
NOTICE OF SPECIAL MEETING OF Unitholders
TO BE HELD ON JANUARY 13, 2026
AND
NOTICE OF SPECIAL MEETING OF SHAREHOLDERS
TO BE HELD ON JANUARY 13, 2026
AND
JOINT MANAGEMENT INFORMATION CIRCULAR
WITH RESPECT TO A PROPOSED PLAN OF ARRANGEMENT
INVOLVING
BROOKFIELD Business PARTNERS l.p.,
bROOKFIELD bUSINESS CORPORATION AND 1559985 B.C. LTD.
NOVEMBER 26, 2025
| Each
Board, on the recommendation of its Special Committee, recommends that you vote FOR the Arrangement |
These materials are important and require your immediate attention. They require you to make important decisions. If you are in doubt as to how to make such decisions, please contact your financial, legal, tax or other professional advisors.
LETTER TO SECURITYHOLDERS
Dear unitholders and shareholders:
We are pleased to announce the proposed simplification of our corporate structure by converting Brookfield Business Partners L.P. (“BBU”) and Brookfield Business Corporation (“BBUC”) into a single publicly traded corporate entity. Unitholders are invited to attend a special meeting of unitholders, and shareholders are invited to attend a special meeting of shareholders to consider this reorganization (the “Arrangement”). The special meeting of unitholders will be held virtually on January 13, 2026 at 10:00 a.m. (Toronto time) and the special meeting of shareholders will be held virtually on January 13, 2026 at 11:00 a.m. (Toronto time).
Why you should approve the Arrangement
The Arrangement is designed to result in unitholders and shareholders holding shares in a single corporation which is expected to drive long-term value and benefits for all holders as follows:
| · | Broader access to global investors who prefer corporate structures; |
| · | Improved consolidated trading liquidity through a single listed security; |
| · | Increased demand from expected index inclusion; |
| · | Simplified financial and tax reporting; and |
| · | Expected to be tax-deferred for the vast majority of Canadian and U.S. investors. |
The market capitalization of the Corporation is expected to reflect the combined capitalization of BBU and BBUC.
Overview of the Arrangement
The following are the key elements of the Arrangement:
| · | 1559985 B.C. Ltd. (the “Corporation”), a corporation formed under the laws of British Columbia, will have a capital structure that includes class A subordinated voting shares (“Corporation Class A Shares”), class B multiple voting shares (“Corporation Class B Shares”), special non-voting incentive shares (“Corporation Special Shares”), and class A preferred shares. |
| · | Holders of BBU limited partnership units (“BBU units”) and class A exchangeable subordinate voting shares of BBUC (“BBUC exchangeable shares”) will receive one (1) Corporation Class A Share for each BBU unit and BBUC exchangeable share held. |
| · | The redemption-exchange units (“REUs”) and special limited partner units of Brookfield Business L.P. (“Holding LP”) will be exchanged, on a one-for-one basis, for Corporation Class A Shares and Corporation Special Shares, respectively. |
| · | BBU and BBUC will become subsidiaries of the Corporation. |
| · | Subject to TSX and NYSE approval, the Corporation Class A Shares will be listed on the Toronto Stock Exchange and New York Stock Exchange and trade under the symbol “BBUC”. BBU and BBUC will be delisted and cease to be reporting issuers. |
| · | The Arrangement will be implemented pursuant to a court-approved plan of arrangement under the laws of the Province of British Columbia. |
The Arrangement is subject to the satisfaction of a number of conditions, including the receipt of the approval of the British Columbia Supreme Court. Subject to the receipt of all required approvals, it is anticipated that the Arrangement will be completed in the first quarter of 2026.
i
Recommended Action
Special committees of the boards of directors of each of BBUC and the general partner of BBU (collectively, the “Boards”) were formed to oversee and assess the terms of the Arrangement. The BBU and BBUC special committees have unanimously determined that the Arrangement is in the best interests of BBU and BBUC, respectively, and have recommended that the Boards approve the Arrangement and recommend that all security holders vote in favor of the Arrangement and the transactions contemplated thereby.
The Boards, on the recommendation of each of their respective special committees, have unanimously determined that the Arrangement is in the best interests of each of BBU and BBUC, as applicable, and resolved to approve the Arrangement and recommend that holders of BBU units and holders of BBUC exchangeable shares vote in favor of the resolutions approving Arrangement and the BBU limited partnership agreement amendment, as applicable.
In making its determinations, the special committees and the Boards considered, among other factors, the fairness opinion of Origin Merchant Partners to the effect that, as of November 4, 2025 and subject to the assumptions, limitations and qualifications described therein, the consideration to be received by public holders of BBU units and by public holders of BBUC exchangeable shares is fair, from a financial point of view, to such holders.
Securityholders of record as of close of business on November 25, 2025 will be entitled to vote at the meetings. Your vote and participation is important regardless of the number of securities that you own. We have made it easy for you to vote by telephone, internet, mail or by attending the meetings virtually. The notices of special meetings and management information circular (the “Circular”) that accompanies this letter contains a detailed description of the Arrangement, the meetings and how to exercise your vote. You are urged to read this information carefully and, if you require assistance, to consult your own legal, tax, financial or other professional advisor.
On behalf of the Boards, we express our appreciation for your continued support. We look forward to having you join us on January 13.
Yours very truly,
| “Cyrus Madon” | “Anuj Ranjan” | |
| Cyrus Madon Executive Chairman Brookfield Business Partners |
Anuj Ranjan Chief Executive Officer Brookfield Business Partners |
ii
NOTICE OF SPECIAL MEETING OF UNITHOLDERS
A special meeting (the “BBU Unitholders’ Meeting”) of the holders (the “Unitholders”) of non-voting limited partnership units (each, a “BBU unit”) of Brookfield Business Partners L.P. (“BBU”) will be held on January 13, 2026 at 10:00 a.m. (Toronto time) in a virtual meeting format to:
| 1. | consider, pursuant to an order (the “Interim Order”) of the Supreme Court of British Columbia dated November 25, 2025, and, if deemed advisable, to pass, a resolution (the “BBU Arrangement Resolution”), the full text of which is set forth in Appendix B to the accompanying joint management information circular dated November 26, 2025 (the “Circular”), with or without variation, approving an arrangement (the “Arrangement”) designed to simplify our corporate structure by exchanging securities of BBU and Brookfield Business Corporation (“BBUC”) for shares of a publicly traded Canadian corporation and as more particularly described in the Circular; |
| 2. | consider and if deemed advisable, to pass, a resolution of Unitholders (the “BBU LPA Amendment Resolution” and together with the BBU Arrangement Resolution, the “BBU Transaction Resolutions”), the full text of which is set forth in Appendix B to the Circular, with or without variation, to amend the amended and restated limited partnership agreement dated May 31, 2016, as amended, of BBU to provide for the Arrangement and the grant of Dissent Rights to Registered Unitholders in connection with the Arrangement (the “BBU LPA Amendment”); and |
| 3. | transact such other business as may properly come before the BBU Unitholders’ Meeting or any adjournment or postponement thereof. |
Details relating to the Arrangement and the other matters to be considered at the BBU Unitholders’ Meeting are set forth in the Circular. Completion of the proposed Arrangement is conditional upon certain other matters described in the Circular, including the receipt of the approval of the British Columbia Supreme Court (the “Final Order”) and required regulatory approvals. Subject to the receipt of such approvals, approval of the BBU Transaction Resolutions at the BBU Unitholders’ Meeting, approval of the BBUC Arrangement Resolution (as such term is defined in the Circular) and the satisfaction or waiver, as applicable, of the other conditions, it is anticipated that the Arrangement will be completed in the first quarter of 2026.
A special committee of the directors of the general partner of BBU (the “BBU Special Committee”) has unanimously determined that the Arrangement is in the best interests of BBU and recommended that the board of directors of the general partner of the BBU (the “BBU Board”) approve the Arrangement and recommend that Unitholders vote in favor of the BBU Transaction Resolutions.
The BBU Board, on the recommendation of the BBU Special Committee, has determined that the Arrangement is in the best interests of BBU and has unanimously resolved to approve the Arrangement and recommend that Unitholders vote in favor of the BBU Transaction Resolutions.
The BBU Unitholders’ Meeting will be held in a virtual meeting format only as a cost-effective and sustainable means of engaging with Unitholders in a manner that affords equal opportunity to all Unitholders to take part in the BBU Unitholders’ Meeting. Unitholders will be able to listen to, participate in and vote at the BBU Unitholders’ Meeting in real time through a web-based platform.
You can attend and vote at the BBU Unitholders’ Meeting by visiting https://meetings.lumiconnect.com/400-018-416-449 and entering your control number and password “BBU2026” (case sensitive). See “General Proxy Matters” in the Circular for more information on how to listen, register for and vote at the BBU Unitholders’ Meeting.
You have the right to vote at the BBU Unitholders’ Meeting if you were a holder of BBU units at the close of business on November 25, 2025. Before casting your vote, we encourage you to review the Circular, including the section entitled “Business of the Meetings”.
iii
We are posting electronic versions of the Circular and a form of proxy or voting instruction form on our website for Unitholders – a process known as “Notice and Access.” Electronic copies of the investor materials may be accessed at https://bbu.brookfield.com under “Corporate Reorganization” and on BBU’s and BBUC’s SEDAR+ profiles at www.sedarplus.ca and on BBU’s and BBUC’s EDGAR profiles at www.sec.gov/edgar.
If you would like a paper copy of the Circular, please contact us at 1-866-989-0311 or bbu.enquiries@brookfield.com and we will send you materials free of charge within three business days of your request, provided the request is made before the date of the BBU Unitholders’ Meeting or any adjournment thereof. In order to receive a paper copy of any materials in advance of the deadline to submit your vote, we recommend that you contact us before 9:00 a.m. (Toronto time) on December 30, 2025.
Instructions on Voting at the Meeting
Your vote and participation in the business of BBU Unitholders’ Meeting is important regardless of the number of BBU units that you own. Registered holders of BBU units at the close of business on November 25, 2025 (“Registered Unitholders”) and duly appointed proxyholders will be able to attend and participate in the BBU Unitholders’ Meeting and vote in real time, provided they are connected to the internet and follow the instructions in the Circular. See “General Proxy Matters” in the Circular. Non-registered holders of BBU units (“Non-Registered Unitholders”) who have not duly appointed themselves as proxyholder will be able to attend the BBU Unitholders’ Meeting as guests but will not be able to ask questions or vote at the BBU Unitholders’ Meeting.
If you wish to appoint a person other than the Management Representatives identified in the form of proxy or voting instruction form (including if you are a Non-Registered Unitholder who wishes to appoint yourself as proxyholder in order to attend the BBU Unitholders’ Meeting) you must carefully follow the instructions in the Circular and on the form of proxy or voting instruction form. See “General Proxy Matters” in the Circular. These instructions include the additional step of registering your proxyholder with our transfer agent, TSX Trust Company, after submitting the form of proxy or voting instruction form. Failure to register the proxyholder (including, if you are a Non-Registered Unitholder, failure to appoint yourself as proxyholder) with our transfer agent will result in the proxyholder not receiving a control number to participate in the BBU Unitholders’ Meeting and only being able to attend as a guest. Guests will be able to listen to the BBU Unitholders’ Meeting but will not be able to ask questions or vote.
Information for Registered Unitholders
Registered Unitholders and duly appointed proxyholders (including Non-Registered Unitholders who have duly appointed themselves as proxyholder) that attend the BBU Unitholders’ Meeting online will be able to vote by completing a ballot online during the BBU Unitholders’ Meeting through the live webcast platform.
If you are not attending the BBU Unitholders’ Meeting and wish to vote by proxy, we must receive your vote by 5:00 p.m. (Toronto time) on January 9, 2026 or, in the event the BBU Unitholders’ Meeting is adjourned or postponed, not less than two business days prior to the time of the adjourned or postponed meeting (the “Proxy Deadline”). You can cast your proxy vote in the following ways:
| · | On the internet at www.meeting-vote.com; |
| · | Mail your signed proxy using the business reply envelope accompanying your proxy; |
| · | Email your signed proxy to proxyvote@tmx.com; |
| · | Fax your signed proxy to 416-595-9593; or |
| · | By telephone at 1-888-489-5760 (toll-free North America). |
iv
Registered Unitholders will be granted the right to dissent with respect to the Arrangement in accordance with the provisions of the BBU LPA Amendment. The right to dissent is more particularly described in the Circular and the relevant excerpt of the BBU LPA Amendment is set forth in Appendix E to the Circular. Please see “Dissent Rights” in the Circular for a description of the rights to dissent in respect of the Arrangement.
Failure to strictly comply with the requirements set forth in the BBU LPA Amendment may result in the loss of any right to dissent. Registered Unitholders considering exercising their rights of dissent should consult their legal counsel and tax and investment advisors.
Information for Non-Registered Unitholders
Non-Registered Unitholders will receive a voting instruction form with their physical copy of this notice. If you wish to vote, but not attend the BBU Unitholders’ Meeting, the voting instruction form must be completed, signed and returned in accordance with the directions on the form.
If you wish to appoint a proxyholder, you must complete the additional step of registering the proxyholder with our transfer agent, TSX Trust Company at 1-866-751-6315 (toll-free North America) or 416-682-3860 (outside North America) or by visiting www.tsxtrust.com/control-number-request by no later than the Proxy Deadline and by providing TSX Trust Company with the required information for your proxyholder so that TSX Trust Company may provide the proxyholder with a control number. This control number will allow your proxyholder to log in and vote at the BBU Unitholders’ Meeting. Without a control number, your proxyholder will not be able to vote or ask questions at the BBU Unitholders’ Meeting. They will only be able to attend the BBU Unitholders’ Meeting as a guest.
Notice from Eligible Canadian Holders
Unitholders who are Eligible Canadian Holders (as defined in the Circular) may, at their option, submit a notice form (a “Unitholder Notice”) indicating their intention to exchange their BBU Units on a full or partial rollover basis by filing a joint tax election following the completion of the Arrangement. Notwithstanding that the Corporation has received a Unitholder Notice from an Eligible Canadian Holder, further actions must be taken by such holder in order to make a joint tax election. More information with respect to the Unitholder Notice is set forth in the Circular under the heading “The Arrangement—Unitholder Notice”.
| By Order of the Board |
| “A.J. Silber” |
| A.J. Silber Managing Director and General Counsel November 26, 2025 |
v
NOTICE OF SPECIAL MEETING OF SHAREHOLDERS
A special meeting (the “BBUC Shareholders’ Meeting”) of holders (“Shareholders”) of class A exchangeable subordinate voting shares (each, a “BBUC exchangeable share”) and class B multiple voting shares (each, a “BBUC class B share”) of Brookfield Business Corporation (“BBUC”) will be held on January 13, 2026 at 11:00 a.m. (Toronto time) in a virtual meeting format to:
| 1. | consider, pursuant to an order (the “Interim Order”) of the Supreme Court of British Columbia dated November 25, 2025, and, if deemed advisable, to pass, a special resolution (the “BBUC Arrangement Resolution”), the full text of which is set forth in Appendix C to the accompanying joint management information circular dated November 26, 2025 (the “Circular”), with or without variation, approving an arrangement (the “Arrangement”) designed to simplify our corporate structure by exchanging securities of BBUC and Brookfield Business Partners L.P. (“BBU”) for shares of a publicly traded Canadian corporation and as more particularly described in the Circular; and |
| 2. | to transact such other business as may properly come before the BBUC Shareholders’ Meeting or any adjournment or postponement thereof. |
Details relating to the Arrangement and the other matters to be considered at the BBUC Shareholders’ Meeting are set forth in the Circular. Completion of the proposed Arrangement is conditional upon certain other matters described in the Circular, including the receipt of the approval of the British Columbia Supreme Court (the “Final Order”) and required regulatory approvals. Subject to the receipt of such approvals, approval of the BBUC Arrangement Resolution at the BBUC Shareholders’ Meeting, approval of the BBU Transaction Resolutions (as such term is defined in the Circular) and the satisfaction or waiver, as applicable, of the other conditions, it is anticipated that the Arrangement will be completed in the first quarter of 2026.
A special committee of the directors of BBUC (the “BBUC Special Committee”) has unanimously determined that the Arrangement is in the best interests of BBUC and recommended that the board of directors of BBUC (the “BBUC Board”) approve the Arrangement and recommend that Shareholders vote in favor of the Arrangement.
The BBUC Board, on the recommendation of the BBUC Special Committee, has determined that the Arrangement is in the best interests of BBUC and has unanimously resolved to approve the Arrangement and recommend that Shareholders vote in favor of the BBUC Arrangement Resolution.
The BBUC Shareholders’ Meeting will be held in a virtual meeting format only as a cost-effective and sustainable means of engaging with Shareholders in a manner that affords equal opportunity to all Shareholders to take part in the BBUC Shareholders’ Meeting. Holders of BBUC exchangeable shares and BBUC class B shares will be able to listen to, participate in and vote at the BBUC Shareholders’ Meeting in real time through a web-based platform.
You can attend and vote at the BBUC Shareholders’ Meeting by visiting https://meetings.lumiconnect.com/400-358-658-608 and entering your control number and password “BBUC2026” (case sensitive). See “General Proxy Matters” in the Circular for more information on how to listen, register for and vote at the BBUC Shareholders’ Meeting.
You have the right to vote at the BBUC Shareholders’ Meeting if you were a holder of BBUC exchangeable shares or BBUC class B shares at the close of business on November 25, 2025. Before casting your vote, we encourage you to review the Circular, including the section entitled “Business of the Meetings”.
We are posting electronic versions of the Circular and a form of proxy or voting instruction form on our website for Shareholder review – a process known as “Notice and Access.” Electronic copies of the investor materials may be accessed at https://bbu.brookfield.com/bbuc/overview under “Corporate Reorganization” and on BBUC’s and BBU’s SEDAR+ profiles at www.sedarplus.ca and on BBUC’s and BBU’s EDGAR profiles at www.sec.gov/edgar.
If you would like a paper copy of the Circular, please contact us at 1-866-989-0311 or bbu.enquiries@brookfield.com and we will send you materials free of charge within three business days of your request, provided the request is made before the date of the BBUC Shareholders’ Meeting or any adjournment thereof. In order to receive a paper copy of any materials in advance of the deadline to submit your vote, we recommend that you contact us before 9:00 a.m. (Toronto time) on December 30, 2025.
vi
Instructions on Voting at the Meeting
Your vote and participation in the business of the BBUC Shareholders’ Meeting is important regardless of the number of BBUC exchangeable shares that you own. Registered holders of BBUC exchangeable shares and BBUC class B shares at the close of business on November 25, 2025 (“Registered Shareholders”) and duly appointed proxyholders will be able to attend and participate in the BBUC Shareholders’ Meeting and vote in real time, provided they are connected to the internet and follow the instructions in the Circular. See “General Proxy Matters” in the Circular. Non-registered holders of BBUC exchangeable shares (“Non-Registered Shareholders”) who have not duly appointed themselves as proxyholder will be able to attend the BBUC Shareholders’ Meeting as guests but will not be able to ask questions or vote at the BBUC Shareholders’ Meeting.
If you wish to appoint a person other than the Management Representatives identified in the form of proxy or voting instruction form (including if you are a Non-Registered Shareholder who wishes to appoint yourself as proxyholder in order to attend the BBUC Shareholders’ Meeting) you must carefully follow the instructions in the Circular and on the form of proxy or voting instruction form. See “General Proxy Matters” in the Circular. These instructions include the additional step of registering your proxyholder with our transfer agent, TSX Trust Company, after submitting the form of proxy or voting instruction form. Failure to register the proxyholder (including, if you are a Non-Registered Shareholder, failure to appoint yourself as proxyholder) with our transfer agent will result in the proxyholder not receiving a control number to participate in the BBUC Shareholders’ Meeting and only being able to attend as a guest. Guests will be able to listen to the BBUC Shareholders’ Meeting but will not be able to ask questions or vote.
Information for Registered Shareholders
Registered Shareholders and duly appointed proxyholders (including Non-Registered Shareholders who have duly appointed themselves as proxyholder) that attend the BBUC Shareholders’ Meeting online will be able to vote by completing a ballot online during the BBUC Shareholders’ Meeting through the live webcast platform.
If you are not attending the BBUC Shareholders’ Meeting and wish to vote by proxy, we must receive your vote by 5:00 p.m. (Toronto time) on January 9, 2026 or, in the event the BBUC Shareholders’ Meeting is adjourned or postponed, not less than two business days prior to the time of the adjourned or postponed meeting (the “Proxy Deadline”). You can cast your proxy vote in the following ways:
| · | On the internet at www.meeting-vote.com; |
| · | Mail your signed proxy using the business reply envelope accompanying your proxy; |
| · | Email your signed proxy to proxyvote@tmx.com; |
| · | Fax your signed proxy to 416-595-9593; or |
| · | By telephone at 1-888-489-5760 (toll-free North America). |
Registered Shareholders have the right to dissent with respect to the BBUC Arrangement Resolution in accordance with the provisions of Division 2 of Part 8 of the Business Corporations Act (British Columbia) (“BCBCA”) and the Interim Order. The right to dissent is more particularly described in the Circular and the text of Division 2 of Part 8 of the BCBCA is set forth in Appendix E to the Circular. Please see “Dissent Rights” in the Circular for a description of the rights to dissent in respect of the Arrangement.
Failure to strictly comply with the requirements set forth in Division 2 of Part 8 of the BCBCA and the Interim Order with respect to the BBUC Arrangement Resolution, may result in the loss of any right to dissent. Persons who are beneficial owners of BBUC exchangeable shares registered in the name of a broker, custodian, nominee or other intermediary and who wish to dissent should be aware that only the Registered Shareholders are entitled to dissent. Accordingly, a beneficial holder desiring to exercise the right to dissent must make arrangements for the BBUC exchangeable shares beneficially owned by such holder to be registered in such holder’s name prior to the time the written objection to the BBUC Arrangement Resolution is required to be received by BBUC or, alternatively, make arrangements for the Registered Shareholder to dissent on behalf of the holder. Registered Shareholders considering exercising their rights of dissent should consult their legal counsel and tax and investment advisors.
vii
Information for Non-Registered Shareholders
Non-Registered Shareholders will receive a voting instruction form with their physical copy of this notice. If you wish to vote, but not attend the BBUC Shareholders’ Meeting, the voting instruction form must be completed, signed and returned in accordance with the directions on the form.
If you wish to appoint a proxyholder, you must complete the additional step of registering the proxyholder with our transfer agent, TSX Trust Company at 1-866-751-6315 (toll-free North America) or 416-682-3860 (outside North America) or by visiting www.tsxtrust.com/control-number-request by no later than the Proxy Deadline and by providing TSX Trust Company with the required information for your proxyholder so that TSX Trust Company may provide the proxyholder with a control number. This control number will allow your proxyholder to log in and vote at the BBUC Shareholders’ Meeting. Without a control number, your proxyholder will not be able to vote or ask questions at the BBUC Shareholders’ Meeting. They will only be able to attend the BBUC Shareholders’ Meeting as a guest.
| By Order of the Board |
| “A.J. Silber” |
| A.J. Silber Managing Director and General Counsel November 26, 2025 |
viii
| TABLE OF CONTENTS | |
| INFORMATION FOR ALL SECURITYHOLDERS | 12 |
| NOTICE TO SECURITYHOLDERS NOT RESIDENT IN CANADA | 13 |
| NOTICE TO SECURITYHOLDERS IN THE UNITED STATES | 14 |
| CAUTION REGARDING FORWARD LOOKING INFORMATION | 15 |
| PRESENTATION OF FINANCIAL INFORMATION | 17 |
| Currency | 17 |
| Financial Information | 17 |
| QUESTIONS AND ANSWERS ABOUT THE ARRANGEMENT AND THE MEETINGS | 18 |
| SUMMARY | 27 |
| THE MEETINGS | 33 |
| Time, Date and Place | 33 |
| Record Date for Notice of BBU Unitholders’ Meeting and Unitholders Entitled to Vote | 33 |
| Record Date for Notice of BBUC Shareholders’ Meeting and Shareholders Entitled to Vote | 33 |
| Business of the Meetings | 34 |
| Voting Information | 34 |
| Q&A on Voting | 35 |
| Principal Holders of Securities Entitled to Vote | 36 |
| THE ARRANGEMENT | 37 |
| Background to the Arrangement | 37 |
| Details of the Arrangement | 39 |
| Reasons for the Arrangement | 39 |
| Recommendations of the Special Committees | 40 |
| Recommendation of the Boards | 40 |
| Origin Fairness Opinion | 41 |
| Arrangement Agreement | 42 |
| Plan of Arrangement | 42 |
| The LPA Amendment | 45 |
| Unitholder Notice | 45 |
| Note Alternative | 46 |
| Exchange Procedures | 46 |
| Intention of Directors and Officers | 47 |
| Intention of the Brookfield Holders | 47 |
| Intention of Brookfield Business Partners | 47 |
| Expenses of the Arrangement | 47 |
| Material Agreements | 47 |
| DISSENT RIGHTS | 49 |
| Unitholder Dissent Rights | 49 |
| Shareholder Dissent Rights | 50 |
| CERTAIN LEGAL AND REGULATORY MATTERS | 54 |
| Completion of the Arrangement | 54 |
| Timing | 54 |
| Unitholder Approval | 54 |
| Shareholder Approval | 55 |
| Court Approval | 55 |
| Stock Exchange Listing | 56 |
| Canadian Securities Law Matters | 56 |
| United States Securities Laws Matters | 58 |
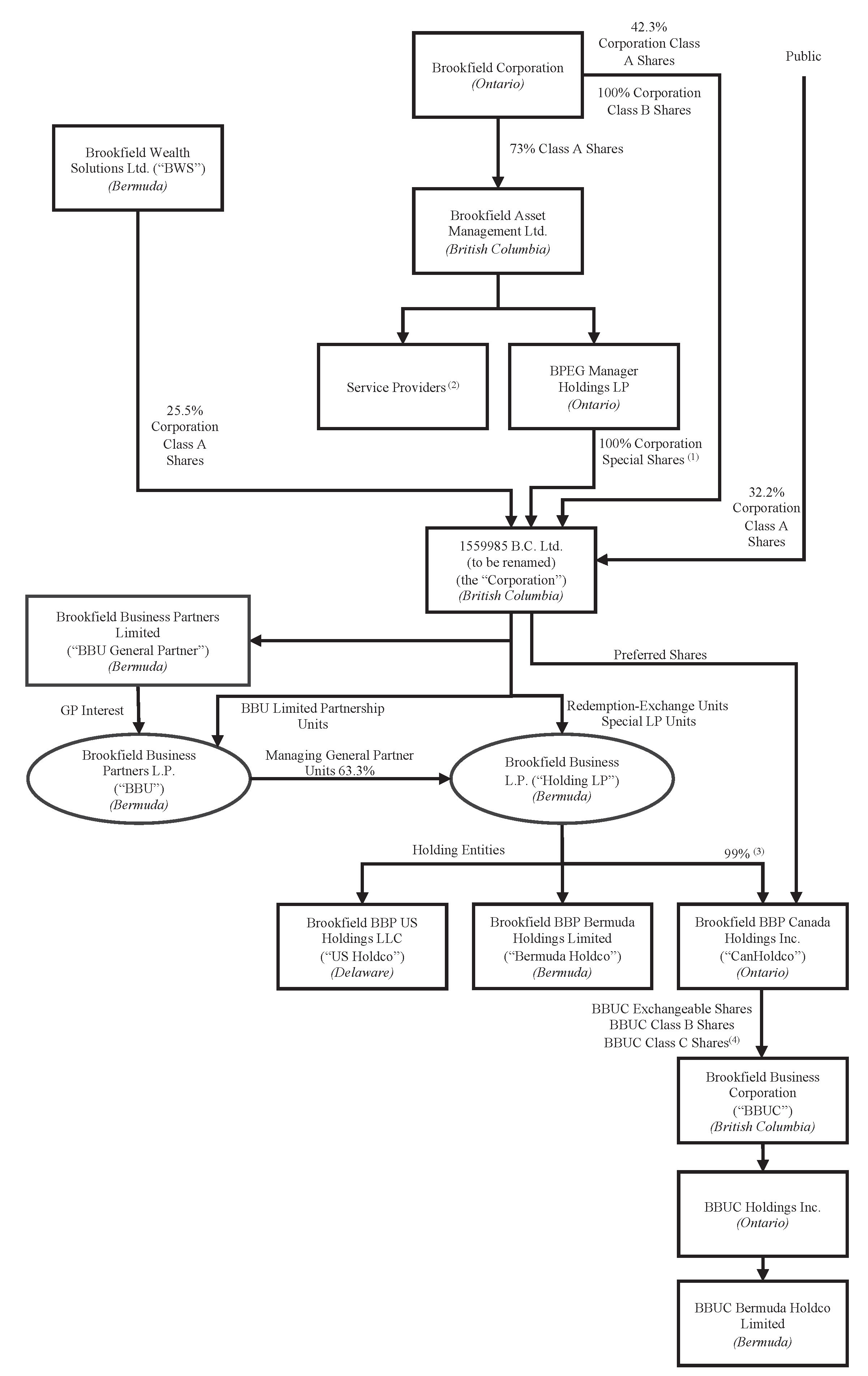
| INFORMATION CONCERNING THE CORPORATION | 60 |
| Corporate Structure | 60 |
| Description of the Business | 61 |
| Financial Information | 61 |
| Relationship with Brookfield | 61 |
| Directors and Executive Officers | 62 |
| Dividend Policy | 62 |
| Share Capital | 62 |
| Description of Corporation Class A Shares | 63 |
| Description of Corporation Class B Shares | 63 |
| Description of Corporation Special Shares | 64 |
| Description of Corporation Class A Preferred Shares | 65 |
| Choice of Forum for U.S. Securities Act Claims | 66 |
| Prior Sales | 66 |
| Listing and Trading of Corporation Class A Shares | 67 |
| Principal Securityholders | 67 |
| Executive Compensation | 68 |
| Board Committees | 68 |
| Auditors, Transfer Agent and Registrar | 70 |
| INFORMATION CONCERNING BBU | 71 |
| Overview | 71 |
| Price Range and Trading Volume | 72 |
| Distribution Policy | 73 |
| Information Concerning BBU Post-Arrangement | 73 |
| Documents Incorporated by Reference | 73 |
| INFORMATION CONCERNING BBUC | 75 |
| Overview | 75 |
| Price Range and Trading Volume | 76 |
| Dividend Policy | 77 |
| Information Concerning BBUC Post-Arrangement | 77 |
| Documents Incorporated by Reference | 78 |
| COMPARISON OF RIGHTS OF SECURITYHOLDERS THAT BECOME CORPORATION CLASS A SHAREHOLDERS | 79 |
| CERTAIN CANADIAN FEDERAL INCOME TAX CONSIDERATIONS | 92 |
| CERTAIN UNITED STATES FEDERAL INCOME TAX CONSIDERATIONS | 103 |
| RISK FACTORS | 118 |
| Risks Relating to the Arrangement | 118 |
| Risks Relating to the Corporation | 119 |
| Risks Relating to our Relationship with Brookfield | 120 |
| Risks Relating to the Corporation Class A Shares | 120 |
| Risks Relating to Taxation | 123 |
| GENERAL PROXY MATTERS | 125 |
| What if I plan to attend either Meeting and vote by online ballot? | 125 |
| What if I plan to vote by proxy in advance of the Meetings? | 126 |
| Who is soliciting my proxy? | 126 |
x
| What happens if I sign the proxy sent to me? | 127 |
| Can I appoint someone other than the Management Representatives to vote my securities? | 127 |
| What do I do with my completed form of proxy? | 127 |
| Can I vote by internet in advance of the Meetings? | 127 |
| If I change my mind, can I submit another proxy or take back my proxy once I have given it? | 127 |
| How will my securities be voted if I give my proxy? | 128 |
| What if amendments are made to these matters or if other matters are brought before the Meetings? | 128 |
| Who counts the votes? | 128 |
| How do I contact the transfer agent? | 128 |
| If my securities are not registered in my name but are held in the name of an Intermediary, how do I vote my securities? | 128 |
| INTERESTS OF INFORMED PERSONS IN MATERIAL TRANSACTIONS | 130 |
| INTEREST OF EXPERTS | 130 |
| OTHER INFORMATION | 131 |
| CONSENTS | 132 |
| Consent of Torys LLP | 132 |
| Consent of Origin | 132 |
| DIRECTORS’ APPROVAL | 133 |
| Appendix A – Glossary | A-1 |
| Appendix B – BBU Transaction Resolutions | B-1 |
| Appendix C – BBUC Arrangement Resolution | C-1 |
| Appendix D – Arrangement Agreement | D-1 |
| Appendix E – Dissent Rights | E-1 |
| Appendix F – Notice of Hearing of Petition | F-1 |
| Appendix G – Interim Order | G-1 |
| Appendix H – Origin Fairness Opinion | H-1 |
| Appendix I – Corporation Audited Financial Statements | I-1 |
| Appendix J – Corporation Unaudited Pro Forma Financial Statements | J-1 |
xi
INFORMATION FOR ALL SECURITYHOLDERS
This Circular is delivered in connection with the solicitation of proxies by and on behalf of the management of our group for use at the Meetings and any adjournment or postponement thereof for the purposes set forth in the accompanying Notices of Meetings.
Information contained in this Circular is given as at November 26, 2025, except as otherwise noted. All dollar values ($) in this Circular are in U.S. dollars, except as otherwise noted. On November 25, 2025, the Bank of Canada daily exchange rate for U.S. dollars was $1.00 = C$1.4104.
No person has been authorized to give any information or make any representation in connection with the matters to be considered at the Meetings other than those contained, or incorporated by reference, in this Circular and, if given or made, any such information or representation must not be relied upon as having been authorized.
This Circular does not constitute an offer to sell, or a solicitation of an offer to purchase, any securities, or the solicitation of a proxy, by any person in any jurisdiction in which such an offer or solicitation is not authorized or in which the person making such offer or solicitation is not qualified to do so or to any person to whom it is unlawful to make such an offer or solicitation of an offer or proxy solicitation. Neither the delivery of this Circular nor any distribution of the securities referred to in this Circular will, under any circumstances, create an implication that there has been no change in the information set forth herein since the date as of which such information is given in this Circular.
All capitalized terms used in this Circular, including the Appendices hereto, but not otherwise defined have the meanings set forth in the Glossary attached as Appendix A. Unless the context requires otherwise, prior to completion of the Arrangement, the terms “we”, “us”, “our”, “our group” and “Brookfield Business Partners” refer to Brookfield Business Partners L.P. and Brookfield Business Corporation, together with all of their subsidiaries. Unless the context requires otherwise, following the completion of the Arrangement, the terms “we”, “us”, “our”, “our group” and “Brookfield Business Partners” will refer to the Corporation together with all of its subsidiaries, including Brookfield Business Partners L.P. and Brookfield Business Corporation and their subsidiaries. Unless the context suggests otherwise, references in this Circular to:
| · | the terms “BBU” and “the partnership” mean Brookfield Business Partners L.P.; |
| · | the term “BBU units” means the non-voting limited partnership units of BBU and “BBU unit” means any one of them; |
| · | the term “BBUC” means Brookfield Business Corporation; |
| · | the term “BBUC exchangeable shares” means the class A exchangeable subordinate voting shares in the capital of BBUC, and “BBUC exchangeable share” means any one of them; |
| · | the term “Brookfield” means Brookfield Corporation and its subsidiaries (other than Brookfield Business Partners) and, unless the context otherwise requires, includes Brookfield Asset Management; |
| · | the term “Brookfield Asset Management” means Brookfield Asset Management Ltd.; |
| · | the term “Brookfield Holders” means to Brookfield, BWS and their respective subsidiaries and related parties; |
| · | the term “BWS” means Brookfield Wealth Solutions Ltd., a paired entity to Brookfield Corporation; |
| · | the term “Corporation” means 1559985 B.C. Ltd., a corporation existing under the BCBCA, which will issue the Corporation Class A Shares, Corporation Class B Shares and Corporation Special Shares pursuant to the Arrangement; |
12
| · | the term “Corporation Class A Shares” means the class A subordinate voting shares in the capital of the Corporation, and “Corporation Class A Share” means any one of them; |
| · | the term “Corporation Class B Shares” means the class B multiple voting shares in the capital of the Corporation, and “Corporation Class B Share” means any one of them; |
| · | the term “Corporation Special Shares” means the non-voting special incentive shares in the capital of the Corporation, and “Corporation Special Share” means any one of them; |
| · | the term “Holding LP” means Brookfield Business L.P.; and |
| · | words importing the singular number include the plural, and vice versa, and words importing any gender include all genders. |
Securityholders should not construe the contents of this Circular as legal, tax or financial advice and should consult with their own legal, tax, financial or other professional advisors in considering the matters contained in this Circular.
Descriptions in this Circular of the terms of the Arrangement Agreement, the Plan of Arrangement, the BBU LPA Amendment, the Origin Fairness Opinion and the Interim Order are summaries of the terms of those documents and are qualified in their entirety by reference to the full text of such documents. The Arrangement Agreement is available on BBU’s and BBUC’s SEDAR+ profiles at www.sedarplus.ca and on BBU’s and BBUC’s EDGAR profiles at www.sec.gov/edgar and copies of the Arrangement Agreement, the Interim Order and the Origin Fairness Opinion are attached hereto as Appendix D, Appendix G and Appendix H, respectively. You are urged to carefully read the full text of these documents.
Brookfield Business Partners is indirectly sending proxy-related materials to all objecting and non-objecting beneficial owners.
This Circular includes market and industry data and other information that has been obtained from third party sources, including industry publications and other publicly available sources. Although we believe such information to be reliable, Brookfield Business Partners has not independently verified any of the data or information included in this Circular that was obtained from third party or publicly available sources, nor has Brookfield Business Partners evaluated the underlying data or assumptions relied upon by such sources. References in this Circular to any publications, reports, surveys or articles prepared by third parties should not be construed as depicting the complete findings of the entire publication, report, survey or article. The information in any such publication, report, survey or article is not incorporated by reference in this Circular.
This Circular and the transactions contemplated in connection with the Arrangement, including the securities to be issued pursuant to the Arrangement, have not been approved or disapproved by any securities regulatory authority in Canada, the United States or any other jurisdiction, including the SEC, nor has any securities regulatory authority in Canada, the United States or any other jurisdiction, including the SEC, passed upon the merits or fairness of such transactions or upon the accuracy or adequacy of this Circular. Any representation to the contrary is a criminal offence.
NOTICE TO SECURITYHOLDERS NOT RESIDENT IN CANADA
BBU is a partnership existing under the laws of Bermuda. BBUC and the Corporation are corporations existing under the laws of British Columbia. This solicitation of proxies involves securities of Canadian reporting issuers and is being effected in accordance with applicable corporate laws and securities laws in Canada. Shareholders should be aware that the requirements applicable to our group under Canadian laws may differ from the requirements under corporate laws and securities laws relating to partnerships and corporations in other jurisdictions.
This Circular has been prepared in accordance with the disclosure requirements in effect in Canada, which differ from the disclosure requirements in effect in any other jurisdiction. Securityholders who are foreign taxpayers should be aware that the Arrangement may have tax consequences both in Canada and such foreign jurisdiction. Except for certain Canadian and U.S. federal income tax consequences described in “Certain Canadian Federal Income Tax Considerations” and “Certain United States Federal Income Tax Considerations”, the consequences for such Securityholders are not described in this Circular and such Securityholders are advised to consult their tax advisors to determine the particular tax consequences to them of the transactions contemplated in this Circular.
13
NOTICE TO SECURITYHOLDERS IN THE UNITED STATES
THE ARRANGEMENT AND THE CORPORATION CLASS A SHARES TO BE ISSUED IN CONNECTION WITH THE ARRANGEMENT HAVE NOT BEEN APPROVED OR DISAPPROVED BY THE SEC, THE SECURITIES REGULATORY AUTHORITY IN ANY STATE IN THE UNITED STATES OR ANY OTHER U.S. REGULATORY AUTHORITY, NOR HAS THE SEC, THE SECURITIES REGULATORY AUTHORITY OF ANY STATE IN THE UNITED STATES OR ANY OTHER U.S. REGULATORY AUTHORITY PASSED ON THE FAIRNESS OR MERITS OF THE ARRANGEMENT OR THE ADEQUACY OR ACCURACY OF THIS INFORMATION CIRCULAR. ANY REPRESENTATION TO THE CONTRARY MAY BE A CRIMINAL OFFENCE.
The issuance of the Corporation Class A Shares pursuant to the Arrangement has not been and will not be registered under the U.S. Securities Act or the U.S. Securities Laws of any state of the United States and will be issued in reliance upon the exemption from the registration requirements of the U.S. Securities Act pursuant to Section 3(a)(10) thereof. See “Certain Legal and Regulatory Matters—United States Securities Laws Matters”.
Section 3(a)(10) of the U.S. Securities Act exempts from the registration requirements under the U.S. Securities Act the issuance of securities which have been approved by a court of competent jurisdiction, after a hearing upon the substantive and procedural fairness of the terms and conditions of the relevant transaction and at which all persons to whom it is proposed the securities will be issued shall have the right to appear. The Court issued the Interim Order on November 25, 2025 and, subject to the approval of the BBUC Arrangement Resolution by the holders of the BBUC exchangeable shares and BBUC class B shares and the BBU Transaction Resolutions by the Unitholders, a hearing for a Final Order approving the Arrangement is expected to take place on or about January 16, 2026 at the Court at 800 Smithe Street, Vancouver, British Columbia V6Z 2E1 or as soon thereafter as is reasonably practicable. All Securityholders are entitled to appear and be heard at this hearing, provided that they satisfy the applicable conditions set forth in the Interim Order. See “Certain Legal and Regulatory Matters—Court Approval”.
The solicitation of proxies hereby is not subject to the requirements of Section 14(a) of the U.S. Exchange Act, by virtue of an exemption applicable to proxy solicitations by “foreign private issuers” as defined in Rule 3b-4 under the U.S. Exchange Act. Accordingly, the solicitation of proxies is being made by or on behalf of BBU and BBUC in accordance with Canadian corporate and securities laws, and this Circular has been prepared in accordance with disclosure requirements applicable in Canada. Securityholders should be aware that requirements under such Canadian laws and such disclosure requirements may differ from requirements under United States corporate and securities laws relating to United States corporations.
The enforcement by Securityholders of civil liabilities under U.S. Securities Laws may be affected adversely by the fact that the parties to the Arrangement are organized under the laws of jurisdictions other than the United States, that some or all of their officers and directors are residents of countries other than the United States, and that some or all of the experts named in this Circular may be residents of countries other than the United States. As a result, it may be difficult or impossible for Securityholders to effect service of process within the United States upon the parties to the Arrangement, their respective officers and directors or the experts named herein, or to realize against them upon judgments of United States courts predicated upon civil liabilities under U.S. Securities Laws. In addition, Securityholders should not assume that the courts of Canada: (a) would enforce judgments of United States courts obtained in actions against such persons predicated upon civil liabilities under U.S. Securities Laws; or (b) would enforce, in original actions, liabilities against such persons predicated upon civil liabilities under U.S. Securities Laws.
Securityholders who are U.S. taxpayers should be aware that the Arrangement described in this Circular may have tax consequences both in Canada and in the United States which are not described fully herein. Securityholders are urged to consult their tax advisers regarding the U.S. federal and Canadian income tax consequences of the Arrangement. See “Certain United States Federal Income Tax Considerations—Consequences to U.S. Holders” for certain information concerning the tax consequences of the Arrangement for Securityholders who are U.S. taxpayers.
14
CAUTION REGARDING FORWARD LOOKING INFORMATION
This Circular and the documents incorporated by reference in this Circular contain “forward-looking statements” and “forward-looking information” within the meaning of applicable Canadian securities laws and U.S. Securities Laws.
These forward-looking statements and information relate to, among other things, the proposed terms of, and matters relating to, the Arrangement, the Meetings and the expected timing thereof; the expected benefits of the Arrangement for our group and our Securityholders and the anticipated effect of the completion of the Arrangement on our group and its future operations; the anticipated business strategies or further actions of BBU, BBUC and the Corporation following completion of the Arrangement and their respective abilities to accomplish same; the Final Order; the various steps to be completed in connection with the Arrangement; certain anticipated Canadian and U.S. federal income tax consequences resulting from the completion of the Arrangement; the possible future declaration and payment of dividends by the Corporation; certain fees and expenses expected to be incurred by our group in connection with the Arrangement; and expectations with respect to future general economic and market conditions and the operations, business, financial condition, expected financial results, performance, prospects, opportunities, priorities, targets, goals, ongoing objectives, strategies and outlook of our group, as well as regarding recently completed and proposed acquisitions, dispositions and other transactions, and the outlook for North American and international economies for the current fiscal year and subsequent periods, and include words such as “expects”, “anticipates”, “plans”, “believes”, “estimates”, “seeks”, “intends”, “targets”, “projects”, “forecasts”, “views”, “potential”, “likely” or negative versions thereof and other similar expressions, or future or conditional verbs such as “may”, “will”, “should”, “would” and “could”.
Although we believe that our anticipated future results, performance or achievements expressed or implied by the forward-looking statements and information are based upon reasonable assumptions and expectations, investors and other readers should not place undue reliance on forward-looking statements and information because they involve assumptions, known and unknown risks, uncertainties and other factors, many of which are beyond our control, which may cause our actual results, performance or achievements to differ materially from anticipated future results, performance or achievements expressed or implied by such forward-looking statements and information. These beliefs, assumptions and expectations can change as a result of many possible events or factors, not all of which are known to us or are within our control. If a change occurs, the business, financial condition, liquidity and result of our operations and our plans and strategies may vary materially from those expressed in the forward-looking statements and forward-looking information herein.
Factors that could cause actual results to differ materially from those contemplated or implied by forward-looking statements include, but are not limited to, the following:
| · | the cyclical nature of our operating businesses and general economic conditions and risks relating to the economy, including unfavorable changes in interest rates, foreign exchange rates, inflation, commodity prices and volatility in the financial markets; |
| · | the ability to complete and effectively integrate acquisitions into existing operations and the ability to attain expected benefits; |
| · | business competition, including competition for acquisition opportunities; |
| · | strategic actions including our ability to complete dispositions and achieve the anticipated benefits therefrom; |
| · | restrictions on our ability to engage in certain activities or make distributions due to our indebtedness; |
| · | global equity and capital markets and the availability of equity and debt financing and refinancing within these markets; |
15
| · | changes to our credit ratings; |
| · | changes to U.S. laws or policies, including changes in U.S. domestic and economic policies and foreign trade policies and tariffs; |
| · | technological change; |
| · | the ability to obtain insurance for our business operations; |
| · | labor disruptions and economically unfavorable collective bargaining agreements; |
| · | litigation; |
| · | investments in jurisdictions with less developed legal systems; |
| · | we do not have control over all of the businesses in which we own investments; |
| · | changes to the market price of any investments in public companies; |
| · | our compliance with environmental laws and the broader impacts of climate change; |
| · | cybersecurity incidents; |
| · | the possible impact of international conflicts, wars and related developments including terrorist acts and cyber terrorism; |
| · | catastrophic events, such as earthquakes, hurricanes and pandemics/epidemics; and |
| · | other risks and factors described under “Risk Factors” in this Circular, and in BBU’s Annual Report and BBUC’s Annual Report, including, but not limited to, those described under Item 3.D “Risk Factors” therein. |
Statements relating to “reserves” are deemed to be forward-looking statements as they involve the implied assessment, based on certain estimates and assumptions, that the reserves described herein can be profitably produced in the future.
There are also risks inherent in the nature of the Arrangement, including (i) the possibility that the Arrangement will not be completed on the terms and conditions, or on the timing, currently contemplated, and that it may not be completed at all, due to a failure to obtain or satisfy, in a timely manner or otherwise, the required shareholder approvals and the Court and other conditions of closing necessary to complete the Arrangement, or for other reasons; (ii) risks related to tax matters; (iii) the absence of any event, change or other circumstances that could give rise to the termination of the Arrangement Agreement, and (iv) the delay in or increase in the cost of completing the Arrangement. The anticipated timeline for completion of the Arrangement may change for a number of reasons, including the inability to obtain the approval of the Court, any other required approvals in the time assumed or the need for additional time to satisfy the conditions to the completion of the Arrangement. As a result of the foregoing, readers should not place undue reliance on the forward-looking statements contained in or incorporated by reference into this Circular.
We caution that the foregoing list of important factors that may affect future results is not exhaustive. When relying on our forward-looking statements and information, investors and others should carefully consider the foregoing factors and other uncertainties and potential events. In light of these risks, uncertainties and assumptions, the reader should not place undue reliance on forward-looking statements or information as a prediction of actual results. These risks, uncertainties and assumptions could cause our actual results and our plans and strategies to vary from our forward-looking statements or information. We qualify any and all of our forward-looking statements by these cautionary factors. We undertake no obligation to publicly update or revise any forward-looking statements or information, whether written or oral, that may be as a result of new information, future events or otherwise, except as required by law.
16
Further information regarding these and other risk factors are included in BBU’s and BBUC’s public filings with provincial and territorial securities regulatory authorities (including BBU’s Annual Report and BBUC’s Annual Report) and can be found on BBU’s and BBUC’s SEDAR+ profile at www.sedarplus.ca and on BBU’s and BBUC’s EDGAR profile at www.sec.gov/edgar.
PRESENTATION OF FINANCIAL INFORMATION
Currency
The financial statements and other financial information contained in this Circular, or incorporated herein by reference, is presented in United States dollars. In this Circular, all references to “$” are to United States dollars and references to “C$” are to Canadian dollars.
Financial Information
The financial information of the Corporation, BBU and BBUC contained in this Circular and the documents incorporated by reference in this Circular, unless otherwise indicated, has been prepared in accordance with IFRS Accounting Standards.
17
QUESTIONS AND ANSWERS ABOUT THE ARRANGEMENT AND THE MEETINGS
The following questions and answers address briefly certain questions you may have regarding the Arrangement and the Meetings. The below information is only a summary of certain information contained elsewhere in this Circular and is qualified in its entirety by the more detailed information and financial data and statements contained in or referred to elsewhere in this Circular, including the Appendices and documents that are incorporated by reference herein, all of which are important and should be reviewed carefully. Capitalized terms used in these questions and answers but not otherwise defined herein have the meanings set forth in the Glossary attached as Appendix A to this Circular.
| Questions | Answers |
| The Arrangement | |
| Why have I received this package of information? | On November 6, 2025, BBU, BBUC and the Corporation entered into the Arrangement Agreement pursuant to which, among other things, the parties agreed to implement the Arrangement by way of a plan of arrangement. The Arrangement is subject to, among other things, obtaining the approval of Shareholders and Unitholders.
As a Unitholder or Shareholder of record as of the close of business on the Record Date, you are entitled to receive notice of and vote at the applicable Meeting or any adjournment or postponement, even if you have since that date disposed of your BBUC exchangeable shares or BBU units. We are soliciting your proxy, or vote, and providing this Circular in connection with such solicitation.
|
| Why is Brookfield Business Partners pursuing the Arrangement? | The Arrangement is designed to result in Unitholders and Shareholders holding shares in a single corporate entity and is expected to drive long-term value for all Securityholders. The anticipated benefits of the Arrangement include:
· Broader access to global investors who prefer corporate structures.
· Improved consolidated trading liquidity through a single listed security.
· Increased demand from expected index inclusion.
· Simplified financial reporting and elimination of partnership tax reporting forms.
· The Arrangement is expected to be tax-deferred for the vast majority of Canadian and U.S. investors.
The market capitalization of the Corporation is expected to reflect the combined capitalization of BBU and BBUC.
See “The Arrangement—Background to the Arrangement” and “The Arrangement—Reasons for the Arrangement”. For additional information regarding BBU and BBUC, see “Information Concerning BBU” and “Information Concerning BBUC”, respectively.
|
18
| Questions | Answers |
| What am I being asked to vote on at the Meeting? | At the BBU Unitholders’ Meeting, Unitholders are being asked to consider and, if thought advisable, pass the BBU Arrangement Resolution approving the Arrangement and the BBU LPA Amendment Resolution approving the BBU LPA Amendment.
At the BBUC Shareholders’ Meeting, Shareholders are being asked to consider and, if thought advisable, pass the BBUC Arrangement Resolution approving the Arrangement.
If the BBU Transaction Resolutions and BBUC Arrangement Resolution are approved, and subject to satisfaction of other conditions, BBU and BBUC will implement the Arrangement, pursuant to which, among other things:
· Holders of BBU units, REUs and BBUC exchangeable shares will receive one (1) Corporation Class A Share for each BBU Unit, REU or BBUC exchangeable share held.
· A subsidiary of Brookfield Asset Management will exchange its Special LP Units of Holding LP for Corporation Special Shares.
· Brookfield will transfer its shares of the BBU General Partner to the Corporation in exchange for Corporation Class B Shares.
· Subject to TSX and NYSE Approval, the Corporation Class A Shares will be listed on the TSX and NYSE and trade under the symbol “BBUC”. BBU and BBUC will be delisted and cease to be reporting issuers.
See “The Arrangement—Details of the Arrangement” for additional information on the proposed terms of the Arrangement.
|
| How do the Boards recommend I vote? | The Special Committees have assessed the terms of the Arrangement and have unanimously determined that the Arrangement is in the best interests of each of BBU and BBUC and recommended that the Boards approve the Arrangement and recommend that Securityholders vote in favor of the BBU Transaction Resolutions and BBUC Arrangement Resolution, as applicable.
The Boards, on the recommendation of their respective Special Committees, have unanimously determined that the Arrangement is in the best interests of BBU and BBUC, as applicable, and resolved to approve the Arrangement and recommend that Securityholders vote in favor of the BBU Transaction Resolutions and BBUC Arrangement Resolution, as applicable.
In making its determination, the BBU Board considered, among other factors, the Origin Fairness Opinion to the effect that, as of November 4, 2025 and subject to the assumptions, limitations and qualifications described therein, the consideration to be received by Public Holders (as defined in the Fairness Opinion) of BBU units pursuant to the Arrangement is fair, from a financial point of view, to such Unitholders.
In making its determination, the BBUC Board considered, among other factors, the Origin Fairness Opinion to the effect that, as of November 4, 2025 and subject to the assumptions, limitations and qualifications described therein, the consideration to be received by Public Holders (as defined in the Fairness Opinion) of BBUC exchangeable shares pursuant to the Arrangement is fair, from a financial point of view, to such Shareholders.
|
19
| Questions | Answers |
| Why should I vote FOR the BBU Transaction Resolutions or BBUC Arrangement Resolution? | The Special Committees and the Boards carefully evaluated the Arrangement and believe that the Arrangement is in the best interests of BBU and BBUC, as applicable. In the course of their evaluation, the Boards considered, among other things, the following factors:
· The Arrangement is expected to drive long-term value for all Unitholders and Shareholders and effect the anticipated benefits described above, including broader appeal to global investors, improved consolidated trading liquidity, increased demand from expected index inclusion, simplified financial reporting and elimination of partnership tax reporting forms.
· Origin has provided the Origin Fairness Opinion to the Special Committees, concluding that, as at November 4, 2025 and subject to the assumptions, limitations and qualifications described therein, the consideration to be received by Public Holders (as defined in the Origin Fairness Opinion) of BBU units and BBUC exchangeable shares pursuant to the Arrangement is fair, from a financial point of view, to such Securityholders.
· The Arrangement is expected to be tax-deferred for the vast majority of U.S. and Canadian Securityholders.
· Following the Arrangement, the consolidated financial position of the Corporation is expected to be consistent with that of BBU and no impact to financial performance metrics is expected.
See “The Arrangement—Background to the Arrangement” and “The Arrangement—Reasons for the Arrangement”.
|
| Am I entitled to Dissent Rights? | Registered Unitholders who properly exercise their Dissent Rights will be entitled to be paid the fair value of their BBU units determined as of the close of business on the day before the BBU Arrangement Resolution is adopted.
Registered Shareholders who properly exercise their Dissent Rights will be entitled to be paid the fair value of their BBUC exchangeable shares determined as of the close of business on the day before the BBUC Arrangement Resolution is adopted.
These amounts may be the same as, more than or less than the consideration payable under the Arrangement or the trading price of the BBU units or BBUC exchangeable shares, as applicable, on the TSX or the NYSE on such date.
Any Registered Unitholders who have duly exercised their Dissent Rights and, following the dissent process specified in the BBU LPA Amendment, are ultimately entitled to be paid fair value for their BBU units, will instead be entitled to the fair value of such BBU units and will not receive Corporation Class A Shares.
Any Registered Shareholders who have duly exercised their Dissent Rights and, following the dissent process under the BCBCA, are ultimately entitled to be paid fair value for their BBUC exchangeable shares, will instead be entitled to the fair value of such BBUC exchangeable shares and will not receive Corporation Class A Shares.
If you wish to exercise Dissent Rights, you should review the requirements summarized in this Circular carefully and consult with your legal advisor. For greater clarity, Non-Registered Unitholders and Non-Registered Shareholders are not entitled to exercise Dissent Rights. See “Dissent Rights”.
The Arrangement Agreement provides that the Arrangement is not required to be completed if Unitholders and Shareholders holding more than 5% of the outstanding BBU units and BBUC exchangeable shares in the aggregate validly exercise their Dissent Rights.
|
| Who should submit a Unitholder Notice to the Corporation? | Eligible Canadian Holders of BBU units may, at their option, notify the Corporation of their intention to exchange their BBU units for Corporation Class A Shares on a full or partial tax-deferred rollover basis by filing a joint tax election with the CRA that complies with the conditions set out in the Tax Act within the prescribed time set out in the Tax Act. Further actions must be taken by Eligible Canadian Holders to make a Tax Election. For more information and instructions on the Tax Election procedure, such holders should consult the tax information on our website at https://bbu.brookfield.com under “Corporate Reorganization”.
For additional information on the Unitholder Notice and Tax Election, see “The Arrangement—Unitholder Notice” and “Certain Canadian Federal Income Tax Consideration—Procedure for Making a Tax Election”.
|
| When is the Arrangement expected to be completed? | If all conditions are met, it is anticipated that the Arrangement will be completed in the first quarter of 2026. |
20
| Questions | Answers |
| If the Arrangement is completed, when can I expect to receive my Corporation Class A Shares? | The Arrangement will result in the replacement of the existing holdings of BBU units and BBUC exchangeable shares with holdings of Corporation Class A Shares. Non-Registered Unitholders and Non-Registered Shareholders should contact their Intermediary to determine how soon following the completion the Arrangement they can expect to see their Corporation Class A Shares reflected in their brokerage or other accounts.
Certificates and DRS statements representing the Corporation Class A Shares shall be made available to Registered Unitholders and Registered Shareholders on request as soon as practicable after the Arrangement becomes effective. See “The Arrangement—Exchange Procedures”. |
| What will happen if the Arrangement is not approved or completed? | If the Arrangement is not approved or completed for any reason, the Arrangement Agreement will be terminated. In this scenario, we expect that BBU and BBUC will continue to operate in the ordinary course. For more information, see “Risk Factors —Risks Relating to the Arrangement”. |
| The Corporation and Corporation Class A Shares following the Arrangement | |
| What will be the name of the Corporation? | The Corporation is currently named 1559985 B.C. Ltd. The Corporation will be renamed to a new name that includes “Brookfield” prior to the completion of the Arrangement. |
| What will be the capital structure of the Corporation after completion of the Arrangement? | The Corporation will be authorized to issue four classes of shares: (i) an unlimited number of Class A Subordinate Voting Shares; (ii) an unlimited number of Class B Multiple Voting Shares; (iii) an unlimited number of Special Non-Voting Incentive Shares; and (iv) an unlimited number of Class A Preferred Shares, issuable in series. No series of Corporation Class A Preferred Shares will be authorized initially.
See “The Arrangement—Background to the Arrangement” and “Information Concerning the Corporation—Share Capital”. |
| Do you intend to pay dividends on the Corporation Class A Shares? | Yes. Following completion of the Arrangement, the Corporation is expected to pay an annual dividend of $0.25 per share, consistent with the current distribution and dividend paid on BBU units and BBUC exchangeable shares.
Following the completion of the Arrangement, the board of directors of the Corporation may declare dividends at its discretion. Dividends on the Corporation Class A Shares and Corporation Class B Shares will be subject to the prior rights of the holders of the Corporation Senior Shares and any other shares ranking senior to the Corporation Class A Shares and Corporation Class B Shares.
See also “Information Concerning the Corporation—Dividend Policy”. |
21
| Questions | Answers |
| Will there be any significant shareholders of the Corporation after the Arrangement? | Yes. Brookfield will hold 100% of the Corporation Class B Shares, 100% of the Corporation Special Shares and approximately 42% of the Corporation Class A Shares. Additionally, BWS will hold approximately 26% of the Corporation Class A Shares.
The Corporation Class A Shares will have one vote per share and the Corporation Class B Shares will hold a number of votes equal to three (3) times the total votes of the Corporation Class A Shares. As a result, the Corporation Class A Shares and Corporation Class B Shares will control 25% and 75%, respectively, of the aggregate voting rights of the Corporation, thereby giving the Brookfield Holders an approximate 92% aggregate voting interest in the Corporation. The Corporation Class B Shares are not transferable except to Brookfield Corporation or another person controlled by Brookfield Corporation.
See “The Arrangement—Reasons for the Arrangement” and “Information Concerning the Corporation—Principal Securityholders”. |
| What will the Corporation’s relationship be with Brookfield following completion of the Arrangement? | After the completion of the Arrangement, the Corporation’s relationship with Brookfield will be substantially the same as our existing relationship with Brookfield, and the Corporation will continue to serve as Brookfield’s primary vehicle to own and operate business services and industrial operations on a global basis.
In addition, following completion of the Arrangement, the Corporation will become a party to the Master Services Agreement and other agreements of our group.
See “Information Concerning the Corporation—Relationship with Brookfield” and “The Arrangement—Material Agreements”. |
| Who will be on the board of directors of the Corporation? | After completion of the Arrangement, the board of directors of the Corporation will be identical to the existing board of directors of BBUC. This means that the board will consist of ten individuals, eight of whom are also presently directors of the BBU General Partner. See “Information Concerning the Corporation—Directors and Executive Officers”. |
| Where will I be able to trade the Corporation Class A Shares? | It is expected that the Corporation will commence trading shortly after the completion of the Arrangement under the symbol “BBUC”.
There is currently no public trading market for the Corporation Class A Shares. However, we have applied to have the Corporation Class A Shares listed on the NYSE and the TSX under the symbol “BBUC”. The TSX has conditionally approved the listing of the Corporation Class A Shares. Listing on the NYSE is subject to the Corporation fulfilling all of the requirements of the NYSE, and listing on the TSX is subject to the Corporation fulfilling all of the requirements of the TSX on or before the first trading day of the Corporation Class A Shares. |
| Are there risks associated with owning the Corporation Class A Shares? | Yes, like owning BBU units and BBUC exchangeable shares, the ownership of the Corporation Class A Shares is subject to both general and specific risks and uncertainties. For a discussion of factors, you should consider in deciding whether to vote in favor of the BBU Transaction Resolutions or BBUC Arrangement Resolution and hold Corporation Class A Shares, please see “Risk Factors”. |
22
| Questions | Answers |
| What will happen to the listing of the BBU units and BBUC exchangeable shares? | Both the BBU units and BBUC exchangeable shares will be delisted from the TSX and NYSE, and BBU and BBUC will both cease to be reporting issuers in Canada and will be deregistered under the U.S. Exchange Act. |
| The Meetings and Voting | |
| When and where are the Meetings? | The BBU Unitholders’ Meeting will be held on January 13, 2026 at 10:00 a.m. (Toronto time).
The BBUC Shareholders’ Meeting will be held on January 13, 2026 at 11:00 a.m. (Toronto time).
The Meetings will be held in a virtual meeting only format. Unitholders and Shareholders will be able to listen to, participate in and vote at their respective Meeting in real time through a web-based platform.
Unitholders can attend and vote at the BBU Unitholders’ Meeting by visiting https://meetings.lumiconnect.com/400-018-416-449 and entering their username or control number and password “BBU2026” (case sensitive).
Shareholders can attend and vote at the BBUC Shareholders’ Meeting by visiting https://meetings.lumiconnect.com/400-358-658-608 and entering their username or control number and password “BBUC2026” (case sensitive).
For more information, see “The Meetings”. |
| What approvals are required of Unitholders and Shareholders at the Meetings? | At the BBU Unitholders’ Meeting, Unitholders will be asked to pass the BBU Transaction Resolutions, which include the BBU Arrangement Resolution approving the Arrangement and the BBU LPA Amendment Resolution approving the BBU LPA Amendment. At the BBUC Shareholders’ Meeting, Shareholders will be asked to pass the BBUC Arrangement Resolution approving the Arrangement.
To become effective, the transaction will require approval by (i) the affirmative vote of a majority of the outstanding BBU units, (ii) two-thirds of votes cast by holders of BBUC exchangeable shares and BBUC class B shares voting together as a single class, and (iii) two-thirds of the votes cast by holders of BBUC exchangeable shares voting as a separate class.
In addition, BBU has applied for and obtained exemptive relief to permit future issuances of Corporation Class A Shares or securities that are, directly or indirectly, convertible into, or exercisable or exchangeable for, Corporation Class A Shares without requiring further approval by Corporation shareholders. The exemptive relief is conditional on, among other things, the BBU Transaction Resolutions and BBUC Arrangement Resolution having been approved by, on a combined basis, a majority of the votes cast by Securityholders (excluding the votes cast by affiliates and control persons of BBU and BBUC). Accordingly, (i) in respect of BBU, voting in favor of the BBU Transaction Resolutions (either the BBU Arrangement Resolution or the BBU LPA Amendment Resolution) will constitute voting in favor of the Corporation’s ability to conduct future issuances of Corporation Class A Shares or securities that are, directly or indirectly, convertible into, or exercisable or exchangeable for, Corporation Class A Shares pursuant to a prospectus, and (ii) in respect of BBUC, voting in favor of the BBUC Arrangement Resolution will constitute voting in favor of the Corporation’s ability to conduct future issuances of Corporation Class A Shares or securities that are, directly or indirectly, convertible into, or exercisable or exchangeable for, Corporation Class A Shares pursuant to a prospectus, in each case, without requiring further approval by Corporation shareholders.
For more information, see “Certain Legal and Regulatory Matters—Unitholder Approval”, “Certain Legal and Regulatory Matters—Shareholder Approval” and “Certain Legal and Regulatory Matters—Canadian Securities Law Matters—Restricted Securities”. |
23
| Questions | Answers |
| What other approvals are required for the Arrangement to become effective? | The Arrangement is also subject to the satisfaction of certain other conditions, including the receipt of the Final Order, the TSX Approvals, the NYSE Approvals, regulatory approvals, including ICA Approval, and other applicable approvals. The Arrangement is also subject to the satisfaction or waiver of other customary conditions. For more information, see “Certain Legal and Regulatory Matters”. |
| When is the Record Date? | The Record Date for purposes of voting at the Meetings is November 25, 2025. |
| Who is eligible to vote? | If you held BBU units or BBUC exchangeable shares on the close of business on the Record Date, you will be entitled to receive notice of and vote at the applicable Meeting or any adjournment or postponement, even if you have since that date disposed of your BBU units or BBUC exchangeable shares. |
| How do I vote? | Unitholders and Shareholders can vote in one of two ways, as follows:
· by submitting their proxy (by internet, by mail, by e-mail, by fax or by telephone) or voting instruction form by following the instructions on their voting instruction form prior to the applicable Meeting; or
· during the applicable Meeting by online ballot through the live webcast platform. |
| What if I plan to attend the Meeting and vote by online ballot? | If you are a Registered Unitholder, Registered Shareholder or a duly appointed proxyholder, you can attend and vote during the applicable Meeting by completing an online ballot through the live webcast platform. Guests (including Non-Registered Unitholders and Non-Registered Shareholders who have not duly appointed themselves as proxyholder) can log into the Meetings. Guests will be able to listen to the Meetings but will not be able to ask questions or vote during the Meetings. See “The Meetings” and “General Proxy Matters”. |
| When is the proxy cut-off? | Registered Unitholders and Registered Shareholders must submit their proxy prior to 5:00 p.m. Toronto time on January 9, 2026. Non-Registered Unitholders and Non-Registered Shareholders must submit their voting instruction form to their Intermediary by following the instructions on their voting instruction form. See “The Meetings” and “General Proxy Matters”. |
24
| Questions | Answers |
| Can I appoint someone else to vote my proxy? | Unitholders or Shareholders who wish to appoint a person other than the Management Representatives identified in the form of proxy or voting instruction form (including a Non-Registered Unitholder or Non-Registered Shareholder who wishes to appoint themselves to attend the Meeting) must carefully follow the instructions in the Circular and on their form of proxy or voting instruction form. These instructions include the additional step of registering such proxyholder with our transfer agent, TSX Trust, after submitting the form of proxy or voting instruction form by calling 1-866-751-6315 (toll-free North America) or 416-682-3860 (outside North America) or visiting www.tsxtrust.com/control-number-request no later than 5:00 p.m. Toronto time on January 9, 2026. |
| Can I change or revoke my proxy after I have submitted it? | Yes. If you are a Registered Unitholder or Registered Shareholder, you may deliver another properly executed form of proxy with a later date to replace the original proxy in the same way you delivered the original proxy. If you wish to revoke your proxy, prepare a written statement to this effect signed by you (or your attorney as authorized in writing) or, if the Securityholder is a corporation, under its corporate seal or by a duly authorized officer or attorney of the corporation. This statement must be delivered to the Corporate Secretary of BBU or BBUC, as applicable, at the address below no later than 5:00 p.m. Toronto time on January 9, 2026, or, in the event the Meeting is adjourned or postponed, not less than two Business Days prior to the time of the adjourned or postponed meeting. You may also log in, accept the terms and conditions and vote by online ballot at the Meeting. Voting on any online ballot will revoke your previous proxy.
Address for Unitholders: Attention: Corporate Secretary Brookfield Business Partners L.P. c/o TSX Trust Company 301 – 100 Adelaide Street West, Toronto, Ontario M5H 4H1
Address for Shareholders: Attention: Corporate Secretary Brookfield Business Corporation c/o TSX Trust Company 301 – 100 Adelaide Street West, Toronto, Ontario M5H 4H1
If you are a Non-Registered Unitholder or Non-Registered Shareholder, you may revoke a voting instruction form previously given to an Intermediary at any time by contacting your Intermediary. If your Intermediary provides the option of voting over the internet, you can change your instructions by updating your voting instructions on the website provided by your Intermediary, so long as you submit your new instructions before the Intermediary’s deadline. A Non-Registered Unitholder or Non-Registered Shareholder may then submit a revised voting instruction form in accordance with the directions on the form. See “The Meetings” and “General Proxy Matters”. |
25
| Questions | Answers |
| Tax Matters | |
| Is the Arrangement taxable for Canadian federal income tax purposes? | For Canadian federal income tax purposes, Eligible Canadian Holders will, absent a Tax Election, be considered to have disposed of BBU units for proceeds of disposition equal to the fair market value of such securities exchanged. Eligible Canadian Holders may jointly elect with the Corporation pursuant to section 85 of the Tax Act to effect such exchange on a fully or partially tax-deferred basis; see “Certain Canadian Federal Income Tax Consideration—Procedure for Making a Tax Election”. Resident Holders that dispose of BBUC exchangeable shares for solely Corporation Class A Shares will generally be entitled to the automatic rollover provisions in section 85.1 of the Tax Act; see “Certain Canadian Federal Income Tax Considerations”.
The Canadian federal income tax consequences of the Arrangement are complex, and holders of BBU units or BBUC exchangeable shares are urged to consult their tax advisers regarding the tax consequences of the Arrangement in light of their particular circumstances. |
| Is the Arrangement taxable for United States federal income tax purposes? | For U.S. federal income tax purposes, the exchanges of BBU units and BBUC exchangeable shares for Corporation Class A Shares pursuant to the Arrangement are expected to qualify as tax-free exchanges described in Section 351 of the Code, although this is not free from doubt, as discussed in greater detail in “Certain United States Federal Income Tax Considerations” below. The U.S. federal income tax consequences of the Arrangement are complex, and holders of BBU units or BBUC exchangeable shares are urged to consult their tax advisers regarding the tax consequences of the Arrangement in light of their particular circumstances. |
26
SUMMARY
The following is a summary of certain information contained elsewhere in this Circular and is qualified in its entirety by reference to the more detailed information and financial data and statements contained in or referred to elsewhere in this Circular, including the Appendices and documents that are incorporated by reference herein. The capitalized terms used in this Circular are defined in the “Glossary” attached as Appendix A of this Circular.
The Meetings
Brookfield Business Partners have called the Meetings to consider, and if thought advisable, pass the BBU Transaction Resolutions, as set forth in Appendix B, and the BBUC Arrangement Resolution, as set forth in Appendix C. The Meetings will be held as follows:
| · | the BBU Unitholders’ Meeting will be held on January 13, 2026 at 10:00 a.m. Toronto time, via live audio webcast available online at https://meetings.lumiconnect.com/400-018-416-449 (Meeting ID: 400-018-416-449; Password: “BBU2026” (case sensitive)); and |
| · | the BBUC Shareholders’ Meeting will be held on January 13, 2026 at 11:00 a.m. Toronto time, via live audio webcast available online at https://meetings.lumiconnect.com/400-358-658-608 (Meeting ID: 400-358-658-608; Password: “BBUC2026” (case sensitive)). |
Each registered holder of BBU units as at the close of business on November 25, 2025 is entitled to receive notice of and to vote at the BBU Unitholders’ Meeting. Each registered holder of BBUC exchangeable shares or BBUC class B shares as at the close of business on November 25, 2025 is entitled to receive notice of and to vote at the BBUC Shareholders’ Meeting. Except as otherwise provided in this Circular, only holders of BBU units on such date are entitled to vote on all matters that come before the BBU Unitholders’ Meeting, and only holders of BBUC exchangeable share or BBUC class B shares on such date are entitled to vote on all matters to come before the BBUC Shareholders’ Meeting, in each case, including any adjournment thereof, and either in person or by proxy. Except as otherwise provided in the constating documents of BBU and BBUC or as required by law, holders of BBUC class C shares are entitled to notice of, and to attend, any meetings of shareholders of BBUC, but are not entitled to vote at any such meetings and holders of REUs of Holding LP are not entitled to notice of or to attend, any meetings of limited partners of BBU.
See “General Proxy Matters”.
The Arrangement
On September 25, 2025, Brookfield Business Partners publicly announced its intention to proceed with the Arrangement.
On November 6, 2025, BBU, BBUC and the Corporation executed and delivered the Arrangement Agreement.
If the Arrangement is completed, (i) Unitholders will receive from the Corporation one (1) Corporation Class A Share for each BBU unit held as of the Effective Date; (ii) Shareholders will receive from the Corporation one (1) Corporation Class A Share for each BBUC exchangeable share held as of the Effective Date; (iii) each holder of an REU will receive from the Corporation one (1) Corporation Class A Share for each REU held as of the Effective Date; (iv) a subsidiary of Brookfield Asset Management will receive from the Corporation one (1) Corporation Special Share for each Special LP Unit held as of the Effective Date; and (v) Brookfield, in exchange for the BBU General Partner Share, will receive from the Corporation three (3) Corporation Class B Shares, resulting in Brookfield holding one (1) Corporation Class B Share for each BBU GP unit held by the BBU General Partner as of the Effective Date.
Subject to TSX and NYSE Approval, the Corporation Class A Shares will be listed on the TSX and NYSE and trade under the symbol “BBUC”. Each of BBU and BBUC will be delisted and cease to be a reporting issuer.
See “The Arrangement—Arrangement Agreement”.
27
Reasons for the Arrangement
The Special Committees and the Boards carefully evaluated the Arrangement and believe that the Arrangement is in the best interests of each of BBU and BBUC, as applicable. The BBU Board has unanimously recommended that Unitholders vote in favor of the BBU Transaction Resolutions and the BBUC Board has unanimously recommended that Shareholders vote in favor of the BBUC Arrangement Resolution. In the course of their evaluations, the Special Committees and the Board considered, among other things, the following factors:
| 1. | Corporate Structure. The Corporation will continue as the flagship listed vehicle of Brookfield’s private equity business. The Corporation will carry on Brookfield Business Partners’ role as an owner and operator of business services and industrials operations on a global basis, focused on owning and operating high-quality businesses that provide essential products and services and benefit from a strong competitive position while: (i) providing broader access to global investors who prefer corporate structures; (ii) improving consolidated trading liquidity through a single listed security; and (iii) being eligible for inclusion in several large global indices and exchange traded funds. Securityholders will continue to own economically equivalent securities to the securities through which they hold their investments in our group today. |
| 2. | Origin Fairness Opinion. The Financial Advisor has provided the Origin Fairness Opinion to the Special Committees, concluding that, as at November 4, 2025, and subject to the assumptions, limitations and qualifications described therein, the consideration to be received by Public Holders (as defined in the Origin Fairness Opinion) of BBU units and BBUC exchangeable shares pursuant to the Arrangement is fair, from a financial point of view, to such Securityholders. |
| 3. | Tax-Deferral. The exchange of BBU units, BBUC exchangeable shares and REUs for the Class A Consideration through the Arrangement is expected to be tax-deferred for the vast majority of U.S. and Canadian Securityholders. |
| 4. | Financial Reporting. The Arrangement will simplify our financial reporting as all investors, regardless of whether they presently receive the financial statements of BBU or BBUC, will receive the financial statements of the Corporation following completion of the Arrangement, which shall reflect the results of operations and financial position of our business on a consolidated basis. BBU will be the predecessor of the Corporation for accounting purposes and the historical financial statements of BBU will become the historical financial statements of the Corporation. See “Information Concerning the Corporation—Financial Information”. |
| 5. | Securityholder and Court Approval. The procedures by which the Arrangement will be approved, including both Unitholder and Shareholder approval and approval of the Court, offers substantial protection to Securityholders. See “Certain Legal and Regulatory Matters—Completion of the Arrangement”. |
| 6. | Brookfield Holders. The Brookfield Holders will retain an interest in the Corporation following completion of the Arrangement based on their present interests in our group. The Brookfield Holders’ interest will consist of: (i) Corporation Class A Shares, representing the Brookfield Holders’ equity interest in our group, which will be received in exchange for the Brookfield Holders’ current holdings of BBU units, REUs and BBUC exchangeable shares; (ii) Corporation Class B Shares, representing Brookfield’s voting control of our group, which will be received in exchange for the BBU General Partner Share; and (iii) the Corporation Special Shares, representing Brookfield Asset Management’s entitlement to receive incentive distributions based on the trading price of the Corporation Class A Shares, which will be received in exchange for the Special LP Units. |
The foregoing summary of factors considered by the Special Committees and the Boards is not intended to be exhaustive. In reaching the determination to unanimously approve and recommend the Arrangement to Securityholders and given the variety and complexity of factors considered, the Special Committees and the Boards did not assign any relative or specific weight to the factors that were considered. Additionally, individual directors may have given different weights to these factors. Their respective recommendations were made after consideration of all of the above and other factors, the risk factors set out in this Circular, and in light of the directors’ collective knowledge of the business, financial condition and prospects of our group.
28
See “The Arrangement—Background to the Arrangement”, “The Arrangement—Reasons for the Arrangement”, “The Arrangement—Arrangement Agreement”, and “The Arrangement—Plan of Arrangement”.
Recommendation of the Special Committees
Each of the BBU Special Committee and the BBUC Special Committee has assessed the terms of the Arrangement. The Special Committees unanimously determined that the Arrangement is in the best interests of each of BBU and BBUC, as applicable, and have recommended that the respective Boards approve the Arrangement and recommend that Securityholders vote in favor of the Arrangement.
Recommendation of the Boards
The BBU Board, on the recommendation of the BBU Special Committee, unanimously determined that the Arrangement is in the best interests of BBU and resolved to approve the Arrangement.
The BBU Board unanimously recommends that Unitholders vote FOR the BBU Transaction Resolutions.
The BBUC Board, on the recommendation of the BBUC Special Committee, unanimously determined that the Arrangement is in the best interests of BBUC and resolved to approve the Arrangement.
The BBUC Board unanimously recommends that Shareholders vote FOR the BBUC Arrangement Resolution.
Fairness Opinion
The Financial Advisor provided an opinion to the Special Committees that, as of November 4, 2025 and subject to the assumptions, limitations and qualifications described therein, the consideration to be received by Public Holders (as defined in the Origin Fairness Opinion) of BBU units and BBUC exchangeable shares pursuant to the Arrangement is fair, from a financial point of view to such Securityholders.
LPA Amendment
In order to effect the Arrangement in respect of the BBU units, the BBU General Partner is proposing to amend the BBU Limited Partnership Agreement to, among other things, approve, authorize and provide for: (i) the exchange of BBU units for Corporation Class A Shares; and (ii) the grant of Dissent Rights to Registered Unitholders, all in accordance with the terms of the Plan of Arrangement. The LPA Amendment will be effective at the time it is stated to become effective pursuant to the Plan of Arrangement.
See “The Arrangement—The LPA Amendment”.
Exchange Procedures
Upon the Arrangement becoming effective, the existing certificates and DRS statements representing the BBU units and BBUC exchangeable shares (other than BBU units and BBUC exchangeable shares held by (i) Eligible Canadian Holders that are party to a Note Agreement and (ii) Dissenting Unitholders or Dissenting Shareholders) will represent Corporation Class A Shares without further action required on the part of holders thereof.
See “The Arrangement—Exchange Procedures”.
Stock Exchange Listing
It is expected that the Corporation Class A Shares will commence trading shortly after the completion of the Arrangement under the symbol “BBUC”.
There is currently no public trading market for the Corporation Class A Shares. However, we have applied to have the Corporation Class A Shares listed on the NYSE and the TSX under the symbol “BBUC”. The TSX has conditionally approved the listing of the Corporation Class A Shares. Listing on the NYSE is subject to the Corporation fulfilling all of the requirements of the NYSE, and listing on the TSX is subject to the Corporation fulfilling all of the requirements of the TSX on or before the first trading day of the Corporation Class A Shares.
29
Completion of the Arrangement
The Arrangement Agreement provides for the Arrangement to become effective after the Final Order has been granted at any time as we deem appropriate, in our sole discretion, after the conditions precedent contained in the Arrangement Agreement have been satisfied or, where legally permissible, waived, as applicable. Subject to satisfaction or waiver of conditions precedent to the Arrangement Agreement in accordance with the Arrangement Agreement, it is anticipated that the Arrangement will be completed in the first quarter of 2026.
See “Certain Legal and Regulatory Matters—Completion of the Arrangement”.
Unitholder Approval
To become effective, each of the BBU Transaction Resolutions must be approved by the affirmative vote of Unitholders present or represented by proxy at the BBU Unitholders’ Meeting, holding BBU units that in the aggregate represent a majority of outstanding BBU units as of the close of business on the Record Date.
See “Certain Legal and Regulatory Matters—Unitholder Approval”.
Shareholder Approval
To become effective, the BBUC Arrangement Resolution must be approved by: (i) not less than 66⅔ % of the votes cast at the BBUC Shareholders’ Meeting by holders of BBUC exchangeable shares and holders of BBUC class B shares, voting together; and (ii) not less than 66⅔ % of the votes cast at the BBUC Shareholders’ Meeting by holders of BBUC exchangeable shares, voting separately as a class.
See “Certain Legal and Regulatory Matters—Shareholder Approval”.
Court Approval
It is a condition of the Arrangement Agreement that the Interim Order and the Final Order must be obtained from the Court. Prior to the mailing of this Circular, we obtained the Interim Order, which provides for, among other things, the calling and holding of the Meetings.
It is expected that shortly after the Meetings, subject to the approval of the BBU Transaction Resolutions and the BBUC Arrangement Resolution at the Meetings, an application will be made for the Court’s final approval of the Arrangement. At the hearing for the Final Order, the Court will determine whether to approve the Arrangement. Participation in the hearing for the Final Order, including who may participate and present evidence or argument and the procedure for doing so, is subject to the terms of the Interim Order and any subsequent direction of the Court.
The Interim Order sets out how Securityholders and other interested parties may participate in the hearing for the Final Order, which has been set for January 16, 2026. Any Securityholders or any other interested party who wishes to appear or be represented and to present evidence or arguments at the hearing of the application for the Final Order must file and serve a response to petition no later than 4:00 p.m. (Vancouver time) on January 12, 2026, in the form prescribed by the Supreme Court Civil Rules, with the Court, and deliver a copy of the filed response together with a copy of all materials on which such shareholder or other interested party intends to rely at the hearing of the petition, including an outline of such person’s proposed submission, to Brookfield Business Partners c/o Torys LLP, 79 Wellington Street West, Toronto, Ontario, M5K 1N2 Attention: Andrew Gray.
See “Certain Legal and Regulatory Matters—Court Approval” and a copy of the Interim Order attached as Appendix G.
30
Dissent Rights
Registered Unitholders have Dissent Rights in respect of the BBU Arrangement Resolution and Registered Shareholders have Dissent Rights as to the BBUC Arrangement Resolution.
Pursuant to the BBU LPA Amendment, each Registered Unitholder may exercise Dissent Rights. Each Dissenting Unitholder is entitled to be paid the fair value (as set out in Section 7.6 the BBU LPA Amendment) of the holder’s BBU units, provided that the holder duly dissents to the BBU Arrangement Resolution, and the Arrangement becomes effective. Non-Registered Unitholders are not entitled to exercise Dissent Rights.
Pursuant to the Interim Order, each Registered Shareholder may exercise Dissent Rights under Section 237 to 247 of the BCBCA as modified by the Plan of Arrangement and the Interim Order. Each Dissenting Shareholder is entitled to be paid the fair value (as set out in Article 4 of the Plan of Arrangement) of the holder’s BBUC exchangeable shares, provided that the holder duly dissents to the BBUC Arrangement Resolution, and the Arrangement becomes effective. A Non-Registered Shareholder who wishes to dissent with respect to its BBUC exchangeable shares should be aware that only Registered Shareholders are entitled to exercise Dissent Rights. A Registered Shareholder such as an Intermediary who holds BBUC exchangeable shares as nominee for Non-Registered Shareholders, some of whom wish to dissent, will be entitled to exercise Dissent Rights on behalf of such Non-Registered Shareholders with respect to the BBUC exchangeable shares held for such Non-Registered Shareholders.
See “Dissent Rights”. For a description of certain Canadian and U.S. federal income tax considerations related to the exercise of Dissent Rights, please see “Certain Canadian Federal Income Tax Considerations” and “Certain United States Federal Income Tax Considerations.”
Certain Canadian Federal Income Tax Considerations
For Canadian federal income tax purposes, Eligible Canadian Holders who pursuant to the Arrangement (i) exchange their BBU units or BBUC exchangeable shares for Class A Consideration that includes Corporation Class A Shares and Corporation Notes or (ii) transfer their BBU units for solely Corporation Class A Shares will, absent a Tax Election, be considered to have disposed of such BBU units or BBUC exchangeable share (as the case may be) for proceeds of disposition equal to the fair market value of such securities exchanged. Such Eligible Canadian Holders may jointly elect with the Corporation pursuant to subsection 85(1) (or in the case of Eligible Canadian Holders that are partnerships, subsection 85(2)) of the Tax Act to effect such exchange on a fully or partially tax-deferred basis. Resident Holders that dispose of BBUC exchangeable shares for solely Corporation Class A Shares will generally be entitled to the automatic rollover provisions in section 85.1 of the Tax Act, unless such Resident Holder chooses to recognize a capital gain or capital loss on the exchange.
Non-Resident Holders will generally not be subject to Canadian income tax upon their exchange of BBU units or BBUC exchangeable shares for a Corporation Class A Share provided that such BBU units or BBUC exchangeable shares are not “taxable Canadian property” to such Non-Resident Holders. The Corporation does not expect the Corporation Class A Shares to be “taxable Canadian property”.
For a more complete discussion of the Canadian federal income tax consequences of the Arrangement, see “Certain Canadian Federal Income Tax Considerations”. The Canadian federal income tax consequences of the Arrangement are complex, and holders of BBU units or BBUC exchangeable shares are urged to consult their tax advisers regarding the tax consequences of the Arrangement in light of their particular circumstances.
Certain United States Federal Income Tax Considerations
For U.S. federal income tax purposes, the exchanges of BBU units and BBUC exchangeable shares for Corporation Class A Shares pursuant to the Arrangement are expected to qualify as tax-free exchanges described in Section 351 of the Code, although this is not free from doubt, as discussed in greater detail in “Certain United States Federal Income Tax Considerations” below. The U.S. federal income tax consequences of the Arrangement are complex, and holders of BBU units or BBUC exchangeable shares are urged to consult their tax advisers regarding the tax consequences of the Arrangement in light of their particular circumstances.
31
Risk Factors
Securityholders should be aware that there are various risks in connection with the Arrangement and the ownership of securities of the Corporation after the Arrangement. In deciding whether to approve the BBU Transaction Resolutions and the BBUC Arrangement Resolution and the other matters, Securityholders should carefully consider the risk factors described in the Circular.
See “Risk Factors”.
32
THE MEETINGS
Time, Date and Place
The BBU Unitholders’ Meeting will be convened by the BBU General Partner in Bermuda and held in a virtual meeting format only on January 13, 2026 at 10:00 a.m. Toronto time, via live audio and video webcast available online at https://meetings.lumiconnect.com/400-018-416-449 (Meeting ID: 400-018-416-449; Password: “BBU2026” (case sensitive)).
The BBUC Shareholders’ Meeting will be held in a virtual meeting format only on January 13, 2026 at 11:00 a.m. Toronto time, via live audio and video webcast available online at https://meetings.lumiconnect.com/400-358-658-608 (Meeting ID: 400-358-658-608; Password: “BBUC2026” (case sensitive)).
Record Date for Notice of BBU Unitholders’ Meeting and Unitholders Entitled to Vote
As at November 25, 2025, there were 88,675,931 BBU units (210,272,380 BBU units on a fully exchanged basis, assuming exchange of the REUs and the BBUC exchangeable shares into BBU units) issued and outstanding and 4 BBU GP Units were issued and outstanding.
Each Registered Unitholder as at the close of business on November 25, 2025 is entitled to receive notice of and to vote at the BBU Unitholders’ Meeting. Except as otherwise provided in this Circular, each Unitholder on such date is entitled to vote on all matters to come before the BBU Unitholders’ Meeting or any adjournment thereof, either in person or by proxy.
The BBU Limited Partnership Agreement provides that, subject to applicable law and in addition to any other required approvals, each Unitholder is entitled to cast one vote for each Unit held at the record date for determination of Unitholders entitled to vote on any matter.
Holders of REUs or of Special LP Units will not be entitled to notice of, to attend or to vote at the BBU Unitholders’ Meeting.
Record Date for Notice of BBUC Shareholders’ Meeting and Shareholders Entitled to Vote
As at November 25, 2025, there were 69,996,733 BBUC exchangeable shares, 1 BBUC class B share and 25,934,120 BBUC class C shares outstanding. The BBUC class B share and BBUC class C shares are all held indirectly by BBU.
Each registered holder of BBUC exchangeable shares or BBUC class B shares as at the close of business on November 25, 2025 is entitled to receive notice of and to vote at the BBUC Shareholders’ Meeting. Except as otherwise provided in this Circular, each holder of a BBUC exchangeable share or a BBUC class B share on such date is entitled to vote on all matters to come before the BBUC Shareholder’s Meeting or any adjournment thereof, either in person or by proxy. Except as otherwise provided in BBUC’s articles or as required by law, holders of BBUC class C shares are entitled to notice of, and to attend, any meetings of shareholders of BBUC, but are not entitled to vote at any such meetings.
The share conditions for the BBUC exchangeable shares and BBUC class B shares provide that, subject to applicable law and in addition to any other required shareholder approvals, (i) each holder of BBUC exchangeable shares is entitled to cast one vote for each BBUC exchangeable share held at the record date for determination of shareholders entitled to vote on any matter and (ii) each holder of BBUC class B shares is entitled to cast a number of votes for each BBUC class B share held at the record date for determination of shareholders entitled to vote on any matter equal to: (A) the number that is three (3) times the number of BBUC exchangeable shares then issued and outstanding divided by (B) the number of BBUC class B shares then issued and outstanding. The effect of the foregoing is that the holders of the BBUC class B shares are entitled to cast, in the aggregate, a number of votes equal to three times the number of votes attached to the BBUC exchangeable shares or 75% of the total eligible votes.
33
Business of the Meetings
At the BBU Unitholders’ Meeting, Unitholders will be asked to consider and vote upon, pursuant to the Interim Order, the BBU Transaction Resolutions, the full text of which is set forth in Appendix B.
At the BBUC Shareholders’ Meeting, holders of BBUC exchangeable shares and BBUC class B shares will be asked to consider and vote upon, pursuant to the Interim Order, the BBUC Arrangement Resolution, the full text of which is set forth in Appendix C.
See “The Arrangement” for more information on the business of the Meetings.
We will also consider other business that may properly come before the Meetings. As at the date of this Circular, management is not aware of any changes to these items of business and does not expect any other items of business to be brought forward at the Meetings. If there are changes or new items of business, Securityholders or their duly appointed proxyholders can vote their respective securities on these items as they see fit. The persons named on the form of proxy will have discretionary authority with respect to any changes or new items of business which may properly come before the Meetings and will vote on them in accordance with their best judgment.
Voting Information
Notice and Access
BBU and BBUC are using the Notice and Access provisions of National Instrument 54-101 — Communication with Beneficial Owners of Securities of a Reporting Issuer and National Instrument 51-102 — Continuous Disclosure Obligations (“Notice and Access”) to provide meeting materials electronically to Registered Unitholders and Non-Registered Unitholders, and Registered Shareholders and Non-Registered Shareholders.
Instead of mailing meeting materials to Securityholders, we have posted this Circular and a form of proxy or voting instruction form for each Meeting on our website at www.bbu.brookfield.com under “Corporate Reorganization”, as well as on BBU’s and BBUC’s SEDAR+ profiles at www.sedarplus.ca and BBU’s and BBUC’s EDGAR profiles at www.sec.gov/edgar. BBU has sent the Notice of Special Meeting of Unitholders, together with a form of proxy or voting instruction form (collectively, the “BBU Notice Package”), to all Unitholders, and BBUC has sent the Notice of Special Meeting of Shareholders, together with a form of proxy or voting instruction form (collectively, the “BBUC Notice Package”), to all Shareholders, each informing their respective Unitholders or Shareholders that this Circular is available online and explaining how this Circular may be accessed.
BBU and BBUC will not directly send the BBU Notice Package or BBUC Notice Package to Non-Registered Unitholders or Non-Registered Shareholders. Instead, BBU and BBUC will pay Intermediaries to forward the BBU Notice Package and BBUC Notice Package to all such Non-Registered Shareholders and Non-Registered Unitholders.
BBU and BBUC have elected to utilize Notice and Access because it allows for a reduction in the use of printed paper materials, is consistent with our focus on sustainability and results in significantly lower printing and mailing costs in connection with the Meetings.
No Unitholders or Shareholders will receive a paper copy of this Circular unless they have provided standing instructions to their broker to receive the Circular or they contact us at 1-866-989-0311 or bbu.enquiries@brookfield.com. In such cases, we will mail a paper copy of this Circular within three Business Days of any request, provided the request is made before the date of the BBU Unitholders’ Meeting or BBUC Shareholders’ Meeting, as applicable, or any adjournment thereof. To ensure receipt of a paper copy in advance of the voting deadline, we must receive your request before 9:00 a.m. (Toronto time) on December 30, 2025. If your request is made after the BBU Unitholders’ Meeting or BBUC Shareholders’ Meeting, as applicable, and within one year of this Circular being filed, we will mail a paper copy of this Circular within 10 calendar days of such request.
34
Q&A on Voting
What am I voting on?
| Meeting | Resolution | Who Votes | Board Recommendation |
| BBU Unitholders’ Meeting | BBU Arrangement Resolution | BBU units | FOR the resolution |
| BBU Unitholders’ Meeting | BBU LPA Amendment Resolution | BBU units | FOR the resolution |
| BBUC Shareholders’ Meeting | BBUC Arrangement Resolution | BBUC exchangeable shares; BBUC class B shares |
FOR the resolution |
Who is entitled to vote?
Holders of BBU units at the close of business on November 25, 2025 are entitled to one vote per BBU unit on the BBU Transaction Resolutions.
Holders of BBUC exchangeable shares at the close of business on November 25, 2025 are entitled to one vote per BBUC exchangeable share on the BBUC Arrangement Resolution. Holders of BBUC class B shares at the close of business on November 25, 2025 are collectively entitled to cast, in the aggregate, a number of votes equal to three times the number of votes attached to the BBUC exchangeable shares issued and outstanding on the BBUC Arrangement Resolution. Holders of BBUC class C shares are not entitled to vote on the Arrangement Resolution.
Registered Unitholders and duly appointed proxyholders will be able to attend the BBU Unitholders’ Meeting, and Registered Shareholders, holders of BBUC class B shares and duly appointed proxyholders will be able to attend the BBUC Shareholders’ Meeting. These securityholders will be able to submit questions and vote in real time at their respective Meeting, provided they are connected to the internet, have a control number and follow the instructions in this Circular. Non-Registered Unitholders or Non-Registered Shareholders who have not duly appointed themselves as proxyholder will be able to attend the BBU Unitholders’ Meeting or BBUC Shareholders’ Meeting, as applicable, as guests but will not be able to ask questions or vote at their respective Meeting. Holders of BBUC class C shares are entitled to attend the BBUC Shareholders’ Meeting, but will not be able to ask questions or vote.
Unitholders or Shareholders who wish to appoint a person other than the Management Representatives identified in the form of proxy or voting instruction form (including a Non-Registered Unitholder or Non-Registered Shareholder who wishes to appoint themselves to attend the applicable Meeting) must carefully follow the instructions in this Circular and on their form of proxy or voting instruction form. These instructions include the additional step of registering such proxyholder with BBU and BBUC’s transfer agent, TSX Trust, after submitting the form of proxy or voting instruction form by calling 1-866-751-6315 (toll-free North America) or 416-682-3860 (outside North America) or by visiting www.tsxtrust.com/control-number-request no later than the Proxy Deadline. When registering, the Unitholder or Shareholder must provide TSX Trust with the name and email address of their appointee. TSX Trust will provide your appointee with a control number which will allow your appointee to log in to and vote at the applicable Meeting. Failure to register the proxyholder with TSX Trust will result in the proxyholder not receiving a control number to participate in the BBU Unitholders’ Meeting or BBUC Shareholders’ Meeting, as applicable, and only being able to attend as a guest. Guests will be able to listen to the Meetings but will not be able to ask questions or vote.
How do I vote?
Unitholders and Shareholders can vote in one of two ways, as follows:
35
| · | by submitting your proxy (by internet, by mail, by e-mail, by fax or by telephone) or voting instruction form by following the instructions on their voting instruction form prior to the Proxy Deadline for the BBU Unitholders’ Meeting or BBUC Shareholders’ Meeting, as applicable; or |
| · | during the BBU Unitholders’ Meeting or BBUC Shareholders’ Meeting, as applicable, by online ballot through the live webcast platform. |
See “General Proxy Matters” for more information.
Principal Holders of Securities Entitled to Vote
The following table presents information regarding the beneficial ownership of the securities entitled to vote at either Meeting, as of the Record Date, by persons or corporations that beneficially own, exercise control or direction over, have contractual arrangements such as options to acquire, or otherwise hold securities entitled to vote at a Meeting carrying more than 10% of the votes attached to any such class of outstanding securities. The percentages shown are based on 88,675,931 BBU units, 69,996,733 BBUC exchangeable shares and 1 BBUC class B share outstanding as at November 25, 2025. The BBU units and BBUC exchangeable shares held by the principal securityholders do not entitle such securityholders to different voting rights than those of other holders of the BBU units and BBUC exchangeable shares, respectively. However, the BBUC exchangeable shares and the BBUC class B shares have different voting rights. Holders of BBUC exchangeable shares hold a 25% voting interest in BBUC and holders of the BBUC class B shares hold a 75% voting interest in BBUC.
| BBU Units | BBUC Exchangeable Shares | BBUC Class B Shares | ||||||||||||||||||||||
| Name | Number Owned | Percentage | Number Owned | Percentage | Number Owned | Percentage | ||||||||||||||||||
| Brookfield Corporation(a) | 43,708,285 | (b) | 49.3 | % | 47,244,876 | 67.5 | % | — | — | |||||||||||||||
| Brookfield Business Partners L.P.(c) | — | — | — | — | 1 | 100 | % | |||||||||||||||||
Notes:
| (a) | Brookfield Corporation holds BBU units and BBUC exchangeable shares through wholly-owned subsidiaries. Included in the BBU units and BBUC exchangeable shares that Brookfield and its related parties beneficially own are 43,333,752 BBU units and 10,317,747 BBUC exchangeable shares held by subsidiaries of BWS. The Brookfield Holders have agreed that all decisions to be made by subsidiaries of BWS with respect to the voting of the BBU units and BBUC exchangeable shares held by subsidiaries of BWS will be made jointly by mutual agreement of the applicable BWS subsidiary and Brookfield Corporation. BAM Class B Partners Inc. is the trustee of BAM Partners Trust, a trust established under the laws of Ontario, and the sole owner of all of the class B limited voting shares of Brookfield Corporation, which entitle BAM Partners Trust to appoint one half of the board of directors of Brookfield Corporation and, as such, BAM Partners Trust may be deemed to indirectly control the decisions of Brookfield Corporation regarding voting and disposition of the securities of our group held by Brookfield. However, BAM Partners and the BAM Partnership expressly disclaim beneficial ownership of such securities. See “Information Concerning the Corporation—Principal Securityholders”. |
| (b) | In addition, the Brookfield Holders as at November 25, 2025 held 47,244,876 BBUC exchangeable shares and 51,599,716 REUs. Assuming the exchange of all BBUC exchangeable shares and REUs held by the Brookfield Holders into BBU units, the Brookfield Holders would hold 142,552,877 BBU units, or 76% of the then-outstanding BBU units. |
| (c) | Holding LP, which is controlled by BBU, which itself is controlled by Brookfield, indirectly holds all of the issued and outstanding BBUC class B shares, having a 75% voting interest in BBUC, and all of the issued and outstanding BBUC class C shares, which entitle BBU to all of the residual value in BBUC after payment in full of the amount due to holders of BBUC exchangeable shares and BBUC class B shares and subject to the prior rights of holders of preferred shares. Together, the Brookfield Holders and BBU hold an approximate 92% voting interest in BBUC. |
To the knowledge of the directors and officers of Brookfield Business Partners and the Service Providers, there are no other persons or corporations that beneficially own, exercise control or direction over, have contractual arrangements such as options to acquire, or otherwise hold securities entitled to vote at a Meeting carrying more than 10% of the votes attached to any such class of outstanding securities.
36
THE ARRANGEMENT
Background to the Arrangement
Management and the Boards regularly review operational and strategic opportunities to improve the competitive positioning of BBU and BBUC and to maximize value for their respective investors. In connection with these reviews, management and the Boards evaluate potential transactions and reorganizations that would further BBU and BBUC’s respective strategic objectives. Beginning at the annual business planning session for BBU and BBUC in January 2025, management began to explore an initiative to simplify the organizational structure of BBU and BBUC by converting two publicly traded entities into one publicly traded Canadian corporation. Management and the Boards discussed that such an effort should eliminate complexity, improve trading liquidity, broaden investment appeal for global investors, and reduce certain duplicative costs and expenses associated with administering two separate publicly traded entities.
At their regularly scheduled meetings in July 2025, the Boards received an update from management regarding a potential reorganization. At this time, management indicated that it would continue to progress this initiative and may come back to the Boards for further discussion and to potentially seek approvals prior to the next regularly scheduled meetings in November 2025. At the beginning of September 2025, management contacted the Boards with a proposal to convert BBU and BBUC into one publicly traded Canadian corporation. At this time, management explained the proposal in more detail and the rationale for the proposed reorganization, as well as the approval process, the timing thereof and next steps. Management indicated that it was working towards announcing an intention to complete the proposed corporate conversion as part of Investor Day for BBU and BBUC scheduled for September 25, 2025. Following management’s presentation, the Boards determined that, having regard to the circumstances and applicable laws, special committees of independent directors of BBUC and the general partner of BBU should be constituted to review, supervise, consider, negotiate and make recommendations, as applicable, to the BBU Board and the BBUC Board, respectively, in connection with the proposed reorganization.
On September 3, 2025, the BBU Board authorized the formation of the BBU Special Committee, composed of two directors, John Lacey and Patricia Zuccotti, with a mandate to, amongst other things, review the terms, conditions, agreements and all other matters related to the proposed reorganization, determine if the reorganization was in the best interests of BBU, and, if deemed advisable, make recommendations to the BBU Board with respect thereto.
On September 3, 2025, the BBUC Board authorized the formation of the BBUC Special Committee, composed of three directors, John Lacey, David Court and Patricia Zuccotti, with a mandate to, amongst other things, review the terms, conditions, agreements and all other matters related to the proposed reorganization, determine if the reorganization was in the best interests of BBUC, and, if deemed advisable, make recommendations to the BBUC Board with respect thereto.
On September 3, 2025, each of the Special Committees determined that Origin was qualified and independent within the meaning of MI 61-101 and Origin was retained (a) by BBU to provide financial advice to the BBU Special Committee and to deliver to the BBU Special Committee an opinion as to the fairness, from a financial point of view, of the proposed reorganization to the Public Holders (as defined in the Origin Fairness Opinion) of BBU units and (b) by BBUC to provide financial advice to the BBUC Special Committee and to deliver to the BBU Special Committee an opinion as to the fairness, from a financial point of view, of the proposed reorganization to the Public Holders of BBUC exchangeable shares.
On September 3, 2025, the Special Committees retained Stikeman Elliott LLP (“Stikeman”) as their independent Canadian legal counsel, after confirming with Stikeman that it had no legal conflict that would prevent it from acting as counsel to the Special Committees in respect of the proposed reorganization, including advice regarding applicable duties and responsibilities of the Special Committees. The Special Committees requested that Stikeman advise as to the application of MI 61-101 to the proposed reorganization.
On September 4, 2025, the Special Committees held an initial meeting with management to receive a preliminary overview of the material terms of the proposed reorganization. At this meeting, the Special Committees received a presentation from representatives of Origin that summarized certain preliminary observations and key considerations in respect of the proposed reorganization and described Origin’s proposed methodology for reviewing the proposed reorganization.
37
On September 10, 2025 and September 17, 2025, the Special Committees met with management to receive an update on the terms of the proposed reorganization and related matters. At these meetings, the Special Committees also received a presentation from representatives of Origin that contained certain financial advice and summarized their progress in analyzing the financial aspects of the proposed reorganization.
On September 24, 2025, the Special Committees met with management to review the proposed definitive terms of the Arrangement and related matters, including proposed timing for finalizing the Arrangement Agreement and related disclosure documents. At this meeting, the Special Committees met with representatives of Origin to receive a report on the fairness of the Arrangement and to discuss the financial aspects of the Arrangement, its potential capital market implications and Origin’s preparedness for providing an opinion to the Special Committees concerning the fairness, from a financial point of view, of the consideration to be offered to Public Holders pursuant to the Arrangement.
The Special Committees discussed and considered the relative benefits and risks of the Arrangement, including those set out below under “The Arrangement—Reasons for The Arrangement”. After having considered and taken into account such presentation and such other matters considered relevant, including the factors, advice and opinions received from management of BBU and BBUC (pursuant to the Master Services Agreement) and the respective external advisors of BBU, BBUC and the Special Committees regarding the Arrangement, the Special Committees unanimously agreed that they would recommended that the Boards approve the Arrangement in principle.
Immediately following the meetings of the Special Committees, on September 24, 2025, the Boards held a meeting with management, Origin and Stikeman in attendance. At this meeting, the Boards received an updated presentation from management on the Arrangement and reviewed a press release that management proposed to disseminate to the market the following day. After management presented, Origin delivered a presentation on its independent financial advisory work and Origin’s views on the fairness of the Arrangement, as discussed with the Special Committees at their meetings earlier that day. The Boards then received the formal recommendations from the Special Committees to proceed with approving the Arrangement in principle and the reasons for their recommendations. After careful consideration, the Boards unanimously resolved to approve the Arrangement in principle.
On September 25, 2025, following the conclusion of the meetings of the Boards and the Special Committees, BBU and BBUC jointly announced their intention to proceed with the Arrangement via press release.
The Special Committees met again with management on September 29, 2025 and October 8, 2025 to discuss investor and analyst reactions to the Arrangement and the status of the Arrangement Agreement and related disclosure documents. From October 8, 2025 to November 4, 2025, management continued to work with external advisors of BBU, BBUC and the Special Committees to finalize the Arrangement, the Arrangement Agreement and the related disclosure documents. Substantially final versions of such documents were shared with members of the Special Committees and the Boards on October 30, 2025.
On November 4, 2025, the Special Committees met again to consider the Arrangement, the Arrangement Agreement and the related disclosure documents. At this meeting, Origin delivered to the Special Committees an oral opinion (subsequently confirmed in the written Origin Fairness Opinion) to the effect that, as of November 4, 2025, and subject to the assumptions, limitations and qualifications to be set forth in the Origin Fairness Opinion that the consideration to be received by Public Holders (as defined in the Origin Fairness Opinion) of BBU units and BBUC exchangeable shares pursuant to the Arrangement is fair, from a financial point of view, to such Securityholders.
The Special Committees once again discussed and considered the relevant benefits and risk of the Arrangement, including those set out below under “The Arrangement—Reasons for the Arrangement”. After having considered and taken into account Origin’s financial advice, oral opinion and such other matters considered relevant, including the factors, advice and opinions received from management of BBU and BBUC (pursuant to the Master Services Agreement), Origin and the respective other external advisors of BBU, BBUC and the Special Committees regarding the Arrangement, the Special Committees unanimously recommended that the Boards approve the Arrangement.
38
Immediately following the meetings of the Special Committees, on November 4, 2025, the Boards met to receive the recommendation of the Special Committees and the financial advice and oral opinion of Origin described above and to consider the Arrangement. The Boards were provided with an overview of the Arrangement. The Special Committees’ recommendations and the reasons for their recommendations were then presented to the Boards. After careful consideration, the Boards unanimously resolved to approve the Arrangement.
On November 6, 2025, BBU and BBUC entered into the Arrangement Agreement and the other definitive transaction documents and jointly announced the Arrangement via press release alongside the release of BBU and BBUC’s earnings results for the third quarter of 2025.
Details of the Arrangement
If the Arrangement is completed, pursuant to the Plan of Arrangement, the BBU LPA Amendment and the REU Note Agreement, (i) Unitholders will receive from the Corporation one (1) Corporation Class A Share for each BBU unit held as of the Effective Date; (ii) Shareholders will receive from the Corporation one (1) Corporation Class A Share for each BBUC exchangeable share held as of the Effective Date; (iii) each holder of an REU will receive from the Corporation one (1) Corporation Class A Share for each REU held as of the Effective Date; (iv) a subsidiary of Brookfield Asset Management will receive from the Corporation one (1) Corporation Special Share for each Special LP Unit held as of the Effective Date; and (v) Brookfield Corporation, in exchange for the BBU General Partner Share, will receive from the Corporation three (3) Corporation Class B Shares, resulting in Brookfield holding one (1) Corporation Class B Share for each BBU GP unit held by the BBU General Partner as of the Effective Date.
Subject to TSX and NYSE approval, the Corporation Class A Shares will be listed on the TSX and NYSE and trade under the same “BBUC” symbol. Each of BBU and BBUC will be delisted and cease to be a reporting issuer.
Reasons for the Arrangement
The Special Committees and the Boards carefully evaluated the Arrangement and believe that the Arrangement is in the best interests of our group. The BBU Board has unanimously recommended that Unitholders vote in favor of the BBU Transaction Resolutions and the BBUC Board has unanimously recommended that Shareholders vote in favor of the BBUC Arrangement Resolution. In the course of their evaluations, the Special Committees and the Board considered, among other things, the following factors:
| 1. | Corporate Structure. The Corporation will continue as the flagship listed vehicle of Brookfield’s private equity business. The Corporation will carry on Brookfield Business Partners’ role as an owner and operator of business services and industrials operations on a global basis, focused on owning and operating high-quality businesses that provide essential products and services and benefit from a strong competitive position while: (i) providing broader access to global investors who prefer corporate structures; (ii) improving consolidated trading liquidity through a single listed security; and (iii) being eligible for inclusion in several large global indices and exchange traded funds. Securityholders will continue to own economically equivalent securities to the securities through which they hold their investments in our group today. |
| 2. | Origin Fairness Opinion. The Financial Advisor has provided the Origin Fairness Opinion to the Special Committees, concluding that, as at November 4, 2025, and subject to the assumptions, limitations and qualifications described therein, the consideration to be received by Public Holders (as defined in the Origin Fairness Opinion) of BBU units and BBUC exchangeable shares pursuant to the Arrangement is fair, from a financial point of view, to such Securityholders. |
| 3. | Tax-Deferral. The exchange of BBU units, BBUC exchangeable shares and REUs for the Class A Consideration through the Arrangement is expected to be tax-deferred for the vast majority of U.S. and Canadian Securityholders. |
| 4. | Financial Reporting. The Arrangement will simplify our financial reporting as all investors, regardless of whether they presently receive the financial statements of BBU or BBUC, will receive the financial statements of the Corporation following completion of the Arrangement, which shall reflect the results of operations and financial position of our business on a consolidated basis. BBU will be the predecessor of the Corporation for accounting purposes and the historical financial statements of BBU will become the historical financial statements of the Corporation. See “Information Concerning the Corporation—Financial Information”. |
39
| 5. | Securityholder and Court Approval. The procedures by which the Arrangement will be approved, including both Unitholder and Shareholder approval and approval of the Court, offers substantial protection to Securityholders. See “Certain Legal and Regulatory Matters—Completion of the Arrangement”. |
| 6. | Brookfield Holders. The Brookfield Holders will retain an interest in the Corporation following completion of the Arrangement based on their present interests in our group. The Brookfield Holders’ interest will consist of: (i) Corporation Class A Shares, representing the Brookfield Holders’ equity interest in our group, which will be received in exchange for the Brookfield Holders’ current holdings of BBU units, REUs and BBUC exchangeable shares; (ii) Corporation Class B Shares, representing Brookfield’s voting control of our group, which will be received in exchange for the BBU General Partner Share; and (iii) the Corporation Special Shares, representing Brookfield Asset Management’s entitlement to receive incentive distributions based on the trading price of the Corporation Class A Shares, which will be received in exchange for the Special LP Units. |
The foregoing summary of factors considered by the Special Committees and the Boards is not intended to be exhaustive. In reaching the determination to unanimously approve and recommend the Arrangement to Securityholders and given the variety and complexity of factors considered, the Special Committees and the Boards did not assign any relative or specific weight to the factors that were considered. Additionally, individual directors may have given different weights to these factors. Their respective recommendations were made after consideration of all of the above and other factors, the risk factors set out in this Circular, and in light of the directors’ collective knowledge of the business, financial condition and prospects of our group.
Recommendations of the Special Committees
The BBU Special Committee has assessed the terms of the Arrangement. The BBU Special Committee received financial advice and an opinion from Origin concluding that, as at November 4, 2025 and subject to the assumptions, limitations and qualifications described in the Origin Fairness Opinion, the consideration to be received by the Public Holders (as defined in the Origin Fairness Opinion) of BBU units pursuant to the Arrangement is fair, from a financial point of view to such Unitholders. After having considered and taken into account such financial advice and opinion and such other matters considered relevant, including the factors, advice and opinions received from management of BBU (pursuant to the Master Services Agreement) and the respective external advisors of BBU and the BBU Special Committee regarding the Arrangement, the BBU Special Committee unanimously determined that the Arrangement is in the best interests of BBU and recommended that the BBU Board approve the Arrangement and that the BBU Board recommend that Unitholders vote in favor of the Arrangement.
The BBUC Special Committee has assessed the terms of the Arrangement. The BBUC Special Committee received financial advice and an opinion from Origin concluding that, as of November 4, 2025 and subject to the assumptions, limitations and qualifications described in the Origin Fairness Opinion, the consideration to be received by the Public Holders (as defined in the Origin Fairness Opinion) of BBUC exchangeable shares pursuant to the Arrangement is fair, from a financial point of view to such Shareholders. After having considered and taken into account such financial advice and opinion and such other matters considered relevant, including the factors, advice and opinions received from management of BBUC (pursuant to the Master Services Agreement) and the respective external advisors of BBUC and the BBUC Special Committee regarding the Arrangement, the BBUC Special Committee unanimously determined that the Arrangement is in the best interests of BBUC and recommended that the BBUC Board approve the Arrangement and that the BBUC Board recommend that Shareholders vote in favor of the Arrangement.
Recommendation of the Boards
The BBU Board, on the recommendation of the BBU Special Committee, unanimously determined that the Arrangement is in the best interests of BBU and resolved to approve the Arrangement.
40
The BBU Board unanimously recommends that Unitholders vote FOR the BBU Transaction Resolutions.
At the BBU Unitholders’ Meeting, the Management Representatives designated on the form of proxy to be completed by Unitholders intend to cast the votes represented by such proxy FOR the BBU Arrangement Resolution and FOR the BBU LPA Amendment Resolution, unless the Unitholder has specified on the forms of proxy that the BBU units represented by such proxy are to be voted against either the BBU Arrangement Resolution or the BBU LPA Amendment Resolution.
The BBUC Board, on the recommendation of the BBUC Special Committee, unanimously determined that the Arrangement is in the best interests of BBUC and resolved to approve the Arrangement.
The BBUC Board unanimously recommends that Shareholders vote FOR the BBUC Arrangement Resolution.
At the BBUC Shareholders’ Meeting, the Management Representatives designated on the form of proxy to be completed by Shareholders intend to cast the votes represented by such proxy FOR the BBUC Arrangement Resolution, unless the Shareholder has specified on the forms of proxy that the BBUC exchangeable shares represented by such proxy are to be voted against the BBUC Arrangement Resolution.
Origin Fairness Opinion
John Lacey, the Lead Independent Director for BBU and BBUC, initially contacted Origin regarding a potential advisory assignment in August 2025, and Origin was formally engaged by the Special Committees through an agreement between BBU, BBUC and Origin dated September 3, 2025. The terms of the engagement agreement provide that Origin is to be paid an engagement fee, monthly work fees and a fixed fee for delivery of the Origin Fairness Opinion (regardless of its conclusion or whether any transaction is completed). Origin’s fees are not contingent on the conclusions reached in the Origin Fairness Opinion or the completion of the Arrangement. In addition, Origin is to be reimbursed for its reasonable out-of-pocket expenses, including the fees of its counsel McCarthy Tétrault LLP, and to be indemnified by BBU and BBUC, jointly and severally, in certain circumstances.
The Origin Fairness Opinion represents the opinion of Origin and the form and content of the Origin Fairness Opinion were approved for release by a committee of its managing directors, each of whom is experienced in merger, acquisition and fairness opinion matters.
The Origin Fairness Opinion states that, in the opinion of Origin, as at November 4, 2025 and subject to the assumptions, limitations and qualifications described therein, the consideration to be received by the Public Holders (as defined in the Origin Fairness Opinion) of BBU units and by the Public Holders of BBUC exchangeable shares pursuant to the Arrangement is fair, from a financial point of view, to such Securityholders.
The Origin Fairness Opinion was rendered on the basis of securities markets, economic, financial and general business conditions prevailing as at November 4, 2025 and the condition and prospects, financial and otherwise, of BBU, BBUC and their respective subsidiaries and affiliates, as they were reflected in the information obtained by Origin and as represented to Origin in discussions with management and Brookfield. In its analysis and in preparing the Origin Fairness Opinion, Origin made numerous assumptions with respect to industry performance, general business and economic conditions and other matters, many of which are beyond the control of Origin or any party involved in the Arrangement.
The full text of the Origin Fairness Opinion, which sets forth, among other things, the assumptions made, information reviewed and matters considered, and the limitations and qualifications on the review undertaken in connection with the Origin Fairness Opinion, is attached to this Circular as Appendix H. The summary of the Origin Fairness Opinion described in this Circular is qualified in its entirety by reference to the full text of the Origin Fairness Opinion. The Origin Fairness Opinion is not to be construed as a recommendation to any Securityholder as to whether to vote in favor of the Arrangement.
41
Arrangement Agreement
The Arrangement will be carried out pursuant to the Arrangement Agreement and the Plan of Arrangement. The following is a summary of the material terms and conditions of the Arrangement Agreement. This summary may not contain all of the information about the Arrangement Agreement that is important to Securityholders and is qualified in its entirety by the full text of the Arrangement Agreement, which is attached to this Circular as Appendix D “Arrangement Agreement”. Securityholders are urged to read the Arrangement Agreement in its entirety.
BBU, BBUC and the Corporation have entered into the Arrangement Agreement to provide for the terms of the Arrangement and certain customary covenants.
Covenants Regarding the Arrangement
The Arrangement Agreement contains covenants of the parties that they will, subject to the terms of the Arrangement Agreement, (i) use their respective commercially reasonable efforts to implement the Arrangement on the Effective Date, (ii) do and perform all acts and things, and execute and deliver all agreements and other documents reasonably required to carry out the intent and purposes of the Arrangement Agreement, (iii) cooperate and assist each other in dealing with transitional and other matters relating to or arising from the Arrangement or the Arrangement Agreement, and (iv) not, on or before the Effective Date, perform any act or enter into any transaction that could interfere or could be inconsistent with the completion of the Arrangement or any transaction contemplated by the Arrangement Agreement.
Conditions Precedent
Completion of the Arrangement is subject to customary conditions precedent, including: (i) approval of the BBU Transaction Resolutions by the Unitholders and approval of the BBUC Arrangement Resolution by the holders of BBUC exchangeable shares and BBUC class B shares; (ii) obtaining of the Interim Order and the Final Order; (iii) receipt of all regulatory approvals; (iv) holders of not greater than 5% of the outstanding BBU units and BBUC exchangeable shares in the aggregate having validly exercised their Dissent Rights; and (v) conditional approval to list the Corporation Class A Shares on the TSX and the NYSE. The conditions precedent in the Arrangement Agreement may be waived, in whole or in part, by any party. The conditions precedent to the completion of the Arrangement in the Arrangement Agreement will be deemed to be satisfied, waived or released on the Effective Date.
Amendments
The Arrangement Agreement provides that, subject to the provisions of the Interim Order, the Final Order, the Plan of Arrangement and applicable law, at any time and from time to time before or after the holding of the Meetings but not later than the Effective Time, the Arrangement Agreement and the Plan of Arrangement may be amended, modified or supplemented by written agreement of the parties, without further notice to or authorization on the part of the holders of BBU units, BBUC exchangeable shares or BBUC class B shares.
Termination
The Arrangement Agreement may be terminated, at any time prior to the implementation of the Arrangement by mutual written agreement of BBU and BBUC.
Plan of Arrangement
The following description of the steps of the Arrangement is qualified in its entirety by reference to the full text of the Plan of Arrangement attached as Schedule A to the Arrangement Agreement, which is attached as Appendix D to this Circular. Securityholders are urged to read the Plan of Arrangement in its entirety.
The Plan of Arrangement pursuant to which the Arrangement will be implemented is appended as Schedule A to the Arrangement Agreement. See Appendix D “Arrangement Agreement”. The Plan of Arrangement may be amended by BBU, BBUC and the Corporation in accordance with the terms of the Plan of Arrangement and the Arrangement Agreement.
42
If all of the conditions to the implementation of the Arrangement have been satisfied or waived in accordance with the Arrangement Agreement and the Arrangement Agreement has not been terminated, the Arrangement will become effective at the Effective Time, and the following steps will occur and be deemed to occur sequentially, in the following order, without any further act or formality, with each step occurring two minutes after the completion of the immediately preceding step:
| 1. | Each of the Note Agreements will become effective and binding on the parties thereto. |
| 2. | The Corporation Class A Shares will, outside of the Plan of Arrangement, be listed and posted for trading on the TSX and NYSE (subject to standard listing conditions imposed by the TSX and NYSE in similar circumstances). |
| 3. | Each BBU unit held by an Eligible Canadian Holder that is a party to a Note Agreement will be transferred and assigned to the Corporation in exchange for the Corporation Class A Shares and Corporation Notes as set out in the applicable Note Schedule. The aggregate amount to be added by the Corporation to the stated capital of the Corporation Class A Shares forming part of the Class A Consideration shall be an amount equal to the aggregate cost to the Corporation of the BBU units so acquired (determined for purposes of the Tax Act, including pursuant to subsections 85(1) and 85(2), as applicable, of the Tax Act, where relevant), less the aggregate principal amount of the Corporation Notes forming part of the applicable Class A Consideration. |
| 4. | Each REU held by an Eligible Canadian Holder that is a party to a REU Note Agreement will be transferred and assigned to the Corporation in exchange for the Corporation Class A Shares and Corporation Notes as set out in the Note Schedule to the REU Note Agreement. The aggregate amount to be added by the Corporation to the stated capital of the Corporation Class A Shares forming part of the Class A Consideration shall be an amount equal to the aggregate cost to the Corporation of the REUs so acquired (determined for purposes of the Tax Act, including pursuant to subsection 85(2), where relevant), less the aggregate principal amount of the Corporation Notes forming part of the applicable Class A Consideration. |
| 5. | Each BBUC exchangeable share held by an Eligible Canadian Holder that is a party to a Note Agreement will be transferred and assigned to the Corporation in exchange for the Corporation Class A Shares and Corporation Notes as set out in the applicable Note Schedule. The aggregate amount to be added by the Corporation to the stated capital of the Corporation Class A Shares forming part of the Class A Consideration shall be an amount equal to the aggregate cost to the Corporation of the BBUC exchangeable shares so acquired (determined for purposes of the Tax Act, including pursuant to subsections 85(1) and 85(2), as applicable, of the Tax Act, where relevant), less the aggregate principal amount of the Corporation Notes forming part of the applicable Class A Consideration. |
| 6. | Each BBU unit held by an Eligible Canadian Holder that has (i) voted FOR either the BBU LPA Amendment Resolution or the BBU Arrangement Resolution (other than any Eligible Canadian Holder whose BBU were already transferred to the Corporation) or (ii) indicated an intention to obtain a tax deferral with respect to the exchange of its BBU units by submitting a Unitholder Notice will be transferred and assigned to the Corporation in exchange for one (1) Corporation Class A Share. The aggregate amount to be added by the Corporation to the stated capital of the Corporation Class A Shares shall be an amount equal to the aggregate cost to the Corporation of the BBU units so acquired (determined for purposes of the Tax Act, including pursuant to subsections 85(1) and 85(2), as applicable, of the Tax Act, where relevant). |
| 7. | The BBU LPA Amendment will become effective and binding on the parties thereto. |
| 8. | Each BBU unit held by a Dissenting Unitholder in respect of which the Dissenting Unitholder has validly exercised Dissent Rights will be transferred by such Dissenting Unitholder, without any further act or formality on the part of the Dissenting Unitholder, to BBU for a claim against BBU for the fair value of the BBU unit in respect of which such Dissent Rights have been exercised. |
43
| 9. | In accordance with the BBU LPA Amendment, BBU will provide notice of redemption of all BBU units, other than the BBU units already transferred to BBU or the Corporation. |
| 10. | Immediately prior to such redemption taking effect, the Corporation will exercise its overriding call right under the BBU LPA Amendment to purchase each BBU unit (other than those BBU units already transferred to BBU by Dissenting Unitholders or to the Corporation), and each such BBU unit will be transferred and assigned to the Corporation in exchange for one (1) Corporation Class A Share. The aggregate amount to be added by the Corporation to the stated capital of the Corporation Class A Shares shall be an amount equal to the aggregate cost to the Corporation of the BBU units so acquired (determined for purposes of the Tax Act). |
| 11. | Each BBUC exchangeable share held by a Dissenting Shareholder in respect of which the Dissenting Shareholder has validly exercised Dissent Rights will be transferred by such Dissenting Shareholder, without any further act or formality on the part of the Dissenting Shareholder, to BBUC for a claim against BBUC for the fair value of the BBUC exchangeable share in respect of which such Dissent Rights have been exercised. |
| 12. | Each BBUC exchangeable share other than the BBUC exchangeable shares already transferred to BBUC by Dissenting Shareholders or to the Corporation will be transferred and assigned to the Corporation in exchange for one (1) Corporation Class A Share. The aggregate amount to be added by the Corporation to the stated capital of the Corporation Class A Shares shall be an amount equal to the aggregate cost to the Corporation of the BBUC Shares so acquired (determined for purposes of the Tax Act, including pursuant to section 85.1 of the Tax Act, where relevant). |
| 13. | All Corporation Notes issued to Eligible Canadian Holders pursuant to the Plan of Arrangement will be transferred by such Eligible Canadian Holders to the applicable Specified Purchaser in exchange for the consideration specified in the applicable Note Schedule. |
| 14. | All Corporation Notes so transferred will be transferred and assigned by the applicable Specified Purchaser in exchange for one (1) Corporation Class A Share for each Corporation Note, following which the Corporation Notes will be automatically cancelled by operation of law. The aggregate amount to be added by the Corporation to the stated capital of the Corporation Class A Shares shall be an amount equal to the aggregate principal amount of the cancelled Corporation Notes. |
| 15. | Each Special LP Unit will be transferred and assigned by the holder thereof to the Corporation in exchange for one (1) Corporation Special Share. The aggregate amount to be added by the Corporation to the stated capital of the Corporation Special Shares shall be an amount equal to the aggregate cost to the Corporation of the Special LP Units acquired (determined for purposes of the Tax Act, including pursuant to subsection 85(2) of the Tax Act, where relevant). |
| 16. | The one (1) issued and outstanding BBU General Partner Share will be transferred and assigned by the holder thereof in exchange for three (3) Corporation Class B Shares. The aggregate amount to be added by the Corporation to the stated capital of the Corporation Class B Shares shall be an amount equal to the aggregate cost to the Corporation of the BBU General Partner Share acquired (determined for purposes of the Tax Act, including pursuant to subsection 85(1) of the Tax Act, where relevant). |
44
The LPA Amendment
The following description of the BBU LPA Amendment is qualified in its entirety by reference to the full text of the BBU LPA Amendment attached as Schedule A to the Plan of Arrangement, which is attached as Schedule A to the Arrangement Agreement, which is attached as Appendix D to this Circular. Securityholders are urged to read the BBU LPA Amendment in its entirety.
In order to effect the Arrangement, the BBU General Partner is proposing to amend the BBU Limited Partnership Agreement to, among other things, approve, authorize and provide for (i) the exchange of BBU units for Corporation Class A Shares; and (ii) the grant of Dissent Rights to Registered Unitholders, all in accordance with the terms of the Plan of Arrangement. Subject to approval by the requisite Unitholders, the LPA Amendment will be effective at the time it is stated to become effective pursuant to the Plan of Arrangement.
Unitholders are being asked to consider, and if thought advisable, to pass the BBU LPA Amendment Resolution approving the BBU LPA Amendment, which will:
| · | amend Section 1.7 of the BBU Limited Partnership Agreement to provide that the BBU General Partner and each holder of a BBU unit (other than governmental entities prohibited from submitting to the jurisdiction of a particular jurisdiction) will submit to (i) the non-exclusive jurisdiction of the courts of Bermuda and British Columbia in any dispute arising out of or relating to the BBU Limited Partnership Agreement and (ii) the non-exclusive jurisdiction of the courts of Bermuda and British Columbia in any dispute arising out of or relating to the Arrangement; |
| · | amend Article 4 of the BBU Limited Partnership Agreement to provide for the computation of BBU’s income for Canadian tax purposes for the fiscal year in which the Arrangement is completed; |
| · | amend Article 7 of the BBU Limited Partnership Agreement to permit BBU, subject to the due exercise of the Corporation’s call right as described below, to redeem all, but not less than all of the then outstanding BBU units not already transferred to BBU or the Corporation in accordance with the Plan of Arrangement for cash consideration equal to the value of one (1) Corporation Class A Share for each BBU unit so redeemed; |
| · | amend Article 7 of the BBU Limited Partnership Agreement to permit the Corporation, provided that BBU has exercised its right to redeem the BBU units not already transferred to BBU or the Corporation in accordance with the Plan of Arrangement, to purchase, notwithstanding BBU’s redemption right, each such BBU unit in exchange for one (1) Corporation Class A Share per BBU unit so purchased; and |
| · | amend Article 7 of the BBU Limited Partnership Agreement to permit Registered Unitholders to dissent in respect of the Arrangement and, provided the Dissenting Unitholders comply with the provisions set forth therein, to be paid the fair value for their BBU units. |
Unitholder Notice
Unitholders who are Eligible Canadian Holders may, at their option, submit a Unitholder Notice to notify the Corporation of their intention to jointly elect with the Corporation pursuant to section 85 of the Tax Act to effect the exchange of BBU units for Corporation Class A Shares pursuant to the Arrangement on a fully or partially tax-deferred basis. See “Certain Canadian Federal Income Tax Considerations—Holders Resident in Canada—Transfer of BBU Units to the Corporation (including pursuant to the Corporation exercising its overriding call right)—Tax Election”.
Notwithstanding that the Corporation has received a Unitholder Notice from an Eligible Canadian Holder of BBU units, further actions must be taken by such holder to make a Tax Election. For more information and instructions on the Tax Election procedure, such holders should consult the tax information on our website at https://bbu.brookfield.com under “Corporate Reorganization”. See also “Certain Canadian Federal Income Tax Considerations—Holders Resident in Canada—Procedure for Making a Tax Election”.
45
The Canadian federal income tax consequences of the Arrangement, including the tax consequences of making a Tax Election, are complex, and holders of BBU units are urged to consult their tax advisers regarding the tax consequences of the Arrangement in light of their particular circumstances, including with respect to deciding whether to submit a Unitholder Notice. The Unitholder Notice is available for download under the tax information on our website at https://bbu.brookfield.com under “Corporate Reorganization”. Paper copies will be sent free of charge upon request by contacting us at 1-866-989-0311 or bbu.enquiries@brookfield.com. Eligible Canadian Holders should complete, sign and return the Unitholder Notice to the Transfer Agent in accordance with the instructions set forth therein by no later than 5:00 p.m. (Toronto time) on January 23, 2026.
Note Alternative
Eligible Canadian Holders of BBU units and/or BBUC exchangeable shares may, at their option, exchange their BBU units and/or BBUC exchangeable shares for Class A Consideration that includes Corporation Class A Shares and Corporation Notes. Such holders will be required to take additional steps prior to the completion of the Arrangement, including entering into a Note Agreement with the Corporation that includes a Note Schedule setting forth the number of Corporation Class A Shares and Corporation Notes the Eligible Canadian Holder intends to receive, the Specified Purchaser to whom such Eligible Canadian Holder will transfer their Corporation Notes, and the consideration in respect of such transfer. All Corporation Notes will be transferred to the Corporation in exchange for Corporation Class A Shares pursuant to the Plan of Arrangement, the result being that an Eligible Canadian Holder that is party to a Note Agreement, together with the Specified Purchaser, shall receive the same aggregate number of Corporation Class A Shares as the Eligible Canadian Holder would otherwise have been entitled to receive under the Arrangement. See “Certain Canadian Federal Income Tax Considerations—Holders Resident in Canada—Transfer of BBU Units to the Corporation (including pursuant to the Corporation exercising its overriding call right)”, “Certain Canadian Federal Income Tax Considerations—Holders Resident in Canada—Transfer of BBUC Exchangeable Shares to the Corporation”, and “Certain Canadian Federal Income Tax Considerations—Holders Resident in Canada—Exchange of Corporation Notes”.
The Canadian federal income tax consequences of the Arrangement, including the tax consequences of entering into a Note Agreement are complex, and Eligible Canadian Holders are urged to consult their tax advisers regarding the tax consequences of the Arrangement in light of their particular circumstances.
Eligible Canadian Holders wishing to enter into a Note Agreement with the Corporation should provide written notice of their intention to do so to the Corporation by no later than 5:00 p.m. (Toronto time) on December 17, 2025. See also “Certain Canadian Federal Income Tax Considerations—Holders Resident in Canada—Procedure for Making a Tax Election”.
Exchange Procedures
Upon the Arrangement becoming effective, the existing certificates and DRS statements representing the BBU units and BBUC exchangeable shares (other than BBU units and BBUC exchangeable shares held by (i) Eligible Canadian Holders that are party to a Note Agreement and (ii) Dissenting Unitholders or Dissenting Shareholders) will represent Corporation Class A Shares without further action required on the part of holders thereof. If and when certificates representing BBU units or BBUC exchangeable shares are presented for transfer, such certificates will be replaced by certificates representing the Corporation Class A Shares so transferred (together with certificates representing any balance of Corporation Class A Shares not transferred, as applicable).
Registered holders that require a DRS statement or a certificate representing the Corporation Class A Shares can submit a request to the Transfer Agent online at www.tsxtrust.com, by mail at 100 Adelaide Street West, Suite 301, Toronto, ON M5H 4H1, by email to: shareholderinquiries@tmx.com or by phone: 1-800-387-0825 toll free within North America or 416-682-3860 outside North America.
The Corporation Class A Shares may be uncertificated or represented in the form of one or more fully registered share certificates held by, or on behalf of, CDS or DTC, as applicable, as custodian of such certificates for the participants of CDS or DTC, registered in the name of CDS or DTC or their respective nominee, and registration of ownership and transfers of the Corporation Class A Shares may be effected through the book-based system administered by CDS or DTC, as applicable.
46
After the Effective Time, each certificate or DRS statement which immediately prior to the Effective Time represented BBU units or BBUC exchangeable shares will be deemed at all times to represent only the right to receive in exchange therefor the entitlements which the holder of such certificate or DRS statement is entitled to receive under the Plan of Arrangement.
Intention of Directors and Officers
Management of Brookfield Business Partners, including the directors and officers of the BBU General Partner and BBUC and their respective associates, who, as a group, beneficially own or exercise control or direction over less than 1% of the outstanding BBU units and less than 1% of the outstanding BBUC exchangeable shares, have advised the Special Committees that they intend to vote FOR the BBU Transaction Resolutions at the BBU Unitholders’ Meeting and FOR the BBUC Arrangement Resolution at the BBUC Shareholders’ Meeting.
Intention of the Brookfield Holders
The Brookfield Holders have advised the Special Committees that they intend to vote (i) all BBU units held by the Brookfield Holders FOR the BBU Transaction Resolutions at the BBU Unitholders’ Meeting, and (ii) all BBUC exchangeable shares held by the Brookfield Holders FOR the BBUC Arrangement Resolution at the BBUC Shareholders’ Meeting. See “The Meetings—Principal Holders of Securities Entitled to Vote”.
Intention of Brookfield Business Partners
The subsidiary of BBU that holds the issued and outstanding BBUC class B shares has advised the BBUC Special Committee that it intends to vote the BBUC class B shares FOR the BBUC Arrangement Resolution at the BBUC Shareholders’ Meeting. See “The Meetings— Principal Holders of Securities Entitled to Vote”.
Expenses of the Arrangement
The estimated fees, costs and expenses of the Arrangement are expected to be, in the aggregate, approximately $5 million. Pursuant to the Arrangement Agreement, BBUC and BBU shall each pay 50% of all fees, costs and expenses incurred directly in connection with the Arrangement.
Material Agreements
Our relationship with Brookfield will remain substantially the same following the completion of the Arrangement. A number of our agreements will be amended to give effect to the Arrangement and reflect that the Corporation will, following the completion of the Arrangement, replace BBU and BBUC as a listed issuer and will directly and indirectly hold all of the issued and outstanding securities of BBU and BBUC. For additional information, see Item 7.B “Related Party Transactions—Relationship with Brookfield” in each of the BBU Annual Report and the BBUC Annual Report.
Master Services Agreement
The Corporation will become a party to the Master Services Agreement, which will be amended to add the Corporation as a Service Recipient thereunder, and to provide that, for purposes of calculating the base management fee thereunder, the total capitalization of our group will be equal to the quarterly volume-weighted average trading price of a Corporation Class A Share on the principal stock exchange for the Corporation Class A Shares (based on trading volumes), multiplied by the number of Corporation Class A Shares outstanding at the end of the quarter (and assuming the full conversion of any securities then outstanding that are convertible, redeemable or exchangeable for, Corporation Class A Shares), plus, without duplication, the value of securities of the other Service Recipients, if any, that are not held by the Corporation, plus all outstanding third party debt with recourse to a Service Recipient, less all cash held by such entities.
47
Relationship Agreement
The Corporation will become a party to the Relationship Agreement, replacing BBU as the flagship public company for Brookfield’s business services and industrial operations and the primary entity through which Brookfield owns and operates these businesses on a global basis.
Licensing Agreement
The Corporation will become a party to the Licensing Agreement through which Brookfield grants a non-exclusive, royalty-free license to use the name “Brookfield” and the Brookfield logo.
New Registration Rights Agreement
The Corporation and Brookfield will enter into the New Registration Rights Agreement, which will have substantially the same terms as the BBU Registration Rights Agreement in respect of BBU units held by Brookfield and the BBUC Registration Rights Agreement in respect of the BBUC exchangeable shares held by Brookfield. Under the New Registration Rights Agreement, the Corporation will agree that, upon the request of Brookfield, the Corporation will file one or more registration statements or prospectuses to register for sale and qualify for distribution under applicable securities laws any Corporation Class A Shares held by Brookfield. Consistent with the existing arrangements, we will agree to pay expenses in connection with such registration and sales and will indemnify Brookfield for material misstatements or omissions in the registration statement.
Upon completion of the Arrangement, each of the BBU Registration Rights Agreement and the BBUC Registration Rights Agreement will automatically terminate.
Rights Agreement
The Rights Agreement provides that, upon an exchange of BBUC exchangeable shares, if BBUC has not satisfied its obligation under its articles by delivering the unit amount or its cash equivalent amount (or the partnership has not exercised its call right), Brookfield will satisfy, or cause to be satisfied, the obligations pursuant to BBUC’s articles to exchange BBUC exchangeable shares for the unit amount or its cash equivalent. See Item 7.B “Related Party Transactions—Relationship with Brookfield—Rights Agreement” in the BBUC Annual Report for more information.
Upon completion of the Arrangement, the Rights Agreement will automatically terminate.
48
DISSENT RIGHTS
Unitholder Dissent Rights
The BBU LPA Amendment provides Registered Unitholders with Dissent Rights in connection with the Arrangement. Although the BBU LPA Amendment will not be effective until approved by the requisite Unitholders and implemented pursuant to the Plan of Arrangement, Registered Unitholders will be able to exercise Dissent Rights in the manner set forth in the BBU LPA Amendment as if it were in force prior to its approval. Registered Unitholders who are considering exercising their Dissent Rights should carefully review the description of such rights set forth in this section as well as Section 7.6 of the BBU LPA Amendment. The excerpt of the BBU LPA Amendment is set forth in Appendix E to this Circular and the full text of the BBU LPA Amendment is set forth in Appendix D of this Circular. Any Dissenting Unitholder should seek independent legal advice, as a Registered Unitholder’s failure to follow exactly the procedures set forth in the terms of the BBU LPA Amendment will result in the loss of such Registered Unitholder’s Dissent Rights.
A Dissenting Unitholder will be entitled, in the event that the BBU Arrangement Resolution is approved and the Arrangement is completed, to be paid the fair value of the BBU units registered in the name of such Dissenting Unitholder. Any Registered Unitholder who properly dissents in compliance with the BBU LPA Amendment will, in the event the Arrangement is completed, be deemed to have transferred their BBU units to BBU and will only be entitled to be paid the fair value of their BBU units, and will not be entitled to any other payment or consideration, including any other payments that would be payable under the Arrangement had such Registered Unitholder not exercised their Dissent Rights. The fair value of the BBU units held by a Dissenting Unitholder will be determined by the Court. This amount may be the same as, more than or less than the value of the Class A Consideration. The valuation will be determined as of the close of business on the day before the BBU Arrangement Resolution is adopted. For a description of certain Canadian and U.S. federal income tax considerations applicable to a Dissenting Unitholder, please see “Certain Canadian Federal Income Tax Considerations—Holders Resident in Canada—Resident Dissenting Unitholders”, “Certain Canadian Federal Income Tax Considerations—Holders Not Resident in Canada—Dissenting Non-Resident Holders”, “Certain United States Federal Income Tax Considerations—Consequences to U.S. Holders—U.S. Holders Exercising Dissent Rights Pursuant to the Arrangement” and “Certain United States Federal Income Tax Considerations—Consequences to Non-U.S. Holders— Non-U.S. Holders Exercising Dissent Rights Pursuant to the Arrangement”.
A Registered Unitholder may only exercise Dissent Rights in respect of BBU units which are registered in that Unitholder’s name at the Record Date. In many cases, BBU units beneficially owned by a Non-Registered Unitholder are registered either:
| 1. | in the name of an Intermediary, or |
| 2. | in the name of a clearing agency (such as CDS or similar entities) of which the Intermediary is a participant. |
Accordingly, a Non-Registered Unitholder will not be entitled to exercise Dissent Rights.
A Registered Unitholder who wishes to exercise Dissent Rights must provide to BBU a written objection to the BBU Arrangement Resolution. Such written objection must be received from such Registered Unitholder BBU at c/o Torys LLP, Attention: Andrew Gray, at Suite 3300, 79 Wellington Street West, Toronto, Ontario, Canada M5K 1N2, not later than 5:00 p.m. (Toronto time) two (2) days immediately preceding the date of the BBU Unitholders’ Meeting (as it may be adjourned or postponed from time to time).
It is important that Registered Unitholders strictly comply with this requirement. In addition, a Registered Unitholder who wishes to exercise his, her or its Dissent Rights must not have voted his, her or its BBU units at the BBU Unitholders’ Meeting, either in person or by proxy, FOR the BBU Arrangement Resolution (and, for greater certainty, a Registered Unitholder who voted FOR the BBU Arrangement Resolution or who has withdrawn its objection will not be considered to be a Dissenting Unitholder). Further, a vote AGAINST the BBU Arrangement Resolution or an abstention from voting shall not constitute the required written objection as described in this paragraph.
49
BBU or the Dissenting Unitholder may apply to the Court after the approval of the BBU Arrangement Resolution, to fix the fair value of the Dissenting Unitholder’s BBU units. BBU shall make a written offer to pay the fair value of the BBU units held by the Dissenting Unitholder. Every offer will be made on the same terms to each Dissenting Unitholder.
A Dissenting Unitholder will not be required to give security for costs in respect of an application. On the application, the Court may make an order fixing the fair value of the BBU units of all Dissenting Unitholders who are parties to the application, giving judgment in that amount against BBU and in favor of each of those Dissenting Unitholders, and fixing the time within which BBU must pay the amount payable to each Dissenting Unitholder.
The discussion above is only a summary of the Dissent Rights, which are technical and complex. A Registered Unitholder who intends to exercise Dissent Rights must strictly adhere to the procedures established by the terms of the BBU LPA Amendment, and failure to do so may result in the loss of all Dissent Rights.
It is suggested that any Registered Unitholder wishing to avail himself, herself or itself of Dissent Rights seek their own legal advice as failure to comply strictly with the applicable provisions of the BBU LPA Amendment may prejudice the availability of Dissent Rights. Dissenting Unitholders should note that the exercise of Dissent Rights can be a complex, time-consuming and expensive process. Due exercise of the Dissent Rights requires that certain deadlines be observed and BBU intends to enforce such deadlines strictly.
For a general summary of certain income tax considerations for a Dissenting Unitholder, which considerations may be material to a Dissenting Unitholder, see “Certain Canadian Federal Income Tax Considerations” and “Certain United States Federal Income Tax Considerations”.
Shareholder Dissent Rights
Registered Shareholders have been provided with Dissent Rights in connection with the Arrangement. Registered Shareholders who are considering exercising their Dissent Rights should carefully review the description of such rights set forth in this section as well as Sections 237 to 247 of the BCBCA, as modified by the Plan of Arrangement and the Interim Order. The full text of Sections 237 to 247 of the BCBCA is attached to this Circular as Appendix E, as modified by the Plan of Arrangement and the Interim Order, which is attached to this Circular as Appendix G. Any Dissenting Shareholder should seek independent legal advice, as a Registered Shareholder’s failure to follow exactly the procedures set forth in Sections 237 to 247 of the BCBCA, as modified by the Plan of Arrangement and the Interim Order, will result in the loss of such Registered Shareholder’s Dissent Rights.
The Court hearing the application for the Final Order has the discretion to alter the procedural aspects of Dissent Rights described herein (including timing and delivery mechanics) based on the evidence presented at such hearing.
Pursuant to the Interim Order, each Registered Shareholder may exercise Dissent Rights under Section 237 to 247 of the BCBCA as modified by the Plan of Arrangement and the Interim Order. Each Dissenting Shareholder is entitled to be paid the fair value (determined as of the close of business on the last business day before the BBUC Arrangement Resolution was adopted at the BBUC Shareholders’ Meeting) of all, but not less than all, of the BBUC exchangeable shares of which the holder is both the registered and beneficial owner, as well as the BBUC exchangeable shares of which the holder is the registered holder and in respect of which it has received instructions to dissent from the beneficial holder(s) thereof, provided that the holder duly dissents to the BBUC Arrangement Resolution and the Arrangement becomes effective.
A Non-Registered Shareholder who wishes to dissent with respect to its BBUC exchangeable shares should be aware that only Registered Shareholders are entitled to exercise Dissent Rights. A Registered Shareholder such as an intermediary who holds BBUC exchangeable shares as nominee for Non-Registered Shareholders, some of whom wish to dissent, shall exercise Dissent Rights on behalf of such Non-Registered Shareholders with respect to the BBUC exchangeable shares held for such Non-Registered Shareholders. A Non-Registered Shareholder who wishes to dissent must dissent in respect of all of the BBUC exchangeable shares held by such Shareholder, whether registered or held beneficially.
50
With respect to BBUC exchangeable shares, pursuant to the Interim Order, a Registered Shareholder may exercise rights of dissent under Section 237 to Section 247 of the BCBCA, as modified by the Plan of Arrangement, the Interim Order, and Final Order provided that, notwithstanding Section 242(1)(a) of the BCBCA, the written objection to the BBUC Arrangement Resolution must be received from such Registered Shareholder who wishes to dissent by BBUC at c/o Torys LLP, Attention: Andrew Gray, at Suite 3300, 79 Wellington Street West, Toronto, Ontario, Canada M5K 1N2, not later than 5:00 p.m. (Toronto time) two (2) days immediately preceding the date of the BBUC Shareholders’ Meeting (as it may be adjourned or postponed from time to time).
A Shareholder exercising its right to dissent must exercise such right in respect of all of the BBUC exchangeable shares that the Shareholder is both the registered and beneficial owner of, as well as all of the BBUC exchangeable shares it is the beneficial owner of. A Registered Shareholder who wishes to dissent must deliver the Notice of Dissent as set forth above and such Notice of Dissent must strictly comply with the requirements of Section 242 of the BCBCA. Any failure by a Shareholder to fully comply with the provisions of the BCBCA, as modified by the Plan of Arrangement and the Interim Order, may result in the loss of that holder’s Dissent Rights. Beneficial Shareholders who wish to exercise Dissent Rights must cause the Registered Shareholder holding their BBUC exchangeable shares to deliver the Notice of Dissent.
To exercise Dissent Rights, a Registered Shareholder must prepare a separate Notice of Dissent for him, her or itself, if dissenting on his, her or its own behalf, and for each other beneficial Shareholder who beneficially owns BBUC exchangeable shares registered in the Shareholder’s name and on whose behalf the Shareholder is dissenting; and, if dissenting on its own behalf, must dissent with respect to all of the BBUC exchangeable shares registered in his, her or its name or if dissenting on behalf of a beneficial Shareholder, with respect to all of the BBUC exchangeable shares registered in his, her or its name and beneficially owned by the beneficial Shareholder on whose behalf the Shareholder is dissenting. The Notice of Dissent must set out the number of BBUC exchangeable shares in respect of which the Dissent Rights are being exercised (the “Notice Shares”) and: (a) if such BBUC exchangeable shares constitute all of the BBUC exchangeable shares of which the Shareholder is the registered and beneficial owner and the Shareholder owns no other BBUC exchangeable shares beneficially , a statement to that effect; (b) if such BBUC exchangeable shares constitute all of the BBUC exchangeable shares of which the Shareholder is both the registered and beneficial owner, but the Shareholder owns additional BBUC exchangeable shares beneficially, a statement to that effect and the names of the Registered Shareholder of those other BBUC exchangeable shares, the number of BBUC exchangeable shares held by each such Registered Shareholder and a statement that written notices of dissent are being or have been sent with respect to such other BBUC exchangeable shares; or (c) if the Dissent Rights are being exercised by a Registered Shareholder who is not the beneficial owner of such BBUC exchangeable shares, a statement to that effect and the name and address of the beneficial Shareholder and a statement that the Registered Shareholder is dissenting with respect to all BBUC exchangeable shares of the beneficial Shareholder registered in such registered holder’s name.
If the BBUC Arrangement Resolution is approved, and BBUC notifies a registered holder of Notice Shares of BBUC’s intention to act upon the BBUC Arrangement Resolution pursuant to Section 243 of the BCBCA, in order to exercise Dissent Rights, such Shareholder must, within one month after BBUC gives such notice, send to BBUC a written notice that such holder requires the purchase of all of the Notice Shares in respect of which such holder has given Notice of Dissent. Such written notice must be accompanied by the certificate(s) or DRS advice(s) representing those Notice Shares (including a written statement prepared in accordance with Section 244(1)(c) of the BCBCA if the dissent is being exercised by the Shareholder on behalf of a beneficial Shareholder), whereupon, subject to the provisions of the BCBCA relating to the termination of Dissent Rights, the Shareholder becomes a Dissenting Shareholder, and is bound to sell and BBUC is bound to purchase and cancel those BBUC exchangeable shares. Such Dissenting Shareholder may not vote, or exercise or assert any rights of a Shareholder in respect of such Notice Shares, other than the rights set forth in Division 2 of Part 8 of the BCBCA, as modified by the Plan of Arrangement and the Interim Order.
Dissenting Shareholders who are:
| · | ultimately entitled to be paid fair value for their BBUC exchangeable shares shall be deemed not to have participated in the Arrangement and will be paid an amount equal to such fair value determined in accordance with the procedures applicable to the payout value set out in Sections 244 and 245 of the BCBCA and determined as of the close of business on the business day before the BBUC Arrangement Resolution was adopted, by BBUC, and will be deemed to have transferred such BBUC exchangeable shares as of the Effective Time to BBUC, without any further act or formality, and free and clear of all liens, claims and encumbrances; or |
51
| · | ultimately not entitled, for any reason, to be paid fair value for their BBUC exchangeable shares, will be deemed to have participated in the Arrangement on the same basis as a Shareholder that has not exercised Dissent Rights and shall be entitled to receive only the Class A Consideration on the basis determined in accordance with Section 4.1 of the Plan of Arrangement that such holder would have received pursuant to the Arrangement if such registered holder had not exercised Dissent Rights. |
If a Dissenting Shareholder is ultimately entitled to be paid by BBUC for their Notice Shares, such Dissenting Shareholder may enter an agreement with BBUC for the fair value of such Notice Shares. If such Dissenting Shareholder does not reach an agreement with BBUC, such Dissenting Shareholder, or BBUC, may apply to the Court, and the Court may:
| · | determine the payout value of the Notice Shares, or order that the payout value of the Notice Shares be established by arbitration or by reference to a Registrar, or a referee, of the Court; |
| · | join in the application of each Dissenting Shareholder who has not agreed with BBUC on the amount of the payout value of the Notice Shares; and |
| · | make consequential orders and give directions as the Court considers appropriate. |
There is no obligation on BBUC to make an application to the Court. The Dissenting Shareholder will be entitled to receive the fair value that the Notice Shares had as of the close of business on the last business day before the BBUC Arrangement Resolution was adopted at the BBUC Shareholders’ Meeting, excluding any appreciation or depreciation in anticipation of the vote (unless such exclusion would be inequitable). After a determination of the fair value of the Notice Shares, BBUC must then promptly pay that amount to the Dissenting Shareholder.
In no case shall BBUC or the Corporation or any other person be required to recognize Dissenting Shareholders as holders of Corporation Class A Shares after the Effective Time.
For greater certainty, in addition to any other restrictions in the Interim Order, no person shall be entitled to exercise Dissent Rights with respect to BBUC exchangeable shares in respect of which a person has voted or has instructed a proxy holder to vote FOR the BBUC Arrangement Resolution.
Dissent Rights with respect to Notice Shares will terminate and cease to apply to the Dissenting Shareholder if, before full payment is made for the Notice Shares, the Arrangement in respect of which the Notice of Dissent was sent is abandoned or by its terms will not proceed, a court permanently enjoins or sets aside the corporate action approved by the BBUC Arrangement Resolution, or the Dissenting Shareholder withdraws the Notice of Dissent with BBUC’s written consent. If any of these events occur, BBUC must return the share certificates or DRS advices(s) representing the BBUC exchangeable shares to the Dissenting Shareholder and the Dissenting Shareholder regains the ability to vote and exercise its rights as a Shareholder.
The discussion above is only a summary of the Dissent Rights, which are technical and complex. A Shareholder who intends to exercise Dissent Rights must strictly adhere to the procedures established in Sections 237 to 247 of the BCBCA, as modified by the Plan of Arrangement and the Interim Order, and failure to do so may result in the loss of all Dissent Rights. Persons who are beneficial Shareholders registered in the name of an Intermediary, or in some other name, who wish to exercise Dissent Rights, should be aware that only the registered owner of such BBUC exchangeable shares is entitled to dissent.
52
It is suggested that any Shareholder wishing to avail himself or herself of Dissent Rights seek his or her own legal advice as failure to comply strictly with the applicable provisions of the BCBCA and the Interim Order may prejudice the availability of Dissent Rights. Dissenting Shareholders should note that the exercise of Dissent Rights can be a complex, time-consuming and expensive process. Due exercise of the Dissent Rights requires that certain deadlines be observed and BBUC intends to enforce such deadlines strictly.
For a general summary of certain income tax considerations for a Dissenting Shareholder, which considerations may be material to a Dissenting Shareholder, see “Certain Canadian Federal Income Tax Considerations” and “Certain United States Federal Income Tax Considerations”.
53
CERTAIN LEGAL AND REGULATORY MATTERS
Completion of the Arrangement
Completion of the Arrangement is subject to the conditions precedent in the Arrangement Agreement having been satisfied or, where legally permissible, waived, as applicable, including receipt of the following:
| · | the required approval by Unitholders of each of the BBU Arrangement Resolution and BBU LPA Amendment Resolution at the BBU Unitholders’ Meeting; |
| · | the required approval by holders of the BBUC exchangeable shares and the BBUC class B shares of the BBUC Arrangement Resolution at the BBUC Shareholders’ Meeting; |
| · | the Final Order; and |
| · | the TSX Approvals, the NYSE Approvals and other applicable regulatory approvals, including the ICA Approval. |
The Arrangement Agreement provides that, following receipt of the foregoing approvals, the Final Order and the satisfaction (or waiver, if applicable) of the other conditions precedent contained in the Arrangement Agreement, the Parties shall, on a date and at a time to be determined exclusively by BBU, file with the registrar any and all documents (including any documents required pursuant to Section 292 of the BCBCA and such other documents as may be required to give effect to the Arrangement pursuant to Division 5 of Part 9 of the BCBCA) and to exchange such other documents as may be necessary or desirable to give effect to the Arrangement and implement the Plan of Arrangement on such date. Upon the closing of the Arrangement at the Effective Time on the Effective Date, the transactions comprising the Arrangement will be deemed to occur in the order and at the times set out in the Plan of Arrangement. See “The Arrangement—Arrangement Agreement—Conditions Precedent”.
Timing
We expect to complete the Arrangement following the receipt of the required securityholder approval, the issue of the Final Order and the receipt of all other approvals. It is anticipated that the Arrangement will be completed in the first quarter of 2026. However, completion of the Arrangement is dependent on many factors, and it is not possible at this time to determine precisely when the Arrangement will become effective.
Unitholder Approval
At the BBU Unitholders’ Meeting, Unitholders will be asked to approve the BBU Transaction Resolutions. In accordance with the Interim Order and the BBU Limited Partnership Agreement, the approval of each BBU Transaction Resolution will require the affirmative vote of Unitholders present or represented by proxy at the BBU Unitholders’ Meeting, holding BBU units that in the aggregate represent a simple majority of the outstanding BBU units as of the close of business on the Record Date.
Notwithstanding the approval by the Unitholders in accordance with the foregoing, (a) the BBU Arrangement Resolution authorizes the BBU Board to, without notice to or approval of the Unitholders, (i) amend, modify or supplement the Arrangement Agreement or the Plan of Arrangement to the extent permitted thereby, as described under “The Arrangement—Arrangement Agreement—Amendments”, and (ii) subject to the terms of the Arrangement Agreement, not to proceed with the Arrangement or any related transactions; and (b) the BBU LPA Amendment Resolution authorizes the BBU Board not to proceed with the BBU LPA Amendment if the Arrangement has not been approved.
54
Shareholder Approval
At the BBUC Shareholders’ Meeting, holders of BBUC exchangeable shares and BBUC class B shares will be asked to approve the BBUC Arrangement Resolution. In accordance with the Interim Order, the approval of the BBUC Arrangement Resolution will require the affirmative vote of:
| · | not less than 662/3 % of the votes cast at the BBUC Shareholders’ Meeting by holders of BBUC exchangeable shares and holders of BBUC class B shares, voting together; and |
| · | not less than 662/3 % of the votes cast at the BBUC Shareholders’ Meeting by holders of BBUC exchangeable shares, voting separately as a class. |
Notwithstanding the approval by the holders of BBUC exchangeable shares and the holders of BBUC class B shares of the BBUC Arrangement Resolution in accordance with the foregoing, the BBUC Arrangement Resolution authorizes the BBUC Board to, without notice to or approval of any shareholders of BBUC, (i) amend, modify or supplement the Arrangement Agreement or the Plan of Arrangement to the extent permitted thereby, as described under “The Arrangement—Arrangement Agreement—Amendments”, and (ii) subject to the terms of the Arrangement Agreement, not to proceed with the Arrangement or any related transactions.
Court Approval
It is a condition of the Arrangement Agreement that the Interim Order and the Final Order must be obtained from the Court. Prior to the mailing of this Circular, we obtained the Interim Order, which provides for, among other things:
| · | the calling and holding of the Meetings; |
| · | the required Unitholder and Shareholder approvals; |
| · | the Dissent Rights; |
| · | the notice requirements with respect to the presentation of the application to the Court for the Final Order; |
| · | the ability of Brookfield Business Partners to adjourn or postpone either Meeting from time to time without the need for additional approval of the Court; and |
| · | other procedural matters. |
A copy of the Interim Order is attached as Appendix G to this Circular. The Interim Order sets out how Securityholders and other interested parties may participate in the hearing for the Final Order, which has been set for January 16, 2026.
It is expected that shortly after the Meetings, subject to the approval of the BBU Transaction Resolutions by the Unitholders and the BBUC Arrangement Resolution by the holders of BBUC exchangeable shares and BBUC class B shares at the Meetings, an application will be made for the Court’s final approval of the Arrangement. At the hearing for the Final Order, the Court will determine whether to approve the Arrangement. Participation in the hearing for the Final Order, including who may participate and present evidence or argument and the procedure for doing so, is subject to the terms of the Interim Order and any subsequent direction of the Court. Subject to the approval of the BBU Transaction Resolutions by the Unitholders and the BBUC Arrangement Resolution by the holders of BBUC exchangeable shares and BBUC class B shares at the Meetings, Brookfield Business Partners will announce by news release the time and place of the hearing for the Final Order. The copy of the Interim Order is appended hereto as Appendix G.
Any Securityholder or any other interested party who wishes to appear or be represented and to present evidence or arguments at the hearing of the application for the Final Order must file and serve a response to petition no later than 4:00 p.m. (Vancouver time) on January 12, 2026, in the form prescribed by the Supreme Court Civil Rules, with the Court, and deliver a copy of the filed response together with a copy of all materials on which such Securityholder or other interested party intends to rely at the hearing of the petition, including an outline of such person’s proposed submission, to Brookfield Business Partners c/o Torys LLP, 79 Wellington Street West, Toronto, Ontario, M5K 1N2 Attention: Andrew Gray.
55
At the hearing for the Final Order, the Court will consider, among other things, the fairness and reasonableness of the Arrangement and the rights of every person affected. The Court may approve the Arrangement in any manner the Court may direct, subject to compliance with such terms and conditions, if any, as the Court deems fit. In connection with the hearing for the Interim Order, the Court was informed that the Final Order will also constitute the basis for an exemption from registration under the U.S. Securities Act for the securities to be issued pursuant to the Arrangement to Shareholders pursuant to Section 3(a)(10) of the U.S. Securities Act.
Stock Exchange Listing
It is expected that the Corporation Class A Shares will commence trading shortly after the completion of the Arrangement under the symbol “BBUC”.
There is currently no public trading market for the Corporation Class A Shares. However, we have applied to have the Corporation Class A Shares listed on the NYSE and the TSX under the symbol “BBUC”. The TSX has conditionally approved the listing of the Corporation Class A Shares. Listing on the NYSE is subject to the Corporation fulfilling all of the requirements of the NYSE, and listing on the TSX is subject to the Corporation fulfilling all of the requirements of the TSX on or before the first trading day of the Corporation Class A Shares.
Canadian Securities Law Matters
MI 61-101
As reporting issuers or the equivalent in all of the provinces and territories of Canada, BBU and BBUC are, among other things, subject to the securities laws of the provinces and territories of Canada, including MI 61-101. MI 61-101 regulates certain types of related party and other transactions to ensure equality of treatment among securityholders and may require enhanced disclosure, approval by a majority of securityholders (excluding interested or related parties), independent valuations and, in certain instances, approval and oversight of certain transactions by a special committee of independent directors. The protections of MI 61-101 apply to, among other transactions, “business combinations” (as defined in MI 61-101). MI 61-101 provides that, in certain circumstances, where a “related party” of an issuer (as defined in MI 61-101) is a party to a “connected transaction” (as defined in MI 61-101), or is entitled to receive a “collateral benefit” (as defined in MI 61-101), in connection with an arrangement that terminates the interests of equity securityholders without their consent, such transaction may be considered a “business combination” for the purposes of MI 61-101 and as a result such related party will be an “interested party” (as defined in MI 61-101). A “related party” includes a director, senior officer and any person holding over 10% of the issued and outstanding voting securities of an issuer.
The Special Committees have determined that no related party of BBU or BBUC is party to a connected transaction or is entitled to receive a collateral benefit in connection with the Arrangement. Moreover, each equity securityholder of Brookfield Business Partners, including Brookfield and its related parties, is entitled to receive either: (i) consideration per equity security that is identical in amount and form (being Corporation Class A Shares) to the entitlement of the general body of holders of equity securities of Brookfield Business Partners, or (ii) consideration for securities of a class of equity securities of Brookfield Business Partners that is not greater than the entitlement of the general body of holders of every other class of equity securities of Brookfield Business Partners in relation to the voting and financial participating interests represented by the respective securities (being the exchange of the BBU General Partner Share by Brookfield for the Corporation Class B Shares and the exchange by Brookfield Asset Management of the Special LP Units for the Corporation Special Shares). As a result, the Arrangement does not constitute a “business combination” for the purposes of MI 61-101 and therefore BBU and BBUC are not required to obtain “minority approval” or a “formal valuation” under MI 61-101 in connection with the Arrangement.
56
Restricted Securities
As a reporting issuer in all of the provinces and territories of Canada, the Corporation will be, among other things, subject to the securities laws of the provinces and territories of Canada, including OSC Rule 56-501 and NI 41-101.
OSC Rule 56-501 regulates the creation and distribution of “restricted shares” by reporting issuers governed by Ontario securities law. The definition of “restricted shares” includes equity shares to which are attached voting rights exercisable in all circumstances, irrespective of the number or percentage of shares owned, that are less, on a per share basis, than the voting rights attaching to any other shares of an outstanding class of shares of the issuer.
OSC Rule 56-501 provides, among other things, that the prospectus exemptions under Ontario securities law are not available in respect of a “stock distribution” (as defined in OSC Rule 56-501), unless either: (i) the “stock distribution” or (ii) the “reorganization” (as defined in OSC Rule 56-501) that resulted in the creation of the “restricted shares”, received “minority approval” in addition to any other required securityholder approval. OSC Rule 56-501 provides an exemption from the foregoing requirements to obtain minority approval if the stock distribution is of securities of an issuer that was a private company immediately before the completion of the stock distribution or it is a subsequent distribution by such an issuer of securities of the same class.
In connection with the Arrangement, the Corporation Class A Shares, which will be “restricted shares” within the meaning of OSC Rule 56-501, are being created and distributed. The distribution of the Corporation Class A Shares will be exempt from the minority approval requirements of OSC Rule 56-501 because the Corporation will be a private company immediately prior to the Arrangement.
NI 41-101 provides that an issuer must not file a prospectus under which “restricted securities” (as defined in NI 41-101) or securities that are, directly or indirectly, convertible into, or exercisable or exchangeable for, restricted securities, are distributed unless either: (i) the distribution has received majority approval of the securityholders excluding any votes attaching to securities held by affiliates or control persons of the issuer, or (ii) the “restricted security reorganization” (as defined in NI 41-101) related to the securities to be distributed received prior majority approval of the securityholders excluding any votes attaching to securities held by affiliates or control persons of the issuer.
Following the completion of the Arrangement, the Corporation Class A Shares will be “restricted securities” within the meaning of NI 41-101. BBU has applied for and obtained exemptive relief from future securityholder approval requirements in connection with prospectus distributions of Corporation Class A Shares or securities that are, directly or indirectly, convertible into, or exercisable or exchangeable for, Corporation Class A Shares, pursuant to NI 41-101, to the extent applicable in the future. The exemptive relief order will allow the Corporation to file a prospectus in respect of the Corporation Class A Shares or securities that are, directly or indirectly, convertible into, or exercisable or exchangeable for Corporation Class A Shares without requiring further approval by Corporation shareholders. The exemptive relief is conditional on, among other things, the BBU Transaction Resolutions and BBUC Arrangement Resolution having been approved by, on a combined basis, a majority of the votes cast by Securityholders other than affiliates and control persons of BBU and BBUC. For purposes of the above calculation, the lower of the number of votes cast FOR the BBU Arrangement Resolution and the number of votes cast FOR the BBU LPA Resolution will be used.
Accordingly, (i) in respect of BBU, voting in favor of the BBU Transaction Resolutions (either the BBU Arrangement Resolution or the BBU LPA Amendment Resolution) will constitute voting in favor of the Corporation’s ability to conduct future issuances of Corporation Class A Shares or securities that are, directly or indirectly, convertible into, or exercisable or exchangeable for, Corporation Class A Shares pursuant to a prospectus, and (ii) in respect of BBUC, voting in favor of the BBUC Arrangement Resolution will constitute voting in favor of the Corporation’s ability to conduct future issuances of Corporation Class A Shares or securities that are, directly or indirectly, convertible into, or exercisable or exchangeable for, Corporation Class A Shares pursuant to a prospectus, in each case, without requiring further approval by Corporation shareholders in accordance with NI 41-101.
As of the Record Date, a total of 43,708,285 BBU units and 47,244,876 BBUC exchangeable shares will be excluded for purposes of calculating the securityholder approval threshold described above. See “The Meetings—Principal Holders of Securities Entitled to Vote”.
57
Completion of the Arrangement is not conditional on satisfaction of the conditions set forth in the exemptive relief order, but without reliance on such relief, future approval of Corporation shareholders might be required in order for the Corporation to be permitted to undertake future issuances of Corporation Class A Shares.
Qualification and Resale of Securities
The Corporation Class A Shares, Corporation Class B Shares and Corporation Special Shares to be issued in connection with the Arrangement will be issued in reliance on an exemption from the prospectus requirements of securities legislation in each province and territory of Canada. Subject to disclosure and regulatory requirements and to customary restrictions applicable to distributions of shares that constitute “control distributions”, the shares issued pursuant to the Arrangement may be resold in each province and territory in Canada, subject in certain circumstances to the usual conditions that no unusual effort, or no effort, has been made to prepare the market or create demand.
United States Securities Laws Matters
The following discussion is only a general overview of certain requirements of U.S. Securities Laws that may be applicable to holders of the Corporation Class A Shares to be issued in connection with the Arrangement. Further information applicable to U.S. Securityholders is disclosed under the heading “Notice to Securityholders in the United States”. All holders of such securities are urged to obtain legal advice to ensure that the resale of such securities complies with applicable U.S. Securities Laws.
The following discussion does not address the Canadian securities legislation that will apply to the issuance of Corporation Class A Shares or the resale of these securities by U.S. Securityholders within Canada. U.S. Securityholders reselling their Corporation Class A Shares in Canada must comply with Canadian securities laws. See “—Canadian Securities Law Matters” above.
Exemption from the Registration Requirements of the U.S. Securities Act
The issuance of the Corporation Class A Shares pursuant to the Arrangement has not been and will not be registered under the U.S. Securities Act or the U.S. Securities Laws of any state of the United States and will be issued in reliance upon the exemption from the registration requirements of the U.S. Securities Act pursuant to Section 3(a)(10) thereof.
Section 3(a)(10) of the U.S. Securities Act exempts from the registration requirements under the U.S. Securities Act the issuance of securities which have been approved by a court of competent jurisdiction, after a hearing upon the substantive and procedural fairness of the terms and conditions of the relevant transaction and at which all persons to whom it is proposed the securities will be issued shall have the right to appear. The Court issued the Interim Order on November 25, 2025 and, subject to the approval of the Arrangement Resolution by the BBUC shareholders and the Transaction Resolutions by BBU unitholders, a hearing for a final order approving the Arrangement is expected to take place on or about January 16, 2026 at the Court at 800 Smithe Street, Vancouver, British Columbia V6Z 2E1 or as soon thereafter as is reasonably practicable. All securityholders are entitled to appear and be heard at this hearing, provided that they satisfy the applicable conditions set forth in the Interim Order. See “—Court Approval” above.
Resales of Corporation Class A Shares After the Effective Time
The Corporation Class A Shares to be issued pursuant to the Arrangement will be freely transferable under U.S. Securities Laws, except by persons who are “affiliates” of the Corporation after the Effective Time, or were “affiliates” of the BBU or BBUC within 90 days prior to the Effective Time. As defined in Rule 144 under the U.S. Securities Act, an “affiliate” of an issuer is a person that directly or indirectly through one or more intermediaries, controls, or is controlled by, or is under common control with, the issuer. Typically, persons who are executive officers, directors or 10% or greater shareholders of an issuer are considered to be its “affiliates”. Holders should consult with their own legal counsel regarding status as an “affiliate”.
58
Securityholders who are “affiliates” of the Corporation after the Effective Time or who were affiliates of BBU or BBUC within 90 days prior to the Effective Time may not resell their Corporation Class A Shares that they receive in connection with the Arrangement in the absence of registration under the U.S. Securities Act, unless an exemption from registration is available, such as the exemptions contained in Rule 144 or Regulation S. For “affiliates”, Rule 144 imposes additional resale requirements, including volume limitations and manner of sale and notice requirements. Under Regulation S, resales by “affiliates” of the Corporation, otherwise than solely by virtue of their position as a director or officer, also may be subject to additional resale restrictions.
Following closing of the Arrangement, the Corporation will be deemed to be a “successor issuer” to BBU and BBUC under the U.S. Exchange Act, and consequently, the Corporation Class A Shares will be deemed to be registered pursuant to Section 12(b) of the U.S. Exchange Act and the Corporation will become subject to the reporting requirements of the U.S. Exchange Act. As a “foreign private issuer” under the U.S. Exchange Act, the Corporation will, upon consummation of the Arrangement, be required to file and/or furnish to the SEC current and annual reports with the SEC. Such documents will be available electronically on EDGAR at www.sec.gov.
The solicitation of proxies hereby is not subject to the requirements of Section 14(a) of the U.S. Exchange Act, by virtue of an exemption applicable to proxy solicitations by “foreign private issuers” as defined in Rule 3b-4 under the U.S. Exchange Act. Accordingly, the solicitation of proxies is being made by or on behalf of BBU and BBUC in accordance with Canadian corporate and securities laws, and this Circular has been prepared in accordance with disclosure requirements applicable in Canada. Securityholders should be aware that requirements under such Canadian laws and such disclosure requirements may differ from requirements under United States corporate and securities laws relating to United States corporations.
Information concerning BBU, BBUC and the Corporation contained in this Circular has been prepared in accordance with Canadian disclosure standards, which are not comparable in all respects to United States disclosure standards. Unless otherwise indicated, the financial statements and other financial information set forth herein have been prepared in accordance with IFRS Accounting Standards. IFRS Accounting Standards differ from United States generally accepted accounting principles, and the financial statements and financial information presented may not be comparable with financial statements and financial information of similar United States entities that file reports with the SEC.
Prospective investors should be aware that the Arrangement described in this Circular may have tax consequences both in Canada and in the United States which are not described fully herein. Securityholders are urged to consult their tax advisers regarding the U.S. federal and Canadian income tax consequences of the Arrangement. See “Certain United States Federal Income Tax Considerations” and “Certain Canadian Federal Income Tax Considerations”.
59
INFORMATION CONCERNING THE CORPORATION
Corporate Structure
The Corporation was incorporated under the Business Corporations Act (British Columbia) on October 10, 2025 under the name 1559985 B.C. Ltd. and is expected to change its name to a new name that includes “Brookfield” prior to the Effective Date. The Corporation’s head office is located at 250 Vesey Street, 15th Floor, New York, NY 10281 and its registered office is located at 1055 West Georgia Street, 1500 Royal Centre, P.O. Box 11117, Vancouver, British Columbia V6E 4N7. The Corporation has not carried on any active business and its sole issued and outstanding share capital is one Corporation Class B Share issued to BPEG BN Holdings LP, a wholly-owned subsidiary of Brookfield. The chart below provides an illustration of the simplified corporate structure of the Corporation immediately following completion of the Arrangement. Please note that on this chart all interests are 100% unless otherwise indicated and “GP Interest” denotes a general partnership interest. This chart should be read in conjunction with the explanation of our ownership and organizational structure below and the information elsewhere included in this Circular.
60
Notes:
| (1) | The Corporation Special Shares entitle the holder to receive incentive dividends. See “—Share Capital” below for more information. |
| (2) | The Corporation will become a party to the Master Services Agreement. See “—Relationship with Brookfield” below for more information. |
| (3) | Holding LP currently owns, directly or indirectly, all of the common shares or equity interests, as applicable, of the Holding Entities. BPEG US Inc., a subsidiary of Brookfield Asset Management, holds $5 million of preferred shares of each of CanHoldco and two of our other subsidiaries, which preferred shares are entitled to vote with the common shares of the applicable entity. As a result, Brookfield Asset Management indirectly holds an aggregate 1% of the votes of each of the three entities. |
| (4) | CanHoldco’s interest in the BBUC class C shares is held directly and indirectly through wholly-owned subsidiaries. |
Description of the Business
After the completion of the Arrangement, the Corporation will carry on its business through BBU and BBUC. There will be no substantive change to the business of our group in connection with the Arrangement. Our group will continue to serve as Brookfield’s primary public vehicle to own and operate business services and industrial operations on a global basis. The Corporation will be focused on owning and operating high-quality operations that benefit from a strong competitive position and provide essential products and services. The Corporation will seek to build value through enhancing the cash flows of our businesses, pursuing an operations-oriented acquisition strategy and opportunistically recycling capital generated from operations and dispositions into our existing operations and new acquisitions. Like BBU and BBUC, the Corporation’s goal will be to generate returns to securityholders primarily through capital appreciation with a modest distribution yield.
For more information on our business, see “Item 4.B Business Overview” in each of the BBU Annual Report and the BBUC Annual Report, each of which is incorporated by reference in this Circular.
Financial Information
The following financial statements have been prepared in connection with the Arrangement:
| (a) | the Corporation’s audited statement of financial position as of October 10, 2025, being the date of formation of the Corporation; and |
| (b) | the Corporation’s unaudited pro forma financial statements as of September 30, 2025 and for the nine-month period ended September 30, 2025 and the year ended December 31, 2024. |
Following the completion of the Arrangement, BBU will be the predecessor of the Corporation for accounting purposes and therefore the historical financial statements of BBU will become the historical financial statements of the Corporation. See Appendix I “Corporation Audited Financial Statements” and Appendix J “Corporation Unaudited Pro Forma Financial Statements”.
Relationship with Brookfield
After the completion of the Arrangement, the Corporation’s relationship with Brookfield will be substantially the same as our existing relationship with Brookfield, and the Corporation will continue to serve as Brookfield’s primary public vehicle to own and operate business services and industrial operations on a global basis.
The Service Providers, which are all subsidiaries of Brookfield Asset Management, will provide services to the Corporation, and the Corporation will accordingly be added as a Service Recipient under the Master Services Agreement.
The Corporation and Brookfield will enter into the New Registration Rights Agreement, which will have substantially the same terms as the BBU Registration Rights Agreement in respect of BBU units held by Brookfield and the BBUC Registration Rights Agreement in respect of the BBUC exchangeable shares held by Brookfield. Under the New Registration Rights Agreement, the Corporation will agree that, upon the request of Brookfield, the Corporation will file one or more registration statements or prospectuses to register for sale and qualify for distribution under applicable securities laws any Corporation Class A Shares held by Brookfield. Consistent with the existing arrangements, we will agree to pay expenses in connection with such registration and sales and will indemnify Brookfield for material misstatements or omissions in the registration statement.
61
Additionally, several other important agreements between Brookfield Business Partners and Brookfield will be updated or amended to give effect to the Arrangement. See “The Arrangement—Material Agreements” for more information.
Directors and Executive Officers
Following completion of the Arrangement, the Corporation Board will initially be identical to the BBUC Board and will consist of 10 directors.
We also expect that the initial executive officers of the Corporation will be the same executive officers of BBUC.
Please see “Item 6.A Directors and Senior Management” in the BBUC Annual Report, which is incorporated by reference in this Circular, as well as “Director Nominees” in the BBUC 2025 Annual Management Information Circular, for more information in respect of the directors and executive officers of the Corporation following the completion of the Arrangement.
For a discussion related to our corporate governance practices and director compensation and equity ownership, see “Statement of Corporate Governance Practices” and “Director Compensation and Equity Ownership” in the BBUC 2025 Annual Management Information Circular, which is incorporated by reference in this Circular.
Dividend Policy
The Corporation Board may declare dividends at its discretion. Consistent with the current distribution to existing BBU Unitholders and the current dividend to existing BBUC Shareholders, the Corporation intends to pay a quarterly cash dividend on the Corporation Class A Shares and the Corporation Class B Shares of $0.0625 per share ($0.25 per share on an annualized basis). Dividends on the Corporation Class A Shares and Corporation Class B Shares will be subject to the prior rights of the holders of the Corporation Senior Shares and any other shares ranking senior to the Corporation Class A Shares and Corporation Class B Shares. In the three most recently completed financial years and in the current financial year, BBU has paid a quarterly cash distribution on the BBU units of $0.0625 per BBU unit ($0.25 per BBU unit on an annualized basis) and BBUC has paid quarterly cash dividend of $0.0625 per BBUC exchangeable share ($0.25 per BBUC exchangeable share on an annualized basis). See “Information Concerning BBU—Distribution Policy” and “Information Concerning BBUC—Dividend Policy”.
After completion of the Arrangement, the Corporation does not expect there to be any material restrictions (contractual or otherwise) on its ability or the ability of its subsidiaries to declare and pay dividends.
Share Capital
Following completion of the Arrangement, the Corporation will be authorized to issue four classes of shares: (i) an unlimited number of Corporation Class A Shares; (ii) an unlimited number of Corporation Class B Shares; (iii) an unlimited number of Corporation Special Shares; and (iv) an unlimited number of Corporation Class A Preferred Shares, issuable in series. No series of Corporation Class A Preferred Shares will be authorized initially.
Upon completion of the Arrangement, and based on the BBU Units, BBUC exchangeable shares, REUs, BBU GP units and Special LP Units issued and outstanding as of the date of this Circular, we anticipate that approximately 210 million Corporation Class A Shares, 4 Corporation Class B Shares and 4 Corporation Special Shares will be issued and outstanding. BPEG BN Holdings LP, a wholly-owned subsidiary of Brookfield, will hold all of the Corporation Class B Shares, having a 75% voting interest in the Corporation.
See “The Arrangement—Background to the Arrangement” and “—Corporate Structure” above.
62
Description of Corporation Class A Shares
The following description of Corporation Class A Shares sets forth certain general terms and provisions of Corporation Class A Shares. This description is in all respects subject to and qualified in its entirety by applicable law and the provisions of the Corporation’s articles. For a comparison of rights of holders of the Corporation Class A Shares, BBU units and BBUC exchangeable shares, please see “Comparison of Rights of Securityholders that Become Corporation Class A Shareholders”.
Voting
Except as otherwise expressly provided in the articles or as required by law, each holder of Corporation Class A Shares will be entitled to receive notice of, and to attend and vote at, all meetings of shareholders of the Corporation, except for meetings at which only holders of another specified class or series of shares are entitled to vote separately as a class or series. Each holder of Corporation Class A Shares will be entitled to cast one vote for each Corporation Class A Share held at the record date for determination of shareholders entitled to vote on any matter. Except as otherwise expressly provided in the articles or as required by law, the holders of Corporation Class A Shares and Corporation Class B Shares will vote together and not as separate classes.
Holders of Corporation Class A Shares will hold an aggregate 25% voting interest in the Corporation.
Dividends
The holders of Corporation Class A Shares will be entitled to receive dividends as and when declared by the Corporation Board subject to the special rights of the Corporation Class A Preferred Shares, the Corporation Special Share dividend rights described herein and any other shares ranking senior to the Corporation Class A Shares with respect to priority in payment of dividends. Subject to applicable law, each Corporation Class A Share will receive dividends of the same type and in an amount equal to any dividend declared and paid on each Corporation Class B Share.
Liquidation Rights
The holders of Corporation Class A Shares will rank pari passu with the holders of Corporation Class B Shares and, subject to the Corporation Special Share liquidation rights described herein, the holders of Corporation Special Shares. The holders of Corporation Class A Shares will rank after the holders of the Corporation Class A Preferred Shares on the liquidation, dissolution or winding up of the Corporation, whether voluntary or involuntary, or any other distribution of the assets of the Corporation among its shareholders for purposes of winding up its affairs (a “Liquidation Event”).
Description of Corporation Class B Shares
The following description of Corporation Class B Shares sets forth certain general terms and provisions of Corporation Class B Shares. This description is in all respects subject to and qualified in its entirety by reference to applicable law and the provisions of the articles of the Corporation.
Voting
Except as otherwise expressly provided in the articles or as required by law, each holder of Corporation Class B Shares will be entitled to receive notice of, and to attend and vote at, all meetings of shareholders of the Corporation, except for meetings at which only holders of another specified class or series of shares of the Corporation are entitled to vote separately as a class or series. Except as otherwise expressly provided in the articles or as required by law, the holders of Corporation Class A Shares and Corporation Class B Shares will vote together and not as separate classes. The holders of the Corporation Class B Shares will be entitled to cast, in the aggregate, a number of votes equal to three times the number of votes attached to the Corporation Class A Shares.
Holders of Corporation Class B Shares will hold an aggregate 75% voting interest in the Corporation.
63
Dividends
The holders of Corporation Class B Shares will be entitled to receive dividends as and when declared by the Corporation Board subject to the special rights of the Corporation Class A Preferred Shares, the Corporation Special Share dividend rights described herein and any other shares ranking senior to the Corporation Class B Shares with respect to priority in payment of dividends. Subject to applicable law, each Corporation Class B Share will receive dividends of the same type and in an amount equal to any dividend declared and paid on each Corporation Class A Share.
Liquidation Rights
The holders of Corporation Class B Shares will rank pari passu with the holders of Corporation Class A Shares and, subject to the Corporation Special Share liquidation rights described herein, the holders of Corporation Special Shares. The holders of Corporation Class B Shares will rank after the holders of the Corporation Class A Preferred Shares in a Liquidation Event.
Restrictions on Transfer
The Corporation Class B Shares will not be transferable except to Brookfield Corporation or another person controlled by Brookfield Corporation.
Description of Corporation Special Shares
The following description of Corporation Special Shares sets forth certain general terms and provisions of Corporation Special Shares. This description is in all respects subject to and qualified in its entirety by reference to applicable law and the provisions of the articles of the Corporation.
Voting
Except as required by law, the holders of Corporation Special Shares will be entitled to receive notice of and to attend but will not be entitled to vote at any meeting of the shareholders of the Corporation.
Dividends
The holders of Corporation Special Shares will be entitled to receive the following dividends as and when declared by the Corporation Board subject to the prior rights of the holders the Corporation Class A Preferred Shares and any other shares ranking senior as to dividends:
| (i) | a dividend on each Corporation Special Share of the same type and in an amount equal to any dividend declared and paid on each Corporation Class A Share, payable on the same date; and |
| (ii) | quarterly cumulative dividends (“Incentive Dividends”) based on the trading price of the Corporation Class A Shares, as further described below. |
The aggregate amount of the Incentive Dividend payable in respect of all of the Corporation Special Shares for a quarter will be equal to (a) 20% of the growth in the market value of the Corporation Class A Shares quarter-over-quarter (but only after the market value exceeds the “Incentive Dividend Threshold” being initially equal to the “Incentive Distribution Threshold” under the Holding LP Limited Partnership Agreement immediately prior to the completion of the Arrangement and adjusted at the beginning of each quarter to be equal to the greater of (i) the market value of the Corporation Class A Shares for the previous quarter and (ii) the Incentive Dividend Threshold at the end of the previous quarter) multiplied by (b) the number of Corporation Class A Shares outstanding at the end of the last business day of the applicable quarter. For the purposes of calculating Incentive Dividends, the market value of the Corporation Class A Shares will be equal to the quarterly volume-weighted average price of the Corporation Class A Shares on the principal stock exchange for such shares. The Incentive Dividend Threshold will be adjusted in accordance with the articles of the Corporation in the event of transactions with a dilutive effect on the value of the Corporation Class A Shares, including any quarterly cash dividends above the initial expected amount of $0.0625 per Corporation Class A Share.
64
If the Corporation determines that there is insufficient cash to pay the Incentive Dividend, the Corporation Board may, in its discretion, elect to pay all or a portion of the Incentive Dividend in Corporation Class A Shares or may elect to defer all or a portion of the Incentive Dividend amount for payment in a future quarter. Dividends to the holders of the Corporation Special Shares in respect of accrued and unpaid Incentive Dividend amounts, as and when declared by the Corporation Board, shall be paid in priority to any dividends on the Corporation Class A Shares and Corporation Class B Shares.
To the extent any Holding Entity or any operating business pays Brookfield any comparable performance or incentive distribution, the amount of any Incentive Dividends paid to the holders of the Corporation Special Shares in accordance with the dividend entitlements described above will be reduced in an equitable manner to avoid duplication of distributions.
The holders of the Corporation Special Shares may elect, in their sole discretion, to reinvest Incentive Dividends in Corporation Class A Shares.
Liquidation Rights
Except as required by law, upon a Liquidation Event, the holders of the Corporation Special Shares will be entitled to receive, subject to the rights of the holders of Corporation Class A Preferred Shares and any other class of shares ranking in priority to the Corporation Special Shares:
| (a) | first, to the extent Incentive Dividends have been deferred in previous quarters, all accrued and unpaid Incentive Dividend Amounts, before any amounts or assets of the Corporation are distributed to the holders of Corporation Class A Shares or Corporation Class B Shares; |
| (b) | second, pari passu with the holders of the Corporation Class A Shares and Corporation Class B Shares, distributions of the property and assets of the Corporation up to the amount per share of the then regular quarterly dividend (initially $0.0625 per share); |
| (c) | third, before any further amounts or assets of the Corporation are distributed to the holders of Corporation Class A Shares or Corporation Class B Shares, an amount equal to the Incentive Dividend (see above for an explanation of the calculation of the Incentive Dividend amount) for the preceding quarter; and |
| (d) | thereafter, the holders of the Corporation Special Shares will be entitled to share ratably with the holders of the Corporation Class A Shares and Corporation Class B Shares and any other class of shares ranking on a parity with the Corporation Class A Shares and Corporation Class B Shares in the remaining property and assets of the Corporation. |
Description of Corporation Class A Preferred Shares
The following description of Corporation Class A Preferred Shares sets forth certain general terms and provisions of Corporation Class A Preferred Shares. This description is in all respects subject to and qualified in its entirety by reference to applicable law and the provisions of the articles of the Corporation.
Priority
Each series of Corporation Class A Preferred Shares ranks pari passu with every other series of Corporation Class A Preferred Shares with respect to dividends and return of capital. The Corporation Class A Preferred Shares are entitled to a preference over the Corporation Special Shares, the Corporation Class A Shares, the Corporation Class B Shares and any other shares ranking junior to the Corporation Class A Preferred Shares with respect to priority in payment of dividends and in the distribution of assets in a Liquidation Event.
65
Directors’ Right to Issue in One or More Series
The Corporation Class A Preferred Shares may be issued at any time or from time to time in one or more series. Before any series are issued, the Corporation Board shall fix the number of shares that will form such series, if any, and shall, subject to any limitations set out in the articles of the Corporation or in applicable law, determine the designation, rights, privileges, restrictions and conditions to be attached to the Corporation Class A Preferred Shares, as the case may be, of such series.
Voting
Except as hereinafter referred to or as required by law or as specified in the rights, privileges, restrictions and conditions attached from time to time to any series of Corporation Class A Preferred Shares, the holders of such Corporation Class A Preferred Shares will not be entitled as such to receive notice of, to attend or to vote at any meeting of the shareholders of the Corporation.
Amendment with Approval of Holder of Corporation Class A Preferred Shares
The rights, privileges, restrictions and conditions attached to the Corporation Class A Preferred Shares as a class may be added to, changed or removed but only with the approval of the holders of such Corporation Class A Preferred Shares given as hereinafter specified and subject to applicable law.
Approval of Holders of Corporation Class A Preferred Shares
The approval of the holders of Corporation Class A Preferred Shares to add to, change or remove any right, privilege, restriction or condition attaching to such Corporation Class A Preferred Shares as a class or in respect of any other matter requiring the consent of the holders of Corporation Class A Preferred Shares may be given in such manner as may then be required by law, subject to a minimum requirement that such approval be given by resolution signed by all the holders of such Corporation Class A Preferred Shares or passed by the affirmative vote of at least two-thirds (2⁄3rds) of the votes cast at a meeting of the holders of such Corporation Class A Preferred Shares duly called for that purpose.
The formalities to be observed with respect to the giving of notice of any such meeting or any adjourned meeting, the quorum required therefor and the conduct thereof shall be those from time to time required by applicable law as in force at the time of the meeting and those, if any, prescribed by the articles of the Corporation with respect to meetings of shareholders. On every poll taken at every meeting of the holders of Corporation Class A Preferred Shares as a class, or at any joint meeting of the holders of two or more series of Corporation Class A Preferred Shares, each holder of such Corporation Class A Preferred Shares entitled to vote thereat shall have one vote in respect of each such Corporation Class A Preferred Share held.
Choice of Forum for U.S. Securities Act Claims
The articles of the Corporation provide that unless we consent in writing to the selection of an alternative forum, the federal district courts of the United States of America shall, to the fullest extent permitted by law, be the sole and exclusive forum for the resolution of any complaint asserting a cause of action arising under the U.S. Securities Act. In the absence of this provision, under the U.S. Securities Act, U.S. federal and state courts have been found to have concurrent jurisdiction over suits brought to enforce duties or liabilities created by the U.S. Securities Act. This choice of forum provision will not apply to suits brought to enforce duties or liabilities created by the U.S. Exchange Act and could be found to be inapplicable or unenforceable if it is challenged in a legal proceeding or otherwise.
Prior Sales
Upon formation of the Corporation, BPEG BN Holdings LP subscribed for one Corporation Class B Share for a subscription price of $1,000. The Corporation is not expected to issue any other securities prior to the Effective Date.
66
Listing and Trading of Corporation Class A Shares
The Corporation Class A Shares will be listed and posted for trading on the NYSE and TSX in connection with the completion of the Arrangement.
There is currently no public trading market for the Corporation Class A Shares. Listing on the NYSE is subject to the Corporation fulfilling all of the requirements of the NYSE, and listing on the TSX is subject to the Corporation fulfilling all of the requirements of the TSX on or before the first trading day of the Corporation Class A Shares.
Principal Securityholders
Upon completion of the Arrangement, a subsidiary of Brookfield will hold all of the Corporation Class B Shares and a subsidiary of Brookfield Asset Management will hold all of the Corporation Special Shares. The business address of Brookfield Asset Management is 250 Vesey Street, 15th Floor, New York, NY 10281-0221.
The following table presents information regarding the number and percentage of the outstanding Corporation Class A Shares that Brookfield is expected to hold following the completion of the Arrangement:
| Corporation Class A Shares | ||||||||
| Name | Number | Percentage(1) | ||||||
| Brookfield Corporation(2) (3) | 142,552,877 | (4) | 67.8 | % | ||||
Notes:
| (1) | The percentage shown is based on the number of Corporation Class A Shares expected to be outstanding upon closing of the Arrangement based on 88,675,931 BBU units, 69,996,733 BBUC exchangeable shares and 51,599,716 REUs outstanding as at November 25, 2025. |
| (2) | BAM Class B Partners Inc. is the trustee of BAM Partners Trust, a trust established under the laws of Ontario, and the sole owner of all of the class B limited voting shares of Brookfield Corporation, which entitle BAM Partners Trust to appoint one half of the board of directors of Brookfield Corporation and, as such, BAM Partners Trust may be deemed to indirectly control the decisions of Brookfield Corporation regarding voting and disposition of the shares of the Corporation that are expected to be held by Brookfield following the completion of the Arrangement. However, BAM Class B Partners Inc. and BAM Partners Trust expressly disclaim beneficial ownership, control or direction over any securities of BBU, BBUC, Holding LP or the BBU General Partner and the shares of the Corporation expected to be received in exchange therefor pursuant to the Arrangement. The business address of Brookfield Corporation and BAM Partners Trust is Brookfield Place, 181 Bay Street, Suite 100, Toronto, Ontario M5J 2T3. |
| (3) | The Brookfield Holders include Brookfield Corporation and Brookfield Wealth Solutions Ltd., a paired entity to Brookfield Corporation. Brookfield and BWS have agreed pursuant to the BWS Voting Agreement that all decisions to be made by subsidiaries of BWS with respect to the voting of the securities held by subsidiaries of BWS will be made jointly by mutual agreement of the applicable BWS subsidiary and Brookfield Corporation. Upon completion of the Arrangement, the BWS Voting Agreement is expected to be amended to provide that all decisions to be made with respect to the voting of the Corporation Class A Shares held by subsidiaries of BWS will be made jointly by mutual agreement of the applicable BWS subsidiary and Brookfield Corporation, other than with respect to any Corporation Class A Shares subject to financing arrangements between the applicable BWS subsidiary and wholly-owned subsidiaries of Brookfield Corporation. The business address of Brookfield Wealth Solutions Ltd. is Ideation House, First Floor, 94 Pitts Bay Road, Pembroke, HM08, Bermuda. |
| (4) | Of the 142,552,877 Corporation Class A Shares that the Brookfield Holders are expected to hold following the completion of the Arrangement, Brookfield Corporation will hold 88,901,378 Corporation Class A Shares directly and through wholly-owned subsidiaries, and subsidiaries of BWS will hold 53,651,499 Corporation Class A Shares. |
The Corporation Class A Shares held by the Brookfield Holders will not entitle such shareholders to different voting rights than those of other holders of the Corporation Class A Shares. However, the Corporation Class A Shares and the Corporation Class B Shares have different voting rights. Holders of the Corporation Class A Shares hold a 25% voting interest in the Corporation and holders of the Corporation Class B Shares hold a 75% voting interest in the Corporation. As a result of the foregoing, it is expected that, following completion of the Arrangement, the Brookfield Holders will hold an approximate 92% aggregate voting interest in the Corporation. The Corporation Class B Shares are not transferable except to Brookfield Corporation or another person controlled by Brookfield Corporation.
67
Executive Compensation
The Corporation has not yet paid any compensation to any of its executive officers or any person expected to become an executive officer of the Corporation. The form and amount of the compensation to be paid to each of the Corporation’s executive officers in any future period will be determined in a manner consistent with that of BBUC. Similar to how BBU and BBUC are currently managed, the Corporation will be externally managed by the Service Providers pursuant to the Master Services Agreement and, as permitted under NYSE rules applicable to foreign private issuers, the Corporation will not have a compensation committee.
For a discussion of executive compensation matters as they will relate to the Corporation upon completion of the Arrangement, see “Report on Executive Compensation” in the BBUC 2025 Annual Management Information Circular, which is incorporated by reference in this Circular.
Board Committees
Following completion of the Arrangement, the Corporation will have the following two standing committees of the board, which will assist in the effective functioning of the Corporation Board and help ensure that the views of independent directors are effectively represented:
| · | audit committee; and |
| · | governance and nominating committee. |
The foregoing committees will initially be comprised of the same members who currently sit on the equivalent committees of the BBUC Board.
The responsibilities of these committees will be set out in written charters, which will be reviewed and approved annually by the Corporation Board. Special committees may be formed from time to time as required to review particular matters or transactions. The Corporation will not have a compensation committee as compensation will be determined by Brookfield, as employer of the personnel who will carry out the management and activities of the Corporation’s business. See “The Arrangement—Material Agreements” for more information on the Master Services Agreement.
While the Corporation Board will retain overall responsibility for corporate governance matters, each standing committee will have specific responsibilities for certain aspects of corporate governance in addition to its other responsibilities, as described below.
Audit Committee
Following completion of the Arrangement, the Corporation Board will be required to establish and maintain at all times an audit committee that operates pursuant to a written charter. The audit committee will be required to consist solely of independent directors and each member must be financially literate and there will be at least one member designated as an audit committee financial expert. The audit committee will be responsible for assisting and advising the Corporation Board with matters relating to:
| · | accounting and financial reporting processes; |
| · | the integrity and audits of the Corporation’s financial statements; |
| · | compliance with legal and regulatory requirements; |
| · | the qualifications, performance and independence of the Corporation’s independent accountants; and |
| · | data protection, privacy and the cybersecurity program. |
68
The audit committee will also be responsible for engaging the Corporation’s independent auditor, reviewing the plans and results of each audit engagement with such independent accountants, approving professional services provided by such independent accountants, considering the range of audit and non-audit fees charged by such independent accountants and reviewing the adequacy of the Corporation’s internal accounting controls.
The Corporation Board will adopt a written policy on auditor independence and audit and non-audit services pre-approval. Under the pre-approval policy, except in very limited circumstances, all audit and permitted non-audit services will be required to be pre-approved by the audit committee. The pre-approval policy will prohibit the auditors from providing the following types of non-audit services:
| · | bookkeeping or other services related to the Corporation’s accounting records or financial statements; |
| · | financial information systems design and implementation; |
| · | appraisal or valuation services, fairness opinions or contribution-in-kind reports; |
| · | actuarial services; |
| · | internal audit outsourcing; |
| · | management functions or human resources; |
| · | broker/dealer, investment adviser, underwriting, securities, or investment banking services; |
| · | legal services and expert services unrelated to the audit; and |
| · | certain tax services. |
The pre-approval policy will permit the auditors to provide other types of non-audit services, but only if approved in advance by the audit committee, subject to limited exceptions. The pre-approval policy will also address issues relating to the disclosure of fees paid to the auditors.
The Corporation’s audit committee will consist solely of independent directors, each of whom are persons determined by the Corporation to be financially literate within the meaning of National Instrument 52-110 – Audit Committees. Each of the audit committee members will have the ability to read and understand a set of financial statements that present a breadth and level of complexity of accounting issues that are generally comparable to the breadth and complexity of the issues that can reasonably be expected to be raised by the Corporation’s financial statements.
Governance and Nominating Committee
Following completion of the Arrangement, the Corporation Board will be required to establish and maintain at all times a governance and nominating committee that operates pursuant to a written charter. The governance and nominating committee will be required to consist of solely independent directors.
The governance and nominating committee will approve a conflicts management policy which addresses the approval and other requirements for transactions in which there is a greater potential for a conflict of interest to arise. The governance and nominating committee may be required to approve any such transactions.
The governance and nominating committee will be responsible for approving the appointment by the sitting directors of a person to the office of director and for recommending a slate of nominees for election as directors by the Corporation’s shareholders. The governance and nominating committee will also be responsible for assisting and advising the Corporation Board with respect to matters relating to the general operation of the board, the governance of the Corporation and the performance of its board and individual directors. The governance and nominating committee will also be responsible for reviewing and making recommendations to the Corporation Board concerning the remuneration of directors and committee members and supervising any changes in the fees to be paid pursuant to the Master Services Agreement.
69
As it is expected that, upon completion of the Arrangement, the Brookfield Holders will hold approximately 92% of the votes to elect the directors of the Corporation, the directors will consult with Brookfield to identify and assess the credentials of appropriate individuals with the skills, knowledge, experience and talents needed to act as an independent member of the Corporation Board, including the need for the Corporation Board as a whole to have diverse perspectives. Brookfield maintains an “evergreen” list of potential independent board members to ensure that outstanding candidates with the needed skills can be quickly identified to fill planned or unplanned vacancies. Candidates from that list and any other candidates familiar to Brookfield or the Corporation will be assessed to ensure the Corporation Board has the appropriate mix of talent, quality, skills and other requirements necessary to promote sound governance and board effectiveness. Individuals who meet those requirements will be recommended by Brookfield to the governance and nominating committee for its review as potential candidates for nomination to the Corporation Board. The governance and nominating committee will also recommend to the Corporation Board the appointment of an independent director as the lead independent director where the Executive Chairman is not independent.
Auditors, Transfer Agent and Registrar
Deloitte LLP is the auditor of the Corporation.
The transfer agent and registrar for the Corporation Class A Shares will be TSX Trust Company, at its principal office in Toronto, Ontario, Canada (the “Transfer Agent”) and Equiniti Trust Company, LLC (formerly American Stock Transfer & Trust Company, LLC) will be appointed to act as co-transfer agent and co-registrar for the purpose of registering Corporation Class A Shares and transfers of Corporation Class A Shares.
70
INFORMATION CONCERNING BBU
Overview
BBU was established on January 18, 2016 as a Bermuda exempted limited partnership registered under the Bermuda Limited Partnership Act 1883, as amended, and the Bermuda Exempted Partnerships Act 1992, as amended. BBU’s head and registered office is 73 Front Street, 5th Floor, Hamilton HM 12, Bermuda, and its telephone number is +1 441-294-3304. The BBU units are listed on the NYSE and the TSX under the symbols “BBU” and “BBU.UN”, respectively.
BBU was established by Brookfield to be its flagship public partnership for its business services and industrials operations. BBU’s operations are primarily located in the United States, Europe, Australia, Brazil and Canada. BBU is focused on owning and operating high-quality operations that benefit from a strong competitive position and provide essential products and services. BBU seeks to build value through enhancing the cash flows of its businesses, pursuing an operations-oriented acquisition strategy and opportunistically recycling capital generated from operations and dispositions into its existing operations, new acquisitions and investments. BBU’s goal is to generate returns to Unitholders primarily through capital appreciation with a modest distribution yield.
BBU’s sole material asset is its approximate 63% managing general partner interest in Holding LP. BBU serves as Holding LP’s managing general partner and has sole authority for the management and control of Holding LP. BBU expects that the only distributions that it receives and will receive in respect of BBU’s managing general partnership interest in the Holding LP will consist of amounts that are intended to assist BBU in making distributions to Unitholders in accordance with BBU’s distribution policy and to allow BBU to pay expenses as they become due. The declaration and payment of cash distributions by BBU is at the discretion of the BBU General Partner. BBU is not required to make such distributions and neither our partnership nor the BBU General Partner can assure you that our partnership will make such distributions as intended.
BBU’s authorized capital consists of an unlimited number of BBU units and BBU GP units. The BBU units are non-voting limited partnership interests in BBU. Holders of BBU units are not entitled to the withdrawal or return of capital contributions in respect of the BBU units, except to the extent, if any, that distributions are made to such holders pursuant to the BBU Limited Partnership Agreement or upon the liquidation of BBU as described in the BBU Annual Report or as otherwise required by applicable law. Except to the extent expressly provided in the BBU Limited Partnership Agreement, a holder of BBU units does not have priority over any other holder of BBU units, either as to the return of capital contributions or as to profits, losses or distributions. Holders of BBU units are not granted any pre-emptive or other similar right to acquire additional interests in BBU. In addition, holders of BBU units do not have any right to have their BBU units redeemed by BBU.
For a more detailed description of the BBU units, please refer to the BBU Annual Report, as updated by BBU’s subsequent filings with securities regulatory authorities in Canada that are incorporated by reference in this Circular.
71
Price Range and Trading Volume
The following table sets forth the price range, calculated using intraday high and low prices, and trading volume of the BBU units as reported by the TSX, being the market on which the BBU units are principally traded, for the calendar periods indicated:
| BBU Units (TSX: BBU.UN) | ||||||||||||
| High | Low | Volume | ||||||||||
| (C$) | (C$) | |||||||||||
| 2024 | ||||||||||||
| November | 37.54 | 30.55 | 971,783 | |||||||||
| December | 36.86 | 30.97 | 444,400 | |||||||||
| 2025 | ||||||||||||
| January | 35.14 | 30.42 | 672,637 | |||||||||
| February | 37.00 | 29.56 | 1,732,018 | |||||||||
| March | 36.44 | 31.27 | 926,162 | |||||||||
| April | 35.26 | 26.56 | 924,729 | |||||||||
| May | 36.46 | 29.09 | 1,421,135 | |||||||||
| June | 36.89 | 33.52 | 742,192 | |||||||||
| July | 37.32 | 33.28 | 475,176 | |||||||||
| August | 39.17 | 32.10 | 530,725 | |||||||||
| September | 45.85 | 36.16 | 908,216 | |||||||||
| October | 51.43 | 44.66 | 1,149,298 | |||||||||
| November 1–25 | 52.10 | 42.69 | 1,019,440 | |||||||||
The following table sets forth the price range, calculated using intraday high and low prices, and trading volume of the BBU units as reported by NYSE for the calendar periods indicated:
| BBU Units (NYSE: BBU) | ||||||||||||
| High | Low | Volume | ||||||||||
| ($) | ($) | |||||||||||
| 2024 | ||||||||||||
| November | 26.75 | 22.20 | 353,586 | |||||||||
| December | 26.32 | 21.53 | 380,468 | |||||||||
| 2025 | ||||||||||||
| January | 24.50 | 21.07 | 385,940 | |||||||||
| February | 25.83 | 20.34 | 297,705 | |||||||||
| March | 25.26 | 21.62 | 328,312 | |||||||||
| April | 24.45 | 18.63 | 332,951 | |||||||||
| May | 26.05 | 21.07 | 541,431 | |||||||||
| June | 26.96 | 24.60 | 226,915 | |||||||||
| July | 27.47 | 24.03 | 609,099 | |||||||||
| August | 28.28 | 23.31 | 575,223 | |||||||||
| September | 33.05 | 26.30 | 1,241,804 | |||||||||
| October | 36.72 | 32.14 | 2,045,523 | |||||||||
| November 1–25 | 36.90 | 30.40 | 1,058,410 | |||||||||
On November 5, 2025 the last trading day preceding the announcement of the Arrangement Agreement, the closing price of the BBU units was C$49.02 per BBU unit on the TSX and $34.71 per BBU unit on the NYSE. On September 24, 2025, the last trading day preceding the first announcement by BBU of its intention to pursue to the Arrangement, the closing price of the BBU units was C$39.48 per BBU unit on the TSX and $28.48 per BBU unit on the NYSE. Unitholders are urged to obtain current market quotations for the BBU units.
72
Distribution Policy
The BBU General Partner has implemented a distribution policy pursuant to which it intends to make quarterly cash distributions in an amount currently anticipated to be $0.25 per BBU unit on an annualized basis.
The declaration and payment of cash distributions by BBU is at the discretion of the BBU General Partner. BBU is not required to make such distributions and no assurance can be given that BBU will make such distributions as intended.
During the past two years, BBU has paid the following distribution amounts for the quarter indicated. BBU currently plans to continue paying distributions on a quarterly basis.
| Quarter | Amount ($) | |
| Q4 2023 | 0.0625 | |
| Q1 2024 | 0.0625 | |
| Q2 2024 | 0.0625 | |
| Q3 2024 | 0.0625 | |
| Q4 2024 | 0.0625 | |
| Q1 2025 | 0.0625 | |
| Q2 2025 | 0.0625 | |
| Q3 2025 | 0.0625 |
Information Concerning BBU Post-Arrangement
Pursuant to the Arrangement, the Corporation will acquire all of the issued and outstanding BBU units and the BBU General Partner Share and BBU will become a wholly-owned subsidiary of the Corporation. The BBU units will be delisted from the TSX and the NYSE and BBU will cease to be a reporting issuer and will be deregistered under the U.S. Exchange Act.
Documents Incorporated by Reference
The following documents of BBU, which have been filed with the securities regulatory authorities in Canada and, as applicable, filed with, or furnished to, the SEC, are incorporated by reference in, and form an integral part of, this Circular:
| a. | BBU’s annual report on Form 20-F for the fiscal year ended December 31, 2024 filed on SEDAR+ and with the SEC on April 9, 2025 (filed in Canada with the Canadian securities regulatory authorities in lieu of an annual information form), which includes BBU’s audited consolidated statements of financial position as at December 31, 2024 and 2023 and the related consolidated statements of operating results, comprehensive income (loss), changes in equity and cash flow for each of the three years in the period ended December 31, 2024 and notes thereto, together with the report thereon of the independent registered public accounting firm and management’s discussion and analysis as at December 31, 2024 and 2023 and for each of the years in the three-year period ended December 31, 2024 (the “BBU Annual Report”); |
| b. | BBU’s unaudited interim condensed consolidated financial statements as at September 30, 2025 and December 31, 2024 and for the three and nine months ended September 30, 2025 and September 30, 2024 and notes thereto, and related management’s discussion and analysis, filed on SEDAR+ and with the SEC as to BBU’s Form 6-K on November 10, 2025 (the “BBU Q3 2025 MD&A”); |
| c. | BBU’s Statement of Reserves Data and Other Oil and Gas Information for the year ended December 31, 2024, filed on SEDAR+ on April 9, 2025; and |
| d. | BBU’s Report of Management and Directors on Oil and Gas Disclosure for the year ended December 31, 2024, filed on SEDAR+ on April 9, 2025. |
73
Any documents of BBU of the type described in Section 11.1 of Form 44-101F1 – Short Form Prospectus (each as defined in NI 41-101) filed by BBU with the securities regulatory authorities in Canada after the date of this Circular will be deemed to be incorporated by reference in this Circular. Copies of the documents incorporated herein by reference may be obtained on request without charge from the office of BBU’s Corporate Secretary at 73 Front Street, 5th Floor, Hamilton, HM 12, Bermuda, +1 441-294-3304, and are also available electronically on BBU’s SEDAR+ profile at www.sedarplus.ca and BBU’s EDGAR profile at www.sec.gov/edgar. Any statement contained in this Circular or in a document incorporated or deemed to be incorporated by reference in this Circular will be deemed to be modified or superseded for the purposes of this Circular to the extent that a statement contained in this Circular or in any other subsequently filed document that also is or is deemed to be incorporated by reference in this Circular modifies or supersedes that statement. The modifying or superseding statement need not state that it has modified or superseded a prior statement or includes any other information set forth in the document that it modifies or supersedes. The making of a modifying or superseding statement will not be deemed an admission for any purposes that the modified or superseded statement, when made, constituted a misrepresentation, an untrue statement of a material fact or an omission to state a material fact that is required to be stated or that is necessary to make a statement not misleading in light of the circumstances in which it was made. Any statement so modified or superseded will not be deemed, except as so modified or superseded, to constitute a part of this Circular.
74
INFORMATION CONCERNING BBUC
Overview
BBUC was incorporated under the laws of the Province of British Columbia on June 21, 2021. BBUC’s head office is located at 250 Vesey Street, 15th Floor, New York NY 10281 and its registered office is located at 1055 West Georgia Street, Suite 1500, P.O Box 11117, Vancouver, British Columbia V6E 4N7.
BBUC was established by BBU as an alternative vehicle for investors who prefer investing in Brookfield Business Partners’ operations through a corporate structure. Each BBUC exchangeable share is exchangeable at the option of the holder for one BBU unit or its cash equivalent (the form of payment to be determined at the election of BBUC) and structured with the intention of providing an economic return equivalent to one BBU unit. BBUC’s goal is to generate returns primarily through long-term capital appreciation with a modest distribution yield and to continue serving as an effective alternative investment vehicle of BBU. BBUC is a controlled subsidiary of BBU.
BBUC’s authorized share capital consists of (i) an unlimited number of BBUC exchangeable shares; (ii) an unlimited number of BBUC class B shares; (iii) an unlimited number of BBUC class C shares; (iv) an unlimited number of class A senior preferred shares (issuable in series); and (v) an unlimited number of class B junior preferred shares (issuable in series).
Each BBUC exchangeable share is intended to provide its holder with an economic return that is equivalent to that of a BBU unit. BBUC therefore expects that the market price of the BBUC exchangeable share will be significantly impacted by the market price of the BBU units and the combined business performance of Brookfield Business Partners.
The holders of BBUC exchangeable share are entitled to receive dividends as and when declared by the BBUC Board subject to the special rights of the holders of all classes and series of the preferred shares and any other shares ranking senior to the BBUC exchangeable share with respect to priority in payment of dividends. BBUC targets to declare and pay identical dividends on the BBUC exchangeable shares at the same time distributions are declared and paid on the BBU units.
Holders of BBUC exchangeable shares have the right to exchange all or a portion of their BBUC exchangeable shares for one BBU unit per BBUC exchangeable share held (subject to adjustment in the event of certain dilutive or other capital events by BBUC or BBU) or its cash equivalent plus all unpaid dividends, if any (the form of payment to be determined at the sole election of BBUC). BBU may elect to satisfy BBUC’s exchange obligation by acquiring all of the tendered BBUC exchangeable share in exchange for one BBU unit per BBUC exchangeable share held (subject to adjustment in the event of certain dilutive or other capital events by BBUC or BBU) or its cash equivalent plus all unpaid dividends (the form of payment to be determined at the sole election of BBU). In the event that a tendering holder of BBUC exchangeable shares has not received BBU units or its cash equivalent in satisfaction of tendered BBUC exchangeable shares, then such tendering holder will be entitled to receive the equivalent amount from Brookfield pursuant to the Rights Agreement until March 15, 2027. BBUC and BBU currently intend to satisfy any exchange requests on the BBUC exchangeable share through the delivery of BBU units rather than cash.
For a more detailed description of the BBUC exchangeable shares, please refer to the BBUC Annual Report, as updated by BBUC’s subsequent filings with securities regulatory authorities in Canada that are incorporated by reference in this Circular.
75
Price Range and Trading Volume
The following table sets forth the price range, calculated using intraday high and low prices, and trading volume of the BBUC exchangeable shares as reported by the TSX, being the market on which the BBUC exchangeable shares are principally traded, for the calendar periods indicated:
| BBUC Exchangeable Shares (TSX: BBUC) | ||||||||||||
| High | Low | Volume | ||||||||||
| (C$) | (C$) | |||||||||||
| 2024 | ||||||||||||
| November | 39.71 | 32.97 | 479,009 | |||||||||
| December | 38.98 | 32.93 | 335,743 | |||||||||
| 2025 | ||||||||||||
| January | 36.68 | 32.88 | 429,819 | |||||||||
| February | 40.21 | 32.76 | 2,060,875 | |||||||||
| March | 40.54 | 35.63 | 1,158,428 | |||||||||
| April | 39.37 | 30.67 | 805,179 | |||||||||
| May | 42.00 | 35.23 | 802,512 | |||||||||
| June | 43.10 | 37.86 | 492,629 | |||||||||
| July | 44.53 | 40.00 | 616,002 | |||||||||
| August | 48.45 | 39.11 | 829,770 | |||||||||
| September | 51.03 | 42.54 | 1,548,697 | |||||||||
| October | 53.24 | 45.83 | 945,206 | |||||||||
| November 1–25 | 52.39 | 43.70 | 975,128 | |||||||||
The following table sets forth the price range, calculated using intraday high and low prices, and trading volume of the BBUC exchangeable shares as reported by NYSE for the calendar periods indicated:
| BBUC Exchangeable Shares (NYSE: BBUC) | ||||||||||||
| High | Low | Volume | ||||||||||
| ($) | ($) | |||||||||||
| 2024 | ||||||||||||
| November | 28.29 | 23.60 | 996,815 | |||||||||
| December | 27.68 | 22.81 | 980,326 | |||||||||
| 2025 | ||||||||||||
| January | 25.43 | 22.88 | 1,105,546 | |||||||||
| February | 27.98 | 22.55 | 1,072,894 | |||||||||
| March | 28.45 | 24.69 | 1,779,561 | |||||||||
| April | 27.52 | 21.52 | 2,063,011 | |||||||||
| May | 30.00 | 25.65 | 1,721,928 | |||||||||
| June | 31.44 | 27.76 | 2,154,526 | |||||||||
| July | 32.47 | 29.26 | 2,098,920 | |||||||||
| August | 35.19 | 28.29 | 1,967,195 | |||||||||
| September | 37.01 | 30.51 | 2,888,790 | |||||||||
| October | 37.89 | 32.78 | 4,280,683 | |||||||||
| November 1–25 | 37.13 | 31.11 | 2,398,516 | |||||||||
76
On November 5, 2025 the last trading day preceding the announcement of the Arrangement Agreement, the closing price of the BBUC exchangeable shares was C$50.14 per BBUC exchangeable share on the TSX and $35.76 per BBUC exchangeable share on the NYSE. On September 24, 2025, the last trading day preceding the first announcement by BBUC of its intention to pursue to the Arrangement, the closing price of the BBUC exchangeable shares was C$50.14 per BBUC exchangeable share on the TSX and $35.95 per BBUC exchangeable share on the NYSE. Shareholders are urged to obtain current market quotations for the BBUC exchangeable shares.
Dividend Policy
To provide Shareholders with an economic return equivalent to that of Unitholders, BBUC targets to pay dividends per BBUC exchangeable share that are identical to the distributions on each BBU unit.
The declaration and payment of cash dividends on the BBUC exchangeable shares is at the discretion of the BBUC Board. BBUC is not required to make such dividends and no assurance can be given that BBUC will pay such dividends as intended.
During the past two years, BBUC has paid the following dividend amounts on the BBUC exchangeable shares for the quarter indicated. BBUC currently plans to continue paying dividends on a quarterly basis.
| Quarter | Amount ($) | |||
| Q4 2023 | 0.0625 | |||
| Q1 2024 | 0.0625 | |||
| Q2 2024 | 0.0625 | |||
| Q3 2024 | 0.0625 | |||
| Q4 2024 | 0.0625 | |||
| Q1 2025 | 0.0625 | |||
| Q2 2025 | 0.0625 | |||
| Q3 2025 | 0.0625 | |||
Information Concerning BBUC Post-Arrangement
Pursuant to the Arrangement, the Corporation will acquire all of the issued and outstanding BBUC exchangeable shares and, as a result of the Corporation’s acquisition of control of Brookfield Business Partners, BBUC will become a controlled subsidiary of the Corporation. The BBUC exchangeable shares will be delisted from the TSX and the NYSE and BBUC will cease to be a reporting issuer and will be deregistered under the U.S. Exchange Act.
It is expected that, immediately following the completion of the Arrangement, the Corporation will transfer all of the issued and outstanding BBUC exchangeable shares received by the Corporation pursuant to the Arrangement to CanHoldco. See “Information Concerning the Corporation—Corporate Structure”.
77
Documents Incorporated by Reference
The following documents of BBUC, which have been filed with the securities regulatory authorities in Canada and filed with, or furnished to, the SEC, are incorporated by reference in, and form an integral part of, this Circular:
| a. | BBUC’s annual report on Form 20-F for the fiscal year ended December 31, 2024 filed on SEDAR+ and with the SEC on March 31, 2025 (filed in Canada with the Canadian securities regulatory authorities in lieu of an annual information form), which includes BBUC’s audited consolidated statements of financial position as at December 31, 2024 and 2023 and the related consolidated statements of operating results, comprehensive income (loss), changes in equity and cash flow for each of the three years in the period ended December 31, 2024 and notes thereto, together with the report thereon of the independent registered public accounting firm and management’s discussion and analysis as at December 31, 2024 and 2023 and for each of the years in the three-year period ended December 31, 2024 (the “BBUC Annual Report”); |
| b. | BBUC’s unaudited interim condensed consolidated financial statements as at September 30, 2025 and December 31, 2024 and for the three and nine months ended September 30, 2025 and September 30, 2024 and notes thereto, and related management’s discussion and analysis, filed on SEDAR+ and with the SEC as to BBUC’s Form 6-K on November 10, 2025 (the “BBUC Q3 2025 MD&A”); and |
| c. | BBUC’s management information circular dated April 30, 2025 regarding BBUC’s 2025 annual meeting of shareholders, filed on SEDAR+ and with the SEC as to BBUC’s Form 6-K on May 9, 2025 (the “BBUC 2025 Annual Management Information Circular”). |
Any documents of BBUC of the type described in Section 11.1 of Form 44-101F1 — Short Form Prospectus and any template version of marketing materials (each as defined in NI 41-101) filed by BBUC with the securities regulatory authorities in Canada after the date of this Circular will be deemed to be incorporated by reference in this Circular. Copies of the documents incorporated herein by reference may be obtained on request without charge from the office of BBU’s Corporate Secretary at 73 Front Street, 5th Floor, Hamilton, HM 12, Bermuda, +1 441-294-3304, and are also available electronically on BBUC’s SEDAR+ profile at www.sedarplus.ca and BBUC’s EDGAR profile at www.sec.gov/edgar. Any statement contained in this Circular or in a document incorporated or deemed to be incorporated by reference in this Circular will be deemed to be modified or superseded for the purposes of this Circular to the extent that a statement contained in this Circular or in any other subsequently filed document that also is or is deemed to be incorporated by reference in this Circular modifies or supersedes that statement. The modifying or superseding statement need not state that it has modified or superseded a prior statement or includes any other information set forth in the document that it modifies or supersedes. The making of a modifying or superseding statement will not be deemed an admission for any purposes that the modified or superseded statement, when made, constituted a misrepresentation, an untrue statement of a material fact or an omission to state a material fact that is required to be stated or that is necessary to make a statement not misleading in light of the circumstances in which it was made. Any statement so modified or superseded will not be deemed, except as so modified or superseded, to constitute a part of this Circular.
78
COMPARISON OF RIGHTS OF SECURITYHOLDERS THAT BECOME CORPORATION CLASS A SHAREHOLDERS
The Corporation is a corporation existing under British Columbia law. BBU is an exempted limited partnership existing under Bermuda law. BBUC is a corporation existing under British Columbia law. The rights of holders of Corporation Class A Shares will be governed by the BCBCA and the Corporation’s articles. The rights of Unitholders are governed by the BBU Limited Partnership Agreement and certain provisions of Bermuda law. The rights of Shareholders are governed by the BCBCA and BBUC’s articles.
The following comparison is a summary of certain material differences between the rights of holders of Corporation Class A Shares, Unitholders and Shareholders under the governing documents of the Corporation, BBU and BBUC and the applicable laws noted above. The following summary is qualified in its entirety by reference to the relevant provisions of (i) the BCBCA, (ii) the Bermuda Limited Partnership Act 1883, the Bermuda Exempted Partnerships Act 1992 and the Bermuda Partnership Act 1902, (iii) the BBU Limited Partnership Agreement as amended from time to time, (iv) the bye-laws of BBU General Partner and (v) BBUC’s articles.
This section does not include a complete description of all the differences between the rights of holders of Corporation Class A Shares, Unitholders and Shareholders, nor does it include a complete description of the rights of such holders. Furthermore, the identification of some of the differences in the rights of such holders is not intended to indicate that other differences that may be equally important do not exist. See “Information Concerning the Corporation”, “Information Concerning BBU” and “Information Concerning BBUC”.
| CORPORATION CLASS A SHARES |
BBUC EXCHANGEABLE SHARES |
BBU UNITS | ||||
| Corporate Governance | The Corporation is a corporation formed under the laws of the Province of British Columbia. The rights of holders of Corporation Class A Shares, upon completion of the Arrangement, will be governed by the BCBCA and the Corporation’s articles. | BBUC is a corporation formed under the laws of the Province of British Columbia. The rights of Shareholders are governed by the BCBCA and BBUC’s articles. | BBU is a Bermuda-exempted limited partnership formed and registered under the Bermuda Limited Partnership Act 1883 and the Bermuda Exempted Partnerships Act 1992. The BBU Limited Partnership Agreement provides for the management and control of BBU by a general partner, being the BBU General Partner. | |||
| Authorized Capital |
The Corporation is authorized to issue an unlimited number of: (i) Corporation Class A Shares; (ii) Corporation Class B Shares; (iii) Corporation Special Shares; and (iv) Corporation Class A Preferred Shares, issuable in series. All Corporation Class A Shares, Corporation Class B Shares, Corporation Special Shares and Corporation Class A Preferred Shares will be issued without par value. The number of authorized Corporation Class A Shares can be changed in accordance with our articles or, if the articles are silent, by special resolution, in accordance with s. 54(3)(c) of the BCBCA. Subject to the Corporation’s articles, including the terms of the shares then outstanding, the Corporation’s board of directors has broad rights to issue additional shares for any purpose, at any time and on such terms and conditions as it may determine without the approval of any shareholders. Any additional shares may be issued in one or more classes, or one or more series of classes, with such designations, preferences, rights, powers and duties (which may be senior to existing classes and series of shares) as may be determined by the Corporation’s board of directors in its sole discretion. |
BBUC is authorized to issue an unlimited number of: (i) BBUC exchangeable shares; (ii) BBUC class B shares; (iii) BBUC class C shares; (iv) class A senior preferred shares, issuable in series; and (v) class B junior preferred shares, issuable in series. All exchangeable shares, class B shares, class C shares, class A senior preferred shares and class B junior preferred shares will be issued without par value. The number of authorized exchangeable shares can be changed in accordance with BBUC’s articles or, if the articles are silent, by special resolution, in accordance with s. 54(3)(c) of the BCBCA. Subject to BBUC’s articles, including the terms of the shares then outstanding, BBUC’s board of directors has broad rights to issue additional shares (including new classes of shares and options, rights, warrants, and appreciation rights relating to such shares) for any purpose, at any time and on such terms and conditions as it may determine without the approval of any shareholders. Any additional shares may be issued in one or more classes, or one or more series of classes, with such designations, preferences, rights, powers and duties (which may be senior to existing classes and series of shares) as may be determined by BBUC’s board of directors in its sole discretion. |
BBU’s interests consist of the general partner unit(s), which represents the general partnership interest, and the BBU units, representing limited partnership interests in BBU, and any additional partnership interests representing limited partnership interests that it may issue in the future. BBU General Partner has broad rights to cause BBU to issue additional partnership interests and may cause BBU to issue additional partnership interests (including new classes of partnership interests and options, rights, warrants and appreciation rights relating to such interests) for any partnership purpose, at any time and on such terms and conditions as it may determine without the approval of any limited partners. Any additional partnership interests may be issued in one or more classes, or one or more series of classes, with such designations, preferences, rights, powers and duties (which may be senior to existing classes and series of partnership interests) as may be determined by BBU General Partner in its sole discretion, all without the approval of BBU’s limited partners. |
79
| CORPORATION CLASS A SHARES |
BBUC EXCHANGEABLE SHARES |
BBU UNITS | ||||
| Voting Rights |
Except as otherwise expressly provided in the articles or as required by law, the holders of Corporation Class A Shares and Corporation Class B Shares will vote together and not as separate classes. Each holder of Corporation Class A Shares will be entitled to cast one vote per Corporation Class A Share on all matters submitted to a vote. On each such matter, the holders of Corporation Class B Shares will be entitled to cast, in the aggregate, a number of votes equal to three times the number of votes attached to the Corporation Class A Shares. As Brookfield Business Partners will hold all of the Corporation Class B Shares, it will hold 75% of the votes eligible to be cast on all matters where the Corporation Class A Shares and Corporation Class B Shares vote together. At any time that no Corporation Class A Shares are outstanding and for any vote held only in respect of the Corporation Class B Shares, the holder of the Corporation Class B Shares will be entitled to cast one vote per Corporation Class B Share. At any time that no Corporation Class A Shares are outstanding, quorum will be at least one holder of Corporation Class B Shares. |
Except as otherwise expressly provided in the articles or as required by law, Shareholders and holders of BBUC class B shares will vote together and not as separate classes. Each Shareholder will be entitled to cast one vote per BBUC exchangeable share on all matters submitted to a vote. On each such matter, the holders of BBUC class B shares will be entitled to cast, in the aggregate, a number of votes equal to three times the number of votes attached to the BBUC exchangeable shares. As Brookfield Business Partners holds all of the BBUC class B shares, it holds 75% of the votes eligible to be cast on all matters where the BBUC exchangeable shares and BBUC class B shares vote together. At any time that no BBUC exchangeable shares are outstanding and for any vote held only in respect of the BBUC class B shares, the holder of the BBUC class B shares will be entitled to cast one vote per BBUC class B share. At any time that no BBUC exchangeable shares are outstanding, quorum will be at least one holder of BBUC class B shares. |
Limited partners are not entitled to vote on matters relating to BBU, although Unitholders are entitled to consent to certain matters with respect to certain amendments to the BBU Limited Partnership Agreement and certain matters with respect to the withdrawal of BBU General Partner. Each BBU unit entitles the holder thereof to one vote for the purposes of any approvals of holders of BBU units. In addition to their rights under the BBU Limited Partnership Agreement, limited partners have consent rights with respect to certain fundamental matters and on any other matters that require their approval in accordance with applicable securities laws and stock exchange rules or applicable law. |
80
| CORPORATION CLASS A SHARES |
BBUC EXCHANGEABLE SHARES |
BBU UNITS | ||||
| Size of Board | Following the Arrangement, the Corporation’s board of directors will be set at ten (10) directors. The Corporation’s board of directors may consist of between three (3) and eleven (11) directors or such other number of directors as may be determined from time to time by a resolution of the Corporation’s shareholders and subject to its articles. Following completion of the Arrangement, the Corporation Board will initially be identical to the BBUC Board. | BBUC’s board is currently set at ten (10) directors. The BBUC Board may consist of between three (3) and eleven (11) directors or such other number of directors as may be determined from time to time by a resolution of BBUC’s shareholders and subject to its articles. The BBUC Board mirrors the board of directors of the BBU General Partner, except that David Court and Michael Warren are the non-overlapping directors of the BBUC Board to assist BBUC with, among other things, resolving any conflicts of interest that may arise from its relationship with BBU. | The BBU Board is currently set at eight (8) directors. The BBU Board may consist of between three (3) and eleven (11) directors or such other number of directors as may be determined from time to time by a resolution of the shareholders of the BBU General Partner and subject to its bye-laws. At least three (3) directors and at least a majority of the directors holding office must be independent of the BBU General Partner and Brookfield, as determined by the full BBU Board using the standards of independence established by NYSE. | |||
| Election and Removal of Directors | The Corporation’s board of directors is elected by its shareholders and each of the Corporation’s directors will serve until immediately before the election or appointment of directors at the next annual meeting of shareholders of the Corporation or his or her death, resignation or removal from office, whichever occurs first. Vacancies on the Corporation’s board of directors may be filled and additional directors may be added by a resolution of the Corporation’s shareholders or a vote of the directors then in office. A director may be removed from office by a special resolution duly passed by the Corporation’s shareholders or a resolution of the directors if the director is convicted of an indictable offence, or if the director ceases to be qualified to act as a director of the Corporation and does not promptly resign. A director will be automatically removed from the Corporation’s board of directors if he or she becomes bankrupt, insolvent or suspends payments to his or her creditors or becomes disqualified by law from acting as a director pursuant to the BCBCA. | The BBUC Board was elected by its shareholders and each of BBUC’s current directors will serve until immediately before the election or appointment of directors at the next annual meeting of shareholders of BBUC or his or her death, resignation or removal from office, whichever occurs first. Vacancies on the BBUC Board may be filled and additional directors may be added by a resolution of shareholders or a vote of the directors then in office. A director may be removed from office by a special resolution duly passed by BBUC’s shareholders or a resolution of the directors if the director is convicted of an indictable offence, or if the director ceases to be qualified to act as a director of BBUC and does not promptly resign. A director will be automatically removed from the BBUC Board if he or she becomes bankrupt, insolvent or suspends payments to his or her creditors or becomes disqualified by law from acting as a director pursuant to the BCBCA. | The BBU Board was elected by its shareholder and each of its current directors will serve until the close of the next annual meeting of shareholders of BBU General Partner or his or her death, resignation or removal from office, whichever occurs first. Vacancies on the BBU Board may be filled and additional directors may be added by a resolution of the shareholder of BBU General Partner or, with respect to casual vacancies, by a vote of the directors then in office, subject to the terms of the BBU General Partner’s bye-laws. A director may be removed from office by a resolution duly passed by the shareholder of BBU General Partner. A director will be automatically removed from the BBU Board if he or she becomes bankrupt, insolvent or suspends payments to his or her creditors or becomes prohibited by law from acting as a director. |
81
| CORPORATION CLASS A SHARES |
BBUC EXCHANGEABLE SHARES |
BBU UNITS | ||||
| Process to Amend the Governing Instruments |
The Corporation may from time to time amend, modify or repeal any provision contained in the articles of the Corporation in a manner authorized by the BCBCA. Under the BCBCA, alteration of the articles generally requires authorization by either court order, by special resolution (a two-thirds (2/3rds) vote of all voting shares cast at the relevant meeting) or by the methods specified in the Corporation’s articles. Certain alterations such as changes to company name or address or a change in directors will not require authorization by the above-mentioned methods. Some alterations (such as those of a nature affecting a particular class or series in a manner that would prejudice or interfere with the rights of such class or series) will entitle the affected class or series to consent by special resolution to the alteration, whether or not such class or series otherwise carries the right to vote. Under the BCBCA, the Corporation may resolve to alter its articles by the type of resolution specified in the BCBCA, if not specified in the BCBCA, by the type of resolution specified in the Corporation’s articles or if neither the BCBCA or the Corporation’s articles specify the type of resolution, by a two-thirds (2/3rds) vote of all voting shares; provided however, if such alteration would prejudice or interfere with the rights of a particular class or series, such class or series must consent by special resolution to the alteration, whether or not such class or series otherwise carries the right to vote. |
BBUC may from time to time amend, modify or repeal any provision contained in the articles of BBUC in a manner authorized by the BCBCA. Under the BCBCA, alteration of the articles generally requires authorization by either court order, by special resolution (a two-thirds (2/3rds) vote of all voting shares cast at the relevant meeting) or by the methods specified in BBU’s articles. Certain alterations such as changes to company name or address or a change in directors will not require authorization by the above-mentioned methods. Some alterations (such as those of a nature affecting a particular class or series in a manner that would prejudice or interfere with the rights of such class or series) will entitle the affected class or series to consent by special resolution to the alteration, whether or not such class or series otherwise carries the right to vote. Under the BCBCA, BBUC may resolve to alter its articles by the type of resolution specified in the BCBCA, if not specified in the BCBCA, by the type of resolution specified in BBUC’s articles or if neither the BCBCA or BBUC’s articles specify the type of resolution, by a two-thirds (2/3rds) vote of all voting shares; provided however, if such alteration would prejudice or interfere with the rights of a particular class or series, such class or series must consent by special resolution to the alteration, whether or not such class or series otherwise carries the right to vote. |
Amendments to the BBU Limited Partnership Agreement may be proposed only by or with the consent of BBU General Partner. To adopt a proposed amendment, other than the amendments that do not require limited partner approval discussed below, BBU General Partner must seek approval of a majority of outstanding units required to approve the amendment, either by way of a meeting of the limited partners to consider and vote upon the proposed amendment or by written approval, and subject to obtaining the relevant opinions of counsel. No amendment may be made that would: (i) reduce an established voting percentage provided for in the BBU Limited Partnership Agreement, without the approval of a voting percentage of the Outstanding Units (as defined therein) equal to the voting percentage sought to be reduced (ii) enlarge the obligations of any limited partner without its consent, except any amendment that would have a material adverse effect on the rights or preferences of any class of partnership interests in relation to other classes of partnership interests may be approved by at least a majority of the type or class of partnership interests so affected; or (iii) enlarge the obligations of, restrict in any way any action by or rights of, or reduce in any way the amounts distributable, reimbursable or otherwise payable by BBU to, BBU General Partner or any of its affiliates without the consent of BBU General Partner, which may be given or withheld in its sole discretion. The provision of the BBU Limited Partnership Agreement preventing the amendments having the effects described in clauses (i), (ii) and (iii) above can be amended upon the approval of the holders of at least 90% of the outstanding units. Subject to applicable law, BBU General Partner may generally make amendments to the BBU Limited Partnership Agreement without the approval of any limited partner to reflect a variety of matters. For more information, see “Item 10.B Memorandum and Articles of Association—Description of Our Units and Our Limited Partnership Agreement—Amendment of Our Limited Partnership Agreement” in the BBU Annual Report, which is incorporated by reference in this Circular. |
82
| CORPORATION CLASS A SHARES |
BBUC EXCHANGEABLE SHARES |
BBU UNITS | ||||
| Special Meetings of the Shareholders | A special meeting of the shareholders for any purpose or purposes may be called only by the Corporation’s board of directors on a date not less than twenty-one (21) days nor more than two (2) months after the sending of the notice of the meeting to each shareholder of record entitled to vote at such meeting. |
A special meeting of the shareholders for any purpose or purposes may be called only by the BBUC Board on a date not less than twenty-one (21) days nor more than two (2) months after the sending of the notice of the meeting to each shareholder of record entitled to vote at such meeting.
|
BBU General Partner may call special meetings of the limited partners at a time and place outside of Canada determined by BBU General Partner on a date not less than ten (10) days nor more than sixty (60) days after the mailing of notice of the meeting. The limited partners do not have the ability to call a special meeting. Only holders of record on the date set by BBU General Partner (which may not be less than ten (10) nor more than sixty (60) days before the meeting) are entitled to notice of any meeting. | |||
| Written Consent in Lieu of Meeting | Under the BCBCA, generally, shareholder action without a meeting may only be taken by consent resolution of the shareholders entitled to vote on the resolution: with a written consent executed by shareholders holding two-thirds (2/3rds) of the shares that carry the right to vote at general meetings being effective to approve an action requiring an ordinary resolution; or with a written consent executed by all shareholders that carry the right to vote at general meetings or by all of the shareholders holding shares of the applicable class or series of shares, as the case may be, being effective to approve an action requiring a special resolution or an exceptional resolution. | Under the BCBCA, generally, shareholder action without a meeting may only be taken by consent resolution of the shareholders entitled to vote on the resolution: with a written consent executed by shareholders holding two-thirds (2/3rds) of the shares that carry the right to vote at general meetings being effective to approve an action requiring an ordinary resolution; or with a written consent executed by all shareholders that carry the right to vote at general meetings or by all of the shareholders holding shares of the applicable class or series of shares, as the case may be, being effective to approve an action requiring a special resolution or an exceptional resolution. |
Written consents may be solicited only by or on behalf of BBU General Partner. Any such consent solicitation may specify that any written consents must be returned to BBU within the time period, which may not be less than twenty (20) days, specified by BBU General Partner. For purposes of determining holders of partnership interests entitled to provide consents to any action described above, BBU General Partner may set a record date, which may be not less than ten (10) nor more than sixty (60) days before the date by which record holders are requested in writing by BBU General Partner to provide such consents. Only those holders of partnership interests on the record date established by BBU General Partner will be entitled to provide consents with respect to matters as to which a consent right applies. |
83
| CORPORATION CLASS A SHARES |
BBUC EXCHANGEABLE SHARES |
BBU UNITS | ||||
| Limitation of Liability and Indemnification of Directors and Officers |
No director will be personally liable to the Corporation or its shareholders for monetary damages for breach of fiduciary duty, except to the extent such exemption is not permitted under the BCBCA. Under the BCBCA, no provision in the Corporation’s articles or other contract relieves a director or officer from (i) the duty to act in accordance with the BCBCA and the regulations, or (ii) liability that by virtue of any enactment or rule of law or equity would otherwise attach to that director or officer in respect of any negligence, default, breach of duty or breach of trust of which the director or officer may be guilty in relation to the Corporation. To the fullest extent permitted by law, the Corporation will indemnify any present or former director or officer of the Corporation (or a person serving as a director, officer, trustee, employee or agent of another corporation), who was or is a party or is threatened to be made a party to, or is otherwise involved in, any threatened, pending or completed action while acting in such capacity, for all liability and loss suffered (including, without limitation, any judgments, fines, or penalties and amounts paid in settlement) and expenses (including attorneys’ fees and disbursements), actually and reasonably incurred. Subject to any restrictions in the BCBCA, the Corporation may agree to indemnify and may indemnify any person (including an eligible party) against eligible penalties and pay expenses incurred in connection with the performance of services by that person for the Corporation. The Corporation may enter into agreements with any such person to provide such indemnification. The right to indemnification includes the right to be paid by the Corporation the expenses (including attorneys’ fees) incurred by such person in defending any such proceeding in advance of its final disposition, such that the advances are paid by the Corporation within sixty (60) days after the receipt by the Corporation of a statement or statements from the claimant requesting such advance or advances from time to time (and subject to filing a written request for indemnification pursuant to the articles). |
No director is personally liable to BBUC or its shareholders for monetary damages for breach of fiduciary duty, except to the extent such exemption is not permitted under the BCBCA. Under the BCBCA, no provision in BBUC’s articles or other contract relieves a director or officer from (i) the duty to act in accordance with the BCBCA and the regulations, or (ii) liability that by virtue of any enactment or rule of law or equity would otherwise attach to that director or officer in respect of any negligence, default, breach of duty or breach of trust of which the director or officer may be guilty in relation to BBU. To the fullest extent permitted by law, BBUC is required to indemnify any present or former director or officer of BBUC (or a person serving as a director, officer, trustee, employee or agent of another corporation), who was or is a party or is threatened to be made a party to, or is otherwise involved in, any threatened, pending or completed action while acting in such capacity, for all liability and loss suffered (including, without limitation, any judgments, fines, or penalties and amounts paid in settlement) and expenses (including attorneys’ fees and disbursements), actually and reasonably incurred. Subject to any restrictions in the BCBCA, BBUC may agree to indemnify and may indemnify any person (including an eligible party) against eligible penalties and pay expenses incurred in connection with the performance of services by that person for BBUC. BBUC may enter into agreements with any such person to provide such indemnification. The right to indemnification includes the right to be paid by BBUC the expenses (including attorneys’ fees) incurred by such person in defending any such proceeding in advance of its final disposition, such that the advances are paid by BBUC within sixty (60) days after the receipt by BBUC of a statement or statements from the claimant requesting such advance or advances from time to time (and subject to filing a written request for indemnification pursuant to the articles). |
Under the BBU Limited Partnership Agreement, BBU is required to indemnify to the fullest extent permitted by law BBU General Partner and any of its affiliates (and their respective officers, directors, agents, shareholders, partners, members and employees), any person who serves on a governing body of a holding entity or operating entity of BBU and any other person designated by BBU General Partner as an indemnified person, in each case, against all losses, claims, damages, liabilities, costs or expenses (including legal fees and expenses), judgments, fines, penalties, interest, settlements and other amounts arising from any and all claims, demands, actions, suits or proceedings, incurred by an indemnified person in connection with BBU’s investments and activities or by reason of their holding such positions, except to the extent that the claims, liabilities, losses, damages, costs or expenses are determined to have resulted from the indemnified person’s bad faith, fraud or willful misconduct, or in the case of a criminal matter, action that the indemnified person knew to have been unlawful. In addition, under the BBU Limited Partnership Agreement: (i) the liability of such persons has been limited to the fullest extent permitted by law, except to the extent that their conduct involves bad faith, fraud or willful misconduct, or in the case of a criminal matter, action that the indemnified person knew to have been unlawful; and (ii) any matter that is approved by the independent directors of BBU General Partner will not constitute a breach of the BBU Limited Partnership Agreement or any duties stated or implied by law or equity, including fiduciary duties. The BBU Limited Partnership Agreement requires BBU to advance funds to pay the expenses of an indemnified person in connection with a matter in which indemnification may be sought until it is determined that the indemnified person is not entitled to indemnification. BBU General Partner’s bye-laws provide that, as permitted by the laws of Bermuda, it will pay or reimburse an indemnified person’s expenses in advance of a final disposition of a proceeding for which indemnification is sought. |
84
| CORPORATION CLASS A SHARES |
BBUC EXCHANGEABLE SHARES |
BBU UNITS | ||||
| The Corporation will not indemnify any present or former director or officer of the Corporation for acts of bad faith, fraud, willful misfeasance, gross negligence, knowing violation of law or reckless disregard of the director’s duties or for any act for which indemnification is prohibited under the BCBCA. | BBUC will not indemnify any present or former director or officer of BBUC for acts of bad faith, fraud, willful misfeasance, gross negligence, knowing violation of law or reckless disregard of the director’s duties or for any act for which indemnification is prohibited under the BCBCA. | Under BBU General Partner’s bye-laws, BBU General Partner is required to indemnify, to the fullest extent permitted by law, its affiliates, directors, officers, resident representatives, shareholders, employees or any of its subsidiaries and certain others against any and all losses, claims, damages, liabilities, costs or expenses (including legal fees and expenses), judgments, fines, penalties, interest, settlements or other amounts arising from any and all claims, demands, actions, suits or proceedings, incurred by an indemnified person in connection with BBU’s investments and activities or in respect of or arising from their holding such positions, except to the extent that the claims, liabilities, losses, damages, costs or expenses are determined to have resulted from the indemnified person’s bad faith, fraud or willful misconduct, or in the case of a criminal matter, action that the indemnified person knew to have been unlawful, provided always that no indemnification shall extend to matters which would be rendered void under the Bermuda Companies Act 1981. In addition, under BBU General Partner’s bye-laws: (i) the liability of such persons has been limited to the fullest extent permitted by law and except to the extent that their conduct involves bad faith, fraud or willful misconduct, or in the case of a criminal matter, action that the indemnified person knew to have been unlawful; and (ii) any matter that is approved by the independent directors will not constitute a breach of any duties stated or implied by law or equity, including fiduciary duties. BBU General Partner’s bye-laws require it to advance funds to pay the expenses of an indemnified person in connection with a matter in which indemnification may be sought until it is determined that the indemnified person is not entitled to indemnification. |
85
| CORPORATION CLASS A SHARES |
BBUC EXCHANGEABLE SHARES |
BBU UNITS | ||||
| Dividends and Distributions |
The holders of Corporation Class A Shares will be entitled to receive dividends as and when declared by the Corporation Board subject to the special rights of the Corporation Class A Preferred Shares, the Corporation Special Share dividend rights described herein and any other shares ranking senior to the Corporation Class A Shares with respect to priority in payment of dividends. Subject to applicable law, each Corporation Class A Share will receive dividends of the same type and in an amount equal to any dividend declared and paid on each Corporation Class B Share.
|
Pursuant to the articles and subject to the prior rights of holders of all classes and series of preferred shares at the time outstanding having prior rights as to dividends, each BBUC exchangeable share entitles its holder to a dividend, in a cash amount equal in value to (i) the amount of any distribution made on a BBU unit multiplied by (ii) the conversion factor determined in accordance with the articles and in effect on the record date of such dividend (which conversion factor will initially be one, subject to adjustment in the event of certain dilutive or other capital events by BBUC or BBU). The record and payment dates for the dividends upon the BBUC exchangeable shares, to the extent not prohibited by applicable law, will be substantially the same as the record and payment dates for distributions on the BBU units. If the full amount of a dividend for a BBUC exchangeable share is not declared and paid concurrent with a distribution on the BBU units, then the undeclared or unpaid amount of such dividend will accrue and accumulate (without interest), whether or not BBUC has earnings, whether or not there are funds legally available for the payment thereof and whether or not such dividend has been declared or authorized. Any dividend payment for BBUC exchangeable shares will first be credited against the earliest accumulated but unpaid dividends for BBUC exchangeable shares due which remain payable, which BBUC refers to as unpaid dividends. All dividends for BBUC exchangeable shares will be paid prior and in preference to any dividends or distributions on the BBUC class C shares. Share dividends, if any, paid on the BBUC exchangeable shares and BBUC class C shares will be declared contemporaneously and paid at the same time in equal numbers of additional shares of the same class and series such that share dividends will be paid in BBUC exchangeable shares to Shareholders and in BBUC class C shares to holders of the BBUC class C shares. Shareholders are not entitled to any dividends from BBUC other than dividends for the BBUC exchangeable shares. |
Distributions to partners of BBU will be made in accordance with their Percentage Interests (as defined in the BBU Limited Partnership Agreement) only as determined by BBU General Partner in its sole discretion. However, BBU General Partner will not be permitted to cause BBU to make a distribution if BBU does not have sufficient cash on hand to make the distribution, the distribution would render BBU insolvent, or if, in the opinion of BBU General Partner, the distribution would leave BBU with insufficient funds to meet any future or contingent obligations, or the distribution would contravene applicable laws. BBU General Partner has sole authority to determine whether BBU will make distributions and the amount and timing of these distributions.
|
86
| CORPORATION CLASS A SHARES |
BBUC EXCHANGEABLE SHARES |
BBU UNITS | ||||
| Exchange by Holder | N/A | Shareholders have the right to exchange all or a portion of their BBUC exchangeable shares for one BBU unit per BBUC exchangeable share held or its cash equivalent the form of payment (to be determined at the sole election of BBUC). For more information, see “Item 10.B Memorandum and Articles of Association—Description of Our Share Capital—Exchangeable Shares—Exchange by Holder” in the BBUC Annual Report, which is incorporated by reference in this Circular. | N/A |
| Redemption by Issuer | N/A |
The BBUC Board has the right upon sixty (60) days’ prior written notice to Shareholders to redeem all of the then outstanding BBUC exchangeable shares at any time and for any reason, in its sole discretion subject to applicable law, including without limitation following the occurrence of certain redemption events. In addition, the holder of BBUC class B shares may deliver a notice to BBUC specifying a redemption date upon which BBUC shall redeem all of the then outstanding BBUC exchangeable shares, and upon sixty (60) days’ prior written notice from BBUC to Shareholders and without the consent of Shareholders, BBUC shall be required to redeem all of the then outstanding BBUC exchangeable shares on such redemption date, subject to applicable law. Any redemption is subject to compliance with the solvency test in section 79 of the BCBCA. |
N/A |
87
| CORPORATION CLASS A SHARES |
BBUC EXCHANGEABLE SHARES |
BBU UNITS | ||||
|
Upon any such redemption event, the Shareholders shall be entitled to one BBU unit per BBUC exchangeable share held (subject to adjustment in the event of certain dilutive or other capital events by BBUC or BBU) or its cash equivalent based on the NYSE closing price of one BBU unit on the trading day immediately preceding the announcement of such redemption plus all unpaid dividends, if any (the form of payment to be determined at the election of BBUC). Upon any liquidation, dissolution or winding up of BBU, including where substantially concurrent with a liquidation, dissolution or winding up of BBUC, all of the then outstanding BBUC exchangeable shares will be automatically redeemed by BBUC on the day prior to the liquidation, dissolution or winding up of BBU. Each Shareholder shall be entitled to one BBU unit per BBUC exchangeable share held (subject to adjustment in the event of certain dilutive or other capital events by BBUC or BBU) or its cash equivalent based on the NYSE closing price of one BBU unit on the trading day immediately preceding the announcement of such liquidation, dissolution or winding up of BBU (the form of payment to be determined at the election of BBUC) plus all unpaid dividends. |
88
| CORPORATION CLASS A SHARES |
BBUC EXCHANGEABLE SHARES |
BBU UNITS | ||||
| Liquidation | Upon any liquidation, dissolution or winding up of the Corporation, whether voluntary or involuntary, holders of Corporation Class A Shares shall rank pari passu with the holders of Corporation Class B Shares and, subject to the Corporation Special Share liquidation rights described in the Corporation’s articles, the holders of Corporation Special Shares, and after holders of Corporation Class A Preferred Shares. |
Upon any liquidation, dissolution or winding up of BBUC, and subject to the prior rights of holders of BBUC preferred shares and any other class of shares of BBUC ranking in priority or ratably with the BBUC exchangeable shares and after the payment in full to (i) any Shareholder or holder of BBUC class C shares that has submitted a notice of the exercise of the exchange rights described above at least ten (10) days prior to the date of the liquidation, dissolution or winding up (or in the case of the BBUC class B shares, thirty (30) days prior to the date of the liquidation, dissolution or winding up) and (ii) any unpaid dividends, Shareholders shall be entitled to one BBU unit per BBUC exchangeable share held (subject to adjustment in the event of certain dilutive or other capital events by BBUC or BBU) or its cash equivalent based on the NYSE closing price of one BBU unit on the trading day immediately preceding announcement of such liquidation, dissolution or winding up (the form of payment to be determined at the election of BBUC). If, upon any such liquidation, dissolution or winding up, the assets of BBUC are insufficient to make such payment in full, then the assets of BBUC will be distributed among the Shareholders ratably in proportion to the full amounts to which they would otherwise be respectively entitled to receive. Notwithstanding the foregoing, upon any liquidation, dissolution or winding up of BBUC, BBU may elect to acquire all of the outstanding BBUC exchangeable shares for one BBU unit per BBUC exchangeable share held (subject to adjustment in the event of certain dilutive or other capital events by BBUC or BBU) plus all unpaid dividends, if any. The acquisition by BBU of all the outstanding BBUC exchangeable shares will occur on the day prior to the effective date of the liquidation, dissolution or winding up of BBUC. |
Upon BBU’s dissolution, unless BBU is continued as a new limited partnership, the liquidator authorized to wind-up BBU’s affairs will, acting with all of the powers of BBU General Partner that the liquidator deems necessary or appropriate in its judgment, liquidate BBU’s assets and apply the proceeds of the liquidation first, to discharge BBU’s liabilities as provided in the BBU Limited Partnership Agreement and by law, and thereafter to the partners pro rata according to the percentages of their respective partnership interests as of a record date selected by the liquidator. The liquidator may defer liquidation of BBU’s assets for a reasonable period of time or distribute assets to partners in kind if it determines that an immediate sale or distribution of all or some of BBU’s assets would be impractical or would cause undue loss to the partners. |
89
| CORPORATION CLASS A SHARES |
BBUC EXCHANGEABLE SHARES |
BBU UNITS | ||||
| Fiduciary Duties | The directors of the Corporation have three principal responsibilities under the BCBCA and the Corporation’s articles, being (i) the duty to manage, (ii) the fiduciary duty, which is to act honestly and in good faith with a view to the best interests of the Corporation, and (iii) the duty of care, which is to exercise the care, diligence and skill that a reasonably prudent individual would exercise in comparable circumstances. | The BBUC Board has three principal responsibilities under the BCBCA and BBUC’s articles, being (i) the duty to manage, (ii) the fiduciary duty, which is to act honestly and in good faith with a view to the best interests of BBUC, and (iii) the duty of care, which is to exercise the care, diligence and skill that a reasonably prudent individual would exercise in comparable circumstances. | A general partner is required to act in good faith and in a manner which it reasonably believes to be in the best interests of a partnership. The BBU Limited Partnership Agreement contains various express provisions that modify, waive and/or limit the fiduciary duties that might otherwise be owed to BBU and the limited partners. These modifications inter alia restrict the remedies available for actions that might otherwise constitute a breach of fiduciary duty and permit BBU General Partner to take into account the interests of third parties, including Brookfield, when resolving conflicts of interest. | |||
| Protection of Shareholders | Under the BCBCA, pursuant to the oppression remedy, any holder of Corporation Class A Shares may apply to court for an order where the affairs of the Corporation are being or have been conducted, or that the powers of the directors are being or have been exercised, in a manner that is oppressive to one or more shareholders, or where there has been some act of the Corporation that is unfairly prejudicial to one or more of the shareholders. Under the BCBCA, pursuant to the derivative action remedy, a shareholder (including a beneficial shareholder) may bring an action in the name of and on behalf of the Corporation to enforce a right, duty or obligation owed to the Corporation that could be enforced by the Corporation itself or to obtain damages for any such breach of right, duty or obligation. | Under the BCBCA, pursuant to the oppression remedy, any Shareholder may apply to court for an order where the affairs of BBUC are being or have been conducted, or that the powers of the directors are being or have been exercised, in a manner that is oppressive to one or more shareholders, or where there has been some act of BBUC that is unfairly prejudicial to one or more of the shareholders. Under the BCBCA, pursuant to the derivative action remedy, a shareholder (including a beneficial shareholder) may bring an action in the name of and on behalf of BBUC to enforce a right, duty or obligation owed to BBUC that could be enforced by BBUC itself or to obtain damages for any such breach of right, duty or obligation. |
There is no oppression remedy or derivative action remedy available under the Bermuda Limited Partnership Act 1883 and the Bermuda Exempted Partnerships Act 1992. Furthermore, the BBU Limited Partnership Agreement also stipulates that unless otherwise determined by BBU General Partner, a Person (as defined in the BBU Limited Partnership Agreement) shall not have pre-emptive, preferential or other similar rights in respect to the issuance of a BBU unit. |
90
| CORPORATION CLASS A SHARES |
BBUC EXCHANGEABLE SHARES |
BBU UNITS | ||||
| Transferability of Shares | Unless the articles of a British Columbia company contain restrictions on the transfer of shares, under the BCBCA, shares are presumed to be freely transferable. Following completion of the Arrangement, the Corporation’s articles will not contain any restriction on the transfer of Corporation Class A Shares. | Unless the articles of a British Columbia company contain restrictions on the transfer of shares, under the BCBCA, shares are presumed to be freely transferable. BBUC’s articles do not restrict the transfer of BBUC exchangeable shares. | The BBU Limited Partnership Agreement provides that, subject only to certain customary limitations including that transfers must comply with applicable securities laws and the partnership’s tax status and existence and qualification as an exempted limited partnership must be maintained, the BBU units are freely transferrable. | |||
| Choice of Forum for U.S. Securities Act Claims | The Corporation’s articles provide that unless the Corporation consents in writing to the selection of an alternative forum, the federal district courts of the United States of America shall, to the fullest extent permitted by law, be the sole and exclusive forum for the resolution of any complaint asserting a cause of action arising under the U.S. Securities Act. In the absence of this provision, under the U.S. Securities Act, U.S. federal and state courts have been found to have concurrent jurisdiction over suits brought to enforce duties or liabilities created by the U.S. Securities Act. This choice of forum provision will not apply to suits brought to enforce duties or liabilities created by the Exchange Act and could be found to be inapplicable or unenforceable if it is challenged in a legal proceeding or otherwise. | BBUC’s articles provide that unless BBUC consents in writing to the selection of an alternative forum, the federal district courts of the United States of America shall, to the fullest extent permitted by law, be the sole and exclusive forum for the resolution of any complaint asserting a cause of action arising under the U.S. Securities Act. In the absence of this provision, under the U.S. Securities Act, U.S. federal and state courts have been found to have concurrent jurisdiction over suits brought to enforce duties or liabilities created by the U.S. Securities Act. This choice of forum provision will not apply to suits brought to enforce duties or liabilities created by the Exchange Act and could be found to be inapplicable or unenforceable if it is challenged in a legal proceeding or otherwise. | The BBU Limited Partnership Agreement provides that unless BBU consents in writing to the selection of an alternative forum, the federal district courts of the United States of America shall, to the fullest extent permitted by law, be the sole and exclusive forum for the resolution of any complaint asserting a cause of action arising under the U.S. Securities Act. In the absence of this provision, under the U.S. Securities Act, U.S. federal and state courts have been found to have concurrent jurisdiction over suits brought to enforce duties or liabilities created by the U.S. Securities Act. This choice of forum provision will not apply to suits brought to enforce duties or liabilities created by the Exchange Act and could be found to be inapplicable or unenforceable if it is challenged in a legal proceeding or otherwise. |
91
CERTAIN CANADIAN FEDERAL INCOME TAX CONSIDERATIONS
In the opinion of Torys LLP, counsel to BBU, BBUC and the Corporation, the following is a summary of the principal Canadian federal income tax considerations generally applicable under the Tax Act to Securityholders in respect of the Arrangement.
This summary is applicable only to a Securityholder who, for purposes of the Tax Act and at all relevant times, is the beneficial owner of and holds its BBU units, BBUC exchangeable shares, Corporation Notes and Corporation Class A Shares as capital property and who deals at arm’s length and is not affiliated with BBU, BBUC, the Corporation and their respective affiliates (a “Holder”). Generally, the BBU units, BBUC exchangeable shares, Corporation Notes and Corporation Class A Shares will be considered to be capital property to a Holder, provided that the Holder does not use or hold them in the course of carrying on a business and has not acquired them in one or more transactions considered to be an adventure or concern in the nature of trade.
This summary is not applicable to a Securityholder: (i) that is a “financial institution” (as defined in subsection 142.2(1) of the Tax Act) for the purposes of the “mark-to-market property” rules; (ii) that is a “specified financial institution” (as defined in the Tax Act); (iii) who makes or has made a functional currency reporting election pursuant to section 261 of the Tax Act; (iv) an interest in which would be a “tax shelter investment” (as defined in the Tax Act) or who acquires or has acquired their BBU units, BBUC exchangeable shares, Corporation Notes or Corporation Class A Shares as a “tax shelter investment” (and this summary assumes that no such persons hold such securities); (v) that would have, directly or indirectly, a “significant interest” (as defined in subsection 34.2(1) of the Tax Act) in BBU; (vi) to whom any affiliate of BBU or BBUC would be a “foreign affiliate” (as defined in the Tax Act); or (vii) that has entered into or will enter into a “derivative forward agreement” (as defined in the Tax Act) with respect to their BBU units, BBUC exchangeable shares, Corporation Notes or Corporation Class A Shares. Any such holders should consult their own tax advisors.
This summary is based upon the facts set out in this Circular, the current provisions of the Tax Act in force as of the date hereof, all proposals to amend the Tax Act publicly announced by or on behalf of the Minister of Finance (Canada) prior to the date hereof (the “Tax Proposals”) and the current published administrative practices and assessing policies of the CRA made available in writing prior to the date hereof. This summary assumes that all Tax Proposals will be enacted in the form proposed, but no assurance can be given that the Tax Proposals will be enacted in the form proposed or at all.
This summary does not otherwise take into account or anticipate any changes in law, whether by judicial, administrative or legislative decision or action, or changes in the CRA’s administrative practices and assessing policies, nor does it take into account provincial, territorial or foreign income tax legislation or considerations, which may differ significantly from those described herein. Holders should consult their own tax advisors in respect of the provincial, territorial or foreign income tax consequences to them.
This summary also assumes that BBU is not and will not be a “tax shelter” (as defined in the Tax Act) or a “tax shelter investment”. However, no assurance can be given in this regard.
This summary is of a general nature only and is not intended to be, nor should it be construed to be, legal or tax advice to any particular Holder, and no representation with respect to the Canadian federal income tax consequences to any particular Holder is made. This summary is not exhaustive of all possible Canadian federal income tax considerations applicable to the transactions described herein. Moreover, the income and other tax consequences will vary depending on the Holder’s particular circumstances, including the province or provinces in which the Holder resides or carries on business. Consequently, Holders are advised to consult their own tax advisors with respect to their particular circumstances.
For purposes of the Tax Act, all amounts relating to the acquisition, holding or disposition of the BBU units, BBUC exchangeable shares, Corporation Notes and Corporation Class A Shares must be expressed in Canadian dollars, including any distributions, adjusted cost base and proceeds of disposition. For purposes of the Tax Act, amounts denominated in a currency other than the Canadian dollar generally must be converted into Canadian dollars using the rate of exchange quoted by the Bank of Canada on the date such amounts arose, or such other rate of exchange as is acceptable to the CRA.
92
Holders Resident in Canada
The following portion of the summary is generally applicable to Holders who, for purposes of the Tax Act and, at all relevant times, are or are deemed to be resident in Canada (“Resident Holders”).
A Resident Holder who might not otherwise be considered to hold its BBUC exchangeable shares, Corporation Notes or Corporation Class A Shares as capital property may, in certain circumstances, be entitled to have such securities (but not its BBU units) and any other “Canadian security” (as defined in the Tax Act) held by the Resident Holder in the taxation year of the election and in all subsequent taxation years treated as capital property by making the irrevocable election permitted by subsection 39(4) of the Tax Act. A Resident Holder contemplating making such an election should consult its own tax advisor.
Transfer of BBUC Exchangeable Shares to the Corporation
Class A Consideration Comprising of Only Corporation Class A Shares
Unless a Resident Holder (other than a Resident Dissenter) includes any portion of the gain or loss otherwise determined in respect of the transfer of a Resident Holder’s BBUC exchangeable shares to the Corporation in computing its income for the taxation year in which the transfer occurs, on the transfer of a Resident Holder’s BBUC exchangeable shares in exchange for only Corporation Class A Shares, such Resident Holder will be deemed to have disposed of all such BBUC exchangeable shares for proceeds of disposition equal to the Resident Holder’s aggregate adjusted cost base of such BBUC exchangeable shares immediately before the share transfer. The aggregate adjusted cost base of the Corporation Class A Shares received by such Resident Holder will be equal to the aggregate adjusted cost base immediately before the share transfer of the BBUC exchangeable shares so transferred. Accordingly, a Resident Holder will not realize a capital gain or a capital loss as a result of such transfer.
Where a Resident Holder includes any portion of the gain or loss otherwise determined in respect of the transfer in computing its income for the taxation year in which the transfer occurs, the Resident Holder will realize a capital gain (or capital loss) on the BBUC exchangeable shares to the extent that the Resident Holder’s aggregate proceeds of disposition for the exchangeable shares, net of any reasonable costs of disposition, exceed (or are less than) the aggregate adjusted cost base of the BBUC exchangeable shares to the Resident Holder immediately before the transfer. The Resident Holder’s proceeds of disposition for the BBUC exchangeable shares will be equal to the fair market value of the BBUC exchangeable shares so transferred. The Resident Holder’s aggregate adjusted cost base of the Corporation Class A Shares received by the Resident Holder on the transfer will also be equal to that fair market value. The adjusted cost base of all Corporation Class A Shares owned by the Resident Holder as capital property immediately after the exchange will be determined by averaging the cost of the Corporation Class A Shares acquired on the exchange with the adjusted cost base of all other Corporation Class A Shares owned by the Resident Holder as capital property.
For a discussion of the tax treatment of capital gains and capital losses under the Tax Act, see the section titled “— Taxation of Capital Gains and Capital Losses” below.
Class A Consideration Comprising of Corporation Class A Shares and Corporation Notes - No Tax Election
Unless a valid joint election under subsection 85(1) of the Tax Act (or, in the case of an Eligible Canadian Holder which is partnership, under subsection 85(2) of the Tax Act, provided all members of the partnership jointly elect) and the corresponding provisions of any applicable provincial income tax law (collectively, the “Tax Election”) is made, a Resident Holder who exchanges its BBUC exchangeable shares with the Corporation for Class A Consideration which includes Corporation Class A Shares and Corporation Notes pursuant to the Arrangement will be considered to have disposed of its BBUC shares for proceeds of disposition equal to the aggregate of the fair market value at the time of the exchange of such BBUC exchangeable shares. Such Resident Holders will realize a capital gain (or a capital loss) equal to the amount by which such proceeds of disposition, net of any reasonable costs of disposition, exceed (or are exceeded by) the aggregate adjusted cost base to the Resident Holder of the BBUC exchangeable shares so exchanged pursuant to the Arrangement.
93
The cost of a Corporation Note and Corporation Class A Share comprising the Class A Consideration so received will be equal to the relevant portion of the fair market value of a BBUC exchangeable share attributable to such Corporation Note or Corporation Class A Share (as the case may be) for which it was exchanged at the time of the exchange. The adjusted cost base of all Corporation Class A Shares owned by the Resident Holder as capital property immediately after the exchange will be determined by averaging the cost of the Corporation Class A Shares acquired on the exchange with the adjusted cost base of all other Corporation Class A Shares owned by the Resident Holder as capital property.
For a discussion of the tax treatment of capital gains and capital losses under the Tax Act, see the section titled “— Taxation of Capital Gains and Capital Losses” below.
Class A Consideration Comprising of Corporation Class A Shares and Corporation Notes - Tax Election
An Eligible Canadian Holder who disposes of BBUC exchangeable shares and receives Class A Consideration which includes Corporation Class A Shares and Corporation Notes pursuant to the Arrangement may obtain a full or partial tax deferral in respect of the disposition of a BBUC exchangeable share as a consequence of filing with the CRA (and, where applicable, with a provincial tax authority) a Tax Election.
In general, an Eligible Canadian Holder may select an Elected Amount so as to fully or partially defer realizing a capital gain for the purposes of the Tax Act on the exchange. The “Elected Amount” means the amount selected by an Eligible Canadian Holder, subject to the limitations described below, in a Tax Election to be treated as the Eligible Canadian Holder’s proceeds of disposition of the BBUC exchangeable shares.
In general, where the election is made, the Elected Amount must comply with the following rules:
| (a) | the Elected Amount may not be less than the lesser of the adjusted cost base to the Eligible Canadian Holder of the BBUC exchangeable shares disposed of, determined at the time of the disposition, and the fair market value of the BBUC exchangeable shares at that time; |
| (b) | the Elected Amount may not be less than the fair market value of the consideration (excluding any Corporation Class A Shares) received by the Eligible Canadian Holder as a result of the disposition; and |
| (c) | the Elected Amount may not exceed the fair market value of the BBUC exchangeable shares at the time of the disposition. |
Elected Amounts which do not otherwise comply with the foregoing limitations will automatically be adjusted under the Tax Act so that they are in compliance with such limitations.
Subject to the limitations as described above and set out in the Tax Act, where an Eligible Canadian Holder and the Corporation make a valid Tax Election, the tax treatment to the Eligible Canadian Holder generally will be as follows:
| (a) | the BBUC exchangeable shares will be deemed to have been disposed of by the Eligible Canadian Holder for proceeds of disposition equal to the Elected Amount; |
| (b) | if the Elected Amount is equal to the aggregate of the adjusted cost base to the Eligible Canadian Holder of the BBUC exchangeable shares, determined at the time of the disposition, and any reasonable costs of disposition, no capital gain or capital loss will be realized by the Eligible Canadian Holder; |
| (c) | to the extent that the Elected Amount exceeds (or is less than) the aggregate of the adjusted cost base of the BBUC exchangeable shares to the Eligible Canadian Holder and any reasonable costs of disposition, the Eligible Canadian Holder will in general realize a capital gain (or capital loss); |
94
| (d) | the aggregate cost to the Eligible Canadian Holder of Corporation Notes acquired as a result of the disposition of the BBUC exchangeable will equal the principal amount of the Corporation Notes received by the Eligible Canadian Holder as a result of the disposition; and |
| (e) | the aggregate cost to the Eligible Canadian Holder of Corporation Class A Shares acquired as a result of the disposition of the BBUC exchangeable shares will equal the amount, if any, by which the Elected Amount exceeds the aggregate of the principal amount of Corporation Notes received by the Eligible Canadian Holder as a result of the disposition, and such cost will be averaged with the adjusted cost base of all other Corporation Class A Shares held by the Eligible Canadian Holder immediately prior to the disposition as capital property for the purpose of determining thereafter the adjusted cost base of each Corporation Class A Share held by such Eligible Canadian Holder. |
For further details regarding the Tax Election, see the section titled “— Procedure for Making a Tax Election” below.
Transfer of BBU Units to the Corporation (including pursuant to the Corporation exercising its overriding call right)
No Tax Election
The following applies to a Resident Holder who exchanges its BBU units with the Corporation for Class A Consideration pursuant to the Arrangement. Unless a valid Tax Election is made, such Resident Holder will be considered to have disposed of its BBU units for proceeds of disposition equal to the aggregate of the fair market value at the time of the exchange of such BBU units. Such Resident Holders will realize a capital gain (or a capital loss) equal to the amount by which such proceeds of disposition, net of any reasonable costs of disposition, exceed (or are exceeded by) the aggregate adjusted cost base to the Resident Holder of the BBU units so exchanged pursuant to the Arrangement.
The cost of the Corporation Notes and Corporation Class A Shares comprising the Class A Consideration so received will be equal to the relevant portion of the fair market value of a BBU unit attributable to such Corporation Notes or Corporation Class A Shares (as the case may be) for which it was exchanged at the time of the exchange. The adjusted cost base of all Corporation Class A Shares owned by the Resident Holder as capital property immediately after the exchange will be determined by averaging the cost of the Corporation Class A Shares acquired on the exchange with the adjusted cost base of all other Corporation Class A Shares owned by the Resident Holder as capital property.
For a discussion of the tax treatment of capital gains and capital losses under the Tax Act, see the section titled “—Taxation of Capital Gains and Capital Losses” below.
Tax Election
The following applies to a Resident Holder who is an Eligible Canadian Holder. An Eligible Canadian Holder who receives Class A Consideration pursuant to the Arrangement may obtain a full or partial tax deferral in respect of the disposition of a BBU unit as a consequence of filing with the CRA (and, where applicable, with a provincial tax authority) a Tax Election.
In general, an Eligible Canadian Holder may select an Elected Amount so as to fully or partially defer realizing a capital gain for the purposes of the Tax Act on the exchange. The “Elected Amount” means the amount selected by an Eligible Canadian Holder, subject to the limitations described below, in a Tax Election to be treated as the Eligible Canadian Holder’s proceeds of disposition of the BBU units.
In general, where the election is made, the Elected Amount must comply with the following rules:
| (a) | the Elected Amount may not be less than the lesser of the adjusted cost base to the Eligible Canadian Holder of the BBU units disposed of, determined at the time of the disposition, and the fair market value of the BBU units at that time; |
95
| (b) | the Elected Amount may not be less than the fair market value of the consideration (excluding any Corporation Class A Shares) received by the Eligible Canadian Holder as a result of the disposition; and |
| (c) | the Elected Amount may not exceed the fair market value of the BBU units at the time of the disposition. |
Elected Amounts which do not otherwise comply with the foregoing limitations will automatically be adjusted under the Tax Act so that they are in compliance with such limitations.
Subject to the limitations as described above and set out in the Tax Act, where an Eligible Canadian Holder and the Corporation make a valid Tax Election, the tax treatment to the Eligible Canadian Holder generally will be as follows:
| (a) | the BBU units will be deemed to have been disposed of by the Eligible Canadian Holder for proceeds of disposition equal to the Elected Amount; |
| (b) | if the Elected Amount is equal to the aggregate of the adjusted cost base to the Eligible Canadian Holder of the BBU units, determined at the time of the disposition, and any reasonable costs of disposition, no capital gain or capital loss will be realized by the Eligible Canadian Holder; |
| (c) | to the extent that the Elected Amount exceeds (or is less than) the aggregate of the adjusted cost base of the BBU units to the Eligible Canadian Holder and any reasonable costs of disposition, the Eligible Canadian Holder will in general realize a capital gain (or capital loss); |
| (d) | the aggregate cost to the Eligible Canadian Holder of Corporation Notes, if any, acquired as a result of the disposition of the BBU units will equal the principal amount of the Corporation Notes received by the Eligible Canadian Holder as a result of the disposition; and |
| (e) | the aggregate cost to the Eligible Canadian Holder of Corporation Class A Shares acquired as a result of the disposition of the BBU units will equal the amount, if any, by which the Elected Amount exceeds the aggregate of the principal amount of Corporation Notes (if any) received by the Eligible Canadian Holder as a result of the disposition, and such cost will be averaged with the adjusted cost base of all other Corporation Class A Shares held by the Eligible Canadian Holder immediately prior to the disposition as capital property for the purpose of determining thereafter the adjusted cost base of each Corporation Class A Share held by such Eligible Canadian Holder. |
For further details regarding the Tax Election, see the section titled “— Procedure for Making a Tax Election” below.
The adjusted cost base of all Corporation Class A Shares owned by the Resident Holder as capital property immediately after the exchange will be determined by averaging the cost of the Corporation Class A Shares acquired on the exchange with the adjusted cost base of all other Corporation Class A Shares owned by the Resident Holder as capital property.
For a discussion of the tax treatment of capital gains and capital losses under the Tax Act, see the section titled “— Taxation of Capital Gains and Capital Losses” below.
Procedure for Making a Tax Election
The Corporation has agreed to make a Tax Election with an Eligible Canadian Holder described in sections titled “—Transfer of BBUC Exchangeable Shares to the Corporation—Class A Consideration Comprising of Corporation Class A Shares and Corporation Notes - Tax Election” and “—Transfer of BBU Units to the Corporation (including pursuant to the Corporation exercising its overriding call right)—Tax Election” above (a “Tax Election Holder”), at the amount determined by such Tax Election Holder, subject to the limitations set out in subsection 85(1) or subsection 85(2) of the Tax Act (or any applicable provincial income tax law). For further information and instructions, all such Tax Election Holders are urged to refer to the tax information on our website at https://bbu.brookfield.com or https://bbu.brookfield.com/bbuc/overview under “Corporate Reorganization”.
96
Such information and instructions for the Tax Election will be made available on or about the 90th day after the Effective Date until April 20, 2027 (the “Tax Election Portal Closing Date”). To complete a Tax Election form, a Tax Election Holder must provide the necessary information to the Corporation in accordance with the procedures set out on our website no later than thirty (30) days before such Tax Election is required to be filed. The information will include the number of BBU units and/or BBUC exchangeable shares transferred, the Class A Consideration received and the applicable Elected Amount for the purposes of such election. The Corporation will make a Tax Election only with a Tax Election Holder, and at the Elected Amount subject to the limitations set out in subsection 85(1) or subsection 85(2) of the Tax Act (and any applicable provincial tax law).
Subject to the information provided by a Tax Election Holder complying with the procedures set out on our website and the provisions of the Tax Act (and any applicable provincial income tax law) and provided the necessary information is received no later than the Tax Election Portal Closing Date, a Tax Election form will be signed by the Corporation and delivered to the Tax Election Holder, within thirty (30) days of receipt of such information by the Corporation, for filing with the CRA (or the applicable provincial tax authority).
Other than the foregoing obligation, neither the Corporation nor any successor corporation shall be responsible for the proper completion of any Tax Election form, nor for any taxes, interest or penalties resulting from the failure of a Tax Election Holder to properly complete or file such Tax Election form in the form and manner and within the time prescribed by the Tax Act (or any applicable provincial tax law), and each Tax Election Holder is solely responsible for ensuring the Tax Election is completed correctly and filed with the CRA (and any applicable provincial tax authority) by the required deadline. In its sole discretion, the Corporation or any successor corporation may choose to sign and deliver a Tax Election form to a Tax Election Holder if the necessary information is received by it no later than the Tax Election Portal Closing Date, but will have no obligation to do so and no assurances can be given that the Corporation or a successor corporation will do so. With the exception of the execution and delivery of completed Tax Election forms within thirty (30) days of receiving the required information from a Tax Election Holder in accordance with the procedures set out on our website, compliance with the requirements for making a valid Tax Election will be the sole responsibility of the Tax Election Holder making the election.
For the CRA to accept a Tax Election without a late filing penalty being paid by a Tax Election Holder, the Tax Election form must be received by the CRA on or before the day that is the earliest of the days on or before which either the Corporation or the Tax Election Holder (or any partner thereof where the Tax Election Holder is a partnership) is required to file an income tax return for the taxation year in which the disposition occurs. The Corporation’s 2026 taxation year is scheduled to end on December 31, 2026, although its taxation year may end earlier as a result of an event such as an amalgamation. The Corporation’s income tax return is required to be filed within six months of its taxation year end. Tax Election Holders are urged to consult their own advisors as soon as possible respecting the deadlines (including, where applicable, provincial deadlines) applicable to their own particular circumstances; however, regardless of such deadlines, information necessary for a Tax Election Holder to make a Tax Election must be received by the Corporation in accordance with the procedures set out on our website no later than the Tax Election Portal Closing Date.
Any Tax Election Holder who does not ensure that information necessary to make a Tax Election has been received by the Corporation in accordance with the procedures set out on our website within the time period noted above may not be able to benefit from the tax deferral provisions in subsections 85(1) and 85(2) of the Tax Act (or the corresponding provisions of any applicable provincial income tax law). Accordingly, all Tax Election Holders who wish to make a Tax Election with the Corporation should give their immediate attention to this matter. Tax Election Holders are referred to Information Circular 76 -19R3 and Interpretation Bulletin IT-291R3 (archived) issued by the CRA for further information respecting the Tax Election. Tax Election Holders wishing to make the Tax Election are urged to consult their own tax advisors without delay. The comments herein with respect to the Tax Election are provided for general assistance only. The law in this area is complex and contains numerous technical requirements.
97
The BBU LPA Amendment
An amendment to the terms of a partnership interest may result in a disposition of such partnership interest to the holder thereof if the amendment results in the holder’s interest having sufficiently different characteristics and rights such that it is clearly distinguishable form the holder’s interest prior to the amendment. In the context of the Arrangement, counsel is of the view that the BBU LPA Amendment should not result in a disposition of BBU units held by Resident Holders at the time of the BBU LPA Amendment. The remainder of this summary assumes that the BBU LPA Amendment will not result in a disposition of BBU units held by Resident Holders at the time of the BBU LPA Amendment pursuant to the Arrangement.
Exchange of Corporation Notes
Resident Holders who receive Corporation Notes as part of the Class A Consideration and whose Corporation Notes are exchanged with its applicable Specified Purchaser pursuant to the Arrangement and its applicable Note Agreement, will generally realize a capital gain (or capital loss) equal to the amount by which the fair market value of the consideration received exceeds the adjusted cost base to the Resident Holders of the Corporation Notes. As such Corporation Notes are expected to have a fair market value equal to the cost of the Corporation Notes to a Resident Holder, no gain or loss is generally expected to be realized by a Resident Holder on the exchange of Corporation Notes with its applicable Specified Purchaser. The cost of the consideration received on the exchange will generally be equal to the fair market value of the Corporation Notes so exchanged.
The Resident Holder’s applicable Specified Purchaser who exchanges the Corporation Notes receives from the Resident Holder for Corporation Class A Shares pursuant to the Arrangement, will realize a capital gain (or capital loss) equal to the amount by which the fair market value of the Corporation Notes so exchanged exceeds the adjusted cost base to the Specified Purchaser of the Corporation Notes. As such Corporation Notes are generally expected to have a fair market value equal to the cost of the Corporation Notes to the Specified Purchaser, no gain or loss is generally expected to be realized by the Specified Purchaser on the exchange of Corporation Notes for Corporation Class A Shares. The cost of the Corporation Class A Shares received on the exchange will be equal to the fair market value of the Corporation Notes so exchanged.
Such Resident Holder and its applicable Specified Purchaser should consult their own tax advisors for advice in respect of the exchange of the Corporation Notes and the consequences to them from such exchanges.
Holding and Disposing of Corporation Class A Shares
Dividends on Corporation Class A Shares
Dividends received or deemed to be received on the Corporation Class A Shares will be subject to the gross-up and dividend tax credit rules applicable to dividends received on shares of a taxable Canadian corporation including the enhanced gross-up and dividend tax credit for “eligible dividends” received from taxable Canadian corporations where such dividends have been designated as eligible dividends by the Corporation.
Dividends on the Corporation Class A Shares received by a Resident Holder that is a corporation will generally be deductible by the corporation in computing its taxable income. In certain circumstances, subsection 55(2) of the Tax Act will treat a taxable dividend received by a holder that is a corporation as proceeds of disposition or a capital gain.
A Resident Holder which is a “private corporation” or a “subject corporation” (as such terms are defined in the Tax Act) may be liable to pay a refundable tax under Part IV of the Tax Act, generally imposed on taxable dividends received on the Corporation Class A Shares, to the extent that such dividends are deductible in computing its taxable income.
Disposition of Corporation Class A Shares
A Resident Holder who disposes of a Corporation Class A Share (other than to the Corporation) will generally realize a capital gain (or a capital loss) to the extent that the proceeds of disposition, net of any reasonable costs of disposition, exceed (or are exceeded by) the adjusted cost base of the Corporation Class A Share immediately before the disposition. Any such capital loss realized by a Resident Holder that is a corporation (or certain partnerships or trusts of which a corporation is a member or beneficiary) will be reduced by the amount of taxable dividends received (or deemed to be received) on such Resident Holder’s Corporation Class A Share, to the extent and in the circumstances provided for under the Tax Act. Resident Holders to whom these rules may be relevant are urged to consult their own tax advisors.
98
For a discussion of the tax treatment of capital gains and capital losses under the Tax Act see the section titled “—Taxation of Capital Gains and Capital Losses” below.
Resident Dissenting Shareholders
A Dissenting Shareholder that is a Resident Holder (a “Resident Dissenting Shareholder”) will transfer its BBUC exchangeable shares to BBUC for cancellation in exchange for cash consideration in an amount equal to the fair value of such BBUC exchangeable shares on the Effective Date in accordance with the Plan of Arrangement. A Resident Dissenting Shareholder will be deemed to receive a taxable dividend equal to the excess, if any, of the amount paid by BBUC for such BBUC exchangeable shares (other than in respect of interest awarded by a court, if any) over their paid-up capital for purposes of the Tax Act.
Any dividend deemed to be received by a Resident Dissenting Shareholder who is an individual will generally be included in the recipient’s income for the purposes of the Tax Act. Such dividends deemed to be received by a Resident Dissenting Shareholder who is an individual will be subject to the gross-up and dividend tax credit rules in the Tax Act normally applicable to taxable dividends received from taxable Canadian corporations. Provided that appropriate designations are made by BBUC at or prior to the time the dividend is paid, such dividend will be treated as an eligible dividend for the purposes of the Tax Act and a Resident Dissenting Shareholder who is an individual will be entitled to an enhanced dividend tax credit in respect of such dividend. BBUC intends to designate all deemed dividends arising from the transfer of BBUC exchangeable shares by Resident Dissenting Shareholders to BBUC as eligible dividends for these purposes.
In the case of a Resident Dissenting Shareholder that is a corporation, dividends deemed to be received will be required to be included in computing the corporation’s income for the taxation year in which such dividends are deemed to be received and will generally be deductible in computing the corporation’s taxable income subject to the limitations under the Tax Act. In certain circumstances, a taxable dividend deemed to be received by a Resident Dissenting Shareholder that is a corporation may be treated as proceeds of disposition and not as a dividend, pursuant to the rules in subsection 55(2) of the Tax Act. Corporate Resident Dissenting Shareholders should consult their own tax advisors with respect to the application of these rules in their particular circumstances.
The amount paid by BBUC to a Resident Dissenting Shareholder for Corporation Class A Shares less any amount deemed to be received by the Resident Dissenting Shareholder as a dividend (after the application of subsection 55(2) in the case of a corporate Resident Dissenting Shareholder) will be treated as proceeds of disposition of such Corporation Class A Shares. The Resident Dissenting Shareholder will realize a capital gain (or capital loss) on the disposition of their BBUC exchangeable shares equal to the amount by which the Resident Dissenting Shareholder’s proceeds of disposition, net of any costs of disposition, exceed (or are less than) the adjusted cost base to the Resident Dissenting Shareholder of the BBUC exchangeable shares acquired by BBUC for cancellation. For a discussion of the tax treatment of capital gains and capital losses under the Tax Act, see the section titled “— Taxation of Capital Gains and Capital Losses” below.
A Resident Dissenting Shareholder which is a “private corporation” or a “subject corporation” (as such terms are defined in the Tax Act) may be liable to pay a refundable tax under Part IV of the Tax Act, generally imposed at the rate of 381/3%, on taxable dividends received (including deemed dividends) on the BBUC exchangeable shares, to the extent that such dividends are deductible in computing its taxable income.
Interest awarded by a court to a Resident Dissenting Shareholder will be included in the Resident Dissenting Shareholder’s income for the purposes of the Tax Act.
99
Resident Dissenting Shareholders should consult their own tax advisors for advice in respect of the consequences to them of exercising Dissent Rights in respect of the Arrangement, including having regard to the deemed dividend tax treatment resulting from the exercise of Dissent Rights as opposed to capital gains (or capital loss) treatment which would generally be applicable if such Resident Dissenting Shareholder received Class A Consideration or sold BBUC exchangeable shares on the NYSE or the TSX.
Resident Dissenting Unitholders
A Dissenting Unitholder that is a Resident Holder (a “Resident Dissenting Unitholder”) will transfer its BBU units to BBU for cancellation in exchange for cash consideration in an amount equal to the fair value of such BBU units at the Effective Time in accordance with the Plan of Arrangement. A Resident Dissenting Unitholder will realize a capital gain (or a capital loss) equal to excess by which the amount paid by BBU for such BBU units (other than in respect of interest awarded by a court, if any), net of reasonable costs of disposition, exceeds the adjusted cost base of such BBU units for purposes of the Tax Act. For a discussion of the tax treatment of capital gains and capital losses under the Tax Act, see the section titled “— Taxation of Capital Gains and Capital Losses” below.
Interest awarded by a court to a Resident Dissenting Unitholder will be included in the Resident Dissenting Holder’s income for the purposes of the Tax Act.
Resident Dissenting Unitholders should consult their own tax advisors for advice in respect of the consequences to them of exercising Dissent Rights in respect of the Arrangement.
Taxation of Capital Gains and Capital Losses
In general, one-half of the amount of any capital gain (a “taxable capital gain”) realized in a taxation year must be included in income. One-half of the amount of any capital loss (an “allowable capital loss”) realized in a taxation year must be deducted from taxable capital gains realized in that year. Allowable capital losses in excess of taxable capital gains realized in a taxation year may be carried back and deducted in any of the three preceding taxation years or carried forward and deducted in any subsequent taxation year against net taxable capital gains realized in such year, to the extent and under the circumstances described in the Tax Act.
Additional Refundable Tax
A Resident Holder that is throughout the year a “Canadian-controlled private corporation” (as defined in the Tax Act) or at any time in its taxation year a “substantive CCPC” (as defined in the Tax Act) may be liable to pay an additional refundable tax on its “aggregate investment income” for the year, which is defined to include amounts in respect of net taxable capital gains, dividends received or deemed to be received (but not dividends or deemed dividends that are deductible in computing taxable income) and interest.
Alternative Minimum Tax
Resident Holders that are individuals or trusts may be subject to alternative minimum tax under the Tax Act. Such Resident Holders should consult their own tax advisors.
Eligibility for Investment
The Corporation Class A Shares and the Corporation Notes will be a “qualified investment” under the Tax Act for a trust governed by a registered retirement savings plan (“RRSP”), registered retirement income fund (“RRIF”), deferred profit sharing plan, registered disability savings plans (“RDSP”), registered education savings plan (“RESP”), a tax-free savings account (“TFSA”) or a first home savings account (“FHSA”) (other than, in the case of Corporation Notes, a trust governed by a deferred profit sharing plan to which contributions are made by the Corporation or an employer with which the Corporation does not deal at arm’s length within the meaning of the Tax Act) (collectively, “Registered Plans”), provided that the Corporation Class A Shares are listed on a “designated stock exchange” (as defined in the Tax Act, which currently includes the NYSE and the TSX).
100
Notwithstanding the foregoing, the holder of a TFSA, RDSP or FHSA, the subscriber of an RESP or the annuitant under an RRSP or RRIF, as the case may be, will be subject to a penalty tax if the Corporation Class A Shares or Corporation Notes are a “prohibited investment” under the Tax Act for such TFSA, RDSP, FHSA, RESP, RRSP or RRIF. Generally, neither the Corporation Class A Shares nor the Corporation Notes will be a “prohibited investment” for a trust governed by a TFSA, RDSP, FHSA, RESP, RRSP or RRIF, provided that the holder of the TFSA, RDSP or FHSA, the subscriber of an RESP or the annuitant under the RRSP or RRIF, as the case may be, deals at arm’s length with the Corporation for purposes of the Tax Act and does not have a “significant interest” (as defined in the Tax Act) for purposes of the prohibited investment rules in the Corporation. In addition, the Corporation Class A Shares will not be such a “prohibited investment” if they are “excluded property” for purposes of such rules. Resident Holders who intend to hold their Corporation Class A Shares or Corporation Notes in a TFSA, RDSP, FHSA, RESP, RRSP, or RRIF should consult their own tax advisors regarding the application of the foregoing “prohibited investment” rules having regard to their particular circumstances.
Resident Holders who will hold their Corporation Class A Shares or Corporation Notes in a Registered Plan should consult their own tax advisors.
Holders not Resident in Canada
The following portion of the summary is generally applicable to a Holder who, for purposes of the Tax Act and at all relevant times, is not, and is not deemed to be, resident in Canada and who does not use or hold, is not deemed to use or hold, and will not be deemed to use or hold, its BBU units, BBUC exchangeable Shares, Corporation Notes, or Corporation Class A Shares in connection with a business carried on in Canada (a “Non-Resident Holder”). This portion of the summary is not applicable to a Non-Resident Holder that is an insurer carrying on an insurance business in Canada and elsewhere or that is an “authorized foreign bank” (as defined in the Tax Act). Such holders should consult their own tax advisors.
The following portion of the summary assumes that none of the BBU units, BBUC exchangeable shares, Corporation Notes, or the Corporation Class A Shares are or will at any relevant time constitute “taxable Canadian property” of any Non-Resident Holder. “Taxable Canadian property” of a taxpayer includes, but is not limited to, (i) property that is used or held in a business carried on in Canada and (ii) shares of a corporation or interests in a partnership if more than 50% of the fair market value of the shares or interest, as the case may be, is derived from certain Canadian properties during the 60-month period immediately preceding the particular time and, if such shares are listed on a “designated stock exchange” (as defined in the Tax Act, which currently includes the NYSE and the TSX), 25% or more of the issued shares of any class of the corporation were owned by or belonged to one or any combination of (i) the taxpayer, (ii) persons with whom the taxpayer did not deal at arm’s length, and (iii) partnerships in which the taxpayer or persons with whom the taxpayer did not deal at arm’s length holds a membership interest, directly or indirectly through one or more other partnerships.
The Corporation does not expect the Corporation Class A Shares to be “taxable Canadian property” of any Non-Resident Holder and this summary assumes this to be the case. However, no assurance can be given in these regards. See “Risk Factors”.
Transfer of BBU Units or BBUC Exchangeable Shares to the Corporation
No tax will be payable under the Tax Act by a Non-Resident Holder as a consequence of the disposition of BBU units or BBUC exchangeable shares to the Corporation.
Holding and Disposing of Corporation Class A Shares
Dividends on Corporation Class A Shares
A Non-Resident Holder will be subject to Canadian withholding tax at a rate of 25% on any taxable dividends paid or credited or deemed to be paid or credited to such Non-Resident Holder on the Corporation Class A Shares, subject to the reduction of such rate under an applicable income tax treaty or convention. If the dividend is beneficially owned by a Non-Resident Holder that is a resident of the United States and is entitled to the full benefits of the Canada-United States Tax Convention (the “Canada-US Treaty”), the rate of withholding tax is generally reduced to 15%.
101
Disposition of Corporation Class A Shares
No tax will be payable under the Tax Act by a Non-Resident Holder as a consequence of the disposition of Corporation Class A Shares (except for a disposition to the Corporation).
Dissenting Non-Resident Holders
A Dissenting Unitholder that is a Non-Resident Holder (a “Non-Resident Dissenting Unitholder”) will not be subject to tax under the Tax Act on any capital gain, or be entitled to deduct any capital loss, realized by such Non-Resident Dissenting Unitholder on the disposition of BBU units unless the BBU units constitute “taxable Canadian property” and are not “treaty-protected property” (each as defined in the Tax Act) of the Non-Resident Dissenter at the time of disposition.
A Dissenting Shareholder that is a Non-Resident Holder (a “Non-Resident Dissenting Shareholder”) that disposes of BBUC exchangeable shares to BBUC will be deemed to receive a taxable dividend equal to the excess, if any, of the amount paid by BBUC for such BBUC exchangeable shares (other than in respect of interest awarded by a court, if any) over their paid-up capital for purposes of the Tax Act. Such a Non-Resident Dissenting Shareholder will be subject to Canadian withholding tax at a rate of 25% on such a deemed dividend on the Corporation Class A Shares, subject to the reduction of such rate under an applicable income tax treaty or convention. If the dividend is beneficially owned by a Non-Resident Dissenting Shareholder that is a resident of the United States and is entitled to the full benefits of the Canada-US Treaty, the rate of withholding tax is generally reduced to 15%.
Any interest paid or credited to a Non-Resident Dissenting Unitholder or a Non-Resident Dissenting Shareholder in respect of the exercise of Dissent Rights will not be subject to Canadian withholding tax, provided that such interest is not “participating debt interest” (as defined in the Tax Act). Non-Resident Holders should consult their own tax advisors in this regard.
Non-Resident Holders should consult their own tax advisors for advice in respect of the consequences to them of exercising Dissent Rights in respect of the Arrangement, including in the case of a Non-Resident Dissenting Shareholder, including having regard to the deemed dividend tax treatment resulting from the exercise of Dissent Rights as opposed to the tax treatment which would generally be applicable if such Non-Resident Dissenting Shareholder received Class A Consideration or sold BBUC exchangeable shares on the NYSE or TSX.
102
CERTAIN UNITED STATES FEDERAL INCOME TAX CONSIDERATIONS
The following is a summary of certain material U.S. federal income tax consequences generally applicable to U.S. Holders and Non-U.S. Holders (each as defined below) relating to the Arrangement and to the ownership and disposition of the Corporation Class A Shares received pursuant to the Arrangement. This summary is based on provisions of the Code, on the Treasury Regulations promulgated thereunder (“Treasury Regulations”), and on published administrative rulings, judicial decisions, and other applicable authority, all as in effect on the date hereof and all of which are subject to change at any time, possibly with retroactive effect. This summary assumes that U.S. Holders and Non-U.S. Holders hold their BBU units, BBUC exchangeable shares, and Corporation Class A Shares as “capital assets” within the meaning of the Code (generally, property held for investment). This summary also assumes that Section 7874 of the Code will not apply to the Arrangement and certain related transactions. This summary should be read in conjunction with the discussion of the principal U.S. federal income tax considerations associated with, in the case of holders of BBU units, the operations of BBU and the purchase, ownership, and disposition of BBU units set forth in Item 10.E “Taxation—Certain Material U.S. Federal Income Tax Considerations” and Item 3.D “Risk Factors—Risks Relating to Taxation” in the BBU Annual Report, and, in the case of holders of BBUC exchangeable shares, the operations of BBUC and the purchase, ownership, and disposition of BBUC exchangeable shares set forth in Item 10.E “Taxation—Certain Material U.S. Federal Income Tax Considerations” and Item 3.D “Risk Factors—Risks Relating to Taxation” in the BBUC Annual Report. The following summary is limited as described in Item 10.E “Taxation—Certain Material U.S. Federal Income Tax Considerations” in the BBU Annual Report, in Item 10.E “Taxation— Certain Material U.S. Federal Income Tax Considerations” in the BBUC Annual Report, and as described herein.
This summary is necessarily general and may not apply to all categories of holders, some of whom may be subject to special rules, including, without limitation:
| · | persons that own (directly, indirectly or constructively, applying certain attribution rules) 5% or more of the BBU units; |
| · | persons that own (directly, indirectly or constructively, applying certain attribution rules) 10% or more of either the total voting power or total value of the stock of BBUC; |
| · | persons that will own (directly, indirectly or constructively, applying certain attribution rules) 5% or more of either the total voting power or total value of the stock of the Corporation immediately following the Arrangement; |
| · | dealers in securities or currencies; |
| · | financial institutions or financial services entities; |
| · | mutual funds; |
| · | life insurance companies; |
| · | persons that hold BBU units or BBUC exchangeable shares or that will hold Corporation Class A Shares as part of a straddle, hedge, constructive sale, or conversion transaction with other investments; |
| · | persons whose BBU units, BBUC exchangeable shares, or Corporation Class A Shares are loaned to a short seller to cover a short sale of such units or shares; |
| · | U.S. Holders whose functional currency is not the U.S. dollar; |
| · | persons who have elected mark-to-market accounting; |
103
| · | persons who hold BBU units or BBUC exchangeable shares or will hold Corporation Class A Shares through a partnership or other entity or arrangement classified as a partnership for U.S. federal income tax purposes; |
| · | “passive foreign investment companies”, “controlled foreign corporations”, or corporations that accumulate earnings to avoid U.S. federal income tax; |
| · | persons subject to any alternative minimum tax or to the Medicare contribution tax on net investment income; |
| · | any Non-U.S. Holder treated for U.S. federal income tax purposes as a nonresident alien individual present in the United States for a period or periods aggregating 183 days or more during the taxable year in which the Arrangement is completed; |
| · | any Non-U.S. Holder treated for U.S. federal income tax purposes as engaged in a trade or business within the United States (other than by reason of owning BBU units); |
| · | persons who received their BBU units or BBUC exchangeable shares through the exercise of employee stock options or otherwise as compensation or through a tax-qualified retirement plan; |
| · | persons subject to special tax accounting rules under Section 451(b) of the Code; |
| · | any U.S. Holder that receives distributions on BBU units, BBUC exchangeable shares, or Corporation Class A Shares other than in U.S. dollars; and |
| · | certain U.S. expatriates or former long-term residents of the United States. |
This summary does not address U.S. Holders that receive cash other than in U.S. dollars upon their exercise of Dissent Rights in the Arrangement, nor does this summary address any holder of both BBU units and BBUC exchangeable shares that exercises Dissent Rights in respect of one such interest, but not both. This summary does not address the tax consequences to any Eligible Canadian Holder that enters into the Note Agreement, and such Canadian Eligible Holders should consult their tax advisers regarding the U.S. federal income tax consequences of the Arrangement and the ownership and disposition of Corporation Class A Shares received pursuant to the Arrangement. This summary does not address any tax consequences to persons that are treated for U.S. federal income tax purposes as having contributed property to BBU in exchange for BBU units, and such persons should consult their own tax advisers regarding the U.S. federal income tax considerations relating to the Arrangement, including, without limitation, under Section 707(a) of the Code. This summary does not address any tax consequences to holders of BBUC exchangeable shares who, at or around the time of the Arrangement or otherwise in connection with the Arrangement, exercise the exchange right associated with such shares, nor does this summary address the tax consequences to any person that holds both BBU units and BBUC exchangeable shares at the time of the Arrangement. The actual tax consequences of the Arrangement and the ownership and disposition of Corporation Class A Shares received pursuant to the Arrangement will vary, depending on a holder’s individual circumstances.
For purposes of this discussion, a “U.S. Holder” is a beneficial owner of BBU units or BBUC exchangeable shares that is for U.S. federal income tax purposes: (i) an individual citizen or resident of the United States; (ii) a corporation (or other entity treated as a corporation for U.S. federal income tax purposes) created or organized in or under the laws of the United States, any state thereof or the District of Columbia; (iii) an estate, the income of which is subject to U.S. federal income taxation regardless of its source; or (iv) a trust (a) the primary supervision of which is subject to a court within the United States and all substantial decisions of which one or more U.S. persons have the authority to control or (b) that has a valid election in effect under applicable Treasury Regulations to be treated as a U.S. person. A “Non-U.S. Holder” is a beneficial owner of BBU units or BBUC exchangeable shares, other than a U.S. Holder or an entity classified as a partnership (including for this purpose any arrangement or entity that is classified as a partnership for U.S. federal income tax purposes).
104
If a partnership, including for this purpose any arrangement or entity that is classified as a partnership for U.S. federal income tax purposes, holds BBU units or BBUC exchangeable shares or, upon the completion of the Arrangement, Corporation Class A Shares, the tax treatment of a partner in such partnership generally will depend upon the status of the partner and the activities of such partnership. Holders that are partnerships for U.S. federal income tax purposes and the partners in such partnerships are urged to consult their tax advisers regarding the U.S. federal income tax consequences of the Arrangement and the ownership and disposition of Corporation Class A Shares received pursuant to the Arrangement.
THIS DISCUSSION IS FOR INFORMATIONAL PURPOSES ONLY AND IS NOT TAX ADVICE. SHAREHOLDERS ARE URGED TO CONSULT THEIR TAX ADVISERS REGARDING THE U.S. FEDERAL INCOME TAX CONSEQUENCES OF THE ARRANGEMENT AND, AFTER THE COMPLETION OF THE ARRANGEMENT, THE OWNERSHIP AND DISPOSITION OF CORPORATION CLASS A SHARES WITH RESPECT TO THEIR PARTICULAR CIRCUMSTANCES, AS WELL AS ANY TAX CONSEQUENCES ARISING UNDER THE U.S. FEDERAL TAX LAWS OTHER THAN THOSE PERTAINING TO INCOME TAX, INCLUDING ESTATE OR GIFT TAX LAWS, OR UNDER ANY STATE, LOCAL, OR NON-U.S. TAX LAWS OR ANY APPLICABLE INCOME TAX TREATY.
The following discussion assumes that the Arrangement will be completed as described in the Arrangement Agreement and this Circular.
Partnership Status of BBU and the Holding LP
The U.S. federal income tax consequences of the Arrangement and the ownership and disposition of the Corporation Class A Shares received pursuant to the Arrangement will depend, in part, on whether BBU and the Holding LP are classified as partnerships for U.S. federal income tax purposes. It is the opinion of Torys LLP, counsel to BBU, BBUC, and the Corporation, that, based upon the Code, Treasury Regulations, published revenue rulings, and court decisions, and factual statements and representations made by the BBU General Partner, as of the date hereof, each of BBU and the Holding LP will be classified as a partnership and not as an association or a publicly traded partnership taxable as a corporation for United States federal income tax purposes. An opinion of counsel with respect to an issue represents counsel’s best judgment as to the outcome on the merits with respect to such issue, is not binding on the Internal Revenue Service (“IRS”) or the courts, and provides no assurance that the IRS will not assert a contrary position with respect to such issue or that a court will not sustain such a position if asserted by the IRS.
The remainder of this summary assumes that BBU and the Holding LP are and, as of the Effective Date, will be treated as partnerships for U.S. federal income tax purposes.
Characterization of the BBUC Exchangeable Shares
The U.S. federal income tax consequences of the Arrangement and the ownership and disposition of the Corporation Class A Shares received pursuant to the Arrangement also depend, in part, on whether the BBUC exchangeable shares are, for U.S. federal income tax purposes, treated as stock of BBUC and not as interests in BBU. BBUC and the BBU General Partner intend to take the position and believe that the BBUC exchangeable shares are properly characterized as stock of BBUC for U.S. federal income tax purposes. However, the treatment of the BBUC exchangeable shares as stock of BBUC is not free from doubt, as there is no direct authority regarding the proper U.S. federal income tax treatment of securities similar to the BBUC exchangeable shares. If the BBUC exchangeable shares are not treated as stock of BBUC and are instead treated as BBU units, then a holder of BBUC exchangeable shares generally would be expected to be taxed in the same manner as a holder of BBU units.
The remainder of this summary assumes that the BBUC exchangeable shares are and, as of the Effective Date, will be treated as stock of BBUC for U.S. federal income tax purposes.
Considerations Relating to Section 367(a) of the Code
In general, for a transfer of property by a U.S. person to a non-U.S. corporation to qualify for the nonrecognition of gain under certain provisions of the Code, certain additional requirements under Section 367(a) of the Code and the Treasury Regulations thereunder may apply. In determining whether these additional requirements apply to the Arrangement, a U.S. Holder that exchanges BBU units for Corporation Class A Shares pursuant to the Arrangement will be deemed to transfer to the Corporation a proportionate share of the assets of BBU and the Holding LP, including the holder’s proportionate share of (i) the stock of CanHoldco owned by the Holding LP; (ii) the stock of U.S. Holdco owned by the Holding LP; (iii) a loan from the Holding LP to CanHoldco (the “CanHoldco Loan”); (iv) the assets of Bermuda Holdco, a Bermuda exempted company that is wholly owned by the Holding LP and disregarded as a separate entity for U.S. federal income tax purposes; and (v) the assets of Brookfield BBP Bermuda Holdings III Limited, a Bermuda exempted company (“Bermuda Subco”), the common shares of which are owned by Bermuda Holdco and which is classified as a partnership for U.S. federal income tax purposes. With respect to the deemed transfer of stock of CanHoldco, additional special rules may apply to a U.S. Holder that actually or constructively owns 5% or more, by vote or value, of the issued and outstanding stock of the Corporation within the meaning of Treasury Regulation Section 1.367(a)-3(b)(1)(i) immediately after the Arrangement (such U.S. Holder, a “Corporation 5% Shareholder”). These additional special rules will also apply to any U.S. Holder that exchanges BBUC exchangeable shares for Corporation Class A Shares pursuant to the Arrangement and is a Corporation 5% Shareholder. This summary does not address the special rules that may apply to any such U.S. Holder, whether of BBU units or BBUC exchangeable shares (or both), that is a Corporation 5% Shareholder. Such U.S. Holders are urged to consult their tax advisers regarding the U.S. federal income tax consequences of the Arrangement with regard to their particular circumstances. Nor does this summary address any other consequences to U.S. Holders under Section 367(a) of the Code, except as set forth below under the heading “Consequences to U.S. Holders—Tax Consequences if the Exchange of BBU Units for Corporation Class A Shares in the Arrangement Qualifies as Tax-Free Under Section 351 of the Code”.
105
General
Except as otherwise noted, and subject to the limitations, assumptions, and qualifications described above under “Certain United States Federal Income Tax Considerations” and herein, the legal conclusions set forth below under the headings “Consequences to U.S. Holders” and “Consequences to Non-U.S. Holders” as to certain material U.S. federal income tax consequences to U.S. Holders and Non-U.S. Holders relating to the Arrangement and the ownership and disposition of Corporation Class A Shares received pursuant to the Arrangement constitute the opinion of Torys LLP, counsel to BBU, BBUC, and the Corporation. This opinion is based upon and subject to customary assumptions, qualifications, limitations, and representations from the Corporation, BBUC, Brookfield Corporation, BPEG Manager Holdings GP ULC, and the BBU General Partner, as well as certain covenants and undertakings by the foregoing entities. Among other things, this opinion assumes the absence of relevant changes in fact or law between the date of this Circular and the Effective Date. If any of the assumptions, qualifications, limitations, representations, covenants, or undertakings is incorrect, incomplete, or inaccurate, or is violated, then the validity of this opinion may be affected, and the U.S. federal income tax consequences could differ, perhaps substantially, from those described in this Circular. An opinion of counsel represents counsel’s best legal judgment, but it does not bind the IRS or any court. Accordingly, notwithstanding this opinion, there can be no assurance that the IRS will not assert a position contrary to one or more of the conclusions set forth herein or that a court would not sustain such a challenge, in which case the U.S. federal income tax consequences to holders of BBU units or BBUC exchangeable shares could differ materially and adversely from the U.S. federal income tax consequences described below.
Tax Treatment of the Arrangement and Certain Related Transactions
BBU, BBUC, and the Corporation intend for the exchange of BBU units for Corporation Class A Shares pursuant to the Arrangement (the “Unit Exchange”) and of BBUC exchangeable shares for Corporation Class A Shares pursuant to the Arrangement (the “Share Exchange”), taken together with certain related transactions, to qualify as transfers described in Section 351 of the Code, so that holders of BBU units or BBUC exchangeable shares generally are not expected to recognize gain or loss for U.S. federal income tax purposes upon the Unit Exchange or Share Exchange, as discussed in greater detail below.
For tax-free treatment under Section 351 of the Code to apply, the Unit Exchange and Share Exchange must not constitute transfers of property to an “investment company”. Under Section 351 of the Code and the Treasury Regulations thereunder, a transfer of property will be treated as a transfer to an investment company only if, for U.S. federal income tax purposes: (i) the transfer results, directly or indirectly, in “diversification” of the transferor’s interests; and (ii) the transferee is a regulated investment company, a real estate investment trust, or a corporation more than 80% of the value of whose assets are held for investment and (subject to certain exclusions) are “stock or securities” as defined in Section 351(e) of the Code. For purposes of this determination, the stock and securities of a corporate subsidiary are disregarded and the parent corporation is treated as owning its ratable share of the subsidiary’s assets if the parent corporation owns 50% or more of the subsidiary corporation’s stock by voting power or value. An interest in an entity classified as a partnership for U.S. federal income tax purposes may be treated, in whole or in part, as a stock or security for purposes of this determination, depending on the relative values of the partnership assets that are treated as stock or securities (as defined for this purpose). Whether a corporation is an investment company ordinarily is determined by reference to the circumstances in existence immediately after the transfer in question. However, where circumstances change thereafter pursuant to a plan in existence at the time of the transfer, the determination will be made by reference to the later circumstances.
106
The potential for the Corporation to be treated as an investment company following the completion of the Arrangement is subject to uncertainty. The tax rules governing the treatment of the Corporation’s assets held through corporate and non-corporate entities are complicated and ambiguous, and there is limited or no authority for applying these rules to complex organizational structures. It is therefore not free from doubt that the Corporation will avoid treatment as a corporation more than 80% of the value of whose assets are held for investment and, subject to certain exclusions, are stock or securities as defined in Section 351(e) of the Code. Nor is it free from doubt that the transfers of BBU units, BBUC exchangeable shares, and other assets to the Corporation pursuant to the Arrangement will not result in “diversification” of a transferor’s interests. The relevant U.S. federal income tax rules relating to diversification are ambiguous, and there is limited or no authority for applying these rules to factual scenarios resembling the Arrangement.
It is the opinion of Torys LLP, counsel to BBU, BBUC, and the Corporation, that it is more likely than not that the Unit Exchange and the Share Exchange, taken together with certain related transactions, will qualify as tax-free exchanges described in Section 351 of the Code. Such opinion is based on factual and legal representations made by the Corporation, BBUC, Brookfield Corporation, BPEG Manager Holdings GP ULC, and the BBU General Partner, including representations as to the composition and relative values of the assets transferred to the Corporation pursuant to the Arrangement and certain related transactions. However, none of the foregoing parties has obtained or intends to obtain a ruling from the IRS that the Unit Exchange or the Share Exchange will qualify as tax-free exchanges described in Section 351 of the Code. An opinion of counsel represents counsel’s best legal judgment, but it does not bind the IRS or any court. Accordingly, there can be no assurance that the IRS will not challenge this position or that a court would not sustain such a challenge.
The following discussion addresses the U.S. federal income tax consequences that will apply to holders of BBU units and BBUC exchangeable shares (i) if, as intended, the Unit Exchange and Share Exchange qualify as tax-free exchanges described in Section 351 of the Code and (ii) if, contrary to expectation, the Unit Exchange and Share Exchange do not qualify as tax-free exchanges described in Section 351 of the Code.
For purposes of the following discussion, references to BBU’s liabilities generally include BBU’s share of any liabilities of the Holding LP, Bermuda Holdco, and Bermuda Subco.
Consequences to U.S. Holders
Tax Consequences if the Exchange of BBU Units for Corporation Class A Shares in the Arrangement Qualifies as Tax-Free Under Section 351 of the Code
As stated above, it is the opinion of Torys LLP that it is more likely than not that the Unit Exchange (the exchange of BBU units for Corporation Class A Shares pursuant to the Arrangement) will qualify as a tax-free exchange described in Section 351 of the Code. If the Unit Exchange so qualifies, then, subject to the discussion immediately below under the headings “Passive Foreign Investment Company Considerations” and “Application of Section 367(a) of the Code”, the U.S. federal income tax consequences to U.S. Holders of BBU units that receive Corporation Class A Shares in the Unit Exchange will be as follows.
| · | A U.S. Holder generally should recognize no gain in the Unit Exchange, except to the extent that (i) the U.S. Holder’s share of BBU’s liabilities assumed or deemed to be assumed by the Corporation pursuant to the Arrangement exceeds the U.S. Holder’s aggregate adjusted tax basis in the holder’s BBU units or (ii) the U.S. Holder recognizes gain by reason of Section 367(a) of the Code, as discussed in greater detail below. The BBU General Partner does not expect BBU to have any material liabilities outstanding as of the Effective Date, and the BBU General Partner does not expect any U.S. Holder that is not a Corporation 5% Shareholder to recognize any gain by reason of Section 367(a) of the Code. As a result, the BBU General Partner does not expect any U.S. Holder (with the possible exception of a Corporation 5% Shareholder) to recognize gain in the Unit Exchange. |
107
| · | A U.S. Holder will recognize no loss in the Unit Exchange. |
| · | A U.S. Holder’s tax basis in the Corporation Class A Shares received in the Unit Exchange generally is expected to be the same as the holder’s adjusted tax basis in the BBU units exchanged therefor, reduced by the amount of the U.S. Holder’s share of BBU’s liabilities assumed or deemed to be assumed by the Corporation pursuant to the Arrangement, and increased by the amount of gain, if any, recognized upon the exchange. As stated above, the BBU General Partner does not expect BBU to have any material liabilities outstanding as of the Effective Date, and the BBU General Partner does not expect any U.S. Holder (that is not a Corporation 5% Shareholder) to recognize any gain by reason of Section 367(a) of the Code. |
| · | A U.S. Holder generally will have a holding period for the Corporation Class A Shares received in the Unit Exchange that includes its holding period for the BBU units surrendered in exchange therefor. However, to the extent a U.S. Holder is treated as receiving Corporation Class A Shares in exchange for the holder’s share of certain property of BBU, the Holding LP, Bermuda Holdco, or Bermuda Subco described in Section 751 of the Code that is neither a capital asset nor a Section 1231 asset (as defined in the Code), IRS guidance indicates that the holding period of such Corporation Class A Shares will begin on the day following the Effective Date. The BBU General Partner does not expect BBU, the Holding LP, Bermuda Holdco, or Bermuda Subco to have any such property described in Section 751 of the Code, and therefore these special rules are not expected to apply. U.S. Holders of BBU units are urged to consult their tax advisers regarding the implications of the foregoing rules, as well as the implications of certain “split holding period” rules with respect to partnership interests, in determining their holding period in Corporation Class A Shares received in the Unit Exchange. |
Immediately prior to the Effective Date, a U.S. Holder generally will have a tax basis in its BBU units equal to the sum of (i) the amount of cash paid for the BBU units and (ii) the holder’s share of BBU’s liabilities, if any. That basis will be increased by the holder’s share of BBU’s income and by increases in the holder’s share of BBU’s liabilities, if any. That basis will be decreased, but not below zero, by distributions the holder receives from BBU, by the holder’s share of BBU’s losses, and by any decrease in the holder’s share of BBU’s liabilities. Under applicable U.S. federal income tax rules, a partner in a partnership has a single, or “unitary”, tax basis in his or her partnership interest. As a result, any amount a U.S. Holder pays to acquire additional BBU units will be averaged with the adjusted tax basis of BBU units owned by the holder prior to the acquisition of such additional BBU units. Each U.S. Holder is urged to consult a tax adviser regarding the calculation of the holder’s basis in BBU units, for the purpose of determining the holder’s tax basis in Corporation Class A Shares received in the Unit Exchange.
Passive Foreign Investment Company Considerations
In addition to the above consequences, if a U.S. Holder of BBU units were treated as owning, indirectly through BBU, an interest in a non-U.S. corporation classified for U.S. federal income tax purposes as a “passive foreign investment company” (“PFIC”), then certain PFIC rules generally would apply to the holder’s exchange of BBU units for Corporation Class A Shares pursuant to the Arrangement. Under proposed Treasury Regulations, which would apply retroactively if finalized as proposed, a U.S. shareholder of stock of a PFIC generally does not recognize gain if, pursuant to certain nonrecognition transactions (which include transfers described in Section 351 of the Code), such PFIC stock is exchanged for stock of a different corporation, such as the Corporation, (i) that is treated as a PFIC for its taxable year that includes the day after the exchange or (ii) that owns directly or indirectly stock of the transferred PFIC, but only to the extent that the shareholder is treated for U.S. federal income tax purposes as indirectly owning after the transfer at least as great an interest in the transferred PFIC (by value) as the shareholder owned before the transfer. The application of these rules to an interest in a PFIC owned indirectly through a partnership, such as BBU, is uncertain.
108
Based on BBU’s organizational structure, as well as its current and expected income and assets, the BBU General Partner believes that U.S. Holders are unlikely to be treated as owning any interest in a PFIC for the current taxable year or for the taxable year that includes the Effective Date, solely by reason of owning BBU units. The BBU General Partner therefore does not expect the PFIC rules to apply to the Unit Exchange. However, the PFIC determination is based on the application of complex U.S. federal income tax rules and depends upon the composition of a non-U.S. corporation’s income and assets and the nature of its activities from time to time. Accordingly, no assurance can be provided as to whether any U.S. Holder will be treated as owning stock of a PFIC by reason of owning BBU units. U.S. Holders are urged to consult their tax advisers regarding the potential for the PFIC rules to apply to the Unit Exchange in light of their particular circumstances.
Application of Section 367(a) of the Code
Under Section 367(a) of the Code and the Treasury Regulations thereunder, if a U.S. person transfers property to a non-U.S. corporation in a transaction that would otherwise qualify as a tax-free transfer under Section 351 of the Code, the U.S. person generally is required to recognize any gain, but not loss, realized on the transfer, unless an exception applies. For purposes of these rules, a U.S. Holder will be deemed to transfer to the Corporation in the Arrangement a proportionate share of the assets of BBU and the Holding LP, including the holder’s proportionate share of (i) the stock of CanHoldco owned by the Holding LP; (ii) the stock of U.S. Holdco owned by the Holding LP; (iii) the CanHoldco Loan; (iv) the assets of Bermuda Holdco, an entity that is wholly owned by the Holding LP and disregarded as a separate entity for U.S. federal income tax purposes; and (v) the assets of Bermuda Subco, an entity the common shares of which are owned by Bermuda Holdco and which is classified as a partnership for U.S. federal income tax purposes. As a result, a U.S. Holder will be required to recognize any gain (but not loss) realized upon the deemed transfer of the holder’s proportionate share of such assets to the Corporation, unless an exception to gain recognition applies.
The deemed transfer of CanHoldco stock to the Corporation by a U.S. Holder (other than a Corporation 5% Shareholder) is expected to qualify for an exception under the Treasury Regulations under Section 367(a) of the Code for certain transfers of stock or securities of a non-U.S. corporation to another non-U.S. corporation, so that the deemed transfer qualifies as a tax-free transfer under Section 351 of the Code. This exception for transfers of stock of a non-U.S. corporation does not apply to the deemed transfer of U.S. Holdco stock to the Corporation in the Arrangement, and the application of the exception to the deemed transfer of the CanHoldco Loan is subject to uncertainty. Nonetheless, no U.S. Holder is expected to recognize gain by reason of such deemed transfers of U.S. Holdco stock or the CanHoldco Loan, because the BBU General Partner expects the Holding LP’s adjusted tax bases in the U.S. Holdco stock and CanHoldco Loan to equal or exceed their respective fair market values as of the Effective Date. A U.S. Holder’s share of tax basis in the U.S. Holdco stock and CanHoldco Loan deemed transferred may vary, however, including as a result of adjustments to basis under Section 743(b) of the Code (as described in greater detail in Item 10.E “Taxation—Certain Material U.S. Federal Income Tax Considerations—Consequences to U.S. Holders—Section 754 Election” in the BBU Annual Report). Moreover, the fair market values of the U.S. Holder’s share of the U.S. Holdco stock and the CanHoldco Loan deemed transferred may also vary, including as a result of circumstances beyond BBU’s control. Accordingly, no assurance can be provided that U.S. Holders will not recognize gain by reason of such deemed transfers of U.S. Holdco stock and the CanHoldco Loan in the Arrangement for purposes of Section 367(a) of the Code and the Treasury Regulations thereunder.
The exception to Section 367(a) of the Code for certain transfers of stock or securities of a non-U.S. corporation to another non-U.S. corporation does not apply to a U.S. Holder’s deemed transfer of the assets of Bermuda Holdco and Bermuda Subco to the Corporation in the Arrangement. Nor does any other exception to gain recognition by reason of Section 367(a) of the Code apply to such deemed transfers. Based on the anticipated adjusted tax bases and fair market values of the assets of Bermuda Holdco and Bermuda Subco on the Effective Date, the BBU General Partner does not expect any U.S. Holder to recognize any gain by reason of the holder’s deemed transfer of a proportionate share of the assets of Bermuda Holdco and Bermuda Subco in the Arrangement for purposes of Section 367(a) of the Code and the Treasury Regulations thereunder. However, the adjusted tax bases and fair market values of the assets of Bermuda Holdco and Bermuda Subco deemed transferred may vary, including as a result of circumstances beyond BBU’s control. Accordingly, no assurance can be provided as to the amount of gain, if any, recognized by a U.S. Holder by reason of such deemed transfers of the assets of Bermuda Holdco and Bermuda Subco in the Arrangement.
109
For purposes of Section 367(a) of the Code and the Treasury Regulations thereunder, the BBU General Partner does not expect BBU or the Holding LP to have any other material assets as of the Effective Date, other than the CanHoldco stock, the U.S. Holdco stock, the CanHoldco Loan, the Bermuda Holdco assets, and the Bermuda Subco assets. Accordingly, subject to the uncertainty described above, the BBU General Partner does not expect any U.S. Holder (with the possible exception of a Corporation 5% Shareholder) to recognize any gain in the Arrangement by reason of Section 367(a) of the Code. U.S. Holders are urged to consult their tax advisers regarding the potential for Section 367(a) of the Code and the Treasury Regulations thereunder to apply to the Unit Exchange.
Each U.S. Holder of BBU units is urged to consult its tax adviser regarding the U.S. federal income tax consequences of the Unit Exchange to such holder under Section 351 of the Code in light of the holder’s particular circumstances.
Tax Consequences if the Exchange of BBUC Exchangeable Shares for Corporation Class A Shares in the Arrangement Qualifies as Tax-Free Under Section 351 of the Code
As stated above, it is the opinion of Torys LLP that it is more likely than not that the Share Exchange (the exchange of BBUC exchangeable shares for Corporation Class A Shares pursuant to the Arrangement) will qualify as a tax-free exchange described in Section 351 of the Code. If the Share Exchange so qualifies, then, subject to the discussion immediately below under the heading “Passive Foreign Investment Company Considerations”, the U.S. federal income tax consequences to U.S. Holders of BBUC exchangeable shares (other than any Corporation 5% Shareholders) that receive Corporation Class A Shares in the Share Exchange will be as follows.
| · | A U.S. Holder will not recognize gain or loss in the Share Exchange. |
| · | A U.S. Holder will have an aggregate tax basis in the Corporation Class A Shares received in the Share Exchange equal to the aggregate tax basis of the BBUC exchangeable shares surrendered in exchange therefor. |
| · | A U.S. Holder will have a holding period for Corporation Class A Shares received in the Share Exchange that includes its holding period for its BBUC exchangeable shares surrendered in exchange therefor. |
Passive Foreign Investment Company Considerations
In addition to the above consequences, if BBUC were classified for U.S. federal income tax purposes as a PFIC during a U.S. Holder’s holding period for its BBUC exchangeable shares, then the PFIC rules generally would apply to the holder’s exchange of BBUC exchangeable shares for Corporation Class A Shares pursuant to the Arrangement. Under proposed Treasury Regulations, which would apply retroactively if finalized as proposed, a U.S. shareholder of stock of a PFIC generally does not recognize gain if, pursuant to certain nonrecognition transactions (which include transfers described in Section 351 of the Code), such PFIC stock is exchanged for stock of a different corporation, such as the Corporation, (i) that is treated as a PFIC for its taxable year that includes the day after the exchange or (ii) that owns directly or indirectly stock of the transferred PFIC, but only to the extent that the shareholder is treated for U.S. federal income tax purposes as indirectly owning after the transfer at least as great an interest in the transferred PFIC (by value) as the shareholder owned before the transfer.
Based on its expected income, assets, and activities, BBUC does not expect to be classified as a PFIC for the current taxable year or for the taxable year that includes the Effective Date, nor does it believe that it was a PFIC for any previous taxable year. BBUC therefore does not expect the PFIC rules to apply to the Share Exchange. However, the PFIC determination is based on the application of complex U.S. federal income tax rules and depends upon the composition of a corporation’s income and assets and the nature of its activities from time to time. Accordingly, there can be no assurance that BBUC will not be classified as a PFIC, or that the IRS or a court will agree with BBUC’s determination as to its PFIC status. U.S. Holders of BBUC exchangeable shares are urged to consult their tax advisers regarding the potential for the PFIC rules to apply to the Share Exchange in light of their particular circumstances.
110
Tax Consequences if the Exchange of BBU Units for Corporation Class A Shares in the Arrangement Does Not Qualify as Tax-Free Under Section 351 of the Code
If, contrary to expectation, the Unit Exchange (the exchange of BBU units for Corporation Class A Shares pursuant to the Arrangement) does not qualify as a tax-free exchange described in Section 351 of the Code, then a U.S. Holder of BBU units who receives Corporation Class A Shares in the Unit Exchange will recognize gain or loss equal to the difference, if any, between (i) the sum of (a) the fair market value as of the Effective Date of the Corporation Class A Shares received and (b) the holder’s share of BBU’s liabilities, if any, and (ii) the holder’s adjusted tax basis in the BBU units surrendered. Such gain or loss generally will be taxable as capital gain or loss and will be long-term capital gain or loss if the BBU units were held for more than one year on the Effective Date. Generally, a U.S. Holder’s adjusted tax basis in the BBU units exchanged for Corporation Class A Shares in the Unit Exchange will be determined in the manner described above under the heading “Consequences to U.S. Holders—Tax Consequences if the Exchange of BBU Units for Corporation Class A Shares in the Arrangement Qualifies as Tax-Free Under Section 351 of the Code”.
Assuming the U.S. Holder has not elected to treat its share of BBU’s interest in any PFIC as a “qualified electing fund”, gain attributable to such interest in a PFIC would be taxable in the manner described below under the heading “Ownership and Disposition of Corporation Class A Shares—Passive Foreign Investment Company Considerations”. In addition, certain gain attributable to “unrealized receivables” or “inventory items” could be characterized as ordinary income rather than capital gain. For example, if BBU were to hold debt acquired at a market discount, accrued market discount on such debt would be treated as “unrealized receivables”. The deductibility of capital losses is subject to limitations. A U.S. Holder who acquired BBU units at different times should consult a tax adviser regarding the application of certain “split holding period” rules to the Unit Exchange and the treatment of any gain or loss as long-term or short-term capital gain or loss.
Assuming the Unit Exchange does not qualify as a tax-free exchange described in Section 351 of the Code, a U.S. Holder’s tax basis in the Corporation Class A Shares received in the Arrangement will equal the fair market value of such Corporation Class A Shares, and a U.S. Holder’s holding period in such Corporation Class A Shares will begin on the day after the Effective Date.
Tax Consequences if the Exchange of BBUC Exchangeable Shares for Corporation Class A Shares in the Arrangement Does Not Qualify as Tax-Free Under Section 351 of the Code
If, contrary to expectation, the Share Exchange (the exchange of BBUC exchangeable shares for Corporation Class A Shares pursuant to the Arrangement) does not qualify as a tax-free exchange described in Section 351 of the Code, then a U.S. Holder of BBUC exchangeable shares who receives Corporation Class A Shares in the Share Exchange generally will recognize gain or loss equal to the difference between (i) the fair market value as of the Effective Date of the Corporation Class A Shares received and (ii) the holder’s adjusted tax basis in the BBUC exchangeable shares surrendered in exchange therefor. Subject to the potential application of the rules described below under the heading “Ownership and Disposition of Corporation Class A Shares—Passive Foreign Investment Company Considerations” with respect to BBUC, such gain or loss generally will be taxable as capital gain or loss and will be long-term capital gain or loss if the holder’s holding period for the BBUC exchangeable shares exceeds one year on the Effective Date. Gain or loss recognized by a U.S. Holder generally will be treated as U.S.-source gain or loss for foreign tax credit limitation purposes. Long-term capital gains of non-corporate U.S. Holders generally are taxed at preferential rates. The deductibility of capital losses is subject to limitations.
Assuming the Share Exchange does not qualify as a tax-free exchange described in Section 351 of the Code, a U.S. Holder’s tax basis in the Corporation Class A Shares received in the Arrangement will equal the fair market value of such Corporation Class A Shares, and a U.S. Holder’s holding period in such Corporation Class A Shares will begin on the day after the Effective Date.
111
U.S. Holders Exercising Dissent Rights Pursuant to the Arrangement
Surrender of BBU Units for Cash
A U.S. Holder of BBU units that exercises Dissent Rights pursuant to the Arrangement and is paid cash in exchange for all of its BBU units generally will recognize gain or loss equal to the difference, if any, between (i) the sum of (a) the amount of cash received by the holder in exchange for BBU units (other than amounts, if any, that are or are deemed to be interest for U.S. federal income tax purposes, which amounts will be taxable as ordinary income) and (b) the holder’s share of BBU’s liabilities, if any, and (ii) the holder’s adjusted tax basis in the BBU units surrendered. Such gain or loss generally will be taxable as capital gain or loss and will be long-term capital gain or loss if the BBU units were held for more than one year on the Effective Date. Generally, a U.S. Holder’s adjusted tax basis in the BBU units surrendered will be determined in the manner described above under the heading “Consequences to U.S. Holders—Tax Consequences if the Exchange of BBU Units for Corporation Class A Shares in the Arrangement Qualifies as Tax-Free Under Section 351 of the Code”.
Assuming the U.S. Holder has not elected to treat its share of BBU’s interest in any PFIC as a “qualified electing fund”, gain attributable to such interest in a PFIC would be taxable in the manner described below under the heading “Ownership and Disposition of Corporation Class A Shares—Passive Foreign Investment Company Considerations”. In addition, certain gain attributable to “unrealized receivables” or “inventory items” could be characterized as ordinary income rather than capital gain. For example, if BBU were to hold debt acquired at a market discount, accrued market discount on such debt would be treated as “unrealized receivables”. The deductibility of capital losses is subject to limitations. A U.S. Holder who acquired BBU units at different times should consult a tax adviser regarding the application of certain “split holding period” rules to the Unit Exchange and the treatment of any gain or loss as long-term or short-term capital gain or loss.
Dissenting U.S. Holders of BBU units will be allocated their share of BBU’s items of income, gain, loss, and deduction for the taxable period of BBU that includes the Effective Date, in accordance with the terms of the BBU Limited Partnership Agreement. A U.S. Holder will be subject to U.S. federal income tax on any such allocated income and gain, even if the U.S. Holder does not receive a cash distribution from BBU attributable to such allocated income and gain. Any such income and gain allocated to a dissenting U.S. Holder will increase the U.S. Holder’s tax basis in BBU units held and, therefore, will reduce the gain, or increase the loss, recognized by the U.S. Holder upon the receipt of cash in exchange for BBU units. Any losses or deductions allocated to a dissenting U.S. Holder will decrease the U.S. Holder’s tax basis in BBU units held and, therefore, will increase the gain, or reduce the loss, recognized by the U.S. Holder upon the receipt of cash in exchange for BBU units. U.S. Holders of BBU units are urged to consult their tax advisers with respect to the tax consequences of receiving an allocation of BBU’s items of income, gain, loss, and deduction, taking into account their particular circumstances.
Surrender of BBUC Exchangeable Shares for Cash
A U.S. Holder of BBUC exchangeable shares that exercises Dissent Rights pursuant to the Arrangement and is paid cash in exchange for all of its BBUC exchangeable shares generally will recognize gain or loss equal to the difference, if any, between (i) the amount of cash received by the holder in exchange for BBUC exchangeable shares (other than amounts, if any, that are or are deemed to be interest for U.S. federal income tax purposes, which amounts will be taxable as ordinary income) and (ii) the holder’s adjusted tax basis in the BBUC exchangeable shares surrendered. Subject to the potential application of the rules described below under the heading “Ownership and Disposition of Corporation Class A Shares—Passive Foreign Investment Company Considerations” with respect to BBUC, such gain or loss generally will be taxable as capital gain or loss and will be long-term capital gain or loss if the holder’s holding period for the BBUC exchangeable shares exceeds one year on the Effective Date. Gain or loss recognized by a U.S. Holder generally will be treated as U.S.-source gain or loss for foreign tax credit limitation purposes. Long-term capital gains of non-corporate U.S. Holders generally are taxed at preferential rates. The deductibility of capital losses is subject to limitations. U.S. Holders of BBUC exchangeable shares are urged to consult their tax advisers regarding the U.S. federal income tax consequences of exercising Dissent Rights pursuant to the Arrangement in light of their particular circumstances.
112
Ownership and Disposition of Corporation Class A Shares
Taxation of Distributions
Subject to the discussion below under the heading “Passive Foreign Investment Company Considerations”, the gross amount of a distribution paid to a U.S. Holder with respect to Corporation Class A Shares (including amounts withheld to pay Canadian withholding taxes) will be included in the holder’s gross income as a dividend to the extent paid out of the Corporation’s current or accumulated earnings and profits (as determined under U.S. federal income tax principles). To the extent that the amount of a distribution exceeds the Corporation’s current and accumulated earnings and profits, it will be treated first as a tax-free return of a U.S. Holder’s tax basis in its Corporation Class A Shares, and to the extent the amount of the distribution exceeds the holder’s tax basis, the excess will be taxed as capital gain. No assurance can be provided that the Corporation will calculate its earning and profits under U.S. federal income tax principles and, therefore, U.S. Holders should expect each distribution generally to be reported as a dividend in its entirety for U.S. federal income tax purposes.
Dividends received by individuals and other non-corporate U.S. Holders with respect to Corporation Class A Shares readily tradable on the NYSE generally will be subject to tax at preferential rates applicable to long-term capital gains, provided that such holders meet certain holding period and other requirements and the Corporation is not treated as a PFIC for U.S. federal income tax purposes for the taxable year in which the dividend is paid or for the preceding taxable year. Dividends on Corporation Class A Shares generally will not be eligible for the dividends-received deduction allowed to corporations. Each U.S. Holder is urged to consult a tax adviser regarding the application of the relevant rules in light of the holder’s particular circumstances.
Dividends paid by the Corporation generally will constitute foreign-source income for foreign tax credit limitation purposes. A U.S. Holder may be entitled to deduct or credit any Canadian withholding taxes on dividends in determining its U.S. federal income tax liability, subject to certain limitations (including that the election to deduct or credit foreign taxes applies to all of the U.S. Holder’s foreign taxes for a particular tax year). The limitation on foreign taxes eligible for credit is calculated separately with respect to specific classes of income. Dividends distributed by the Corporation with respect to Corporation Class A Shares generally will constitute “passive category income”. The rules governing the foreign tax credit are complex. Each U.S. Holder of Corporation Class A Shares is urged to consult its tax adviser regarding the availability of the foreign tax credit in light of the holder’s particular circumstances.
Sale or Other Taxable Disposition of Corporation Class A Shares
Subject to the discussion below under the heading “Passive Foreign Investment Company Considerations”, a U.S. Holder will recognize capital gain or loss upon the sale or other taxable disposition of Corporation Class A Shares equal to the difference between the amount realized upon the disposition and the holder’s adjusted tax basis in the Corporation Class A Shares so disposed. The amount realized will equal the amount of cash, if any, plus the fair market value of any property received in exchange for the Corporation Class A Shares. Any such capital gain or loss will be long-term capital gain or loss if the holder’s holding period for the Corporation Class A Shares exceeds one year at the time of the disposition. Gain or loss, as well as the holding period for the Corporation Class A Shares, will be determined separately for each block of Corporation Class A Shares (that is, shares acquired at the same cost in a single transaction) sold or otherwise subject to a taxable disposition. Gain or loss recognized by a U.S. Holder generally will be treated as U.S.-source gain or loss for foreign tax credit limitation purposes. Long-term capital gains of non-corporate U.S. Holders generally are taxed at preferential rates. The deductibility of capital losses is subject to limitations.
Passive Foreign Investment Company Considerations
Certain adverse U.S. federal income tax consequences could apply to a U.S. Holder if the Corporation is treated as a PFIC for any taxable year during the U.S. Holder’s holding period for the Corporation Class A Shares. A non-U.S. corporation, such as the Corporation, will be classified as a PFIC for U.S. federal income tax purposes for any taxable year in which, after applying certain look-through rules, either (i) 75% or more of its gross income for such year consists of certain types of “passive” income or (ii) 50% or more of the value of its assets during such year produce or are held for the production of passive income. Passive income generally includes dividends, interest, royalties, rents, annuities, net gains from the sale or exchange of property producing such income, and net foreign currency gains.
113
Based on its expected income, assets, and activities, the Corporation does not expect to be a PFIC for the current taxable year or in the foreseeable future. However, the determination of whether the Corporation is or will be a PFIC must be made annually as of the close of each taxable year. Because PFIC status depends upon the composition of the Corporation’s income and assets from time to time, there can be no assurance that the Corporation will not be classified as a PFIC for any taxable year, or that the IRS or a court will agree with the Corporation’s determination as to its PFIC status.
Subject to certain elections described below, if the Corporation were a PFIC for any taxable year during which a U.S. Holder held Corporation Class A Shares, then gain recognized by the U.S. Holder upon the sale or other taxable disposition of the Corporation Class A Shares would be allocated ratably over the U.S. Holder’s holding period for the Corporation Class A Shares. The amounts allocated to the taxable year of the sale or other taxable disposition and to any year before the Corporation became a PFIC would be taxed as ordinary income. The amount allocated to each other taxable year would be subject to tax at the highest rate in effect for individuals or corporations, as appropriate, for that taxable year, and an interest charge would be imposed on the tax on such amount. Further, to the extent that any distribution received by a U.S. Holder on its Corporation Class A Shares were to exceed 125% of the average of the annual distributions on the Corporation Class A Shares received during the preceding three years or the U.S. Holder’s holding period, whichever is shorter, that distribution would be subject to taxation in the same manner as gain, described immediately above. Similar rules would apply with respect to any lower-tier PFICs treated as owned indirectly by a U.S. Holder through the holder’s ownership of Corporation Class A Shares.
Certain elections may be available to U.S. Holders to mitigate some of the adverse tax consequences resulting from PFIC treatment. If a U.S. Holder were to make an election to treat the holder’s interest in the Corporation as a “qualified electing fund” (a “QEF Election”) for the first year the holder were treated as holding such interest, then in lieu of the tax consequences described in the paragraph immediately above, the U.S. Holder would be required to include in income each year a portion of the ordinary earnings and net capital gains of the Corporation, even if not distributed to the holder. A QEF Election must be made by a U.S. Holder on an entity-by-entity basis. To make a QEF Election, a U.S. Holder must, among other things, (i) obtain a PFIC annual information statement from the Corporation and (ii) prepare and submit IRS Form 8621 with the holder’s annual income tax return. To the extent reasonably practicable, the Corporation intends to make available information related to the PFIC status of the Corporation and any other subsidiary of the Corporation that the Corporation is able to identify as a PFIC with respect to U.S. Holders, including information necessary to make a QEF Election with respect to each such entity.
In the case of a PFIC that is a publicly traded foreign company, and in lieu of making a QEF Election, an election may be made to “mark to market” the stock of such publicly traded foreign company on an annual basis. Pursuant to such an election, a U.S. Holder would include in each year as ordinary income the excess, if any, of the fair market value of such stock over its adjusted basis at the end of the taxable year. No assurance can be provided that the Corporation or any of its subsidiaries will qualify as PFICs that are publicly traded or that a mark-to-market election will be available for any such entity.
Subject to certain exceptions, a U.S. person that directly or indirectly owns an interest in a PFIC generally is required to file an annual report with the IRS, and the failure to file such report could result in the imposition of penalties on the U.S. person and in the extension of the statute of limitations with respect to federal income tax returns filed by the U.S. person. Each U.S. Holder of Corporation Class A Shares is urged to consult its tax adviser regarding the application of the PFIC rules, including the foregoing filing requirements and the advisability of making any available election under the PFIC rules, with respect to the holder’s ownership and disposition of Corporation Class A Shares.
Consequences to Non-U.S. Holders
Tax Consequences of the Exchange of BBU Units for Corporation Class A Shares in the Arrangement
The U.S. federal income tax consequences to a Non-U.S. Holder of BBU units that receives Corporation Class A Shares pursuant to the Arrangement (in the Unit Exchange) will depend on whether BBU is treated for U.S. federal income tax purposes as engaged in a trade or business within the United States. Based on BBU’s organizational structure, as well as its expected income and assets, the BBU General Partner believes that BBU is not currently engaged in a U.S. trade or business (including by reason of earning income or gain attributable to the sale of a “United States real property interest” as defined in the Code). Moreover, the BBU General Partner intends to use commercially reasonable efforts to ensure that BBU is not treated as engaged in a U.S. trade or business at any time up to and including the Effective Date.
114
If, as anticipated, BBU is not treated as engaged in a U.S. trade or business at any time up to and including the Effective Date, and provided that a Non-U.S. Holder is not itself engaged in a U.S. trade or business, then the Non-U.S. Holder generally will not be subject to U.S. federal income tax on gain or loss realized upon the Unit Exchange, including U.S. federal withholding tax. Under Section 1446(f) of the Code, the transferee of an interest in a partnership that is engaged in a U.S. trade or business generally is required to withhold 10% of the amount realized by the transferor, unless the transferor certifies that it is not a foreign person. In the case of a transfer of an interest in a publicly traded partnership effected through a broker, the broker bears the primary responsibility for such withholding. However, under Treasury Regulations, no withholding is required if the broker properly relies on a certification made by a publicly traded partnership in a “qualified notice” that the “10-percent exception” applies. The 10-percent exception applies to a transfer of a publicly traded interest in a publicly traded partnership if: (i) the publicly traded partnership was not engaged in a U.S. trade or business at any time during a specified period of time; or (ii) upon a hypothetical sale of the publicly traded partnership’s assets at fair market value, (a) the amount of net gain that would have been effectively connected with the conduct of a trade or business within the United States would be less than 10% of the total net gain, or (b) no gain would have been effectively connected with the conduct of a trade or business in the United States. The BBU General Partner has provided and intends to continue to provide, up to and including the Effective Date, timely qualified notices on a quarterly basis certifying that the 10-percent exception applies, so that no withholding under Section 1446(f) of the Code applies to a Non-U.S. Holder’s exchange of BBU units for Corporation Class A Shares in the Arrangement.
If, contrary to expectation, BBU is treated as engaged in a U.S. trade or business as of the Effective Date, then the U.S. federal income tax consequences to Non-U.S. Holders that receive Corporation Class A Shares in the Unit Exchange generally will be as follows.
| · | If, as intended, the Unit Exchange qualifies as a tax-free exchange described in Section 351 of the Code (as discussed in greater detail above under the heading “Tax Treatment of the Arrangement and Certain Related Transactions”), then under Treasury Regulations under Section 864(c)(8) of the Code, no gain or loss generally would be recognized by the Non-U.S. Holder. However, if, contrary to expectation, BBU is treated as engaged in a U.S. trade or business, the BBU General Partner might be unable to issue a qualified notice certifying that the 10-percent exception applies. Accordingly, the gross proceeds in the Unit Exchange could be subject to the 10% U.S. federal withholding tax under Section 1446(f) of the Code, in which case the applicable withholding agent might satisfy such withholding by withholding a portion of the Corporation Class A Shares to which the Non-U.S. Holder would otherwise be entitled pursuant to the Arrangement. A Non-U.S. Holder may be permitted to obtain a refund of any amounts withheld in excess of the tax, if any, imposed under Section 864(c)(8) of the Code by timely filing an appropriate claim for refund with the IRS. |
| · | If, contrary to expectation, the Unit Exchange does not qualify as a tax-free exchange described in Section 351 of the Code, then gain or loss realized upon the Unit Exchange by a Non-U.S. Holder would be treated as effectively connected with BBU’s U.S. trade or business to the extent that the Non-U.S. Holder would have had effectively connected gain or loss had BBU sold all of its assets at their fair market value as of the date of such sale. In such case, any such effectively connected gain generally would be taxable at the regular graduated U.S. federal income tax rates. As discussed in the immediately preceding bullet point, the gross proceeds in the Unit Exchange could also be subject to the 10% U.S. federal withholding tax under Section 1446(f) of the Code, in which case the applicable withholding agent might satisfy such withholding by withholding a portion of the Corporation Class A Shares to which the Non-U.S. Holder would otherwise be entitled pursuant to the Arrangement.. The Non-U.S. Holder generally would also be required to file a U.S. federal income tax return. |
Non-U.S. Holders of BBU units are urged to consult their tax advisers regarding the U.S. federal income tax consequences of the Arrangement in light of their particular circumstances.
115
Tax Consequences of the Exchange of BBUC Exchangeable Shares for Corporation Class A Shares in the Arrangement
Regardless of whether the Share Exchange (the exchange of BBUC exchangeable shares for Corporation Class A Shares pursuant to the Arrangement) qualifies as a tax-free exchange described in Section 351 of the Code, a Non-U.S. Holder of BBUC exchangeable shares generally will not be subject to U.S. federal income tax on any gain realized upon the exchange of BBUC exchangeable shares for Corporation Class A Shares pursuant to the Arrangement. Non-U.S. Holders of BBUC exchangeable shares are urged to consult their tax advisers regarding the U.S. federal income tax consequences of the Arrangement in light of their particular circumstances.
Non-U.S. Holders Exercising Dissent Rights Pursuant to the Arrangement
Surrender of BBU Units for Cash
The U.S. federal income tax consequences to a Non-U.S. Holder of BBU units that exercises Dissent Rights pursuant to the Arrangement will depend on whether BBU is treated for U.S. federal income tax purposes as engaged in a trade or business within the United States (as discussed above under the heading “Consequences to Non-U.S. Holders—Tax Consequences of the Exchange of BBU Units for Corporation Class A Shares in the Arrangement”).
| · | If, as anticipated, BBU is not treated as engaged in a U.S. trade or business at any time up to and including the Effective Date, and provided that a Non-U.S. Holder is not itself engaged in a U.S. trade or business, then the Non-U.S. Holder generally will not be subject to U.S. federal income tax on gain or loss realized upon the receipt of cash pursuant to the exercise of Dissent Rights, nor will such cash generally be subject to U.S. federal withholding tax. |
| · | If, contrary to expectation, BBU is treated as engaged in a U.S. trade or business as of the Effective Date, then gain or loss realized by a Non-U.S. Holder upon the receipt of cash upon the exercise of Dissent Rights generally would be treated as effectively connected with BBU’s U.S. trade or business to the extent that the Non-U.S. Holder would have had effectively connected gain or loss had BBU sold all of its assets at their fair market value as of the date of receipt. In such case, any such effectively connected gain generally would be taxable at the regular graduated U.S. federal income tax rates. In addition, the gross amount of cash to which the Non-U.S. Holder would otherwise be entitled pursuant to the Arrangement generally would be subject to the 10% U.S. federal withholding tax under Section 1446(f) of the Code. The Non-U.S. Holder generally would also be required to file a U.S. federal income tax return. |
Non-U.S. Holders of BBU units are urged to consult their tax advisers regarding the U.S. federal income tax consequences of exercising Dissent Rights pursuant to the Arrangement in light of their particular circumstances.
Surrender of BBUC Exchangeable Shares for Cash
A Non-U.S. Holder of BBUC exchangeable shares that exercises Dissent Rights generally will not be subject to U.S. federal income tax upon the receipt of cash pursuant to the Arrangement. Non-U.S. Holders of BBUC exchangeable shares are urged to consult their tax advisers regarding the U.S. federal income tax consequences of exercising Dissent Rights pursuant to the Arrangement in light of their particular circumstances.
Ownership and Disposition of Corporation Class A Shares
Distributions on Corporation Class A Shares made to Non-U.S. Holders and proceeds from the sale or other disposition of Corporation Class A Shares by Non-U.S. Holders generally will not be subject to U.S. federal income tax.
Information Reporting, Backup Withholding, and Other Reporting Requirements
U.S. Holders generally will be subject to information reporting and may be subject to backup withholding on any cash payments received as a result of the exercise of Dissent Rights pursuant to the Arrangement.
116
Distributions on Corporation Class A Shares made to a U.S. Holder and proceeds from the sale or other disposition of Corporation Class A Shares generally will be subject to information reporting and may, under certain circumstances, be subject to backup withholding, unless the holder provides proof of an applicable exemption or, in the case of backup withholding, furnishes its taxpayer identification number and otherwise complies with all applicable requirements of the backup withholding rules. Backup withholding is not an additional tax and generally will be allowed as a refund or credit against the holder’s U.S. federal income tax liability, provided that the required information is timely furnished to the IRS.
Certain U.S. Holders generally will be required to report information relating to an interest in the Corporation Class A Shares, subject to certain exceptions (including an exception for shares held in accounts maintained by certain financial institutions), by filing IRS Form 8938 (Statement of Specified Foreign Financial Assets) with their U.S. federal income tax returns. Significant penalties may apply for the failure to satisfy these reporting obligations. Each U.S. Holder is urged to consult its tax adviser regarding the information reporting obligations, if any, with respect to the holder’s ownership and disposition of Corporation Class A Shares.
Non-U.S. Holders generally will not be subject to U.S. information reporting or backup withholding. However, Non-U.S. Holders that exercise Dissent Rights may be required to certify their non-U.S. status (on an applicable IRS Form W-8) in connection with payments of cash received in the United States or through certain U.S.-related financial intermediaries.
THE FOREGOING DISCUSSION IS NOT INTENDED AS A SUBSTITUTE FOR CAREFUL TAX PLANNING. THE TAX MATTERS RELATING TO THE ARRANGEMENT ARE COMPLEX AND ARE SUBJECT TO VARYING INTERPRETATIONS. MOREOVER, THE EFFECT OF EXISTING INCOME TAX LAWS, THE MEANING AND IMPACT OF WHICH ARE UNCERTAIN, AND OF PROPOSED CHANGES IN INCOME TAX LAWS WILL VARY WITH THE PARTICULAR CIRCUMSTANCES OF EACH HOLDER, AND IN REVIEWING THIS CIRCULAR THESE MATTERS SHOULD BE CONSIDERED. EACH HOLDER OF BBU UNITS OR BBUC EXCHANGEABLE SHARES IS URGED TO CONSULT ITS TAX ADVISER REGARDING THE U.S. FEDERAL, STATE, LOCAL, AND OTHER TAX CONSEQUENCES OF THE ARRANGEMENT AND THE OWNERSHIP AND DISPOSITION OF CORPORATION CLASS A SHARES IN LIGHT OF THE HOLDER’S PARTICULAR CIRCUMSTANCES.
117
RISK FACTORS
You should carefully consider the following risk factors when voting to approve the Arrangement. In addition, as there will be no substantive change in the business of the Corporation from that undertaken by Brookfield Business Partners, you should also carefully consider the risk factors incorporated by reference from the BBU Annual Report, the BBUC Annual Report, the BBU Q3 MD&A and the BBUC Q3 MD&A, and the other information incorporated by reference in this Circular, as updated by our subsequent filings with the SEC and securities regulatory authorities in Canada, which are or will be incorporated herein by reference. For additional information, see “Information Concerning BBU”, “Information Concerning BBUC” and “Other Information”.
Risks Relating to the Arrangement
Completion of the Arrangement is subject to a number of conditions precedent and required approvals
The completion of the Arrangement is subject to a number of conditions precedent, some of which are outside of our control, including receipt of the Final Order. At the hearing for the Final Order, the Court will consider whether to approve the Arrangement based on the applicable legal requirements and the evidence before the Court. Other conditions precedent which are outside of our control include, without limitation, the required Securityholder approvals, the TSX Approvals, the NYSE Approvals and applicable regulatory approvals, including ICA Approval. There can be no certainty, nor can we provide any assurance, that all conditions precedent to the Arrangement will be satisfied or waived, or, if satisfied or waived, when they will be satisfied or waived or that the Arrangement will be completed as currently contemplated or at all. If the Arrangement is delayed or not completed, the market price of the BBU units and of the BBUC exchangeable shares may be materially adversely affected.
The Arrangement Agreement may be terminated in accordance with its terms
The Arrangement Agreement may be terminated in certain circumstances, including in the sole and absolute discretion of the Boards, in which case the Arrangement will not be completed. Accordingly, there is no certainty, nor can we provide any assurance, that the Arrangement Agreement will not be terminated prior to the completion of the Arrangement.
The failure to complete the Arrangement could negatively impact Brookfield Business Partners
Failure to complete the Arrangement for any reason could negatively impact the market price of the BBU units or the BBUC exchangeable shares, and Brookfield Business Partners will remain liable for costs relating to the proposed Arrangement.
Possible failure to realize the anticipated benefits of the Arrangement
A variety of factors, including those risk factors set forth in this Circular and the documents incorporated by reference herein, may adversely affect the Corporation’s ability to achieve the anticipated benefits of the Arrangement. A failure to realize the anticipated benefits of the Arrangement could have a material adverse effect on the Corporation’s business and operations.
Fluctuations in market prices may cause the value of the Corporation Class A Shares that you receive in the Arrangement to be less than the value of your BBU units or BBUC exchangeable shares prior to the Arrangement
The ratio at which the BBU units and BBUC exchangeable shares will be converted into Corporation Class A Shares in the Arrangement is fixed, and there will be no adjustment to the ratio for changes in the market price of BBU units or BBUC exchangeable shares. In addition, the Corporation Class A Shares have never been publicly traded. Accordingly, the value of the consideration to be received by Unitholders and Shareholders upon completion of the Arrangement is not ascertainable at this time and will ultimately depend upon the FMV of BBU units and BBUC exchangeable shares at the Effective Time. Those market prices may be higher or lower than the market prices on the date on which the intention to undertake the transaction was announced, the date the Arrangement Agreement was executed, the date of this Circular or the date of the Meetings. BBU unit and BBUC exchangeable share price changes may result from a variety of factors, including, among others, general market and economic conditions, changes in BBU’s and BBUC’s respective operations and prospects, cash flows, financial position, market assessments of the likelihood that the Arrangement will be approved, and the timing of the Arrangement.
118
Risks Relating to the Corporation
The Corporation is a newly formed company with no separate operating history
The Corporation is a newly formed company with no operating history and the historical and pro forma financial information included herein does not reflect the financial condition or operating results it would have achieved during the periods presented, and therefore may not be a reliable indicator of its future financial performance. The Corporation was formed in October 2025 and has not generated any significant net income to date.
The Corporation is a holding entity and will rely on BBU and BBUC to provide the Corporation with the funds necessary to pay distributions and meet its financial obligations
The Corporation is a holding entity and its sole material asset will be its direct and indirect interests in all of the issued and outstanding securities of BBU and BBUC, through which we will hold all of our interests in our operating businesses. The Corporation will have no independent means of generating revenues. As a result, the Corporation will depend on distributions and other payments from BBU and BBUC (which in turn will depend on distributions and other payments from Holding LP and, indirectly, the Holding Entities and our operating businesses) to provide it with the funds necessary to meet its financial obligations. BBU, BBUC, Holding LP, the Holding Entities and our operating businesses are legally distinct from the Corporation and some of them are or may become restricted in their ability to pay dividends and distributions or otherwise make funds available to the Corporation pursuant to local law, regulatory requirements and their contractual agreements, including agreements governing their financing arrangements. Any other entities through which we may conduct operations in the future will also be legally distinct from the Corporation and may be similarly restricted in their ability to pay dividends and distributions or otherwise make funds available to the Corporation under certain conditions. BBU, BBUC, Holding LP, the Holding Entities and our operating businesses will generally be required to service their debt obligations before making distributions to the Corporation or their parent entities, as applicable, thereby reducing the amount of our cash flow available to the Corporation to meet its financial obligations.
We anticipate that the only distributions that the Corporation will receive in respect of its interests in Brookfield Business Partners will consist of amounts that are intended to assist the Corporation to pay expenses as they become due and to make distributions to its shareholders in accordance with the Corporation’s articles and its dividend policy.
The Corporation is expected to be a “foreign private issuer” under U.S. securities law. Therefore, the Corporation will be exempt from requirements applicable to U.S. domestic registrants listed on the NYSE
Although the Corporation will be subject to the periodic reporting requirements of the U.S. Exchange Act, the periodic disclosure required of foreign private issuers under the U.S. Exchange Act is different from periodic disclosure required of U.S. domestic registrants. Therefore, there may be less publicly available information about the Corporation than is regularly published by or about other companies in the United States. The Corporation will be exempt from certain other sections of the U.S. Exchange Act to which U.S. domestic issuers are subject, including the requirement to provide its shareholders with information statements or proxy statements that comply with the U.S. Exchange Act. In addition, insiders and large shareholders of the Corporation will not be obligated to file reports under Section 16 of the U.S. Exchange Act, and the Corporation will be permitted to follow certain home country corporate governance practices (being the corporate governance practices of British Columbia companies) instead of those otherwise required under the NYSE Listed Company Manual for domestic issuers. The Corporation will follow the same corporate practices as would be applicable to U.S. domestic companies under the U.S. federal securities laws and NYSE corporate governance standards (being those applicable to British Columbia companies); however, as the Corporation will be externally managed by the Service Providers pursuant to the Master Services Agreement and will be a foreign private issuer, the Corporation will not have a compensation committee. However, the Corporation may elect in the future to follow its home country law for certain of its other corporate governance practices (those applicable to British Columbia companies), as permitted by the rules of the NYSE, in which case its shareholders would not be afforded the same protection as provided under NYSE corporate governance standards to U.S. domestic registrants. Following the Corporation’s home country governance practices as opposed to the requirements that would otherwise apply to a U.S. domestic company listed on the NYSE may provide less protection than is accorded to investors of U.S. domestic issuers.
119
Risks Relating to our Relationship with Brookfield
Brookfield will exercise substantial influence over the Corporation, and the Corporation will be highly dependent on the Service Providers
It is expected that, upon completion of the Arrangement, the Brookfield Holders will hold approximately 92% of the votes to elect the directors of the Corporation. As a result, Brookfield will be able to control the appointment and removal of the Corporation’s directors and, accordingly, exercise substantial influence over the Corporation. In addition, the Service Providers, being subsidiaries of Brookfield Asset Management, will provide management and administration services to our group pursuant to our Master Services Agreement. Our group will generally not have any employees and will depend on the management and administration services provided by the Service Providers. Other subsidiaries of Brookfield will also provide management services to certain of our operating subsidiaries. The partners, members, shareholders, directors, officers and employees of Brookfield and support staff that will provide services to us are not required to have as their primary responsibility the management and administration of our group, or to act exclusively for either of us. Any failure to effectively manage our operations or to implement our strategy could have a material adverse effect on our business, financial condition and results of operations.
Brookfield may increase its ownership in the Corporation relative to other shareholders
It is expected that, upon completion of the Arrangement, Brookfield will hold 100% of the Corporation Class B Shares, 100% of the Corporation Special Shares and approximately 42% of the Corporation Class A Shares. Additionally, BWS will hold approximately 26% of the Corporation Class A Shares. Brookfield Asset Management may reinvest the Incentive Dividends received on its Corporation Special Shares in exchange for Corporation Class A Shares. The Brookfield Holders may also purchase additional Corporation Class A Shares in the market. Any of these events may result in Brookfield and its related parties increasing their respective ownership of the Corporation.
Risks Relating to the Corporation Class A Shares
The Corporation Class A Shares have never been publicly traded and an active and liquid trading market for the Corporation Class A Shares may not develop
Prior to the Arrangement, there has not been a market for the Corporation Class A Shares. We have applied to have the Corporation Class A Shares listed on the NYSE and the TSX under the symbol “BBUC”. Listing is subject to the approval of the NYSE and the TSX in accordance with their respective listing requirements. The TSX has conditionally approved the listing of the Corporation Class A Shares. We cannot predict the extent to which investor interest will lead to the development of an active and liquid trading market for the Corporation Class A Shares or, if such a market develops, whether it will be maintained. We cannot predict the effects on the price of the Corporation Class A Shares if a liquid and active trading market for the Corporation Class A Shares does not develop. In addition, if such a market does not develop, relatively small sales of the Corporation Class A Shares may have a significant negative impact on the price of the Corporation Class A Shares. A number of factors, principally factors relating to the Corporation but also including factors specific to Brookfield Business Partners and our business, financial condition and liquidity, economic and financial market conditions, interest rates, availability of capital and financing sources, volatility levels and other factors could lead to a decline in the value of the Corporation Class A Shares and a lack of liquidity in any market for the Corporation Class A Shares.
120
We may issue additional shares of the Corporation, preferred shares and securities exchangeable into shares of the Corporation in the future, including in lieu of incurring indebtedness, which may dilute existing shareholders. We may also issue securities that have rights and privileges that are more favorable than the rights and privileges accorded to the holders of Corporation Class A Shares
Subject to the terms of any of its securities then outstanding, our group may issue additional Corporation Class A Shares, Corporation Class B Shares, Corporation Special Shares, Corporation Class A Preferred Shares, securities exchangeable into shares of the Corporation and options, rights, warrants and appreciation rights relating to Corporation shares for any purpose and for such consideration and on such terms and conditions as the Corporation Board may determine. Subject to the terms of any of its securities then outstanding, the Corporation Board will be able to determine the designation, rights, privileges, restrictions and conditions to be attached to the Corporation Class A Preferred Shares, including any rights to share in our profits, losses and distributions, any rights to receive assets upon dissolution or liquidation and any redemption, conversion and exchange rights. Subject to the terms of any of its securities then outstanding, the Corporation Board may use such authority to issue such additional securities. The sale or issuance of a substantial number of Corporation shares other equity related securities of our group in the public markets, or the perception that such sales or issuances could occur, could depress the market price of the Corporation Class A Shares and impair the Corporation’s ability to raise capital through the sale of additional securities. We cannot predict the effect that future sales or issuances of Corporation shares other equity related securities of our group would have on the market price of the Corporation Class A Shares. Subject to the terms of any of its securities then outstanding and applicable law, holders Corporation Class A Shares will not have any pre-emptive right or any right to consent to or otherwise approve the issuance of any securities or the terms on which any such securities may be issued.
We may be subject to the risks commonly associated with a separation of economic interest from control or the incurrence of debt at multiple levels within an organizational structure
Our ownership and organizational structure will be similar to structures whereby one company controls another company which in turn holds controlling interests in other companies; thereby, the company at the top of the chain may control the company at the bottom of the chain even if its effective equity position in the bottom company is less than a controlling interest.
It is expected that, upon completion of the Arrangement, the Brookfield Holders will hold approximately 92% of the votes to elect the directors of the Corporation. As a result, Brookfield will be able to control the appointment and removal of the Corporation’s directors and, accordingly, exercise substantial influence over the Corporation. In turn, we will often have a majority controlling interest or a significant influence in our operating businesses. Upon completion of the Arrangement, although it is expected that Brookfield Holders will have an effective equity interest of approximately 68% as a result of ownership of Corporation Class A Shares, over time Brookfield Holders may reduce this interest while still maintaining voting control, and, therefore, Brookfield may use its control rights in a manner that conflicts with the interests of the Corporation’s other shareholders.
For example, despite the fact that we will have conflicts protocols in place, which will address the requirement for independent approval and other requirements for transactions in which there is greater potential for a conflict of interest to arise, including transactions with affiliates of Brookfield, because Brookfield will be able to exert substantial influence over us, there is a greater risk of transfer of the assets at non-arm’s length values to Brookfield and its affiliates. In addition, debt incurred at multiple levels within the chain of control could exacerbate the separation of economic interest from controlling interest at such levels, thereby creating an incentive to increase our leverage. Any such increase in debt would also make us more sensitive to declines in revenues, increases in expenses and interest rates and adverse market conditions. The servicing of any such debt would also reduce the amount of funds available to pay distributions and could reduce the total returns to the Corporation’s shareholders.
The Corporation is not, and does not intend to become, regulated as an investment company under the Investment Company Act (and similar legislation in other jurisdictions), and, if the Corporation were deemed an “investment company” under the Investment Company Act, applicable restrictions could make it impractical for us to operate as contemplated
The Investment Company Act (and similar legislation in other jurisdictions) provides certain protections to investors and imposes certain restrictions on companies that are registered or required to be registered as investment companies. Among other things, such restrictions limit or prohibit transactions with affiliates, impose limitations on the issuance of debt and equity securities and impose certain governance requirements. The Corporation has not been and does not intend to become registered as an investment company, and the Corporation intends to conduct its activities so it will not be deemed to be an investment company under the Investment Company Act (and similar legislation in other jurisdictions). In order to ensure that we are not deemed to be an investment company, we may be required to materially restrict or limit the scope of our operations or plans. We will be limited in the types of acquisitions that we may make, and we may need to modify our organizational structure or dispose of assets which we would not otherwise dispose of. Moreover, if anything were to happen which would cause the Corporation to be deemed an investment company under the Investment Company Act, it would be impractical for us to operate as contemplated. Agreements and arrangements between and among us, Brookfield, and other counterparties would be impaired, the type and number of acquisitions that we would be able to make as a principal would be limited and our business, financial condition and results of operations would be materially adversely affected. Accordingly, we would be required to take extraordinary steps to address the situation, such as the amendment or termination of our Master Services Agreement, the restructuring of our group and the Holding Entities or the dissolution of the Corporation, any of which could materially adversely affect the value of the Corporation Class A Shares. In addition, if the Corporation were deemed to be an investment company under the Investment Company Act, it would be taxable as a corporation for U.S. federal income tax purposes, and such treatment could materially adversely affect the value of the Corporation Class A Shares.
121
Non-U.S. shareholders will be subject to foreign currency risk associated with the Corporation’s dividends
It is expected that a significant number of the Corporation’s shareholders will reside in countries where the U.S. dollar is not the functional currency. The Corporation’s dividends will be denominated in U.S. dollars but will generally be settled in the local currency of the shareholder receiving the dividend. The value received in the local currency from the dividend will be generally determined based on the exchange rate between the U.S. dollar and the applicable local currency at the time of payment. As such, if the U.S. dollar depreciates significantly against the local currency of the non-U.S. shareholder, the value received by such shareholder in its local currency will be adversely affected.
The Corporation’s articles provide that the federal district courts of the United States of America are the sole and exclusive forum for the resolution of any complaint asserting a cause of action arising under the U.S. Securities Act. This choice of forum provision could limit the ability of the Corporation’s shareholders to obtain a favorable judicial forum for disputes with directors, officers or employees
The Corporation’s articles provide that, unless we consent in writing to the selection of an alternative forum, the federal district courts of the United States of America shall, to the fullest extent permitted by law, be the sole and exclusive forum for the resolution of any complaint asserting a cause of action arising under the U.S. Securities Act. In the absence of these provisions, under the U.S. Securities Act, U.S. federal and state courts have been found to have concurrent jurisdiction over suits brought to enforce duties or liabilities created by the U.S. Securities Act. This choice of forum provision does not apply to suits brought to enforce duties or liabilities created by the U.S. Exchange Act, which already provides that such federal district courts have exclusive jurisdictions over such suits. Additionally, investors cannot waive the Corporation’s compliance with federal securities laws of the United States and the rules and regulations thereunder.
The choice of forum provision contained in the Corporation’s articles may limit a shareholder’s ability to bring a claim in a judicial forum that it finds favorable for disputes with the Corporation or its directors, officers or other employees, which may discourage such lawsuits against the Corporation and its directors, officers and other employees. However, the enforceability of similar choice of forum provisions in other companies’ governing documents has been challenged in recent legal proceedings, and it is possible that a court in the relevant jurisdiction with respect to the Corporation could find the choice of forum provision contained in the Corporation’s articles to be inapplicable or unenforceable. While the Delaware Supreme Court ruled in March 2020 that U.S. federal forum selection provisions purporting to require claims under the U.S. Securities Act be brought in a U.S. federal court are “facially valid” under Delaware law, there can be no assurance that the courts in Canada (including in the Province of British Columbia) and other courts within the United States, reach a similar determination regarding the choice of forum provision contained in the Corporation’s articles. If the relevant court were to find the choice of forum provision contained in the Corporation’s articles to be inapplicable or unenforceable in an action, the Corporation may incur additional costs associated with resolving such action in other jurisdictions, which could materially adversely affect its business, financial condition and operating results.
122
U.S. investors may find it difficult or impossible to enforce service of process and enforcement of judgments against the Corporation, its board of directors and the Service Providers
The Corporation was established under the laws of the Province of British Columbia, and most of our subsidiaries are organized in jurisdictions outside of the United States. In addition, certain of our executive officers are located outside of the United States. Certain of our directors and officers and the Service Providers reside outside of the United States. A substantial portion of our assets are, and the assets of our directors and officers and the Service Providers may be located outside of the United States. It may not be possible for investors to effect service of process within the United States upon our directors and officers and the Service Providers. It may also not be possible to enforce against the Corporation, or our directors and officers and the Service Providers, judgments obtained in U.S. courts predicated upon the civil liability provisions of applicable securities law in the United States.
Risks Relating to Taxation
United States
If the exchanges of BBU units and BBUC exchangeable shares for Corporation Class A Shares pursuant to the Arrangement do not qualify as tax-free exchanges described in Section 351 of the Code or are otherwise taxable, including by reason of Section 367(a) of the Code, then U.S. Holders receiving Corporation Class A Shares may recognize taxable gain for U.S. federal income tax purposes.
The exchanges of BBU units and BBUC exchangeable shares for Corporation Class A Shares pursuant to the Arrangement are intended to qualify as tax-free exchanges described in Section 351 of the Code. Subject to customary assumptions, qualifications, limitations, and representations, it is the opinion of Torys LLP, counsel to BBU, BBUC, and the Corporation, that such exchanges, taken together with certain related transactions, are more likely than not to qualify as tax-free exchanges described in Section 351 of the Code. However, the IRS is not bound by the foregoing opinion of Torys LLP and may challenge its conclusions, and a court may sustain such challenge.
For tax-free treatment under Section 351 of the Code to apply, the exchanges of BBU units and BBUC exchangeable shares for Corporation Class A Shares pursuant to the Arrangement must not constitute transfers of property to an “investment company” (as defined for U.S. federal income tax purposes) that result in “diversification” of the transferors’ interests. The tax rules for determining whether the Corporation is an investment company are complicated and ambiguous, and there is limited or no authority for applying these rules to complex organizational structures. It is therefore not free from doubt that the Corporation will avoid treatment as an investment company. Nor is it free from doubt that the transfers of BBU units, BBUC exchangeable shares, and other assets to the Corporation pursuant to the Arrangement will not result in “diversification” of a transferor’s interests.
If the exchanges of BBU units and BBUC exchangeable shares for Corporation Class A Shares in the Arrangement do not qualify as tax-free exchanges described in Section 351 of the Code, then such exchanges generally will be treated as taxable exchanges for U.S. federal income tax purposes. In such case, a U.S. Holder of BBU units or BBUC exchangeable shares generally will be required to recognize taxable gain or loss for U.S. federal income tax purposes, as described in greater detail in “Certain United States Federal Income Tax Considerations—Consequences to U.S. Holders—Tax Consequences if the Exchange of BBU Units for Corporation Class A Shares in the Arrangement Does Not Qualify as Tax-Free Under Section 351 of the Code” and “Certain United States Federal Income Tax Considerations—Consequences to U.S. Holders—Tax Consequences if the Exchange of BBUC Exchangeable Shares for Corporation Class A Shares in the Arrangement Does Not Qualify as Tax-Free Under Section 351 of the Code” below.
Even if the exchange of BBU units for Corporation Class A Shares in the Arrangement qualifies as a tax-free exchange described in Section 351 of the Code, a U.S. Holder of BBU units may nonetheless be required to recognize gain attributable to the holder’s share of certain assets deemed transferred to the Corporation under Section 367(a) of the Code and the Treasury Regulations thereunder. With the possible exception of a U.S. Holder treated as owning 5% or more of the stock of the Corporation immediately after the Arrangement, the BBU General Partner does not expect any U.S. Holder to recognize any gain attributable to such deemed transfer of assets to the Corporation under Section 367(a) of the Code and the Treasury Regulations thereunder. However, whether a U.S. Holder recognizes gain will depend on the fair market values of the assets deemed transferred in the Arrangement, as well as the tax bases in such assets, both of which may vary, including as a result of circumstances beyond BBU’s control. See “Certain United States Federal Income Tax Considerations—Consequences to U.S. Holders—Tax Consequences if the Exchange of BBU Units for Corporation Class A Shares in the Arrangement Qualifies as Tax-Free Under Section 351 of the Code—Application of Section 367(a) of the Code” below. Accordingly, no assurance can be provided that U.S. Holders of BBU units will not recognize gain by reason of such deemed transfer of assets to the Corporation pursuant to the Arrangement for purposes of Section 367(a) of the Code and the Treasury Regulations thereunder.
123
For a more complete discussion of the U.S. federal income tax consequences of the exchanges of BBU units and BBUC exchangeable shares for Corporation Class A Shares pursuant to the Arrangement, see “Certain United States Federal Income Tax Considerations” below. The U.S. federal income tax consequences of the Arrangement are complex, and U.S. Holders are urged to consult their tax advisers regarding the foregoing considerations in light of their particular circumstances.
Canada
Non-Resident Holders may be subject to Canadian federal income tax on capital gains realized on the disposition of Corporation Class A Shares if the Corporation Class A Shares are “taxable Canadian property”
Any capital gain arising from the disposition or deemed disposition of Corporation Class A Shares by a Non-Resident Holder will be subject to taxation in Canada, if, at the time of the disposition or deemed disposition, the Corporation Class A Shares are “taxable Canadian property” of the Non-Resident Holder, unless the Corporation Class A Shares are “treaty-protected property” to such Non-Resident Holder. In general, the Corporation Class A Shares will not constitute “taxable Canadian property” of any Non-Resident Holder at the time of disposition or deemed disposition, unless at any particular time during the 60-month period that ends at that time, both of the following conditions are met concurrently: (a) 25% or more of the issued shares of any class of the capital stock of the Corporation were owned by or belonged to one or any combination of (i) the Non-Resident Holder, (ii) persons with whom the Non-Resident Holder did not deal at arm’s length for purposes of the Tax Act, and (iii) partnerships in which the Non-Resident Holder or a person described in (ii) holds a membership interest directly or indirectly through one or more partnerships; and (b) more than 50% of the fair market value of the Corporation Class A Shares was derived, directly or indirectly, from one or any combination of: (i) real or immovable property situated in Canada, (ii) “Canadian resource properties” (as defined in the Tax Act), (iii) “timber resource properties” (as defined in the Tax Act), and (iv) options in respect of, or interests in, or for civil law rights in, property described in any of (b)(i) to (iii), whether or not the property exists. The Corporation does not expect the Corporation Class A Shares to be “taxable Canadian property” of any Non-Resident Holder at any time but no assurance can be given in this regard. Even if the Corporation Class A Shares constitute “taxable Canadian property”, the Corporation Class A Shares will be “treaty protected property” if the gain on the disposition of the Corporation Class A Shares is exempt from tax under the Tax Act under the terms of an applicable income tax treaty or convention. If the Corporation Class A Shares constitute “taxable Canadian property”, Non-Resident Holders will be required to file a Canadian federal income tax return in respect of a disposition of the Corporation Class A Shares unless the disposition is an “excluded disposition” for the purposes of section 150 of the Tax Act. However, Non-Resident Holders that are corporations will still be required to file a Canadian federal income tax return in respect of a disposition of “taxable Canadian property” that is an “excluded disposition” for the purposes of section 150 of the Tax Act if tax would otherwise be payable under Part I of the Tax Act by such Non-Resident Holder in respect of the disposition but is not because of an applicable income tax treaty or convention (otherwise than in respect of a disposition of “taxable Canadian property” that is “treaty-protected property” of the corporation). In general, an “excluded disposition” is a disposition of property by a taxpayer in a taxation year where: (a) the taxpayer is a non-resident of Canada at the time of the disposition; (b) no tax is payable by the taxpayer under Part I of the Tax Act for the taxation year; (c) the taxpayer is not liable to pay any amounts under the Tax Act in respect of any previous taxation year (other than certain amounts for which the CRA holds adequate security); and (d) each “taxable Canadian property” disposed of by the taxpayer in the taxation year is either: (i) “excluded property” as defined in subsection 116(6) of the Tax Act; or (ii) is property in respect of the disposition of which a certificate under subsection 116(2), (4) or (5.2) of the Tax Act has been issued by the CRA. Non-Resident Holders should consult their own tax advisors with respect to the requirement to file a Canadian federal income tax return in respect of a disposition of the Corporation Class A Shares.
124
GENERAL PROXY MATTERS
What if I plan to attend either Meeting and vote by online ballot?
If you are a Registered Unitholder or Registered Shareholder or a duly appointed proxyholder (including a Non-Registered Unitholder or Non-Registered Shareholder who has duly appointed itself as proxyholder), you can attend and vote during the BBU Unitholders’ Meeting or BBUC Shareholders’ Meeting, as applicable, by completing an online ballot through the relevant live webcast platform. Guests (including Non-Registered Unitholders or Non-Registered Shareholders who have not duly appointed themselves as proxyholder) can log into the Meetings. Guests will be able to listen to the Meetings but will not be able to ask questions or vote during the Meetings. The Meetings are being held in virtual-only format as a cost-effective and sustainable means of engaging with securityholders in a manner that affords equal opportunity to all securityholders to take part in the Meetings.
In order to attend the BBU Unitholders’ Meeting, you will need to complete the following steps:
Step 1: Log in online at: https://meetings.lumiconnect.com/400-018-416-449
Step 2: Follow these instructions:
Registered Unitholders: Click “I have a Login” and then enter your 13-digit control number found on your form of proxy and the password “BBU2026” (case sensitive) and click the “Login” button. You will be able to vote by online ballot during the BBU Unitholders’ Meeting by clicking on the “Voting Icon” on the meeting centre site. If you log in and vote on any matter at the BBU Unitholders’ Meeting, you will be revoking any and all previously submitted proxies. If you voted by proxy in advance of the BBU Unitholders’ Meeting and do not wish to revoke all previously submitted proxies, do not vote by online ballot on any matter at the BBU Unitholders’ Meeting.
Duly appointed proxyholders: Click “I have a Login” and then enter the control number provided to you by TSX Trust and the password “BBU2026” (case sensitive) and click the “Login” button. You will be able to vote by online ballot during the BBU Unitholders’ Meeting by clicking on the “Voting Icon” on the meeting centre site. If you voted by proxy in advance of the BBU Unitholders’ Meeting and do not wish to revoke all previously submitted proxies, do not vote by online ballot on any matter at the BBU Unitholders’ Meeting.
Guests: Click “I am a guest” and then complete the online form.
In order to attend the BBUC Shareholders’ Meeting, you will need to complete the following steps:
Step 1: Log in online at: https://meetings.lumiconnect.com/400-358-658-608
Step 2: Follow these instructions:
Registered Shareholders: Click “I have a Login” and then enter your 13-digit control number found on your form of proxy and the password “BBUC2026” (case sensitive) and click the “Login” button. You will be able to vote by online ballot during the BBUC Shareholders’ Meeting by clicking on the “Voting Icon” on the meeting centre site. If you log in and vote on any matter at the BBUC Shareholders’ Meeting, you will be revoking any and all previously submitted proxies. If you voted by proxy in advance of the BBUC Shareholders’ Meeting and do not wish to revoke all previously submitted proxies, do not vote by online ballot on any matter at the BBUC Shareholders’ Meeting.
Duly appointed proxyholders: Click “I have a Login” and then enter your user name provided to you by TSX Trust and the password “BBUC2026” (case sensitive) and click the “Login” button. You will be able to vote by online ballot during the BBUC Shareholders’ Meeting by clicking on the “Voting Icon” on the meeting centre site.
Guests: Click “I am a guest” and then complete the online form.
It is your responsibility to ensure internet connectivity for the duration of the Meetings and you should allow ample time to log in to the applicable Meeting online before it begins.
125
What if I plan to vote by proxy in advance of the Meetings?
You can also vote by proxy prior to the Proxy Deadline as follows:
| · | by internet: access www.meeting-vote.com and follow the instructions on the screen. You will need your 13-digit control number, which is printed on the form of proxy sent to you. |
| · | by mail: complete, sign and date your form of proxy and return it in the envelope provided or in one addressed to TSX Trust Company: |
Attention: Proxy Department, P.O. Box 721, Agincourt, Ontario M1S 0A1
| · | by telephone: call toll-free in North America at 1-888-489-5760. You will be prompted to provide the 13-digit control number printed on the form of proxy sent to you. Please note that you cannot appoint anyone other than the directors and officers named on your form of proxy as your proxyholder if you vote by telephone. |
| · | by e-mail: complete, sign and date your form of proxy and e-mail both sides to proxyvote@tmx.com |
| · | by fax: complete, sign and date your form of proxy and fax both sides to 416-595-9593 |
If you vote by proxy, your proxy must be received no later than the Proxy Deadline, regardless of the method you choose. If you do not date your proxy, we will assume the date to be the date it was received by TSX Trust. If you vote by telephone or by internet, do not return your form of proxy.
You can appoint the persons named in the form of proxy or some other person (who need not be a securityholder of BBU or BBUC) to represent you as proxyholder at the BBU Unitholders’ Meeting or BBUC Shareholders’ Meeting, as applicable, by writing the name of this person in the blank space on the form of proxy. If you wish to appoint a person other than the Management Representatives identified in the form of proxy you will need to complete the additional step of registering your proxyholder with TSX Trust at 1-866-751- 6315 (toll-free in North America) or 416-682-3860 (outside North America) or visiting www.tsxtrust.com/control-number-request by no later than the Proxy Deadline and provide TSX Trust with the required information for your proxyholder so that TSX Trust may provide the proxyholder with a control number. This control number will allow your proxyholder to log in to and vote online at the BBU Unitholders’ Meeting or BBUC Shareholders’ Meeting, as applicable. Without a control number, your proxyholder will not be able to vote or ask questions at the applicable Meeting. They will only be able to attend the Meetings online as a guest.
If you are a Non-Registered Unitholder or Non-Registered Shareholder and your BBU units or BBUC exchangeable shares are held in the name of an intermediary such as a bank, trust company, securities dealer, broker or other Intermediary, and you would like to know how to direct the votes of BBU units or BBUC exchangeable shares beneficially owned, see “—If my securities are not registered in my name but are held in the name of an Intermediary, how do I vote my securities?” for voting instructions.
Who is soliciting my proxy?
The solicitation of proxies by this Circular is being made by or behalf of management of Brookfield Business Partners and the associated costs will be borne by Brookfield Business Partners.
This solicitation will be made primarily by sending proxy materials to Securityholders by mail and email, and in relation to the delivery of this Circular, by posting this Circular on our website at https://bbu.brookfield.com under “Corporate Reorganization” and on BBU’s and BBUC’s SEDAR+ profiles at www.sedarplus.ca and on BBU’s and BBUC’s EDGAR profiles at www.sec.gov/edgar.
126
What happens if I sign the proxy sent to me?
Signing the proxy appoints one of the Management Representatives or another person you have appointed, to vote or withhold from voting your BBU units or BBUC exchangeable shares at the BBU Unitholders’ Meeting or BBUC Shareholders’ Meeting, as applicable, in accordance with your instructions.
Can I appoint someone other than the Management Representatives to vote my securities?
Yes, you may appoint another person other than the Management Representatives named on the form of proxy to be your proxyholder. Write the name of this person in the blank space on the form of proxy. The person you appoint does not need to be a Unitholder or Shareholder. Please make sure that such other person you appoint attends the BBU Unitholders’ Meeting or BBUC Shareholders’ Meeting, as applicable, and knows he or she has been appointed to vote your BBU units or BBUC exchangeable shares. You will need to complete the additional step of registering such proxyholder with our transfer agent, TSX Trust, after submitting the form of proxy or voting instruction form. See “—If my securities are not registered in my name but are held in the name of an Intermediary, how do I vote my securities?”. Registered Unitholders or Registered Shareholders may not appoint another person or company as proxyholder other than the Management Representatives named in the form of proxy when voting by telephone.
What do I do with my completed form of proxy?
Return it to TSX Trust in the envelope provided to you by mail to TSX Trust Company: Attention: Proxy Department, P.O Box 721, Agincourt, Ontario M1S 0A1; or by email to proxyvote@tmx.com; or by fax to 416-595-9593 by no later than the Proxy Deadline. A completed form of proxy should only be returned if you are voting by mail, email, fax or appointing a proxyholder.
Can I vote by internet in advance of the Meetings?
Yes. If you are a Registered Unitholder or Registered Shareholder, go to www.meeting-vote.com and follow the instructions on the screen. You will need your 13-digit control number, which is printed on the form of proxy sent to you. You must submit your vote by no later than the Proxy Deadline.
If I change my mind, can I submit another proxy or take back my proxy once I have given it?
Yes. If you are a Registered Unitholder or Registered Shareholder, you may deliver another properly executed form of proxy with a later date to replace the original proxy in the same way you delivered the original proxy. If you wish to revoke your proxy, prepare a written statement to this effect signed by you (or your attorney as authorized in writing) or, if the Securityholder is a corporation, under its corporate seal or by a duly authorized officer or attorney of the corporation. This statement must be delivered to the Corporate Secretary of BBU or BBUC, as applicable, at the address below no later than 5:00 p.m. (Toronto time) on January 9, 2026, or, in the event the Meeting is adjourned or postponed, not less than two Business Days prior to the time of the adjourned or postponed meeting. You may also log in, accept the terms and conditions and vote by online ballot at the applicable Meeting. Voting by online ballot will revoke your proxy previously given in respect of that Meeting.
Address for Unitholders:
Attention: Corporate Secretary
Brookfield Business Partners L.P. c/o TSX Trust Company
301 – 100 Adelaide Street West, Toronto, Ontario M5H 4H1
Address for Shareholders:
Attention: Corporate Secretary
Brookfield Business Corporation c/o TSX Trust Company
301 – 100 Adelaide Street West, Toronto, Ontario M5H 4H1
127
If you are a Non-Registered Unitholder or Non-Registered Shareholder, you may revoke a voting instruction form previously given to an Intermediary at any time by contacting your Intermediary. If your Intermediary provides the option of voting over the internet, you can change your instructions by updating your voting instructions on the website provided by your Intermediary, so long as you submit your new instructions before the Intermediary’s deadline. A Non-Registered Unitholder or Non-Registered Shareholder may then submit a revised voting instruction form in accordance with the directions on the form.
How will my securities be voted if I give my proxy?
The persons named on the form of proxy must vote your BBU units or BBUC exchangeable shares for or against or withhold from voting, in accordance with your directions, or you can let your proxyholder decide for you. If you specify a choice with respect to any matter to be acted upon, your BBU Units or BBUC exchangeable shares will be voted accordingly. In the absence of voting directions, proxies received by management, in the case of BBU Unitholders’ Meeting, will be voted in favor of the BBU Transaction Resolutions, and in the case of the BBUC Shareholders’ Meeting, will be voted in favor of the BBUC Arrangement Resolution. See “The Meetings—Business of the Meetings” for further information.
What if amendments are made to these matters or if other matters are brought before the Meetings?
The persons named on the form of proxy will have discretionary authority with respect to amendments or variations to matters identified in the Notices of Meetings and with respect to other matters which may properly come before either Meeting.
As at the date of this Circular, management is not aware of any amendment, variation or other matter expected to come before the Meetings. If any other matters properly come before either Meeting, the persons named on the form of proxy will vote on them in accordance with their best judgment.
Who counts the votes?
Our transfer agent, TSX Trust, counts and tabulates the proxies.
How do I contact the transfer agent?
For general Unitholder or Shareholder enquiries, you can contact TSX Trust as follows:
| Telephone | Online | |
| TSX
Trust Company 301 – 100 Adelaide Street West Toronto, Ontario M5H 4H1 |
Direct
dial outside North America at 1-800-387-0825 (toll-free North America) and 416-682-3860 (outside North America) |
Email: shareholderinquiries@tmx.com Website: |
If my securities are not registered in my name but are held in the name of an Intermediary, how do I vote my securities?
In many cases, BBU units or BBUC exchangeable shares that are beneficially owned by a Non-Registered Unitholder or Non-Registered Shareholder are registered either:
| · | in the name of an Intermediary or a trustee or administrator of self-administered RRSPs, RRIFs, RESPs and similar plans; or |
| · | in the name of a depository, such as CDS or DTC, of which the Intermediary is a participant. |
128
Your Intermediary is required to send you a voting instruction form for the number of BBU units or BBUC exchangeable shares you beneficially own.
Since BBU and BBUC have limited access to the names of the Non-Registered Unitholders and Non-Registered Shareholders, BBU or BBUC may have no record of your BBU units or BBUC exchangeable shares or of your entitlement to vote at the Meetings unless your Intermediary has appointed you as proxyholder. Therefore, if you wish to vote by online ballot at the BBU Unitholders’ Meeting or BBUC Shareholders’ Meeting, as applicable, you will need to complete the following steps:
| · | Step 1: Insert your name in the space provided on the voting instruction form and return it by following the instructions provided therein. |
| · | Step 2: You must complete the additional step of registering yourself (or your appointee, other than if your appointees are the Management Representatives) as the proxyholder with TSX Trust by calling 1-866-751-6315 (toll-free North America) or 416-682-3860 (outside North America) or at www.tsxtrust.com/control-number-request by no later than the Proxy Deadline and providing TSX Trust with your name and email address or the name and email address of your appointee. TSX Trust will provide you or your appointee with a username which will allow you or your appointee to log in to and vote at the applicable Meeting. |
If you are a Non-Registered Unitholder or Non-Registered Shareholder located in the United States and you wish to appoint yourself as a proxyholder, in addition to the steps above, you must first obtain a valid legal proxy from your Intermediary. To do so, please follow these steps:
| · | Step 1: Follow the instructions from your Intermediary included with the legal proxy form and the voting information form sent to you or contact your Intermediary to request a legal proxy form or a legal proxy if you have not received one. |
| · | Step 2: After you receive a valid legal proxy from your Intermediary, you must then submit the legal proxy to TSX Trust. You can send the legal proxy by email or by mail or courier to: proxyvote@tmx.com (if by email), or TSX Trust Company, Attention: Proxy Department, P.O. Box 721, Agincourt, Ontario M1S 0A1 (if by mail or courier). The legal proxy in both cases must be labeled “Legal Proxy” and received no later than the Proxy Deadline. |
| · | Step 3: TSX Trust will provide duly appointed proxyholders with a control number by email after the voting deadline has passed. Please note that you are also required to register your appointment as a proxyholder at 1-866-751-6315 (toll-free North America) or 416-682-3860 (outside North America) or www.tsxtrust.com/control-number-request as noted above. |
Failing to register online as a proxyholder will result in the proxyholder not receiving a control number, which is required to vote at the Meetings. Non-Registered Unitholders or Non-Registered Shareholders who have not duly appointed themselves as proxyholder will not be able to vote at the Meetings but will be able to attend as guests.
A Non-Registered Unitholder or Non-Registered Shareholder who does not wish to attend and vote at the BBU Unitholders’ Meeting or BBUC Shareholders’ Meeting, as applicable, and wishes to vote prior to the Meetings must complete and sign the voting instruction form and return it in accordance with the directions on the form.
BBU and BBUC have distributed the BBU Notice Package and BBUC Notice Package, respectively, to Intermediaries for onward distribution to Non-Registered Unitholders and Non-Registered Shareholders. Intermediaries are required to forward the Notice Package to Non-Registered Unitholders and Non-Registered Shareholders.
Non-Registered Unitholders and Non-Registered Shareholders who have not opted for electronic delivery will receive a voting instruction form to permit them to direct the voting of the BBU units or BBUC exchangeable shares they beneficially own. Non-Registered Unitholders and Non-Registered Shareholders should follow the instructions on the forms they receive and contact their Intermediaries promptly if they need assistance.
129
INTERESTS OF INFORMED PERSONS IN MATERIAL TRANSACTIONS
To the knowledge of BBU and BBUC, other than as disclosed elsewhere in this Circular and the documents incorporated by reference herein, as at November 26, 2025, no informed person of BBU or BBUC or any associate or affiliate of any informed person, has had any interest in any transaction within the three years before the date of this Circular that has materially affected or is reasonably expected to materially affect BBU, BBUC or a subsidiary of either BBU or BBUC. For the purposes of this Circular, an “informed person” means a director or officer of the BBU General Partner, a director or officer of BBUC, a director or officer of a person or company that is itself an “informed person” or subsidiary of either BBU or BBUC; any person or company who beneficially owns or controls or directs, directly or indirectly, voting securities of BBU or BBUC or who exercises control or direction over voting securities of BBU or BBUC or a combination of both carrying more than 10% of the voting rights attached to all outstanding voting securities of either BBU or BBUC.
INTEREST OF EXPERTS
The following persons and companies have prepared certain sections of this Circular and/or Appendices attached hereto as described below or are named as having prepared or certified a report, statement or opinion in or incorporated by reference in this Circular.
| Name of Expert | Nature of Relationship | |
| Torys LLP(1) | External Legal Counsel to Brookfield Business Partners | |
| Appleby (Bermuda) Limited(1) | External Legal Counsel to BBU | |
| McMillan LLP(1) | External Legal Counsel to BBUC | |
| Stikeman Elliott LLP(1) | External Legal Counsel to the Special Committees | |
| Origin Merchant Partners(1) | External Financial Advisor to the Special Committees, including delivery of the Origin Fairness Opinion | |
| McCarthy Tétrault LLP(1) | External Legal Counsel to Origin Merchant Partners | |
| Deloitte LLP | External Auditor to BBU(2), BBUC(3) and the Corporation(4) |
Notes:
| (1) | To our knowledge, none of the experts so named (or any of the designated professionals thereof) held securities representing more than 1% of all issued and outstanding BBU units or BBUC exchangeable shares as of the date of the statement, report or valuation in question, and none of the persons above is or is expected to be elected, appointed or employed as a director, officer or employee of the Corporation or of any associate or affiliate of the Corporation. |
| (2) | Deloitte LLP is independent with respect to BBU within the meaning of the Rules of Professional Conduct of the Chartered Professional Accountants of Ontario and within the meaning of the U.S. Securities Act and the applicable rules and regulations thereunder adopted by the SEC and the Public Company Accounting Oversight Board (United States) (“PCAOB”). The offices of Deloitte LLP are located at 8 Adelaide Street West, Toronto, Ontario M5H 0A9. |
| (3) | Deloitte has served as the external auditor of BBUC since 2021. Deloitte LLP is independent with respect to BBUC within the meaning of the Rules of Professional Conduct of the Chartered Professional Accountants of Ontario and within the meaning of the U.S. Securities Act and the applicable rules and regulations thereunder adopted by the SEC and the PCAOB. The offices of Deloitte LLP are located at 8 Adelaide Street West, Toronto, Ontario M5H 0A9. |
| (4) | Deloitte LLP is independent with respect to the Corporation within the meaning of the Rules of Professional Conduct of the Chartered Professional Accountants of Ontario and within the meaning of the U.S. Securities Act and the applicable rules and regulations thereunder adopted by the SEC and the PCAOB. The offices of Deloitte LLP are located at 8 Adelaide Street West, Toronto, Ontario M5H 0A9. |
130
OTHER INFORMATION
Brookfield Business Partners will provide any person or company, upon request in accordance with the directions in the Notices of Meetings, a copy of this Circular, the BBU Annual Report and the BBUC Annual Report. Each of the BBU Annual Report and BBUC Annual Report are filed in Canada with Canadian securities regulatory authorities in lieu of an annual information form and include financial statements for the fiscal year ended December 31, 2024 and related management’s discussion and analysis. Upon request to the Corporate Secretary of the partnership or BBUC, we will also provide to any person or companies copies of the BBU and/or BBUC interim financial statements and management’s discussion and analysis for periods subsequent to the end of the fiscal year. Financial information on BBU and BBUC is provided in each of these respective financial statements and management’s discussion and analysis. Requests for the BBU Annual Report, interim financial statements and management’s discussion and analysis thereon can be made to BBU by mail at 73 Front Street, 5th Floor, Hamilton, HM 12, Bermuda, by telephone at +1 441 294-3304, or by email at bbu.enquiries@brookfield.com. Requests for the BBUC Annual Report, interim financial statements and management’s discussion and analysis thereon can be made to BBUC by mail at 250 Vesey Street, 15th Floor, New York, New York, 10281, by telephone at 212-417-7000, or by email at bbu.enquiries@brookfield.com. All of these documents and additional information related to the Corporation are also available on our website, https://bbu.brookfield.com, on BBU’s and BBUC’s SEDAR+ profiles at www.sedarplus.ca and on BBU’s and BBUC’s EDGAR profiles at www.sec.gov/edgar.
131
CONSENTS
Consent of Torys LLP
We hereby consent to the references to our name and opinion under “Certain Canadian Federal Income Tax Considerations” and “Certain United States Federal Income Tax Considerations” in the Joint Management Information Circular dated November 26, 2025 with respect to a proposed Plan of Arrangement involving Brookfield Business Partners L.P., Brookfield Business Corporation and 1559985 B.C. Ltd..
DATED at Toronto, Ontario, Canada on November 26, 2025.
(Signed) “Torys LLP”
Consent of Origin
We refer to the opinion letter of our firm dated November 4, 2025 (the “Origin Fairness Opinion”) addressed to the special committees of the boards of directors (the “Special Committees”) of each of Brookfield Business Partners L.P. and Brookfield Business Corporation, a copy of which is attached as Appendix H to the joint management information circular dated November 26, 2025 (the “Circular”) of Brookfield Business Partners L.P. and Brookfield Business Corporation. The Origin Fairness Opinion was prepared for the exclusive use of and reliance by the Special Committees and the other directors of Brookfield Business Partners Limited and Brookfield Business Corporation (collectively, the “Brookfield Directors”) in connection with their consideration of the Arrangement (as defined in the Circular). We hereby consent to the inclusion of the full text of the Origin Fairness Opinion in the Circular, its filing with the securities regulatory authorities in the provinces and territories of Canada and the references to the Origin Fairness Opinion in the Circular. In providing our consent, we do not intend that any person other than the Brookfield Directors shall be entitled to use or rely upon the Origin Fairness Opinion.
DATED at Toronto, Ontario, Canada on November 26, 2025.
(Signed) “Origin Merchant Partners”
132
DIRECTORS’ APPROVAL
The contents and posting of this Circular have been approved by the directors of Brookfield Business Partners Limited, acting in its capacity as general partner of Brookfield Business Partners L.P.
“John Lacey”
John
Lacey
Chair of the BBU Special Committee
November 26, 2025
The contents and posting of this Circular have been approved by the directors of Brookfield Business Corporation.
“John Lacey”
John
Lacey
Chair of the BBUC Special Committee
November 26, 2025
133
Appendix A – Glossary
Unless the context requires otherwise, prior to completion of the Arrangement, the terms “we”, “us”, “our”, “our group” and “Brookfield Business Partners” refer to Brookfield Business Partners L.P. and Brookfield Business Corporation, together with all of their subsidiaries. Unless the context requires otherwise, following the completion of the Arrangement, the terms “we”, “us”, “our”, “our group” and “Brookfield Business Partners” will refer to the Corporation together with all of its subsidiaries, including Brookfield Business Partners L.P. and Brookfield Business Corporation and their subsidiaries. All dollar values ($) in this Circular are in U.S. dollars, except as otherwise noted, and, unless the context suggests otherwise, references to:
| · | “allowable capital loss” have the meaning ascribed thereto under “Certain Canadian Federal Income Tax Considerations—Holders Resident in Canada—Taxation of Capital Gains and Capital Losses”; |
| · | “Arrangement” are to the court approved arrangement involving the Corporation, BBU and BBUC under Part 9, Division 5 of the BCBCA, on the terms and conditions set forth in the Plan of Arrangement, as a result of which, among other things, (i) each outstanding BBU unit, REU and BBUC exchangeable share will be transferred to the Corporation in exchange, in each case, for one Corporation Class A Share, (ii) the outstanding common share of the BBU General Partner held by Brookfield will be transferred to the Corporation in exchange for one Corporation Class B Share, and (iii) each outstanding Special LP Unit held by Brookfield Asset Management will be transferred to the Corporation in exchange for one Corporation Special Share; |
| · | “Arrangement Agreement” mean the arrangement agreement dated November 6, 2025 among BBU, BBUC and the Corporation, including all schedules thereto, providing for the terms of the Arrangement and certain customary indemnities and covenants; |
| · | “BBU” or “the partnership” mean Brookfield Business Partners L.P.; |
| · | “BBU Annual Report” have the meaning ascribed thereto under “Information Concerning BBU—Documents Incorporated by Reference”; |
| · | “BBU Arrangement Resolution” mean the resolution approving the Arrangement to be considered at the BBU Unitholders’ Meeting, substantially in the form set out in Appendix C hereto; |
| · | “BBU Board” mean the board of directors of the BBU General Partner; |
| · | “BBU General Partner” mean Brookfield Business Partners Limited, the general partner of BBU; |
| · | “BBU General Partner Share” mean the one (1) ordinary share, par value $100.00, in the capital of the BBU General Partner; |
| · | “BBU GP units” mean the general partnership units of BBU held by the BBU General Partner; |
| · | “BBU Limited Partnership Agreement” mean the amended and restated limited partnership agreement of BBU, including any amendments thereto; |
| · | “BBU LPA Amendment” mean the fourth amendment to the BBU Limited Partnership Agreement in the form attached as Schedule A to the Plan of Arrangement; |
| · | “BBU LPA Amendment Resolution” mean the resolution approving the BBU LPA Amendment to be considered at the BBU Unitholders’ Meeting, substantially in the form set out in Appendix B hereto; |
| · | “BBU Q3 2025 MD&A” have the meaning ascribed thereto under “Information Concerning BBU —Documents Incorporated by Reference”; |
A-1
| · | “BBU Registration Rights Agreement” are to the registration rights agreement dated June 1, 2016 between BBU and Brookfield Corporation, which will be replaced with the New Registration Rights Agreement; |
| · | “BBU Special Committee” are to the Special Committee of directors of the BBU General Partner established in connection with the Arrangement; |
| · | “BBU Transaction Resolutions” are to both the BBU Arrangement Resolution and BBU LPA Amendment Resolution, collectively; |
| · | “BBU units” are to non-voting limited partnership units of BBU; |
| · | “BBU Unitholders’ Meeting” mean the special meeting of BBU Unitholders, including any adjournment or postponement thereof, to be called and held in accordance with terms of the BBU Limited Partnership Agreement and the Interim Order to consider, and if deemed advisable approve, the BBU Transaction Resolutions; |
| · | “BBUC” mean Brookfield Business Corporation; |
| · | “BBUC 2025 Annual Management Information Circular” have the meaning ascribed thereto under “Information Concerning BBUC—Documents Incorporated by Reference”; |
| · | “BBUC Annual Report” have the meaning ascribed thereto under “Information Concerning BBUC—Documents Incorporated by Reference”; |
| · | “BBUC Arrangement Resolution” mean the resolution approving the Arrangement to be considered at the BBUC Shareholders’ Meeting, substantially in the form set out in Appendix C hereto; |
| · | “BBUC Board” mean the board of directors of BBUC; |
| · | “BBUC class B shares” mean the class B multiple voting shares in the capital of BBUC; |
| · | “BBUC class C shares” mean the class C non-voting shares in the capital of BBUC; |
| · | “BBUC exchangeable shares” mean the class A exchangeable subordinate voting shares of BBUC; |
| · | “BBUC preferred shares” are to the class A senior preferred shares and the class B junior preferred shares in the capital of BBUC; |
| · | “BBUC Q3 2025 MD&A” have the meaning ascribed thereto under “Information Concerning BBUC—Documents Incorporated by Reference”; |
| · | “BBUC Registration Rights Agreement” are to the registration rights agreement dated March 15, 2022 between BBU, BBUC and Brookfield Corporation, which will be replaced with the New Registration Rights Agreement; |
| · | “BBUC Shareholders’ Meeting” mean the special meeting of holders of BBUC exchangeable shares and BBUC class B shares, including any adjournment or postponement thereof, convened to consider, and if deemed advisable approve, the BBUC Arrangement Resolution; |
| · | “BBUC Special Committee” are to the Special Committee of directors of BBUC established in connection with the Arrangement; |
| · | “BCBCA” are to the Business Corporations Act (British Columbia) and the regulations made thereunder, as now in effect and as they may be promulgated or amended from time to time; |
| · | “Bermuda Holdco” mean Brookfield BBP Bermuda Holdings Limited; |
A-2
| · | “Bermuda Subco” have the meaning ascribed thereto under “Certain United States Federal Income Tax Considerations—Considerations Relating to Section 367(a) of the Code”; |
| · | “BN Partnership” mean BAM Partners Trust; |
| · | “Boards” are to both the BBUC Board and BBU Board, collectively; |
| · | “Brookfield” are to Brookfield Corporation and its subsidiaries and, unless the context otherwise requires, includes Brookfield Asset Management; |
| · | “Brookfield Asset Management” are to Brookfield Asset Management Ltd.; |
| · | “Brookfield Holders” are to Brookfield, BWS and their respective subsidiaries and related parties; |
| · | “Business Day” mean any day of the week, other than a Saturday or Sunday or a statutory or civic holiday observed in Toronto, Ontario, Vancouver, British Columbia, New York, New York or Hamilton, Bermuda; |
| · | “BWS” are to Brookfield Wealth Solutions Ltd.; |
| · | “BWS Voting Agreement” mean, collectively, the voting agreements between BWS and Brookfield, each dated September 26, 2024, in respect of the BBU units and BBUC exchangeable shares, and as the same may be amended in connection with the Arrangement; |
| · | “Canada-US Treaty” have the meaning ascribed thereto under “Certain Canadian Federal Tax Considerations—Holders Not Resident in Canada—Holding and Disposing of Corporation Class A Shares—Dividends on Corporation Class A Shares”; |
| · | “CanHoldco” mean Brookfield BBP Canada Holdings Inc.; |
| · | “CanHoldco Loan” have the meaning ascribed thereto under “Certain United States Federal Income Tax Considerations—Considerations Relating to Section 367(a) of the Code”; |
| · | “CDS” are to the CDS Clearing and Depository Services Inc.; |
| · | “Circular” mean this management information circular dated November 26, 2025; |
| · | “Class A Consideration” are to: |
| · | for a Unitholder, REU Holder or Shareholder that is a party to a Note Agreement, the Corporation Class A Shares and Corporation Notes set out in the applicable Note Schedule; and |
| · | for a Unitholder or Shareholder other than one described in (a), one (1) Corporation Class A Share per BBU unit or BBUC exchangeable share; |
| · | “Code” mean the Internal Revenue Code of 1986, as amended; |
| · | “Corporation” mean 1559985 B.C. Ltd., a corporation existing under the BCBCA; |
| · | “Corporation 5% Holder” have the meaning ascribed thereto under “Certain United States Federal Income Tax Considerations—Considerations Relating to Section 367(a) of the Code”; |
| · | “Corporation Board” mean the board of directors of the Corporation; |
| · | “Corporation Class A Preferred Shares” mean Class A preferred shares in the capital of the Corporation; |
A-3
| · | “Corporation Class A Shares” are to the class A subordinate voting shares in the capital of the Corporation, and “Corporation Class A Share” means any one of them; |
| · | “Corporation Class B Shares” are to the class B multiple voting shares in the capital of the Corporation, and “Corporation Class B Share” means any one of them; |
| · | “Corporation Note” mean a non-interest-bearing promissory note having a principal amount equal to the FMV of one Corporation Class A Share and payable by the delivery of one Corporation Class A Share; |
| · | “Corporation Senior Shares” mean, collectively, Corporation Class A Preferred Shares and Corporation Special Shares; |
| · | “Corporation Special Shares” mean the special non-voting incentive shares in the capital of the Corporation; |
| · | “Court” are to the Supreme Court of British Columbia; |
| · | “CRA” mean the Canada Revenue Agency; |
| · | “Dissent Rights” mean the right of a Registered Unitholder and/or Registered Shareholder to dissent in respect of the Arrangement pursuant to the procedures set forth in Section 7.6 of the BBU LPA Amendment for Registered Unitholders and set forth in Division 2 of Part 8 of the BCBCA for Registered Shareholders, as modified by Article 4 of the Plan of Arrangement, the Interim Order, the Final Order and any other order of the Court; |
| · | “Dissenting Shareholder” mean a registered holder of BBUC exchangeable shares who dissents in respect of the BBUC Arrangement Resolution in strict compliance with the Dissent Rights and who is ultimately entitled to be paid fair value for its BBUC exchangeable shares; |
| · | “Dissenting Unitholder” mean a registered holder of BBU units who dissents in respect of the BBU Arrangement Resolution in strict compliance with the Dissent Rights and who is ultimately entitled to be paid fair value for its BBU units; |
| · | “DRS” mean direct registration system; |
| · | “DTC” are to the Depository Trust Company; |
| · | “EDGAR” are to the Electronic Data Gathering, Analysis, and Retrieval system at www.sec.gov; |
| · | “Effective Date” mean the date upon which the Arrangement becomes effective, being the date the Corporation, BBU and BBUC agree upon, acting reasonably, as the effective date of the Arrangement following the satisfaction or waiver of the conditions precedent to the completion of the Arrangement, including the granting of the Final Order; |
| · | “Effective Time” mean 12:01 a.m. (Vancouver time) on the Effective Date, or such other time as may be agreed to in writing by the Corporation, BBU and BBUC prior to the Effective Date; |
| · | “Eligible Canadian Holder” mean a holder that (a) for purposes of the Tax Act, at all relevant times, is or is deemed to be a resident of Canada (or, in the case of a holder that is a partnership, has at least one partner that is or is deemed to be a resident of Canada for purposes of the Tax Act) and (b) is not exempt from income tax under the Tax Act; |
| · | “FHSA” have the meaning ascribed thereto under “Certain Canadian Federal Tax Considerations—Holders Resident in Canada—Eligibility for Investment”; |
A-4
| · | “Final Order” are to the final order of the Court or, if appealed, the final order affirmed by an appellate court, approving the Arrangement; |
| · | “Financial Advisor” or “Origin” are to Origin Merchant Partners; |
| · | “FMV” mean fair market value, being the highest price, expressed in lawful money of Canada or the United States, as the context requires, available in an open and unrestricted market between informed prudent parties acting at arm’s length and without compulsion to act, expressed in terms of money; |
| · | “Holder” have the meaning ascribed thereto under “Certain Canadian Federal Tax Considerations”; |
| · | “Holding Entities” mean the primary holding subsidiaries of the Holding LP, including CanHoldco, US Holdco and Bermuda Holdco, through which it indirectly holds all of our interests in BBU’s operating businesses; |
| · | “Holding LP” mean Brookfield Business L.P.; |
| · | “Holding LP Limited Partnership Agreement” mean the amended and restated limited partnership agreement of the Holding LP, including any amendments thereto; |
| · | “ICA Approval” mean the prior written approval of the Minister pursuant to the Insurance Companies Act for the Corporation to be inserted into the chain of control of Sagen Mortgage Insurance Company Canada and MIC Insurance Company Canada, in connection with the Arrangement; |
| · | “IFRS Accounting Standards” are to IFRS® Accounting Standards as issued by the International Accounting Standards Board; |
| · | “Incentive Dividend Threshold” has the meaning ascribed thereto under “Information Concerning the Corporation—Description of Corporation Special Shares”; |
| · | “Incentive Dividends” have the meaning ascribed thereto under “Information Concerning the Corporation—Description of Corporation Special Shares”; |
| · | “Insurance Companies Act” mean the Insurance Companies Act (Canada); |
| · | “Interim Order” are to the interim order of the Court in respect of the Arrangement, as it may be varied or amended, as contemplated by the Arrangement Agreement; |
| · | “Intermediary” are to an intermediary such as a bank, trust company, securities dealer, broker or other intermediary that holds BBU units on behalf Non-Registered Unitholders or BBUC exchangeable shares on behalf of Non-Registered Shareholders; |
| · | “IRS” have the meaning ascribed thereto under “Certain United States Federal Income Tax Considerations—Partnership Status of BBU and the Holding LP”; |
| · | “Licensing Agreement” mean the trade-mark sublicense agreement dated May 24, 2016 among Brookfield Asset Management Holdings Ltd., BBU and Holding LP, pursuant to which Brookfield has granted a non-exclusive, royalty-free license to use the name “Brookfield” and the Brookfield logo and as will be assigned to the Corporation in connection with the Arrangement; |
| · | “Limited Partnership Agreements” mean the BBU Limited Partnership Agreement and Holding LP Limited Partnership Agreement; |
| · | “Liquidation Event” have the meaning ascribed thereto under “Information Concerning the Corporation—Description of Corporation Class A Shares”; |
A-5
| · | “Management Representatives” are to Jaspreet Dehl, Chief Financial Officer or failing this person, A.J. Silber, Managing Director, Legal and Regulatory; |
| · | “Master Services Agreement” mean the amended and restated master services agreement dated January 23, 2024 among the Service Recipients, the Service Providers, and certain other subsidiaries of Brookfield who are parties thereto, and as the same will be amended in connection with the Arrangement; |
| · | “Meetings” mean, collectively, the BBU Unitholders’ Meeting and the BBUC Shareholders’ Meeting and “Meeting” means any one of them, as the context requires; |
| · | “MI 61-101” are to Multilateral Instrument 61-101 – Protection of Minority Security Holders in Special Transactions; |
| · | “Minister” mean the Minister of Finance (Canada); |
| · | “New Registration Rights Agreement” are to the registration rights agreement to be entered into on the Effective Date between the Corporation and Brookfield Corporation; |
| · | “NI 41-101” are to National Instrument 41-101 – General Prospectus Requirements; |
| · | “Non-Registered Shareholder” are to holders of BBUC exchangeable shares who do not hold their BBUC exchangeable shares in their own name, but whose BBUC exchangeable shares are registered in the name of an Intermediary; |
| · | “Non-Registered Unitholder” are to holders of BBU units who do not hold their BBU units in their own name, but whose BBU units are registered in the name of an Intermediary; |
| · | “Non-Resident Holder” have the meaning ascribed thereto under “Certain Canadian Federal Income Tax Considerations—Holders Not Resident in Canada”; |
| · | “Non-Resident Dissenting Shareholder” have the meaning ascribed thereto under “Certain Canadian Federal Tax Considerations—Holders Not Resident in Canada—Dissenting Non-Resident Holders”; |
| · | “Non-Resident Dissenting Unitholder” have the meaning ascribed thereto under “Certain Canadian Federal Tax Considerations—Holders Not Resident in Canada—Dissenting Non-Resident Holders”; |
| · | “Non-U.S. Holder” have the meaning ascribed thereto under “Certain United States Federal Income Tax Considerations”; |
| · | “Note Agreement” mean the agreement entered into by an Eligible Canadian Holder who has validly elected to receive a portion of the Class A Consideration in the form of Corporation Notes, which will be subsequently transferred and assigned to the Corporation in exchange for Corporation Class A Shares pursuant to the Plan of Arrangement; Note Agreements shall also include REU Note Agreement; |
| · | “Note Schedule” mean the schedule to a Note Agreement specifying the number of Corporation Class A Shares and the aggregate principal amount of Corporation Notes to be received by the Eligible Canadian Holder; |
| · | “Notice and Access” have the meaning ascribed thereto under “The Meetings—Voting Information”; |
| · | “Notice of Dissent” mean a notice of dissent prepared in accordance with the provisions of Sections 237 to 247 of the BCBCA, as modified by the Plan of Arrangement and the Interim Order; |
| · | “Notice of Special Meeting of Shareholders” mean the notice of special meeting of Shareholders accompanying this Circular; |
A-6
| · | “Notice of Special Meeting of Unitholders” mean the notice of special meeting of Unitholders accompanying this Circular; |
| · | “Notices of Meetings” are to the Notice of Special Meeting of Unitholders and the Notice of Special Meeting of Shareholders; |
| · | “Notice Shares” have the meaning ascribed thereto under “Dissent Rights—Shareholder Dissent Rights—Dissenting to the Arrangement”; |
| · | “NYSE” are to the New York Stock Exchange; |
| · | “NYSE Approvals” are to the approval of the NYSE in respect of the listing and posting for trading of the Corporation Class A Shares pursuant to the Arrangement and other technical listings required pursuant to the Arrangement; |
| · | “Origin Fairness Opinion” are to the opinion of the Financial Advisor to the effect that, as of November 4, 2025 and subject to the assumptions, limitations and qualifications described therein, the consideration to be received by the Public Holders (as defined in the Origin Fairness Opinion) of BBU units and BBUC exchangeable shares pursuant to the Arrangement is fair, from a financial point of view, to such Securityholders; |
| · | “OSC” mean Ontario Securities Commission; |
| · | “OSC Rule 56-501” are to Ontario Securities Commission Rule 56-501 – Restricted Shares; |
| · | “Parties” mean the Corporation, BBU and BBUC, and “Party” means any of them; |
| · | “PCAOB” have the meaning ascribed thereto under “Interests of Experts”; |
| · | “PFIC” have the meaning ascribed thereto under “Certain United States Federal Income Tax Considerations—Consequences to U.S. Holders— Tax Consequences if the Exchange of BBU Units for Corporation Class A Shares in the Arrangement Qualifies as Tax-Free Under Section 351 of the Code”; |
| · | “Plan of Arrangement” are to the plan of arrangement attached as Schedule “A” to the Arrangement Agreement which sets out the terms and conditions of the Arrangement and is attached to this Circular as Appendix D, which plan of arrangement may be amended, varied or supplemented in accordance with the terms thereof, the terms of the Arrangement Agreement or at the discretion of the Court; |
| · | “Proxy Deadline” mean 5:00 p.m. (Toronto time) on January 9, 2026 or, in the event either Meeting is adjourned or postponed, not less than two Business Days prior to the time of the adjourned or postponed Meeting; |
| · | “QEF Election” have the meaning ascribed thereto under “Certain United States Federal Income Tax Considerations—Consequences to U.S. Holders—Ownership and Disposition of Corporation Class A Shares”; |
| · | “RDSP” have the meaning ascribed thereto under “Certain Canadian Federal Tax Considerations—Holders Resident in Canada—Eligibility for Investment”; |
| · | “Record Date” mean November 25, 2025; |
| · | “Redemption-Exchange Mechanism” mean the mechanism by which a holder of REUs may request redemption of its REUs in whole or in part in exchange for cash, subject to the right of BBU to acquire such interests (in lieu of such redemption) in exchange for BBU units; |
| · | “Registered Plans” have the meaning ascribed thereto under “Certain Canadian Federal Tax Considerations—Holders Resident in Canada—Eligibility for Investment”; |
A-7
| · | “Registered Shareholder” mean a shareholder whose name is set out in BBUC’s register for the BBUC exchangeable shares maintained by TSX Trust; |
| · | “Registered Unitholder” mean a Unitholder whose name is set out in BBU’s register for the BBU units maintained by TSX Trust; |
| · | “Regulation S” mean Regulation S under the U.S. Securities Act; |
| · | “Relationship Agreement” mean the amended and restated relationship agreement dated January 23, 2024 by and among Brookfield, BBU, Holding LP, the Holding Entities and the Service Providers, and as the same will be amended in connection with the Arrangement; |
| · | “Resident Dissenter” mean either a Resident Dissenting Unitholder or a Resident Dissenting Shareholder; |
| · | “Resident Dissenting Shareholder” have the meaning ascribed thereto under “Certain Canadian Federal Income Tax Considerations—Holders Resident in Canada—Resident Dissenting Shareholders”; |
| · | “Resident Dissenting Unitholder” have the meaning ascribed thereto under “Certain Canadian Federal Income Tax Considerations—Holders Resident in Canada—Resident Dissenting Unitholders”; |
| · | “Resident Holder” have the meaning ascribed thereto under “Certain Canadian Federal Income Tax Considerations—Holders Resident in Canada”; |
| · | “RESP” have the meaning ascribed thereto under “Certain Canadian Federal Tax Considerations—Holders Resident in Canada—Eligibility for Investment”; |
| · | “REU Holders” mean holders of REUs; |
| · | “REU Note Agreement” mean the Note Agreement entered into by an Eligible Canadian Holder with respect to the REUs held by it; |
| · | “REUs” mean the non-voting limited partnership interests in the Holding LP that are redeemable for cash, subject to the right of BBU to acquire such interests (in lieu of such redemption) in exchange for BBU units, pursuant to the Redemption-Exchange Mechanism; |
| · | “rights agent” are to Wilmington Trust, National Association; |
| · | “Rights Agreement” are to the amended and restated rights agreement dated December 23, 2024 between Brookfield and the rights agent, as will be terminated in connection with the Arrangement; |
| · | “RRIF” have the meaning ascribed thereto under “Certain Canadian Federal Tax Considerations—Holders Resident in Canada—Eligibility for Investment”; |
| · | “RRSP” have the meaning ascribed thereto under “Certain Canadian Federal Tax Considerations—Holders Resident in Canada—Eligibility for Investment”; |
| · | “SEC” are to the United States Securities and Exchange Commission; |
| · | “Securityholders” mean, collectively, the holders of BBU units and BBUC exchangeable shares; |
| · | “SEDAR+” are to the System for Electronic Data Analysis and Retrieval + at www.sedarplus.ca; |
| · | “Service Providers” mean the affiliates of Brookfield that provide services to us pursuant to the Master Services Agreement, which are expected to be Brookfield Asset Management Private Institutional Capital Adviser (Private Equity), L.P., Brookfield Asset Management Services SRL, Brookfield Private Capital (D1FC) Limited, Brookfield BBP Canadian GP L.P. and Brookfield Global Business Advisor Limited, which are wholly-owned subsidiaries of Brookfield, and unless the context otherwise requires, any other affiliate of Brookfield that is appointed by a Service Provider from time to time to act as a Service Provider pursuant to the Master Services Agreement; |
A-8
| · | “Service Recipients” mean BBU, BBUC, the Holding LP, the Holding Entities, BBUC Holdings Inc. and, at the option of the Holding Entities, any wholly owned subsidiary of a Holding Entity excluding any operating business, and upon completion of the Arrangement shall also include the Corporation; |
| · | “Share Exchange” have the meaning ascribed thereto under “Certain United States Federal Income Tax Considerations—Tax Treatment of the Arrangement and Certain Related Transactions”; |
| · | “Shareholder” are to a holder of BBUC exchangeable shares; |
| · | “Special Committees” are to both the BBU Special Committee and BBUC Special Committee, collectively; |
| · | “Special LP Units” mean the special limited partnership units of the Holding LP; |
| · | “Specified Purchaser” are to each specified purchaser identified in a Note Agreement to whom an Eligible Canadian Holder that is party to such Note Agreement shall transfer Corporation Notes in accordance with the Plan of Arrangement; |
| · | “Stikeman” are to Stikeman Elliott LLP; |
| · | “subsidiary” are to the meaning given to such term in the BCBCA; |
| · | “Tax Act” are to the Income Tax Act (Canada); |
| · | “Tax Election” have the meaning ascribed thereto under “Certain Canadian Federal Income Tax Considerations—Holders Resident in Canada—Transfer of BBUC Exchangeable Shares to the Corporation—Class A Consideration Comprising of Corporation Class A Shares and Corporation Notes - No Tax Election”; |
| · | “Tax Election Holder” have the meaning ascribed thereto under “Certain Canadian Federal Income Tax Considerations—Holders Resident in Canada—Procedure for Making a Tax Election”; |
| · | “Tax Election Portal Closing Date” have the meaning ascribed thereto under “Certain Canadian Federal Income Tax Considerations—Holders Resident in Canada—Procedure for Making a Tax Election”; |
| · | “Tax Proposals” have the meaning ascribed thereto under “Certain Canadian Federal Tax Considerations”; |
| · | “taxable capital gain” have the meaning ascribed thereto under “Certain Canadian Federal Income Tax Considerations—Holders Resident in Canada—Taxation of Capital Gains and Capital Losses”; |
| · | “TFSA” have the meaning ascribed thereto under “Certain Canadian Federal Tax Considerations—Holders Resident in Canada—Eligibility for Investment”; |
| · | “Transfer Agent” have the meaning ascribed thereto under “Information Concerning the Corporation—Auditors, Transfer Agent and Registrar”; |
| · | “Treasury Regulations” has the meaning ascribed thereto under “Certain United States Federal Income Tax Considerations”; |
| · | “TSX” are to the Toronto Stock Exchange; |
A-9
| · | “TSX Approvals” are to the conditional approval of the TSX in respect of the listing and posting for trading of the Corporation Class A Shares pursuant to the Arrangement and other technical listings required pursuant to the Arrangement; |
| · | “TSX Trust” are to TSX Trust Company; |
| · | “Unit Exchange” have the meaning ascribed thereto under “Certain United States Federal Income Tax Considerations—Tax Treatment of the Arrangement and Certain Related Transactions”; |
| · | “Unitholder” are to a holder of BBU units; |
| · | “Unitholder Notice” mean the form of notice for use by an Eligible Canadian Holder of BBU units to indicate an intention to obtain a tax deferral with respect to their exchange of BBU units for Corporation Class A Shares; |
| · | “U.S. Exchange Act” mean the Securities Exchange Act of 1934, as amended; |
| · | “U.S. Holdco” mean Brookfield BBP US Holdings LLC; |
| · | “U.S. Holder” has the meaning ascribed thereto under “Certain United States Federal Income Tax Considerations”; |
| · | “U.S. Securities Act” are to the United States Securities Act of 1933, as amended, and the rules and regulations promulgated from time to time thereunder; and |
| · | “U.S. Securities Laws” mean the U.S. Securities Act, the U.S. Exchange Act, and any applicable securities, “blue sky” or other similar laws of any state of the United States of America. |
A-10
Appendix B – BBU Transaction Resolutions
BBU ARRANGEMENT RESOLUTION
BE IT RESOLVED THAT:
| 1. | The arrangement (the “Arrangement”) under section 288 of the Business Corporations Act (British Columbia) (the “BCBCA”) of 1559985 B.C. Ltd. (the “Corporation”), pursuant to the arrangement agreement among Brookfield Business Corporation (“BBUC”), Brookfield Business Partners L.P. (“BBU”) and the Corporation dated November 6, 2025 (the “Arrangement Agreement”), as more particularly described and set forth in the joint management information circular of BBU and BBUC dated November 26, 2025 (the “Circular”), and all the transactions contemplated thereby are hereby authorized and approved. |
| 2. | The plan of arrangement of the Corporation, as it may be or has been amended in accordance with the Arrangement Agreement and its terms (the “Plan of Arrangement”), the full text of which is set out in Appendix D to the Circular, is hereby authorized and approved. |
| 3. | The Arrangement Agreement and all the transactions contemplated therein, together with the actions of the directors of Brookfield Business Partners Limited, the general partner of BBU (the “General Partner”) in approving the Arrangement and the actions of the directors and officers of the General Partner in executing and delivering the Arrangement Agreement and any amendments thereto are hereby ratified and approved. |
| 4. | The Corporation is hereby authorized to apply for a final order from the Supreme Court of British Columbia to approve the Arrangement on the terms set forth in the Arrangement Agreement and the Plan of Arrangement (as they may be or may have been amended or modified to the extent permitted by the Arrangement Agreement or the Plan of Arrangement, as applicable). |
| 5. | Notwithstanding that this resolution has been passed (and the Arrangement adopted) by the holders of limited partnership units of BBU (the “Unitholders”) or that the Arrangement has been approved by the Supreme Court of British Columbia, the directors of the General Partner are hereby authorized and empowered, at their discretion, without notice to or approval of any Unitholders (i) to amend the Arrangement Agreement or the Plan of Arrangement to the extent permitted by the Arrangement Agreement, and (ii) subject to the terms of the Arrangement Agreement, not to proceed with the Arrangement or any related transactions, including if the BBU LPA Amendment Resolution or the BBUC Arrangement Resolution (each as defined in the Circular) has not been approved. |
| 6. | Any director or officer of the General Partner is hereby authorized and directed for and on behalf of BBU to execute and deliver all documents as are necessary or desirable to give effect to the Arrangement and the Plan of Arrangement. |
| 7. | Any director or officer of the General Partner is hereby authorized and directed for and on behalf of BBU to execute or cause to be executed and to deliver or cause to be delivered, all such other documents, agreements and instruments and to perform or cause to be performed all such other acts and things as in such person’s opinion may be necessary or desirable to give full effect to the foregoing resolution and the matters authorized thereby, such determination to be conclusively evidenced by the execution and delivery of such document, agreement or instrument or the doing of any such act or thing. |
B-1
BBU LPA AMENDMENT RESOLUTION
BE IT RESOLVED THAT:
| 1. | The Amended and Restated Limited Partnership Agreement of Brookfield Business Partners L.P. (“BBU”) dated as of May 31, 2016, as amended by the First Amendment to the Amended and Restated Limited Partnership Agreement dated as of June 17, 2016, as amended by the Second Amendment to the Amended and Restated Limited Partnership Agreement dated as of May 18, 2020, as amended by the Third Amendment to the Amended and Restated Limited Partnership Agreement dated as of March 15, 2022, is hereby amended by the Fourth Amendment to the Amended and Restated Limited Partnership Agreement, the full text of which is set out in Appendix D to the Circular (the “LPA Amendment”). |
| 2. | Notwithstanding that this resolution has been passed (and the LPA Amendment adopted) by the holders of limited partnership units of BBU (the “Unitholders”) or that the arrangement under section 288 of the Business Corporations Act (British Columbia) of 1559985 B.C. Ltd. (the “Corporation”) (the “Arrangement”) pursuant to agreement among Brookfield Business Corporation, BBU and the Corporation dated November 6, 2025 (the “Arrangement Agreement”) has been approved by the Supreme Court of British Columbia, the directors of the general partner of BBU (the “General Partner”) are hereby authorized and empowered, at their discretion, without notice to or approval of any Unitholders (i) to amend the terms of the LPA Amendment in a manner consistent with the Arrangement Agreement and the plan of arrangement, as it may be or has been amended in accordance with the Arrangement Agreement and its terms (the full text of which is set out in Appendix D to the Circular), or (ii) not proceed with the LPA Amendment if the Arrangement has not been approved. |
| 3. | Any officer or director of the General Partner is hereby authorized and directed for and on behalf of BBU to execute or cause to be executed, under seal or otherwise, and deliver or cause to be delivered, such documents as are necessary or desirable to give effect to the LPA Amendment, such determination to be conclusively evidenced by the execution and delivery of any such document. |
| 4. | Any officer or director of the General Partner is hereby authorized and directed for and on behalf of BBU to execute or cause to be executed, under seal or otherwise, and to deliver or cause to be delivered all such other documents and instruments and to perform or cause to be performed all such other acts and things as such person determines may be necessary or desirable to give full effect to the foregoing resolution and the matters authorized thereby, such determination to be conclusively evidenced by the execution and delivery of such document or instrument or the doing of any such act or thing. |
B-2
Appendix C – BBUC Arrangement Resolution
BE IT RESOLVED, AS A SPECIAL RESOLUTION, THAT:
| 1. | The arrangement (the “Arrangement”) under section 288 of the Business Corporations Act (British Columbia) (the “BCBCA”) of 1559985 B.C. Ltd. (the “Corporation”), pursuant to the arrangement agreement among Brookfield Business Corporation (“BBUC”), Brookfield Business Partners L.P. (“BBU”) and the Corporation dated November 6, 2025 (the “Arrangement Agreement”), as more particularly described and set forth in the joint management information circular of BBU and BBUC dated November 26, 2025 (the “Circular”), and all the transactions contemplated thereby are hereby authorized and approved. |
| 2. | The plan of arrangement of the Corporation, as it may be or has been amended in accordance with the Arrangement Agreement and its terms (the “Plan of Arrangement”), the full text of which is set out in Appendix D to the Circular, is hereby authorized and approved. |
| 3. | The Arrangement Agreement and all the transactions contemplated therein, together with the actions of the directors of BBUC in approving the Arrangement and the actions of the authorized persons of BBUC in executing and delivering the Arrangement Agreement and any amendments thereto are hereby ratified and approved. |
| 4. | The Corporation is hereby authorized to apply for a final order from the Supreme Court of British Columbia to approve the Arrangement on the terms set forth in the Arrangement Agreement and the Plan of Arrangement (as they may be or may have been amended or modified to the extent permitted by the Arrangement Agreement or the Plan of Arrangement, as applicable). |
| 5. | Notwithstanding that this resolution has been passed (and the Arrangement adopted) by the shareholders of BBUC or that the Arrangement has been approved by the Supreme Court of British Columbia, the directors of BBUC are hereby authorized and empowered, at their discretion, without notice to or approval of any shareholders of BBUC (i) to amend the Arrangement Agreement or the Plan of Arrangement to the extent permitted by the Arrangement Agreement, and (ii) subject to the terms of the Arrangement Agreement, not to proceed with the Arrangement or any related transactions, including if the BBU Arrangement Resolution or the BBU LPA Amendment Resolution (each as defined in the Circular) has not been approved. |
| 6. | Any director or officer of BBUC is hereby authorized and directed for and on behalf of BBUC to execute and deliver all documents as are necessary or desirable to give effect to the Arrangement and the Plan of Arrangement. |
| 7. | Any director or officer of BBUC is hereby authorized and directed for and on behalf of BBUC to execute or cause to be executed and to deliver or cause to be delivered, all such other documents, agreements and instruments and to perform or cause to be performed all such other acts and things as in such person’s opinion may be necessary or desirable to give full effect to the foregoing resolution and the matters authorized thereby, such determination to be conclusively evidenced by the execution and delivery of such document, agreement or instrument or the doing of any such act or thing. |
C-1
Appendix D – Arrangement Agreement
(See attached)
D-1
EXECUTION VERSION
ARRANGEMENT AGREEMENT
AMONG
1559985 B.C. LTD.
and
BROOKFIELD BUSINESS PARTNERS L.P.
and
BROOKFIELD BUSINESS CORPORATION
November 6, 2025
D-2
Table of Contents
Page
| Article 1 Interpretation | 2 | |
| 1.1 | Definitions | 2 |
| 1.2 | Construction | 6 |
| 1.3 | Schedules | 6 |
| Article 2 The Arrangement | 7 | |
| 2.1 | Arrangement | 7 |
| 2.2 | Effective Date and Effective Time | 7 |
| 2.3 | Interim Order | 7 |
| 2.4 | Meeting and Meeting Materials | 8 |
| 2.5 | Effecting the Arrangement and Ancillary Filings | 9 |
| 2.6 | U.S. Securities Law Matters | 9 |
| Article 3 Representations and Warranties | 10 | |
| 3.1 | Mutual Representations and Warranties | 10 |
| 3.2 | Representations and Warranties of the Corporation | 11 |
| 3.3 | Survival | 12 |
| Article 4 Covenants | 12 | |
| 4.1 | General Covenants | 12 |
| Article 5 Conditions | 13 | |
| 5.1 | Mutual Conditions Precedent | 13 |
| 5.2 | Conditions Precedent to Obligations of Each Party | 14 |
| 5.3 | Merger of Conditions | 14 |
| Article 6 Amendment and Termination | 14 | |
| 6.1 | Amendment | 14 |
| 6.2 | Term | 14 |
| 6.3 | Termination | 15 |
| 6.4 | Effect of Termination | 15 |
| 6.5 | Limitations of Covenants | 15 |
| Article 7 General | 15 | |
| 7.1 | Expenses | 15 |
| 7.2 | Notices | 15 |
| 7.3 | Time of the Essence | 16 |
| 7.4 | Assignment | 16 |
| 7.5 | Binding Effect | 16 |
| 7.6 | Waiver | 16 |
| 7.7 | Entire Agreement | 16 |
| 7.8 | Governing Law; Attornment | 17 |
| 7.9 | Limitation on Liability | 17 |
| 7.10 | Severability | 17 |
| 7.11 | Counterparts; Facsimiles | 17 |
D-3
Table of Contents
(continued)
Page
| Schedule A Plan of Arrangement | 1 |
| Schedule B BBU RESOLUTIONS | 2 |
| Schedule C BBUC RESOLUTION | 7 |
D-4
ARRANGEMENT AGREEMENT
This Arrangement Agreement made as of the 6th day of November, 2025,
A M O N G:
1559985 B.C. LTD., a corporation existing under the laws of British Columbia,
(hereinafter referred to as the “Corporation”)
- and -
BROOKFIELD BUSINESS PARTNERS L.P., an exempted limited partnership existing under the laws of Bermuda,
(hereinafter referred to as “BBU”)
- and -
BROOKFIELD BUSINESS CORPORATION, a corporation existing under the laws of British Columbia,
(hereinafter referred to as “BBUC”)
WHEREAS the Corporation, BBU and BBUC wish to complete the Arrangement (as defined herein) to, among other things, deliver additional benefits to BBU Unitholders and BBUC Shareholders (each as defined herein) by holding their investments in the business of BBU and BBUC, including each of their Subsidiaries (as defined herein), through the Corporation, a newly formed corporation;
AND WHEREAS the BBU Board (as defined herein) has reviewed the terms and conditions of the Arrangement, and on the unanimous recommendation of the BBU Special Committee, whose recommendation came after reviewing and considering the Fairness Opinion (as defined herein) and other considerations related to the Arrangement has determined that the Arrangement is in the best interests of BBU;
AND WHEREAS the BBUC Board (as defined herein) has reviewed the terms and conditions of the Arrangement, and on the unanimous recommendation of the BBUC Special Committee, whose recommendation came after reviewing and considering the Fairness Opinion (as defined herein) and other considerations related to the Arrangement has determined that the Arrangement is in the best interests of BBUC;
NOW THEREFORE THIS AGREEMENT WITNESSES that, in consideration of the mutual covenants and agreements hereinafter set forth and for other good and valuable consideration, the receipt and sufficiency of which are hereby acknowledged by each Party, the Parties hereby covenant and agree as follows:
D-5
2
Article 1
Interpretation
| 1.1 | Definitions. |
In this Agreement, including the recitals hereto, other than the schedules and unless there is something in the subject matter or context inconsistent therewith, the following capitalized words and terms shall have the following meanings:
“Agreement” means this arrangement agreement, including the schedules attached hereto, as supplemented or amended from time to time.
“Applicable Law” means in respect of any Person: (i) any applicable domestic or foreign law including any statute, subordinate legislation or treaty; and (ii) any applicable guideline, directive, rule, standard, requirement, policy, order, judgment, injunction, award or decree of a Governmental Entity having the force of law.
“Arrangement” means the arrangement under Section 288 of the BCBCA in accordance with the terms and subject to the conditions set out in the Plan of Arrangement, subject to any amendments, modifications or supplements to the Plan of Arrangement made in accordance with this Agreement and Section 6.1 of the Plan of Arrangement or made at the discretion of the Court with the consent of BBU and BBUC, each acting reasonably.
“Arrangement Resolutions” means, collectively, the BBU Resolutions and the BBUC Resolution.
“BBU Arrangement Resolution” means the resolution approving the transactions contemplated by the Plan of Arrangement.
“BBU Board” means the board of directors of Brookfield Business Partners Limited, in its capacity as general partner of BBU, as constituted from time to time.
“BBU LPA” means the amended and restated limited partnership agreement of BBU dated as of May 31, 2016, as amended, including pursuant to the BBU LPA Amendment.
“BBU LPA Amendment” means the fourth amendment to the BBU LPA in the form attached as Schedule A to the Plan of Arrangement.
“BBU LPA Amendment Resolution” means the resolution approving the BBU LPA Amendment.
“BBU Resolutions” means, collectively, the BBU LPA Amendment Resolution and the BBU Arrangement Resolution to be considered at the BBU Unitholders’ Meeting by BBU Unitholders, each substantially in the form of Schedule B attached hereto.
“BBU Special Committee” means the Special Committee of directors of the BBU General Partner established in connection with the Arrangement.
D-6
3
“BBU Unitholders” means the holders of the BBU Units.
“BBU Unitholders’ Meeting” means such meeting or meetings of BBU Unitholders, including any adjournment or postponement thereof, convened to consider, and, if deemed advisable approve, the BBU Resolutions.
“BBU Units” mean the limited partnership units in the capital of BBU, and “BBU Unit” means any one of them.
“BBUC Board” means the board of directors of BBUC, as constituted from time to time.
“BBUC Class B Shareholder” means Brookfield BBP Canada Holdings Inc. as the holder of the BBUC Class B Shares.
“BBUC Class B Shares” means the class B multiple voting shares in the capital of BBUC, and “BBUC Class B Share” means any one of them.
“BBUC Resolution” means the resolution approving the transactions contemplated by the Plan of Arrangement to be considered at the BBUC Shareholders’ Meeting by BBUC Shareholders, substantially in the form of Schedule C attached hereto.
“BBUC Shareholders” means the holders of BBUC Shares.
“BBUC Shareholders’ Meeting” means such meeting or meetings of the BBUC Class B Shareholder and the BBUC Shareholders, including any adjournment or postponement thereof, convened to consider, and if deemed advisable approve, the BBUC Resolution.
“BBUC Shares” means the class A exchangeable subordinate voting shares in the capital of BBUC, and “BBUC Share” means any one of them.
“BBUC Special Committee” means the Special Committee of directors of BBUC established in connection with the Arrangement.
“BCBCA” means the Business Corporations Act (British Columbia).
“Business Day” means any day of the week, other than a Saturday or Sunday or a statutory or civic holiday observed in Toronto, Ontario, Vancouver, British Columbia, New York, New York or Hamilton, Bermuda.
“Circular” means the joint management information circular of BBU and BBUC, including all appendices and schedules thereto, and any information incorporated by reference therein, to be sent to the BBU Unitholders and BBUC Shareholders in connection with the Meetings, as amended, supplemented or otherwise modified from time to time in accordance with this Agreement.
“Corporation Board” means the board of directors of the Corporation, as constituted from time to time.
D-7
4
“Corporation Class A Shares” means the class A subordinate voting shares in the capital of the Corporation, and “Corporation Class A Share” means any one of them.
“Corporation Class B Shares” means the class B multiple voting shares in the capital of the Corporation, and “Corporation Class B Share” means any one of them.
“Corporation Special Shares” means the special non-voting incentive shares in the capital of the Corporation, and “Corporation Special Share” means any one of them.
“Court” means the Supreme Court of British Columbia.
“Dissent Rights” means the right of a registered BBU Unitholder and/or registered BBUC Shareholder to dissent with respect to their BBU Units and/or BBUC Shares, as applicable, pursuant to and in the manner set forth in Section 7.6 of the BBU LPA and Division 2 of Part 8 of the BCBCA, respectively, as modified by Article 4 of the Plan of Arrangement, the Interim Order, the Final Order and any other order of the Court, in connection with the Arrangement.
“Effective Date” means the date upon which the Arrangement becomes effective, being the date the Corporation, BBU and BBUC agree upon, acting reasonably, as the effective date of the Arrangement following the satisfaction or waiver of the conditions precedent to the completion of the Arrangement, including the granting of the Final Order.
“Effective Time” means 12:01 a.m. (Vancouver Time) on the Effective Date, or such other time as may be agreed to in writing by the Corporation, BBU and BBUC prior to the Effective Date.
“Encumbrance” means any mortgage, charge, pledge, lien, hypothec, security interest, encumbrance, adverse claim or right of any third party to acquire or restrict the use of property.
“Fairness Opinion” means the opinion of Origin to the effect that, as of the date of such opinion, the consideration to be received by Public Holders (as defined in the Fairness Opinion) of BBU Units and BBUC Shares pursuant to the Arrangement is fair, from a financial point of view, to such securityholders.
“Final Order” means the final order of the Court pursuant to Section 291 of the BCBCA, in form and substance satisfactory to BBU and BBUC, each acting reasonably, approving the Arrangement, as such order may be amended, modified, supplemented or varied by the Court (with the consent of BBU and BBUC, each acting reasonably) at any time prior to the Effective Date or, if appealed, then, unless such appeal is withdrawn, abandoned or denied, as affirmed or as amended (provided that any such amendment is acceptable to BBU and BBUC, each acting reasonably) on appeal.
“Governmental Entity” means (a) any multinational, federal, provincial, state, regional, municipal, local or other government, governmental or public department, central bank, court, tribunal, arbitral body, commission, commissioner, board, bureau or agency, domestic or foreign; (b) any subdivision, agent, commission, commissioner, board, or authority of any of the foregoing; (c) any self-regulatory authority, including the TSX and the NYSE; or (d) any quasi-governmental or private body exercising any regulatory, expropriation or taxing authority under or for the account of any of the foregoing.
D-8
5
“Interim Order” means an interim order of the Court pursuant to Section 291 of the BCBCA, in form and substance acceptable to BBU and BBUC, each acting reasonably, containing declarations and directions in respect of the notice to be given and the conduct of the BBU Unitholders’ Meeting and the BBUC Shareholders’ Meeting with respect to the Arrangement, as such order may be amended, modified, supplemented or varied by the Court with the consent of BBU and BBUC, each acting reasonably.
“Meeting Materials” means the notice of meeting, the Circular and the form of proxy in respect of each of the Meetings which accompanies the Circular.
“Meetings” means, collectively, the BBU Unitholders’ Meeting and the BBUC Shareholders’ Meeting and “Meeting” means any one of them, as the context requires.
“NYSE” means the New York Stock Exchange.
“Parties” means the Corporation, BBU and BBUC and “Party” means any one of them.
“Person” includes an individual, partnership, association, body corporate, joint venture, business organization, trustee, executor, administrator, legal representative, government (including any Governmental Entity) or any other entity, whether or not having legal status.
“Plan of Arrangement” means the plan of arrangement proposed under Section 288 of the BCBCA, attached as Schedule A hereto, as amended, varied or supplemented in accordance with the terms thereof, the terms of this Agreement or made at the discretion of the Court in the Final Order.
“Representatives” means, collectively, the directors, officers, employees and agents of a Party at any time and their respective heirs, executors, administrators and other legal representatives.
“Subsidiary” has the meaning given to such term in the BCBCA.
“Tax Act” means the Income Tax Act (Canada).
“Transaction Costs” means all fees, costs and expenses incurred directly in connection with the Arrangement, including advisory and other professional expenses and printing and mailing costs associated with the Meeting Materials.
“TSX” means the Toronto Stock Exchange.
“U.S. Securities Act” means the United States Securities Act of 1933, as amended, and the rules and regulations promulgated from time to time thereunder.
D-9
6
| 1.2 | Construction. |
In this Agreement, unless otherwise expressly stated or the context otherwise requires:
| (a) | the division of this Agreement into Articles and Sections and the use of headings are for convenience of reference only and do not affect the construction or interpretation hereof; |
| (b) | the words “hereunder”, “hereof” and similar expressions refer to this Agreement and not to any particular Article or Section and references to “Articles” and “Sections” are to Articles and Sections of this Agreement; |
| (c) | words importing the singular include the plural and vice versa, words importing any gender include all genders; |
| (d) | the word “including” means “including without limiting the generality of the foregoing”; |
| (e) | if the date on which any action is required or permitted to be taken hereunder is not a Business Day, such action shall be required or permitted to be taken on the next succeeding day which is a Business Day; |
| (f) | a reference to time is to local time in Vancouver, British Columbia; |
| (g) | unless something in the subject matter or context is inconsistent therewith or unless otherwise herein provided, a reference to a statute includes all rules and regulations made thereunder, all amendments to such statute, rule or regulation in force from time to time and any statute, rule or regulation that supplements or supersedes such statute, rule or regulation; and |
| (h) | a reference to the knowledge of a Party means to the best of the knowledge of any of the executive officers of such Party after reasonable enquiry. |
| 1.3 | Schedules. |
The following schedule is attached to this Agreement and forms a part hereof:
Schedule A – Plan of Arrangement
Schedule B – BBU Resolutions
Schedule C – BBUC Resolution
D-10
7
Article 2
The Arrangement
| 2.1 | Arrangement. |
Each of the Parties agrees that the Arrangement will be implemented in accordance with and subject to the terms and conditions contained in this Agreement and on the terms set forth in the Plan of Arrangement.
| 2.2 | Effective Date and Effective Time. |
The Arrangement will become effective on the Effective Date and, commencing at the Effective Time, the steps to be carried out pursuant to the Arrangement will become effective in the order and at the times set out in the Plan of Arrangement without any further act or formality, except as contemplated in the Plan of Arrangement.
| 2.3 | Interim Order. |
BBU, BBUC and the Corporation shall apply to the Court pursuant to Section 291 of the BCBCA for the Interim Order as follows:
| (a) | as soon as reasonably practicable following the execution of this Agreement, the Corporation shall prepare, file, proceed with and diligently pursue an application to the Court for the Interim Order, which shall provide, among other things: |
| (i) | for the calling and holding of (i) the BBU Unitholders’ Meeting for the purpose, among other things, of considering the BBU Resolutions and (ii) the BBUC Shareholders’ Meeting for the purpose, among other things, of considering the BBUC Resolution; |
| (ii) | for the classes of Persons to whom notice is to be provided in respect of the Arrangement and each of the Meetings and for the manner in which such notice is to be provided; |
| (iii) | that the requisite approvals for the BBU Resolutions will be as follows: (i) the affirmative vote of a majority of the outstanding BBU units as of the close of business on the record date for securityholders entitled to notice of and to vote at the BBU Unitholders’ Meeting with respect to the BBU Arrangement Resolution and (ii) the affirmative vote of a majority of the outstanding BBU units as of the close of business on the record date for securityholders entitled to notice of and to vote at the BBU Unitholders’ Meeting with respect to the BBU LPA Amendment Resolution; |
| (iv) | that the requisite approvals for the BBUC Resolution will be: (i) not less than 66⅔% of the votes cast by the holders of BBUC Shares and holders of BBUC Class B Shares, voting together, present in person or represented by proxy at the BBUC Shareholders’ Meeting and (ii) not less than 66⅔% of the votes cast by the holders of BBUC Shares, voting separately as a class, present in person or represented by proxy at the BBUC Shareholders’ Meeting; |
D-11
8
| (v) | for the grant of Dissent Rights as provided in Article 4 of the Plan of Arrangement; |
| (vi) | for the notice requirements with respect to the presentation of the application to the Court for the Final Order; |
| (vii) | for the confirmation of the record date for securityholders entitled to notice of and to vote at each of the Meetings; |
| (viii) | that the BBU Unitholders’ Meeting or the BBUC Shareholders’ Meeting may be adjourned or postponed from time to time by BBU or BBUC, respectively, without the need for additional approval of the Court; and |
| (ix) | for such other matters as the Parties may reasonably require, subject to approval by the Court. |
| (b) | in seeking the Interim Order, the Corporation shall advise the Court that it is the Corporation’s intention to rely upon the exemption from registration provided in Section 3(a)(10) of the U.S. Securities Act with respect to the issuance of the Corporation Class A Shares pursuant to the Arrangement, based on the Court’s approval of the Arrangement, as contemplated in Section 2.6. |
| 2.4 | Meeting and Meeting Materials. |
Subject to the terms of this Agreement and the receipt of the Interim Order:
| (a) | BBU will convene and conduct the BBU Unitholders’ Meeting in accordance with the Interim Order and Applicable Law as soon as reasonably practicable for the purpose of considering the BBU Resolutions (and any other proper purpose as may be set out in the Meeting Materials); |
| (b) | BBUC will convene and conduct the BBUC Shareholders’ Meeting in accordance with the Interim Order and Applicable Law as soon as reasonably practicable for the purpose of considering the BBUC Resolution (and any other proper purpose as may be set out in the Meeting Materials); and |
| (c) | BBU and BBUC will: (i) prepare the Meeting Materials (and any necessary amendments or supplements to the Circular), together with any other documents required by Applicable Law in connection with the Meetings; and (ii) cause the Meeting Materials and other documentation required under Applicable Law in connection with the Meetings to be filed as required by the Interim Order and in accordance with Applicable Law. The Parties will cooperate in the preparation of any amendment or supplement to the Meeting Materials as required or appropriate, and BBU or BBUC, as applicable, will promptly publicly disseminate any amendment or supplement to the Meeting Materials to the BBU Unitholders and the BBUC Shareholders in accordance with the Interim Order and, if required by the Court or Applicable Law, file the same with any Governmental Entity. The Meeting Materials shall also contain such information as may be required to allow the Corporation to rely upon the exemption from registration provided under Section 3(a)(10) of the U.S. Securities Act with respect to the offer and sale of the Corporation Class A Shares pursuant to the Arrangement. |
D-12
9
| 2.5 | Effecting the Arrangement and Ancillary Filings. |
Subject to the rights of termination contained in Section 6.3, upon the BBU Unitholders and BBUC Shareholders approving the Arrangement as set out in the Interim Order, the receipt of the Final Order and the satisfaction (or waiver, if applicable) of the other conditions herein contained in favour of each of the Parties, the Parties covenant and agree to, on a date and at a time to be determined exclusively by BBU, file with the registrar any and all documents (including any documents required pursuant to Section 292 of the BCBCA and such other documents as may be required to give effect to the Arrangement pursuant to Division 5 of Part 9 of the BCBCA) and to exchange (to the extent not previously exchanged) such other documents as may be necessary or desirable to give effect to the Arrangement and implement the Plan of Arrangement on such date. The closing of the Arrangement will take place through the electronic exchange of documents effective at the Effective Time on the Effective Date, or at such other time and place as may be agreed to by the Parties, whereupon at the Effective Time on the Effective Date, the transactions comprising the Arrangement will be deemed to occur in the order and at the times set out in the Plan of Arrangement without any further act or formality. From and after the Effective Time, the Plan of Arrangement will have all of the effects provided by Applicable Law, including the BCBCA.
| 2.6 | U.S. Securities Law Matters. |
The Parties agree that the Arrangement will be carried out with the intention that the issuance of the Corporation Class A Shares pursuant to the Arrangement will be issued in reliance on the exemption from the registration requirements of the U.S. Securities Act provided by Section 3(a)(10) thereunder. In order to ensure the availability of the exemption under Section 3(a)(10) of the U.S. Securities Act and to facilitate the Corporation’s compliance with the U.S. Securities Act and other United States securities laws, the Parties agree that the Arrangement shall be carried out on the following basis:
| (a) | the Arrangement shall be subject to the approval of the Court and pursuant to Section 2.3(b), prior to the issuance of the Interim Order, the Court shall be advised as to the intention of the Corporation to rely on the exemption provided by Section 3(a)(10) of the U.S. Securities Act with respect to the issuance of Corporation Class A Shares pursuant to the Arrangement, based on the Court’s approval of the Arrangement; |
| (b) | the Court shall hold a hearing before approving the fairness of the terms and conditions of the Arrangement and issuing the Final Order; |
D-13
10
| (c) | the Court shall be required to satisfy itself as to the substantive and procedural fairness of each of the Arrangement and the issuance of the Corporation Class A Shares pursuant to the Arrangement; |
| (d) | each Party shall ensure that each Person entitled to receive Corporation Class A Shares pursuant to the Arrangement shall be given adequate and appropriate notice advising them of their right to attend the hearing of the Court for the Final Order to give approval to the Arrangement and providing them with sufficient information necessary for them to exercise that right; |
| (e) | the Interim Order shall specify that each Person entitled to receive Corporation Class A Shares pursuant to the Arrangement shall have the right to appear before the Court at the hearing of the Court to give approval of the Arrangement so long as they enter an appearance within a reasonable time; |
| (f) | the Final Order approving the terms and conditions of the Arrangement that is obtained from the Court will expressly state that the Arrangement is approved by the Court as fair and reasonable to all securityholders entitled to receive Corporation Class A Shares pursuant to the Arrangement; |
| (g) | the Final Order shall include a statement to substantially the following effect: |
“This Order shall serve as the basis for reliance on the exemption provided by Section 3(a)(10) of the United States Securities Act of 1933, as amended (the “Act”), from the registration requirements otherwise imposed by that Act, regarding the distribution of the Corporation Class A Shares pursuant to the Plan of Arrangement.”; and
| (h) | each Person to whom Corporation Class A Shares will be issued pursuant to the Arrangement shall be advised that the Corporation Class A Shares issued pursuant to the Arrangement have not and will not be registered under the U.S. Securities Act and shall be issued by the Corporation in reliance on the exemption provided by Section 3(a)(10) of the U.S. Securities Act and, in the case of affiliates of affiliates of the Corporation, BBU or BBUC, as the case may be, shall be subject to certain restrictions on resale under the United States securities Laws, including Rule 144 under the U.S. Securities Act. |
Article 3
Representations and Warranties
| 3.1 | Mutual Representations and Warranties. |
Each Party represents and warrants to each of the other Parties as follows and acknowledges that the other Parties are relying on such representations and warranties in connection with entering into this Agreement and consummating the Arrangement:
| (a) | it is duly incorporated, amalgamated, continued or formed, as applicable, and is validly existing under the laws of its governing jurisdiction and has the corporate or other power and authority to enter into this Agreement (acting through its general partner, as applicable) and, subject to obtaining the requisite approvals contemplated hereby, to perform its obligations hereunder; |
D-14
11
| (b) | except as disclosed in the Circular or in writing to the other Parties, the execution and delivery of this Agreement by it (acting through its general partner, as applicable) and the completion by it of the transactions contemplated herein do not and will not: |
| (i) | result in the breach of, or violate any term or provision of its constating documents; |
| (ii) | conflict with, result in the breach of, constitute a default under, or accelerate or permit the acceleration of the performance required by, any agreement, instrument, license, permit or authority to which it is a party or by which it is bound, or to which any assets of such Party are subject, or result in the creation of any Encumbrance upon any of its assets under any such agreement or instrument, or give to others any interest or right, including rights of purchase, termination, cancellation or acceleration, under any such agreement, instrument, license, permit or authority, which in any case would have a material adverse effect on it; or |
| (iii) | violate any provisions of any Applicable Law or any judicial or administrative award, judgement, order or decree applicable and known to it, the violation of which would have a material adverse effect on it; |
| (c) | no dissolution, winding-up, bankruptcy, liquidation or similar proceeding has been commenced or is pending or, to such Party’s knowledge, is proposed in respect of it, except as may be contemplated by the Plan of Arrangement; and |
| (d) | the execution and delivery of this Agreement and the completion of the transaction contemplated herein have been duly approved by its board of directors or the board of directors of its general partner (as applicable) and this Agreement constitutes a valid and binding obligation of such Party enforceable against it in accordance with its terms, subject to bankruptcy, insolvency and other laws affecting the enforcement of creditors’ rights generally and to general principles of equity and limitations upon the enforcement of indemnification for fines or penalties imposed by law. |
| 3.2 | Representations and Warranties of the Corporation. |
The Corporation represents and warrants to each of the other Parties as follows and acknowledges that the other Parties are relying on such representations and warranties in connection with entering into this Agreement and consummating the Arrangement:
| (a) | the authorized capital of the Corporation consists of (i) an unlimited number of Corporation Class A Shares; (ii) an unlimited number of Corporation Class B Shares; (iii) four Corporation Special Shares and (iv) an unlimited number of class A preferred shares, issuable in series; |
D-15
12
| (b) | as at the date of this Agreement, one (1) Corporation Class B Share is issued and outstanding and owned by BPEG BN Holdings LP; |
| (c) | the Corporation has full power and authority to issue Corporation Class A Shares, Corporation Class B Shares and Corporation Special Shares pursuant to the Arrangement and such shares, when issued, will be duly authorized and validly issued as fully paid and non-assessable shares in the capital of the Corporation, free and clear of any Encumbrances, other than under applicable securities laws; and |
| (d) | it has no assets (other than the subscription price for the Corporation Class B Share), no liabilities and it has carried on no business other than relating to, and contemplated by, this Agreement and the Plan of Arrangement. |
| 3.3 | Survival. |
The representations and warranties of each Party contained in this Agreement will not survive the completion of the Arrangement and will expire and be terminated on the earlier of the Effective Time and the date on which this Agreement is terminated in accordance with its terms.
Article 4
Covenants
| 4.1 | General Covenants. |
Subject to the terms of this Agreement, each Party will:
| (a) | use its commercially reasonable efforts and do all things reasonably required of it to cause the Plan of Arrangement to become effective on the Effective Date; |
| (b) | prior to and following the Effective Date, do and perform all such acts and things, and execute and deliver all such agreements, assurances, notices and other documents and instruments, as may be reasonably required to facilitate the carrying out of the intent and purpose of this Agreement; |
| (c) | prior to and following the Effective Date, cooperate with and assist each other Party in dealing with transitional and other matters relating to or arising from the Arrangement or this Agreement; and |
| (d) | not, on or before the Effective Date, perform any act or enter into any transaction that could interfere or could be inconsistent with the completion of the Arrangement or any transaction contemplated by this Agreement. |
D-16
13
Article 5
Conditions
| 5.1 | Mutual Conditions Precedent. |
The obligation of each Party to complete the transactions contemplated by this Agreement is subject to the satisfaction, at or prior to the Effective Time, of each of the following conditions precedent, each of which may be waived, in whole or in part, by the applicable Party without prejudice to its right to rely on any other condition in its favour:
| (a) | the Arrangement Resolutions will have been approved by the BBU Unitholders or the BBUC Shareholders, as applicable, at the Meetings, in accordance with the Interim Order; |
| (b) | the Interim Order and the Final Order will have each been obtained on terms consistent with this Agreement and shall not have been set aside or modified in a manner unacceptable to the Parties; |
| (c) | all governmental, court, regulatory, third party and other approvals, consents, expiry of waiting periods, waivers, permits, exemptions, orders and agreements and all amendments and modifications to, and terminations of, agreements, indentures and arrangements considered by the Parties to be necessary or desirable for the completion of the transactions provided for in this Agreement or the Plan of Arrangement will have been obtained or received on terms that are satisfactory to the Parties, acting reasonably; |
| (d) | no law, regulation or policy will have been proposed, enacted, issued, promulgated, enforced or applied that interferes with or is inconsistent with the completion of the Arrangement or the effective application to the Arrangement, including any material change to the income tax laws of Canada or the United States, or any province, state or territory thereof; |
| (e) | there will not be in force any order or decree restraining or enjoining the completion of the transactions contemplated by this Agreement; |
| (f) | the Corporation Class A Shares will have been conditionally approved to be listed and posted for trading on the NYSE and the TSX, subject to standard listing conditions imposed by the NYSE and the TSX in similar circumstances; |
| (g) | the Corporation Class A Shares to be issued pursuant to the Arrangement shall be exempt from the registration requirements of the U.S. Securities Act pursuant to Section 3(a)(10) thereof; |
| (h) | BBU Unitholders and BBUC Shareholders representing no more than 5% of the outstanding BBU Units and BBUC Shares in the aggregate shall have exercised Dissent Rights with respect to the Arrangement; and |
D-17
14
| (i) | this Agreement will not have been terminated pursuant to the provisions of Article 6. |
The conditions contained in this Section 5.1 may be waived, in whole or in part, by any Party at any time. Such conditions will not give rise to or create any duty on the part of any other Party or its board of directors or board of general partner, as applicable, to waive or not to waive such conditions and will not in any way limit such Party’s right to terminate this Agreement as set forth in Section 6.3 or alter the consequences of any such termination from those specified in Section 6.4. Any determination made by any Party prior to the Arrangement concerning the satisfaction and waiver of any or all of the conditions set forth in this Section 5.1 will be final and conclusive.
| 5.2 | Conditions Precedent to Obligations of Each Party. |
The obligation of each Party to complete the transactions contemplated by this Agreement is further subject to the conditions (which may be waived, in whole or in part, by such Party without prejudice to its right to rely on any other condition in its favour) that (i) the covenants of each other Party to be performed on or before the Effective Date pursuant to the terms of this Agreement will have been duly performed in all material respects; and (ii) except as set forth in this Agreement, the representations and warranties of each other Party will be true and correct in all material respects as at the Effective Date as though made at the Effective Time, with the same effect as if such representations and warranties had been made at, and as of, such time.
| 5.3 | Merger of Conditions. |
The conditions set out in Section 5.1 and Section 5.2 will be conclusively deemed to have been satisfied or waived, as applicable, on the Effective Date.
Article 6
Amendment and Termination
| 6.1 | Amendment. |
Subject to the provisions of the Interim Order, the Final Order, the Plan of Arrangement and Applicable Law, this Agreement may, at any time and from time to time before or after the holding of the Meetings but not later than the Effective Time, be amended, modified or supplemented by written agreement of the Parties, without further notice to or authorization on the part of the BBU Unitholders, the BBUC Shareholders or the BBUC Class B Shareholder. The Plan of Arrangement may be amended in accordance with Section 6.1 thereof.
| 6.2 | Term |
This Agreement shall be effective from the date hereof until the earlier of the Effective Time and the termination of this Agreement in accordance with its terms.
D-18
15
| 6.3 | Termination. |
This Agreement may be terminated at any time prior to the Effective Time by mutual written agreement of BBU and BBUC.
| 6.4 | Effect of Termination. |
Upon the termination of this Agreement pursuant to Section 6.3 hereof, no Party will have any liability or further obligation to the other Parties or any other Person.
| 6.5 | Limitations of Covenants. |
None of the covenants of BBU or BBUC contained herein shall prevent the BBU Board or the BBUC Board, as the case may be, from:
| (a) | acting in accordance with its view of its fiduciary duties; |
| (b) | responding as required by Applicable Law to any unsolicited submission or proposal regarding any acquisition or disposition of its assets or assets of any of its respective Subsidiaries, or any unsolicited proposal to amalgamate, merge or effect an arrangement or any unsolicited acquisition proposal generally involving BBU, BBUC or any of their Subsidiaries; or |
| (c) | making any disclosure to any BBU Unitholders or BBUC Shareholders, which, in the judgement of the BBU Board or the BBUC Board, respectively, is required under Applicable Law. |
Article 7
General
| 7.1 | Expenses. |
Except as otherwise agreed, BBUC and BBU shall each pay 50% of all Transaction Costs.
| 7.2 | Notices. |
Any demand, notice or other communication to be given in connection with this Agreement must be given in writing and delivered personally or by courier or by facsimile addressed to the recipient as follows:
| (a) | To the Corporation: |
1559985 B.C. Ltd.
1055 West Georgia Street
1500 Royal Centre, P.O. Box 11117
Vancouver, British Columbia
V6E 4N7
D-19
16
| (b) | To BBU: |
Brookfield Business Partners
L.P.
73 Front Street, 5th Floor
Hamilton, HM 12, Bermuda
| (c) | To BBUC: |
Brookfield Business Corporation
1055 West Georgia Street
1500 Royal Centre, P.O. Box 11117
Vancouver, British Columbia
V6E 4N7
or other such address that any of the foregoing Persons may, from time to time, advise the Parties by notice in writing given in accordance with the foregoing. Date of receipt of any such notice will be deemed to be the date of actual delivery thereof or, if given by electronic image, on the day of receipt thereof if given during the normal business hours of the recipient with written confirmation of receipt by email and verbal confirmation of same and on the next Business Day, if not given during such hours.
| 7.3 | Time of the Essence. |
Time is of the essence of this Agreement.
| 7.4 | Assignment. |
No Party may assign its rights under this Agreement or the Plan of Arrangement without the prior written consent of the other Parties, provided that no such consent will be required for any Party to assign its rights under this Agreement and the Plan of Arrangement to a corporate successor to such Party (whether by way of amalgamation or winding-up) or to a purchaser of all or substantially all of the assets of such Party.
| 7.5 | Binding Effect. |
This Agreement will be binding upon and enure to the benefit of the Parties and their respective successors and permitted assigns.
| 7.6 | Waiver. |
Any waiver or release of any of the provisions of this Agreement, to be effective, must be in writing executed by the Party granting the same.
| 7.7 | Entire Agreement. |
This Agreement, together with the agreements and other documents herein or therein referred to, constitutes the entire agreement between the Parties with respect to the subject matter hereof and supersedes all prior agreements, understandings, negotiations and discussions, whether oral or written, between the Parties with respect thereto.
D-20
17
| 7.8 | Governing Law; Attornment. |
This Agreement will be governed by and construed in accordance with the laws of the Province of British Columbia and the laws of Canada applicable therein. Each Party agrees that any action or proceeding arising out of or relating to this Agreement may be instituted in the courts of British Columbia, waives any objection which it may have now or later to the venue of that action or proceeding, irrevocably submits to the non-exclusive jurisdiction of those courts in that action or proceeding and agrees to be bound by any judgment of those courts.
| 7.9 | Limitation on Liability. |
No Representative of a Party shall have any personal liability whatsoever on behalf of such Party (or any of its Subsidiaries) to any other Party under this Agreement, the Arrangement or any other transactions entered into, or documents delivered, in connection with any of the foregoing. In no event will one Party be liable to any other Party for any special, consequential, indirect, collateral, incidental or punitive damages or lost profits or failure to realize expected savings or other commercial or economic loss of any kind, however caused and on any theory of liability, arising in any way out of this Agreement, whether or not such Person has been advised of the possibility of such damages.
| 7.10 | Severability. |
If any term or other provision of this Agreement is invalid, illegal or incapable of being enforced by any rule or Applicable Law or public policy, all other conditions and provisions of this Agreement will nevertheless remain in full force and effect so long as the economic or legal substance of the transactions contemplated by this Agreement is not affected in any manner materially adverse to any Party. Upon such determination that any term or other provision is invalid, illegal or incapable of being enforced, the Parties will negotiate in good faith to modify this Agreement so as to effect the original intent of the Parties as closely as possible in any acceptable manner to the end that the transactions contemplated by this Agreement are fulfilled to the fullest extent possible.
| 7.11 | Counterparts; Facsimiles. |
This Agreement may be executed in one or more counterparts, each of which will be deemed to be an original and all of which taken together will be deemed to constitute the same instrument. Delivery of an executed signature page to this Agreement by any Party by electronic transmission will be as effective as delivery of a manually executed copy of the Agreement by such Party.
[Remainder of page intentionally left blank]
D-21
IN WITNESS WHEREOF the Parties have executed this Agreement.
| 1559985 B.C. LTD. | |||
| By: | /s/ A.J. Silber | ||
| Name: | A.J. Silber | ||
| Title: | Director | ||
| BROOKFIELD BUSINESS PARTNERS L.P., by its general partner, BROOKFIELD BUSINESS PARTNERS LIMITED | |||
| By: | /s/ Jane Sheere | ||
| Name: | Jane Sheere | ||
| Title: | Corporate Secretary | ||
| BROOKFIELD BUSINESS CORPORATION | |||
| By: | /s/ A.J. Silber | ||
| Name: | A.J. Silber | ||
| Title: | Managing Director and General Counsel | ||
D-22
Schedule A
Plan of Arrangement
(Please see attached.)
D-23
PLAN OF ARRANGEMENT
UNDER SECTION 288 OF THE
BUSINESS CORPORATIONS ACT (BRITISH COLUMBIA)
Article 1
DEFINITIONS AND INTERPRETATION
| 1.1 | Definitions. |
Unless indicated otherwise, where used in this Plan of Arrangement, capitalized terms used but not defined shall have the meanings specified in the Arrangement Agreement and the following terms shall have the following meanings (and grammatical variations of such terms shall have corresponding meanings):
“Acquired Securities” means the BBU Units, the REUs, the BBUC Shares, the Special LP Units and the GP Share;
“Applicable Note Consideration” means the consideration issued by the Specified Purchaser as set out in the Note Schedule;
“Arrangement” means the arrangement under Section 288 of the BCBCA in accordance with the terms and subject to the conditions set out in this Plan of Arrangement, subject to any amendments, modifications or supplements to this Plan of Arrangement made in accordance with the Arrangement Agreement and Section 6.1 hereof or made at the discretion of the Court with the consent of BBU and BBUC, each acting reasonably;
“Arrangement Agreement” means the Arrangement Agreement dated as of November 6, 2025 among the Corporation, BBU and BBUC, including all schedules thereto, providing for, among other things, the Arrangement, as the same may be amended, supplemented and/or restated from time to time;
“BBU” means Brookfield Business Partners L.P., a Bermuda exempted limited partnership;
“BBU Arrangement Resolution” means the resolutions approving the transactions contemplated by this Plan of Arrangement to be considered at the BBU Unitholders’ Meeting by BBU Unitholders, substantially in the form of Schedule B to the Arrangement Agreement;
“BBU LPA” means the amended and restated limited partnership agreement of BBU dated as of May 31, 2016, as amended, including pursuant to the BBU LPA Amendment;
“BBU LPA Amendment” means the fourth amendment to the BBU LPA in the form attached as Schedule A hereto;
“BBU LPA Amendment Resolution” means resolutions approving the BBU LPA Amendment to be considered at the BBU Unitholders’ Meeting by BBU Unitholders, substantially in the form of Schedule B to the Arrangement Agreement;
D-24
- 2 -
“BBU Resolutions” means the BBU LPA Amendment Resolution and the BBU Arrangement Resolution;
“BBU Unitholders” means holders of BBU Units;
“BBU Unitholders’ Meeting” means such meeting or meetings of BBU Unitholders, including any adjournment or postponement thereof, convened to consider, and, if deemed advisable approve, the BBU Resolutions;
“BBU Units” means the limited partnership units (other than the general partner units) in the capital of BBU;
“BBUC” means Brookfield Business Corporation, a corporation existing under the laws of British Columbia;
“BBUC Articles” means the articles of incorporation of BBUC dated March 10, 2022, as amended;
“BBUC Class B Shareholder” means Brookfield BBP Canada Holdings Inc. as the holder of the BBUC Class B Shares;
“BBUC Resolution” means the resolution approving the transactions contemplated by this Plan of Arrangement to be considered at the BBUC Shareholders’ Meeting by BBUC Shareholders, substantially in the form of Schedule C to the Arrangement Agreement;
“BBUC Shareholders” means holders of BBUC Shares;
“BBUC Shareholders’ Meeting” means such meeting or meetings of the BBUC Class B Shareholder and the BBUC Shareholders, including any adjournment or postponement thereof, convened to consider, and, if deemed advisable approve, the BBUC Resolution;
“BBUC Shares” means the class A exchangeable subordinate voting shares in the capital of BBUC;
“BCBCA” means the Business Corporations Act (British Columbia);
“business day” means any day of the week, other than a Saturday or Sunday or a statutory or civic holiday observed in Toronto, Ontario, Vancouver, British Columbia, New York, New York or Hamilton, Bermuda;
“certificate” means a physical security certificate or other evidence of security ownership, including a DRS statement;
“Class A Consideration” means:
| (a) | for a BBU Unitholder, REU Holder or BBUC Shareholder that is a party to a Note Agreement, the Corporation Shares and Corporation Notes set out in the applicable Note Schedule; and |
| (b) | for a BBU Unitholder or BBUC Shareholder other than one described in (a), one (1) Corporation Share per BBU Unit or BBUC Share; |
D-25
- 3 -
“Class B Share” means a class B multiple voting share in the capital of the Corporation;
“Corporation” means 1559985 B.C. Ltd., a corporation existing under the laws of British Columbia;
“Corporation Note” means a non-interest-bearing promissory note issued by the Corporation having a principal amount equal to the FMV of one Corporation Share and payable by the delivery of one Corporation Share;
“Corporation Share” means a class A subordinate voting share in the capital of the Corporation;
“Court” means the Supreme Court of British Columbia;
“CRA” means the Canada Revenue Agency;
“Dissent Rights” has the meaning ascribed thereto in Section 4.1(a);
“Dissenting Shareholder” means a registered holder of BBUC Shares who dissents in respect of the BBUC Resolution in strict compliance with the Dissent Rights and who is ultimately entitled to be paid fair value for its BBUC Shares;
“Dissenting Unitholder” means a registered holder of BBU Units who dissents in respect of the BBU Arrangement Resolution in strict compliance with the Dissent Rights and who is ultimately entitled to be paid fair value for its BBU Units;
“DRS” means direct registration system;
“Effective Date” means the date upon which the Arrangement becomes effective, being the date the Corporation, BBU and BBUC agree upon, acting reasonably, as the effective date of the Arrangement following the satisfaction or waiver of the conditions precedent to the completion of the Arrangement, including the granting of the Final Order;
“Effective Time” means 12:01 a.m. (Vancouver Time) on the Effective Date, or such other time as may be agreed to in writing by the Corporation, BBU and BBUC prior to the Effective Date;
“Eligible Canadian Holder” means a BBU Unitholder, REU Holder or BBUC Shareholder that (a) for purposes of the Tax Act and, at all relevant times, is or is deemed to be a resident of Canada (or, in the case of a holder that is a partnership, has at least one partner that is or is deemed to be a resident of Canada for purposes of the Tax Act), and (b) is not exempt from income tax under the Tax Act;
D-26
- 4 -
“Final Order” means the final order of the Court pursuant to Section 291 of the BCBCA, in form and substance satisfactory to BBU and BBUC, each acting reasonably, approving the Arrangement, as such order may be amended, modified, supplemented or varied by the Court (with the consent of BBU and BBUC, each acting reasonably) at any time prior to the Effective Date or, if appealed, then, unless such appeal is withdrawn, abandoned or denied, as affirmed or as amended (provided that any such amendment is acceptable to BBU and BBUC, each acting reasonably) on appeal;
“FMV” means fair market value, being the highest price, expressed in lawful money of Canada or the United States, as the context requires, available in an open and unrestricted market between informed prudent parties acting at arm’s length and without compulsion to act, expressed in terms of money;
“General Partner” means Brookfield Business Partners Limited, the general partner of BBU;
“Governmental Entity” means (a) any multinational, federal, provincial, state, regional, municipal, local or other government, governmental or public department, central bank, court, tribunal, arbitral body, commission, commissioner, board, bureau or agency, domestic or foreign; (b) any subdivision, agent, commission, commissioner, board, or authority of any of the foregoing; (c) any self-regulatory authority, including the TSX and the NYSE; or (d) any quasi-governmental or private body exercising any regulatory, expropriation or Tax Authority under or for the account of any of the foregoing;
“GP Shares” means the common shares, par value USD$100.00, of the General Partner;
“Holding LP” means Brookfield Business L.P.;
“Interim Order” means an interim order of the Court pursuant to Section 291 of the BCBCA, in form and substance acceptable to BBU and BBUC, each acting reasonably, containing declarations and directions in respect of the notice to be given and the conduct of the BBU Unitholders’ Meeting and the BBUC Shareholders’ Meeting with respect to the Arrangement, as such order may be amended, modified, supplemented or varied by the Court with the consent of BBU and BBUC, each acting reasonably;
“Note Agreement” means the agreement entered into by Eligible Canadian Holders who have validly elected to receive a portion of the Class A Consideration in the form of Corporation Notes, which shall include an REU Note Agreement;
“Note Schedule” means the schedule to a Note Agreement specifying the number of Corporation Shares and Corporation Notes to be received by the Eligible Canadian Holder;
“Notice Form” means the notice form for use by Eligible Canadian Holders of BBU Units pursuant to which an Eligible Canadian Holder can indicate its intention to obtain a tax deferral with respect to the exchange of the BBU Units held by it;
“NYSE” means the New York Stock Exchange;
D-27
- 5 -
“Person” includes an individual, partnership, association, body corporate, joint venture, business organization, trustee, executor, administrator, legal representative, government (including any Governmental Entity) or any other entity, whether or not having legal status;
“Plan of Arrangement”, “hereof”, “herein”, “hereto” and like references mean and refer to this plan of arrangement;
“REU Holders” means holders of REUs;
“REU Note Agreement” means the Note Agreement entered into by an Eligible Canadian Holder with respect to the REUs held by it;
“REUs” means the redemption-exchange limited partnership units of Holding LP;
“Special Limited Partner” means the holder of the Special LP Units;
“Special LP Units” means the special limited partnership units in the capital of Holding LP;
“Special Shares” means the special non-voting incentive shares in the capital of the Corporation;
“Specified Purchaser” means each entity who is a party to a Note Agreement for purposes of acquiring Corporation Notes from the holder of Acquired Securities;
“subsidiaries” has the meaning given in National Instrument 45-106 - Prospectus Exemptions;
“Tax Act” means the Income Tax Act, R.S.C. 1985, c. 1 (5th Supp.);
“Tax Authority” means CRA and/or any provincial tax authority, as applicable;
“Tax Election” has the meaning ascribed thereto in Section 3.3;
“Transfer Agent” means TSX Trust Company, BBU’s and BBUC’s transfer agent; and
“TSX” means the Toronto Stock Exchange.
| 1.2 | Certain Rules of Interpretation |
In this Plan of Arrangement:
| (a) | Calculation of Time. Unless otherwise specified, time periods within or following which any payment is to be made or act is to be done shall be calculated by excluding the day on which the period commences and including the day on which the period ends. |
| (b) | Business Days. Whenever any action to be taken or payment to be made pursuant to this Plan of Arrangement would otherwise be required to be made on a day that is not a business day, such action shall be taken or such payment shall be made on the first business day following such day. |
D-28
- 6 -
| (c) | Headings. The descriptive headings preceding Articles and Sections of this Plan of Arrangement are inserted solely for convenience of reference and are not intended as complete or accurate descriptions of the content of such Articles or Sections. The division of this Plan of Arrangement into Articles, Sections and subsections and the insertion of a table of contents shall not affect the interpretation of this Plan of Arrangement. |
| (d) | Including. Where the word “including” or “includes” is used in this Plan of Arrangement, it means “including without limitation” or “includes without limitation”. |
| (e) | Statutory References. Any reference to a statute shall mean the statute in force as at the date of this Plan of Arrangement (together with all rules, regulations and published policies, as applicable, made thereunder), as the same may be amended, re-enacted, consolidated or replaced from time to time, and any successor statute thereto, unless otherwise expressly provided herein. |
| (f) | Number and Gender. In this Plan of Arrangement, unless the contrary intention appears, words importing the singular include the plural and vice versa; words importing gender shall include all genders; and words importing persons shall include a natural person, firm, trust, partnership, association, corporation, joint venture or Governmental Entity (including any governmental agency, political subdivision or instrumentality thereof). |
Article 2
ARRANGEMENT AGREEMENT
| 2.1 | Arrangement Agreement |
This Plan of Arrangement is made pursuant to, and is subject to the provisions of, the Arrangement Agreement.
| 2.2 | Binding Effect |
This Plan of Arrangement shall become effective at, and be binding at and after, the Effective Time on the Corporation, BBU, BBUC, Holding LP, Specified Purchasers and all Persons who were immediately prior to the Effective Time holders or beneficial owners of the Acquired Securities and all other Persons directly or indirectly affected by the Arrangement at and after the Effective Time, without any further act or formality required on the part of any Person.
D-29
- 7 -
Article 3
ARRANGEMENT
| 3.1 | Arrangement |
Commencing at the Effective Time, the following events or transactions shall occur and shall be deemed to occur in the following sequence without any further act or formality, with each step occurring two minutes after the completion of the immediately preceding step:
Effectiveness of Note Agreements
| (a) | Each Note Agreement shall become effective and binding on the parties thereto. |
Listing of Corporation Shares
| (b) | The Corporation Shares shall, outside of this Plan of Arrangement, be listed and posted for trading on the TSX and NYSE. |
Transfers pursuant to Note Alternative
| (c) | The BBU Units held by each Eligible Canadian Holder that is a party to a Note Agreement shall be transferred and assigned to the Corporation in exchange for the applicable Class A Consideration. |
The aggregate amount to be added by the Corporation to the stated capital of the Corporation Shares forming part of the Class A Consideration shall be an amount equal to the aggregate cost to the Corporation of the BBU Units so acquired (determined for purposes of the Tax Act, including pursuant to subsections 85(1) and 85(2), as applicable, of the Tax Act, where relevant), less the aggregate principal amount of the Corporation Notes forming part of the applicable Class A Consideration.
| (d) | The REUs held by each Eligible Canadian Holder that is a party to a REU Note Agreement shall be transferred and assigned to the Corporation in exchange for the applicable Class A Consideration. |
The aggregate amount to be added by the Corporation to the stated capital of the Corporation Shares forming part of the Class A Consideration shall be an amount equal to the aggregate cost to the Corporation of the REUs so acquired (determined for purposes of the Tax Act, including pursuant to subsection 85(2) of the Tax Act, where relevant), less the aggregate principal amount of the Corporation Notes forming part of the applicable Class A Consideration.
| (e) | The BBUC Shares held by each Eligible Canadian Holder that is a party to a Note Agreement shall be transferred and assigned to the Corporation in exchange for the applicable Class A Consideration. |
D-30
- 8 -
The aggregate amount to be added by the Corporation to the stated capital of the Corporation Shares forming part of the Class A Consideration shall be an amount equal to the aggregate cost to the Corporation of the BBUC Shares so acquired (determined for purposes of the Tax Act, including pursuant to subsections 85(1) and 85(2), as applicable, of the Tax Act, where relevant), less the aggregate principal amount of the Corporation Notes forming part of the applicable Class A Consideration.
Transfers of BBU Units
| (f) | The BBU Units held by each Eligible Canadian Holder that (i) has voted in favour of either the BBU LPA Amendment Resolution or the BBU Arrangement Resolution (other than any Eligible Canadian Holder whose BBU Units are transferred to the Corporation pursuant to Section 3.1(c)) or (ii) has indicated an intention to obtain a tax deferral with respect to the exchange of the BBU Units held by it by submitting a Notice Form shall be transferred and assigned to the Corporation in exchange for the applicable Class A Consideration. |
The aggregate amount to be added by the Corporation to the stated capital of the Corporation Shares shall be an amount equal to the aggregate cost to the Corporation of the BBU Units so acquired (determined for purposes of the Tax Act, including pursuant to subsections 85(1) and 85(2), as applicable, of the Tax Act, where relevant).
| (g) | The BBU LPA Amendment shall become effective and binding on the parties thereto. |
| (h) | Each outstanding BBU Unit held by a Dissenting Unitholder shall be deemed to be transferred by the holder thereof to BBU without any further act or formality on its part, and, in consideration therefor, BBU shall be deemed to have issued to the Dissenting Unitholder a debt-claim to be paid the aggregate fair value of those BBU Units in accordance with Article 4 hereof. |
| (i) | BBU shall provide notice of redemption for all of the BBU Units, other than those BBU Units transferred to the Corporation pursuant to Sections 3.1(c) and 3.1(f) or to BBU pursuant to Section 3.1(h), pursuant to Section 7.4 of the BBU LPA. |
| (j) | Immediately prior to such redemption taking effect, the Corporation shall exercise its overriding call right pursuant to Section 7.5 of the BBU LPA to purchase each BBU Unit, other than those BBU Units transferred pursuant to Sections 3.1(c), 3.1(f) or 3.1(h), and each such BBU Unit shall be transferred and assigned to the Corporation by the holder thereof in exchange for the applicable Class A Consideration. |
The aggregate amount to be added by the Corporation to the stated capital of the Corporation Shares shall be an amount equal to the aggregate cost to the Corporation of the BBU Units so acquired (determined for purposes of the Tax Act).
D-31
- 9 -
Transfers of BBUC Shares
| (k) | Each outstanding BBUC Share held by a Dissenting Shareholder shall be deemed to be transferred by the holder thereof to BBUC without any further act or formality on its part, and, in consideration therefor, BBUC shall be deemed to have issued to the Dissenting Shareholder a debt-claim to be paid the aggregate fair value of those BBUC Shares in accordance with Article 4 hereof. |
| (l) | The BBUC Shares held by any holder, other than those BBUC Shares transferred pursuant to Sections 3.1(e) or 3.1(k), shall be transferred and assigned to the Corporation in exchange for the applicable Class A Consideration. |
The aggregate amount to be added by the Corporation to the stated capital of the Corporation Shares shall be an amount equal to the aggregate cost to the Corporation of the BBUC Shares so acquired (determined for purposes of the Tax Act, including pursuant to section 85.1 of the Tax Act, where relevant).
Corporation Notes
| (m) | All Corporation Notes issued to Eligible Canadian Holders pursuant to Sections 3.1(c), 3.1(d) and 3.1(e) shall be transferred by such Eligible Canadian Holders to the applicable Specified Purchaser pursuant to the Note Agreements in exchange for the Applicable Note Consideration. |
| (n) | All Corporation Notes transferred to the applicable Specified Purchaser pursuant to Section 3.1(m) shall be transferred and assigned by the applicable Specified Purchaser to the Corporation in exchange for one (1) Corporation Share for each Corporation Note, following which the Corporation Notes shall be automatically cancelled by operation of law. |
The aggregate amount to be added by the Corporation to the stated capital of the Corporation Shares shall be an amount equal to the aggregate principal amount of the cancelled Corporation Notes.
Transfers of Special LP Units
| (o) | Each Special LP Unit shall be transferred and assigned by the holder thereof to the Corporation in exchange for one (1) Special Share. |
The aggregate amount to be added by the Corporation to the stated capital of the Special Shares shall be an amount equal to the aggregate cost to the Corporation of the Special LP Units acquired (determined for purposes of the Tax Act, including pursuant to subsection 85(2) of the Tax Act, where relevant).
Transfer of GP Share
| (p) | The one (1) issued and outstanding GP Share shall be transferred and assigned by the holder thereof to the Corporation in exchange for three (3) Class B Shares. |
D-32
- 10 -
The aggregate amount to be added by the Corporation to the stated capital of the Class B Shares shall be an amount equal to the aggregate cost to the Corporation of the GP Share acquired (determined for purposes of the Tax Act, including pursuant to subsection 85(1) of the Tax Act, where relevant).
| 3.2 | Registers of Holders |
| (a) | Upon the effectiveness of the Note Agreements pursuant to Section 3.1(a), the Corporation shall be deemed to have issued to each Eligible Canadian Holder that is a party to a Note Agreement the Corporation Notes to be received by it as specified in the applicable Note Schedule and the name of such Eligible Canadian Holder shall be deemed to be added to a register of holders of Corporation Notes as the holder of the Corporation Notes issued to such Eligible Canadian Holder. Upon the transfer and cancellation of the Corporation Notes pursuant to Sections 3.1(m) and 3.1(n), appropriate entries shall be made in the register of holders of Corporation Notes. |
| (b) | Upon the transfers of the BBU Units pursuant to Sections 3.1(c) and 3.1(f), the name of each Eligible Canadian Holder shall be removed from the register of holders of BBU Units in respect of the BBU Units held by such Eligible Canadian Holder and the Corporation shall be recorded as the registered holder of the BBU Units so transferred and shall be deemed to be the legal and beneficial owner thereof. |
| (c) | Upon the transfers of the REUs pursuant to Section 3.1(d), the name of each Eligible Canadian Holder shall be removed from the register of holders of REUs in respect of the REUs held by such Eligible Canadian Holder and the Corporation shall be recorded as the registered holder of the REUs so transferred and shall be deemed to be the legal and beneficial owner thereof. |
| (d) | Upon the transfers of the BBUC Shares pursuant to Section 3.1(e), the name of each Eligible Canadian Holder shall be removed from the register of holders of BBUC Shares in respect of the BBUC Shares held by such Eligible Canadian Holder and the Corporation shall be recorded as the registered holder of the BBUC Shares so transferred and shall be deemed to be the legal and beneficial owner thereof. |
| (e) | Upon the deemed transfers of the BBU Units pursuant to Section 3.1(h), (i) the Dissenting Unitholder shall cease to be a holder of such BBU Units, (ii) the name of such holder shall be removed from the register of holders of BBU Units, (iii) the Dissenting Unitholder shall have been deemed to have executed and delivered all consents, releases, assignments and waivers, statutory or otherwise, required to transfer and assign such units to BBU; and (iv) such BBU Units shall be cancelled by BBU and the register of holders of BBU Units shall be revised accordingly. |
| (f) | Upon the transfers of the BBU Units pursuant to Section 3.1(j), the name of the holder of such BBU Units shall be removed from the register of holders of BBU Units, and the Corporation shall be recorded as the registered holder of the BBU Units so transferred and shall be deemed to be the legal and beneficial owner thereof. |
D-33
- 11 -
| (g) | Upon the deemed transfers of the BBUC Shares pursuant to Section 3.1(k), (i) the Dissenting Shareholder shall cease to be a holder of such BBUC Shares, (ii) the name of such holder shall be removed from the register of holders of BBUC Shares, (iii) the Dissenting Shareholder shall have been deemed to have executed and delivered all consents, releases, assignments and waivers, statutory or otherwise, required to transfer and assign such units to BBUC; and (iv) such BBUC Shares shall be cancelled by BBUC and the register of holders of BBUC Shares shall be revised accordingly. |
| (h) | Upon the transfers of the BBUC Shares pursuant to Section 3.1(l), the name of the holder of such BBUC Shares shall be removed from the register of holders of BBUC Shares, and the Corporation shall be recorded as the registered holder of the BBUC Shares so transferred and shall be deemed to be the legal and beneficial owner thereof. |
| (i) | Upon the transfers of the Special LP Units pursuant to Section 3.1(o), the name of the Special Limited Partner shall be removed from the register of holders of Special LP Units in respect of such Special LP Units and the Corporation shall be recorded as the registered holder of the Special LP Units so transferred and shall be deemed to be the legal and beneficial owner thereof. |
| (j) | Upon the transfer of the GP Share pursuant to Section 3.1(p), the name of the holder shall be removed from the register of holders of GP Shares in respect of such GP Share and the Corporation shall be recorded as the registered holder of the GP Share so transferred and shall be deemed to be the legal and beneficial owner thereof. |
| 3.3 | Tax Elections |
An Eligible Canadian Holder shall be entitled to make a joint income tax election with the Corporation (the “Tax Election”) with respect to its (a) transfer of BBU Units to the Corporation and (b) transfer of BBUC Shares to the Corporation pursuant to Section 3.1(e)) pursuant to subsection 85(1) of the Tax Act (or subsection 85(2) of the Tax Act if such Eligible Canadian Holder is a partnership), and in each case, where applicable, the analogous provisions of provincial income tax law. To make a Tax Election, an Eligible Canadian Holder must provide the relevant information to the Corporation through a website that shall be made available for this purpose or as otherwise directed. The relevant information may be submitted on or after the date that is 90 days after the Effective Date but in any event must be submitted no later than April 20, 2027 to the Corporation through the website or as otherwise directed. After receipt of all of the relevant information through the website, and provided that the information provided complies with the rules under the Tax Act regarding the Tax Election, the Corporation shall deliver a copy of the Tax Election as executed by the Corporation to the Eligible Canadian Holder. The Eligible Canadian Holder shall be solely responsible for executing its portion of the Tax Election and submitting it to the applicable Tax Authority within the required time.
D-34
- 12 -
| 3.4 | No Fractional Shares |
Each BBU Unit, REU and BBUC Share transferred to the Corporation pursuant to Sections 3.1(c), 3.1(d) and 3.1(e) shall be deemed to be transferred in consideration for a portion of a Corporation Share and a portion of a Corporation Note as specified in the applicable Note Agreement. However, in no event shall any fractional Corporation Shares be delivered under this Plan of Arrangement.
| 3.5 | Fully Paid and Non-Assessable Shares |
All Corporation Shares issued pursuant hereto shall be deemed to be or have been validly issued and outstanding as fully paid and non-assessable shares for all purposes of the BCBCA.
Article 4
DISSENT PROCEDURES
| 4.1 | Rights of Dissent |
| (a) | Registered BBU Unitholders and BBUC Shareholders may exercise rights of dissent with respect to their BBU Units and/or BBUC Shares, as applicable, pursuant to and in the manner set forth in Section 7.6 of the BBU LPA and Division 2 of Part 8 of the BCBCA, respectively, in connection with the Arrangement (collectively, the “Dissent Rights”). For greater certainty, non-registered holders of BBU Units, non-registered holders of BBUC Shares, holders of REUs, holders of Special LP Units and holders of GP Shares granted shall not be entitled to exercise Dissent Rights in respect of those securities. |
| (b) | BBU Unitholders and BBUC Shareholders who properly exercise their Dissent Rights shall be deemed to have transferred their BBU Units and/or BBUC Shares, as applicable, to BBU and BBUC, respectively, as of the applicable time pursuant to Sections 3.1(h) and 3.1(k). If such BBU Unitholders and BBUC Shareholders: |
| (i) | are ultimately entitled to be paid the fair value for their BBU Units and/or BBUC Shares pursuant to the Dissent Rights, the BBU Unitholders and BBUC Shareholders shall not be entitled to any other payment or consideration, including any payment that would be payable under the Arrangement had such holders not exercised their Dissent Rights; or |
| (ii) | are ultimately not entitled, for any reason, to be paid the fair value for their BBU Units and/or BBUC Shares pursuant to the Dissent Rights, the BBU Unitholders and BBUC Shareholders will be deemed to have participated in the Arrangement on the same basis as a BBU Unitholder or BBUC Shareholder, as applicable, that has not exercised Dissent Rights and shall be entitled to receive only the Class A Consideration on the basis determined in accordance with Section 3.1 that such BBU Unitholders or BBUC Shareholders, as applicable, would have received pursuant to the Arrangement if such holders had not exercised Dissent Rights. |
D-35
- 13 -
| 4.2 | Recognition of Dissenting Unitholders |
From and after the Effective Time, in no case shall the Corporation, BBU, BBUC or any other Person be required to recognize a Dissenting Unitholder as a holder of BBU Units or BBUC Shares or as a holder of any securities of any of the Corporation, BBU, BBUC or any of their respective subsidiaries and the names of the Dissenting Unitholders shall be deleted from the register of holders of BBU Units and BBUC Shares.
Article 5
DELIVERY OF CONSIDERATION
| 5.1 | Delivery of Consideration |
| (a) | Upon the Arrangement becoming effective, the existing certificates representing the BBU Units and BBUC Shares (other than BBU Units and BBUC Shares held by (x) BBU Unitholders and/or BBUC Shareholders that are a party to a Note Agreement, or (y) Dissenting Unitholders or Dissenting Shareholders) will represent Corporation Shares without any further action required on the part of holders thereof. |
| (b) | As soon as practicable following the Effective Time: |
| (i) | the Transfer Agent shall deliver to each REU Holder and each Specified Purchaser DRS statements representing the Corporation Shares to which such Person is entitled pursuant to the Arrangement; |
| (ii) | the Corporation shall deliver to the Special Limited Partner evidence as to the issuance of the Special Shares to which such Person is entitled pursuant to the Arrangement; and |
| (iii) | the Corporation shall deliver to the General Partner evidence as to the issuance of the Class B Shares to which such Person is entitled pursuant to the Arrangement. |
| (c) | After the Effective Time, each certificate which immediately prior to the Effective Time represented one or more Acquired Securities shall be deemed at all times to represent only the right to receive in exchange therefor the entitlements which the holder of such certificate is entitled to receive in accordance with Section 5.1(a) hereof. |
| 5.2 | Withholding Rights |
The Corporation, BBU, BBUC, the Transfer Agent and any other Person shall be entitled to deduct or withhold from any amount otherwise payable to any Person hereunder such amounts as the Corporation, BBU, BBUC, the Transfer Agent or such other Person, as applicable, are required to deduct or withhold with respect to such payment under the Tax Act, the United States Internal Revenue Code of 1986 or any provision of provincial, state, local or foreign tax law. To the extent that amounts are so deducted or withheld, such withheld amounts shall be treated for all purposes hereof as having been paid to the Person in respect of which such deduction or withholding was made, provided that such deducted or withheld amounts are actually remitted to the appropriate taxing authority.
D-36
- 14 -
| 5.3 | Extinction of Rights |
Any certificate which immediately prior to the Effective Time represented outstanding Acquired Securities that are exchanged pursuant to Section 3.1 shall cease to represent a claim or interest of any kind or nature as a unitholder of BBU, as a unitholder of Holding LP, as a shareholder of BBUC, as a shareholder of the General Partner or as a holder of a Corporation Note. On such date, the Corporation Shares to which the former registered holder of the certificate referred to in the preceding sentence was ultimately entitled shall be deemed to have been surrendered to the Corporation, together with all entitlements to distributions and interest thereon held for such former registered holder.
| 5.4 | No Liens |
Any exchange or transfer of securities pursuant to this Plan of Arrangement shall be free and clear of any liens, charges, security interests, encumbrances, mortgages, hypothecs, restrictions, adverse claims or other claims of third parties of any kind.
| 5.5 | Paramountcy |
From and after the Effective Time: (i) this Plan of Arrangement shall take precedence and priority over any and all Acquired Securities issued prior to the Effective Time; (ii) the rights and obligations of the holders of BBU Units, REUs, BBUC Shares, Special LP Units, GP Shares, Corporation Notes, the Corporation, the Transfer Agent and any transfer agent or other depositary therefor in relation thereto, shall be solely as provided for in this Plan of Arrangement; and (iii) all actions, causes of action, claims or proceedings (actual or contingent and whether or not previously asserted) based on or in any way relating to any BBU Units, REUs, BBUC Shares, Special LP Units, GP Shares or Corporation Notes (other than Dissent Rights) shall be deemed to have been settled, compromised, released and determined without liability except as set forth herein.
Article 6
AMENDMENTS
| 6.1 | Amendments to Plan of Arrangement |
| (a) | The Corporation, BBU and BBUC may amend, modify and/or supplement this Plan of Arrangement at any time and from time to time prior to the Effective Time, provided that each such amendment, modification and/or supplement must (i) be set out in writing, (ii) be approved by the Corporation, BBU and BBUC, each acting reasonably, (iii) if made following the BBU Unitholders’ Meeting or the BBUC Shareholder’s Meeting and prior to receipt of the Final Order, filed with the Court and approved by the Court and communicated to the BBU Unitholders and BBUC Shareholders if and as required by the Court, and (iv) if made following receipt of the Final Order and prior to the Effective Time, filed with the Court and approved by the Court and communicated to the BBU Unitholders and BBUC Shareholders if and as required by the Court, unless such amendment concerns a matter which, in the reasonable opinion of the Corporation, BBU and BBUC, is of an administrative nature and is not adverse to the economic interest of any holder of Acquired Securities. |
D-37
- 15 -
| (b) | Subject to the provisions of the Interim Order, any amendment, modification or supplement to this Plan of Arrangement may be proposed by BBU or BBUC at any time prior to the BBU Unitholders’ Meeting or the BBUC Shareholders’ Meeting (provided that BBU or BBUC, as applicable, shall have consented thereto) with or without any other prior notice or communication, and if so proposed and accepted by the Persons voting at the BBU Unitholders’ Meeting and the BBUC Shareholders’ Meeting, shall become part of this Plan of Arrangement for all purposes. |
| (c) | Any amendment, modification or supplement to this Plan of Arrangement that is approved or directed by the Court following the BBU Unitholders’ Meeting or the BBUC Shareholders’ Meeting shall be effective only if (i) it is consented to in writing by BBU and BBUC (in each case, acting reasonably), and (ii) if required by the Court, it is consented to by some or all of the BBU Unitholders and BBUC Shareholders voting in the manner directed by the Court. |
| (d) | Any amendment, modification or supplement to this Plan of Arrangement may be made following the Effective Date unilaterally by the Corporation, provided that it concerns a matter which, in the reasonable opinion of the Corporation, is of an administrative nature required to better give effect to the implementation of this Plan of Arrangement and is not adverse to the economic interest of any former holder of Acquired Securities. |
Article 7
miscellaneous
| 7.1 | Further Assurances |
Notwithstanding that the transactions and events set out herein shall occur and shall be deemed to occur in the order set out in this Plan of Arrangement without any further act or formality, each of the Parties to the Arrangement Agreement shall make, do and execute, or cause to be made, done and executed, all such further acts, deeds, agreements, transfers, assurances, instruments or documents as may reasonably be required by either of them in order to further document or evidence any of the transactions or events set out herein.
D-38
Schedule A
BBU LPA Amendment
(See attached.)
D-39
BROOKFIELD BUSINESS PARTNERS L.P.
FOURTH AMENDMENT TO THE AMENDED AND RESTATED LIMITED PARTNERSHIP AGREEMENT
THIS AMENDMENT (the “Amendment”) to the Amended and Restated Limited Partnership Agreement of Brookfield Business Partners L.P. (the “Partnership”), dated as of May 31, 2016, as amended by the First Amendment to the Amended and Restated Limited Partnership Agreement dated June 17, 2016, as amended by the Second Amendment to the Amended and Restated Limited Partnership Agreement dated May 18, 2020, and as amended by the Third Amendment to the Amended and Restated Limited Partnership Agreement dated March 15, 2022 (as amended, the “Agreement”) is made as of the ■ day of ■, 2026, but following the acquisition by 1559985 B.C. Ltd. (the “Corporation”) of Units pursuant to Section 3.1(f) of the Plan of Arrangement (as defined below), by the undersigned. Capitalized terms used but not defined herein shall have the meanings set forth in the Agreement.
WHEREAS, pursuant to the arrangement agreement dated November 6, 2025 between the Corporation, the Partnership and Brookfield Business Corporation (“BBUC”), the Corporation has agreed to acquire, directly or indirectly, all of the issued and outstanding Units and class A exchangeable subordinate voting shares in the capital of BBUC in exchange for class A subordinate voting shares in the capital of the Corporation (the “Class A Shares”), to be implemented pursuant to a plan of arrangement (the “Plan of Arrangement”) made in accordance with the applicable provisions of the Business Corporations Act (British Columbia) (and the regulations made thereunder) (the “Transaction”);
AND WHEREAS, pursuant to the terms of the Transaction, holders of Units will be entitled to receive, in respect of each Unit held, one (1) Class A Share (the “Class A Consideration”) and may elect to receive a portion of their Class A Consideration in the form of Corporation Notes (as defined in the Plan of Arrangement), which will be subsequently transferred and assigned to the Corporation in exchange for Class A Shares pursuant to the Plan of Arrangement;
AND WHEREAS, in order to effect the Transaction, the General Partner desires to amend the Agreement as set out herein to, inter alia, provide the Partnership with a right of redemption in order to redeem Units for the Cash Consideration and to provide the Corporation with an overriding call right following the exercise by the Partnership of such redemption right in order to purchase such Units for the Class A Consideration;
AND WHEREAS, pursuant to Section 14.2.1 of the Agreement, amendments to the Agreement may only be proposed by or with the consent of the General Partner and the General Partner has proposed and consented to the Amendment;
D-40
- 2 -
AND WHEREAS, pursuant to Section 14.3.4 of the Agreement, the Partnership has obtained Opinions of Counsel acceptable to the General Partner to the effect that the Amendment (i) will not cause the Partnership to be treated as an association taxable as a corporation or otherwise taxable as an entity for tax purposes (provided that for U.S. tax purposes the General Partner has not made the election contemplated by Section 9.6 of the Agreement) and (ii) will not affect the limited liability of any Limited Partner or any limited partner of Holding LP under applicable Law;
AND WHEREAS, pursuant to Section 14.2.2. of the Agreement, the Amendment shall be effective upon its approval by the General Partner and, where required under the Agreement or by the Limited Partnership Act, on the consent, vote or approval of the amendment by the holders of a majority of the voting power of the Outstanding Units;
AND WHEREAS, a meeting of the holders of Units was held on ■, 2026 at which resolutions approving the Amendment and the Transaction were adopted by holders of a majority of the Units and such resolutions were also adopted in accordance and compliance with the Agreement;
NOW THEREFORE,
| 1. | Amendments to Article 1 |
| (a) | Section 1.1 is hereby amended by adding the following definitions: |
| 1.1.2.1 | “Amendment Effective Time” means the time that the Fourth Amendment to the Amended and Restated Limited Partnership Agreement of the Partnership dated as of ■, 2026 becomes effective pursuant to Section 3.1(g) of the Plan of Arrangement; |
| 1.1.2.2 | “Arrangement” means the arrangement under Section 288 of the Business Corporations Act (British Columbia) (and the regulations made thereunder) in accordance with the terms and subject to the conditions set out in the Plan of Arrangement, subject to any amendments, modifications or supplements to the Plan of Arrangement made in accordance with the Arrangement Agreement and Section 6.1 of the Plan of Arrangement or made at the discretion of the Court (as defined in the Plan of Arrangement) with the consent of the Partnership and BBUC, each acting reasonably; |
| 1.1.2.3 | “Arrangement Agreement” means the arrangement agreement dated November 6, 2025 between the Corporation, the Partnership and BBUC with respect to the Arrangement, as may be amended from time to time in accordance with its terms; |
| 1.1.2.4 | “Arrangement Year” has the meaning assigned to such term in Section 4.4.4; |
| 1.1.4.1 | “BBUC” means Brookfield Business Corporation; |
| 1.1.10.1 | “Call Right” has the meaning assigned to such term in Section 7.5.1; |
D-41
- 3 -
| 1.1.12.1 | “Cash Consideration” means the amount equal to the value of one (1) Class A Share; |
| 1.1.15.1 | “Class A Consideration” means one (1) Class A Share for each Public Unit; |
| 1.1.15.2 | “Class A Share” means a class A subordinate voting share in the capital of the Corporation; |
| 1.1.19.1 | “Corporation” means 1559985 B.C. Ltd.; |
| 1.1.20.1 | “Effective Date” has the meaning assigned to such term in the Arrangement Agreement; |
| 1.1.49.1 | “Meeting” means such meeting or meetings of Unitholders, including any adjournment or postponement thereof, convened to consider, and if deemed advisable approve, the Resolutions; |
| 1.1.51.1 | “Notional Year” has the meaning assigned to such term in Section 4.4.4; |
| 1.1.62.1 | “Plan of Arrangement” means the plan of arrangement in substantially the form of Schedule A of the Arrangement Agreement subject to any amendments, modifications or supplements made thereto in accordance with the Arrangement Agreement and Section 6.1 of the Plan of Arrangement or made at the discretion of the Supreme Court of British Columbia with the consent of the Partnership and BBUC, each acting reasonably; |
| 1.1.62.3 | “Public Unitholder” means a holder of Public Units; |
| 1.1.62.4 | “Public Units” means the Units that are issued and outstanding (except for those Units held by the Corporation) at the Amendment Effective Time; |
| 1.1.70. | “Resolutions” means the resolutions of the Unitholders adopted at the Meeting approving the Transaction; |
| 1.1.76.1 | “Transaction” means the transactions to be implemented pursuant to the Plan of Arrangement and in accordance with the Arrangement Agreement, pursuant to which, amongst other things, the Corporation will acquire all of the issued and outstanding Units and class A exchangeable subordinate voting shares in the capital of BBUC in exchange for Class A Shares; and |
| 1.1.81.1 | “Unitholder” means a registered or beneficial holder of a Unit. |
D-42
- 4 -
(b) Section 1.1.2 is hereby deleted in its entirety and replaced with the following:
“Agreement” means this Amended and Restated Limited Partnership Agreement of Brookfield Business Partners L.P., as amended by the First Amendment to the Amended and Restated Limited Partnership Agreement dated as of June 17, 2016, as amended by the Second Amendment to the Amended and Restated Limited Partnership Agreement dated as of May 18, 2020, as amended by the Third Amendment to the Amended and Restated Limited Partnership Agreement dated as of March 15, 2022 and as amended by the Fourth Amendment to the Second Amended and Restated Limited Partnership Agreement of the Partnership dated as of ■, 2026;
| 2. | Amendment to Section 1.7 |
Section 1.7 is hereby deleted in its entirety and replaced with the following:
Section 1.7 Governing Law; Submission to Jurisdiction
This Agreement will be governed by and construed in accordance with the laws of Bermuda. Each of the Partners (other than governmental entities prohibited from submitting to the jurisdiction of a particular jurisdiction) will submit to (i) the non-exclusive jurisdiction of the courts of Bermuda and British Columbia in any dispute, suit, action or proceeding arising out of or relating to this Agreement and (ii) the non-exclusive jurisdiction of the courts of Bermuda and British Columbia in any dispute, suit, action or proceeding arising out of or relating to the Transaction (including, for greater certainty, arising out of or in relation to the terms of Section 7.6). Each Partner waives, to the fullest extent permitted by Law, any immunity from jurisdiction of any such court or from any legal process therein and further waives, to the fullest extent permitted by Law, any claim of inconvenient forum, improper venue or that any such court does not have jurisdiction over the Partner. Any final judgment against a Partner in any proceedings brought in any such court will be conclusive and binding upon the Partner and may be enforced in the courts of any other jurisdiction of which the Partner is or may be subject, by suit upon such judgment. Notwithstanding the foregoing, unless the General Partner consents in writing to the selection of an alternative forum, the federal district courts of the United States of America shall, to the fullest extent permitted by law, be the exclusive forum for the resolution of any complaint asserting a cause of action arising under the United States Securities Act of 1933, as amended. Nothing in this Section 1.7 shall be deemed to apply to any suits brought to enforce any liability or duty created by the Securities Exchange Act. Any person or entity purchasing or otherwise acquiring any interest in any security of the Partnership shall be deemed to have notice of and consented to the provisions of this Section 1.7. The foregoing submission to jurisdiction and waivers will survive the dissolution, liquidation, winding up and termination of the Partnership.
D-43
- 5 -
| 3. | Amendments to Article 4 |
Article 4 is hereby amended by adding the following provision:
| 4.4.4 | For purposes of Section 4.4.2 and Section 4.4.3, in computing the Partnership’s Income for Canadian Tax Purposes for the fiscal year of the Partnership that includes the Arrangement (the “Arrangement Year”), the Partnership shall be considered to have a had a fiscal year (the “Notional Year”) commencing on January 1, 2026 and ending immediately following the completion of the Arrangement steps occurring on the Effective Date. The Partnership shall determine its net income or net loss for the Notional Year on a “closing of the books” basis reasonably and in good faith, as would be determined without reference to this section, provided, however, that any gain or income from a disposition of property occurring after the end of the Notional Year shall not be allocated to the Notional Year; and any transaction expenses incurred by the Partnership in the Notional Year shall be allocated to and, to the extent permitted by the Income Tax Act, deducted in computing the income of the Partnership in the Notional Year. For greater certainty, the balance (if any) of the Income for Canadian Tax Purposes after allocating the Special Income Allocation Amount to the Limited Partners whose Units are acquired, bought, bought back, redeemed or otherwise purchased in the manner described in Section 4.4.3.1 using money or property derived in the manner described in Section 4.4.3.2 by the Partnership or the Affiliate, for the Arrangement Year will be allocated to all Partners for the Notional Year in accordance with Section 4.4.2. Absent any assessment in respect of taxes, the Partnership shall not amend any allocation of Income for Canadian Tax Purposes or Loss for Canadian Tax Purposes to Limited Partners in respect of the Arrangement Year or any previous fiscal year. |
| 4. | Amendment to Article 7 |
Article 7 is hereby amended by adding the following provisions:
| 7.4 | Redemption by the Partnership |
| 7.4.1 | Subject to any applicable Laws and the due exercise of the Call Right pursuant to Section 7.5, the Partnership will have the right, on the Effective Date, to redeem all, but not less than all, of the then outstanding Public Units for an amount per unit equal to the Cash Consideration. |
D-44
- 6 -
| 7.4.2 | If the Partnership exercises its right to redeem Public Units under this Section 7.4, and, subject to the exercise of the Call Right, the Partnership will cause to be delivered to the Public Unitholders the Cash Consideration for each Public Unit so redeemed upon presentation and surrender at the registered office of the Partnership or at any office of the Transfer Agent of the certificates (if any) representing such Public Units, together with such additional documents and instruments as the Transfer Agent may reasonably require. Payment of the aggregate Cash Consideration payable to a Public Unitholder will be made by delivery to such Public Unitholder, at the address of such Public Unitholder recorded in the register of the Partnership or by holding for pick-up by the Public Unitholder at the registered office of the Partnership or at any office of the Transfer Agent. Provided that such aggregate Cash Consideration has been so deposited on or before the Effective Date in accordance with the Arrangement Agreement and the Plan of Arrangement, the Public Units will be redeemed and the rights of the Public Unitholders thereof on and after the Effective Date will be limited to receiving their proportionate part of the aggregate Cash Consideration for such Public Units so deposited, against presentation and surrender of the said certificates held by them in accordance with the foregoing provisions and the Public Unitholders will not be entitled to exercise any of the rights of Public Unitholders in respect thereof, other than the right to receive the Cash Consideration for each Public Unit redeemed. |
| 7.5 | Call Right |
| 7.5.1 | Subject to the limitations set forth in Section 7.5.2, the Corporation will have the overriding right (the “Call Right”), notwithstanding the right of the Partnership to redeem the Public Units pursuant to Section 7.4 hereof, to purchase (on the Effective Date) Public Units on payment by the Corporation of the Class A Consideration for each such Public Unit. In the event of the exercise by the Corporation of its Call Right, each Public Unitholder will be obligated to sell all the Public Units which are subject to the Call Right held by such Public Unitholder to the Corporation on the Effective Date on payment by, or on behalf of the Corporation, to such Public Unitholder of the Class A Consideration for each such Public Unit. |
| 7.5.2 | The Corporation must provide notice of its intention to exercise its Call Right immediately after the Partnership exercises its right to redeem Public Units under Section 7.4. If the Corporation duly exercises its Call Right in accordance with this Section 7.5, the right of the Partnership to redeem those Public Units which are subject to the Call Right pursuant to Section 7.4 on the Effective Date will terminate at such time and, on the Effective Date, the Corporation will purchase and the Public Unitholders of such Public Units will sell all of the Public Units subject to the Call Right in accordance with this Section 7.5. |
D-45
- 7 -
| 7.5.3 | For the purposes of completing a purchase of the Public Units pursuant to the exercise of the Call Right, the Corporation will deposit or cause to be deposited with the Transfer Agent, on or before the Effective Date, the aggregate Class A Consideration deliverable by the Corporation pursuant to Section 7.5.1. Provided that the aggregate Class A Consideration has been so deposited, on and after the Effective Date, the Public Unitholders will cease to be Unitholders of such Public Units and will not be entitled to exercise any of the rights of Public Unitholders in respect thereof other than the right to receive such Public Unitholder’s portion of the aggregate Class A Consideration and such Public Unitholder will on and after the last Business Day prior to such Effective Date be considered and deemed for all purposes to be holders of the securities delivered to them as part of the Class A Consideration which such Public Unitholder is entitled. Upon presentation to the Transfer Agent of the documents and instruments as may be required to effect a transfer of Public Units under the Limited Partnership Act, the Agreement and such additional documents and instruments as the Transfer Agent and the Partnership may reasonably require, the Public Unitholder will be entitled to receive in exchange therefor, and the Transfer Agent on behalf of the Corporation will deliver to such Public Unitholder, the Class A Consideration. If the Corporation does not exercise the Call Right in the manner described above, on the Effective Date a Public Unitholder will be entitled to receive in exchange therefor the Cash Consideration otherwise payable by the Partnership in connection with the redemption of the Public Units pursuant to Section 7.4 hereof. |
| 7.5.4 | For greater certainty, the Corporation and/or its Affiliates may undertake such transactions as may be necessary or desirable in order to deliver, or cause to be delivered, all or a portion of the Class A Shares to Public Unitholders in accordance with Section 7.5.3, provided such transactions are not prejudicial to the rights or interests of any Public Unitholder. |
| 7.5.5 | Each Public Unitholder, by virtue of becoming and being such a Public Unitholder, will be deemed to acknowledge the Call Right in favour of the Corporation and the overriding nature thereof and to be bound thereby in favour of the Corporation as herein provided. |
| 7.5.6 | For greater certainty, the transfer of Public Units of the Partnership as described in Section 3.1(c) and (f) of the Plan of Arrangement shall take place pursuant to the Plan of Arrangement and not in connection with the exercise of the Call Right. |
| 7.6 | Dissent Rights |
| 7.6.1 | Subject to this Section 7.6, any Unitholder may dissent in respect of the Transaction. |
| 7.6.2 | In addition to any other right the Unitholder may have, a Unitholder who complies with this Section 7.6 is entitled, after the Transaction is completed, to be paid by the Partnership the fair value of the Units held by the Unitholder, determined as of the close of business on the day before the Resolutions were adopted. |
| 7.6.3 | A dissenting Unitholder may only claim under this Section 7.6 with respect to all of the Units held by the Unitholder and registered in the name of the dissenting Unitholder at the record date set by the General Partner in respect of the Meeting. |
| 7.6.4 | A dissenting Unitholder shall send to the Partnership, at least two days prior to the Meeting, a written objection to the Resolutions, unless the Partnership did not give notice to the Unitholder of the purpose of the Meeting and of the Unitholder’s right to dissent. |
D-46
- 8 -
| 7.6.5 | The Partnership shall, within ten days after the Unitholders adopt the Resolutions, send to each Unitholder who has filed the objection referred to in Section 7.6.4 notice that the Resolutions have been adopted, but such notice is not required to be sent to any Unitholder who voted for or abstained from voting for the Resolutions or who has withdrawn its objection (and, for greater certainty, a Unitholder who voted for or abstained from voting for the Resolutions or who has withdrawn its objection will not be considered a dissenting Unitholder). |
| 7.6.6 | A dissenting Unitholder entitled to receive notice under Section 7.6.5 shall, within twenty days after receiving such notice, or, if the dissenting Unitholder does not receive such notice, within twenty days after learning that the Resolutions have been adopted, send to the Partnership a written notice containing: |
| (i) | the dissenting Unitholder’s name and address; |
| (ii) | the number of Units in respect of which the dissenting Unitholder dissents; and |
| (iii) | a demand for payment of the fair value of such Units. |
| 7.6.7 | Not later than the thirtieth day after the sending of a notice under Section 7.6.6, a dissenting Unitholder shall send the certificates representing the Units held by the Unitholder to the Partnership or its Transfer Agent. |
| 7.6.8 | A dissenting Unitholder who fails to comply with Section 7.6.7 has no right to make a claim under this Section 7.6. |
| 7.6.9 | The Partnership or its Transfer Agent shall endorse on any certificate received under Section 7.6.7 a notice that the Unitholder is a dissenting Unitholder under this Section 7.6 and shall return forthwith the certificates to the dissenting Unitholder. |
| 7.6.10 | On sending a notice under Section 7.6.6, a dissenting Unitholder ceases to have any rights as a Unitholder other than the right to be paid the fair value of the Units as determined under this Section 7.6 except where: |
| (i) | the dissenting Unitholder withdraws the notice before the Partnership makes an offer under Section 7.6.11; |
| (ii) | the Partnership fails to make an offer in accordance with Section 7.6.11 and the dissenting Unitholder withdraws the notice; or |
| (iii) | the Arrangement Agreement is terminated in accordance with its terms, | |
| in which case the dissenting Unitholder’s rights are reinstated as of the date the dissenting Unitholder sent the notice referred to in Section 7.6.6. |
D-47
- 9 -
| 7.6.11 | The Partnership shall, not later than seven days after the later of the day on which the action approved by the Resolutions is effective or the day the Partnership received the notice referred to in Section 7.6.6, send to each dissenting Unitholder who has sent such notice a written offer to pay for the dissenting Unitholder’s Units in an amount considered by the board of directors of the General Partner to be the fair value, accompanied by a statement showing how the fair value was determined. |
| 7.6.12 | Every offer made under Section 7.6.11 for Units shall be on the same terms. |
| 7.6.13 | The Partnership shall pay for the Units of a dissenting Unitholder within 10 days after an offer made under Section 7.6.11 has been accepted, but any such offer lapses if the Partnership does not receive an acceptance thereof within 30 days after the offer has been made. |
| 7.6.14 | Where the Partnership fails to make an offer under Section 7.6.11, or if a dissenting Unitholder fails to accept an offer, the Partnership may, within 50 days after the action approved by the Resolutions is effective or within such further period as a court may allow, apply to a court to fix a fair value for the Units of any dissenting Unitholder. |
| 7.6.15 | If the Partnership fails to apply to a court under Section 7.6.14, a dissenting Unitholder may apply to a court for the same purpose within a further period of 20 days or within such further period as a court may allow. |
| 7.6.16 | The only court where an application under Sections 7.6.14 or 7.6.15 shall be made is the Supreme Court of British Columbia. |
| 7.6.17 | A dissenting Unitholder is not required to give security for costs in an application made under Sections 7.6.14 or 7.6.15. |
| 7.6.18 | On an application under Sections 7.6.14 or 7.6.15: |
| (i) | all dissenting Unitholders whose Units have not been purchased by the Partnership shall be joined as parties and bound by the decision of the court; and |
| (ii) | the Partnership shall notify each affected dissenting Unitholder of the date, place and consequences of the application and of the dissenting Unitholder’s right to appear and be heard in person or by counsel. |
| 7.6.19 | On an application to a court under Sections 7.6.14 or 7.6.15, the court may determine whether any other person is a dissenting Unitholder who should be joined as a party, and the court shall then fix a fair value for the Units of all dissenting Unitholders. |
| 7.6.20 | A court may in its discretion appoint one or more appraisers to assist the court to fix a fair value for the Units of the dissenting Unitholders. |
D-48
- 10 -
| 7.6.21 | The final order of a court in the proceedings commenced by an application under Sections 7.6.14 or 7.6.15 shall be rendered against the Partnership in favour of each dissenting Unitholder and for the amount of the Units as fixed by the court. |
| 7.6.22 | If Section 7.6.24 applies, the Partnership shall, within ten days after the pronouncement of an order under Section 7.6.21, notify each dissenting Unitholder that it is unable lawfully to pay dissenting Unitholders for their Units. |
| 7.6.23 | If Section 7.6.24 applies, a dissenting Unitholder, by written notice delivered to the Partnership within thirty days after receiving a notice under Section 7.6.22, may |
| (i) | withdraw their notice of dissent, in which case the Partnership is deemed to consent to the withdrawal and the Unitholder is reinstated to their full rights as a Unitholder; or |
| (ii) | retain a status as a claimant against the Partnership, to be paid as soon as the Partnership is lawfully able to do so or, in a liquidation, to be ranked subordinate to the rights of creditors of the Partnership but in priority to its Unitholders. |
| 7.6.24 | The Partnership shall not make a payment to a dissenting Unitholder under this section if there are reasonable grounds for believing that |
| (i) | the Partnership is or would after the payment be unable to pay its liabilities as they become due; or |
| (ii) | the realizable value of the Partnership’s assets would thereby be less than the aggregate of its liabilities. |
| 7.6.25 | The provisions of Section 9.5 shall apply mutatis mutandis to any payment to a Unitholder under this Section 7.6. |
| 5. | Effective Date |
This Amendment shall be effective at the time it is stated to become effective pursuant to Section 3.1(g) the Plan of Arrangement.
| 6. | Governing Law |
This Amendment shall be governed by and construed in accordance with the laws of Bermuda.
D-49
- 11 -
| 7. | General |
| (a) | Except as modified herein, all terms and conditions of the Agreement shall remain in full force and effect. |
| (b) | This Amendment may be executed in any number of counterparts, each of which shall be deemed to be an original and all of which shall be construed together as one agreement. |
[Remainder of this page left blank intentionally.]
D-50
IN WITNESS WHEREOF, the General Partner has executed this Amendment as of the ■ day of ■, 2026.
| GENERAL PARTNER: | ||
| BROOKFIELD BUSINESS PARTNERS LIMITED | ||
| By: | ||
| Name: James Bodi | ||
| Title: Vice President | ||
D-51
All Limited Partners now and hereafter admitted as limited partners of the Partnership, pursuant to Powers of Attorney now and hereafter executed in favor of, and granted and delivered to, the General Partner.
| GENERAL PARTNER: | ||
| BROOKFIELD BUSINESS PARTNERS LIMITED | ||
| By: | ||
| Name: James Bodi | ||
| Title: Vice President | ||
D-52
Schedule B
BBU RESOLUTIONS
(Please see attached.)
D-53
BBU ARRANGEMENT RESOLUTION
BE IT RESOLVED THAT:
| 1. | The arrangement (the “Arrangement”) under section 288 of the Business Corporations Act (British Columbia) (the “BCBCA”), pursuant to the arrangement agreement among Brookfield Business Corporation (“BBUC”), Brookfield Business Partners L.P. (“BBU”) and 1559985 B.C. Ltd. (the “Corporation”) dated November 6, 2025 (the “Arrangement Agreement”) and all the transactions contemplated thereby are hereby authorized and approved. |
| 2. | The plan of arrangement, as it may be or has been amended in accordance with the Arrangement Agreement and its terms (the “Plan of Arrangement”), the full text of which is set out in Schedule A to the Arrangement Agreement, is hereby authorized and approved. |
| 3. | The Arrangement Agreement and all the transactions contemplated therein, together with the actions of the directors of Brookfield Business Partners Limited, the general partner of BBU (the “General Partner”) in approving the Arrangement and the actions of the directors and officers of the General Partner in executing and delivering the Arrangement Agreement and any amendments thereto are hereby ratified and approved. |
| 4. | The Corporation is hereby authorized to apply for a final order from the Supreme Court of British Columbia to approve the Arrangement on the terms set forth in the Arrangement Agreement and the Plan of Arrangement (as they may be or may have been amended or modified to the extent permitted by the Arrangement Agreement or the Plan of Arrangement, as applicable). |
| 5. | Notwithstanding that this resolution has been passed (and the Arrangement adopted) by the holders of limited partnership units of BBU (the “Unitholders”) or that the Arrangement has been approved by the Supreme Court of British Columbia, the directors of the General Partner are hereby authorized and empowered, at their discretion, without notice to or approval of any Unitholders (i) to amend the Arrangement Agreement or the Plan of Arrangement to the extent permitted by the Arrangement Agreement, and (ii) subject to the terms of the Arrangement Agreement, not to proceed with the Arrangement or any related transactions, including if the BBU LPA Amendment Resolution or the BBUC Arrangement Resolution (each as defined in the Arrangement Agreement) has not been approved. |
| 6. | Any director or officer of the General Partner is hereby authorized and directed for and on behalf of BBU to execute and deliver all documents as are necessary or desirable to give effect to the Arrangement and the Plan of Arrangement. |
| 7. | Any director or officer of the General Partner is hereby authorized and directed for and on behalf of BBU to execute or cause to be executed and to deliver or cause to be delivered, all such other documents, agreements and instruments and to perform or cause to be performed all such other acts and things as in such person’s opinion may be necessary or desirable to give full effect to the foregoing resolution and the matters authorized thereby, such determination to be conclusively evidenced by the execution and delivery of such document, agreement or instrument or the doing of any such act or thing. |
D-54
BBU LPA AMENDMENT RESOLUTION
BE IT RESOLVED THAT:
| 1. | The Amended and Restated Limited Partnership Agreement of Brookfield Business Partners L.P. (“BBU”) dated as of May 31, 2016, as amended by the First Amendment to the Amended and Restated Limited Partnership Agreement dated as of June 17, 2016, as amended by the Second Amendment to the Amended and Restated Limited Partnership Agreement dated as of May 18, 2020, as amended by the Third Amendment to the Amended and Restated Limited Partnership Agreement dated as of March 15, 2022, is hereby amended by the Fourth Amendment to the Amended and Restated Limited Partnership Agreement as specified in Exhibit A (the “LPA Amendment”). |
| 2. | Notwithstanding that this resolution has been passed (and the LPA Amendment adopted) by the holders of limited partnership units of BBU (the “Unitholders”) or that the arrangement under section 288 of the Business Corporations Act (British Columbia) (the “Arrangement”) pursuant to the arrangement agreement among Brookfield Business Corporation, BBU and 1559985 B.C. Ltd. dated November 6, 2025 (the “Arrangement Agreement”) has been approved by the Supreme Court of British Columbia, the directors of the general partner of BBU (the “General Partner”) are hereby authorized and empowered, at their discretion, without notice to or approval of any Unitholders (i) to amend the terms of the LPA Amendment in a manner consistent with the Arrangement Agreement and the plan of arrangement, as it may be or has been amended in accordance with the Arrangement Agreement and its terms (the full text of which is set out in Schedule A to the Arrangement Agreement), or (ii) not proceed with the LPA Amendment if the Arrangement has not been approved. |
| 3. | Any officer or director of the General Partner is hereby authorized and directed for and on behalf of BBU to execute or cause to be executed, under seal or otherwise, and deliver or cause to be delivered, such documents as are necessary or desirable to give effect to the LPA Amendment, such determination to be conclusively evidenced by the execution and delivery of any such document. |
| 4. | Any officer or director of the General Partner is hereby authorized and directed for and on behalf of BBU to execute or cause to be executed, under seal or otherwise, and to deliver or cause to be delivered all such other documents and instruments and to perform or cause to be performed all such other acts and things as such person determines may be necessary or desirable to give full effect to the foregoing resolution and the matters authorized thereby, such determination to be conclusively evidenced by the execution and delivery of such document or instrument or the doing of any such act or thing. |
D-55
EXHIBIT A
LPA Amendment
(See attached.)
D-56
BROOKFIELD BUSINESS PARTNERS L.P.
FOURTH AMENDMENT TO THE AMENDED AND RESTATED LIMITED PARTNERSHIP AGREEMENT
THIS AMENDMENT (the “Amendment”) to the Amended and Restated Limited Partnership Agreement of Brookfield Business Partners L.P. (the “Partnership”), dated as of May 31, 2016, as amended by the First Amendment to the Amended and Restated Limited Partnership Agreement dated June 17, 2016, as amended by the Second Amendment to the Amended and Restated Limited Partnership Agreement dated May 18, 2020, and as amended by the Third Amendment to the Amended and Restated Limited Partnership Agreement dated March 15, 2022 (as amended, the “Agreement”) is made as of the ■ day of ■, 2026, but following the acquisition by 1559985 B.C. Ltd. (the “Corporation”) of Units pursuant to Section 3.1(f) of the Plan of Arrangement (as defined below), by the undersigned. Capitalized terms used but not defined herein shall have the meanings set forth in the Agreement.
WHEREAS, pursuant to the arrangement agreement dated November 6, 2025 between the Corporation, the Partnership and Brookfield Business Corporation (“BBUC”), the Corporation has agreed to acquire, directly or indirectly, all of the issued and outstanding Units and class A exchangeable subordinate voting shares in the capital of BBUC in exchange for class A subordinate voting shares in the capital of the Corporation (the “Class A Shares”), to be implemented pursuant to a plan of arrangement (the “Plan of Arrangement”) made in accordance with the applicable provisions of the Business Corporations Act (British Columbia) (and the regulations made thereunder) (the “Transaction”);
AND WHEREAS, pursuant to the terms of the Transaction, holders of Units will be entitled to receive, in respect of each Unit held, one (1) Class A Share (the “Class A Consideration”) and may elect to receive a portion of their Class A Consideration in the form of Corporation Notes (as defined in the Plan of Arrangement), which will be subsequently transferred and assigned to the Corporation in exchange for Class A Shares pursuant to the Plan of Arrangement;
AND WHEREAS, in order to effect the Transaction, the General Partner desires to amend the Agreement as set out herein to, inter alia, provide the Partnership with a right of redemption in order to redeem Units for the Cash Consideration and to provide the Corporation with an overriding call right following the exercise by the Partnership of such redemption right in order to purchase such Units for the Class A Consideration;
AND WHEREAS, pursuant to Section 14.2.1 of the Agreement, amendments to the Agreement may only be proposed by or with the consent of the General Partner and the General Partner has proposed and consented to the Amendment;
AND WHEREAS, pursuant to Section 14.3.4 of the Agreement, the Partnership has obtained Opinions of Counsel acceptable to the General Partner to the effect that the Amendment (i) will not cause the Partnership to be treated as an association taxable as a corporation or otherwise taxable as an entity for tax purposes (provided that for U.S. tax purposes the General Partner has not made the election contemplated by Section 9.6 of the Agreement) and (ii) will not affect the limited liability of any Limited Partner or any limited partner of Holding LP under applicable Law;
D-57
- 2 -
AND WHEREAS, pursuant to Section 14.2.2. of the Agreement, the Amendment shall be effective upon its approval by the General Partner and, where required under the Agreement or by the Limited Partnership Act, on the consent, vote or approval of the amendment by the holders of a majority of the voting power of the Outstanding Units;
AND WHEREAS, a meeting of the holders of Units was held on ■, 2026 at which resolutions approving the Amendment and the Transaction were adopted by holders of a majority of the Units and such resolutions were also adopted in accordance and compliance with the Agreement;
NOW THEREFORE,
| 1. | Amendments to Article 1 |
| (a) | Section 1.1 is hereby amended by adding the following definitions: |
| 1.1.2.1 | “Amendment Effective Time” means the time that the Fourth Amendment to the Amended and Restated Limited Partnership Agreement of the Partnership dated as of ■, 2026 becomes effective pursuant to Section 3.1(g) of the Plan of Arrangement; |
| 1.1.2.2 | “Arrangement” means the arrangement under Section 288 of the Business Corporations Act (British Columbia) (and the regulations made thereunder) in accordance with the terms and subject to the conditions set out in the Plan of Arrangement, subject to any amendments, modifications or supplements to the Plan of Arrangement made in accordance with the Arrangement Agreement and Section 6.1 of the Plan of Arrangement or made at the discretion of the Court (as defined in the Plan of Arrangement) with the consent of the Partnership and BBUC, each acting reasonably; |
| 1.1.2.3 | “Arrangement Agreement” means the arrangement agreement dated November 6, 2025 between the Corporation, the Partnership and BBUC with respect to the Arrangement, as may be amended from time to time in accordance with its terms; |
| 1.1.2.4 | “Arrangement Year” has the meaning assigned to such term in Section 4.4.4; |
| 1.1.4.1 | “BBUC” means Brookfield Business Corporation; |
| 1.1.10.1 | “Call Right” has the meaning assigned to such term in Section 7.5.1; |
D-58
- 3 -
| 1.1.12.1 | “Cash Consideration” means the amount equal to the value of one (1) Class A Share; |
| 1.1.15.1 | “Class A Consideration” means one (1) Class A Share for each Public Unit; |
| 1.1.15.2 | “Class A Share” means a class A subordinate voting share in the capital of the Corporation; |
| 1.1.19.1 | “Corporation” means 1559985 B.C. Ltd.; |
| 1.1.20.1 | “Effective Date” has the meaning assigned to such term in the Arrangement Agreement; |
| 1.1.49.1 | “Meeting” means such meeting or meetings of Unitholders, including any adjournment or postponement thereof, convened to consider, and if deemed advisable approve, the Resolutions; |
| 1.1.51.1 | “Notional Year” has the meaning assigned to such term in Section 4.4.4; |
| 1.1.62.1 | “Plan of Arrangement” means the plan of arrangement in substantially the form of Schedule A of the Arrangement Agreement subject to any amendments, modifications or supplements made thereto in accordance with the Arrangement Agreement and Section 6.1 of the Plan of Arrangement or made at the discretion of the Supreme Court of British Columbia with the consent of the Partnership and BBUC, each acting reasonably; |
| 1.1.62.3 | “Public Unitholder” means a holder of Public Units; |
| 1.1.62.4 | “Public Units” means the Units that are issued and outstanding (except for those Units held by the Corporation) at the Amendment Effective Time; |
| 1.1.70. | “Resolutions” means the resolutions of the Unitholders adopted at the Meeting approving the Transaction; |
| 1.1.76.1 | “Transaction” means the transactions to be implemented pursuant to the Plan of Arrangement and in accordance with the Arrangement Agreement, pursuant to which, amongst other things, the Corporation will acquire all of the issued and outstanding Units and class A exchangeable subordinate voting shares in the capital of BBUC in exchange for Class A Shares; and |
| 1.1.81.1 | “Unitholder” means a registered or beneficial holder of a Unit. |
D-59
- 4 -
| (b) | Section 1.1.2 is hereby deleted in its entirety and replaced with the following: |
“Agreement” means this Amended and Restated Limited Partnership Agreement of Brookfield Business Partners L.P., as amended by the First Amendment to the Amended and Restated Limited Partnership Agreement dated as of June 17, 2016, as amended by the Second Amendment to the Amended and Restated Limited Partnership Agreement dated as of May 18, 2020, as amended by the Third Amendment to the Amended and Restated Limited Partnership Agreement dated as of March 15, 2022 and as amended by the Fourth Amendment to the Second Amended and Restated Limited Partnership Agreement of the Partnership dated as of ■, 2026;
| 2. | Amendment to Section 1.7 |
Section 1.7 is hereby deleted in its entirety and replaced with the following:
Section 1.7 Governing Law; Submission to Jurisdiction
This Agreement will be governed by and construed in accordance with the laws of Bermuda. Each of the Partners (other than governmental entities prohibited from submitting to the jurisdiction of a particular jurisdiction) will submit to (i) the non-exclusive jurisdiction of the courts of Bermuda and British Columbia in any dispute, suit, action or proceeding arising out of or relating to this Agreement and (ii) the non-exclusive jurisdiction of the courts of Bermuda and British Columbia in any dispute, suit, action or proceeding arising out of or relating to the Transaction (including, for greater certainty, arising out of or in relation to the terms of Section 7.6). Each Partner waives, to the fullest extent permitted by Law, any immunity from jurisdiction of any such court or from any legal process therein and further waives, to the fullest extent permitted by Law, any claim of inconvenient forum, improper venue or that any such court does not have jurisdiction over the Partner. Any final judgment against a Partner in any proceedings brought in any such court will be conclusive and binding upon the Partner and may be enforced in the courts of any other jurisdiction of which the Partner is or may be subject, by suit upon such judgment. Notwithstanding the foregoing, unless the General Partner consents in writing to the selection of an alternative forum, the federal district courts of the United States of America shall, to the fullest extent permitted by law, be the exclusive forum for the resolution of any complaint asserting a cause of action arising under the United States Securities Act of 1933, as amended. Nothing in this Section 1.7 shall be deemed to apply to any suits brought to enforce any liability or duty created by the Securities Exchange Act. Any person or entity purchasing or otherwise acquiring any interest in any security of the Partnership shall be deemed to have notice of and consented to the provisions of this Section 1.7. The foregoing submission to jurisdiction and waivers will survive the dissolution, liquidation, winding up and termination of the Partnership.
D-60
- 5 -
| 3. | Amendments to Article 4 |
Article 4 is hereby amended by adding the following provision:
| 4.4.4 | For purposes of Section 4.4.2 and Section 4.4.3, in computing the Partnership’s Income for Canadian Tax Purposes for the fiscal year of the Partnership that includes the Arrangement (the “Arrangement Year”), the Partnership shall be considered to have a had a fiscal year (the “Notional Year”) commencing on January 1, 2026 and ending immediately following the completion of the Arrangement steps occurring on the Effective Date. The Partnership shall determine its net income or net loss for the Notional Year on a “closing of the books” basis reasonably and in good faith, as would be determined without reference to this section, provided, however, that any gain or income from a disposition of property occurring after the end of the Notional Year shall not be allocated to the Notional Year; and any transaction expenses incurred by the Partnership in the Notional Year shall be allocated to and, to the extent permitted by the Income Tax Act, deducted in computing the income of the Partnership in the Notional Year. For greater certainty, the balance (if any) of the Income for Canadian Tax Purposes after allocating the Special Income Allocation Amount to the Limited Partners whose Units are acquired, bought, bought back, redeemed or otherwise purchased in the manner described in Section 4.4.3.1 using money or property derived in the manner described in Section 4.4.3.2 by the Partnership or the Affiliate, for the Arrangement Year will be allocated to all Partners for the Notional Year in accordance with Section 4.4.2. Absent any assessment in respect of taxes, the Partnership shall not amend any allocation of Income for Canadian Tax Purposes or Loss for Canadian Tax Purposes to Limited Partners in respect of the Arrangement Year or any previous fiscal year. |
| 4. | Amendment to Article 7 |
Article 7 is hereby amended by adding the following provisions:
| 7.4 | Redemption by the Partnership |
| 7.4.1 | Subject to any applicable Laws and the due exercise of the Call Right pursuant to Section 7.5, the Partnership will have the right, on the Effective Date, to redeem all, but not less than all, of the then outstanding Public Units for an amount per unit equal to the Cash Consideration. |
D-61
- 6 -
| 7.4.2 | If the Partnership exercises its right to redeem Public Units under this Section 7.4, and, subject to the exercise of the Call Right, the Partnership will cause to be delivered to the Public Unitholders the Cash Consideration for each Public Unit so redeemed upon presentation and surrender at the registered office of the Partnership or at any office of the Transfer Agent of the certificates (if any) representing such Public Units, together with such additional documents and instruments as the Transfer Agent may reasonably require. Payment of the aggregate Cash Consideration payable to a Public Unitholder will be made by delivery to such Public Unitholder, at the address of such Public Unitholder recorded in the register of the Partnership or by holding for pick-up by the Public Unitholder at the registered office of the Partnership or at any office of the Transfer Agent. Provided that such aggregate Cash Consideration has been so deposited on or before the Effective Date in accordance with the Arrangement Agreement and the Plan of Arrangement, the Public Units will be redeemed and the rights of the Public Unitholders thereof on and after the Effective Date will be limited to receiving their proportionate part of the aggregate Cash Consideration for such Public Units so deposited, against presentation and surrender of the said certificates held by them in accordance with the foregoing provisions and the Public Unitholders will not be entitled to exercise any of the rights of Public Unitholders in respect thereof, other than the right to receive the Cash Consideration for each Public Unit redeemed. |
| 7.5 | Call Right |
| 7.5.1 | Subject to the limitations set forth in Section 7.5.2, the Corporation will have the overriding right (the “Call Right”), notwithstanding the right of the Partnership to redeem the Public Units pursuant to Section 7.4 hereof, to purchase (on the Effective Date) Public Units on payment by the Corporation of the Class A Consideration for each such Public Unit. In the event of the exercise by the Corporation of its Call Right, each Public Unitholder will be obligated to sell all the Public Units which are subject to the Call Right held by such Public Unitholder to the Corporation on the Effective Date on payment by, or on behalf of the Corporation, to such Public Unitholder of the Class A Consideration for each such Public Unit. |
| 7.5.2 | The Corporation must provide notice of its intention to exercise its Call Right immediately after the Partnership exercises its right to redeem Public Units under Section 7.4. If the Corporation duly exercises its Call Right in accordance with this Section 7.5, the right of the Partnership to redeem those Public Units which are subject to the Call Right pursuant to Section 7.4 on the Effective Date will terminate at such time and, on the Effective Date, the Corporation will purchase and the Public Unitholders of such Public Units will sell all of the Public Units subject to the Call Right in accordance with this Section 7.5. |
| 7.5.3 | For the purposes of completing a purchase of the Public Units pursuant to the exercise of the Call Right, the Corporation will deposit or cause to be deposited with the Transfer Agent, on or before the Effective Date, the aggregate Class A Consideration deliverable by the Corporation pursuant to Section 7.5.1. Provided that the aggregate Class A Consideration has been so deposited, on and after the Effective Date, the Public Unitholders will cease to be Unitholders of such Public Units and will not be entitled to exercise any of the rights of Public Unitholders in respect thereof other than the right to receive such Public Unitholder’s portion of the aggregate Class A Consideration and such Public Unitholder will on and after the last Business Day prior to such Effective Date be considered and deemed for all purposes to be holders of the securities delivered to them as part of the Class A Consideration which such Public Unitholder is entitled. Upon presentation to the Transfer Agent of the documents and instruments as may be required to effect a transfer of Public Units under the Limited Partnership Act, the Agreement and such additional documents and instruments as the Transfer Agent and the Partnership may reasonably require, the Public Unitholder will be entitled to receive in exchange therefor, and the Transfer Agent on behalf of the Corporation will deliver to such Public Unitholder, the Class A Consideration. If the Corporation does not exercise the Call Right in the manner described above, on the Effective Date a Public Unitholder will be entitled to receive in exchange therefor the Cash Consideration otherwise payable by the Partnership in connection with the redemption of the Public Units pursuant to Section 7.4 hereof. |
D-62
- 7 -
| 7.5.4 | For greater certainty, the Corporation and/or its Affiliates may undertake such transactions as may be necessary or desirable in order to deliver, or cause to be delivered, all or a portion of the Class A Shares to Public Unitholders in accordance with Section 7.5.3, provided such transactions are not prejudicial to the rights or interests of any Public Unitholder. |
| 7.5.5 | Each Public Unitholder, by virtue of becoming and being such a Public Unitholder, will be deemed to acknowledge the Call Right in favour of the Corporation and the overriding nature thereof and to be bound thereby in favour of the Corporation as herein provided. |
| 7.5.6 | For greater certainty, the transfer of Public Units of the Partnership as described in Section 3.1(c) and (f) of the Plan of Arrangement shall take place pursuant to the Plan of Arrangement and not in connection with the exercise of the Call Right. |
| 7.6 | Dissent Rights |
| 7.6.1 | Subject to this Section 7.6, any Unitholder may dissent in respect of the Transaction. |
| 7.6.2 | In addition to any other right the Unitholder may have, a Unitholder who complies with this Section 7.6 is entitled, after the Transaction is completed, to be paid by the Partnership the fair value of the Units held by the Unitholder, determined as of the close of business on the day before the Resolutions were adopted. |
| 7.6.3 | A dissenting Unitholder may only claim under this Section 7.6 with respect to all of the Units held by the Unitholder and registered in the name of the dissenting Unitholder at the record date set by the General Partner in respect of the Meeting. |
| 7.6.4 | A dissenting Unitholder shall send to the Partnership, at least two days prior to the Meeting, a written objection to the Resolutions, unless the Partnership did not give notice to the Unitholder of the purpose of the Meeting and of the Unitholder’s right to dissent. |
D-63
- 8 -
| 7.6.5 | The Partnership shall, within ten days after the Unitholders adopt the Resolutions, send to each Unitholder who has filed the objection referred to in Section 7.6.4 notice that the Resolutions have been adopted, but such notice is not required to be sent to any Unitholder who voted for or abstained from voting for the Resolutions or who has withdrawn its objection (and, for greater certainty, a Unitholder who voted for or abstained from voting for the Resolutions or who has withdrawn its objection will not be considered a dissenting Unitholder). |
| 7.6.6 | A dissenting Unitholder entitled to receive notice under Section 7.6.5 shall, within twenty days after receiving such notice, or, if the dissenting Unitholder does not receive such notice, within twenty days after learning that the Resolutions have been adopted, send to the Partnership a written notice containing: |
| (i) | the dissenting Unitholder’s name and address; |
| (ii) | the number of Units in respect of which the dissenting Unitholder dissents; and |
| (iii) | a demand for payment of the fair value of such Units. |
| 7.6.7 | Not later than the thirtieth day after the sending of a notice under Section 7.6.6, a dissenting Unitholder shall send the certificates representing the Units held by the Unitholder to the Partnership or its Transfer Agent. |
| 7.6.8 | A dissenting Unitholder who fails to comply with Section 7.6.7 has no right to make a claim under this Section 7.6. |
| 7.6.9 | The Partnership or its Transfer Agent shall endorse on any certificate received under Section 7.6.7 a notice that the Unitholder is a dissenting Unitholder under this Section 7.6 and shall return forthwith the certificates to the dissenting Unitholder. |
| 7.6.10 | On sending a notice under Section 7.6.6, a dissenting Unitholder ceases to have any rights as a Unitholder other than the right to be paid the fair value of the Units as determined under this Section 7.6 except where: |
| (i) | the dissenting Unitholder withdraws the notice before the Partnership makes an offer under Section 7.6.11; |
| (ii) | the Partnership fails to make an offer in accordance with Section 7.6.11 and the dissenting Unitholder withdraws the notice; or |
| (iii) | the Arrangement Agreement is terminated in accordance with its terms, | |
| in which case the dissenting Unitholder’s rights are reinstated as of the date the dissenting Unitholder sent the notice referred to in Section 7.6.6. |
D-64
- 9 -
| 7.6.11 | The Partnership shall, not later than seven days after the later of the day on which the action approved by the Resolutions is effective or the day the Partnership received the notice referred to in Section 7.6.6, send to each dissenting Unitholder who has sent such notice a written offer to pay for the dissenting Unitholder’s Units in an amount considered by the board of directors of the General Partner to be the fair value, accompanied by a statement showing how the fair value was determined. |
| 7.6.12 | Every offer made under Section 7.6.11 for Units shall be on the same terms. |
| 7.6.13 | The Partnership shall pay for the Units of a dissenting Unitholder within 10 days after an offer made under Section 7.6.11 has been accepted, but any such offer lapses if the Partnership does not receive an acceptance thereof within 30 days after the offer has been made. |
| 7.6.14 | Where the Partnership fails to make an offer under Section 7.6.11, or if a dissenting Unitholder fails to accept an offer, the Partnership may, within 50 days after the action approved by the Resolutions is effective or within such further period as a court may allow, apply to a court to fix a fair value for the Units of any dissenting Unitholder. |
| 7.6.15 | If the Partnership fails to apply to a court under Section 7.6.14, a dissenting Unitholder may apply to a court for the same purpose within a further period of 20 days or within such further period as a court may allow. |
| 7.6.16 | The only court where an application under Sections 7.6.14 or 7.6.15 shall be made is the Supreme Court of British Columbia. |
| 7.6.17 | A dissenting Unitholder is not required to give security for costs in an application made under Sections 7.6.14 or 7.6.15. |
| 7.6.18 | On an application under Sections 7.6.14 or 7.6.15: |
| (i) | all dissenting Unitholders whose Units have not been purchased by the Partnership shall be joined as parties and bound by the decision of the court; and |
| (ii) | the Partnership shall notify each affected dissenting Unitholder of the date, place and consequences of the application and of the dissenting Unitholder’s right to appear and be heard in person or by counsel. |
| 7.6.19 | On an application to a court under Sections 7.6.14 or 7.6.15, the court may determine whether any other person is a dissenting Unitholder who should be joined as a party, and the court shall then fix a fair value for the Units of all dissenting Unitholders. |
| 7.6.20 | A court may in its discretion appoint one or more appraisers to assist the court to fix a fair value for the Units of the dissenting Unitholders. |
D-65
- 10 -
| 7.6.21 | The final order of a court in the proceedings commenced by an application under Sections 7.6.14 or 7.6.15 shall be rendered against the Partnership in favour of each dissenting Unitholder and for the amount of the Units as fixed by the court. |
| 7.6.22 | If Section 7.6.24 applies, the Partnership shall, within ten days after the pronouncement of an order under Section 7.6.21, notify each dissenting Unitholder that it is unable lawfully to pay dissenting Unitholders for their Units. |
| 7.6.23 | If Section 7.6.24 applies, a dissenting Unitholder, by written notice delivered to the Partnership within thirty days after receiving a notice under Section 7.6.22, may |
| (i) | withdraw their notice of dissent, in which case the Partnership is deemed to consent to the withdrawal and the Unitholder is reinstated to their full rights as a Unitholder; or |
| (ii) | retain a status as a claimant against the Partnership, to be paid as soon as the Partnership is lawfully able to do so or, in a liquidation, to be ranked subordinate to the rights of creditors of the Partnership but in priority to its Unitholders. |
| 7.6.24 | The Partnership shall not make a payment to a dissenting Unitholder under this section if there are reasonable grounds for believing that |
| (i) | the Partnership is or would after the payment be unable to pay its liabilities as they become due; or |
| (ii) | the realizable value of the Partnership’s assets would thereby be less than the aggregate of its liabilities. |
| 7.6.25 | The provisions of Section 9.5 shall apply mutatis mutandis to any payment to a Unitholder under this Section 7.6. |
| 5. | Effective Date |
This Amendment shall be effective at the time it is stated to become effective pursuant to Section 3.1(g) the Plan of Arrangement.
| 6. | Governing Law |
This Amendment shall be governed by and construed in accordance with the laws of Bermuda.
D-66
- 11 -
| 7. | General |
| (a) | Except as modified herein, all terms and conditions of the Agreement shall remain in full force and effect. |
| (b) | This Amendment may be executed in any number of counterparts, each of which shall be deemed to be an original and all of which shall be construed together as one agreement. |
[Remainder of this page left blank intentionally.]
D-67
IN WITNESS WHEREOF, the General Partner has executed this Amendment as of the ■ day of ■, 2026.
|
GENERAL PARTNER:
BROOKFIELD BUSINESS PARTNERS LIMITED
| |||
| By: | |||
| Name: | James Bodi | ||
| Title: | Vice President | ||
D-68
All Limited Partners now and hereafter admitted as limited partners of the Partnership, pursuant to Powers of Attorney now and hereafter executed in favor of, and granted and delivered to, the General Partner.
|
GENERAL PARTNER:
BROOKFIELD BUSINESS PARTNERS LIMITED
| |||
| By: | |||
| Name: | James Bodi | ||
| Title: | Vice President | ||
D-69
Schedule C
BBUC RESOLUTION
(Please see attached.)
D-70
BBUC ARRANGEMENT RESOLUTION
BE IT RESOLVED, AS A SPECIAL RESOLUTION, THAT:
| 1. | The arrangement (the “Arrangement”) under section 288 of the Business Corporations Act (British Columbia) (the “BCBCA”), pursuant to the arrangement agreement among Brookfield Business Corporation (“BBUC”), Brookfield Business Partners L.P. (“BBU”) and 1559985 B.C. Ltd. (the “Corporation”) dated November 6, 2025 (the “Arrangement Agreement”) and all the transactions contemplated thereby are hereby authorized and approved. |
| 2. | The plan of arrangement, as it may be or has been amended in accordance with the Arrangement Agreement and its terms (the “Plan of Arrangement”), the full text of which is set out in Schedule A to the Arrangement Agreement, is hereby authorized and approved. |
| 3. | The Arrangement Agreement and all the transactions contemplated therein, together with the actions of the directors of BBUC in approving the Arrangement and the actions of the authorized persons of BBUC in executing and delivering the Arrangement Agreement and any amendments thereto are hereby ratified and approved. |
| 4. | The Corporation is hereby authorized to apply for a final order from the Supreme Court of British Columbia to approve the Arrangement on the terms set forth in the Arrangement Agreement and the Plan of Arrangement (as they may be or may have been amended or modified to the extent permitted by the Arrangement Agreement or the Plan of Arrangement, as applicable). |
| 5. | Notwithstanding that this resolution has been passed (and the Arrangement adopted) by the shareholders of BBUC or that the Arrangement has been approved by the Supreme Court of British Columbia, the directors of BBUC are hereby authorized and empowered, at their discretion, without notice to or approval of any shareholders of BBUC (i) to amend the Arrangement Agreement or the Plan of Arrangement to the extent permitted by the Arrangement Agreement, and (ii) subject to the terms of the Arrangement Agreement, not to proceed with the Arrangement or any related transactions, including if the BBU Arrangement Resolution or the BBU LPA Amendment Resolution (each as defined in the Arrangement Agreement) has not been approved. |
| 6. | Any director or officer of BBUC is hereby authorized and directed for and on behalf of BBUC to execute and deliver all documents as are necessary or desirable to give effect to the Arrangement and the Plan of Arrangement. |
| 7. | Any director or officer of BBUC is hereby authorized and directed for and on behalf of BBUC to execute or cause to be executed and to deliver or cause to be delivered, all such other documents, agreements and instruments and to perform or cause to be performed all such other acts and things as in such person’s opinion may be necessary or desirable to give full effect to the foregoing resolution and the matters authorized thereby, such determination to be conclusively evidenced by the execution and delivery of such document, agreement or instrument or the doing of any such act or thing. |
D-71
Appendix E – Dissent Rights
Unitholder Dissent Rights
| 7.6 | Dissent Rights |
| 7.6.1 | Subject to this Section 7.6, any Unitholder may dissent in respect of the Transaction. |
| 7.6.2 | In addition to any other right the Unitholder may have, a Unitholder who complies with this Section 7.6 is entitled, after the Transaction is completed, to be paid by the Partnership the fair value of the Units held by the Unitholder, determined as of the close of business on the day before the Resolutions were adopted. |
| 7.6.3 | A dissenting Unitholder may only claim under this Section 7.6 with respect to all of the Units held by the Unitholder and registered in the name of the dissenting Unitholder at the record date set by the General Partner in respect of the Meeting. |
| 7.6.4 | A dissenting Unitholder shall send to the Partnership, at least two days prior to the Meeting, a written objection to the Resolutions, unless the Partnership did not give notice to the Unitholder of the purpose of the Meeting and of the Unitholder’s right to dissent. |
| 7.6.5 | The Partnership shall, within ten days after the Unitholders adopt the Resolutions, send to each Unitholder who has filed the objection referred to in Section 7.6.4 notice that the Resolutions have been adopted, but such notice is not required to be sent to any Unitholder who voted for or abstained from voting for the Resolutions or who has withdrawn its objection (and, for greater certainty, a Unitholder who voted for or abstained from voting for the Resolutions or who has withdrawn its objection will not be considered a dissenting Unitholder). |
| 7.6.6 | A dissenting Unitholder entitled to receive notice under Section 7.6.5 shall, within twenty days after receiving such notice, or, if the dissenting Unitholder does not receive such notice, within twenty days after learning that the Resolutions have been adopted, send to the Partnership a written notice containing: |
| (i) | the dissenting Unitholder’s name and address; |
| (ii) | the number of Units in respect of which the dissenting Unitholder dissents; and |
| (iii) | a demand for payment of the fair value of such Units. |
| 7.6.7 | Not later than the thirtieth day after the sending of a notice under Section 7.6.6, a dissenting Unitholder shall send the certificates representing the Units held by the Unitholder to the Partnership or its Transfer Agent. |
| 7.6.8 | A dissenting Unitholder who fails to comply with Section 7.6.7 has no right to make a claim under this Section 7.6. |
| 7.6.9 | The Partnership or its Transfer Agent shall endorse on any certificate received under Section 7.6.7 a notice that the Unitholder is a dissenting Unitholder under this Section 7.6 and shall return forthwith the certificates to the dissenting Unitholder. |
| 7.6.10 | On sending a notice under Section 7.6.6, a dissenting Unitholder ceases to have any rights as a Unitholder other than the right to be paid the fair value of the Units as determined under this Section 7.6 except where: |
| (i) | the dissenting Unitholder withdraws the notice before the Partnership makes an offer under Section 7.6.11; |
E-1
| (ii) | the Partnership fails to make an offer in accordance with Section 7.6.11 and the dissenting Unitholder withdraws the notice; or |
| (iii) | the Arrangement Agreement is terminated in accordance with its terms, in which case the dissenting Unitholder’s rights are reinstated as of the date the dissenting Unitholder sent the notice referred to in Section 7.6.6. |
| 7.6.11 | The Partnership shall, not later than seven days after the later of the day on which the action approved by the Resolutions is effective or the day the Partnership received the notice referred to in Section 7.6.6, send to each dissenting Unitholder who has sent such notice a written offer to pay for the dissenting Unitholder’s Units in an amount considered by the board of directors of the General Partner to be the fair value, accompanied by a statement showing how the fair value was determined. |
| 7.6.12 | Every offer made under Section 7.6.11 for Units shall be on the same terms. |
| 7.6.13 | The Partnership shall pay for the Units of a dissenting Unitholder within 10 days after an offer made under Section 7.6.11 has been accepted, but any such offer lapses if the Partnership does not receive an acceptance thereof within 30 days after the offer has been made. |
| 7.6.14 | Where the Partnership fails to make an offer under Section 7.6.11, or if a dissenting Unitholder fails to accept an offer, the Partnership may, within 50 days after the action approved by the Resolutions is effective or within such further period as a court may allow, apply to a court to fix a fair value for the Units of any dissenting Unitholder. |
| 7.6.15 | If the Partnership fails to apply to a court under Section 7.6.14, a dissenting Unitholder may apply to a court for the same purpose within a further period of 20 days or within such further period as a court may allow. |
| 7.6.16 | The only court where an application under Sections 7.6.14 or 7.6.15 shall be made is the Supreme Court of British Columbia. |
| 7.6.17 | A dissenting Unitholder is not required to give security for costs in an application made under Sections 7.6.14 or 7.6.15. |
| 7.6.18 | On an application under Sections 7.6.14 or 7.6.15: |
| (i) | all dissenting Unitholders whose Units have not been purchased by the Partnership shall be joined as parties and bound by the decision of the court; and |
| (ii) | the Partnership shall notify each affected dissenting Unitholder of the date, place and consequences of the application and of the dissenting Unitholder’s right to appear and be heard in person or by counsel. |
| 7.6.19 | On an application to a court under Sections 7.6.14 or 7.6.15, the court may determine whether any other person is a dissenting Unitholder who should be joined as a party, and the court shall then fix a fair value for the Units of all dissenting Unitholders. |
| 7.6.20 | A court may in its discretion appoint one or more appraisers to assist the court to fix a fair value for the Units of the dissenting Unitholders. |
| 7.6.21 | The final order of a court in the proceedings commenced by an application under Sections 7.6.14 or 7.6.15 shall be rendered against the Partnership in favour of each dissenting Unitholder and for the amount of the Units as fixed by the court. |
E-2
| 7.6.22 | If Section 7.6.24 applies, the Partnership shall, within ten days after the pronouncement of an order under Section 7.6.21, notify each dissenting Unitholder that it is unable lawfully to pay dissenting Unitholders for their Units. |
| 7.6.23 | If Section 7.6.24 applies, a dissenting Unitholder, by written notice delivered to the Partnership within thirty days after receiving a notice under Section 7.6.22, may |
| (i) | withdraw their notice of dissent, in which case the Partnership is deemed to consent to the withdrawal and the Unitholder is reinstated to their full rights as a Unitholder; or |
| (ii) | retain a status as a claimant against the Partnership, to be paid as soon as the Partnership is lawfully able to do so or, in a liquidation, to be ranked subordinate to the rights of creditors of the Partnership but in priority to its Unitholders. |
| 7.6.24 | The Partnership shall not make a payment to a dissenting Unitholder under this section if there are reasonable grounds for believing that |
| (i) | the Partnership is or would after the payment be unable to pay its liabilities as they become due; or |
| (ii) | the realizable value of the Partnership’s assets would thereby be less than the aggregate of its liabilities. |
| 7.6.25 | The provisions of Section 9.5 shall apply mutatis mutandis to any payment to a Unitholder under this Section 7.6. |
E-3
Shareholder Dissent Rights
Division 2 of Part 8 of the BCBCA
Definitions and application
237 (1) In this Division:
“dissenter” means a shareholder who, being entitled to do so, sends written notice of dissent when and as required by section 242;
“notice shares” means, in relation to a notice of dissent, the shares in respect of which dissent is being exercised under the notice of dissent;
“payout value” means,
in the case of a dissent in respect of a resolution, the fair value that the notice shares had immediately before the passing of the resolution,
in the case of a dissent in respect of an arrangement approved by a court order made under section 291 (2) (c) that permits dissent, the fair value that the notice shares had immediately before the passing of the resolution adopting the arrangement,
in the case of a dissent in respect of a matter approved or authorized by any other court order that permits dissent, the fair value that the notice shares had at the time specified by the court order, or
in the case of a dissent in respect of a community contribution company, the value of the notice shares set out in the regulations,
excluding any appreciation or depreciation in anticipation of the corporate action approved or authorized by the resolution or court order unless exclusion would be inequitable.
(2) This Division applies to any right of dissent exercisable by a shareholder except to the extent that
| (a) | the court orders otherwise, or |
| (b) | in the case of a right of dissent authorized by a resolution referred to in section 238 (1) (g), the court orders otherwise or the resolution provides otherwise. |
Right to dissent
238 (1) A shareholder of a company, whether or not the shareholder’s shares carry the right to vote, is entitled to dissent as follows:
| (a) | under section 260, in respect of a resolution to alter the articles |
to alter restrictions on the powers of the company or on the business the company is permitted to carry on, or
without limiting subparagraph (i), in the case of a community contribution company, to alter any of the company’s community purposes within the meaning of section 51.91;
| (b) | under section 272, in respect of a resolution to adopt an amalgamation agreement; |
| (c) | under section 287, in respect of a resolution to approve an amalgamation under Division 4 of Part 9; |
| (d) | in respect of a resolution to approve an arrangement, the terms of which arrangement permit dissent; |
E-4
| (e) | under section 301 (5), in respect of a resolution to authorize or ratify the sale, lease or other disposition of all or substantially all of the company’s undertaking; |
| (f) | under section 309, in respect of a resolution to authorize the continuation of the company into a jurisdiction other than British Columbia; |
| (g) | in respect of any other resolution, if dissent is authorized by the resolution; |
| (h) | in respect of any court order that permits dissent. |
(2) A shareholder wishing to dissent must
| (a) | prepare a separate notice of dissent under section 242 for |
| (i) | the shareholder, if the shareholder is dissenting on the shareholder’s own behalf, and |
| (ii) | each other person who beneficially owns shares registered in the shareholder’s name and on whose behalf the shareholder is dissenting, |
| (b) | identify in each notice of dissent, in accordance with section 242 (4), the person on whose behalf dissent is being exercised in that notice of dissent, and |
| (c) | dissent with respect to all of the shares, registered in the shareholder’s name, of which the person identified under paragraph (b) of this subsection is the beneficial owner. |
(3) Without limiting subsection (2), a person who wishes to have dissent exercised with respect to shares of which the person is the beneficial owner must
| (a) | dissent with respect to all of the shares, if any, of which the person is both the registered owner and the beneficial owner, and |
| (b) | cause each shareholder who is a registered owner of any other shares of which the person is the beneficial owner to dissent with respect to all of those shares. |
Waiver of right to dissent
239 (1) A shareholder may not waive generally a right to dissent but may, in writing, waive the right to dissent with respect to a particular corporate action.
(2) A shareholder wishing to waive a right of dissent with respect to a particular corporate action must
| (a) | provide to the company a separate waiver for |
| (i) | the shareholder, if the shareholder is providing a waiver on the shareholder’s own behalf, and |
| (ii) | each other person who beneficially owns shares registered in the shareholder’s name and on whose behalf the shareholder is providing a waiver, and |
| (b) | identify in each waiver the person on whose behalf the waiver is made. |
(3) If a shareholder waives a right of dissent with respect to a particular corporate action and indicates in the waiver that the right to dissent is being waived on the shareholder’s own behalf, the shareholder’s right to dissent with respect to the particular corporate action terminates in respect of the shares of which the shareholder is both the registered owner and the beneficial owner, and this Division ceases to apply to
| (a) | the shareholder in respect of the shares of which the shareholder is both the registered owner and the beneficial owner, and |
| (b) | any other shareholders, who are registered owners of shares beneficially owned by the first mentioned shareholder, in respect of the shares that are beneficially owned by the first mentioned shareholder. |
E-5
(4) If a shareholder waives a right of dissent with respect to a particular corporate action and indicates in the waiver that the right to dissent is being waived on behalf of a specified person who beneficially owns shares registered in the name of the shareholder, the right of shareholders who are registered owners of shares beneficially owned by that specified person to dissent on behalf of that specified person with respect to the particular corporate action terminates and this Division ceases to apply to those shareholders in respect of the shares that are beneficially owned by that specified person.
Notice of resolution
240 (1) If a resolution in respect of which a shareholder is entitled to dissent is to be considered at a meeting of shareholders, the company must, at least the prescribed number of days before the date of the proposed meeting, send to each of its shareholders, whether or not their shares carry the right to vote,
| (a) | a copy of the proposed resolution, and |
| (b) | a notice of the meeting that specifies the date of the meeting, and contains a statement advising of the right to send a notice of dissent. |
(2) If a resolution in respect of which a shareholder is entitled to dissent is to be passed as a consent resolution of shareholders or as a resolution of directors and the earliest date on which that resolution can be passed is specified in the resolution or in the statement referred to in paragraph (b), the company may, at least 21 days before that specified date, send to each of its shareholders, whether or not their shares carry the right to vote,
| (a) | a copy of the proposed resolution, and |
| (b) | a statement advising of the right to send a notice of dissent. |
(3) If a resolution in respect of which a shareholder is entitled to dissent was or is to be passed as a resolution of shareholders without the company complying with subsection (1) or (2), or was or is to be passed as a directors’ resolution without the company complying with subsection (2), the company must, before or within 14 days after the passing of the resolution, send to each of its shareholders who has not, on behalf of every person who beneficially owns shares registered in the name of the shareholder, consented to the resolution or voted in favor of the resolution, whether or not their shares carry the right to vote,
| (a) | a copy of the resolution, |
| (b) | a statement advising of the right to send a notice of dissent, and |
| (c) | if the resolution has passed, notification of that fact and the date on which it was passed. |
(4) Nothing in subsection (1), (2) or (3) gives a shareholder a right to vote in a meeting at which, or on a resolution on which, the shareholder would not otherwise be entitled to vote.
Notice of court orders
241 If a court order provides for a right of dissent, the company must, not later than 14 days after the date on which the company receives a copy of the entered order, send to each shareholder who is entitled to exercise that right of dissent
| (a) | a copy of the entered order, and |
| (b) | a statement advising of the right to send a notice of dissent. |
Notice of dissent
242 (1) A shareholder intending to dissent in respect of a resolution referred to in section 238 (1) (a), (b), (c), (d), (e) or (f) must,
| (a) | if the company has complied with section 240 (1) or (2), send written notice of dissent to the company at least 2 days before the date on which the resolution is to be passed or can be passed, as the case may be, |
E-6
| (b) | if the company has complied with section 240 (3), send written notice of dissent to the company not more than 14 days after receiving the records referred to in that section, or |
| (c) | if the company has not complied with section 240 (1), (2) or (3), send written notice of dissent to the company not more than 14 days after the later of |
| (i) | the date on which the shareholder learns that the resolution was passed, and |
| (ii) | the date on which the shareholder learns that the shareholder is entitled to dissent. |
(2) A shareholder intending to dissent in respect of a resolution referred to in section 238 (1) (g) must send written notice of dissent to the company
| (a) | on or before the date specified by the resolution or in the statement referred to in section 240 (2) (b) or (3) (b) as the last date by which notice of dissent must be sent, or |
| (b) | if the resolution or statement does not specify a date, in accordance with subsection (1) of this section. |
(3) A shareholder intending to dissent under section 238 (1) (h) in respect of a court order that permits dissent must send written notice of dissent to the company
| (a) | within the number of days, specified by the court order, after the shareholder receives the records referred to in section 241, or |
| (b) | if the court order does not specify the number of days referred to in paragraph (a) of this subsection, within 14 days after the shareholder receives the records referred to in section 241. |
(4) A notice of dissent sent under this section must set out the number, and the class and series, if applicable, of the notice shares, and must set out whichever of the following is applicable:
| (a) | if the notice shares constitute all of the shares of which the shareholder is both the registered owner and beneficial owner and the shareholder owns no other shares of the company as beneficial owner, a statement to that effect; |
| (b) | if the notice shares constitute all of the shares of which the shareholder is both the registered owner and beneficial owner but the shareholder owns other shares of the company as beneficial owner, a statement to that effect and |
| (i) | the names of the registered owners of those other shares, |
| (ii) | the number, and the class and series, if applicable, of those other shares that are held by each of those registered owners, and |
| (iii) | a statement that notices of dissent are being, or have been, sent in respect of all of those other shares; |
| (c) | if dissent is being exercised by the shareholder on behalf of a beneficial owner who is not the dissenting shareholder, a statement to that effect and |
| (i) | the name and address of the beneficial owner, and |
| (ii) | a statement that the shareholder is dissenting in relation to all of the shares beneficially owned by the beneficial owner that are registered in the shareholder’s name. |
(5) The right of a shareholder to dissent on behalf of a beneficial owner of shares, including the shareholder, terminates and this Division ceases to apply to the shareholder in respect of that beneficial owner if subsections (1) to (4) of this section, as those subsections pertain to that beneficial owner, are not complied with.
E-7
Notice of intention to proceed
243 (1) A company that receives a notice of dissent under section 242 from a dissenter must,
| (a) | if the company intends to act on the authority of the resolution or court order in respect of which the notice of dissent was sent, send a notice to the dissenter promptly after the later of |
| (i) | the date on which the company forms the intention to proceed, and |
| (ii) | the date on which the notice of dissent was received, or |
| (b) | if the company has acted on the authority of that resolution or court order, promptly send a notice to the dissenter. |
(2) A notice sent under subsection (1) (a) or (b) of this section must
| (a) | be dated not earlier than the date on which the notice is sent, |
| (b) | state that the company intends to act, or has acted, as the case may be, on the authority of the resolution or court order, and |
| (c) | advise the dissenter of the manner in which dissent is to be completed under section 244. |
Completion of dissent
244 (1) A dissenter who receives a notice under section 243 must, if the dissenter wishes to proceed with the dissent, send to the company or its transfer agent for the notice shares, within one month after the date of the notice,
| (a) | a written statement that the dissenter requires the company to purchase all of the notice shares, |
| (b) | the certificates, if any, representing the notice shares, and |
| (c) | if section 242 (4) (c) applies, a written statement that complies with subsection (2) of this section. |
(2) The written statement referred to in subsection (1) (c) must
| (a) | be signed by the beneficial owner on whose behalf dissent is being exercised, and |
| (b) | set out whether or not the beneficial owner is the beneficial owner of other shares of the company and, if so, set out |
| (i) | the names of the registered owners of those other shares, |
| (ii) | the number, and the class and series, if applicable, of those other shares that are held by each of those registered owners, and |
| (iii) | that dissent is being exercised in respect of all of those other shares. |
(3) After the dissenter has complied with subsection (1),
| (a) | the dissenter is deemed to have sold to the company the notice shares, and |
| (b) | the company is deemed to have purchased those shares, and must comply with section 245, whether or not it is authorized to do so by, and despite any restriction in, its memorandum or articles. |
(4) Unless the court orders otherwise, if the dissenter fails to comply with subsection (1) of this section in relation to notice shares, the right of the dissenter to dissent with respect to those notice shares terminates and this Division, other than section 247, ceases to apply to the dissenter with respect to those notice shares.
(5) Unless the court orders otherwise, if a person on whose behalf dissent is being exercised in relation to a particular corporate action fails to ensure that every shareholder who is a registered owner of any of the shares beneficially owned by that person complies with subsection (1) of this section, the right of shareholders who are registered owners of shares beneficially owned by that person to dissent on behalf of that person with respect to that corporate action terminates and this Division, other than section 247, ceases to apply to those shareholders in respect of the shares that are beneficially owned by that person.
E-8
(6) A dissenter who has complied with subsection (1) of this section may not vote, or exercise or assert any rights of a shareholder, in respect of the notice shares, other than under this Division.
Payment for notice shares
245 (1) A company and a dissenter who has complied with section 244 (1) may agree on the amount of the payout value of the notice shares and, in that event, the company must
| (a) | promptly pay that amount to the dissenter, or |
| (b) | if subsection (5) of this section applies, promptly send a notice to the dissenter that the company is unable lawfully to pay dissenters for their shares. |
(2) A dissenter who has not entered into an agreement with the company under subsection (1) or the company may apply to the court and the court may
| (a) | determine the payout value of the notice shares of those dissenters who have not entered into an agreement with the company under subsection (1), or order that the payout value of those notice shares be established by arbitration or by reference to the registrar, or a referee, of the court, |
| (b) | join in the application each dissenter, other than a dissenter who has entered into an agreement with the company under subsection (1), who has complied with section 244 (1), and |
| (c) | make consequential orders and give directions it considers appropriate. |
(3) Promptly after a determination of the payout value for notice shares has been made under subsection (2) (a) of this section, the company must
| (a) | pay to each dissenter who has complied with section 244 (1) in relation to those notice shares, other than a dissenter who has entered into an agreement with the company under subsection (1) of this section, the payout value applicable to that dissenter’s notice shares, or |
| (b) | if subsection (5) applies, promptly send a notice to the dissenter that the company is unable lawfully to pay dissenters for their shares. |
(4) If a dissenter receives a notice under subsection (1) (b) or (3) (b),
| (a) | the dissenter may, within 30 days after receipt, withdraw the dissenter’s notice of dissent, in which case the company is deemed to consent to the withdrawal and this Division, other than section 247, ceases to apply to the dissenter with respect to the notice shares, or |
| (b) | if the dissenter does not withdraw the notice of dissent in accordance with paragraph (a) of this subsection, the dissenter retains a status as a claimant against the company, to be paid as soon as the company is lawfully able to do so or, in a liquidation, to be ranked subordinate to the rights of creditors of the company but in priority to its shareholders. |
(5) A company must not make a payment to a dissenter under this section if there are reasonable grounds for believing that
| (a) | the company is insolvent, or |
| (b) | the payment would render the company insolvent. |
E-9
Loss of right to dissent
246 The right of a dissenter to dissent with respect to notice shares terminates and this Division, other than section 247, ceases to apply to the dissenter with respect to those notice shares, if, before payment is made to the dissenter of the full amount of money to which the dissenter is entitled under section 245 in relation to those notice shares, any of the following events occur:
| (a) | the corporate action approved or authorized, or to be approved or authorized, by the resolution or court order in respect of which the notice of dissent was sent is abandoned; |
| (b) | the resolution in respect of which the notice of dissent was sent does not pass; |
| (c) | the resolution in respect of which the notice of dissent was sent is revoked before the corporate action approved or authorized by that resolution is taken; |
| (d) | the notice of dissent was sent in respect of a resolution adopting an amalgamation agreement and the amalgamation is abandoned or, by the terms of the agreement, will not proceed; |
| (e) | the arrangement in respect of which the notice of dissent was sent is abandoned or by its terms will not proceed; |
| (f) | a court permanently enjoins or sets aside the corporate action approved or authorized by the resolution or court order in respect of which the notice of dissent was sent; |
| (g) | with respect to the notice shares, the dissenter consents to, or votes in favor of, the resolution in respect of which the notice of dissent was sent; |
| (h) | the notice of dissent is withdrawn with the written consent of the company; |
| (i) | the court determines that the dissenter is not entitled to dissent under this Division or that the dissenter is not entitled to dissent with respect to the notice shares under this Division. |
Shareholders entitled to return of shares and rights
247 If, under section 244 (4) or (5), 245 (4) (a) or 246, this Division, other than this section, ceases to apply to a dissenter with respect to notice shares,
| (a) | the company must return to the dissenter each of the applicable share certificates, if any, sent under section 244 (1) (b) or, if those share certificates are unavailable, replacements for those share certificates, |
| (b) | the dissenter regains any ability lost under section 244 (6) to vote, or exercise or assert any rights of a shareholder, in respect of the notice shares, and |
the dissenter must return any money that the company paid to the dissenter in respect of the notice shares under, or in purported compliance with, this Division.
E-10
Appendix F – Notice of Hearing of Petition
(See attached)
F-1
No.S2588662
Vancouver Registry
IN THE SUPREME COURT OF BRITISH COLUMBIA
IN THE MATTER OF PART 9, DIVISION 5, SECTION 291 OF THE BUSINESS
CORPORATIONS ACT, S.B.C. 2002, c. 57, AS AMENDED
AND
IN THE MATTER OF A PROPOSED PLAN OF ARRANGEMENT
OF
BROOKFIELD BUSINESS CORPORATION,
BROOKFIELD BUSINESS PARTNERS L.P. AND
1559985 B.C. LTD.
BROOKFIELD BUSINESS CORPORATION
BROOKFIELD BUSINESS PARTNERS L.P. AND
1559985 B.C. LTD.
PETITIONERS
NOTICE OF HEARING OF PETITION
| TO: | The holders of class A exchangeable shares and class B shares of Brookfield Business Corporation (“BBUC”) and non-voting limited partnership units of Brookfield Business Partners L.P. (“BBU”) |
NOTICE IS HEREBY GIVEN that a Petition to the Court has been filed by BBUC, BBU and 1559985 B.C. Ltd. in the Supreme Court of British Columbia for approval, pursuant to section 291 of the Business Corporations Act, S.B.C.. c. 57, as amended, of an arrangement by involving BBUC, BBU and 1559985 B.C. Ltd.
NOTICE IS FURTHER GIVEN that by Order of Associate Judge Vos of the Supreme Court of British Columbia, dated November 25, 2025, the Court has given directions by means of an interim order (the “Interim Order”) on the calling of a special meeting (the “BBUC Meeting”) of holders of BBUC class A exchangeable subordinate voting shares and class B multiple voting shares (together, the “BBUC Shares”) to consider, among other things, and if deemed advisable, approve, with or without variation, a special resolution to approve the Arrangement (the “BBUC Arrangement Resolution”) and a special meeting (the “BBU Meeting”) of holders of non-voting limited partnership units of BBU (the “BBU Units”) to consider, among other things, and if deemed advisable, approve, with or without variation, a special resolution to approve the Arrangement (the “BBU Arrangement Resolution”) and a special resolution (the “BBU LPA Amendment Resolution”) to approve amendments to the Limited Partnership Agreement governing BBU (the “LPA Amendment”).
F-2
NOTICE IS FURTHER GIVEN that if the BBUC Arrangement Resolution, BBUC Arrangement Resolution and the BBU LPA Amendment Resolution are approved by the requisite majorities of BBUC shareholders and BBU unitholders, the Petitioners intend to apply to the Supreme Court of British Columbia for a final order (the “Final Order”) approving the Arrangement and declaring that the Arrangement is procedurally and substantively fair and reasonable to the BBUC shareholders and BBU unitholders, which application is expected to be heard at the courthouse at 800 Smithe Street, in the City of Vancouver, in the Province of British Columbia or as the Court may direct on January 16, 2026 at 9:45 a.m. (Pacific time), or as soon thereafter as counsel may be heard or at such other date and time as the Boards of BBUC and 155985 B.C. Ltd and the General Partner of BBU or the Court may direct.
NOTICE IS FURTHER GIVEN that the Final Order approving the Arrangement will, if made, serve as the basis of an exemption from the registration requirements of the United States Securities Act of 1933, as amended, pursuant to section 3(a)(10) thereof with respect to the issuance of securities pursuant to the Arrangement.
IF YOU WISH TO BE HEARD AT THE HEARING OF THE APPLICATION FOR THE FINAL ORDER OR WISH TO BE NOTIFIED OF ANY FURTHER PROCEEDINGS, YOU MUST GIVE NOTICE OF YOUR INTENTION by filing a form entitled “Response to Petition” together with any evidence or materials which you intend to present to the Court at the Vancouver Registry of the Supreme Court of British Columbia or as the Court may direct and YOU MUST ALSO DELIVER a copy of the Response to Petition and any other evidence or materials to the Petitioners’ address for delivery, which is set out below, on or before January 12, 2026 at 4:00 p.m. (Vancouver time).
YOU OR YOUR SOLICITOR may file the Response to Petition. You may obtain a form of Response to Petition at the Registry or online from the BC Supreme Court website. The address of the Registry is 800 Smithe Street, Vancouver, British Columbia, V6Z 2E1.
IF YOU DO NOT FILE A RESPONSE TO PETITION AND ATTEND EITHER IN PERSON (OR AS DIRECTED BY THE COURT) OR BY COUNSEL at the time of the hearing of the application for the Final Order, the Court may approve the Arrangement, as presented, or may approve it subject to such terms and conditions as the Court deems fit, all without further notice to you. If the Arrangement is approved, it will affect the rights of the BBUC shareholders and BBU unitholders.
A copy of the Petition to the Court and the other documents that were filed in support of the Interim Order and will be filed in support of the Final Order will be delivered to any BBUC Shareholder or BBU Unitholder who makes a request in writing addressed to the solicitors of the Petitioners at the address for delivery set out below.
F-3
The Petitioners’ address for delivery is:
Torys LLP
79 Wellington Street West
Suite 3000
Toronto, Ontario, M5K 1N2
Attention: Andrew Gray
Email: agray@torys.com
DATED this 25th day of November 2025.
| /s/ Andrew Gray | |
| Counsel for the Petitioners, | |
| Brookfield Business Corporation, | |
| Brookfield Business Partners L.P. and | |
| 1559985 B.C. Ltd. | |
| Andrew Gray |
F-4
Appendix G – Interim Order
(See attached)
G-1
![]() | No. S-258662 Vancouver Registry |
IN THE SUPREME COURT OF BRITISH COLUMBIA
IN THE MATTER OF PART 9, DIVISION 5, SECTION 291
OF
THE BUSINESS CORPORATIONS ACT,
S.B.C. 2002, c. 57, AS AMENDED
AND
IN THE MATTER OF A PROPOSED PLAN OF ARRANGEMENT
OF
BROOKFIELD BUSINESS CORPORATION,
BROOKFIELD BUSINESS PARTNERS L.P. AND
1559985 B.C. LTD.
BROOKFIELD BUSINESS CORPORATION,
BROOKFIELD BUSINESS PARTNERS L.P. AND
1559985 B.C. LTD.
ORDER MADE AFTER APPLICATION
(INTERIM ORDER)
| BEFORE | ) ) ) |
ASSOCIATE JUDGE VOS | ) ) ) |
TUESDAY, THE 25th DAY OF NOVEMBER 2025 |
ON THE APPLICATION OF Brookfield Business Corporation (“BBUC”), Brookfield Business Partners L.P. (“BBU”) and 1559985 B.C. Ltd. (the “Corporation”) without notice coming on for hearing at the Courthouse at 800 Smithe Street, Vancouver, British Columbia on November 25, 2025 and on hearing Andrew Gray, counsel for the Petitioners via MS Teams and upon reading the Notice of Application filed herein and Affidavit #1 of A.J. Silber made November 17, 2025 (the “Silber Affidavit”), and on being advised that the holders of the non-voting limited partnership units of BBU will attorn to the jurisdiction of this Court for the purposes of this proceeding and the arrangement involving BBU, BBUC and the Corporation;
G-2
THIS COURT ORDERS that:
SPECIAL MEETINGS
The BBUC Meeting
| 1. | BBUC is authorized to call, hold, and conduct a special meeting (the “BBUC Meeting”) of the holders (the “BBUC Shareholders”) of class A exchangeable subordinate voting shares in the capital of BBUC (the “BBUC exchangeable shares”) and class B multiple voting shares in the capital of BBUC (the “BBUC class B shares”, together with the BBUC exchangeable shares the “BBUC Shares”), on January 13, 2026 at 11:00 a.m., (Toronto time) in virtual meeting format, or such other date as may result from postponement or adjournment in accordance with this Interim Order. |
| 2. | At the BBUC Meeting, the BBUC Shareholders will, inter alia, consider, and if deemed advisable, approve a BBUC Arrangement Resolution, in the form attached as Appendix C to the Circular, adopting, with or without amendment, the arrangement (the “Arrangement”) involving BBUC, BBU and the Corporation as set forth in the plan of arrangement (the “Plan of Arrangement”), a copy of which is included in Appendix D to the Circular. |
| 3. | At the BBUC Meeting, BBUC will also seek to transact such other business as is contemplated by the Circular or as otherwise may be properly brought before the BBUC Meeting. |
| 4. | The BBUC Meeting will be called, held, and conducted in accordance with the Notice of Meeting (the “BBUC Meeting Notice”) to be delivered in substantially the form attached to and forming part of the Circular, and in accordance with the applicable provisions of the British Columbia Business Corporations Act, S.B.C. 2002, c. 57, as amended (the “BCBCA”), the terms of this Interim Order, any further Order of this Court, the rulings and directions of the Chairperson of the BBUC Meeting, and in accordance with the terms, restrictions and conditions of the articles of BBUC, including quorum requirements and all other matters. To the extent of any inconsistency or discrepancy between this Interim Order and the terms of any of the foregoing, this Interim Order will govern. |
The BBU Meeting
| 5. | BBU is authorized to call, hold, and conduct a special meeting (the “BBU Meeting”) of the holders of non-voting limited partnership units (the “BBU Units”) in the capital of BBU (the “BBU Unitholders”), on January 13, 2026 at 10:00 a.m., (Toronto time) in virtual meeting format, or such other date as may result from postponement or adjournment in accordance with this Interim Order. |
G-3
| 6. | At the BBU Meeting, the BBU Unitholders will, inter alia, consider, and if deemed advisable, approve a resolution (the “BBU LPA Amendment Resolution”) approving amendments (the “LPA Amendments”) to the BBU Limited Partnership Agreement (the “LPA”) and a BBU Arrangement Resolution adopting, with or without amendment, the Arrangement, in each case in the forms attached as Appendix B to the Circular. |
| 7. | At the BBU Meeting, BBU will also seek to transact such other business as is contemplated by the Circular or as otherwise may be properly brought before the BBU Meeting. |
| 8. | The BBU Meeting will be called, held, and conducted in accordance with the Notice of Meeting (the “BBU Meeting Notice” and together with the BBUC Meeting Notice, the “Notice”) to be delivered in substantially the form attached to and forming part of the Circular, and in accordance with the applicable provisions of the terms of this Interim Order, any further Order of this Court, the rulings and directions of the Chairperson of the BBU Meeting and in accordance with the terms, restrictions and conditions of the LPA, including quorum requirements and all other matters. |
RECORD DATE
| 9. | The Record Date for determination of BBUC Shareholders and BBU Unitholders entitled to vote and to receive the Notice, Circular and a form of voting proxy or voting instruction form, as applicable (together, the “Meeting Materials”) is the close of business on November 25, 2025 (the “Record Date”), or such other date as, in the case of the BBUC Meeting, the directors of BBUC may determine in accordance with the articles of BBUC, the BCBCA or as disclosed in the Meeting Materials and, in the case of the BBU Meeting, as the BBU General Partner may determine in accordance with the LPA or as disclosed in the Meeting Materials. |
NOTICE OF SPECIAL MEETINGS
| 11. | The Notice, advising of the availability of access to the Meeting Materials, along with such amendments or additional documents as BBUC and BBU may determine are necessary or desirable and are not inconsistent with the terms of the Interim Order, together with a form of voting proxy or voting instruction form, as applicable (collectively, the “Notice and Access Materials”) will be provided substantially in accordance with the “notice and access” provisions under National Instrument 54-101 – Communication with Beneficial Owners of Securities of a Reporting Issuer (“NI 54-101”) and National Instrument 51-102 – Continuous Disclosure Obligations, as follows: |
| (a) | to the registered BBUC Shareholders and registered BBU Unitholders at the close of business on the Record Date, at least thirty (30) days prior to the date of the BBUC Meeting and BBU Meeting, respectively, excluding the date of sending and the date of the meeting, by mail to the addresses of the BBUC Shareholders and BBU Unitholders as they appear on the books and records of BBUC and BBU, respectively, or of their registrars and transfer agents, at the close of business on the Record Date and if no address is shown therein, then the last address of the person known to BBUC and BBU, respectively; |
G-4
| (b) | to non-registered BBUC Shareholders and BBU Unitholders by providing sufficient copies of the Notice and Access Materials to intermediaries and registered nominees in a timely manner, in accordance with NI 54-101; Instead of mailing the Circular to BBUC Shareholders and BBU Unitholders, BBU and BBUC will post the Circular and the other Meeting Materials on its website at https://bbu.brookfield.com under “Corporate Reorganization” and on each of BBU and BBUC’s respective SEDAR+ profiles at www.sedarplus.ca and EDGAR profiles at www.sec.gov/edgar; and |
| (c) | BBUC Shareholders and BBU Unitholders may request paper copies of the Meeting Materials by BBUC or BBU, in which case BBUC or BBU will mail the Meeting Materials within three business days of any such request, provided the request is made before the date of the BBUC Meeting and BBU Meeting, respectively. |
| 12. | The Meeting Materials will be sent by electronic transmission to the holder of BBUC class C shares, each director and the auditor of BBUC at his, her, their or its email address as appearing in the records of BBUC. |
| 13. | The Meeting Materials will be sent by electronic transmission to Brookfield Business L.P., the General Partner and the auditor of BBU at their email addresses as appearing in the records of BBU. |
| 14. | Substantial compliance with paragraphs 11 to 13 above will constitute good and sufficient notice of the BBUC Meeting and the BBU Meeting and delivery of the Meeting Materials. |
| 15. | The accidental failure or omission to give notice of the BBUC Meeting or BBU Meeting, or non-receipt of such notice, will not constitute a breach of the Interim Order or a defect in the calling of the BBUC Meeting or BBU Meeting and will not invalidate any resolution passed or taken at the BBUC Meeting or BBU Meeting provided that the BBUC Meeting and BBU Meeting meet quorum requirements. |
| 16. | The Meeting Materials are hereby deemed to represent sufficient and adequate disclosure and BBUC and BBU will not be required to send to the BBUC Shareholders or BBU Unitholders any other or additional information unless this Court orders otherwise. |
G-5
DEEMED RECEIPT OF THE MEETING MATERIALS
| 17. | The Meeting Materials will be deemed, for the purposes of this Interim Order, to have been received on the date the notice set out in paragraph 11 is sent. |
| 18. | Notice of any amendments, modifications, updates or supplements to any of the information provided in the Meeting Materials may be communicated at any time prior to the BBUC Meeting or BBU Meeting by press release, news release, or newspaper advertisement, in which case such notice will be deemed to have been received at the time of publication, or by notice sent by the most appropriate method of alternative communication as determined by BBUC or BBU. |
PERMITTED ATTENDEES
| 19. | The persons entitled to attend the BBUC Meeting will be the BBUC Shareholders or their respective proxyholders, the officers, the directors, the secretary, the assistant secretary, any lawyer for BBUC, BBUC’s auditor, the holder of BBUC class C shares and such other persons who receive the consent of the Chairperson of the BBUC Meeting. |
| 20. | The persons entitled to attend the BBU Meeting will be the BBU Unitholders or their respective proxyholders, the officers, the directors, the secretary and assistant secretary of the BBU General Partner, any lawyer for BBU, BBU’s auditor, and such other persons who receive the consent of the Chairperson of the BBU Meeting. |
QUORUM & VOTING AT THE SPECIAL MEETINGS
The BBUC Meeting
| 21. | The quorum required for the BBUC Meeting will be in accordance with the articles of BBUC. |
| 22. | The only persons permitted to vote on the BBUC Arrangement Resolution at the BBUC Meeting will be BBUC Shareholders appearing on the records of BBUC as of the close of business on the Record Date and their valid proxyholders as described in the Circular and as determined by the Chairperson of the BBUC Meeting upon consultation with the Scrutineer (as hereinafter defined) and legal counsel to BBUC. |
| 23. | The required level of approval on the BBUC Arrangement Resolution taken at the BBUC Meeting shall be: |
| (a) | not less than two-thirds of the votes cast by holders of BBUC exchangeable shares and BBUC class B shares present in person or represented by proxy at the BBUC Meeting; and |
G-6
| (b) | not less than two-thirds of the votes cast by the holders of BBUC exchangeable shares present in person or represented by proxy at the BBUC Meeting. |
| 24. | Each holder of a BBUC exchangeable share will be entitled to one vote for each BBUC exchangeable share held and each holder of a BBUC class B share will be entitled to a number of votes for each BBUC class B share equal to three times the number of BBUC exchangeable shares outstanding divided by the number of BBUC class B shares outstanding. |
| 25. | The terms, restrictions and conditions of the articles of BBUC, including quorum requirements and other matters, will apply in respect of the BBUC Meeting unless otherwise modified in this Interim Order. |
The BBU Meeting
| 26. | The quorum required for the BBU Meeting will be in accordance with the LPA. |
| 27. | The only persons permitted to vote on the BBU LPA Amendment and the BBU Arrangement Resolution at the BBU Meeting will be BBU Unitholders on the records of BBU as of the close of business on the Record Date and their valid proxyholders as described in the Circular and as determined by the Chairperson of the BBU Meeting upon consultation with the Scrutineer (as hereinafter defined) and legal counsel to BBU. |
| 28. | The required level of approval on the BBU LPA Amendment and the BBU Arrangement Resolution taken at the BBU Meeting shall be the affirmative vote of BBU Unitholders holding not less than a majority of the outstanding BBU Units as of the close of business on the Record Date. |
| 29. | Each holder of a BBU Unit will be entitled to one vote for each BBU Unit. |
| 30. | The terms, restrictions and conditions of the LPA, including quorum requirements and other matters, will apply in respect of the BBU Meeting. |
ADJOURNMENT OF SPECIAL MEETINGS
| 31. | If BBUC or BBU deem advisable and notwithstanding the provisions of the BCBCA or the articles of BBUC or the LPA, BBUC and BBU are specifically authorized to adjourn or postpone the BBUC Meeting or BBU Meeting on one or more occasions without the necessity of first convening the BBUC Meeting or BBU or first obtaining any vote of the BBUC Shareholders or BBU Unitholders respecting the adjournment or postponement and without the need for approval of the Court. Notice of any such adjournments or postponements shall be provided by press release, news release, or newspaper advertisement, in which case such notice will be deemed to have been received at the time of publication, or by notice sent by the most appropriate method of alternative communication as determined by BBUC or BBU. |
G-7
| 32. | The Record Date for BBUC Shareholders entitled to notice of and to vote at the BBUC Meeting will not change as a result of adjournments or postponements of the BBUC Meeting without a further order of this Court. |
| 33. | The Record Date for BBU Unitholders entitled to notice of and to vote at the BBU Meeting will not change as a result of adjournments or postponements of the BBU Meeting without a further order of this Court. |
AMENDMENTS
| 34. | BBUC and BBU are authorized to make amendments, revisions, or supplements to the Plan of Arrangement and the Plan of Arrangement as so amended, revised, or supplemented will be the Plan of Arrangement that is submitted to the BBUC Meeting and BBU Meeting, and which will thereby become the subject of the BBUC Arrangement Resolution and the BBU Arrangement Resolution. |
SCRUTINEER
| 35. | Representatives of the registrar and transfer agent (or any agent thereof) of BBUC and BBU, TSX Trust Company, are authorized to act as scrutineers for the Meetings (the “Scrutineers”). |
PROXY SOLICITATION
| 36. | BBUC and BBU are authorized to permit BBUC Shareholders and BBU Unitholders to vote by proxy using forms of proxy that comply with the articles of BBUC, the provisions of the BCBCA, the LPA and the Securities Act (British Columbia) relating to the form and content of proxies, and BBUC and BBU may in their discretion waive generally the time limits for deposit of proxies if BBUC and BBU deems it fair and reasonable to do so. |
| 37. | The procedures for the form and use of proxies and the revocation of proxies will be as set out in the Meeting Materials. |
DELIVERY OF COURT MATERIALS
| 38. | BBUC and BBU will include in the Meeting Materials a copy of this Interim Order and a Notice of Hearing of Petition for Final Order (the “Court Materials”) and will make available to any BBUC Shareholder or BBU Unitholder requesting same, a copy of each of the Petition herein and the accompanying Silber Affidavit. |
| 39. | Delivery of the Court Materials with the Meeting Materials in accordance with this Interim Order will constitute good and sufficient service or delivery of such Court Materials upon all persons who are entitled to receive the Court Materials pursuant to this Interim Order and no other form of service or delivery need be made and no other materials need to be served on or delivered to such persons in respect of these proceedings, subject to the discretion of the Court. |
G-8
DISSENT RIGHTS
BBUC Dissent Rights
| 40. | Each registered BBUC Shareholder will, as set out in the Plan of Arrangement, have the right to dissent in respect of the Arrangement Resolution in accordance with the dissent procedures set forth in sections 237 to 247 of the BCBCA, as modified by the terms of this Interim Order, the Plan of Arrangement, and any further order of this Court (“BBU Dissent Rights”), provided that the written notice of dissent (the “BBUC Dissent Notice”) must be received from BBUC Shareholders who wish to dissent by BBUC c/o Torys LLP attn: Andrew Gray at Suite 3000, 79 Wellington Street West, Toronto, Ontario, Canada M5K 1N2 (agray@torys.com), not later than 5:00 p.m. (Toronto time) on the date that is two (2) days immediately preceding the date of the BBUC Meeting (as it may be adjourned or postponed from time to time). |
| 41. | Notice to registered BBUC Shareholders of their right to dissent with respect to the BBUC Arrangement Resolution and to receive, subject to the provisions of the BCBCA and the Plan of Arrangement, the fair value of their BBUC Shares, will be given by including information with respect to this right in the Circular to be provided to BBUC Shareholders in accordance with this Order. |
| 42. | A registered BBUC Shareholder who wishes to exercise BBUC Dissent Rights, notwithstanding anything in the BCBCA, must: |
| (a) | not have voted his/her/its BBUC Shares at the BBUC Meeting, either by proxy or in person, for the BBUC Arrangement Resolution, and a vote against the BBUC Arrangement Resolution or an abstention shall not constitute a BBUC Dissent Notice. Filing a BBUC Dissent Notice does not deprive a registered BBUC Shareholder of the right to vote at the BBUC Meeting, however, a registered BBUC Shareholder who has submitted a BBUC Dissent Notice and who votes or instructs a proxyholder to vote for the BBUC Arrangement Resolution will no longer be considered a Dissenting Shareholder; |
| (b) | exercise BBUC Dissent Rights with respect to all of the BBUC Shares of which such registered BBUC Shareholder is both the registered and beneficial owner, as well as the BBUC exchangeable shares of which such registered BBUC Shareholder is the registered holder and in respect of which it has received instructions to dissent from the beneficial holder(s) thereof; and |
G-9
| (c) | otherwise strictly comply with the provisions of the BCBCA, as modified by the terms of this Interim Order, the Plan of Arrangement, and any further order of this Court. |
| 43. | Registered BBUC Shareholders who exercise BBUC Dissent Rights in accordance with paragraphs 400 to 42 above and who: |
| (a) | are ultimately determined to be entitled to be paid fair value for their BBUC Shares shall be paid an amount equal to such fair value by BBUC determined in accordance with the procedures applicable to the payout value set out in sections 244 and 245 of the BCBCA and determined as of the close of business on the last business day before the BBUC Arrangement Resolution was adopted; or |
| (b) | are ultimately determined not to be entitled, for any reason, to be paid fair value for their BBUC Shares shall be deemed to have participated in the Arrangement, as of the Effective Time, on the same basis as a non-dissenting holder of BBUC Shares. |
BBU Dissent Rights
| 44. | Each registered BBU Unitholder as of the close of business on the Record Date will, as set out in the Plan of Arrangement, have the right to dissent in respect of the BBU Arrangement Resolution in accordance with section 7.6 of the LPA Amendment, the Plan of Arrangement, and any further order of this Court (the “BBU Dissent Rights”). |
| 45. | A registered BBU Unitholder who wishes to exercise BBU Dissent Rights must: |
| (a) | deliver a written objection to the BBU Arrangement Resolution (the “BBU Dissent Notice”) to BBU c/o Torys LLP attn: Andrew Gray at Suite 3000, 79 Wellington Street West, Toronto, Ontario, Canada M5K 1N2 (agray@torys.com) prior to 5:00 p.m. (Toronto time) on January 9, 2026 or otherwise at least two (2) days prior to the date of the BBU Meeting (as it may be adjourned or postponed from time to time) and must otherwise strictly comply with the dissent procedures described in the Circular; |
| (b) | not have voted his/her/its BBU Units at the BBU Meeting, either by proxy or in person, for the BBU Arrangement Resolution, and a vote against the BBU Arrangement Resolution or an abstention shall not constitute a BBU Dissent Notice. Filing a BBU Dissent Notice does not deprive a registered BBU Unitholders of the right to vote at the BBU Meeting, however, a registered BBU Unitholder who has submitted a BBU Dissent Notice and who votes or instructs a proxyholder to vote for the BBU Arrangement Resolution will no longer be considered a Dissenting BBU Unitholder; |
| (c) | exercise BBU Dissent Rights with respect to all of the BBU Units registered in such registered BBU Unitholder’s name (and may not exercise BBU Dissent Rights in respect of only a portion of such registered BBU Unitholder’s BBU Units); and |
G-10
| (d) | otherwise strictly comply with the provisions of the LPA Amendment, as modified by the terms of this Interim Order, the Plan of Arrangement, and any further order of this Court. |
| 46. | Registered BBU Unitholders who exercise such BBU Dissent Rights in accordance with paragraph 454 to 45 above and who: |
| (a) | are ultimately determined to be entitled to be paid fair value for their BBU Units shall be paid an amount equal to such fair value by BBU with fair value determined by the Supreme Court of British Columbia as of the close of business on the last business day before the BBU Arrangement Resolution was adopted; or |
| (b) | are ultimately determined not to be entitled, for any reason, to be paid fair value for their BBU Units shall be deemed to have participated in the Arrangement, as of the Effective Time, on the same basis as a non-dissenting holder of BBU Units. |
FINAL APPROVAL HEARING
| 47. | Upon the approval, with or without variation, of the BBUC Arrangement Resolution and BBU Arrangement Resolution in the manner set forth in this Interim Order, BBUC, BBU and the Corporation may set the Petition down for hearing and apply for an order of this Court: (i) approving the Plan of Arrangement; and (ii) determining that the Arrangement is procedurally and substantively fair and reasonable (collectively, the “Final Order”), at 9:45 a.m. (Vancouver time) on January 16, 2026, or such other date as counsel may be heard or the Court may direct. |
| 48. | Any BBUC Shareholder, BBU Unitholder or other interested party has the right to appear (either in person or by counsel) and make submissions at the hearing of the Petition provided that such shareholder or interested party shall file with this Court a Response by no later than 4:00 p.m. (Vancouver time) on January 12, 2026 in the form prescribed by the Supreme Court Civil Rules and deliver a copy of the filed Response together with a copy of all materials on which such party intends to rely at the hearing of the Petition, including an outline of such party’s proposed submissions to BBUC, BBU and the Corporation c/o Torys LLP, Attn: Andrew Gray, at Suite 3000, 79 Wellington Street West, Toronto, Ontario, Canada M5K 1N2 (agray@torys.com), subject to the direction of the Court. |
| 49. | If the application for the Final Order is adjourned, only those persons who have filed and delivered a Response, in accordance with the preceding paragraph of this Interim Order, need to be served with notice of the adjourned date. |
G-11
| 50. | BBUC, BBU and the Corporation will not be required to comply with Rules 8-1 and 16-1 of the Supreme Court Civil Rules in relation to the hearing of the Petition for the Final Order approving the Plan of Arrangement, and any materials to be filed in support of the application for the Final Order may be filed prior to the hearing of the application for the Final Order without further order of this Court. |
| VARIANCE |
| 51. | BBUC, BBU and the Corporation are at liberty to apply to this Court to vary the Interim Order or for advice and direction with respect to the Arrangement or any of the matters related to the Interim Order and BBUC, BBU and the Corporation need not comply with Rule 8-1 of the Supreme Court Civil Rules in any application to do so. |
THE FOLLOWING PARTIES APPROVE THE FORM OF THIS ORDER AND CONSENT TO EACH OF THE ORDERS, IF ANY, THAT ARE INDICATED ABOVE AS BEING BY CONSENT
| Signature of Lawyer for | |
| Brookfield Business Corporation | |
| Brookfield Business Partners L.P. and | |
| 1559985 B.C. Ltd. | |
| Lawyer: Andrew Gray | |
![]() |
By the Court |
![]() | |
| Registrar | |
![]() |
G-12
No. S-258662
Vancouver Registry
IN THE SUPREME COURT OF BRITISH COLUMBIA
IN THE MATTER OF PART 9, DIVISION 5, SECTION 291 OF
THE BUSINESS
CORPORATIONS ACT, S.B.C. 2002, c. 57, AS AMENDED
AND
IN THE MATTER OF A PROPOSED PLAN OF
ARRANGEMENT OF
BROOKFIELD BUSINESS CORPORATION,
BROOKFIELD BUSINESS PARTNERS L.P. AND
1559985 B.C. LTD.
BROOKFIELD BUSINESS CORPORATION,
BROOKFIELD BUSINESS PARTNERS L.P. AND
1559985 B.C. LTD.
PETITIONERS
ORDER MADE AFTER APPLICATION
(INTERIM ORDER)
McMillan LLP
1500 - 1055 West Georgia Street
Vancouver, BC V6E 4N7
Telephone: 604.689.9111
Attention: Jia Hwang
File No. 282658
G-13
Appendix H – Origin Fairness Opinion
(See attached)
H-1
November 4, 2025
The Special Committee of the Board of Directors
Brookfield Business Partners Limited,
the general partner of Brookfield Business Partners L.P.
181 Bay Street, Suite 300
Toronto, ON, M5J 1E7
- and to -
The Special Committee of the Board of Directors
Brookfield Business Corporation
181 Bay Street, Suite 300
Toronto, ON, M5J 1E7
To the Special Committees:
Origin Merchant Partners (“Origin Merchant”, “we” or “us”) understands that Brookfield Business Partners L.P. (“BBU”) and Brookfield Business Corporation (“BBUC” and, together with BBU, “Brookfield Business Partners”) have announced their intention to complete a reorganization, to be effected as an arrangement (the “Arrangement”) under the Business Corporations Act (British Columbia), that is intended to simplify the corporate and capital structures of Brookfield Business Partners by combining BBU and BBUC to form a new corporation (the “Corporation”).
More specifically, we understand that, pursuant to the Arrangement: (a) holders of limited partnership units of BBU (“BBU units”) will receive one class A subordinate voting share of the Corporation (each, a “Class A Share”) for each BBU unit held as of the effective date of the Arrangement (the “Effective Date”); (b) holders of class A exchangeable subordinate voting shares of BBUC (each, a “BBUC exchangeable share”) will receive one Class A Share for each BBUC exchangeable share held as of the Effective Date; (c) each holder of a non-voting limited partnership interest (“REU”) in Brookfield Business L.P (“Holding LP”) will receive one Class A Share for each REU held as of the Effective Date; (d) a subsidiary of Brookfield Asset Management Ltd. (“Brookfield Asset Management”) will receive one special non-voting incentive share (each, a “Special Share”) of the Corporation for each special limited partnership unit of BBU held as of the Effective Date; and (e) Brookfield Asset Management, in exchange for the one issued and outstanding common share of Brookfield Business Partners Limited (“BBU General Partner”), the general partner of BBU, will receive one Class B multiple voting share of the Corporation for each common share of BBU General Partner held as of the Effective Date.
We also understand that:
| (a) | the boards of directors (the “Boards”) of each of BBU and BBUC have appointed special committees (the “Special Committees”) to review and consider the Arrangement and to make recommendations to the Boards; |
| (b) | the Arrangement will be effected pursuant to an arrangement agreement among BBUC, BBU and the Corporation dated November 6, 2025 (the “Arrangement Agreement”); |
H-2
| (c) | the Arrangement will require approval by holders of (i) at least a majority of the outstanding BBU units, and (ii) at least two-thirds of the votes cast by holders of the outstanding BBUC exchangeable shares; |
| (d) | subject to TSX and NYSE approval, upon completion of the Arrangement, the Class A Shares will be listed on both the TSX and NYSE; |
| (e) | the Arrangement is not subject to the formal valuation and minority approval requirements under Multilateral Instrument 61-101 – Protection of Minority Security Holders in Special Transactions (“MI 61-101”); |
| (f) | the BBUC exchangeable shares are, in accordance with their existing terms, redeemable by BBUC upon 60 days notice in consideration for, at BBUC’s option, either cash or BBU units; |
| (g) | holders of BBU units and holders of BBUC exchangeable shares will have dissent and appraisal rights with respect to the Arrangement; and |
| (h) | the completion of the Arrangement will not create any material adverse tax consequences for holders of BBU units or BBUC exchangeable shares, as the holders of such securities are expected to receive their Class A Shares on a tax-deferred rollover basis. |
Engagement
By an amended and restated letter agreement dated as of September 3, 2025 (the “Engagement Agreement”), the Special Committees, at the sole expense of Brookfield Business Partners, engaged Origin Merchant to act as the Special Committees’ independent financial advisor in connection with the Arrangement. Pursuant to the Engagement Agreement, the Special Committees have requested that we provide an opinion (this “Opinion”) to the Special Committees as to the fairness, from a financial point of view, of the consideration to be received by the BBU unitholders and BBUC shareholders, other than the Interested Parties (as defined below), pursuant to the Arrangement.
The Engagement Agreement provides that Brookfield Business Partners will pay Origin Merchant: (i) a non-refundable engagement fee that was paid upon execution of the Engagement Agreement; (ii) a monthly work fee payable if and to the extent that our advisory services continue past November 4, 2025; (iii) a fixed fee payable upon delivery of our Opinion, whether orally or in writing, and (iv) a fixed fee payable in the event that the Special Committees request that this Opinion be updated. None of our fees are dependent, in whole or in part, upon the successful completion of the Arrangement or any other transaction or on the conclusion reached by us in this Opinion or in any updated opinion requested by the Special Committees. Origin Merchant does not have a material financial interest in the completion of the Arrangement.
Brookfield Business Partners has also agreed to reimburse Origin Merchant for all reasonable out-of-pocket expenses incurred by Origin Merchant in entering into and performing the Engagement Agreement, including but not limited to reasonable travel and communication expenses, courier charges and the reasonable fees and disbursements of Origin Merchant’s legal counsel, McCarthy Tétrault LLP, in respect of advice rendered to Origin Merchant in relation to its obligations under the Engagement Agreement, and to indemnify and hold harmless Origin Merchant from and against certain liabilities that might arise out its engagement under the Engagement Agreement. The obligations of Brookfield Business Partners in the Engagement Agreement are joint and several obligations of each of BBU and BBUC.
Credentials of Origin Merchant Partners
Origin Merchant is an investment bank providing a full range of corporate finance, merger and acquisition, financial restructuring and merchant banking services. This Opinion represents the opinion of Origin Merchant and the form and content hereof have been approved for release by a committee of its Managing Directors, each of whom is experienced in merger, acquisition, divestiture and fairness opinion matters.
H-3
Independence of Origin Merchant Partners
None of Origin Merchant or any of its affiliates is an insider, associate or affiliate (as those terms are defined in the Securities Act (Ontario) or the rules made thereunder) of Brookfield Asset Management, Brookfield Corporation (“BN”), Brookfield Wealth Solutions Ltd. (“BWS”), Brookfield Business Partners or any of their respective associates or affiliates (collectively, the “Interested Parties”). Apart from acting as financial advisor to the Special Committees pursuant to the Engagement Agreement, Origin Merchant is not advising any person involved in the Arrangement.
Origin Merchant hereby confirms to the Special Committees that we have not participated in any offering of securities of or had a material financial interest in a transaction involving Brookfield Business Partners or any other Interested Party during the 24-month period preceding the date Origin Merchant was first contacted in respect of the Opinion.
As an investment bank, Origin Merchant and its affiliates may, in the ordinary course of its business, provide advice to its clients on various matters, which advice may include matters with respect to the Arrangement, Brookfield Business Partners or any other Interested Party. There are no understandings, agreements or commitments between Origin Merchant and Brookfield Business Partners or any other Interested Party with respect to any future financial advisory or investment banking business. The amount of the fees payable to us under the Engagement Agreement are not financially material to Origin Merchant.
Scope of Review
In arriving at its Opinion, Origin Merchant has reviewed, analyzed, considered and relied upon or carried out, among other things, the following:
| 1. | A draft dated October 31, 2025 of the management information circular prepared by Brookfield Business Partners in connection with the Arrangement; |
| 2. | A draft dated October 29, 2025 of the Arrangement Agreement; |
| 3. | A Project Wheatfield Term Sheet prepared by Brookfield Business Partners; |
| 4. | A draft dated October 15, 2025 of the ‘Fourth Amendment to the Amended and Restated Limited Partnership Agreement’ of BBU; |
| 5. | ‘BBU / BBUC Corporate Conversion – Tax (September 2025)’ reorganization steps document, prepared by management of Brookfield Business Partners and dated September 25, 2025; |
| 6. | Non-Objecting Beneficial Owner Lists for Brookfield Business Partners dated October 6, 2025; |
| 7. | A document titled, ‘BBU NAV Summary (June 30, 2025)’ prepared by management of Brookfield Business Partners; |
| 8. | A virtual data room (the “VDR”) prepared by management of Brookfield Business Partners containing financial and other information in respect of each of BBU, BBUC and the Corporation; |
| 9. | Selected reports published by equity research analysts at various firms and industry sources regarding the BBU and BBUC and other public entities, to the extent deemed, in the exercise of our professional judgment, relevant to our financial analyses; |
| 10. | Selected public market trading statistics, financial information and selected financial metrics of BBU, BBUC and selected comparable publicly traded entities as well as precedent purchase and sale transactions to the extent deemed, in the exercise of our professional judgment, relevant to our financial analyses; |
H-4
| 11. | Selected press releases and other public documents filed on the System for Electronic Document Analysis and Retrieval (“SEDAR+”) filed prior to the date of the Opinion; |
| 12. | Certain internal financial, operating, corporate and other information prepared by management of BBU or BBUC and provided to us concerning the business operations, assets, liabilities and prospects of Brookfield Business Partners; |
| 13. | a certificate dated the date hereof addressed to Origin Merchant and signed by certain officers of Brookfield Business Partners regarding the completeness and accuracy of the information provided or made available to us (the “Management Representation Letter”); |
| 14. | participation in meetings and discussions with management of Brookfield Business Partners and certain of their external advisors; and |
| 15. | such other corporate, industry and financial market information, investigations and analyses as considered by Origin Merchant, in the exercise of our professional judgment, to be relevant for purposes of this Opinion. |
Origin Merchant has not, to the best of our knowledge, been denied access to any information requested by us.
Prior Valuations
Brookfield Business Partners has represented to Origin Merchant that, among other things, it has no knowledge of any prior valuations (as such term is defined for the purposes of MI 61-101) of Brookfield Business Partners in the past 24 months.
Assumptions and Limitations
This Opinion is subject to the assumptions, explanations and limitations set forth below.
The Engagement Agreement does not contemplate and we have not been asked to prepare a “formal valuation” (as such term is defined in MI 61-101) or appraisal of any of the assets or securities of Brookfield Business Partners, and this Opinion should not be construed as such.
In connection with our engagement by the Special Committees and in preparing this Opinion, Origin Merchant has relied upon, and has assumed the completeness, accuracy and fair presentation of, all financial and other information, data, advice, opinions and representations obtained by us from public sources, or provided to us by Brookfield Business Partners, or its affiliates or management, or otherwise obtained by us pursuant to the Engagement Agreement, and our Opinion is conditional upon such completeness, accuracy and fair presentation. We have not been requested or attempted to verify independently the completeness, accuracy or fair presentation of any such financial and other information, data, advice, opinions or representations.
We have also assumed that the Arrangement Agreement to be executed by the parties will be on terms and conditions substantially the same as the draft provided to us and the Arrangement will be completed in accordance with the Arrangement Agreement and all applicable laws. As well, we have assumed that (i) Brookfield Business Partners and its affiliates will be in material compliance at all times with their respective material contracts and have no material undisclosed liabilities (contingent or otherwise) not reflected in Brookfield Business Partners’ financial statements; (ii) that no unanticipated tax or other liabilities will result from the Arrangement or related transactions; and (iii) that any required consents and regulatory approvals to complete the Arrangement will be obtained on a timely basis and on terms not adverse to Brookfield Business Partners.
H-5
Certain officers of Brookfield Business Partners have represented to us in the Management Representation Letter, among other things, that the information, data and other materials provided to us by or on behalf of Brookfield Business Partners, including the written information and discussions concerning Brookfield Business Partners referred to above under the heading “Scope of Review” (collectively, “Information”), were complete, correct and true in all material respects as at the date the Management Representation Letter and that, since the date the Information was provided to us, other than in respect of the Arrangement or as disclosed in writing to Origin Merchant or as filed under Brookfield Business Partners’ profile on SEDAR+ and/or EDGAR, there has been no material change or change in material fact, financial or otherwise, in or relating to the financial condition, assets, liabilities (whether accrued, absolute, contingent or otherwise), business or operations of Brookfield Business Partners or any of its subsidiaries or investments, no material change has occurred in the Information, and there has been no other material change or change in material fact, in each case which would reasonably be expected to be considered material to, this Opinion.
Except as expressly noted above under the heading “Scope of Review,” we have not conducted any investigation concerning the financial condition, assets, liabilities (contingent or otherwise), business, operations or prospects of Brookfield Business Partners, any of their respective affiliates. As provided for in the Engagement Agreement, Origin Merchant has relied upon the completeness and accuracy of all of the financial and other information (including the Information), data, documents, advice, opinions, representations and other materials, whether in written, electronic or oral form, obtained by it from public sources (collectively, the “Other Information”) and we have assumed the completeness, accuracy and fair presentation of the Other Information and that this Other Information did not omit to state any material fact or any fact necessary to be stated to make such Other Information not misleading. This Opinion is conditional upon the completeness, accuracy and fair presentation of such Other Information. Subject to the exercise of our professional judgement, we have not attempted to verify independently any of the Information or the Other Information. With respect to the financial forecasts, projections or estimates provided to Origin Merchant by management of Brookfield Business Partners and used in the analysis supporting this Opinion, we have assumed that they have been reasonably prepared on bases reflecting the best currently available estimates and judgments as to the matters covered thereby and which, in the opinion of Brookfield Business Partners’ management, are (or were at the time of preparation) reasonable in the circumstances. By rendering this Opinion, we express no view as to the reasonableness of such forecasts, projections or estimates or the assumptions on which they were based.
We are not legal, tax or accounting experts and we express no opinion concerning any legal, tax or accounting matters with respect to the Arrangement. This Opinion is rendered on the basis of securities markets, economic, financial and general business conditions prevailing as at the date hereof and the condition and prospects, financial and otherwise, of Brookfield Business Partners and its subsidiaries and affiliates, as they were reflected in the Information and the Other Information and as they have been represented to Origin Merchant in discussions with management of Brookfield Business Partners. In its analyses and in preparing this Opinion, Origin Merchant made numerous assumptions with respect to industry performance, current market conditions, general business and economic conditions, and other matters, many of which are beyond the control of Origin Merchant or any party involved in the Arrangement.
In providing this Opinion, Origin Merchant expresses no opinion as to the trading price or value of any securities of BBU or BBUC following the announcement of the Arrangement, or of any securities of the Corporation following completion of the Arrangement. This Opinion has been provided for the exclusive use and benefit of the Special Committees in connection with, and for the sole purpose of, their consideration of the Arrangement and may not be used or relied upon by any other person or for any other purpose or quoted from or published without the prior written consent of Origin Merchant.
H-6
This Opinion does not constitute a recommendation to any person as to whether or not to approve the Arrangement. This Opinion does not address the relative merits of the Arrangement as compared to other transactions or business strategies that might be available to Brookfield Business Partners, or the underlying business decision of Brookfield Business Partners to enter into the Arrangement Agreement or effect the Arrangement. In considering the fairness, from a financial point of view, of the consideration to be received by the holders (excluding the Interested Parties) of the BBU units or the BBUC exchangeable shares (such holders excluding the Interested Parties, the “Public Holders”) pursuant to the Arrangement, Origin Merchant considered the Arrangement from the perspective of the Public Holders generally and did not consider the specific circumstances of any particular Public Holder, including any such Public Holder’s investment objectives, risk appetite, cost of acquisition, liquidity expectations, investment horizon or tax position.
This Opinion is given as of the date hereof and Origin Merchant disclaims any undertaking or obligation to advise any person of any change in any fact or matter affecting this Opinion which may come, or be brought, to the attention of Origin Merchant after the date hereof. Without limiting the foregoing, in the event that there is any material change in any fact or matter affecting this Opinion after the date hereof, including, without limitation, the terms and conditions of the Arrangement, or if Origin Merchant learns that the Information relied upon in rendering this Opinion was inaccurate, incomplete or misleading in any material respect, Origin Merchant reserves the right to amend, supplement or withdraw this Opinion.
In preparing this Opinion, we have performed certain financial analyses of the Brookfield Business Partners based on the methodologies and assumptions that we considered, in the exercise of our professional judgment, appropriate in the circumstances for the purposes of providing the Opinion. The preparation of an opinion is a complex process and is not necessarily susceptible to partial analysis or summary description. Any attempt to summarize a description of our analyses could lead to undue emphasis on any particular factor or analysis. Origin Merchant believes that its analyses must be considered as a whole and that selecting portions of the analyses or the factors considered by it, without considering all factors and analyses together, could create a misleading view of the process underlying this Opinion. In arriving at our conclusion, we did not attribute any particular weight to any specific approach or analysis, but rather developed qualitative judgements on the basis of our experience in rendering such opinions and on the information considered by us as a whole.
Opinion
Based upon and subject to the foregoing and such other matters as we considered relevant, Origin Merchant is of the opinion that, as at the date hereof, the consideration to be received by Public Holders for their BBU units or BBUC exchangeable shares pursuant to the Arrangement is fair, from a financial point of view, to such Public Holders.
Yours very truly,
/s/ Origin Merchant Partners
ORIGIN MERCHANT PARTNERS
H-7
Appendix I – Corporation Audited Financial Statements
(See attached)
I-1
STATEMENT OF FINANCIAL POSITION OF 1559985 B.C. LTD.
As at October 10, 2025
I-2
REPORT OF INDEPENDENT REGISTERED PUBLIC ACCOUNTING FIRM
To the Board of Directors of 1559985 B.C. Ltd.
Opinion on the Financial Statements
We have audited the accompanying statement of financial position of 1559985 B.C. Ltd. (the “Corporation”) as of October 10, 2025, and the related notes (collectively referred to as the “financial statements”). In our opinion, the financial statements present fairly, in all material respects, the financial position of the Corporation as of October 10, 2025, in accordance with IFRS Accounting Standards as issued by the International Accounting Standards Board.
Basis for Opinion
These financial statements are the responsibility of the Corporation's management. Our responsibility is to express an opinion on the Corporation's financial statements based on our audit. We are a public accounting firm registered with the Public Company Accounting Oversight Board (United States) (“PCAOB”) and are required to be independent with respect to the Corporation in accordance with the U.S. federal securities laws and the applicable rules and regulations of the Securities and Exchange Commission and the PCAOB.
We conducted our audit in accordance with the standards of the PCAOB. Those standards require that we plan and perform the audit to obtain reasonable assurance about whether the financial statements are free of material misstatement, whether due to error or fraud. The Corporation is not required to have, nor were we engaged to perform, an audit of its internal control over financial reporting. As part of our audit, we are required to obtain an understanding of internal control over financial reporting but not for the purpose of expressing an opinion on the effectiveness of the Corporation 's internal control over financial reporting. Accordingly, we express no such opinion.
Our audit included performing procedures to assess the risks of material misstatement of the financial statements, whether due to error or fraud, and performing procedures that respond to those risks. Such procedures included examining, on a test basis, evidence regarding the amounts and disclosures in the financial statements. Our audit also included evaluating the accounting principles used and significant estimates made by management, as well as evaluating the overall presentation of the financial statements. We believe that our audit provides a reasonable basis for our opinion.
/s/ Deloitte LLP
Chartered Professional Accountants
Licensed Public Accountants
Toronto, Canada
November 26, 2025
We have served as the Corporation's auditor since 2025.
I-3
1559985 B.C. LTD.
STATEMENT OF FINANCIAL POSITION
| (US$) | As at October 10, 2025 | |||
| Assets | ||||
| Cash | $ | 1,000 | ||
| $ | 1,000 | |||
| Equity | ||||
| Share capital | $ | 1,000 | ||
| $ | 1,000 | |||
The accompanying notes are an integral part of this financial statement.
I-4
1559985 B.C. LTD.
NOTES TO THE STATEMENT OF FINANCIAL POSITION
AS AT OCTOBER 10, 2025
NOTE 1. NATURE AND DESCRIPTION OF THE CORPORATION
1559985 B.C. Ltd. (to be renamed and hereafter referred to as “the Corporation”) was formed under the Business Corporations Act (British Columbia) on October 10, 2025. The Corporation is a subsidiary of Brookfield Corporation (“Brookfield”), which we also refer to as the parent company. The Corporation was established to effect an arrangement agreement (the “Arrangement”) with Brookfield Business Partners L.P. (“BBU”) and Brookfield Business Corporation (“BBUC”), both entities under common control of the parent company. The Arrangement is designed to simplify the corporate structure of BBU and BBUC, resulting in securityholders owning shares in a single corporate entity which is expected to drive long-term value and benefits for all shareholders.
The Corporation’s head office is located at 250 Vesey Street, New York, NY, United States and its registered office is located at 1055 West Georgia Street, Suite 1500, P.O. Box 11117, Vancouver, British Columbia V6E 4N7.
The financial statements were approved by the board of directors of the Corporation and authorized for issue on November 26, 2025.
NOTE 2. MATERIAL ACCOUNTING POLICY INFORMATION
(a) Statement of Compliance
The Statement of Financial Position and notes thereto have been prepared in accordance with IFRS® Accounting Standards as issued by the International Accounting Standards Board. Separate Statements of Operating Results, Changes in Equity and Cash Flows have not been presented as there have been no activities for the Corporation since incorporation.
(b) Cash
Cash includes cash on hand.
(c) Foreign Currency Translation
The United States dollar is the functional and presentation currency of the Corporation.
(d) Critical Accounting Judgments and Key Sources of Estimation Uncertainty
The preparation of financial statements requires management to make critical judgments, estimates and assumptions that affect the reported amounts of assets and liabilities and disclosure of contingent assets and liabilities at the date of the financial statements and the reported amounts of revenues and expenses that are not readily apparent from other sources, during the reporting period. These estimates and associated assumptions are based on historical experience and other factors that are considered to be relevant. Actual results may differ from these estimates.
The estimates and underlying assumptions are reviewed on an ongoing basis. Revisions to accounting estimates are recognized in the period in which the estimate is revised if the revision affects only that period, or in the period of the revision and future periods if the revision affects both current and future periods.
Critical judgments and estimates made by management and utilized in the normal course of preparing the Corporation’s financial statements are outlined below.
(i) Common control transactions
IFRS 3, Business Combinations does not include specific measurement guidance for the acquisition of a business from an entity that is under common control. Accordingly, the Corporation has developed a policy to account for such transactions taking into consideration other guidance in the IFRS Accounting Standards and pronouncements of other standard-setting bodies. The Corporation’s policy is to record assets and liabilities recognized as a result of an acquisition of a business from an entity that is under common control at the carrying value on the transferor’s financial statements.
I-5
NOTE 3. CAPITAL STRUCTURE
The Corporation is authorized to issue an unlimited number of Class A Subordinate Voting Shares (“Corporation Class A Shares”), an unlimited number of Class B Multiple Voting Shares (“Corporation Class B Shares”), an unlimited number of Special Non-Voting Incentive Shares (“Corporation Special Shares”), and an unlimited number of Class A Preferred Shares (“Corporation Class A Preferred Shares”) issuable in series. On October 10, 2025, the Corporation issued 1 Corporation Class B Share to BPEG BN Holdings LP, a subsidiary of Brookfield, for $1,000.
The Corporation Class A Shares and Corporation Class B Shares will be entitled to receive notice of, and to attend and vote at, all meetings of shareholders of the Corporation, except for meetings at which only holders of another specified class or series of shares are entitled to vote separately as a class or series. Except as otherwise expressly provided in the articles or as required by law, the holders of Corporation Class A Shares and Corporation Class B Shares will vote together and not as separate classes. Each holder of Corporation Class A Shares will be entitled to cast one vote for each Corporation Class A Share held at the record date for determination of shareholders entitled to vote on any matter. The holders of the Corporation Class B Shares will be entitled to cast, in the aggregate, a number of votes equal to three times the number of votes attached to the Corporation Class A Shares. Except as required by law, the holders of Corporation Special Shares will be entitled to receive notice of and to attend but will not be entitled to vote at any meeting of the shareholders of the Corporation. Except as required by law or as specified in the rights, privileges, restrictions and conditions attached from time to time to any series of Corporation Class A Preferred Shares, the holders of such Corporation Class A Preferred Shares will not be entitled to receive notice of, to attend or to vote at any meeting of the shareholders of the Corporation.
The holders of Corporation Class A Shares and Corporation Class B Shares will be entitled to receive dividends as and when declared by the Corporation’s board of directors subject to the special rights of the Corporation Special Shares, the Corporation Class A Preferred Shares and any other shares ranking senior to the Corporation Class A Shares and Corporation Class B Shares with respect to priority in payment of dividends. Subject to applicable law, each Corporation Class A Share will receive dividends of the same type and in an amount equal to any dividend declared and paid on each Corporation Class B Share. The holders of Corporation Special Shares will be entitled to receive the following dividends as and when declared by the Corporation’s board of directors subject to the prior rights of the holders of the Corporation Class A Preferred Shares and any other shares ranking senior to the Corporation Special Shares with respect to priority in payment of dividends: (i) a dividend on each Corporation Special Share of the same type and in an amount equal to any dividend declared and paid on each Corporation Class A Share, payable on the same date; and (ii) quarterly cumulative dividends (“Incentive Dividends”) based on the trading price of the Corporation Class A Shares.
The holders of Corporation Class A Shares will rank on a parity with the holders of Corporation Class B Shares and, subject to the Corporation Special Share liquidation rights described below, the holders of Corporation Special Shares and after the holders of the Corporation Class A Preferred Shares on the liquidation, dissolution or winding up of the Corporation, whether voluntary or involuntary, or any other distribution of the assets of the Corporation among its shareholders for purposes of winding up its affairs. Except as required by law, on the liquidation, dissolution or winding up of the Corporation, the holders of the Corporation Special Shares will be entitled to receive, subject to the rights of the holders of Corporation Class A Preferred Shares and any other class of shares ranking in priority to the Corporation Special Shares: (i) first, to the extent Incentive Dividends have been deferred in previous quarters, all accrued and unpaid Incentive Dividends, before any amounts or assets of the Corporation are distributed to the holders of Corporation Class A Shares or Corporation Class B Shares, (ii) second, pari passu with the holders of the Corporation Class A Shares and Corporation Class B Shares, distributions of the property and assets of the Corporation up to the amount per share of the then regular quarterly dividend (initially $0.0625 per share), (iii) third, before any further amounts or assets of the Corporation are distributed to the holders of Corporation Class A Shares or Corporation Class B Shares, an amount equal to the Incentive Dividend for the preceding quarter; and (iv) thereafter, the holders of the Corporation Special Shares will be entitled to share ratably with the holders of the Corporation Class A Shares and Corporation Class B Shares and any other class of shares ranking on a parity with the Corporation Class A Shares and Corporation Class B Shares in the remaining property and assets of the Corporation.
NOTE 4. SUBSEQUENT EVENTS
Subsequent events have been evaluated from the reporting period through to November 26, 2025, the date the financial statement was authorized for issuance, and no events were identified that required disclosure or adjustment.
I-6
Appendix J – Corporation Unaudited Pro Forma Financial Statements
(See attached)
J-1
UNAUDITED PRO FORMA FINANCIAL STATEMENTS
These Unaudited Pro Forma Financial Statements of 1559985 B.C. Ltd. (to be renamed and hereafter referred to as “the Corporation”) have been prepared to illustrate the pro forma effects resulting from the reorganization transactions to be implemented by way of a plan of arrangement (the “Arrangement”).
The key elements of the Arrangement are as follows:
| • | The issuance of class A subordinate voting shares of the Corporation (“Corporation Class A Shares”) to holders of limited partnership units (“BBU units”) of Brookfield Business Partners L.P. (“BBU” or “the partnership”) and to holders of redemption-exchange partnership units of Brookfield Business L.P. (“REUs”) in a one-for-one exchange of Corporation Class A Shares for BBU units and REUs. |
| • | The issuance of Corporation Class A Shares to holders of class A exchangeable subordinate voting shares (“BBUC exchangeable shares”) of Brookfield Business Corporation (“BBUC”) in a one-for-one exchange of Corporation Class A Shares for BBUC exchangeable shares. |
| • | The issuance of Class B Multiple Voting Shares of the Corporation (“Corporation Class B Shares”) to Brookfield Corporation (“Brookfield”) in exchange for the transfer of 100% of the common shares in Brookfield Business Partners Limited (“BBU General Partner”) to the Corporation. |
| • | The issuance of Special Non-Voting Incentive Shares of the Corporation (“Corporation Special Shares”) to a subsidiary of Brookfield Asset Management Ltd. (“BAM”) in exchange for the transfer of 100% of the special limited partnership units of Brookfield Business L.P (“Holding LP”) to the Corporation. |
The information in the Unaudited Pro Forma Statements of Operating Results for the year ended December 31, 2024 and the nine months ended September 30, 2025 gives effect to the Arrangement as if the Arrangement had been consummated on January 1, 2024.
The information in the Unaudited Pro Forma Statement of Financial Position as at September 30, 2025 gives effect to the Arrangement as if the Arrangement had been consummated on September 30, 2025.
All financial data in the Unaudited Pro Forma Financial Statements is presented in U.S. dollars and the Unaudited Pro Forma Financial Statements have been prepared using accounting policies that are consistent with IFRS® Accounting Standards as issued by the International Accounting Standards Board (“IASB”).
The Unaudited Pro Forma Financial Statements have been derived by the application of pro forma adjustments to the historical audited consolidated financial statements of the partnership, which for accounting purposes will be the predecessor of the Corporation. Following completion of the Arrangement, it is expected that the Corporation will directly and indirectly control the partnership and BBUC, which is a consolidated subsidiary of the partnership, and both will cease to be reporting issuers shortly after consummation of the Arrangement. BBU will be the predecessor to the Corporation for accounting purposes and therefore the historical financial statements of BBU will become the historical financial statements of the Corporation.
The Unaudited Pro Forma Financial Statements are based on preliminary estimates, accounting judgments and currently available information and assumptions that management believes are reasonable. The notes to the Unaudited Pro Forma Financial Statements provide a discussion of how such pro forma adjustments were derived and presented in the Unaudited Pro Forma Financial Statements. The Unaudited Pro Forma Financial Statements should be read in conjunction with the audited consolidated financial statements of the partnership as at and for the years ended December 31, 2024 and 2023 incorporated by reference into the Circular, the unaudited interim consolidated financial statements of the partnership as at September 30, 2025 and for the three and nine months ended September 30, 2025 and 2024 incorporated by reference into the Circular, and the statement of financial position of the Corporation as at October 10, 2025 and related notes thereto included in this Circular.
The Unaudited Pro Forma Financial Statements have been prepared for illustrative purposes only and are not necessarily indicative of the financial position or operating results of the Corporation had the Arrangement occurred on the date indicated, nor is such pro forma financial information necessarily indicative of the results to be expected for any future period. The actual financial position and operating results may differ significantly from the pro forma amounts reflected herein due to a variety of factors.
J-2
UNAUDITED PRO FORMA STATEMENT OF FINANCIAL POSITION
US$ MILLIONS As at September 30, 2025 | 1559985 B.C. Ltd. (historical) | Brookfield Business Partners L.P. (historical) | Transaction Accounting Adjustments | Notes | Pro Forma - Combined | |||||||||||||
| Note 1 | ||||||||||||||||||
| Assets | ||||||||||||||||||
| Current Assets | ||||||||||||||||||
| Cash and cash equivalents | $ | — | $ | 3,500 | $ | — | $ | 3,500 | ||||||||||
| Financial assets | — | 1,330 | — | 1,330 | ||||||||||||||
| Accounts and other receivable, net | — | 6,853 | — | 6,853 | ||||||||||||||
| Inventory, net | — | 2,667 | — | 2,667 | ||||||||||||||
| Other assets | — | 1,166 | — | 1,166 | ||||||||||||||
| — | 15,516 | — | 15,516 | |||||||||||||||
| Non-Current Assets | ||||||||||||||||||
| Financial assets | — | 10,636 | — | 10,636 | ||||||||||||||
| Accounts and other receivable, net | — | 969 | — | 969 | ||||||||||||||
| Other assets | — | 861 | — | 861 | ||||||||||||||
| Property, plant and equipment | — | 10,810 | — | 10,810 | ||||||||||||||
| Deferred income tax assets | — | 2,060 | — | 2,060 | ||||||||||||||
| Intangible assets | — | 18,878 | — | 18,878 | ||||||||||||||
| Equity accounted investments | — | 2,384 | — | 2,384 | ||||||||||||||
| Goodwill | — | 13,289 | — | 13,289 | ||||||||||||||
| $ | — | $ | 75,403 | $ | — | $ | 75,403 | |||||||||||
| Liabilities and Equity | ||||||||||||||||||
| Current Liabilities | ||||||||||||||||||
| Accounts payable and other | $ | — | $ | 7,827 | $ | 5 | 3 | $ | 7,832 | |||||||||
| Non-recourse borrowings in subsidiaries of the partnership | — | 1,271 | (1,271 | ) | 4 | — | ||||||||||||
| Non-recourse borrowings in subsidiaries of the Corporation | — | — | 1,271 | 4 | 1,271 | |||||||||||||
| — | 9,098 | 5 | 9,103 | |||||||||||||||
| Non-Current Liabilities | ||||||||||||||||||
| Accounts payable and other | — | 6,152 | — | 6,152 | ||||||||||||||
| Corporate borrowings | — | 1,156 | — | 1,156 | ||||||||||||||
| Non-recourse borrowings in subsidiaries of the partnership | — | 40,878 | (40,878 | ) | 4 | — | ||||||||||||
| Non-recourse borrowings in subsidiaries of the Corporation | — | — | 40,878 | 4 | 40,878 | |||||||||||||
| Deferred income tax liabilities | — | 2,579 | — | 2,579 | ||||||||||||||
| $ | — | $ | 59,863 | $ | 5 | $ | 59,868 | |||||||||||
| Equity | ||||||||||||||||||
| Limited partners | $ | — | $ | 2,354 | $ | (2,354 | ) | 2 | $ | — | ||||||||
| Class A shares | — | — | 5,577 | 2, 3 | 5,577 | |||||||||||||
| Class B shares | — | — | — | 2 | — | |||||||||||||
| Non-controlling interests attributable to: | ||||||||||||||||||
| Redemption-exchange units | — | 1,370 | (1,370 | ) | 2 | — | ||||||||||||
| Special limited partner | — | — | — | 2 | — | |||||||||||||
| BBUC exchangeable shares | — | 1,858 | (1,858 | ) | 2 | — | ||||||||||||
| Special shares | — | — | — | 2 | — | |||||||||||||
| Preferred securities | — | 740 | — | 740 | ||||||||||||||
| Interest of others in operating subsidiaries | — | 9,218 | — | 9,218 | ||||||||||||||
| — | 15,540 | (5 | ) | 15,535 | ||||||||||||||
| $ | — | $ | 75,403 | $ | — | $ | 75,403 | |||||||||||
See the accompanying notes to the Unaudited Pro Forma Financial Statements.
J-3
UNAUDITED PRO FORMA STATEMENTS OF OPERATING RESULTS
US$ MILLIONS (except as noted) For the nine months ended | 1559985 B.C. (historical) | Brookfield Business Partners L.P. (historical) | Transaction Accounting Adjustments | Notes | Pro Forma - Combined | |||||||||||||
| Note 1 | ||||||||||||||||||
| Revenues | $ | — | $ | 20,363 | $ | — | $ | 20,363 | ||||||||||
| Direct operating costs | — | (16,530 | ) | — | (16,530 | ) | ||||||||||||
| General and administrative expenses | — | (860 | ) | — | 5 | (860 | ) | |||||||||||
| Interest income (expense), net | — | (2,355 | ) | — | (2,355 | ) | ||||||||||||
| Equity accounted income (loss) | — | 23 | — | 23 | ||||||||||||||
| Impairment reversal (expense), net | — | (14 | ) | — | (14 | ) | ||||||||||||
| Gain (loss) on dispositions, net | — | 325 | — | 325 | ||||||||||||||
| Other income (expense), net | — | (648 | ) | — | (648 | ) | ||||||||||||
| Income (loss) before income tax | — | 304 | — | 304 | ||||||||||||||
| Income tax (expense) recovery | ||||||||||||||||||
| Current | — | (446 | ) | — | (446 | ) | ||||||||||||
| Deferred | — | 411 | — | 411 | ||||||||||||||
| Net income (loss) | $ | — | $ | 269 | $ | — | $ | 269 | ||||||||||
| Attributable to: | ||||||||||||||||||
| Limited partners | $ | — | $ | 16 | $ | (16 | ) | 2 | $ | — | ||||||||
| Class A shares | — | — | 47 | 2 | 47 | |||||||||||||
| Class B shares | — | — | — | 2 | — | |||||||||||||
| Non-controlling interests attributable to: | ||||||||||||||||||
| Redemption-exchange units | — | 15 | (15 | ) | 2 | — | ||||||||||||
| Special limited partner | — | — | — | 2 | — | |||||||||||||
| BBUC exchangeable shares | — | 16 | (16 | ) | 2 | — | ||||||||||||
| Special shares | — | — | — | 2 | — | |||||||||||||
| Preferred securities | — | 39 | — | 39 | ||||||||||||||
| Interest of others in operating subsidiaries | — | 183 | — | 183 | ||||||||||||||
| $ | — | $ | 269 | $ | — | $ | 269 | |||||||||||
| Basic and diluted earnings (loss) per limited partner unit | $ | 0.19 | ||||||||||||||||
| Weighted-average limited partner units outstanding (millions) | 85.9 | |||||||||||||||||
| Basic earnings (loss) per Class A and B share | 6 | $ | 0.22 | |||||||||||||||
| Weighted-average Class A and B shares outstanding (millions) | 6 | 212.3 | ||||||||||||||||
See the accompanying notes to the Unaudited Pro Forma Financial Statements.
J-4
US$ MILLIONS (except as noted) For the year ended December 31, 2024 | 1559985 B.C. (historical) | Brookfield Business Partners L.P. (historical) | Transaction Accounting Adjustments | Notes | Pro Forma - Combined | |||||||||||||
| Note 1 | ||||||||||||||||||
| Revenues | $ | — | $ | 40,620 | $ | — | $ | 40,620 | ||||||||||
| Direct operating costs | — | (34,883 | ) | — | (34,883 | ) | ||||||||||||
| General and administrative expenses | — | (1,267 | ) | — | 5 | (1,267 | ) | |||||||||||
| Interest income (expense), net | — | (3,104 | ) | — | (3,104 | ) | ||||||||||||
| Equity accounted income (loss) | — | 90 | — | 90 | ||||||||||||||
| Impairment reversal (expense), net | — | (981 | ) | — | (981 | ) | ||||||||||||
| Gain (loss) on dispositions, net | — | 692 | — | 692 | ||||||||||||||
| Other income (expense), net | — | (573 | ) | — | (573 | ) | ||||||||||||
| Income (loss) before income tax | — | 594 | — | 594 | ||||||||||||||
| Income tax (expense) recovery | ||||||||||||||||||
| Current | — | (646 | ) | — | (646 | ) | ||||||||||||
| Deferred | — | 947 | — | 947 | ||||||||||||||
| Net income (loss) | $ | — | $ | 895 | $ | — | $ | 895 | ||||||||||
| Attributable to: | ||||||||||||||||||
| Limited partners | $ | — | $ | (37 | ) | $ | 37 | 2 | $ | — | ||||||||
| Class A shares | — | — | (109 | ) | 2 | (109 | ) | |||||||||||
| Class B shares | — | — | — | 2 | — | |||||||||||||
| Non-controlling interests attributable to: | ||||||||||||||||||
| Redemption-exchange units | — | (35 | ) | 35 | 2 | — | ||||||||||||
| Special limited partner | — | — | — | 2 | — | |||||||||||||
| BBUC exchangeable shares | — | (37 | ) | 37 | 2 | — | ||||||||||||
| Special shares | — | — | — | 2 | — | |||||||||||||
| Preferred securities | — | 52 | — | 52 | ||||||||||||||
| Interest of others in operating subsidiaries | — | 952 | — | 952 | ||||||||||||||
| $ | — | $ | 895 | $ | — | $ | 895 | |||||||||||
| Basic and diluted earnings (loss) per limited partner unit | $ | (0.50 | ) | |||||||||||||||
| Weighted average limited partner units outstanding (millions) | 74.3 | |||||||||||||||||
| Basic earnings (loss) per Class A and B share | 6 | $ | (0.50 | ) | ||||||||||||||
| Weighted average Class A and B shares outstanding (millions) | 6 | 216.9 | ||||||||||||||||
See the accompanying notes to the Unaudited Pro Forma Financial Statements.
J-5
NOTES TO THE UNAUDITED PRO FORMA FINANCIAL STATEMENTS
| 1. | Following the completion of the Arrangement, the Corporation expects to directly and indirectly control Brookfield Business Partners L.P. (“BBU” or “the partnership”) and Brookfield Business Corporation (“BBUC”), which are expected to cease to be reporting issuers shortly after completion of the Arrangement. As a result, BBU will be the predecessor to the Corporation for accounting purposes and therefore the historical financial statements of BBU will become the historical financial statements of the Corporation. The partnership’s historical results, which include the results of BBUC as a consolidated subsidiary, have been presented in the Unaudited Pro Forma Financial Statements as a pro forma adjustment to reflect the transfer of interests in BBU and BBUC to the Corporation pursuant to the Arrangement. The ultimate parent of both the partnership and the Corporation is Brookfield Corporation (“Brookfield”), therefore the transfer of interests is at carrying value as the Arrangement is between entities under common control. |
| 2. | The Corporation was formed on October 10, 2025 by a subsidiary of Brookfield, which contributed $1,000 on formation in exchange for one Corporation Class B Share. The Unaudited Pro Forma Financial Statements are derived from the financial statements of the partnership that are incorporated by reference into the Circular. The pro forma transaction accounting adjustments include necessary adjustments to effect the exchange of $2,354 million of BBU units, $1,370 million of REUs, and $1,858 million of BBUC exchangeable shares into $5,582 million of the Corporation Class A Shares, and to reflect equity and net income attribution based on the new Corporation Class A Shares, Corporation Class B Shares and Corporation Special Shares outstanding. |
Based on the outstanding BBU units, REUs and BBUC exchangeable shares as of November 25, 2025, the Corporation would have outstanding 210,272,380 Corporation Class A Shares, 4 Corporation Class B Shares and 4 Corporation Special Shares immediately following completion of the Arrangement. It is currently anticipated that (i) Brookfield and Brookfield Wealth Solutions Ltd. (“BWS”) will hold 88,901,378 and 53,651,499, respectively, of the issued and outstanding Corporation Class A Shares, with 67,719,503 Corporation Class A Shares held by public shareholders, (ii) Brookfield will hold 4 Corporation Class B Shares, and (iii) a subsidiary of BAM will hold 4 Corporation Special Shares.
| 3. | The pro forma adjustments include provisions for estimated transaction fees associated with the Arrangement. As the transaction costs were incurred subsequent to the periods presented in the pro forma statements and are directly attributable to an equity transaction, the transaction costs of $5 million are recorded in equity in accordance with IAS 32, Financial Instruments: Presentation (“IAS 32”). |
| 4. | Certain reclassification adjustments have been made to conform the presentation of the partnership’s historical financial information with that of the Corporation’s Unaudited Pro Forma Financial Statements. |
| 5. | The Corporation expects to incur public company costs similar to those historically incurred by the partnership and has presented these costs as general and administrative expenses in its consolidated statement of operating results. Since these costs have already been included in the partnership’s consolidated statement of operating results, the Corporation has not made any autonomous entity adjustments for these costs in the Unaudited Pro Forma Financial Statements. |
| 6. | The Corporation calculates basic earnings (loss) per share by dividing net income (loss) attributable to shareholders by the weighted average number of Corporation Class A Shares and Corporation Class B Shares outstanding during the period. |
J-6