Please wait
Table of Contents

As filed with the Securities and Exchange Commission on November 3, 2021.

Registration No. 333-260015

UNITED STATES

SECURITIES AND EXCHANGE COMMISSION

Washington, D.C. 20549

AMENDMENT NO. 2

TO

FORM S-1

REGISTRATION STATEMENT

UNDER

THE SECURITIES ACT OF 1933

ARHAUS, INC.

(Exact name of registrant as specified in its charter)

 

Delaware   5712   87-1729256

(State or other jurisdiction of

incorporation or organization)

 

(Primary Standard Industrial

Classification Code Number)

 

(I.R.S. Employer

Identification Number)

51 E. Hines Hill Road

Boston Heights, Ohio 44236

(440) 439-7700

(Address, including zip code, and telephone number, including area code, of registrant’s principal executive offices)

John Reed

Chief Executive Officer

51 E. Hines Hill Road

Boston Heights, Ohio 44236

(440) 439-7700

(Name, address, including zip code, and telephone number, including area code, of agent for service)

Copies to:

 

Suzanne Hanselman

John J. Harrington

Baker & Hostetler LLP

127 Public Square, Suite 2000

Cleveland, Ohio 44114-1214

Tel: (216) 621-0200

Fax: (216) 696-0740

 

Ian D. Schuman

Stelios G. Saffos

Latham & Watkins LLP

1271 Avenue of the Americas

New York, New York 10020

Tel: (212) 906-1200

Fax: (212) 751-4864

APPROXIMATE DATE OF COMMENCEMENT OF PROPOSED SALE TO THE PUBLIC: AS SOON AS PRACTICABLE AFTER THIS REGISTRATION STATEMENT BECOMES EFFECTIVE.

If any of the securities being registered on this Form are to be offered on a delayed or continuous basis pursuant to Rule 415 under the Securities Act of 1933 check the following box.  ☐

If this Form is filed to register additional securities for an offering pursuant to Rule 462(b) under the Securities Act, please check the following box and list the Securities Act registration statement number of the earlier effective registration statement for the same offering.  ☐

If this Form is a post-effective amendment filed pursuant to Rule 462(c) under the Securities Act, check the following box and list the Securities Act registration statement number of the earlier effective registration statement for the same offering.  ☐

If this Form is a post-effective amendment filed pursuant to Rule 462(d) under the Securities Act, check the following box and list the Securities Act registration statement number of the earlier effective registration statement for the same offering.  ☐

Indicate by check mark whether the registrant is a large accelerated filer, an accelerated filer, a non-accelerated filer, smaller reporting company, or an emerging growth company. See the definition of “large accelerated filer,” “accelerated filer,” “smaller reporting company,” and “emerging growth company” in Rule 12b-2 of the Exchange Act.

 

Large accelerated filer      Accelerated filer  
Non-accelerated filer      Smaller reporting company  
     Emerging growth company  

If an emerging growth company, indicate by check mark if the registrant has elected not to use the extended transition period for complying with any new or revised financial accounting standards provided pursuant to Section 7(a)(2)(B) of the Securities Act.  ☐

CALCULATION OF REGISTRATION FEE

 

 

Title of Each Class of

Securities to be Registered

 

Amount to be
Registered(1)

 

Proposed Maximum
Offering Price per
Share

 

Proposed
Maximum

Aggregate
Offering Price (2)

 

Amount of

Registration Fee (3)

Class A Common Stock, par value $0.001 per share

 

26,338,710

 

$17.00

 

$447,758,070

 

$41,508

 

 

 

(1)

Includes the shares of Class A common stock that may be sold if the option to purchase additional shares of Class A common stock is exercised by the underwriters.

(2)

Estimated solely for the purpose of calculating the registration fee in accordance with Rule 457(a) of the Securities Act of 1933, as amended.

(3)

Previously paid.

The Registrant hereby amends this Registration Statement on such date or dates as may be necessary to delay its effective date until the Registrant shall file a further amendment which specifically states that this Registration Statement shall thereafter become effective in accordance with Section 8(a) of the Securities Act of 1933, as amended or until the Registration Statement shall become effective on such date as the Securities and Exchange Commission, acting pursuant to such Section 8(a), may determine.


Table of Contents

Explanatory Note

Arhaus, Inc., the registrant whose name appears on the cover of this registration statement, is a Delaware corporation. Arhaus, Inc. was formed for the purpose of completing a public offering and related transactions to carry on the business of Arhaus, LLC and its subsidiaries. Upon the consummation of this offering, Arhaus, LLC will become a wholly owned subsidiary of Arhaus, Inc. through a series of reorganizational transactions. In the accompanying prospectus, we refer to all of the transactions related to our reorganization as the “Reorganization.” Except as disclosed in the prospectus, the consolidated financial statements and summary historical consolidated financial data and other financial information included in this Registration Statement are those of Arhaus, LLC and its subsidiaries and do not give effect to the Reorganization. Only shares of common stock of Arhaus, Inc. are being sold in this offering.

 


Table of Contents

The information in this preliminary prospectus is not complete and may be changed. These securities may not be sold until the registration statement filed with the Securities and Exchange Commission is effective. This preliminary prospectus is not an offer to sell these securities, and it is not soliciting an offer to buy these securities in any jurisdiction where the offer or sale is not permitted.

 

Subject to Completion, Dated November 3, 2021

 

PRELIMINARY    PROSPECTUS

22,903,226 Shares

 

 

LOGO

Arhaus, Inc.

Class A Common Stock

 

 

This is the initial public offering of shares of Class A common stock of Arhaus, Inc. We are selling 12,903,226 shares of our Class A common stock and the selling stockholders identified in this prospectus, including certain members of our senior management, are selling 10,000,000 shares of Class A common stock. We will not receive any proceeds from the sale of shares by the selling stockholders.

Prior to this offering, there has been no public market for the Class A common stock. It is currently estimated that the initial public offering price will be between $14.00 and $17.00 per share. We have applied to list our Class A common stock on the Nasdaq Global Select Market, or Nasdaq, under the symbol “ARHS.”

We will have two classes of authorized common stock after this offering: Class A common stock offered hereby and Class B common stock. The rights of the holders of Class A common stock and Class B common stock will be identical, except with respect to voting, conversion and transfer rights. Each share of Class A common stock entitles its holder to one vote on all matters presented to our stockholders generally. Each share of Class B common stock entitles its holder to ten votes on all matters presented to our stockholders generally and may be converted at any time into one share of Class A common stock. Each share of Class B common stock will automatically convert into one share of Class A common stock upon any sale or transfer thereof, subject to certain exceptions. In addition, all shares of Class B common stock will automatically convert into shares of Class A common stock in certain circumstances, including the earliest to occur of (i) twelve months after the death or incapacity of our Founder, and (ii) the date upon which the then outstanding shares of Class B common stock first represent less than 10% of the voting power of the then outstanding shares of Class A common stock and Class B common stock. See “Description of Capital Stock—Class A Common Stock and Class B Common Stock.” Upon the completion of this offering, all shares of Class B common stock will be held by our Founder and certain trusts for the benefit of certain family members of our Founder. The holders of Class B common stock will hold approximately 93.52% of the voting power of our outstanding capital stock immediately following this offering (or approximately 93.20% if the underwriters exercise in full their option to purchase additional shares).

After the consummation of this offering, we will be a “controlled company” within the meaning of Nasdaq rules. See “The Reorganization” and “Management—Controlled Company Exception.”

We are an “emerging growth company” as defined in Section 2(a) of the Securities Act of 1933, as amended, or the Securities Act, and will be subject to reduced disclosure and public reporting requirements. See “Prospectus Summary—Implications of Being an Emerging Growth Company.” This prospectus complies with the requirements that apply to an issuer that is an emerging growth company.

 

 

Investing in our Class A common stock involves risks that are described in the “Risk Factors” section beginning on page 23 of this prospectus.

 

 

 

    

Per Share

      

Total

 

Public offering price

   $                      $                

Underwriting discounts and commissions(1)

   $          $    

Proceeds, before expenses, to us

   $          $    

Proceeds, before expenses, to the selling stockholders

   $          $    

 

  (1)

We refer you to “Underwriting,” beginning on page 155 of this prospectus, for additional information regarding total underwriter compensation.

To the extent that the underwriters sell more than 22,903,226 shares of common stock, the underwriters have an option to purchase up to an additional 3,435,484 shares from the selling stockholders at the initial public offering price less the underwriting discount.

Neither the Securities and Exchange Commission nor any state securities commission has approved or disapproved of these securities or determined if this prospectus is truthful or complete. Any representation to the contrary is a criminal offense.

The underwriters expect to deliver the shares of Class A common stock against payment in New York, New York on                , 2021.

 

 

 

BofA Securities    Jefferies
Morgan Stanley    Piper Sandler
Baird   Barclays   Guggenheim Securities   William Blair   Telsey Advisory Group

 

Academy Securities    Drexel Hamilton    Ramirez & Co., Inc.    Siebert Williams Shank

 

Prospectus dated                , 2021.


Table of Contents

LOGO

ARHAUS your home


Table of Contents

LOGO

We were founded in 1986 on a simple idea: furniture should be responsibly sourced, lovingly made and built to last. Today, we partner with artisans around the world who share our vision, creating beautiful, heirloom-quality home furnishings that clients can use for generations.


Table of Contents

LOGO

With 75 theater-like showrooms across the United States, a team of interior designers providing complimentary in-home design services, and robust online and ecommerce capabilities, Arhaus is an industry leader in innovative design, responsible sourcing, and client-first service.


Table of Contents

LOGO

THE GREEN INITIA TIVE Arhaus was founded on environmentally conscious beliefs. Today, were committed to using sustainable materials whenever we can, working with artisans who share our vision to create heirloom-quality pieces that can be passed down for generations.


Table of Contents

LOGO


Table of Contents

LOGO

75 SHOWROOMS ECOMMERCE CATALOG & MARKETING IN-HOME DESIGN SERVICES TRADE PROGRAM DIGITAL TOOLS ARHAUS TRADE


Table of Contents

TABLE OF CONTENTS

 

     Page  

Basis of Presentation

     i  

Trademarks

     iv  

Market and Industry Data

     iv  

Letter from John Reed, Founder and CEO

     v  

Prospectus Summary

     1  

Summary Historical Consolidated Financial Data

     21  

Risk Factors

     23  

Cautionary Note Regarding Forward-Looking Statements

     60  

Use of Proceeds

     62  

Dividend Policy

     63  

Capitalization

     64  

Dilution

     66  

The Reorganization

     68  

Unaudited Pro Forma Consolidated Financial Information

     71  

Management’s Discussion and Analysis of Financial Condition and Results of Operations

     80  

Business

     97  

Management

     114  

Executive Compensation

     120  

Certain Relationships and Related Party Transactions

     135  

Security Ownership of Certain Beneficial Owners and Management

     139  

Description of Certain Indebtedness

     142  

Description of Capital Stock

     143  

Shares Eligible for Future Sale

     150  

Material U.S. Federal Income Tax Consequences to Non-U.S. Holders of Our Class A Common Stock

     152  

Underwriting

     157  

Legal Matters

     166  

Experts

     166  

Where You Can Find More Information

     166  

Index To Consolidated Financial Statements

     F-1  

You should rely only on the information contained in this prospectus or contained in any free writing prospectus prepared by or on behalf of us or to which we have referred you. No dealer, salesperson or other person is authorized to give any information or to represent anything not contained in this prospectus or in any free writing prospectus that we file with the Securities and Exchange Commission, or the SEC. We and the underwriters have not authorized anyone to provide you with information or to make any representations other than those contained in this prospectus or any related free writing prospectus. We and the underwriters take no responsibility for, and can provide no assurance as to the reliability of, any other information that others may give you. You must not rely on any unauthorized information or representations. This prospectus is an offer to sell only the shares offered hereby, but only under circumstances and in jurisdictions where it is lawful to do so. The information contained in this prospectus is current only as of its date, regardless of the time of delivery of this prospectus or of any sale of our Class A common stock. Our business, financial condition, results of operations, liquidity and prospects may have changed since that date.

Through and including                , 2021 (the 25th day after the date of this prospectus), all dealers effecting transactions in these securities, whether or not participating in this offering, may be required to deliver a prospectus. This is in addition to a dealer’s obligation to deliver a prospectus when acting as an underwriter and for an unsold allotment or subscription.

 


Table of Contents

For investors outside the United States: We have not, and the underwriters have not, done anything that would permit this offering or possession or distribution of this prospectus or any free writing prospectus we may provide to you in connection with this offering in any jurisdiction where action for that purpose is required, other than the United States. Persons outside the United States who come into possession of this prospectus must inform themselves about, and observe any restrictions relating to, the offering of the shares of Class A common stock and the distribution of this prospectus outside the United States. See “Underwriting.”

BASIS OF PRESENTATION

Organizational Structure

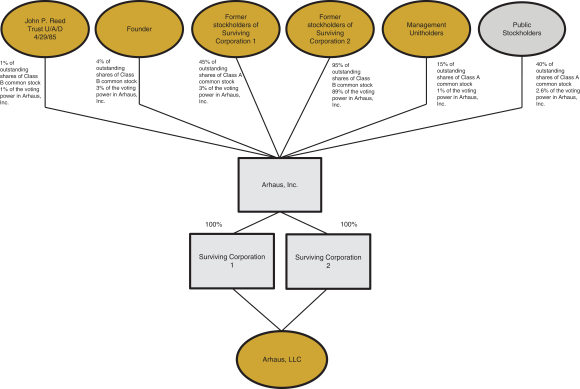
As further described herein, our business has been conducted by Arhaus, LLC and its subsidiaries. Arhaus, Inc., the issuer in this offering, was incorporated in connection with this offering to serve as a holding company that will indirectly wholly own Arhaus, LLC and its subsidiaries. Arhaus, Inc. has not engaged in any business or other activities other than those incidental to its formation, the reorganizational transactions described herein and the preparation of this prospectus and registration statement of which this prospectus forms a part. Following this offering, Arhaus, Inc. will remain a holding company, will wholly own the equity interests of Arhaus, LLC and will operate and control all of the business and affairs and consolidate the financial results of Arhaus, LLC and its subsidiaries. Unless stated otherwise or the context otherwise requires, all information in this prospectus reflects the transactions related to our reorganization, which we refer to as the Reorganization. See “Reorganization” for a description of the Reorganization and a diagram depicting our corporate structure after giving effect to the Reorganization and this offering. Following the completion of this offering, we intend to include the financial statements of Arhaus, Inc. and its consolidated subsidiaries in our periodic reports and other filings required by applicable law and the rules and regulations of the SEC.

Certain Definitions

As used in this prospectus, unless the context otherwise requires:

 

   

“we,” “us,” “our,” the “Company,” “Arhaus,” and similar references refer to, prior to the Reorganization discussed elsewhere in this prospectus, Arhaus, LLC together with its consolidated subsidiaries, unless the context requires otherwise.

 

   

Arhaus Holding” refers to FS Arhaus Holding Inc.

 

   

Class B Trusts” refers to (i) the John P. Reed Trust dated 4/29/1985, as amended, or the 1985 Trust, of which Mr. Reed is trustee, (ii) the Reed 2013 Generation Skipping Trust, or the 2013 Trust, of which Messrs. Adams and Beargie are trustees, (iii) The John P. Reed 2019 GRAT, of which Mr. Reed is trustee, and (iv) the 2018 Reed Dynasty Trust, or the 2018 Trust, of which Messrs. Adams and Beargie are trustees.

 

   

Freeman Spogli Funds” refers to FS Equity Partners VI, L.P. and FS Affiliates VI, L.P., funds affiliated with Freeman Spogli & Co. Each of Messrs. Brad J. Brutocao, Bradford M. Freeman, Benjamin D. Geiger, Todd W. Halloran, John S. Hwang, Christian B. Johnson, Jon D. Ralph, John M. Roth, J. Frederick Simmons, and Ronald P. Spogli is a managing member of FS Capital Partners VI, LLC, the general partner of FS Equity Partners VI, L.P. and FS Affiliates VI, L.P., and as such, may be deemed to have voting and/or dispositive control over the Freeman Spogli Funds.

 

   

Founder” refers to John Reed and when used in the context of ownership of our securities, includes trusts or other entities controlled by him that will hold Class B common stock upon completion of this offering.

 

i


Table of Contents
   

Founder Family Trusts” refers to (i) the Reed 2013 Generation Skipping Trust, or the 2013 Trust, which is an irrevocable trust and of which Messrs. Adams and Beargie are trustees, and (ii) the 2018 Reed Dynasty Trust, or the 2018 Trust, which is an irrevocable trust and of which Messrs. Adams and Beargie are trustees.

 

   

Homeworks” refers to Homeworks Holdings, Inc., a corporation beneficially owned by our Founder.

 

   

Management Unitholders” refers to members of management with incentive unit holdings.

 

   

“Outlets” or “Outlet stores” refers to Arhaus Loft branded retail locations that sell clearance and discontinued merchandise.

 

   

Premium Furniture Segment” or “premium home furnishings market” refers to the high-end home furniture industry, which we believe is the portion of the market with higher than industry average merchandise price points and quality.

 

   

Reorganization” refers to a series of transactions that will be completed prior to the consummation of this offering, which we refer to, collectively, as the Reorganization. Arhaus, Inc., a Delaware corporation, was formed in connection with this offering, and is the issuer of the Class A common stock offered by this prospectus. All of our business operations are conducted through Arhaus, LLC and its wholly owned subsidiaries. Following the Reorganization, Arhaus, Inc. will be the indirect parent of Arhaus, LLC.

 

   

Revolving Credit Facility” refers to the $30.0 million revolving credit facility with Wingspire Capital LLC as administrative agent, and the lenders party thereto.

 

   

Showroom” refers to the retail locations in which we operate.

Presentation of our Financial Results

Except as disclosed in this prospectus, the consolidated financial statements and summary historical consolidated financial data included in this prospectus are those of Arhaus, LLC and its subsidiaries and do not give effect to the Reorganization.

Except as noted in this prospectus, the unaudited pro forma consolidated financial information of Arhaus, Inc. presented in this prospectus has been derived by the application of pro forma adjustments to the historical consolidated financial statements of Arhaus, LLC and its subsidiaries included elsewhere in this prospectus. These pro forma adjustments give effect to the Reorganization as described in “The Reorganization,” including the consummation of this offering. The unaudited pro forma consolidated balance sheet as of June 30, 2021 assumes the transactions occurred on June 30, 2021. The unaudited pro forma consolidated statement of comprehensive income for the six months ended June 30, 2021 and for the year ended December 31, 2020 presents the pro forma effect of the Transactions as if they occurred on January 1, 2020. See “Unaudited Pro Forma Consolidated Financial Information” for a complete description of the adjustments and assumptions underlying the pro forma consolidated financial information included in this prospectus.

Certain monetary amounts, percentages, and other figures included in this prospectus have been subject to rounding adjustments. Percentage amounts included in this prospectus have not in all cases been calculated on the basis of such rounded figures, but on the basis of such amounts prior to rounding. For this reason, percentage amounts in this prospectus may vary from those obtained by performing the same calculations using the figures in our consolidated financial statements included elsewhere in this prospectus. Certain other amounts that appear in this prospectus may not sum due to rounding.

 

ii


Table of Contents

Key Terms and Performance Indicators Used in this Prospectus; Non-GAAP Financial Measures

Throughout this prospectus, we use several key terms and provide several key performance indicators used by our management. These key performance indicators are discussed in more detail in the section entitled “Management’s Discussion and Analysis of Financial Condition and Results of Operations—How We Assess the Performance of Our Business.” In addition, certain financial measures presented in this prospectus differ from what is required under U.S. generally accepted accounting principles, or GAAP. These non-GAAP financial measures include adjusted EBITDA and EBITDA. These are measures of performance that are not required or presented in accordance with GAAP and are in addition to, and not a substitute for or superior to, measures of financial performance prepared in accordance with GAAP. These measures should only be read together with the corresponding GAAP measures. A reconciliation of these non-GAAP financial measures are included in the “Management’s Discussion and Analysis of Financial Condition and Results of Operations.”

We define these non-GAAP financial measures as follows:

 

   

“adjusted EBITDA” is defined as EBITDA further adjusted for incentive unit compensation expense, derivative expense and other expenses.

 

   

“EBITDA” is defined as consolidated net income before depreciation and amortization, interest expense and state and local taxes.

We define our key performance indicators as follows:

 

   

average order values” or “AOVs” is defined as demand divided by the number of orders.

 

   

“comparable growth” is defined as the year-over-year percentage change of the dollar value of orders delivered (based on purchase price), net of the dollar value of returns (based on amount credited to client), from our comparable Showrooms and eCommerce, including through our direct-mail catalog. This metric is used by management to evaluate Showroom performance for locations that have been opened for at least 15 consecutive months, which enables management to view the performance of those Showrooms without the dollar value of orders delivered for new Showrooms being included. Comparable Showrooms are defined as permanent Showrooms open for at least 15 consecutive months, including relocations in the same market. Showrooms record demand immediately upon opening, while orders take additional time because product must be delivered to the client. Comparable Showrooms that were temporarily closed during the year due to COVID-19 were not excluded from the comparable Showroom calculation. Outlet comparable locations’ dollar value of orders delivered are included.

 

   

“demand comparable growth” is defined as the year-over-year percentage change of demand from comparable Showrooms and eCommerce, including through our direct-mail catalog. This metric is used by management to evaluate Showroom demand performance for locations that have been opened for at least 13 consecutive months, which enables management to view the performance of those Showrooms without new Showroom demand included. Comparable Showrooms are defined as permanent Showrooms open for at least 13 consecutive months, including relocations in the same market. Comparable Showrooms that were temporarily closed during the year due to COVID-19 were not excluded from the comparable Showroom calculation. Outlet comparable location demand is included.

 

iii


Table of Contents
   

“demand” is defined as the dollar value of orders (based on purchase price) measured at the time the order is placed by the client, net of the dollar value of cancellations and returns (based on unpaid purchase price and amount credited to client). Orders convert to net revenue upon the client obtaining control of the merchandise. Because demand is measured net of cancellations, all demand will eventually become net revenue, with appropriate reserves, when delivered to the client.

 

   

“eCommerce net revenue” is defined as net revenue from our website and web orders team at the corporate office.

TRADEMARKS

This prospectus includes our trademarks and trade names such as Arhaus® and the Arhaus logo, which are protected under applicable intellectual property laws and are our property. This prospectus may also contain trademarks, trade names, and service marks of other companies, which are the property of their respective owners. Solely for convenience, trademarks, trade names, and service marks referred to in this prospectus may appear without the ®, or SM symbols, but such references are not intended to indicate, in any way, that we will not assert, to the fullest extent permitted under applicable law, our rights or the right of the applicable licensor to these trademarks, trade names, and service marks. We do not intend our use or display of other parties’ trademarks, trade names, or service marks to imply, and such use or display should not be construed to imply, a relationship with, or endorsement or sponsorship of us by, these other parties.

MARKET AND INDUSTRY DATA

This prospectus includes estimates regarding market and industry data that we prepared based on our management’s estimates, together with information obtained from independent industry and research organizations, publicly available resources, studies commissioned by us and other third-party sources. Our management’s estimates are derived from publicly available information released by independent industry analysts and certain third-party studies commissioned by us, as well as data from our internal research. In presenting market and industry data in this prospectus, we have made certain assumptions that we believe to be reasonable based on the data available to us and other sources, as well as on our knowledge of, and our experience to date in, the industry and markets in which we operate.

Statistics and estimates related to our total addressable market in the United States, as a whole and the various categories therein, and our market share within our total addressable market, are based on internal and third-party research, as well as our management’s experience and their knowledge of the industry in which we operate. We have determined our total addressable market based on, among other things, our analysis of the historical market size of the U.S. residential furniture and décor market, our observation and analysis of recent trends, client behaviors and client satisfaction, our estimates and expectations concerning future growth of the U.S. residential furniture market, including expected growth of the premium furniture segment, as well as other information derived from third-party research commissioned by us.

Projections, assumptions and estimates of the present or future, as applicable, performance of the industry in which we operate and our future performance are necessarily subject to uncertainty and risk due to a variety of factors, including those described in “Risk Factors” and “Cautionary Note Regarding Forward-Looking Statements.” These and other factors could cause results to differ materially from those expressed in the estimates made by the independent parties and by our management.

 

iv


Table of Contents

LETTER FROM JOHN REED, FOUNDER AND CEO

I founded Arhaus in 1986 on a simple idea: Furniture should be responsibly sourced, lovingly made, and built to last.

In the 35 years since I opened that first Showroom in downtown Cleveland, my team and I have traveled the world, seeking inspiration, beautiful materials, and master artisans who use techniques as old as time. We partner with those artisans because they take the time to do things right, building heirloom-quality furniture and décor by hand with an authenticity that others in the industry simply can’t match—no matter how hard they try.

Handcrafting the world’s best furniture isn’t easy—nor is building the company that sells it. We have spent the last three-and-a-half decades fostering relationships, ensuring that Arhaus and our partners can grow, thrive, and prosper together.

We believe in the theater of retail, and have designed our Showrooms—and more recently our digital experience—as centers of imagination and endless inspiration. Every detail is intentionally chosen and layered together beautifully, creating something new to discover every time you walk through our doors—which we hope you do. We want clients to immerse themselves in our furniture and décor—touching, feeling, and experiencing every artisan-crafted collection.

In a growing premium home furnishing space, Arhaus stands alone. We don’t chase trends, believe in perfection, or push a singular, homogenous style. Instead, we celebrate natural beauty, embrace eclecticism, and encourage every client to curate their own unique style with furniture and décor that blends seamlessly into their lifestyle and home. We have never compromised when it comes to the quality, materials, and craftsmanship of our products, and I know our unwavering commitment shows in every piece.

We stand for livable luxury and are poised to continue revolutionizing the industry. With so many exciting possibilities on the horizon, I am thrilled to craft the future of furniture with you.

Sincerely,

John Reed

 

v


Table of Contents

LOGO

PROSPECTUS SUMMARY

This summary highlights certain significant aspects of our business and this offering. This is a summary of information contained elsewhere in this prospectus, is not complete and does not contain all of the information that you should consider before making your investment decision. You should carefully read the entire prospectus, including the information presented under the sections entitled “Risk Factors,” “Cautionary Note Regarding Forward-Looking Statements,” “Management’s Discussion and Analysis of Financial Condition and Results of Operations” and our financial statements and the related notes included elsewhere in this prospectus, before deciding whether to purchase our Class A common stock.

MISSION STATEMENT

We were founded in 1986 on a simple idea: furniture should be responsibly sourced, lovingly made and built to last. Today, we partner with artisans around the world who share our vision, creating beautiful, premium and heirloom-quality home furnishings that clients can use for generations.

COMPANY OVERVIEW

Arhaus is a rapidly growing lifestyle brand and omni-channel retailer of premium home furnishings. We offer a differentiated direct-to-consumer approach to furniture and décor, through which we sell artisan-quality products that embody our emphasis on livable luxury. Our products, designed to be used and enjoyed throughout the home, are sourced directly from factories and suppliers with no wholesale or dealer markup, allowing us to offer an exclusive assortment with an attractive value. We are a national omni-channel retailer with 75 Showrooms, including three Outlet stores, across 27 states and compete in the attractive premium home furnishings market, which we believe is the portion of the market with higher than industry average merchandise price points and quality.

Based on third-party reports and publicly available data, our management estimates the U.S. premium home furnishing market to be approximately $60 billion, with the potential to grow at a compounded annual growth rate, or CAGR, of approximately 10% between 2019 and 2024. Our business has witnessed strong performance over recent time periods with 10 consecutive quarters of positive comparable growth, from the fourth quarter of 2017 to the first quarter of 2020, leading up to the onset of the COVID-19 pandemic. Both demand comparable growth and comparable growth have been meaningful over the last three fiscal years. Demand comparable growth increased 82% in the six months ended June 30, 2021 as compared to a decrease of 4% in the six months ended June 30, 2020. Comparable growth increased 53% in the six months ended June 30, 2021 as compared to a decrease of 7% in the six months ended June 30, 2020. Demand comparable growth increased 25% and 4% in 2020 and 2019, respectively. Comparable growth increased 1% and 7% in 2020 and 2019, respectively. We believe our momentum, combined with our scale and powerful new Showroom and omni-channel economics, favorably positions us within the highly fragmented premium home furnishing market to profitably grow and increase market share.

We were founded in 1986 by John Reed, our current CEO, and his father in Cleveland, Ohio. Our unique concept is dedicated to bringing our clients heirloom quality, artisan-made furniture and décor while providing a dynamic and welcoming experience in our Showrooms and online with the belief that retail is theater. We have remained true to our founding principles of curating artisan quality and exclusive products by directly sourcing with minimal dealer or wholesale involvement. We have grown from a single Showroom in Cleveland, Ohio to an omni-channel retailer with 75 Showrooms nationally, supported by more than 1,400 employees. We are proud to have

 

1


Table of Contents

built a best-in-class management team of 16 executives who, along with John, are dedicated to our founding principles of driving growth by creating responsibly sourced and long-lasting furniture and décor.

Our vertical model and deep network of direct sourcing relationships allow us to bring to market higher quality products at more competitive prices than both smaller, independent operators, as well as our larger competitors. Our direct sourcing network consists of more than 400 vendors, some of which we have had relationships with since our founding. Our product development teams work alongside our direct sourcing partners to bring to market proprietary, unique merchandise offering a strong value proposition to clients while delivering attractive margins. We reported gross margin as a percent of net revenue of 42% in the six months ended June 30, 2021 and 38% in the six months ended June 30, 2020, and 39% in fiscal year 2020 and 36% in fiscal year 2019.

At Arhaus, we deliver a truly distinctive concept based upon livable luxury, with artisan-crafted and globally curated products designed to be enjoyed in homes with children and pets. Our 75 theater-like Showrooms are highly inspirational and function as an invaluable brand awareness vehicle. Our seasoned sales associates provide valued insight and advice to our client base, driving significant client engagement. We offer an in-home designer services program, through which our in-home designers provide expert advice and assistance to our clients. As of June 30, 2021, we had 58 in-home designers with the expectation to reach 70 in-home designers by the end of 2021. These in-home designers partner with our in-Showroom design consultants to efficiently drive sales and since 2017 have produced AOVs over three times that of a standard order.

Our omni-channel model allows clients to begin or end their shopping experience online while also experiencing our theater-like Showrooms throughout the shopping process. This model provides a seamless experience, showcasing a broader assortment of product while driving our brand awareness.

Our net revenue was approximately $507.4 million in fiscal year 2020 and eCommerce net revenue represented approximately 18% of total net revenue for the fiscal year. Our net revenue was approximately $494.5 million in fiscal year 2019 and eCommerce net revenue represented approximately 11% of total net revenue for the fiscal year. eCommerce net revenue of our peers in the premium home furnishings market was approximately 43% of total net revenue for the fiscal year 2019, which is based on management estimates, third party estimates, publicly available industry data and internal research.

We believe there is significant whitespace to grow our omni-channel model across the United States. Based on our recently commissioned studies and surveys conducted on our behalf, we believe there is potential to more than double our current Showroom base to more than 165 locations in both new and existing markets. Illustrated by the success of our geographically diverse Showroom footprint, our omni-channel model has performed well in every region of the country, across retail formats and across market sizes. Historically, our top 10 Showrooms by net revenue have been located in 10 different states and our model has proven successful throughout a variety of markets and economic cycles. Currently, we expect to target opening between five and seven new stores per year for the foreseeable future, which indicates we could fulfill the whitespace potential within the next 15 years. However, the rate of future growth in any particular period is inherently uncertain and subject to many factors, some of which are outside our control. Driven by significant investment in our digital platform, we believe we can increase our eCommerce penetration, accelerating growth in our omni-channel model, by allowing clients to transact when, where and how they choose.

We are proud of the incredible loyalty of our client base and our significant financial momentum over the past several years. With our distinctive and sophisticated concept and growth strategies, we believe we are well-positioned to increase market share in a growing, highly fragmented marketplace.

 

2


Table of Contents

STRONG OPERATING PERFORMANCE AND MOMENTUM

We have achieved strong growth in net revenue and profitability, as evidenced by the following achievements:

Comparison of the six months ended June 30, 2021 and June 30, 2020

 

   

Increased our net revenue to $355 million from $224 million, representing a growth rate of approximately 59%;

 

   

Demand comparable growth increased approximately 82% versus a decrease of approximately 4%;

 

   

Comparable growth increased approximately 53% versus a decrease of approximately 7%;

 

   

Increased our gross margin as a percent of net revenue to 42% from 38%;

 

   

Increased our net income to $16 million from $14 million, representing a growth rate of approximately 19%;

 

   

Net income as a percentage of net revenue decreased from 6% to 5%;

 

   

Increased our adjusted EBITDA to $60 million from $31 million, representing a growth rate of 92%; and

 

   

Increased our adjusted EBITDA as a percent of net revenue to 17% from 14%.

 

Net Revenue ($mm)    Gross Margin ($mm)    Net Income ($mm)    Adjusted EBITDA ($mm)(1)
LOGO    LOGO    LOGO    LOGO

 

(1)

For more information about adjusted EBITDA and a reconciliation of adjusted EBITDA to net income, the most directly comparable financial measure calculated in accordance with GAAP, see “Management’s Discussion and Analysis of Financial Condition and Results of Operations—How We Assess the Performance of Our Business.”

Comparison of the fiscal year ended December 31, 2020 and December 31, 2019

 

   

Increased our net revenue to $507 million from $495 million, representing a growth rate of approximately 3%;

 

   

Demand comparable growth increased approximately 25% and 4%, respectively;

 

   

Comparable growth increased approximately 1% and 7%, respectively;

 

   

Increased our gross margin as a percent of net revenue to 39% from 36%;

 

   

Increased our net income to $18 million from $17 million, representing a growth rate of approximately 7%;

 

3


Table of Contents
   

Net income as a percentage of net revenue increased to 4% from 3%;

 

   

Increased our adjusted EBITDA to $70 million from $50 million, representing a growth rate of 39%;

 

   

Increased our adjusted EBITDA as a percent of net revenue to 14% from 10%; and

 

   

Successfully opened five new Showrooms and relocated six Showrooms since 2019.

 

Net Revenue ($mm)    Gross Margin ($mm)    Net Income ($mm)    Adjusted EBITDA ($mm)(1)
LOGO    LOGO    LOGO    LOGO

 

(1)

For more information about adjusted EBITDA and a reconciliation of adjusted EBITDA to net income, the most directly comparable financial measure calculated in accordance with GAAP, see “Management’s Discussion and Analysis of Financial Condition and Results of Operations—How We Assess the Performance of Our Business.”

Performance during 2020 and the COVID-19 Pandemic

In March 2020, the World Health Organization declared the disease caused by a novel strain of coronavirus or COVID-19, a global pandemic. In an effort to limit the spread of COVID-19, comply with public health guidelines and protect our employees, we temporarily closed all of our Showrooms in mid-March. Despite these challenges, our business has shown significant momentum since we reopened our Showrooms between May and June of 2020.

Due to a substantial expansion in client demand, our comparable growth was 20% in the fourth quarter of 2020. Comparable growth was approximately 1% for 2020 overall due to second and third quarter delays in client deliveries related to COVID-19. Demand comparable growth was approximately 25% in 2020 overall. Our long-standing direct sourcing partnerships were another significant contributor to our success, as they increased capacity to help facilitate sales during the significant shifts in consumer behavior that resulted in highly elevated demand. These relationships have been critical during periods of significant backlog across the global vendor community to help meet the unprecedented increase in consumer demand. As conditions normalize, we are excited to build on accelerating tailwinds and increased client demand. Going forward, we expect strong net revenue, which is recognized on a delivered basis, as the backlog unwinds.

Quarterly Comparable Growth

 

 

LOGO

 

4


Table of Contents

OUR INDUSTRY AND MARKET OPPORTUNITY

We operate within the large, growing and highly fragmented approximately $340 billion U.S. home furnishings and décor market. We primarily compete in the premium segment within the U.S. home furnishings and décor market, which we currently estimate accounts for approximately $60 billion of the total market based on third-party estimates of retail sales in 2019, publicly available industry data and our internal research. We believe that the premium segment has a potential CAGR of approximately 10% between 2019 and 2024, nearly double that of the $340 billion U.S. home furnishings and décor market.

Forecasted Premium Furniture Segment Market Growth(1)

 

LOGO

 

(1)

Based on management estimates, third party estimates, publicly available industry data and internal research.

Highly Fragmented Market, Characterized by Many Independent Operators

The U.S. home furnishings and décor market is highly fragmented with approximately 23,600 retailing establishments nationwide according to Home Furnishings Business. The U.S. furnishing and décor market is highly fragmented and largely composed of smaller, independent operators, which we believe offers us an opportunity to grow our market share through our scale, resources and omni-channel presence. As a result of the COVID-19 pandemic, many home furnishings retailers were forced to close stores for significant periods of time, dramatically reducing revenue and profitability. In many instances, small independent operators suffered from permanent closures as they lacked the operational and financial resources available to larger businesses. Over our 35 year history, we have developed a direct global sourcing network consisting of over 400 vendors, which brings purchasing scale and enables us to effectively compete in the industry as we can provide a large breadth of unique, globally inspired products that resonate with our clients. Based on our estimates, our annual net revenue currently represents less than 1% of the approximately $60 billion premium segment, providing us with a substantial opportunity to benefit from market share gains in what has traditionally been a highly fragmented market and continue to grow our revenue.

Continued Growth of High-Income Households

Our client base is primarily comprised of households with incomes of $100,000 or greater, which we believe over index on premium furnishings and décor and represent approximately 80% of our clients. Over time, more and more households have met this income threshold in the United States, according to the U.S. Census Bureau, with the percentage of these high-earning units increasing by approximately 7.3% since 2009. We believe these households are a highly attractive demographic as they tend to be more insulated from economic downturns and, consequently, are well-positioned to return to normalized spending levels. As such, we continue to experience the benefits of accelerated housing turnover for homes worth over $1 million, which, according to

 

5


Table of Contents

the National Association of Realtors, is growing by greater than 100% year-over-year as of May 2021, driven by increasing home prices and a rising equity market.

U.S. Households by Total Money Income (>$100K)

LOGO

Source: U.S. Census Bureau (2020). Income and Poverty in the United States: 2019, Table A-2.

Increase in Suburbanization

Beginning in 2020, a large increase in suburbanization trends and a shift in households away from larger cities was observed in the United States. According to a Wall Street Journal analysis of U.S. Postal Service permanent change-of-address-data through 2020, net new suburban households from migration rose 43% in 2020 compared to 2019, as households moved to less-dense areas and into larger homes. This suburbanization trend was driven by wealthier city neighborhoods, which experienced the biggest population losses from migration. We believe this suburbanization trend will continue to provide meaningful tailwinds as these wealthier households move out of cities and into larger homes requiring more furniture and in-home designer services. Additionally, according to analysis by real estate firm Redfin, mortgage applications for second homes as of April 2021 have experienced 11 straight months of over 80% growth year-over-year, nearly double pre-pandemic levels. We believe this increased demand for vacation homes by affluent Americans will add to the meaningful tailwinds for the premium home furnishings industry.

Benefiting from Secular Trends

We believe we are well positioned to capitalize on favorable secular trends in the housing and home furnishing sectors given our highly experiential omni-channel model. Some of these ongoing trends include an increase in the work-from-home environment, expanding general home spend, rapid expansion in digital shopping and an increase in Millennials’ spending power with a growing desire to purchase homes as they begin to start families. These dynamics present a unique and favorable opportunity for sustainable growth in our business.

COMPETITIVE STRENGTHS

A Differentiated Concept Delivering a Livable Luxury

We provide a unique and differentiated concept, redefining the premium home furnishing market by offering an attractive combination of design, quality, value and convenience. Artisan-crafted and globally curated, our products are highly differentiated from both small and large competitors, which we believe imparts inspirational sentiment to our clients. We create merchandise that offers a livable luxury style with elements of durability and practicality. We are welcoming to the entire family, including pets and children, providing us

 

6


Table of Contents

access to a broader and deeper market than the ultra-luxury category. We service our clients through our unique Showrooms, eCommerce platform, catalogs and high-quality client service. In a market characterized by smaller, independent competitors, we believe our premium lifestyle positioning, superior quality, significant scale and level of convenience enable us to increase our market share.

 

LOGO

Highly Experiential Omni-Channel Approach

We strive to offer our products to our clients via our omni-channel approach to meet clients in every avenue in which they shop. We operate our business in a truly channel agnostic way. Leveraging our proprietary data and technology, we are able to meet our clients wherever they want to shop, whether online, mobile or in one of our 75 Showrooms. Our product development and omni-channel go-to-market capabilities, together with our fully integrated infrastructure and significant scale, enable us to offer a compelling combination of design, quality and value that we believe provides an unmatched omni-channel experience.

Showroom. Our inspirational Showrooms, which average 17,000 square feet, act as an exceptionally strong brand-building tool and drive significant traffic. Our theater-like Showrooms provide clients with an unparalleled “wow” experience, conveying our livable luxury concept in a tangible format designed to showcase product. Our highly trained and creative visual managers walk the floors daily to determine new ways to visually optimize and maximize the appeal and inspirational nature of our Showrooms. In addition to these visual managers, we also employ enthusiastic and knowledgeable sales associates that fully engage our clients and provide expert service and advice.

eCommerce. Our online capabilities are a critical entry point into our ecosystem, providing research and discovery while our full suite omni-channel model allows clients to begin or complete transactions online. Our online design service professionals and virtual tools complement our eCommerce platform by engaging clients and providing them with expert design advice and capabilities in their preferred channel.

Catalog. We distribute two large catalogs each year, a January and a September edition, in both an online and physical format to millions of households, which has yielded strong results. In fiscal year 2020, we distributed catalogs to millions of households. Catalogs drive both Showroom and eCommerce net revenue as they raise brand awareness and showcase new merchandise.

 

7


Table of Contents

In-home Designer Services. Our in-home designers, who work with clients in the Showroom and travel to our clients’ residences, work in unison with our Showrooms and eCommerce platform to drive client conversion, order size and overall experience. Our in-home designer services provide a more personalized client experience relative to our eCommerce platform and since 2017 have produced AOVs over three times that of a standard order. We welcome all clients to use our complimentary designer services with no appointment required. Clients that engage with our in-home designer services program exhibit a significantly higher repurchase rate, with approximately 40% of those clients making five or more purchases throughout their client lifetime.

 

 

LOGO

Strong Direct Global Sourcing Relationships

Our unique approach to product development enables us to gain market share, adapt our business to emerging trends and stay relevant with our clients. Our direct global sourcing relationships allow us to provide superior quality, differentiated customization and attractive value. We have long-standing relationships with our vendors which allow us a number of competitive advantages, including the ability to maintain consistent quality and ensure the majority of our products, approximately 95% of net revenue in 2020, can only be purchased from Arhaus. Coupled with our direct global sourcing network, we maintain highly adept in-house product design and development experts that partner with our vendors to innovate and create highly customized offerings. Our experts venture the globe, searching for specific and inspiring aesthetics. Many of our products are originated and developed by our in-house design team as opposed to a third party. Our in-house design team is composed of a deep bench of over 20 highly skilled and experienced members. We continue to make significant investments in our product development capabilities, including recent key strategic hires. We believe these investments will allow us to enhance our competitive advantage of offering clients premium quality and customized product at a compelling value and ultimately drive sales growth.

In addition to furniture design, we have upholstery manufacturing capabilities. The sales of product from our manufacturing facility accounted for approximately 40% of upholstery net revenue and approximately 16% of overall net revenue in 2020. These capabilities allow us to create intricate, high quality products at attractive prices and margins. Our ability to innovate, curate and integrate products, categories, and services, then rapidly scale them across our fully integrated omni-channel infrastructure is a powerful platform for continued long-term growth. On average, approximately 50% of our net revenue is generated from sales of products from U.S. vendors, providing maximum dependability and flexibility. Our vertical model and direct sourcing furnish


 

8


Table of Contents

clients with superior quality products and compelling value at attractive profit margins. We reported gross margin as a percent of net revenue of 42% in the six months ended June 30, 2021 and 38% in the six months ended June 30, 2020, and 39% in fiscal year 2020 and 36% in fiscal year 2019.

Superior and Consistent Unit Economics

Our inspirational, theater-like Showrooms have generated robust unit-level financial results, strong free cash flow and attractive, rapid returns. We have been successful across all geographic regions we have entered and have proven to be resilient to competitive entrants. Our Showrooms have performed well in large and small markets, urban and suburban locations and across various Showroom formats and layouts. Our average unit volumes are relatively consistent across the Northeast, West, Midwest and South regions and Showrooms are typically profitable within one year of opening. Further, our fully integrated and seamless omni-channel experience facilitates significant uplift in our markets.

Passionate Founder-Led Culture and Leadership

We are a company founded on the simple idea that furniture and décor should be responsibly sourced, lovingly made and built to last. John Reed, along with his father, founded Arhaus in 1986 and currently serves as our CEO. Since our founding, John has led our business and has an unwavering and relentless long-term commitment to Arhaus. We are also led by an accomplished and experienced senior management team with significant public company experience and a proven track record within our industry.

Since our founding, our goal has been to help make the world a little greener and to honor nature in everything we do. We are deeply committed to giving back to our communities and partnering with organizations that share our worldview. Our partnerships range from long-standing relationships with global artisans who share our commitment to responsibly sourcing materials to charities whose missions align with our values and culture, including American Forests and the Small World. We view these partnerships as integral to our culture and take great pride in doing right by all of our stakeholders.

OUR GROWTH STRATEGIES

We believe there is a significant opportunity to drive sustainable growth and profitability by executing on the following strategies:

Increase Brand Awareness to Drive Sales

We will continue to increase our brand awareness through an omni-channel approach which includes the growth of our Showroom footprint, enhanced digital marketing, improvement in website features and analytics and continued assortment optimization:

Expand Showroom Footprint. Our Showrooms are a key component of our brand. We believe the expansion of our Showroom footprint will allow more clients to experience our inspirational Showroom and premium lifestyle concept, thereby increasing brand awareness and driving sales.

Enhance Digital Marketing Capabilities. Catalogs, mailings and social media engagement serve as important branding and advertising vehicles. Our omni-channel model contributes significantly to our brand awareness, evidenced by approximately 80% of our eCommerce net revenue originating within 50 miles of a Showroom. We believe that our continued investment in brand marketing, data-led insights and effective consumer targeting will expand and strengthen our client reach.


 

9


Table of Contents

Grow eCommerce Platform. eCommerce represents our fastest growing sales channel, with net revenue increasing by 64% in fiscal year 2020 compared to fiscal year 2019. We believe recent growth is related to consumers shifting their transaction type to an online format as a result of COVID-19, our strong product assortment, enhanced marketing efforts, and improved brand awareness. We believe our digital platform provides clients with a convenient and accessible way to interact with our brand and full product assortment. Our eCommerce platform provides convenience to our clients, enabling them to shop anywhere at any time and begin or complete transactions online. Our website is core to our omni-channel model and helps drive Showroom traffic, which ultimately results in robust client conversion. Furthermore, our eCommerce platform increases client engagement and streamlines product feedback.

Optimize Product Assortment. We continue building the right product assortment to attract new clients and encourage repeat purchases from existing clients. As of December 31, 2020, we offered approximately 6,600 stock SKUs and over 41,000 special order SKUs across indoor and outdoor furniture and home décor. We plan to expand our product offering across selected categories to provide a more fulsome portfolio that meets client needs. Additionally, we continue to refine our existing product offering by evolving designs, materials, fabrics and colors to capture constantly evolving trends.

Expand Our Showroom Base and Capture Market Share

We operated 75 Showrooms in 27 states as of June 30, 2021. We have a Showroom presence in all four major geographic regions and our top 10 Showrooms by net revenue are located in 10 different states. We have a significant opportunity to grow density both in existing and new markets. We have built out a comprehensive and sophisticated infrastructure which we believe can support approximately 90 incremental Showrooms in over 40 new Metropolitan Statistical Areas, or MSAs, across the United States, 10 of which are currently in our pipeline. Currently, we are targeting between five and seven new Showroom openings and three to four relocations in 2022. We believe that we can achieve these figures given our proven history of opening new Showrooms and clear visibility into our new unit pipeline.

 

 

LOGO

 

(1)

Based on Management’s analysis of the historical market size of the U.S. residential furniture and décor market and Management’s estimates of future growth of U.S. residential furniture market, as well as other information derived from third-party research commissioned by us.

 

10


Table of Contents

We employ a data-driven, thorough process to select and develop new Showroom locations. In selecting new locations, we combine data on specific market characteristics, demographics, client penetration and growth, considering the brand impact and opportunity of specific sites. When considering new Showroom locations each year as part of our growth strategy, we target average unit volumes of approximately $6 million and average Showroom-level contribution margins of approximately 27%, each in the third year of operation, with targeted payback on investment in approximately 15 months.

When we consider targeted Showroom-level contribution margins as part of the process of selecting new Showroom locations to develop, we are referring to targeted net revenue to be generated by the new Showroom, less cost of goods sold and selling, general and administrative expenses attributable to that Showroom. Corporate-level general and administrative expenses that we do not believe are attributable to any particular Showroom and would not be meaningfully impacted by our decision to develop a new Showroom location are not considered for these purposes. However, these corporate expenses are necessary to the conduct of our business and all Showrooms benefit significantly from these corporate-level expenses, so our targeted new Showroom margins are not indicative of what we believe new Showrooms could achieve on a stand-alone basis.

In addition to our current Showroom model, we are currently testing a Design Studio format (approximately 4,000 sq. ft.) that carries a highly curated product selection in smaller, yet attractive, markets. With the potential for over 165 Showrooms across the country and incremental opportunity to further expand our footprint with our Design Studio format, we believe we have a meaningful runway for Showroom growth over the 15 years if we continue with our current Showroom expansion plans to open five to seven new Showrooms per year.

Enhance Omni-Channel Capabilities to Drive Growth

Our omni-channel approach begins in our visually captivating, theater-like Showrooms. We found that as Showrooms open in new markets, we experience significant growth in our eCommerce business and overall client engagement. Our unit growth strategy is highly complementary to our digital eCommerce platform. Our Showrooms drive brand awareness and create meaningful marketing buzz and volume uplift when we open in new markets.

To further strengthen client engagement and increase client interactions, we have expanded our in-home designer capacity as well as our online designer program. Similar in concept to our in-home program, our online platform provides clients with expert service and advice from our leading in-home design professionals via online video chat features as well as virtual design capabilities. We believe bolstering this component of the client experience will drive higher client satisfaction, and ultimately result in larger total company AOV over time.

In 2020, our eCommerce business experienced 64% growth based on net revenue in an online-driven environment, but we believe we can grow our eCommerce business even further due to the investments we are making today and the opportunity that lies ahead. To further bolster our omni-channel capabilities, we plan to launch a new website in the fourth quarter of 2021 to enhance our virtual Showroom experience. We recognize that clients want the option to shop online while having the tools to make smart decisions. We see great promise in virtual shopping tools as they not only make the shopping process more interactive and enable our clients to visualize our products in their homes, but also boost conversion rates and drive incremental traffic.

Deepen Client Relationships Through Technology

We believe there is an opportunity to improve client engagement, meeting clients when, where and how they want to shop. Clients increasingly engage with us through digital methods including our website and social media. In 2018, we had approximately 11 million online visitors. Website visitors grew approximately 67% in 2020 versus 2019 to over 20 million visits. We also doubled our Instagram following each year from 2018 to 2020 and currently have over one million followers. To capitalize on these trends and continue increasing our

 

11


Table of Contents

client base, we are heavily investing in data analytics to improve the client journey from the moment clients start browsing online or enter our Showrooms. Developing this capability will allow us to target clients with personalized digital offerings to increase online conversion and client lifetime value. We are also investing in Showroom technology, including the installation of touch screen TVs and other A/R tools to enhance the client experience. The preliminary data from our new Design Studio format, which leverages these state-of-the-art platforms, indicates overwhelming positive receptivity from our client-base as the new format is outperforming our expectations. We see tremendous growth potential across our digital platform and omni-channel experience by increasing our ability to make data-driven decisions and maintaining a comprehensive focus on the client journey, and will continue to innovate and invest in value-added technological capabilities.

Leverage Investments to Enhance Margins

We have the opportunity to further enhance operating margins by continuing to focus on our distribution efficiency and manufacturing capacity.

Enhanced Distribution Efficiency and Capacity. We have made and will continue to make substantial investments in our infrastructure including our distribution network, IT capabilities and corporate office, which improves operational efficiency and readies our platform for the next stage of growth. Our existing distribution center and corporate office in Ohio will be expanded by approximately 230,000 square feet. Our new North Carolina facility will contain approximately 310,000 square feet of distribution center. Furthermore, we are contemplating an additional distribution center to help streamline shipping times and further support our rapidly growing demand.

Increasing Domestic Manufacturing Capacity. Our new North Carolina facility, expected to open in late 2021, will double our in-house product manufacturing capacity, increasing facility square footage from 150,000 to 190,000.

Recent Developments

Preliminary Results for the Three Months Ended September 30, 2021

Our results for the three months ended September 30, 2021 are not yet available and will not be available until after the completion of this offering. Below we have presented preliminary estimated ranges of certain of our financial results for the three months ended September 30, 2021, based solely on preliminary information currently available to management. We have not yet completed our closing procedures for the three months ended September 30, 2021. The preliminary estimated ranges of certain of our financial results set forth below have been prepared by, and are the responsibility of, management and are based on a number of assumptions. PricewaterhouseCoopers LLP has not audited, reviewed, compiled, or applied agreed-upon procedures with respect to our results for the three months ended September 30, 2021 and 2020. Accordingly, PricewaterhouseCoopers LLP does not express an opinion or any other form of assurance with respect thereto. You should not place undue reliance on these preliminary estimates. The information presented herein should not be considered a substitute for the financial information to be filed with the SEC in our Quarterly Report on Form 10-Q as of September 30, 2021 once it becomes available. In addition, the preliminary estimated financial results set forth below are not necessarily indicative of results we may achieve in any future period. See “Risk Factors,” “Management’s Discussion and Analysis of Financial Condition and Results of Operations,” and “Cautionary Note Regarding Forward-Looking Statements” for additional information regarding factors that could result in differences between the preliminary estimated ranges of certain of our financial results that are presented below and the actual financial results we will report.

 

12


Table of Contents

The following are our preliminary estimates for the three months ended September 30, 2021:

 

   

Net revenues are expected to be between $199 million and $203 million, an increase of 67% at the midpoint of this range, as compared to $120.5 million for the three months ended September 30, 2020. The estimated increase in net revenues compared to the corresponding period in 2020 is primarily due to a higher number of delivered orders to our clients. Net revenue for the three months ended September 30, 2020 was negatively impacted by macroeconomic conditions and disruptions across our global supply chain resulting from the outspread of COVID-19 commencing in March 2020.

 

   

Gross margin is expected to be between $82.5 million and $84.5 million, an increase of 85% at the midpoint of this range, as compared to $45.2 million for the three months ended September 30, 2020. This represents gross margin as a percentage of net revenue in the range of 41.5% to 41.6% for the three months ended September 30, 2021, compared to 37.5% for the three months ended September 30, 2020. The estimated increase in gross margin compared to the corresponding period in 2020 is primarily due to the increase in net revenue and the benefits of leverage and scale as a result of the increase in revenue. In particular, non-variable Showroom occupancy costs, the majority of which are not dependent on revenue levels, were lower as a percentage of net revenue and the main driver of the leverage in the three months ended September 30, 2021.

 

   

Net income is expected to be between $12 million and $14 million, an increase of 1,560% at the midpoint of this range, as compared to net income of $0.8 million for the three months ended September 30, 2020. The estimated increase in net income compared to the corresponding period in 2020 is primarily due to the increase in net revenue described above, which was partially offset by higher selling, general and administrative expenses related to Showroom compensation, warehouse expense, and increased marketing spend.

 

   

EBITDA is expected to be between $22 million and $24 million, an increase of 171% at the midpoint of this range, as compared to EBITDA of $8.5 million for the three months ended September 30, 2020. The estimated increase in EBITDA compared to the corresponding period in 2020 is primarily due to the increase in net revenue described above, which was partially offset by higher selling, general and administrative expenses related to Showroom compensation, warehouse expense and marketing spend.

 

   

Adjusted EBITDA is expected to be between $28 million and $30 million, an increase of 200% at the midpoint of this range, as compared to $9.7 million for the three months ended September 30, 2020. The estimated increase in Adjusted EBITDA compared to the corresponding period in 2020 is primarily due to the increase in net revenue described above, which was partially offset by higher selling, general and administrative expenses related to Showroom compensation, warehouse expense and marketing spend.

 

   

Demand comparable growth is expected to be between 27% and 28% as compared to demand comparable growth of 43.7% for the three months ended September 30, 2020. We continue to experience an increase in demand for our product across both our Retail and eCommerce sales channels.

 

   

Comparable growth is expected to be between 60% and 61% as compared to comparable growth of (3.7)% for the three months ended September 30, 2020. The estimated increase in comparable growth compared to the corresponding period in 2020 is primarily due to a higher number of delivered orders to the clients.

 

   

Client deposits as of September 30, 2021 are expected to be in the range of $259 million to $261 million, an increase of 69% at the midpoint of this range, as compared to $154.1 million as of December 31, 2020. The estimated increase in client deposits compared to the December 31, 2020 is driven by the increase in demand over the period.

 

13


Table of Contents

See below for a reconciliation of Adjusted EBITDA to the most directly comparable measure calculated in accordance with GAAP, net income (loss) (amounts in thousands).

 

     Three months ended
September 30, 2021
        
     Low      High      Three months ended
September 30, 2020
 

Net Income

   $ 12,000      $ 14,000      $ 783  

Interest Expense

     1,300        1,300        2,734  

Taxes

     500        500        731  

Depreciation

     8,200        8,200        4,244  
  

 

 

    

 

 

    

 

 

 

EBITDA

     22,000        24,000        8,492  

Incentive unit compensation expense

     700        700        76  

Derivative expense (1)

     100        100        167  

Other expenses (2)

     5,200        5,200        944  
  

 

 

    

 

 

    

 

 

 

Adjusted EBITDA

   $ 28,000      $ 30,000      $ 9,679  
  

 

 

    

 

 

    

 

 

 

 

(1)

We repaid our term loan in full on December 28, 2020. The derivative expense relates to the change in the fair value of the exit fee at the end of each reporting period. See “Use of Proceeds” and “Management’s Discussion and Analysis of Financial Condition and Results of Operations—Financing Transactions.”

(2)

Other expenses represent costs and investments not indicative of ongoing business performance, such as third-party consulting costs, one-time project start-up costs, one-time costs related to the Reorganization and IPO, severance, signing, recruiting and project-based strategic initiatives. For the three months ended September 30, 2021, these other expenses consisted primarily of $3.5 million of costs related to the Reorganization and IPO and $0.5 million of severance, signing and recruiting costs.

We include Adjusted EBITDA in this prospectus for the reasons as described in the section titled “Management’s Discussion and Analysis of Financial Condition and Results of Operations—How We Assess the Performance of Our Business.” Adjusted EBITDA has certain limitations in that it does not reflect all expense items that affect our results. These and other limitations are described in “Management’s Discussion and Analysis of Financial Condition and Results of Operations—How We Assess the Performance of Our Business.” We encourage you to review our financial information in its entirety and not rely on a single financial measure.

We have provided a range for the preliminary results described above primarily because our financial closing procedures for the three months ended September 30, 2021 are not yet complete. As a result, there is a possibility that our final results will vary materially from these preliminary estimates. We currently expect that our final results will be within the ranges described above. It is possible, however, that our final results will not be within the ranges we currently estimate. We undertake no obligation to update or supplement the information provided above until we release our results of operation for the three months ended September 30, 2021 and 2020. PricewaterhouseCoopers LLP has not audited, reviewed, compiled, or applied agreed-upon procedures with respect to our results for the three months ended September 30, 2021 and 2020. Accordingly, PricewaterhouseCoopers LLP does not express an opinion or any other form of assurance with respect thereto.


 

14


Table of Contents

SUMMARY RISK FACTORS

Participating in this offering involves substantial risk. Our ability to execute our strategy is also subject to certain risks. The risks described under the heading “Risk Factors” immediately following this summary may cause us not to realize the full benefits of our strengths or may cause us to be unable to successfully execute all or part of our strategy. Some of the most significant challenges and risks we face include the following:

 

   

risks associated with the incurrence of operating losses in the future or failure to achieve or maintain profitability in the future;

 

   

fluctuations in the growth rate of our business and our high rates of growth in terms of revenue, earnings and margins, which may not be sustained in future periods;

 

   

risks associated with the interruption of supply and increased costs as a result of our reliance on third-party transportation carriers for shipment of our products;

 

   

disruption in our receiving and distribution system or increased costs as a result of the anticipated opening of our distribution and manufacturing center in North Carolina;

 

   

our ability to purchase quality merchandise in sufficient quantities at competitive prices, including products that are produced by artisan vendors;

 

   

increased commodity prices or increased freight and transportation costs;

 

   

import and other international risks as a result of our reliance on foreign manufacturers and vendors to supply a significant portion of our merchandise;

 

   

our ability to timely and effectively deliver merchandise to our clients and manage our supply chain;

 

   

risks posed by the COVID-19 pandemic or should another or similar outbreak of an infectious disease occur;

 

   

changes in general economic conditions, including the health of the high-end housing market, and the resulting impact on consumer confidence and consumer spending; and

 

   

the dual class structure of our common stock, which has the effect of concentrating voting power with our Founder and the Founder Family Trusts, which could give our Founder and the Founder Family Trusts substantial control over us after the consummation of this offering, including over matters that require the approval of stockholders, and their interests may conflict with ours or yours.

THE REORGANIZATION

We are undertaking a series of transactions that will be completed prior to the consummation of this offering, which we refer to, collectively, as the Reorganization. Arhaus, Inc., a Delaware corporation, was formed in connection with this offering, and is the issuer of the Class A common stock offered in this prospectus. All of our business operations are conducted through Arhaus LLC and its wholly owned subsidiaries. Following the Reorganization, Arhaus, Inc. will be the indirect parent of Arhaus, LLC and the individuals who currently serve as directors and officers of Arhaus, LLC will continue to serve as directors and executive officers of Arhaus, Inc. pursuant to the Reorganization. These transactions include:

 

   

the amendment and restatement of the certificate of incorporation of Arhaus, Inc., among other things, to authorize two classes of common stock, Class A common stock and Class B common stock, each having the terms and rights described in “Description of Capital Stock”; and


 

15


Table of Contents
   

Arhaus, Inc.’s acquisition of the units of Arhaus, LLC, currently held by the current investors in Arhaus, LLC, pursuant to the mergers and exchange described in “The Reorganization,” and the issuance in those transactions of Class A common stock to the holders of Arhaus Holding and the Management Unitholders and Class B common stock to our Founder and the Founder Family Trusts.

As a result of the Reorganization and after giving effect to the consummation of this offering and the use of proceeds therefrom as described herein:

 

   

the investors in this offering will collectively own 39.94% of the outstanding shares of Class A common stock, representing 2.59% of the voting power in Arhaus, Inc. (or 44.60% and 3.03%, respectively, if the underwriters exercise in full their option to purchase additional shares of Class A common stock);

 

   

the former holders of Arhaus Holding will collectively own 45.38% of the outstanding shares of Class A common stock, representing 2.94% of the voting power in Arhaus, Inc. (or 41.15% and 2.80%, respectively, if the underwriters exercise in full their option to purchase additional shares of Class A common stock);

 

   

our Founder and the Founder Family Trusts will hold all of the shares of Class B common stock that will be outstanding upon consummation of this offering, and will have 53.95% and 39.57%, respectively, of the voting power in Arhaus, Inc. (or 52.93% and 40.27%, respectively, if the underwriters exercise in full their option to purchase additional shares of Class A common stock); and

 

   

the Management Unitholders will collectively own 14.68% of the outstanding shares of Class A common stock, representing 0.95% of the voting power in Arhaus, Inc. (or 14.25% and 0.97%, respectively, if the underwriters exercise in full their option to purchase additional shares of Class A common stock).

In each case, the number of shares of common stock that the former holders of Arhaus Holding, our Founder and the Founder Family Trusts will receive pursuant to the Reorganization will be based on the value that such holder would have received under the distribution provisions of the operating agreement of Arhaus, LLC, with shares of common stock of the Company valued by reference to the initial public offering price of shares of Class A common stock in this offering.

CORPORATE INFORMATION

We were initially formed on July 14, 2021 as a Delaware corporation. Upon completion of this offering and the consummation of the Reorganization, we will become the parent company of Arhaus, LLC. See “The Reorganization.” Our corporate headquarters are located at 51 E. Hines Hill Road, Boston Heights, Ohio 44236. Our telephone number is (440) 439-7700. Our principal website address is www.arhaus.com. We have included our website address in this prospectus as an inactive textual reference only. The information contained on, or that may be obtained through, our website is not part of, and is not incorporated into, this prospectus.

PRE-IPO DISTRIBUTION

Prior to the closing of this offering, we will make a cash distribution of approximately $100 million to unitholders of Arhaus, LLC, which we refer to as the Pre-IPO Distribution.


 

16


Table of Contents

IMPLICATIONS OF BEING AN EMERGING GROWTH COMPANY

We qualify as an “emerging growth company” as defined in the Jumpstart Our Business Startups Act of 2012, or the JOBS Act. An emerging growth company may take advantage of certain reduced reporting and other requirements that are otherwise generally applicable to public companies. As a result:

 

   

we are required to have only two years of audited financial statements and only two years of related selected financial data and management’s discussion and analysis of financial condition and results of operations disclosure;

 

   

we are not required to engage an auditor to report on our internal control over financial reporting pursuant to Section 404(b) of the Sarbanes-Oxley Act of 2002, or the Sarbanes-Oxley Act;

 

   

we are not required to comply with the requirement of the Public Company Accounting Oversight Board, or PCAOB, regarding the communication of critical audit matters in the auditor’s report on the financial statements;

 

   

we are not required to submit certain executive compensation matters to stockholder advisory votes, such as “say-on-pay,” “say-on-frequency” and “say-on-golden parachutes;” and

 

   

we are not required to comply with certain disclosure requirements related to executive compensation, such as the requirement to present a comparison of our Chief Executive Officer’s compensation to our median employee compensation.

We may take advantage of these reduced reporting and other requirements until the last day of our fiscal year following the fifth anniversary of the completion of this offering, or such earlier time that we are no longer an emerging growth company, including if we have more than $1.07 billion in annual revenue, have more than $700 million in market value of our Class A common stock held by non-affiliates, or issue more than $1.0 billion of non-convertible debt over a three-year period. We may choose to take advantage of some but not all of these reduced burdens. We have elected to adopt the reduced requirements with respect to our financial statements and the related selected financial data and “Management’s Discussion and Analysis of Financial Condition and Results of Operations” disclosure, included in this prospectus.

In addition, the JOBS Act permits an emerging growth company like us to take advantage of an extended transition period to comply with new or revised accounting standards applicable to public companies. We have elected to use this extended transition period. As a result, the information that we provide to stockholders may be different than the information you may receive from other public companies in which you hold equity.

 

17


Table of Contents

THIS OFFERING

 

Issuer

Arhaus, Inc.

 

Class A common stock offered by us

12,903,226 shares.

 

Class A common stock offered by the selling stockholders


10,000,000 shares.

 

Underwriters’ option to purchase additional shares of Class A common stock


The underwriters have an option to purchase up to 3,435,484, additional shares of Class A common stock from the selling stockholders at the initial public offering price, less underwriting discounts and commissions. The underwriters can exercise this option at any time within 30 days from the date of this prospectus.

 

Class A common stock to be outstanding after this offering


57,340,913 shares.

 

Class B common stock to be outstanding after this offering


82,722,304 shares.

 

Class A and Class B common stock to be outstanding after this offering


140,063,217 shares.

 

Use of Proceeds

We estimate that the net proceeds from this offering will be approximately $188 million, assuming a public offering price of $15.50 per share, which is the midpoint of the offering price range set forth on the cover page of this prospectus, and after deducting underwriters’ discounts and commissions in connection with this offering. The selling stockholders will receive all of the net proceeds and bear the underwriting discount, if any, attributable to their sale of our Class A common stock.

 

  We intend to use the net proceeds to us from this offering (i) to pay the term loan exit fee of approximately $76.3 million in connection with the term loan that was repaid on December 28, 2020 and (ii) for general corporate purposes, including payment of fees and expenses in connection with this offering and to replenish working capital following the payment of the Pre-IPO Distribution to Arhaus, LLC unitholders. See “—Pre-IPO Distribution,” “Use of Proceeds” and “Management’s Discussion and Analysis of Financial Condition and Results of Operations—Financing Transactions” for additional information.

 

  We intend to use the net proceeds to us from this offering (i) to pay fees and expenses of approximately $5.9 million in connection with this offering and (ii) for general corporate purposes, including working capital and operating expenses. See “Use of Proceeds” for additional information.

 

18


Table of Contents

Voting Rights

Following this offering, we will have two class of common stock: Class A common stock and Class B common stock. Class A common stock will be entitled to one vote per share and Class B common stock will be entitled to ten votes per share. Each share of Class B common stock will automatically convert into one share of Class A common stock upon any sale or transfer thereof, subject to certain exceptions. In addition, all shares of Class B common stock will automatically convert into shares of Class A common stock in certain circumstances, including the earliest to occur of (i) twelve months after the death or incapacity of our Founder, and (ii) the date upon which the then outstanding shares of Class B common stock first represent less than 10% of the voting power of the then outstanding shares of Class A common stock and Class B common stock.

 

  Holders of Class A common stock and Class B common stock will generally vote together as a single class, unless otherwise required by law or our amended and restated certificate of incorporation that will be in effect upon the completion of this offering. The holders of our outstanding Class B common stock will hold approximately 93.52% of the voting power of our outstanding capital stock following this offering (or 93.20% of the voting power of our outstanding capital stock following this offering if the underwriters exercise their option in full to purchase additional shares of Class A common stock from the selling stockholders to cover over-allotments) and will have the ability to control the outcome of matters submitted to our stockholders for approval, including the election of our directors and the approval of any change in control transaction. See the sections titled “Security Ownership of Certain Beneficial Owners and Management” and “Description of Capital Stock” for additional information.

 

Dividend Policy

We currently intend to retain any future earnings and do not expect to pay any dividends on our Class A common stock or Class B common stock in the foreseeable future. See “Dividend Policy.”

 

Risk Factors

Investing in shares of our Class A common stock involves a high degree of risk. For a discussion of factors you should carefully consider before investing in shares of our Class A common stock, see “Risk Factors” beginning on page 23 of this prospectus.

 

Controlled Company Exception

Upon completion of this offering, we will be a “controlled company” within the meaning of the corporate governance rules of Nasdaq.

 

Trading Symbol

We have applied to list our Class A common stock on Nasdaq under the symbol “ARHS ”

The number of shares of common stock that will be outstanding after this offering is based on 57,340,913 shares of Class A common stock and 82,722,304 shares of Class B common stock outstanding after giving effect to the exchange of units of Arhaus, LLC pursuant to the Reorganization and:

 

   

excludes 11,205,100 shares of Class A common stock reserved for future issuance under our 2021 Equity Incentive Plan;

 

   

includes 2,846,161 shares of Class A common stock that will be restricted subject to time-based vesting, as described under “The Reorganization;” and

 

19


Table of Contents
   

includes 597,705 shares of Class B common stock that will be restricted subject to time-based vesting, as described under “The Reorganization.”

Unless otherwise expressly stated, or the context requires otherwise, all information in this prospectus assumes:

 

   

the Reorganization will occur immediately prior to the completion of this offering;

 

   

an assumed initial public offering price of $15.50 per share, the midpoint of the price range set forth on the cover page of this prospectus;

 

   

the filing of our amended and restated certificate of incorporation and the effectiveness of our amended and restated bylaws, each of which will occur immediately prior to the completion of this offering; and

 

   

no exercise of the underwriters’ options to purchase up to an additional 3,435,484 shares of Class A common stock from the selling stockholders to cover over-allotments.

 

20


Table of Contents

SUMMARY HISTORICAL CONSOLIDATED FINANCIAL DATA

The following tables present our summary historical consolidated financial and operating data as of the dates and for the periods indicated. The summary historical consolidated financial data as of December 31, 2020 and December 31, 2019 and for the fiscal years ended December 31, 2020 and December 31, 2019 were derived from the consolidated financial statements included elsewhere in this prospectus. The summary historical consolidated financial data as of June 30, 2021 and June 30, 2020 and for the six months ended June 30, 2021 and June 30, 2020 were derived from the unaudited condensed consolidated financial statements included elsewhere in this prospectus.

The historical results presented below are not necessarily indicative of the results to be expected for any future period. You should read the summary historical consolidated financial data presented with “Management’s Discussion and Analysis of Financial Condition and Results of Operations” and our consolidated financial statements and related notes included elsewhere in this prospectus.

 

    

Six Months Ended

   

Fiscal Year Ended

 
    

June 30,
2021

   

June 30,
2020

   

December 31,
2020

   

December 31,
2019

 
     (in thousands,
except unit and per unit data)
    (in thousands,
except unit and per unit data)
 

Consolidated Statements of Comprehensive Income:

                                                                                                                            

Net revenue

   $ 355,357     $ 224,105     $ 507,429     $ 494,538  

Costs of good sold

     207,188       139,528       307,925       318,550  
  

 

 

   

 

 

   

 

 

   

 

 

 

Gross margin

     148,169       84,577       199,504       175,988  

Selling, general and administrative expenses

     128,075       64,158       168,340       146,052  
  

 

 

   

 

 

   

 

 

   

 

 

 

Income from operations

     20,094       20,419       31,164       29,936  

Interest expense

     2,679       6,601       12,555       12,916  

Loss on sales of assets

     14       —         8       23  
  

 

 

   

 

 

   

 

 

   

 

 

 

Income before taxes

     17,401       13,818       18,601       16,997  

State and local taxes

     1,204       169       764       365  
  

 

 

   

 

 

   

 

 

   

 

 

 

Net and comprehensive income

   $ 16,197     $ 13,649     $ 17,837     $ 16,632  
  

 

 

   

 

 

   

 

 

   

 

 

 

Net and comprehensive income attributable to the unit holders

   $ 16,197     $ 10,744     $ 12,144     $ 11,610  
  

 

 

   

 

 

   

 

 

   

 

 

 

Net and comprehensive income per unit

        

Basic and diluted

   $ 0.57     $ 0.38     $ 0.43     $ 0.41  

Weighted-average number of units

        

Basic and diluted

     28,426,513       28,426,513       28,426,513       28,426,513  

Other financial and operating data:

        

EBITDA(1)

     28,989       28,857       48,113       45,877  

Adjusted EBITDA(2)

     59,839       31,223       69,696       50,162  

Capital expenditures

     13,691       10,145       13,011       9,878  

Comparable growth(3)

     53.1%       (7.2%)       0.9%       7.2%  

Demand comparable growth(4)

     82.0%       (3.6%)       24.7%       4.0%  

Consolidated Balance Sheets (as of end of period):

        

Cash and cash equivalents

   $ 132,945       $ 50,739     $ 12,389  

Restricted cash equivalents

     6,219         6,909       6,170  

Total assets

     426,785         315,944       268,911  

Current portion of capital lease obligation

     231         —         —    

Current portion of long-term debt

     —           —         15,220  

Long-term debt, net of current maturities

     —           —         22,162  

Capital lease obligation, net of current portion

     47,801         47,600       47,210  

Total members’ deficit

     (34,940       (36,091     (33,380

Consolidated Statements of Cash Flows:

        

Net cash provided by operating activities

   $ 110,807     $ 62,545     $ 150,435     $ 21,904  

Net cash used in investing activities

     (13,691     (10,145     (13,011     (9,866

Net cash used in financing activities

     (15,600     (320     (98,335     (17,605

Net increase (decrease) in cash, and cash equivalents and restricted cash equivalents

     81,516       52,080       39,089       (5,567

Cash, and cash equivalents and restricted cash equivalents

     139,164       70,639       57,648       18,559  

 

(1)

EBITDA” is defined as consolidated net income before depreciation and amortization, interest expense and state and local taxes.

 

(2)

Adjusted EBITDA” is defined as EBITDA further adjusted for incentive unit compensation expense, derivative expense and other expenses.

 

21


Table of Contents
(3)

“Comparable growth” is defined as the year-over-year percentage change of the dollar value of orders delivered (based on purchase price), net of the dollar value of returns (based on amount credited to client), from our comparable Showrooms and eCommerce, including through our direct-mail catalog. This metric is used by management to evaluate Showroom performance for locations that have been opened for at least 15 consecutive months, which enables management to view the performance of those Showrooms without the dollar value of orders delivered for new Showrooms being included. Comparable Showrooms are defined as permanent Showrooms open for at least 15 consecutive months, including relocations in the same market. Showrooms record demand immediately upon opening, while orders take additional time because product must be delivered to the client. Comparable Showrooms that were temporarily closed during the year due to COVID-19 were not excluded from the comparable Showroom calculation. Outlet comparable locations’ dollar value of orders delivered are included.

 

(4)

“Demand comparable growth” is defined as the year-over-year percentage change of demand from comparable Showrooms and eCommerce, including through our direct-mail catalog. Comparable Showrooms are defined as permanent Showrooms open for at least 13 consecutive months, including relocations in the same market. Comparable Showrooms that were temporarily closed during the year due to COVID-19 were not excluded from the comparable Showroom calculation. Outlet comparable location demand is included.

The following is a reconciliation of our net income to adjusted EBITDA for the periods presented:

 

    

Six Months Ended

    

Fiscal Year Ended

 

(In thousands)

  

June 30,
2021

    

June 30,
2020

    

December 31,
2020

    

December 31,
2019

 

Net income

   $ 16,197      $ 13,649      $ 17,837      $ 16,632  

Interest expense

     2,679        6,601        12,555        12,916  

State and local taxes

     1,204        169        764        365  

Depreciation and amortization

     8,909        8,438        16,957        15,964  
  

 

 

    

 

 

    

 

 

    

 

 

 

EBITDA

     28,989        28,857        48,113        45,877  

Incentive unit compensation expense

     427        250        403        272  

Derivative expense(5)

     29,805        333        17,928        —  

Other expenses(6)

     618        1,783        3,252        4,013  
  

 

 

    

 

 

    

 

 

    

 

 

 

Adjusted EBITDA

   $ 59,839      $ 31,223      $ 69,696      $ 50,162  
  

 

 

    

 

 

    

 

 

    

 

 

 

 

(5)

We repaid our term loan in full on December 28, 2020. The derivative expense relates to the change in the fair value of the exit fee at the end of each reporting period. See “Use of Proceeds” and “Management’s Discussion and Analysis of Financial Condition and Results of Operations—Financing Transactions.”

 

(6)

Other expenses represent costs and investments not indicative of ongoing business performance, such as third-party consulting costs, one-time project start-up costs, one-time costs related to the IPO, severance, signing, recruiting and project-based strategic initiatives.


 

22


Table of Contents

RISK FACTORS

Investing in our Class A common stock involves risks. Before deciding to invest in our Class A common stock, you should carefully consider the risks and uncertainties described below, together with all of the other information in this prospectus, including our consolidated financial statements and the related notes. The occurrence of any of the events described below could harm our business, operating results and financial condition. In such an event, the market price of our Class A common stock could decline, and you may lose all or part of your investment. Additional risks and uncertainties not presently known to us or that we currently deem immaterial may also impair our business, operating results and financial condition. See “Cautionary Note Regarding Forward-Looking Statements.”

Risks Related to Our Business and Industry

We may incur operating losses in the future, and may not achieve or maintain profitability in the future.

We may incur operating losses in the future. We expect our operating expenses to increase in the future as we continue to expand our operating and retail infrastructure, including adding new Showrooms, increasing sales and marketing efforts, growing our eCommerce platform, enhancing our omni-channel capabilities, expanding into new geographies, developing new products, and in connection with legal, accounting, and other expenses related to operating as a new public company. These efforts and additional expenses may be more costly than we expect, and we cannot guarantee that we will be able to increase our net revenue to offset our operating expenses. Our net revenue growth may slow or our net revenue may decline for a number of other reasons, including reduced demand for our products, increased competition, a decrease in the growth or reduction in size of our overall market, the impacts to our business from the COVID-19 pandemic, or if we cannot capitalize on growth opportunities. If our revenue does not grow at a greater rate than our operating expenses, we will not be able to maintain profitability.

We have experienced fluctuations in the growth rate of our business and our high rates of growth in terms of revenue, earnings and margins may not be sustained in future time periods.

Historically we have experienced fluctuations in the quarterly growth rate of our business, including during the fiscal year ended December 31, 2020. We may continue to experience fluctuations in our quarterly growth rate and financial performance. Our quarterly results of operations during the fiscal year ended December 31, 2020 were affected by a variety of factors related to the overall operating environment, most notably the impact of the COVID-19 pandemic. We are currently engaged in a number of initiatives to support the growth of our business which may result in costs and delays which may negatively affect our gross margin in the short term and may amplify fluctuations in our growth rate from quarter to quarter depending on the timing and extent of the realization of the costs and benefits of such initiatives.

Some factors affecting our business, including macroeconomic conditions and policies and changes in legislation, are not within our control. In prior periods, our results of operations have been adversely affected by weakness in the overall economic environment such as the initial periods of significant economic uncertainty and reduced economic activity as a result of the COVID-19 pandemic as well as slowdowns in the housing market. In addition, our business depends on consumer demand for our products and, consequently, is sensitive to a number of factors that influence consumer spending, including, among other things, the general state of the economy, capital and credit markets, consumer confidence, general business conditions, the availability and cost of consumer credit, the level of consumer debt, interest rates, level of taxes affecting consumers, housing prices, new construction and other activity in the housing sector and the state of the mortgage industry and other aspects of consumer credit tied to housing, including the availability and pricing of mortgage refinancing and home equity lines of credit. In particular, our business performance is linked to the overall strength of luxury consumer spending in markets in which we operate. Economic conditions affecting selected markets in which we operate are expected to have an impact on the strength of our business in those local markets, including with respect to

 

23


Table of Contents

the volatility in consumer demand and sentiment as the COVID-19 pandemic continues to evolve. Our business trends are frequently correlated closely with conditions in financial markets including the stock market. The global economic environment is currently in a period of widespread uncertainty as governments and central banks continue to respond to the impact of COVID-19 on business conditions. In the event that equity and credit markets experience volatility and disruption, consumer demand for our product and our results of operations may be adversely affected.

In addition, our rates of revenue growth have fluctuated from quarter to quarter over the last two years and we expect volatility in the rates of our growth to continue in future quarterly periods. Unique factors in any given quarter may affect period-to-period comparisons in our revenue growth, including:

 

   

the overall economic and general retail sales environment, including the effects of uncertainty relating to the COVID-19 pandemic or its related impacts on consumer spending;

 

   

the availability of our products and the impact of delays or disruption in our supply chain;

 

   

consumer preferences and demand;

 

   

the number, size and location of the Showrooms we open, close, remodel or expand in any period;

 

   

our ability to efficiently source and distribute products;

 

   

changes in our product offerings and the introduction, and timing thereof, of introduction of new products and new product categories;

 

   

promotional events;

 

   

our competitors introducing similar products or merchandise formats;

 

   

the distribution of our January and September catalogs each year;

 

   

the timing of various holidays, including holidays with potentially heavy retail impact; and

 

   

the success of our marketing programs.

Due to these factors, our results for any quarter are not necessarily indicative of the results that we may achieve for a full fiscal year. Our results of operations may also vary relative to corresponding periods in prior years. We may take certain pricing, merchandising or marketing actions that could have a disproportionate effect on our business, financial condition and results of operations in a particular quarter or selling season, and as a result we believe that period-to-period comparisons of our results of operations are not necessarily meaningful and cannot be relied upon as indicators of future performance.

We are exposed to risks associated with the interruption of supply and increased costs as a result of our reliance on third-party transportation carriers for shipment of our products.

We rely upon, and have contracts with, third-party carriers to transport products from our vendors and to our distribution center, third-party warehouses and Showrooms for delivery to our clients. As a result of our dependence on third-party providers, we are subject to risks, including labor disputes, union organizing activity, adverse weather, natural disasters, climate change, the closure of our carriers’ offices or a reduction in operational hours due to an economic slowdown or the inability to sufficiently ramp up operational hours during an economic recovery or upturn, availability of adequate trucking or railway providers, possible acts of terrorism, outbreaks of disease (such as the COVID-19 pandemic) or other factors affecting such carriers’ ability to provide

 

24


Table of Contents

delivery services and meet our shipping needs, disruptions or increased fuel costs and costs associated with any regulations to address climate change. Due to the outbreak of the COVID-19 pandemic, our third-party providers have experienced transportation disruptions and restrictions, labor shortages, vessel schedule changes, congestion and delays at ports, and a shortage of shipping containers needed to ship our products, which has adversely impacted our inventory levels and resulted in a high number of client backorders. Failure to deliver merchandise in a timely and effective manner could cause clients to cancel their orders and could damage our brand and reputation, which could have a material adverse effect on our business, financial condition, operating results and prospects. Our reputation for providing a high level of client service is dependent on such third-party transportation providers delivering our product shipments in a timely manner. Further, in the event of delays by a third-party carrier, we may have to transition to a different third-party carrier, and such transition can take months to effectuate. In addition, fuel costs have been volatile, and transportation companies continue to struggle to operate profitably, which could lead to increased fulfillment expenses. Any rise in fulfillment expenses could negatively affect our business and operating results.

Disruption in our receiving and distribution system or increased costs as a result of the anticipated opening of our distribution and manufacturing center in North Carolina could adversely affect our business.

We currently anticipate opening our second distribution center in the fourth quarter of 2021 at a new facility located in North Carolina, which we expect to be fully operational in 2022. We may not accurately anticipate all of the changing demands that our expanding operations will impose on our receiving and distribution system. We also may not realize all of the expected benefits of increased capacity from the opening of the second distribution center in North Carolina, and we may experience increased costs in connection with the opening of our new distribution center that we have not previously considered.

Any disruptions in our receiving and distribution system or increased costs as a result of opening our second distribution center in North Carolina could have a material adverse effect on our reputation, business, financial condition, and results of operations.

We depend on our ability to purchase quality merchandise in sufficient quantities at competitive prices, including products that are produced by specialty and artisan vendors. Any disruptions we experience in our ability to obtain quality products in a timely fashion or in the quantities required could have a material adverse effect on our reputation, business, results of operations and financial performance.

Our business model includes offering exclusively designed, high-quality products, and we purchase the vast majority of our merchandise from a number of third-party vendors. Although we do not rely on one or a small group of vendors for a majority of our products, and we have longstanding relationships with many of our vendors, some vendors are the sole sources for particular products, and we may be dependent on particular vendors that produce popular items, and may not be able to easily find another source if a vendor discontinued selling to us. For example, we purchased products representing approximately 45% of upholstery net revenue and approximately 25% of our total net revenue, in 2020 from McCreary Modern, Inc. If any of our vendors, including our significant or sole-source vendors, were unable or unwilling to continue to sell us product, we may be unable to replace quickly or effectively the products sold to us by such vendor, or do so on similar or favorable terms, which could have an adverse impact on our business.

Many of our products are produced by artisans, specialty vendors and other vendors that are small and may be undercapitalized, unable to scale production or have limited production capacity, and we have from time to time in prior periods, including the COVID-19 pandemic, experienced supply constraints that have affected our ability to supply high demand items or new products due to such capacity and other limits, including production and shipping delays related to the COVID-19 pandemic, in our vendor base. In addition, the expansion of our business into new markets or new product introductions could put pressure on our ability to source sufficient quantities of our products from such vendors. In the event that one or more of our vendors is unable or unwilling to meet the quantity or quality of our product requirements, we may not be able to develop

 

25


Table of Contents

relationships with new vendors in a manner that is sufficient to supply the shortfall. Even if we do identify such new vendors, we may experience product shortages, client backorders and delays as we transition our product requirements to incorporate alternative suppliers. Our relationship with any new vendor would be subject to the same or similar risks as those of our existing suppliers.

A number of our vendors, particularly our artisan vendors, may have limited financial or other resources and operating histories and may receive various forms of credit from us, including with respect to payment terms or other arrangements. We may advance a portion of the payments to be made to some vendors under our purchase orders prior to the delivery of the ordered products. These advance payments are normally unsecured. Vendors may become insolvent and their failure to repay our advances, and any failure to deliver products to us, could have a material adverse impact on our results of operations. There can be no assurance that the capacity of any particular vendor will continue to be able to meet our supply requirements in the future, as our vendors may be susceptible to production difficulties or other factors that negatively affect the quantity or quality of their production during future periods. A disruption in the ability of our significant vendors to access liquidity could also cause serious disruptions or an overall deterioration of their businesses, which could lead to a significant reduction in their ability to manufacture or ship products to us. Any difficulties that we experience in our ability to obtain products in sufficient quality and quantity from our vendors could have a material adverse effect on our business.

Increased commodity prices or increased freight and transportation costs could adversely affect our results of operations.

Our operating results are significantly affected by changes in product costs due to commodity cost increases or inflation, including with respect to freight and transportation costs. Prices of certain commodities used in our merchandise, such as petroleum, resin, copper, steel, cotton and lumber, are subject to fluctuation arising from changes in currency exchange rates, tariffs and trade restrictions and labor, fuel, freight and other transportation costs. In recent years, and in particular, the last several months, we have faced significant inflationary pressure on freight costs, which were heightened by tariff-related shipment surges and port congestion.

Due to the uncertainty of commodity price fluctuations and inflation, we may not be able to pass some or all of these increased costs on to our clients, which results in lower margins. Even if we are able to pass these increased costs on to our clients, we may not be able to do so on a timely basis. Accordingly, any rapid and significant changes in commodity prices or other supply chain costs may have a material adverse effect on our gross margins, operating results and financial performance.

We have identified material weaknesses in our internal control over financial reporting. If our remediation of these material weaknesses is not effective, or if we identify additional material weaknesses in the future or otherwise fail to maintain effective internal control over financial reporting in the future, we may not be able to report accurately or timely our financial condition or results of operations, which may adversely affect investor confidence in us, and as a result, the value of our Class A common stock.

We are not currently required to comply with the rules of the SEC implementing Section 404 of the Sarbanes-Oxley act and therefore are not required to make a formal assessment of the effectiveness of our internal control over financial reporting, or ICFR, for that purpose. Upon becoming a public company, we will be required to comply with the SEC’s rules implementing Sections 302 and 404 of the Sarbanes-Oxley Act, which will require management to certify financial and other information in our quarterly and annual reports and provide an annual management report on the effectiveness of our ICFR.

During the course of preparing for this offering, we identified material weaknesses in our ICFR as described below. A material weakness is a deficiency, or combination of deficiencies, in internal control over

 

26


Table of Contents

financial reporting, such that there is a reasonable possibility that a material misstatement of our annual or interim consolidated financial statements will not be prevented or detected on a timely basis.

 

   

We did not design and maintain an effective control environment commensurate with our financial reporting requirements. Specifically, we lacked a sufficient complement of professionals with an

  appropriate level of accounting knowledge, training and experience to appropriately analyze, record and disclose accounting matters timely and accurately. Additionally, the lack of a sufficient number of professionals resulted in an inability to consistently establish appropriate authorities and responsibilities in pursuit of our financial reporting objectives, as demonstrated by, amongst other things, insufficient segregation of duties in our finance and accounting functions. This material weakness contributed to the following additional material weaknesses.

 

   

We did not design and maintain formal accounting policies, procedures and controls, or maintain documentary evidence of existing control activities to achieve complete, accurate and timely financial accounting, reporting and disclosures, including adequate controls over the period-end financial reporting process, the preparation and review of account reconciliations and journal entries, including segregation of duties and assessing the reliability of reports and spreadsheets used in controls.

 

   

We did not design and maintain effective controls to address the identification of and accounting for certain non-routine or complex transactions, including the proper application of U.S. GAAP of such transactions. Specifically, we did not design and maintain controls to timely appropriately account for our incentive unit plan.

These material weaknesses resulted in a restatement of our previously issued annual consolidated financial statements as of and for the years ended December 31, 2020 and 2019 principally related to selling, general and administrative expenses and other long-term liabilities, and misclassifications in the balance sheets and statements of comprehensive income. Additionally, each of the material weaknesses could result in misstatements to substantially all of our accounts or disclosures, which then would result in a material misstatement to the annual or interim consolidated financial statements.

 

   

Lastly, we did not design and maintain effective controls over information technology, or IT, general controls for information systems that are relevant to the preparation of our financial statements. Specifically, we did not design and maintain: (i) program change management controls for financial systems to ensure that information technology program and data changes affecting financial applications and underlying accounting records are identified, tested, authorized and implemented appropriately; (ii) user access controls to ensure appropriate segregation of duties and that adequately restrict user and privileged access to financial applications, programs, and data to appropriate Company personnel; (iii) computer operations controls to ensure that critical batch jobs are monitored and data backups are authorized and monitored; and (iv) testing and approval controls for program development to ensure that new software development is aligned with business and IT requirements.

These IT deficiencies did not result in material adjustments to our consolidated financial statements, however, the deficiencies, when aggregated, could impact maintaining effective segregation of duties, as well as the effectiveness of IT-dependent controls (such as automated controls that address the risk of material misstatement to one or more assertions, along with the IT controls and underlying data that support the effectiveness of system-generated data and reports) that could result in misstatements potentially impacting all financial statement accounts and disclosures that would not be prevented or detected. Accordingly, management has determined these IT deficiencies in the aggregate constitute a material weakness.

 

27


Table of Contents

With the oversight of senior management and our Audit Committee, we have designed and begun to implement a remediation plan which includes:

 

   

Updating our policies and procedures to establish and maintain effective segregation of duties for our finance and accounting staff in relation to journal entries, reconciliations and other applicable processes.

 

   

Designing and implementing internal financial reporting procedures and controls to improve the completeness, accuracy and timely preparation of financial reporting and disclosures inclusive of establishing an ongoing program to provide sufficient training to our finance and accounting staff.

 

   

Enhancing the design and operation of user access control activities and procedures to ensure that access to IT applications and data is adequately restricted to appropriate personnel.

 

   

Hiring additional competent and qualified technical accounting and financial reporting personnel with appropriate knowledge and experience of U.S. GAAP and SEC financial reporting requirements, including non-routine and complex transactions, to design, execute and/or provide appropriate oversight of activities related to ICFR.

 

   

Implementing additional program change management policies and procedures, control activities, and tools to ensure changes affecting key financial systems related to IT applications and underlying accounting records are identified, authorized, tested, and implemented appropriately.

 

   

Designing and implementing a formal systems development lifecycle methodology and related program development controls to ensure significant IT change events are appropriately tested and approved.

 

   

Enhancing the design and operation of control activities and procedures within the computer operations domain to ensure key batch jobs are monitored, processing failures are adequately resolved, and recovery capability is tested.

 

   

Identifying and evaluating key IT dependencies including key reports, automated application controls, interfaces, and end user computer facilities.

Although we have developed and begun to implement a plan to remediate the material weaknesses and believe, based on our evaluation to date, that the material weaknesses will be remediated in a timely fashion, we cannot project a specific timeline on when the plan will be fully implemented, but we expect that full remediation could potentially go beyond December 31, 2021. The material weaknesses will not be remediated until the necessary internal controls have been designed, implemented, tested and determined to be operating effectively. While the Company cannot provide an estimate of costs expected to be incurred in connection with implementing this remediation plan, these remediation measures will be time consuming, incur significant costs to both implement and maintain, and place significant demands on the Company’s financial and operational resources. In addition, we may need to take additional measures to address the material weaknesses or modify the planned remediation steps, and we cannot be certain that the measures we have taken, and expect to take, to improve our internal controls will be sufficient to address the issues identified, to ensure that our internal controls are effective or to ensure that the identified material weaknesses will not result in a material misstatement of our consolidated financial statements. Moreover, we cannot provide assurance that we will not identify additional material weaknesses in our ICFR in the future. Until we remediate the material weaknesses, our ability to record, process and report financial information accurately, and to prepare our consolidated financial statements within the time periods specified by the rules and forms of the SEC, could be adversely affected.

 

28


Table of Contents

We are subject to import and other international risks as a result of our reliance on foreign manufacturers and vendors to supply a significant portion of our merchandise.

Although our Showrooms are based solely in the United States, we rely on foreign manufacturers and vendors to supply a significant portion of our merchandise. Approximately 50% of our net revenue was generated from sales of products from vendors in foreign locations such as Italy, Mexico and Southeast Asia during fiscal year 2020. Our significant international supply chain increases the risk that we will not have adequate and timely supplies of various products due to local political, economic, social or environmental conditions, political instability, international conflicts, acts of terrorism, natural disasters, epidemics (including the COVID-19 pandemic), transportation delays, dock strikes, inefficient freight requirements, restrictive actions by foreign governments or changes in U.S. laws, trade policy and regulations affecting imports or domestic distribution.

All of our products manufactured overseas and imported into the United States are subject to duties collected by the U.S. Customs Service. We may be subjected to additional duties or tariffs, significant monetary penalties, the seizure and forfeiture of the products we are attempting to import or the loss of import privileges if we or our suppliers are found to be in violation of U.S. laws and regulations applicable to the importation of our products. Tariffs also can impact our or our vendors’ ability to source product efficiently or create other supply chain disruptions. The U.S. administration has enacted certain tariffs and proposed additional tariffs on many items sourced from China, including certain furniture, furniture parts, and raw materials for domestic furniture manufacturing products imported into the United States. Although we have not historically purchased a significant amount of product from China, we may not be able to fully or substantially mitigate the impact of these or future tariffs, pass price increases on to our clients or secure adequate alternative sources of products, which would have a material adverse effect on our business, operating results and financial performance.

Our business and operating results may be harmed if we are unable to timely and effectively deliver merchandise to our clients and manage our supply chain.

If we are unable to effectively manage our inventory levels and the responsiveness of our supply chain, including predicting the appropriate levels and type of inventory to stock within our distribution facility, our business and operating results may be harmed. For example, we continue to experience elevated levels of demand for many of our products, and as a result, we may encounter delays in fulfilling this demand and replenishing to appropriate inventory levels. Furthermore, demand for our products is influenced by certain factors, like the popularity of certain Showroom aesthetics, cultural and demographic trends, marketing and advertising expenditures, and general economic conditions, all of which can change rapidly and result in a quick shift in consumer demand. As a result, consumer preferences cannot be predicted with certainty and may change between selling seasons. We must be able to stay current with preferences and trends in our brands and address the consumer tastes for each of our target consumer demographics. We may not always be able to respond quickly and effectively to changes in consumer taste and demand due to the amount of time and financial resources that may be required to bring new products to market or to constraints in our supply chain if our vendors do not have the capacity to handle elevated levels of demand for part or all of our orders or could experience delays in production for our products. If we misjudge either the market for our merchandise or our clients’ purchasing habits or we experience continued or lengthy delays in fulfilling client demand, our clients could shop with our competitors instead of us, which could harm our business. Additionally, much of our merchandise requires that we provide vendors with significant ordering lead times and we may not be able to source sufficient inventory if demand for a product is greater than anticipated. Alternatively, we may be required to mark down certain products to sell any excess inventory or to sell such inventory through our Outlets or other liquidation channels at prices that are significantly lower than our retail prices, any of which would negatively impact our business and operating results. The inability to respond quickly to market changes could have an impact on our expected growth potential and the growth potential of the market.

 

29


Table of Contents

Our business has been and may continue to be affected by the significant and widespread risks posed by the COVID-19 pandemic or a similar outbreak of an infectious disease.

The global outbreak of COVID-19 and resulting health crisis has caused, and continues to cause, significant and widespread disruptions to the U.S. and global economies, financial and consumer markets, and our business. The COVID-19 outbreak in the first quarter of fiscal year 2020 caused disruptions to our business operations. In our initial response to the COVID-19 health crisis, we undertook immediate adjustments to our business operations including temporarily closing all of our retail locations, minimizing expenses and delaying investments, including pausing some inventory orders while we assessed the status of our business. Our approach to the crisis evolved quickly as our business trends substantially improved during the second through fourth fiscal quarters of fiscal year 2020 as a result of both the reopening of our Showrooms and also strong consumer demand for our products. As of June 30, 2020, we had reopened all of our Showrooms and Outlets.

During the course of the COVID-19 pandemic, public health officials and other governmental authorities have imposed and may impose new mitigation measures, regulations and requirements to address the spread of COVID-19. Public health officials and other governmental authorities also have imposed directives and may impose additional directives that could require changes in our business practices. The scope and duration of these mitigation measures and directives continue to evolve throughout the course of the COVID-19 pandemic. Depending on the future course of COVID-19 and further outbreaks, we may experience further restrictions and temporary closures of our Showrooms and Outlets. Although we experienced strong demand for our products during fiscal year 2020, some of the demand may have been driven by stay-at-home restrictions that were in place throughout many parts of the United States. The exact effect of changes to these stay-at-home restrictions cannot be predicted with certainty.

Although we have continued to serve our clients and operate our business throughout the COVID-19 pandemic, there can be no assurance that future events will not have an effect on our business, results of operations or financial condition because the extent and duration of the health crisis remains uncertain. Future adverse developments in connection with the COVID-19 crisis, including further outbreaks and new strains or variants of COVID-19, evolving international, federal, state and local restrictions and safety regulations in response to COVID-19, changes in consumer behavior and health concerns, the pace of economic activity in the wake of COVID-19, or other similar issues could adversely affect our business, results of operations or financial condition in the future, or our financial results and business performance in future periods.

Due to COVID-19, we have experienced, and expect to continue to experience, constraints in our merchandise supply chain, which have resulted in delays in the manufacture, supply, distribution, transportation and delivery of our products and our inventory levels. We anticipate that the business conditions related to COVID-19 will continue to adversely affect the capacity of our vendors and supply chain to meet our merchandise demand levels during fiscal year 2021. We expect that our supply chain may catch up to demand in the foreseeable future, but business circumstances and operational conditions in numerous international locations where our vendors operate cannot be predicted with certainty.

Further, we continue to address the effects of COVID-19 on our business with respect to real estate development and the introduction of new Showrooms. A range of factors involved in the development of new Showrooms may continue to be affected by COVID-19, including delays in construction, permitting and other necessary governmental actions. In addition, the scope and cadence of investments by third parties, including landlords and other real estate counterparties, may be adversely affected by COVID-19. Actions taken by federal, state and local government authorities, and in some instances mall and shopping center owners, in response to COVID-19, may require changes to our real estate strategy and related capital expenditure. We may also continue to be required to make lease payments in whole or in part for our Showrooms that were temporarily closed or are required to close in the future in the event of resurgences in COVID-19 outbreaks or for other reasons. Any efforts to mitigate the costs of construction delays and deferrals, retail closures and other operational difficulties, including any such difficulties resulting from COVID-19, such as by negotiating with

 

30


Table of Contents

landlords and other third parties regarding the timing and amount of payments under existing contractual arrangements, may not be successful, and as a result, our real estate strategy may have ongoing significant liquidity needs even as we make changes to our planned operations and expansion cadence.

In addition, governmental authorities have imposed regulations or requirements with respect to the compensation of our employees or the manner or location in which our employees may work. At various times since the beginning of COVID-19, many of our employees have been subject to state and local shelter-in-place requirements, which have varied over time and resulted in many members of our team being required to work remotely. These working arrangements and other related restrictions, including severe limitations on travel, may have an effect on our operations and the ability of our executives to lead our teams. Although we have technology and other resources to support these new work requirements, there can be no assurance that we will not suffer material risks to our business, operations, productivity and results of operations as a result of these restrictions. If a significant percentage of our workforce is unable to work, including because of illness or travel or government restrictions in connection with COVID-19, our operations may be negatively affected, potentially materially adversely affecting our business, liquidity, financial condition or results of operations.

To the extent the COVID-19 outbreak adversely affects our business, it may also have the effect of heightening many of the other risks described in this “Risk Factors” section.

Changes in general economic conditions, including the health of the high-end housing market, and the resulting impact on consumer confidence and consumer spending, could adversely impact our revenue and results of operations.

Our financial performance is subject to declines in general economic conditions and the impact of such economic conditions on levels of consumer confidence and consumer spending. Consumer confidence and consumer spending may deteriorate significantly and could remain depressed for an extended period of time. Consumer purchases of discretionary items, including our merchandise, generally decline during periods when disposable income is limited, unemployment rates increase or there is economic uncertainty. An uncertain economic environment could also cause our vendors to go out of business or our banks to discontinue lending to us or our vendors, or it could cause us to undergo restructurings, any of which could adversely impact our business and operating results.

Moreover, as we target consumers of high-end home furnishings for our products, our sales are particularly affected by the financial health of higher-end consumers and demand levels from that consumers demographic. In addition, not all macroeconomic factors are highly correlated in their impact on lower-end housing versus higher-end consumers. Demand for lower priced homes and first time home buying may be influenced by factors such as employment levels, interest rates, demographics of new household formation and the affordability of homes for the first time home buyer. The higher-end of the housing market may be disproportionately influenced by other factors including the number of foreign buyers in higher-end real estate markets in the United States, the number of second and third homes being sold, stock market volatility and illiquid market conditions, global economic uncertainty, decreased availability of income tax deductions for mortgage interest and state income and property taxes, and the perceived prospect for capital appreciation in higher-end real estate. Shifts in consumption patterns linked to the reopening of businesses in light of improvements relating to the COVID-19 pandemic may also have an impact on consumer spending in the high-end housing market. Further, in recent periods the stock market has experienced significant volatility as well as periods of significant decline, and rising house prices have dampened. Increases in interest rates may dampen growth in the U.S. housing market and may depress consumer optimism about the U.S. housing market and home buying in the higher-end of the housing market. We believe that our client purchasing patterns are influenced by economic factors including the health and volatility of the stock market. We have seen that previous declines in the stock market and periods of high volatility have been correlated with a reduction in client demand for our products.

 

31


Table of Contents

There can be no assurance that some of the other macroeconomic factors described above will not adversely affect the higher-end client that we believe makes up the bulk of our client demand. We believe that a number of these factors have in the past had, and may in the future have, an adverse impact on the high-end retail home furnishings sector and affect our business and results. These factors may make it difficult for us to accurately predict our operating and financial results for future periods and some of these factors could contribute to a material adverse effect on our business and results of operations.

We are unable to control many of the factors affecting consumer spending, and declines in consumer spending on home furnishings could reduce demand for our products.

Our business depends on client demand for our products and, consequently, is sensitive to a number of factors that influence consumers spending, including general economic conditions, client disposable income, fuel prices, recession and fears of recession, unemployment, war and fears of war, outbreaks of disease (such as the COVID-19 pandemic), adverse weather, availability of client credit, client debt levels, conditions in the housing market, interest rates, sales tax rates and rate increases, inflation, consumers’ confidence in future economic and political conditions, and client perceptions of personal well-being and security. In particular, past economic downturns have led to decreased discretionary spending, which adversely impacted our business. In addition, periods of decreased home purchases typically lead to decreased consumers spending on home products. These factors have affected, and may in the future affect, our various brands and channels differently. Adverse changes in factors affecting discretionary consumers spending have reduced and may in the future reduce client demand for our products, thus reducing our sales and harming our business and operating results.

Adverse events in the primary regions of our operations could materially adversely affect our business.

Our headquarters and primary distribution center are located outside of Cleveland, Ohio. Any extreme weather, natural or man-made disasters, catastrophic events, terrorism, blackouts, widespread illness (such as the COVID-19 pandemic) or unfavorable regional economic conditions could materially adversely affect our business. Such events could result in physical damage to or destruction or disruption of one or more of our properties, physical damage to or destruction of our inventory, the lack of an adequate workforce in parts or all of our operations, supply chain disruptions, data and communications disruptions.

The failure to recruit, hire, and retain qualified personnel could materially adversely affect our business.

The success of our business depends upon our ability to recruit, hire and retain qualified individuals to work in and manage our Showrooms and manufacturing and distribution centers in the geographic regions in which our Showrooms and manufacturing and distribution centers are located, and our operations are subject to federal and state laws governing such matters as minimum wages, overtime, working conditions and employment eligibility requirements. Economic factors such as a decrease in unemployment and an increase in mandatory minimum wages at the local, state and federal levels and social benefits, whether intended to be permanent or temporary, as well as increases in wages paid by other employers in markets in which we compete, could have a material impact on our results of operations if we are required to significantly increase wages and benefits expenditures in order to attract and retain qualified personnel. In the event of increasing wage rates, if we fail to increase our wages competitively, the quality of our workforce could decline, causing our client service to suffer, while increasing wages for our employees could cause our profit margins to decrease. For example, we experienced temporary difficulties recruiting personnel in our manufacturing and distribution centers during the COVID-19 pandemic as a result of enhanced unemployment benefits. Further, qualified individuals for our skilled labor positions, particularly in our manufacturing and distribution centers, are in high demand, and we may experience shortages of skilled labor, which may make it more difficult and expensive for us to attract and retain such qualified employees. Failure to continue to attract a sufficient number of individuals at reasonable compensation levels could have a material adverse effect on our business, reputation and results of operations.

 

32


Table of Contents

We depend on our management’s and other team members’ experience and knowledge of our industry; we could be adversely affected were we to lose, or experience difficulty in recruiting and retaining, any such members of our team.

We are currently managed by a group of experienced senior executives, including our Founder, Chairman and Chief Executive Officer, John Reed, and other key team members with substantial knowledge and understanding of the industry sector in which we operate. Our success and future growth depend largely upon the continued services of our management team. If, for any reason, our executives do not continue to be active in management, or we lose such persons, or other key team members, or we fail to identify and/or recruit for current or future positions of need, our business, financial condition or results of operations could be adversely affected.

We have and will continue to incur capital expenditures for the remodeling of our existing Showrooms, and there is no guarantee that this will result in incremental Showroom traffic or sales, which may adversely impact our results of operations and financial performance.

We believe our clients’ experience in our Showrooms is important to our brand. Accordingly, we may remodel our existing Showrooms to improve our clients’ experience and reflect our new Showroom design, products and the latest market trends. The remodeling of our Showrooms requires significant capital expenditure and there is no guarantee that the capital spent on our remodeled Showrooms will result in increased traffic or be offset by increased revenue, which would materially adversely affect our results of operations and financial performance.

Our continued success is substantially dependent on our positive brand identity.

The success of our operations is dependent, in part, on our ability to preserve, grow and utilize the value of our reputation as a top-quality brand in home furnishings. Reputational value is based in large part on perceptions of subjective qualities, and even isolated incidents may erode our clients’ trust and confidence in our brand and products. Damage to our reputation could arise from product failures, data privacy or security incidents, litigation or various forms of adverse publicity, especially in social media outlets, and may generate negative client sentiment, and could have an adverse impact on our business and results of operations.

We continue to invest in the development of our brand and the marketing of our business. Our increased focus on elevating Arhaus as a luxury brand further increases the importance of our brand image, position and reputation. We believe that maintaining and enhancing our brand is integral to the future of our business and to the implementation of our strategies for expanding our business. This will require us to continue to make investments in areas such as marketing and advertising, as well as the day-to-day investments required for the operations of our Showrooms, website operations and employee training. Our brand image may be diminished if new products, services or other businesses fail to maintain or enhance our distinctive brand image, which could have a material adverse impact on our business and results of operations.

Additionally, our reputation could be jeopardized if we fail to maintain high standards for merchandise and service quality. With the growth in importance and the impact of social media, any negative publicity from product defects, recalls or failures in service may be magnified and reach a large portion of our client base in a very short period of time, which could harm the value of our brand and, consequently, our financial performance could suffer. We may also suffer reputational harm if we fail to maintain high ethical, social and environmental standards for all of our operations and activities, if we fail to comply with local laws and regulations or if we experience other negative events that affect our image or reputation. Any failure to maintain a strong brand image could have a material adverse effect on our sales, results of operations, financial performance and prospects.

 

33


Table of Contents

Merchandise purchased from our vendors that is defective or otherwise does not meet our product quality standards could damage our reputation and brand image and harm our business, and we may not have adequate remedies against our vendors for such merchandise.

Some of our merchandise has failed to meet our expectations and objectives concerning quality. We have in recent periods, and may in the future, recall products from the market due to quality or other issues. Despite our continual efforts to deliver our clients satisfying experiences in our Showrooms, we may fail to maintain the necessary level of quality for some of our products in order to satisfy our clients. For example, our vendors may not be able to continuously adhere to our quality control standards, and we might not identify a quality deficiency before merchandise ships to our Showrooms or clients. Our failure to supply high quality merchandise in a timely and effective manner to our clients, our announcement of product recalls, or any perception that we are not adequately maintaining our sourcing and quality control processes in order to anticipate product quality issues could damage our reputation and brand image, and could lead to an increase in product returns or exchanges or client litigation against us and a corresponding increase in our routine and non-routine litigation costs. Further, any merchandise that does not meet our quality standards or applicable government requirements could trigger high rates of client complaints or returns, become subject to a product recall and/or attract negative publicity, which could in turn damage our reputation and brand image, result in client litigation (including class-action lawsuits), and harm our business. With the growth in importance and the impact of social media, the magnitude of such harm to our business, reputation and brand image may be significantly amplified. We are making changes in many aspects of our business processes that affect our clients, including improvements in product quality and enhancements in sourcing and product availability, which are expected to include increasingly significant operational and other changes in the near term. This may complicate our supply chain and quality control process, and any inability to invest sufficient resources in quality control and compliance processes or significant turnover in the personnel dedicated to such function may result in quality control issues or product recalls.

Even if we detect that merchandise is defective or otherwise not in compliance with our product quality standards before such merchandise is shipped to our clients, we may not be able to return such products to the vendor, obtain a refund of our purchase price from the vendor or obtain other indemnification from the vendor. The limited capacities of certain of our vendors may constrain the ability of such vendors to replace any defective merchandise in a timely manner. Similarly, the limited capitalization and liquidity of certain of our vendors and their lack of insurance coverage for product recall claims may result in such vendors being unable to refund our purchase price or pay applicable penalties or damages associated with any such defects or resulting product recalls.

Use of social media and influencers may materially and adversely affect our reputation or subject us to fines or other penalties.

We use third-party social media platforms as marketing tools, among other things. For example, we maintain Instagram, Facebook, Twitter, Pinterest and YouTube accounts, as well as our own content on our website. We maintain relationships with many social media influencers and may engage in sponsorship initiatives. As existing eCommerce and social media platforms continue to rapidly evolve and new platforms develop, we must continue to maintain a presence on these platforms and establish presences on new or emerging popular social media platforms. If we are unable to use social media platforms as marketing tools in a cost-effective manner or if the social media platforms we use do not evolve quickly enough for us to fully optimize such platforms, our ability to acquire new clients and our financial condition may suffer. Furthermore, as laws and regulations rapidly evolve to govern the use of these platforms and devices, the failure by us, our employees, our network of social media influencers, our sponsors or third parties acting at our direction to abide by applicable laws and regulations in the use of these platforms and devices or otherwise could subject us to regulatory investigations, class action lawsuits, liability, fines or other penalties and have a material adverse effect on our business, financial condition and operating results.

 

34


Table of Contents

In addition, an increase in the use of social media for marketing may cause an increase in the burden on us to monitor compliance of such materials, and increase the risk that such materials could contain problematic product or marketing claims in violation of applicable regulations. For example, in some cases, the Federal Trade Commission, or the FTC, has sought enforcement action where an endorsement has failed to clearly and conspicuously disclose a material relationship between an influencer and an advertiser. If we were held responsible for the content of influencers’ posts under FTC regulations and guidelines, we could be forced to alter our practices, which could have a material adverse effect on our business, financial condition, and results of operations.

Negative commentary regarding us, our products or influencers and other third parties who are affiliated with us may also be posted on social media platforms and may be adverse to our reputation or business. Influencers with whom we maintain relationships could engage in behavior or use their platforms to communicate directly with our clients in a manner that reflects poorly on our brand and may be attributed to us or otherwise adversely affect us. It is not possible to prevent such behavior, and the precautions we take to detect this activity may not be effective in all cases. The harm may be immediate, without affording us an opportunity for redress or correction.

We rely on third parties to drive traffic to our website, and these providers may change their algorithms or pricing in ways that could negatively impact our business, results of operations, financial condition and prospects.

We rely in part on digital advertising, including search engine marketing and social media advertising, to promote awareness of our brand, grow our business, attract new clients and retain existing clients. In particular, we rely on search engines, such as Google, and social media platforms such as Facebook, Pinterest and Instagram as important marketing channels. In addition to purchasing traditional advertising space on search engines and social media platforms, we also partner with influencers who promote our brand and products to their followers. If search engines or social media platforms change their algorithms, terms of service, display or the featuring of search results, determine we are out of compliance with their terms of service or if competition increases for advertisements, we may be unable to cost-effectively market through these channels. Further, changes to third-party policies that limit our ability to deliver, target or measure the effectiveness of advertising, including changes by mobile operating system and browser providers such as Apple and Google, could reduce the effectiveness of our marketing. We also cannot accurately predict if the followers of our social media influencer partners will be interested in buying our products, or if our influencer partners will maintain their follower numbers throughout the time of our partnerships. Our relationships with our marketing vendors are not long term in nature and do not require any specific performance commitments. In addition, many of our online advertising vendors provide advertising services to other companies, including companies with whom we may compete. As competition for online advertising has increased, the cost for some of these services has also increased. Our marketing initiatives may become increasingly expensive and generating a return on those initiatives may be difficult. Even if we successfully increase revenue as a result of our paid marketing efforts, such increase may not offset the additional marketing expenses we incur.

From time to time we are subject to client or other various legal proceedings which could adversely affect our business, financial condition, results of operations and cash flows.

We are involved in various litigation matters from time to time. Such matters can be time-consuming, divert management’s attention and resources and cause us to incur significant expenses. Moreover, our operations are characterized by a high volume of client traffic and by transactions involving a wide array of product selections. These operations carry a higher exposure to client litigation risk when compared to the operations of companies operating in many other industries. Consequently, we have been, and may in the future be from time to time, involved in lawsuits seeking cash settlements for alleged personal injuries, property damages and other business-related matters, as well as product liability and other legal actions in the ordinary course of our business. While these actions are generally routine in nature and incidental to the operation of our

 

35


Table of Contents

business, if our assessment of any action or actions should prove inaccurate and/or if we are unsuccessful in our defense in these litigation matters, or any other legal proceeding, we may be forced to pay damages or fines, enter into consent decrees or change our business practices, any of which could adversely affect our business, financial condition or results of operations. Further, adverse publicity about client or other litigation may negatively affect us, regardless of whether the allegations are true, by discouraging clients from purchasing our products.

Our failure to successfully manage the costs and performance of our catalog mailings might have a negative impact on our business.

Catalog mailing is a significant component of our marketing activities. The cost of catalog production, printing and distribution impacts our operating margin and increases in these costs may not be offset by increased revenue generated. In addition, postal service delays can affect the timing of catalog delivery, which could cause clients to forego or defer purchases. Moreover, we rely on one printer for all of our catalog printing work, which subjects us to various risks if the vendor fails to perform under our agreement. We have historically experienced fluctuations in our clients’ response to our catalogs. Client response to our catalogs is substantially dependent on merchandise assortment, availability and creative presentation, as well as the consumers to whom the catalogs are directed, timing of delivery of our mailings, the general retail sales environment and current domestic and global economic conditions. If we misjudge the correlation between our catalog marketing and net revenue, or if our catalog strategy overall does not continue to be successful, our results of operations could be negatively impacted.

Our failure to successfully anticipate merchandise returns might have a negative impact on our business.

We record a reserve for merchandise returns based on historical return trends together with current product sales performance in each reporting period. If actual returns are greater than those projected and reserved for by management, additional sales returns might be recorded in the future. In addition, to the extent that returned merchandise is damaged, we often do not receive full retail value from the resale or liquidation of the merchandise. Further, the introduction of new merchandise, changes in merchandise mix, changes in consumer confidence, or other competitive and general economic conditions may cause actual returns to differ from merchandise return reserves. Any significant increase in merchandise returns that exceeds our reserves could have a material adverse effect on our business, reputation and operating results.

Product warranty claims could have a material adverse effect on our business.

We provide a limited warranty on merchandise to be free of defects in both construction materials and workmanship, which, if deficient, could lead to warranty claims. We also provide “Worry-Free Protection Plans” that are serviced by a third party and include coverage for incidental and accidental damage not covered by our limited warranty. We maintain a reserve for warranty claims; however, there can be no assurance that our reserve for warranty claims will be adequate and additional warranty reserves may be required. A significant number of or an increase in warranty claims could, among other things, harm our reputation and damage our brand, cause us to incur significant repair and/or replacement costs, and have a material adverse effect on our business, financial condition, operating results and prospects.

If we are unable to successfully adapt to client shopping preferences or develop and maintain a relevant and reliable omni-channel experience for our clients, our financial performance and brand image could be adversely affected.

We are continuing to grow our omni-channel business model. While we interact with many of our clients through our Showrooms, our clients are increasingly using computers, tablets and smartphones to make purchases online and to help them make purchasing decisions when in our Showrooms. Our clients also engage with us online through our social media channels, including Facebook and Instagram, by providing feedback and

 

36


Table of Contents

public commentary about aspects of our business. Omni-channel retailing is rapidly evolving. Our success depends, in part, on our ability to anticipate and implement innovations in client experience and logistics in order to appeal to clients who increasingly rely on multiple channels to meet their shopping needs. If for any reason we are unable to continue to implement our omni-channel initiatives or provide a convenient and consistent experience for our clients across all channels that delivers the products they want, when and where they want them, our financial performance and brand image could be adversely affected.

Our future growth depends on our ability to successfully implement our organic growth strategy, a major part of which consists of opening new Showrooms. We may be unable to successfully open and operate new Showrooms, which could have a material adverse effect on our business, financial condition, operating results and prospects.

As of June 30, 2021, we had 75 Showrooms, including three Outlet stores, in 27 states in the United States. A major part of our organic growth strategy consists of increasing our Showroom base. Such large-scale projects entail significant risks, including shortages of materials or skilled labor, unforeseen engineering, environmental and/or geological problems, work stoppages, weather interference, unanticipated cost increases and non-availability of construction equipment. We have experienced and are experiencing some delays in certain opening projects on account of the COVID-19 pandemic and may experience similar delays in the future due to COVID-19 or other similar outbreaks of infectious diseases. There can be no assurance that we will succeed in opening additional Showrooms, which could have a material adverse effect on our business, financial condition, operating results and prospects.

Our ability to successfully open and operate new Showrooms depends on many factors, including, among other things, our ability to:

 

 

identify new markets where our brand and products will be accepted and the revenue at our Showrooms will meet our targeted revenue levels;

 

 

obtain desired locations, including Showroom size and adjacencies, in targeted high traffic street and urban locations and top tier retail locations;

 

 

adapt our Showrooms to address public health concerns or public health crises, such as the COVID-19 pandemic;

 

 

negotiate acceptable lease terms, including satisfactory rent and tenant improvement allowances;

 

 

achieve brand awareness and attract new clients in new markets;

 

 

manage capital expenditures while designing new Showrooms and remodeling our existing Showrooms;

 

 

hire, train and retain Showroom associates and field management;

 

 

assimilate new Showroom associates and field management into our corporate culture;

 

 

source and supply sufficient inventory levels;

 

 

employ the adequate technologies needed to serve our clients and protect their transactions with us;

 

 

successfully integrate new Showrooms into our existing operations and information technology systems; and

 

 

meet our capital needs, including to fund the opening of new Showrooms.

 

37


Table of Contents

In addition, once our new Showrooms are opened, we may not be able to achieve our targeted increase in revenue or targeted operating and financial metrics at such Showrooms, or it may take longer than anticipated to do so. Accordingly, there can be no assurance that we will be able to achieve our growth targets by successfully implementing our growth strategy. Such risks, in addition to potential difficulties in obtaining any required licenses and permits, unavailability of desired Showroom locations, delays in the acquisition or opening of new Showrooms, delays or costs resulting from a decrease in commercial development due to capital restraints, difficulties in staffing and operating new Showroom locations or a lack of client acceptance of Showrooms in new market areas, could lead to significant costs and delays and may negatively impact our new Showroom growth, the profitability associated with new Showrooms and our future financial performance.

Our ability to attract clients to our Showrooms depends heavily on successfully locating our Showrooms in suitable locations. Any impairment of a Showroom location, including any decrease in client traffic, could cause our sales to be lower than expected.

We believe our Showrooms and the client’s Showroom experience are key for generating and increasing revenue. We plan to open new Showrooms in high traffic locations and historically we have favored top tier mall locations near luxury and contemporary retailers that we believe are consistent with our target clients’ demographics and shopping preferences. Revenues at these Showrooms are derived, in part, from the volume of foot traffic in these locations. Showroom locations may become unsuitable due to, and our revenue volume and client traffic generally may be harmed by, among other things:

 

 

economic downturns in a particular area;

 

 

competition from nearby retailers selling similar products;

 

 

changing client demographics in a particular market;

 

 

changing preferences of clients in a particular market;

 

 

the closing or decline in popularity of other businesses located near our Showroom;

 

 

reduced client foot traffic outside a Showroom location; and

 

 

Showroom impairments due to acts of God, pandemic, terrorism, protest or periods or civil unrest.

Even if a Showroom location becomes unsuitable, we will generally be unable to cancel the long-term lease associated with such Showroom.

Our estimated addressable market is subject to inherent challenges and uncertainties. If we have overestimated the size of our addressable market, our future growth opportunities may be limited.

We have determined our total addressable market based on, among other things, our analysis of the historical market size of the U.S. residential furniture and décor market, our observation and analysis of recent trends, client behaviors and client satisfaction, our estimates and expectations concerning future growth of the U.S. residential furniture market, including expected growth of the premium furniture segment, as well as other information derived from third-party research commissioned by us. As a result, our estimated total addressable market is subject to significant uncertainty and is based on assumptions that may not prove to be accurate. Our estimates are based, in part, on third-party reports and are subject to significant assumptions and estimates. These estimates, as well as the estimates and forecasts in this prospectus relating to the size and expected growth of the markets in which we operate, and our penetration of those markets, may change or prove to be inaccurate. While we believe the information on which we base our total addressable market is generally reliable, such information is inherently imprecise. In addition, our expectations, assumptions and estimates of future opportunities are

 

38


Table of Contents

necessarily subject to a high degree of uncertainty and risk due to a variety of factors, including those described herein. If third-party or internally generated data prove to be inaccurate or we make errors in our assumptions based on that data, our future growth opportunities may be affected. If our addressable market proves to be inaccurate, our future growth opportunities may be limited and there could be a material adverse effect on our prospects, business, financial condition, and results of operations.

We operate in a highly competitive industry sector which may adversely affect our future financial performance.

The home furnishings sector is highly competitive. We compete with the interior design trade and specialty Showrooms, as well as antique dealers and other merchants that provide unique items and custom-designed product offerings. We also compete with national and regional home furnishing retailers and department Showrooms, including Restoration Hardware, Room & Board, Serena and Lily and Pottery Barn. In addition, we compete with mail order catalogs and online retailers focused on home furnishings. There are an increasing number of online and digital centric business models in the home furnishings sector and the impact of these competitors on other home furnishing businesses is uncertain although some of these digital offerings have gained market share primarily in areas outside the luxury end of the market.

We compete generally with these other retailers for clients, suitable retail locations, vendors, qualified employees and senior leadership personnel. Some of our competitors have also attempted to imitate our product offerings and business initiatives from time to time in the past. In addition, many of our competitors have significantly greater national brand recognition or may devote greater resources to the marketing and sale of their products or adopt more aggressive pricing policies than we do. Such competitors may also be able to adapt to changes in client preferences more quickly than we can due to their greater financial or marketing resources, through new product launches or by adapting their business models and operations to new client trends, which may in turn change how our clients acquire products or view our business and brand. There can be no assurance that such competitors will not be more successful than us or that we will be able to continue to maintain our position as a leader in style and innovation in the future.

Our lease obligations are substantial and expose us to increased risks.

We do not own any of our Showrooms. Instead, we rent all of our Showroom spaces pursuant to leases. Nearly all of our leases require a fixed annual rent, and many of them require the payment of additional rent if Showroom revenues exceed a negotiated amount. Most of our leases are “net” leases that require us to pay all costs of insurance, maintenance and utilities, and applicable taxes.

Our required payments under these leases are substantial and account for a significant portion of our selling, general and administrative expenses. We expect that any new Showrooms we open will also be leased, which will further increase our lease expense and require significant capital expenditures. Our substantial lease obligations could have significant negative consequences, including, among others:

 

 

increasing our vulnerability to general adverse economic and industry conditions;

 

 

limiting our ability to obtain additional financing;

 

 

requiring a substantial portion of our available cash to pay our rental obligations, reducing cash available for other purposes;

 

 

limiting our flexibility in planning for or reacting to changes in our business or in the industry in which we compete; and

 

 

placing us at a disadvantage with respect to some of our competitors who sell their products exclusively online.

 

39


Table of Contents

Such risks could lead to significant costs which may negatively impact our growth, the profitability associated with our Showrooms and our financial performance.

Growing our business may require additional capital, and if capital is not available to us, our business, operating results and financial condition may suffer.

We may need additional capital to continue to grow our business. We may be presented with opportunities that we want to pursue, and unforeseen challenges may present themselves, any of which could cause us to require additional capital. We fund our capital needs primarily from available working capital; however, the timing of available working capital and capital funding needs may not always coincide, and the levels of working capital may not fully cover capital funding requirements. From time to time, we may need to supplement our working capital from operations with proceeds from financing activities. If we seek to raise funds through equity or debt financing, those funds may prove to be unavailable, may only be available on terms that are not acceptable to us or may result in significant dilution in shares of our Class A common stock or higher levels of leverage. If we are unable to obtain adequate financing, or financing on terms satisfactory to us, when we require it, our ability to continue to pursue our business objectives and to respond to business opportunities, challenges or unforeseen circumstances could be significantly limited, and our business, operating results and financial condition could be materially and adversely affected.

Disruption in the financial markets could have a material adverse effect on client demand and our ability to refund client deposits.

We collect deposits from our clients at the time of purchase and in advance of delivering products, and as of June 30, 2021, we had approximately $226 million in client deposits. Strong client demand and supply chain constraints in fiscal year 2020 have increased client deposits, which results in increasing our net cash provided by operating activities. However, if there were disruptions in the financial markets or economy that led to significant client order cancellations, there can be no assurance that we will have the cash or cash equivalents to refund all client deposits for cancelled orders. If we are unable to refund client deposits or use our client deposits as a source of funding for our operating activities, our reputation and brand may be damaged and our funding costs may increase, which would have a material adverse effect on our business, financial results and condition.

Our business operations depend on good relations with our employees.

Currently, none of our employees are represented by a union or subject to any collective bargaining agreements. We believe that we have good relations with our employees and that these good relations contribute to the success of our operations. As we continue to grow and enter different regions, unions may attempt to organize all or part of our employee base at certain Showrooms or distribution centers or within certain regions. Responding to such organizational activity may distract management and employees and may have a negative financial effect on our business, financial condition or results of operations.

Risks Related to Our Intellectual Property

We may not be able to adequately protect our intellectual property rights.

We regard our client lists, trademarks, domain names, copyrights, patents, trade dress, trade secrets, proprietary technology and similar intellectual property as critical to our success. We rely on a combination of trademark, copyright, and patent law, trade dress, trade secret protection, agreements, and other methods together with the diligence of our employees and others to protect our proprietary rights. For a variety of reasons, we might not be able to obtain protection in the United States or internationally for all of our intellectual property. We have only registered trademarks and obtained domain names in jurisdictions where we have a significant business presence, and not in all major jurisdictions. Further, we might not be able to prevent third parties from

 

40


Table of Contents

registering, using or retaining domain names that interfere with our consumer communications or infringe or otherwise decrease the value of our marks, domain names and other proprietary rights.

We might be required to spend significant resources to monitor and protect our intellectual property rights. We may not be able to discover or determine the extent of any infringement, misappropriation or other violation of our intellectual property rights and other proprietary rights. We have in the past initiated, and may in the future initiate claims or litigation against others for infringement, misappropriation or violation of our intellectual property rights or proprietary rights or to establish the validity of such rights. We have from time to time encountered other retailers selling products substantially similar to our products or misrepresenting that the products such retailers were selling were our products. We cannot assure you that the steps taken by us to protect our intellectual property rights will be adequate to prevent some infringement of our rights by others (especially with respect to infringement by non-U.S. entities with no physical U.S. presence), including imitation of our products and misappropriation of our images and brand.

If we are unable to protect and maintain our intellectual property rights, the value of our brand could be diminished, and our competitive position could suffer. The costs of defending and enforcing our intellectual property assets may incur significant time and legal expense. While we will take all steps necessary to protect and enforce our rights because of factors beyond our control, we may not be entirely successful in protecting our assets, enforcing our rights or collecting on judgments.

The inability to acquire, use or maintain our marks and domain names for our sites could substantially harm our business and operating results.

We are the owner of various trademarks for our brands and hold trademark registrations for many of them in the United States, Canada and China. We also own the Internet domain names for the Arhaus websites such as Arhaus.com, Arhaus.net, and Arhausfurniture.com, among others.

Third parties may use trademarks and brand names similar to Arhaus’ trademarks and brand names and any potential confusion as to the source of goods or services could have an adverse effect on its business and may inhibit its ability to build name recognition in its markets of interest. Third parties may also oppose Arhaus’ trademark applications or otherwise challenge Arhaus’ use of the trademarks. If Arhaus’ trademarks are successfully challenged, Arhaus could be forced to rebrand its products which could result in the loss of brand recognition and could require additional resources devoted to advertising and marketing new brands.

Domain names generally are regulated by Internet regulatory bodies. If we do not have or cannot obtain on reasonable terms the ability to use our marks in a particular country, or to use or register our domain name, we could be forced either to incur significant additional expenses to market our products within that country or to elect not to sell products in that country, either of which would adversely affect our business, financial condition and operating results. Furthermore, the regulations governing domain names and laws protecting marks and similar proprietary rights could change in ways that block or interfere with our ability to use relevant domains or our current brand. Regulatory bodies also may establish additional generic or countrycode top-level domains or may allow modifications of the requirements for registering, holding or using domain names. As a result, we might not be able to register, use or maintain the domain names that utilize the name Arhaus or our other brands in all of the countries in which we currently or intend to conduct business.

If third parties claim that we infringe upon their intellectual property rights, our operating results could be adversely affected.

Third parties have in the past asserted, and may in the future assert, intellectual property claims against us, particularly as we expand our business to include new products and product categories and move into other geographic markets. Our defense of any claim, regardless of its merit, could be expensive and time consuming and could divert management resources. Successful infringement claims against us could result in significant

 

41


Table of Contents

monetary liability and prevent us from selling some of our products, incur costs to redesign or rebrand our products or license rights from third parties or cease using those rights altogether, which could have a material adverse impact on our business, financial condition, or results of operations.

Risks Related to Government Regulation

We are subject to governmental regulations and may be subject to enforcement if we are not in compliance with applicable regulation, and changes in laws could make conducting our business more expensive or otherwise change the way we do business.

We are subject to a broad range of federal, state and local laws and regulations, including labor and employment, customs, eCommerce, privacy, health and safety, real estate, environmental and zoning and occupancy laws, and other laws and regulations that otherwise govern our business. Our products and their manufacturing, labeling, marketing and sale are also subject to various aspects of the Federal Trade Commission Act, state consumer protection laws and state warning and labeling laws, such as Proposition 65 in California. In addition, various jurisdictions may seek to adopt similar or additional product labeling or warning requirements.

As a retail business, changes in laws related to employee benefits and treatment of employees, including laws related to limitations on employee hours, supervisory status, leaves of absence, mandated health benefits or overtime pay, could negatively impact us by increasing compensation and benefits costs for overtime and medical expenses. Changes to U.S. health care laws, or potential global and domestic greenhouse gas emission requirements and other environmental legislation and regulations, could result in increased direct compliance costs for us (or may cause our vendors to raise the prices they charge us in order to maintain profitable operations because of increased compliance costs), increased transportation costs or reduced availability of raw materials.

In addition, to the extent we expand our operations as a result of engaging in new business initiatives or product lines, or expanding into new markets, we may become subject to new regulations and regulatory regimes. In addition to increased regulatory compliance, if the regulations applicable to our business operations were to change, it could make conducting our business more expensive or otherwise change the way we do business. We may need to continually reassess our compliance procedures, personnel levels and regulatory framework in order to keep pace with our business initiatives, and there can be no assurance that we will be successful in doing so.

Failure by us, our manufacturers, or our vendors to comply with applicable laws and regulations or to obtain and maintain necessary permits, licenses, and registrations relating to our operations could subject us to administrative and civil penalties, including significant fines, civil liability, criminal liability or sanctions, or other enforcement actions. Any of these actions could result in a material effect on our operating results and business and business and financial condition, including increased operating costs.

Expectations of our company relating to environmental, social and governance factors may impose additional costs and expose us to new risks.

There is an increasing focus from certain investors, clients and other key stakeholders concerning corporate responsibility, specifically related to environmental, social and governance, or ESG, factors. We expect that an increased focus on ESG considerations will affect some aspects of our operations. There are a number of constituencies that are involved in a range of ESG issues including investors, special interest groups, public and consumer interest groups and third party service providers. As a result, there is an increased emphasis on corporate responsibility ratings and a number of third parties provide reports on companies in order to measure and assess corporate responsibility performance. In addition, the ESG factors by which companies’ corporate responsibility practices are assessed may change, which could result in greater expectations of us and cause us to undertake costly initiatives to satisfy such new criteria. Alternatively, if we are unable to satisfy such new criteria, investors may conclude that our policies with respect to corporate responsibility are inadequate. We risk damage to our brand and reputation in the event that our corporate responsibility procedures or standards do not

 

42


Table of Contents

meet the standards set by various constituencies. We may be required to make substantial investments in matters related to ESG, which could require significant investment and impact our results of operations. Any failure in our decision-making or related investments in this regard could affect client perceptions as to our brand. Furthermore, if our competitors’ corporate responsibility performance is perceived to be greater than ours, potential or current investors may elect to invest with our competitors instead. In addition, in the event that we communicate certain initiatives and goals regarding ESG matters, we could fail, or be perceived to fail, in our achievement of such initiatives or goals, or we could be criticized for the scope of such initiatives or goals. If we fail to satisfy the expectations of investors and other key stakeholders or our initiatives are not executed as planned, our reputation and financial results could be materially and adversely affected.

Risks Related to Data Privacy and Information Technology

If we are unable to effectively manage our eCommerce business and digital marketing efforts, our reputation and operating results may be harmed.

Although eCommerce does not currently represent a significant portion of our revenues (approximately 18% of total net revenue in 2020) we believe eCommerce offers a significant growth opportunity and our strategy includes investment in and expansion of our digital platform and eCommerce channel. The success of our eCommerce business depends, in part, on third parties and factors over which we have limited control. We must continually respond to changing consumer preferences and buying trends relating to eCommerce usage, including an emphasis on mobile eCommerce. Our success in eCommerce has been strengthened in part by our ability to leverage the information we have on our clients to infer client interests and affinities such that we can personalize the experience they have with us. We also utilize digital advertising to target internet and mobile users whose behavior indicates they might be interested in our products. Current or future legislation may reduce or restrict our ability to use these techniques, which could reduce the effectiveness of our marketing efforts.

We are also vulnerable to certain additional risks and uncertainties associated with our eCommerce and mobile websites and digital marketing efforts, including: changes in required technology interfaces; website downtime and other technical failures; internet connectivity issues; costs and technical issues as we upgrade our website software; computer viruses; vendor reliability; changes in applicable federal and state regulations, such as the California Consumer Privacy Act, or CCPA, and related compliance costs; security breaches; and consumer privacy concerns. We must keep up to date with competitive technology trends and opportunities that are emerging throughout the retail environment, including the use of new or improved technology, evolving creative user interfaces, and other eCommerce marketing trends such as paid search, re-targeting, loyalty programs and the proliferation of mobile usage, among others.

We expect to continue to invest capital and other resources in our eCommerce channel, but there can be no assurance that our initiatives will be successful or otherwise succeed in driving sales or attracting clients. Our failure to successfully respond to these risks and uncertainties might adversely affect the sales or margin in our eCommerce business, require us to impair certain assets, and damage our reputation and brands.

Material damage to, or interruptions in, our information systems as a result of external factors, staffing shortages, cyber risk, or difficulties in updating our existing software or developing or implementing new software could have a material adverse effect on our business or results of operations, and we may be exposed to risks and costs associated with protecting the integrity and security of our clients’ information.

We depend largely upon our information technology systems in the conduct of all aspects of our operations, many of which we are in the midst of replacing or implementing. Our ability to effectively manage our business and coordinate the manufacturing, sourcing, distribution and sale of our products depends significantly on the reliability and capacity of these systems. We also rely on information technology systems to effectively manage, among other things, our business data, communications, summarizing and reporting results of operations, human resources benefits and payroll management, compliance with regulatory, legal and tax

 

43


Table of Contents

requirements and other processes and data necessary to manage our business. The future operation, success and growth of our business depends on streamlined processes made available through information systems, global communications, internet activity and other network processes.

Our information technology systems may be subject to damage or interruption from power outages, computer and telecommunications failures, computer viruses, security breaches, and natural disasters. In addition, damage or interruption can also occur as a result of non-technical issues, including vandalism, catastrophic events, and human error. Damage or interruption to our information systems may require a significant investment to fix or replace the affected system, and we may suffer interruptions in our operations in the interim. Our existing safety systems, data backup, access protection, user management and information technology emergency planning may not be sufficient to prevent data loss or long-term network outages. In addition, these systems can be complex to develop, maintain, upgrade and protect against emerging threats, and we may fail to adequately hire or retain adequate personnel to manage our information systems, accurately gauge the level of financial and managerial resources to invest in our information systems, or realize the anticipated benefits of resources invested in our information systems particularly as our business changes as a result of the many initiatives that we are pursuing. Any material interruptions or failures in our systems or the products or systems of our third party vendors or other third parties that we share data with may have a material adverse effect on our reputation, business, financial condition, or results of operations.

No company can be entirely free of vulnerability to attack or compromise given that the techniques used to obtain unauthorized access, disable or degrade service change frequently. During the normal course of business, we have experienced and expect to continue to experience attempts to compromise our information systems. Security incidents compromising the confidentiality, integrity, and availability of our confidential or personal information or other information related to our clients and our and our third-party service providers’ information technology systems could result from cyber-attacks, computer malware, viruses, social engineering (including spear phishing and ransomware attacks), credential stuffing, supply chain attacks, efforts by individuals or groups of hackers and sophisticated organizations, including state-sponsored organizations, errors or malfeasance of our personnel, and security vulnerabilities in the software or systems on which we and our third party service providers rely. Moreover, we and our third-party service providers may be more vulnerable to such attacks in remote work environments, which have increased in response to the COVID-19 pandemic, and some of our vendors may be particularly vulnerable to the extent their employees work remotely. As techniques used by cyber criminals change frequently, a disruption, cyberattack or other security breach of our information technology systems or infrastructure, or those of our third-party service providers, may go undetected for an extended period and could result in the theft, transfer, unauthorized access to, disclosure, modification, misuse, loss or destruction of our employee, representative, customer, vendor, consumer and/or other third-party data, including sensitive or confidential data, personal information, payment card data and/or intellectual property. We cannot guarantee that our security efforts will prevent breaches or breakdowns of the Company’s or its third-party service providers’ information technology systems. In addition, our information systems are a target of cyberattacks and although the incidents that we have experienced to date have not had a material effect. If we suffer a material loss or disclosure of personal or confidential information as a result of a breach of our information technology systems, including those of our third-party service providers, we may suffer reputational, competitive and/or business harm, incur significant costs and be subject to government investigations, litigation, fines and/or damages, which could have a material adverse effect on our business, prospects, results of operations, financial condition and/or cash flows. Moreover, while we maintain cyber insurance that may help provide coverage for these types of incidents, we cannot assure you that our insurance will be adequate to cover costs and liabilities related to these incidents and may still suffer losses that could have a material adverse effect on our business. We expect to incur ongoing costs associated with the detection and prevention of cyber threats and any remediation efforts may not be successful and could result in interruptions to our operations.

In addition, our information systems can face risks to the extent we acquire new businesses but are not able to quickly or comprehensively integrate such acquired businesses into our policies and procedures for addressing cybersecurity risks or identify and address weaknesses in such acquired entity’s information systems,

 

44


Table of Contents

which risks may be compounded to the extent the information systems of an acquired entity are integrated with ours, thus providing access to a broader set of sensitive client information through a compromised network at the acquired entity level. If a computer hacker or other third party is able to circumvent our security measures, he or she could destroy or steal valuable information or disrupt our operations. Any successful breaches or attempted intrusions could result in increased information systems costs and potential reputational damage, which could materially adversely affect our reputation, business, financial condition, and results of operations. Additionally, in order for our business to function successfully, we and other vendors and third parties must be able to handle and transmit confidential and personal information securely, including in client orders placed through our website and the success of our e-commerce operations depends on the secure transmission of confidential and personal information over public networks, including the use of cashless payments. That information includes data about our clients as well as sensitive information about our vendors and workforce, including social security numbers and bank account information. If our systems, or those of our third party service providers, are damaged, misappropriated, interrupted or subject to unauthorized access, information about our clients, vendors or workforce could be stolen or misused. Any failure on the part of us or our third party service providers to maintain the security of this confidential data and personal information, including via the penetration of our network security (or those of our third party service providers) and the misappropriation of confidential and personal information, could result in business disruption, damage to our reputation, financial obligations to third parties, fines, penalties, regulatory proceedings and private litigation, any or all of which could result in the Company incurring potentially substantial costs. Such events could also result in the deterioration of confidence in the Company by employees, consumers and customers and cause other competitive disadvantages.

Furthermore, data security breaches suffered by well-known companies and institutions have attracted a substantial amount of media attention, prompting additional state and federal proposals addressing data privacy and security. As the data privacy and security laws and regulations evolve, we may be subject to more extensive requirements to protect the client information that we process in connection with the purchases of our products. Our failure to successfully respond to these risks and uncertainties could reduce website sales and have a material adverse effect on our reputation, business, financial condition, or results of operations.

We are required to comply with payment card network operating rules and any material modification of our payment card acceptance privileges could have a material adverse effect on our business, results of operations, and financial condition.

Because we accept debit and credit cards for payment, we are subject to the Payment Card Industry Data Security Standard, or the PCI Standard issued by the Payment Card Industry Security Standards Council, with respect to payment card information. The PCI Standard contains compliance guidelines with regard to our security surrounding the physical and electronic storage, processing and transmission of cardholder data. Compliance with the PCI Standard and implementing related procedures, technology and information security measures requires significant resources and ongoing attention. Costs and potential problems and interruptions associated with the implementation of new or upgraded systems and technology, such as those necessary to achieve compliance with the PCI Standard or with maintenance or adequate support of existing systems could also disrupt or reduce the efficiency of our operations. Any material interruptions or failures in our payment-related systems could have a material adverse effect on our business, results of operations and financial condition. If there are amendments to the PCI Standard, the cost of re-compliance could also be substantial and we may suffer loss of critical data and interruptions or delays in our operations as a result.

In addition to the PCI Standard, our payment processors may require us to comply with other payment card network operating rules, which are set and interpreted by the payment card networks. These rules and standards govern a variety of areas, including how consumers and clients may use their cards, the security features of cards, security standards for processing, data security and allocation of liability for certain acts or omissions, including liability in the event of a data breach. The payment card networks may change these rules and standards from time to time as they may determine in their sole discretion and with or without advance notice to their participants. These changes may be made for any number of reasons. If the payment card networks

 

45


Table of Contents

adopt new operating rules or interpret or reinterpret existing rules in ways that that we or our payment processors find difficult or even impossible to comply with, or costly to implement, it could have a significant impact on our business and financial results.

Further, changes in the payment card network rules regarding chargebacks may affect our ability to dispute chargebacks and the amount of losses we incur from chargebacks. If we fail to make required changes or otherwise fail to comply with the rules and regulations adopted by the payment card networks, including the PCI Standard, we would be in breach of our contractual obligations to payment processors and merchant banks, may be required to reimburse our payment processors for fines and assessments imposed by payment card networks in respect of fraud or chargebacks or be disqualified from processing transactions if satisfactory controls are not maintained. We do not currently carry insurance against this risk. To date, we have experienced minimal losses from credit card fraud, but we face the risk of significant losses from this type of fraud as our net sales increase.

If we are unable to comply with the security standards established by banks and the payment card industry, we may be subject to fines, penalties, damages, civil liability, suspension of registration, restrictions and expulsion from card acceptance programs, which could adversely affect our retail operations. Further, there is no guarantee that, even if we comply with the rules and regulations adopted by the payment card networks, we will be able to maintain our payment card acceptance privileges. We also cannot guarantee that our compliance with network rules, including the PCI Standard, will prevent illegal or improper use of our payments platform or the theft, loss, or misuse of the credit card data of customers or participants, or a security breach.

Our collection, use, storage, disclosure, transfer and other processing of personal information could give rise to significant costs and liabilities, including as a result of governmental regulation, uncertain or inconsistent interpretation and enforcement of legal requirements or differing views of personal privacy rights, which may have a material adverse effect on our reputation, business, financial condition and results of operations.

We collect, use, process and store personal information and other data relating to individuals, such as our clients, artisan partners, and employees. As we seek to expand our business, we are, and may increasingly become subject to various laws, regulations and standards, as well as contractual obligations, relating to data privacy and security in the jurisdictions in which we operate. These laws, regulations, and standards are continuously evolving and may be interpreted and applied differently over time and from jurisdiction to jurisdiction, and it is possible that they will be interpreted and applied in ways that may have a material adverse effect on our reputation, business, financial condition and results of operations.

Domestic privacy and data security laws are complex and changing rapidly. Within the United States, many states are considering adopting, or have already adopted, privacy regulations. For example, the CCPA, which took effect on January 1, 2020, gives California residents expanded rights related to their personal information, including the right to access and delete their personal information, and receive detailed information about how their personal information is used and shared. The CCPA also created restrictions on “sales” of personal information that allow California residents to opt-out of certain sharing of their personal information and may restrict the use of cookies and similar technologies for advertising purposes. The CCPA prohibits discrimination against individuals who exercise their privacy rights, provides for civil penalties for violations, and creates a private right of action for certain data breaches that is expected to increase data breach litigation. Many of the CCPA’s requirements as applied to personal information of a business’s personnel and related individuals are subject to a moratorium set to expire on January 1, 2023. The expiration of the moratorium may increase our compliance costs and our exposure to public and regulatory scrutiny, costly litigation, fines and penalties. Additionally, California voters recently approved a ballot measure adopting the California Privacy Rights Act, or CPRA, which will substantially expand the requirements of the CCPA effective January 1, 2023. The CPRA will restrict use of certain categories of sensitive personal information that we handle, further restrict the use of cross-context behavioral advertising techniques on which our platform relies, establish restrictions on the retention of personal information, expand the types of data breaches subject to the private right of action, and establish the California Privacy Protection Agency to implement and enforce the new law and impose administrative fines.

 

46


Table of Contents

Further, on March 2, 2021, the Governor of Virginia signed into law the Virginia Consumer Data Protection Act, or the VCDPA. The VCDPA creates consumer rights, similar to the CCPA, but also imposes security and assessment requirements for businesses. In addition, on July 7, 2021, Colorado enacted the Colorado Privacy Act, or COCPA, becoming the third comprehensive consumer privacy law to be passed in the United States (after the CCPA and VCDPA). The COCPA closely resembles the VCDPA, and will be enforced by the respective states’ Attorney General and district attorneys, although the two differ in many ways and once they become enforceable in 2023, we must comply with each if our operations fall within the scope of these newly enacted comprehensive mandates. Similar laws have been proposed in other states and at the federal level, reflecting a trend toward more stringent privacy legislation in the United States. The enactment of such laws could have potentially conflicting requirements that would make compliance challenging.

Our communications with our customers are subject to certain laws and regulations, including the Controlling the Assault of Non-Solicited Pornography and Marketing, or CAN-SPAM, Act of 2003, the Telephone Consumer Protection Act of 1991, or the TCPA, and the Telemarketing Sales Rule and analogous state laws, that could expose us to significant damages awards, fines and other penalties that could materially impact our business. For example, the TCPA imposes various consumer consent requirements and other restrictions in connection with certain telemarketing activity and other communication with consumers by phone, fax or text message. The CAN-SPAM Act and the Telemarketing Sales Rule and analogous state laws also impose various restrictions on marketing conducted use of email, telephone, fax or text message. As laws and regulations, including FTC enforcement, rapidly evolve to govern the use of these communications and marketing platforms, the failure by us, our employees or third parties acting at our direction to abide by applicable laws and regulations could adversely impact our business, financial condition and results of operations or subject us to fines or other penalties.

In addition, some laws may require us to notify governmental authorities and/or affected individuals of data breaches involving certain personal information or other unauthorized or inadvertent access to or disclosure of such information. We may need to notify governmental authorities and affected individuals with respect to such incidents. For example, laws in all 50 U.S. states may require businesses to provide notice to consumers whose personal information has been disclosed as a result of a data breach. These laws are not consistent, and compliance in the event of a widespread data breach may be difficult and costly. We also may be contractually required to notify consumers or other counterparties of a security breach. Regardless of our contractual protections, any actual or perceived security breach or breach of our contractual obligations could harm our reputation and brand, expose us to potential liability or require us to expend significant resources on data security and in responding to any such actual or perceived breach.

Consumer resistance to the collection and sharing of the data used to deliver targeted advertising, increased visibility of consent or “do not track” mechanisms as a result of industry regulatory or legal developments, the adoption by consumers of browser settings or “ad-blocking” software, and the development and deployment of new technologies could materially impact our ability to collect data or engage in marketing and advertising, which could have an adverse effect on our business, financial condition or results of operations.

We are also subject to the terms of our privacy policies and notices and may be bound by contractual requirements applicable to our collection, use, processing and disclosure of personal information, and may be bound by or alleged to be subject to, or voluntarily comply with, self-regulatory or other industry standards relating to these matters. Any failure or perceived failure by us or any third parties with which we do business to comply with our privacy policies or with other privacy-related obligations to which we or such third parties are or may become subject, may result in investigations or enforcement actions against us by governmental entities, private claims, public statements against us by consumer advocacy groups or others, and fines, penalties or other liabilities. For example, California consumers whose information has been subject to a security incident may bring civil suits under the CCPA, for statutory damages between $100 and $750 per consumer. Any such action would be expensive to defend, likely would damage our reputation and market position, could result in substantial liability and could adversely affect our business and results of operations.

 

47


Table of Contents

In addition, to the extent we expand our operations as a result of engaging in new business initiatives or product lines, or expanding into new markets, we may become subject to new laws and regulations pertaining to privacy, data protection and data security, which are undergoing rapid change and have become increasingly stringent in recent years. Many of these countries are also beginning to impose or increase restrictions on the transfer of personal information to other countries. Restrictions relating to privacy, data protection, and data security in these countries may limit the products and services we can offer in them, which in turn may limit demand for our services in such countries and our ability to enter into and operate in new geographic markets.

Despite our efforts, we may not be successful in complying with the rapidly evolving privacy, data protection, and data security requirements discussed above. Any actual or perceived non-compliance with such requirements could result in litigation and proceedings against us by governmental entities, customers, or others, fines, civil or criminal penalties, limited ability or inability to operate our business, offer services, or market our platform in certain jurisdictions, negative publicity and harm to our brand and reputation, and reduced overall demand for our platform. Such occurrences could have a material adverse effect on our reputation, business, financial condition or results of operations.

Risks Related to Our Indebtedness

We are party to a revolving credit facility that contains covenants, which may restrict our current and future operations and could adversely affect our ability to execute our business needs.

Our $30.0 million revolving credit facility that is subject to a borrowing base availability calculation, or the Revolving Credit Facility, with Wingspire Capital LLC, as administrative agent, and the lenders party thereto, contains covenants that limit our ability to, among other things, incur other indebtedness, create liens, make investments, merge with other companies, dispose of assets, prepay other indebtedness, enter into swap agreements, close more than 10 retail Showrooms (net of openings of new retail Showrooms) and make dividends and other distributions. The terms of the Revolving Credit Facility may restrict our current and future operations and could adversely affect our ability to finance our future operations or capital needs or to execute business strategies in the means or manner desired. Further, complying with these covenants could make it more difficult for us to successfully execute our business strategy, invest in our growth strategy and compete against our competitors who may not be subject to such restrictions. In addition, we may not be able to generate sufficient cash flow to meet the financial covenants or pay the principal or interest thereunder.

If we are unable to comply with our payment requirements, our lender may accelerate our obligations under the Revolving Credit Facility and foreclose upon the collateral, or we may be forced to sell assets, restructure our indebtedness or seek additional equity capital, which would dilute our stockholders’ interests. If we fail to comply with our covenants under the Revolving Credit Facility, it could result in an event of default thereunder and our lenders could accelerate the entire indebtedness, which could cause us to be unable to repay our debt or borrow sufficient funds to refinance it. Even if new financing is available, it may be on terms that are unfavorable to us.

We may be unable to secure additional financing on favorable terms, or at all, to meet our future capital needs, which in turn could impair our growth.

We intend to continue to grow our business, which could require additional capital to expand our distribution, improve our operating infrastructure or finance working capital requirements. Accordingly, we may need to engage in additional equity or debt financings to secure additional capital. If we raise additional capital through future issuances of equity or convertible debt securities, our existing stockholders could suffer significant dilution, and any new equity securities we may issue could have rights, preferences and privileges superior to those holders of our Class A common stock. Any debt financing that we secure in the future could involve restrictive covenants relating to our capital raising activities and other financial and operational matters, which could make it more difficult for us to raise additional capital and to pursue our growth strategies. If we are

 

48


Table of Contents

unable to secure additional funding on favorable terms, or at all, when we need it, our business may be materially adversely affected.

Risks Related to the Offering and Ownership of our Class A Common Stock

The dual class structure of our common stock has the effect of concentrating voting power with our Founder and the Founder Family Trusts, which could give our Founder and the Founder Family Trusts substantial control over us after the consummation of this offering, including over matters that require the approval of stockholders under our certificate of incorporation and applicable law or stock exchange rules, and their interests may conflict with ours or yours.

Each share of our Class B common stock entitles its holders to ten votes per share on all matters presented to our stockholders generally, while each share of our Class A common stock entitles its holders to one vote per share on all matters presented to our stockholders generally. Our Founder and the Class B Trusts will control the voting power of all of the outstanding Class B common stock immediately following this offering. Our Founder will beneficially hold approximately 34.07% of our outstanding capital stock but will control approximately 53.95% of the voting power of our outstanding capital stock following the completion of this offering. The Founder Family Trusts will beneficially hold approximately 24.99% of our outstanding capital stock but will control approximately 39.57% of the voting power of our outstanding capital stock following the completion of this offering. The current independent co-trustees of the Founder Family Trusts, Albert Adams and Bill Beargie, are also directors of Arhaus, LLC and will be our directors following the completion of this offering. Our Founder does not have the right to direct or control the voting of the shares of Class B common stock that are held by the Founder Family Trusts, and the independent co-trustees have sole voting and dispositive power over the Class B common stock held by the Founder Family Trusts. However, our Founder is the settlor of the Founder Family Trusts and is related to a majority of the beneficiaries of the Founder Family Trusts, and his views may be taken into account by the co-trustees and others related to the Founder Family Trusts.

Further, the investor rights agreement that will be in effect after the completion of this offering will contain agreements among the Freeman Spogli Funds, the Founder and the Class B Trusts with respect to the voting on the election of directors and board committee membership. Other than the investor rights agreement, we are not aware of any other voting agreement among the Class B Trusts and/or our Founder, but if such a voting agreement or similar arrangement exists or were to be consummated, or if all or some of the Class B Trusts and our Founder were to act in concert, our Founder and the Class B Trusts would have the ability to control our management and affairs and determine the outcome of all matters requiring stockholder approval, including mergers and other material transactions, even if their stock holdings represent less than 50% of the outstanding shares of our capital stock, and would be able to cause or prevent a change in the composition of our board of directors or a change in control of our company that could deprive our stockholders of an opportunity to receive a premium for their Class A common stock as part of any sale of the Company and might ultimately affect the market price of our Class A common stock. Accordingly, our Founder and the Class B Trusts may approve transactions that may not be in the best interests of holders of our Class A common stock or, conversely, prevent the consummation of transactions that may be in the best interests of holders of our Class A common stock.

In addition, future transfers by holders of Class B common stock will generally result in those shares converting to Class A common stock, subject to limited exceptions. The conversion of Class B common stock to Class A common stock will have the effect, over time, of increasing the relative voting power of those holders of Class B common stock who retain their shares in the long term. Further, the shares of Class B common stock will automatically convert into shares of Class A common stock on the earliest to occur of (i) twelve months after the death or incapacity of our Founder, and (ii) the date upon which the then outstanding shares of Class B common stock first represent less than 10% of the voting power of the then outstanding shares of Class A common stock and Class B common stock.

 

49


Table of Contents

The concentration of ownership could deprive stockholders of an opportunity to receive a premium for shares of our Class A common stock as part of a sale of the Company and ultimately might affect the market price of our Class A common stock.

The dual class structure of our common stock may adversely affect the trading market for our Class A common stock.

We cannot predict whether our dual class structure will result in a lower or more volatile market price of our Class A common stock, in adverse publicity or other adverse consequences. For example, S&P Dow Jones and FTSE Russell have announced changes to their eligibility criteria for inclusion of shares of public companies on certain indices, including the S&P 500, to exclude companies with multiple classes of shares of common stock. In addition, several shareholder advisory firms have announced their opposition to the use of multiple class structures. As a result, the dual class structure of our common stock may prevent the inclusion of our Class A common stock in such indices and may cause shareholder advisory firms to publish negative commentary about our corporate governance practices or otherwise seek to cause us to change our capital structure. Any such exclusion from indices could result in a less active trading market for our Class A common stock. Any actions or publications by shareholder advisory firms critical of our corporate governance practices or capital structure could also adversely affect the value of our Class A common stock. In addition, given the sustained flow of investment funds into passive strategies that seek to track certain indices, exclusion from certain stock indices would likely preclude investment by many of these funds and could make our Class A common stock less attractive to other investors. As a result, the market price for our Class A common stock could be adversely affected.

Delaware law may protect decisions of our board of directors that have a different effect on holders of our Class A common stock and Class B common stock.

Stockholders may not be able to challenge decisions that have an adverse effect upon holders of our Class A common stock compared to holders of our Class B common stock if our board of directors acts in a disinterested, informed manner with respect to these decisions, in good faith and in the belief that it is acting in the best interests of our stockholders. Delaware law generally provides that a board of directors owes an equal duty to all stockholders, regardless of class or series, and does not have separate or additional duties to different groups of stockholders, subject to applicable provisions set forth in a corporation’s certificate of incorporation and general principles of corporate law and fiduciary duties.

Our anti-takeover provisions could prevent or delay a change in control of the Company, even if such change in control would be beneficial to our stockholders.

Provisions of our amended and restated certificate of incorporation and amended and restated bylaws, as they will be in effect upon completion of this offering, as well as provisions of Delaware law, could discourage, delay or prevent a merger, acquisition or other change in control of our Company, even if such change in control would be beneficial to our stockholders. These provisions include:

 

   

authorizing the issuance of “blank check” preferred stock that could be issued by our board of directors to increase the number of outstanding shares and thwart a takeover attempt;

 

   

the removal of directors only for cause;

 

   

prohibiting the use of cumulative voting for the election of directors;

 

   

limiting the ability of stockholders to call special meetings or amend our bylaws;

 

50


Table of Contents
   

establishing advance notice and duration of ownership requirements for nominations for election to the board of directors or for proposing matters that can be acted upon by stockholders at stockholder meetings; and

 

   

the ability of our board of directors upon majority vote to amend or repeal our bylaws.

These provisions could also discourage proxy contests and make it more difficult for stockholders to elect directors of their choosing and cause us to take other corporate actions as such stockholders may desire. In addition, because our board of directors is responsible for appointing our executive officers, these provisions could in turn affect any attempt by our stockholders to replace current executive officers.

We may issue shares of preferred stock in the future, which could make it difficult for another company to acquire us or could otherwise adversely affect holders of our Class A common stock, which could depress the price of our Class A common stock.

Our amended and restated certificate of incorporation will authorize us to issue one or more series of preferred stock. Our board of directors will have the authority to determine the preferences, limitations and relative rights of the shares of preferred stock and to fix the number of shares constituting any series and the designation of such series, without any further vote or action by our stockholders. Our preferred stock could be issued with voting, liquidation, dividend and other rights superior to the rights of our Class A common stock. The potential issuance of preferred stock or unreserved common stock may delay or prevent a change in control of us, discourage bids for our Class A common stock at a premium to the market price, and materially and adversely affect the market price and the voting and other rights of the holders of our Class A common stock.

There has been no prior market for our Class A common stock. A sufficiently active trading market for our Class A common stock may not develop or be maintained, and you may not be able to resell your shares at or above the initial public offering price.

Before this offering, there has been no public market for shares of our Class A common stock. Although we have applied to list our Class A common stock on Nasdaq, a sufficiently active trading market for our shares may never develop or be sustained following this offering. In addition, we cannot assure you as to the liquidity of any such market that may develop or the price that our stockholders may obtain for their shares of our Class A common stock. The initial public offering price of our Class A common stock will be determined through negotiations between us and the qualified independent underwriter. This initial public offering price may not be indicative of the market price of our Class A common stock after this offering. In the absence of a sufficiently active trading market for our Class A common stock, investors may not be able to sell their Class A common stock at or above the initial public offering price or at the time that they would like to sell. As a result, you could lose all or part of your investment.

The market price of our Class A common stock may be volatile, and you may be unable to sell your shares of Class A common stock at or above the initial public offering price, if at all.

The initial offering price of our Class A common stock may not be indicative of prices that will prevail in the trading market. The market price of our Class A common stock may fluctuate substantially due to a variety of factors, including:

 

   

our quarterly or annual earnings, or those of other companies in our industry;

 

   

actual or anticipated fluctuations in our results of operations;

 

   

differences between our actual financial and operating results and those expected by investors and analysts;

 

51


Table of Contents
   

changes in analysts’ recommendations or estimates or our ability to meet those estimates;

 

   

the prospects of our competition and of the furniture industry;

 

   

changes in general valuations for companies in our industry; and

 

   

changes in business, legal or regulatory conditions, or other general economic or market conditions and overall market fluctuations.

In particular, the realization of any of the risks described in these “Risk Factors” or under “Cautionary Note Regarding Forward-Looking Statements” could have a material adverse effect on the market price of our Class A common stock in the future and cause the value of your investment to decline. In addition, the stock markets in general have experienced substantial volatility that has often been unrelated to the operating performance of particular companies. These types of broad market fluctuations may adversely affect the trading price of our Class A common stock. If the market price of our Class A common stock after this offering does not exceed the initial offering price, you may not realize a return on your investment in us and may lose some or all of your investment. In the past, stockholders of other companies have sometimes instituted securities class action litigation against issuers following periods of volatility in the market price of their securities. Any similar litigation against us could result in substantial costs, divert management’s attention and our other resources and could have a material adverse effect on our business, financial condition, results of operations and prospects. There is no assurance that such a suit will not be brought against us.

Our directors who have relationships with Freeman Spogli & Co. may have conflicts of interest with respect to matters involving us.

Following this offering, two of our nine directors will be affiliated with Freeman Spogli & Co., or Freeman Spogli, and Freeman Spogli affiliated entities will own 18.58% of the outstanding common stock. These persons will have fiduciary duties to both us and Freeman Spogli. As a result, they may have real or apparent conflicts of interest on matters affecting both us and Freeman Spogli. As described under “Description of Capital Stock,” our amended and restated certificate of incorporation will provide that the doctrine of “corporate opportunity” will not apply with respect to Freeman Spogli or certain related parties or any of our directors who are employees of Freeman Spogli or its affiliates such that Freeman Spogli and its affiliates will be permitted to invest in competing businesses or do business with our customers. Under the amended and restated certificate of incorporation, subject to the limitations set forth therein, Freeman Spogli is not required to tell us about a corporate opportunity, may pursue that opportunity for itself or it may direct that opportunity to another person without liability to our stockholders. To the extent they invest in such other businesses, Freeman Spogli may have differing interests than our other stockholders.

We are an emerging growth company, and any decision on our part to comply only with certain reduced reporting and disclosure requirements applicable to emerging growth companies could make our Class A common stock less attractive to investors.

We are an emerging growth company, and, for as long as we continue to be an emerging growth company, we may choose to take advantage of exemptions from various reporting requirements applicable to other public companies but not to “emerging growth companies,” including:

 

   

not being required to have our independent registered public accounting firm audit our internal control over financial reporting under Section 404 of the Sarbanes-Oxley Act;

 

   

reduced disclosure obligations regarding executive compensation in our periodic reports and proxy statements; and

 

52


Table of Contents
   

exemptions from the requirements of holding a nonbinding advisory vote on executive compensation or golden parachute payments not previously approved.

We could be an emerging growth company for up to five years following the completion of this offering. Our status as an emerging growth company will end as soon as any of the following takes place:

 

   

the last day of the fiscal year in which we have $1.07 billion or more in annual revenue;

 

   

the date we qualify as a “large accelerated filer,” with at least $700 million of equity securities held by non-affiliates;

 

   

the date on which we have issued, in any three-year period, more than $1.0 billion in non-convertible debt securities; or

 

   

the last day of the fiscal year ending after the fifth anniversary of the completion of this offering.

We cannot predict if investors will find our Class A common stock less attractive if we choose to rely on any of the exemptions afforded emerging growth companies. If some investors find our Class A common stock less attractive because we rely on any of these exemptions, there may be a less active trading market for our Class A common stock and the market price of our Class A common stock may be more volatile.

Further, the JOBS Act exempts emerging growth companies from being required to comply with new or revised financial accounting standards until private companies (that is, those that have not had a registration statement under the Securities Act declared effective or do not have a class of securities registered under the Securities Exchange Act of 1934, as amended, or the Exchange Act) are required to comply with the new or revised financial accounting standards. We have elected to use this extended transition period.

We will be a “controlled company” within the meaning of Nasdaq rules and we will qualify for and may rely on exemptions from certain corporate governance requirements.

Because our Founder, the Class B Trusts and the Freeman Spogli Funds have entered into the investor rights agreement governing certain voting arrangements with respect to more than a majority of the total voting power of our common stock following this offering, we will be a “controlled company” within the meaning of Nasdaq rules. Under these rules, a company of which more than 50% of the voting power with respect to the election of directors is held by another person or group of persons acting together is a “controlled company” and may elect not to comply with certain stock exchange rules regarding corporate governance, including the following requirements:

 

   

that a majority of its board of directors consist of independent directors;

 

   

that its director nominees be selected or recommended for the board’s selection by a majority of the board’s independent directors in a vote in which only independent directors participate or by a nominating committee comprised solely of independent directors, in either case, with a formal written charter or board resolutions, as applicable, addressing the nominations process and such related matters as may be required under the federal securities laws; and

 

   

that its compensation committee be composed solely of independent directors with a written charter addressing the committee’s purpose and responsibilities.

If we elect to be treated as a controlled company and use these exemptions, you may not have the same protections afforded to stockholders of companies that are subject to all of Nasdaq rules regarding corporate governance, which could make our Class A stock less attractive to investors or otherwise harm our stock price.

 

53


Table of Contents

Future sales of shares of Class A common stock, or the perception in the public market that such sales may occur, could adversely affect the market price of our Class A common stock. Our stockholders could be diluted by such future sales and be further diluted upon the conversion of Class B common stock into Class A common stock.

Future sales of our shares could adversely affect the market price of our Class A common stock. If our existing stockholders sell a large number of shares, or if we issue a large number of shares of our common stock in connection with future acquisitions, strategic alliances, third-party investments and private placements or otherwise, the market price of our Class A common stock could decline significantly. Moreover, the perception in the public market that these stockholders might sell shares could depress the market price of our Class A common stock.

In the aggregate, our Founder will beneficially own 47,719,617 shares of our Class B common stock after this offering, and the Founder Family Trusts will, in the aggregate, beneficially own 35,002,687 shares of Class B common stock after this offering, representing all of the outstanding shares of Class B common stock. The shares of Class B common stock beneficially owned by our Founder after this offering will represent approximately 53.95% of our total voting power, assuming that the underwriters do not exercise their option to purchase additional shares of Class A common stock in this offering, and approximately 52.93% of our total voting power, assuming that the underwriters exercise in full their option to purchase additional shares of Class A common stock in this offering. The shares of Class B common stock beneficially owned by the Founder Family Trusts after this offering will represent, in the aggregate, approximately 39.57% of our total voting power, assuming that the underwriters do not exercise their option to purchase additional shares of Class A common stock in this offering, and approximately 40.27% of our total voting power, assuming that the underwriters exercise in full their option to purchase additional shares of Class A common stock in this offering.

Each of our Founder and the Founder Family Trusts may sell all or a portion of shares of Class A common stock to the public or Class A common stock or Class B common stock in one or more private transactions after the expiration of the “lock-up” restriction (which is 180 days after completion of this offering) contained in the agreement with the underwriters and described under “Underwriting.”

Moreover, the shares of our Class A common stock sold in this offering will be freely tradable without restriction, except for any shares acquired by an affiliate of ours, which shares can be sold under Rule 144 under the Securities Act, subject to various volume and other limitations. Subject to certain limited exceptions, we, our executive officers and directors, our Founder, the Class B Trusts, and the holders of substantially all of our outstanding equity securities, including the selling stockholders, have agreed with the underwriters not to sell, dispose of or hedge any shares of our Class A common stock or securities convertible into or redeemable for shares of our Class A common stock without the prior written consent of the representatives of the underwriters for the period ending 180 days after the date of this prospectus. After the expiration of the 180-day “lock-up” restriction, our executive officers and directors, our Founder, the Class B Trusts and the selling stockholders could dispose of all or any part of their shares of our Class A common stock through a public offering, sales under Rule 144 or other transactions. In addition, certain of the underwriters may, in their sole discretion, release all or some portion of the shares subject to lock-up agreements at any time and for any reason. Sales of a substantial number of such shares upon expiration of the lock-up restriction and market stand-off agreements, the perception that such sales may occur, or early release of these agreements, could cause our market price to fall or make it more difficult for you to sell your Class A common stock at a time and price that you deem appropriate.

Any such potential sale, disposition or distribution of our common stock, or the perception that such sale, disposition or distribution could occur, could adversely affect prevailing market prices for our Class A common stock.

 

54


Table of Contents

Delaware law and our corporate organizational and governing documents impose various impediments to the ability of a third party to acquire control of us, which could deprive our investors of the opportunity to receive a premium for their shares.

We are a Delaware corporation, and the anti-takeover provisions of the Delaware General Corporation Law, or the DGCL, our amended and restated certificate of incorporation, and our amended and restated bylaws, as they will be in effect upon consummation of this offering, will impose various impediments to the ability of a third party to acquire control of us, even if a change of control would be beneficial to our stockholders.

These provisions are also designed to encourage persons seeking to acquire control of us to first negotiate with our board of directors, which we believe may result in an improvement of the terms of any such acquisition in favor of our stockholders. However, they also give our board of directors the power to discourage acquisitions that some stockholders may favor.

Our amended and restated bylaws will provide that a majority of our board of directors may call special meetings of our stockholders. Our amended and restated certificate of incorporation will also permit the issuance without stockholder approval of authorized but unissued shares of common stock and preferred stock.

Our amended and restated bylaws will require advanced notice and duration requirements for stockholder proposals to be brought before an annual meeting of stockholders, including proposed nominations of candidates for election to our board of directors. Stockholders at an annual meeting may consider only proposals or nominations specified in the notice of meeting or brought before the meeting by or at the direction of our board of directors or by a qualified stockholder of record on the record date for the meeting, who is entitled to vote at the meeting and who has delivered timely written notice in proper form to our secretary. Further, our amended and restated bylaws will provide that our bylaws may be amended or repealed by a majority vote of our board of directors or by the affirmative vote of a majority of the votes which all our stockholders would be eligible to cast in an election of directors.

The foregoing factors, as well as the significant common stock ownership by our Founder, could impede a merger, takeover or other business combination or discourage a potential investor from making a tender offer for our Class A common stock that could result in a premium over the market price for shares of Class A common stock.

We do not currently expect to pay dividends on our Class A common stock.

Following the completion of this offering, we currently intend to retain any future earnings and do not expect to pay any cash dividends on our Class A common stock in the foreseeable future. Additionally, because we are a holding company, our ability to pay cash dividends on our Class A common stock depends on our receipt of cash distributions from our direct and indirect wholly owned subsidiaries, including Arhaus, LLC. Furthermore, our ability to pay any cash dividends on our Class A common stock is limited by restrictions on the ability of Arhaus, LLC and our other subsidiaries to pay dividends or make distributions under the terms of our existing debt agreement. We expect these restrictions to continue in the future, which may in turn limit our ability to pay dividends on our Class A common stock. Any future determination to pay dividends, if any, will be at the discretion of our board of directors and will depend upon results of operations, financial condition, contractual restrictions, restrictions imposed by applicable law and other factors our board of directors deems relevant. Accordingly, if you purchase shares in this offering, realization of a gain on your investment may depend solely on the appreciation of the price of our Class A common stock, which may never occur.

If you purchase shares of our Class A common stock in this offering, you will incur immediate and substantial dilution.

The offering price of our Class A common stock is substantially higher than the net tangible book value per share of our Class A common stock, which on a pro forma as adjusted basis was $0.31 per share of our

 

55


Table of Contents

Class A common stock as of June 30, 2021. As a result, you will incur immediate and substantial dilution in net tangible book value when you buy our Class A common stock in this offering. This means that you will pay a higher price per share than the amount of our total tangible assets, less our total liabilities, divided by the number of shares of all of our common stock outstanding. In addition, you may also experience additional dilution if options or other rights to purchase our Class A common stock that are outstanding or that we may issue in the future are exercised or converted or if we issue additional shares of our Class A common stock at prices lower than our net tangible book value at such time. See “Dilution.”

Our amended and restated certificate of incorporation will provide for an exclusive forum in the Court of Chancery of the State of Delaware for certain disputes between us and our stockholders, which could limit our stockholders’ ability to obtain a favorable judicial forum for disputes with us or our directors, officers or employees.

Our amended and restated certificate of incorporation will provide that, unless we consent in writing to the selection of an alternative forum, the Court of Chancery of the State of Delaware (or, in the event that the Court of Chancery does not have jurisdiction, the federal district court for the District of Delaware or other state courts of the State of Delaware) is the exclusive forum for any derivative action or proceeding brought on our behalf, any action asserting a claim of breach of fiduciary duty, any action asserting a claim against us arising pursuant to the DGCL, our amended and restated certificate of incorporation or our amended and restated bylaws, any action to interpret, apply or enforce or determine the validity of our amended and restated certificate of incorporation or amended and restated bylaws, any action as to which the DGCL confers jurisdiction to the Court of Chancery of the State of Delaware, or any action asserting a claim against us that is governed by the internal affairs doctrine; provided that, the exclusive forum provision will not apply to suits brought to enforce any liability or duty created by the Exchange Act or any other claim for which the federal courts have exclusive jurisdiction; and provided further that, if and only if the Court of Chancery of the State of Delaware dismisses any such action for lack of subject matter jurisdiction, such action may be brought in another state or federal court sitting in the State of Delaware. Our amended and restated certificate of incorporation will also provide that the federal district courts of the United States of America will be the exclusive forum for the resolution of any complaint asserting a cause or causes of action against any defendant arising under the Securities Act, subject to and contingent upon a final adjudication in the State of Delaware of the enforceability of such exclusive forum provision. Such provision is intended to benefit and may be enforced by us, our officers and directors, employees and agents, including the underwriters and any other professional or entity who has prepared or certified any part of this prospectus. Nothing in our amended and restated certificate of incorporation precludes stockholders that assert claims under the Exchange Act from bringing such claims in state or federal court, subject to applicable law.

We believe these provisions may benefit us by providing increased consistency in the application of Delaware law and federal securities laws by chancellors and judges, as applicable, particularly experienced in resolving corporate disputes, efficient administration of cases on a more expedited schedule relative to other forums and protection against the burdens of multi-forum litigation. This choice of forum provision may limit a stockholder’s ability to bring a claim in a judicial forum that it finds favorable for disputes with us or any of our directors, officers, other employees or stockholders, which may discourage lawsuits with respect to such claims or make such lawsuits more costly for stockholders, although our stockholders will not be deemed to have waived our compliance with federal securities laws and the rules and regulations thereunder. Furthermore, the enforceability of similar choice of forum provisions in other companies’ certificates of incorporation has been challenged in legal proceedings, and it is possible that a court could find these types of provisions to be inapplicable or unenforceable. While the Delaware courts have determined that such choice of forum provisions are facially valid, a stockholder may nevertheless seek to bring a claim in a venue other than those designated in the exclusive-forum provisions, and there can be no assurance that such provisions will be enforced by a court in those other jurisdictions. If a court were to find the choice of forum provision that will be contained in our amended and restated certificate of incorporation to be inapplicable or unenforceable in an action, we may incur

 

56


Table of Contents

additional costs associated with resolving such action in other jurisdictions, which could adversely affect our business and financial condition.

The requirements of being a public company may strain our resources, result in more litigation and divert management’s attention.

As a public company, we will be subject to the reporting requirements of the Exchange Act, the Sarbanes-Oxley Act, the Dodd-Frank Wall Street Reform and Consumer Protection Act, or the Dodd-Frank Act, the listing requirements of Nasdaq and other applicable securities rules and regulations. Complying with these rules and regulations has increased and will increase our legal and financial compliance costs, make some activities more difficult, time consuming or costly and increase demand on our systems and resources. The Exchange Act requires, among other things, that we file annual, quarterly and current reports with respect to our business and operating results. The Sarbanes-Oxley Act requires, among other things, that we maintain effective disclosure controls and procedures and internal control over financial reporting. We are required to disclose changes made in our internal control and procedures on a quarterly basis. In order to maintain and, if required, improve our disclosure controls and procedures and internal control over financial reporting to meet this standard, significant resources and management oversight may be required. As a result, management’s attention may be diverted from other business concerns, which could adversely affect our business and operating results. We may also need to hire additional employees or engage outside consultants to comply with these requirements, which will increase our costs and expenses.

In addition, changing laws, regulations and standards relating to corporate governance and public disclosure are creating uncertainty for public companies, increasing legal and financial compliance costs and making some activities more time consuming. These laws, regulations and standards are subject to varying interpretations, in many cases due to their lack of specificity and, as a result, their application in practice may evolve over time as new guidance is provided by regulatory and governing bodies. This could result in continuing uncertainty regarding compliance matters and higher costs necessitated by ongoing revisions to disclosure and governance practices. We intend to invest resources to comply with evolving laws, regulations and standards, and this investment may result in increased general and administrative expenses and a diversion of management’s time and attention from revenue-generating activities to compliance activities. If our efforts to comply with new laws, regulations and standards differ from the activities intended by regulatory or governing bodies due to ambiguities related to their application and practice, regulatory authorities may initiate legal proceedings against us and our business may be adversely affected.

These new rules and regulations may make it more expensive for us to obtain director and officer liability insurance and, in the future, we may be required to accept reduced coverage or incur substantially higher costs to obtain coverage. These factors could also make it more difficult for us to attract and retain qualified members of our board of directors, particularly to serve on our audit committee and compensation committee, and qualified executive officers.

By disclosing information in this prospectus and in future filings required of a public company, our business and financial condition will become more visible, which we believe may result in threatened or actual litigation, including by competitors and other third parties. If those claims are successful, our business could be seriously harmed. Even if the claims do not result in litigation or are resolved in our favor, the time and resources needed to resolve them could divert our management’s resources and seriously harm our business.

General Risks

Our operations present risks which may not be fully covered by insurance.

We carry comprehensive insurance against the hazards and risks underlying our operations. We believe our insurance policies are customary in the industry; however, some losses and liabilities associated with our operations

 

57


Table of Contents

may not be covered by our insurance policies. In addition, there can be no assurance that we will be able to obtain similar insurance coverage on favorable terms (or at all) in the future. Significant uninsured losses and liabilities could have a material adverse effect on our financial condition and results of operations. Furthermore, our insurance is subject to deductibles. As a result, certain large claims, even if covered by insurance, may require a substantial cash outlay by us, which could have a material adverse effect on our financial condition and results of operations.

If securities analysts do not publish research or reports about our business or if they downgrade our stock or our sector, or if there is any fluctuation in our credit rating, our stock price and trading volume could decline.

The trading market for our Class A common stock will rely in part on the research and reports that industry or financial analysts publish about us or our business. We do not control these analysts. Securities and industry analysts do not currently, and may never, publish research on our company. If no securities or industry analysts commence coverage of us, the trading price of our shares would likely be negatively impacted. Furthermore, if one or more of the analysts who do cover us downgrade our stock or our industry, or the stock of any of our competitors, or publish inaccurate or unfavorable research about our business, the price of our stock could decline. If one or more of these analysts stops covering us or fails to publish reports on us regularly, we could lose visibility in the market, which, in turn, could cause our stock price or trading volume to decline.

Additionally, any fluctuation in the credit rating of us or our subsidiaries may impact our ability to access debt markets in the future or increase our cost of future debt, which could have a material adverse effect on our operations and financial condition, which in return may adversely affect the trading price of shares of our Class A common stock.

As a public reporting company, we will be subject to the Nasdaq rules and the rules and regulations established from time to time by the SEC regarding our internal control over financial reporting. If we fail to establish and maintain effective internal control over financial reporting and disclosure controls and procedures, we may not be able to accurately report our financial results, or report them in a timely manner.

Upon completion of this offering, we will become a public reporting company subject to the Nasdaq rules and the rules and regulations established from time to time by the SEC. These rules and regulations will require, among other things, that we establish and periodically evaluate procedures with respect to our internal control over financial reporting. Reporting obligations as a public company are likely to place a considerable strain on our financial and management systems, processes and controls, as well as on our personnel.

In addition, as a public company we will be required to document and test our internal control over financial reporting pursuant to Section 404 of the Sarbanes-Oxley Act so that our management can certify as to the effectiveness of our internal control over financial reporting by the time our second annual report is filed with the SEC and thereafter, which will require us to document and make significant changes to our internal control over financial reporting. Likewise, our independent registered public accounting firm will be required to provide an attestation report on the effectiveness of our internal control over financial reporting. If our management is unable to certify the effectiveness of our internal control or if our independent registered public accounting firm cannot deliver a report attesting to the effectiveness of our internal control over financial reporting, or if we identify or fail to remediate any significant deficiencies or material weaknesses in our internal control, we could be subject to regulatory scrutiny and a loss of public confidence, which could seriously harm our reputation, and the price per share of our Class A common stock could decline.

We expect to incur costs related to implementing an internal audit and compliance function in the upcoming years to further improve our internal control environment. If we identify future deficiencies in our internal control over financial reporting or if we are unable to comply with the demands that will be placed upon us as a public company, including the requirements of Section 404 of the Sarbanes-Oxley Act, in a timely manner, we may be unable to accurately report our financial results, or report them within the timeframes required by the SEC. We also could become subject to sanctions or investigations by the SEC or other regulatory

 

58


Table of Contents

authorities. Further, if we do not maintain adequate financial and management personnel, processes, and controls, we may not be able to manage our business effectively or accurately report our financial performance on a timely basis, our business could be adversely affected and the price per share of our Class A common stock price could decline.

We will incur significant costs as a result of operating as a public company.

Prior to this offering, we operated on a private basis. After this offering, we will be subject to the reporting requirements of the Exchange Act, the Sarbanes-Oxley Act, the Dodd-Frank Act, the listing requirements of Nasdaq and other applicable securities laws and regulations. The expenses incurred by public companies generally for reporting and corporate governance purposes have been increasing. We expect these rules and regulations to increase our legal and financial compliance costs and to make some activities more difficult, time-consuming and costly, although we are currently unable to estimate these costs with any degree of certainty. We also expect that being a public company and being subject to new rules and regulations will make it more expensive for us to obtain director and officer liability insurance, and we may be required to accept reduced coverage or incur substantially higher costs to obtain coverage. These laws and regulations could also make it more difficult for us to attract and retain qualified persons to serve on our board of directors, our board committees or as our executive officers. Furthermore, if we are unable to satisfy our obligations as a public company, we could be subject to delisting of our Class A common stock, fines, sanctions and other regulatory action and potentially civil litigation. These factors may, therefore, strain our resources, divert management’s attention and affect our ability to attract and retain qualified board members.

 

59


Table of Contents

CAUTIONARY NOTE REGARDING FORWARD-LOOKING STATEMENTS

This prospectus contains forward-looking statements that are subject to risks and uncertainties. Forward-looking statements are not historical facts but are based on certain assumptions of management, which we believes to be reasonable but are inherently uncertain, and describe our future plans, strategies and expectations. Forward-looking statements can generally be identified by the use of forward-looking terminology, including, but not limited to, “may,” “could,” “seek,” “guidance,” “predict,” “potential,” “likely,” “believe,” “will,” “expect,” “anticipate,” “estimate,” “plan,” “intend,” “forecast,” or variations of these terms and similar expressions, or the negative of these terms or similar expressions. Past performance is not a guarantee of future results or returns and no representation or warranty is made regarding future performance. Such forward-looking statements involve known and unknown risks, uncertainties and other important factors beyond our control that could cause our actual results, performance or achievements to be materially different from the expected results, performance or achievements expressed or implied by such forward-looking statements. Such factors include, but are not limited to the following risks:

 

   

Our reliance on third-party transportation carriers and risks associated with increased freight and transportation costs;

 

   

Disruption in our receiving and distribution system, including a delay in the anticipated opening of our new distribution and manufacturing center;

 

   

Our ability to obtain quality merchandise in sufficient quantities;

 

   

Risks as a result of constraints in our supply chain;

 

   

A failure of our vendors to meet our quality standards;

 

   

The COVID-19 pandemic and its effect on our business;

 

   

Declines in general economic conditions that affect consumer confidence and consumer spending that could adversely affect our revenue;

 

   

Our ability to manage and maintain the growth rate of our business;

 

   

Our ability to anticipate changes in consumer preferences;

 

   

Risks related to maintaining and increasing Showroom traffic and sales;

 

   

Our ability to compete in our market;

 

   

Our ability to adequately protect our intellectual property;

 

   

The possibility of cyberattacks and our ability to maintain adequate cybersecurity systems and procedures;

 

   

Loss, corruption and misappropriation of data and information relating to clients and employees;

 

   

Changes in and compliance with applicable data privacy rules and regulations;

 

   

Compliance with applicable governmental regulations;

 

   

Effectively managing our eCommerce business and digital marketing efforts; and

 

   

Compliance with SEC rules and regulations as a public reporting company.

 

60


Table of Contents

These factors should not be construed as exhaustive and should be read with the other cautionary statements in this prospectus, including under “Risk Factors.” Furthermore, the potential impact of the COVID-19 pandemic on our business operations and financial results and on the world economy as a whole may heighten the risks and uncertainties that affect our forward-looking statements described above

We believe that all forward-looking statements are based upon reasonable assumptions when made. We, however, caution that it is impossible to predict actual results or outcomes or the effects of risks, uncertainties or other factors on anticipated results or outcomes and that accordingly, you should not place undue reliance on these statements, which are made only as of the date when made. We undertake no obligation to update these statements in light of subsequent events or developments.

 

61


Table of Contents

USE OF PROCEEDS

We estimate that our net proceeds from this offering will be approximately $182.1 million, assuming a public offering price of $15.50 per share (which is the midpoint of the offering price range set forth on the cover page of this prospectus), after deducting underwriters’ discounts and commissions in connection with this offering and estimated offering expenses payable by us. We will not receive any proceeds from the sale of shares of Class A common stock offered by the selling stockholders. We have agreed to pay the expenses of the selling stockholders related to this offering other than the underwriting discounts and commissions.

A $1.00 increase (decrease) in the assumed initial public offering price of $15.50 per share (the midpoint of the offering price range set forth on the cover page of this prospectus) would increase (decrease) the net proceeds to us from this offering by approximately $12.1 million, assuming the number of shares of Class A common stock we offer, as set forth on the cover page of this prospectus, remains the same and after deducting estimated underwriting discounts and commissions and estimated offering expenses payable by us.

We intend to use the net proceeds to us from this offering (i) to pay the exit fee of approximately $76.3 million in connection with the repayment of our term loan on December 28, 2020, as described under “Management’s Discussion and Analysis of Financial Condition and Results of Operations—Financing Transactions” and (ii) for general corporate purposes, including payment of fees and expenses in connection with this offering and to replenish working capital following the payment of the Pre-IPO Distribution to Arhaus, LLC unitholders. See “Summary—Pre-IPO Distribution” for more information about the Pre-IPO Distribution.

 

62


Table of Contents

DIVIDEND POLICY

We currently intend to retain any future earnings and do not expect to pay any dividends in the foreseeable future. Any future determination to declare cash dividends will be made at the discretion of our board of directors, subject to applicable laws, and will depend on a number of factors, including our financial condition, results of operations, capital requirements, contractual restrictions, general business conditions and other factors that our board of directors may deem relevant.

We are a holding company and substantially all of our operations are carried out by our wholly owned indirect subsidiary, Arhaus, LLC and its subsidiaries. Arhaus, LLC’s ability to pay dividends or make distributions is limited by the Revolving Credit Facility (as defined herein), which may in turn limit our ability to declare and pay dividends on our common stock. Our ability to declare and pay dividends also may be limited by the terms of any future credit agreement or any future debt or preferred securities of ours or of our subsidiaries. Accordingly, you may need to sell your shares of Class A common stock to realize a return on your investment, and you may not be able to sell your shares at or above the price you paid for them. See “Risk Factors—Risks Related to the Offering and Ownership of our Class A Common Stock—We do not currently expect to pay dividends on our Class A common stock.”

 

63


Table of Contents

CAPITALIZATION

The following table sets forth the consolidated cash, cash equivalents and capitalization as of June 30, 2021, as follows:

 

   

of Arhaus, LLC and its subsidiaries on an actual basis;

 

   

of Arhaus, Inc. and its subsidiaries on a pro forma basis to give effect to (i) the Reorganization, (ii) the payment of the Pre-IPO Distribution and (iii) the filing of our amended and restated certificate of incorporation; and

 

   

of Arhaus, Inc. and its subsidiaries on a pro forma as adjusted basis to give effect to this offering, including the issuance of 12,903,226 shares of Class A common stock by us in this offering at an assumed initial public offering price of $15.50 per share, which is the midpoint of the offering price range set forth on the cover page of this prospectus and, after deducting underwriters’ discounts and commissions and offering expenses payable by us, the application of the net proceeds therefrom as described under “Use of Proceeds.”

 

    

Actual
Arhaus, LLC

   

Pro Forma
Arhaus, Inc.

   

Pro Forma
as Adjusted
Arhaus, Inc.(2)

 
     (in thousands, except
share and
per share data)
 

Cash and cash equivalents

   $ 132,945     $ 31,746     $ 138,783  
  

 

 

   

 

 

   

 

 

 

Indebtedness:

      

Revolving Credit Facility(1)

   $     $     $  

Total indebtedness

   $     $     $  

Total equity:

      

Class A Units—20,938,265 units authorized; 20,938,265 units issued and outstanding, actual; no units issued and outstanding, pro forma basis and pro forma as adjusted basis

   $     $     $  

Class B Units—7,488,248 units authorized; 7,488,248 units issued and outstanding, actual; no units issued and outstanding, pro forma basis and pro forma as adjusted basis

   $     $     $  

Class A common stock, par value $0.001 per share; no shares authorized, issued and outstanding, actual; 600,000,000 shares authorized, 36,771,196 shares issued and outstanding, pro forma; 54,494,752 shares issued and outstanding, pro forma as adjusted basis(3)

   $     $ 37     $ 55  

Class B common stock, par value $0.001 per share; no shares authorized, issued and outstanding, actual; 100,000,000 shares authorized, 86,944,929 shares issued and outstanding, pro forma; and 82,124,599 shares issued and outstanding pro forma as adjusted basis(3)

           87       82  

(Accumulated deficit)/retained earnings

   $ (37,037     (38,236     (69,109

Additional paid-in capital

   $ 2,097       (64,599     123,388  
  

 

 

   

 

 

   

 

 

 

Total members’ deficit/stockholders’ equity

   $ (34,940   $ (102,711   $ 54,416  
  

 

 

   

 

 

   

 

 

 

Total capitalization

   $ (34,940 )   $ (102,711 )   $ 54,416  
  

 

 

   

 

 

   

 

 

 

 

(1)

For a discussion of the Revolving Credit Facility, see “Description of Certain Indebtedness.” See our audited consolidated financial statements included elsewhere in this prospectus, which include all liabilities.

 

(2)

Each $1.00 increase or decrease in the assumed initial public offering price of $15.50 per share, which is the midpoint of the offering price range set forth on the cover page of this prospectus, would increase or decrease each of, cash and cash equivalents and total members’ deficit / stockholders’ equity on a pro forma as adjusted

 

64


Table of Contents
  basis by approximately $12.1 million, assuming the number of shares offered, as set forth on the cover page of this prospectus, remains the same, and after deducting the estimated underwriters’ discounts and commissions.

 

(3)

Pro forma as adjusted issued and outstanding Class A common stock and Class B common stock give effect to the automatic conversion of 4,820,330 shares of Class B common stock into Class A common stock on a one-for-one basis upon sale by our Founder, a selling stockholder, in this offering.

The number of shares of common stock that will be issued and outstanding after the Reorganization and this offering in the table above:

 

   

excludes 11,205,100 shares of Class A common stock reserved for future issuance under our 2021 Equity Incentive Plan;

 

   

excludes 2,846,161 shares of Class A common stock that will be restricted subject to time-based vesting, as described under “The Reorganization;” and

 

   

excludes 597,705 shares of Class B common stock that will be restricted subject to time-based vesting, as described under “The Reorganization.”

These restricted shares of Class A common stock and Class B common stock subject to time-based vesting will be legally issued and outstanding; however, they will not be considered issued and outstanding for US GAAP as the restricted shares are subject to time-based vesting requirements.

 

65


Table of Contents

DILUTION

If you invest in the initial public offering of our Class A common stock, your interest will be diluted to the extent of the excess of the initial public offering price per share of our Class A common stock over the pro forma as adjusted net tangible book value per share of our Class A common stock after this offering. Dilution results from the fact that the per share offering price of the Class A and Class B common stock is substantially in excess of the net tangible book value per share attributable to the existing stockholders.

As of June 30, 2021, our historical net tangible book value (deficit) was approximately $(45.9) million, or $(0.36) per share on a pro forma basis. Historical net tangible book value (deficit) represents the total amount of tangible assets less total liabilities and historical net tangible book value (deficit) per share represents historical net tangible book value (deficit) divided by the number of shares of Class A and Class B common stock outstanding prior to the offering (including shares of common stock issued as restricted stock subject to vesting) on a pro forma basis.

After giving effect to our sale of 12,903,226 shares of our Class A common stock in this offering at an assumed initial public offering price of $15.50 per share, the midpoint of the price range set forth on the cover page of this prospectus, after deducting the underwriting discounts and commissions and estimated offering expenses payable by us, our pro forma as adjusted net tangible book value (deficit) as of June 30, 2021 would have been approximately $43.5 million, or $0.31 per share. Pro forma as adjusted net tangible book value represents the amount of total tangible assets less total liabilities and pro forma as adjusted net tangible book value (deficit) per share represents pro forma as adjusted net tangible book value (deficit) divided by the number of shares of Class A and Class B common stock outstanding after the offering (including shares of common stock issued as restricted stock subject to vesting). This represents an immediate increase in pro forma as adjusted net tangible book value of $0.67 per share to our existing stockholders.

The following table illustrates the dilution of $0.31 per share to new stockholders purchasing Class A common stock in this offering, assuming the underwriters do not exercise their option to purchase additional shares.

 

Assumed initial public offering price per share

     $ 15.50  

Historical net tangible book value (deficit) per share prior to offering as of June 30, 2021

   $ (0.36  

Increase in net tangible book deficit per share attributable to investors purchasing shares in this offering

   $ 0.67    

Pro forma as adjusted net tangible book value (deficit) per share prior to the offering as of June 30, 2021 before this offering

       0.31  
  

 

 

   

 

 

 

Dilution to new Class A stockholders per share

     $ 15.19  
  

 

 

   

 

 

 

The following table summarizes the total number of shares of Class A common stock purchased from us, the total cash consideration paid to us and the average price per share paid by the existing stockholders and by new investors purchasing shares in this offering.

 

   

Shares purchased

   

Total consideration

   

Average
price

 
   

Number

    

Percent

   

Amount

    

Percent

   

per share

 

Existing stockholders before this offering - Class A(1)

    39,617,357        28.3   $ 75,498,351        15.0   $ 1.91  

Existing stockholders before this offering - Class B(1)

    87,542,634        62.5     226,495,053        45.1     2.59  

New investors participating in this offering - Class A

    12,903,226        9.2     200,000,000        39.9     15.50
 

 

 

    

 

 

   

 

 

    

 

 

   

 

 

 

Total

    140,063,217        100   $ 501,993,404        100   $ 3.58  
 

 

 

    

 

 

   

 

 

    

 

 

   

 

 

 

 

(1)

Existing stockholders of Class A and Class B common stock include 2,846,161 shares of Class A common stock and 597,705 shares of Class B common stock that will be restricted subject to time-based vesting, as

 

66


Table of Contents
  described under “The Reorganization.” Does not give effect to the automatic conversion of 4,820,330 shares of Class B common stock into Class A common stock on a one-for-one basis upon sale by our Founder, a selling stockholder, in this offering.

A $1.00 increase (decrease) in the assumed initial public offering price of $15.50 per share of Class A common stock, the mid-point of the price range set forth on the cover page of this prospectus, would increase (decrease) total consideration paid by new investors in this offering and by all investors by $12.9 million, assuming the number of shares of Class A common stock offered by us, as set forth on the cover page of this prospectus, remains the same and without deducting the estimated underwriting discounts and offering expenses payable by us in connection with this offering.

 

67


Table of Contents

THE REORGANIZATION

Arhaus, Inc. was formed on July 14, 2021 for the purpose of consummating this offering and has not engaged in any business or other activities except in connection with its formation. Arhaus, LLC, which will be a wholly owned indirect subsidiary of us after the consummation of the Reorganization (as defined herein), is currently owned by (a) Arhaus Holding, (b) Homeworks, (c) the 1985 Trust (d) our Founder and (e) the Management Unitholders. The diagram below provides a simplified overview of our organizational structure immediately prior to this offering:

 

 

LOGO

We are undertaking a series of transactions that will be completed prior to the consummation of this offering, which we refer to, collectively, as the Reorganization. Following the Reorganization, Arhaus, Inc. will be the indirect parent of Arhaus, LLC. These transactions include:

 

   

the amendment and restatement of the certificate of incorporation of Arhaus, Inc., among other things, to authorize two classes of common stock, Class A common stock and Class B common stock, each having the terms and rights described in “Description of Capital Stock”; and

 

   

Arhaus, Inc.’s acquisition of the units of Arhaus, LLC currently held by Arhaus Holding, Homeworks, the 1985 Trust, our Founder and the Management Unitholders, pursuant to the mergers and exchange described below, and the issuance in those transactions of Class A common stock to the holders of Arhaus Holding and the Management Unitholders and Class B common stock to our Founder and the Class B Trusts.

As a result of the Reorganization and after giving effect to the consummation of this offering and the use of proceeds therefrom as described herein:

 

   

the investors in this offering, or the public stockholders, will collectively own 39.94% of the outstanding shares of Class A common stock, representing 2.59% of the voting power in Arhaus, Inc. (or 44.60% and 3.03%, respectively, if the underwriters exercise in full their option to purchase additional shares of Class A common stock);

 

   

the former holders of Arhaus Holding will collectively own 45.38% of the outstanding shares of Class A common stock, representing 2.94% of the voting power in Arhaus, Inc. (or 41.15% and 2.80%, respectively, if the underwriters exercise in full their option to purchase additional shares of Class A common stock);

 

   

the former holders of Homeworks, affiliates of our Founder and the Founder Family Trusts, and our Founder will hold all of the shares of Class B common stock that will be outstanding upon consummation of this offering. Our Founder will have 53.95% of the voting power in Arhaus, Inc. (or 52.93% if the underwriters exercise in full their option to purchase additional shares of Class A common stock), and the Founder Family Trusts will have, in the aggregate, 39.57 % of the voting power in Arhaus, Inc. (or 40.27% if the underwriters exercise in full their option to purchase additional shares of Class A common stock); and

 

68


Table of Contents
   

the Management Unitholders will collectively own 14.68% of the outstanding shares of Class A common stock, representing 0.95% of the voting power in Arhaus, Inc. (or 14.25% and 0.97%, respectively, if the underwriters exercise in full their option to purchase additional shares of Class A common stock).

The following steps describe the transactions to be completed to effect the Reorganization:

 

   

Step 1: Arhaus, Inc. will form two wholly owned subsidiaries, Ash Merger Sub 1, Inc., or Merger Sub 1, and Ash Merger Sub 2, Inc., or Merger Sub 2.

 

   

Step 2(a): Merger Sub 1 will merge with and into Arhaus Holding, with Arhaus Holding surviving the merger, or Surviving Corporation 1, and becoming a wholly owned subsidiary of Arhaus, Inc. and the holders of Arhaus Holding receiving shares of Class A common stock;

 

   

Step 2(b): Merger Sub 2 will merge with and into Homeworks, with Homeworks surviving the merger, or Surviving Corporation 2, and becoming a wholly owned subsidiary of Arhaus, Inc. and affiliates of our Founder, the owners of Homeworks, receiving shares of Class B common stock;

 

   

Step 2(c): The Management Unitholders will contribute their units of Arhaus, LLC to Arhaus, Inc. in exchange for shares of Class A common stock; and

 

   

Step 2(d): Our Founder and the 1985 Trust will contribute their respective units of Arhaus, LLC to Arhaus, Inc. in exchange for shares of Class B common stock; and

 

   

Step 2(e): Arhaus, Inc. will contribute the units of Arhaus, LLC that it owns directly to Surviving Corporation 1 and Surviving Corporation 2 in proportion to the units of Arhaus, LLC owned by Surviving Corporation 1 and Surviving Corporation 2.

 

   

Step 3: Arhaus, Inc. will issue shares of our Class A common stock to the purchasers in this offering.

A total of 39,617,357 shares of Class A common stock and 87,542,634 shares of Class B common stock will be issued to the former holders of Arhaus Holding, the former holders of Homeworks, the 1985 Trust, our Founder and the Management Unitholders in the Reorganization. These amounts were determined based on the limited liability company agreement of Arhaus, LLC and the agreement among the existing members. The limited liability company agreement provides for distribution priorities among the different classes of units and participation thresholds for incentive units in connection with certain capital transactions. The existing members agreed that the total number of shares of common stock to be issued in the Reorganization would be based on the dollar amount that each would have received under these provisions by treating this offering as a capital transaction valued at the midpoint of the price range set forth on the cover page of this prospectus, and then dividing that dollar amount by the $15.50 midpoint of the price range. The existing members agreed to fix the total number of shares of common stock to be issued in the Reorganization based on the foregoing, irrespective of whether this offering prices above or below the midpoint. Of the shares to be issued in the Reorganization, 2,846,161 shares of Class A common stock and 597,705 shares of Class B common stock to be issued to holders of incentive units that are subject to certain vesting conditions specified in individual award agreements will be issued as restricted shares with similar time-based vesting provisions as the incentive units. If the vesting conditions of the restricted stock are not satisfied, such restricted stock will be forfeited and canceled. For information regarding the beneficial ownership of our common stock before and after this offering, and after giving effect to the Reorganization, see “Security Ownership of Certain Beneficial Owners and Management.”

 

69


Table of Contents

Organizational Structure Following this Offering and the Reorganization Transactions

Immediately following this offering, Arhaus, Inc. will be a holding company, and its sole material asset will be its ownership interests in Surviving Corporation 1 and Surviving Corporation 2. Surviving Corporation 1 and Surviving Corporation 2 will have no operations and no material assets of their own other than their ownership interests in Arhaus, LLC, which will be our operating company. Arhaus, Inc. will operate and control all of the business and affairs of Arhaus, LLC. Accordingly, Arhaus, Inc. is expected to consolidate the financial results of Arhaus, LLC on its consolidated financial statements.

The diagram below provides a simplified structure of our organizational structure immediately following this offering, after giving effect to the issuance and sale of 12,903,226 shares of Class A common stock by the Company and the sale of 10,000,000 shares of Class A common stock by the selling stockholders in this offering, assuming an initial public offering price of $15.50 per share (the midpoint of the price range set forth on the cover page of this prospectus) and assuming no exercise of the underwriters’ option to purchase additional shares from the selling stockholders:

 

 

LOGO

 

70


Table of Contents

UNAUDITED PRO FORMA CONSOLIDATED FINANCIAL INFORMATION

The following unaudited pro forma consolidated financial information consists of unaudited pro forma consolidated statements of comprehensive income for the six months ended June 30, 2021 and for the fiscal year ended December 31, 2020 and an unaudited pro forma consolidated balance sheet as of June 30, 2021.

The unaudited pro forma consolidated balance sheet as of June 30, 2021 presents Arhaus, Inc.’s consolidated financial position after giving pro forma effect to the Reorganization, this offering and the use of the estimated net proceeds from this offering as described under “Use of Proceeds,” which we collectively refer to as the Transactions, as if such Transactions occurred on June 30, 2021.

The unaudited pro forma consolidated statements of comprehensive income for the six months ended June 30, 2021 and for the fiscal year ended December 31, 2020 presents Arhaus, LLC’s consolidated results of operations giving pro forma effect to the Reorganization, the payment of the Pre-IPO distribution, this offering and the use of the estimated net proceeds from this offering as described under “Use of Proceeds” (collectively, the “Pro Forma Transaction Adjustments”), as if such Transactions occurred on January 1, 2020.

The following unaudited pro forma consolidated financial information is prepared in conformity with Article 11 of Regulation S-X as amended by the final rule, Release No. 33-10786 “Amendments to Financial Disclosures about Acquired and Disposed Businesses” and is based on currently available information and certain estimates and assumptions.

The unaudited pro forma consolidated financial information is not necessarily indicative of financial results that would have been attained had the described Transactions occurred on the dates indicated above or that could be achieved in the future. The unaudited pro forma consolidated financial information also does not give effect to the potential impact of any operating synergies or cost savings that may result from the Transactions. Future results may vary significantly from the results reflected in the unaudited pro forma consolidated statements of comprehensive income and should not be relied on as an indication of our results after the consummation of the Pro Forma Transaction Adjustments. However, our management believes that the assumptions provide a reasonable basis for presenting the significant effects of the Transactions as contemplated and that the pro forma adjustments give appropriate effect to those assumptions and are properly applied in the unaudited pro forma consolidated financial information.

The Reorganization and Offering

Arhaus, Inc., the issuer in this offering, was incorporated in connection with this offering to serve as a holding company that indirectly wholly owns Arhaus, LLC and its subsidiaries. Prior to this offering, through the Transactions described under “The Reorganization,” the holders of limited liability company units in Arhaus, LLC will exchange their limited liability company units for Arhaus, Inc. shares of Class A common stock and shares of Class B common stock.

For purposes of the unaudited pro forma consolidated financial information presented in this prospectus, we have assumed that 12,903,226 shares of common stock will be issued by Arhaus, Inc. at a price per share equal to the midpoint of the estimated price range set forth on the cover page of this prospectus, after deducting estimated underwriting discounts and commissions and estimated offering expenses payable by us. The pro forma consolidated financial information also gives effect to the automatic conversion of 4,820,330 shares of Class B common stock into Class A common stock on a one-for-one basis upon sale by our Founder, a selling stockholder, in this offering.

The historical consolidated financial information has been derived from the consolidated financial statements of Arhaus, LLC and its subsidiaries and accompanying notes to the consolidated financial statements included elsewhere in this prospectus. Arhaus, Inc. was formed on July 14, 2021 and has no material assets or results of operations until the completion of this offering. Therefore, its historical financial information is not included in the unaudited pro forma consolidated financial information.

 

71


Table of Contents

The unaudited pro forma consolidated financial information should be read in conjunction with the sections of this prospectus captioned “Basis of Presentation,” “The Reorganization,” “Use of Proceeds,” “Capitalization,” and “Management’s Discussion and Analysis of Financial Condition and Results of Operations,” and the audited consolidated financial statements and the unaudited consolidated financial statements, in each case including the related notes, included elsewhere in this prospectus. All pro forma adjustments and their underlying assumptions are described more fully in the notes to our unaudited pro forma consolidated balance sheet and unaudited pro forma consolidated statements of comprehensive income.

The unaudited pro forma consolidated financial information is included for informational purposes only and does not purport to reflect the results of operations or financial position of the Company that would have occurred had the Transactions occurred on the dates assumed. The unaudited pro forma consolidated financial information does not purport to be indicative of our results of operations or financial position had the Transactions occurred on the dates assumed. The unaudited pro forma consolidated financial information also does not project our results of operations or financial position for any future period or date.

 

72


Table of Contents

UNAUDITED PRO FORMA CONSOLIDATED BALANCE SHEET

AS OF JUNE 30, 2021

(AMOUNTS IN THOUSANDS EXCEPT UNIT AND SHARE INFORMATION)

 

    Actual
Arhaus,
LLC
    Transaction
Accounting -
Reorganization
          Pro Forma
Arhaus, Inc.
    Transaction
Accounting -
Offering
          Pro Forma
as Adjusted
Arhaus, Inc.
 

Assets

             

Current assets

             

Cash and cash equivalents

  $ 132,945     $ (1,199     (D  )    $ 31,746     $ 188,000       (E  )    $ 138,783  
      (100,000     (C  )        (4,708     (F  )   
            (76,255 )       (G  )   

Restricted cash equivalents

    6,219           6,219           6,219  

Accounts receivable, net

    468           468           468  

Merchandise inventory, net

    136,099           136,099           136,099  

Prepaid and other current assets

    15,521           15,521           15,521  
 

 

 

   

 

 

     

 

 

   

 

 

     

 

 

 

Total current assets

    291,252       (101,199       190,053       107,037         297,090  

Property, furniture and equipment, net

    123,554       —           123,554           123,554  

Goodwill

    10,961           10,961           10,961  

Deferred tax asset

    —         33,428       (B  )      33,428           33,428  

Other noncurrent assets

    1,018           1,018           1,018  
 

 

 

   

 

 

     

 

 

   

 

 

     

 

 

 

Total assets

  $ 426,785     $ (67,771     $ 359,014     $ 107,037       $ 466,051  
 

 

 

   

 

 

     

 

 

   

 

 

     

 

 

 

Liabilities and Members’ Deficit

             

Current liabilities

             

Current portion of capital lease obligation

  $ 231         $ 231         $ 231  

Accounts payable

    29,970           29,970           29,970  

Accrued taxes

    8,869           8,869           8,869  

Accrued wages

    10,546           10,546           10,546  

Accrued other expenses

    13,312           13,312       (690     (F  )      12,622  

Customer deposits

    226,244           226,244           226,244  
 

 

 

   

 

 

     

 

 

   

 

 

     

 

 

 

Total current liabilities

    289,172       —           289,172       (690       288,482  

Capital lease obligation, net of current portion

    47,801           47,801           47,801  

Deferred rent and lease incentives

    73,676           73,676           73,676  

Other long-term liabilities

    51,076           51,076       (49,400     (G  )      1,676  
 

 

 

   

 

 

     

 

 

   

 

 

     

 

 

 

Total liabilities

    461,725       —           461,725       (50,090       411,635  
 

 

 

   

 

 

     

 

 

   

 

 

     

 

 

 

Commitments and contingencies

             

Members’ Deficit

             

Class A Units (20,938,265 units issued and outstanding, actual; no units issued and outstanding, pro forma and pro forma as adjusted)

   
—  
 
        —             —    

Class B Units (7,488,248 units issued and outstanding, actual; no units issued and outstanding, pro forma and pro forma as adjusted)

    —             —             —    

Class A shares (no shares issued and outstanding, actual; 36,771,196 shares issued and outstanding, pro forma; 54,494,752 shares issued and outstanding, pro forma as adjusted)

      37       (A  )      37       13       (E  )      55  
            5       (H  )   

Class B shares (no shares authorized, issued and outstanding, actual; 86,944,929 shares issued and outstanding, pro forma; 82,124,599 shares issued and outstanding pro forma as adjusted)

      87       (A  )      87       (5     (H  )      82  

Accumulated deficit

    (37,037     (1,199     (D  )      (38,236     (4,018     (F  )      (69,109
            (26,855     (G  )   

Additional paid-in capital

    2,097           (64,599     187,987       (E  )      123,388  
      (37     (A  )         
      (87     (A  )         
      33,428       (B  )         
      (100,000     (C  )         
 

 

 

   

 

 

     

 

 

   

 

 

     

 

 

 

Total members’ deficit

    (34,940     (67,771       (102,711     157,127         54,416  
 

 

 

   

 

 

     

 

 

   

 

 

     

 

 

 

Total liabilities and members’ deficit

  $ 426,785     $ (67,771     $ 359,014     $ 107,037       $ 466,051  
 

 

 

   

 

 

     

 

 

   

 

 

     

 

 

 

See accompanying notes to unaudited pro forma consolidated financial information.

 

73


Table of Contents

UNAUDITED PRO FORMA CONSOLIDATED STATEMENT OF COMPREHENSIVE INCOME

FOR THE SIX MONTHS ENDED JUNE 30, 2021

(AMOUNTS IN THOUSANDS EXCEPT UNIT AND SHARE INFORMATION)

 

     Actual
Arhaus, LLC
     Transaction
Accounting —
Reorganization
          Pro Forma
Arhaus, Inc.
     Transaction
Accounting —
Offering
     Pro Forma
as Adjusted
Arhaus, Inc.
 

Net revenue

   $ 355,357      $ —         $ 355,357      $ —        $ 355,357  

Cost of goods sold

     207,188        —           207,188        —          207,188  
  

 

 

    

 

 

     

 

 

    

 

 

    

 

 

 

Gross margin

     148,169        —           148,169        —          148,169  

Selling, general and administrative expenses

     128,075        —           128,075        —          128,075  
  

 

 

    

 

 

     

 

 

    

 

 

    

 

 

 

Income from operations

     20,094        —           20,094        —          20,094  

Interest expense

     2,679        —           2,679        —          2,679  

Loss on disposal of assets

     14                14        —          14  
  

 

 

    

 

 

     

 

 

    

 

 

    

 

 

 

Income before taxes

     17,401        —           17,401        —          17,401  

State and local taxes

     1,204        3,198       (BB  )      4,402        —          4,402  
  

 

 

    

 

 

     

 

 

    

 

 

    

 

 

 

Net and comprehensive income (loss)

   $ 16,197      $ (3,198     $ 12,999      $ —        $ 12,999  
  

 

 

    

 

 

     

 

 

    

 

 

    

 

 

 

Net and comprehensive income per unit

               

Basic and diluted

   $ 0.57               

Weighted-average number of units

               

Basic and diluted

     28,426,513               

Pro forma earnings per share

                $ 0.09  

Pro forma basic and diluted

                $ 0.09  

Pro forma weighted-average number of shares

               

Pro forma basic

                  138,675,964  

Pro forma diluted

                  139,082,604  

See accompanying notes to unaudited pro forma consolidated financial information.

 

74


Table of Contents

UNAUDITED PRO FORMA CONSOLIDATED STATEMENT OF COMPREHENSIVE INCOME

FOR THE YEAR ENDED December 31, 2020

(AMOUNTS IN THOUSANDS EXCEPT UNIT AND SHARE INFORMATION)

 

   

Actual
Arhaus, LLC

    

Transaction
Accounting -
Reorganization

        

Pro Forma
Arhaus
Inc.

    

Transaction
Accounting -
Offering

   

 

   

Pro Forma
as Adjusted
Arhaus, Inc.

 

Net revenue

  $ 507,429      $ —          $ 507,429      $ —         $ 507,429  

Cost of goods sold

    307,925        —            307,925        —           307,925  
 

 

 

    

 

 

      

 

 

    

 

 

     

 

 

 

Gross margin

    199,504        —            199,504        —           199,504  

Selling, general and administrative expenses

    168,340        1,199     (AA)       169,539        4,018       (CC  )      200,412  
       —               26,855       (DD  )   
 

 

 

    

 

 

      

 

 

    

 

 

     

 

 

 

Income from operations

    31,164        1,199          29,965        30,873         (908

Interest expense

    12,555        —            12,555        —           12,555  

Loss on sale of assets

    8        —            8        —           8  
 

 

 

    

 

 

      

 

 

    

 

 

     

 

 

 

Income (loss) before income taxes

    18,601        (1,199        17,402        (30,873       (13,471

State and local taxes expense (benefit)

    764        3,639     (BB)       4,403        (7,811     (BB  )      (3,408
 

 

 

    

 

 

      

 

 

    

 

 

     

 

 

 

Net and comprehensive income (loss)

  $ 17,837      $ (4,838      $ 12,999      $ (23,062     $ (10,063
 

 

 

    

 

 

      

 

 

    

 

 

     

 

 

 

Net and comprehensive income per unit

                

Basic and diluted

  $ 0.43                 

Weighted-average number of units

                

Basic and diluted

    28,426,513                 

Pro forma earnings per share

                

Pro forma basic and diluted

                 $ (0.11

Pro forma weighted-average number of shares

                

Pro forma basic and diluted

                   137,507,877  

See accompanying notes to unaudited pro forma consolidated financial information.

 

75


Table of Contents

Notes to Unaudited Pro Forma Consolidated Financial Information

 

1.

Basis of Presentation and Description of the Transactions

The unaudited pro forma consolidated balance sheet as of June 30, 2021 assumes the Transactions occurred on June 30, 2021. The unaudited pro forma consolidated statement of comprehensive income for the six months ended June 30, 2021 and for the year ended December 31, 2020 presents the pro forma effect of the Transactions as if they occurred on January 1, 2020.

In addition, the unaudited pro forma consolidated financial information does not reflect any cost savings or operating synergies that may result from the Transaction.

The Reorganization and Offering

Arhaus, Inc., the issuer in this offering, was incorporated in connection with this offering to serve as a holding company that will indirectly wholly own Arhaus, LLC and its subsidiaries. Arhaus, Inc. has not engaged in any business or other activities other than those incidental in its formation, the Reorganization described herein and the preparation of this prospectus and the registration statement of which this prospectus forms a part.

Prior to this offering, the holders of limited liability company units in Arhaus, LLC will receive shares of Class A common stock and Class B common stock pursuant to the Reorganization and will no longer hold any units in Arhaus, LLC. The number of shares of Class A and Class B common stock that each holder of limited liability company units of Arhaus, LLC will receive will be determined based on the value that such holder would have received under the distribution provisions of the operating agreement of Arhaus, LLC with shares of common stock of Arhaus, Inc. valued by reference to the initial public offering price of shares of Arhaus, Inc. in this offering.

The unaudited pro forma consolidated financial information presented assumes the issuance of              shares of our common stock to the purchasers in this offering in exchange for net proceeds of approximately $182.1 million, assuming that the shares are offered at $15.50 per share (the midpoint of the price range listed on the cover page of this prospectus) after deducting estimated underwriting discounts and commissions and offering expenses payable by us. The pro forma consolidated financial information also gives effect to the automatic conversion of 4,820,330 shares of Class B common stock into Class A common stock on a one-for-one basis upon sale by our Founder, a selling stockholder, in this offering.

Following this offering, Arhaus, Inc. will be a holding company with no operations and no material assets of its own other than its ownership interest in Arhaus, LLC, which will be our operating company. Arhaus, Inc. will operate and control all of the business and affairs of Arhaus, LLC.

See “The Reorganization” for a description of the Reorganization and a diagram depicting our structure after giving effect to the Reorganization and this offering.

The number of shares of Class A and Class B common stock that are issued and outstanding on a pro forma and pro forma as adjusted basis in the pro forma balance sheet exclude 2,846,161 shares of Class A common stock and 597,705 shares of Class B common stock. These restricted shares of Class A common stock and Class B common stock subject to time-based vesting as described under “The Reorganization,” will be legally issued and outstanding, however they will not be considered issued and outstanding for US GAAP as the restricted shares are subject to time-based vesting requirements.

 

2.

Adjustments to Unaudited Pro Forma Consolidated Financial Information

Adjustments included in the unaudited pro forma consolidated balance sheet as of June 30, 2021 for the reorganization are as follows:

(A) Represents the exchange of our Class A and Class B units into shares of Arhaus, Inc. Class A and Class B common stock pursuant to the Reorganization.

 

76


Table of Contents

(B) Arhaus, Inc. is subject to U.S. federal, state and local income taxes and will file consolidated income tax returns for U.S. federal and certain state and local jurisdictions. This adjustment reflects the recognition of deferred taxes as a result of the Reorganization using the federal statutory tax rate in effect for the respective periods and the applicable state tax rates.

We have recorded a pro forma deferred tax asset, estimated to be approximately $33.4 million at June 30, 2021, which will be recognized as a result of the contribution of Arhaus, LLC to Arhaus, Inc.

(C) Represents the payment of a pre-IPO cash distribution to the unitholders of Arhaus, LLC of approximately $100 million.

(D) Reflects the payment of one-time incremental costs associated with the Reorganization. The sum of these costs, which are primarily legal and third party consultants related to the Reorganization, is approximately $1.2 million. Any non-recurring incremental professional services costs that are paid with proceeds from the offering will be expensed.

Adjustments included in the unaudited pro forma consolidated balance sheet as of June 30, 2021 for the offering are as follows:

(E) Represents the net proceeds of approximately $188 million based on an assumed initial public offering price of $15.50 per share, which is the midpoint of the estimated offering price range set forth on the cover page of this prospectus, after deducting estimated underwriting discounts and commissions and excludes estimated offering expenses payable by us (which are reflected in adjustment (B)).

(F) Reflects the payment of one-time incremental costs associated with this offering. The sum of these costs, which are primarily legal, accounting and other direct costs related to this offering, is approximately $4.9 million. Approximately $0.2 million was previously paid and approximately $0.7 million was accrued as a liability as of June 30, 2021. Any non-recurring incremental professional services costs that are paid with proceeds from the offering will be expensed.

(G) Represents our use of proceeds from this offering to pay the exit fee of $76.3 million which includes the recorded liability of approximately $49.4 million and the increase of approximately $26.9 million (which is reflected in adjustment (DD) in the exit fee value in connection with our repayment of our term loan on December 28, 2020.) The foregoing is based on the midpoint of the price range set forth on the cover page of this prospectus. At the minimum end of the range, the exit fee and increase in exit fee value would be reduced by $7.3 million; at the maximum end of the range, the exit fee and increase in exit fee value would be increased by $7.2 million. See “Use of Proceeds” and “Management’s Discussion and Analysis of Financial Condition and Results of Operations—Financing Transactions.”

(H) Represents the conversion of Class B common stock to Class A common stock related to the sale of common stock by the Class B common stockholder in association with the Secondary Shares.

Adjustments included in the unaudited pro forma consolidated statement of comprehensive income for the six months ended June 30, 2021 and the year ended December 31, 2020 for the Reorganization are as follows:

(AA) Represents non-recurring reorganization-related costs of $1.2 million in connection with this reorganization that were not reflected in the historical consolidated statement of comprehensive income for the six months ended June 30, 2021. These non-recurring reorganization related costs are reflected as if incurred on January 1, 2020, which is the date this offering is deemed to have been consummated for purposes of the unaudited pro forma consolidated statement of comprehensive income.

(BB) Following the Reorganization and offering, Arhaus Inc. will be subject to U.S. federal, state and local income taxes. As a result the pro forma statement of comprehensive income reflects an adjustment to our provision for corporate income taxes based on statutory rates in effect during the respective periods. The pro forma adjustment for income tax expense represents tax expense on income that will be taxable after our

 

77


Table of Contents

reorganization. The adjustment is calculated as pro forma and pro forma as adjusted income before income taxes multiplied by the effective tax rate of 25.3% for the six months ended June 30, 2021 and the year ended December 31, 2020. As a result, the pro forma statement of comprehensive income reflect adjustments to our income tax expense (benefit) of $3.2 and $(4.2) million for the six months ended June 30, 2021 and the year ended December 31, 2020, respectively.

Adjustments included in the unaudited pro forma consolidated statement of comprehensive income for the six months ended June 30, 2021 and the year ended December 31, 2020 for the offering are as follows:

(CC) Represents non-recurring transaction-related costs of $4.0 million in connection with this offering that were not reflected in the historical consolidated statement of comprehensive income for the six months ended June 30, 2021. These non-recurring transaction-related costs are reflected as if incurred on January 1, 2020, which is the date this offering is deemed to have been cosummated for purposes of the unaudited pro forma consolidated statement of comprehensive income.

(DD) Represents the non-recurring change in the exit fee value from June 30, 2021 to the date of the transactions close, of approximately $26.9 million as a result of our repayment of our term loan on December 28, 2020. The foregoing is based on the midpoint of the price range set forth on the cover page of this prospectus. At the minimum end of the range, the exit fee and increase in exit fee value would be reduced by $7.3 million; at the maximum end of the range, the exit fee and increase in exit fee value would be increased by $7.2 million. See “Use of Proceeds” and “Management’s Discussion and Analysis of Financial Condition and Results of Operations—Financing Transactions.”

 

3.

Earnings per Share

Pro forma earnings per share has been calculated based on the number of shares outstanding after completion of this offering, assuming such shares were outstanding for the full periods presented. The table below presents the computation of pro forma basic and dilutive earnings per share for Arhaus, Inc. for the six months ended June 30, 2021 and for the year ended December 31, 2020 (in thousands, except per share amounts):

 

     6/30/2021      12/31/2020  

Pro Forma Earnings Per Share

     

Pro forma net income (loss)

   $  12,999      $ (10,063

Less: Preferred units dividend

   $ —        $ 5,693  
  

 

 

    

 

 

 

Pro forma net and comprehensive income (loss) attributable to the common stock holders

   $ 12,999      $ (15,756
  

 

 

    

 

 

 

Denominator:

     

Pro forma weighted average shares of common stock outstanding, following the reorganization - basic

     111,504,700        111,504,700  

Pro forma weighted average number of shares of common stock issued in exchange for vested incentive units with the IPO - basic(1)

     14,268,038        13,099,951  

Pro forma adjustment to reflect the issuance of common stock in this offering - basic

     12,903,226        12,903,226  
  

 

 

    

 

 

 

Weighted average shares of common stock outstanding used in computing pro forma earnings per share basic

     138,675,964        137,507,877  

 

(1) 

Includes unvested incentive units that upon the IPO will be restricted stock subject to time-based vesting, as described under “The Reorganization,” that will vest in the 18 months following the IPO assuming a transaction date of January 1, 2020.

 

78


Table of Contents
     6/30/2021      12/31/2020  

Pro forma adjustment for weighted average number of shares outstanding associated with unvested incentive units - diluted(2)

     406,640        —    
  

 

 

    

 

 

 

Weighted average shares of common stock outstanding used in computing pro forma earnings per share diluted

     139,082,604        137,507,877  
  

 

 

    

 

 

 

Pro forma earnings per share - basic

   $ 0.09      $ (0.11

Pro forma earnings per share - diluted

     0.09        (0.11

 

 

(2) 

The dilutive impact of unvested incentive units was determined using the treasury stock method unless their effect is anti-dilutive. For the year ended December 31, 2020, all unvested incentive units were anti-dilutive due to the Company’s net loss for that period.

 

79


Table of Contents

MANAGEMENT’S DISCUSSION AND ANALYSIS OF FINANCIAL CONDITION AND RESULTS OF OPERATIONS

You should read the following discussion and analysis of our financial condition and results of operations together with the “Summary Historical Consolidated Financial Data” and our consolidated financial statements and the related notes and other financial information included elsewhere in this prospectus. Some of the information included in this discussion and analysis or set forth elsewhere in this prospectus, including information with respect to our plans and strategy for our business, includes forward-looking statements that involve risks and uncertainties. Our actual results may differ materially from those anticipated in these forward-looking statements as a result of various factors, including those set forth under the section titled “Risk Factors,” “Cautionary Note Regarding Forward-Looking Statements” or in other parts of this prospectus. Our historical results are not necessarily indicative of the results that may be expected for any period in the future.

Overview

Arhaus is a rapidly growing lifestyle brand and premium retailer in the home furnishings market, specializing in livable luxury supported by globally sourced, heirloom quality merchandise. We offer a differentiated direct-to-consumer approach to furniture and décor. Our curated assortments are presented across our sales channels in sophisticated, family friendly and unique lifestyle settings. We offer merchandise assortments across a number of categories, including furniture, lighting, textiles, décor, and outdoor. Our products, designed to be used and enjoyed throughout the home, are sourced directly from factories and suppliers with no wholesale or dealer markup, allowing us to offer an exclusive assortment at an attractive value. Our direct sourcing network consists of more than 400 vendors, some of which we have had relationships with since our founding. Our product development teams work alongside our direct sourcing partners to bring to market proprietary merchandise that is a great value to clients while delivering attractive margins. We reported gross margin as a percent of net revenue of 41.7% in the six months ended June 30, 2021 and 37.7% in the six months ended June 30, 2020, and 39.3% in fiscal year 2020 and 35.6% in fiscal year 2019.

We position our retail locations as Showrooms for our brand, while our website acts as a virtual extension of our Showrooms. Our theater-like Showrooms are highly inspirational and function as an invaluable brand awareness vehicle. Our seasoned sales associates provide valued insight and advice to our client base that drives significant client engagement. Our omni-channel model allows clients to begin or end their shopping experience online while also experiencing our theater-like Showrooms throughout the shopping process. We offer an in-home designer services program, through which our in-home designers provide expert advice and assistance to our clients. These in-home designers partner with our in-Showroom design consultants to efficiently drive revenues and since 2017 have produced AOVs over three times that of a standard order. We operated 75 Showrooms, including three Outlet stores, across 27 states as of June 30, 2021. In fiscal year 2020, we distributed catalogs to millions of households and our website logged over 20 million unique visits.

Factors Affecting Our Business

Our business performance and results of operations have been, and will continue to be, affected by the factors described below. While each of these key factors presents significant opportunities for our business, they also pose challenges that we must successfully address in order to sustain our growth, improve our results of operations and achieve and maintain profitability.

Overall Economic Trends. The industry in which we operate is cyclical, and consequently our net revenue is affected by general economic conditions including conditions that affect the housing market and economic factors including the health and volatility of the stock market. We target consumers of high-end home furnishings. As a result, we believe that our sales are sensitive to a number of macroeconomic factors that influence consumer spending generally, but that our sales are particularly affected by the health of the higher end consumer and demand levels from that consumer demographic. While the overall home furnishings market may be influenced by factors such as employment levels, interest rates, demographics of new household formation and the affordability of homes

 

80


Table of Contents

for the first time home buyer, the higher end of the housing market may be disproportionately influenced by other factors, including stock market prices, restrictions on travel due to the COVID-19 pandemic, the number of second and third homes being bought and sold, tax policies, interest rates, and the perceived prospect for capital appreciation in higher end real estate. Shifts in consumption patterns linked to the reopening of businesses in light of improvements relating to the COVID-19 pandemic may also have an impact on consumer spending in the high-end housing market. We have in the past experienced volatility in our sales trends related to many of these factors and believe our sales may be impacted by these economic factors in future periods.

Housing Market and Housing Turnover. Our business depends on consumer demand for our products and, consequently, is sensitive to a number of factors that influence consumer spending, including, among other things, housing prices, new construction and other activity in the housing sector and the state of the mortgage industry and other aspects of consumer credit tied to housing, including the availability and pricing of mortgage refinancing and home equity lines of credit. In particular, periods of increased or decreased home purchases may lead to increased or decreased consumer spending on home furnishings.

Our Strategic Initiatives. We are in the process of implementing a number of business initiatives that have had and will continue to have an impact on our results of operations. These initiatives include expanding the Showroom footprint, enhancing our digital marketing capabilities and eCommerce platform, optimizing our product assortment and expanding our logistics infrastructure. As a result of the number of current business initiatives we are pursuing, we have experienced in the past and may experience in the future significant period-to-period variability in our financial performance and results of operations. While we anticipate that these initiatives will support the growth of our business, costs and timing issues associated with pursuing these initiatives can negatively affect our growth rates in the near term and may amplify fluctuations in our growth rates from quarter to quarter.

Our Ability to Source and Distribute Products Effectively. Our net revenue and gross margin are affected by our ability to purchase our merchandise in sufficient quantities at competitive prices. Our level of net revenue has been adversely affected in prior periods by constraints in our supply chain, including the inability of our vendors to produce or ship sufficient quantities of some merchandise to match market demand from our clients, leading to higher levels of client back orders. For example, a number of our vendors are experiencing delays in production and shipment of merchandise orders related to direct and indirect effects of the COVID-19 pandemic. During fiscal year 2020 and the six months ended June 30, 2021, the lag in manufacturing and inventory receipts related to the COVID-19 pandemic resulted in some delays in our ability to convert demand and recognize as net revenue. While we expect this to be resolved in the foreseeable future, there can be no assurance that the recovery in our supply chain will occur and a number of factors could contribute to further complications in our supply chain including COVID-19 developments in countries where our vendors produce and ship merchandise.

Consumer Preferences and Demand. Our ability to maintain our appeal to existing clients and attract new clients depends on our ability to originate, develop and offer a compelling product assortment responsive to client preferences and design trends. If we misjudge the market for our products or the product lines that we acquire, we may be faced with excess inventories for some products and may be required to become more promotional in our selling activities, which would impact our net revenue and gross margin.

Seasonality in Quarterly Results. Our quarterly results vary depending upon a variety of factors, including changes in our product offerings and the introduction of new merchandise assortments and categories, the opening of new retail locations, shifts in the timing of various events quarter over quarter including holidays and other events such as Showroom closures, the timing of our catalog releases, promotional events and the timing and extent of our realization of the costs and benefits of our numerous strategic initiatives, among other things. As a result of these factors, our working capital requirements and demands on our distribution and delivery network may fluctuate during the year. Unique factors in any given quarter may affect period-to-period comparisons between the quarters being compared, and the results for any quarter are not necessarily indicative of the results that we may achieve for a full fiscal year.

 

81


Table of Contents

For example, our January and September catalogs, our two largest catalogs, drive demand in those two months higher than the balance of other months in the year. Variable expenses related to demand will also be higher in those months. Net revenue related to demand is recorded in the following months, dependent upon when the client obtains control of the merchandise. Working capital needed to finance our operations typically reaches the highest levels when we increase our inventory in preparation for new product launches and to fulfill demand driven by catalog releases.

Effects of COVID-19 on Our Business

The COVID-19 outbreak in the first quarter of fiscal year 2020 caused disruption to our business operations. In our initial response to the COVID-19 health crisis, we undertook immediate adjustments to our business operations including temporarily closing all of our retail locations, furloughing employees, minimizing expenses and delaying investments, including pausing some inventory orders while we assessed the status of our business. Our approach to the crisis evolved quickly as our business trends substantially improved during the second through fourth quarters of fiscal year 2020 as a result of both the reopening of our Showrooms and also strong consumer demand for our products. We had reopened all of our Showrooms and Outlet stores by June 30, 2020, although currently many of our Showrooms and Outlets continue to conduct business with occupancy limitations and other operational restrictions. As of June 30, 2021, substantially all of our employees were back to work.

While we have continued to serve our clients and operate our business through the ongoing COVID-19 health crisis, there can be no assurance that future events will not have an impact on our business, results of operations or financial condition since the extent and duration of the health crisis remains uncertain. Future adverse developments in connection with the COVID-19 crisis, including additional waves or resurgences of COVID-19 outbreaks, including with regard to new strains or variants of the virus, evolving international, federal, state and local restrictions and safety regulations in response to COVID-19 risks, changes in consumer behavior and health concerns, the pace of economic activity in the wake of the COVID-19 crisis, or other similar issues could adversely affect our business, results of operations or financial condition in the future, or our financial results and business performance in future periods.

Various constraints in our merchandise supply chain have resulted in some delays in our ability to convert demand and recognize as net revenue at normal historical rates. We anticipate that the business conditions related to COVID-19 will continue to adversely affect the capacity of our vendors and supply chain to meet our demand during fiscal year 2021. We expect that our supply chain may catch up to demand in the foreseeable future, but business circumstances and operational conditions in numerous international locations where our vendors operate cannot be predicted with certainty.

Depending on the future course of the pandemic and further outbreaks, we may experience further restrictions and closures of our physical operations with respect to Showrooms, Design Studios and Outlet stores. Although we experienced strong demand for our products during fiscal year 2020 and the six months ended June 30, 2021, some of the demand may have been driven by stay-at-home restrictions that were in place throughout many parts of the United States. The exact impact of changes to these stay-at-home restrictions cannot be predicted with certainty.

How We Assess the Performance of Our Business

In assessing the performance of our business, we consider a variety of financial and operating measures that affect our results of operations, including:

Net Revenue and Demand. Net revenue is recognized when a client obtains control of the merchandise. We also track demand in our business which is a key performance indicator linked to the level of client orders placed. Demand is an operating metric that we use in reference to the dollar value of orders (based on purchase price) measured at the time the order is placed, net of the dollar value of cancellations and returns (based on unpaid purchase price and amount credited to client). These orders are recognized as net revenue upon a client obtaining control of the merchandise. Because demand is measured net of cancellations, all demand will eventually become net revenue, with appropriate reserves, when delivered to the client.

 

82


Table of Contents

Comparable Growth. Comparable growth is the year-over-year percentage change of the dollar value of orders delivered (based on purchase price), net of the dollar value of returns (based on amount credited to client), from comparable Showrooms and eCommerce, including through our direct-mail catalog. This metric is used by management to evaluate Showroom performance for locations that have been opened for at least 15 consecutive months, which enables management to view the performance of those Showrooms without the dollar value of orders delivered for new Showrooms being included. Comparable Showrooms are defined as permanent Showrooms open for at least 15 consecutive months, including relocations in the same market. Showrooms record demand immediately upon opening, while orders take additional time because product must be delivered to the client. Comparable Showrooms that were temporarily closed during the year due to COVID-19 were not excluded from the comparable Showroom calculation. Outlet comparable locations’ dollar value of orders delivered are included.

Demand Comparable Growth. Demand comparable growth is the year-over-year percentage change of demand from our comparable Showrooms and eCommerce, including through our direct-mail catalog. This metric is used by management to evaluate Showroom demand performance for locations that have been opened for at least 13 consecutive months, which enables management to view the performance of those Showrooms without new Showroom demand included. Comparable Showrooms are defined as permanent Showrooms open for at least 13 consecutive months, including relocations in the same market. Comparable Showrooms that were temporarily closed during the year due to COVID-19 were not excluded from the comparable Showroom calculation. Outlet comparable location demand is included.

Demand comparable growth provides insight into business levels in a particular period by comparing the dollar value of orders (based on purchase price) placed in that period to the prior comparable period. Although these orders do not result in net revenue until the order is delivered at a later point in time, management utilizes this metric to evaluate core performance. Comparable growth is an additional measure that management utilizes to compare the dollar value of orders delivered (based on purchase price) in a period compared to the prior comparable period. Since delivery generally coincides with recognition of net revenue, with appropriate reserves, comparable growth trends will more closely track trends in reported net revenue than demand comparable growth trends. While increases or decreases in demand comparable growth will translate into increases or decreases in comparable growth over time, the trends do not necessarily correlate in any particular period. This is partially due to the general lag in time between when an order is placed and when an order is delivered. When the time gap from order to delivery increases, due to supply chain challenges for example, it may take longer for comparable growth to reflect demand comparable growth. Notwithstanding these limitations, management considers it useful to assess both measures together to get a more complete picture of overall performance trends, and believes these measures can be useful to investors for the same purpose, when viewed together with our reported results and other metrics.

Showroom Data. At June 30, 2021, we operated 75 Showrooms, 48 with in-home interior designers. At December 31, 2020 we operated 74 Showrooms, 45 with in-home interior designers.

 

    

June 30,
2021

    

June 30,
2020

    

December 31,
2020

    

December 31,
2019

 

Traditional showrooms

     71        69        70        68  

Design Studios

     1        0        1        0  

Outlets

     3        2        3        2  
  

 

 

    

 

 

    

 

 

    

 

 

 

Total retail locations

     75        71        74        70  
  

 

 

    

 

 

    

 

 

    

 

 

 

Total square footage (in thousands)

     1,274        1,217        1,258        1,203  

Gross Margin. Gross margin is equal to our net revenue less cost of goods sold. Cost of goods sold include the direct cost of purchased merchandise; inventory shrinkage; inbound freight; all freight costs to get merchandise to our Showrooms; credit card fees; design, buying and allocation costs; occupancy costs related to Showroom operations and our supply chain, such as rent and common area maintenance for our leases;

 

83


Table of Contents

depreciation and amortization of leasehold improvements, equipment and other assets in our Showrooms and distribution centers. In addition, cost of goods sold include all logistics costs associated with shipping product to our clients, which are partially offset by delivery fees collected from clients (recorded in net revenue on the consolidated statements of comprehensive income).

Selling, General and Administrative Expenses. Selling, general and administrative, or SG&A, expenses include all operating costs not included in cost of goods sold. These expenses include payroll and payroll related expenses, Showroom expenses other than occupancy and expenses related to many of our operations at our corporate headquarters, including utilities, depreciation and amortization and marketing expense. Payroll includes both fixed compensation and variable compensation. Variable compensation includes Showroom commissions and Showroom bonus compensation related to demand, likely before the client obtains control of the merchandise. Variable compensation is not significant in our eCommerce channel. All new Showroom opening expense other than occupancy are included in selling, general and administrative expenses and are expensed as incurred. We expect certain of these expenses to continue to increase as we open new Showrooms, develop new product categories and otherwise pursue our current business initiatives. Selling, general and administrative expenses as a percentage of net revenue is usually higher in lower-volume quarters and lower in higher-volume quarters because a significant portion of the costs are relatively fixed.

EBITDA. We define EBITDA as consolidated net income before depreciation and amortization, interest expense and state and local taxes.

Adjusted EBITDA. We believe that adjusted EBITDA is a useful measure of operating performance, as the adjustments eliminate items that we believe are not reflective of underlying operating performance in a particular period, facilitate a comparison of our operating performance on a consistent basis from period-to-period and provide for a more complete understanding of factors and trends affecting our business.

Because adjusted EBITDA omits items that we believe are not reflective of underlying operating performance in a particular period and non-cash items, we feel that it is less susceptible to variances in actual performance resulting from depreciation, amortization and other non-cash charges and can be more reflective of our operating performance in a particular period. We also use adjusted EBITDA as a method for planning and forecasting overall expected performance and for evaluating on a quarterly and annual basis actual results against such expectations.

The following is a reconciliation of our net income to adjusted EBITDA for the periods presented:

 

    

Six Months Ended

    

Fiscal Year Ended

 

(In thousands)

  

June 30,
2021

    

June 30,
2020

    

December 31,
2020

    

December 31,
2019

 

Net income

   $ 16,197      $ 13,649      $ 17,837      $ 16,632  

Interest expense

     2,679        6,601        12,555        12,916  

State and local taxes

     1,204        169        764        365  

Depreciation and amortization

     8,909        8,438        16,957        15,964  
  

 

 

    

 

 

    

 

 

    

 

 

 

EBITDA

     28,989        28,857        48,113        45,877  

Incentive unit compensation expense

     427        250        403        272  

Derivative expense(1)

     29,805        333        17,928        —  

Other expenses(2)

     618        1,783        3,252        4,013  
  

 

 

    

 

 

    

 

 

    

 

 

 

Adjusted EBITDA

   $ 59,839      $ 31,223      $ 69,696      $ 50,162  
  

 

 

    

 

 

    

 

 

    

 

 

 

 

(1)

We repaid our term loan in full on December 28, 2020. The derivative expense relates to the change in the fair value of the exit fee at the end of each reporting period. See “Use of Proceeds” and “—Financing Transactions.”

 

84


Table of Contents
(2)

Other expenses represent costs and investments not indicative of ongoing business performance, such as third-party consulting costs, one-time project start-up costs, one-time costs related to the IPO, severance, signing, recruiting and project-based strategic initiatives.

Factors Affecting the Comparability of our Results of Operations

Our results over the past two years have been affected by the following events, which must be understood in order to assess the comparability of our period-to-period financial performance and condition.

Showroom Openings and Closings

New Showrooms contribute incremental expense, new Showroom opening expense and net revenue to the Company. In the six months ended June 30, 2021, we opened three Showrooms and closed two Showrooms. Both Showroom closures were related to relocations. In fiscal year 2020, we opened seven Showrooms and in fiscal year 2019 we opened four Showrooms. In fiscal 2020, we closed three Showrooms and in fiscal year 2019, we closed four Showrooms. In fiscal year 2020, two Showroom closures were related to relocations and one Showroom was closed permanently. In fiscal year 2019, four Showroom closures were related to relocations.

Financing Transactions

On June 25, 2020, we entered into a three year asset-based credit agreement, or the Asset Based Lending Agreement, which included a revolving credit facility in an amount equal to $30 million and refinancing the existing first lien credit facility, or the Existing Credit Facilities. Our facility is subject to borrowing base availability related to inventory, credit card receivables and cash, net of applicable reserves. Loans under the facility bear interest at either (a) a LIBOR rate plus a margin of 5.5%, for LIBOR loans, or (b) a base rate plus a margin of 4.5%, for base rate loans.

We repaid our term loan in full on December 28, 2020. The derivative expense relates to the change in the fair value of the exit fee at the end of each reporting period. The exit fee, which is payable in cash at the time the initial public offering is consummated, is calculated as 4% of the total equity value of the Company, based on the valuation determined in connection with the initial public offering, which valuation shall include, among other factors, (a) the initial public offering price, plus (b) cash, minus (c) any outstanding indebtedness, minus (d) transaction expenses, minus (e) the equity value of the preferred equity interests of Arhaus, LLC and all subsidiaries received on the closing date of the term loan, minus (f) the value of management incentive units in effect on the closing date of the term loan or issued after the closing date pursuant to management incentive plans in existence on the closing date. Assuming a public offering price of $15.50 per share (which is the midpoint of the offering price range set forth on the cover of this prospectus), the exit fee is approximately $76.3 million. At a public offering price of $14.00 (the low end of the offering price), the exit fee is approximately $69.0 million, and at a public offering price of $17.00 (the high end of the offering price range), the exit fee is approximately $83.5 million. The Company intends to use a portion of the use of proceeds of the offering to pay the exit fee in its entirety. See “Use of Proceeds.”

Incremental Public Company Costs

In the 2020 and 2019 fiscal years, we did not incur any additional costs, and for the six months ended June 30, 2021 we have not incurred any significant costs, that would be representative of costs a public company would be required to incur in order to comply with public company requirements including incremental insurance, accounting and legal expense as well as costs required to comply with the Sarbanes-Oxley Act.

 

85


Table of Contents

Results of Operations

The following tables summarize key components of our results of operations for the periods indicated. The following discussion should be read in conjunction with our consolidated financial statements and related notes.

Statement of Consolidated Comprehensive Income Data:

 

    

Six Months Ended(1)

    

Fiscal Year Ended (1)

 

(In thousands)

  

June 30,
2021

    

June 30,
2020

    

December 31,

2020

    

December 31,

2019

 

Net revenue

   $ 355,357      $ 224,105      $ 507,429      $ 494,538  

Cost of goods sold

     207,188        139,528        307,925        318,550  
  

 

 

    

 

 

    

 

 

    

 

 

 

Gross margin

     148,169        84,577        199,504        175,988  

Selling, general and administrative expenses

     128,075        64,158        168,340        146,052  
  

 

 

    

 

 

    

 

 

    

 

 

 

Income from operations

     20,094        20,419        31,164        29,936  

Interest expense

     2,679        6,601        12,555        12,916  

Loss on sale of assets

     14        —          8        23  
  

 

 

    

 

 

    

 

 

    

 

 

 

Income before taxes

     17,401        13,818        18,601        16,997  

State and local taxes

     1,204        169        764        365  
  

 

 

    

 

 

    

 

 

    

 

 

 

Net and comprehensive income

   $ 16,197      $ 13,649      $ 17,837      $ 16,632  
  

 

 

    

 

 

    

 

 

    

 

 

 

Other Operational Data:

 

    

Six Months Ended

   

Fiscal Year Ended

 

(Dollars in thousands)

  

June 30,
2021

   

June 30,
2020

   

December 31,

2020

   

December 31,

2019

 

Net revenue

   $ 355,357     $ 224,105     $ 507,429     $ 494,538  

Comparable growth (decline)

     53.1     (7.2 %)      0.9     7.2

Demand comparable growth (decline)

     82.0     (3.6 %)      24.7     4.0

Gross margin as a % of net revenue

     41.7     37.7     39.3     35.6

Selling, general and administrative expenses as a % of net revenue

     36.0     28.6     33.2     29.5

Income from operations as a % of net revenue

     5.7     9.1     6.1     6.1

Net income

   $ 16,197     $ 13,649     $ 17,837     $ 16,632  

Net income as a % of net revenue

     4.6     6.1     3.5     3.4

Adjusted EBITDA(1)

   $ 59,839     $ 31,223     $ 69,696     $ 50,162  

Adjusted EBITDA as a % of net revenue

     16.8     13.9     13.7     10.1

Total retail location count at end of period

     75       71       74       70  

 

(1)

See “Non-GAAP Financial Measures” and “—How We Assess the Performance of Our Business,” respectively, for a definition of adjusted EBITDA and a reconciliation of adjusted EBITDA to net income.

Comparison of the Six Months Ended June 30, 2021 and June 30, 2020

Net Revenue

Net revenue increased $131.3 million, or 58.6%, to $355.4 million in the six months ended June 30, 2021 compared to $224.1 million in the six months ended June 30, 2020. Comparable growth was 53.1% in the six months ended June 30, 2021 compared to a decrease of 7.2% in the six months ended June 30, 2020. Demand comparable growth was 82.0% in the six months ended June 30, 2021 compared to a decrease of 3.6% in the six months ended June 30, 2020. At June 30, 2021, we operated 75 Showrooms, an increase of 4 from June 30, 2020.

Net revenue increased due to a higher number of orders delivered to the client. Net revenue for the six months ended June 30, 2020 was negatively impacted by temporary Showroom closures, macroeconomic conditions and disruptions across our global supply chain resulting from COVID-19 commencing in March 2020.

 

86


Table of Contents

Gross Margin

Gross margin increased $63.6 million, or 75.2%, to $148.2 million in the six months ended June 30, 2021 compared to $84.6 million in the six months ended June 30, 2020. Gross margin improvement was driven by the increase in net revenue in the six months ended June 30, 2021 versus the six months ended June 30, 2020. Net revenue in the six months ended June 30, 2020 was compressed due to supply chain constraints and disruption arising from COVID-19. The gross margin improvement related to net revenue increases in the six months ended June 30, 2021 versus the six months ended June 30, 2020 was partially offset by higher product costs of $47.5 million due to the increase in net revenue, higher transportation costs of $11.2 million due to higher net revenue in the six months ended June 30, 2021 compared to the six months ended June 30, 2020 and higher credit card fees of $3.8 million in the six months ended June 30, 2021 compared to the six months ended June 30, 2020 related to higher demand during these time periods.

As a percentage of net revenue, gross margin increased 400 basis points to 41.7% of net revenue in the six months ended June 30, 2021 compared to 37.7% of net revenue in the six months ended June 30, 2020. The gross margin improvement was primarily the result of the benefits of leverage and scale as a result of the significant increase in revenue, while certain components of our cost of goods sold are fixed or otherwise do not move in line with revenues. In particular, non-variable Showroom occupancy costs, which are not dependent on revenue levels, were lower as a percentage of net revenues, contributing 390 basis points to the margin improvement.

Selling, General and Administrative Expenses

Selling, general and administrative expenses increased $63.9 million, or 99.6%, to $128.1 million in the six months ended June 30, 2021 compared to $64.2 million in the six months ended June 30, 2020. The increase in selling, general and administrative expenses was primarily driven by derivative expense related to the change in the fair value of the term loan exit fee of $29.8 million in the six months ended June 30, 2021, variable selling expenses related to demand, which increased $14.8 million in the six months ended June 30, 2021 compared to the six months ended June 30, 2020, and higher Showroom non-variable compensation of $5.7 million in the six months ended June 30, 2021 compared to the six months ended June 30, 2020 due to employee furloughs related to temporary Showroom closures from COVID-19 in the six months ended June 30, 2020.

As a percentage of net revenue, selling, general and administrative expenses increased 740 basis points to 36.0% of net revenue in the six months ended June 30, 2021 compared to 28.6% of net revenue in the six months ended June 30, 2020.

Interest expense

Interest expense decreased $3.9 million to $2.7 million in the six months ended June 30, 2021 compared to $6.6 million in the six months ended June 30, 2020. For the six months ended June 30, 2021, interest expense was primarily related to our capital lease obligations. For the six months ended June 30, 2020, interest expense was primarily related to our term loan, which was paid off in December 2020, our capital lease obligations, and borrowings on our revolving credit facility.

State and Local Taxes

State and local taxes were $1.2 million in the six months ended June 30, 2021 compared to $0.2 million in the six months ended June 30, 2020. This includes state and local tax in the locations we operate. As a limited liability company, Arhaus, LLC was a pass-through entity for the six months ended June 30, 2021 and June 30, 2020.

Net and Comprehensive Income

Net and comprehensive income increased $2.6 million to $16.2 million in the six months ended June 30, 2021 compared to $13.6 million in the six months ended June 30, 2020. The increase was driven by the factors described above.

 

87


Table of Contents

Comparison of the Years Ended December 31, 2020 and December 31, 2019

Net Revenue

Net revenue increased $12.9 million, or 2.6%, to $507.4 million in fiscal year 2020 compared to $494.5 million in fiscal year 2019. Comparable growth was 0.9% in fiscal year 2020 compared to 7.2% in fiscal year 2019. Demand comparable growth was 24.7% in fiscal year 2020 compared to 4.0% in fiscal 2019. At December 31, 2020 we operated 74 Showrooms, an increase of 4 from December 31, 2019.

Net revenue increased due to price increases implemented in June 2019 partially offset by a reduced number of orders delivered to the client. Fiscal year 2020 was negatively impacted by temporary Showroom closures and macroeconomic conditions resulting from COVID-19 commencing in March. To facilitate net revenue during the temporary Showroom closures, we deployed various technologies to provide opportunities for clients to transact, including online chat, email, phone calls and private Showroom appointments. Despite our net revenue growth during the year, the growth in net revenue was lower than the growth in demand for our products primarily due to disruptions across our global supply chain as a result of COVID-19. It may take several quarters for inventory receipts and manufacturing to catch up to the increase in demand.

Gross Margin

Gross margin increased $23.5 million, or 13.4%, to $199.5 million in fiscal year 2020 compared to $176.0 million in fiscal year 2019. Gross margin improvement was related to price increases implemented in June 2019, strategic sourcing efforts to decrease transportation costs and lower costs related to temporary Showroom closures. Price increases improved gross margin by $11.0 million in fiscal year 2020 compared to fiscal year 2019 with $17.0 million of price increases recognized in fiscal year 2020 and $6.0 million recognized in fiscal year 2019. Despite our increase in revenues related to price increases, our cost of goods sold decreased in the period because of lower product costs of $8.2 million due to a lower number of units delivered to clients, decreased transportation cost of $3.0 million due to strategic sourcing efforts and lower costs related to Showroom operations of $2.2 million due to temporary Showroom closures in fiscal year 2020 compared to fiscal year 2019. The decrease in cost of goods sold was partially offset by higher credit card fees of $4.0 million in fiscal year 2020 versus fiscal year 2019 related to higher demand in fiscal year 2020 compared to fiscal year 2019.

As a percentage of net revenue, gross margin increased 370 basis points to 39.3% of net revenue in fiscal year 2020 compared to 35.6% of net revenue in fiscal year 2019. This increase is due to our leverage and scale. As revenue increased, certain costs such as product costs and transportation costs did not increase proportionally. Product costs contributed 260 basis points of leverage and transportation costs contributed 100 basis points of leverage.

Selling, General and Administrative Expenses

Selling, general and administrative expenses increased $22.2 million, or 15.3%, to $168.3 million in fiscal year 2020 compared to $146.1 million in fiscal year 2019. The increase in selling, general and administrative expenses was primarily driven by derivative expense related to the change in the fair value of the term loan exit fee of $17.9 million in fiscal year 2020 compared to $0.0 million in fiscal 2019, and variable selling expenses related to demand, which increased $11.9 million in fiscal year 2020 compared to fiscal year 2019. This was partially offset by employee furloughs related to temporary Showroom closures due to COVID-19 of $8.7 million in fiscal 2020 compared to fiscal 2019, reductions in warehouse related expenses of $2.0 million in fiscal year 2020 compared to fiscal year 2019, and reductions in corporate expenses of $1.8 million in fiscal year 2020 compared to fiscal year 2019.

As a percentage of net revenue, selling, general and administrative expenses increased 370 basis points to 33.2% of net revenue in fiscal year 2020 compared to 29.5% of net revenue in 2019.

 

88


Table of Contents

Interest expense

Interest expense decreased $0.3 million to $12.6 million in fiscal year 2020 compared to $12.9 million in fiscal year 2019. Interest expense was primarily related to our term loan, which was paid off in December 2020.

State and Local Taxes

State and local taxes were $0.8 million in fiscal year 2020 compared to $0.4 million in fiscal year 2019. This includes state and local tax in the locations we operate. As a limited liability company, Arhaus, LLC was a pass-through entity for 2020 and 2019.

Net and Comprehensive Income

Net and comprehensive income increased $1.2 million to $17.8 million in fiscal year 2020 compared to $16.6 million in fiscal year 2019. The increase was driven by the factors described above.

Liquidity and Capital Resources

General

The primary cash needs of our business have historically been for merchandise inventories, payroll, marketing catalogs, Showroom rent, capital expenditures associated with opening new Showrooms and updating existing Showrooms, as well as the development of our infrastructure and information technology. We seek out and evaluate opportunities for effectively managing and deploying capital in ways that improve working capital and support and enhance our business initiatives and strategies.

Our business has historically relied on cash flows from operations, including client deposits, and borrowings under our credit facilities as our primary sources of liquidity. In 2020 and 2019, borrowing under our credit facilities included a term loan and our revolving credit facility. We believe our operating cash flows will be sufficient to meet working capital requirements and fulfill other capital needs for at least the next 12 months, although we may enter into borrowing arrangements in the future or if conditions change.

In June 2020, we entered into a revolving credit facility with Wingspire Capital LLC, as administrative agent, and the lenders party thereto. The facility provides for borrowings for working capital and general corporate purposes in an amount equal to the lesser of (a) $30.0 million and (b) a borrowing base calculated based on eligible credit card receivables, inventory and unrestricted cash above a certain dollar threshold. Loans under the facility bear interest at either (a) a LIBOR rate plus a margin of 5.5%, for LIBOR loans, or (b) a base rate plus a margin of 4.5%, for base rate loans. The revolving credit facility is secured by first-priority liens on substantially all assets of the Company. We are required to prepay outstanding loans, subject to certain exceptions, with 100% of the net cash proceeds of non-ordinary course asset sales or other dispositions of property or casualty events giving rise to the receipt of insurance proceeds or condemnation awards, the incurrence of indebtedness, the issuance of equity interests, and the receipt of cash for extraordinary events, subject to reinvestment rights. We may also repay outstanding loans or reduce outstanding commitments at any time without premium or penalty (other than a 2.0% premium payable on the amount of the revolving commitments under the facility so reduced if on or prior to June 25, 2022 or a 1.0% premium payable on the amount of the revolving commitments under the facility so reduced if after June 25, 2022 and on or prior April 26, 2023). The revolving credit facility includes customary affirmative and negative covenants, including a minimum fixed charge ratio of 1.0x and minimum EBITDA requirements, and events of default, including cross-defaults provisions with respect to material indebtedness of $2,500,000 or more. The revolving credit facility will mature on June 25, 2023. From the second quarter of fiscal year 2020, we have resumed many investments and previously deferred expenditures in response to the COVID-19 pandemic, but we anticipate that our decisions regarding these matters will continue to evolve in response to changing business circumstances including further developments with respect to the pandemic. We will continue to closely manage our investments while

 

89


Table of Contents

considering both the overall economic environment as well as the needs of our business operations. In addition, our near term decisions regarding the sources and uses of capital in our business will continue to reflect and adapt to changes in market conditions and our business including further developments with respect to the pandemic.

While we do not require debt to fund our operations, our goal continues to be in a position to take advantage of the many opportunities that we identify in connection with our business and operations. We have pursued in the past, and may pursue in the future, additional strategies to generate capital to pursue opportunities and investments, including new debt financing arrangements. In addition to funding the normal operations of our business, we have used our liquidity to fund investments and strategies such as supply chain expansion and growth initiatives.

See “Risk Factors—We may be unable to secure additional financing on favorable terms, or at all, to meet our future capital needs, which in turn could impair our growth.

In addition, our capital needs and uses of capital may change in the future due to changes in our business or new opportunities that we choose to pursue. We have invested significant capital expenditures in opening new Showrooms, and these capital expenditures have increased in the past and may continue to increase in future periods as we open additional Showrooms.

Our capital expenditures include capital expenditures from investing activities and cash outflows of capital related to construction activities to design and build landlord-owned leased assets, net of tenant allowances received. Given the pace at which business conditions are evolving in response to the COVID-19 health crisis, we may adjust our investments in various business initiatives including our capital expenditures over the course of fiscal year 2021. Capital expenditures in fiscal year 2020 were $3.1 million, net of cash received related to landlord tenant allowances of $9.9 million.

Certain lease arrangements require the landlord to fund a portion of the construction related costs through payments directly to us. New Showrooms may require different levels of capital investment on our part in the future.

In addition, we continue to address the effects of COVID-19 on our business with respect to real estate development and the introduction of new Showrooms. A range of factors involved in the development of new Showrooms may continue to be affected by the COVID-19 health crisis including delays in construction as well as permitting and other necessary governmental actions. In addition, the scope and cadence of investments by third parties including landlords and other real estate counterparties may be adversely affected by the health crisis. Actions taken by federal, state and local government authorities, and in some instances mall and shopping center owners, in response to the pandemic, may require changes to our real estate strategy and related capital expenditure. In addition, we may continue to be required to make lease payments in whole or in part for our Showrooms that were temporarily closed or are required to close in the future in the event of resurgences in COVID-19 outbreaks or for other reasons. Any efforts to mitigate the costs of construction delays and deferrals, retail closures and other operational difficulties, including any such difficulties resulting from COVID-19, such as by negotiating with landlords and other third parties regarding the timing and amount of payments under existing contractual arrangements, may not be successful, and as a result, our real estate strategy may have ongoing significant liquidity needs even as we make changes to our planned operations and expansion cadence.

 

90


Table of Contents

The following table provides a summary of our cash provided by operating, investing and financing activities:

 

    

Six Months Ended

   

Fiscal Year Ended

 

(In thousands)

   June 30,
2021
    June 30,
2020
    December 31,
2020
    December 31,
2019
 

Net cash provided by operating activities

   $ 110,807     $ 62,545     $ 150,435     $ 21,904  

Net cash used in investing activities

     (13,691     (10,145     (13,011     (9,866

Net cash used in financing activities

     (15,600     (320     (98,335     (17,605
  

 

 

   

 

 

   

 

 

   

 

 

 

Net increase (decrease) in cash and cash equivalents and restricted cash equivalents

   $ 81,516     $ 52,080     $ 39,089     $ (5,567
  

 

 

   

 

 

   

 

 

   

 

 

 

Net cash provided by operating activities

Comparison of the Six Months Ended June 30, 2021 and June 30, 2020

Net cash provided by operating activities was $110.8 million in the six months ended June 30, 2021 compared to $62.5 million net cash provided by operating activities in the six months ended June 30, 2020. The increase in our net cash provided by operating activities in the six months ended June 30, 2021 was primarily the result of increased client deposits resulting from strong client demand and the impact of higher non-cash items in the current period, particularly the derivative expense related to the change in the fair value of the term loan exit fee, which reduced our net income without any corresponding adverse impact to our cash generation. This was offset by decreases in cash related to the changes in working capital, which were primarily driven by increases in merchandise inventory caused by forecasted client demand.

Comparison of the Fiscal Year Ended December 31, 2020 and December 31, 2019

Net cash provided by operating activities was $150.4 million in fiscal year 2020 compared to $21.9 million net cash provided by operating activities in fiscal year 2019. The increase in our net cash provided by operating activities in fiscal year 2020 was primarily the result of increased client deposits resulting from strong client demand, the impact of higher non-cash impacts items in the current period, particularly the derivative expense related to the change in fair value of the term loan exit fee, which reduced our net income without any corresponding adverse impact to our cash generation and cash increases related to changes in working capital, including decreases to merchandise inventory caused by actual client demand and supply chain disruptions.

Net cash used in investing activities

Investing activities consist primarily of investments in capital expenditures related to investments in retail Showrooms, information technology and systems infrastructure, as well as supply chain investments. Investing activities also include strategic investments made by the Company.

Comparison of the Six Months Ended June 30, 2021 and June 30, 2020

For the six months ended June 30, 2021, net cash used in investing activities was $13.7 million primarily due to investments in Showrooms, information technology and systems infrastructure, and supply chain.

For the six months ended June 30, 2020, net cash used in investing activities was $10.1 million primarily due to investments in Showrooms, information technology and systems infrastructure, and supply chain

Comparison of the Fiscal Year Ended December 31, 2020 and December 31, 2019

For fiscal year 2020, net cash used in investing activities was $13.0 million primarily due to investments in Showrooms, information technology and systems infrastructure, and supply chain.

 

91


Table of Contents

For fiscal year 2019, net cash used in investing activities was $9.9 million primarily due to investments in Showrooms, information technology and systems infrastructure, and supply chain.

Historical capital expenditures are summarized as follows:

 

     Six Months Ended      Fiscal Year Ended  

(In thousands

   June 30,
2021
     June 30,
2020
     December 31,
2020
     December 31,
2019
 

Net cash used in investing activities

   $ 13,691      $ 10,145      $ 13,011      $ 9,866  

Proceeds from sale of property, furniture and equipment

     —          —          —          12  
  

 

 

    

 

 

    

 

 

    

 

 

 

Total capital expenditures

     13,691        10,145        13,011        9,878  

Landlord contributions

     8,278        9,314        9,942        5,718  
  

 

 

    

 

 

    

 

 

    

 

 

 

Total capital expenditures, net of landlord contributions

   $ 5,413      $ 831      $ 3,069      $ 4,160  
  

 

 

    

 

 

    

 

 

    

 

 

 

Comparison of the Six Months Ended June 30, 2021 and June 30, 2020

Total capital expenditures, net of landlord contributions increased by $4.6 million in the six months ended June 30, 2021 compared to the six months ended June 30, 2020. This increase was related to our new facility in North Carolina, the opening of new Showrooms and information technology and systems infrastructure. We anticipate our capital expenditures to be $30 million to $35 million in fiscal year 2021, primarily related to our new facility in North Carolina, the purchase of an airplane, the opening of new Showrooms, information technology and systems infrastructure, and general maintenance.

Comparison of the Fiscal Year Ended December 31, 2020 and December 31, 2019

Total capital expenditures, net of landlord contributions decreased by $1.1 million in fiscal year 2020 compared to fiscal year 2019. This decrease was related to higher landlord contributions in 2020 versus 2019.

Net cash used in financing activities

Financing activities consist primarily of borrowings related to credit facilities, dividends, repayments of preferred units and tax distributions to members.

Comparison of the Six Months Ended June 30, 2021 and June 30, 2020

For the six months ended June 30, 2021, net cash used in financing activities was $15.6 million due to tax distributions to members.

For the six months ended June 30, 2020, net cash used in financing activities was $0.3 million. Payments on the term loan used $11.2 million of cash. Revolver borrowings net of payments were $11.0 million.

Comparison of the Fiscal Year Ended December 31, 2020 and December 31, 2019

For fiscal year 2020, net cash used in financing activities was $98.3 million. Tax distributions to members were $15.2 million. The term loan was repaid in full using $37.0 million and revolver payments net of borrowings were $4.0 million. Net cash used in financing activities also included repayments of preferred units and dividends of $42.1 million.

For fiscal year 2019, net cash used in financing activities was $17.6 million. Tax distributions to members were $8.3 million. Payments on the term loan used $13.3 million of cash and revolver borrowings net of payments were $4.0 million for fiscal year 2019.

 

92


Table of Contents

Off-Balance Sheet Transactions

Our liquidity is currently not dependent on the use of off-balance sheet transactions other than letters of credit, which are typical in a retail environment. We have no material off balance sheet arrangements as of December 31, 2020.

Unaudited Quarterly Results

The following table sets forth certain financial and operating information for each of our fiscal quarters since the first quarter of 2019. We have prepared the following unaudited quarterly financial information on the same basis as our audited financial statements and have included all adjustments, consisting only of normal recurring adjustments that, in our opinion are necessary to fairly state the financial information set forth in those statements. Our historical results are not necessarily indicative of the results that may be expected in the future, and results for any quarter are not necessarily indicative of results to be expected for a full year or any other period. This information should read in conjunction with the consolidated financial statements and related notes thereto included elsewhere in this prospectus

 

    June 30,
2021
    March 31,
2021
    December 31,
2020
    September 30,
2020
    June 30,
2020
    March 31,
2020
    December 31,
2019
    September 30,
2019
    June 30,
2019
    March 31,
2019
 

Consolidated Statements of Comprehensive Income:

 

         

Net revenue

  $ 184,043     $ 171,314     $ 162,823     $ 120,501     $ 103,388     $ 120,717     $ 133,831     $ 124,848     $ 127,502     $ 108,357  

Gross margin

    77,834       70,335       69,715       45,212       38,727       45,850       52,654       45,348       43,237       34,749  

Income from operations

    8,745       11,349       6,497       4,248       10,996       9,423       11,702       8,679       9,413       142  

Net and comprehensive income (loss)

    6,905       9,292       3,405       783       7,300       6,349       8,606       5,260       5,964       (3,198

Comparable growth

    71.4     37.6     19.6     (3.7 )%      (19.7 )%      7.0     6.9     10.0     7.8     3.9

Demand comparable growth

    72.9     90.3     61.9     43.7     (4.7 )%      (2.5 )%      12.2     (1.0 )%      3.9     2.2

Adjusted EBITDA

  $ 34,304     $ 25,535     $ 28,794     $ 9,679     $ 15,539     $ 15,684     $ 18,534     $ 13,554     $ 13,092     $ 4,982  

Reconciliation of net and comprehensive income (loss) to Adjusted EBITDA:

                   

Net and comprehensive income (loss)

    6,905       9,292       3,405       783       7,300       6,349       8,606       5,260       5,964       (3,198

Interest expense

    1,340       1,339       3,220       2,734       3,608       2,993       3,023       3,250       3,295       3,348  

State and local taxes

    500       704       (136     731       88       81       70       163       135       (3

Depreciation and amortization

    4,446       4,463       4,275       4,244       4,246       4,192       4,083       3,994       3,965       3,922  
 

 

 

   

 

 

   

 

 

   

 

 

   

 

 

   

 

 

   

 

 

   

 

 

   

 

 

   

 

 

 

EBITDA

  $ 13,191     $ 15,798     $ 10,764     $ 8,492     $ 15,242     $ 13,615     $ 15,782     $ 12,667     $ 13,359     $ 4,069  

Incentive unit compensation expense

    351       76       77       76       170       80       88       62       58       64  

Derivative expense (1)

    18,258       11,547       17,428       167       166       167       —         —         —         —    

Other expenses (2)

    2,504       (1,886     525       944       (39     1,822       2,664       825       (325     849  
 

 

 

   

 

 

   

 

 

   

 

 

   

 

 

   

 

 

   

 

 

   

 

 

   

 

 

   

 

 

 

Adjusted EBITDA

  $ 34,304     $ 25,535     $ 28,794     $ 9,679     $ 15,539     $ 15,684     $ 18,534     $ 13,554     $ 13,092     $ 4,982  
 

 

 

   

 

 

   

 

 

   

 

 

   

 

 

   

 

 

   

 

 

   

 

 

   

 

 

   

 

 

 

 

(1)

We repaid our term loan in full on December 28, 2020. The derivative expense relates to the change in the fair value of the exit fee at the end of each reporting period.

(2)

Other expenses represent costs and investments not indicative of ongoing business performance, such as third-party consulting costs, one-time project start-up costs, one-time costs related to the IPO, severance, signing, recruiting and project-based strategic initiatives.

Critical Accounting Policies and Estimates

The preparation of financial statements in accordance with accounting principles generally accepted in the United States requires our senior leadership to make estimates and assumptions that affect amounts reported in our consolidated financial statements and related notes, as well as the related disclosure of contingent assets and liabilities at the date of the financial statements and the reported amounts of revenues and expenses during the reporting period. We evaluate our accounting policies, estimates, and judgments on an on-going basis. We base our estimates and judgments on historical experience and various other factors that are believed to be

 

93


Table of Contents

reasonable under the circumstances. Actual results may differ from these estimates under different assumptions and conditions and such differences could be material to the consolidated financial statements.

Information on all of our significant accounting policies can be found in Note 2—Basis of Presentation and Summary of Significant Accounting Policies in our audited consolidated financial statements. Our senior leadership team evaluates the development and selection of our critical accounting policies and estimates and believes that certain of our significant accounting policies involve a higher degree of judgment or complexity and are most significant to reporting our consolidated results of operations and financial position, and are therefore discussed as critical. The following critical accounting policies reflect the significant estimates and judgments used in the preparation of our consolidated financial statements. The following items require significant estimation or judgment in the preparation of the consolidated financial statements.

Revenue Recognition

Net revenue consists of sales to clients, net of returns, discounts, and rebates. Net revenue and cost of goods sold is recognized when performance obligations under the terms of the contract are satisfied, and the control of merchandise has been transferred to a client, which occurs when merchandise is received by our clients. Net revenue from “direct-to-client” and “home-delivered” sales are recognized when the merchandise is delivered to the client. Net revenue from “cash-and-carry” Showroom sales are recognized at the point of sale in the Showroom. Discounts provided to clients are accounted for as a reduction of sales at the point of sale. Sales commissions are incremental costs and are expensed as incurred.

A reserve is recorded for projected merchandise returns based on actual historical return rates. We provide an allowance for sales returns based on historical return rates, which is presented on a gross basis. The allowance for sales returns is presented within other current liabilities and the estimated value of the right of return asset for merchandise is presented within prepaid expense and other assets on the consolidated balance sheet. Actual merchandise returns are monitored regularly and have not been materially different from the estimates recorded. Merchandise returns are granted for various reasons, including delays in merchandise delivery, merchandise quality issues, client preference and other similar matters. We have various return policies for their merchandise, depending on the type of merchandise sold. Merchandise returned often represents merchandise that can be resold. Amounts refunded to clients are generally made by issuing the same payment tender as used in the original purchase. Merchandise exchanges of the same merchandise at the same price are not considered merchandise returns and, therefore, are excluded when calculating the sales returns reserve. The allowance for sales returns are included within accrued other expenses line item on the consolidated balance sheet.

All taxes assessed by a government authority that are both imposed on and concurrent with a specific revenue-producing transaction and collected by us from clients are excluded from the measurement of the transaction price. As a result, sales are stated net of tax.

Shipping and handling is recognized as activities to fulfill the performance obligation of transferring merchandise to clients, therefore the fees are recorded as revenue. The costs we incur for shipping and handling are included in cost of goods sold, and the costs of shipping and handling activities are accrued for in the same period as the delivery to clients.

We collect various taxes as an agent in connection with the sale of merchandise and remits these amounts to the respective taxing authorities. These taxes are included within accrued taxes line item of the consolidated balance sheet until remitted to the respective taxing authority.

Client deposits represent payments made by clients on orders. At the time of purchase, we collect deposits for all orders equivalent to at least 50 percent of the clients purchase price. Orders are recognized as revenue when the merchandise is delivered to the client and at the time of delivery the client deposit is no longer recorded as a liability.

 

94


Table of Contents

Goodwill

The recoverability of goodwill is evaluated annually or whenever events or changes in circumstances indicate that the fair value of the reporting unit is less than its carrying amount. Circumstances that may indicate impairment include, but are not limited to, deterioration in general economic conditions, limitations on accessing capital, or other developments in equity and credit markets; industry and market considerations such as deterioration in the environment in which we operate, an increased competitive environment, a decline in market dependent multiples or metrics, a change in the market for our products or services, or a regulatory or political development; cost factors that have a negative effect on earnings and cash flows; overall financial performance; changes in management, key personnel, strategy, or clients; a sustained decrease in share price in either absolute terms or relative to peers.

We perform our annual goodwill impairment testing in the fourth quarter by comparing the fair value of a reporting unit with its carrying amount, limited to the total amount of goodwill of the reporting unit. We establish the fair value for the reporting unit based on the discounted cash flows to determine if the fair value of our goodwill exceeds its carrying value. We will recognize an impairment charge for the amount by which the carrying amount exceeds the reporting unit’s fair value.

Fair Value

Our primary financial instruments are payables, debt instruments, lease obligations, derivative, and incentive unit compensation instruments. Due to the short-term maturities of payables, we believe the fair values of these instruments approximate their respective carrying values at December 31, 2020 and 2019. Primarily as a result of the variable rate nature of the majority of our debt instruments, management believes that the fair values of the debt instruments approximate their respective carrying values at December 31, 2020 and 2019.

We have established a hierarchy to measure our financial instruments at fair value, which requires us to maximize the use of observable inputs and minimize the use of unobservable inputs when measuring fair value. Observable inputs represent market data obtained from independent sources, whereas unobservable inputs reflect our own market assumptions, which are used if observable inputs are not reasonably available without undue cost and effort. The hierarchy defines three levels of inputs that may be used to measure fair value:

 

Level 1    Unadjusted quoted prices in active markets for identical, unrestricted assets and liabilities that the reporting entity has the ability to access at the measurement date.
Level 2    Inputs other than quoted prices included within Level 1 that are observable for the asset and liability or can be corroborated with observable market data for substantially the entire contractual term of the asset or liability.
Level 3    Unobservable inputs that reflect the entity’s own assumptions about the assumptions market participants would use in the pricing of the asset or liability and are consequently not based on market activity but rather through particular valuation techniques.

Recent Accounting Pronouncements

See Note 2— Basis of Presentation and Summary of Significant Accounting Policies to our audited financial statements included elsewhere in this prospectus for information regarding recently issued and adopted accounting pronouncements.

Emerging Growth Company Status

We are an “emerging growth company,” as defined in the JOBS Act. Under the JOBS Act, emerging growth companies can delay adopting new or revised accounting standards until such time as those standards

 

95


Table of Contents

apply to private companies. We have elected to use this extended transition period to enable us to comply with new or revised accounting standards that have different effective dates for public and private companies until the earlier of the date we are no longer an emerging growth company or affirmatively and irrevocably opt out of the extended transition period provided in the JOBS Act. Accordingly, our consolidated financial statements may not be comparable to companies that comply with new or revised accounting pronouncements as of public company effective dates.

Quantitative and Qualitative Disclosures About Market Risk

We are exposed to market risks, which include significant deterioration of the U.S. and foreign markets, changes in U.S. interest rates, foreign currency exchange rate fluctuations and the effects of economic uncertainty which may affect the prices we pay our vendors in the foreign countries in which we do business. We do not engage in financial transactions for trading or speculative purposes.

Foreign Currency Exchange Risk

We believe foreign currency exchange rate fluctuations do not contain significant market risk due to the nature of our relationships with our vendors outside of the United States. We purchase the majority of our inventory from vendors outside of the United States in transactions that are primarily denominated in U.S. dollars and, as such, any foreign currency impact related to these international purchase transactions was not significant to us during fiscal years 2020 or 2019. However, since we pay for the majority of our international purchases in U.S. dollars, a decline in the U.S. dollar relative to other foreign currencies would subject us to risks associated with increased purchasing costs from our vendors. We cannot predict with certainty the effect these increased costs may have on our financial statements or results of operations.

Interest Rate Risk

We are primarily exposed to interest rate risk with respect to borrowing under our revolving line of credit. As of June 30, 2021, we have not drawn upon our revolving line of credit in 2021. A hypothetical 100 basis point change in interest rates would not have a material impact on our financial condition or results of operations for the periods presented.

Impact of Inflation

We do not believe that inflation has had a material effect on our business, results of operations or financial condition. Nonetheless, if our costs were to become subject to significant inflationary pressures, we may not be able to fully offset such higher costs. Our inability or failure to do so could harm our business, results of operations or financial condition.

 

96


Table of Contents

BUSINESS

Overview

Arhaus is a rapidly growing lifestyle brand and omni-channel retailer of premium home furnishings. We offer a differentiated direct-to-consumer approach to furniture and décor, through which we sell artisan-quality products that embody our emphasis on livable luxury. Our products, designed to be used and enjoyed throughout the home, are sourced directly from factories and suppliers with no wholesale or dealer markup, allowing us to offer an exclusive assortment with an attractive value. We are a national omni-channel retailer with 75 Showrooms across 27 states and compete in the attractive premium home furnishings market, which we believe is the portion of the market with higher than industry average merchandise price points and quality.

Based on third-party reports and publicly available data, our management estimates the U.S. premium home furnishing market to be approximately $60 billion, with the potential to grow at a compounded annual growth rate, or CAGR, of approximately 10% between 2019 and 2024. Our business has witnessed strong performance over recent time periods with 10 consecutive quarters, from the fourth quarter of 2017 to the first quarter of 2020, of positive comparable growth leading up to the onset of the COVID-19 pandemic. Both demand comparable growth and comparable growth have been meaningful over the last three fiscal years. Demand comparable growth increased 82% in the six months ended June 30, 2021 as compared to a decrease of 4% in the six months ended June 30, 2020. Comparable growth increased 53% in the six months ended June 30, 2021 as compared to a decrease of 7% in the six months ended June 30, 2020. Demand comparable growth increased 25% and 4% in 2020 and 2019, respectively. Comparable growth increased 1% and 7% in 2020 and 2019, respectively. We believe our momentum, combined with our scale and powerful new Showroom and omni-channel economics, favorably positions us within the highly fragmented premium home furnishing market to profitably grow and increase market share.

We were founded in 1986 by John Reed, our current CEO, and his father in Cleveland, Ohio. Our unique concept is dedicated to bringing our clients heirloom quality, artisan-made furniture and décor while providing a dynamic and welcoming experience in our Showrooms and online with the belief that retail is theater. We have remained true to our founding principles of curating artisan quality and exclusive products by directly sourcing with minimal dealer or wholesale involvement. We have grown from a single Showroom in Cleveland, Ohio to an omni-channel retailer with 75 Showrooms nationally, supported by more than 1,400 employees. We are proud to have built a best-in-class management team of 16 executives who, along with John, are dedicated to our founding principles of driving growth by creating responsibly sourced and long-lasting furniture and décor.

Our vertical model and deep network of direct sourcing relationships allow us to bring to market higher quality products at more competitive prices than both smaller independent operators, as well as our larger competitors. Our direct sourcing network consists of more than 400 vendors, some of which we have had relationships with since our founding. Our product development teams work alongside our direct sourcing partners to bring to market proprietary, unique merchandise offering a strong value proposition to clients while delivering attractive margins. We reported gross margin as a percent of net revenue of 42% in the six months ended June 30, 2021 and 38% in the six months ended June 30, 2020, and 39% in fiscal year 2020 and 36% in fiscal year 2019.

At Arhaus, we deliver a truly distinctive concept based upon livable luxury, with artisan-crafted and globally curated products designed to be enjoyed in homes with children and pets. Our 75 theater-like Showrooms are highly inspirational and function as an invaluable brand awareness vehicle. Our seasoned sales associates provide valued insight and advice to our client base, driving significant client engagement. We offer an in-home designer services program, through which our in-home designers provide expert advice and assistance to our clients. As of June 30, 2021, we had 58 in-home designers with the expectation to reach 70 in-home designers by the end of 2021. These in-home designers partner with our in-Showroom design

 

97


Table of Contents

consultants to efficiently drive net revenue and since 2017 have produced AOVs over three times that of a standard order.

Our omni-channel model allows clients to begin or end their shopping experience online while also experiencing our theater-like Showrooms throughout the shopping process. This model provides a seamless experience, showcasing a broader assortment of product while driving our brand awareness.

Our net revenue was approximately $507.4 million in fiscal year 2020 and eCommerce net revenue represented approximately 18% of total net revenue for the fiscal year. Our net revenue was approximately $494.5 million in fiscal year 2019 and eCommerce net revenue represented approximately 11% of total net revenue for the fiscal year. eCommerce net revenue of our peers in the premium home furnishings market was approximately 43% of total net revenue for the fiscal year 2019, which is based on management estimates, third party estimates, publicly available industry data and internal research.

We believe there is significant whitespace to grow our omni-channel model across the United States. Based on our recently commissioned studies and surveys conducted on our behalf, we believe there is potential to more than double our current Showroom base to more than 165 locations in both new and existing markets. Illustrated by the success of our geographically diverse Showroom footprint, our omni-channel model has performed well in every region of the country, across retail formats and across market sizes. Historically, our top 10 Showrooms by net revenue have been located in 10 different states and our model has proven successful throughout a variety of markets and economic cycles. Currently, we expect to target opening between five and seven new stores per year for the foreseeable future, which indicates we could fulfill the whitespace potential within the next 15 years. However, the rate of future growth in any particular period is inherently uncertain and subject to many factors, some of which are outside our control. Driven by significant investment in our digital platform, we believe we can increase our eCommerce penetration, accelerating growth in our omni-channel model, allowing clients to transact when, where and how they choose.

We are proud of the incredible loyalty of our client base and our significant financial momentum over the past several years. With our distinctive and sophisticated concept and growth strategies, we believe we are well-positioned to increase market share in a growing, highly fragmented marketplace.

Strong Operating Performance and Momentum

We have achieved strong growth in net revenue and profitability, as evidenced by the following achievements:

Comparison of the six months ended June 30, 2021 and June 30, 2020

 

   

Increased our net revenue to $355 million from $224 million, representing a growth rate of approximately 59%;

 

   

Demand comparable growth increased approximately 82% versus a decrease of approximately 4%;

 

   

Comparable growth increased approximately 53% versus a decrease of approximately 7%;

 

   

Increased our gross margin as a percent of net revenue to 42% from 38%;

 

   

Increased our net income to $16 million from $14 million, representing a growth rate of approximately 19%;

 

   

Net income as a percentage of net revenue decreased from 6% to 5%;

 

   

Increased our adjusted EBITDA to $60 million from $31 million, representing a growth rate of 92%; and

 

   

Increased our adjusted EBITDA as a percent of net revenue to 17% from 14%.

 

98


Table of Contents
Net Revenue ($mm)    Gross Margin ($mm)    Net Income ($mm)    Adjusted EBITDA ($mm)(1)
LOGO    LOGO    LOGO    LOGO

 

(1)

For more information about adjusted EBITDA and a reconciliation of adjusted EBITDA to net income, the most directly comparable financial measure calculated in accordance with GAAP, see “Management’s Discussion and Analysis of Financial Condition and Results of Operations—How We Assess the Performance of Our Business.”

Comparison of the fiscal year ended December 31, 2020 and December 31, 2019

 

   

Increased our net revenue to $507 million from $495 million, representing a growth rate of approximately 3%;

 

   

Demand comparable growth increased approximately 25% and 4%, respectively;

 

   

Comparable growth increased approximately 1% and 7%, respectively;

 

   

Increased our gross margin as a percent of net revenue to 39% from 36%;

 

   

Increased our net income to $18 million from $17 million, representing a growth rate of approximately 7%;

 

   

Net income as a percentage of net revenue increased to 4% from 3%;

 

   

Increased our adjusted EBITDA to $70 million from $50 million, representing a growth rate of 39%;

 

   

Increased our adjusted EBITDA as a percent of net revenue to 14% from 10%; and

 

   

Successfully opened five new Showrooms and relocated six Showrooms since 2019.

 

Net Revenue ($mm)    Gross Margin ($mm)    Net Income ($mm)    Adjusted EBITDA ($mm)(1)
LOGO    LOGO    LOGO    LOGO

 

(1)

For more information about adjusted EBITDA and a reconciliation of adjusted EBITDA to net income, the most directly comparable financial measure calculated in accordance with GAAP, see “Management’s Discussion and Analysis of Financial Condition and Results of Operations—How We Assess the Performance of Our Business.”

 

99


Table of Contents

Performance during 2020 and the COVID-19 Pandemic

In March 2020, the World Health Organization declared the disease caused by a novel strain of coronavirus or COVID-19, a global pandemic. In an effort to limit the spread of COVID-19, comply with public health guidelines and protect our employees, we temporarily closed all of our Showrooms in mid-March. Despite these challenges, our business has shown significant momentum since we reopened our Showrooms between May and June of 2020.

Due to a substantial expansion in client demand, our comparable growth was 20% in the fourth quarter of 2020. Comparable growth was approximately 1% for 2020 overall due to second and third quarter delays in client deliveries related to COVID-19. Demand comparable growth was approximately 25% in 2020 overall. Our long-standing direct sourcing partnerships were another significant contributor to our success, as they increased capacity to help facilitate net revenue during the significant shifts in consumer behavior that resulted in highly elevated demand. These relationships have been critical during periods of significant backlog across the global vendor community to help meet the unprecedented increase in consumer demand. As conditions normalize, we are excited to build on accelerating tailwinds and increased client demand. Going forward, we expect strong net revenue, which is recognized on a delivered basis, as the backlog unwinds.

Quarterly Comparable Growth

 

 

LOGO

Our Competitive Strengths

A Differentiated Concept Delivering a Livable Luxury

We provide a unique and differentiated concept, redefining the premium home furnishing market by offering an attractive combination of design, quality, value and convenience. Artisan-crafted and globally curated, our products are highly differentiated from both small and large competitors, which we believe imparts inspirational sentiment to our clients. We create merchandise that offers a livable luxury style with elements of durability and practicality. We are welcoming to the entire family, including pets and children, providing us access to a broader and deeper market than the ultra-luxury category. We service our clients through our unique Showrooms, eCommerce platform, catalogs and high-quality client service. In a market characterized by smaller, independent competitors, we believe our premium lifestyle positioning, superior quality, significant scale and level of convenience enable us to increase our market share.

Highly Experiential Omni-Channel Approach

We strive to offer our products to our clients via our omni-channel approach to meet clients in every avenue in which they shop. We operate our business in a truly channel agnostic way. Leveraging our proprietary data and technology, we are able to meet our clients wherever they want to shop, whether online, mobile or in one of our 75 Showrooms. Our product development and omni-channel go-to-market capabilities, together with our fully integrated infrastructure and significant scale, enable us to offer a compelling combination of design, quality and value that we believe provides an unmatched omni-channel experience.

 

100


Table of Contents

Showroom. Our inspirational Showrooms, which average 17,000 square feet, act as an exceptionally strong brand-building tool and drive significant traffic. Our theater-like Showrooms provide clients with an unparalleled “wow” experience, conveying our livable luxury concept in a tangible format designed to showcase product. Our highly trained and creative visual managers walk the floors daily to determine new ways to visually optimize and maximize the appeal and inspirational nature of our Showrooms. In addition to these visual managers, we also employ enthusiastic and knowledgeable sales associates that fully engage our clients and provide expert service and advice.

eCommerce. Our online capabilities are a critical entry point into our ecosystem, providing research and discovery while our full suite omni-channel model allows clients to begin or complete transactions online. Our online design services professionals and virtual tools complement our eCommerce platform by engaging clients and providing them with expert design advice and capabilities in their preferred channel.

Catalog. We distribute two large catalogs each year, a January and a September edition, in both an online and physical format to millions of households, which has yielded strong results. In fiscal year 2020, we distributed catalogs to millions of households. Catalogs drive both Showroom and eCommerce net revenue as they raise brand awareness and showcase new merchandise.

In-home Designer Services. Our in-home designers, who work with clients in the Showroom and travel to our clients’ residences, work in unison with our Showrooms and eCommerce platform to drive client conversion, order size and overall experience. Our in-home designer services provide a more personalized client experience relative to our eCommerce platform and since 2017 have produced AOVs over three times that of a standard order. We welcome all clients to use our complimentary in-home designer services with no appointment required. Clients that engage with our in-home designer services program exhibit a significantly higher repurchase rate, with approximately 40% of those clients making five or more purchases throughout their client lifetime.

 

 

LOGO

Strong Direct Global Sourcing Relationships

Our unique approach to product development enables us to gain market share, adapt our business to emerging trends and stay relevant with our clients. Our direct global sourcing relationships allow us to provide superior quality, differentiated customization and attractive value. We have long-standing relationships with our vendors which allow us a number of competitive advantages, including the ability to maintain consistent quality and ensure the majority of our products, approximately 95% based on net revenue in 2020, can only be purchased from Arhaus. Coupled with our direct global sourcing network, we maintain highly adept in-house product design and development experts that partner with our vendors to innovate and create highly customized offerings. Our experts venture the globe, searching for specific and inspiring aesthetics. Many of our products are originated and developed by our in-house design team as opposed to a third party. Our in-house design team is composed of a deep bench of over 20 highly skilled and experienced members. We continue to make significant investments in our product development capabilities, including recent key strategic hires. We believe these investments will allow us to enhance our competitive advantages of offering clients premium quality and customized product at a compelling value and ultimately drive net revenue growth.

 

101


Table of Contents

In addition to furniture design, we have upholstery manufacturing capabilities. The sales of product from our manufacturing facility accounted for approximately 40% of upholstery net revenue and approximately 16% of overall net revenue in 2020. These capabilities allow us to create intricate, high quality products at attractive prices and margins. Our ability to innovate, curate and integrate products, categories, and services, then rapidly scale them across our fully integrated omni-channel infrastructure is a powerful platform for continued long-term growth. On average, approximately 50% of our net revenue comes from sales of products from U.S. vendors, providing maximum dependability and flexibility. Our vertical model and direct sourcing furnish clients with superior quality products and compelling value at attractive profit margins. We reported gross margin as a percent of net revenue of 42% in the six months ended June 30, 2021 and 38% in the six months ended June 30, 2020, and 39% in fiscal year 2020 and 36% in fiscal year 2019.

Superior and Consistent Unit Economics

Our inspirational, theater-like Showrooms have generated robust unit-level financial results, strong free cash flow and attractive, rapid returns. We have been successful across all geographic regions we have entered and have proven to be resilient to competitive entrants. Our Showrooms have performed well in large and small markets, urban and suburban locations and across various Showroom formats and layouts. Our average unit volumes are relatively consistent across the Northeast, West, Midwest and South regions and Showrooms are typically profitable within one year of opening. Further, our fully integrated and seamless omni-channel experience facilitates significant uplift in our markets.

Passionate Founder-Led Culture and Leadership

We are a company founded on the simple idea that furniture and décor should be responsibly sourced, lovingly made and built to last. John Reed, along with his father, founded Arhaus in 1986 and currently serves as our CEO. Since our founding, John has led our business and has an unwavering and relentless long-term commitment to Arhaus. We are also led by an accomplished and experienced senior management team with significant public company experience and a proven track record within our industry.

Since our founding, our goal has been to help make the world a little greener and to honor nature in everything we do. We are deeply committed to giving back to our communities and partnering with organizations that share our worldview. Our partnerships range from long-standing relationships with global artisans who share our commitment to responsibly sourcing materials to charities whose missions align with our values and culture, including American Forests and the Small World. We view these partnerships as integral to our culture and take great pride in doing right by all of our stakeholders.

Our Growth Strategies

We believe there is a significant opportunity to drive sustainable growth and profitability by executing on the following strategies:

Increase Brand Awareness to Drive Net Revenue

We will continue to increase our brand awareness through an omni-channel approach which includes the growth of our Showroom footprint, enhanced digital marketing, improvement in website features and analytics and continued assortment optimization:

Expand Showroom Footprint. Our Showrooms are a key component of our brand. We believe the expansion of our Showroom footprint will allow more clients to experience our inspirational Showroom and premium lifestyle concept, thereby increasing brand awareness and driving net revenue.

Enhance Digital Marketing Capabilities. Catalogs, mailings and social media engagement serve as important branding and advertising vehicles. Our omni-channel model contributes significantly

 

102


Table of Contents

to our brand awareness, evidenced by approximately 80% of our eCommerce net revenue originating within 50 miles of a Showroom. We believe that our continued investment in brand marketing, data-led insights and effective consumer targeting will expand and strengthen our client reach.

Grow eCommerce Platform. eCommerce represents our fastest growing channel, with net revenue increasing by 64% in fiscal year 2020 compared to fiscal year 2019. We believe recent growth is related to consumers shifting their transaction type to an online format as a result of COVID-19, our strong product assortment, enhanced marketing efforts, and improved brand awareness. We believe our digital platform provides clients with a convenient and accessible way to interact with our brand and full product assortment. Our eCommerce platform provides convenience to our clients, enabling them to shop anywhere at any time and begin or complete transactions online. Our website is core to our omni-channel model and helps drive Showroom traffic, which ultimately results in robust client conversion. Furthermore, our eCommerce platform increases client engagement and streamlines product feedback.

Optimize Product Assortment. We continue building the right product assortment to attract new clients and encourage repeat purchases from existing clients. As of December 31, 2020, we offered approximately 6,600 stock SKUs and over 41,000 special order SKUs across indoor and outdoor furniture and home décor. We plan to expand our product offering across selected categories to provide a more fulsome portfolio that meets client needs. Additionally, we continue to refine our existing product offering by evolving designs, materials, fabrics and colors to capture constantly evolving trends.

Expand our Showroom Base and Capture Market Share

We operated 75 Showrooms in 27 states as of June 30, 2021. We have a Showroom presence in all four major geographic regions and our top 10 Showrooms by net revenue are located in 10 different states. We have a significant opportunity to grow density both in existing and new markets. We have built out a comprehensive and sophisticated infrastructure which we believe can support approximately 90 incremental Showrooms in over 40 new MSAs across the United States, 10 of which are currently in our pipeline. Currently, we are targeting between five and seven new Showroom openings and three to four relocations in 2022. We believe that we can achieve these figures given our proven history of opening new Showrooms and clear visibility into our new unit pipeline.

We employ a data-driven, thorough process to select and develop new Showroom locations. In selecting new locations, we combine data on specific market characteristics, demographics, client penetration and growth, considering the brand impact and opportunity of specific sites. When considering new Showroom locations each year as part of our growth strategy, we target average unit volumes of approximately $6 million and average Showroom-level contribution margins of approximately 27%, each in the third year of operation, with targeted payback on investment in approximately 15 months.

When we consider targeted Showroom-level contribution margins as part of the process of selecting new Showroom locations to develop, we are referring to targeted net revenue to be generated by the new Showroom, less cost of goods sold and selling, general and administrative expenses attributable to that Showroom. Corporate-level general and administrative expenses that we do not believe are attributable to any particular Showroom and would not be meaningfully impacted by our decision to develop a new Showroom location are not considered for these purposes. However, these corporate expenses are necessary to the conduct of our business and all Showrooms benefit significantly from these corporate-level expenses, so our targeted new Showroom margins are not indicative of what we believe new Showrooms could achieve on a stand-alone basis.

In addition to our current Showroom model, we are currently testing a Design Studio format (approximately 4,000 sq. ft.) that carries a highly curated product selection in smaller, yet attractive, markets. With the potential for over 165 Showrooms across the country and incremental opportunity to further expand our

 

103


Table of Contents

footprint with our Design Studio format, we believe we have a meaningful runway for Showroom growth over the next 15 years if we continue with our current Showroom expansion plans to open five to seven new Showrooms per year.

Enhance Omni-Channel Capabilities to Drive Growth

Our omni-channel approach begins in our visually captivating, theater-like Showrooms. We found that as Showrooms open in new markets, we experience significant growth in our eCommerce business and overall client engagement. Our unit growth strategy is highly complementary to our digital eCommerce platform. Our Showrooms drive brand awareness and create meaningful marketing buzz and volume uplift when we open in new markets.

To further strengthen client engagement and increase client interactions, we have expanded our in-home designer capacity as well as our online designer program. Similar in concept to our in-home program, our online platform provides clients with expert service and advice from our leading in-home design professionals via online video chat features as well as virtual design capabilities. We believe bolstering this component of the client experience will drive higher client satisfaction, and ultimately result in larger total company AOV over time.

In 2020, our eCommerce business experienced 64% growth based on net revenue in an online-driven environment, but we believe we can grow our eCommerce business even further due to the investments we are making today and the opportunity that lies ahead. To further bolster our omni-channel capabilities, we plan to launch a new website in the fourth quarter of 2021 to enhance our virtual Showroom experience. We recognize that clients want the option to shop online while having the tools to make smart decisions. We see great promise in virtual shopping tools as they not only make the shopping process more interactive and enable our clients to visualize our products in their homes, but also boost conversion rates and drive incremental traffic.

Deepen Client Relationships Through Technology

We believe there is an opportunity to improve client engagement, meeting clients when, where and how they want to shop. Clients increasingly engage with us through digital methods including our website and social media. In 2018, we had approximately 11 million online visitors. Website visitors grew approximately 67% in 2020 versus 2019 to over 20 million. We also doubled our Instagram following each year from 2018 to 2020 and currently have over one million followers. To capitalize on these trends and continue increasing our client base, we are heavily investing in data analytics to improve the client journey from the moment clients start browsing online or enter our Showrooms. Developing this capability will allow us to target clients with personalized digital offerings to increase online conversion and client lifetime value. We are also investing in Showroom technology, including the installation of touch screen TVs and other A/R tools to enhance the client experience. The preliminary data from our new Design Studio format, which leverages these state-of-the-art platforms, indicates overwhelming positive receptivity from our client-base as the new format is outperforming our expectations. We see tremendous growth potential across our digital platform and omni-channel experience by increasing our ability to make data-driven decisions and maintaining a comprehensive focus on the client journey, and will continue to innovate and invest in value-added technological capabilities.

Leverage Investments to Enhance Margins

We have the opportunity to further enhance operating margins by continuing to focus on our distribution efficiency and manufacturing capacity.

Enhanced Distribution Efficiency and Capacity. We have made and will continue to make substantial investments in our infrastructure including our distribution network, IT capabilities and corporate office, which improves operational efficiency and readies our platform for the next stage of

 

104


Table of Contents

growth. Our existing distribution center and corporate office in Ohio will be expanded by approximately 230,000 square feet. Our new North Carolina facility will contain approximately 310,000 square feet of distribution center. Furthermore, we are contemplating an additional distribution center to help streamline shipping times and further support our rapidly growing demand.

Increasing Domestic Manufacturing Capacity. Our new North Carolina facility, expected to open in late 2021, will double our in-house product manufacturing capacity, increasing facility square footage from 150,000 to 190,000.

Our Industry and Market Opportunity

We operate within the large, growing and highly fragmented approximately $340 billion U.S. home furnishings and décor market. We primarily compete in the premium segment within the U.S. home furnishings and décor market, which we currently estimate accounts for approximately $60 billion of the total market based on third-party estimates of retail sales in 2019, publicly available industry data and our internal research. We believe that the premium segment has a potential CAGR of approximately 10% between 2019 and 2024, nearly double that of the $340 billion U.S. home furnishings and décor market.

 

Forecasted Premium Furniture Segment Market Growth(1)

 

LOGO

 

(1)

Based on management estimates, third party estimates, publicly available industry data and internal research.

Highly Fragmented Market, Characterized by Many Independent Operators

The U.S. home furnishings and décor market is highly fragmented with approximately 23,600 retailing establishments nationwide according to Home Furnishings Business. The U.S. furnishing and décor market is highly fragmented and largely composed of smaller, independent operators, which we believe offers us an opportunity to grow our market share through our scale, resources and omni-channel presence. As a result of the COVID-19 pandemic, many home furnishings retailers were forced to close Showrooms for significant periods of time, dramatically reducing revenue and profitability. In many instances, small independent operators suffered from permanent closures as they lacked the operational and financial resources available to larger businesses. Over our 35 year history, we have developed a direct global sourcing network consisting of over 400 vendors, which brings purchasing scale and enables us to effectively compete in the industry as we can provide a large breadth of unique, globally inspired products that resonate with our clients. Based on our estimates, our annual net revenue currently represents less than 1% of the approximately $60 billion premium segment, providing us with a substantial opportunity to benefit from market share gains in what has traditionally been a highly fragmented market and continue to grow our revenue.

Continued Growth of High-Income Households

Our client base is primarily comprised of households with incomes of $100,000 or greater, which we believe over index on premium furnishings and décor and represent approximately 80% of our clients. Over time,

 

105


Table of Contents

more and more households have met this income threshold in the United States, according to the U.S. Census Bureau, with the percentage of these high-earning units increasing by approximately 7.3% since 2009. We believe these households are a highly attractive demographic as they tend to be more insulated from economic downturns and, consequently, are well-positioned to return to normalized spending levels. As such, we continue to experience the benefits of accelerated housing turnover for homes worth over $1 million, which, according to the National Association of Realtors, is growing by greater than 100% year-over-year as of May 2021, driven by increasing home prices and a rising equity market.

U.S. Households by Total Money Income (>$100K)

 

LOGO

Source: U.S. Census Bureau (2020). Income and Poverty in the United States: 2019, Table A-2.

Increase in Suburbanization

Beginning in 2020, a large increase in suburbanization trends and a shift in households away from larger cities was observed in the United States. According to a Wall Street Journal analysis of U.S. Postal Service permanent change-of-address-data through 2020, net new suburban households from migration rose 43% in 2020 compared to 2019, as households moved to less-dense areas and into larger homes. This suburbanization trend was driven by wealthier city neighborhoods, which experienced the biggest population losses from migration. We believe this suburbanization trend will continue to provide meaningful tailwinds as these wealthier households move out of cities and into larger homes requiring more furniture and in-home designer services. Additionally, according to analysis by real estate firm Redfin, mortgage applications for second homes as of April 2021 have experienced 11 straight months of over 80% growth year-over-year, nearly double pre-pandemic levels. We believe this increased demand for vacation homes by affluent Americans will add to the meaningful tailwinds for the premium home furnishings industry.

Benefiting from Secular Trends

We believe we are well positioned to capitalize on favorable secular trends in the housing and home furnishing sectors given our highly experiential omni-channel model. Some of these ongoing trends include an increase in the work-from-home environment, expanding general home spend, rapid expansion in digital shopping and an increase in Millennials’ spending power with a growing desire to purchase homes as they begin to start families. These dynamics present a unique and favorable opportunity for sustainable growth in our business.

 

106


Table of Contents

Our Products, Sourcing and Product Development

We are a lifestyle brand and omni-channel retailer of premium home furnishings. We sell artisan-quality products that embody our emphasis on livable luxury. Our unique concept is dedicated to bringing clients heirloom quality, artisan-made furniture and décor. We travel the globe gathering inspiration for and curating our collection, as well as sourcing vendors that provide quality materials and artisan craftsmanship. Our products, the majority of which are exclusive to us, are designed to be used and enjoyed throughout the home. We offer a wide range of product categories, including furniture, lighting, textiles, décor and outdoor, to furnish the entire home. Our furniture product offerings are comprised of bedroom, dining room, living room and home office furnishings and include sofas, dining tables and chairs, accent chairs, console and coffee tables, beds, headboards, dressers, desks, bookcases and modular storage, among many more. Our lighting product offerings are comprised of a variety of distinct and artistic lighting fixtures, including chandeliers, pendants, table and floor lamps, and sconces. Our textile product offerings include handcrafted indoor and outdoor rug, bed linens, and pillows and throws. Décor ranges from wall art to mirrors, and vases to candles, among many other decorative accessories. Our outdoor product offerings include outdoor dining tables, chairs, chaises and other furniture, lighting, textiles, décor, umbrellas and firepits.

Our products are sourced both in-house through our manufacturing facility and directly from factories and suppliers with no wholesale or dealer markup, allowing us to offer an exclusive assortment at an attractive value. Our sourcing strategy focuses on identifying and working with vendors who share our vision for creating heirloom-quality products with artisan craftsmanship. We seek to ensure the quality of our vendors’ products through periodic site visits, audits and inspections. Our direct sourcing network consists of more than 400 vendors, some of which we have had relationships with since our founding. We do not have long-term contracts with our vendors, but we believe we have strong relationships with them. Several vendors have made investments to meet our growing demands. We have a well-diversified vendor base with over 400 vendors and our top 10 vendors representing approximately 60% of our net revenue. Only one of our vendors accounts for more than 10% of our net revenue, and no other vendor accounts for me than 6% of net revenue. In 2020, approximately 50% of our net revenue was generated from products sourced from domestic vendors.

We have established a product development program that is fully integrated from design creation to client presentation. We have established a collaborative, cross-functional organization centered on product leadership and coordinated across our product development, sourcing, merchandising, inventory and creative teams. Our product teams are focused on maximizing the net revenue potential of each product category across all channels, which eliminates channel conflicts and functional redundancies. For many of our products, we work closely with our network of artisan partners who possess specialized product development and manufacturing capabilities and who we consider an extension of our product development team. We collaborate with our global network of specialty vendors and manufacturers to produce artisanal pieces of high quality and value, including both distinctive original designs and reinterpretations of antiques. In addition, our product development program, sourcing capabilities and scale enable us to reduce our product costs.

Omni-Channel Approach Channels

We distribute our products through an omni-channel model comprised of our Showrooms, eCommerce platform, catalog and in-home designer services. We position our retail locations as Showrooms for our brand, while our website and eCommerce platform act as a virtual extension of our Showrooms. Our omni-channel model allows clients to begin or end their shopping experience online while also experiencing our theater-like Showrooms throughout the shopping process. We believe our omni-channel approach enables us to offer a compelling combination of design, quality and value.

 

107


Table of Contents

Showrooms

As of June 30, 2021, we had 75 Showrooms, including three Outlet stores, across 27 states in the United States. Our average Showroom size is 17,000 square feet. Our theater-like Showrooms are highly inspirational and function as an invaluable brand awareness vehicle. Our Showrooms convey our livable luxury concept in a tangible format design to showcase product in fully appointed rooms and to help clients reimagine their homes. Vignettes are carefully curated by our merchants at our mock Showroom in our corporate headquarters building. Each Showroom may vary in product display and design elements depending on regional factors influencing client design preferences. Our Showroom layouts constantly change as our visual managers walk the floors regularly to determine new ways to visually optimize and maximize the appeal and inspirational nature of our Showrooms. Our seasoned sales associates provide valued insight and advice to our client base that drive significant client engagement. Our sales associates earn commissions, which can comprise a significant portion of their compensation.

The map below reflects the locations of our 75 Showrooms as of June 30, 2021:

 

 

LOGO

The following list shows the number of Showrooms and Outlets in each U.S. state where we operate as of June 30, 2021:

 

Location

  

Showrooms

  

Location

  

Showrooms

Alabama

   1    Michigan    3

Arizona

   2    Minnesota    1

California

   5    Missouri    1

Colorado

   3    New Jersey    3

Connecticut

   2    New York    3

Florida

   6    North Carolina    2

Georgia

   2    Ohio    9

Illinois

   5    Pennsylvania    3

Indiana

   1    South Carolina    1

Kansas

   1    Tennessee    1

Kentucky

   2    Texas    6

Louisiana

   1    Virginia    4

Maryland

   4    Wisconsin    1

Massachusetts

   2      

 

108


Table of Contents

eCommerce

Our primary website allows our clients to experience the unique lifestyle settings reflected in our Showrooms and catalogs, and to shop our current product assortment. Our website also provides our clients with the ability to chat with a designer through our online design services tools and purchase our merchandise online. We update our website regularly to reflect new products, product availability and special offers. In 2020, our website logged over 20 million unique visits.

We plan to a launch a new website in the fourth quarter of 2021 to enhance our virtual Showroom experience. Our new website will create a more interactive shopping process through the use of virtual shopping tools to aid clients in visualizing our products in their homes.

Catalog

Our January and September catalogs are distributed in both digital and physical formats. In addition to the two seasonal catalogs, we distribute catalogs for specific categories such as outdoor furnishings and special collections. We design and produce our catalogs in-house to ensure consistency with our brand.

In-Home Designer Services

We offer a complimentary in-home designer services program, through which our in-home designers provide expert advice and assistance to our clients. These in-home designers partner with our in-Showroom design consultants to efficiently drive net revenue and since 2017 have produced AOVs over three times that of a standard order.

In-home designers work with clients in the Showrooms, via chat and video conferencing, as well as in the client’s home to measure the client’s space, design a room that contains the right design elements for the client, and may help facilitate the delivery experience. In-home designers provide clients with a luxury experience and help the client envision their new space.

Real Estate Strategy

Our Showrooms have historically been in high traffic locations, and we favor top tier locations near luxury and contemporary retailers that we believe are consistent with our target clients’ demographics and shopping preferences.

From January 1, 2019 to June 30, 2021, we have successfully opened or relocated 14 new Showrooms in ten markets, including five new markets. Our recent Showroom growth is summarized in the following table:

 

    

Six Months Ended
June 30, 2021

    

Fiscal Year

 
    

2020

    

2019

 

Showrooms open at beginning of period

     74        70        70  

Showrooms opened

     3        7        4  

Showrooms closed for relocation

     2        2        4  

Showrooms closed permanently

     0        1        0  
  

 

 

    

 

 

    

 

 

 

Showrooms open at end of period

     75        74        70  
  

 

 

    

 

 

    

 

 

 

We believe there is significant whitespace to grow our omni-channel model across the United States. Based on our surveys conducted and recently commissioned studies, we believe there is potential to more than double our current Showroom base to more than 165 locations in both new and existing markets. The rate of

 

109


Table of Contents

future growth in any particular period is inherently uncertain and subject to many factors that are outside our control. We expect to target opening between five and seven new stores per year, which indicates we would fulfill the whitespace potential within the next 15 years. We expect to continue to be disciplined in our approach to opening Showrooms in top tier locations.

Currently, we are targeting between five and seven new Showroom openings and three to four Showroom relocations in 2022.

We undertake an analytical and thorough process to select new Showroom locations. Our management team works with the real estate committee of the board to identify potential markets and attractive locations.

Distribution and Delivery

We manage the distribution and delivery of our products through our distribution facility in Boston Heights, Ohio. We are in the process of adding a second distribution and manufacturing facility in North Carolina, which is expected to be in operation in the fourth quarter of 2021. Both of these distribution facilities will serve all of our channels. Our Boston Heights, Ohio facility is approximately 774,000 square feet and serves as a distribution center for all of our products. This facility will be expanded by approximately 230,000 square feet. Our facility in North Carolina will have approximately 497,000 square feet of space, with approximately 310,000 square feet dedicated to distribution.

We offer a white glove home delivery service for our furniture, larger décor, uniquely shaped items and other fragile items where our delivery team unpacks, inspects, assembles and places clients’ products in their room of choice, as well as removes all packaging. We partner with third-party vendors to provide home delivery services to our clients.

Marketing and Advertising

We use a variety of marketing and advertising vehicles to drive client traffic across all of our channels, strengthen and reinforce our brand awareness, attract new clients and encourage repeat purchases from existing clients. We believe our Showrooms, catalogs, mailings and social media engagement, among other things, act as important branding and advertising vehicles.

In fiscal year 2020, we distributed catalogs to millions of households, and our website logged over 20 million unique visits. Our catalogs present our merchandise in lifestyle settings that reflect our unique and differentiated brand. Catalogs drive both Showroom and eCommerce net revenue as they raise brand awareness and showcase new merchandise.

As in our Showrooms, our catalogs present our merchandise in lifestyle settings that reflect our unique design aesthetic. Our catalogs also feature profiles of select artisan vendors. All creative work on our catalog is coordinated in-house, providing us greater control over the brand image presented to our clients, while also reducing our production costs.

Our catalogs serve as a key driver of net revenue through both our retail locations and website. Our clients respond to the catalogs across all of our channels, with net revenue trends closely correlating to the assortments that we emphasize and feature prominently in our catalogs, website and Showrooms. We continue to evaluate and optimize our catalog strategy based on our experience.

We maintain a database of client information, which includes net revenue patterns, detailed purchasing information and certain demographic information, as well as mailing and email addresses. We mail our catalogs to addresses within this database and to addresses provided to us by third parties. The database supports our ability to analyze our clients’ buying behaviors across channels and facilitates the development of targeted marketing strategies and is maintained in accordance with our privacy policy.

 

110


Table of Contents

In addition, we will continue to increase our brand awareness by expanding our Showroom footprint, enhancing digital marketing, and improving our website features and analytics. We believe that these efforts will drive increased brand awareness and lead to higher net revenue in our Showrooms and eCommerce business over time. For example, based on third-party reports and management estimates, we believe our brand awareness is significantly underpenetrated as compared to some of our large, national retail competitors, demonstrating a strong potential to expand our marketing and advertising efforts.

Seasonality

Our quarterly results vary depending upon a variety of factors, including changes in our product offerings and the introduction of new merchandise assortments and categories, the opening of new retail locations, shifts in the timing of various events quarter over quarter including holidays and other events such as Showroom closures, the timing of our catalog releases, promotional events and the timing and extent of our realization of the costs and benefits of our numerous strategic initiatives, among other things. As a result of these factors, our working capital requirements and demands on our product distribution and delivery network may fluctuate during the year. Unique factors in any given quarter may affect period-to-period comparisons between the quarters being compared, and the results for any quarter are not necessarily indicative of the results that we may achieve for a full fiscal year.

Competition

The U.S. home furnishings and décor market is highly fragmented and competitive with approximately 23,600 retailing establishments nationwide according to Home Furnishings Business. We compete with national and regional home furnishing retailers, department showrooms, mail-order catalogs, online retailers focused on home furnishings, interior design trade and specialty showrooms, antique dealers and other merchants that provide unique items and custom-designed product offerings. We believe we compete primarily on the basis of our design, quality, value and convenience. Our vertical model and deep network of direct sourcing relationships allow us to bring to market higher quality products at more competitive price points than our competitors. We believe our distinctive brand based on livable luxury, our strong direct global sourcing relationships, and our highly experiential omni-channel approach allow us to compete effectively and differentiate ourselves from competitors.

Intellectual Property

We rely on copyright and trademark laws, as well as confidentiality agreements, license agreements, and similar contracts to establish and protect our proprietary rights. We maintain a policy requiring our employees to acknowledge that any work product created by them during their employment belongs to us and requiring contractors to assign intellectual property they create to us. We also require all third parties with which we share confidential information to enter into confidentiality agreements to control access to and use of our confidential information.

The “Arhaus,” Arhaus Furniture,” “Arhaus the Loft,” “Arhaus Your Home” and “Arhaus Table” trademarks are registered in the United States Patent and Trademark Office. The “Arhaus” trademark is registered with the China National Intellectual Property Administration (CNIPA) and the Canadian Intellectual Property Office. Our trademark registrations are renewable at the end of their term, except for “Arhaus Table” which is scheduled to expire on July 28, 2025 and will not be renewed because of nonuse. In addition, we own the domain names “arhaus.com,” “arhaus.net,” and “arhausfurniture.com”. These domain names are renewable. Our intellectual property has significant value and we vigorously protect it against infringement. We engage a company, CompuMark, that monitors third party trademark filing in jurisdictions relevant to our business and, when appropriate, we send cease and desist letters and similar communications to those that file for or use trademarks that are potentially confusing similar to our brands.

 

111


Table of Contents

Human Capital

As of June 30, 2021, we had approximately 1,460 employees and 80 temporary employees, including approximately 100 part-time employees. As of that date, approximately 730 of our employees were based in our Showrooms, 240 of our employees were based in our distribution center, 200 of our employees were based in our manufacturing facility, and 370 of our employees were based in our corporate headquarters. None of our employees are represented by a union, and we have had no labor-related work stoppages. We consider our relationship with our employees to be positive.

We are currently managed by a group of experienced senior executives, including our Founder, Chairman and Chief Executive Officer, John Reed, and other key team members with substantial knowledge and understanding of the industry sector in which we operate. Our success and future growth depend largely upon the continued services of our management team, as well as our qualified associates across all parts of our organization, including our Showrooms, distribution centers and manufacturing facilities, many of whom have been promoted from within Arhaus.

We believe that much of our success is rooted in the diversity of our teams and our commitment to inclusion. We value diversity at all levels and focus on extending our diversity and inclusion initiatives across our entire workforce.

Properties

Our headquarters and primary distribution center are located at 51 E. Hines Hill Road, Boston Heights, Ohio, just outside of Cleveland, Ohio. The following table sets forth the location, use and size of our corporate, distribution, manufacturing and warehouse facilities as of June 30, 2021:

 

Location

  

Use

  

Approximate Square Footage

 

Boston Heights, Ohio(1)

   Corporate headquarters and
distribution center
     774,000  

Conover, North Carolina(1)

   Distribution center and
manufacturing facility
     497,000  

Walton Hills, Ohio(1)

   Warehouse      122,507  

Showrooms and Outlets(1)(2)

   Retail      1,274,034  

 

(1)

See “Certain Relationships and Related Party Transactions—Lease Agreements” for further information on the certain lease terms.

 

(2)

We lease our Showrooms and Outlets in multiple locations.

We believe that our current headquarters and facilities are well maintained.

Regulation and Legislation

We are subject to numerous regulations, including labor and employment laws, customs, laws governing truth-in-advertising, consumer protection, privacy, safety, real estate, environmental and zoning and occupancy laws, and other laws and regulations that regulate retailers and govern the promotion and sale of merchandise and the operation of our Showrooms, manufacturing and distribution facilities, in the United States as well as in jurisdictions from which we source products. We believe we are in material compliance with laws applicable to our business.

During fiscal year 2020, various regulations and policies aimed at reducing the transmission of COVID-19, including the requirement to close our Showrooms, had a material impact our results of operations, and these or similar regulations and policies could affect our business in future periods.

 

112


Table of Contents

Environmental, Health, and Safety Regulation

Our operations are subject to a variety of federal, state, local and foreign laws and regulations relating to health, safety and the protection of the environment. These environmental, health and safety laws and regulations include those relating to, among other things, the generation, storage, handling, use and transportation of hazardous materials; the emission and discharge of hazardous materials into the environment; and the health and safety of our employees. Liability for the improper release or disposal of waste can be joint and several and there can be no assurance that we will not have to expend material amounts to remediate the consequences of the generation or disposal of waste in the future. Further, we may be responsible as a lessee operator for the costs of investigation, removal or remediation of hazardous substances located on or in or emanating from leased property, as well as any property damage. There can be no assurance that our future operations or property conditions will not result in the imposition of liability upon us under environmental laws or expose us to third-party actions such as tort suits.

We are also subject to certain reporting and labeling requirements under California’s Proposition 65, officially known as the Safe Drinking Water and Toxic Enforcement Act of 1986. Proposition 65 requires manufacturers, distributors, suppliers, and retailers of a consumer product in California that contains certain listed chemicals to provide consumers with a clear and reasonable warning if exposure to that listed chemical poses a certain level of risk to the consumer. We have taken measures to comply with the requirements of Proposition 65, but there is no guarantee that we will not be subject to fines, penalties, and lawsuits and complaints in the future.

Failure to comply with such laws and regulations, which tend to become more stringent over time, can result in significant fines, penalties, costs, liabilities which may be joint and several or restrictions on operations, civil or criminal sanctions, and could expose us to costs of investigation or remediation, as well as tort claims, and could negatively affect our business, financial condition or results of operations.

Legal Proceedings

From time to time, we have and we may become involved in legal proceedings arising in the ordinary course of business, including claims related to our employment practices, claims of intellectual property infringement and claims related to personal injuries and product liability for the products that we sell and the Showrooms we operate. Any claims could result in litigation against us and could result in regulatory proceedings being brought against us by various federal and state agencies that regulate our business. Defending such litigation is costly and can impose significant burden on management and employees. Further, we could receive unfavorable preliminary or interim rulings in the course of litigation, and there can be no assurance that favorable final outcomes will be obtained.

We are currently not a party to any legal proceedings, the outcome of which, if determined adversely to us, would individually or in the aggregate have a material adverse effect on our business, financial condition or results of operations.

 

113


Table of Contents

MANAGEMENT

The following table sets forth information about our executive officers and directors, including their ages as of the date of this prospectus. Each of the executive officers has served in the same capacity with our Arhaus, LLC, and each of the directors and director nominees has served as a director of Arhaus, LLC.

 

Name

  

Age

    

Position

Executive Officers

     

John Reed

     66      Chief Executive Officer and Director

Dawn Phillipson

     40      Chief Financial Officer

Jennifer Porter

     40      Chief Marketing Officer

Dawn Sparks

     59      Chief Logistics Officer

Kathy Veltri

     59      Chief Retail Officer

Venkat Nachiappan

     46      Chief Information Officer

Lisa Chi

     46      Chief Merchandising Officer

Non-Employee Directors and Director Nominees

     

Albert Adams

     70      Director

Bill Beargie

     65      Director Nominee

Brad J. Brutocao

     48      Director

Rick Doody

     63      Director Nominee

Andrea Hyde

     56      Director Nominee

John Kyees

     74      Director Nominee

Gary Lewis

     63      Director Nominee

John M. Roth

     63      Director Nominee

Executive Officers

John Reed co-founded Arhaus in 1986 and has served on the board of directors of Arhaus, LLC since its formation in December 2013, and served as our Chief Executive Officer from January 1997 through December 2015 and February 2017 through present. We believe Mr. Reed is qualified to serve on our board of directors because of, among other things, his extensive knowledge and experience with the business and his role as our Founder and Chief Executive Officer.

Dawn Phillipson has served as our Chief Financial Officer since February 2019. Ms. Phillipson previously served as our Senior Vice President, Finance from May 2017. Prior to that, Ms. Phillipson served in various roles of increasing responsibility in our finance department. Prior to joining the Company in 2016, Ms. Phillipson worked at Signet Jewelers in the Investor Relations department from 2011 to 2016.

Jennifer Porter has served as our Chief Marketing Officer since September 2019. Ms. Porter previously served as Head of Marketing at Anthropologie from 2018 to 2019. Prior to that, Ms. Porter served in various marketing roles such as Head of Marketing, Director of Global Marketing and Director of International Marketing at Forever 21 from 2014 to 2018.

Dawn Sparks has served as our Chief Logistics Officer since January 2019. Ms. Sparks previously served as Director of DC Operations from 2014 to 2017, then served as Vice President of DC Operations from 2017 until January 2019. Prior to that, Ms. Sparks served as Brand Integration Manager at Dots from 2008 to 2014.

Kathy Veltri has served as our Chief Retail Officer since March 2019. Ms. Veltri previously served as Senior Vice President of Retail Operations since 2017. Prior to that, Ms. Veltri served as Executive Vice President of Sales at Gardner White from 2015 to 2016 and was President of Thomasville, a division of Furniture

 

114


Table of Contents

Brands, from 2013 to 2014. Thomasville filed a petition for voluntary reorganization under Chapter 11 of the U.S. Bankruptcy Code in September 2013. Previously, Ms. Veltri worked at Arhaus as SVP of Retail Operations and Marketing from 2006 to 2013.

Venkat Nachiappan has served as our Chief Information Officer since May 2021. Prior to joining Arhaus, he was with J Crew, Inc. from 2017 to 2021, where he served as Vice President, Enterprise Systems, from 2017 to 2019, Senior Vice President, Enterprise Systems, from 2019 to 2020, and Senior Vice President, Enterprise Systems, Stores Systems and Analytics from 2020 to 2021. Mr. Nachiappan was Vice President, Enterprise Applications & Reporting Systems with Ann, Inc. from 2015 to 2017, having joined Ann, Inc. in 2013.

Lisa Chi has served as our Chief Merchandising Officer since July 2021. Ms. Chi previously served as a Consultant in merchandising and product development at Arhaus, LLC from March 2021 to June 2021. Prior to that, Ms. Chi served as Senior Vice President of Merchandising, Inventory Management, Procurement and Quality, RH Shanghai and RH Manufacturing at Restoration Hardware from March 2017 to June 2020. Previously, Ms. Chi served as Senior Vice President of General Merchandise Manager of Stores, Digital and Catalog at Talbots from July 2014 to March 2016.

Non-Employee Directors and Director Nominees

Albert Adams has served as a member of our board since July 2021, on the board of directors of Arhaus, LLC since 2014, and joined the board of directors of the predecessor of Arhaus, LLC in 2001. Mr. Adams joined Baker & Hostetler LLP in 1977, became a partner in 1984 and served as a member of its governing body between 1993 to 2014. Mr. Adams’ practice is in the business and corporate areas, with special emphasis on the structuring and financial aspects of business transactions. Mr. Adams has served as a director of numerous private businesses and six public companies. He also has been a board member or trustee of a number of community and charitable organizations, including the Cleveland Chapter of the American Red Cross, the Center for Families and Children, the Greater Cleveland Roundtable, the Greater Cleveland Sports Commission, the Corporate College (a division of Cuyahoga Community College), the Western Reserve Historical Society, Learning Disability Associates and the Karamu Playhouse. We believe Mr. Adams is qualified to serve on our board of directors because of his combination of legal and business skills, and his extensive experience in advising public and private companies in various capacities, including with respect to capital markets activity, business combinations and corporate governance.

Bill Beargie, one of our director nominees, has served as a member of the board of directors of Arhaus, LLC since 2014, and joined the board of directors of the predecessor of Arhaus, LLC in 2001. Mr. Beargie has been a CPA for Card, Palmer, Sibbison & Co since 2015. Mr. Beargie was Chief Financial Officer and Administrative Vice President of Arhaus from 1987 to 1997. We believe Mr. Beargie is qualified to serve on our board of directors because of his extensive experience in accounting and finance and his familiarity with the Company as its former Chief Financial Officer

Brad J. Brutocao has served as a member of our board since July 2021 and on the board of directors of Arhaus, LLC since January 2014. Mr. Brutocao joined Freeman Spogli in 1997 and became a partner in 2008. Prior to joining Freeman Spogli, Mr. Brutocao worked at Morgan Stanley & Co. in the Mergers and Acquisitions and Corporate Finance departments. In addition, Mr. Brutocao is a member of the board of directors of several private companies and previously served as a director of Floor & Decor Holdings, Inc. from November 2010 to December 2020 and Boot Barn Holdings, Inc. from December 2011 to June 2019. We believe Mr. Brutocao is qualified to serve on our board of directors because of his experience managing investments in, and serving on the boards of, companies operating in the retail and consumer industries.

Rick Doody, one of our director nominees, has served as a member of the board of directors of Arhaus, LLC since January 2014. Mr. Doody was the Chairman and Founder of Bravo/Brio Restaurant Group (BBRG)

 

115


Table of Contents

and served as chairman from 1992 to 2018. Mr. Doody owns three other restaurant concepts in the Cleveland area: Cedar Creek Grille, Lindey’s Lake House and Bar Italia. Mr. Doody is a member of the Young Presidents’ Organization (YPO), and serves on the boards of University Hospital’s Ahuja Medical Center, Lindey’s, Stella Maris Rehabilitation Center, and the Boys and Girls Club of Cleveland. We believe Mr. Doody is qualified to serve on our board of directors because of his. substantial management, operational and entrepreneurial experience with a number of restaurant concepts.

Andrea Hyde, one of our director nominees, has served as a member of the board of directors of Arhaus, LLC since January 2018. Ms. Hyde is the founder and President of Hyde & Chic Inc., a business growth strategy consulting firm. Prior to founding Hyde & Chic Inc. in January 2018, Ms. Hyde was Chief Executive Officer of Draper James from 2014 to 2017. Prior to her role at Draper James, Ms. Hyde was President of Burch Creative Capital, President & Chief Executive Officer of French Connection USA, Senior Vice President of Global Marketing and Communications at Kenneth Cole Productions, and held various other marketing related roles. We believe Ms. Hyde is qualified to serve on our board of directors because of her extensive experience in managing, marketing and branding lifestyle retail concepts and knowledge of multi-channel platforms.

John Kyees, one of our director nominees, has served as a member of the board of directors of Arhaus, LLC since November 2011. Mr. Kyees has held the Chief Financial Officer role at the following retailers: Urban Outfitters, Inc. from 2003 to 2010 bebe Stores, Inc. from 2002 to 2003, Skinmarket from 2000 to 2002, Ashley Stewart from 1997 to 2002, Express (Division of the Limited) from 1984 to 1997, and Chas. A. Stevens (Division of Hartmarx) from 1982 to 1984. Mr. Kyees currently serves on the board of directors of Vera Bradley as lead independent director and chairman of the audit committee, and previously served as chairman and a director of Destination XL Group, Inc. We believe Mr. Keyes is qualified to serve on our board of directors because of his extensive executive-level retail experience having served as Chief Financial Officer for several prominent retailers.

Gary Lewis, one of our director nominees, has served as a member of the board of directors of Arhaus, LLC since January 2014 and joined the board of directors of the predecessor to Arhaus, LLC in September 2013. Mr. Lewis has been a principal at GLA Real Estate since 2013. Prior to his role at GLA Real Estate, Mr. Lewis was Senior Executive Vice President and President of the Mall Leasing Division at Simon Property Group from 1986 to 2013. Mr. Lewis also guest teaches in the Ring Distinguished Speakers series in the Bergstrom Center for Real Estate in the Warrington College of Business Administration at the University of Florida, and is a member of the International Council of Shopping Centers (ICSC). We believe Mr. Lewis is qualified to serve on our board of directors because of his substantial experience in retail real estate, including the representation of landlords and tenants in lease negotiations, and experience leading and overseeing new construction, renovations and expansions of retail and mixed-use projects.

John M. Roth, one of our director nominees, has served as a member of the board of directors of Arhaus, LLC since January 2014. Mr. Roth joined Freeman Spogli in 1988 and has been a partner since 1993. Mr. Roth currently serves as a member of the board of directors of El Pollo Loco Holdings, Inc. and previously served as a director of Floor & Decor Holdings, Inc. from November 2010 to December 2020. We believe Mr. Roth is qualified to serve on our board of directors because of his extensive experience as a board member of numerous retail and consumer businesses and his experience and insights into strategic expansion opportunities, capital markets and capitalization strategies.

Corporate Governance

Composition of our Board of Directors

After the closing of this offering, our business and affairs will be managed under the direction of our board of directors. Our board of directors will be composed of nine directors. Mr. Reed will serve as the board chair, and Mr. Adams as lead independent director.

 

116


Table of Contents

Pursuant to the terms of the investor rights agreement, the Freeman Spogli Funds will be entitled to nominate (a) two directors for election to our board of directors for so long as the Freeman Spogli Funds collectively hold 60% or more of the shares of Class A common stock held by Freeman Spogli Funds immediately prior to the completion of this offering, and (b) one director for election to our board of directors for so long as the Freeman Spogli Funds collectively hold 20% or more of the shares of Class A common stock held by Freeman Spogli Funds immediately prior to the completion of this offering. Pursuant to the terms of the investor rights agreement, the Freeman Spogli Funds, our Founder and the Class B Trusts will agree to vote in favor of the Freeman Spogli Funds’ nominees and our Founder or his designee to our board of directors. The Freeman Spogli Funds have nominated Messrs. Brutocao and Roth for election to our board of directors.

Director Independence

Our board of directors has undertaken a review of the independence of each director. Based on information provided by each director concerning his or her background, employment and affiliations, our board of directors has determined that Ms. Hyde and Messrs. Adams, Beargie, Brutocao, Doody, Kyees, Lewis and Roth qualify as “independent directors,” as defined under the rules of Nasdaq.

Controlled Company Exception

After the consummation of the Reorganization, the parties to the investor rights agreement will hold approximately 96.46% of the voting power of our outstanding capital stock. As a result, we will be a “controlled company” within the meaning of the corporate governance rules of Nasdaq. As a controlled company, certain exemptions under the rules will mean that we are not required to comply with certain corporate governance requirements, including that a majority of our board of directors consists of independent directors, that we have a nominating and corporate governance committee that consists entirely of independent directors, and that we have a compensation committee that consists entirely of independent directors.

Classified Board of Directors

In accordance with our amended and restated certificate of incorporation, which will become effective immediately prior to the completion of this offering, our board of directors will be classified into three classes with staggered three-year terms. At each annual meeting of the stockholders, the successors to directors whose terms then expire will be elected to serve from the time of election and qualification until the third annual meeting following election. Our directors will be divided among the three classes as follows:

 

   

the Class I directors will be John Roth, Al Adams, and John Kyees, and their terms will expire at the annual meeting of stockholders to be held in 2022.

 

   

the Class II directors will be Brad Brutocao, Andrea Hyde, and Rick Doody, and their terms will expire at the annual meeting of stockholders to be held in 2023.

 

   

the Class III directors will be John Reed, Bill Beargie, and Gary Lewis, and their terms will expire at the annual meeting of stockholders to be held in 2024.

We expect that any additional directorships resulting from an increase in the number of directors will be distributed among the three classes so that, as nearly as possible, each class will consist of one-third of the directors. The division of our board of directors into three classes with staggered three-year terms may delay or prevent a change of our management or a change in control.

Board Committees

Our board of directors has established an audit committee, a compensation committee and a nominating and corporate governance committee, each of which will operate under a charter that will be posted on our website. The composition and responsibilities of each of these committees following this offering are described below. Directors who are members of these committees will serve until their resignation or until as otherwise determined by our board of directors.

 

117


Table of Contents

Audit Committee

After the consummation of this offering, our audit committee will consist of John Kyees, Gary Lewis, and Bill Beargie, with Mr. Kyees serving as Chairperson. Our board of directors has determined that Messrs. Kyees and Lewis meet the definition of “independent director” under the listing standards of Nasdaq and SEC rules and regulations. Mr. Beargie is not considered an independent director under Rule 10A-3 of the Exchange Act in connection with his service on the audit committee due to his status as a trustee of the Founder Family Trusts. Under applicable Nasdaq rules, we are permitted to phase-in our compliance with the independence requirements for our audit committee. The phase-in periods with respect to director independence allow us to have only one independent member on our audit committee upon the listing date of our Class A common stock, a majority of independent members on our audit committee within 90 days of the listing date and a fully independent audit committee within one year of the listing date. We are taking advantage of these phase-in rules with respect to Mr. Beargie’s service on our audit committee, and we expect that by the first anniversary of our listing on Nasdaq, our audit committee will comply with the applicable independence requirements.

Our board of directors also has determined that Mr. Kyees will qualify as an “audit committee financial expert” within the meaning of Item 407(d) of Regulation S-K. After the completion of this offering, our audit committee will be responsible for, among other matters:

 

   

appointing, compensating, retaining, evaluating, terminating and overseeing our independent registered public accounting firm;

 

   

discussing with our independent registered public accounting firm its independence from management;

 

   

discussing the scope and results of the audit with the independent registered public accounting firm;

 

   

reviewing with management and the independent registered public accounting firm our interim and year-end operating results;

 

   

overseeing the financial reporting process and discussing with management and the independent registered public accounting firm the interim and annual financial statements that we will file with the SEC;

 

   

reviewing and monitoring our accounting policies and principles and internal controls; and

 

   

establishing procedures for the confidential submission of concerns about questionable accounting, internal controls or auditing matters.

Compensation Committee

After the consummation of this offering, our compensation committee will consist of Al Adams, John Roth and Bill Beargie, with Mr. Adams serving as Chairperson. Our compensation committee will be responsible for, among other matters:

 

   

reviewing and approving the compensation of our executive officers and directors;

 

   

reviewing, approving and making recommendations to our board of directors about incentive compensation and equity compensation plans; and

 

   

appointing and overseeing any compensation consultants.

 

118


Table of Contents

Nominating and Corporate Governance Committee

After the consummation of this offering, our nominating and corporate governance committee will consist of Andrea Hyde, Rick Doody and John Roth, with Ms. Hyde serving as Chairperson. Our nominating and corporate governance committee will be responsible for, among other matters:

 

   

identifying, evaluating and selecting, or making recommendations to our board of directors, about nominees for election to our board of directors and its committees;

 

   

evaluating the performance of our board of directors and of individual directors;

 

   

reviewing and making recommendations to our board of directors regarding director independence determinations;

 

   

making recommendations to our board of directors about the composition of the board of directors and its committees; and

 

   

developing and recommending to our board of directors corporate governance guidelines and principles.

Real Estate Committee

We have a real estate committee, which consists of Gary Lewis, Rick Doody and Brad Brutocao, with Mr. Lewis serving as Chairperson. Our management team works with the real estate committee to identify potential markets and attractive locations for new Showrooms.

Compensation Committee Interlocks and Insider Participation

No member of our compensation committee is or has been an officer or employee of our company, other than Mr. Beargie, who was our Chief Financial Officer from 1987 to 1999. None of our executive officers served as a member of the board of directors or compensation committee (or other board committee serving an equivalent function) of any entity that has one or more of its executive officers serving in our board of directors or compensation committee.

Code of Business Conduct and Ethics

Prior to the consummation of this offering, we will adopt a written code of ethics and conduct that will apply to our directors, officers and employees. We intend to post on our website a copy of the code and all disclosures that are required under the Exchange Act or Nasdaq concerning any amendments to, or waivers from, any provision of the code.

 

119


Table of Contents

EXECUTIVE COMPENSATION

Executive Compensation Summary

The following discussion provides an overview of the compensation awarded to or earned by our named executive officers identified in the Summary Compensation Table below during fiscal year 2020, including the elements of our compensation program for named executive officers, material compensation decisions made under that program for fiscal year 2020 and the material factors considered in making those decisions. Our named executive officers for fiscal year 2020, which consist of our principal executive officer and our two next most highly compensated executive officers who were serving as executive officers as of December 31, 2020, or collectively, the named executive officers, are:

 

   

John Reed, who serves as President, Chief Executive Officer and Director and is our principal executive officer;

 

   

Dawn Phillipson, who serves as Chief Financial Officer and is our principal financial officer; and

 

   

Kathy Veltri, who serves as Chief Retail Officer.

This discussion may contain forward-looking statements that are based on our current plans, considerations, expectations and determinations regarding future compensation programs. Actual compensation programs that we adopt following the completion of this offering may differ materially from the currently planned programs summarized in this discussion.

We have opted to comply with the executive compensation disclosure rules applicable to emerging growth companies, as we are an emerging growth company. The scaled down disclosure rules are those applicable to “smaller reporting companies,” as such term is defined in the rules promulgated under the Securities Act, which require compensation disclosure for our named executive officers. Since the Company is a newly formed entity, we have provided the compensation awarded to, earned by or paid to the named executive officers of Arhaus, LLC for the years ended December 31, 2020. Each of the named executive officers currently hold the same position with the Company.

Details of Our Compensation Program

Compensation Philosophy, Objectives and Rewards

Our executive compensation program has been designed to motivate, reward, attract and retain high caliber management deemed essential to ensure our success. The program seeks to align executive compensation with our objectives, business strategy and financial performance. Our compensation objectives are designed to support these goals by delivering competitive salaries, rewarding leadership for delivering on our business strategy, and providing incentive vehicles to connect the executives to the whole company performance. Our compensation programs for our executives have historically been weighted towards rewarding both short- and long-term performance incentives through a mix of cash and incentive unit compensation, providing our executives with an opportunity to share in the appreciation of our business over time.

We expect and design our compensation philosophy to reflect the following general principles:

 

   

support our long-term sustainable business growth through attracting and retaining the most innovative, effective and engaged leaders;

 

   

apply consistent principles that support ethical leadership of Arhaus in the highly competitive retail landscape;

 

120


Table of Contents
   

consider the marketplace, Arhaus performance and individual contributions when making decisions; and

 

   

create incentives that entice the executives to achieve Arhaus’ goals to drive long-term sustainable value for all our stakeholders.

We have historically maintained an annual cash incentive program providing for payouts based on the achievement of Company performance objectives. We have also granted incentive units to our executives. These incentive programs were designed to reward achievement of our long-term business objectives while promoting executive retention and reinforcing executive interest in Arhaus and its performance.

We have utilized short- and long-term incentive compensation as a key component of our compensation philosophy and expect we will continue to do so following this offering. As Arhaus grows, we intend to continue our emphasis on “at-risk” compensation based on the achievement of objective performance objectives in order to drive superior executive achievement and appropriately align the financial interests of our executive officers to those of our stockholders. Historically, we felt that our variable cash incentive programs should emphasize contributions towards company financial performance, where performance that failed to meet established goals would not be rewarded. Accordingly, if applicable performance goals were not achieved, executives would not receive cash bonuses in respect of that fiscal year.

Following this offering, we expect that our compensation program will continue to emphasize performance-based cash incentive and equity-based compensation.

Determination of Compensation

In making executive compensation determinations for fiscal year 2020, our board of directors worked in conjunction with our Chief Executive Officer (other than with respect to his own compensation) to design and administer our executive compensation programs, including our cash incentive plan, in a manner that aligns with our overall compensation philosophy, as discussed above. During fiscal year 2020, our board of directors and our Chief Executive Officer (other than with respect to his own compensation), made compensation decisions with respect to our named executive officers, including setting the base cash compensation levels for the named executive officers and determining the amounts of incentive units granted to our named executive officers during fiscal year 2020.

We expect that our board of directors or the compensation committee of the board of directors, in consultation with our Chief Executive Officer (other than with respect to his own compensation), will administer the executive compensation program and make future compensation decisions with respect to our named executive officers following this offering.

Role of Compensation Consultant in Determining Executive Compensation

Historically, we have not engaged the services of an executive compensation advisor in reviewing and establishing our compensation programs and policies.

Following this offering, our board of directors expects to periodically utilize a third party executive compensation advisor for benchmarking and peer group analysis as part of determining and developing compensation packages for our named executive officers and directors.

 

121


Table of Contents

Elements of Our Executive Compensation Program

Historically, and for fiscal year 2020, our executive compensation program consisted of the following elements, each established as part of our program in order to achieve the compensation objective specified below:

 

Compensation Element

  

Compensation Objectives Designed to be Achieved and
Key Features

Base Salary

   Attracts and retains key talent by providing base cash compensation at competitive levels

Cash-Based Incentive Compensation

   Provides short-term incentives based on Company’s annual performance

Incentive Unit Compensation

   Provides long-term incentives to align the interests of our named executive officers and stockholders
Severance and Other Benefits Potentially Payable upon Termination of Employment or Change in Control    Creates clarity around termination or change of control events and provides for retention of executives

Health and Welfare Benefits

   Offers market-competitive benefits

Base Salaries

The base salaries of our named executive officers are an important part of their total compensation package, and are intended to reflect their respective positions, duties and responsibilities. Base salary is a visible and stable fixed component of our compensation program. Base salaries for our named executive officers were initially established through a variety of factors, including evaluations of the talent market for that role and discussion and approval of the board of directors in consultation with our Chief Executive Officer and/or Chief Financial Officer at the time the executive was hired. We intend to continue to evaluate the mix of base salary, short-term incentive compensation and long-term incentive compensation to appropriately align the interests of our named executive officers with those of our stockholders.

The following table sets forth the base salaries of our named executive officers for fiscal year 2020:

 

    

Fiscal Year 2020 Base Salary

 

Named Executive Officer

  

1/1/2020-8/2/2020

    

8/3/2020-12/31/2020 (1)

 

John Reed

   $ 1,200,000      $ 1,260,000  

Dawn Phillipson

   $ 360,400      $ 371,212  

Kathy Veltri

   $ 370,000      $ 392,533  

 

(1)

Each named executive officer received merit increases to his or her base salary effective August 3, 2020.

Cash-Based Incentive Compensation

We consider annual cash incentive bonuses to be an important component of our total compensation program and provides incentives necessary to retain our named executive officers.

 

122


Table of Contents

Short-Term Incentive Plan

For fiscal year 2020, Arhaus maintained a cash-based short-term incentive compensation program, or the STI Plan, in which certain team members, including our named executive officers, participate. Awards under the STI Plan were based on the achievement of the following Adjusted Income from Operations targets:

 

Adjusted Income from
Operations Goal

  

Operating
Income
(in millions)

 

Threshold

   $ 35.0  

Target

   $ 45.0  

Each named executive officer is eligible to receive an annual performance-based cash bonus based on a specified target annual bonus award amount, expressed as a percentage of the named executive officer’s base salary. Payments were determined based on linear interpolation between threshold and target performance levels, as follows:

 

Financial Goal Achievement

 

Percentage of Target Bonus
Earned

Below $35.0 million

  0%

$35.0 million - $45.0 million

  10% -99.9%

Above $45.0 million

  100%

For purposes of the STI Plan, Adjusted Income from Operations is defined as Income from Operations adjusted for one-time expense, STI Plan expense, equity compensation, 401(k) expense, Severance and recruiting expense, and other expenses primarily related to board member compensation and life insurance premiums. Adjusted Income from Operations is a non-GAAP measure, defined as set forth in “Prospectus Summary—Summary Consolidated Financial and Operating Data” included elsewhere in this prospectus.

In fiscal year 2020, our named executive officers participated in our annual cash incentive bonus program at the following target percentages of base salary:

 

Named Executive Officer

  

Target Percentage

 

John Reed

     60

Dawn Phillipson

     60

Kathy Veltri

     50

For fiscal year 2020, our board of directors determined Adjusted Income from Operations to be in excess of $45.0 million. As a result, each named executive officer received the full payout under the STI Plan of his or her respective target bonus for fiscal year 2020.

The actual annual cash bonuses awarded to each named executive officer for fiscal year 2020 performance are set forth below in the Summary Compensation Table in the column entitled “Non-Equity Incentive Plan Compensation.”

Fiscal Year 2020 Special Bonuses

The board of directors also determined the award of special incentive bonuses to certain identified team members, including our named executive officers, in recognition of extraordinary efforts required from such team members to deliver value for the Company in fiscal year 2020. Each named executive officer received a special bonus equal to 50% of such executive’s STI Plan target bonus opportunity.

The amount of special bonuses awarded to each named executive officer for fiscal year 2020 performance are set forth below in the Summary Compensation Table in the column entitled “Bonus.”

 

123


Table of Contents

CFO Retention Bonus

On October 21, 2021, we entered into an agreement with Ms. Phillipson, pursuant to which she will receive a cash bonus of $1 million if she remains employed by the Company as of November 5, 2021, and either (a) a change of control transaction or (b) a qualified initial public offering has been successfully completed and consummated by such date. The terms of this bonus is described in more detail under “Summary of Executive Compensation Arrangements—Named Executive Officer Employment Agreements—Dawn Phillipson.”

Incentive Unit Compensation

We view incentive unit compensation as an important component of our total compensation program. Incentive units are “profits interests” that give the grantee the right to participate in future profits and appreciation in the value of Arhaus, LLC. The grant of incentive units creates a long-term investment rewarding time and effort among our executives and provide an incentive to contribute to the continued growth and development of our business and aligns the interests of executives with those of our stockholders.

Incentive unit grants have been made to key employees at the discretion of the Board and there is no formal policy for determining the timing or size of such awards.

Outstanding Incentive Unit Awards

Each of our named executive officers holds outstanding incentive unit awards described below as of the date of the prospectus. As described under “The Reorganization,” in connection with the offering, vested incentive units will be exchanged for shares of Class A common stock and unvested incentive units will be exchanged for restricted shares of Class A common stock with similar vesting provisions as the incentive units.

Mr. Reed beneficially holds (i) 789,625 and 789,625 Class F and F-1 units respectively, which were granted to him on June 26, 2017, of which 80% are vested; (ii) 1,077,184 Class C units, which were granted to him on October 1, 2016, of which all are vested; and (iii) 112,324 Class C units, which were granted to him on October 4, 2016, of which all are vested. The 1,189,508 Class C units are held by Homeworks.

Ms. Phillipson holds: (i) 91,597 and 91,597 Class F and F-1 units respectively, which were granted to her on January 31, 2018, and which are 60% vested; (ii) 28,427 and 28,427 Class F and Class F-1 units respectively, which were granted to her on March 26, 2019, of which are 40% vested, and (iii) 125,000 Class G units, which were granted to her on May 19, 2021, none of which are vested.

Ms. Veltri holds 183,193 and 183,193 Class F and F-1 units respectively, which were granted to her on January 31, 2018, of which 60% are vested.

For each Class F Unit, a corresponding Class F-1 Unit is authorized, issued and outstanding, and Class F and Class F-1 Units are aggregated.

Each grant of incentive units held by our named executive officers vest in annual installments over a period of three or five years. Units that vest over a three year period vest 50% on the first anniversary and 25% over the remaining anniversaries of the date of grant, subject to the executive’s continued service through the applicable vesting dates. Units that vest over a five year period vest 20% on each of the following five anniversaries of the date of grant, subject to the executive’s continued service through the applicable vesting dates. Notwithstanding the foregoing, in the event of a change in control (as defined in the operating agreement), the incentive units will fully accelerate and vest, subject to the executive’s continued service through the date of such change in control. The consummation of this offering is not a change of control under the operating agreement.

There were no incentive units granted to our named executive officers in fiscal year 2020.

 

124


Table of Contents

As part of the Reorganization, the named executive officers will exchange the Class F vested incentive units they hold for shares of Class A or Class B common stock and Class F unvested incentive units will be exchanged for restricted shares of Class A or Class B common stock. The number of shares of Class A or Class B common stock and the number of restricted shares of Class A or Class B common stock received upon such exchange will be determined based on the value that such holder would have received under the distribution provisions of the operating agreement of Arhaus, LLC with shares of Class A or Class B common stock valued by reference to the initial public offering price of shares of the Class A or Class B common stock in this offering. As of the date of this prospectus, Mr. Reed holds 1,189,508 vested Class C incentive units, 631,700 Class F vested incentive units and 157,925 Class F unvested incentive units; Ms. Phillipson held 66,329 Class F vested incentive units, 53,695 Class F unvested incentive units and 125,000 Class G unvested incentive units and Ms. Veltri held 109,916 Class F vested incentive units, 73,277 Class F unvested incentive units. Assuming that the shares of Class A common stock are offered at $15.50 per share (the midpoint of the price range listed on the cover page of this prospectus), the named executive officers will receive the following shares of Class A common stock and restricted shares of Class A common stock:

 

Named Executive Officer

   Shares of Class A
Common Stock
     Restricted Shares of Class A
Common Stock
     Shares of Class B
Common Stock
     Restricted Shares of Class B
Common Stock
 

John Reed

     0        0        6,278,965        597,705  

Dawn Phillipson

     251,036        382,222        0        0  

Kathy Veltri

     416,003        277,335        0        0  

2021 Equity Incentive Plan

The board intends to adopt the 2021 Equity Incentive Plan, referred to below as the 2021 Plan, in order to facilitate the grant of cash and equity incentives to directors, team members (including our named executive officers) and consultants of the Company and certain of its affiliates and to enable the Company and certain of its affiliates to obtain and retain services of these individuals, which is essential to our long-term success. For additional information on the 2021 Plan, see “Equity Awards” below.

Perquisites and Other Benefits

We provide select perquisites to aid in the performance of the named executive officer’s respective duties and to provide competitive compensation with executives with similar positions and levels of responsibilities. For fiscal year 2020, Mr. Reed received life insurance premium payment, Ms. Phillipson received a monthly cell phone allowance and Ms. Veltri received a monthly car allowance.

Health and Welfare Benefits

Health/Welfare Plans. All of our full-time team members, including our named executive officers, are eligible to participate in our health and welfare plans, including:

 

   

medical, dental and vision benefits;

 

   

medical and dependent care flexible spending accounts

 

   

health savings account;

 

   

short-term and long-term disability insurance; and

 

   

basic, supplemental, spousal, and dependent life insurance.

We believe the benefits described above are necessary and appropriate to provide a competitive compensation package to our named executive officers.

 

125


Table of Contents

Deferred Compensation and Other Retirement Benefits

401(k) Plan

We currently maintain a 401(k) retirement savings plan for our team members, including our named executive officers, who satisfy certain eligibility requirements. Our named executive officers are eligible to participate in the 401(k) plan on the terms as defined by the IRS. They are eligible to contribute on a pre-tax basis through contributions to the 401(k) plan, subject to applicable annual Code limits. All participants’ interests in their deferrals are 100% vested when contributed. The 401(k) plan permits us to make matching contributions to eligible participants. We match contributions made by participants in the 401(k) plan up to 4% of the employee contributions if they contribute 4%. Company matching contributions vest immediately. We believe that providing a vehicle for tax-deferred retirement savings though our 401(k) plan adds to the overall desirability of our executive compensation package and further incentivizes our team members, including our named executive officers, in accordance with our compensation policies.

Severance and Other Benefits Payable Upon Termination of Employment or Change in Control

Our named executive officers except Mr. Reed are party to severance agreements with us, pursuant to which they are entitled to receive certain benefits upon qualifying terminations. See “—Potential Payments Upon Termination” for additional information regarding these benefits.

Tax and Accounting Considerations

Revenue Code

Section 280G of the Code disallows a tax deduction with respect to excess parachute payments to certain executives of companies that undergo a change in control. In addition, Section 4999 of the Code imposes a 20% penalty on the individual receiving the excess payment.

Parachute payments are compensation that is linked to or triggered by a change in control and may include, but are not limited to, bonus payments, severance payments, certain fringe benefits, and payments and acceleration of vesting from long-term incentive plans including stock options and other equity-based compensation. Excess parachute payments are parachute payments that exceed a threshold determined under Section 280G of the Code based on the executive’s prior compensation. In approving the compensation arrangements for our named executive officers in the future, the board of directors will consider all elements of the cost to the Company of providing such compensation, including the potential impact of Section 280G of the Code. However, the board of directors may, in its judgment, authorize compensation arrangements that could give rise to loss of deductibility under Section 280G of the Code and the imposition of excise taxes under Section 4999 of the Code when it believes that such arrangements are appropriate to attract and retain executive talent.

Section 162(m) of the Internal Revenue Code

Section 162(m) of the Code generally limits, for U.S. corporate income tax purposes, the annual tax deductibility of compensation paid to certain current and former executive officers to $1 million, subject to a transition rule for written binding contracts in effect on November 2, 2017, and not materially modified after that date. Prior to the enactment of the Tax Act, Section 162(m) included an exception for compensation deemed “performance-based.” Pursuant to the Tax Act, the exception for “performance-based” compensation has been repealed, effective for tax years beginning after December 31, 2017 and, therefore, compensation previously intended to be “performance-based” may not be deductible unless it qualifies for the transition rule. Due to uncertainties in the applications of Section 162(m) and the Tax Act, there is no guarantee that compensation intended to satisfy the requirements for deduction will not be challenged or disallowed by the IRS. Furthermore,

 

126


Table of Contents

although the Company believes that tax deductibility of executive compensation is an important consideration, the board of directors in its judgement may, nevertheless, authorize compensation payments that are not fully tax deductible, and/or modify compensation programs and practices without regard for tax deductibility when it believes that such compensation is appropriate.

2020 Summary Compensation Table for Fiscal Year Ended December 31, 2020

The following table sets forth information concerning the compensation of our named executive officers for the year ended December 31, 2020.

 

Name and Principal Position

 

Year

 

Salary (1)

 

Bonus (2)

 

Non-Equity

Incentive Plan

Compensation (3)

 

All Other

Compensation (4)

 

Total

        $   $   $   $   $

John Reed

President and Chief Executive Officer

      2020       1,260,000       304,615       609,231       125,718       2,299,564

Dawn Phillipson

Chief Financial Officer

      2020       371,212       106,872       213,745       8,065       699,894

Kathy Veltri

Chief Retail Officer

      2020       392,533       94,176       188,351       12,288       687,348

 

(1)

Amounts for each named executive officer reflect the increases to the executive’s base salary made effective August 3, 2020.

 

(2)

Amounts reflect the special bonuses paid to each named executive officer in recognition of their extraordinary contributions to Arhaus during fiscal year 2020. For additional information on these bonuses, see “Executive Compensation—Cash-Based Incentive Compensation—Fiscal Year 2020 Special Bonuses.”

 

(3)

Amounts reflect the performance bonus amounts payable to each named executive officer with respect to fiscal year 2020 under the STI Plan.

 

(4)

Amounts reflect: for Mr. Reed, (i) life insurance premiums equal to $102,565 paid by the Company on Mr. Reed’s behalf, (ii) a discount on merchandise in an amount above the employee discount in the amount of $11,753, and (iii) a $11,400 401(k) matching contribution made by the Company to the account of Mr. Reed; for Ms. Phillipson, (i) a $5,211 401(k) matching contribution made by the Company to the account of Ms. Phillipson, (ii) a discount on merchandise in an amount above the employee discount in the amount of $2,374, and (iii) a $40 monthly cell phone allowance and; for Ms. Veltri, a $1,024 monthly car allowance.

Grants of Plan-Based Awards in Fiscal Year 2020

The following table provides supplemental information relating to grants of plan-based cash incentive awards made during fiscal year 2020 to help explain information provided above in our Summary Compensation Table. This table presents information regarding all grants of plan-based cash incentive awards occurring during fiscal year 2020.

 

    

Grant Date

    Estimated Future Payouts Under
Non-Equity Incentive
Plan Awards
 

Name

 

Threshold
($)

    

Target
($)

    

Maximum
($)

 

John Reed

     N/A  (1)      101,538        609,231        609,231  

Dawn Phillipson

     N/A  (1)      35,624        213,745        213,745  

Kathy Veltri

     N/A  (1)      37,670        188,351        188,351  

 

127


Table of Contents

 

(1)

Each of the named executive officers was granted a cash incentive award by Arhaus under the STI Plan for fiscal year 2020 based on the achievement of specified Adjusted Income from Operations performance goals. For additional discussion of these Payments, see “—Cash-Based Incentive Compensation—Short-Term Incentive Plan.”

For further discussion of the equity awards, see “Incentive Unit Compensation—Outstanding Incentive Unit Awards.”

Summary of Executive Compensation Arrangements

Named Executive Officer Employment Agreements

John Reed

We do not have an employment agreement with Mr. Reed.

Dawn Phillipson

On February 8, 2019, we entered into an agreement with Ms. Phillipson, or the CFO Agreement, providing for her at-will employment with us and for severance payments and benefits upon certain qualifying terminations of Ms. Phillipson’s employment.

Pursuant to the CFO Agreement, if Ms. Phillipson’s employment is terminated by us without Cause, or by Ms. Phillipson with Good Reason, then, subject to her timely signing and non-revocation of a release of claims, she will be entitled to: (i) a lump sum payment equal to six (6) months of base salary; and (ii) a lump sum amount equal to six (6) months of COBRA.

For purposes of the CFO Agreement, “Cause” means (i) an intentional act of fraud, embezzlement, theft or any other material violation of law that occurs during or in the course of Ms. Phillipson’s employment with the Company; (ii) intentional engagement in any competitive activity which would constitute a breach of her duty of loyalty to the Company; or (iii) the willful and continued failure to substantially perform her duties for the Company (other than as a result of incapacity due to physical or mental illness). For purposes of this paragraph, an act, or failure to act, shall not be deemed willful or intentional, as those terms are used herein, unless it is done, or omitted to be done, by Ms. Phillipson in bad faith or without a reasonable belief that her action or omission was in the best interest of the Company. Failure to meet performance standards or objectives, by itself, does not constitute “Cause”. “Good Reason” means the occurrence of one or more of the following events arising without her express written consent, but only if Ms. Phillipson’s resignation follows notification to the Company in writing within thirty (30) days following the Company’s awareness of the occurrence of the event and the event remains uncured for at least fifteen (15) days after such notice: (i) a reduction in her base salary and/or Target Bonus potential; (ii) a diminution in her employee benefits from those provided to other executives at a similar level, as such benefits may be modified from time to time; (iii) a material diminution in her authority, duties or responsibilities; or (iv) the Company requires her to be based anywhere other than within fifty (50) miles of Boston Heights, Ohio.

The LLC operating agreement contains a twenty-four (24)-month post-termination non-competition covenant, as well as perpetual confidentiality and non-disparagement covenants.

On October 21, 2021, we also entered into a Retention and Success Bonus Agreement with Ms. Phillipson, or the CFO Retention Bonus Agreement, providing for additional cash compensation upon the successful completion and consummation of a Change of Control Transaction or a Qualified Initial Public Offering, or a Qualified IPO (as those terms are defined in the Existing LLC Agreement).

 

128


Table of Contents

Pursuant to the CFO Retention Bonus Agreement, Ms. Phillipson will be entitled to receive a cash bonus payment equal to one million dollars ($1,000,000) net, after any applicable deductions or withholding taxes, or the CFO Retention Bonus, subject to the closing of a Change of Control Transaction or a Qualified IPO on or before November 5, 2021, and her continued employment through such date. Subject to these terms, the CFO Retention Bonus shall be paid to Ms. Phillipson on November 5, 2021, and will be payable in connection with the closing of this offering.

Kathy Veltri

On March 4, 2019, we entered into an agreement with Ms. Veltri, or the CRO Agreement, providing for her at will employment with us and for severance payments and benefits upon certain qualifying terminations of Ms. Veltri’s employment.

Pursuant to the CRO Agreement, if Ms. Veltri’s employment is terminated by us without Cause, or by Ms. Veltri with Good Reason, then, subject to her timely signing and non-revocation of a release of claims, she will be entitled to: (i) a lump sum payment equal to six (6) months of base salary; and (ii) a lump sum amount equal to six (6) months of COBRA.

For purposes of the CRO Agreement, “Cause” and “Good Reason” have the same meaning as in the CFO Agreement.

The LLC operating agreement contains a twenty-four (24)-month post-termination non-competition covenant, as well as perpetual confidentiality and non-disparagement covenants.

Outstanding Equity Awards at Fiscal Year End

 

Name

   Number
of
Units
That
Have
Vested
    

Market
Value of
Units
That
Have
Vested

    

Number
of
Units
That
Have
Not
Vested (1)

    

Market
Value of
Units
That
Have Not
Vested (1)

 
     #      $      #      $  

John Reed

           

Class F and F-1 Units (2)

     947,550        10,826,422        631,700        7,217,615  

Class C Units

     974,072        14,221,451        215,436        3,145,366  

Dawn Phillipson

           

Class F and F-1 Units (2)

     84,648        967,163        155,398        1,775,532  

Kathy Veltri

           

Class F and F-1 Units (2)

     146,554        1,674,483        219,832        2,511,736  

 

(1)

Each of the incentive unit grants vest in annual installments over a period of five years, with 20% of the shares vesting on the anniversary of the vesting commencement date, subject to the executive’s continued service through the applicable vesting dates. In the event of a change in control (as defined in the LLC operating agreement), the incentive units will fully accelerate and vest, subject to the executive’s continued service through the date of such change in control.

 

(2)

For each Class F Unit, a corresponding Class F-1 Unit is authorized, issued and outstanding, and Class F and Class F-1 Units are aggregated in this table.

Potential Payments Upon Termination

In this section, we describe payments that may be made to our named executive officers upon several events of termination, assuming the termination event occurred on the last day of fiscal year 2020 (except as otherwise noted).

 

129


Table of Contents

Pursuant to the employment agreements with each of Ms. Phillipson and Ms. Veltri, if the named executive officer’s employment is terminated by us without Cause, then, subject to her timely signing and non-revocation of a release of claims, she will be entitled to: (i) a lump sum payment equal to six (6) months of base salary; and (ii) a lump sum amount equal to six (6) months of COBRA.

LLC Operating Agreement

The terms of the LLC operating agreement governing the incentive units provide for full acceleration of each of the named executive officer’s incentive units in the event of a change in control.

Summary of Potential Payments Upon Termination or Change in Control

The following table summarizes the payments that would be made to our named executive officers upon the occurrence of certain qualifying terminations of employment or change in control, in any case, occurring on December 31, 2020 (the last business day of our most recently completed fiscal year):

 

Name

  

Benefit

  

Termination
Without
Cause
($)

   

Change in
Control (no
Termination)
($) (1)

 

John Reed

   Cash      —         —    
   Incentive Unit Acceleration      —         35,410,740  (2) 
   All Other Payments or Benefits      —         —    

Dawn Phillipson

   Cash      190,606  (3)      —    
   Incentive Unit Acceleration      —         2,742,695  (2) 
   All Other Payments or Benefits      —         —    

Kathy Veltri

   Cash      201,266  (3)      —    
   Incentive Unit Acceleration      —         4,186,219  (2) 
   All Other Payments or Benefits      —         —    

 

(1)

Amounts reflected in the “Change in Control (no Termination)” column were calculated assuming that no qualifying termination occurred after the change in control. The values of any additional benefits to the named executive officers that would arise only if a termination were to occur in connection with a change in control are disclosed in the footnotes to the “Termination Without Cause or for Good Reason in Connection with a Change in Control.”

 

(2)

Amounts reflect the value of vested and unvested incentive unit awards on December 31, 2020 that would be subject to vesting. As there was no public market for the units of Arhaus, LLC prior to this offering, the amount reported was based on the fair market value of a unit as of December 31, 2020, as determined with reference to a third-party valuation.

 

(3)

Amounts reflect six (6) months of the executive’s base salary at termination and a $5,000 COBRA stipend.

Compensation of our Directors

For fiscal year 2020, directors of the Company were not eligible to receive compensation for their services as directors.

Non-Employee Director Compensation Policy

In connection with this offering, we expect to adopt a compensation program for our non-employee directors that consists of annual retainer fees and equity awards.

 

130


Table of Contents

Pursuant to this non-employee director compensation policy, each non-employee director, other than Messrs. Brutocao and Roth, will receive an annual retainer of $75,000. In addition, non-employee directors serving as the chairperson of our audit committee will receive an additional annual retainer of $20,000, the chairperson of each of our compensation committee and our nominating and corporate governance committee will receive an additional annual retainer of $15,000, and the lead independent director will receive an additional annual retainer of $30,000, in each case earned on a quarterly basis. Each director, other than Messrs. Brutocao and Roth, will also receive an annual restricted stock unit award with a grant date value of $110,000 (with prorated awards made to directors who join on a date other than an annual meeting following the first annual meeting after the closing of this offering), which will generally vest in full on the day immediately prior to the date of our annual shareholder meeting immediately following the date of grant, subject to the non-employee director continuing in service through such meeting date. The vesting of this award will accelerate and it will vest in full upon a change in control (as defined in the 2021 Equity Plan).

Equity Awards

Incentive Units

Prior to this offering, equity compensation was granted in the form of restricted units of Arhaus, LLC, or the incentive units. In connection with the Reorganization, fully vested incentive units will be exchanged for a number of Class A shares as described above in “Incentive Unit Compensation.” Unvested incentive units will be exchanged for Restricted Stock that will have restrictions substantially similar to those of the original award. As of the date of this prospectus, after giving effect to the Reorganization, we had outstanding 2,846,161 shares of Class A Restricted Stock and 597,705 shares of Class B Restricted Stock.

2021 Equity Incentive Plan

In connection with this offering, our Board adopted the 2021 Equity Incentive Plan, or the 2021 Equity Plan, which provides for the grant of stock options (either incentive or non-qualified), stock appreciation rights, or SARs, restricted stock, restricted stock units, or RSUs, performance shares, performance share units and other stock-based awards with respect to our Class A common stock. The purpose of the 2021 Equity Plan is to promote the interests of the Company and its stockholders by:

 

   

providing us with a means to attract and retain employees, officers, consultants, advisors and directors who will contribute to our long-term growth and success; and

 

   

providing such individuals with incentives that will align with those of our stockholders.

Eligibility

Employees, directors and certain consultants of the Company or of our affiliates are eligible to receive awards under the 2021 Equity Plan. Eligibility for options intended to be incentive stock options, or ISOs, is limited to our employees or those of our affiliates. In certain circumstances, we may also grant substitute awards to holders of equity-based awards of a company that we acquire or combine with.

Administration

The 2021 Equity Plan will be administered by the compensation committee, or such other committee as may be designated by the Board, or by the full Board (the term “committee” will refer generally to the body with such authority for purposes of this description of the 2021 Equity Plan terms). Grants made to persons subject to Section 16 of the Exchange Act will require the approval of a committee consisting of two or more members who are “non-employee directors” (as defined under Section 16) or the full Board.

The committee has the authority to, among other things, determine the employees, directors and consultants to whom awards may be granted, determine the number of shares subject to each award, determine

 

131


Table of Contents

the type and the terms and conditions of any award to be granted (including, but not limited to, the exercise price, the time or times at which the awards may be exercised, any vesting acceleration or waiver of forfeiture restrictions and any restriction or limitation regarding any award or the shares relating thereto), approve forms of award agreements, interpret the terms of the 2021 Equity Plan and awards granted thereunder and adopt rules and regulations relating to the 2021 Equity Plan, including with respect to clawback policies and procedures.

However, other than in connection with certain corporate events, the committee cannot take any of the following actions without the approval of our stockholders: (i) lower the exercise or grant price per share of an outstanding option or SAR, (ii) cancel an option or SAR in exchange for cash or another award (other than in connection with a change in control) when the exercise or grant price per share of the option or SAR exceeds the fair market value of one share of Class A common stock, or (iii) take any other action with respect to an option that would be treated as a repricing under the applicable stock exchange rules.

Term

Unless terminated earlier by the Board, the 2021 Equity Plan will terminate on the earlier of (i) the date all shares subject to the 2021 Equity Plan have been purchased or acquired according to its provisions and (ii) the tenth anniversary of its effective date. Upon termination of the 2021 Equity Plan, all outstanding awards will continue in effect in accordance with the provisions of the terminated 2021 Equity Plan and the applicable award agreement (or other documents evidencing such awards).

Shares Available for Issuance under the 2021 Equity Plan

A total of 11,205,100 shares of Class A common stock have been authorized and reserved for issuance under the 2021 Equity Plan. Any shares reserved and available for issuance under the 2021 Equity Plan may be used for any type of award under the 2021 Equity Plan, including ISOs.

Shares underlying awards that are expired, forfeited, or otherwise terminated without the delivery of shares, or are settled in cash, and any shares tendered to or withheld by us for the payment of an exercise price or for tax withholding will again be available for issuance under the 2021 Equity Plan.

In connection with a subdivision or consolidation of the Class A common stock or other capital adjustment or other material change in our capital structure, the number and kind of shares that may be issued under the 2021 Equity Plan, the individual award limits and the number and kind of shares that are subject to outstanding awards, and other terms and conditions thereof, will be equitably adjusted.

We may also assume awards previously granted under a compensatory plan of an acquired business and grant substitutes for such awards under the 2021 Equity Plan. The number of shares reserved for issuance under the 2021 Equity Plan will not be decreased by the number of shares subject to any such assumed awards and substitute awards. In addition, shares available for issuance under a compensatory plan of an acquired business (as appropriately adjusted, if necessary) may be used for awards under the 2021 Equity Plan, subject to applicable stockholder approval and stock exchange requirements.

Annual Individual Limits

The maximum number of shares of Class A common stock that may be granted pursuant to any type of award in any one fiscal year under the 2021 Equity Plan to any person, other than a director that is not an employee, is 1,000,000. The maximum aggregate number of shares subject to awards granted during a single fiscal year to any director who is not an employee, taken together with any cash fees paid to such director during the fiscal year, may not exceed $750,000 in total value (based on grant date fair value).

 

132


Table of Contents

Minimum Vesting Provisions

Awards granted under the Plan (other than cash-based awards) may not vest earlier than the first anniversary of the date on which the Award is granted; provided, that the following Awards shall not be subject to the foregoing minimum vesting requirement: any (i) substitute Awards for awards assumed in connection with acquisitions, (ii) shares delivered in lieu of fully vested cash obligations, (iii) Awards to Non-Employee Directors that vest on earlier of the one-year anniversary of the date of grant and the next annual meeting of stockholders which is at least fifty (50) weeks after the immediately preceding year’s annual meeting, and (iv) any additional Awards the Committee may grant, up to a maximum of five percent (5%) of the available share reserve, subject to adjustment as provided in the plan. The minimum vesting provisions does not apply to the Committee’s discretion to provide for accelerated exercisability or vesting of any Award, including in case of retirement, death, disability or a change in control.

Types of Awards

The 2021 Equity Plan permits the grant of the following types of awards:

Stock Options. Stock options may be either nonqualified stock options or ISOs. The holder of an option will be entitled to purchase a number of shares of Class A common stock on the terms and conditions determined by the committee, including the vesting terms, exercise price and manner and timeframe in which it may be exercised. Except in the case of substitute awards, the exercise price will be at least the fair market value of one share of Class A common stock on the grant date (or 110% of the fair market value if the option an ISO granted to a 10% or greater stockholder). Options will terminate on the tenth anniversary of the grant date, unless the committee establishes an earlier termination date or other circumstances cause earlier termination.

Stock Appreciation Rights (SARs). The holder of a SAR will be entitled to receive, upon exercise of the SAR, an amount equal to the excess of (i) the fair market value of one share of Class A common stock on the date the SAR is exercised, over (ii) the grant price of the SAR. The committee will determine the terms and conditions of the SAR, including the vesting terms, grant price and manner and timeframe in which it may be exercised. Except in the case of substitute awards, the grant price will be no less than the fair market value of one share of Class A common stock on the grant date. The committee will also determine whether the payment received upon exercise of a SAR will be in cash, shares of Class A common stock of equivalent value or a combination thereof. SARs will terminate on the tenth anniversary of the grant date, unless the committee establishes an earlier termination date or other circumstances cause earlier termination.

Restricted Stock and Restricted Stock Units (RSUs). A restricted stock award is an award of Class A common stock subject to vesting restrictions. An RSU is a right to receive cash, shares of Class A common stock or a combination thereof based on the value of a share of Class A common stock. The committee will determine the conditions and/or restrictions, vesting and delivery schedule and other terms of restricted stock and RSUs, including time-based restrictions and/or restrictions based upon the achievement of specific performance goals and the time and manner of payment of amounts earned. Unless provided otherwise by the committee, restricted stock and RSUs are forfeited to the extent that a recipient fails to satisfy the applicable conditions during the restricted period.

Performance Units and Performance Share Units. Performance units and performance share units are awards that will result in a payment to the holder of such award only if, and depending on the extent to which, performance goals or other conditions established by the committee are achieved or the awards otherwise vest. The committee may set performance objectives based upon the achievement of Company-wide, divisional, business unit or individual goals or any other basis determined by the committee in its discretion. Performance units and performance share units may be denominated as a cash amount, a number of shares of Class A common stock, a number of units referencing a cash amount, a number of units referencing a number of shares of Class A common stock or other property, or a combination thereof.

 

133


Table of Contents

Other Awards. The committee may grant other awards that are denominated in cash or shares of Class A common stock or valued in whole or in part by reference to, or are otherwise based upon, shares of Class A common stock, either alone or in addition to other awards granted under the 2021 Equity Plan, and may be granted for past service, in lieu of a bonus, as directors’ compensation or otherwise. Other awards may be settled in Class A common stock, cash or any other form of property, and have such other terms and conditions as determined by the committee, including whether such other awards are subject to any vesting or require the payment or purchase price.

Non-Transferability of Awards

Unless the committee provides otherwise, our 2021 Equity Plan generally does not allow for the transfer of awards and only the recipient of an award may exercise an award during his or her lifetime.

Repayment of Awards and Forfeiture

The committee may seek repayment or recovery of an award, including any shares subject to or issued under an award or the value received pursuant to an award, as appropriate, pursuant to any recovery, recoupment, clawback and/or other forfeiture policy maintained by us from time to time or any applicable law or regulation or the standards of any stock exchange on which the shares are then listed.

The committee may also provide that the holder’s rights under an award are subject to reduction, cancellation, forfeiture or recoupment upon (i) breach of non-competition, non-solicitation, confidentiality or other restrictive covenants that are applicable to the holder, (ii) a termination of the holder’s employment for cause, or (iii) other conduct by the holder that is detrimental to the business or reputation of the Company and/or of our affiliates.

Change in Control

The 2021 Equity Plan provides that in the event of a merger or change in control, as defined under the 2021 Equity Plan, each outstanding award will be treated as the committee determines, either in the award agreement or in connection with the change in control.

The committee may cause an award to be canceled in exchange for a cash or other payment to the holder or cause an award to be assumed by a successor corporation. In the latter case, if the successor corporation does not agree to assume the award, substitute an equivalent award or make a cash payout of the award, then the award will become fully vested prior to the change in control and thereafter terminate, unless specifically provided for otherwise under the applicable award agreement or other written agreement with the holder of such award.

Amendments and Termination

The Board may amend, suspend, or terminate the 2021 Equity Plan at any time, subject to the prior approval of our stockholders to the extent required by applicable law or stock exchange requirement or, in any event, if the action would increase the number of shares available for awards under the 2021 Equity Plan. In addition, no termination, amendment or modification of the 2021 Equity Plan may be made that adversely affects in a material way any award previously granted under the 2021 Equity Plan, without the prior written consent of the award holder.

 

134


Table of Contents

CERTAIN RELATIONSHIPS AND RELATED PARTY TRANSACTIONS

Other than compensation arrangements for our directors and executive officers, discussed in the sections titled “Management” and “Executive Compensation”, the following is a description of each transaction since January 1, 2018 and each currently proposed transaction in which:

 

   

we have been or are to be a participant;

 

   

the amounts involved exceeded or will exceed $120,000; and

 

   

any of our directors, executive officers, or holders of more than 5% of our outstanding capital stock, or any immediate family member of, or person sharing the household with, any of these individuals or entities, had or will have a direct or indirect material interest.

Lease Agreements

We lease our headquarters and primary distribution center in Boston Heights, Ohio from Premier Arhaus, LLC, a company of which our Founder indirectly owns 50%. The initial term of the lease expires in March 2033. We have the option to extend the lease for an additional ten-year term at fixed rental payments and two additional five-year terms thereafter at fair market rental payments upon the same terms and conditions as the initial term. As of December 30, 2020, the minimum monthly base rent is $372,938. Lease payments under the lease agreement totaled $4,003,255 and $4,527,669 for the years ended December 31, 2020 and 2019, respectively.

We will lease our second distribution center in Conover, North Carolina from Premier Conover, LLC, a company of which our Founder is expected to be part owner. The initial term of the lease is 12 years, commencing upon the completion of the distribution center. We have the option to extend the lease for an additional ten-year term at fixed rental payments and two additional five-year terms thereafter at fair market rental payments upon the same terms and conditions as the initial term. During the first year of the lease, the minimum monthly base rent will be $247,917.

We lease a warehouse located in Walton Hills, Ohio from Pagoda Partners, LLC, a company of which our Founder indirectly owns 50%. The term of the lease expires in April 2024. Subject to the landlord’s written approval and acceptance, we have the option to extend the lease for additional one-year terms. We also have the option to purchase the Northfield Facility at a purchase price of fair market value but not less than the minimum price for which Pagoda Partners, LLC acquired the property. As of December 31, 2020, the monthly rent is $113,242.32.

We lease our Outlet in Brooklyn, Ohio from Brooklyn Arhaus, a company of which our Founder and Mr. Beargie, a director of Arhaus, LLC and a director nominee, own 85% and 15%, respectively. As of December 31, 2020, the monthly base rent is $19,995 plus applicable common area maintenance expenses and real estate taxes. Lease payments under the lease agreement totaled $293,809 and $349,120 for the years ended December 31, 2020 and 2019, respectively.

The Reorganization

In connection with the Reorganization and this offering, we will engage in certain transactions with certain of our directors, executive officers and other persons and entities that will become holders of 5% or more of our voting securities upon completion of this offering. These transactions are described in “The Reorganization.”

 

135


Table of Contents

Arhaus, LLC Limited Liability Company Agreement

Arhaus, LLC and its members, including our officers and entities that will become holders of 5% or more of our voting securities upon completion of this offering, are parties to the Third Amended and Restated Limited Liability Company Agreement of Arhaus, LLC, dated as of June 26, 2017, as amended by Amendment, dated March 14, 2020, and Second Amendment, dated May 18, 2021, which governs the business operations of Arhaus, LLC and defines the relative rights and privileges associated with the units of Arhaus, LLC. We refer to this agreement as the Existing LLC Agreement. Under the Existing LLC Agreement, the board of directors of Arhaus, LLC has the power to conduct, direct and exercise full control over all activities of Arhaus, LLC. The rights of each existing member under the Existing LLC Agreement will continue until the effective time of the Fourth Amended and Restated Limited Liability Company Agreement of Arhaus, LLC to be entered into in connection with the Reorganization, at which time a wholly owned, indirect subsidiary of the company will constitute the sole member of Arhaus, LLC.

Registration Rights Agreement

In connection with this offering, we intend to enter into a registration rights agreement with the former holders of Arhaus Holding and the former holders of Homeworks. This agreement will provide the stockholders party thereto certain registration rights as described below.

Demand Registration Rights

At any time beginning six months after the completion of this offering, the former holders of Arhaus Holding and the former holders of Homeworks will have the right to demand that we file registration statements. These registration rights are subject to certain conditions and limitations, including the right of the underwriters, if any, to limit the number of shares included in any such registration under certain circumstances.

Piggyback Registration Rights

At any time after the completion of this offering, if we propose to register any shares of our Class A common stock or other equity securities under the Securities Act for our own account or for the account of any other person, then all stockholders party to the registration rights agreement will be entitled to notice of such proposed registration and will have the opportunity to include their shares of Class A common stock in the registration statement, subject to certain conditions and limitations, including the right of the underwriters, if any, to limit the number of shares in any such registration.

Shelf Registration Rights

At any time after we have qualified for the use of a Form S-3 registration statement, the former holders of Arhaus Holding and the former holders of Homeworks will be entitled to have their shares of Class A common stock, including shares issuable upon conversion of Class B common stock, registered by us on a Form S-3 registration statement, subject to certain conditions and limitations, at our expense.

Expenses and Indemnification

We will pay all expenses relating to any demand, piggyback or shelf registration, other than underwriting fees, discounts or commissions, subject to specified limitations. The registration rights agreement also will require that we indemnify the stockholders party to the agreement against certain liabilities that may arise under the Securities Act.

 

136


Table of Contents

Investor Rights Agreement

In connection with this offering, we intend to enter into an investor rights agreement with the Freeman Spogli Funds, our Founder and the Class B Trusts, pursuant to which the Freeman Spogli Funds will be entitled to nominate (a) two directors for election to our board of directors for so long as the Freeman Spogli Funds collectively hold 60% or more of the shares of Class A common stock held by Freeman Spogli Funds immediately prior to the completion of this offering, and (b) one director for election to our board of directors for so long as the Freeman Spogli Funds collectively hold 20% or more of the shares of Class A common stock held by Freeman Spogli Funds immediately prior to the completion of this offering. Pursuant to the terms of the investor rights agreement, the Freeman Spogli Funds, our Founder and the Class B Trusts will agree to vote in favor of Freeman Spogli Funds’ nominees and our Founder or his designee to our board of directors. In addition, subject to certain conditions, the investor rights agreement provides the Freeman Spogli Funds with certain rights with respect to board committee membership, except to the extent that such membership would violate applicable securities laws or stock exchange or stock market rules. The Freeman Spogli Funds have nominated Messrs. Brutocao and Roth for election to our board of directors.

Directors’ and Officers’ Indemnification

Our amended and restated certificate of incorporation that will be in effect upon the completion of this offering will contain provisions limiting the liability of our directors and officers, and our amended and restated bylaws that will be in effect upon the completion of this offering will provide that we will indemnify each of our directors and officers to the fullest extent permitted under Delaware law. Our amended and restated certificate of incorporation and amended and restated bylaws that will be in effect upon the completion of this offering also will provide our board of directors with discretion to indemnify our employees and other agents when determined appropriate by the board of directors.

In addition, upon the completion of this offering, we intend to enter into indemnification agreements with each of our directors and executive officers, which will require us to indemnify them.

Policies and Procedures for Related Party Transactions

Our board of directors recognizes that transactions with related persons present a heightened risk of conflicts of interests or improper valuation (or the perception thereof). In connection with this offering, our board of directors intends to adopt a written policy on transactions with related persons that is in conformity with the requirements for issuers having publicly held common stock that is listed on Nasdaq. Under such policy, any related person transaction, and any material amendment or modification to a related person transaction, must be reviewed and approved or ratified by the Audit Committee.

In connection with the review and approval or ratification of a related person transaction, the Audit Committee will be advised of and consider the following, among other items:

 

   

the name of the related person and the basis on which the person is a related person, the material terms of the related person transaction, including the approximate dollar value of the amount involved in the transaction and all the material facts as to the related person’s direct or indirect interest in, or relationship to, the related person transaction;

 

   

whether the transaction with the related party is proposed to be, or was, entered into on terms no less favorable to us than terms that could have been reached with an unrelated third party and the purpose of, and the potential benefits to us of, such transaction;

 

   

whether the related person transaction complies with the terms of our agreements that may limit or restrict our ability to enter into a related person transaction and governing law; and

 

   

whether the related person transaction will be required to be disclosed in our applicable filings under the Securities Act or the Exchange Act, and related rules.

 

137


Table of Contents

In addition, the related person transaction policy will provide that the board of directors in connection with any approval or ratification of a related person transaction involving a non-employee director or director nominee, should consider whether such transaction would compromise the director or director nominee’s status as an “independent,” or “outside” director, as applicable, under the rules and regulations of the SEC,                  and the U.S. Internal Revenue Code of 1986, as amended.

 

138


Table of Contents

SECURITY OWNERSHIP OF CERTAIN BENEFICIAL OWNERS AND MANAGEMENT

The following sets forth information as of the date of this prospectus with respect to the beneficial ownership of our common stock, giving pro forma effect to the Reorganization:

 

   

each person known by us to own beneficially more than 5% of our outstanding shares of common stock;

 

   

each of our named executive officers;

 

   

each of our directors and director nominees;

 

   

all of our executives officers, directors and director nominees as a group; and

 

   

each of the selling stockholders.

For further information regarding material transactions between us and our stockholders or their affiliates, see “Certain Relationships and Related Party Transactions.”

Beneficial ownership for the purposes of the following table is determined in accordance with the rules and regulations of the SEC. These rules generally provide that a person is the beneficial owner of securities if such person has or shares the power to vote or direct the voting thereof, or to dispose or direct the disposition thereof or has the right to acquire such powers within 60 days. Common stock subject to options or other rights held by such person that are currently exercisable or exercisable within 60 days of the date of this prospectus are deemed to be outstanding and beneficially owned. These shares, however, are not deemed outstanding for the purposes of computing the percentage ownership of any other person. Percentage of beneficial ownership is based on 140,063,217 million shares of common stock to be outstanding after the completion of this offering after giving effect to the Reorganization. Percentage of beneficial ownership after the offering is based on no exercise by the underwriters of their option to purchase additional Class A common stock from certain selling stockholders. If the underwriters’ option is exercised, the additional shares of Class A common stock will be purchased 50% from our Founder and the Class B Trusts and 50% from the former owners of Arhaus Holding.

Except as disclosed in the footnotes to this table and subject to applicable community property laws, we believe that each stockholder identified in the table possesses sole voting and investment power over all shares of common stock shown as beneficially owned by the stockholder. Unless otherwise indicated in the table or footnotes below, the address for each beneficial owner is c/o Arhaus, Inc., 51 E. Hines Hill Road, Boston Heights, Ohio 44236.

 

139


Table of Contents
   

Class A Common Stock
Beneficially Owned

   

Class B Common Stock
Beneficially Owned

   

Combined Voting
Power (1)

 
   

After Giving
Effect to the
Reorganization
and Before
this Offering

   

After Giving
Effect to the
Reorganization
and After
this Offering

   

After Giving
Effect to the
Reorganization
and Before
this Offering

   

After Giving
Effect to the
Reorganization
and After
this Offering

   

After Giving
Effect to the
Reorganization
and Before
this Offering

   

After Giving
Effect to the
Reorganization
and After
this Offering

 

Name of Beneficial
Owner

 

Number

   

%

   

Number

   

%

   

Number

   

%

   

Number

   

%

   

Number

   

%

   

Number

   

%

 

5% Stockholders:

                       

FS Equity Partners VI, L.P (2) (5)

    28,879,768       22.71     24,365,640       17.40                             28,879,768       3.11     24,365,640       2.75

Named Executive Officers, Directors and Director Nominees:

                       

John Reed (3) (5)

                            52,539,947       41.32     47,719,617       34.07     52,539,947       56.62     47,719,617       53.95

Dawn Phillipson

    633,259       *       595,603       *                       633,259       *       595,063       *  

Kathy Veltri

    693,338       *       630,938       *                       693,338       *       630,938       *  

Al Adams (4) (5)

                            35,002,687       27.53     35,002,687       24.99     35,002,687       37.72     35,002,687       39.57

Bill Beargie (4) (5)

                            35,002,687       27.53     35,002,687       24.99     35,002,687       37.72     35,002,687       39.57

Brad Brutocao (2)

                                                                       

Rick Doody

                                                                       

Andrea Hyde

                                                                       

John Kyees

                                                                       

Gary Lewis

                                                                       

John Roth (2)

                                                                       

All executive officers and directors as a group (15 individuals)

    2,243,959       1.76     2,103,530       1.50     87,542,634       68.84     82,722,304       59.06     89,786,593       94.58     84,866,207       93.76

Other Selling Stockholders

                       

FS Affiliates VI, L.P.

    1,226,792       *       1,035,035       *                               1,226,792       *       1,035,035       *  

Starrett Family Trust

    348,656       *       294,158       *                               348,656       *       294,158       *  

Norman Matthews

    348,656       *       294,158       *                               348,656       *       294,158       *  

Greg Bettinelli

    34,864       *       29,415       *                               34,864       *       29,415       *  

Allan Churchmack

    346,669       *       315,469       *                               346,669       *       315,469       *  

Bethany Yert

    346,669       *       315,469       *                               346,669       *       315,469       *  

Dawn Sparks

    454,256       *       413,373       *                               454,256       *       413,373       *  

Georgina Maisto

    346,669       *       315,469       *                               346,669       *       315,469       *  

Kim Schoonover

    346,669       *       315,469       *                               346,669       *       315,469       *  

Leia Santos

    346,669       *       315,469       *                               346,669       *       315,469       *  

TJ Schmitz

    346,669       *       315,469       *                               346,669       *       315,469       *  

John Ryan Reed

    461,231       *       430,031       *                               461,231       *       430,031       *  

 

*

Represents beneficial ownership of less than 1% of our outstanding common stock.

 

(1)

Represents the percentage of voting power of our Class A common stock and Class B common stock voting as a single class. Each share of Class A common stock and each share of Class B common stock entitles the registered holder thereof to one vote and ten votes per share, respectively, on all matters presented to stockholders for a vote generally.

 

(2)

FS Capital Partners VI, LLC, as the general partner of FS Equity Partners VI, L.P. has the sole power to vote and dispose of the shares of our common stock owned by the FS Equity Partners VI, L.P. Messrs. Brad J. Brutocao and John Roth are managing members of FS Capital Partners VI, LLC, and are members of Freeman Spogli & Co., and as such may be deemed to be the beneficial owners of the shares of our common stock owned by FS Equity Partners VI, L.P. Messrs. Brutocao and Roth each disclaims beneficial ownership in the shares except to the extent of his pecuniary interest in it. The business address of FS Equity Partners VI, L.P. and FS Capital Partners VI, LLC is c/o Freeman Spogli & Co., 11100 Santa Monica Boulevard, Suite 1900, Los Angeles, California 90025.

 

(3)

37,795,500 shares of Class B common stock are held by the John P. Reed Trust dated 4/29/1985, as amended, of which Mr. Reed is trustee and; 6,935,590 shares of Class B common stock are held by The John P. Reed 2019 GRAT, of which Mr. Reed is trustee.

 

(4)

35,002,687 shares of Class B common stock are held by the Founder Family Trusts as follows: (a) 5,566,713 shares of Class B common stock held by the Reed 2013 Generation Skipping Trust, of which Messrs. Adams and Beargie are trustees; and (b) 29,435,975 shares of Class B common stock are held by the 2018 Reed Dynasty Trust, of which Messrs. Adams and Beargie are trustees. Neither Messrs. Adams nor Beargie have any pecuniary interest in the shares and each disclaims beneficial ownership in such shares.

 

140


Table of Contents
(5)

Pursuant to the terms of the investor rights agreement, the Freeman Spogli Funds, the Founder and the Founder Family Trusts will agree to vote in favor of the Freeman Spogli Funds’ nominees and our Founder or his designee to our board of directors. As a result, the Freeman Spogli Funds, the Founder and the Founder Family Trusts may be deemed to be the beneficial owner of the shares of common stock owned by the other. Each of the Freeman Spogli Funds, the Founder and the Founder Family Trusts expressly disclaims beneficial ownership of the shares of common stock not directly held by it, and such shares have not been included in the table above for purposes of calculating the number of shares beneficially owned by the Freeman Spogli Funds, the Founder or the Founder Family Trusts. For a more detailed description of the investor rights agreement, see “Certain Relationships and Related Party Transactions—Investor Rights Agreement.”

 

141


Table of Contents

DESCRIPTION OF CERTAIN INDEBTEDNESS

Revolving Credit Facility

On June 25, 2020, Arhaus, LLC entered into the Revolving Credit Facility with Wingspire Capital LLC, as administrative agent, and the lenders party thereto. The Revolving Credit Facility will mature on June 25, 2023.

The Revolving Credit Facility is secured by first-priority liens on substantially all assets of the company. The Revolving Collateral Facility provides for borrowings and reborrowings from time to time for working capital and general corporate purposes in an amount equal to the lesser of (a) $30.0 million and (b) a borrowing base calculated based on specified percentages of our eligible credit card receivables and inventory and unrestricted cash above a certain dollar threshold and held in one or more designated controlled accounts, subject to certain adjustments and reserves.

Loans under the Revolving Credit Facility bear interest at either (a) a LIBOR rate plus a margin of 5.5%, for LIBOR loans, or (b) a base rate plus a margin of 4.5%, for base rate loans. If a loan is converted to a base rate loan due to the replacement of LIBOR, such base rate loans will bear interest at the greater of (a) the prime rate then in effect, (b) the federal funds rate then in effect, plus 1.0% per annum, and (c) the LIBOR index rate; provided that such interest rate shall at no time be less than 2.5%.

The Revolving Credit Facility requires us to prepay outstanding loans, subject to certain exceptions, with 100% of the net cash proceeds of non-ordinary course asset sales or other dispositions of property or casualty events giving rise to the receipt of insurance proceeds or condemnation awards, the incurrence of indebtedness, the issuance of equity interests, and the receipt of cash for extraordinary events, subject to reinvestment rights. We may also repay outstanding loans or reduce outstanding commitments under the Revolving Credit Facility at any time without premium or penalty (other than a 2.0% premium payable on the amount of the revolving commitments under the Revolving Credit Facility so reduced if on or prior to June 25, 2022 or a 1.0% premium payable on the amount of the revolving commitments under the Revolving Credit Facility so reduced if after June 25, 2022 and on or prior April 26, 2023). Cash dominion will apply if excess availability falls below a specified threshold or upon specified events of default.

The Revolving Credit Facility includes affirmative and negative covenants that are customary for facilities of this type, including a minimum fixed charge ratio and minimum EBITDA requirements. The Revolving Credit Facility also includes customary events of default, including cross-defaults provisions with respect to material indebtedness of $2,500,000 or more.

 

142


Table of Contents

DESCRIPTION OF CAPITAL STOCK

General

The following is a summary of the rights of our common and preferred stock and some of the provisions of our amended and restated certificate of incorporation and amended and restated bylaws, which will each become effective at or prior to the consummation of this offering, and relevant provisions of Delaware General Corporation Law. The descriptions herein are qualified in their entirety by our amended and restated certificate of incorporation, and amended and restated bylaws, copies of which have been filed as exhibits to the registration statement of which this prospectus is a part, as well as the relevant provisions of Delaware General Corporation Law.

We are selling 12,903,226 shares of Class A common stock in this offering. Upon completion of this offering, our amended and restated certificate of incorporation will authorize shares of undesignated preferred stock, the rights, preferences and privileges of which may be designated from time to time by our board of directors.

Our amended and restated certificate of incorporation will authorize capital stock consisting of:

 

   

600,000,000 shares of Class A common stock, par value $0.001 per share;

 

   

100,000,000 shares of Class B common stock, par value $0.001 per share; and

 

   

50,000,000 shares of preferred stock, par value $0.001 per share.

Class A and Class B Common Stock

We will have two classes of duly authorized, validly issued, fully paid and non-assessable common stock: Class A common stock and Class B common stock. All authorized but unissued shares of our Class A common stock and Class B common stock will be available for issuance by us without any further stockholder action, except as required by the listing standards of Nasdaq. Our amended and restated certificate of incorporation will provide that the rights of the holders of Class A common stock and Class B common stock are identical, except with respect to voting, conversion and transfer rights.

Voting Rights

Each holder of our Class A common stock is entitled to one vote per share on all matters submitted to a vote of the stockholders, and each holder of our Class B common stock is entitled to ten votes per share on all matters submitted to a vote of the stockholders. The holders of our Class A common stock and Class B common stock will generally vote together as a single class on all matters submitted to a vote of our stockholders, unless otherwise required by Delaware law or our amended and restated certificate of incorporation.

Delaware law would require holders of our Class A common stock to vote separately as a single class in the following circumstance:

 

   

If we were to seek to change the par value of the common stock or amend our amended and restated certificate of incorporation in a manner that alters or changes the powers, preferences or special rights of the common stock as a whole in a way that would adversely affect the holders of Class A common stock.

As a result, in these limited instances, the holders of a majority of the Class A common stock could defeat any amendment to our certificate of incorporation. For example, if a proposed amendment of our

 

143


Table of Contents

certificate of incorporation provided for the Class A common stock to rank junior to the Class B common stock with respect to (i) any dividend or distribution, (ii) the distribution of proceeds were we to be acquired or (iii) any other right, Delaware law would require the vote of the Class A common stock. In this instance, the holders of a majority of Class A common stock could defeat that amendment to our certificate of incorporation.

Our amended and restated certificate of incorporation that will be in effect upon the completion of this offering will provide that the number of authorized shares of preferred stock, Class A common stock or Class B common stock, may be increased or decreased (but not below the number of shares of preferred stock, Class A common stock and Class B common stock then outstanding) by the affirmative vote of the holders of a majority of the outstanding voting power of all of our outstanding, voting together as a single class. As a result, the holders of a majority of the outstanding Class B common stock can approve an increase or decrease in the number of authorized shares of Class A common stock without a separate vote of the holders of Class A common stock. This could allow us to increase and issue additional shares of Class A common stock beyond what is currently authorized in our certificate of incorporation without the consent of the holders of our Class A common stock.

The holders of common stock will not have cumulative voting rights in the election of directors.

Dividends

Subject to preferences that may be applicable to any preferred stock then outstanding, holders of our Class A common stock and Class B common stock are entitled to receive ratably dividends, if any, as may be declared from time to time by the board of directors at its discretion out of legally available funds for that purpose, after payment of dividends required to be paid on outstanding preferred stock, if any. Under Delaware law, we can only pay dividends either out of “surplus” or out of the current or the immediately preceding year’s net profits. Surplus is defined as the excess, if any, at any given time, of the total assets of a corporation over its total liabilities and statutory capital. The value of a corporation’s assets can be measured in a number of ways and may not necessarily equal their book value. In addition, holders of our Class A common stock would be entitled to vote separately as a class on dividends and distributions if the holders of Class A common stock were treated adversely. As a result, if the holders of Class A common stock were treated adversely in any dividend or distribution, the holders of a majority of Class A common stock could defeat that dividend or distribution. See “Dividend Policy.”

Liquidation, Dissolution and Winding Up

Upon our liquidation, dissolution or winding up or a deemed liquidation, the holders of our Class A common stock and Class B common stock will be entitled to share equally and ratably in the assets legally available for distribution to stockholders after the payment of all of our outstanding debts and other liabilities and the preferential rights and payment of liquidation preferences, if any, on any outstanding shares of preferred stock, unless a different treatment is approved by the affirmative vote of the holders of a majority of the outstanding shares of each class of common stock, including the Class A common stock, voting separately as a class. As a result, the holders of a majority of each class of common stock, including the Class A common stock, could defeat a proposed distribution of any assets on our liquidation, dissolution, or winding up or deemed liquidation if that distribution were not to be shared equally, identically, and ratably. If a change-of-control transaction is not considered a deemed liquidation, such transaction shall require the approval of the affirmative vote of the holders of a majority of the outstanding shares of each class of common stock, including the Class A common stock, voting separately as a class.

Subdivisions and Combinations

If we subdivide or combine in any manner outstanding shares of Class A common stock or Class B common stock, the outstanding shares of the other class will be subdivided or combined in the same manner, unless different treatment of the shares of each such class is approved by the affirmative vote of the holders of a

 

144


Table of Contents

majority of the outstanding shares of Class A common stock and by the affirmative vote of the holders of a majority of the outstanding shares of Class B common stock, each voting separately as a class.

No Preemptive or Similar Rights

Except for the conversion provisions for our Class B common stock described below, holders of our common stock have no preemptive or conversion rights or other subscription rights, and there are no redemption or sinking fund provisions applicable to our common stock.

Conversion Rights

Each share of Class B common stock is convertible at any time at the option of the holder into one share of Class A common stock. In addition, each share of our Class B common stock will convert automatically into one share of our Class A common stock upon any transfer, whether or not for value, except certain transfers to entities, to the extent the transferor retains sole dispositive power and exclusive voting control with respect to the shares of Class B common stock, and certain other transfers described in our amended and restated certificate of incorporation. All outstanding shares of our Class B common stock will convert into shares of our Class A common stock upon the earliest to occur of (i) twelve months after the death or incapacity of our Founder, and (ii) the date upon which the then outstanding shares of Class B common stock first represent less than 10% of the voting power of the then outstanding shares of Class A common stock and Class B common stock.

Assessment

All outstanding shares of our Class A common stock will be fully paid and non-assessable, and the shares of our Class A common stock offered in this offering, upon payment and delivery in accordance with the underwriting agreement, will be fully paid and non-assessable.

Preferred Stock

Subject to limitations prescribed by Delaware law, our board of directors may fix the rights, preferences, privileges and restrictions of up to an aggregate of 50,000,000 shares of preferred stock in one or more series and authorize their issuance. These rights, preferences and privileges could include dividend rights, conversion rights, voting rights, terms of redemption, liquidation preferences, sinking fund terms and the number of shares constituting any series or the designation of such series, any or all of which may be greater than the rights of our common stock. The issuance of our preferred stock could adversely affect the voting power of holders of our common stock and the likelihood that such holders will receive dividend payments and payments upon liquidation. In addition, the issuance of preferred stock could have the effect of delaying, deferring or preventing a change of control or other corporate action. Our board of directors also can increase or decrease the number of shares of any series of preferred stock, but not below the number of shares of that series then outstanding, without any further vote or action by our stockholders. Upon the completion of this offering, no shares of preferred stock will be outstanding, and we have no present plan to issue any shares of preferred stock. Our board of directors may issue preferred stock as an anti-takeover measure without any further action by the holders of common stock.

Forum Selection

Our amended and restated certificate of incorporation will provide that, unless we consent in writing to the selection of an alternative forum, the Court of Chancery of the State of Delaware will, to the fullest extent permitted by applicable law, be the sole and exclusive forum for (i) any derivative action or proceeding brought on our behalf, (ii) any action asserting a claim of breach of a fiduciary duty owed by any of our current or former directors, officers, employees or our stockholders, (iii) any action asserting a claim against us or any of our directors or officers or other employees arising pursuant to any provision of the Delaware General Corporation Law or our certificate of incorporation or bylaws, (iv) any action or proceeding to interpret, apply, enforce or

 

145


Table of Contents

determine the validity of our certificate of incorporation or bylaws, (v) any action or proceeding as to which the Delaware General Corporation Law confers jurisdiction to the Court of Chancery of the State of Delaware, or (vi) any action asserting a claim governed by the internal affairs doctrine. Our amended and restated certificate of incorporation further provides that the federal district courts of the United States of America will be the exclusive forum for resolving any complaint asserting a cause of action arising under the Securities Act, subject to and contingent upon a final adjudication in the State of Delaware of the enforceability of such exclusive forum provision. In the event that the Court of Chancery of the State of Delaware lacks jurisdiction over any such action or proceeding, the sole and exclusive forum for such action or proceeding will be another state or federal court located within the State of Delaware. Any person or entity purchasing or otherwise acquiring any interest in shares of our capital stock is deemed to have notice of and consented to the foregoing provision. Although we believe these provisions benefit us by providing increased consistency in the application of Delaware law for the types of actions and proceedings specified above, this choice of forum provision limits a stockholder’s ability to bring a claim subject to this provision in another judicial forum, including in a judicial forum that it may find favorable for disputes with us or our directors, officers or other employees, which may discourage such lawsuits against us and our directors, officers and other employees.

Registration Rights

After the completion of this offering, certain holders of our Class A common stock and our Class B common stock will be entitled to rights with respect to the registration of their shares, including shares of Class A common stock issuable upon conversion of shares of Class B common stock, under the Securities Act. See “Certain Relationships and Related Party Transactions—Registration Rights Agreement” for more information.

Investor Rights Agreement

After the completion of this offering, the Freeman Spogli Funds, our Founder and the Class B Trusts will have certain rights and obligations with respect to voting for the nomination of certain directors and director nominees and with respect to board committee membership. For a more detailed description of the investor rights agreement, see “Certain Relationships and Related Party Transactions—Investor Rights Agreement.”

Anti-Takeover Provisions

Certain provisions of Delaware law, our amended and restated certificate of incorporation and our amended and restated bylaws may have the effect of delaying, deferring or discouraging another party from acquiring control of us by means of a tender offer; an acquisition of us by means of a proxy contest or otherwise; or the removal of our incumbent officers and directors. These provisions also are designed, in part, to encourage persons seeking to acquire control of us to negotiate first with our board of directors, which we believe may result in an improvement of the terms of any such acquisition in favor of our stockholders. They, however, also give our board of directors the power to discourage acquisitions that some stockholders may consider to be in their best interest or in our best interests, including transactions that provide for payment of a premium over the market price for our shares.

Amended and Restated Certificate of Incorporation and Amended and Restated Bylaw Provisions

Our amended and restated certificate of incorporation and our amended and restated bylaws will include several provisions that could deter hostile takeovers or delay or prevent changes in control of our board of directors or management team.

Dual Class Stock. As described above in “—Class A and Class B Common Stock—Voting Rights,” our amended and restated certificate of incorporation will provide for a dual class common stock structure, as a result of which our Founder and the Class B Trusts will hold     % and     %, respectively, of the voting power of our outstanding capital stock. As a result, our Founder and the Class B Trusts could be able to determine or

 

146


Table of Contents

significantly influence any action requiring the approval of our stockholders, including the election of our board of directors, the adoption of amendments to our certificate of incorporation and bylaws, and the approval of any merger, consolidation, sale of all or substantially all of our assets, or other major corporation transactions.

Board of Directors Vacancies. Our amended and restated certificate of incorporation and amended and restated bylaws will authorize only our board of directors to fill vacant directorships, including newly created seats. In addition, the number of directors constituting our board of directors will be permitted to be set only by a resolution adopted by a majority vote of our entire board of directors. These provisions would prevent a stockholder from increasing the size of our board of directors and then gaining control of our board of directors by filling the resulting vacancies with its own nominees. Consequently, it would be more difficult to change the composition of our board of directors and will promote continuity of management.

Classified Board of Directors. Our amended and restated certificate of incorporation and amended and restated bylaws will provide that our board of directors will be classified into three classes of directors with staggered three-year terms. A third party may be discouraged from making a tender offer or otherwise attempting to obtain control of us as it is more difficult and time consuming for stockholders to replace a majority of the directors on a classified board of directors. See “Management—Composition of our Board of Directors.”

Stockholder Action; Special Meeting Of Stockholders. Our amended and restated certificate of incorporation will provide that our stockholders will not be able to take action by written consent for any matter and may only take action at annual or special meetings. As a result, a holder controlling a majority of our capital stock would not be able to amend our amended and restated bylaws or remove directors without holding a meeting of our stockholders called in accordance with our amended and restated bylaws. Our amended and restated certificate of incorporation will further provide that special meetings of our stockholders may be called only by a majority of our board of directors, the chairperson of our board of directors, our chief executive officer, or our president , thus limiting the ability of a stockholder to call a special meeting. These provisions might delay the ability of our stockholders to force consideration of a proposal or for stockholders controlling a majority of our capital stock to take any action, including the removal of directors.

Advance Notice Requirements for Stockholder Proposals and Director Nominations. Our amended and restated bylaws will provide advance notice procedures for stockholders seeking to bring business before our annual meeting of stockholders or to nominate candidates for election as directors at our annual meeting of stockholders. Our amended and restated bylaws also will specify certain requirements regarding the form and content of a stockholder’s notice. These provisions might preclude our stockholders from bringing matters before our annual meeting of stockholders or from making nominations for directors at our annual meeting of stockholders if the proper procedures are not followed. We expect that these provisions also may discourage or deter a potential acquirer from conducting a solicitation of proxies to elect the acquirer’s own slate of directors or otherwise attempting to obtain control of our company.

No Cumulative Voting. The DGCL provides that stockholders are not entitled to cumulate votes in the election of directors unless a corporation’s certificate of incorporation provides otherwise, and our amended and restated certificate of incorporation will not provide for cumulative voting. Accordingly, the holders of a majority of the outstanding shares of our common stock entitled to vote in any election of directors can elect all of the directors standing for election, if they choose.

Directors Removed Only for Cause. Our amended and restated certificate of incorporation and amended and restated bylaws will provide that stockholders may remove directors only for cause and, in addition to any other vote required by law, upon the approval of not less than two thirds of the total voting power of all of our outstanding voting stock then entitled to vote in the election of directors.

Issuance of undesignated preferred stock. Our board of directors will have the authority, without further action by our stockholders, to issue up to 50,000,000 shares of undesignated preferred stock with rights

 

147


Table of Contents

and preferences, including voting rights, designated from time to time by our board of directors. The existence of authorized but unissued shares of preferred stock would enable our board of directors to render more difficult or to discourage an attempt to obtain control of us by means of a merger, tender offer, proxy contest or other means.

Amendment of Charter and Bylaws Provisions. The amendment of any of the foregoing provisions, other than the provision making it possible for our board of directors to issue shares of preferred stock, would require the approval of two-thirds of the then-outstanding voting power of our capital stock. Our amended and restated bylaws will provide that approval of stockholders holding two-thirds of the then-outstanding voting power of our capital stock is required for stockholders to amend or adopt any provision of our bylaws.

The provisions of the DGCL, our amended and restated certificate of incorporation and our amended and restated bylaws could have the effect of discouraging others from attempting hostile takeovers, and as a consequence, they also may inhibit temporary fluctuations in the market price of our Class A common stock that often result from actual or rumored hostile takeover attempts. These provisions also may have the effect of preventing changes in the composition of our board of directors and management. It is possible that these provisions could make it more difficult to accomplish transactions that stockholders may otherwise deem to be in their best interests.

Delaware Law

We are subject to Section 203 of the DGCL, which prohibits persons deemed to be “interested stockholders” from engaging in a “business combination” with a publicly held Delaware corporation for three years following the date these persons become interested stockholders unless the business combination is, or the transaction in which the person became an interested stockholder was, approved in a prescribed manner or another prescribed exception applies. Generally, an “interested stockholder” is a person who, together with affiliates and associates, owns, or within three years prior to the determination of interested stockholder status did own, 15% or more of a corporation’s voting stock. Generally, a “business combination” includes a merger, asset or stock sale, or other transaction resulting in a financial benefit to the interested stockholder. The existence of this provision may have an anti-takeover effect with respect to transactions not approved in advance by the board of directors.

Corporate Opportunity

Delaware law permits corporations to adopt provisions renouncing any interest or expectancy in certain opportunities that are presented to a corporation or its officers, directors, or stockholders. In our amended and restated certificate of incorporation, to the fullest extent permitted by applicable law, we will renounce any interest or expectancy that we have in any business opportunity, transaction, or other matter in which Freeman Spogli, any officer, director, partner, or employee of any entity comprising a Freeman Spogli entity, and any portfolio company in which such entities or persons have an equity interest (other than us), each, an Excluded Party, participates or desires or seeks to participate in, even if the opportunity is one that we might reasonably be deemed to have pursued or had the ability or desire to pursue if granted the opportunity to do so. Each such Excluded Party shall have no duty to communicate or offer such business opportunity to us and, to the fullest extent permitted by applicable law, shall not be liable to us or any of our stockholders for breach of any fiduciary or other duty, as a director or officer or controlling stockholder, or otherwise, by reason of the fact that such Excluded Party pursues or acquires such business opportunity, directs such business opportunity to another person, or fails to present such business opportunity, or information regarding such business opportunity, to us. Notwithstanding the foregoing, our amended and restated certificate of incorporation does not renounce any interest or expectancy we may have in any business opportunity, transaction or other matter that is (1) offered in writing solely to one of our directors or officers who is not also an Excluded Party, (2) offered to an Excluded Party who is one of our directors, officers or employees and who is offered such opportunity solely in his or her capacity as one of our directors, officers or employees, or (3) identified by an Excluded Party solely through the disclosure of information by or on our behalf.

 

148


Table of Contents

Limitations on Liability and Indemnification of Officers and Directors

See “Certain Relationships and Related Party Transactions—Directors’ and Officers’ Indemnification.”

Transfer Agent and Registrar

The transfer agent and registrar for our Class A common stock is American Stock Transfer & Trust Company, LLC.

Trading Symbol and Market

We have applied to list our Class A common stock on Nasdaq under the symbol ARHS. We do not intend to list the Class B common stock on any securities exchange.

 

149


Table of Contents

SHARES ELIGIBLE FOR FUTURE SALE

Immediately before this offering, there was no public market for our common stock. Future sales of substantial amounts of common stock in the public market, or the perception that such sales may occur, could adversely affect the market price of our common stock. Although we have applied to have our common stock listed on Nasdaq, we cannot assure you that a public market for our common stock will develop.

Following the completion of the Reorganization and this offering, we will have outstanding an aggregate of 140,063,217 shares of common stock. Of these shares, 22,903,226 shares of common stock sold in this offering will be freely tradeable without restriction or further registration under the Securities Act, except for any shares purchased by our “affiliates,” as that term is defined in Rule 144 under the Securities Act, whose sales would be subject to the Rule 144 resale restrictions described below.

The remaining shares of common stock will be “restricted securities,” as that term is defined in Rule 144 under the Securities Act, and substantially all of the restricted securities will be subject to the lock-up agreements described in “Underwriting”. These restricted securities are eligible for public sale only if they are registered under the Securities Act or if they qualify for an exemption from registration under Rule 144 under the Securities Act, which are summarized below.

Rule 144

In general, Rule 144 provides that once we have been subject to the public company reporting requirements of Section 13 or Section 15(d) of the Exchange Act for at least 90 days, a person who is not deemed to have been one of our affiliates for purposes of the Securities Act at any time during the 90 days before a sale and who has beneficially owned the shares of our common stock proposed to be sold for at least six months is entitled to sell those shares without complying with the manner of sale, volume limitation, or notice provisions of Rule 144, subject to compliance with the public information requirements of Rule 144. If such a person has beneficially owned the shares proposed to be sold for at least one year, including the holding period of any prior owner other than our affiliates, then that person would be entitled to sell those shares without complying with any of the requirements of Rule 144.

In general, Rule 144 provides that our affiliates, either at the time of the sale or during the immediately preceding 90 days, or persons selling shares of our common stock on behalf of our affiliates are entitled to sell upon expiration of the lock-up agreements described above, within any three-month period, a number of shares of our common stock that does not exceed the greater of:

 

   

1% of the number of shares of our common stock then outstanding, which will equal shares immediately after this offering; or

 

   

the average weekly trading volume of our common stock during the four calendar weeks preceding the filing of a notice on Form 144 for that sale.

Sales of common stock made in reliance upon Rule 144 by our affiliates or persons selling shares of our common stock on behalf of our affiliates are also subject to certain manner-of-sale provisions and notice requirements and to the availability of current public information about us.

Rule 701

In general, under Rule 701, any of our employees, directors, officers, consultants or advisors who acquired shares from us in connection with a compensatory stock or option plan or other written agreement in compliance with Rule 701 before the effective date of the registration statement of which this prospectus is a part, are eligible to resell such shares in reliance upon Rule 144 beginning 90 days after the date of this

 

150


Table of Contents

prospectus, subject to the terms at any applicable lock-up restrictions as discussed below. If such person is not an affiliate, the sale may be made without complying with the minimum holding period or public information requirements of Rule 144. If such a person is an affiliate, the sale may be made under Rule 144 without compliance with its one-year minimum holding period, but subject to the other Rule 144 restrictions.

Equity Incentive Plans

We intend to file a registration statement on Form S-8 under the Securities Act promptly after the effectiveness of this offering to register shares of our common stock reserved for future issuances under the 2021 Equity Plan. The registration statement on Form S-8 is expected to become effective immediately upon filing, and shares of our common stock covered by the registration statement will then become eligible for sale in the public market, subject to the Rule 144 limitations applicable to affiliates, vesting restrictions and any applicable market standoff agreements and lock-up agreements. See “Executive Compensation—Equity Plans” for a description of our equity compensation plans.

Lock-Up Agreements

In connection with this offering, we, our executive officers, directors and the holders of substantially all of our outstanding equity securities, including the selling stockholders, have agreed, subject to certain limited exceptions, not to sell or transfer any common stock or securities convertible into, exchangeable for, exercisable for, or repayable with common stock, for 180 days after the date of this prospectus without first obtaining the written consent of BofA Securities, Inc. and Jefferies LLC. See “Underwriting.”

Registration Rights

After the completion of this offering, certain holders of our Class A common stock and Class B common stock and their permitted transferees will be entitled to certain rights with respect to the registration under the Securities Act of the offer and sale of the shares of our Class A common stock. See “Certain Relationships and Related Party Transactions—Registration Rights Agreement” and “Description of Capital Stock—Registration Rights” for a description of these registration rights. If the offer and sale of these shares of Class A common stock are registered, the shares will be freely tradeable without restriction under the Securities Act, subject to the Rule 144 limitations applicable to affiliates, and a large number of shares may be sold into the public market.

 

151


Table of Contents

MATERIAL U.S. FEDERAL INCOME TAX CONSEQUENCES TO NON-U.S. HOLDERS OF OUR CLASS A COMMON STOCK

The following is a summary of the material U.S. federal income tax consequences to certain non-U.S. holders (as defined below) of the acquisition, ownership and disposition of our Class A common stock issued pursuant to this offering but does not purport to be a complete analysis of all the potential tax considerations relating thereto. This summary is based upon the provisions of the Internal Revenue Code of 1986, as amended, or the Code, Treasury Regulations promulgated thereunder, published rulings and administrative pronouncements of the Internal Revenue Service, or the IRS, and judicial decisions, all as of the date hereof. These authorities may be changed, possibly retroactively, so as to result in U.S. federal income tax consequences different from those set forth below. No ruling from the IRS has been, or will be, sought with respect to the tax consequences discussed herein, and there can be no assurance that the IRS will not take a position contrary to the tax consequences discussed below or that any position taken by the IRS would not be sustained.

This summary does not address the tax considerations arising under the laws of any non-U.S., state, or local jurisdiction, or under U.S. federal gift and estate tax laws, except to the limited extent set forth below. In addition, this discussion does not address the application of the Medicare contribution tax on net investment income, the alternative minimum tax, or any tax considerations applicable to a non-U.S. holder’s particular circumstances or non-U.S. holders that may be subject to special tax rules, including, without limitation:

 

   

banks, insurance companies or other financial institutions (except to the extent specifically set forth below), regulated investment companies, or real estate investment trusts;

 

   

tax-exempt organizations or governmental organizations;

 

   

“controlled foreign corporations,” “passive foreign investment companies,” or corporations that accumulate earnings to avoid U.S. federal income tax;

 

   

brokers or dealers in securities or currencies;

 

   

traders in securities or other persons that elect to use a mark-to-market method of accounting for their holdings in our stock;

 

   

U.S. expatriates or certain former citizens or long-term residents of the United States;

 

   

partnerships or entities classified as partnerships for U.S. federal income tax purposes or other pass-through entities (and investors therein);

 

   

persons who hold our Class A common stock as a position in a hedging transaction, “straddle,” “conversion transaction,” or other risk reduction transaction or integrated investment;

 

   

persons who do not hold our Class A common stock as a capital asset within the meaning of Section 1221 of the Code;

 

   

persons deemed to sell our Class A common stock under the constructive sale provisions of the Code; or

 

   

persons that own, or are deemed to own, more than five percent of our Class A common stock (except to the extent specifically set forth below).

In addition, if an entity or arrangement classified as a partnership for U.S. federal income tax purposes holds our Class A common stock, the tax treatment of a partner generally will depend on the status of the partner and upon the activities of the partnership. Accordingly, partnerships that hold our Class A common stock, and partners in such partnerships, should consult their tax advisors.

 

152


Table of Contents

You are urged to consult your tax advisor with respect to the application of the U.S. federal income tax laws to your particular situation, as well as any tax consequences of the acquisition, ownership, and disposition of our common stock arising under the U.S. federal estate or gift tax rules, under the laws of any state, local, non-U.S., or other taxing jurisdiction, or under any applicable tax treaty.

Non-U.S. Holder Defined

For purposes of this discussion, a non-U.S. holder is a holder of our common stock that is not an entity or arrangement treated as a partnership for U.S. federal income tax purposes and is not any of the following:

 

   

an individual who is a citizen or resident of the United States (for U.S. federal income tax purposes);

 

   

a corporation or other entity taxable as a corporation created or organized in the United States or under the laws of the United States or any political subdivision thereof or other entity treated as such for U.S. federal income tax purposes;

 

   

an estate whose income is subject to U.S. federal income tax regardless of its source; or

 

   

a trust (x) whose administration is subject to the primary supervision of a U.S. court and which has one or more “U.S. persons” (within the meaning of Section 7701(a)(30) of the Code) who have the authority to control all substantial decisions of the trust or (y) which has made a valid election to be treated as a U.S. person.

Distributions

As described in the section titled “Dividend Policy,” we do not expect to pay any dividends in the foreseeable future, and any future dividend payments will be at the discretion of our Board of Directors and depend on various factors and restrictions. However, if we do make distributions of cash or property on our Class A common stock, such distributions will constitute dividends for U.S. federal income tax purposes to the extent paid from our current or accumulated earnings and profits, as determined under U.S. federal income tax principles. To the extent those distributions exceed both our current and our accumulated earnings and profits, they will constitute a return of capital and will first reduce a non-U.S. holder’s adjusted tax basis in its Class A common stock, but not below zero, and then will be treated as gain from the sale of stock as described below under “—Gain on Disposition of Our Class A Common Stock.”

Except as otherwise described below in the discussions of effectively connected income, backup withholding and FATCA, any dividend paid to a non-U.S. holder generally will be subject to U.S. federal withholding tax either at a rate of 30% of the gross amount of the dividend or such lower rate as may be specified by an applicable income tax treaty. In order to receive a reduced treaty rate, a non-U.S. holder must provide us with an IRS Form W-8BEN, IRS Form W-8BEN-E, or other appropriate version of IRS Form W-8, including any required attachments and a valid taxpayer identification number, certifying qualification for the reduced rate; additionally a non-U.S. holder will be required to update such Forms and certifications from time to time as required by law. A non-U.S. holder of shares of our Class A common stock eligible for a reduced rate of U.S. withholding tax pursuant to an income tax treaty may obtain a refund of any excess amounts withheld by timely filing an appropriate claim for refund with the IRS. If the non-U.S. holder holds the stock through a financial institution or other agent acting on the non-U.S. holder’s behalf, the non-U.S. holder will be required to provide appropriate documentation to the agent, which then will be required to provide certification to us or our paying agent, either directly or through other intermediaries. Non-U.S. holders should consult their tax advisors regarding their entitlement to benefits under an applicable income tax treaty.

 

153


Table of Contents

Effectively Connected Income

If a non-U.S. holder is engaged in a U.S. trade or business and dividends on, or any gain recognized upon the disposition of, Class A common stock, are effectively connected with the conduct of that U.S. trade or business (and, if required by an applicable income tax treaty, the Non-U.S. holder maintains a permanent establishment in the United States to which dividends are attributable), then such non-U.S. holder would be subject to U.S. federal income tax on that dividend or gain on a net income basis at the regular rates, unless an applicable income tax treaty provides otherwise. In that case, such non-U.S. holder generally would be exempt from the withholding tax discussed above on dividends, although the non-U.S. holder generally would be required to provide a properly executed IRS Form W-8ECI in order to claim such exemption. In addition, if the non-U.S. holder is a corporation, it generally would be subject to a “branch profits tax” at a rate of 30% (or an applicable lower treaty rate) on its effectively connected earnings and profits attributable to such dividend or gain (subject to certain adjustments). Non-U.S. holders should consult their tax advisors regarding any applicable tax treaties that may provide for different rules.

Gain on Disposition of Our Class A Common Stock

Except as otherwise described below in the discussions of backup withholding and FATCA, a non-U.S. holder generally will not be subject to U.S. federal income tax on any gain realized upon the sale or other taxable disposition of our Class A common stock unless:

 

   

the gain is effectively connected with the conduct of a U.S. trade or business (and, if required by an applicable income tax treaty, the gain is attributable to a permanent establishment maintained by the non-U.S. holder in the United States);

 

   

the non-U.S. holder is a non-resident alien individual who is present in the United States for a period or periods aggregating 183 days or more during the calendar year in which the sale or other taxable disposition occurs, and other conditions are met; or

 

   

our Class A common stock constitutes a “United States real property interest,” or USRPI, by reason of our status as a “United States real property holding corporation,” or USRPHC, for U.S. federal income tax purposes at any time within the shorter of the five-year period preceding the sale or other taxable disposition of, or the holding period for, our Class A common stock, and, in the case where shares of our Class A common stock are regularly traded on an established securities market, the non-U.S. holder owns, or is treated as owning, more than 5% of our Class A common stock at any time during the foregoing period.

Generally, a corporation is a USRPHC if the fair market value of its USRPIs equals or exceeds 50% of the sum of the fair market value of its worldwide real property interests and its other assets used or held for use in a trade or business (all as determined for United States federal income tax purposes). We believe that we are not currently and will not become a USRPHC for U.S. federal income tax purposes, and the remainder of this discussion assumes this is the case. However, because the determination of whether we are a USRPHC depends on the fair market value of our USRPIs relative to the fair market value of our other business assets, there can be no assurance that we will not become a USRPHC in the future. Even if we become a USRPHC, however, as long as our Class A common stock is “regularly traded” (as defined by applicable Treasury Regulations”) on an established securities market, such Class A common stock will be treated as USRPIs only if a non-U.S. holder actually or constructively holds more than 5% of such regularly traded Class A common stock at any time during the shorter of the five-year period preceding the sale or other taxable disposition of, or the holding period for, our Class A common stock. No assurance can be provided that our Class A common stock will be regularly traded on an established securities market at all times for purposes of the rules described above.

A non-U.S. holder with gain described in the first bullet above will generally be required to pay tax on the net gain under regular U.S. federal income tax rates (and a corporate non-U.S. holder described in the first

 

154


Table of Contents

bullet above also may be subject to the branch profits tax at a 30% rate (subject to certain adjustments)), unless otherwise provided by an applicable income tax treaty. A non-U.S. holder described in the second bullet above will generally be required to pay a flat 30% tax (or such lower rate specified by an applicable income tax treaty) on the gain, which gain may be offset by U.S. source capital losses for the year (provided the non-U.S. holder has timely filed U.S. federal income tax returns with respect to such losses). Non-U.S. holders should consult their tax advisors with respect to whether any applicable income tax or other treaties may provide for different rules.

Backup Withholding and Information Reporting

Information returns are required to be filed with the IRS in connection with any distributions on our Class A common stock paid to the non-U.S. holder, regardless of whether such distribution constitute dividends or whether any tax was actually withheld. Pursuant to applicable income tax treaties or other agreements, the IRS may make these reports available to tax authorities in the country of residence or the country in which the non-U.S. holder is established, as applicable.

Payments of dividends or of proceeds on the disposition of stock made to a non-U.S. holder may be subject to backup withholding at a current rate of 24% unless the non-U.S. holder establishes an exemption, for example, by properly certifying non-U.S. status on an IRS Form W-8BEN, IRS Form W-8BEN-E, or otherwise establish an exemption. Notwithstanding the foregoing, backup withholding may apply if either we or the paying agent has actual knowledge, or reason to know, that a non-U.S. holder is a United States person as defined under the Code. In addition, proceeds of the sale or other taxable disposition of our common stock within the United States or conducted through certain U.S.-related brokers generally will not be subject to backup withholding or information reporting, if the applicable withholding agent receives the certification described above and does not have actual knowledge or reason to know that such holder is a United States person, or the holder otherwise establishes an exemption. Proceeds of a disposition of our common stock conducted through a non-U.S. office of a non-U.S. broker generally will not be subject to backup withholding or information reporting.

Backup withholding is not an additional tax; rather, the U.S. federal income tax liability of persons subject to backup withholding will be reduced by the amount of tax withheld. If withholding results in an overpayment of taxes, a refund or credit may generally be obtained from the IRS, provided that the required information is furnished to the IRS in a timely manner.

Additional Withholding Tax on Payments Made to Foreign Accounts

The Foreign Account Tax Compliance Act and the rules and regulations promulgated thereunder (collectively, “FATCA”) generally impose withholding tax at a rate of 30% on dividends on our Class A common stock paid to “foreign financial institutions” (as specially defined under these rules), unless such institution enters into an agreement with the U.S. government to withhold on certain payments and to collect and provide to the U.S. tax authorities substantial information regarding the U.S. account holders of such institution (which includes certain equity and debt holders of such institution, as well as certain account holders that are foreign entities with U.S. owners) or otherwise establishes an exemption. FATCA also generally imposes a U.S. federal withholding tax of 30% on dividends paid to a “non-financial foreign entities” (as specially defined under these rules) unless such entity provides the withholding agent with a certification identifying certain substantial direct and indirect U.S. owners of the entity, certifies that there are none, or otherwise establishes and certifies to an exemption. An intergovernmental agreement between the United States and a non-U.S. holder’s country of tax residence may modify the requirements described in this paragraph. If a dividend payment is both subject to withholding under FATCA and subject to the withholding tax discussed above under —Distributions,” the withholding under FATCA may be credited against, and therefore reduce, such other withholding tax.

Under the applicable Treasury Regulations and administrative guidance, withholding under FATCA generally applies to payments of dividends on our Class A common stock. While withholding under FATCA would have applied also to payments of gross proceeds from the sale or other disposition of stock on or after

 

155


Table of Contents

January 1, 2019, proposed Treasury Regulations eliminate FATCA withholding on payments of gross proceeds entirely. Taxpayers generally may rely on these proposed Treasury Regulations until final Treasury Regulations are issued.

Non-U.S. holders should consult their tax advisors regarding the possible implications of FATCA on their investment in our Class A common stock.

Each prospective investor should consult its tax advisor regarding the particular U.S. federal, state, and local, and non-U.S. tax consequences of purchasing, holding, and disposing of our common stock, including the consequences of any proposed change in applicable laws.     

 

156


Table of Contents

UNDERWRITING

BofA Securities, Inc. and Jefferies LLC are acting as representatives of each of the underwriters named below. Subject to the terms and conditions set forth in an underwriting agreement among us, the selling stockholders and the underwriters, we and the selling stockholders have agreed to sell to the underwriters, and each of the underwriters has agreed, severally and not jointly, to purchase from us and the selling stockholders, the number of shares of Class A common stock set forth opposite its name below.

 

Underwriter

  

Number

of Shares

 

BofA Securities, Inc.

  

Jefferies LLC

  

Morgan Stanley & Co. LLC

  

Piper Sandler & Co.

  

Robert W. Baird & Co. Incorporated

  

Barclays Capital Inc.

  

Guggenheim Securities, LLC

  

William Blair & Company, L.L.C.

  

Telsey Advisory Group LLC

  

Academy Securities, Inc.

  

Drexel Hamilton, LLC

  

Samuel A. Ramirez & Company, Inc.

  

Siebert Williams Shank & Co., LLC

  
  

 

 

 

Total

     22,903,226  
  

 

 

 

Subject to the terms and conditions set forth in the underwriting agreement, the underwriters have agreed, severally and not jointly, to purchase all of the shares of Class A common stock sold under the underwriting agreement if any of these shares are purchased. If an underwriter defaults, the underwriting agreement provides that the purchase commitments of the nondefaulting underwriters may be increased or the underwriting agreement may be terminated.

We and the selling stockholders have agreed to indemnify the underwriters against certain liabilities, including liabilities under the Securities Act, or to contribute to payments the underwriters may be required to make in respect of those liabilities.

The underwriters are offering the shares of Class A common stock, subject to prior sale, when, as and if issued to and accepted by them, subject to approval of legal matters by their counsel, including the validity of the shares of Class A common stock, and other conditions contained in the underwriting agreement, such as the receipt by the underwriters of officer’s certificates and legal opinions. The underwriters reserve the right to withdraw, cancel or modify offers to the public and to reject orders in whole or in part.

Commissions and Discounts

The representatives have advised us and the selling stockholders that the underwriters propose initially to offer the shares of Class A common stock to the public at the public offering price set forth on the cover page of this prospectus and to dealers at that price less a concession not in excess of $                per share. After the initial offering, the public offering price, concession or any other term of the offering may be changed.

The following table shows the public offering price, underwriting discount and proceeds before expenses to us and the selling stockholders. The information assumes either no exercise or full exercise by the underwriters of their option to purchase additional shares of Class A common stock.

 

    

Per Share

    

Without Option

    

With Option

 

Public offering price

   $                    $                    $                

Underwriting discount

   $                    $                    $                

Proceeds, before expenses, to Arhaus, Inc.

   $                    $                    $                

Proceeds, before expenses, to the selling stockholders

   $                    $                    $                

 

157


Table of Contents

The expenses of the offering, not including the underwriting discount, are estimated at $6.1 million and are payable by us and the selling stockholders.

We have also agreed to reimburse the underwriters for certain expenses in connection with this offering in an amount up to $            . The underwriters have agreed to reimburse us for certain expenses incurred by us in connection with this offering upon the closing of the offering.

Option to Purchase Additional Shares

The selling stockholders have granted an option to the underwriters, exercisable for 30 days after the date of this prospectus, to purchase up to 3,435,484 additional shares of Class A common stock at the public offering price, less the underwriting discount. If the underwriters exercise this option, each will be obligated, subject to conditions contained in the underwriting agreement, to purchase a number of additional shares of Class A common stock proportionate to that underwriter’s initial amount reflected in the above table.

No Sales of Similar Securities

We, our executive officers and directors and the holders of substantially all of our outstanding equity securities, including the selling stockholders, have agreed not to sell or transfer any Class A common stock or securities convertible into, exchangeable for, exercisable for, or repayable with Class A common stock, for 180 days after the date of this prospectus without first obtaining the written consent of BofA Securities, Inc. and Jefferies LLC. Specifically, we and these other persons have agreed, with certain limited exceptions, not to directly or indirectly

 

   

offer, pledge, sell or contract to sell any Class A common stock,

 

   

sell any option or contract to purchase any Class A common stock,

 

   

purchase any option or contract to sell any Class A common stock,

 

   

grant any option, right or warrant for the sale of any Class A common stock,

 

   

lend or otherwise dispose of or transfer any Class A common stock,

 

   

request or demand that we file or make a confidential submission of a registration statement related to the Class A common stock, or

 

   

enter into any swap or other agreement that transfers, in whole or in part, the economic consequence of ownership of any Class A common stock whether any such swap or transaction is to be settled by delivery of shares or other securities, in cash or otherwise.

This lock-up provision applies to Class A common stock and to securities convertible into or exchangeable or exercisable for or repayable with Class A common stock. It also applies to Class A common stock owned now or acquired later by the person executing the agreement or for which the person executing the agreement later acquires the power of disposition.

Listing

We have applied to list our Class A common stock on Nasdaq under the symbol “ARHS.” We do not intend to list the Class B common stock on any securities exchange.

 

158


Table of Contents

Before this offering, there has been no public market for our Class A common stock. The initial public offering price will be determined through negotiations among us, the selling stockholders and the representatives. In addition to prevailing market conditions, the factors to be considered in determining the initial public offering price are

 

   

the valuation multiples of publicly traded companies that the representatives believe to be comparable to us,

 

   

our financial information,

 

   

the history of, and the prospects for, our company and the industry in which we compete,

 

   

an assessment of our management, its past and present operations, and the prospects for, and timing of, our future revenues,

 

   

the present state of our development, and

 

   

the above factors in relation to market values and various valuation measures of other companies engaged in activities similar to ours.

An active trading market for the shares of Class A common stock may not develop. It is also possible that after the offering the shares of Class A stock will not trade in the public market at or above the initial public offering price.

The underwriters do not expect to sell more than 5% of the shares of Class A common stock in the aggregate to accounts over which they exercise discretionary authority.

Price Stabilization, Short Positions and Penalty Bids

Until the distribution of the shares of Class A common stock is completed, SEC rules may limit underwriters and selling group members from bidding for and purchasing our Class A common stock. However, the representatives may engage in transactions that stabilize the price of the Class A common stock, such as bids or purchases to peg, fix or maintain that price.

In connection with the offering, the underwriters may purchase and sell our Class A common stock in the open market. These transactions may include short sales, purchases on the open market to cover positions created by short sales and stabilizing transactions. Short sales involve the sale by the underwriters of a greater number of shares than they are required to purchase in the offering. “Covered” short sales are sales made in an amount not greater than the underwriters’ option to purchase additional shares described above. The underwriters may close out any covered short position by either exercising their option to purchase additional shares or purchasing shares in the open market. In determining the source of shares to close out the covered short position, the underwriters will consider, among other things, the price of shares available for purchase in the open market as compared to the price at which they may purchase shares through the option granted to them. “Naked” short sales are sales in excess of such option. The underwriters must close out any naked short position by purchasing shares in the open market. A naked short position is more likely to be created if the underwriters are concerned that there may be downward pressure on the price of our Class A common stock in the open market after pricing that could adversely affect investors who purchase in the offering. Stabilizing transactions consist of various bids for or purchases of shares of Class A common stock made by the underwriters in the open market prior to the completion of the offering.

The underwriters may also impose a penalty bid. This occurs when a particular underwriter repays to the underwriters a portion of the underwriting discount received by it because the representatives have repurchased shares sold by or for the account of such underwriter in stabilizing or short covering transactions.

 

159


Table of Contents

Similar to other purchase transactions, the underwriters’ purchases to cover the syndicate short sales may have the effect of raising or maintaining the market price of our Class A common stock or preventing or retarding a decline in the market price of our Class A common stock. As a result, the price of our Class A common stock may be higher than the price that might otherwise exist in the open market. The underwriters may conduct these transactions on Nasdaq, in the over-the-counter market or otherwise.

Neither we nor any of the underwriters make any representation or prediction as to the direction or magnitude of any effect that the transactions described above may have on the price of our Class A common stock. In addition, neither we nor any of the underwriters make any representation that the representatives will engage in these transactions or that these transactions, once commenced, will not be discontinued without notice.

Electronic Distribution

In connection with the offering, certain of the underwriters or securities dealers may distribute prospectuses by electronic means, such as e-mail.

Other Relationships

Some of the underwriters and their affiliates have engaged in, and may in the future engage in, investment banking and other commercial dealings in the ordinary course of business with us or our affiliates. They have received, or may in the future receive, customary fees and commissions for these transactions.

In addition, in the ordinary course of their business activities, the underwriters and their affiliates may make or hold a broad array of investments and actively trade debt and equity securities (or related derivative securities) and financial instruments (including bank loans) for their own account and for the accounts of their customers. Such investments and securities activities may involve securities and/or instruments of ours or our affiliates. The underwriters and their affiliates may also make investment recommendations and/or publish or express independent research views in respect of such securities or financial instruments and may hold, or recommend to clients that they acquire, long and/or short positions in such securities and instruments.

European Economic Area

In relation to each Member State of the European Economic Area (each a “Relevant State”), no shares have been offered or will be offered pursuant to the offering to the public in that Relevant State prior to the publication of a prospectus in relation to the shares which has been approved by the competent authority in that Relevant State or, where appropriate, approved in another Relevant State and notified to the competent authority in that Relevant State, all in accordance with the Prospectus Regulation), except that offers of shares may be made to the public in that Relevant State at any time under the following exemptions under the Prospectus Regulation:

 

  a.

to any legal entity which is a qualified investor as defined under the Prospectus Regulation;

 

  b.

to fewer than 150 natural or legal persons (other than qualified investors as defined under the Prospectus Regulation), subject to obtaining the prior consent of representatives for any such offer; or

 

  c.

in any other circumstances falling within Article 1(4) of the Prospectus Regulation,

provided that no such offer of shares shall require the Company or any underwriter to publish a prospectus pursuant to Article 3 of the Prospectus Regulation or supplement a prospectus pursuant to Article 23 of the Prospectus Regulation.

 

160


Table of Contents

Each person in a Relevant State who initially acquires any shares or to whom any offer is made will be deemed to have represented, acknowledged and agreed to and with the Company and the underwriters that it is a qualified investor within the meaning of the Prospectus Regulation.

In the case of any shares being offered to a financial intermediary as that term is used in Article 5(1) of the Prospectus Regulation, each such financial intermediary will be deemed to have represented, acknowledged and agreed that the shares acquired by it in the offer have not been acquired on a non-discretionary basis on behalf of, nor have they been acquired with a view to their offer or resale to, persons in circumstances which may give rise to an offer to the public other than their offer or resale in a Relevant State to qualified investors, in circumstances in which the prior consent of the underwriters has been obtained to each such proposed offer or resale.

The Company, the underwriters and their affiliates will rely upon the truth and accuracy of the foregoing representations, acknowledgements and agreements.

For the purposes of this provision, the expression an “offer to the public” in relation to any shares in any Relevant State means the communication in any form and by any means of sufficient information on the terms of the offer and any shares to be offered so as to enable an investor to decide to purchase or subscribe for any shares, and the expression “Prospectus Regulation” means Regulation (EU) 2017/1129.

The above selling restriction is in addition to any other selling restrictions set out below.

In connection with the offering, the underwriters are not acting for anyone other than the Company and will not be responsible to anyone other than the Company for providing the protections afforded to their clients nor for providing advice in relation to the offering.

Notice to Prospective Investors in the United Kingdom

In relation to the United Kingdom, or the UK, no shares have been offered or will be offered pursuant to the offering to the public in the UK prior to the publication of a prospectus in relation to the shares which has been approved by the Financial Conduct Authority in the UK in accordance with the UK Prospectus Regulation and the FSMA, except that offers of shares may be made to the public in the UK at any time under the following exemptions under the UK Prospectus Regulation and the FSMA:

 

  a.

to any legal entity which is a qualified investor as defined under the UK Prospectus Regulation;

 

  b.

to fewer than 150 natural or legal persons (other than qualified investors as defined under the UK Prospectus Regulation), subject to obtaining the prior consent of representatives for any such offer; or

 

  c.

at any time in other circumstances falling within section 86 of the FSMA,

provided that no such offer of shares shall require the Company or any underwriter to publish a prospectus pursuant to Section 85 of the FSMA or Article 3 of the UK Prospectus Regulation or supplement a prospectus pursuant to Article 23 of the UK Prospectus Regulation.

Each person in the UK who initially acquires any shares or to whom any offer is made will be deemed to have represented, acknowledged and agreed to and with the Company and the underwriters that it is a qualified investor within the meaning of the UK Prospectus Regulation.

In the case of any shares being offered to a financial intermediary as that term is used in Article 5(1) of the UK Prospectus Regulation, each such financial intermediary will be deemed to have represented,

 

161


Table of Contents

acknowledged and agreed that the shares acquired by it in the offer have not been acquired on a non-discretionary basis on behalf of, nor have they been acquired with a view to their offer or resale to, persons in circumstances which may give rise to an offer to the public other than their offer or resale in the UK to qualified investors, in circumstances in which the prior consent of the representatives has been obtained to each such proposed offer or resale.

The Company, the underwriters and their affiliates will rely upon the truth and accuracy of the foregoing representations, acknowledgements and agreements.

For the purposes of this provision, the expression an “offer to the public” in relation to any shares in the UK means the communication in any form and by any means of sufficient information on the terms of the offer and any shares to be offered so as to enable an investor to decide to purchase or subscribe for any shares, the expression “UK Prospectus Regulation” means Regulation (EU) 2017/1129 as it forms part of domestic law by virtue of the European Union (Withdrawal) Act 2018, and the expression “FSMA” means the Financial Services and Markets Act 2000, as amended.

In connection with the offering, BofA Securities, Inc. and Jefferies LLC are not acting for anyone other than the Company and will not be responsible to anyone other than the Company for providing the protections afforded to their clients nor for providing advice in relation to the offering.

This document is for distribution only to persons who (i) have professional experience in matters relating to investments and who qualify as investment professionals within the meaning of Article 19(5) of the Financial Services and Markets Act 2000 (Financial Promotion) Order 2005 (as amended, the “Financial Promotion Order”), (ii) are persons falling within Article 49(2)(a) to (d) (“high net worth companies, unincorporated associations etc.”) of the Financial Promotion Order, (iii) are outside the United Kingdom, or (iv) are persons to whom an invitation or inducement to engage in investment activity (within the meaning of Section 21 of the FSMA) in connection with the issue or sale of any securities may otherwise lawfully be communicated or caused to be communicated (all such persons together being referred to as “relevant persons”). This document is directed only at relevant persons and must not be acted on or relied on by persons who are not relevant persons. Any investment or investment activity to which this document relates is available only to relevant persons and will be engaged in only with relevant persons.

Notice to Prospective Investors in Switzerland

The shares may not be publicly offered in Switzerland and will not be listed on the SIX Swiss Exchange, or SIX, or on any other stock exchange or regulated trading facility in Switzerland. This document has been prepared without regard to the disclosure standards for issuance prospectuses under art. 652a or art. 1156 of the Swiss Code of Obligations or the disclosure standards for listing prospectuses under art. 27 ff. of the SIX Listing Rules or the listing rules of any other stock exchange or regulated trading facility in Switzerland. Neither this document nor any other offering or marketing material relating to the shares or the offering may be publicly distributed or otherwise made publicly available in Switzerland.

Neither this document nor any other offering or marketing material relating to the offering, the Company, the shares have been or will be filed with or approved by any Swiss regulatory authority. In particular, this document will not be filed with, and the offer of shares will not be supervised by, the Swiss Financial Market Supervisory Authority FINMA (FINMA), and the offer of shares has not been and will not be authorized under the Swiss Federal Act on Collective Investment Schemes, or CISA. The investor protection afforded to acquirers of interests in collective investment schemes under the CISA does not extend to acquirers of shares.

Notice to Prospective Investors in the Dubai International Financial Centre

This prospectus relates to an Exempt Offer in accordance with the Offered Securities Rules of the Dubai Financial Services Authority, or DFSA. This prospectus is intended for distribution only to persons of a type

 

162


Table of Contents

specified in the Offered Securities Rules of the DFSA. It must not be delivered to, or relied on by, any other person. The DFSA has no responsibility for reviewing or verifying any documents in connection with Exempt Offers. The DFSA has not approved this prospectus nor taken steps to verify the information set forth herein and has no responsibility for the prospectus. The shares to which this prospectus relates may be illiquid and/or subject to restrictions on their resale. Prospective purchasers of the shares offered should conduct their own due diligence on the shares. If you do not understand the contents of this prospectus you should consult an authorized financial advisor.

Notice to Prospective Investors in Australia

No placement document, prospectus, product disclosure statement or other disclosure document has been lodged with the Australian Securities and Investments Commission, or ASIC, in relation to the offering. This prospectus does not constitute a prospectus, product disclosure statement or other disclosure document under the Corporations Act 2001, or the Corporations Act, and does not purport to include the information required for a prospectus, product disclosure statement or other disclosure document under the Corporations Act.

Any offer in Australia of the shares may only be made to persons, or the Exempt Investors, who are “sophisticated investors” (within the meaning of section 708(8) of the Corporations Act), “professional investors” (within the meaning of section 708(11) of the Corporations Act) or otherwise pursuant to one or more exemptions contained in section 708 of the Corporations Act so that it is lawful to offer the shares without disclosure to investors under Chapter 6D of the Corporations Act.

The shares applied for by Exempt Investors in Australia must not be offered for sale in Australia in the period of 12 months after the date of allotment under the offering, except in circumstances where disclosure to investors under Chapter 6D of the Corporations Act would not be required pursuant to an exemption under section 708 of the Corporations Act or otherwise or where the offer is pursuant to a disclosure document which complies with Chapter 6D of the Corporations Act. Any person acquiring shares must observe such Australian on-sale restrictions.

This prospectus contains general information only and does not take account of the investment objectives, financial situation or particular needs of any particular person. It does not contain any securities recommendations or financial product advice. Before making an investment decision, investors need to consider whether the information in this prospectus is appropriate to their needs, objectives and circumstances, and, if necessary, seek expert advice on those matters.

Notice to Prospective Investors in Hong Kong

The shares have not been offered or sold and will not be offered or sold in Hong Kong, by means of any document, other than (a) to “professional investors” as defined in the Securities and Futures Ordinance (Cap. 571) of Hong Kong and any rules made under that Ordinance; or (b) in other circumstances which do not result in the document being a “prospectus” as defined in the Companies Ordinance (Cap. 32) of Hong Kong or which do not constitute an offer to the public within the meaning of that Ordinance. No advertisement, invitation or document relating to the shares has been or may be issued or has been or may be in the possession of any person for the purposes of issue, whether in Hong Kong or elsewhere, which is directed at, or the contents of which are likely to be accessed or read by, the public of Hong Kong (except if permitted to do so under the securities laws of Hong Kong) other than with respect to shares which are or are intended to be disposed of only to persons outside Hong Kong or only to “professional investors” as defined in the Securities and Futures Ordinance and any rules made under that Ordinance.

Notice to Prospective Investors in Japan

The shares have not been and will not be registered under the Financial Instruments and Exchange Law of Japan (Law No. 25 of 1948, as amended) and, accordingly, will not be offered or sold, directly or indirectly, in

 

163


Table of Contents

Japan, or for the benefit of any Japanese Person or to others for re-offering or resale, directly or indirectly, in Japan or to any Japanese Person, except in compliance with all applicable laws, regulations and ministerial guidelines promulgated by relevant Japanese governmental or regulatory authorities in effect at the relevant time. For the purposes of this paragraph, “Japanese Person” shall mean any person resident in Japan, including any corporation or other entity organized under the laws of Japan.

Notice to Prospective Investors in Singapore

This prospectus has not been registered as a prospectus with the Monetary Authority of Singapore. Accordingly, the shares were not offered or sold or caused to be made the subject of an invitation for subscription or purchase and will not be offered or sold or caused to be made the subject of an invitation for subscription or purchase, and this prospectus or any other document or material in connection with the offer or sale, or invitation for subscription or purchase, of the shares, has not been circulated or distributed, nor will it be circulated or distributed, whether directly or indirectly, to any person in Singapore other than (i) to an institutional investor (as defined in Section 4A of the Securities and Futures Act (Chapter 289) of Singapore, as modified or amended from time to time, or the SFA) pursuant to Section 274 of the SFA, (ii) to a relevant person (as defined in Section 275(2) of the SFA) pursuant to Section 275(1) of the SFA, or any person pursuant to Section 275(1A) of the SFA, and in accordance with the conditions specified in Section 275 of the SFA, or (iii) otherwise pursuant to, and in accordance with the conditions of, any other applicable provision of the SFA.

Where the shares are subscribed or purchased under Section 275 of the SFA by a relevant person which is:

 

  a.

a corporation (which is not an accredited investor (as defined in Section 4A of the SFA)) the sole business of which is to hold investments and the entire share capital of which is owned by one or more individuals, each of whom is an accredited investor; or

 

  b.

a trust (where the trustee is not an accredited investor) whose sole purpose is to hold investments and each beneficiary of the trust is an individual who is an accredited investor,

securities or securities-based derivatives contracts (each term as defined in Section 2(1) of the SFA) of that corporation or the beneficiaries’ rights and interest (howsoever described) in that trust shall not be transferred within six months after that corporation or that trust has acquired the shares pursuant to an offer made under Section 275 of the SFA except:

 

  a.

to an institutional investor or to a relevant person, or to any person arising from an offer referred to in Section 275(1A) or Section 276(4)(i)(B) of the SFA;

 

  b.

where no consideration is or will be given for the transfer;

 

  c.

where the transfer is by operation of law; or

 

  d.

as specified in Section 276(7) of the SFA.

Notice to Prospective Investors in Canada

The shares may be sold only to purchasers purchasing, or deemed to be purchasing, as principal that are accredited investors, as defined in National Instrument 45-106 Prospectus Exemptions or subsection 73.3(1) of the Securities Act (Ontario), and are permitted clients, as defined in National Instrument 31-103 Registration Requirements, Exemptions and Ongoing Registrant Obligations. Any resale of the shares must be made in accordance with an exemption from, or in a transaction not subject to, the prospectus requirements of applicable securities laws.

 

164


Table of Contents

Securities legislation in certain provinces or territories of Canada may provide a purchaser with remedies for rescission or damages if this prospectus (including any amendment thereto) contains a misrepresentation, provided that the remedies for rescission or damages are exercised by the purchaser within the time limit prescribed by the securities legislation of the purchaser’s province or territory. The purchaser should refer to any applicable provisions of the securities legislation of the purchaser’s province or territory for particulars of these rights or consult with a legal advisor.

Pursuant to section 3A.3 (or, in the case of securities issued or guaranteed by the government of a non-Canadian jurisdiction, section 3A.4) of National Instrument 33-105 Underwriting Conflicts (“NI 33-105”), the underwriters are not required to comply with the disclosure requirements of NI 33-105 regarding underwriter conflicts of interest in connection with this offering.

 

165


Table of Contents

LEGAL MATTERS

The validity of common stock offered hereby is being passed upon for us by Baker & Hostetler LLP. Certain legal matters concerning this offering will be passed upon for the underwriters by Latham & Watkins LLP.

EXPERTS

The balance sheet of Arhaus, Inc. as of July 14, 2021 included in this prospectus has been so included in reliance on the report of PricewaterhouseCoopers LLP, an independent registered public accounting firm, given on the authority of said firm as experts in auditing and accounting.

The financial statements of Arhaus, LLC and its subsidiaries as of December 31, 2019 and 2020 and for each of the two years in the period ended December 31, 2020 included in this prospectus have been so included in reliance on the report of PricewaterhouseCoopers LLP, an independent registered public accounting firm, given on the authority of said firm as experts in auditing and accounting.

WHERE YOU CAN FIND MORE INFORMATION

We have filed with the SEC a registration statement on Form S-1 under the Securities Act with respect to the common stock offered hereby. This prospectus, which constitutes part of the registration statement, does not contain all of the information presented in the registration statement or the exhibits and schedules filed thereto. Some items are omitted in accordance with the rules and regulations of the SEC. For further information about us and the common stock offered hereby, reference is made to the registration statement and the exhibits and any schedules filed therewith. Statements contained in this prospectus as to the contents of any contract or other document referred to are not necessarily complete and, in each instance, if such contract or document is filed as an exhibit, reference is made to the copy of such contract or other document filed as an exhibit to the registration statement, each statement being qualified in all respects by such reference. In addition, the SEC maintains an Internet site at http://www.sec.gov, from which interested persons can electronically access the registration statement, including the exhibits and any schedules thereto.

Upon the closing of this offering, we will be required to file annual and periodic reports, proxy statements and other information with the Securities and Exchange Commission pursuant to the Exchange Act. This information will be available for inspection and copying at the SEC’s public reference room and the website of the Securities and Exchange Commission, in each case, referred to above. We also maintain a website at http://www.arhaus.com and will make available free of charge through this website our annual report on Form 10-K, quarterly reports on Form 10-Q, current reports on Form 8-K and amendments to those reports filed or furnished pursuant to Sections 13(a) and 15(d) of the Exchange Act. We will make these reports available through our website as soon as reasonably practicable after we electronically file such reports with, or furnish such reports to, the Securities and Exchange Commission. The information contained on, or that can be accessed through, our website is not a part of this prospectus. The reference to our web address does not constitute incorporation by reference of the information contained in, or that can be accessed through, our website.

 

166


Table of Contents

INDEX TO CONSOLIDATED FINANCIAL STATEMENTS

 

 

 

    

Page(s)

 

ARHAUS, INC.

  

Report of Independent Registered Public Accounting Firm

     F-2  

Balance Sheet as of July 14, 2021

     F-3  

Notes to the Balance Sheet

     F-4  

 

    

Page(s)

 

ARHAUS, LLC AND SUBSIDIARIES

  

Audited Consolidated Financial Statements

  

Report of Independent Registered Public Accounting Firm

     F-5  

Balance Sheets

     F-6  

Statements of Comprehensive Income

     F-7  

Statements of Changes in Mezzanine Equity and Members’ Deficit

     F-8  

Statements of Cash Flows

     F-9  

Notes to Consolidated Financial Statements

     F-10  
  

Unaudited Condensed Consolidated Financial Statements

  

Condensed Consolidated Balance Sheets (unaudited) as of June 30, 2021 and December 31, 2020

     F-28  

Condensed Consolidated Statements of Comprehensive Income (unaudited) for the six months ended June 30, 2021 and 2020

     F-29  

Condensed Consolidated Statements of Changes in Mezzanine Equity and Members’ Deficit (unaudited) for the six months ended June 30, 2021 and 2020

     F-30  

Condensed Consolidated Statements of Cash Flows (unaudited) for the six months ended June 30, 2021 and 2020

     F-31  

Notes to Condensed Consolidated Financial Statements (unaudited)

     F-32  

 

F-1


Table of Contents

LOGO

Report of Independent Registered Public Accounting Firm

To the Board of Directors and Stockholders of Arhaus, Inc.

Opinion on the Financial Statement – Balance Sheet

We have audited the accompanying balance sheet of Arhaus, Inc. (the “Company”) as of July 14, 2021 including the related notes (collectively referred to as the “financial statement”). In our opinion, the financial statement presents fairly, in all material respects, the financial position of the Company as of July 14, 2021 in conformity with accounting principles generally accepted in the United States of America.

Basis for Opinion

The financial statement is the responsibility of the Company’s management. Our responsibility is to express an opinion on the Company’s financial statement based on our audit. We are a public accounting firm registered with the Public Company Accounting Oversight Board (United States) (PCAOB) and are required to be independent with respect to the Company in accordance with the U.S. federal securities laws and the applicable rules and regulations of the Securities and Exchange Commission and the PCAOB.

We conducted our audit of this financial statement in accordance with the standards of the PCAOB. Those standards require that we plan and perform the audit to obtain reasonable assurance about whether the financial statement is free of material misstatement, whether due to error or fraud.

Our audit included performing procedures to assess the risks of material misstatement of the financial statement, whether due to error or fraud, and performing procedures that respond to those risks. Such procedures included examining, on a test basis, evidence regarding the amounts and disclosures in the financial statement. Our audit also included evaluating the accounting principles used and significant estimates made by management, as well as evaluating the overall presentation of the financial statement. We believe that our audit provides a reasonable basis for our opinion.

/s/ PricewaterhouseCoopers LLP

Cleveland, Ohio

July 30, 2021

We have served as the Company’s auditor since 2021.

 

F-2


Table of Contents

ARHAUS, INC.

BALANCE SHEET

As of July 14, 2021

 

 

    

July 14, 2021

 

Assets

  

Cash and cash equivalents

   $ —    
  

 

 

 

Total assets

   $ —    
  

 

 

 

Commitments and contingencies

     —    

Stockholders’ Equity

  

Common stock, $0.001 par value per share, 1,000 shares authorized, no shares issued and outstanding

   $ —    
  

 

 

 

Total stockholders’ equity

   $ —    
  

 

 

 

 

 

 

See the accompanying notes to this balance sheet

 

F-3


Table of Contents

ARHAUS, INC.

NOTES TO BALANCE SHEET

As of July 14, 2021

 

1. Organization

Arhaus, Inc. (the “Company”) was formed as a Delaware corporation on July 14, 2021. The Company was formed for the purpose of completing a public offering and related transactions in order to carry on the business of Arhaus, LLC and its subsidiaries (“Arhaus”). As the holding company of Arhaus, the Company will indirectly wholly own the equity interest of Arhaus and will operate and control all of the business affairs of Arhaus.

2. Basis of Presentation and Summary of Significant Accounting Policies

A summary of significant accounting policies applied in the preparation of the balance sheet follows.

Basis of Presentation

The accounting and reporting policies of the Company are in accordance with accounting principles generally accepted in the United States of America (U.S. GAAP). Separate statements of operations, comprehensive income, changes in stockholders’ equity, and cash flows have not been presented because the Company has not engaged in any business or other activities except in connection with its formation.

Use of Estimates

The preparation of financial statements in conformity with U.S. GAAP requires management to make estimates and assumptions that affect the reported amounts of assets and liabilities and disclosures of contingent assets and liabilities at the date of the balance sheet. Actual results could differ from those estimates.

3. Stockholders’ Equity

On July 14, 2021, the Company was authorized to issue 1,000 shares of common stock, par value $0.001 per share.

4. Commitments and Contingencies

The Company may be subject to legal proceedings that arise in the ordinary course of business. There are currently no proceedings to which the Company is a party, nor does the Company have knowledge of any proceedings that are threatened against the Company.

5. Subsequent Events

The Company has evaluated subsequent events through July 30, 2021, the date the financial statements were available to be issued. The Company has concluded that no subsequent event has occurred that requires disclosure.

 

F-4


Table of Contents

LOGO

Report of Independent Registered Public Accounting Firm

To the Board of Directors and Members of Arhaus, LLC

Opinion on the Financial Statements

We have audited the accompanying consolidated balance sheets of Arhaus, LLC and its subsidiaries (the “Company”) as of December 31, 2020 and 2019, and the related consolidated statements of comprehensive income, of changes in mezzanine equity and members’ deficit and of cash flows for the years then ended, including the related notes (collectively referred to as the “consolidated financial statements”). In our opinion, the consolidated financial statements present fairly, in all material respects, the financial position of the Company as of December 31, 2020 and 2019, and the results of its operations and its cash flows for the years then ended in conformity with accounting principles generally accepted in the United States of America.

Basis for Opinion

These consolidated financial statements are the responsibility of the Company’s management. Our responsibility is to express an opinion on the Company’s consolidated financial statements based on our audits. We are a public accounting firm registered with the Public Company Accounting Oversight Board (United States) (PCAOB) and are required to be independent with respect to the Company in accordance with the U.S. federal securities laws and the applicable rules and regulations of the Securities and Exchange Commission and the PCAOB.

We conducted our audits of these consolidated financial statements in accordance with the standards of the PCAOB. Those standards require that we plan and perform the audit to obtain reasonable assurance about whether the consolidated financial statements are free of material misstatement, whether due to error or fraud.

Our audits included performing procedures to assess the risks of material misstatement of the consolidated financial statements, whether due to error or fraud, and performing procedures that respond to those risks. Such procedures included examining, on a test basis, evidence regarding the amounts and disclosures in the consolidated financial statements. Our audits also included evaluating the accounting principles used and significant estimates made by management, as well as evaluating the overall presentation of the consolidated financial statements. We believe that our audits provide a reasonable basis for our opinion.

/s/ PricewaterhouseCoopers LLP

Cleveland, Ohio

July 30, 2021

We have served as the Company’s auditor since 2018.

 

F-5


Table of Contents

ARHAUS, LLC AND SUBSIDIARIES

CONSOLIDATED BALANCE SHEETS

(IN THOUSANDS, EXCEPT UNIT AND PER UNIT DATA)

DECEMBER 31, 2020 AND 2019

 

 

 

    

2020

   

2019

 

Assets

    

Current assets

    

Cash and cash equivalents

   $ 50,739     $ 12,389  

Restricted cash equivalents

     6,909       6,170  

Accounts receivable, net

     600       440  

Merchandise inventory, net

     108,022       110,071  

Prepaid and other current assets

     19,733       11,581  
  

 

 

   

 

 

 

Total current assets

     186,003       140,651  

Property, furniture and equipment, net

     117,696       116,453  

Goodwill

     10,961       10,961  

Other noncurrent assets

     1,284       846  
  

 

 

   

 

 

 

Total assets

   $ 315,944     $ 268,911  
  

 

 

   

 

 

 

Liabilities, Mezzanine Equity and Members’ Deficit

    

Current liabilities

    

Current portion of long-term debt

   $ —       $ 15,220  

Accounts payable

     29,113       27,502  

Accrued taxes

     7,910       3,497  

Accrued wages

     9,660       7,100  

Accrued other expenses

     11,317       9,977  

Client deposits

     154,128       64,193  
  

 

 

   

 

 

 

Total current liabilities

     212,128       127,489  

Long-term debt, net of current maturities

           22,162  

Capital lease obligation, net of current portion

     47,600       47,210  

Deferred rent and lease incentives

     71,213       64,492  

Other long-term liabilities

     21,094       4,526  
  

 

 

   

 

 

 

Total liabilities

     352,035       265,879  
  

 

 

   

 

 

 

Commitments and contingencies (Note 12)

    

Mezzanine equity

    

Class A preferred units (0 and 1,250,000 units issued and outstanding as of December 31, 2020 and 2019, respectively)

     —         18,206  

Class B preferred units (0 and 1,250,000 units issued and outstanding as of December 31, 2020 and 2019, respectively)

     —         18,206  
  

 

 

   

 

 

 

Total mezzanine equity

     —         36,412  
  

 

 

   

 

 

 

Members’ deficit

    

Accumulated Deficit

     (37,761     (34,747

Additional Paid-in Capital

     1,670       1,367  
  

 

 

   

 

 

 

Total members’ deficit

     (36,091     (33,380
  

 

 

   

 

 

 

Total liabilities, mezzanine equity and members’ deficit

   $ 315,944     $ 268,911  
  

 

 

   

 

 

 

The accompanying notes are an integral part of these consolidated financial statements.

 

F-6


Table of Contents

ARHAUS, LLC AND SUBSIDIARIES

CONSOLIDATED STATEMENTS OF COMPREHENSIVE INCOME

(IN THOUSANDS, EXCEPT UNIT AND PER UNIT DATA)

YEARS ENDED DECEMBER 31, 2020 AND 2019

 

 

 

    

2020

    

2019

 

Net revenue

   $ 507,429      $ 494,538  

Cost of goods sold

     307,925        318,550  
  

 

 

    

 

 

 

Gross margin

     199,504        175,988  

Selling, general and administrative expenses

     168,340        146,052  
  

 

 

    

 

 

 

Income from operations

     31,164        29,936  

Interest expense

     12,555        12,916  

Loss on sale of assets

     8        23  
  

 

 

    

 

 

 

Income before taxes

     18,601        16,997  

State and local taxes

     764        365  
  

 

 

    

 

 

 

Net and comprehensive income

   $ 17,837      $ 16,632  
  

 

 

    

 

 

 

Net and comprehensive income attributable to the unit holders

   $ 12,144      $ 11,610  
  

 

 

    

 

 

 

Net and comprehensive income per unit

     

Basic and diluted

   $ 0.43      $ 0.41  

Weighted-average number of units

     

Basic and diluted

     28,426,513        28,426,513  

The accompanying notes are an integral part of these consolidated financial statements.

 

F-7


Table of Contents

ARHAUS, LLC AND SUBSIDIARIES

CONSOLIDATED STATEMENTS OF CHANGES IN MEZZANINE EQUITY AND

MEMBERS’ DEFICIT

(IN THOUSANDS)

YEARS ENDED DECEMBER 31, 2020 AND 2019

 

 

 

    

Mezzanine Equity

   

Members’ Deficit

 
    

Class A
Preferred

   

Class B
Preferred

   

Class A

   

Class B

   

Accumulated
Deficit

   

Additional
Paid-in
Capital

   

Total
Members’
Deficit

 
    

Units

   

Amount

   

Units

   

Amount

   

Units

   

Amount

   

Units

   

Amount

 

Balances as of December 31, 2018

     1,250     $ 15,695       1,250     $ 15,695       20,939     $ —         7,488     $ —       $ (38,032   $ 1,095     $ (36,937

Net income

                     16,632         16,632  

Tax distribution

                     (8,325       (8,325

Preferred units dividend unpaid

       2,511         2,511               (5,022       (5,022

Incentive unit compensation

                       272       272  
  

 

 

   

 

 

   

 

 

   

 

 

   

 

 

   

 

 

   

 

 

   

 

 

   

 

 

   

 

 

   

 

 

 

Balances as of December 31, 2019

     1,250     $ 18,206       1,250     $ 18,206       20,939     $ —         7,488     $ —       $ (34,747   $ 1,367     $ (33,380
  

 

 

   

 

 

   

 

 

   

 

 

   

 

 

   

 

 

   

 

 

   

 

 

   

 

 

   

 

 

   

 

 

 

Net income

                     17,837         17,837  

Tax distribution

                     (15,158       (15,158

Preferred units dividend unpaid

       2,847         2,846               (5,693       (5,693

Preferred units dividend paid

       (8,553       (8,552                 —    

Preferred units repayments

     (1,250     (12,500     (1,250     (12,500                 —    

Incentive unit compensation

                       309       309  

Repurchase of incentive units

                       (6     (6
  

 

 

   

 

 

   

 

 

   

 

 

   

 

 

   

 

 

   

 

 

   

 

 

   

 

 

   

 

 

   

 

 

 

Balances as of December 31, 2020

     —       $ —         —       $ —         20,939     $ —         7,488     $ —       $ (37,761   $ 1,670     $ (36,091
  

 

 

   

 

 

   

 

 

   

 

 

   

 

 

   

 

 

   

 

 

   

 

 

   

 

 

   

 

 

   

 

 

 

The accompanying notes are an integral part of these consolidated financial statements.

 

F-8


Table of Contents

ARHAUS, LLC AND SUBSIDIARIES

CONSOLIDATED STATEMENTS OF CASH FLOWS

(IN THOUSANDS)

YEARS ENDED DECEMBER 31, 2020 AND 2019

 

 

 

    

2020

   

2019

 

Cash flows from operating activities

    

Net income

   $ 17,837     $ 16,632  

Adjustments to reconcile net income to net cash provided by operating activities

    

Depreciation and amortization

     16,957       15,964  

Amortization of deferred financing fees, payment-in-kind interest and interest on capital lease in excess of principal paid

     3,731       3,906  

Incentive unit compensation expense

     403       272  

Derivative expense

     17,928       —    

Loss on sale of property, furniture and equipment

     8       23  

Amortization and write-off of lease incentives

     (8,034     (7,751

Changes in operating assets and liabilities

    

Accounts receivable

     (160     (120

Merchandise inventory

     2,049       (7,818

Prepaid and other current assets

     (8,152     (5,784

Other noncurrent assets

     (1,522     —    

Other noncurrent liabilities

     (28     178  

Accounts payable

     1,611       2,130  

Accrued expenses

     8,313       3,340  

Deferred rent and lease incentives

     9,559       4,486  

Client deposits

     89,935       (3,554
  

 

 

   

 

 

 

Net cash provided by operating activities

     150,435       21,904  
  

 

 

   

 

 

 

Cash flows from investing activities

    

Purchases of property, furniture and equipment

     (13,011     (9,878

Proceeds from sale of property, furniture and equipment

     —         12  
  

 

 

   

 

 

 

Net cash used in investing activities

     (13,011     (9,866
  

 

 

   

 

 

 

Cash flows from financing activities

    

Proceeds from revolving debt

     30,600       30,900  

Payments on revolving debt

     (34,600     (26,900

Payments on long-term debt

     (36,972     (13,280

Preferred units dividends

     (17,105     —    

Preferred units repayments

     (25,000     —    

Repurchase of incentive units

     (100     —    

Distributions to owners

     (15,158     (8,325
  

 

 

   

 

 

 

Net cash used in financing activities

     (98,335     (17,605
  

 

 

   

 

 

 

Net increase (decrease) in cash, cash equivalents and restricted cash equivalents

     39,089       (5,567

Cash, cash equivalents and restricted cash equivalents

    

Beginning of year

     18,559       24,126  
  

 

 

   

 

 

 

End of year

   $ 57,648     $ 18,559  
  

 

 

   

 

 

 

Supplemental disclosure of cash flow information

    

Interest paid in cash

   $ 8,793     $ 11,072  

Income taxes paid in cash

   $ 1,218     $ 514  

Noncash operating activities:

    

Lease incentives

   $ 5,196     $ 3,199  

Noncash financing activities:

    

Dividends—unpaid

   $ —       $ 5,022  

The accompanying notes are an integral part of these consolidated financial statements.

 

F-9


Table of Contents

ARHAUS, LLC AND SUBSIDIARIES

NOTES TO CONSOLIDATED FINANCIAL STATEMENTS

December 31, 2020 and 2019

 

1. Nature of Business

Arhaus, LLC (the “Company”, “we” or “Arhaus”) is a Delaware limited liability company and is a premium retailer in the home furnishings market, specializing in livable luxury supported by heirloom quality merchandise. Our curated assortments are presented across our sales channels in sophisticated, family friendly and unique lifestyle settings. We offer merchandise assortments across a number of categories, including furniture, lighting, textiles, décor, and outdoor. We position our retail locations as Showrooms for our brand, while our website acts as a virtual extension of our Showrooms. The Company operated 74 and 70 Showrooms at December 31, 2020 and 2019, respectively.

At December 31, 2020 and 2019, all of the Company’s Class A units are owned by Homeworks Holdings Inc (“Holdings”) and John Reed (“Reed”) through the John P Reed Trust Dated 4/29/1985 as Amended (“Reed Revocable Trust”). All shares of Holdings are owned by the Reed Revocable Trust and related party trusts of Reed. All of the Company’s Class B units are owned by a private equity investor.

Effects of COVID-19 on Our Business

The COVID-19 outbreak in the first quarter of fiscal year 2020 caused disruption to our business operations. In our initial response to the COVID-19 health crisis, we undertook immediate adjustments to our business operations including temporarily closing all of our retail locations, furloughing employees, minimizing expenses and delaying investments, including pausing some inventory orders while we assessed the status of our business. Our approach to the crisis evolved quickly as our business trends substantially improved during the second through fourth quarters of fiscal year 2020 as a result of both the reopening of our Showrooms and also strong consumer demand for our products. We had reopened all of our Showrooms and Outlet stores by June 30, 2020, although currently many of our Showrooms and Outlets continue to conduct business with occupancy limitations and other operational restrictions. As of June 30, 2021, substantially all of our employees were back to work.

While we have continued to serve our clients and operate our business through the ongoing COVID-19 health crisis, there can be no assurance that future events will not have an impact on our business, results of operations or financial condition since the extent and duration of the health crisis remains uncertain. Future adverse developments in connection with the COVID-19 crisis, including additional waves or resurgences of COVID-19 outbreaks, including with regard to new strains or variants of the virus, evolving international, federal, state and local restrictions and safety regulations in response to COVID-19 risks, changes in consumer behavior and health concerns, the pace of economic activity in the wake of the COVID-19 crisis, or other similar issues could adversely affect our business, results of operations or financial condition in the future, or our financial results and business performance in future periods.

Various constraints in our merchandise supply chain have resulted in some delays in our ability to convert demand into net revenue at normal historical rates. We anticipate that the business conditions related to COVID-19 will continue to adversely affect the capacity of our vendors and supply chain to meet our demand during fiscal year 2021. We expect that our supply chain may catch up to demand in the foreseeable future, but business circumstances and operational conditions in numerous international locations where our vendors operate cannot be predicted with certainty.

Depending on the future course of the pandemic and further outbreaks, we may experience further restrictions and closures of our physical operations with respect to Showrooms, Design Studios and Outlet stores. Although we experienced strong demand for our products during fiscal year 2020, some of the demand may have

 

F-10


Table of Contents

ARHAUS, LLC AND SUBSIDIARIES

NOTES TO CONSOLIDATED FINANCIAL STATEMENTS

December 31, 2020 and 2019

 

 

been driven by stay-at-home restrictions that were in place throughout many parts of the United States. The exact impact of changes to these stay-at-home restrictions cannot be predicted with certainty.

2. Basis of Presentation and Summary of Significant Accounting Policies

A summary of significant accounting policies applied in the preparation of the consolidated financial statements are as follows:

Basis of Presentation

The accounting and reporting policies of the Company are in accordance with accounting principles generally accepted in the United States of America (U.S. GAAP). The consolidated financial statements include our accounts and those of our wholly owned subsidiaries. Accordingly, all intercompany balances and transactions have been eliminated through the consolidation process.

Use of Estimates

The preparation of financial statements in conformity with U.S. GAAP requires management to make estimates and assumptions that affect the reported amounts of assets and liabilities and disclosures of contingent assets and liabilities at the date of the financial statements and the reported amounts of revenues and expenses during the reporting period. Actual results could differ from those estimates.

Cash and Cash Equivalents

The Company considers cash and all other highly liquid investments with an original maturity of three months or less to be cash equivalents. The Company regularly carries deposits in excess of federally insured amounts, but does not believe that it is exposed to significant concentration of credit risk as they are carried at a high-quality financial institution with an investment-grade rating.

Cash and cash equivalents include $5.7 million and $4.8 million at December 31, 2020 and 2019, respectively, for amounts in-transit from credit card companies since settlement is reasonably assured and not restricted.

Restricted Cash Equivalents

The Company maintains certain cash balances restricted as to withdrawal or use. Restricted cash is comprised primarily of cash used as collateral for the Company’s credit card sales processing partner, letter of credit and a portion of our workers’ compensation obligations that our insurance carrier requires us to collateralize.

Accounts Receivable

The Company’s accounts receivables are $0.6 million and $0.4 million, respectively, at December 31, 2020 and 2019, net of allowance for doubtful accounts of $0.3 million and $0.2 million, respectively. The allowance for doubtful accounts is determined by considering a number of factors, including the length of time trade accounts receivable are past due, previous loss history, the client’s current ability to pay its obligations, and the condition of the general economy and industry as a whole. Accounts receivable are written off when they

 

F-11


Table of Contents

ARHAUS, LLC AND SUBSIDIARIES

NOTES TO CONSOLIDATED FINANCIAL STATEMENTS

December 31, 2020 and 2019

 

 

become uncollectible and payments subsequently received on such receivables are credited to the allowance for doubtful accounts. Accounts receivable are recorded at the invoiced amount and do not bear interest.

Revenue Recognition

Revenue consists of sales to clients, net of returns, discounts, and rebates. Revenue and cost of goods sold is recognized when performance obligations under the terms of the contract are satisfied, and the control of merchandise has been transferred to a client, which occurs when merchandise is received by our clients. Revenues from “direct-to-client” and “home-delivered” sales are recognized when the merchandise is delivered to the client. Revenues from “cash-and-carry” Showroom sales are recognized at the point of sale in the Showroom. Discounts provided to clients are accounted for as a reduction of revenue at the point of sale. Sales commissions are incremental costs and are expensed as incurred.

A reserve is recorded for projected merchandise returns based on actual historical return rates. The Company provides an allowance for sales returns based on historical return rates, which is presented on a gross basis. The allowance for sales returns is presented within other current liabilities and the estimated value of the right of return asset for merchandise is presented within prepaid expense and other assets on the consolidated balance sheets. Actual merchandise returns are monitored regularly and have not been materially different from the estimates recorded. Merchandise returns are granted for various reasons, including delays in merchandise delivery, merchandise quality issues, client preference and other similar matters. The Company has various return policies for their merchandise, depending on the type of merchandise sold. Merchandise returned often represents merchandise that can be resold. Amounts refunded to clients are generally made by issuing the same payment tender as used in the original purchase. Merchandise exchanges of the same merchandise at the same price are not considered merchandise returns and, therefore, are excluded when calculating the sales returns reserve. The allowance for sales returns are included within accrued other expenses line item on the consolidated balance sheets and totaled $5.1 million and $4.0 million at December 31, 2020 and 2019, respectively.

All taxes assessed by a government authority that are both imposed on and concurrent with a specific revenue producing transaction and collected by the Company from clients are excluded from the measurement of the transaction price. As a result, sales are stated net of tax.

Shipping and handling is recognized as activities to fulfill the performance obligation of transferring merchandise to clients, therefore the fees are recorded as revenue. The costs incurred by the Company for shipping and handling are included in cost of goods sold, and the costs of shipping and handling activities are accrued for in the same period as the delivery to clients.

The Company collects various taxes as an agent in connection with the sale of merchandise and remits these amounts to the respective taxing authorities. These taxes are included within accrued taxes line item of the consolidated balance sheets until remitted to the respective taxing authority.

Client deposits represent payments made by clients on orders. At the time of purchase, the Company collects deposits for all orders equivalent to at least 50 percent of the clients purchase price. Orders are recognized as revenue when the merchandise is delivered to the client and at the time of delivery the client deposit is no longer recorded as a liability. The Company expects that client deposits as of December 31, 2020, will be recognized within 2021, as the performance obligations are satisfied.

Private Label Credit Card

The Company has an agreement with a Credit Card Issuer (“Issuer”) to provide clients with private label credit cards (the “Card Agreement”) which was amended on January 13, 2021 to extend the term of the

 

F-12


Table of Contents

ARHAUS, LLC AND SUBSIDIARIES

NOTES TO CONSOLIDATED FINANCIAL STATEMENTS

December 31, 2020 and 2019

 

 

arrangement through August 31, 2026. Each private label credit card bears the logo of the Arhaus brand and can only be used at the Company’s Showroom locations and eCommerce sales channel. The Issuer is the sole owner of the accounts issued under the private label credit card program and absorbs the losses associated with non-payment by the private label card holders and a portion of any fraudulent usage of the accounts.

Pursuant to the Card Agreement, the Company receives funds from the Issuer during the term based on a percentage of private label credit card sales and is also eligible to receive incentive payments for the achievement of certain targets. These funds are recorded within net revenue in the consolidated statements of comprehensive income. The Company also receives reimbursement funds from the Issuer for certain expenses the Company incurs. These reimbursement funds are used by the Company to fund marketing and other programs associated with the private label credit card. The reimbursement funds received related to private label credit cards are recorded within net revenue in the consolidated statements of comprehensive income.

Merchandise Inventory

The Company’s merchandise inventory is comprised primarily of finished goods and is carried at the lower of cost or net realizable value, with cost determined on a weighted-average cost method. To determine if the value of inventory should be marked down below original costs, we use estimates to determine the lower of cost or net realizable value, which considers current and anticipated demand, client preference and merchandise age.    

Reserves for shrinkage are estimated and recorded throughout the period as a percentage of current merchandise inventory levels and historical shrinkage results. Actual shrinkage is recorded throughout the year based upon periodic cycle counts and the results of the Company’s annual physical inventory counts. Merchandise inventory includes reserves of $2.7 million and $2.3 million at December 31, 2020 and 2019, respectively.

Prepaid and Other Current Assets

Prepaid and other current assets include cash advanced by the Company for leasehold improvements at new (or existing, in some cases) Showroom locations. These amounts represent capital costs associated with opening new Showroom locations, a substantial portion of which is subject to recovery from the lessor upon completion. The amount to be recovered totaled $10.2 million and $6.3 million at December 31, 2020 and 2019, respectively.

Advertising Costs

Except for costs associated with the semi-annual catalogs, the Company expenses advertising costs as incurred because data is limited and not conclusive in justifying the capitalization of such expenses for future benefit. Advertising costs amounted to $24.4 million and $23.4 million, respectively, for the years ended December 31, 2020 and 2019, respectively, and are included within the selling, general and administrative expenses line item on the consolidated statements of comprehensive income. Expense associated with the catalogs are recognized upon the delivery of the catalogs to the carrier.

 

F-13


Table of Contents

ARHAUS, LLC AND SUBSIDIARIES

NOTES TO CONSOLIDATED FINANCIAL STATEMENTS

December 31, 2020 and 2019

 

 

Property, Furniture and Equipment

Property, furniture and equipment is stated at cost, net of accumulated depreciation and amortization. Depreciation and amortization is calculated using the straight-line method generally using the following useful lives:

 

Asset class/ type

  

Useful Life-Years

Leased property under capital lease

   Term of the underlying lease

Leasehold improvements

   Lesser of 10 years or lease term

Landlord improvements

   Lesser of 10 years or lease term

Furniture and fixtures

   3 to 5 years

Computer and equipment

   3 to 10 years

Vehicles

   5 to 10 years

Depreciation and amortization expense was $17.0 million and $16.0 million for the years ended 2020 and 2019, respectively.

Capitalized software costs relate to third-party developed software and are amortized on a straight-line basis over the estimated useful lives of the software, generally between three and ten years.

Property, furniture and equipment is reviewed for impairment whenever events or changes in circumstances indicate that the carrying amount of assets may not be recoverable. For further discussion regarding the impairment accounting policy refer to “Long-Lived Assets.”

Goodwill

Goodwill represents the excess of the purchase price over the fair value of assets and liabilities acquired in a business combination. The Company operates as one segment and has a single reporting unit, Arhaus Consolidated. For the purposes of goodwill impairment testing, a reporting unit is defined as an operating segment or one level below an operating segment (referred to as a component) for which discrete financial information is available.

We test goodwill for impairment on an annual basis in the fourth quarter of each fiscal year, and more frequently if events or changes in circumstances indicate that it might be impaired. Circumstances that may indicate impairment include, but are not limited to, deterioration in general economic conditions, limitations on accessing capital, or other developments in equity and credit markets; industry and market considerations such as deterioration in the environment in which the Company operates, an increased competitive environment, a decline in market dependent multiples or metrics, a change in the market for the Company’s merchandise or services, or a regulatory or political development; cost factors that have a negative effect on earnings and cash flows; overall financial performance; changes in management, key personnel, strategy, or clients; a sustained decrease in share price in either absolute terms or relative to peers.

Under U.S. GAAP, we have the option to first assess qualitative factors in order to determine if it is more likely than not that the fair value of our reporting unit is greater than its carrying value (“Step 0”). The term more likely than not refers to a level of likelihood that is more than 50 percent. If the qualitative assessment leads to a determination that the reporting unit’s fair value is less than its carrying value, or if we elect to bypass the qualitative assessment altogether, we are required to perform a quantitative impairment test (“Step 1”) by

 

F-14


Table of Contents

ARHAUS, LLC AND SUBSIDIARIES

NOTES TO CONSOLIDATED FINANCIAL STATEMENTS

December 31, 2020 and 2019

 

 

calculating the fair value of the reporting unit and comparing the fair value with its associated carrying value. We will recognize an impairment charge for the amount by which the carrying amount exceeds the reporting unit’s fair value.

We determine fair values using a combination of the discounted cash flow approach (“income approach”) and the guideline public company method (“market approach”), based upon the relevance and availability of the data at the time we perform the valuation. If multiple valuation methodologies are used, the results are weighted appropriately.

Under the income approach, fair value is determined based on the present value of estimated future cash flows, discounted at an appropriate risk-adjusted rate. We use our internal forecasts to estimate future cash flows and include an estimate of long-term future growth rates based on our most recent views of the long-term outlook for the reporting unit. Actual results may differ from those assumed in our forecasts. We derive our discount rate based on our weighted average cost of capital determined by using a combination of the capital asset pricing model, the cost of debt and an appropriate industry capital structure. We use a discount rate that is commensurate with the risks and uncertainty inherent in the respective businesses and in our internally developed forecasts. Valuations using the market approach are derived from metrics of publicly traded companies that are deemed sufficiently similar to the Company. Estimating the fair value of reporting units requires the use of estimates and significant judgments that are based on a number of factors including actual operating results. It is reasonably possible that the judgments and estimates described above could change in future periods.

Long-Lived Assets

The Company evaluates long-lived assets for impairment whenever events or changes in circumstances indicate that the carrying amount of those assets may not be recoverable. Circumstances that may indicate impairment include, but are not limited to, a significant decrease in the market price of a long-lived asset or asset group; a significant adverse change in the extent or manner in which a long-lived asset or asset group is being used or in its physical condition; a significant adverse change in legal factors or in the business climate that could affect the value of a long-lived asset or asset group, including an adverse action or assessment by a regulator; an accumulation of costs significantly in excess of the amount originally expected for the acquisition or construction of a long-lived asset or asset group; a current-period operating, or cash flow loss combined with a history of operating or cash flow losses or a projection or forecast that demonstrates continuing losses associated with the use of a long-lived asset or asset group; a current expectation that, more likely than not, a long-lived asset or asset group will be sold or otherwise disposed of significantly before the end of its previously estimated useful life. An asset group is defined as the lowest level for which identifiable cash flows are available and largely independent of the cash flows of other groups of assets, which for our Showrooms is the individual Showroom level.

In those circumstances, the Company performs an undiscounted cash flow analysis to determine if an impairment exists. If the sum of the estimated undiscounted future cash flows over the remaining life of the asset are less than the carrying value, the Company will recognize an impairment charge equal to the difference between the carrying value and the fair value, usually determined by the estimated discounted future cash flows associated with the asset.

Based on management’s analysis there were no events or circumstances identified during 2020 or 2019, indicating a potential impairment of any long-lived assets.

 

F-15


Table of Contents

ARHAUS, LLC AND SUBSIDIARIES

NOTES TO CONSOLIDATED FINANCIAL STATEMENTS

December 31, 2020 and 2019

 

 

Deferred Rent and Lease Incentives

For leases that contain fixed escalations of the minimum annual lease payment during the original term of the lease, the Company recognizes rental expense on a straight-line basis over the lease term and records the difference between rent expense and the amount currently payable as deferred rent. The Company records rental expense during the construction period, as the expected lease term begins the date the Company takes possession for construction or other purposes. Deferred lease incentives include construction allowances received from landlords, which are amortized on a straight-line basis over the initial lease term, including the construction period.

Merchandise Warranties

The Company warrants its certain merchandise to be free of defects in both construction materials and workmanship from the date the performance obligation was fulfilled to the client for three to ten years depending on the merchandise category. The Company accounts for merchandise warranties by accruing an estimated liability when we recognize revenue on the sale of warrantied merchandise. We estimate future warranty claims based on claim experience which includes materials and labor costs to perform the repairs. We use judgment in making our estimates. We record differences between our estimated and actual costs when the differences are known.

A reconciliation of the changes in our limited merchandise warranty liability is as follows (amounts in thousands):

 

    

2020

    

2019

 

Balance as of beginning of year

   $ 3,164      $ 2,789  

Accruals during the year

     4,548        5,925  

Settlements during the year

     (4,386      (5,550
  

 

 

    

 

 

 

Balance as of end of the year

   $ 3,326      $ 3,164  
  

 

 

    

 

 

 

We recorded accruals during the periods presented in the table above, primarily to reflect charges that relate to warranties issued during the respective periods.

Income Taxes

As a Limited Liability Company under the Internal Revenue Code that has elected to be taxed as a partnership, Arhaus does not pay federal or most state corporate income taxes on its taxable income, but rather its members are liable for their respective portions of the taxable income (loss) of Arhaus. Therefore, no provision for federal income taxes are included in these consolidated financial statements. Arhaus is responsible for certain state and local income taxes.

The Company recognizes the financial statement benefit of a tax position only after determining that the relevant tax authority would more likely than not sustain the position following an audit. For tax positions meeting the more-likely-than-not threshold, the amount recognized in the financial statements is the largest benefit that has a greater than 50 percent likelihood of being realized upon ultimate settlement with the relevant tax authority. At December 31, 2020 and 2019, the Company assessed its income tax positions and concluded that it had no unrecognized tax benefits.

 

F-16


Table of Contents

ARHAUS, LLC AND SUBSIDIARIES

NOTES TO CONSOLIDATED FINANCIAL STATEMENTS

December 31, 2020 and 2019

 

 

The Company is subject to state and local income tax examinations by tax authorities. With few exceptions, the Company is no longer subject to state and local tax examinations for the years before 2016.

The Company recognizes interest and penalties related to uncertain tax positions in interest expense. No such interest and penalties were recorded in 2020 and 2019.

Cost of Goods Sold

Cost of goods sold includes, but is not limited to, the direct cost of purchased merchandise, inventory shrinkage, inbound freight, design and buying costs, credit card fees, occupancy costs related to Showroom operations and supply chain, such as rent, property tax and common area maintenance, depreciation and amortization, sourcing related costs, and all logistics costs associated with shipping merchandise to clients.

Selling, General and Administrative Expenses

Selling, general and administrative expenses include all operating costs not included in cost of goods sold. These expenses include payroll and payroll related expenses, Showroom expenses other than occupancy and expenses related to many of our operations at our corporate headquarters, including utilities, depreciation and amortization and marketing expense, which primarily includes catalog production, mailing and print advertising costs. Payroll includes both fixed compensation and variable compensation. Variable compensation includes commissions and bonus compensation related to demand. Variable compensation is primarily received by Showroom employees, and is not significant in our eCommerce channel.

Loyalty Reward Program

In January of 2019, the Company established a loyalty reward program whereby clients that use the Company’s private label credit card to purchase merchandise receive rewards based on the client’s purchases. The liabilities associated with the rewards are established on the consolidated balance sheets when the rewards are issued and are removed from the consolidated balance sheets either when used by the client or upon expiration (3 months from when the reward is issued). At December 31, 2020 and 2019, outstanding liabilities related to the loyalty program were $0.9 million and $0.7 million, respectively, and are included within the accrued other expenses line item of the consolidated balance sheets. The Company recognizes expense upon the redemption of the loyalty reward.

Gift Cards

The Company sells gift cards to our clients in our Showrooms and through our website. Such gift cards do not have expirations dates. We defer revenue when payments are received in advance of performance for unsatisfied obligations related to our gift cards. The liability related to unredeemed gift cards of $0.8 million and $0.8 million is recorded in the accrued other expenses line item of the consolidated balance sheets at December 31, 2020 and 2019, respectively. The Company recognizes income associated with breakage proportional to actual gift card redemptions.

Self-Insurance

We maintain insurance coverage for significant exposures as well as those risks that, by law, must be insured. In the case of health care coverage for employees, we have a managed self-insurance program related to claims filed. Expenses related to this self-insured program are computed on an actuarial basis, based on claims

 

F-17


Table of Contents

ARHAUS, LLC AND SUBSIDIARIES

NOTES TO CONSOLIDATED FINANCIAL STATEMENTS

December 31, 2020 and 2019

 

 

experience, regulatory requirements, an estimate of claims incurred but not yet reported (“IBNR”) and other relevant factors. The projections involved in this process are subject to uncertainty related to the timing and number of claims filed, levels of IBNR, fluctuations in health care costs and changes to regulatory requirements. We had liabilities of $0.6 million and $0.5 million as of December 31, 2020 and 2019, respectively, recorded in the accrued other expenses line item of the consolidated balance sheets.

We carry workers’ compensation insurance subject to a deductible amount for which we are responsible on each claim. We had liabilities related to workers’ compensation claims of $0.4 million and $0.5 million as of December 31, 2020 and 2019, respectively, is recorded in the accrued taxes line item of the consolidated balance sheets.

Credit Risk and Concentration Risk

Approximately 25% and 23% of the Company’s merchandise were purchased from one vendor during 2020 and 2019, respectively.

Fair Values of Financial Instruments

The Company’s primary financial instruments are accounts receivable, payables, debt instruments, lease obligations, derivatives, and incentive unit compensation instruments. Due to the short-term maturities of accounts receivable and payables, the Company believes the fair values of these instruments approximate their respective carrying values at December 31, 2020 and 2019. Primarily as a result of the variable rate nature of the majority of the Company’s debt instruments, management believes that the fair values of the debt instruments approximate their respective carrying values at December 31, 2020 and 2019. The fair value utilized to determine the fair value utilized for goodwill impairment, was determined based on unobservable (Level 3) inputs and valuation techniques. See Note 5 for discussion of our derivative, Note 6 for discussion of our lease obligations and Note 9 for discussion of our incentive unit compensation instruments.

The Company has established a hierarchy to measure our financial instruments at fair value, which requires us to maximize the use of observable inputs and minimize the use of unobservable inputs when measuring fair value. Observable inputs represent market data obtained from independent sources, whereas unobservable inputs reflect the Company’s own market assumptions, which are used if observable inputs are not reasonably available without undue cost and effort. The hierarchy defines three levels of inputs that may be used to measure fair value:

 

Level 1

Unadjusted quoted prices in active markets for identical, unrestricted assets and liabilities that the reporting entity has the ability to access at the measurement date.

 

Level 2

Inputs other than quoted prices included within Level 1 that are observable for the asset and liability or can be corroborated with observable market data for substantially the entire contractual term of the asset or liability.

 

Level 3

Unobservable inputs that reflect the entity’s own assumptions about the assumptions market participants would use in the pricing of the asset or liability and are consequently not based on market activity but rather through particular valuation techniques.

Deferred Financing Fees

The debt discount and debt issuance costs were recorded as part of the establishment of the Company’s financing arrangements (see Note 5). The debt discount was netted against long-term debt and debt issuance costs

 

F-18


Table of Contents

ARHAUS, LLC AND SUBSIDIARIES

NOTES TO CONSOLIDATED FINANCIAL STATEMENTS

December 31, 2020 and 2019

 

 

were recorded within the other noncurrent assets line item on the consolidated balance sheets. Both the debt discount and debt issuance costs were amortized as interest expense over the contractual life of the debt structure using the straight-line method, which approximates the effective interest rate method.    

Incentive Unit Compensation

The Company computes costs arising from the granting of incentive units to employees at fair value and recognizes such costs as expense over the period during which the units vest. The Company uses the Black-Scholes valuation model which requires the input of assumptions regarding the expected term, expected volatility, dividend yield and risk-free interest rate to estimate the fair value of its incentive units. The Company accounts for forfeitures as they occur. See Note 9 for further discussion of the Company’s incentive unit arrangements.

New Accounting Standard or Updates Adopted

In January 2017, the FASB issued ASU 2017-04, Intangibles—Goodwill and Other (Topic 350): Simplifying the Test for Goodwill Impairment, which simplifies the subsequent measurement of goodwill by removing the second step of the two-step impairment test. The amendment requires an entity to perform its annual or interim goodwill impairment test by comparing the fair value of a reporting unit with its carrying amount. A goodwill impairment will be the amount by which a reporting unit’s carrying value exceeds its fair value, not to exceed the carrying amount of goodwill. The standard is effective for the Company for interim and annual reporting periods beginning after December 15, 2022; early adoption is permitted. The Company adopted the standard effective January 1, 2020, with no impact to our financial statements.

New Accounting Standards or Updates Not Yet Adopted

In February 2016, the Financial Accounting Standards Board (“FASB”) issued Accounting Standards Update (“ASU”) 2016-02, Leases which, for operating leases, requires a lessee to recognize a right-of-use asset and a lease liability, initially measured at the present value of the lease payments, in its balance sheets. While it will still be necessary for lessees to distinguish between “operating” and “financing” (formerly known as “capital”) leases, and for lessors to distinguish between sales-type, direct financing, and operating leases, these distinctions will primarily affect how a lessee or lessor must recognize expense or income, respectively, in its income statement. The new guidance is effective for financial statements issued for annual periods beginning after December 15, 2021. Early adoption is permitted. The adoption of this ASU will result in a material increase on the Company’s consolidated balance sheets for lease liabilities and right-of-use assets. While the company is continuing to evaluate all potential impacts of the standard, the Company does not expect adoption to have a material impact on the Company’s consolidated net earnings or cash flows. The Company plans to adopt ASU 2016-02 in 2022.

In October 2020, the FASB issued ASU 2020-10, “Codification Improvements”. The amendments in this Update represent changes to clarify the Codification or correct unintended application of guidance that are not expected to have a significant effect on current accounting practice. The amendments in this Update affect a wide variety of Topics in the Codification and apply to all reporting entities within the scope of the affected accounting guidance. ASU 2020-10 is effective for annual periods beginning after December 15, 2021 for non-public business entities. Early application is permitted. The amendments in this Update should be applied retrospectively. The Company does not expect the adoption of this standard to have a material impact on its consolidated financial statements.

 

F-19


Table of Contents

ARHAUS, LLC AND SUBSIDIARIES

NOTES TO CONSOLIDATED FINANCIAL STATEMENTS

December 31, 2020 and 2019

 

 

3. Property, Furniture and Equipment

Property, furniture and equipment consists of the following (amounts in thousands):

 

    

2020

    

2019

 

Leased property under capital lease

   $ 45,205      $ 45,205  

Leasehold improvements

     39,704        39,341  

Landlord improvements

     126,245        113,499  

Furniture and fixtures

     4,598        5,210  

Computer and equipment

     17,965        16,229  

Vehicles

     78        78  

Construction in process

     638        518  
  

 

 

    

 

 

 
     234,433        220,080  

Less: Accumulated depreciation

     (46,759      (41,221

Less: Landlord improvement accumulated depreciation

     (69,978      (62,406
  

 

 

    

 

 

 

Property, furniture and equipment, net

   $ 117,696      $ 116,453  
  

 

 

    

 

 

 

4. Goodwill

During 2020 and 2019, we reviewed Arhaus Consolidated, our one reporting unit’s goodwill for impairment by performing a quantitative assessment to determine whether the carrying amount of the reporting unit exceeded its fair value. Based on the quantitative tests performed, we determined the fair value of the reporting unit was not less than its carrying amount for 2020 and 2019, and therefore we did not recognize goodwill impairment in any such year.

During the year ended December 31, 2020 and 2019, there was no change in the recorded goodwill balances and we have not recorded any historical goodwill impairments.

5. Long-Term Debt

At December 31, 2019, the Company’s debt structure (“Prior Credit Facilities”) included a revolving credit facility of $30.0 million (the “Prior Revolver”) with availability limited pursuant to a borrowing base formula based on specified percentages of eligible inventories and accounts receivable. At December 31, 2019, the capacity on the Prior Revolver was $30.0 million based on the borrowing base formula.

The Company had the option, subject to terms and conditions, to borrow on the Prior Revolver by means of any combination of Base Rate Loans or LIBOR Loans. The Company’s borrowings under the Prior Revolver bore variable interest rates for Base Rate Loans of the greater of (a) the Federal Funds Rate plus 0.5%, (b) the Prime Rate, (c) the LIBOR Rate plus 1%, and (d) 4.00% and at LIBOR loans at the LIBOR rate (“LIBOR”) plus the applicable margin (6.25% at December 31, 2019). The Prior Revolver carried a non-use fee of 0.50% per annum at December 31, 2019. Loan costs related to the Prior Revolver were recorded in other noncurrent assets and were amortized over the term of the debt on a straight-line basis. Amortization expense was $0.2 million and $0.5 million during 2020 and 2019, respectively, and included in interest expense within the consolidated statements of comprehensive income. The unamortized balance of these loan costs of $0.6 million as of June 25, 2020 were written off to interest expense within the consolidated statements of comprehensive income, as the Company entered in a credit agreement with new lenders.

 

F-20


Table of Contents

ARHAUS, LLC AND SUBSIDIARIES

NOTES TO CONSOLIDATED FINANCIAL STATEMENTS

December 31, 2020 and 2019

 

 

The new credit agreement (“Revolver”) entered into on June 25, 2020, includes a revolving credit facility of $30.0 million with availability limited pursuant to a borrowing base formulated based on specified percentages of eligible inventory, net of reserves. The Company’s borrowings under the Revolver bears variable interest rates at the LIBOR index rate (“LIBOR”) plus the applicable margin (5.5% at December 31, 2020). In the event the LIBOR index rate ceases to be available during the term of the Revolver, the Revolver provides procedures to determine an Alternate Base Rate.

At December 31, 2020, the availability on the Revolver was $3.1 million based on the borrowing base formula. The Company has the option, subject to terms and conditions, to borrow on the Revolver by means of LIBOR loans. The Revolver has certain financial covenants, including a minimum fixed charge ratio and minimum EBITDA requirements. The Revolver carries a non-use fee of 0.50% per annum at December 31, 2020. Loans costs related to the Revolver of $1.5 million are recorded in other noncurrent assets on the consolidated balance sheets and will be amortized over the term of the debt on a straight-line basis. Amortization expense was $0.2 million during 2020 and is included in interest expense within the consolidated statements of comprehensive income. The Revolver expires on June 25, 2023.

The Prior Credit Facilities also included a term loan of $40.0 million (the “Term Loan”). The Term Loan bore interest at a rate equal to 16.0% per annum, of which 12.0% per annum was to be paid in cash and 4.0% per annum was to be paid in kind by capitalizing such amount and adding it to the principal amount of the loan each quarter. The Company was required to make a prepayment on the Term Loan in an amount not less than 50 percent of the Company’s Excess Cash Flow, as defined, on or before May 15th of the year following such fiscal year. At December 31, 2019, the calculated mandatory prepayment of $11.2 million was classified within the current portion of long-term debt on the consolidated balance sheets. Other than the mandatory Excess Cash Flow payments, as defined, which were calculated at the end of each fiscal year, the Term Loan had no required periodic principal payments during the term. The Term Loan facility permitted early principal payments subject to a 1.0% prepayment premium through December 26, 2020, and none thereafter. The Term Loan was paid in full on December 28, 2020.

The Company’s long-term debt consists of the following at December 31, 2019 (amounts in thousands):

 

    

2019

 
    

Principal
Balance

    

Unamortized
Deferred Financing
Costs

    

Net
Carrying
Amount

 

Revolver

   $ 4,000      $ —        $ 4,000  

Term loan

     31,942        (2,619      29,323  

Payment-in-kind accrued interest

     4,059        —          4,059  
  

 

 

    

 

 

    

 

 

 
     40,001        (2,619      37,382  

Less: Current portion

     (15,220      —          (15,220
  

 

 

    

 

 

    

 

 

 
   $ 24,781      $ (2,619    $ 22,162  
  

 

 

    

 

 

    

 

 

 

The Prior Credit Facilities were collateralized by substantially all assets of the Company. The Term Loan required the maintenance of certain financial covenants, including a minimum fixed charge coverage ratio of 1.00, and a restriction on unfunded capital expenditures. The Prior Credit Facilities allowed for the Company to make distributions to members for income tax payment purposes, but no other member distributions were permitted.

 

F-21


Table of Contents

ARHAUS, LLC AND SUBSIDIARIES

NOTES TO CONSOLIDATED FINANCIAL STATEMENTS

December 31, 2020 and 2019

 

 

The Company was in compliance with all covenants at December 31, 2020 and 2019, and expects to remain in compliance over the next 12 months.

Financing costs related to the Term Loan were amortized over the term of the Term Loan, on a straight-line basis, which approximated effective interest method. Amortization expense was $0.6 million and $0.6 million during 2020 and 2019, respectively, and is included in interest expense within the consolidated statements of comprehensive income. On December 28, 2020, in connection with the repayment of the Term Loan, the unamortized balance of these financing costs of $0.7 million was expensed to interest expense.

The Term Loan had an exit fee clause which allowed the holder of the Term Loan to receive either $3.0 million upon repayment of the Term Loan or a payout equivalent to 4.0% of the total equity value of the Company. The 4.0% of the total equity value of the Company payout is payable upon a change of control, qualified initial public offering or sale of all or substantially all assets of the Company. In connection with the repayment of the Term Loan on December 28, 2020, the holder informed the Company they would decline the option to receive the $3.0 million and elect to receive a payout equivalent to 4.0% of the equity value of the Company. The exit fee is treated as a derivative and adjusted to fair value each reporting period. The Company recorded a liability of $19.6 million and $3.0 million at December 31, 2020 and 2019, respectively, related to the derivative and is classified within other long-term liabilities on the consolidated balance sheets.

The Company uses a discounted cash flow method and guideline public company method to determine the fair value of equity which is used to calculate the fair value of the exit fee each reporting period. The key assumptions used within the valuation methods are as follows:

 

Term

   10.0 years

Risk-free rate of return

   0.90%

Volatility

   40.00%

Dividend yield

   0%

The assumed volatility assumption is based on that of an identified group of comparable public companies. The fair value of the exit fee has been determined utilizing unobservable inputs and therefore are Level 3 measurements under the fair value hierarchy.

6. Leases

The Company leases real estate and equipment under operating leases, some of which are from related parties. The most significant obligations under these lease agreements require the payments of periodic rentals, real estate taxes, insurance and maintenance costs. Rent expense for 2020 and 2019, was $58.6 million and $57.3 million, respectively. Amortization of landlord improvements for 2020 and 2019, was $10.4 million and $8.7 million, respectively. Depending on particular Showroom leases, the Company can also owe a percentage rent payment if particular Showrooms meet certain sales figures. Percentage rent expense for 2020 and 2019, was $1.0 million and $1.5 million, respectively.

 

F-22


Table of Contents

ARHAUS, LLC AND SUBSIDIARIES

NOTES TO CONSOLIDATED FINANCIAL STATEMENTS

December 31, 2020 and 2019

 

 

Future minimum rental payments required under operating leases with initial or remaining noncancelable lease terms in excess of one year at December 31, 2020, are as follows (amounts in thousands):

 

Year Ending December 31,

  

Third Party

    

Related Party

    

Total

 

2021

   $ 42,696      $ 1,599      $ 44,295  

2022

     39,615        1,599        41,214  

2023

     35,299        1,599        36,898  

2024

     31,349        693        32,042  

2025

     25,934        180        26,114  

Thereafter

     84,810        —          84,810  
  

 

 

    

 

 

    

 

 

 
   $ 259,703      $ 5,670      $ 265,373  
  

 

 

    

 

 

    

 

 

 

In September 2014, the Company entered into a lease agreement with a related party on a triple net basis of a headquarters building and distribution center, with construction completed during 2016. The base lease term is 17-years, with a 10-year renewal option at fixed rental payments, and with two additional 5-year renewal options at the fair market rental payments. The monthly rental payments range from $0.2 million to $0.5 million during the 17-year base lease term and from $0.5 million to $0.6 million during the 10-year renewal period. The Company has concluded that the lease is a capital lease. The capital lease obligation and related asset were valued at $45 million and were recorded in 2016 when the Company took control of the property. Accumulated amortization was $5.3 million and $4.2 million at December 31, 2020 and 2019, respectively.

The following is a schedule, by year, of future minimum lease payments at December 31, 2020, for the capital lease related to the Company’s corporate headquarters and distribution center, are as follows (amounts in thousands):

 

Year Ending December 31,

      

2021

   $ 4,649  

2022

     4,649  

2023

     4,649  

2024

     4,649  

2025

     4,649  

Thereafter

     102,346  
  

 

 

 
     125,591  

Less: Amounts representing interest

     (78,119
  

 

 

 
   $ 47,472  
  

 

 

 

The Company has received certain rent abatements and has scheduled rent increases under various real estate leases. The consolidated statements of comprehensive income reflects rent expense on a straight-line basis over the terms of the respective leases. A deferred rental obligation of $71.2 million and $64.5 million related to the lease incentives and the straight-line rent expense is reflected in the consolidated balance sheets at December 31, 2020 and 2019, respectively, in the deferred rent and lease incentives line item.

7. Employee Benefit Plans

The Company has a defined contribution retirement savings plan covering substantially all employees. The Company may contribute a discretionary matching contribution equal to a percentage that the Company

 

F-23


Table of Contents

ARHAUS, LLC AND SUBSIDIARIES

NOTES TO CONSOLIDATED FINANCIAL STATEMENTS

December 31, 2020 and 2019

 

 

deems advisable. Total expenses recorded in selling, general and administrative expenses on the consolidated statements of comprehensive income related to the plan were $0.5 million and $1.1 million for 2020 and 2019, respectively.

8. Members’ Deficit

At December 31, 2013, Arhaus had 20,938,265 Class A member units and 7,488,248 Class B member units authorized, issued and outstanding. Per the limited liability company operating agreement in existence at December 31, 2013, all Company decisions and actions were to be decided by Holdings in its sole discretion.

In connection with Holdings’ sale of all Class B units to a private equity investor in January 2014, the members of Arhaus amended and restated the LLC operating agreement. The restated LLC operating agreement (the “2014 Operating Agreement”) authorized a total of 32,213,730 units for issuance, consisting of 20,938,265 Class A units, 7,488,248 Class B units, 3,197,909 Class C units, 481,590 Class D units and 107,718 Class E units. In May 2015, the Company approved the increase of Class D units authorized for issuance to 1,500,000.

In September 2016, the members of the Company amended and restated the 2014 Operating Agreement. The amended and restated agreement (the “2016 Operating Agreement”), among others things, eliminated Class E units, and added Class 1 and Class 2 Percentage Units.

The Class C, D, E, and Percentage Units were incentive units to be issued to employees, directors, and others pursuant to the terms of the Arhaus, LLC 2014 Equity Plan, and have no voting rights and do not participate in profits or losses.

In connection with the issuance of the Prior Credit Facilities discussed in Note 5, the Class A and Class B unit equity holders made an aggregate $25.0 million capital contribution to the Company in exchange for 1,250,000 Class A Preferred units and 1,250,000 Class B Preferred Units, respectively (collectively, the “Preferred Units”). The Preferred Units were issued pursuant to the Third Amended and Restated Limited Liability Company Agreement of the Company dated June 26, 2017 (the “2017 LLC Agreement”), and accrue a 16% per annum (compounded annually) preferred return. The Preferred Units have no voting rights and do not participate in profits or losses. Preferred Unit holders are entitled to receive distributions in excess of tax distributions to Class A and B members in proportion to the accrued and unpaid preferred return and unreturned capital contributions. Further, preferred unit holders are entitled to receive proceeds upon a capital transaction before other unit holders in proportion to the accrued and unpaid preferred return and unreturned capital contributions. The Company can redeem the Preferred Units at our discretion, however, because the Preferred Unit holders control the Board and could force the Company to redeem the Preferred Units they are recorded as mezzanine equity.    

The accumulated 16% preferred return was $11.4 million at December 31, 2019. On December 29, 2020, the Preferred Units were repaid in full, with the preferred return dividend payments of $17.1 million.

Among other things, the 2017 LLC Agreement authorized the Company to issue up to 20,938,265 Class A Units, 7,488,248 Class B Units, 3,185,435 Class C Units, 285,387 Class D Units, 3,158,501 Class F Units, 3,158,501 Class F-1 Units, 1,250,000 Class A Preferred Units, 1,250,000 Class B Preferred Units, one Class 1 Percentage Unit, and one Class 2 Percentage Unit. Only the Class A and Class B Units have voting rights. Distributions are payable to the various unit classes only upon the occurrence of certain capital events, based upon participation thresholds and waterfalls as defined within the 2017 LLC Agreement.

 

F-24


Table of Contents

ARHAUS, LLC AND SUBSIDIARIES

NOTES TO CONSOLIDATED FINANCIAL STATEMENTS

December 31, 2020 and 2019

 

 

If Class B Units or Class B Preferred Units remain outstanding on January 6, 2023, the holder of those units, as defined, shall have the right to cause a sale of the Company. Income and loss of the Company is allocated 75% to the Class A Units and 25% to the Class B Units.

The Company may make quarterly tax distributions to the Class A and B members pro rata based on the taxable income allocated to such members in an amount equal to the product of each member’s distributive share of the Company’s taxable income relating to each fiscal quarter (as estimated by the Board based on the results of the quarter), including any guaranteed payments, and the assumed tax rate.

9. Incentive Unit Compensation Arrangements

In January 2014, the Arhaus, LLC 2014 Equity Plan (the “Plan”) was established which allowed for the granting of Class C and D incentive units to employees. In June of 2017, the Board adopted the Arhaus, LLC 2017 Equity Plan, which allowed for the granting of Class F/F-1 incentive units to employees.

The Incentive Units represent interests that share only in proceeds from defined capital transactions above specified participation thresholds. The units vest over three to five years, and become fully vested in the event of a change in control, death or disability, as long as the holder of the unit is employed by the Company on the date of such events. The holders of the Incentive Units do not share in distributions of operating cash flow. Upon the holder’s termination of employment, all unvested units are forfeited, and the Company has the right to purchase all vested units at a per unit price equal to the fair market value of a unit determined at the date such right is exercised as determined by an independent appraisal firm to be mutually agreed to by the Company and the unit holder; provided however, all vested and unvested units are forfeited without compensation in the event of termination for cause.

The Class C, D and F/F-1 units time vest and are accounted for as equity awards in which the fair value of the award is determined at the grant-date. The Company has recorded incentive unit compensation expense of $0.4 million and $0.3 million at December 31, 2020 and 2019, respectively, within the selling, general and administrative expenses line item of the consolidated statements of comprehensive income. Total unrecognized compensation cost for the Class C and F/F-1 units to be recognized in future periods was $0.7 million at December 31, 2020, and will be recognized over a weighted average period of 2.97 years. The total grant-date fair value of units vested during the years ended December 31, 2020 and 2019, was $0.4 million and $0.3 million, respectively.

Incentive Unit activity during 2020 and 2019, is as follows:

 

    

Class C

    

Class D

    

Class F/F-1

 
    

Units

    

Weighted
Average
Grant Date
Fair Value

           

Weighted
Average
Grant Date
Fair Value

          

Weighted
Average
Grant Date
Fair Value
(1)

 

Year Ending 2018

     1,868,913      $ 0.57        96,318      $ 0.83        4,567,202     $ 0.36  

Granted

     —             —             856,854       1.92  

Forfeited

     —             —             (439,666     0.36  
  

 

 

    

 

 

    

 

 

    

 

 

    

 

 

   

 

 

 

Year Ending 2019

     1,868,913        0.57        96,318        0.83        4,984,390       0.63  

Purchased

     —             —             (36,638     0.36  

Forfeited

     —             —             (566,722     0.61  
  

 

 

    

 

 

    

 

 

    

 

 

    

 

 

   

 

 

 

Year Ending 2020

     1,868,913      $ 0.57        96,318      $ 0.83        4,381,030     $ 0.63  
  

 

 

    

 

 

    

 

 

    

 

 

    

 

 

   

 

 

 

 

F-25


Table of Contents

ARHAUS, LLC AND SUBSIDIARIES

NOTES TO CONSOLIDATED FINANCIAL STATEMENTS

December 31, 2020 and 2019

 

 

 

(1)

—For each Class F Unit a corresponding Class F-1 Unit is authorized, issued and outstanding. The Class F Units and Class F-1 Units are aggregated for purposes of valuation.

Vested Incentive Units as of December 31, 2020 and 2019, are as follows:

 

    

Class C

    

Class D

    

Class F/F-1

 

December 31, 2020

     1,653,476        96,318        2,167,547  

December 31, 2019

     1,438,039        96,318        1,229,291  

The grant-date fair value of the Class C, D and F/F-1 units is determined through use of the Black-Scholes option pricing model. The key assumptions used for the January 31, 2019 and September 30, 2019 Class F/F-1 units grants within the Black-Scholes model were as follows:

 

    

September 30, 2019

  

January 31, 2019

Term

   5.0 years    5.0 years

Risk-free rate of return

   1.90%    2.60%

Volatility

   36.10%    73.40%

Dividend yield

   0%    0%

The expected term represents our expected time until a liquidity event as of the valuation date. The assumed volatility assumption is based on that of an identified group of comparable public companies over a similar term. The risk-free rate of return is based on the yields of U.S. Treasury securities with maturities similar to the expected term. We used an expected divided yield of zero, as we did not plan to pay cash dividends for the foreseeable future.

The fair values of each class of units have been determined utilizing unobservable inputs, and therefore are Level 3 measurements under the fair value hierarchy.

Additionally, a probability distribution of possible future equity values is completed and incorporated into the calculation of respective unit fair values. This is necessary as upon the occurrence of a liquidity event in the future, the proceeds thereof will be allocated in accordance with the distribution waterfall defined within the 2017 LLC Agreement.

10. Segment Reporting

Our chief operating decision maker (“CODM”) is our Chief Executive Officer, who reviews financial information presented on a consolidated basis for purposes of making decisions, assessing financial performance and allocating resources. We operate our business as one operating segment and therefore we have one reportable segment that offers an assortment of merchandise across a number of categories, including furniture, lighting, textiles, décor, and outdoor. The assortment of merchandise can be purchased through our Showroom and eCommerce sales channels.

The majority of our revenue is generated through sales to clients in the United States. Sales to clients outside of the United states are not significant. Further, no single client represents more than ten percent or more of our net revenue.    

 

F-26


Table of Contents

ARHAUS, LLC AND SUBSIDIARIES

NOTES TO CONSOLIDATED FINANCIAL STATEMENTS

December 31, 2020 and 2019

 

 

The following table shows revenue by merchandise sales channel (amounts in thousands):

 

    

2020

    

2019

 

Retail

   $ 417,426      $ 439,660  

eCommerce

     90,003        54,878  
  

 

 

    

 

 

 

Total Net revenue

   $ 507,429      $ 494,538  
  

 

 

    

 

 

 

11. Net and comprehensive income per unit

Basic and diluted net and comprehensive income per unit for the years ended December 31, 2020 and 2019, was calculated by adjusting net and comprehensive income attributable to Arhaus, LLC for preferred dividends, and dividing by basic and diluted weighted-average number of common units outstanding (amounts in thousands except unit and per unit data).

 

    

2020

    

2019

 

Numerator

     

Net and comprehensive income

   $ 17,837      $ 16,632  

Less: Preferred units dividend

     5,693        5,022  
  

 

 

    

 

 

 

Net and comprehensive income attributable to the unit holders

   $ 12,144      $ 11,610  
  

 

 

    

 

 

 

Denominator—Basic and Diluted

     

Weighted-average number of common units outstanding

     28,426,513        28,426,513  

Net and comprehensive income per unit, basic and diluted

   $ 0.43      $ 0.41  

12. Commitments and Contingencies

The Company is involved in litigation and claims that are incidental to its business. Although the outcome of these matters cannot be determined at the present time, management of the Company believes that the ultimate resolution of these matters will not have a material adverse effect on the Company’s consolidated financial position, results of operations or cash flows.

13. Related Party Transactions

For the Company’s discussion of related party transactions see Notes 6 and 14.

14. Subsequent Events

The Company has evaluated its consolidated financial statements for subsequent events through July 30, 2021, the date the financial statements were available to be issued. In March 2021, the Company entered into a lease agreement with a related party for a distribution center and manufacturing building, with construction expected to be completed in the fourth quarter of 2021. The base lease term is for 12-years, with a 10-year renewal option and two additional 5-year renewal options at the higher of the minimum base rent or the fair market rent at the time of the renewal is executed. The monthly rental payments range from $0.2 million to $0.3 million during the 12-year base lease term and from $0.4 million to $0.5 million during the 10-year renewal period. The Company has not concluded on the lease classification at this time. No other subsequent events were noted.

 

F-27


Table of Contents

ARHAUS, LLC AND SUBSIDIARIES

CONDENSED CONSOLIDATED BALANCE SHEETS

(Unaudited, amounts in thousands)

 

 

    

June 30,
2021

   

December 31,
2020

 

Assets

    

Current assets

    

Cash and cash equivalents

   $ 132,945     $ 50,739  

Restricted cash equivalents

     6,219       6,909  

Accounts receivable, net

     468       600  

Merchandise inventory, net

     136,099       108,022  

Prepaid and other current assets

     15,521       19,733  
  

 

 

   

 

 

 

Total current assets

     291,252       186,003  

Property, furniture and equipment, net

     123,554       117,696  

Goodwill

     10,961       10,961  

Other noncurrent assets, net

     1,018       1,284  
  

 

 

   

 

 

 

Total assets

   $ 426,785     $ 315,944  
  

 

 

   

 

 

 

Liabilities and Members’ Deficit

    

Current liabilities

    

Current portion of capital lease obligation

     231       —    

Accounts payable

     29,970       29,113  

Accrued taxes

     8,869       7,910  

Accrued wages

     10,546       9,660  

Accrued other expenses

     13,312       11,317  

Client deposits

     226,244       154,128  
  

 

 

   

 

 

 

Total current liabilities

     289,172       212,128  

Capital lease obligation, net of current portion

     47,801       47,600  

Deferred rent and lease incentives

     73,676       71,213  

Other long-term liabilities

     51,076       21,094  
  

 

 

   

 

 

 

Total liabilities

     461,725       352,035  
  

 

 

   

 

 

 

Commitments and contingencies (Note 10)

    

Members’ deficit

    

Accumulated Deficit

     (37,037     (37,761

Additional Paid-in Capital

     2,097       1,670  
  

 

 

   

 

 

 

Total members’ deficit

     (34,940     (36,091
  

 

 

   

 

 

 

Total liabilities and members’ deficit

   $ 426,785     $ 315,944  
  

 

 

   

 

 

 

The accompanying notes are an integral part of these unaudited condensed consolidated financial statements.

 

F-28


Table of Contents

ARHAUS, LLC AND SUBSIDIARIES

CONDENSED CONSOLIDATED STATEMENTS OF COMPREHENSIVE INCOME

(Unaudited, amounts in thousands, except unit and per unit data)

 

 

    

Six Months Ended June 30,

 
    

2021

    

2020

 

Net revenue

   $ 355,357      $ 224,105  

Cost of goods sold

     207,188        139,528  
  

 

 

    

 

 

 

Gross margin

     148,169        84,577  

Selling, general and administrative expenses

     128,075        64,158  
  

 

 

    

 

 

 

Income from operations

     20,094        20,419  

Interest expense

     2,679        6,601  

Loss on disposal of assets

     14        —    
  

 

 

    

 

 

 

Income before taxes

     17,401        13,818  

State and local taxes

     1,204        169  
  

 

 

    

 

 

 

Net and comprehensive income

   $ 16,197      $ 13,649  
  

 

 

    

 

 

 

Net and comprehensive income attributable to the unit holders

   $ 16,197      $ 10,744  
  

 

 

    

 

 

 

Net and comprehensive income per unit

     

Basic and diluted

   $ 0.57      $ 0.38  

Weighted-average number of units

     

Basic and diluted

     28,426,513        28,426,513  

 

The accompanying notes are an integral part of these unaudited condensed consolidated financial statements.

 

F-29


Table of Contents

ARHAUS, LLC AND SUBSIDIARIES

CONDENSED CONSOLIDATED STATEMENTS OF CHANGES IN MEZZANINE EQUITY AND MEMBERS’ DEFICIT

(Unaudited, amounts in thousands)

 

 

    

Mezzanine Equity

   

Members’ Deficit

 
    

Class A
Preferred

   

Class B
Preferred

   

Class A

   

Class B

   

Accumulated
Deficit

   

Additional
Paid-in
Capital

   

Total
Members’
Deficit

 
    

Units

   

Amount

   

Units

   

Amount

   

Units

   

Amount

   

Units

   

Amount

 

Balances as of December 31, 2020

     —       $ —         —       $ —         20,939     $ —         7,488     $ —       $ (37,761   $ 1,670     $ (36,091

Net income

     —         —         —         —         —         —         —         —         16,197       —         16,197  

Tax distribution

     —         —         —         —         —         —         —         —         (15,473     —         (15,473

Incentive unit compensation

     —         —         —         —         —         —         —         —         —         427       427  
  

 

 

   

 

 

   

 

 

   

 

 

   

 

 

   

 

 

   

 

 

   

 

 

   

 

 

   

 

 

   

 

 

 

Balances as of June 30, 2021

     —       $ —         —       $ —         20,939     $ —         7,488     $ —       $ (37,037   $ 2,097     $ (34,940
  

 

 

   

 

 

   

 

 

   

 

 

   

 

 

   

 

 

   

 

 

   

 

 

   

 

 

   

 

 

   

 

 

 
    

Mezzanine Equity

   

Members’ Deficit

 
    

Class A
Preferred

   

Class B
Preferred

   

Class A

   

Class B

   

Accumulated
Deficit

   

Additional
Paid-in
Capital

   

Total
Members’
Deficit

 
    

Units

   

Amount

   

Units

   

Amount

   

Units

   

Amount

   

Units

   

Amount

 

Balances as of December 31, 2019

     1,250     $ 18,206       1,250     $ 18,206       20,939     $ —         7,488     $ —       $ (34,747   $ 1,367     $ (33,380

Net income

     —         —         —         —         —         —         —         —         13,649       —         13,649  

Preferred units dividend unpaid

     —         1,453       —         1,452       —         —         —         —         (2,905     —         (2,905

Incentive unit compensation

     —         —         —         —         —         —         —         —         —         156       156  

Repurchase of incentive units

     —         —         —         —         —         —         —         —         —         (6     (6
  

 

 

   

 

 

   

 

 

   

 

 

   

 

 

   

 

 

   

 

 

   

 

 

   

 

 

   

 

 

   

 

 

 

Balances as of June 30, 2020

     1,250     $ 19,659       1,250     $ 19,658       20,939     $ —         7,488     $ —       $ (24,003   $ 1,517     $ (22,486
  

 

 

   

 

 

   

 

 

   

 

 

   

 

 

   

 

 

   

 

 

   

 

 

   

 

 

   

 

 

   

 

 

 

The accompanying notes are an integral part of these unaudited condensed consolidated financial statements.

 

F-30


Table of Contents

ARHAUS, LLC AND SUBSIDIARIES

CONDENSED CONSOLIDATED STATEMENTS OF CASH FLOWS

(Unaudited, amounts in thousands)

 

 

    

Six Months Ended
June 30,

 
    

2021

   

2020

 

Cash flows from operating activities

    

Net income

   $ 16,197     $ 13,649  

Adjustments to reconcile net income to net cash provided by operating activities

    

Depreciation and amortization

     8,909       8,438  

Amortization of deferred financing fees, payment-in-kind interest and interest on capital lease in excess of principal paid

     825       2,057  

Incentive unit compensation expense

     427       250  

Derivative expense

     29,805       333  

Loss on disposal of property, furniture and equipment

     14       —    

Amortization and write-off of lease incentives

     (3,801     (4,147

Changes in operating assets and liabilities

    

Accounts receivable

     132       393  

Merchandise inventory

     (28,077     13,635  

Prepaid and other current assets

     4,212       1,005  

Other noncurrent assets

     —         (1,091

Other noncurrent liabilities

     177       (64

Accounts payable

     616       917  

Accrued expenses

     3,840       171  

Deferred rent and lease incentives

     5,415       13,862  

Client deposits

     72,116       13,137  
  

 

 

   

 

 

 

Net cash provided by operating activities

     110,807       62,545  
  

 

 

   

 

 

 

Cash flows from investing activities

    

Purchases of property, furniture and equipment

     (13,691     (10,145
  

 

 

   

 

 

 

Net cash used in investing activities

     (13,691     (10,145
  

 

 

   

 

 

 

Cash flows from financing activities

    

Proceeds from revolving debt

     —         20,500  

Payments on revolving debt

     —         (9,500

Payments on long-term debt

     —         (11,220

Repurchase of incentive units

     —         (100

Principal payments under capital leases

     (127     —    

Distributions to owners

     (15,473     —    
  

 

 

   

 

 

 

Net cash used in financing activities

     (15,600     (320
  

 

 

   

 

 

 

Net increase in cash, cash equivalents and restricted cash equivalents

     81,516       52,080  

Cash, cash equivalents and restricted cash equivalents

    

Beginning of period

     57,648       18,559  
  

 

 

   

 

 

 

End of period

   $ 139,164     $ 70,639  
  

 

 

   

 

 

 

Supplemental disclosure of cash flow information

    

Interest paid in cash

   $ 2,670     $ 4,333  

Income taxes paid in cash

   $ 1,217     $ 331  

Noncash operating activities:

    

Lease incentives

   $ 665     $ 1,053  

Noncash investing activities:

    

Purchase of property, furniture and equipment in accounts payable.

   $ 241     $ (165

Noncash financing activities:

    

Dividends—unpaid

   $ —       $ 2,905  

The accompanying notes are an integral part of these unaudited condensed consolidated financial statements.

 

F-31


Table of Contents

ARHAUS, LLC AND SUBSIDIARIES

NOTES TO CONDENSED CONSOLIDATED FINANCIAL STATEMENTS

(Unaudited)

 

1. Nature of Business and Basis of Presentation

Nature of Business

Arhaus, LLC (the “Company”, “we” or “Arhaus”) is a Delaware limited liability company and is a premium retailer in the home furnishings market, specializing in livable luxury supported by heirloom quality merchandise. Our curated assortments are presented across our sales channels in sophisticated, family friendly and unique lifestyle settings. We offer merchandise assortments across a number of categories, including furniture, lighting, textiles, décor, and outdoor. We position our retail locations as Showrooms for our brand, while our website acts as a virtual extension of our Showrooms. The Company operated 75 Showrooms as of June 30, 2021.

At June 30, 2021 and December 31, 2020, all of the Company’s Class A units are owned by Homeworks Holdings Inc (“Holdings”) and John Reed (“Reed”) through the John P Reed Trust dated April 29, 1985, as Amended (“Reed Revocable Trust”). All shares of Holdings are owned by the Reed Revocable Trust and related party trusts of Reed. All of the Company’s Class B units are owned by a private equity investor.

Effects of COVID-19 on Our Business

The COVID-19 outbreak in the first quarter of fiscal year 2020 caused disruption to our business operations. In our initial response to the COVID-19 health crisis, we undertook immediate adjustments to our business operations including temporarily closing all of our retail locations, furloughing employees, minimizing expenses and delaying investments, including pausing some inventory orders while we assessed the status of our business. Our approach to the crisis evolved quickly as our business trends substantially improved during the second through fourth quarters of fiscal year 2020 as a result of both the reopening of our Showrooms and also strong consumer demand for our products. We had reopened all of our Showrooms and Outlet stores by June 30, 2020, although currently many of our Showrooms and Outlets continue to conduct business with occupancy limitations and other operational restrictions. As of June 30, 2021, substantially all of our employees were back to work.

While we have continued to serve our clients and operate our business through the ongoing COVID-19 health crisis, there can be no assurance that future events will not have an impact on our business, results of operations or financial condition since the extent and duration of the health crisis remains uncertain. Future adverse developments in connection with the COVID-19 crisis, including additional waves or resurgences of COVID-19 outbreaks, including with regard to new strains or variants of the virus, evolving international, federal, state and local restrictions and safety regulations in response to COVID-19 risks, changes in consumer behavior and health concerns, the pace of economic activity in the wake of the COVID-19 crisis, or other similar issues could adversely affect our business, results of operations or financial condition in the future, or our financial results and business performance in future periods.

Various constraints in our merchandise supply chain have resulted in some delays in our ability to convert demand into net revenue at normal historical rates. We anticipate that the business conditions related to COVID-19 will continue to adversely affect the capacity of our vendors and supply chain to meet our demand during fiscal year 2021. We expect that our supply chain may catch up to demand in the foreseeable future, but business circumstances and operational conditions in numerous international locations where our vendors operate cannot be predicted with certainty.

Depending on the future course of the pandemic and further outbreaks, we may experience further restrictions and closures of our physical operations with respect to Showrooms, Design Studios and Outlet stores.

 

F-32


Table of Contents

ARHAUS, LLC AND SUBSIDIARIES

NOTES TO CONDENSED CONSOLIDATED FINANCIAL STATEMENTS

(Unaudited)

 

 

Although we experienced strong demand for our products during fiscal year 2020, some of the demand may have been driven by stay-at-home restrictions that were in place throughout many parts of the United States. The exact impact of changes to these stay-at-home restrictions cannot be predicted with certainty.

Basis of Presentation

The condensed consolidated financial statements have been prepared in conformity with accounting principles generally accepted in the United States of America (“GAAP”). The accompanying condensed consolidated financial statements include our accounts and those of our wholly owned subsidiaries. Accordingly, all intercompany balances and transactions have been eliminated through the consolidation process.

Unaudited Interim Condensed Financial Statements

The accompanying condensed consolidated balance sheet as of June 30, 2021, the condensed consolidated statements of comprehensive income, cash flows and changes in mezzanine equity and members’ deficit for the six months ended June 30, 2021 and 2020, and the related interim condensed consolidated disclosures are unaudited and have been prepared pursuant to the rules and regulations of the Securities and Exchange Commission for interim financial information. Accordingly, they do not include all of the information and footnotes required by GAAP for complete financial statements.

In management’s opinion, the accompanying condensed consolidated financial statements contain all adjustments, consisting of only normal recurring adjustments, necessary for a fair statement of the Company’s financial position as of June 30, 2021; the results of operations, cash flows and changes in mezzanine equity and members’ deficit for the six months ended June 30, 2021 and 2020. The condensed consolidated balance sheet as of December 31, 2020 included herein was derived from audited financial statements, but does not include all disclosures required by GAAP.

The results for the six months ended June 30, 2021 and 2020 are not necessarily indicative of the operating results to be expected for the full fiscal year or any future period. Certain information and footnote disclosures normally included in annual financial statements prepared in accordance with GAAP have been condensed or omitted. Therefore, these condensed consolidated financial statements should be read in conjunction with the Company’s audited consolidated financial statements included elsewhere in this prospectus.

Use of Estimates

The preparation of our condensed consolidated financial statements in conformity with GAAP requires management to make estimates and assumptions that affect the reported amounts of assets and liabilities and disclosures of contingent assets and liabilities at the date of the condensed consolidated financial statements and the reported amounts of revenues and expenses during the reporting period. Actual results could differ from those estimates.

Client Deposits

Client deposits represent payments made by clients on orders. At the time of purchase, the Company collects deposits for all orders equivalent to at least 50 percent of the clients purchase price. Orders are recognized as revenue when the merchandise is delivered to the client and at the time of delivery the client deposit is no longer recorded as a liability. The Company expects that client deposits as of June 30, 2021 will be recognized within the next 12 months, as the performance obligations are satisfied.

 

F-33


Table of Contents

ARHAUS, LLC AND SUBSIDIARIES

NOTES TO CONDENSED CONSOLIDATED FINANCIAL STATEMENTS

(Unaudited)

 

 

Gift Cards

The Company sells gift cards to our clients in our Showrooms and through our website. Such gift cards do not have expiration dates. We defer revenue when payments are received in advance of performance for unsatisfied obligations related to our gift cards. The liability related to unredeemed gift cards of $0.8 million and $0.8 million is recorded in the accrued other expenses line item of the condensed consolidated balance sheets at June 30, 2021 and December 31, 2020, respectively. The Company recognizes income associated with breakage proportional to actual gift card redemptions.

Fair Values of Financial Instruments

The Company’s primary financial instruments are accounts receivable, payables, lease obligations, derivatives, and incentive unit compensation instruments. Due to the short-term maturities of accounts receivable and payables, the Company believes the fair values of these instruments approximate their respective carrying values at June 30, 2021 and December 31, 2020. See Note 4 for discussion of our derivative, Note 5 for discussion of our lease obligations and Note 7 for discussion of our incentive unit compensation instruments.

The Company has established a hierarchy to measure our financial instruments at fair value, which requires us to maximize the use of observable inputs and minimize the use of unobservable inputs when measuring fair value. Observable inputs represent market data obtained from independent sources, whereas unobservable inputs reflect the Company’s own market assumptions, which are used if observable inputs are not reasonably available without undue cost and effort. The hierarchy defines three levels of inputs that may be used to measure fair value:

 

Level 1

Unadjusted quoted prices in active markets for identical, unrestricted assets and liabilities that the reporting entity has the ability to access at the measurement date.

 

Level 2

Inputs other than quoted prices included within Level 1 that are observable for the asset and liability or can be corroborated with observable market data for substantially the entire contractual term of the asset or liability.

 

Level 3

Unobservable inputs that reflect the entity’s own assumptions about the assumptions market participants would use in the pricing of the asset or liability and are consequently not based on market activity but rather through particular valuation techniques.

2. Recently Issued Accounting Standards

New Accounting Standards or Updates Not Yet Adopted

In February 2016, the Financial Accounting Standards Board (“FASB”) issued Accounting Standards Update (“ASU”) 2016-02, Leases, which for operating leases, requires a lessee to recognize a right-of-use asset and a lease liability, initially measured at the present value of the lease payments, in its balance sheets. While it will still be necessary for lessees to distinguish between “operating” and “financing” (formerly known as “capital”) leases, and for lessors to distinguish between sales-type, direct financing, and operating leases, these distinctions will primarily affect how a lessee or lessor must recognize expense or income, respectively, in its income statement. The new guidance is effective for financial statements issued for annual periods beginning after December 15, 2021, for the Company. Early adoption is permitted. The adoption of this ASU will result in a material increase on the Company’s condensed consolidated balance sheets for lease liabilities and right-of-use

 

F-34


Table of Contents

ARHAUS, LLC AND SUBSIDIARIES

NOTES TO CONDENSED CONSOLIDATED FINANCIAL STATEMENTS

(Unaudited)

 

 

assets. While the Company is continuing to evaluate all potential impacts of the standard, we do not expect the adoption to have a material impact on the Company’s consolidated net earnings or cash flows. The Company plans to adopt ASU 2016-02 in 2022.

In October 2020, the FASB issued ASU 2020-10, “Codification Improvements.” The amendments in this update represent changes to clarify the Codification or correct unintended application of guidance that are not expected to have a significant effect on current accounting practice. The amendments in this update affect a wide variety of Topics in the Codification and apply to all reporting entities within the scope of the affected accounting guidance. ASU 2020-10 is effective for annual periods beginning after December 15, 2021 for non-public business entities. Early application is permitted. The amendments in this update should be applied retrospectively. The Company does not expect the adoption of this standard to have a material impact on its consolidated financial statements.

3. Merchandise Warranties

The Company warrants certain merchandise to be free of defects in both construction materials and workmanship from the date the performance obligation was fulfilled to the client for three to ten years depending on the merchandise category. The Company accounts for merchandise warranties by accruing an estimated liability when we recognize revenue on the sale of warrantied merchandise. We estimate future warranty claims based on claim experience which includes materials and labor costs to perform the repairs. We use judgment in making our estimates. We record differences between our estimated and actual costs when the differences are known.

A reconciliation of the changes in our limited merchandise warranty liability is as follows (amounts in thousands):

 

    

Six Months Ended
June 30,

 
    

2021

    

2020

 

Balance as of beginning of year

   $ 3,326      $ 3,164  

Accruals during the period

     3,514        2,099  

Settlements during the period

     (2,972      (2,243
  

 

 

    

 

 

 

Balance as of end of the period (1)

   $ 3,868      $ 3,020  
  

 

 

    

 

 

 

 

(1)

—$2.2 million and $1.8 million were recorded in accrued other expenses at June 30, 2021 and December 31, 2020, respectively. The remainder is recorded in other long-term liabilities.

We recorded accruals during the periods presented in the table above, primarily to reflect charges that relate to limited merchandise warranties issued during the respective periods.

4. Long-Term Debt

On June 25, 2020, the Company entered into a credit agreement (“Revolver”) which includes a revolving credit facility of $30.0 million with availability limited pursuant to a borrowing base formulated based on specified percentages of eligible inventory, net of reserves. The Company’s borrowings under the Revolver bears variable interest rates at the LIBOR index rate (“LIBOR”) plus the applicable margin (5.5% at June 30, 2021). In the event the LIBOR index rate ceases to be available during the term of the Revolver, the Revolver provides procedures to determine an Alternate Base Rate.

 

F-35


Table of Contents

ARHAUS, LLC AND SUBSIDIARIES

NOTES TO CONDENSED CONSOLIDATED FINANCIAL STATEMENTS

(Unaudited)

 

 

At June 30, 2021, we have no availability on the Revolver based on the borrowing base formula. The Company has the option, subject to terms and conditions, to borrow on the Revolver by means of LIBOR loans. The Revolver has certain financial covenants, including a minimum fixed charge ratio and minimum EBITDA requirements. The Revolver carries a non-use fee of 0.50% per annum. Loan costs related to the Revolver of $1.5 million are recorded in other noncurrent assets, net on the condensed consolidated balance sheets and are amortized over the term of the debt on a straight-line basis. Amortization expense was $0.3 million for the six months ended June 30, 2021, and is included in interest expense within the condensed consolidated statements of comprehensive income. Accumulated amortization related to loan costs for the revolver was $0.5 million as of June 30, 2021. The Revolver expires on June 25, 2023.

Prior to the Company entering into the Revolver, the debt structure (“Prior Credit Facilities”) included a revolving credit facility of $30.0 million (the “Prior Revolver”) with availability limited pursuant to a borrowing base formula based on specified percentages of eligible inventories and accounts receivable.

The Company had the option, subject to terms and conditions, to borrow on the Prior Revolver by means of any combination of Base Rate Loans or LIBOR Loans. The Company’s borrowings under the Prior Revolver bore variable interest rates for Base Rate Loans of the greater of (a) the Federal Funds Rate plus 0.5%, (b) the Prime Rate, (c) the LIBOR Rate plus 1%, and (d) 4.00% and at LIBOR loans at the LIBOR rate (“LIBOR”) plus the applicable margin. The Prior Revolver carried a non-use fee of 0.50% per annum. Loan costs related to the Prior Revolver were recorded in other noncurrent assets, net and were amortized over the term of the debt on a straight-line basis. Amortization expense was $0.2 million for the six months ended June 30, 2020, and is included in interest expense within the condensed consolidated statements of comprehensive income. The unamortized balance of the loan costs of $0.6 million as of June 25, 2020 were written off to interest expense within the condensed consolidated statements of comprehensive income, as the Company entered into a new credit agreement with different lenders.

The Company’s Prior Credit Facilities also included a term loan of $40.0 million (the “Term Loan”). The Term Loan bore interest at a rate equal to 16.0% per annum, of which 12.0% per annum was to be paid in cash and 4.0% per annum was to be paid in kind by capitalizing such amount and adding it to the principal amount of the loan each quarter. The Company was required to make a prepayment on the Term Loan in an amount not less than 50 percent of the Company’s Excess Cash Flow, as defined, on or before May 15th of the year following such fiscal year. Other than the mandatory Excess Cash Flow payments, as defined, which were calculated at the end of each fiscal year, the Term Loan had no required periodic principal payments during the term. The Term Loan facility permitted early principal payments subject to a 1.0% prepayment premium through December 26, 2020, and none thereafter. The Term Loan was paid in full on December 28, 2020.

Financing costs related to the Term Loan were amortized over the term of the Term Loan, on a straight-line basis, which approximated the effective interest method. Amortization expense was $0.3 million for the six months ended June 30, 2020, and is included in interest expense within the condensed consolidated statements of comprehensive income.

The Company’s Term Loan had an exit fee clause which allowed the holder of the Term Loan to receive either $3.0 million upon repayment of the Term Loan or a payout equivalent to 4.0% of the total equity value of the Company. The 4.0% of the total equity value of the Company payout is payable upon a change of control, qualified initial public offering or sale of all or substantially all assets of the Company. In connection with the repayment of the Term Loan on December 28, 2020, the holder informed the Company they would decline the option to receive the $3.0 million and elect to receive a payout equivalent to 4.0% of the equity value of the Company. The exit fee is treated as a derivative and adjusted to fair value each reporting period. The Company

 

F-36


Table of Contents

ARHAUS, LLC AND SUBSIDIARIES

NOTES TO CONDENSED CONSOLIDATED FINANCIAL STATEMENTS

(Unaudited)

 

 

recorded a liability of $49.4 million and $19.6 million at June 30, 2021 and December 31, 2020, respectively, related to the derivative that is classified within other long-term liabilities on the condensed consolidated balance sheets.

At June 30, 2021, the Company’s valuation of the derivative liability was measured using the probability-weighted expected return model (“PWERM”). The PWERM is a scenario-based methodology that estimates the fair value of the derivative based upon an analysis of future values for the Company. The Company considered two different scenarios:(a) remain private; and (b) initial public offering (“IPO”). Under the remain private scenario, as of June 30, 2021, the Company estimated the enterprise value by weighting the guideline public company method and the discounted cash flow method, and then relied on the option pricing method (“OPM”) and applied a discount for lack of marketability (“DLOM”). The OPM estimated the value using the Black-Scholes OPM. The fair value of the exit fee has been determined utilizing unobservable inputs and therefore is a Level 3 measurement under the fair value hierarchy.

The key assumptions used within the Black-Scholes OPM as of June 30, 2021 are as follows:

 

    

June 30,
2021

 

Term

     10 years  

Risk-free rate of return

     1.50

Volatility

     40.00

Dividend yield

     0

At December 31, 2020, the Company used a discounted cash flow method and guideline public company method to determine the fair value of equity which was used to calculate the fair value of the derivative liability. The key assumptions used within the valuation as December 31, 2020 are as follows:

 

    

 

 

Term

     10 years  

Risk-free rate of return

     0.90

Volatility

     40.00

Dividend yield

     0

The assumed volatility assumption is based on that of an identified group of comparable public companies. The fair value of the exit fee has been determined utilizing unobservable inputs and therefore is a Level 3 measurement under the fair value hierarchy.

The Company was in compliance with all covenants at June 30, 2021 and December 31, 2020, and expects to remain in compliance over the next 12 months.

5. Leases

The Company leases real estate and equipment under operating leases, some of which are from related parties. The most significant obligations under these lease agreements require the payments of periodic rentals, real estate taxes, insurance and maintenance costs. Rent expense for the six months ended June 30, 2021 and 2020, was $31.3 million and $29.0 million, respectively. Amortization of landlord improvements for the six months ended June 30, 2021 and 2020, was $5.6 million and $5.1 million, respectively. Depending on particular Showroom leases, the Company can also owe a percentage rent payment if particular Showrooms meet certain sales figures. Percentage rent expense for the six months ended June 30, 2021 and 2020, was $1.2 million and $0.6 million, respectively.

 

F-37


Table of Contents

ARHAUS, LLC AND SUBSIDIARIES

NOTES TO CONDENSED CONSOLIDATED FINANCIAL STATEMENTS

(Unaudited)

 

 

In March 2021, the Company entered into a lease agreement with a related party for a distribution center and manufacturing building, with construction expected to be completed in the fourth quarter of 2021. The base lease term is for 12-years, with a 10-year renewal option and two additional 5-year renewal options at the higher of the minimum base rent or the fair market rent at the time of renewal execution. The monthly rental payments range from $0.2 million to $0.3 million during the 12-year base lease term and from $0.4 million to $0.5 million during the 10-year renewal period. The Company has concluded that the lease is an operating lease.

Future minimum rental payments required under operating leases with initial or remaining noncancelable lease terms at June 30, 2021, are as follows (amounts in thousands):

 

Year Ending December 31,

  

Third Party

    

Related Party

    

Total

 

Remainder of 2021

   $ 20,155      $ 1,543      $ 21,698  

2022

     40,161        4,596        44,757  

2023

     36,073        4,686        40,759  

2024

     31,454        3,873        35,327  

2025

     27,030        3,455        30,485  

2026

     23,442        3,374        26,816  

Thereafter

     94,868        25,564        120,432  
  

 

 

    

 

 

    

 

 

 
   $ 273,183      $ 47,091      $ 320,274  
  

 

 

    

 

 

    

 

 

 

In September 2014, the Company entered into a lease agreement with a related party on a triple net basis for our headquarters building and distribution center, with construction completed during 2016. The base lease term is 17-years, with a 10-year renewal option at fixed rental payments, and with two additional 5-year renewal options at the fair market rental payments. The monthly rental payments range from $0.2 million to $0.5 million during the 17-year base lease term and from $0.5 million to $0.6 million during the 10-year renewal period. The Company has concluded that the lease is a capital lease. The capital lease obligation and related asset were valued at $45 million and were recorded in 2016 when the Company took control of the property. Accumulated amortization was $5.9 million and $5.3 million at June 30, 2021 and December 31, 2020, respectively.

The following is a schedule, by year, of future minimum lease payments at June 30, 2021, for the capital lease related to the Company’s corporate headquarters and distribution center, are as follows (amounts in thousands):

 

Year Ending December 31,

      

Remainder of 2021

   $ 2,324  

2022

     4,649  

2023

     4,649  

2024

     4,649  

2025

     4,649  

2026

     5,200  

Thereafter

     97,148  
  

 

 

 
     123,268  

Less: Amounts representing interest

     (75,800
  

 

 

 
   $ 47,468  
  

 

 

 

The Company has received certain rent abatements and has scheduled rent increases under various real estate leases. The condensed consolidated statements of comprehensive income reflects rent expense on a

 

F-38


Table of Contents

ARHAUS, LLC AND SUBSIDIARIES

NOTES TO CONDENSED CONSOLIDATED FINANCIAL STATEMENTS

(Unaudited)

 

 

straight-line basis over the terms of the respective leases. A deferred rental obligation of $73.7 million and $71.2 million related to the lease incentives and the straight-line rent expense is reflected in the condensed consolidated balance sheets at June 30, 2021 and December 31, 2020, respectively, in the deferred rent and lease incentives line item.

6. Mezzanine Equity

In connection with the issuance of the Prior Credit Facilities discussed in Note 4, the Class A and Class B unit equity holders made an aggregate $25.0 million capital contribution to the Company in exchange for 1,250,000 Class A Preferred Units and 1,250,000 Class B Preferred Units, respectively (collectively, the “Preferred Units”). The Preferred Units were issued pursuant to the Third Amended and Restated Limited Liability Company Agreement of the Company dated June 26, 2017 (the “2017 LLC Agreement”), and accrue a 16% per annum (compounded annually) preferred return. The Preferred Units have no voting rights and do not participate in profits or losses. Preferred Unit holders are entitled to receive distributions in excess of tax distributions to Class A and B members in proportion to the accrued and unpaid preferred return and unreturned capital contributions. Further, preferred unit holders are entitled to receive proceeds upon a capital transaction before other unit holders in proportion to the accrued and unpaid preferred return and unreturned capital contributions. The Company can redeem the Preferred Units at our discretion, however, because the Preferred Unit holders control the Board and could force the Company to redeem the Preferred Units they are recorded as mezzanine equity within the condensed consolidated balance sheets.

The accumulated 16% preferred return was $14.3 million at June 30, 2020. On December 29, 2020, the Preferred Units were repaid in full including the preferred return.

7. Incentive Unit Compensation Arrangements

In May of 2021, the 2017 LLC Agreement and 2017 Equity Plan were amended to authorize the Company to issue up to 967,987 Class G Units. Additionally, in accordance with the amendments the authorized Class F and Class F-1 Units that could be issued were reduced to 2,190,514 and 2,190,514, respectively. No changes to the Company’s Class C and D incentive units were made. The Class C, D, F, F-1 and G Units are collectively referred to as the “Incentive Units.”

In May and June of 2021, the Company granted Class G Units that vest over a five year term and become fully vested in the event of a change in control, death or disability, as long as the holder of the Class G Units is employed by the Company on the date of such events. Further, certain unit holders who are terminated without cause will have unvested units fully vested upon that event.

The holders of the Class G Units do not share in distributions of operating cash flows. Upon the termination of certain Class G Unit holder’s, all unvested Class G Units are forfeited, and the Company has the right to purchase all vested Class G Units at a per unit price equal to the fair market value of Class G Unit determined at the date of such right is exercised as determined by an independent appraisal firm to be mutually agreed to by the Company and unit holder; provided; however, all vested and unvested Class G Units are forfeited without compensation in the event of termination with cause.

The Company has recorded Incentive Unit compensation expense of $0.4 million and $0.3 million for the six months ended June 30, 2021 and 2020, respectively, within the selling, general and administrative expenses line item of the condensed consolidated statements of comprehensive income. Total unrecognized compensation cost for the Incentive Units to be recognized in future periods is $12.3 million at June 30, 2021,

 

F-39


Table of Contents

ARHAUS, LLC AND SUBSIDIARIES

NOTES TO CONDENSED CONSOLIDATED FINANCIAL STATEMENTS

(Unaudited)

 

 

and will be recognized over a weighted average period of 4.78 years. The total grant-date fair value of incentive units that vested as of June 30, 2021 and December 31, 2020, were $0.1 million and $0.4 million, respectively.

Incentive Unit activity through June 30, 2021, is as follows:

 

    

Class C

    

Class D

    

Class F/F-1

    

Class G

 
    

Units

    

Weighted
Average
Grant
Date Fair
Value

    

Units

    

Weighted
Average
Grant
Date Fair
Value

    

Units

   

Weighted
Average
Grant
Date Fair
Value (1)

    

Units

    

Weighted
Average
Grant
Date Fair
Value

 

December 31, 2020

     1,868,913      $ 0.57        96,318      $ 0.83        4,381,030     $ 0.63        —        $ —    

Granted

     —          —          —          —          —         —          661,310        18.10  

Forfeited

     —          —          —          —          (109,916     0.77        —          —    
  

 

 

    

 

 

    

 

 

    

 

 

    

 

 

   

 

 

    

 

 

    

 

 

 

June 30, 2021

     1,868,913      $ 0.57      96,318      $ 0.83        4,271,114     $ 0.63        661,310      $ 18.10  
  

 

 

    

 

 

    

 

 

    

 

 

    

 

 

   

 

 

    

 

 

    

 

 

 

 

(1)

—For each Class F Unit a corresponding Class F-1 Unit is authorized, issued and outstanding. The Class F Units and Class F-1 Units are aggregated for purposes of valuation.

Vested Incentive Units as of June 30, 2021 and December 31, 2020, are as follows:

 

    

Class C

    

Class D

    

Class F/F-1

    

Class G

 

June 30, 2021

     1,653,476        96,318        2,945,802        —    

December 31, 2020

     1,653,476        96,318        2,167,547        —    

At June 30, 2021, the Company’s valuation of the Incentive Units granted in May and June of 2021 were measured using the PWERM. The PWERM is a scenario-based methodology that estimates the fair value of the Incentive Units awarded based upon an analysis of future values for the Company. The Company considered two different scenarios: (a) remain private; and (b) IPO. Under the remain private scenario, as of June 30, 2021, the Company estimated the enterprise value by weighting the guideline public company method and the discounted cash flow method, and then relied on the OPM and applied a DLOM. The OPM estimated the value using the Black-Scholes OPM. The fair value of the Incentive Units has been determined utilizing unobservable inputs and therefore is a Level 3 measurement under the fair value hierarchy.

 

    

May and June
of 2021

 

Term

     10 years  

Risk-free rate of return

     1.50

Volatility

     40.00

Dividend yield

     0

The expected term represents our expected time until a liquidity event as of the valuation date. The assumed volatility assumption is based on that of an identified group of comparable public companies over a similar term. The risk-free rate of return is based on the yields of U.S. Treasury securities with maturities similar to the expected term. We used an expected divided yield of zero, as we did not plan to pay cash dividends for the foreseeable future.

The fair values of each class of Incentive Units have been determined utilizing unobservable inputs, and therefore are Level 3 measurements under the fair value hierarchy.

 

F-40


Table of Contents

ARHAUS, LLC AND SUBSIDIARIES

NOTES TO CONDENSED CONSOLIDATED FINANCIAL STATEMENTS

(Unaudited)

 

 

Additionally, a probability distribution of possible future equity values is completed and incorporated into the calculation of respective Incentive Unit fair values. This is necessary as upon the occurrence of a liquidity event in the future, the proceeds thereof will be allocated in accordance with the distribution waterfall defined within the 2017 LLC Agreement.

8. Segment Reporting

Our chief operating decision maker (“CODM”) is our Chief Executive Officer, who reviews financial information presented on a consolidated basis for purposes of making decisions, assessing financial performance and allocating resources. We operate our business as one operating segment and therefore we have one reportable segment that offers an assortment of merchandise across a number of categories, including furniture, lighting, textiles, décor, and outdoor. The assortment of merchandise can be purchased through our Showroom and eCommerce sales channels.

The majority of our net revenue is generated through sales to clients in the United States. Sales to clients outside of the United states are not significant. Further, no single client represents more than ten percent or more of our net revenue.    

The following table shows net revenue by merchandise sales channel for the six months ended June 30, 2021 and 2020, respectively (amounts in thousands):

 

    

Six Months Ended
June 30,

 
    

2021

    

2020

 

Retail

   $ 290,511      $ 184,392  

eCommerce

     64,846        39,713  
  

 

 

    

 

 

 

Total Net revenue

   $ 355,357      $ 224,105  
  

 

 

    

 

 

 

9. Net and comprehensive income per unit

Basic and diluted net and comprehensive income per unit for the six months ended June 30, 2021 and 2020, was calculated by adjusting net and comprehensive income attributable to Arhaus, LLC for preferred dividends, and dividing by basic and diluted weighted-average number of common units outstanding (amounts in thousands except unit and per unit data).

 

    

Six Months Ended June 30,

 
    

2021

    

2020

 

Numerator

     

Net and comprehensive income

   $ 16,197      $ 13,649  

Less: Preferred units dividend

     —          2,905  
  

 

 

    

 

 

 

Net and comprehensive income attributable to the unit holders

   $ 16,197      $ 10,744  
  

 

 

    

 

 

 

Denominator—Basic and Diluted

     

Weighted-average number of common units outstanding

     28,426,513        28,426,513  

Net and comprehensive income per unit, basic and diluted

   $ 0.57      $ 0.38  

 

F-41


Table of Contents

ARHAUS, LLC AND SUBSIDIARIES

NOTES TO CONDENSED CONSOLIDATED FINANCIAL STATEMENTS

(Unaudited)

 

 

10. Commitments and Contingencies

The Company is involved in litigation and claims that are incidental to its business. Although the outcome of these matters cannot be determined at the present time, management of the Company believes that the ultimate resolution of these matters will not have a material adverse effect on the Company’s consolidated financial position, results of operations or cash flows.

11. Related Party Transactions

For the Company’s discussion of related party transactions see Note 5.

12. Subsequent Event

The Company has evaluated its condensed consolidated financial statements for subsequent events through September 3, 2021, the date the condensed consolidated financial statements were available to be issued.

 

F-42


Table of Contents

 

 

22,903,226 Shares

 

 

LOGO

Class A Common Stock

 

 

PROSPECTUS

 

BofA Securities

Jefferies

Morgan Stanley

Piper Sandler

Baird

Barclays

Guggenheim Securities

William Blair

Telsey Advisory Group

Academy Securities

Drexel Hamilton

Ramirez & Co., Inc.

Siebert Williams Shank

                    , 2021

Until                     , 2021 (25 days after the date of this prospectus), all dealers that buy, sell or trade in shares of these securities, whether or not participating in this offering, may be required to deliver a prospectus. This is in addition to the dealers’ obligation to deliver a prospectus when acting as underwriters and with respect to their unsold allotments or subscriptions.

 

 

 


Table of Contents

PART II

INFORMATION NOT REQUIRED IN PROSPECTUS

Item 13. Other Expenses of Issuance and Distribution

The following table sets forth the costs and expenses to be incurred in connection with the offering described in this registration statement, other than underwriting discounts and commissions, all of which will be paid by us. All amounts are estimates except the SEC registration fee, the Financial Industry Regulatory Authority, or FINRA, filing fee and the listing fee.

 

    

Amount

 

SEC registration fee

   $ 41,508  

FINRA filing fee

     67,664  

Nasdaq filing fee and listing fee

     35,910  

Printing and engraving expenses

     300,000  

Legal fees and expenses

     2,253,305  

Accounting fees and expenses

     2,670,805  

Transfer agent and registrar fees and expenses

     18,500  

Miscellaneous

     799,735  
  

 

 

 

Total

   $ 6,187,427  
  

 

 

 

Item 14. Indemnification of Directors and Officers

Section 145 of the Delaware General Corporation Law authorizes a corporation’s board of directors to grant, and authorizes a court to award, indemnity to officers, directors, and other corporate agents.

We expect to adopt an amended and restated certificate of incorporation, which will become effective immediately prior to the completion of this offering, and which will contain provisions that limit the liability of our directors for monetary damages to the fullest extent permitted by Delaware law. Consequently, our directors will not be personally liable to us or our stockholders for monetary damages for any breach of fiduciary duties as directors, except liability for the following:

 

   

any breach of their duty of loyalty to our company or our stockholders;

 

   

any act or omission not in good faith or that involves intentional misconduct or a knowing violation of law;

 

   

unlawful payments of dividends or unlawful stock repurchases or redemptions as provided in Section 174 of the Delaware General Corporation Law; or

 

   

any transaction from which they derived an improper personal benefit.

Any amendment to, or repeal of, these provisions will not eliminate or reduce the effect of these provisions in respect of any act. omission, or claim that occurred or arose prior to that amendment or repeal. If the Delaware General Corporation Law is amended to provide for further limitations on the personal liability of directors of corporations, then the personal liability of our directors will be further limited to the greatest extent permitted by the Delaware General Corporation Law.

 

II-1


Table of Contents

In addition, we expect to adopt amended and restated bylaws, which will become effective immediately prior to the completion of this offering, and which will provide that we will indemnify, to the fullest extent permitted by law, any person who is or was a party or is threatened to be made a party to any action, suit, or proceeding by reason of the fact that he or she is or was one of our directors or officers or is or was serving at our request as a director or officer of another corporation, partnership, joint venture, trust, or other enterprise. Our amended and restated bylaws are expected to provide that we may indemnify to the fullest extent permitted by law any person who is or was a party or is threatened to be made a party to any action, suit, or proceeding by reason of the fact that he or she is or was one of our employees or agents or is or was serving at our request as an employee or agent of another corporation, partnership, joint venture, trust, or other enterprise. Our amended and restated bylaws will also provide that we must advance expenses incurred by or on behalf of a director or officer in advance of the final disposition of any action or proceeding, subject to limited exceptions.

Further, Section 102(b)(7) of the Delaware General Corporation Law permits a corporation to provide in its certificate of incorporation that a director of the corporation shall not be personally liable to the corporation or its stockholders for monetary damages for breach of fiduciary duty as a director, except (1) for any breach of the director’s duty of loyalty to the corporation or its stockholders, (2) for acts or omissions not in good faith or which involve intentional misconduct or a knowing violation of law, (3) for payments of unlawful dividends or unlawful stock repurchases or redemptions or (4) for any transaction from which the director derived an improper personal benefit. Our amended and restated certificate of incorporation, to be in effect prior to the completion of this offering, will provide that our directors shall not be personally liable to us or our stockholders for monetary damages for breach of fiduciary duty as a director and that if the Delaware General Corporation Law is amended to authorize corporate action further eliminating or limiting the personal liability of directors, then the liability of our directors shall be eliminated or limited to the fullest extent permitted by the Delaware General Corporation Law, as so amended.

We have entered into or will enter into indemnification agreements with each of our directors and executive officers that may be broader than the specific indemnification provisions contained in the Delaware General Corporation Law. These indemnification agreements require us, among other things, to indemnify our directors and executive officers against liabilities that may arise by reason of their status or service. These indemnification agreements also require us to advance all expenses incurred by the directors and executive officers in investigating or defending any such action, suit, or proceeding. We believe that these agreements are necessary to attract and retain qualified individuals to serve as directors and executive officers.

The limitation of liability and indemnification provisions that are expected to be included in our amended and restated certificate of incorporation, amended and restated bylaws, and the indemnification agreements that we have entered into or will enter into with our directors and executive officers may discourage stockholders from bringing a lawsuit against our directors and executive officers for breach of their fiduciary duties. They may also reduce the likelihood of derivative litigation against our directors and executive officers, even though an action, if successful, might benefit us and other stockholders. Further, a stockholder’s investment may be adversely affected to the extent that we pay the costs of settlement and damage awards against directors and executive officers as required by these indemnification provisions. At present, we are not aware of any pending litigation or proceeding involving any person who is or was one of our directors, officers, employees, or other agents or is or was serving at our request as a director, officer, employee, or agent of another corporation, partnership, joint venture, trust, or other enterprise, for which indemnification is sought, and we are not aware of any threatened litigation that may result in claims for indemnification.

We have obtained insurance policies under which, subject to the limitations of the policies, coverage is provided to our directors and executive officers against loss arising from claims made by reason of breach of fiduciary duty or other wrongful acts as a director or executive officer, including claims relating to public securities matters, and to us with respect to payments that may be made by us to these directors and executive officers pursuant to our indemnification obligations or otherwise as a matter of law.

 

II-2


Table of Contents

Certain of our non-employee directors may, through their relationships with their employers, be insured and/or indemnified against certain liabilities incurred in their capacity as members of our Board of Directors.

The underwriting agreement filed as Exhibit 1.1 to this registration statement will provide for indemnification by the underwriters of us and our officers and directors for certain liabilities arising under the Securities Act or otherwise.

Item 15. Recent Sales of Unregistered Securities

In connection with the mergers described in “The Reorganization,” owners of FS Arhaus Holding, Inc. received 30,838,736 shares of our Class A common stock and owners of Homeworks Holdings, Inc., consisting of affiliates of John Reed and the Founder Family Trusts, received 83,458,959 shares of our Class B common stock. In connection with the series of reorganizational transactions described in “The Reorganization,” members of management with incentive unit holdings received 8,778,621 shares of our Class A common stock in exchange for limited liability company units in Arhaus, LLC, and our Founder and the 1985 Trust received 2,988,526 and 1,095,149 shares of our Class B common stock, respectively, in exchange for limited liability company units in Arhaus, LLC.

The issuances of shares of Class A common stock and Class B common stock described in this paragraph were made in reliance in Section 4(a)(2) of the Securities Act.

Item 16. Exhibits and Financial Statement Schedules

(a) Exhibits.

See the Exhibit Index immediately preceding the signature page hereto for a list of exhibits filed as part of this registration statement on Form S-l, which Exhibit Index is incorporated herein by reference.

 

Exhibit

No.

  

Description

  1.1*    Form of Underwriting Agreement.
  3.1    Form of Amended and Restated Certificate of Incorporation of Arhaus, Inc. to be in effect prior to the consummation of the offering made under this Registration Statement and the Reorganization.
  3.2*    Form of Amended and Restated Bylaws of Arhaus, Inc., to be in effect prior to the consummation of the offering made under this Registration Statement and the Reorganization.
  4.1    Specimen Stock Certificate evidencing the shares of Class A common stock.
  4.2*    Form of Registration Rights Agreement.
  4.3*    Form of Investor Rights Agreement.
  5.1    Opinion of Baker & Hostetler LLP.
10.1*    Form of Indemnification Agreement entered into between Arhaus, Inc. and each of its directors.
10.2#    Form of 2021 Equity Incentive Plan.
10.3#*    Employment Letter (Dawn Phillipson)
10.4#*    Employment Letter (Kathy Veltri)
10.5#*    Employment Letter (Dawn Sparks)
10.6#*    Employment Letter (Jennifer Porter)
10.7#*    Employment Letter (Lisa Chi)
10.8#*    Employment Letter (Venkat Nachiappan)
10.9†*    Credit Agreement, dated June 25, 2020, among Arhaus, LLC, the subsidiaries of Arhaus, LLC party as borrowers and guarantors, Wingspire Capital LLC and the lenders named therein.

 

II-3


Table of Contents

Exhibit

No.

  

Description

10.10†*    Waiver and First Amendment to Credit Agreement, dated September 30, 2020, among Arhaus, LLC, the subsidiaries of Arhaus, LLC party as borrowers and guarantors, Wingspire Capital LLC and the lenders named therein.
10.11†*    Second Amendment to Credit Agreement, dated December 28, 2020, among Arhaus, LLC, the subsidiaries of Arhaus, LLC party as borrowers and guarantors, Wingspire Capital LLC and the lenders named therein.
10.12†*    Lease, dated March 12, 2021, between Premier Conover, LLC and Arhaus, LLC.
10.13†*    Industrial Real Estate Lease, dated November 8, 2000, between Pagoda Partners LLC and Homeworks, Inc.
10.14†*    Amendment to Industrial Real Estate Lease, dated September 22, 2004, between Pagoda Partners LLC and Homeworks, Inc.
10.15†*    Second Amendment to Industrial Real Estate Lease, dated April 12, 2005, between Pagoda Partners LLC and Homeworks, Inc.
10.16*    Third Amendment to Industrial Real Estate Lease, dated December 16, 2013, between Pagoda Partners LLC and Homeworks, Inc.
10.17*    Fourth Amendment to Industrial Real Estate Lease, dated May 16, 2019, between Pagoda Partners LLC and Arhaus, LLC.
10.18*    Fifth Amendment to Industrial Real Estate Lease, dated May 1, 2020, between Pagoda Partners LLC and Arhaus, LLC.
10.19*    Sixth Amendment to Industrial Real Estate Lease, dated August 24, 2020, between Pagoda Partners LLC and Arhaus, LLC.
10.20†*    Lease, dated September 19, 2014, between Premier Arhaus, LLC and Arhaus, LLC.
10.21*    First Amendment to Lease, dated November 13, 2015, between Premier Arhaus LLC and Arhaus, LLC.
10.22*    Second Amendment to Lease, dated November 2017, between Premier Arhaus, LLC and Arhaus, LLC.
10.23*    Third Amendment to Lease, dated January 1, 2019, between Premier Arhaus LLC and Arhaus, LLC.
10.24†*    Lease, dated July 20, 2010, between Brooklyn Arhaus, LLC and Homeworks, Inc.
10.25#*    Retention and Success Bonus Agreement, dated October 21, 2021, between Arhaus, LLC and Dawn K. Phillipson
21.1*    List of subsidiaries.
23.1    Consent of PricewaterhouseCoopers LLP.
23.2    Consent of PricewaterhouseCoopers LLP.
23.3    Consent of Baker & Hostetler LLP (contained in its opinion filed as Exhibit 5.1 hereto).
24.1*    Power of Attorney (included on signature page of this Registration Statement).
99.1*    Consent of Bill Beargie
99.2*    Consent of Rick Doody
99.3*    Consent of Andrea Hyde
99.4*    Consent of John Kyees
99.5*    Consent of Gary Lewis
99.6*    Consent of John M. Roth

 

II-4


Table of Contents

 

*

Previously filed

#

Indicates management contract or compensatory plan

Certain schedules and exhibits to this agreement have been omitted in accordance with Item 601(a)(5) of Regulation S-K. A copy of any omitted schedule and/or exhibit will be furnished to the SEC on request.

(b) Financial Statement Schedules.

All financial statement schedules are omitted because the information called for is not required or is shown either in the consolidated financial statements or in the notes thereto.

Item 17. Undertakings

The undersigned Registrant hereby undertakes to provide to the underwriters at the closing specified in the underwriting agreement certificates in such denominations and registered in such names as required by the underwriters to permit prompt delivery to each purchaser.

Insofar as indemnification for liabilities arising under the Securities Act of 1933 (the “Securities Act”) may be permitted to directors, officers, and controlling persons of the registrant pursuant to the foregoing provisions, or otherwise, the registrant has been advised that in the opinion of the Securities and Exchange Commission such indemnification is against public policy as expressed in the Securities Act and is, therefore, unenforceable. In the event that a claim for indemnification against such liabilities (other than the payment by the registrant of expenses incurred or paid by a director, officer, or controlling person of the registrant in the successful defense of any action, suit, or proceeding) is asserted by such director, officer, or controlling person in connection with the securities being registered, the registrant will, unless in the opinion of its counsel the matter has been settled by controlling precedent, submit to a court of appropriate jurisdiction the question whether such indemnification by it is against public policy as expressed in the Securities Act and will be governed by the final adjudication of such issue.

The undersigned Registrant hereby undertakes that:

 

  (1)

For purposes of determining any liability under the Securities Act, the information omitted from the form of prospectus filed as part of this registration statement in reliance upon Rule 430A and contained in a form of prospectus filed by the Registrant pursuant to Rule 424(b)(1) or (4) or 497(h) under the Securities Act shall be deemed to be part of this registration statement as of the time it was declared effective.

 

  (2)

For the purpose of determining any liability under the Securities Act, each post-effective amendment that contains a form of prospectus shall be deemed to be a new registration statement relating to the securities offered therein, and the offering of such securities at that time shall be deemed to be the initial bona fide offering thereof.

 

II-5


Table of Contents

SIGNATURES

Pursuant to the requirements of the Securities Act of 1933, the registrant has duly caused this registration statement to be signed on its behalf by the undersigned, thereunto duly authorized, in the City of Boston Heights, State of Ohio on November 3, 2021.

 

ARHAUS, INC

By:

 

/s/ John Reed

Name:

  John Reed

Title:

  Chief Executive Officer

Pursuant to the requirements of the Securities Act of 1933, as amended, this registration statement on Form S-1 has been signed by the following persons in the capacities set forth opposite their names and on the date indicated above.

 

Signature

  

Title

 

Date

/s/ John Reed

   Chief Executive Officer and Director
(Principal Executive Officer)
  November 3, 2021
John Reed

/s/ Dawn Phillipson

   Chief Financial Officer
(Principal Financial Officer and
Principal Accounting Officer)
  November 3, 2021
Dawn Phillipson

*

  

Director

  November 3, 2021
Albert Adams

*

  

Director

  November 3, 2021
Brad J. Brutocao

 

*By:   /s/ Dawn Phillipson
  Attorney-in-Fact

 

II-6