Please wait

TABLE OF CONTENTS

Filed pursuant to Rule 424(b)(4)
Registration No. 333-262065
PROSPECTUS
16,000,000 Shares

Class A Common Stock
This is Excelerate Energy, Inc.’s initial public offering. We are selling 16,000,000 shares of our Class A common stock.
Prior to this offering, there has been no public market for our Class A common stock. The initial public offering price is $24.00 per share. We have been approved to list our Class A common stock on the New York Stock Exchange (the “NYSE’’) under the symbol “EE.”
Each share of Class A common stock and Class B common stock will entitle the holder to one vote. The Class B common stockholder will hold 77.5% of the combined voting power of our common stock immediately after this offering. See “Organizational Structure.”
We will be a “controlled company” under the corporate governance listing standards of the NYSE following the completion of this offering and, as a result, intend to rely on exemptions from certain corporate governance requirements. See “Management—Controlled Company Exemption.”
We are an “emerging growth company” as defined under the U.S. federal securities laws and, as such, have elected to comply with certain reduced public company reporting requirements for this and future filings. See “Prospectus Summary—Implications of Being an Emerging Growth Company.”
Investing in our Class A common stock involves risks that are described in the “Risk Factors” section beginning on page 20 of this prospectus.
 
Per Share
Total
Initial public offering price
$24.00
$384,000,000
Underwriting discounts and commissions(1)
$1.38
$22,080,000
Proceeds, before expenses, to us
$22.62
$361,920,000
(1)
See “Underwriting (Conflicts of Interest)” for a description of all underwriting compensation payable in connection with this offering.
At our request, Morgan Stanley & Co. LLC, a participating underwriter, has reserved for sale, at the initial public offering price, up to 5% of the shares offered by this prospectus for sale to certain of our directors, officers, employees, business associates and related persons. If these persons purchase reserved shares it will reduce the number of shares available for sale to the general public. Any reserved shares that are not so purchased will be offered by the underwriters to the general public on the same terms as the other shares offered by this prospectus. For more information regarding the directed share program, see “Underwriting (Conflicts of Interest)—Directed Share Program.”
The underwriters may also exercise an option to purchase up to an additional 2,400,000 shares of our Class A common stock from us, at the public offering price, less the underwriting discount, for 30 days after the date of this prospectus.
Neither the Securities and Exchange Commission (the “SEC”) nor any state securities commission has approved or disapproved of these securities or determined if this prospectus is truthful or complete. Any representation to the contrary is a criminal offense.
The shares of Class A common stock will be ready for delivery on or about April 18, 2022.
Barclays
J.P. Morgan
Morgan Stanley
Wells Fargo Securities
SMBC Nikko
Raymond James
Stephens Inc.
Tudor, Pickering, Holt & Co.
BOK Financial Securities, Inc.
Prospectus dated April 12, 2022

TABLE OF CONTENTS

TABLE OF CONTENTS
 
Page
Neither we nor the underwriters have authorized anyone to provide you with information other than that contained in this prospectus or in any free writing prospectus prepared by or on behalf of us or to which we have referred you. We and the underwriters take no responsibility for, and can provide no assurance as to the reliability of, any other information that others may give you. We and the underwriters are offering to sell, and seeking offers to buy, Class A common stock only in jurisdictions where offers and sales are permitted. The information contained in this prospectus or any free writing prospectus is accurate only as of its date, regardless of its time of delivery or of any sale of shares of our Class A common stock. Our business, financial condition, results of operations and prospects may have changed since that date.
For investors outside of the United States: We have not, and the underwriters have not, done anything that would permit this offering, or possession or distribution of this prospectus, in any jurisdiction where action for that purpose is required, other than the United States. Persons outside of the United States who come into possession of this prospectus must inform themselves about, and observe any restrictions relating to, the offering of the shares of our Class A common stock and the distribution of this prospectus outside of the United States.
i

TABLE OF CONTENTS

General Information
Unless otherwise indicated or the context otherwise requires, references in this prospectus to “our company,” “we,” “us,” “our” and “Excelerate” refer to Excelerate Energy, Inc., a Delaware corporation, and its subsidiaries. Excelerate was incorporated as a Delaware corporation on September 10, 2021 and, prior to the consummation of the Reorganization (as defined herein) and our initial public offering, did not conduct any activities other than those incidental to our formation and our initial public offering. Unless otherwise indicated or the context otherwise requires, references to “common stock” refer to our Class A common stock and Class B common stock, collectively.
We currently conduct our business through Excelerate Energy Limited Partnership, a Delaware limited partnership, which we refer to as “EELP,” its subsidiaries and entities consolidated under the variable interest entity model, and we lease the Foundation Vessels to utilize them in our business.
Unless otherwise indicated or the context otherwise requires, the “Foundation” refers to the George Kaiser Family Foundation and its affiliates, including Maya Maritime LLC, its wholly owned subsidiary, collectively.
The “Foundation Vessels” refers to Excelsior, LLC and FSRU Vessel (Excellence), LLC (f/k/a Excellence, LLC), collectively.
“Kaiser” refers to George B. Kaiser, who owns, directly and indirectly, substantially all of Excelerate Energy Holdings, LLC (“EE Holdings”), and his affiliates (other than Excelerate and any entity that is controlled by Excelerate), unless otherwise indicated or the context otherwise requires. Upon consummation of this offering, Kaiser, through EE Holdings, will have the ability to direct the voting of a majority of the voting power of our common stock.
Basis of Presentation
Excelerate is a newly incorporated entity, has not engaged in any business or other activities except in connection with its formation and had no assets or liabilities during the periods presented in this prospectus. Accordingly, this prospectus includes certain historical consolidated financial and other data for EELP. Following this offering, EELP will be the predecessor of Excelerate for financial reporting purposes. Immediately following this offering, Excelerate will be a holding company, and its sole material asset will be Class A partnership interests in EELP, which Excelerate will hold either directly or indirectly through one or more wholly owned subsidiaries. As the general partner (or owner of the general partner) of EELP, Excelerate will operate and control all of the business and affairs of EELP and, through EELP and its subsidiaries, conduct our business. The Reorganization (as defined below) will be accounted for as a reorganization of entities under common control. As a result, the consolidated financial statements of Excelerate will recognize the assets and liabilities received in the Reorganization at their historical carrying amounts, as reflected in the historical financial statements of EELP. Excelerate will consolidate EELP on its consolidated financial statements and record a non-controlling interest related to the Class B interests in EELP held by EE Holdings on its consolidated balance sheet and statement of income. See “Organizational Structure” and “Unaudited Pro Forma Condensed Consolidated Financial Information.”
Numerical figures included in this prospectus have been subject to rounding adjustments. Accordingly, numerical figures shown as totals in various tables may not be arithmetic aggregations of the figures that precede them.
Market and Industry Data
Unless otherwise indicated, information contained in this prospectus concerning our industry and the markets in which we operate, including our general expectations and market position, market opportunity and market size, is based on industry publications and other published industry sources prepared by third parties, including the Global Gas 2021 Outlook to 2025™, a product of Wood Mackenzie, Bloomberg, IHS Markit, Shell, CIA World Factbook, U.S. Energy Information Administration and the International Group of Liquefied Natural Gas Importers, as well as publicly available information. In some cases, we do not expressly refer to the sources from which this data is derived. In that regard, when we refer to one or more sources of this type of data in any paragraph, you should assume that other data of this type appearing in the same paragraph is derived from the same sources, unless otherwise expressly stated or the context otherwise requires.
Because this information involves a number of assumptions and limitations, you are cautioned not to give undue weight to such information. We have not independently verified market data and industry forecasts provided by any of these or any other third-party sources referred to in this prospectus.
ii

TABLE OF CONTENTS

In addition, projections, assumptions and estimates of our future performance and the future performance of the industry in which we operate are necessarily subject to a high degree of uncertainty and risk due to a variety of factors, including those described in the section captioned “Risk Factors” and elsewhere in this prospectus. These and other factors could cause results to differ materially from those expressed in the estimates made by third parties and by us.
Trademarks
We own or have the rights to use various trademarks, service marks and trade names that we use in connection with the operation of our business, including Excelerate Energy, Excelerate Technical Management, their respective logos and a distinctive shield logo. This prospectus may also contain trademarks, service marks and trade names of third parties, which are the property of their respective owners. Our use or display of third parties’ trademarks, service marks, trade names or products in this prospectus is not intended to, and does not, imply a relationship with, or endorsement or sponsorship by, us. Solely for convenience, the trademarks, service marks and trade names presented in this prospectus may appear without the ®, TM or SM symbols, but such references are not intended to indicate, in any way, that we will not assert, to the fullest extent under applicable law, our rights or the rights of the applicable licensor to these trademarks, service marks and trade names.
iii

TABLE OF CONTENTS

PROSPECTUS SUMMARY
This summary highlights selected information discussed in this prospectus. The summary is not complete and does not contain all of the information you should consider before investing in our Class A common stock. Therefore, you should read this entire prospectus carefully, including the sections titled “Risk Factors,” “Management’s Discussion and Analysis of Financial Condition and Results of Operations,” and our financial statements and the related notes included elsewhere in this prospectus, before making a decision to purchase shares of our Class A common stock. Some of the statements in this summary constitute forward-looking statements. See “Forward-Looking Statements.”
Overview
Excelerate is changing the way the world accesses cleaner, more affordable and reliable energy by delivering regasified natural gas, benefitting hundreds of millions of people around the world. From our founding, we have focused on providing flexible liquefied natural gas (“LNG”) solutions to emerging markets in diverse environments across the globe, providing a lesser emitting form of energy to markets that often rely on coal as their primary energy source. At Excelerate, we believe that access to affordable energy such as LNG is critical to assisting emerging markets in their decarbonization efforts, while at the same time promoting economic growth and improving quality of life.
We have grown our business significantly since our first floating storage and regasification unit (“FSRU”) charter in 2003, and today, we are a profitable energy company with a geographically diversified business model. Our business spans the globe, with regional offices in eight countries and operations in the United States, Brazil, Argentina, Israel, United Arab Emirates, Pakistan and Bangladesh. We are the largest provider of regasified LNG in Argentina and Bangladesh and one of the largest providers of regasified LNG in Brazil and Pakistan, and we operate the largest FSRU in Brazil. We also lease an LNG terminal in Bahia, Brazil from Petróleo Brasileiro S.A. (“Petrobras”), and in December 2021, we started importing LNG and selling regasified natural gas to Petrobras. In addition to Petrobras, we have plans to sell regasified natural gas to other downstream customers in Brazil, Albania, the Philippines and Bangladesh. In each of these countries, we offer a cleaner energy source from which power can be generated consistently. The high value our customers place on our services has resulted in a reliable source of revenues to us, while our global reach helps balance seasonal demand fluctuation among the geographies in which we operate. For the year ended December 31, 2021, we generated revenues of $888.6 million, net income of $41.2 million and Adjusted EBITDAR of $291.1 million. Of the $888.6 million in revenues generated during the year ended December 31, 2021, approximately 40% of those revenues came from our North and South American operations, approximately 35% from our Asia-Pacific operations and approximately 20% from our Middle East and North Africa operations. For the year ended December 31, 2020, we generated revenues of $430.8 million, net income of $32.9 million and Adjusted EBITDAR of $256.2 million. For more information regarding our non-GAAP measure Adjusted EBITDAR and a reconciliation to net income, the most comparable GAAP (as defined herein) measure, see “—Summary Historical Consolidated Financial Information—Non-GAAP Financial Measures—Adjusted EBITDA and Adjusted EBITDAR.”
Our business focuses on the integration of the natural gas-to-power LNG value chain, and as part of this value chain, we operate regasification terminals in growing global economies that utilize our FSRU fleet. Our business is substantially supported by time charter contracts, which are effectively long-term, take-or-pay arrangements and provide consistent revenue and cash flow from our high-quality customer base. As of February 2022, we operate a fleet of ten purpose-built FSRUs, have completed more than 2,200 ship-to-ship (“STS”) transfers of LNG with over 40 LNG operators since we began operations and safely delivered more than 5,500 billion cubic feet (“BCF”) of natural gas through 15 LNG terminals. For the years ended December 31, 2021 and December 31, 2020, we generated revenues of $468.0 million and $430.8 million, respectively, from our FSRU and terminal services businesses, representing approximately 53% and 100% of our total revenues for each of those years.
We also procure LNG from major producers and sell regasified natural gas through our flexible LNG terminals. For the year ended December 31, 2021, we generated revenues of $420.5 million from LNG and natural gas sales, representing approximately 47% of our total revenues for that year. For the year ended December 31, 2020, we had no revenue from LNG and natural gas sales due to our strategic decision to pursue long-term sales contracts rather than short-term contracts or spot market sales.
The commercial momentum that we have established in recent years and the increasing need for access to LNG around the world have resulted in a significant portfolio of new growth opportunities for us to pursue. In addition to our FSRU and terminal services businesses and natural gas sales, we plan to expand our business to provide
1

TABLE OF CONTENTS

customers with an array of products, including LNG-to-power projects and a suite of smaller-scale natural gas distribution solutions. We are currently developing a set of integrated LNG projects in Albania, the Philippines and Bangladesh. We consider these projects to be in advanced development and estimate that these projects together represent $1 billion in future capital investment. We are also evaluating and pursuing over twenty additional early-stage projects with opportunities in the Middle East, Africa, Europe, Latin America and Asia.
Our integrated LNG solutions are designed to avoid the roadblocks that routinely hinder the development of terminal, gas and power projects in markets worldwide. We offer enhanced energy security and independence to the countries in which we operate, while playing a vital role in advancing their efforts to lower carbon emissions and comply with the Paris Agreement on climate change. From our global experience, we see firsthand the impact of providing local communities with a reliable source of energy and the subsequent development of natural gas and power infrastructure to take advantage of the natural gas we deliver to them. With improved accesses to cleaner, more affordable and reliable energy, countries are able to power industries, light homes and bolster economies. Additionally, some of the markets in which we operate lack developed energy infrastructure and therefore rely heavily on our services. For example, our operations in Pakistan provide as much as 15% of the country’s daily natural gas requirements, and our projects in Bangladesh have increased the country’s natural gas supply by 20% to 30%. We seek to optimize our LNG portfolio and fleet flexibility to deliver the best solutions that scale with our customers’ needs.
We believe that LNG will play a critical part in the global transition to a lower-carbon future. Even the most aggressive scenarios that call for a larger role for renewables and new technology in decarbonization efforts fail to achieve the Paris Agreement’s goals without substantial growth in natural gas volumes, including in the form of LNG, through 2040. While more aggressive mandates to shift electricity generation away from fossil fuels to renewable energy sources are possible, as a pioneer in flexible LNG solutions, we are well positioned to support society’s transition to a lower-carbon energy future.
History
Excelerate was founded in July 2003 by George B. Kaiser, a Tulsa-based investor who is the principal owner of Kaiser-Francis Oil Company and majority shareholder of BOK Financial Corporation and maintains a broad investment portfolio. Mr. Kaiser has a history of making long-term investments in significant infrastructure assets that complement his existing energy portfolio. He has various investments in the oil and gas sector, including upstream exploration and production assets, natural gas processing, oilfield services and contract drilling.
Since our founding, we have successfully delivered innovative LNG solutions and have been at the forefront of technical innovation in the LNG industry, achieving several “World Firsts” in the process, as market dynamics and the energy needs of our customers have evolved.

Competitive Landscape
A fundamental aspect of our commercial strategy is to pursue aggressively positions in markets where we can create a foundation for lasting value creation. Although there are several developed countries that make up a significant portion of expected future global LNG demand, they are currently being served by major suppliers and provide limited growth potential for us. We place a high premium on leveraging our integrated LNG model to open new markets and partnering with LNG producers to create sustainable and profitable relationships with our customers. Our competitive landscape includes the following participants:
LNG-to-power developers. In many of our markets, we compete with other LNG-to-power companies, including New Fortress Energy and AES. Our investment strategy is focused on leveraging our FSRU expertise and local operational experience and relationship development to drive the expansion of incremental
2

TABLE OF CONTENTS

infrastructure projects downstream of our terminals. Our focus on the LNG-to-power value chain allows us to develop higher quality projects and enhances our ability to compete for new opportunities, as our host governments consider incremental investments to meet their growing energy demand needs.
Large LNG producers. When compared to major LNG producers such as Qatargas, Shell, ExxonMobil, BP and Total Energies, we believe we are better positioned to open and expand new markets given our expertise in the downstream portion of the LNG value chain. Our focus is on helping LNG producers expand the reach of their LNG supply beyond their traditional markets, resulting in less price pressure and better portfolio diversification. In close collaboration with Qatargas, we succeeded in bringing regasified LNG to Pakistan and Bangladesh, which triggered a dramatic displacement of coal fired plants from the government’s energy plans. Additionally, we are collaborating with ExxonMobil on a feasibility study in Albania of an opportunity for them to provide LNG and for us to develop the LNG terminal, power generation facilities and pipeline interconnections necessary to make the importation of LNG viable, illustrating how we can provide value to LNG producers while capturing integrated markets downstream.
FSRU / LNG carrier owners. As the owner and operator of the largest FSRU fleet employed for regasification in the industry, we compete with FSRU and LNG carrier (“LNGC”) owners such as New Fortress Energy (following its acquisition of Hygo Energy Transition and Golar LNG Partners), Hoegh LNG and GasLog. We distinguish ourselves by providing customers the ability to expand our service as their energy demands increase. This flexible approach, focused on optimizing services by swapping smaller FSRUs for larger ones, performing technical upgrades and offering seasonal service when required, fosters trust and long-term relationships with our customers. We believe the fundamentals supporting the FSRU business model require operators to focus on reliability, value and service, combined with disciplined expansion and growth.
Competitive Strengths
We believe we are well positioned to achieve our primary business objectives and execute our business strategies based on the following competitive strengths:
Experienced LNG Leader and Proven Ability to Execute. We are an admired player within the LNG industry with significant experience across the value chain. Our experienced team and proven LNG solutions, including the industry's largest FSRU fleet employed for regasification, more than 2,200 STS transfers of LNG with over 40 LNG operators and the development or operation of 15 LNG import terminals, make us a market leader and a trusted partner for countries who seek to improve their access to energy. We have nearly two decades of development, construction and operational experience, making us one of the most accomplished, reliable and capable LNG companies in the industry. Our team’s in-depth experience and local presence enable us to support energy hubs by sourcing and aggregating LNG from the global market for delivery downstream, ensuring the long-term stability, reliability, and independence of customers’ energy supply.
Positioned to Meet Growing Global Demand for Cleaner Energy. According to the International Energy Agency’s (“IEA”) most recent semi-annual Electricity Market Report, global electricity demand rebounded strongly in 2021, growing by close to 6% over the prior year, and is expected to increase by approximately 3% annually in 2022 and 2023. With the demand for power generation growing worldwide, direct access to diverse, affordable and reliable energy sources such as LNG has become a critical enabler for economic growth and improving the quality of life across the globe. LNG provides an abundant, competitive and cleaner energy source to meet the world’s growing demand for power. It is also an efficient means to displace coal, which is a higher carbon intensity fuel compared to natural gas. Despite its advantages, LNG access is not readily available in many emerging markets due to the complexity of LNG import projects. We have an established reputation for developing and operating complex LNG solutions and are a trusted operator with a strong track record of bringing reliability, resiliency and flexibility to energy systems.
Full-Service, Integrated LNG Business Model Provides Competitive Advantage. As market dynamics and the energy needs of customers have evolved over time, we embraced the opportunity to expand beyond our FSRU business. Today, we are addressing the need for increased access to LNG with our fully integrated business model that manages the LNG supply chain from procurement until final delivery to end users. We plan to help our customers meet their growing energy demand by providing an array of products, including LNG terminal services, natural gas supply procurement and distribution, LNG-to-power projects
3

TABLE OF CONTENTS

and a suite of smaller-scale gas distribution solutions. By offering our customers flexible, fully integrated and tailored LNG solutions, we are able to increase the financial value of these opportunities while enabling our customers to safely and efficiently access the energy they need.
Well-Established FSRU Business Supported by Dependable Revenue Base. We own and operate the largest FSRU fleet employed for regasification in the industry. The success of our well established FSRU business is highlighted by our ability to secure long-term, take-or-pay contracts that generate consistent revenue and cash flow with minimal exposure to commodity price volatility. Our ability to swap FSRUs between projects makes our baseline revenue more predictable and minimizes redeployment risk. Further, we minimize the initial commitments for integrated offers through the initial use of existing, smaller capacity FSRUs while our customers’ markets evolve. Most of our existing customers have benefited from this scalability, which has resulted in better project returns and higher customer loyalty. This strength has allowed us to capture downstream markets such as Brazil, where our successful FSRU services with Petrobras opened the door to accessing gas sales through the lease of the Bahia Regasification Terminal from Petrobras. Our profitable FSRU and LNG marketing and supply businesses also provide us with valuable connectivity to global downstream markets. With our expansive global presence, we are well positioned to deliver integrated natural gas and power solutions, giving our customers access to cleaner, reliable and affordable energy.
Understanding of LNG Market Dynamics Allows for Portfolio Optimization. We leverage our expertise and understanding of LNG market dynamics to create significant value though our LNG marketing and supply business. Our worldwide market access and ability to buy LNG from major LNG producers and traders gives us the chance to capture additional value via portfolio optimization and provides incremental cash flow. Even more importantly, our access to diverse, uncorrelated markets, including New England and Brazil, generates valuable arbitrage opportunities. We are structuring our business to be able to maximize this extra value from LNG supply to gas sales agreements (“GSA”) and power purchase agreements (“PPA”). Our strategy of integrating LNG supply, natural gas sales and terminal operations, gives us the ability to optimize our FSRU fleet utilization.
Proven Management Team. Our management team has experience in all aspects of the LNG value chain and a strong balance of technical, commercial, operational, financial, legal and management skills. Steven Kobos, our President and Chief Executive Officer, has over 27 years of experience working on complex energy and infrastructure development projects and general maritime operations, specifically LNG shipping, FSRUs, chartering of vessels, shipbuilding contracts, operational agreements and related project finance and tax matters, and he has helped establish Excelerate as a growing and profitable international energy company. Daniel Bustos, our Executive Vice President and Chief Commercial Officer, has over 24 years of experience leading commercial development of oil and gas projects across the globe, with a particular focus on LNG, and is responsible for the commercial development of our LNG import projects, expansion of our customer base and the buildout of our global network of regional offices. Dana Armstrong, our Executive Vice President and Chief Financial Officer, provides oversight of all global financial reporting, financial planning and analysis, accounting, treasury, tax, financial systems and internal controls and has led both public and private multinational companies within the energy and biotechnology industries over her 25-year career. Calvin Bancroft, our Executive Vice President and Chief Operating Officer, has over 40 years of experience in the shipping industry, with recognized expertise in maritime security, chartering, supply chain management and operational logistics. Alisa Newman Hood, our Executive Vice President and General Counsel, has 20 years of worldwide legal, government relations and energy policy experience. Amy Thompson, our Executive Vice President and Chief Human Resources Officer, has over 22 years of human resources experience in global oil field services organizations and has held various leadership roles in the United States and the Middle East.
Business Strategies
Our primary objective is to provide superior returns to our shareholders as a vertically integrated energy company committed to addressing the lack of access to cleaner energy around the world. We intend to achieve this objective by implementing the following strategies:
Continue to develop our existing, diversified regasification business, supported by our large purpose-built FSRU fleet. Our current markets are essential to maintaining our solid foundation of revenues and providing new opportunities for downstream growth. Our persistent market presence helps
4

TABLE OF CONTENTS

ensure that we will be well positioned to compete for new growth opportunities as our host governments seek new investment to meet their growing energy needs. In order to continue to develop our existing, diversified regasification business, we plan to use our brand recognition and strategic commercial actions to develop a reputation as more than an FSRU provider. Maintaining a strong presence will require that our teams continue to place a high priority on operational excellence, active management of technical obsolescence, operation and maintenance improvements and fleet optimization.
In Argentina and Brazil, we have worked closely with our customers to understand and respond to their changing energy needs. We have extended the life of our initial service agreements by offering excellent performance, in addition to operational upgrades, capacity increases, and seasonal service options. In the Middle East and Asia, where we have more recently entered long-term contracts, we are considering similar actions to expand terminal capacity or deploy assets more efficiently to meet customer requirements and lay the foundation for potential contract extension discussions in the future.
Pursue opportunities downstream of existing markets. With established terminals, existing markets provide opportunities for us to structure end-to-end natural gas supply products and cleaner power solutions for our customers. We expect the organic growth of our business to be accompanied by strategic acquisitions for new or existing projects, in order to enhance our growth trajectory. As we integrate new infrastructure assets downstream of our floating LNG terminals, we will be required to make investments in new products and technologies to ensure that we are positioned for success in a lower-carbon energy future. We anticipate that increasing global demand for electricity generation, more efficient access to natural gas and decarbonization initiatives will be the primary drivers of opportunity, and we intend to diversify our product portfolio responsibly and in a manner that reinforces our broader goals of improving access to cleaner, more affordable and reliable energy, creating sustainable growth and combatting climate change. Our local teams will be key to expanding and diversifying our commercial, technical and financial expertise in our existing markets.
In several existing markets, we are actively engaged with customers and host governments to understand their natural gas and power needs. In Brazil, we successfully secured access to the Bahia Regasification Terminal (owned by Petrobras), where we have deployed one of our existing FSRUs and started to import LNG and sell regasified natural gas, thereby significantly increasing natural gas availability during the worst energy crisis in two decades. In March 2022, we were officially awarded the charter to provide seasonal regasification service at the Bahia Blanca Gas Port terminal in Argentina from May 15 until August 31, 2022, with a possible extension until September 30, 2022. In Bangladesh, where we already operate two LNG terminals, we are developing Payra LNG, a fully integrated project including LNG supply, an LNG terminal and pipelines to supply a power plant and provide natural gas distribution to areas of the country with acute natural gas deficits. Given our existing LNG terminals and the one in development in Bangladesh, we have been given the opportunity to negotiate with state-owned and private entities on a power project that when complete would produce more than 3,600 megawatts (“MW”) of power, and in connection with the development of this power project, we would lead both LNG supply and LNG and natural gas infrastructure development. We are also in negotiations to expand our operations and the capacity of our Moheshkhali LNG terminal (“MLNG terminal”). In February 2022, we were notified that our technical proposal to expand the MLNG terminal had received approval in principle from Bangladesh Oil, Gas & Mineral Corporation (“Petrobangla”) and Bangladesh’s Energy and Mineral Resources Division, and we have commenced negotiations of the definitive agreements. Additionally, in March 2022, we began negotiations with Rupantarita Prakritik Gas Company Limited, a division of Petrobangla, for a long-term LNG supply and purchase agreement related to the expansion our MLNG terminal that could result in Excelerate selling up to 2 MTPA of LNG to Bangladesh over a 15-year term. We expect our Payra LNG project to follow a similar approval process through which we have demonstrated consistent recent success.
Additionally, we consider our existing terminals to be natural hubs for smaller-scale distribution of LNG, through the use of trucks, trains and smaller marine vessels. In Argentina, we are actively negotiating an equity investment in an existing LNG terminal and the joint development of barge and truck LNG distribution. We intend to explore additional downstream opportunities to sell natural gas to customers in Chile through existing pipeline networks.
Utilize our global presence to enter new, growing markets. We plan to use our existing markets as a springboard into new countries and regions. Our ability to cultivate meaningful partnerships and successfully acquire equity interests in projects will be a determining factor in how quickly we are able to
5

TABLE OF CONTENTS

achieve critical mass in new markets. We are currently developing a set of integrated LNG projects in Albania, the Philippines and Bangladesh. We consider these projects to be in advanced development and estimate that these projects together represent $1 billion in future capital investment. We are evaluating and pursuing over twenty additional early-stage projects with opportunities in the Middle East, Africa, Europe, Latin America and Asia.
In Albania, we signed a memorandum of understanding (“MOU”) in March 2021 with ExxonMobil and the Ministry of Infrastructure and Energy to conduct a feasibility study for the development of an LNG-to-power project at the port of Vlora. Under a second MOU signed in July 2021 with Albgaz and Snam, we will explore solutions to connect the Vlora LNG Terminal with other natural gas infrastructure, with the potential to satisfy the increasing energy security needs of neighboring countries in Europe. In line with these efforts, we responded to a request for proposal from the Albanian government to lease power barges to them on an emergency basis. In January 2022, we were notified that our offer had been qualified and awarded as the winner. We are now entering into negotiations of two-year definitive commercial agreements and expect the power barges to commence service in the third quarter of 2022. The emergency power barge solution, which is aligned with our commitment to Albania’s energy future, would help mitigate Albania’s current energy crisis driven by the highly volatile cost of power imports from Europe, while also serving as a planned transition to our long-term LNG-to-power project.
In the Philippines, we received a Notice to Proceed from the Department of Energy to develop the country’s first open-access LNG terminal in Batangas Bay. The Filipinas LNG Gateway would provide access to all natural gas-fired power plants in the Luzon region. In April 2021, we applied to the Philippines Department of Energy for a formal project permit to construct, expand, rehabilitate and modify the necessary infrastructure to support the LNG terminal.
We are also developing Distributed Gas Solutions (“DGS”) to accompany the Filipinas LNG Gateway in a hub and spoke model. DGS will deliver natural gas to downstream users regardless of location or size using technology solutions, including small-scale LNGCs and LNG shipping containers loaded onto trucks. In addition to our DGS offering, we are exploring partnerships with companies specialized in low-carbon technology solutions that complement our existing LNG products.
Vietnam is a market with several opportunities to develop LNG-to-power projects in accordance with the government’s Power Development Plan. We are in active discussions and have signed MOUs with potential project partners to bring our LNG know-how and technical expertise to this market.
Create a sizable, diversified LNG procurement portfolio. Our expansion downstream will offer us the opportunity to establish valuable access to a worldwide network of natural gas markets. Our network of supply and charter contracts and reputation with major LNG producers provide us with ample opportunities to grow our LNG portfolio on competitive terms. This diversified portfolio will give us the opportunity to better manage the typical uncertainties of local demand (weather seasonality, economic cycles, availability of renewables, etc.), while capturing arbitrage opportunities. For example, we have already demonstrated the value of accessing the New England market in a flexible way. With the addition of new market access points in Asia, Europe, Africa and South America, we can capture value from our LNG procurement portfolio, above the margins generated in individual markets. Finally, this LNG portfolio will help further enhance our competitive edge for new opportunities, allowing us to offer more flexible and cost-effective products to new customers.
Maintain our disciplined investment philosophy. As we grow our business, we are committed to maintaining our disciplined investment philosophy and prudent approach to project development. We have established a proven track record of investing in the right projects which has resulted in higher project returns and consistent earnings results. We also strive to negotiate the terms of our contracts in a manner that seeks to minimize any potential commodity risk. It is our aim to have an industry leading portfolio of high-return growth opportunities that will support sustainable and profitable growth for years to come. We expect our contract portfolio to evolve over time to include long-term contracts as well as shorter-term agreements that will create opportunities to capture additional upside.
6

TABLE OF CONTENTS

Risk Factors Summary
Our business is subject to numerous risks and uncertainties, including those highlighted in the section entitled “Risk Factors” immediately following this prospectus summary. These risks include, but are not limited to, the following:
our ability to enter into contracts with customers and our customers’ failure to perform their contractual obligations;
customer termination rights in our contracts;
the risks inherent in operating our FSRUs and other LNG infrastructure assets;
the technical complexity of our FSRUs and LNG import terminals and related operational problems;
cancellations, time delays, unforeseen expenses and other complications while developing our projects;
our inability to develop a project successfully and our customers’ failure to fulfill their payment obligations to us following our capital investment in a project;
the failure of our regasification terminals and other facilities to operate as expected or be completed;
our need for substantial expenditures to maintain and replace, over the long-term, the operating capacity of our fleet, regasification terminals and associated assets, pipelines and downstream infrastructure;
our reliance on our engineering, procurement and construction (“EPC”) contractors and other contractors for the successful completion of our energy-related infrastructure;
shortages of qualified officers and crew impairing our ability to operate or increasing the cost of crewing our vessels;
uncertainty related to construction costs, development timelines, third-party subcontractors and equipment manufacturers required to perform our development services;
our ability to obtain and maintain approvals and permits from governmental and regulatory agencies with respect to the design, construction and operation of our facilities and provision of our services;
our ability to maintain relationships with our customers and existing suppliers, source new suppliers for LNG and critical components of our projects and complete building out our supply chain;
our ability to connect with third-party pipelines, power plants and other facilities that provide gas receipt and delivery downstream of our integrated terminals;
our ability to purchase or receive physical delivery of LNG in sufficient quantities to satisfy our delivery obligations under GSAs or at attractive prices;
changes in the demand for and price of LNG and natural gas and LNG regasification capacity;
the competitive market for LNG regasification services;
fluctuations in hire rates for FSRUs;
infrastructure constraints and community and political group resistance to existing and new LNG and natural gas infrastructure over concerns about the environment, safety and terrorism;
outbreaks of epidemic and pandemic diseases and governmental responses thereto;
our ability to access financing sources on favorable terms;
our debt level and finance lease liabilities, which may limit our flexibility in obtaining additional financing, refinancing credit facilities upon maturity;
volatility of the global financial markets and uncertain economic conditions;
our financing agreements, which include financial restrictions and covenants and are secured by certain of our vessels;
compliance with various international treaties and conventions and national and local environmental, health, safety and maritime conduct laws that affect our operations;
7

TABLE OF CONTENTS

our dependence upon distributions from our subsidiaries to pay dividends, if any, taxes and other expenses and make payments under the Tax Receivable Agreement;
the requirement that we pay over to the TRA Beneficiaries (as defined below) most of the tax benefits we receive;
payments under the Tax Receivable Agreement being accelerated and/or significantly exceeding the tax benefits, if any, that we actually realize;
the possibility that EELP will be required to make distributions to us and the other partners of EELP;
the material weaknesses identified in our internal control over financial reporting;
Kaiser having the ability to direct the voting of a majority of the voting power of our common stock, and his interests may conflict with those of our other stockholders; and
our ability to pay dividends on our Class A common stock.
You should carefully consider all of the information set forth in this prospectus and, in particular, the information in the section entitled “Risk Factors” beginning on page 20 of this prospectus prior to making an investment in our common stock. These risks could, among other things, prevent us from successfully executing our strategies and could have a material adverse effect on our business, financial condition and results of operations.
Organizational Structure
We currently conduct our business through EELP, its subsidiaries and entities consolidated under the variable interest entity model, and we lease the Foundation Vessels to utilize them in our business.
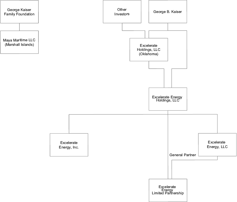
Prior to the completion of this offering, we intend to undertake certain transactions as part of a reorganization (the “Reorganization”) described under “Organizational Structure—The Reorganization” below. As part of the Reorganization, EELP will purchase the Foundation Vessels from the Foundation. Immediately following the Reorganization and this offering, Excelerate will be a holding company and its sole material asset will be all of the Class A partnership interests of EELP, which Excelerate will hold either directly or indirectly through one or more wholly owned subsidiaries. Excelerate will be the general partner (or the sole owner of the general partner) of EELP, will operate and control all of EELP’s business and affairs and will be able to consolidate the financial results of EELP into Excelerate’s financial statements. Our organizational structure is commonly referred to as an UP-C structure, which is often used by partnerships and limited liability companies undertaking an initial public offering. The UP-C approach provides EE Holdings, which will own all (or substantially all) of the Class B interests of EELP, with the tax advantage of continuing to own interests in a pass-through structure and provides potential future tax benefits for Excelerate as the public company and economic benefits for EE Holdings when the Class B interests of EELP are exchanged for shares of Class A common stock.
In connection with this offering, Excelerate will enter into a Tax Receivable Agreement (the “Tax Receivable Agreement”) for the benefit of EE Holdings and the Foundation (or their affiliates) (together with EE Holdings, the “TRA Beneficiaries”). Pursuant to the Tax Receivable Agreement, Excelerate will pay 85% of the amount of the net cash tax savings, if any, that Excelerate is deemed to realize as a result of (i) certain increases in the tax basis of assets of EELP and its subsidiaries resulting from exchanges of EELP partnership interests in the future, (ii) certain tax attributes of EELP and subsidiaries of EELP (including the existing tax basis of assets owned by EELP or its subsidiaries and the tax basis of the Foundation Vessels) that exist as of the time of this offering or may exist at the time when Class B interests of EELP are exchanged for shares of Class A common stock, and (iii) certain other tax benefits related to Excelerate entering into the Tax Receivable Agreement, including tax benefits attributable to payments that Excelerate makes under the Tax Receivable Agreement. See “Organizational Structure” and “Certain Relationships and Related Person Transactions—Proposed Transactions with Excelerate Energy, Inc.—Tax Receivable Agreement.”
8

TABLE OF CONTENTS

The diagram below depicts our organizational structure before the completion of the Reorganization and this offering.

9

TABLE OF CONTENTS

The diagram below depicts our organizational structure following the completion of the Reorganization and this offering (assuming no exercise of the underwriters’ option to purchase additional shares).

(1)
At the closing of this offering, EE Holdings will own 82,021,389 Class B interests of EELP and 82,021,389 shares of Class B common stock of Excelerate.
(2)
Each share of Class A common stock of Excelerate will be entitled to one vote and will vote together with the Class B common stock as a single class, except as provided in our amended and restated certificate of incorporation or required by law. See “Description of Capital Stock—Common Stock—Class A Common Stock.”
(3)
Each share of Class B common stock is entitled to one vote and will vote together with the Class A common stock as a single class, except as provided in our amended and restated certificate of incorporation or required by law. The Class B common stock will have no economic rights in Excelerate. See “Description of Capital Stock—Common Stock—Class B Common Stock.”
(4)
Excelerate will, directly or indirectly, own all of the Class A interests of EELP after the Reorganization, which upon the completion of this offering will represent the right to receive approximately 22.5% of the distributions made by EELP. While this interest represents a minority of economic interests in EELP, it represents 100% of the voting interests, and Excelerate (or its subsidiary) will be admitted as the general partner of EELP in connection with the Reorganization. As a result, Excelerate will operate and control all of EELP’s business and affairs and will be required to consolidate its financial results into Excelerate’s financial statements.
(5)
At the closing of the offering, EE Holdings will own all of the outstanding shares of Class B common stock and all of the outstanding Class B interests of EELP, which upon the completion of this offering will represent the right to receive approximately 77.5% of the distributions made by EELP. No person will have any voting rights in EELP on account of the Class B interests, except for the right to approve amendments to the EELP Limited Partnership Agreement (as defined herein) that adversely affect the rights of holders of Class B interests. However, through ownership of shares of Class B common stock, EE Holdings will control a majority of the voting power of the common stock of Excelerate, the general partner (or sole owner of the general partner) of EELP and will therefore have indirect control over EELP. Class B interests of EELP may be exchanged for shares of our Class A common stock or, at our election, for cash, subject to certain restrictions pursuant to the EELP Limited Partnership Agreement described in “Certain Relationships and Related Person Transactions—Proposed Transactions with Excelerate Energy, Inc.—EELP Limited Partnership Agreement.” When a Class B interest is exchanged for a share of our Class A common stock or, at our election, for cash, it will result in the automatic cancellation of the corresponding number of shares of our Class B common stock and, therefore, will decrease the aggregate voting power of EE Holdings. Any beneficial holder exchanging Class B interests must ensure that the applicable corresponding number of shares of Class B common stock are delivered to us for cancellation as a condition of exercising its right to exchange Class B interests for shares of our Class A common stock or, at our election, for cash. After a Class B interest is surrendered for exchange, it will not be available for reissuance.
10

TABLE OF CONTENTS

Implications of Being an Emerging Growth Company
As a company with less than $1.07 billion in revenue during our last fiscal year, we qualify as an emerging growth company (“EGC”) as defined in the Jumpstart Our Business Startups Act of 2012 (the “JOBS Act”). For so long as we remain an EGC, we are permitted, and have elected, to rely on exemptions from specified disclosure requirements that are applicable to other public companies that are not EGCs. These exemptions include:
being permitted to provide only two years of audited financial statements, in addition to any required unaudited interim financial statements, with correspondingly reduced “Management’s Discussion and Analysis of Financial Condition and Results of Operations” disclosure;
not being required to comply with the auditor attestation requirements in the assessment of our internal control over financial reporting under the Sarbanes-Oxley Act of 2002, or the Sarbanes-Oxley Act, for up to five years or until we no longer qualify as an emerging growth company;
not being required to comply with any requirement that may be adopted by the Public Company Accounting Oversight Board (“PCAOB”) regarding mandatory audit firm rotation or a supplement to the auditor’s report providing additional information about the audit and the financial statements;
reduced disclosure obligations regarding executive compensation pursuant to the rules applicable to smaller reporting companies, which means we do not have to include a compensation discussion and analysis and certain other disclosures regarding our executive compensation; and
exemptions from the requirements of holding a nonbinding advisory vote on executive compensation and obtaining stockholder approval of any golden parachute payments not previously approved.
We may take advantage of these provisions for up to five years following completion of this offering or such earlier time when we are no longer an EGC. We will cease to be an EGC if we have more than $1.07 billion in annual revenue, have more than $700 million in market value of our capital stock held by non-affiliates or issue more than $1 billion of non-convertible debt over a three-year period. We may choose to take advantage of some, but not all, of the available exemptions. We have taken advantage of some reduced reporting burdens in this prospectus. Accordingly, the information contained herein may be different than the information you receive from other public companies in which you may hold stock.
The JOBS Act provides that an EGC may take advantage of an extended transition period for complying with new or revised accounting standards. This provision allows an EGC to delay the adoption of accounting standards until those standards would otherwise apply to private companies. We may take advantage of this extended transition period, and as a result, we will comply with new or revised accounting standards on the relevant dates on which adoption is required for private companies. See Note 2 to our audited consolidated financial statements included elsewhere in this prospectus for additional information.
Corporate Information
Excelerate was incorporated in Delaware on September 10, 2021. It had no business operations prior to this offering. In connection with the consummation of this offering, Excelerate will become (or a wholly owned subsidiary of Excelerate will become) the general partner of EELP, pursuant to the Reorganization described under “Organizational Structure—The Reorganization.” Our principal executive offices are located at 2445 Technology Forest Blvd., Level 6, The Woodlands, TX 77381 and our telephone number is (832) 813-7100. Our website address is www.excelerateenergy.com. Information contained on our website or linked therein or otherwise connected thereto does not constitute part of and is not incorporated by reference into this prospectus or the registration statement of which this prospectus forms a part. We have included our website address in this prospectus solely as an inactive textual reference.
11

TABLE OF CONTENTS

The Offering
Issuer
Excelerate Energy, Inc.
Class A common stock offered by
Excelerate
16,000,000 shares of Class A common stock (or 18,400,000 shares of Class A common stock if the underwriters exercise their option to purchase additional shares of Class A common stock in full).
Underwriters’ option to purchase additional shares of Class A common stock from Excelerate
2,400,000 shares of Class A common stock.
Class A common stock outstanding
immediately after this offering
23,854,167 shares of Class A common stock (or 26,254,167 shares of Class A common stock if the underwriters exercise their option to purchase additional shares of Class A common stock in full).
Assuming exchange of all Class B interests in EELP for Class A common stock, there will be 105,875,556 shares of Class A common stock.
Class B common stock outstanding
immediately after this offering
82,021,389 shares of Class B common stock. Class B common stock will be issued to holders of Class B interests in EELP.
Use of proceeds
Based on the initial public offering price of $24.00 per share of Class A common stock, after deducting estimated underwriting discounts and commissions but before deducting expenses of this offering and the Reorganization payable by us, will be approximately $361.9 million, or approximately $416.2 million if the underwriters exercise in full their option to purchase additional shares of Class A common stock.
We intend to cause EELP to use:

approximately $303.7 million of the net proceeds of this offering to fund our growth strategy, including our projects in Brazil at the Bahia Regasification Terminal, Albania at the Vlora LNG Terminal, the Philippines at the Filipinas LNG Gateway, and Bangladesh at the Payra LNG Terminal;

approximately $50.0 million of the net proceeds of this offering to fund in part EELP's purchase of the Foundation Vessels in connection with the Reorganization; and

approximately $8.2 million of the net proceeds of this offering to pay the expenses incurred by us in connection with this offering and the Reorganization.
See “Use of Proceeds” for a more complete description of the intended use of proceeds from this offering.
Controlled company
Upon completion of this offering, Kaiser will beneficially own, initially, indirectly through EE Holdings’ ownership of our Class B common stock, a majority of our voting power for the election of our directors. As a result, we expect to be a “controlled company” within the meaning of the NYSE
12

TABLE OF CONTENTS

corporate governance standards, including exemptions from certain of the corporate governance listing requirements. See “Management—Controlled Company Exemption” and “Certain Relationships and Related Person Transactions.”
Dividend policy
We currently expect that (i) we will pay an annualized cash dividend of $0.10 per share to holders of our Class A common stock on a quarterly basis, which will be funded by an approximately $0.6 million quarterly distribution from EELP to us, and (ii) EELP will make a corresponding annualized distribution of $0.10 per interest to the holders of its Class B interests, resulting in an approximately $2.0 million quarterly distribution to such interest holders. We expect that these quarterly dividends will commence in the second quarter of 2022 and be paid in the third quarter of 2022. Any determination to pay dividends to holders of our common stock will be at the discretion of our board of directors and will depend upon many factors, including our financial condition, results of operations, projections, liquidity, earnings, legal requirements, covenant compliance, restrictions in our existing and any future debt agreements and other factors that our board of directors deems relevant. Holders of our Class B common stock will not be entitled to dividends from Excelerate. Following the Reorganization and this offering, Excelerate will be a holding company and its sole material asset will be the direct or indirect ownership of the Class A interests of EELP, of which it will be (or will own) the general partner. Subject to funds being legally available for distribution, we intend to cause EELP to make distributions to each of its partners, including Excelerate, in an amount intended to enable each partner to pay all applicable taxes on taxable income allocable to each partner and to enable Excelerate to make payments required under the Tax Receivable Agreement. If the amount of distributions to be made exceeds the amount of funds available for distribution, we will receive an amount sufficient to enable us to pay all applicable taxes on taxable income allocable to us before the other partners receive any distribution and the balance, if any, of funds available for distribution will be distributed to the other partners pro rata in accordance with their assumed tax liabilities. See “Dividend Policy.”
Voting rights
We have two classes of authorized common stock: Class A common stock and Class B common stock. Each share of Class A common stock and Class B common stock will entitle the holder to one vote.
Holders of our Class A common stock and Class B common stock will vote together as a single class on all matters presented to our stockholders for their vote or approval, except as otherwise provided in our amended and restated certificate of incorporation or as required by applicable law. See “Description of Capital Stock.” When EE Holdings exchanges Class B interests in EELP for the corresponding number of shares of our Class A common stock or, at our election, for cash, it will result in the automatic cancellation of the
13

TABLE OF CONTENTS

corresponding number of shares of our Class B common stock and, therefore, will decrease the aggregate voting power of EE Holdings. See “Description of Capital Stock—Common Stock.”
EELP Limited Partnership Agreement and exchange of Class B interests
The EELP Limited Partnership Agreement will entitle EE Holdings, and certain permitted transferees, to exchange Class B interests, along with the cancellation of an equal number of shares of Class B common stock, for shares of our Class A common stock on a one-for-one basis or, at our election, for cash. When a Class B interest is exchanged for a share of our Class A common stock, the corresponding share of our Class B common stock will automatically be canceled. We have reserved for issuance 82,021,389 shares of our Class A common stock, which is the aggregate number of shares of our Class A common stock expected to be issued over time upon the exchanges by the holders of Class B interests, assuming we do not elect to exchange such Class B interests for cash. See “Organizational Structure—EELP Limited Partnership Agreement” and “Certain Relationships and Related Person Transactions—Proposed Transactions with Excelerate Energy, Inc.—EELP Limited Partnership Agreement.”
Tax Receivable Agreement
Excelerate and EELP will enter into the Tax Receivable Agreement for the benefit of the TRA Beneficiaries, pursuant to which Excelerate or EELP, as applicable, will pay 85% of the amount of the net cash tax savings, if any, that Excelerate is deemed to realize as a result of (i) certain increases in the tax basis of assets of EELP and its subsidiaries resulting from exchanges of EELP partnership interests in the future, (ii) certain tax attributes of EELP and subsidiaries of EELP (including the existing tax basis of assets owned by EELP or its subsidiaries and the tax basis of the Foundation Vessels) that exist as of the time of this offering or may exist at the time when Class B interests of EELP are exchanged for shares of Class A common stock, and (iii) certain other tax benefits related to Excelerate entering into the Tax Receivable Agreement, including tax benefits attributable to payments that Excelerate makes under the Tax Receivable Agreement. See “Organizational Structure” and “Certain Relationships and Related Person Transactions—Proposed Transactions with Excelerate Energy, Inc.—Tax Receivable Agreement.”
Directed Share Program
At our request, Morgan Stanley & Co. LLC, a participating underwriter, has reserved for sale, at the initial public offering price, up to 5% of the shares offered by this prospectus for sale to certain of our directors, officers, employees, business associates and related persons. If these persons purchase reserved shares it will reduce the number of shares available for sale to the general public. Any reserved shares that are not so purchased will be offered by the underwriters to the general public on the same terms as the other shares offered by this prospectus. Each person buying shares of Class A common stock through the directed share program will be subject to a
14

TABLE OF CONTENTS

180-day lock-up period with respect to such shares. For more information regarding the directed share program, see “Underwriting (Conflicts of Interest)—Directed Share Program.”
Conflicts of Interest
BOK Financial Securities, Inc., one of the underwriters in this offering, is under common control (within the meaning of Rules 5121(f) and 2262 of the Financial Industry Regulatory Authority, Inc. (“FINRA”)) of Excelerate. As a result, BOK Financial Securities, Inc. is deemed to have a “conflict of interest” with us pursuant to FINRA Rule 5121(f)(5) with respect to this offering. Therefore, this offering will be conducted in compliance with the applicable requirements of FINRA Rule 5121. Pursuant to that rule, the appointment of a “qualified independent underwriter” is not required in connection with this offering as the members primarily responsible for managing this offering do not have a conflict of interest, are not affiliates of any member that has a conflict of interest and meet the requirements of FINRA Rule 5121(f)(12)(E). BOK Financial Securities, Inc. will not confirm initial sales to any discretionary accounts over which it has authority without the prior specific written approval of the customer. See “Underwriting (Conflicts of Interest)—Conflicts of Interest.”
Risk factors
You should carefully read and consider the information set forth in the section entitled “Risk Factors” beginning on page 20, together with all of the other information set forth in this prospectus, before deciding whether to invest in our Class A common stock.
Listing and trading symbol
We have been approved to list our Class A common stock on the NYSE under the symbol “EE.”
Unless otherwise noted, Class A common stock outstanding after the offering and other information based thereon in this prospectus does not reflect any of the following:
2,400,000 shares of Class A common stock issuable upon exercise of the underwriters’ option to purchase additional shares;
10,750,000 shares of Class A common stock issuable under our Excelerate Energy, Inc. Long-Term Incentive Plan (the “LTI Plan”), including:
(i)
shares underlying equity awards with an aggregate grant date fair value of approximately $5.0 million that we intend to grant to certain independent directors and employees, including members of our management team, pursuant to the LTI Plan in connection with this offering, which, at the initial public offering price of $24.00 per share, would be comprised of approximately 20,382 shares of Class A common stock underlying restricted stock units and approximately 338,935 stock options, which restricted stock units will vest ratably over a three-year period and which stock options will have an exercise price per share equal to the public offering price in this offering; and
(ii)
10,390,233 additional shares of Class A common stock to be reserved for future issuance of awards under the LTI Plan; and
82,021,389 shares of Class A common stock reserved for issuance upon exchange of the Class B interests of EELP (and the cancellation of the corresponding shares of Class B common stock) that will be outstanding immediately after this offering.
Unless otherwise indicated in this prospectus, all information in this prospectus assumes the completion of the Reorganization.
15

TABLE OF CONTENTS

Throughout this prospectus, we present performance metrics and financial information regarding the business of EELP (the assets, liabilities and business operations of which were contributed to EELP by EE Holdings). This information is generally presented on an enterprise-wide basis. The public stockholders, through their ownership of our Class A common stock issued in this offering, will be entitled to receive a pro rata portion of the economics of EELP’s operations through our ownership of Class A interests of EELP. Excelerate’s ownership of Class A interests initially will represent a minority share of EELP. EE Holdings initially will continue to hold a majority of the economic interest in the operations of EELP, as a non-controlling interest holder, through its ownership of Class B interests of EELP. Prospective investors should be aware that the owners of our Class A common stock initially will be entitled only to a minority economic position in EELP, and therefore should evaluate performance metrics and financial information in this prospectus accordingly. As Class B interests of EELP are exchanged for our Class A common stock over time (or, at our election, for cash), the percentage of the economic interest in EELP’s operations to which Excelerate and the public stockholders are entitled will increase relative to EE Holdings.
16

TABLE OF CONTENTS

Summary Historical Consolidated Financial Information
The following table sets forth certain summary historical consolidated financial information of EELP. EELP is considered our predecessor for accounting purposes, and its consolidated financial statements will be our historical financial statements following this offering. The following summary historical consolidated statements of income data for the years ended December 31, 2021 and 2020 and the summary historical consolidated balance sheet data as of December 31, 2021 and 2020 have been derived from the audited consolidated financial statements of EELP included elsewhere in this prospectus. Our historical results and growth rates are not necessarily indicative of the results or growth rates to be expected in future periods. You should read the following summary historical consolidated financial information in conjunction with “Management’s Discussion and Analysis of Financial Condition and Results of Operations,” and our consolidated financial statements and the related notes included elsewhere in this prospectus. The summary consolidated financial information included in this section are not intended to replace the financial statements and are qualified in their entirety by our financial statements and the related notes included elsewhere in this prospectus.
 
Year Ended December 31,
(In thousands)
2021
2020
Statements of Operations Data:
 
 
Revenues
 
 
FSRU and terminal services
$468,030
$430,843
Gas sales
420,525
Total revenues
888,555
430,843
Operating expenses
 
 
Cost of revenue and vessel operating expenses
192,723
150,478
Direct cost of gas sales
390,518
Depreciation and amortization
104,908
104,167
Selling, general and administrative
47,088
42,942
Restructuring, transition and transaction expenses
13,974
Total operating expenses
749,211
297,587
Operating income
139,344
133,256
Other income (expense)
 
 
Interest expense
(31,892)
(37,460)
Interest expense – related party
(48,922)
(51,970)
Earnings from equity-method investment
3,263
3,094
Other income, net
564
(92)
Income before income taxes
62,357
46,828
Provision for income taxes
(21,168)
(13,937)
Net income
41,189
32,891
Less net income attributable to non-controlling interests
3,035
2,622
Less net income attributable to non-controlling interests – ENE Onshore
(2,964)
(8,484)
Net income attributable to EELP
$41,118
$38,753
Additional financial data:
 
 
Gross Margin
$200,406
$176,198
Adjusted Gross Margin
305,314
280,365
Adjusted EBITDA
262,053
240,425
Adjusted EBITDAR
291,051
256,197
Capital expenditures
36,091
41,258
17

TABLE OF CONTENTS

 
As of December 31,
(In thousands)
2021
2020
Balance Sheets Data:
 
 
Property and equipment, net
$1,433,169
$1,501,528
Total assets
2,500,736
2,255,724
Long-term debt (includes current portion)
233,415
262,424
Long-term debt (includes current portion) – related party
198,313
427,193
Total liabilities
1,496,810
1,484,563
 
Year Ended December 31,
(In thousands)
2021
2020
Statements of Cash Flow Data:
 
 
Net cash provided by (used in):
 
 
Operating activities
$141,613
$108,964
Investing activities
(36,091)
(41,258)
Financing activities
$(124,097)
$(31,438)
Non-GAAP Financial Measures
We report our financial results in accordance with accounting principles generally accepted in the United States (“GAAP”). In addition, management believes that the following non-GAAP financial measures provide investors with additional useful information in evaluating our performance and valuation.
Adjusted Gross Margin
We use Adjusted Gross Margin, a non-GAAP financial measure, which we define as revenues less direct operating expenses, excluding depreciation and amortization, to measure our operational financial performance. Management believes Adjusted Gross Margin is useful to investors because it provides insight on profitability and true operating performance excluding the implications of the historical cost basis of our assets. We also compare Adjusted Gross Margin to our internal projections for a given period and to prior periods. Our computation of Adjusted Gross Margin may not be comparable to other similarly titled measures of other companies, and you are cautioned not to place undue reliance on this information.
The following table presents a reconciliation of adjusted gross margin to the GAAP financial measures of gross margin for each of the periods indicated.
 
Year Ended December 31,
(In thousands)
2021
2020
FSRU and terminal services revenues
$468,030
$430,843
Gas sales revenues
420,525
Cost of revenue and vessel operating expenses
192,723
150,478
Direct cost of gas sales
390,518
Depreciation and amortization expense
104,908
104,167
Gross Margin
200,406
176,198
Depreciation and amortization expense
104,908
104,167
Adjusted Gross Margin
$305,314
$280,365
Adjusted EBITDA and Adjusted EBITDAR
Adjusted EBITDA is a non-GAAP financial measure included as a supplemental disclosure because we believe it is a useful indicator of our operating performance. We define Adjusted EBITDA as net income before interest, income taxes, depreciation and amortization, and items such as charges and non-recurring expenses that management does not consider as part of assessing ongoing operating performance. Adjusted EBITDAR is a non-GAAP financial measure included as a supplemental disclosure because we believe it is a valuation measure commonly used by financial statement users to more effectively compare the results of our operations from period to period and against
18

TABLE OF CONTENTS

other companies without regard to our financing methods or capital structure. We define Adjusted EBITDAR as Adjusted EBITDA adjusted to eliminate the effects of rental expenses for vessels and other infrastructure, which are normal, recurring cash operating expenses necessary to operate our business.
We adjust net income (loss) for the items listed above to arrive at Adjusted EBITDA and Adjusted EBITDAR because these amounts can vary substantially from company to company within our industry depending upon accounting methods and book values of assets, capital structures and the method by which the assets were acquired. Adjusted EBITDA and Adjusted EBITDAR should not be considered as alternatives to, or more meaningful than, net income (loss) as determined in accordance with GAAP or as indicators of our operating performance or liquidity. These measures have limitations as certain excluded items are significant components in understanding and assessing a company’s financial performance, such as a company’s cost of capital and tax structure, as well as the historic costs of depreciable assets, none of which are components of Adjusted EBITDA and Adjusted EBITDAR. Adjusted EBITDAR should not be viewed as a measure of overall performance or considered in isolation or as an alternative to net income because it excludes rental expenses for vessels and other infrastructure, which is a normal, recurring cash operating expense that is necessary to operate our business. Our presentation of Adjusted EBITDA and Adjusted EBITDAR should not be construed as an inference that our results will be unaffected by unusual or non-recurring items. Our computations of Adjusted EBITDA and Adjusted EBITDAR may not be comparable to other similarly titled measures of other companies. For the foregoing reasons, each of Adjusted EBITDA and Adjusted EBITDAR has significant limitations which affect its use as an indicator of our profitability and valuation. Accordingly, you are cautioned not to place undue reliance on this information.
The following table presents a reconciliation of Adjusted EBITDA and Adjusted EBITDAR to the GAAP financial measure of net income (loss) for each of the periods indicated:
 
Year Ended December 31,
(In thousands)
2021
2020
Net income
$41,189
$32,891
Interest expense
80,814
89,430
Provision for income taxes
21,168
13,937
Depreciation and amortization expense
104,908
104,167
Restructuring, transition and transaction expenses
13,974
Adjusted EBITDA
262,053
240,425
Vessel and infrastructure rent expense
28,998
15,772
Adjusted EBITDAR
$291,051
$256,197
19

TABLE OF CONTENTS

RISK FACTORS
Investing in our Class A common stock involves a high degree of risk. You should carefully consider the following risks and uncertainties described below, together with all other information contained in this prospectus, including our consolidated financial statements and the related notes appearing at the end of this prospectus, before deciding to invest in our Class A common stock. The occurrence of any of the following risks, as well as any risks or uncertainties not currently known to us or that we currently do not believe to be material, could materially and adversely affect our business, prospects, financial condition, results of operations and cash flow, in which case, the trading price of our Class A common stock could decline and you could lose all or part of your investment. Some statements in this prospectus, including statements in the following risk factors, constitute forward-looking statements. See “Forward-Looking Statements.”
Risks Related to Our Business
Our business relies on the performance by customers under current long-term contracts or contracts we will enter into in the future, and we could be materially and adversely affected if any customer fails to perform its contractual obligations for any reason, including nonpayment and nonperformance, or if we fail to enter into such contracts at all.
A significant amount of our revenue is generated currently from time charter contracts for FSRUs and terminal use agreements for LNG terminals with a small number of customers. Accordingly, our near-term ability to generate cash is dependent on our customers’ continued willingness and ability to continue purchasing our services and to perform their obligations under their respective contracts. Their obligations may include certain nomination or operational responsibilities, construction or maintenance of their own facilities which are necessary to enable us to deliver regasification services, or compliance with certain contractual representations and warranties in addition to payment of fees for use of our facilities. For more information regarding the material terms of the contracts with our customers, see “Business—Customers,” and for more information regarding the risks related to termination of the contracts with our customers, see “—Our contracts with our customers are subject to termination under certain circumstances,” immediately below.
Our credit procedures and policies may be inadequate to eliminate risks of nonpayment and nonperformance. In assessing customer credit risk, we use various procedures including background checks which we perform on our potential customers before we enter into a long-term contract with them. As part of the background check, we assess a potential customer’s credit profile and financial position, which can include their operating results, liquidity and outstanding debt, and certain macroeconomic factors regarding the region(s) in which they operate. These procedures help us to assess appropriately customer credit risk on a case-by-case basis, but these procedures may not be effective in assessing credit risk in all instances. As part of our business strategy, we intend to target customers who have not been traditional purchasers of regasified LNG, including customers in developing countries, and these customers may have greater credit risk than typical regasified LNG purchasers. Additionally, we may face difficulties in enforcing our contractual rights against contractual counterparties, including due to the cost and time involved in resolution of disputes by arbitration and litigation, difficulty in enforcing international arbitration awards particularly in situations where all or most of a counterparty’s assets are located in its home jurisdiction and involuntary submission to local courts notwithstanding contract clauses providing for international arbitration.
Our contracts with our customers are subject to termination under certain circumstances.
Our contracts with our customers contain various termination rights. For example, each of our long-term customer contracts contains various termination rights, including, without limitation:
at the end of a specified time period following certain events of force majeure or the outbreak of war;
extended unexcused service interruptions or deficiencies;
loss of or requisition of the FSRU;
the occurrence of an insolvency event; and
the occurrence of certain uncured, material breaches.
Additionally, some customers may terminate their contracts in advance upon expiration of a specified time period and payment of associated early termination fees.
20

TABLE OF CONTENTS

We may not be able to replace these contracts on desirable terms, or at all, if they are terminated prior to the end of their terms. Contracts that we enter into in the future may contain similar provisions. In addition, our customers may choose not to extend existing contracts. As a result, we may have an underutilized fleet and additionally, under charters for any FSRUs we do not own, we will still be obligated to make payments to their owners regardless of use. If any of our current or future contracts are terminated prior to the end of their terms, such termination could have a material adverse effect on our business, contracts, financial condition, operating results, cash flows, liquidity and prospects.
The operation of FSRUs and other LNG infrastructure assets is inherently risky, and an incident involving health, safety, property or environmental consequences involving any of our vessels could harm our reputation, business and financial condition.
Our vessels, the LNG and natural gas onboard and our other facilities are at risk of being damaged or lost because of events such as:
marine disasters;
piracy;
environmental incidents;
bad weather;
mechanical failures;
grounding, fire, explosions and collisions;
human error; and
war and terrorism.
An accident or incident involving any of our vessels or other facilities could result in any of the following:
death or injury to persons, loss of property or damage to the environment, natural resources or protected species, and associated costs;
delays in taking delivery of an LNG cargo or discharging regasified LNG, as applicable;
suspension or termination of customer contracts, and resulting loss of revenues;
governmental fines, penalties or restrictions on conducting business;
higher insurance rates; and
damage to our reputation and customer relationships generally.
Any of these results could have a material adverse effect on our business, financial condition and results of operations.
If our vessels or other facilities suffer damage, they may need to be repaired. The costs of vessel and other infrastructure repairs are unpredictable and can be substantial. We may have to pay repair costs that our insurance policies do not cover, for example, due to insufficient coverage amounts or the refusal by our insurance provider to pay a claim. The loss of earnings while these vessels or other facilities are being repaired, as well as the actual cost of these repairs not otherwise covered by insurance, would materially adversely affect our business, financial condition and results of operations.
Environmental, health and safety performance is critical to the success of all areas of our business. Any failure in environmental, health and safety performance may result in penalties for non-compliance with relevant regulatory requirements or litigation, and a failure that results in a significant environmental, health and safety incident is likely to be costly in terms of potential liabilities. Such a failure could generate public concern and negative media coverage and have a corresponding impact on our reputation and our relationships with relevant regulatory agencies and local communities, which in turn could have a material adverse effect on our business, contracts, financial condition, operating results, cash flow, liquidity and prospects.
21

TABLE OF CONTENTS

We may experience operational problems with vessels or our other facilities that could reduce revenue, increase costs or lead to termination of our customer contracts.
FSRUs and LNG import terminals are complex and their operations are technically challenging. The operation of our FSRUs and LNG import terminals may be subject to mechanical risks. Operational problems may lead to loss of revenue or higher than anticipated operating expenses or require additional capital expenditures. Moreover, pursuant to each customer contract, our FSRUs or LNG terminals, as applicable, must maintain certain specified performance standards, which may include a guaranteed delivery of regasified LNG, consumption of no more than a specified amount of fuel or a requirement not to exceed a maximum average daily boil-off. If we fail to maintain these standards, we may be liable to our customers for reduced hire, damages and certain liquidated damages payable under the charterer’s contract with its customer, and in certain circumstances, our customers may terminate their respective contracts with us. Any of these results could harm our business, financial condition and results of operations.
We may experience cancellations, time delays, unforeseen expenses and other complications while developing our projects. These complications can delay the commencement of revenue-generating activities, reduce the amount of revenue we earn and increase our development costs.
Development projects, including our regasification terminals and other downstream infrastructure, are often developed in multiple stages involving commercial and governmental negotiations, site planning, due diligence, permit requests, environmental impact studies, permit applications and review, marine logistics planning and transportation and end-user delivery logistics. These types of projects are subject to a number of risks that may lead to delay, increased costs and decreased economic attractiveness. These risks are often increased in foreign jurisdictions, where legal processes, language differences, cultural expectations, currency exchange requirements, political relations with the U.S. government, changes in administrations, new regulations, regulatory reviews, employment laws and diligence requirements can make it more difficult, time-consuming and expensive to develop a project.
A primary focus of our business is the development of projects in foreign jurisdictions, including in jurisdictions where we may not have significant experience, and we expect to continue expanding into new jurisdictions in the future. Our inexperience in certain jurisdictions creates a meaningful risk that we may experience delays, unforeseen expenses or other obstacles that will cause the projects we are developing to take longer and be more expensive than our initial estimates.
While we plan our projects carefully and attempt to complete them according to timelines and budgets that we believe are feasible, we have experienced time delays and cost overruns in certain projects that we have developed previously and may experience similar issues with future projects given the inherent complexity and unpredictability of developing infrastructure projects. As a result of any one of these factors, any significant development delay, whatever the cause, could have a material adverse effect on our business, operating results, cash flows and liquidity.
When we invest significant capital to develop a project, we are subject to the risk that the project is not successfully developed and that our customers do not fulfill their payment obligations to us following our capital investment in a project.
A key part of our business strategy is to attract new customers. This strategy requires us to invest capital and time to develop a project in exchange for the ability to sell natural gas, LNG and/or power and generate fees from customers in the future. When we develop large scale projects, our required capital expenditure may be significant, and we typically do not generate meaningful revenues from customers until the project has commenced commercial operations, which may take a year or more to achieve. If the project is not successfully developed for any reason, we face the risk of not recovering some or all of our invested capital, which may be significant. If the project is successfully developed, we face the risks that our customers may not fulfill their payment obligations or may not fulfill other performance obligations that impact our ability to collect payment. Our customer contracts and development agreements do not fully protect us against this risk and, in some instances, may not provide any meaningful protection from this risk. This risk is heightened in foreign jurisdictions, particularly if our counterparty is a government or government-related entity because any attempt to enforce our contractual or other rights may involve long and costly arbitration or litigation where the ultimate outcome is uncertain.
22

TABLE OF CONTENTS

If we invest capital in a project where we do not receive the payments we expect, we will have less capital to invest in other projects, our liquidity, results of operations and financial condition could be materially and adversely affected, and we could face the inability to comply with the terms of our existing debt or other agreements, which would exacerbate these adverse effects.
We have not yet completed contracting, construction and commissioning of certain of our planned regasification terminals and other facilities, including natural gas pipelines and power plants. There can be no assurance that our regasification terminals and other facilities will operate as expected, or at all.
We have not yet entered into binding construction contracts, received a “final notice to proceed” or obtained all necessary environmental, regulatory, construction and zoning permissions for all of our planned regasification terminals and other facilities. There can be no assurance that we will be able to enter into the contracts required for the development of these regasification terminals and other facilities on commercially favorable terms, if at all, or that we will be able to obtain all of the environmental, regulatory, construction and zoning permissions we need. In particular, we will require approval from local authorities where our regasification terminals and other facilities necessary for the delivery of natural gas, LNG or power to our customers will be located. If we are unable to enter into favorable contracts or to obtain the necessary regulatory and land use approvals on favorable terms, we may not be able to construct and operate these assets as expected, or at all. Additionally, the construction of these kinds of facilities is inherently subject to the risks of cost overruns and delays. There can be no assurance that we will not need to make adjustments to our regasification terminals and other facilities as a result of the required testing or commissioning of each project, which could cause delays and be costly. If we are unable to construct, commission and operate all of our regasification terminals and other facilities as expected, or, when and if constructed, they do not accomplish our goals, or if we experience delays or cost overruns in construction, our business, operating results, cash flows and liquidity could be materially and adversely affected. Expenses related to our pursuit of contracts and regulatory approvals related to our regasification terminals and other facilities still under development may be significant and will be incurred by us regardless of whether these assets are ultimately constructed and operational.
We must make substantial expenditures to maintain and replace, over the long-term, the operating capacity of our fleet, regasification terminals and associated assets, pipelines and downstream infrastructure, which could materially adversely affect our business, financial condition and results of operations.
We must make substantial expenditures and investments to maintain and replace, over the long-term, the operating capacity of our fleet, pipelines, regasification terminals and associated assets, which could materially adversely affect our business, financial condition and results of operations. Repairs, maintenance and replacement capital expenditures include expenditures associated with drydocking a vessel, modifying an existing vessel or regasification terminal, acquiring a new vessel, regasification terminal or downstream infrastructure or otherwise repairing or replacing current vessels, regasification terminals and associated assets or downstream infrastructure, at the end of their useful lives. These expenditures could vary significantly from quarter to quarter and could increase as a result of changes in:
the cost of labor and materials;
customer requirements;
fleet and project size;
the cost of replacement vessels;
length of charters;
governmental regulations and maritime self-regulatory organization standards relating to safety, security or the environment;
competitive standards; and
operating conditions, including adverse weather events, sea currents and natural disasters impacting performance, required maintenance and repair intervals and spending.
23

TABLE OF CONTENTS

We expect to be dependent on our EPC contractors and other contractors for the successful completion of our energy-related infrastructure.
Timely and cost-effective completion of our energy-related infrastructure, including our planned regasification terminals and other infrastructure, as well as future projects, in compliance with agreed specifications is central to our business strategy and is highly dependent on the performance of our primary EPC contractor and our other contractors under our agreements with them. The ability of our primary EPC contractor and our other contractors to perform successfully under their agreements with us is dependent on a number of factors, including their ability to:
design and engineer each of our facilities to operate in accordance with specifications;
engage and retain third-party subcontractors and procure equipment and supplies;
respond to difficulties such as equipment failure, delivery delays, schedule changes and failures to perform by subcontractors, some of which are beyond their control;
attract, develop and retain skilled personnel, including engineers;
post required construction bonds and comply with the terms thereof;
manage the construction process generally, including coordinating with other contractors and regulatory agencies; and
maintain their own financial condition, including adequate working capital.
Until and unless we have entered into an EPC contract for a particular project in which the EPC contractor agrees to meet our planned schedule and projected total costs for a project, we are subject to potential fluctuations in construction costs and other related project costs. Although some agreements may provide for liquidated damages if the contractor fails to perform in the manner required with respect to certain of its obligations, the events that trigger a requirement to pay liquidated damages may delay or impair the operation of the applicable facility, and any liquidated damages that we receive may be delayed or insufficient to cover the damages that we suffer as a result of any such delay or impairment.
We expect the obligations of our future EPC contractors and our other contractors to pay liquidated damages under their agreements with us to be subject to caps on liability. Furthermore, we may have disagreements with our contractors about different elements of the construction process, which could lead to the assertion of rights and remedies under their contracts and increase the cost of the applicable facility or result in a contractor’s unwillingness to perform further work. We may hire contractors to perform work in jurisdictions where they do not have previous experience, or contractors we have not previously hired to perform work in jurisdictions where we are beginning to develop projects, which may lead to such contractors being unable to perform according to their respective agreements. If any contractor is unable or unwilling to perform according to the negotiated terms and timetable of its respective agreement for any reason or terminates its agreement for any reason, we would be required to engage a substitute contractor, which could be particularly difficult in certain of the markets in which we plan to operate. This would likely result in significant project delays and increased costs, which could have a material adverse effect on our business, contracts, financial condition, operating results, cash flow, liquidity and prospects.
In addition, if our future contractors are unable or unwilling to perform according to their respective agreements with us, our projects may be delayed and we may face contractual consequences in our agreements with our customers, including for development services, the supply of natural gas or LNG and the supply of power. We may be required to pay liquidated damages, face increased expenses or reduced revenue, and may face issues complying with certain covenants in such customer contracts or in our financings. Our contracts may not provide for our contractors to compensate us fully for such payments and other consequences.
A shortage of qualified officers and crew could have an adverse effect on our business and financial condition.
FSRUs and LNGCs require technically skilled officers and crews with specialized training. As the worldwide FSRU and LNGC fleet has grown, the demand for technically skilled officers and crews has increased, which could lead to a shortage of such personnel. A material decrease in the supply of technically skilled officers and crew, including as a result of the invasion of Ukraine by Russia and government responses thereto, or our inability or that of our vessel managers to attract and retain such qualified officers and crew could impair our ability to operate or increase the cost of crewing our vessels, which would materially adversely affect our business, financial condition and results of operations.
24

TABLE OF CONTENTS

In addition, we operate in certain countries, including Argentina and Brazil, that require us to hire a certain percentage of local personnel to crew the vessels, and we may expand our operations to countries with similar requirements. Any inability to attract and retain qualified local crew members could adversely affect our business, results of operations and financial condition.
We perform development services from time to time, which are subject to a variety of risks unique to these activities.
From time to time, we may agree to provide development or construction services as part of our customer contracts and such services are subject to a variety of risks unique to these activities. If construction costs of a project exceed original estimates, such costs may have to be absorbed by us, thereby making the project less profitable than originally estimated, or possibly not profitable at all. In addition, a construction project may be delayed due to government or regulatory approvals, supply shortages, or other events and circumstances beyond our control, or the time required to complete a construction project may be greater than originally anticipated.
We rely on third-party subcontractors and equipment manufacturers to complete many of our projects. To the extent that we cannot engage subcontractors or acquire equipment or materials in the amounts and at the costs originally estimated, our ability to complete a project in a timely fashion or at a profit may be impaired. If the amount we are required to pay for these goods and services exceeds the amount we have estimated in bidding for fixed-price contracts, we could experience losses in the performance of these contracts. In addition, if a subcontractor or a manufacturer is unable to deliver its services, equipment or materials according to the negotiated terms for any reason including, but not limited to, the deterioration of its financial condition, we may be required to purchase the services, equipment or materials from another source at a higher price. This may reduce the profit we expect to realize or result in a loss on a project for which the services, equipment or materials were needed.
If any such excess costs or project delays were to be material, such events may adversely affect our cash flow and liquidity.
Failure to obtain and maintain approvals and permits from governmental and regulatory agencies with respect to the design, construction and operation of our facilities and provision of our services, including the import of LNG and sale of gas, could impede project development and operations and construction and could have a material adverse effect on us.
The design, construction and operation of LNG terminals, natural gas pipelines, power plants and other facilities, and the import of LNG and the sale and transportation of natural gas, are regulated activities. We will be required to obtain permits and licenses according to local regulatory authorities with respect to any new construction, expansion or modification of our facilities, and maintain or renew current permits and licenses on the same terms as our existing facilities. We cannot control the outcome of the regulatory review and approval processes. Certain of these governmental permits, approvals and authorizations are or may be subject to rehearing requests, appeals and other challenges.
There is no assurance that we will obtain and maintain or renew these governmental permits, approvals and authorizations, or that we will be able to obtain them on a timely basis, and failure to obtain and maintain any of these permits, approvals or authorizations could have a material adverse effect on our business, contracts, financial condition, operating results, cash flow, liquidity and prospects.
Our future growth depends upon our ability to maintain relationships with our customers and existing suppliers, source new suppliers for LNG and critical components of our projects and complete building out our supply chain, while effectively managing the risks arising from such relationships.
Our success will be dependent upon our ability to enter into or renew contracts with our customers for regasification services and gas supply agreements (“GSAs”) now and in the future and supply agreements with suppliers of LNG and critical components for our projects, as well as to maintain our relationships or form new relationships with customers, LNG suppliers or suppliers who are critical and necessary to our business and the development of energy-related infrastructure projects. In 2021 and 2020, two customers and six customers, respectively, each accounted for over 10% of our revenues. Our dependence on a small number of customers means that a loss of, or other adverse actions by, any one of these customers would reduce our revenues and could have a material adverse effect on our business, financial condition and operating results. We also rely on a group of suppliers to provide us with certain goods and services for our projects. The supply agreements we have or may enter into with
25

TABLE OF CONTENTS

key suppliers in the future may have provisions where such agreements can be terminated in various circumstances, including potentially without cause, or may not provide for access to supplies in accordance with our timeline or budget. If these suppliers become unable to provide, experience delays in providing or impose significant increases in the cost of LNG or critical components for our projects, or if the supply agreements we have in place are terminated, it may be difficult to find replacement supplies of LNG and critical components for our projects on similar terms or at all. Changes in business conditions, pandemics, governmental changes and other factors beyond our control or that we do not presently anticipate could affect our ability to receive LNG and critical components from our suppliers.
If third-party pipelines and other facilities interconnected to our pipelines and facilities are or become unavailable to transport or receive natural gas, this could have a material adverse effect on our business, contracts, financial condition, operating results, cash flow, liquidity and prospects.
For some of our proposed development projects, we will depend upon third-party pipelines, power plants and other facilities that provide gas receipt and delivery downstream of our integrated terminals. If the construction of new or modified pipeline connections, power plants or other facilities is not completed on schedule or any pipeline connection, power plant or other facility were to become unavailable for current or future volumes of natural gas due to repairs, damage to the facility, lack of capacity or any other reason, our ability to meet our obligations and continue shipping natural gas from our terminals to end markets could be restricted, thereby reducing our revenues which could have a material adverse effect on our business, contracts, financial condition, operating results, cash flow, liquidity and prospects.
We may not be able to purchase or receive physical delivery of LNG in sufficient quantities to satisfy our delivery obligations under GSAs or at attractive prices.
Under GSAs with current and future customers, we are or will be required to deliver to our customers specified amounts of regasified LNG at specified times, which requires us to obtain sufficient amounts of LNG. We may, however, not be able to purchase or receive physical delivery of sufficient quantities of LNG to satisfy those delivery obligations, which may provide customers with the right to terminate their respective GSAs and/or to seek damages. In addition, price fluctuations in LNG may make it expensive or uneconomic for us to acquire supply to meet our gas delivery obligations under our GSAs. Higher LNG prices could enhance the risk of nonpayment by customers who are not able to pass the higher costs to their customers.
We may be dependent on third-party LNG suppliers and shippers and other tankers and facilities to provide delivery to and from our FSRUs. If LNG were to become unavailable due to repairs or damage to supplier facilities or tankers, lack of capacity, impediments to international shipping or any other reason, our ability to continue delivering regasified LNG to end-users could be restricted, thereby reducing our revenues and/or providing customers with termination rights and/or damages under their GSAs. Because the factors affecting the supply and demand of LNG are outside of our control and are unpredictable, the nature, timing, direction and degree of changes in industry conditions are also unpredictable. Additional risks to the physical delivery of LNG include natural disasters, mechanical failures, grounding, fire, explosions and collisions, piracy, human error and war, sanctions and terrorism.
If market disruptions and bankruptcies of third-party LNG suppliers and shippers negatively impact our ability to purchase a sufficient amount of LNG or significantly increases our costs for purchasing LNG, our business, operating results, cash flows and liquidity could be materially and adversely affected.
Cyclical or other changes in the demand for and price of LNG and natural gas and LNG regasification capacity may adversely affect our business and the performance of our customers and could have a material adverse effect on our business, contracts, financial condition, operating results, cash flows, liquidity and prospects.
Our business and the development of energy-related infrastructure and projects generally is based on assumptions about the future availability and price of natural gas and LNG and the prospects for international and domestic natural gas and LNG markets. Natural gas and LNG prices and demand for and price of LNG regasification capacity have at various times been and may become volatile due to one or more of the following factors:
additions to competitive regasification capacity;
insufficient or oversupply of natural gas liquefaction or export capacity worldwide;
26

TABLE OF CONTENTS

insufficient LNG tanker capacity;
weather conditions and natural disasters;
reduced demand and lower prices for natural gas over an extended period;
higher LNG prices, which could make other fuels more competitive in the markets where we operate;
increased natural gas production deliverable by pipelines in the markets where we operate, which could suppress demand for LNG;
decreased oil and natural gas exploration activities, including shut-ins and possible proration, which have begun and may continue to decrease the production of natural gas available for liquefaction;
cost improvements that allow competitors to offer LNG regasification services at reduced prices;
changes in supplies of, and prices for, alternative energy sources, such as coal, oil, nuclear, hydroelectric, wind and solar energy, which may reduce the demand for natural gas;
changes in regulatory, tax or other governmental policies regarding imported or exported LNG, natural gas or alternative energy sources, which may reduce the demand for imported LNG or natural gas in the markets where we operate;
political conditions;
adverse relative demand for LNG compared to other markets;
changes in economic conditions of countries where we operate or purchase or sell LNG and natural gas; and
cyclical trends in general business and economic conditions that cause changes in the demand for natural gas.
The market for LNG regasification services is competitive, and we may not be able to compete successfully, which would adversely affect our business, results of operations and financial condition.
The market for LNG regasification services in which we operate is competitive, especially with respect to the securing of long-term contracts. New competitors could enter the market for FSRUs and operate larger fleets through consolidations, acquisitions or the purchase of new vessels and may be able to offer lower rates and more modern fleets. Competition may also prevent us from achieving our goal of profitably expanding into other parts of the natural gas value chain.
We typically enter into long-term, fixed-rate regasification contracts either in the form of time charters or terminal use agreements with our customers. The process of securing new long-term regasification contracts is highly competitive and generally involves an intensive screening process and competitive bids, often lasting for several months. Regasification contracts are awarded based upon a variety of factors relating to the vessel operator, including, but not limited to:
FSRU experience and quality of ship operations;
shipping industry relationships and reputation for customer service and safety;
technical ability and reputation for operation of highly specialized vessels, including FSRUs;
quality and experience of seafaring crew;
financial stability;
construction management experience, including (i) relationships with shipyards and the ability to secure suitable berths and (ii) the ability to obtain on-time delivery of new FSRUs according to customer specifications;
willingness to accept operational and other risks, such as allowing customer termination rights for extended operational failures and force majeure events;
the ability to commence operations quickly; and
27

TABLE OF CONTENTS

price competitiveness.
We expect substantial competition for providing flexible storage and regasification services for LNG import projects from a number of experienced companies, including state-sponsored entities and major energy companies. We anticipate that an increasing number of marine transportation companies, including many with strong reputations and extensive resources and experience, will enter the FSRU market and LNG transportation market. This increased competition may cause greater price competition for LNG regasification contracts. As a result of these factors, we may be unable to expand our relationships with existing customers or obtain new customers on a profitable basis, which could have a material adverse effect on our business, results of operations and financial condition.
Hire rates for FSRUs may fluctuate substantially, and lower rates could have a material adverse effect on our business, results of operations and financial condition.
Hire rates for FSRUs fluctuate over time as a result of changes in the supply-demand balance relating to current and future vessel supply. This supply-demand relationship largely depends on a number of factors outside our control. For example, driven in part by an increase in LNG production capacity, the market supply of FSRUs has been increasing as a result of the construction of new vessels before LNG import projects have matured to the point of entering into regasification contracts. The increase in supply has resulted in increased competition for these contracts, thereby resulting in lower FSRU prices for recent contracts awarded. Since the FSRU Excelsior, the first FSRU, was delivered to us in 2005, the worldwide fleet of FSRUs with storage greater than 50,000 cubic meters has grown to 46 vessels as of December 31, 2021. We believe any future expansion of the global FSRU fleet may have a negative impact on charter hire rates, vessel utilization and vessel values, which impact could be amplified if the expansion of LNG production capacity, demand for natural gas or the development of new FSRU projects does not keep pace with the growth of the global fleet. The LNG market is also closely connected to worldwide natural gas prices and energy markets, which we cannot predict. An extended decline in natural gas prices that leads to reduced investment in new liquefaction facilities could adversely affect our ability to re-charter our vessels at acceptable rates or to acquire and profitably operate new FSRUs. Accordingly, this could have a material adverse effect on our business, results of operations and financial condition.
One of our primary strategies is to enter into new long-term regasification contracts and to replace expiring contracts with similarly long-term contracts. Most new LNG projects continue to require long-term contracts, though the number of short-term time charters of less than 12 months in duration together with medium term charters of up to five years has increased in recent years. This trend is expected to continue as the spot market for LNG expands. More frequent changes to vessel sizes and propulsion technology together with an increasing desire by charterers to access modern tonnage could also reduce the appetite of charterers to commit to long-term charters that match their full requirement period. As a result, the duration of long-term charters could also decrease over time, which could adversely affect the stability of our cash flows.
Our operations may be impacted by, and growth of our business may be limited by, many factors, including infrastructure constraints and community and political group resistance to existing and new LNG and natural gas infrastructure over concerns about the environment, safety and terrorism.
The number of existing LNG import terminal projects is limited, and new or expanded LNG import terminal projects are highly complex and capital intensive. Many factors could negatively affect continued development of LNG-related infrastructure, including floating storage and regasification, or disrupt the supply of LNG, including:
limited downstream infrastructure limiting the development of new or expanded import terminals;
local community resistance to proposed or existing LNG facilities based on safety, environmental or security concerns;
any significant explosion, spill or similar incident involving an LNG facility or vessel involved in the LNG transportation, storage and regasification industry, including an FSRU or LNGC; and
labor or political unrest affecting existing or proposed sites for LNG regasification terminals.
We expect that, in the event any of the factors discussed above negatively affect us, we may abandon some of our plans to expand existing or develop new LNG regasification terminals and other downstream infrastructure or
28

TABLE OF CONTENTS

these plans may be significantly delayed. If the LNG supply chain is disrupted or does not continue to grow, or if a significant explosion, spill or similar incident occurs within the LNG transportation, storage and regasification industry, it could have a material adverse effect on our business, financial condition and results of operations.
Our ability to implement our business strategy may be materially and adversely affected by many known and unknown factors.
Our business strategy relies upon our future ability to successfully market regasified LNG to end-users, develop and maintain cost-effective logistics in our supply chain and construct, develop and operate energy-related infrastructure in the United States, Argentina, Bangladesh, Brazil, Pakistan, the UAE, and other countries where we do not currently operate. Our strategy assumes that we will be able to expand our operations into other countries, enter into long-term GSAs or power purchase agreements with end-users, acquire and transport LNG at attractive prices, develop infrastructure, as well as other future projects, into efficient and profitable operations in a timely and cost-effective way, obtain approvals from all relevant federal, state and local authorities, as needed, for the construction and operation of these projects and other relevant approvals and obtain long-term capital appreciation and liquidity with respect to such investments. We cannot assure you if or when we will enter into contracts for the sale of regasified LNG, the price at which we will be able to sell such regasified LNG or our costs of procuring LNG. Thus, there can be no assurance that we will achieve our target pricing, costs or margins. Our strategy may also be affected by future governmental laws and regulations. Our strategy also assumes that we will be able to enter into strategic relationships with gas customers, energy end-users, power utilities, LNG providers, shipping companies, infrastructure developers, financing counterparties and other partners. These assumptions are subject to significant economic, competitive, regulatory and operational uncertainties, contingencies and risks, many of which are beyond our control. Additionally, in furtherance of our business strategy, we may acquire operating businesses or other assets in the future. Any such acquisitions would be subject to significant risks and contingencies, including the risk of integration, and we may not be able to realize the benefits of any such acquisitions.
Additionally, our strategy may evolve over time. Our future ability to execute our business strategy is uncertain, and it can be expected that one or more of our assumptions will prove to be incorrect and that we will face unanticipated events and circumstances that may adversely affect our business. Any one or more of the following factors may have a material adverse effect on our ability to implement our strategy and achieve our targets:
inability to achieve our target costs or our target pricing for long-term contracts;
failure to develop cost-effective logistics solutions;
failure to manage expanding operations in the projected time frame;
failure to win new bids or contracts on the terms, size and within the time frame we need to execute our business strategy;
inability to attract and retain personnel in a timely and cost-effective manner;
failure of investments in technology and machinery, such as regasification technology, to perform as expected;
increases in competition which could increase our costs and undermine our profits;
inability to source LNG in sufficient quantities and/or at economically attractive prices;
failure to anticipate and adapt to new trends in the energy sector of the countries where we operate;
increases in operating costs, including the need for repairs and maintenance, capital improvements, insurance premiums, general taxes, real estate taxes and utilities or other costs that affect our profit margins;
inability to raise significant additional debt and equity capital in the future to implement our strategy as well as to operate and expand our business;
general economic, political and business conditions in the United States, Argentina, Bangladesh, Brazil, Israel, Pakistan, the UAE and in the other geographic areas in which we operate or intend to operate;
inflation, depreciation of the currencies of the countries in which we operate and fluctuations in interest rates;
29

TABLE OF CONTENTS

failure to obtain approvals from governmental regulators and relevant local authorities for the construction and operation of potential future projects and other relevant approvals;
existing and future governmental laws and regulations;
inability, or failure, of any customer or contract counterparty to perform their contractual obligations to us; or
uncertainty regarding the timing, pace and extent of an economic recovery in the United States, the other jurisdictions in which we operate and elsewhere, which in turn will likely affect demand for crude oil and natural gas.
If we experience any of these failures, such failure may adversely affect our financial condition, results of operations and ability to execute our business strategy.
Outbreaks of epidemic and pandemic diseases and governmental responses thereto could adversely affect our business.
Our operations are subject to risks related to outbreaks of infectious diseases, including the ongoing Covid-19 pandemic, which has been spreading around the world since December 2019. Many countries worldwide, affected by the outbreak, declared national emergencies due to the outbreak. The Covid-19 outbreak has negatively affected economic conditions and caused energy prices to become more volatile. The Covid-19 outbreak also negatively affected the supply chain, the labor market and the demand for LNG regionally as well as globally and may otherwise impact our operations and the operations of our customers and suppliers. Governments in affected countries have been imposing and may continue to impose travel bans, quarantines and other emergency public health measures. These measures, though temporary in nature, may continue and increase as countries attempt to contain the outbreak.
The extent of the Covid-19 outbreak’s effect on our operational and financial performance will depend on future developments, including the duration, spread and intensity of the outbreak, all of which are uncertain and difficult to predict considering the evolving landscape. To date, our operations have been impacted by Covid-19, including in the following ways:
crew changes have been canceled or delayed due to port authorities denying or delaying disembarkation, a high potential of infection in countries where crew changes may otherwise have taken place, and the inability to repatriate crew members due to lack of international air transport or denial of re-entry by crew members’ home countries that have closed their borders;
the inability to complete scheduled engine overhauls, routine maintenance work and management of equipment malfunctions;
shortages or a lack of access to required spare parts for our vessels, and delays in repairs to, or scheduled or unscheduled maintenance or modifications or dry docking of, our vessels, as a result of a lack of berths available at shipyards from a shortage in labor at shipyards or contractors or due to other business disruptions;
necessity to find new, remote means to complete vessel inspections and related certifications by class societies, customers or government agencies; and
disruptions to our business from, or additional costs related to, new regulations, directives or practices implemented in response to the pandemic, such as travel restrictions, increased inspection regimes, hygiene measures (such as quarantining and physical distancing) or increased implementation of remote working arrangements.
Given the recent fluidity of developments and the extensive response to the outbreak, we are continually receiving updated information and are constantly reassessing the impact of Covid-19 on our operations. Measures that we have taken during the course of the pandemic to manage our response to Covid-19 include:
managing crew rotations depending on the duration and severity of Covid-19 in countries from which our crews are sourced as well as any restrictions in place at ports in which our vessels call;
providing financial support to Excelerate Technical Management (“ETM”) employees while on shore leave;
30

TABLE OF CONTENTS

under maritime standards and the Maritime Labour Convention, on a case-by-case basis, providing financial assistance to seafarers on shore as necessary;
arranging to accept delivery of additional spare parts and critical supplies where possible in our supply chains;
postponing or cancelling planned engine overhaul and routine maintenance services where possible, and arranging for remote servicing of equipment when possible;
cancelling non-critical boardings, limiting visits to vettings inspectors, pilots, critical service engineers and port officials where allowed and implementing procedures and mitigation controls on board to limit the risk of human-to-human transmission from visiting personnel;
more extensively using remote ship visits by our management and support functions;
monitoring applicable local legislation and social distancing guidelines related to minimizing human-to-human transmission, IT systems and network capacity and financial reporting systems and internal controls over financial reporting;
providing mental health support for our seafarers and global workforce through membership in organizations providing hotline support and introducing a forum for virtual sharing and collaboration on mental health concerns; and
permitting flexible working arrangements for our people, encouraging full vaccination status of all employees/seafarers and postponing non-critical projects.
Potential worker shortages due to the Covid-19 outbreak and travel and social distancing restrictions imposed by governments or corporate policies could impose constraints on our ability to comply with deadlines and requirements set forth in environmental laws and regulations to which our operations are subject, including inspection, monitoring, reporting, certification and training requirements. Although some environmental authorities have indicated they may exercise enforcement discretion with respect to non-compliance with routine obligations caused by Covid-19, there can be no assurance that enforcement discretion will be exercised in the event we are unable to comply with environmental laws and regulations. For a discussion of environmental laws and regulations affecting our business and operations, please see “Business—Government Regulation—Environmental Regulation.”
In addition, the impact of the Covid-19 pandemic, including governmental and other third-party responses thereto, on our customers could enhance the risk of nonpayment by such customers under our contracts and negatively affect our business, results of operations and financial condition. Failure to control the continued spread of Covid-19 could significantly impact economic activity and demand for our vessels and services and could negatively affect our business, financial condition, results of operations, cash flows and liquidity.
We may be subject to litigation, arbitration or other claims which could materially and adversely affect us.
We may in the future be subject to litigation and enforcement actions, such as claims relating to our operations, securities offerings and otherwise in the ordinary course of business. Some of these claims may result in significant defense costs and potentially significant judgments against us, some of which are not, or cannot be, insured against. In the event of any litigation or enforcement action, we would establish warranty, claim or litigation reserves that we believe are adequate; we cannot be certain, however, of the ultimate outcomes of any claims that may arise in the future, and legal proceedings may result in the award of substantial damages against us beyond our reserves. Resolution of these types of matters against us may result in our having to pay significant fines, judgments or settlements, which, if uninsured or in excess of insured levels, could adversely impact our earnings and cash flows, thereby materially and adversely affecting us. Furthermore, plaintiffs may in certain of these legal proceedings seek class action status with potential class sizes that vary from case to case. Class action lawsuits can be costly to defend, and if we were to lose any certified class action suit, it could result in substantial liability for us. Certain litigation or the resolution thereof may affect the availability or cost of some of our insurance coverage, which could materially and adversely impact us, expose us to increased risks that would be uninsured, and materially and adversely impact our ability to attract directors and officers.
31

TABLE OF CONTENTS

If our trademarks, service marks and trade names are not adequately protected, we may not be able to build or maintain name recognition in our markets of interest, and our competitive position may be harmed.
The registered or unregistered trademarks, service marks or trade names (collectively, “trademarks”) that we own may be challenged, infringed, circumvented, declared generic or descriptive, lapsed or determined to be infringing on or dilutive of other marks. During trademark registration proceedings, we may receive rejections of our applications by the U.S. Patent and Trademark Office (“USPTO”), or in other foreign jurisdictions. Although we are given an opportunity to respond to such rejections, we may be unable to overcome them. In addition, in the USPTO and in comparable agencies in many foreign jurisdictions, third parties are given an opportunity to oppose pending trademark applications and to seek to cancel registered trademarks. Opposition or cancellation proceedings may be filed against our trademarks, which may not survive such proceedings. Furthermore, owning and maintaining a trademark registration may not provide an adequate defense against a subsequent infringement claim asserted by the owner of a senior trademark. We may not be able to protect our rights in these trademarks, which we need in order to build name recognition with potential customers. In addition, third parties may file for registration of trademarks similar or identical to our trademarks, thereby impeding our ability to build brand identity and possibly leading to market confusion and loss of goodwill. If they succeed in registering or developing common-law rights in such trademarks, and if we are not successful in challenging such third-party rights, we may not be able to use these trademarks to develop brand recognition of our technologies, products or services. In addition, there could be potential trademark infringement or unfair competition claims brought by owners of other registered trademarks or trademarks that incorporate variations of our registered or unregistered trademarks. Over the long term, if we are unable to establish name recognition based on our trademarks, we may not be able to compete effectively, which could have a material adverse effect on our business, financial condition, results of operations and prospects.
If we cannot obtain, maintain, protect or enforce the intellectual property rights on which our business depends, or if third parties assert that we violate their intellectual property rights, our business, prospects, financial condition, results of operations, cash flow and liquidity may be adversely impacted.
We rely upon patent and trademark laws in the United States and similar laws in other countries, and non-disclosure, confidentiality and other types of agreements with our employees, customers, suppliers and other parties, to establish, maintain and enforce our intellectual property rights. Such means may afford only limited protection of our intellectual property and may not (i) prevent our competitors from duplicating our processes or technology; (ii) prevent our competitors from gaining access to our proprietary information and technology; or (iii) permit us to gain or maintain a competitive advantage. Various factors outside our control pose a threat to our intellectual property rights, as well as to our products, services and technologies. For example, we may fail to obtain effective intellectual property protection, or the efforts we have taken to protect our intellectual property rights may not be sufficient or effective, and any of our intellectual property rights may be challenged, which could result in them being narrowed in scope or declared invalid or unenforceable. Even if we are to obtain issuance of further patents or registration of other intellectual property, such intellectual property could be subjected to attacks on ownership, validity, enforceability, or other legal attacks.
Further, the laws of certain countries, including countries where we have not applied for patent protection or trademark or other intellectual property registration, may not be as protective of intellectual property and proprietary rights to the same extent as the laws of the United States, and mechanisms for enforcement of intellectual property and proprietary rights may be inadequate. Therefore, in certain jurisdictions, we may be unable to protect our proprietary technology adequately against unauthorized third party copying, infringement or use, which could adversely affect our competitive position. Filing, prosecuting, maintaining, and defending our intellectual property in all countries throughout the world may be prohibitively expensive, and we may choose to forgo such activities in some applicable jurisdictions. The lack of adequate legal protections of intellectual property or failure of legal remedies or related actions in jurisdictions outside of the United States or failure to obtain sufficient intellectual property protection could impede our ability to market our products, negatively affect our competitive position and could have a material adverse effect on our business, financial condition, results of operations, and prospects.
To prevent substantial unauthorized use of our intellectual property and proprietary rights, it may be necessary to prosecute actions for infringement, misappropriation or other violation of our intellectual property and proprietary rights against third parties. Any enforcement of our intellectual property may provoke third parties to assert counterclaims against us. Furthermore, claims of intellectual property infringement also might require us to redesign affected products or services, enter into costly settlement or license agreements or pay costly damage awards, or face a temporary or permanent injunction prohibiting us from marketing or selling certain of our products or services.
32

TABLE OF CONTENTS

Claims by third parties that we infringe, misappropriate or otherwise violate their proprietary technology or other intellectual property rights could harm our business. Our competitors and other third parties hold numerous trademarks, patents, copyrights, trade secrets and other intellectual property rights related to technology used in our industry and may hold or obtain trademarks, patents, copyrights, trade secrets and other intellectual property rights that could prevent, limit or interfere with our ability to make, use, develop, sell or market our products and services, which could make it more difficult for us to operate our business. Our success depends, in part, on our ability to develop our business without infringing, misappropriating or otherwise violating the intellectual property or proprietary rights of others. From time to time, we may be subject to claims of infringement, misappropriation, or other violation of patents or other intellectual property rights and related litigation, and if we gain greater recognition in the market, we face a higher risk of being the subject of these types of claims. In addition, if we are found to infringe, misappropriate or otherwise violate any third-party intellectual property, we may be required to obtain a license to such third-party intellectual property, pay substantial damages, ongoing royalty or license payments, fees, cease offering our product offering or using certain technologies, require us to redesign affected products, enter into costly settlement or license agreements or pay costly damage awards, or face a temporary or permanent injunction prohibiting us from marketing or selling certain of our products or comply with other unfavorable terms. Furthermore, we could be found liable for treble damages and attorneys’ fees, if we are found to have willfully infringed a patent or other intellectual property right. If we are required to obtain a license from any third party, such license may not be available at all or on commercially reasonable terms. Litigation, whether we are a plaintiff or a defendant, can be expensive and time consuming and may divert the efforts of our management and other personnel, which could harm our business, whether or not such litigation results in a determination favorable to us. Litigation also puts our patents or other intellectual property at risk of being invalidated or interpreted narrowly and our patent applications or applications for other intellectual property registrations at risk of not issuing. Additionally, because of the substantial amount of discovery required in connection with intellectual property litigation, there is a risk that some of our confidential information could be compromised by disclosure during any intellectual property-related litigation. Any of the foregoing could cause potential customers to refrain from purchasing our solutions or services or otherwise cause us reputational harm and result in substantial costs, negative publicity and diversion of resources and management attention, any of which could have a material adverse effect on our business, financial condition, results of operations and prospects.
Our insurance may be insufficient to cover losses that may occur to our property or result from our operations.
Our current operations and future projects are subject to the inherent risks associated with LNG, natural gas and power operations and other risks, including explosions, pollution, release of toxic substances, fires, seismic events, hurricanes and other adverse weather conditions, and other hazards, each of which could result in significant delays in commencement or interruptions of operations or result in damage to or destruction of our facilities and assets or damage to persons and property. In addition, such operations and the facilities of third parties on which our current operations and future projects may be dependent face possible risks associated with acts of aggression or terrorism. Some of the regions in which we operate are affected by hurricanes or tropical storms. We do not, nor do we intend to, maintain insurance against all of these risks and losses. In particular, we do not carry business interruption insurance for hurricanes and other natural disasters. Therefore, the occurrence of one or more significant events not fully insured or indemnified against could create significant liabilities and losses which could have a material adverse effect on our business, contracts, financial condition, operating results, cash flow, liquidity and prospects.
We may be unable to procure adequate insurance coverage at commercially reasonable rates in the future. For example, environmental regulations have led in the past to increased costs for, and in the future may result in the lack of availability of, insurance against risks of environmental damage or pollution. A significant release of natural gas, marine disasters or natural disasters could result in losses that exceed our insurance coverage, which could harm our business, financial condition and operating results. Any uninsured or underinsured loss could harm our business and financial condition. In addition, our insurance may be voidable by the insurers as a result of certain of our actions.
We intend to operate in jurisdictions that have experienced and may in the future experience significant political volatility. Our projects and developments could be negatively impacted by political disruption including risks of delays to our development timelines and delays related to regime change in the jurisdictions in which we intend to operate. We maintain industry-standard war risk insurance, but we do not carry political risk insurance currently. If
33

TABLE OF CONTENTS

we choose to carry political risk insurance in the future, it may not be adequate to protect us from loss, which may include losses as a result of project delays or losses as a result of business interruption related to a political disruption. Any attempt to recover from loss from political disruption may be time-consuming and expensive, and the outcome may be uncertain.
Changes in the insurance markets attributable to terrorist attacks or political change may also make certain types of insurance more difficult for us to obtain. In addition, the insurance that may be available may be significantly more expensive than our existing coverage.
Changes in accounting rules, assumptions and/or judgments could materially and adversely affect us.
Accounting rules and interpretations for certain aspects of our financial reporting are highly complex and involve significant assumptions and judgment. These complexities could lead to a delay in the preparation and dissemination of our financial statements. Furthermore, changes in accounting rules and interpretations or in our accounting assumptions and/or judgments, such as those related to asset impairments, could significantly impact our financial statements. In some cases, we could be required to apply a new or revised standard retroactively, resulting in restating prior period financial statements. Any of these circumstances could have a material adverse effect on our business, prospects, liquidity, financial condition and results of operations.
Our operations, including joint ventures, outside of the United States are subject to the risks normally associated with any conduct of business in foreign countries, including varying degrees of political, legal and economic risk.
Our operations, including joint ventures, outside of the United States are subject to the risks normally associated with any conduct of business in foreign countries including: political risks; civil disturbance risks; changes in laws or policies of particular countries, including those relating to duties, imports, exports and currency; the cancellation or renegotiation of contracts; the imposition of net profits payments, tax increases or other claims by government entities, including retroactive claims; a disregard for due process and the rule of law by local authorities; the risk of intervention, expropriation and nationalization; delays in obtaining or the inability to obtain necessary governmental permits or the reimbursement of refundable tax from fiscal authorities.
Threats or instability in a country caused by political events including elections, change in government, changes in personnel or legislative bodies, foreign relations, sanctions or military control present serious political and social risk and instability causing interruptions to the flow of business negotiations and influencing relationships with government officials. Changes in policy or law may have a material adverse effect on our business, financial condition and results of operations. The risks include increased “unpaid” state participation, higher taxation levels and potential expropriation.
Other risks include the potential for fraud and corruption by suppliers or personnel or government officials which may implicate us, compliance with applicable anti-corruption laws by virtue of our operating in jurisdictions that may be vulnerable to the possibility of bribery, collusion, kickbacks, theft, improper commissions, facilitation payments, conflicts of interest and related party transactions and our possible failure to identify, manage and mitigate instances of fraud, corruption or violations of our code of conduct and applicable regulatory requirements.
There is also the risk of increased disclosure requirements; currency fluctuations; restrictions on the ability of local operating companies to hold U.S. dollars or other foreign currencies in offshore bank accounts; import and export regulations; increased regulatory requirements and restrictions; increased and environment- and health-related regulations; limitations on the repatriation of earnings or on our ability to assist in minimizing our expatriate workforce’s exposure to double taxation in both the home and host jurisdictions; and increased financing costs.
These risks may limit or disrupt our joint ventures, strategic alliances or investments, restrict the movement of funds, cause us to have to expend more funds than previously expected or required or result in the deprivation of contract rights or the taking of property by nationalization or expropriation without fair compensation, and may materially adversely affect our businesses, financial position or results of operations. In addition, the enforcement by us of our legal rights in foreign countries, including rights to exploit our properties or utilize our permits and licenses and contractual rights may not be recognized by the court systems in such foreign countries or enforced in accordance with the rule of law.
We operate, invest in companies, or engage in joint ventures, in countries with developing economies and in areas of the world where there are heightened political and security risks. It is difficult to predict the future political,
34

TABLE OF CONTENTS

social and economic direction of the countries in which we operate, and the impact government decisions may have on our business. Any political or economic instability in the countries in which we operate could have a material and adverse effect on our business, financial condition and results of operations.
Hurricanes, cyclones, typhoons or other natural or manmade disasters could result in an interruption of our operations possibly leading to a termination right for customers under our contracts, a delay in the completion of our infrastructure projects or higher construction, repair and maintenance costs, all of which could adversely affect us.
Storms and related storm activity and collateral effects, or other disasters such as explosions, fires, seismic events, floods or accidents, could result in damage to, or interruption of operations in our supply chain, including at our regasification terminals and other facilities, as well as delays or cost increases in the construction and the development of our planned facilities and higher repair and maintenance costs. Changes in the global climate may have significant physical effects, such as increased frequency and severity of storms, floods and rising sea levels; if any such effects were to occur, they could have an adverse effect on our marine and coastal operations. We are unable to predict with certainty the impact of future storms on our contracts, our customers, our infrastructure or our operations.
Global climate change may in the future increase the frequency and severity of weather events and the losses resulting therefrom, which could have a material adverse effect on the economies in the markets in which we operate or plan to operate in the future and therefore on our business.
Over the past several years, changing weather patterns and climatic conditions, such as global warming, have added to the unpredictability and frequency of natural disasters in certain parts of the world, including the markets in which we operate and intend to operate, and have created additional uncertainty as to future trends. There is a growing consensus today that climate change increases the frequency and severity of extreme weather events and, in recent years, the frequency of major weather events appears to have increased. We cannot predict whether or to what extent damage that may be caused by natural events, such as severe tropical storms, hurricanes, cyclones and typhoons will affect our operations or the economies in our current or future market areas, but the increased frequency and severity of such weather events could increase the negative impacts to economic conditions in these regions and result in a decline in the value or the destruction of regasification terminals and downstream facilities or affect our ability to import LNG or sell natural gas. In particular, if one of the regions in which our facilities are operating or under development is impacted by such a natural catastrophe in the future, it could have a material adverse effect on our business. Further, the economies of such impacted areas may require significant time to recover and there is no assurance that a full recovery will occur.
Increasing scrutiny and changing expectations from investors, lenders and other market participants with respect to our ESG policies may impose additional costs on us or expose us to additional risks.
Companies across all industries are facing increasing scrutiny relating to their Environmental, Social and Governance (“ESG”) policies. Investor advocacy groups, certain institutional investors, investment funds, lenders and other market participants are increasingly focused on ESG practices and in recent years have placed increasing importance on the implications and social cost of their investments. The increased focus and activism related to ESG and similar matters may hinder access to capital, as investors and lenders may decide to reallocate capital or not to commit capital as a result of their assessment of a company’s ESG practices. Companies that do not adapt to or comply with investor, lender or other industry shareholder expectations and standards, which are evolving, or which are perceived to have not responded appropriately to the growing concern for ESG issues, regardless of whether there is a legal requirement to do so, may suffer from reputational damage and the business, financial condition or stock price of such a company could be materially and adversely affected.
We may face increasing pressures from investors, lenders and other market participants, who are increasingly focused on climate change, to prioritize sustainable energy practices, reduce our carbon footprint and promote sustainability. As a result, we may be required to implement more stringent ESG procedures or standards so that our existing and future investors and lenders remain invested in us and make further investments in us, especially given the highly focused and specific business of transportation and regasification of LNG and sale of natural gas in which we are engaged. If we do not meet these standards, our business or our ability to access capital could be harmed.
Additionally, certain investors and lenders may exclude companies engaged in the transportation and regasification of LNG and sale of natural gas, such as us, from their investing portfolios altogether due to ESG
35

TABLE OF CONTENTS

factors. These limitations in both the debt and equity capital markets may affect our ability to grow as our plans for growth may include accessing those markets. If those markets are unavailable, or if we are unable to access alternative means of financing on acceptable terms, or at all, we may be unable to implement our business strategy, which would have a material adverse effect on our financial condition and results of operations and impair our ability to service our indebtedness. Further, it is likely that we will incur additional costs and require additional resources to monitor, report and comply with wide ranging ESG requirements. Similarly, these policies may negatively impact the ability of other businesses in our supply chain, including natural gas producers, as well as users of LNG and natural gas, to access debt and capital markets. The occurrence of any of the foregoing could have a material adverse effect on our business and financial condition.
Acts of war or terrorism may seriously harm our business.
Acts of war, any outbreak or escalation of hostilities between the United States and any foreign power or between foreign powers or acts of terrorism may cause disruption to the U.S. economy, or the local economies of the markets in which we operate, cause shortages of materials, increase costs associated with obtaining materials, result in uninsured losses, result in the termination of certain customer contracts, affect job growth and consumer confidence or cause economic changes that we cannot anticipate, all of which could reduce demand for natural gas and our services and adversely impact our business, prospects, liquidity, financial condition and results of operations.
Governments could requisition our vessels during a period of war or emergency resulting in a loss of earnings.
Governments of the port states where our FSRUs are located could requisition one or more of our FSRUs. Generally, requisitions occur during a period of war or emergency, including an emergency declared by a government. Government requisition of one or more of our vessels could have a material adverse effect on our business, results of operations, cash flows and financial condition.
We may incur impairments to long-lived assets.
We test our long-lived assets for impairment whenever events or changes in circumstances indicate that the carrying amount of these assets may not be recoverable. Significant negative industry or economic trends, including a significant decline in the market price of our Class A common stock, reduced estimates of future cash flows for our business or disruptions to our business could lead to an impairment charge of our long-lived assets. Our valuation methodology for assessing impairment requires management to make judgments and assumptions based on historical experience and to rely heavily on projections of future operating performance. Projections of future operating results and cash flows may vary significantly from results. In addition, if our analysis results in an impairment to our long-lived assets, we may be required to record a charge to earnings in our consolidated financial statements during a period in which such impairment is determined to exist, which may negatively impact our operating results.
FSRU vessel values may fluctuate substantially, and a decline in vessel values may result in impairment charges, the breach of our financial covenants or a loss on the vessels, if these values are lower at a time when we are attempting to dispose of vessels.
Vessel values for FSRUs can fluctuate substantially over time due to a number of different factors, including:
prevailing economic conditions in the LNG, natural gas and energy markets;
a substantial or extended decline or increase in demand for LNG;
increases in the supply of vessel capacity;
the size and age of a vessel;
the remaining term on existing time charters; and
the cost of retrofitting or modifying existing vessels, as a result of technological advances in vessel design or equipment, changes in applicable environmental or other regulations or standards, customer requirements or otherwise.
As our vessels age, the expenses associated with maintaining and operating them are expected to increase, which could have an adverse effect on our business and operations if we do not maintain sufficient cash reserves for maintenance and replacement capital expenditures. Moreover, the cost of a replacement vessel would be significant.
36

TABLE OF CONTENTS

If a regasification contract terminates, we may be unable to re-deploy the affected vessel at attractive rates and, rather than continue to incur costs to maintain and finance the vessel, we may seek to dispose of the vessel. Our inability to dispose of a vessel at a reasonable value could result in a loss on the sale and adversely affect our ability to purchase a replacement vessel, financial condition and results of operations. A decline in the value of our vessels may also result in impairment charges or the breach of certain of the ratios and financial covenants we are required to comply with in our credit facilities.
Information system failures, cyber incidents or breaches in security could adversely affect us.
We rely on accounting, financial, operational, management and other information systems to conduct our operations, including our vessel operations. Our information systems are subject to damage or interruption from power outages, computer and telecommunication failures, computer viruses, security breaches, including malware and phishing, cyberattacks, natural disasters, usage errors by our employees and other related risks. Any cyber incident or attack or other disruption or failure in these information systems, or other systems or infrastructure upon which they rely, could adversely affect our ability to conduct our business and could have a material adverse effect on our business, prospects, liquidity, financial condition and results of operations. For example, we or our customers or suppliers may be subject to retaliatory cyberattacks perpetrated by Russia or others at its direction in response to economic sanctions and other actions taken against Russia as a result of its invasion of Ukraine. In addition, any failure or security breach of information systems or data could result in a violation of applicable privacy and other laws, significant legal and financial exposure, damage to our reputation or a loss of confidence in our security measures, which could also harm our business.
Our insurance coverage may not be adequate to cover costs, expenses and losses associated with such events, and in any case, such insurance may not cover all of the types of costs, expenses and losses we could incur to respond to and remediate a security breach. Any incidents may result in loss of, or increased costs of, our cybersecurity insurance. We also cannot ensure that our existing insurance coverage will continue to be available on acceptable terms or will be available in sufficient amounts to cover one or more large claims related to a security incident or breach, or that the insurer will not deny coverage as to any future claim. The successful assertion of one or more large claims against us that exceed available insurance coverage, or the occurrence of changes in our insurance policies, including premium increases or the imposition of large deductible or coinsurance requirements, could adversely affect our reputation and our business, financial condition and/or results of operations. In addition to costs associated with investigating and fully disclosing a data breach, we could be subject to regulatory proceedings or private claims by affected parties, which could result in substantial monetary fines or damages, and our reputation would likely be harmed.
Security breaches could also significantly damage our reputation with customers and third parties with whom we do business. Any publicized security problems affecting our businesses and/or those of such third parties may discourage customers from doing business with us, which could harm our business. Any of the foregoing could have a material adverse effect on our competitive position, business, financial condition and results of operations.
Risks Related to the Financing of Our Business
Access to financing sources may not be available on favorable terms, or at all, which could adversely affect our ability to grow our business.
Our access to additional third-party sources of financing will depend, in part, on:
general market conditions;
the duration and effects of the Covid-19 pandemic;
the market’s perception of our growth potential;
our current debt levels;
our current and expected future earnings;
restrictions in our customer contracts to pledge or place debt on our assets;
risk allocation requirements for limited recourse financing vehicles;
creditworthiness of potential customers;
our cash flow; and
37

TABLE OF CONTENTS

the market price per share of our Class A common stock.
The global credit and equity markets and the overall economy can be extremely volatile, which could have a number of adverse effects on our operations and capital requirements. For the past decade, the domestic financial markets have experienced a high degree of volatility, uncertainty and, during certain periods, tightening of liquidity in both the high yield debt and equity capital markets, resulting in certain periods when new capital has been both more difficult and more expensive to access. If we are unable to access the credit markets, we could be required to defer or eliminate important business strategies and growth opportunities in the future. In addition, if there is prolonged volatility and weakness in the capital and credit markets, potential lenders may be unwilling or unable to provide us with financing that is attractive to us or may increase collateral requirements or may charge us prohibitively high fees in order to obtain financing. Consequently, our ability to access the credit market in order to attract financing on reasonable terms may be adversely affected. Investment returns on our assets and our ability to make acquisitions could be adversely affected by our inability to secure additional financing on reasonable terms, if at all.
Depending on market conditions at the relevant time, we may have to rely more heavily on additional equity financings or on less efficient forms of debt financing that require a larger portion of our cash flow from operations, thereby reducing funds available for our operations, future business opportunities and other purposes. We may not have access to such equity or debt capital on favorable terms at the desired times, or at all.
Our debt level and finance lease liabilities may limit our flexibility in obtaining additional financing, refinancing credit facilities upon maturity or pursuing other business opportunities.
As of December 31, 2021, we had outstanding principal on long-term debt to third parties of $233.4 million and principal on long-term debt to related parties of $198.3 million. In addition, as of December 31, 2021, we had finance lease liabilities to third parties of $251.7 million and finance lease liabilities to related parties of $226.6 million. For more information regarding our long-term debt and lease liabilities, including applicable interest rates, maturity dates and security interests, see “Management’s Discussion and Analysis of Financial Condition and Results of Operations—Liquidity and Capital Resources—Debt Facilities.” If we acquire additional vessels or businesses or enter into new credit facilities, our consolidated debt may significantly increase.
Our debt level could have important consequences to us, including the following:
our ability to obtain additional financing, if necessary, for working capital, capital expenditures, acquisitions or other purposes may be limited, or such financing may not be available on favorable terms;
we will need a substantial portion of our cash flows to make principal and interest payments on our debt, reducing the funds that would otherwise be available for operations and future business opportunities;
our debt level may make us vulnerable to competitive pressures or a downturn in our business or the economy generally; and
our debt level may limit our flexibility in responding to changing business and economic conditions.
Our ability to service or refinance our debt will depend on, among other things, our future financial and operating performance as well as the overall credit worthiness of our customer base, which will be affected by prevailing economic conditions and financial, business, regulatory and other factors, some of which are beyond our control. If our operating results are not sufficient to service or refinance our current or future indebtedness, we will be forced to take actions such as reducing or delaying our business activities, acquisitions, investments or capital expenditures, selling assets, restructuring our debt, or seeking additional equity capital or bankruptcy protection. We may not be able to affect any of these remedies on satisfactory terms, or at all. In addition, the ongoing Covid-19 pandemic has negatively impacted, and may contribute to continued volatility in, global economic activity, demand for energy (including LNG, natural gas and LNG shipping related services) and funds flows and sentiment in the global financial markets. Continued economic disruption caused by the continued failure to control the spread of the virus could significantly impact our ability to obtain additional debt financing.
38

TABLE OF CONTENTS

We expect our new credit facility to subject us to various financial and other restrictive covenants. These restrictions may limit our operational or financial flexibility and could subject us to potential defaults under our new credit facility.
We expect our new credit facility (as defined herein) to subject us to significant financial and other restrictive covenants, including, but not limited to, restrictions on incurring additional debt and certain distributions. Our ability to comply with these financial condition tests can be affected by events beyond our control and we may not be able to do so.
We also expect our new credit facility to contain financial covenants in respect of a maximum consolidated total leverage ratio and a minimum consolidated interest coverage ratio. For more information regarding our new credit facility, see “Management's Discussion and Analysis of Financial Condition and Results of Operations—Liquidity and Capital Resources—Planned New Credit Facility.”
If we are unable to remain in compliance with the financial covenants of our new credit facility, then amounts outstanding thereunder may be accelerated and become due immediately. Any such acceleration could have a material adverse effect on our financial condition and results of operations.
The volatility of the global financial markets and uncertain economic conditions may adversely impact our results of operations, financial condition, cash flows and ability to obtain financing or refinance our existing and future credit facilities on acceptable terms, which may negatively impact our business.
Global financial markets and economic conditions have been, and continue to be, volatile. Due in part to the Covid-19 pandemic, global financial markets experienced volatility and a steep and abrupt downturn followed by a recovery, which volatility may continue as a result of the ongoing Covid-19 pandemic and the recent invasion of Ukraine by Russia and government responses thereto. Disruptions in the credit and financial markets in the United States and worldwide may reduce our ability to access capital, including our ability to issue additional equity at prices that will not be dilutive to our existing shareholders or issue equity at all, and negatively affect our liquidity in the future. Economic conditions may also adversely affect the market price of our Class A common stock.
Increased volatility in the financial markets and potential solvency concerns about our counterparties could make the availability and cost of obtaining money from the public and private equity and debt markets more difficult. Lenders may increase interest rates, enact tighter lending standards, refuse to refinance existing debt at all or on terms similar to current debt and reduce or cease to provide funding to borrowers and other market participants, including equity and debt investors. Some lenders may be unwilling to invest on attractive terms or even at all. Due to these factors, we cannot be certain that financing will be available if needed and to the extent required, or that we will be able to refinance our existing and future credit facilities, on acceptable terms or at all. If financing or refinancing is not available when needed, or is available only on unfavorable terms, we may be unable to meet our obligations as they come due, or we may be unable to enhance our existing business, complete additional vessel acquisitions or otherwise take advantage of business opportunities as they arise.
Global financial markets have operated in an ultra-low interest rate environment since the 2008 financial crisis, which has resulted in abnormal fund flows and traditional investment grade versus non-investment grade credit spreads. Should interest rates and credit spreads revert to more normal patterns, it could adversely impact our ability to maintain investment returns and/or affect the investment returns of future project opportunities.
Our financing agreements are secured by certain of our vessels and contain operating and financial restrictions and covenants that may restrict our business, financing activities and ability to pay dividends to our shareholders.
Our obligations under our financing arrangements, including our new credit facility, are secured by various forms of collateral, including, but not limited to, pledged or assigned customer contracts and certain of our vessels and guaranteed by our subsidiaries holding the interests in our vessels. Our loan agreements impose, and future financial obligations may impose, operating and financial restrictions on us. These restrictions may require the consent of our lenders, or may prevent or otherwise limit our ability to, among other things:
merge into, or consolidate with, any other entity or sell, or otherwise dispose of, all or substantially all of our assets;
make or pay dividends;
39

TABLE OF CONTENTS

incur additional indebtedness;
incur or make any capital expenditures; or
materially amend or terminate our customer contract for the vessel that secures the financing.
Our loan agreements and lease financing arrangements also require us to maintain specific financial levels and ratios, including, as applicable, minimum amounts of available cash, minimum levels of stockholders’ equity and maximum loan amounts to value. If we were to fail to maintain these levels and ratios without obtaining a waiver of covenant compliance or modification to our covenants, we would be in default of our loans and lease financing agreements, which, unless waived by our lenders, could provide our lenders with the right to require us to increase the minimum value held by us under our equity and liquidity covenants, increase our interest payments, pay down our indebtedness to a level where we are in compliance with our loan covenants, sell vessels in our fleet or reclassify our indebtedness as current liabilities and could allow our lenders to accelerate our indebtedness and foreclose their liens on our vessels, which could result in the loss of our vessels. If our indebtedness is accelerated, we may not be able to refinance our debt or obtain additional financing, which would impair our ability to continue to conduct our business. Refinanced credit facilities and future credit facilities may also contain financial and operating covenants that are more restrictive than our current set of financial covenants.
Events beyond our control, including changes in the economic and business conditions in the industry in which we operate, interest rate developments, changes in the funding costs of our banks, changes in vessel earnings and asset valuations and outbreaks of epidemic and pandemic of diseases, such as the recent outbreak of Covid-19, may affect our ability to comply with these covenants. In the past, we did not maintain compliance with these covenants. As of December 31, 2020, we were not in compliance with three non-financial covenants under two loan agreements with external banks. Subsequent to December 31, 2020, two non-financial covenants were cured, and a waiver was obtained for the remaining non-financial covenant such that we are no longer in an event of default. We were in compliance with all covenants as of December 31, 2021, but cannot provide any assurance that we will continue to meet these ratios or satisfy our financial or other covenants or that our lenders will waive any failure to do so.
Maritime claimants could arrest our vessels, which could interrupt our cash flow.
If we are in default on certain kinds of obligations, such as those to our lenders, crew members, suppliers of goods and services to our vessels or shippers of cargo, these parties may be entitled to a maritime lien against one or more of our vessels. In many jurisdictions, a maritime lien holder may enforce its lien by arresting a vessel through foreclosure proceedings. In certain jurisdictions, claimants could try to assert “sister ship” liability against one vessel in our fleet for claims relating to another of our vessels. The arrest or attachment of one or more of our vessels could interrupt our cash flow and require us to pay to have the arrest lifted. This would negatively impact our revenues and reduce our cash flow.
Failure to maintain sufficient working capital could limit our growth and harm our business, financial condition and results of operations.
We have significant working capital requirements, primarily driven by the delay between the purchase of LNG and payment for natural gas and the extended payment terms that we offer our customers. Differences between the date when we pay our suppliers and the date when we receive payments from our customers may adversely affect our liquidity and our cash flows. We expect our working capital needs to increase as our total business increases. If we do not have sufficient working capital, we may not be able to pursue our growth strategy, respond to competitive pressures or fund key strategic initiatives, such as the development of our facilities, which may harm our business, financial condition and results of operations.
Changes affecting the availability of LIBOR may have consequences for us that cannot yet be reasonably predicted.
Certain agreements related to our outstanding debt accrue interest rates based on the London Inter-Bank Offered Rate (“LIBOR”). The LIBOR benchmark has been the subject of national, international and other regulatory guidance and proposals to reform. In July 2017, the United Kingdom Financial Conduct Authority (the authority that regulates LIBOR) announced that it intended to stop compelling banks to submit rates for the calculation of LIBOR after 2021. In March 2021, ICE Benchmark Administration, the administrator for LIBOR, confirmed its intention to cease publishing one week and two-month USD LIBOR after December 2021 and all remaining USD LIBOR tenors in mid-2023. Concurrently, the United Kingdom Financial Conduct Authority announced the cessation or loss of
40

TABLE OF CONTENTS

representativeness of the USD LIBOR tenors from those dates. The Alternative Reference Rates Committee, a group of market participants convened by the U.S. Federal Reserve Board and the Federal Reserve Bank of New York, has recommended the Secured Overnight Financing Rate (“SOFR”), a rate calculated based on repurchase agreements backed by treasury securities, as its recommended alternative benchmark rate to replace USD LIBOR. At this time, it is not known whether or when SOFR or other alternative reference rates will attain market traction as replacements for LIBOR.
These reforms may cause LIBOR to perform differently than it has in the past. ICE Benchmark Administration ceased publishing one-week and two-month USD LIBOR on December 31, 2021, and it is expected that all remaining USD LIBOR tenors will cease to be available after mid-2023. After the cessation of LIBOR, alternative benchmark rates will replace LIBOR and could affect our debt securities, debt payments and receipts. At this time, it is not possible to predict the effect of the cessation of LIBOR or the establishment of alternative benchmark rates. Any new benchmark rate will likely not replicate LIBOR exactly, which could impact our contracts that terminate after 2021 or mid-2023, as applicable. There is uncertainty about how applicable law and the courts will address the replacement of LIBOR with alternative rates on variable rate retail loan contracts and other contracts that do not include alternative rate fallback provisions. In addition, changes to benchmark rates may have an uncertain impact on our cost of funds, which could impact our results of operations and cash flows. Uncertainty as to the nature of such potential changes may also adversely affect the trading market for our securities.
We are exposed to U.S. dollar and foreign currency fluctuations and devaluations and interest rate changes that could harm our reported revenue and results of operations.
Our principal currency for our operations and financing is the U.S. dollar. We generate the majority of our revenues in the U.S. dollar. Apart from the U.S. dollar, we incur a portion of capital, operating and administrative expenses in multiple currencies.
Due to a portion of our expenses being incurred in currencies other than the U.S. dollar, our expenses may, from time to time, increase relative to our revenues as a result of fluctuations in exchange rates, particularly between the U.S. dollar and the Euro, Argentine Peso, Brazilian Real and the Bangladeshi Taka, which could affect the amount of net income that we report in future periods. In the future, we may use financial derivatives to hedge some of our currency exposure. At times, revenue may be generated in local currency, which could be subject to currency fluctuations and devaluations. In the future, we may use financial derivatives to hedge some of this currency exposure.
In addition, we use interest rate hedges to manage our exposure to variable interest rates on our outstanding indebtedness. Although we may manage risks associated with fluctuations in interest rates through financial hedging instruments, fluctuations in interest rates could have a material adverse effect on our results.
The use of financial derivatives involves certain risks, including the risk that losses on a hedged position could exceed the nominal amount invested in the instrument and the risk that the counterparty to the derivative transaction may be unable or unwilling to satisfy its contractual obligations, which could have an adverse effect on our results.
Any use of commodity hedging arrangements may adversely affect our future operating results or liquidity.
To reduce our exposure to fluctuations in the price, volume and timing risk associated with the purchase of LNG and sale of natural gas, we may enter into futures, swaps and option contracts traded or cleared on the Intercontinental Exchange and the New York Mercantile Exchange or over-the-counter (“OTC”) options and swaps with other natural gas merchants and financial institutions. Hedging arrangements would expose us to risk of financial loss in some circumstances.
The use of derivatives also may require the posting of cash collateral with counterparties, which can impact working capital when commodity prices change. We do not currently have any hedging arrangements that relate to commodities. Failure to properly hedge any positions that we may have from time to time against changes in natural gas prices could also have a material adverse effect on our business, financial condition and operating results.
41

TABLE OF CONTENTS

Risks Related to Regulations
Our operations are subject to various international treaties and conventions and national and local environmental, health, safety and maritime conduct laws and regulations. Compliance with these obligations, and any future changes to laws and regulations applicable to our business, may have an adverse effect on our business.
Our operations are affected by extensive and changing international treaties and conventions, and national and local environmental protection, health, safety and maritime conduct laws and regulations, including those in force in international waters, the jurisdictional waters of the countries in which our vessels operate and the onshore territories in which our facilities are located, as well as Belgium and the Marshall Islands where our vessels are registered. These include rules governing response to and liability for oil spills, discharges to air and water, maritime transport of certain materials and the handling and disposal of hazardous substances and wastes. In addition, our vessels are subject to safety and other obligations under law and the requirements of the classification societies that certify our vessels relating to safety and seaworthiness.
Compliance with and limitations imposed by these laws, regulations, treaties, conventions, and other requirements, and any future additions or changes to such laws or requirements, may increase our costs or limit our operations and have an adverse effect on our business. Failure to comply can result in administrative and civil penalties, criminal sanctions or the suspension or termination of our operations, including, in certain instances, seizure or detention of our vessels.
Some environmental laws and regulations, such as the U.S. Oil Pollution Act of 1990, or “OPA,” provide for potentially unlimited joint, several and strict liability for owners, operators and demise or bareboat charterers for oil pollution and related damages. OPA applies to discharges of any oil from a ship in U.S. waters, including discharges of fuel and lubricants from an LNGC, even if the ships do not carry oil as cargo. In addition, many states in the United States bordering a navigable waterway have enacted legislation providing for potentially unlimited strict liability without regard to fault for the discharge of pollutants within their waters. We also are subject to other laws outside the United States and international conventions that provide for an owner or operator of LNGCs to bear strict liability for pollution.
Climate change and greenhouse gas regulations and impacts may adversely impact our operations and markets.
Due to concern over the risk of climate change, a number of countries and the International Maritime Organization (“IMO”) have adopted, or are considering the adoption of, regulatory frameworks to reduce greenhouse gas emissions from vessels. These regulatory measures may include, among others, adoption of cap and trade regimes, carbon taxes, increased efficiency standards and incentives or mandates for renewable energy. Although the emissions of greenhouse gases from international shipping currently are not subject to the international treaty on climate change known as the Paris Agreement, a new treaty or IMO regulations may be adopted in the future that includes restrictions on shipping emissions. In 2016, the IMO reaffirmed its strong commitment to continue to work to address greenhouse gas emissions from ships engaged in international trade. The IMO adopted an initial GHG reduction strategy in 2018 as a framework for further action with adoption of a revised IMO strategy targeted for 2023 (the “IMO GHG Strategy”). Consistent with the IMO GHG Strategy goal of reducing GHG emissions from international shipping by at least 50% by 2050, as compared to 2008 levels, IMO’s Marine Environment Protection Committee (“MEPC”) agreed upon draft amendments to MARPOL Annex VI that would establish an enforceable regulatory framework to reduce greenhouse gas emissions from international shipping, consisting of technical and operational carbon reduction measures, including use of an Energy Efficiency Existing Ship Index, an operational Carbon Intensity Indicator and an enhanced Ship Energy Efficiency Management Plan. These amendments were formally adopted at the 2021 MEPC session and will enter into force on January 1, 2023. Such legislation or regulations has required and may in the future require additional capital expenditures or operating expenses, such as increased costs for low-sulfur fuel needed to meet IMO 2020 requirements, for us to maintain our vessels’ compliance with international and/or national regulations.
In addition, in September 2021, a group of over 150 companies, including shipping companies, oil companies and port authorities, called on regulators to require the shipping industry to be fully decarbonized by 2050.
The EU has indicated it intends to implement regulations to limit emissions of greenhouse gases from vessels if such emissions are not regulated through the IMO and, in September 2020, the European Parliament approved draft legislation that would put in place measures to address greenhouse gas emissions from shipping. Further on July 14,
42

TABLE OF CONTENTS

2021, the European Commission adopted a series of legislative proposals on how it intends to achieve climate neutrality in the EU by 2050 (“Fit for 55 Package”). The proposals include incorporating the shipping industry into the European Union Emissions Trading System (“EU ETS”) for the first time (beginning in 2023 and phased in gradually through 2025). Owners of ships sailing in the EU will have to buy permits for their emissions under the EU ETS or face possible bans from EU ports (for all vessels operated by the shipping company), and the proposals also require permitting for 50% of emissions from international voyages starting and ending in the EU. There is also an initiative to increase the demand and deployment of renewable alternative transport fuels, and a proposal to review the Energy Taxation Directive with regard to the current exemption of fuel used by ships from taxation. The Fit for 55 Package remains subject to adoption by the European Parliament and the Council. Compliance with changes in laws and regulations relating to climate change could increase our costs of operating and maintaining our vessels and could require us to make significant financial expenditures that we cannot predict with certainty at this time. Further, our business may be adversely affected to the extent that climate change results in sea level changes or more intense weather events.
Laws and regulations inside and outside the United States relating to climate change affecting the LNG and natural gas industry, including the use of natural gas to generate electricity, growing public concern about the environmental impact of climate change, and broader, economy-wide legislative initiatives to reduce or phase out the use of fossil fuels could adversely affect our business. For example, laws, regulations and other initiatives to shift electricity generation away from fossil fuels to renewable sources over time are at various stages of implementation and consideration and may continue to be adopted in the future in the markets in which we operate. Although it is our expectation that these efforts may reduce global demand for natural gas and increase demand for alternative energy sources in the long term, these changes may occur on a more accelerated basis then we currently project. For instance, our projections are based on, among others, the Wood Mackenzie Global Gas 2021 Outlook to 2050 base case, which assumes a climate scenario in which energy demand falls short of achieving Paris Agreement-aligned CO2 emissions reductions by 2050. However, climate scenarios outlined in that report assuming more aggressive CO2 reductions project lower demand for natural gas. In addition, future demand for natural gas may be adversely impacted if technologies to capture and sequester carbon emissions are not commercialized. We cannot predict with certainty the likelihood of this or other climate scenarios. Any long-term material adverse effect on the LNG and natural gas industry could have a significant financial and operational adverse impact on our business that we cannot predict with certainty at this time.
If we fail to comply with international safety regulations, we may be subject to increased liability, which may adversely affect our insurance coverage and may result in a denial of access to, or detention in, certain ports.
The operation of our vessels is affected by the requirements set forth in the International Safety Management Code for the Safe Operation of Ships and for Pollution Prevention (the “ISM Code”). The ISM Code requires shipowners, ship managers and bareboat charterers to develop and maintain an extensive “Safety Management System” that includes the adoption of a safety and environmental protection policy setting forth instructions and procedures for safe operation and describing procedures for dealing with emergencies. If we fail to comply with the ISM Code, we may be subject to increased liability, our existing insurance coverage for our affected vessels may be invalidated or the availability of insurance coverage may decrease, and such issues may result in a denial of access to, or detention in, certain ports.
Regulations relating to ballast water discharge may adversely affect our costs and profitability.
The IMO has imposed updated guidelines for ballast water management systems specifying the maximum amount of viable organisms allowed to be discharged from a vessel’s ballast water. Depending on the date of the International Oil Pollution Prevention, or IOPP renewal survey, existing vessels constructed before September 8, 2017 must comply with the updated D-2 standard on or after September 8, 2019. For most vessels, compliance with the D-2 standard will involve installing on-board systems to treat ballast water and eliminate unwanted organisms. Ships constructed on or after September 8, 2017 are to comply with the D-2 standards upon delivery. In addition, we are subject to ballast water management regulations in certain jurisdictions where our vessels operate. If we fail to comply with the IMO standard for ballast water or similar regulations, we could be subject to penalties for failure to comply. In addition, if these regulations are amended, such amendments may require us to incur costs to comply with the changes, which increased costs may adversely impact our profitability.
43

TABLE OF CONTENTS

Failure to comply with the U.S. Foreign Corrupt Practices Act and other anti-bribery legislation in other jurisdictions could result in fines, criminal penalties, contract terminations and an adverse effect on our business.
We are also subject to anti-corruption laws and regulations worldwide, including the U.S. Foreign Corrupt Practices Act (“FCPA”), which generally prohibit companies and their intermediaries from making improper payments to foreign officials for the purpose of obtaining or keeping business or other benefits. Some of the jurisdictions in which we currently, or may in the future, operate may present heightened risks for corruption. Although we have adopted policies and procedures that are designed to ensure that we, our employees and other intermediaries comply with applicable anti-corruption laws, including the FCPA, it is highly challenging to adopt policies and procedures that ensure compliance in all respects with such laws, particularly in high-risk jurisdictions. Developing and implementing policies and procedures is a complex endeavor. There is no assurance that these policies and procedures will work effectively all of the time or protect us against liability under anti-corruption laws and regulations, including the FCPA, for actions taken by our employees and other intermediaries with respect to our business or any businesses that we may acquire.
If we are not in compliance with anti-corruption laws and regulations, including the FCPA, we may be subject to costly and intrusive criminal and civil investigations as well significant potential criminal and civil penalties and other remedial measures, including changes or enhancements to our procedures, policies and control, as well as potential personnel change and disciplinary actions. In addition, non-compliance with anti-corruption laws could constitute a breach of certain covenants in operational or debt agreements, and cross-default provisions in certain of our agreements could mean that an event of default under certain of our commercial agreements could trigger an event of default under our other agreements, including our debt agreements. Any adverse finding against us could also negatively affect our relationship with current and potential customers as well as our reputation generally. The occurrence of any of these events could have a material adverse impact on our business, results of operations, financial condition, liquidity and future business prospects.
We are subject to numerous governmental export, trade and economic sanctions laws and regulations. Our failure to comply with such laws and regulations could subject us to liability and have a material adverse impact on our business, results of operations or financial condition.
We conduct business throughout the world, and our business activities and services are subject to various applicable import and export control laws and regulations of the United States and other countries in which we do or seek to do business. We must also comply with U.S. trade and economic sanctions laws, including the U.S. Commerce Department’s Export Administration Regulations and economic and trade sanctions regulations maintained by the U.S. Treasury Department’s Office of Foreign Assets Control. For example, Russia invaded Ukraine in February 2022. In response, the United States and certain other countries imposed significant sanctions and export controls against Russia, Belarus and certain individuals and entities connected to Russian or Belarusian political, business and financial organizations, and the United States and certain other countries could impose further sanctions, trade restrictions and other retaliatory actions should the conflict continue or worsen. Although we take precautions to comply with all such laws and regulations, violations of governmental export control and economic sanctions laws and regulations could result in negative consequences to us, including government investigations, sanctions, criminal or civil fines or penalties, more onerous compliance requirements, loss of authorizations needed to conduct aspects of our international business, reputational harm and other adverse consequences. Moreover, it is possible that we could invest both time and capital into a project involving a country or counterparty that may become subject to sanctions. If any of our counterparties or jurisdictions where we do business becomes subject to sanctions as a result of these laws and regulations or otherwise, we may face an array of issues, including, but not limited to: having to abandon the related project, being unable to recuperate prior invested time and capital or being subject to law suits, investigations or regulatory proceedings that could be time-consuming and expensive to respond to and which could lead to criminal or civil fines or penalties.
Failure to comply with current or future federal, state and foreign laws and regulations and industry standards relating to privacy, data protection, advertising and consumer protection could adversely affect our business, financial condition, results of operations and prospects.
We are subject to various privacy, information security, and data protection laws, rules, and regulations that present an ever-evolving regulatory landscape across multiple jurisdictions and industry sections. Federal, state, and foreign legislators and/or regulators are increasingly adopting or revising privacy, information security, and data
44

TABLE OF CONTENTS

protection laws, rules, and regulations that potentially could have a significant impact on our current and planned privacy, data protection, and information security-related practices our collection, use, storing, sharing, retention and safeguarding and otherwise processing of certain types of consumer or employee information; and some of our current or planned business activities, which could further increase our costs of compliance and business operations and could reduce income from certain business initiatives.
Compliance with current or future privacy, information security and data protection laws, rules and regulations (including those regarding security breach notification) affecting consumer (which may be broadly construed to include business-to-business contacts) or employee data to which we are subject could result in higher compliance and technology costs and could restrict our ability to provide certain products and services (such as products or services that involve sharing information with third parties). Additionally, regulators may attempt to assert authority over our business in the area of privacy, information security and data protection. If our vendors also become subject to new and additional laws, rules and regulations in more stringent and expansive jurisdictions, this could result in increasing costs to our business. We cannot predict the effect compliance with any such laws or regulations may have on our operating environment.
For example, while we do not have more than incidental or occasional contacts with the state of California, and the more sensitive information we collect from business-to-business contacts and employees is largely exempt from the current California Consumer Privacy Act of 2018 (“CCPA”), which took effect on January 1, 2020, we may be subject to the new California Privacy Rights Act (“CPRA”), which modifies the CCPA. Effective in most material respects starting on January 1, 2023, the CPRA will impose additional data protection obligations on companies doing business in California, potentially resulting in further complexity. The effects of the CPRA, other similar state or federal laws, rules and regulations, and other future changes in laws, rules or regulations, may require us to modify our data processing practices and policies, could increase the cost of providing our offerings, require changes to our operations, or could cause us to incur potential liability in an effort to comply with such legislation. Other state legislatures are currently contemplating, and may pass, their own comprehensive data privacy and security laws, and the effects of this legislation may impact our business.
Internationally, many jurisdictions have established their own data security and privacy legal frameworks, including data localization and storage requirements, with which we may need to comply. For example, the EU and many countries in Europe have stringent privacy laws and regulations, which may affect our ability to operate cost effectively in certain European countries. In particular, the EU has adopted the GDPR which went into effect on May 25, 2018 and contains numerous requirements. Specifically, the GDPR introduced numerous privacy-related changes for companies operating in the EU, including greater control for data subjects (e.g., the “right to be forgotten”), increased data portability for EU consumers, data breach notification requirements, and increased fines. In particular, under the GDPR, fines of up to 20 million Euros or up to 4% of the annual global revenue of the noncompliant company, whichever is greater, could be imposed for violations of certain of the GDPR’s requirements. Due to our physical presence in Belgium and employment of EU nationals, complying with the GDPR may cause us to incur substantial operational costs or require us to change our business practices. Despite our efforts to bring practices into compliance with the GDPR, we may not be successful either due to internal or external factors such as resource allocation limitations or a lack of vendor cooperation. Non-compliance could result in proceedings against us by governmental entities, customers, data subjects or others. We may also experience difficulty retaining or obtaining new European or multi-national customers due to potential increases in our compliance costs, increased potential risk exposure, and uncertainty for these entities, and we may experience significantly increased liability with respect to these customers pursuant to the terms set forth in our engagements with them.
Recent legal developments in Europe have created complexity and regulatory compliance uncertainty regarding certain transfers of personal data from the European Economic Area (“EEA”) to the United States. For example, on July 16, 2020, the Court of Justice of the European Union (“CJEU”) invalidated the EU-U.S. Privacy Shield Framework (“Privacy Shield”) under which personal data could be transferred from the EU to U.S. entities who had self-certified under the Privacy Shield program. While the CJEU upheld the adequacy of EU-specified standard contractual clauses as an adequate personal data transfer mechanism, it made clear that reliance on them alone may not necessarily be sufficient in all circumstances and that their use must be assessed on a case-by-case basis taking into account the surveillance laws in and the right of individuals afforded by, the destination country. The CJEU went on to state that, if the competent supervisory authority believes that the standard contractual clauses cannot be complied with in the destination country and the required level of protection cannot be secured by other means, such supervisory authority is under an obligation to suspend or prohibit that transfer unless the data exporter has already
45

TABLE OF CONTENTS

done so itself. We rely on a mixture of mechanisms to transfer personal data from the EU to the U.S. (including having previously relied on Privacy Shield) and are evaluating what additional mechanisms may be required to establish adequate safeguards for personal data. Although the European Commission has issued revised standard contractual clauses in June 2021, as supervisory authorities continue to issue further guidance on personal data export mechanisms, including circumstances where the standard contractual clauses cannot be used and/or start taking enforcement action, we could suffer additional costs, complaints, and/or regulatory investigations or fines. Moreover, if we are otherwise unable to transfer personal data between and among countries and regions in which we operate, it could affect the manner in which we provide our services, and we may find it necessary to establish systems in the EU to maintain personal data originating from the EU, which may involve substantial expense and distraction from other aspects of our business. In the meantime, there could be uncertainty as to how to comply with EU privacy law.
Further, the United Kingdom’s vote in favor of exiting the EU, often referred to as Brexit, and ongoing developments in the United Kingdom have created uncertainty with regard to data protection regulation in the United Kingdom, which is now governed by a United Kingdom version of the GDPR (combining the GDPR and the United Kingdom’s Data Protection Act 2018), potentially exposing us to two parallel regimes, each of which could authorize similar fines and potentially divergent enforcement actions for certain violations. Other countries have also passed or are considering passing laws requiring local data residency or restricting the international transfer of data.
Because the interpretation and application of many privacy and data protection laws, rules and regulations along with contractually imposed industry standards are uncertain, it is possible that these laws may be interpreted and applied in a manner that is inconsistent with our existing data management practices or the features of our solutions and platform capabilities, which could adversely impact our business by requiring us to change our business activities or modify our solutions and platform capabilities and result in fines, lawsuits and other claims and penalties. Any inability to adequately address privacy and security concerns, even if unfounded, or comply with applicable privacy and data security laws, rules, regulations and policies, could result in additional cost and liability to us, damage our reputation, inhibit growth, and otherwise adversely affect our business. Furthermore, the costs of compliance with, and other burdens imposed by, the laws, rules, regulations and policies that are applicable to our businesses may limit the use and adoption of, and reduce the overall demand for, our solutions. Privacy and data security concerns, whether valid or not valid, may inhibit market adoption of our solutions, particularly in certain industries and foreign countries. If we are not able to adjust to changing laws, rules and information security, our business may be harmed.
Risks Related to Our Organization and Structure and Tax Matters
We are a holding company, and we are accordingly dependent upon distributions from our subsidiaries to pay dividends, if any, taxes and other expenses and make payments under the Tax Receivable Agreement.
We are a holding company and, upon completion of the Reorganization and this offering, will have no material assets other than our ownership of equity interests in our subsidiaries. See “Organizational Structure” in this prospectus for additional information. We have no independent means of generating revenue. Substantially all of our assets are held through subsidiaries of EELP. EELP’s cash flow is dependent on cash distributions from its subsidiaries, and, in turn, substantially all of our cash flow is dependent on cash distributions from EELP. We will also incur expenses related to our operations and will have obligations to make payments under the Tax Receivable Agreement. The creditors of each of our direct and indirect subsidiaries are entitled to payment of that subsidiary’s obligations to them, when due and payable, before distributions may be made by that subsidiary to its equity holders.
EELP’s ability to make distributions to us depends on its subsidiaries’ ability to first satisfy their obligations to their creditors. We intend to cause EELP to make distributions to us pursuant to the EELP Limited Partnership Agreement in an amount sufficient to cover our expenses, all applicable taxes payable and dividends, if any, declared by us and enable us to make payments under the Tax Receivable Agreement. Deterioration in the financial conditions, earnings or cash flow of EELP and its subsidiaries for any reason could limit or impair their ability to pay such distributions. Thus, our ability to cover our expenses, all applicable taxes payable and dividends, if any, declared by us depends on EELP’s ability to first satisfy its obligations to its creditors.
In addition, our participation in any distribution of the assets of any of our direct or indirect subsidiaries upon any liquidation, reorganization or insolvency is only after the claims of such subsidiaries’ creditors, including trade creditors, are satisfied. Furthermore, some of our financing arrangements contain negative covenants, limiting the ability of our subsidiaries to declare or pay dividends or make distributions. To the extent that we need funds, and
46

TABLE OF CONTENTS

our subsidiaries are restricted from declaring or paying such dividends or making such distributions under applicable law or regulations, or otherwise unable to provide such funds, for example, due to restrictions in future financing arrangements that limit the ability of our operating subsidiaries to distribute funds, our liquidity and financial condition could be materially harmed.
We will be required to pay over to the TRA Beneficiaries most of the tax benefits available to us in respect of our acquisition of interests of EELP, and the amount of those payments are expected to be substantial.
We will enter into a Tax Receivable Agreement with the TRA Beneficiaries and the representative of the TRA Beneficiaries (the “TRA Representative”). The Tax Receivable Agreement will provide for payment by us to the TRA Beneficiaries of 85% of the amount of the net cash tax savings, if any, that we are deemed to realize as a result of (i) certain increases in the tax basis of assets of EELP and its subsidiaries resulting from exchanges of EELP partnership interests in the future, (ii) certain tax attributes of EELP and subsidiaries of EELP (including the existing tax basis of assets owned by EELP or its subsidiaries and the tax basis of the Foundation Vessels) that exist as of the time of this offering or may exist at the time when Class B interests of EELP are exchanged for shares of Class A common stock, and (iii) certain other tax benefits related to Excelerate entering into the Tax Receivable Agreement, including tax benefits attributable to payments that Excelerate makes under the Tax Receivable Agreement. We will retain the benefit of the remaining 15% of these deemed net cash tax savings.
The term of the Tax Receivable Agreement will commence upon the completion of this offering and will continue until all tax benefits that are subject to the Tax Receivable Agreement have been utilized or have expired, unless we exercise our right to terminate the Tax Receivable Agreement (or it is terminated due to a change in control or our breach of a material obligation thereunder), in which case, we will be required to make the termination payment specified in the Tax Receivable Agreement. In addition, payments we make under the Tax Receivable Agreement will be increased by any interest accrued from the due date (without extensions) of the corresponding tax return. If EE Holdings were to exchange all of its EELP interests, we would recognize a total deferred tax asset of approximately $583.6 million and a related liability for payments under the Tax Receivable Agreement of approximately $433.5 million, assuming (i) that EE Holdings redeemed or exchanged all of its EELP interests immediately after the completion of this offering at an initial public offering price of $24.00 per share of Class A common stock, (ii) no material changes in relevant tax law, (iii) a constant combined effective income tax rate of 21% and (iv) that we have sufficient taxable income in each year to realize on a current basis the increased depreciation, amortization and other tax benefits that are the subject of the Tax Receivable Agreement. The actual future payments to the TRA Beneficiaries will vary based on the factors discussed below, and estimating the amount and timing of payments that may be made under the Tax Receivable Agreement is by its nature imprecise, as the calculation of amounts payable depends on a variety of factors and future events. We expect to receive distributions from EELP in order to make any required payments under the Tax Receivable Agreement. However, we may need to incur debt to finance payments under the Tax Receivable Agreement to the extent such distributions or our cash resources are insufficient to meet our obligations under the Tax Receivable Agreement as a result of timing discrepancies or otherwise.
The amount and timing of any payments under the Tax Receivable Agreement, will vary depending on a number of factors, including the price of our Class A common stock at the time of the exchange; the timing of future exchanges; the extent to which exchanges are taxable; the amount and timing of the utilization of tax attributes; the amount, timing and character of our income; the U.S. federal, state and local tax rates then applicable; the amount of each exchanging partner’s tax basis in its interests at the time of the relevant exchange; the depreciation and amortization periods that apply to the assets of EELP and its subsidiaries; the timing and amount of any earlier payments that we may have made under the Tax Receivable Agreement and the portion of our payments under the Tax Receivable Agreement that constitute imputed interest or give rise to depreciable or amortizable tax basis. We expect that, as a result of the increases in the tax basis of the tangible and intangible assets of EELP attributable to the exchanged EELP interests and certain other tax benefits (including the existing tax basis of assets owned by EELP or its subsidiaries and the tax basis of the Foundation Vessels), the payments that we will be required to make to the holders of rights under the Tax Receivable Agreement could be substantial. There may be a material negative effect on our financial condition and liquidity if, as described below, the payments under the Tax Receivable Agreement exceed the actual benefits we receive in respect of the tax attributes subject to the Tax Receivable Agreement and/or distributions to us by EELP are not sufficient to permit us to make payments under the Tax Receivable Agreement.
47

TABLE OF CONTENTS

In certain circumstances, payments under the Tax Receivable Agreement may be accelerated and/or significantly exceed the actual tax benefits, if any, that we actually realize.
The Tax Receivable Agreement will provide that if (i) we exercise our right to early termination of the Tax Receivable Agreement in whole (that is, with respect to all benefits due to all of the TRA Beneficiaries) or in part (that is, with respect to some benefits due to the TRA Beneficiaries), (ii) we experience certain changes in control, (iii) the Tax Receivable Agreement is rejected in certain bankruptcy proceedings, (iv) we fail (subject to certain exceptions) to make a payment under the Tax Receivable Agreement within 180 days after the due date or (v) we materially breach our obligations under the Tax Receivable Agreement, we will be obligated to make an early termination payment to holders of rights under the Tax Receivable Agreement equal to the present value of all payments that would be required to be paid by us under the Tax Receivable Agreement. The amount of such payments will be determined on the basis of certain assumptions in the Tax Receivable Agreement, including (i) the assumption that we would have enough taxable income in the future to fully utilize the tax benefit resulting from the tax assets that are the subject of the Tax Receivable Agreement, (ii) the assumption that any item of loss deduction or credit generated by a basis adjustment or imputed interest arising in a taxable year preceding the taxable year that includes an early termination will be used by us ratably from such taxable year through the earlier of (x) the scheduled expiration of such tax item or (y) 15 years; (iii) the assumption that any non-amortizable assets are deemed to be disposed of in a fully taxable transaction on the fifteenth anniversary of the earlier of the basis adjustment and the early termination date; (iv) the assumption that U.S. federal, state and local tax rates will be the same as in effect on the early termination date, unless scheduled to change; and (v) the assumption that any interests of EELP (other than those held by us) outstanding on the termination date are deemed to be exchanged for an amount equal to the market value of the corresponding number of shares of Class A common stock on the termination date. Any early termination payment may be made significantly in advance of the actual realization, if any, of the future tax benefits to which the termination payment relates. The amount of the early termination payment is determined by discounting the present value of all payments that would be required to be paid by us under the Tax Receivable Agreement at a rate equal to the lesser of (i) 6.5% and (ii) LIBOR (or an acceptable LIBOR replacement rate) plus 400 basis points.
Moreover, as a result of an elective early termination, a change in control or our material breach of our obligations under the Tax Receivable Agreement, we could be required to make payments under the Tax Receivable Agreement that exceed our actual cash savings under the Tax Receivable Agreement. Thus, our obligations under the Tax Receivable Agreement could have a substantial negative effect on our financial condition and liquidity and could have the effect of delaying, deferring or preventing certain mergers, asset sales, or other forms of business combinations or changes in control. For example, on a pro forma basis, if we experienced a change in control as of December 31, 2021, the estimated lump-sum payment would have been approximately $267.8 million. This estimated payment assumes: (i) the change in control occurred on December 31, 2021; (ii) a price of $24.00 per share; (iii) a constant combined federal and state corporate tax rate of 21%; and (iv) no material changes in tax law. Actual results may differ from assumptions for various reasons, including the timing of the change in control, the trading price of our shares of Class A common stock at the time of the change in control, and the tax rates then in effect. We cannot assure you that we will be able to finance any early termination payment. It is also possible that the actual benefits ultimately realized by us may be significantly less than were projected in the computation of the early termination payment. We will not be reimbursed if the actual benefits ultimately realized by us are less than were projected in the computation of the early termination payment.
Payments under the Tax Receivable Agreement will be based on the tax reporting positions that we will determine and the IRS or another tax authority may challenge all or part of the tax basis increases, as well as other related tax positions we take, and a court could sustain such challenge. If any tax benefits that have given rise to payments under the Tax Receivable Agreement are subsequently disallowed, we would be entitled to reduce future amounts otherwise payable to a holder of rights under the Tax Receivable Agreement to the extent the holder has received excess payments. However, the required final and binding determination that a holder of rights under the Tax Receivable Agreement has received excess payments may not be made for a number of years following commencement of any challenge, and we will not be permitted to reduce its payments under the Tax Receivable Agreement until there has been a final and binding determination, by which time sufficient subsequent payments under the Tax Receivable Agreement may not be available to offset prior payments for disallowed benefits. We will not be reimbursed for any payments previously made under the Tax Receivable Agreement if the basis increases described above are successfully challenged by the IRS or another taxing authority. Moreover, payments under the Tax Receivable Agreement are calculated on the basis of certain assumptions, which may deviate from reality, including, for example, (i) that the increase in tax basis of the assets of EELP that results from exchanges of Class B
48

TABLE OF CONTENTS

interests for shares of Class A common stock will be determined without regard to the existing tax basis of the assets of EELP and (ii) if Excelerate holds interests of EELP through one or more wholly owned subsidiaries, the assumption that no such subsidiary exists and Excelerate holds all of its EELP interests directly. As a result, in certain circumstances, payments could be made under the Tax Receivable Agreement that are significantly in excess of the benefit that we actually realize in respect of the increases in tax basis (and utilization of certain other tax benefits) and we may not be able to recoup those payments, which could adversely affect our financial condition and liquidity.
In certain circumstances, EELP will be required to make distributions to us and the other partners of EELP, and the distributions that EELP will be required to make may be substantial.
EELP is expected to be treated as a partnership for U.S. federal income tax purposes and, as such, is not generally subject to entity-level U.S. federal income tax. Instead, taxable income will be allocated to partners, including us, pursuant to the EELP Limited Partnership Agreement. EELP will make tax distributions to its partners, including us, which generally will be pro rata based on the ownership of EELP interests, calculated using an assumed tax rate, to help each of the partners to pay taxes on that partner’s allocable share of EELP’s net taxable income. Under applicable tax rules, EELP is required to allocate net taxable income disproportionately to its partners in certain circumstances. Because tax distributions will be determined based on the partner who is allocated the largest amount of taxable income on a per interest basis and on an assumed tax rate that generally is the highest rate applicable to any partner but will be made pro rata based on ownership of EELP interests, EELP will be required to make tax distributions that, in the aggregate, will likely exceed the aggregate amount of taxes payable by its partners with respect to the allocation of EELP income.
Funds used by EELP to satisfy its tax distribution obligations will not be available for reinvestment in our business. Moreover, the tax distributions EELP will be required to make may be substantial and may significantly exceed (as a percentage of EELP’s income) the overall effective tax rate applicable to a similarly situated corporate taxpayer. In addition, because these payments will be calculated with reference to an assumed tax rate, and because of the disproportionate allocation of net taxable income, these payments likely will significantly exceed the actual tax liability for many of the partners of EELP.
As a result of potential differences in the amount of net taxable income allocable to us and to the existing partners of EELP, as well as the use of an assumed tax rate in calculating EELP’s distribution obligations, we may receive distributions significantly in excess of our tax liabilities and obligations to make payments under the Tax Receivable Agreement. We may choose to manage these excess distributions through a number of different approaches, including by applying them to general corporate purposes.
No adjustments to the redemption or exchange ratio of EELP interests for shares of our Class A common stock will be made as a result of either (i) any cash distribution by us or (ii) any cash that we retain and do not distribute to our stockholders. To the extent that we do not distribute such excess cash as dividends on our Class A common stock and instead, for example, hold such cash balances or lend them to EELP, holders of EELP interests would benefit from any value attributable to such cash balances as a result of their ownership of Class A common stock following a redemption or exchange of their EELP interests. See “Certain Relationships and Related Party Transactions—Proposed Transactions with Excelerate Energy, Inc.—The EELP Limited Partnership Agreement.”
We may be required to pay additional taxes because of the U.S. federal partnership audit rules and potentially also state and local tax rules.
Under the U.S. federal partnership audit rules, subject to certain exceptions, audit adjustments to items of income, gain, loss, deduction, or credit of an entity (and any holder’s share thereof) is determined, and taxes, interest, and penalties attributable thereto, are assessed and collected, at the entity level. EELP (or any of its applicable subsidiaries or other entities in which EELP directly or indirectly invests that are treated as partnerships for U.S. federal income tax purposes) may be required to pay additional taxes, interest and penalties as a result of an audit adjustment, and we, as a partner of EELP (or such other entities), could be required to indirectly bear the economic burden of those taxes, interest, and penalties even though we may not otherwise have been required to pay additional corporate-level taxes as a result of the related audit adjustment. Audit adjustments for state or local tax purposes could similarly result in EELP (or any of its applicable subsidiaries or other entities in which EELP directly or indirectly invests) being required to pay or indirectly bear the economic burden of state or local taxes and associated interest, and penalties.
49

TABLE OF CONTENTS

Under certain circumstances, EELP or an entity in which EELP directly or indirectly invests may be eligible to make an election to cause partners of EELP (or such other entity) to take into account the amount of any understatement, including any interest and penalties, in accordance with such partner’s share in EELP in the year under audit. We will decide whether or not to cause EELP to make this election; however, there are circumstances in which the election may not be available and, in the case of an entity in which EELP directly or indirectly invests, such decision may be outside of our control. If EELP or an entity in which EELP directly or indirectly invests does not make this election, the then-current partners of EELP could economically bear the burden of the understatement.
If EELP were to become a publicly traded partnership taxable as a corporation for U.S. federal income tax purposes, we and EELP might be subject to potentially significant tax inefficiencies, and we would not be able to recover payments previously made by us under the Tax Receivable Agreement, even if the corresponding tax benefits were subsequently determined to have been unavailable due to such status.
We intend to operate such that EELP does not become a publicly traded partnership taxable as a corporation for U.S. federal income tax purposes. A “publicly traded partnership” is an entity that otherwise would be treated as a partnership for U.S. federal income tax purposes, the interests of which are traded on an established securities market or readily tradable on a secondary market or the substantial equivalent thereof. Under certain circumstances, exchanges of EELP interests pursuant to the EELP Limited Partnership Agreement or other transfers of EELP interests could cause EELP to be treated like a publicly traded partnership. From time to time, the U.S. Congress has considered legislation to change the tax treatment of partnerships and there can be no assurance that any such legislation will not be enacted or if enacted will not be adverse to us.
If EELP were to become a publicly traded partnership taxable as a corporation for U.S. federal income tax purposes, significant tax inefficiencies might result for us and EELP, including as a result of our inability to file a consolidated U.S. federal income tax return with EELP. In addition, we may not be able to realize tax benefits covered under the Tax Receivable Agreement and would not be able to recover any payments previously made by us under the Tax Receivable Agreement, even if the corresponding tax benefits (including any claimed increase in the tax basis of EELP’s assets) were subsequently determined to have been unavailable.
Future changes to tax laws or applicable tax rates in the jurisdictions where we operate could materially and adversely affect our company and reduce net returns to our stockholders.
Our tax treatment is subject to the enactment of, or changes in, tax laws, regulations and treaties, or the interpretation thereof, tax policy initiatives and reforms under consideration and the practices of tax authorities in various jurisdictions. Such changes may include (but are not limited to) the taxation of operating income, investment income, dividends received or (in the specific context of withholding tax) dividends paid, or the taxation of partnerships and other pass-through entities. As a result, the tax laws in the United States and in jurisdictions in which we do business could change on a prospective or retroactive basis, and any such changes could have an adverse effect on our worldwide tax liabilities, business, financial condition and results of operations. We are unable to predict what tax reform may be proposed or enacted in the future or what effect such changes would have on our business, but such changes, to the extent they are brought into tax legislation, regulations, policies or practices, could affect our financial position and overall or applicable tax rates in the future in countries where we have operations, reduce post-tax returns to our stockholders, and increase the complexity, burden and cost of tax compliance.
Our businesses are subject to income taxation in the United States and in various other jurisdictions. Applicable tax rates may be subject to significant change. If our effective tax rate increases, our operating results and cash flow could be adversely affected. Our effective income tax rate can vary significantly between periods due to a number of complex factors including, but not limited to, projected levels of taxable income in each jurisdiction, tax audits conducted and settled by various tax authorities, and adjustments to income taxes upon finalization of income tax returns.
We depend on key management personnel and other experienced employees.
Our success depends to a significant degree upon the contributions of certain key management personnel, including, but not limited to, Steven Kobos, our President and Chief Executive Officer. There is no guarantee that he will remain employed by us. Our ability to retain our key management personnel or to attract suitable replacements should any members of our management team leave is dependent on the competitive nature of the employment market. The loss of services from key management personnel or a limitation in their availability could materially and
50

TABLE OF CONTENTS

adversely impact our business, prospects, liquidity, financial condition and results of operations. Further, such a loss could be negatively perceived in the capital markets. We have not obtained key man life insurance that would provide us with proceeds in the event of the death or disability of any of our key management personnel.
Experienced employees in the LNG industry are fundamental to our ability to generate, obtain and manage opportunities and are also highly sought after. Failure to attract and retain such personnel or to ensure that their experience and knowledge is not lost when they leave the business through retirement, redundancy or otherwise may adversely affect the standards of our service and may have an adverse impact on our business, prospects, liquidity, financial condition and results of operations.
Risks Related to this Offering and Ownership of Our Class A Common Stock
There is currently no public market for shares of our Class A common stock, a trading market for our Class A common stock may never develop following this offering and our Class A common stock price may be volatile and could decline substantially following this offering.
Prior to this offering, there has been no market for shares of our Class A common stock. Although we intend to list our Class A common stock on the NYSE, an active trading market for the shares of our Class A common stock may never develop, or if one develops, it may not be sustained following this offering. Accordingly, no assurance can be given as to the following:
the likelihood that an active trading market for shares of our Class A common stock will develop or be sustained;
the liquidity of any such market;
the ability of our stockholders to sell their shares of Class A common stock; or
the price that our stockholders may obtain for their Class A common stock.
If an active market does not develop or is not maintained, the market price of our Class A common stock may decline, and you may not be able to sell your shares of our Class A common stock. Even if an active trading market develops for our Class A common stock subsequent to this offering, the market price of our Class A common stock may be highly volatile and subject to wide fluctuations. Our financial performance, government regulatory action, tax laws, interest rates and market conditions in general could have a significant impact on the future market price of our Class A common stock.
Furthermore, in recent years, the stock market has experienced significant price and volume fluctuations. This volatility has had a significant impact on the market price of securities issued by many companies, including companies in our industry. The changes frequently appear to occur without regard to the operating performance of the affected companies. Hence, the price of our Class A common stock could fluctuate based upon factors that have little or nothing to do with our operations, and these fluctuations could materially reduce the price of our Class A common stock and materially affect the value of your investment in our Class A common stock.
The requirements of being a public company, including compliance with the reporting requirements of the Securities Exchange Act of 1934 (the “Exchange Act”) and the requirements of the Sarbanes-Oxley Act, may strain our resources, increase our costs and distract management, and we may be unable to comply with these requirements in a timely or cost-effective manner.
As a public company, we will need to comply with new laws, regulations and requirements, certain corporate governance provisions of the Sarbanes-Oxley Act, related regulations of the SEC, including filing quarterly and annual financial statements, and the requirements of the NYSE, with which we are not required to comply as a private company. Complying with these statutes, regulations and requirements will occupy a significant amount of time of our board of directors and management and will significantly increase our costs and expenses. We will need to:
institute a more comprehensive compliance function, including for financial reporting and disclosures;
continue to prepare and distribute periodic public reports in compliance with our obligations under federal securities laws;
comply with rules promulgated by the NYSE;
51

TABLE OF CONTENTS

continue to prepare and distribute periodic public reports in compliance with our obligations under federal securities laws;
enhance our investor relations function;
establish new internal policies, such as those relating to insider trading; and
involve and retain to a greater degree outside counsel and accountants in the above activities.
The changes necessitated by becoming a public company require a significant commitment of resources and management oversight that has increased, and may continue to increase, our costs and might place a strain on our systems and resources. Such costs could have a material adverse effect on our business, financial condition and results of operations.
Furthermore, while we generally must comply with Section 404 of the Sarbanes-Oxley Act for our fiscal year ending December 31, 2022, we are not required to have our independent registered public accounting firm attest to the effectiveness of our internal control over financial reporting until our first annual report subsequent to our ceasing to be an “emerging growth company” within the meaning of Section 2(a)(19) of the Securities Act of 1933 (the “Securities Act”). Accordingly, we may not be required to have our independent registered public accounting firm attest to the effectiveness of our internal control over financial reporting until as late as our annual report for the fiscal year ending December 31, 2026. Once it is required to do so, our independent registered public accounting firm may issue a report that is adverse in the event it is not satisfied with the level at which our internal control over financial reporting is documented, designed, operated or reviewed or that discloses a material weakness identified by our management in our internal control over financial reporting. Compliance with these requirements may strain our resources, increase our costs and distract management, and we may be unable to comply with these requirements in a timely or cost-effective manner.
In addition, we expect that being a public company subject to these rules and regulations may make it more difficult and more expensive for us to obtain director and officer liability insurance, and we may be required to accept reduced policy limits and coverage or incur substantially higher costs to obtain the same or similar coverage. As a result, it may be more difficult for us to attract and retain qualified individuals to serve on our board of directors or as executive officers. We are currently evaluating these rules, and we cannot predict or estimate the amount of additional costs we may incur or the timing of such costs.
We have identified material weaknesses in our internal control over financial reporting, and we may identify additional material weaknesses in the future or otherwise fail to maintain effective internal control over financial reporting, which may result in material misstatements of our financial statements or cause us to fail to meet our periodic reporting obligations, impact investor confidence and the price of our Class A common stock or cause our access to the capital markets to be impaired.
In preparation of our financial statements to meet the requirements applicable to this offering, we identified material weaknesses in our internal control over financial reporting. A material weakness is a deficiency, or a combination of deficiencies, in internal control over financial reporting, such that there is a reasonable possibility that a material misstatement of our annual or interim financial statements will not be prevented or detected on a timely basis. If we are unable to remediate these material weaknesses or if additional material weaknesses are identified in the future or otherwise fail to maintain effective internal control over financial reporting, we may not be able to accurately or timely report our financial results, which may cause our investors to lose confidence in us and adversely affect the market price of our Class A common stock or cause access to capital markets to be impaired.
We did not design and maintain an effective control environment commensurate with public company financial reporting requirements. Specifically, we did not maintain a sufficient complement of personnel with an appropriate degree of internal controls, accounting, tax and information technology (“IT”) knowledge, experience and training to appropriately analyze, record and disclose accounting matters commensurate with accounting and financial reporting requirements.
This material weakness contributed to additional material weaknesses:
we did not design and maintain effective controls over period end financial reporting processes and procedures, controls over significant accounts and disclosures to achieve complete, accurate and timely
52

TABLE OF CONTENTS

financial accounting, reporting and disclosures, including segregation of duties and controls related to the preparation and review of journal entries. Additionally, we did not design and maintain effective controls to identify and account for the elimination of certain intercompany revenue and expenses;
we did not design and maintain effective controls over the proper timing of revenue recognition for dry-dock revenue contracts;
we did not design and maintain effective controls to analyze compliance with non-financial debt covenants and conditions; and
we did not design and maintain effective controls to verify the completeness and accuracy of our income tax provision.
These material weaknesses resulted in adjustments to FSRU and terminal services revenue, selling, general and administrative expenses and cost of revenue and vessel operating expenses, provision for income taxes and related account balances and disclosures as of and for the years ended December 31, 2020 and 2019 and a misstatement to current and long-term debt as of December 31, 2020 which has since been corrected. These material weaknesses remain unremediated as of December 31, 2021.
We did not design or maintain effective controls over IT general controls for information systems that are relevant to the preparation of our financial statements. Specifically, we did not design and maintain: (i) user access controls to ensure appropriate segregation of duties and that adequately restrict user and privileged access to financial applications, programs and data to appropriate company personnel; (ii) program change management controls to ensure that IT program and data changes affecting financial IT applications and underlying accounting records are identified, tested, authorized and implemented appropriately; (iii) computer operations controls to ensure that critical batch jobs are monitored and data backups are authorized and monitored financial data can be recovered from backups; and (iv) testing and approval controls for program development to ensure that new software development is aligned with business and IT requirements. This material weakness did not result in a material misstatement to the financial statements; however, the deficiencies, when aggregated, could impact maintaining effective segregation of duties, as well as the effectiveness of IT-dependent controls (such as automated controls that address the risk of material misstatement to one or more assertions, along with the IT controls and underlying data that support the effectiveness of system-generated data and reports) that could result in misstatements potentially impacting all financial statement accounts and disclosures that would not be prevented or detected.
Additionally, each of the above material weaknesses could result in a misstatement of our account balances or disclosures that would result in a material misstatement to the annual or interim financial statements that would not be prevented or detected.
To address the material weaknesses, we have implemented, and are continuing to implement, measures designed to improve internal control over financial reporting, including expanding our accounting, tax, IT and finance team to add additional qualified resources, which may include third-party consultants, and implementing new financial processes and controls. We have hired new experienced accounting leadership team members in the following positions: Vice President, Controller and Chief Accounting Officer; Director of Financial Reporting; Senior Manager over International Accounting Operations; and Senior Manager over Income Tax Provision. In addition, we have hired a new Vice President over IT and a new Treasurer. We intend to continue to take steps to remediate the material weaknesses through the formalizing of documentation of policies and procedures and further evolving the accounting processes, including implementing appropriate segregation of duties, period end financial review controls including revenue recognition over dry-docks and tax provision as well as adding system controls over journal entry approvals. We are working to remediate the material weaknesses as efficiently and effectively as possible and expect full remediation will go beyond December 31, 2022. At this time, we cannot provide an estimate of costs expected to be incurred in connection with implementing this remediation plan, but these remediation measures will be time consuming, result in us incurring significant costs and place significant demands on our financial and operational resources.
We may not be successful in implementing these changes or in developing other internal controls, which may undermine our ability to provide accurate, timely and reliable reports on our financial and operating results. Further, we will not be able to fully assess whether the steps that we are taking will remediate the material weaknesses in our internal control over financial reporting until we have completed our design and implementation efforts, the controls have operated for a sufficient period of time and management has concluded, through testing, that these controls are
53

TABLE OF CONTENTS

operating effectively. In addition, until we remediate these weaknesses, or if we identify additional material weaknesses in our internal control over financial reporting, we may not detect misstatements on a timely basis and our financial statements may be materially misstated. Moreover, in the future we may engage in business transactions, such as acquisitions, reorganizations or implementation of new information systems that could negatively affect our internal control over financial reporting and result in material weaknesses.
The initial public offering price of our Class A common stock may not be indicative of the market price of our Class A common stock after this offering. In addition, an active, liquid and orderly trading market for our Class A common stock may not develop or be maintained, and our stock price may be volatile.
Prior to this offering, our Class A common stock was not traded on any market. An active, liquid and orderly trading market for our Class A common stock may not develop or be maintained after this offering. Active, liquid and orderly trading markets usually result in less price volatility and more efficiency in carrying out investors’ purchase and sale orders. The market price of our Class A common stock could vary significantly as a result of a number of factors, some of which are beyond our control. In the event of a drop in the market price of our Class A common stock, you could lose a substantial part or all of your investment in our Class A common stock. The initial public offering price will be negotiated between us and the representatives of the underwriters, based on numerous factors and may not be indicative of the market price of our Class A common stock after this offering. See “Underwriting (Conflicts of Interest)” in this prospectus for additional information. Consequently, you may not be able to sell shares of our Class A common stock at prices equal to or greater than the price paid by you in this offering.
The following factors, among others, could affect our stock price:
our operating and financial performance;
quarterly variations in the rate of growth of our financial indicators, such as net income per share, net income and revenues;
the public reaction to our press releases, our other public announcements and our filings with the SEC;
strategic actions by our competitors;
changes in revenue or earnings estimates, or changes in recommendations or withdrawals of research coverage, by equity research analysts;
market and industry perception of our success, or lack thereof, in pursuing our growth strategies;
introductions or announcements of new products offered by us or significant acquisitions, strategic partnerships, joint ventures or capital commitments by us or our competitors and the timing of such introductions or announcements;
our ability to effectively manage our growth;
the impact of pandemics on us and the national and global economies;
speculation in the press or investment community;
the failure of research analysts to cover our Class A common stock;
whether investors or securities analysts view our stock structure unfavorably, particularly the significant voting control of our executive officers, directors and their affiliates;
our ability or inability to raise additional capital through the issuance of equity or debt or other arrangements and the terms on which we raise it;
additional shares of our Class A common stock being sold into the market by us or our existing stockholders, or the anticipation of such sales, including if existing stockholders sell shares into the market when applicable “lock-up” periods end;
changes in accounting principles, policies, guidance, interpretations or standards;
additions or departures of key management personnel;
actions by our stockholders;
54

TABLE OF CONTENTS

changes in operating performance and stock market valuations of companies in our industry, including our vendors and competitors;
trading volume of our Class A common stock;
price and volume fluctuations in the overall stock market, including as a result of trends in the economy as a whole and those resulting from natural disasters, severe weather events, terrorist attacks and responses to such events;
lawsuits threatened or filed against us;
domestic and international economic, legal and regulatory factors unrelated to our performance;
privacy or cybersecurity breaches, data theft or other security incidents or failure to comply with applicable data privacy laws, rules and regulations;
our ability to obtain, maintain, protect, defend and enforce our intellectual property; and
the realization of any risks described under this “Risk Factors” section.
The stock markets in general have experienced extreme volatility that has often been unrelated to the operating performance of particular companies. These broad market fluctuations may adversely affect the trading price of our Class A common stock. Securities class action litigation has often been instituted against companies following periods of volatility in the overall market and in the market price of a company’s securities. Such litigation, if instituted against us, could result in very substantial costs, divert our management’s attention and resources and harm our business, operating results and financial condition.
Investors in this offering will experience immediate and substantial dilution of $9.75 per share.
Based on the initial public offering price of $24.00 per share, purchasers of our Class A common stock in this offering will experience an immediate and substantial dilution of $9.75 per share in the as adjusted net tangible book value per share of Class A common stock from the initial public offering price, and our adjusted pro forma net tangible book value as of December 31, 2021, after giving effect to this offering would have been $14.25 per share. This dilution is due in large part to earlier investors having paid less than the initial public offering price when they purchased their shares. See “Dilution” in this prospectus for additional information.
Future offerings of debt securities, which would rank senior to our Class A common stock upon our bankruptcy or liquidation, and future offerings of equity securities that may be senior to our Class A common stock for the purposes of dividend and liquidation distributions, may adversely affect the market price of our Class A common stock.
In the future, we may attempt to increase our capital resources by making offerings of debt securities or additional offerings of equity securities. Upon bankruptcy or liquidation, holders of our debt securities and shares of preferred stock and lenders with respect to other borrowings will receive a distribution of our available assets prior to the holders of our Class A common stock. Additional equity offerings may dilute the holdings of our existing stockholders or reduce the market price of our Class A common stock, or both. Our preferred stock will have a preference on liquidating distributions and dividend payments, which could limit our ability to make a dividend distribution to the holders of our Class A common stock. Our decision to issue securities in any future offering will depend on market conditions and other factors beyond our control. As a result, we cannot predict or estimate the amount, timing or nature of our future offerings, and purchasers of our Class A common stock in this offering bear the risk of our future offerings reducing the market price of our Class A common stock and diluting their ownership interest in our company.
Kaiser will have the ability to direct the voting of a majority of the voting power of our common stock, and his interests may conflict with those of our other stockholders.
Upon consummation of this offering, our common stock will consist of two classes: Class A and Class B. Holders of Class A common stock and Class B common stock are entitled to one vote per share. Holders of Class A common stock and Class B common stock will vote together as a single class on all matters presented to our stockholders for their vote or approval, except as otherwise required by our amended and restated certificate of incorporation or by applicable law. Upon completion of this offering (assuming no exercise of the underwriters’
55

TABLE OF CONTENTS

option to purchase additional shares of our Class A common stock and after the transactions described herein under “Organizational Structure—The Reorganization”), Kaiser will, through his ownership of EE Holdings, indirectly own 100% of our Class B common stock (representing 77.5% of the total combined voting power of our Class A common stock and Class B common stock).
As a result, Kaiser, through his ownership of EE Holdings, will have the right to designate a certain number of nominees for election to our board of directors and will be able to control matters requiring stockholder approval, including the election and removal of directors, changes to our organizational documents, any material change in the nature of the business or operations of our company and our subsidiaries, taken as a whole, as of the date of the Stockholder’s Agreement (as defined herein), and significant corporate transactions, including any merger, consolidation or sale of all or substantially all of our assets for so long as EE Holdings beneficially owns (directly or indirectly) a certain percentage of our outstanding voting power. For more information on Kaiser’s rights, through his ownership of EE Holdings, with respect to designating a certain number of nominees to our board of directors and consenting to certain significant actions, see “Certain Relationships and Related Person Transactions—Proposed Transactions with Excelerate Energy, Inc.—Stockholder’s Agreement.” This concentration of ownership makes it unlikely that any holder or group of holders of our Class A common stock will be able to affect the way we are managed or the direction of our business. The interests of Kaiser with respect to matters potentially or actually involving or affecting us, such as future acquisitions, financings and other corporate opportunities and attempts to acquire us, may conflict with the interests of our other stockholders. Kaiser would have to approve any potential acquisition of us. The existence of significant stockholders may have the effect of deterring hostile takeovers, delaying or preventing changes in control or changes in management or limiting the ability of our other stockholders to approve transactions that they may deem to be in our best interests. Kaiser’s concentration of stock ownership may also adversely affect the trading price of our Class A common stock to the extent investors perceive a disadvantage in owning stock of a company with significant stockholders.
Our amended and restated certificate of incorporation will include an exclusive forum clause, which could limit our stockholders’ ability to obtain a favorable judicial forum for disputes with us or our directors, officers, employees or agents.
Our amended and restated certificate of incorporation will provide that, unless we, in writing, select or consent to the selection of an alternative forum, all complaints asserting any internal corporate claims (defined as claims, including claims in the right of our company: (i) that are based upon a violation of a duty by a current or former director, officer, employee, or stockholder in such capacity; or (ii) as to which the Delaware General Corporation Law (the “DGCL”) confers jurisdiction upon the Court of Chancery), to the fullest extent permitted by law, and subject to applicable jurisdictional requirements, shall be the Court of Chancery of the State of Delaware (or, if the Court of Chancery does not have, or declines to accept, subject matter jurisdiction, another state court or a federal court located within the State of Delaware). Further, unless we select or consent to the selection of an alternative forum, the federal district courts of the United States shall be the exclusive forum for the resolution of any complaint asserting a cause of action arising under the Securities Act. Our choice-of-forum provision will not apply to suits brought to enforce any liability or duty created by the Exchange Act, and investors cannot waive compliance with the federal securities laws and the rules and regulations thereunder. These choice-of-forum provisions may limit a stockholder’s ability to bring a claim in a judicial forum that it finds favorable for disputes with us or our directors, officers or other employees, which may discourage such lawsuits against us and such persons. Alternatively, if a court were to find these provisions of our amended and restated certificate of incorporation inapplicable to, or unenforceable in respect of, one or more of the specified types of actions or proceedings, we may incur additional costs associated with resolving such matters in other jurisdictions, which could adversely affect our business, financial condition or results of operations.
Any person or entity purchasing or otherwise acquiring any interest in shares of our capital stock is deemed to have notice of and consented to the foregoing provisions. See the section entitled “Description of Capital Stock—Exclusive Forum Clause.”
We cannot assure you that we will pay dividends on our Class A common stock, and our indebtedness could limit our ability to pay dividends on our Class A common stock.
After the completion of this offering, we intend to pay cash dividends on our Class A common stock, subject to our compliance with applicable law. Any determination to pay dividends to holders of our common stock will be at the discretion of our board of directors and will depend upon many factors, including our financial condition,
56

TABLE OF CONTENTS

results of operations, projections, liquidity, earnings, legal requirements, covenant compliance, restrictions in our existing and any future debt agreements and other factors that our board of directors deems relevant. Our financing arrangements, including our new credit facility, place certain direct and indirect restrictions on our ability to pay cash dividends. For more information about these restrictions, see “Dividend Policy.” Therefore, there can be no assurance that we will pay any dividends to holders of our Class A common stock or as to the amount of any such dividends. In addition, our historical results of operations, including cash flow, are not indicative of future financial performance, and our actual results of operations could differ significantly from our historical results of operations. We have not adopted, and do not currently expect to adopt, a separate written dividend policy. For more information, see “Dividend Policy.”
Sales of substantial amounts of our Class A common stock in the public markets, or the perception that they might occur, could reduce the price that our Class A common stock might otherwise attain and may dilute your voting power and your ownership interest in us.
Sales of a substantial number of shares of our Class A common stock in the public market after this offering, particularly sales by our directors, executive officers and significant stockholders, or the perception that these sales could occur, could adversely affect the market price of our Class A common stock and may make it more difficult for you to sell your Class A common stock at a time and price that you deem appropriate. Upon completion of this offering, we will have 23,854,167 shares of Class A common stock outstanding and 82,021,389 shares of Class B common stock outstanding, assuming no exercise by the underwriters of their option to purchase additional shares of our Class A common stock.
All of the shares of Class A common stock sold in this offering will be freely tradable without restrictions or further registration under the Securities Act, except for any shares held by our affiliates as defined in Rule 144 under the Securities Act (“Rule 144”).
We are offering 16,000,000 shares of our Class A common stock as described in this prospectus (excluding the underwriters’ option to purchase up to 2,400,000 additional shares of our Class A common stock). In connection with this offering, certain independent directors and employees, including members of our management team, will be granted equity awards with an aggregate grant date fair value of approximately $5.0 million pursuant to our LTI Plan. The actual number of shares subject to such equity awards will be based upon the price at which the shares are sold to the public in this offering. In connection with this offering, we intend to file a registration statement on Form S-8 to register the total number of shares of our Class A common stock that may be issued under our LTI Plan, including the equity awards described above.
Subject to certain exceptions, we, our officers and directors and record holders of substantially all of our Class A common stock and Class B common stock and purchasers of shares through the directed share program have agreed not to offer, sell or agree to sell, directly or indirectly, any shares of capital stock without the permission of Barclays Capital Inc., J.P. Morgan Securities LLC and Morgan Stanley & Co. LLC on behalf of the underwriters, for a period of 180 days from the date of this prospectus. See “Underwriting (Conflicts of Interest)” for more information on these agreements. When such lock-up period expires, we and our security holders will be able to sell our Class A common stock, subject to the limitations set forth in the lock-up agreements, in the public market. In addition, Barclays Capital Inc., J.P. Morgan Securities LLC and Morgan Stanley & Co. LLC may, in their sole discretion, release all or some portion of the shares subject to the lock-up agreements prior to the expiration of the lock-up period. See “Shares Eligible for Future Sale” for more information. Sales of a substantial number of our Class A common stock upon expiration of the lock-up agreements, or the perception that such sales may occur, or early release of the lock-up agreements, could cause our market price to fall or make it more difficult for you to sell your Class A common stock at a time and price that you deem appropriate.
Pursuant to a Registration Rights Agreement that we will enter into with EE Holdings and the Foundation (the “Registration Rights Agreement”), and subject to the lock-up agreements described above, EE Holdings and the Foundation will have rights to require us to file registration statements covering the sale of an aggregate of 89,875,556 shares of our Class A common stock, which consist of (i) Class A common stock issuable to EE Holdings upon exchange of its corresponding Class B interests of EELP and (ii) Class A common stock held by the Foundation, or to include such shares in registration statements that we may file for ourselves or other stockholders. See “Certain Relationships and Related Person Transactions—Proposed Transactions with Excelerate Energy, Inc.—Registration Rights Agreement.”
57

TABLE OF CONTENTS

We may also issue our shares of Class A common stock or securities convertible into shares of our Class A common stock from time to time in connection with a financing, acquisition, investment or otherwise. Any such issuance could result in substantial dilution to our existing stockholders and cause the market price of our Class A common stock to decline.
The underwriters of this offering may waive or release parties to the lock-up agreements entered into in connection with this offering, which could adversely affect the price of our Class A common stock.
We, our officers and directors and holders of substantially all our Class A common stock have entered or will enter into lock-up agreements pursuant to which we and they will be subject to certain restrictions with respect to the sale or other disposition of our Class A common stock for a period of 180 days following the date of this prospectus. Barclays Capital Inc., J.P. Morgan Securities LLC and Morgan Stanley & Co. LLC, at any time and without notice, may release all or any portion of the Class A common stock subject to the foregoing lock-up agreements. See “Underwriting (Conflicts of Interest)” for more information on these agreements. If the restrictions under the lock-up agreements are waived, then the Class A common stock, subject to compliance with the Securities Act or exceptions therefrom, will be available for sale into the public markets, which could cause the market price of our Class A common stock to decline and impair our ability to raise capital.
Provisions in our governing documents and under Delaware law, as well as Kaiser’s indirect beneficial ownership of all of our outstanding Class B common stock, could make an acquisition of us more difficult, limit attempts by our stockholders to replace or remove our current management, and may adversely affect the market price of our Class A common stock.
Some provisions of our amended and restated certificate of incorporation and amended and restated bylaws, each to be in effect upon the completion of this offering, could make it more difficult for a third party to acquire control of us, even if the change in control would be beneficial to our stockholders. These provisions could also make it difficult for stockholders to elect directors that are not nominated by the current members of our board of directors or take other corporate actions, including effecting changes in our management. Among other things, these provisions include:
providing for two classes of stock;
authorizing the issuance of “blank check” preferred stock that could be issued by our board of directors to increase the number of outstanding shares and thwart a takeover attempt;
from and after such time as EE Holdings (including its permitted transferees) ceases to beneficially own at least 40% of the combined voting power of our then-outstanding capital stock entitled to vote generally in director elections (the “Trigger Date”), establishing a classified board of directors, with each class serving three-year staggered terms, so that not all members of our board of directors are elected at one time;
from and after such time as our board is classified, providing that directors can be removed only for cause and only by the affirmative vote of at least 6623% of the voting power of the stock outstanding and entitled to vote on the election of directors, voting together as a single class;
prohibiting the use of cumulative voting for the election of directors;
from and after the Trigger Date, eliminating the ability of stockholders to call special meetings and prohibiting stockholder action by written consent and instead requiring stockholder actions to be taken at a meeting of our stockholders;
from and after the Trigger Date, providing that only the board can fill vacancies on the board of directors;
from and after the Trigger Date, requiring the approval of the holders of at least 6623% of voting power of the stock outstanding and entitled to vote thereon, voting together as a single class, to amend or repeal our bylaws and certain provisions of our certificate of incorporation;
establishing advance notice provisions for stockholder proposals and nominations for elections to the board of directors to be acted upon at meetings of stockholders; and
providing that the board of directors is expressly authorized to adopt, or to alter or repeal, our bylaws.
In addition, Section 203 of the DGCL prohibits a publicly held Delaware corporation from engaging in a business combination with an interested stockholder, unless the business combination is approved in a prescribed
58

TABLE OF CONTENTS

manner. An interested stockholder includes a person, individually or together with any other interested stockholder, who within the last three years has owned 15% of our voting stock. Although we will opt out of Section 203, our amended and restated certificate of incorporation will contain provisions that have the same effect as Section 203, except that they will provide that Kaiser and his successors (other than our company), as well as their direct and indirect transferees, will not be deemed to be “interested stockholders,” regardless of the percentage of our voting stock owned by them, and accordingly will not be subject to such restrictions. For additional details, see the section entitled “Description of Capital Stock.”
Upon the completion of this offering, Kaiser, through his indirect beneficial ownership of all of our outstanding Class B common stock, will control approximately 77.5% of the total combined voting power of our outstanding Class A common stock and Class B common stock, which will give him the ability to prevent a potential takeover of our company. If a change in control or change in management is delayed or prevented, the market price of our Class A common stock could decline.
We expect to be a “controlled company” within the meaning of the NYSE rules and, as a result, will qualify for, and intend to rely on exemptions from certain corporate governance requirements.
Upon completion of this offering, Kaiser will indirectly beneficially own a majority of our voting power for the election of our directors. As a result, we expect to be a “controlled company” within the meaning of the NYSE corporate governance standards. Under the NYSE rules, a company of which more than 50% of the voting power with respect to director elections is held by another person or group of persons acting together is a “controlled company” and may elect not to comply with certain NYSE corporate governance requirements, including the requirements that:
a majority of such company’s board of directors consist of independent directors;
such company have a nominating and governance committee that is composed entirely of independent directors with a written charter addressing such committee’s purpose and responsibilities;
such company have a compensation committee that is composed entirely of independent directors with a written charter addressing such committee’s purpose and responsibilities; and
such company conduct an annual performance evaluation of the nominating and governance and compensation committees.
These requirements will not apply to us as long as we remain a controlled company. We intend to rely on all of the controlled company exemptions and will be required to do so under the Stockholder's Agreement that we plan to enter into with EE Holdings (the “Stockholder’s Agreement”) for so long as we remain a controlled company and EE Holdings holds director designation rights pursuant to the Stockholder's Agreement. For details, see “Certain Relationships and Related Person Transactions—Proposed Transactions with Excelerate Energy, Inc.—Stockholder’s Agreement” below. Accordingly, you may not have the same protections afforded to stockholders of companies that are subject to all of the NYSE corporate governance requirements. See “Management” in this prospectus for additional information.
For as long as we are an emerging growth company, we will not be required to comply with certain reporting requirements, including those relating to accounting standards and disclosure about our executive compensation, that apply to other public companies.
We are classified as an “emerging growth company” under the JOBS Act. For as long as we are an emerging growth company, which may be up to five full fiscal years, unlike other public companies, we will not be required to, among other things: (i) provide an auditor’s attestation report on management’s assessment of the effectiveness of our system of internal control over financial reporting pursuant to Section 404(b) of the Sarbanes-Oxley Act; (ii) comply with any new requirements adopted by the PCAOB requiring mandatory audit firm rotation or a supplement to the auditor’s report in which the auditor would be required to provide additional information about the audit and the financial statements of the issuer; (iii) provide certain disclosure regarding executive compensation required of larger public companies; or (iv) hold nonbinding advisory votes on executive compensation. We will remain an emerging growth company for up to five years, although we will lose that status sooner if we have more than $1.07 billion of revenues in a fiscal year, have more than $700.0 million in market value of our Class A common stock held by non-affiliates, or issue more than $1.0 billion of non-convertible debt over a three-year period.
59

TABLE OF CONTENTS

To the extent that we rely on any of the exemptions available to emerging growth companies, you will receive less information about our executive compensation and internal control over financial reporting than issuers that are not emerging growth companies. If some investors find our Class A common stock to be less attractive as a result, there may be a less active trading market for our Class A common stock and our stock price may be more volatile.
The historical and pro forma financial information in this prospectus may make it difficult to accurately predict our costs of operations in the future.
The historical financial information in this prospectus does not reflect the added costs we expect to incur as a public company or the resulting changes that will occur in our capital structure and operations. Our actual experience as a public company may vary significantly from the estimates we used in our pro forma financial information. For more information on our historical financial information and pro forma financial information, see “Unaudited Pro Forma Condensed Consolidated Financial Information,” “Management’s Discussion and Analysis of Financial Condition and Results of Operations,” “Organizational Structure—The Reorganization” and our consolidated financial statements included elsewhere in this prospectus.
The price per share of our Class A common stock may be highly volatile. Future sales of our Class A common stock could cause the market price of our shares of Class A common stock to decline and could lead to a loss of all or part of a shareholder’s investment.
The market price of shares of our Class A common stock may experience extreme volatility in response to many factors, including factors that may be unrelated to our operating performance or prospects such as actual or anticipated fluctuations in our quarterly or annual results and those of other public companies in our industry, the suspension of our dividend payments, mergers and strategic alliances in the shipping industry, market conditions in the LNG shipping industry, shortfalls in our operating results from levels forecast by securities analysts, announcements concerning us or our competitors, business interruptions caused by the global Covid-19 outbreak, the general state of the securities market and other factors, many of which are beyond our control.
Furthermore, following periods of volatility in the market, securities class-action litigation has often been instituted against companies. Such litigation, if instituted against us, could result in substantial costs and diversion of management’s attention and resources, which could materially and adversely affect our business, financial condition, results of operations and growth prospects. Therefore, there can be no guarantee that our stock price will remain at current prices and we cannot assure our shareholders that they will be able to sell any of our Class A common stock that they may have purchased at a price greater than or equal to the original purchase price.
Additionally, sales of a substantial number of shares our Class A common stock in the public market, or the perception that these sales could occur, may depress the market price for our Class A common stock. These sales could also impair our ability to raise additional capital through the sale of our equity securities in the future.
We have broad discretion to use the proceeds from this offering, and our investment of those proceeds may not yield a favorable return.
Our management has broad discretion to spend the proceeds from this offering in ways with which you may not agree. The failure of our management to apply these funds effectively could result in unfavorable returns. This could harm our business and could cause the price of our Class A common stock to decline.
If we fail to meet the expectations of analysts or investors, our share price could decline substantially.
In some quarters, our results may be below analysts’ or investors’ expectations. If this occurs, the price of our Class A common stock could decline. Important factors that could cause our revenue and operating results to fluctuate from quarter to quarter include, but are not limited to:
prevailing economic and market conditions in the natural gas and energy markets;
negative global or regional economic or political conditions, particularly in LNG-consuming regions, which could reduce energy consumption or its growth;
declines in demand for LNG or the services of LNGCs or FSRUs or;
increases in the supply of LNGC capacity operating in the spot market or the supply of FSRUs;
marine disasters; war, piracy or terrorism; environmental accidents; or inclement weather conditions;
60

TABLE OF CONTENTS

mechanical failures or accidents involving any of our vessels; and
drydock scheduling and capital expenditures.
Most of these factors are not within our control, and the occurrence of one or more of them may cause our operating results to vary widely.
61

TABLE OF CONTENTS

FORWARD-LOOKING STATEMENTS
This prospectus contains forward-looking statements about us and our industry that involve substantial risks and uncertainties. All statements other than statements of historical fact contained in this prospectus, including, without limitation, statements regarding our future results of operations or financial condition, business strategy and plans, expansion plans and strategy, economic conditions, both generally and in particular in the regions in which we operate or plan to operate, and objectives of management for future operations, are forward-looking statements. In some cases, you can identify forward-looking statements by terminology such as “anticipate,” “believe,” “consider,” “contemplate,” “continue,” “could,” “estimate,” “expect,” “intend,” “may,” “plan,” “potential,” “predict,” “project,” “should,” “target,” “will” or “would” or the negative of these words or other similar terms or expressions.
You should not rely on forward-looking statements as predictions of future events. We have based the forward-looking statements contained in this prospectus primarily on our current expectations and projections about future events and trends that we believe may affect our business, financial condition and operating results. The outcome of the events described in these forward-looking statements is subject to risks, uncertainties and other factors described in the section titled “Risk Factors” and elsewhere in this prospectus, including, but not limited to, the following:
our ability to enter into contracts with customers and our customers’ failure to perform their contractual obligations;
customer termination rights in our contracts;
the risks inherent in operating our FSRUs and other LNG infrastructure assets;
the technical complexity of our FSRUs and LNG import terminals and related operational problems;
cancellations, time delays, unforeseen expenses and other complications while developing our projects;
our inability to develop a project successfully and our customers’ failure to fulfill their payment obligations to us following our capital investment in a project;
the failure of our regasification terminals and other facilities to operate as expected or be completed;
our need for substantial expenditures to maintain and replace, over the long-term, the operating capacity of our fleet, regasification terminals and associated assets, pipelines and downstream infrastructure;
our reliance on our EPC contractors and other contractors for the successful completion of our energy-related infrastructure;
shortages of qualified officers and crew impairing our ability to operate or increasing the cost of crewing our vessels;
uncertainty related to construction costs, development timelines, third-party subcontractors and equipment manufacturers required to perform our development services;
our ability to obtain and maintain approvals and permits from governmental and regulatory agencies with respect to the design, construction and operation of our facilities and provision of our services;
our ability to maintain relationships with our customers and existing suppliers, source new suppliers for LNG and critical components of our projects and complete building out our supply chain;
our ability to connect with third-party pipelines, power plants and other facilities that provide gas receipt and delivery downstream of our integrated terminals;
our ability to purchase or receive physical delivery of LNG in sufficient quantities to satisfy our delivery obligations under GSAs or at attractive prices;
changes in the demand for and price of LNG and natural gas and LNG regasification capacity;
the competitive market for LNG regasification services;
fluctuations in hire rates for FSRUs;
62

TABLE OF CONTENTS

infrastructure constraints and community and political group resistance to existing and new LNG and natural gas infrastructure over concerns about the environment, safety and terrorism;
outbreaks of epidemic and pandemic diseases and governmental responses thereto;
our ability to access financing sources on favorable terms;
our debt level and finance lease liabilities, which may limit our flexibility in obtaining additional financing, refinancing credit facilities upon maturity;
the effects of international conflicts, including sanctions, retaliatory measures and changes in the availability and prices of LNG, natural gas and oil resulting from the invasion of Ukraine by Russia, on our business, customers, industry and outlook;
volatility of the global financial markets and uncertain economic conditions, including as a result of the invasion of Ukraine by Russia;
our financing agreements, which include financial restrictions and covenants and are secured by certain of our vessels;
compliance with various international treaties and conventions and national and local environmental, health, safety and maritime conduct laws that affect our operations;
our dependence upon distributions from our subsidiaries to pay dividends, if any, taxes and other expenses and make payments under the Tax Receivable Agreement;
the requirement that we pay over to the TRA Beneficiaries most of the tax benefits we receive;
payments under the Tax Receivable Agreement being accelerated and/or significantly exceeding the tax benefits, if any, that we actually realize;
the possibility that EELP will be required to make distributions to us and the other partners of EELP;
the material weaknesses identified in our internal control over financial reporting;
Kaiser having the ability to direct the voting of a majority of the voting power of our common stock, and his interests may conflict with those of our other stockholders;
our ability to pay dividends on our Class A common stock;
our status as an emerging growth company;
the possibility that circumstances preclude any of our director nominees from joining our board of directors;
other risks and uncertainties inherent in our business; and
other risks, uncertainties and factors set forth in this prospectus, including those set forth under “Risk Factors,” “Management’s Discussion and Analysis of Financial Condition and Results of Operations” and “Business.”
Moreover, we operate in a very competitive and rapidly changing environment. New risks and uncertainties emerge from time to time, and it is not possible for us to predict all risks and uncertainties that could have an impact on the forward-looking statements contained in this prospectus. The unprecedented nature of the Covid-19 pandemic and the invasion of Ukraine by Russia may give rise to risks that are currently unknown or amplify the risks associated with many of the foregoing events or factors. The results, events and circumstances reflected in the forward-looking statements may not be achieved or occur, and actual results, events or circumstances could differ materially from those described in the forward-looking statements.
In addition, statements that “we believe” and similar statements reflect our beliefs and opinions on the relevant subject. These statements are based on information available to us as of the date of this prospectus. And while we believe that information provides a reasonable basis for these statements, that information may be limited or incomplete. Our statements should not be read to indicate that we have conducted an exhaustive inquiry into, or review of, all relevant information. These statements are inherently uncertain, and investors are cautioned not to unduly rely on these statements.
63

TABLE OF CONTENTS

The forward-looking statements made in this prospectus relate only to events as of the date on which the statements are made. We undertake no obligation to update any forward-looking statements made in this prospectus to reflect events or circumstances after the date of this prospectus or to reflect new information or the occurrence of unanticipated events, except as required by law. We may not actually achieve the plans, intentions or expectations disclosed in our forward-looking statements, and you should not place undue reliance on our forward-looking statements. Our forward-looking statements do not reflect the potential impact of any future acquisitions, mergers, dispositions, joint ventures or investments.
64

TABLE OF CONTENTS

ORGANIZATIONAL STRUCTURE
On September 10, 2021, Excelerate was incorporated as a Delaware corporation. Prior to this offering, Excelerate had no business operations. Our business is expected to be conducted through EELP and its subsidiaries.
Historical Ownership Structure
We currently conduct our business through EELP, its subsidiaries and entities consolidated under the variable interest entity model, and we lease the Foundation Vessels to utilize them in our business. Immediately before the Reorganization described below, EE Holdings was the sole limited partner of EELP, and Excelerate Energy, LLC, a wholly owned subsidiary of EE Holdings, was the general partner in EELP. Substantially all of EE Holdings is owned by Kaiser and Excelerate Holdings, LLC, an Oklahoma limited liability company classified as a partnership for U.S. federal income tax purposes.
In September 2021, EE Holdings contributed to EELP all of the direct and indirect interests in each of Excelerate New England Lateral, LLC, Excelerate Northeast Gateway Energy Bridge, LP, and Excelerate New England GP, LLC (the “Northeast Gateway Companies”).
The Reorganization
The following actions will be taken in connection with the closing of this offering:
EE Holdings will amend and restate the limited partnership agreement of EELP (the “EELP Limited Partnership Agreement”) whereby, all of the outstanding interests of EELP will be recapitalized into Class B interests and EELP will be authorized to issue Class A interests. Subject to certain limitations, the EELP Limited Partnership Agreement will permit Class B interests to be exchanged for shares of Class A common stock on a one-for-one basis or, at Excelerate’s election, for cash. See “Certain Relationships and Related Person Transactions—Proposed Transactions with Excelerate Energy, Inc.—The EELP Limited Partnership Agreement.”
Excelerate will amend and restate its certificate of incorporation to, among other things, provide for Class A common stock and Class B common stock. See “Description of Capital Stock.”
Excelerate will contribute shares of Class A common stock with a fair market value of $188.5 million to EELP in exchange for an equal number of Class A interests in EELP.
In exchange for (i) shares of Class A common stock with a fair market value (based on the public offering price) of $188.5 million (which is equal to 7,854,167 shares of Class A common stock based on a public offering price equal to $24.00 per share), (ii) a cash payment of $50.0 million and (iii) $21.4 million of estimated future payments under the Tax Receivable Agreement, EELP will purchase from Maya Maritime LLC, a wholly owned subsidiary of the Foundation, the Foundation Vessels pursuant to a securities purchase agreement.
Excelerate will sell to the underwriters in this offering 16,000,000 shares of our Class A common stock (assuming no exercise of the underwriters’ option to purchase additional shares).
Excelerate will issue to EE Holdings all of our outstanding shares of Class B common stock. In connection with the issuance of Class B common stock to EELP, Excelerate (or a wholly owned subsidiary of Excelerate) will be admitted as the general partner of EELP.
Excelerate Energy, LLC will distribute to EE Holdings all of its interests in EELP, and EE Holdings will contribute to EELP all of its interests in Excelerate Energy, LLC, which will be dissolved at a later date.
Excelerate will enter into the Tax Receivable Agreement for the benefit of the TRA Beneficiaries, pursuant to which Excelerate will pay 85% of the amount of the net cash tax savings, if any, that Excelerate is deemed to realize as a result of (i) certain increases in the tax basis of assets of EELP and its subsidiaries resulting from exchanges of EELP partnership interests in the future, (ii) certain tax attributes of EELP and subsidiaries of EELP (including the existing tax basis of assets owned by EELP or its subsidiaries and the tax basis of the Foundation Vessels) that exist as of the time of this offering or may exist at the time when Class B interests of EELP are exchanged for shares of Class A common stock, and (iii) certain other tax
65

TABLE OF CONTENTS

benefits related to Excelerate entering into the Tax Receivable Agreement, including tax benefits attributable to payments that Excelerate makes under the Tax Receivable Agreement. See “Certain Relationships and Related Person Transactions—Proposed Transactions with Excelerate Energy, Inc.—Tax Receivable Agreement.”
We will enter into the Registration Rights Agreement to provide for certain rights and restrictions after the offering. See “Certain Relationships and Related Person Transactions—Proposed Transactions with Excelerate Energy, Inc.—Registration Rights Agreement.”
Our Class B Common Stock
Following the completion of this offering and the Reorganization, EE Holdings will hold all of the shares of our outstanding Class B common stock. The Class B common stock entitles the holder to one vote. Currently, the partners of EELP consist solely of our pre-initial public offering owners. However, we may in the future issue shares of Class B common stock to one or more new or existing partners of EELP to whom Class B interests are also issued, for example in connection with the contribution of assets to us or EELP by such partner. Accordingly, as a holder of both Class B interests and Class B common stock, any such holder of Class B common stock would be entitled to a number of votes equal to the number of Class B interests held by it. If at any time the ratio at which Class B interests are exchangeable for shares of our Class A common stock changes from one-for-one, for example, as a result of conversion rate adjustments for stock splits, stock dividends or reclassifications, the number of votes to which Class B common stockholders are entitled will be adjusted accordingly. Holders of shares of our Class B common stock vote together with holders of our Class A common stock as a single class on all matters on which stockholders are entitled to vote generally, except as otherwise provided in our amended and restated certificate of incorporation or required by law. See “Description of Capital Stock—Common Stock—Class B Common Stock—Voting.”
As the only Class B stockholder following the completion of this offering and the Reorganization, EE Holdings will initially have 77.5% of the combined voting power of our common stock (or 75.8% if the underwriters exercise their option to purchase additional shares of Class A common stock in full). When a Class B interest is exchanged for a share of our Class A common stock, the corresponding share of our Class B common stock will automatically be canceled.
Our Class A Common Stock
We expect 23,854,167 shares of our Class A common stock to be outstanding after this offering (or 26,254,167 shares if the underwriters exercise their option to purchase additional shares in full), all of which will either be sold pursuant to this offering or issued as consideration for the acquisition of assets from the Foundation as described above.
The Class A common stock outstanding will represent 100% of the rights of the holders of all classes of our outstanding common stock to share in distributions from Excelerate, except for the right of Class B stockholders to receive the par value of the Class B common stock upon our liquidation, dissolution or winding up or an exchange of Class B interests of EELP.
Registration Rights
Pursuant to the Registration Rights Agreement, we will grant EE Holdings the right to require us to file registration statements in order to register the resales of the shares of our Class A common stock that are issuable to EE Holdings upon exchange of its Class B interests, and we will grant the Foundation the right to require us to file registration statements in order to register the resales of its shares of our Class A common stock. See “Certain Relationships and Related Person Transactions—Proposed Transactions with Excelerate Energy, Inc.—Registration Rights Agreement” for a description of the timing and manner of sale limitations on resales of these shares.
Post-Offering Holding Company Structure
Our post-offering holding company structure is commonly referred to as an “UP-C” structure, which is commonly used by partnerships and limited liability companies undertaking an initial public offering. The UP-C approach provides the existing owners with the tax advantage of continuing to own interests in a pass-through
66

TABLE OF CONTENTS

structure and provides potential future tax benefits for the public company and economic benefits for the existing partners when they ultimately exchange their pass-through interests for shares of Class A common stock. See “Certain Relationships and Related Person Transactions—Proposed Transactions with Excelerate Energy, Inc.—Tax Receivable Agreement.”
Excelerate will be a holding company. Following this offering, its only business will be to act as the general partner (or owner of the general partner) of EELP, and its only material assets will be Class A interests representing approximately 22.5% of EELP interests (or 24.2% if the underwriters exercise their option to purchase additional shares of Class A common stock in full), which Excelerate will hold directly or indirectly. In its capacity as the general partner (or owner of the general partner), Excelerate will operate and control all of EELP’s business and affairs. We will consolidate the financial results of EELP and will report non-controlling interests related to the interests held by the other partners of EELP in our consolidated financial statements. The partnership interests of EELP owned by us (directly or indirectly) will be classified as Class A interests, and the remaining approximately 77.5% of EELP interests (or 75.8% if the underwriters exercise their option to purchase additional shares of Class A common stock in full), which will continue to be held by EE Holdings, will be classified as Class B interests. See “Prospectus Summary—Organizational Structure” for a diagram that depicts our organizational structure following the completion of the Reorganization and this offering (assuming no exercise of the underwriters’ option to purchase additional shares).
67

TABLE OF CONTENTS

USE OF PROCEEDS
Based on the initial public offering price of $24.00 per share of Class A common stock, after deducting estimated underwriting discounts and commissions but before deducting expenses of this offering and the Reorganization payable by us, will be approximately $361.9 million, or approximately $416.2 million if the underwriters exercise in full their option to purchase additional shares of Class A common stock.
The principal purposes of this offering are to increase our financial flexibility, create a public market for our Class A common stock, and facilitate our future access to the capital markets. We intend to use $361.9 million of the net proceeds from this offering to purchase newly issued EELP interests, at a per-interest price equal to the per-share price paid by the underwriters for shares of our Class A common stock in this offering, and to cause EELP to use the proceeds as follows:
approximately $303.7 million of the net proceeds of this offering to fund our growth strategy, including our projects in Brazil at the Bahia Regasification Terminal, Albania at the Vlora LNG Terminal, the Philippines at the Filipinas LNG Gateway and Bangladesh at the Payra LNG Terminal;
approximately $50.0 million of the net proceeds of this offering to fund in part EELP's purchase of the Foundation Vessels in connection with the Reorganization;
approximately $8.2 million to pay the expenses incurred by us in connection with this offering and the Reorganization; and
other than as set forth below, the remainder for working capital and other general corporate purposes.
The expected use of net proceeds from this offering represents our intentions based upon our present plans and business conditions. We cannot predict with certainty all of the particular uses for the proceeds of this offering or the amounts that we will actually spend on the uses set forth above. Accordingly, our management will have significant flexibility in applying the net proceeds of this offering. The timing and amount of our actual expenditures will be based on many factors, including cash flows from operations and the anticipated growth of our business. Pending their use, we intend to invest the net proceeds of this offering in a variety of capital-preservation investments, including short- and intermediate-term, interest-bearing securities.
68

TABLE OF CONTENTS

DIVIDEND POLICY
Subject to applicable law, we currently expect that (i) we will pay an annualized cash dividend of $0.10 per share to holders of our Class A common stock on a quarterly basis, which will be funded by an approximately $0.6 million quarterly distribution from EELP to us, and (ii) EELP will make a corresponding annualized distribution of $0.10 per interest to the holders of its Class B interests, resulting in an approximately $2.0 million quarterly distribution to such interest holders. We expect that these quarterly dividends will commence in the second quarter of 2022 and be paid in the third quarter of 2022. Based on our historical and expected future cash flow, including the expected net proceeds of this offering and funds expected to be available to us under our new credit facility, we believe that we have a reasonable basis for setting the initial total quarterly dividend at approximately $2.6 million per quarter. However, there is no assurance that this initial dividend amount will be sustained or that we will continue to pay dividends in the future. Any determination to pay dividends to holders of our common stock will be at the discretion of our board of directors and will depend upon many factors, including our financial condition, results of operations, projections, liquidity, earnings, legal requirements, covenant compliance, restrictions in our existing and any future debt and other factors that our board of directors deems relevant. As discussed in further detail below, our new credit facility places certain restrictions on our ability to pay dividends to holders of our Class A common stock, and the financing arrangements related to two of our vessels and one of our projects include similar restrictions. Therefore, there can be no assurance that we will pay any dividends to holders of our Class A common stock or as to the amount of any such dividends. In addition, our historical results of operations, including cash flow, are not indicative of future financial performance, and our actual results of operations could differ significantly from our historical results of operations. We have not adopted, and do not currently expect to adopt, a separate written dividend policy.
Our new credit facility will restrict the ability of our subsidiaries, including EELP, to pay dividends and distributions to us. There will be exceptions that allow our subsidiaries and us to pay such dividends and distributions, including: (i) the ability to make distributions and dividends so long as, at the time thereof and immediately after giving effect thereto, no default or event of default is ongoing under our new credit facility, liquidity is not less than $150.0 million and the leverage ratio (calculated pursuant to the terms of our new credit facility) is less than or equal to 2.00 to 1.00; (ii) the ability of EELP to make to us, no more than once per fiscal quarter, distributions and dividends in an aggregate amount, for all such distributions and dividends in any fiscal year, not to exceed 1.0% of the aggregate value (calculated on price-per-share basis) of our issued and outstanding equity interests, which aggregate amount, based on the aggregate value of all equity interests expected to be outstanding following the consummation of this offering valued at a price per share of $24.00, would have been approximately $25.4 million, so long as, at the time of the declaration thereof and immediately after giving effect thereto, no default or event of default is ongoing under our new credit facility; (iii) the ability of our subsidiaries to make distributions and dividends to parent entities (including us) in order to reimburse such parent entity for the costs and expenses of being a public company (such as costs and expenses related to compliance with SEC reporting and other requirements, the preparation of financial statements and services rendered by auditors, and other similar costs and expenses); and (iv) the ability of our subsidiaries to make distributions to us in respect of certain taxes and any applicable obligations arising under the Tax Receivable Agreement. In addition, financing arrangements related to two of our vessels and one of our projects allow the lower tier entities to make distributions to EELP, as long as the applicable entity is in compliance with financial covenants, including coverage ratios, and no event of default has occurred thereunder.
Following the Reorganization and this offering, Excelerate will be a holding company and its sole asset will be direct or indirect ownership of the Class A interests of EELP, of which it (or its wholly owned subsidiary) will be the general partner. Subject to funds being legally available, we intend to cause EELP to make distributions to each of its partners, including Excelerate, in an amount intended to enable each partner to pay all applicable taxes on taxable income allocable to such partner and to allow Excelerate to make payments under the Tax Receivable Agreement, and non-pro rata payments to Excelerate to reimburse it for corporate and other overhead expenses. If the amount of tax distributions to be made exceeds the amount of funds available for distribution, Excelerate will receive a portion of its tax distribution (such portion determined based on the tax rate applicable to Excelerate rather than the assumed tax rate on which tax distributions are generally based) before the other partners receive any distribution. Holders of our Class B common stock will not be entitled to dividends distributed by Excelerate but will share in the distributions made by EELP on a pro rata basis.
To the extent that the tax distributions Excelerate receives exceed the amounts Excelerate actually requires to pay taxes and other expenses and make payments under the Tax Receivable Agreement (because of the lower tax rate applicable to Excelerate than the assumed tax rate on which such distributions are based or because a disproportionate share of the taxable income of EELP may be required to be allocated to partners in EELP other than Excelerate), our
69

TABLE OF CONTENTS

board of directors, in its sole discretion, will make any determination from time to time with respect to the use of any such excess cash so accumulated, including potentially causing Excelerate to contribute such excess cash (net of any operating expenses) to EELP. Concurrently with any potential contribution of such excess cash, in order to maintain the intended economic relationship between the shares of Class A common stock and EELP interests after accounting for such contribution, EELP and Excelerate, as applicable, may undertake ameliorative actions, which may include reverse splits, reclassifications, combinations, subdivisions, stock dividends or adjustments of outstanding interests of EELP and corresponding shares of Class A common stock of Excelerate. To the extent that Excelerate contributes such excess cash to EELP (and undertakes such ameliorative actions), a holder of Class A common stock would not receive distributions in cash and would instead benefit through an increase in the indirect ownership interest in EELP represented by such holder’s Class A common stock. To the extent that Excelerate does not distribute such excess cash as dividends on the Class A common stock or otherwise undertake such ameliorative actions and instead, for example, holds such cash balances, the partners of EELP (not including Excelerate) may benefit from any value attributable to such cash balances as a result of their ownership of Class A common stock following an exchange of their Class B interests for shares of the Class A common stock, notwithstanding that such partners may previously have participated as holders of Class B interests in distributions by EELP that resulted in such excess cash balances at Excelerate.
70

TABLE OF CONTENTS

CAPITALIZATION
The following table sets forth the cash and capitalization as of December 31, 2021 of EELP on a historical basis and Excelerate on a pro forma basis to give effect to the Reorganization and the issuance and sale of shares of Class A common stock in this offering at an initial public offering price of $24.00 per share, after (i) deducting the underwriting discounts and commissions and estimated offering expenses payable by us and (ii) the application of the proceeds from this offering, as described under “Use of Proceeds.”
You should read this information together with the information in this prospectus under “Unaudited Pro Forma Condensed Consolidated Financial Information,” “Management’s Discussion and Analysis of Financial Condition and Results of Operations” and “Description of Capital Stock,” and with the consolidated financial statements and the related notes to those statements included elsewhere in this prospectus.
 
As of December 31, 2021
(in thousands, except per share amounts and interest data)
Historical
EELP
Pro Forma
Excelerate
Cash and cash equivalents(1):
$72,786
$380,211
Debt and finance leases:
 
 
Debt facilities
233,415
233,415
Debt facilities – related party
198,313
198,313
Finance lease liabilities
251,658
251,658
Finance lease liabilities – related party
226,619
New credit facility
Total debt and finance leases:
$910,005
$683,386
Partners’ / stockholders’ equity:
 
 
Equity interest
1,135,769
Related party note receivable
(6,759)
(6,759)
Accumulated other comprehensive loss
(9,178)
(9,178)
Retained Earnings
(18,965)
Non-controlling interest
14,376
1,150,063
Non-controlling interest – ENE Onshore
(130,282)
(130,282)
Class A common stock (no shares authorized, issued and outstanding, actual; 300,000,000 shares authorized, 23,854,167 shares issued and outstanding, pro forma)
24
Class B common stock (no shares authorized, issued and outstanding, actual; 150,000,000 shares authorized, 82,021,389 shares issued and outstanding, pro forma)
82
Additional paid-in capital
523,784
Total consolidated partners’ / stockholders’ equity:
1,003,926
1,508,769
Total capitalization:
$1,913,931
$2,192,155
(1)
Includes approximately $3.7 million of expenses previously paid by EELP in connection with this offering through December 31, 2021.
71

TABLE OF CONTENTS

DILUTION
If you invest in our Class A common stock, your interest will be diluted to the extent of the difference between the initial public offering price per share of our Class A common stock and the pro forma net tangible book value per share of our Class A common stock immediately after the completion of this offering. Dilution results from the fact that the per share offering price of the Class A common stock is substantially in excess of the book value per share attributable to the existing equity holders.
Our pro forma net tangible book value as of December 31, 2021 was approximately $1,155.1 million, or $10.91 per share. Pro forma net tangible book value represents the amount of total tangible assets less total liabilities, and pro forma net tangible book value per share represents pro forma net tangible book value divided by the number of shares of Class A common stock outstanding, after giving effect to the Reorganization and assuming that all of the Class B partners exchanged their Class B interests outstanding immediately following the completion of the Reorganization and this offering for newly issued shares of our Class A common stock on a one-for-one basis as if such interests were immediately exchangeable.
(in thousands)
 
Pro forma tangible assets
$2,848,886
Pro forma liabilities
1,340,117
Pro forma net tangible book value after this offering
$1,508,769
Less:
 
Proceeds from offering net of underwriting discounts
361,918
Offering expenses
(8,218)
Pro forma net tangible book value as of December 31, 2021
$1,155,069
After giving effect to (i) the Reorganization, (ii) the issuance and sale by us of 16,000,000 shares of our Class A common stock in this offering at an initial public offering price of $24.00 per share, after deducting the underwriting discounts and commissions and estimated offering expenses payable by us and assuming the exchange of all Class B interests outstanding immediately following the completion of the Reorganization and this offering for shares of our Class A common stock as if such interests were immediately exchangeable; and (iii) the application of such proceeds as described in the section entitled “Use of Proceeds,” our net tangible book value, our pro forma net tangible book value as of December 31, 2021 would have been $1,508.8 million, or $14.25 per share. This represents an immediate increase in pro forma net tangible book value of $3.34 per share to existing equity holders and an immediate dilution in net tangible book value of $9.75 per share to new investors.
The following table illustrates this dilution on a per share basis assuming the underwriters do not exercise their option to purchase additional shares:
Initial public offering price per share
 
$24.00
Pro forma net tangible book value per share as of December 31, 2021
$10.91
 
Increase in pro forma net tangible book value per share attributable to new investors
$3.34
 
Pro forma net tangible book value per share after the offering
 
$14.25
Dilution in pro forma net tangible book value per share to new investors
 
$9.75
The above discussion and table below are based on the number of shares of our Class A common stock outstanding as of the date of this prospectus and exclude an additional 10,750,000 shares of our Class A common stock reserved for future issuance under the LTI Plan.
72

TABLE OF CONTENTS

The following table summarizes, on the same pro forma basis as of December 31, 2021, the total number of shares of Class A common stock purchased from us, the total cash consideration paid to us and the average price per share paid by the existing equity holders and by new investors purchasing shares in this offering, assuming that all of the Class B partners exchanged their Class B interests for shares of our Class A common stock on a one-for-one basis as if such interests were immediately exchangeable.
 
Shares purchased(1)
Total consideration(2)
Average
price
per share
 
Number
%
Number
%
Existing stockholders
82,021,389
77.5%
(3)
%
$
New investors(4)
23,854,167
22.5%
$572,500,000
100%
$24.00
Total
105,875,556
100%
$572,500,000
100%
$5.41
(1)
If the underwriters exercise their option to purchase additional shares in full, our existing stockholders would own approximately 75.8% and our new investors would own approximately 24.2% of the total number of shares of our Class A common stock outstanding after this offering.
(2)
If the underwriters exercise their option to purchase additional shares in full, the total consideration paid by our new investors would be approximately $630,100,000 (or 100%).
(3)
Existing stockholder past contributions to EELP not included.
(4)
Includes the issuance to Maya Maritime LLC of 7,854,167 shares of Class A common stock, which serves as a portion of the consideration for EELP's acquisition of the Foundation Vessels.
73

TABLE OF CONTENTS

UNAUDITED PRO FORMA CONDENSED CONSOLIDATED FINANCIAL INFORMATION
Excelerate Energy, Inc. (“Excelerate”), the issuer in this offering, is a holding company formed to own an interest in Excelerate Energy Limited Partnership (“EELP”). Following this offering and the transactions related thereto, Excelerate will become, or wholly own, the general partner of EELP.
The following unaudited pro forma condensed consolidated financial information is derived from the historical consolidated financial statements of EELP. The unaudited pro forma condensed consolidated balance sheet as of December 31, 2021 gives pro forma effect to the Reorganization (see transactions described under “Organizational Structure”), the acquisition of the Foundation Vessels, the consummation of this offering and our intended use of proceeds therefrom after deducting estimated underwriting discounts and commissions and other costs of this offering (collectively, the “Transactions”), as though such transactions had occurred as of December 31, 2021. The unaudited pro forma condensed consolidated statements of income for the year ended December 31, 2021 present our consolidated results of operations giving pro forma effect to the Transactions described above as if they had occurred as of January 1, 2021.
The pro forma adjustments are based on available information and upon assumptions that management believes are reasonable in order to reflect, on a pro forma basis, the effect of these transactions on the historical financial information of EELP. The unaudited pro forma condensed consolidated balance sheet and unaudited pro forma condensed consolidated statements of income may not be indicative of the results of operations or financial position that would have occurred had this offering and the related transactions taken place on the dates indicated, or that may be expected to occur in the future. The adjustments are described in the notes to the unaudited pro forma condensed consolidated balance sheet and the unaudited pro forma condensed consolidated statements of income. The unaudited pro forma condensed consolidated financial information and other data should be read in conjunction with “Use of Proceeds” and “Management’s Discussion and Analysis of Financial Condition and Results of Operations” and our consolidated financial statements and the related notes included elsewhere in this prospectus.
The pro forma adjustments in the Reorganization, the acquisition of the Foundation Vessels and Offering Adjustments columns principally give effect to:
the Reorganization as described in “Organizational Structure”;
the acquisition of the Foundation Vessels;
the intended use of proceeds from this offering as described in “Use of Proceeds”;
the Tax Receivable Agreement as described in the “Organizational Structure” and “Certain Relationships and Related Person Transactions—Proposed Transactions with Excelerate—Tax Receivable Agreement” sections in this prospectus;
the issuance of 16,000,000 shares of our Class A common stock to the investors in this offering in exchange for net proceeds of approximately $361.9 million (based on an initial public offering price of $24.00 per share), after deducting underwriting discounts and commissions but before offering expenses;
the payment of fees and expenses related to this offering and the application of the net proceeds from the sale of Class A common stock in this offering to purchase Class A interests directly from EELP, at a purchase price per Class A interest equal to the initial public offering price per share of Class A common stock less the underwriting discount, with such Class A interests representing 22.5% of the outstanding interests of EELP; and
the provision for corporate income taxes on the balance sheet and income statement of Excelerate that will be taxable as a corporation for U.S. federal and state income tax purposes.
The unaudited pro forma condensed consolidated financial information was prepared in accordance with Article 11 of Regulation S-X as amended by the final rule, Release No. 33-10786 “Amendments to Financial Disclosures about Acquired and Disposed Businesses,” using the assumptions set forth in the notes to the unaudited pro forma condensed consolidated financial information. The unaudited pro forma condensed consolidated financial information has been adjusted to include Transaction Accounting Adjustments, which reflect the application of the accounting required by generally accepted accounting principles in the United States (“GAAP”), linking the effects of the Transactions to EELP’s historical consolidated financial statements.
74

TABLE OF CONTENTS

Except as otherwise indicated, the unaudited pro forma condensed consolidated financial information presented assumes no exercise by the underwriters of their option to purchase additional shares of Class A common stock in the offering.
The pro forma adjustments in the Vessel Acquisition Adjustments column give effect to the purchase of the Foundation Vessels from the George Kaiser Family Foundation, referred to as the “Foundation.” This includes adjustments to balances related to these vessels which EELP, as a lessee, has historically accounted for as finance leases. This column within the pro forma condensed consolidated statements of income also gives effect of owning these vessels instead of leasing them as if the purchase of Foundation Vessels occurred on January 1, 2021.
EELP is considered our predecessor for accounting purposes, and its consolidated financial statements will be our historical financial statements following this offering.
We anticipate that certain non-recurring charges will be incurred in connection with the Reorganization. Any such charge could affect the future results of Excelerate in the period in which such charges are incurred; however, these costs are not expected to be incurred in any period beyond 12 months from the effective date of the Transactions, which is expected to close the same day as the effective date of this offering. Accordingly, the pro forma condensed consolidated statements of income for the year ended December 31, 2021 reflects the effects of these non-recurring charges.
We have not made any pro forma adjustments relating to reporting, compliance and investor relations costs that we will incur as a public company. No pro forma adjustments have been made for these additional expenses as an estimate of such expenses is not determinable.
The unaudited pro forma condensed consolidated financial information is included for informational purposes only and is not necessarily indicative of the operating results that would have occurred if the Transactions had been completed as of the dates set forth above, nor is it indicative of the future consolidated results of operations or financial position of Excelerate. Further, pro forma adjustments represent management’s best estimates based on information available as of the date of this prospectus and are subject to change as additional information becomes available. The unaudited pro forma condensed consolidated financial information should not be relied upon as being indicative of our results of operations or financial condition had the Transactions, including this offering, occurred on the dates assumed. The unaudited pro forma condensed consolidated financial information also does not project our results of operations or financial position for any future period or date.
The unaudited pro forma condensed consolidated statement of income and balance sheet should be read in conjunction with the “Risk Factors,” “Organizational Structure,” “Use of Proceeds,” “Capitalization,” “Prospectus Summary—Summary Historical Consolidated Financial Information,” “Management’s Discussion and Analysis of Financial Condition and Results of Operations,” “Certain Relationships and Related Person Transactions” and our consolidated financial statements and related notes included elsewhere in this prospectus.
75

TABLE OF CONTENTS

Excelerate Energy, Inc.
Unaudited Pro Forma Condensed Consolidated Balance Sheet
As of December 31, 2021
 
 
Transaction Adjustments
 
 
EELP
Historical
Consolidated
Vessel
Acquisition
Adjustments
Reorganization
Adjustments
Offering
Adjustments
Excelerate
Pro Forma
Condensed
Consolidated
 
(in thousands)
Assets
 
 
 
 
 
Current assets
 
 
 
 
 
Cash and cash equivalents
$72,786
$(50,000)​(2)
   
$357,425(9)
$380,211
Current portion of restricted cash
2,495
 
 
 
2,495
Accounts receivable, net
260,535
 
 
 
260,535
Accounts receivable, net – related-party
11,140
 
 
 
11,140
Inventories
105,020
 
 
 
105,020
Current portion of net investments in sales-type leases
12,225
 
 
 
12,225
Other current assets
26,194
(1,282)(1)
(3,725)(11)
21,187
Total current assets
490,395
(51,282)
353,700
792,813
Restricted cash
15,683
 
 
 
15,683
Property and equipment, net
1,433,169
20,790(2)
 
 
1,453,959
Operating lease right-of-use assets
106,225
 
 
 
106,225
Net investments in sales-type leases
412,908
 
 
 
412,908
Investment in equity method investee
22,051
 
 
 
22,051
Deferred tax assets
1,092(3)
31,387(7)(10)
 
32,479
Other assets
20,305
(7,537)(1)
12,768
Total assets
$2,500,736
$(36,937)
$31,387
$353,700
$2,848,886
Liabilities and Stockholders’ Equity
 
 
 
 
 
Current liabilities
 
 
 
 
 
Accounts payable
$303,651
$
$
$
$303,651
Accounts payable to related party
7,937
 
 
 
7,937
Accrued liabilities and other liabilities
105,034
 
 
 
105,034
Deferred revenue
9,653
(1,282)(1)
 
 
8,371
Current portion of long-term debt
19,046
 
 
 
19,046
Current portion of long-term debt – related party
7,096
 
 
 
7,096
Current portion of operating lease liabilities
30,215
 
 
 
30,215
Current portion of finance lease liabilities
21,903
 
 
 
21,903
Current portion of finance lease liabilities – related party
15,627
(15,627)(4)
Total current liabilities
520,162
(16,909)
503,253
Derivative liabilities
2,999
 
 
 
2,999
Long-term debt, net
214,369
 
 
 
214,369
Long-term debt, net – related party
191,217
 
 
 
191,217
Operating lease liabilities
77,936
 
 
 
77,936
Finance lease liabilities
229,755
 
 
 
229,755
Finance lease liabilities – related party
210,992
(210,992)(4)
 
 
TRA liability
21,429(3)
49,779(7)(10)
 
71,208
Asset retirement obligations
34,929
 
 
 
34,929
Other long-term liabilities
14,451
14,451
Total liabilities
1,496,810
(206,472)
49,779
1,340,117
Partners’ / stockholders’ equity
 
 
 
 
 
Class A common stock, $0.001 par value
8(5)
 
16(9)
24
Class B common stock, $0.001 par value
 
82(7)(8)
 
82
 
 
 
 
 
 
Additional paid in capital
188,492(3)(5)(6)
(18,392)(6)(7)
353,684(6)(9)(11)
523,784
Equity interest
1,135,769
 
(1,135,769)(8)
 
Related party note receivable
(6,759)
 
 
 
(6,759)
Accumulated other comprehensive loss
(9,178)
 
 
 
(9,178)
Retained Earnings
 
(18,965)(2)
 
 
(18,965)
Non-controlling interest
14,376
 
1,135,687(8)
 
1,150,063
 
 
 
 
 
 
Non-controlling interest – ENE Onshore
(130,282)
(130,282)
Total equity
1,003,926
169,535
(18,392)
353,700
1,508,769
Total liabilities and equity
$2,500,736
$(36,937)
$31,387
$353,700
$2,848,886
See accompanying notes to unaudited pro forma condensed consolidated balance sheet.
76

TABLE OF CONTENTS

Excelerate Energy, Inc.
Unaudited Pro Forma Condensed Consolidated Statement of Income
for the Year Ended December 31, 2021
 
 
Transaction Adjustments
 
 
EELP
Historical
Consolidated
Vessel
Acquisition
Adjustments
Reorganization
Adjustments
Offering
Adjustments
Excelerate
Pro Forma
Condensed
Consolidated
 
(in thousands)
Revenues
 
 
 
 
 
FSRU and terminal services
$468,030
$
$
$
$468,030
Gas Sales
420,525
 
 
 
420,525
Total revenues
888,555
 
 
 
888,555
Operating expenses
 
 
 
 
 
Cost of revenue and vessel operating expense
192,723
3,954(1)
 
 
196,677
Direct cost of gas sales
390,518
 
 
 
390,518
Depreciation and amortization
104,908
993(2)
 
 
105,901
Selling, general, and administrative expenses
47,088
 
 
 
47,088
Restructuring, transition and transaction expenses
13,974
 
 
 
13,974
Total operating expenses
749,211
4,947
 
 
754,158
Operating income
139,344
(4,947)
 
 
134,397
Other income (expense)
 
 
 
 
 
Interest expense, net
(31,892)
 
 
 
(31,892)
Interest expense – related party
(48,922)
29,080(3)
 
 
(19,842)
Earnings from equity-method investment
3,263
 
 
 
3,263
Early extinguishment of lease liability on vessel acquisition
(18,965)(6)
 
 
(18,965)
Other income, net
564
 
 
 
564
Income before income taxes
62,357
5,168
 
 
67,525
Provision for income taxes
(21,168)
(1,217)(4)
4,007(4)
 
(18,378)
Net income
41,189
3,951
4,007
 
49,147
Less net income attributable to non-controlling interest
3,035
4,004(5)
37,847(5)
 
44,886
Less net income attributable to non-controlling interest – ENE Onshore
(2,964)
 
 
 
(2,964)
Net income attributable to partners
$41,118
$(53)
$(33,840)
$
$7,225
Pro forma earnings per share (basic and diluted)
 
 
 
   
$0.30(7)
Pro forma weighted-average shares outstanding (basic and diluted)
 
 
 
   
23,854,167(7)
See accompanying notes to unaudited pro forma condensed consolidated statement of income.
77

TABLE OF CONTENTS

Notes to unaudited pro forma condensed consolidated financial information
Note 1 – Description of the Transactions & Basis of Presentation
On September 10, 2021, Excelerate was incorporated as a Delaware corporation. Prior to this offering, Excelerate had no business operations. Our business is expected to be conducted through EELP and its subsidiaries.
The unaudited pro forma condensed consolidated financial information presented assumes no exercise by the underwriters of their option to purchase additional shares of Class A common stock. In addition, the unaudited pro forma condensed consolidated financial information does not reflect any cost savings, operating synergies or revenue enhancements that the consolidated company may achieve as a result of the Transactions.
The unaudited pro forma condensed consolidated statement of income for year ended December 31, 2021 gives pro forma effect to the Transactions as if they had occurred on January 1, 2021. The unaudited pro forma condensed consolidated balance sheet as of December 31, 2021 gives effect to the Transactions as if they had occurred on December 31, 2021.
Vessel Acquisition Transactions
EELP currently leases two vessels, the Excelsior and the Excellence, from the Foundation, which historically have been accounted for as finance leases. As part of the Reorganization, EELP will purchase the Foundation Vessels in exchange for $50.0 million of cash, 7,854,167 shares of Class A common stock with a fair market value of $188.5 million (based on the initial public offering price of $24.00 per share) and $21.4 million of contingent consideration related to the Tax Receivable Agreement. The acquisition of both the Excelsior and the Excellence vessels will be accounted for as asset acquisitions in accordance with Accounting Standards Codification 805, Business Combinations (“ASC 805”). In accordance with ASC 805, the accumulated cost of the vessel acquisitions, including Class A common stock and contingent consideration related to the Tax Receivable Agreement, has been allocated to the assets acquired based on relative fair value. In 2018, EELP entered into an agreement with a customer to lease the Excellence vessel with the vessel transferring ownership to the customer at the conclusion of the agreement for no additional consideration. Historically, EELP, as a lessor, has accounted for the Excellence vessel contract with our customer as a sales-type lease in the consolidated balance sheet in accordance with Accounting Standards Codification 842, Leases (“ASC 842”). The Excellence vessel will continue to be accounted for as a sales-type lease and thus does not result in an adjustment to property and equipment. Any difference between the consideration given to acquire the Excellence and the historical finance lease liability results in a loss on the income statement.
Reorganization Transactions and Offering Transactions
Excelerate will contribute shares of Class A common stock with a fair market value of $188.5 million to EELP in exchange for an equal number of Class A interests in EELP. Excelerate will issue to EE Holdings all of our outstanding shares of Class B common stock. In connection with the issuance of Class B common stock to EELP, Excelerate (or a wholly owned subsidiary of Excelerate) will be admitted as the general partner of EELP. Excelerate Energy, LLC will distribute to EE Holdings all of its interests in EELP, and EE Holdings will contribute to EELP all of its interests in Excelerate Energy, LLC, which will be dissolved at a later date. In addition, Excelerate will enter into the Tax Receivable Agreement for the benefit of the TRA Beneficiaries, pursuant to which Excelerate will pay 85% of the amount of the net cash tax savings, if any, that Excelerate is deemed to realize as a result of (i) certain increases in the tax basis of assets of EELP and its subsidiaries resulting from exchanges of EELP partnership interests in the future, (ii) certain tax attributes of EELP and subsidiaries of EELP (including the existing tax basis of assets owned by EELP or its subsidiaries and the tax basis of the Foundation Vessels) that exist as of the time of this offering or may exist at the time when Class B interests of EELP are exchanged for shares of Class A common stock, and (iii) certain other tax benefits related to Excelerate entering into the Tax Receivable Agreement, including tax benefits attributable to payments that Excelerate makes under the Tax Receivable Agreement. See “Certain Relationships and Related Person Transactions—Proposed Transactions with Excelerate—Tax Receivable Agreement.”
The Company is also offering shares of Class A common stock in this offering at the initial public offering price of $24.00 per share. Excelerate intends to use the proceeds (net of underwriting discounts) from the issuance of 16,000,000 shares ($361.9 million) to purchase newly issued EELP interests, at a per-interest price equal to the
78

TABLE OF CONTENTS

per-share price paid by the underwriters for shares of Class A common stock in this offering and intends to cause EELP to use the proceeds for general corporate purposes, and to bear all of the expenses of this offering. We estimate these offering expenses (excluding underwriting discounts and commissions) will be approximately $8.2 million.
Immediately following this offering, and as a result of the Reorganization Transactions, Excelerate will be a holding company, and its only material assets will be Class A interests representing approximately 22.5% of EELP interests, which Excelerate will hold directly or indirectly. In its capacity as the general partner (or owner of the general partner), Excelerate will operate and control all of EELP’s business and affairs. We will consolidate the financial results of EELP and will report non-controlling interests related to the interests held by the other partners of EELP in our consolidated financial statements. The partnership interests of EELP owned by us (directly or indirectly) will be classified as Class A interests, and the remaining approximately 77.5% of EELP interests, which will continue to be held by EE Holdings, will be classified as Class B interests. The Reorganization Transactions, whereby Excelerate will begin to consolidate EELP in its consolidated financial statements, will be accounted for as a reorganization of entities under common control. As a result, the consolidated financial statements of Excelerate will recognize the assets and liabilities received in the reorganization at their historical carrying amounts, as reflected in the historical consolidated financial statements of EELP.
For a complete description of the Reorganization Transactions, see section entitled “Organizational Structure” included elsewhere in this prospectus.
Note 2 – Notes to Unaudited Pro Forma Condensed Consolidated Balance Sheet
The unaudited pro forma condensed consolidated balance sheet has been adjusted to reflect the Reorganization and Transactions as follows:
(1)
This reflects the netting down of deferred revenue with lease prepayments along with the removal of prepaid drydocking costs between the Foundation and EELP as it relates to the Foundation Vessels. Upon acquisition of these vessels, any remaining deferred revenue will be netted against lease prepayments and prepaid drydocking costs (net of tax) will be removed and included in the loss on acquisition on the Foundation Vessels since these prepaid drydocking costs were considered in the purchase price paid to the Foundation. On a pro forma basis as of December 31, 2021, this loss is expected to be $19.0 million and be recognized on our income statement upon the completion of this offering.
(2)
Reflects the net impact to property and equipment, net for the acquisition of the Excelsior vessel. This includes the removal of the historical right-of-use asset and related accumulated amortization and recognizes the new basis of $84.6 million as an owned vessel. The new basis for the owned asset represents historical basis of the asset plus the difference between the preliminary fair value of all consideration transferred for acquisition less the lease liability relieved. The pro forma adjustments included in this unaudited pro forma condensed consolidated financial information are subject to modification as additional information becomes available and as additional analyses are performed depending on changes in the final fair value determination of the assets acquired and liabilities assumed as part of the Vessel Acquisition. The final allocation of the total consideration transferred will be determined as of the Vessel Acquisition date. The total consideration includes approximately $25.0 million of cash, $78.6 million of Class A Common Stock (based on an initial public offering price of $24.00 per share), and $21.4 million of contingent consideration related to the Tax Receivable Agreement.
Historically, EELP, as a lessor, accounted for the Excellence vessel as a sales-type lease in the consolidated balance sheet. The Excellence vessel continues to be accounted for as a sales-type lease and thus does not result in an adjustment to property and equipment. Any difference between the consideration given to acquire Excellence and the historical finance lease liability results in either a gain or loss on the income statement. The finance lease liability at December 31, 2021 for the Excellence was approximately $123.5 million and the consideration provided to acquire the Excellence was approximately $25.0 million of cash and $109.9 million of Class A Common Stock (based on an initial public offering price of $24.00 per share). As a result, the difference of approximately $11.4 million and the removal of $7.6 million related to prepaid drydocking costs, was treated as a loss on the income statement at the time of the purchase.
(3)
As described in greater detail under “Organizational Structure” and “Certain Relationships and Related Person Transactions—Proposed Transactions with Excelerate—Tax Receivable Agreement,” in connection with the completion of this offering, we will enter into the Tax Receivable Agreement for the benefit of the Foundation and EE Holdings, collectively referred to as the “TRA Beneficiaries.” As it relates to the purchase of the
79

TABLE OF CONTENTS

Foundation Vessels, the increases in tax basis are expected to increase Excelerate’s depreciation and amortization deductions for tax purposes. The Tax Receivable Agreement will provide for payment by Excelerate to the Foundation for 85% of the amount of the net cash tax savings, if any, that Excelerate realizes as a result of the increases in tax basis related to the vessels purchased from the Foundation.
(4)
In relation to the acquisition of the Foundation Vessels, which are expected to be completed in connection with this offering, these adjustments reflect the removal of the related current and non-current finance lease liabilities as reported in the historical consolidated financial statements of EELP.
(5)
Reflects the issuance of $188.5 million of Class A Common Stock, which serves as a portion of the consideration for the acquisition of the Foundation Vessels. This consideration represents $109.9 million for the acquisition of Excellence, and $78.6 million for the acquisition of Excelsior.
(6)
The computation of pro forma additional paid-in capital is set forth below:
Computation of the pro forma additional paid-in capital
($ in thousands)
Vessel
Acquisition
Adjustments
Reorganization
Adjustments
Offering
Adjustments
Proceeds from offering net of underwriting discounts and offering expenses
$
$
$357,409
Transaction costs incurred prior to this offering deferred as prepaid expenses and other current assets
 
 
(3,725)
Purchase of Foundation Vessels
188,492
 
 
Deferred tax impact of becoming a taxable Corporation
 
31,387
 
Tax Receivable Agreement
   
(49,779)
   
Additional paid-in capital
$188,492
$(18,392)
$353,684
(7)
The Tax Receivable Agreement will provide for the payment by Excelerate to EE Holdings of 85% of the amount of the net cash tax savings, if any, that Excelerate realizes, or under certain circumstances is deemed to realize, resulting from (i) certain increases in the tax basis of assets of EELP and its subsidiaries resulting from exchanges of EELP partnership interests in the future, (ii) certain tax attributes of EELP and subsidiaries of EELP that exist as of the time of this offering or may exist at the time when Class B interests of EELP are exchanged for shares of Class A common stock and (iii) certain other tax benefits related to Excelerate entering into the Tax Receivable Agreement, including tax benefits attributable to payments that Excelerate makes under the Tax Receivable Agreement.
(8)
Upon completion of the Transactions, we will become (or wholly own) the general partner of EELP. Although initially we will have a minority economic interest in EELP, we will have the majority voting interest in, and control of the management of, EELP. As a result, we will consolidate the financial results of EELP and will report non-controlling interests related to the interests in EELP held by the other partners of EELP on our consolidated balance sheet. Immediately following the Transactions, the economic interests held by the non-controlling interests will be approximately 77.5%. If the underwriters were to exercise their option to purchase additional shares of our Class A common stock in full, the economic interests held by the non-controlling interests would be approximately 75.8%. Through its ownership of shares of Class B common stock, EE Holdings will control a majority of the voting power of the common stock of Excelerate, the general partner of EELP (or the sole owner of the general partner of EELP), and will therefore have indirect control over EELP.
(9)
Reflects the net effect on cash of the receipt of offering proceeds to us of $357.4 million, based on the sale of shares of Class A common stock at an initial public offering price of $24.00 per share of Class A common stock, after deducting the underwriting discounts and commissions and estimated offering expenses payable by us and accounting for approximately $3.7 million of expenses previously paid by EELP in connection with this offering through December 31, 2021.
(10)
Due to the uncertainty in the amount and timing of future exchanges of EELP Class B interests into shares of our Class A common stock by the other partners of EELP, and the uncertainty of when those exchanges will ultimately result in tax savings, the unaudited pro forma condensed consolidated financial information assumes
80

TABLE OF CONTENTS

that no exchanges of EELP interests have occurred and therefore no increases in tax basis in Excelerate’s assets or other tax benefits that may be realized thereunder have been assumed in the unaudited pro forma condensed consolidated financial information. However, if the other partners of EELP were to exchange all of their EELP Class B interests, we would recognize a total deferred tax asset of approximately $583.6 million and a related liability for payments under the Tax Receivable Agreement of approximately $433.5 million, assuming (i) that the other partners of EELP redeemed or exchanged all of their EELP interests immediately after the completion of this offering at an initial public offering price of $24.00 per share of Class A common stock, (ii) no material changes in relevant tax law, (iii) a constant combined effective income tax rate of 21% and (iv) that we have sufficient taxable income in each year to realize on a current basis the increased depreciation, amortization and other tax benefits that are the subject of the Tax Receivable Agreement. These amounts are estimates and have been prepared for informational purposes only. The actual amount of deferred tax assets and related liabilities that we will recognize will differ based on, among other things, the timing of the exchanges, the price of shares of our Class A common stock at the time of the exchange and the tax rates then in effect.
We will hold an economic interest of 22.5% in EELP subsequent to the Reorganization and this offering. The 77.5% interest that we do not own represents a non-controlling interest for financial reporting purposes. EELP will be treated as a partnership for U.S. federal and state income tax purposes. Following the Transactions, Excelerate will be subject to U.S. federal income taxes, in addition to state and local taxes, with respect to our allocable share of any net taxable income generated by EELP.
As a result of this offering, we recorded a deferred tax asset of $31.4 million in the unaudited pro forma condensed consolidated balance sheet as of December 31, 2021, as a result of the difference between the financial reporting value and the tax basis of Excelerate’s investment in EELP. Excelerate analyzes the likelihood that its deferred tax assets will be realized. A valuation allowance is recorded if, based on the weight of all available positive and negative evidence, it is more likely than not that some portion, or all, of a deferred tax asset related to acquiring its interest in EELP through newly issued common stock is not expected to be realized unless Excelerate disposes of its investment in EELP.
(11)
Reflects deferred costs associated with this offering, including certain legal, accounting and other related costs, which have been recorded in prepaid expenses and other current assets on the consolidated balance sheet. Upon completion of this offering, these deferred costs will be charged against the proceeds from this offering with a corresponding reduction to additional paid-in capital.
Note 3 – Notes to Unaudited Pro Forma Condensed Consolidated Statement of Income
The unaudited pro forma condensed consolidated statement of income has been adjusted to reflect the Reorganization and the Transactions as follows:
(1)
This amount reflects the incremental operating costs associated with owning the Foundation Vessels during the year ended December 31, 2021, as if the vessels had been acquired on January 1, 2021. These incremental operating costs reflect the historical difference between actual expenses incurred by the Foundation in operating the Foundation Vessels and the fixed fee that EELP paid to the Foundation for this period for operating the Foundation Vessels.
(2)
Reflects the net impact to depreciation expense as it relates to the acquisition of Excelsior. The unaudited pro forma condensed consolidated statement of income gives effect to the acquisition of Excelsior as if it had occurred as of January 1, 2021. The amortization expense previously recorded for Excelsior for the year ended December 31, 2021 was approximately $4.9 million based on the historical carrying value of the right of use asset. As an owned asset, the new depreciation amount of $5.9 million for the year ended December 31, 2021 is based on the purchase price of Excelsior.
(3)
Reflects the removal of the interest expense incurred during the year ended December 31, 2021 related to the Foundation Vessels which were historically accounted for as finance leases. The unaudited pro forma condensed consolidated statement of income gives effect to the acquisition of Excelsior as if it had occurred as of January 1, 2021 and therefore no interest expense would have been incurred during this period in relation to these assets.
(4)
Following the Transactions, we will be subject to U.S. federal income taxes, in addition to state and local taxes, with respect to our allocable share of any net taxable income of EELP. As a result, the unaudited pro forma condensed consolidated statements of income reflect net adjustments to our provision for income tax of $2.8 million for the year ended December 31, 2021.
81

TABLE OF CONTENTS

(5)
Following the Transactions, we will become (or our wholly owned subsidiary will become) the general partner of EELP. We will own 22.5% of the economic interest in EELP but will have 100% of the voting interest in and control the management of EELP. EE Holdings will own the remaining 77.5% of the economic interest in EELP, which will be accounted for as non-controlling interests in our future consolidated financial results. Through its ownership of shares of Class B common stock, EE Holdings will control a majority of the voting power of the common stock of Excelerate, the general partner of EELP, and will therefore have indirect control over EELP.
(6)
This amount reflects the difference between the consideration given to acquire the Excellence vessel and the historical finance lease liability recorded for that vessel. The finance lease liability as of December 31, 2021 for the Excellence was approximately $123.5 million and the consideration provided to acquire the Excellence vessel was approximately $25 million of cash and $109.9 million of Class A Common Stock. As a result, the difference of approximately $11.4 million and the removal of $7.6 million related to prepaid drydocking costs, is being shown as a loss on the income statement and represents a nonrecurring cost relating to the Foundation Vessels acquisition. This non-recurring transaction-related cost is reflected as if incurred on January 1, 2021, the date the Transactions occurred for purposes of the unaudited pro forma condensed consolidated statement of income.
(7)
Pro forma basic and diluted earnings per share is computed by dividing the net income attributable to holders of Class A common stock by the weighted-average shares of Class A common stock outstanding during the period.
The following table sets forth a reconciliation of the numerators and denominators used to compute pro forma basic and diluted earnings per share of Class A common stock (amounts in millions except for share counts, which are in thousands):
 
Year Ended
December 31,
2021
Numerator
 
Pro forma net income
$49,147
Less: Pro forma net income attributable to non-controlling interests
41,922
Pro forma net income attributable to Excelerate
$7,225
Denominator
 
Pro forma weighted-average shares of Class A common stock outstanding—basic and diluted
23,854,167
Pro forma earnings per share of Class A common stock—basic and diluted
$0.30
Shares of our Class B common stock do not share in the earnings or losses of Excelerate and are therefore not participating securities. As such, separate presentation of basic and diluted earnings per share of Class B common stock under the two-class method has not been presented. Shares of our Class B common stock are, however, considered potentially dilutive shares of Class A common stock. In the calculation of pro forma diluted earnings per share, the Company applied the if-converted method to the Class B common stock. Potential common shares were calculated by assuming the Class B common stock were exchanged for Class A common stock. A numerator adjustment was calculated to re-allocate net income attributable to non-controlling interests to the Company which also considered the resulting tax impact. The combined effect of the numerator and denominator adjustment were antidilutive to pro forma earnings per share.
82

TABLE OF CONTENTS

MANAGEMENT’S DISCUSSION AND ANALYSIS OF
FINANCIAL CONDITION AND RESULTS OF OPERATIONS
The following discussion and analysis of our financial condition and results of operations should be read in conjunction with the section of this prospectus entitled “Business” and the financial statements and related notes of EELP, our accounting predecessor, included elsewhere in this prospectus. The historical financial data discussed below relate to periods prior to the Reorganization described in “Organizational Structure” and do not give effect to pro forma adjustments. As a result, the following discussion does not reflect the significant effects that such events will have on us. See “Organizational Structure” and “Unaudited Pro Forma Condensed Consolidated Financial Information” for more information. This discussion contains forward-looking statements that involve risks and uncertainties. Our actual results could differ materially from those discussed below. Factors that could cause or contribute to such differences include, but are not limited to, those identified below and those discussed in the section titled “Risk Factors” included elsewhere in this prospectus. Please also see the section titled “Forward-Looking Statements.”
Overview
Excelerate is changing the way the world accesses cleaner, more affordable and reliable energy by delivering regasified natural gas, benefitting hundreds of millions of people around the world. From our founding, we have focused on providing flexible LNG solutions to emerging markets in diverse environments across the globe, providing a lesser emitting form of energy to markets that often rely on coal as their primary energy source. At Excelerate, we believe that access to affordable energy such as LNG is critical to assisting emerging markets in their decarbonization efforts, while at the same time promoting economic growth and improving quality of life.
We have grown our business significantly since our first FSRU charter in 2003, and today, we are a profitable energy company with a geographically diversified business model. Our business spans the globe, with regional offices in eight countries and operations in the United States, Brazil, Argentina, Israel, United Arab Emirates, Pakistan and Bangladesh. We are the largest provider of regasified LNG in Argentina and Bangladesh and one of the largest providers of regasified LNG in Brazil and Pakistan, and we operate the largest FSRU in Brazil. We also lease an LNG terminal in Bahia, Brazil from Petrobras and in December 2021, we started importing LNG and selling regasified natural gas to Petrobras. In addition to Petrobras, we have plans to sell regasified natural gas to other downstream customers in Brazil, Albania, the Philippines and Bangladesh. In each of these countries, we offer a cleaner energy source from which power can be generated consistently. The high value our customers place on our services has resulted in a reliable source of revenues to us, while our global reach helps balance seasonal demand fluctuation among the geographies in which we operate. For the year ended December 31, 2021, we generated revenues of $888.6 million, net income of $41.2 million and Adjusted EBITDAR of $291.1 million. Of the $888.6 million in revenues generated during the year ended December 31, 2021, approximately 40% of those revenues came from our North and South American operations, approximately 35% from our Asia-Pacific operations and approximately 20% from our Middle East and North Africa operations. For the year ended December 31, 2020, we generated revenues of $430.8 million, net income of $32.9 million and Adjusted EBITDAR of $256.2 million. For more information regarding our non-GAAP measure Adjusted EBITDAR and a reconciliation to net income, the most comparable GAAP measure, see “Prospectus Summary—Summary Historical Consolidated Financial Information—Non-GAAP Financial Measures—Adjusted EBITDA and Adjusted EBITDAR.”
Our business focuses on the integration of the natural gas-to-power LNG value chain, and as part of this value chain, we operate regasification terminals in growing global economies that utilize our FSRU fleet. Our business is substantially supported by time charter contracts, which are effectively long-term, take-or-pay arrangements and provide consistent revenue and cash flow from our high-quality customer base. As of February 2022, we operate a fleet of ten purpose-built FSRUs, have completed more than 2,200 STS transfers of LNG with over 40 LNG operators since we began operations and safely delivered more than 5,500 BCF of natural gas through 15 LNG terminals. For the years ended December 31, 2021 and December 31, 2020, we generated revenues of $468.0 million and $430.8 million, respectively, from our FSRU and terminal services businesses, representing approximately 53% and 100% of our total revenues for each of those years.
83

TABLE OF CONTENTS

We also procure LNG from major producers and sell regasified natural gas through our flexible LNG terminals. For the year ended December 31, 2021, we generated revenues of $420.5 million from LNG and natural gas sales, representing approximately 47% of our total revenues for that year. For the year ended December 31, 2020, we had no revenue from LNG and natural gas sales due to our strategic decision to pursue long-term sales contracts rather than short-term contracts or spot market sales.
The commercial momentum that we have established in recent years and the increasing need for access to LNG around the world, have resulted in a significant portfolio of new growth opportunities for us to pursue. In addition to our FSRU and terminal services businesses and natural gas sales, we plan to expand our business to provide customers with an array of products, including LNG-to-power projects and a suite of smaller-scale natural gas distribution solutions. We are currently developing a set of integrated LNG projects in Albania, the Philippines and Bangladesh. We consider these projects to be in advanced development and estimate that these projects together represent $1 billion in future capital investment. We are evaluating and pursuing over twenty additional early-stage projects with opportunities in the Middle East, Africa, Europe, Latin America and Asia.
Our integrated LNG solutions are designed to avoid the roadblocks that routinely hinder the development of terminal, gas and power projects in markets worldwide. We offer enhanced energy security and independence to the countries in which we operate, while playing a vital role in advancing their efforts to lower carbon emissions and comply with the Paris Agreement on climate change. From our global experience, we see firsthand the impact of providing local communities with a reliable source of energy and the subsequent development of natural gas and power infrastructure to take advantage of the natural gas we deliver to them. With improved accesses to cleaner, more affordable and reliable energy, countries are able to power industries, light homes and bolster economies. Additionally, some of the markets in which we operate lack developed energy infrastructure and therefore rely heavily on our services. For example, our operations in Pakistan provide as much as 15% of the country’s daily natural gas requirements, and our projects in Bangladesh have increased the country’s natural gas supply by 20% to 30%. We seek to optimize our LNG portfolio and fleet flexibility to deliver the best solutions that scale with our customers’ needs.
We believe that LNG will play a critical part in the global transition to a lower-carbon future. Even the most aggressive scenarios that call for a larger role for renewables and new technology in decarbonization efforts fail to achieve the Paris Agreement’s goals without substantial growth in natural gas volumes, including in the form of LNG, through 2040. While more aggressive mandates to shift electricity generation away from fossil fuels to renewable energy sources are possible, as a pioneer in flexible LNG solutions, we are well positioned to support society’s transition to a lower-carbon energy future.
Recent Trends and Outlook
We believe that there is an abundance of LNG supply globally. Increased aspirations for carbon neutrality and energy transitions away from coal may cause countries to rely more on lower carbon fuels such as LNG, as evidenced by expected LNG demand growth. Global LNG demand is estimated by the Shell LNG Outlook for 2021 to almost double from 360 metric tons (“MT”) in 2020 to about 720 MT in 2040, supported by strong demand growth in emerging Asian markets. As economic development and urbanization spur demand for electricity, LNG will be a critical solution for bridging the supply/demand imbalance in regions like Southeast Asia, where LNG demand is expected to increase 56% by 2030, underpinned by the power sector. Limitations on energy infrastructure, particularly in developing countries that need to move away from coal and oil, make LNG adoption difficult, but as a pioneer in flexible LNG solutions, we believe that we are well positioned to address these limitations and support society’s transition to a lower-carbon energy future. Given the appetite for cleaner energy, we expect these industry trends to continue, and we plan to capitalize on this growing global demand and create new markets for natural gas by providing a fully integrated LNG delivery model. For more information on the expected growth in LNG demand, see the section entitled “The LNG Industry.”
Across the world, a combination of extreme weather events, Covid-19 related energy market distortions, the invasion of Ukraine by Russia, and a failure to transition to renewables has increased, in the short term, both the cost of energy and the risk of energy supply disruptions. For example, as a result of not procuring a sufficient level of LNG imports and lower than expected wind power availability, the United Kingdom has seen natural gas prices rise more than fivefold over the past year according to Bloomberg. In Brazil, the federal government has sought to intervene in the power markets to minimize the effects of a historic drought on the country’s hydroelectric power supply and has indicated its support for our efforts to increase LNG imports as a viable strategy for improving power generation
84

TABLE OF CONTENTS

availability. The current energy market volatility supports LNG as a reliable bridge to the sustainable growth of renewables in the world’s energy mix. We believe the last year’s events underscore the value that LNG offers by providing energy supply stability for any government looking to implement a sustainable, reliable and cost-effective energy transition plan.
Due to recent geopolitical events, including the invasion of Ukraine by Russia, we are seeing an increase in inquiries for our FSRU and integrated terminal services. This interest is mainly coming from countries that have historically been dependent on imports of Russian natural gas. Given the increased emphasis on security of supply, we believe LNG will be an attractive solution to these customers over the near to mid-term. Although these discussions are in early stages, we are optimistic that there could be increased opportunities to serve the European market. At this time, we do not believe any economic sanctions or other actions taken against Russia will impact our current business and operations or the potential opportunities discussed above, and we will continue to monitor new developments in this area.
While we have the potential to benefit from increased LNG and natural gas opportunities related to the increased appetite for alternative energy sources in the European market, there are some headwinds in the current market environment. As the Japan Korea Marker (“JKM”) to Dutch Title Transfer Facility (“TTF”) price spread began to flatten in December 2021, demand for vessels to transport cargos from the Atlantic to the Pacific decreased and resulted in fewer opportunities to sub-charter our available vessels to third parties early in 2022. This reduced demand will affect our first quarter results. Current market dynamics, including these recent geopolitical events and the flattening of the JKM-TTF price spread, have also driven an increase in spot LNG prices early in 2022, which could potentially reduce the opportunities for spot LNG cargo sales and additional short-term natural gas sales.
In addition to increased LNG industry activity levels, we expect to benefit from our strategy to pursue opportunities in the downstream market, expand into new markets and increase our activity in selling natural gas downstream. In 2021, we began to sell LNG into Bangladesh, expanded our business in Brazil through the lease of a terminal in Bahia to support the import of LNG and began the sale of natural gas to the local markets in Brazil. A portion of the benefits we expect to achieve from these opportunities will be offset by the release of our one conventional LNGC from short term charter operations in December 2021.
We expect these and similar business opportunities to drive incremental revenue and profits in the near term while we continue to develop and mature additional long-term growth opportunities that we are pursuing, such as:
in Bangladesh, where we already operate two LNG terminals, we are developing Payra LNG, a fully integrated project including LNG supply, an LNG terminal and pipelines to supply a power plant and provide natural gas distribution to areas of the country with acute natural gas deficits. We are also in negotiations to expand our operations and the capacity of our MLNG terminal. In February 2022, we were notified that our technical proposal to expand the MLNG terminal had received approval in principle from Petrobangla and Bangladesh’s Energy and Mineral Resources Division, and we have commenced negotiations of the definitive agreements. Additionally, in March 2022, we began negotiations with Rupantarita Prakritik Gas Company Limited, a division of Petrobangla, for a long-term LNG supply and purchase agreement related to the expansion our MLNG terminal that could result in Excelerate selling up to 2 MTPA of LNG to Bangladesh over a 15-year term. We expect our Payra LNG project to follow a similar approval process through which we have demonstrated consistent recent success.
in Albania, we signed a MOU in March 2021 with ExxonMobil and the Ministry of Infrastructure and Energy to conduct a feasibility study for the development of an LNG-to-power project at the port of Vlora. Under a second MOU signed in July 2021 with Albgaz and Snam, we will explore solutions to connect the Vlora LNG Terminal with other natural gas infrastructure, with the potential to satisfy the increasing energy security needs of neighboring countries in Europe. In line with these efforts, we responded to a request for proposal from the Albanian government to lease power barges to them on an emergency basis. In January 2022, we were notified that our offer had been qualified and awarded as the winner. We are now entering into negotiations of definitive commercial agreements and expect the power barges to commence service in the third quarter of 2022. The emergency power barge solution, which is aligned with our commitment to Albania’s energy future, would help mitigate Albania’s current energy crisis driven by the highly volatile cost of power imports from Europe, while also serving as a planned transition to our long-term LNG-to-power project;
85

TABLE OF CONTENTS

in the Philippines, we received a Notice to Proceed from the Department of Energy to develop the country’s first open-access LNG terminal in Batangas Bay and are also developing an additional opportunity to accompany the gateway to deliver natural gas to downstream users regardless of location or size using technology solutions, including small-scale LNGCs and LNG shipping containers loaded onto trucks;
in Vietnam, we are in active discussions and have signed MOUs with potential project partners to bring our LNG know-how and technical expertise to this market; and
in Brazil, we successfully leased the Bahia Terminal from Petrobras, where in December 2021 we deployed one of our existing FSRUs and started to import LNG and sell regasified natural gas.
Components of Our Results of Operations
Revenue
We generate revenue through the provision of regasification services using our fleet of FSRUs and LNG terminal assets, as well as physical sales of LNG and natural gas, that are made primarily in connection with our regasification and terminal projects. We provide regasification services through time charters and operation service contracts primarily related to our long-term charter contracts. Most of our time charter revenues are from long-term contracts that function similar to take-or-pay arrangements in that we are paid if our assets and teams are available and ready to provide services to our customers regardless of whether our customers utilize the services. A portion of our revenue attributable to our charters for the use of our vessels is accounted for as lease revenue, and the revenues attributable to the services provided under those charters are accounted for as non-lease revenue. We generally charge fixed fees for the use of and services provided with our vessels and terminal capacity plus additional amounts for certain variable costs.
Expenses
The principal expenses involved in conducting our business are operating costs, direct cost of gas sales, general and administrative expenses, and depreciation and amortization. A large portion of the fixed and variable costs we incur in our business are in the operation of our fleet of FSRUs and terminals that provide regasification and gas supply to our customers. We manage the level of our fixed costs based on several factors, including industry conditions and expected demand for our services and generally pass-through certain variable costs.
We incur significant equipment costs in connection with the operation of our business, including capital equipment recorded as property and equipment on our balance sheets and related depreciation and amortization on our income statement. In addition, we incur repair and maintenance and leasing costs related to our property and equipment utilized both in our FSRU and terminal services and gas sales. Property and equipment includes costs incurred for our fleet of FSRUs and terminal assets including capitalized costs related to drydocking activities. Generally, we are required to drydock each of our vessels every five years.
Cost of revenue and vessel operating expenses
Cost of revenue and vessel operating expenses include the following major cost categories: vessel operating costs; personnel costs; repair and maintenance; and leasing costs. These operating costs are incurred for both our FSRU and terminal services revenues and Gas sales revenues.
Direct cost of gas sales
Direct cost of gas sales includes the cost of LNG and other fuel and direct costs incurred in selling natural gas and LNG, which are significant variable operating costs. These costs fluctuate in proportion to the amount of our natural gas and LNG sales as well as LNG prices.
Depreciation and amortization expenses
Depreciation expense is recognized on a straight-line basis over the estimated useful lives of our property and equipment assets, less an estimated residual value. Certain recurring repairs and maintenance expenditures required by regulators are amortized over the required maintenance period.
86

TABLE OF CONTENTS

Selling, general and administrative expenses
Selling, general and administrative expenses (“SG&A”) consist primarily of compensation and other employee-related costs for personnel engaged in executive management, sales, finance, legal, tax and human resources. SG&A also consists of expenses associated with office facilities, information technology, external professional services, legal costs and other administrative expenses.
Restructuring, transition and transaction expenses
We incurred restructuring, transition and transaction expenses during the year ended December 31, 2021, related to consulting, legal, and audit costs incurred as part of and in preparation for this offering. There were no restructuring, transition or transaction expenses incurred during the year ended December 31, 2020.
Other income, net
Other income, net, primarily contains interest income, gains or losses from the effect of foreign exchange rates and gains and losses on asset sales.
Interest expense and Interest expense – related party
Our interest expense is primarily associated with our finance leases liabilities and loan agreements with external banks and related parties. For more information regarding our indebtedness, see “—Liquidity and Capital Resources—Debt facilities.”
Earnings from equity-method investment
Earnings from equity-method investment relate to our 45% ownership interest in the Nakilat joint venture, which we acquired in 2018.
Provision for income taxes
EELP is treated as a pass-through entity for income tax purposes and, as such, is not subject to U.S federal and most state income taxes. Instead, EELP’s U.S. income tax activity is allocated to individuals and entities affiliated with EELP. We also have international operations that are subject to foreign income tax requirements and U.S. corporate subsidiaries subject to U.S. federal tax.
Net income attributable to non-controlling interest
Net income attributable to non-controlling interests includes earnings allocable to the third-party equity ownership interests in our subsidiary, Excelerate Energy Bangladesh, LLC, which was formed in 2016.
Net income attributable to non-controlling interest – ENE Onshore
Net income attributable to non-controlling interest – ENE Onshore includes the loss allocable to the equity ownership interests in Excelerate New England Onshore, LLC (“ENE Onshore”). We consolidate ENE Onshore since we determined that although we have no ownership interest we are the primary beneficiary.
Factors Affecting the Comparability of Our Results of Operations
As a result of a number of factors, our historical results of operations may not be comparable from period to period or going forward. Set forth below is a brief discussion of the key factors impacting the comparability of our results of operations.
Impact of the Reorganization
Following the completion of this offering, we will be a corporation for U.S. federal and state income tax purposes. Our accounting predecessor, EELP, is treated as a flow-through entity for U.S. federal income tax purposes and, as such, has generally not been subject to U.S. federal income tax at the entity level. Accordingly, unless otherwise specified, the historical results of operations and other financial information set forth in this prospectus do not include any provision for U.S. federal income tax. The Reorganization will be accounted for as a reorganization of entities under common control. As a result, our consolidated financial statements will recognize the assets and
87

TABLE OF CONTENTS

liabilities received in the Reorganization at their historical carrying amounts, as reflected in the historical consolidated financial statements of EELP. In addition, in connection with the Reorganization and this offering, we will enter into the Tax Receivable Agreement pursuant to which we will be required to pay the TRA Beneficiaries 85% of the net cash savings, if any, that we are deemed to realize as a result of our utilization of certain tax benefits described under “Certain Relationships and Related Person Transactions—Proposed Transactions with Excelerate Energy, Inc.—Tax Receivable Agreement.”
Also, included in the transactions described in “Organizational Structure—The Reorganization” is our acquisition of the Foundation Vessels that is expected to be accounted for as an acquisition of property and equipment at the completion of the transaction. The Foundation Vessels have historically been accounted for as a finance lease in our historical financial statements.
Public Company Costs
We expect to incur incremental, non-recurring costs related to our transition to a publicly traded corporation, including the costs of this initial public offering and the costs associated with the initial implementation of our Sarbanes-Oxley Section 404 internal control reviews and testing. We also expect to incur additional significant and recurring expenses as a publicly traded corporation, including costs associated with compliance under the Exchange Act, annual and quarterly reports to common stockholders, registrar and transfer agent fees, national stock exchange fees, audit fees, incremental director and officer liability insurance costs and director and officer compensation.
Impact of Covid-19
In March 2020, the World Health Organization declared the Coronavirus Disease 2019 (“Covid-19”) a global pandemic. The Covid-19 outbreak has reached across the globe, resulting in the implementation of significant governmental measures, including lockdowns, closures, quarantines, and travel bans intended to control the spread of the virus. While some of these measures have been relaxed in certain parts of the world, ongoing social distancing measures, and future prevention and mitigation measures, as well as the potential for some of these measures to be reinstituted in the event of repeat waves of the virus and any variants, are likely to have an adverse impact on global economic conditions and consumer confidence and spending, and could materially adversely affect the timing of demand, or users’ ability to pay, for our products and services.
In response to the Covid-19 pandemic, we took several precautions that may adversely impact employee productivity, such as requiring many office employees to work remotely, imposing travel restrictions, and temporarily closing office locations. In addition, we instituted additional procedures and precautions related to our crews on our FSRU vessels. We incurred incremental costs during 2021 and 2020 of approximately $5.6 million and $4.2 million respectively related to these precautionary measures.
We continue to monitor the evolving situation and guidance from international and domestic authorities, including federal, state and local public health authorities, and there may be developments outside our control requiring us to adjust our operating plan. As such, given the unprecedented uncertainty around the duration and severity of the impact on market conditions and the business environment, we cannot reasonably estimate the full impact of the Covid-19 pandemic on our operating results in the future.
For additional information, see “Risk Factors—Risks Related to Our Business—Outbreaks of epidemic and pandemic diseases and governmental responses thereto could adversely affect our business.” and other risk factors included in the “Risk Factors” section that describe risks to us attributable to the Covid-19 pandemic.
How We Evaluate Our Operations
We operate in a single reportable segment. However, we use a variety of qualitative, operational and financial metrics to assess our performance and valuation. Among other measures, management considers each of the following in assessing our business:
Adjusted Gross Margin;
Adjusted EBITDA;
Adjusted EBITDAR; and
Capital Expenditures.
88

TABLE OF CONTENTS

Adjusted Gross Margin
We use Adjusted Gross Margin, a non-GAAP financial measure, which we define as revenues less direct operating expenses, excluding depreciation and amortization, to measure our operational financial performance. Management believes Adjusted Gross Margin is useful because it provides insight on profitability and true operating performance excluding the implications of the historical cost basis of our assets. Our computation of Adjusted Gross Margin may not be comparable to other similarly titled measures of other companies, and you are cautioned not to place undue reliance on this information.
Adjusted EBITDA and Adjusted EBITDAR
Adjusted EBITDA is a non-GAAP financial measure included as a supplemental disclosure because we believe it is a useful indicator of our operating performance. We define Adjusted EBITDA, a non-GAAP measure, as net income before interest, income taxes, depreciation and amortization, and items such as charges and non-recurring expenses that management does not consider as part of assessing ongoing operating performance.
Adjusted EBITDAR is a non-GAAP financial measure included as a supplemental disclosure because we believe it is a valuation measure commonly used by financial statement users to more effectively compare the results of our operations from period to period and against other companies without regard to our financing methods or capital structure. We define Adjusted EBITDAR, a non-GAAP measure, as Adjusted EBITDA adjusted to eliminate the effects of rental expenses for vessels and other infrastructure, which are normal, recurring cash operating expenses necessary to operate our business.
We adjust net income for the items listed above to arrive at Adjusted EBITDA and Adjusted EBITDAR because these amounts can vary substantially from company to company within our industry depending upon accounting methods and book values of assets, capital structures and the method by which the assets were acquired. Adjusted EBITDA and Adjusted EBITDAR should not be considered as an alternative to, or more meaningful than, net income as determined in accordance with GAAP or as an indicator of our operating performance or liquidity. These measures have limitations as certain excluded items are significant components in understanding and assessing a company’s financial performance, such as a company’s cost of capital and tax structure, as well as the historic costs of depreciable assets, none of which are components of Adjusted EBITDA and Adjusted EBITDAR. Adjusted EBITDAR should not be viewed as a measure of overall performance or considered in isolation or as an alternative to net income because it excludes rental expenses for vessels and other infrastructure, which is a normal, recurring cash operating expense that is necessary to operate our business. Our presentation of Adjusted EBITDA and Adjusted EBITDAR should not be construed as an inference that our results will be unaffected by unusual or non-recurring items. Our computations of Adjusted EBITDA may not be comparable to other similarly titled measures of other companies. For the foregoing reasons, each of Adjusted EBITDA and Adjusted EBITDAR has significant limitations which affect its use as an indicator of our profitability and valuation, and you are cautioned not to place undue reliance on this information.
Capital Expenditures
We incur capital expenditures as part of our regular business operations. Capital expenditures are costs incurred which expand our business operations, increase efficiency of business operations, extend the life of an existing asset, improve an asset’s capabilities, increase future service of an asset, repair existing assets in order to maintain their service capability, and provide upkeep required for regulatory compliance. Costs related to prospective projects are capitalized once it is determined to be probable that the related assets will be constructed.
89

TABLE OF CONTENTS

The tables below reconcile the financial measures discussed above to the most directly comparable financial measure calculated and presented in accordance with GAAP:
 
Year Ended December 31,
 
2021
2020
 
(in thousands)
FSRU and terminal services revenues
$468,030
$ 430,843
Gas sales revenues
420,525
Cost of revenue and vessel operating expenses
192,723
150,478
Direct cost of gas sales
390,518
Depreciation and amortization expense
104,908
104,167
Gross Margin
200,406
176,198
Depreciation and amortization expense
104,908
104,167
Adjusted Gross Margin
$305,314
$280,365
 
Year Ended December 31,
 
2021
2020
 
(in thousands)
Net income
$41,189
$32,891
Interest expense
80,814
89,430
Provision for income taxes
21,168
13,937
Depreciation and amortization expense
104,908
104,167
Restructuring, transition and transaction expenses
13,974
Adjusted EBITDA
262,053
240,425
Vessel and infrastructure rent expense
28,998
15,772
Adjusted EBITDAR
$291,051
$256,197
90

TABLE OF CONTENTS

Consolidated Results of Operations
Year Ended December 31, 2021 Compared to Year Ended December 31, 2020
 
Year ended December 31,
Change
 
2021
2020
 
(in thousands)
 
Revenues
 
 
 
 
FSRU and terminal services
$ 468,030
$ 430,843
$37,187
9%
Gas sales
420,525
420,525
 
Total revenues
888,555
430,843
457,712
106%
Operating expenses
 
 
 
 
Cost of revenue and vessel operating expenses
192,723
150,478
42,245
28%
Direct cost of gas sales
390,518
390,518
 
Depreciation and amortization
104,908
104,167
741
1%
Selling, general and administrative
47,088
42,942
4,146
10%
Restructuring, transition and transaction expenses
13,974
13,974
 
Total operating expenses
749,211
297,587
451,624
152%
Operating income
139,344
133,256
6,088
5%
Other income (expense)
 
 
 
 
Interest expense
(31,892)
(37,460)
5,568
(15%)
Interest expense – related party
(48,922)
(51,970)
3,048
(6%)
Earnings from equity-method investment
3,263
3,094
169
5%
Other income, net
564
(92)
656
(713%)
Income before income taxes
62,357
46,828
15,529
33%
Provision for income taxes
(21,168)
(13,937)
(7,231)
52%
Net income
41,189
32,891
8,298
25%
Less net income attributable to non-controlling interests
3,035
2,622
413
16%
Less net income attributable to non-controlling interests –
ENE Onshore
(2,964)
(8,484)
5,520
(65%)
Net income attributable to EELP
$41,118
$38,753
$2,365
6%
Additional financial data:
 
 
 
 
Gross Margin
$200,406
$176,198
$24,208
14%
Adjusted Gross Margin
305,314
280,365
24,949
9%
Adjusted EBITDA
262,053
240,425
21,628
9%
Adjusted EBITDAR
291,051
256,197
34,854
14%
Capital expenditures
36,091
41,258
(5,167)
(13%)
Year Ended December 31, 2021 Compared to Year Ended December 31, 2020
Net Income
Net income was $41.2 million for the year ended December 31, 2021, an increase of $8.3 million, or 25%, as compared to $32.9 million for the year ended December 31, 2020. Net income was higher due to LNG and natural gas sales during the year ended December 31, 2021. No natural gas or LNG was sold during 2020 due to our decision to pursue long-term sales contracts in the New England market. Although we continue to pursue such contracts, we have not secured a long-term contract to date. Instead, during the year ended December 31, 2021, we pursued sales of natural gas opportunistically in the region while we sought to secure a long-term contract. These increases were partially offset by restructuring, transition and transaction expenses, as discussed below.
Gross Margin
Gross Margin was $200.4 million for the year ended December 31, 2021, an increase of $24.2 million, or 14%, as compared to $176.2 million for the year ended December 31, 2020. Gross Margin was higher primarily due to $30.0 million of direct margin earned on LNG and natural gas sales related to new opportunities in our terminal operations in Bangladesh and Brazil during the year ended December 31, 2021, and $11.4 million of additional revenues from seasonal regasification services provided in Argentina, which was partially offset by a $10.5 million
91

TABLE OF CONTENTS

increase in maintenance expenses in 2021 primarily due to repairs delayed due to Covid-19 in 2020, a $7.4 million increase in cost of revenue and vessel operating expenses related to the beginning of service at the Bahia Regasification Terminal, including the utilization of the Sequoia vessel in selling natural gas at the terminal, and $1.4 million in incremental vessel operating costs due to Covid-19 preventative measures.
Adjusted Gross Margin
Adjusted Gross Margin was $305.3 million for the year ended December 31, 2021, an increase of $24.9 million, or 9%, as compared to $280.4 million for the year ended December 31, 2020. Adjusted Gross Margin was higher primarily due to $30.0 million of direct margin earned on LNG and natural gas sales related to new opportunities in our terminal operations in Bangladesh and Brazil during the year ended December 31, 2021, and $11.4 million of additional revenues from seasonal regasification services provided in Argentina, which was partially offset by a $10.5 million increase in maintenance expenses in 2021 primarily due to repairs delayed due to Covid-19 in 2020, a $7.4 million increase in cost of revenue and vessel operating expenses related to the beginning of service at the Bahia Regasification Terminal, including the utilization of the Sequoia vessel in selling natural gas at the terminal, and $1.4 million in incremental vessel operating costs due to Covid-19 preventative measures.
Adjusted EBITDA and Adjusted EBITDAR
Our Adjusted EBITDA was $262.1 million and $240.4 million during the years ended December 31, 2021 and 2020, respectively. Our Adjusted EBITDAR was $291.1 million and $256.2 million in the years ended December 31, 2021 and 2020, respectively. The increase in our Adjusted EBITDA and Adjusted EBITDAR was primarily due to LNG and natural gas sales during the year ended December 31, 2021, as discussed above, partially offset by increases in selling, general and administrative expenses, as discussed below.
For more information regarding our non-GAAP measures Adjusted Gross Margin, Adjusted EBITDA and Adjusted EBITDAR, and a reconciliation to their most comparable GAAP measures, see “—How We Evaluate Our Operations—Non-GAAP Financial Measures.”
FSRU and terminal services revenues
FSRU and terminal services revenues were $468.0 million for the year ended December 31, 2021, an increase of $37.2 million, or 9%, as compared to $430.8 million for the year ended December 31, 2020. Revenue increased primarily due to $11.4 million of additional revenues from seasonal regasification services provided in Argentina and additional revenues generated from a full year of Sequoia vessel operations in 2021, which entered service in June 2020, as well as higher charter hire rates for vessels not under long-term contracts as compared to reduced demand in 2020 as a result of Covid-19 related market conditions.
Gas sales revenues
Gas sales revenues were $420.5 million for the year ended December 31, 2021, as a result of LNG and natural gas sales that occurred in 2021 related to our terminal operations in Bangladesh and Brazil. No natural gas or LNG was sold during 2020 due to our decision to pursue long-term sales contracts in the New England market. Although we continue to pursue such contracts, we have not secured a long-term contract to date. Instead, during the year ended December 31, 2021, we pursued sales of natural gas opportunistically in the region while we sought to secure a long-term contract.
Cost of revenue and vessel operating expenses
Cost of revenue and vessel operating expenses was $192.7 million for the year ended December 31, 2021, an increase of $42.2 million, or 28%, as compared to $150.5 million for the year ended December 31, 2020. The variance in cost of revenues and vessel operating expenses was primarily driven by $15.6 million in operating and lease expense for the Sequoia vessel entering service in June 2020, increased sub-charters and maintenance expenses on our vessels in 2021 as compared to Covid-19 related service delays that occurred in 2020, and $1.4 million in incremental vessel operating costs due to Covid-19 preventative measures.
92

TABLE OF CONTENTS

Direct cost of gas sales
Direct cost of gas sales was $390.5 million for the year ended December 31, 2021, as a result of LNG and natural gas sales during 2021. No LNG cargos or natural gas were sold in the year ended December 31, 2020.
Depreciation and amortization expenses
Depreciation and amortization expenses were $104.9 million for the year ended December 31, 2021, an increase of $0.7 million, or 1%, as compared to $104.2 million for the year ended December 31, 2020. Depreciation and amortization were essentially flat.
Selling, general and administrative expenses
Selling, general and administrative expenses were $47.1 million for the year ended December 31, 2021, an increase of $4.1 million, or 10%, as compared to $42.9 million for the year ended December 31, 2020. The increase was primarily a result of an increase in compensation expense, primarily due to increased management and leadership hiring, and an increase in consulting expenses related to new project development.
Restructuring, transition and transaction expenses
Restructuring, transition and transaction expenses of $14.0 million were incurred in 2021 due to consulting, legal, and audit services utilized as part of and in preparation for this offering. No restructuring, transition and transaction expenses were incurred during the year ended December 31, 2020.
Interest expense
Interest expense was $31.9 million for the year ended December 31, 2021, a decrease of $5.6 million, or 15%, as compared to $37.5 million for the year ended December 31, 2020. Interest expense decreased primarily due to lower balances remaining on our finance leases.
Interest expense – related party
Interest expense – related party was $48.9 million for the year ended December 31, 2021, a decrease of $3.1 million, or 6%, as compared to $52.0 million for the year ended December 31, 2020. Interest expense – related party decreased primarily due to lower balances remaining on our finance leases, as well as lower average borrowings, primarily due to the settlement of the ENE Lateral Facility.
Earnings from equity-method investment
Earnings from equity-method investment were $3.3 million for the year ended December 31, 2021, an increase of $0.2 million, or 5%, as compared to $3.1 million for the year ended December 31, 2020. The increase in earnings from equity-method investment is primarily due to lower interest expense paid by the Nakilat joint venture on its debt.
Provision for income taxes
The effective tax rate for the year-ended December 31, 2021 and 2020 was 33.9% and 29.8%, respectively. The increase in the effective rate for the year-ended December 31, 2021 was due to an audit settlement and uncertain tax positions recorded in the 2021 period. EELP is treated as a pass-through entity for income tax purposes and, as such, is not subject to U.S federal and most state income taxes. Instead, EELP’s U.S. income tax activity is allocated to individuals and entities affiliated with EELP. The Company also has international operations that are subject to foreign income tax requirements and U.S. corporate subsidiaries subject to U.S. federal tax. Therefore, our effective income tax rate is dependent on many factors, including the Company’s geographical distribution of income, a rate benefit attributable to the portion of the Company’s earnings not subject to corporate level taxes, and the impact of nondeductible items. In one jurisdiction, the Company’s tax rate is significantly less than the applicable statutory rate as a result of a tax holiday that was granted. This tax holiday will expire in 2033 at the same time as our contract and revenue with our customer ends.
93

TABLE OF CONTENTS

Net income attributable to non-controlling interest
Net income attributable to non-controlling interest was $3.0 million for the year ended December 31, 2021, an increase of $0.4 million, or 16%, as compared to $2.6 million for the year ended December 31, 2020. Net income attributable to non-controlling interest was higher in 2021 primarily due to lower interest expense.
Net loss attributable to non-controlling interest – ENE Onshore
Net loss attributable to non-controlling interest – ENE Onshore was ($3.0) million for the year ended December 31, 2021, a decrease of $5.5 million, or 65%, as compared to ($8.5) million for the year ended December 31, 2020. Net loss attributable to non-controlling interest – ENE Onshore was lower in 2021 primarily due to additional capacity sales revenue and lower interest expense on its debt.
Liquidity and Capital Resources
We believe we will have sufficient liquidity for the next 12 months based on our cash positions, cash flows from operating activities and borrowing capacity on our debt facilities for ongoing operations, planned capital expenditures, other investments and debt service obligations and payment of tax distributions and our expected quarterly dividend, as described in “Dividend Policy.'' As of December 31, 2021, we had $72.7 million in unrestricted cash and cash equivalents.
During the third quarter of 2021, we signed a lease on an LNG terminal in Bahia, Brazil from Petrobras, and in December 2021, we started importing LNG and selling regasified natural gas to Petrobras. In addition to Petrobras, we have plans to sell regasified natural gas to other downstream customers Brazil, Albania, the Philippines and Bangladesh. We anticipate buying LNG to import into Brazil and expect to need additional working capital for LNG inventories. Given the price of LNG and the size of each cargo, we expect to significantly increase our LNG purchases. Some of these purchases are projected to exceed cash on hand at certain times through 2022. We plan to fund any cash shortfalls with borrowings under the KFMC Note (as defined herein), on which we and Kaiser Francis Management Company (“KFMC”) increased the amount available on our KFMC Note, until it is replaced by our new credit facility upon the consummation of this offering. Effective with the October 1, 2021 amendment as described in “—Debt Facilities—KFMC Note,” EELP has access to borrow up to $250 million on the KFMC Note. Management believes the KFMC Note and, after the KFMC Note is terminated, our new credit facility, will provide sufficient liquidity to execute the purchases under the contract. In the event sufficient funds were not available under the KFMC Note or our new credit facility, we would seek alternative funding sources.
We have historically funded our business, including meeting our day-to-day operational requirements, repaying our indebtedness and funding capital expenditures, through debt financing, capital contributions and our operating cash flows as discussed below. Following this offering, we expect that our future principal uses of cash will also include additional capital expenditures to fund our growth strategy, paying income taxes, distributions from EELP to fund income taxes and obligations under our Tax Receivable Agreement. We may in the future enter into arrangements to grow our business or acquire or invest in complementary businesses which could decrease our cash and cash equivalents and increase our cash requirements. As a result of these and other factors, we could use our available capital resources sooner than expected and may be required to seek additional equity or debt.
Cash Flow Statement Highlights
Year ended December 31, 2021 Compared to Year ended December 31, 2020
 
Year Ended December 31,
 
 
2021
2020
Change
 
 
Net cash provided by (used in):
 
 
 
Operating activities
$141,613
$108,964
$32,649
Investing activities
(36,091)
(41,258)
5,167
Financing activities
(124,097)
(31,438)
(92,659)
Net increase (decrease) in cash, cash equivalents, and restricted cash
($18,575)
$ 36,268
($54,843)
94

TABLE OF CONTENTS

Operating Activities
Cash flows provided by operating activities increased by $32.6 million for the year ended December 31, 2021, as compared to the year ended December 31, 2020, primarily due to:
a $334.0 million increase in accounts payable due to December 2021 LNG purchases for December 2021 and January 2022 natural gas sales;
a $8.3 million increase in net income, as described in “—Consolidated Results of Operations—Net income”;
partially offset by a $65.6 million increase in inventories due to December 2021 LNG purchases made in preparation for January 2022 natural gas sales; and
partially offset by a $244.7 million increase in accounts receivables primarily due to December 2021 natural gas sales.
Investing Activities and Capital Expenditures
Cash flows used in investing activities were composed of capital expenditures made for the purchases of property and equipment, which decreased by $5.2 million for the year ended December 31, 2021, as compared to the year ended December 31, 2020. The decrease was primarily due to decreased vessel drydocking spending in 2021.
Financing Activities
Cash flows used in financing activities increased by $92.7 million for the year ended December 31, 2021, as compared to the year ended December 31, 2020, primarily due to $88.5 million of net borrowings by KFMC from EELP under the Accounts Receivable Note (as defined herein).
Debt Facilities
Planned New Credit Facility
We are in the process of negotiating a senior secured revolving credit facility (our “new credit facility”) with JPMorgan Chase Bank, N.A., and other third-party lenders that we expect to enter into in connection with this offering. We expect that the commitments under our new credit facility would be approximately $350 million and that our new credit facility would mature three years after its closing. There can be no assurance that we will be able to enter into our new credit facility, which will require: (i) the continued negotiation and execution and delivery of a new credit agreement and all related documents and legal opinions; (ii) delivery of officer's certificates (including solvency and closing certificates), financial information and organizational documents; (iii) the consummation of this offering and the receipt of not less than $250 million of net cash proceeds in connection therewith; (iv) the absence of a material adverse effect since December 31, 2021; (v) payment of all fees and other amounts due to the administrative agent, the lenders and the arranger under the credit agreement; and (vi) certain other customary conditions. Our new credit facility will be used for working capital, other general corporate purposes, including investments and acquisitions, and obtaining letters of credit.
We expect that that borrowings under our new credit facility will bear interest at a per annum rate equal to SOFR for such period plus an applicable margin which will be based on our consolidated total leverage ratio, or alternate base rate plus an applicable margin which will be based on our consolidated total leverage ratio. SOFR, the alternate base rate, the applicable margin and the consolidated total leverage ratio will be defined in our new credit facility. We expect that the unused portion of our new credit facility will be subject to an unused commitment fee.
We expect that our new credit facility will include financial covenants in respect of a maximum total leverage ratio and a minimum interest coverage ratio, and non-financial covenants, including, but not limited to, restrictions on incurring additional debt and certain distributions.
We also expect that our new credit facility will contain events of default customary for facilities of this nature. Upon the occurrence and during the continuation of an event of default, subject to the terms and conditions of our new credit facility, we expect that the lenders will be able to declare any outstanding principal of the credit facility debt, together with accrued and unpaid interest, to be immediately due and payable and exercise other remedies.
95

TABLE OF CONTENTS

Experience Vessel Financing
In December 2016, we entered into a sale leaseback agreement with a third party to provide $247.5 million of financing for the Experience vessel. Due to our requirement to repurchase the vessel at the end of the term, the transaction was accounted for as a failed sale leaseback (a financing transaction). Under failed sale leaseback accounting, we are deemed the owner of the vessel and will continue to recognize the vessel on our consolidated balance sheets, with the proceeds received recorded as a financial obligation. Through December 2021, we made quarterly principal payments of $5.0 million and paid interest at the 3-month LIBOR plus 420 basis points per annum (4.4% at December 31, 2021 and 4.4% at December 31, 2020). The original loan matured in 2026 when the remaining balance of $49.5 million was payable. In December 2021, the agreement was amended to extend the term by 84 months, reduce the interest margin to 325 basis points and reduce the quarterly principal payments to $3.1 million. After the final quarterly payment in December 2033, there will be no remaining balance due. We incurred debt issuance costs of $1.2 million related to the amendment, which will be amortized over the life of the loan. Debt issuance costs of $6.0 million related to the original loan are presented as a direct deduction from the debt and have been amortized over the life of the original loan. Interest expense was $7.1 million and $9.3 million, and amortized debt issuance costs were $0.6 million and $0.7 million for the years ended December 31, 2021 and 2020, respectively. The agreement contains certain security rights related to the Experience vessel in the event of default.
Our vessel financing loan has certain financial covenants as well as customary affirmative and negative covenants, which it must maintain to remain compliant with the loan. We must maintain a minimum equity of $500.0 million, a maximum debt to equity ratio of 3.5 to 1 and a minimum cash and cash equivalents balance including loan availability of $20.0 million. Our agreement also requires that a 3-month debt service reserves be funded and that the value of the vessel equal or exceed 110% of the remaining amount outstanding, in addition to other affirmative and negative covenants customary for vessel financings. The financing also requires the vessel to carry the typical vessel marine insurances.
2017 Bank Loans
On June 23, 2017, we entered into two loan agreements with external banks (the “2017 Bank Loans”) to finance the MLNG terminal in Bangladesh. The first arrangement allowed us to borrow up to $32.8 million. The loan accrues interest at the 6-month LIBOR plus 242 basis points per annum (2.8% at December 31, 2021 and 3.6% at December 31, 2020). Payments are due semi-annually with an original scheduled maturity date of April 15, 2030. We partially prepaid the loan during 2019. As a result of this prepayment, the loan matures on October 15, 2029. The debt issuance costs of $1.3 million are presented as a direct reduction from the debt liability and are amortized over the life of the loan.
The second arrangement allowed us to draw funds up to $92.8 million. The loan accrues interest at the 3-month LIBOR plus 450 basis points per annum (4.7% at December 31, 2021 and 4.8% at December 31, 2020). Payments are due quarterly with an original scheduled maturity date of April 15, 2030. We partially prepaid the loan during 2019. As a result of this prepayment, the loan matures on October 15, 2029. Debt issuance costs of $4.8 million are presented as a direct deduction from the debt liability and are amortized over the life of the loan. The agreement contains certain security rights related to MLNG terminal assets and project contracts in the event of default.
The 2017 Bank Loans require compliance with certain financial covenants, as well as customary affirmative and negative covenants associated with limited recourse project financing facilities. The loan agreements also require that a 6-month debt service reserve amount be funded and that an off-hire reserve amount be funded monthly to cover operating expenses and debt service while the vessel is away during drydock major maintenance. The loan agreements also require that the MLNG terminal and project company be insured on a stand-alone basis with property insurance, liability insurance, business interruption insurance and other customary insurance policies. The respective project company must have a quarterly debt service coverage ratio of at least 1.10 to 1. During 2021, a waiver was obtained for a non-financial covenant. The waiver allows us to obtain a higher insurance deductible than the $0.3 million deductible originally required by the lenders since such deductible was not available to us during the 2020 and 2021 renewals. The insurance policy renewal during August 2022 has been waived to also allow a higher deductible.
96

TABLE OF CONTENTS

Exquisite Vessel Financing
In June 2018, we entered into a sale leaseback agreement with the Nakilat joint venture, our equity method investment, to provide $220.0 million of financing via a fifteen-year lease agreement for the Exquisite vessel at 7.73%. The lease agreement has a symmetrical put and call option at the end of the original term or, optionally, two five-year extensions with symmetrical put and call options after each extension. The agreement did not meet the terms for recognition of a sale leaseback transaction and instead was treated as financing due to the terms of the transaction. The agreement contains certain security rights related to the Exquisite vessel in the event of default.
KFMC Note
On November 9, 2018, EELP entered into a promissory note with KFMC, an affiliate of Kaiser as lender, which allowed EELP to draw funds up to $100 million (as amended, restated, supplemented or otherwise modified, the “KFMC Note”). The KFMC Note was amended on November 17, 2020 to (i) extend the final payment date from December 31, 2020 to December 31, 2022, (ii) increase the per annum interest rate from LIBOR plus 1.5% to LIBOR plus 1.55% and (iii) make certain revisions to prepayment conditions. The KFMC Note was further amended and restated in its entirety on September 29, 2021 to (i) make certain changes to the final payment date, including removing KFMC’s ability to demand payment, and extending the final payment date to December 31, 2023 and (ii) allow EELP to draw funds at EELP’s discretion without prior approval by KFMC. The KFMC Note was further amended on October 1, 2021 to increase the maximum aggregate principal amount from $100 million to $250 million. The KFMC Note is expected to be repaid in full and terminated in connection with the consummation of this offering and replaced with our new credit facility.
KFMC-ENE Onshore Note
In September 2021, in connection with the Northeast Gateway Contribution, ENE Lateral assigned to KFMC all of its right, title and interest to receive payment under a note with ENE Onshore (the “KFMC-ENE Onshore Note”), which assignment was made in partial satisfaction of the amounts owed by ENE Lateral to KFMC under the ENE Lateral Facility. As a result of such assignment, ENE Onshore was obligated to pay to KFMC all amounts under the KFMC-ENE Onshore Note. As of December 31, 2021, the outstanding balance was $2.1 million. In November 2021, ENE Onshore received an equity contribution sufficient to allow it to remit payment to KFMC of the then-outstanding KFMC-ENE Onshore Note balance, and KFMC and ENE Onshore subsequently entered into an amended and restated note allowing a maximum commitment of $25 million. The KFMC-ENE Onshore Note has an interest rate of one-month LIBOR plus 1.5% (1.59% at December 31, 2021).
ENE Lateral Facility
In December 2015, ENE Lateral entered into a promissory note with KFMC (as amended, restated, supplemented or otherwise modified, the “ENE Lateral Facility”). The ENE Lateral Facility was amended and restated in each of 2016, 2018, 2019 and 2021 to increase the maximum aggregate principal amount of the note, with the 2021 amendment increasing the maximum aggregate principal amount to $285 million and, in 2018, to decrease the interest rate from LIBOR plus 3.5% to LIBOR plus 1.5%. The ENE Lateral Facility was most recently amended on August 31, 2021 to make certain changes to the final payment date, including removing KFMC’s ability to demand repayment. The ENE Lateral Facility was repaid in full and terminated in connection with the Northeast Gateway Contribution.
As of December 31, 2021, the Company was in compliance with the covenants under its debt facilities.
Other Contractual Obligations
Operating Leases
We lease a vessel and offices in various locations under noncancelable operating leases. As of December 31, 2020, we had future minimum lease payments of $133.2 million. As of December 31, 2021, we had future minimum lease payments totaling $120.2 million, and are committed to, $35.7 million in year one, $64.0 million for years two and three, $18.6 million for years four and five and $1.8 million thereafter.
97

TABLE OF CONTENTS

Finance Leases
Certain enforceable vessel charters and pipeline capacity agreements are classified as finance leases, and the right-of-use assets are included in property and equipment. As of December 31, 2020, we had future minimum lease payments totaling $885.6 million. As of December 31, 2021, we had future minimum lease payments totaling $784.8 million and are committed to $78.1 million in payments in year one, $150.8 million for years two and three, $125.3 million for years four and five, and $430.6 million thereafter.
Tax Receivable Agreement
In connection with this offering, we will enter into the Tax Receivable Agreement with the TRA Beneficiaries. The Tax Receivable Agreement will provide for payment by us to the TRA Beneficiaries of 85% of the amount of the net cash tax savings, if any, that we are deemed to realize as a result of our utilization of certain tax benefits resulting from (i) certain increases in the tax basis of assets of EELP and its subsidiaries resulting from exchanges of EELP partnership interests in the future, (ii) certain tax attributes of EELP and subsidiaries of EELP (including the existing tax basis of assets owned by EELP or its subsidiaries and the tax basis of certain assets purchased from the Foundation) that exist as of the time of this offering or may exist at the time when Class B interests of EELP are exchanged for shares of Class A common stock, and (iii) certain other tax benefits related to us entering into the Tax Receivable Agreement, including tax benefits attributable to payments that we make under the Tax Receivable Agreement.
The payments that we will be required to make under the Tax Receivable Agreement, including those made if we elected to terminate the agreement early, have the potential to be substantial. Based on certain assumptions, including no material changes in the relevant tax law and that we earn sufficient taxable income to realize the full tax benefits that are the subject of the Tax Receivable Agreement, we expect that future payments to the TRA Beneficiaries (not including Excelerate) in respect of the Reorganization and the initial public offering will equal $71.2 million in the aggregate, although the actual future payments to the TRA Beneficiaries will vary based on the factors discussed in “Certain Relationships and Related Person Transactions,” and estimating the amount of payments that may be made under the Tax Receivable Agreement is by its nature imprecise, insofar as the calculation of amounts payable depends on a variety of factors and future events.
Decisions made in the course of running our business, such as with respect to mergers and other forms of business combinations that constitute changes in control, may influence the timing and amount of payments we make under the Tax Receivable Agreement in a manner that does not correspond to our use of the corresponding tax benefits. In these situations, our obligations under the Tax Receivable Agreement could have a substantial negative effect on our liquidity and could have the effect of delaying, deferring, or preventing certain mergers, asset sales, other forms of business combinations or other changes in control.
Payments are generally due under the Tax Receivable Agreement within a specified period of time following the filing of Excelerate’s tax return for the taxable year with respect to which the payment obligation arises, although interest on such payments will begin to accrue at a rate of LIBOR plus 300 basis points from the due date (without extensions) of such tax return. Late payments generally accrue interest at a rate of LIBOR plus 500 basis points. Because of our structure, our ability to make payments under the Tax Receivable Agreement is dependent on the ability of EELP to make distributions to us. The ability of EELP to make such distributions will be subject to, among other things, restrictions in the agreements governing our debt. If we are unable to make payments under the Tax Receivable Agreement for any reason, such payments will be deferred and will accrue interest until paid.
Payments under the Tax Receivable Agreement will be based on the tax reporting positions that we determine. Although we are not aware of any material issue that would cause the IRS to challenge a tax basis increase, Excelerate will not, in the event of a successful challenge, be reimbursed for any payments previously made under the Tax Receivable Agreement (although Excelerate would reduce future amounts otherwise payable to a TRA Beneficiary to the extent such TRA Beneficiary has received excess payments). No assurance can be given that the IRS will agree with our tax reporting positions, including the allocation of value among our assets. In addition, the required final and binding determination that a holder of rights under the Tax Receivable Agreement has received excess payments may not be made for a number of years following commencement of any challenge, and Excelerate will not be permitted to reduce its payments under the Tax Receivable Agreement until there has been a final and binding determination, by which time sufficient subsequent payments under the Tax Receivable Agreement may not be available to offset prior payments for disallowed benefits. As a result, in certain circumstances, payments could be made under the Tax Receivable Agreement significantly in excess of the benefit that Excelerate actually realizes in
98

TABLE OF CONTENTS

respect of the increases in tax basis (and utilization of certain other tax benefits) resulting from (i) Excelerate’s acquisition of EELP interests from the TRA Beneficiaries in future exchanges, (ii) the acquisition of certain assets from the Foundation and (iii) any payments Excelerate makes under the Tax Receivable Agreement. Excelerate may not be able to recoup those payments, which could adversely affect Excelerate’s financial condition and liquidity.
Given the length of time over which payments would be payable, the impact to liquidity in any single year is greatly reduced. Although the timing and extent of future payments could vary significantly under the Tax Receivable Agreement for the factors discussed above, we anticipate funding payments from the Tax Receivable Agreement from cash flows generated from operations, and such payments are not anticipated to depend upon the availability of proceeds of this offering.
Off Balance Sheet Arrangements
EELP, certain of its subsidiaries and other affiliates of Kaiser are guarantors to a Kaiser revolving loan facility, and EELP provided a first lien against one of EELP’s vessels to collateralize this facility. The facility is a committed line of credit of $600 million with a third-party bank that expires on September 30, 2022 (the “Kaiser Credit Line”). EELP utilizes the Kaiser Credit Line to issue letters of credit or bank guarantees to counterparties to guarantee its performance. As of December 31, 2021, EELP and certain of its subsidiaries had $142.5 million in letters of credit outstanding under the Kaiser Credit Line. We anticipate that the first lien against an EELP vessel will be released by the lender upon or prior to the consummation of this offering and, in connection with this offering, that the credit support currently provided to EELP by Kaiser under the Kaiser Credit Line will be replaced with credit support directly from Excelerate.
Implications of Being an Emerging Growth Company
As a company with less than $1.07 billion in revenue during our last fiscal year, we qualify as an EGC as defined in the JOBS Act. For so long as we remain an EGC, we are permitted, and have elected, to rely on exemptions from specified disclosure requirements that are applicable to other public companies that are not EGCs. These exemptions include:
being permitted to provide only two years of audited financial statements, in addition to any required unaudited interim financial statements, with correspondingly reduced “Management’s Discussion and Analysis of Financial Condition and Results of Operations” disclosure;
not being required to comply with the auditor attestation requirements in the assessment of our internal control over financial reporting under the Sarbanes-Oxley Act, for up to five years or until we no longer qualify as an emerging growth company;
not being required to comply with any requirement that may be adopted by the Public Company Accounting Oversight Board regarding mandatory audit firm rotation or a supplement to the auditor’s report providing additional information about the audit and the financial statements;
reduced disclosure obligations regarding executive compensation pursuant to the rules applicable to smaller reporting companies, which means we do not have to include a compensation discussion and analysis and certain other disclosures regarding our executive compensation; and
exemptions from the requirements of holding a nonbinding advisory vote on executive compensation and obtaining stockholder approval of any golden parachute payments not previously approved.
We may take advantage of these provisions for up to five years following completion of this offering or such earlier time when we are no longer an EGC. We will cease to be an EGC if we have more than $1.07 billion in annual revenue, have more than $700 million in market value of our capital stock held by non-affiliates or issue more than $1 billion of non-convertible debt over a three-year period. We may choose to take advantage of some, but not all, of the available exemptions. We have taken advantage of some reduced reporting burdens in this prospectus. Accordingly, the information contained herein may be different than the information you receive from other public companies in which you may hold stock.
99

TABLE OF CONTENTS

The JOBS Act provides that an EGC may take advantage of an extended transition period for complying with new or revised accounting standards. This provision allows an EGC to delay the adoption of accounting standards until those standards would otherwise apply to private companies. We may elect to take advantage of this extended transition period, and as a result, we will comply with new or revised accounting standards on the relevant dates on which adoption is required for private companies.
Critical accounting policies
The accounting policies and estimates discussed below are considered by management to be critical to an understanding of our financial statements as their application requires the most significant judgments from management in estimating matters for financial reporting that are inherently uncertain. For additional information about our accounting policies and estimates, see the Notes to the Consolidated Financial Statements.
Leases
We account for leases under the provisions of ASC 842, Leases. In the application of ASC 842 for leases in which we are the lessee, certain estimates and management judgments are required such as determining the useful life of a leased asset, the discount rate used in calculating the present value of lease payments, and when leases have extension or termination options that are likely to be exercised. When we are the lessor, estimates are required in allocating the contract consideration between the lease component and non-lease components on a relative standalone selling price basis.
Lessee Accounting
As of the lease commencement date, we recognize a liability for our lease obligation, initially measured at the present value of lease payments not yet paid, and an asset for our right to use the underlying asset, initially measured equal to the lease liability and adjusted for lease payments made at or before lease commencement, lease incentives, and any initial direct costs. The discount rate used to determine the present value of the lease payments is the rate of interest that we would have to pay to borrow on a collateralized basis over a similar term for an amount equal to the lease payments in a similar economic environment.
The initial recognition of the lease obligation and right-of-use asset excludes short-term leases. Short-term leases are leases with an original term of one year or less, excluding those leases with an option to extend the lease for greater than one year or an option to purchase the underlying asset that the lessee is deemed reasonably certain to exercise. We have elected, as an accounting policy, not to apply the recognition requirements to short-term leases. Instead, we may recognize the lease payments in the statements of income on a straight-line basis over the lease term.
We have certain lease agreements that provide for the option to extend or terminate early, which was evaluated on each lease to arrive at the lease term. If we were reasonably certain to exercise a renewal or termination option, this period was factored into the lease term. As of December 31, 2021, we did not have any lease agreements with residual value guarantees or material restrictions or covenants.
Lessor Accounting
We determined that our time charter contracts contain a lease and a performance obligation for the provision of time charter and other regasification services. Leases are classified based upon defined criteria either as sales-type, direct financing, or operating leases by the lessor.
For those leases classified as sales-type, the underlying asset is derecognized and the net investment in the lease is recorded. We have determined that these contracts contain a lease component for the use of the vessel and non-lease components relating to operation of the vessels. We have allocated the contract consideration between the lease component and non-lease components on a relative standalone selling price basis. We utilize a combination of approaches to estimate the standalone selling prices when the directly observable selling price is not available by utilizing information available such as market conditions and prices, entity-specific factors, and internal estimates when market data is not available. Given that there are no observable standalone selling prices for either of these two components, judgment is required in determining the standalone selling price of each component.
100

TABLE OF CONTENTS

Property and Equipment
Property and equipment are stated at cost less accumulated depreciation. New assets, modifications to existing assets which improve the asset’s operational efficiency, capacity or useful life, and our finance leases are assigned a useful life. Useful lives of property and equipment are determined using various assumptions, including our expected use of our assets and the supply of and demand for LNG and natural gas in the markets we serve, normal wear and tear of assets, and the expected extent and frequency of maintenance. Depreciation is calculated on a straight-line basis over the estimated useful lives of the assets, less an estimated residual value.
Asset retirement obligations (“ARO”)
We recognize liabilities for retirement obligations associated with tangible long-lived assets when there is a legal obligation associated with the retirement of such assets and the amount can be reasonably estimated. The fair value of a liability for an ARO is recognized in the period which it is incurred, if a reasonable estimate of fair value can be made. In order to estimate the fair value, we use judgments and assumptions for factors including the existence of legal obligations for an ARO; technical assessments of the assets; discount rates; inflation rates; and estimated amounts and timing of settlements. The offsetting asset retirement cost is recorded as an increase to the carrying value of the associated property and equipment on the consolidated balance sheets and depreciated over the estimated useful life of the asset. In periods subsequent to the initial measurement of an ARO, we recognize period-to-period changes in the liability resulting from the passage of time and revisions to either the timing or the amount of the original estimate of undiscounted cash flows.
Recent Accounting Pronouncements
See discussion of significant recent accounting pronouncements in Note 2 – Summary of significant accounting policies in our Consolidated Financial Statements.
Quantitative and Qualitative Disclosures About Market Risk
In our normal course of business, we are exposed to certain market risks, including changes in interest rates, natural gas and LNG commodity prices and foreign currency exchange rates. In order to manage these risks, we may utilize derivative instruments. Gains or losses on those derivative instruments would typically be offset by corresponding gains or losses on the hedged item.
Interest Rate Risk
We have entered into long-term interest rate swap agreements in order to hedge a portion of our exposure to changes in interest rates associated with our external bank loans. We are exposed to changes in interest rates on our other debt facilities as well as the portion of our external bank loans that remain unhedged. We may enter into additional derivative instruments to manage our exposure to interest rates.
As of December 31, 2020, the fair value of our interest rate swaps was ($7.5) million. As of December 31, 2021, the fair value of our interest rate swaps was ($4.4) million. Based on our hedged notional amount as of December 31, 2021, a hypothetical 10% change in the three-month and six-month LIBOR forward curves would change the estimated fair value of our existing interest rate swaps by $0.1 million.
Commodity Price Risk
In the course of our operations, we are exposed to commodity price risk, primarily through our occasional purchases of or commitments to purchase LNG. To reduce our exposure, we may enter into derivative instruments to offset some or all of the associated price risk. We did not hold any commodity derivative instruments as of December 31, 2020 or December 31, 2021.
Foreign Currency Exchange Risk
Our reporting currency is the U.S. dollar and the functional currency of each of our subsidiaries is the U.S. dollar. Gains or losses due to transactions in foreign currencies are included in “Other Income (Expense)” in our consolidated statements of income. Due to a portion of our expenses being incurred in currencies other than the U.S. dollar, our expenses may, from time to time, increase relative to our revenues as a result of fluctuations in exchange rates, particularly between the U.S. dollar and the Euro, Argentine Peso, Brazilian Real and the Bangladesh
101

TABLE OF CONTENTS

Taka. In the future, we may use financial derivatives to hedge some of our currency exposure. We did not hold any foreign currency derivative instruments as of December 31, 2020 or December 31, 2021. For the year ended December 31, 2021 and 2020, we recorded $0.1 million and ($1.3) million, respectively, in foreign currency gains/(losses) in our consolidated statements of income.
Internal Controls and Procedures
We are not currently required to comply with the SEC’s rules implementing Section 404 of the Sarbanes-Oxley Act and are therefore not required to make a formal assessment of the effectiveness of our internal control over financial reporting for that purpose. Upon becoming a public company, we will be required to comply with the SEC’s rules implementing Section 302 of the Sarbanes-Oxley Act, which will require our management to certify financial and other information in our quarterly and annual reports and provide an annual management report on the effectiveness of our internal control over financial reporting. We will not be required to make our first assessment of our internal control over financial reporting under Section 404 until our first annual report subsequent to our ceasing to be an “emerging growth company” within the meaning of Section 2(a)(19) of the Securities Act.
Further, our independent registered public accounting firm is not yet required to formally attest to the effectiveness of our internal control over financial reporting and will not be required to do so for as long as we are an “emerging growth company” pursuant to the provisions of the JOBS Act. See “—Implications of Being an Emerging Growth Company.”
In preparation of our financial statements to meet the requirements applicable to this offering, we identified material weaknesses in our internal control over financial reporting. A material weakness is a deficiency, or a combination of deficiencies, in internal control over financial reporting, such that there is a reasonable possibility that a material misstatement of our annual or interim financial statements will not be prevented or detected on a timely basis. If we are unable to remediate these material weaknesses or if additional material weaknesses are identified in the future or otherwise fail to maintain effective internal control over financial reporting, we may not be able to accurately or timely report our financial results.
We did not design and maintain an effective control environment commensurate with public company financial reporting requirements. Specifically, we did not maintain a sufficient complement of personnel with an appropriate degree of internal controls, accounting, tax and IT knowledge, experience and training to appropriately analyze, record and disclose accounting matters commensurate with accounting and financial reporting requirements.
This material weakness contributed to additional material weaknesses:
we did not design and maintain effective controls over period end financial reporting processes and procedures, controls over significant accounts and disclosures to achieve complete, accurate and timely financial accounting, reporting and disclosures, including segregation of duties and controls related to the preparation and review of journal entries. Additionally, we did not design and maintain effective controls to identify and account for the elimination of certain intercompany revenue and expenses;
we did not design and maintain effective controls over the proper timing of revenue recognition for dry-dock revenue contracts;
we did not design and maintain effective controls to analyze compliance with non-financial debt covenants and conditions; and
we did not design and maintain effective controls to verify the completeness and accuracy of our income tax provision.
These material weaknesses resulted in adjustments to FSRU and terminal services revenue, selling, general and administrative expenses and cost of revenue and vessel operating expenses, provision for income taxes and related account balances and disclosures as of and for the years ended December 31, 2020 and 2019 and a misstatement to current and long-term debt as of December 31, 2020 which has since been corrected. These material weaknesses remain unremediated as of December 31, 2021.
We did not design or maintain effective controls over IT general controls for information systems that are relevant to the preparation of our financial statements. Specifically, we did not design and maintain: (i) user access controls to ensure appropriate segregation of duties and that adequately restrict user and privileged access to financial applications, programs and data to appropriate company personnel; (ii) program change management controls to
102

TABLE OF CONTENTS

ensure that IT program and data changes affecting financial IT applications and underlying accounting records are identified, tested, authorized and implemented appropriately; (iii) computer operations controls to ensure that critical batch jobs are monitored and data backups are authorized and monitored financial data can be recovered from backups; and (iv) testing and approval controls for program development to ensure that new software development is aligned with business and IT requirements. This material weakness did not result in a material misstatement to the financial statements; however, the deficiencies, when aggregated, could impact maintaining effective segregation of duties, as well as the effectiveness of IT-dependent controls (such as automated controls that address the risk of material misstatement to one or more assertions, along with the IT controls and underlying data that support the effectiveness of system-generated data and reports) that could result in misstatements potentially impacting all financial statement accounts and disclosures that would not be prevented or detected.
Additionally, each of the above material weaknesses could result in a misstatement of our account balances or disclosures that would result in a material misstatement to the annual or interim financial statements that would not be prevented or detected.
To address the material weaknesses, we have implemented, and are continuing to implement, measures designed to improve internal control over financial reporting, including expanding our accounting, tax, IT and finance team to add additional qualified resources, which may include third-party consultants, and implementing new financial processes and controls. We have hired new experienced accounting leadership team members in the following positions: Vice President, Controller and Chief Accounting Officer; Director of Financial Reporting; Senior Manager over International Accounting Operations; and Senior Manager over Income Tax Provision. In addition, we have hired a new Vice President over IT and a new Treasurer. We intend to continue to take steps to remediate the material weaknesses through the formalizing of documentation of policies and procedures and further evolving the accounting processes, including implementing appropriate segregation of duties, period end financial review controls including revenue recognition over dry-docks and tax provision as well as adding system controls over journal entry approvals. We are working to remediate the material weaknesses as efficiently and effectively as possible and expect full remediation will go beyond December 31, 2022. At this time, we cannot provide an estimate of costs expected to be incurred in connection with implementing this remediation plan, but these remediation measures will be time consuming, result in us incurring significant costs and place significant demands on our financial and operational resources.
We may not be successful in implementing these changes or in developing other internal controls, which may undermine our ability to provide accurate, timely and reliable reports on our financial and operating results. Further, we will not be able to fully assess whether the steps that we are taking will remediate the material weaknesses in our internal control over financial reporting until we have completed our design and implementation efforts, the controls have operated for a sufficient period of time and management has concluded, through testing, that these controls are operating effectively. In addition, until we remediate these weaknesses, or if we identify additional material weaknesses in our internal control over financial reporting, we may not detect misstatements on a timely basis and our financial statements may be materially misstated.
103

TABLE OF CONTENTS

THE LNG INDUSTRY
Excelerate’s Role in the Energy Transition
We believe that there is an abundance of LNG supply globally. Increased aspirations for carbon neutrality and energy transitions away from coal may cause countries to rely more on lower carbon fuels such as LNG. We believe there is a need for companies with the scale, experience and capability to use LNG as a means to phase out coal dependence and scale up renewables while maintaining reliability. Limitations on energy infrastructure, particularly in developing countries that need to move away from coal and oil, make LNG adoption difficult, but as a pioneer in flexible LNG solutions, we believe that we are well positioned to address these limitations and support society’s transition to a lower-carbon energy future.
Global Market Landscape
We believe that natural gas is a compelling fuel for power production. An efficient way to transport is through the conversion of natural gas to LNG via liquefaction. In LNG form, the volume of natural gas is reduced to 1/600th, enabling its bulk transport by LNGCs, such as containers or tankers hauled by rail or truck or by marine vessels. Once delivered to its end destination, LNG can be reconverted to natural gas through a process referred to as “regasification.”
Structural global LNG demand is expected to rise an average of 2.3% per year over 2022 to 2025, reaching 401 MT. According to Bloomberg NEF’s Global LNG Market Outlook 2021-25, emerging Asian markets account for more than half the expected demand growth. Over the next five years, South and Southeast Asia, Pakistan, Bangladesh and Thailand will represent key growth markets as domestic production declines. These projections, however, are based on an economic transition scenario that considers near-term market analysis, least-cost modeling, consumer uptake and trends, but does not take into account climate targets or aspirational energy policies. Concurrently, as supported by Wood Mackenzie’s Global Gas 2021 Outlook to 2050 base case, gas demand in Southeast Asia is set to outpace production, making the region a net LNG importer by 2030. As economic development and urbanization spur demand for electricity, we expect that LNG will be a critical solution for bridging the supply/demand imbalance. The information we present from Wood Mackenzie’s outlook relies on a base case of energy demand that falls short of achieving Paris Agreement-aligned CO2 emissions reductions. Wood Mackenzie’s outlook and other similar analyses also describe climate scenarios that would meet or exceed Paris Agreement-aligned CO2 reductions, which project lower demand for natural gas, and we cannot predict with certainty at this time which of these scenarios is more or less likely.
While the Covid-19 pandemic disrupted global electricity demand in 2020, power demand remains notably resilient. Out of the 39 countries studied by IHS Markit, representing about 90% of global power consumption, 33 countries had power demand declines in 2020 that were smaller than their GDP declines. Net-zero pledges and climate targets continue to shape power supply trends. South Korea, for example, has pledged to have 24 coal-fired power plants switch to natural gas and 6 coal-fired power plants to shut down by 2030. Globally, actors that cover nearly 25% of global CO2 emissions and over 50% of GDP have now pledged to reach net-zero emissions by 2050 at the latest. This includes close to more than 3,000 businesses and 700 individual cities. Further, 88% of global emissions are now covered by country net-zero ambitions.
As electrification increases due to its cost advantage and with growing regulation associated with carbon, it will be critical that the source of electricity is lower-carbon than it is currently. This is particularly true in emerging South and South East Asian economies, where gas demand is expected to increase at a compound annual growth rate (“CAGR”) of 2.5% and 2.8%, respectively, through 2040 according to the Wood Mackenzie Global Gas 2021 Outlook to 2050 base case due to its low cost and lower carbon nature.
104

TABLE OF CONTENTS

Global LNG demand is estimated by the Shell LNG Outlook for 2021 to almost double from 360 MT in 2020 to about 720 MT in 2040, supported by strong demand growth in Asia. We plan to capitalize on this growing demand and create new markets for natural gas by providing a best-in-class and fully integrated LNG delivery model.

While natural gas is currently in abundant supply globally, many developing countries lack access to affordable fuel in order to generate electricity. 3.3 billion people globally live in places where electricity consumption is less than 1,000 kilowatt-hours (“KWh”) per capita per annum. According to Bloomberg NEF, 63 out of 108 reported non-Organization for Economic Co-operation and Development (“OECD”) countries have a cost of commercial electricity in excess of $100 per megawatt-hours (“MWh”). We believe we are well-positioned to bring low-cost and clean LNG to these countries to fuel further development.
The full cost of electricity from a new natural gas plant is roughly 6.5 cents per KWh, according to the Hamilton Project. This is more than 25% less than the full cost of electricity generated from existing coal plants. In addition, it is substantially cheaper than the full costs of nuclear, clean coal plants and the available renewable technologies. Large-scale power plants utilizing natural gas as fuel with high efficiency have the ability to produce electricity at marginal costs (defined as variable cost and cost of fuel excluding local taxes) as low as approximately $45 per MWh when cost of gas is $3.2 per metric million British thermal unit (“MMBtu”) delivered at power plant, per IEA.
Economic development, increasing populations and rising standards of living will increase demand for homes, businesses and transportation and the associated necessary energy use. According to the economic transition scenario in Bloomberg NEF’s Global LNG Market Outlook 2021-25, global electricity demand is expected to rise 60% by 2050, with 68% of this increase driven by emerging economies. We expect that emerging markets and developed economies alike—keenly focused on both cost and environmental concerns—are expected to increasingly switch to natural gas to displace heavy fuel oil, automotive diesel oil and coal due to natural gas’s relatively lower carbon content and cost. For example, LNG demand in Southeast Asia is expected to increase 56% by 2030, underpinned by the power sector. We believe we are positioned to supply LNG to these markets and facilitate decarbonization.
Natural gas currently accounts for a smaller proportion of global energy use (25%) than other fossil fuels such as coal (28%) and oil (33%), providing a significant upside opportunity for converting energy generation from other fossil fuels to natural gas. The opportunity for coal-to-gas transition is focused in developing economies; according to Bloomberg NEF’s 2020 Climatescope survey, coal accounts for 44% of power generation in emerging markets.
The world’s major sources of natural gas are often disconnected from major sources of energy demand, particularly demand from developing markets. The United States, the Middle East and Russia were the largest producers of natural gas in 2020, accounting for 32.3 trillion cubic feet (“Tcf”), 24.3 Tcf and 22.6 Tcf of production, respectively, or approximately 58.1% of global production. By comparison, the Asia-Pacific region was the largest consumer of natural gas in 2020, accounting for 30.4 Tcf of consumption, approximately 22.5% of global consumption. Growth in demand for natural gas in Asia is expected to continue at a robust 2.7% regional CAGR through 2030, with highs of 13.5% in Southeast Asia and 7% in South Asia. However, domestic supply will likely
105

TABLE OF CONTENTS

not keep up. To match the global sources of natural gas supply and demand, natural gas can be converted into LNG. LNG provides end-users increased access to clean, efficient and low-cost energy and is in abundant supply globally. The largest exporters of LNG by 2020 global exports were Australia (21.8%), Qatar (21.7%), the United States (12.6%), Russia (8.3%). Malaysia (6.7%) and Nigeria (5.8%). From 2020-2025, overall LNG supply is expected by Wood Mackenzie’s Global Gas 2021 Outlook to 2050 base case to increase by 94 billion cubic meters (“BCM”) (or 69 MT), and an additional 172 BCM (or 126 MT) from 2025-2030. Financial investment decisions from major U.S., Russian and Qatari projects could discourage investment in other LNG supply projects in Africa or Australasia like Tortue Phase 2 and Papua LNG. The United States, Qatar and Russia are expected to dominate global LNG supply, increasing their market share from today’s 40% to 70% by 2050.
We believe we are well-positioned to be a leader in solving this global supply-demand mismatch and facilitate the transition to a lower-carbon energy future in the coming decades. Excelerate intends to enable OECD and non-OECD countries alike to switch from high-emissions coal to natural gas, which has lower carbon emissions. To date, we have provided efficient access to low-cost natural gas by delivering 5,500+ BCF of regasified natural gas. With more than 2,200 ship transfers with our fleet of 10 FSRUs, we have transported more than 236 million cubic meters of LNG. Going forward, we have a combined LNG capacity of over 1.5 million cubic meters across our fleet, providing significant opportunities to enhance global access to fuel and reduce emissions.
Global LNG Demand
According to Wood Mackenzie’s 2021 Global Gas 2021 Outlook to 2050 base case, the window of opportunity for global gas demand growth is through to 2040, when gas remains a relatively cheap solution to reduce reliance on more carbon intensive coal and oil while ramping up investments in electrification, renewables and hydrogen. Global gas demand CAGR from 2020-2040 is expected by the Wood Mackenzie Global Gas 2021 Outlook to 2050 base case to be 1.1%. Of this, LNG is expected to represent 67% of global gas trade and 25% of global gas demand by 2050. Globally LNG demand is forecasted to grow at a rate of 3.43% annually from 2020-2040. LNG demand growth in Asia is expected to be the strongest, with an expected CAGR of 4.12% from 2020-2030. In the medium term, Asian LNG demand is expected by the Wood Mackenzie Global Gas 2021 Outlook to 2050 base case to increase by 125 BCM (or 92 MT) from 2020-2025, and an additional 101 BCM (or 74 MT) from 2025-2030. In particular, South Asia and Southeast Asia are expected by the Wood Mackenzie Global Gas 2021 Outlook to 2050 base case to become the fastest growing LNG demand centers in the world by 2030, with LNG import levels eventually set to rival Japan.
Historically, LNG contracts have been indexed to Brent crude prices; however, the dramatic build out of LNG liquefaction capacity from 2016-2019, increased market liquidity and the rise of spot trading has changed this dynamic. LNG traded in the spot market has grown from approximately 13% in 2010 to approximately 30% in 2020. LNG has become an increasingly independent, globally traded, liquid commodity. Over the last 24 months, this dynamic has resulted in the convergence of Asian and European LNG prices with U.S. Henry Hub natural gas prices. Asian LNG prices (JKM), driven by North Asian market dynamics, has become the most appropriate price market for producers looking to monetize short-term gas volumes. The increased indexation on Asian LNG prices is also observed in term contracts but oil indexation is likely to remain the most appropriate solution for term contract price discovery.
In the near term, development of additional LNG liquefaction capacity is expected by the IEA to keep pace with rising global demand to keep LNG prices relatively stable.
Stability and transparency in price, coupled with readily available cargos, has made LNG an attractive source of fuel for commercial, industrial and transportation of various sizes, including customers who require smaller cargos. The use of natural gas in industrial use is expected to grow by approximately 33% from 2020 to 2050, according to the U.S. Energy Information Administration 2022 outlook. LNG’s use for maritime shipping is also poised for significant growth given the IMO’s stricter fuel standards. Wood Mackenzie’s Global Gas 2021 Outlook to 2050 base case predicts that gas demand for international marine bunkering will see a CAGR of 38% from 2020 to 2030, with LNG accounting for 10% of international marine fuel sales by 2030 and displacing nearly 0.7 million b/d of oil bunkers by 2030. Existing infrastructure in Europe and China should support early growth of marine LNG while expansion in Asia further drives demand growth towards the end of the decade.
106

TABLE OF CONTENTS

LNG Demand in South America
LNG imports into South America have increased due to several factors, including (a) increasing demand from Argentina, Brazil and Chile, (b) the decline of Bolivia’s gas reserves and its production affecting Yacimientos Petrolíferos Fiscales Bolivianos’ (“YPFB”) ability to deliver on its two supply contracts in place with Petrobras (Brazil) and IEASA (Argentina), (c) the pending expiration of the Petrobras-YPFB contract, (d) cyclical gas production in Argentina’s Vaca Muerta shale play affected by the country’s economic crisis and lack of a sustainable energy policy, (e) the enactment of a new gas law in Brazil which set the ground for a liberalized gas market where Petrobras shall no longer be the aggregator of supply and consumers will have to find flexible natural gas sources, (f) reduced precipitation affecting hydropower supply in the region, (g) limited natural gas infrastructure for regional interconnections or underground storage that would facilitate flexible supply and (h) new energy transition policies that promote the increased use of clean energy and decarbonization efforts.
Brazil
Historically, Brazil’s electricity generation has been dominated by hydroelectric plants, which, as of December 31, 2020, accounted for over 75% of its total installed capacity compared to 10% for non-renewables, 12% for other renewables and 2.5% for nuclear. Over the last decade, enhanced environmental regulatory requirements in Brazil have restricted additional expansion of hydroelectric capacity. These hydroelectric facilities are also subject to substantial reductions in output during periods of drought, exemplified by nationwide energy rationing in 2001, regional disruptions in 2014 and the low reservoir levels in its Southeast and Midwest regions in 2021. As a consequence of the lower hydroelectric generation, Brazil has been forced to rely more heavily on its gas-fired power plants, increasing its reliance on LNG imports to meet demand above its own production and waning pipeline imports from Bolivia. Excelerate has provided LNG regasification services in Brazil since 2012 and has demonstrated operational excellence at Petrobras’ three LNG terminals (Bahia, Guanabara Bay and Pecem). The vast majority of Brazilian imports are sourced from the United States, putting Brazil in competition with major buyers in Asia and Europe for Atlantic-sourced cargos. Brazil’s offshore reserves though important, are comprised primarily of crude oil reserves and associated gas which makes them difficult to develop in the short to mid-term. Additionally, the new gas law which eliminated the role of Petrobras as the sole natural gas aggregator in Brazil forces consumers (local distribution companies, industries, thermal power plants) to source their own natural gas and to search for flexible, alternative sources of supply to compensate for Bolivia’s declining gas production. There are several private regasification terminal projects currently under evaluation which reflects the market’s increasing appetite for LNG imports.
Argentina
Natural gas makes up 55% of Argentina’s energy mix, with the rest composed of Oil 30%, Hydro 4%, renewables 2% and Nuclear 4%. Argentina’s heavy reliance on natural gas reflects the country’s extensive transportation and distribution network and seasonal demand. LNG imports into Argentina have been on the rise as domestic gas production and imports from Bolivia have proved insufficient to meet the projected demand for winters in the southern hemisphere. Production complications caused by the Covid-19 pandemic have stymied gas flows from the country’s massive Vaca Muerta shale play. In 2020, the state-owned IEASA (previously known as ENARSA) bought 33 LNG cargos for delivery at Excelerate’s Escobar LNG terminal. As of August 2021 year-to-date, IEASA has purchased 37 LNG cargos for delivery at the Escobar and Bahia Blanca terminals, which Excelerate developed with YPF and IEASA. Despite being home to Vaca Muerta, the 2nd largest shale play in the world, Argentina has been hindered from moving forward with the development of its vast domestic resources by a number of structural hurdles, including but not limited to the economic crisis, the lack of a long-standing energy policy and persistent market-distorting supply and demand subsidies.
Chile
Energy in Chile is dominated by fossil fuels with coal, oil and gas accounting for 75.7% of the country’s primary energy supply in 2019. Biofuels and waste accounted for another 16.8% of primary energy supply in 2019, with the rest sourced from hydro and other renewables. Given the lack of domestic hydrocarbon production, Chile initially relied heavily on sourcing its natural gas from Argentina. However, after the Argentine government decided to cut natural gas exports in the early 2000’s, Chile moved forward with the development of two LNG import terminals (one onshore and one floating).
107

TABLE OF CONTENTS

In June 2019, President Sebastián Piñera announced an agreement between the Ministry of Energy and the companies AES Gener, Colbún, Enel and Engie, owners of Chile’s coal fired power plants, on a new energy transition plan. The plan contemplates that by 2024, the eight oldest thermoelectric plants in the country would be replaced with more efficient natural gas fired power plants. This development signaled regional support for advancing energy transition initiatives and is expected to result in additional demand for LNG imports.
Natural Gas Integration within South America
There are a number of structural supply and demand imbalance issues in South America, so even as local production recovers LNG will play a pivotal role. Intercountry dynamics and strong pipeline interconnections will provide ample opportunities for companies with flexible LNG import capacity.

LNG Demand in South and Southeast Asia
Global demand for LNG remains heavily concentrated in Asia Pacific, with 254 million tons of LNG in 2020 (71% of total LNG trade) being sold to markets across this region. While Asia is still dominated by its “big 4” markets—Japan, China, India and South Korea—who today collectively account for about 80% of total Asian LNG demand, the fastest growth in LNG trade is being seen within new emerging economies spread across South and Southeast Asia. There are a few common dynamics taking place within these markets which are driving this trend. Growth in energy demand for the region has been underpinned by high rates of economic growth, spurred primarily through the rapid growth of energy intensive industries. The economies of the Association of Southeast Asian Nations region expect to rebound to a GDP growth rate of over 6% in 2021, after experiencing pandemic-related economic contraction in 2020. As the fastest growing economy in South Asia, Bangladesh has seen consistent economic growth rates of over 6% for the past decade—a streak which was broken in 2020, where Bangladesh’s growth dipped to 2.4% due to the pandemic.
Another important driver for LNG demand is fast declining domestic gas production as indigenous reserves begin to deplete throughout the region. This development is being seen in many countries in South and Southeast Asia, including Bangladesh, Pakistan, Philippines, Vietnam, Thailand and Myanmar. When coupled with a lack of
108

TABLE OF CONTENTS

substantiative investments taking place within the upstream sector of these markets, we expect reliable LNG supply—along with necessary LNG import and gas distribution infrastructure—to be crucial in meeting the energy demands of these emerging Asian gas markets in the years ahead.
Finally, as the power sector remains the main consumer of gas across Asia, the competitiveness of gas against competing fuels (in particular coal and oil-based fuels) is a significant factor for LNG demand growth. Wood Mackenzie noted in July 2021 that declining indigenous production and increased use of gas in the power sector at the expense of coal will facilitate strong LNG demand growth in South and Southeast Asia. In the Philippines, for example, coal remains the predominant fuel for power generation (approximately 41% of the power mix) with oil-based power also playing a substantial role in the power sector (about 16%). However, the Philippine Department of Energy recently announced a moratorium on new coal plants signaling a further shift away from more carbon intensive (in the case of coal) or more expensive (in the case of oil) forms of power generation. As with the Philippines example, fuel switching within the power sector from other hydrocarbons to gas shall remain a strong driver for LNG demand for the region in the coming decades.
As with key LNG growth markets in South and Southeast Asia, we take a deeper view of the Bangladesh, Pakistan, Philippines and Vietnamese energy markets below.
Bangladesh
As one of the fastest growing economies in Asia, Bangladesh has historically kept pace with its rapid growth in energy demand with an abundant supply of domestically produced gas, which today accounts for approximately 70% of the country’s power mix. With remaining reserves of 10 trillion cubic feet, enough to meet about 10 years of gas demand at current levels, the introduction of LNG through Excelerate’s two FSRU import facilities has played an enormous role in providing stability to the country’s energy system by extending the life of domestic reserves. LNG imports also instill confidence for renewed investments to take place within Bangladesh’s burgeoning downstream gas sector.
Bangladesh’s successful adoption of LNG, which today provides one quarter of total gas supply in the country, has led to many positive shifts in energy policy from the government. This has included the cancellation of most planned coal projects (in favor of LNG and renewables-based power), as well the government’s focus on broadening the distribution of LNG throughout the country to areas which have been historically underserved due to infrastructure bottlenecks. LNG is helping Bangladesh manage economic and industrial growth through greater energy access, while providing a viable path to decarbonization.
Pakistan
In Pakistan, natural gas contributed more than 40% of the total primary energy mix in both 2019 and 2020. Declining domestic gas production since 2012, coupled with growing demand from the industrial, residential and transportation sectors, has driven growth in LNG demand. LNG imports began in 2015 with the start-up of the Engro Elengy Terminal, Pakistan’s first LNG terminal in Port Qasim. Utilizing an Excelerate FSRU, the terminal provides 15% of Pakistan’s daily natural gas requirements. The government set up a second LNG import terminal in 2017. Pakistan has been importing LNG under a government-to-government agreement (15-year contract with Qatar on a take-or-pay basis), four LNG sale and purchase agreements with private suppliers and additional cargos purchased on the spot market. The introduction of LNG has helped revive Pakistan’s fertilizer, garments and compressed natural gas sectors, with increased gas availability to industry. The government has taken steps to allow private sector importers to utilize the excess capacities of the existing terminals through Third Party Access. It is estimated that Pakistan’s LNG demand may increase to approximately 25 MTPA by 2040.
Philippines
Following an acute energy crisis in the early 1990s, the Philippines deregulated its energy sector and began to commercialize its first domestic gas reserves in the Malampaya fields, which remain the only source of gas supply in the country today. Malampaya currently accounts for approximately 40% of total power produced in the island of Luzon (largest island in the Philippines and home to the country’s capital, Manila) and is in rapid decline. The Philippines Department of Energy estimates existing reserves will be fully depleted as early as 2027.
With another potential energy crisis looming, the Philippines has shifted its focus towards developing the country’s LNG infrastructure in order to augment and eventually displace Malampaya gas. As an archipelago with
109

TABLE OF CONTENTS

several thousand inhabited islands, the distribution of LNG within the Philippines will likely see the use of a diverse suite of smaller scale LNG technologies to market gas in all corners of the country, so that gas can successfully substitute alternative fuels (e.g., coal, diesel, heavy fuel oil) for power generation.
Vietnam
The rapid rise of electricity demand in Vietnam, which has grown at over 10% on average in the last five years (the highest in Southeast Asia), has been anchored by an export driven industrialized economy which has seen tremendous growth within its manufacturing sector. Rising U.S.-China trade tensions in the Indo-Pacific have directly benefited countries like Vietnam. To continue its impressive trajectory, Vietnam has issued a draft of the country’s eighth Power Development Plan in which the government lays out the roadmap to almost triple its current power capacity (approximately 55 gigawatts (“GW”)) within the next 15 years.
Having undergone a renewable energy boom (especially from solar), Vietnam leads the region in incorporating sustainable clean energy policies and projects into its central planning. Similar to other markets in the region, domestically produced gas (e.g., from Cuu Long and Nam Con Son basins) are rapidly declining and further upstream development is slow to advance due to high exploration costs and ongoing maritime border disputes with neighboring countries in the South China Sea. For these reasons, LNG is the optimal fuel source to supplement Vietnam’s renewable program, while providing critical energy security to the country’s economy. The current Power Development Plan identifies as much as 40 GW of new LNG based power capacity additions in the next two decades. As a part of this plan, Vietnam has several LNG-to-power projects within its development pipeline spread throughout the country.
Floating Storage and Regasification Vessels
Since the FSRU Excelsior was delivered to Excelerate in 2005, the worldwide fleet of FSRUs with storage greater than 50,000 cubic meters has grown to 46 vessels, according to the International Group of Liquefied Natural Gas Importers. There is wide array of design elements, usually guided by the characteristics of the FSRU owner as well as the market they originally intended to serve. Some LNGC owners, such as Golar, decided to convert older LNGCs, while companies like Excelerate chose to order newbuilding FSRUs. Although typical parameters for comparing FSRUs include containment technology (membrane, moss), size (from 120,000 m3 to 260 m3) and regas capacity (up to 1.2 billion cubic feet per day), those are not the only ones. As we contemplated the design of the Excelerate fleet, we made every effort to ensure our FSRUs would be equipped with as much flexibility as possible:
Commonality: Our FSRUs are designed to allow almost seamless substitutions, resulting in a lower risk of failure and a greater ability to upgrade services to existing customers.
Operation conditions: Most of our FSRUs are equipped with dual connection mode (buoy or alongside a jetty) and reinforced membrane containment. This allows us to operate in a wide array of weather and locations. Additionally, we can operate on both warm or cold seawater environments.
Conventional LNG shipping capabilities: All our FSRUs are capable of operating as conventional LNGCs without any modifications or extra preparations.
These characteristics allow us to optimize our fleet allocation, minimize disruptions risks through commonality and operate a flexible business model where our FSRUs can move seamlessly between regas service periods, substituting for sister FSRUs when maintenance requires a dry dock visit or being used for conventional LNG transportation. More importantly, a flexible fleet positions Excelerate to always be available to take on a new deal without suffering the financial burden of an underutilized asset. Finally, fleet flexibility gives us ample time to decide when and how to increase our fleet, optimizing capital needs and reducing the risk of ordering FSRUs with suboptimal specifications.
Demand for Integrated Terminals
The FSRU industry began as an offshoot to the LNG shipping sector, with the various components of floating LNG import terminals contracted independently. This produced complex structures with inadequate risk allocation, which resulted in a high rate of failure. Today, countries and companies that are planning floating LNG import terminals are increasingly seeking a fully integrated turnkey regasification solution where all components of the terminal—from FSRU, to mooring infrastructure, gas transfer systems, delivery pipelines, port services and support
110

TABLE OF CONTENTS

in sourcing LNG supply—are provided under a single integrated structure. This integrated package, which is similar to how onshore LNG terminals operate, greatly reduces the complexity and contractual interfaces for the customer, as all services are delivered by a single company under a single contract, such as a Terminal Use Agreement.
Some of the advantages for customers to this integrated approach include:
Reduced implementation risk – Simplified structure allows for the alignment of interest amongst all stakeholders to the project (e.g., engineering, procurement, construction, installation, commissioning, contractors, ship owners, creditors and regulators), thereby reducing the risk of delay or failure during the implementation of the project.
Reduced interface risk – During construction, the concurrent delivery of FSRU with the mechanical completion of all necessary marine infrastructure of the terminal. During operations, commissioning and operating the entire terminal seamlessly to regasify LNG and deliver natural gas to at a custody transfer point onshore.
Streamlined administration – Customers benefit from a single point of responsibility for all contractual obligations reducing the complexity and risk of prolonged disputes with multiple counterparties for potential performance failures.
Cost synergies – Integrated structures allow companies to capture potential cost synergies during project development, which can in turn can be passed through to the customer.
Excelerate believes that countries looking to implement flexible LNG terminals in the most reliable, efficient and expeditious manner possible are often best served by following an integrated procurement model—whereby, all necessary elements of the terminal are arranged by a single company or consortium.
111

TABLE OF CONTENTS

BUSINESS
Overview
Excelerate is changing the way the world accesses cleaner, more affordable and reliable energy by delivering regasified natural gas, benefitting hundreds of millions of people around the world. From our founding, we have focused on providing flexible LNG solutions to emerging markets in diverse environments across the globe, providing a lesser emitting form of energy to markets that often rely on coal as their primary energy source. At Excelerate, we believe that access to affordable energy such as LNG is critical to assisting emerging markets in their decarbonization efforts, while at the same time promoting economic growth and improving quality of life.
We have grown our business significantly since our first FSRU charter in 2003, and today, we are a profitable energy company with a geographically diversified business model. Our business spans the globe, with regional offices in eight countries and operations in the United States, Brazil, Argentina, Israel, United Arab Emirates, Pakistan and Bangladesh. We are the largest provider of regasified LNG in Argentina and Bangladesh and one of the largest providers of regasified LNG in Brazil and Pakistan, and we operate the largest FSRU in Brazil. We also lease an LNG terminal in Bahia, Brazil from Petrobras, and in December 2021, we started importing LNG and selling regasified natural gas to Petrobras. In addition to Petrobras, we have plans to sell regasified natural gas to other downstream customers in Brazil, Albania, the Philippines and Bangladesh. In each of these countries, we offer a cleaner energy source from which power can be generated consistently. The high value our customers place on our services has resulted in a reliable source of revenues to us, while our global reach helps balance seasonal demand fluctuation among the geographies in which we operate. For the year ended December 31, 2021, we generated revenues of $888.6 million, net income of $41.2 million and Adjusted EBITDAR of $291.1 million. Of the $888.6 million in revenues generated during the year ended December 31, 2021, approximately 40% of those revenues came from our North and South American operations, approximately 35% from our Asia-Pacific operations and approximately 20% from our Middle East and North Africa operations. For the year ended December 31, 2020, we generated revenues of $430.8 million, net income of $32.9 million and Adjusted EBITDAR of $256.2 million. For more information regarding our non-GAAP measure Adjusted EBITDAR and a reconciliation to net income, the most comparable GAAP measure, see “Prospectus Summary—Summary Historical Consolidated Financial Information—Non-GAAP Financial Measures—Adjusted EBITDA and Adjusted EBITDAR.”
Our business focuses on the integration of the natural gas-to-power LNG value chain, and as part of this value chain, we operate regasification terminals in growing global economies that utilize our FSRU fleet. Our business is substantially supported by time charter contracts, which are effectively long-term, take-or-pay arrangements and provide consistent revenue and cash flow from our high-quality customer base. As of February 2022, we operate a fleet of ten purpose-built FSRUs, have completed more than 2,200 STS transfers of LNG with over 40 LNG operators since we began operations and safely delivered more than 5,500 BCF of natural gas through 15 LNG terminals. For the years ended December 31, 2021 and December 31, 2020, we generated revenues of $468.0 million and $430.8 million, respectively, from our FSRU and terminal services businesses, representing approximately 53% and 100% of our total revenues for each of those years.
We also procure LNG from major producers and sell regasified natural gas through our flexible LNG terminals. For the year ended December 31, 2021, we generated revenues of $420.5 million from LNG and natural gas sales, representing approximately 47% of our total revenues for that year. For the year ended December 31, 2020, we had no revenue from LNG and natural gas sales due to our strategic decision to pursue long-term sales contracts rather than short-term contracts or spot market sales.
The commercial momentum that we have established in recent years and the increasing need for access to LNG around the world, have resulted in a significant portfolio of new growth opportunities for us to pursue. In addition to our FSRU and terminal services businesses and natural gas sales, we plan to expand our business to provide customers with an array of products, including LNG-to-power projects and a suite of smaller-scale natural gas distribution solutions. We are currently developing a set of integrated LNG projects in Albania, the Philippines and Bangladesh. We consider these projects to be in advanced development and estimate that these projects together represent $1 billion in future capital investment. We are also evaluating and pursuing over twenty additional early-stage projects with opportunities in the Middle East, Africa, Europe, Latin America and Asia.
Our integrated LNG solutions are designed to avoid the roadblocks that routinely hinder the development of terminal, gas and power projects in markets worldwide. We offer enhanced energy security and independence to the countries in which we operate, while playing a vital role in advancing their efforts to lower carbon emissions and
112

TABLE OF CONTENTS

comply with the Paris Agreement on climate change. From our global experience, we see firsthand the impact of providing local communities with a reliable source of energy and the subsequent development of natural gas and power infrastructure to take advantage of the natural gas we deliver to them. With improved accesses to cleaner, more affordable and reliable energy, countries are able to power industries, light homes and bolster economies. Additionally, some of the markets in which we operate lack developed energy infrastructure and therefore rely heavily on our services. For example, our operations in Pakistan provide as much as 15% of the country’s daily natural gas requirements, and our projects in Bangladesh have increased the country’s natural gas supply by 20% to 30%. We seek to optimize our LNG portfolio and fleet flexibility to deliver the best solutions that scale with our customers’ needs.
We believe that LNG will play a critical part in the global transition to a lower-carbon future. Even the most aggressive scenarios that call for a larger role for renewables and new technology in decarbonization efforts fail to achieve the Paris Agreement’s goals without substantial growth in natural gas volumes, including in the form of LNG, through 2040. While more aggressive mandates to shift electricity generation away from fossil fuels to renewable energy sources are possible, as a pioneer in flexible LNG solutions, we are well positioned to support society’s transition to a lower-carbon energy future.
History
Excelerate was founded in July 2003 by George B. Kaiser, a Tulsa-based investor who is the principal owner of Kaiser-Francis Oil Company and majority shareholder of BOK Financial Corporation and maintains a broad investment portfolio. Mr. Kaiser has a history of making long-term investments in significant infrastructure assets that complement his existing energy portfolio. He has various investments in the oil and gas sector, including upstream exploration and production assets, natural gas processing, oilfield services and contract drilling.
Since our founding, we have successfully delivered innovative LNG solutions and have been at the forefront of technical innovation in the LNG industry, achieving several “World Firsts” in the process, as market dynamics and the energy needs of our customers have evolved.

Competitive Landscape
A fundamental aspect of our commercial strategy is to pursue aggressively positions in markets where we can create a foundation for lasting value creation. Although there are several developed countries that make up a significant portion of expected future global LNG demand, they are currently being served by major suppliers and provide limited growth potential for us. We place a high premium on leveraging our integrated LNG model to open new markets and partnering with LNG producers to create sustainable and profitable relationships with our customers. Our competitive landscape includes the following participants:
LNG-to-power developers. In many of our markets, we compete with other LNG-to-power companies, including New Fortress Energy and AES. Our investment strategy is focused on leveraging our FSRU expertise and local operational experience and relationship development to drive the expansion of incremental infrastructure projects downstream of our terminals. Our focus on the LNG-to-power value chain allows us to develop higher quality projects and enhances our ability to compete for new opportunities, as our host governments consider incremental investments to meet their growing energy demand needs.
Large LNG producers. When compared to major LNG producers such as Qatargas, Shell, ExxonMobil, BP and Total Energies, we believe we are better positioned to open and expand new markets given our expertise in the downstream portion of the LNG value chain. Our focus is on helping LNG producers
113

TABLE OF CONTENTS

expand the reach of their LNG supply beyond their traditional markets, resulting in less price pressure and better portfolio diversification. In close collaboration with Qatargas, we succeeded in bringing regasified LNG to Pakistan and Bangladesh, which triggered a dramatic displacement of coal fired plants from the government’s energy plans. Additionally, we are collaborating with ExxonMobil on a feasibility study in Albania of an opportunity for them to provide LNG and for us to develop the LNG terminal, power generation facilities and pipeline interconnections necessary to make the importation of LNG viable, illustrating how we can provide value to LNG producers while capturing integrated markets downstream.
FSRU / LNGC owners. As the owner and operator of the largest FSRU fleet employed for regasification in the industry, we compete with FSRU and LNGC owners such as New Fortress Energy (following its acquisition of Hygo Energy Transition and Golar LNG Partners), Hoegh LNG and GasLog. We distinguish ourselves by providing customers the ability to expand our service as their energy demands increase. This flexible approach, focused on optimizing services by swapping smaller FSRUs for larger ones, performing technical upgrades and offering seasonal service when required, fosters trust and long-term relationships with our customers. We believe the fundamentals supporting the FSRU business model require operators to focus on reliability, value and service, combined with disciplined expansion and growth.
Competitive Strengths
We believe we are well positioned to achieve our primary business objectives and execute our business strategies based on the following competitive strengths:
Experienced LNG Leader and Proven Ability to Execute. We are an admired player within the LNG industry with significant experience across the value chain. Our experienced team and proven LNG solutions, including the industry's largest FSRU fleet employed for regasification, more than 2,200 STS transfers of LNG with over 40 LNG operators and the development or operation of 15 LNG import terminals, make us a market leader and a trusted partner for countries who seek to improve their access to energy. We have nearly two decades of development, construction and operational experience, making us one of the most accomplished, reliable and capable LNG companies in the industry. Our team’s in-depth experience and local presence enable us to support energy hubs by sourcing and aggregating LNG from the global market for delivery downstream, ensuring the long-term stability, reliability, and independence of customers’ energy supply.
Positioned to Meet Growing Global Demand for Cleaner Energy. According to the IEA’s most recent semi-annual Electricity Market Report, global electricity demand rebounded strongly in 2021, growing by close to 6% over the prior year, and is expected to increase by approximately 3% annually in 2022 and 2023. With the demand for power generation growing worldwide, direct access to diverse, affordable and reliable energy sources such as LNG has become a critical enabler for economic growth and improving the quality of life across the globe. LNG provides an abundant, competitive and cleaner energy source to meet the world’s growing demand for power. It is also an efficient means to displace coal, which is a higher carbon intensity fuel compared to natural gas. Despite its advantages, LNG access is not readily available in many emerging markets due to the complexity of LNG import projects. We have an established reputation for developing and operating complex LNG solutions and are a trusted operator with a strong track record of bringing reliability, resiliency and flexibility to energy systems.
Full-Service, Integrated LNG Business Model Provides Competitive Advantage. As market dynamics and the energy needs of customers have evolved over time, we embraced the opportunity to expand beyond our FSRU business. Today, we are addressing the need for increased access to LNG with our fully integrated business model that manages the LNG supply chain from procurement until final delivery to end users. We plan to help our customers meet their growing energy demand by providing an array of products, including LNG terminal services, natural gas supply procurement and distribution, LNG-to-power projects and a suite of smaller-scale gas distribution solutions. By offering our customers flexible, fully integrated and tailored LNG solutions, we are able to increase the financial value of these opportunities while enabling our customers to safely and efficiently access the energy they need.
Well-Established FSRU Business Supported by Dependable Revenue Base. We own and operate the largest FSRU fleet employed for regasification in the industry. The success of our well established FSRU business is highlighted by our ability to secure long-term, take-or-pay contracts that generate consistent revenue and cash flow with minimal exposure to commodity price volatility. Our ability to swap FSRUs
114

TABLE OF CONTENTS

between projects makes our baseline revenue more predictable and minimizes redeployment risk. Further, we minimize the initial commitments for integrated offers through the initial use of existing, smaller capacity FSRUs while our customers’ markets evolve. Most of our existing customers have benefited from this scalability, which has resulted in better project returns and higher customer loyalty. This strength has allowed us to capture downstream markets such as Brazil, where our successful FSRU services with Petrobras opened the door to accessing gas sales through the lease of the Bahia Regasification Terminal from Petrobras. Our profitable FSRU and LNG marketing and supply businesses also provide us with valuable connectivity to global downstream markets. With our expansive global presence, we are well positioned to deliver integrated natural gas and power solutions, giving our customers access to cleaner, reliable and affordable energy.
Understanding of LNG Market Dynamics Allows for Portfolio Optimization. We leverage our expertise and understanding of LNG market dynamics to create significant value though our LNG marketing and supply business. Our worldwide market access and ability to buy LNG from major LNG producers and traders gives us the chance to capture additional value via portfolio optimization and provides incremental cash flow. Even more importantly, our access to diverse, uncorrelated markets, including New England and Brazil, generates valuable arbitrage opportunities. We are structuring our business to be able to maximize this extra value from LNG supply to GSAs and PPAs. Our strategy of integrating LNG supply, natural gas sales and terminal operations, gives us the ability to optimize our FSRU fleet utilization.
Proven Management Team. Our management team has experience in all aspects of the LNG value chain and a strong balance of technical, commercial, operational, financial, legal and management skills. Steven Kobos, our President and Chief Executive Officer, has over 27 years of experience working on complex energy and infrastructure development projects and general maritime operations, specifically LNG shipping, FSRUs, chartering of vessels, shipbuilding contracts, operational agreements and related project finance and tax matters, and he has helped establish Excelerate as a growing and profitable international energy company. Daniel Bustos, our Executive Vice President and Chief Commercial Officer, has over 24 years of experience leading commercial development of oil and gas projects across the globe, with a particular focus on LNG, and is responsible for the commercial development of our LNG import projects, expansion of our customer base and the buildout of our global network of regional offices. Dana Armstrong, our Executive Vice President and Chief Financial Officer, provides oversight of all global financial reporting, financial planning and analysis, accounting, treasury, tax, financial systems and internal controls and has led both public and private multinational companies within the energy and biotechnology industries over her 25-year career. Calvin Bancroft, our Executive Vice President and Chief Operating Officer, has over 40 years of experience in the shipping industry, with recognized expertise in maritime security, chartering, supply chain management and operational logistics. Alisa Newman Hood, our Executive Vice President and General Counsel, has 20 years of worldwide legal, government relations and energy policy experience. Amy Thompson, our Executive Vice President and Chief Human Resources Officer, has over 22 years of human resources experience in global oil field services organizations and has held various leadership roles in the United States and the Middle East.
Business Strategies
Our primary objective is to provide superior returns to our shareholders as a vertically integrated energy company committed to addressing the lack of access to cleaner energy around the world. We intend to achieve this objective by implementing the following strategies:
Continue to develop our existing, diversified regasification business, supported by our large purpose- built FSRU fleet. Our current markets are essential to maintaining our solid foundation of revenues and providing new opportunities for downstream growth. Our persistent market presence helps ensure that we will be well positioned to compete for new growth opportunities as our host governments seek new investment to meet their growing energy needs. In order to continue to develop our existing, diversified regasification business, we plan to use our brand recognition and strategic commercial actions to develop a reputation as more than an FSRU provider. Maintaining a strong presence will require that our teams continue to place a high priority on operational excellence, active management of technical obsolescence, operation and maintenance improvements and fleet optimization.
115

TABLE OF CONTENTS

In Argentina and Brazil, we have worked closely with our customers to understand and respond to their changing energy needs. We have extended the life of our initial service agreements by offering excellent performance, in addition to operational upgrades, capacity increases, and seasonal service options. In the Middle East and Asia, where we have more recently entered long-term contracts, we are considering similar actions to expand terminal capacity or deploy assets more efficiently to meet customer requirements and lay the foundation for potential contract extension discussions in the future.
Pursue opportunities downstream of existing markets. With established terminals, existing markets provide opportunities for us to structure end-to-end natural gas supply products and cleaner power solutions for our customers. We expect the organic growth of our business to be accompanied by strategic acquisitions for new or existing projects, in order to enhance our growth trajectory. As we integrate new infrastructure assets downstream of our floating LNG terminals, we will be required to make investments in new products and technologies to ensure that we are positioned for success in a lower-carbon energy future. We anticipate that increasing global demand for electricity generation, more efficient access to natural gas and decarbonization initiatives will be the primary drivers of opportunity, and we intend to diversify our product portfolio responsibly and in a manner that reinforces our broader goals of improving access to cleaner, more affordable and reliable energy, creating sustainable growth and combatting climate change. Our local teams will be key to expanding and diversifying our commercial, technical and financial expertise in our existing markets.
In several existing markets, we are actively engaged with customers and host governments to understand their natural gas and power needs. In Brazil, we successfully secured access to the Bahia Regasification Terminal (owned by Petrobras), where we have deployed one of our existing FSRUs and started to import LNG and sell regasified natural gas, thereby significantly increasing natural gas availability during the worst energy crisis in two decades. In March 2022, we were officially awarded the charter to provide seasonal regasification service at the Bahia Blanca Gas Port terminal in Argentina from May 15 until August 31, 2022, with a possible extension until September 30, 2022. In Bangladesh, where we already operate two LNG terminals, we are developing Payra LNG, a fully integrated project including LNG supply, an LNG terminal and pipelines to supply a power plant and provide natural gas distribution to areas of the country with acute natural gas deficits. Given our existing LNG terminals and the one in development in Bangladesh, we have been given the opportunity to negotiate with state-owned and private entities on a power project that when complete would produce more than 3,600 MW of power, and in connection with the development of this power project, we would lead both LNG supply and LNG and natural gas infrastructure development.
Additionally, we consider our existing terminals to be natural hubs for smaller-scale distribution of LNG, through the use of trucks, trains and smaller marine vessels. In Argentina, we are actively negotiating an equity investment in an existing LNG terminal and the joint development of barge and truck LNG distribution. We intend to explore additional downstream opportunities to sell natural gas to customers in Chile through existing pipeline networks. We are also in negotiations to expand our operations and the capacity of our MLNG terminal. In February 2022, we were notified that our technical proposal to expand the MLNG terminal had received approval in principle from Petrobangla and Bangladesh’s Energy and Mineral Resources Division, and we have commenced negotiations of the definitive agreements. Additionally, in March 2022, we began negotiations with Rupantarita Prakritik Gas Company Limited, a division of Petrobangla, for a long-term LNG supply and purchase agreement related to the expansion our MLNG terminal that could result in Excelerate selling up to 2 MTPA of LNG to Bangladesh over a 15-year term. We expect our Payra LNG project to follow a similar approval process through which we have demonstrated consistent recent success.
Utilize our global presence to enter new, growing markets. We plan to use our existing markets as a springboard into new countries and regions. Our ability to cultivate meaningful partnerships and successfully acquire equity interests in projects will be a determining factor in how quickly we are able to achieve critical mass in new markets. We are currently developing a set of integrated LNG projects in Albania, the Philippines and Bangladesh. We consider these projects to be in advanced development and estimate that these projects together represent $1 billion in future capital investment. We are evaluating and pursuing over twenty additional early-stage projects with opportunities in the Middle East, Africa, Europe, Latin America and Asia.
116

TABLE OF CONTENTS

In Albania, we signed a MOU in March 2021 with ExxonMobil and the Ministry of Infrastructure and Energy to conduct a feasibility study for the development of an LNG-to-power project at the port of Vlora. Under a second MOU signed in July 2021 with Albgaz and Snam, we will explore solutions to connect the Vlora LNG Terminal with other natural gas infrastructure, with the potential to satisfy the increasing energy security needs of neighboring countries in Europe. In line with these efforts, we responded to a request for proposals from the Albanian government to lease power barges to them on an emergency basis. In January 2022, we were notified that our offer had been qualified and awarded as the winner. We are now entering into negotiations of two-year definitive commercial agreements and expect the power barges to commence service in the third quarter of 2022. The emergency power barge solution, which is aligned with our commitment to Albania’s energy future, would help mitigate Albania’s current energy crisis driven by the highly volatile cost of power imports from Europe, while also serving as a planned transition to our long-term LNG-to-power project.
In the Philippines, we received a Notice to Proceed from the Department of Energy to develop the country’s first open-access LNG terminal in Batangas Bay. The Filipinas LNG Gateway would provide access to all natural gas-fired power plants in the Luzon region. In April 2021, we applied to the Philippines Department of Energy for a formal project permit to construct, expand, rehabilitate and modify the necessary infrastructure to support the LNG terminal.
We are also developing DGS to accompany the Filipinas LNG Gateway in a hub and spoke model. DGS will deliver natural gas to downstream users regardless of location or size using technology solutions, including small-scale LNGCs and LNG shipping containers loaded onto trucks. In addition to our DGS offering, we are exploring partnerships with companies specialized in low-carbon technology solutions that complement our existing LNG products.
Vietnam is a market with several opportunities to develop LNG-to-power projects in accordance with the government’s Power Development Plan. We are in active discussions and have signed MOUs with potential project partners to bring our LNG know-how and technical expertise to this market.
Create a sizable, diversified LNG procurement portfolio. Our expansion downstream will offer us the opportunity to establish valuable access to a worldwide network of natural gas markets. Our network of supply and charter contracts and reputation with major LNG producers provide us with ample opportunities to grow our LNG portfolio on competitive terms. This diversified portfolio will give us the opportunity to better manage the typical uncertainties of local demand (weather seasonality, economic cycles, availability of renewables, etc.), while capturing arbitrage opportunities. For example, we have already demonstrated the value of accessing the New England market in a flexible way. With the addition of new market access points in Asia, Europe, Africa and South America, we can capture value from our LNG procurement portfolio, above the margins generated in individual markets. Finally, this LNG portfolio will help further enhance our competitive edge for new opportunities, allowing us to offer more flexible and cost-effective products to new customers.
Maintain our disciplined investment philosophy. As we grow our business, we are committed to maintaining our disciplined investment philosophy and prudent approach to project development. We have established a proven track record of investing in the right projects which has resulted in higher project returns and consistent earnings results. We also strive to negotiate the terms of our contracts in a manner that seeks to minimize any potential commodity risk. It is our aim to have an industry leading portfolio of high-return growth opportunities that will support sustainable and profitable growth for years to come. We expect our contract portfolio to evolve over time to include long-term contracts as well as shorter-term agreements that will create opportunities to capture additional upside.
Our Business
We provide integrated services along the LNG value chain with an objective of delivering flexible and reliable LNG solutions to our customers. We offer customers an array of solutions including regasification services via our FSRU fleet, integrated FSRU based terminals, LNG and natural gas supply logistics, and downstream infrastructure development. We have a proven track record of safely developing and efficiently operating complex projects around the world.
117

TABLE OF CONTENTS

FSRU Fleet
As of January 2022, our fleet includes ten FSRUs. All of the vessels in our fleet were built by Daewoo Shipbuilding & Marine Engineering, the world's premier shipbuilding and offshore company, and were delivered to us as new vessels in the year of delivery set forth in the table below. Excelerate is the sole owner of five FSRUs, charters one FSRU, the Experience, through a long-term charter that is a finance lease from a third party, charters two FSRUs, the Excelsior and Excellence, through long-term charters that are leased indirectly from the Foundation, which we are acquiring in connection with this offering, charters the Sequoia under a five-year charter from a third party and owns a 45% interest in the Exquisite through its joint venture with Nakilat.
In addition to transporting LNG, our purpose-built FSRUs have the onboard capability to vaporize LNG and deliver natural gas through specially designed offshore and near-shore receiving facilities. Our FSRUs can deliver regasified LNG at pipeline pressure with send-out capacities ranging from 600 MMscf/d to up to 1,200 MMscf/d continuously, providing quick and convenient access to incremental natural gas supplies. In September 2020, we successfully reached a send-out rate of 1,006 MMscf/d of natural gas on our FSRU Experience – an industry record.
The table below sets forth information about each of our owned and chartered FSRUs.

 1.
Peak send-out capacity dependent on local conditions, including operating pressure and seawater temperature.
 2.
Represents the number of ports where each vessel has provided regasification services throughout its lifetime.
The technical design of our FSRU fleet allows us to optimize fleet allocation, minimize disruption risks through vessel commonality and operate flexibly. Our vessels are designed to move seamlessly from one location to another and operate in a wide array of weather, locations and seawater temperatures. For example, depending on environmental conditions and local sea water temperature, our FSRUs can be operated in open-loop (i.e., using existing sea water as the heating medium) or closed-loop (i.e., recirculating loop for freshwater onboard, heated by ship’s systems) mode. Closed-loop mode is less fuel efficient and usually required for colder water temperatures.
In October 2020, we completed the transition of the operation of our FSRUs to ETM, our wholly owned subsidiary. With the full transition to ETM, we offer our customers a commitment to operational excellence and a consistent approach to seagoing and shore-based personnel development, and we endeavor to continuously improve our environmental and safety culture and standards, including reducing environmental impacts from our operations and assets and enhancing our monitoring and reporting of emissions and ecological impacts.
118

TABLE OF CONTENTS

The chart below demonstrates how our flexible FSRU fleet is used to provide a broad range of services to our customers. Approximately 70% of our FSRU fleet utilization over approximately the last 2.5 years was dedicated to long-term charters with third parties. As we continue to grow our business, however, we expect an increase in the percentage of our FSRU fleet that is used to support new integrated terminals as well as LNG and downstream natural gas sales. We do not expect such increase to impact our revenues from our long-term, third-party contracts.

Integrated Terminals
Excelerate Flexible Integrated Terminal (“E-FIT”) is our integrated LNG import terminal offering that bundles everything needed to access LNG supply into a single interface. The core elements of our E-FIT offering are:
port services – providing tugboats, supply boats and crew boats;
LNG procurement support – supporting STS transfers dockside or offshore;
LNG regasification – providing FSRUs, floating storage with onshore regasification, onshore storage or a combination thereof;
permitting services – obtaining environmental, construction and operating permits;
EPCIC services – providing engineering, procurement, construction, installation and commissioning services; and
operations and management services – supporting vessels and terminals.
Customers tend to focus primarily on the FSRU costs in an LNG terminal, yet the FSRU is only one of several technical, contractual and financial aspects that need to be developed in parallel. E-FIT provides a single interface for customers through a bundled terminal use agreement with the terminal operator, Excelerate. Through our E-FIT offering, we are able to utilize our FSRUs to capture a greater proportion of terminal services, which has the potential to result in higher returns. Our integrated LNG terminal offering removes a substantial roadblock that routinely hinders natural gas and power projects in markets across the globe. E-FIT mitigates the risks that typically impede the development of import terminal projects by providing better alignment of key stakeholders, enhancing the project’s ability to raise capital, and generating cost savings through our network of trusted partners. E-FIT also allows our partners (whether LNG suppliers, traders, or power developers) to focus on their specialized sectors instead of becoming LNG terminal owner-operators. We currently have three E-FIT terminals, including our MLNG terminal in Bangladesh, which is operational, and three under development.
119

TABLE OF CONTENTS

Providing customers with an integrated terminal offering is a significant component of Excelerate’s growth strategy. As we look to expand into new markets, having the ability to provide integrated terminal services is a differentiating factor in competing for projects and looking to establish new relationships with host governments. We believe that our integrated terminal offerings will continue to position us well to extend our reach to markets further downstream.

Natural Gas and LNG Sales


Natural Gas Sales
We are actively developing new LNG terminals with integrated natural gas sales as well as agreements to access capacity on existing terminals where we already provide regasification services. Natural gas sales are not only a logical downstream expansion but also a significant source of increased revenues. Our gas sales contracts are intentionally designed to seek to minimize commodity price exposure. As part of our strategy, we seek to negotiate margins on a $/MMBtu basis so that regardless of the price of LNG, our margins are predictable. We intend to maximize the value of these opportunities by leveraging our vast network of existing relationships to procure LNG from the international market, using terminal capacity that has not been assigned to anchor offtakers or adding extra capacity, developing onshore logistics (pipelines, small scale LNG, trucking, etc.), and aggregating local demand from power and industrial customers.
120

TABLE OF CONTENTS

LNG Marketing and Chartering
Our LNG marketing and chartering capabilities allow us to develop LNG procurement and logistical strategies aligned with our downstream customers’ goals. Our services provide customers with the required visibility to the LNG market while being able to leverage upon our access to established relationships and logistical expertise. We support new customers with LNG adoption in new and growing markets where LNG procurement is still developing. Utilizing established relationships across the globe, we partner with our customers to create optimal solutions based on their needs. Through our global portfolio, we can deliver flexible, reliable, and affordable solutions.
LNG Supply Capabilities
Our commercial team has traded more than seven million tons of LNG and has extensive experience with established relationships across the LNG shipping and trading industry. We have over 60 Master LNG Sale and Purchase Agreements (“MSPAs”) that enable us to buy and sell LNG to ensure adequate supply to our customers. Our operations team has a proven track record managing loading, transport and delivery logistics to ensure that all cargo trades are timely and all power plant requirements and downstream supply commitments are met. We use FSRUs that are not in active service as regasification terminals to deliver LNG to our customers. As we grow our business, we are taking a very deliberate and structured approach to sourcing LNG supply. Our intention is to always manage the downstream demand actively with LNG supply. Any flexibility provided to our downstream customers to reduce contracted regasified natural gas deliveries from us is incorporated into our LNG supply portfolio allowing us to reduce our purchases of LNG from our suppliers and optimize LNG scheduling and minimize delivery risks.
Partnerships
Nakilat
In June 2018, we and Nakilat formed a joint venture company. Nakilat acquired a 55% interest in the Exquisite, becoming the first Qatari entity to co-own an FSRU. Nakilat is a Qatar-based shipping and maritime company that has the world’s largest LNG shipping fleet including 69 LNGCs, four liquefied petroleum gas carriers, and an FSRU. Since 2015, Exquisite has provided Pakistan with up to 15% of its daily natural gas requirement. The Pakistan market receives approximately 4.6 MT of LNG per year from Qatar, representing about 6% of Qatar’s production in 2020. Excelerate’s FSRUs worldwide received approximately 10% of Qatari-produced LNG volume in 2020.
IFC
In June 2015, we executed a Joint Development Agreement (“JDA”) with the International Finance Corporation (“IFC”) to co-develop the MLNG terminal project, Bangladesh’s first LNG import terminal. Through the JDA, IFC converted its 20% pro-rata portion of joint development costs into a 20% interest in the project, arranged the debt financing needs and acted as interest rate hedge counterparty. As lead arranger, IFC arranged a debt financing package totaling $125.7 million, representing 70% of total project costs and including parallel loans from UK-based CDC Group, Germany-based DEG, The Netherlands-based FMO and Japan International Cooperation Agency.
Power Sales Opportunity
The development of fully integrated LNG-to-power solutions helps deliver a product that customers are looking for while further unlocking new revenue streams. We are currently investing in developing competitive power projects together with our terminal and natural gas sales products, enabling a broader range of power projects that otherwise would not have been viable. We see a combination of near-shore power projects developed in conjunction with E-FIT terminals, as well as supplying power plants further onshore while consolidating relationships with local natural gas and power distributors.
Customers
Our current customers are a mix of state companies, power generation customers and industrial users of regasified LNG. Our LNG solutions provide flexible natural gas supply to countries that seek reliable natural gas and power to ensure their energy security.
We typically enter into take-or-pay contracts for FSRU long-term charters and integrated LNG terminals, although we have a small availability of flexible FSRU tonnage for shorter or seasonal deals, substitution services and prompt opportunities. The rates we charge customers are typically based on the economic return requirements
121

TABLE OF CONTENTS

for our investments in FSRUs, terminals, pipelines and onshore facilities. Our strategy of operating our FSRUs as an integrated fleet gives us a risk mitigation tool, minimizing the risk of redeployment after the end of a contract as well as reducing the adverse effects of a potential disruption on a current contract.
FSRU services are provided to the applicable charterer by our subsidiaries under separate time charters. A time charter is a contract for the use of an FSRU for a fixed period of time at a specified hire rate per day, which is typically fixed. Under a time charter, we provide the crew, technical and other services related to the FSRU’s operation, the cost of which is included in the hire rate, and the charterer generally is responsible for substantially all of the FSRU voyage costs (including fuel, docking costs, port and canal fees and LNG boil-off). Time charter contracts may be terminated due to material breach, change in law, extended force majeure and other typical termination events. Some customers may also terminate their time charter contracts in advance upon expiration of a period ranging from 4 to 10 years and payment of associated early termination fees. However, we regularly negotiate with our customers to amend our time charters and extend their terms and termination periods.
Currently, we have eight contracts in place that are delivering regasified LNG to customers in Argentina, Brazil, Bangladesh, Israel, Pakistan and the UAE, all of which are long-term time charter contracts.
The graph below depicts the historical send-out volumes of our FSRU fleet to our customers through December 2021. Because we provide regasification services to our customers under take-or-pay contracts based on capacity, the graph below does not reflect any seasonality in our revenues but rather illustrates the extent to which our customers have used our regasification services historically.


122

TABLE OF CONTENTS

As of December 31, 2021, the weighted average remaining term of these contracts is 6.9 years. The stable nature of our FSRU revenue stream is underscored by the critical nature of the services we provide to our customers, which are often in markets which lack natural gas supply optionality. Additionally, our history of operational excellence and our reputation with host governments have resulted in contract renewals, capacity expansions, and other opportunities to meeting our customers’ increasing needs for cleaner energy. We regularly engage our customers to negotiate potential extensions of our contracts, and many of our older contracts have already been extended. As depicted below, with respect to the contracts for which we have successfully negotiated extensions, the years of extension were greater than 50% of the original terms on average. Our long-term charter contract in Israel is set to expire in October 2022. We are currently negotiating a short-term extension that would allow the contract to expire in December 2022. Our long-term charter contract in Abu Dhabi automatically renews every month until our counterparty provides a 12-month cancellation notice.

As we expand our market presence downstream of our terminals with incremental investments in natural gas pipelines and power plants, we expect that our customers will also include counterparties to GSAs and PPAs. Starting in December 2021, we commenced operations to provide regasified natural gas to new customers from our Bahia Regasification Terminal in Brazil using GSAs.
Excelerate also generates revenues by selling LNG cargos to power generation customers and other natural gas end users in certain markets. During the year ended December 31, 2021, Excelerate sold six cargos, equivalent to approximately 20tbtu of LNG. These contracts have been performed under existing MSPAs that Excelerate has in place with different industry players. Cargos have been sold at Delivery ex-Ship (“DES”) basis while purchases have been a mixture of Free-on-Board (“FOB”) and DES.
Government Regulation
Our vessels and LNG and natural gas infrastructure are, and our operations are, subject to regulation under foreign or United States federal, state and local statutes, rules, regulations and laws, as well as international conventions. These regulations require, among other things, consultations with appropriate government agencies and that we obtain, maintain and comply with applicable permits, approvals and other authorizations for the conduct of our business. Governments may also periodically revise their laws or adopt new ones, and the effects of new or revised laws on our operations cannot be predicted. These regulations and laws increase our costs of operations and construction, and failure to comply with them could result in consequences such as substantial penalties or the issuance of administrative orders to cease or restrict operations until we are in compliance. We believe that we are in substantial compliance with the regulations described below. For a discussion of risks related to government regulations, see “Risk Factors—Risks Related to Regulations.”
123

TABLE OF CONTENTS

Vessels
Our vessels, whether in transit functioning as LNGCs or in port performing FSRU services, are subject to the laws of their flag states (i.e., the countries where they are registered). These laws include international conventions promulgated by the International Maritime Organization (“IMO”) to which the flag states are party. These conventions include: (i) the International Safety Management Code for the Safe Operation of Ships and for Pollution Prevention, which, among other requirements, requires us, as vessel operator, to develop an extensive safety management system that includes the adoption of policies and operating procedures for safety and environmental protection; (ii) the International Ship and Port Facility Security Code, which is a set of measures designed to enhance the security of ships and port facilities; and (iii) the International Code for the Construction and Equipment of Ships Carrying Liquefied Gases in Bulk; and (iv) the International Convention for the Safety of Life at Sea (“SOLAS”). In June 2015, the IMO formally adopted the International Code of Safety for Ships using Gases or Low Flashpoint Fuels (the “IGF Code”), which is designed to minimize the risks involved with ships using low flashpoint fuels, including LNG. The IGF Code became mandatory under SOLAS through the adopted amendments. The IGF Code and the amendments to SOLAS became effective January 1, 2017.
Our vessel classification society, Bureau Veritas, keeps us informed of the laws of our flag states and enforces them, through periodic inspections, which are a prerequisite to us remaining in good standing with the classification society.
All of our vessels are registered in either Belgium or the Marshall Islands.
LNG Terminal and FSRU Operations
With respect to the operation of our vessels, when in port performing FSRU services, and our LNG terminals, which terminals consist of fixed infrastructure located onshore or near offshore, we are subject to the regulations of the port state. For projects in which we operate the LNG terminal, we are responsible for obtaining all operating and other permits required by the port state. Otherwise, pursuant to our charter party contracts, our customer (as terminal operator) is responsible for obtaining all permits relating to both the LNG terminal and our FSRU. For certain of our operations in Brazil and Massachusetts where we sell or intend to sell natural gas, we are responsible for obtaining gas marketing licenses, and as we expand our natural gas sales line of business to new markets, we will be responsible for obtaining licenses in those markets.
Environmental Regulation
Our LNG infrastructure and operations are subject to various laws, regulations and conventions relating to the protection of the environment, natural resources and human health. In addition to the IMO conventions mentioned above, we are also subject to the amendment to Annex VI of the International Convention for the Prevention of Pollution from Ships, which limits the sulphur content in the fuel oil used onboard ships and the International Convention for the Control and Management of Ships’ Ballast Water and Sediments. These regulations require the installation of controls on emissions and structures to prevent or mitigate any potential harm to human health and the environment and require certain protocols to be in place for mitigating or responding to incidents on our vessels and at our LNG terminals.
Greenhouse Gas Regulation
Currently, the emissions of greenhouse gases from international shipping are not subject to the international treaty on climate change known as the Paris Agreement. However, in 2018, the IMO adopted the IMO GHG Strategy, which serves as a framework for further action with adoption of a revised IMO strategy targeted for 2023. Consistent with the IMO GHG Strategy goal of reducing GHG emissions from international shipping by at least 50% by 2050, as compared to 2008 levels, MEPC formally adopted amendments to MARPOL Annex VI at the 2021 MEPC session that establishes an enforceable regulatory framework to reduce greenhouse gas emissions from international shipping, consisting of technical and operational carbon reduction measures, including use of an Energy Efficiency Existing Ship Index, an operational Carbon Intensity Indicator and an enhanced Ship Energy Efficiency Management Plan. The amendments will enter into force on January 1, 2023.
Additionally, in September 2020, the European Parliament approved draft legislation that would put in place measures to address greenhouse gas emissions from shipping.
124

TABLE OF CONTENTS

Employment
Excelerate Technical Management BV, our wholly owned ship management entity, manages our vessel operations, including the employment of seafarers onboard the vessels that we operate. All seafarers are subject to collective bargaining agreements based on their nationality and their vessel’s flag state. In addition, seafarers are covered by the Maritime Labour Convention 2006, which is a binding international agreement setting out certain employment rights for seafarers, and corresponding obligations placed on maritime employers.
Insurance Coverage
We maintain customary insurance coverage for our business and operations. Our domestic insurance related to property, equipment, general liability and workers’ compensation is provided through policies customary for the business and exposures presented, subject to deductibles typical in the industry. Internationally, we also maintain insurance related to property, equipment, automobile, marine, pollution liability, general liability through policies customary for the business and exposures presented. All of the FSRUs maintain industry standard Protection and Indemnity insurance, Hull & Machinery, and War Risk insurance policies.
Human Capital Resources and Social Responsibility
Our human capital is our most valuable asset. As of December 31, 2021, we had a global headcount of 901 colleagues, consisting of 175 full-time onshore employees and 726 seafarers that are employed under their respective collective bargaining agreements. The seafarers and Belgium employees are represented by a labor union or covered under a collective bargaining agreement.
We place a high premium on attracting, developing and retaining a talented and high-performing workforce. Our employees act with integrity, responsibility and compliance and are committed to upholding governance and ethics best practices. We believe this commitment is fundamental to having a sustainable business. We offer our employees a wide array of company-paid benefits, which we believe are competitive relative to others in our industry. Our onshore employees earn a base salary plus annual bonus (short term incentive plan) with targets aligned with organizational goals. Our seafarers earn salaries and other compensation commensurate with terms outlined in their collective bargaining agreements. We believe that our relations with our employees are good.
For almost two decades, we have provided safe, efficient and cost-effective LNG solutions, and we understand that our success has been in large part due to our employees’ commitment to excellence. Our core values of stewardship, accountability, improvement and leadership (“SAIL”) represent not only our beliefs on how we conduct our business but also how we engage our employees. We have established a corporate culture with a focus on creating a collaborative environment that fosters the personal intellectual growth of each of our employees.
Delivering cleaner energy is second only to keeping our employees and the communities where we operate safe and healthy. Protecting our people while providing them a safe work environment to perform is our top priority. We do not and will not compromise our focus on health and safety for the sake of better business results. Our commitment to safety reduces environmental impacts, controls risk to our employees and helps to maintain safe work practices.
Additionally, we are committed to fostering, cultivating and preserving a culture of diversity, equity and inclusion (“DEI”). We encourage and welcome the exploration of all ideas, topics and perspectives that serve to enrich our team. As a U.S.-based company with global operations, we work with a diverse array of colleagues, vendors, customers, partners and local communities. The collective sum of our employee’s individual differences, life experiences, knowledge, inventiveness, innovation, self-expression and talent have been essential to both our operational and financial success over the years. In 2020, we launched a DEI Council with representatives from every geographic office and functional business area of our company. This council works closely with our human resources department and senior management to ensure DEI initiatives support our recruitment, engagement and retention efforts.
We are also committed to investing in the communities in which our employees live and work. We take pride in demonstrating our appreciation for our employees by strengthening the health and prosperity of their neighborhoods. As part of our commitment, we focus on keeping people safe, supporting local talent and businesses and contributing to education and health programs, bringing benefits to the generations of today and tomorrow. Guided by our SAIL values and the UN Sustainable Development Goals, our strategic focus areas for corporate social responsibility are health, education and climate.
125

TABLE OF CONTENTS

Properties
Our corporate headquarters are in The Woodlands, Texas, and we also have regional offices in Abu Dhabi, Antwerp, Boston, Buenos Aires, Chittagong, Dhaka, Doha, Dubai, Manila, Rio de Janeiro, Singapore and Washington, D.C. We own no material properties other than our vessels. For a description of our fleet, see “—Our Business—FSRU Fleet” above.
Intellectual Property
We rely on trademarks and domain names to establish and protect our proprietary rights. As of December 31, 2021, we have 191 trademark registrations and applications in the United States and other jurisdictions around the world, including in Argentina, Australia, Bangladesh, Brazil, Canada, the European Union, Israel, Mexico, United Arab Emirates, and the United Kingdom, among others, including registrations for “Excelerate Energy” and the Excelerate logo. In addition, we are the registered holder of a variety of domestic domain names, including “excelerateenergy.com,” “exceleratenaturalgas.com” and “excelerate-tm.com.”
Legal Proceedings
From time to time, we are a party to ongoing legal proceedings in the ordinary course of business. We do not believe the results of currently pending proceedings, individually or in the aggregate, will have a material adverse effect on our business, financial condition, results of operations or liquidity.
126

TABLE OF CONTENTS

MANAGEMENT
The following table sets forth certain information as of April 4, 2022 regarding individuals who are expected to serve as our executive officers and directors upon the completion of this offering.
Name
Age
Position
Steven M. Kobos
57
President, Chief Executive Officer and Director
Dana A. Armstrong
50
Executive Vice President and Chief Financial Officer
Calvin (Cal) A. Bancroft
70
Executive Vice President and Chief Operating Officer
Daniel H. Bustos
50
Executive Vice President and Chief Commercial Officer
Alisa Newman Hood
47
Executive Vice President, General Counsel and Secretary
Amy Thompson Broussard
45
Executive Vice President and Chief Human Resources Officer
Michael A. Bent
55
Vice President, Controller and Chief Accounting Officer
Carolyn J. Burke
54
Director Nominee
Paul T. Hanrahan
64
Director Nominee
Henry G. Kleemeier
77
Director Nominee
Don P. Millican
69
Director Nominee and Chairperson
Robert A. Waldo
46
Director Nominee
Our Executive Officers
Steven M. Kobos has served as President and Chief Executive Officer of EELP since March 2018 and President, Chief Executive Officer and a director of Excelerate since September 2021. Prior to his current role, Mr. Kobos served as a board member of EELP since 2017 and its counsel for the previous 11 years. Prior to joining EELP, Mr. Kobos formally supported our company as Managing Counsel with primary legal responsibility for EELP global projects, while also employed by Frederic Dorwart, Lawyers PLLC. Mr. Kobos earned a bachelor’s degree and Juris Doctorate from the University of Oklahoma. His in-depth knowledge of the issues, challenges, and opportunities facing us, and his expertise managing complex energy and infrastructure development projects qualifies him to serve on our board of directors.
Dana A. Armstrong has served as Executive Vice President and Chief Financial Officer of EELP since April 2020 and Executive Vice President and Chief Financial Officer of Excelerate since September 2021. Ms. Armstrong has over 25 years of experience leading both public and private multinational companies within the energy and biotechnology industries. Prior to joining EELP, between September 2015 and April 2020, Ms. Armstrong served as the Senior Vice President and Chief Financial Officer of Scientific Drilling International, a leading energy services provider and manufacturer. Before joining Scientific Drilling, between 2007 and 2015, Ms. Armstrong worked at ION Geophysical, a global provider of technology-driven geophysical solutions, where, between 2012 and 2015, she served as the Vice President and Treasurer. Prior to that, Ms. Armstrong served in various senior financial leadership roles at Thermo Fisher Scientific, a world leader in serving science. Ms. Armstrong earned a bachelor’s degree in accounting and a master’s degree in business administration from the University of Houston. She is also a licensed C.P.A.
Calvin (Cal) A. Bancroft has served as Executive Vice President and Chief Operating Officer of EELP since May 2020 and Executive Vice President and Chief Operating Officer of Excelerate since September 2021. Prior to joining EELP, between 2005 and 2019, Mr. Bancroft worked at Phillips 66, a multinational energy company, where, between 2010 and 2019, he served as Global Marine Operations Manager. Prior to his tenure at Phillips 66, Mr. Bancroft served as the Commercial Logistics Manager – Americas at Shell Chemical L.P., directing the contracting and operational logistic strategies for eight chemical business units. Prior to that, Mr. Bancroft served as the Vice President of Fleet Operations and Facility Security Officer with Ocean Shipholdings, Inc., managing a commercial fleet of about 20 vessels. He also served in the U.S. Naval Reserve. Mr. Bancroft earned a bachelor’s degree in nautical science from Maine Maritime Academy and a master’s degree in business administration from the University of St. Thomas Houston.
Daniel H. Bustos has served as Executive Vice President and Chief Commercial Officer of EELP since September 2013 and Executive Vice President and Chief Commercial Officer of Excelerate since September 2021. He formerly served as the Senior Vice President of Project Origination for EELP. Prior to joining EELP in
127

TABLE OF CONTENTS

October 2009, Mr. Bustos worked for Spanish energy company Repsol in various positions for both E&P and downstream businesses in Latin America between 1997 and 2009. Mr. Bustos earned a nuclear engineering degree from Instituto Balseiro (Argentina) and a master’s degree in nuclear engineering and a master’s degree in corporate finance from Universidad del CEMA (Argentina).
Alisa Newman Hood has served as Executive Vice President, General Counsel and Secretary of EELP since January 2021. Ms. Newman Hood has served as Executive Vice President, General Counsel and Secretary of Excelerate since September 2021. She formerly served as a Senior Vice President of EELP (on secondment from Frederic Dorwart, Lawyers PLLC, where she was employed as an attorney between May 2019 and December 2020) between May 2019 and December 2020. Previously, Ms. Newman Hood served as General Counsel at ARTIC, a Qatari real estate holding company, between September 2017 and April 2019; Akfel Commodities, the largest private importer of natural gas in Turkey, between August 2016 and September 2017; and Aluminium Bahrain B.S.C., traded on the London Stock Exchange and one of the world’s largest aluminium smelters, between December 2009 and October 2012. From 2012 to 2016, Ms. Newman Hood served as Senior Advisor to the U.S. Special Envoy for International Energy Affairs at the State Department. She began her legal career in the project finance and energy practice at White & Case LLP in New York and Washington. Ms. Newman Hood earned a bachelor’s degree from Brown University and a Juris Doctorate from Georgetown University Law Center, where she has been on the adjunct faculty teaching oil and gas law since 2007.
Amy Thompson Broussard has served as Executive Vice President and Chief Human Resources Officer of EELP since December 2020. Ms. Thompson has served as Executive Vice President and Chief Human Resources Officer of Excelerate since September 2021. Prior to joining EELP between May 2018 and September 2020, Ms. Thompson served as the Senior Vice President and Chief Human Resources Officer of Apergy Corporation, a leading oil and gas technology and services company, and was responsible for establishing the company’s human resources function, talent management processes, and executive compensation programs. Before that, between 2014 and 2018, Ms. Thompson served as Segment HR Vice President for Dover Energy, a segment of Dover Corporation, a diversified global manufacturer. Prior to that, between 1998 and 2014, she held various human resources roles within Baker Hughes, an international industrial service company and one of the world’s largest oil field services companies, and she served as a Human Resources Advisor for Oxy Oil and Gas, a hydrocarbon exploration company. Ms. Thompson earned a bachelor’s degree from Louisiana State University and a master’s degree in business administration from the University of Dallas.
Michael A. Bent has served as Vice President, Controller of EELP since May 2021 and Vice President, Controller of Excelerate since September 2021 and was appointed Chief Accounting Officer of Excelerate in January 2022. Prior to joining EELP, Mr. Bent served in various leadership positions at Exterran Corporation, a global systems and process company offering solutions in oil, gas, water and power markets, including as its Vice President Accounting, Tax and Treasurer, responsible for the company’s accounting function, from September 2019 to April 2021, its Vice President Tax and Treasurer from March 2017 to September 2019, and its Vice President Finance and Treasurer from November 2015 to March 2017. Mr. Bent joined Exterran Corporation’s predecessors Exterran Holdings, Inc. (now Archock Inc. and previously Hanover Compressor Company) in 2001 and served in various accounting and finance roles at the company. Prior to joining Exterran, Mr. Bent served as Alpha Technologies Group’s Corporate Controller. He began his career in public accounting at Pannell Kerr Foster of Texas. He earned a bachelor’s degree in accounting and finance from Loyola University, New Orleans, and is a licensed C.P.A.
Our Director Nominees
Carolyn J. Burke is expected to serve as one of our directors prior to the completion of this offering. Ms. Burke has served as Executive Vice President and Chief Financial Officer of Chevron Phillips Chemical Company LLC, a petrochemicals company, since February 2019. Ms. Burke previously served as Executive Vice President, Strategy, at Dynegy, Inc. (“Dynegy”), an independent power producer and retailer, from October 2016 until April 2018. Ms. Burke also held various executive roles with increasing responsibility at Dynegy from August 2011 until October 2016, including as Executive Vice President of Business Operations and Systems, Chief Integration Officer and Chief Administration Officer. Dynegy filed for Chapter 11 bankruptcy in June 2012, from which it emerged in November 2012. Prior to joining Dynegy, Ms. Burke served as Global Controller for JP Morgan’s Global Commodities business from 2008 to 2011. She was also NRG Energy, Inc.’s Vice President & Corporate Controller from 2006 to 2008 and Executive Director of Planning and Analysis from 2004 to 2006. Ms. Burke previously served as a director of TerraForm Power, Inc., a globally diversified renewable energy company, from May 2018 to July 2020, and a director of Aqua America Inc. (now Essential Utilities, Inc.), a holding company for
128

TABLE OF CONTENTS

regulated utilities providing water, wastewater, or natural gas services, from December 2015 to May 2019. Ms. Burke earned a bachelor’s degree in economics and political science from Wellesley College and a master’s degree in business administration from the Booth Graduate School of Business of the University of Chicago. Her extensive executive and public company board experience and knowledge of the industry qualifies her to serve on our board of directors.
Paul T. Hanrahan is expected to serve as one of our directors prior to the completion of this offering. Mr. Hanrahan most recently served as Interim Chief Executive Officer and a director of Hygo Energy Transitions Ltd., a company that developed and operated integrated LNG-to-power facilities globally, from October 2020 until its acquisition by New Fortress Energy in April 2021. Mr. Hanrahan served as the Chief Executive Officer of Globeleq Advisors Limited, an independent power producer operating and developing power projects in Africa, from September 2017 to December 2019. Mr. Hanrahan has served on Globeleq’s board of directors since January 2020. Previously, Mr. Hanrahan served as the Chief Executive Officer of American Capital Energy & Infrastructure Management, LLC, an investment company formed to raise, invest and manage funds in the energy and infrastructure industries, from September 2012 until its acquisition by Ares Capital Corporation in December 2016. Mr. Hanrahan served as the President and Chief Executive Officer and as a director of The AES Corporation, an independent power producer, from June 2002 to September 2011. In 2009, Mr. Hanrahan was appointed by the White House to serve on the U.S.-India CEO forum. He has served as a director of BMR Energy, a renewable energy company, since June 2017 and has served as a director of Ingredion Inc., a multinational ingredient provider, since March 2006. Since October 2016, Mr. Hanrahan has served as a director of Iv3 Aqua, a privately-owned global provider of water services and had previously served as a director of AquaVenture Holdings Limited, a global provider of water services, from 2012 until it was sold to Culligan in March 2020. He also served as a director of Arch Coal, Inc., a global coal producer and marketer, from June 2012 to October 2016. Mr. Hanrahan earned a bachelor’s degree in mechanical engineering from the U.S. Naval Academy and a master’s degree in business administration from Harvard Business School. His extensive executive and public company board experience and knowledge of the industry qualifies him to serve on our board of directors.
Henry G. Kleemeier has served as a member of the board of directors of EELP since 2008 and is expected to serve as one of our directors prior to the completion of this offering. Mr. Kleemeier has served as the Chief Executive Officer of Kaiser-Francis Oil Company, an upstream oil and gas company owned by Kaiser, our controlling stockholder, since 2006, and is also affiliated with other Kaiser-controlled entities in various senior capacities. Mr. Kleemeier earned a bachelor’s degree in petroleum engineering from Texas A&M University. His background in petroleum engineering and deep understanding of North American natural gas supply and demand qualifies him to serve on our board of directors.
Don P. Millican has served as a member of the board of directors of EELP since 2008 and is expected to serve as one of our directors and the chairperson of our board of directors prior to the completion of this offering. Mr. Millican has served as the Vice President & Chief Financial Officer of Kaiser-Francis Oil Company, an upstream oil and gas company owned by Kaiser, our controlling stockholder, since 2003, and is also affiliated with other Kaiser-controlled entities in various senior capacities. Prior to Kaiser-Francis, Mr. Millican was a partner in the international accounting firm of Ernst & Young, LLP between 1982 and 2003. Mr. Millican previously served as Chief Financial Officer of EELP from December 2003 to May 2008. Mr. Millican is engaged in many civic activities, having served on the board of Community Action Project, Tulsa Educare, Inc., Neighbor for Neighbor, Oklahoma Policy Institute, Tulsa Neighborhood Networks and Crossover Community Impact. He also formerly served as Chairman of the Board of Trustees of Oklahoma Christian University. Mr. Millican serves as a director of Memjet, Ltd. and Memjet Home and Office, Inc. He is a Certified Public Accountant. He earned a bachelor’s degree in accounting from the University of North Texas. His executive leadership experience in the oil and gas industry, his broad perspective gained from involvement in diverse industries and his knowledge of our business qualify him to serve on our board of directors.
Robert A. Waldo has served as a member of the board of directors of EELP since 2014 and is expected to serve as one of our directors prior to the completion of this offering. Since 2016, Mr. Waldo has served as the President of Kaiser-Francis Oil Company, an upstream oil and gas company owned by Kaiser, our controlling stockholder, and is also affiliated with other Kaiser-controlled entities in various senior capacities. From 2012 to 2015, Mr. Waldo was the Executive Vice President of Kaiser-Francis Oil Company. Mr. Waldo has worked at Kaiser-Francis Oil Company in various roles since 2004 and in addition to the upstream oil and gas business, he is involved in various investment activities of Mr. Kaiser, including Cactus Drilling and multiple private and public equity investments. Mr. Waldo
129

TABLE OF CONTENTS

served as a director of StepStone Group Inc. (including its predecessor) from 2007 to 2021. From 2000 to 2002, Mr. Waldo worked as an associate at Evercore Partners, where he focused on mergers and acquisitions and private equity investments, and from 1998 to 2000 he was an analyst in the investment banking division of Merrill Lynch. Mr. Waldo earned a bachelor’s degree from Harvard University and a master’s degree in business administration from Duke University. His extensive experience in the oil and gas industry and private equity investments qualifies him to serve on our board of directors.
Family Relationships
No family relationships exist by or among our executive officers, directors and director nominees.
Controlled Company Exemption
Upon completion of this offering, Kaiser will beneficially own, initially, indirectly through EE Holdings' ownership of our Class B common stock, approximately 77.5% of the voting power of our common stock with respect to director elections (or approximately 75.8% of the voting power with respect to director elections if the underwriters exercise in full their option to purchase additional shares of our Class A common stock). As a result, we expect to be a “controlled company” within the meaning of the NYSE corporate governance standards. Under the NYSE rules, a company of which more than 50% of the voting power with respect to director elections is held by another person or group of persons acting together is a “controlled company” and may elect not to comply with certain NYSE corporate governance requirements, including the requirements that:
a majority of such company’s board of directors consist of independent directors;
such company have a nominating and governance committee that is composed entirely of independent directors with a written charter addressing such committee’s purpose and responsibilities;
such company have a compensation committee that is composed entirely of independent directors with a written charter addressing such committee’s purpose and responsibilities; and
such company conduct an annual performance evaluation of the nominating and governance and compensation committees.
These requirements will not apply to us as long as we remain a controlled company. We intend to rely on all of the controlled company exemptions, and will be required to do so under the Stockholder's Agreement for so long as we remain a controlled company and EE Holdings holds director designation rights pursuant to the Stockholder’s Agreement. For details, see “Certain Relationships and Related Person Transactions—Proposed Transactions with Excelerate Energy, Inc.—Stockholder’s Agreement” below. Accordingly, you may not have the same protections afforded to stockholders of companies that are subject to all of the NYSE corporate governance requirements. As a controlled company, we will remain subject to rules that require us to have an audit committee composed entirely of independent directors, subject to the “phase-in” rules applicable to newly public companies. Under the “phase in” rules, we must have at least three independent directors on our audit committee within one year of the listing date on the NYSE.
If at any time we cease to be a controlled company, to the extent that is not already the case, we will take all action necessary to comply with SEC rules and regulations and the NYSE rules, including by appointing a majority of independent directors to our board of directors and ensuring that we have a compensation committee and a nominating and corporate governance committee, each composed entirely of independent directors, subject to the permitted “phase-in” periods.
Director Independence
In connection with the completion of this offering, the board of directors determined that each of Carolyn J. Burke and Paul T. Hanrahan is an “independent director,” as such term is defined by the applicable rules and regulations of the NYSE. We expect that at least one more independent director will join our board of directors within a year of our initial public offering.
130

TABLE OF CONTENTS

Board Composition
Upon the consummation of the offering, our board of directors will consist of six directors, of which two are expected to be independent. In accordance with our amended and restated certificate of incorporation and bylaws, the number of directors on our board will be determined from time to time by the board of directors within the range included in the amended and restated certificate of incorporation.
Our amended and restated certificate of incorporation will provide that our board of directors will initially be subject to annual elections. Each director will hold office until the next annual meeting of our stockholders and until his or her successor is duly elected and qualified or until his or her earlier death, resignation or removal. During such time, directors may be removed with or without cause, and vacancies, including as a result of newly created directorships on the board of directors, may be filled at any time by the remaining directors.
However, from and after such time when EE Holdings (including its permitted transferees) ceases to own at least 40% of the combined voting power of our then-outstanding capital stock entitled to vote generally in director elections (which we refer to as the Trigger Date), the board of directors will be divided into three classes of directors, with staggered three-year terms. As a result, approximately one-third of the board of directors will be elected each year. During such time as our board is classified, our certificate of incorporation and bylaws will provide that any director may only be removed for cause and only by the affirmative vote of at least 66 2/3% of the voting power of the stock outstanding and entitled to vote on the election of directors, voting together as a single class. In addition, in connection with the completion of this offering, we intend to enter into a Stockholder’s Agreement with EE Holdings. The Stockholder’s Agreement will give EE Holdings the right to designate a certain number of nominees for election to our board of directors and certain committee and chairperson nomination and observer rights so long as EE Holdings beneficially owns (directly or indirectly), as applicable, a specified percentage of our outstanding voting power. Additionally, the Stockholder’s Agreement will specify that we will not take certain significant actions specified therein without the prior written consent of EE Holdings as long as EE Holdings (including its permitted transferees under the Stockholder’s Agreement) beneficially owns (directly or indirectly) at least 15% or 25%, as applicable, of our outstanding voting power (as adjusted for stock splits, combinations, reclassifications and similar transactions). In addition, these rights will transfer to the Foundation (and its affiliates) for five years following George B. Kaiser's death as long as the Foundation and its affiliates (when combined with shares of our common stock held by EE Holdings (including its permitted transferees) immediately prior to Mr. Kaiser's death and bequeathed to the Foundation) meet the applicable ownership thresholds. For details, see “Certain Relationships and Related Person Transactions—Proposed Transactions with Excelerate Energy, Inc.—Stockholder’s Agreement” below.
Board Leadership Structure
We do not have a policy regarding whether the role of the chairperson of the board and chief executive officer should be separate or combined, and our board of directors believes that we should maintain the flexibility to select the chairperson and chief executive officer and reorganize the leadership structure, from time to time, based on criteria that are in our best interests and the best interests of our stockholders. In connection with the completion of this offering, Don P. Millican is expected to serve as chairperson of the board. Our board of directors believes its administration of its risk oversight function has not affected its leadership structure.
Role of our Board in Risk Oversight
We face a number of risks, including those described under the section titled “Risk Factors” included elsewhere in this prospectus. Our board of directors believes that risk management is an important part of establishing, updating and executing on our business strategy. Our board of directors, as a whole and at the committee level, has oversight responsibility relating to risks that could affect our corporate strategy, business objectives, compliance, operations and financial condition and performance. Our board of directors focuses its oversight on the most significant risks facing us and on its processes to identify, prioritize, assess, manage and mitigate those risks. Our board of directors and its committees receive regular reports from members of our senior management on areas of material risk to us, including strategic, operational, financial, legal and regulatory risks. While our board of directors has an oversight role, management is principally tasked with direct responsibility for management and assessment of risks and the implementation of processes and controls to mitigate their effects on us.
131

TABLE OF CONTENTS

Board Committees
In connection with the completion of this offering, our board of directors will establish an audit committee, a compensation committee and a nominating and corporate governance committee. These committees will be governed by their charters that will be available on our website at www.excelerateenergy.com. Information contained on our website or linked therein or otherwise connected thereto does not constitute part of nor is it incorporated by reference into this prospectus or the registration statement of which this prospectus forms a part.
Audit Committee
The primary responsibilities of our audit committee will be, among other things, to assist our board of directors in its oversight responsibilities regarding the integrity of our financial statements, the independent accountant’s qualifications and independence, and our accounting and financial reporting processes and the audits of our financial statements. The audit committee will be empowered to retain any advisors as it deems necessary or appropriate to assist it in fulfilling its responsibilities, and to approve the fees and other retention terms of such advisors.
In connection with the listing of our Class A common stock on the NYSE, Carolyn J. Burke, Paul T. Hanrahan and Don P. Millican are expected to be the members of our audit committee. The board of directors determined that each of Carolyn J. Burke, Paul T. Hanrahan and Don P. Millican qualifies as an “audit committee financial expert” as such term is defined under the rules of the SEC implementing Section 407 of the Sarbanes-Oxley Act of 2002, or Sarbanes-Oxley, and each of Carolyn J. Burke and Paul T. Hanrahan is an “independent” director for purposes of Rule 10A-3 of the Exchange Act and under the listing standards of the NYSE. Don P. Millican is expected to serve as the chair of the audit committee, subject to the applicable transition rules for newly public companies.
Compensation Committee
The primary responsibilities of our compensation committee will be, among other things, to periodically review and approve (or recommend to the full board for approving) the compensation and other benefits for executive officers and to review and recommend to our board of directors for approval the form and amount of compensation for our independent directors. This will include reviewing and approving corporate goals and objectives relevant to the compensation of our executive officers, and setting compensation for these officers based on those evaluations.
Upon the completion of this offering, Carolyn J. Burke, Henry G. Kleemeier and Robert A. Waldo are expected to be the members of our compensation committee. Carolyn J. Burke is an “independent” director for purposes of the listing standards of the NYSE, including the heighted independence standards that apply to the compensation committee members under the NYSE rules. As a controlled company, we will rely upon the exemption from the NYSE requirement that we have a compensation committee composed entirely of independent directors. Carolyn J. Burke is expected to serve as the chair of the compensation committee.
Nominating and Corporate Governance Committee
Our nominating and corporate governance committee will oversee all aspects of our corporate governance functions. The committee will make recommendations to our board of directors regarding director candidates and assist our board of directors in determining the composition of our board of directors and its committees.
Upon the completion of this offering, Paul T. Hanrahan, Henry G. Kleemeier and Robert A. Waldo are expected to be the members of our nominating and corporate governance committee. Paul T. Hanrahan is an “independent” director under the listing standards of the NYSE. As a controlled company, we will rely upon the exemption from the NYSE requirement that we have a nominating and corporate governance committee composed entirely of independent directors. Paul T. Hanrahan is expected to serve as the chair of the nominating and corporate governance committee.
Code of Conduct and Ethics
In connection with this offering, our board of directors intends to adopt a code of conduct and ethics that establishes the standards of ethical conduct applicable to all our directors, officers and employees. The code will address, among other things, conflicts of interest, corporate opportunities and confidentiality requirements. To the extent required under the listing rules and SEC rules, we intend to disclose future amendments to certain provisions of this code of conduct and ethics, or waivers of such provisions, applicable to any of our executive officers or
132

TABLE OF CONTENTS

directors, on our website at www.excelerateenergy.com. Information contained on our website or linked therein or otherwise connected thereto does not constitute part of nor is it incorporated by reference into this prospectus or the registration statement of which this prospectus forms a part.
Corporate Governance Guidelines
In connection with the completion of this offering, we intend to adopt corporate governance guidelines, which will serve as a flexible framework within which our board of directors and its committees will operate. A copy of our corporate governance guidelines will be posted on our website at www.excelerateenergy.com. Information contained on our website or linked therein or otherwise connected thereto does not constitute part of nor is it incorporated by reference into this prospectus or the registration statement of which this prospectus forms a part.
Compensation Committee Interlocks and Insider Participation
Our compensation committee is expected to be composed of Carolyn J. Burke, Henry G. Kleemeier and Robert A. Waldo. None of our executive officers currently serves, or has served during the last completed fiscal year, as a member of the board of directors, or as a member of the compensation or similar committee, of any entity that has one or more executive officers who served on our board of directors.
133

TABLE OF CONTENTS

EXECUTIVE COMPENSATION
Our named executive officers (“NEOs”) for the fiscal year ended December 31, 2021 (the “2021 Fiscal Year”), which consist of our principal executive officer and the next two most highly-compensated executive officers for the 2021 Fiscal Year, are:
Steven M. Kobos, our President and Chief Executive Officer;
Daniel H. Bustos, our Executive Vice President & Chief Commercial Officer; and
Alisa Newman Hood, our Executive Vice President & General Counsel.
2021 Summary Compensation Table
The table below sets forth the annual compensation earned by or granted to the NEOs during the 2021 Fiscal Year and the fiscal year ended December 31, 2020 (the “2020 Fiscal Year”). Ms. Newman Hood was not a named executive officer for the 2020 Fiscal Year.
Name and Principal Position
Year
Salary
($)
Bonus
($)(1)(2)
Non-Equity
Incentive Plan
Compensation
($)(3)
All Other
Compensation
($)(4)
Total
($)
Steven A. Kobos
2021
900,000
463,500
71,687
1,435,187
President and Chief Executive Officer
2020
900,000
400,000
82,026
1,382,026
Daniel H. Bustos
2021
656,200
180,000
153,400
14,354
1,003,954
Chief Commercial Officer
2020
656,258
110,000
217,000
11,850
995,108
Alisa Newman Hood
2021
437,500
300,000
310,500
494
1,048,494
General Counsel
 
 
 
 
 
 
(1)
Mr. Bustos was granted a retention bonus in an aggregate amount of $320,000 in March 2020, $80,000 of which was paid to Mr. Bustos in March of 2020, $80,000 was paid in March of 2021 and the remainder of which will become payable in two equal annual installments subject to Mr. Bustos continued employment through each applicable payment date. In addition, for each of 2021 and 2020, Mr. Bustos received a discretionary bonus of $100,000 and $30,000 in addition to the annual bonus earned under the Company’s Short Term Incentive Plan.
(2)
Ms. Newman Hood received a guaranteed bonus in March of 2021 in connection with her commencement of employment in accordance with the terms of her offer letter.
(3)
Amounts in this column reflect annual bonus amounts earned under our Short Term Incentive Compensation Plan for the applicable year.
(4)
Amounts in this column for 2021 represent for Mr. Kobos, life and AD&D premiums paid on his behalf ($1,290), a tax gross-up ($64) provided with respect to a work-from-home COVID stipend that was provided to all employees, matching contributions made to the executive’s account under our 401(k) plan ($11,600) and certain housing expenses paid for by us ($58,733); for Mr. Bustos, life and AD&D premiums paid on his behalf ($690), a tax gross-up ($64) provided with respect to a work-from-home COVID stipend that was provided to all employees, matching contributions made to the executive’s account under our 401(k) plan ($11,600) as well as certain gym membership fees, and for Ms. Newman Hood, life AD&D premiums paid on her behalf ($415) and a tax gross-up ($79) provided with respect to a work-from-home COVID stipend that was provided to all employees.
Narrative Disclosure to Summary Compensation Table
Base Salary
Each NEO’s base salary is a fixed component of compensation for performing specific job duties and functions and is established at a level commensurate with the NEO’s expertise, experience and tenure. Mr. Kobos’ and Mr. Bustos’ base salary levels remained unchanged from 2020 and Ms. Newman Hood’s base salary was set in connection with her commencement of employment with the Company on January 1, 2021.
134

TABLE OF CONTENTS

Annual Bonus
For the 2021 plan year, each NEO received an incentive bonus payment pursuant to our Short Term Incentive Plan based upon the achievement of annual company and individual performance goals. Pursuant to the terms of her offer letter, Ms. Newman Hood’s target annual bonus was set at 65% of her base salary. For 2021, Mr. Kobos’ target annual bonus was 50% of his base salary and Mr. Bustos’ target annual bonus was 22% of his base salary.
In March 2022, our board of directors evaluated the performance of each NEO and our achievement of the following enterprise performance goals:
Adjusted EBITDA (weighted 45%) – achieved at 102% of target;
Operating and G&A Expenses (weighted 10%) – achieved at 94% of target;
Capital Expenditures (weighted at 10%) – achieved at 113% of target; and
Safety Metrics (weighted at 15%) – achieved at 110% of target.
The board also evaluated each NEO’s achievement of Individual and Strategic Goals (weighted 20%):
Mr. Kobos achieved 100% of his Individual and Strategic Goals for 2021, comprised of: enhancing our safety culture, advancing the Gas and Power/Downstream business strategy, and developing capabilities for the next phase of Excelerate Energy;
Mr. Bustos achieved 116% of his individual and Strategic Goals for 2021, comprised of: enhancing our safety culture, enhancing and growing the Company’s Trading and Sub chartering budget in 2021, Extending of the current charter on any current Excelerate Energy deals, and advancing the Gas and Power/downstream strategy; and
Ms. Newman Hood achieved 110% of her Individual and Strategic Goals for 2021, comprised of: enhancing our safety culture, supporting and enabling business growth and strategy achievement through strong legal partnership, and minimizing risk in Company contracts.
Final earned STIP amounts are reflected in the “Non-Equity Incentive Plan Compensation” column of the Summary Compensation Table above.
In addition to Mr. Bustos’ calculated 2021 STIP award, the board approved a discretionary amount of $100,000 in recognition of his leadership of the Company’s Brazil TR-BA project in 2021.
Employment Agreements
We are not party to any employment agreement with Mr. Kobos or Mr. Bustos. We are party to an offer letter with Ms. Newman Hood. This letter agreement established Ms. Newman Hood’s start date as January 1, 2021 and provides for her base salary, eligibility to receive an annual performance bonus with an initial target bonus amount of 65% of her base salary and eligibility to participate in our employee benefit plans. The agreement also provided for a guaranteed bonus payment of $295,750 in February of 2021. The agreement is terminable at will and does not include any severance entitlements.
Executive Severance & Change in Control Severance Plans
We intend to adopt an executive severance plan and a change in control severance plan, which will provide, subject to approval by our board of directors, for certain payments and benefits in the event of a termination of employment both outside the context of a change in control and within 24 months following a change of control of the Company. Each of the NEOs are expected to participate in each of these plans. While they are still being finalized, the plans are expected to provide that upon a termination of employment by us other than for cause, death or disability, a participant will be entitled to receive the following payments and benefits, subject to the execution and delivery of a separation agreement containing, among other provisions, an effective release of claims in favor of us:
a lump sum cash severance payment equal to a specified multiple of the executive’s base salary and target annual bonus amount (under the executive severance plan this will be 2.0X for our CEO, 1.5X for the other NEOs and under the change in control severance plan this will increase to 2.99X for our CEO and 2.0X for the other NEOs);
a pro rata target annual bonus payment for the year of termination;
135

TABLE OF CONTENTS

continued coverage (or a cash payment in lieu of such continued coverage) for the participant and his or her covered eligible dependents to continue medical, dental and vision coverage for 24 months for the CEO and 18 months for the other NEOs (increasing to 30 months and 24 months, respectively, under the change in control severance plan); and
certain outplacement services.
Outstanding Equity Awards at 2021 Fiscal Year-End
As of December 31, 2021, we had no outstanding stock options, stock awards or other equity incentive plan awards.
In March of 2019, Mr. Kaiser and certain of his affiliated entities, entered into agreements with Mr. Kobos pursuant to which he was permitted to acquire up to $10.0 million in Class C units of EE Holdings, using cash received from a promissory note provided by Mr. Kaiser. Mr. Kobos purchased a number of such units under the note. Mr. Kobos also was granted an option to acquire additional units in EE Holdings at the same price as the initial equity purchase of EE Holdings units (the “Kobos EEH Option”) or to make other investments as permitted by KFMC, in each case, drawing on any unused portion of the $10,000,000 promissory note. The Kobos EEH Option would only become exercisable upon a full monetization of Excelerate. The Kobos EEH Option is expected to be cancelled (for value) in connection with this Offering and the promissory note repaid in full. In connection with this offering, Mr. Kobos is expected to use funds received from the monetization of his investments in EE Holdings and other investments that were permitted by KFMC as well as the value received on cancellation of his option to purchase approximately $4.9 million to $6.4 million of our Class A common stock at the final offering price.
Similarly, in February of 2020, Mr. Kaiser and certain of his affiliated entities, entered into agreements with Mr. Bustos pursuant to which he was permitted to acquire Class C units of EE Holdings. In connection with this offering, Mr. Bustos is expected to use funds received from the monetization of his investments in EE Holdings to purchase approximately $2.3 million to $3.4 million of our Class A common stock at the final offering price.
Additional Narrative Disclosure
401(k) Plan
Excelerate Energy sponsors a tax-qualified 401(k) plan in which the NEOs and all other eligible US employees may participate. The 401(k) plan provides for company matching contributions equal to 100% of a participant’s contributions up to 3% of their eligible compensation and 50% of a participant’s contributions up to 5% of eligible compensation. Matching contributions provided to our NEOs are reflected in the “All Other Compensation” column of the 2021 Summary Compensation Table above.
Other Retirement Benefits
We have never maintained, and do not currently maintain, a defined benefit pension plan and do not maintain any nonqualified deferred compensation plans in which any of the NEOs participate.
Potential Payments Upon Termination or a Change in Control
None of our NEOs were entitled to any severance or change in control payments as of December 31, 2021. As described above under “Narrative Disclosure to Summary Compensation Table—Executive Severance and Change in Control Severance Plans”, we expect that each of the NEOs will be eligible for severance benefits upon a termination without cause or upon their death or disability under the Executive Severance Plan and Change in Control Severance Plan following completion of this offering.
Excelerate Energy, Inc. Long-Term Incentive Plan
In advance of the offering, we expect to adopt the Excelerate Energy, Inc. Long-Term Incentive Plan (the “LTI Plan”). The purpose of the LTI Plan is to promote and closely align the interests of our employees, officers, non-employee directors, and other service providers and our stockholders by providing stock-based compensation and other performance-based compensation. The objectives of the LTI Plan are to attract and retain the best available personnel for positions of substantial responsibility and to motivate participants to optimize our profitability and growth through incentives that are consistent with our goals and that link the personal interests of participants to those
136

TABLE OF CONTENTS

of our stockholders. The LTI Plan will allow for the grant of stock options, both incentive stock options and “non-qualified” stock options; stock appreciation rights (SARs), alone or in conjunction with other awards; restricted stock and restricted stock units (RSUs); incentive bonuses, which may be paid in cash, stock, or a combination thereof; and other stock-based awards. We refer to these collectively herein as Awards.
The following description of the LTI Plan is not intended to be complete and is qualified in its entirety by the complete text of the LTI Plan, a copy of which will be filed as an exhibit to the registration statement of which this prospectus forms a part. Stockholders and potential investors are urged to read the LTI Plan in its entirety. Any capitalized terms which are used in this summary description but not defined here or elsewhere in this prospectus have the meanings assigned to them in the LTI Plan.
Administration
The LTI Plan will be administered by our compensation committee, or such other committee designated by our board of directors to administer the plan, which we refer to herein as the Administrator. The Administrator will have broad authority, subject to the provisions of the LTI Plan, to administer and interpret the LTI Plan and Awards granted thereunder. All decisions and actions of the Administrator will be final.
Stock Subject to the LTI Plan
The maximum number of shares of Class A common stock that may be issued under the LTI Plan will not exceed 10,750,000 shares (the “Share Pool”), subject to certain adjustments in the event of a change in our capitalization. The Share Pool will be increased on January 1 of each calendar year beginning in 2023 by a number of shares equal to 4% of the outstanding shares of Class A common stock on the preceding December 31. Shares of Class A common stock issued under the LTI Plan may be either authorized and unissued shares or previously issued shares acquired by us. On termination or expiration of an Award under the LTI Plan, in whole or in part, the number of shares of Class A common stock subject to such Award but not issued thereunder or that are otherwise forfeited back to us will again become available for grant under the LTI Plan. Additionally, shares retained or withheld in payment of any exercise price, purchase price or tax withholding obligation of an Award will again become available for grant under the LTI Plan.
Limits on Non-Employee Director Compensation
Under the LTI Plan, the aggregate dollar value of all cash and equity-based compensation (whether granted under the LTI Plan or otherwise) to our non-employee directors for services in such capacity shall not exceed $700,000 during any calendar year.
Types of Awards
Stock Options. All stock options granted under the LTI Plan will be evidenced by a written agreement with the participant, which provides, among other things, whether the option is intended to be an incentive stock option or a non-qualified stock option, the number of shares subject to the option, the exercise price, exercisability (or vesting), the term of the option, which may not generally exceed ten years, and other terms and conditions. Subject to the express provisions of the LTI Plan, options generally may be exercised over such period, in installments or otherwise, as the Administrator may determine. The exercise price for any stock option granted may not generally be less than the fair market value of the Class A common stock subject to that option on the grant date. The exercise price may be paid in cash or such other method as determined by the Administrator, including an irrevocable commitment by a broker to pay over such amount from a sale of the shares issuable under an option, the delivery of previously owned shares or withholding of shares deliverable upon exercise. Other than in connection with a change in our capitalization, we will not, without stockholder approval, reduce the exercise price of a previously awarded option, and at any time when the exercise price of a previously awarded option is above the fair market value of a share of Class A common stock, we will not, without stockholder approval, cancel and re-grant or exchange such option for cash or a new Award with a lower (or no) exercise price.
Stock Appreciation Rights or SARs. SARs may be granted alone or in conjunction with all or part of a stock option. Upon exercising a SAR, the participant is entitled to receive the amount by which the fair market value of the Class A common stock at the time of exercise exceeds the exercise price of the SAR. This amount is payable in Class A common stock, cash, restricted stock, or a combination thereof, at the Administrator’s discretion.
137

TABLE OF CONTENTS

Restricted Stock and RSUs. Awards of restricted stock consist of shares of stock that are transferred to the participant subject to restrictions that may result in forfeiture if specified conditions are not satisfied. RSUs result in the transfer of shares of cash or stock to the participant only after specified conditions are satisfied. The Administrator will determine the restrictions and conditions applicable to each award of restricted stock or RSUs, which may include performance vesting conditions.
Incentive Bonuses. Each incentive bonus will confer upon the participant the opportunity to earn a future payment tied to the level of achievement with respect to one or more performance criteria established for a specified performance period. The Administrator will establish the performance criteria and level of achievement versus these criteria that will determine the threshold, target, and maximum amount payable under an incentive bonus, which criteria may be based on financial performance and/or personal performance evaluations. Payment of the amount due under an incentive bonus may be made in cash or shares, as determined by the Administrator.
Other Stock-Based Awards. Other stock-based awards are Awards denominated in or payable in, valued in whole or in part by reference to, or otherwise based on or related to, the value of stock.
Performance Criteria. The Administrator may specify certain performance criteria which must be satisfied before Awards will be granted or will vest. The performance goals may vary from participant to participant, group to group, and period to period.
Transferability
Awards generally may not be sold, transferred for value, pledged, assigned or otherwise alienated or hypothecated by a participant other than by will or the laws of descent and distribution, and each option or SAR may be exercisable only by the participant during his or her lifetime.
Amendment and Termination
Our board of directors or compensation committee has the right to amend, alter, suspend or terminate the LTI Plan at any time, provided certain enumerated material amendments may not be made without stockholder approval. No amendment or alteration to the LTI Plan or an Award or Award agreement will be made that would materially impair the rights of the holder, without such holder’s consent; however, no consent will be required if the Administrator determines in its sole discretion and prior to the date of any change in control that such amendment or alteration either is required or advisable in order for us, the LTI Plan or such Award to satisfy any law or regulation or to meet the requirements of or avoid adverse financial accounting consequences under any accounting standard, or is not reasonably likely to significantly diminish the benefits provided under such Award, or that any such diminishment has been adequately compensated. The LTI Plan is expected to be adopted by our board of directors and our sole stockholder in connection with this offering and will automatically terminate, unless earlier terminated by our board of directors, ten years after such approval by our board of directors.
Director Compensation
During the 2021 Fiscal Year, none of our directors received compensation for their service on our board of directors. In connection with this offering, we expect to adopt a director compensation program pursuant to which independent members of our board of directors will receive:
an annual cash retainer of $60,000;
an annual equity retainer in the form of restricted stock units that vests on the one-year anniversary of the date of grant with a grant date value of $125,000; and
additional annual cash retainers of $20,000, $15,000, and $12,000, respectively, for serving as the chairperson of the Audit Committee, Compensation Committee, or Nominating and Corporate Governance Committee.
In conjunction with each of our independent directors' appointment to the board of directors, each will be granted equity awards under the LTI Plan consisting of an initial, one-time award of restricted stock units with a grant date fair value equal to $125,000 that vests over a three-year period, subject to such director’s continued service.
We also expect that our director compensation program will provide each director with reimbursement for reasonable travel and miscellaneous expenses incurred in attending meetings and activities of our board of directors and its committees.
138

TABLE OF CONTENTS

PRINCIPAL STOCKHOLDERS
The following table presents information concerning the beneficial ownership of the shares of our Class A common stock and Class B common stock as of the date of this prospectus by (1) each person known to us to beneficially own more than 5% of the outstanding shares of our Class A common stock or our Class B common stock, (2) each of our directors and named executive officers and (3) all of our directors, director nominees and executive officers as a group. This beneficial ownership information is presented after giving effect to the Reorganization and both before and after the issuance of Class A common stock in this offering. The table does not reflect any shares of our Class A common stock that may be purchased through the directed share program, as described under “Underwriting (Conflicts of Interest)—Directed Share Program.”
The number of shares of Class A common stock listed in the table below represents shares of Class A common stock directly owned, and assumes no exchange of Class B interests for Class A common stock. As described in “Organizational Structure” and “Certain Relationships and Related Person Transactions—Proposed Transactions with Excelerate Energy, Inc.—EELP Limited Partnership Agreement,” each Class B stockholder will be entitled to have their Class B interests exchanged for Class A common stock on a one-for-one basis, or, at our election, for cash. In connection with this offering, we will issue to EE Holdings one share of Class B common stock for each Class B interest it beneficially owns. As a result, the number of shares of Class B common stock listed in the table below correlates to the number of Class B interests EE Holdings will beneficially own immediately after this offering. See “Organizational Structure.”
Beneficial ownership is determined under the rules and regulations of the SEC and generally includes sole or shared voting or investment power over securities. Except in cases where community property laws apply or as indicated in the footnotes to this table, we believe that each stockholder identified in the table possesses sole voting and investment power over all shares of common stock shown as beneficially owned by the stockholder. Shares of common stock subject to options and warrants that are exercisable or exercisable within 60 days of the date of this prospectus are considered outstanding and beneficially owned by the person holding such options or warrants for the purpose of computing the percentage ownership of that person but are not treated as outstanding for the purpose of computing the percentage ownership of any other person, except with respect to the percentage ownership of all directors and executive officers as a group. Unless otherwise indicated below, the address of each beneficial owner listed below is c/o Excelerate Energy, Inc., 2445 Technology Forest Blvd., Level 6, The Woodlands, TX 77381.
 
Before the Offering
After the Offering if
Underwriters’ Option is Not
Exercised
Name and Address of Beneficial Owner
Class A
Common
Stock
Number
Class B
Common
Stock
Number
Total
Voting
Power
%
Class A
Common
Stock
Number
Class B
Common
Stock
Number
Total
Voting
Power
%
Named Executive Officers, Directors and Director Nominees:
 
 
 
 
 
 
Steven M. Kobos
Daniel H. Bustos
Alisa Newman Hood
Henry G. Kleemeier
Carolyn J. Burke
Paul T. Hanrahan
Don P. Millican
Robert A. Waldo
All executive officers and directors as a group (12 persons)
5% and Greater Stocholders:
 
 
 
 
 
 
Excelerate Energy Holdings, LLC(1)
82,021,389
100
82,021,389
77.5
Maya Maritime LLC(2)
7,854,167
7.4
(1)
Represents shares of our Class B common stock held by EE Holdings. EE Holdings is owned 49.5% by Excelerate Holdings, LLC, an Oklahoma limited liability company (“Excelerate Holdings”), and 50.5% by George B. Kaiser. Excelerate Holdings is majority owned by Mr. Kaiser. Mr. Kaiser may be deemed to beneficially own the shares held by EE Holdings. Mr. Kaiser disclaims beneficial ownership of the reported securities except to the extent of his pecuniary interest therein. The principal business address of EE Holdings is 6733 South Yale Ave., Tulsa, Oklahoma 74136.
(2)
Represents shares of our Class A common stock held by Maya Maritime LLC, a wholly owned subsidiary of the Foundation. Mr. Frederic Dorwart, Mr. Phil Frohlich and Mr. Phil Lakin, Jr. are trustees of the Foundation (the “Trustees”) and by virtue of such position may be deemed to (a) share voting and investment control over and (b) may be deemed to have a beneficial ownership in the shares held by the Foundation. Each of the Trustees disclaims beneficial ownership of the reported securities. The principal business address of the Foundation is 7030 South Yale Ave, Suite 600, Tulsa, Oklahoma 74136.
139

TABLE OF CONTENTS

CERTAIN RELATIONSHIPS AND RELATED PERSON TRANSACTIONS
Other than compensation arrangements, including employment, termination of employment and change in control arrangements, with our directors and executive officers, including those discussed in the sections titled “Management” and “Executive Compensation,” the following is a description of certain relationships and transactions since January 1, 2019, involving our directors, director nominees, executive officers, beneficial owners of more than 5% of our capital stock, or entities affiliated with them.
Proposed Transactions with Excelerate Energy, Inc.
Excelerate Energy, Inc. has had no assets or business operations since its incorporation and has not engaged in any transactions with our current directors, director nominees, executive officers or sole security holder prior to the Reorganization and this offering. In connection with the Reorganization and this offering, we will engage in certain transactions with certain of our directors, director nominees, each of our executive officers and other persons and entities who will become holders of 5% or more of our voting securities, through their ownership of shares of our common stock, upon the consummation of the Reorganization and this offering. These transactions are described in “Organizational Structure.”
The Reorganization
In connection with the Reorganization, we will (i) enter into the Tax Receivable Agreement, the EELP Limited Partnership Agreement and the Registration Rights Agreement, (ii) acquire from EELP all of the Class A interests of EELP, (iii) contribute all of the proceeds of this offering to EELP, (iv) contribute 23,854,167 shares of Class A common stock to EELP, which will be used to acquire certain assets, (v) issue 82,021,389 shares of Class B common stock to EE Holdings, and (vi) from time to time after this offering, allow for the exchange Class B interests (in combination with the cancellation of the corresponding shares of Class B common stock) for shares of our Class A common stock or, at our election, for cash, on an ongoing basis.
The following are summaries of certain provisions of our related party agreements, which are qualified in their entirety by reference to all of the provisions of such agreements. Because these descriptions are only summaries of the applicable agreements, they do not necessarily contain all of the information that you may find useful. We therefore encourage you to review the agreements in their entirety. Copies of the agreements (or forms of the agreements) have been filed as exhibits to the registration statement of which this prospectus is a part, and are available electronically on the website of the SEC at www.sec.gov.
Tax Receivable Agreement
Following this offering, EE Holdings (or certain permitted transferees) may exchange its Class B interests for shares of our Class A common stock on a one-for-one basis or, at our election, for cash. As a result of EELP’s purchase of certain assets from the Foundation, and any subsequent exchanges, we will become entitled to a proportionate share of the existing tax basis of the assets of EELP. In addition, EELP will have in effect an election under Section 754 of the Code for the taxable year of the offering and each taxable year in which an exchange occurs, which is expected to result in increases to the tax basis of the tangible and intangible assets of EELP attributable to Excelerate. These increases in tax basis are expected to increase Excelerate’s depreciation and amortization deductions for tax purposes and create other tax benefits and may also decrease gains (or increase losses) on future dispositions of certain assets and therefore may reduce the amount of tax that Excelerate would otherwise be required to pay.
Excelerate will enter into the Tax Receivable Agreement with EE Holdings and the Foundation (the “TRA Beneficiaries”). The Tax Receivable Agreement will provide for payment by Excelerate to the TRA Beneficiaries of 85% of the amount of the net cash tax savings, if any, that Excelerate is deemed to realize as a result of our utilization of certain tax benefits resulting from (i) certain increases in the tax basis of assets of EELP and its subsidiaries resulting from exchanges of EELP partnership interests in the future, (ii) certain tax attributes of EELP and subsidiaries of EELP (including the existing tax basis of assets owned by EELP or its subsidiaries and the tax basis of the Foundation Vessels) that exist as of the time of this offering or may exist at the time when Class B interests of EELP are exchanged for shares of Class A common stock, and (iii) certain other tax benefits related to Excelerate entering into the Tax Receivable Agreement, including tax benefits attributable to payments that Excelerate makes under the Tax Receivable Agreement.
140

TABLE OF CONTENTS

Excelerate will retain the benefit of the remaining 15% of these deemed net cash tax savings. The obligations under the Tax Receivable Agreement will be Excelerate’s obligations and not obligations of EELP. For purposes of the Tax Receivable Agreement, the net cash savings deemed realized by Excelerate will be computed by comparing Excelerate’s U.S. federal, state and local income tax liability, adjusted for certain assumptions, to the amount of such U.S. federal, state and local taxes that Excelerate would have been required to pay had it not been able to utilize any of the benefits subject to the Tax Receivable Agreement. The actual tax benefits realized by Excelerate may differ from the tax benefits used for purposes of calculating payments under the Tax Receivable Agreement as a result of the use of certain assumptions in the Tax Receivable Agreement, including, for example, (i) the assumption that if Excelerate holds interests of EELP through one or more wholly owned subsidiaries, no such subsidiary exists and Excelerate holds all of its EELP interests directly and (ii) the assumption that the increase in tax basis of the assets of EELP that result from exchanges of Class B interests for shares of Class A common stock will be determined by assuming that the assets of EELP have no tax basis other than (to the extent necessary to avoid double counting) that tax basis that is otherwise already being taken into account in calculating payments under the Tax Receivable Agreement. In addition, the EELP Limited Partnership Agreement provides that EELP may elect to apply an allocation method with respect to certain of EELP’s investment assets that are held at the time of the closing of this offering that is expected to result in the future, solely for tax purposes, in certain items of loss being specially allocated to Excelerate and corresponding items of gain being specially allocated to the other partners of EELP.
The term of the Tax Receivable Agreement will commence upon the completion of this offering and will continue until all tax benefits that are subject to the Tax Receivable Agreement have been utilized or have expired, unless Excelerate exercises its right to terminate the Tax Receivable Agreement (or the Tax Receivable Agreement is terminated due to a change in control or our breach of a material obligation thereunder), in which case Excelerate will be required to make the termination payment specified in the Tax Receivable Agreement, as specified below.
Estimating the amount and timing of payments that may be made under the Tax Receivable Agreement is by its nature imprecise, insofar as the calculation of amounts payable depends on a variety of factors and future events. The actual increase in tax basis and utilization of tax attributes, as well as the amount and timing of any payments under the agreement, will vary depending upon a number of factors, including (without limitation):
the timing of purchases or future exchanges—for instance, the increase in any tax deductions will vary depending on the fair market value, which may fluctuate over time, of the depreciable or amortizable assets of EELP at the time of each purchase of interests from the TRA Beneficiaries in this offering or each future exchange;
the price of shares of our Class A common stock at the time of the purchase or exchange—the tax basis increase in the assets of EELP is directly related to the price of shares of our Class A common stock at the time of the purchase or exchange;
the extent to which such purchases or exchanges are taxable—if the purchase of interests from a TRA Beneficiary in connection with this offering or any future exchange is not taxable for any reason, increased tax deductions will not be available;
the tax basis of the Foundation Vessels and the depreciation deductions resulting from such tax basis;
the amount, timing and character of Excelerate’s income—we expect that the Tax Receivable Agreement will require Excelerate to pay 85% of the net cash tax savings as and when deemed realized. If Excelerate does not have taxable income during a taxable year, Excelerate generally will not be required (absent a change in control or other circumstances requiring an early termination payment) to make payments under the Tax Receivable Agreement for that taxable year because no benefit will have been realized. However, any tax benefits that do not result in net cash tax savings in a given tax year may generate tax attributes that may be used to generate net cash tax savings in previous or future taxable years. The use of any such tax attributes will generate net cash tax savings that will result in payments under the Tax Receivable Agreement; and
U.S. federal, state and local tax rates in effect at the time that we are deemed to realize the relevant tax benefits.
141

TABLE OF CONTENTS

In addition, the depreciation and amortization periods that apply to the increases in tax basis, the timing and amount of any earlier payments that Excelerate may have made under the Tax Receivable Agreement and the portion of Excelerate’s payments under the Tax Receivable Agreement that constitute imputed interest or give rise to depreciable or amortizable tax basis are also relevant factors.
Excelerate will have the right to terminate the Tax Receivable Agreement, in whole or in part, at any time. The Tax Receivable Agreement will provide that if (i) Excelerate exercises its right to early termination of the Tax Receivable Agreement in whole (that is, with respect to all benefits due to all beneficiaries under the Tax Receivable Agreement) or in part (that is, with respect to some benefits due to all beneficiaries under the Tax Receivable Agreement), (ii) Excelerate experiences certain changes in control, (iii) the Tax Receivable Agreement is rejected in certain bankruptcy proceedings, (iv) Excelerate fails (subject to certain exceptions) to make a payment under the Tax Receivable Agreement within 180 days after the due date or (v) Excelerate materially breaches its obligations under the Tax Receivable Agreement, Excelerate will be obligated to make an early termination payment to the beneficiaries under the Tax Receivable Agreement equal to the present value of all payments that would be required to be paid by Excelerate under the Tax Receivable Agreement. The amount of such payments will be determined on the basis of certain assumptions in the Tax Receivable Agreement, including (i) the assumption that Excelerate would have enough taxable income to fully utilize the tax benefit resulting from the tax assets which are the subject of the Tax Receivable Agreement, (ii) the assumption that any item of loss deduction or credit generated by a basis adjustment or imputed interest arising in a taxable year preceding the taxable year that includes an early termination will be used by Excelerate ratably from such taxable year through the earlier of (x) the scheduled expiration of such tax item or (y) 15 years; (iii) the assumption that any non-amortizable assets are deemed to be disposed of in a fully taxable transaction on the fifteenth anniversary of the earlier of the basis adjustment and the early termination date; (iv) the assumption that U.S. federal, state and local tax rates will be the same as in effect on the early termination date, unless scheduled to change; and (v) the assumption that any interests (other than those held by Excelerate) outstanding on the termination date are deemed to be exchanged for an amount equal to the market value of the corresponding number of shares of Class A common stock on the termination date. The amount of the early termination payment is determined by discounting the present value of all payments that would be required to be paid by Excelerate under the Tax Receivable Agreement at a rate equal to the lesser of (a) 6.5% and (b) LIBOR (or an acceptable LIBOR replacement rate) plus 400 basis points.
The payments that we will be required to make under the Tax Receivable Agreement are expected to be substantial. Based on certain assumptions, including no material changes in the relevant tax law and that Excelerate earns sufficient taxable income to realize the full tax benefits that are the subject of the Tax Receivable Agreement, we expect that future payments to the TRA Beneficiaries (not including Excelerate) in respect of the Reorganization and the initial public offering will equal $71.2 million in the aggregate, although the actual future payments to the TRA Beneficiaries will vary based on the factors discussed above, and estimating the amount of payments that may be made under the Tax Receivable Agreement is by its nature imprecise, insofar as the calculation of amounts payable depends on a variety of factors and future events.
See “Risk Factors—Risks Related to Our Organization and Structure and Tax Matters—In certain circumstances, payments under the Tax Receivable Agreement may be accelerated and/or significantly exceed the actual tax benefits, if any, that we actually realize.”
Decisions made in the course of running our business, such as with respect to mergers and other forms of business combinations that constitute changes in control, may influence the timing and amount of payments we make under the Tax Receivable Agreement in a manner that does not correspond to our use of the corresponding tax benefits. In these situations, our obligations under the Tax Receivable Agreement could have a substantial negative effect on our liquidity and could have the effect of delaying, deferring, or preventing certain mergers, asset sales, other forms of business combinations or other changes in control. For example, on a pro forma basis, if we experienced a change in control as of December 31, 2021, the estimated lump-sum payment would be approximately $267.8 million. This estimated payment assumes: (i) the change in control occurred on December 31, 2021; (ii) a price of $24.00 per share; (iii) a constant combined federal and state corporate tax rate of 21%; and (iv) no material changes in tax law. Actual results may differ from assumptions for various reasons, including the timing of the change in control, the trading price of our shares of Class A common stock at the time of the change in control, and the tax rates then in effect.
Payments are generally due under the Tax Receivable Agreement within a specified period of time following the filing of Excelerate’s tax return for the taxable year with respect to which the payment obligation arises, although
142

TABLE OF CONTENTS

interest on such payments will begin to accrue at a rate of LIBOR (or an acceptable LIBOR replacement rate) plus 300 basis points from the due date (without extensions) of such tax return. Late payments generally accrue interest at a rate of LIBOR (or an acceptable LIBOR replacement rate) plus 500 basis points. Because of our structure, our ability to make payments under the Tax Receivable Agreement is dependent on the ability of EELP to make distributions to us. The ability of EELP to make such distributions will be subject to, among other things, restrictions in the agreements governing our debt. If we are unable to make payments under the Tax Receivable Agreement for any reason, such payments will be deferred and will accrue interest until paid.
Payments under the Tax Receivable Agreement will be based on the tax reporting positions that we determine. Excelerate will not, in the event of a successful challenge, be reimbursed for any payments previously made under the Tax Receivable Agreement (although Excelerate would reduce future amounts otherwise payable to a TRA Beneficiary to the extent such TRA Beneficiary has received excess payments). No assurance can be given that the IRS will agree with our tax reporting positions, including the allocation of value among our assets. In addition, the required final and binding determination that a holder of rights under the Tax Receivable Agreement has received excess payments may not be made for a number of years following commencement of any challenge, and Excelerate will not be permitted to reduce its payments under the Tax Receivable Agreement until there has been a final and binding determination, by which time sufficient subsequent payments under the Tax Receivable Agreement may not be available to offset prior payments for disallowed benefits. As a result, in certain circumstances, payments could be made under the Tax Receivable Agreement significantly in excess of the benefit that Excelerate is deemed to realize in respect of its utilization of tax benefits resulting from (i) Excelerate’s acquisition of EELP interests from the TRA Beneficiaries in future exchanges, (ii) the acquisition of certain assets from the Foundation and (iii) any payments Excelerate makes under the Tax Receivable Agreement. Excelerate may not be able to recoup those payments, which could adversely affect Excelerate’s financial condition and liquidity.
No holder of rights under the Tax Receivable Agreement (including the right to receive payments) may transfer its rights to another person without the written consent of Excelerate, except that all such rights may be transferred to another person to the extent that the corresponding EELP (if any) interests are transferred in accordance with the EELP Limited Partnership Agreement.
EELP Limited Partnership Agreement
In connection with this offering and the Reorganization, the partners of EELP will amend and restate the EELP Limited Partnership Agreement. In its capacity as the general partner (or as the owner of the general partner), Excelerate will control all of EELP’s business and affairs. Excelerate will hold all of the Class A interests of EELP. Holders of Class A interests will generally be entitled to one vote per interest with respect to all matters as to which partners are entitled to vote under the EELP Limited Partnership Agreement. No person will have any voting rights in EELP on account of the Class B interests, except for the right to approve amendments to the EELP Limited Partnership Agreement that adversely affect the rights of holders of Class B interests. Each Class A interest and Class B interest will have the same economic rights per interest.
Following the offering, any time Excelerate issues a share of Class A common stock for cash, the net proceeds received by Excelerate will be promptly used to acquire a Class A interest unless used to settle an exchange of a Class B interest for cash. Any time Excelerate issues a share of Class A common stock upon an exchange of a Class B interest or settles such an exchange for cash, as described below, Excelerate will contribute the exchanged interest to EELP and EELP will issue to Excelerate a Class A interest. If Excelerate issues other classes or series of equity securities, EELP will issue to Excelerate an equal amount of equity securities of EELP with designations, preferences and other rights and terms that are substantially the same as Excelerate’s newly issued equity securities. Conversely, if Excelerate retires any shares of Class A common stock (or equity securities of other classes or series) for cash, EELP will, immediately prior to such retirement, redeem an equal number of Class A interests (or its equity securities of the corresponding classes or series) held by Excelerate, upon the same terms and for the same price, as the shares of Excelerate’s Class A common stock (or equity securities of such other classes or series) are retired. In addition, partnership interests of EELP, as well as our common stock, will be subject to equivalent stock splits, dividends, reclassifications and other subdivisions.
Excelerate will have the right to determine when distributions will be made to holders of interests and the amount of any such distributions, other than with respect to tax distributions as described below. If a distribution is authorized, except as described below, such distribution will be made to the holders of Class A interests and Class B interests on a pro rata basis in accordance with the number of interests held by such holder. No adjustments to the
143

TABLE OF CONTENTS

redemption or exchange ratio of EELP interests for shares of our Class A common stock will be made as a result of either (i) any cash distribution by us or (ii) any cash that we retain and do not distribute to our stockholders. To the extent that we do not distribute such excess cash as dividends on our Class A common stock and instead, for example, hold such cash balances or lend them to EELP, holders of EELP interests would benefit from any value attributable to such cash balances as a result of their ownership of Class A common stock following a redemption or exchange of their EELP interests.
The holders of interests, including Excelerate, will incur U.S. federal, state and local income taxes on their proportionate share of any taxable income of EELP. Net profits and net losses of EELP will generally be allocated to holders of interests (including Excelerate) on a pro rata basis in accordance with the number of interests held by such holder; however, under applicable tax rules, EELP will be required to allocate net taxable income disproportionately to its partners in certain circumstances. The EELP Limited Partnership Agreement will provide for periodic cash distributions, which we refer to as “tax distributions,” to the holders of the interests generally equal to the taxable income allocated to each holder of interests (with certain adjustments) multiplied by an assumed tax rate. Generally, these tax distributions will be computed based on our estimate of the net taxable income of EELP allocable per interest (based on the partner which is allocated the largest amount of taxable income on a per interest basis) multiplied by an assumed tax rate generally equal to the highest combined U.S. federal and applicable state and local tax rate applicable to any Class B Interest Holder (taking into account certain other assumptions, and subject to adjustment to the extent that state and local taxes are deductible for U.S. federal income tax purposes). The EELP Limited Partnership Agreement will generally require tax distributions to be pro rata based on the ownership of EELP interests, however, if the amount of tax distributions to be made exceeds the amount of funds available for distribution, Excelerate shall receive a tax distribution calculated using the corporate tax rate, before the other members receive any distribution and the balance, if any, of funds available for distribution shall be distributed first to the other partners pro rata in accordance with their assumed tax liabilities (also using the corporate tax rate), and then to all partners (including Excelerate) pro rata until each partner receives the full amount of its tax distribution. EELP will also make non-pro rata payments to Excelerate to reimburse it for corporate and other overhead expenses (which payments from EELP will not be treated as distributions under the EELP Limited Partnership Agreement). Notwithstanding the foregoing, no distribution will be made pursuant to the EELP Limited Partnership Agreement to any partner if such distribution would violate applicable law or result in EELP or any of its subsidiaries being in default under any material agreement governing indebtedness.
The EELP Limited Partnership Agreement is expected to provide that EELP may elect to apply an allocation method with respect to certain of its investment assets that are held at the time of the closing of this offering that is expected to result in the future, solely for tax purposes, in certain items of loss being specially allocated to us and corresponding items of gain being specially allocated to the other partners of EELP. In conjunction herewith, the Tax Receivable Agreement provides that Excelerate will pay over to the TRA Beneficiaries 85% of the deemed net tax savings to Excelerate attributable to those tax losses.
The EELP Limited Partnership Agreement is expected to provide that it may generally be amended, supplemented, waived or modified by Excelerate in its sole discretion without the approval of any other holder of interests, except that no amendment can adversely affect the rights of a holder of any class of interests without the consent of holders of a majority of the interests of such class.
The EELP Limited Partnership Agreement will entitle partners (and certain permitted transferees thereof) to exchange their Class B interests for shares of Class A common stock on a one-for-one basis or, at our election, for cash.
The EELP Limited Partnership Agreement will permit the Class B partners to exercise their exchange rights subject to certain timing and other conditions. The EELP Limited Partnership Agreement will provide that an owner will not have the right to exchange Class B interests if we determine that such exchange would be prohibited by law or regulation or would violate other agreements with our company, EELP or any of our or its subsidiaries, respectively, to which EELP partner is subject. We intend to impose additional restrictions on exchanges that we determine to be necessary or advisable so that EELP is not treated as a “publicly traded partnership” for U.S. federal income tax purposes.
144

TABLE OF CONTENTS

The EELP Limited Partnership Agreement also provides for mandatory exchanges under certain circumstances, including upon any transfer of partnership interests to a person other than in a qualified transfer (as defined therein), in the case of violation of the transfer provisions of the Limited Partnership Agreement and if the number of interests outstanding (other than those held by Excelerate) is less than a minimum percentage.
When a Class B interest is surrendered for exchange, it will not be available for reissuance.
The EELP Limited Partnership Agreement contains certain drag-along and tag-along rights. If Excelerate or its affiliates desires to transfer interests that would constitute a change of control of EELP to a third party that is not our affiliate, we may require each other partner of EELP to either sell the same ratable share of its interests or to exchange its interests in EELP. There are no dissenters’ rights, appraisal rights or similar rights in connection with the exercise of drag-along rights. If we or our affiliates desire to transfer interests in EELP to a third party that is not our affiliate, each other partner will have the option to sell the same ratable share of its interests.
Registration Rights Agreement
Prior to the consummation of this offering, we intend to enter into the Registration Rights Agreement with EE Holdings and the Foundation, which will grant them certain registration rights as described below:
Demand Registration. Subject to the lock-up restrictions described in this prospectus, EE Holdings and the Foundation and their respective permitted transferees may request in writing that we effect a registration (which may be a shelf registration or a registration for an underwritten offering) under the Securities Act with respect to Class A common stock issuable upon the exchange of EE Holdings’ Class B interests and Class A common stock held by the Foundation, provided that we are under no obligation to effect more than one resale registration within any 90 day period, and we are obligated to effect a resale registration only if the aggregate offering price proposed to be sold pursuant to such registration exceeds $25 million (in the case of a resale shelf registration on Form S-3) or $50 million (in the case of an underwritten offering). Depending on certain conditions, we may defer a demand registration for up to 60 days but not more than 120 days in any twelve-month period. If the holders requesting registration intend to distribute their shares by means of an underwritten offering, the managing underwriter of such offering will have the right to limit the numbers of shares to be underwritten for reasons related to the marketing of the shares. We are obligated to effect shelf takedowns for underwritten offerings upon request, subject to certain limitations.
Piggyback Registration. In the event that we propose to register any of our securities under the Securities Act, either for our account or for the account of our other stockholders, EE Holdings and the Foundation and their respective permitted transferees will be entitled to certain piggyback registration rights allowing each to include its shares in the registration, subject to certain marketing and other limitations. As a result, whenever we propose to file a registration statement under the Securities Act, other than with respect to a demand registration, a registration statement on Form S-4 or S-8 or a registration statement solely relating to securities issuable upon the conversion, exchange or exercise of other securities, these holders will be entitled to notice of the registration and will have the right to include their registrable securities in the registration, subject to certain limitations.
Expenses; Indemnification. We must pay all registration expenses in connection with effecting any demand registration, shelf registration or piggyback registration. The Registration Rights Agreement contains customary indemnification and contribution provisions.
Term. Any securities covered by the Registration Rights Agreement will no longer be entitled registration rights if such securities have been disposed of pursuant to an effective registration statement or Rule 144, can be immediately sold under Rule 144 without any volume or manner of sale restrictions thereunder or cease to be outstanding.
Stockholder’s Agreement
In connection with the completion of this offering, we intend to enter into a Stockholder’s Agreement with EE Holdings. The Stockholder’s Agreement will grant EE Holdings (including, for purposes of these and consent rights described below, its permitted transferees under the Stockholder’s Agreement) the right to nominate to our board of directors a number of designees equal to at least: (i) a majority of the total number of directors serving on our board, so long as EE Holdings (including its permitted transferees) beneficially owns 50% or more of the then-outstanding shares of our common stock; (ii) 40% of the total number of directors, so long as EE Holdings (including its permitted transferees) beneficially owns 40% or more, but less than 50%, of the then-outstanding shares
145

TABLE OF CONTENTS

of our common stock; (iii) 30% of the total number of directors, so long as EE Holdings (including its permitted transferees) beneficially owns 30% or more, but less than 40%, of the then-outstanding shares of our common stock; (iv) 20% of the total number of directors, so long as that EE Holdings (including its permitted transferees) beneficially owns 20% or more, but less than 30%, of the then-outstanding shares of our common stock; and (v) 10% of the total number of directors, in the event that EE Holdings (including its permitted transferees) beneficially owns 5% or more, but less than 20%, of the then-outstanding shares of our common stock. For purposes of calculating the number of director designees that EE Holdings (including its permitted transferees) is entitled to designate as described above, ownership will be adjusted for stock splits, combinations, reclassifications and similar transactions, if any, and any fractional amounts will be automatically rounded up to the nearest whole number (e.g., one and one-quarter of director designees shall equate to two director designees). In addition, in the event a vacancy on the board of directors is created by the death, disability, retirement or resignation of a EE Holdings’ director designee, EE Holdings shall, to the fullest extent permitted by law, have the right to have the vacancy filled by a new EE Holdings’ director-designee. In the event that EE Holdings ceases to have the right to designate one or more director(s), if requested by the chairperson of our board of directors or a majority of the directors then in office, the directors designee selected by EE Holdings shall resign or, if no such request is made, serve until the end of such director’s term.
EE Holdings will also have the right to include at least two of its director designees (so long as EE Holdings (including its permitted transferees) beneficially owns more than 50% of the then-outstanding shares of our common stock) or one director designee (if the beneficial ownership is at least 20% but less than or equal to 50%) on each committee of our board of directors (other than the audit committee), subject to any requirements, including independence requirements, for such committee members imposed by applicable law or by the applicable NYSE rules. In addition, so long as EE Holdings (including its permitted transferees) beneficially owns 50% or more of the then-outstanding shares of our common stock, EE Holdings will also have a right to designate the chairperson of our board of directors. Finally, EE Holdings will have certain observer rights as long as EE Holdings (including its permitted transferees) has the right to designate director-designees under the Stockholder’s Agreement.
The Stockholder’s Agreement requires that, to the extent that we are a “controlled company,” we avail ourselves of all controlled company exceptions to the corporate governance listing standards of the NYSE or other exchange on which our Class A common stock is listed.
Additionally, the Stockholder’s Agreement will specify that we will not take certain significant actions specified therein without the prior written consent of EE Holdings (including its permitted transferees) as long as EE Holdings (including its permitted transferees) beneficially owns (directly or indirectly) a specified percentage of the outstanding shares of our common stock (as adjusted for stock splits, combinations, reclassifications and similar transactions). Specifically, as long as such ownership is at least 15% of the outstanding shares of our common stock, such specified actions include:
liquidation, dissolution or winding up of our company;
any material change in the nature of the business or operations of our company and our subsidiaries, taken as a whole, as of the date of the Stockholder’s Agreement;
authorizing or issuing any equity securities having rights, preferences or privileges superior or senior to the outstanding shares of Class A common stock or Class B common stock (or any securities convertible or exchangeable therefor pursuant to their terms);
any increase or decrease in the size of (x) our board of directors from the initial number of directors set at the time of this offering or (y) any board of a subsidiary of our company;
adopting or implementing any stockholder rights plan or similar takeover defense measure; and
amendments to, or modification or repeal of, organizational documents (such as our amended and restated certificate of incorporation and our amended and restated bylaws or equivalent organizational documents of our subsidiaries) that adversely affect the EE Holdings (including its permitted transferees) or its affiliates.
In addition, if such ownership is at least 25% of the outstanding shares of our common stock (as adjusted for stock splits, combinations, reclassifications and similar transactions), such additional specified actions will also include:
146

TABLE OF CONTENTS

hiring or terminating the Chief Executive Officer of our company and his or her successors;
any change in the size of (x) any committee of our board of directors (as compared to the size approved in connection with this offering) or (y) any committee of any board of our subsidiaries;
forming any new committee of our board of directors (other than committees formed in connection with this offering);
any mergers or other transaction that, if consummated, would constitute a “change in control” (as defined in the Stockholder’s Agreement) or entering into any definitive agreement or series of related agreements that govern any transaction or series of related transactions that, if consummated, would result in a “change in control”;
entering into any agreement providing for the acquisition or divestiture of assets or persons, in each such case, involving consideration payable or receivable by our company or any of our subsidiaries in excess of $100 million in the aggregate in any single transaction or series of related transactions during any 12-month period;
any incurrence by our company or any of our subsidiaries of indebtedness for borrowed money (including through capital leases, the issuance of debt securities or the guarantee of indebtedness of another person) in excess of $100 million in the aggregate in any single transaction or series of related transactions during any 12-month period, other than indebtedness incurred under an existing (prior to the closing of this offering) and previously approved revolving credit facility;
any issuance or series of related issuances of equity securities by our company or any of our subsidiaries, other than grants of equity securities under any equity compensation plan, including an employee stock purchase plan, approved by our board of directors or a committee thereof; and
any payment or declaration of any dividend or other distribution of any shares of Class A common stock or Class B common stock or entering into any similar recapitalization transaction the primary purpose of which is to pay a dividend of shares of Class A common stock or Class B common stock.
All of the above-mentioned nomination and consent rights will transfer to the Foundation (including its affiliates) for five years following George B. Kaiser’s death as long as the Foundation and its affiliates (when combined with shares of our common stock beneficially owned by EE Holdings (including its permitted transferees) immediately prior to Mr. Kaiser’s death and bequeathed to the Foundation) meet the applicable ownership thresholds described above. Unless terminated earlier by EE Holdings, the Stockholder’s Agreement will terminate upon the earlier of EE Holdings no longer having the right to designate one or more directors under the agreement or the fifth anniversary of Mr. Kaiser’s death.
Transactions with Kaiser
Prior to the Reorganization and this offering, EELP and certain of its subsidiaries and affiliates entered into the following transactions with Kaiser and affiliates of Kaiser.
To compensate KFMC, an affiliate of Kaiser, for a percentage of employee salaries and overhead spent on EELP matters, EELP has historically paid a monthly fee to KFMC. This fee was discontinued in January 2022. EELP made payments to KFMC of approximately $0.3 million in 2019; $0.4 million in 2020; and $0.4 million in 2021.
In connection with Excelerate’s acquisition from the Foundation of FSRU Vessel (Excellence), LLC, a Marshall Islands limited liability company and the entity which holds title to the vessel Excellence, as part of the Reorganization, Kaiser has agreed to indemnify EELP in respect of all liabilities related to the vessel Excellence arising from actions prior to Excelerate’s acquisition of FSRU Vessel (Excellence), LLC.
On November 9, 2018, EELP entered into the KFMC Note with KFMC, an affiliate of Kaiser as lender, which allowed EELP to draw funds up to $100 million. The KFMC Note was amended on November 17, 2020 to (i) extend the final payment date from December 31, 2020 to December 31, 2022, (ii) increase the per annum interest rate from LIBOR plus 1.5% to LIBOR plus 1.55% and (iii) make certain revisions to prepayment conditions. The KFMC Note was further amended and restated in its entirety on September 29, 2021 to (i) make certain changes to the final payment date, including removing KFMC’s ability to demand payment, and extending the final payment date to December 31, 2023 and (ii) allow EELP to draw funds at EELP’s discretion without prior approval by KFMC. The KFMC Note was further amended on October 1, 2021 to increase the maximum aggregate principal amount from
147

TABLE OF CONTENTS

$100 million to $250 million. The KFMC Note is expected to be repaid in full and terminated in connection with the consummation of this offering and replaced with our new credit facility.
On March 31, 2021, KFMC and EELP entered into a promissory note which allowed KFMC to borrow up to a maximum amount of $100 million at a per annum interest rate of LIBOR plus 1.55% (as amended, restated, supplemented or otherwise modified, the “Accounts Receivable Note”). The Accounts Receivable Note was amended and restated on June 22, 2021 to (i) increase the maximum commitment to $150 million, (ii) require periodic payments of interest, rather than payment of accrued interest on the final payment date and (iii) allow for replacement of the LIBOR Rate with an alternative rate in certain circumstances. In connection with the Northeast Gateway Contribution (as defined below) on September 28, 2021, pursuant to an assignment and assumption of promissory note and accounts receivable agreement among KFMC, EELP, Excelerate New England Lateral, LLC (“ENE Lateral”) and ENE Onshore, $88.5 million owed by KFMC to EELP under the Accounts Receivable Note was repaid as partial payment of the amounts outstanding on the ENE Lateral Facility. No additional amounts were drawn on the Accounts Receivable Note and the Accounts Receivable Note was terminated on November 4, 2021.
Kaiser and EELP are party to an ISDA Master Agreement dated February 15, 2008, as amended on February 15, 2011. Since January 1, 2019, there has been one transaction resulting in a net settlement cost to EELP of $0.7 million under such ISDA Master Agreement. We anticipate that this ISDA Master Agreement will be terminated upon or prior to the consummation of this offering.
GBK Corporation, an affiliate of Kaiser, issued a guarantee dated August 19, 2011, in respect of all payment and performance obligations owed by Excelerate Energy Brazil, LLC and Excelerate Energy Servicos de Regaseficacao Ltda to Petroleo Brasileiro S.A. – Petrobras under an operation and services agreement and time charter party, which guarantee is subject to a cap of $55 million on certain indemnification obligations. This guarantee was terminated effective January 11, 2022, and EELP issued a new guarantee in respect of such obligations.
Kaiser issued a guarantee dated December 19, 2016, in an amount up to $50 million, in respect of all payment and performance obligations owed by EELP to FSRU Vessel (Excellence), LLC, as successor in interest to Maya Maritime NV as owner of the vessel Excellence, under an LNG vessel time charter party. We anticipate that this guarantee will be released by EELP upon Excelerate’s acquisition of FSRU Vessel (Excellence), LLC from the Foundation in connection with the Reorganization.
EELP, certain of its subsidiaries and other affiliates of Kaiser are guarantors under the Kaiser Credit Line. EELP utilizes the Kaiser Credit Line to issue letters of credit or bank guarantees to counterparties to guarantee its performance. As of March 25, 2022, EELP and certain of its subsidiaries have issued $81.5 million in letters of credit that are outstanding under the Kaiser Credit Line. In connection with this offering, EELP’s guarantee and the guarantees of certain of its subsidiaries, all collateral grants, obligations and covenants of EELP and certain of its subsidiaries and the first lien against an EELP vessel will be released by the lender upon or prior to the consummation of this offering and, in connection with this offering, that the credit support currently provided to EELP by Kaiser under the Kaiser Credit Line will be replaced with credit support directly from Excelerate under our new credit facility.
Kaiser obtained a letter of credit under the Kaiser Credit Line on behalf of Excelerate Energy Development DMCC for the benefit of Engro Elengy Terminal (Private) Limited in the amount of $20 million. In connection with the consummation of this offering, this letter of credit will be replaced with a letter of credit issued under our new credit facility.
Kaiser obtained a letter of credit under the Kaiser Credit Line on behalf of Excelerate Energy Bangladesh Ltd. for the benefit of Petrobangla in the amount of $20 million. In connection with the consummation of this offering, this letter of credit will be replaced with a letter of credit issued under our new credit facility.
Northeast Gateway Related Transactions
In September 2021, EE Holdings contributed to EELP all of the direct and indirect interests in each of ENE Lateral, Excelerate Northeast Gateway Energy Bridge, LP and Excelerate New England GP, LLC (the “Northeast Gateway Contribution”)
On December 22, 2015, ENE Lateral entered into the ENE Lateral Facility with KFMC. The ENE Lateral Facility was amended and restated in each of 2016, 2018, 2019 and 2021 to increase the maximum aggregate principal amount of the note, with the 2021 amendment increasing the maximum aggregate principal amount to $285 million and, in 2018, to decrease the interest rate from LIBOR plus 3.5% to LIBOR plus 1.5%. The ENE Lateral
148

TABLE OF CONTENTS

Facility was most recently amended on August 31, 2021 to make certain changes to the final payment date, including removing KFMC’s ability to demand repayment. The $57.2 million remaining on the ENE Lateral Facility was repaid in full, and the ENE Lateral Note terminated in connection with the Northeast Gateway Contribution.
Kaiser issued the following guarantees in respect of the Northeast Gateway Companies:
Kaiser issued guarantees dated December 1, 2015 in favor of all creditors and obligees of ENE Onshore and ENE Lateral under their third-party contracts. The Kaiser guarantees issued in favor of ENE Lateral and ENE Onshore were terminated in connection with the Northeast Gateway Contribution.
Kaiser issued a guarantee dated September 11, 2013 (and reaffirmed on December 1, 2015) in favor of Algonquin Gas Transmission, LLC (“AGT”) and Maritimes & Northeast Pipeline, L.L.C. (each a wholly owned subsidiary of Enbridge, Inc.), in respect of all payment obligations owed by ENE Onshore and ENE Lateral (the “AGT Guarantee”). In addition, Kaiser obtained a letter of credit on behalf of ENE Onshore and ENE Lateral (the “AGT LOC”). The amount available for drawing under the AGT LOC reduces monthly and was approximately $9.9 million as of March 25, 2022. In connection with the Northeast Gateway Contribution, EELP agreed to (i) indemnify Kaiser in respect of Kaiser’s obligations related to ENE Lateral under the AGT Guarantee and AGT LOC, (ii) pay an annual fee in the amount of $1.2 million (pro-rated based on the number of days such guarantee remains outstanding in any year (beginning September 17, 2021)) to Kaiser to maintain such AGT Guarantee and (iii) reimburse Kaiser for any fees actually incurred under the AGT LOC.
Kaiser issued an uncapped construction and operational guarantee dated May 14, 2007 in favor of the Secretary of Transportation, United States of America, as represented by the Maritime Administrator (“MARAD”), in respect of Northeast Gateway Energy Bridge, LP’s obligations related to design, construction, operations and decommissioning under the deepwater port license issued by MARAD (the “Kaiser – MARAD Guarantee”). In addition, Kaiser obtained a letter of credit in favor of MARAD to cover decommissioning costs in the amount of approximately $15.4 million (the “Kaiser – MARAD LOC”), which Kaiser – MARAD LOC was amended and increased to $16.3 million in December 2021. In connection with the Northeast Gateway Contribution, EELP agreed to (i) indemnify Kaiser in respect of Kaiser’s obligations under the Kaiser-MARAD Guarantee and the Kaiser – MARAD LOC, (ii) pay a nominal fee to Kaiser to maintain such Kaiser-MARAD Guarantee and (iii) reimburse Kaiser for any fees actually incurred under the MARAD LOC.
Excelerate New England GP, LLC, Excelerate Northeast Gateway Energy Bridge, LP, ENE Onshore and ENE Lateral (all of which are Kaiser affiliates, and collectively, the “NEG Entities”) and EELP entered into that certain Northeast Gateway Services Agreement, dated January 1, 2016, pursuant to which EELP performs certain services on behalf of the NEG Entities (the “NEG Services Agreement”) in exchange for payment for such services and reimbursement of out-of-pocket, third-party expenses. In connection with the Northeast Gateway Contribution, the NEG Services Agreement was amended on September 17, 2021 to remove and release ENE Onshore as a party. Under the NEG Services Agreement, the NEG Entities made payments to EELP of approximately $10.6 million in 2019, $0.5 million in 2020 and $0.4 million in 2021. Following the Northeast Gateway Contribution, the NEG Services Agreement is no longer considered a related person transaction.
EE Holdings, EELP and the NEG Entities entered into that certain Northeast Gateway Matters Agreement dated January 1, 2016, pursuant to which the NEG Entities indemnified EELP in respect of liabilities arising from all activities at Northeast Gateway (the “Northeast Gateway Matters Agreement”). In connection with the Northeast Gateway Contribution, the Northeast Gateway Matters Agreement was terminated and replaced with the Northeast Gateway Onshore Matters Agreement, dated September 17, 2021, by and among EE Holdings, ENE Onshore and EELP pursuant to which EE Holdings and ENE Onshore indemnify EELP in respect of liabilities arising from all ENE Onshore activities at Northeast Gateway (the “Northeast Gateway Onshore Matters Agreement”). No payments were made under the Northeast Gateway Matters Agreement, and no payments have been made under the Northeast Gateway Onshore Matters Agreement.
As credit support for LNG cargos, Kaiser obtained letters of credit under the Kaiser Credit Line on behalf of Excelerate Gas Marketing Limited Partnership, a subsidiary of EELP, in favor of LNG suppliers, in the following approximate aggregate amounts: $24 million in 2019 (all of which have terminated by their terms); $18 million in 2020 (all of which have terminated by their terms); $329.3 million in 2021 (all of which have terminated by their terms); and $15.3 million in 2022 as of March 25, 2022.
149

TABLE OF CONTENTS

In March 2016, ENE Onshore released ENE Onshore’s capacity in AGT’s mainline facility (the “Onshore Release Capacity”) to ENE Lateral for no consideration. In connection with the Northeast Gateway Contribution, ENE Lateral and ENE Onshore entered into a Capacity Release Payment Agreement dated September 17, 2021, whereby, if ENE Lateral releases the Onshore Release Capacity to a third party and receives funds in respect of such Onshore Release Capacity, ENE Lateral will pay to ENE Onshore the amount of such funds received. On November 30, 2021, ENE Lateral paid $0.9 million to ENE Onshore in respect of Onshore Release Capacity in September and October 2021. On January 19, 2022, ENE Lateral paid $3.3 million to ENE Onshore in respect of Onshore Release Capacity in November and December 2021 with no additional payments made in 2022.
In connection with the Northeast Gateway Contribution and in order to fund the continued operations of ENE Lateral, EE Holdings contributed to ENE Lateral, as a contribution in kind, a note receivable in the amount of $16.5 million (the “ENE Funding”), which note had an interest rate of 1.55% and required monthly payments of $3.3 million. ENE Lateral loaned the amount of such ENE Funding back to Kaiser. The ENE Funding was repaid in full in February 2022.
Limitations on Liability and Officer and Director Indemnification Agreements
Our directors and officers will not be personally liable for our debts, obligations or liabilities, whether that liability or obligation arises in contract, tort or otherwise, solely by reason of being a director or an officer of us. In addition, our amended and restated bylaws require us to indemnify our officers and directors to the fullest extent permitted by law, subject to limited exceptions. We expect to enter into indemnification agreements with each of our officers and directors that provide, in general, that we will indemnify them to the fullest extent permitted by law in connection with their service to us or on our behalf.
Review and Approval of Related Person Transactions
In connection with the completion of this offering, we will adopt a written policy pursuant to which the audit committee will review and approve or disapprove certain “related person transactions” (as defined in the policy) with our directors, executive officers and holders of more than 5% of our voting securities and certain of their family members and affiliates. In approving or disapproving any such transaction, we expect that our audit committee will consider the relevant facts and circumstances available and deemed relevant to the audit committee. Any member of the audit committee who is a related person with respect to a transaction under review will not be permitted to participate in the deliberations or vote on approval or disapproval of the transaction. We did not have a formal review and approval policy for related person transactions at the time of any transaction described above.
150

TABLE OF CONTENTS

DESCRIPTION OF CAPITAL STOCK
The following is a summary of the material provisions of our capital stock, as well as other material terms of our amended and restated certificate of incorporation and our amended and restated bylaws, each of which as will be in effect as of the consummation of this offering. This summary does not purport to be complete and is subject to and qualified in its entirety by our amended and restated certificate of incorporation and our amended and restated bylaws, copies of which will be filed as exhibits to the registration statement of which this prospectus is a part.
General
Upon the consummation of this offering, our authorized capital stock will consist of 300 million shares of Class A common stock, $0.001 par value per share, 150 million shares of Class B common stock, $0.001 par value per share, and 25 million shares of “blank check” preferred stock, $0.001 par value per share.
Common Stock
We have two classes of common stock: Class A and Class B, each of which has one vote per share. Holders of our Class A common stock and Class B common stock will vote together as a single class on all matters presented to our stockholders for their vote or approval, except as provided in our amended and restated certificate of incorporation and/or as otherwise required by applicable law. Pursuant to our amended and restated certificate of incorporation, we may not amend, alter, repeal or waive certain of the provisions of our amended and restated certificate of incorporation that relate to the terms of our capital stock without the approval of the holders of a majority of the then outstanding shares of our Class B common stock, voting as a class. Holders of the Class A common stock and Class B common stock, as the case may be, would also have a separate class vote if we subdivide, combine or reclassify shares of the other class without concurrently subdividing, combining or reclassifying shares of such class in a proportional manner. Pursuant to the DGCL, the holders of the outstanding shares of a class shall be entitled to vote as a class upon a proposed amendment, whether or not entitled to vote thereon by the certificate of incorporation, if the amendment would increase or decrease the par value of the shares of such class or alter or change the powers, preferences, or special rights of the shares of such class so as to affect them adversely. Following the completion of this offering and the Reorganization, EE Holdings will hold all of the shares of our outstanding Class B common stock.
Class A Common Stock
Voting. Holders of our Class A common stock are entitled to one vote for each share held of record on all matters submitted to a vote of stockholders. Stockholders do not have the ability to cumulate votes for the election of directors.
Dividends. Holders of our Class A common stock are entitled to receive dividends when and if declared by our board of directors out of funds legally available therefor, subject to any statutory or contractual restrictions on the payment of dividends and to any restrictions on the payment of dividends imposed by the terms of any outstanding preferred stock.
Dissolution and Liquidation. Upon our dissolution or liquidation or the sale of all or substantially all of our assets, after payment in full of all amounts required to be paid to creditors and to the holders of preferred stock having liquidation preferences, if any, the holders of our Class A common stock will be entitled to receive pro rata our remaining assets available for distribution.
No Preemptive Rights. Holders of our Class A common stock do not have preemptive, subscription, redemption or conversion rights.
Issuance of Additional Class A Common Stock. We may issue additional shares of Class A common stock from time to time, subject to applicable provisions of our amended and restated certificate of incorporation, amended and restated bylaws and Delaware law. We are obligated to issue Class A common stock (subject to the transfer and exchange restrictions set forth in the EELP Limited Partnership Agreement) to holders of Class B interests who exchange those interests for shares of our Class A common stock on a one-for-one basis (unless we elect to satisfy such exchange for cash). When a Class B interest is exchanged for a share of our Class A common stock, the corresponding share of our Class B common stock will automatically be retired and restored to the status of an authorized but unissued share of Class B common stock.
151

TABLE OF CONTENTS

Class B Common Stock
Voting. Holders of our Class B common stock are entitled to one vote for each share held of record on all matters submitted to a vote of stockholders. Holders of shares of our Class B common stock vote together with holders of our Class A common stock as a single class on all matters on which stockholders are entitled to vote generally, except as otherwise provided in our amended and restated certificate of incorporation and/or required by law.
Dividends. Holders of our Class B common stock are not entitled to dividends in respect of their shares of Class B common stock.
Dissolution and Liquidation. Upon our dissolution or liquidation or the sale of all or substantially all of our assets, the holders of our Class B common stock will not be entitled to receive any distributions.
No Preemptive Rights. Holders of our Class B common stock do not have preemptive, subscription, redemption or conversion rights. A corresponding share of Class B common stock is subject to automatic retirement upon an exchange of a Class B interest of EELP for a share of Class A common stock on and subject to the terms and conditions contemplated by the EELP Limited Partnership Agreement, as the same may be amended, modified, supplemented and/or restated from time to time.
Issuance of Additional Class B Common Stock. We may in the future issue shares of Class B common stock to one or more new or existing partners of EELP to whom Class B interests are also issued, for example, in connection with the contribution of assets to us or EELP by such partner. We may also issue shares of Class B common stock to holders of Class B interests as necessary to maintain a one-to-one ratio between the number of Class B interests and the number of shares of Class B common stock outstanding, including in connection with a stock split, stock dividend, reclassification or similar transaction. In connection with an exchange of a Class B interest for Class A common stock, the corresponding share of Class B common stock will automatically be retired and restored to the status of an authorized but unissued share of Class B common stock.
Preferred Stock
Our amended and restated certificate of incorporation will provide that our board of directors has the authority, without further action by the stockholders, to issue up to 25 million shares of preferred stock. Our board of directors will be able to issue preferred stock in one or more series and determine the rights, preferences, privileges, qualifications and restrictions granted to or imposed upon our preferred stock, including dividend rights, conversion rights, voting rights, rights and terms of redemption, liquidation preferences and sinking fund terms, any or all of which may be greater than the rights of our common stock. Issuances of preferred stock could adversely affect the voting power of holders of our common stock and reduce the likelihood that holders of our common stock will receive dividend payments and payments upon liquidation. Any issuance of preferred stock could also have the effect of decreasing the market price of our common stock and could delay, deter or prevent a change in control of our company. Our board of directors does not presently have any plans to issue shares of preferred stock.
Limitations on Directors’ Liability
Our governing documents will limit the liability of, and require us to indemnify, our directors to the fullest extent permitted by the DGCL. The DGCL permits a corporation to limit or eliminate a director’s personal liability to the corporation or the holders of its capital stock for breaches of directors’ fiduciary duties as directors. This limitation is generally unavailable for acts or omissions by a director which (i) were not in good faith, (ii) were the result of intentional misconduct or a knowing violation of law, (iii) the director derived an improper personal benefit from (such as a financial profit or other advantage to which the director was not legally entitled) or (iv) breached the director’s duty of loyalty. The DGCL also prohibits limitations on director liability under Section 174 of the DGCL, which relates to certain unlawful dividend declarations and stock repurchases. Our amended and restated certificate of incorporation and amended and restated bylaws will include provisions that eliminate, to the extent allowable under the DGCL, the personal liability of directors or officers for monetary damages for actions taken as a director or officer, as the case may be. Our amended and restated certificate of incorporation and amended and restated bylaws will also provide that we must indemnify and advance reasonable expenses to our directors and officers to the fullest extent authorized by the DGCL. We are also expressly authorized to carry directors’ and officers’ insurance for our directors, officers and certain employees for certain liabilities. We maintain insurance that insures our directors and officers against certain losses and which insures us against our obligations to indemnify the directors and officers.
152

TABLE OF CONTENTS

There is currently no pending litigation or proceeding involving any of our directors, officers or employees for which indemnification is being sought.
Exclusive Forum Clause
Our amended and restated certificate of incorporation will provide that, unless we select or consent in writing to the selection of another forum, the Court of Chancery of the State of Delaware (or, if the Court of Chancery does not have jurisdiction, another state court or a federal court located within the State of Delaware) shall be the exclusive forum for any complaints asserting any “internal corporate claims,” which include claims in the right of our company (i) that are based upon a violation of a duty by a current or former director, officer, employee, or stockholder in such capacity or (ii) as to which the DGCL confers jurisdiction upon the Court of Chancery. Further, unless we select or consent to the selection of an alternative forum, the federal district courts of the United States shall be the exclusive forum for the resolution of any complaint asserting a cause of action arising under the Securities Act. Our exclusive forum provision will not apply to suits brought to enforce any liability or duty created by the Exchange Act, and investors cannot waive compliance with the federal securities laws and the rules and regulations thereunder. Any person or entity purchasing or otherwise acquiring an interest in any shares of our capital stock shall be deemed to have notice of and to have consented to the forum provisions in our certificate of incorporation. It is possible that a court could find our exclusive forum provision to be inapplicable or unenforceable. Although we believe this provision benefits us by providing increased consistency in the application of Delaware law in the types of lawsuits to which it applies, the provision may have the effect of discouraging lawsuits against our directors and officers. See the section entitled “Risk Factors.”
Delaware Takeover Statute
In general, Section 203 of the DGCL, an anti-takeover provision, prohibits a publicly held Delaware corporation from engaging in a business combination, such as a merger, with an interested stockholder, or person or group owning 15% or more of the corporation’s voting stock, for a period of three years following the date the person became an interested stockholder, unless (with certain exceptions) the business combination or the transaction in which the person became an interested stockholder is approved in the manner prescribed by the DGCL and Delaware Court of Chancery.
We intend to elect in our amended and restated certificate of incorporation not to be subject to Section 203. However, our amended and restated certificate of incorporation will contain provisions that have generally the same effect as Section 203, except that Kaiser, the Foundation and their respective affiliates and successors (other than our company), as well as their direct and indirect transferees, will not be deemed to be “interested stockholders,” regardless of the percentage of our voting stock owned by them, and accordingly will not be subject to such restrictions. The existence of this provision in our amended and restated certificate of incorporation would be expected to have an anti-takeover effect with respect to transactions not approved in advance by the board of directors, including discouraging attempts that might result in a premium over the market price for the shares of common stock held by stockholders.
Corporate Opportunity
Our amended and restated certificate of incorporation will provide that Kaiser and the Foundation and their affiliates, including any of their director nominees under the Stockholder’s Agreement (together, the “Identified Persons”), will not have any duty to refrain from corporate opportunities of (1) engaging, directly or indirectly, in certain similar business activities or lines of business as us or (2) otherwise competing with us or with any of our affiliates, other than, in each case, with respect to business, activities or business opportunities that relate to the business of supply of LNG or regasified LNG to New England (referred to as “Covered Business”). In the event that any Identified Person acquires knowledge of a potential business opportunity which may be a corporate opportunity for us, such Identified Person will have no duty to communicate or offer such corporate opportunity to us, other than with respect to (i) opportunities that come to any of our directors, director nominees or officers solely in their capacity as directors or officers of our company or (ii) any Covered Business. Our amended and restated certificate of incorporation will also provide that, to the fullest extent permitted by law, Identified Persons will not be liable to us, for breach of any fiduciary duty or otherwise, by reason of the fact any Identified Person pursues, acquires or offers
153

TABLE OF CONTENTS

or directs such corporate opportunity to another person, or otherwise does not communicate information regarding such corporate opportunity to us (other than with respect to clauses (i) and (ii) above), and we will waive and renounce any claim that such business opportunity constituted a corporate opportunity that should have been presented to us.
Provisions of Our Amended and Restated Certificate of Incorporation and Amended and Restated Bylaws and Delaware Law That May Have an Anti-Takeover Effect
Provisions of the DGCL and our amended and restated certificate of incorporation and amended and restated bylaws could make it more difficult to acquire our company by means of a tender offer, a proxy contest or otherwise, or to remove incumbent officers and directors. These provisions, summarized below, are intended to discourage coercive takeover practices and inadequate takeover bids and to encourage persons seeking to acquire control of us to first negotiate with our board of directors. We believe that the benefits of these provisions outweigh the disadvantages of discouraging certain takeover or acquisition proposals because, among other things, negotiation of these proposals could result in an improvement of their terms and enhance the ability of our board of directors to maximize stockholder value. However, these provisions may delay, deter or prevent a merger or acquisition of us that a stockholder might consider is in its best interest, including those attempts that might result in a premium over the prevailing market price of our common stock.
Classified Board of Directors; Removal of Directors; Vacancies
Our amended and restated certificate of incorporation will provide that, prior to the Trigger Date (as defined below), our board of directors will be subject to annual elections. Each director will hold office until the next annual meeting of our stockholders and until his or her successor is duly elected and qualified or until his or her earlier death, resignation or removal. During such time, directors may be removed with or without cause, and vacancies, including as a result of newly created directorships on the board of directors, may be filled at any time by the stockholders or by remaining directors. For purposes of our amended and restated certificate of incorporation, the Trigger Date shall be defined as such time when EE Holdings (including its permitted transferees) ceases to beneficially own at least 40% of the combined voting power of our then-outstanding capital stock entitled to vote generally in director elections. If George B. Kaiser dies prior to the Trigger Date, for purposes of calculating the ownership percentage, shares held by EE Holdings immediately prior to Mr. Kaiser's death shall be combined with any shares held by the Foundation (and its affiliates) and, subsequently, based on the Foundation’s ownership for five years following Mr. Kaiser's death.
However, generally, from and after the Trigger Date, the board of directors will be divided into three classes of directors, with directors serving staggered three-year terms. As a result, approximately one-third of the board of directors will be elected each year. During such time as our board is classified, our certificate of incorporation and bylaws will provide that any director may be removed for cause only and only by the affirmative vote of at least 66 2⁄3% of the voting power of the stock outstanding and entitled to vote on the election of directors, voting together as a single class. In addition, during such time, the classification of directors will have the effect of making it more difficult for stockholders to change the composition of our board of directors. From and after the Trigger Date, vacancies, including as a result of newly created directorships on the board of directors, shall be filled at any time only by the remaining directors, or a sole remaining director, subject to the terms of the Stockholder’s Agreement.
No Cumulative Voting
The DGCL provides that a stockholder’s right to vote cumulatively in the election of directors does not exist unless the certificate of incorporation specifically provides otherwise. Our amended and restated certificate of incorporation will not provide for cumulative voting.
Special Meetings of Stockholder
Our amended and restated certificate of incorporation will provide that, from and after the Trigger Date, special meetings of the stockholders may be called only by the board of directors, the Chairperson of our board or our Chief Executive Officer. Prior to the Trigger Date, a special meeting must also be called at the request of EE Holdings. Our bylaws will prohibit the conduct of any business at a special meeting other than as specified in the notice for such meeting. These provisions may have the effect of deferring, delaying or discouraging hostile takeovers, or changes in control or management of our company.
154

TABLE OF CONTENTS

Stockholder Action by Written Consent
The DGCL permits any action required to be taken at any annual or special meeting of the stockholders to be taken without a meeting, without prior notice and without a vote if a consent or consents in writing, setting forth the action so taken, is signed by the holders of outstanding stock having not less than the minimum number of votes that would be necessary to authorize or take such action at a meeting at which all shares of stock entitled to vote thereon were present and voted, unless the certificate of incorporation provides otherwise. Our amended and restated certificate of incorporation and bylaws will permit stockholder action by written consent prior to the Trigger Date and will preclude stockholder action by written consent from and after the Trigger Date.
Requirements for Advance Notification of Stockholder Meetings, Nominations and Proposals
Our amended and restated bylaws will establish advance notice procedures with respect to stockholder proposals and the nomination of candidates for election as director. In order for any matter to be “properly brought” before a meeting, a stockholder will have to comply with such advance notice procedures and provide us with certain information. Our amended and restated bylaws will allow the chairperson of the meeting of stockholders to adopt rules and regulations for the conduct of meetings which may have the effect of precluding the conduct of certain business at a meeting if such rules and regulations are not followed. These provisions may also defer, delay or discourage a potential acquirer from conducting a solicitation of proxies to elect the acquirer’s own slate of directors or otherwise attempting to influence or obtain control of our company.
Supermajority Voting for Amendments to Our Governing Documents
Our amended and restated certificate of incorporation and our amended and restated bylaws will provide that the board of directors is expressly authorized to adopt, make, alter, amend or repeal our bylaws. From and after the Trigger Date, any adoption, alteration, amendment or repeal of our amended and restated bylaws by our stockholders will require the affirmative vote of holders of at least 66 2/3% of the voting power of our stock outstanding and entitled to vote thereon, voting together as a single class. In addition, our amended and restated certificate of incorporation will provide that from and after the Trigger Date, certain articles of the certificate of incorporation, including those relating to (i) the board size, classification, removal and vacancies, (ii) stockholder action by written consent, (iii) special meetings of stockholders, (iv) amendment of certificate and bylaws, (v) business combinations with interested stockholders, (vi) liability of directors, (vii) corporate opportunity waiver and (viii) forum selection, may be amended only by a vote of at least 66 2/3% of the voting power of our stock outstanding and entitled to vote thereon, voting together as a single class.
Authorized but Unissued Shares
As mentioned above, our authorized but unissued shares of common stock and preferred stock will be available for future issuance without your approval. The DGCL does not require stockholder approval for any issuance of authorized shares. However, the applicable stock exchange listing requirements require stockholder approval of certain issuances equal to or exceeding 20% of the then-outstanding voting power or the then-outstanding number of shares of common stock. No assurances can be given that our shares will remain so listed. We may use additional shares for a variety of corporate purposes, including future public offerings to raise additional capital, corporate acquisitions and employee benefit plans. As discussed above, our board of directors will have the ability to issue preferred stock with voting rights or other preferences, without stockholder approval. The existence of authorized but unissued shares of common stock and preferred stock could render more difficult or discourage an attempt to obtain control of our company by means of a proxy contest, tender offer, merger or otherwise.
Limitations on Liability and Indemnification of Officers and Directors
As summarized in greater detail above, the limitation of liability in our amended and restated certificate of incorporation and indemnification provisions in our amended and restated bylaws may discourage stockholders from bringing a lawsuit against directors for breach of their fiduciary duties. These provisions may also have the effect of reducing the likelihood of derivative litigation against directors and officers, even though such an action, if successful, might otherwise benefit us and our stockholders. In addition, your investment may be adversely affected to the extent we pay the settlement costs and damage awards against directors and officers pursuant to these indemnification provisions.
155

TABLE OF CONTENTS

Registration Rights
For a description of registration rights with respect to EE Holdings and the Foundation, see “Certain Relationships and Related Person Transactions—Proposed Transactions with Excelerate Energy, Inc.—Registration Rights Agreement.”
Transfer Agent and Registrar
The Transfer Agent and Registrar for our Class A common stock is Broadridge Corporate Issuer Solutions, Inc.
Listing
We have been approved to list our Class A common stock on the NYSE under the symbol “EE.”
156

TABLE OF CONTENTS

SHARES ELIGIBLE FOR FUTURE SALE
Prior to this offering, there has been no public market for our Class A common stock. Immediately following the completion of the offering, we will have an aggregate of 23,854,167 shares of Class A common stock outstanding (or 26,254,167 shares of Class A common stock if the underwriters exercise their option to purchase additional shares in full). Of the outstanding shares, the 16,000,000 shares sold in this offering (or 18,400,000 shares of Class A common stock if the underwriters exercise their option to purchase additional shares in full) will be freely tradable without restriction or further registration under the Securities Act, except that any shares held by our “affiliates,” as that term is defined in Rule 144 of the Securities Act, may generally be sold only in compliance with the limitations described below. In addition, following this offering, shares of Class A common stock issuable pursuant to awards granted under our LTI Plan that will be covered by a registration statement on Form S-8 will be freely tradable in the public market, subject to certain contractual and legal restrictions described below.
In addition, upon consummation of this offering, EE Holdings will beneficially own 82,021,389 Class B interests of EELP. Pursuant to the terms of our amended and restated certificate of incorporation and the EELP Limited Partnership Agreement, the Class B stockholder may from time to time exchange such Class B interests of EELP for shares of our Class A common stock on a one-for-one basis, subject to exchange timing and volume limitations and customary conversion rate adjustments for stock splits, stock dividends and reclassifications.
We cannot predict what effect, if any, the sales of shares of our Class A common stock from time to time or the availability of shares of our Class A common stock for future sale may have on the market price of our Class A common stock. Sales of substantial amounts of Class A common stock, or the perception that such sales could occur, could adversely affect prevailing market prices for our Class A common stock and could impair our future ability to raise capital through an offering of equity securities or otherwise. See “Risk Factors.”
Lock-Up Agreements
We, our officers and directors and the holders of all of our equity securities will be subject to lock-up agreements with the underwriters that will restrict the sale of shares of our common stock held by them for 180 days after the date of this prospectus, subject to certain exceptions, as described in the section entitled “Underwriting (Conflicts of Interest).”
Sales of Restricted Securities
Other than the shares sold in this offering, all of the remaining shares of our Class A common stock outstanding following the completion of this offering or issuable upon exchange for Class B interests of EELP will be available for sale, subject to the lock-up agreements described above, after the date of this prospectus in registered sales or pursuant to Rule 144 or another exemption from registration. Restricted shares may be sold in the public market only if they are registered or if they qualify for an exemption from registration, including under Rule 144 promulgated under the Securities Act, which is summarized below.
In general, under Rule 144, a person who is not our affiliate and has not been our affiliate at any time during the preceding three months will be entitled to sell any shares of our Class A common stock beneficially owned thereby for at least one year without regard to the volume limitations summarized below. However, such non-affiliate need only have beneficially owned such shares to be sold for at least six months if we have been subject to the reporting requirements of the Exchange Act for at least 90 days at the time of such sale and there is adequate current public information about us available. In either case, a non-affiliate may include the holding period of any prior owner other than an affiliate of ours. Under applicable SEC guidance, we believe that for purposes of Rule 144 the holding period for shares of Class A common stock issued in exchange for Class B interests of EELP will generally include the holding period in the corresponding Class B interests exchanged.
Beginning 90 days after the date of this prospectus, our affiliates who have beneficially owned shares of our Class A common stock for at least six months, including the holding period of any prior owner other than one of our affiliates and the holding period for Class B interests of EELP exchanged for shares of Class A common stock, would be entitled to sell within any three-month period a number of shares that does not exceed the greater of: (i) 1% of the number of shares of our Class A common stock then-outstanding, which will equal approximately 238,542 shares immediately after the consummation of this offering; and (ii) the average weekly trading volume in our Class A
157

TABLE OF CONTENTS

common stock on the applicable stock exchange during the four calendar weeks preceding the date of filing of a Notice of Proposed Sale of Securities Pursuant to Rule 144 with respect to the sale. Sales under Rule 144 by our affiliates are also subject to manner of sale provisions and notice requirements and to the availability of current public information about us.
As a result of the provisions of Rule 144, additional shares will be available for sale in the public market upon the expiration or, if earlier, the waiver of the lock-up period provided for in the lock-up agreements, subject, in some cases, to volume limitations.
Rule 701
In general, under Rule 701 under the Securities Act, beginning 90 days after we become subject to the public company reporting requirements of the Exchange Act, any of our employees, directors, officers, consultants or advisors who acquired shares of common stock from us in connection with a written compensatory stock or option plan or other written agreement in compliance with Rule 701 is entitled to sell such shares in reliance on Rule 144 but without compliance with certain of the requirements contained in Rule 144. Accordingly, subject to any applicable lock-up restrictions, beginning 90 days after we become subject to the public company reporting requirements of the Exchange Act, under Rule 701 persons who are not our affiliates may resell those shares without complying with the minimum holding period or public information requirements of Rule 144, and persons who are our affiliates may resell those shares without compliance with minimum holding period requirements of Rule 144.
Additional Registration Statements
In addition, 10,750,000 shares of Class A common stock may be granted under our LTI Plan. See “Executive Compensation—Excelerate Energy, Inc. Long-Term Incentive Plan.” We intend to file one or more registration statements under the Securities Act after this offering to register up to 10,750,000 shares of our Class A common stock reserved for issuance under the LTI Plan and any future equity incentive plans. These registration statements will become effective upon filing, and shares covered by these registration statements will be eligible for sale in the public market immediately after the effective dates of these registration statements, subject to any vesting restrictions and limitations on exercise under the applicable equity incentive plan, the lock-up agreements described in “Underwriting (Conflicts of Interest)” and, with respect to affiliates, limitations under Rule 144.
Registration Rights
After this offering, and subject to the lock-up agreements, EE Holdings will be entitled to certain rights with respect to the registration of its shares of our Class A common stock issued to it upon exchange of its Class B interests under the Securities Act, and the Foundation will be entitled to certain rights with respect to the registration of its shares of our Class A common stock. For more information, see “Certain Relationships and Related Person Transactions—Proposed Transactions with Excelerate Energy, Inc.—Registration Rights Agreement.” After such registration, these shares of our Class A common stock will become freely tradable without restriction under the Securities Act.
Stockholder’s Agreement
In connection with the completion of this offering, we will enter into a Stockholder’s Agreement with EE Holdings. For more information, see “Certain Relationships and Related Person Transactions—Proposed Transactions with Excelerate Energy, Inc.—Stockholder’s Agreement.”
158

TABLE OF CONTENTS

MATERIAL U.S. FEDERAL TAX CONSIDERATIONS FOR NON-U.S. HOLDERS
OF CLASS A COMMON STOCK
The following discussion is a summary of the material U.S. federal tax consequences of an investment in our Class A common stock by a Non-U.S. Holder (as defined below). This discussion is based on the provisions of the Internal Revenue Code of 1986, as amended (the “Code”), U.S. Treasury Regulations, administrative rulings and judicial decisions, all as in effect on the date hereof, and all of which are subject to change or differing interpretations, possibly with retroactive effect. We have not sought any ruling from the Internal Revenue Service (“IRS”) with respect to the statements made and the conclusions reached in the following discussion, and there can be no assurance that the IRS or a court will agree with such statements and conclusions.
This discussion is limited to beneficial owners of our Class A common stock that purchased such Class A common stock in this offering for cash and that hold such Class A common stock as capital assets within the meaning of Section 1221 of the Code (generally, property held for investment). This summary does not address all aspects of U.S. federal income taxation and does not deal with any U.S. federal tax consequences other than income taxes (such as estate and gift tax consequences) or any state, local or foreign tax consequences. In addition, this discussion does not address all aspects of U.S. federal income taxation that may be relevant to particular taxpayers in light of their special circumstances or to taxpayers subject to special tax rules, such as, for example:
tax consequences to holders who may be subject to special tax treatment, such as brokers and dealers in securities, currencies or commodities, banks and financial institutions, regulated investment companies, real estate investment trusts, insurance companies, tax-exempt entities, governmental organizations, qualified foreign pension funds, traders in securities that elect to use a mark-to-market method of accounting for their securities, certain former citizens or long-term residents of the United States, “controlled foreign corporations” and “passive foreign investment companies”;
tax consequences to persons holding shares of our Class A common stock as part of a hedging, integrated, or conversion transaction or a straddle or persons deemed to sell shares of our Class A common stock under the constructive sale provisions of the Code;
tax consequences available to persons that will hold our Class A common stock in an individual retirement account, 401(k) plan or similar tax-favored account;
persons who hold or receive our Class A common stock pursuant to the exercise of any employee stock option or otherwise as compensation;
tax consequences to partnerships or other pass-through entities for U.S. federal income tax purposes and investors in such entities;
unless otherwise specifically stated, tax consequences to holders who own or have owned, actually or constructively, more than five percent of our Class A Common Stock; or
alternative minimum tax consequences, if any.
A “Non-U.S. Holder” is a beneficial owner of our Class A common stock that is an individual, corporation, trust or estate that is not, for U.S. federal income tax purposes:
an individual who is a citizen or resident of the United States;
a corporation created or organized in or under the laws of the United States or any State thereof (including the District of Columbia);
an estate, the income of which is subject to U.S. federal income taxation regardless of its source; or
a trust, the administration of which is subject to the primary supervision of a court within the United States and for which one or more U.S. persons have the authority to control all substantial decisions, or that has a valid election in effect under applicable U.S. Treasury Regulations to be treated as a U.S. person.
If an entity or arrangement treated as a partnership for U.S. federal income tax purposes holds our Class A common stock, the U.S. federal income tax treatment of a partner generally will depend upon the status of the partner and the activities of the partnership. A partner in a partnership holding our Class A common stock should consult its tax advisor concerning the U.S. federal income and other tax consequences of investing in our Class A common stock.
159

TABLE OF CONTENTS

This summary is included herein as general information only. Accordingly, each prospective purchaser of our Class A common stock is urged to consult its tax advisor with respect to U.S. federal, state, local and non-U.S. income and other tax consequences of holding and disposing of our Class A common stock.
If you are considering the purchase of our Class A common stock, you should consult your own tax advisors concerning the particular U.S. federal income tax consequences to you of the ownership of the Class A common stock, as well as the consequences to you arising under other U.S. federal tax laws (such as estate or gift tax laws) or under the laws of any state, local, foreign or other taxing jurisdiction or under any applicable tax treaty.
Distributions
The distributions of cash on our Class A common stock, if any, will be treated as dividends to the extent paid out of our current or accumulated earnings and profits (as determined under U.S. federal income tax principles). Dividends paid to a Non-U.S. Holder of our Class A common stock that are not effectively connected with the Non-U.S. Holder’s conduct of a trade or business within the United States will generally be subject to withholding of U.S. federal income tax at a 30% rate or such lower rate as may be specified by an applicable income tax treaty, provided the Non-U.S. Holder furnishes a valid IRS Form W-8BEN or W-8BEN-E (or other applicable documentation) certifying qualification for the lower treaty rate (or, if shares of our Class A common stock are held through certain foreign intermediaries, satisfy the relevant certification requirements of applicable Treasury Regulations). These certifications must be provided to the applicable withholding agent prior to the payment of dividends and may need to be updated periodically. A Non-U.S. Holder that does not timely furnish the required documentation, but is eligible for a reduced rate of withholding tax under an income tax treaty, may obtain a refund or credit of any excess amounts withheld by timely filing an appropriate claim for refund with the IRS.
If the amount of a distribution exceeds our current or accumulated earnings and profits, such excess first will be treated as a tax-free return of capital to the extent of a Non-U.S. Holder’s tax basis in its shares of our Class A common stock, and thereafter will be treated as capital gain from the sale or exchange of the Non-U.S. Holder’s shares of Class A common stock. See “—Sale or Disposition of our Class A Common Stock.”
Dividends that are effectively connected with a Non-U.S. Holder’s conduct of a trade or business within the United States and, if such Non-U.S. Holder is entitled to claim treaty benefits (and the Non-U.S. Holder complies with applicable certification and other requirements), that are attributable to a permanent establishment (or, for an individual, a fixed base) maintained by such Non-U.S. Holder within the United States are not subject to the withholding tax described above but instead are subject to U.S. federal income tax on a net income basis at applicable U.S. federal income tax rates. In order for its effectively connected dividends to be exempt from the withholding tax described above, a Non-U.S. Holder will be required to provide a properly executed IRS Form W-8ECI (or applicable successor form), certifying that the dividends are effectively connected with the Non-U.S. Holder’s conduct of a trade or business within the United States. Dividends received by a Non-U.S. Holder that is a corporation that are effectively connected with its conduct of a trade or business within the United States may be subject to an additional branch profits tax at a 30% rate or such lower rate as may be specified by an applicable income tax treaty. Non-U.S. Holders should consult their tax advisors regarding their entitlement to benefits under an applicable income tax treaty and the manner of claiming the benefits of such treaty.
Sale or Disposition of our Class A Common Stock
A Non-U.S. Holder generally will not be subject to U.S. federal income tax on any gain recognized upon the sale, exchange or other taxable disposition of shares of our Class A common stock, unless
such gain is effectively connected with the conduct by such Non-U.S. Holder of a trade or business within the United States and, if the Non-U.S. Holder is entitled to claim treaty benefits (and the Non-U.S. Holder complies with applicable certification and other requirements), is attributable to a permanent establishment maintained by the Non-U.S. Holder within the United States;
such Non-U.S. Holder is an individual who is present in the United States for 183 days or more in the taxable year of disposition and certain other conditions are met; or
we are or have been a “United States real property holding corporation” for U.S. federal income tax purposes (which we refer to as a “USRPHC”) at any time within the shorter of the five-year period ending on the date of disposition or the period that such Non-U.S. Holder held shares of our Class A common
160

TABLE OF CONTENTS

stock, and either (i) our Class A common stock was not regularly traded on an established securities market (within the meaning of applicable Treasury Regulations) at any time during the calendar year in which the disposition occurs or (ii) the Non-U.S. Holder owns or owned (actually or constructively) more than five percent of the total fair market value of shares of our Class A common stock at any time during the five-year period ending on the date of disposition or, if shorter, the period that such Non-U.S. Holder held shares of our Class A common stock. Generally, a domestic corporation is a USRPHC if the fair market value of its U.S. real property interests, as defined in the Code and applicable Treasury Regulations, equals or exceeds fifty percent of the aggregate fair market value of its worldwide real property interests and its other assets used or held for use in a trade or business. Due to our overall mix of assets, we do not believe it is likely that we are, or will become, a USRPHC. If, however, we are (or become) a USRPHC, so long as our Class A common stock is regularly traded on an established securities market, a Non-U.S. Holder will not be subject to U.S. federal income tax on the disposition of our Class A common stock as a result of our status as a USRPHC so long as such Non-U.S. Holder has not owned (actually or constructively) more than five percent of the total fair market value of shares of our Class A common stock at any time during the five-year period ending on the date of disposition or, if shorter, the period that such Non-U.S. Holder held shares of our Class A common stock. If, on the other hand, our Class A common stock is not regularly traded on an established securities market or a Non-U.S. Holder held more than five percent (actually or constructively) of the total fair market value of shares of our Class A common stock during the relevant period, then such Non-U.S. Holder would generally be subject to regular U.S. federal income tax with respect to any gain from the disposition of our Class A common stock, the Non-U.S. Holder would be required to file a U.S. tax return with respect to such gain and, if our Class A common stock is not regularly traded on an established securities market, the purchaser of the stock would be required to withhold and remit to the IRS fifteen percent of the purchase price unless an exception applies. Non-U.S. Holders should consult their own tax advisors regarding the application of these rules to them.
A Non-U.S. Holder for whom gain recognized on the disposition of our Class A common stock is effectively connected with the conduct by such Non-U.S. Holder of a trade or business within the United States and, if the Non-U.S. Holder is entitled to claim treaty benefits (and the Non-U.S. Holder complies with applicable certification and other requirements), is attributable to a permanent establishment (or, for an individual, a fixed base) maintained by the Non-U.S. Holder within the United States generally will be taxed on any such gain on a net income basis at applicable U.S. federal income tax rates and, in the case of a Non-U.S. Holder that is a foreign corporation, the branch profits tax discussed above generally may also apply. An individual Non-U.S. Holder who is subject to U.S. federal income tax because the Non-U.S. Holder was present in the United States for 183 days or more during the year of disposition and meets certain other conditions is taxed on its gains (including gains from the disposition of our Class A common stock and net of applicable U.S. source losses from dispositions of other capital assets recognized during the year) at a flat rate of 30% or such lower rate as may be specified by an applicable income tax treaty.
Information Reporting Requirements and Backup Withholding
The amount of dividends paid to a Non-U.S. Holder, the name and address of the Non-U.S. Holder and the amount of tax, if any, withheld generally will be reported to the IRS. Copies of these information returns may also be made available under the provisions of a specific treaty or agreement to the tax authorities of the country in which the Non-U.S. Holder resides. A non-U.S. Holder will generally be subject to backup withholding on dividends on our Class A common stock paid to such holder (at the applicable rate), unless such holder certifies under penalties of perjury that, among other things, it is a not a U.S. person (and the payor does not have actual knowledge or reason to know that such holder is a U.S. person), and otherwise complies with all applicable legal requirements.
Information reporting and backup withholding generally are not required with respect to the amount of any proceeds from the sale or other disposition of our Class A common stock by a non-U.S. Holder outside the United States through a foreign office of a foreign broker that does not have certain specified connections to the United States. However, if a non-U.S. Holder sells or otherwise disposes its shares of our Class A common stock through a U.S. broker or the U.S. office of a foreign broker, the broker will generally be required to report the amount of proceeds paid to the non-U.S. Holder to the IRS and also backup withhold on that amount, unless such non-U.S. Holder provides appropriate certification to the broker of its status as a non-U.S. person or otherwise establishes an exemption (and the payor does not have actual knowledge or reason to know that such holder is a U.S. person). Information reporting will also apply if a non-U.S. Holder sells its shares of our Class A common stock through a foreign broker deriving more than a specified percentage of its income from U.S. sources or having certain other
161

TABLE OF CONTENTS

connections to the United States, unless such broker has documentary evidence in its records that such non-U.S. Holder is a non-U.S. person and certain other conditions are met, or such non-U.S. Holder otherwise establishes an exemption (and the payor does not have actual knowledge or reason to know that such holder is a U.S. person).
Backup withholding is not an additional tax. Any amounts withheld under the backup withholding rules from a payment to a non-U.S. Holder can be credited against the non-U.S. Holder’s U.S. federal income tax liability, if any, or refunded, provided that the required information is furnished to the IRS in a timely manner. Non-U.S. Holders should consult their own tax advisors regarding the application of the information reporting and backup withholding rules to them.
Additional Withholding Tax on Payments Made to Foreign Accounts
Withholding taxes may be imposed under Sections 1471 to 1474 of the Code, the Treasury Regulations promulgated thereunder and other official guidance (commonly referred to as “FATCA”) on certain types of payments made to non-U.S. financial institutions and certain other non-U.S. entities. Specifically, a 30% withholding tax may be imposed on dividends on, or (subject to the proposed Treasury Regulations discussed below) gross proceeds from the sale or other disposition of, our Class A common stock paid to a “foreign financial institution” or a “non-financial foreign entity” (each as defined in the Code), unless (1) the foreign financial institution undertakes certain diligence, reporting and withholding obligations, (2) the non-financial foreign entity either certifies it does not have any “substantial United States owners” (as defined in the Code) or furnishes identifying information regarding each substantial United States owner, or (3) the foreign financial institution or non-financial foreign entity otherwise qualifies for an exemption from these rules. If the payee is a foreign financial institution and is subject to the diligence, reporting and withholding requirements in (1) above, it must enter into an agreement with the U.S. Department of the Treasury requiring, among other things, that it undertake to identify accounts held by certain “specified United States persons” or “United States-owned foreign entities” (each as defined in the Code), annually report certain information about such accounts, and withhold 30% on certain payments to non-compliant foreign financial institutions and certain other account holders. These requirements may be modified in jurisdictions that have an intergovernmental agreement with the United States governing FATCA.
In addition, while the FATCA withholding tax would generally also apply to the gross proceeds payable upon the sale, exchange or other disposition of the shares of our Class A common stock, proposed Treasury Regulations eliminate the FATCA withholding tax on payments of gross proceeds, and taxpayers are entitled to rely on these proposed Treasury Regulations until final Treasury Regulations are issued. There can be no assurance however that final Treasury Regulations will provide an exemption from the FATCA withholding tax for gross proceeds.
You should consult your tax advisor regarding the effects of FATCA on your investment in our Class A common stock.
162

TABLE OF CONTENTS

UNDERWRITING (CONFLICTS OF INTEREST)
Barclays Capital Inc., J.P. Morgan Securities LLC and Morgan Stanley & Co. LLC are acting as the representatives of the underwriters and joint book-running managers of this offering. Under the terms of an underwriting agreement, which will be filed as an exhibit to the registration statement, with respect to the shares being offered, each of the underwriters named below has severally agreed to purchase from us the respective number of shares of common stock shown opposite its name below:
Underwriters
Number of
Shares
Barclays Capital Inc.
4,960,000
J.P. Morgan Securities LLC
4,160,000
Morgan Stanley & Co. LLC
3,360,000
Wells Fargo Securities, LLC
1,200,000
SMBC Nikko Securities America, Inc.
720,000
Raymond James & Associates, Inc.
480,000
Stephens Inc.
480,000
Tudor, Pickering, Holt & Co. Securities, LLC
480,000
BOK Financial Securities, Inc.
160,000
Total
16,000,000
The underwriting agreement provides that the underwriters’ obligation to purchase shares of Class A common stock depends on the satisfaction of the certain conditions contained in the underwriting agreement including:
the obligation to purchase all of the shares of Class A common stock offered hereby (other than those shares of Class A common stock covered by their option to purchase additional shares as described below), if any of the Class A shares are purchased;
the representations and warranties made by us to the underwriters are true;
there is no material change in our business or the financial markets; and
we deliver customary closing documents to the underwriters.
Commissions and Expenses
The following table summarizes the underwriting discounts and commissions we will pay to the underwriters. These amounts are shown assuming both no exercise and full exercise of the underwriters’ option to purchase additional Class A shares. The underwriting fee is the difference between the initial price to the public and the amount the underwriters pay to us for the Class A shares.
 
 
 
No Exercise
Full Exercise
Per Share
$1.38
$1.38
Total
$22,080,000
$25,392,000
Barclays Capital Inc., J.P. Morgan Securities LLC and Morgan Stanley & Co. LLC have advised us that the underwriters propose to offer the shares of Class A common stock directly to the public at the offering price on the cover of this prospectus and to selected dealers, which may include the underwriters, at such offering price less a selling concession not in excess of $0.7920 per share. If all the Class A shares are not sold at the initial offering price following the initial offering, the representatives may change the offering price and other selling terms. The offering of the Class A shares by the underwriters is subject to receipt and acceptance and subject to the underwriters’ right to reject any order in whole or in part.
The expenses of the offering that are payable by us are estimated to be approximately $8.2 million (excluding underwriting discounts and commissions). We have also agreed to reimburse the underwriters for certain FINRA-related expenses incurred by them in connection with the offering in an amount up to $40,000.
163

TABLE OF CONTENTS

Option to Purchase Additional Shares
We have granted the underwriters an option exercisable for 30 days after the date of this prospectus to purchase, from time to time, in whole or in part, up to an aggregate of 2,400,000 Class A shares from us at the offering price less underwriting discounts and commissions. This option may be exercised solely to the extent the underwriters sell more Class A shares than the Class A shares set out above in connection with this offering. To the extent that this option is exercised, each underwriter will be obligated, subject to certain conditions, to purchase its pro rata portion of these additional Class A shares based on the underwriter’s percentage underwriting commitment in this offering as indicated in the above table.
Directed Share Program
At our request, Morgan Stanley & Co. LLC, a participating underwriter, has reserved for sale at the initial public offering price up to 5% of the Class A common stock being offered for sale, to certain of our directors, officers, employees, business associates and related persons. We will offer these shares to the extent permitted under applicable regulations in the United States and in various countries. Pursuant to the underwriting agreement, the sales will be made by the representatives through a directed share program. The number of shares of Class A common stock available for sale to the general public will be reduced to the extent that such persons purchase such reserved shares. Any reserved shares not so purchased will be offered by the underwriters to the general public on the same basis as the other shares of Class A common stock offered hereby. Each person buying shares of Class A common stock through the directed share program will be subject to a 180-day lock-up period with respect to such shares. We have agreed to indemnify the representatives in connection with the directed share program, including for the failure of any participant to pay for its shares of Class A common stock. Other than the underwriting discount described on the front cover of this prospectus, the underwriters will not be entitled to any commission with respect to shares of Class A common stock sold pursuant to the directed share program.
Lock-Up Agreements
We and all of our directors and executive officers and the holders of all of our outstanding shares have agreed that, for a period of 180 days after the date of this prospectus, we and they will not directly or indirectly, without the prior written consent of Barclays Capital Inc., J.P. Morgan Securities LLC and Morgan Stanley & Co. LLC, (1) offer for sale, sell, pledge, or otherwise dispose of (or enter into any transaction or device that is designed to, or could be expected to, result in the disposition by any person at any time in the future of) any shares of common stock (including, without limitation, shares of the Class A common stock issuable upon exchange of limited partnership interests in EELP, shares of common stock that may be deemed to be beneficially owned by us or them in accordance with the rules and regulations of the SEC and shares of common stock that may be issued upon exercise of any options or warrants) or securities convertible into or exercisable or exchangeable for common stock (other than the stock and shares issued pursuant to employee benefit plans, qualified stock option plans, or other employee compensation plans existing on the date of this prospectus), or sell or grant options, rights or warrants with respect to any shares of common stock or securities convertible into or exchangeable for common stock or interests, (2) enter into any swap or other derivatives transaction that transfers to another, in whole or in part, any of the economic benefits or risks of ownership of shares of common stock or interests, whether any such transaction described in clause (1) or (2) above is to be settled by delivery of common stock, interests or other securities, in cash or otherwise, (3) make any demand for or exercise any right or file or cause a registration statement to be publicly filed or confidentially submitted, including any amendments thereto, with respect to the registration of any shares of common stock, interests or securities convertible into or exercisable or exchangeable for common stock or any of our other securities, or (4) publicly disclose the intention to do any of the foregoing.
The foregoing restrictions do not apply to our directors and executive officers and shareholders (each, a “restricted holder”) with respect to (i) transactions relating to shares of common stock or other securities acquired in the open market after the completion of this offering, (ii) transfers of shares of common stock or other securities convertible into common stock as a bona fide gift or gifts, (iii) sales or other dispositions of shares of common stock or other securities convertible into common stock that are made exclusively between and among such restricted holder or such restricted holder’s family members (including any trust, limited partnership, limited liability company or other entity for the direct or indirect benefit of such restricted holder or such restricted holder’s family members) or such restricted holder’s affiliates (including its subsidiaries, partners, members, stockholders and any investment fund or other entity controlling, controlled by, managing or managed by or under common control with such restricted holder or such restricted holder’s affiliates, (iv) transfers of shares of common stock or other securities convertible into common stock by will, testamentary document or intestate
164

TABLE OF CONTENTS

succession, provided that any transfer pursuant to clauses (ii)-(iv), that the transferee/donee agrees to be bound by the terms of a lock-up agreement to the same extent as if the transferee/donee were a party thereto, and that each party shall not be required by law to make, and shall agree to not voluntarily make, any filing or public announcement of the transfer or disposition prior to the expiration of the lock-up period, (v) the exercise (including cashless exercise) of warrants or the exercise of stock options of granted pursuant to the Company’s stock option/incentive plans or otherwise outstanding on the date of this prospectus, provided that the restrictions shall apply to shares of common stock issued upon such exercise or conversion, (vi) the establishment of any contract, instruction or plan that satisfies all of the requirements of Rule 10b5-1 under the Exchange Act, provided that no sales of common stock or securities convertible into, or exchangeable or exercisable for, common stock, shall be made pursuant to such plan prior to the expiration of the lock-up period and provided further that the Company is not required to report the establishment of such plan in any public report or filing with the SEC under the Exchange Act during the lock-up period and does not otherwise voluntarily effect any such public filing or report regarding such plan, (vii) any demands or requests for, exercises of any right with respect to, or taking of any action in preparation of, the registration by the Company under the Securities Act of the shares of Common Stock, provided that no transfer of the restricted holder’s shares of common stock registered pursuant to the exercise of any such right and no registration statement shall be publicly filed under the Securities Act with respect to any of the restricted holder’s shares of common stock during the lock-up period, (viii) any transfer pursuant to a bona fide third party tender or exchange offer made to all holders of the common stock, merger, consolidation or other similar transaction involving a change of control of the Company, (ix) transfers to the Company for the purpose of satisfying any tax withholding obligations (including estimated taxes) due as a result of the exercise of options or as a result of the vesting of or upon the receipt of equity awards held by the restricted holder, (x) the repurchase of common stock or securities convertible into common stock by the Company pursuant to equity award agreements or other contractual arrangements providing for the right of said repurchase in connection with the termination of the restricted holder’s employment or service with the Company; (xi) the exchange of the Interests into or for shares of Class A common stock in a manner consistent with the provisions set forth in this prospectus, provided that such shares of Class A common stock received upon exchange remain subject to the terms of the lock-up agreements, and, to the extent a public announcement or filing under the Exchange Act, if any, is required of or voluntarily made by or on behalf of the restricted holder or the Company regarding the exchange, such announcement or filing shall include a statement to the effect that such exchange occurred pursuant to the exchange agreement by and among the Company and EELP and, except as permitted by the lock-up agreements, no transfer of the shares of Class A common stock received upon exchange may be made during the lock-up period, (xii) transfers of shares of common stock or any security convertible into common stock by operation of law or pursuant to an order of a court or regulatory agency, and (xiii) any exchange, transfer or sale in connection with, and as contemplated by, the Reorganization.
Barclays Capital Inc., J.P. Morgan Securities LLC and Morgan Stanley & Co. LLC in their sole discretion, may release the common stock and other securities subject to the lock-up agreements described above in whole or in part at any time. When determining whether or not to release common stock and other securities from lock-up agreements, Barclays Capital Inc., J.P. Morgan Securities LLC and Morgan Stanley & Co. LLC will consider, among other factors, the holder’s reasons for requesting the release, the number of shares of common stock and other securities for which the release is being requested and market conditions at the time. At least two business days before the effectiveness of any release or waiver of any of the restrictions described above with respect to an officer or director of our company, Barclays Capital Inc., J.P. Morgan Securities LLC and Morgan Stanley & Co. LLC will notify us of the impending release or waiver and we have agreed to announce the impending release or waiver in accordance with any method permitted by applicable law or regulation (which may include a press release), except where the release or waiver is effected solely to permit a transfer of common stock that is not for consideration and where the transferee has agreed in writing to be bound by the same terms as the lock-up agreements described above to the extent and for the duration that such terms remain in effect at the time of transfer.
Offering Price Determination
Prior to this offering, there has been no public market for our Class A common stock. The initial offering price was negotiated between the representatives and us. In determining the initial offering price of our Class A common stock, the representatives considered:
the history and prospects for the industry in which we compete;
our financial information;
the ability of our management and our business potential and earning prospects;
the prevailing securities markets at the time of this offering; and
165

TABLE OF CONTENTS

the recent market prices of, and the demand for, publicly traded shares of generally comparable companies.
Indemnification
We have agreed to indemnify the underwriters against certain liabilities, including liabilities under the Securities Act, and to contribute to payments that the underwriters may be required to make for these liabilities.
Stabilization, Short Positions and Penalty Bids
The representatives may engage in stabilizing transactions, short sales and purchases to cover positions created by short sales, and penalty bids or purchases for the purpose of pegging, fixing or maintaining the price of the common stock, in accordance with Regulation M under the Securities Exchange Act of 1934, as amended:
Stabilizing transactions permit bids to purchase the underlying security so long as the stabilizing bids do not exceed a specified maximum.
A short position involves a sale by the underwriters of shares in excess of the number of shares the underwriters are obligated to purchase in the offering, which creates the syndicate short position. This short position may be either a covered short position or a naked short position. In a covered short position, the number of shares involved in the sales made by the underwriters in excess of the number of shares they are obligated to purchase is not greater than the number of shares that they may purchase by exercising their option to purchase additional shares. In a naked short position, the number of shares involved is greater than the number of shares in their option to purchase additional shares. The underwriters may close out any short position by either exercising their option to purchase additional shares and/or purchasing shares in the open market. In determining the source of shares to close out the short position, the underwriters will consider, among other things, the price of shares available for purchase in the open market as compared to the price at which they may purchase shares through their option to purchase additional shares. A naked short position is more likely to be created if the underwriters are concerned that there could be downward pressure on the price of the shares in the open market after pricing that could adversely affect investors who purchase in the offering.
Syndicate covering transactions involve purchases of the common stock in the open market after the distribution has been completed in order to cover syndicate short positions.
Penalty bids permit the representatives to reclaim a selling concession from a syndicate member when the common stock originally sold by the syndicate member is purchased in a stabilizing or syndicate covering transaction to cover syndicate short positions.
These stabilizing transactions, syndicate covering transactions and penalty bids may have the effect of raising or maintaining the market price of our common stock or preventing or retarding a decline in the market price of the common stock. As a result, the price of the common stock may be higher than the price that might otherwise exist in the open market. These transactions may be effected on the NYSE or otherwise and, if commenced, may be discontinued at any time.
Neither we nor any of the underwriters make any representation or prediction as to the direction or magnitude of any effect that the transactions described above may have on the price of the common stock. In addition, neither we nor any of the underwriters make any representation that the representatives will engage in these stabilizing transactions or that any transaction, once commenced, will not be discontinued without notice.
Electronic Distribution
A prospectus in electronic format may be made available on the Internet sites or through other online services maintained by one or more of the underwriters and/or selling group members participating in this offering, or by their affiliates. In those cases, prospective investors may view offering terms online and, depending upon the particular underwriter or selling group member, prospective investors may be allowed to place orders online. The underwriters may agree with us to allocate a specific number of shares for sale to online brokerage account holders. Any such allocation for online distributions will be made by the representatives on the same basis as other allocations.
166

TABLE OF CONTENTS

Other than the prospectus in electronic format, the information on any underwriter’s or selling group member’s web site and any information contained in any other web site maintained by an underwriter or selling group member is not part of the prospectus or the registration statement of which this prospectus forms a part, has not been approved and/or endorsed by us or any underwriter or selling group member in its capacity as underwriter or selling group member and should not be relied upon by investors.
Listing on the NYSE
We have been approved to list our Class A common stock on the NYSE under the symbol “EE.”
Stamp Taxes
If you purchase shares of Class A common stock offered in this prospectus, you may be required to pay stamp taxes and other charges under the laws and practices of the country of purchase, in addition to the offering price listed on the cover page of this prospectus.
Conflicts of Interest
BOK Financial Securities, Inc., one of the underwriters in this offering, is under common control (within the meaning of Rules 5121(f) and 2262 of FINRA) of Excelerate. As a result, BOK Financial Securities, Inc. is deemed to have a “conflict of interest” with us pursuant to FINRA Rule 5121(f)(5) with respect to this offering. Therefore, this offering will be conducted in compliance with the applicable requirements of FINRA Rule 5121. Pursuant to that rule, the appointment of a “qualified independent underwriter” is not required in connection with this offering as the members primarily responsible for managing this offering do not have a conflict of interest, are not affiliates of any member that has a conflict of interest and meet the requirements of FINRA Rule 5121(f)(12)(E). BOK Financial Securities, Inc. will not confirm initial sales to any discretionary accounts over which it has authority without the prior specific written approval of the customer.
Other Relationships
The underwriters and certain of their affiliates are full service financial institutions engaged in various activities, which may include securities trading, commercial and investment banking, financial advisory, investment management, investment research, principal investment, hedging, financing and brokerage activities. The underwriters and certain of their affiliates have, from time to time, performed, and may in the future perform, various commercial and investment banking and financial advisory services for the issuer and its affiliates, for which they received or may in the future receive customary fees and expenses. An affiliate of J.P. Morgan Securities LLC is lead arranger and bookrunner and administrative agent under our senior secured revolving credit facility.
In the ordinary course of their various business activities, the underwriters and certain of their affiliates may make or hold a broad array of investments and actively trade debt and equity securities (or related derivative securities) and financial instruments (including bank loans) for their own account and for the accounts of their customers, and such investment and securities activities may involve securities and/or instruments of the issuer or its affiliates. If the underwriters or their affiliates have a lending relationship with us, certain of those underwriters or their affiliates routinely hedge, and certain other of those underwriters or their affiliates may hedge, their credit exposure to us consistent with their customary risk management policies. Typically, the underwriters and their affiliates would hedge such exposure by entering into transactions which consist of either the purchase of credit default swaps or the creation of short positions in our securities or the securities of our affiliates, including potentially the shares of common stock offered hereby. Any such credit default swaps or short positions could adversely affect future trading prices of the shares of common stock offered hereby. The underwriters and certain of their affiliates may also communicate independent investment recommendations, market color or trading ideas and/or publish or express independent research views in respect of such securities or instruments and may at any time hold, or recommend to clients that they acquire, long and/or short positions in such securities and instruments.
167

TABLE OF CONTENTS

Selling Restrictions
General
Other than in the United States, no action has been taken by us or the underwriters that would permit a public offering of the securities offered by this prospectus in any jurisdiction where action for that purpose is required. The securities offered by this prospectus may not be offered or sold, directly or indirectly, nor may this prospectus or any other offering material or advertisements in connection with the offer and sale of any such securities be distributed or published in any jurisdiction, except under circumstances that will result in compliance with the applicable rules and regulations of that jurisdiction. Persons into whose possession this prospectus comes are advised to inform themselves about and to observe any restrictions relating to the offering and the distribution of this prospectus. This prospectus does not constitute an offer to sell or a solicitation of an offer to buy any securities offered by this prospectus in any jurisdiction in which such an offer or a solicitation is unlawful.
European Economic Area
In relation to each Member State of the European Economic Area (each, a “Relevant Member State”), no shares have been offered or will be offered pursuant to the offering to the public in that Relevant Member State prior to the publication of a prospectus in relation to the shares which has been approved by the competent authority in that Member State or, where appropriate, approved in another Relevant Member State and notified to the competent authority in that Relevant Member State, all in accordance with the Prospectus Regulation, except that offers of shares may be made to the public in that Relevant Member State at any time:
to any legal entity which is a qualified investor as defined under Article 2 of the Prospectus Regulation;
to fewer than 150 natural or legal persons (other than qualified investors as defined under Article 2 of the Prospectus Regulation), subject to obtaining the prior consent of the representatives for any such offer; or
in any other circumstances falling within Article 1(4) of the Prospectus Regulation,
provided that no such offer of shares shall require Excelerate and/or any underwriter to publish a prospectus pursuant to Article 3 of the Prospectus Regulation or supplement a prospectus pursuant to Article 23 of the Prospectus Regulation.
For the purposes of this provision, the expression an “offer to the public” in relation to any shares in any Relevant Member State means the communication in any form and by any means of sufficient information on the terms of the offer and any shares to be offered so as to enable an investor to decide to purchase or subscribe for any shares, and the expression “Prospectus Regulation” means Regulation (EU) 2017/1129.
Each person in a Relevant Member State who receives any communication in respect of, or who acquires any shares under the offering contemplated hereby will be deemed to have represented, warranted and agreed to and with each of the underwriters and their affiliates and Excelerate that it is a qualified investor within the meaning of the Prospectus Regulation.
We, the underwriters and their affiliates, and others will rely upon the truth and accuracy of the foregoing representation, acknowledgement and agreement. Notwithstanding the above, a person who is not a qualified investor and who has notified the representatives of such fact in writing may, with the prior consent of the representatives, be permitted to acquire shares in the offering.
United Kingdom
This prospectus and any other material in relation to the shares described herein is only being distributed to, and is only directed at, and any investment or investment activity to which this Prospectus relates is available only to, and will be engaged in only with persons who are (i) persons having professional experience in matters relating to investments who fall within the definition of investment professionals in Article 19(5) of the Financial Services and Markets Act 2000 (Financial Promotion) Order 2005 (the “FPO”); or (ii) high net worth entities falling within Article 49(2)(a) to (d) of the FPO; (iii) outside the UK; or (iv) persons to whom an invitation or inducement to engage in investment activity (within the meaning of Section 21 of the FSMA) in connection with the issue or sale of any shares may otherwise lawfully be communicated or caused to be communicated, (all such persons together being referred to as “Relevant Persons”). The shares are only available in the UK to, and any invitation, offer or agreement to
168

TABLE OF CONTENTS

purchase or otherwise acquire the shares will be engaged in only with, the Relevant Persons. This prospectus and its contents are confidential and should not be distributed, published or reproduced (in whole or in part) or disclosed by recipients to any other person in the UK. Any person in the UK that is not a Relevant Person should not act or rely on this Prospectus or any of its contents.
No shares have been offered or will be offered pursuant to the offering to the public in the United Kingdom prior to the publication of a prospectus in relation to the shares which has been approved by the Financial Conduct Authority, except that the shares may be offered to the public in the United Kingdom at any time:
to any legal entity which is a qualified investor as defined under Article 2 of the UK Prospectus Regulation;
to fewer than 150 natural or legal persons (other than qualified investors as defined under Article 2 of the UK Prospectus Regulation), subject to obtaining the prior consent of the representatives for any such offer; or
in any other circumstances falling within Section 86 of the FSMA.
provided that no such offer of shares shall require Excelerate and/or any underwriters or any of their affiliates to publish a prospectus pursuant to Section 85 of the FSMA or supplement a prospectus pursuant to Article 23 of the UK Prospectus Regulation.
For the purposes of this provision, the expression an “offer to the public” in relation to the shares in the United Kingdom means the communication in any form and by any means of sufficient information on the terms of the offer and shares to be offered so as to enable an investor to decide to purchase or subscribe for any shares and the expression “UK Prospectus Regulation” means Regulation (EU) 2017/1129 as it forms part of domestic law by virtue of the European Union (Withdrawal) Act 2018.
Each person in the UK who acquires any shares in hereby or to whom any offer is made will be deemed to have represented, acknowledged and agreed to and with Excelerate, the underwriters and their affiliates that it meets the criteria outlined in this section.
Switzerland
This prospectus is not intended to constitute an offer or solicitation to purchase or invest in the shares. The shares may not be publicly offered, directly or indirectly, in Switzerland within the meaning of the Swiss Financial Services Act (“FinSA”), and no application has or will be made to admit the shares to trading on any trading venue (exchange or multilateral trading facility) in Switzerland. Neither this prospectus nor any other offering or marketing material relating to the shares constitutes a prospectus pursuant to the FinSA, and neither this prospectus nor any other offering or marketing material relating to the shares may be publicly distributed or otherwise made publicly available in Switzerland.
Canada
The shares of common stock may be sold only to purchasers purchasing, or deemed to be purchasing, as principal that are accredited investors, as defined in National Instrument 45-106 Prospectus Exemptions or subsection 73.3(1) of the Securities Act (Ontario), and are permitted clients, as defined in National Instrument 31-103 Registration Requirements, Exemptions and Ongoing Registrant Obligations. Any resale of the shares of common stock must be made in accordance with an exemption from, or in a transaction not subject to, the prospectus requirements of applicable securities laws.
Securities legislation in certain provinces or territories of Canada may provide a purchaser with remedies for rescission or damages if this prospectus (including any amendment thereto) contains a misrepresentation, provided that the remedies for rescission or damages are exercised by the purchaser within the time limit prescribed by the securities legislation of the purchaser’s province or territory. The purchaser should refer to any applicable provisions of the securities legislation of the purchaser’s province or territory for particulars of these rights or consult with a legal advisor.
Pursuant to section 3A.3 of National Instrument 33-105 Underwriting Conflicts (NI 33-105), the underwriters are not required to comply with the disclosure requirements of NI 33-105 regarding underwriter conflicts of interest in connection with this offering.
169

TABLE OF CONTENTS

Hong Kong
The shares have not been offered or sold and will not be offered or sold in Hong Kong, by means of any document, other than (a) to “professional investors” as defined in the Securities and Futures Ordinance (Cap. 571) of Hong Kong and any rules made under that Ordinance; or (b) in other circumstances which do not result in the document being a “prospectus” as defined in the Companies Ordinance (Cap. 32) of Hong Kong or which do not constitute an offer to the public within the meaning of that Ordinance. No advertisement, invitation or document relating to the shares has been or may be issued or has been or may be in the possession of any person for the purpose of issue, whether in Hong Kong or elsewhere, which is directed at, or the contents of which are likely to be accessed or read by, the public of Hong Kong (except if permitted to do so under the securities laws of Hong Kong) other than with respect to shares which are or are intended to be disposed of only to persons outside Hong Kong or only to “professional investors” as defined in the Securities and Futures Ordinance and any rules made under that Ordinance.
Singapore
This prospectus has not been registered as a prospectus with the Monetary Authority of Singapore. Accordingly, this prospectus and any other document or material in connection with the offer or sale, or invitation for subscription or purchase, of the shares may not be circulated or distributed, nor may the shares be offered or sold, or be made the subject of an invitation for subscription or purchase, whether directly or indirectly, to persons in Singapore other than (i) to an institutional investor under Section 274 of the Securities and Futures Act, Chapter 289 of Singapore, or the SFA, (ii) to a relevant person pursuant to Section 275(1), or any person pursuant to Section 275(1A), and in accordance with the conditions specified in Section 275 of the SFA or (iii) otherwise pursuant to, and in accordance with the conditions of, any other applicable provision of the SFA, in each case subject to compliance with conditions set forth in the SFA.
Where our shares are subscribed or purchased under Section 275 by a relevant person which is:
a corporation (which is not an accredited investor (as defined in Section 4A of the SFA)) the sole business of which is to hold investments and the entire share capital of which is owned by one or more individuals, each of whom is an accredited investor; or
a trust (where the trustee is not an accredited investor) whose sole purpose is to hold investments and each beneficiary of the trust is an individual who is an accredited investor,
shares, debentures and units of shares and debentures of that corporation or the beneficiaries’ rights and interest (howsoever described) in that trust shall not be transferred within six months after that corporation or that trust has acquired the shares pursuant to an offer made under Section 275 of the SFA except:
to an institutional investor (for corporations, under Section 274 of the SFA) or to a relevant person defined in Section 275(2) of the SFA, or to any person arising from an offer referred to in Section 275(1A) or Section 276(4)(i)(B) of the SFA;
where no consideration is or will be given for the transfer;
where the transfer is by operation of law;
as specified in Section 276(7) of the SFA; or
as specified in Regulation 32 of the Securities and Futures (Offers of Investments) (Shares and Debentures) Regulations 2005 of Singapore.
Solely for the purposes of its obligations pursuant to Section 309B of the SFA, we have determined, and hereby notify all relevant persons (as defined in the CMP Regulations 2018), that the shares are “prescribed capital markets products” (as defined in the CMP Regulations 2018) and Excluded Investment Products (as defined in MAS Notice SFA 04-N12: Notice on the Sale of Investment Products and MAS Notice FAA-N16: Notice on Recommendations on Investment Products).
Dubai International Financial Centre
This prospectus relates to an Exempt Offer in accordance with the Offered Securities Rules of the Dubai Financial Services Authority (the “DFSA”). This prospectus is intended for distribution only to persons of a type specified in the Offered Securities Rules of the DFSA. It must not be delivered to, or relied on by, any other person.
170

TABLE OF CONTENTS

The DFSA has no responsibility for reviewing or verifying any documents in connection with Exempt Offers. The DFSA has not approved this prospectus nor taken steps to verify the information set forth herein and has no responsibility for the prospectus. The shares to which this prospectus relates may be illiquid or subject to restrictions on its resale. Prospective purchasers of the shares offered should conduct their own due diligence on the shares. If you do not understand the contents of this prospectus you should consult an authorized financial advisor.
Japan
The shares have not been and will not be registered under the Financial Instruments and Exchange Law of Japan (Law No. 25 of 1948, as amended) and, accordingly, will not be offered or sold, directly or indirectly, in Japan, or for the benefit of any Japanese Person or to others for re-offering or resale, directly or indirectly, in Japan or to any Japanese Person, except in compliance with all applicable laws, regulations and ministerial guidelines promulgated by relevant Japanese governmental or regulatory authorities in effect at the relevant time. For the purposes of this paragraph, “Japanese Person” shall mean any person resident in Japan, including any corporation or other entity organized under the laws of Japan.
Australia
No placement document, prospectus, product disclosure statement or other disclosure document has been lodged with the Australian Securities and Investments Commission (“ASIC”), in relation to the offering. This prospectus does not constitute a prospectus, product disclosure statement or other disclosure document under the Corporations Act 2001 (the “Corporations Act”), and does not purport to include the information required for a prospectus, product disclosure statement or other disclosure document under the Corporations Act.
Any offer in Australia of the shares may only be made to persons (the “Exempt Investors”) who are “sophisticated investors” (within the meaning of section 708(8) of the Corporations Act), “professional investors” (within the meaning of section 708(11) of the Corporations Act) or otherwise pursuant to one or more exemptions contained in section 708 of the Corporations Act so that it is lawful to offer the shares without disclosure to investors under Chapter 6D of the Corporations Act.
The shares applied for by Exempt Investors in Australia must not be offered for sale in Australia in the period of 12 months after the date of allotment under the offering, except in circumstances where disclosure to investors under Chapter 6D of the Corporations Act would not be required pursuant to an exemption under section 708 of the Corporations Act or otherwise or where the offer is pursuant to a disclosure document which complies with Chapter 6D of the Corporations Act. Any person acquiring shares must observe such Australian on-sale restrictions.
This prospectus contains general information only and does not take account of the investment objectives, financial situation or particular needs of any particular person. It does not contain any securities recommendations or financial product advice. Before making an investment decision, investors need to consider whether the information in this prospectus is appropriate to their needs, objectives and circumstances, and, if necessary, seek expert advice on those matters.
New Zealand
The shares of common stock offered hereby have not been offered or sold, and will not be offered or sold, directly or indirectly in New Zealand and no offering materials or advertisements have been or will be distributed in relation to any offer of shares in New Zealand, in each case other than:
to persons whose principal business is the investment of money or who, in the course of and for the purposes of their business, habitually invest money; or
to persons who in all the circumstances can properly be regarded as having been selected otherwise than as members of the public; or
to persons who are each required to pay a minimum subscription price of at least NZ$500,000 for the shares before the allotment of those shares (disregarding any amounts payable, or paid, out of money lent by the issuer or any associated person of the issuer); or
in other circumstances where there is no contravention of the Securities Act 1978 of New Zealand (or any statutory modification or re-enactment of, or statutory substitution for, the Securities Act 1978 of New Zealand).
171

TABLE OF CONTENTS

LEGAL MATTERS
The validity of the shares of Class A common stock offered hereby will be passed upon for us by Gibson, Dunn & Crutcher LLP. Certain legal matters in connection with the shares of Class A common stock offered hereby will be passed upon for the underwriters by Davis Polk & Wardwell LLP.
EXPERTS
The balance sheet of Excelerate Energy, Inc. as of December 31, 2021 included in this prospectus has been so included in reliance on the report of PricewaterhouseCoopers LLP, an independent registered public accounting firm, given on the authority of said firm as experts in auditing and accounting.
The consolidated financial statements of EELP, Predecessor, as of December 31, 2021 and 2020 and for each of the two years in the periods ended December 31, 2021 included in this prospectus have been so included in reliance on the report of PricewaterhouseCoopers LLP, an independent registered public accounting firm, given on the authority of said firm as experts in auditing and accounting.
In connection with this offering, PricewaterhouseCoopers LLP (“PwC”) completed an independence assessment to evaluate the services and relationships with EELP and its affiliates that may bear on PwC’s independence under the SEC and the PCAOB auditor independence rules for the audit period commencing January 1, 2019. As a result of this assessment, PwC identified that the following non-audit service had been provided during the audit period, which is not consistent with the SEC and PCAOB auditor independence rules. From October 2020 to March 2021, a subsidiary of EELP engaged a member firm within PricewaterhouseCoopers International Limited (“PwC member firm”) to file a business registration application with a non-tax government authority. The service involved filing the application, including making a registration payment of approximately $440, and discussing the application with the authority in order to secure the registration certificate. The fee for this service was approximately $4,800. PwC noted the PwC member firm that performed this service did not participate in the audits of EELP’s financial statements and the service was unrelated to the audits.
For the service identified, PwC provided to our board of directors and management an overview of the facts and circumstances surrounding the service, including the entity involved, the nature and scope of the service provided and other relevant factors. After consideration of the relevant facts and circumstances, management, our board of directors and PwC have concluded that PwC is capable of exercising objective and impartial judgment in connection with their audits of EELP’s consolidated financial statements for each of the years ended December 31, 2021 and 2020 and that no reasonable investor would conclude otherwise.
WHERE YOU CAN FIND ADDITIONAL INFORMATION
We have filed with the SEC a registration statement on Form S-1 under the Securities Act relating to the shares of our Class A common stock offered by this prospectus. This prospectus, which constitutes a part of the registration statement, does not contain all of the information set forth in the registration statement or the exhibits and schedules thereto. For more information regarding us and the shares of our Class A common stock offered by this prospectus, we refer you to the full registration statement, including the exhibits and schedules filed therewith. This prospectus summarizes certain provisions of certain contracts and other documents filed as exhibits to which we refer you. Because the summaries may not contain all of the information that you may find important, you should review the full text of those documents.
The SEC maintains a website at www.sec.gov that contains reports, information statements and other information regarding issuers that file electronically with the SEC. Our registration statement, of which this prospectus constitutes a part, can be downloaded from the SEC’s website. As a result of the offering, we will become subject to the reporting requirements of the Exchange Act and will file with or furnish to the SEC periodic reports and other information. We intend to furnish or make available to our stockholders annual reports containing our audited financial statements prepared in accordance with GAAP. We also intend to furnish or make available to our stockholders quarterly reports containing our unaudited interim financial information, for the first three fiscal quarters of each fiscal year. Our website is located at www.excelerateenergy.com. Following the completion of this offering, we intend to make our periodic reports and other information filed with or furnished to the SEC available, free of charge, through our website, as soon as reasonably practicable after those reports and other information are electronically filed with or furnished to the SEC. Information contained on our website or linked therein or otherwise connected thereto does not constitute part of nor is it incorporated by reference into this prospectus or the registration statement of which this prospectus forms a part.
172

TABLE OF CONTENTS

F-1

TABLE OF CONTENTS


Report of Independent Registered Public Accounting Firm
To the Board of Directors and Stockholder of Excelerate Energy, Inc.
Opinion on the Financial Statement – Balance Sheet
We have audited the accompanying balance sheet of Excelerate Energy, Inc. (the “Company”) as of December 31, 2021, including the related notes (collectively referred to as the “financial statement”). In our opinion, the financial statement presents fairly, in all material respects, the financial position of the Company as of December 31, 2021 in conformity with accounting principles generally accepted in the United States of America.
Basis for Opinion
The financial statement is the responsibility of the Company’s management. Our responsibility is to express an opinion on the Company's financial statement based on our audit. We are a public accounting firm registered with the Public Company Accounting Oversight Board (United States) (PCAOB) and are required to be independent with respect to the Company in accordance with the U.S. federal securities laws and the applicable rules and regulations of the Securities and Exchange Commission and the PCAOB.
We conducted our audit of this financial statement in accordance with the standards of the PCAOB. Those standards require that we plan and perform the audit to obtain reasonable assurance about whether the financial statement is free of material misstatement, whether due to error or fraud.
Our audit included performing procedures to assess the risks of material misstatement of the financial statement, whether due to error or fraud, and performing procedures that respond to those risks. Such procedures included examining, on a test basis, evidence regarding the amounts and disclosures in the financial statement. Our audit also included evaluating the accounting principles used and significant estimates made by management, as well as evaluating the overall presentation of the financial statement. We believe that our audit provides a reasonable basis for our opinion.
/s/ PricewaterhouseCoopers LLP
Houston, Texas
March 16, 2022
We have served as the Company's auditor since 2021.
F-2

TABLE OF CONTENTS

Excelerate Energy, Inc.
Balance Sheet
As of December 31, 2021
 
December 31, 2021
Assets
 
Cash
$10
Total assets
$10
 
 
Stockholder’s equity
 
Common stock, $0.01 par value – 5,000 shares authorized, 1,000 shares issued and outstanding
$10
Total stockholder’s equity
$10
The accompanying notes are an integral part of this balance sheet.
F-3

TABLE OF CONTENTS

Excelerate Energy, Inc.
Notes to the Balance Sheet as of December 31, 2021
1.
Organization and Nature of the Business
Excelerate Energy, Inc. (the “Company”) was incorporated in the state of Delaware on September 10, 2021. The Company is authorized to issue 5,000 shares of one class of common stock with a par value of $0.01. The Company was formed with the intent that it will be included in a reorganization into a holding corporate structure and its sole material asset is expected to be a controlling equity interest in Excelerate Energy Limited Partnership.
On November 30, 2021, Excelerate Energy Holdings, LLC acquired 1,000 shares of the Company’s common stock for cash consideration of $0.01 per share, or total cash consideration of $10.
2.
Summary of Significant Accounting Policies
Basis of Presentation
The accompanying balance sheet is prepared in accordance with generally accepted accounting principles in the United States of America (“GAAP”). As there has been no operating activity for this entity since its inception, separate statements of operations, changes in stockholder’s equity and cash flows have not been presented. The Company’s year-end is December 31.
Offering Costs
In connection with the initial public offering (“IPO”), affiliates of the Company have or will incur accounting, legal and other costs, which will be reimbursed by the Company upon the consummation of the IPO. Such costs will be deferred and recorded as a reduction to stockholder’s equity and recorded against the proceeds from the offering. In the event the offering is aborted, such deferred offering costs will be expensed.
Organization Costs
Organization costs will be expensed as incurred. Such costs are comprised of the legal and professional fees associated with the formation of the Company.
3.
Subsequent Events
Management has performed an analysis of activities and transactions subsequent to December 31, 2021, through March 16, 2022, which is the date the financial statements were issued, to determine the need for any adjustments to or additional disclosures within these financial statements. We determined that there are no significant subsequent events requiring adjustment or disclosure.
F-4

TABLE OF CONTENTS


Report of Independent Registered Public Accounting Firm
To the Board of Directors and Partners of Excelerate Energy Limited Partnership
Opinion on the Financial Statements
We have audited the accompanying consolidated balance sheets of Excelerate Energy Limited Partnership (the “Company”) as of December 31, 2021 and 2020, and the related consolidated statements of income, of comprehensive income, of changes in equity and of cash flows for the years then ended, including the related notes (collectively referred to as the “consolidated financial statements”). In our opinion, the consolidated financial statements present fairly, in all material respects, the financial position of the Company as of December 31, 2021 and 2020, and the results of its operations and its cash flows for the years then ended in conformity with accounting principles generally accepted in the United States of America.
Basis for Opinion
These consolidated financial statements are the responsibility of the Company’s management. Our responsibility is to express an opinion on the Company’s consolidated financial statements based on our audits. We are a public accounting firm registered with the Public Company Accounting Oversight Board (United States) (PCAOB) and are required to be independent with respect to the Company in accordance with the U.S. federal securities laws and the applicable rules and regulations of the Securities and Exchange Commission and the PCAOB.
We conducted our audits of these consolidated financial statements in accordance with the standards of the PCAOB and in accordance with auditing standards generally accepted in the United States of America. Those standards require that we plan and perform the audit to obtain reasonable assurance about whether the consolidated financial statements are free of material misstatement, whether due to error or fraud.
Our audits included performing procedures to assess the risks of material misstatement of the consolidated financial statements, whether due to error or fraud, and performing procedures that respond to those risks. Such procedures included examining, on a test basis, evidence regarding the amounts and disclosures in the consolidated financial statements. Our audits also included evaluating the accounting principles used and significant estimates made by management, as well as evaluating the overall presentation of the consolidated financial statements. We believe that our audits provide a reasonable basis for our opinion.
Significant Transactions with Related Parties
As discussed in Note 16 to the consolidated financial statements, the Company has entered into significant transactions with George B. Kaiser, owner, and Nakilat Excelerate LLC, an equity method investment, both related parties.
/s/ PricewaterhouseCoopers LLP

Houston, Texas
March 16, 2022

We have served as the Company’s auditor since 2019.
F-5

TABLE OF CONTENTS

Excelerate Energy Limited Partnership
Consolidated Balance Sheets
Years Ended December 31, 2021 and 2020
 
As of December 31,
 
2021
2020
 
(in thousands)
ASSETS
 
 
Current assets
 
 
Cash and cash equivalents
$72,786
$90,240
Current portion of restricted cash
2,495
2,456
Accounts receivable, net
260,535
18,524
Accounts receivable, net - related-party
11,140
5,977
Inventories
105,020
22,354
Current portion of net investments in sales-type leases
12,225
10,229
Other current assets
26,194
17,993
Total current assets
490,395
167,773
Restricted cash
15,683
16,843
Property and equipment, net
1,433,169
1,501,528
Operating lease right-of-use assets
106,225
114,617
Net investments in sales-type leases
412,908
425,133
Investment in equity method investee
22,051
16,330
Other assets
20,305
13,500
Total assets
$2,500,736
$2,255,724
LIABILITIES AND EQUITY
 
 
Current liabilities
 
 
Accounts payable
$303,651
$4,768
Accounts payable to related party
7,937
2,349
Accrued liabilities and other liabilities
105,034
65,249
Deferred revenue
9,653
11,982
Current portion of long-term debt
19,046
26,776
Current portion of long-term debt - related party
7,096
7,153
Current portion of operating lease liabilities
30,215
22,021
Current portion of finance lease liabilities
21,903
36,269
Current portion of finance lease liabilities - related party
15,627
15,608
Total current liabilities
520,162
192,175
Derivative liabilities
2,999
5,880
Long-term debt, net
214,369
235,648
Long-term debt, net - related party
191,217
420,040
Operating lease liabilities
77,936
93,462
Finance lease liabilities
229,755
255,609
Finance lease liabilities - related party
210,992
227,609
Asset retirement obligations
34,929
33,499
Other long-term liabilities
14,451
20,641
Total liabilities
1,496,810
1,484,563
Commitments and contingencies (Note 19)
 
 
Equity interest
1,135,769
902,099
Related party note receivable
(6,759)
Accumulated other comprehensive loss
(9,178)
(14,961)
Non-controlling interest
14,376
11,341
Non-controlling interest – ENE Onshore
(130,282)
(127,318)
Total equity
1,003,926
771,161
Total liabilities and equity
$2,500,736
$2,255,724
The accompanying notes are an integral part of these consolidated financial statements.
F-6

TABLE OF CONTENTS

Excelerate Energy Limited Partnership
Consolidated Statements of Income
Years Ended December 31, 2021 and 2020
 
For the years ended
December 31,
 
2021
2020
 
(in thousands)
Revenues
 
 
FSRU and terminal services
$468,030
$ 430,843
Gas sales
420,525
Total revenues
888,555
430,843
Operating expenses
 
 
Cost of revenue and vessel operating expenses
192,723
150,478
Direct cost of gas sales
390,518
Depreciation and amortization
104,908
104,167
Selling, general and administrative expenses
47,088
42,942
Restructuring, transition and transaction expenses
13,974
Total operating expenses
749,211
297,587
Operating income
139,344
133,256
Other income (expense)
 
 
Interest expense
(31,892)
(37,460)
Interest expense- related party
(48,922)
(51,970)
Earnings from equity method investment
3,263
3,094
Other income (expense), net
564
(92)
Income before income taxes
62,357
46,828
Provision for income taxes
(21,168)
(13,937)
Net income
41,189
32,891
Less net income attributable to non-controlling interest
3,035
2,622
Less net loss attributable to non-controlling interest – ENE Onshore
(2,964)
(8,484)
Net income attributable to partners
$41,118
$38,753
The accompanying notes are an integral part of these consolidated financial statements.
F-7

TABLE OF CONTENTS

Excelerate Energy Limited Partnership
Consolidated Statements of Comprehensive Income
Years Ended December 31, 2021 and 2020
 
For the years ended
December 31,
 
2021
2020
 
(in thousands)
Net income
$41,189
$32,891
Other comprehensive income (loss)
 
 
Share of comprehensive income (loss) of equity method investee
2,458
(2,247)
Change in unrealized gains (losses) on cash flow hedges
3,325
(3,186)
Comprehensive income
46,972
27,458
Less comprehensive income attributable to non-controlling interest
3,035
2,622
Less comprehensive loss attributable to non-controlling interest – ENE Onshore
(2,964)
(8,484)
Comprehensive income attributable to partners
$46,901
$33,320
The accompanying notes are an integral part of these consolidated financial statements.
F-8

TABLE OF CONTENTS

Excelerate Energy Limited Partnership
Consolidated Statements of Changes in Equity
Years Ended December 31, 2021 and 2020
 
Equity
interest
Related
party note
receivable
Accumulated
other
comprehensive
loss
Non-
controlling
interest
Non-
controlling
interest-
ENE Onshore
Total
equity
 
(in thousands)
Balance at December 31, 2019
$863,750
$(9,528)
$9,905
$(118,834)
$745,293
Net income (loss)
38,753
2,622
(8,484)
32,891
Other comprehensive loss
(5,433)
(5,433)
Contribution
6,000
6,000
Distributions
(6,404)
(1,186)
(7,590)
Balance at December 31, 2020
$902,099
$(14,961)
$11,341
$(127,318)
$771,161
Net income (loss)
41,118
3,035
(2,964)
41,189
Related party note receivable
(6,759)
(6,759)
Other comprehensive income
5,783
5,783
Contributions
192,552
192,552
Balance at December 31, 2021
$1,135,769
$(6,759)
$(9,178)
$14,376
$(130,282)
$1,003,926
The accompanying notes are an integral part of these consolidated financial statements.
F-9

TABLE OF CONTENTS

Excelerate Energy Limited Partnership
Consolidated Statements of Cash Flows
Years Ended December 31, 2021 and 2020
 
For the years ended
December 31,
 
2021
2020
 
(in thousands)
Cash flows from operating activities
 
 
Net income
$41,189
$32,891
Adjustments to reconcile net income to net cash from operating activities:
 
 
Depreciation and amortization
104,908
104,167
Amortization of operating lease right-of-use assets
23,496
12,381
Accretion expense
1,430
1,370
Amortization of debt issuance costs
1,394
1,827
Share of net earnings in equity method investee
(3,263)
(3,094)
Changes in operating assets and liabilities:
 
 
Accounts receivable
(247,174)
(2,453)
Inventories
(82,667)
(17,114)
Other current assets and other assets
(18,758)
(18,871)
Accounts payable and accrued liabilities
341,339
7,318
Derivative liabilities
445
(602)
Deferred revenue - current
(2,329)
2,050
Net investments in sales-type leases
10,229
8,777
Operating lease assets and liabilities
(22,436)
(11,912)
Other long-term liabilities
(6,190)
(7,771)
Net cash provided by operating activities
$141,613
$108,964
 
 
 
Cash flows from investing activities
 
 
Purchases of property and equipment
$(36,091)
$(41,258)
Net cash used in investing activities
$(36,091)
$(41,258)
 
 
 
Cash flows from financing activities
 
 
Proceeds from long-term debt - related party
$118,309
$62,750
Repayments of long-term debt - related party
(82,153)
(16,280)
Repayments of long-term debt
(29,214)
(27,617)
Related party note receivables
(200,500)
Collections of related party note receivables
122,338
Payment of debt issuance costs
(1,188)
Principal payments under finance lease liabilities
(36,262)
(34,143)
Principal payments under finance lease liabilities - related party
(15,427)
(14,558)
Contribution
6,000
Distributions
(7,590)
Net cash used in financing activities
$(124,097)
$(31,438)
Net increase (decrease) in cash, cash equivalents and restricted cash
$(18,575)
$36,268
Cash, cash equivalents and restricted cash
 
 
Beginning of year
$109,539
$73,271
End of year
$90,964
$109,539
The accompanying notes are an integral part of these consolidated financial statements.
F-10

TABLE OF CONTENTS

Excelerate Energy Limited Partnership
Notes to the Consolidated Financial Statements
December 31, 2021 and 2020
1.
General business information
Excelerate Energy Limited Partnership (“EELP” and together with its subsidiaries, “we,” “us,” or the “Company”) was formed in December 2003. The Company is a Delaware limited partnership, of which George B. Kaiser (“Kaiser”) ultimately owns directly or indirectly greater than 98%. Excelerate Energy, LLC (“EELLC”) is the Company’s general partner, with a 1% ownership interest in the Company. Excelerate Energy Holdings, LLC (“EE Holdings” or the “Parent”) is the Company’s limited partner, with a 99% ownership interest in the Company.
The Company offers floating liquefied natural gas (“LNG”) solutions, providing integrated services along the LNG value chain. The Company offers a full range of floating regasification services from floating storage and regasification units (“FSRUs”) to infrastructure development, to LNG and natural gas supply.
On September 17, 2021, as part of an anticipated reorganization in connection with an initial public offering, certain entities under common control of Kaiser were contributed to EELP (the “Northeast Gateway Contribution”). These entities include Excelerate New England GP, LLC, Northeast Gateway Energy Bridge, LP, and Excelerate New England Lateral, LLC (the “Northeast Companies”). Since the contribution to EELP is considered a transaction with entities under common control, EELP accounted for the Northeast Companies’ assets and liabilities received at their parent carrying values and retroactively reflected them in these consolidated financials of EELP as of the earliest period presented.
Emerging growth company status
The Company is an emerging growth company, as defined in the Jumpstart Our Business Startups Act of 2012 (the “JOBS Act”). Under the JOBS Act, emerging growth companies can delay adopting new or revised accounting standards issued subsequent to the enactment of the JOBS Act, until such time as those standards apply to private companies.
The Company may elect to use this extended transition period for complying with new or revised accounting standards that have different effective dates for public and private companies until the earlier of the date that the Company is (1) no longer an emerging growth company or (2) affirmatively and irrevocably opt out of the extended transition period provided in the JOBS Act. As a result, the consolidated financial statements may not be comparable to companies that comply with the new or revised accounting pronouncements as of public company effective dates.
The Company will remain an emerging growth company until the earliest of (1) the last day of the first fiscal year (A) following the fifth anniversary of the completion of this offering, (B) in which the total annual gross revenue is at least $1.07 billion or (C) when the Company is deemed to be a large accelerated filer, which means the market value of our common stock that is held by non-affiliates exceeds $700.0 million as of the prior June 30th and (2) the date on which the Company has issued more than $1.0 billion in non-convertible debt securities during the prior three-year period.
2.
Summary of significant accounting policies
Basis of presentation
These consolidated financial statements and related notes include the assets, liabilities and results of operations of EELP and its consolidated subsidiaries and the Northeast Companies, as if they were consolidated for all periods presented in order to reflect the Northeast Gateway Contribution. All transactions among the Northeast Companies and EELP and its consolidated subsidiaries have been eliminated in consolidation. Management has prepared the consolidated financial statements in accordance with accounting principles generally accepted in the U.S. (“GAAP”). Operating results for the periods presented are not necessarily indicative of the results that may be expected for any future period.
F-11

TABLE OF CONTENTS

Excelerate Energy Limited Partnership
Notes to the Consolidated Financial Statements
December 31, 2021 and 2020
Use of estimates
The preparation of financial statements in conformity with U.S. GAAP requires management to make estimates and assumptions that affect the reported amounts of assets and liabilities and disclosures of contingent assets and liabilities at the date of the financial statements and the reported amounts of revenues and expenses during the reporting period. Significant estimates include useful lives of property and equipment, asset retirement obligations, and the allocation of the transaction price to performance obligations and lease components. Management evaluates its estimates and related assumptions regularly. Changes in facts and circumstances or additional information may result in revised estimates, and actual results may differ from these estimates.
Consolidation
The consolidated financial statements include the accounts of the Company, entities controlled by the Company through its direct or indirect ownership of a majority interest and any other entities in which the Company has a controlling financial interest. The Company eliminates all significant intercompany accounts and transactions in consolidation. The Company consolidates variable interest entities (“VIEs”) where the Company holds direct or implicit variable interests and is the primary beneficiary. The primary beneficiary of a VIE is the party that has both the power to direct the activities that most significantly impact the VIE’s economic performance and the obligation to absorb losses or the right to receive benefits that could potentially be significant to the VIE. The primary beneficiary determination is both qualitative and quantitative, and requires the Company to make judgments and assumptions about the entity’s total equity investment at risk, its forecasted financial performance, and the volatility inherent in those forecasted results. All existing entities are regularly reviewed for events that may result in an entity becoming a VIE or the Company becoming the primary beneficiary of an existing VIE. The ownership interest of other investors in consolidated subsidiaries and VIEs is recorded as non-controlling interests.
The Company determined that Excelerate New England Onshore, LLC (“ENE Onshore”) is a VIE based on the results of the analysis described above. As of December 31, 2020, one of our wholly owned subsidiaries, Excelerate New England Lateral, LLC (“ENE Lateral”) was the lender of a promissory note to ENE Onshore in the amount of $102 million and uses capacity rights in a pipeline secured by ENE Onshore from a third party. As the Company and its related parties have the power to direct the activities related to the capacity rights and the obligation to absorb losses which could be significant to ENE Onshore, the Company determined that it is the primary beneficiary. As such, we have consolidated the assets and liabilities of ENE Onshore and show its net loss as non-controlling interest – ENE Onshore on our consolidated statements of comprehensive income. In September 2021, the promissory note from ENE Onshore was repaid, and an agreement was established that significantly limits the ability of ENE Lateral to receive benefits from the use of the pipeline capacity. However, ENE Lateral still controls the capacity rights, and therefore, ENE Lateral continued to be the primary beneficiary as of December 31, 2021.
The Company uses the equity method to account for investments in entities it or its wholly owned subsidiaries do not control, but over which it or its wholly owned subsidiaries have the ability to exercise significant influence. The Company does not consolidate equity method investments, but rather measures them at their initial cost and subsequently adjusts their carrying values through income for the Company’s respective share of earnings or losses during the period.
In addition, these consolidated financial statements include accounts of the Northeast Companies consolidated on the basis of common control since prior to the contribution. All accounts of the Northeast Companies including equity accounts are consolidated with accounts of the Company and its subsidiaries. All intercompany transactions, balances, income, and expenses are eliminated, and accounting policies have been conformed to the Company’s accounting policy.
F-12

TABLE OF CONTENTS

Excelerate Energy Limited Partnership
Notes to the Consolidated Financial Statements
December 31, 2021 and 2020
Investment in equity method investee
All investments in which the Company owns 20% to 50%, exercises significant influence over operating and financial policies, and does not consolidate are accounted for using the equity method. Under the equity method of accounting, investments are stated at initial cost and are adjusted for subsequent additional investments and the Company’s proportionate share of earnings or losses and distributions. The Company evaluates its equity method investments for impairment when events or circumstances indicate that the carrying values of such investments may have experienced an other-than-temporary decline in value below their carrying values. If an equity method investment experiences an other-than-temporary decline in value and if the estimated fair value is less than the carrying value, the carrying value is written down to its estimated fair value and the resulting impairment is recorded in the Company's consolidated statements of income.
On June 12, 2018, the Company acquired a 45% interest in the Nakilat JV, which is recorded using the equity method. For the years ended December 31, 2021 and 2020, the Company’s share of net earnings in the Nakilat JV was $3.3 million and $3.1 million, respectively.
Equity interests
Equity interests represent the contributions from and distributions to the general and limited partners of the Company and the Northeast Companies, the accumulated earnings of EELP and the Northeast Companies, and share-based compensation of EELP.
Non-controlling interest
Non-controlling interest represents the 20% portion of income (losses), net assets and comprehensive income that is not allocable to EELP. Net income attributable to non-controlling interests included third-party equity interest in the Company’s consolidated subsidiary, Excelerate Energy Bangladesh LLC, which was formed in 2016. We also record non-controlling interest related to the consolidation of ENE Onshore, as described above in Consolidation.
Foreign currency transactions and translation
The consolidated financial statements are presented in U.S. dollars, which is the Company’s reporting currency and the functional currency for all of the Company’s consolidated subsidiaries. In July 2018, the Company’s Argentina subsidiary converted from Peso functional to U.S. dollar functional when the Argentine Peso was determined to be highly inflationary.
For all international entities, foreign currency transactions are translated into US dollars, using exchange rates at the dates of the transactions or using the average exchange rate prevailing during the period. Foreign exchange gains and losses resulting from the settlement of such transactions and from the translation at year-end exchange rates of monetary assets and liabilities denominated in foreign currencies are recognized in the consolidated statements of income in Other income, net. Foreign exchange gains/(losses) amounted to $0.1 million and $(1.3) million for the years ended December 31, 2021 and 2020, respectively.
Fair value measurements
Fair value is defined as the price that would be received to sell an asset or paid to transfer a liability in an orderly transaction between market participants at the measurement date (exit price). The fair value measurement is based on the presumption that the transaction to sell the asset or transfer the liability takes place in either the principal market for the asset or liability, or, in the absence of a principal market, in the most advantageous market for the asset or liability. The Company utilized market data or assumptions that market participants would use in pricing the asset or liability, including assumptions about risk and the risks inherent in the inputs to the valuation techniques. The Company uses estimates that are appropriate in the circumstances and for which sufficient data is available to measure fair value, maximizing the use of relevant observable inputs and
F-13

TABLE OF CONTENTS

Excelerate Energy Limited Partnership
Notes to the Consolidated Financial Statements
December 31, 2021 and 2020
minimizing the use of unobservable inputs. The Company categorizes its fair value estimates for all assets and liabilities for which fair value is measured or disclosed in the consolidated financial statements using a fair value hierarchy based on the transparency of inputs used to measure fair value.
The fair value hierarchy has three levels based on the reliability of the inputs used to determine fair value as follows:
Level 1: Observable inputs such as quoted prices in active markets for identical assets or liabilities;
Level 2: Inputs include quoted prices for similar assets and liabilities in active markets and inputs, that are observable either directly or indirectly for substantially the full term of the contract; and
Level 3: Unobservable inputs in which there is little or no market data, which require the reporting entity to develop its own assumptions.
Categorization within the fair value hierarchy is based on the lowest level of input that is significant to the fair value measurement.
Cash, cash equivalents and restricted cash
Cash and cash equivalents include cash on hand, demand deposits, and other short-term highly liquid investments with original maturities of three months or less. Cash not available for general use by the Company due to loan restrictions are classified as restricted cash.
Restricted cash is cash restricted due to terms in certain debt agreements and is to be used to service the debt and for certain designated uses including payment of working capital, operations, and maintenance related expenses. Distributions of maintenance related expenses are subject to “waterfall” provisions that allocate cash flows from revenues to specific priorities of use in a defined order before equity distributions can be made in compliance with other debt service requirements. To the extent that restrictions on cash extend beyond one year, the Company has classified those balances as non-current in the accompanying consolidated balance sheets.
Liquidity
At December 31, 2020, the promissory note between ENE Lateral and Kaiser-Francis Management Company (“KFMC”) (as amended, restated, supplemented or otherwise modified, the “ENE Lateral Facility”), with an outstanding balance of $223.3 million, was due on demand if demanded by KFMC (an entity also controlled by Kaiser). On August 31, 2021, ENE Lateral and KFMC amended the ENE Lateral Facility to remove the ability of KFMC to demand payment prior to maturity and extended the maturity date to December 31, 2023. The ENE Lateral Facility was settled in full in September 2021 in connection with the Northeast Gateway Contribution.
The Company leases an LNG terminal in Bahia, Brazil from Petróleo Brasileiro S.A. (“Petrobras”), and in the fourth quarter of 2021, we started importing LNG and selling regasified natural gas to Petrobras. The Company anticipates buying LNG to import into Brazil and expects to need additional working capital for these LNG purchases. Given the price of LNG and the size of each cargo, the Company expects to significantly increase its LNG purchases. Some of these purchases are projected to exceed cash on hand at certain times through 2022. The Company plans to fund any cash shortfalls with borrowings under the KFMC Note, on which the Company and KFMC increased the amount available on its KFMC Note. Effective with the October 1, 2021 amendment, EELP has access to borrow up to $250 million on the KFMC Note, until it is replaced by our new credit facility upon the consummation of this offering. Management believes the KFMC Note and, after the KFMC Note is terminated, our new credit facility, will provide sufficient liquidity to execute the purchases. In the event sufficient funds were not available under the KFMC Note or our new credit facility, the Company would seek alternative funding sources.
F-14

TABLE OF CONTENTS

Excelerate Energy Limited Partnership
Notes to the Consolidated Financial Statements
December 31, 2021 and 2020
Derivative financial instruments
Derivative instruments are initially recorded at fair value as either assets or liabilities in the consolidated balance sheets and are subsequently remeasured to fair value, regardless of the purpose or intent for holding the derivative. To be considered a derivative an agreement would need to have a notional and an underlying, require little or no initial net investment and could be net settled. The method of recognizing the changes in fair value is dependent on whether the contract is designated as a hedging instrument and qualifies for hedge accounting. The changes in the fair values of derivative instruments that are not designated or that do not qualify for hedge accounting are recognized in other income, net in the consolidated statements of income.
The Company uses interest rate swaps to manage its exposure to adverse fluctuations in interest rates by converting a portion of the bank loans from a floating rate to a fixed rate. The maximum length of time over which the Company is hedging the exposure to the variability in future cash flows is based on the duration of the bank loans. The interest rate swaps have been designated as cash flow hedges. The Company has formally documented the hedge relationships, including identification of the hedging instruments and the hedged items, as well as the risk management objectives and strategies for undertaking the hedge transactions. Effectiveness is evaluated using regression analysis at inception and over the course of the hedge as required. The interest rate swaps are recorded in the consolidated balance sheets on a gross basis at fair value.
For such designated cash flow hedges, the gain or loss resulting from fair value adjustments on cash flow hedges are recorded in accumulated other comprehensive loss. In the periods when the hedged items affect earnings, the associated fair value changes on the hedging derivatives are transferred from total equity to interest expense, net in the consolidated statements of income. The Company performs periodic assessments of the effectiveness of the derivative contracts designated as hedges, including the possibility of counterparty default. Changes in the fair value of derivatives that are designated and qualify as hedges are recognized in other comprehensive income.
Accounts receivable
Accounts receivable is presented net of the allowance for doubtful accounts on the consolidated balance sheets and is recorded at the invoiced amount. Accounts receivable do not bear interest. The allowance for doubtful accounts, or impairment loss, is management’s best estimate of the amount of probable credit losses in existing accounts receivable based on historical write-off experience and customer economic data. Account balances are charged off against the allowance when management believes that the receivable will not be recovered.
The Company has a limited number of customers and reviews expected loss by customer periodically on a case-by-case basis. Accounts receivable over 120 days past due are reviewed at period end. The allowance for doubtful accounts was $0.9 million and $0.9 million as of December 31, 2021 and 2020, respectively.
Inventories
LNG and natural gas inventories are recorded at the lower of cost or net realizable value, which is the estimated selling price less cost to sell. Cost is determined using the specific identification method and is comprised of the purchase price of LNG and other directly related costs. Bunker fuel cost is calculated using the first-in-first-out (FIFO) method. At each reporting date, inventories are assessed for impairment. If inventory is impaired, the carrying amount is reduced to its selling price less costs to complete and sell, and an impairment loss is recognized in the consolidated statements of income. No impairments were recorded during the years ended December 31, 2021 and 2020.
Capitalization of costs incurred during drydocking
Generally, the Company is required to drydock each of the vessels every five years. Costs incurred related to routine repairs and maintenance performed during drydocking are expensed. Costs incurred during drydocking out of convenience to appreciably extend the useful life, increase the earnings capacity, or improve the efficiency of vessels are capitalized as property and equipment and amortized over the remaining useful life of the vessels. Costs that are incurred on major repair work, which is non-routine in nature, are accounted for under the built-in
F-15

TABLE OF CONTENTS

Excelerate Energy Limited Partnership
Notes to the Consolidated Financial Statements
December 31, 2021 and 2020
overhaul method, and capitalized and amortized on a straight-line basis over the period from when the drydocking occurs until the next anticipated drydocking. Drydocking costs incurred to meet regulatory requirements are accounted for under the deferral method, whereby the actual costs incurred are deferred into other assets and amortized on a straight-line basis over the period from when the drydocking occurs until the next anticipated drydocking. If the vessel is drydocked earlier than originally anticipated, any remaining overhaul and regulatory capitalized costs that have not been amortized are accelerated. When a vessel is disposed, any unamortized capitalized costs are charged against income in the period of disposal. Capitalized costs are presented within either fixed assets or other assets on the consolidated balance sheets.
Property and equipment
Property and equipment are stated at cost less accumulated depreciation. Depreciation is calculated on a straight-line basis over the estimated useful lives of the assets, less an estimated residual value. Modifications to property and equipment, including the addition of new equipment, which improves or increases the operational efficiency, functionality, or safety of the assets, are capitalized. These expenditures are amortized over the estimated useful life of the modification. Expenditures covering recurring routine repairs and maintenance are expensed as incurred.
Useful lives applied in depreciation are as follows:
Vessels
30 years
Vessel related equipment
5-30 years
Buoy and pipeline
20 years
Finance lease right-of-use assets
Lesser of useful life or lease team
Other equipment
3-7 years
Gains and losses on disposals and retirements are determined by comparing the proceeds with the carrying amount and are recognized in the consolidated statements of income.
Asset retirement obligations (“ARO”)
The Company recognizes liabilities for retirement obligations associated with tangible long-lived assets when there is a legal obligation associated with the retirement of such assets and the amount can be reasonably estimated. The fair value of a liability for an ARO is recognized in the period in which it is incurred, if a reasonable estimate of fair value can be made. In order to estimate the fair value, we use judgments and assumptions for factors: including the existence of legal obligations for an ARO; technical assessments of the assets; discount rates; inflation rates; and estimated amounts and timing of settlements. The offsetting asset retirement cost is recorded as an increase to the carrying value of the associated property and equipment on the consolidated balance sheets and depreciated over the estimated useful life of the asset. In periods subsequent to the initial measurement of an ARO, the Company recognizes period-to-period changes in the liability resulting from the passage of time and revisions to either the timing or the amount of the original estimate of undiscounted cash flows. Increases in the ARO liability due to the passage of time impact net income as accretion expense.
Impairment of long-lived assets
The Company performs a recoverability assessment of each of its long-lived assets when indicators of impairment are present and the undiscounted cash flows estimated to be generated by those assets are less than their carrying amounts. Indicators may include, but are not limited to, adverse changes in the regulatory environment in a jurisdiction where the Company operates, unfavorable events impacting the Company’s operations, a decision to discontinue the development of a long-lived asset, early termination of a significant customer contract or the introduction of newer technology. If indicators of impairment are present, the Company performs an analysis of the anticipated undiscounted future net cash flows to be derived from the related long-lived assets. In the event that an asset does not meet the recoverability test, the carrying value of the asset will be adjusted to fair value resulting in an impairment charge.
F-16

TABLE OF CONTENTS

Excelerate Energy Limited Partnership
Notes to the Consolidated Financial Statements
December 31, 2021 and 2020
The Company did not record an impairment during the years ended December 31, 2021 and 2020.
Long-term debt and debt issuance costs
Debt issuance costs, including arrangement fees and legal expenses, are deferred, and presented as a direct deduction from the outstanding principal of the related debt in the consolidated balance sheets and amortized using the effective interest rate method over the term of the relevant loan. Amortization of debt issuance costs is included as a component of interest expense. If a loan or part of a loan is repaid early, the unamortized portion of the deferred debt issuance costs is recognized as interest expense proportionate to the amount of the early repayment in the period in which the loan is repaid.
Debt instruments are classified as current liabilities unless the Company has an unconditional right to defer the settlement of the liability for at least 12 months after the reporting date.
Share-based compensation
The Company adopted an equity-settled, share-based compensation plan in 2014 under which the Company receives services from certain employees which is ultimately settled by the EE Holdings. The plan requires all share-based payments to certain members of the Company’s executive team to be recognized as expense in the consolidated financial statements based on their grant date fair values. The fair value of the employee services received is measured by reference to the estimated fair value of the compensation plan at the grant date as calculated using a Black-Scholes model. The total amount expensed is recognized over the vesting period, which is the period over which all of the specified vesting conditions are to be satisfied. The plan was terminated in 2020, since all remaining awards had vested when cancelled there was no consolidated financial statement impact.
In 2019 and 2020, KFMC entered into agreements with certain executives of the Company. Under the agreements, the executives were permitted to acquire units amounting to up to $13 million in the Company’s limited partner with cash from promissory notes provided by Kaiser. One executive also has the option, upon the completion of a liquidity event, to acquire additional units in the limited partner at the same price as the initial equity purchase or make other investments as permitted by KFMC. No compensation expense will be recognized in relation to this option until the completion of a liquidity event in which substantially all of the Company’s assets or limited partner interests are transferred as determined by KFMC, at which time any resulting compensation cost will be expensed immediately.
Segments
The chief operating decision maker allocates resources and assesses financial performance on a consolidated basis including the Northeast Entities which were under his management. As such, for purposes of financial reporting under GAAP during the years ended December 31, 2021 and 2020, the Company operated as a single operating and reportable segment.
Revenue recognition
The Company accounts for revenue in accordance with Accounting Standards Codification (“ASC”) 606, Revenue from Contracts with Customers. The Company determines the amount of revenue to be recognized through application of the five-step model outlined in ASC 606 as follows: when (i) a customer contract is identified, (ii) the performance obligation(s) have been identified, (iii) the transaction price has been determined, (iv) the transaction price has been allocated to the performance obligation(s) in the contract, and (v) the performance obligation(s) are satisfied. The Company’s contracts with customers may contain one or several performance obligations usually consisting of FSRU and terminal services including time charter, regasification and other services and gas sales. The Company recognizes revenue when it transfers promised goods or services to customers in an amount that reflects the consideration the Company expects to receive in exchange for those goods or services. Sales, value-added, and other taxes collected concurrently with the provision of goods or services are excluded from revenue when the customer is the primary obligor of such taxes.
F-17

TABLE OF CONTENTS

Excelerate Energy Limited Partnership
Notes to the Consolidated Financial Statements
December 31, 2021 and 2020
Time charter, regasification and other services
The Company determined that its time charter contracts contain a lease. These contracts contain a lease component for the use of the vessel and non-lease components relating to operation of the vessels (i.e., provision of time charter, regasification and other services). The Company allocated the contract consideration between the lease component and non-lease components on a relative standalone selling price basis. The Company utilizes a combination of approaches to estimate the standalone selling prices, when the directly observable selling price is not available, by utilizing information available such as market conditions and prices, entity-specific factors, and internal estimates when market data is not available. Given that there are no observable standalone selling prices for any of these components, judgment is required in determining the standalone selling price of each component. Certain time charter party agreements with customers allow an option to extend. Agreements which include renewal and termination options are included in the lease term if we believe they are “reasonably certain” to be exercised by the lessee or if an option to extend is controlled by the Company.
The lease of the vessel, represents the use of the vessel without any associated performance obligations or warranties, is accounted for in accordance with the provisions of ASC 842. Leases are classified based upon defined criteria either as a sales-type, direct financing, or an operating lease.
For time charter contracts classified as operating leases, revenues from the lease component of the contracts are recognized on a straight-line basis over the term of the charter.
The lease component of time charter contracts that are accounted for as sales-type leases is recognized over the lease term using the effective interest rate method. The underlying asset is derecognized and the net investment in the lease is recorded. The net investment in the lease is increased by interest income and decreased by payments collected. As of December 31, 2021, the Company has two sales-type leases for the Summit and Excellence vessels.
The provision of time charter, regasification and other services on the time charter contracts is considered a non-lease component and is accounted for as a separate performance obligation in accordance with the provision of ASC 606, Revenue from Contracts with Customers. Additionally, the Company has contracts with customers to provide time charter, regasification, and other services that do not contain a lease and are within the scope of ASC 606.
The provision of time charter, regasification and other services is considered a single performance obligation recognized evenly over time as our services are rendered. The Company considers our services as a series of distinct services that are substantially the same and have the same pattern of transfer to the customer. The Company recognizes revenue when obligations under the terms of our contracts with our customers are satisfied. We have applied the practical expedient to recognize revenue in proportion to the amount that we have the right to invoice. Certain charges incurred by the Company associated with the provision of services are reimbursable. This variable consideration is recognized in revenue once the performance obligation is complete, and the receivable amount is determinable.
For time charter contracts that are accounted for as sales-type leases, the provision of time charter, regasification, and other services includes a performance obligation for drydocking that occurs every five years. The Company engages third parties to perform the drydocking, but the Company is deemed to be the principal of the transaction as it does not transfer any risk to the third parties, therefore the Company recognizes drydock revenue on a gross basis. The Company allocated a portion of the contract revenues to the performance obligation for future drydocking costs. Revenue allocated to drydocking are deferred and recognized when the drydocking service is complete and presented within other long-term liabilities in the consolidated balance sheets.
F-18

TABLE OF CONTENTS

Excelerate Energy Limited Partnership
Notes to the Consolidated Financial Statements
December 31, 2021 and 2020
Gas sales
As part of its operations, the Company sells natural gas and LNG generally through its use of its FSRU fleet and terminals. Gas sales revenues are recognized at the point in time each unit of natural gas or LNG cargo is transferred to the control of the customer. Based on the contract, this occurs when the cargo is regasified and injected into a pipeline, when the LNG is transferred to another vessel, or when gas has been discharged into a gas plant. Accommodation fees related to the diversion of cargos are recorded when the performance obligation is complete.
Contract assets and liabilities
The timing of revenue recognition, billings and cash collections results in the recognition of receivables, contract assets and contract liabilities. Receivables represent the unconditional right to payment for services rendered and goods provided. Unbilled receivables, accrued revenue, or contract assets, represent services rendered that have not been invoiced and are reported within accounts receivable, net on the consolidated balance sheets. Contract liabilities arise from advanced payments and are recorded as deferred revenue on the consolidated balance sheets until services are rendered. Contract assets and liabilities are reported in a net position for each customer contract or consolidated contracts at the end of each reporting period. Contract liabilities are classified as current and noncurrent based on the expected timing of recognition of the revenue.
Income taxes
EELP is treated as a pass-through entity for income tax purposes and, as such, is not subject to U.S. federal and most state income taxes. Instead, EELP’s U.S. income tax activity is allocated to individuals and entities affiliated with EELP. EELP has certain subsidiaries that are subject to U.S. and foreign income taxes. The current income tax provision is calculated on the basis of tax rates and laws that have been enacted or substantively enacted on the reporting date in the countries where EELP's subsidiaries operate and generate taxable income.
The Company accounts for income taxes in accordance with ASC 740. Accounting for Income Taxes (“ASC 740”), under which deferred tax assets and liabilities are recognized for the future tax consequences attributable to differences between the financial statement carrying amounts and the tax bases of assets and liabilities by applying the enacted tax rates in effect for the year in which the differences are expected to reverse. Such net tax effects on temporary differences are reflected on the Company’s consolidated balance sheets as deferred tax assets and liabilities. Deferred tax assets are reduced by a valuation allowance when the Company believes that it is more-likely-than-not that some portion or all of the deferred tax assets will not be realized.
The Company recognizes the effect of tax positions only if those positions are more likely than not of being sustained. Recognized tax positions are measured at the largest amount that is greater than 50 percent likely of being realized upon ultimate settlement with the relevant tax authority. Conclusions reached regarding tax positions are continually reviewed based on ongoing analyses of tax laws, regulations, and interpretations thereof. To the extent that the Company’s assessment of the conclusions reached regarding tax positions changes as a result of the evaluation of new information, such change in estimate will be recorded in the period in which such determination is made. The Company reports interest and penalties relating to an underpayment of income taxes, if applicable, as a component of income tax expense.
Provisions of the U.S. Tax Cuts and Jobs Act (“U.S. Tax Act”) became effective for the Company in 2018. The Global Intangible Low-Taxed Income (“GILTI”) provision requires a Company subject to U.S. taxation a portion of its foreign subsidiary earnings that exceed an allowable return. The Company elects to treat any Global Intangible Low-Taxed Income (“GILTI”) inclusion as a period expense in the year incurred.
Leases
The Company accounts for leases under the provisions of ASC 842, Leases.
F-19

TABLE OF CONTENTS

Excelerate Energy Limited Partnership
Notes to the Consolidated Financial Statements
December 31, 2021 and 2020
Lessee accounting
The Company determines if an arrangement is, or contains, a lease at the inception of the arrangement. Once it has been determined an arrangement is, or contains, a lease, the Company classifies the lease as either an operating lease or a finance lease. At contract inception, the Company separates its lease and non-lease component, and the consideration in the contract is allocated to each separate lease component and non-lease component on a relative standalone selling price basis. As of the lease commencement date, the Company recognizes a liability for its lease obligation, initially measured at the present value of lease payments related to lease components not yet paid, and an asset for its right to use the underlying asset, initially measured equal to the lease liability and adjusted for lease payments made at or before lease commencement, lease incentives, and any initial direct costs. The discount rate used to determine the present value of the lease payments is the rate of interest that the Company would have to pay to borrow on a collateralized basis over a similar term for an amount equal to the lease payments in a similar economic environment.
The initial recognition of the lease obligation and right-of-use asset excludes short-term leases. Short-term leases are leases with an original term of one year or less, excluding those leases with an option to extend the lease for greater than one year or an option to purchase the underlying asset that the lessee is deemed reasonably certain to exercise. The Company has elected, as an accounting policy, not to apply the recognition requirements to short-term leases. Instead, the Company, may recognize the lease payments in the consolidated statements of income on a straight-line basis over the lease term. Additionally, leases may include variable lease payments such as escalation clauses based on a consumer price index, property taxes and maintenance costs. The non-lease components are generally expensed as incurred. Variable lease payments that depend on an index or a rate are included in the determination of right-of-use assets and lease liabilities using the index or rate at the lease commencement date, whereas variable lease payments that do not depend on an index or rate are recorded as lease expense in the period incurred. Short-term and variable lease expenses are presented within cost of revenue and vessel operating expenses and general and administrative expenses in the consolidated statements of income.
For those leases classified as operating leases, the lease obligation and right-of-use asset are presented as operating lease liabilities and operating lease right-of-use assets in the consolidated balance sheets. For operating leases, lease interest and right-of-use asset amortization in aggregate result in a straight-line expense profile, or operating lease expense, that is presented in cost of revenue and vessel operating expenses or general and administrative expense, dependent on the use of the leased asset, unless the right of-use asset becomes impaired. The right-of-use asset is assessed for impairment when events or circumstances indicate the carrying amount of the asset or asset group may not be recoverable.
For leases classified as finance leases, the lease obligation is presented within finance lease liabilities and the right-of-use asset is presented within property and equipment, net on the consolidated balance sheets. For finance leases, the Company uses the effective interest rate method to subsequently account for the lease liability, whereby interest is recognized in interest expense in the Company's consolidated statements of income. For finance leases, the right-of-use asset is amortized on a straight-line basis over the shorter of the remaining life of the asset or the life of the lease, with such amortization included in depreciation and amortization in the Company's consolidated statements of income.
The Company has certain lease agreements that provide for the option to renew or terminate early, which was evaluated on each lease to arrive at the lease term. If the Company was reasonably certain to exercise a renewal or termination option, this period was factored into the lease term. As of December 31, 2021 and 2020, the Company did not have any lease agreements with residual value guarantees or material restrictions or covenants.
Sale leaseback arrangements
Vessels sold and leased back by the Company, where the Company has a fixed price repurchase obligation or the leaseback would be classified as a finance lease, are accounted for as a failed sale of the vessel and a failed purchase of the vessel by the buyer-lessor (a financing transaction). For such transactions, the Company does
F-20

TABLE OF CONTENTS

Excelerate Energy Limited Partnership
Notes to the Consolidated Financial Statements
December 31, 2021 and 2020
not derecognize the vessel legally sold and continues to depreciate the vessel as if it was the legal owner. Proceeds received from the sale of the vessel are recognized as a financial liability and payments made by the Company to the lessor are allocated between interest expense and principal repayments on the financial liability.
Restructuring, transition and transaction expenses
We incurred restructuring, transition and transaction expenses during the year ended December 31, 2021, related to consulting, legal, and audit costs incurred as part of and in preparation for this offering. There were no restructuring, transition or transaction expenses incurred during the year ended December 31, 2020.
Recent accounting pronouncements
In March 2020, the FASB issued ASU No. 2020-04, Reference Rate Reform (Topic 848): Facilitation of the Effects of Reference Rate Reform on Financial Reporting, which provides optional expedients and exceptions for applying generally accepted accounting principles to contracts, hedging relationships, and other transactions affected by reference rate reform if certain criteria are met. The amendments apply only to contracts, hedging relationships, and other transactions that reference LIBOR or another reference rate expected to be discontinued because of reference rate reform. In January 2021, the FASB issued ASU 2021-01, “Reference Rate Reform (Topic 848) – Scope (“ASU 2021-01”),” which permits entities to apply optional expedients in Topic 848 to derivative instruments modified because of discounting transition resulting from reference rate reform. ASU 2020-04 became effective upon issuance and may be applied prospectively to contract modifications made on or before December 31, 2022. ASU 2021-01 became effective upon issuance and may be applied on a full retrospective basis as of any date from the beginning of an interim period that includes or is subsequent to March 12, 2020 or prospectively for contract modification made on or before December 31, 2022. The Company is currently evaluating the impact of the adoption of ASU 2020-04 and ASU 2021-01 on its Consolidated Financial Statements and related disclosures.
(b) Below are new standards, amendments and interpretations issued but not effective for the financial year beginning January 1, 2021.
In December 2019, the FASB issued ASU 2019-12, Simplifying the Accounting for Income Taxes. ASU 2019-12 includes removal of certain exceptions to the general principles of ASC 740 and simplification in several other areas such as accounting for a franchise tax or similar tax that is partially based on income. The change is effective for fiscal years beginning after December 15, 2020, and interim periods within those fiscal years. The Company adopted the ASU 2019-12 on January 1, 2021. There was no material impact on the Company’s financial statements or disclosures upon adoption of ASU 2019-12.
In June 2016, the FASB issued ASU 2016-13, Financial Instruments – Credit Losses (Topic 326): Disclosure Framework – Measurement of Credit Losses on Financial Instruments, which requires financial assets measured at amortized cost, including trade receivables, be presented net of the amount expected to be collected. The measurement of all expected credit losses will be based on relevant information about the credit quality of customers, past events, including historical experience, and reasonable and supportable forecasts that affect the collectability of the reported amount. In October 2019, the FASB voted to approve a proposal to defer the effective date of ASC 2016-13 for certain entities, including emerging growth companies that take advantage of the extended transition period, to fiscal years beginning after December 15, 2022. This proposal would be applicable to the Company. The Company is currently evaluating the impact of adopting this new guidance on its consolidated financial statements and timing of adoption.
Subsequent events
The Company evaluated events subsequent to December 31, 2021 through March 16, 2022, the date that the consolidated financial statements were available to be issued.
F-21

TABLE OF CONTENTS

Excelerate Energy Limited Partnership
Notes to the Consolidated Financial Statements
December 31, 2021 and 2020
3.
Fair value of financial instruments
Recurring Fair Value Measurements
Assets and liabilities are classified in their entirety based on the lowest level of input that is significant to the fair value measurement. The Company’s assessment of significance for a particular input to the fair value measurement requires judgment and may affect the valuation of fair value assets and liabilities and the placement within the fair value hierarchy levels.
The following table presents the Company’s financial assets and liabilities by level within the fair value hierarchy that are measured at fair value on a recurring basis as of December 31, 2021 and 2020 (in thousands):
 
 
As of December 31,
 
 
2021
2020
Financial liabilities
 
 
 
Derivative financial instruments
Level 2
$4,400
$7,506
As of December 31, 2021 and 2020, all derivatives were in a liability position and determined to be classified as Level 2 fair value instruments. No cash collateral has been posted or held as of December 31, 2021 and 2020.
This table excludes cash on hand and assets and liabilities that are measured at historical cost or any basis other than fair value. The carrying amounts of other financial instruments, including cash and cash equivalents, restricted cash, accounts receivable, accounts payable and other accrued liabilities approximate fair value due to their short maturities. The carrying value of long-term debt approximates fair value due to the variable rate nature of these financial instruments. The interest rates of the fixed-rate long-term debt are closely aligned with the market rate, as such, the fair value approximates carrying value of these financial instruments as well.
The determination of the fair values above incorporate factors including not only the credit standing of the counterparties involved, but also the impact of the Company’s nonperformance risks on its liabilities.
The values of the Level 2 interest rate swaps were determined using expected cash flow models based on observable market inputs, including published and quoted interest rate data from Bloomberg. Specifically, the fair values of the interest rate swaps were derived from the implied forward LIBOR yield curve for the sale period as the future interest rate swap settlements. The Company has not changed its valuation techniques or Level 2 inputs during the years ended December 31, 2021 and 2020.
Non-Recurring Fair Value Measures
Certain non-financial assets and liabilities are measured at fair value on a non-recurring basis and are subject to fair value adjustments in certain circumstances, such as equity investments or long-lived assets subject to impairment. For assets and liabilities measured on a non-recurring basis during the year, accounting guidance required quantitative disclosures about the fair value measurements separately for each major category. The Company did not record an impairment on the equity investments or long-lived assets during the years ended December 31, 2021 and 2020.
4.
Accounts receivable, net
As of December 31, 2021 and 2020, accounts receivable, net consisted of the following (in thousands):
 
2021
2020
Trade receivables
$245,000
$ 14,242
Accrued revenue
16,414
5,161
Allowance for doubtful accounts
(879)
(879)
Accounts receivable, net
$260,535
$18,524
F-22

TABLE OF CONTENTS

Excelerate Energy Limited Partnership
Notes to the Consolidated Financial Statements
December 31, 2021 and 2020
5.
Derivative financial instruments
The following table summarizes the notional values related to the Company’s derivative instruments outstanding at December 31, 2021 (in thousands):
 
December 31,
2021
Interest rate swap(1)
$70,319
(1)
Number of open positions and gross notional values do not measure the Company’s risk of loss, quantify risk or represent assets or liabilities of the Company, but rather indicate the relative size of the derivative instruments and are used in the calculation of the amounts to be exchanged between counterparties upon settlements.
The following table presents the fair value of each classification of the Company’s derivative instruments designated as hedging instruments as December 31, 2021 and 2020 (in thousands):
 
As of December 31,
 
2021
2020
Current liabilities
 
 
Interest rate swaps - cash flow hedges
$1,401
$1,626
Noncurrent liabilities
 
 
Interest rate swaps - cash flow hedges
2,999
5,880
Derivative liabilities
$4,400
$7,506
The current portion of derivative liability is included in accrued liabilities and other liabilities financial statement line item.
Derivatives Accounted for as Cash Flow Hedges
The Company’s cash flow hedges for 2021 and 2020, include interest rate swaps that are hedges of variability in forecasted interest payments due to changes in the interest rate on LIBOR-based borrowings, a summary which includes the following designations:
In 2018, the Company entered into two long-term interest rate swap agreements with a major financial institution. The swaps, which became effective in October 2018 and expire in April 2030, are used to hedge approximately 70% of the variability in interest payments/interest risk on the loans bank loans dated June 23, 2017.
The following table presents the gains and losses from the Company’s derivative instruments designated in a cash flow hedging relationship recognized in the consolidated statements of comprehensive income for the years ended in December 31 (in thousands):
Derivatives
Designated in
Cash Flow
Hedging
Relationship
Amount of Gain (Loss)
Recognized in
Other Comprehensive
Income on Derivatives
Location of Gain (Loss)
Reclassified from
Accumulated
Other Comprehensive
Income into Income
Amount of Gain (Loss)
Reclassified from
Accumulated
Other Comprehensive
Income into Income
 
2021
2020
 
2021
2020
Interest Rate Swaps
$2,209
$ (4,837)
Interest expense
$(1,116)
($ 1,651)
The amount of gain (loss) recognized in other comprehensive income as of December 31, 2021 and expected to be reclassified within the next 12 months was $(1.4) million.
F-23

TABLE OF CONTENTS

Excelerate Energy Limited Partnership
Notes to the Consolidated Financial Statements
December 31, 2021 and 2020
6.
Inventories
As of December 31, 2021 and 2020, inventories consisted of the following (in thousands):
 
As of December 31,
 
2021
2020
LNG
$101,594
$ 17,883
Bunker fuel
3,426
4,471
Inventories
$105,020
$22,354
7.
Other current assets
As of December 31, 2021 and 2020, other current assets consisted of the following (in thousands):
 
As of December 31,
 
2021
2020
Prepaid expenses
$10,259
$5,557
Prepaid expenses - related party
5,917
6,877
Tax receivables
9,186
4,230
Other receivables
832
1,329
Other current assets
$26,194
$17,993
8.
Property and equipment
As of December 31, 2021 and 2020, the Company’s property and equipment, net consisted of the following (in thousands):
 
As of December 31,
 
2021
2020
Vessels
$1,705,719
$1,683,989
Vessel related equipment
391,985
424,485
Buoy and pipeline
11,553
11,806
Finance lease right-of-use assets
219,435
383,892
Other equipment
16,068
24,462
Assets in progress
21,023
21,936
Less accumulated depreciation
(932,614)
(1,049,042)
Property and equipment, net
$1,433,169
$1,501,528
Depreciation expense for the years ended December 31, 2021 and 2020 was $103.0 million and $103.6 million, respectively.
9.
Accrued liabilities
As of December 31, 2021 and 2020 accrued liabilities consisted of the following (in thousands):
 
As of December 31,
 
2021
2020
Accrued vessel and cargo expenses
$48,053
$ 30,771
Payroll and related liabilities
9,262
9,343
Accrued interest
917
2,275
Current portion of derivative liability
1,401
1,626
Off-market capacity liability – ENE Onshore
11,072
14,103
Accrued turnover taxes
25,016
239
Other accrued liabilities
9,313
6,892
Accrued liabilities
$105,034
$ 65,249
F-24

TABLE OF CONTENTS

Excelerate Energy Limited Partnership
Notes to the Consolidated Financial Statements
December 31, 2021 and 2020
10.
Long-term debt
The Company’s long-term debt consists of the following (in thousands):
 
As of December 31,
 
2021
2020
Experience Vessel Financing
$148,500
$ 168,300
2017 Bank Loans
91,570
100,984
Total debt
240,070
269,284
Less unamortized debt issuance costs
(6,655)
(6,860)
Total debt, net
233,415
262,424
Less current portion
(19,046)
(26,776)
Total long-term debt
$214,369
$ 235,648
Experience Vessel Financing
In December 2016, the Company entered into a sale leaseback agreement with a third party, to provide $247.5 million of financing for the Experience vessel. Due to the Company’s requirement to repurchase the vessel at the end of the term the transaction was accounted for as a failed sale leaseback (a financing transaction). Under failed sale leaseback accounting, the Company is deemed the owner of the vessel, and will continue to recognize the vessel on our consolidated balance sheets, with the proceeds received recorded as a financial obligation. The Company makes quarterly principal payments of $5.0 million and interest at the 3-month LIBOR plus 4.2% per annum (4.4% at December 31, 2021). The original loan had a maturity date in 2026 when the remaining balance of $49.5 million was payable. In December 2021, the agreement was amended to extend the term by 84 months, reduce the interest margin to 325 basis points and reduce the quarterly principal payments to $3.1 million. After the final quarterly payment in December 2033, there will be no remaining balance due. The Company incurred debt issuance costs of $1.2 million related to the amendment, which will be amortized over the life of the loan. Debt issuance costs of $6.0 million related to the original loan are presented as a direct deduction from the debt and were amortized over the life of the original loan. Interest expense was $7.1 million and $9.3 million, and amortization of debt issuance costs were $0.6 million and $0.7 million for the years ended December 31, 2021 and 2020, respectively. The agreement contains certain security rights related to the Experience vessel in the event of default.
The Company’s vessel financing loan has certain financial covenants as well as customary affirmative and negative covenants which it must maintain to remain compliant with the loan. The Company must maintain a minimum equity of $500.0 million, a maximum debt to equity ratio of 3.5 to 1 and a minimum cash and cash equivalents balance including loan availability of $20.0 million. Our agreement also requires that a 3-month debt service reserve be funded, that the value of the vessel equal or exceed 110% of the remaining amount outstanding in addition to other affirmative and negative covenants customary for vessel financings. The financing also requires the vessel to carry the typical vessel marine insurances.
2017 Bank Loans
On June 23, 2017, the Company entered into two loan agreements with external banks (the “2017 Bank Loans”) to finance the Moheshkhali LNG terminal (“MLNG terminal”) in Bangladesh. The first arrangement allowed the Company to borrow up to $32.8 million. The loan accrues interest at the 6-month LIBOR plus 242 basis points per annum (2.8% at December 31, 2021). Payments are due semi-annually with an original scheduled maturity date of April 15, 2030. The Company partially prepaid the loan during 2019. As a result of this prepayment, the loan matures on October 15, 2029. The debt issuance costs of $1.3 million are presented as a direct deduction from the debt and are amortized over the life of the loan.
The second arrangement allowed the Company to draw funds up to $92.8 million. The loan accrues interest at the 3-month LIBOR plus 450 basis points per annum (4.7% at December 31, 2021). Payments are due quarterly with an original scheduled maturity date of April 15, 2030. The Company partially prepaid the loan during 2019.
F-25

TABLE OF CONTENTS

Excelerate Energy Limited Partnership
Notes to the Consolidated Financial Statements
December 31, 2021 and 2020
As a result of this prepayment, the loan matures on October 15, 2029. Debt issuance costs of $4.8 million are presented as a direct deduction from the debt liability and are amortized over the life of the loan. The agreement contains certain security rights related to MLNG terminal assets and project contracts in the event of default.
The 2017 Bank Loans require compliance with certain financial covenants, as well as customary affirmative and negative covenants associated with limited recourse project financing facilities. The loan agreements also require that a 6-month debt service reserve amount be funded and that an off-hire reserve amount be funded monthly to cover operating expenses and debt service while the vessel is away during drydock major maintenance. The loan agreements also require that the MLNG terminal and project company be insured on a stand-alone basis with property insurance, liability insurance, business interruption insurance and other customary insurance policies. The respective project company must have a quarterly debt service coverage ratio of at least 1.10 to 1. In 2021, a waiver was obtained for a non-financial covenant. The waiver allows the Company to obtain a higher insurance deductible than the $0.3 million deductible originally required by the lenders since such deductible was not available to the Company during the 2020 and 2021 renewals. The insurance policy renewal during August 2022 has been waived to also allow a higher deductible.
Maturities
Future principal payments on long-term debt outstanding as of December 31, 2021 are as follows (in thousands):
2022
$20,304
2023
22,002
2024
22,693
2025
23,435
2026
24,239
Thereafter
127,397
Total debt, net
$240,070
During the years ended December 31, 2021 and 2020, interest expense for long-term debt was $17.5 million and $16.4 million respectively, and was included in interest expense in the consolidated statements of income.
As of December 31, 2021, the Company was in compliance with the covenants under its debt facilities.
11.
Long-term debt – related party
The Company’s related party long-term debt consists of the following (in thousands):
 
As of December 31,
 
2021
2020
Exquisite Vessel Financing
$196,213
$ 203,996
KFMC-ENE Onshore Note
2,100
ENE Lateral Facility
223,197
Total related party debt
198,313
427,193
Less current portion
(7,096)
(7,153)
Long-term related party debt
$191,217
$ 420,040
Exquisite Vessel Financing
On June 12, 2018, the Company entered into a sale leaseback agreement with Nakilat Excelerate LLC (“Nakilat JV”), its equity method investment, to provide $220.0 million of financing for the Exquisite vessel at 7.730%. The agreement was recognized as a failed sale leaseback transaction and was treated as financing due to the
F-26

TABLE OF CONTENTS

Excelerate Energy Limited Partnership
Notes to the Consolidated Financial Statements
December 31, 2021 and 2020
Company’s lease of the vessel. The term is for 15 years with a symmetrical put and call option at the end of the original term or optionally two five-year extensions with symmetrical put and call options after each extension. The agreement contains certain security rights related to the Exquisite vessel in the event of default.
KFMC-ENE Onshore Note
In September 2021, in connection with the Northeast Gateway Contribution, ENE Lateral assigned to KFMC all of its rights, title and interest to receive payment under the KFMC-ENE Onshore Note, which assignment was made in partial satisfaction of the amounts owed by ENE Lateral to KFMC under the ENE Lateral Facility. As a result of such assignment, ENE Onshore was obligated to pay to KFMC all amounts under the KFMC-ENE Onshore Note. As of September 30, 2021, the outstanding balance amounted to $117.2 million. In November 2021, ENE Onshore received an equity contribution sufficient to allow it to remit payment to KFMC of the then-outstanding KFMC-ENE Onshore Note balance, and KFMC and ENE Onshore subsequently entered into an amended and restated note allowing a maximum commitment of $25 million. The KFMC-ENE Onshore Note matures in December 2023 and has an interest rate of one-month LIBOR plus 1.5% (1.59% at December 31, 2021).
ENE Lateral Facility
On December 22, 2015, ENE Lateral entered into the ENE Lateral Facility. The ENE Lateral Facility has an interest rate of one-month LIBOR plus 1.5% and was amended in 2021 to increase the maximum aggregate principal amount to $285 million. The ENE Lateral Facility was amended on August 31, 2021, to make certain changes to the final payment date, including removing KFMC’s ability to demand payment. The ENE Lateral Facility was settled in full in September 2021 in connection with the Northeast Gateway Contribution.
KFMC Note
On November 9, 2018, EELP entered into a promissory note with KFMC, an affiliate of Kaiser as lender, which allowed EELP to draw funds up to $100 million (the “KFMC Note”). The KFMC Note was amended on November 17, 2020, to (a) extend the final payment date from December 31, 2020 to December 31, 2022, (b) increase the interest rate from LIBOR plus 1.5% to LIBOR plus 1.55%, and (c) make certain revisions to prepayment conditions. The KFMC Note was further amended and restated in its entirety on September 29, 2021 to (i) make certain changes to the final payment date, including removing KFMC’s ability to demand payment, and extending the final payment date to December 31, 2023, and to (ii) allow EELP to draw funds at EELP’s discretion without prior approval by KFMC. The KFMC Note was further amended on October 1, 2021, to increase the maximum aggregate principal amount from $100 million to $250 million.
Maturities
Principal payments on related party long-term debt outstanding as of December 31, 2021 are as follows (in thousands):
2022
$7,096
2023
10,445
2024
9,078
2025
9,741
2026
10,521
Thereafter
91,432
Total payments
138,313
Residual value for Exquisite vessel financing
60,000
Total debt - related party
$198,313
During the years ended December 31, 2021 and 2020, interest expense for long-term debt was $8.7 million and $20.0 million, respectively, and was included in net interest expense in the consolidated statements of income.
F-27

TABLE OF CONTENTS

Excelerate Energy Limited Partnership
Notes to the Consolidated Financial Statements
December 31, 2021 and 2020
12.
Other long-term liabilities
As of December 31, 2021 and 2020, other long-term liabilities consisted of the following (in thousands):
 
As of December 31,
 
2021
2020
Deferred revenue
$14,451
$9,569
Off-market capacity liability – ENE Onshore
11,072
Other long-term liabilities
$14,451
$20,641
13.
Leases
Lessee arrangements
Finance leases
Certain enforceable vessel charters and pipeline capacity agreements are classified as finance leases, and the right-of-use assets are included in property and equipment. Lease obligations are recognized based on the rate implicit in the lease or the Company’s incremental borrowing rate at lease commencement.
As of December 31, 2021, the Company was a lessee in finance lease arrangements on three vessels (including two vessels with related parties), one pipeline capacity agreement and one tugboat. These arrangements were determined to be finance leases due to their terms representing the majority of the economic lives of the assets.
Finance lease liabilities as of December 31, 2021 and 2020 consisted of the following (in thousands):
 
As of December 31,
 
2021
2020
External leases:
 
 
Finance lease liabilities
$251,658
$ 291,878
Less current portion of finance lease liabilities
(21,903)
(36,269)
Finance lease liabilities, long-term
$229,755
$255,609
 
 
 
Related party leases:
 
 
Finance lease liabilities
$226,619
$ 243,217
Less current portion of finance lease liabilities
(15,627)
(15,608)
Finance lease liabilities, long-term
$210,992
$227,609
Operating leases
The Company is a lessee in a bareboat charter contract, accounted for as an operating lease. Pursuant to a bareboat charter, the vessel owner provides the use of the vessel to the Company in exchange of a fixed charter hire rate. However, the Company is responsible for the operation and maintenance of the vessel with its own crew, fuel costs, and other related expenses. As such, the bareboat charter includes a lease component only for the lessee to control the use of the vessel and does not contain non-lease components.
Additionally, the Company has operating leases for offices in various locations in which operations are performed. Such leases will often include options to extend the lease and the Company will include option periods that, on commencement date, it is reasonably certain the Company will exercise. Variable lease costs relate to certain lease agreements, which include payments that vary for items such as inflation adjustments, or common area charges (“CAM”). Variable lease costs that are not dependent on an index are excluded from the lease payments that comprise the operating lease liability and are expensed in the period in which they are incurred. None of the Company's operating leases contain any residual value guarantees.
F-28

TABLE OF CONTENTS

Excelerate Energy Limited Partnership
Notes to the Consolidated Financial Statements
December 31, 2021 and 2020
A maturity analysis of the Company’s operating and finance lease liabilities (excluding short-term leases) at December 31, 2021 is as follows (in thousands):
 
Operating
Finance
2022
$35,715
$78,069
2023
35,641
75,399
2024
28,383
75,412
2025
17,829
63,999
2026
797
61,343
Thereafter
1,829
430,554
Total lease payments
120,194
784,776
Less: imputed interest
(12,043)
(306,499)
Carrying value of lease liabilities
108,151
478,277
Less: current portion
(30,215)
(37,530)
Carrying value of long-term lease liabilities
$77,936
$440,747
As of December 31, 2021, the Company’s weighted average remaining lease term for operating and finance leases was 3.4 years and 12.1 years, respectively, with a weighted average discount rate of 5.8% and 9.8%, respectively. As of December 31, 2020, the Company’s weighted average remaining lease term for operating and finance leases was 4.6 years and 12.7 years, respectively, with a weighted average discount rate of 6.0% and 9.7%, respectively.
The Company's total lease costs for the years ended December 31, 2021 and 2020 recognized in the consolidated statements of income consisted of the following (in thousands):
 
For the years ended
December 31,
 
2021
2020
Amortization of finance lease right-of-use assets - related party
$4,906
$4,906
Amortization of finance lease right-of-use assets - external
13,345
13,345
Interest on finance lease liabilities - related party
29,080
30,619
Interest on finance lease liabilities - external
17,231
19,370
Operating lease expense
29,489
16,919
Short-term lease expense
746
681
Total lease costs
$94,797
$85,840
Other information related to leases for the years ended December 31, 2021 and 2020 are as follows (in thousands):
 
For the years ended December 31,
 
2021
2020
Cash paid for amounts included in measurement of finance lease liabilities - related party
$29,080
$30,619
Cash paid for amounts included in measurement of finance lease liabilities - external
17,231
19,370
Cash paid for amounts included in measurement of operating lease liabilities
22,500
11,912
Financing cash flows related to finance leases - related party
15,608
14,558
Financing cash flows related to finance leases - external
36,269
34,143
Right-of-use assets obtained in exchange for new operating lease liabilities
15,248
121,575
F-29

TABLE OF CONTENTS

Excelerate Energy Limited Partnership
Notes to the Consolidated Financial Statements
December 31, 2021 and 2020
14.
Revenue
The following table presents the Company’s revenue for the years ended December 31, 2021 and 2020 (in thousands):
 
For the years ended
December 31,
 
2021
2020
Revenue from leases
$346,261
$331,726
Revenue from contracts with customers
 
 
Time charter, regasification and other services
121,769
99,117
Gas sales
420,525
Total revenue
$888,555
$430,843
Lease revenue
The Company’s time charter contracts are accounted for as operating or sales-type leases. The Company's revenue from leases is presented within revenues in the consolidated statements of income and for the years ended December 31, 2021 and 2020 consists of the following (in thousands):
 
For the years ended
December 31,
 
2021
2020
Operating lease income
$268,815
$ 252,651
Sales-type lease income
77,446
79,075
Total revenue from leases
$346,261
$331,726
Sales-type leases
Sales-type lease income is interest income that is presented within lease revenues on the consolidated statements of income. The Company leased two vessels and a terminal under sales-type leases as it is reasonably certain that the ownership of these assets will transfer to the customer at the end of the term. For the years ended December 31, 2021 and 2020, the Company recorded lease income from the net investment in the leases within revenue from lease contracts of $77.4 million and $79.1 million, respectively.
Operating leases
Revenue from time charter contracts accounted for as operating leases is recognized by the Company on a straight-line basis over the term of the contract. As of December 31, 2021, the Company is the lessor to long-term time charter agreements with customers on six of its vessels, which include vessel related equipment. The following represents the amount of property and equipment that is leased to customers as of December 31, 2021 and 2020 (in thousands):
 
For the years ended
December 31,
 
2021
2020
Property and equipment
$1,899,892
$1,891,202
Accumulated depreciation
(766,642)
(686,599)
Property and equipment, net
$1,133,250
$1,204,603
The future minimum revenues presented in the table below should not be construed to reflect total charter hire revenues for any of the years presented. Minimum future revenues included below are based on the fixed
F-30

TABLE OF CONTENTS

Excelerate Energy Limited Partnership
Notes to the Consolidated Financial Statements
December 31, 2021 and 2020
components and do not include variable or contingent revenue. Additionally, revenue generated from short-term charters are not included as the duration of the contracts are less than a year. As of December 31, 2021, the minimum contractual future revenues to be received under the time charters during the next five years and thereafter are as follows (in thousands):
 
Sales-type
Operating
2022
$87,612
$208,030
2023
80,449
167,190
2024
84,214
132,753
2025
87,612
121,510
2026
87,612
93,327
Thereafter
579,488
475,428
Total undiscounted
1,006,987
$1,198,238
Less: imputed interest
(581,854)
 
Net investment in sales-type leases
425,133
 
Less: current portion
(12,225)
 
Non-current net investment in sales-type leases
$412,908
 
Revenue from contracts with customers
The following table shows disaggregated revenues from customers attributable to the country in which the revenues were derived (in thousands). Revenues from external customers are attributed to the country in which the party to the applicable agreement has its principal place of business.
 
Year ended December 31, 2021
 
Revenue from
leases
Revenue from contracts with customers
Total
revenue
 
TCP, Regas
and other
Gas
sales
Bangladesh
$76,779
$39,748
$158,153
$274,680
UAE
60,395
22,152
82,547
Pakistan
45,025
9,578
54,603
Argentina
47,202
17,599
64,801
Brazil
50,964
6,714
222,878
280,556
Israel
38,080
6,494
44,574
US
2,854
2,854
China
38,950
38,950
Other
27,816
16,630
544
44,990
Total revenue
$346,261
$121,769
$420,525
$888,555
 
Year ended December 31, 2020
 
Revenue from
leases
Revenue from contracts with customers
Total
revenue
 
TCP, Regas
and other
Gas
sales
Bangladesh
$79,076
$ 38,664
$117,740
UAE
62,857
19,342
82,199
Pakistan
43,268
10,367
53,635
Argentina
45,063
6,530
51,593
Brazil
42,451
5,850
48,301
Israel
38,185
6,637
44,822
US
Other
20,826
11,727
32,553
Total revenue
$ 331,726
$99,117
$ 430,843
F-31

TABLE OF CONTENTS

Excelerate Energy Limited Partnership
Notes to the Consolidated Financial Statements
December 31, 2021 and 2020
Assets and liabilities related to contracts with customers
Under most customer contracts, invoicing occurs once the Company’s performance obligations have been satisfied, at which point payment is unconditional. As of December 31, 2021 and 2020, receivables from contracts with customers associated with revenue from services was $232.5 million and $6.2 million, respectively. These amounts are presented within accounts receivable, net on the consolidated balance sheets. In addition, revenue for services recognized in excess of the invoiced amounts, or accrued revenue, outstanding at December 31, 2021 and 2020, was $12.8 million and $2.2 million, respectively. Accrued revenue represents current contract asset that will turn into accounts receivable within the next 12 months and be collected during the Company’s normal business operating cycle. Accrued revenue is presented in accounts receivable, net on the consolidated balance sheets. Other items included in accounts receivable, net represent receivables associated with leases which are accounted for in accordance with the leasing standard. There were no impairment losses for trade receivables for lease or time charter services or contract assets for the years ended December 31, 2021 and 2020.
Contract liabilities from advance payments in excess of revenue recognized from services as of December 31, 2021 and 2020 was $1,451 and $2,334, respectively. The performance obligations are expected to be satisfied during the next 12 months, and the contract liabilities are classified within current deferred revenue on the consolidated balance sheets. The remaining portion of current deferred revenue relates to the lease component of the Company’s time charter contracts which are accounted for in accordance with the leasing standard. Noncurrent deferred revenue presented in other long—term liabilities represents payments allocated to the Company’s performance obligation for drydocking services within time charter contracts in which the lease component is accounted for as a sales—type lease. Revenue will be recognized once the performance obligation is complete and occurs every five years.
The following table reflects the changes in our long-term contract liabilities to customers, as of December 31, 2021 and 2020 (in thousands):
 
As of December 31,
 
2021
2020
Deferred revenues, beginning of period
$9,569
$ 4,755
Cash received but not yet recognized
4,882
4,814
Revenue recognized from prior period deferral
Deferred revenues, end of period
$14,451
$9,569
Some of the Company’s contracts are short-term in nature with a contract term of less than a year. The Company applied the optional exemption not to report any unfulfilled performance obligations related to these contracts.
The Company has long-term arrangements with customers in which the Company provides regasification and other services as part of time charter party contracts. The price under these agreements is typically stated in contacts. The fixed transaction price allocated to the remaining performance obligations under these arrangements is $435.0 million as of December 31, 2021. The Company expects to recognize revenue from contracts exceeding one year over the following time periods (in thousands):
2022
$45,826
2023
43,558
2024
44,845
2025
44,071
2026
44,071
Thereafter
212,595
Total Contracted Revenue
$434,966
F-32

TABLE OF CONTENTS

Excelerate Energy Limited Partnership
Notes to the Consolidated Financial Statements
December 31, 2021 and 2020
15.
Income taxes
The Company's income before income taxes is comprised of the following for the years ended December 31, 2021 and 2020 (in thousands):
 
As of December 31,
 
2021
2020
Domestic
$(80,658)
$(144,412)
Foreign
143,015
191,240
Total
$62,357
$46,828
Income tax expense (benefit) is comprised of the following for the years ended December 31, 2021 and 2020 (in thousands):
 
As of December 31,
 
2021
2020
Current:
 
 
Domestic
$2,281
$
Foreign
19,853
13,529
Total current:
22,134
13,529
Deferred:
 
 
Domestic
(27)
Foreign
(939)
408
Total deferred:
(966)
408
Income Tax Expense
$21,168
$13,937
A reconciliation of the U.S. federal statutory income tax rate to the Company's effective tax rate is comprised of the following for the years ended December 31, 2021 and 2020:
 
As of December 31,
 
2021
2020
Statutory rate applied to pre-tax income:
21.0%
21.0%
Foreign rate differential
(15.6%)
(21.1%)
Foreign exchange differences
(2.0%)
0.0%
Permanent items
3.1%
0.6%
Withholding taxes
22.9%
28.4%
Uncertain tax positions
2.8%
0.0%
Audit settlement
2.4%
0.0%
Other
(0.7%)
0.9%
Effective Tax Rate
33.9%
29.8%
The effective tax rate for the year-ended December 31, 2021 and 2020 was 33.9% and 29.8%, respectively. EELP is treated as a pass-through entity for income tax purposes and, as such, is not subject to U.S federal and most state income taxes. Instead, EELP’s U.S. income tax activity is allocated to individuals and entities affiliated with EELP. The Company also has international operations that are subject to foreign income tax requirements and U.S. corporate subsidiaries subject to U.S. federal tax. Therefore, our effective income tax rate is dependent on many factors, including the Company’s geographical distribution of income, a rate benefit attributable to the portion of the Company’s earnings not subject to corporate level taxes, and the impact of nondeductible items. In one jurisdiction, the Company’s tax rate is significantly less than the applicable statutory rate as a result of a tax holiday that was granted. This tax holiday will expire in 2033 at the same time as our contract and revenue with our customer ends.
F-33

TABLE OF CONTENTS

Excelerate Energy Limited Partnership
Notes to the Consolidated Financial Statements
December 31, 2021 and 2020
The tax effect of each type of temporary difference and carryforward that give rise to a significant deferred tax asset or liability as of December 31, 2021 and 2020 are as follows (in thousands):
 
As of December 31,
 
2021
2020
Deferred tax assets:
 
 
Fixed assets
$33
$
Net operating losses
518
1,058
Lease liabilities
40,632
Other
344
Deferred tax assets:
41,527
1,058
Valuation allowances:
(496)
(1,044)
Net deferred tax assets
$41,031
$14
Deferred tax liabilities:
 
 
Right of use assets
$39,004
$
Unrealized foreign exchange gains
1,088
Misc. Accruals
14
Net deferred tax liabilities:
$40,092
$14
Net deferred tax asset/(liability)
$939
$
The Company has foreign and U.S. corporate subsidiaries for which it records deferred taxes. The Company has $2.2 million of net operating losses as of December 31, 2021. Of these, $1.5 million will expire between 2024 and 2027. The remaining net operating loss carryforwards have an unlimited carryforward period.
The Company recorded a valuation allowance to reflect the estimated amount of certain deferred tax assets that, more likely than not, will not be realized. In making such a determination, the Company evaluates a variety of factors including the Company's operating history, accumulated deficit, and the existence of taxable or deductible temporary differences and reversal periods.
The Company recognizes the tax benefit from an uncertain tax position only if it is more likely than not that the tax position will be sustained on examination by the taxing authorities, based on the technical merits of the tax position. A reconciliation of the beginning and ending amount of unrecognized tax benefits is shown below (in thousands):
 
2021
2020
Balance at January 1
$
$
Increases (decreases) related to prior year tax positions
1,388
Balance at December 31
$1,388
$   
We believe its reasonably possible that the total amount of the Company’s unrecognized tax benefits will be resolved on or before December 31, 2022.
The Company and its subsidiaries file income tax returns in the U.S., various foreign, state and local jurisdictions. The Company is not currently under income tax examination in any jurisdiction. Tax years that remain subject to examination vary by legal entity but are generally open in the U.S. for the tax years ending after 2017 and outside the U.S. for the tax years ending after 2015.
The Company does not have any material undistributed earnings related its foreign operations. To the extent any of the Company's foreign subsidiaries have undistributed earnings, those earnings are considered to be indefinitely reinvested and accordingly, no provision for foreign withholding or applicable state and local taxes has been provided thereon. The Company's intent is to only make distributions from non-U.S. subsidiaries in
F-34

TABLE OF CONTENTS

Excelerate Energy Limited Partnership
Notes to the Consolidated Financial Statements
December 31, 2021 and 2020
the future when distributions can be made at no net tax costs; any remaining cash will be reinvested to grow operations in such subsidiaries. The Company has adequate sources of cash to fund its anticipated operations. Consequently, foreign earnings will not be returned in the near future.
16.
Related party transactions
The Company has two debt instruments with related parties, including a sale leaseback agreement with the Nakilat JV and a credit facility with Kaiser. For details on these debt instruments, see Note 11. EELP, certain of its subsidiaries and other affiliates of Kaiser are guarantors to Kaiser’s revolving loan facility. For details on this facility, see Note 19.
Kaiser has over time donated significant amounts of money to the George Kaiser Family Foundation (the “Foundation”). The Foundation has an independent board and Kaiser does not exert control or have ownership over the Foundation. However, several of Kaiser’s close family members are on the Board of Directors of the Foundation and for the purposes of these accounts, where transactions with the Foundation occur, they are reported as related party transactions. The Company has two finance lease arrangements with companies owned by the Foundation for the use of the Excellence and Excelsior vessels as well as operating maintenance services. As of December 31, 2021 and 2020, the Company had an outstanding balance with the Foundation totaling $226.6 million and $243.2 million, respectively. Interest expense in related party finance leases for the years ended December 31, 2021 and 2020 amounted to $29.1 million and $30.6 million, respectively. As part of the vessel management agreements, EELP provides bookkeeping and other back office administrative services for Foundation vessel entities.
In 2020, the Company began providing ship management services to vessels leased from related parties. The ship management fees consist primarily of reimbursable expenses such as crew and other pass-through costs that are eliminated in the consolidated statements of income.
The following transactions with related parties are included in the accompanying consolidated statements of income (in thousands):
 
For the years ended
December 31,
 
2021
2020
Management fees and other expenses with Kaiser
$1,814
$2,345
The following balances with related parties are included in the accompanying consolidated balance sheets (in thousands):
 
As of December 31,
 
2021
2020
Amounts due from related parties
$11,140
$ 5,977
Amounts due to related parties
7,937
2,349
Prepaid expenses - related party
5,917
6,877
EELP and certain of its subsidiaries and affiliates entered into the following transactions with Kaiser and affiliates of Kaiser.
Kaiser and EELP are party to an ISDA Master Agreement dated February 15, 2008, as amended on February 15, 2011. Since January 1, 2018, there has been one transaction resulting in a net settlement cost to EELP of $0.7 million under such ISDA Master Agreement.
GBK Corporation, an affiliate of Kaiser, issued a guarantee dated August 19, 2011, in an amount up to $55 million, in respect of all payment and performance obligations owed by Excelerate Energy Brazil, LLC and Excelerate Energy Servicos de Regaseficacao Ltda to Petroleo Brasileiro S.A. – Petrobras under an operation and services agreement and time charter party.
F-35

TABLE OF CONTENTS

Excelerate Energy Limited Partnership
Notes to the Consolidated Financial Statements
December 31, 2021 and 2020
Kaiser issued a guarantee dated December 19, 2016, in an amount up to $50 million, in respect of all payment and performance obligations owed by EELP to FSRU Vessel (Excellence), LLC (as successor in interest to Maya Maritime NV as owner of the vessel Excellence) under an LNG vessel time charter party.
On July 29, 2014, Kaiser obtained a letter of credit under the Kaiser Credit Line (as defined in Note 19) on behalf of Excelerate Energy Development DMCC for the benefit of Engro Elengy Terminal (Private) Limited in the amount of $20 million.
On June 13, 2018, Kaiser obtained a letter of credit under the Kaiser Credit Line on behalf of Excelerate Energy Bangladesh Ltd. for the benefit of Bangladesh Oil, Gas & Mineral Corporation (Petrobangla) in the amount of $20 million.
Northeast Gateway Related Transactions
On September 17, 2021, EE Holdings contributed to EELP all of the direct and indirect interests in each of ENE Lateral, Excelerate Northeast Gateway Energy Bridge, LP, and Excelerate New England GP, LLC (the “Northeast Contribution”).
Kaiser issued the following guarantees in respect of the Northeast Gateway Companies:
Kaiser issued guarantees dated December 1, 2015 in favor of all creditors and obligees of ENE Onshore and ENE Lateral under their third-party contracts. The Kaiser guarantees issued in favor of ENE Lateral and ENE Onshore were terminated on September 17, 2021 in connection with the reorganization.
Kaiser issued a guarantee dated September 11, 2013 (and reaffirmed on December 1, 2015) in favor of Algonquin Gas Transmission, LLC (“AGT”) and Maritimes & Northeast Pipeline, L.L.C. (each a wholly owned subsidiary of Enbridge, Inc.), in respect of all payment obligations owed by ENE Onshore and ENE Lateral (the “AGT Guarantee”). In addition, Kaiser obtained a letter of credit on behalf of ENE Onshore and ENE Lateral (the “AGT LOC”). The amount available for drawing under the AGT LOC reduces monthly and was approximately $16.5 million as of December 31, 2021. In connection with the Northeast Gateway Contribution, EELP agreed to (i) indemnify Kaiser in respect of Kaiser’s obligations related to ENE Lateral under the AGT Guarantee and AGT LOC, (ii) pay an annual fee in the amount of $1.2 million (pro-rated based on the number of days such guarantee remains outstanding in any year (beginning September 17, 2021)) to Kaiser to maintain such AGT Guarantee and (iii) reimburse Kaiser for any fees actually incurred under the AGT LOC.
Kaiser issued an uncapped construction and operational guarantee dated May 14, 2007 in favor of the Secretary of Transportation, United States of America, as represented by the Maritime Administrator (“MARAD”), in respect of Northeast Gateway Energy Bridge, LP’s obligations related to design, construction, operations and decommissioning under the deepwater port license issued by MARAD (the “Kaiser – MARAD Guarantee”). In addition, Kaiser obtained a letter of credit in favor of MARAD to cover decommissioning costs in the amount of approximately $15.4 million (the “Kaiser – MARAD LOC”) , which Kaiser – MARAD LOC was amended and increased to $16.3 million in December 2021. In connection with the Northeast Gateway Contribution, EELP agreed to (i) indemnify Kaiser in respect of Kaiser’s obligations under the Kaiser-MARAD Guarantee and the Kaiser – MARAD LOC, (ii) pay a nominal fee to Kaiser to maintain such Kaiser-MARAD Guarantee and (iii) reimburse Kaiser for any fees actually incurred under the MARAD LOC.
Excelerate New England GP, LLC, Northeast Gateway Energy Bridge, LP, ENE Onshore and ENE Lateral (all of which are Kaiser affiliates, and collectively, the “NEG Entities”) and EELP are parties to the Northeast Gateway Services Agreement, dated January 1, 2016, pursuant to which EELP performs certain services on behalf of the NEG Entities (the “NEG Services Agreement”). In connection with the Northeast Gateway Contribution, the NEG Services Agreement was amended to remove and release ENE Onshore as a party to the NEG Services Agreement. Under the NEG Services Agreement, EELP was paid $0.5 million in 2020 and $0.4 million in 2021.
F-36

TABLE OF CONTENTS

Excelerate Energy Limited Partnership
Notes to the Consolidated Financial Statements
December 31, 2021 and 2020
Excelerate Energy Holdings, LLC, EELP and the NEG Entities are parties to the Northeast Gateway Matters Agreement dated January 1, 2016, pursuant to which the NEG Entities indemnify EELP in respect of liabilities arising from all activities at Northeast Gateway. In connection with the Northeast Gateway Contribution, the Northeast Gateway Matters Agreement was terminated and replaced with the Northeast Gateway Onshore Matters Agreement by and among Excelerate Energy Holdings, LLC, ENE Onshore and EELP pursuant to which Excelerate Energy Holdings, LLC and ENE Onshore indemnify EELP in respect of liabilities arising from all ENE Onshore activities at Northeast Gateway (the “Northeast Gateway Onshore Matters Agreement”). No payments were made under the Northeast Gateway Matters Agreement, and no payments have been made under the Northeast Gateway Onshore Matters Agreement.
As credit support for LNG cargos, Kaiser obtained letters of credit under the Kaiser Credit Line on behalf of Excelerate Gas Marketing Limited Partnership, a subsidiary of EELP, in favor of LNG suppliers, in the following approximate aggregate amounts: $18 million in 2020 (all of which have terminated by their terms); and $329.3 million in 2021, of which $69.7 million remains outstanding as of December 31, 2021.
In March 2016, ENE Onshore released ENE Onshore’s capacity in AGT’s mainline facility (the “Onshore Release Capacity”) to ENE Lateral for no consideration. In connection with the Northeast Gateway Contribution, ENE Lateral and ENE Onshore entered into a Capacity Release Payment Agreement dated September 17, 2021, whereby, if ENE Lateral releases the Onshore Release Capacity to a third party and receives funds in respect of such Onshore Release Capacity, ENE Lateral will pay to ENE Onshore the amount of such funds received. No payments have been made under the Capacity Release Payment Agreement.
On March 31, 2021 (as amended on June 22, 2021), KFMC and EELP entered into a promissory note which allowed KFMC to borrow up to a maximum amount of $100 million at a per annum interest rate of LIBOR plus 1.55% (as amended, restated, supplemented or otherwise modified, the “Accounts Receivable Note”). The Accounts Receivable Note was amended and restated on June 22, 2021 to (i) increase the maximum commitment to $150 million, (ii) require periodic payments of interest, rather than payment of accrued interest on the final payment date, and (iii) allow for replacement of the LIBOR Rate with an alternative rate in certain circumstances. In connection with the Northeast Gateway Contribution on September 28, 2021, pursuant to an assignment and assumption of promissory note and accounts receivable agreement among KFMC, EELP, ENE Lateral and ENE Onshore (the “Assignment and Assumption”), $88.5 million owed by KFMC to EELP under the Accounts Receivable Note was settled as partial payment of the amounts outstanding on the ENE Lateral Facility. No additional amounts were drawn on the Accounts Receivable Note and the Accounts Receivable Note was terminated on November 4, 2021.
In September 2021, in connection with the Northeast Gateway Contribution, ENE Lateral assigned to KFMC all of its right, title and interest to receive payment under the KFMC-ENE Onshore Note, which assignment was made in partial satisfaction of the amounts owed by ENE Lateral to KFMC under the ENE Lateral Facility. As a result of such assignment, ENE Onshore was obligated to pay to KFMC all amounts under the KFMC-ENE Onshore Note. In November 2021, ENE Onshore received an equity contribution sufficient to allow it to remit payment to KFMC of the then-outstanding ENE Onshore Note balance, and KFMC and KFMC-ENE Onshore subsequently entered into an amended and restated note allowing a maximum commitment of $25 million.
Also in connection with the Northeast Gateway Contribution during September 2021, EE Holdings made a $57.2 million contribution to the Company to allow it to repay the remaining amount owed on the ENE Lateral Facility. During September 2021, EE Holdings also made a $16.5 million contribution in the form of a Note Receivable from Kaiser (the “Kaiser Note Receivable”) to provide for funding of certain amounts expected to be paid in the next twelve months. The Kaiser Note Receivable bears interest at 1.55% with $3.3 million payable each month by Kaiser to the Company. The Kaiser Note Receivable is presented as contra-equity in the consolidated financial statements.
F-37

TABLE OF CONTENTS

Excelerate Energy Limited Partnership
Notes to the Consolidated Financial Statements
December 31, 2021 and 2020
17.
Defined contribution plan
The Company’s full-time employees are eligible to participate in a 401(k) plan that is administered by a related party of Kaiser. The Company makes a safe harbor matching contribution equal to 100% of the employee’s salary deferrals that do not exceed 3% of compensation plus 50% of the employee’s salary deferrals between 3% and 5% of compensation. The safe harbor matching contribution is 100% vested. The Company has no further payment obligations once the contributions have been paid. The contributions are recognized as employee benefit expense when they are due. The Company recorded $0.7 million and $0.5 million in compensation expense related to the plan during the years ended December 31, 2021 and 2020, respectively.
18.
Concentration risk
The Company is subject to concentrations of credit risk principally from cash and cash equivalents, restricted cash, derivative financial instruments, and accounts receivable. The Company limits the exposure to credit risk with cash and cash equivalents and restricted cash by placing it with highly rated financial institutions. Additionally, the Company evaluates the counterparty risk of potential customers based on credit evaluations including analysis of the counterparty’s established credit rating or assessment of the counterparty’s creditworthiness based on an analysis of financial condition when a credit rating is not available, historical experience, and other factors.
To manage credit risk associated with the interest rate hedges, the Company selected counterparties based on their credit ratings and limits the exposure to any single counterparty. The counterparties to the derivative contracts are major financial institutions with investment grade credit ratings. The Company periodically monitors the credit risk of the counterparties and adjusts the hedging position as appropriate. The impact of credit risk, as well as the ability of each party to fulfill its obligations under the derivative financial instruments, is considered in determining the fair value of the contracts. Credit risk has not had a significant effect on the fair value of the derivative instruments. The Company does not have any credit risk-related contingent features or collateral requirements associated with the derivative contracts.
The following table shows customers with revenues of 10% or greater of total revenues:
 
Percentage of Total Revenues
 
Year Ended
December 31,
 
2021
2020
Customer A
32%
11%
Customer B
27%
20%
Customer C
6%
12%
Customer D
6%
10%
Customer E
5%
10%
Customer F
5%
10%
Substantially all of our long-lived assets are located outside the United States. The Company’s fixed assets are largely comprised of vessels that can be deployed globally due to their mobile nature. As such, the Company is not subject to significant concentration risk of fixed assets.
19.
Commitments and contingencies
The Company may be involved in legal actions in the ordinary course of business, including governmental and administrative investigations, inquiries and proceedings concerning employment, labor, environmental and other claims. The Company will recognize a loss contingency in the consolidated financial statements when it is probable a liability has been incurred and the amount of the loss can be reasonably estimated. The Company will disclose any loss contingencies that do not meet both conditions if there is a reasonable possibility that a loss may have been incurred. Gain contingencies are not recorded until realized.
F-38

TABLE OF CONTENTS

Excelerate Energy Limited Partnership
Notes to the Consolidated Financial Statements
December 31, 2021 and 2020
The Company and certain of its subsidiaries, and other entities under common control of Kaiser, are guarantors to a Kaiser revolving loan facility. At December 31, 2020, the Company provided a first lien against one of the Company’s vessels to collateralize this facility. The facility is a committed line of $600 million with a third-party bank that expires on September 30, 2022 (the “Kaiser Credit Line”). The Company utilizes the Kaiser Credit Line to issue letters of credit or bank guarantees to counterparties to guarantee its performance. As of December 31, 2021 and 2020, the Company had issued $142.5 million and $116.0 million, respectively, in letters of credit under the Kaiser Credit Line. The Company anticipates that the first lien against an EELP vessel will be released by the lender upon or prior to the consummation of this offering and, in connection with this offering, that the credit support currently provided to the Company by Kaiser under the Kaiser Credit Line will be replaced with credit support directly from Excelerate.
20.
Asset retirement obligations
The Company’s asset retirement obligation represents the present value of estimated future costs associated with the decommissioning of the Northeast Gateway Deepwater LNG Port in the Massachusetts Bay. In accordance with the ports applicable license and permits, the Company is legally required to decommission the port and estimates that this will occur at the end of the related pipeline capacity agreement in 2032.
The following table presents the balances for asset retirement obligations and the changes due to accretion expense (in thousands):
 
As of December 31,
 
2021
2020
Asset retirement obligations, beginning of period
$33,499
$ 32,129
Accretion expense
1,430
1,370
Asset retirement obligations, end of period
$34,929
$33,499
21.
Supplemental noncash disclosures for consolidated statement of cash flows
Supplemental noncash disclosures for the consolidated statement of cash flows consist of the following (in thousands):
 
As of December 31,
 
2021
2020
Supplemental cash flow information:
 
 
Cash paid for taxes
$16,807
$14,328
Cash paid for interest
80,501
88,167
Right-of-use assets obtained in exchange for lease obligations
15,248
121,575
Change in capital expenditures included in accounts payable
1,189
8,445
KFMC note receivable netted against Lateral note payable to KFMC
88,500
Noncash contribution received to settle KFMC-ENE Onshore note
118,893
Noncash contribution received to settle note payable to KFMC
57,159
Noncash contribution received reflected as a note Receivable from Kaiser
16,500
The following table provides a reconciliation of cash, cash equivalents and restricted cash reported within the consolidated balance sheets as of December 31, 2021 and 2020 (in thousands):
 
As of December 31,
 
2021
2020
Cash and cash equivalents
$72,786
$90,240
Restricted cash - current
2,495
2,456
Restricted cash - non-current
15,683
16,843
Cash, cash equivalents, and restricted cash
$90,964
$109,539
F-39

TABLE OF CONTENTS

Excelerate Energy Limited Partnership
Notes to the Consolidated Financial Statements
December 31, 2021 and 2020
22.
Accumulated other comprehensive (income) loss
Changes in components of accumulated other comprehensive (income) loss were (in thousands):
 
Cumulative
translation
adjustment
Qualifying
cash flow
hedges
Share of OCI in
equity method
investee
Total
At December 31, 2019
$ 2,167
$3,841
$3,520
$9,528
Other comprehensive (income) loss
4,837
(847)
3,990
Reclassification to income
(1,651)
3,094
1,443
At December 31, 2020
2,167
7,027
5,767
14,961
Other comprehensive (income) loss
(2,209)
(5,721)
(7,930)
Reclassification to income
(1,116)
3,263
2,147
At December 31, 2021
$2,167
$3,702
$3,309
$9,178
F-40

TABLE OF CONTENTS

16,000,000 Shares

Class A Common Stock
Prospectus

April 12, 2022

Barclays
J.P. Morgan
Morgan Stanley
Wells Fargo Securities
SMBC Nikko
Raymond James
Stephens Inc.
Tudor, Pickering, Holt & Co.
BOK Financial Securities, Inc.


Through and including May 7, 2022 (the 25th day after the date of this prospectus), all dealers effecting transactions in our Class A common stock, whether or not participating in this offering, may be required to deliver a prospectus. This delivery requirement is in addition to a dealer’s obligation to deliver a prospectus when acting as an underwriter and with respect to an unsold allotment or subscription.