Please wait
TABLE OF CONTENTS
 Filed Pursuant to Rule 424(b)(3)
 Registration Number 333-268478
PROSPECTUS SUPPLEMENT
(To Prospectus dated April 3, 2023)
7,100,000 shares
[MISSING IMAGE: lg_graniteridge-4clr.jpg]
Granite Ridge Resources, Inc.
Common Stock
The selling securityholders identified in this prospectus supplement (the “Selling Securityholders”) are offering 7,100,000 shares of common stock, $0.0001 par value per share (“Granite Ridge common stock”), of Granite Ridge Resources, Inc. (“Granite Ridge” or the “Company”). Granite Ridge will not receive any of the proceeds from the sale of shares of Granite Ridge common stock by the Selling Securityholders.
The underwriters may also purchase up to an additional 1,065,000 shares from the Selling Securityholders at the public offering price less the underwriting discount set forth below within 30 days following the date of this prospectus supplement to cover over-allotments. Granite Ridge will not receive any proceeds from the sale of shares by the Selling Securityholders if the underwriters exercise their over-allotment option. See “Selling Securityholders” beginning on page S-8.
This prospectus supplement updates, amends and supplements the prospectus dated January 18, 2023, which forms a part of our Registration Statement on Form S-1 (Registration No. 333-268478), as amended by the post-effective amendment filed by us on March 29, 2023 and declared effective on April 3, 2023, and supplemented by the prospectus supplements filed by us on May 11, 2023 (solely with respect to the Quarterly Report for the period ended March 31, 2023 referenced therein), May 16, 2023, May 19, 2023, May 30, 2023, June 20, 2023, June 22, 2023, August 10, 2023 (solely with respect to the Quarterly Report for the period ended June 30, 2023 referenced therein) and August 31, 2023 (collectively, the “prospectus”); however, any information contained within such filings that is deemed to be “furnished” to, and not “filed” with, the Securities and Exchange Commission for purposes of Section 18 of the Securities Exchange Act of 1934, as amended (the “Exchange Act”), shall not form part of this prospectus supplement or the prospectus. This prospectus supplement is not complete without the prospectus. This prospectus supplement should be read in conjunction with the prospectus, which is to be delivered with this prospectus supplement, and is qualified by reference thereto, except to the extent that the information in this prospectus supplement updates or supersedes the information contained in the prospectus. Please keep this prospectus supplement with your prospectus for future reference.
The Granite Ridge common stock is listed on the New York Stock Exchange (the “NYSE”) under the symbol “GRNT.” On September 12, 2023, the last reported sale price of Granite Ridge common stock on the NYSE was $5.55 per share.
Per Share
Total(*)
Public Offering Price
$ 5.00 $ 35,500,000
Underwriting Discount
$ 0.40 $ 2,840,000
Proceeds to the Selling Securityholders (before expenses)
$ 4.60 $ 32,660,000
*
Assumes no exercise of the underwriters’ option to purchase additional shares of Granite Ridge common stock.
Investing in Granite Ridge common stock involves risks. You should carefully review the risks and uncertainties described under the heading “Risk Factors” contained on page S-4 of this prospectus supplement and page 11 of the accompanying prospectus.
NEITHER THE SECURITIES AND EXCHANGE COMMISSION (“SEC”) NOR ANY STATE SECURITIES COMMISSION HAS APPROVED OR DISAPPROVED OF THESE SECURITIES OR PASSED UPON THE ADEQUACY OR ACCURACY OF THIS PROSPECTUS SUPPLEMENT OR THE ACCOMPANYING PROSPECTUS. ANY REPRESENTATION TO THE CONTRARY IS A CRIMINAL OFFENSE.
The underwriters expect to deliver the shares against payment on or about September 15, 2023.
Book-Running Managers
BofA Securities
Evercore ISI
Capital One Securities
Stephens Inc.
Co-Manager
Texas Capital Securities
The date of this prospectus supplement is September 12, 2023.

TABLE OF CONTENTS
 
TABLE OF CONTENTS
Prospectus Supplement
Page
S-iii
S-v
S-vi
S-1
S-4
S-7
S-8
S-10
S-12
S-16
S-24
S-24
Prospectus
Page
iii
v
1
11
39
42
56
63
83
89
96
104
108
111
115
121
124
124
124
124
F-1
A-1
B-1
 
S-i

TABLE OF CONTENTS
 
Prospectus Supplements (To Prospectus dated April 3, 2023)
Page
PS-1
PS-42
PS-43
PS-48
PS-52
PS-57
PS-61
PS-106
 
S-ii

TABLE OF CONTENTS
 
ABOUT THIS PROSPECTUS SUPPLEMENT
This prospectus supplement updates, amends and supplements the prospectus dated January 18, 2023, which forms a part of our Registration Statement on Form S-1 (Registration No. 333-268478) as previously amended by the post-effective amendment filed by us on March 29, 2023 and declared effective on April 3, 2023, and supplemented by the prospectus supplements filed by us on May 11, 2023 (solely with respect to the Quarterly Report for the period ended March 31, 2023 referenced therein), May 16, 2023, May 19, 2023, May 30, 2023, June 20, 2023, June 22, 2023, August 10, 2023 (solely with respect to the Quarterly Report for the period ended June 30, 2023 referenced therein) and August 31, 2023 (collectively, the “prospectus”); however, any information contained within such filings that is deemed to be “furnished” to, and not “filed” with, the SEC for purposes of Section 18 of the Exchange Act, shall not form part of this prospectus supplement or the prospectus. Neither we, the Selling Securityholders nor the underwriters have authorized anyone to provide you with any information or to make any representations other than those contained in this prospectus supplement or the accompanying prospectus, or any subsequent prospectus supplement prepared by or on behalf of us or to which we have referred you. Neither we, the Selling Securityholders nor the underwriters take any responsibility for, or provide any assurance as to the reliability of, any other information that others may give you. Neither we, the Selling Securityholders nor the underwriters will make an offer to sell these securities in any jurisdiction where the offer or sale is not permitted. See “Underwriting.”
This prospectus supplement is not complete without the accompanying prospectus. This prospectus supplement should be read in conjunction with the prospectus, which is to be delivered with this prospectus supplement, and is qualified by reference thereto, except to the extent that the information in this prospectus supplement updates or supersedes the information contained in the prospectus. If information in this prospectus supplement modifies, updates or is inconsistent with the information in the accompanying prospectus, this prospectus supplement will apply and will supersede that information in the accompanying prospectus. Any statement so modified or updated will be deemed to constitute a part of this prospectus supplement only as so modified or updated, and any statement so superseded will be deemed not to constitute a part of this prospectus supplement. Please keep this prospectus supplement with your prospectus for future reference. The prospectus includes other information about our business, financial condition and risk factors you should consider before making any investment in our securities.
The information contained in this prospectus supplement and the accompanying prospectus is accurate only as of the date of this prospectus supplement or the date of the accompanying prospectus, as applicable, regardless of the time of delivery of this prospectus supplement and the accompanying prospectus or of any sale of Granite Ridge common stock. Our business, financial condition, results of operations and prospects may have changed since those dates.
As used in this prospectus supplement and the accompanying prospectus, unless otherwise indicated or the context otherwise requires, the terms “Granite Ridge,” “we,” “our,” “us” and the “Company” mean Granite Ridge Resources, Inc. When we refer to “you,” we mean the potential holders of the shares of Granite Ridge common stock.
Market and Industry Data
Unless otherwise indicated, information contained in this prospectus supplement or the accompanying prospectus concerning our industry, competitive position and the markets in which we operate is based on information from independent industry and research organizations, other third-party sources and management estimates. Management estimates are derived from publicly available information released by independent industry analysts, subscription-based publications and other third-party sources, as well as data from our internal research, and are based on assumptions made by us upon reviewing such data, and our experience in, and knowledge of, such industry and markets, which we believe to be reasonable, but we have not independently verified the accuracy of this information. Any industry forecasts are based on data (including third-party data), models and experience of various professionals and are based on various assumptions, all of which are subject to change without notice. In addition, projections, assumptions and estimates of the future performance of the industry in which we operate and our future performance are necessarily subject to uncertainty and risk due to a variety of factors, including those described in “Risk
 
S-iii

TABLE OF CONTENTS
 
Factors” and “Cautionary Note Regarding Forward-Looking Statements.” These and other factors could cause results to differ materially from those expressed in the estimates made by the independent parties and by us.
Trademarks
This document contains references to trademarks and service marks belonging to other entities. Solely for convenience, trademarks and trade names referred to in this prospectus supplement or the accompanying prospectus may appear without the ® or symbols, but such references are not intended to indicate, in any way, that the applicable licensor will not assert, to the fullest extent under applicable law, its rights to these trademarks and trade names. We do not intend our use or display of other companies’ trade names, trademarks or service marks to imply a relationship with, or endorsement or sponsorship of us by, any other companies.
 
S-iv

TABLE OF CONTENTS
 
WHERE YOU CAN FIND MORE INFORMATION
We file annual, quarterly and current reports, proxy statements and other information with the SEC. We have also filed a registration statement on Form S-1, including exhibits, under the Securities Act of 1933, as amended (the “Securities Act”) with respect to the shares of Granite Ridge common stock offered by this prospectus supplement and the accompanying prospectus. This prospectus supplement and the accompanying prospectus are part of the registration statement, but do not contain all of the information included in the registration statement or the exhibits. Statements contained in this prospectus supplement and the accompanying prospectus concerning any of our contracts, agreements or other documents are not necessarily complete. If a contract or document has been filed as an exhibit to the registration statement, we refer you to the copy of the contract or document that has been filed. Each statement in this prospectus supplement and the accompanying prospectus relating to a contract or document filed as an exhibit is qualified in all respects by the filed exhibit. You can read and obtain such filings from the SEC’s website at www.sec.gov. We also make available free of charge on our website at www.graniteridge.com all materials that we file electronically with the SEC. Our website and the information contained therein or connected thereto shall not be deemed to be incorporated into this prospectus supplement, the accompanying prospectus or the registration statement of which this prospectus supplement forms apart.
 
S-v

TABLE OF CONTENTS
 
CAUTIONARY NOTE REGARDING FORWARD-LOOKING STATEMENTS
This prospectus supplement and the accompanying prospectus may include forward-looking statements within the meaning of Section 27A of the Securities Act, Section 21E of the Exchange Act, and the Private Securities Litigation Reform Act of 1995, that are subject to risks and uncertainties. These statements involve known and unknown risks, uncertainties and other factors that may cause our actual results, performance or achievements to be materially different from any future results, performance or achievements expressed or implied by the forward-looking statements. In some cases, you can identify forward looking statements by terms such as “may” “will,” “should,” “could,” “would,” “expects,” “plans,” “anticipates,” “intends,” “believes,” “estimates” “projects,” “predicts,” “potential” and similar expressions intended to identify forward-looking statements. All statements, other than statements of historical facts, included in this prospectus supplement and the accompanying prospectus that address activities, events or developments that we expect or anticipate will or may occur in the future are forward-looking statements. Important factors, among others, that may affect actual results or outcomes include:

changes in Granite Ridge’s strategy, future operations, financial position, estimated revenues and losses, projected costs, prospects and plans, or our ability to raise additional capital;

changes in current or future commodity prices and interest rates;

supply chain disruptions;

infrastructure constraints and related factors affecting our properties;

our ability to acquire additional development opportunities and potential or pending acquisition transactions, as well as the effects of such acquisitions on our company’s cash position and levels of indebtedness;

changes in our reserves estimates or the value thereof;

operational risks including, but not limited to, the pace of drilling and completions activity on our properties;

changes in the markets in which Granite Ridge competes;

geopolitical risk and changes in applicable laws, legislation, or regulations, including those relating to environmental matters;

cyber-related risks;

the fact that reserve estimates depend on many assumptions that may turn out to be inaccurate and that any material inaccuracies in reserve estimates or underlying assumptions will materially affect the quantities and present value of the Company’s reserves;

the outcome of any known and unknown litigation and regulatory proceedings;

limited liquidity and trading of Granite Ridge’s securities;

acts of war or terrorism;

market conditions and global, regulatory, technical, and economic factors beyond Granite Ridge’s control, including the potential adverse effects of the COVID-19 pandemic, or another major disease, affecting capital markets, general economic conditions, global supply chains and Granite Ridge’s business and operations;

increasing regulatory and investor emphasis on, and attention to, environmental, social, and governance matters;

the restatement of our financial statements for the quarter ended September 30, 2022 and our ability to establish and maintain effective internal control over financial reporting, including our ability to remediate the existing material weaknesses in our internal controls; and

other risks and uncertainties set forth in the section entitled “Risk Factors” included elsewhere in this prospectus supplement and on page 11 of the accompanying prospectus.
 
S-vi

TABLE OF CONTENTS
 
These forward-looking statements are largely based on our expectations and beliefs concerning future events, which reflect estimates and assumptions made by our management. These estimates and assumptions reflect our best judgment based on currently known market conditions and other factors relating to our operations and business environment, all of which are difficult to predict and many of which are beyond our control.
Although we believe our estimates and assumptions to be reasonable, they are inherently uncertain and involve a number of risks and uncertainties that are beyond our control. In addition, management’s assumptions about future events may prove to be inaccurate. Management cautions all readers that the forward-looking statements contained in this prospectus supplement and the accompanying prospectus are not guarantees of future performance, and we cannot assure any reader that those statements will be realized or the forward-looking events and circumstances will occur. Actual results may differ materially from those anticipated or implied in the forward-looking statements due to the factors listed in “Risk Factors” on page S-4 herein and on page 11 of the accompanying prospectus. All forward-looking statements speak only as of the date of this prospectus supplement or the date of the accompanying prospectus, as applicable.
All forward-looking statements, expressed or implied, included in this prospectus supplement and the accompanying prospectus are expressly qualified in their entirety by this cautionary statement. This cautionary statement should also be considered in connection with any subsequent written or oral forward-looking statements that we or persons acting on our behalf may issue.
Except as otherwise required by applicable law, we disclaim any duty to update any forward-looking statements, all of which are expressly qualified by the statements in this section, to reflect events or circumstances after the date of this prospectus supplement.
 
S-vii

TABLE OF CONTENTS
 
SUMMARY
This summary highlights selected information more fully described elsewhere in this prospectus supplement and the accompanying prospectus. This summary does not contain all of the information you should consider before investing in shares of Granite Ridge common stock. You should read this prospectus supplement and the accompanying prospectus carefully, especially the risks of investing in shares of Granite Ridge common stock discussed in the “Risk Factors” section below.
Our Company
Granite Ridge is a scaled, non-operated oil and gas exploration and production company. We own a portfolio of wells and top-tier acreage across the Permian and four other prolific unconventional basins across the United States. Rather than drill wells ourselves, we increase asset diversity and decrease overhead by investing in a smaller piece of a larger number of high-graded wells drilled by proven public and private operators. As a non-operating partner, we pay our pro rata share of expenses, but we are not burdened by long-term contracts and drilling obligations common to operators.
We drive capital appreciation by reinvesting cash flow generated from our oil and gas wells to:

participate in the development of new wells alongside operators with significant experience in developing and producing hydrocarbons in our core asset areas;

acquire additional rights to participate in future wells; and

leverage our scalable, tech-enabled platform to consolidate non-operated assets.
Overview of the Assets of Granite Ridge
We hold interests in wells in core operating areas of the Permian, Eagle Ford, Bakken, Haynesville and Denver-Julesburg (“DJ”) plays (collectively, our “Properties”). Non-operated working interests constitute the central part of our investment strategy. However, we have also made certain investments in minerals, and certain other oil and natural gas assets that are incidental or ancillary to preserve, protect, or enhance our assets, or are acquired as part of a package with the non-operated working interests. The operators of our Properties include public exploration and production companies and experienced private companies.
Corporate Information
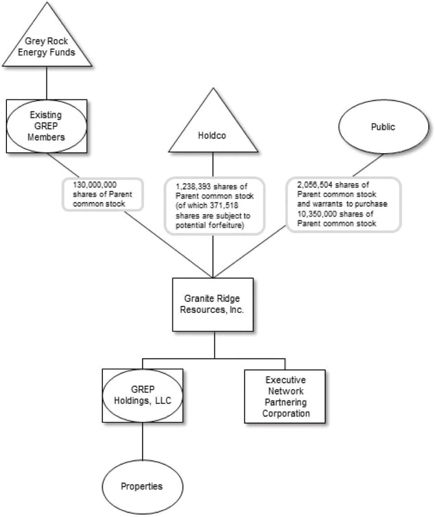
Granite Ridge is a Delaware corporation, formed on May 9, 2022 to consummate the Business Combination (as defined below). On October 24, 2022 (the “Closing Date”), Granite Ridge and Executive Network Partnering Corporation, a Delaware corporation (“ENPC”), consummated a business combination pursuant to the terms of the Business Combination Agreement, dated as of May 16, 2022 (the “Business Combination Agreement”), by and among ENPC, Granite Ridge, ENPC Merger Sub, Inc., a Delaware corporation and a wholly-owned subsidiary of Granite Ridge (“ENPC Merger Sub”), GREP Merger Sub, LLC, a Delaware limited liability company and a wholly-owned subsidiary of Granite Ridge (“GREP Merger Sub”), and Granite Ridge Holdings, LLC, a Delaware limited liability company formerly known as GREP Holdings, LLC (“GREP”).
Pursuant to the Business Combination Agreement, on the Closing Date, (i) ENPC Merger Sub merged with and into ENPC (the “ENPC Merger”), with ENPC surviving the ENPC Merger as a wholly-owned subsidiary of Granite Ridge and (ii) GREP Merger Sub merged with and into GREP (the “GREP Merger,” and together with the ENPC Merger, the “Mergers”), with GREP surviving the GREP Merger as a wholly-owned subsidiary of Granite Ridge (the transactions contemplated by the foregoing clauses (i) and (ii) the “Business Combination,” and together with the other transactions contemplated by the Business Combination Agreement, the “Transactions”). Immediately prior to the Transactions, the net assets of certain funds managed by Grey Rock Energy Management, LLC (“Grey Rock”) were contributed to GREP and are now held by the Company.
The mailing address of Granite Ridge’s principal executive office is 5217 McKinney Avenue, Suite 400, Dallas, Texas 75205, and its telephone number is (214) 396-2850. Granite Ridge’s website is www.graniteridge.com, where general information about the Company is available. Information contained on, or accessible through, our website is not incorporated by reference in and does not form a part of this prospectus supplement or the accompanying prospectus.
 
S-1

TABLE OF CONTENTS
 
Warrant Exchange Offer
On June 22, 2023, Granite Ridge consummated an exchange offer (the “Offer”) relating to its previously outstanding warrants to purchase shares of Granite Ridge common stock. The Company also consummated the closing of the consent solicitation related to the Offer, which solicited consents from holders of its then-outstanding warrants to purchase Granite Ridge common stock at an exercise price of $11.50 per share (“Granite Ridge warrants”) to amend that certain Warrant Agreement, dated as of September 15, 2020, by and between ENPC and Continental Stock Transfer & Trust Company, as warrant agent (“Continental”), as amended on March 24, 2021, by and between ENPC and Continental, and as assigned pursuant to the Assignment, Assumption and Amendment Agreement, dated as of October 24, 2022, by and between Granite Ridge, ENPC and Continental (as amended and assigned, the “Warrant Agreement”) to permit the Company to require that each Granite Ridge warrant that is outstanding upon the closing of the Offer be exchanged for 0.225 shares of Granite Ridge common stock, which is a ratio 10% less than the exchange ratio applicable to the Offer (such amendment, the “Warrant Amendment”). The Company issued 2,471,738 shares of Granite Ridge common stock in exchange for the Granite Ridge warrants tendered in the Offer.
The Company also exercised its right, in accordance with the terms of the Warrant Amendment, to exchange each Granite Ridge warrant that was outstanding upon the closing of the Offer for 0.225 shares of Granite Ridge common stock per Granite Ridge warrant (the “Post-Offer Exchange”). The Post-Offer Exchange was consummated in July 2023, and subsequently, no Granite Ridge warrants remain outstanding.
Distribution and Voting Agreement
On August 25, 2023, Grey Rock Energy Fund III-A, LP, Grey Rock Energy Fund III-B, LP, and Grey Rock Energy Fund III-B Holdings, LP, each a Delaware limited partnership, and their affiliates (collectively, “Grey Rock Fund III”), which collectively owned a majority of the voting shares of Granite Ridge common stock, distributed an aggregate of 31,649,616 shares of Granite Ridge common stock, pro rata to their limited partners (the “Distribution”). As a result of the Distribution, Grey Rock Fund III’s aggregate ownership of shares of Granite Ridge common stock was reduced from approximately 71% to approximately 47%.
Also on August 25, 2023, Grey Rock Energy Partners GP III, L.P., a Delaware limited partnership (who has voting and dispositive power over Granite Ridge common stock owned by Grey Rock Fund III and certain of its affiliates) (“GREP GP III”), Grey Rock Energy Partners GP II, L.P., a Delaware limited partnership (who has voting and dispositive power over Granite Ridge common stock owned by Grey Rock Energy Fund II, L.P., Grey Rock Energy Fund II-B, LP, and Grey Rock Energy Fund II-B Holdings, L.P., each a Delaware limited partnership, and certain of their affiliates (collectively, “Grey Rock Fund II”)) (“GREP GP II”), and Matthew Miller, Griffin Perry, Thaddeus Darden and Kirk Lazarine (collectively, the “Voting Agreement Parties”), entered into a Stockholder Voting Agreement (the “Voting Agreement”).
Pursuant to the Voting Agreement, the Voting Agreement Parties irrevocably and unconditionally agreed to vote the 75,957,927 shares of Granite Ridge common stock which the Voting Agreement Parties then held (and any other shares of Granite Ridge common stock obtained by Voting Agreement Parties in the future) at any annual or special meeting of the Company’s stockholders or in connection with any written consent of the Company’s stockholders. The 75,957,927 shares held by the Voting Agreement Parties constitute approximately 56.3% of the total outstanding shares of Granite Ridge common stock as of the date of the Voting Agreement. The Voting Agreement continues indefinitely, but can be terminated on 30 days’ prior written notice by Voting Agreement Parties holding a majority of the shares of Granite Ridge common stock subject to the Voting Agreement. In connection with their entry into the Voting Agreement, the Voting Agreement Parties provided GREP GP III an irrevocable voting proxy to vote the shares subject to the Voting Agreement. Additionally, during the term of such agreement, the Voting Agreement Parties agreed not to transfer the shares covered by the Voting Agreement without the consent of GREP GP III, except pursuant to certain limited exceptions. Due to the Voting Agreement, GREP GP III, LLC, a Delaware limited liability company (“Fund III GP”), the sole general partner of GREP GP III, has voting and dispositive power over a majority of the shares of the Company due to its ability to vote the outstanding shares of Granite Ridge common stock held by the Voting Agreement Parties. See “Material Relationships with Selling Securityholders — Voting Agreement.”
 
S-2

TABLE OF CONTENTS
 
The Offering
Issuer
Granite Ridge Resources, Inc.
Shares of Granite Ridge common stock offered by the Selling
Securityholders
7,100,000 shares (or 8,165,000 shares if the underwriters exercise in full their option to purchase additional shares to cover over-allotments).
Option to purchase additional shares
The Selling Securityholders have granted the underwriters an option to purchase up to an additional 1,065,000 shares to cover over-allotments.
Shares of Granite Ridge common stock to be outstanding immediately after this offering
134,841,979 shares, which excludes 5,651,799 shares of Granite Ridge common stock reserved for issuance under our equity incentive plan.
Use of proceeds
We will not receive any of the proceeds from the sale of shares of Granite Ridge common stock by the Selling Securityholders. See “Use of Proceeds.”
Lock-up agreements
In connection with this offering, we, each of our officers and directors, and each of the Selling Securityholders have entered into a customary lock-up agreement with the underwriters, which regulates their sales of Granite Ridge common stock for a period of 60 days (or 90 days with respect to the Selling Securityholders) after the date of this prospectus supplement, subject to certain exceptions. See “Underwriting.”
Dividend policy
We paid cash dividends on Granite Ridge common stock of $14.6 million, or $0.11 per share, and $29.3 million, or $0.22 per share, during the three and six months ended June 30, 2023, respectively. The amount of dividends, if any, that we pay to our shareholders is determined by our board of directors, at its discretion, and is dependent upon a number of factors, including results of operations, financial condition, contractual restrictions, including the terms of agreements governing our debt and any future indebtedness we may incur, restrictions imposed by applicable law and other factors that our board of directors deems relevant. We cannot guarantee the amount of dividends paid in the future, if any. See “Securities Market Information — Dividend Policy” on page 40 of the accompanying prospectus.
Risk factors
Investing in Granite Ridge common stock involves a high degree of risk. See “Risk Factors” beginning on page S-4 of this prospectus supplement, on page 11 of the accompanying prospectus and in any subsequent prospectus supplement for a discussion of factors you should carefully consider before investing in Granite Ridge common stock.
Listing and trading symbol
Granite Ridge common stock is traded on the NYSE under the symbol “GRNT.”
Transfer agent and registrar
Continental Stock Transfer & Trust Company.
 
S-3

TABLE OF CONTENTS
 
RISK FACTORS
Investing in Granite Ridge common stock involves a high degree of risk. You should carefully consider the risks described in this prospectus supplement and the accompanying prospectus before deciding whether to purchase shares of Granite Ridge common stock. In particular, you should carefully consider, among other things, the risks and uncertainties described on page 11 of the accompanying prospectus and in any subsequent prospectus supplement, in addition to the other information contained in this prospectus supplement, the accompanying prospectus and in any subsequent prospectus supplement, including our consolidated financial statements and related notes in the accompanying prospectus and in any subsequent prospectus supplement. The risks and uncertainties described below, in the accompanying prospectus and in any subsequent prospectus supplement are not the only ones we face. Additional risks and uncertainties that we are unaware of, or that we currently believe are not material, may also become important factors that adversely affect our business. If any of the risks described below, in the accompanying prospectus and in any subsequent prospectus supplement or others not specified therein materialize, our business, financial condition and results of operations could be materially and adversely affected. In that case, the trading price of Granite Ridge common stock could decline. Additional risks and uncertainties not presently known to us or that we currently deem immaterial may also impair our business, financial condition or results of operations and result in a loss of all or part of your investment.
Risks Related to this Offering and Ownership of Granite Ridge common stock
The trading price of the Granite Ridge common stock has been, and is likely to continue to be, volatile and could fluctuate in response to a number of factors, many of which are beyond our control.
The trading price of the Granite Ridge common stock may fluctuate significantly in response to a number of factors, many of which are beyond our control. For instance, if our financial results are below the expectations of securities analysts and investors, the market price of Granite Ridge common stock could decrease, perhaps significantly. Factors that may affect the market price of Granite Ridge common stock include changes in market prices of oil, natural gas and natural gas liquids; announcements relating to significant corporate transactions; fluctuations in our quarterly and annual financial results; operating and stock price performance of companies that investors deem comparable to us; and changes in government regulation or proposals relating to us. In addition, the U.S. securities markets have experienced significant price and volume fluctuations, and these fluctuations often have been unrelated to the operating performance of companies in these markets. Any volatility of, or a significant decrease in, the market price of Granite Ridge common stock could also negatively affect our ability to make acquisitions using Granite Ridge common stock. Further, if we were to be the object of securities class action litigation as a result of volatility in the price of Granite Ridge common stock or for other reasons, it could result in substantial costs and diversion of our management’s attention and resources, which could negatively affect our financial results.
Sales of a substantial number of shares of Granite Ridge common stock in the public markets, or the perception that such sales could occur, could reduce the market price of Granite Ridge common stock.
Sales of a substantial number of shares of Granite Ridge common stock in the public market, or the perception that such sales could occur, could adversely affect the market price of Granite Ridge common stock. We are unable to predict the effect that such sales may have on the prevailing market price of Granite Ridge common stock.
Subject to certain exceptions described in the “Underwriting” section of this prospectus supplement, we, our directors and executive officers and the Selling Securityholders entered into lock-up agreements with the representatives of the underwriters of this offering pursuant to which we and they have agreed that we and they will not dispose of or hedge any shares of Granite Ridge common stock or any securities convertible into or exchangeable for shares of Granite Ridge common stock for a period of 60 days (or 90 days with respect to the Selling Securityholders) after the date of this prospectus supplement. BofA Securities, Inc. and Evercore Group L.L.C. may permit us or our directors and executive officers or the Selling Securityholders to sell shares prior to the end of the lock-up period. Additionally, certain of the Selling Securityholders and other large stockholders of Granite Ridge have in the past and may in the future distribute shares of Granite Ridge common stock to their partners or other owners, who may in turn sell such
 
S-4

TABLE OF CONTENTS
 
shares. Sales of a substantial number of such shares upon expiration of, or the perception that such sales may occur, or early release of the securities subject to, the lock-up agreements, could cause our stock price to fall or make it more difficult for you to sell Granite Ridge common stock at a time and price that you deem appropriate.
We may issue Granite Ridge common stock or equity securities senior to Granite Ridge common stock in the future for a number of reasons, including to finance our operations and growth plans, to adjust our ratio of debt-to-equity, to satisfy our obligations upon the exercise of options or for other reasons. Future sales or issuances of shares of Granite Ridge common stock or other equity securities, or the availability of shares of Granite Ridge common stock or such other equity securities for future sale or issuance, may negatively affect the trading price of Granite Ridge common stock. No prediction can be made as to the effect, if any, that future sales or issuances of shares of Granite Ridge common stock or other equity or equity-linked securities will have on the trading price of Granite Ridge common stock.
As a result of the Voting Agreement, GREP GP III and its sole general partner, Fund III GP, hold, and may continue to hold, a significant portion of the outstanding shares of Granite Ridge common stock, which may limit the ability of our public stockholders to influence significant corporate decisions, and GREP GP III and Fund III GP’s interests may conflict with our or our public stockholders’ interests in the future.
In connection with their entry into the Voting Agreement, the Voting Agreement Parties provided GREP GP III an irrevocable voting proxy to vote the shares subject to the Voting Agreement. Due to the Voting Agreement, Fund III GP, the sole general partner of GREP GP III, has voting and dispositive power over a majority of the shares of the Company due to its ability to vote the outstanding shares of Granite Ridge common stock held by the Voting Agreement Parties. As a result, our largest stockholder is currently GREP GP III (and its sole general partner, Fund III GP), which beneficially owns approximately 56.3% of the total outstanding shares of Granite Ridge common stock. Upon completion of this offering, GREP GP III (and its sole general partner, Fund III GP) will beneficially own approximately 51.1% of shares of Granite Ridge common stock in the aggregate (or approximately 50.3% of shares of Granite Ridge common stock in the aggregate, if the underwriters exercise in full their option to purchase additional shares to cover over-allotments). The foregoing beneficial ownership percentages are based on 134,841,979 outstanding shares of Granite Ridge common stock as of August 7, 2023.
Additionally, pursuant to the Voting Agreement, the Voting Agreement Parties irrevocably and unconditionally agreed to vote the 75,957,927 shares of Granite Ridge common stock which the Voting Agreement Parties then held (and any other shares of Granite Ridge common stock obtained by Voting Agreement Parties in the future) at any annual or special meeting of the Company’s stockholders or in connection with any written consent of the Company’s stockholders. See “Material Relationships with Selling Securityholders — Voting Agreement.”
As a result of its share ownership together with the Voting Agreement, GREP GP III (and its sole general partner, Fund III GP) may be able to significantly influence significant corporate matters and transactions, including the election of directors, mergers, acquisitions or dispositions, or the amendment of our governing documents. This concentration of ownership may delay, deter or prevent acts that would be favored by our public stockholders, such as a change of control transaction that would result in the payment of a premium to such stockholders.
Certain affiliates of the Selling Securityholders are indirect owners of Grey Rock Administration, LLC, a Delaware limited liability company (“Manager”). The interests of such Selling Securityholders may differ from those of our other stockholders, and such Selling Securityholders may vote their Granite Ridge common stock in a manner that may adversely affect our other stockholders.
Certain affiliates of the Selling Securityholders, Matthew Miller, Griffin Perry, Thaddeus Darden and Kirk Lazarine, are indirect owners of Manager, which, pursuant to the MSA (as defined herein) provides general management, administrative and operating services covering the oil and gas assets and other properties of Granite Ridge (the “Assets”) and the day-to-day business and affairs of Granite Ridge relating to the Assets. The interests of the Selling Securityholders and their respective affiliates may differ from those of our other stockholders, and they may vote their shares of Granite Ridge common stock in a manner that may adversely affect our other stockholders, including mergers, acquisitions or dispositions, or the amendment of
 
S-5

TABLE OF CONTENTS
 
our governing documents. Messrs. Miller, Perry, Darden and Lazarine are also parties to the Voting Agreement, which will impact how their shares of Granite Ridge common stock are voted. See “Material Relationships with Selling Securityholders — Management Services Agreement” and “Material Relationships with Selling Securityholders — Voting Agreement.”
Investors in this offering may experience future dilution.
To raise additional capital, effect acquisitions or for other purposes, we may in the future offer additional shares of Granite Ridge common stock at prices that may be less than the price per share of this offering. We cannot assure you that we will be able to sell shares or other securities in any other offering at a price per share that is equal to or greater than the price per share paid by investors in this offering. If the price per share at which we sell additional shares of Granite Ridge common stock or related securities in future transactions is less than the price per share in this offering, investors who purchase Granite Ridge common stock in this offering will suffer a dilution of their investment. In addition, equity awards under our share-based compensation plans may cause further dilution.
We may not pay additional dividends on Granite Ridge common stock and, consequentially, you may not receive any return on investment unless you sell your Granite Ridge common stock for a price greater than that which you paid for it.
Any decision to declare and pay special or regular dividends will be made at the discretion of our board of directors and will depend on, among other things, our results of operations, financial condition, cash requirements, contractual restrictions and other factors that our board of directors may deem relevant. In addition, our ability to pay dividends may be limited by covenants of any existing and future outstanding indebtedness we or our subsidiaries incur, including our Credit Agreement, dated October 24, 2022, by and among the Company, as borrower, Texas Capital Bank, as administrative agent, and the lenders party thereto (the “Credit Agreement”). As of September 11, 2023, we had drawn $74 million under the Credit Agreement and had borrowing availability of $76 million. As a result, you may not receive any return on an investment in Granite Ridge common stock unless you sell your Granite Ridge common stock for a price greater than that which you paid for it.
As we believe that we are, and expect to remain, a United States real property holding corporation, non-U.S. holders may be subject to United States federal income tax (including withholding tax) on gains realized on disposition of Granite Ridge common stock.
As we believe that we are, and expect to remain, a United States real property holding corporation, a non-U.S. holder (as defined in “Material U.S. Federal Income Tax Considerations to Non-U.S. Holders”) of Granite Ridge common stock generally will be subject to United States federal income tax on gains realized on a sale, exchange or other taxable disposition of Granite Ridge common stock in the manner generally applicable to United States persons (subject to an applicable income tax treaty providing otherwise). Non-U.S. holders of Granite Ridge common stock that do not own more than 5% of Granite Ridge common stock directly or constructively (by application of certain attribution rules) at any time during the shorter of the five-year period ending on the date of disposition or the non-U.S. holder’s holding period for Granite Ridge common stock, may be eligible for an exception to the foregoing general rule if Granite Ridge common stock continues to be regularly traded on an established securities market during the calendar year in which the sale, exchange or other taxable disposition occurs. We expect Granite Ridge common stock to continue to be regularly traded on an established securities market. However, we cannot offer any assurance that Granite Ridge common stock will be so traded in the future.
If Granite Ridge common stock is not considered to be regularly traded on an established securities market during the calendar year in which a sale, exchange or other taxable disposition occurs, a 15% withholding tax would apply to the gross proceeds from such a disposition as a prepayment of such non-U.S. holder’s United States federal income tax liability. See “Material U.S. Federal Income Tax Considerations To Non-U.S. Holders.”
 
S-6

TABLE OF CONTENTS
 
USE OF PROCEEDS
We will not receive any proceeds from the sale of shares of Granite Ridge common stock by the Selling Securityholders, including if the underwriters exercise their option to purchase additional shares of Granite Ridge common stock from the Selling Securityholders. Pursuant to the terms of the RRA and Lock-Up Agreement (as defined below), we will bear all costs and expenses incurred in connection with the sale of Granite Ridge common stock in this offering by the Selling Securityholders, other than underwriting discounts and commissions. See “Selling Securityholders” and “Underwriting.”
 
S-7

TABLE OF CONTENTS
 
SELLING SECURITYHOLDERS
The table below sets forth certain information known to us with respect to the beneficial ownership of the shares of Granite Ridge common stock held by the Selling Securityholders before and after giving effect to this offering.
Assuming No Exercise of the
Underwriters’ Option to Purchase
Additional Shares
Assuming Full Exercise of the
Underwriters’ Option to Purchase
Additional Shares
Shares of Granite Ridge
common stock
Beneficially Owned
Prior to this Offering(1)
Number of
Shares of
Granite Ridge
common stock
Being Offered
Hereby
Shares of Granite Ridge
common stock
Beneficially Owned After
Completion of this Offering
Number of
Shares of Granite
Ridge common
stock Being
Offered Hereby
Shares of Granite Ridge
common stock
Beneficially Owned After
Completion of this Offering
Name
Number of
Shares
Percentage of
Outstanding
Shares
Number of
Shares
Percentage of
Outstanding
Shares(1)
Number of
Shares
Percentage of
Outstanding
Shares
GREP Holdco III-A, LLC(2)(3)
19,244,957 14.3% 2,154,140 17,090,817 12.7% 2,477,261 16,767,696 12.4%
GREP Holdco III-B Holdings, LLC(2)(3)
44,186,011 32.8% 4,945,860 39,240,151 29.1% 5,687,739 38,498,272 28.6%
(1)
The amounts and percentages of Granite Ridge common stock beneficially owned are reported on the basis of regulations of the SEC governing the determination of beneficial ownership of securities. Under the rules of the SEC, a person is deemed to be a “beneficial owner” of a security if that person has or shares voting power, which includes the power to vote or direct the voting of such security, or investment power, which includes the power to dispose of or to direct the disposition of such security. Under these rules, more than one person may be deemed to be a beneficial owner of the same securities, and a person may be deemed to be a beneficial owner of securities as to which such person has no economic interest.
(2)
Each of GREP Hold III-A, LLC and Holdco III-B Holdings, LLC is indirectly controlled by GREP GP III, LLC (“Fund III GP”). Fund III GP is the sole general partner of Grey Rock Energy Partners GP III, L.P. (“GREP GP III”), which is the sole member of GREP GP III Holdings, LLC (“GREP GP III Holdings”), which is the sole general partner of each of Grey Rock Energy Partners GP III-A, L.P. (“GP III-A”) and Grey Rock Energy Partners GP III-B, L.P. (“GP III-B”). GP III-A is the sole general partner of Grey Rock Energy Fund III-A, LP (“Fund III-A”), which is the sole member of GREP Holdco III-A, LLC. GP III-B is the sole general partner of Grey Rock Energy Fund III-B, LP (“Fund III-B”) and Grey Rock Energy Fund III-B Holdings, LP (“Fund III-B Holdings”). Fund III-B and Fund III-B Holdings are the sole members of GREP Holdco III-B Holdings, LLC. As a result, (i) Fund III GP, GREP GP III, GREP GP III Holdings, GP III-A, and Fund III-A may be deemed to share the power to vote or direct the vote or to dispose or direct the disposition of the Granite Ridge common stock owned by GREP Holdco III-A, LLC and (ii) Fund III GP, GREP GP III, GREP GP III Holdings, GP III-B, Fund III-B and Fund III-B Holdings may be deemed to share the power to vote or direct the vote or to dispose or direct the disposition of the Granite Ridge common stock owned by GREP Holdco III-B Holdings, LLC. Fund III GP, GREP GP III, GREP GP III Holdings, GP III-A and Fund III-A disclaim beneficial ownership of the Granite Ridge common stock to by GREP Holdco III-A, LLC in excess of such entity’s pecuniary interest therein. Fund III GP, GREP GP III, GREP GP III Holdings, GP III-B, Fund III-B and Fund III-B Holdings disclaim beneficial ownership of the Granite Ridge common stock held by GREP Holdco III-B Holdings, LLC in excess of such entity’s pecuniary interest therein.
(3)
Investment discretion with respect to Fund III GP and its indirect subsidiaries, which hold the Granite Ridge common stock referred to above, is maintained by a separate investment committee constituted at Fund III GP (the “Grey Rock Investment Committee”). The members of the Grey Rock Investment Committee are Matthew Miller, Griffin Perry and Kirk Lazarine. Approval of a majority of the members of the Grey Rock Investment Committee is required to approve any investment decision for Fund III GP. Under the so-called “rule of three,” if voting and dispositive decisions regarding an entity’s securities are made by three or more individuals, and a voting or dispositive decision requires the approval of at least a majority of those individuals, then none of the individuals is deemed a beneficial
 
S-8

TABLE OF CONTENTS
 
owner of the entity’s securities. Based upon the foregoing analysis, no member of the Grey Rock Investment Committee exercises voting or dispositive control over any of the securities held directly or indirectly by Fund III GP, even those in which he directly holds a pecuniary interest. Accordingly, none of them are deemed to have or share beneficial ownership of such shares. GREP GP III is also party to the Voting Agreement, which will impact how GREP Holdco III-A, LLC and GREP Holdco III-B Holdings, LLC will vote their shares of Granite Ridge Common Stock. See “Material Relationships with Selling Securityholders — Voting Agreement.”
 
S-9

TABLE OF CONTENTS
 
Material Relationships with Selling Securityholders
Registration Rights and Lock-Up Agreement
On the Closing Date of the Business Combination, Granite Ridge entered into the Registration Rights and Lock-Up Agreement (the “RRA and Lock-Up Agreement”) with ENPC Holdings II, LLC, a Delaware limited liability company (“Holdco”), Richard Boyce, Michael M. Calbert, Gisel Ruiz and the members of GREP as of the Closing Date (the “Existing GREP Members”), with respect to the shares of Granite Ridge common stock issued as consideration under the Business Combination Agreement. The RRA and Lock-Up Agreement included a lock-up period for the GREP Members that expired 180 days following the closing of the Business Combination. Additionally, Granite Ridge was required to file a resale shelf registration statement on behalf of certain Granite Ridge security holders promptly after the closing of the Business Combination to register shares of Granite Ridge common stock held by Holdco, Richard Boyce, Michael M. Calbert, Gisel Ruiz and the Existing GREP Members. The RRA and Lock-Up Agreement also provides certain demand rights and piggyback rights to the Granite Ridge security holders, subject to certain specified underwriter cutbacks and issuer blackout periods. Granite Ridge shall bear all costs and expenses incurred in connection with this resale shelf registration statement, any demand registration statement, any underwritten takedown, any block trade, any piggyback registration statement and all expenses incurred in performing or complying with its other obligations under the RRA and Lock-Up Agreement.
Management Services Agreement
On the Closing Date of the Business Combination, in connection with the consummation thereof, Manager, indirectly owned by four of the Company’s directors, Matthew Miller, Griffin Perry, Thaddeus Darden and Kirk Lazarine, entered into a Management Services Agreement with Granite Ridge (the “MSA”). Under the MSA, Manager will provide general management, administrative and operating services covering the Assets and the day-to-day business and affairs of Granite Ridge relating to the Assets. Granite Ridge shall pay Manager an annual services fee of $10 million and shall reimburse Manager for certain Granite Ridge group costs related to the operation of the Assets (including for third-party costs allocated or attributable to the Assets). The initial term of the MSA expires on April 30, 2028; however, the MSA will automatically renew for additional consecutive one-year renewal terms until terminated in accordance with its terms. Upon any termination of the MSA, Manager shall provide transition services for a period of up to 90 days.
If Granite Ridge terminates the MSA for convenience prior to the end of the initial term or any renewal term if less than 90 days’ notice is given by Granite Ridge, or upon a change of control of Granite Ridge (or a sale of all or substantially all the Assets of Granite Ridge), or if Manager terminates the MSA due to Granite Ridge’s uncured material breach of the MSA, then Granite Ridge will be required to pay a termination fee to Manager equal to the lesser of $10 million or 50% of the remaining unpaid annual service fee applicable to the remainder of the initial term or to any renewal term, as applicable. Granite Ridge will not be required to pay a termination fee if the MSA is terminated by notice (a) by Granite Ridge with at least 90 days’ notice prior to expiration of the initial term or any renewal term, or (b) terminated by notice by Granite Ridge (i) upon a change of control or bankruptcy of Manager, (ii) upon the occurrence of certain key person events, (iii) upon the occurrence of uncured circumstances of malfeasance by Manager or certain of its employees or (iv) upon Manager’s uncured material breach of the MSA.
Manager is obligated to provide the services in good faith, in a workmanlike, reasonable and prudent manner, with at least the same degree of care, judgment and skill as historically provided by Manager with respect to the Assets prior to the Business Combination, in accordance with customary oil and gas industry practices and standards and in material compliance with contractual requirements affecting the Assets and all applicable laws. Manager will also indemnify Granite Ridge for (i) Manager’s own gross negligence, willful misconduct and actual fraud and (ii) any claims by Manager’s (and its affiliates’) employees or consultants relating to the terms and conditions of their employment or arrangement with Manager or such affiliate, except and excluding claims under agreements with Granite Ridge or its subsidiaries.
During the term of the MSA, each of Manager and Granite Ridge will be required to present to the other all opportunities sourced by it to acquire or invest in upstream oil, gas or other hydrocarbon assets located in North America. During the Term (as defined therein), each such opportunity will be offered 75%
 
S-10

TABLE OF CONTENTS
 
to Granite Ridge and 25% to Grey Rock Energy Fund IV-A, LP, Grey Rock Energy Fund IV-B, LP, and Grey Rock Energy Fund IV-B Holdings, LP, each Delaware limited partnerships (collectively, “Fund IV”) (or any additional oil and gas-focused funds or investment vehicles formed by affiliates of Manager admitted as a party to the MSA in accordance with its terms) with associated costs to be allocated in accordance with the ownership percentage in any assets acquired.
Voting Agreement
On August 25, 2023, the Voting Agreement Parties entered into the Voting Agreement. Pursuant to the Voting Agreement, the Voting Agreement Parties irrevocably and unconditionally agreed to vote the 75,957,927 shares of Granite Ridge common stock which the Voting Agreement Parties then held (and any other shares of Granite Ridge common stock obtained by Voting Agreement Parties in the future) at any annual or special meeting of the Company’s stockholders or in connection with any written consent of the Company’s stockholders. The 75,957,927 shares held by the Voting Agreement Parties constitute approximately 56.3% of the total outstanding shares of Granite Ridge common stock as of the date of the Voting Agreement. The Voting Agreement continues indefinitely, but can be terminated on 30 days’ prior written notice by Voting Agreement Parties holding a majority of the shares of Granite Ridge common stock subject to the Voting Agreement.
In connection with their entry into the Voting Agreement, the Voting Agreement Parties provided GREP GP III an irrevocable voting proxy to vote the shares subject to the Voting Agreement. Additionally, during the term of such agreement, the Voting Agreement Parties agreed not to transfer the shares covered by the Voting Agreement without the consent of GREP GP III, except pursuant to certain limited exceptions. Due to the Voting Agreement, Fund III GP, the sole general partner of GREP GP III, has voting and dispositive power over a majority of the shares of the Company due to its ability to vote the outstanding shares of Granite Ridge common stock held by the Voting Agreement Parties.
Indemnity Agreements
On the Closing Date of the Business Combination, the Company entered into indemnity agreements (the “Indemnity Agreements”) with each of Matthew Miller, Griffin Perry, Thaddeus Darden, Kirk Lazarine, John McCartney, Amanda N. Coussens and Michele J. Everard, each of whom is a director of the Company, and Luke C. Brandenberg, Tyler S. Farquharson, and Emily Fuquay, each of whom is an officer of the Company. Each Indemnity Agreement provides that, subject to limited exceptions, the Company will indemnify the director or officer to the fullest extent permitted by law for claims arising in his or her capacity as our director or officer.
 
S-11

TABLE OF CONTENTS
 
MATERIAL U.S. FEDERAL INCOME TAX CONSIDERATIONS TO NON-U.S. HOLDERS
The following is a summary of the material U.S. federal income tax considerations related to the purchase, ownership and disposition of Granite Ridge common stock by a non-U.S. holder (as defined below), but does not purport to be a complete analysis of all potential tax considerations related thereto. This summary is limited to non-U.S. holders who purchase Granite Ridge common stock sold pursuant to this offering and who hold shares of Granite Ridge common stock as “capital assets” within the meaning of Section 1221 of the Internal Revenue Code of 1986, as amended (the “Code”) (generally, for investment purposes).
This summary is based on the current provisions of the Code, final, temporary and proposed U.S. Treasury regulations promulgated thereunder, administrative rulings and pronouncements and judicial decisions and published positions of the Internal Revenue Service (the “IRS”), all as in effect on the date hereof, and all of which are subject to change or to differing interpretations, possibly with retroactive effect, so as to result in U.S. federal income tax consequences different than those set forth below. We have not sought and will not seek any ruling from the IRS with respect to the statements made and the conclusions reached in the following summary, and there can be no assurance that the IRS or a court will agree with such statements and conclusions or that a court would not sustain any challenge by the IRS in the event of litigation.
This summary does not address all aspects of U.S. federal income taxation that may be relevant to non-U.S. holders in light of their personal circumstances. In addition, this summary does not address the Medicare tax on certain investment income, U.S. federal estate or gift tax laws, any state, local or non-U.S. tax laws or any tax treaties. This summary also does not address tax considerations applicable to investors that may be subject to special treatment under the U.S. federal income tax laws, such as:

banks, insurance companies or other financial institutions;

tax-exempt organizations or governmental organizations;

qualified foreign pension funds defined in Section 897(1)(2) of the Code (or any entities all of the interests of which are held by a qualified foreign pension fund);

brokers or dealers in securities or currencies;

traders in securities that use the mark-to-market method of accounting for U.S. federal income tax purposes;

persons subject to the alternative minimum tax;

partnerships or other pass-through entities for U.S. federal income tax purposes or holders of interests therein;

persons deemed to sell Granite Ridge common stock under the constructive sale provisions of the Code;

“controlled foreign corporations,” “passive foreign investment companies” and corporations that accumulate earnings to avoid U.S. federal income tax;

persons that acquired Granite Ridge common stock through the exercise of employee stock options or otherwise as compensation or through a tax-qualified retirement plan;

certain former citizens or long-term residents of the United States;

except to the limited extent discussed below, persons who actually or constructively own more than 5% of Granite Ridge common stock; and

persons that hold Granite Ridge common stock as part of a straddle, appreciated financial position, synthetic security, hedge, conversion transaction, wash sale or other integrated investment or risk reduction transaction.
THIS DISCUSSION IS FOR INFORMATION PURPOSES ONLY AND IS NOT INTENDED AS TAX ADVICE. PROSPECTIVE INVESTORS ARE ENCOURAGED TO CONSULT THEIR TAX ADVISORS WITH RESPECT TO THE APPLICATION OF THE U.S. FEDERAL INCOME TAX LAWS
 
S-12

TABLE OF CONTENTS
 
TO THEIR PARTICULAR SITUATION, AS WELL AS ANY TAX CONSEQUENCES OF THE PURCHASE, OWNERSHIP AND DISPOSITION OF GRANITE RIDGE COMMON STOCK ARISING UNDER THE U.S. FEDERAL ESTATE OR GIFT TAX LAWS OR UNDER THE LAWS OF ANY STATE, LOCAL, NON-U.S. OR OTHER TAXING JURISDICTION OR UNDER ANY APPLICABLE INCOME TAX TREATY.
Non-U.S. Holder Defined
For purposes of this discussion, a “non-U.S. holder” is a beneficial owner of Granite Ridge common stock that is not for U.S. federal income tax purposes a partnership (or an investor therein) or any of the following:

an individual who is a citizen or resident of the United States;

a corporation (or other entity treated as a corporation for U.S. federal income tax purposes) created or organized in or under the laws of the United States, any state thereof or the District of Columbia;

an estate, the income of which is subject to U.S. federal income tax regardless of its source; or

a trust (i) the administration of which is subject to the primary supervision of a U.S. court and which has one or more United States persons (within the meaning of Section 7701(a)(30) of the Code) who have the authority to control all substantial decisions of the trust or (ii) which has made a valid election under applicable U.S. Treasury regulations to be treated as a United States person.
If a partnership (including an entity or arrangement treated as a partnership for U.S. federal income tax purposes) holds Granite Ridge common stock, the tax treatment of a partner in the partnership generally will depend upon the status of the partner, upon the activities of the partnership and the partner, and upon certain determinations made at the partner level. Accordingly, we urge partnerships and partners in partnerships (including entities or arrangements treated as partnerships for U.S. federal income tax purposes) considering the purchase of Granite Ridge common stock to consult their tax advisors regarding the U.S. federal income tax considerations of the purchase, ownership and disposition of Granite Ridge common stock by such partnership.
Distributions
If we make cash or other property distributions on Granite Ridge common stock (other than certain pro rata distributions of Granite Ridge common stock), such distributions will constitute dividends for U.S. federal income tax purposes to the extent paid from our current or accumulated earnings and profits, as determined under U.S. federal income tax principles. To the extent those distributions exceed our current and accumulated earnings and profits, the distributions will be treated as a non-taxable return of capital, which will reduce the non-U.S. holder’s tax basis in Granite Ridge common stock until such basis equals zero, and, thereafter, as capital gain from the sale or exchange of such Granite Ridge common stock. See “— Gain on Disposition of Granite Ridge Common Stock” below. Subject to the discussion below under “— Backup Withholding and Information Reporting” and “— Additional Withholding Requirements Under FATCA” and to the discussion below regarding effectively connected dividends, any dividends paid to a non-U.S. holder on Granite Ridge common stock generally will be subject to U.S. federal withholding tax at a rate of 30% of the gross amount of the dividend unless an applicable income tax treaty provides for a lower rate. To receive the benefit of a reduced treaty rate, a non-U.S. holder must generally provide the applicable withholding agent with a properly completed and executed IRS Form W-8BEN, IRS Form W-8BEN-E or other applicable or successor form certifying qualification for the reduced rate. A non-U.S. holder that does not timely furnish the required documentation, but that qualifies for a reduced treaty rate, may obtain a refund of any excess amounts withheld by timely filing an appropriate claim for refund with the IRS.
Dividends paid to a non-U.S. holder that are effectively connected with a trade or business conducted by the non-U.S. holder in the United States (and, if required by an applicable income tax treaty, are treated as attributable to a permanent establishment maintained by the non-U.S. holder in the United States) generally will be taxed on a net income basis at the rates and in the manner generally applicable to United States persons (as defined under the Code). Such effectively connected dividends will not be subject to U.S. federal withholding tax if the non-U.S. holder satisfies certain certification requirements by providing the applicable withholding agent with a properly completed and executed IRS Form W-8ECI (or other applicable
 
S-13

TABLE OF CONTENTS
 
or successor form) certifying eligibility for exemption. If the non-U.S. holder is a corporation for U.S. federal income tax purposes, it may also be subject to a branch profits tax at a 30% rate (or such lower rate as specified by an applicable income tax treaty) on its effectively connected earnings and profits (as adjusted for certain items), which will include effectively connected dividends.
Non-U.S. holders should consult their tax advisors regarding their entitlement to benefits under an applicable income tax treaty and the manner of claiming the benefits of such treaty.
Gain on Disposition of Granite Ridge Common Stock
Subject to the discussion below under “— Backup Withholding and Information Reporting,” a non-U.S. holder generally will not be subject to U.S. federal income or withholding tax on any gain realized upon the sale or other taxable disposition of Granite Ridge common stock unless:

the non-U.S. holder is an individual who is present in the United States for a period or periods aggregating 183 days or more during the calendar year in which the sale or disposition occurs and certain other conditions are met;

the gain is effectively connected with a trade or business conducted by the non-U.S. holder in the United States (and, if required by an applicable income tax treaty, is attributable to a permanent establishment maintained by the non-U.S. holder in the United States); or

Granite Ridge is or has been, at any time during the shorter of the five-year period ending on the date of disposition and the non-U.S. holder’s holding period, a United States real property holding corporation (a “USRPHC”) for U.S. federal income tax purposes and Granite Ridge common stock has ceased to be regularly traded on an established securities market.
A non-U.S. holder described in the first bullet point above will be subject to U.S. federal income tax at a rate of 30% (or such lower rate as specified by an applicable income tax treaty) on the amount of such gain, which generally may be offset by U.S. source capital losses.
A non-U.S. holder whose gain is described in the second bullet point above or, subject to the exceptions described in the next paragraph, the third bullet point above, generally will be taxed on a net income basis at the rates and in the manner generally applicable to United States persons (as defined under the Code) unless an applicable income tax treaty provides otherwise. If such non-U.S. holder is a corporation for U.S. federal income tax purposes, it may also be subject to a branch profits tax (at a 30% rate or such lower rate specified by an applicable income tax treaty) on its effectively connected earnings and profits (as adjusted for certain items), which will include any effectively connected gain described in the second bullet point above.
Generally, a corporation is a USRPHC if the fair market value of its United States real property interests equals or exceeds 50% of the sum of the fair market value of its worldwide real property interests and its other assets used or held for use in a trade or business. We believe that we currently are, and expect to remain for the foreseeable future, a USRPHC for U.S. federal income tax purposes. However, provided that Granite Ridge common stock continues to be regularly traded on an established securities market, only a non-U.S. holder that actually or constructively owns, or owned at any time during the shorter of the five-year period ending on the date of the disposition and the non-U.S. holder’s holding period for Granite Ridge common stock, more than 5% of Granite Ridge common stock will be taxed on gain realized on the taxable disposition of Granite Ridge common stock as a result of our status as a USRPHC. If Granite Ridge common stock were not considered to be regularly traded on an established securities market, a non-U.S. holder (regardless of the percentage of stock owned) would be subject to U.S. federal income tax on a taxable disposition of Granite Ridge common stock (as described in the preceding paragraph), and a 15% withholding tax would apply to the gross proceeds from such a disposition (and to any distributions treated as a non-taxable return of capital or capital gain from the sale or exchange of such Granite Ridge common stock as described above under “— Distributions”). However, we expect Granite Ridge common stock to continue to be regularly traded on an established securities market.
Non-U.S. holders should consult their tax advisors with respect to the application of the foregoing rules to their ownership and disposition of Granite Ridge common stock.
 
S-14

TABLE OF CONTENTS
 
Backup Withholding and Information Reporting
Any dividends paid to a non-U.S. holder must be reported annually to the IRS and to the non-U.S. holder. Copies of these information returns may be made available to the tax authorities in the country in which the non-U.S. holder is a resident under the provisions of an applicable income tax treaty or agreement. Payments of dividends to a non-U.S. holder generally will not be subject to backup withholding if the non-U.S. holder establishes an exemption by properly certifying its non-U.S. status on an IRS Form W-8BEN, IRS Form W-8BEN-E or other applicable or successor form.
Payments of the proceeds from a sale or other disposition by a non-U.S. holder of Granite Ridge common stock effected by or through a U.S. office of a broker generally will be subject to information reporting and backup withholding (at the applicable rate, which is currently 24%) unless the non-U.S. holder establishes an exemption by properly certifying its non-U.S. status on an IRS Form W-8BEN, IRS Form W-8BEN-E or other applicable or successor form and certain other conditions are met. Information reporting and backup withholding generally will not apply to any payment of the proceeds from a sale or other disposition of Granite Ridge common stock effected outside the United States by a non-U.S. office of a broker. However, unless such broker has documentary evidence in its records that the non-U.S. holder is not a United States person and certain other conditions are met, or the non-U.S. holder otherwise establishes an exemption, information reporting will apply to a payment of the proceeds of the disposition of Granite Ridge common stock effected outside the United States by such a broker if it has certain relationships within the United States.
Backup withholding is not an additional tax. Rather, the U.S. federal income tax liability (if any) of persons subject to backup withholding will be reduced by the amount of tax withheld. If backup withholding results in an overpayment of taxes, a refund may be obtained, provided that the required information is timely furnished to the IRS.
Non-U.S. holders should consult their own tax advisors regarding the application of these rules to their particular circumstances.
Additional Withholding Requirements Under FATCA
Sections 1471 through 1474 of the Code, and the U.S. Treasury regulations and administrative guidance issued thereunder (commonly referred to as “FATCA”), impose a 30% withholding tax on any dividends paid on Granite Ridge common stock if paid to a “foreign financial institution” or a “non-financial foreign entity” ​(each as defined in the Code) (including, in some cases, when such foreign financial institution or non-financial foreign entity is acting as an intermediary), unless (i) in the case of a foreign financial institution, such institution enters into an agreement with the U.S. government to withhold on certain payments, and to collect and provide to the U.S. tax authorities substantial information regarding U.S. account holders of such institution (which includes certain equity and debt holders of such institution, as well as certain account holders that are non-U.S. entities with U.S. owners), (ii) in the case of a non-financial foreign entity, such entity certifies that it does not have any “substantial United States owners” ​(as defined in the Code) or provides the applicable withholding agent with a certification identifying the direct and indirect substantial United States owners of the entity (in either case, on a properly completed and executed IRS Form W-8BEN-E or successor form, as applicable), or (iii) the foreign financial institution or non-financial foreign entity otherwise qualifies for an exemption from these rules and provides appropriate documentation (such as a properly completed and executed IRS Form W-8BEN-E or successor form, as applicable). Foreign financial institutions located in jurisdictions that have an intergovernmental agreement with the United States may be subject to different rules. Under certain circumstances, a non-U.S. holder might be eligible for refunds or credits of such taxes. Non-U.S. holders are encouraged to consult their own tax advisors regarding the effects of FATCA on their investment in Granite Ridge common stock.
INVESTORS CONSIDERING THE PURCHASE OF GRANITE RIDGE COMMON STOCK ARE URGED TO CONSULT THEIR OWN TAX ADVISORS REGARDING THE APPLICATION OF THE U.S. FEDERAL INCOME TAX LAWS TO THEIR PARTICULAR SITUATIONS AND THE APPLICABILITY AND EFFECT OF U.S. FEDERAL ESTATE AND GIFT TAX LAWS AND ANY STATE, LOCAL OR NON-U.S. TAX LAWS AND TAX TREATIES.
 
S-15

TABLE OF CONTENTS
 
UNDERWRITING
The Selling Securityholders are offering the shares of Granite Ridge common stock described in this prospectus supplement through a number of underwriters. BofA Securities, Inc. and Evercore Group L.L.C. are acting as representatives of the underwriters. We and the Selling Securityholders have entered into an underwriting agreement with the underwriters. Subject to the terms and conditions of the underwriting agreement, the Selling Securityholders have agreed to sell to the underwriters, and each underwriter has severally agreed to purchase, at the public offering price less the underwriting discounts and commissions set forth on the cover page of this prospectus supplement, the number of shares of Granite Ridge common stock listed next to its name in the following table:
Name
Number of Shares
BofA Securities, Inc.
3,124,000
Evercore Group L.L.C.
2,059,000
Capital One Securities, Inc.
887,500
Stephens Inc.
887,500
TCBI Securities, Inc.
142,000
Total
7,100,000
The underwriting agreement provides that the obligations of the underwriters to purchase the shares included in this offering are subject to approval of legal matters by counsel and to other conditions. The underwriters are obligated to purchase all the shares (other than those covered by the underwriters’ option to purchase additional shares described below) if they purchase any of the shares. The underwriting agreement also provides that if an underwriter defaults, the purchase commitments of non-defaulting underwriters may also be increased or the offering may be terminated.
The underwriters propose to offer the Granite Ridge common stock directly to the public at the public offering price set forth on the cover page of this prospectus supplement and to certain dealers at that price less a concession not in excess of $0.24 per share. After the initial offering of the shares to the public, if all of the Granite Ridge common stock are not sold at the public offering price, the underwriters may change the offering price and the other selling terms. Sales of any shares made outside of the United States may be made by affiliates of the underwriters.
The underwriters have an option to buy up to 1,065,000 additional shares of Granite Ridge common stock from the Selling Securityholders to cover sales of shares by the underwriters which exceed the number of shares specified in the table above. The underwriters have 30 days from the date of this prospectus supplement to exercise this option to purchase additional shares. If any shares are purchased with this option to purchase additional shares, the underwriters will purchase shares in approximately the same proportion as shown in the table above. If any additional shares of Granite Ridge common stock are purchased, the underwriters will offer the additional shares on the same terms as those on which the shares are being offered.
The underwriting fee is equal to the public offering price per share of Granite Ridge common stock less the amount paid by the underwriters to us per share of Granite Ridge common stock. The underwriting fee is $0.40 per share. The following table shows the per share and total underwriting discounts and commissions to be paid to the underwriters assuming both no exercise and full exercise of the underwriters’ option to purchase additional shares.
Without
option to
purchase
additional
shares
exercise
With full
option to
purchase
additional
shares
exercise
Per Share
$ 0.40 $ 0.40
Total
$ 2,840,000 $ 3,266,000
We estimate that the total expenses of this offering payable by us, including registration, filing and listing fees, printing fees and legal and accounting expenses, but excluding the underwriting discounts and
 
S-16

TABLE OF CONTENTS
 
commissions, will be approximately $650,000. We have also agreed to reimburse the underwriters for the reasonable and documented expenses relating to the clearance of this offering with FINRA in an amount not to exceed $35,000.
This prospectus supplement and the accompanying prospectus may be made available in electronic format on the web sites maintained by one or more underwriters, or selling group members, if any, participating in the offering. The underwriters may agree to allocate a number of shares to underwriters and selling group members for sale to their online brokerage account holders. Internet distributions will be allocated by the representatives to the underwriters and selling group members that may make Internet distributions on the same basis as other allocations.
During a period of 60 days from the date of this prospectus supplement, we have agreed that we will not, without the prior written consent of BofA Securities, Inc. and Evercore Group L.L.C., (i) directly or indirectly, offer, pledge, sell, contract to sell, sell any option or contract to purchase, purchase any option or contract to sell, grant any option, right or warrant to purchase or otherwise transfer or dispose of any shares of Granite Ridge common stock or any securities convertible into or exercisable or exchangeable for Granite Ridge common stock or file or confidentially submit any registration statement under the Securities Act with respect to any of the foregoing or (ii) enter into any swap or any other agreement or any transaction that transfers, in whole or in part, directly or indirectly, the economic consequence of ownership of Granite Ridge common stock, whether any such swap or transaction described in clause (i) or (ii) above is to be settled by delivery of Granite Ridge common stock or other securities, in cash or otherwise.
The restrictions on our actions, as described above, do not apply to (i) the sale of shares of Granite Ridge common stock pursuant to this offering; (ii) any shares of Granite Ridge common stock issued by us upon the exercise of an option or warrant or the conversion of a security outstanding on the date of this prospectus supplement and described in this prospectus supplement or the accompanying prospectus; (iii) any shares of Granite Ridge common stock issued or options to purchase Granite Ridge common stock granted pursuant to existing employee benefit plans of the Company described in this prospectus supplement or the accompanying prospectus; or (iv) any shares of Granite Ridge common stock issued pursuant to any non-employee director stock plan or dividend reinvestment plan described in this prospectus supplement or the accompanying prospectus.
Our executive officers, directors and the Selling Securityholders (such persons, the “lock-up parties”) entered into lock-up agreements with the underwriters prior to the commencement of this offering pursuant to which each lock-up party, for a period of 60 days in the case of our executive officers and directors and 90 days in the case of the Selling Securityholders from the date of this prospectus supplement (such period, the “Lock-Up Period”), may not, without the prior written consent of BofA Securities, Inc. and Evercore Group L.L.C., (i) directly or indirectly, offer, pledge, sell, contract to sell, sell any option or contract to purchase, purchase any option or contract to sell, grant any option, right or warrant to purchase or otherwise transfer or dispose of any shares of Granite Ridge common stock or any securities convertible into or exercisable or exchangeable for Granite Ridge common stock, whether now owned or later acquired by the lock-up party or with respect to which the lock-up party has or later acquires the power of disposition (collectively, the “Lock-Up Securities”), or exercise any right with respect to the registration of any of the Lock-Up Securities, or file, cause to be filed or cause to be confidentially submitted any registration statement in connection therewith, under the Securities Act or (ii) enter into any swap or any other agreement or any transaction that transfers, in whole or in part, directly or indirectly, the economic consequence of ownership of the Lock-Up Securities, whether any such swap or transaction is to be settled by delivery of Granite Ridge common stock or other securities, in cash or otherwise.
The restrictions described in the immediately preceding paragraph do not apply to transfers of the Lock-Up Securities, provided that (i) BofA Securities, Inc. and Evercore Group L.L.C. receive a signed lock-up agreement for the balance of the Lock-Up Period from each donee, trustee, distributee, or transferee, as the case may be; (ii) any such transfer shall not involve a disposition for value; (iii) such transfers are not required to be reported with the SEC on Form 4 in accordance with Section 16 of the Exchange Act; and (iv) the lock-up party does not otherwise voluntarily effect any public filing or report regarding such transfers:

as a bona fide gift or gifts;
 
S-17

TABLE OF CONTENTS
 

to any trust for the direct or indirect benefit of the lock-up party or the immediate family of the lock-up party;

as a distribution to partners or stockholders of the lock-up party;

to the lock-up party’s affiliates or to any investment fund or other entity controlled or managed by the lock-up party;

upon death by will or intestacy to a member of the immediate family of the lock-up party;

by operation of law, such as pursuant to a qualified domestic order, divorce settlement, divorce decree or separation agreement; or

to the Company from an employee of the Company upon death, disability or termination of employment, in each case, of such employee.
Further, the lock-up parties may sell shares of Granite Ridge common stock purchased by them on the open market following this offering if and only if (i) such sales are not required to be reported in any public report or filing with the SEC, or otherwise and (ii) the lock-up parties do not otherwise voluntarily effect any public filing or report regarding such sales.
We have agreed to indemnify the underwriters against certain liabilities, including liabilities under the Securities Act.
In connection with this offering, the underwriters may engage in stabilizing transactions, which involves making bids for, purchasing and selling shares of Granite Ridge common stock in the open market for the purpose of preventing or retarding a decline in the market price of the Granite Ridge common stock while this offering is in progress. These stabilizing transactions may include making short sales of Granite Ridge common stock, which involves the sale by the underwriters of a greater number of shares of Granite Ridge common stock than they are required to purchase in this offering, and purchasing shares of Granite Ridge common stock on the open market to cover positions created by short sales. Short sales may be “covered” shorts, which are short positions in an amount not greater than the underwriters’ option to purchase additional shares referred to above, or may be “naked” shorts, which are short positions in excess of that amount. The underwriters may close out any covered short position either by exercising their option to purchase additional shares, in whole or in part, or by purchasing shares in the open market. In making this determination, the underwriters will consider, among other things, the price of shares available for purchase in the open market compared to the price at which the underwriters may purchase shares through the option to purchase additional shares. A naked short position is more likely to be created if the underwriters are concerned that there may be downward pressure on the price of the Granite Ridge common stock in the open market that could adversely affect investors who purchase in this offering. To the extent that the underwriters create a naked short position, they will purchase shares in the open market to cover the position.
The underwriters have advised us that, pursuant to Regulation M of the Securities Act of 1933, they may also engage in other activities that stabilize, maintain or otherwise affect the price of the Granite Ridge common stock, including the imposition of penalty bids. This means that if the representatives of the underwriters purchase Granite Ridge common stock in the open market in stabilizing transactions or to cover short sales, the representative can require the underwriters that sold those shares as part of this offering to repay the underwriting discount received by them.
These activities may have the effect of raising or maintaining the market price of the Granite Ridge common stock or preventing or retarding a decline in the market price of the Granite Ridge common stock, and, as a result, the price of the Granite Ridge common stock may be higher than the price that otherwise might exist in the open market. If the underwriters commence these activities, they may discontinue them at any time. The underwriters may carry out these transactions on the NYSE, in the over-the-counter market or otherwise.
Other than in the United States, no action has been taken by us or the underwriters that would permit a public offering of the securities offered by this prospectus supplement in any jurisdiction where action for that purpose is required. The securities offered by this prospectus supplement may not be offered or sold,
 
S-18

TABLE OF CONTENTS
 
directly or indirectly, nor may this prospectus supplement or any other offering material or advertisements in connection with the offer and sale of any such securities be distributed or published in any jurisdiction, except under circumstances that will result in compliance with the applicable rules and regulations of that jurisdiction. Persons into whose possession this prospectus supplement comes are advised to inform themselves about and to observe any restrictions relating to the offering and the distribution of this prospectus supplement. This prospectus supplement does not constitute an offer to sell or a solicitation of an offer to buy any securities offered by this prospectus supplement in any jurisdiction in which such an offer or a solicitation is unlawful.
Certain of the underwriters and their affiliates have provided in the past to us and our affiliates and may provide from time to time in the future certain commercial banking, financial advisory, investment banking and other services for us and such affiliates in the ordinary course of their business, for which they have received and may continue to receive customary fees and commissions. For example, BofA Securities, Inc. was engaged as the dealer manager for the Offer and consent solicitation related to the Offer, and each of BofA Securities, Inc., Capital One Securities, Inc. and TCBI Securities, Inc. or one of their affiliates, is a lender under our Credit Agreement. In addition, from time to time, certain of the underwriters and their affiliates may effect transactions for their own account or the account of customers, and hold on behalf of themselves or their customers, long or short positions in our debt or equity securities or loans, and may do so in the future.
The Selling Securityholders are not affiliated with any of the underwriters.
Selling Restrictions
Notice to prospective investors in European Economic Area and United Kingdom
In relation to each Member State of the European Economic Area and the United Kingdom (each a “Relevant State”), no shares have been offered or will be offered pursuant to the offering to the public in that Relevant State prior to the publication of a prospectus in relation to the shares which has been approved by the competent authority in that Relevant State or, where appropriate, approved in another Relevant State and notified to the competent authority in that Relevant State, all in accordance with the Prospectus Regulation, except that offers of shares may be made to the public in that Relevant State at any time under the following exemptions under the Prospectus Regulation:
(a)
to any legal entity which is a qualified investor as defined under the Prospectus Regulation;
(b)
to fewer than 150 natural or legal persons (other than qualified investors as defined under the Prospectus Regulation), subject to obtaining the prior consent of the representatives of the underwriters for any such offer; or
(c)
in any other circumstances falling within Article 1(4) of the Prospectus Regulation,
provided that no such offer of the shares shall require the Company or any underwriter to publish a prospectus pursuant to Article 3 of the Prospectus Regulation or supplement a prospectus pursuant to Article 23 of the Prospectus Regulation.
For the purposes of this provision, the expression an “offer to the public” in relation to the shares in any Relevant State means the communication in any form and by any means of sufficient information on the terms of the offer and any shares to be offered so as to enable an investor to decide to purchase or subscribe for any shares, and the expression “Prospectus Regulation” means Regulation (EU) 2017/1129.
Notice to prospective investors in United Kingdom
In the United Kingdom, this prospectus supplement is only being distributed to, and is only directed at, and any investment or investment activity to which this prospectus supplement relates is available only to, and will be engaged in only with, persons who are “qualified investors” ​(as defined in the Prospectus Regulation) (i) having professional experience in matters relating to investments who fall within the definition of “investment professionals” in Article 19(5) of the Financial Services and Markets Act 2000 (Financial Promotion) Order 2005 (the “Order”); or (ii) who are high net worth entities falling within Article 49(2)(a)
 
S-19

TABLE OF CONTENTS
 
to (d) of the Order (all such persons together being referred to as “relevant persons”). Persons who are not relevant persons should not take any action on the basis of this prospectus supplement and should not act or rely on it.
Notice to prospective investors in Canada
The shares may be sold only to purchasers purchasing, or deemed to be purchasing, as principal that are accredited investors, as defined in National Instrument 45-106 Prospectus Exemptions or subsection 73.3(1) of the Securities Act (Ontario), and are permitted clients, as defined in National Instrument 31-103 Registration Requirements, Exemptions and Ongoing Registrant Obligations. Any resale of the shares must be made in accordance with an exemption from, or in a transaction not subject to, the prospectus requirements of applicable securities laws.
Securities legislation in certain provinces or territories of Canada may provide a purchaser with remedies for rescission or damages if this prospectus supplement (including any amendment thereto) contains a misrepresentation, provided that the remedies for rescission or damages are exercised by the purchaser within the time limit prescribed by the securities legislation of the purchaser’s province or territory. The purchaser should refer to any applicable provisions of the securities legislation of the purchaser’s province or territory for particulars of these rights or consult with a legal advisor.
Pursuant to section 3A.3 of National Instrument 33-105 Underwriting Conflicts (NI 33-105), the underwriters are not required to comply with the disclosure requirements of NI 33-105 regarding underwriter conflicts of interest in connection with this offering.
Notice to prospective investors in Switzerland
The shares may not be publicly offered in Switzerland and will not be listed on the SIX Swiss Exchange (“SIX”) or on any other stock exchange or regulated trading facility in Switzerland. This document does not constitute a prospectus within the meaning of, and has been prepared without regard to the disclosure standards for issuance prospectuses under art. 652a or art. 1156 of the Swiss Code of Obligations or the disclosure standards for listing prospectuses under art. 27 ff. of the SIX Listing Rules or the listing rules of any other stock exchange or regulated trading facility in Switzerland. Neither this document nor any other offering or marketing material relating to the shares or the offering may be publicly distributed or otherwise made publicly available in Switzerland.
Neither this document nor any other offering or marketing material relating to the offering, the Company, the shares have been or will be filed with or approved by any Swiss regulatory authority. In particular, this document will not be filed with, and the offer of shares will not be supervised by, the Swiss Financial Market Supervisory Authority (FINMA), and the offer of shares has not been and will not be authorized under the Swiss Federal Act on Collective Investment Schemes (“CISA”). The investor protection afforded to acquirers of interests in collective investment schemes under the CISA does not extend to acquirers of shares.
Notice to prospective investors in the United Arab Emirates
The shares have not been, and are not being, publicly offered, sold, promoted or advertised in the United Arab Emirates (including the Dubai International Financial Centre) other than in compliance with the laws of the United Arab Emirates (and the Dubai International Financial Centre) governing the issue, offering and sale of securities. Further, this prospectus supplement does not constitute a public offer of securities in the United Arab Emirates (including the Dubai International Financial Centre) and is not intended to be a public offer. This prospectus supplement has not been approved by or filed with the Central Bank of the United Arab Emirates, the Securities and Commodities Authority or the Dubai Financial Services Authority.
Notice to prospective investors in Australia
This prospectus supplement:
 
S-20

TABLE OF CONTENTS
 

does not constitute a disclosure document or a prospectus under Chapter 6D.2 of the Corporations Act 2001 (Cth) (the “Corporations Act”);

has not been, and will not be, lodged with the Australian Securities and Investments Commission (“ASIC”), as a disclosure document for the purposes of the Corporations Act and does not purport to include the information required of a disclosure document for the purposes of the Corporations Act; and

may only be provided in Australia to select investors who are able to demonstrate that they fall within one or more of the categories of investors, available under section 708 of the Corporations Act (“Exempt Investors”).
The shares may not be directly or indirectly offered for subscription or purchased or sold, and no invitations to subscribe for or buy the shares may be issued, and no draft or definitive offering memorandum, advertisement or other offering material relating to any shares may be distributed in Australia, except where disclosure to investors is not required under Chapter 6D of the Corporations Act or is otherwise in compliance with all applicable Australian laws and regulations. By submitting an application for the shares, you represent and warrant to us that you are an Exempt Investor.
As any offer of shares under this document will be made without disclosure in Australia under Chapter 6D.2 of the Corporations Act, the offer of those securities for resale in Australia within 12 months may, under section 707 of the Corporations Act, require disclosure to investors under Chapter 6D.2 if none of the exemptions in section 708 applies to that resale. By applying for the shares you undertake to us that you will not, for a period of 12 months from the date of issue of the shares, offer, transfer, assign or otherwise alienate those shares to investors in Australia except in circumstances where disclosure to investors is not required under Chapter 6D.2 of the Corporations Act or where a compliant disclosure document is prepared and lodged with ASIC.
Notice to prospective investors in Japan
The shares have not been and will not be registered pursuant to Article 4, Paragraph 1 of the Financial Instruments and Exchange Act. Accordingly, none of the shares nor any interest therein may be offered or sold, directly or indirectly, in Japan or to, or for the benefit of, any “resident” of Japan (which term as used herein means any person resident in Japan, including any corporation or other entity organized under the laws of Japan), or to others for re-offering or resale, directly or indirectly, in Japan or to or for the benefit of a resident of Japan, except pursuant to an exemption from the registration requirements of, and otherwise in compliance with, the Financial Instruments and Exchange Act and any other applicable laws, regulations and ministerial guidelines of Japan in effect at the relevant time.
Notice to prospective investors in Hong Kong
The shares have not been offered or sold and will not be offered or sold in Hong Kong, by means of any document, other than (a) to “professional investors” as defined in the Securities and Futures Ordinance (Cap. 571 of the Laws of Hong Kong) (the “SFO”) of Hong Kong and any rules made thereunder; or (b) in other circumstances which do not result in the document being a “prospectus” as defined in the Companies (Winding Up and Miscellaneous Provisions) Ordinance (Cap. 32 of the Laws of Hong Kong) (the “CO”) or which do not constitute an offer to the public within the meaning of the CO. No advertisement, invitation or document relating to the shares has been or may be issued or has been or may be in the possession of any person for the purposes of issue, whether in Hong Kong or elsewhere, which is directed at, or the contents of which are likely to be accessed or read by, the public of Hong Kong (except if permitted to do so under the securities laws of Hong Kong) other than with respect to shares which are or are intended to be disposed of only to persons outside Hong Kong or only to “professional investors” as defined in the SFO and any rules made thereunder.
Notice to prospective investors in Singapore
This prospectus supplement has not been registered as a prospectus with the Monetary Authority of Singapore. Accordingly, this prospectus supplement and any other document or material in connection with
 
S-21

TABLE OF CONTENTS
 
the offer or sale, or invitation for subscription or purchase, of shares may not be circulated or distributed, nor may the shares be offered or sold, or be made the subject of an invitation for subscription or purchase, whether directly or indirectly, to persons in Singapore other than (i) to an institutional investor (as defined in Section 4A of the Securities and Futures Act (Chapter 289) of Singapore, as modified or amended from time to time (the “SFA”)) pursuant to Section 274 of the SFA; (ii) to a relevant person (as defined in Section 275(2) of the SFA) pursuant to Section 275(1) of the SFA, or any person pursuant to Section 275(1A) of the SFA, and in accordance with the conditions specified in Section 275 of the SFA, or (iii) otherwise pursuant to, and in accordance with the conditions of, any other applicable provision of the SFA.
Where the shares are subscribed or purchased under Section 275 of the SFA by a relevant person which is:

a corporation (which is not an accredited investor (as defined in Section 4A of the SFA)) the sole business of which is to hold investments and the entire share capital of which is owned by one or more individuals, each of whom is an accredited investor; or

a trust (where the trustee is not an accredited investor) whose sole purpose is to hold investments and each beneficiary of the trust is an individual who is an accredited investor, securities or securities-based derivatives contract (each term as defined in Section 2(1) of the SFA) of that corporation or the beneficiaries’ rights and interest (howsoever described) in that trust shall not be transferred within six months after that corporation or that trust has acquired the shares pursuant to an offer made under Section 275 of the SFA except:

to an institutional investor or to a relevant person defined in Section 275(2) of the SFA, or to any person arising from an offer referred to in Section 275(1A) or Section 276(4)(i)(B) of the SFA;

where no consideration is or will be given for the transfer;

where the transfer is by operation of law;

as specified in Section 276(7) of the SFA; or

as specified in Regulation 37A of the Securities and Futures (Offers of Investments) (Securities and Securities-based Derivatives Contracts) Regulations 2018.
Singapore SFA Product Classification — Solely for the purposes of its obligations pursuant to sections 309B(1)(a) and 309B(1)(c) of the SFA, the Company has determined, and hereby notifies all relevant persons (as defined in Section 309A of the SFA) that the shares are “prescribed capital markets products” ​(as defined in the Securities and Futures (Capital Markets Products) Regulations 2018) and Excluded Investment Products (as defined in MAS Notice SFA 04-N12: Notice on the Sale of Investment Products and MAS Notice FAA-N16: Notice on Recommendations on Investment Products).
Notice to prospective investors in Israel
Neither we nor the Selling Securityholders have taken any action to permit a public offering of our shares outside the United States. Solicitation of our shares, however, will be made in certain countries in a manner that will not require the publication of a prospectus under the laws of the country. Persons outside the United States who come into possession of this prospectus supplement must inform themselves about and observe any restrictions relating to the offering of our shares and the distribution of this prospectus supplement outside the United States.
In Israel, the offering of our shares is available only to investors listed in the First Addendum of the Israeli Securities Law of 1968, as amended, or the Addendum. A prospectus has not been prepared or filed, and will not be prepared or filed, in Israel relating to the shares offered hereunder. The shares cannot be resold in Israel other than to investors listed in the Addendum purchasing for their own account (or, where permitted under the Addendum, for the account of their clients who are investors listed in the Addendum) and not for distribution or resale purposes. No action will be taken in Israel that would permit an offering of the shares offered hereunder, or the distribution of any offering document or any other material to the public in Israel. This registration statement has not been reviewed or approved by the Israel Securities Authority. Any materials provided to an investor in Israel may not be reproduced or used for any other purpose, nor be furnished to any other person other than those to whom copies have been provided directly
 
S-22

TABLE OF CONTENTS
 
by the Company or the Underwriter(s). Nothing in the above should be considered as the rendering of a recommendation or advice, including investment advice or investment marketing under the Israeli Law For Regulation of Investment Advice, Investment Marketing and Investment Portfolio Management, 1995, to purchase any shares and in purchasing the shares, the investors acknowledge they do so based on their own understanding, for their own benefit and for their own account and not with the aim or intention of distributing or offering to other parties. The investors further declare that they have the knowledge, expertise and experience in financial and business matters so as to be capable of evaluating the risks and merits of the purchase of the shares, without relying on any of the materials provided to them.
 
S-23

TABLE OF CONTENTS
 
LEGAL MATTERS
The validity of the shares of Granite Ridge common stock being offered by this prospectus supplement and the accompanying prospectus and certain other legal matters will be passed upon for us by Holland & Knight LLP, Dallas, Texas. Certain legal matters in connection with this offering will be passed upon for the Selling Securityholders by Holland & Knight LLP, Dallas, Texas. Certain legal matters will be passed upon for the underwriters by Davis Polk & Wardwell LLP, New York, New York.
EXPERTS
The consolidated financial statements included in the accompanying prospectus and elsewhere in the registration statement have been so included in reliance upon the report of FORVIS, LLP (formerly BKD, LLP), independent registered public accounting firm, upon the authority of said firm as experts in accounting and auditing.
The information included in the accompanying prospectus and elsewhere in the registration statement regarding estimated quantities of proved reserves of Granite Ridge Resources, Inc., the future net revenues from those reserves and their present value as of December 31, 2022, are based on the proved reserves report prepared by Netherland, Sewell & Associates, Inc. These estimates are included in the accompanying prospectus and elsewhere in the registration statement in reliance upon the authority of such firm as an expert in these matters.
 
S-24

TABLE OF CONTENTS
PROSPECTUS
[MISSING IMAGE: lg_graniteridge-4clr.jpg]
Granite Ridge Resources, Inc.
123,671,585 Shares of Common Stock
10,349,975 Shares of Common Stock issuable
upon the exercise of Warrants
This prospectus relates to the issuance by Granite Ridge Resources, Inc. (“Granite Ridge” or the “Company”) of up to an aggregate of 10,349,975 shares of common stock, $0.0001 par value (the “Granite Ridge common stock”) that may be issued upon exercise of warrants to purchase Granite Ridge common stock at an exercise price of $11.50 per share (the “Granite Ridge warrants”).
This prospectus also relates to the offer and sale from time to time by the selling securityholders named in this prospectus (the “Selling Securityholders”), or their permitted transferees, of up to 123,671,585 shares of Granite Ridge common stock.
The shares of Granite Ridge common stock offered for resale under this prospectus were issued to the Selling Securityholders (as applicable to each) in accordance with the terms of, and transactions contemplated by, the Business Combination Agreement, dated as of May 16, 2022 (the “Business Combination Agreement”), by and among Executive Network Partnering Corporation, a Delaware corporation (“ENPC”), Granite Ridge, ENPC Merger Sub, Inc., a Delaware corporation and a wholly-owned subsidiary of Granite Ridge (“ENPC Merger Sub”), GREP Merger Sub, LLC, a Delaware limited liability company and a wholly-owned subsidiary of Granite Ridge (“GREP Merger Sub”), and GREP Holdings, LLC, a Delaware limited liability company (“GREP”). The Granite Ridge common stock registered hereunder represents the securities issued to the Selling Securityholders pursuant to the terms of the Business Combination Agreement, as applicable to each Selling Securityholder, concurrently with the closing of the Business Combination.
The Business Combination is described in greater detail in this prospectus. See “Prospectus Summary — Business Combination.”
The 123,671,585 maximum amount of shares of Granite Ridge common stock offered for resale under this prospectus consist of (a) 537,209 shares of Granite Ridge common stock (the “Sponsor Shares”), of which 484,361 shares of Granite Ridge common stock were issued to ENPC Holdings II, LLC (“Holdco”) and 52,848 shares of Granite Ridge common stock were issued to the former independent directors of ENPC, in the Business Combination as merger consideration in connection with the exchange or forfeiture of securities of ENPC, as described below; and (b) 123,134,376 shares of Granite Ridge common stock issued to the other Selling Securityholders named herein in connection with the Business Combination as merger consideration based on a share value at the time the Business Combination Agreement was executed at $10.00 per share.
In connection with the initial public offering of ENPC, ENPC Holdings, LLC (“Sponsor”) acquired (and later assigned to Holdco and the former independent directors of ENPC) (i) 828,000 shares of ENPC Class F common stock (giving effect to a stock split effected by ENPC) for a capital contribution of $6,250, or for approximately $0.008 per share, (ii) 300,000 shares of Class B ENPC Common Stock (giving effect to the Forward Split (as defined herein)) for a capital contribution of $18,750, or for approximately $0.06 per share, and (iii) 614,000 CAPS™ (after giving effect to the Forward Split), each consisting of one share of Class A common stock and one-quarter of one ENPC warrant, originally purchased by the Sponsor for $6,140,000 in a private placement, or for approximately $10.00 per each ENPC CAPS™. At the effective time of the transactions contemplated by the Business Combination Agreement, (i) 495,357 shares of ENPC Class F common stock were converted to 1,238,393 shares of ENPC Class A common stock (of which 220,348 of those shares were subsequently forfeited pursuant to provisions set forth in the Sponsor Agreement (as defined herein)) and the remaining shares of ENPC Class F common stock outstanding were automatically cancelled for no consideration (the “ENPC Class F Conversion”) (ii) all other remaining shares of ENPC Class A common stock held by Holdco were automatically cancelled without any conversion, payment or distribution (the “Sponsor Share Cancellation”) and (iii) all shares of ENPC Class B common stock outstanding were deemed transferred to ENPC and surrendered and forfeited for no consideration (the “ENPC Class B Contribution”). Effective immediately prior to the ENPC Class F Conversion, Sponsor Share Cancellation and ENPC Class B Contribution, any and all ENPC CAPS™, which were composed of one share of ENPC Class A common stock and one-fourth of one ENPC warrant, were automatically detached and broken into their constituent parts, such that a holder of an ENPC CAPS™ was deemed to hold one share of ENPC Class A common stock and one-fourth of one ENPC warrant (the “CAPS™ Separation”). As noted, the constituent ENPC Class A common stock was converted or canceled pursuant to the Business Combination Agreement and all ENPC warrants held by Holdco, including all of the ENPC private placement warrants were canceled. Following the ENPC Class F Conversion, the Sponsor Share Cancellation, the ENPC Class B Contribution and the CAPS™ Separation, each share of ENPC Class A common stock outstanding was automatically converted into one share of Granite Ridge common stock.

TABLE OF CONTENTS
As a result, upon giving effect to the CAPS™ Separation, ENPC Class F Conversion, Sponsor Share Cancellation and ENPC Class B Contribution, the Sponsor’s total aggregate investment of $6.935 million (which amount represents the total risk capital contributed to ENPC by or on behalf of the Sponsor, including working capital loans that were forgiven) for 1,018,045 shares of Granite Ridge common stock held by Holdco and the former independent directors of ENPC following the Business Combination resulted in a per share purchase price of approximately $6.81 per share.
In connection with the Business Combination, holders of 39,343,496 shares of ENPC Class A common stock, or 93.6% of the outstanding shares of ENPC Class A Common Stock, exercised their rights to have those shares redeemed for cash at a redemption price of approximately $10.07 per share, or an aggregate of approximately $396.1 million. The shares of Granite Ridge common stock being offered for resale pursuant to this prospectus by the Selling Securityholders represent approximately 93% of the outstanding shares of Granite Ridge common stock as of March 22, 2023. Given the substantial number of shares of Granite Ridge common stock being registered for potential resale by Selling Securityholders pursuant to this prospectus, the sale of shares by the Selling Securityholders, or the perception in the market that the Selling Securityholders intend to sell shares, could increase the volatility of the market price of Granite Ridge common stock or result in a significant decline in the public trading price of Granite Ridge common stock. Even if our trading price is significantly below $10.00, the offering price for the CAPS™ offered in ENPC’s initial public offering, certain of the Selling Securityholders may still have an incentive to sell shares of Granite Ridge common stock because the purchase price or cost basis for the underlying securities were lower than the cost basis or purchase price for the public investors or the current trading price of Granite Ridge common stock (who may not experience a similar rate of return at the same trading price). For example, based on the closing price of Granite Ridge common stock of $6.37 as of March 28, 2023, Holdco and other holders of the Sponsor Shares would not have realized a profit on sales of its remaining shares held as of such date, but based on the closing price of $8.51 on January 18, 2023, the date the Registration Statement originally became effective, they could have realized profits no higher than approximately $1.70 per share, or approximately $1.7 million in the aggregate on shares owned as of that date (after taking into account forfeited shares).
Pursuant to this prospectus, the Selling Securityholders are permitted to offer the securities from time to time, if and to the extent as they may determine, through public or private transactions or through other means described in the section of this prospectus entitled “Plan of Distribution” at prevailing market prices, at prices different than prevailing market prices or at privately negotiated prices. The Selling Securityholders may sell shares through agents they select or through underwriters and dealers they select. The Selling Securityholders also may sell their securities directly to investors. If the Selling Securityholders use agents, underwriters or dealers to sell their shares, we will name such agents, underwriters or dealers and describe any applicable commissions or discounts in a supplement to this prospectus if required.
We have agreed to bear all of the expenses incurred in connection with the registration of these securities. The Selling Securityholders will pay or assume underwriting fees, discounts and commissions or similar charges, if any, incurred in the sale of securities by them.
The Selling Securityholders identified in this prospectus may offer, sell or distribute all or a portion of the Granite Ridge common stock included under this prospectus (as applicable to each Selling Securityholder) in the section entitled “Selling Securityholders.” We will not receive any proceeds from the sale of securities by the Selling Securityholders. We will receive the proceeds from the exercise of any Granite Ridge warrants for cash. The exercise price of Granite Ridge warrants is $11.50 per warrant. We believe the likelihood that Granite Ridge warrant holders will exercise their Granite Ridge warrants, and therefore the amount of cash proceeds that we would receive, is dependent upon the trading price of Granite Ridge common stock. If the trading price for Granite Ridge common stock continues to be less than $11.50 per share, we believe holders of Granite Ridge warrants will be unlikely to exercise their warrants.
We may amend or supplement this prospectus from time to time by filing amendments or supplements as required.
Granite Ridge common stock and Granite Ridge warrants are listed on the New York Stock Exchange under the symbols “GRNT” and “GRNT WS,” respectively. On March 28, 2023, the closing price of Granite Ridge common stock was $6.37 per share and the closing price of Granite Ridge warrants on March 28, 2023 was $0.635 per warrant.
We are an “emerging growth company” and a “smaller reporting company” as those terms are defined under applicable federal securities laws, and as such, are subject to certain reduced public company reporting requirements.
AN INVESTMENT IN OUR COMMON STOCK INVOLVES SIGNIFICANT RISKS. YOU SHOULD CAREFULLY CONSIDER THE RISK FACTORS BEGINNING ON PAGE 11 OF THIS PROSPECTUS BEFORE YOU MAKE YOUR DECISION TO INVEST IN OUR COMMON STOCK.
Neither the Securities and Exchange Commission nor any other regulatory body has approved or disapproved of these securities or passed upon the accuracy or adequacy of this prospectus. Any representation to the contrary is a criminal offense.
The date of this prospectus is April 3, 2023

TABLE OF CONTENTS
 
TABLE OF CONTENTS
iii
v
1
11
39
42
56
63
83
89
96
104
108
111
115
121
124
124
124
124
F-1
A-1
B-1
You should rely only on the information provided in this prospectus. Neither we nor the Selling Securityholders have authorized anyone to provide you with different information. Neither we nor the Selling Securityholders are making an offer of these securities in any jurisdiction where the offer is not permitted. You should not assume that the information in this prospectus is accurate as of any date other than the date hereof. Since the date of this prospectus, our business, financial condition, results of operations and prospects may have changed.
ABOUT THIS PROSPECTUS
This prospectus is part of a registration statement on Form S-1 that we filed with the Securities and Exchange Commission (the “SEC”) using the “shelf” registration process. Under this shelf registration process, the Selling Securityholders may, from time to time, sell the securities offered by them described in this prospectus. We will not receive any proceeds from the sale by such Selling Securityholders of the securities offered by them described in this prospectus. We may also use the shelf registration statement to issue 10,349,975 shares of our common stock, $0.0001 par value per share, that may be issued upon exercise of warrants to purchase common stock at an exercise price of $11.50 per share of common stock (the “Granite Ridge warrants”).
Neither we nor the Selling Securityholders have authorized anyone to provide you with any information or to make any representations other than those contained in this prospectus or any applicable prospectus supplement or any free writing prospectuses prepared by or on behalf of us or to which we have referred you. Neither we nor the Selling Securityholders take responsibility for, and can provide no assurance as to the
 
i

TABLE OF CONTENTS
 
reliability of, any other information that others may give you. Neither we nor the Selling Securityholders will make an offer to sell these securities in any jurisdiction where the offer or sale is not permitted.
We may also provide a prospectus supplement or post-effective amendment to the registration statement to add information to, or update or change information contained in, this prospectus. You should read both this prospectus and any applicable prospectus supplement or post-effective amendment to the registration statement together with the additional information to which we refer you in the sections of this prospectus entitled “Where You Can Find Additional Information.”
 
ii

TABLE OF CONTENTS
 
CAUTIONARY NOTE REGARDING FORWARD-LOOKING STATEMENTS
We are including the following discussion to inform our existing and potential security holders generally of some of the risks and uncertainties that can affect our company and to take advantage of the “safe harbor” protection for forward-looking statements that applicable federal securities law afford.
From time to time, our management or persons acting on our behalf may make forward-looking statements to inform existing and potential security holders about our company. All statements other than statements of historical facts included in this prospectus regarding our financial position, business strategy, plans and objectives of management for future operations, industry conditions, indebtedness covenant compliance, capital expenditures, production, cash flow, borrowing base under our Credit Agreement (as defined below), our intention or ability to pay or increase dividends on our capital stock, and impairment are forward-looking statements. When used in this prospectus, forward-looking statements are generally accompanied by terms or phrases such as “estimate,” “project,” “predict,” “believe,” “expect,” “continue,” “anticipate,” “target,” “could,” “plan,” “intend,” “seek,” “goal,” “will,” “should,” “may” or other words and similar expressions that convey the uncertainty of future events or outcomes. Items contemplating or making assumptions about actual or potential future production, sales, market size, collaborations, cash flows, trends or operating results also constitute such forward-looking statements.
Forward-looking statements inherent risks and uncertainties, and important factors (many of which are beyond our company’s control) that could cause actual results to differ materially from those set forth in the forward-looking statements, including the following:

the ability to recognize the anticipated benefits of the Business Combination;

Granite Ridge’s financial performance following the Business Combination;

changes in Granite Ridge’s strategy, future operations, financial position, estimated revenues and losses, projected costs, prospects and plans, or our ability to raise additional capital;

changes in current or future commodity prices and interest rates;

supply chain disruptions;

infrastructure constraints and related factors affecting our properties;

our ability to acquire additional development opportunities and potential or pending acquisition transactions, as well as the effects of such acquisitions on our company’s cash position and levels of indebtedness;

changes in our reserves estimates or the value thereof;

operational risks including, but not limited to, the pace of drilling and completions activity on our properties;

changes in the markets in which Granite Ridge competes;

geopolitical risk and changes in applicable laws, legislation, or regulations, including those relating to environmental matters;

cyber-related risks;

the fact that reserve estimates depend on many assumptions that may turn out to be inaccurate and that any material inaccuracies in reserve estimates or underlying assumptions will materially affect the quantities and present value of our reserves;

the outcome of any known and unknown litigation and regulatory proceedings;

limited liquidity and trading of Granite Ridge’s securities;

acts of war or terrorism;

market conditions and global, regulatory, technical, and economic factors beyond Granite Ridge’s control, including the potential adverse effects of the COVID-19 pandemic, or another major disease, affecting capital markets, general economic conditions, global supply chains and Granite Ridge’s business and operations;
 
iii

TABLE OF CONTENTS
 

increasing regulatory and investor emphasis on, and attention to, environmental, social, and governance matters;

the restatement of our financial statements for the quarter ended September 30, 2022 and our ability to establish and maintain effective internal control over financial reporting, including our ability to remediate the existing material weaknesses in our internal controls; and

other risks and uncertainties set forth in the section entitled “Risk Factors” included elsewhere in this prospectus.
The forward-looking statements contained in this prospectus and in our periodic filings are based on our current expectations and assumptions about future events. While our management considers these expectations and assumptions to be reasonable, they are inherently subject to significant business, economic, competitive, regulatory and other risks, contingencies and uncertainties, most of which are beyond our control. Accordingly, results actually achieved may differ materially from expected results described in these statements. Forward-looking statements speak only as of the date they are made. You should carefully consider the statements in “Risk Factors” and other sections of this prospectus, that could cause our actual results to differ from those set forth in the forward-looking statements. Our company does not undertake and specifically disclaims, any obligation to update any forward-looking statements to reflect events or circumstances occurring after the date of such statements.
Readers are urged not to place undue reliance on these forward-looking statements, which speak only as of the date of this prospectus. We assume no obligation to update any forward-looking statements in order to reflect any event or circumstance that may arise after the date of this prospectus, other than as may be required by applicable law or regulation. Readers are urged to carefully review and consider the various disclosures made by us in our reports filed with the SEC which attempt to advise interested parties of the risks and factors that may affect our business, financial condition, results of operation and cash flows. If one or more of these risks or uncertainties materialize, or if the underlying assumptions prove incorrect, our actual results may vary materially from those expected or projected.
 
iv

TABLE OF CONTENTS
 
FREQUENTLY USED TERMS
Unless otherwise stated or unless the context otherwise requires, the terms “we,” “us,” “our,” “Granite Ridge” and “the Company” refer to Granite Ridge Resources, Inc., a Delaware corporation. Furthermore, in this prospectus:
Business Combination” means the Transactions contemplated by the Business Combination Agreement and the related agreements.
Business Combination Agreement” means the Business Combination Agreement, dated as of May 16, 2022, as amended, by and among ENPC, Granite Ridge, ENPC Merger Sub, GREP Merger Sub, and GREP.
CAPS™” means the securities offered in ENPC’s initial public offering, which consisted of one share of Class A common stock and one-quarter of one ENPC warrant.
closing” means the closing of the Transactions.
Closing Date” means October 24, 2022, the date on which the Business Combination was consummated.
Code” means the Internal Revenue Code of 1986, as amended and restated from time to time.
Combined Company” means Granite Ridge and its consolidated subsidiaries after giving effect to the Business Combination.
Court of Chancery” means the Delaware Court of Chancery.
Credit Agreement” means that certain senior secured revolving credit agreement dated October 24, 2022 among the Company, as borrower, Texas Capital Bank, as administrative agent, and the lenders from time to time party thereto.
DGCL” means the General Corporation Law of the State of Delaware.
ENPC Class A common stock” means the Class A common stock, par value $0.0001 per share, of ENPC prior to the Business Combination.
ENPC Class B common stock” means the Class B common stock, par value $0.0001 per share, of ENPC prior to the Business Combination.
ENPC Class F common stock” means the Class F common stock, par value $0.0001 per share, of ENPC prior to the Business Combination.
ENPC common stock” means the ENPC Class A common stock, ENPC Class B common stock and ENPC Class F common stock prior to the Business Combination.
ENPC initial stockholders” or “initial holders” means the Sponsor and any other holders of Founder Shares prior to the ENPC IPO (or their permitted transferees).
ENPC IPO” means the ENPC initial public offering, consummated on September 18, 2020, in which ENPC sold 41,400,000 CAPS™ at $10.00 per CAPS™ (after giving effect to the Forward Split).
ENPC Merger” means the merger of ENPC Merger Sub with and into ENPC, with ENPC being the surviving corporation in the merger and a wholly-owned subsidiary of Granite Ridge.
ENPC Merger Sub” means ENPC Merger Sub, a Delaware corporation.
ENPC public shares” means, prior to the Business Combination, the 41,400,000 shares of ENPC Class A common stock underlying the CAPS™ issued in the ENPC IPO (after giving effect to the Forward Split).
ENPC public stockholders” means, prior to the Business Combination, holders of ENPC public shares, including ENPC initial stockholders to the extent ENPC initial stockholders held ENPC public shares.
 
v

TABLE OF CONTENTS
 
ENPC Warrant Agreement” means the Warrant Agreement, dated September 15, 2020, as amended by Amendment No. 1 dated March 24, 2021, between ENPC and Continental Stock Transfer & Trust Company, as warrant agent.
ENPC warrants” means, prior to the Business Combination, ENPC’s warrants sold as part of the CAPS™ in the ENPC IPO (whether purchased in the ENPC IPO or thereafter in the open market) and as part of the private placement CAPS™.
Exchange Act” means the Securities Exchange Act of 1934, as amended.
Existing GREP Members” means the members of GREP as of the Closing Date.
Forward Split” refers collectively to (i) the 2.5 for 1 forward stock split for each outstanding ENPC Class A common stock and ENPC Class B common stock, as effected by the first amendment to ENPC’s charter dated as of March 24, 2021, and (ii) the 2.5 for 1 forward warrant split for each outstanding ENPC Warrant, as effected by that certain Amendment No. 1 to Warrant Agreement, dated March 24, 2021, by and between ENPC and Continental Stock Transfer & Trust Company, a New York corporation.
Founder Shares” means, prior to the Business Combination, the ENPC Class F common stock and the ENPC Class A common stock issued upon the automatic conversion thereof at the time of the Business Combination.
Funds” or the “Grey Rock Funds” means, collectively, Fund I, Fund II and Fund III.
Fund I” means Grey Rock Energy Fund, LP, a Delaware limited partnership.
Fund II” means, collectively, Grey Rock Energy Fund II, L.P., Grey Rock Energy Fund II-B, LP, and Grey Rock Energy Fund II-B Holdings, L.P., each a Delaware limited partnership.
Fund III” means, collectively, Grey Rock Energy Fund III-A, LP, Grey Rock Energy Fund III-B, LP, and Grey Rock Energy Fund III-B Holdings, LP, each a Delaware limited partnership.
GAAP” means generally accepted accounting principles in the United States.
Granite Ridge” means Granite Ridge Resources, Inc., a Delaware corporation.
Granite Ridge Board” means the board of directors of Granite Ridge.
Granite Ridge common stock” means the common stock, par value $0.0001 per share, of Granite Ridge.
Granite Ridge Warrant Agreement” means the ENPC Warrant Agreement, as assigned and amended by the by that certain Assignment, Assumption and Amendment Agreement, dated October 24, 2022, by and among the Company, ENPC and Continental Stock Transfer & Trust Company.
Granite Ridge warrants” means the ENPC warrants that were converted into warrants to purchase Granite Ridge common stock upon consummation of the Business Combination
GREP” means GREP Holdings, LLC, a Delaware limited liability company.
GREP Merger” means the merger of GREP Merger Sub with and into GREP with GREP being the surviving company in the merger and a wholly-owned subsidiary of Granite Ridge.
GREP Merger Sub” means GREP Merger Sub, LLC, a Delaware limited liability company.
Grey Rock” means Grey Rock Energy Management, LLC, a Delaware limited liability company.
Holdco” means ENPC Holdings II, LLC, a Delaware limited liability company.
Incentive Plan” means the Granite Ridge 2022 Omnibus Incentive Plan.
IRS” means the U.S. Internal Revenue Service.
ITGC” means Information Technology General Controls.
 
vi

TABLE OF CONTENTS
 
Manager” means Grey Rock Administration, LLC, a Delaware limited liability company, or its permitted assignee.
Mergers” means, collectively, the ENPC Merger and the GREP Merger.
MSA” means the Management Services Agreement, dated October 24, 2022 by and between Granite Ridge Resources, Inc. and Grey Rock Administration, LLC.
“NYSE” means the New York Stock Exchange.
private placement” means the private sale of private placement CAPS™ that occurred simultaneously with the consummation of the ENPC IPO for total gross proceeds of $6,140,000.
private placement CAPS™” means, prior to the Business Combination, the 614,000 CAPS™ purchased by the Sponsor in the private placement (after giving effect to the Forward Split), each consisting of one share of ENPC Class A common stock and one-quarter of one private placement warrant.
private placement warrants” means, prior to the Business Combination, the 153,500 warrants underlying the private placement CAPS™ purchased by the Sponsor in the private placement (after giving effect to the Forward Split), each of which is exercisable for one share of ENPC Class A common stock in accordance with its terms.
Securities Act” means the Securities Act of 1933, as amended.
Selling Securityholders” means selling securityholders named in this prospectus and donees, transferees, assignees, successors, designees and others who later come to hold any of the Selling Securityholders’ interest in the Granite Ridge common stock other than through a public sale.
Sponsor” means ENPC Holdings, LLC, a Delaware limited liability company.
Sponsor Agreement” means that certain Sponsor Agreement, dated May 16, 2022, by and among Sponsor, Holdco, ENPC, Granite Ridge, GREP and certain other parties named therein.
Sponsor Shares” means the 537,209 shares of Granite Ridge common stock offered for resale under this prospectus, of which 484,361 shares of Granite Ridge common stock were issued to Holdco and 52,848 shares of Granite Ridge common stock were issued to the former independent directors of ENPC in the Business Combination as merger consideration, of which an aggregate of 220,348 shares were subsequently forfeited pursuant to the terms of the Sponsor Agreement.
Transactions” means, collectively, the Mergers, Business Combination and the other transactions contemplated by the Business Combination Agreement.
Transfer Agent” means Continental Stock Transfer & Trust Company, a New York corporation.
Treasury regulations” means the regulations promulgated by the U.S. Treasury Department under the Code.
Trust Account” means the trust account into which the net proceeds of the ENPC IPO and the private placement were deposited for the benefit of the ENPC public stockholders and which held total assets of approximately $414.5 million prior to the Business Combination.
Warrant Agreement Amendment and Assignment” means that certain Assignment, Assumption and Amendment Agreement, dated October 24, 2022, by and among the Company, ENPC and Continental Stock Transfer & Trust Company, which assigned the ENPC Warrant Agreement to the Company.
 
vii

TABLE OF CONTENTS
 
SUMMARY OF THE PROSPECTUS
This summary highlights selected information from this prospectus and does not contain all of the information that is important to you in making an investment decision. You should read the entire prospectus carefully, including the information under the headings “Risk Factors,” “Cautionary Note Regarding Forward-Looking Statements” and “Management’s Discussion and Analysis of Financial Condition and Results of Operations” and the financial statements and the notes to those financial statements appearing elsewhere in this prospectus.
Unless the context otherwise requires, with respect to descriptions of the financials and operations of the properties owned by Granite Ridge, references to “Granite Ridge”, the “Company”, “we”, “us”, or “our” relate to the assets contributed by GREP in the Business Combination, as owned or operated by the Funds prior to the Business Combination, and as owned or operated by Granite Ridge after the Business Combination.
This prospectus includes certain terms commonly used in the oil and natural gas industry, which are defined elsewhere in this prospectus in “Glossary of Oil and Natural Gas Terms” set forth in Annex A.
Business Overview
Granite Ridge is a scaled, non-operated oil and gas exploration and production company. We own a portfolio of wells and top-tier acreage across the Permian and four other prolific unconventional basins across the United States. Rather than drill wells ourselves, we increase asset diversity and decrease overhead by investing in a smaller piece of a larger number of high-graded wells drilled by proven public and private operators. As a non-operating partner, we pay our pro rata share of expenses, but we are not burdened by long-term contracts and drilling obligations common to operators.
We drive capital appreciation by reinvesting cash flow generated from our oil and gas wells to:

participate in the development of new wells alongside operators with significant experience in developing and producing hydrocarbons in the Company’s core asset areas;

acquire additional rights to participate in future wells; and

leverage our scalable, tech-enabled platform to consolidate non-operated assets.
Granite Ridge will not receive any proceeds from the sale of Granite Ridge common stock to be offered by the Selling Securityholders pursuant to this prospectus.
Overview of the Assets of Granite Ridge
Granite Ridge holds interests in wells in core operating areas of the Permian, Eagle Ford, Bakken, Haynesville and Denver-Julesburg (“DJ”) plays (collectively, our “Properties”). Non-operated working interests constitute the central part of the Company’s investment strategy. However, Granite Ridge has also made certain investments in minerals and certain other oil and gas assets that are incidental or ancillary to, preserve, protect, or enhance the Company’s assets, or are acquired as part of a package with, such non-operated working interests. The operators of our properties include public exploration and production companies and experienced private companies.
 
1

TABLE OF CONTENTS
 
Corporate History and Business Combination
Granite Ridge Resources, Inc.
Granite Ridge is a Delaware corporation, formed on May 9, 2022 to consummate the Business Combination. Following the closing of the Business Combination, Granite Ridge operates and controls the business and assets previously controlled by the Funds.
Granite Ridge common stock and Granite Ridge warrants are currently listed on the New York Stock Exchange under the symbols “GRNT” and “GRNT WS,” respectively.
The mailing address of Granite Ridge’s principal executive office is 5217 McKinney Avenue, Suite 400, Dallas, Texas 75205, and its telephone number is (214) 396-2850. Granite Ridge’s website is www.graniteridge.com. Information contained on our website is not a part of this prospectus.
Business Combination
On October 24, 2022 (the “Closing Date”), Granite Ridge Resources, Inc., a Delaware corporation (“Granite Ridge” or the “Company”), and Executive Network Partnering Corporation, a Delaware corporation (“ENPC”) consummated the previously announced business combination pursuant to the terms of the Business Combination Agreement, dated as of May 16, 2022 (the “Business Combination Agreement”), by and among ENPC, Granite Ridge, ENPC Merger Sub, Inc., a Delaware corporation and a wholly-owned subsidiary of Granite Ridge (“ENPC Merger Sub”), GREP Merger Sub, LLC, a Delaware limited liability company and a wholly-owned subsidiary of Granite Ridge (“GREP Merger Sub”), and GREP Holdings, LLC, a Delaware limited liability company (“GREP”).
Pursuant to the Business Combination Agreement, on the Closing Date, (i) ENPC Merger Sub merged with and into ENPC (the “ENPC Merger”), with ENPC surviving the ENPC Merger as a wholly-owned subsidiary of Granite Ridge and (ii) GREP Merger Sub merged with and into GREP (the “GREP Merger,” and together with the ENPC Merger, the “Mergers”), with GREP surviving the GREP Merger as a wholly-owned subsidiary of Granite Ridge (the transactions contemplated by the foregoing clauses (i) and (ii) the “Business Combination,” and together with the other transactions contemplated by the Business Combination Agreement, the “Transactions”).
At the special meeting of ENPC stockholders held in connection with the Business Combination, public stockholders of 39,343,496 shares of ENPC Class A common stock exercised their rights to have those shares redeemed for cash at a redemption price of approximately $10.07 per share, or an aggregate of approximately $396.1 million. The holders of membership interests in GREP (the “Existing GREP Members”) and their direct and indirect members were issued 130.0 million shares of Granite Ridge common stock at the closing. Upon consummation of the Business Combination, each public stockholder’s ENPC common stock and ENPC warrants were automatically converted into an equivalent number of shares of Granite Ridge common stock and Granite Ridge warrants as a result of the Transactions. At the effective time of the Mergers, (i) 495,357 shares of ENPC Class F common stock were converted to 1,238,393 shares of ENPC Class A common stock (of which an aggregate of 220,348 shares were subsequently forfeited pursuant to the terms of the Sponsor Agreement) and the remaining shares of ENPC Class F common stock outstanding were automatically cancelled for no consideration (the “ENPC Class F Conversion”) (ii) all other remaining shares of ENPC Class A common stock held by Holdco were automatically cancelled without any conversion, payment or distribution (the “Sponsor Share Cancellation”) and (iii) all shares of ENPC Class B common stock outstanding were deemed transferred to ENPC and surrendered and forfeited for no consideration (the “ENPC Class B Contribution”). Following the ENPC Class F Conversion, the Sponsor Share Cancellation, the ENPC Class B Contribution and the CAPSTM Separation, each share of ENPC Class A common stock outstanding was automatically converted into one share of Granite Ridge common stock. The aggregate consideration paid in the Transactions to the Existing GREP Members and their direct and indirect members consists of 130.0 million shares of Granite Ridge common stock.
Immediately after giving effect to the Transactions (including as a result of the redemptions described above), there were 133,294,897 shares of Granite Ridge common stock, and 10,349,975 Granite Ridge warrants issued and outstanding. Upon the closing, ENPC’s Class A common stock, CAPSTM and warrants
 
2

TABLE OF CONTENTS
 
ceased trading, and the Company’s shares of Granite Ridge common stock and Granite Ridge warrants began trading on the New York Stock Exchange under the symbols “GRNT” and “GRNT WS,” respectively. As of the closing, Existing GREP Members and their direct and indirect members beneficially owned approximately 97.5% of the Company’s outstanding shares of common stock and the former ENPC public stockholders, Holdco and the former independent directors of ENPC owned approximately 2.5% of the outstanding shares of Granite Ridge common stock.
As noted above, the per share redemption price of approximately $10.07 for holders of ENPC public shares of ENPC Class A common stock electing redemption was paid out of ENPC’s Trust Account, which had a balance immediately prior to the closing of approximately $416.8 million. Following the payment of redemptions, ENPC had approximately $20.7 million of available cash remaining. Of these funds, approximately $13.9 million was used to pay certain transaction expenses and approximately $6.8 million became available to Granite Ridge upon the consummation of the Business Combination.
The shares beneficially owned by the Existing GREP Members who are Selling Securityholders hereunder represent more than 79% of the total outstanding shares of Granite Ridge common stock and all of the shares that may be offered by the Selling Securityholders collectively represent approximately 93% of the total outstanding shares of Granite Ridge common stock, and these holders will have the ability to sell or distribute all of their shares pursuant to the registration statement of which this prospectus forms a part so long as it is available for use. The sale of the securities being registered in this prospectus therefore could result in a significant decline in the public trading price of Granite Ridge common stock and potentially hinder our ability to raise capital at terms that are acceptable to us or at all.
Other Arrangements
Warrant Agreement Assignment, Assumption and Amendment
On the Closing Date of the Business Combination, the Company entered into the Assignment, Assumption and Amendment Agreement (the “Warrant Agreement Amendment and Assignment”), by and among the Company, ENPC and Continental Stock Transfer & Trust Company (“Continental”). The Warrant Agreement Amendment and Assignment assigned the existing Warrant Agreement, dated September 15, 2020, as amended on March 24, 2021, by and between ENPC and Continental (as amended, the “Existing Warrant Agreement”) to the Company, and the Company agreed to perform all applicable obligations under such agreement.
For more information about the Warrant Agreement Amendment and Assignment, see the section entitled “Certain Relationships and Related Party Transactions  —  Warrant Agreement Assignment, Assumption and Amendment.” The full text of the Warrant Agreement Amendment and Assignment is attached to this registration statement of which this prospectus forms a part.
Registration Rights and Lock-Up Agreement
On the Closing Date of the Business Combination, the Company entered into the Registration Rights and Lock-Up Agreement (the “RRA and Lock-Up Agreement”) with Granite Ridge, Holdco, Richard Boyce, Michael M. Calbert, Gisel Ruiz and the Existing GREP Members, with respect to the shares of Granite Ridge common stock issued as consideration under the Business Combination Agreement. The RRA and Lock-Up Agreement includes, among other things, the following provisions:
Registration Rights.   Granite Ridge was required to file this resale shelf registration statement on behalf of certain Granite Ridge security holders promptly after the closing of the Business Combination to register shares of Granite Ridge common stock held by Holdco, Richard Boyce, Michael M. Calbert, Gisel Ruiz and the Existing GREP Members. The RRA and Lock-Up Agreement will also provide certain demand rights and piggyback rights to the Granite Ridge security holders, subject to certain specified underwriter cutbacks and issuer blackout periods. Granite Ridge shall bear all costs and expenses incurred in connection with this resale shelf registration statement, any demand registration statement, any underwritten takedown, any block trade, any piggyback registration statement and all expenses incurred in performing or complying with its other obligations under the RRA and Lock-Up Agreement, whether or not the registration statement becomes effective.
 
3

TABLE OF CONTENTS
 
Lock-Up.   Existing GREP Members will not be able to transfer any shares of Granite Ridge common stock beneficially owned or otherwise held by them for a period that is the earlier of (i) 180 days from the date of the closing of the Business Combination; (ii) the date on which the closing price of the Granite Ridge common stock equals or exceeds $12.00 per share (as adjusted for stock splits, stock dividends, reorganizations, recapitalizations and similar transactions) for any 20 trading days within any 30-trading day period or (iii) the date on which Granite Ridge completes a liquidation, merger, stock exchange or other similar transaction that results in all of Granite Ridge’s stockholders having the right to exchange their shares of Granite Ridge common stock for cash, securities or other property. In connection with and in order to facilitate the closing of the Business Combination, the Company waived the lock-up restrictions with respect to all shares that would have been issued to GREP Holdco I LLC at closing, 3,357,807 shares that would have been issued to GREP Holdco II LLC at closing and 4,967,367 shares that would have been issued to GREP Holdco II-B Holdings, LLC at closing. Subsequent to the closing, the Company waived the lock-up restrictions with respect to 9,507,742 shares of common stock owned by GREP Holdco II LLC and 14,050,471 shares of common stock owned by GREP Holdco II-B Holdings, LLC. As of the date hereof, 95,123,520 shares of Granite Ridge common stock will remain subject to these transfer restrictions.
Termination of Letter Agreement.   In connection with the consummation of the Business Combination, the letter agreement, dated September 15, 2020, by and among ENPC, ENPC Holdings, LLC, a Delaware limited liability company (“Sponsor”), Holdco and the other parties thereto, was terminated at closing and Sponsor, Holdco and such parties will not be subject to contractual lock-up periods preventing them from transferring any shares of Granite Ridge common stock beneficially owned or otherwise held by them.
For more information about the RRA and Lock-Up Agreement, see the section entitled “Certain Relationships and Related Party Transactions  —  Registration Rights and Lock-Up Agreement.” The full text of the RRA and Lock-Up Agreement is attached to this registration statement of which this prospectus forms a part.
Management Services Agreement
On the Closing Date of the Business Combination, in connection with the consummation thereof, Grey Rock Administration, LLC, a Delaware limited liability company (“Manager”) indirectly owned by the four of the Company’s directors, Matthew Miller, Griffin Perry, Thaddeus Darden and Kirk Lazarine, entered into a Management Services Agreement with Granite Ridge (the “MSA”). Under the MSA, Manager will provide general management, administrative and operating services covering the oil and gas assets and other properties of Granite Ridge (the “Assets”) and the day-to-day business and affairs of Granite Ridge relating to the Assets. Granite Ridge shall pay Manager an annual services fee of $10 million and shall reimburse Manager for certain Granite Ridge group costs related to the operation of the Assets (including for third party costs allocated or attributable to the Assets). The initial term of the MSA expires on April 30, 2028; however, the MSA will automatically renew for additional consecutive one-year renewal terms until terminated in accordance with its terms. Upon any termination of the MSA, Manager shall provide transition services for a period of up to 90 days.
For more information about the MSA, see the section entitled “Certain Relationships and Related Party Transactions  —  Management Services Agreement.” The full text of the MSA is attached to this registration statement of which this prospectus forms a part.
 
4

TABLE OF CONTENTS
 
Granite Ridge Organizational Structure Following the Business Combination
The diagram below illustrates what the ownership of Granite Ridge looked like immediately following the closing of the Business Combination1:
[MISSING IMAGE: fc_granite-bwlr.jpg]
1
See “Frequently Used Terms” for the entities comprising the “Grey Rock Energy Funds” and “Existing GREP Members.” Shares shown as issued to Existing GREP Members includes shares issued to the direct and indirect members of the Existing GREP Members. Shares shown as issued to Holdco includes shares issued to the former independent directors of ENPC.
 
5

TABLE OF CONTENTS
 
SUMMARY HISTORICAL CONSOLIDATED FINANCIAL INFORMATION
The summary statement of operations and of cash flow information of the Company for the years ended December 31, 2022, 2021 and 2020, as well as the balance sheet information as of December 31, 2022 and 2021, are derived from the audited consolidated financial statements of the Company included elsewhere in this prospectus.
The historical results of the Company are not necessarily indicative of the results that may be expected in the future. You should read the following summary consolidated historical financial data together with the sections titled “Management’s Discussion and Analysis of Financial Condition and Results of Operations”, “Business of Granite Ridge” and the audited consolidated financial statements of the Company and related notes included elsewhere in this prospectus.
Year Ended December 31,
(in thousands)
2022
2021
2020
Statement of Operations Information:
Revenues
Oil, natural gas, and related product sales
$ 497,417 $ 290,193 $ 87,098
Operating expenses
Lease operating expenses
44,678 26,333 20,398
Production and ad valorem taxes
30,619 18,066 6,663
Depletion and accretion expense
105,752 94,661 79,947
Impairment of long-lived assets
5,725
General and administrative
14,223 10,179 10,108
Gain on disposal of oil and natural gas properties
(2,279) (648)
Total operating costs and expenses
195,272 146,960 122,193
Net operating income (loss)
302,145 143,233 (35,095)
Other (expense) income
(Loss) gain on derivatives – commodity derivatives
(25,324) (32,389) 13,006
Interest expense
(1,989) (2,385) (1,841)
Gain on derivatives – common stock warrants
362
Total other (expense) income
(26,951) (34,774) 11,165
Income (loss) before income taxes
275,194 108,459 (23,930)
Income tax expense
12,850
Net income (loss)
$ 262,344 $ 108,459 $ (23,930)
Year Ended December 31,
2022
2021
2020
Statement of Cash Flow Information:
Net cash provided by operating activities
$ 346,389 $ 181,181 $ 66,806
Net cash used in investing activities
(230,562) (186,024) (116,743)
Net cash (used in) provided by financing activities
(76,848) 8,489 52,071
 
6

TABLE OF CONTENTS
 
As of December 31,
2022
2021
Balance Sheet Information:
Cash
$ 50,833 $ 11,854
Property and equipment, net
644,989 448,774
Total assets
794,777 547,246
Debt
51,100
Total equity
622,404 474,930
 
7

TABLE OF CONTENTS
 
THE OFFERING
Issuer
Granite Ridge Resources, Inc.
Issuance of Granite Ridge Common Stock
Granite Ridge common stock to be issued upon exercise of all Granite Ridge Warrants
10,349,975
Resale of Granite Ridge Common Stock
Granite Ridge common stock offered by the Selling Securityholders
Up to 123,671,585 shares of Granite Ridge common stock owned by the Selling Securityholders.
Granite Ridge common stock issued and outstanding after the consummation of this offering (assuming exercise of all Granite Ridge warrants)
143,562,475 shares of Granite Ridge common stock.
Use of Proceeds
We could potentially receive up to an aggregate of approximately $119.0 million from the exercise of all Granite Ridge warrants. We believe the likelihood that Granite Ridge warrant holders will exercise their Granite Ridge warrants, and therefore the amount of cash proceeds that we would receive, is dependent upon the trading price of Granite Ridge common stock. If the trading price for Granite Ridge common stock continues to be less than $11.50 per share, we believe holders of Granite Ridge warrants will be unlikely to exercise their warrants. See the section entitled “Use of Proceeds.”
We will not receive any of the proceeds from the sale of the shares of Granite Ridge common stock by the Selling Securityholders.
Listing and trading symbol
Granite Ridge common stock is currently listed on the New York Stock Exchange under the symbol “GRNT.” Granite Ridge warrants are currently listed on the New York Stock Exchange under the symbol “GRNT WS”.
Risk Factors
Any investment in the securities offered hereby is speculative and involves a high degree of risk. You should carefully consider the information set forth under “Risk Factors” and elsewhere in this prospectus.
 
8

TABLE OF CONTENTS
 
SUMMARY OF RISK FACTORS
Summary of Risk Factors
Granite Ridge’s business and operations are subject to a number of risks and uncertainties, including those highlighted in the section entitled “Risk Factors” immediately following this summary. Some of these principal risks include the following:
Risks Related to Granite Ridge’s Business and Operations

As a non-operator, Granite Ridge’s development of successful operations relies extensively on third parties.

The loss of a key member of the Manager’s management team could diminish our ability to conduct our operations and harm our ability to execute our business plan.

Oil and natural gas prices are volatile. Extended declines in such prices have adversely affected, and could in the future adversely affect, Granite Ridge’s business and results of operations.

Certain of Granite Ridge’s undeveloped leasehold acreage is subject to leases that will expire over the next several years unless production is established, operations are commenced or the leases are extended.

Granite Ridge’s estimated reserves are based on many assumptions that may prove to be inaccurate.

Granite Ridge’s future success depends on its ability to replace reserves that its operators produce.

Deficiencies of title to Granite Ridge’s leased interests could significantly affect its financial condition.

Inflation could adversely impact Granite Ridge’s ability to control its costs, including its operating partners.

The COVID-19 pandemic has had, and may continue to have, a material adverse effect on Granite Ridge’s financial condition and results of operations.

Various laws and regulations govern aspects of the oil and gas business including natural resource conservation and environmental, health, and safety matters, and these laws and regulations could change and become stricter over time.

Fuel and energy conservation measures, technological advances and negative shift in market perception towards the oil and natural gas industry could reduce demand for oil and natural gas.

Increased attention to environmental, social and governance matters may impact Granite Ridge’s business.

Granite Ridge relies on the Manager for various certain key services under the MSA, which could result in conflicts of interest and other unforeseen risks.

Certain of our unaudited financial statements for the three and nine months ended September 30, 2022 were required to be restated and our management identified material weaknesses in our internal control over financial reporting. If we do not effectively remediate these material weaknesses or if we otherwise fail to maintain effective disclosure controls and procedure or internal control over financial reporting, our ability to report our financial results on a timely and accurate basis may be adversely impacted, which in turn may adversely affect the market price of our common stock.

The relative lack of public company experience by Granite Ridge’s management team may put Granite Ridge at a competitive disadvantage.

The borrowing base under our Credit Agreement may be reduced in light of commodity price declines, which could limit us in the future.

Adverse developments affecting the financial services industry, such as actual events or concerns involving liquidity, defaults or non-performance by financial institutions or transactional
 
9

TABLE OF CONTENTS
 
counterparties, could adversely affect our current and projected business operations and financial condition and results of operations.
Risks Related to Ownership of Granite Ridge Common Stock

Sales by the Selling Securityholders or issuances by the Company, or the perception that such sales or issuances may occur may cause the market price of Granite Ridge common stock to drop.

The exercise of the Granite Ridge warrants could adversely affect the market price of Granite Ridge common stock and result in dilution to holders of Granite Ridge common stock.

Granite Ridge qualifies as an “emerging growth company”, which could make its securities less attractive.

If the Business Combination’s benefits do not meet the expectations of financial analysts, the market price of Granite Ridge common stock may decline.

The Granite Ridge warrants may never be in the money, and they may expire worthless.

Anti-takeover provisions in the Granite Ridge organizational documents could delay or prevent a change of control.

Granite Ridge is a “controlled company” under the corporate governance rules of the NYSE, which means that our stockholders are not afforded the same protections as stockholders of companies that are not “controlled companies.”

Granite Ridge could be adversely affected by changes in applicable tax laws, regulations, or administrative interpretations thereof in the United States or other jurisdictions.
 
10

TABLE OF CONTENTS
 
RISK FACTORS
The following risk factors apply to our business and operations. These risk factors are not exhaustive, and investors are encouraged to perform their own investigation with respect to our business, financial condition and prospects. You should carefully consider the following risk factors in addition to the other information included in this prospectus, including matters addressed in the section entitled “Cautionary Note Regarding Forward-Looking Statements” and the financial statements and notes to the financial statements included herein. We may face additional risks and uncertainties that are not presently known to us, or that we currently deem immaterial, which may also impair our business or financial condition. The following discussion should be read in conjunction with the financial statements and notes to the financial statements included herein. As used in the risks described in this subsection, references to “we,” “us” and “our” are intended to refer to Granite Ridge, unless the context clearly indicates otherwise.
Risks Related to Granite Ridge’s Business and Operations
As a non-operator, Granite Ridge’s development of successful operations relies extensively on third parties, which could have a material adverse effect on Granite Ridge’s results of operation.
Granite Ridge has only participated in wells operated by third parties. The success of Granite Ridge’s business operations depends on the timing of drilling activities and success of Granite Ridge’s third-party operators. If Granite Ridge’s operators are not successful in the development, exploitation, production, and exploration activities relating to Granite Ridge’s leasehold interests, or are unable or unwilling to perform, Granite Ridge’s financial condition and results of operation would be materially adversely affected.
Granite Ridge’s operators will make decisions in connection with their operations (subject to their contractual and legal obligations to other owners of working interests), which may not be in Granite Ridge’s best interests. The Company may have no ability to exercise influence over the operational decisions of its operators, including the setting of capital expenditure budgets and drilling locations and schedules. Dependence on third-party operators could prevent Granite Ridge from realizing target returns for those locations. The success and timing of development activities by Granite Ridge’s operators will depend on a number of factors that will largely be outside of the Company’s control, including oil and natural gas prices and other factors generally affecting the industry operating environment; the timing and amount of capital expenditures; their expertise and financial resources; approval of other participants in drilling wells; selection of technology; and the rate of production of reserves, if any.
These risks are heightened in a low commodity price environment, which may present significant challenges to Granite Ridge’s operators. The challenges and risks faced by Granite Ridge’s operators may be similar to or greater than Granite Ridge’s own, including with respect to their ability to service their debt, remain in compliance with their debt instruments and, if necessary, access additional capital. Commodity prices and/or other conditions have in the past and may in the future cause oil and gas operators to file for bankruptcy. The insolvency of an operator of any of the Properties, the failure of an operator of any of the Properties to adequately perform operations or an operator’s breach of applicable agreements could reduce Granite Ridge’s production and revenue and result in Granite Ridge’s liability to governmental authorities for compliance with environmental, safety, and other regulatory requirements, to the operator’s suppliers and vendors and to royalty owners under oil and gas leases jointly owned with the operator or another insolvent owner. Finally, an operator of the Properties may have the right, if another non-operator fails to pay its share of costs because of its insolvency or otherwise, to require Granite Ridge to pay its proportionate share of the defaulting party’s share of costs.
The inability of one or more of Granite Ridge’s operating partners to meet their obligations to Granite Ridge may adversely affect Granite Ridge’s financial results.
Granite Ridge’s exposures to credit risk, in part, are through receivables resulting from the sale of Granite Ridge’s oil and natural gas production, which operating partners market on Granite Ridge’s behalf to energy marketing companies, refineries, and their affiliates. Granite Ridge is subject to credit risk due to the relative concentration of Granite Ridge’s oil and natural gas receivables with a limited number of operating partners. This may impact Granite Ridge’s overall credit risk since these entities may be similarly affected by changes in economic and other conditions. A low commodity price environment may strain Granite
 
11

TABLE OF CONTENTS
 
Ridge’s operating partners, which could heighten this risk. The inability or failure of Granite Ridge’s operating partners to meet their obligations to Granite Ridge or their insolvency or liquidation may adversely affect Granite Ridge’s financial results.
Granite Ridge’s business depends on third-party transportation and processing facilities and other assets that are owned by third parties.
The marketability of Granite Ridge’s oil and natural gas depends in part on the availability, proximity and capacity of pipeline systems, processing facilities, oil trucking fleets and rail transportation assets owned by third parties. The lack of available capacity on these systems and facilities, whether as a result of proration, growth in demand outpacing growth in capacity, physical damage, adverse weather events or natural disasters, equipment malfunctions or failures, scheduled or unscheduled maintenance, legal or other reasons, could result in a substantial increase in costs, declines in realized commodity prices, the shut-in of producing wells, or the delay or discontinuance of development plans for the Properties. In many cases, operators are provided only with limited, if any, notice as to when these circumstances will arise and their duration. In addition, Granite Ridge’s wells may be drilled in locations that are serviced to a limited extent, if at all, by gathering and transportation pipelines, which may or may not have sufficient capacity to transport production from all of the wells in the area. As a result, Granite Ridge may rely on third-party oil trucking to transport a significant portion of Granite Ridge’s production to third-party transportation pipelines, rail loading facilities, and other market access points.
In addition, the third parties on whom operators rely for transportation services are subject to complex federal, state, tribal, and local laws that could adversely affect the cost, manner, or feasibility of conducting business on the Properties. Further, concerns about the safety and security of oil and gas transportation by pipeline may result in public opposition to pipeline development and increased regulation of pipelines by the Pipeline and Hazardous Materials Safety Administration, and therefore less capacity to transport Granite Ridge’s products by pipeline. Any significant curtailment in gathering system or transportation, processing, or refining-facility capacity could reduce Granite Ridge’s operating partners’ ability to market oil production and have an adverse effect on Granite Ridge. Operators’ access to transportation options and the prices they receive can also be affected by federal and state regulation — including regulation of oil production, transportation, and pipeline safety — as well as by general economic conditions and changes in supply and demand.
The loss of a key member of the Manager’s management team, upon whose knowledge, relationships with industry participants, leadership and technical expertise Granite Ridge relies, could diminish the Company’s ability to conduct its operations and harm its ability to execute its business plan.
Granite Ridge relies on continued contributions of the members of the Manager’s management team by virtue of the MSA. Granite Ridge’s success depends heavily upon the continued contributions of those members of the Manager’s management team whose knowledge, relationships with industry participants, leadership, and technical expertise would be difficult to replace. In particular, Granite Ridge’s ability to successfully acquire additional properties, to increase our reserves, to participate in drilling opportunities, and to identify and enter into commercial arrangements depends on developing and maintaining close working relationships with industry participants. In addition, Granite Ridge’s ability to select and evaluate suitable properties and to consummate transactions in a highly competitive environment is dependent on the Manager’s management team’s knowledge and expertise in the industry. To continue to develop our business, Granite Ridge relies on the Manager’s management team’s knowledge and expertise in the industry and will use the Manager’s management team’s relationships with industry participants to enter into strategic relationships. The members of the Manager’s management team may terminate their employment with the Manager at any time. If the Manager were to lose key members of its management team, neither the Manager nor Granite Ridge may be able to replace the knowledge or relationships that they possess, and the Company’s ability to execute its business plan could be materially harmed. As a result, Granite Ridge’s operations and financial condition could suffer.
Oil and natural gas prices are volatile. Extended declines in such prices have adversely affected, and could in the future adversely affect, Granite Ridge’s business, financial position, results of operations and cash flow.
The oil and natural gas markets are very volatile, and the Company cannot predict future oil and natural gas prices. Oil and natural gas prices have fluctuated significantly, including periods of rapid and
 
12

TABLE OF CONTENTS
 
material decline, in recent years. The prices Granite Ridge receives for the oil and natural gas production associated with its working interests heavily influence Granite Ridge’s production, revenue, cash flows, profitability, reserve bookings and access to capital. Although Granite Ridge seeks to mitigate volatility and potential declines in commodity prices through derivative arrangements that hedge a portion of the expected production associated with Granite Ridge’s working interests, this merely seeks to mitigate (not eliminate) these risks, and such activities come with their own risks.
The prices Granite Ridge receives for the production and the levels of the production associated with its working interests depend on numerous factors beyond the Company’s control. These factors include, but are not limited to, the following:

changes in global supply and demand for oil and natural gas;

the actions of OPEC and other major oil producing countries;

worldwide and regional economic, political and social conditions impacting the global supply and demand for oil and natural gas, which may be driven by various risks including war, terrorism, political unrest, or health epidemics (such as the global COVID-19 coronavirus outbreak);

the price and quantity of imports of foreign oil and natural gas;

political and economic conditions, including embargoes, in oil-producing countries or affecting other oil-producing activity, particularly those in the Middle East, Russia, South America and Africa;

the outbreak or escalation of military hostilities, including between Russia and Ukraine, and the potential destabilizing effect such conflicts may pose for the European continent or the global oil and natural gas markets;

the level of global oil and natural gas exploration, production activity and inventories;

changes in U.S. energy policy;

weather conditions and outbreak of disease;

technological advances affecting energy consumption;

domestic and foreign governmental taxes, tariffs and/or regulations;

proximity and capacity of processing, gathering, storage, oil and natural gas pipelines and other transportation facilities;

the price and availability of competitors’ supplies of oil and natural gas in captive market areas; and

the price and availability of alternative fuels.
These factors and the volatility of the energy markets make it extremely difficult to predict oil and natural gas prices. A substantial or extended decline in oil or natural gas prices, such as the significant and rapid decline that occurred in 2020, has resulted in and could result in future impairments of Granite Ridge’s proved oil and natural gas properties and may materially and adversely affect Granite Ridge’s future business, financial condition, results of operations, liquidity or ability to finance planned capital expenditures. To the extent commodity prices received from production are insufficient to fund planned capital expenditures, Granite Ridge may be required to reduce spending or borrow or issue additional equity to cover any such shortfall. Lower oil and natural gas prices may limit Granite Ridge’s ability to comply with the covenants under any credit facilities (or other debt instruments) and/or limit Granite Ridge’s ability to access borrowing availability thereunder, which is dependent on many factors including the value of Granite Ridge’s proved reserves.
Drilling for and producing oil and natural gas are high risk activities with many uncertainties that could adversely affect Granite Ridge’s financial condition or results of operations.
Granite Ridge’s operating partners’ drilling activities are subject to many risks, including the risk that they will not discover commercially productive reservoirs. Drilling for oil or natural gas can be uneconomical, not only from dry holes, but also from productive wells that do not produce sufficient revenues to be
 
13

TABLE OF CONTENTS
 
commercially viable. In addition, drilling and producing operations on Granite Ridge’s acreage may be curtailed, delayed, or canceled by the operators of the Properties as a result of other factors, including:

declines in oil or natural gas prices, as occurred in 2020 in connection with the COVID-19 pandemic;

infrastructure limitations, such as gas gathering and processing constraints;

the high cost, shortages or delays of equipment, materials and services;

unexpected operational events, adverse weather conditions and natural disasters, facility or equipment malfunctions, and equipment failures or accidents;

title problems;

pipe or cement failures and casing collapses;

lost or damaged oilfield development and service tools;

compliance with environmental, health, safety and other governmental requirements;

increases in severance taxes;

regulations, restrictions, moratoria and bans on hydraulic fracturing;

unusual or unexpected geological formations, and pressure or irregularities in formations;

loss of drilling fluid circulation;

environmental hazards, such as oil, natural gas or well fluids spills or releases, pipeline or tank ruptures and discharges of toxic gas;

fires, blowouts, craterings and explosions;

uncontrollable flows of oil, natural gas or well fluids; and

pipeline capacity curtailments.
In addition to causing curtailments, delays and cancellations of drilling and producing operations, many of these events can cause substantial losses, including personal injury or loss of life, damage to or destruction of property, natural resources and equipment, pollution, environmental contamination, loss of wells, regulatory penalties and third party claims. Granite Ridge ordinarily maintains insurance against various losses and liabilities arising from its operations; however, insurance against all operational risks is not available to Granite Ridge. Additionally, Granite Ridge may elect not to obtain insurance if it believes that the cost of available insurance is excessive relative to the perceived risks presented. Losses could therefore occur for uninsurable or uninsured risks or in amounts in excess of existing insurance coverage. The occurrence of an event that is not fully covered by insurance could have a material adverse impact on Granite Ridge’s business activities, financial condition and results of operations.
Certain of Granite Ridge’s undeveloped leasehold acreage is subject to leases that will expire over the next several years unless production is established or operations are commenced on units containing the acreage or the leases are extended.
A portion of Granite Ridge’s acreage is not currently held by production or held by operations. Unless production in paying quantities is established or operations are commenced on units containing these leases during their terms, the leases will expire. If Granite Ridge’s leases expire and it is unable to renew the leases, Granite Ridge will lose its right to participate in the development of the related Properties. Drilling plans for these areas are generally in the discretion of third-party operators and are subject to change based on various factors that are beyond the Company’s control, such as: the availability and cost of capital, equipment, services and personnel; seasonal conditions; regulatory and third-party approvals; oil and natural gas prices; results of title work; gathering system and other transportation constraints; drilling costs and results; and production costs. As of December 31, 2022, we had leases that were not developed that represented 4,845 net acres potentially expiring in 2023, 2,423 net acres potentially expiring in 2024 and 628 net acres potentially expiring in 2025 and beyond.
 
14

TABLE OF CONTENTS
 
Granite Ridge could experience periods of higher costs as activity levels fluctuate or if commodity prices rise. These increases could reduce Granite Ridge’s profitability, cash flow, and ability to complete development activities as planned.
An increase in commodity prices or other factors could result in increased development activity and investment in Granite Ridge’s areas of operations, which may increase competition for and cost of equipment, labor and supplies. Shortages of, or increasing costs for, experienced drilling crews and equipment, labor or supplies could restrict Granite Ridge’s operating partners’ ability to conduct desired or expected operations. In addition, capital and operating costs in the oil and natural gas industry have generally risen during periods of increasing commodity prices as producers seek to increase production in order to capitalize on higher commodity prices. In situations where cost inflation exceeds commodity price inflation, Granite Ridge’s profitability and cash flow, and Granite Ridge’s operators’ ability to complete development activities as scheduled and on budget, may be negatively impacted. Any delay in the drilling of new wells or significant increase in drilling costs could reduce Granite Ridge’s revenues and cash flows.
New technologies may cause the current exploration and drilling methods of Granite Ridge’s operating partners to become obsolete, and such operators may not be able to keep pace with technological developments in the oil and gas industry.
The oil and natural gas industry is subject to rapid and significant advancements in technology, including the introduction of new products and services using new technologies. As competitors use or develop new technologies, Granite Ridge may be placed at a competitive disadvantage, and competitive pressures may force Granite Ridge’s operating partners to implement new technologies at a substantial cost. In addition, competitors may have greater financial, technical and personnel resources that allow them to enjoy technological advantages, and that may in the future, allow them to implement new technologies before Granite Ridge or its operating partners can. Granite Ridge cannot be certain that it or its operators will be able to implement technologies on a timely basis or at a cost that is acceptable to Granite Ridge. If Granite Ridge’s operators are unable to maintain technological advancements consistent with industry standards, Granite Ridge’s business, results of operations and financial condition may be materially adversely affected.
Due to previous declines in oil and natural gas prices, Granite Ridge has in the past taken writedowns of the properties that constitute Granite Ridge’s oil and natural gas properties. Granite Ridge may be required to record further writedowns of its oil and natural gas properties in the future.
In 2020, the Company was required to write down the carrying value of certain of the properties that constitute Granite Ridge’s oil and natural gas properties, and further writedowns could be required by Granite Ridge in the future. Under the successful efforts method of accounting, capitalized costs related to proved oil and natural gas properties, including wells and related support equipment and facilities, are evaluated for impairment on an annual basis. If undiscounted cash flows are insufficient to recover the net capitalized costs, an impairment charge for the difference between the net capitalized cost of proved properties and their estimated fair values is recognized. A substantial or extended decline in oil or natural gas prices, could result in future impairments of Granite Ridge’s proved oil and natural gas properties.
Granite Ridge’s estimated reserves are based on many assumptions that may prove to be inaccurate. Any material inaccuracies in these reserve estimates or underlying assumptions will materially affect the quantities and present value of Granite Ridge’s reserves.
Determining the amount of oil and natural gas recoverable from various formations involves significant complexity and uncertainty. No one can measure underground accumulations of oil or natural gas in an exact way. Oil and natural gas reserve engineering requires subjective estimates of underground accumulations of oil and/or natural gas and assumptions concerning future oil and natural gas prices, production levels, and operating, exploration and development costs. Some of Granite Ridge’s reserve estimates are made without the benefit of a lengthy production history and are less reliable than estimates based on a lengthy production history. As a result, estimated quantities of proved reserves and projections of future production rates and the timing of development expenditures may prove to be inaccurate.
Granite Ridge routinely makes estimates of oil and natural gas reserves in connection with managing its business and preparing reports to its lenders and investors, including estimates prepared by the Company’s
 
15

TABLE OF CONTENTS
 
independent reserve engineering firm. Although the reserve information contained herein is reviewed by the Company’s independent reserve engineers, estimates of crude oil and natural gas reserves are inherently imprecise. The process also requires economic assumptions about matters such as oil and natural gas prices, development schedules, drilling and operating expenses, capital expenditures, taxes and availability of funds. Some of these assumptions are inherently subjective, and the accuracy of Granite Ridge’s estimated reserves relies in part on the ability of the Manager’s reserve engineers to make accurate assumptions. Any significant variance from these assumptions by actual figures could greatly affect Granite Ridge’s estimated reserves, the economically recoverable quantities of oil and natural gas attributable to any particular group of properties, the classifications of reserves based on risk of recovery, and estimates of the future net cash flows. Numerous changes over time to the assumptions on which Granite Ridge’s estimated reserves are based result in the actual quantities of oil and natural gas Granite Ridge’s operating partners ultimately recover being different from Granite Ridge’s estimated reserves. Any significant variance could materially affect the estimated quantities and present value of reserves shown in this prospectus, subsequent reports Granite Ridge files with the SEC or other Company materials.
The present value of future net cash flows from Granite Ridge’s proved reserves is not necessarily the same as the current market value of Granite Ridge’s estimated proved reserves.
The Company bases the estimated discounted future net cash flows from its proved reserves using specified pricing and cost assumptions. However, actual future net cash flows from Granite Ridge’s oil and natural gas properties will be affected by factors such as the volume, pricing and duration of Granite Ridge’s oil and natural gas hedging contracts; actual prices Granite Ridge receives for oil and natural gas; Granite Ridge’s actual operating costs in producing oil and natural gas; the amount and timing of Granite Ridge’s capital expenditures; the amount and timing of actual production; and changes in governmental regulations or taxation. In addition, the 10% discount factor Granite Ridge uses when calculating discounted future net cash flows may not be the most appropriate discount factor based on interest rates in effect from time to time and risks associated with Granite Ridge or the oil and natural gas industry in general. Any material inaccuracies in these reserve estimates or underlying assumptions will materially affect the quantities and present value of Granite Ridge’s reserves, which could adversely affect our business, results of operations and financial condition.
Granite Ridge’s future success depends on its ability to replace reserves that Granite Ridge’s operators produce.
Because the rate of production from oil and natural gas properties generally declines as reserves are depleted, Granite Ridge’s future success depends upon its ability to economically find or acquire and produce additional oil and natural gas reserves. Except to the extent that Granite Ridge acquire additional properties containing proved reserves, conduct successful exploration and development activities or, through engineering studies, identify additional behind-pipe zones or secondary recovery reserves, Granite Ridge’s proved reserves will decline as Granite Ridge’s reserves are produced. Future oil and natural gas production, therefore, is highly dependent upon Granite Ridge’s level of success in acquiring or finding additional reserves that are economically recoverable. Granite Ridge cannot assure you that it will be able to find or acquire and develop additional reserves at an acceptable cost.
Granite Ridge may acquire significant amounts of unproved property to further its development efforts. Development and exploratory drilling and production activities are subject to many risks, including the risk that no commercially productive reservoirs will be discovered. Granite Ridge seeks to acquire both proved and producing properties as well as undeveloped acreage that it believes will enhance growth potential and increase Granite Ridge’s earnings over time. However, Granite Ridge cannot assure you that all of these properties will contain economically viable reserves or that it will not abandon its initial investments. Additionally, the Company cannot assure you that unproved reserves or undeveloped acreage that it acquires will be profitably developed, that new wells drilled on the Properties will be productive or that the Company will recover all or any portion of its investments in the Properties and its reserves.
Extreme weather conditions could adversely affect operators’ ability to conduct drilling activities in some of the areas where the Properties are located.
Drilling and producing activities and other operations in some of Granite Ridge’s operating areas could be adversely affected by extreme weather conditions, such as floods, lightning, drought, ice and other
 
16

TABLE OF CONTENTS
 
storms, prolonged freeze events, and tornadoes, which may cause a loss of production from temporary cessation of activity, or lost or damaged facilities and equipment on the part of Granite Ridge’s operating partners. Such extreme weather conditions could also impact other areas of operations for Granite Ridge’s operating partners, including access to drilling and production facilities for routine operations, maintenance and repairs and the availability of, and access to, necessary third-party services, such as electrical power, water, gathering, processing, compression and transportation services. These constraints and the resulting shortages or high costs could delay or temporarily halt operations on the affected Properties and materially increase operation and capital costs, which could have a material adverse effect on Granite Ridge’s business, financial condition and results of operations.
The development of Granite Ridge’s proved undeveloped reserves may take longer and may require higher levels of capital expenditures than it currently anticipates. Therefore, Granite Ridge’s undeveloped reserves may not be ultimately developed or produced.
Approximately 39% of Granite Ridge’s estimated net proved reserves volumes were classified as proved undeveloped as of December 31, 2022. Development of these reserves may take longer and require higher levels of capital expenditures than the Company currently anticipates. Delays in the development of Granite Ridge’s reserves or increases in costs to drill and develop such reserves will reduce the PV-10 value of its estimated proved undeveloped reserves and future net revenues estimated for such reserves and may result in some projects becoming uneconomic. In addition, delays in the development of reserves could cause Granite Ridge to have to reclassify its proved reserves as unproved reserves.
The Company’s acquisition strategy will subject it to certain risks associated with the inherent uncertainty in evaluating properties for which the Company has limited information.
The Company intends to continue to expand its operations in part through acquisitions. The Company’s decision to acquire a property will depend in part on the evaluation of data obtained from production reports and engineering studies, geophysical and geological analyses and seismic and other information, the results of which are often inconclusive and subject to various interpretations. Also, Granite Ridge’s reviews of acquired properties are inherently incomplete because it generally is not economically feasible to perform an in-depth review of the individual properties involved in each acquisition. Even a detailed review of records and properties may not necessarily reveal existing or potential problems, nor will it permit the Company to become sufficiently familiar with the properties to fully assess their deficiencies and potential. Inspections are often not performed on properties being acquired, and environmental matters, such as subsurface contamination, are not necessarily observable even when an inspection is undertaken. Any acquisition involves other potential risks, including, among other things:

the validity of Granite Ridge’s assumptions about reserves, future production, revenues and costs;

a decrease in Granite Ridge’s liquidity by using a significant portion of its cash from operations or borrowing capacity to finance acquisitions;

a significant increase in Granite Ridge’s interest expense or financial leverage if it incurs additional debt to finance acquisitions;

the ultimate value of any contingent consideration agreed to be paid in an acquisition;

the assumption of unknown liabilities, losses or costs for which Granite Ridge is not indemnified or for which its indemnity is inadequate;

“geological risk,” which refers to the risk that hydrocarbons may not be present or, if present, may not be recoverable economically;

an inability to hire, train or retain qualified personnel to manage and operate Granite Ridge’s growing business and assets; and

an increase in Granite Ridge’s costs or a decrease in its revenues associated with any potential royalty owner or landowner claims or disputes, or other litigation encountered in connection with an acquisition.
 
17

TABLE OF CONTENTS
 
Granite Ridge may also acquire multiple assets in a single transaction. Portfolio acquisitions via joint-venture or other structures are more complex and expensive than single project acquisitions, and the risk that a multiple-project acquisition will not close may be greater than in a single-project acquisition. An acquisition of a portfolio of projects may result in Granite Ridge’s ownership of projects in geographically dispersed markets which place additional demands on Granite Ridge’s ability to manage such operations. A seller may require that a group of projects be purchased as a package, even though one or more of the projects in the portfolio does not meet Granite Ridge’s investment criteria. In such cases, Granite Ridge may attempt to make a joint bid with another buyer, and such other buyer may default on its obligations.
Further, Granite Ridge may acquire properties subject to known or unknown liabilities and with limited or no recourse to the former owners or operators. As a result, if liability were asserted against Granite Ridge based upon such properties, Granite Ridge may have to pay substantial sums to dispute or remedy the matter, which could adversely affect Granite Ridge’s cash flow. Unknown liabilities with respect to assets acquired could include, for example: liabilities for clean-up of undiscovered or undisclosed environmental contamination; claims by developers, site owners, vendors or other persons relating to the asset or project site; liabilities incurred in the ordinary course of business; and claims for indemnification by general partners, directors, officers and others indemnified by the former owners of the asset or project sites.
Granite Ridge may not be able to successfully integrate future acquisitions or realize all of the anticipated benefits from its future acquisitions, and Granite Ridge’s future results will suffer if it does not effectively manage its expanded operations.
Granite Ridge’s growth strategy will, in part, rely on acquisitions. The Company has to plan and manage acquisitions effectively to achieve revenue growth and maintain profitability in its evolving market. Granite Ridge’s future success will depend, in part, upon its ability to manage this expanded business, which may pose substantial challenges for management, including challenges related to the management and monitoring of new operations and basins and associated increased costs and complexity. Granite Ridge may also face increased scrutiny from governmental authorities as a result of increases in the size of its business. There can be no assurances that Granite Ridge will be successful or that it will realize the expected benefits currently anticipated from its acquisitions. In addition, the process of integrating Granite Ridge’s operations could cause an interruption of, or loss of momentum in, the activities of Granite Ridge’s business. Members of the Company’s and the Manager’s management may be required to devote considerable amounts of time to this integration process, which decreases the time they have to manage Granite Ridge’s business. If management is not able to effectively manage the integration process, or if any business activities are interrupted as a result of the integration process, Granite Ridge’s business could suffer.
Deficiencies of title to Granite Ridge’s leased interests could significantly affect Granite Ridge’s financial condition.
Prior to drilling an oil or natural gas well, it is the normal practice in the oil and natural gas industry for the person or company acting as the operator of the well to obtain a preliminary title review of the spacing unit within which the proposed oil or natural gas well is to be drilled to ensure there are no obvious deficiencies in title to the well. Frequently, as a result of such examinations, certain curative work must be done to correct deficiencies in the marketability of the title, such as obtaining affidavits of heirship or causing an estate to be administered. Such curative work entails expense, and the operator may elect to proceed with a well despite defects to the title identified in the preliminary title opinion. Furthermore, title issues may arise at a later date that were not initially detected in any title review or examination. Any one or more of the foregoing could require Granite Ridge to reverse revenues previously recognized and potentially negatively affect Granite Ridge’s cash flows and results of operations. While Granite Ridge typically conducts title examination prior to its acquisition of oil and natural gas leases or undivided interests in oil and natural gas leases or other developed rights, any failure to obtain perfect title to Granite Ridge’s leaseholds may adversely affect its current production and reserves and its ability in the future to increase production and reserves.
Granite Ridge’s derivatives activities could adversely affect its cash flow, results of operations and financial condition.
To achieve more predictable cash flows and reduce Granite Ridge’s exposure to adverse fluctuations in the price of oil and natural gas, Granite Ridge enters into derivative instrument contracts for a portion of
 
18

TABLE OF CONTENTS
 
Granite Ridge’s expected production, which may include swaps, collars, puts and other structures. In accordance with applicable accounting principles, Granite Ridge is required to record its derivatives at fair market value, and they are included on Granite Ridge’s balance sheet as assets or liabilities and in Granite Ridge’s statements of income as gain (loss) on derivatives, net. Accordingly, Granite Ridge’s earnings may fluctuate significantly as a result of changes in the fair market value of its derivative instruments. In addition, while intended to mitigate the effects of volatile oil and natural gas prices, Granite Ridge’s derivatives transactions may limit its potential gains and increase its potential losses if oil and natural gas prices were to rise substantially over the price established by the hedge.
Granite Ridge’s actual future production may be significantly higher or lower than it estimates at the time it enters into derivative contracts for such period. If the actual amount of production is higher than the Company estimates, it will have greater commodity price exposure than it intended. If the actual amount of production is lower than the notional amount that is subject to Granite Ridge’s derivative financial instruments, Granite Ridge might be forced to satisfy all or a portion of its derivative transactions without the benefit of the cash flow from its sale of the underlying physical commodity, resulting in a substantial diminution of Granite Ridge’s liquidity. As a result of these factors, Granite Ridge’s hedging activities may not be as effective as it intends in reducing the volatility of Granite Ridge’s cash flows, and in certain circumstances may actually increase the volatility of Granite Ridge’s cash flows. In addition, such transactions may expose Granite Ridge to the risk of loss in certain circumstances, including instances in which a counterparty to its derivative contracts is unable to satisfy its obligations under the contracts; Granite Ridge’s production is less than expected; or there is a widening of price differentials between delivery points for Granite Ridge’s production and the delivery point assumed in the derivative arrangement.
Decommissioning costs are unknown and may be substantial. Unplanned costs could divert resources from other projects.
Granite Ridge may become responsible for costs associated with plugging, abandoning and reclaiming wells, pipelines and other facilities that its operators use for production of oil and natural gas reserves. Abandonment and reclamation of these facilities and the costs associated therewith is often referred to as “decommissioning.” Granite Ridge accrues a liability for decommissioning costs associated with its wells, but have not established any cash reserve account for these potential costs in respect of any of the Properties. If decommissioning is required before economic depletion of the Properties or if the Company’s estimates of the costs of decommissioning exceed the value of the reserves remaining at any particular time to cover such decommissioning costs, it may have to draw on funds from other sources to satisfy such costs. The use of other funds to satisfy such decommissioning costs could impair Granite Ridge’s ability to focus capital investment in other areas of its business.
Granite Ridge is not insured against all of the operating risks to which its business is exposed.
In accordance with industry practice, Granite Ridge maintains insurance against some, but not all, of the operating risks to which its business is exposed. Granite Ridge insures some, but not all, of the Properties from operational loss-related events. Granite Ridge has insurance policies that include coverage for general liability, operational control of well, oil pollution, workers’ compensation and employers’ liability and other coverage. Granite Ridge’s insurance coverage includes deductibles that have to be met prior to recovery, as well as sub-limits or self-insurance. Additionally, Granite Ridge’s insurance is subject to exclusions and limitations, and there is no assurance that such coverage will adequately protect it against liability from all potential consequences, damages or losses.
Granite Ridge may be liable for damages from an event relating to a project in which Granite Ridge owns a non-operating working interest. Such events may also cause a significant interruption to Granite Ridge’s business, which might also severely impact Granite Ridge’s financial position. Granite Ridge may experience production interruptions for which it does not have production interruption insurance.
Granite Ridge intends to reevaluate the purchase of insurance, policy limits and terms annually. Future insurance coverage for Granite Ridge’s industry could increase in cost and may include higher deductibles or retentions. In addition, some forms of insurance may become unavailable in the future or unavailable on terms that the Company believes are economically acceptable. No assurance can be given that Granite Ridge will be able to maintain insurance in the future at rates that it considers reasonable, and it may elect
 
19

TABLE OF CONTENTS
 
to maintain minimal or no insurance coverage. Granite Ridge may not be able to secure additional insurance or bonding that might be required by new governmental regulations. This may cause Granite Ridge to restrict its operations, which might severely impact its financial position. The occurrence of a significant event, not fully insured against, could have a material adverse effect on Granite Ridge’s financial condition and results of operations.
Granite Ridge conducts business in a highly competitive industry.
The oil and natural gas industry is highly competitive. The key areas in respect of which Granite Ridge faces competition include: acquisition of assets offered for sale by other companies; access to capital (debt and equity) for financing and operational purposes; purchasing, leasing, hiring, chartering or other procuring of equipment by Granite Ridge’s operators that may be scarce; and employment of qualified and experienced skilled management and oil and natural gas professionals.
Competition in Granite Ridge’s markets is intense and depends, among other things, on the number of competitors in the market, their financial resources, their degree of geological, geophysical, engineering and management expertise and capabilities, their pricing policies, their ability to develop properties on time and on budget, their ability to select, acquire and develop reserves and their ability to foster and maintain relationships with the relevant authorities.
Granite Ridge’s competitors also include entities with greater technical, physical and financial resources. Finally, companies and certain private equity firms not previously investing in oil and natural gas may choose to acquire reserves to establish a firm supply or simply as an investment. Any such companies will also increase market competition which may directly affect Granite Ridge’s business. If Granite Ridge is unsuccessful in competing against other companies, its business, results of operations, financial condition or prospects could be materially adversely affected.
The ongoing military conflict between Ukraine and Russia has caused unstable market and economic conditions and is expected to have additional global consequences, such as heightened risks of cyberattacks. Granite Ridge’s business, financial condition, and results of operations may be materially adversely affected by the negative global and economic impact resulting from the conflict in Ukraine or any other geopolitical tensions.
U.S. and global markets are experiencing volatility and disruption following the escalation of geopolitical tensions and the start of the military conflict between Russia and Ukraine. On February 24, 2022, a large-scale military invasion of Ukraine by Russian troops was reported. Although the length and impact of the ongoing military conflict is highly unpredictable, the conflict in Ukraine has led and could lead to significant market and other disruptions, including significant volatility in commodity prices and supply of energy resources, instability in credit and capital markets, supply chain interruptions, political and social instability, changes in consumer or purchaser preferences as well as increase in cyberattacks and espionage. Various of Russia’s actions have led to sanctions and other penalties being levied by the U.S., the European Union, and other countries, as well as other public and private actors and companies, against Russia and certain other geographic areas, including agreement to remove certain Russian financial institutions from the Society for Worldwide Interbank Financial Telecommunication (“SWIFT”) payment system, expansive bans on imports and exports of products to and from Russia (including imports of Russian oil, liquefied natural gas and coal) and a ban on exportation of U.S denominated banknotes to Russia or persons located therein. These disruptions in the oil and gas markets have caused, and could continue to cause, significant volatility in energy prices, which could have a material effect on Granite Ridge’s business. Additional potential sanctions and penalties have also been proposed and/or threatened.
In addition, the United States and other countries have imposed sanctions on Russia which increases the risk that Russia, as a retaliatory action, may launch cyberattacks against the United States, its government, infrastructure and businesses. On March 21, 2022, the Biden Administration issued warnings about the potential for Russia to engage in malicious cyber activity against the United States in response to the economic sanctions that have been imposed.
The extent and duration of the military action, sanctions and resulting market disruptions are impossible to predict, but could be substantial. Prolonged unfavorable economic conditions or uncertainty as a result of the military conflict between Russia and Ukraine may adversely affect Granite Ridge’s business,
 
20

TABLE OF CONTENTS
 
financial condition, and results of operations. Any of the foregoing may also magnify the impact of other risks described in this prospectus.
Inflation could adversely impact Granite Ridge’s ability to control its costs, including the operating expenses and capital costs of its operating partners.
Although inflation in the United States has been relatively low in recent years, it has risen significantly beginning in the second half of 2021. This is believed to be the result of the economic impact from the COVID-19 pandemic, including the effects of global supply chain disruptions and government stimulus packages, among other factors. Global, industry-wide supply chain disruptions caused by the COVID-19 pandemic have resulted in shortages in labor, materials and services. Such shortages have resulted in inflationary cost increases for labor, materials and services and could continue to cause costs to increase as well as scarcity of certain products and raw materials. To the extent elevated inflation remains, Granite Ridge’s operating partners may experience further cost increases for their operations, including oilfield services and equipment as increasing oil and natural gas prices increase drilling activity in Granite Ridge’s operating partners’ areas of operations, as well as increased labor costs. An increase in oil and natural gas prices may cause the costs of materials and services to rise. The Company cannot predict any future trends in the rate of inflation and any continued significant increase in inflation, to the extent Granite Ridge is unable to recover higher costs through higher commodity prices and revenues, would negatively impact Granite Ridge’s business, financial condition and results of operation.
The COVID-19 pandemic has had, and may continue to have, a material adverse effect on Granite Ridge’s financial condition and results of operations.
Granite Ridge faces risks related to public health crises, including the COVID-19 pandemic. The effects of the COVID-19 pandemic, including travel bans, prohibitions on group events and gatherings, shutdowns of certain businesses, curfews, shelter-in-place orders and recommendations to practice social distancing in addition to other actions taken by both businesses and governments, resulted in a significant and swift reduction in international and U.S. economic activity. The collapse in the demand for oil caused by this unprecedented global health and economic crisis contributed to the significant decrease in crude oil prices in 2020 and had and could in the future continue to have a material adverse impact on Granite Ridge’s financial condition and results of operations.
Since the beginning of 2021, the distribution of COVID-19 vaccines progressed, and many government-imposed restrictions were relaxed or rescinded. However, the Company continues to monitor the effects of the pandemic on its operations. As a result of the ongoing COVID-19 pandemic, Granite Ridge’s operations, and those of Granite Ridge’s operating partners, have and may continue to experience delays or disruptions and temporary suspensions of operations. In addition, Granite Ridge’s results of operations and financial condition have been and may continue to be adversely affected by the ongoing COVID-19 pandemic.
The extent to which Granite Ridge’s operating and financial results are affected by COVID-19 will depend on various factors and consequences beyond its control, such as the emergence of more contagious and harmful variants of the COVID-19 virus, the duration and scope of the pandemic, additional actions by businesses and governments in response to the pandemic, and the speed and effectiveness of responses to combat the virus. COVID-19, and the volatile regional and global economic conditions stemming from the pandemic, could also aggravate the other risk factors that the Company identifies herein. While the effects of the COVID-19 pandemic have lessened recently in the United States, the Company cannot predict the duration or future effects of the pandemic, or more contagious and harmful variants of the COVID-19 virus, and such effects may materially adversely affect its results of operations and financial condition in a manner that is not currently known to the Company or that it does not currently consider to present significant risks to its operations.
Granite Ridge’s operating partners depend on computer and telecommunications systems, and failures in those systems or cybersecurity threats, attacks and other disruptions could significantly disrupt Granite Ridge’s business operations.
The Company and the Manager have entered into agreements with third parties for hardware, software, telecommunications and other information technology services in connection with Granite Ridge’s business.
 
21

TABLE OF CONTENTS
 
In addition, the Company and the Manager have developed or may develop proprietary software systems, management techniques and other information technologies incorporating software licensed from third parties. It is possible that the Company, the Manager, or these third parties, could incur interruptions from cybersecurity attacks, computer viruses or malware, or that third-party service providers could cause a breach of Granite Ridge’s data. The Company believes that it and the Manager have positive relations with their information technology vendors and maintain adequate anti-virus and malware software and controls; however, any interruptions to the Company’s or the Manager’s arrangements with third parties for their computing and communications infrastructure or any other interruptions to, or breaches of, their information systems could lead to data corruption, communication interruption, loss of sensitive or confidential information or otherwise significantly disrupt Granite Ridge’s business operations. Although the Company and the Manager utilize various procedures and controls to monitor these threats and mitigate their exposure to such threats, there can be no assurance that these procedures and controls will be sufficient in preventing security threats from materializing. Furthermore, various third-party resources that Granite Ridge or the Manager rely on, directly or indirectly, in the operation of Granite Ridge’s business (such as pipelines and other infrastructure) could suffer interruptions or breaches from cyber-attacks or similar events that are entirely outside the control or Granite Ridge or the Manager, and any such events could significantly disrupt Granite Ridge’s business operations and/or have a material adverse effect on its results of operations. Granite Ridge has not, to its knowledge, experienced any material losses relating to cyber-attacks; however, there can be no assurance that Granite Ridge will not suffer material losses in the future.
In addition, Granite Ridge’s operating partners face various security threats, including cybersecurity threats to gain unauthorized access to sensitive information or to render data or systems unusable, threats to the security of their facilities and infrastructure or third-party facilities and infrastructure, such as processing plants and pipelines, and threats from terrorist acts. If any of these security breaches were to occur, they could lead to losses of sensitive information, critical infrastructure or capabilities essential to Granite Ridge’s operations and could have a material adverse effect on Granite Ridge’s financial position, results of operations or cash flows. The U.S. government has issued warnings that U.S. energy assets may be the future targets of terrorist organizations. These developments subject Granite Ridge’s operations to increased risks. Any future terrorist attack at Granite Ridge’s operating partners’ facilities, or those of their purchasers or vendors, could have a material adverse effect on Granite Ridge’s financial condition and operations.
A variety of stringent federal, tribal, state, and local laws and regulations govern the environmental aspects of the oil and gas business, and noncompliance with these laws and regulations could subject Granite Ridge to material administrative, civil or criminal penalties, injunctive relief, or other liabilities.
A variety of stringent federal, tribal, state, and local laws and regulations govern the environmental aspects of the oil and gas business. Any noncompliance with these laws and regulations could subject Granite Ridge to material administrative, civil or criminal penalties, injunctive relief, or other liabilities. Additionally, compliance with these laws and regulations may, from time to time, result in increased costs of operations, delay in operations, or decreased production, and may affect acquisition costs. Examples of laws and regulations that govern the environmental aspects of the oil and gas business include the following:

the Clean Air Act (“CAA”), which restricts the emission of air pollutants from many sources, imposes various pre-construction, operating, permitting monitoring, control, recordkeeping, and reporting requirements and is relied upon by the U.S. Environmental Protection Agency (“EPA”) as an authority for adopting climate change regulatory initiatives, including relating to GHG emissions;

the Clean Water Act (“CWA”), which regulates discharges of pollutants and dredge and fill material to state and federal waters and establishes the extent to which waterways are subject to federal jurisdiction as protected waters of the United States;

the Oil Pollution Act (“OPA”), which requires oil spill prevention, control, and countermeasure planning and imposes liabilities for removal costs and damages arising from an oil spill into waters of the United States;

the Safe Drinking Water Act (“SDWA”), which protects the quality of the nation’s public drinking water sources through adoption of drinking water standards and control over the subsurface injection of fluids into belowground formations;
 
22

TABLE OF CONTENTS
 

the Comprehensive Environmental Response, Compensation, and Liability Act (“CERCLA”), which imposes liability without regard to fault on certain categories of potentially responsible parties including generators, transporters and arrangers of hazardous substances at sites where hazardous substance releases have occurred or are threatening to occur, as well as on present and certain past owners and operators of sites were hazardous substance releases have occurred or are threatening to occur;

the Resource Conservation and Recovery Act (“RCRA”), which imposes requirements for the generation, treatment, storage, transport, disposal and cleanup of non-hazardous and hazardous wastes;

the Endangered Species Act (“ESA”), which restricts activities that may affect federally identified endangered and threatened species or their habitats through the implementation of operating limitations or restrictions or a temporary, seasonal or permanent ban on operations in affected areas. Similar protections are afforded to migratory birds under the Migratory Bird Treaty Act (“MBTA”) and bald and golden eagles under the Bald and Golden Eagle Protection Act (“BGEPA”);

the Emergency Planning and Community Right-to-Know Act (“EPCRA”), which requires certain facilities to report toxic chemical uses, inventories, and releases and to disseminate such information to local emergency planning committees and response departments; and

the Occupational Safety and Health Act (“OSHA”) and comparable state statutes, which impose regulations related to the protection of worker health and safety, including requiring employers to implement a hazard communication program and disseminate hazard information to employees.
These U.S. laws and their implementing regulations, as well as state counterparts, generally restrict or otherwise regulate the management of hazardous substances and wastes, the level of pollutants emitted to ambient air, discharges to surface water, and disposals or other releases to surface and below-ground soils and groundwater, including through permitting requirements, monitoring and reporting requirements, limitations or prohibitions of operations on certain protected areas, requirements to install certain emissions monitoring or control equipment, spill planning and preparedness requirements, and the application of specific worker health and safety criteria. Failure to comply with applicable environmental laws and regulations by Granite Ridge or third-party operators or contractors could trigger a variety of administrative, civil and criminal enforcement measures, including the assessment of monetary penalties, the imposition of remedial requirements or other corrective measures, and the issuance of orders enjoining existing or future operations. In addition, Granite Ridge or its operating partners may be strictly liable under state or federal laws for environmental damages caused by the previous owners or operators of properties they purchase, without regard to fault.
Environmental laws and regulations change frequently and tend to become more stringent over time, and the implementation of new, or the modification of existing, laws or regulations could adversely affect Granite Ridge’s business. For example, in recent years, the EPA published final rules that establish new air emission control requirements, among other requirements, for oil and natural gas production, processing, transportation, and storage activities to address emissions of methane and VOCs. Among these requirements is the reduction of methane and VOC emissions from oil and gas wells through the use of reduced emission completions or “green completions” on all hydraulically fractured wells subject to the rule. These New Source Performance Standards (“NSPS”), as so referred, also impose requirements for leak detection and repair at well sites and natural gas transmission compressor stations and professional engineer certifications of emission control systems installed to comply with the rule. These rules have been heavily litigated and some aspects of them continue to be subject to various challenge, rescission, and proposal actions. Accordingly, the final implementation and scope of these requirements remains uncertain, but the imposition of these requirements on certain sources of air emissions in the oil and gas industry that were constructed, reconstructed, or modified on or after August 23, 2011, will likely result in increased costs for oil and natural gas exploration and production activities. Furthermore, EPA in November 2021 proposed a suite of NSPS rules, known as Subparts OOOOb and OOOOc that, if adopted, will further impact the upstream and midstream oil and gas sectors. As proposed, Subparts OOOOb and OOOOc would impose requirements on new, modified, existing and/or reconstructed sources in the oil and natural gas sector. The proposed regulations include additional inspections, emission control requirements, additional financial
 
23

TABLE OF CONTENTS
 
assurance for plugged and abandoned wells, and emissions guidelines to assist states in the development of plans to regulate methane emissions from certain existing sources. The proposed rules for new and modified facilities are currently estimated to be finalized soon, while any standards finalized for existing facilities will require further state rulemaking actions over the next several years before they become effective. The proposed rules and any state standards, if implemented, could further increase the cost of development and operation of the Properties.
Additionally, some states in which the Properties are located, such as Colorado and New Mexico, have adopted stringent rules and regulations to reduce methane emissions and emissions of other hydrocarbons, VOCs, and nitrogen oxides associated with oil and gas facilities. For example, the Colorado Department of Public Health and Environment’s Air Quality Control Commission (“AQCC”) recently adopted more stringent standards for leak detection and repair inspection frequency, pipeline and compressor station inspection and maintenance frequencies, the development of pre-production air monitoring plans at certain oil and gas facilities, enclosed combustion device testing, a methane intensity reduction requirement based on statewide volume of production and additional measures for reducing and eliminating emissions from pneumatic devices. AQCC is expected to undertake several additional rulemaking efforts to further reduce emissions over the next several years. State rules and regulations such as these could significantly increase the costs to develop and operate the Properties, result in a delay in operations or decreased production, and may affect acquisition costs.
Granite Ridge anticipates that hydraulic fracturing will be engaged in by some or all opportunities in which it invests, which could be adversely affected by regulatory initiatives related to hydraulic fracturing.
Hydraulic fracturing is an important and commonly used process that Granite Ridge anticipates will be engaged in by some or all opportunities in which it invests. Hydraulic fracturing is used to stimulate production of natural gas and/or oil from dense subsurface rock formations.
The EPA has asserted authority over certain hydraulic-fracturing activities that use diesel fuel under the SDWA. In addition, legislation such as the Fracturing Responsibility and Awareness of Chemicals Act and similar proposals have been repeatedly introduced before Congress to provide for federal regulation of hydraulic fracturing, such as through disclosure requirements for chemical additives used in hydraulic fracturing fluids. Certain states (including states in which the Properties are located) have adopted, and other states are considering adopting, regulations that could impose more stringent permitting and well construction requirements on hydraulic-fracturing operations or seek to ban fracturing activities altogether. For example, Colorado Senate Bill 19-181 amended state law to give municipalities and counties greater local control over siting and permitting of oil and gas facilities, and some municipalities within the state have implemented regulations within their jurisdictions. In the event federal, tribal, state, local, or municipal legal restrictions are adopted in Granite Ridge’s target areas, the investments may incur significant additional compliance costs, experience delays in exploration, development, or production activities, and perhaps even be precluded from the drilling of wells. A number of governmental bodies, including the EPA, a committee of the U.S. House of Representatives, the U.S. Department of Energy, and a number of other federal agencies have from time to time analyzed, or have been requested to review, a variety of environmental issues associated with hydraulic fracturing. As these studies proceed, and depending on their scope and results, they could spur initiatives to further regulate hydraulic fracturing under the SDWA or other regulatory programs. This, in turn, could lead to operational delays or increased operating costs in the production of oil and natural gas, including from the developing shale plays, or could make it more difficult to perform hydraulic fracturing, which could adversely affect the investments.
Seismicity concerns associated with injection of produced water and certain other field fluids into disposal wells has led to increased regulation of saltwater injection and disposal wells in certain areas of states in which the Properties are located, which could increase the cost of, or limit the number of facilities available for, disposal of produced water from oil and gas exploration and production operations at the Properties.
Flowback and produced water or certain other field fluids gathered from oil and natural gas exploration and production operations are often injected or disposed of in underground disposal wells. This disposal process has been linked to increased induced seismicity events in certain areas of the country. Certain states (including states in which the Properties are located) have begun to consider or adopt laws and regulations
 
24

TABLE OF CONTENTS
 
that may restrict or otherwise prohibit oilfield fluid disposal in certain areas or in underground disposal wells, and state agencies implementing these requirements may issue orders directing certain wells where seismic incidents have occurred to restrict or suspend disposal well operations or impose standards related to disposal well construction and monitoring. For example, the Colorado Oil and Gas Conservation Commission adopted regulations in November 2020 that impose various new requirements on the underground injection of fluid wastes to further seismic safety and protection of the environment. In addition, in 2014, the Railroad Commission of Texas (“RRC”) published a final rule governing permitting or re-permitting of disposal wells that would require, among other things, the submission of information on seismic events occurring within a specified radius of the disposal well location, as well as logs, geologic cross sections and structure maps relating to the disposal area in question. If the permittee or an applicant of a disposal well permit fails to demonstrate that the injected fluids are confined to the disposal zone or if scientific data indicates such a disposal well is likely to be or determined to be contributing to seismic activity, then the RRC may deny, modify, suspend or terminate the permit application or existing operating permit for that well. Furthermore, in response to a number of earthquakes in recent years in the Midland Basin, in September 2021 the RRC announced that it will not issue any new saltwater disposal (“SWD”) well permits in an area known as the Gardendale Seismic Response Area (“SRA”), and will require existing SWD wells in that area to reduce their maximum daily injection rate to 10,000 barrels per day per well. In December 2021, the RRC went on to suspend all well activity in deep formations in the Gardendale SRA, effectively terminating 33 disposal well permits. And in October 2021 and January 2022, respectively, the RRC identified two additional SRAs: the Northern Culberson-Reeves SRA and the Stanton SRA. Operators in the Northern Culberson-Reeves and Stanton SRAs were required to develop and implement seismic response plans, which include expanded data collection efforts, contingency responses for future seismicity, and scheduled checkpoint updates with RRC staff. Such restrictions and requirements could limit oil and gas well exploration and production activities underlying the investments or increase the cost of those activities if wastewater disposal options become limited.
Specific climate legislation and regulation regarding emissions of carbon dioxide, methane, and other greenhouse gases may develop or be enacted, which could adversely affect the oil and gas industry and demand for the oil and gas produced from the Properties.
The energy industry is affected from time to time in varying degrees by political developments and a wide range of federal, tribal, state and local statutes, rules, orders and regulations that may, in turn, affect the operations and costs of the companies engaged in the energy industry. In response to findings that emissions of carbon dioxide, methane, and other greenhouse gases (“GHGs”) present an endangerment to public health and the environment, the EPA has adopted regulations under existing provisions of the CAA that, among other things, require preconstruction and operating permits for GHG emissions from certain large stationary sources that already emit conventional pollutants above a certain threshold. In addition, the EPA has adopted rules requiring the monitoring and reporting of GHG emissions from specified onshore and offshore oil and gas production sources in the United States on an annual basis, which may include operations on the Properties. Further, the Inflation Reduction Act (“IRA”), which the U.S. Congress passed in August 2022, includes a charge for methane emissions from specific types of facilities that emit 25,000 metric tons of carbon dioxide equivalent or more per year, and although the IRA generally provides for a conditional exemption under certain circumstances, the change applies to emissions that exceed an established emissions threshold for each type of covered facility. The charge starts at $900 per metric ton of methane in 2025 (using 2024 data), and increases to $1,500 after two years. Additional GHG regulation could also result from the agreement crafted during the United Nations climate change conference in Paris, France in December 2015 (the “Paris Agreement”). Under the Paris Agreement, the United States committed to reducing its GHG emissions by 26 – 28% by the year 2025 as compared with 2005 levels. Moreover, in November 2021, at the U.N. Framework Convention on Climate Change 26th Conference of the Parties, the U.S. and the European Union advanced a Global Methane Pledge to reduce global methane emissions at least 30% from 2020 levels by 2030, which over 100 countries have signed. While Congress has from time to time considered legislation to reduce emissions of GHGs, comprehensive legislation aimed at reducing GHG emissions has not yet been adopted at the federal level.
In the absence of comprehensive federal climate legislation, a number of state and regional efforts have emerged that are aimed at tracking or reducing GHG emissions by means of cap and trade programs. These
 
25

TABLE OF CONTENTS
 
programs typically require major sources of GHG emissions to acquire and surrender emission allowances in return for emitting those GHGs.
Although it is not possible at this time to predict how legislation or new regulations that may be adopted to address GHG emissions would impact Granite Ridge, any future laws and regulations imposing reporting obligations on, or limiting emissions of GHGs from, operators’ equipment and operations could require them to incur costs to reduce emissions of GHGs associated with their operations. In addition, substantial limitations on GHG emissions could adversely affect demand for the oil and gas produced from the Properties. Restrictions on emissions of methane or carbon dioxide, such as restrictions on venting and flaring of natural gas, that may be imposed in various states, as well as state and local climate change initiatives, such as increased energy efficiency standards or mandates for renewable energy sources, could adversely affect the oil and gas industry, and, at this time, it is not possible to accurately estimate how potential future laws or regulations addressing GHG emissions would impact oil and gas assets. Finally, it should be noted that climate changes may have significant physical effects, such as increased frequency and severity of storms, freezes, floods, drought, hurricanes and other climatic events; if any of these effects were to occur, they could have an adverse effect on Granite Ridge.
In addition, spurred by increasing concerns regarding climate change, the oil and natural gas industry faces growing demand for corporate transparency and a demonstrated commitment to sustainability goals. Environmental, social, and governance (“ESG”) goals and programs, which may include extralegal targets related to environmental stewardship, social responsibility, and corporate governance, have become an increasing focus of investors and stakeholders across the industry, and companies without robust ESG programs may find access to capital and investors more challenging in the future. Further, while reporting on most ESG information is currently voluntary, in March 2022, the SEC issued a proposed rule that would require public companies to disclose certain climate-related information, including climate-related risks, impacts, oversight and management, financial statement metrics and emissions, targets, goals and plans. While the proposed rule is not yet effective and is expected to be subject to a lengthy comment process, compliance with the proposed rule as drafted could result in increased legal, accounting and financial compliance costs, make some activities more difficult, time-consuming and costly, and place strain on our personnel, systems and resources.
Fuel and energy conservation measures, technological advances and negative shift in market perception towards the oil and natural gas industry could reduce demand for oil and natural gas.
Fuel and energy conservation measures, alternative fuel requirements, increasing consumer demand for alternatives to oil and natural gas, technological advances in fuel economy and energy generation devices, and the increased competitiveness of alternative energy sources could reduce demand for oil and natural gas. Additionally, the increased competitiveness of alternative energy sources (such as electric vehicles, wind, solar, geothermal, tidal, fuel cells and biofuels) could reduce demand for oil and natural gas and, therefore, Granite Ridge’s revenues.
Additionally, certain segments of the investor community have recently expressed negative sentiment towards investing in the oil and natural gas industry. Recent equity returns in the sector versus other industry sectors have led to lower oil and natural gas representation in certain key equity market indices. Some investors, including certain pension funds, university endowments and family foundations, have stated policies to reduce or eliminate their investments in the oil and natural gas sector based on social and environmental considerations. Furthermore, certain other stakeholders have pressured commercial and investment banks to stop funding oil and gas exploration and production and related infrastructure projects. With the continued volatility in oil and natural gas prices, and the possibility that interest rates will continue to rise in the future, increasing the cost of borrowing, certain investors have emphasized capital efficiency and free cash flow from earnings as key drivers for energy companies, especially shale producers. This may also result in a reduction of available capital funding for potential development projects, further impacting Granite Ridge’s future financial results.
The impact of the changing demand for oil and natural gas services and products, together with a change in investor sentiment, may have a material adverse effect on Granite Ridge’s business, financial condition, results of operations and cash flows.
 
26

TABLE OF CONTENTS
 
Increased attention to environmental, social and governance (“ESG”) matters may impact Granite Ridge’s business.
Increasing attention to climate change, fuel conservation measures, alternative fuel requirements, incentives to conserve energy or use alternative energy sources, increasing consumer demand for alternatives to oil and natural gas, and technological advances in fuel economy and energy generation devices may result in increased costs, reduced demand for Granite Ridge’s products, reduced profits, increased investigations and litigation, and negative impacts on Granite Ridge’s access to capital markets. Increasing attention to climate change and any related negative public perception regarding Granite Ridge and/or its industry, for example, may result in demand shifts for our products, increased litigation risk for Granite Ridge, and increased regulatory, legislative and judicial scrutiny, which may, in turn, lead to new state, local, tribal and federal safety and environmental laws, regulations, guidelines and enforcement interpretations.
In addition, organizations that provide information to investors on corporate governance and related matters have developed ratings processes for evaluating companies on their approach to ESG matters. Such ratings are used by some investors to inform their investment and voting decisions. Unfavorable ESG ratings and recent activism directed at shifting funding away from companies with energy-related assets could lead to increased negative investor sentiment toward Granite Ridge and its industry and to the diversion of investment to other industries, which could have a negative impact on Granite Ridge’s access to and costs of capital. Also, institutional lenders may, of their own accord, elect not to provide or place additional restrictions on funding for fossil fuel energy companies based on climate change related concerns, which could affect Granite Ridge’s access to capital for potential growth projects.
Granite Ridge relies on the Manager for various certain key services under the MSA, which could result in conflicts of interest and other unforeseen risks.
Under the MSA with the Manager, the success of Granite Ridge depends upon the Manager who will have overall supervision and control certain business affairs of Granite Ridge’s and its investment activities. Further, the employees of the Manager and its respective principals and managers (as applicable) will devote a portion of their time to the affairs of Granite Ridge necessary for the proper performance of their duties. However, other investment activities of the Manager are likely to require those individuals to devote substantial amounts of their time to matters unrelated to the business of Granite Ridge. Pursuant to the MSA, Granite Ridge will be offered the opportunity to participate in certain of these activities.
Subject to the provisions of the MSA that provides for the Manager to offer Granite Ridge the opportunity to participate in certain investments made by funds affiliated with the Manager and for Granite Ridge to offer such funds the opportunity to participate in certain investments made by Granite Ridge, the Manager may make investments on behalf of its funds that are not a part of our Company or in which such funds may co-invest with Granite Ridge, any such transactions may involve conflicts of interest among Granite Ridge, the Manager, and their affiliates, some or all of which may not be thought of or taken into account in reviewing and approving such transactions. In certain events, the Manager may not be in a position unilaterally to control such investments or exercise certain rights associated with such investments. Granite Ridge may be subject to conflicts of interest involving the Manager and its affiliates, and the Manager may enter into relationships with developers, co-owners or other affiliates, some of which may give rise to conflicts of interest. To the extent not addressed by the MSA, the Manager and Granite Ridge intend to implement policies as necessary or appropriate to deal with such potential conflicts.
Investment analyses and decisions by the Manager may frequently be required to be undertaken on an expedited basis to take advantage of investment opportunities. In such cases, the information available at the time of making an investment decision may be limited, and the Manager may not have access to complete information regarding the investment. Therefore, no assurance can be given that the Manager will have knowledge of all circumstances that may adversely affect an investment. In addition, the Manager expects to rely upon specialized expert input by various third-party consultants and service providers in connection with its evaluation of proposed investments.
Additionally, if the MSA is terminated or not renewed upon the end of its term, it may be difficult for Granite Ridge to hire the necessary personnel in a timely manner to handle the matters and services being provided by Manager, which could have a material adverse effect on Granite Ridge’s business and results of operations.
 
27

TABLE OF CONTENTS
 
Certain of the Company’s unaudited financial statements for the three and nine months ended September 30, 2022 were required to be restated, and the Company’s management identified material weaknesses in its internal control over financial reporting. If Granite Ridge does not effectively remediate these material weaknesses or if it otherwise fails to maintain effective disclosure controls and procedures or internal control over financial reporting, its ability to report financial results on a timely and accurate basis may be adversely impacted, which in turn may adversely affect the market price of the Company’s common stock.
Granite Ridge’s management and audit committee concluded that its previously issued unaudited condensed combined financial statements as of and for the three and nine month periods ended September 30, 2022, included in the Company’s Quarterly Report on Form 10-Q filed on November 14, 2022 (the “Original Form 10-Q”), were materially misstated. Management and the audit committee concluded that these financial statements should no longer be relied upon. Granite Ridge filed Amendment No. 1 to the Original Form 10-Q on March 10, 2023 in order to correct the errors by restating its previously issued unaudited condensed combined financial statements as of and for the three and nine month periods ended September 30, 2022.
In connection with the restatement, the Company’s management has evaluated the impact of these errors on its assessment of the design and operating effectiveness of the Company’s internal control over financial reporting. In addition, management concluded that as of December 31, 2022, the Company did not have effective controls over Information Technology General Controls (“ITGC”) pertaining to user access management. As a result, the Company’s management identified material weaknesses in its internal control over financial reporting due to the lack of effectively designed controls over proper review of the depletion calculation and the accounting for acquisitions and the related allocation and classification of consideration paid to proved and unproved properties and user access. A material weakness is defined as a deficiency, or a combination of deficiencies, in internal control over financial reporting, such that there is a reasonable possibility that a material misstatement of our annual or interim financial statements will not be prevented or detected on a timely basis. If not remediated, the material weaknesses could result in further material misstatements in our consolidated financial statements.
Management is in the process of implementing steps that it believes will remediate these material weaknesses it has identified. These steps may, however, not be sufficient to remediate the existing weaknesses or prevent a future weakness. A material weakness may result in a misstatement of accounts or disclosures that would result in a material misstatement of the Company’s financial statements that would not be prevented or detected on a timely basis or cause us to fail to meet our obligations under securities laws, stock exchange listing rules, or debt instrument covenants to file periodic financial reports on a timely basis. Any of these failures could result in adverse consequences that could materially and adversely affect the Company’s business, including an adverse impact on the market price of our common stock, potential action by the SEC, stockholder lawsuits, delisting of the Company’s stock, and general damage to our reputation. The Company has incurred and expects to incur additional costs to rectify the material weaknesses or any new issues that may emerge, and the existence of these issues could adversely affect our reputation or investor perceptions. The additional reporting and other obligations resulting from these material weaknesses, including any litigation or regulatory inquires that may result therefrom, increase legal and financial compliance costs and the costs of related legal, accounting and administrative activities.
Granite Ridge relies to a large degree on the Manager to maintain an effective system of internal control over financial reporting and Granite Ridge may not be able to accurately report its financial results or prevent fraud.
Under the terms of the MSA, Granite Ridge must rely to a large extent on the internal controls and financial reporting controls of the Manager, and the Manager’s failure to maintain effective controls or comply with applicable standards may adversely affect Granite Ridge. On March 3, 2023, the Audit Committee of our Board of Directors concluded that our previously issued unaudited condensed combined financial statements as of and for the three and nine month periods ended September 30, 2022, included in the Company’s Quarterly Report on Form 10-Q filed on November 14, 2022 were materially misstated. In addition, the Company did not have effective controls over ITGC pertaining to user access management. In connection with the material misstatement and lack of effective user access controls, our Company’s management identified material weaknesses in our disclosure controls and internal control over financial reporting.
 
28

TABLE OF CONTENTS
 
In addition, any failure of the Manager to remediate the identified material weakness, or any future failure of the Manager to maintain adequate internal controls over financial reporting or to implement required, new or improved controls, or difficulties encountered in their implementation, could cause additional material weaknesses or significant deficiencies in Granite Ridge’s financial reporting and could result in errors or misstatements in Granite Ridge’s consolidated financial statements that could be material. Any third-party failure to achieve and maintain effective internal controls could have a material adverse effect on Granite Ridge’s business, its ability to access capital markets and investors’ perception of Granite Ridge. Additionally, if Granite Ridge or its independent registered public accounting firm were to conclude that third-party internal controls over financial reporting were not effective, any material weaknesses in such internal controls could require significant expense and management time to remediate.
The relative lack of public company experience by Granite Ridge’s management team may put Granite Ridge at a competitive disadvantage.
As a company with a class of securities that are registered under the Exchange Act, Granite Ridge is subject to reporting and other legal, accounting, corporate governance, and regulatory requirements imposed by the Exchange Act or the Sarbanes-Oxley Act. With the exception of Granite Ridge’s Chief Financial Officer and Chief Accounting Officer, Granite Ridge’s management team lacks public company experience, which could impair Granite Ridge’s ability to comply with these legal, accounting, and regulatory requirements. Such responsibilities include complying with securities laws and making required disclosures on a timely basis. Granite Ridge’s senior management may not be able to implement and effect programs and policies in an effective and timely manner that adequately respond to such increased legal and regulatory compliance and reporting requirements. Granite Ridge’s failure to do so could lead to the imposition of fines and penalties and negatively impact Granite Ridge’s business and operations.
The borrowing base under Granite Ridge’s Credit Agreement may be reduced in light of commodity price declines, which could limit Granite Ridge in the future.
At the closing of the Business Combination, Granite Ridge entered into a senior secured revolving credit agreement dated October 24, 2022 among the Company, as borrower, Texas Capital Bank, as administrative agent, and the lenders from time to time party thereto (the “Credit Agreement”), secured by a first priority mortgage and security interest in substantially all assets of Granite Ridge and its restricted subsidiaries. Availability under the Credit Agreement is limited to the aggregate commitments of the lenders, which is the least of the aggregate maximum credit amounts of the lenders, the borrowing base and the elected commitment amount chosen by Granite Ridge. Granite Ridge’s borrowing base under the Credit Agreement will depend on, among other things, the value of the proved reserves attributed to, and projected revenues from, the oil and natural gas properties securing Granite Ridge’s Credit Agreement, many of which factors are beyond Granite Ridge’s control. Accordingly, lower commodity volumes and prices may reduce the available amount of Granite Ridge’s borrowing base under the Credit Agreement. Granite Ridge’s borrowing base is determined at the discretion of the lenders party to the Credit Agreement and is subject to semi-annual redeterminations, as well as any special redeterminations described in the Credit Agreement. Granite Ridge may reset the elected commitment amount under the Credit Agreement in conjunction with each borrowing base redetermination. Upon a redetermination of the borrowing base, if borrowings in excess of the revised borrowing capacity are outstanding, Granite Ridge would be required to repay the excess or otherwise remedy the deficiency in accordance with the terms of the Credit Agreement. Granite Ridge may not have sufficient funds to make such repayments, and may not have access to the equity or debt capital markets, at the time such repayment obligations are due. If Granite Ridge does not have sufficient funds and it is otherwise unable to raise sufficient funds, negotiate renewals of its borrowings or arrange new financing, Granite Ridge may have to sell significant assets. Any such sale could have a material adverse effect on Granite Ridge’s business and financial results. Please see the section entitled “Management’s Discussion and Analysis of Results of Operations and Financial Condition — Liquidity and Capital Resources — Granite Ridge Credit Agreement” for more information.
Adverse developments affecting the financial services industry, such as actual events or concerns involving liquidity, defaults or non-performance by financial institutions or transactional counterparties, could adversely affect our current and projected business operations and financial condition and results of operations.
Events involving limited liquidity, defaults, non-performance or other adverse developments that affect financial institutions, transactional counterparties or other companies in the financial services industry or
 
29

TABLE OF CONTENTS
 
the financial services industry generally, or concerns or rumors about any events of these kinds or other similar risks, have in the past and may in the future lead to market-wide liquidity problems. Most recently, on March 10, 2023, Silicon Valley Bank (“SVB”) was closed by the California Department of Financial Protection and Innovation, which appointed the Federal Deposit Insurance Corporation (“FDIC”) as receiver. Similarly, on March 12, 2023, Signature Bank and Silvergate Capital Corp. were each swept into receivership. Although a statement by the Department of the Treasury, the Federal Reserve and the FDIC indicated that all depositors of SVB would have access to all of their money after only one business day of closure, including funds held in uninsured deposit accounts, borrowers under credit agreements, letters of credit and certain other financial instruments with SVB, Signature Bank or any other financial institution that is placed into receivership by the FDIC may be unable to access undrawn amounts thereunder. Access to funding sources and other credit arrangements could be significantly impaired by factors that affect the financial services industry or economy in general. These factors could include, among others, events such as liquidity constraints or failures, the ability to perform obligations under various types of financial, credit or liquidity agreements or arrangements, disruptions or instability in the financial services industry or financial markets, or concerns or negative expectations about the prospects for companies in the financial services industry.
In addition, investor concerns regarding the U.S. or international financial systems could result in less favorable commercial financing terms, including higher interest rates or costs and tighter financial and operating covenants, or systemic limitations on access to credit and liquidity sources, thereby making it more difficult to acquire financing on acceptable terms or at all. Any decline in available funding or access to our cash and liquidity resources could, among other risks, adversely impact our ability to meet our financial or other obligations. Any of these impacts, or any other impacts resulting from the factors described above or other related or similar factors, could have material adverse impacts on our liquidity and our business, financial condition or results of operations.
Risks Relating to Ownership of Granite Ridge Common Stock
Sales of the Granite Ridge common stock by the Selling Securityholders (or the perception that such shares may be sold) or issuances by Granite Ridge may cause the market price of Granite Ridge’s securities to drop significantly, even if Granite Ridge’s business is doing well.
The sale of shares of Granite Ridge common stock in the public market or otherwise, including sales pursuant to this prospectus, or the perception that such sales could occur, could harm the prevailing market price of shares of Granite Ridge common stock. These sales, or the possibility that these sales may occur, also might make it more difficult for Granite Ridge to sell equity securities in the future at a time and at a price that it deems appropriate.
In connection with the Business Combination, Holdco and the former independent directors of ENPC received 1,238,393 shares of Granite Ridge common stock (of which an aggregate of 220,348 shares were subsequently forfeited pursuant to the terms of the Sponsor Agreement) and the Existing GREP Members and their direct and indirect members were issued 130.0 million shares of Granite Ridge common stock. Pursuant to the terms and subject to the conditions of the RRA and Lock-up Agreement, Fund III will not be able to sell any of the shares of Granite Ridge common stock that it received as a result of the Business Combination (subject to limited exceptions) until 180 days after the consummation of the Business Combination. In connection with and in order to facilitate the closing of the Business Combination and subsequent to the closing of the Business Combination, the Company granted waivers of the lock-up restriction with respect to certain shares other than shares held by Fund III. The lock-up restrictions with respect to certain other shares were waived subsequent to the closing of the Business Combination. Please see the section entitled “Certain Relationships and Related Party Transactions — Registration Rights and Lock-Up Agreement” for more information.
The Selling Securityholders other than Fund III may sell, and upon expiration of the applicable lock-up periods and subject to applicable securities laws, Fund III may sell large amounts of shares of Granite Ridge common stock in the open market or in privately negotiated transactions, which could have an adverse impact on the price of Granite Ridge common stock. The shares beneficially owned by the Existing GREP Members who are Selling Securityholders hereunder represent more than 79% of the total
 
30

TABLE OF CONTENTS
 
outstanding shares of Granite Ridge common stock and all of the shares that may be offered by the Selling Securityholders collectively represent approximately 93% of the total outstanding shares of Granite Ridge common stock, and these holders will have the ability to sell or distribute all of their shares pursuant to the registration statement of which this prospectus forms a part so long as it is available for use. The sale of the securities being registered in this prospectus therefore could result in a significant decline in the public trading price of Granite Ridge common stock and potentially hinder our ability to raise capital. Please see the section entitled “Selling Securityholders” for the number of shares of Granite Ridge common stock that may be sold hereunder.
As restrictions on resale end, the market price of shares of Granite Ridge common stock could drop significantly if the Selling Securityholders sell them or are perceived by the market as intending to sell them. These factors could also make it more difficult for Granite Ridge to raise additional funds through future offerings of shares of Granite Ridge common stock or other securities.
The 123,671,585 maximum amount of shares of Granite Ridge common stock offered for resale under this prospectus consist of (a) 537,209 shares of Granite Ridge common stock (the “Sponsor Shares”), of which 484,361 shares of Granite Ridge common stock were issued to ENPC Holdings II, LLC (“Holdco”) and 52,848 shares of Granite Ridge common stock were issued to the former independent directors of ENPC, in the Business Combination as merger consideration in connection with the exchange or forfeiture of securities of ENPC, as described below (of which an aggregate of 220,348 shares were subsequently forfeited pursuant to the terms of the Sponsor Agreement); and (b) 123,134,376 shares of Granite Ridge common stock issued to the other Selling Securityholders named herein in connection with the Business Combination as merger consideration based on a share value at the time the Business Combination Agreement was executed of $10.00 per share.
In connection with the initial public offering of ENPC, ENPC Holdings, LLC (“Sponsor”) acquired (and later assigned to Holdco and the former independent directors of ENPC) (i) 828,000 shares of ENPC Class F common stock (giving effect to a stock split effected by ENPC) for a capital contribution of $6,250, or for approximately $0.008 per share, (ii) 300,000 shares of Class B ENPC Common Stock (giving effect to the Forward Split (as defined herein)) for a capital contribution of $18,750, or for approximately $0.06 per share, and (iii) 614,000 CAPS™ (after giving effect to the Forward Split), each consisting of one share of Class A common stock and one-quarter of one ENPC warrant, originally purchased by the Sponsor for $6,140,000 in a private placement, or for approximately $10.00 per each ENPC CAPS™. At the effective time of the transactions contemplated by the Business Combination Agreement, (i) 495,357 shares of ENPC Class F common stock were converted to 1,238,393 shares of ENPC Class A common stock (of which an aggregate of 220,348 shares were subsequently forfeited pursuant to the terms of the Sponsor Agreement) and the remaining shares of ENPC Class F common stock outstanding were automatically cancelled for no consideration (the “ENPC Class F Conversion”) (ii) all other remaining shares of ENPC Class A common stock held by Holdco were automatically cancelled without any conversion, payment or distribution (the “Sponsor Share Cancellation”) and (iii) all shares of ENPC Class B common stock outstanding were deemed transferred to ENPC and surrendered and forfeited for no consideration (the “ENPC Class B Contribution”). Effective immediately prior to the ENPC Class F Conversion, Sponsor Share Cancellation and ENPC Class B Contribution, any and all ENPC CAPS™, which were composed of one share of ENPC Class A common stock and one-fourth of one ENPC warrant, were automatically detached and broken into their constituent parts, such that a holder of an ENPC CAPS™ was deemed to hold one share of ENPC Class A common stock and one-fourth of one ENPC warrant (the “CAPS™ Separation”). As noted, the constituent ENPC Class A common stock was converted or canceled pursuant to the Business Combination Agreement and all ENPC warrants held by Holdco, including all of the ENPC private placement warrants were canceled. Following the ENPC Class F Conversion, the Sponsor Share Cancellation, the ENPC Class B Contribution and the CAPS™ Separation, each share of ENPC Class A common stock outstanding was automatically converted into one share of Granite Ridge common stock.
As a result, upon giving effect to the CAPS™ Separation, ENPC Class F Conversion, Sponsor Share Cancellation and ENPC Class B Contribution, the Sponsor’s total aggregate investment of $6.935 million (which amount represents the total risk capital contributed to ENPC by or on behalf of the Sponsor, including working capital loans that were forgiven) for 1,018,045 shares of Granite Ridge common stock held by Holdco and the former independent directors of ENPC following the Business Combination resulted in a per share purchase price of approximately $6.81 per share.
 
31

TABLE OF CONTENTS
 
In connection with the Business Combination, holders of 39,343,496 shares of ENPC Class A common stock, or 93.6% of the outstanding shares of ENPC Class A Common Stock, exercised their rights to have those shares redeemed for cash at a redemption price of approximately $10.07 per share, or an aggregate of approximately $396.1 million. The shares of Granite Ridge common stock being offered for resale pursuant to this prospectus by the Selling Securityholders represent approximately 93% of the outstanding shares of Granite Ridge common stock as of the date of this prospectus. Given the substantial number of shares of Granite Ridge common stock being registered for potential resale by Selling Securityholders pursuant to this prospectus, the sale of shares by the Selling Securityholders, or the perception in the market that the Selling Securityholders intend to sell shares, could have an adverse impact on the price of Granite Ridge common stock. Even if our trading price is significantly below $10.00, the offering price for the CAPS™ offered in ENPC’s initial public offering, certain of the Selling Securityholders may still have an incentive to sell shares of Granite Ridge common stock because the purchase price or cost basis for the underlying securities were lower than the cost basis or purchase price for the public investors or the current trading price of Granite Ridge common stock (who may not experience a similar rate of return at the same trading price). For example, based on the closing price of Granite Ridge common stock of $6.37 as of March 28, 2023, Holdco and other holders of the Sponsor Shares would not have realized a profit on sales of its remaining shares held as of such date, but based on the closing price of $8.51 on January 18, 2023, the date the Registration Statement originally became effective, they could have realized profits no higher than approximately $1.70 per share, or approximately $1.7 million in the aggregate on shares owned as of that date (after taking into account forfeited shares).
In the future, Granite Ridge may also issue its securities in connection with investments or acquisitions. The amount of shares of Granite Ridge common stock issued in connection with an investment or acquisition could constitute a material portion of Granite Ridge’s then-outstanding shares of Granite Ridge common stock. Any issuance of additional securities in connection with investments or acquisitions may result in additional dilution to the Granite Ridge’s stockholders.
We expect to issue additional shares of common stock under our equity incentive plan. Any such issuances would dilute the interest of our shareholders and likely present other risks.
The shares of Granite Ridge common stock reserved for future issuance under the Incentive Plan will become eligible for sale in the public market once those shares are issued, subject to provisions relating to various vesting requirements and, in some cases, limitations on volume and manner of sale applicable to affiliates under Rule 144. The number of shares of Granite Ridge common stock expected to be reserved for future issuance under its equity incentive plans is 6,500,000, which represented approximately 4.9% of the shares of Granite Ridge common stock that are outstanding following the consummation of the Business Combination. Granite Ridge has filed a registration statement on Form S-8 under the Securities Act to register shares of Granite Ridge common stock or securities convertible into or exchangeable for shares of Granite Ridge common stock issued pursuant to the Incentive Plan. Accordingly, shares registered under such registration statements are available for sale in the open market.
Any such issuances of additional shares of common stock may significantly dilute the equity interests of our investors and may adversely affect prevailing market prices for our common stock.
The market price of shares of Granite Ridge common stock may be volatile.
Fluctuations in the price of Granite Ridge’s securities could contribute to the loss of all or part of your investment. The trading price of Granite Ridge’s securities could be volatile and subject to wide fluctuations in response to various factors, some of which are beyond our control. Price volatility may be greater if the public float and trading volume of Granite Ridge common stock is low.
Any of the factors listed below could have a material adverse effect on your investment Granite Ridge’s securities may trade at prices significantly below the price you paid for them. In such circumstances, the trading price of Granite Ridge’s securities may not recover and may experience a further decline. Factors affecting the trading price of Granite Ridge’s securities may include:

actual or anticipated fluctuations in our quarterly financial results or the quarterly financial results of companies perceived to be similar to Granite Ridge;
 
32

TABLE OF CONTENTS
 

changes in the market’s expectations about Granite Ridge’s operating results;

success of competitors;

lack of adjacent competitors;

Granite Ridge’s operating results failing to meet the expectation of securities analysts or investors in a particular period;

changes in financial estimates and recommendations by securities analysts concerning Granite Ridge or the industries in which Granite Ridge operates in general;

operating and stock price performance of other companies that investors deem comparable to Granite Ridge;

announcements by Granite Ridge or its competitors of significant contracts, acquisitions, joint ventures, other strategic relationships or capital commitments;

changes in laws and regulations affecting Granite Ridge’s business;

commencement of, or involvement in, litigation involving Granite Ridge;

changes in Granite Ridge’s capital structure, such as future issuances of securities or the incurrence of additional debt;

the volume of shares of Granite Ridge common stock available for public sale, including the significant percentage of shares of Granite Ridge common stock being offered for resale pursuant to this prospectus;

any significant change in Granite Ridge’s board of directors or management;

sales of substantial amounts of Granite Ridge common stock by our directors, executive officers or significant stockholders or the perception that such sales could occur;

general economic and political conditions such as recessions, interest rates, fuel prices, international currency fluctuations and acts of war or terrorism; and

changes in accounting standards, policies, guidelines, interpretations or principles.
Broad market and industry factors may materially harm the market price of our securities irrespective of our operating performance. The stock market in general and the NYSE have experienced price and volume fluctuations that have often been unrelated or disproportionate to the operating performance of the particular companies affected.
In the past, following periods of market volatility, stockholders have instituted securities class action litigation. If Granite Ridge is involved in securities litigation, it could have a substantial cost and divert resources and the attention of executive management from Granite Ridge’s business regardless of the outcome of such litigation.
Granite Ridge qualifies as an “emerging growth company” within the meaning of the Securities Act and avails itself of certain exemptions from disclosure requirements available to emerging growth companies, which could make its securities less attractive to investors and may make it more difficult to compare Granite Ridge’s performance to the performance of other public companies.
Granite Ridge qualifies as an “emerging growth company” as defined in Section 2(a)(19) of the Securities Act, as modified by the Jumpstart Our Business Startups Act of 2012 (the “JOBS Act”). As such, Granite Ridge is eligible for and takes advantage of certain exemptions from various reporting requirements applicable to other public companies that are not emerging growth companies for as long as it continues to be an emerging growth company, including, but not limited to, (i) not being required to comply with the auditor attestation requirements of Section 404 of the Sarbanes-Oxley Act, (ii) reduced disclosure obligations regarding executive compensation in Granite Ridge’s periodic reports and proxy statements and (iii) exemptions from the requirements of holding a nonbinding advisory vote on executive compensation and stockholder approval of any golden parachute payments not previously approved. As a result, Granite Ridge’s stockholders may not have access to certain information they may deem important. Granite Ridge
 
33

TABLE OF CONTENTS
 
will remain an emerging growth company until the earliest of the last day of the fiscal year (a) following September 18, 2025, (b) in which Granite Ridge has total annual gross revenue of at least $1.07 billion or (c) in which Granite Ridge is deemed to be a large accelerated filer, which means (1) the market value of its common stock that is held by non-affiliates exceeds $700 million as of the last business day of its most recently completed second fiscal quarter (2) has been subject to compliance with periodic reporting requirements for a period of at least 12 months, and (3) the date on which Granite Ridge has issued more than $1.0 billion in non-convertible debt securities during the prior three year period. We cannot predict whether investors will find Granite Ridge’s securities less attractive because it will rely on these exemptions. If some investors find Granite Ridge’s securities less attractive as a result of its reliance on these exemptions, the trading prices of Granite Ridge’s securities may be lower than they otherwise would be, there may be a less active trading market for Granite Ridge’s securities and the trading prices of Granite Ridge’s securities may be more volatile.
Further, Section 102(b)(1) of the JOBS Act exempts emerging growth companies from being required to comply with new or revised financial accounting standards until private companies (that is, those that have not had a Securities Act registration statement declared effective or do not have a class of securities registered under the Exchange Act) are required to comply with the new or revised financial accounting standards. Granite Ridge takes advantage of the benefits of such extended transition period, which means that when a standard is issued or revised and it has different application dates for public or private companies, it, as an emerging growth company, can adopt the new or revised standard at the time private companies adopt the new or revised standard. This may make comparison of Granite Ridge’s financial statements with another public company which is neither an emerging growth company nor an emerging growth company which has opted out of using the extended transition period difficult or impossible because of the potential differences in accounting standards used.
If the Business Combination’s benefits do not meet the expectations of financial analysts, the market price of Granite Ridge common stock may decline.
The market price of Granite Ridge common stock may decline if Granite Ridge does not achieve the perceived benefits of the Business Combination as rapidly, or to the extent anticipated by, financial analysts or the effect of the Business Combination on Granite Ridge’s financial results is not consistent with the expectations of financial analysts. Accordingly, holders of Granite Ridge common stock may experience a loss as a result of a decline in the market price of Granite Ridge common stock. In addition, a decline in the market price of Granite Ridge common stock could adversely affect Granite Ridge’s ability to issue additional securities and to obtain additional financing in the future.
Future issuances of debt securities and/or equity securities may adversely affect Granite Ridge, including the market price of Granite Ridge common stock, and may be dilutive to existing Granite Ridge stockholders.
In the future, Granite Ridge may incur debt and/or issue equity ranking senior to the Granite Ridge common stock. Those securities will generally have priority upon liquidation. Such securities also may be governed by an indenture or other instrument containing covenants restricting Granite Ridge’s operating flexibility. Additionally, any convertible or exchangeable securities that Granite Ridge issues in the future may have rights, preferences and privileges more favorable than those of the Granite Ridge common stock. Because Granite Ridge’s decision to issue debt and/or equity in the future will depend, in part, on market conditions and other factors beyond Granite Ridge’s control, it cannot predict or estimate the amount, timing, nature or success of Granite Ridge’s future capital raising efforts. As a result, future capital raising efforts may reduce the market price of Granite Ridge common stock and be dilutive to existing Granite Ridge stockholders. In addition, our ability to raise additional capital through the sale of equity or debt securities could be significantly impacted by the resale of shares of Granite Ridge common stock by Selling Securityholders pursuant to this prospectus which could result in a significant decline in the trading price of Granite Ridge common stock and potentially hinder our ability to raise capital at terms that are acceptable to us or at all.
The exercise of the Granite Ridge warrants would increase the number of shares eligible for future resale in the public market and result in dilution to holders of Granite Ridge common stock.
Our outstanding Granite Ridge warrants to purchase an aggregate 10,349,975 shares of Granite Ridge common stock are exercisable in accordance with the terms of the Granite Ridge Warrant Agreement. To
 
34

TABLE OF CONTENTS
 
the extent such warrants are exercised, additional shares of Granite Ridge common stock will be issued, which will result in dilution to the holders of Granite Ridge common stock and may increase the number of shares eligible for resale in the public market. We believe the likelihood that Granite Ridge warrant holders will exercise their Granite Ridge warrants is dependent upon the trading price of Granite Ridge common stock. If the trading price for Granite Ridge common stock continues to be less than $11.50 per share, we believe holders of Granite Ridge warrants will be unlikely to exercise their warrants. To the extent warrants are exercised, sales of substantial numbers of such shares in the public market could adversely affect the market price of Granite Ridge common stock.
The Granite Ridge warrants may never be in the money, and they may expire worthless and the terms of the Granite Ridge warrants may be amended in a manner adverse to a holder if holders of at least 50% of the then outstanding public warrants approve of such amendment.
The exercise price for Granite Ridge warrants is $11.50 per share of Granite Ridge common stock. We believe the likelihood that Granite Ridge warrant holders will exercise their Granite Ridge warrants, and therefore the amount of cash proceeds that we would receive, is dependent upon the trading price of Granite Ridge common stock. If the trading price for Granite Ridge common stock continues to be less than $11.50 per share, we believe Granite Ridge warrant holders will be unlikely to exercise their Granite Ridge warrants. There is no guarantee that the Granite Ridge warrants will be in the money prior to their expiration, and as such, the warrants may expire worthless. Our warrants became exercisable on November 23, 2022.
The warrants were issued under the Granite Ridge Warrant Agreement (as defined herein). The Granite Ridge Warrant Agreement provides that the terms of the warrants may be amended without the consent of any holder for the purpose of (i) curing any ambiguity or to correct any defective provision or mistake, including to conform the provisions of the warrant agreement to the description of the terms of the warrants and the warrant agreement, (ii) adjusting the provisions relating to cash dividends on shares of common stock as contemplated by and in accordance with the Granite Ridge Warrant Agreement or (iii) adding or changing any provisions with respect to matters or questions arising under the Granite Ridge Warrant Agreement as the parties to the Granite Ridge Warrant Agreement may deem necessary or desirable and that the parties deem to not adversely affect the rights of the registered holders of the warrants, provided that the approval by the holders of at least 50% of the then outstanding public warrants that vote to amend the Granite Ridge Warrant Agreement, after at least 10 days’ notice that an amendment is being sought, is required to make any change that adversely affects the interests of the registered holders of public warrants. Although our ability to amend the terms of the Granite Ridge warrants with the consent of at least 50% of the then-outstanding public warrants is unlimited, examples of such amendments could be amendments to, among other things, increase the exercise price of the Granite Ridge warrants, convert the Granite Ridge warrants into cash, shorten the exercise period or decrease the number of shares of Granite Ridge common stock purchasable upon exercise of a Granite Ridge warrant.
Anti-takeover provisions in the Granite Ridge organizational documents could delay or prevent a change of control.
Certain provisions of Granite Ridge’s amended and restated certificate of incorporation and Granite Ridge’s amended and restated bylaws may have an anti-takeover effect and may delay, defer or prevent a merger, acquisition, tender offer, takeover attempt or other change of control transaction that a stockholder might consider in its best interest, including those attempts that might result in a premium over the market price for the shares held by Granite Ridge’s stockholders. These provisions, among other things:

establish a staggered board of directors divided into three classes serving staggered three-year terms, such that not all members of the Granite Ridge Board will be elected at one time;

authorize the Granite Ridge Board to issue new series of preferred stock without stockholder approval and create, subject to applicable law, a series of preferred stock with preferential rights to dividends or our assets upon liquidation, or with superior voting rights to existing common stock;

eliminate the ability of stockholders to call special meetings of stockholders;

eliminate the ability of stockholders to fill vacancies on the Granite Ridge Board;
 
35

TABLE OF CONTENTS
 

establish advance notice requirements for nominations for election to the Granite Ridge Board or for proposing matters that can be acted upon by stockholders at annual stockholder meetings;

permit the Granite Ridge Board to establish the number of directors;

provide that the Granite Ridge Board is expressly authorized to make, alter or repeal the amended and restated bylaws of Granite Ridge;

provide that stockholders can remove directors only for cause; and

limit the jurisdictions in which certain stockholder litigation may be brought.
These anti-takeover provisions could make it more difficult for a third-party to acquire Granite Ridge, even if the third party’s offer may be considered beneficial by many of Granite Ridge’s stockholders. As a result, Granite Ridge’s stockholders may be limited in their ability to obtain a premium for their shares. These provisions could also discourage proxy contests and make it more difficult for you and other stockholders to elect directors of your choosing and to cause Granite Ridge to take other corporate actions you desire. Please see the section entitled “Description of Securities” for more information.
Granite Ridge’s amended and restated certificate of incorporation contains a provision renouncing its interest and expectancy in certain corporate opportunities.
Granite Ridge’s amended and restated certificate of incorporation provides that Granite Ridge, to the fullest extent provided by law, renounces any expectancy that the directors or officers of Granite Ridge will offer to Granite Ridge any corporate opportunity to which it becomes aware, except to the extent such corporate opportunity was offered to such person solely in his or her capacity as a director or officer of Granite Ridge. Officers and directors, including those nominated by the funds managed by Grey Rock or its affiliates, may become aware, from time to time, of certain business opportunities (such as acquisition opportunities) and may direct such opportunities to affiliates (subject to the MSA that sets forth an allocation of certain acquisition opportunities between Granite Ridge and funds associated with the Manager) or other businesses in which they have invested or are otherwise associated, in which case Granite Ridge may not become aware of or otherwise have the ability to pursue such opportunity. Further, such businesses may choose to compete with Granite Ridge for these opportunities, possibly causing these opportunities to not be available to Granite Ridge or causing them to be more expensive for Granite Ridge to pursue. In addition, Grey Rock and its affiliates, may dispose of properties or other assets in the future, without any obligation to offer Granite Ridge the opportunity to purchase any of those assets. As a result, Granite Ridge’s renouncing of its interest and expectancy in any business opportunity that may be from time to time presented its officers and directors, could adversely impact our business or prospects if attractive business opportunities are procured by such parties for their own benefit rather than for Granite Ridge. We cannot assure you that any conflicts that may arise between Granite Ridge and any of such parties, on the other hand, will be resolved in Granite Ridge’s favor. As a result, competition from Grey Rock and its affiliates or businesses associated with our other officers and directors could adversely impact Granite Ridge’s results of operations.
The amended and restated certificate of incorporation of Granite Ridge designates the Court of Chancery of the State of Delaware as the sole and exclusive forum for certain types of actions and proceedings that may be initiated by Granite Ridge’s stockholders, which could limit Granite Ridge’s stockholders’ ability to obtain a favorable judicial forum for disputes with Granite Ridge or its directors, officers, employees or stockholders.
The amended and restated certificate of incorporation of Granite Ridge provides that, unless Granite Ridge consents in writing to the selection of an alternative forum, that the Delaware Court of Chancery (the “Court of Chancery”) shall, to the fullest extent permitted by law, be the sole and exclusive forum for any stockholder (including a beneficial owner) to bring any derivative action on behalf of Granite Ridge, any action asserting a claim of breach of a fiduciary duty owed by any director, officer or other employee of Granite Ridge, any action asserting a claim against Granite Ridge, its directors, officers or employees arising pursuant to any provision of the DGCL or amended and restated certificate of incorporation of Granite Ridge or the Granite Ridge amended and restated bylaws, or any action asserting a claim against Granite Ridge, its directors, officers or employees governed by the internal affairs doctrine, in each case subject to the Court of Chancery having personal jurisdiction over any indispensable parties (or such parties consent to the personal jurisdiction of the Court of Chancery within ten days following the Court of Chancery’s
 
36

TABLE OF CONTENTS
 
determination as to such personal jurisdiction) and subject matter jurisdiction over the claim. The foregoing forum selection provision shall not apply to claims arising under the Exchange Act, the Securities Act, or any other claim for which the federal courts have exclusive jurisdiction.
In addition, the amended and restated certificate of incorporation of Granite Ridge provides that the federal district courts of the United States will be the exclusive forum for resolving any complaint asserting a cause of action arising under the Securities Act; however, there is uncertainty as to whether a court would enforce such provision. Although we believe these provisions benefit Granite Ridge by providing increased consistency in the application of Delaware law for the specified types of actions and proceedings, the provisions may have the effect of discouraging lawsuits against us or our directors and officers. Alternatively, if a court were to find the choice of forum provision contained in the amended and restated certificate of incorporation of Granite Ridge to be inapplicable or unenforceable in an action, we may incur additional costs associated with resolving such action in other jurisdictions, which could harm our business, financial condition, and operating results. For example, under the Securities Act, state and federal courts have concurrent jurisdiction over all suits brought to enforce any duty or liability created by the Securities Act, and investors cannot waive compliance with the federal securities laws and the rules and regulations thereunder. Any person or entity purchasing or otherwise acquiring any interest in Granite Ridge’s common stock shall be deemed to have notice of and consented to this exclusive forum provision, but will not be deemed to have waived our compliance with the federal securities laws and the rules and regulations thereunder.
Granite Ridge is a “controlled company” under the corporate governance rules of the NYSE and, as a result, qualifies for exemptions from certain corporate governance requirements. Granite Ridge relies on certain of these exemptions, which means you will not have the same protections afforded to stockholders of companies that are subject to such requirements.
Grey Rock Energy Fund III-A, LP, Grey Rock Energy Fund III-B, LP, and Grey Rock Energy Fund III-B Holdings, LP and their affiliates (collectively, “Grey Rock Fund III”) collectively own a majority of Granite Ridge’s voting common stock. As a result, following the Business Combination, Granite Ridge is a “controlled company” within the meaning of the corporate governance standards of the rules of the NYSE. Under these rules, a listed company of which more than 50% of the voting power is held by an individual, group or another company is a “controlled company” and may elect not to comply with certain corporate governance requirements, including:

the requirement that a majority of the Granite Ridge Board consist of independent directors;

the requirement that our director nominations be made, or recommended to the full Granite Ridge Board, by our independent directors or by a nominations committee that is comprised entirely of independent directors and that we adopt a written charter or board resolution addressing the nominations process; and

the requirement that we have a compensation committee that is composed entirely of independent directors with a written charter addressing the committee’s purpose and responsibilities.
As long as Granite Ridge remains a “controlled company,” Granite Ridge may elect to take advantage of any of these exemptions. The Granite Ridge Board does not have a majority of independent directors, our compensation committee does not consist entirely of independent directors and does not have a nominating committee. Accordingly, you will not have the same protections afforded to stockholders of companies that are subject to all of the corporate governance requirements of the rules of the NYSE.
Granite Ridge could be adversely affected by changes in applicable tax laws, regulations, or administrative interpretations thereof in the United States or other jurisdictions.
Granite Ridge could also be adversely affected by changes in applicable tax laws, regulations, or administrative interpretations thereof in the United States or other jurisdictions and changes in tax law could reduce Granite Ridge’s after-tax income and adversely affect our business and financial condition. For example, the U.S. federal tax legislation commonly referred to as the Tax Cuts and Jobs Act (the “Tax Act”), enacted in December 2017, resulted in fundamental changes to the Code, as amended, including, among many other things, a reduction to the federal corporate income tax rate, a partial limitation on the
 
37

TABLE OF CONTENTS
 
deductibility of business interest expense, a limitation on the deductibility of certain director and officer compensation expense, limitations on net operating loss carrybacks and carryovers and changes relating to the scope and timing of U.S. taxation on earnings from international business operations. In addition, other changes could be enacted in the future to increase the corporate tax rate, limit further the deductibility of interest, or effect other changes that could have a material adverse effect on Granite Ridge’s financial condition. Such changes could also include increases in state taxes and other changes to state tax laws to replenish state and local government finances depleted by costs attributable to the COVID-19 pandemic and the reduction in tax revenues due to the accompanying economic downturn.
In addition, Granite Ridge’s effective tax rate and tax liability are based on the application of current income tax laws, regulations and treaties. These laws, regulations and treaties are complex and often open to interpretation. In the future, the tax authorities could challenge Granite Ridge’s interpretation of laws, regulations and treaties, resulting in additional tax liability or adjustment to our income tax provision that could increase Granite Ridge’s effective tax rate. Changes to tax laws may also adversely affect Granite Ridge’s ability to attract and retain key personnel.
 
38

TABLE OF CONTENTS
 
USE OF PROCEEDS
We are filing the registration statement of which this prospectus is a part to permit the Selling Securityholders to resell Granite Ridge common stock. We will not receive any proceeds from the sale of Granite Ridge common stock to be offered by the Selling Securityholders pursuant to this prospectus.
We would receive up to an aggregate of approximately $119.0 million from the exercise of the Granite Ridge warrants, assuming the exercise in full of all of the Granite Ridge warrants for cash. We expect to use any net proceeds from the exercise of the Granite Ridge warrants for general corporate purposes. We will have broad discretion over any use of proceeds from the exercise of the Granite Ridge warrants. There is no assurance that the holders of the Granite Ridge warrants will elect to exercise any or all of such Granite Ridge warrants. The exercise price of Granite Ridge warrants is $11.50 per warrant. We believe the likelihood that Granite Ridge warrant holders will exercise their Granite Ridge warrants, and therefore the amount of cash proceeds that we would receive, is dependent upon the trading price of Granite Ridge common stock. If the trading price for Granite Ridge common stock continues to be less than $11.50 per share, we believe holders of Granite Ridge warrants will be unlikely to exercise their Granite Ridge warrants. To the extent that the Granite Ridge warrants are exercised on a “cashless basis,” the amount of cash we would receive from the exercise of the Granite Ridge warrants will decrease.
 
39

TABLE OF CONTENTS
 
SECURITIES MARKET INFORMATION
Market Information
In connection with the closing of the Business Combination, Granite Ridge common stock and Granite Ridge warrants are currently listed on the New York Stock Exchange under the symbols “GRNT” and “GRNT WS,” respectively.
Each whole warrant of Granite Ridge entitles the holder to purchase one share of Granite Ridge common stock at an exercise price of $11.50 per share. The warrants became exercisable at any time commencing November 23, 2022. The warrants will expire on October 24, 2027, or five years after the consummation of the Business Combination, at 5:00 p.m., New York City time, or earlier upon redemption or liquidation.
As of March 22, 2023, there were approximately 76 holders of record of Granite Ridge common stock and one holder of record of Granite Ridge warrants.
Dividend Policy
Any determination to pay cash dividends will be at the discretion of the board of directors of Granite Ridge (the “Granite Ridge Board”) and will depend upon a number of factors, including Granite Ridge’s results of operations, financial condition, future prospects, contractual restrictions, restrictions imposed by applicable law and other factors the Granite Ridge Board deems relevant.
Notwithstanding the foregoing, Granite Ridge expects to pay quarterly dividends on its common stock in amounts determined from time to time by the Granite Ridge Board. The Granite Ridge Board declared an initial dividend of $0.08 per share of common stock, payable on December 15, 2022 to stockholders of record on December 1, 2022. The initial common dividend was prorated to October 24, 2022, the effective date of our Business Combination, which equaled $0.08 per common share for the quarter. On February 21, 2023, the Granite Ridge Board declared a cash dividend of $0.11 per share for the first quarter of 2023 that was paid on March 15, 2023 to stockholders of record as of March 1, 2023.
The declaration and payment of any future dividends by Granite Ridge will be at the sole discretion of the Granite Ridge Board, which may change Granite Ridge’s dividend policy at any time. The Granite Ridge Board will take into account:

general economic and business conditions

the Company’s financial condition and operating results;

the Company’s free cash flow and current and anticipated cash needs;

the Company’s capital requirements;

legal, tax, regulatory and contractual (including under restrictions under our Credit Agreement or any credit facility entered into by the Company or its subsidiaries) restrictions and implications on the payment of dividends by the Company to its stockholders or by the Company’s subsidiaries to it

such other factors as the Granite Ridge Board may deem relevant.
Granite Ridge will not have a legal obligation to pay dividends at any rate or at all, and there is no guarantee that it will declare or pay quarterly cash dividends to its common stockholders. If Granite Ridge does not have sufficient cash at the end of each quarter, it may, but is under no obligation to, borrow funds to pay the dividends established by its dividend policy to its common stockholders.
The operating and financial restrictions and covenants in Granite Ridge’s Credit Agreement restrict, and any other future financing agreements by Granite Ridge likely will restrict its ability to pay dividends, finance future operations or capital needs, or engage, expand or pursue its business activities. Specifically, the current Granite Ridge Credit Agreement restricts its ability to make cash dividends or distributions to its shareholders (A) generally, unless the net leverage ratio does not exceed 1.50 to 1.00, availability under the credit facility is not less than 25% of the total revolving commitments, and no event of default then exists or would result from such payment; (B) generally, up to an amount not to exceed the greater of $15 million
 
40

TABLE OF CONTENTS
 
and 5% of the borrowing base then in effect, unless the net leverage ratio does not exceed 2.25 to 1.00, availability under the credit facility is not less than 10% of the total revolving commitments, utilization of the borrowing base under the credit facility is not more than 70%, and no event of default then exists or would result from such payment, and (C) up to an amount not to exceed Available Free Cash Flow (as defined in the Credit Agreement), unless the net leverage ratio does not exceed 2.25 to 1.00, availability under the credit facility is not less than 20% of the total revolving commitments, and no event of default then exists or would result from such payment (with all such financial metrics calculated after giving effect to such payment and any borrowing of loans in connection therewith). Granite Ridge’s ability to comply with these restrictions and covenants in the future is uncertain and will be affected by the levels of free cash flow and events or circumstances beyond its control, such as a downturn in Granite Ridge’s business or the economy in general or reduced oil and natural gas prices.
Furthermore, the amount of dividends Granite Ridge would be able to pay in any quarter may be limited by the DGCL, which provides that a Delaware corporation may pay dividends only (i) out of the corporation’s surplus, which is defined as the excess, if any, of net assets (total assets less total liabilities) over capital, or (ii) if there is no surplus, out of the corporation’s net profit for the fiscal year in which the dividend is declared, or the preceding fiscal year.
 
41

TABLE OF CONTENTS
 
BUSINESS OF GRANITE RIDGE
In this “Business of Granite Ridge”, unless otherwise specified or the context otherwise requires, “Granite Ridge,” the “Company,” “we,” “us,” and “our” refer to Granite Ridge Resources, Inc. and its consolidated subsidiaries. The following discussion of our business should be read in conjunction with the accompanying audited consolidated financial statements and related notes included elsewhere in this prospectus.
Overview
Granite Ridge is a scaled, non-operated oil and gas exploration and production company. We own a portfolio of wells and top-tier acreage across the Permian and four other prolific unconventional basins across the United States. Rather than drill wells ourselves, we increase asset diversity and decrease overhead by investing in a smaller piece of a larger number of high-graded wells drilled by proven public and private operators. As a non-operating partner, we pay our pro rata share of expenses, but we are not burdened by long-term contracts and drilling obligations common to operators.
We drive capital appreciation by reinvesting cash flow generated from our oil and gas wells to:

participate in the development of new wells alongside operators with significant experience in developing and producing hydrocarbons in our core asset areas;

acquire additional rights to participate in future wells; and

leverage our scalable, tech-enabled platform to consolidate non-operated assets.
Business Combination
Granite Ridge is a Delaware corporation, formed on May 9, 2022 to consummate the Business Combination. On October 24, 2022 (the “Closing Date”), Granite Ridge and Executive Network Partnering Corporation, a Delaware corporation (“ENPC”) consummated a business combination pursuant to the terms of the Business Combination Agreement, dated as of May 16, 2022 (the “Business Combination Agreement”), by and among ENPC, Granite Ridge, ENPC Merger Sub, Inc., a Delaware corporation and a wholly-owned subsidiary of Granite Ridge (“ENPC Merger Sub”), GREP Merger Sub, LLC, a Delaware limited liability company and a wholly-owned subsidiary of Granite Ridge (“GREP Merger Sub”), and GREP Holdings, LLC, a Delaware limited liability company (“GREP”).
Pursuant to the Business Combination Agreement, on the Closing Date, (i) ENPC Merger Sub merged with and into ENPC (the “ENPC Merger”), with ENPC surviving the ENPC Merger as a wholly-owned subsidiary of Granite Ridge and (ii) GREP Merger Sub merged with and into GREP (the “GREP Merger,” and together with the ENPC Merger, the “Mergers”), with GREP surviving the GREP Merger as a wholly-owned subsidiary of Granite Ridge (the transactions contemplated by the foregoing clauses (i) and (ii) the “Business Combination,” and together with the other transactions contemplated by the Business Combination Agreement, the “Transactions”). Immediately prior to the Transactions, the net assets of certain funds managed by Grey Rock Energy Management, LLC (“Grey Rock”) were contributed to GREP and are now held by the Company.
Assets of Granite Ridge
We hold interests in wells in core operating areas of the Permian, Eagle Ford, Bakken, Haynesville and Denver-Julesburg (“DJ”) plays (collectively, our “Properties”). Non-operated working interests constitute the central part of our investment strategy. However, we have also made certain investments in minerals, and certain other oil and natural gas assets that are incidental or ancillary to preserve, protect, or enhance our assets, or are acquired as part of a package with the non-operated working interests. The operators of our Properties include public exploration and production companies and experienced private companies.
The following is a summary of information regarding our assets as of December 31, 2022, including reserves information as estimated by our third-party independent reserve engineers, Netherland, Sewell & Associates, Inc.
 
42

TABLE OF CONTENTS
 
As of December 31, 2022
Net Acres
Productive Oil Wells
Productive Gas Wells
Average Daily
Production
(Boe per day)
Proved
Reserves
(MBoe)
% Oil
% Proved
Developed
Gross
Net
Gross
Net
Permian
8,662 448 40.82 2 0.02 9,150 25,888 60% 55%
Eagle Ford
6,498 105 19.08 81 4.26 2,194 8,103 58% 46%
Bakken
15,030 907 37.73 1 0.20 2,189 5,337 76% 89%
Haynesville
2,298 62 12.18 4,640 7,862 0% 64%
DJ
1,822 681 16.43 70 2.16 1,592 3,344 33% 91%
Total
34,310 2,141 114.06 216 18.82 19,765 50,534 50% 61%
Business Strategy
We are focused on creating long-term stockholder value by recycling cash flow into accretive growth opportunities while paying a quarterly cash dividend and maintaining a healthy balance sheet. Key elements of our strategy include:
Build a Diversified Portfolio:   Our non-operated strategy of investing in a smaller piece of a larger number of high-graded wells allows us to build a portfolio of upstream oil and gas assets across the United States that is highly diversified in terms of geography, geology, hydrocarbon mix, and operator (both public and private).
Maintain a Healthy Balance Sheet:   Prudent balance sheet management is a core tenet of both our risk management and value-creation strategies. In a challenging commodity price environment, our goal is to maintain liquidity to capitalize on accretive opportunities and to stay comfortably within credit covenants across commodity price cycles.
Pay a Quarterly Dividend:   We believe that a quarterly cash dividend is the cornerstone of a sustainable and resilient business model. We expect that Granite Ridge will initially pay quarterly cash dividends totaling approximately $60 million per fiscal year.
Be a Good Partner:   As a non-operator, we lean heavily on our operating partners. By building relationships across multiple disciplines and actively seeking creative opportunities to be a value-added partner, we can often access more and more timely data as well as mitigate some of the challenges inherent in non-operating around development plans and timing.
Empower People:   Our people are the lifeblood of our organization. We, and the Manager that supplies land, accounting, engineering, finance, and other back-office services to us in connection with continued management of the Properties contributed to us as part of the Business Combination, employ a case-based recruiting process to identify talent that has both the ability and desire to have a positive impact on an organization but may have been restricted by the bureaucracy of larger companies. We then encourage, support, and incentivize our team to develop and implement ideas that make us better.
Leverage Data:   As an owner in over 2,350 gross wells under 60 operators across seven states and 36 counties/parishes, we have an immense amount of data. We continually invest both human and financial capital to further develop our proprietary information systems to help us make better investment decisions faster.
Source Deals Directly:   While we evaluate marketed assets, we typically find higher risk-adjusted returns from aggregating multiple smaller transactions as opposed to buying larger, marketed packages. As such, we seek to capture opportunities at an attractive entry cost by targeting non-marketed packages and developing creative partnerships.
Capture Accretive Opportunities with Upside:   We focus on investments with high-graded drilling inventory rather than simply buying production. While development offers a wider range of outcomes, we mitigate risk by partnering with experienced operators in proven areas and believe drilling offers superior risk-adjusted returns.
 
43

TABLE OF CONTENTS
 
Mitigate Price Risk:   While we cannot remove commodity price risk, we seek opportunities to reduce volatility. In addition to entering into hedging derivative instruments tied to the price of oil or natural gas, we actively pursue diversification across hydrocarbon, basin, and operator to mitigate price swings specific to any particular area, company, or contract.
Adapt:   Be it from technology, macro events, political dynamics or investor sentiment, change is the only constant in the oil and gas industry. With a diversified asset base and limited long-term contracts or drilling obligations (we elect to participate in drilling on a well-by-well basis), our business is built to maximize adaptability.
Commit to Environmental Stewardship:   As a non-operator, it is critical that we partner with operators that are proven and responsible environmental stewards. In additional to the moral and ethical drivers, it is a prudent business decision, for if an operator with poor ESG standards loses the social license to operate, we may end up with stranded inventory.
Operating Areas
Permian
The Permian Basin extends from southeastern New Mexico into west Texas and is currently one of the most active drilling regions in the United States. The Permian Basin consists of mature legacy onshore oil and liquids-rich natural gas reservoirs. The extensive operating history, favorable operating environment, mature infrastructure, long reserve life, multiple producing horizons, horizontal development potential and liquids-rich reserves make the Permian Basin one of the most prolific oil-producing regions in the United States. At December 31, 2022, 51% of our total proved reserves were located in the Permian Basin. During the year ended December 31, 2022, operators completed 134 gross (12.41 net) wells in the Permian Basin.
Eagle Ford
The Eagle Ford shale formation stretches across south Texas and includes Austin Chalk and Buda formations. At December 31, 2022, 16% of our total proved reserves were located in the Eagle Ford Basin. During the year ended December 31, 2022, operators completed 19 gross (3.62 net) wells in the Eagle Ford Basin.
Bakken
The Williston Basin stretches through North Dakota, the northwest part of South Dakota, and eastern Montana and is best known for the Bakken/Three Forks shale formations. The Bakken ranks as one of the largest oil developments in the United States. At December 31, 2022, 10% of our total proved reserves were located in the Bakken Basin. During the year ended December 31, 2022, operators completed 27 gross (0.79 net) wells in the Bakken Basin.
Haynesville
The Haynesville Basin is a premier natural gas basin located in Northwestern Louisiana and East Texas. At December 31, 2022, 16% of our total proved reserves were located in the Haynesville Basin. During the year ended December 31, 2022, operators completed 9 gross (2.75 net) wells in the Haynesville Basin.
DJ
The Denver-Julesburg Basin, also known as the DJ basin, is a geologic basin centered in eastern Colorado stretching into southeast Wyoming, western Nebraska and western Kansas. Development in this area is currently focused on horizontal drilling in the Niobrara and Codell formations. At December 31, 2022, 7% of our total proved reserves were located in the DJ Basin. During the year ended December 31, 2022, operators completed 76 gross (1.21 net) wells in the DJ Basin.
 
44

TABLE OF CONTENTS
 
Industry Operating Environment
The oil and natural gas industry is a global market impacted by many factors, including government regulations, particularly in the areas of taxation, energy, climate change and the environment, political and social developments in the Middle East and Russia, demand in Asian and European markets, and the extent to which members of OPEC and other oil exporting nations manage oil supply through export quotas. Natural gas prices are generally determined by North American supply and demand and are also affected by imports and exports of liquefied natural gas. Weather also has a significant impact on demand for natural gas as it is a primary heating source.
Oil and natural gas prices have been volatile and may to continue to be volatile in the future. Lower oil and gas prices not only decrease our revenues, but an extended decline in oil or natural gas prices may affect planned capital expenditures and the oil and natural gas reserves that the Properties can economically produce. If commodity prices decline, the cost of developing, completing, and operating a well may not decline in proportion to prices received for the production, resulting in higher operating and capital costs as a percentage of revenues.
Development
We primarily engage in oil and natural gas development and production by participating on a proportionate basis alongside third-party interests in wells drilled and completed in spacing units that include our acreage. In addition, we acquire wellbore-only working interests in wells separate from the underlying leasehold interests from third parties unable or unwilling to participate in particular well proposals. We typically depend on drilling partners to propose, permit, and initiate the drilling of wells. Prior to commencing drilling, our operating partners are required to provide all owners of oil, natural gas, and mineral interests within the designated spacing unit the opportunity to participate in the drilling costs and revenues of the well proportionate to their pro-rata share of such interest within the spacing unit. We assess each participation opportunity in any given well on a case-by-case basis and expect to meet our return thresholds based upon our estimates of ultimate recoverable oil and natural gas from such well, forward curve pricing, expected oil and gas prices, expertise of the operator in such well, and completed well costs from each project, as well as other factors.
Historically, we have participated, pursuant to our working interests, in a vast majority of the wells proposed to us. However, declines in oil and natural gas prices typically reduce both the number of well proposals we receive and the proportion of well proposals in which we elect to participate. Our land and engineering team uses an extensive proprietary data set to assist us in making these economic decisions. Given our acreage footprint and substantial number of well participations, we believe we can make relatively accurate decisions regarding the economics of well participation.
While we regularly have the right to take a portion of our production in kind, we typically elect to have our operating partners market and sell oil and natural gas produced from wells in which we have an interest. Our operating partners coordinate the transportation of our oil and natural gas production from their wells to appropriate pipelines or rail transport facilities pursuant to arrangements that they negotiate and maintain with various parties purchasing the production. We may, from time to time, enter into financial hedging contracts to help mitigate pricing risk and volatility with respect to differentials.
Competition
Although we focus on a target asset class and deal size where we believe competition and costs are reduced as compared to the broader oil and natural gas industry, the overall industry remains intensely competitive. We compete with other oil and natural gas exploration and production companies, some of which have substantially greater resources and may be able to pay more for exploratory prospects and productive oil and natural gas properties, and competition for our target asset classes is subject to increase in the future. Our larger or integrated competitors may be better able to absorb the burden of existing, as well as any changes to, federal, state, and local laws and regulations, which would adversely affect our competitive position. Our ability to acquire additional properties in the future is dependent upon our ability and resources to evaluate and select suitable properties and to consummate transactions in this highly competitive environment.
 
45

TABLE OF CONTENTS
 
Marketing and Customers
The market for oil and natural gas produced from our Properties depends on many factors, including the extent of domestic production and imports of oil and natural gas, the proximity and capacity of pipelines and other transportation and storage facilities, demand for oil and natural gas, the marketing of competitive fuels and the effects of state and federal regulation. The oil and natural gas industry also competes with other industries in supplying the energy and fuel requirements of industrial, commercial, and individual consumers.
Our oil production is expected to be sold at prices tied to the spot oil markets. Our natural gas production is expected to be sold under short-term contracts and priced based on first of the month index prices or on daily spot market prices. We rely on our operating partners to market and sell our production. Our operating partners include a variety of exploration and production companies, from large publicly traded companies to privately-owned companies.
The following table sets forth the percentage of revenues attributable to third-party operating partners who have accounted for 10% or more of revenues attributable to our assets during the years ended December 31, 2022, 2021 and 2020.
Major Operators
2022
2021
2020
Operator A
* * 11%
Operator B
* * 13%
Operator C
12% 12% 17%
Operator D
* 15% *
Operator E
10% * *
Operator F
10% * *
*
Less than 10%
No other operator accounted for 10% or more of revenue attributable to our assets on a combined basis in the years ended December 31, 2022, 2021, or 2020. The loss of any such operator could have a materially adverse effect on our Company.
Title to Properties
Our oil and natural gas properties are subject to customary royalty and other interests, liens under indebtedness, liens incident to operating agreements, liens for current taxes, and other burdens, including other mineral encumbrances and restrictions. At the closing of the Business Combination, we entered into a credit agreement with Texas Capital Bank, as administrative agent, and the lenders named therein (the “Credit Agreement”), secured by a first priority mortgage and security interest in substantially all of our assets.
We believe that we have satisfactory title to, or rights in, the Properties. As is customary in the oil and natural gas industry, due diligence investigation of title is made at the time of acquisition of any properties.
Seasonality
Weather events and conditions, such as ice storms, freezing conditions, droughts, floods, and tornados can limit or temporarily halt the drilling and producing activities of our operating partners and other oil and natural gas operations. These constraints and the resulting shortages or high costs could delay or temporarily halt the operations of our operating partners and materially increase our operating and capital costs. Such seasonal anomalies can also pose challenges for meeting well drilling objectives and may increase competition for equipment, supplies, and personnel during the spring and summer months, which could lead to shortages and increase costs or delay or temporarily halt our operating partners’ operations.
Principal Agreements Affecting Our Business
We generally do not own physical real estate but, instead, our assets are primarily comprised of leasehold interests subject to the terms and provisions of lease agreements that provide us with the right to
 
46

TABLE OF CONTENTS
 
participate in drilling and maintenance of wells in specific geographic areas. Lease arrangements that comprise our acreage positions are generally established using industry-standard terms that have been established and used in the oil and natural gas industry for many years. Many of our leases are or were acquired from other parties that obtained the original leasehold interest prior to our acquisition of the leasehold interest.
In general, our lease agreements stipulate three-year primary terms. Bonuses and royalty rates are negotiated on a case-by-case basis consistent with industry standard pricing. Once a well is drilled and production is established, the leased acreage in the applicable spacing unit is considered developed acreage and is held by production or continuous drilling obligations. Other locations within the drilling unit created for a well may also be drilled at any time with no time limit as long as the lease is held by production and continuous drilling obligations are satisfied. Given the current pace of drilling in the areas of our operations, we do not believe lease expiration issues will materially affect our acreage position.
At the closing of the Business Combination, we entered into a Management Services Agreement (“MSA”) with Grey Rock Administration, LLC (the “Manager”), pursuant to which the Manager supplies land, accounting, engineering, finance, and other back-office services to us in connection with continued management of the Properties contributed to us as part of the Business Combination.
Governmental Regulation and Environmental Matters
Our operations are subject to various rules, regulations, and limitations impacting the oil and natural gas exploration and production industry as a whole.
Regulation of Oil and Natural Gas Production
Our oil and natural gas exploration and production business and development and operation of the Properties are subject to extensive rules and regulations promulgated by federal, state, tribal and local authorities and agencies. For example, North Dakota, Montana, Louisiana, Colorado, Oklahoma, New Mexico, and Texas require permits for drilling operations, drilling bonds or other forms of financial security, and reports concerning operations, and impose other requirements relating to the exploration and production of oil and natural gas. Such states may also have statutes or regulations addressing conservation matters, including provisions for the unitization or pooling of oil and natural gas properties, the location of wells, the method of drilling and casing wells, the surface use and restoration of properties upon which wells are drilled, the sourcing and disposal of water used in the process of drilling, completion, and production, the establishment of maximum rates of production from wells, and the regulation of spacing, plugging and abandonment of such wells. Moreover, the current administration has indicated that it expects to impose additional federal regulations limiting access to and production from federal lands. The effect of these regulations is to limit the amount of oil and natural gas that can be produced from the wells in which we participate and to limit the number of wells or the locations at which our operating partners can drill. Moreover, many states impose a production or severance tax with respect to the production and sale of oil, natural gas, and natural gas liquids within their jurisdictions. Failure to comply with any such rules and regulations can result in substantial penalties or other liabilities. The regulatory burden on the oil and natural gas industry will most likely increase our cost of doing business and may affect our profitability. Because such rules and regulations are frequently amended or reinterpreted, and typically become more stringent over time, we are unable to predict the future cost or impact of our and our operating partners’ compliance with such laws. Significant expenditures may be required to comply with governmental laws and regulations and may have a material adverse effect on our financial condition and profitability. Additionally, unforeseen environmental incidents may occur on the Properties or past non-compliance with environmental laws or regulations may be discovered, resulting in unforeseen liabilities. Additional proposals, proceedings, and regulations that affect the oil and natural gas industry are regularly considered by Congress; the courts; federal regulatory agencies such as the Federal Energy Regulatory Commission (“FERC”), the U.S. Environmental Protection Agency, and the Bureau of Land Management; and state legislatures and regulatory authorities. We cannot predict when or whether any such proposals may become effective, the substance of those regulations, or the outcome of such proceedings. Therefore, we are unable to predict with certainty the future compliance costs or implications of compliance on profitability.
 
47

TABLE OF CONTENTS
 
Regulation of Transportation of Oil
Sales of crude oil, condensate, and natural gas liquids are not currently regulated and are made at negotiated prices. Nevertheless, Congress could reenact price controls in the future. Sales of crude oil are affected by the availability, terms, and cost of transportation. The transportation of oil by common carrier pipelines is also subject to rate and access regulation. The FERC regulates interstate oil pipeline transportation rates under the Interstate Commerce Act. In general, interstate oil pipeline rates must be cost-based, although settlement rates agreed to by all shippers are permitted, and market-based rates may be permitted in certain circumstances.
Effective January 1, 1995, the FERC implemented regulations establishing an indexing system (based on inflation) for transportation rates for oil pipelines that allows a pipeline to increase its rates annually up to a prescribed ceiling, without making a cost of service filing. Every five years, the FERC reviews the appropriateness of the index level in relation to changes in industry costs. On January 20, 2022, the FERC established a new price index for the five-year period which commenced on July 1, 2021.
Intrastate oil pipeline transportation rates are subject to regulation by state regulatory commissions. The basis for intrastate oil pipeline regulation, and the degree of regulatory oversight and scrutiny given to intrastate oil pipeline rates varies from state to state. Insofar as effective interstate and intrastate rates are equally applicable to all comparable shippers, we believe that the regulation of oil transportation rates will not affect operations on the Properties in any way that is of material difference from those of our competitors who are similarly situated.
Further, interstate and intrastate common carrier oil pipelines must provide service on a non-discriminatory basis. Under this open access standard, common carriers must offer service to all similarly situated shippers requesting service on the same terms and under the same rates. In Texas, when oil or natural gas pipelines operate at full capacity, access is generally governed by pro-rationing rules established by the Railroad Commission of Texas (“RRC”), in addition to certain pro-rationing provisions that may be set forth in the pipelines’ published tariffs. Accordingly, we believe that access to oil pipeline transportation services generally will be available to our operating partners to the same extent as to our similarly situated competitors.
Regulation of Transportation and Sales of Natural Gas
Historically, the transportation and sale for resale of natural gas in interstate commerce has been regulated by the FERC under the Natural Gas Act of 1938 (“NGA”), the Natural Gas Policy Act of 1978 (“NGPA”) and regulations issued under those statutes. In the past, the federal government has regulated the prices at which natural gas could be sold. While sales by producers of natural gas can currently be made at market prices, Congress could reenact price controls in the future.
Onshore gathering services, which occur upstream of FERC jurisdictional transmission services, are regulated by the states. Although the FERC has set forth a general test for determining whether facilities perform a non-jurisdictional gathering function or a jurisdictional transmission function, the FERC’s determinations as to the classification of facilities is done on a case-by-case basis. State regulation of natural gas gathering facilities generally includes various safety, environmental and, in some circumstances, nondiscriminatory take requirements. Although such regulation has not generally been affirmatively applied by state agencies, natural gas gathering may receive greater regulatory scrutiny in the future.
Intrastate natural gas transportation and facilities are also subject to regulation by state regulatory agencies, and certain transportation services provided by intrastate pipelines are also regulated by FERC. The basis for intrastate regulation of natural gas transportation and the degree of regulatory oversight and scrutiny given to intrastate natural gas pipeline rates and services varies from state to state. Insofar as such regulation within a particular state will generally affect all intrastate natural gas shippers within the state on a comparable basis, we believe that the regulation of similarly situated intrastate natural gas transportation in any states in which our operating partners operate and ship natural gas on an intrastate basis will not affect our operations in any way that is of material difference from those of our competitors. Like the regulation of interstate transportation rates, the regulation of intrastate transportation rates affects the marketing of natural gas that is produced from wells in which we hold an interest, as well as the revenues we receive from sales of natural gas.
 
48

TABLE OF CONTENTS
 
Environmental Matters
A variety of stringent federal, tribal, state, and local laws and regulations govern the environmental aspects of the oil and gas business. The recent trend in environmental legislation and regulation generally is toward stricter standards, and this trend will likely continue. These laws and regulations may: (i) require the acquisition of a permit or other authorization and procurement of financial assurance before construction or drilling commences and for certain other activities; (ii) limit or prohibit construction, drilling or other activities on certain lands lying within wilderness and other protected areas; and (iii) impose substantial liabilities for pollution resulting from our operations. Any noncompliance with these laws and regulations could subject us or any of our properties to material administrative, civil, or criminal penalties; investigatory or remedial obligations; injunctive relief, or other liabilities. Additionally, compliance with these laws and regulations may, from time to time, result in increased costs of operations, delay in operations, or decreased production, and may affect acquisition costs.
The permits required for development and construction of and operations on the Properties may be subject to revocation, modification, and renewal by issuing authorities, and such permitting could cause delays in development, construction, or operation of the Properties, thus increasing costs and potentially affecting our profitability. Governmental authorities have the power to enforce their regulations, and violations are subject to fines or injunctions, or both. In the opinion of our management, the operators of the Properties are in substantial compliance with current applicable environmental laws and regulations, and we have no material commitments for capital expenditures to comply with existing environmental requirements. Nevertheless, changes in existing environmental laws and regulations or in interpretations thereof could have a significant impact on us or any of our properties or operating partners, as well as the oil and natural gas industry in general.
The federal Clean Air Act (“CAA”) and comparable state laws and regulations impose obligations related to the emission of air pollutants, including emissions from oil and gas sources. Under the CAA and comparable state laws, the Environmental Protection Agency (“EPA”) and state environmental regulatory agencies have developed stringent regulations governing both permitting of emissions and emissions of certain air pollutants at specified sources, including certain oil and gas sources. Both existing CAA and state regulations, and any future regulations, may require pre-approval for the construction, expansion, or modification of certain facilities that produce, or which are expected to produce, air emissions. Such regulations may also impose stringent air permit requirements, limit natural gas venting and flaring activity, and require the use of specific equipment or technologies to control emissions. Under the CAA, the EPA has enacted final regulations requiring owners and operators of certain facilities that emit greenhouse gases above certain thresholds to report those emissions. The EPA has also promulgated regulations establishing construction and operating permit requirements for greenhouse gas emissions from stationary sources that already emit conventional pollutants (i.e., sulfur dioxide, particulate matter, nitrogen dioxide, carbon monoxide, ozone, and lead) above certain thresholds. Further, the CAA requires that owners and operators of stationary sources producing, processing, and storing extremely hazardous substances have a general duty to identify hazards associated with an accidental release, design and maintain a safe facility, and minimize the consequences of any releases that occur. The CAA further requires such facilities that handle more than threshold amounts of extremely hazardous substances to develop risk management plans intended to prevent and minimize impacts if releases do occur.
CAA regulations also include New Source Performance Standards (“NSPS”) for the oil and natural gas source category to address emissions of sulfur dioxide and volatile organic compounds (“VOCs”) and a separate set of emission standards to address hazardous air pollutants frequently associated with oil and natural gas production, storage, transportation, and processing activities. These rules currently require all oil or natural gas wells that have been hydraulically fractured or refractured since November 30, 2016 to be completed using so-called “green completion” technology, which significantly reduces VOC emissions, and has the co-benefit of also limiting methane, a greenhouse gas. These regulations, referred to as NSPS Subpart OOOO and OOOOa, also apply to storage tanks and other equipment in the affected oil and natural gas industry segments, and, commencing with Subpart OOOOa, were designed to also limit methane from new and modified sources in the oil and gas sector. The EPA has since modified and rolled back various aspects of the rules, including removal of the transmission and storage sectors of the oil and gas industry from regulation and of the methane-specific standards for the production and processing segments of the industry.
 
49

TABLE OF CONTENTS
 
Subsequently, Congress partially overturned that rollback in June 2021. Most recently, on November 2, 2021, the EPA proposed to revise and add to the NSPS program rules, which, if adopted, could have a significant impact on the upstream and midstream oil and gas sectors. The proposed rules would formally reinstate methane emission limitations for new and modified facilities. The proposed rules also would regulate, for the first time under the NSPS program, existing oil and gas facilities. Specifically, EPA’s proposed new rule would require states to implement plans that meet or exceed federally established emission reduction guidelines for oil and natural gas facilities.
The federal Clean Water Act (“CWA”) and comparable state laws and regulations impose strict obligations related to discharges of pollutants and dredge and fill material into regulated bodies of water, including wetlands. The discharge of pollutants into regulated waters is prohibited except in accordance with a permit issued by the EPA, the United States Army Corps of Engineers (“USACE”), or state agency or tribe with a delegated CWA permit program. For example, permitting of discharges of stormwater associated with oil and gas facility construction or operation activities may also be required. In addition, compliance with CWA requirements could limit the locations where wells, other oil and natural gas facilities, and associated access resources can be constructed.
Since the term “Waters of the United States” ​(“WOTUS”) was defined in a joint rulemaking by the EPA and the USACE in May 2015, the meaning of WOTUS has been heavily litigated and subject to further rulemaking. Most recently, on January 24, 2022, the U.S. Supreme Court agreed to hear a case to determine the propriety of the “significant nexus” interpretation of the rule, which could further impact the scope of the definition of WOTUS. Sackett v. Env’t Prot. Agency, No. 21-454, 142 S. Ct. 896 (2022). Oral arguments for Sackett were held on October 3, 2022. Regardless, the applicable WOTUS definition affects what CWA permitting or other regulatory obligations may be triggered during development and operation of the Properties, and changes to the WOTUS definition could cause delays in development and/or increase the cost of development and operation of the Properties.
The Oil Pollution Act of 1990 (“OPA”), which amends and augments the oil spill provisions of the federal CWA, imposes duties and liabilities on certain “responsible parties” related to the prevention of oil spills and damages resulting from such spills into or threatening waters of the United States or adjoining shorelines. For example, operators of certain oil and natural gas facilities that store oil in more than threshold quantities, the release of which could reasonably be expected to reach jurisdictional waters, must develop, implement, and maintain Spill Prevention, Control, and Countermeasure (“SPCC”) Plans.
The federal Safe Drinking Water Act (“SDWA”), its implementing regulations, and delegated regulatory programs (e.g., state programs) impose requirements on drilling and operation of underground injection wells, including injection wells used for the injection disposal of oil and gas wastes, such as produced water. In addition, the EPA has asserted authority under the SDWA to regulate hydraulic fracturing that uses diesel fuel. The EPA directly administers the Underground Injection Control (“UIC”) program in some states, and in others, administration of all or portions of the program is delegated to the state. Permits must be obtained before drilling salt water disposal wells, and casing integrity monitoring must be conducted periodically to ensure that the disposed waters are not leaking into groundwater. In addition, because some states, including Oklahoma and Texas, have become concerned that the injection or disposal of produced water could, under certain circumstances, trigger or contribute to earthquakes, they have issued directives to operators and/or have adopted or are considering additional regulations regarding such disposal methods. Changes in regulations or the inability to obtain permits for new disposal wells in the future may affect the ability of the operators of the Properties to dispose of produced water and ultimately increase the cost of operation of the Properties or delay production schedules. For example, in 2014, the RRC published a final rule governing permitting or re-permitting of disposal wells that would require, among other things, the submission of information on seismic events occurring within a specified radius of the disposal well location, as well as logs, geologic cross sections and structure maps relating to the disposal area in question. If the permittee or an applicant of a disposal well permit fails to demonstrate that the injected fluids are confined to the disposal zone or if scientific data indicates such a disposal well is likely to be or determined to be contributing to seismic activity, then the RRC may deny, modify, suspend or terminate the permit application or existing operating permit for that well. Furthermore, in response to a number of earthquakes in recent years in the Midland Basin, in September 2021 the RRC announced that it will not issue any new saltwater disposal (“SWD”) well permits in an area known as the Gardendale Seismic Response Area
 
50

TABLE OF CONTENTS
 
(“SRA”), and will require existing SWD wells in that area to reduce their maximum daily injection rate to 10,000 barrels per day per well. In December 2021, the RRC went on to suspend all well activity in deep formations in the Gardendale SRA, effectively terminating 33 disposal well permits. And in October 2021 and January 2022, respectively, the RRC identified two additional SRAs: the Northern Culberson-Reeves SRA and the Stanton SRA. Operators in the Northern Culberson-Reeves and Stanton SRAs have implemented seismic response plans, which include expanded data collection efforts, contingency responses for future seismicity, and scheduled checkpoint updates with RRC staff.
In addition, several cases have in recent years put a spotlight on the issue of whether injection wells may be regulated under the CWA if a direct hydrological connection to a jurisdictional surface water can be established. The EPA has also brought attention to the reach of the CWA’s jurisdiction in such instances by issuing a request for comment in February 2018 regarding the applicability of the CWA permitting program to discharges into groundwater with a direct hydrological connection to jurisdictional surface water, which hydrological connections should be considered “direct,” and whether such discharges would be better addressed through other federal or state programs. In a statement issued by EPA in April 2019, the Agency concluded that the CWA should not be interpreted to require permits for discharges of pollutants that reach surface waters via groundwater. However, in April 2020, the Supreme Court issued a ruling in County of Maui, Hawaii v. Hawaii Wildlife Fund, holding that discharges into groundwater may be regulated under the CWA if the discharge is the “functional equivalent” of a direct discharge into navigable waters. On January 14, 2021, the EPA issued a guidance on the ruling, which emphasized that discharges to groundwater are not necessarily the “functional equivalent” of a direct discharge based solely on proximity to jurisdictional waters. However, on September 16, 2021, the EPA rescinded its January 14, 2021 guidance. If in the future CWA permitting is required for saltwater injection wells as a result of the Supreme Court’s ruling in County of Maui, Hawaii v. Hawaii Wildlife Fund, the costs of permitting and compliance for injection well operations by the companies that operate the Properties could increase.
The federal Comprehensive Environmental Response, Compensation, and Liability Act (“CERCLA”), also known as the “Superfund” law, and comparable state statutes impose strict liability, and in some cases joint and several liability, on classes of persons who are considered to be responsible for the release of a hazardous substance into the environment. These persons include the current or previous owner and operator of a site where a hazardous substance has been disposed and persons who generated, transported, disposed or arranged for the transport or disposal of a hazardous substance. Such persons may be responsible for the costs of investigating releases of hazardous substances, remediating releases of hazardous substances, and compensating for damages to natural resources. CERCLA also authorizes the EPA and, in some cases, private parties to take actions in response to threats to public health or the environment and to seek recovery from such responsible classes of persons of the costs of such an action, including the costs of certain health studies. From time to time, the EPA may designate additional materials as hazardous substances under CERCLA, which could result in additional investigation and remediation at current Superfund sites, or reopener of Superfund sites that previously received regulatory closure. For example, on August 26, 2022, EPA announced a proposal to designate as hazardous substances perfluorooctanoic acid (“PFOA”) and perfluorooctanesulfonic acid (“PFOS”), which have been commonly used in a variety of industrial and consumer products. While CERCLA does contain an exclusion for petroleum, the exclusion is limited and could ultimately be repealed, and oil and gas facilities often contain hazardous substances subject to regulation under CERCLA. Although the non-operating status of our interests in the Properties likely presents a lower risk that we would be held subject to CERCLA liability, should we or any of our operating partners become subject to strict liability under federal or state laws for environmental damages caused by previous owners or operators of properties we purchase, without regard to fault, our profitability could be negatively affected.
The federal Resource Conservation and Recovery Act (“RCRA”) and comparable state laws regulate the generation, transportation, treatment, storage, disposal, and cleanup of hazardous and non-hazardous wastes. Most wastes associated with the exploration, development, and production of oil or gas, including drilling fluids and produced water, are currently regulated as non-hazardous wastes pursuant to an exemption from regulation as a hazardous waste under RCRA. However, certain wastes generated at oil and gas exploration, development, production, and transmission sites are regulated as hazardous under RCRA. It is also possible that “RCRA-exempt” exploration and production wastes currently regulated as non- hazardous could be regulated as hazardous wastes in the future.
 
51

TABLE OF CONTENTS
 
Various state and federal statutes prohibit certain actions that adversely affect endangered or threatened species and their habitat, migratory birds and their habitat, and natural resources. These statutes include the federal Endangered Species Act, the Migratory Bird Treaty Act (“MTBA”), the Bald and Golden Eagle Protection Act, the Clean Water Act, CERCLA, analogous state laws, and each of their implementing regulations. The United States Fish and Wildlife Service (“USFWS”) may designate critical habitat and suitable habitat areas that it believes are necessary for the survival of threatened or endangered species. A critical habitat or suitable habitat designation could result in further material restrictions to federal land use and private land use and could delay or prohibit land access or development. Where takings of, or harm to, species or damages to habitat or natural resources occur or may occur, government entities or at times private parties may act to restrict or prevent oil and gas exploration or production activities or seek damages for harm to species, habitat or natural resources resulting from drilling or construction or production activities, including, for example, for releases of oil, wastes, hazardous substances, sediments, or other regulated materials, and may seek natural resources damages and, in some cases, criminal penalties.
The purpose of the Occupational Safety and Health Act (“OSHA”), comparable state statutes, and each of their implementing regulations is to protect the health and safety of workers. In addition, the OSHA hazard communication standard, the Emergency Planning and Community Right-to-Know Act (“EPCRA”), and comparable state statutes and any implementing regulations thereof may require disclosure of information about hazardous materials stored, used, or produced in operations on the Properties and that such information be provided to employees, state and local governmental authorities, and/or citizens, as applicable.
These regulations and proposals and any other new regulations requiring the installation of more sophisticated pollution control equipment, additional evaluation or assessment, or more stringent permitting or environmental protection measures could have a material adverse impact on our business, results of operations, and financial condition.
Scrutiny of oil and natural gas production activities continues in other ways. The federal government has in recent years undertaken several studies of the oil and gas industry’s potential impacts. For example, in 2016 the EPA published a final report of a four-year study focused on the possible relationship between hydraulic fracturing and drinking water. In its assessment, the EPA concluded that certain aspects of hydraulic fracturing, such as water withdrawals and wastewater management practices, could result in impacts to water resources, although the report did not identify a direct link between hydraulic fracturing and impacts to groundwater resources. In addition, in May 2022, the U.S. Government Accountability Office (“GAO”) released a study on methane emissions from oil and gas development, which included a recommendation that the Bureau of Land Management (“BLM”) consider whether to require gas capture plans, including gas capture targets, from operators on federal lands. The results of these studies or similar governmental reviews could spur initiatives to further regulate oil and gas production activities.
Several states, including states where the Properties are located, have also proposed or adopted legislative or regulatory restrictions on hydraulic fracturing. A number of municipalities in other states, including Colorado and Texas, have enacted bans on hydraulic fracturing. However, in May 2015, the Texas legislature enacted a bill preempting local bans on hydraulic fracturing. In December 2014, former New York Governor Andrew Cuomo banned hydraulic fracturing state-wide, and this ban was recently codified in the state’s Fiscal Year 2021 budget. In Colorado, the Colorado Supreme Court has ruled the municipal bans were preempted by state law. However, in April 2019 the Colorado legislature subsequently enacted “SB 181” that gave significant local control over oil and gas well head operations. Municipalities in Colorado have enacted local rules restricting oil and gas operations based on SB 181; nevertheless, in November 2020, a Colorado district court upheld the prior Colorado Supreme Court ruling in finding that a hydraulic fracking ban in the City of Longmont was preempted by state law. We cannot predict whether other similar legislation in other states will ever be enacted and if so, what the provisions of such legislation would be. If additional levels of regulation and permits were required through the adoption of new laws and regulations at the federal or state level, it could lead to delays, increased operating costs and process prohibitions that would materially adversely affect our operating partners and our revenues and results of operations.
The National Environmental Policy Act (“NEPA”) establishes a national environmental policy and goals for the protection, maintenance and enhancement of the environment and provides a process for implementing these goals within federal agencies. A major federal agency action having the potential to significantly
 
52

TABLE OF CONTENTS
 
impact the environment requires review under NEPA. If, for example, our third-party operating partners conduct activities on federal land, receive federal funding, or require federal permits, such activities may be covered under NEPA. Certain activities are subject to robust NEPA review which could lead to delays and increased costs that could materially adversely affect our revenues and results of operations. Other activities are covered under categorical exclusions which results in a shorter NEPA review process. In April 2022, the Biden Administration finalized a rule to undo some of the changes to NEPA enacted under the Trump Administration that were intended to streamline NEPA review (the “2020 NEPA Rule”). The April 2022 rule promulgation is considered phase one of a two-phase review of the 2020 NEPA Rule that was announced by the Biden Administration to emphasize the need to review federal actions for climate change and environmental justice impacts, among other factors. These new and (if enacted) additional anticipated changes to the NEPA review process would affect the assessment of projects ranging from oil and natural gas leasing to development on public and Indian lands.
Climate Change
The energy industry is affected from time to time in varying degrees by political developments and a wide range of federal, tribal, state and local statutes, rules, orders and regulations that may, in turn, affect the operations and costs of the companies engaged in the energy industry. In response to findings that emissions of carbon dioxide, methane, and other greenhouse gases (“GHGs”) present an endangerment to public health and the environment, the EPA has adopted regulations under existing provisions of the CAA that, among other things, require preconstruction and operating permits for GHG emissions from certain large stationary sources that already emit conventional pollutants above a certain threshold. In addition, the EPA has adopted rules requiring the monitoring and reporting of GHG emissions from specified onshore and offshore oil and gas production sources in the United States on an annual basis, which may include operations on the Properties. Further, the Inflation Reduction Act (“IRA”), which passed in August 2022, includes a charge for methane emissions from specific types of facilities that emit 25,000 metric tons of carbon dioxide equivalent or more per year, and although the IRA generally provides for a conditional exemption under certain circumstances, the change applies to emissions that exceed an established emissions threshold for each type of covered facility. The charge starts at $900 per metric ton of methane in 2025 (using 2024 data), and increases to $1,500 after two years. While Congress has from time to time considered legislation to reduce emissions of GHGs, in recent years there has not been significant activity at the federal level in the form of adopted legislation aimed at reducing GHG emissions.
In the absence of comprehensive federal climate legislation, a number of state and regional efforts have emerged that are aimed at tracking or reducing GHG emissions by means of cap and trade programs. These programs typically require major sources of GHG emissions to acquire and surrender emission allowances in return for emitting those GHGs. Although it is not possible at this time to predict how legislation or new regulations that may be adopted to address GHG emissions would impact us, any future laws and regulations imposing reporting obligations on, or limiting emissions of GHGs from, operators’ equipment and operations could require it to incur costs to reduce emissions of GHGs associated with its operations. In addition, substantial limitations on GHG emissions could adversely affect demand for the oil and gas produced from the Properties. Restrictions on emissions of methane or carbon dioxide, such as restrictions on venting and flaring of natural gas or increased fuel or energy efficiency requirements, that may be imposed in various states, as well as state and local climate change initiatives, could adversely affect the oil and natural gas industry, and, at this time, it is not possible to accurately estimate how potential future laws or regulations addressing GHG emissions would impact oil and natural gas assets.
Additionally, various states and groups of states have adopted or are considering adopting legislation, regulations or other regulatory initiatives that are focused on such areas as greenhouse gas cap and trade programs, carbon taxes, reporting and tracking programs, and restriction of emissions. At the international level, there exists the United Nations-sponsored Paris Agreement, which is a non-binding agreement for nations to limit their greenhouse gas emissions through individually determined reduction goals every five years after 2020. While the United States under the Trump Administration withdrew from the Paris Agreement effective November 4, 2020, President Biden recommitted the United States to the Paris Agreement on January 20, 2021. Finally, it should be noted that climate changes may have significant physical effects, such as increased frequency and severity of storms, freezes, floods, drought, hurricanes and other climatic events; if any of these effects were to occur, they could have an adverse effect on the operations of our operating
 
53

TABLE OF CONTENTS
 
partners, and ultimately, our business. In addition, spurred by increasing concerns regarding climate change, the oil and gas industry faces growing demand for corporate transparency and a demonstrated commitment to sustainability goals.
Environmental, social, and governance (“ESG”) goals and programs, which typically include extralegal targets related to environmental stewardship, social responsibility, and corporate governance, have become an increasing focus of investors and stockholders across the industry. While reporting on ESG metrics is currently voluntary, access to capital and investors is likely to favor companies with robust ESG programs in place. Furthermore, in March 2022 the SEC proposed rule amendments that, if adopted, would require public companies to disclose certain climate-related information in their public filings. If adopted, the new requirements would begin to phase-in starting in 2023 and would begin to apply to filings made in 2024. These rules, if adopted, along with increasing pressure related to ESG from the investor community could lead to increased operating costs that would materially adversely affect our operating partners and our revenues and results of operations.
In addition, the majority of scientific studies on climate change suggest that extreme weather conditions and other risks may occur in the future in the areas where we operate, although the scientific studies are not unanimous. Although operators may take steps to mitigate any such risks, no assurance can be given that they will not have material adverse effect on our business.
Company Information
Granite Ridge is a Delaware corporation, formed on May 9, 2022 to be the successor following the Business Combination. Prior to the closing of the Business Combination, Granite Ridge was a privately held company with no operations. In connection with the closing of the Business Combination, Granite Ridge common stock and Granite Ridge warrants are currently listed on the New York Stock Exchange under the symbols “GRNT” and “GRNT WS,” respectively. For more information, please see the sections entitled “Management’s Discussion and Analysis of Financial Condition and Results of Operations — Business Combination” and “Certain Relationships and Related Party Transactions — Business Combination Agreement.”
Granite Ridge files reports, proxy statements and other information with the SEC as required by the Exchange Act. Our SEC filings are available to the public on a website maintained by the SEC located at www.sec.gov. We also plan to make such filings available on our website at www.graniteridge.com. Through our website, we will make available, free of charge, annual, quarterly and current reports, proxy statements and other information as soon as reasonably practicable after they are electronically filed with, or furnished to, the SEC. The information contained on, or that may be accessed through, our website is not part of, and is not incorporated into, this prospectus.
Human Capital Resources
As of December 31, 2022, we had two full time employees. Granite Ridge has entered into the MSA with Manager, pursuant to which the Manager provides general and administrative, engineering, land, contract administration, tax, accounting, legal and compliance services to Granite Ridge.
We believe, and the Manager believes, that our future success depends partially on our ability to attract, retain, and motivate qualified personnel. We and the Manager strive to provide employees with a rewarding work environment, including the opportunity for success and a platform for personal and professional development. Together with the Manager, we seek to provide a working environment that empowers employees, allows them to execute at their highest potential, keeps them safe, and promotes their professional growth. We and the Manager offer a competitive total rewards program to employees, comprised of base salary, short-term incentives tied to our performance, comprehensive employee benefits that include medical and dental coverage, and paid parental leave for both birth and non-birth parents. The Manager also offers a 401(k) program, which includes fully-vested employer matched contributions. We believe that our values, rewarding work environment, and competitive pay help us retain our employees and those of the Manager and minimize employee turnover in a very challenging personnel market.
 
54

TABLE OF CONTENTS
 
Office Locations
The Company’s principal offices are located at 5217 McKinney Avenue, Suite 400, Dallas, TX 75205. The Company shares a portion of the Manager’s office space (which consists of approximately 11,700 square feet), pursuant to the MSA. Granite Ridge believes its office space is sufficient to meet its needs and that additional office space can be obtained if necessary.
Legal Proceedings
We are not currently a party to, nor are we aware of, any legal proceedings, investigations or claims which, in the opinion of our management, are likely to have a material adverse effect on our business, financial condition or results of operations. In the future, the Company may be subject from time to time to litigation claims and governmental and regulatory proceedings arising in the ordinary course of business.
 
55

TABLE OF CONTENTS
 
PROPERTIES OF GRANITE RIDGE
Unless the context otherwise requires, with respect to descriptions of the financials and operations of the properties owned by Granite Ridge, references to “Granite Ridge”, the “Company”, “we”, “us”, or “our” refer to Granite Ridge Resources, Inc. and its consolidated subsidiaries. The following discussion of our properties should be read in conjunction with the accompanying audited consolidated financial statements and related notes included elsewhere in this prospectus. Please see the section entitled “Management’s Discussion and Analysis of Results of Operations and Financial Condition — Results of Operations” for information on our production, prices, and production cost.
Estimated Net Proved Reserves
The tables below summarize our estimated net proved reserves at December 31, 2022, based on reports prepared by Netherland, Sewell & Associates, Inc. (“NSAI”), our third-party independent reserve engineers. In preparing its reports, NSAI evaluated properties representing all of our proved reserves at December 31, 2022 in accordance with the rules and regulations of the SEC applicable to companies involved in oil and natural gas producing activities. Our estimated net proved reserves in the table below do not include probable or possible reserves and do not in any way include or reflect our commodity derivatives. All of our proved reserves are located in the United States. The following table sets forth summary information by reserve category with respect to estimated proved reserves at December 31, 2022:
SEC Pricing Proved Reserves(1)
Reserve Volumes
PV-10(3)
Reserve Category
Oil
(MBbls)
Natural Gas
(MMcf)
Total
(MBoe)(2)
%
Amount
(in thousands)
%
Proved developed producing
15,376 89,418 30,279 60% $ 1,008,786 65%
Proved developed non-producing
338 1,616 607 1% 21,779 1%
Proved undeveloped
9,780 59,205 19,648 39% 528,558 34%
Total proved
25,494 150,239 50,534 100% $ 1,559,123 100%
Total proved developed
15,714 91,034 30,886 61% $ 1,030,565 66%
(1)
The SEC Pricing Proved Reserves table above values oil and natural gas reserve quantities and related discounted future net cash flows as of December 31, 2022 based on average prices of $94.14 per barrel of oil and $6.36 per MMbtu of natural gas. Under SEC guidelines, these prices represent the average prices per barrel of oil and per MMbtu of natural gas at the beginning of each month in the 12-month period prior to the end of the reporting period. These prices are adjusted for location and quality differentials.
(2)
Boe are computed based on a conversion ratio of one Boe for each barrel of oil and one Boe for every 6,000 cubic feet (i.e., 6 Mcf) of natural gas.
(3)
Pre-tax PV10% or “PV-10”, is a non-GAAP financial measure and is derived from the standardized measure of discounted future net cash flows, which is the most directly comparable U.S. GAAP measure. The amounts disclosed in the table above include net abandonment costs of $16.0 million as of December 31, 2022. See “Reconciliation of PV-10 to Standardized Measure” below.
The table above assumes prices and costs discounted using an annual discount rate of 10% without future escalation, without giving effect to non-property related expenses such as general and administrative expenses, debt service and depreciation, depletion and amortization, or federal income taxes. The information in the table above does not give any effect to or reflect our commodity derivatives.
Reconciliation of PV-10 to Standardized Measure
PV-10 is derived from the Standardized Measure of discounted future net cash flows, which is the most directly comparable U.S. GAAP financial measure for proved reserves calculated using SEC pricing. PV-10 is a computation of the Standardized Measure of discounted future net cash flows on a pre-tax basis. PV-10 is equal to the Standardized Measure of discounted future net cash flows at the applicable date, before
 
56

TABLE OF CONTENTS
 
deducting future income taxes, discounted at 10 percent. We believe that the presentation of PV-10 is relevant and useful to investors because it presents the discounted future net cash flows attributable to our estimated net proved reserves prior to taking into account future corporate income taxes, and it is a useful measure for evaluating the relative monetary significance of our oil and natural gas properties. Further, investors may utilize the measure as a basis for comparison of the relative size and value of our reserves to other companies. Moreover, U.S. GAAP does not provide a measure of estimated future net cash flows for reserves other than proved reserves or for reserves calculated using prices other than SEC prices. We use this measure when assessing the potential return on investment related to our oil and natural gas properties. PV-10, however, is not a substitute for the Standardized Measure of discounted future net cash flows. Our PV-10 measure and the Standardized Measure of discounted future net cash flows do not purport to represent the fair value of our oil and natural gas reserves.
The following table provides a reconciliation of the pre-tax PV10% value of our SEC Pricing Proved Reserves as of December 31, 2022, 2021 and 2020 to the Standardized Measure of Discounted Future Net Cash Flows.
Standardized Measure Reconciliation
(in thousands)
December 31, 2022
Pre-tax present value of estimated future net revenues (Pre-Tax PV10%)
$ 1,559,123
Future income taxes, discounted at 10%
(323,197)
Standardized measure of discounted future net cash flows
$ 1,235,926
(in thousands)
December 31, 2021
Pre-tax present value of estimated future net revenues (Pre-Tax PV10%)
$ 778,230
Future income taxes, discounted at 10%
(3,879)
Standardized measure of discounted future net cash flows
$ 774,351
(in thousands)
December 31, 2020
Pre-tax present value of estimated future net revenues (Pre-Tax PV10%)
$ 197,146
Future income taxes, discounted at 10%
(1,563)
Standardized measure of discounted future net cash flows
$ 195,583
Uncertainties are inherent in estimating quantities of proved reserves, including many risk factors beyond our control. Reserve engineering is a subjective process of estimating subsurface accumulations of oil and natural gas that cannot be measured in an exact manner. As a result, estimates of proved reserves may vary depending upon the engineer estimating the reserves. Further, our actual realized price for our oil and natural gas is not likely to average the pricing parameters used to calculate our proved reserves. As such, the oil and natural gas quantities and the value of those commodities ultimately recovered from the Properties will vary from reserve estimates.
See Note 2 of the Notes to the Consolidated Financial Statements included elsewhere in this prospectus for additional discussion of our proved reserves.
Proved Undeveloped Reserves
At December 31, 2022, we had approximately 19,648 MBoe of proved undeveloped reserves as compared to 23,008 MBoe at December 31, 2021. A reconciliation of the change in proved undeveloped reserves during 2022 is as follows:
MBoe
Estimated proved undeveloped reserves at 12/31/2021
23,008
Extensions and discoveries
7,512
Acquisition of reserves
4,068
 
57

TABLE OF CONTENTS
 
MBoe
Divestiture of reserves
Conversion to proved developed reserves
(13,831)
Revisions of previous estimates
(1,109)
Estimated proved undeveloped reserves at 12/31/2022
19,648

Extensions and discoveries.   In 2022, proved undeveloped reserves increased by 7,512 MBoe as a result of new proved undeveloped locations added primarily in the Permian and Eagle Ford Basins.

Acquisition of Reserves.   In 2022, acquisitions of proved undeveloped reserves of 4,068 MBoe were primarily attributable to the acquisitions of oil and natural gas properties in the Permian Basin. See Note 5 of the Notes to the Consolidated Financial Statements included elsewhere in this prospectus for additional discussion of acquisitions during 2022.

Conversion to proved developed reserves.   In 2022, development of oil and natural gas properties resulted in the conversion of 13,831 MBoe from proved undeveloped reserves to proved developed reserves. During the year ended December 31, 2022, we incurred development costs of approximately $150.7 million related to these locations.

Revisions of previous estimates.   In 2022, revisions of previous estimates decreased proved undeveloped reserves by 1,109 MBoe primarily due to the removal of undeveloped drilling locations as they were no longer expected to be developed within five years of their initial recognition. The decrease was partially offset by an increase in proved undeveloped reserves due to higher oil and natural gas prices.
All of our recorded proved undeveloped reserves are scheduled to be drilled within five years of the date of their initial recognition.
At December 31, 2022, the PV-10 value of our proved undeveloped reserves amounted to 34% of the PV-10 value of our total proved reserves. There are numerous uncertainties regarding the proved and undeveloped reserves. The development of these reserves is dependent upon a number of factors which include, but are not limited to: financial targets such as drilling within cash flow or reducing debt, drilling of obligatory wells, satisfactory rates of return on proposed drilling projects, and the levels of drilling activities by operators in areas where we hold leasehold interests. With 65% of the PV-10 value of our total proved reserves supported by producing wells, we believe we will have sufficient cash flows and adequate liquidity to execute our development plan. Based on SEC pricing as of December 31, 2022, estimated future development costs required for the development of proved undeveloped reserves are projected to be approximately $233.7 million over the next five years.
Independent Petroleum Engineers
We have engaged NSAI to independently prepare our estimated net proved reserves. NSAI is a worldwide leader of petroleum property analysis for industry and financial organizations and government agencies. NSAI was founded in 1961 and performs consulting petroleum engineering services under Texas Board of Professional Engineers Registration No. F-2699. Within NSAI, the technical expert primarily responsible for preparing the estimates set forth in the NSAI 2022 Reserve Report is Mr. Nathan Shahan. Mr. Shahan, a Licensed Professional Engineer in the State of Texas (No. 102389), has been practicing consulting petroleum engineering at NSAI since 2007 and has over 5 years of prior industry experience. He graduated from Texas A&M University in 2002 with a Bachelor of Science Degree in Petroleum Engineering and in 2007 with a Master of Engineering Degree in Petroleum Engineering. Mr. Shahan meets or exceeds the education, training, and experience requirements set forth in the Standards Pertaining to the Estimating and Auditing of Oil and Gas Reserves Information promulgated by the Society of Petroleum Engineers; he is proficient in judiciously applying industry standard practices to engineering and geoscience evaluations as well as applying SEC and other industry reserves definitions and guidelines. He is a member of the Society of Petroleum Engineers and Society of Petroleum Evaluation Engineers.
 
58

TABLE OF CONTENTS
 
In accordance with applicable requirements of the SEC, estimates of our net proved reserves and future net revenues are made using average prices at the beginning of each month in the 12-month period prior to the date of such reserve estimates and are held constant throughout the life of the properties (except to the extent a contract specifically provides for escalation).
The reserves set forth in the NSAI report for the Properties are estimated by performance methods or analogy. In general, reserves attributable to producing wells and/or reservoirs are estimated by performance methods such as decline curve analysis which utilizes extrapolations of historical production data. Reserves attributable to non-producing and undeveloped reserves included in our report are estimated by analogy. The estimates of the reserves, future production, and income attributable to Properties are prepared using widely industry-accepted petroleum economic software packages, as well as NSAI’s own proprietary petroleum economic software.
To estimate economically recoverable oil and natural gas reserves and related future net cash flows, we consider many factors and assumptions including, but not limited to, the use of reservoir parameters derived from geological, geophysical and engineering data which cannot be measured directly, economic criteria based on current costs and SEC pricing requirements, and forecasts of future production rates. Under the SEC regulations 210.4-10(a)(22)(v) and (26), proved reserves must be demonstrated to be economically producible based on existing economic conditions including the prices and costs at which economic productivity from a reservoir is to be determined as of the effective date of the report. With respect to the property interests we own, production and well tests from examined wells, normal direct costs of operating the wells or leases, other costs such as transportation and/or processing fees, production taxes, recompletion and development costs and product prices are based on the SEC regulations, geological maps, well logs, core analyses, and pressure measurements.
The reserve data set forth in the NSAI report represents only estimates and should not be construed as being exact quantities. They may or may not be actually recovered, and if recovered, the actual revenues and costs could be more or less than the estimated amounts. Moreover, estimates of reserves may increase or decrease as a result of future operations.
Reservoir engineering is a subjective process of estimating underground accumulations of oil and natural gas that cannot be measured in an exact manner. There are numerous uncertainties inherent in estimating oil and natural gas reserves and their estimated values, including many factors beyond our control. The accuracy of any reserve estimate is a function of the quality of available data and of engineering and geologic interpretation and judgment. As a result, estimates of different engineers, including those used by us, may vary. In addition, estimates of reserves are subject to revision based upon actual production, results of future development and exploration activities, prevailing oil and natural gas prices, operating costs and other factors. The revisions may be material. Accordingly, reserve estimates are often different from the quantities of oil and natural gas that are ultimately recovered and are highly dependent upon the accuracy of the assumptions upon which they are based. See “Risk Factors — Granite Ridge’s estimated reserves are based on many assumptions that may prove to be inaccurate. Any material inaccuracies in these reserve estimates or underlying assumptions will materially affect the quantities and present value of Granite Ridge’s reserves.”
Internal Controls Over Reserves Estimation Process
Pursuant to the MSA, the Manager provides us with engineering services. The Manager employs an internal reservoir engineering department which is led by the Manager’s Executive Vice President (EVP) —  Engineering, who is responsible for overseeing the internal preparation of our reserves pursuant to the MSA. The Manager’s EVP — Engineering has a degree in petroleum engineering from the University of Calgary, and has over 20 years of oil and gas experience, with more than 15 years focused on reservoir engineering.
The Manager’s technical team meets with our independent third-party engineering firm to review properties and discuss evaluation methods and assumptions used in the proved reserves estimates, in accordance with the Manager’s prescribed internal control procedures. The Manager’s internal controls over the reserves estimation process includes inter-departmental verification of input data into the Manager’s reserves evaluation software such as, but not limited to the following:
 
59

TABLE OF CONTENTS
 

Comparison of historical expenses from the lease operating statements and workover authorizations for expenditure to the operating costs input in the Manager’s reserves database;

Review of working interests and net revenue interests in the Manager’s reserves database against the Manager’s well ownership system;

Review of historical realized prices and differentials from index prices as compared to the differentials used in the Manager’s reserves database;

Review of updated projected capital costs for upcoming projects;

Review of internal reserve estimates by well and by area by the Manager’s reservoir engineers;

Discussion of material reserve variances among the Manager’s reservoir engineer and our executive management; and

Review of a preliminary copy of the reserve report by our management.
Drilling and Development Activities
The following table sets forth the number of gross and net productive wells drilled in the years ended December 31, 2022, 2021 and 2020. The number of wells drilled refers to the number of wells completed at any time during the fiscal year, regardless of when drilling was initiated. As a non-operator, we do not invest in exploratory wells, and instead invest exclusively in development wells. While there is the potential that development wells may yield dry holes, we have not encountered this. Therefore, drilling activity related to exploratory wells and dry holes was not applicable to us in the years presented below.
December 31,
2022
2021
2020
Gross
Net
Gross
Net
Gross
Net
Productive development wells
265 20.78 213 14.18 113 10.54
At December 31, 2022, we had 147 gross (16.73 net) wells for which drilling was either in-progress or were pending completion. These wells are not included in the table above.
The following table summarizes our cumulative gross and net productive oil and natural gas wells by basin at December 31, 2022. A significant majority of our wells in the Permian, Bakken, and DJ Basins, and wells we historically owned in the SCOOP/STACK Basins are classified as oil wells, although they also produce natural gas and condensate. All of our wells in the Haynesville Basin are classified as natural gas wells. Our wells within the Eagle Ford Basin are classified as either oil or natural gas wells.
December 31, 2022
Gross Productive Wells
Net Productive Wells
Oil
Natural Gas
Total
Oil
Natural Gas
Total
Permian
448 2 450 40.82 0.02 40.84
Eagle Ford
105 81 186 19.08 4.26 23.34
Bakken
907 1 908 37.73 0.20 37.93
Haynesville
62 62 12.18 12.18
DJ
681 70 751 16.43 2.16 18.59
Total
2,141 216 2,357 114.06 18.82 132.88
 
60

TABLE OF CONTENTS
 
The following table summarizes our cumulative gross and net productive oil and natural gas wells by basin at December 31, 2021:
December 31, 2021
Gross Productive Wells
Net Productive Wells
Oil
Natural Gas
Total
Oil
Natural Gas
Total
Permian
307 1 308 26.09 0.19 26.28
Eagle Ford
95 72 167 16.38 3.80 20.18
Bakken
866 1 867 35.96 0.20 36.16
Haynesville
53 53 9.43 9.43
DJ
557 68 625 14.50 2.09 16.59
Total
1,825 195 2,020 92.93 15.71 108.64
The following table summarizes our cumulative gross and net productive oil and natural gas wells by basin at December 31, 2020:
December 31, 2020
Gross Productive Wells
Net Productive Wells
Oil
Natural Gas
Total
Oil
Natural Gas
Total
Permian
260 2 262 18.43 0.39 18.82
Eagle Ford
83 70 153 16.03 3.80 19.83
Bakken
831 831 35.31 35.31
Haynesville
50 50 8.97 8.97
DJ
SCOOP/STACK
41 8 49 0.60 0.14 0.74
Total
1,215 130 1,345 70.37 13.30 83.67
Developed and Undeveloped Acreage
The following table summarizes our estimated gross and net developed and undeveloped acreage by area at December 31, 2022.
Developed Acreage
Undeveloped Acreage
Total Acreage
Gross
Net
Gross
Net
Gross
Net
Permian
40,132 5,931 4,486 2,731 44,618 8,662
Eagle Ford
21,355 3,196 11,558 3,302 32,913 6,498
Bakken
169,897 13,167 1,863 1,863 171,760 15,030
Haynesville
3,884 2,298 3,884 2,298
DJ
23,426 1,822 23,426 1,822
Total:
258,694 26,414 17,907 7,896 276,601 34,310
Acreage Expirations
As a non-operator, we are subject to lease expirations if an operator does not commence the development of operations within the agreed terms of our leases. All of our leases for undeveloped acreage summarized in the table below will expire at the end of their respective primary terms, unless we renew the existing leases, establish commercial production from the acreage or some other “savings clause” is exercised. In addition, our leases typically provide that the lease does not expire at the end of the primary term if drilling operations have been commenced. While we generally expect to establish production from most of our acreage prior to expiration of the applicable lease terms, there can be no guarantee they can do so. The following table sets forth the future expiration amounts of our gross and net undeveloped acreage at December 31, 2022 by area:
 
61

TABLE OF CONTENTS
 
2023
2024
2025 and Thereafter
Gross
Net
Gross
Net
Gross
Net
Permian
1,845 2,103 2,641 628
Eagle Ford(1)
11,558 3,302
Bakken
1,543 1,543 320 320
Haynesville
DJ
Total:
13,101 4,845 2,165 2,423 2,641 628
(1)
These acres are subject to continuous drilling obligations.
The expired acreage was not material to our capital deployed on an aggregate basis across the Properties. Any proved undeveloped reserves associated with expiring acreage are expected to be drilled prior to the expiration of the respective leases.
Recent Acquisitions
We generally assess acreage and other acquisition opportunities subject to near-term drilling activities on a lease-by-lease or well-by-well basis because we believe each acquisition opportunity is best assessed on that basis if development timing is sufficiently clear. Consistent with that approach, a significant portion of our acquisitions involve properties that are selected by us on a lease-by-lease or well-by-well basis for their participation in a well expected to be developed in the near future, and the subject leases or wells are then aggregated to complete one single closing with the transferor. As such, we generally view each acreage or well assignment from sellers as involving several separate acquisitions combined into one closing with the common transferor for convenience. However, in certain instances an acquisition may involve a larger number of leases presented by the transferors as a single package without negotiation on a lease-by-lease or well-by-well basis. In those instances, we, together with the Manager, still review each lease and drilling opportunity on a lease-by-lease basis and well-by-well basis to ensure that the package as a whole meets our acquisition criteria and drilling expectations. See Note 5 of the Notes to the Consolidated Financial Statements included elsewhere in this prospectus regarding our recent acquisition activity.
 
62

TABLE OF CONTENTS
 
MANAGEMENT’S DISCUSSION AND ANALYSIS OF FINANCIAL CONDITION AND
RESULTS OF OPERATIONS
The following discussion and analysis should be read in conjunction with our financial statements, the historical and unaudited pro forma condensed combined financial statements, and related notes thereto included elsewhere in this prospectus.
The information in this “Management’s Discussion and Analysis of Financial Condition and Results of Operations” reflects the following: (1) as it pertains to periods prior to the completion of the Business Combination, the accounts of each of the Funds (as defined below) and all related wholly owned subsidiaries, and Granite Ridge Resources, Inc. For these periods, the Funds have been presented on a combined historical basis due to their prior common ownership and control; and (2) as it pertains to the periods subsequent to the completion of the Business Combination, the accounts of Granite Ridge Resources, Inc. as well as its wholly owned subsidiaries which include, Granite Ridge Holdings, LLC (formerly known as GREP Holdings, LLC) and Executive Network Partnership Corporation (“ENPC”), and all other subsidiaries created in connection with the Business Combination.
The following discussion contains “forward-looking statements” reflecting our current expectations, estimates and assumptions concerning events and financial trends that may affect our future operating results or financial position. Actual results and the timing of events may differ materially from those contained in these forward-looking statements due to a number of factors. Factors that could cause or contribute to such differences include, but are not limited to, market prices for oil and natural gas, capital expenditures, economic and competitive conditions, regulatory changes and other uncertainties, as well as those factors discussed below and elsewhere in this prospectus, including those discussed in the sections entitled “Risk Factors” and “Cautionary Note Regarding Forward-Looking Statements.” In light of these risks, uncertainties and assumptions, the forward-looking events discussed may not occur. We assume no obligation to update any of these forward-looking statements, except as required by applicable law.
Overview
Granite Ridge is a scaled, non-operated oil and gas exploration and production company. We own a portfolio of wells and top-tier acreage across the Permian and four other prolific unconventional basins across the United States. Rather than drill wells ourselves, we increase asset diversity and decrease overhead by investing in a smaller piece of a larger number of high-graded wells drilled by proven public and private operators. As a non-operating partner, we pay our pro rata share of expenses, but we are not burdened by long-term contracts and drilling obligations common to operators.
As of December 31, 2022, we owned an interest in 2,357 gross (132.88 net) producing wells, 258,694 gross (26,414 net) developed acres, and 17,907 gross (7,896 net) undeveloped acres, all located in the United States.
Our average daily production for the year ended December 31, 2022 was 19,765 Boe per day.
The financial results presented in this section consist of the historical results of the combined Funds (as defined below), which at the closing of the Business Combination effectively became the historical results of Granite Ridge. Annual information related to the Results of Operations for Granite Ridge as of and for the years ended December 31, 2021 and 2020 were derived from the audited consolidated financial statements of Grey Rock Energy Fund, L.P., a Delaware limited partnership (“Fund I”), and the related notes, and the audited combined financial statements of Grey Rock Energy Fund II, L.P., a Delaware limited partnership (“Fund II-A”), Grey Rock Energy Fund II-B, L.P., a Delaware limited partnership (“Fund II-B”) and Grey Rock Energy Fund II-B Holdings, L.P., a Delaware limited partnership (“Fund II-B Holdings”, and together with Fund II-A and Fund II-B, collectively, “Fund II”), and Grey Rock Energy Fund III-A, L.P., a Delaware limited partnership (“Fund III-A”), Grey Rock Energy Partners Fund III-B, L.P., a Delaware limited partnership (“Fund III-B”), and Grey Rock Energy Fund III-B Holdings, L.P., a Delaware limited partnership (“Fund III-B Holdings” and together with Fund III-A and Fund III-B, collectively, “Fund III” or “Predecessor”) and the related notes included in the Company’s amended registration statement on Form S-4 (File No. 333-264986) filed with the SEC on September 12, 2022. Fund I, Fund II and Fund III are collectively referred to herein as, the “Funds.”
 
63

TABLE OF CONTENTS
 
Business Combination
On October 24, 2022 (the “Closing Date”), Granite Ridge and ENPC consummated the business combination pursuant to the terms of the Business Combination Agreement, dated as of May 16, 2022 (the “Business Combination Agreement”), by and among ENPC, Granite Ridge, ENPC Merger Sub, Inc., a Delaware corporation and a wholly-owned subsidiary of Granite Ridge (“ENPC Merger Sub”), GREP Merger Sub, LLC, a Delaware limited liability company and a wholly-owned subsidiary of Granite Ridge (“GREP Merger Sub”), and Granite Ridge Holdings, LLC, a Delaware limited liability company formerly known as GREP Holdings, LLC, (“GREP”).
Pursuant to the Business Combination Agreement, on the Closing Date, (i) ENPC Merger Sub merged with and into ENPC (the “ENPC Merger”), with ENPC surviving the ENPC Merger as a wholly-owned subsidiary of Granite Ridge and (ii) GREP Merger Sub merged with and into GREP (the “GREP Merger,” and together with the ENPC Merger, the “Mergers”), with GREP surviving the GREP Merger as a wholly-owned subsidiary of Granite Ridge (the transactions contemplated by the foregoing clauses (i) and (ii) the “Business Combination,” and together with the other transactions contemplated by the Business Combination Agreement, the “Transactions”).
For additional information on the Business Combination See Note 1 in the Notes to the Consolidated Financial Statements included elsewhere in this prospectus.
Impacts of COVID-19 Pandemic and Geopolitical Factors
The global spread of COVID-19 since early 2020 has created significant market volatility and economic uncertainty and disruption. The virus created unprecedented challenges for our industry, including a drastic decline in demand for crude oil and natural gas. This, combined with OPEC actions in early 2020, led to spot and future prices of crude oil falling to historic lows during the second quarter of 2020 and remaining depressed through much of 2020. Conditions have significantly improved with the increase in domestic vaccination programs and reduced spread of the COVID-19 virus overall, which have contributed to an improvement in the economy and higher realized prices for commodities since the beginning of 2021.
On February 24, 2022, a large-scale military invasion of Ukraine by Russian troops was reported. Although the length and impact of the ongoing military conflict is highly unpredictable, the conflict in Ukraine has led and could lead to significant market and other disruptions, including significant volatility in commodity prices, and supply of energy resources, instability in credit and capital markets, supply chain interruptions, political and social instability, changes in consumer or purchaser preferences as well as increase in cyberattacks and espionages. Various of Russia’s actions have led to sanctions and other penalties being levied by the U.S., the European Union, and other countries, as well as other public and private actors and companies, against Russia and certain other geographic areas, including agreement to remove certain Russian financial institutions from the SWIFT payment system, expansive bans on imports and exports of products to and from Russia (including imports of Russian oil, liquefied natural gas and coal) and a ban on exportation of U.S. denominated banknotes to Russia or persons located therein. These disruptions in the oil and gas markets have caused, and could continue to cause, significant volatility in energy prices, which could have a material effect on our business. Additional potential sanctions and penalties have also been proposed and/or threatened.
While we use derivative instruments to partially mitigate the impact of commodity price volatility on revenues, our revenues and operating results depend significantly upon the prevailing prices for oil and natural gas. In addition, because our property interests are not operated by us, we have limited ability to influence or control the future development of such properties. In light of the current price and economic environment, we continue to be proactive with third-party operators to review spending and alter plans as appropriate. We expect that our cash flow from operations and borrowing availability under our credit facilities will allow us to meet our liquidity needs for at least the next 12 months.
Source of Our Revenues
We derive our revenues from our interests in the sale of oil and natural gas production. Revenues are a function of production, the prevailing market price at the time of sale, oil quality, and transportation costs
 
64

TABLE OF CONTENTS
 
to market. We use derivative instruments to hedge future sales prices on a portion of our oil and natural gas production. We expect our derivative activities will help us achieve more predictable cash flows and reduce our exposure to downward price fluctuations. The use of derivative instruments has in the past, and may in the future, prevent us from realizing the full benefit of upward price movements but also mitigates the effects of declining price movements.
Principal Components of Our Cost Structure
Lease operating expenses
Lease operating expenses are the costs incurred in the operation of producing properties, including workover costs. Expenses for field employees’ salaries, saltwater disposal, repairs and maintenance comprise the most significant portion of our lease operating expenses. Certain items, such as direct labor and materials and supplies, generally remain relatively fixed across broad production volume ranges, but can fluctuate depending on activities performed during a specific period. A portion of our operating cost components are variable and change in correlation to production levels.
Production and ad valorem taxes
Production taxes are paid on produced oil and natural gas. Ad valorem taxes are paid on the value of our properties in certain states. We seek to take full advantage of all credits and exemptions in our various taxing jurisdictions. In general, the production taxes we pay correlate to the changes in oil and natural gas revenues.
Depletion and accretion expense
Depletion and accretion include the systematic expensing of the capitalized costs incurred to acquire, explore and develop oil and natural gas. As a “successful efforts” company, we capitalize all costs associated with our acquisition and successful development efforts and allocate these costs to each unit of production using the units of production method. Accretion expense relates to the passage of time of our asset retirement obligations.
Impairment expense
We evaluate capitalized costs related to proved and unproved oil and natural gas properties, including wells and related oil sales support equipment and facilities, for impairment on an annual basis, or more frequently if indicators of impairment exist. If undiscounted cash flows are insufficient to recover the net capitalized costs of proved properties, we recognize an impairment charge for the difference between the net capitalized cost of proved properties and their estimated fair values. Unproved oil and natural gas properties are periodically assessed for impairment by considering future drilling and exploration plans, results of exploration activities, commodity price outlooks, planned future sales and expiration of all or a portion of the projects.
General and administrative expenses
General and administrative expenses include overhead, including payroll and benefits for our corporate staff, management and annual service fees under the MSA, audit and other professional fees and legal compliance.
Interest expense
We finance a portion of our working capital requirements, capital expenditures and acquisitions with borrowings. As a result, we incur interest expense that is affected by both fluctuations in interest rates and our financing decisions.
Gain (loss) on derivative contracts
We utilize commodity derivative financial instruments to reduce our exposure to fluctuations in the prices of oil and natural gas. Gain (loss) on derivative contracts is comprised of (i) cash gains and losses we
 
65

TABLE OF CONTENTS
 
recognize on settled commodity derivatives during the period, and (ii) non-cash mark-to-market gains and losses we incur on commodity derivative instruments outstanding at period-end.
Selected Factors That Affect Our Operating Results
Our revenues, cash flows from operations and future growth depend substantially upon:

the timing and success of drilling and production activities by our operating partners;

the prices and the supply and demand for oil and natural gas;

the quantity of oil and natural gas production from the wells in which we participate;

changes in the fair value of the derivative instruments we use to reduce our exposure to fluctuations in the price of oil and natural gas;

our ability to continue to identify and acquire high-quality acreage and drilling opportunities; and

the level of our operating expenses.
In addition to the factors that affect companies in our industry generally, the location of substantially all of our acreage in the Eagle Ford, Permian, Bakken, Haynesville and Denver-Julesburg Basins subjects our operating results to factors specific to these regions. These factors include the potential adverse impact of weather on drilling, production and transportation activities, particularly during the winter and spring months, as well as infrastructure limitations, transportation capacity, regulatory matters and other factors that may specifically affect one or more of these regions.
The price of oil and natural gas can vary depending on the market in which it is sold and the means of transportation used to transport the oil and natural gas to market.
The price at which our oil and natural gas production is sold typically reflects either a premium or discount to the NYMEX benchmark price. Thus, our operating results are also affected by changes in the oil and natural gas price differentials between the applicable benchmark and the sales prices we receive for our oil and natural gas production.
Our oil price differential to the NYMEX benchmark price during 2022, 2021 and 2020 was $(1.89) per barrel, $(5.00) per barrel and $(1.94) per barrel, respectively. Our natural gas price differential during 2022, 2021 and 2020 was $0.91 per Mcf, $1.32 per Mcf and $(0.55) per Mcf, respectively.
Market Conditions
The price that we receive for the oil and natural gas our operators produce is largely a function of market supply and demand. Because our oil and natural gas revenues are heavily weighted toward oil, we are more significantly impacted by changes in oil prices than by changes in the price of natural gas. World-wide supply in terms of output, especially production from properties within the United States, the production quota set by OPEC, and the strength of the U.S. dollar can adversely impact oil prices.
Historically, commodity prices have been volatile, and we expect the volatility to continue in the future.
Although we cannot predict the occurrence of events that may affect future commodity prices, or the degree to which these prices will be affected, the prices for any commodity that we produce will generally approximate current market prices in the geographic region of the production. From time to time, we expect that we may hedge a portion of our commodity price risk to mitigate the impact of price volatility on our business.
Prices for various quantities of natural gas and oil that we produce significantly impact our revenues and cash flows. The following table lists average NYMEX prices for oil and natural gas for the years ended December 31, 2022, 2021 and 2020.
 
66

TABLE OF CONTENTS
 
December 31,
2022
2021
2020
Average NYMEX Prices(1)
Oil (per Bbl)
$ 94.39 $ 68.07 $ 39.34
Natural gas (per Mcf)
6.55 3.72 2.13
(1)
Based on average NYMEX closing prices.
The average 2022 NYMEX oil pricing was $94.39 per barrel of oil or 39% higher than the average NYMEX price per barrel in 2021. Our settled derivatives decreased our realized oil price per barrel by $6.48 in 2022 and by $5.58 in 2021. Our average 2022 realized oil price per barrel after reflecting settled derivatives was $86.02 compared to $57.49 in 2021. The average 2022 NYMEX natural gas pricing was $6.55 per Mcf, or 76% higher than the average NYMEX price per Mcf in 2021. Our settled derivatives decreased our realized natural gas price per Mcf by $0.88 in 2022 and by $0.42 in 2021. Our average 2022 realized gas price per Mcf after reflecting settled derivatives was $6.58 compared to $4.62 in 2021.
The average 2021 NYMEX oil pricing was $68.07 per barrel of oil or 73% higher than the average NYMEX price per barrel in 2020. Our settled derivatives decreased our realized oil price per barrel by $5.58 in 2021 and increased our realized oil price per barrel by $5.37 in 2020. Our average 2021 realized oil price per barrel after reflecting settled derivatives was $57.49 compared to $42.77 in 2020. The average 2021 NYMEX natural gas pricing was $3.72 per Mcf, or 75% higher than the average NYMEX price per Mcf in 2020. Our settled derivatives decreased our realized natural gas price per Mcf by $0.42 in 2021 and increased it by $0.17 in 2020. Our average 2021 realized gas price per Mcf after reflecting settled derivatives was $4.62 compared to $1.75 in 2020.
Results of Operations
Year ended December 31, 2022 compared to year ended December 31, 2021
The following table sets forth summary production and operating data for the periods indicated. Because of normal production declines, increased or decreased drilling activities, fluctuations in commodity prices and the effects of acquisitions and divestitures, the historical information presented below should not be interpreted as being indicative of future results.
Year Ended December 31,
2022
2021
Net Sales (in thousands):
Oil sales
$ 338,163 $ 215,250
Natural gas and related product sales
159,254 74,943
Revenues
497,417 290,193
Net Production:
Oil (MBbl)
3,656 3,413
Natural gas (MMcf)
21,351 14,861
Total (MBoe)(1)
7,215 5,890
Average Daily Production:
Oil (Bbl)
10,016 9,351
Natural gas (Mcf)
58,496 40,715
Total (Boe)(1)
19,765 16,137
Average Sales Prices:
Oil (per Bbl)
$ 92.50 $ 63.07
Effect of loss on settled oil derivatives on average price (per Bbl)
(6.48) (5.58)
Oil net of settled oil derivatives (per Bbl)
86.02 57.49
 
67

TABLE OF CONTENTS
 
Year Ended December 31,
2022
2021
Natural gas and related product sales (per Mcf)
7.46 5.04
Effect of loss on settled natural gas derivatives on average price (per Mcf)
(0.88) (0.42)
Natural gas and related product sales net of settled natural gas derivatives (per Mcf)
6.58 4.62
Realized price on a Boe basis excluding settled commodity derivatives
68.94 49.27
Effect of loss on settled commodity derivatives on average price (per Boe)
(5.88) (4.28)
Realized price on a Boe basis including settled commodity derivatives
63.06 44.99
Operating Expenses (in thousands):
Lease operating expenses
$ 44,678 $ 26,333
Production and ad valorem taxes
30,619 18,066
Depletion and accretion expense
105,752 94,661
General and administrative
14,223 10,179
Costs and Expenses (per Boe):
Lease operating expenses
$ 6.19 $ 4.47
Production and ad valorem taxes
4.24 3.07
Depletion and accretion
14.66 16.07
General and administrative
1.97 1.73
Net Producing Wells at Period-End:
132.88 108.64
(1)
Natural gas is converted to Boe using the ratio of one barrel of oil to six Mcf of natural gas.
Oil, Natural Gas and Related Product Sales
Our revenues vary from year to year primarily due to changes in realized commodity prices and production volumes. In 2022, our oil and natural gas sales increased 71% from 2021, driven by an increase in realized prices, excluding the effect of settled commodity derivatives, and an increase in production volumes. The higher average price in 2022 as compared to 2021 was driven by higher average NYMEX oil and natural gas prices.
Realized production from oil and gas properties increased because of drilling success and the acquisition of additional net revenue interests. This increase in production is offset by the natural decline of the production rate of existing oil and natural gas wells. The number of wells we participated in increased from 108.64 net wells in 2021 to 132.88 net wells in 2022.
The following table sets forth information regarding our oil and natural gas production by basin.
Year Ended December 31,
2022
2021
Net Production:
Oil (MBbl)
Permian
2,347 1,961
Eagle Ford
467 422
Bakken
616 778
Haynesville
DJ
226 236
SCOOP/STACK
16
Total
3,656 3,413
 
68

TABLE OF CONTENTS
 
Year Ended December 31,
2022
2021
Natural Gas (MMcf)
Permian
5,957 5,019
Eagle Ford
2,001 1,705
Bakken
1,101 1,798
Haynesville
10,161 3,460
DJ
2,131 2,759
SCOOP/STACK
120
Total
21,351 14,861
Total (MBoe)
Permian
3,339 2,797
Eagle Ford
801 706
Bakken
800 1,078
Haynesville
1,694 577
DJ
581 696
SCOOP/STACK
36
Total
7,215 5,890
Lease Operating Expenses
Lease operating expenses were $44.7 million in 2022 compared to $26.3 million in 2021. On a per unit basis, lease operating expenses increased 38% from $4.47 per Boe in 2021 to $6.19 per Boe in 2022. On an absolute dollar basis, the increase in our lease operating expenses in 2022 compared to 2021 was primarily due to an increase in well count due to acquisitions and additional wells successfully drilled and completed, higher transportation and gathering expenses related to certain take-in kind arrangements and overall increased cost of services. Transportation and gathering expenses related to certain take-in kind arrangements increased from $0.9 million in 2021 to $5.6 million in 2022. The increase in lease operating expenses per Boe was primarily due to the increase in lease operating expenses noted above, partially offset by an increase in production.
Production and Ad Valorem Taxes
We pay production taxes based on realized oil and natural gas sales. Production taxes were $26.9 million in 2022 compared to $17.1 million in 2021. As a percentage of oil and natural gas sales, our production taxes were 5% and 6% in 2022 and 2021, respectively. The fluctuation in our average production tax rate from year to year is primarily due to changes in our oil sales as a percentage of our total oil and natural gas sales and the mix of our production volumes by basin. However, production taxes as a percent of total oil and natural gas sales are consistent with historical trends.
Ad valorem taxes increased by $2.7 million during the year ended December 31, 2022 as compared to the year ended December 31, 2021, primarily due to additional wells drilled and completed and new wells acquired.
Depletion and Accretion
Depletion and accretion was $105.8 million in 2022 compared to $94.7 million in 2021. Depletion and accretion was $14.66 per Boe in 2022 compared to $16.07 per Boe in 2021. The aggregate increase in depletion and accretion expense for 2022 compared to 2021 was driven by the increase in depletion expense primarily due to the increase in production, partially offset by the decrease in the depletion rate per Boe.
General and Administrative
General and administrative expenses were $14.2 million in 2022 compared to $10.2 million in 2021. The increase was primarily due to higher management fees and higher professional services and legal costs.
 
69

TABLE OF CONTENTS
 
Management fees were $7.9 million in 2022 compared to $6.2 million in 2021. See Note 10 in the Notes to the Consolidated Financial Statements include elsewhere in this prospectus for additional information on management fees.
Gain on Disposal of Oil and Natural Gas Properties
We did not recognize a gain on disposal of oil and natural gas properties in 2022. We recognized a gain on disposal of oil and natural gas properties of $2.3 million in 2021, primarily due to the sale of certain Permian Basin assets, the sale of a partial unit in the Bakken Basin and the sale of a unit in the SCOOP/STACK Basin.
Gain/(Loss) on Derivatives — Commodity Derivatives
The following table sets forth the loss on derivatives for the years ended December 31, 2022 and 2021:
Year Ended December 31,
(in thousands)
2022
2021
Loss on commodity derivatives:
Oil derivatives
$ (14,985) $ (24,885)
Natural gas derivatives
(10,339) (7,504)
Total
$ (25,324) $ (32,389)
The following table represents our net cash payments on derivatives for the years ended December 31, 2022 and 2021:
Year Ended December 31,
(in thousands)
2022
2021
Net payments on commodity derivatives:
Oil derivatives
$ (23,695) $ (19,034)
Natural gas derivatives
(18,742) (6,185)
Total
$ (42,437) $ (25,219)
Our earnings are affected by the changes in the value of our derivatives portfolio between periods and the related cash settlements of those derivatives, which could be significant. To the extent the future commodity price outlook declines between measurement periods, we will have mark-to-market gains; while to the extent future commodity price outlook increases between measurement periods, we will have mark-to-market losses.
Interest Expense
Interest expense was $2.0 million in 2022 compared to $2.4 million in 2021. The decrease in interest expense was primarily due to lower average outstanding balance on the revolving credit facilities during 2022 as compared to 2021.
Gain on Derivatives — Common Stock Warrants
We recognized a gain of $0.4 million during 2022 from the change in fair value of the warrant liability. See Note 3 in the Notes to the Consolidated Financial Statements included elsewhere in this prospectus for additional information on the common stock warrants.
Income Tax Expense (Benefit)
We recognized an income tax expense of $12.9 million in 2022. There was no income tax expense (benefit) in 2021. The change in income tax expense during the year ended December 31, 2022, compared with 2021, was due to the fact that the Funds were treated as partnerships for U.S. federal income tax purposes and, as such, the partners of the Funds reported their share of the Fund’s income or loss on their respective income tax returns. In contrast, Granite Ridge is a corporation for U.S. federal income tax purposes and
 
70

TABLE OF CONTENTS
 
is subject to U.S. federal income taxes on any income or loss from the operation of the Company’s assets following the Business Combination on October 24, 2022. The effective income tax rate differs from the statutory rate primarily due to the allocation of profits and losses to the partners of the Funds for the period prior to the Business Combination. See Note 7 to the Notes to the Consolidated Financial Statements included elsewhere in this prospectus for additional discussion of income taxes.
Year ended December 31, 2021 compared to year ended December 31, 2020
The following table sets forth selected operating data for the periods indicated. Average sales prices are derived from accrued accounting data for the relevant period indicated.
Year Ended December 31,
2021
2020
Net Sales (in thousands):
Oil sales
$ 215,250 $ 70,870
Natural gas and related product sales
74,943 16,228
Revenues
290,193 87,098
Net Production:
Oil (MBbl)
3,413 1,895
Natural gas (MMcf)
14,861 10,294
Total (MBoe)(1)
5,890 3,611
Average Daily Production:
Oil (Bbl)
9,351 5,178
Natural gas (Mcf)
40,715 28,126
Total (Boe)(1)
16,137 9,866
Average Sales Prices:
Oil (per Bbl)
$ 63.07 $ 37.40
Effect of (loss) gain on settled oil derivatives on average price (per Bbl)
(5.58) 5.37
Oil net of settled oil derivatives (per Bbl)
57.49 42.77
Natural gas and related product sales (per Mcf)
5.04 1.58
Effect of (loss) gain on settled natural gas derivatives on average price (per Mcf)
(0.42) 0.17
Natural gas and related product sales net of settled natural gas derivatives (per Mcf)
4.62 1.75
Realized price on a Boe basis excluding settled commodity derivatives
49.27 24.12
Effect of (loss) gain on settled commodity derivatives on average price (per Boe)
(4.28) 3.30
Realized price on a Boe basis including settled commodity derivatives
44.99 27.42
Operating Expenses (in thousands):
Lease operating expenses
$ 26,333 $ 20,398
Production and ad valorem taxes
18,066 6,663
Depletion and accretion expense
94,661 79,947
Impairment expense
5,725
General and administrative
10,179 10,108
Costs and Expenses (per Boe):
Lease operating expenses
$ 4.47 $ 5.65
Production and ad valorem taxes
3.07 1.85
Depletion and accretion
16.07 22.14
General and administrative
1.73 2.80
Net Producing Wells at Period-End:
108.64 83.67
(1)
Natural gas is converted to Boe using the ratio of one barrel of oil to six Mcf of oil natural gas.
 
71

TABLE OF CONTENTS
 
Oil, Natural Gas and Related Product Sales
Our revenues vary from year to year primarily as a result of changes in realized commodity prices and production volumes. In 2021, our oil and natural gas sales increased 233% from 2020, driven by an 104% increase in realized prices, excluding the effect of settled commodity derivatives, and a 63% increase in production volumes. The higher average price in 2021 as compared to 2020 was driven by higher average NYMEX oil and natural gas prices.
Realized production from oil and gas properties increases through drilling success and acquisition of additional net revenue interests. This increase in production is offset by the natural decline of the production rate of existing oil and natural gas wells. The number of wells we participated increased from 83.67 net wells in 2020 to 108.64 net wells in 2021.
The following table sets forth information regarding our oil and natural gas production by basin and realized prices for the periods indicated.
Year Ended December 31,
2021
2020
Net Production:
Oil (MBbl)
Permian
1,961 900
Eagle Ford
422 258
Bakken
778 727
Haynesville
DJ
236
SCOOP/STACK
16 10
Total
3,413 1,895
Natural Gas (MMcf)
Permian
5,019 1,618
Eagle Ford
1,705 1,684
Bakken
1,798 1,491
Haynesville
3,460 5,450
DJ
2,759
SCOOP/STACK
120 51
Total
14,861 10,294
Total (MBoe)
Permian
2,797 1,169
Eagle Ford
706 539
Bakken
1,078 976
Haynesville
577 908
DJ
696
SCOOP/STACK
36 19
Total
5,890 3,611
Lease Operating Expenses
Lease operating expenses were $26.3 million in 2021 compared to $20.4 million in 2020. On a per unit basis, lease operating expenses decreased 26% from $5.65 per Boe in 2020 to $4.47 per Boe in 2021 due primarily to higher production volumes over which fixed costs can be spread. On an absolute dollar basis, the 29% increase in our lease operating expenses in 2021 compared to 2020 was primarily due to an increase in well count due to acquisitions and additional wells successfully drilled and completed.
 
72

TABLE OF CONTENTS
 
Production and Ad Valorem Taxes
We pay production taxes based on realized oil and natural gas sales. Production taxes were $17.1 million in 2021 compared to $6.0 million in 2020. As a percentage of oil and natural gas sales, our production taxes were 6% and 8% in 2021 and 2020, respectively. The fluctuation in our average production tax rate from year to year is primarily due to changes in our oil sales as a percentage of our total oil and natural gas sales and the mix of our production volumes by basin. However, production taxes as a percent of total oil and natural gas sales are consistent with historical trend.
Ad valorem taxes increased by $0.3 million during the year ended December 31, 2021 as compared to the year ended December 31, 2020, primarily due to additional wells drilled and completed and new wells acquired.
Depletion and Accretion
Depletion and accretion was $94.7 million in 2021 compared to $79.9 million in 2020. Depletion and accretion was $16.07 per Boe in 2021 compared to $22.14 per Boe in 2020. The aggregate increase in depletion and accretion expense for 2021 compared to 2020 was driven by a 63% increase in production levels, partially offset by the decrease in the depletion rate per Boe.
Impairments of long-lived assets
We did not record any impairments of oil and natural gas properties in 2021. In 2020, as a result of low commodity prices and their effect on the proved reserve values of our properties, we recorded an impairment of $5.7 million to our proved oil and natural gas properties.
General and Administrative
General and administrative expenses were $10.2 million in 2021 compared to $10.1 million in 2020. General and administrative expense remained materially consistent in 2021 compared to 2020. General and administrative fees include management fees which were $6.2 million in 2021 compared to $6.6 million in 2020.
Gain on Disposal of Oil and Natural Gas Properties
We recognized a gain on disposal of oil and natural gas properties of $2.3 million in 2021 compared to $0.6 million in 2020. The increase in 2021 was primarily driven by the sale of Permian Basin assets, the sale of a partial unit in the Bakken Basin and the sale of a complete unit in our SCOOP/STACK Basin.
Gain/(Loss) on Derivatives
The following table sets forth the (loss) gain on derivatives for the years ended December 31, 2021 and 2020:
Year Ended December 31,
(in thousands)
2021
2020
(Loss) gain on commodity derivatives:
Oil derivatives
$ (24,885) $ 11,604
Natural gas derivatives
(7,504) 1,402
Total
$ (32,389) $ 13,006
 
73

TABLE OF CONTENTS
 
The following table represents our net cash (payments on) receipts from derivatives for the years ended December 31, 2021 and 2020:
Year Ended December 31,
(in thousands)
2021
2020
Net cash (payments on) receipts from commodity derivatives:
Oil derivatives
$ (19,034) $ 10,180
Natural gas derivatives
(6,185) 1,733
Total
$ (25,219) $ 11,913
Our earnings are affected by the changes in value of our derivatives portfolio between periods and the related cash settlements of those derivatives, which could be significant. To the extent the future commodity price outlook declines between measurement periods, we will have mark-to-market gains; while to the extent future commodity price outlook increases between measurement periods, we will have mark-to-market losses.
Interest Expense
Interest expense was $2.4 million in 2021 compared to $1.8 million in 2020. The increase in interest expense for 2021 as compared to 2020 was primarily due to an increase in the outstanding balance on the revolving credit facility.
Liquidity and Capital Resources
Our main sources of liquidity and capital resources as of the periods covered by this report have been internally generated cash flow from operations and credit facility borrowings. Our primary use of capital has been for the development and acquisition of oil and natural gas properties. We continually monitor potential capital sources for opportunities to enhance liquidity or otherwise improve our financial position.
As of December 31, 2022, we had no outstanding debt under our Credit Agreement. We had $200.8 million of liquidity as of December 31, 2022, consisting of $150.0 million of committed borrowing availability under the Credit Agreement and $50.8 million of cash on hand.
With our cash on hand, cash flow from operations, and borrowing capacity under the Credit Agreement, we believe that we will have sufficient cash flow and liquidity to fund our budgeted capital expenditures and operating expenses for at least the next twelve months. However, we may seek additional access to capital and liquidity. We cannot assure you that any additional capital will be available to us on favorable terms or at all.
Our ability to raise additional capital through the sale of equity or debt securities could be significantly impacted by the resale of shares of common stock by Selling Securityholders pursuant to this prospectus. Accordingly, the shares beneficially owned by the Existing GREP Members who are Selling Securityholders hereunder represent more than 79% of the total outstanding shares of Granite Ridge common stock and all of the shares that may be offered by the Selling Securityholders collectively represent approximately 93% of the total outstanding shares of Granite Ridge common stock, and these holders will have the ability to sell or distribute all of their shares pursuant to the registration statement of which this prospectus forms a part so long as it is available for use. The sale of the securities being registered in this prospectus therefore could result in a significant decline in the public trading price of Granite Ridge common stock and potentially hinder our ability to raise capital at terms that are acceptable to us or at all.
Capital commitments
Our recent capital commitments have been to fund the development and acquisition of oil and natural gas properties. We expect to fund our near-term capital requirements and working capital needs with cash on hand, cash flows from operations and available borrowing capacity under our Credit Agreement. Our capital expenditures could be curtailed if our cash flows decline from expected levels.
 
74

TABLE OF CONTENTS
 
Common stock dividends
We paid dividends of $10.7 million, or $0.08 per share during the fourth quarter of 2022. On February 21, 2023, our Board of Directors declared a cash dividend of $0.11 per share for the first quarter of 2023 that was paid on March 15, 2023 to stockholders of record as of March 1, 2023. Any payment of future dividends will be at the discretion of the Company’s Board of Directors.
Stock repurchase program
In December 2022, we announced that our Board of Directors approved a stock repurchase program for up to $50 million of our common stock through December 31, 2023. Under the stock repurchase program, we will repurchase shares of our common stock from time to time in open market transactions or in privately negotiated transactions as permitted under applicable rules and regulations. The Board of Directors of the Company may limit or terminate the stock repurchase program at any time without prior notice, but, with no further action of the Board of Directors of the Company, the stock repurchase program will terminate on December 31, 2023.
As of December 31, 2022, we had repurchased 25,920 shares under the program at an aggregate cost of $0.2 million. The extent to which we repurchase our shares of common stock, and the timing of such repurchases, will depend upon market conditions and other considerations as may be considered in our sole discretion.
Cash Flows
Our cash flows for the years ended December 31, 2022, 2021 and 2020 are presented below:
Year Ended December 31,
(in thousands)
2022
2021
2020
Net cash provided by operating activities
$ 346,389 $ 181,181 $ 66,806
Net cash used in investing activities
(230,562) (186,024) (116,743)
Net cash (used in) provided by financing activities
(76,848) 8,489 52,071
Net change in cash
$ 38,979 $ 3,646 $ 2,134
Cash Flows from Operating Activities
Our operating cash flow is sensitive to many variables, the most significant of which are the volatility of prices for oil and natural gas and the volume of oil and natural gas sold by our producers. Any interim cash needs are funded by cash on hand, cash flows from operations or borrowings under our Credit Agreement.
Net cash provided by operating activities in 2022 was $346.4 million, compared to $181.2 million in 2021. The increase in net cash provided by operating activities was primarily due to an increase in total operating revenues attributable to an increase in production and higher realized oil and natural gas prices. The increase was partially offset by higher settlements paid on commodity derivatives and higher operating expense. We paid $42.4 million of settlements on commodity derivatives during 2022 as compared to $25.2 million during 2021.
Our net cash provided by operating activities included a reduction of $17.2 million and $26.9 million for the years ended December 31, 2022 and 2021, respectively, associated with changes in working capital items. Changes in working capital items adjust for the timing of receipts and payments of actual cash.
Net cash provided by operating activities in 2021 was $181.2 million, compared to $66.8 million in 2020. The increase in net cash provided by operating activities was primarily due to an increase in total operating revenues attributable to an increase in production and higher realized oil and natural gas prices. The increase was partially offset by $25.2 million of settlements paid on commodity derivatives during 2021 as compared to $11.9 million of cash receipts during 2020.
 
75

TABLE OF CONTENTS
 
Our net cash provided by operating activities included a reduction of $26.9 million and a benefit of $6.7 million for the years ended December 31, 2021 and 2020, respectively, associated with changes in working capital items.
Cash Flows from Investing Activities
For the year ended December 31, 2022, our net cash used in investing activities was $230.6 million, which consisted primarily of our investment of $185.5 million for additions to oil and natural gas properties and $49.2 million of acquisitions of oil and natural gas properties.
For the year ended December 31, 2021, our net cash used in investing activities was $186.0 million, which consisted primarily of our investment of $136.1 million of additions to oil and natural gas properties and $83.2 million of acquisitions of oil and natural gas properties, partially offset by $29.4 million of proceeds received from the disposition of certain oil and natural gas assets.
For the year ended December 31, 2020, our net cash used in investing activities was $116.7 million, which consisted primarily of our investment of $99.5 million of additions to oil and natural gas properties and $17.9 million of acquisitions of oil and natural gas properties.
Cash Flows from Financing Activities
For the year ended December 31, 2022, our net cash used in financing activities was $76.8 million. We made net payments of $51.1 million on our credit facilities and paid $10.7 million of dividends during 2022. In addition, we paid $18.5 million of expenses related to the formation of Granite Ridge and $3.2 million of deferred financing cost related to the Credit Agreement. This was partially offset by the aggregate investment received by ENPC of $6.8 million in connection with the Business Combination, which represents total risk capital contributed by ENPC, including working capital loans that were forgiven.
For the years ended December 31, 2021 and 2020, our net cash provided from financing activities was $8.5 million and $52.1 million, respectively. Net cash provided from financing activities in these years was primarily related to partners’ contributions and proceeds from borrowings on our credit facilities, partially offset by repayments of borrowings and partners’ distributions.
Granite Ridge Credit Agreement
On October 24, 2022, the Funds terminated their revolving credit facilities, and we entered into the Credit Agreement among us, as borrower, Texas Capital Bank, as administrative agent, and the lenders from time to time party thereto. The Credit Agreement has a maturity of five years from the effective date thereof.
The Credit Agreement provides for aggregate elected commitments of $150.0 million, an initial borrowing base of $325.0 million and an aggregate maximum revolving credit amount of $1,000.0 million. The borrowing base is scheduled to be redetermined semiannually on or about April 1 and October 1 of each calendar year, commencing April 1, 2023, and is subject to additional adjustments from time to time, including for asset sales, elimination or reduction of hedge positions and incurrence of other debt. Additionally, each of the Company and the Required Lenders (as defined in the Credit Agreement) may request one unscheduled redetermination of the borrowing base between each scheduled redetermination. The amount of the borrowing base is determined by the lenders in their sole discretion and consistent with the oil and gas lending criteria of the lenders at the time of the relevant redetermination. The amount we are able to borrow under the Credit Agreement is subject to compliance with the financial covenants, satisfaction of various conditions precedent to borrowing and other provisions of the Credit Agreement.
As of December 31, 2022, we did not have any borrowings or letters of credit outstanding under the Credit Agreement, resulting in availability of $150.0 million. The Credit Agreement is guaranteed by our restricted subsidiaries and is secured by a first priority mortgage and security interest in substantially all of our assets and our restricted subsidiaries.
 
76

TABLE OF CONTENTS
 
Borrowings under the Credit Agreement may be base rate loans or secured overnight financing rate (“SOFR”) loans. Interest is payable quarterly for base rate loans and at the end of the applicable interest period for SOFR loans. SOFR loans bear interest at SOFR plus an applicable margin ranging from 250 to 350 basis points, depending on the percentage of the borrowing base utilized, plus an additional 10, 15 or 20 basis point credit spread adjustment for a one, three or six month interest period, respectively. Base rate loans bear interest at a rate per annum equal to the greatest of: (i) the U.S. prime rate as published by the Wall Street Journal; (ii) the federal funds effective rate plus 50 basis points; and (iii) the adjusted SOFR rate for a one-month interest period plus 100 basis points, plus an applicable margin ranging from 150 to 250 basis points, depending on the percentage of the borrowing base utilized. We also pay a commitment fee on unused elected commitment amounts under its facility of 50 basis points. We may repay any amounts borrowed under the Credit Agreement prior to the maturity date without any premium or penalty.
The Credit Agreement also contains certain financial covenants, including the maintenance of the following financial ratios:

a current ratio, which is the ratio of our consolidated current assets (including unused commitments under the Credit Agreement and excluding non-cash asset retirement and derivative assets) to our consolidated current liabilities (excluding the current portion of long-term debt under the Credit Agreement and non-cash asset retirement and derivative liabilities), of not less than 1.00 to 1.00; and

a leverage ratio, which is the ratio of Consolidated Total Debt to EBITDAX (each as defined in the Credit Agreement), subject to certain adjustments, of not greater than 3.00 to 1.00.
The Credit Agreement contains additional restrictive covenants that limit our ability and our restricted subsidiaries to, among other things, incur additional indebtedness, incur additional liens, enter into mergers and acquisitions, make or declare dividends, repurchase or redeem junior debt, make investments and loans, engage in transactions with affiliates, sell assets and enter into certain hedging transactions. In addition, the Credit Agreement is subject to customary events of default, including a change in control. If an event of default occurs and is continuing, the administrative agent may, with the consent of majority lenders, or shall, at the direction of the majority lenders, accelerate any amounts outstanding and terminate lender commitments.
As of December 31, 2022, we were in compliance with all covenants required by the Credit Agreement
Known Contractual and Other Obligations; Planned Capital Expenditures
Contractual and Other Obligations
On October 24, 2022, the Funds terminated their revolving credit facilities, and we entered into a new credit agreement. As of December 31, 2022, there was no outstanding balance on the Credit Agreement. See Note 8 of the Notes to the Consolidated Financial Statements included elsewhere in this prospectus. We entered into the MSA with the Manager in which we will pay the Manager an annual services fee of $10.0 million and will reimburse the Manager for certain Granite Ridge group costs related to the operation of our oil and gas assets and other properties. See Note 10 of the Notes to the Consolidated Financial Statements included elsewhere in this prospectus. We have contractual commitments that may require us to make payments upon future settlement of our commodity derivative contracts. See Note 3 of the Notes to the Consolidated Financial Statements included elsewhere in this prospectus. We have future obligations related to the abandonment of our oil and natural gas properties. See Note 6 of the Notes to the Consolidated Financial Statements included elsewhere in this prospectus. With respect to all of these items, except for our commitments under our debt agreements, we cannot determine with accuracy the amount and/or timing of such payments.
Planned Capital Expenditures
For 2023, we are budgeting approximately $260 million to $270 million in total planned capital expenditures, including approximately $46 million of acquisitions of oil and natural gas properties. We expect to fund planned capital expenditures with cash generated from operations and, if required, borrowings under our Credit Agreement.
 
77

TABLE OF CONTENTS
 
The amount, timing and allocation of capital expenditures are largely discretionary and subject to change based on a variety of factors. If oil and natural gas prices decline below our acceptable levels, or costs increase above our acceptable levels, we may choose to defer a portion of our budgeted capital expenditures until later periods to achieve the desired balance between sources and uses of liquidity and prioritize capital projects that we believe have the highest expected returns and potential to generate near-term cash flow. We may also increase our capital expenditures significantly to take advantage of opportunities we consider to be attractive. We will carefully monitor and may adjust our projected capital expenditures in response to changes in prices, availability of financing, drilling and acquisition costs, industry conditions, the timing of regulatory approvals, contractual obligations, internally generated cash flow, and other factors both within and outside our control.
Satisfaction of Our Cash Obligations for the Next Twelve Months
With our Credit Agreement and our positive cash flows from operations, we believe we will have sufficient capital to meet our drilling commitments, expected general and administrative expenses and other cash needs for the next twelve months. Nonetheless, any strategic acquisition of assets or increase in drilling activity may lead us to seek additional capital. We may also choose to seek additional capital rather than utilize our credit to fund accelerated or continued drilling at the discretion of management and depending on prevailing market conditions. We will evaluate any potential opportunities for acquisitions as they arise. However, there can be no assurance that any additional capital will be available to us on favorable terms or at all.
Effects of Inflation and Pricing
The oil and natural gas industry is typically very cyclical and the demand for goods and services of oil field companies, suppliers and others associated with the industry put extreme pressure on the economic stability and pricing structure within the industry. Typically, as prices for oil and natural gas increase, so do all associated costs. Conversely, in a period of declining prices, associated cost declines are likely to lag and may not adjust downward in proportion.
Material changes in prices also impact our current revenue stream, estimates of future reserves, borrowing base calculations of bank loans, impairment assessments of oil and natural gas properties, and values of properties in purchase and sale transactions. Material changes in prices can impact the value of oil and natural gas companies and their ability to raise capital, borrow money and retain personnel. Higher prices for oil and natural gas could result in increases in the costs of materials, services and personnel.
Critical Accounting Estimates
The establishment and consistent application of accounting policies is a vital component of accurately and fairly presenting our financial statements in accordance with generally accepted accounting principles in the United States (“U.S. GAAP”), as well as ensuring compliance with applicable laws and regulations governing financial reporting. While there are rarely alternative methods or rules from which to select in establishing accounting and financial reporting policies, proper application often involves significant judgment regarding a given set of facts and circumstances and a complex series of decisions. Further, these estimates and other factors, including those outside of management’s control could have significant adverse impact to the financial condition, results of operations and cash flows of the Company.
Use of Estimates
The preparation of financial statements under U.S. GAAP requires management to make estimates and assumptions that affect our reported amounts of assets and liabilities and the reported amounts of revenues and expenses during the reporting period.
Oil and Natural Gas Reserves
The determination of depletion and amortization expense as well as impairments that are recognized on our oil and natural gas properties are highly dependent on the estimates of the proved oil and natural gas reserves attributable to our properties. Our estimate of proved reserves is based on the quantities of oil
 
78

TABLE OF CONTENTS
 
and natural gas which geological and engineering data demonstrate, with reasonable certainty, to be recoverable in the future years from known reservoirs under existing economic and operating conditions. The accuracy of any reserve estimate is a function of the quality of available data, engineering and geological interpretation, and judgment. For example, we must estimate the amount and timing of future operating costs, production taxes and development costs, all of which may in fact vary considerably from actual results. In addition, as the prices of oil and natural gas and cost levels change from year to year, the economics of producing our reserves may change and therefore the estimate of proved reserves may also change. As of December 31, 2022, approximately 39% of our total proved reserves were categorized as proved undeveloped reserves. Any significant variance in these assumptions could materially affect the estimated quantity and value of our reserves, future cash flows from our reserves, and future development of our proved undeveloped reserves.
The information regarding present value of the future net cash flows attributable to our proved oil and natural gas reserves are estimates only and should not be construed as the current market value of the estimated oil and natural gas reserves attributable to our properties. Such information includes revisions of certain reserve estimates attributable to the properties included in the prior year’s estimates. These revisions reflect additional information from subsequent activities, production history of the properties involved and any adjustments in the projected economic life of such properties resulting from changes in oil and natural gas prices.
External petroleum engineers independently estimated all of the proved reserve quantities included in our financial statements, which were prepared in accordance with the rules promulgated by the SEC. In connection with our external petroleum engineers performing their independent reserve estimations, we furnish them with the following information that they review: (1) technical support data, (2) technical analysis of geologic and engineering support information, (3) economic and production data and (4) our well ownership interests. The third- party independent reserve engineers, NSAI, evaluated 100% of our estimated proved reserve quantities and their related pre-tax future net cash flows as of December 31, 2022.
Oil and Natural Gas Properties
Oil and natural gas producing activities are accounted for under the successful efforts method of accounting.
The successful efforts method inherently relies on the estimation of proved oil and natural gas reserves. The amount of estimated proved reserve volumes affect, among other things, whether certain costs are capitalized or expensed, the amount and timing of costs depleted into net income and the presentation of supplemental information on oil and gas producing activities. In addition, the expected future cash flows to be generated by producing properties used for testing impairment, also in part, rely on estimates of quantities of net reserves.
Depletion and accretion of oil and natural gas producing properties is determined using the units-of-production method. During the years ended December 31, 2022, 2021 and 2020, we recognized depletion and accretion expense of $105.8 million, $94.7 million and $79.9 million, respectively.
Any reduction in proved reserves could result in an acceleration of future depletion expense. Such a decline may result from lower commodity prices, which may make it uneconomical to drill for and produce higher cost fields. In addition, a decline in proved reserve estimates may impact the outcome of our assessment of our proved properties for impairment.
Holding all other factors constant, if proved reserves are revised downward, the rate at which we record depletion and accretion expense would increase, reducing net income. Conversely, if proved reserves are revised upward, the rate at which we record depletion and accretion expense would decrease. However, a sensitivity analysis is not practicable, given the numerous assumptions required to calculate proved reserves. In addition, any unfavorable adjustments to some of the above listed assumptions (e.g. commodity prices) would likely be offset by favorable adjustments in other assumptions (e.g. lower costs) as we have historically seen in our industry.
 
79

TABLE OF CONTENTS
 
Impairment of Oil and Natural Gas Properties
All of our long-lived assets are monitored for potential impairment annually, or when circumstances indicate that the carrying value of an asset may be greater than management’s estimates of its future net cash flows, including cash flows from proved reserves, risk-adjusted probable and possible reserves, and integrated assets. If the carrying value of the long-lived assets exceeds the sum of estimated undiscounted future net cash flows, an impairment loss is recognized for the difference between the estimated fair value and the carrying value of the assets. The evaluations involve a significant amount of judgment since the results are based on estimated future events, such as future sales prices for oil and natural gas, future costs to produce these products, estimates of future oil and natural gas reserves to be recovered and the timing thereof, the economic and regulatory climates, cash flows from integrated assets and other factors. The need to test an asset for impairment may result from significant declines in sales prices or downward revisions in estimated quantities of oil and natural gas reserves. Estimates of anticipated sales prices are highly judgmental and subject to material revision in future periods. At December 31, 2022, our estimates of commodity prices for purposes of determining undiscounted future cash flows, which are based on the NYMEX strip, ranged from a 2023 price of $79.12 per barrel of oil decreasing to a 2027 price of $64.14 per barrel of oil. Natural gas prices ranged from a 2023 price of $4.26 per Mcf of natural gas increasing to a 2027 price of $4.50 per Mcf. Both oil and natural gas commodity prices for this purpose were held flat after 2027.
In March 2020, crude oil demand experienced significant declines due to the COVID-19 pandemic and resulting governmental led shut-downs in economic activity. During 2020, as it became apparent that the pandemic would continue with sustained significant decline in crude oil prices, we assessed our proved oil and natural gas properties for impairment and recorded impairment expense of $5.7 million during the year ended December 31, 2020. We did not incur any impairment expense related to our proved oil and natural gas properties during the years ended December 31, 2022 and 2021.
Unproved oil and natural gas properties are assessed for impairment by considering future drilling and exploration plans, results of exploration activities, commodity price outlooks, planned future sales and expiration of all or a portion of the projects. The Company did not recognize an impairment expense for the years ended December 31, 2022, 2021 and 2020 related to its unproved oil and natural gas properties.
Derivative Instruments — Commodity Derivatives
In order to reduce uncertainty around commodity prices received for our oil and natural gas operators’ production, we enter into commodity price derivative contracts from time to time. We exercise significant judgment in determining the types of instruments to be used, the level of production volumes to include in our commodity derivative contracts, the prices at which we enter into commodity derivative contracts and the counterparties’ creditworthiness.
We have not designated our derivative instruments as hedges for accounting purposes and, as a result, mark our derivative instruments to fair value and recognize the cash and non-cash change in fair value on derivative instruments for each period in the consolidated statements of operations. We are also required to recognize our derivative instruments on the consolidated balance sheets as assets or liabilities at fair value with such amounts classified as current or long-term based on their anticipated settlement dates. The accounting for the changes in fair value of a derivative depends on the intended use of the derivative and resulting designation, and fair value is generally determined using established index prices and other sources which are based upon, among other things, futures prices and time to maturity. These fair values are recorded by netting asset and liability positions, including any deferred premiums, that are with the same counterparty and are subject to contractual terms which provide for net settlement. Changes in the fair values of our commodity derivative instruments have a significant impact on our net income because we follow mark-to-market accounting and recognize all gains and losses on such instruments in earnings in the period in which they occur.
Asset Retirement Obligations
There are legal obligations associated with the retirement of long-lived assets that result from the acquisition, construction, development and the normal operation of a long-lived asset. The primary impact of this relates to oil and natural gas wells on which we have a legal obligation to plug and abandon. We
 
80

TABLE OF CONTENTS
 
record the fair value of a liability for an asset retirement obligation in the period in which it is incurred and, generally, a corresponding increase in the carrying amount of the related long-lived asset. The determination of the fair value of the liability requires us to make numerous judgments and estimates, including judgments and estimates related to future costs to plug and abandon wells, future inflation rates and estimated lives of the related assets. When the judgments used to estimate the initial fair value of the asset retirement obligation change, an adjustment is recorded to both the obligation and the carrying amount of the related long-lived asset. Historically, there have been no significant revisions to our initial estimates once future results became known. See Note 6 of the Notes to the Consolidated Financial Statements included elsewhere in this prospectus for additional information regarding our asset retirement obligations.
Revenue Recognition
The Company’s revenues are derived from its interests in the sale of oil and natural gas production. As we do not operate any of our wells, we have limited visibility into the timing of when new wells start producing and production statements may not be received for one to three months or more after the date production is delivered. As a result, we are required to estimate the amount of production delivered to the purchaser and the price that we will receive for the sale of the product. Engineering estimates are typically used to calculate expected volumes. Pricing estimates are based upon actual prices realized in an area by adjusting the market price for the basis differential from market on a basin-by-basin basis. The expected sales volumes and prices for these properties are estimated and recorded within Revenue receivable line item in the accompanying consolidated balance sheets. Differences between our estimates and the actual amounts received for oil and natural gas sales are recorded in the month that payment is received from the third party.
Recently Issued or Adopted Accounting Pronouncements
For discussion of recently issued or adopted accounting pronouncements, see Note 2 of the Notes to the Consolidated Financial Statements included elsewhere in this prospectus.
Off-Balance Sheet Arrangements
We do not have any off-balance sheet arrangements that have or are reasonably likely to have a current or future effect on our financial condition, changes in financial condition, revenues or expenses, results of operations, liquidity, capital expenditures or capital resources that is material to investors.
Quantitative and Qualitative Disclosure about Market Risk
Commodity Price Risk
We are exposed to market risk as the prices of our commodities are subject to fluctuations resulting from changes in supply and demand. To reduce our exposure to changes in the prices of our commodities, we have entered into, and may in the future enter into, additional commodity price risk management arrangements for a portion of our oil and natural gas production. The agreements that we have entered into generally have the effect of providing us with a fixed price for a portion of our expected future oil and natural gas production over a fixed period of time. Our commodity price risk management arrangements are recorded at fair value and thus changes to the future commodity prices will have an impact on our earnings. For the year ended December 31, 2022, a 10% increase in average commodity prices would have decreased the fair value of commodity derivatives by $7.8 million. We may incur significant unrealized losses in the future from our use of derivative financial instruments to the extent market prices increase and our derivatives contracts remain in place.
We generally use derivatives to economically hedge a portion of our anticipated future production. Any payments due to counterparties under our derivative contracts are funded by proceeds received from the sale of our production. Production receipts, however, lag payments to the counterparties. Any interim cash needs are funded by cash from operations or borrowings under our Credit Agreement.
Interest Rate Risk
At December 31, 2022, our exposure to interest rate changes related primarily to the borrowings under the Credit Agreement. The interest we pay on these borrowings is set periodically based upon market rates. We had no indebtedness under the Credit Agreement at December 31, 2022.
 
81

TABLE OF CONTENTS
 
We may utilize interest rate derivatives to alter interest rate exposure in an attempt to reduce interest rate expense related to existing debt issues. Interest rate derivatives are used solely to modify interest rate exposure and not to modify the overall leverage of the debt portfolio. We had no outstanding interest rate derivative contracts at December 31, 2022.
 
82

TABLE OF CONTENTS
 
MANAGEMENT
Directors and Executive Officers
Set forth below are the name, age and description of the business experience of our executive officers and directors.
Name
Age
Position
Luke C. Brandenberg
37
President and Chief Executive Officer
Tyler S. Farquharson
40
Chief Financial Officer
Matthew Miller
38
Director and Co-Chairman of the Board
Griffin Perry
39
Director and Co-Chairman of the Board
Amanda N. Coussens
42
Director
Thaddeus Darden
36
Director
Michele J. Everard
71
Director
Kirk Lazarine
69
Director
John McCartney
70
Director
Luke C. Brandenberg has over 15 years of experience in the energy industry. Prior to joining Granite Ridge, he served as Managing Director of Vortus Investments, a private equity firm focused on the lower/middle market upstream energy industry in North America, from April 2021 through June 2022. From 2020 to April 2021, Mr. Brandenberg partnered with Grey Rock to launch a special situations initiative and to lead the deal origination, structuring, and relationship management efforts for the new platform. From 2010 to 2020, Mr. Brandenberg served in various roles with EnCap Investments, most recently as Director — Upstream Investment Staff, where he was a key board member and the primary relationship manager on multiple portfolio companies representing a significant portion of EnCap’s equity commitments. From 2007 to 2010, Mr. Brandenberg served as an investment banking analyst in the energy group of Raymond James & Associates where he focused on public market capital raises, restructuring of oil and gas investments, and mergers and acquisitions advisory work in the upstream, midstream, and oilfield services sectors of the energy. Mr. Brandenberg has a Bachelor of Business Administration degree with honors in Business Honors and Finance from The University of Texas at Austin.
Tyler S. Farquharson has over 16 years of oil and gas finance experience. During the past five years, Mr. Farquharson was Vice President, Chief Financial Officer and Treasurer of EXCO Resources, Inc. (“EXCO”), an independent oil and natural gas company, a position he held from October 2017 to May 2022. In January 2018, EXCO filed voluntary petitions for Chapter 11 bankruptcy protection under the U.S. Bankruptcy Code. Subsequently, EXCO filed a reorganization plan in bankruptcy court in October 2018 and emerged from bankruptcy in July 2019. Mr. Farquharson began his career in August 2005 serving in various corporate finance, planning, treasury and investor relations roles at EXCO. Mr. Farquharson received a B.S. in Finance from the University of Kansas in 2005.
Matthew Miller is a Co-Founder and Managing Director at Grey Rock, and he is a member of Grey Rock’s Investment Committee and Valuation Committee. Since founding Grey Rock in 2013, Mr. Miller has focused on deal origination, valuation, due diligence, execution, project management and divestitures of the oil and gas properties managed by Grey Rock. Using his background on sophisticated valuation of major onshore acquisitions and divestitures, Mr. Miller works to ensure that the Grey Rock portfolio maximizes return for a given amount of risk. Mr. Miller and his team have originated, diligenced, and closed over $250 million in assets in the Midland, Delaware, Eagle Ford, Bakken, and Haynesville plays. From 2008 to 2013, Mr. Miller served as a Vice President at Bluescape Resources, a company focused on finding distressed upstream U.S. oil and gas investment opportunities. Prior to Bluescape Resources, Mr. Miller worked at McKinsey & Co. from 2006 to 2008 where his clients included several multi-billion dollar private equity firms. Mr. Miller holds a BS in Commerce from the University of Virginia, and he is a CFA charterholder. Granite Ridge believes Mr. Miller is qualified to serve on the Granite Ridge Board because of his extensive experience in the energy sector, his business acumen, and his leadership skills.
 
83

TABLE OF CONTENTS
 
Griffin Perry is a Co-Founder and Managing Director at Grey Rock, and he is a member of Grey Rock’s Investment Committee. Since founding Grey Rock in 2013, Mr. Perry has focused on controls, investor relations, risk management, and day-to-day operations of Grey Rock. Further, Mr. Perry assists in origination and portfolio management of Grey Rock’s assets. From 2012 to 2013, Mr. Perry was the President of Caddis Energy, an oil and gas investment company that partnered with industry leaders to raise capital and develop a pipeline of business focusing on both operated and non-operated oil and gas properties. From 2007 to 2012, Mr. Perry worked as a financial advisor with UBS and Deutsche Bank. During his tenure in these positions, Mr. Perry worked to grow assets under management from $300 million to $500 million. He is also a member of the Cotton Bowl Board. Mr. Perry holds a BA in economics and history from Vanderbilt University. Granite Ridge believes Mr. Perry is qualified to serve on the Granite Ridge Board because of extensive experience in the energy sector, his business acumen, and his leadership skills.
Amanda N. Coussens is the Chief Financial Officer and Chief Commercial Officer for P10, Inc. (NYSE: PX), a publicly traded asset manager, with over $20 billion in assets under management where she has served since January 2021 and taken P10, Inc. both through an initial public offering and a subsequent debt refinance. Prior to P10, Inc., from 2017 through 2020, Ms. Coussens served as Chief Financial Officer and Chief Compliance Officer of PetroCap, LLC (“PetroCap”), an upstream energy private equity fund, where she oversaw finance both for PetroCap and portfolio companies of PetroCap. Prior to PetroCap, from 2015 through 2017, Ms. Coussens served as a consulting Chief Financial Officer with Aduro Advisors where she worked for several start-up venture and private equity funds in the upstream energy sector. Prior to Aduro Advisors, from 2014 through 2016, Ms. Coussens served as Chief Financial Officer for White Deer Energy, a private equity firm targeting investments in oil and gas exploration and production, oilfield service and equipment manufacturing, and the midstream sector of the energy industry. Prior to White Deer Energy, from 2013 through 2014, Ms. Coussens served as Director of Financial Services for Timmon Advisors, LLC, an asset management firm, and from 2010 through 2013, Ms. Coussens served as Director of SEC and Financial Reporting for Edelman Financial Group (formerly Sanders Morris Harris) (NASDAQ: EF), a publicly traded asset management firm with over $20 billion of assets under management, overseeing aspects of SEC reporting and acquisition integration. Ms. Coussens began her career as an audit and tax associate for Null-Lairson, P.C. from 2002 to 2004, an audit manager for Grant Thornton from 2004 to 2008, and a controller for Tudor, Pickering, Holt and Co. and TPH Partners from 2008 to 2010. Ms. Coussens is a Certified Public Accountant and holds a B.A. in Accounting from the University of Houston, where she graduated with honors. Granite Ridge believes Ms. Coussens is qualified to serve on the Granite Ridge Board because of her extensive experience in the energy industry in finance, accounting, and operational roles, including her prior expertise as the CFO of a publicly traded company and experience with oil and gas private equity firms.
Thaddeus Darden is a Partner at Grey Rock, and he is a member of Grey Rock’s Valuation Committee. Joining Grey Rock in 2014, Mr. Darden manages financial modeling and assists in deal diligence, portfolio valuation, and business development. His focus is to accurately forecast and understand the financial performance and sensitivities of portfolios of oil and gas properties managed by Grey Rock. From 2010 to 2014, Mr. Darden worked at Bain & Company primarily in the oil and gas practice. During Mr. Darden’s tenure at Bain, he provided deal diligences, built growth strategies, and streamlined operations for numerous upstream and midstream oil and gas companies. Mr. Darden holds a BS in Systems Engineering from the University of Virginia where he was a Jefferson Scholar. Granite Ridge believes Mr. Darden is qualified to serve on the Granite Ridge Board because of his extensive experience in the energy sector and his business acumen.
Michele J. Everard was employed in the University of Michigan’s Investment Office for over thirty-eight years, most recently as Managing Director, until her retirement in December of 2019. Ms. Everard was responsible for investment strategy, recommendation of new investment opportunities and monitoring of the University Endowment’s Real Estate and Natural Resources portfolios. She was a member of the University’s Investment Committee and participated in the management of all of the University’s investment programs, including the Endowment Fund which ranks in the top ten among institutions of higher education. Ms. Everard has a Bachelor of Business Administration in finance from Eastern Michigan University and is a CFA charterholder. Granite Ridge believes Ms. Everard is qualified to serve on the Granite Ridge Board because of her depth of knowledge as the director of real asset investments for the University of Michigan.
 
84

TABLE OF CONTENTS
 
Kirk Lazarine is a Co-Founder and Managing Director at Grey Rock, and he is a member of Grey Rock’s Investment Committee. Since founding Grey Rock in 2013, Mr. Lazarine has focused on business development, deal origination, due diligence, land agreements, portfolio management and divestitures of oil and gas properties managed by Grey Rock. Using networks built over a 30+ year career in oil and gas, Mr. Lazarine provides a unique source of deal flow, contacts, and experience. Mr. Lazarine has participated in transactions totaling over $1 billion of assets across the U.S., including several hundred wells and 700,000 acres. From 2004 to 2013, Mr. Lazarine served as CEO of KOR Resources, where he led the acquisition of a significant lease position in the Eagle Ford oil window with Matt Miller. Prior to KOR, Mr. Lazarine served at Chevron for 23 years including as a manager for Chevron’s unconventional gas team. Mr. Lazarine has negotiated several hundred agreements, including purchase and sale agreements, leases, JOAs, farm-ins, JVs, and EDAs. Mr. Lazarine holds a BBA from Southwest Texas State University and a BS in Petroleum Land Management from the University of Houston, and is a member of the AAPL and WHAPL. Granite Ridge believes Mr. Lazarine is qualified to serve on the Granite Ridge Board because of extensive experience in the energy sector, his business acumen, and his leadership skills.
John McCartney joined the executive management team of US Robotics in March 1984 as Vice President and Chief Financial Officer. At US Robotics, he served in various executive capacities, including as Executive Vice President, International, until serving as President and Chief Operating Officer from January 1996 until its merger with 3Com Corporation in June 1997. Since 2010 Mr. McCartney has served as Chairman of the Board of Huron Consulting Group (NASDAQ: HURN), where he has been a director since 2004. From June 1997 to March 1998, Mr. McCartney held the position of President of 3Com Corporation’s Client Access Unit. Mr. McCartney has served on the board of Datatec Limited, a publicly traded networking technology and services company since 2007, where he currently is a member of its nominations committee. Mr. McCartney also serves as a director of EQT, Corp. (NYSE: EQT), a publicly traded natural gas exploration and production company and as a member of its public policy and corporate responsibility, and corporate governance committees. During the past several years, Mr. McCartney previously served on the boards of Transco, Inc. a Chicago-based company that provides solutions to customers in the electric utility industry, Westcon Group, Inc., a specialty distributor of networking and communications equipment, Rice Energy Inc., a formerly publicly traded independent natural gas and oil company acquired by EQT in 2017, and Covance Inc., a formerly publicly traded drug development services company acquired by Laboratory Corporation of America Holdings (NYSE: LH) in 2015. Mr. McCartney received a B.A. in Philosophy from Davidson College and an M.B.A. from The Wharton School of the University of Pennsylvania. Granite Ridge believes Mr. McCartney is qualified to serve on the Granite Ridge Board because of his deep public company, governance and accounting experience, having served as chairman and vice chairman of the boards of numerous public and private companies, including another energy company.
Family Relationships
There are no family relationships between any of our executive officers and directors.
Board Composition
Granite Ridge’s amended and restated certificate of incorporation and Granite Ridge’s amended and restated bylaws provide for a classified board of directors consisting of three classes of directors, each serving staggered three-year terms (other than the initial Class I directors and Class II directors), as follows:

Our Class I directors are Kirk Lazarine, Thaddeus Darden and Michele J. Everard, and their initial term will expire at our 2023 annual meeting of stockholders.

Our Class II directors are Matthew Miller and John McCartney, and their terms will expire at our 2024 annual meeting of stockholders.

Our Class III directors are Griffin Perry and Amanda N. Coussens, and their terms will expire at our 2025 annual meeting of stockholders.
Upon expiration of the term of a class of directors, directors for that class will be elected for three-year terms at the annual meeting of stockholders in the year in which that term expires. Each director’s term continues until the election and qualification of his or her successor or his or her earlier death, resignation
 
85

TABLE OF CONTENTS
 
or removal. Any increase or decrease in the number of directors will be distributed among the three classes so that, as nearly as possible, each class will consist of an equal number of directors.
Independence of Directors
The NYSE listing standards generally define an “independent director” as a person that, in the opinion of the issuer’s board of directors, has no material relationship with the listed company (either directly or as a partner, stockholder or officer of an organization that has a relationship with the company).
As of the Closing Date, the Existing GREP Members collectively own a majority of Granite Ridge’s voting common stock. As a result, under the NYSE’s current listing standards, Granite Ridge qualifies for, and expects to avail itself of, the controlled company exemptions under the corporate governance rules of the NYSE. As a controlled company, Granite Ridge is not be required to have a majority of “independent directors” on its board of directors, as defined under the rules of the NYSE, or a compensation committee and a nominating and governance committee composed entirely of “independent directors.” Notwithstanding the exemption, The Granite Ridge Board has determined that Amanda Coussens, Michele Everard, and John McCartney are independent directors of Granite Ridge, as defined under the NYSE rules and that Granite Ridge shall have a compensation committee.
Board Leadership Structure and Role in Risk Oversight
The individuals selected to be on the Granite Ridge Board recognize that the leadership structure and combination or separation of the Chief Executive Officer and Chairman (or co-Chairmen, as applicable) roles is driven by the needs of Granite Ridge at any point in time. As a result, the Granite Ridge Board does not have a fixed policy regarding the separation of the offices of Chief Executive Officer and Chairman (or co-Chairmen, as applicable) and instead the Granite Ridge Board will maintain the flexibility to select the Chairman (or co-Chairmen, as applicable) and its leadership structure, from time to time, based on the criteria that it deems in the best interests of Granite Ridge and its stockholders. Currently, the roles of Chief Executive Officer and Chairman (or co-Chairmen, as applicable) are separate. The individuals selected to be on the Granite Ridge Board believe that, at this time, having a separate Chief Executive Officer and Chairman is the appropriate leadership structure for Granite Ridge.
The Granite Ridge Board oversees the risk management activities designed and implemented by its management and by the Manager through the MSA. The Granite Ridge Board does not have a standing risk management committee, but rather anticipates executing its oversight responsibility both directly and through its standing committees. The Granite Ridge Board also will consider specific risk topics, including risks associated with Granite Ridge’s strategic initiatives, business plans and capital structure. Granite Ridge’s management, directly and through Granite Ridge’s MSA with the Manager, is primarily responsible for managing the risks associated with operation and business of the company and provide appropriate updates to the Granite Ridge Board and the Audit Committee. The Granite Ridge Board delegates to the Audit Committee oversight of its risk management process, and Granite Ridge’s other board committees also consider risks as they perform their respective committee responsibilities. All board committees report to the Granite Ridge Board as appropriate, including, but not limited to, when a matter rises to the level of a material or enterprise risk.
Committees of the Granite Ridge Board
The standing committees of the Granite Ridge Board consist of an Audit Committee, a Compensation Committee, an Environmental, Sustainability and Governance Committee (“ESG Committee”) and a Conflicts Committee. Each committee reports to the Granite Ridge Board as they deem appropriate and as the Granite Ridge Board may request. The duties and responsibilities of these committees are set forth below.
Audit Committee
The primary purposes of Granite Ridge’s Audit Committee are to assist the Granite Ridge Board’s oversight of:
 
86

TABLE OF CONTENTS
 

the accounting and financial reporting processes of Granite Ridge and audits of Granite Ridge’s financial statements;

the integrity of Granite Ridge’s financial statements and Granite Ridge’s compliance with legal and regulatory requirements;

the qualifications, independence, and performance of any independent registered public accounting firm engaged for the purpose of preparing or issuing an audit report or performing other audit, review, or attest services for Granite Ridge;

reviewing, with Granite Ridge’s independent registered public accounting firm, the scope and results of their audit;

overseeing the financial reporting process and discussing with management and Granite Ridge’s independent registered public accounting firm the quarterly and annual financial statements that Granite Ridge files with the SEC

the design and implementation of Granite Ridge’s internal audit function; and

the preparation of an annual Audit Committee report and the publishing of the report in Granite Ridge’s proxy statement for its annual meeting of stockholders, in accordance with applicable rules and regulations.
Granite Ridge’s Audit Committee consists of Amanda Coussens, Michele Everard, and John McCartney with Ms. Coussens serving as chair. Rule 10A-3 of the Exchange Act and the NYSE rules require that Granite Ridge’s Audit Committee be composed entirely of independent directors. The Granite Ridge Board has affirmatively determined that each of Amanda Coussens, Michele Everard, and John McCartney meet the definition of “independent director” for purposes of serving on the Audit Committee under Rule 10A-3 of the Exchange Act and the NYSE rules.
Each member of Granite Ridge’s Audit Committee also meets the financial literacy requirements of NYSE listing standards. In addition, the Granite Ridge Board has determined that Ms. Coussens qualifies as an “audit committee financial expert,” as such term is defined in Item 407(d)(5) of Regulation S-K. The Granite Ridge Board has adopted a written charter for the Audit Committee, which is available on Granite Ridge’s website at www.graniteridge.com. The information on our website is deemed not to be incorporated in this prospectus or to be part of this prospectus.
Compensation Committee
The primary purposes of Granite Ridge’s Compensation Committee are to:

oversee Granite Ridge’s overall compensation philosophy that applies to all Granite Ridge employees;

review, evaluate, and approve the agreements, plans, policies, and programs of Granite Ridge to compensate Granite Ridge’s executive officers and directors and, in certain instances, which may compensate individuals providing services to Granite Ridge pursuant to the MSA; and

discharge the Granite Ridge Board’s responsibilities relating to compensation of Granite Ridge’s executive officers and directors.
Granite Ridge’s Compensation Committee is composed of Thaddeus Darden, Matthew Miller and John McCartney, with Mr. Darden serving as chair. The Granite Ridge Board has adopted a written charter for the Compensation Committee, which is available on Granite Ridge’s website at www.graniteridge.com. The information on our website is deemed not to be incorporated in this prospectus or to be part of this prospectus.
ESG Committee
The ESG Committee’s responsibilities include, among other things:

the oversight and monitoring of Granite Ridge’s environmental, sustainability and governance initiatives;
 
87

TABLE OF CONTENTS
 

reviewing and recommending to the Granite Ridge Board any changes to its corporate governance principles;

assisting the Granite Ridge Board by identifying individuals qualified to become members of the Granite Ridge Board, and recommending director nominees to the Granite Ridge Board;

advising the Granite Ridge Board about the appropriate composition of the Granite Ridge Board and its committees;

leading the Granite Ridge Board in the annual performance evaluation of the Granite Ridge Board and its committees and of management;

directing all matters relating to the succession of the Granite Ridge’s management; and

any amendments to the charter of the ESG Committee.
Granite Ridge’s ESG Committee is composed of Amanda Coussens, Thaddeus Darden, and Griffin Perry, with Mr. Perry serving as chair. The Granite Ridge Board has adopted a written charter for the ESG Committee, which is available on Granite Ridge’s website at www.graniteridge.com. The information on our website is deemed not to be incorporated in this prospectus or to be part of this prospectus.
Conflicts Committee
The Conflicts Committee’s responsibilities include, among other things, reviewing and approving:

new material arrangements and transactions between Granite Ridge and Grey Rock or its affiliates;

amendments to, waivers of, or resolution of material disputes related to agreements between Grey Rock and its affiliates on the one hand and Granite Ridge and its affiliates on another, including any material amendment, waiver, or disputes relating to the MSA;

related person transactions pursuant to Granite Ridge’s related party transactions policy; and

any amendment to the charter of the Conflicts Committee.
Granite Ridge’s Conflicts Committee is composed of Amanda Coussens, Michele Everard, and John McCartney, with Ms. Everard serving as chair. The Conflicts Committee is composed entirely of independent directors who the Granite Ridge Board has determined meet the independence requirements of the NYSE. The Granite Ridge Board has adopted a written charter for the Conflicts Committee, which is available on Granite Ridge’s website at www.graniteridge.com. The information on our website is deemed not to be incorporated in this prospectus or to be part of this prospectus.
Code of Business Conduct and Ethics and Corporate Governance Guidelines
Granite Ridge has adopted a written code of business conduct and ethics that applies to its directors, officers, employees and individuals providing services to Granite Ridge pursuant to the MSA, in accordance with applicable federal securities laws, a copy of which is available on Granite Ridge’s website at www.graniteridge.com. Granite Ridge intends to disclose on its website any future amendments of the code of ethics or waivers that exempt any principal executive officer, principal financial officer, principal accounting officer or controller, persons performing similar functions or Granite Ridge’s directors from provisions in the code of business conduct and ethics. Additionally, Granite Ridge has adopted corporate governance guidelines, a copy of which is available on Granite Ridge’s corporate website, that address items such as the qualifications and responsibilities of its directors and director candidates and corporate governance policies and standards. The information on our website is deemed not to be incorporated in this prospectus or to be part of this prospectus.
Compensation Committee Interlocks and Insider Participation
None of our officers currently serves, and in the past year has not served, (i) as a member of the compensation committee or the board of directors of another entity, one of whose officers served on our compensation committee, or (ii) as a member of the compensation committee of another entity, one of whose officers served on our board of directors.
 
88

TABLE OF CONTENTS
 
EXECUTIVE COMPENSATION
Effective July 1, 2022, Luke Brandenberg, the Company’s Chief Executive Officer and President, and Tyler Farquharson, the Company’s Chief Financial Officer, became employees of the Manager on an interim basis pending the closing of the Business Combination. Each of Mr. Brandenberg and Mr. Farquharson received an annual base salary of $250,000, prorated for the period of employment, and the opportunity to participate in the Manager’s standard health and dental benefit plans through the closing. Effective as of the closing of the Business Combination, Messrs. Brandenberg and Farquharson entered into employment agreements with the Company, described under “— Employment, Severance and Change of Control Agreements.”
After the completion of the Business Combination, no directors or members of ENPC’s management team remained with Granite Ridge and its consolidated subsidiaries after giving effect to the Business Combination (the “Combined Company”) or are paid consulting or management fees from the Combined Company. Additionally, no executive officer or director of ENPC received cash compensation for services rendered to ENPC prior to the Business Combination. Any compensation be paid to our executive officers will be determined, or recommended to the Granite Ridge Board for determination, by its Compensation Committee. Pursuant to the MSA, persons employed by the Manager will provide services to Granite Ridge. See the section entitled “Certain Relationships and Related Party Transactions — Management Services Agreement” for a description of the MSA. None of the persons employed by the Funds, GREP or the Manager as of December 31, 2022 are executive officers of Granite Ridge.
Effective as of the Business Combination, our named executive officers are:
Name
Principal Position
Luke C. Brandenberg President and Chief Executive Officer
Tyler S. Farquharson Chief Financial Officer
Elements of Compensation
The principal elements of compensation for the named executive officers will be base salaries, annual cash bonuses, and health, welfare and certain additional benefits.
Base Salary.   Base salaries are generally set at levels commensurate with the named executive officer’s position and responsibilities, with any adjustments deemed necessary to attract and retain individuals with superior talent appropriate relative to their expertise and experience.
Annual Cash Bonuses.   Annual cash incentive awards are expected to be used to motivate and reward our executives. Annual cash incentive awards will be determined on a discretionary basis and are generally based on individual and Company performance.
Employee Benefits.   The named executive officers participate in all medical, dental, hospitalization, accidental death and dismemberment, disability, travel and life insurance plans, and all other plans as are offered by Granite Ridge to its executive personnel, including savings, pension, profit-sharing and deferred compensation plans.
Equity Incentive Awards.   Named executive officers will participate in the Granite Ridge 2022 Omnibus Incentive Plan (the “Incentive Plan”), with awards to be determined in the Board’s discretion.
Employment, Severance and Change in Control Arrangements
Employment Agreements
On the Closing Date, Granite Ridge entered into an employment agreements with each of Messrs. Luke C. Brandenberg and Tyler S. Farquharson, pursuant to which Mr. Brandenberg will serve as the Company’s President and Chief Executive Officer and Mr. Farquharson will serve as the Company’s Chief Financial Officer, each for a three-year term, following which the agreements will be automatically extended for additional one-year terms, unless either of Granite Ridge on the one hand, or Mr. Brandenberg or Mr. Farquharson on the other hand, give at least 90 days’ prior notice of non-extension.
 
89

TABLE OF CONTENTS
 
Under the terms of the employment agreement, Mr. Brandenberg is entitled to the following:

An annual base salary of $400,000, subject to increase (but not decrease) as determined by the Board;

A target bonus equal to 50% of the executive’s current base salary, based on satisfaction of performance criteria to be established by the Board;

An annual long term-incentive award pursuant to the Incentive Plan and applicable award agreement, and the terms and conditions thereof, determined by the Board, in its discretion;

An expense reimbursement for all reasonable business and travel expenses paid or incurred by the executive while performing his duties, responsibilities, and authorities under the agreement and promoting the Company’s business and activities during the executive’s term; and

Participation in all medical, dental, hospitalization, accidental death and dismemberment, disability, travel and life insurance plans, and all other plans as are offered by Granite Ridge to its executive personnel, including savings, pension, profit-sharing and deferred compensation plans, subject to the general eligibility and participation provisions set forth in such plan.
Under the terms of the employment agreement, Mr. Farquharson is entitled to the following:

An annual base salary of $385,000, subject to increase (but not decrease) as determined by the Board;

A target bonus equal to 30% of the executive’s current base salary, based on satisfaction of performance criteria to be established by the Board;

An annual long term-incentive award pursuant to the Incentive Plan and applicable award agreement, and the terms and conditions thereof, determined by the Board, in its discretion;

An expense reimbursement for all reasonable business and travel expenses paid or incurred by the executive while performing his duties, responsibilities, and authorities under the agreement and promoting the Company’s business and activities during the executive’s term; and

Participation in all medical, dental, hospitalization, accidental death and dismemberment, disability, travel and life insurance plans, and all other plans as are offered by Granite Ridge to its executive personnel, including savings, pension, profit-sharing and deferred compensation plans, subject to the general eligibility and participation provisions set forth in such plan.
Both executives’ employment will terminate upon the earliest to occur of: (i) the executive’s death; (ii) a termination by Granite Ridge by reason of the executive’s disability; (iii) a termination by Granite Ridge with or without cause; or (iv) a termination by executive with or without good reason. Each of Mr. Brandenberg and Mr. Farquharson’s employment agreements provide for certain payments and benefits upon termination of their employment. The material terms of these arrangements are described below:

Termination for cause or without good reason.   In connection with a termination of employment by Granite Ridge for cause or by the executive without good reason, the executive will be entitled to payment of all accrued and unpaid base salary through the termination date, all approved but unreimbursed documented business expenses and other amounts payable under the agreement incurred through the termination date and payment and/or provision of all vested benefits to which the executive may be entitled through the termination date with respect to applicable benefit or incentive compensation plans, policies or programs.

Termination in connection with death or disability.   In addition to the payments described above, in connection with any termination by Granite Ridge in connection with the executive’s death or disability, the executive will be entitled to the executive’s pro rata target bonus.

Termination without cause or for good reason.   In addition to the payments described above in connection with termination for cause or without good reason, in connection with any termination by Granite Ridge without cause or by executive for good reason, the executive with also be entitled to payment of the following in a lump sum within 60 days following the termination date: (i) severance amount equal to two (2) times the sum of (a) the executive’s annual base salary as in effect for the fiscal
 
90

TABLE OF CONTENTS
 
year preceding the termination date and (b) the executive’s target bonus for the fiscal year preceding the period in which termination occurs, and (ii) during the 18-month period following the termination date, eligibility to elect for continued coverage for himself and his eligible dependents under the Company’s group health insurance plan.
In addition, if either of the executives’ employment is terminated by the Granite Ridge without cause or by the executive for good reason during the six-month period immediately following a change in control, then in lieu of the severance amount described above, the executive will be entitled to payment of the following in (i) within 60 days following the termination date: (i) a payment equal to three (3) times the sum of (a) the executive’s annual base salary as in effect for the fiscal year preceding the termination date and (b) the executive’s target bonus for the fiscal year preceding the period in which the termination date occurs, less applicable withholdings and deductions, and (ii) vesting, at the time of such termination, in any time-based long-term awards that previously were granted to the executive but which had not yet vested.
The payments described above are subject to the executive’s delivery to Granite Ridge of an executed release of claims. Upon termination of the executive’s employment, the executive will continue to be subject to the non-competition and non-solicitation covenants for 12 months, as well as their non-disparagement covenants.
If any of the payments or benefits received or to be received by the executive constitute “parachute payments” within the meaning of Section 280G of the Code and would be subject to excise tax, then such payments will be reduced in a manner determined by Granite Ridge (by the minimum amounts possible) that is consistent with Section 409A until no amount payable by the executive will be subject to excise tax.
For purposes of the employment agreement:
“Cause” means any act or omission of the executive that constitutes any: (i) material breach of the agreement, (ii) the executive’s failure or refusal to perform the executive’s duties, responsibilities, and authorities under the agreement, including, but not limited to, the failure or refusal to follow any lawful directive of the Board or the CEO and President, as applicable, (iii) material violation of any written employment policy or rule of the Company or its related entities, which results, or is likely to result in, any material reputational, financial, or other harm to the Company or its related entities, (iv) misappropriation of any funds, property, or business opportunity of the Company or its related entities, (v) illegal use or distribution of drugs or any abuse of alcohol in any manner that adversely affects the executive’s performance, (vi) fraud upon the Company or its related entities, or bad faith, dishonest, or disloyal acts or omissions toward the Company or its related entities, (vii) commission, indictment, or conviction of any felony or any misdemeanor involving moral turpitude, or (viii) other acts or omissions contrary to the best interests of the Company or its related entities which has caused, or is likely to cause, material harm to them. If the Board or Company, as applicable, determines in its sole discretion that a cure is possible and appropriate, the Company shall give such executive written notice of the acts or omissions constituting Cause and no termination of the agreement shall be for Cause unless and until such executive fails to cure such acts or omissions within 30 days following receipt of such written notice.
“Good Reason” shall exist in the event any of the following actions are taken without the executive’s consent: (i) a material diminution the executive’s annual base salary, duties, responsibilities, or authorities; (ii) a requirement that the executive report to an officer or employee other than the Board or the CEO and President, as applicable; (iii) a material relocation of the executive’s primary work location more than 50 miles away from the Company’s corporate headquarters; or (iv) any other action or inaction by the Company that constitutes a material breach of its obligations under the agreement. However, “Good Reason” will only exist if the executive gives Granite Ridge notice within 90 days after the first occurrence of any of the foregoing events, Granite Ridge fails to correct the matter within 30 days following receipt of such notice.
The foregoing description of Mr. Brandenberg and Mr. Farquharson’s employment agreements does not purport to be complete and is qualified in its entirety by the full text of the Executive Employment Agreements, which are attached to this registration statement of which this prospectus forms a part.
Except as described above, we have not entered into any employment, severance, change in control or similar agreements with any of our NEOs, nor are we otherwise currently responsible for any payment upon
 
91

TABLE OF CONTENTS
 
the termination of any of our NEOs. We do provide for accelerated vesting of option awards upon our change in control, which is described in more detail below under “— Granite Ridge 2022 Omnibus Incentive Plan.”
Granite Ridge 2022 Omnibus Incentive Plan
At the special meeting of ENPC stockholders held in connection with the Business Combination, ENPC stockholders approved the Granite Ridge 2022 Omnibus Incentive Plan (the “Incentive Plan”), which applies to Granite Ridge following the closing of the Business Combination. In connection with the closing, the Granite Ridge Board adopted the Incentive Plan, which became effective immediately. The purpose of the Incentive Plan is to promote and closely align the interests of Granite Ridge’s employees, officers, directors, consultants or advisors and the Company’s stockholders by providing stock-based compensation and other performance-based compensation. The objectives of the Incentive Plan are to attract and retain individuals of exceptional skill upon whom, in large measure, Granite Ridge’s sustained progress, growth and profitability depend and to provide an increased incentive for these individuals to contribute to the future success and prosperity of Granite Ridge, thus enhancing the value of the Company’s common stock for the benefit of its stockholders. The Incentive Plan allows for the grant of stock options, both incentive stock options and “non-qualified” stock options; stock appreciation rights (SARs), alone or in conjunction with other awards; restricted stock and restricted stock units (RSUs); and other stock-based awards. We refer to these collectively herein as Awards.
The following description of the Incentive Plan is not intended to be complete and is qualified in its entirety by the complete text of the Incentive Plan, a copy of which is attached hereto as an exhibit to the registration statement of which this prospectus forms a part. Stockholders are urged to read the Incentive Plan in its entirety. Any capitalized terms which are used in this summary description but not defined here or elsewhere in this prospectus have the meanings assigned to them in the Incentive Plan.
Administration
The Incentive Plan will be administered by the Compensation Committee, or such other person or persons designated by the Compensation Committee to administer the plan, which we refer to herein as the “Plan Administrator”. The Granite Ridge Board may also grant awards and administer the Incentive Plan with respect to such awards. The Plan Administrator will have broad authority, subject to the provisions of the Incentive Plan, to administer and interpret the Incentive Plan and Awards granted thereunder. All decisions and actions of the Plan Administrator will be final. To the extent required to comply with the provisions of Rule 16b-3 promulgated under the Exchange Act, any Award granted to any participant who, at the time of the Award, is the owner, directly or indirectly, of stock possessing more than ten percent (10%) of the total combined voting power of all classes of stock of the Company or any Subsidiary will be determined by the Granite Ridge Board.
Eligibility; Interests of Directors or Officers
The Company’s directors may grant Awards under the Incentive Plan to themselves as well as to officers and other employees of the Company and its subsidiaries, as well as to other service providers, including employees of the Manager.
Stock Subject to the Incentive Plan
The maximum number of shares of common stock that may be issued under the Incentive Plan will not exceed 6,500,000 shares, subject to certain adjustments in the event of a change in the Company’s capitalization. Shares of common stock issued under the Incentive Plan may be either authorized and unissued shares or previously issued shares acquired by us. On termination or expiration of an Award under the Incentive Plan, in whole or in part, the number of shares of common stock subject to such Award but not issued thereunder or that are otherwise forfeited back to the Company will again become available for grant under the Incentive Plan. Shares of common stock (i) accepted by the Company in payment of the exercise price of an option, (ii) withheld from a participant or delivered to the Company in satisfaction of required withholding taxes and (iii) representing the difference between the total number of shares with
 
92

TABLE OF CONTENTS
 
respect to which a SAR is awarded and the number of shares actually delivered upon exercise of such SAR, in each case, shall not be available for reissuance under the Plan.
Limits on Non-Employee Director Compensation
Under the Incentive Plan, the aggregate dollar value of all cash fees and Awards to the Company’s non-employee directors for services in such capacity shall not exceed $750,000 during any fiscal year.
Types of Awards
Stock Options.   All stock options granted under the Incentive Plan will be evidenced by a written agreement with the participant, which provides, among other things, whether the option is intended to be an incentive stock option (meaning they are intended to satisfy the requirements of Code section 422 for incentive stock options) or a non-qualified stock option (meaning they are not intended to satisfy the requirements of section 422 of the Code), the number of shares subject to the option, the exercise price, exercisability (or vesting), the term of the option, which may not generally exceed ten years, and other terms and conditions. Subject to the express provisions of the Incentive Plan, options generally may be exercised over such period, in installments or otherwise, as the Plan Administrator may determine. The exercise price for any stock option granted may not generally be less than the fair market value of the common stock subject to that option on the grant date. The exercise price may be paid in cash, the delivery of previously owned shares, any cashless exercise mechanism or any combination of the foregoing methods. Other than in connection with a change in the Company’s capitalization, we will not, without stockholder approval, reduce the exercise price of a previously awarded option, and at any time when the exercise price of a previously awarded option is above the fair market value of a share of common stock, we will not, without stockholder approval, cancel and re-grant or exchange such option for cash or a new Award with a lower (or no) exercise price.
Stock Appreciation Rights or SARs.   SARs may be granted alone or in conjunction with all or part of a stock option. SARs will be subject to terms and conditions established by the Plan Administrator and consistent with the Incentive Plan. Upon exercising a SAR, the participant is entitled to receive the amount by which the fair market value of the common stock at the time of exercise exceeds the exercise price of the SAR. This amount is payable in fully vested shares of common stock or cash.
Restricted Stock and RSUs.   Awards of restricted stock consist of shares of stock that are transferred to the participant subject to restrictions that may result in forfeiture if specified conditions are not satisfied. RSUs result in the transfer of shares of common stock or cash or other consideration to the participant only after specified conditions are satisfied. The Plan Administrator will determine the restrictions and conditions applicable to each Award of restricted stock or RSUs, which may include performance vesting conditions. The Plan Administrator may specify certain performance criteria which must be satisfied before an Award of restricted stock or RSUs will vest. The performance goals may vary from participant to participant, group to group, and period to period.
Dividend Equivalents.   Awards may be granted that provide a right to the participant to receive the equivalent value of dividends paid on shares of Granite Ridge common stock, as determined by the Plan Administrator and consistent with the Incentive Plan. Dividend equivalents may be paid or credited to an account for the participant, settled in cash or shares of Granite Ridge common stock and subject to the same restrictions on transferability and forfeitability as the RSUs with respect to which the dividend equivalents are granted and subject to other terms and conditions as set forth in the award agreement.
Other Stock or Stock-Based Awards.   Other stock or stock-based awards are Awards of common stock, including fully-vested common stock, and other Awards that are valued in whole or in part by reference to the fair market value of the Granite Ridge common stock.
Transferability
Awards generally may not be sold, transferred for value, pledged, assigned or otherwise alienated or hypothecated by a participant other than by will or the laws of descent and distribution, and each Award
 
93

TABLE OF CONTENTS
 
may be exercisable only by the participant during his or her lifetime or, if permissible under applicable law, by the participant’s legal guardian or representative.
Amendment and Termination
The Granite Ridge Board has the right to amend, revise, discontinue or terminate the Incentive Plan at any time, provided certain enumerated material amendments may not be made without stockholder approval. No amendment or alteration to the Incentive Plan or an Award or Award agreement will be made that would adversely affect the rights of the participant under any Award, without such participant’s consent. The Incentive Plan will automatically terminate as to the grant of future Awards ten years after such adoption by the Granite Ridge Board, unless earlier terminated by the Granite Ridge Board.
Change of Control
Upon a Change of Control where the Company is not the surviving corporation (or survives only as a subsidiary of another corporation), unless the Plan Administrator determines otherwise, all outstanding Awards shall be assumed by, or replaced with comparable Awards by, the surviving corporation (or a the Company or subsidiary of the surviving corporation). In the event the outstanding Awards are not assumed or replaced as provided in the preceding sentence, any outstanding Awards issued under the Incentive Plan (other than restricted stock and RSUs that are subject to achievement of performance-based goals) will become fully vested. Restricted stock and RSUs that are subject to performance-based goals will vest, as determined by the Plan Administrator, based on the level of attainment of the specified performance goals, unless otherwise provided in the applicable Award Agreement. Notwithstanding the foregoing, in the event of a Change in Control the Plan Administrator may, in its discretion, cancel outstanding Awards and pay to participants the cash value of such Awards based upon the highest price per share of common stock received or to be received by other stockholders of the Company in connection with the Change of Control.
Clawback
All awards granted under the Incentive Plan will be subject to reduction, cancelation, forfeiture, or recoupment to the extent necessary to comply with (a) any clawback, forfeiture or other similar policy that the Company’s board of directors or the Plan Administrator may adopt from time to time and (b) to the extent necessary to comply with applicable law.
New Plan Benefits
Future grants under the Incentive Plan will be made at the discretion of the Plan Administrator or the Company board of directors and, accordingly, are not yet determinable. In addition, the value of the Awards granted under the Incentive Plan will depend on a number of factors, including the fair market value of the Company common stock on future dates, the exercise decisions made by the participants and/or the extent to which any applicable performance goals necessary for vesting or payment are achieved. Consequently, it is not possible to determine the benefits that might be received by participants receiving discretionary grants under the Incentive Plan.
Summary Compensation Table
The table below presents information regarding the compensation earned or received by the named executive officers during the year ended December 31, 2022 (the only year for which any named executive officers earned or received compensation from the Company):
Name and Principal Position
Year
Salary
($)
Stock
Awards
($)
All other
compensation
($)
Total
($)
Luke C. Brandenberg,
President and Chief Executive Officer
2022 71,371(1) 71,371
Tyler S. Farquharson,
Chief Financial Officer
2022 68,871(2) 68,871
 
94

TABLE OF CONTENTS
 
(1)
Mr. Brandenberg also earned $78,629 in salary from the Manager from July 1, 2022 through the closing of the Business Combination.
(2)
Mr. Farquharson also earned $78,629 in salary from the Manager from July 1, 2022 through the date of the Business Combination.
No named executive officer received equity based compensation during the year ended December 31, 2022. In January 2023, Mr. Brandenberg was awarded a stock award under the Incentive Plan in the amount of $200,000 and Mr. Farquharson was awarded a stock award under the Incentive Plan in the amount of $150,000. In March 2023, Mr. Brandenberg was awarded a restricted stock award under the Incentive Plan in the amount of $66,700 and Mr. Farquharson was awarded a restricted stock award under the Incentive Plan in the amount of $66,700.
In March 2023, Mr. Brandenberg was awarded stock options to acquire 160,000 shares of Granite Ridge common stock at an exercise price of $9.22 per share and stock options to acquire 36,054 shares of Granite Ridge common stock at an exercise price of $5.02 per share. The options were granted under the Incentive Plan, vest in three equal annual installments beginning on March 21, 2023 and expire on March 31, 2033.
In March 2023, Mr. Farquharson was awarded stock options to acquire 160,000 shares of Granite Ridge common stock at an exercise price of $9.22 per share and stock options to acquire 36,054 shares of Granite Ridge common stock at an exercise price of $5.02 per share. The options were granted under the Incentive Plan, vest in three equal annual installments beginning on March 21, 2023 and expire on March 31, 2033.
Director Compensation
The table below presents information regarding the compensation earned or received by our directors during the year ended December 31, 2022:
Name
Fees Earned or
Paid in Cash(1)
Stock
Awards
Total
Amanda N. Coussens(2)
$ 16,386 $ 16,386
Thaddeus Darden
$ 13,654 $ 13,654
Michele J. Everard
$ 13,654 $ 13,654
Kirk Lazarine
$ 13,654 $ 13,654
John McCartney
$ 13,654 $ 13,654
Matthew Miller
$ 13,654 $ 13,654
Griffin Perry
$ 13,654 $ 13,654
(1)
Represents cash retainer for the fourth quarter of 2022, paid in arrears, and prorated from the date of the closing of the Business Combination through December 31, 2022.
(2)
Includes cash retainer for service as the Audit Committee Chair for the fourth quarter of 2022, paid in arrears and prorated from the date of the closing of the Business Combination through December 31, 2022.
In January 2023, the Compensation Committee recommended and the Board approved the following compensation for the Board: an annual Board retainer of $75,000 per director, payable quarterly in arrears in cash (or at the election of the director, in stock); an annual equity grant of $75,000 per director; an additional annual retainer for the Audit Committee Chair of $15,000, payable quarterly in arrears in cash (or at the election of the Audit Committee Chair, in stock); and for each of the independent directors, a one-time initial equity grant of $100,000.
Each director will be reimbursed for travel and miscellaneous expenses to attend meetings and activities of the Granite Ridge Board or its committees. Each director will also be fully indemnified by us for actions associated with serving as a director to the fullest extent permitted under Delaware law.
 
95

TABLE OF CONTENTS
 
DESCRIPTION OF SECURITIES
The following summary of the material terms of Granite Ridge’s securities is not intended to be a complete summary of the rights and preferences of such securities. Granite Ridge’s securities are governed by Granite Ridge’s amended and restated certificate of incorporation, Granite Ridge’s amended and restated bylaws and the DGCL. We urge you to read (1) the Granite Ridge’s amended and restated certificate of incorporation in its entirety for a complete description of the rights and preferences of Granite Ridge’s securities and (2) Granite Ridge’s amended and restated bylaws.
Authorized and Outstanding Capital Stock
The amended and restated certificate of incorporation of Granite Ridge authorizes the issuance of 431,000,000 shares of Granite Ridge common stock, par value $0.0001 per share, and 1,000,000 shares of preferred stock, par value $0.0001 per share. The outstanding shares of Granite Ridge common stock are duly authorized, validly issued, fully paid and non-assessable. Common stockholders of record are entitled to one vote for each share held on all matters to be voted on by stockholders. As of March 22, 2023, there were 133,212,500 shares of Granite Ridge common stock and no shares of preferred stock issued and outstanding.
Common Stock
Voting Power
Unless otherwise required by law or as otherwise provided in any certificate of designation for any series of preferred stock, holders of record of Granite Ridge common stock are entitled to one vote for each share of Granite Ridge common stock held on all matters to be voted on by stockholders. Granite Ridge’s board of directors is divided into three classes, each of which generally serves for a term of three years with only one class of directors being elected in each year and with directors only permitted to be removed for cause. There is no cumulative voting with respect to the election of directors, with the result that the holders of more than 50% of the shares voted for the election of directors can elect all of the directors up for election at such time.
Dividends
Holders of Granite Ridge common stock will be entitled to receive such dividends and other distributions, if any, as may be declared from time to time by Granite Ridge’s board of directors in its discretion out of funds legally available therefor and shall share equally on a per share basis in such dividends and distributions. The payment of cash dividends in the future will be dependent upon a number of factors, including Granite Ridge’s results of operations, financial condition, future prospects, contractual restrictions, restrictions imposed by applicable law, and other factors the board of directors of Granite Ridge deems relevant. The payment of any cash dividends will be within the discretion of Granite Ridge’s board of directors at such time. If Granite Ridge incurs any indebtedness, Granite Ridge’s ability to declare dividends may be limited by restrictive covenants Granite Ridge may agree to in connection therewith. The operating and financial restrictions and covenants in our Credit Agreement, restrict, and any other future financing agreements by Granite Ridge likely will restrict, its ability to pay dividends, finance future operations or capital needs, or engage, expand, or pursue its business activities.
Liquidation, Dissolution and Winding Up
In the event of the voluntary or involuntary liquidation, dissolution, distribution of assets or winding-up of Granite Ridge, the holders of Granite Ridge common stock will be entitled to receive an equal amount per share of all of Granite Ridge’s assets of whatever kind available for distribution to stockholders, after the rights of the holders of Granite Ridge’s creditors and holders of preferred stock, if any, have been satisfied.
No Preemptive, Redemption or Convertible Rights
The holders of Granite Ridge common stock shall have no preemptive rights to subscribe to any or all additional issues of Granite Ridge common stock or any securities of the Company convertible into Granite Ridge common stock. Granite Ridge common stock is not redeemable nor convertible.
 
96

TABLE OF CONTENTS
 
Preferred Stock
The amended and restated certificate of incorporation of Granite Ridge provides that shares of preferred stock may be issued from time to time in one or more series. Granite Ridge’s board of directors is authorized to fix the voting rights, if any, designations, powers, preferences, the relative, participating, optional or other special rights and any qualifications, limitations and restrictions thereof, applicable to such additional shares of each series. Granite Ridge’s board of directors may, without stockholder approval, issue preferred stock with voting and other rights that could adversely affect the voting power and other rights of the holders of Granite Ridge common stock and could have anti-takeover effects. The ability of Granite Ridge’s board of directors to issue preferred stock without stockholder approval could have the effect of delaying, deferring or preventing a change of control of Granite Ridge or the removal of existing management. Granite Ridge currently has no preferred stock outstanding as of the date of this prospectus. Although Granite Ridge does not currently intend to issue any shares of preferred stock, it cannot assure you that it will not do so in the future.
Warrants
As of March 22, 2023, the Company has 10,349,975 outstanding Granite Ridge warrants to purchase Granite Ridge common stock. The Granite Ridge warrants were issued at the closing of the Business Combination to the holders of ENPC’s then outstanding warrants.
On the Closing Date of the Business Combination, the Company entered into the Assignment, Assumption and Amendment Agreement (the “Warrant Agreement Amendment and Assignment”), by and among the Company, ENPC and Continental Stock Transfer & Trust Company (“Continental”). The Warrant Agreement Amendment and Assignment assigned the existing Warrant Agreement, dated September 15, 2020, as amended on March 24, 2021, by and between ENPC and Continental (as amended, the “Existing Warrant Agreement”) to the Company, and the Company agreed to perform all applicable obligations under such agreement.
In connection with the Business Combination, ENPC assigned all its rights, title and interest in the Existing Warrant Agreement to Granite Ridge, and the shares for which ENPC warrants were exercisable automatically converted to shares of Granite Ridge common stock (the ENPC Warrant Agreement as assigned to Granite Ridge following the Business Combination is referred to herein as the “Granite Ridge Warrant Agreement”). Pursuant to the Granite Ridge Warrant Agreement, each whole Granite Ridge warrant entitles the registered holder to purchase one share of Granite Ridge common stock at a price of $11.50 per share, subject to adjustment as discussed below, at any time commencing November 23, 2022. Pursuant to the Granite Ridge Warrant Agreement, a Granite Ridge warrant holder may exercise its Granite Ridge warrants only for a whole number of shares of Granite Ridge common stock. The Granite Ridge warrants will expire five years after the Closing Date, at 5:00 p.m., New York City time, or earlier upon redemption or liquidation.
Granite Ridge will have no obligation to settle such Granite Ridge warrant exercise unless a registration statement under the Securities Act with respect to the shares of Granite Ridge common stock underlying the Granite Ridge warrants is then effective and a prospectus relating thereto is current, subject to Granite Ridge satisfying its obligations described below with respect to registration. No Granite Ridge warrant will be exercisable and Granite Ridge will not be obligated to issue a share of Granite Ridge common stock upon exercise of a Granite Ridge warrant unless the share of Granite Ridge common stock issuable upon such Granite Ridge warrant exercise has been registered, qualified, or deemed to be exempt under the securities laws of the state of residence of the registered holder of the Granite Ridge warrants. In the event that the conditions in the two immediately preceding sentences are not satisfied with respect to a warrant, the holder of such Granite Ridge warrant will not be entitled to exercise such Granite Ridge warrant and such Granite Ridge warrant may have no value and expire worthless. In no event will Granite Ridge be required to net cash settle any Granite Ridge warrant.
Granite Ridge has filed with the SEC a registration statement for the registration, under the Securities Act, of the Granite Ridge warrants and the Granite Ridge common stock issuable upon exercise of the Granite Ridge warrants, and Granite Ridge will use our commercially reasonable efforts to maintain the
 
97

TABLE OF CONTENTS
 
effectiveness of such registration statements and a current prospectus relating to those Granite Ridge common stock until the Granite Ridge warrants expire or are redeemed, as specified in the Granite Ridge Warrant Agreement.
From and after the sixty-first (61st) business day after the Closing Date, Granite Ridge warrant holders may, during any period when Granite Ridge has failed to maintain an effective registration statement and until a registration statement has been declared effective by the SEC, exercise Granite Ridge warrants on a “cashless basis” in accordance with Section 3(a)(9) of the Securities Act or another exemption. Notwithstanding the above, if shares of Granite Ridge common stock are at the time of any exercise of a warrant not listed on a national securities exchange such that they satisfy the definition of a “covered security” under Section 18(b)(1) of the Securities Act, Granite Ridge may, at its option, require holders of public warrants who exercise their warrants to do so on a “cashless basis” in accordance with Section 3(a)(9) of the Securities Act and, in the event Granite Ridge so elects, Granite Ridge will not be required to file or maintain in effect a registration statement, and in the event Granite Ridge does not so elect, Granite Ridge will use its best efforts to register or qualify the shares under applicable blue sky laws to the extent an exemption is not available.
Redemption of Warrants for Cash
Granite Ridge may call the Granite Ridge warrants for redemption for cash:

in whole and not in part;

at a price of $0.01 per warrant;

upon not less than 30 days’ prior written notice of redemption (the “30-day redemption period”) to each Granite Ridge warrant holder; and

if, and only if, the closing price of Granite Ridge common stock equals or exceeds $18.00 per share (as adjusted for stock splits, stock capitalizations, reorganizations, recapitalizations and the like) for any 20 trading days within a 30-trading day period ending three business days before Granite Ridge sends the notice of redemption to the Granite Ridge warrant holders.
Granite Ridge has established the last of the redemption criterion discussed above to prevent a redemption call unless there is at the time of the call a significant premium to the Granite Ridge warrant exercise price. If the foregoing conditions are satisfied and Granite Ridge issues a notice of redemption of the Granite Ridge warrants, each Granite Ridge warrant holder will be entitled to exercise his, her or its Granite Ridge warrant prior to the scheduled redemption date. However, the price of the shares of Granite Ridge common stock may fall below the $18.00 redemption trigger price (as adjusted for stock splits, stock capitalizations, reorganizations, recapitalizations and the like) as well as the $11.50 Granite Ridge warrant exercise price after the redemption notice is issued.
Redemption Procedures and Cashless Exercise
If Granite Ridge calls the Granite Ridge warrants for redemption as described above, Granite Ridge will have the option to require any holder that wishes to exercise his, her or its Granite Ridge warrant to do so on a “cashless basis.” In determining whether to require all holders to exercise their Granite Ridge warrants on a “cashless basis,” Granite Ridge will consider, among other factors, Granite Ridge’s cash position, the number of Granite Ridge warrants that are outstanding, and the dilutive effect on Granite Ridge’s stockholders of issuing the maximum number of shares of Granite Ridge common stock issuable upon the exercise of Granite Ridge warrants. If Granite Ridge takes advantage of this option, all holders of Granite Ridge warrants would pay the exercise price by surrendering their Granite Ridge warrants for that number of shares of Granite Ridge common stock equal to the quotient obtained by dividing (x) the product of the number of shares of Granite Ridge common stock underlying the Granite Ridge warrants, multiplied by the excess of the “fair market value” of shares of Granite Ridge common stock (defined below) over the exercise price of the Granite Ridge warrants by (y) the fair market value. The “fair market value” will mean the average closing price of the shares of Granite Ridge common stock for the 10 trading days ending on the third trading day prior to the date on which the notice of redemption is sent to the holders of Granite Ridge warrants. If Granite Ridge takes advantage of this option, the notice of redemption will
 
98

TABLE OF CONTENTS
 
contain the information necessary to calculate the number of shares of Granite Ridge common stock to be received upon exercise of the Granite Ridge warrants, including the “fair market value” in such case. Requiring a cashless exercise in this manner will reduce the number of shares to be issued and thereby lessen the dilutive effect of a Granite Ridge warrant redemption. This feature is an attractive option to Granite Ridge if Granite Ridge does not need the cash from the exercise of the Granite Ridge warrants after the Business Combination.
A holder of a Granite Ridge warrant may notify Granite Ridge in writing in the event it elects to be subject to a requirement that such holder will not have the right to exercise such warrant, to the extent that after giving effect to such exercise, such person (together with such person’s affiliates), to the warrant agent’s actual knowledge, would beneficially own in excess of 4.9% or 9.8% (as specified by the holder) of the shares of Granite Ridge common stock outstanding immediately after giving effect to such exercise.
Adjustment to Exercise Price
If the number of outstanding shares of Granite Ridge common stock is increased by a share capitalization payable in shares of Granite Ridge common stock, or by a split-up of common stock or other similar event, then, on the effective date of such share capitalization, split-up or similar event, the number of shares of Granite Ridge common stock issuable on exercise of each Granite Ridge warrant will be increased in proportion to such increase in the outstanding shares of common stock. A rights offering to all or substantially all holders of Granite Ridge common stock entitling holders to purchase shares of Granite Ridge common stock at a price less than the fair market value will be deemed a share capitalization of a number of shares of Granite Ridge common stock equal to the product of (i) the number of shares of Granite Ridge common stock actually sold in such rights offering (or issuable under any other equity securities sold in such rights offering that are convertible into or exercisable for shares of Granite Ridge common stock) and (ii) the quotient of (x) the price per share of Granite Ridge common stock paid in such rights offering and (y) the fair market value. For these purposes (i) if the rights offering is for securities convertible into or exercisable for shares of Granite Ridge common stock, in determining the price payable for shares of Granite Ridge common stock, there will be taken into account any consideration received for such rights, as well as any additional amount payable upon exercise or conversion and (ii) fair market value means the volume weighted average price of shares of Granite Ridge common stock as reported during the ten (10) trading day period ending on the trading day prior to the first date on which the shares of Granite Ridge common stock trades on the applicable exchange or in the applicable market, regular way, without the right to receive such rights.
If the number of outstanding shares of Granite Ridge common stock is decreased by a consolidation, combination, reverse share split or reclassification of shares of Granite Ridge common stock or other similar event, then, on the effective date of such consolidation, combination, reverse share split, reclassification or similar event, the number of shares of Granite Ridge common stock issuable on exercise of each Granite Ridge warrant will be decreased in proportion to such decrease in outstanding share of Granite Ridge common stock.
Whenever the number of shares of Granite Ridge common stock purchasable upon the exercise of the Granite Ridge warrants is adjusted, as described above, the Granite Ridge warrant exercise price will be adjusted by multiplying the Granite Ridge warrant exercise price immediately prior to such adjustment by a fraction (x) the numerator of which will be the number of shares of Granite Ridge common stock purchasable upon the exercise of the Granite Ridge warrants immediately prior to such adjustment, and (y) the denominator of which will be the number of shares of Granite Ridge common stock so purchasable immediately thereafter.
In case of any reclassification or reorganization of the outstanding shares of Granite Ridge common stock (other than those described above or that solely affects the par value of such shares of Granite Ridge common stock), or in the case of any merger or consolidation of Granite Ridge with or into another corporation (other than a consolidation or merger in which Granite Ridge is the continuing corporation and that does not result in any reclassification or reorganization of outstanding shares of Granite Ridge common stock), or in the case of any sale or conveyance to another corporation or entity of the assets or other property of Granite Ridge as an entirety or substantially as an entirety in connection with which Granite Ride is dissolved, the holders of the Granite Ridge warrants will thereafter have the right to purchase and
 
99

TABLE OF CONTENTS
 
receive, upon the basis and upon the terms and conditions specified in the Granite Ridge warrants and in lieu of the shares of Granite Ridge common stock immediately theretofore purchasable and receivable upon the exercise of the rights represented thereby, the kind and amount of shares of Granite Ridge common stock or other securities or property (including cash) receivable upon such reclassification, reorganization, merger or consolidation, or upon a dissolution following any such sale or transfer, that the holder of the Granite Ridge warrants would have received if such holder had exercised their Granite Ridge warrants immediately prior to such event. If less than 70% of the consideration receivable by the holders of shares of Granite Ridge common stock in such a transaction is payable in the form of shares of Granite Ridge common stock in the successor entity that is listed for trading on a national securities exchange or is quoted in an established over-the-counter market, or is to be so listed for trading or quoted immediately following such event, and if the registered holder of the Granite Ridge warrant properly exercises the Granite Ridge warrant within thirty days following public disclosure of such transaction, the Granite Ridge warrant exercise price will be reduced as specified in the Granite Ridge Warrant Agreement based on the Black-Scholes Warrant Value (as defined in the Granite Ridge Warrant Agreement) of the Granite Ridge warrant. The purpose of such exercise price reduction is to provide additional value to holders of the Granite Ridge warrants when an extraordinary transaction occurs during the exercise period of the Granite Ridge warrants pursuant to which the holders of the Granite Ridge warrants otherwise do not receive the full potential value of the Granite Ridge warrants.
The foregoing description of potential adjustments is not complete. For a full description of any potential adjustments to the Granite Ridge warrants, Granite Ridge warrant holders should refer to the Granite Ridge Warrant Agreement.
Other provisions
The Granite Ridge warrants were issued in registered form under the Granite Ridge Warrant Agreement. The Granite Ridge Warrant Agreement provides that the terms of the Granite Ridge warrants may be amended without the consent of any holder for the purpose of (i) curing any ambiguity or to correct any defective provision or mistake, including to conform the provisions of the warrant agreement to the description of the terms of the Granite Ridge warrants and the warrant agreement, (ii) adjusting the provisions relating to cash dividends on shares of common stock as contemplated by and in accordance with the Granite Ridge Warrant Agreement or (iii) adding or changing any provisions with respect to matters or questions arising under the Granite Ridge Warrant Agreement as the parties to the Granite Ridge Warrant Agreement may deem necessary or desirable and that the parties deem to not adversely affect the rights of the registered holders of the Granite Ridge warrants, provided that the approval by the holders of at least 50% of the then outstanding public Granite Ridge warrants that vote to amend the Granite Ridge Warrant Agreement, after at least 10 days’ notice that an amendment is being sought, is required to make any change that adversely affects the interests of the registered holders of public Granite Ridge warrants.
The Granite Ridge warrants may be exercised upon surrender of the Granite Ridge warrant certificate on or prior to the expiration date at the offices of the warrant agent, with the exercise form on the reverse side of the Granite Ridge warrant certificate completed and executed as indicated, accompanied by full payment of the exercise price (or on a cashless basis, if applicable), by certified or official bank check payable to Granite Ridge, for the number of Granite Ridge warrants being exercised. The Granite Ridge warrant holders do not have the rights or privileges of holders of Granite Ridge common stock and any voting rights until they exercise their Granite Ridge warrants and receive shares of Granite Ridge common stock. After the issuance of shares of Granite Ridge common stock upon exercise of the Granite Ridge warrants, each holder will be entitled to one vote for each share held of record on all matters to be voted on by stockholders.
No fractional shares will be issued upon exercise of the Granite Ridge warrants. If, upon exercise of the Granite Ridge warrants, a holder would be entitled to receive a fractional interest in a share, Granite Ridge will, upon exercise, round down to the nearest whole number the number of shares of Granite Ridge common stock to be issued to the Granite Ridge warrant holder.
Voting limitation
The Granite Ridge Warrant Agreement provides that no holder may vote more than 15% of the outstanding public Granite Ridge warrants (measured on a beneficial basis and including such holder’s
 
100

TABLE OF CONTENTS
 
affiliates) unless consented to by Granite Ridge in writing to the warrant agent. In order to vote a public warrant, the beneficial owner thereof must identify itself and must represent that it together with its affiliates is not voting (on a beneficial basis) more than 15% of the outstanding public Granite Ridge warrants based on the most recent disclosure by Granite Ridge in a filing with the SEC of the outstanding amounts of public Granite Ridge warrants unless Granite Ridge allows a holder to vote greater than 15%.
Certain Anti-Takeover Provisions of Delaware Law and the Amended and Restated Certificate of Incorporation of the Granite Ridge
The amended and restated certificate of incorporation of Granite Ridge provides that Granite Ridge is not subject to Section 203 of the DGCL. In general, Section 203 prohibits a publicly held Delaware corporation from engaging in a “business combination” with an “interested stockholder” for a three-year period following the time that such stockholder becomes an interested stockholder, unless the business combination is approved in a prescribed manner. A “business combination” includes, among other things, a merger or consolidation, asset or stock sale, or other transaction resulting in a financial benefit to the interested stockholder. Subject to certain exceptions, an “interested stockholder” is a person who, together with affiliates and associates, owns, or did own within three years prior to the determination of interested stockholder status, 15% or more of the corporation’s outstanding voting stock.
Under Section 203, a business combination between a corporation and an interested stockholder is prohibited unless it satisfies one of the following conditions:

the transaction is approved by the board of directors before the date the interested stockholder attained that status;

upon consummation of the transaction that resulted in the stockholder becoming an interested stockholder, the interested stockholder owned at least 85% of the voting stock of the corporation outstanding at the time the transaction commenced, excluding for purposes of determining the voting stock outstanding, shares owned by persons who are directors and also officers, and employee stock plans, in some instances; and

on or after such time, the business combination is approved by the board of directors and authorized at a meeting of stockholders by at least two-thirds of the outstanding voting stock that is not owned by the interested stockholder.
Classified Board
Granite Ridge’s amended and restated certificate of incorporation and Granite Ridge’s amended and restated bylaws provide for a classified board of directors consisting of three classes of directors, each serving staggered three-year terms (other than the initial Class I directors and Class II directors). See the section entitled “Management — Board Composition” for more information.
Written Consent by Stockholders
The amended and restated certificate of incorporation of Granite Ridge provides that for so long as the Grey Rock Entities (as defined in the amended and restated certificate of incorporation of Granite Ridge) collectively hold at least a majority of the voting power of all then outstanding shares of capital stock of Granite Ridge, any action required or permitted to be taken at any annual or special meeting of the stockholders may be taken without a meeting, without prior notice and without a vote if a consent or consents in writing, setting forth the action so taken, is signed by the holders of such outstanding shares of capital stock of Granite Ridge having not less than the minimum number of votes that would be necessary to authorize or take such action at a meeting at which all shares entitled to vote thereon were present and voted.
Advance Notice Requirements for Stockholder Proposals and Director Nominations
Granite Ridge’s amended and restated bylaws provide that stockholders seeking to bring business before Granite Ridge’s annual meeting of stockholders, or to nominate candidates for election as directors at Granite Ridge’s annual meeting of stockholders, must provide timely notice of their intent in writing. To be timely, a stockholder’s notice will need to be received by the company secretary at Granite Ridge’s principal
 
101

TABLE OF CONTENTS
 
executive offices not earlier than the opening of business on the 120th day before the meeting and not later than the later of (x) the close of business on the 90th day before the meeting or (y) the close of business on the 10th day following the day on which public announcement of the date of the annual meeting is first made by Granite Ridge. Pursuant to Rule 14a-8 of the Exchange Act, proposals seeking inclusion in Granite Ridge’s annual proxy statement must comply with the notice periods contained therein. Granite Ridge’s amended and restated bylaws also specify certain requirements as to the form and content of a stockholders’ meeting. These provisions may preclude Granite Ridge’s stockholders from bringing matters before Granite Ridge’s annual meeting of stockholders or from making nominations for directors at Granite Ridge’s annual meeting of stockholders.
Exclusive Forum
The amended and restated certificate of incorporation of Granite Ridge provides that, unless Granite Ridge consents in writing to the selection of an alternative forum, that the Court of Chancery shall, to the fullest extent permitted by law, be the sole and exclusive forum for any stockholder (including a beneficial owner) to bring any derivative action on behalf of Granite Ridge, any action asserting a claim of breach of a fiduciary duty owed by any director, officer or other employee of Granite Ridge, any action asserting a claim against Granite Ridge, its directors, officers or employees arising pursuant to any provision of the DGCL or amended and restated certificate of incorporation of Granite Ridge or the Granite Ridge amended and restated bylaws, or any action asserting a claim against Granite Ridge, its directors, officers, or employees governed by the internal affairs doctrine, in each case subject to the Court of Chancery having personal jurisdiction over any indispensable parties (or such parties consent to the personal jurisdiction of the Court of Chancery within ten days following the Court of Chancery’s determination as to such personal jurisdiction) and subject matter jurisdiction over the claim. The foregoing forum selection provision shall not apply to claims arising under the Exchange Act, the Securities Act, or any other claim for which the federal courts have exclusive jurisdiction. Further, unless Granite Ridge consents in writing to the selection of an alternative forum, the federal district courts shall be the exclusive forum for any complaint arising under the Securities Act; however, there is uncertainty as to whether a court would enforce such provision. Any person or entity purchasing or otherwise acquiring an interest in Granite Ridge common stock will be deemed to have received notice of and consented to the foregoing forum selection provisions, which could limit Granite Ridge stockholders’ ability to choose the judicial forum for disputes with Granite Ridge.
Transfer Agent and Warrant Agent
The transfer agent for the Granite Ridge common stock and warrant agent for the Granite Ridge warrants is Continental Stock Transfer & Trust Company. Granite Ridge has agreed to indemnify Continental Stock Transfer & Trust Company in its roles as transfer agent and warrant agent, its agents and each of its stockholders, directors, officers and employees against all claims and losses that may arise out of acts performed or omitted for its activities in those capacities, except for any liability due to any gross negligence or intentional misconduct of the indemnified person or entity.
Exchange Listing
Granite Ridge common stock and Granite Ridge warrants are listed on the NYSE under the symbols “GRNT” and “GRNT WS,” respectively.
 
102

TABLE OF CONTENTS
 
SECURITIES ACT RESTRICTIONS ON RESALE OF COMMON STOCK
Rule 144
Pursuant to Rule 144, a person who has beneficially owned restricted shares of Granite Ridge’s voting common stock or warrants for at least six (6) months would be entitled to sell their securities provided that (i) such person is not deemed to have been one of Granite Ridge’s affiliates at the time of, or at any time during the three (3) months preceding, a sale and (ii) Granite Ridge is subject to the Exchange Act periodic reporting requirements for at least three (3) months before the sale and have filed all required reports under Section 13 or 15(d) of the Exchange Act during the twelve (12) months (or such shorter period as Granite Ridge were required to file reports) preceding the sale.
Persons who have beneficially owned restricted shares of Granite Ridge’s voting common stock or warrants for at least six (6) months but who are Granite Ridge’s affiliates at the time of, or at any time during the three (3) months preceding, a sale, would be subject to additional restrictions, by which such person would be entitled to sell within any three-month period only a number of securities that does not exceed the greater of:

1% of the total number of shares of such securities then-outstanding; or

the average weekly reported trading volume of such securities during the four calendar weeks preceding the filing of a notice on Form 144 with respect to the sale.
Sales by Granite Ridge’s affiliates under Rule 144 are also limited by manner of sale provisions and notice requirements and to the availability of current public information about us.
Restrictions on the Use of Rule 144 by Shell Companies or Former Shell Companies
Rule 144 is not available for the resale of securities initially issued by shell companies (other than business combination related shell companies) or issuers that have been at any time previously a shell company. However, Rule 144 also includes an important exception to this prohibition if the following conditions are met:

the issuer of the securities that was formerly a shell company has ceased to be a shell company;

the issuer of the securities is subject to the reporting requirements of Section 13 or 15(d) of the Exchange Act;

the issuer of the securities has filed all Exchange Act reports and materials required to be filed, as applicable, during the preceding twelve (12) months (or such shorter period that the issuer was required to file such reports and materials), other than Current Reports on Form 8-K; and

at least one (1) year has elapsed from the time that the issuer filed current Form 10 type information with the SEC reflecting its status as an entity that is not a shell company.
 
103

TABLE OF CONTENTS
 
SELLING SECURITYHOLDERS
This prospectus relates to the resale by the Selling Securityholders from time to time of up to 123,671,585 shares of Granite Ridge common stock. The shares of Granite Ridge common stock being offered by the Selling Securityholders are those previously issued to the Selling Securityholders in connection with the Business Combination. We are registering the shares of Granite Ridge common stock in order to permit the Selling Securityholders to offer the shares for resale from time to time. Except for their ownership of the shares of Granite Ridge common stock and participation in the Business Combination as described herein, the Selling Securityholders have not had any material relationship with us within the past three years.
When we refer to the “Selling Securityholders” in this prospectus, we mean the persons listed in the table below, and the pledgees, donees, transferees, assignees, successors, designees and others who later come to hold any of the Selling Securityholders’ interest in the Granite Ridge common stock other than through a public sale.
The table below lists the Selling Securityholders and other information regarding the beneficial ownership of the shares of Granite Ridge common stock by each of the Selling Securityholders. The second column lists the number of shares of Granite Ridge common stock beneficially owned by each selling securityholder, based on its ownership of the shares of Granite Ridge common stock, as of March 22, 2023.
The third column lists the shares of Granite Ridge common stock being offered by this prospectus by the Selling Securityholders.
The fourth column assumes the sale of all of the shares offered by the Selling Securityholders pursuant to this prospectus but no other shares owned by the Selling Securityholders prior to this offering.
The Selling Securityholders may sell all, some or none of their shares in this offering. See “Plan of Distribution.”
Unless otherwise indicated, the address of each selling securityholder named in the table below is 5217 McKinney Avenue, Suite 400, Dallas, TX 75205. Information concerning the Selling Securityholders may change from time to time, and any changed information will be set forth if and when required in prospectus supplements or other appropriate forms permitted to be used by the SEC.
Name of selling securityholder
Number of
shares of
Common Stock
Owned
Prior to
Offering
Maximum
Number of
shares of
Common Stock
to be Sold
Pursuant to this
Prospectus
Number of
shares of
Common Stock
Owned
After Offering
ENPC Holdings II, LLC(1)(2)
484,361 484,361 0
GREP Holdco II LLC(3)(4)
4,261,138 4,261,138 0
GREP Holdco II-B Holdings LLC(3)(4)
6,297,075 6,297,075 0
GREP Holdco III-A LLC(4)(5)
28,847,450 28,847,450 0
GREP Holdco III-B Holdings LLC(4)(5)
66,233,134 66,233,134 0
Griffin Perry
491,162 482,349 8,813
Matthew Miller
520,512 511,699 8,813
Thaddeus and Lee Ellen Darden(6)
168,418 159,605 8,813
Kirk Lazarine
488,048 479,235 8,813
Richard Boyce(7)
17,616 17,616 0
Michael M. Calbert(7)
17,616 17,616 0
Gisel Ruiz(7)
17,616 17,616 0
Boylston Real Assets Fund, LP
592,091 592,091 0
Bryan Harlan
32,831 32,831 0
 
104

TABLE OF CONTENTS
 
Name of selling securityholder
Number of
shares of
Common Stock
Owned
Prior to
Offering
Maximum
Number of
shares of
Common Stock
to be Sold
Pursuant to this
Prospectus
Number of
shares of
Common Stock
Owned
After Offering
Charles G. King, Jr.
5,808 3,939 1,869
Christopher Carter and Julia Dawn Cheek
3,947 3,947 0
Corinne A. Hutchinson
13,133 13,133 0
Covert Family Limited Partnership
148,157 148,157 0
Flying W5 LP
37,039 37,039 0
Gore Creek Private Fund S2B LLC
743,279 743,279 0
Grey Rock Energy Partners GP II-A, L.P.
19,434 19,434 0
Gringotts 5404 LLC
131,576 131,576 0
Hunstable 2015 Family Trust
65,787 65,787 0
Jacob Novak
370,392 370,392 0
James McMahan
32,831 32,831 0
Joe C. Thompson, Jr. “F” Trust
262,653 262,653 0
Mary T. Wolf “F” Trust
65,663 65,663 0
Michael Randolph
12,795 6,566 6,229
Missouri Department of Transportation
1,315,759 1,315,759 0
Reaser Family Acquisition Trust Two
328,939 328,939 0
Robert G. Baty, Jr.
2,937 2,626 311
Stewart Hunter
78,797 78,797 0
The Hayden Company
131,327 131,327 0
The Williamsburg Corporation
131,327 131,327 0
Thomas Houston Duncan
6,578 6,578 0
University of Richmond
1,969,897 1,969,897 0
Georgetown University
1,578,910 1,578,910 0
Gore Creek Private Fund S1B (TE) LLC
74,328 74,328 0
Grey Rock Energy Partners GP II-B, L.P.
23,502 23,502 0
Regents of the University of Michigan
3,804,455 3,804,455 0
The Metropolitan Museum of Art
3,289,397 3,289,397 0
David Eric Holley
53,048 53,048 0
Kent A. Bowker Geological Consulting LLC
12,704 12,704 0
Northwestern University
36,687 36,687 0
Privateer LTCG, LP
198,111 198,111 0
Ryan Riggelson
44,405 44,405 0
Vanderhider Family Partnership LTD
146,749 146,749 0
William Scott Eads
105,827 105,827 0
(1)
ENPC Holdings II, LLC is the record holder of the shares reported herein. Taggart M. Romney, Eric F. Scheuermann, and Spencer J. Zwick are the three managers of ENPC Holdings II, LLC’s board of managers. Any action by ENPC Holdings II, LLC with respect to the Company or the Granite Ridge common stock, including voting and dispositive decisions, requires at least a majority vote of the managers of the board of managers. Under the so-called “rule of three,” because voting and dispositive decisions are made by a majority of the managers, none of the managers is deemed to be a
 
105

TABLE OF CONTENTS
 
beneficial owner of securities held by ENPC Holdings II, LLC, even those in which such manager holds a pecuniary interest. Accordingly, none of the managers on ENPC Holdings II, LLC’s board of managers is deemed to have or share beneficial ownership of the shares held by ENPC Holdings II, LLC. The address of ENPC Holdings II, LLC is 137 Newbury Street, 7th Floor Boston, MA 02116.
(2)
Excludes 208,909 shares originally registered on the Registration Statement that were subsequently forfeited pursuant to the Sponsor Agreement.
(3)
The number of shares beneficially owned gives effect to direction given by GREP Holdco II LLC and GREP Holdco II-B Holdings, LLC at the Closing of the Business Combination to issue (i) 21,322 shares and 31,509 shares, respectively, to GREP Holdco I LLC that would otherwise have been delivered to GREP Holdco II LLC and GREP Holdco II-B Holdings, LLC at the Closing, pursuant to that certain letter agreement dated as of the Closing Date by and among GREP Holdco II LLC, GREP Holdco II-B Holdings, LLC and GREP Holdco I LLC and (ii) 3,336,485 shares and 4,935,858 shares, respectively, pro rata to the limited partners of GREP Holdco II LLC and GREP Holdco II-B Holdings, LLC that would otherwise have been delivered to GREP Holdco II LLC and GREP Holdco II-B Holdings, LLC at the Closing. It also reflects the pro rata distribution of 5,246,604 shares from GREP Holdco II LLC to the partners of Fund II-A (as defined below) and the pro rata distribution of 7,753,396 shares from GREP Holdco II-B Holdings, LLC to the partners of Fund II-B (as defined below) effective January 19, 2023. Each of GREP Holdco II LLC and GREP Holdco II-B Holdings, LLC is indirectly controlled by GREP GP II, LLC (“Fund II GP”). Fund II GP is the sole general partner of Grey Rock Energy Partners GP II, L.P. (“GREP GP II”), which is the sole member of GREP GP II Holdings, LLC (“GREP GP II Holdings”), which is the sole general partner of each of Grey Rock Energy Partners GP II-A, L.P. (“GP II-A”) and Grey Rock Energy Partners GP II-B, L.P. (“GP II-B”). GP II-A is the sole general partner of Grey Rock Energy Fund II, LP (“Fund II-A”), which is the sole member of GREP Holdco II LLC. GP II-B is the sole general partner of each of Grey Rock Energy Fund II-B, LP (“Fund II-B”) and Grey Rock Energy Fund II-B Holdings, L.P. (“Fund II-B Holdings”). Fund II-B and Fund II-B Holdings are the sole members of GREP Holdco II-B Holdings, LLC. As a result, (i) Fund II GP, GREP GP II, GREP GP II Holdings, GP II-A, and Fund II-A may be deemed to share the power to vote or direct the vote or to dispose or direct the disposition of the Granite Ridge common stock owned by GREP Holdco II LLC, and (ii) Fund II GP, GREP GP II, GREP GP II Holdings, GP II-B, Fund II-B and Fund II-B Holdings may be deemed to share the power to vote or direct the vote or to dispose or direct the disposition of the Granite Ridge common stock owned by GREP Holdco II-B Holdings, LLC. Fund II GP, GREP GP II, GREP GP II Holdings, GP II-A and Fund II-A disclaim beneficial ownership of the Granite Ridge common stock held by GREP Holdco II LLC in excess of such entity’s pecuniary interest therein. Fund II GP, GREP GP II, GREP GP II Holdings, GP II-B, Fund II-B and Fund II-B Holdings disclaim beneficial ownership of the Granite Ridge common stock held by GREP Holdco II-B Holdings, LLC in excess of such entity’s pecuniary interest therein.
(4)
Investment discretion with respect to each of Fund I GP, Fund II GP and Fund III GP and their respective indirect subsidiaries, which hold the Granite Ridge common stock referred to in notes 3 – 5 above, is maintained by a separate investment committee constituted at each of Fund I GP, Fund II GP and Fund III GP (each, a “Grey Rock Investment Committee”). The members of each Grey Rock Investment Committee are Matthew Miller, Griffin Perry and Kirk Lazarine. Approval of a majority of the members of each of the respective Grey Rock Investment Committees is required to approve any investment decision for each of Fund I GP, Fund II GP and Fund III GP. Under the so-called “rule of three,” if voting and dispositive decisions regarding an entity’s securities are made by three or more individuals, and a voting or dispositive decision requires the approval of at least a majority of those individuals, then none of the individuals is deemed a beneficial owner of the entity’s securities. Based upon the foregoing analysis, no member of any Grey Rock Investment Committee exercises voting or dispositive control over any of the securities held directly or indirectly by any of Fund I GP, Fund II GP or Fund III GP, even those in which he directly holds a pecuniary interest. Accordingly, none of them will be deemed to have or share beneficial ownership of such shares.
(5)
Each of GREP Holdco III-A, LLC and Holdco III-B Holdings, LLC is indirectly controlled by GREP GP III, LLC (“Fund III GP”). Fund III GP is the sole general partner of Grey Rock Energy Partners GP III, L.P. (“GREP GP III”), which is the sole member of GREP GP III Holdings, LLC (“GREP GP III Holdings”), which is the sole general partner of each of Grey Rock Energy Partners GP III-A,
 
106

TABLE OF CONTENTS
 
L.P. (“GP III-A”) and Grey Rock Energy Partners GP III-B, L.P. (“GP III-B”). GP III-A is the sole general partner of Grey Rock Energy Fund III-A, LP (“Fund III-A”), which is the sole member of GREP Holdco III-A, LLC. GP III-B is the sole general partner of Grey Rock Energy Fund III-B, LP (“Fund III-B”) and Grey Rock Energy Fund III-B Holdings, LP (“Fund III-B Holdings”). Fund III-B and Fund III-B Holdings are the sole members of GREP Holdco III-B Holdings, LLC. As a result, (i) Fund III GP, GREP GP III, GREP GP III Holdings, GP III-A, and Fund III-A may be deemed to share the power to vote or direct the vote or to dispose or direct the disposition of the Granite Ridge common stock owned by GREP Holdco III-A, LLC and (ii) Fund III GP, GREP GP III, GREP GP III Holdings, GP III-B, Fund III-B and Fund III-B Holdings may be deemed to share the power to vote or direct the vote or to dispose or direct the disposition of the Granite Ridge common stock owned by GREP Holdco III-B Holdings, LLC. Fund III GP, GREP GP III, GREP GP III Holdings, GP III-A and Fund III-A disclaim beneficial ownership of the Granite Ridge common stock held by GREP Holdco III-A, LLC in excess of such entity’s pecuniary interest therein. Fund III GP, GREP GP III, GREP GP III Holdings, GP III-B, Fund III-B and Fund III-B Holdings disclaim beneficial ownership of the Granite Ridge common stock held by GREP Holdco III-B Holdings, LLC in excess of such entity’s pecuniary interest therein.
(6)
Includes 130,834 shares owned directly by Mr. Darden and 37,584 shares owned by Monticello Avenue LLC, over which Mr. and Mrs. Darden has voting and investment power. Mr. Darden disclaims beneficial ownership of shares held by Monticello Avenue LLC, except to the extent of his pecuniary interest.
(7)
Excludes 3,813 shares originally registered on the Registration Statement that were subsequently forfeited pursuant to the Sponsor Agreement.
 
107

TABLE OF CONTENTS
 
BENEFICIAL OWNERSHIP OF SECURITIES
The following table sets forth information known to Granite Ridge regarding the beneficial ownership of Granite Ridge common stock as of March 22, 2023, by:

each person or “group” ​(as such term is used in Section 13(d)(3) of the Exchange Act) known to Granite Ridge who is a beneficial owner of more than 5% of outstanding shares of Granite Ridge common stock;

each of Granite Ridge’s executive officers and directors; and

all executive officers and directors of Granite Ridge as a group.
Beneficial ownership is determined according to the rules of the SEC, which generally provide that a person has beneficial ownership of a security if he, she or it possesses sole or shared voting or investment power over that security, including options and warrants that are currently exercisable or exercisable within 60 days. Shares of common stock issuable pursuant to options or warrants are deemed to be outstanding for purposes of computing the beneficial ownership percentage of the person or group holding such options or warrants but are not deemed to be outstanding for purposes of computing the beneficial ownership percentage of any other person.
The beneficial ownership of Granite Ridge common stock is based on 133,212,500 shares of Granite Ridge common stock outstanding as of March 22, 2023. The beneficial ownership percentages set forth in the table below with respect to Granite Ridge common stock do not take into account (i) the issuance of any shares (or options to acquire shares) under the Incentive Plan and (ii) the issuance of any shares upon the exercise of warrants to purchase up to a total of 10,349,975 shares of Granite Ridge common stock outstanding (other than any warrants held by each such person named below).
Unless otherwise indicated, we believe that all persons named in the table below have sole voting and investment power with respect to all shares of Granite Ridge common stock beneficially owned by them.
Granite Ridge
Common Stock
Name of Beneficial Owners
Number of
Shares
Percent
Fund II(1)(3)(4) 10,601,149 8.0%
Fund III(2)(3)(4) 95,080,584 71.4%
Luke C. Brandenberg(4)(5)
95,171 *
Tyler S. Farquharson(4)(6)
91,037 *
Matthew Miller(3)(4)
520,512 *
Griffin Perry(3)(4)
491,162 *
Amanda N. Coussens(4)
20,564 *
Thaddeus Darden(4)(7)
168,418 *
Michele Everard(4)
20,564 *
Kirk Lazarine(4)
488,048 *
John McCartney(4)
20,564 *
All officers, directors and director nominees of Granite Ridge as a group (nine individuals)(8)
1,916,040 1.4%
*
less than 1%.
(1)
Represents (i) 4,261,138 shares of Granite Ridge common stock held by GREP Holdco II LLC and (ii) 6,297,075 shares of Granite Ridge common stock held by GREP Holdco II-B Holdings, LLC, 19,434 shares of Granite Ridge common stock held by Grey Rock Energy Partners GP II-A, L.P., and 23,502 shares of Granite Ridge common stock held by Grey Rock Energy Partners GP II-B, L.P. as of March 22, 2023. The number of shares beneficially owned gives effect to direction given by GREP
 
108

TABLE OF CONTENTS
 
Holdco II LLC and GREP Holdco II-B Holdings, LLC to issue (i) 21,322 shares and 31,509 shares, respectively, to GREP Holdco I LLC that would otherwise have been delivered to GREP Holdco II LLC and GREP Holdco II-B Holdings, LLC at the closing of the Business Combination, pursuant to that certain letter agreement dated as of the Closing Date by and among GREP Holdco II LLC, GREP Holdco II-B Holdings, LLC and GREP Holdco I LLC and (ii) 3,336,485 shares and 4,935,858 shares, respectively, pro rata to the limited partners of GREP Holdco II LLC and GREP Holdco II-B Holdings, LLC that would otherwise have been delivered to GREP Holdco II LLC and GREP Holdco II-B Holdings, LLC at the closing. Each of GREP Holdco II LLC and GREP Holdco II-B Holdings, LLC is indirectly controlled by GREP GP II, LLC (“Fund II GP”). It also reflects the pro rata distribution of 5,246,604 shares from GREP Holdco II LLC to the partners of Fund II-A (as defined below) and the pro rata distribution of 7,753,396 shares from GREP Holdco II-B Holdings, LLC to the partners of Fund II-B (as defined below) effective January 19, 2023. Fund II GP is the sole general partner of Grey Rock Energy Partners GP II, L.P. (“GREP GP II”), which is the sole member of GREP GP II Holdings, LLC (“GREP GP II Holdings”), which is the sole general partner of each of Grey Rock Energy Partners GP II-A, L.P. (“GP II-A”) and Grey Rock Energy Partners GP II-B, L.P. (“GP II-B”). GP II-A is the sole general partner of Grey Rock Energy Fund II, LP (“Fund II-A”), which is the sole member of GREP Holdco II LLC. GP II-B is the sole general partner of each of Grey Rock Energy Fund II-B, LP (“Fund II-B”) and Grey Rock Energy Fund II-B Holdings, L.P. (“Fund II-B Holdings”). Fund II-B and Fund II-B Holdings are the sole members of GREP Holdco II-B Holdings, LLC. As a result, (i) Fund II GP, GREP GP II, GREP GP II Holdings, GP II-A, and Fund II-A may be deemed to share the power to vote or direct the vote or to dispose or direct the disposition of the Granite Ridge common stock owned by GREP Holdco II LLC, and (ii) Fund II GP, GREP GP II, GREP GP II Holdings, GP II-B, Fund II-B and Fund II-B Holdings may be deemed to share the power to vote or direct the vote or to dispose or direct the disposition of the Granite Ridge common stock owned by GREP Holdco II-B Holdings, LLC. Fund II GP, GREP GP II, GREP GP II Holdings, GP II-A and Fund II-A disclaim beneficial ownership of the Granite Ridge common stock held by GREP Holdco II LLC in excess of such entity’s pecuniary interest therein. Fund II GP, GREP GP II, GREP GP II Holdings, GP II-B, Fund II-B and Fund II-B Holdings disclaim beneficial ownership of the Granite Ridge common stock held by GREP Holdco II-B Holdings, LLC in excess of such entity’s pecuniary interest therein.
(2)
Represents (i) 28,847,450 shares of Granite Ridge common stock held by GREP Holdco III-A, LLC and (i) 66,233,134 shares of Granite Ridge common stock held by GREP Holdco III-B Holdings, LLC as of March 22, 2023. Each of GREP Hold III-A, LLC and Holdco III-B Holdings, LLC is indirectly controlled by GREP GP III, LLC (“Fund III GP”). Fund III GP is the sole general partner of Grey Rock Energy Partners GP III, L.P. (“GREP GP III”), which is the sole member of GREP GP III Holdings, LLC (“GREP GP III Holdings”), which is the sole general partner of each of Grey Rock Energy Partners GP III-A, L.P. (“GP III-A”) and Grey Rock Energy Partners GP III-B, L.P. (“GP III-B”). GP III-A is the sole general partner of Grey Rock Energy Fund III-A, LP (“Fund III-A”), which is the sole member of GREP Holdco III-A, LLC. GP III-B is the sole general partner of Grey Rock Energy Fund III-B, LP (“Fund III-B”) and Grey Rock Energy Fund III-B Holdings, LP (“Fund III-B Holdings”). Fund III-B and Fund III-B Holdings are the sole members of GREP Holdco III-B Holdings, LLC. As a result, (i) Fund III GP, GREP GP III, GREP GP III Holdings, GP III-A, and Fund III-A may be deemed to share the power to vote or direct the vote or to dispose or direct the disposition of the Granite Ridge common stock owned by GREP Holdco III-A, LLC and (ii) Fund III GP, GREP GP III, GREP GP III Holdings, GP III-B, Fund III-B and Fund III-B Holdings may be deemed to share the power to vote or direct the vote or to dispose or direct the disposition of the Granite Ridge common stock owned by GREP Holdco III-B Holdings, LLC. Fund III GP, GREP GP III, GREP GP III Holdings, GP III-A and Fund III-A disclaim beneficial ownership of the Granite Ridge common stock to by GREP Holdco III-A, LLC in excess of such entity’s pecuniary interest therein. Fund III GP, GREP GP III, GREP GP III Holdings, GP III-B, Fund III-B and Fund III-B Holdings disclaim beneficial ownership of the Granite Ridge common stock held by GREP Holdco III-B Holdings, LLC in excess of such entity’s pecuniary interest therein.
 
109

TABLE OF CONTENTS
 
(3)
Investment discretion with respect to each of Fund II GP and Fund III GP and their respective indirect subsidiaries, which hold the Granite Ridge common stock referred to in notes 1 – 2 above, is maintained by a separate investment committee constituted at each of Fund II GP and Fund III GP (each, a “Grey Rock Investment Committee”). The members of each Grey Rock Investment Committee are Matthew Miller, Griffin Perry and Kirk Lazarine. Approval of a majority of the members of each of the respective Grey Rock Investment Committees is required to approve any investment decision for each of Fund II GP and Fund III GP. Under the so-called “rule of three,” if voting and dispositive decisions regarding an entity’s securities are made by three or more individuals, and a voting or dispositive decision requires the approval of at least a majority of those individuals, then none of the individuals is deemed a beneficial owner of the entity’s securities. Based upon the foregoing analysis, no member of any Grey Rock Investment Committee exercises voting or dispositive control over any of the securities held directly or indirectly by any of Fund II GP or Fund III GP, even those in which he directly holds a pecuniary interest. Accordingly, none of them are deemed to have or share beneficial ownership of such shares.
(4)
The business address of each of the persons and entities indicated is 5217 McKinney Avenue, Suite 400, Dallas, Texas 75205.
(5)
Includes stock options to acquire 65,351 shares of Granite Ridge common stock that are currently vested or vest within 60 days. Includes 13,287 shares of restricted stock that are unvested and subject to forfeiture.
(6)
Includes stock options to acquire 65,351 shares of Granite Ridge common stock that are currently vested or vest within 60 days. Includes 13,287 shares of restricted stock that are unvested and subject to forfeiture.
(7)
Includes 130,834 shares owned directly by Mr. Darden and 37,584 shares owned by Monticello Avenue LLC, over which Mr. Darden has voting and investment power. Mr. Darden disclaims beneficial ownership of shares held by Monticello Avenue LLC, except to the extent of his pecuniary interest.
(8)
Includes stock options to acquire 130,702 shares of Granite Ridge common stock that are currently vested or vest within 60 days. Includes 26,574 shares of restricted stock that are unvested and subject to forfeiture.
 
110

TABLE OF CONTENTS
 
CERTAIN RELATIONSHIPS AND RELATED PARTY TRANSACTIONS
Business Combination Agreement
On the Closing Date, ENPC and Granite Ridge, consummated the Business Combination pursuant to the terms of the Business Combination Agreement, dated as of May 16, 2022 (the “Business Combination Agreement”), by and among ENPC, Granite Ridge, ENPC Merger Sub, Inc., a Delaware corporation and a wholly-owned subsidiary of Granite Ridge (“ENPC Merger Sub”), GREP Merger Sub, LLC, a Delaware limited liability company and a wholly-owned subsidiary of Granite Ridge (“GREP Merger Sub”), and GREP Holdings, LLC, a Delaware limited liability company (“GREP”). Pursuant to the Business Combination Agreement, on the Closing Date, (i) ENPC Merger Sub merged with and into ENPC (the “ENPC Merger”), with ENPC surviving the ENPC Merger as a wholly-owned subsidiary of Granite Ridge and (ii) GREP Merger Sub merged with and into GREP (the “GREP Merger,” and together with the ENPC Merger, the “Mergers”), with GREP surviving the GREP Merger as a wholly-owned subsidiary of Granite Ridge (the transactions contemplated by the foregoing clauses (i) and (ii) the “Business Combination,” and together with the other transactions contemplated by the Business Combination Agreement, the “Transactions”).
In connection with the Business Combination, public stockholders of 39,343,496 shares of ENPC Class A common stock exercised their rights to have those shares redeemed for cash at a redemption price of approximately $10.07 per share, or an aggregate of approximately $396.1 million. The Existing GREP Members and their direct and indirect members were issued 130.0 million shares of Granite Ridge common stock at the closing of the Business Combination. Upon consummation of the Business Combination, each public stockholder’s ENPC common stock and ENPC warrants were automatically converted into an equivalent number of shares of Granite Ridge common stock and Granite Ridge warrants as a result of the Business Combination. At the effective time of the Mergers, (i) 495,357 shares of ENPC Class F common stock were converted to 1,238,393 shares of ENPC Class A common stock (of which an aggregate of 220,348 of those shares were subsequently forfeited pursuant to provisions set forth in the Sponsor Agreement) and the remaining shares of ENPC Class F common stock outstanding were automatically cancelled for no consideration (the “ENPC Class F Conversion”) (ii) all other remaining shares of ENPC Class A common stock held by Holdco and the independent directors of ENPC were automatically cancelled without any conversion, payment or distribution (the “Sponsor Share Cancellation”) and (iii) all shares of ENPC Class B common stock outstanding were deemed transferred to ENPC and surrendered and forfeited for no consideration (the “ENPC Class B Contribution”). Following the ENPC Class F Conversion, the Sponsor Share Cancellation, the ENPC Class B Contribution and the CAPSTM Separation, each share of ENPC Class A common stock outstanding was automatically converted into one share of Granite Ridge common stock. The aggregate consideration paid in the Business Combination to the Existing GREP Members and their direct and indirect members consisted of 130.0 million shares of Granite Ridge common stock.
Warrant Agreement Assignment, Assumption and Amendment
On the Closing Date, the Company entered into the Assignment, Assumption and Amendment Agreement (the “Warrant Agreement Amendment and Assignment”), by and among the Company, ENPC and Continental Stock Transfer & Trust Company (“Continental”). The Warrant Agreement Amendment and Assignment assigned the existing Warrant Agreement, dated September 15, 2020, as amended on March 24, 2021, by and between ENPC and Continental (as amended, the “Existing Warrant Agreement”) to the Company, and the Company agreed to perform all applicable obligations under such agreement.
Pursuant to the Warrant Agreement Amendment and Assignment, ENPC assigned all its rights, title and interest in the Existing Warrant Agreement to the Company and all warrants of ENPC to purchase shares of ENPC Class A common stock, par value $0.0001 per share (“ENPC Class A common stock”), as contemplated under the Existing Warrant Agreement, will no longer be exercisable for shares of ENPC Class A common stock, but instead will be Granite Ridge warrants exercisable for shares of common stock, par value $0.0001 per share, of Granite Ridge (“Granite Ridge common stock”), on the same terms that were in effect prior to the Closing under the terms of the Existing Warrant Agreement, except as described in the Warrant Agreement Amendment and Assignment.
 
111

TABLE OF CONTENTS
 
Registration Rights and Lock-Up Agreement
On the Closing Date of the Business Combination, the Company entered into the Registration Rights and Lock-Up Agreement (the “RRA and Lock-Up Agreement”) with Granite Ridge, ENPC Holdings II, LLC, a Delaware limited liability company (“Holdco”), Richard Boyce, Michael M. Calbert, Gisel Ruiz and the Existing GREP Members, with respect to the shares of Granite Ridge common stock issued as consideration under the Business Combination Agreement. The RRA and Lock-Up Agreement includes, among other things, the following provisions:
Registration Rights.   Granite Ridge was required to file this resale shelf registration statement on behalf of certain Granite Ridge security holders promptly after the closing of the Business Combination to register shares of Granite Ridge common stock held by Holdco, Richard Boyce, Michael M. Calbert, Gisel Ruiz and the Existing GREP Members. The RRA and Lock-Up Agreement will also provide certain demand rights and piggyback rights to the Granite Ridge security holders, subject to certain specified underwriter cutbacks and issuer blackout periods. Granite Ridge shall bear all costs and expenses incurred in connection with this resale shelf registration statement, any demand registration statement, any underwritten takedown, any block trade, any piggyback registration statement and all expenses incurred in performing or complying with its other obligations under the RRA and Lock-Up Agreement, whether or not the registration statement becomes effective.
Lock-Up.   Existing GREP Members will not be able to transfer any shares of Granite Ridge common stock beneficially owned or otherwise held by them for a period that is the earlier of (i) 180 days from the date of the closing of the Business Combination; (ii) the date on which the closing price of the Granite Ridge common stock equals or exceeds $12.00 per share (as adjusted for stock splits, stock dividends, reorganizations, recapitalizations and similar transactions) for any 20 trading days within any 30-trading day period or (iii) the date on which Granite Ridge completes a liquidation, merger, stock exchange or other similar transaction that results in all of Granite Ridge’s stockholders having the right to exchange their shares of Granite Ridge common stock for cash, securities or other property. In connection with and in order to facilitate the closing of the Business Combination, the Company waived the lock-up restrictions with respect to all shares that would have been issued to GREP Holdco I LLC at closing, 3,357,807 shares that would have been issued to GREP Holdco II LLC at closing and 4,967,367 shares that would have been issued to GREP Holdco II-B Holdings, LLC at closing. Subsequent to the closing, the Company waived the lock-up restrictions with respect to 9,507,742 shares of common stock owned by GREP Holdco II LLC and 14,050,471 shares of common stock owned by GREP Holdco II-B Holdings, LLC. As of the date hereof, 95,123,520 shares of Granite Ridge common stock will remain subject these transfer restrictions.
Termination of Letter Agreement.   In connection with the consummation of the Business Combination, the letter agreement, dated September 15, 2020, by and among ENPC, ENPC Holdings, LLC, a Delaware limited liability company (“Sponsor”), Holdco and the other parties thereto, was terminated at closing and Sponsor, Holdco and such parties will not be subject to contractual lock-up periods preventing them from transferring any shares of Granite Ridge common stock beneficially owned or otherwise held by them.
Management Services Agreement
On the Closing Date of the Business Combination, in connection with the consummation thereof, Grey Rock Administration, LLC, a Delaware limited liability company (“Manager”) indirectly owned by four of the Company’s directors, Matthew Miller, Griffin Perry, Thaddeus Darden and Kirk Lazarine, entered into a Management Services Agreement with Granite Ridge (the “MSA”). Under the MSA, Manager will provide general management, administrative and operating services covering the oil and gas assets and other properties of Granite Ridge (the “Assets”) and the day-to-day business and affairs of Granite Ridge relating to the Assets. Granite Ridge shall pay Manager an annual services fee of $10 million and shall reimburse Manager for certain Granite Ridge group costs related to the operation of the Assets (including for third party costs allocated or attributable to the Assets). The initial term of the MSA expires on April 30, 2028; however, the MSA will automatically renew for additional consecutive one-year renewal terms until terminated in accordance with its terms. Upon any termination of the MSA, Manager shall provide transition services for a period of up to 90 days.
 
112

TABLE OF CONTENTS
 
If Granite Ridge terminates the MSA for convenience prior to the end of the initial term or any renewal term if less than 90 days’ notice is given by Granite Ridge, or upon a change of control of Granite Ridge (or a sale of all or substantially all the Assets of Granite Ridge), or if Manager terminates the MSA due to Granite Ridge’s uncured material breach of the MSA, then Granite Ridge will be required to pay a termination fee to Manager equal to the lesser of $10 million or 50% of the remaining unpaid annual service fee applicable to the remainder of the initial term or to any renewal term, as applicable. Granite Ridge will not be required to pay a termination fee if the MSA is terminated by notice (a) by Granite Ridge with at least 90 days’ notice prior to expiration of the initial term or any renewal term, or (b) terminated by notice by Granite Ridge (i) upon a change of control or bankruptcy of Manager, (ii) upon the occurrence of certain key person events, (iii) upon the occurrence of uncured circumstances of malfeasance by Manager or certain of its employees or (iv) upon Manager’s uncured material breach of the MSA.
Manager is obligated to provide the services in good faith, in a workmanlike, reasonable and prudent manner, with at least the same degree of care, judgment and skill as historically provided by Manager with respect to the Assets prior to the Business Combination, in accordance with customary oil and gas industry practices and standards and in material compliance with contractual requirements affecting the Assets and all applicable laws. Manager will also indemnify Granite Ridge for (i) Manager’s own gross negligence, willful misconduct and actual fraud and (ii) any claims by Manager’s (and its affiliates’) employees or consultants relating to the terms and conditions of their employment or arrangement with Manager or such affiliate, except and excluding claims under agreements with Granite Ridge or its subsidiaries.
During the term of the MSA, each of Manager and Granite Ridge will be required to present to the other all opportunities sourced by it to acquire or invest in upstream oil, gas or other hydrocarbon assets located in North America. During the Term (as defined therein), each such opportunity will be offered 75% to Granite Ridge and 25% to Grey Rock Energy Fund IV-A, LP, Grey Rock Energy Fund IV-B, LP, and Grey Rock Energy Fund IV-B Holdings, LP, each Delaware limited partnerships (collectively, “Fund IV”) (or any additional oil and gas-focused funds or investment vehicles formed by affiliates of Manager admitted as a party to the MSA in accordance with its terms) with associated costs to be allocated in accordance with the ownership percentage in any assets acquired.
Indemnity Agreements
On the Closing Date of the Business Combination, the Company entered into indemnity agreements (the “Indemnity Agreements”) with each of Matthew Miller, Griffin Perry, Thaddeus Darden, Kirk Lazarine, John McCartney, Amanda N. Coussens and Michele J. Everard, each of whom is a director of the Company, and Luke C. Brandenberg, Tyler S. Farquharson, and Emily Fuquay, each of whom is an officer of the Company. Each Indemnity Agreement provides that, subject to limited exceptions, the Company will indemnify the director or executive officer to the fullest extent permitted by law for claims arising in his or her capacity as our director or officer.
Policies and Procedures for Related Person Transactions
Policy for Approval of Related Party Transactions
The Granite Ridge Board has adopted a Related Party Transactions Policy. The purpose of the policy is to describe the procedures used to identify, review, approve and disclose, if necessary, any transaction or series of transactions in which: (i) the amount involved will or may be expected to exceed $120,000 in any calendar year, (ii) Granite Ridge was, is or will be a participant (even if not necessarily a party); and (iii) a Related Party has or will have a direct or indirect interest (with such transactions being “Interested Transactions”).
The Conflicts Committee reviews the material facts relating to all Interested Transactions and either approves or disapproves of the Company’s entry into the Interested Transaction, subject to certain exceptions. If advance Conflicts Committee approval of an Interested Transaction is not feasible, then at the Conflicts Committee’s next meeting, the Interested Transaction will be considered and, if the Conflicts Committee determines it to be appropriate, ratified (or if not ratified, the Conflicts Committee will determine if the transaction should be terminated). In determining whether to approve or ratify an Interested Transaction, the Conflicts Committee will take into account, among other factors it deems appropriate, whether the
 
113

TABLE OF CONTENTS
 
Interested Transaction is on terms no less favorable to the Company than terms generally available from an unaffiliated third-party under the same or similar circumstances, whether the Interested Transaction is material to the Company and the extent of the Related Party’s interest in the Interested Transaction.
A “Related Party” under this policy will include: (i) the Company’s directors, nominees for director or executive officers; (ii) any record or beneficial owner of more than 5% of any class of the Company’s voting securities; (iii) any immediate family member of any of the foregoing if the foregoing person is a natural person; (iv) a senior officer of the Manager providing services to the Company pursuant to the MSA; and (v) any other person who maybe a “related person” pursuant to Item 404 of Regulation S-K under the Exchange Act.
 
114

TABLE OF CONTENTS
 
MATERIAL U.S. FEDERAL INCOME TAX CONSIDERATIONS
The following is a discussion of certain material U.S. federal income tax consequences of the acquisition, ownership and disposition of shares of Granite Ridge common stock and Granite Ridge warrants (collectively, “Granite Ridge Securities”). This discussion is limited to certain U.S. federal income tax considerations to beneficial owners of Granite Ridge Securities who are initial purchasers of such Granite Ridge Securities pursuant to this offering and hold the Granite Ridge Securities as a capital asset within the meaning of Section 1221 of the Code. This discussion assumes that any distributions made by us on Granite Ridge Securities and any consideration received by a holder in consideration for the sale or other disposition of Granite Ridge Securities will be in U.S. dollars.
This summary is based upon U.S. federal income tax laws as of the date of this prospectus, which is subject to change or differing interpretations, possibly with retroactive effect. This discussion is a summary only and does not describe all of the tax consequences that may be relevant to you in light of your particular circumstances, including but not limited to the alternative minimum tax, the Medicare tax on certain investment income and the different consequences that may apply if you are subject to special rules that apply to certain types of investors, including but not limited to:

financial institutions or financial services entities;

broker-dealers;

governments or agencies or instrumentalities thereof;

regulated investment companies;

real estate investment trusts;

expatriates or former long-term residents of the United States;

persons that actually or constructively own five percent or more (by vote or value) of Granite Ridge common stock;

persons that acquired Granite Ridge common stock pursuant to an exercise of employee share options, in connection with employee share incentive plans or otherwise as compensation;

insurance companies;

dealers or traders subject to a mark-to-market method of accounting with respect to Granite Ridge Securities;

persons holding Granite Ridge Securities as part of a “straddle,” constructive sale, hedge, conversion or other integrated or similar transaction;

U.S. holders (as defined below) whose functional currency is not the U.S. dollar;

partnerships (or entities or arrangements classified as partnerships or other pass-through entities for U.S. federal income tax purposes) and any beneficial owners of such partnerships;

tax-exempt entities;

controlled foreign corporations; and

passive foreign investment companies.
If a partnership (including an entity or arrangement treated as a partnership or other pass-thru entity for U.S. federal income tax purposes) holds Granite Ridge Securities, the tax treatment of a partner, member or other beneficial owner in such partnership will generally depend upon the status of the partner, member or other beneficial owner, the activities of the partnership and certain determinations made at the partner, member or other beneficial owner level. If you are a partner, member or other beneficial owner of a partnership holding Granite Ridge Securities, you are urged to consult your tax advisor regarding the tax consequences of the acquisition, ownership and disposition of Granite Ridge Securities.
This discussion is based on the Code, and administrative pronouncements, judicial decisions and final, temporary and proposed Treasury regulations as of the date hereof, which are subject to change, possibly
 
115

TABLE OF CONTENTS
 
on a retroactive basis, and changes to any of which subsequent to the date of this prospectus may affect the tax consequences described herein. This discussion does not address any aspect of state, local or non-U.S. taxation, or any U.S. federal taxes other than income taxes (such as gift and estate taxes).
We have not sought, and do not expect to seek, a ruling from the U.S. Internal Revenue Service (the “IRS”) as to any U.S. federal income tax consequence described herein. The IRS may disagree with the discussion herein, and its determination may be upheld by a court. Moreover, there can be no assurance that future legislation, regulations, administrative rulings or court decisions will not adversely affect the accuracy of the statements in this discussion. You are urged to consult your tax advisor with respect to the application of U.S. federal tax laws to your particular situation, as well as any tax consequences arising under the laws of any state, local or foreign jurisdiction.
THIS DISCUSSION IS ONLY A SUMMARY OF CERTAIN MATERIAL U.S. FEDERAL INCOME TAX CONSIDERATIONS ASSOCIATED WITH THE ACQUISITION, OWNERSHIP AND DISPOSITION OF GRANITE RIDGE SECURITIES. EACH PROSPECTIVE INVESTOR IN GRANITE RIDGE SECURITIES IS URGED TO CONSULT ITS OWN TAX ADVISOR WITH RESPECT TO THE PARTICULAR TAX CONSEQUENCES TO SUCH INVESTOR OF THE ACQUISITION, OWNERSHIP AND DISPOSITION OF GRANITE RIDGE SECURITIES, INCLUDING THE APPLICABILITY AND EFFECT OF ANY U.S. FEDERAL NON-INCOME, STATE, LOCAL, AND NON-U.S. TAX LAWS.
U.S. Holders
This section applies to you if you are a “U.S. holder.” A U.S. holder is a beneficial owner Granite Ridge Securities who or that is, for U.S. federal income tax purposes:

an individual who is a citizen or resident of the United States;

a corporation (or other entity taxable as a corporation for U.S. federal income tax purposes) organized in or under the laws of the United States, any state thereof or the District of Columbia;

an estate the income of which is includible in gross income for U.S. federal income tax purposes regardless of its source; or

a trust, if (i) a court within the United States is able to exercise primary supervision over the administration of the trust and one or more United States persons (as defined in the Code) have authority to control all substantial decisions of the trust or (ii) it has a valid election in effect under Treasury Regulations to be treated as a United States person.
Taxation of Distributions.
If we pay distributions in cash or other property (other than certain distributions of our stock or rights to acquire our stock) to U.S. holders of shares of Granite Ridge common stock, such distributions generally will constitute dividends for U.S. federal income tax purposes to the extent paid from our current or accumulated earnings and profits, as determined under U.S. federal income tax principles. Distributions in excess of current and accumulated earnings and profits will constitute a return of capital that will be applied against and reduce (but not below zero) the U.S. holder’s adjusted tax basis in Granite Ridge common stock. Any remaining excess will be treated as gain realized on the sale or other disposition of the Granite Ridge common stock and will be treated as described under “U.S. Holders  —  Gain or Loss on Sale, Taxable Exchange or Other Taxable Disposition of Granite Ridge Securities” below.
Dividends we pay to a U.S. holder that is a taxable corporation generally will qualify for the dividends received deduction if the requisite holding period is satisfied. With certain exceptions (including, but not limited to, dividends treated as investment income for purposes of investment interest deduction limitations), and provided certain holding period requirements are met, dividends we pay to a non-corporate U.S. holder may constitute “qualified dividend income” that will be subject to tax at preferential long-term capital gains rates. If the holding period requirements are not satisfied, then a corporation may not be able to qualify for the dividends received deduction and would have taxable income equal to the entire dividend amount, and non-corporate U.S. holders may be subject to tax on such dividend at regular ordinary income tax rates instead of the preferential rate that applies to qualified dividend income.
 
116

TABLE OF CONTENTS
 
Gain or Loss on Sale, Taxable Exchange or Other Taxable Disposition of Granite Ridge Securities.
Upon a sale or other taxable disposition of Granite Ridge Securities, a U.S. holder generally will recognize capital gain or loss in an amount equal to the difference between the amount realized and the U.S. holder’s adjusted tax basis in the Granite Ridge Securities. Any such capital gain or loss generally will be long-term capital gain or loss if the U.S. holder’s holding period for the Granite Ridge Securities so disposed of exceeds one year. Long-term capital gains recognized by non-corporate U.S. holders may be eligible to be taxed at reduced rates. The deductibility of capital losses is subject to limitations.
Generally, the amount of gain or loss recognized by a U.S. holder is an amount equal to the difference between (i) the sum of the amount of cash and the fair market value of any property received in such disposition and (ii) the U.S. holder’s adjusted tax basis in its Granite Ridge Securities so disposed of. A U.S. holder’s adjusted tax basis in its Granite Ridge Securities generally will equal the U.S. holder’s acquisition cost less any prior distributions treated as a return of capital.
Exercise or Lapse of Granite Ridge Warrant
A U.S. holder generally will not recognize gain or loss upon the acquisition of a share Granite Ridge common stock on the exercise of a Granite Ridge warrant for cash. A U.S. holder’s initial tax basis in a share of Granite Ridge common stock received upon exercise of the Granite Ridge warrant generally will be an amount equal to the sum of the U.S. holder’s initial investment in the Granite Ridge warrant and the exercise price of such Granite Ridge warrant. It is unclear whether a U.S. holder’s holding period for the share of Granite Ridge common stock received upon exercise of the Granite Ridge warrant will commence on the date of exercise of the Granite Ridge warrant or the day following the date of exercise of the Granite Ridge warrant; in either case, the holding period will not include the period during which the U.S. holder held the Granite Ridge warrant. If a warrant is allowed to lapse unexercised, a U.S. holder generally will recognize a capital loss equal to such holder’s tax basis in the Granite Ridge warrant.
The tax consequences of a cashless exercise of a warrant are not clear under current tax law. A cashless exercise may not be taxable, either because the exercise is not a realization event or because the exercise is treated as a “recapitalization” for U.S. federal income tax purposes. In either situation, a U.S. holder’s tax basis in the shares of Granite Ridge common stock received generally would equal the U.S. holder’s tax basis in the Granite Ridge warrants exercised therefor. If the cashless exercise were treated as not being a realization event, it is unclear whether a U.S. holder’s holding period in the shares of Granite Ridge common stock will commence on the date of exercise of the Granite Ridge warrant or the day following the date of exercise of the warrant; in either case, the holding period would not include the period during which the U.S. holder held the warrants. If the cashless exercise were treated as a recapitalization, the holding period of the shares of Granite Ridge common stock would include the holding period of the Granite Ridge warrants exercised therefor.
It is also possible that a cashless exercise could be treated in whole or in part as a taxable exchange in which gain or loss would be recognized. In such event, a U.S. holder could be deemed to have surrendered a number of warrants with a fair market value equal to the exercise price for the number of warrants deemed exercised. For this purpose, the number of warrants deemed exercised would be equal to the amount needed to receive on exercise the number of Granite Ridge common stock issued pursuant to the cashless exercise. In this situation, the U.S. holder would recognize capital gain or loss in an amount equal to the difference between the fair market value of the warrants deemed surrendered to pay the exercise price and the U.S. holder’s tax basis in the warrants deemed surrendered. Such gain or loss would be long-term or short-term, depending on the U.S. holder’s holding period in the warrants deemed surrendered. In this case, a U.S. holder’s tax basis in the Granite Ridge common stock received would equal the sum of the U.S. holder’s tax basis in the Granite Ridge warrants deemed exercised and the exercise price of such warrants. It is unclear whether a U.S. holder’s holding period for the Granite Ridge common stock would commence on the date following the date of exercise or on the date of exercise of the Granite Ridge warrant; in either case, the holding period would not include the period during which the U.S. holder held the Granite Ridge warrant.
Information Reporting and Backup Withholding.
In general, information reporting requirements may apply to dividends paid to a U.S. holder and to the proceeds of the sale or other disposition of Granite Ridge Securities, unless the U.S. holder is an exempt
 
117

TABLE OF CONTENTS
 
recipient. Backup withholding may apply to such payments if the U.S. holder fails to provide a taxpayer identification number, a certification of exempt status or has been notified by the IRS that it is subject to backup withholding (and such notification has not been withdrawn).
Backup withholding is not an additional tax. Any amounts withheld under the backup withholding rules will be allowed as a credit against a U.S. holder’s U.S. federal income tax liability and may entitle such holder to a refund, provided the required information is timely furnished to the IRS.
Non-U.S. Holders
This section applies to you if you are a “Non-U.S. holder.” As used herein, the term “Non-U.S. holder” means a beneficial owner of Granite Ridge Securities who or that is for U.S. federal income tax purposes:

a non-resident alien individual (other than certain former citizens and residents of the United States subject to U.S. tax as expatriates);

a foreign corporation; or

an estate or trust that is not a U.S. holder;
but generally does not include an individual who is present in the United States for 183 days or more in the taxable year of the disposition of Granite Ridge Securities. If you are such an individual, you should consult your tax advisor regarding the U.S. federal income tax consequences of the acquisition, ownership or sale or other disposition of Granite Ridge Securities.
Taxation of Distributions.
In general, any distributions we make to a Non-U.S. holder of shares of Granite Ridge Securities, to the extent paid out of our current or accumulated earnings and profits (as determined under U.S. federal income tax principles), will constitute dividends for U.S. federal income tax purposes and, provided such dividends are not effectively connected with the Non-U.S. holder’s conduct of a trade or business within the United States, we will be required to withhold tax from the gross amount of the dividend at a rate of 30%, unless such Non-U.S. holder is eligible for a reduced rate of withholding tax under an applicable income tax treaty and provides proper certification of its eligibility for such reduced rate (usually on an IRS Form W-8BEN or W-8BEN-E). Any distribution not constituting a dividend will be treated first as reducing (but not below zero) the Non-U.S. holder’s adjusted tax basis in its shares of Granite Ridge common stock and, to the extent such distribution exceeds the Non-U.S. holder’s adjusted tax basis, as gain realized from the sale or other disposition of the Granite Ridge common stock, which will be treated as described under “Non-U.S. Holders  —  Gain on Sale, Taxable Exchange or Other Taxable Disposition of Granite Ridge Securities” below. In addition, if we determine that we are likely to be classified as a “United States real property holding corporation” ​(see “Non-U.S. Holders  —  Gain on Sale, Taxable Exchange or Other Taxable Disposition of Granite Ridge Securities” below), we generally will withhold 15% of any distribution that exceeds our current and accumulated earnings and profits.
The withholding tax generally does not apply to dividends paid to a Non-U.S. holder who provides a Form W-8ECI, certifying that the dividends are effectively connected with the Non-U.S. holder’s conduct of a trade or business within the United States. Instead, the effectively connected dividends will be subject to regular U.S. federal income tax as if the Non-U.S. holder were a U.S. resident, subject to an applicable income tax treaty providing otherwise. A corporate Non-U.S. holder receiving effectively connected dividends may also be subject to an additional “branch profits tax” imposed at a rate of 30% (or a lower applicable treaty rate).
Gain on Sale, Taxable Exchange or Other Taxable Disposition of Granite Ridge Securities.
A Non-U.S. holder generally will not be subject to U.S. federal income or withholding tax in respect of gain realized on a sale, taxable exchange or other taxable disposition of Granite Ridge Securities unless:

the gain is effectively connected with the conduct by the Non-U.S. holder of a trade or business within the United States (and, under certain income tax treaties, is attributable to a United States permanent establishment or fixed base maintained by the Non-U.S. holder); or
 
118

TABLE OF CONTENTS
 

we are or have been a “United States real property holding corporation” for U.S. federal income tax purposes at any time during the shorter of the five-year period ending on the date of disposition or the period that the Non-U.S. holder held Granite Ridge common stock, and, in the case where shares of Granite Ridge common stock are regularly traded on an established securities market, the Non-U.S. holder has owned, directly or constructively, more than 5% of Granite Ridge Securities at any time within the shorter of the five-year period preceding the disposition or such Non-U.S. holder’s holding period for the shares of Granite Ridge common stock. There can be no assurance that Granite Ridge common stock will be treated as regularly traded on an established securities market for this purpose. These rules may be modified for Non-U.S. holders of Granite Ridge warrants. If we are or have been a “United States real property holding corporation” and you own warrants, you are urged to consult your own tax advisor regarding the application of these rules.
Unless an applicable treaty provides otherwise, gain described in the first bullet point above will be subject to tax at generally applicable U.S. federal income tax rates as if the Non-U.S. holder were a U.S. resident. Any gains described in the first bullet point above of a Non-U.S. holder that is a foreign corporation may also be subject to an additional “branch profits tax” imposed at a 30% rate (or lower treaty rate).
If the second bullet point above applies to a Non-U.S. holder, gain recognized by such holder on the sale, exchange or other disposition of Granite Ridge Securities will be subject to tax at generally applicable U.S. federal income tax rates. In addition, a buyer of Granite Ridge Securities from such holder may be required to withhold U.S. federal income tax at a rate of 15% of the amount realized upon such disposition. We will be classified as a United States real property holding corporation if the fair market value of our “United States real property interests” equals or exceeds 50% of the sum of the fair market value of our worldwide real property interests plus our other assets used or held for use in a trade or business, as determined for U.S. federal income tax purposes.
Exercise, Lapse or Redemption of Granite Ridge Warrant
The U.S. federal income tax treatment of a Non-U.S. holder’s exercise of a warrant, or the lapse of a warrant held by a Non-U.S. Holder, generally will correspond to the U.S. federal income tax treatment of the exercise or lapse of a Granite Ridge warrant by a U.S. Holder, as described under “U.S. Holders — Exercise or Lapse of Granite Ridge Warrant” above, although to the extent a cashless exercise results in a taxable exchange, the consequences would be similar to those described above under “Non-U.S. Holders — Gain on Sale, Taxable Exchange or Other Taxable Disposition of Granite Ridge Securities.”
Information Reporting and Backup Withholding.
Information returns will be filed with the IRS in connection with payments of dividends and the proceeds from a sale or other disposition of shares of Granite Ridge Securities. A Non-U.S. holder may have to comply with certification procedures to establish that it is not a United States person in order to avoid information reporting and backup withholding requirements. The certification procedures required to claim a reduced rate of withholding under a treaty generally will satisfy the certification requirements necessary to avoid the backup withholding as well.
Backup withholding is not an additional tax. The amount of any backup withholding from a payment to a Non-U.S. holder will be allowed as a credit against such holder’s U.S. federal income tax liability and may entitle such holder to a refund, provided that the required information is timely furnished to the IRS.
FATCA Withholding Taxes
Sections 1471 through 1474 of the Code and the Treasury Regulations and administrative guidance promulgated thereunder (commonly referred as the “Foreign Account Tax Compliance Act” or “FATCA”) generally impose withholding at a rate of 30% in certain circumstances on dividends in respect of Granite Ridge Securities which are held by or through certain foreign financial institutions (including investment funds), unless any such institution (1) enters into, and complies with, an agreement with the IRS to report, on an annual basis, information with respect to interests in, and accounts maintained by, the institution that are owned by certain U.S. persons and by certain non-U.S. entities that are wholly or partially owned by U.S. persons and to withhold on certain payments, or (2) if required under an intergovernmental agreement
 
119

TABLE OF CONTENTS
 
between the United States and an applicable foreign country, reports such information to its local tax authority, which will exchange such information with the U.S. authorities. An intergovernmental agreement between the United States and an applicable foreign country may modify these requirements. Accordingly, the entity through which Granite Ridge Securities are held will affect the determination of whether such withholding is required. Similarly, dividends in respect of Granite Ridge Securities held by an investor that is a non-financial non-U.S. entity that does not qualify under certain exceptions will generally be subject to withholding at a rate of 30%, unless such entity either (1) certifies to us or the applicable withholding agent that such entity does not have any “substantial United States owners” or (2) provides certain information regarding the entity’s “substantial United States owners,” which will in turn be provided to the U.S. Department of Treasury. Under certain circumstances, a Non-U.S. holder might be eligible for refunds or credits of such withholding taxes, and a Non-U.S. holder might be required to file a U.S. federal income tax return to claim such refunds or credits.
Thirty percent withholding under FATCA was scheduled to apply to payments of gross proceeds from the sale or other disposition of property that produces U.S.-source interest or dividends beginning on January 1, 2019, but on December 13, 2018, the IRS released proposed regulations that, if finalized in their proposed form, would eliminate the obligation to withhold on gross proceeds. Such proposed regulations also delayed withholding on certain other payments received from other foreign financial institutions that are allocable, as provided for under final Treasury Regulations, to payments of U.S.-source dividends, and other fixed or determinable annual or periodic income. Although these proposed Treasury Regulations are not final, taxpayers generally may rely on them until final Treasury Regulations are issued. All prospective investors should consult their tax advisors regarding the possible implications of FATCA on their investment in our securities.
 
120

TABLE OF CONTENTS
 
PLAN OF DISTRIBUTION
Selling Securityholders
This prospectus includes the registration of the issuance by the Company of up to 10,349,975 shares of Granite Ridge common stock issuable upon exercise of the Granite Ridge warrants.
This prospectus also includes the registration for possible resale of 123,671,585 shares of Granite Ridge common stock issued as merger consideration in connection with the Business Combination. As of the date of this prospectus, the Selling Securityholders have advised us that they do not currently have any plan of distribution. Unless the context otherwise requires, as used in this prospectus, “Selling Securityholders” includes the Selling Securityholders named in the table included in the section above entitled “Selling Securityholders” and donees, transferees, assignees, successors, designees and others who later come to hold any of the Selling Securityholders’ interest in the Granite Ridge common stock other than through a public sale.
We will not receive any of the proceeds from the sale of the securities by the Selling Stockholders. We will receive proceeds from Granite Ridge warrants exercised in the event that such Granite Ridge warrants are exercised for cash.
The Selling Securityholders may offer and sell all or a portion of the securities covered by this prospectus from time to time, in one or more or any combination of the following transactions:

on the New York Stock Exchange, in the over-the-counter market or on any other national securities exchange on which our securities are listed or traded;

directly to purchasers, including through a specific bidding, auction or other process or in privately negotiated transactions;

in one or more underwritten transactions;

in a block trade in which a broker-dealer will attempt to sell the offered securities as agent but may purchase and resell a portion of the block as principal to facilitate the transaction;

through purchases by a broker-dealer as principal and resale by the broker-dealer for its account pursuant to this prospectus;

in ordinary brokerage transactions and transactions in which the broker solicits purchasers;

through the writing or settlement of options (including put or call options), or other hedging transactions, whether through an options exchange or otherwise;

through the distribution of the securities by any selling securityholder to its partners, members or stockholders;

agreements with broker dealers to sell a specified number of the securities at a stipulated price per share;

in short sales entered into after the effective date of the registration statement of which this prospectus is a part;

“at the market” or through market makers or into an existing market for the securities;

through a combination of any of the above methods of sale; or

any other method permitted pursuant to applicable law.
In addition, a selling securityholder that is an entity may elect to make a pro rata in-kind distribution of securities to its members, partners or stockholders pursuant to the registration statement of which this prospectus is a part by delivering a prospectus with a plan of distribution. Such members, partners or stockholders would thereby receive freely tradeable securities pursuant to the distribution through a registration statement. To the extent a distributee is an affiliate of ours (or to the extent otherwise required by law), we may file a prospectus supplement in order to permit the distributees to use the prospectus to resell the securities acquired in the distribution.
 
121

TABLE OF CONTENTS
 
The Selling Securityholders may sell the securities at prices then prevailing, related to the then prevailing market price or at negotiated prices. The offering price of the securities from time to time will be determined by us and by the Selling Securityholders and, at the time of the determination, may be higher or lower than the market price of our securities on the New York Stock Exchange or any other exchange or market.
The Selling Securityholders may also sell our securities short and deliver these securities to close out their short positions, or loan or pledge the securities to broker-dealers that in turn may sell these securities. The shares may be sold directly or through broker-dealers acting as principal or agent, or pursuant to a distribution by one or more underwriters on a firm commitment or best-efforts basis. The Selling Securityholders may also enter into hedging transactions with broker-dealers. In connection with such transactions, broker-dealers of other financial institutions may engage in short sales of our securities in the course of hedging the positions they assume with us and with the Selling Securityholders. The Selling Securityholders may also enter into options or other transactions with broker-dealers or other financial institutions which require the delivery to such broker-dealer or other financial institution of securities offered by this prospectus, which securities such broker-dealer or other financial institution may resell pursuant to this prospectus (as supplemented or amended to reflect such transaction). The Selling Securityholders also may resell all or a portion of the securities in open market transactions in reliance upon Rule 144 under the Securities Act, provided that they meet the criteria and conform to the requirements of that rule. In connection with an underwritten offering, underwriters or agents may receive compensation in the form of discounts, concessions or commissions from the Selling Securityholders or from purchasers of the offered securities for whom they may act as agents. In addition, underwriters may sell the securities to or through dealers, and those dealers may receive compensation in the form of discounts, concessions or commissions from the underwriters and/or commissions from the purchasers for whom they may act as agents. The Selling Securityholders and any underwriters, dealers or agents participating in a distribution of the securities may be deemed to be “underwriters” within the meaning of the Securities Act, and any profit on the sale of the securities by the Selling Securityholders and any commissions received by broker-dealers may be deemed to be underwriting commissions under the Securities Act.
The Selling Securityholders may agree to indemnify an underwriter, broker-dealer or agent against certain liabilities related to the sale of the securities, including liabilities under the Securities Act. The Selling Securityholders have advised us that they have not entered into any agreements, understandings or arrangements with any underwriters or broker-dealers regarding the sale of their securities. Upon our notification by a selling securityholder that any material arrangement has been entered into with an underwriter or broker-dealer for the sale of securities through a block trade, special offering, exchange distribution, secondary distribution or a purchase by an underwriter or broker-dealer, we will file a supplement to this prospectus, if required, pursuant to Rule 424(b) under the Securities Act, disclosing certain material information, including:

the name of the selling securityholder;

the number of securities being offered;

the terms of the offering;

the names of the participating underwriters, broker-dealers or agents;

any discounts, commissions or other compensation paid to underwriters or broker-dealers and any discounts, commissions or concessions allowed or reallowed or paid by any underwriters to dealers;

the public offering price; and

other material terms of the offering.
In addition, upon being notified by a selling securityholder that a donee, pledgee, transferee or other successor-in-interest intends to sell securities, we will, to the extent required, promptly file a supplement to this prospectus to name specifically such person as a selling securityholder.
The Selling Securityholders are subject to the applicable provisions of the Exchange Act and the rules and regulations under the Exchange Act, including Regulation M. This regulation may limit the timing of purchases and sales of any of the securities offered in this prospectus by the Selling Securityholders. The anti-manipulation rules under the Exchange Act may apply to sales of securities in the market and to the
 
122

TABLE OF CONTENTS
 
activities of the Selling Securityholders and their affiliates. Furthermore, Regulation M may restrict the ability of any person engaged in the distribution of the securities to engage in market-making activities for the particular securities being distributed for a period of up to five business days before the distribution. The restrictions may affect the marketability of the securities and the ability of any person or entity to engage in market-making activities for the securities.
In compliance with guidelines of the Financial Industry Regulatory Authority (“FINRA”), the maximum compensation or discount to be received by any FINRA member or independent broker or dealer may not exceed 8% of the aggregate amount of securities offered pursuant to this prospectus.
To the extent required, this prospectus may be amended and/or supplemented from time to time to describe a specific plan of distribution. Instead of selling the securities under this prospectus, the Selling Securityholders may sell the securities in compliance with the provisions of Rule 144 under the Securities Act, if available, or pursuant to other available exemptions from the registration requirements of the Securities Act.
A holder of Granite Ridge warrants may exercise its Granite Ridge warrants in accordance with the Granite Ridge Warrant Agreement on or before the expiration date set forth therein by surrendering, at the office of the warrant agent, Continental Stock Transfer & Trust Company, the certificate evidencing such Granite Ridge warrants, with the form of election to purchase set forth thereon, properly completed and duly executed, accompanied by full payment of the exercise price and any and all applicable taxes due in connection with the exercise of the Granite Ridge warrants, subject to any applicable provisions relating to cashless exercises in accordance with the Granite Ridge Warrant Agreement.
 
123

TABLE OF CONTENTS
 
TRANSFER AGENT AND REGISTRAR
The Transfer Agent for our securities is Continental Stock Transfer & Trust Company.
LEGAL MATTERS
Certain legal matters relating to the validity of Granite Ridge’s securities covered by this registration statement will be passed upon for Granite Ridge by Holland & Knight LLP, Dallas, Texas.
EXPERTS
The audited consolidated financial statements of Granite Ridge Resources, Inc. included in this prospectus and elsewhere in the registration statement, have been so included in reliance upon the report of FORVIS, LLP (formerly BKD, LLP), independent registered public accounting firm, upon the authority of such firm as experts in accounting and auditing.
The information included herein regarding estimated quantities of proved reserves of Granite Ridge Resources, Inc., the future net revenues from those reserves and their present value as of December 31, 2022, are based on the proved reserves report prepared by Netherland, Sewell & Associates, Inc. These estimates are included herein in reliance upon the authority of such firm as an expert in these matters.
WHERE YOU CAN FIND ADDITIONAL INFORMATION
Granite Ridge files reports, proxy statements and other information with the SEC as required by the Exchange Act. Our SEC filings are available to the public on a website maintained by the SEC located at www.sec.gov. We also plan to make such filings available on our website at www.graniteridge.com. Through our website, we will make available, free of charge, annual, quarterly and current reports, proxy statements and other information as soon as reasonably practicable after they are electronically filed with, or furnished to, the SEC. The information contained on, or that may be accessed through, our website is not part of, and is not incorporated into, this prospectus.
 
124

TABLE OF CONTENTS
 
INDEX TO FINANCIAL STATEMENTS
Page
Audited Consolidated Financial Statements of Granite Ridge Resources, Inc.
F-2
F-3
F-4
F-5
F-6
F-7
 
F-1

TABLE OF CONTENTS
 
Report of Independent Registered Public Accounting Firm
To the Shareholders, Board of Directors, and Audit Committee
Granite Ridge Resources Inc.
Opinion on the Consolidated Financial Statements
We have audited the accompanying consolidated balance sheets of Granite Ridge Resources Inc. (the “Company”) as of December 31, 2022 and 2021, the related consolidated statements of operations, changes in equity, and cash flows for each of the years in the three-year period ended December 31, 2022, and the related notes (collectively referred to as the “financial statements”). In our opinion, the financial statements referred to above present fairly, in all material respects, the financial position of the Company as of December 31, 2022 and 2021, and the results of their operations and their cash flows for each of the years in the three-year period ended December 31, 2022, in conformity with accounting principles generally accepted in the United States of America.
Basis for Opinion
These financial statements are the responsibility of the Company’s management. Our responsibility is to express an opinion on the Company’s financial statements based on our audits.
We are a public accounting firm registered with the Public Company Accounting Oversight Board (United States) (“PCAOB”) and are required to be independent with respect to the Company in accordance with the U.S. federal securities laws and the applicable rules and regulations of the Securities and Exchange Commission and the PCAOB.
We conducted our audits in accordance with the standards of the PCAOB. Those standards require that we plan and perform the audit to obtain reasonable assurance about whether the financial statements are free of material misstatement, whether due to error or fraud. The Company is not required to have, nor were we engaged to perform, an audit of its internal control over financial reporting. As part of our audits, we are required to obtain an understanding of internal control over financial reporting but not for the purpose of expressing an opinion on the effectiveness of the Company’s internal control over financial reporting. Accordingly, we express no such opinion.
Our audits included performing procedures to assess the risks of material misstatement of the financial statements, whether due to error or fraud, and performing procedures that respond to those risks. Such procedures include examining, on a test basis, evidence regarding the amounts and disclosures in the financial statements. Our audits also included evaluating the accounting principles used and significant estimates made by management, as well as evaluating the overall presentation of the financial statements. We believe that our audits provide a reasonable basis for our opinion.
/s/ FORVIS, LLP
(Formerly, BKD, LLP)
We have served as the Company’s auditor since 2015.
Dallas, Texas
March 27, 2023
 
F-2

TABLE OF CONTENTS
 
GRANITE RIDGE RESOURCES, INC.
CONSOLIDATED BALANCE SHEETS
AS OF DECEMBER 31, 2022 AND 2021
December 31,
(in thousands, except par value and share data)
2022
2021
ASSETS
Current assets:
Cash
$ 50,833 $ 11,854
Revenue receivable
72,287 47,298
Advances to operators
8,908 37,817
Prepaid and other expenses
4,203 676
Derivative assets – commodity derivatives
10,089 434
Total current assets
146,320 98,079
Property and equipment:
Oil and gas properties, successful efforts method
1,028,662 727,547
Accumulated depletion
(383,673) (278,773)
Total property and equipment, net
644,989 448,774
Long-term assets:
Derivative assets – commodity derivatives
31
Other long-term assets
3,468 362
Total long-term assets
3,468 393
TOTAL ASSETS
$ 794,777 $ 547,246
LIABILITIES AND EQUITY
Current liabilities:
Accrued expenses
$ 62,180 $ 10,321
Other liabilities
1,523 13
Derivative liabilities – commodity derivatives
431 7,263
Current portion of long-term debt
50,000
Total current liabilities
64,134 67,597
Long-term liabilities:
Long-term debt
1,100
Derivative liabilities – commodity derivatives
657
Derivative liabilities – common stock warrants
11,902
Asset retirement obligations
4,745 2,962
Deferred tax liability
91,592
Total long-term liabilities
108,239 4,719
TOTAL LIABILITIES
172,373 72,316
Commitments and contingencies (Note 11)
EQUITY:
Partnerships’ capital
474,930
Common stock, $0.0001 par value, 431,000,000 shares authorized, 133,294,897
issued at December 31, 2022
13
Additional paid-in capital
590,232
Retained earnings
32,388
Treasury stock, at cost, 25,920 shares at December 31, 2022
(229)
Total equity
622,404 474,930
TOTAL LIABILITIES AND EQUITY
$ 794,777 $ 547,246
The accompanying notes are an integral part to these consolidated financial statements.
F-3

TABLE OF CONTENTS
 
GRANITE RIDGE RESOURCES, INC.
CONSOLIDATED STATEMENTS OF OPERATIONS
FOR THE YEARS ENDED DECEMBER 31, 2022, 2021 AND 2020
Year Ended December 31,
(in thousands, except per share data)
2022
2021
2020
REVENUES
Oil, natural gas and related product sales
$ 497,417 $ 290,193 $ 87,098
EXPENSES
Lease operating expenses
44,678 26,333 20,398
Production and ad valorem taxes
30,619 18,066 6,663
Depletion and accretion expense
105,752 94,661 79,947
Impairments of long-lived assets
5,725
General and administrative
14,223 10,179 10,108
Gain on disposal of oil and natural gas properties
(2,279) (648)
Total operating costs and expenses
195,272 146,960 122,193
Net operating income (loss)
302,145 143,233 (35,095)
OTHER (EXPENSE) INCOME
(Loss) gain on derivatives – commodity derivatives
(25,324) (32,389) 13,006
Interest expense
(1,989) (2,385) (1,841)
Gain on derivatives – common stock warrants
362
Total other (expense) income
(26,951) (34,774) 11,165
INCOME (LOSS) BEFORE INCOME TAXES
275,194 108,459 (23,930)
Income tax expense
12,850
NET INCOME (LOSS)
$ 262,344 $ 108,459 $ (23,930)
NET INCOME (LOSS) PER SHARE:
Basic
$ 1.97 $ 0.82 $ (0.18)
Diluted
$ 1.97 $ 0.82 $ (0.18)
WEIGHTED-AVERAGE NUMBER OF SHARES OUTSTANDING:
Basic
132,923 132,923 132,923
Diluted
133,074 132,923 132,923
The accompanying notes are an integral part to these consolidated financial statements.
F-4

TABLE OF CONTENTS
 
GRANITE RIDGE RESOURCES, INC.
CONSOLIDATED STATEMENTS OF CHANGES IN EQUITY
FOR THE YEARS ENDED DECEMBER 31, 2022, 2021 AND 2020
Previous Partnerships’
Capital Existing Until
the Recapitalization of
Granite Ridge Resources, Inc.
Common Stock Issued
Additional
Paid-in
Capital
Retained
Earnings
Treasury Stock
Total
Equity
(in thousands)
Shares
Amount
Shares
Amount
As of January 1, 2020
$ 324,369 $ $ $ $ $ 324,369
Cash distributions
(12,883) (12,883)
Contributed capital
83,000 83,000
Carried interest reallocation
Net loss
(23,930) (23,930)
As of December 31, 2020
$ 370,556 $ $ $ $ $ 370,556
Cash distributions
(51,085) (51,085)
Contributed capital
47,000 47,000
Carried interest reallocation
Net income
108,459 108,459
As of December 31, 2021
$ 474,930 $ $ $ $ $ 474,930
Net income prior to Business Combination
219,292 219,292
Contribution of Funds’ assets in exchange for common stock
(694,222) 130,000 13 694,209
Recapitalization
2,923 6,825 6,825
Issuance costs
(18,508) (18,508)
Issuance of common stock warrants
(12,265) (12,265)
Issuance of vesting shares
372 (1,287) (1,287)
Deferred income tax liability at Business Combination
(78,742) (78,742)
Purchase of treasury stock
(26) (229) (229)
Common stock dividend declared ($0.08 per share)
(10,664) (10,664)
Net income subsequent to the Business Combination
43,052 43,052
As of December 31, 2022
$ 133,295 $ 13 $ 590,232 $ 32,388 (26) $ (229) $ 622,404
The accompanying notes are an integral part to these consolidated financial statements.
F-5

TABLE OF CONTENTS
 
GRANITE RIDGE RESOURCES, INC.
CONSOLIDATED STATEMENTS OF CASH FLOWS
FOR THE YEARS ENDED DECEMBER 31, 2022, 2021 AND 2020
Year Ended December 31,
(in thousands)
2022
2021
2020
Operating activities:
Net income (loss)
$ 262,344 $ 108,459 $ (23,930)
Adjustments to reconcile net income (loss) to net cash provided by operating activities:
Depletion and accretion expense
105,752 94,661 79,947
Impairments of long-lived assets
5,725
Loss (gain) on derivatives – commodity derivatives
25,324 32,389 (13,006)
Net cash (payments on) receipts from derivatives
(42,437) (25,219) 11,913
Gain on disposal of oil and gas properties
(2,279) (648)
Amortization of loan origination costs
159 48 108
Gain on derivatives – common stock warrants
(362)
Deferred income taxes
12,850
Increase (decrease) in cash attributable to changes in operating assets and liabilities:
Revenue receivable
(24,989) (28,603) 5,532
Accrued expenses
9,838 1,840 (194)
Prepaid and other expenses
(2,095) (125) 1,355
Other payable
5 10 4
Net cash provided by operating activities
346,389 181,181 66,806
Investing activities:
Additions to oil and natural gas properties
(185,497) (136,077) (99,487)
Acquisition of oil and natural gas properties
(49,191) (83,209) (17,903)
Deposit on acquisition
(1,899)
Refund of advances to operators
1,180 3,819
Proceeds from the disposal of oil and natural gas properties
4,845 29,443 647
Net cash used in investing activities
(230,562) (186,024) (116,743)
Financing activities:
Proceeds from borrowing on credit facilities
21,000 62,000 36,500
Repayments of borrowing on credit facilities
(72,100) (49,400) (54,500)
Cash distributions
(51,091) (12,876)
Cash contributions
46,980 82,947
Deferred financing costs
(3,237)
Payment of expenses related to formation of Granite Ridge Resources, Inc.
(18,456)
Purchase of treasury shares
(216)
Payment of dividends
(10,664)
Proceeds from issuance of common stock
6,825
Net cash (used in) provided by financing activities
(76,848) 8,489 52,071
Net increase in cash and restricted cash
38,979 3,646 2,134
Cash and restricted cash at beginning of year
12,154 8,508 6,374
Cash and restricted cash at end of year
$ 51,133 $ 12,154 $ 8,508
Supplemental disclosure of cash flow information:
Cash paid during the year for interest
$ (2,286) $ (1,636) $ (1,263)
Cash (paid) received during the year for income taxes
$ (98) $ (79) $ 65
Supplemental disclosure of non-cash investing activities:
Oil and natural gas property development costs in accrued expenses
$ 48,187 $ 6,251 $ 5,746
Advances to operators applied to development of oil and natural gas properties
$ 103,535 $ 48,387 $ 38,311
Cash and restricted cash:
Cash
$ 50,833 $ 11,854 $ 8,208
Restricted cash included in other long-term assets
300 300 300
Cash and restricted cash
$ 51,133 $ 12,154 $ 8,508
The accompanying notes are an integral part to these consolidated financial statements.
F-6

TABLE OF CONTENTS
 
GRANITE RIDGE RESOURCES, INC.
Notes to the Consolidated Financial Statements
1.
Organization and nature of operations
Granite Ridge Resources, Inc. (together with its consolidated subsidiaries, “Granite Ridge” the “Company” or the “Successor”) is a Delaware corporation, initially formed in May 2022, whose common stock and warrants are listed and traded on the New York Stock Exchange (“NYSE”). The Company was created for the purpose of the Business Combination (as defined below), and following the Business Combination, for the purpose of purchasing non-operated oil and natural gas assets in multiple basins in North America and realizing profits through participation in oil and natural gas wells.
On October 24, 2022, the Business Combination closed and was accounted for as a reverse recapitalization and Grey Rock Energy Fund III (as defined below) was determined to be the accounting acquirer and Predecessor (as defined below). Unless otherwise indicated, for the periods prior to October 24, 2022, (i) the historical financial data in this Annual Report on Form 10-K and (ii) the operating and other non-financial data, disclosed in “Part II — Management’s Discussion and Analysis of Financial Condition and Results of Operations” ​(collectively the “Financial Statement Sections”) reflect the combined business and operations of the Funds (as defined below).
Business Combination
On October 24, 2022 (the “Closing Date”), Granite Ridge and Executive Network Partnering Corporation, a Delaware corporation (“ENPC”) consummated the Business Combination pursuant to the terms of the Business Combination Agreement, dated as of May 16, 2022 (the “Business Combination Agreement”), by and among ENPC, Granite Ridge, ENPC Merger Sub, Inc., a Delaware corporation and a wholly-owned subsidiary of Granite Ridge (“ENPC Merger Sub”), GREP Merger Sub, LLC, a Delaware limited liability company and a wholly-owned subsidiary of Granite Ridge (“GREP Merger Sub”), and Granite Ridge Holdings, LLC, a Delaware limited liability company formerly known as GREP Holdings, LLC (“GREP”).
Pursuant to the Business Combination Agreement, on the Closing Date, (i) ENPC Merger Sub merged with and into ENPC (the “ENPC Merger”), with ENPC surviving the ENPC Merger as a wholly-owned subsidiary of Granite Ridge and (ii) GREP Merger Sub merged with and into GREP (the “GREP Merger,” and together with the ENPC Merger, the “Mergers”), with GREP surviving the GREP Merger as a wholly-owned subsidiary of Granite Ridge (the transactions contemplated by the foregoing clauses (i) and (ii) the “Business Combination,” and together with the other transactions contemplated by the Business Combination Agreement, the “Transactions”).
Immediately prior to the closing of the Transactions, the net assets of Grey Rock Energy Fund, L.P., a Delaware limited partnership (“Fund I”), Grey Rock Energy Fund II, L.P., a Delaware limited partnership (“Fund II-A”), Grey Rock Energy Fund II-B, L.P., a Delaware limited partnership (“Fund II-B”) and Grey Rock Energy Fund II-B Holdings, L.P., a Delaware limited partnership (“Fund II-B Holdings”, and together with Fund II-A and Fund II-B, collectively, “Fund II”), and Grey Rock Energy Fund III-A, L.P., a Delaware limited partnership (“Fund III-A”), Grey Rock Energy Partners Fund III-B, L.P., a Delaware limited partnership (“Fund III-B”), and Grey Rock Energy Fund III-B Holdings, L.P., a Delaware limited partnership (“Fund III-B Holdings” and together with Fund III-A and Fund III-B, collectively, “Fund III” or “Predecessor”) were transferred (through various intermediary entities) to GREP (“GREP Formation Transaction”). Fund I, Fund II and Fund III are collectively referred to herein as, the “Funds”.
At the special meeting of ENPC stockholders held in connection with the Business Combination, of the 41,400,000 shares of ENPC Class A common stock, public stockholders of 39,343,496 shares of ENPC Class A common stock exercised their rights to have those shares redeemed for cash at a redemption price of approximately $10.07 per share, or an aggregate of approximately $396.1 million. The holders of membership interests in GREP (the “Existing GREP Members”) and their direct and indirect members were issued 130.0 million shares of Granite Ridge common stock at the closing. Upon consummation of the Business Combination, each public stockholder’s ENPC common stock and ENPC warrants were
 
F-7

TABLE OF CONTENTS
 
GRANITE RIDGE RESOURCES, INC.
Notes to the Consolidated Financial Statements
automatically converted into an equivalent number of shares of Granite Ridge common stock and Granite Ridge warrants as a result of the Transactions. At the effective time of the Mergers, (i) 495,357 shares of ENPC Class F common stock were converted to 1,238,393 shares of ENPC Class A common stock (of which an aggregate of 220,348 shares were subsequently forfeited pursuant to the terms of the Sponsor Agreement) and the remaining shares of ENPC Class F common stock outstanding were automatically cancelled for no consideration (the “ENPC Class F Conversion”) (ii) all other remaining shares of ENPC Class A common stock automatically cancelled without any conversion, payment or distribution (the “Sponsor Share Cancellation”) and (iii) all shares of ENPC Class B common stock outstanding were deemed transferred to ENPC and surrendered and forfeited for no consideration (the “ENPC Class B Contribution”). 220,348 of the 371,518 shares subject to vesting and forfeiture provisions were forfeited in January 2023.
Following the ENPC Class F Conversion, the Sponsor Share Cancellation, the ENPC Class B Contribution and the separation of the securities offered in ENPC’s initial public offering, which consisted of one share of Class A common stock and one-quarter of one ENPC warrant (“CAPSTM Separation”), each share of ENPC Class A common stock outstanding was automatically converted into one share of Granite Ridge common stock. Total aggregate investment by ENPC was $6.8 million, which amount represents total risk capital contributed by ENPC, including working capital loans that were forgiven.
Fund III, Fund I and Fund II were identified as entities under common control, in which all entities are ultimately controlled by the same party before and after the GREP Formation Transaction and therefore resulted in a change in reporting entity. In accordance with Financial Accounting Standards Board (“FASB”) Accounting Standards Codification (“ASC”) 805-50-45-5, for transactions between entities under common control, the consolidated financial statements for periods prior to the GREP Formation Transaction have been adjusted to retrospectively combine the previously separate entities for presentation purposes.
2.
Summary of significant accounting policies
Principles of Consolidation
As it pertains to the periods prior to completion of the Business Combination, the financial statements have been presented on a combined historical basis due to their prior common ownership and control. Prior to the Business Combination, the financial statements include the accounts of the Funds, all of which were commonly owned and controlled. All inter-entity balances and transactions have been eliminated in combination.
As it pertains to the period subsequent to completion of the Business Combination, the accompanying consolidated financial statements also include the accounts of the Company, and all other wholly owned subsidiaries created in connection with the Business Combination. References to the “Company” prior to October 24, 2022 refer to the combined business of the Funds and references after October 24, 2022 refer to the consolidated business of Granite Ridge Resources, Inc.
Basis of Presentation
As a result of the Business Combination, periods prior to October 24, 2022 reflect the Funds as limited partnerships, not as corporations. The primary financial impacts of the Transactions to the consolidated financial statements were (i) reclassification of partnership capital accounts to equity accounts reflective of a corporation and (ii) income tax effects. Since the Funds were identified as entities under common control, the consolidated financial statements for periods prior to the GREP Formation Transaction have been adjusted to retrospectively combine the previously separate entities for presentation purposes. All intercompany transactions within the consolidated businesses of the Company have been eliminated.
The consolidated financial statements have been prepared in conformity with accounting principles generally accepted in the United States of America (“U.S. GAAP”). The Company operates in a one operating segment, which is oil and natural gas development, exploration and production. All of our
 
F-8

TABLE OF CONTENTS
 
GRANITE RIDGE RESOURCES, INC.
Notes to the Consolidated Financial Statements
operations are conducted in the geographic area of the United States. The Company’s chief operating decision maker, manages operations on a consolidated basis for purposes of evaluating operations and allocating resources.
Use of Estimates
The preparation of the consolidated financial statements in conformity with U.S. GAAP requires management to make estimates and assumptions that affect the reported amounts of assets and liabilities at the date of the consolidated financial statements and the reported amounts of revenues and expenses during the reporting period. Significant estimates of reserves are used to determine depletion and to conduct impairment analysis. Estimating reserves is inherently uncertain, including the projection of future rates of production and the timing of development expenditures.
The Company’s estimates of oil and natural gas reserves are, by necessity, projections based on geologic and engineering data, and there are uncertainties inherent in the interpretation of such data as well as the projection of future rates of production and the timing of development expenditures. Reserve engineering is a subjective process of estimating underground accumulations of oil and natural gas that are difficult to measure. The accuracy of any reserve estimate is a function of the quality of available data, engineering and geological interpretation and judgment. Estimates of economically recoverable oil and natural gas reserves and future net cash flows necessarily depend upon a number of variable factors and assumptions, such as historical production from the area compared with production from other producing areas, the assumed effect of regulations by governmental agencies, and assumptions governing future oil and natural gas prices, future operating costs, severance taxes, development costs and work over costs, all of which may in fact vary considerably from actual results. The future drilling costs associated with reserves assigned to proved undeveloped locations may ultimately increase to the extent that these reserves are later determined to be uneconomic. For these reasons, estimates of the economically recoverable quantities of expected oil and natural gas attributable to any particular group of properties, classifications of such reserves based on risk of recovery, and estimates of the future net cash flows may vary substantially. Any significant variance in the assumptions could materially affect the estimated quantity of the reserves, which could affect the carrying value of the Company’s oil and natural gas properties and/or the rate of depletion related to the oil and natural gas properties.
Additional significant estimates include, but are not limited to, fair value of derivative financial instrument, fair value of business combinations, asset retirement obligations, revenue receivable and income taxes. Actual results could differ from those estimates.
Reclassifications
Certain reclassifications have been made to prior period amounts to conform to the current period presentation.
Cash and Restricted Cash
Cash represents liquid cash and investments with an original maturity of 90 days or less. The Company places its cash with reputable financial institutions. At times, the balances deposited may exceed amounts covered by insurance provided by the U.S. Federal Deposit Insurance Corporation (“FDIC”). However, management believes that the Company’s counterparty risks are minimal based on the reputation and history of the institutions selected. The Company has not incurred any losses related to amounts in excess of FDIC limits.
As of December 31, 2022 and 2021, the Company had $0.3 million of cash classified as restricted. This balance relates to a cash deposit for two standby letters of credit associated with oil and natural gas mining lease agreements. Restricted cash consists of cash that is stated at cost, which approximates fair market value. Classification of restricted cash is based on the nature of the restrictions associated with the underlying assets.
 
F-9

TABLE OF CONTENTS
 
GRANITE RIDGE RESOURCES, INC.
Notes to the Consolidated Financial Statements
Revenue Receivable
Revenue receivable is comprised of accrued oil and natural gas sales. The operators remit payment for production directly to the Company. In the event of complete non-performance by the Company’s customers, the maximum exposure to the Company is the outstanding revenue receivable balance at the date of non-performance. The Company writes off specific accounts receivable when they become uncollectible. For the years ended December 31, 2022, 2021 and 2020, the Company’s bad debt expense and allowance for doubtful accounts was immaterial.
Advance to Operators
The Company participates in the drilling of oil and natural gas wells with other working interest partners. Due to the capital-intensive nature of oil and natural gas drilling activities, our partner operators may request advance payments from working interest partners for their share of the costs. The Company expects such advances to be applied by these operators against joint interest billings for its share of drilling operations within 90 days from when the advance is paid. Changes in advances to operators are presented as an investing outflow within capital expenditures for oil and gas properties, net on the statement of cash flows.
Oil and Natural Gas Properties
The Company uses the successful efforts method of accounting for oil and gas producing activities, as further defined under ASC 932, Extractive Activities — Oil and Gas (“ASC 932”). Costs to acquire mineral interests in oil and gas properties, to drill and equip exploratory leases that find proved reserves, and to drill and equip development leases and related asset retirement costs are capitalized. Costs to drill exploratory wells are capitalized pending determinations of whether the wells have proved reserves. If the Company determines that the wells do not have proved reserves, the costs are charged to expense.
There were no exploratory wells capitalized pending determinations of whether the wells have proved reserves as of December 31, 2022 and 2021.
Capitalized leasehold costs relating to proved properties are depleted using the unit-of-production method based on proved reserves. The depletion of capitalized drilling and development costs and integrated assets is based on the unit-of-production method using proved developed reserves. The Company recognized depletion expense of $105.3 million, $94.2 million and $79.5 million for the years ended December 31, 2022, 2021, and 2020, respectively. As a result of the Business Combination, the Company aggregated certain proved properties for amortization and impairment purposes.
Costs of significant nonproducing properties, wells in the process of being drilled and completed and development projects are excluded from depletion until the related project is completed. The Company capitalizes interest on expenditures for significant exploration and development projects that last more than six months while activities are in progress to bring the assets to their intended use. For the years ended December 31, 2022, 2021 and 2020, no interest costs were capitalized because its exploration and development projects generally last less than six months. Costs incurred to maintain wells and related equipment are charged to expense as incurred.
Effective January 1, 2019, the Company adopted ASU 2017-1, Business Combinations: Clarifying the Definition of Business (“ASU 2017-1”), with the objective of adding guidance to assist in evaluating whether transactions should be accounted for as asset acquisitions or as business combinations. The guidance provides a screen to determine when an integrated set of assets and activities is not a business. The screen requires that when substantially all of the fair value of the acquired assets is concentrated in a single asset or a group of similar assets, the set is not a business. If the screen is not met, to be considered a business, the set must include an input and a substantive process that together significantly contribute to the ability to create output. See discussions of the Company’s oil and natural gas asset acquisitions and business combinations in Note 5.
 
F-10

TABLE OF CONTENTS
 
GRANITE RIDGE RESOURCES, INC.
Notes to the Consolidated Financial Statements
Proceeds from the sales of individual properties and the capitalized costs of individual properties sold or abandoned are credited and charged, respectively, to accumulated depletion. Generally, no gain or loss is recognized until the entire depletion base is sold. However, gain or loss is recognized from the sale of less than an entire depletion base if the disposition is significant enough to materially impact the depletion rate of the remaining properties in the depletion base. See Note 5 for additional information on our divestitures. Ordinary maintenance and repair costs are expensed as incurred.
The Company reviews its long-lived assets to be held and used, including proved oil and natural gas properties, whenever events or circumstances indicate that the carrying value of those assets may not be recoverable, for instance when there are declines in commodity prices or well performance. An impairment loss is indicated if the sum of the expected undiscounted future net cash flows is less than the carrying amount of the assets. For each property determined to be impaired, an impairment loss equal to the difference between the carrying value of the properties and the estimated fair value (discounted future cash flows) of the properties and integrated assets would be recognized at that time. Estimating future cash flows involves the use of judgments, including estimation of the proved and risk-adjusted unproved oil and natural gas reserve quantities, timing of development and production, expected future commodity prices, capital expenditures and production costs and cash flows from integrated assets. The Company did not recognize an impairment expense for the years ended December 31, 2022 and 2021 related to its proved oil and natural gas properties. During the year ended December 31, 2020, the Company recognized an impairment expense of $5.7 million related to its proved oil and natural gas properties.
Unproved oil and natural gas properties are periodically assessed for impairment by considering future drilling and exploration plans, results of exploration activities, commodity price outlooks, planned future sales and expiration of all or a portion of the projects. The Company did not recognize an impairment expense for the years ended December 31, 2022, 2021 and 2020 related to its unproved oil and natural gas properties.
Derivative Instruments — Commodity Derivatives
The Company recognizes its derivative instruments as either assets or liabilities measured at fair value. The Company nets the fair value of the derivative instruments by counterparty in the accompanying consolidated balance sheets when the right of offset exists. The Company does not have any derivatives designated as fair value or cash flow hedges.
Derivative Instruments — Common Stock Warrants
The Company accounts for warrants as liability-classified instruments based on an assessment of the warrant’s specific terms and applicable authoritative guidance in Accounting Standards Codification (“ASC”) Topic 480, “Distinguishing Liabilities from Equity” ​(“ASC 480”) and ASC Topic 815, “Derivatives and Hedging” ​(“ASC 815”). The warrants are required to be recorded at their initial fair value on the date of issuance, and each balance sheet date thereafter. Changes in the estimated fair value of the warrants are recognized as a non-operating gain or loss on the consolidated statements of operations. For the period during which the Company’s common stock was publicly traded, the fair value of the warrants was based on quoted prices in an active market. Refer to Note 4 for further discussion on fair value considerations.
Asset Retirement Obligation
The Company follows the provisions of ASC 410-20, Asset Retirement Obligations. ASC 410-20 requires entities to record the fair value of obligations associated with the retirement of tangible long-lived assets in the period in which it is incurred. The Company’s asset retirement obligation relates to the plugging, dismantlement, removal, site reclamation and similar activities of its oil and natural gas properties. When the liability is initially recorded, the entity capitalizes a cost by increasing the carrying amount of the related oil and natural gas property asset. Over time, the liability is accreted to its present value each period, and the capitalized cost is depleted over the useful life of the related asset. Based on certain factors, including commodity prices and costs, the Company may revise its previous estimates of the liability, which would also
 
F-11

TABLE OF CONTENTS
 
GRANITE RIDGE RESOURCES, INC.
Notes to the Consolidated Financial Statements
increase or decrease the related oil and natural gas property asset. Upon settlement of the liability, an entity either settles the obligation for its recorded amount or incurs a gain or loss for the difference of the settled amount and recorded liability.
Asset retirement obligations are estimated at the present value of expected future net cash flows and are discounted using the Company’s credit adjusted risk free rate. The Company uses unobservable inputs in the estimation of asset retirement obligations that include, but are not limited to, costs of labor, costs of materials, profits on costs of labor and materials, the effect of inflation on estimated costs, and the discount rate. Due to the subjectivity of assumptions and the relatively long lives of the Company’s leases, the costs to ultimately retire the Company’s leases may vary significantly from prior estimates.
Revenue Recognition
The Company’s revenues are primarily derived from its interests in the sale of oil and natural gas production. The Company recognizes revenue from its interests in the sales of oil and natural gas in the period that its performance obligations are satisfied.
Performance obligations are satisfied when the customer obtains control of product, when the Company has no further obligations to perform related to the sale, when the transaction price has been determined and when collectability is probable.
The Company receives payment from the sale of oil and natural gas production from one to three months after delivery. The transaction price is variable as it is based on market prices for oil and natural gas, less revenue deductions such as gathering, transportation and compression costs. Management has determined that the variable revenue constraint is overcome at the date control passes to the customer since the variable consideration to be received can be reasonably estimated based on daily market prices and historical transportation charges. Revenue is presented net of these costs within the consolidated statements of operations. At the end of each month when the performance obligation is satisfied, the variable consideration can be reasonably estimated and amounts due from customers are accrued in revenue receivable in the balance sheets. Variances between the Company’s estimated revenue and actual payments are recorded in the month the payment is received; however, differences have been and are insignificant.
The Company does not disclose the value of unsatisfied performance obligations under its contracts with customers as it applies the practical expedient in accordance with ASC 606. The expedient, as described in ASC 606-10-50-14(a), applies to variable consideration that is recognized as control of the product is transferred to the customer. Since each unit of product represents a separate performance obligation, future volumes are wholly unsatisfied, and disclosure of the transaction price allocated to remaining performance obligations is not required.
Non-operated Crude Oil and Natural Gas Revenues
The Company’s proportionate share of production from non-operated properties is generally marketed at the discretion of the operators. For non-operated properties, the Company receives a net payment from the operator representing its proportionate share of sales proceeds which is net of transportation and production tax costs incurred by the operator, if any. Such non-operated revenues are recognized at the net amount of proceeds to be received by the Company during the month in which production occurs and it is probable the Company will collect the consideration it is entitled to receive. Proceeds are generally received by the Company within one to three months after the month in which production occurs.
Take-in Kind Oil and Natural Gas Revenues
Under certain arrangements, the Company has the right to take a volume of processed residue gas and/or NGLs in-kind at the tailgate of the midstream customer’s processing plant in lieu of receiving a net payment from the operator representing its proportionate share of its natural gas production. The Company currently takes certain processed gas volumes in kind in lieu of monetary settlement but does not currently
 
F-12

TABLE OF CONTENTS
 
GRANITE RIDGE RESOURCES, INC.
Notes to the Consolidated Financial Statements
take NGL volumes. When the Company elects to take volumes in kind, it pays third parties to transport the processed products it took in-kind to downstream delivery points, where it then sells to customers at prices applicable to those downstream markets. In such situations, revenues are recognized during the month in which control transfers to the customer at the delivery point and it is probable the Company will collect the consideration it is entitled to receive. Sales proceeds are generally received by the Company within one month after the month in which a sale has occurred. In these scenarios, gathering and processing costs and transportation expenses the Company incurs to transport the processed products to downstream customers are recorded in Lease Operating Expenses on the Consolidated Statements of Operations.
The Company’s disaggregated revenue has two primary sources: oil sales and natural gas sales. Substantially all of the Company’s oil and natural gas sales come from six geographic areas in the United States: the Eagle Ford Basin (Texas), the Permian Basin (Texas), the Haynesville Basin (Texas/Louisiana), the Denver-Julesburg “DJ” Basin (Colorado), the Bakken Basin (Montana/North Dakota) and the SCOOP/STACK Basin (Oklahoma). The following tables present the disaggregation of the Company’s oil revenues and natural gas revenues by basin for the years ended December 31, 2022, 2021 and 2020.
Year Ended December 31,
(in thousands)
2022
2021
2020
Oil
$ 338,163 $ 215,250 $ 70,870
Natural gas
159,254 74,943 16,228
Total
$ 497,417 $ 290,193 $ 87,098
Permian
$ 266,856 $ 151,179 $ 37,205
Eagle Ford
64,879 40,898 12,554
Bakken
64,999 56,055 27,769
Haynesville
62,743 12,039 9,110
DJ
37,880 29,191
SCOOP/STACK
60 831 460
Total
$ 497,417 $ 290,193 $ 87,098
Lease Operating Expenses
Lease operating expenses represents field employees’ salaries, saltwater disposal, repairs and maintenance, expensed work overs and other operating expenses. Lease operating expenses are expensed as incurred.
Production and Ad Valorem Taxes
The Company incurs production taxes on the sale of its production. These taxes are reported on a gross basis. Production taxes for the years ended December 31, 2022, 2021 and 2020 were approximately $26.9 million, $17.1 million and $6.0 million, respectively.
The Company incurs ad valorem tax on the value of its properties in certain states. Ad valorem taxes for the years ended December 31, 2022, 2021 and 2020 were approximately $3.7 million, $1.0 million and $0.7 million, respectively.
Income Taxes
Prior to the Business Combination, GREP and the associated activities held by Funds were treated as partnerships for U.S. federal income tax purposes and were not subject to U.S. federal income tax. As a result of the Business Combination, the Company became a C corporation and is subject to U.S. federal income tax and state and local income taxes, and accounts for income taxes under the asset and liability
 
F-13

TABLE OF CONTENTS
 
GRANITE RIDGE RESOURCES, INC.
Notes to the Consolidated Financial Statements
method. Under this method, deferred tax assets and liabilities are recognized for the estimated future tax consequences attributable to differences between the financial statement carrying amounts of existing assets and liabilities and their respective tax bases. Deferred tax assets and liabilities are calculated by applying existing tax laws and the rates expected to apply to taxable income in the years in which those temporary differences are expected to be recovered or settled. The effect of a change in tax rate on deferred income tax assets and liabilities is recognized in income in the period that includes the enactment date.
A valuation allowance is provided for deferred income taxes if it is more likely than not these items will either expire before the Company is able to realize their benefits or if future deductibility is uncertain. Additionally, the Company evaluates tax positions under a more likely than not recognition threshold and measurement analysis before the positions are recognized for financial statement reporting. For further discussion, see Note 7.
Recently Issued and Applicable Accounting Pronouncements
The FASB issued ASU No. 2016-02, “Leases (Topic 842)” which requires all leases greater than one year to be recognized as assets and liabilities. This ASU also expands the required quantitative and qualitative disclosures surrounding leases. Oil and gas leases are excluded from the guidance. We adopted this ASU on January 1, 2022 and there was no material impacts to our consolidated financial statements.
The FASB issued ASU No. 2016-13, “Financial Instruments — Credit Losses (Topic 326): Measurement of Credit Losses on Financial Instruments” which replaces the current “incurred loss” methodology for recognizing credit losses with an “expected loss” methodology. This new methodology requires that a financial asset measured at amortized cost be presented at the net amount expected to be collected. This standard is intended to provide more timely decision-useful information about the expected credit losses on financial instruments. This guidance becomes effective for fiscal years beginning after December 15, 2022, however, the impact is not expected to be material.
3.
Derivative financial instruments
The Company uses derivative financial instruments in connection with its oil and natural gas operations to provide an economic hedge of the Company’s exposure to commodity price risk associated with anticipated future oil and natural gas production. The Company does not hold or issue derivative financial instruments for trading purposes.
The Company does not designate its derivative instruments to qualify for hedge accounting. Accordingly, the Company reflects changes in the fair value of its derivative instruments in its consolidated statements of operations as they occur.
Collar and Producer 3-way Option Contracts
The Company’s derivative financial instruments consist of collar and producer 3-way option contracts.
A collar option is established with the sale of a short call option and the purchase of a long put option set to expire at a predetermined date in the future. The options give the owner the right but not the obligation to exercise the option at the expiration date.
A producer 3-way contract is established with the sale of a short call option and the purchase of a long put option set to expire at a predetermined date in the future. However, the producer 3-way contract also includes the sale of a short put option set to expire at a predetermined date in the future. The options give the owner the right but not the obligation to exercise the option at the expiration date.
The Company has master netting agreements on individual derivative instruments with certain counterparties and therefore certain amounts may be presented on a net basis in the consolidated balance sheets.
 
F-14

TABLE OF CONTENTS
 
GRANITE RIDGE RESOURCES, INC.
Notes to the Consolidated Financial Statements
Volume of Derivative Activities
The following table sets forth the Company’s outstanding commodity derivative contracts as of December 31, 2022. All of the Company’s commodity derivative contracts as of December 31, 2022 are expected to settle by December 31, 2023.
First
Quarter
Second
Quarter
Third
Quarter
Fourth
Quarter
Total
Producer 3-way (oil)
2023
Volume (Bbl)
431,160 340,263 228,659 208,488 1,208,570
Weighted-average sub-floor price ($/Bbl)
$ 57.22 $ 62.22 $ 60.42 $ 60.43 $ 59.79
Weighted-average floor price ($/Bbl)
$ 70.62 $ 77.89 $ 79.25 $ 80.00 $ 75.92
Weighted-average ceiling price ($/Bbl)
$ 96.04 $ 99.23 $ 100.61 $ 101.92 $ 98.82
Producer 3-way (natural gas)
2023
Volume (Mcf)
2,634,993 2,634,993
Weighted-average sub-floor price ($/Mcf)
$ 4.41 $ $ $ $ 4.41
Weighted-average floor price ($/Mcf)
$ 5.51 $ $ $ $ 5.51
Weighted-average ceiling price ($/Mcf)
$ 11.28 $ $ $ $ 11.28
Collar (natural gas)
2023
Volume (Mcf)
774,634 3,051,421 2,530,000 2,070,000 8,426,055
Weighted-average floor price ($/Mcf)
$ 5.96 $ 4.12 $ 4.25 $ 4.50 $ 4.42
Weighted-average ceiling price ($/Mcf)
$ 9.15 $ 5.63 $ 5.90 $ 6.35 $ 6.21
The following table summarizes the amounts reported in the consolidated statements of operations related to the commodity derivative instruments for the years ended December 31, 2022, 2021 and 2020:
Year Ended December 31,
(in thousands)
2022
2021
2020
(Loss) gain on commodity derivatives
Oil derivatives
$ (14,985) $ (24,885) $ 11,604
Natural gas derivatives
(10,339) (7,504) 1,402
Total
$ (25,324) $ (32,389) $ 13,006
The following table represents the Company’s net cash receipts (payments on) commodity derivatives for the years ended December 31, 2022, 2021 and 2020:
Year Ended December 31,
(in thousands)
2022
2021
2020
Net cash (payments on) receipts from commodity derivatives
Oil derivatives
$ (23,695) $ (19,034) $ 10,180
Natural gas derivatives
(18,742) (6,185) 1,733
Total
$ (42,437) $ (25,219) $ 11,913
 
F-15

TABLE OF CONTENTS
 
GRANITE RIDGE RESOURCES, INC.
Notes to the Consolidated Financial Statements
Common stock warrants
On October 24, 2022, in connection with the Business Combination, the Company issued 10,349,975 common stock warrants. Each warrant entitles the holder to purchase one share of Granite Ridge’s common stock at an exercise price of $ 11.50 per share. The common stock warrants became exercisable 30 days after the completion of the Business Combination and will expire five-years after the completion of the Business Combination. The Company has the right to redeem the common stock warrants at a price of $0.01 per warrant when the price of Granite Ridge’s common stock equals or exceeds $ 18.00 for 20 days within a 30-day trading period.
The common stock warrants were initially recognized as a liability with a fair value of $12.3 million and were remeasured to a fair value of $11.9 million as of December 31, 2022. We recognized a gain of $0.4 million during 2022 from the change in fair value of the warrant liability in the consolidated statements of operations. No common stock warrants were exercised during 2022.
4.
Fair value measurements
The Company has adopted and follows ASC 820, Fair Value Measurements and Disclosures, for measurement and disclosures about fair value of its financial instruments. ASC 820 establishes a framework for measuring fair value in U.S. GAAP, and expands disclosures about fair value measurements. To increase consistency and comparability in fair value measurements and related disclosures, ASC 820 establishes a fair value hierarchy which prioritizes the inputs to valuation techniques used to measure fair value into three (3) broad levels. The fair value hierarchy gives the highest priority to quoted prices (unadjusted) in active markets for identical assets or liabilities and the lowest priority to unobservable inputs. The three (3) levels of fair value hierarchy defined by ASC 820 are:
Level 1 — Inputs are unadjusted, quoted prices in active markets for identical assets or liabilities at the measurement date.
Level 2 — Inputs (other than quoted market prices included in Level 1) are either directly or indirectly observable for the asset or liability through correlation with market data at the measurement date and for the duration of the instrument’s anticipated life.
Level 3 — Inputs reflect management’s best estimate of what market participants would use in pricing the asset or liability at the measurement date. Consideration is given to the risk inherent in the valuation technique and the risk inherent in the inputs to the model. Valuation of instruments includes unobservable inputs to the valuation methodology that are significant to the measurement of fair value of assets or liabilities.
As defined by ASC 820, the fair value of a financial instrument is the amount at which the instrument could be exchanged in a current transaction between willing parties, other than in a forced or liquidation sale, which was further clarified as the price that would be received to sell an asset or paid to transfer a liability (“an exit price”) in an orderly transaction between market participants at the measurement date.
As required, financial assets and liabilities are classified in their entirety based on the lowest level of input that is significant to the fair value measurement. The Company’s assessment of the significance of a particular input requires judgment and may affect the valuation of fair value assets and liabilities and their placement within the fair value hierarchy levels.
 
F-16

TABLE OF CONTENTS
 
GRANITE RIDGE RESOURCES, INC.
Notes to the Consolidated Financial Statements
The following table presents the carrying amounts and fair values of the Company’s financial instruments as of December 31, 2022 and 2021:
December 31, 2022
December 31, 2021
(in thousands)
Carrying Value
Fair Value
Carrying Value
Fair Value
Assets:
Derivative instruments – commodity derivatives
$ 10,089 $ 10,089 $ 465 $ 465
Liabilities:
Derivative instruments – common stock warrants
$ 11,902 $ 11,902 $ $
Revolving credit facilities
$ $ $ 51,100 $ 51,100
Derivative instruments – commodity derivatives
$ 431 $ 431 $ 7,920 $ 7,920
Revolving credit facilities — The carrying amounts of the revolving credit facilities approximate their fair values, as the applicable interest rates are variable and reflective of market rates.
Other financial assets and liabilities — The carrying amounts of the Company’s other financial assets and liabilities, such as revenue receivable and accrued expenses due to sellers, approximate their fair values because of the short maturity of these instruments.
Derivative instruments — commodity derivatives — The fair value of the Company’s derivative instruments is estimated by management considering various factors, including closing exchange and over-the-counter quotations and the time value of the underlying commitments. The fair value of the Company’s commodity derivative instruments is considered to be a Level 2 measurement. Substantially all of these inputs are observable in the marketplace throughout the full term of the derivative instrument, can be derived from observable data, or supported by observable levels at which transactions are executed in the marketplace. The Company’s valuation models are primarily industry-standard models that consider various inputs including: (i) quoted forward prices for commodities, (ii) current market and contractual prices for the underlying instruments, (iii) applicable credit-adjusted risk-free rate curves, as well as other relevant economic measures.
Derivative instruments — common stock warrants — The fair value of the Company’s common stock warrant liability is valued using the instrument’s publicly listed trading price as of the balance sheet date, which is considered to be a Level 1 measurement due to the use of an observable market quote in an active market.
Financial assets and liabilities are classified based on the lowest level of input that is significant to the fair value measurement. The Company’s assessment of the significance of a particular input to the fair value measurement requires judgment and may affect the valuation of the fair value of assets and liabilities and their placement within the fair value hierarchy levels. The following tables summarize (i) the valuation of each of the Company’s financial instruments by required fair value hierarchy levels and (ii) the gross fair value by the appropriate balance sheet classification even when the derivative instruments are subject to netting arrangements and qualify for net presentation in the Company’s consolidated balance sheets as of December 31, 2022 and 2021. The Company nets the fair value of commodity derivative instruments by counterparty in the Company’s consolidated balance sheets.
 
F-17

TABLE OF CONTENTS
 
GRANITE RIDGE RESOURCES, INC.
Notes to the Consolidated Financial Statements
Year Ended December 31, 2022
Fair Value Measurement Using
Total Fair
Value
Gross Amounts
Offset in the
Consolidated
Balance Sheet
Net Fair Value
Presented in the
Consolidated
Balance Sheet
(in thousands)
Level 1
Level 2
Level 3
Assets (at fair value):
Commodity derivatives –  current portion
$ $ 20,197 $ $ 20,197 $ (10,108) $ 10,089
Liabilities (at fair value):
Commodity derivatives –  current portion
(10,539) (10,539) 10,108 (431)
Warrant liability – noncurrent portion
(11,902) (11,902)
Net derivative instruments
$ (11,902) $ 9,658 $    — $ (2,244) $ $ 9,658
Year Ended December 31, 2021
Fair Value Measurement Using
(in thousands)
Level 1
Level 2
Level 3
Total Fair
Value
Gross Amounts
Offset in the
Consolidated
Balance Sheet
Net Fair Value
Presented in the
Consolidated
Balance Sheet
Assets (at fair value):
Commodity derivatives – current portion
$ $ 4,821 $ $ 4,821 $ (4,387) $ 434
Commodity derivatives –  noncurrent portion
2,147 2,147 (2,116) 31
Liabilities (at fair value):
Commodity derivatives – current portion
(11,649) (11,649) 4,386 (7,263)
Commodity derivatives –  noncurrent portion
(2,774) (2,774) 2,117 (657)
Net derivative instruments
$    — $ (7,455) $    — $ (7,455) $ $ (7,455)
Fair Values — Non Recurring
Impairments of long-lived assets — The Company periodically reviews its long-lived assets to be held and used, including proved oil and natural gas properties and their integrated assets, whenever events or circumstances indicate that the carrying value of those assets may not be recoverable, for instance when there are declines in commodity prices or well performance. The Company reviews its oil and natural gas properties by depletion base. An impairment loss is indicated if the sum of the expected undiscounted future net cash flows is less than the carrying amount of the assets. If the estimated undiscounted future net cash flows are less than the carrying amount of the Company’s assets, it recognizes an impairment loss for the amount by which the carrying amount of the asset exceeds the estimated fair value of the asset.
The Company calculates the expected undiscounted future net cash flows of its long-lived assets and their integrated assets using management’s assumptions and expectations of (i) commodity prices, which are based on the NYMEX strip, (ii) pricing adjustments for differentials, (iii) production costs, (iv) capital expenditures, (v) production volumes, (vi) estimated proved reserves, and (vii) prevailing market rates of income and expenses from integrated assets.
As of December 31, 2022, the Company’s estimates of commodity prices for purposes of determining undiscounted future cash flows, which are based on the NYMEX strip, ranged from a 2023 price of $79.12
 
F-18

TABLE OF CONTENTS
 
GRANITE RIDGE RESOURCES, INC.
Notes to the Consolidated Financial Statements
per barrel of oil decreasing to a 2027 price of $64.14 per barrel of oil. Natural gas prices ranged from a 2023 price of $4.26 per Mcf of natural gas increasing to a 2027 price of $4.50 per Mcf. Both oil and natural gas commodity prices for this purpose were held flat after 2027.
The Company calculates the estimated fair values of its long-lived assets and their integrated assets using a discounted future cash flow model. Fair value assumptions associated with the calculation of discounted future net cash flows include (i) market estimates of commodity prices, which are based on the NYMEX strip, (ii) pricing adjustments for differentials, (iii) production costs, (iv) capital expenditures, (v) production volumes, (vi) estimated proved reserves, (vii) prevailing market rates of income and expenses from integrated assets and (viii) discount rate. The expected future net cash flows are discounted using an annual rate of 10 percent to determine fair value. These are classified as Level 3 fair value assumptions.
The Company did not recognize any impairment loss during the years ended December 31, 2022 or 2021.
During the year ended December 31, 2020, the carrying value of oil and natural gas properties were impaired to an estimated fair value. The fair value of oil and natural gas assets impaired, based on the grouping of the oil and natural gas assets by basin, was approximately $4.9 million at December 31, 2020, resulting in impairment losses of approximately $5.7 million for the year ended December 31, 2020. The grouping of oil and natural gas assets impaired included the SCOOP/STACK and Bakken basins, whose fair values were approximately $1.8 million and $3.1 million, respectively, at December 31, 2020.
Asset retirement obligations — The fair value measurements of asset retirement obligations are measured on a nonrecurring basis when a well is drilled or acquired or when production equipment and facilities are installed or acquired using a discounted cash flow model based on inputs that are not observable in the market and therefore represent Level 3 inputs. Significant inputs to the fair value measurement of asset retirement obligations include estimates of the costs of plugging and abandoning oil and natural gas wells, removing production equipment and facilities and restoring the surface of the land as well as estimates of the economic lives of the oil and natural gas wells and future inflation rates.
5.
Acquisitions and Divestitures
The Company follows ASU 2017-1 in evaluating whether acquisitions of oil and natural gas properties are accounted for as asset acquisitions or as business combinations. The majority of the Company’s acquisitions during 2022, 2021 and 2020 qualified as asset acquisitions. Acquisitions that qualified as business combinations, as discussed below, were accounted for in accordance with ASC Topic 805, Business Combinations.
2022 Acquisitions
During the year ended December 31, 2022, the Company acquired various oil and natural gas properties, which included working interests ranging from 0.11% to 40%, and net revenue interests ranging from 0.09% to 29%. These included the following transactions:
Bakken Basin — During the year ended December 31, 2022, the Company acquired proved oil and natural gas properties in the Bakken Basin for $1.6 million.
Permian Basin — During the year ended December 31, 2022, the Company closed on various asset acquisitions of unproved oil and natural gas properties for $18.0 million and proved oil and natural gas properties for $8.2 million in the Permian Basin.
During the year ended December 31, 2022, the Company completed an acquisition of proved and unproved oil and natural gas properties in the Permian Basin for $13.2 million. This acquisition met the definition of a business combination. The fair value allocated to proved and unproved oil and natural gas properties was $11.2 million $2.0 million, respectively. Asset retirement obligations were immaterial.
 
F-19

TABLE OF CONTENTS
 
GRANITE RIDGE RESOURCES, INC.
Notes to the Consolidated Financial Statements
DJ Basin — During the year ended December 31, 2022, the Company acquired unproved oil and natural gas properties in the DJ Basin for $2.9 million. In addition, the Company acquired proved oil and natural gas properties in the DJ Basin for $2.3 million.
Haynesville — During the year ended December 31, 2022, the Company acquired proved oil and natural gas properties in the Haynesville Basin for $3.0 million.
2022 Divestitures
Permian Basin — During the year ended December 31, 2022, the Company sold a partial unit of oil and natural gas properties in the Permian Basin for approximately $3.0 million, eliminating equivalent amounts from the oil and natural gas property accounts. No gain or loss was recorded.
Eagle Ford Basin — During the year ended December 31, 2022, the Company sold a partial unit of oil and natural gas properties in the Eagle Ford Basin for approximately $1.3 million, eliminating equivalent amounts from the oil and natural gas property accounts. No gain or loss was recorded.
2021 Acquisitions
For the year ended December 31, 2021, the Company acquired various oil and natural gas properties, which included working interests ranging from 0.01% – 34.79% and net revenue interests ranging from 0.01% – 25.61%.
Bakken Basin — During the year ended December 31, 2021, the Company acquired proved undeveloped oil and natural gas properties in the Bakken Basin of approximately $0.2 million.
Permian Basin — During the year ended December 31, 2021, the Company acquired various proved and unproved oil and natural gas properties in the Permian Basin of approximately $43.8 million.
DJ Basin — During the year ended December 31, 2021, the Company acquired various proved oil and natural gas properties of approximately $40.4 million. Customary post close adjustments were made during the year end December 31, 2021 which resulted in cash inflow of approximately $1.1 million.
2021 Divestitures
Bakken Basin — During the year ended December 31, 2021, the Company sold a partial unit of oil and natural gas properties in the Bakken Basin for $0.9 million recognizing the full amount as a gain.
Permian Basin — During the year ended December 31, 2021, the Company sold a complete unit of mineral interest assets in Texas for $22.5 million. The Company recorded a gain of $1.2 million associated with the sale. The Company also sold a partial unit of oil and natural gas properties in the Permian Basin for approximately $1.0 million eliminating equivalent amounts from the property accounts.
SCOOP/STACK Basin — During the year ended December 31, 2021, the Company sold a complete unit of mineral interest assets in Oklahoma for approximately $1.9 million. The Company recorded a gain of $0.1 million associated with the sale.
Eagle Ford Basin- During the year ended December 31, 2021, the Company sold a partial unit of oil and natural gas properties in the Eagle Ford Basin for $3.0 million, eliminating equivalent amounts from the property accounts.
2020 Acquisitions
For the year ended December 31, 2020, the Company acquired various proved oil and natural gas properties, which included working interests ranging from 0.37% – 50.00% and net revenue interests ranging from 0.01% – 37.50%. These included the following transactions:
 
F-20

TABLE OF CONTENTS
 
GRANITE RIDGE RESOURCES, INC.
Notes to the Consolidated Financial Statements
Bakken Basin — During the year ended December 31, 2020, the Company acquired various proved oil and natural gas properties in the Bakken Basin for $0.7 million, consisting of proved developed nonproducing oil and natural gas properties and proved undeveloped oil and natural gas properties.
Permian Basin — During the year ended December 31, 2020, the Company acquired various proved oil and natural gas properties in the Permian Basin for $11.6 million, consisting of proved undeveloped oil and natural gas properties and proved developed nonproducing oil and natural gas properties.
In addition, the Company acquired proved oil and natural gas properties in the Permian Basin for $1.8 million that included proved developed producing properties. This acquisition met the definition of a business combination. The fair value of assets acquired and liabilities assumed is outlined in the table below.
Eagle Ford — During the year ended December 31, 2020, the Company acquired proved oil and natural gas properties in the Eagle Ford Basin for $3.0 million that included proved developed producing properties. This acquisition met the definition of a business combination. The fair value of assets acquired and liabilities assumed is outlined in the table below.
The following table presents a summary of the fair values of the assets acquired and the liabilities assumed in acquisitions that met the definition of a business combination:
(in thousands)
December 31,
2020
Fair value of proved assets acquired and liabilities assumed
Proved oil and gas properties(1)
$ 4,943
Less: Asset retirement obligations
(130)
Net asset acquired
4,813
Consideration transferred (including liabilities assumed)
$ 4,813
(1)
Amount includes asset retirement costs of $0.1 million for 2020.
6.
Asset retirement obligations
The Company recognizes the fair value of its asset retirement obligations related to the future costs of plugging, abandonment, and remediation of oil and natural gas producing properties at the times the obligations are incurred. Upon initial recognition of a liability, that cost is capitalized as part of the related oil and natural gas properties and allocated to expense over the useful life of the asset. Our asset retirement obligations primarily represent the present value of the estimated amount we will incur to plug, abandon and remediate our proved producing properties at the end of their productive lives, in accordance with applicable state laws.
The following table presents the changes in the asset retirement obligations during the years ended December 31, 2022, 2021 and 2020:
Year Ended December 31,
(in thousands)
2022
2021
2020
Asset retirement obligations, beginning of year
$ 2,962 $ 3,114 $ 1,561
Liabilities incurred during the period
1,012 465 329
Revision of estimates(1)
490 (868) 814
Accretion of discount during the period
499 447 410
Disposals or settlements
(196)
Asset retirement obligations, end of year
$ 4,963 $ 2,962 $ 3,114
 
F-21

TABLE OF CONTENTS
 
GRANITE RIDGE RESOURCES, INC.
Notes to the Consolidated Financial Statements
(1)
Revisions in estimated liabilities relate primarily to changes in estimates of asset retirement costs.
7.
Income taxes
In 2022, the Company became the sole owner of GREP. GREP is a disregarded entity for U.S. federal income tax purposes. Prior to the Business Combination, GREP and the associated activities held by the Funds were treated as partnerships for U.S. federal income tax purposes and were not subject to U.S. federal income tax. Any taxable income or loss generated prior to the Business Combination was passed through to and included in the taxable income or loss of its members. As a result of the Business Combination, the Funds’ net assets were transferred to the Company resulting in carryover tax basis of those assets. The Company is a C corporation and subject to U.S. federal income tax and state and local income taxes.
The Components of income tax expense were as follows for the periods indicated:
Year Ended December 31,
(in thousands)
2022
2021
2020
Current
Federal
$ $ $
State
Deferred
Federal
$ 11,444 $ $
State
1,406
12,850
Income tax expense
$ 12,850 $    — $    —
The Company’s effective tax rate was 4.7%, 0% and 0% for years ended December 31, 2022, 2021 and 2020, respectively. The effective tax rate differs from the enacted statutory rate of 21% primarily due to the allocations of profits and losses to ultimate members prior to the Business Combination and the impact of state income taxes.
The following reconciles the income tax expense included in the consolidated statements of operations with the income tax expense that would result from the application of the statutory federal tax rate:
Year Ended December 31,
(in thousands)
2022
2021
2020
Income (loss) before income taxes
$ 275,194 $ 108,459 $ (23,930)
Income tax expense (benefit) at federal statutory rate
57,791 22,776 (5,025)
Net (income) loss prior to Business Combination – non taxable
(46,051) (22,776) 5,025
State income taxes, net of federal benefit
1,110
Income tax expense
$ 12,850 $ $
Effective tax rate
4.7% 0.0% 0.0%
 
F-22

TABLE OF CONTENTS
 
GRANITE RIDGE RESOURCES, INC.
Notes to the Consolidated Financial Statements
Significant components of deferred tax assets and liabilities are included in the table below:
Year Ended December 31,
(in thousands)
2022
2021
Deferred tax assets
Net operating loss carryforwards
$ 11,500 $    —
Asset retirement obligation
1,128
Other deductible temporary differences
88
Total deferred tax assets
12,716
Less: valuation allowance
Net deferred tax assets
$ 12,716 $
Deferred tax liabilities
Property, plant and equipment
$ (102,112) $
Unrealized derivatives
(2,196)
Total deferred tax liabilities
(104,308)
Net deferred tax liability
$ (91,592) $    —
As of December 31, 2022, the Company had accumulated federal net operating loss carryforward of $51.6 million, none of which are expected to expire, and state net operating loss carryforwards of approximately $51.6 million in states that allow net operating loss carryforward, some of which begin to expire in 2042. Utilization of these net operating losses may be limited if there were to be an ownership change as defined by Section 382 of the Internal Revenue Code. As of December 31, 2022, the Company does not believe any of its net operating losses were limited under these rules.
The Company is subject to the various taxing jurisdictions in the United States, including federal and certain state jurisdictions. As of December 31, 2022, the Company has no current tax years under audit. The Company remains subject to examination for federal income taxes for tax years 2019 through 2022 and state income taxes for tax years 2018 through 2022.
The Company has evaluated all tax positions for which the statute of limitations remains open and believes that the material positions taken would more likely than not be sustained upon examination. Therefore, as of December 31, 2022 and 2021, the Company had no unrecognized tax benefits and did not recognize any interest or penalties during those respective periods related to unrecognized tax benefits.
On August 16, 2022, the Inflation Reduction Act (the “IRA”) was enacted into law and includes significant changes related to tax, climate change, energy and health care. The provisions within IRA, among other things, include (i) a new 15% corporate alternative minimum tax on certain large corporations, (ii) a new nondeductible 1% excise tax on the value of certain stock that a company repurchases, and (iii) various tax incentives for energy and climate initiatives. Each of these provisions are effective for tax years beginning after December 31, 2022. The Department of Treasury is expected to publish regulations relevant to many aspects of the IRA. The Company is currently awaiting such guidance and continues to evaluate the effect of the new law to its future cash flows and financial results. The Company is currently evaluating the impact of the IRA on its cash taxes and income tax expense for the 2023 tax year.
 
F-23

TABLE OF CONTENTS
 
GRANITE RIDGE RESOURCES, INC.
Notes to the Consolidated Financial Statements
8.
Debt
The carrying value of total debt is summarized at December 31, 2022 and 2021 as follows:
December 31,
(in thousands)
2022
2021
Fund I Facility
$ $ 1,100
Fund II Facility
20,000
Fund III Facility
30,000
Granite Ridge Credit Agreement
Total debt
51,100
Less: Current portion of outstanding debt
(50,000)
Total long-term debt
$    — $ 1,100
The Funds’ Credit Facilities
The Funds maintained three revolving credit facilities prior to the Business Combination, with an aggregate outstanding balance of $51.1 million as of December 31, 2021. The Funds repaid all amounts outstanding under these credit facilities and terminated these credit facilities on October 24, 2022 in connection with the closing of the Business Combination and Granite Ridge’s entry into a new credit facility.
Granite Ridge Credit Agreement
On October 24, 2022, Granite Ridge entered into a senior secured revolving credit agreement (the “Credit Agreement”) among Granite Ridge, as borrower, Texas Capital Bank, as administrative agent, and the lenders from time to time party thereto. The Credit Agreement has a maturity date of five years from the effective date thereof.
The Credit Agreement provides for aggregate elected commitments of $150.0 million, an initial borrowing base of $325.0 million and an aggregate maximum revolving credit amount of $1.0 billion. The borrowing base is scheduled to be redetermined semiannually on or about April 1 and October 1 of each calendar year, commencing April 1, 2023, and is subject to additional adjustments from time to time, including for asset sales, elimination or reduction of hedge positions and incurrence of other debt. Additionally, the borrower and each of the Required Lenders (as defined in the Credit Agreement) may request one unscheduled redetermination of the borrowing base between each scheduled redetermination. The amount of the borrowing base is determined by the lenders in their sole discretion and consistent with the oil and gas lending criteria of the lenders at the time of the relevant redetermination. The amount Granite Ridge is able to borrow under the Credit Agreement is subject to compliance with the financial covenants, satisfaction of various conditions precedent to borrowing and other provisions of the Credit Agreement. Granite Ridge does not have any borrowings or letters of credit outstanding under the Credit Agreement at December 31, 2022, resulting in availability of $150.0 million. The Credit Agreement is guaranteed by the restricted subsidiaries of Granite Ridge and is secured by a first priority mortgage and security interest in substantially all assets of the Company and its restricted subsidiaries.
Borrowings under the Credit Agreement may be base rate loans or secured overnight financing rate (“SOFR”) loans. Interest is payable quarterly for base rate loans and at the end of the applicable interest period for SOFR loans. SOFR loans bear interest at SOFR plus an applicable margin ranging from 250 to 350 basis points, depending on the percentage of the borrowing base utilized, plus an additional 10, 15 or 20 basis point credit spread adjustment for a one, three or six month interest period, respectively. Base rate loans bear interest at a rate per annum equal to the greatest of: (i) the U.S. prime rate as published by the Wall Street Journal; (ii) the federal funds effective rate plus 50 basis points; and (iii) the adjusted SOFR rate for a one-month interest period plus 100 basis points, plus an applicable margin ranging from 150 to 250 basis points, depending on the percentage of the borrowing base utilized. We also pay a commitment fee on
 
F-24

TABLE OF CONTENTS
 
GRANITE RIDGE RESOURCES, INC.
Notes to the Consolidated Financial Statements
unused elected commitment amounts under its facility of 50 basis points. We may repay any amounts borrowed under the Credit Agreement prior to the maturity date without any premium or penalty.
The Credit Agreement contains certain financial covenants, including the maintenance of the following financial ratios:

a leverage ratio, which is the ratio of Consolidated Total Debt to EBITDAX (each as defined in the Credit Agreement), subject to certain adjustments, of not greater than 3.00 to 1.00 as of the last day of any fiscal quarter (commencing with the fiscal quarter ending December 31, 2022), and

a current ratio (as defined in the Credit Agreement), subject to certain adjustments, of not less than 1.00 to 1.00 as of the last day of any fiscal quarter (commencing with the fiscal quarter ending December 31, 2022).
At December 31, 2022, the Company, was in compliance with all covenants required by the Credit Agreement.
9.
Equity
As a result of the Business Combination, periods prior to December 31, 2022 reflect Granite Ridge as a limited partnership, not a corporation.
On the date of the Transactions, the capital of the Funds consisted of general partner interests and limited partner interests. The general partner interest was a non-economic, management interest. The general partner was granted full and complete power and authority to manage and conduct the business and affairs of the Funds and to take all such actions as it deemed necessary or appropriate to accomplish the purpose of the Funds. In connection with the Business Combination, the net assets of the Funds were transferred to GREP, which became a wholly-owned subsidiary of Granite Ridge. For additional information regarding the Business Combination, see Note 1.
At December 31, 2022, the Company had 431,000,000 authorized shares of capital stock, each with a par value of $0.0001 per share, and had issued 133,294,897 shares of common stock.
In connection with the closing of the Transaction, the Company’s Board of Directors adopted the Granite Ridge 2022 Omnibus Incentive Plan (“the Plan”), which provides for granting, among others, stock options, restricted stock awards and other awards to directors, officers, employees and consultants or advisors employed by or providing service to the Company. The maximum number of shares of common stock that may be issued under the Plan will not exceed 6,500,000 shares. No shares were issued under the Plan as of December 31, 2022.
Common stock dividends — The Company paid dividends of $10.7 million, or $0.08 per share during the fourth quarter of 2022. Any payment of future dividends will be at the discretion of the Company’s Board of Directors.
Share repurchase program — In December 2022, the Company announced that its Board of Directors approved a share repurchase program for up to $50.0 million of the Company’s common stock through December 31, 2023. Under the stock repurchase program, the Company will repurchase shares of its common stock from time to time in open market transactions or in privately negotiated transactions as permitted under applicable rules and regulations. The Board of Directors of the Company may limit or terminate the stock repurchase program at any time without prior notice, but, with no further action of the Board of Directors of the Company, the stock repurchase program will terminate on December 31, 2023.
At December 31, 2022, the Company had repurchased 25,920 shares under the program at an aggregate cost of $0.2 million. The extent to which the Company repurchases its shares of common stock, and the timing of such repurchases, will depend upon market conditions and other considerations as may be considered in the Company’s sole discretion.
 
F-25

TABLE OF CONTENTS
 
GRANITE RIDGE RESOURCES, INC.
Notes to the Consolidated Financial Statements
Previous Capitalization
Prior to the Business Combination, the partners’ capital attributable to the Funds was divided into two classifications: (1) General Partner and (2) Limited Partners. On the date of the Business Combination, the General Partner and Limited Partner’s capital was exchanged for 130 million shares of common stock. See Note 1 for additional information on these and other transactions related to the Business Combination.
Vesting Shares
As discussed in Note 1, 495,357 shares of Class F common stock of ENPC were converted into 1,238,393 shares of Class A common stock of ENPC, 371,518 of which became subject to certain vesting and forfeiture provisions upon their conversion to the Company’s common stock in accordance with the Business Combination Agreement (the “Vesting Shares”). Based on an assessment of the Vesting Shares, the Company considered ASC 480 and accounted for the Vesting Shares as a liability. On the date of the Business Combination, the Company recorded a liability related to the Vesting Shares of $1.3 million. In January 2023, 151,170 of these shares vested and the remaining shares were forfeited.
10.
Related party transactions
On the Closing Date of the Business Combination, Grey Rock Administration, LLC (the “Manager”) entered into a Management Services Agreement with Granite Ridge (the “MSA”). Under the MSA, the Manager will provide general management, administrative and operating services covering the oil and gas assets and other properties of the Company and other day-to-day business and affairs of the Company. In accordance with the MSA, the Company shall pay the Manager an annual services fee of $10.0 million and shall reimburse the Manager for certain Granite Ridge group costs related to the operation of the Company’s assets (including for third party costs allocated or attributable to the Assets). The initial term of the MSA expires on April 30, 2028; however, the MSA will automatically renew for additional consecutive one-year renewal terms until terminated in accordance with its terms. Upon any termination of the MSA, the Manager shall provide transition services for a period of up to 90 days. At December 31, 2022, service fees for the Company under the MSA were approximately $1.9 million.
Prior to the Transaction, the Company paid an annual management fee to an entity under common control as compensation for providing managerial services to the Company.
For the periods ended December 31, 2022, December 31, 2021 and December 31, 2020, total management fees for the Company were approximately $7.9 million, $6.2 million and $6.6 million, respectively, and are included in general and administrative expenses within the accompanying consolidated statements of operations.
11.
Commitments and contingencies
The Company is subject to various possible contingencies that arise primarily from interpretation of federal and state laws and regulations affecting the oil and gas industry. Such contingencies include differing interpretations as to the prices at which oil and natural gas sales may be made, the prices at which royalty owners may be paid for production from their leases, environmental issues and other matters. Although management believes that it has complied with the various laws and regulations, administrative rulings and interpretations thereof, adjustments could be required as new interpretations and regulations are issued. In addition, environmental matters are subject to regulation by various federal and state agencies. On the Closing Date of the Business Combination, the Company entered into the MSA agreement between Granite Ridge and the Manager whereby the Company shall pay the Manager an annual services fee of $10.0 million and shall reimburse the Manager for certain Granite Ridge group costs. The initial term of the MSA expires on April 30, 2028; however, the MSA will automatically renew for additional consecutive one-year renewal terms until terminated in accordance with its terms.
 
F-26

TABLE OF CONTENTS
 
GRANITE RIDGE RESOURCES, INC.
Notes to the Consolidated Financial Statements
12.
Risk Concentrations
As a non-operator, 100% of the Company’s wells are operated by third-party operating partners. As a result, the Company is highly dependent on the success of these third-party operators. If they are not successful in the development, exploitation, production and exploration activities relating to the Company’s leasehold interests, or are unable or unwilling to perform, the Company’s financial condition and results of operation could be adversely affected. These risks are heightened in a low commodity price environment, which may present significant challenges to these third-party operators. The Company’s third-party operators will make decisions in connection with their operations that may not be in the Company’s best interests, and the Company may have little or no ability to exercise influence over the operational decisions of its third-party operators.
The following table sets forth the percentage of revenues attributable to third-party operating partners who have accounted for 10% or more of revenues attributable to the Company’s assets during the years ended December 31, 2022, 2021 and 2020.
Major Operators
2022
2021
2020
Operator A
* * 11%
Operator B
* * 13%
Operator C
12% 12% 17%
Operator D
* 15% *
Operator E
10% * *
Operator F
10% * *
*
Less than 10%
No other operator accounted for 10% or more of revenue attributable to the Company’s assets on a combined basis in the years ended December 31, 2022, 2021, or 2020. The loss of any such operator could adversely affect revenues attributable to the Company’s assets in the short term.
In the normal course of business, the Company maintains its cash balances in financial institutions, which at times may exceed federally insured limits. The Company is subject to credit risk to the extent any financial institution with which it conducts business is unable to fulfill contractual obligations on its behalf. Management monitors the financial condition of such financial institutions and does not anticipate any losses from these counterparties.
Derivative counterparties — The Company uses credit and other financial criteria to evaluate the creditworthiness of counterparties to its derivative instruments. The Company believes that all of its derivative counterparties are currently acceptable credit risks. All of the Company’s outstanding derivative instruments are covered by either International Swap Dealers Association Master Agreements (“ISDAs”) entered into with parties that are also lenders under the Company’s revolving credit facility or parties under the Hedge Intercreditor Agreement. The Company’s obligation under the derivative instruments are secured pursuant to the Credit Agreement, and no additional collateral had been posted by the Company.
13.
Earnings Per Share
The Company’s basic earnings (loss) per share are computed by dividing net income (loss) attributable to common stockholders by the weighted average number of common shares outstanding for the period. Diluted EPS is computed by dividing net income (loss) attributable to common stockholders by the weighted average number of common shares and potential common shares outstanding (if dilutive) during each period.
 
F-27

TABLE OF CONTENTS
 
GRANITE RIDGE RESOURCES, INC.
Notes to the Consolidated Financial Statements
The following table presents the basic and diluted earnings per share computations for the years ended December 31, 2022, 2021 and 2020:
December 31,
(in thousands)
2022
2021
2020
Net income (loss)
$ 262,344 $ 108,459 $ (23,930)
Weighted average common shares outstanding:
Weighted average common shares outstanding – basic
132,923 132,923 132,923
Weighted average common shares outstanding – diluted
133,074 132,923 132,923
Net income (loss) per common share:
Basic
$ 1.97 $ 0.82 $ (0.18)
Diluted
$ 1.97 $ 0.82 $ (0.18)
Diluted weighted average common shares outstanding include certain Vesting Shares, as defined in Note 9, that are expected to vest in January 2023. There were no dilutive securities outstanding for the years ended December 31, 2021 and 2020.
Diluted net earnings per share for the year ended December 31, 2022 excluded 10,349,975 common stock warrants outstanding as inclusion of these items would be antidilutive.
14.
Subsequent Events
On February 21, 2023, our Board of Directors declared a cash dividend of $0.11 per share for the first quarter of 2023. A dividend payment of $14.6 million was paid on March 15, 2023 to stockholders of record as of March 1, 2023.
During the first quarter of 2023, the Company acquired oil and natural gas properties in the DJ Basin and Permian Basin for $17.9 million and $6.9 million, respectively.
From January 1, 2023 to March 22, 2023, the Company repurchased 222,498 shares under the share repurchase program at an aggregate cost of $1.4 million.
Unaudited Supplementary Data
Capitalized Costs
December 31,
(in thousands)
2022
2021
Oil and natural gas properties:
Proved
$ 996,573 $ 702,141
Unproved
32,089 25,406
Less: accumulated depletion
(383,673) (278,773)
Net capitalized costs for oil and natural gas properties
$ 644,989 $ 448,774
 
F-28

TABLE OF CONTENTS
 
GRANITE RIDGE RESOURCES, INC.
Notes to the Consolidated Financial Statements
Costs Incurred for Oil and Natural Gas Producing Activities
December 31,
(in thousands)
2022
2021
2020
Property acquisition costs:
Proved
$ 26,218 $ 42,569 $ 18,059
Unproved
22,973 40,598
Development costs
256,664 103,918 99,188
Total costs incurred for oil and natural gas properties
$ 305,855 $ 187,085 $ 117,247
Oil and Natural Gas Reserves and Related Financial Data
Information with respect to the Company’s oil and natural gas producing activities is presented in the following tables. Reserve quantities, as well as certain information regarding future production and discounted cash flows, were determined by independent third-party reserve engineers, based on information provided by the Company.
Prices presented in the table below are the trailing 12 month simple average spot price at the first of the month for natural gas at Henry Hub and West Texas Intermediate crude oil at Cushing, Oklahoma, prior to adjustments for location, grade and quality.
December 31,
2022
2021
2020
Prices utilized in the reserve estimates before adjustments:
Oil per Bbl
$ 94.14 $ 66.55 $ 39.54
Natural gas per Mcf
6.36 3.60 1.99
The following tables present the Company’s third-party independent reserve engineers estimates of its proved developed and undeveloped oil and natural gas reserves. The Company emphasized that reserves are approximations and are expected to change as additional information becomes available. Reservoir engineering is a subjective process of estimating underground accumulations of crude oil and natural gas that cannot be measured in an exact way, and the accuracy of any reserve estimate is a function of the quality of the available data and of engineering and geological interpretation and judgment.
Oil
(MBbl)
Natural Gas
(MMcf)
MBoe
Proved developed and undeveloped reserves at December 31, 2019
16,507 116,748 35,967
Revisions of previous estimates
(3,567) (42,947) (10,726)
Extensions and discoveries
1,429 2,834 1,900
Divestiture of reserves
(65) (95) (81)
Acquisition of reserves
4,053 8,677 5,499
Production
(1,895) (10,294) (3,611)
Proved developed and undeveloped reserves at December 31, 2020
16,462 74,923 28,948
Revisions of previous estimates
651 18,964 3,814
Extensions and discoveries
2,543 9,420 4,113
Divestiture of reserves
(1,098) (2,353) (1,491)
Acquisition of reserves
7,673 39,254 14,216
Production
(3,413) (14,861) (5,890)
Proved developed and undeveloped reserves at December 31, 2021
22,818 125,347 43,710
 
F-29

TABLE OF CONTENTS
 
GRANITE RIDGE RESOURCES, INC.
Notes to the Consolidated Financial Statements
Oil
(MBbl)
Natural Gas
(MMcf)
MBoe
Revisions of previous estimates
(456) 6,225 581
Extensions and discoveries
3,690 27,126 8,211
Divestiture of reserves
Acquisition of reserves
3,098 12,892 5,247
Production
(3,656) (21,351) (7,215)
Proved developed and undeveloped reserves at December 31, 2022
25,494 150,239 50,534
Oil
(MBbl)
Natural Gas
(MMcf)
MBoe
Proved developed reserves:
December 31, 2019
9,504 40,702 16,288
December 31, 2020
10,053 36,585 16,150
December 31, 2021
11,658 54,257 20,702
December 31, 2022
15,714 91,034 30,886
Proved undeveloped reserves:
December 31, 2019
7,003 76,046 19,679
December 31, 2020
6,409 38,338 12,798
December 31, 2021
11,160 71,090 23,008
December 31, 2022
9,780 59,205 19,648
Notable changes in proved reserves for the year ended December 31, 2022 included the following:

Revisions of previous estimates.   In 2022, revisions of previous estimates increased proved developed and undeveloped reserves by approximately 581 MBoe. The increase was primarily driven by higher oil and natural gas prices. The Company’s proved reserves at December 31, 2022 were determined using the SEC prices of $94.14 per Bbl of oil and $6.36 per MMBtu of natural gas, as compared to corresponding prices of $66.55 per Bbl of oil and $3.60 per MMBtu of natural gas at December 31, 2021. This increase was partially offset by negative revisions of 1,270 MBoe related to the removal of undeveloped drilling locations as they were no longer expected to be developed within five years of their initial recognition.

Extensions and discoveries.   In 2022, total extensions and discoveries of 8,211 MBoe were primarily attributable to successful drilling in the Permian and Eagle Ford Basins. Proved developed reserves increased approximately 699 MBoe due to the Company’s drilling activity in 2022, and 7,512 MBoe as a result of new proved undeveloped locations added.

Acquisitions of reserves.   In 2022, total acquisitions of reserves of 5,247 MBoe were primarily attributable to the acquisitions of oil and natural gas properties in the Permian Basin (see Note 5).
Notable changes in proved reserves for the year ended December 31, 2021 included the following:

Revisions of previous estimates.   In 2021, revisions of previous estimates increased proved developed and undeveloped reserves by a net amount of 3,814 MBoe. The upward revision in reserves was due to a combination of higher crude oil prices and favorable adjustments attributable to well performance, increasing reserves by 2,636 MBoe and 1,178 MBoe, respectively.

Extensions and discoveries.   In 2021, total extensions and discoveries of 4,113 MBoe were primarily attributable to successful drilling in the Bakken, Eagle Ford and Permian Basins as well as the addition of proved undeveloped locations. Included in these extensions and discoveries were 354 MBoe as a result of successful drilling in the Bakken, Eagle Ford and Permian Basins and 3,759 MBoe as a result of additional proved undeveloped locations.
 
F-30

TABLE OF CONTENTS
 
GRANITE RIDGE RESOURCES, INC.
Notes to the Consolidated Financial Statements

Divestiture of reserves.   In 2021, divestiture of reserves of 1,491 MBoe were primarily attributable to the sale of oil and natural gas properties in the Permian Basin (see Note 5).

Acquisition of reserves.   In 2021, acquisition of reserves of 14,216 MBoe were primarily attributable to acquisitions of oil and natural gas properties in the Permian, Bakken and DJ Basins (see Note 5).
Notable changes in proved reserves for the year ended December 31, 2020 included the following:

Revisions of previous estimates.   In 2020, revisions of previous estimates decreased proved developed and undeveloped reserves by a net amount of 10,726 MBoe. The downward revision in reserves was due to a combination of unfavorable adjustments attributable to well performance and lower crude oil prices, reducing reserves by 6,908 MBoe and 3,818 MBoe, respectively.

Extensions and discoveries.   In 2020, total extensions and discoveries of 1,900 MBoe were primarily attributable to successful drilling in the Permian Basin as well as the addition of proved undeveloped locations. Included in these extensions and discoveries were 637 MBoe as a result of successful drilling in the Permian Basin and 1,263 MBoe as a result of additional proved undeveloped locations.

Divestiture of reserves.   In 2020, divestiture of reserves of 81 MBoe were primarily attributable to the sale of oil and natural gas properties in the Bakken Basin.

Acquisition of reserves.   In 2020, divestiture of reserves of 5,499 MBoe were primarily attributable acquisitions of oil and natural gas properties in the Eagle Ford, Permian and Bakken Basins (see Note 5).
Proved reserves are estimated quantities of crude oil and natural gas, which geological and engineering data indicates with reasonable certainty to be recoverable in future years from known reservoirs under existing economic and operating conditions. Proved developed reserves are proved reserved that can be expected to be recovered through existing wells with existing equipment and operating methods. Proved undeveloped reserves are included for reserves for which there is a high degree of confidence in their recoverability and they are scheduled to be drilled within the next five years.
Standardized Measure of Discounted Future Net Cash Inflows and Changes Therein
Future oil and natural gas sales, production and development costs have been estimated using prices and costs in effect at the end of the years included, as required by ASC 932. ASC 932 requires that net cash flow amounts be discounted at 10%. Future production and development costs are computed by estimating the expenditures to be incurred in developing and producing our oil and natural gas reserves and for asset retirement obligations, assuming continuation of existing economic conditions. Future income tax expenses are computed by applying the appropriate period-end statutory tax rates to the future pretax net cash flow relating to our proved oil and natural gas reserves, less the tax basis of the related properties and tax credits and loss carry forwards relating to crude oil and natural gas producing activities. The future income tax expenses do not give effect to tax credits, allowances, or the impact of general and administrative costs of ongoing operations relating to the Company’s proved oil and natural gas reserves.
The projections should not be viewed as realistic estimates of future cash flows, nor should the “standardized measure” be interpreted as representing current value to the Company. Material revisions to estimates of proved reserves may occur in the future; development and production of reserves may not occur in the period assumed; actual prices realized are expected to vary significantly from those used and actual costs may vary.
 
F-31

TABLE OF CONTENTS
 
GRANITE RIDGE RESOURCES, INC.
Notes to the Consolidated Financial Statements
The following table sets forth the standardized measure of discounted future net cash flows attributable to the Company’s proved oil and natural gas reserves at December 31, 2022, 2021 and 2020:
December 31,
(in thousands)
2022
2021
2020
Future cash inflows
$ 3,572,271 $ 2,007,425 $ 713,424
Future production costs
(755,059) (566,113) (271,652)
Future development costs
(249,659) (223,037) (115,551)
Future income tax expense
(533,328) (6,223) (2,633)
Future net cash flows
2,034,225 1,212,052 323,588
10% discount for estimated timing of cash flows
(798,299) (437,701) (128,005)
Standardized measure of discounted future net cash flows
$ 1,235,926 $ 774,351 $ 195,583
A summary of the changes in the standardized measure of discounted future net cash flows attributable to the Company’s proved reserves are as follow:
December 31,
(in thousands)
2022
2021
2020
Balance, beginning of period
$ 774,351 $ 195,583 $ 310,294
Sales of oil and natural gas produced, net of production costs
(422,120) (245,794) (60,037)
Extensions and discoveries
239,173 58,023 14,575
Previously estimated development cost incurred during the period
93,895 22,042 30,668
Net change of prices and production costs
671,556 332,625 (124,290)
Change in future development costs
(6,186) (3,833) 15,054
Revisions of quantity and timing estimates
44,022 50,158 (69,623)
Accretion of discount
77,823 19,714 31,190
Change in income taxes
(319,318) (2,315) 40
Acquisition of Reserves
154,300 332,947 62,948
Divestiture of Reserves
(13,589) (1,094)
Other
(71,570) 28,790 (14,142)
Balance, end of period
$ 1,235,926 $ 774,351 $ 195,583
 
F-32

TABLE OF CONTENTS
 
Annex A
GLOSSARY OF OIL AND NATURAL GAS TERMS
The following are abbreviations and definitions of certain terms used in this prospectus, which are commonly used in the oil and natural gas industry:
3-D seismic” ​(Three-Dimensional Seismic Data) Geophysical data that depicts the subsurface strata in three dimensions. 3-D seismic data typically provides a more detailed and accurate interpretation of the subsurface strata than two-dimensional seismic data.
Basin” A large natural depression on the earth’s surface in which sediments generally brought by water accumulate.
Bbl” One stock tank barrel of 42 U.S. gallons liquid volume used herein in reference to crude oil, condensate or NGLs.
Boe” One barrel of oil equivalent, calculated by converting natural gas to oil equivalent barrels at a ratio of six Mcf of natural gas to one Bbl of oil and at a ratio of one Bbl of NGL to one Bbl of oil.
Boe/d” One Boe per day.
Bopd” One barrel of oil per day.
Btu” or “British thermal unit” The quantity of heat required to raise the temperature of one pound of water by one degree Fahrenheit.
Completion” The process of treating a drilled well followed by the installation of permanent equipment for the production of natural gas or oil, or in the case of a dry hole, the reporting of abandonment to the appropriate agency.
Condensate.” A mixture of hydrocarbons that exists in the gaseous phase at original reservoir temperature and pressure, but that, when produced, is in the liquid phase at surface pressure and temperature.
Development costs” Costs incurred to obtain access to proved reserves and to provide facilities for extracting, treating, gathering and storing the oil and natural gas. For a complete definition of development costs, refer to the SEC’s Regulation S-X, Rule 4-10(a)(7).
Development project” A development project is the means by which petroleum resources are brought to the status of economically producible. As examples, the development of a single reservoir or field, an incremental development in a producing field or the integrated development of a group of several fields and associated facilities with a common ownership may constitute a development project.
Development well” A well drilled within the proved area of an oil or natural gas reservoir to the depth of a stratigraphic horizon known to be productive.
Differential” An adjustment to the price of oil, natural gas or natural gas liquids from an established spot market price to reflect differences in the quality and/or location of oil or natural gas.
Dry hole” A well found to be incapable of producing hydrocarbons in sufficient quantities such that proceeds from the sale of such production exceed production expenses and taxes.
Economically producible” The term economically producible, as it relates to a resource, means a resource which generates revenue that exceeds, or is reasonably expected to exceed, the costs of the operation.
EUR” or “Estimated ultimate recovery” The sum of reserves remaining as of a given date and cumulative production as of that date.
Exploratory well” An exploratory well is a well drilled to find a new field or to find a new reservoir in a field previously found to be productive of oil or gas in another reservoir. Generally, an exploratory well is any well that is not a development well, an extension well, a service well or a stratigraphic test well as those items are defined by the SEC.
 
A-1

TABLE OF CONTENTS
 
Field” An area consisting of a single reservoir or multiple reservoirs all grouped on, or related to, the same individual geological structural feature or stratigraphic condition. The field name refers to the surface area, although it may refer to both the surface and the underground productive formations.
Formation” A layer of rock which has distinct characteristics that differs from nearby rocks.
Gross wells” The total wells in which a working interest is owned.
Held by production” Acreage covered by a mineral lease that perpetuates a company’s right to operate a property as long as the property produces a minimum paying quantity of oil or natural gas.
Horizontal drilling” A drilling technique used in certain formations where a well is drilled vertically to a certain depth and then drilled at a right angle within a specified interval.
Hydraulic fracturing” The technique of improving a well’s production or injection rates by pumping a mixture of fluids into the formation and rupturing the rock, creating an artificial channel. As part of this technique, sand or other material may also be injected into the formation to keep the channel open, so that fluids or natural gases may more easily flow through the formation.
Lease operating expenses” The expenses of lifting oil or natural gas from a producing formation to the surface, constituting part of the current operating expenses of a working interest, and also including labor, superintendence, supplies, repairs, short-lived assets, maintenance, allocated overhead costs, workover, marketing and transportation costs, ad valorem taxes, insurance and other expenses incidental to production, but excluding lease acquisition or drilling or completion expenses.
MBbl” One thousand barrels of crude oil, condensate or natural gas liquids.
MBoe” One thousand Boe.
MBoe/d” One thousand Boe per day.
Mcf” One thousand cubic feet of natural gas.
MMBoe” One million Boe.
MMBtu” One million Btus.
MMcf” One million cubic feet of natural gas.
Net acres” The percentage of total acres an owner has out of a particular number of acres or a specified tract. An owner who has 50% interest in 100 acres owns 50 net acres.
Net production” Production that is owned by us, less royalties and production due others.
NGLs” or “natural gas liquids” Hydrocarbons found in natural gas which may be extracted as liquefied petroleum gas and natural gasoline.
NYMEX” The New York Mercantile Exchange.
Operator” The individual or company responsible for the exploration and/or production of an oil or natural gas well or lease.
Pay” A reservoir or portion of a reservoir that contains economically producible hydrocarbons. The overall interval in which pay sections occur is the gross pay; the smaller portions of the gross pay that meet local criteria for pay (such as a minimum porosity, permeability and hydrocarbon saturation) are net pay.
PDP” Proved developing producing reserves.
Play” A geographic area with hydrocarbon potential.
Plug” A downhole tool that is set inside the casing to isolate the lower part of the wellbore.
Pooling” The bringing together of small tracts or fractional mineral interests in one or more tracts to form a drilling and production unit for a well under applicable spacing rules.
 
A-2

TABLE OF CONTENTS
 
Production costs” Costs incurred to operate and maintain wells and related equipment and facilities, including depreciation and applicable operating costs of support equipment and facilities and other costs of operating and maintaining those wells and related equipment and facilities. For a complete definition of production costs, refer to the SEC’s Regulation S-X, Rule 4-10(a)(20).
Productive well” A well that is found to be capable of producing hydrocarbons in sufficient quantities such that proceeds from the sale of the production exceed production expenses and taxes.
Proration unit” A unit that can be effectively and efficiently drained by one well, as allocated by a governmental agency having regulatory jurisdiction.
Prospect” A specific geographic area which, based on supporting geological, geophysical or other data and also preliminary economic analysis using reasonably anticipated prices and costs, is deemed to have potential for the discovery of commercial hydrocarbons.
Proved developed reserves” Reserves that can be expected to be recovered through existing wells with existing equipment and operating methods and can be expected to be recovered through extraction technology installed and operational at the time of the reserve estimate.
Proved reserves” The estimated quantities of oil, NGLs and natural gas that geological and engineering data demonstrate with reasonable certainty to be commercially recoverable in future years from known reservoirs under existing economic and operating conditions.
PUD” or “Proved undeveloped reserves” Proved reserves that are expected to be recovered from new wells on undrilled acreage or from existing wells where a relatively major expenditure is required for recompletion. Undrilled locations can be classified as having PUDs only if a development plan has been adopted indicating that such locations are scheduled to be drilled within five (5) years, unless specific circumstances justify a longer time.
PV-10” When used with respect to oil and natural gas reserves, PV-10 means the estimated future gross revenue to be generated from the production of proved reserves, net of estimated production and future development and abandonment costs, using prices and costs in effect at the determination date, before income taxes, and without giving effect to non-property related expenses, discounted to a present value using an annual discount rate of 10%. PV-10 is not a financial measure calculated in accordance with GAAP and generally differs from standardized measure, the most directly comparable GAAP financial measure, because it does not include the effects of income taxes on future net revenues. Neither PV-10 nor standardized measure represents an estimate of the fair market value of our oil and natural gas properties. We and others in the industry use PV-10 as a measure to compare the relative size and value of proved reserves held by companies without regard to the specific tax characteristics of such entities.
Realized price” The cash market price less all expected quality, transportation and demand adjustments.
Recompletion” The process of re-entering an existing wellbore that is either producing or not producing and completing new reservoirs in an attempt to establish or increase existing production.
Reserves” Reserves are estimated remaining quantities of oil and gas and related substances anticipated to be economically producible, as of a given date, by application of development projects to known accumulations. In addition, there must exist, or there must be a reasonable expectation that there will exist, the legal right to produce or a revenue interest in the production, installed means of delivering oil and gas or related substances to market, and all permits and financing required to implement the project.
Reservoir” A porous and permeable underground formation containing a natural accumulation of producible oil and/or natural gas that is confined by impermeable rock or water barriers and is separate from other reservoirs.
Resources” Quantities of oil and natural gas estimated to exist in naturally occurring accumulations. A portion of the resources may be estimated to be recoverable and another portion may be considered unrecoverable. Resources include both discovered and undiscovered accumulations.
Royalty” An interest in an oil and natural gas lease that gives the owner the right to receive a portion of the production from the leased acreage (or of the proceeds from the sale thereof) but does not require the
 
A-3

TABLE OF CONTENTS
 
owner to pay any portion of the production or development costs on the leased acreage. Royalties may be either landowner’s royalties, which are reserved by the owner of the leased acreage at the time the lease is granted, or overriding royalties, which are usually reserved by an owner of the leasehold in connection with a transfer to a subsequent owner.
Service well” A well drilled or completed for the purpose of supporting production in an existing field. Specific purposes of service wells include gas injection, water injection, steam injection, air injection, salt-water disposal, water supply for injection, observation, or injection for in-situ combustion.
Spacing” The distance between wells producing from the same reservoir. Spacing is often expressed in terms of acres, e.g., 40-acre spacing, and is often established by regulatory agencies.
Spot market price” The cash market price without reduction for expected quality, transportation and demand adjustments.
Standardized measure” Discounted future net cash flows estimated by applying year-end prices to the estimated future production of year-end proved reserves. Future cash inflows are reduced by estimated future production and development costs based on period-end costs to determine pre-tax cash inflows. Future income taxes, if applicable, are computed by applying the statutory tax rate to the excess of pre-tax cash inflows over our tax basis in the oil and natural gas properties. Future net cash inflows after income taxes are discounted using a 10% annual discount rate.
Stratigraphic test well” A drilling effort, geologically directed, to obtain information pertaining to a specific geologic condition. Such wells customarily are drilled without the intent of being completed for hydrocarbon production. The classification also includes tests identified as core tests and all types of expendable holes related to hydrocarbon exploration. Stratigraphic tests are classified as “exploratory type” if not drilled in a known area or “development type” if drilled in a known area.
Undeveloped acreage” Lease acreage on which wells have not been drilled or completed to a point that would permit the production of commercial quantities of oil and natural gas regardless of whether such acreage contains proved reserves.
Unit” The joining of all or substantially all interests in a reservoir or field, rather than a single tract, to provide for development and operation without regard to separate property interests. Also, the area covered by a unitization agreement.
Wellbore” The hole drilled by the bit that is equipped for natural gas production on a completed well. Also called well or borehole.
Working interest” The right granted to the lessee of a property to explore for and to produce and own natural gas or other minerals. The working interest owners bear the exploration, development and operating costs on either a cash, penalty or carried basis.
Workover” Operations on a producing well to restore or increase production.
The terms “condensate,” “development costs,” “development project,” “development well,” “economically producible,” “estimated ultimate recovery (EUR),” “exploratory well,” “production costs,” “reserves,” “reservoir,” “resources,” “service wells” and “stratigraphic test well” are defined by the SEC. Except as noted, the terms defined in this section are not the same as SEC definitions.
 
A-4

TABLE OF CONTENTS
 
Annex B
[MISSING IMAGE: lh_nsainetherland-bwlr.jpg]
February 1, 2023
Mr. Luke Brandenberg
Granite Ridge Resources, Inc.
5217 McKinney Avenue, Suite 400
Dallas, Texas 75205
Dear Mr. Brandenberg:
In accordance with your request, we have estimated the proved reserves and future revenue, as of December 31, 2022, to the Granite Ridge Resources, Inc. (Granite Ridge) interest in certain oil and gas properties located in the United States. We completed our evaluation on or about the date of this letter. It is our understanding that the proved reserves estimated in this report constitute all of the proved reserves owned by Granite Ridge. The estimates in this report have been prepared in accordance with the definitions and regulations of the U.S. Securities and Exchange Commission (SEC) and, with the exception of the exclusion of future income taxes, conform to the FASB Accounting Standards Codification Topic 932, Extractive Activities — Oil and Gas. Definitions are presented immediately following this letter. This report has been prepared for Granite Ridge’s use in filing with the SEC; in our opinion the assumptions, data, methods, and procedures used in the preparation of this report are appropriate for such purpose.
We estimate the net reserves and future net revenue to the Granite Ridge interest in these properties, as of December 31, 2022, to be:
Net Reserves
Future Net Revenue (M$)
Category
Oil
(MBBL)
Gas
(MMCF)
Total
Present Worth
at 10%
Proved Developed Producing
15,375.9 89,418.0 1,571,784.7 1,008,786.0
Proved Developed Non-Producing
338.2 1,615.6 32,656.3 21,779.3
Proved Undeveloped
9,780.3 59,205.5 963,111.1 528,557.9
Total Proved
25,494.4 150,239.1 2,567,552.8 1,559,123.7
Totals may not add because of rounding.
The oil volumes shown include crude oil and condensate. Oil volumes are expressed in thousands of barrels (MBBL); a barrel is equivalent to 42 United States gallons. Gas volumes are expressed in millions of cubic feet (MMCF) at standard temperature and pressure bases.
Reserves categorization conveys the relative degree of certainty; reserves subcategorization is based on development and production status. As requested, probable and possible reserves that exist for these properties have not been included. The estimates of reserves and future revenue included herein have not been adjusted for risk. This report does not include any value that could be attributed to interests in undeveloped acreage beyond those tracts for which undeveloped reserves have been estimated.
[MISSING IMAGE: ft_nsainetherland-4c.jpg]
 

TABLE OF CONTENTS
 
Gross revenue is Granite Ridge’s share of the gross (100 percent) revenue from the properties prior to any deductions. Future net revenue is after deductions for Granite Ridge’s share of production taxes, ad valorem taxes, capital costs, abandonment costs, and operating expenses but before consideration of any income taxes. The future net revenue has been discounted at an annual rate of 10 percent to determine its present worth, which is shown to indicate the effect of time on the value of money. Future net revenue presented in this report, whether discounted or undiscounted, should not be construed as being the fair market value of the properties.
Prices used in this report are based on the 12-month unweighted arithmetic average of the first-day-of-the-month price for each month in the period January through December 2022. For oil volumes, the average West Texas Intermediate spot price of $94.14 per barrel is adjusted for quality, transportation fees, and market differentials. For gas volumes, the average Henry Hub spot price of $6.357 per MMBTU is adjusted for energy content, transportation fees, and market differentials. When applicable, gas prices have been adjusted to include the value for natural gas liquids. All prices are held constant throughout the lives of the properties. The average adjusted product prices weighted by production over the remaining lives of the properties are $92.48 per barrel of oil and $8.084 per MCF of gas.
Operating costs used in this report are based on operating expense records of Granite Ridge. These costs include the per-well overhead expenses allowed under joint operating agreements along with estimates of costs to be incurred at and below the district and field levels. Operating costs have been divided into per-well costs and per-unit-of-production costs. Since all properties are nonoperated, headquarters general and administrative overhead expenses are not included. Operating costs are not escalated for inflation.
Capital costs used in this report were provided by Granite Ridge and are based on authorizations for expenditure and actual costs from recent activity. Capital costs are included as required for new development wells and production equipment. Based on our understanding of future development plans, a review of the records provided to us, and our knowledge of similar properties, we regard these estimated capital costs to be reasonable. Abandonment costs used in this report are Granite Ridge’s estimates of the costs to abandon the wells and production facilities, net of any salvage value. Capital costs and abandonment costs are not escalated for inflation.
For the purposes of this report, we did not perform any field inspection of the properties, nor did we examine the mechanical operation or condition of the wells and facilities. We have not investigated possible environmental liability related to the properties; therefore, our estimates do not include any costs due to such possible liability.
We have made no investigation of potential volume and value imbalances resulting from overdelivery or underdelivery to the Granite Ridge interest. Therefore, our estimates of reserves and future revenue do not include adjustments for the settlement of any such imbalances; our projections are based on Granite Ridge receiving its net revenue interest share of estimated future gross production. Additionally, we have made no specific investigation of any firm transportation contracts that may be in place for these properties; our estimates of future revenue include the effects of such contracts only to the extent that the associated fees are accounted for in the historical accounting statements.
The reserves shown in this report are estimates only and should not be construed as exact quantities. Proved reserves are those quantities of oil and gas which, by analysis of engineering and geoscience data, can be estimated with reasonable certainty to be economically producible; probable and possible reserves are those additional reserves which are sequentially less certain to be recovered than proved reserves. Estimates of reserves may increase or decrease as a result of market conditions, future operations, changes in regulations, or actual reservoir performance. In addition to the primary economic assumptions discussed herein, our estimates are based on certain assumptions including, but not limited to, that the properties will be developed consistent with current development plans as provided to us by Granite Ridge, that the properties will be operated in a prudent manner, that no governmental regulations or controls will be put in place that would impact the ability of the interest owner to recover the reserves, and that our projections of future production will prove consistent with actual performance. If the reserves are recovered, the revenues therefrom and the costs related thereto could be more or less than the estimated amounts. Because of governmental policies and uncertainties of supply and demand, the sales rates, prices received for the reserves, and costs incurred in recovering such reserves may vary from assumptions made while preparing this report.
 
B-2

TABLE OF CONTENTS
 
For the purposes of this report, we used technical and economic data including, but not limited to, well location and acreage maps, production data, historical price and cost information, and property ownership interests. The reserves in this report have been estimated using deterministic methods; these estimates have been prepared in accordance with the Standards Pertaining to the Estimating and Auditing of Oil and Gas Reserves Information
promulgated by the Society of Petroleum Engineers (SPE Standards). We used standard engineering and geoscience methods, or a combination of methods, including performance analysis and analogy, that we considered to be appropriate and necessary to categorize and estimate reserves in accordance with SEC definitions and regulations. A substantial portion of these reserves are for undeveloped locations; such reserves are based on analogy to properties with similar geologic and reservoir characteristics. As in all aspects of oil and gas evaluation, there are uncertainties inherent in the interpretation of engineering and geoscience data; therefore, our conclusions necessarily represent only informed professional judgment.
The data used in our estimates were obtained from Granite Ridge, public data sources, and the nonconfidential files of Netherland, Sewell & Associates, Inc. (NSAI) and were accepted as accurate. Supporting work data are on file in our office. We have not examined the titles to the properties or independently confirmed the actual degree or type of interest owned. The technical person primarily responsible for preparing the estimates presented herein meets the requirements regarding qualifications, independence, objectivity, and confidentiality set forth in the SPE Standards. Nathan C. Shahan, a Licensed Professional Engineer in the State of Texas, has been practicing consulting petroleum engineering at NSAI since 2007 and has over 5 years of prior industry experience. We are independent petroleum engineers, geologists, geophysicists, and petrophysicists; we do not own an interest in these properties nor are we employed on a contingent basis.
Sincerely,
NETHERLAND, SEWELL & ASSOCIATES, INC.
Texas Registered Engineering Firm F-2699
By:
/s/ C.H. (Scott) Rees III
C.H. (Scott) Rees III, P.E.
Executive Chairman
By:
/s/ Nathan C. Shahan
Nathan C. Shahan, P.E. 102389
Vice President
Date Signed: February 1, 2023
 
B-3

TABLE OF CONTENTS
 
DEFINITIONS OF OIL AND GAS RESERVES
Adapted from U.S. Securities and Exchange Commission Regulation S-X Section 210.4-10(a)
The following definitions are set forth in U.S. Securities and Exchange Commission (SEC) Regulation S-X Section 210.4-10(a). Also included is supplemental information from (1) the 2018 Petroleum Resources Management System approved by the Society of Petroleum Engineers, (2) the FASB Accounting Standards Codification Topic 932, Extractive Activities — Oil and Gas, and (3) the SEC’s Compliance and Disclosure Interpretations.
(1)   Acquisition of properties.   Costs incurred to purchase, lease or otherwise acquire a property, including costs of lease bonuses and options to purchase or lease properties, the portion of costs applicable to minerals when land including mineral rights is purchased in fee, brokers’ fees, recording fees, legal costs, and other costs incurred in acquiring properties.
(2)   Analogous reservoir.   Analogous reservoirs, as used in resources assessments, have similar rock and fluid properties, reservoir conditions (depth, temperature, and pressure) and drive mechanisms, but are typically at a more advanced stage of development than the reservoir of interest and thus may provide concepts to assist in the interpretation of more limited data and estimation of recovery. When used to support proved reserves, an “analogous reservoir” refers to a reservoir that shares the following characteristics with the reservoir of interest:
(i)
Same geological formation (but not necessarily in pressure communication with the reservoir of interest);
(ii)
Same environment of deposition;
(iii)
Similar geological structure; and
(iv)
Same drive mechanism.
Instruction to paragraph (a)(2): Reservoir properties must, in the aggregate, be no more favorable in the analog than in the reservoir of interest.
(3)   Bitumen.   Bitumen, sometimes referred to as natural bitumen, is petroleum in a solid or semi-solid state in natural deposits with a viscosity greater than 10,000 centipoise measured at original temperature in the deposit and atmospheric pressure, on a gas free basis. In its natural state it usually contains sulfur, metals, and other non-hydrocarbons.
(4)   Condensate.   Condensate is a mixture of hydrocarbons that exists in the gaseous phase at original reservoir temperature and pressure, but that, when produced, is in the liquid phase at surface pressure and temperature.
(5)   Deterministic estimate.   The method of estimating reserves or resources is called deterministic when a single value for each parameter (from the geoscience, engineering, or economic data) in the reserves calculation is used in the reserves estimation procedure.
(6)   Developed oil and gas reserves.   Developed oil and gas reserves are reserves of any category that can be expected to be recovered:
(i)
Through existing wells with existing equipment and operating methods or in which the cost of the required equipment is relatively minor compared to the cost of a new well; and
(ii)
Through installed extraction equipment and infrastructure operational at the time of the reserves estimate if the extraction is by means not involving a well.
 
B-4

TABLE OF CONTENTS
 
Supplemental definitions from the 2018 Petroleum Resources Management System:
Developed Producing Reserves — Expected quantities to be recovered from completion intervals that are open and producing at the effective date of the estimate. Improved recovery Reserves are considered producing only after the improved recovery project is in operation.
Developed Non-Producing Reserves — Shut-in and behind-pipe Reserves. Shut-in Reserves are expected to be recovered from (1) completion intervals that are open at the time of the estimate but which have not yet started producing, (2) wells which were shut-in for market conditions or pipeline connections, or (3) wells not capable of production for mechanical reasons. Behind-pipe Reserves are expected to be recovered from zones in existing wells that will require additional completion work or future re-completion before start of production with minor cost to access these reserves. In all cases, production can be initiated or restored with relatively low expenditure compared to the cost of drilling a new well.
(7)   Development costs.   Costs incurred to obtain access to proved reserves and to provide facilities for extracting, treating, gathering and storing the oil and gas. More specifically, development costs, including depreciation and applicable operating costs of support equipment and facilities and other costs of development activities, are costs incurred to:
(i)
Gain access to and prepare well locations for drilling, including surveying well locations for the purpose of determining specific development drilling sites, clearing ground, draining, road building, and relocating public roads, gas lines, and power lines, to the extent necessary in developing the proved reserves.
(ii)
Drill and equip development wells, development-type stratigraphic test wells, and service wells, including the costs of platforms and of well equipment such as casing, tubing, pumping equipment, and the wellhead assembly.
(iii)
Acquire, construct, and install production facilities such as lease flow lines, separators, treaters, heaters, manifolds, measuring devices, and production storage tanks, natural gas cycling and processing plants, and central utility and waste disposal systems.
(iv)
Provide improved recovery systems.
(8)   Development project.   A development project is the means by which petroleum resources are brought to the status of economically producible. As examples, the development of a single reservoir or field, an incremental development in a producing field, or the integrated development of a group of several fields and associated facilities with a common ownership may constitute a development project.
(9)   Development well.   A well drilled within the proved area of an oil or gas reservoir to the depth of a stratigraphic horizon known to be productive.
(10)   Economically producible.   The term economically producible, as it relates to a resource, means a resource which generates revenue that exceeds, or is reasonably expected to exceed, the costs of the operation. The value of the products that generate revenue shall be determined at the terminal point of oil and gas producing activities as defined in paragraph (a)(16) of this section.
(11)   Estimated ultimate recovery (EUR).   Estimated ultimate recovery is the sum of reserves remaining as of a given date and cumulative production as of that date.
(12)   Exploration costs.   Costs incurred in identifying areas that may warrant examination and in examining specific areas that are considered to have prospects of containing oil and gas reserves, including costs of drilling exploratory wells and exploratory-type stratigraphic test wells. Exploration costs may be incurred both before acquiring the related property (sometimes referred to in part as prospecting costs) and after acquiring the property. Principal types of exploration costs, which include depreciation and applicable operating costs of support equipment and facilities and other costs of exploration activities, are:
(i)
Costs of topographical, geographical and geophysical studies, rights of access to properties to conduct those studies, and salaries and other expenses of geologists, geophysical crews, and others
 
B-5

TABLE OF CONTENTS
 
conducting those studies. Collectively, these are sometimes referred to as geological and geophysical or “G&G” costs.
(ii)
Costs of carrying and retaining undeveloped properties, such as delay rentals, ad valorem taxes on properties, legal costs for title defense, and the maintenance of land and lease records.
(iii)
Dry hole contributions and bottom hole contributions.
(iv)
Costs of drilling and equipping exploratory wells.
(v)
Costs of drilling exploratory-type stratigraphic test wells.
(13)   Exploratory well.   An exploratory well is a well drilled to find a new field or to find a new reservoir in a field previously found to be productive of oil or gas in another reservoir. Generally, an exploratory well is any well that is not a development well, an extension well, a service well, or a stratigraphic test well as those items are defined in this section.
(14)   Extension well.   An extension well is a well drilled to extend the limits of a known reservoir.
(15)   Field.   An area consisting of a single reservoir or multiple reservoirs all grouped on or related to the same individual geological structural feature and/or stratigraphic condition. There may be two or more reservoirs in a field which are separated vertically by intervening impervious strata, or laterally by local geologic barriers, or by both. Reservoirs that are associated by being in overlapping or adjacent fields may be treated as a single or common operational field. The geological terms “structural feature” and “stratigraphic condition” are intended to identify localized geological features as opposed to the broader terms of basins, trends, provinces, plays, areas-of-interest, etc.
(16)   Oil and gas producing activities.
(i)
Oil and gas producing activities include:
(A)
The search for crude oil, including condensate and natural gas liquids, or natural gas (“oil and gas”) in their natural states and original locations;
(B)
The acquisition of property rights or properties for the purpose of further exploration or for the purpose of removing the oil or gas from such properties;
(C)
The construction, drilling, and production activities necessary to retrieve oil and gas from their natural reservoirs, including the acquisition, construction, installation, and maintenance of field gathering and storage systems, such as:
(1)
Lifting the oil and gas to the surface; and
(2)
Gathering, treating, and field processing (as in the case of processing gas to extract liquid hydrocarbons); and
(D)
Extraction of saleable hydrocarbons, in the solid, liquid, or gaseous state, from oil sands, shale, coalbeds, or other nonrenewable natural resources which are intended to be upgraded into synthetic oil or gas, and activities undertaken with a view to such extraction.
Instruction 1 to paragraph (a)(16)(i): The oil and gas production function shall be regarded as ending at a “terminal point”, which is the outlet valve on the lease or field storage tank. If unusual physical or operational circumstances exist, it may be appropriate to regard the terminal point for the production function as:
a.
The first point at which oil, gas, or gas liquids, natural or synthetic, are delivered to a main pipeline, a common carrier, a refinery, or a marine terminal; and
b.
In the case of natural resources that are intended to be upgraded into synthetic oil or gas, if those natural resources are delivered to a purchaser prior to upgrading, the first point at which the natural resources are delivered to a main pipeline, a common carrier, a refinery, a marine terminal, or a facility which upgrades such natural resources into synthetic oil or gas.
 
B-6

TABLE OF CONTENTS
 
Instruction 2 to paragraph (a)(16)(i): For purposes of this paragraph (a)(16), the term saleable hydrocarbons means hydrocarbons that are saleable in the state in which the hydrocarbons are delivered.
(ii)
Oil and gas producing activities do not include:
(A)
Transporting, refining, or marketing oil and gas;
(B)
Processing of produced oil, gas, or natural resources that can be upgraded into synthetic oil or gas by a registrant that does not have the legal right to produce or a revenue interest in such production;
(C)
Activities relating to the production of natural resources other than oil, gas, or natural resources from which synthetic oil and gas can be extracted; or
(D)
Production of geothermal steam.
(17)   Possible reserves.   Possible reserves are those additional reserves that are less certain to be recovered than probable reserves.
(i)
When deterministic methods are used, the total quantities ultimately recovered from a project have a low probability of exceeding proved plus probable plus possible reserves. When probabilistic methods are used, there should be at least a 10% probability that the total quantities ultimately recovered will equal or exceed the proved plus probable plus possible reserves estimates.
(ii)
Possible reserves may be assigned to areas of a reservoir adjacent to probable reserves where data control and interpretations of available data are progressively less certain. Frequently, this will be in areas where geoscience and engineering data are unable to define clearly the area and vertical limits of commercial production from the reservoir by a defined project.
(iii)
Possible reserves also include incremental quantities associated with a greater percentage recovery of the hydrocarbons in place than the recovery quantities assumed for probable reserves.
(iv)
The proved plus probable and proved plus probable plus possible reserves estimates must be based on reasonable alternative technical and commercial interpretations within the reservoir or subject project that are clearly documented, including comparisons to results in successful similar projects.
(v)
Possible reserves may be assigned where geoscience and engineering data identify directly adjacent portions of a reservoir within the same accumulation that may be separated from proved areas by faults with displacement less than formation thickness or other geological discontinuities and that have not been penetrated by a wellbore, and the registrant believes that such adjacent portions are in communication with the known (proved) reservoir. Possible reserves may be assigned to areas that are structurally higher or lower than the proved area if these areas are in communication with the proved reservoir.
(vi)
Pursuant to paragraph (a)(22)(iii) of this section, where direct observation has defined a highest known oil (HKO) elevation and the potential exists for an associated gas cap, proved oil reserves should be assigned in the structurally higher portions of the reservoir above the HKO only if the higher contact can be established with reasonable certainty through reliable technology. Portions of the reservoir that do not meet this reasonable certainty criterion may be assigned as probable and possible oil or gas based on reservoir fluid properties and pressure gradient interpretations.
(18)   Probable reserves.   Probable reserves are those additional reserves that are less certain to be recovered than proved reserves but which, together with proved reserves, are as likely as not to be recovered.
(i)
When deterministic methods are used, it is as likely as not that actual remaining quantities recovered will exceed the sum of estimated proved plus probable reserves. When probabilistic methods are used, there should be at least a 50% probability that the actual quantities recovered will equal or exceed the proved plus probable reserves estimates.
(ii)
Probable reserves may be assigned to areas of a reservoir adjacent to proved reserves where data
 
B-7

TABLE OF CONTENTS
 
control or interpretations of available data are less certain, even if the interpreted reservoir continuity of structure or productivity does not meet the reasonable certainty criterion. Probable reserves may be assigned to areas that are structurally higher than the proved area if these areas are in communication with the proved reservoir.
(iii)
Probable reserves estimates also include potential incremental quantities associated with a greater percentage recovery of the hydrocarbons in place than assumed for proved reserves.
(iv)
See also guidelines in paragraphs (a)(17)(iv) and (a)(17)(vi) of this section.
(19)   Probabilistic estimate.   The method of estimation of reserves or resources is called probabilistic when the full range of values that could reasonably occur for each unknown parameter (from the geoscience and engineering data) is used to generate a full range of possible outcomes and their associated probabilities of occurrence.
(20)   Production costs.
(i)
Costs incurred to operate and maintain wells and related equipment and facilities, including depreciation and applicable operating costs of support equipment and facilities and other costs of operating and maintaining those wells and related equipment and facilities. They become part of the cost of oil and gas produced. Examples of production costs (sometimes called lifting costs) are:
(A)
Costs of labor to operate the wells and related equipment and facilities.
(B)
Repairs and maintenance.
(C)
Materials, supplies, and fuel consumed and supplies utilized in operating the wells and related equipment and facilities.
(D)
Property taxes and insurance applicable to proved properties and wells and related equipment and facilities.
(E)
Severance taxes.
(ii)
Some support equipment or facilities may serve two or more oil and gas producing activities and may also serve transportation, refining, and marketing activities. To the extent that the support equipment and facilities are used in oil and gas producing activities, their depreciation and applicable operating costs become exploration, development or production costs, as appropriate. Depreciation, depletion, and amortization of capitalized acquisition, exploration, and development costs are not production costs but also become part of the cost of oil and gas produced along with production (lifting) costs identified above.
(21)   Proved area.   The part of a property to which proved reserves have been specifically attributed.
(22)   Proved oil and gas reserves.   Proved oil and gas reserves are those quantities of oil and gas, which, by analysis of geoscience and engineering data, can be estimated with reasonable certainty to be economically producible — from a given date forward, from known reservoirs, and under existing economic conditions, operating methods, and government regulations — prior to the time at which contracts providing the right to operate expire, unless evidence indicates that renewal is reasonably certain, regardless of whether deterministic or probabilistic methods are used for the estimation. The project to extract the hydrocarbons must have commenced or the operator must be reasonably certain that it will commence the project within a reasonable time.
(i)
The area of the reservoir considered as proved includes:
(A)
The area identified by drilling and limited by fluid contacts, if any, and
(B)
Adjacent undrilled portions of the reservoir that can, with reasonable certainty, be judged to be continuous with it and to contain economically producible oil or gas on the basis of available geoscience and engineering data.
(ii)
In the absence of data on fluid contacts, proved quantities in a reservoir are limited by the lowest
 
B-8

TABLE OF CONTENTS
 
known hydrocarbons (LKH) as seen in a well penetration unless geoscience, engineering, or performance data and reliable technology establishes a lower contact with reasonable certainty.
(iii)
Where direct observation from well penetrations has defined a highest known oil (HKO) elevation and the potential exists for an associated gas cap, proved oil reserves may be assigned in the structurally higher portions of the reservoir only if geoscience, engineering, or performance data and reliable technology establish the higher contact with reasonable certainty.
(iv)
Reserves which can be produced economically through application of improved recovery techniques (including, but not limited to, fluid injection) are included in the proved classification when:
(A)
Successful testing by a pilot project in an area of the reservoir with properties no more favorable than in the reservoir as a whole, the operation of an installed program in the reservoir or an analogous reservoir, or other evidence using reliable technology establishes the reasonable certainty of the engineering analysis on which the project or program was based; and
(B)
The project has been approved for development by all necessary parties and entities, including governmental entities.
(v)
Existing economic conditions include prices and costs at which economic producibility from a reservoir is to be determined. The price shall be the average price during the 12-month period prior to the ending date of the period covered by the report, determined as an unweighted arithmetic average of the first-day-of-the-month price for each month within such period, unless prices are defined by contractual arrangements, excluding escalations based upon future conditions.
(23)   Proved properties.   Properties with proved reserves.
(24)   Reasonable certainty.   If deterministic methods are used, reasonable certainty means a high degree of confidence that the quantities will be recovered. If probabilistic methods are used, there should be at least a 90% probability that the quantities actually recovered will equal or exceed the estimate. A high degree of confidence exists if the quantity is much more likely to be achieved than not, and, as changes due to increased availability of geoscience (geological, geophysical, and geochemical), engineering, and economic data are made to estimated ultimate recovery (EUR) with time, reasonably certain EUR is much more likely to increase or remain constant than to decrease.
(25)   Reliable technology.   Reliable technology is a grouping of one or more technologies (including computational methods) that has been field tested and has been demonstrated to provide reasonably certain results with consistency and repeatability in the formation being evaluated or in an analogous formation.
(26)   Reserves.   Reserves are estimated remaining quantities of oil and gas and related substances anticipated to be economically producible, as of a given date, by application of development projects to known accumulations. In addition, there must exist, or there must be a reasonable expectation that there will exist, the legal right to produce or a revenue interest in the production, installed means of delivering oil and gas or related substances to market, and all permits and financing required to implement the project.
Note to paragraph (a)(26): Reserves should not be assigned to adjacent reservoirs isolated by major, potentially sealing, faults until those reservoirs are penetrated and evaluated as economically producible. Reserves should not be assigned to areas that are clearly separated from a known accumulation by a non-productive reservoir (i.e., absence of reservoir, structurally low reservoir, or negative test results). Such areas may contain prospective resources (i.e., potentially recoverable resources from undiscovered accumulations).
 
B-9

TABLE OF CONTENTS
 
Excerpted from the FASB Accounting Standards Codification Topic 932, Extractive Activities — Oil and Gas:
932-235-50-30 A standardized measure of discounted future net cash flows relating to an entity’s interests in both of the following shall be disclosed as of the end of the year:
a.
Proved oil and gas reserves (see paragraphs 932-235-50-3 through 50-11B)
b.
Oil and gas subject to purchase under long-term supply, purchase, or similar agreements and contracts in which the entity participates in the operation of the properties on which the oil or gas is located or otherwise serves as the producer of those reserves (see paragraph 932-235-50-7).
The standardized measure of discounted future net cash flows relating to those two types of interests in reserves may be combined for reporting purposes.
932-235-50-31 All of the following information shall be disclosed in the aggregate and for each geographic area for which reserve quantities are disclosed in accordance with paragraphs 932-235-50-3 through 50-11B:
a.
Future cash inflows. These shall be computed by applying prices used in estimating the entity’s proved oil and gas reserves to the year-end quantities of those reserves. Future price changes shall be considered only to the extent provided by contractual arrangements in existence at year-end.
b.
Future development and production costs. These costs shall be computed by estimating the expenditures to be incurred in developing and producing the proved oil and gas reserves at the end of the year, based on year-end costs and assuming continuation of existing economic conditions. If estimated development expenditures are significant, they shall be presented separately from estimated production costs.
c.
Future income tax expenses. These expenses shall be computed by applying the appropriate year-end statutory tax rates, with consideration of future tax rates already legislated, to the future pretax net cash flows relating to the entity’s proved oil and gas reserves, less the tax basis of the properties involved. The future income tax expenses shall give effect to tax deductions and tax credits and allowances relating to the entity’s proved oil and gas reserves.
d.
Future net cash flows. These amounts are the result of subtracting future development and production costs and future income tax expenses from future cash inflows.
e.
Discount. This amount shall be derived from using a discount rate of 10 percent a year to reflect the timing of the future net cash flows relating to proved oil and gas reserves.
f.
Standardized measure of discounted future net cash flows. This amount is the future net cash flows less the computed discount.
(27)   Reservoir.   A porous and permeable underground formation containing a natural accumulation of producible oil and/or gas that is confined by impermeable rock or water barriers and is individual and separate from other reservoirs.
(28)   Resources.   Resources are quantities of oil and gas estimated to exist in naturally occurring accumulations. A portion of the resources may be estimated to be recoverable, and another portion may be considered to be unrecoverable. Resources include both discovered and undiscovered accumulations.
(29)   Service well.   A well drilled or completed for the purpose of supporting production in an existing field. Specific purposes of service wells include gas injection, water injection, steam injection, air injection, salt-water disposal, water supply for injection, observation, or injection for in-situ combustion.
(30)   Stratigraphic test well.   A stratigraphic test well is a drilling effort, geologically directed, to obtain information pertaining to a specific geologic condition. Such wells customarily are drilled without the intent of being completed for hydrocarbon production. The classification also includes tests identified as core tests and all types of expendable holes related to hydrocarbon exploration. Stratigraphic tests are classified as “exploratory type” if not drilled in a known area or “development type” if drilled in a known area.
(31)   Undeveloped oil and gas reserves.   Undeveloped oil and gas reserves are reserves of any category that are expected to be recovered from new wells on undrilled acreage, or from existing wells where a relatively major expenditure is required for recompletion.
 
B-10

TABLE OF CONTENTS
 
(i)
Reserves on undrilled acreage shall be limited to those directly offsetting development spacing areas that are reasonably certain of production when drilled, unless evidence using reliable technology exists that establishes reasonable certainty of economic producibility at greater distances.
(ii)
Undrilled locations can be classified as having undeveloped reserves only if a development plan has been adopted indicating that they are scheduled to be drilled within five years, unless the specific circumstances, justify a longer time.
From the SEC’s Compliance and Disclosure Interpretations (October 26, 2009):
Although several types of projects — such as constructing offshore platforms and development in urban areas, remote locations or environmentally sensitive locations — by their nature customarily take a longer time to develop and therefore often do justify longer time periods, this determination must always take into consideration all of the facts and circumstances. No particular type of project per se justifies a longer time period, and any extension beyond five years should be the exception, and not the rule.
Factors that a company should consider in determining whether or not circumstances justify recognizing reserves even though development may extend past five years include, but are not limited to, the following:

The company’s level of ongoing significant development activities in the area to be developed (for example, drilling only the minimum number of wells necessary to maintain the lease generally would not constitute significant development activities);

The company’s historical record at completing development of comparable long-term projects;

The amount of time in which the company has maintained the leases, or booked the reserves, without significant development activities;

The extent to which the company has followed a previously adopted development plan (for example, if a company has changed its development plan several times without taking significant steps to implement any of those plans, recognizing proved undeveloped reserves typically would not be appropriate); and

The extent to which delays in development are caused by external factors related to the physical operating environment (for example, restrictions on development on Federal lands, but not obtaining government permits), rather than by internal factors (for example, shifting resources to develop properties with higher priority).
(iii)
Under no circumstances shall estimates for undeveloped reserves be attributable to any acreage for which an application of fluid injection or other improved recovery technique is contemplated, unless such techniques have been proved effective by actual projects in the same reservoir or an analogous reservoir, as defined in paragraph (a)(2) of this section, or by other evidence using reliable technology establishing reasonable certainty.
(32)   Unproved properties.   Properties with no proved reserves.
 
B-11

TABLE OF CONTENTS
 
 Filed Pursuant to Rule 424(b)(3)
 Registration No. 333-268478
PROSPECTUS SUPPLEMENT NO. 1
(To the Prospectus dated April 3, 2023)
[MISSING IMAGE: lg_graniteridge-4clr.jpg]
Granite Ridge Resources, Inc.
123,671,585 Shares of Common Stock
10,349,975 Shares of Common Stock issuable
upon the exercise of Warrants
This prospectus supplement supplements the prospectus, dated April 3, 2023 (as supplemented or amended, the “Prospectus”) of Granite Ridge Resources, Inc. (the “Company” or “Granite Ridge”), which forms a part of our registration statement on Form S-1 (No. 333-268478). This prospectus supplement is being filed to update and supplement the information in the Prospectus with the information contained in our Quarterly Report on Form 10-Q filed with the Securities and Exchange Commission on May 11, 2023 (the “Quarterly Report”) and the Current Report on Form 8-K filed with the Securities and Exchange Commission on May 11, 2023. Accordingly, we have attached the Quarterly Report and Current Report to this prospectus supplement.
The Prospectus and this prospectus supplement relate to (i) the issuance by us of up to an aggregate of 10,349,975 shares of common stock, $0.0001 par value (the “Granite Ridge common stock”) that may be issued upon exercise of warrants to purchase Granite Ridge common stock at an exercise price of $11.50 per share (the “Granite Ridge warrants”) and (ii) the offer and sale from time to time by the selling securityholders named in the Prospectus (the “Selling Securityholders”), or their permitted transferees, of up to 123,671,585 shares of Granite Ridge common stock
Granite Ridge common stock and Granite Ridge warrants are listed on the New York Stock Exchange under the symbols “GRNT” and “GRNT WS,” respectively. On May 10, 2023, the closing price of Granite Ridge common stock was $5.57 per share and the closing price of Granite Ridge warrants on May 10, 2023 was $0.59 per warrant.
This prospectus supplement should be read in conjunction with the Prospectus and is not complete without, and may not be delivered or utilized except in connection with, the Prospectus, including any amendments or supplements thereto. This prospectus supplement is qualified by reference to the Prospectus, including any amendments or supplements thereto, except to the extent that the information in this prospectus supplement updates and supersedes the information contained therein. If there is any inconsistency between the information in the Prospectus and this prospectus supplement, you should rely on the information in this prospectus supplement.
We are an “emerging growth company” and a “smaller reporting company” as those terms are defined under applicable federal securities laws, and as such, are subject to certain reduced public company reporting requirements.
Investing in our securities involves a high degree of risk. Before buying any securities, you should carefully read the discussion of the risks of investing in our securities in “Risk Factors” beginning on page 11 of the Prospectus.
Neither the Securities and Exchange Commission nor any other regulatory body has approved or disapproved of these securities or passed upon the accuracy or adequacy of this prospectus supplement or the Prospectus. Any representation to the contrary is a criminal offense.
Prospectus Supplement dated May 11, 2023.
 
PS-1

TABLE OF CONTENTS
 
UNITED STATES
SECURITIES AND EXCHANGE COMMISSION
WASHINGTON, D.C. 20549
FORM 10-Q

QUARTERLY REPORT PURSUANT TO SECTION 13 OR 15(d) OF THE SECURITIES EXCHANGE ACT OF 1934
For the quarterly period ended March 31, 2023
OR

TRANSITION REPORT PURSUANT TO SECTION 13 OR 15(d) OF THE SECURITIES EXCHANGE ACT OF 1934
For the transition period from             to            
Commission File Number: 001-41537
GRANITE RIDGE RESOURCES, INC.
(Exact Name of Registrant as Specified in Its Charter)
Delaware
(State or other jurisdiction of
incorporation or organization)
1311
(Primary Standard Industrial
Classification Code Number)
88-2227812
(I.R.S. Employer
Identification Number)
5217 McKinney Ave, Suite 400
Dallas, TX 75205
(Address of principal executive offices)
(214) 396-2850
(Registrant’s telephone number, including area code)
(Former name, former address and former fiscal year, if changed since last report)
Securities registered pursuant to Section 12(b) of the Act:
Title of each class
Trading Symbol
Name of each exchange on which registered
Common Stock, par value $0.0001 per share
GRNT
New York Stock Exchange
Warrants to purchase Common Stock, each whole warrant
exercisable for one share of common stock at an exercise
price of $11.50 per share
GRNT WS
New York Stock Exchange
Indicate by check mark whether the registrant (1) has filed all reports required to be filed by Section 13 or 15(d) of the Securities Exchange Act of 1934 during the preceding 12 months (or for such shorter period that the registrant was required to file such reports) and (2) has been subject to such filing requirements for the past 90 days. Yes ☒ No ☐
Indicate by check mark whether the registrant has submitted electronically every Interactive Data File required to be submitted pursuant to Rule 405 of Regulation S-T (§232.405 of this chapter) during the preceding 12 months (or for such shorter period that the registrant was required to submit such files). Yes ☒ No ☐
Indicate by check mark whether the registrant is a large accelerated filer, an accelerated filer, a non-accelerated filer, a smaller reporting company, or an emerging growth company. See the definitions of “large accelerated filer,” “accelerated filer,” “smaller reporting company” and “emerging growth company” in Rule 12b-2 of the Exchange Act.
Large accelerated filer   ☐
Accelerated filer   ☐
Non-accelerated filer   ☒
Smaller reporting company   ☒
Emerging growth company   ☒
If an emerging growth company, indicate by check mark if the registrant has elected not to use the extended transition period for complying with any new or revised financial accounting standards provided pursuant to Section 13(a) of the Exchange Act. ☐
Indicate by check mark whether the registrant is a shell company (as defined in Rule 12b-2 of the Act). Yes ☐ No ☒
At May 8, 2023, there were 133,037,900 shares of our common stock, par value $0.0001, outstanding.
 
PS-2

TABLE OF CONTENTS
 
CAUTIONARY NOTE REGARDING FORWARD-LOOKING STATEMENTS
We are including the following discussion to inform our existing and potential security holders generally of some of the risks and uncertainties that can affect our company and to take advantage of the “safe harbor” protection for forward-looking statements that applicable federal securities law afford.
From time to time, our management or persons acting on our behalf may make forward-looking statements to inform existing and potential security holders about our company. All statements other than statements of historical facts included in this report, including, without limitation, statements regarding our financial position, business strategy, plans and objectives of management for future operations, industry conditions, indebtedness covenant compliance, capital expenditures, production, cash flow, borrowing base under our Credit Agreement (as defined below), our intention or ability to pay or increase dividends on our capital stock, and impairment, are forward-looking statements. When used in this report, forward-looking statements are generally accompanied by terms or phrases such as “estimate,” “project,” “predict,” “believe,” “expect,” “continue,” “anticipate,” “target,” “could,” “plan,” “intend,” “seek,” “goal,” “will,” “should,” “may” or other words and similar expressions that convey the uncertainty of future events or outcomes. Items contemplating or making assumptions about actual or potential future production, sales, market size, collaborations, cash flows, and trends or operating results also constitute such forward-looking statements.
Forward-looking statements involve inherent risks and uncertainties, and important factors (many of which are beyond our company’s control) that could cause actual results to differ materially from those set forth in the forward-looking statements, including the following:

changes in current or future commodity prices and interest rates;

supply chain disruptions;

infrastructure constraints and related factors affecting our properties;

our ability to acquire additional development opportunities and potential or pending acquisition transactions, as well as the effects of such acquisitions on our company’s cash position and levels of indebtedness;

changes in our reserves estimates or the value thereof;

operational risks including, but not limited to, the pace of drilling and completions activity on our properties;

changes in the markets in which Granite Ridge competes;

geopolitical risk and changes in applicable laws, legislation, or regulations, including those relating to environmental matters;

cyber-related risks;

the fact that reserve estimates depend on many assumptions that may turn out to be inaccurate and that any material inaccuracies in reserve estimates or underlying assumptions will materially affect the quantities and present value of our reserves;

the outcome of any known and unknown litigation and regulatory proceedings;

limited liquidity and trading of Granite Ridge’s securities;

acts of war or terrorism;

market conditions and global, regulatory, technical, and economic factors beyond Granite Ridge’s control, including the potential adverse effects of the COVID-19 pandemic, or another major disease, affecting capital markets, general economic conditions, global supply chains and Granite Ridge’s business and operations;

increasing regulatory and investor emphasis on, and attention to, environmental, social, and governance matters;

our ability to establish and maintain effective internal control over financial reporting, including our ability to remediate the existing material weaknesses in our internal controls; and
 
PS-3

TABLE OF CONTENTS
 

other factors discussed in our Annual Report on Form 10-K for the year ended December 31, 2022 under “Risk Factors,” as updated by any subsequent Forms 10-Q, which we file with the United States Securities and Exchange Commission (“SEC”).
We have based any forward-looking statements on our current expectations and assumptions about future events. While our management considers these expectations and assumptions to be reasonable, they are inherently subject to significant business, economic, competitive, regulatory and other risks, contingencies and uncertainties, most of which are difficult to predict and many of which are beyond our control. Accordingly, results actually achieved may differ materially from expected results described in these statements. Forward-looking statements speak only as of the date they are made.
You should carefully consider the statements in “Item 1A. Risk Factors” of our Annual Report on Form 10-K for the year ended December 31, 2022 and other sections of this report, which describe factors that could cause our actual results to differ from those set forth in the forward-looking statements. Our company does not undertake, and specifically disclaims, any obligation to update any forward-looking statements to reflect events or circumstances occurring after the date of such statements.
Readers are urged not to place undue reliance on these forward-looking statements, which speak only as of the date of this report. We assume no obligation to update any forward-looking statements in order to reflect any event or circumstance that may arise after the date of this report, other than as may be required by applicable law or regulation. Readers are urged to carefully review and consider the various disclosures made by us in our reports filed with the SEC which attempt to advise interested parties of the risks and factors that may affect our business, financial condition, results of operation and cash flows. If one or more of these risks or uncertainties materialize, or if the underlying assumptions prove incorrect, our actual results may vary materially from those expected or projected.
 
PS-4

TABLE OF CONTENTS
 
TABLE OF CONTENTS
PAGE
PS-3
PS-6
PS-6
PS-6
PS-7
PS-8
PS-9
PS-10
PS-26
PS-36
PS-36
PS-37
PS-37
PS-37
PS-38
PS-38
PS-38
PS-38
PS-39
PS-41
 
PS-5

TABLE OF CONTENTS
 
PART I — FINANCIAL INFORMATION
Item 1.   Financial Statements
GRANITE RIDGE RESOURCES, INC.
CONDENSED CONSOLIDATED BALANCE SHEETS
Unaudited
(in thousands, except par value and share data)
March 31, 2023
December 31, 2022
ASSETS
Current assets:
Cash
$ 10,930 $ 50,833
Revenue receivable
65,702 72,287
Advances to operators
19,855 8,908
Prepaid costs and other
2,239 4,203
Derivative assets – commodity derivatives
16,608 10,089
Total current assets
115,334 146,320
Property and equipment:
Oil and gas properties, successful efforts method
1,154,886 1,028,662
Accumulated depletion
(417,442) (383,673)
Total property and equipment, net
737,444 644,989
Long-term assets:
Other long-term assets
3,305 3,468
Total long-term assets
3,305 3,468
Total assets
$ 856,083 $ 794,777
LIABILITIES AND STOCKHOLDERS’ EQUITY
Current liabilities:
Accrued expenses
$ 69,601 $ 62,180
Other liabilities
2,350 1,523
Derivative liabilities – commodity derivatives
13 431
Total current liabilities
71,964 64,134
Long-term liabilities:
Long-term debt
25,000
Derivative liabilities – common stock warrants
6,624 11,902
Asset retirement obligations
5,916 4,745
Deferred tax liability
101,522 91,592
Total long-term liabilities
139,062 108,239
Total liabilities
211,026 172,373
Stockholders’ Equity:
Common stock, $0.0001 par value, 431,000,000 shares authorized, 133,477,494 and 133,294,897 issued at March 31, 2023 and December 31, 2022, respectively
13 13
Additional paid-in capital
592,578 590,232
Retained earnings
54,496 32,388
Treasury stock, at cost, 311,133 and 25,920 shares at March 31, 2023 and December 31, 2022, respectively
(2,030) (229)
Total stockholders’ equity
645,057 622,404
Total liabilities and stockholders’ equity
$ 856,083 $ 794,777
The accompanying notes are an integral part to these condensed consolidated financial statements.
PS-6

TABLE OF CONTENTS
 
GRANITE RIDGE RESOURCES, INC.
CONDENSED CONSOLIDATED STATEMENTS OF OPERATIONS
Unaudited
Three Months Ended March 31,
(in thousands, except per share data)
2023
2022
Revenues:
Oil and natural gas sales
$ 91,310 $ 93,850
Operating costs and expenses:
Lease operating expenses
13,772 8,412
Production and ad valorem taxes
5,717 5,175
Depletion and accretion expense
33,852 16,125
General and administrative (including non-cash stock-based compensation of
1,059 for the three months ended March 31, 2023)
8,579 2,774
Total operating costs and expenses
61,920 32,486
Net operating income
29,390 61,364
Other income (expense):
Gain (loss) on derivatives – commodity derivatives
13,323 (28,395)
Interest expense
(339) (525)
Gain on derivatives – common stock warrants
5,278
Total other income (expense)
18,262 (28,920)
Income before income taxes
47,652 32,444
Income tax expense
10,786
Net income
$ 36,866 $ 32,444
Net income per share:
Basic
$ 0.28 $ 0.24
Diluted
$ 0.28 $ 0.24
Weighted-average number of shares outstanding:
Basic
133,002 132,923
Diluted
133,002 132,923
The accompanying notes are an integral part to these condensed consolidated financial statements.
PS-7

TABLE OF CONTENTS
 
GRANITE RIDGE RESOURCES, INC.
CONDENSED CONSOLIDATED STATEMENTS OF CHANGES IN EQUITY
Unaudited
Three Months Ended March 31, 2023
Common Stock Issued
Additional
Paid-in
Capital
Retained
Earnings
Treasury Stock
Total
Stockholders’
Equity
(in thousands)
Shares
Amount
Shares
Amount
As of December 31, 2022
133,295
$ 13 $ 590,232 $ 32,388 (26) $ (229) $ 622,404
Adoption of ASU No. 2016-13 (Note 2)
(118) (118)
As of January 1, 2023
133,295 13 590,232 32,270 (26) (229) 622,286
Grants of restricted stock
403
Cancellation of vesting shares
(221)
Vesting shares
1,287 1,287
Stock-based compensation
1,059 1,059
Purchase of treasury stock
(285) (1,801) (1,801)
Common stock dividend declared ($0.11 per share)
(14,640) (14,640)
Net income
36,866 36,866
As of March 31, 2023
133,477 $ 13 $ 592,578 $ 54,496 (311) $ (2,030) $ 645,057
Three Months Ended March 31, 2022
(in thousands)
Previous
Partnerships’
Capital Existing
Until the
Recapitalization
of Granite Ridge
Resources, Inc.
Total
Equity
As of December 31, 2021
$ 474,930 $ 474,930
Net income
32,444 32,444
As of March 31, 2022
$ 507,374 $ 507,374
The accompanying notes are an integral part to these condensed consolidated financial statements.
PS-8

TABLE OF CONTENTS
 
GRANITE RIDGE RESOURCES, INC.
CONDENSED CONSOLIDATED STATEMENTS OF CASH FLOWS
Unaudited
Three Months Ended March 31,
(in thousands)
2023
2022
Operating activities:
Net income
$ 36,866 $ 32,444
Adjustments to reconcile net income to net cash provided by operating activities:
Depletion and accretion expense
33,852 16,125
(Gain) loss on derivatives – commodity derivatives
(13,323) 28,395
Net cash receipts from (payments on) commodity derivatives
6,386 (7,775)
Stock-based compensation
1,059
Amortization of deferred financing costs
163 10
Gain on derivatives – common stock warrants
(5,278)
Deferred income taxes
9,964
Other
(137)
Increase (decrease) in cash attributable to changes in operating assets and liabilities:
Revenue receivable
6,433 (14,019)
Accrued expenses
4,609 670
Prepaid and other expenses
65 53
Other payable
815 161
Net cash provided by operating activities
81,474 56,064
Investing activities:
Capital expenditures for oil and natural gas properties
(105,556) (39,836)
Acquisition of oil and natural gas properties
(24,370) (5,517)
Refund of advances to operators
750
Proceeds from the disposal of oil and natural gas properties
748
Net cash used in investing activities
(129,926) (43,855)
Financing activities:
Proceeds from borrowing on credit facilities
25,000 5,000
Repayments of borrowing on credit facilities
(9,400)
Cash contributions
84
Payment of expenses related to formation of Granite Ridge Resources, Inc.
(43)
Purchase of treasury shares
(1,768)
Payment of dividends
(14,640)
Net cash provided by (used in) financing activities
8,549 (4,316)
Net change in cash and restricted cash
(39,903) 7,893
Cash and restricted cash at beginning of period
51,133 12,154
Cash and restricted cash at end of period
$ 11,230 $ 20,047
Supplemental disclosure of cash flow information:
Cash paid during the period for interest
$ 148 $ 17
Cash paid during the period for income taxes
$ 33 $
Supplemental disclosure of non-cash investing activities:
Oil and natural gas property development costs in accrued expenses
$ 3,412 $ 10,413
Advances to operators applied to development of oil and natural gas
properties
$ 26,299 $ 21,910
Cash and restricted cash:
Cash
$ 10,930 $ 19,747
Restricted cash included in other long-term assets
300 300
Cash and restricted cash
$ 11,230 $ 20,047
The accompanying notes are an integral part to these condensed consolidated financial statements.
PS-9

TABLE OF CONTENTS
 
GRANITE RIDGE RESOURCES, INC.
Notes to Condensed Consolidated Financial Statements
1.
Organization and nature of operations
Granite Ridge Resources, Inc. (together with its consolidated subsidiaries, “Granite Ridge” the “Company” or the “Successor”) is a Delaware corporation, initially formed in May 2022, whose common stock and warrants are listed and traded on the New York Stock Exchange (“NYSE”). The Company was created for the purpose of the Business Combination (as defined below), and following the Business Combination, for the purpose of purchasing non-operated oil and natural gas assets in multiple basins in North America and realizing profits through participation in oil and natural gas wells.
On October 24, 2022, the Business Combination closed and was accounted for as a reverse recapitalization and Grey Rock Energy Fund III (as defined below) was determined to be the accounting acquirer and Predecessor (as defined below). Unless otherwise indicated, for the periods prior to October 24, 2022, (i) the historical financial data in this Quarterly Report on Form 10-Q and (ii) the operating and other non-financial data disclosed in “Item II — Management’s Discussion and Analysis of Financial Condition and Results of Operations” ​(collectively the “Financial Statement Sections”) reflect the combined business and operations of the Funds (as defined below).
Business Combination
On October 24, 2022 (the “Closing Date”), Granite Ridge and Executive Network Partnering Corporation, a Delaware corporation (“ENPC”), consummated the Business Combination pursuant to the terms of the Business Combination Agreement, dated as of May 16, 2022 (the “Business Combination Agreement”), by and among ENPC, Granite Ridge, ENPC Merger Sub, Inc., a Delaware corporation and a wholly-owned subsidiary of Granite Ridge (“ENPC Merger Sub”), GREP Merger Sub, LLC, a Delaware limited liability company and a wholly-owned subsidiary of Granite Ridge (“GREP Merger Sub”), and Granite Ridge Holdings, LLC, a Delaware limited liability company formerly known as GREP Holdings, LLC (“GREP”).
Pursuant to the Business Combination Agreement, on the Closing Date, (i) ENPC Merger Sub merged with and into ENPC (the “ENPC Merger”), with ENPC surviving the ENPC Merger as a wholly-owned subsidiary of Granite Ridge and (ii) GREP Merger Sub merged with and into GREP (the “GREP Merger,” and together with the ENPC Merger, the “Mergers”), with GREP surviving the GREP Merger as a wholly-owned subsidiary of Granite Ridge (the transactions contemplated by the foregoing clauses (i) and (ii) the “Business Combination,” and together with the other transactions contemplated by the Business Combination Agreement, the “Transactions”).
Immediately prior to the closing of the Transactions, the net assets of Grey Rock Energy Fund, L.P., a Delaware limited partnership (“Fund I”), Grey Rock Energy Fund II, L.P., a Delaware limited partnership (“Fund II-A”), Grey Rock Energy Fund II-B, L.P., a Delaware limited partnership (“Fund II-B”), and Grey Rock Energy Fund II-B Holdings, L.P., a Delaware limited partnership (“Fund II-B Holdings”, and together with Fund II-A and Fund II-B, collectively, “Fund II”), and Grey Rock Energy Fund III-A, L.P., a Delaware limited partnership (“Fund III-A”), Grey Rock Energy Partners Fund III-B, L.P., a Delaware limited partnership (“Fund III-B”), and Grey Rock Energy Fund III-B Holdings, L.P., a Delaware limited partnership (“Fund III-B Holdings” and together with Fund III-A and Fund III-B, collectively, “Fund III” or “Predecessor”) were transferred (through various intermediary entities) to GREP (the “GREP Formation Transaction”). Fund I, Fund II and Fund III are collectively referred to herein as the “Funds”.
At the special meeting of ENPC stockholders held in connection with the Business Combination, of the 41,400,000 shares of ENPC Class A common stock, public stockholders of 39,343,496 shares of ENPC Class A common stock exercised their rights to have those shares redeemed for cash at a redemption price of approximately $10.07 per share, or an aggregate of approximately $396.1 million. The holders of membership interests in GREP (the “Existing GREP Members”) and their direct and indirect members were issued 130.0 million shares of Granite Ridge common stock at the closing. Upon consummation of the Business Combination, each public stockholder’s ENPC common stock and ENPC warrants were
 
PS-10

TABLE OF CONTENTS
 
GRANITE RIDGE RESOURCES, INC.
Notes to Condensed Consolidated Financial Statements
automatically converted into an equivalent number of shares of Granite Ridge common stock and Granite Ridge warrants as a result of the Transactions. At the effective time of the Mergers, (i) 495,357 shares of ENPC Class F common stock were converted to 1,238,393 shares of ENPC Class A common stock (of which an aggregate of 220,348 shares were subsequently forfeited pursuant to the terms of the Sponsor Agreement, dated as of May 16, 2022, by and among ENPC, Granite Ridge, and certain other parties thereto (the “Sponsor Agreement”)) and the remaining shares of ENPC Class F common stock outstanding were automatically cancelled for no consideration (the “ENPC Class F Conversion”) (ii) all other remaining shares of ENPC Class A common stock automatically cancelled without any conversion, payment or distribution (the “Sponsor Share Cancellation”) and (iii) all shares of ENPC Class B common stock outstanding were deemed transferred to ENPC and surrendered and forfeited for no consideration (the “ENPC Class B Contribution”). In January 2023, 220,348 of the 371,518 shares subject to vesting and forfeiture provisions under the terms of the Sponsor Agreement were forfeited.
Following the ENPC Class F Conversion, the Sponsor Share Cancellation, the ENPC Class B Contribution and the separation of the securities offered in ENPC’s initial public offering, which consisted of one share of Class A common stock and one-quarter of one ENPC warrant (“CAPSTM Separation”), each share of ENPC Class A common stock outstanding was automatically converted into one share of Granite Ridge common stock. Total aggregate investment by ENPC was $6.8 million, which amount represents total risk capital contributed by ENPC, including working capital loans that were forgiven.
Fund III, Fund I and Fund II were identified as entities under common control, in which all entities are ultimately controlled by the same party before and after the GREP Formation Transaction and therefore resulted in a change in reporting entity. In accordance with Financial Accounting Standards Board (“FASB”) Accounting Standards Codification (“ASC”) 805-50-45-5, for transactions between entities under common control, the consolidated financial statements for periods prior to the GREP Formation Transaction have been adjusted to retrospectively combine the previously separate entities for presentation purposes.
2.
Summary of Significant Accounting Policies
A complete discussion of the Company’s significant accounting policies is included in the Company’s Annual Report on Form 10-K for the year ended December 31, 2022.
Principles of Consolidation
As it pertains to the periods prior to completion of the Business Combination, the financial statements have been presented on a combined historical basis due to the Funds’ prior common ownership and control. Prior to the Business Combination, the financial statements include the accounts of the Funds, all of which were commonly owned and controlled. All inter-entity balances and transactions have been eliminated in combination.
As it pertains to the period subsequent to completion of the Business Combination, the accompanying condensed consolidated financial statements also include the accounts of the Company, and all other wholly owned subsidiaries created in connection with the Business Combination. References to the “Company” prior to October 24, 2022 refer to the combined business of the Funds and references after October 24, 2022 refer to the consolidated business of Granite Ridge Resources, Inc.
Basis of Presentation
As a result of the Business Combination, periods prior to October 24, 2022 reflect the Funds as limited partnerships, not as corporations. The primary financial impacts of the Transactions to the condensed consolidated financial statements were (i) reclassification of partnership capital accounts to equity accounts reflective of a corporation and (ii) income tax effects. Since the Funds were identified as entities under common control, the condensed consolidated financial statements for periods prior to the GREP Formation Transaction have been adjusted to retrospectively combine the previously separate entities for presentation purposes. All intercompany transactions within the consolidated businesses of the Company have been eliminated.
 
PS-11

TABLE OF CONTENTS
 
GRANITE RIDGE RESOURCES, INC.
Notes to Condensed Consolidated Financial Statements
The condensed consolidated financial statements have been prepared in conformity with accounting principles generally accepted in the United States of America (“U.S. GAAP”). The Company operates in one operating segment, which is oil and natural gas development, exploration and production. All of our operations are conducted in the geographic area of the United States.
Use of Estimates
The preparation of the condensed consolidated financial statements in conformity with U.S. GAAP requires management to make estimates and assumptions that affect the reported amounts of assets and liabilities at the date of the condensed consolidated financial statements and the reported amounts of revenues and expenses during the reporting period. Significant estimates of reserves are used to determine depletion and to conduct impairment analysis. The Company’s estimates of oil and natural gas reserves are, by necessity, projections based on geologic and engineering data, and there are uncertainties inherent in the interpretation of such data as well as the projection of future rates of production and the timing of development expenditures. Any significant variance in the assumptions could materially affect the estimated quantity of the reserves, which could affect the carrying value of the Company’s oil and natural gas properties and/or the rate of depletion related to the oil and natural gas properties.
Additional significant estimates include, but are not limited to, fair value of derivative financial instrument, fair value of business combinations, asset retirement obligations, revenue receivable and income taxes. Actual results could differ from those estimates.
Reclassifications
Certain reclassifications have been made to prior period amounts to conform to the current period presentation.
Interim financial statements
The accompanying condensed consolidated financial statements of the Company have not been audited by the Company’s independent registered public accounting firm, except that the condensed consolidated balance sheet at December 31, 2022 is derived from audited combined consolidated financial statements. In the opinion of management, the accompanying condensed consolidated financial statements reflect all adjustments necessary to present fairly the Company’s condensed consolidated financial statements. All such adjustments are of a normal, recurring nature. In preparing the accompanying condensed consolidated financial statements, management has made certain estimates and assumptions that affect reported amounts in the condensed consolidated financial statements. Actual results may differ from those estimates. The results for interim periods are not necessarily indicative of annual results.
Certain disclosures have been condensed in or omitted from these condensed consolidated financial statements. Accordingly, these notes to the condensed consolidated financial statements should be read in conjunction with the audited consolidated financial statements and notes included in the Company’s Annual Report on Form 10-K for the year ended December 31, 2022.
Revenue Receivable
Revenue receivable is comprised of accrued oil and natural gas sales. The operators remit payment for production directly to the Company. In the event of complete non-performance by the Company’s customers, the maximum exposure to the Company is the outstanding revenue receivable balance at the date of non-performance. The Company monitors this exposure primarily by reviewing credit ratings, financial statements and payment history. Revenue receivables are generally unsecured and typically received from the operator one to three months after production. The Company had an allowance for expected credit losses of $0.2 million at March 31, 2023, which was based on a historical loss rate. The Company’s allowance for doubtful accounts at December 31, 2022 was immaterial.
 
PS-12

TABLE OF CONTENTS
 
GRANITE RIDGE RESOURCES, INC.
Notes to Condensed Consolidated Financial Statements
The Company considers forecasts of future economic conditions in the estimate of its expected credit losses, in particular whether there is an increase in the probability that the Company’s counterparties are unable to pay their obligations when due, and adjusts its allowance for expected credit losses, when necessary.
Advance to Operators
The Company participates in the drilling of oil and natural gas wells with other working interest partners. Due to the capital-intensive nature of oil and natural gas drilling activities, our partner operators may request advance payments from working interest partners for their share of the costs. The Company expects such advances to be applied by these operators against joint interest billings for its share of drilling operations within 90 days from when the advance is paid. Changes in advances to operators are presented as an investing outflow within capital expenditures for oil and natural gas properties on the statement of cash flows.
Oil and Natural Gas Properties
The Company uses the successful efforts method of accounting for oil and gas producing activities, as further defined under ASC 932, Extractive Activities — Oil and Gas (“ASC 932”). Costs to acquire mineral interests in oil and gas properties, to drill and equip exploratory leases that find proved reserves, and to drill and equip development leases and related asset retirement costs are capitalized. Costs to drill exploratory wells are capitalized pending determinations of whether the wells have proved reserves. If the Company determines that the wells do not have proved reserves, the costs are charged to expense.
Capitalized leasehold costs relating to proved properties are depleted using the unit-of-production method based on proved reserves. The depletion of capitalized drilling and development costs and integrated assets is based on the unit-of-production method using proved developed reserves. The Company recognized depletion expense of $33.8 million and $16.1 million for the three months ended March 31, 2023 and 2022, respectively.
Derivative Instruments — Commodity Derivatives
The Company recognizes its derivative instruments as either assets or liabilities measured at fair value. The Company nets the fair value of the derivative instruments by counterparty in the accompanying condensed consolidated balance sheets when the right of offset exists. The Company does not have any derivatives designated as fair value or cash flow hedges.
Derivative Instruments — Common Stock Warrants
The Company accounts for warrants as liability-classified instruments based on an assessment of the warrant’s specific terms and applicable authoritative guidance in Accounting Standards Codification (“ASC”) Topic 480, “Distinguishing Liabilities from Equity” ​(“ASC 480”) and ASC Topic 815, “Derivatives and Hedging” ​(“ASC 815”). The warrants are required to be recorded at their initial fair value on the date of issuance, and each balance sheet date thereafter. Changes in the estimated fair value of the warrants are recognized as a non-operating gain or loss on the condensed consolidated statements of operations. For the period during which the Company’s common stock was publicly traded, the fair value of the warrants was based on quoted prices in an active market. Refer to Note 4 for further discussion on fair value considerations.
Revenue Recognition
The Company’s revenues are primarily derived from its interests in the sale of oil and natural gas production. The Company recognizes revenue from its interests in the sales of oil and natural gas in the period that its performance obligations are satisfied.
Performance obligations are satisfied when the customer obtains control of the product, when the Company has no further obligations to perform related to the sale, when the transaction price has been determined, and when collectability is probable.
 
PS-13

TABLE OF CONTENTS
 
GRANITE RIDGE RESOURCES, INC.
Notes to Condensed Consolidated Financial Statements
The Company receives payment from the sale of oil and natural gas production from one to three months after delivery. The transaction price is variable as it is based on market prices for oil and natural gas, less revenue deductions such as gathering, transportation, and compression costs. Management has determined that the variable revenue constraint is overcome at the date control passes to the customer since the variable consideration to be received can be reasonably estimated based on daily market prices and historical transportation charges. Revenue is presented net of these costs within the condensed consolidated statements of operations. At the end of each month when the performance obligation is satisfied, the variable consideration can be reasonably estimated, and amounts due from customers are accrued in revenue receivable in the balance sheets. Variances between the Company’s estimated revenue and actual payments are recorded in the month the payment is received; however, differences have been and are insignificant.
The Company does not disclose the value of unsatisfied performance obligations under its contracts with customers as it applies the practical expedient in accordance with ASC 606. The expedient, as described in ASC 606-10-50-14(a), applies to variable consideration that is recognized as control of the product is transferred to the customer. Since each unit of product represents a separate performance obligation, future volumes are wholly unsatisfied, and disclosure of the transaction price allocated to remaining performance obligations is not required.
Non-operated Crude Oil and Natural Gas Revenues
The Company’s proportionate share of production from non-operated properties is generally marketed at the discretion of the operators. For non-operated properties, the Company receives a net payment from the operator representing its proportionate share of sales proceeds which is net of transportation and production tax costs incurred by the operator, if any. Such non-operated revenues are recognized at the net amount of proceeds to be received by the Company during the month in which production occurs and it is probable the Company will collect the consideration it is entitled to receive. Proceeds are generally received by the Company within one to three months after the month in which production occurs.
Take-in Kind Oil and Natural Gas Revenues
Under certain arrangements, the Company has the right to take a volume of processed residue gas and/or natural gas liquids (“NGLs”) in-kind at the tailgate of the midstream customer’s processing plant in lieu of receiving a net payment from the operator representing its proportionate share of its natural gas production. The Company currently takes certain processed gas volumes in kind in lieu of monetary settlement but does not currently take NGL volumes in kind. When the Company elects to take volumes in kind, it pays third parties to transport the processed products it took in-kind to downstream delivery points, where it then sells to customers at prices applicable to those downstream markets. In such situations, revenues are recognized during the month in which control transfers to the customer at the delivery point and it is probable the Company will collect the consideration it is entitled to receive. Sales proceeds are generally received by the Company within one month after the month in which a sale has occurred. In these scenarios, gathering and processing costs and transportation expenses the Company incurs to transport the processed products to downstream customers are recorded in Lease Operating Expenses on the condensed consolidated statements of operations.
The Company’s disaggregated revenue has two primary sources: oil sales and natural gas sales. Substantially all of the Company’s oil and natural gas sales come from five geographic areas in the United States: the Eagle Ford Basin (Texas), the Permian Basin (Texas), the Haynesville Basin (Texas/Louisiana), the Denver-Julesburg “DJ” Basin (Colorado), and the Bakken Basin (Montana/North Dakota). The following tables present the disaggregation of the Company’s oil revenues and natural gas revenues by basin for the three months ended March 31, 2023 and 2022.
 
PS-14

TABLE OF CONTENTS
 
GRANITE RIDGE RESOURCES, INC.
Notes to Condensed Consolidated Financial Statements
Three Months Ended March 31,
(in thousands)
2023
2022
Oil
$ 73,475 $ 72,586
Natural gas
17,835 21,264
Total
$ 91,310 $ 93,850
Permian
$ 51,810 $ 49,382
Eagle Ford
10,962 12,887
Bakken
13,075 16,352
Haynesville
8,947 5,438
DJ
6,516 9,791
Total
$ 91,310 $ 93,850
Stock-Based Compensation
Stock-based compensation expense is recognized in the Company’s financial statements on an accelerated basis over the awards’ vesting periods based on their grant date fair values. Restricted stock awards are valued at the closing price of our common stock on the date of grant. The Company utilizes the Monte Carlo simulation method to determine the fair value of certain performance stock units (“PSUs”) and a Binomial Lattice model for stock options. The Company recognizes forfeitures on stock-based compensation awards as they occur.
Recently Issued and Applicable Accounting Pronouncements
The FASB issued ASU No. 2016-13, “Financial Instruments — Credit Losses (Topic 326): Measurement of Credit Losses on Financial Instruments” which replaces the current “incurred loss” methodology for recognizing credit losses with an “expected loss” methodology. This new methodology requires that a financial asset measured at amortized cost be presented at the net amount expected to be collected. This standard is intended to provide more timely decision-useful information about the expected credit losses on financial instruments. The adoption of this guidance on January 1, 2023 did not have a material impact on the Company’s condensed consolidated financial statements or related disclosures. Revenue receivables is the primary financial asset that is within the scope of the new guidance. A loss-rate method is applied to the receivables to estimate credit losses. The Company recognized a tax effected $0.1 million non-cash cumulative effect adjustment to retained earnings on its opening consolidated balance sheet at January 1, 2023 to record an allowance for expected credit losses associated with the Company’s revenue receivables.
3.
Derivative Financial Instruments
The Company uses derivative financial instruments in connection with its oil and natural gas operations to provide an economic hedge of the Company’s exposure to commodity price risk associated with anticipated future oil and natural gas production. The Company does not hold or issue derivative financial instruments for trading purposes.
The Company does not designate its derivative instruments to qualify for hedge accounting. Accordingly, the Company reflects changes in the fair value of its derivative instruments in its condensed consolidated statements of operations as they occur.
Collar and Producer 3-way Option Contracts
The Company’s derivative financial instruments consist of collar and producer 3-way option contracts.
A collar option is established with the sale of a short call option and the purchase of a long put option set to expire at a predetermined date in the future. The options give the owner the right but not the obligation to exercise the option at the expiration date.
 
PS-15

TABLE OF CONTENTS
 
GRANITE RIDGE RESOURCES, INC.
Notes to Condensed Consolidated Financial Statements
A producer 3-way option contract is established with the sale of a short call option and the purchase of a long put option set to expire at a predetermined date in the future. However, the producer 3-way option contract also includes the sale of a short put option set to expire at a predetermined date in the future. The options give the owner the right but not the obligation to exercise the option at the expiration date.
The Company has master netting agreements with its counterparties, and therefore certain amounts may be presented on a net basis in the condensed consolidated balance sheets.
Volume of Derivative Activities
The following table sets forth the Company’s outstanding commodity derivative contracts as of March 31, 2023. All of the Company’s commodity derivative contracts at March 31, 2023 are expected to settle by December 31, 2023.
2023
Second Quarter
Third Quarter
Fourth Quarter
Total
Producer 3-way (oil)
Volume (Bbl)
340,263 228,659 208,488 777,410
Weighted-average sub-floor price ($/Bbl)
$ 62.22 $ 60.42 $ 60.43 $ 61.21
Weighted-average floor price ($/Bbl)
$ 77.89 $ 79.25 $ 80.00 $ 78.86
Weighted-average ceiling price ($/Bbl)
$ 99.23 $ 100.61 $ 101.92 $ 100.36
Collar (natural gas)
Volume (Mcf)
3,051,421 2,530,000 2,070,000 7,651,421
Weighted-average floor price ($/Mcf)
$ 4.12 $ 4.25 $ 4.50 $ 4.27
Weighted-average ceiling price ($/Mcf)
$ 5.63 $ 5.90 $ 6.35 $ 5.91
The following table summarizes the amounts reported in the condensed consolidated statements of operations related to the commodity derivative instruments for the three months ended March 31, 2023 and 2022:
Three Months Ended March 31,
(in thousands)
2023
2022
Gain (loss) on commodity derivatives
Oil derivatives
$ 15,097 $ (19,579)
Natural gas derivatives
(1,774) (8,816)
Total
$ 13,323 $ (28,395)
The following table represents the Company’s net cash receipts (payments on) commodity derivatives for the three months ended March 31, 2023 and 2022:
Three Months Ended March 31,
(in thousands)
2023
2022
Net cash receipts from (payments on) commodity derivatives
Oil derivatives
$ 1,953 $ (6,464)
Natural gas derivatives
4,433 (1,311)
Total
$ 6,386 $ (7,775)
Common Stock Warrants
On October 24, 2022, in connection with the Business Combination, the Company issued 10,349,975 common stock warrants. Each warrant entitles the holder to purchase one share of Granite Ridge’s common
 
PS-16

TABLE OF CONTENTS
 
GRANITE RIDGE RESOURCES, INC.
Notes to Condensed Consolidated Financial Statements
stock at an exercise price of $11.50 per share. The common stock warrants became exercisable 30 days after the completion of the Business Combination and will expire five-years after the completion of the Business Combination. The Company has the right to redeem the common stock warrants at a price of $0.01 per warrant when the price of Granite Ridge’s common stock equals or exceeds $18.00 for 20 days within a 30-day trading period.
The fair value of the common stock warrants was $6.6 million and $11.9 million as of March 31, 2023 and December 31, 2022, respectively. We recognized a gain of $5.3 million during the three months ended March 31, 2023 from the change in fair value of the warrant liability in the condensed consolidated statements of operations. No common stock warrants have been exercised as of March 31, 2023.
4.
Fair Value Measurements
The Company has adopted and follows ASC 820, Fair Value Measurements and Disclosures, for measurement and disclosures about fair value of its financial instruments. ASC 820 establishes a framework for measuring fair value in U.S. GAAP, and expands disclosures about fair value measurements. To increase consistency and comparability in fair value measurements and related disclosures, ASC 820 establishes a fair value hierarchy which prioritizes the inputs to valuation techniques used to measure fair value into three (3) broad levels. The fair value hierarchy gives the highest priority to quoted prices (unadjusted) in active markets for identical assets or liabilities and the lowest priority to unobservable inputs. The three (3) levels of fair value hierarchy defined by ASC 820 are:
Level 1 — Inputs are unadjusted, quoted prices in active markets for identical assets or liabilities at the measurement date.
Level 2 — Inputs (other than quoted market prices included in Level 1) are either directly or indirectly observable for the asset or liability through correlation with market data at the measurement date and for the duration of the instrument’s anticipated life.
Level 3 — Inputs reflect management’s best estimate of what market participants would use in pricing the asset or liability at the measurement date. Consideration is given to the risk inherent in the valuation technique and the risk inherent in the inputs to the model. Valuation of instruments includes unobservable inputs to the valuation methodology that are significant to the measurement of fair value of assets or liabilities.
As defined by ASC 820, the fair value of a financial instrument is the amount at which the instrument could be exchanged in a current transaction between willing parties, other than in a forced or liquidation sale, which was further clarified as the price that would be received to sell an asset or paid to transfer a liability (“an exit price”) in an orderly transaction between market participants at the measurement date.
As required, financial assets and liabilities are classified in their entirety based on the lowest level of input that is significant to the fair value measurement. The Company’s assessment of the significance of a particular input requires judgment and may affect the valuation of fair value assets and liabilities and their placement within the fair value hierarchy levels.
The following table presents the carrying amounts and fair values of the Company’s financial instruments as of March 31, 2023 and December 31, 2022:
March 31, 2023
December 31, 2022
(in thousands)
Carrying Value
Fair Value
Carrying Value
Fair Value
Assets:
Derivative instruments – commodity derivatives
$ 16,608 $ 16,608 $ 10,089 $ 10,089
Liabilities:
Derivative instruments – common stock warrants
$ 6,624 $ 6,624 $ 11,902 $ 11,902
Revolving credit facilities
$ 25,000 $ 25,000 $ $
Derivative instruments – commodity derivatives
$ 13 $ 13 $ 431 $ 431
 
PS-17

TABLE OF CONTENTS
 
GRANITE RIDGE RESOURCES, INC.
Notes to Condensed Consolidated Financial Statements
Revolving credit facilities — The carrying amounts of the revolving credit facilities approximate their fair values, as the applicable interest rates are variable and reflective of market rates.
Other financial assets and liabilities — The carrying amounts of the Company’s other financial assets and liabilities, such as revenue receivable and accrued expenses due to sellers, approximate their fair values because of the short maturity of these instruments.
Derivative instruments — commodity derivatives — The fair value of the Company’s derivative instruments is estimated by management considering various factors, including closing exchange and over-the-counter quotations and the time value of the underlying commitments. The fair value of the Company’s commodity derivative instruments is considered to be a Level 2 measurement. Substantially all of these inputs are observable in the marketplace throughout the full term of the derivative instrument, can be derived from observable data, or supported by observable levels at which transactions are executed in the marketplace. The Company’s valuation models are primarily industry-standard models that consider various inputs including: (i) quoted forward prices for commodities, (ii) current market and contractual prices for the underlying instruments, (iii) applicable credit-adjusted risk-free rate curves, as well as other relevant economic measures.
Derivative instruments — common stock warrants — The fair value of the Company’s common stock warrant liability is valued using the instrument’s publicly listed trading price as of the balance sheet date, which is considered to be a Level 1 measurement due to the use of an observable market quote in an active market.
Financial assets and liabilities are classified based on the lowest level of input that is significant to the fair value measurement. The Company’s assessment of the significance of a particular input to the fair value measurement requires judgment and may affect the valuation of the fair value of assets and liabilities and their placement within the fair value hierarchy levels. The following tables summarize (i) the valuation of each of the Company’s financial instruments by required fair value hierarchy levels and (ii) the gross fair value by the appropriate balance sheet classification even when the derivative instruments are subject to netting arrangements and qualify for net presentation in the Company’s condensed consolidated balance sheets as of March 31, 2023 and December 31, 2022. The Company nets the fair value of commodity derivative instruments by counterparty in the Company’s condensed consolidated balance sheets.
March 31, 2023
Fair Value Measurement Using
Total Fair
Value
Gross Amounts
Offset in the
Condensed
Consolidated
Balance Sheet
Net Fair Value
Presented in the
Condensed
Consolidated
Balance Sheet
(in thousands)
Level 1
Level 2
Level 3
Assets (at fair value):
Commodity derivatives – current portion
$ $ 18,941 $  — $ 18,941 $ (2,333) $ 16,608
Liabilities (at fair value):
Commodity derivatives – current portion
(2,346) (2,346) 2,333 (13)
Warrant liability – noncurrent portion
(6,624) (6,624)
Net derivative instruments
$ (6,624) $ 16,595 $ $ 9,971 $ $ 16,595
 
PS-18

TABLE OF CONTENTS
 
GRANITE RIDGE RESOURCES, INC.
Notes to Condensed Consolidated Financial Statements
December 31, 2022
Fair Value Measurement Using
Total Fair
Value
Gross Amounts
Offset in the
Condensed
Consolidated
Balance Sheet
Net Fair Value
Presented in the
Condensed
Consolidated
Balance Sheet
(in thousands)
Level 1
Level 2
Level 3
Assets (at fair value):
Commodity derivatives – current portion
$ $ 20,197 $  — $ 20,197 $ (10,108) $ 10,089
Liabilities (at fair value):
Commodity derivatives – current portion
(10,539) (10,539) 10,108 (431)
Warrant liability – noncurrent portion
(11,902) (11,902)
Net derivative instruments
$ (11,902) $ 9,658 $ $ (2,244) $ $ 9,658
5.
Acquisitions and Divestitures
2023 Acquisitions
During the three months ended March 31, 2023, the Company acquired various oil and natural gas properties. Acquisitions during the three months ended March 31, 2023 qualified as asset acquisitions. These included the following transactions:
Permian Basin — During the three months ended March 31, 2023, the Company closed on various acquisitions of unproved oil and natural gas properties for a total purchase price of $9.6 million in the Permian Basin.
DJ Basin — During the three months ended March 31, 2023, the Company closed on an acquisition of proved developed producing oil and natural gas properties in the DJ Basin. As consideration for the entire acquisition, the Company paid $18.0 million in cash, of which $1.9 million was held in escrow and paid during 2022. Asset retirement obligations incurred and acquired were $0.9 million.
2022 Acquisitions
Permian Basin — During the three months ended March 31, 2022, the Company acquired various proved and unproved oil and natural gas properties in the Permian Basin for $5.5 million.
2022 Divestitures
Eagle Ford Basin — During the three months ended March 31, 2022, the Company sold a partial unit of oil and natural gas properties in the Eagle Ford Basin for $0.7 million.
6.
Stock Incentive Plan
In connection with the closing of the Transactions, the Company’s Board of Directors adopted the Granite Ridge Resources, Inc. 2022 Omnibus Incentive Plan (the “Plan”), which provides for granting, among others, stock options, restricted stock awards, PSUs and other awards to directors, officers, employees and consultants or advisors employed by or providing service to the Company.
During the first quarter of 2023, the Company issued restricted stock awards, stock awards, stock options, and PSUs. Stock-based compensation expense during the three months ended March 31, 2023 was $1.1 million.
 
PS-19

TABLE OF CONTENTS
 
GRANITE RIDGE RESOURCES, INC.
Notes to Condensed Consolidated Financial Statements
Restricted Stock Awards — The Company may award restricted stock to its employees and consultants under the Plan. All restricted shares are legally issued and outstanding. If an employee terminates employment prior to the restriction lapse date, the awarded shares are forfeited and canceled and are no longer considered issued and outstanding. The holders of unvested restricted stock awards have voting rights and the right to receive dividends. The restricted stock awards generally vest over a period of three years.
PSUs — The Company may award PSUs to its employees and consultants under the Plan. The PSUs vest over a period of approximately three years with the total number of shares determined based upon certain performance criteria. Under the terms of our PSU grants, awards are granted to certain officers and are subject to “financial performance” and “market performance” criteria for the Company and to individual performance criteria for the officers awarded PSUs. Financial performance is based on the Company’s financial performance at the end of the performance period, while market performance is based on the relative standing of total shareholder return achieved by the Company compared to a predetermined group of peer companies at the end of the performance period. Individual performance criteria is based on the officers’ performance relative to individual performance goals at the end of the performance period. The number of shares ultimately issued under these awards can range from zero to 200% of target award amounts.
Stock Options — The Company may award stock options to its employees and consultants under the Plan. The Company’s outstanding stock options have been granted to certain officers and expire in 10 years following the date of grant. Pursuant to the stock options granted under the Plan, 33% of the options vested immediately with an additional 33% to vest on each of the next two anniversaries of the date of the grant. Of the stock options granted in the first quarter of 2023, 72,108 of the stock options have an exercise price per share of $5.02, and 320,000 of the stock options have an exercise price per share of $9.22.
Other Awards — The Company may issue other awards to its employees and consultants under the Plan. During the first quarter of 2023, the Company issued 94,007 fully vested stock awards as other awards under the Plan. Weighted average grant date fair value of other awards was $8.51.
A summary of the Company’s activity under the Plan for the restricted stock awards, PSUs and stock options for the three months ended March 31, 2023 is presented below:
Restricted Stock
Awards
Performance Stock
Units
Stock Options
Outstanding at December 31, 2022
Awards granted(1)
308,938 26,574 392,108
Awards vested
(130,702)
Outstanding at March 31, 2023
308,938 26,574 261,406
(1)   Weighted average grant date fair value per share/unit
$ 5.72 $ 6.01 $ 0.82
7.
Income Taxes
In 2022, the Company became the sole owner of GREP. GREP is a disregarded entity for U.S. federal income tax purposes. Prior to the Business Combination, GREP and the associated activities held by the Funds were treated as partnerships for U.S. federal income tax purposes and were not subject to U.S. federal income tax. Any taxable income or loss generated prior to the Business Combination was passed through to and included in the taxable income or loss of its members. As a result of the Business Combination, the Funds’ net assets were transferred to the Company resulting in carryover tax basis of those assets. The Company is a C corporation and subject to U.S. federal income tax and state and local income taxes.
The Company records income taxes through the use of an estimated annual effective tax rate and specific events that are discretely recognized as they occur. For the three months ended March 31, 2023, the Company recorded an income tax expense of $10.8 million.
 
PS-20

TABLE OF CONTENTS
 
GRANITE RIDGE RESOURCES, INC.
Notes to Condensed Consolidated Financial Statements
At the end of each interim period, the Company applies an estimated annualized effective tax rate to the current period income or loss before income taxes, which can produce interim effective tax rate fluctuations. The Company’s effective income tax rate was 22.6% for the three months ended March 31, 2023. The effective tax rate differs from the enacted statutory rate of 21% primarily due to the impact of state income taxes.
The Company has evaluated all tax positions for which the statute of limitations remains open and believes that the material positions taken would more likely than not be sustained upon examination. Therefore, as of March 31, 2023 and December 31, 2022, the Company had no unrecognized tax benefits and did not recognize any interest or penalties during those respective periods related to unrecognized tax benefits.
On August 16, 2022, the Inflation Reduction Act (the “IRA”) was enacted into law and includes significant changes related to tax, climate change, energy and health care. The provisions within IRA, among other things, include (i) a new 15% corporate alternative minimum tax on certain large corporations, (ii) a new nondeductible 1% excise tax on the value of certain stock that a company repurchases, and (iii) various tax incentives for energy and climate initiatives. Each of these provisions are effective for tax years beginning after December 31, 2022. The Department of Treasury is expected to publish regulations relevant to many aspects of the IRA. The Company is currently awaiting such guidance and continues to evaluate the effect of the new law to its future cash flows and financial results. The Company currently expects no impact of the corporate alternative minimum tax on income tax expense for the 2023 tax year.
8.
Debt
The carrying value of the Company’s total debt was $25.0 million at March 31, 2023. We had no debt outstanding at December 31, 2022.
Granite Ridge Credit Agreement
On October 24, 2022, Granite Ridge entered into a senior secured revolving credit agreement (the “Credit Agreement”) among Granite Ridge, as borrower, Texas Capital Bank, as administrative agent, and the lenders from time to time party thereto. The Credit Agreement has a maturity date of five years from the effective date thereof.
The Credit Agreement provides for aggregate elected commitments of $150.0 million, an initial borrowing base of $325.0 million and an aggregate maximum revolving credit amount of $1.0 billion. The borrowing base is scheduled to be redetermined semiannually on or about April 1 and October 1 of each calendar year, commencing April 1, 2023, and is subject to additional adjustments from time to time, including for asset sales, elimination or reduction of hedge positions and incurrence of other debt. Our spring redetermination is currently in process. Additionally, the borrower and each of the Required Lenders (as defined in the Credit Agreement) may request one unscheduled redetermination of the borrowing base between each scheduled redetermination. The amount of the borrowing base is determined by the lenders in their sole discretion and consistent with the oil and gas lending criteria of the lenders at the time of the relevant redetermination. The amount Granite Ridge is able to borrow under the Credit Agreement is subject to compliance with the financial covenants, satisfaction of various conditions precedent to borrowing, and other provisions of the Credit Agreement.
At March 31, 2023, we had outstanding borrowings of $25.0 million and no outstanding letters of credit under the Credit Agreement, resulting in availability of $125.0 million. The Credit Agreement is guaranteed by the restricted subsidiaries of Granite Ridge and is secured by a first priority mortgage and security interest in substantially all assets of the Company and its restricted subsidiaries.
Borrowings under the Credit Agreement may be base rate loans or secured overnight financing rate (“SOFR”) loans. Interest for base rate loans and SOFR loans is payable at the end of the applicable interest period. SOFR loans bear interest at SOFR plus an applicable margin ranging from 250 to 350 basis
 
PS-21

TABLE OF CONTENTS
 
GRANITE RIDGE RESOURCES, INC.
Notes to Condensed Consolidated Financial Statements
points, depending on the percentage of the borrowing base utilized, plus an additional 10, 15 or 20 basis point credit spread adjustment for a one, three or six month interest period, respectively. Base rate loans bear interest at a rate per annum equal to the greatest of: (i) the U.S. prime rate as published by the Wall Street Journal; (ii) the federal funds effective rate plus 50 basis points; and (iii) the adjusted SOFR rate for a one-month interest period plus 100 basis points, plus an applicable margin ranging from 150 to 250 basis points, depending on the percentage of the borrowing base utilized. We also pay a commitment fee on unused elected commitment amounts under its facility of 50 basis points. We may repay any amounts borrowed under the Credit Agreement prior to the maturity date without any premium or penalty.
The Credit Agreement contains certain financial covenants, including the maintenance of the following financial ratios:
(i)
a leverage ratio, which is the ratio of Consolidated Total Debt to EBITDAX (each as defined in the Credit Agreement), subject to certain adjustments, of not greater than 3.00 to 1.00 as of the last day of any fiscal quarter (commencing with the fiscal quarter ending December 31, 2022), and
(ii)
a current ratio (as defined in the Credit Agreement), subject to certain adjustments, of not less than 1.00 to 1.00 as of the last day of any fiscal quarter (commencing with the fiscal quarter ending December 31, 2022).
At March 31, 2023, the Company, was in compliance with all covenants required by the Credit Agreement.
9.
Equity
As a result of the Business Combination, periods prior to October 24, 2022 reflect Granite Ridge as a limited partnership, not a corporation.
On the date of the Transactions, the capital of the Funds consisted of general partner interests and limited partner interests. The general partner interest was a management interest. The general partners of each of the Funds were granted full and complete power and authority to manage and conduct the business and affairs of the Funds and to take all such actions as they deemed necessary or appropriate to accomplish the purpose of the Funds. In connection with the Business Combination, the net assets of the Funds were transferred to GREP, which became a wholly-owned subsidiary of Granite Ridge. For additional information regarding the Business Combination, see Note 1.
Common Stock Dividends — The Company paid dividends of $14.6 million, or $0.11 per share during the three months ended March 31, 2023. Any payment of future dividends will be at the discretion of the Company’s Board of Directors.
Stock Repurchase Program — In December 2022, the Company announced that its Board of Directors approved a stock repurchase program for up to $50.0 million of the Company’s common stock through December 31, 2023. Under the stock repurchase program, the Company can repurchase shares of its common stock from time to time in open market transactions or in privately negotiated transactions as permitted under applicable rules and regulations. The Board of Directors of the Company may limit or terminate the stock repurchase program at any time without prior notice, but, with no further action of the Board of Directors of the Company, the stock repurchase program will terminate on December 31, 2023.
During the three months ended March 31, 2023, the Company repurchased 273,017 shares under the program at an aggregate cost of $1.7 million. As of March 31, 2023, the Company had repurchased a total of 298,937 shares since the inception of the program at an aggregate cost of $1.9 million. The extent to which the Company repurchases its shares of common stock, and the timing of such repurchases, will depend upon market conditions and other considerations as may be considered in the Company’s sole discretion.
Vesting Shares
As discussed in Note 1, 495,357 shares of Class F common stock of ENPC were converted into 1,238,393 shares of Class A common stock of ENPC, 371,518 of which became subject to certain vesting
 
PS-22

TABLE OF CONTENTS
 
GRANITE RIDGE RESOURCES, INC.
Notes to Condensed Consolidated Financial Statements
and forfeiture provisions upon their conversion to the Company’s common stock in accordance with the Business Combination Agreement (the “Vesting Shares”). Based on an assessment of the Vesting Shares, the Company considered ASC 480 and accounted for the Vesting Shares as a liability. The Company recorded a liability related to the Vesting Shares of $1.3 million as of December 31, 2022. In January 2023, the Company reversed this liability and the related additional paid-in capital when 151,170 of these shares vested. The remaining shares were forfeited.
10.
Related Party Transactions
On the Closing Date of the Business Combination, Grey Rock Administration, LLC (the “Manager”) entered into a Management Services Agreement with Granite Ridge (the “MSA”). Under the MSA, the Manager will provide general management, administrative, and operating services covering the oil and gas assets and other properties of the Company and other day-to-day business and affairs of the Company. In accordance with the MSA, the Company shall pay the Manager an annual services fee of $10.0 million and shall reimburse the Manager for certain Granite Ridge group costs related to the operation of the Company’s assets (including for third party costs allocated or attributable to the assets of the Company). The initial term of the MSA expires on April 30, 2028; however, the MSA will automatically renew for additional consecutive one-year renewal terms until terminated in accordance with its terms. Upon any termination of the MSA, the Manager shall provide transition services for a period of up to 90 days. For the three months ended March 31, 2023, service fees for the Company under the MSA were approximately $2.5 million.
Prior to the Transactions, the Funds paid management fees to an investment advisor under common control with the Funds as compensation for providing managerial services to the Company.
For the three months ended March 31, 2022, total management fees for the Company were approximately $1.5 million and are included in general and administrative expenses within the accompanying condensed consolidated statements of operations.
11.
Risk Concentrations
As a non-operator, 100% of the Company’s wells are operated by third-party operating partners. As a result, the Company is highly dependent on the success of these third-party operators. If they are not successful in the development, exploitation, production and exploration activities relating to the Company’s leasehold interests, or are unable or unwilling to perform, the Company’s financial condition and results of operation could be adversely affected. These risks are heightened in a low commodity price environment, which may present significant challenges to these third-party operators. The Company’s third-party operators will make decisions in connection with their operations that may not be in the Company’s best interests, and the Company may have little or no ability to exercise influence over the operational decisions of its third-party operators.
In the normal course of business, the Company maintains its cash balances in financial institutions, which at times may exceed federally insured limits. The Company is subject to credit risk to the extent any financial institution with which it conducts business is unable to fulfill contractual obligations on its behalf. Management monitors the financial condition of such financial institutions and does not anticipate any losses from these counterparties.
Derivative Counterparties — The Company uses credit and other financial criteria to evaluate the creditworthiness of counterparties to its derivative instruments. The Company believes that all of its derivative counterparties are currently acceptable credit risks. All of the Company’s outstanding derivative instruments are covered by either International Swap Dealers Association Master Agreements (“ISDAs”) entered into with parties that are also lenders under the Company’s Credit Agreement or parties under the intercreditor agreement related to the Credit Agreement. The Company’s obligation under the derivative instruments are secured pursuant to the Credit Agreement, and no additional collateral had been posted by the Company.
 
PS-23

TABLE OF CONTENTS
 
GRANITE RIDGE RESOURCES, INC.
Notes to Condensed Consolidated Financial Statements
12.
Earnings Per Share
The Company uses the two-class method of calculating earnings per share because certain of the Company’s unvested stock-based awards qualify as participating securities.
The Company’s basic earnings (loss) per share attributable to common stockholders is computed as (i) net income (loss) as reported, (ii) less participating basic earnings (iii) divided by weighted average basic common shares outstanding. The Company’s diluted earnings (loss) per share attributable to common stockholders is computed as (i) basic earnings (loss) attributable to common stockholders, (ii) plus reallocation of participating earnings (iii) divided by weighted average diluted common shares outstanding.
The following table presents the basic and diluted earnings per share computations for the three months ended March 31, 2023 and 2022:
Three Months Ended March 31,
(in thousands)
2023
2022
Net income
$ 36,866 $ 32,444
Participating basic earnings(a)
(22)
Basic earnings (loss) attributable to common stockholders
36,844 32,444
Reallocation of participating earnings
Diluted earnings (loss) attributable to common stockholders
$ 36,844 $ 32,444
Weighted average common shares outstanding:
Weighted average common shares outstanding – basic
133,002 132,923
Dilutive performance stock units
Dilutive stock options
Weighted average common shares outstanding – diluted
133,002 132,923
Net income (loss) per common share:
Basic
$ 0.28 $ 0.24
Diluted
$ 0.28 $ 0.24
(a)
Unvested restricted stock awards represent participating securities because they participate in nonforfeitable dividends or distributions with the common equity holders of the Company. Participating earnings represent the distributed and undistributed earnings of the Company attributable to the participating securities. Unvested restricted stock awards do not participate in undistributed net losses as they are not contractually obligated to do so.
The following table is a summary of the PSUs, stock options, and warrants, which were not included in the computation of diluted earnings per share, as inclusion of these items would be antidilutive.
Three Months Ended March 31,
2023
2022
Number of antidilutive common shares:
Antidilutive warrants
10,349,975
Antidilutive performance stock units
4,796
Antidilutive stock options
47,924
Total antidilutive common shares
10,402,695
 
PS-24

TABLE OF CONTENTS
 
GRANITE RIDGE RESOURCES, INC.
Notes to Condensed Consolidated Financial Statements
13.
Subsequent Events
New commodity derivative contracts
After March 31, 2023, the Company entered into the following derivative contracts to hedge additional amounts of estimated future production:
2023
2024
2025
Second
Quarter
Third
Quarter
Fourth
Quarter
Total
Total
Total
Collar (oil)
Volume (Bbl)
18,648 48,618 29,304 96,570 486,846
Weighted-average floor price
($/Bbl)
$ 61.50 $ 61.50 $ 61.50 $ 61.50 $ 58.63 $
Weighted-average ceiling price ($/Bbl)
$ 81.60 $ 81.60 $ 81.60 $ 81.60 $ 78.13 $
Collar (natural gas)
Volume (Mcf)
16,650 16,650 1,768,896 766,566
Weighted-average floor price ($/Mcf)
$ $ $ 3.04 $ 3.04 $ 3.24 $ 3.68
Weighted-average ceiling price ($/Mcf)
$ $ $ 4.63 $ 4.63 $ 4.89 $ 5.45
Swaps (natural gas)
Volume (Mcf)
1,058,940 950,382 297,036 2,306,358
Weighted-average price ($/Mcf)
$ 3.25 $ 3.25 $ 3.25 $ 3.25 $ $
14.
Supplementary Data
Capitalized Costs
(in thousands)
March 31,
2023
December 31,
2022
Oil and natural gas properties:
Proved
$ 1,114,785 $ 996,573
Unproved
40,101 32,089
Less: accumulated depletion
(417,442) (383,673)
Net capitalized costs for oil and natural gas properties
$ 737,444 $ 644,989
Costs Incurred for Oil and Natural Gas Producing Activities
Three Months Ended March 31,
(in thousands)
2023
2022
Property acquisition costs:
Proved
$ 17,989 $ 5,060
Unproved
9,630 457
Development costs
98,606 60,901
Total costs incurred for oil and natural gas properties
$ 126,225 $ 66,418
 
PS-25

TABLE OF CONTENTS
 
Item 2.   Management’s Discussion and Analysis of Financial Conditions and Results of Operations
The following discussion and analysis of our financial condition and results of operations should be read in conjunction with our unaudited condensed consolidated financial statements and related notes included elsewhere in this Quarterly Report on Form 10-Q.
The information in this “Management’s Discussion and Analysis of Financial Condition and Results of Operations” reflects the following: (1) as it pertains to periods prior to the completion of the Business Combination, the accounts of each of the Funds (as defined below) and all related wholly owned subsidiaries, and Granite Ridge Resources, Inc. For these periods, the Funds have been presented on a combined historical basis due to their prior common ownership and control; and (2) as it pertains to the periods subsequent to the completion of the Business Combination, the accounts of Granite Ridge Resources, Inc. as well as its wholly owned subsidiaries which include, Granite Ridge Holdings, LLC (formerly known as GREP Holdings, LLC) and Executive Network Partnership Corporation (“ENPC”), and all other subsidiaries created in connection with the Business Combination.
The following discussion containsforward-looking statementsreflecting our current expectations, estimates and assumptions concerning events and financial trends that may affect our future operating results or financial position. Actual results and the timing of events may differ materially from those contained in these forward-looking statements due to a number of factors. Factors that could cause or contribute to such differences include, but are not limited to, market prices for oil and natural gas, capital expenditures, economic and competitive conditions, regulatory changes and other uncertainties, as well as those factors discussed below and elsewhere in this report. Please read “Cautionary Note Regarding Forward-Looking Statements.” Also, please read the risk factors and other cautionary statements described under “Part I, Item 1A. Risk Factors” in our Annual Report on Form 10-K for the year ended December 31, 2022 and elsewhere in this report. We assume no obligation to update any of these forward-looking statements, except as required by applicable law.
Overview
Granite Ridge is a scaled, non-operated oil and gas exploration and production company. We own a portfolio of wells and acreage across the Permian and four other unconventional basins across the United States. Rather than drill wells ourselves, we increase asset diversity and decrease overhead by investing in a smaller piece of a larger number of high-graded wells drilled by proven public and private operators. As a non-operating partner, we pay our pro rata share of expenses related to operation of those wells, but we are not burdened by long-term contracts and drilling obligations common to operators.
The financial results presented in this section consist of the historical results of the combined Funds (as defined below), which at the closing of the Business Combination effectively became the historical results of Granite Ridge. Quarterly information related to the Results of Operations for Granite Ridge for the three months ended March 31, 2022 were derived from the unaudited consolidated financial statements of Grey Rock Energy Fund, L.P., a Delaware limited partnership (“Fund I”), and the unaudited combined financial statements of Grey Rock Energy Fund II, L.P., a Delaware limited partnership (“Fund II-A”), Grey Rock Energy Fund II-B, L.P., a Delaware limited partnership (“Fund II-B”), and Grey Rock Energy Fund II-B Holdings, L.P., a Delaware limited partnership (“Fund II-B Holdings”, and together with Fund II-A and Fund II-B, collectively, “Fund II”), and Grey Rock Energy Fund III-A, L.P., a Delaware limited partnership (“Fund III-A”), Grey Rock Energy Partners Fund III-B, L.P., a Delaware limited partnership (“Fund III-B”), and Grey Rock Energy Fund III-B Holdings, L.P., a Delaware limited partnership (“Fund III-B Holdings” and together with Fund III-A and Fund III-B, collectively, “Fund III” or “Predecessor”). Fund I, Fund II and Fund III are collectively referred to herein as the “Funds.”
Business Combination
On October 24, 2022 (the “Closing Date”), Granite Ridge and ENPC consummated the business combination pursuant to the terms of the Business Combination Agreement, dated as of May 16, 2022 (the “Business Combination Agreement”), by and among ENPC, Granite Ridge, ENPC Merger Sub, Inc., a Delaware corporation and a wholly-owned subsidiary of Granite Ridge (“ENPC Merger Sub”), GREP Merger Sub, LLC, a Delaware limited liability company and a wholly-owned subsidiary of Granite Ridge
 
PS-26

TABLE OF CONTENTS
 
(“GREP Merger Sub”), and Granite Ridge Holdings, LLC, a Delaware limited liability company formerly known as GREP Holdings, LLC, (“GREP”).
Pursuant to the Business Combination Agreement, on the Closing Date, (i) ENPC Merger Sub merged with and into ENPC (the “ENPC Merger”), with ENPC surviving the ENPC Merger as a wholly-owned subsidiary of Granite Ridge and (ii) GREP Merger Sub merged with and into GREP (the “GREP Merger,” and together with the ENPC Merger, the “Mergers”), with GREP surviving the GREP Merger as a wholly-owned subsidiary of Granite Ridge (the transactions contemplated by the foregoing clauses (i) and (ii) the “Business Combination,” and together with the other transactions contemplated by the Business Combination Agreement, the “Transactions”).
For additional information on the Business Combination See Note 1 in the Notes to Condensed Consolidated Financial Statements.
Selected Factors That Affect Our Operating Results
Our revenues, cash flows from operations and future growth depend substantially upon:

the timing and success of drilling and production activities by our operating partners;

the prices and the supply and demand for oil and natural gas;

the quantity of oil and natural gas production from the wells in which we participate;

changes in the fair value of the derivative instruments we use to reduce our exposure to fluctuations in the price of oil and natural gas;

our ability to continue to identify and acquire high-quality acreage and drilling opportunities; and

the level of our operating expenses.
In addition to the factors that affect companies in our industry generally, the location of substantially all of our acreage in the Eagle Ford, Permian, Bakken, Haynesville and Denver-Julesburg Basins subjects our operating results to factors specific to these regions. These factors include the potential adverse impact of weather on drilling, production and transportation activities, particularly during the winter and spring months, as well as infrastructure limitations, transportation capacity, regulatory matters, and other factors that may specifically affect one or more of these regions.
The price of oil and natural gas can vary depending on the market in which it is sold and the means of transportation used to transport the oil and natural gas to market.
The price at which our oil and natural gas production is sold typically reflects either a premium or discount to the NYMEX benchmark price. Thus, our operating results are also affected by changes in the oil and natural gas price differentials between the applicable benchmark and the sales prices we receive for our oil and natural gas production.
Our oil price differential to the NYMEX benchmark price during three months ended March 31, 2023 and 2022 was $0.15 per barrel and $(0.94) per barrel, respectively. Our natural gas price differential during three months ended March 31, 2023 and 2022 was $(0.12) per Mcf, $0.83 per Mcf, respectively.
Market Conditions
The price that we receive for the oil and natural gas our operators produce is largely a function of market supply and demand. Because our oil and natural gas revenues are heavily weighted toward oil, we are more significantly impacted by changes in oil prices than by changes in the price of natural gas. World-wide supply in terms of output, especially production from properties within the United States, the production quota set by OPEC, and the strength of the U.S. dollar can adversely impact oil prices.
Historically, commodity prices have been volatile, and we expect that volatility to continue in the future.
Although we cannot predict the occurrence of events that may affect future commodity prices, or the degree to which these prices will be affected, the prices for any commodity that we produce will generally
 
PS-27

TABLE OF CONTENTS
 
approximate current market prices in the geographic region of the production. From time to time, we expect that we may hedge a portion of our commodity price risk to mitigate the impact of price volatility on our business.
Prices for various quantities of natural gas and oil that we produce significantly impact our revenues and cash flows. The following table lists average NYMEX prices for oil and natural gas for the three months ended March 31, 2023 and 2022.
Three Months Ended March 31,
2023
2022
Average NYMEX Prices(1)
Oil (per Bbl)
$ 75.99 $ 95.09
Natural gas (per Mcf)
2.77 4.59
(1)
Based on average NYMEX closing prices.
For the three months ended March 31, 2023, the average NYMEX oil pricing was $75.99 per barrel of oil or 20% lower than the average NYMEX price per barrel for the three months ended March 31, 2022. Our settled derivatives increased our realized oil price per barrel by $2.02 for the three months ended March 31, 2023 and decreased our realized oil price per barrel by $8.38 for the three months ended March 31, 2022. For the three months ended March 31, 2023, our average realized oil price per barrel after reflecting settled derivatives was $78.16 compared to $85.77 for the three months ended March 31, 2022.
For the three months ended March 31, 2023, the average NYMEX natural gas pricing was $2.77 per Mcf, or 40% lower than the average NYMEX price per Mcf for the three months ended March 31, 2022. Our settled derivatives increased our realized natural gas price per Mcf by $0.66 for three months ended March 31, 2023 and decreased our realized natural gas price per Mcf by $0.33 for the three months ended March 31, 2022. For the three months ended March 31, 2023, our average realized natural gas price per Mcf after reflecting settled derivatives was $3.31 compared to $5.09 for the three months ended March 31, 2022.
Results of Operations
The following table sets forth summary production and operating data for the periods indicated. Because of normal production declines, increased or decreased drilling activities, fluctuations in commodity prices and the effects of acquisitions and divestitures, the historical information presented below should not be interpreted as being indicative of future results.
Three months ended March 31,
2023
2022
Net Sales (in thousands):
Oil sales
$ 73,475 $ 72,586
Natural gas sales
17,835 21,264
Total revenues
91,310 93,850
Net Production:
Oil (MBbl)
965 771
Natural gas (MMcf)
6,720 3,920
Total (MBoe)(1)
2,085 1,424
Average Daily Production:
Oil (Bbl)
10,722 8,567
Natural gas (Mcf)
74,667 43,556
Total (Boe)(1)
23,167 15,826
 
PS-28

TABLE OF CONTENTS
 
Three months ended
March 31,
2023
2022
Average Sales Prices:
Oil (per Bbl)
$ 76.14 $ 94.15
Effect of gain (loss) on settled oil derivatives on average price (per Bbl)
2.02 (8.38)
Oil net of settled oil derivatives (per Bbl)(2)
78.16 85.77
Natural gas sales (per Mcf)
2.65 5.42
Effect of gain (loss) on settled natural gas derivatives on average price (per Mcf)
0.66 (0.33)
Natural gas sales net of settled natural gas derivatives (per Mcf)(2)
3.31 5.09
Realized price on a Boe basis excluding settled commodity derivatives
43.79 65.89
Effect of gain (loss) on settled commodity derivatives on average price (per Boe)
3.06 (5.46)
Realized price on a Boe basis including settled commodity derivatives(2)
46.85 60.43
Operating Expenses (in thousands):
Lease operating expenses
$ 13,772 $ 8,412
Production and ad valorem taxes
5,717 5,175
Depletion and accretion expense
33,852 16,125
General and administrative
8,579 2,774
Costs and Expenses (per Boe):
Lease operating expenses
$ 6.61 $ 5.91
Production and ad valorem taxes
2.74 3.63
Depletion and accretion
16.24 11.32
General and administrative
4.11 1.95
Net Producing Wells at Period-End:
152.18 122.22
(1)
Natural gas is converted to Boe using the ratio of one barrel of oil to six Mcf of natural gas.
(2)
The presentation of realized prices including settled commodity derivatives is a result of including the net cash receipts from (payments on) commodity derivatives that are presented in our condensed consolidated statements of cash flows. This presentation of average prices with derivatives is a means by which to reflect the actual cash performance of our commodity derivatives for the respective periods and presents oil and natural gas prices with derivatives in a manner consistent with the presentation generally used by the investment community.
Oil and Natural Gas Sales
Our revenues vary from year to year primarily due to changes in realized commodity prices and production volumes. Our oil and natural gas sales for the three months ended March 31, 2023 decreased 3% from the same period in 2022, driven by the decrease in realized prices, excluding the effect of settled commodity derivatives, partially offset by the increase in production. The lower average realized prices were driven by lower average NYMEX oil and natural gas prices.
Production from oil and gas properties increased because of drilling success and the acquisition of additional net revenue interests. This increase in production is offset by the natural decline of the production rate of existing oil and natural gas wells. The number of wells we participated in increased from 122.22 net wells on March 31, 2022 to 152.18 net wells on March 31, 2023.
Lease Operating Expenses
Lease operating expenses were $13.8 million ($6.61 per Boe) for the three months ended March 31, 2023, an increase of 64% from $8.4 million ($5.91 per Boe) during the same period in 2022. The increase
 
PS-29

TABLE OF CONTENTS
 
was primarily due to an increase in well count due to acquisitions and additional wells successfully drilled and completed, higher transportation and gathering expenses related to certain take-in kind arrangements, and overall increased cost of services. Transportation and gathering expenses related to certain take-in kind arrangements increased from $0.3 million for the three months ended March 31, 2022 to $1.1 million for the three months ended March 31, 2023. The increase in lease operating expenses per Boe was primarily due to the increase in lease operating expenses noted above, partially offset by the increase in production.
Production and Ad Valorem Taxes
We pay production taxes based on realized oil and natural gas sales. Production taxes were $5.1 million ($2.44 per Boe) for the three months ended March 31, 2022 compared to $4.9 million ($3.47 per Boe) during the same period in 2022. As a percentage of oil and natural gas sales, our production taxes were 6% and 5% during the three months ended March 31, 2023 and 2022, respectively.
Production taxes fluctuate with the market value of our production sold, while ad valorem taxes are generally based on the valuation of our oil and natural gas properties at the beginning of the year, which vary across the different areas in which we operate.
Ad valorem taxes increased by $0.4 million during the three months ended March 31, 2023 as compared to the same period in 2022, primarily due to additional wells drilled and completed and new wells acquired.
Depletion and Accretion
Depletion and accretion was $33.9 million ($16.24 per Boe) for the three months ended March 31, 2023, an increase of 110% from $16.1 million ($11.32 per Boe) during the same period in 2022. The increase in depletion and accretion expense was primarily due to the increase in depletion expense primarily due to the increase in production.
General and Administrative
The following table provides components of our general and administrative expenses for the three months ended March 31, 2023 and 2022:
Three months ended March 31,
(in thousands)
2023
2022
General and administrative expenses
$ 7,520 $ 2,774
Non-cash stock-based compensation
1,059
Total general and administrative expenses
$ 8,579 $ 2,774
Total general and administrative expenses were $8.6 million ($4.11 per Boe) for the three months ended March 31, 2023, an increase of 209% from $2.8 million ($1.95 per Boe) during the same period in 2022. The increase was primarily due to stock-based compensation of $1.1 million, annual compensation accruals related to the Company’s officers, higher professional services and legal costs and $2.5 million for the three months ended March 31, 2023 that Granite Ridge paid for services under the Management Services Agreement. Prior to the closing of the Business Combination, for the three months ended March 31, 2022, the Funds paid $1.5 million in management fees to an investment advisor. See Note 10 in the Notes to the Condensed Consolidated Financial Statements for additional information on management fees. The increase in stock-based compensation was due to the issuance of restricted stock awards, stock awards, stock options and PSUs. See Note 6 in the Notes to the Condensed Consolidated Financial Statements for additional information on stock-based compensation.
 
PS-30

TABLE OF CONTENTS
 
Gain/(Loss) on Derivatives — Commodity Derivatives
The following table sets forth the gain (loss) on derivatives for the three months ended March 31, 2023 and 2022:
Three Months Ended March 31,
(in thousands)
2023
2022
Gain (loss) on commodity derivatives
Oil derivatives
$ 15,097 $ (19,579)
Natural gas derivatives
(1,774) (8,816)
Total
$ 13,323 $ (28,395)
The following table represents our net cash receipts from (payments on) derivatives for the three months ended March 31, 2023 and 2022:
Three Months Ended March 31,
(in thousands)
2023
2022
Net cash receipts from (payments on) commodity derivatives
Oil derivatives
$ 1,953 $ (6,464)
Natural gas derivatives
4,433 (1,311)
Total
$ 6,386 $ (7,775)
Our earnings are affected by the changes in the value of our derivatives portfolio between periods and the related cash settlements of those derivatives, which could be significant. To the extent the future commodity price outlook declines between measurement periods, we will have mark-to-market gains; while to the extent future commodity price outlook increases between measurement periods, we will have mark-to-market losses.
Interest Expense
Interest expense was $0.3 million for the three months ended March 31, 2023 compared to $0.5 million for the three months ended March 31, 2022. The decrease in interest expense during three months ended March 31, 2023 as compared to 2022 was primarily due to lower average outstanding balance on the revolving credit facility and higher capitalized interest, partially offset by the increase in interest rates and amortization of deferred financing costs.
Gain on Derivatives — Common Stock Warrants
We recognized a gain of $5.3 million during three months ended March 31, 2023 from the change in fair value of the warrant liability. See Note 3 in the Notes to the Condensed Consolidated Financial Statements for additional information on the common stock warrants.
Income Tax Expense (Benefit)
We recorded an income tax expense of $10.8 million for the three months ended March 31, 2023. There was no income tax expense (benefit) for the three months ended March 31, 2022. The change in income tax expense during the three months ended March 31, 2023, compared with the same period in 2022, was due to the fact that the Funds were treated as partnerships for U.S. federal income tax purposes and, as such, the partners of the Funds reported their share of the Fund’s income or loss on their respective income tax returns. In contrast, Granite Ridge is a corporation for U.S. federal income tax purposes and is subject to U.S. federal income taxes on any income or loss from the operation of the Company’s assets following the Business Combination on October 24, 2022. The effective income tax rate differs from the statutory rate primarily due to the impact of state income taxes. See Note 7 to the Notes to the Condensed Consolidated Financial Statements for additional discussion of income taxes.
 
PS-31

TABLE OF CONTENTS
 
Liquidity and Capital Resources
Our main sources of liquidity and capital resources as of the periods covered by this report have been internally generated cash flow from operations and credit facility borrowings. Our primary use of capital has been for the development and acquisition of oil and natural gas properties. We continually monitor potential capital sources for opportunities to enhance liquidity or otherwise improve our financial position.
As of March 31, 2023, we had $25.0 million of debt outstanding under our senior secured revolving credit agreement (“Credit Agreement”). We had $135.9 million of liquidity as of March 31, 2023, consisting of $125.0 million of committed borrowing availability under the Credit Agreement and $10.9 million of cash on hand.
With our cash on hand, cash flow from operations, and borrowing capacity under the Credit Agreement, we believe that we will have sufficient cash flow and liquidity to fund our budgeted capital expenditures and operating expenses for at least the next twelve months. However, we may seek additional access to capital and liquidity. We cannot assure you that any additional capital will be available to us on favorable terms or at all.
Capital Commitments
Our recent capital commitments have been to fund the development and acquisition of oil and natural gas properties. We expect to fund our near-term capital requirements and working capital needs with cash on hand, cash flows from operations and available borrowing capacity under our Credit Agreement. Our capital expenditures could be curtailed if our cash flows decline from expected levels.
Common Stock Dividends
We paid dividends of $14.6 million, or $0.11 per share during the first quarter of 2023. Any payment of future dividends will be at the discretion of the Company’s Board of Directors.
Stock Repurchase Program
In December 2022, we announced that our Board of Directors approved a stock repurchase program for up to $50 million of our common stock through December 31, 2023. Under the stock repurchase program, we will repurchase shares of our common stock from time to time in open market transactions or in privately negotiated transactions as permitted under applicable rules and regulations. The Board of Directors of the Company may limit or terminate the stock repurchase program at any time without prior notice, but, with no further action of the Board of Directors of the Company, the stock repurchase program will terminate on December 31, 2023.
During the three months ended March 31, 2023, we repurchased 273,017 shares under the program at an aggregate cost of $1.7 million. As of March 31, 2023, we had repurchased a total of 298,937 shares since the inception of the program at an aggregate cost of $1.9 million. The extent to which we repurchase our shares of common stock, and the timing of such repurchases, will depend upon market conditions and other considerations as may be considered in our sole discretion.
Cash Flows
The following table summarizes our changes in cash and cash equivalents for the three months ended March 31, 2023 and 2022:
Three Months Ended March 31,
(in thousands)
2023
2022
Net cash provided by operating activities
$ 81,474 $ 56,064
Net cash used in investing activities
(129,926) (43,855)
Net cash provided by (used in) financing activities
8,549 (4,316)
Net change in cash
$ (39,903) $ 7,893
 
PS-32

TABLE OF CONTENTS
 
Cash Flows from Operating Activities
The primary factors impacting our cash flows from operating activities generally include: (i) levels of production from our oil and natural gas properties, (ii) prices we receive from sales of oil and natural gas production, including settlement proceeds or payments related to our commodity derivatives, (iii) operating costs of our oil and natural gas properties, (iv) costs of our general and administrative activities and (v) interest expense. Our cash flows from operating activities have historically been impacted by fluctuations in oil and natural gas prices and our production volumes.
The $25.4 million increase in operating cash flows during the three months ended March 31, 2023 as compared to the same period in 2022 was primarily due to $6.4 million of settlements received from commodity derivatives during the three months ended March 31, 2023, as compared to $7.8 million of settlements paid on commodity derivatives during the same period in 2022.
Our net cash provided by operating activities included a benefit of $11.9 million and a reduction of $13.1 million for the three months ended March 31, 2023 and 2022, respectively, associated with changes in working capital items. Changes in working capital items adjust for the timing of receipts and payments of actual cash.
Cash Flows from Investing Activities
For the three months ended March 31, 2023, our net cash used in investing activities was $129.9 million, which consisted primarily of $105.6 million of capital expenditures for oil and natural gas properties and $24.4 million of acquisitions of oil and natural gas properties.
For the three months ended March 31, 2022, our net cash used in investing activities was $43.9 million, which consisted primarily of $39.8 million of capital expenditures for oil and natural gas properties and $5.5 million of acquisitions of oil and natural gas properties.
Cash Flows from Financing Activities
For the three months ended March 31, 2023, our net cash provided by financing activities was $8.5 million, primarily due to $25.0 million of borrowings under our Credit Agreement, partially offset by $14.6 million of dividends paid on our common stock and $1.8 million of common stock repurchases.
For the three months ended March 31, 2022, our net cash used in financing activities was $4.3 million, primarily due to net repayments of borrowings under the credit facilities.
Granite Ridge Credit Agreement
On October 24, 2022, the Funds terminated their revolving credit facilities, and we entered into the Credit Agreement among us, as borrower, Texas Capital Bank, as administrative agent, and the lenders from time to time party thereto. The Credit Agreement has a maturity of five years from the effective date thereof.
The Credit Agreement provides for aggregate elected commitments of $150.0 million, an initial borrowing base of $325.0 million and an aggregate maximum revolving credit amount of $1.0 billion. The borrowing base is scheduled to be redetermined semiannually on or about April 1 and October 1 of each calendar year, commencing April 1, 2023, and is subject to additional adjustments from time to time, including for asset sales, elimination or reduction of hedge positions and incurrence of other debt. Our spring redetermination is currently in process. Additionally, each of the Company and the Required Lenders (as defined in the Credit Agreement) may request one unscheduled redetermination of the borrowing base between each scheduled redetermination. The amount of the borrowing base is determined by the lenders in their sole discretion and consistent with the oil and gas lending criteria of the lenders at the time of the relevant redetermination. The amount we are able to borrow under the Credit Agreement is subject to compliance with the financial covenants, satisfaction of various conditions precedent to borrowing and other provisions of the Credit Agreement.
As of March 31, 2023, we had $25.0 million of outstanding debt under our Credit Agreement, resulting in committed borrowing availability of $125.0 million. The Credit Agreement is guaranteed by our
 
PS-33

TABLE OF CONTENTS
 
restricted subsidiaries and is secured by a first priority mortgage and security interest in substantially all of our assets and our restricted subsidiaries.
Borrowings under the Credit Agreement may be base rate loans or secured overnight financing rate (“SOFR”) loans. Interest for base rate loans and SOFR loans is payable at the end of the applicable interest period. SOFR loans bear interest at SOFR plus an applicable margin ranging from 250 to 350 basis points, depending on the percentage of the borrowing base utilized, plus an additional 10, 15 or 20 basis point credit spread adjustment for a one, three or six month interest period, respectively. Base rate loans bear interest at a rate per annum equal to the greatest of: (i) the U.S. prime rate as published by the Wall Street Journal; (ii) the federal funds effective rate plus 50 basis points; and (iii) the adjusted SOFR rate for a one-month interest period plus 100 basis points, plus an applicable margin ranging from 150 to 250 basis points, depending on the percentage of the borrowing base utilized. We also pay a commitment fee on unused elected commitment amounts under its facility of 50 basis points. We may repay any amounts borrowed under the Credit Agreement prior to the maturity date without any premium or penalty.
The Credit Agreement also contains certain financial covenants, including the maintenance of the following financial ratios:
(i)
a current ratio, which is the ratio of our consolidated current assets (including unused commitments under the Credit Agreement and excluding non-cash asset retirement and derivative assets) to our consolidated current liabilities (excluding the current portion of long-term debt under the Credit Agreement and non-cash asset retirement and derivative liabilities), of not less than 1.00 to 1.00; and
(ii)
a leverage ratio, which is the ratio of Consolidated Total Debt to EBITDAX (each as defined in the Credit Agreement), subject to certain adjustments, of not greater than 3.00 to 1.00.
The Credit Agreement contains additional restrictive covenants that limit our ability and our restricted subsidiaries to, among other things, incur additional indebtedness, incur additional liens, enter into mergers and acquisitions, make or declare dividends, repurchase or redeem junior debt, make investments and loans, engage in transactions with affiliates, sell assets and enter into certain hedging transactions. In addition, the Credit Agreement is subject to customary events of default, including a change in control. If an event of default occurs and is continuing, the administrative agent may, with the consent of majority lenders, or shall, at the direction of the majority lenders, accelerate any amounts outstanding and terminate lender commitments.
As of March 31, 2023, we were in compliance with all covenants required by the Credit Agreement.
Known Contractual and Other Obligations; Planned Capital Expenditures
Contractual and Other Obligations
Our contractual obligations include long-term debt, cash interest expense on debt, derivative liabilities, asset retirement obligations and an annual service fee to the Manager. Since December 31, 2022, there have been no material changes in our contractual obligations, other than the $25.0 million increase in long-term debt due to borrowings under the Credit Agreement.
Planned Capital Expenditures
In May 2023, we increased our 2023 planned capital expenditure by $25 million to range between $275 million and $305 million, including $45 million of identified acquisitions of oil and natural gas properties. Our costs incurred on oil and natural gas properties, excluding acquisitions, during the three months ended March 31, 2023 and 2022 totaled $98.6 million and $60.9 million, respectively. Our capital expenditures for the three months ended March 31, 2023 were primarily funded with cash flows from operations and borrowings under the Credit Agreement.
The amount, timing, and allocation of capital expenditures are largely discretionary and subject to change based on a variety of factors. If oil and natural gas prices decline below our acceptable levels, or costs increase above our acceptable levels, we may choose to defer a portion of our budgeted capital
 
PS-34

TABLE OF CONTENTS
 
expenditures until later periods to achieve the desired balance between sources and uses of liquidity and prioritize capital projects that we believe have the highest expected returns and potential to generate near-term cash flow. We may also increase our capital expenditures significantly to take advantage of opportunities we consider to be attractive. We will carefully monitor and may adjust our projected capital expenditures in response to changes in prices, availability of financing, drilling and acquisition costs, industry conditions, the timing of regulatory approvals, contractual obligations, internally generated cash flow, and other factors both within and outside our control.
Acquisitions
The following table reflects our expenditures for acquisitions of proved and unproved properties for the three months ended March 31, 2023 and 2022:
Three Months Ended March 31,
(in thousands)
2023
2022
Property acquisition costs:
Proved
$ 17,989 $ 5,060
Unproved
9,630 457
Total property acquisition costs
$ 27,619 $ 5,517
Satisfaction of Our Cash Obligations for the Next Twelve Months
With our Credit Agreement and our positive cash flows from operations, we believe we will have sufficient capital to meet our drilling commitments, expected general and administrative expenses, and other cash needs for the next twelve months. Nonetheless, any strategic acquisition of assets or increase in drilling activity may lead us to seek additional capital. We may also choose to seek additional capital rather than utilize our credit to fund accelerated or continued drilling at the discretion of management and depending on prevailing market conditions. We will evaluate any potential opportunities for acquisitions as they arise. However, there can be no assurance that any additional capital will be available to us on favorable terms or at all.
Effects of Inflation and Pricing
The oil and natural gas industry is typically very cyclical and the demand for goods and services of oil field companies, suppliers and others associated with the industry put extreme pressure on the economic stability and pricing structure within the industry. Typically, as prices for oil and natural gas increase, so do all associated costs. Conversely, in a period of declining prices, associated cost declines are likely to lag and may not adjust downward in proportion.
Material changes in prices also impact our current revenue stream, estimates of future reserves, borrowing base calculations of bank loans, impairment assessments of oil and natural gas properties, and values of properties in purchase and sale transactions. Material changes in prices can impact the value of oil and natural gas companies and their ability to raise capital, borrow money and retain personnel. Higher prices for oil and natural gas could result in increases in the costs of materials, services and personnel.
Critical Accounting Estimates
The establishment and consistent application of accounting policies is a vital component of accurately and fairly presenting our financial statements in accordance with generally accepted accounting principles in the United States (“U.S. GAAP”), as well as ensuring compliance with applicable laws and regulations governing financial reporting. While there are rarely alternative methods or rules from which to select in establishing accounting and financial reporting policies, proper application often involves significant judgment regarding a given set of facts and circumstances and a complex series of decisions. Further, these estimates and other factors, including those outside of management’s control could have significant adverse impact to the financial condition and results of operations.
 
PS-35

TABLE OF CONTENTS
 
In management’s opinion, the more significant reporting areas impacted by management’s judgments and estimates are the choice of accounting method for oil and natural gas activities, oil and natural gas reserve estimation, asset retirement obligations, revenue recognition, impairment of long-lived assets and valuation of financial derivative.
There have been no material changes in our critical accounting policies and procedures during the three months ended March 31, 2023. See our disclosure of critical accounting policies in “Item 7. Management’s Discussion and Analysis of Financial Condition and Results of Operations” and “Item 8. Financial Statements and Supplementary Data” of our Annual Report on Form 10-K for the year ended December 31, 2022.
Recently Issued or Adopted Accounting Pronouncements
For discussion of recently issued or adopted accounting pronouncements, see Note 2 of the Notes to the Condensed Consolidated Financial Statements.
Off-Balance Sheet Arrangements
We do not have any off-balance sheet arrangements that have or are reasonably likely to have a current or future effect on our financial condition, changes in financial condition, revenues or expenses, results of operations, liquidity, capital expenditures or capital resources that is material to investors.
Item 3.   Quantitative and Qualitative Disclosure about Market Risk
Commodity Price Risk
We are exposed to market risk as the prices of our commodities are subject to fluctuations resulting from changes in supply and demand. To reduce our exposure to changes in the prices of our commodities, we have entered into, and may in the future enter into, additional commodity price risk management arrangements for a portion of our oil and natural gas production. The agreements that we have entered into generally have the effect of providing us with a fixed price for a portion of our expected future oil and natural gas production over a fixed period of time. Our commodity price risk management arrangements are recorded at fair value and thus changes to the future commodity prices will have an impact on our earnings. For the three months ended March 31, 2023, a 10% increase in average commodity prices would have decreased the fair value of commodity derivatives by $6.5 million. We may incur significant unrealized losses in the future from our use of derivative financial instruments to the extent market prices increase and our derivatives contracts remain in place.
We generally use derivatives to economically hedge a portion of our anticipated future production. Any payments due to counterparties under our derivative contracts are funded by proceeds received from the sale of our production. Production receipts, however, lag payments to the counterparties. Any interim cash needs are funded by cash from operations or borrowings under our Credit Agreement.
Interest Rate Risk
At March 31, 2023, our exposure to interest rate changes related primarily to the borrowings under the Credit Agreement. The interest we pay on these borrowings is set periodically based upon market rates. We had total indebtedness of $25.0 million outstanding under our Credit Agreement at March 31, 2023. The impact of a one percent increase in interest rates on this amount of debt would result in increased annual interest expense of approximately $0.3 million.
We may utilize interest rate derivatives to alter interest rate exposure in an attempt to reduce interest rate expense related to existing debt issues. Interest rate derivatives are used solely to modify interest rate exposure and not to modify the overall leverage of the debt portfolio. We had no outstanding interest rate derivative contracts at March 31, 2023.
Item 4.   Controls and Procedures
Disclosure Controls and Procedures
Disclosure controls and procedures are controls and other procedures that are designed to ensure that information required to be disclosed in our reports filed or submitted under the Exchange Act is recorded,
 
PS-36

TABLE OF CONTENTS
 
processed, summarized and reported within the time periods specified in the SEC’s rules and forms. Disclosure controls and procedures include, without limitation, controls and procedures designed to ensure that information required to be disclosed in company reports filed or submitted under the Exchange Act is accumulated and communicated to management, including our Chief Executive Officer and Chief Financial Officer, to allow timely decisions regarding required disclosure.
In the preparation of our Annual Report on Form 10-K for the year ended December 31, 2022, we identified errors in the depletion calculation and that certain acquisitions, initially classified as acquisitions of proved oil and natural gas properties, that should have been classified as unproved oil and natural gas properties. In addition, management identified additional material weaknesses in Information Technology General Controls (“ITGC”) related to access to perform key duties within the financial systems. As a result of these material weaknesses, our principal executive officer and principal financial officer concluded that our disclosure controls and procedures (as defined in Rules 13a-15(e) and 15d-15(e) under the Exchange Act) were not effective as of March 31, 2023.
Material Weakness in Internal Control over Financial Reporting
A material weakness is a deficiency, or a combination of deficiencies, in internal control over financial reporting, such that there is a reasonable possibility that a material misstatement of our annual or interim financial statements will not be prevented or detected on a timely basis.
Management has identified a material weakness related to the lack of effectively designed controls over proper review of the depletion calculation and the accounting for acquisitions and the related allocation and classification of consideration paid for proved and unproved properties. The material weakness could result in a material misstatement of depletion expense and accumulated depletion that would result in a material misstatement to the annual or interim consolidated financial statements of Granite Ridge Resources, Inc. that would not be prevented or detected.
In addition, management has identified a material weakness related to the lack of effective controls over ITGC pertaining to user access management over systems that support the Company’s financial reporting process. Specifically, it was found that adequate restrictions were not in place to ensure appropriate segregation of duties among our personnel. If the user access material weakness is not remediated, it could result in a material misstatement to the annual or interim consolidated financial statements of Granite Ridge Resources, Inc. that would not be prevented or detected.
Changes in Internal Control over Financial Reporting
In response to the material weaknesses identified as described above, management restricted access to certain individuals over systems that support the financial reporting process. Management is in the process of implementing additional remediation steps to address the material weaknesses and to improve our internal control over financial reporting. Management is committed to the remediation of the material weaknesses described above, as well as the continued improvement of our internal controls over financial reporting.
Except as described above, there were no changes in our internal control over financial reporting (as such term is defined in Rules 13a-15(f) and 15d-15(f) of the Exchange Act) during the first quarter of 2023 that have materially affected, or are reasonably likely to materially affect, our internal control over financial reporting.
PART II — OTHER INFORMATION
Item 1.   Legal Proceedings
Our Company was not a party to any material legal proceedings during the three months ended March 31, 2023. In the future, the Company may be subject from time to time to litigation claims and governmental and regulatory proceedings arising in the ordinary course of business.
Item 1A.   Risk Factors
There have been no material changes in our risk factors from those described in our Annual Report on Form 10-K for the year ended December 31, 2022.
 
PS-37

TABLE OF CONTENTS
 
Item 2.   Unregistered Sales of Equity Securities and Use of Proceeds
In December 2022, the Company announced that its Board of Directors approved a stock repurchase program for up to $50.0 million of the Company’s common stock through December 31, 2023. Under the stock repurchase program, the Company will repurchase shares of its common stock from time to time in open market transactions or in privately negotiated transactions as permitted under applicable rules and regulations. The Board of Directors of the Company may limit or terminate the stock repurchase program at any time without prior notice, but, with no further action of the Board of Directors of the Company, the stock repurchase program will terminate on December 31, 2023.
The following table sets forth our share repurchase activity for each period presented:
Period
Total number
of shares
purchased(1)
Average price
paid per
share
Total number of
shares purchased
as part of publicly
announced plans
Approximate dollar value
of shares that may yet
be purchased under
the plans or programs
(in millions)
January 1, 2023 – January 31, 2023
54,672 $ 8.08 42,476 $ 49.4
February 1, 2023 – February 28, 2023
76,842 $ 6.81 76,842 $ 48.9
March 1, 2023 – March 31, 2023
153,699 $ 5.34 153,699 $ 48.1
(1)
Includes 12,196 shares that were withheld by us to satisfy tax withholding obligations of certain employees that arose upon the lapse of restrictions on stock-based awards during the first quarter of 2023.
Item 3.   Defaults Upon Senior Securities
None.
Item 4.   Mine Safety Disclosures
Not applicable.
Item 5.   Other Information
None.
 
PS-38

TABLE OF CONTENTS
 
Item 6.   Exhibits
Exhibit No.
Description
2.1
Business Combination Agreement, dated May 16, 2022, by and among Executive Network Partnering Corporation, Granite Ridge Resources, Inc., ENPC Merger Sub, Inc., GREP Merger Sub, LLC, and GREP (incorporated by reference to Annex A of Granite Ridge Resources, Inc.’s Registration Statement on Form S-4, filed with the SEC on May 16, 2022).
3.1
Amended and Restated Certificate of Incorporation of Granite Ridge Resources, Inc. (incorporated by reference to Exhibit 3.1 to the Company’s Current Report on Form 8-K filed with the SEC on October 28, 2022).
3.2
Amended and Restated Bylaws of Granite Ridge Resources, Inc. (incorporated by reference to Exhibit 3.2 to the Company’s Current Report on Form 8-K filed with the SEC on October 28, 2022).
4.1
Description of Securities (incorporated by reference to Exhibit 4.1 to the Company’s Annual Report on Form 10-K filed with the SEC on March 27, 2023).
4.2
Specimen Common Stock Certificate (incorporated by reference to Exhibit 4.1 to Granite Ridge Resources, Inc.’s Registration Statement on Form S-4/A, filed with the SEC on September 12, 2022).
4.3
Specimen Warrant Certificate (incorporated by reference to Exhibit 4.3 to Executive Network Partnering Corporation’s Registration Statement on Form S-1, filed with the SEC on September 14, 2020).
4.4
Warrant Agreement, dated September 15, 2020 between Continental Stock Transfer & Trust Company and Executive Network Partnering Corporation (incorporated by reference to Exhibit 4.1 to Executive Network Partnering Corporation’s Current Report on Form 8-K, filed with the SEC on September 21, 2020).
4.5
Amendment No. 1 to Warrant Agreement, dated March 24, 2021 between Continental Stock Transfer & Trust Company and Executive Network Partnering Corporation (incorporated by reference to Exhibit 1.01 to Executive Network Partnering Corporation’s Current Report on Form 8-K, filed with the SEC on March, 25, 2021).
4.6
Assignment, Assumption and Amendment Agreement, dated October 24, 2022 by and among Executive Network Partnering Corporation, Granite Ridge Resources, Inc. and Continental Stock Transfer & Trust Company and Granite Ridge Resources, Inc. (incorporated by reference to Exhibit 4.5 to the Company’s Current Report on Form 8-K filed with the SEC on October 28, 2022).
10.1#*
Form of Restricted Stock Award Agreement under the Granite Ridge Resources, Inc. 2022 Omnibus Incentive Plan.
10.2#*
Form of Performance Stock Unit Award Agreement under the Granite Ridge Resources, Inc. 2022 Omnibus Incentive Plan.
10.3#*
Form of Nonqualified Stock Option Award Agreement under the Granite Ridge Resources, Inc. 2022 Omnibus Incentive Plan.
31.1*
Certification of the Company’s Chief Executive Officer Pursuant to Section 302 of the Sarbanes Oxley Act of 2002 (18 U.S.C. Section 7241).
31.2*
Certification of the Company’s Chief Financial Officer Pursuant to Section 302 of the Sarbanes Oxley Act of 2002 (18 U.S.C. Section 7241).
32.1*
Certification of the Company’s Chief Executive Officer and Chief Financial Officer Pursuant to Section 906 of the Sarbanes Oxley Act of 2002 (18 U.S.C. Section 1350).
101.INS* Inline XBRL Instance Document
101.SCH* Inline XBRL Taxonomy Extension Schema Document
101.CAL* Inline XBRL Taxonomy Extension Calculation Linkbase Document
101.DEF* Inline XBRL Taxonomy Extension Definition Document
 
PS-39

TABLE OF CONTENTS
 
Exhibit No.
Description
101.LAB* Inline XBRL Taxonomy Extension Label Linkbase Document
101.PRE* Inline XBRL Taxonomy Extension Presentation Linkbase Document
104
Cover Page Interactive Data File (embedded within the Inline XBRL document)
*
Filed herewith
#
Indicates management plan or compensatory arrangement.
 
PS-40

TABLE OF CONTENTS
 
SIGNATURES
Pursuant to the requirements of the Securities Exchange Act of 1934, the registrant has duly caused this report to be signed on its behalf by the undersigned thereunto duly authorized.
GRANITE RIDGE RESOURCES, INC.
May 11, 2023 By:
/s/ LUKE C. BRANDENBERG
Name: Luke C. Brandenberg
Title:
President and Chief Executive Officer
May 11, 2023 By:
/s/ TYLER S. FARQUHARSON
Name: Tyler S. Farquharson
Title:
Chief Financial Officer
May 11, 2023 By:
/s/ ZORAN DURKOVIC
Name: Zoran Durkovic
Title:
Chief Accounting Officer
 
PS-41

TABLE OF CONTENTS
 
 Filed Pursuant to Rule 424(b)(3)
 Registration No. 333-268478
PROSPECTUS SUPPLEMENT NO. 2
(To the Prospectus dated April 3, 2023)
[MISSING IMAGE: lg_graniteridge-4clr.jpg]
Granite Ridge Resources, Inc.
123,671,585 Shares of Common Stock
10,349,975 Shares of Common Stock issuable
upon the exercise of Warrants
This prospectus supplement supplements the prospectus, dated April 3, 2023 (as supplemented or amended, the “Prospectus”) of Granite Ridge Resources, Inc. (the “Company” or “Granite Ridge”), which forms a part of our registration statement on Form S-1 (No. 333-268478). This prospectus supplement is being filed to update and supplement the information in the Prospectus with the information contained in the Company’s Current Report on Form 8-K filed with the Securities and Exchange Commission on May 16, 2023. Accordingly, we have attached the Current Report to this prospectus supplement.
The Prospectus and this prospectus supplement relate to (i) the issuance by us of up to an aggregate of 10,349,975 shares of common stock, $0.0001 par value (the “Granite Ridge common stock”) that may be issued upon exercise of warrants to purchase Granite Ridge common stock at an exercise price of $11.50 per share (the “Granite Ridge warrants”) and (ii) the offer and sale from time to time by the selling securityholders named in the Prospectus (the “Selling Securityholders”), or their permitted transferees, of up to 123,671,585 shares of Granite Ridge common stock
Granite Ridge common stock and Granite Ridge warrants are listed on the New York Stock Exchange under the symbols “GRNT” and “GRNT WS,” respectively. On May 15, 2023, the closing price of Granite Ridge common stock was $5.36 per share and the closing price of Granite Ridge warrants on May 15, 2023 was $0.59 per warrant.
This prospectus supplement should be read in conjunction with the Prospectus and is not complete without, and may not be delivered or utilized except in connection with, the Prospectus, including any amendments or supplements thereto. This prospectus supplement is qualified by reference to the Prospectus, including any amendments or supplements thereto, except to the extent that the information in this prospectus supplement updates and supersedes the information contained therein. If there is any inconsistency between the information in the Prospectus and this prospectus supplement, you should rely on the information in this prospectus supplement.
We are an “emerging growth company” and a “smaller reporting company” as those terms are defined under applicable federal securities laws, and as such, are subject to certain reduced public company reporting requirements.
Investing in our securities involves a high degree of risk. Before buying any securities, you should carefully read the discussion of the risks of investing in our securities in “Risk Factors” beginning on page 11 of the Prospectus.
Neither the Securities and Exchange Commission nor any other regulatory body has approved or disapproved of these securities or passed upon the accuracy or adequacy of this prospectus supplement or the Prospectus. Any representation to the contrary is a criminal offense.
Prospectus Supplement dated May 16, 2023.
 
PS-42

TABLE OF CONTENTS
 
 Filed Pursuant to Rule 424(b)(3)
 Registration No. 333-268478
PROSPECTUS SUPPLEMENT NO. 3
(To the Prospectus dated April 3, 2023)
[MISSING IMAGE: lg_graniteridge-4clr.jpg]
Granite Ridge Resources, Inc.
123,671,585 Shares of Common Stock
10,349,975 Shares of Common Stock issuable
upon the exercise of Warrants
This prospectus supplement supplements the prospectus, dated April 3, 2023 (as supplemented or amended, the “Prospectus”) of Granite Ridge Resources, Inc. (the “Company” or “Granite Ridge”), which forms a part of our registration statement on Form S-1 (No. 333-268478). This prospectus supplement is being filed to update and supplement the information in the Prospectus with the information contained in our Current Report on Form 8-K filed with the Securities and Exchange Commission on May 19, 2023. Accordingly, we have attached the Current Report to this prospectus supplement.
The Prospectus and this prospectus supplement relate to (i) the issuance by us of up to an aggregate of 10,349,975 shares of common stock, $0.0001 par value (the “Granite Ridge common stock”) that may be issued upon exercise of warrants to purchase Granite Ridge common stock at an exercise price of $11.50 per share (the “Granite Ridge warrants”) and (ii) the offer and sale from time to time by the selling securityholders named in the Prospectus (the “Selling Securityholders”), or their permitted transferees, of up to 123,671,585 shares of Granite Ridge common stock
Granite Ridge common stock and Granite Ridge warrants are listed on the New York Stock Exchange under the symbols “GRNT” and “GRNT WS,” respectively. On May 18, 2023, the closing price of Granite Ridge common stock was $6.00 per share and the closing price of Granite Ridge warrants on May 18, 2023 was $0.6198 per warrant.
This prospectus supplement should be read in conjunction with the Prospectus and is not complete without, and may not be delivered or utilized except in connection with, the Prospectus, including any amendments or supplements thereto. This prospectus supplement is qualified by reference to the Prospectus, including any amendments or supplements thereto, except to the extent that the information in this prospectus supplement updates and supersedes the information contained therein. If there is any inconsistency between the information in the Prospectus and this prospectus supplement, you should rely on the information in this prospectus supplement.
We are an “emerging growth company” and a “smaller reporting company” as those terms are defined under applicable federal securities laws, and as such, are subject to certain reduced public company reporting requirements.
Investing in our securities involves a high degree of risk. Before buying any securities, you should carefully read the discussion of the risks of investing in our securities in “Risk Factors” beginning on page 11 of the Prospectus.
Neither the Securities and Exchange Commission nor any other regulatory body has approved or disapproved of these securities or passed upon the accuracy or adequacy of this prospectus supplement or the Prospectus. Any representation to the contrary is a criminal offense.
Prospectus Supplement dated May 19, 2023.
 
PS-43

TABLE OF CONTENTS
 
UNITED STATES
SECURITIES AND EXCHANGE COMMISSION
Washington, D.C. 20549
FORM 8-K
CURRENT REPORT
Pursuant to Section 13 OR 15(d) of the Securities Exchange Act of 1934
Date of Report (Date of earliest event reported): May 19, 2023
GRANITE RIDGE RESOURCES, INC.
(Exact name of registrant as specified in its charter)
Delaware
001-41537
88-2227812
(State or other jurisdiction
of incorporation)
(Commission
File Number)
(IRS Employer
Identification No.)
5217 McKinney Avenue, Suite 400
Dallas, Texas

75205
(Address of principal executive offices)
(Zip Code)
(214) 396-2850
(Registrant’s telephone number, including area code)
Not Applicable
(Former name or former address, if changed since last report.)
Check the appropriate box below if the Form 8-K filing is intended to simultaneously satisfy the filing obligation of the registrant under any of the following provisions:

Written communications pursuant to Rule 425 under the Securities Act (17 CFR 230.425)

Soliciting material pursuant to Rule 14a-12 under the Exchange Act (17 CFR 240.14a-12)

Pre-commencement communications pursuant to Rule 14d-2(b) under the Exchange Act (17 CFR 240.14d-2(b))

Pre-commencement communications pursuant to Rule 13e-4(c) under the Exchange Act (17 CFR 240.13e-4(c))
Securities registered pursuant to Section 12(b) of the Act:
Title of each class
Trading Symbol(s)
Name of each exchange on which registered
Common stock, par value $0.0001 per share
GRNT
New York Stock Exchange
Warrants to purchase Common Stock, each whole warrant
exercisable for one share of common stock at an exercise price of $11.50 per share
GRNT.WS
New York Stock Exchange
Indicate by check mark whether the registrant is an emerging growth company as defined in Rule 405 of the Securities Act of 1933 (§230.405 of this chapter) or Rule 12b-2 of the Securities Exchange Act of 1934 (§240.12b-2 of this chapter).
Emerging growth company ☒
If an emerging growth company, indicate by check mark if the registrant has elected not to use the extended transition period for complying with any new or revised financial accounting standards provided pursuant to Section 13(a) of the Exchange Act. ☐
 
PS-44

TABLE OF CONTENTS
 
Item 8.01   Other Events.
On May 19, 2023, Granite Ridge Resources, Inc., (“Granite Ridge” or the “Company”), announced the commencement of an exchange offer (the “Offer”) and consent solicitation (the “Consent Solicitation”) relating to its outstanding warrants to purchase shares of common stock of the Company, par value $0.0001 per share (the “Common Stock”), which warrants trade on the New York Stock Exchange under the symbol “GRNT.WS” ​(the “Warrants”). The Company is offering to all holders of the Warrants the opportunity to receive 0.250 shares of Common Stock in exchange for each outstanding Warrant tendered by the holder and exchanged pursuant to the Offer. Concurrently with the Offer, the Company is also soliciting consents from holders of the Warrants to amend that certain Warrant Agreement, dated as of September 15, 2020, by and between Executive Network Partnering Corporation, a Delaware corporation (“ENPC”), and Continental Stock Transfer & Trust Company, as warrant agent (“Continental”), as amended on March 24, 2021, by and between ENPC and Continental, and as assigned pursuant to the Assignment, Assumption and Amendment Agreement, dated as of October 24, 2022, by and between Granite Ridge, ENPC and Continental (as amended and assigned, the “Warrant Agreement”) to permit the Company to require that each Warrant that is outstanding upon the closing of the Offer be exchanged for 0.225 shares of Common Stock, which is a ratio 10% less than the exchange ratio applicable to the Offer (such amendment, the “Warrant Amendment”).
The Offer and Consent Solicitation are being made pursuant to a prospectus/offer to exchange, dated May 19, 2023 (the “Prospectus/Offer to Exchange”), and Schedule TO, dated May 19, 2023 (the “Schedule TO”). The Offer and Consent Solicitation will expire at 11:59 p.m., Eastern Time, on June 16, 2023, or such later time and date to which the Company may extend. Pursuant to the terms of the Warrant Agreement, all except certain specified modifications or amendments require the vote or written consent of holders of at least 50% of the outstanding Warrants. Parties representing approximately 51.3% of the outstanding Warrants have agreed to tender their Warrants in the Offer and to consent to the Warrant Amendment in the Consent Solicitation, pursuant to a tender and support agreement. Accordingly, because the holders of more than 50% of our outstanding Warrants have agreed to consent to the Warrant Amendment in the Consent Solicitation, if the other conditions described in the Offer and Consent Solicitation are satisfied or waived, then the Warrant Amendment will be adopted.
On May 19, 2023, the Company issued a press release announcing the commencement of the Offer and Consent Solicitation. A copy of the press release is attached hereto as Exhibit 99.1 and is incorporated herein by reference.
Important Additional Information Has Been Filed with the SEC.
Copies of the Schedule TO and Prospectus/Offer to Exchange will be available free of charge at the website of the U.S. Securities and Exchange Commission (the “SEC”) at www.sec.gov. Requests for documents may also be directed to D.F. King & Co., Inc. at (212) 269-5550 (for banks and brokers) or (800) 967-7635 (for all others) or via the following email address: GRNT@dfking.com. A registration statement on Form S-4 relating to the securities to be issued in the Offer has been filed with the SEC but has not yet become effective. Such securities may not be sold nor may offers to buy be accepted prior to the time the registration statement becomes effective.
This announcement is for informational purposes only and shall not constitute an offer to purchase or a solicitation of an offer to sell the Warrants or an offer to sell or a solicitation of an offer to buy any shares of Common Stock in any state in which such offer, solicitation, or sale would be unlawful before registration or qualification under the laws of any such state. The Offer and Consent Solicitation are being made only through the Schedule TO and Prospectus/Offer to Exchange, and the complete terms and conditions of the Offer and Consent Solicitation are set forth in the Schedule TO and Prospectus/Offer to Exchange.
Cautionary Statement Regarding Forward-Looking Statements
Certain statements contained in this Current Report on Form 8-K may be considered “forward-looking” statements within the meaning of the “safe harbor” provisions of the United States Private Securities Litigation Reform Act of 1995. Forward-looking statements are statements that are not historical facts and generally relate to future events or the Company’s future financial or other performance metrics. In some
 
PS-45

TABLE OF CONTENTS
 
cases, you can identify forward-looking statements by terminology such as “believe,” “may,” “will,” “potentially,” “estimate,” “continue,” “anticipate,” “intend,” “could,” “would,” “project,” “target,” “plan,” “expect,” or the negatives of these terms or variations of them or similar terminology. Such forward-looking statements are subject to risks and uncertainties, which could cause actual results to differ materially from those expressed or implied by such forward-looking statements. The Company advises caution in reliance on forward-looking statements. These statements involve known and unknown risks, uncertainties and other factors that may cause actual results to differ materially from those implied by forward-looking statements. Factors that may cause actual results to differ materially from current expectations include various factors beyond management’s control, including but not limited to general economic conditions and other risks, uncertainties and factors set forth in the sections entitled “Risk Factors” and “Cautionary Note Regarding Forward-Looking Statements” in the Prospectus/Offer to Exchange, and other filings the Company makes with the SEC. Nothing in this communication should be regarded as a representation by any person that the forward-looking statements set forth herein will be achieved or that any of the contemplated results of such forward-looking statements will be achieved. All forward-looking statements in this Current Report on Form 8-K are based on information available to the Company as of the date of this filing. The Company expressly disclaims any obligation to update or alter its forward-looking statements, whether as a result of new information, future events or otherwise.
Item 9.01   Financial Statements and Exhibits.
(d) Exhibits.
Exhibit No.
Description
99.1*
104
Cover Page Interactive Data File (embedded within the Inline XBRL document)
*
Filed herewith
 
PS-46

TABLE OF CONTENTS
 
SIGNATURE
Pursuant to the requirements of the Securities Exchange Act of 1934, the registrant has duly caused this report to be signed on its behalf by the undersigned hereunto duly authorized.
GRANITE RIDGE RESOURCES, INC.
Date: May 19, 2023 By:
/s/ Luke C. Brandenberg
Name: Luke C. Brandenberg
Title: President and Chief Executive Officer
 
PS-47

TABLE OF CONTENTS
 
 Filed Pursuant to Rule 424(b)(3)
 Registration No. 333-268478
PROSPECTUS SUPPLEMENT NO. 4
(To the Prospectus dated April 3, 2023)
[MISSING IMAGE: lg_graniteridge-4clr.jpg]
Granite Ridge Resources, Inc.
123,671,585 Shares of Common Stock
10,349,975 Shares of Common Stock issuable
upon the exercise of Warrants
This prospectus supplement supplements the prospectus, dated April 3, 2023 (as supplemented or amended, the “Prospectus”) of Granite Ridge Resources, Inc. (the “Company” or “Granite Ridge”), which forms a part of our registration statement on Form S-1 (No. 333-268478). This prospectus supplement is being filed to update and supplement the information in the Prospectus with the information contained in our Current Report on Form 8-K filed with the Securities and Exchange Commission on May 30, 2023. Accordingly, we have attached the Current Report to this prospectus supplement.
The Prospectus and this prospectus supplement relate to (i) the issuance by us of up to an aggregate of 10,349,975 shares of common stock, $0.0001 par value (the “Granite Ridge common stock”) that may be issued upon exercise of warrants to purchase Granite Ridge common stock at an exercise price of $11.50 per share (the “Granite Ridge warrants”) and (ii) the offer and sale from time to time by the selling securityholders named in the Prospectus (the “Selling Securityholders”), or their permitted transferees, of up to 123,671,585 shares of Granite Ridge common stock
Granite Ridge common stock and Granite Ridge warrants are listed on the New York Stock Exchange under the symbols “GRNT” and “GRNT WS,” respectively. On May 26, 2023, the closing price of Granite Ridge common stock was $5.90 per share and the closing price of Granite Ridge warrants on May 26, 2023 was $1.42 per warrant.
This prospectus supplement should be read in conjunction with the Prospectus and is not complete without, and may not be delivered or utilized except in connection with, the Prospectus, including any amendments or supplements thereto. This prospectus supplement is qualified by reference to the Prospectus, including any amendments or supplements thereto, except to the extent that the information in this prospectus supplement updates and supersedes the information contained therein. If there is any inconsistency between the information in the Prospectus and this prospectus supplement, you should rely on the information in this prospectus supplement.
We are an “emerging growth company” and a “smaller reporting company” as those terms are defined under applicable federal securities laws, and as such, are subject to certain reduced public company reporting requirements.
Investing in our securities involves a high degree of risk. Before buying any securities, you should carefully read the discussion of the risks of investing in our securities in “Risk Factors” beginning on page 11 of the Prospectus.
Neither the Securities and Exchange Commission nor any other regulatory body has approved or disapproved of these securities or passed upon the accuracy or adequacy of this prospectus supplement or the Prospectus. Any representation to the contrary is a criminal offense.
Prospectus Supplement dated May 30, 2023.
 
PS-48

TABLE OF CONTENTS
 
UNITED STATES
SECURITIES AND EXCHANGE COMMISSION
Washington, D.C. 20549
FORM 8-K
CURRENT REPORT
Pursuant to Section 13 OR 15(d) of the Securities Exchange Act of 1934
Date of Report (Date of earliest event reported): May 25, 2023
GRANITE RIDGE RESOURCES, INC.
(Exact name of registrant as specified in its charter)
Delaware
001-41537
88-2227812
(State or other jurisdiction
of incorporation)
(Commission
File Number)
(IRS Employer
Identification No.)
5217 McKinney Avenue, Suite 400
Dallas, Texas

75205
(Address of principal executive offices)
(Zip Code)
(214) 396-2850
(Registrant’s telephone number, including area code)
Not Applicable
(Former name or former address, if changed since last report.)
Check the appropriate box below if the Form 8-K filing is intended to simultaneously satisfy the filing obligation of the registrant under any of the following provisions:

Written communications pursuant to Rule 425 under the Securities Act (17 CFR 230.425)

Soliciting material pursuant to Rule 14a-12 under the Exchange Act (17 CFR 240.14a-12)

Pre-commencement communications pursuant to Rule 14d-2(b) under the Exchange Act (17 CFR 240.14d-2(b))

Pre-commencement communications pursuant to Rule 13e-4(c) under the Exchange Act (17 CFR 240.13e-4(c))
Securities registered pursuant to Section 12(b) of the Act:
Title of each class
Trading Symbol(s)
Name of each exchange on which registered
Common stock, par value $0.0001 per share
GRNT
New York Stock Exchange
Warrants to purchase Common Stock, each whole warrant exercisable for one share of common stock at an exercise price of $11.50 per share
GRNT WS
New York Stock Exchange
Indicate by check mark whether the registrant is an emerging growth company as defined in Rule 405 of the Securities Act of 1933 (§230.405 of this chapter) or Rule 12b-2 of the Securities Exchange Act of 1934 (§240.12b-2 of this chapter).
Emerging growth company ☒
If an emerging growth company, indicate by check mark if the registrant has elected not to use the extended transition period for complying with any new or revised financial accounting standards provided pursuant to Section 13(a) of the Exchange Act. ☐
 
PS-49

TABLE OF CONTENTS
 
Item 5.07   Submission of Matters to a Vote of Security Holders.
On May 25, 2023, Granite Ridge Resources, Inc. (the “Company”) held its Annual Meeting of Stockholders (the “Annual Meeting”). On the March 31, 2023 record date for the Annual Meeting, there were 133,171,826 shares of the Company’s common stock, par value $0.0001 per share (the “Common Stock”), outstanding, with each such share of Common Stock being entitled to one vote on each of the items submitted to a vote at the Annual Meeting. A total of 123,087,856 shares of Common Stock were represented in person or by proxy at the Annual Meeting. The number of votes cast for, against, or withheld, as well as abstentions and broker non-votes, as applicable, with respect to each matter is set forth below.
Proposal 1: Election of Directors
The shareholders elected each of Thaddeus Darden, Michele J. Everard, and Kirk Lazarine as a Class I director of the Company for a term expiring at the Annual Meeting of Stockholders in 2026 or until their respective successors are elected and qualified.
Nominee
Votes For
Votes Against
Votes Abstained
Broker Non-Votes
Thaddeus Darden
122,481,630 0 606,226 0
Michele J. Everard
123,009,500 0 78,356 0
Kirk Lazarine
122,670,414 0 417,442 0
Proposal 2: Proposal to Ratify the Appointment of FORVIS LLP as the Company’s Independent Registered Public Accounting Firm for the Year Ending December 31, 2023
The shareholders ratified the appointment of FORVIS LLP as the Company’s independent registered public accounting firm for the year ending December 31, 2023.
Votes For
Votes Against
Votes Abstained
Broker Non-Votes
122,900,061
147,112 40,683 0
 
PS-50

TABLE OF CONTENTS
 
SIGNATURE
Pursuant to the requirements of the Securities Exchange Act of 1934, the registrant has duly caused this report to be signed on its behalf by the undersigned hereunto duly authorized.
GRANITE RIDGE RESOURCES, INC.
Date: May 30, 2023 By:
/s/ Luke C. Brandenberg
Name: Luke C. Brandenberg
Title: President and Chief Executive Officer
 
PS-51

TABLE OF CONTENTS
 
  Filed Pursuant to Rule 424(b)(3)
 Registration No. 333-268478
PROSPECTUS SUPPLEMENT NO. 5
(To the Prospectus dated April 3, 2023)
[MISSING IMAGE: lg_graniteridge-4clr.jpg]
Granite Ridge Resources, Inc.
123,671,585 Shares of Common Stock
10,349,975 Shares of Common Stock issuable
upon the exercise of Warrants
This prospectus supplement supplements the prospectus, dated April 3, 2023 (as supplemented or amended, the “Prospectus”) of Granite Ridge Resources, Inc. (the “Company” or “Granite Ridge”), which forms a part of our registration statement on Form S-1 (No. 333-268478). This prospectus supplement is being filed to update and supplement the information in the Prospectus with the information contained in our Current Report on Form 8-K filed with the Securities and Exchange Commission on June 20, 2023. Accordingly, we have attached the Current Report to this prospectus supplement.
The Prospectus and this prospectus supplement relate to (i) the issuance by us of up to an aggregate of 10,349,975 shares of common stock, $0.0001 par value (the “Granite Ridge common stock”) that may be issued upon exercise of warrants to purchase Granite Ridge common stock at an exercise price of $11.50 per share (the “Granite Ridge warrants”) and (ii) the offer and sale from time to time by the selling securityholders named in the Prospectus (the “Selling Securityholders”), or their permitted transferees, of up to 123,671,585 shares of Granite Ridge common stock
Granite Ridge common stock and Granite Ridge warrants are listed on the New York Stock Exchange under the symbols “GRNT” and “GRNT WS,” respectively. On June 16, 2023, the closing price of Granite Ridge common stock was $6.58 per share and the closing price of Granite Ridge warrants on June 16, 2023 was $1.53 per warrant.
This prospectus supplement should be read in conjunction with the Prospectus and is not complete without, and may not be delivered or utilized except in connection with, the Prospectus, including any amendments or supplements thereto. This prospectus supplement is qualified by reference to the Prospectus, including any amendments or supplements thereto, except to the extent that the information in this prospectus supplement updates and supersedes the information contained therein. If there is any inconsistency between the information in the Prospectus and this prospectus supplement, you should rely on the information in this prospectus supplement.
We are an “emerging growth company” and a “smaller reporting company” as those terms are defined under applicable federal securities laws, and as such, are subject to certain reduced public company reporting requirements.
Investing in our securities involves a high degree of risk. Before buying any securities, you should carefully read the discussion of the risks of investing in our securities in “Risk Factors” beginning on page 11 of the Prospectus.
Neither the Securities and Exchange Commission nor any other regulatory body has approved or disapproved of these securities or passed upon the accuracy or adequacy of this prospectus supplement or the Prospectus. Any representation to the contrary is a criminal offense.
Prospectus Supplement dated June 20, 2023.
 
PS-52

TABLE OF CONTENTS
 
UNITED STATES
SECURITIES AND EXCHANGE COMMISSION
Washington, D.C. 20549
FORM 8-K
CURRENT REPORT
Pursuant to Section 13 OR 15(d) of the Securities Exchange Act of 1934
Date of Report (Date of earliest event reported): June 20, 2023
GRANITE RIDGE RESOURCES, INC.
(Exact name of registrant as specified in its charter)
Delaware
001-41537
88-2227812
(State or other jurisdiction
of incorporation)
(Commission
File Number)
(IRS Employer
Identification No.)
5217 McKinney Avenue, Suite 400
Dallas, Texas

75205
(Address of principal executive offices)
(Zip Code)
(214) 396-2850
(Registrant’s telephone number, including area code)
Not Applicable
(Former name or former address, if changed since last report.)
Check the appropriate box below if the Form 8-K filing is intended to simultaneously satisfy the filing obligation of the registrant under any of the following provisions:

Written communications pursuant to Rule 425 under the Securities Act (17 CFR 230.425)

Soliciting material pursuant to Rule 14a-12 under the Exchange Act (17 CFR 240.14a-12)

Pre-commencement communications pursuant to Rule 14d-2(b) under the Exchange Act (17 CFR 240.14d-2(b))

Pre-commencement communications pursuant to Rule 13e-4(c) under the Exchange Act (17 CFR 240.13e-4(c))
Securities registered pursuant to Section 12(b) of the Act:
Title of each class
Trading Symbol(s)
Name of each exchange on which registered
Common stock, par value $0.0001 per share
GRNT
New York Stock Exchange
Warrants to purchase Common Stock, each whole warrant exercisable for one share of common stock at an exercise price of $11.50 per share
GRNT.WS
New York Stock Exchange
Indicate by check mark whether the registrant is an emerging growth company as defined in Rule 405 of the Securities Act of 1933 (§230.405 of this chapter) or Rule 12b-2 of the Securities Exchange Act of 1934 (§240.12b-2 of this chapter).
Emerging growth company ☒
If an emerging growth company, indicate by check mark if the registrant has elected not to use the extended transition period for complying with any new or revised financial accounting standards provided pursuant to Section 13(a) of the Exchange Act. ☐
 
PS-53

TABLE OF CONTENTS
 
Item 1.01   Entry into a Material Definitive Agreement.
As previously disclosed, on May 19, 2023, Granite Ridge Resources, Inc., a Delaware corporation (“Granite Ridge” or the “Company”), announced the commencement of an exchange offer (the “Offer”) and consent solicitation (the “Consent Solicitation”) relating to its outstanding warrants to purchase shares of common stock of the Company, par value $0.0001 per share (the “Common Stock”), which warrants trade on the New York Stock Exchange under the symbol “GRNT.WS” ​(the “Warrants”). The Company offered to all holders of the Warrants the opportunity to receive 0.250 shares of Common Stock in exchange for each outstanding Warrant tendered by the holder and exchanged pursuant to the Offer. Concurrently with the Offer, the Company solicited consents from holders of the Warrants to amend that certain Warrant Agreement, dated as of September 15, 2020, by and between Executive Network Partnering Corporation, a Delaware corporation (“ENPC”), and Continental Stock Transfer & Trust Company, as warrant agent (“Continental”), as amended on March 24, 2021, by and between ENPC and Continental, and as assigned pursuant to the Assignment, Assumption and Amendment Agreement, dated as of October 24, 2022, by and between Granite Ridge, ENPC and Continental (as amended and assigned, the “Warrant Agreement”) to permit the Company to require that each Warrant that is outstanding upon the closing of the Offer be exchanged for 0.225 shares of Common Stock, which is a ratio 10% less than the exchange ratio applicable to the Offer (such amendment, the “Warrant Amendment”).
The Offer and Consent Solicitation expired at 11:59 p.m., Eastern Time, on June 16, 2023. The Company has been advised that 9,887,035 Warrants (including 279,161 Warrants tendered through guaranteed delivery), or approximately 95.5% of the outstanding Warrants, were validly tendered and not validly withdrawn prior to the expiration of the Offer and Consent Solicitation. The Company expects to accept all validly tendered Warrants for exchange and settlement on or before June 22, 2023.
In addition, pursuant to the Consent Solicitation, the Company received the approval of parties representing approximately 95.5% of the outstanding Warrants to enter into the Warrant Amendment, which exceeds the threshold of 50% of the outstanding Warrants required to effect the Warrant Amendment. Accordingly, the Company and Continental entered into the Warrant Amendment, dated June 20, 2023, and the Company announced that it will exercise its right, in accordance with the terms of the Warrant Amendment, to exchange each Warrant that is outstanding upon the closing of the Offer for 0.225 shares of Common Stock per warrant (the “Post-Offer Exchange”). The Company has fixed the date for the Post-Offer Exchange as July 5, 2023.
The foregoing description of the Warrant Amendment is qualified in its entirety by reference to the Warrant Amendment, which is filed as Exhibit 10.1 to this Current Report on Form 8-K and is incorporated by reference herein.
Item 3.03   Material Modification to Rights of Security Holders.
Item 1.01 of this Current Report on Form 8-K is incorporated by reference into this Item 3.03.
Item 5.07   Submission of Matters to a Vote of Security Holders.
Item 1.01 of this Current Report on Form 8-K is incorporated by reference into this Item 5.07.
Item 8.01   Other Events.
On June 20, 2023, the Company issued a press release announcing the final results of the Offer and Consent Solicitation and the Company’s entry into the Warrant Amendment. A copy of the press release is attached as Exhibit 99.1 and is incorporated by reference herein.
No Offer or Solicitation
This announcement is for informational purposes only and shall not constitute an offer to purchase or a solicitation of an offer to sell the Warrants or an offer to sell or a solicitation of an offer to buy any shares of Common Stock in any state in which such offer, solicitation, or sale would be unlawful before registration or qualification under the laws of any such state. The Offer and Consent Solicitation were made only through, and pursuant to the terms and conditions set forth in, the Company’s Schedule TO, prospectus/offer to
 
PS-54

TABLE OF CONTENTS
 
exchange, and related letter of transmittal, and the complete terms and conditions of the Offer and Consent Solicitation are set forth in the Schedule TO, prospectus/offer to exchange, and related letter of transmittal.
A registration statement on Form S-4 filed by the Company with the U.S. Securities and Exchange Commission (the “SEC”) registering the Common Stock issuable in the Offer and the Post-Offer Exchange was declared effective by the SEC on June 16, 2023.
Cautionary Statement Regarding Forward-Looking Statements
This Current Report on Form 8-K contains forward-looking statements within the meaning of the federal securities laws, including statements regarding the expected acceptance by the Company of all validly tendered Warrants for exchange, the closing of the Offer and Consent Solicitation, and the consummation of the Post-Offer Exchange. These forward-looking statements generally are identified by the words “believe,” “project,” “expect,” “anticipate,” “estimate,” “intend,” “strategy,” “future,” “opportunity,” “plan,” “may,” “should,” “will,” “would,” “will be,” “will continue,” “will likely result,” and similar expressions, but the absence of these words does not mean that a statement is not forward-looking. Forward-looking statements are predictions, projections, and other statements about future events that are based on current expectations and assumptions and, as a result, are subject to risks and uncertainties. Many factors could cause actual future events to differ materially from the forward-looking statements in this Current Report on Form 8-K, including, but not limited to those described under the section entitled “Risk Factors” in the Company’s registration statement on Form S-4/A, filed June 5, 2023, as such factors may be updated from time to time in the Company’s periodic filings with the SEC, which are accessible on the SEC’s website at www.sec.gov.
New risks emerge from time to time. It is not possible for our management to predict all risks, nor can we assess the impact of all factors on our business or the extent to which any factor, or combination of factors, may cause actual results to differ materially from those contained in any forward-looking statements we may make. In light of these risks, uncertainties and assumptions, the forward-looking events and circumstances discussed in this Current Report on Form 8-K may not occur and actual results could differ materially and adversely from those anticipated.
Forward-looking statements speak only as of the date they are made. Readers are cautioned not to put undue reliance on forward-looking statements, and we assume no obligation and do not intend to update or revise these forward-looking statements, whether as a result of new information, future events or otherwise. We do not give any assurance that we will achieve our expectations.
Item 9.01   Financial Statements and Exhibits.
(d) Exhibits.
Exhibit No.
Description
10.1*
99.1*
104
Cover Page Interactive Data File (embedded within the Inline XBRL document).
*
Filed herewith
 
PS-55

TABLE OF CONTENTS
 
SIGNATURE
Pursuant to the requirements of the Securities Exchange Act of 1934, the registrant has duly caused this report to be signed on its behalf by the undersigned hereunto duly authorized.
GRANITE RIDGE RESOURCES, INC.
Date: June 20, 2023 By:
/s/ Luke C. Brandenberg
Name: Luke C. Brandenberg
Title:   President and Chief Executive Officer
 
PS-56

TABLE OF CONTENTS
 
 Filed Pursuant to Rule 424(b)(3)
 Registration No. 333-268478
PROSPECTUS SUPPLEMENT NO. 6
(To the Prospectus dated April 3, 2023)
[MISSING IMAGE: lg_graniteridge-4clr.jpg]
Granite Ridge Resources, Inc.
123,671,585 Shares of Common Stock
10,349,975 Shares of Common Stock issuable
upon the exercise of Warrants
This prospectus supplement supplements the prospectus, dated April 3, 2023 (as supplemented or amended, the “Prospectus”) of Granite Ridge Resources, Inc. (the “Company” or “Granite Ridge”), which forms a part of our registration statement on Form S-1 (No. 333-268478). This prospectus supplement is being filed to update and supplement the information in the Prospectus with the information contained in our Current Report on Form 8-K filed with the Securities and Exchange Commission on June 22, 2023. Accordingly, we have attached the Current Report to this prospectus supplement.
The Prospectus and this prospectus supplement relate to (i) the issuance by us of up to an aggregate of 10,349,975 shares of common stock, $0.0001 par value (the “Granite Ridge common stock”) that may be issued upon exercise of warrants to purchase Granite Ridge common stock at an exercise price of $11.50 per share (the “Granite Ridge warrants”) and (ii) the offer and sale from time to time by the selling securityholders named in the Prospectus (the “Selling Securityholders”), or their permitted transferees, of up to 123,671,585 shares of Granite Ridge common stock
Granite Ridge common stock and Granite Ridge warrants are listed on the New York Stock Exchange under the symbols “GRNT” and “GRNT WS,” respectively. On June 21, 2023, the closing price of Granite Ridge common stock was $6.91 per share and the closing price of Granite Ridge warrants on June 21, 2023 was $1.54 per warrant.
This prospectus supplement should be read in conjunction with the Prospectus and is not complete without, and may not be delivered or utilized except in connection with, the Prospectus, including any amendments or supplements thereto. This prospectus supplement is qualified by reference to the Prospectus, including any amendments or supplements thereto, except to the extent that the information in this prospectus supplement updates and supersedes the information contained therein. If there is any inconsistency between the information in the Prospectus and this prospectus supplement, you should rely on the information in this prospectus supplement.
We are an “emerging growth company” and a “smaller reporting company” as those terms are defined under applicable federal securities laws, and as such, are subject to certain reduced public company reporting requirements.
Investing in our securities involves a high degree of risk. Before buying any securities, you should carefully read the discussion of the risks of investing in our securities in “Risk Factors” beginning on page 11 of the Prospectus.
Neither the Securities and Exchange Commission nor any other regulatory body has approved or disapproved of these securities or passed upon the accuracy or adequacy of this prospectus supplement or the Prospectus. Any representation to the contrary is a criminal offense.
Prospectus Supplement dated June 22, 2023.
 
PS-57

TABLE OF CONTENTS
 
UNITED STATES
SECURITIES AND EXCHANGE COMMISSION
Washington, D.C. 20549
FORM 8-K
CURRENT REPORT
Pursuant to Section 13 OR 15(d) of the Securities Exchange Act of 1934
Date of Report (Date of earliest event reported): June 22, 2023
GRANITE RIDGE RESOURCES, INC.
(Exact name of registrant as specified in its charter)
Delaware
001-41537
88-2227812
(State or other jurisdiction
of incorporation)
(Commission
File Number)
(IRS Employer
Identification No.)
5217 McKinney Avenue, Suite 400
Dallas, Texas

75205
(Address of principal executive offices)
(Zip Code)
(214) 396-2850
(Registrant’s telephone number, including area code)
Not Applicable
(Former name or former address, if changed since last report.)
Check the appropriate box below if the Form 8-K filing is intended to simultaneously satisfy the filing obligation of the registrant under any of the following provisions:

Written communications pursuant to Rule 425 under the Securities Act (17 CFR 230.425)

Soliciting material pursuant to Rule 14a-12 under the Exchange Act (17 CFR 240.14a-12)

Pre-commencement communications pursuant to Rule 14d-2(b) under the Exchange Act (17 CFR 240.14d-2(b))

Pre-commencement communications pursuant to Rule 13e-4(c) under the Exchange Act (17 CFR 240.13e-4(c))
Securities registered pursuant to Section 12(b) of the Act:
Title of each class
Trading Symbol(s)
Name of each exchange on which registered
Common stock, par value $0.0001 per share
GRNT
New York Stock Exchange
Warrants to purchase Common Stock, each whole warrant exercisable for one share of common stock at an exercise price of $11.50 per share
GRNT.WS
New York Stock Exchange
Indicate by check mark whether the registrant is an emerging growth company as defined in Rule 405 of the Securities Act of 1933 (§230.405 of this chapter) or Rule 12b-2 of the Securities Exchange Act of 1934 (§240.12b-2 of this chapter).
Emerging growth company ☒
If an emerging growth company, indicate by check mark if the registrant has elected not to use the extended transition period for complying with any new or revised financial accounting standards provided pursuant to Section 13(a) of the Exchange Act. ☐
 
PS-58

TABLE OF CONTENTS
 
Item 8.01   Other Events.
On June 22, 2023, Granite Ridge Resources, Inc., a Delaware corporation (“Granite Ridge” or the “Company”), consummated the closing of the Company’s previously announced exchange offer (the “Offer”) relating to its outstanding warrants to purchase shares of common stock of the Company, par value $0.0001 per share (the “Common Stock”), which warrants trade on the New York Stock Exchange under the symbol “GRNT.WS” ​(the “Warrants”). The Company also consummated the closing of the consent solicitation related to the Offer, which solicited consents from holders of the Warrants to amend that certain Warrant Agreement, dated as of September 15, 2020, by and between Executive Network Partnering Corporation, a Delaware corporation (“ENPC”), and Continental Stock Transfer & Trust Company, as warrant agent (“Continental”), as amended on March 24, 2021, by and between ENPC and Continental, and as assigned pursuant to the Assignment, Assumption and Amendment Agreement, dated as of October 24, 2022, by and between Granite Ridge, ENPC and Continental (as amended and assigned, the “Warrant Agreement”) to permit the Company to require that each Warrant that is outstanding upon the closing of the Offer be exchanged for 0.225 shares of Common Stock, which is a ratio 10% less than the exchange ratio applicable to the Offer (such amendment, the “Warrant Amendment”). The Company issued 2,471,738 shares of Common Stock in exchange for the Warrants tendered in the Offer.
As previously announced, the Company exercised its right, in accordance with the terms of the Warrant Amendment, to exchange each Warrant that is outstanding upon the closing of the Offer for 0.225 shares of Common Stock per Warrant (the “Post-Offer Exchange”). The Company fixed the date for the Post-Offer Exchange as July 5, 2023.
Cautionary Statement Regarding Forward-Looking Statements
This Current Report on Form 8-K contains forward-looking statements within the meaning of the federal securities laws, including statements regarding the expected consummation of the Post-Offer Exchange. These forward-looking statements generally are identified by the words “believe,” “project,” “expect,” “anticipate,” “estimate,” “intend,” “strategy,” “future,” “opportunity,” “plan,” “may,” “should,” “will,” “would,” “will be,” “will continue,” “will likely result,” and similar expressions, but the absence of these words does not mean that a statement is not forward-looking. Forward-looking statements are predictions, projections, and other statements about future events that are based on current expectations and assumptions and, as a result, are subject to risks and uncertainties. Many factors could cause actual future events to differ materially from the forward-looking statements in this Current Report on Form 8-K, including, but not limited to those described under the section entitled “Risk Factors” in the Company’s registration statement on Form S-4/A, filed June 5, 2023, as such factors may be updated from time to time in the Company’s periodic filings with the SEC, which are accessible on the SEC’s website at www.sec.gov.
New risks emerge from time to time. It is not possible for our management to predict all risks, nor can we assess the impact of all factors on our business or the extent to which any factor, or combination of factors, may cause actual results to differ materially from those contained in any forward-looking statements we may make. In light of these risks, uncertainties and assumptions, the forward-looking events and circumstances discussed in this Current Report on Form 8-K may not occur and actual results could differ materially and adversely from those anticipated.
Forward-looking statements speak only as of the date they are made. Readers are cautioned not to put undue reliance on forward-looking statements, and we assume no obligation and do not intend to update or revise these forward-looking statements, whether as a result of new information, future events or otherwise. We do not give any assurance that we will achieve our expectations.
Item 9.01   Financial Statements and Exhibits.
(d) Exhibits.
Exhibit No.
Description
104
Cover Page Interactive Data File (embedded within the Inline XBRL document).
 
PS-59

TABLE OF CONTENTS
 
SIGNATURE
Pursuant to the requirements of the Securities Exchange Act of 1934, the registrant has duly caused this report to be signed on its behalf by the undersigned hereunto duly authorized.
GRANITE RIDGE RESOURCES, INC.
Date: June 22, 2023 By:
/s/ Luke C. Brandenberg
Name: Luke C. Brandenberg
Title: President and Chief Executive Officer
 
PS-60

TABLE OF CONTENTS
 
 Filed Pursuant to Rule 424(b)(3)
 Registration No. 333-268478
PROSPECTUS SUPPLEMENT NO. 7
(To the Prospectus dated April 3, 2023)
[MISSING IMAGE: lg_graniteridge-4clr.jpg]
Granite Ridge Resources, Inc.
This prospectus supplement supplements the prospectus, dated April 3, 2023 (as supplemented or amended, the “Prospectus”) of Granite Ridge Resources, Inc. (the “Company” or “Granite Ridge”), which forms a part of our registration statement on Form S-1 (No. 333-268478). This prospectus supplement is being filed to update and supplement the information in the Prospectus with the information contained in our Quarterly Report on Form 10-Q filed with the Securities and Exchange Commission on August 10, 2023 (the “Quarterly Report”) and the Current Report on Form 8-K filed with the Securities and Exchange Commission on August 10, 2023. Accordingly, we have attached the Quarterly and Current Report to this prospectus supplement.
The Prospectus and this prospectus supplement relate to the offer and sale from time to time by the selling securityholders named in the Prospectus (the “Selling Securityholders”), or their permitted transferees, of up to 123,671,585 shares of common stock, $0.0001 par value per share, of Granite Ridge (“Granite Ridge common stock”).
The Prospectus also initially related to the issuance by us of up to an aggregate of 10,349,975 shares of Granite Ridge common stock that may be issued upon exercise of warrants to purchase Granite Ridge common stock at an exercise price of $11.50 per share (the “Granite Ridge warrants”). In connection with the warrant exchange offer and consent solicitation by the Company on June 22, 2023, all Granite Ridge warrants were converted to shares of Granite Ridge common stock, and no Granite Ridge warrants remain outstanding. In connection with such exchange offer and solicitation, the New York Stock Exchange filed Form 25 to delist the Granite Ridge warrants on July 5, 2023.
Shares of Granite Ridge common stock are listed on the New York Stock Exchange under the symbol “GRNT.” On August 9, 2023, the closing price of Granite Ridge common stock was $7.24 per share.
This prospectus supplement should be read in conjunction with the Prospectus and is not complete without, and may not be delivered or utilized except in connection with, the Prospectus, including any amendments or supplements thereto. This prospectus supplement is qualified by reference to the Prospectus, including any amendments or supplements thereto, except to the extent that the information in this prospectus supplement updates and supersedes the information contained therein. If there is any inconsistency between the information in the Prospectus and this prospectus supplement, you should rely on the information in this prospectus supplement.
We are an “emerging growth company” and a “smaller reporting company” as those terms are defined under applicable federal securities laws, and as such, are subject to certain reduced public company reporting requirements.
Investing in our securities involves a high degree of risk. Before buying any securities, you should carefully read the discussion of the risks of investing in our securities in “Risk Factors” beginning on page 11 of the Prospectus.
Neither the Securities and Exchange Commission nor any other regulatory body has approved or disapproved of these securities or passed upon the accuracy or adequacy of this prospectus supplement or the Prospectus. Any representation to the contrary is a criminal offense.
Prospectus Supplement dated August 10, 2023.
 
PS-61

TABLE OF CONTENTS
 
UNITED STATES
SECURITIES AND EXCHANGE COMMISSION
WASHINGTON, D.C. 20549
FORM 10-Q

QUARTERLY REPORT PURSUANT TO SECTION 13 OR 15(d) OF THE SECURITIES EXCHANGE ACT OF 1934
For the quarterly period ended June 30, 2023
OR

TRANSITION REPORT PURSUANT TO SECTION 13 OR 15(d) OF THE SECURITIES EXCHANGE ACT OF 1934
For the transition period from             to            
Commission File Number: 001-41537
GRANITE RIDGE RESOURCES, INC.
(Exact Name of Registrant as Specified in Its Charter )
Delaware
(State or other jurisdiction of
incorporation or organization)
1311
(Primary Standard Industrial
Classification Code Number)
88-2227812
(I.R.S. Employer
Identification Number)
5217 McKinney Ave, Suite 400
Dallas, TX 75205
(Address of principal executive offices)
(214) 396-2850
(Registrant’s telephone number, including area code)
(Former name, former address and former fiscal year, if changed since last report)
Securities registered pursuant to Section 12(b) of the Act:
Title of each class
Trading Symbol
Name of each exchange on which registered
Common Stock, par value $0.0001 per share
GRNT
New York Stock Exchange
Warrants to purchase Common Stock, each whole warrant
exercisable for one share of common stock at an exercise
price of $11.50 per share
GRNT WS
New York Stock Exchange
Indicate by check mark whether the registrant (1) has filed all reports required to be filed by Section 13 or 15(d) of the Securities Exchange Act of 1934 during the preceding 12 months (or for such shorter period that the registrant was required to file such reports) and (2) has been subject to such filing requirements for the past 90 days. Yes ☒ No ☐
Indicate by check mark whether the registrant has submitted electronically every Interactive Data File required to be submitted pursuant to Rule 405 of Regulation S-T (§232.405 of this chapter) during the preceding 12 months (or for such shorter period that the registrant was required to submit such files). Yes ☒ No ☐
Indicate by check mark whether the registrant is a large accelerated filer, an accelerated filer, a non-accelerated filer, a smaller reporting company, or an emerging growth company. See the definitions of “large accelerated filer,” “accelerated filer,” “smaller reporting company” and “emerging growth company” in Rule 12b-2 of the Exchange Act.
Large accelerated filer   ☐
Accelerated filer   ☐
Non-accelerated filer   ☒
Smaller reporting company   ☒
Emerging growth company   ☒
If an emerging growth company, indicate by check mark if the registrant has elected not to use the extended transition period for complying with any new or revised financial accounting standards provided pursuant to Section 13(a) of the Exchange Act. ☐
Indicate by check mark whether the registrant is a shell company (as defined in Rule 12b-2 of the Act). Yes ☐ No ☒
At August 7, 2023, there were 134,841,979 shares of our common stock, par value $0.0001, outstanding.
 
PS-62

TABLE OF CONTENTS
 
CAUTIONARY NOTE REGARDING FORWARD-LOOKING STATEMENTS
We are including the following discussion to inform our existing and potential security holders generally of some of the risks and uncertainties that can affect our company and to take advantage of the “safe harbor” protection for forward-looking statements that applicable federal securities law afford.
From time to time, our management or persons acting on our behalf may make forward-looking statements to inform existing and potential security holders about our company. All statements other than statements of historical facts included in this report, including, without limitation, statements regarding our financial position, business strategy, plans and objectives of management for future operations, industry conditions, indebtedness covenant compliance, capital expenditures, production, cash flow, borrowing base under our Credit Agreement (as defined below), our intention or ability to pay or increase dividends on our capital stock, and impairment, are forward-looking statements. When used in this report, forward-looking statements are generally accompanied by terms or phrases such as “estimate,” “project,” “predict,” “believe,” “expect,” “continue,” “anticipate,” “target,” “could,” “plan,” “intend,” “seek,” “goal,” “will,” “should,” “may” or other words and similar expressions that convey the uncertainty of future events or outcomes. Items contemplating or making assumptions about actual or potential future production, sales, market size, collaborations, cash flows, and trends or operating results also constitute such forward-looking statements.
Forward-looking statements involve inherent risks and uncertainties, and important factors (many of which are beyond our company’s control) that could cause actual results to differ materially from those set forth in the forward-looking statements, including the following:

changes in current or future commodity prices and interest rates;

supply chain disruptions;

infrastructure constraints and related factors affecting our properties;

our ability to acquire additional development opportunities and potential or pending acquisition transactions, as well as the effects of such acquisitions on our company’s cash position and levels of indebtedness;

changes in our reserves estimates or the value thereof;

operational risks including, but not limited to, the pace of drilling and completions activity on our properties;

changes in the markets in which Granite Ridge competes;

geopolitical risk and changes in applicable laws, legislation, or regulations, including those relating to environmental matters;

cyber-related risks;

the fact that reserve estimates depend on many assumptions that may turn out to be inaccurate and that any material inaccuracies in reserve estimates or underlying assumptions will materially affect the quantities and present value of our reserves;

the outcome of any known and unknown litigation and regulatory proceedings;

limited liquidity and trading of Granite Ridge’s securities;

acts of war or terrorism;

market conditions and global, regulatory, technical, and economic factors beyond Granite Ridge’s control, including the potential adverse effects of the COVID-19 pandemic, or another major disease, affecting capital markets, general economic conditions, global supply chains and Granite Ridge’s business and operations;

increasing regulatory and investor emphasis on, and attention to, environmental, social, and governance matters;

our ability to establish and maintain effective internal control over financial reporting, including our ability to remediate the existing material weaknesses in our internal controls; and
 
PS-63

TABLE OF CONTENTS
 

other factors discussed in our Annual Report on Form 10-K for the year ended December 31, 2022 under “Risk Factors,” as updated by any subsequent Forms 10-Q, which we file with the United States Securities and Exchange Commission (“SEC”).
We have based any forward-looking statements on our current expectations and assumptions about future events. While our management considers these expectations and assumptions to be reasonable, they are inherently subject to significant business, economic, competitive, regulatory and other risks, contingencies and uncertainties, most of which are difficult to predict and many of which are beyond our control. Accordingly, results actually achieved may differ materially from expected results described in these statements. Forward-looking statements speak only as of the date they are made.
You should carefully consider the statements in “Item 1A. Risk Factors” of our Annual Report on Form 10-K for the year ended December 31, 2022 and other sections of this report, which describe factors that could cause our actual results to differ from those set forth in the forward-looking statements. Our company does not undertake, and specifically disclaims, any obligation to update any forward-looking statements to reflect events or circumstances occurring after the date of such statements.
Readers are urged not to place undue reliance on these forward-looking statements, which speak only as of the date of this report. We assume no obligation to update any forward-looking statements in order to reflect any event or circumstance that may arise after the date of this report, other than as may be required by applicable law or regulation. Readers are urged to carefully review and consider the various disclosures made by us in our reports filed with the SEC which attempt to advise interested parties of the risks and factors that may affect our business, financial condition, results of operation and cash flows. If one or more of these risks or uncertainties materialize, or if the underlying assumptions prove incorrect, our actual results may vary materially from those expected or projected.
 
PS-64

TABLE OF CONTENTS
 
TABLE OF CONTENTS
PAGE
PS-63
PS-66
PS-66
PS-66
PS-67
PS-68
PS-70
PS-71
PS-89
PS-100
PS-100
PS-101
PS-101
PS-101
PS-102
PS-102
PS-102
PS-102
PS-103
PS-105
 
PS-65

TABLE OF CONTENTS
 
PART I — FINANCIAL INFORMATION
Item 1.   Financial Statements
GRANITE RIDGE RESOURCES, INC.
CONDENSED CONSOLIDATED BALANCE SHEETS
Unaudited
(in thousands, except par value and share data)
June 30, 2023
December 31, 2022
ASSETS
Current assets:
Cash
$ 14,493 $ 50,833
Revenue receivable
55,532 72,287
Advances to operators
22,917 8,908
Prepaid costs and other
1,354 4,203
Derivative assets – commodity derivatives
10,104 10,089
Total current assets
104,400 146,320
Property and equipment:
Oil and gas properties, successful efforts method
1,218,096 1,028,662
Accumulated depletion
(452,303) (383,673)
Total property and equipment, net
765,793 644,989
Long-term assets:
Other long-term assets
3,142 3,468
Total long-term assets
3,142 3,468
Total assets
$ 873,335 $ 794,777
LIABILITIES AND STOCKHOLDERS’ EQUITY
Current liabilities:
Accrued expenses
$ 51,510 $ 62,180
Other liabilities
1,235 1,523
Derivative liabilities – commodity derivatives
157 431
Total current liabilities
52,902 64,134
Long-term liabilities:
Long-term debt
55,000
Derivative liabilities – commodity derivatives
156
Derivative liabilities – common stock warrants
681 11,902
Asset retirement obligations
6,052 4,745
Deferred tax liability
106,219 91,592
Total long-term liabilities
168,108 108,239
Total liabilities
221,010 172,373
Stockholders’ Equity:
Common stock, $0.0001 par value, 431,000,000 shares authorized,
135,949,232 and 133,294,897 issued at June 30, 2023 and December 31,
2022, respectively
14 13
Additional paid-in capital
609,909 590,232
Retained earnings
48,610 32,388
Treasury stock, at cost, 971,701 and 25,920 shares at June 30, 2023 and December 31, 2022, respectively
(6,208) (229)
Total stockholders’ equity
652,325 622,404
Total liabilities and stockholders’ equity
$ 873,335 $ 794,777
The accompanying notes are an integral part to these condensed consolidated financial statements.
PS-66

TABLE OF CONTENTS
 
GRANITE RIDGE RESOURCES, INC.
CONDENSED CONSOLIDATED STATEMENTS OF OPERATIONS
Unaudited
(in thousands, except per share data)
Three Months Ended June 30,
Six Months Ended June 30,
2023
2022
2023
2022
Revenues:
Oil and natural gas sales
$ 87,557 $ 150,267 $ 178,867 $ 244,116
Operating costs and expenses:
Lease operating expenses
14,406 9,515 28,178 17,928
Production and ad valorem taxes
6,303 7,726 12,020 12,900
Depletion and accretion expense
34,969 31,404 68,821 47,529
General and administrative (including non-cash stock-based compensation of $375 and $1,434 for the three and six months ended June 30, 2023)
8,011 2,267 16,590 5,039
Total operating costs and expenses
63,689 50,912 125,609 83,396
Net operating income
23,868 99,355 53,258 160,720
Other income (expense):
Gain (loss) on derivatives – commodity derivatives
1,221 (5,462) 14,544 (33,858)
Interest expense
(1,211) (609) (1,550) (1,134)
Loss on derivatives – common stock warrants
(11,012) (5,734)
Total other income (expense)
(11,002) (6,071) 7,260 (34,992)
Income before income taxes
12,866 93,284 60,518 125,728
Income tax expense
4,129 14,915
Net income
$ 8,737 $ 93,284 $ 45,603 $ 125,728
Net income per share:
Basic
$ 0.07 $ 0.70 $ 0.34 $ 0.95
Diluted
$ 0.07 $ 0.70 $ 0.34 $ 0.95
Weighted-average number of shares outstanding:
Basic
132,866 132,923 132,933 132,923
Diluted
132,880 132,923 132,941 132,923
The accompanying notes are an integral part to these condensed consolidated financial statements.
PS-67

TABLE OF CONTENTS
 
GRANITE RIDGE RESOURCES, INC.
CONDENSED CONSOLIDATED STATEMENTS OF CHANGES IN EQUITY
Unaudited
Three Months Ended June 30, 2023
(in thousands)
Common Stock Issued
Additional
Paid-in
Capital
Retained
Earnings
Treasury Stock
Total
Stockholders’
Equity
Shares
Amount
Shares
Amount
As of March 31, 2023
133,477 $ 13 $ 592,578 $ 54,496 (311) $ (2,030) $ 645,057
Stock-based compensation
375 375
Purchase of treasury stock
(661) (4,178) (4,178)
Common stock dividend declared ($0.11 per share)
(14,623) (14,623)
Common stock issued in warrant exchange
2,472 1 16,956 16,957
Net income
8,737 8,737
As of June 30, 2023
135,949 $ 14 $ 609,909 $ 48,610 (972) $ (6,208) $ 652,325
Three Months Ended June 30, 2022
(in thousands)
Previous
Partnerships’
Capital Existing
Until the
Recapitalization
of Granite Ridge
Resources, Inc.
Total
Equity
As of March 31, 2022
$ 507,374 $ 507,374
Net income
93,284 93,284
As of June 30, 2022
$ 600,658 $ 600,658
The accompanying notes are an integral part to these condensed consolidated financial statements.
PS-68

TABLE OF CONTENTS
 
GRANITE RIDGE RESOURCES, INC.
CONDENSED CONSOLIDATED STATEMENTS OF CHANGES IN EQUITY
Unaudited
Six Months Ended June 30, 2023
(in thousands)
Common Stock Issued
Additional
Paid-in
Capital
Retained
Earnings
Treasury Stock
Total
Stockholders’
Equity
Shares
Amount
Shares
Amount
As of December 31, 2022
133,295
$ 13 $ 590,232 $ 32,388 (26) $ (229) $ 622,404
Adoption of ASU No. 2016-13 (Note 2)
(118) (118)
As of January 1, 2023
133,295 13 590,232 32,270 (26) (229) 622,286
Grants of restricted stock
403
Cancellation of vesting shares
(221)
Vesting shares
1,287 1,287
Stock-based compensation
1,434 1,434
Purchase of treasury stock
(946) (5,979) (5,979)
Common stock dividend declared ($0.22 per share)
(29,263) (29,263)
Common stock issued in warrant exchange
2,472 1 16,956 16,957
Net income
45,603 45,603
As of June 30, 2023
135,949 $ 14 $ 609,909 $ 48,610 (972) $ (6,208) $ 652,325
Six Months Ended June 30, 2022
(in thousands)
Previous
Partnerships’
Capital Existing
Until the
Recapitalization
of Granite Ridge
Resources, Inc.
Total
Equity
As of December 31, 2021
$ 474,930 $ 474,930
Net income
125,728 125,728
As of June 30, 2022
$ 600,658 $ 600,658
The accompanying notes are an integral part to these condensed consolidated financial statements.
PS-69

TABLE OF CONTENTS
 
GRANITE RIDGE RESOURCES, INC.
CONDENSED CONSOLIDATED STATEMENTS OF CASH FLOWS
Unaudited
Six Months Ended June 30,
(in thousands)
2023
2022
Operating activities:
Net income
$ 45,603 $ 125,728
Adjustments to reconcile net income to net cash provided by operating activities:
Depletion and accretion expense
68,821 47,529
(Gain) loss on derivatives – commodity derivatives
(14,544) 33,858
Net cash receipts from (payments on) commodity derivatives
14,411 (24,907)
Stock-based compensation
1,434
Amortization of deferred financing costs
327 21
Loss on derivatives – common stock warrants
5,734
Deferred income taxes
14,662
Other
(145)
Increase (decrease) in cash attributable to changes in operating assets and liabilities:
Revenue receivable
16,602 (47,255)
Accrued expenses
1,472 3,712
Prepaid and other expenses
950 (1,529)
Other payable
333 153
Net cash provided by operating activities
155,660 137,310
Investing activities:
Capital expenditures for oil and natural gas properties
(182,293) (84,992)
Acquisition of oil and natural gas properties
(29,516) (20,744)
Refund of advances to operators
750
Proceeds from the disposal of oil and natural gas properties
748
Net cash used in investing activities
(211,809) (104,238)
Financing activities:
Proceeds from borrowing on credit facilities
72,500 11,000
Repayments of borrowing on credit facilities
(17,500) (9,400)
Cash contributions
84
Deferred financing costs
(28)
Payment of expenses related to formation of Granite Ridge Resources, Inc.
(43)
Purchase of treasury shares
(5,857)
Payment of dividends
(29,263)
Net cash provided by financing activities
19,809 1,684
Net change in cash and restricted cash
(36,340) 34,756
Cash and restricted cash at beginning of period
51,133 12,154
Cash and restricted cash at end of period
$ 14,793 $ 46,910
Supplemental disclosure of cash flow information:
Cash paid during the period for interest
$ 1,209 $ 507
Cash paid during the period for income taxes
$ 33 $ 98
Supplemental disclosure of non-cash investing activities:
Oil and natural gas property development costs in accrued expenses
$ (13,903) $ 3,835
Advances to operators applied to development of oil and natural gas
properties
$ 53,379 $ 31,617
Cash and restricted cash:
Cash
$ 14,493 $ 46,610
Restricted cash included in other long-term assets
300 300
Cash and restricted cash
$ 14,793 $ 46,910
The accompanying notes are an integral part to these condensed consolidated financial statements.
PS-70

TABLE OF CONTENTS
 
GRANITE RIDGE RESOURCES, INC.
Notes to Condensed Consolidated Financial Statements
1.
Organization and nature of operations
Granite Ridge Resources, Inc. (together with its consolidated subsidiaries, “Granite Ridge,” the “Company,” or the “Successor”) is a Delaware corporation, initially formed in May 2022, whose common stock is listed and traded on the New York Stock Exchange (“NYSE”). The Company was created for the purpose of the Business Combination (as defined below), and following the Business Combination, for the purpose of purchasing non-operated oil and natural gas assets in multiple basins in North America and realizing profits through participation in oil and natural gas wells.
On October 24, 2022, the Business Combination closed and was accounted for as a reverse recapitalization and Grey Rock Energy Fund III (as defined below) was determined to be the accounting acquirer and Predecessor (as defined below). Unless otherwise indicated, for the periods prior to October 24, 2022, (i) the historical financial data in this Quarterly Report on Form 10-Q and (ii) the operating and other non-financial data disclosed in “Item II — Management’s Discussion and Analysis of Financial Condition and Results of Operations” ​(collectively the “Financial Statement Sections”) reflect the combined business and operations of the Funds (as defined below).
Business Combination
On October 24, 2022 (the “Closing Date”), Granite Ridge and Executive Network Partnering Corporation, a Delaware corporation (“ENPC”), consummated the Business Combination pursuant to the terms of the Business Combination Agreement, dated as of May 16, 2022 (the “Business Combination Agreement”), by and among ENPC, Granite Ridge, ENPC Merger Sub, Inc., a Delaware corporation and a wholly-owned subsidiary of Granite Ridge (“ENPC Merger Sub”), GREP Merger Sub, LLC, a Delaware limited liability company and a wholly-owned subsidiary of Granite Ridge (“GREP Merger Sub”), and Granite Ridge Holdings, LLC, a Delaware limited liability company formerly known as GREP Holdings, LLC (“GREP”).
Pursuant to the Business Combination Agreement, on the Closing Date, (i) ENPC Merger Sub merged with and into ENPC (the “ENPC Merger”), with ENPC surviving the ENPC Merger as a wholly-owned subsidiary of Granite Ridge and (ii) GREP Merger Sub merged with and into GREP (the “GREP Merger,” and together with the ENPC Merger, the “Mergers”), with GREP surviving the GREP Merger as a wholly-owned subsidiary of Granite Ridge (the transactions contemplated by the foregoing clauses (i) and (ii) the “Business Combination,” and together with the other transactions contemplated by the Business Combination Agreement, the “Transactions”).
Immediately prior to the closing of the Transactions, the net assets of Grey Rock Energy Fund, L.P., a Delaware limited partnership (“Fund I”), Grey Rock Energy Fund II, L.P., a Delaware limited partnership (“Fund II-A”), Grey Rock Energy Fund II-B, L.P., a Delaware limited partnership (“Fund II-B”), and Grey Rock Energy Fund II-B Holdings, L.P., a Delaware limited partnership (“Fund II-B Holdings”, and together with Fund II-A and Fund II-B, collectively, “Fund II”), and Grey Rock Energy Fund III-A, L.P., a Delaware limited partnership (“Fund III-A”), Grey Rock Energy Partners Fund III-B, L.P., a Delaware limited partnership (“Fund III-B”), and Grey Rock Energy Fund III-B Holdings, L.P., a Delaware limited partnership (“Fund III-B Holdings” and together with Fund III-A and Fund III-B, collectively, “Fund III” or “Predecessor”) were transferred (through various intermediary entities) to GREP (the “GREP Formation Transaction”). Fund I, Fund II and Fund III are collectively referred to herein as the “Funds”.
At the special meeting of ENPC stockholders held in connection with the Business Combination, of the 41,400,000 shares of ENPC Class A common stock, public stockholders of 39,343,496 shares of ENPC Class A common stock exercised their rights to have those shares redeemed for cash at a redemption price of approximately $10.07 per share, or an aggregate of approximately $396.1 million. The holders of membership interests in GREP (the “Existing GREP Members”) and their direct and indirect members were issued 130.0 million shares of Granite Ridge common stock at the closing. Upon consummation of the Business Combination, each public stockholder’s ENPC common stock and ENPC warrants were
 
PS-71

TABLE OF CONTENTS
 
GRANITE RIDGE RESOURCES, INC.
Notes to Condensed Consolidated Financial Statements
automatically converted into an equivalent number of shares of Granite Ridge common stock and Granite Ridge warrants as a result of the Transactions. At the effective time of the Mergers, (i) 495,357 shares of ENPC Class F common stock were converted to 1,238,393 shares of ENPC Class A common stock (of which an aggregate of 220,348 shares were subsequently forfeited pursuant to the terms of the Sponsor Agreement, dated as of May 16, 2022, by and among ENPC, Granite Ridge, and certain other parties thereto (the “Sponsor Agreement”)) and the remaining shares of ENPC Class F common stock outstanding were automatically cancelled for no consideration (the “ENPC Class F Conversion”) (ii) all other remaining shares of ENPC Class A common stock automatically cancelled without any conversion, payment or distribution (the “Sponsor Share Cancellation”) and (iii) all shares of ENPC Class B common stock outstanding were deemed transferred to ENPC and surrendered and forfeited for no consideration (the “ENPC Class B Contribution”). In January 2023, 220,348 of the 371,518 shares subject to vesting and forfeiture provisions under the terms of the Sponsor Agreement were forfeited.
Following the ENPC Class F Conversion, the Sponsor Share Cancellation, the ENPC Class B Contribution and the separation of the securities offered in ENPC’s initial public offering, which consisted of one share of Class A common stock and one-quarter of one ENPC warrant (“CAPSTM Separation”), each share of ENPC Class A common stock outstanding was automatically converted into one share of Granite Ridge common stock. Total aggregate investment by ENPC was $6.8 million, which amount represents total risk capital contributed by ENPC, including working capital loans that were forgiven.
Fund III, Fund I and Fund II were identified as entities under common control, in which all entities are ultimately controlled by the same party before and after the GREP Formation Transaction and therefore resulted in a change in reporting entity. In accordance with Financial Accounting Standards Board (“FASB”) Accounting Standards Codification (“ASC”) 805-50-45-5, for transactions between entities under common control, the consolidated financial statements for periods prior to the GREP Formation Transaction have been adjusted to retrospectively combine the previously separate entities for presentation purposes.
Warrant Exchange
On October 24, 2022, in connection with the Business Combination, the Company issued 10,349,975 common stock warrants. On June 22, 2023, the Company completed an offer to holders of its outstanding warrants which provided such holders the opportunity to receive 0.25 shares of the Company’s common stock in exchange for each warrant tendered by such holders (the “Offer”). This Offer coincided with a solicitation of consents from holders of the warrants to amend the warrant agreement to permit the Company to require that each warrant that remained outstanding upon the closing of the Offer be exchanged for 0.225 shares of the Company’s common stock (together, the “Warrant Exchange”). On June 22, 2023, the Company issued 2,471,738 shares of common stock in exchange for 9,887,035 warrants tendered in the Offer, with a minimal cash settlement in lieu of partial shares. As of June 30, 2023, 462,940 warrants remained outstanding. In July 2023, each remaining outstanding warrant was converted into 0.225 shares of the Company’s common stock, and subsequently, no warrants remained outstanding. See Note 9 for further discussion of the Warrant Exchange.
2.
Summary of Significant Accounting Policies
A complete discussion of the Company’s significant accounting policies is included in the Company’s Annual Report on Form 10-K for the year ended December 31, 2022.
Principles of Consolidation
As it pertains to the periods prior to completion of the Business Combination, the financial statements have been presented on a combined historical basis due to the Funds’ prior common ownership and control. Prior to the Business Combination, the financial statements include the accounts of the Funds, all of which were commonly owned and controlled. All inter-entity balances and transactions have been eliminated in combination.
 
PS-72

TABLE OF CONTENTS
 
GRANITE RIDGE RESOURCES, INC.
Notes to Condensed Consolidated Financial Statements
As it pertains to the period subsequent to completion of the Business Combination, the accompanying condensed consolidated financial statements also include the accounts of the Company, and all other wholly owned subsidiaries created in connection with the Business Combination. References to the “Company” prior to October 24, 2022 refer to the combined business of the Funds and references after October 24, 2022 refer to the consolidated business of Granite Ridge Resources, Inc.
Basis of Presentation
As a result of the Business Combination, periods prior to October 24, 2022 reflect the Funds as limited partnerships, not as corporations. The primary financial impacts of the Transactions to the condensed consolidated financial statements were (i) reclassification of partnership capital accounts to equity accounts reflective of a corporation and (ii) income tax effects. Since the Funds were identified as entities under common control, the condensed consolidated financial statements for periods prior to the GREP Formation Transaction have been adjusted to retrospectively combine the previously separate entities for presentation purposes. All intercompany transactions within the consolidated businesses of the Company have been eliminated.
The condensed consolidated financial statements have been prepared in conformity with accounting principles generally accepted in the United States of America (“U.S. GAAP”). The Company operates in one operating segment, which is oil and natural gas development, exploration and production. All of our operations are conducted in the geographic area of the United States.
Use of Estimates
The preparation of the condensed consolidated financial statements in conformity with U.S. GAAP requires management to make estimates and assumptions that affect the reported amounts of assets and liabilities at the date of the condensed consolidated financial statements and the reported amounts of revenues and expenses during the reporting period. Significant estimates of reserves are used to determine depletion and to conduct impairment analysis. The Company’s estimates of oil and natural gas reserves are, by necessity, projections based on geologic and engineering data, and there are uncertainties inherent in the interpretation of such data as well as the projection of future rates of production and the timing of development expenditures. Any significant variance in the assumptions could materially affect the estimated quantity of the reserves, which could affect the carrying value of the Company’s oil and natural gas properties and/or the rate of depletion related to the oil and natural gas properties.
Additional significant estimates include, but are not limited to, fair value of derivative financial instrument, fair value of business combinations, asset retirement obligations, revenue receivable and income taxes. Actual results could differ from those estimates.
Reclassifications
Certain reclassifications have been made to prior period amounts to conform to the current period presentation.
Interim financial statements
The accompanying condensed consolidated financial statements of the Company have not been audited by the Company’s independent registered public accounting firm, except that the condensed consolidated balance sheet at December 31, 2022 is derived from audited combined consolidated financial statements. In the opinion of management, the accompanying condensed consolidated financial statements reflect all adjustments necessary to present fairly the Company’s condensed consolidated financial statements. All such adjustments are of a normal, recurring nature. In preparing the accompanying condensed consolidated financial statements, management has made certain estimates and assumptions that affect reported amounts in the condensed consolidated financial statements. Actual results may differ from those estimates. The results for interim periods are not necessarily indicative of annual results.
 
PS-73

TABLE OF CONTENTS
 
GRANITE RIDGE RESOURCES, INC.
Notes to Condensed Consolidated Financial Statements
Certain disclosures have been condensed in or omitted from these condensed consolidated financial statements. Accordingly, these notes to the condensed consolidated financial statements should be read in conjunction with the audited consolidated financial statements and notes included in the Company’s Annual Report on Form 10-K for the year ended December 31, 2022.
Revenue Receivable
Revenue receivable is comprised of accrued oil and natural gas sales. The operators remit payment for production directly to the Company. In the event of complete non-performance by the Company’s customers, the maximum exposure to the Company is the outstanding revenue receivable balance at the date of non-performance. The Company monitors this exposure primarily by reviewing credit ratings, financial statements and payment history. Revenue receivables are generally unsecured and typically received from the operator one to three months after production. The Company had an allowance for expected credit losses of $0.2 million at June 30, 2023, which was based on a historical loss rate. The Company’s allowance for doubtful accounts at December 31, 2022 was immaterial.
The Company considers forecasts of future economic conditions in the estimate of its expected credit losses, in particular whether there is an increase in the probability that the Company’s counterparties are unable to pay their obligations when due, and adjusts its allowance for expected credit losses, when necessary.
Advance to Operators
The Company participates in the drilling of oil and natural gas wells with other working interest partners. Due to the capital-intensive nature of oil and natural gas drilling activities, our partner operators may request advance payments from working interest partners for their share of the costs. The Company expects such advances to be applied by these operators against joint interest billings for its share of drilling operations within 90 days from when the advance is paid. Changes in advances to operators are presented as an investing outflow within capital expenditures for oil and natural gas properties on the statement of cash flows.
Oil and Natural Gas Properties
The Company uses the successful efforts method of accounting for oil and gas producing activities, as further defined under ASC 932, Extractive Activities — Oil and Gas (“ASC 932”). Costs to acquire mineral interests in oil and gas properties, to drill and equip exploratory leases that find proved reserves, and to drill and equip development leases and related asset retirement costs are capitalized. Costs to drill exploratory wells are capitalized pending determinations of whether the wells have proved reserves. If the Company determines that the wells do not have proved reserves, the costs are charged to expense.
Capitalized leasehold costs relating to proved properties are depleted using the unit-of-production method based on proved reserves. The depletion of capitalized drilling and development costs and integrated assets is based on the unit-of-production method using proved developed reserves. The Company recognized depletion expense of $34.8 million and $31.1 million for the three months ended June 30, 2023 and 2022, respectively, and $68.6 million and $47.2 million for the six months ended June 30, 2023 and 2022, respectively.
Derivative Instruments — Commodity Derivatives
The Company recognizes its derivative instruments as either assets or liabilities measured at fair value. The Company nets the fair value of the derivative instruments by counterparty in the accompanying condensed consolidated balance sheets when the right of offset exists. The Company does not have any derivatives designated as fair value or cash flow hedges.
Derivative Instruments — Common Stock Warrants
Prior to the Warrant Exchange, the Company accounted for warrants as liability-classified instruments based on an assessment of the warrant’s specific terms and applicable authoritative guidance in Accounting
 
PS-74

TABLE OF CONTENTS
 
GRANITE RIDGE RESOURCES, INC.
Notes to Condensed Consolidated Financial Statements
Standards Codification (“ASC”) Topic 480, “Distinguishing Liabilities from Equity” ​(“ASC 480”) and ASC Topic 815, “Derivatives and Hedging” ​(“ASC 815”). The warrants were required to be recorded at their initial fair value on the date of issuance, and each balance sheet date thereafter. Changes in the estimated fair value of the warrants were recognized as a non-operating gain or loss on the condensed consolidated statements of operations. For the period during which the Company’s common stock was publicly traded, the fair value of the warrants was based on quoted prices in an active market. Refer to Note 4 for further discussion on fair value considerations.
On June 22, 2023, the Company issued 2,471,738 shares of common stock in exchange for 9,887,035 warrants tendered in the Offer. As of June 30, 2023, 462,940 warrants remained outstanding. See Note 9 for further discussion of the Warrant Exchange.
Revenue Recognition
The Company’s revenues are primarily derived from its interests in the sale of oil and natural gas production. The Company recognizes revenue from its interests in the sales of oil and natural gas in the period that its performance obligations are satisfied.
Performance obligations are satisfied when the customer obtains control of the product, when the Company has no further obligations to perform related to the sale, when the transaction price has been determined, and when collectability is probable.
The Company receives payment from the sale of oil and natural gas production from one to three months after delivery. The transaction price is variable as it is based on market prices for oil and natural gas, less revenue deductions such as gathering, transportation, and compression costs. Management has determined that the variable revenue constraint is overcome at the date control passes to the customer since the variable consideration to be received can be reasonably estimated based on daily market prices and historical transportation charges. Revenue is presented net of these costs within the condensed consolidated statements of operations. At the end of each month when the performance obligation is satisfied, the variable consideration can be reasonably estimated, and amounts due from customers are accrued in revenue receivable in the balance sheets. Variances between the Company’s estimated revenue and actual payments are recorded in the month the payment is received; however, differences have been and are insignificant.
The Company does not disclose the value of unsatisfied performance obligations under its contracts with customers as it applies the practical expedient in accordance with ASC 606. The expedient, as described in ASC 606-10-50-14(a), applies to variable consideration that is recognized as control of the product is transferred to the customer. Since each unit of product represents a separate performance obligation, future volumes are wholly unsatisfied, and disclosure of the transaction price allocated to remaining performance obligations is not required.
Non-operated Crude Oil and Natural Gas Revenues
The Company’s proportionate share of production from non-operated properties is generally marketed at the discretion of the operators. For non-operated properties, the Company receives a net payment from the operator representing its proportionate share of sales proceeds which is net of transportation and production tax costs incurred by the operator, if any. Such non-operated revenues are recognized at the net amount of proceeds to be received by the Company during the month in which production occurs and it is probable the Company will collect the consideration it is entitled to receive. Proceeds are generally received by the Company within one to three months after the month in which production occurs.
Take-in Kind Oil and Natural Gas Revenues
Under certain arrangements, the Company has the right to take a volume of processed residue gas and/or natural gas liquids (“NGLs”) in-kind at the tailgate of the midstream customer’s processing plant in lieu of receiving a net payment from the operator representing its proportionate share of its natural gas
 
PS-75

TABLE OF CONTENTS
 
GRANITE RIDGE RESOURCES, INC.
Notes to Condensed Consolidated Financial Statements
production. The Company currently takes certain processed gas volumes in kind in lieu of monetary settlement but does not currently take NGL volumes in kind. When the Company elects to take volumes in kind, it pays third parties to transport the processed products it took in-kind to downstream delivery points, where it then sells to customers at prices applicable to those downstream markets. In such situations, revenues are recognized during the month in which control transfers to the customer at the delivery point and it is probable the Company will collect the consideration it is entitled to receive. Sales proceeds are generally received by the Company within one month after the month in which a sale has occurred. In these scenarios, gathering and processing costs and transportation expenses the Company incurs to transport the processed products to downstream customers are recorded in Lease Operating Expenses on the condensed consolidated statements of operations.
The Company’s disaggregated revenue has two primary sources: oil sales and natural gas sales. Substantially all of the Company’s oil and natural gas sales come from five geographic areas in the United States: the Eagle Ford Basin (Texas), the Permian Basin (Texas), the Haynesville Basin (Texas/Louisiana), the Denver-Julesburg “DJ” Basin (Colorado), and the Bakken Basin (Montana/North Dakota). The following tables present the disaggregation of the Company’s oil revenues and natural gas revenues by basin for the three and six months ended June 30, 2023 and 2022.
Three Months Ended June 30,
Six Months Ended June 30,
(in thousands)
2023
2022
2023
2022
Oil
$ 69,070 $ 99,453 $ 142,545 $ 172,038
Natural gas
18,487 50,814 36,322 72,078
Total
$ 87,557 $ 150,267 $ 178,867 $ 244,116
Permian
$ 50,524 $ 77,784 $ 102,334 $ 127,164
Eagle Ford
10,759 20,502 21,721 33,389
Bakken
12,044 18,457 25,119 34,810
Haynesville
5,086 21,215 14,033 26,653
DJ
9,144 12,309 15,660 22,100
Total
$ 87,557 $ 150,267 $ 178,867 $ 244,116
Stock-Based Compensation
Stock-based compensation expense is recognized in the Company’s financial statements on an accelerated basis over the awards’ vesting periods based on their grant date fair values. Restricted stock awards are valued at the closing price of our common stock on the date of grant. The Company utilizes the Monte Carlo simulation method to determine the fair value of certain performance stock units (“PSUs”) and a Binomial Lattice model for stock options. The Company recognizes forfeitures on stock-based compensation awards as they occur.
Recently Issued and Applicable Accounting Pronouncements
The FASB issued ASU No. 2016-13, “Financial Instruments — Credit Losses (Topic 326): Measurement of Credit Losses on Financial Instruments” which replaces the current “incurred loss” methodology for recognizing credit losses with an “expected loss” methodology. This new methodology requires that a financial asset measured at amortized cost be presented at the net amount expected to be collected. This standard is intended to provide more timely decision-useful information about the expected credit losses on financial instruments. The adoption of this guidance on January 1, 2023 did not have a material impact on the Company’s condensed consolidated financial statements or related disclosures. Revenue receivables is the primary financial asset that is within the scope of the new guidance. A loss-rate method is applied to the receivables to estimate credit losses. The Company recognized a tax effected $0.1 million non-cash cumulative effect adjustment to retained earnings on its opening consolidated balance sheet at January 1, 2023 to record an allowance for expected credit losses associated with the Company’s revenue receivables.
 
PS-76

TABLE OF CONTENTS
 
GRANITE RIDGE RESOURCES, INC.
Notes to Condensed Consolidated Financial Statements
3.
Derivative Financial Instruments
The Company uses derivative financial instruments in connection with its oil and natural gas operations to provide an economic hedge of the Company’s exposure to commodity price risk associated with anticipated future oil and natural gas production. The Company does not hold or issue derivative financial instruments for trading purposes.
The Company does not designate its derivative instruments to qualify for hedge accounting. Accordingly, the Company reflects changes in the fair value of its derivative instruments in its condensed consolidated statements of operations as they occur.
Collar, Producer 3-way Option Contracts and Swaps
The Company’s derivative financial instruments consist of collar, producer 3-way option contracts and swaps.
A collar option is established with the sale of a short call option (ceiling price) and the purchase of a long put option (floor price) set to expire at a predetermined date in the future. The options give the owner the right but not the obligation to exercise the option at the expiration date.
A producer 3-way option contract is established with the sale of a short call option (ceiling price) and the purchase of a long put option (floor price) set to expire at a predetermined date in the future. However, the producer 3-way option contract also includes the sale of a short put option (sub-floor price) set to expire at a predetermined date in the future. The options give the owner the right but not the obligation to exercise the option at the expiration date.
When the settlement price is below the established floor price, the Company receives an amount from its counterparty equal to the difference between the settlement price and the floor price multiplied by the hedged contract volume. When the settlement price is above the established ceiling price, the Company pays its counterparty an amount equal to the difference between the settlement price and the ceiling price multiplied by the hedged contract volume. When the settlement price is between the established floor and the ceiling, no amounts are due to or from the counterparty. In the case of a 3-way option contract, when the settlement price is below the sub-floor price, the Company receives from its counterparty an amount equal to the difference of the floor price and the sub-floor price multiplied by the hedged contract volume.
A swap contract allows the Company to receive a fixed price and pay a floating market price to the counterparty for the hedged commodity.
The Company has master netting agreements with its counterparties, and therefore certain amounts may be presented on a net basis in the condensed consolidated balance sheets.
Volume of Derivative Activities
The following table sets forth the Company’s outstanding commodity derivative contracts as of June 30, 2023.
 
PS-77

TABLE OF CONTENTS
 
GRANITE RIDGE RESOURCES, INC.
Notes to Condensed Consolidated Financial Statements
2023
2024
2025
Third Quarter
Fourth Quarter
Total
Total
Total
Producer 3-way (oil)
Volume (Bbl)
228,572 208,488 437,060
Weighted-average sub-floor price ($/Bbl)
$ 60.42 $ 60.43 $ 60.43 $ $
Weighted-average floor price ($/Bbl)
$ 79.12 $ 80.00 $ 79.54 $ $
Weighted-average ceiling price
($/Bbl)
$ 100.61 $ 101.92 $ 101.23 $ $
Collar (oil)
Volume (Bbl)
48,618 29,304 77,922 486,846
Weighted-average floor price ($/Bbl)
$ 61.50 $ 61.50 $ 61.50 $ 58.63 $
Weighted-average ceiling price ($/Bbl)
$ 81.60 $ 81.60 $ 81.60 $ 78.13 $
Collar (natural gas)
Volume (Mcf)
2,530,000 2,086,650 4,616,650 3,301,000 1,406,000
Weighted-average floor price ($/Mcf)
$ 4.25 $ 4.49 $ 4.36 $ 3.26 $ 3.63
Weighted-average ceiling price
($/Mcf)
$ 5.90 $ 6.34 $ 6.10 $ 4.86 $ 5.42
Swaps (natural gas)
Volume (Mcf)
4,303,000
Weighted-average price ($/Mcf)
$ $ $ $ 3.24 $
The following table summarizes the amounts reported in the condensed consolidated statements of operations related to the commodity derivative instruments for the three and six months ended June 30, 2023 and 2022:
Three Months Ended June 30,
Six Months Ended June 30,
(in thousands)
2023
2022
2023
2022
Gain (loss) on commodity derivatives
Oil derivatives
$ (10,195) $ (8,558) $ 4,902 $ (28,138)
Natural gas derivatives
11,416 3,096 9,642 (5,720)
Total
$ 1,221 $ (5,462) $ 14,544 $ (33,858)
The following table represents the Company’s net cash receipts (payments on) commodity derivatives for the three and six months ended June 30, 2023 and 2022:
Three Months Ended June 30,
Six Months Ended June 30,
(in thousands)
2023
2022
2023
2022
Net cash receipts from (payments on) commodity derivatives
Oil derivatives
$ 1,840 $ (9,754) $ 3,793 $ (16,218)
Natural gas derivatives
6,185 (7,378) 10,618 (8,689)
Total
$ 8,025 $ (17,132) $ 14,411 $ (24,907)
 
PS-78

TABLE OF CONTENTS
 
GRANITE RIDGE RESOURCES, INC.
Notes to Condensed Consolidated Financial Statements
Common Stock Warrants
On October 24, 2022, in connection with the Business Combination, the Company issued 10,349,975 common stock warrants. Each warrant entitled the holder to purchase one share of Granite Ridge’s common stock at an exercise price of $11.50 per share. The common stock warrants became exercisable 30 days after the completion of the Business Combination and no common stock warrants have been exercised as of June 30, 2023.
On June 22, 2023, the Company issued 2,471,738 shares of common stock in exchange for 9,887,035 warrants tendered in the Offer. As of June 30, 2023, 462,940 warrants remained outstanding. In July 2023, each remaining outstanding warrant was converted into 0.225 shares of the Company’s common stock.
The fair value of the remaining common stock warrants as of June 30, 2023 was $0.7 million. The fair value of the common stock warrants as of December 31, 2022 was $11.9 million. We recognized a loss of $11.0 million and $5.7 million during the three and six months ended June 30, 2023, respectively, from the change in fair value of the warrant liability in the condensed consolidated statements of operations. The warrants exchanged in the Offer were marked to fair value on the date of settlement, and the liability of $17.0 million related to the exchanged common stock warrants was removed from the condensed consolidated balance sheet and the issuance of shares of the Company’s common stock was reflected in stockholders’ equity. See Note 9 for further discussion of the Warrant Exchange.
4.
Fair Value Measurements
The Company has adopted and follows ASC 820, Fair Value Measurements and Disclosures, for measurement and disclosures about fair value of its financial instruments. ASC 820 establishes a framework for measuring fair value in U.S. GAAP, and expands disclosures about fair value measurements. To increase consistency and comparability in fair value measurements and related disclosures, ASC 820 establishes a fair value hierarchy which prioritizes the inputs to valuation techniques used to measure fair value into three (3) broad levels. The fair value hierarchy gives the highest priority to quoted prices (unadjusted) in active markets for identical assets or liabilities and the lowest priority to unobservable inputs. The three (3) levels of fair value hierarchy defined by ASC 820 are:
Level 1 — Inputs are unadjusted, quoted prices in active markets for identical assets or liabilities at the measurement date.
Level 2 — Inputs (other than quoted market prices included in Level 1) are either directly or indirectly observable for the asset or liability through correlation with market data at the measurement date and for the duration of the instrument’s anticipated life.
Level 3 — Inputs reflect management’s best estimate of what market participants would use in pricing the asset or liability at the measurement date. Consideration is given to the risk inherent in the valuation technique and the risk inherent in the inputs to the model. Valuation of instruments includes unobservable inputs to the valuation methodology that are significant to the measurement of fair value of assets or liabilities.
As defined by ASC 820, the fair value of a financial instrument is the amount at which the instrument could be exchanged in a current transaction between willing parties, other than in a forced or liquidation sale, which was further clarified as the price that would be received to sell an asset or paid to transfer a liability (“an exit price”) in an orderly transaction between market participants at the measurement date.
As required, financial assets and liabilities are classified in their entirety based on the lowest level of input that is significant to the fair value measurement. The Company’s assessment of the significance of a particular input requires judgment and may affect the valuation of fair value assets and liabilities and their placement within the fair value hierarchy levels.
 
PS-79

TABLE OF CONTENTS
 
GRANITE RIDGE RESOURCES, INC.
Notes to Condensed Consolidated Financial Statements
The following table presents the carrying amounts and fair values of the Company’s financial instruments as of June 30, 2023 and December 31, 2022:
June 30, 2023
December 31, 2022
(in thousands)
Carrying Value
Fair Value
Carrying Value
Fair Value
Assets:
Derivative instruments – commodity derivatives
$ 10,104 $ 10,104 $ 10,089 $ 10,089
Liabilities:
Derivative instruments – common stock warrants
$ 681 $ 681 $ 11,902 $ 11,902
Revolving credit facilities
$ 55,000 $ 55,000 $ $
Derivative instruments – commodity derivatives
$ 313 $ 313 $ 431 $ 431
Revolving credit facilities — The carrying amounts of the revolving credit facilities approximate their fair values, as the applicable interest rates are variable and reflective of market rates.
Other financial assets and liabilities — The carrying amounts of the Company’s other financial assets and liabilities, such as revenue receivable and accrued expenses due to sellers, approximate their fair values because of the short maturity of these instruments.
Derivative instruments — commodity derivatives — The fair value of the Company’s derivative instruments is estimated by management considering various factors, including closing exchange and over-the-counter quotations and the time value of the underlying commitments. The fair value of the Company’s commodity derivative instruments is considered to be a Level 2 measurement. Substantially all of these inputs are observable in the marketplace throughout the full term of the derivative instrument, can be derived from observable data, or supported by observable levels at which transactions are executed in the marketplace. The Company’s valuation models are primarily industry-standard models that consider various inputs including: (i) quoted forward prices for commodities, (ii) current market and contractual prices for the underlying instruments, (iii) applicable credit-adjusted risk-free rate curves, as well as other relevant economic measures.
Derivative instruments — common stock warrants — The fair value of the Company’s common stock warrant liability was valued using the instrument’s publicly listed trading price, which is considered to be a Level 1 measurement due to the use of an observable market quote in an active market.
Financial assets and liabilities are classified based on the lowest level of input that is significant to the fair value measurement. The Company’s assessment of the significance of a particular input to the fair value measurement requires judgment and may affect the valuation of the fair value of assets and liabilities and their placement within the fair value hierarchy levels. The following tables summarize (i) the valuation of each of the Company’s financial instruments by required fair value hierarchy levels and (ii) the gross fair value by the appropriate balance sheet classification even when the derivative instruments are subject to netting arrangements and qualify for net presentation in the Company’s condensed consolidated balance sheets as of June 30, 2023 and December 31, 2022. The Company nets the fair value of commodity derivative instruments by counterparty in the Company’s condensed consolidated balance sheets.
 
PS-80

TABLE OF CONTENTS
 
GRANITE RIDGE RESOURCES, INC.
Notes to Condensed Consolidated Financial Statements
June 30, 2023
Fair Value Measurement Using
Total Fair
Value
Gross
Amounts
Offset in the
Condensed
Consolidated
Balance Sheet
Net Fair Value
Presented in
the Condensed
Consolidated
Balance Sheet
(in thousands)
Level 1
Level 2
Level 3
Assets (at fair value):
Commodity derivatives – current portion
$ $ 12,776 $ $ 12,776 $ (2,672) $ 10,104
Commodity derivatives – noncurrent portion
2,325 2,325 (2,325)
Liabilities (at fair value):
Commodity derivatives – current portion
(2,829) (2,829) 2,672 (157)
Commodity derivatives – noncurrent portion
(2,481) (2,481) 2,325 (156)
Warrant liability – noncurrent
portion
(681) (681)
Net derivative instruments
$ (681) $ 9,791 $  — $ 9,110 $ $ 9,791
December 31, 2022
Fair Value Measurement Using
Total Fair
Value
Gross
Amounts
Offset in the
Condensed
Consolidated
Balance Sheet
Net Fair Value
Presented in
the Condensed
Consolidated
Balance Sheet
(in thousands)
Level 1
Level 2
Level 3
Assets (at fair value):
Commodity derivatives – current portion
$ $ 20,197 $  — $ 20,197 $ (10,108) $ 10,089
Liabilities (at fair value):
Commodity derivatives – current portion
(10,539) (10,539) 10,108 (431)
Warrant liability – noncurrent portion
(11,902) (11,902)
Net derivative instruments
$ (11,902) $ 9,658 $  — $ (2,244) $ $ 9,658
5.
Acquisitions and Divestitures
2023 Acquisitions
During the six months ended June 30, 2023, the Company acquired various oil and natural gas properties. Acquisitions during the six months ended June 30, 2023 qualified as asset acquisitions. These included the following transactions:
Permian Basin — During the six months ended June 30, 2023, the Company closed on various acquisitions of unproved oil and natural gas properties for a total purchase price of $11.5 million in the Permian Basin.
DJ Basin — During the six months ended June 30, 2023, the Company closed on an acquisition of proved developed producing oil and natural gas properties in the DJ Basin. As consideration for the entire
 
PS-81

TABLE OF CONTENTS
 
GRANITE RIDGE RESOURCES, INC.
Notes to Condensed Consolidated Financial Statements
acquisition, the Company paid $18.0 million in cash, of which $1.9 million was held in escrow and paid during 2022. Asset retirement obligations incurred and acquired were $0.9 million.
Eagle Ford Basin — During the six months ended June 30, 2023, the Company acquired proved oil and natural gas properties in the Eagle Ford Basin for $0.5 million.
Haynesville Basin — During the six months ended June 30, 2023, the Company acquired various proved and unproved oil and natural gas properties in the Haynesville Basin for $2.1 million.
2022 Acquisitions
Permian Basin — During the six months ended June 30, 2022, the Company closed on various asset acquisitions of proved oil and natural gas properties for $6.3 million and unproved oil and natural gas properties for $12.7 million in the Permian Basin.
Bakken Basin — During the six months ended June 30, 2022, the Company closed on an asset acquisition of proved oil and natural gas properties in the Bakken Basin for $1.6 million.
2022 Divestitures
Eagle Ford Basin — During the six months ended June 30, 2022, the Company sold a partial unit of oil and natural gas properties in the Eagle Ford Basin for $0.7 million.
6.
Stock Incentive Plan
In connection with the closing of the Transactions, the Company’s Board of Directors adopted the Granite Ridge Resources, Inc. 2022 Omnibus Incentive Plan (the “Plan”), which provides for granting, among others, stock options, restricted stock awards, PSUs and other awards to directors, officers, employees and consultants or advisors employed by or providing service to the Company.
During the first quarter of 2023, the Company issued restricted stock awards, stock awards, stock options, and PSUs. Stock-based compensation expense during the three and six months ended June 30, 2023 was $0.4 million and $1.4 million, respectively.
Restricted Stock Awards — The Company may award restricted stock to its employees and consultants under the Plan. All restricted shares are legally issued and outstanding. If an employee terminates employment prior to the restriction lapse date, the awarded shares are forfeited and canceled and are no longer considered issued and outstanding. The holders of unvested restricted stock awards have voting rights and the right to receive dividends. The restricted stock awards generally vest over a period of three years.
PSUs — The Company may award PSUs to its employees and consultants under the Plan. The PSUs vest over a period of approximately three years with the total number of shares determined based upon certain performance criteria. Under the terms of our PSU grants, awards are granted to certain officers and are subject to “financial performance” and “market performance” criteria for the Company and to individual performance criteria for the officers awarded PSUs. Financial performance is based on the Company’s financial performance at the end of the performance period, while market performance is based on the relative standing of total shareholder return achieved by the Company compared to a predetermined group of peer companies at the end of the performance period. Individual performance criteria is based on the officers’ performance relative to individual performance goals at the end of the performance period. The number of shares ultimately issued under these awards can range from zero to 200% of target award amounts.
Stock Options — The Company may award stock options to its employees and consultants under the Plan. The Company’s outstanding stock options have been granted to certain officers and expire in 10 years following the date of grant. Pursuant to the stock options granted under the Plan, 33% of the options vested immediately with an additional 33% to vest on each of the next two anniversaries of the date of the
 
PS-82

TABLE OF CONTENTS
 
GRANITE RIDGE RESOURCES, INC.
Notes to Condensed Consolidated Financial Statements
grant. Of the stock options granted during 2023, 72,108 of the stock options have an exercise price per share of $5.02, and 320,000 of the stock options have an exercise price per share of $9.22.
Other Awards — The Company may issue other awards to its employees and consultants under the Plan. During the first quarter of 2023, the Company issued 94,007 fully vested stock awards as other awards under the Plan. Weighted average grant date fair value of other awards was $8.51.
A summary of the Company’s activity under the Plan for the restricted stock awards, PSUs and stock options for the six months ended June 30, 2023 is presented below:
Restricted Stock
Awards
Performance
Stock Units
Stock Options
Outstanding at December 31, 2022
Awards granted(1)
308,938 26,574 392,108
Awards vested
(130,702)
Outstanding at June 30, 2023
308,938 26,574 261,406
(1)   Weighted average grant date fair value per share/unit
$ 5.72 $ 6.01 $ 0.82
7.
Income Taxes
In 2022, the Company became the sole owner of GREP. GREP is a disregarded entity for U.S. federal income tax purposes. Prior to the Business Combination, GREP and the associated activities held by the Funds were treated as partnerships for U.S. federal income tax purposes and were not subject to U.S. federal income tax. Any taxable income or loss generated prior to the Business Combination was passed through to and included in the taxable income or loss of its members. As a result of the Business Combination, the Funds’ net assets were transferred to the Company resulting in carryover tax basis of those assets. The Company is a C corporation and subject to U.S. federal income tax and state and local income taxes.
The Company records income taxes through the use of an estimated annual effective tax rate and specific events that are discretely recognized as they occur. For the three and six months ended June 30, 2023, the Company recorded an income tax expense of $4.1 million and $14.9 million, respectively.
At the end of each interim period, the Company applies an estimated annualized effective tax rate to the current period income or loss before income taxes, which can produce interim effective tax rate fluctuations. The Company’s effective income tax rate was 32.1% and 24.6% for the three and six months ended June 30, 2023, respectively. The effective tax rate differs from the enacted statutory rate of 21% primarily due to the impact of certain discrete items and state income taxes.
The Company has evaluated all tax positions for which the statute of limitations remains open and believes that the material positions taken would more likely than not be sustained upon examination. Therefore, as of June 30, 2023 and December 31, 2022, the Company had no unrecognized tax benefits and did not recognize any interest or penalties during those respective periods related to unrecognized tax benefits.
On August 16, 2022, the Inflation Reduction Act (the “IRA”) was enacted into law and includes significant changes related to tax, climate change, energy and health care. The provisions within IRA, among other things, include (i) a new 15% corporate alternative minimum tax on certain large corporations, (ii) a new nondeductible 1% excise tax on the value of certain stock that a company repurchases, and (iii) various tax incentives for energy and climate initiatives. Each of these provisions are effective for tax years beginning after December 31, 2022. The Department of Treasury is expected to publish regulations relevant to many aspects of the IRA. The Company is currently awaiting such guidance and continues to evaluate the effect of the new law to its future cash flows and financial results. The Company currently expects no impact of the corporate alternative minimum tax on income tax expense for the 2023 tax year.
 
PS-83

TABLE OF CONTENTS
 
GRANITE RIDGE RESOURCES, INC.
Notes to Condensed Consolidated Financial Statements
8.
Debt
The carrying value of the Company’s total debt was $55.0 million at June 30, 2023. We had no debt outstanding at December 31, 2022.
Granite Ridge Credit Agreement
On October 24, 2022, Granite Ridge entered into a senior secured revolving credit agreement (the “Credit Agreement”) among Granite Ridge, as borrower, Texas Capital Bank, as administrative agent, and the lenders from time to time party thereto. The Credit Agreement has a maturity date of five years from the effective date thereof.
The Credit Agreement provides for aggregate elected commitments of $150.0 million, an initial borrowing base of $325.0 million and an aggregate maximum revolving credit amount of $1.0 billion. The borrowing base is scheduled to be redetermined semiannually on or about April 1 and October 1 of each calendar year, commencing April 1, 2023, and is subject to additional adjustments from time to time, including for asset sales, elimination or reduction of hedge positions and incurrence of other debt. Our spring redetermination reaffirmed our borrowing base at $325.0 million. Additionally, the borrower and each of the Required Lenders (as defined in the Credit Agreement) may request one unscheduled redetermination of the borrowing base between each scheduled redetermination. The amount of the borrowing base is determined by the lenders in their sole discretion and consistent with the oil and gas lending criteria of the lenders at the time of the relevant redetermination. The amount Granite Ridge is able to borrow under the Credit Agreement is subject to compliance with the financial covenants, satisfaction of various conditions precedent to borrowing, and other provisions of the Credit Agreement.
At June 30, 2023, we had outstanding borrowings of $55.0 million and $0.3 million letters of credit under the Credit Agreement, resulting in availability of $94.7 million. The Credit Agreement is guaranteed by the restricted subsidiaries of Granite Ridge and is secured by a first priority mortgage and security interest in substantially all assets of the Company and its restricted subsidiaries.
Borrowings under the Credit Agreement may be base rate loans or secured overnight financing rate (“SOFR”) loans. Interest for base rate loans and SOFR loans is payable at the end of the applicable interest period. SOFR loans bear interest at SOFR plus an applicable margin ranging from 250 to 350 basis points, depending on the percentage of the borrowing base utilized, plus an additional 10, 15 or 20 basis point credit spread adjustment for a one, three or six month interest period, respectively. Base rate loans bear interest at a rate per annum equal to the greatest of: (i) the U.S. prime rate as published by the Wall Street Journal; (ii) the federal funds effective rate plus 50 basis points; and (iii) the adjusted SOFR rate for a one-month interest period plus 100 basis points, plus an applicable margin ranging from 150 to 250 basis points, depending on the percentage of the borrowing base utilized. We also pay a commitment fee on unused elected commitment amounts under its facility of 50 basis points. We may repay any amounts borrowed under the Credit Agreement prior to the maturity date without any premium or penalty.
The Credit Agreement contains certain financial covenants, including the maintenance of the following financial ratios:
(i)
a leverage ratio, which is the ratio of Consolidated Total Debt to EBITDAX (each as defined in the Credit Agreement), subject to certain adjustments, of not greater than 3.00 to 1.00 as of the last day of any fiscal quarter (commencing with the fiscal quarter ending December 31, 2022), and
(ii)
a current ratio (as defined in the Credit Agreement), subject to certain adjustments, of not less than 1.00 to 1.00 as of the last day of any fiscal quarter (commencing with the fiscal quarter ending December 31, 2022).
At June 30, 2023, the Company, was in compliance with all covenants required by the Credit Agreement.
 
PS-84

TABLE OF CONTENTS
 
GRANITE RIDGE RESOURCES, INC.
Notes to Condensed Consolidated Financial Statements
9.
Equity
As a result of the Business Combination, periods prior to October 24, 2022 reflect Granite Ridge as a limited partnership, not a corporation.
On the date of the Transactions, the capital of the Funds consisted of general partner interests and limited partner interests. The general partner interest was a management interest. The general partners of each of the Funds were granted full and complete power and authority to manage and conduct the business and affairs of the Funds and to take all such actions as they deemed necessary or appropriate to accomplish the purpose of the Funds. In connection with the Business Combination, the net assets of the Funds were transferred to GREP, which became a wholly-owned subsidiary of Granite Ridge. For additional information regarding the Business Combination, see Note 1.
Warrant Exchange — On June 22, 2023, the Company completed an Offer to holders of its outstanding warrants which provided such holders the opportunity to receive 0.25 shares of the Company’s common stock in exchange for each warrant tendered by such holders. This Offer coincided with a solicitation of consents from holders of the warrants to amend the warrant agreement to permit the Company to require that each warrant that remained outstanding upon the closing of the Offer be exchanged for 0.225 shares of the Company’s common stock. On June 22, 2023, the Company issued 2,471,738 shares of common stock in exchange for 9,887,035 warrants tendered in the Offer, with a minimal cash settlement in lieu of partial shares. As of June 30, 2023, 462,940 warrants remained outstanding. In July 2023, each remaining outstanding warrant was converted into 0.225 shares of the Company’s common stock, and subsequently, no warrants remained outstanding.
The warrants exchanged in the Offer were marked to fair value on the date of settlement, which was recorded in Loss on derivatives — common stock warrants on the condensed consolidated statements of operations. Upon exchange, the liability of $17.0 million related to the exchanged common stock warrants was removed from the condensed consolidated balance sheet and the issuance of shares of the Company’s common stock was reflected in stockholders’ equity.
The Company incurred $2.5 million of costs directly related to the Warrant Exchange, consisting primarily of professional, legal, printing, filing, regulatory, and other costs. The costs were recorded in General and administrative expenses on the condensed consolidated statements of operations for the three and six months ended June 30, 2023.
Common Stock Dividends — The Company paid dividends of $14.6 million, or $0.11 per share, and $29.3 million, or $0.22 per share during the three and six months ended June 30, 2023, respectively. Any payment of future dividends will be at the discretion of the Company’s Board of Directors.
Stock Repurchase Program — In December 2022, the Company announced that its Board of Directors approved a stock repurchase program for up to $50.0 million of the Company’s common stock through December 31, 2023. Under the stock repurchase program, the Company can repurchase shares of its common stock from time to time in open market transactions or in privately negotiated transactions as permitted under applicable rules and regulations. The Board of Directors of the Company may limit or terminate the stock repurchase program at any time without prior notice, but, with no further action of the Board of Directors of the Company, the stock repurchase program will terminate on December 31, 2023.
During the three and six months ended June 30, 2023, the Company repurchased 660,568 and 933,585 shares under the program at an aggregate cost of $4.1 million and $5.8 million, respectively. As of June 30, 2023, the Company had repurchased a total of 959,505 shares since the inception of the program at an aggregate cost of $6.0 million. The extent to which the Company repurchases its shares of common stock, and the timing of such repurchases, will depend upon market conditions and other considerations as may be considered in the Company’s sole discretion.
Vesting Shares
As discussed in Note 1, 495,357 shares of Class F common stock of ENPC were converted into 1,238,393 shares of Class A common stock of ENPC, 371,518 of which became subject to certain vesting
 
PS-85

TABLE OF CONTENTS
 
GRANITE RIDGE RESOURCES, INC.
Notes to Condensed Consolidated Financial Statements
and forfeiture provisions upon their conversion to the Company’s common stock in accordance with the Business Combination Agreement (the “Vesting Shares”). Based on an assessment of the Vesting Shares, the Company considered ASC 480 and accounted for the Vesting Shares as a liability. The Company recorded a liability related to the Vesting Shares of $1.3 million as of December 31, 2022. In January 2023, the Company reversed this liability and the related additional paid-in capital when 151,170 of these shares vested. The remaining shares were forfeited.
10.
Related Party Transactions
On the Closing Date of the Business Combination, Grey Rock Administration, LLC (the “Manager”) entered into a Management Services Agreement with Granite Ridge (the “MSA”). Under the MSA, the Manager will provide general management, administrative, and operating services covering the oil and gas assets and other properties of the Company and other day-to-day business and affairs of the Company. In accordance with the MSA, the Company shall pay the Manager an annual services fee of $10.0 million and shall reimburse the Manager for certain Granite Ridge group costs related to the operation of the Company’s assets (including for third party costs allocated or attributable to the assets of the Company). The initial term of the MSA expires on April 30, 2028; however, the MSA will automatically renew for additional consecutive one-year renewal terms until terminated in accordance with its terms. Upon any termination of the MSA, the Manager shall provide transition services for a period of up to 90 days. For the three and six months ended June 30, 2023, service fees for the Company under the MSA were $2.5 million and $5.0 million, respectively.
Prior to the Transactions, the Funds paid management fees to an investment advisor under common control with the Funds as compensation for providing managerial services to the Company.
For the three and six months ended June 30, 2022, total management fees for the Company were $1.5 million and $3.0 million, respectively.
Service and management fee are included in general and administrative expenses within the accompanying condensed consolidated statements of operations.
11.
Risk Concentrations
As a non-operator, 100% of the Company’s wells are operated by third-party operating partners. As a result, the Company is highly dependent on the success of these third-party operators. If they are not successful in the development, exploitation, production and exploration activities relating to the Company’s leasehold interests, or are unable or unwilling to perform, the Company’s financial condition and results of operation could be adversely affected. These risks are heightened in a low commodity price environment, which may present significant challenges to these third-party operators. The Company’s third-party operators will make decisions in connection with their operations that may not be in the Company’s best interests, and the Company may have little or no ability to exercise influence over the operational decisions of its third-party operators.
In the normal course of business, the Company maintains its cash balances in financial institutions, which at times may exceed federally insured limits. The Company is subject to credit risk to the extent any financial institution with which it conducts business is unable to fulfill contractual obligations on its behalf. Management monitors the financial condition of such financial institutions and does not anticipate any losses from these counterparties.
Derivative Counterparties — The Company uses credit and other financial criteria to evaluate the creditworthiness of counterparties to its derivative instruments. The Company believes that all of its derivative counterparties are currently acceptable credit risks. All of the Company’s outstanding derivative instruments are covered by either International Swap Dealers Association Master Agreements (“ISDAs”) entered into with parties that are also lenders under the Company’s Credit Agreement or parties under the
 
PS-86

TABLE OF CONTENTS
 
GRANITE RIDGE RESOURCES, INC.
Notes to Condensed Consolidated Financial Statements
intercreditor agreement related to the Credit Agreement. The Company’s obligation under the derivative instruments are secured pursuant to the Credit Agreement, and no additional collateral had been posted by the Company.
12.
Earnings Per Share
The Company uses the two-class method of calculating earnings per share because certain of the Company’s unvested stock-based awards qualify as participating securities.
The Company’s basic earnings (loss) per share attributable to common stockholders is computed as (i) net income (loss) as reported, (ii) less participating basic earnings (iii) divided by weighted average basic common shares outstanding. The Company’s diluted earnings (loss) per share attributable to common stockholders is computed as (i) basic earnings (loss) attributable to common stockholders, (ii) plus reallocation of participating earnings (iii) divided by weighted average diluted common shares outstanding.
The following table presents the basic and diluted earnings per share computations for the three and six months ended June 30, 2023 and 2022:
Three Months Ended June 30,
Six Months Ended June 30,
(in thousands, except per share data)
2023
2022
2023
2022
Net income
$ 8,737 $ 93,284 $ 45,603 $ 125,728
Participating basic earnings(a)
(34) (65)
Basic earnings attributable to common stockholders
8,703 93,284 45,538 125,728
Reallocation of participating earnings
Diluted earnings attributable to common stockholders
$ 8,703 $ 93,284 $ 45,538 $ 125,728
Weighted average common shares outstanding:
Weighted average common shares outstanding – basic
132,866 132,923 132,933 132,923
Dilutive performance stock units
11 6
Dilutive stock options
3 2
Weighted average common shares outstanding – 
diluted
132,880 132,923 132,941 132,923
Net income per common share:
Basic
$ 0.07 $ 0.70 $ 0.34 $ 0.95
Diluted
$ 0.07 $ 0.70 $ 0.34 $ 0.95
(a)
Unvested restricted stock awards represent participating securities because they participate in nonforfeitable dividends or distributions with the common equity holders of the Company. Participating earnings represent the distributed and undistributed earnings of the Company attributable to the participating securities. Unvested restricted stock awards do not participate in undistributed net losses as they are not contractually obligated to do so.
Prior to the Warrant Exchange, the warrants were out-of-the-money and were not included in the computation of the diluted earnings per share. At June 30, 2023, 462,940 warrants remained outstanding. In July 2023, each remaining outstanding warrant was converted into 0.225 shares of the Company’s common stock, and subsequently, no warrants remained outstanding. The following table is a summary of the PSUs and stock options, which were not included in the computation of diluted earnings per share, as inclusion of these items would be antidilutive.
 
PS-87

TABLE OF CONTENTS
 
GRANITE RIDGE RESOURCES, INC.
Notes to Condensed Consolidated Financial Statements
Three Months Ended June 30,
Six Months Ended June 30,
2023
2022
2023
2022
Number of antidilutive common shares:
Antidilutive performance stock units
27,263 16,030
Antidilutive stock options
389,374 218,649
Total antidilutive common shares
416,637 234,679
13.
Subsequent Events
New commodity derivative contracts
After June 30, 2023, the Company entered into the following derivative contracts to hedge additional amounts of estimated future production:
2023
2024
Fourth
Quarter
Total
Total
Collar (oil)
Volume (Bbl)
342,000 342,000 521,000
Weighted-average floor price ($/Bbl)
$ 68.00 $ 68.00 $ 65.00
Weighted-average ceiling price ($/Bbl)
$ 88.70 $ 88.70 $ 85.35
14.
Supplementary Data
Capitalized Costs
(in thousands)
June 30, 2023
December 31, 2022
Oil and natural gas properties:
Proved
$ 1,177,830 $ 996,573
Unproved
40,266 32,089
Less: accumulated depletion
(452,303) (383,673)
Net capitalized costs for oil and natural gas properties
$ 765,793 $ 644,989
Costs Incurred for Oil and Natural Gas Producing Activities
Three Months Ended June 30,
Six Months Ended June 30,
(in thousands)
2023
2022
2023
2022
Property acquisition costs:
Proved
$ 1,309 $ 2,895 $ 19,298 $ 7,955
Unproved
3,161 12,332 12,791 12,789
Development costs
58,739 44,124 157,345 105,025
Total costs incurred for oil and natural gas properties
$ 63,209 $ 59,351 $ 189,434 $ 125,769
 
PS-88

TABLE OF CONTENTS
 
Item 2.   Management’s Discussion and Analysis of Financial Conditions and Results of Operations
The following discussion and analysis of our financial condition and results of operations should be read in conjunction with our unaudited condensed consolidated financial statements and related notes included elsewhere in this Quarterly Report on Form 10-Q.
The information in this “Management’s Discussion and Analysis of Financial Condition and Results of Operations” reflects the following: (1) as it pertains to periods prior to the completion of the Business Combination, the accounts of each of the Funds (as defined below) and all related wholly owned subsidiaries, and Granite Ridge Resources, Inc. For these periods, the Funds have been presented on a combined historical basis due to their prior common ownership and control; and (2) as it pertains to the periods subsequent to the completion of the Business Combination, the accounts of Granite Ridge Resources, Inc. as well as its wholly owned subsidiaries which include, Granite Ridge Holdings, LLC (formerly known as GREP Holdings, LLC) and Executive Network Partnership Corporation (“ENPC”), and all other subsidiaries created in connection with the Business Combination.
The following discussion containsforward-looking statementsreflecting our current expectations, estimates and assumptions concerning events and financial trends that may affect our future operating results or financial position. Actual results and the timing of events may differ materially from those contained in these forward-looking statements due to a number of factors. Factors that could cause or contribute to such differences include, but are not limited to, market prices for oil and natural gas, capital expenditures, economic and competitive conditions, regulatory changes and other uncertainties, as well as those factors discussed below and elsewhere in this report. Please read “Cautionary Note Regarding Forward-Looking Statements.” Also, please read the risk factors and other cautionary statements described under “Part I, Item 1A. Risk Factors” in our Annual Report on Form 10-K for the year ended December 31, 2022 and elsewhere in this report. We assume no obligation to update any of these forward-looking statements, except as required by applicable law.
Overview
Granite Ridge is a scaled, non-operated oil and gas exploration and production company. We own a portfolio of wells and acreage across the Permian and four other unconventional basins across the United States. Rather than drill wells ourselves, we increase asset diversity and decrease overhead by investing in a smaller piece of a larger number of high-graded wells drilled by proven public and private operators. As a non-operating partner, we pay our pro rata share of expenses related to operation of those wells, but we are not burdened by long-term contracts and drilling obligations common to operators.
The financial results presented in this section consist of the historical results of the combined Funds (as defined below), which at the closing of the Business Combination effectively became the historical results of Granite Ridge. Quarterly information related to the Results of Operations for Granite Ridge for the three and six months ended June 30, 2022 were derived from the unaudited consolidated financial statements of Grey Rock Energy Fund, L.P., a Delaware limited partnership (“Fund I”), and the unaudited combined financial statements of Grey Rock Energy Fund II, L.P., a Delaware limited partnership (“Fund II-A”), Grey Rock Energy Fund II-B, L.P., a Delaware limited partnership (“Fund II-B”), and Grey Rock Energy Fund II-B Holdings, L.P., a Delaware limited partnership (“Fund II-B Holdings”, and together with Fund II-A and Fund II-B, collectively, “Fund II”), and Grey Rock Energy Fund III-A, L.P., a Delaware limited partnership (“Fund III-A”), Grey Rock Energy Partners Fund III-B, L.P., a Delaware limited partnership (“Fund III-B”), and Grey Rock Energy Fund III-B Holdings, L.P., a Delaware limited partnership (“Fund III-B Holdings” and together with Fund III-A and Fund III-B, collectively, “Fund III” or “Predecessor”). Fund I, Fund II and Fund III are collectively referred to herein as the “Funds.”
Business Combination
On October 24, 2022 (the “Closing Date”), Granite Ridge and ENPC consummated the business combination pursuant to the terms of the Business Combination Agreement, dated as of May 16, 2022 (the “Business Combination Agreement”), by and among ENPC, Granite Ridge, ENPC Merger Sub, Inc., a Delaware corporation and a wholly-owned subsidiary of Granite Ridge (“ENPC Merger Sub”), GREP Merger Sub, LLC, a Delaware limited liability company and a wholly-owned subsidiary of Granite Ridge
 
PS-89

TABLE OF CONTENTS
 
(“GREP Merger Sub”), and Granite Ridge Holdings, LLC, a Delaware limited liability company formerly known as GREP Holdings, LLC, (“GREP”).
Pursuant to the Business Combination Agreement, on the Closing Date, (i) ENPC Merger Sub merged with and into ENPC (the “ENPC Merger”), with ENPC surviving the ENPC Merger as a wholly-owned subsidiary of Granite Ridge and (ii) GREP Merger Sub merged with and into GREP (the “GREP Merger,” and together with the ENPC Merger, the “Mergers”), with GREP surviving the GREP Merger as a wholly-owned subsidiary of Granite Ridge (the transactions contemplated by the foregoing clauses (i) and (ii) the “Business Combination,” and together with the other transactions contemplated by the Business Combination Agreement, the “Transactions”).
For additional information on the Business Combination See Note 1 in the Notes to Condensed Consolidated Financial Statements.
Selected Factors That Affect Our Operating Results
Our revenues, cash flows from operations and future growth depend substantially upon:

the timing and success of drilling and production activities by our operating partners;

the prices and the supply and demand for oil and natural gas;

the quantity of oil and natural gas production from the wells in which we participate;

changes in the fair value of the derivative instruments we use to reduce our exposure to fluctuations in the price of oil and natural gas;

our ability to continue to identify and acquire high-quality acreage and drilling opportunities; and

the level of our operating expenses.
In addition to the factors that affect companies in our industry generally, the location of substantially all of our acreage in the Eagle Ford, Permian, Bakken, Haynesville and Denver-Julesburg Basins subjects our operating results to factors specific to these regions. These factors include the potential adverse impact of weather on drilling, production and transportation activities, particularly during the winter and spring months, as well as infrastructure limitations, transportation capacity, regulatory matters, and other factors that may specifically affect one or more of these regions.
The price of oil and natural gas can vary depending on the market in which it is sold and the means of transportation used to transport the oil and natural gas to market.
The price at which our oil and natural gas production is sold typically reflects either a premium or discount to the NYMEX benchmark price. Thus, our operating results are also affected by changes in the oil and natural gas price differentials between the applicable benchmark and the sales prices we receive for our oil and natural gas production.
Market Conditions
The price that we receive for the oil and natural gas our operators produce is largely a function of market supply and demand. Because our oil and natural gas revenues are heavily weighted toward oil, we are more significantly impacted by changes in oil prices than by changes in the price of natural gas. World-wide supply in terms of output, especially production from properties within the United States, the production quota set by OPEC, and the strength of the U.S. dollar can adversely impact oil prices.
Historically, commodity prices have been volatile, and we expect that volatility to continue in the future.
Although we cannot predict the occurrence of events that may affect future commodity prices, or the degree to which these prices will be affected, the prices for any commodity that we produce will generally approximate current market prices in the geographic region of the production. From time to time, we expect that we may hedge a portion of our commodity price risk to mitigate the impact of price volatility on our business.
 
PS-90

TABLE OF CONTENTS
 
Prices for various quantities of oil and natural gas that we produce significantly impact our revenues and cash flows. The following table lists average NYMEX prices for oil and natural gas for the three and six months ended June 30, 2023 and 2022.
Three Months
Ended June 30,
Six Months
Ended June 30,
2023
2022
2023
2022
Average NYMEX Prices(1)
Oil (per Bbl)
$ 73.69 $ 108.42 $ 74.83 $ 101.81
Natural gas (per Mcf)
2.33 7.50 2.55 6.06
(1)
Based on average NYMEX closing prices.
Recent Events
Warrant Exchange
On June 22, 2023, we completed an offer to holders of our outstanding warrants which provided such holders the opportunity to receive 0.25 shares of our common stock in exchange for each warrant tendered by such holders (the “Offer”). This Offer coincided with a solicitation of consents from holders of the warrants to amend the warrant agreement to permit the Company to require that each warrant that remained outstanding upon the closing of the Offer be exchanged for 0.225 shares of our common stock (together, the “Warrant Exchange”). On June 22, 2023, we issued 2,471,738 shares of common stock in exchange for 9,887,035 warrants tendered in the Offer, with a minimal cash settlement in lieu of partial shares. As of June 30, 2023, 462,940 warrants remained outstanding. In July 2023, each remaining outstanding warrant was converted into 0.225 shares of the Company’s common stock, and subsequently, no warrants remained outstanding. See Note 9 in the Notes to Condensed Consolidated Financial Statements for further discussion of the Warrant Exchange.
Results of Operations
The following table sets forth summary production and operating data for the periods indicated. Because of normal production declines, increased or decreased drilling activities, fluctuations in commodity prices and the effects of acquisitions and divestitures, the historical information presented below should not be interpreted as being indicative of future results.
Three months
ended June 30,
Six Months
Ended June 30,
2023
2022
2023
2022
Net Sales (in thousands):
Oil sales
$ 69,070 $ 99,453 $ 142,545 $ 172,038
Natural gas sales
18,487 50,814 36,322 72,078
Total revenues
87,557 150,267 178,867 244,116
Net Production:
Oil (MBbl)
948 840 1,913 1,611
Natural gas (MMcf)
6,082 5,383 12,802 9,303
Total (MBoe)(1)
1,962 1,737 4,047 3,162
Average Daily Production:
Oil (Bbl)
10,418 9,231 10,569 8,901
Natural gas (Mcf)
66,835 59,154 70,729 51,398
Total (Boe)(1)
21,557 19,090 22,357 17,467
 
PS-91

TABLE OF CONTENTS
 
Three months
ended June 30,
Six Months
Ended June 30,
2023
2022
2023
2022
Average Sales Prices:
Oil (per Bbl)
$ 72.86 $ 118.40 $ 74.51 $ 106.79
Effect of gain (loss) on settled oil derivatives on average price (per Bbl)
1.94 (11.61) 1.98 (10.07)
Oil net of settled oil derivatives (per Bbl)(2)
74.80 106.79 76.49 96.72
Natural gas sales (per Mcf)
3.04 9.44 2.84 7.75
Effect of gain (loss) on settled natural gas derivatives on average price (per Mcf)
1.02 (1.37) 0.83 (0.93)
Natural gas sales net of settled natural gas derivatives (per Mcf)(2)
4.06 8.07 3.67 6.82
Realized price on a Boe basis excluding settled commodity
derivatives
44.63 86.51 44.20 77.20
Effect of gain (loss) on settled commodity derivatives on average price (per Boe)
4.09 (9.86) 3.56 (7.88)
Realized price on a Boe basis including settled commodity derivatives(2)
48.72 76.65 47.76 69.32
Operating Expenses (in thousands):
Lease operating expenses
$ 14,406 $ 9,515 $ 28,178 $ 17,928
Production and ad valorem taxes
6,303 7,726 12,020 12,900
Depletion and accretion expense
34,969 31,404 68,821 47,529
General and administrative
8,011 2,267 16,590 5,039
Costs and Expenses (per Boe):
Lease operating expenses
$ 7.34 $ 5.48 $ 6.96 $ 5.67
Production and ad valorem taxes
3.21 4.45 2.97 4.08
Depletion and accretion
17.82 18.08 17.01 15.03
General and administrative
4.08 1.31 4.10 1.59
Net Producing Wells at Period-End:
157.57 123.35 157.57 123.35
(1)
Natural gas is converted to Boe using the ratio of one barrel of oil to six Mcf of natural gas.
(2)
The presentation of realized prices including settled commodity derivatives is a result of including the net cash receipts from (payments on) commodity derivatives that are presented in our condensed consolidated statements of cash flows. This presentation of average prices with derivatives is a means by which to reflect the actual cash performance of our commodity derivatives for the respective periods and presents oil and natural gas prices with derivatives in a manner consistent with the presentation generally used by the investment community.
Oil and Natural Gas Sales
Our revenues vary from year to year primarily due to changes in realized commodity prices and production volumes. Our oil and natural gas sales for the three months ended June 30, 2023 decreased 42% from the same period in 2022, driven by the decrease in realized prices, excluding the effect of settled commodity derivatives, partially offset by the increase in production. The lower average realized prices were driven by lower average NYMEX oil and natural gas prices.
Our oil and natural gas sales for the six months ended June 30, 2023 decreased 27% from the same period in 2022, driven by the decrease in realized prices, excluding the effect of settled commodity derivatives,
 
PS-92

TABLE OF CONTENTS
 
partially offset by the increase in production. The lower average realized prices were driven by lower average NYMEX oil and natural gas prices.
Production from oil and gas properties increased because of drilling success and the acquisition of additional net revenue interests. This increase in production is offset by the natural decline of the production rate of existing oil and natural gas wells. The number of wells we participated in increased from 123.35 net wells on June 30, 2022 to 157.57 net wells on June 30, 2023.
Lease Operating Expenses
Lease operating expenses were $14.4 million ($7.34 per Boe) for the three months ended June 30, 2023, an increase of 51% from $9.5 million ($5.48 per Boe) during the same period in 2022. The increase was primarily due to an increase in well count due to acquisitions and additional wells successfully drilled and completed and overall increased cost of services. The increase in lease operating expenses per Boe was primarily due to higher saltwater disposal costs, repair and maintenance costs and workover activity, partially offset by the increase in production.
Lease operating expenses were $28.2 million ($6.96 per Boe) for the six months ended June 30, 2023, an increase of 57% from $17.9 million ($5.67 per Boe) during the same period in 2022. The increase was primarily due to an increase in well count due to acquisitions and additional wells successfully drilled and completed and overall increased cost of services. The increase in lease operating expenses per Boe was primarily due to higher saltwater disposal costs, repair and maintenance costs and workover activity, partially offset by the increase in production.
Production and Ad Valorem Taxes
We generally pay production taxes based on realized oil and natural gas sales. Production taxes were $5.7 million ($2.90 per Boe) for the three months ended June 30, 2022 compared to $7.7 million ($4.44 per Boe) during the same period in 2022. As a percentage of oil and natural gas sales, our production taxes were 7% and 5% during the three months ended June 30, 2023 and 2022, respectively.
Production taxes were $10.8 million ($2.66 per Boe) for the six months ended June 30, 2023 compared to $12.7 million ($4.00 per Boe) during the same period in 2022. As a percentage of oil and natural gas sales, our production taxes were 6% and 5% during the six months ended June 30, 2023 and 2022, respectively.
Production taxes generally fluctuate with the market value of our production sold, while ad valorem taxes are generally based on the valuation of our oil and natural gas properties at the beginning of the year, which vary across the different areas in which we operate.
Ad valorem taxes increased during both the three and six months ended June 30, 2023 as compared to the same periods in 2022, primarily due to additional wells drilled and completed and new wells acquired.
Depletion and Accretion
Depletion and accretion was $35.0 million ($17.82 per Boe) for the three months ended June 30, 2023, an increase of 11% from $31.4 million ($18.08 per Boe) during the same period in 2022. The increase in depletion and accretion expense was primarily due to the increase in depletion expense resulting from the increase in production.
Depletion and accretion was $68.8 million ($17.01 per Boe) for the six months ended June 30, 2023, an increase of 45% from $47.5 million ($15.03 per Boe) during the same period in 2022. The increase in depletion and accretion expense was primarily due to the increase in depletion expense resulting from the increase in production and depletion rate.
 
PS-93

TABLE OF CONTENTS
 
General and Administrative
The following table provides components of our general and administrative expenses for the three and six months ended June 30, 2023 and 2022:
Three months
ended June 30,
Six Months
Ended June 30,
(in thousands)
2023
2022
2023
2022
General and administrative expenses
$ 7,636 $ 2,267 $ 15,156 $ 5,039
Non-cash stock-based compensation
375 1,434
Total general and administrative expenses
$ 8,011 $ 2,267 $ 16,590 $ 5,039
Total general and administrative expenses were $8.0 million ($4.08 per Boe) for the three months ended June 30, 2023, an increase of 253% from $2.3 million ($1.31 per Boe) during the same period in 2022. The increase was primarily due to $2.5 million of costs directly related to the Warrant Exchange, stock-based compensation of $0.4 million, annual compensation accruals related to the Company’s officers, higher professional services and legal costs and $2.5 million for the three months ended June 30, 2023 that Granite Ridge paid for services under the Management Services Agreement. Prior to the closing of the Business Combination, for the three months ended June 30, 2022, the Funds paid $1.5 million in management fees to an investment advisor. See Note 10 in the Notes to the Condensed Consolidated Financial Statements for additional information on management fees. The increase in stock-based compensation was due to the issuance of restricted stock awards, stock awards, stock options and PSUs. See Note 6 in the Notes to the Condensed Consolidated Financial Statements for additional information on stock-based compensation.
Total general and administrative expenses were $16.6 million ($4.10 per Boe) for the six months ended June 30, 2023, an increase of 229% from $5.0 million ($1.59 per Boe) during the same period in 2022. The increase was primarily due to $2.5 million of costs directly related to the Warrant Exchange, stock-based compensation of $1.4 million, annual compensation accruals related to the Company’s officers, higher professional services and legal costs and $5.0 million for the six months ended June 30, 2023 that Granite Ridge paid for services under the Management Services Agreement. Prior to the closing of the Business Combination, for the six months ended June 30, 2022, the Funds paid $3.0 million in management fees to an investment advisor. See Note 10 in the Notes to the Condensed Consolidated Financial Statements for additional information on management fees. The increase in stock-based compensation was due to the issuance of restricted stock awards, stock awards, stock options and PSUs. See Note 6 in the Notes to the Condensed Consolidated Financial Statements for additional information on stock-based compensation.
Gain/(Loss) on Derivatives — Commodity Derivatives
The following table sets forth the gain (loss) on derivatives for the three and six months ended June 30, 2023 and 2022:
Three Months
Ended June 30,
Six Months
Ended June 30,
(in thousands)
2023
2022
2023
2022
Gain (loss) on commodity derivatives
Oil derivatives
$ (10,195) $ (8,558) $ 4,902 $ (28,138)
Natural gas derivatives
11,416 3,096 9,642 (5,720)
Total
$ 1,221 $ (5,462) $ 14,544 $ (33,858)
 
PS-94

TABLE OF CONTENTS
 
The following table represents our net cash receipts from (payments on) derivatives for the three and six months ended June 30, 2023 and 2022:
Three Months
Ended June 30,
Six Months
Ended June 30,
(in thousands)
2023
2022
2023
2022
Net cash receipts from (payments on) commodity derivatives
Oil derivatives
$ 1,840 $ (9,754) $ 3,793 $ (16,218)
Natural gas derivatives
6,185 (7,378) 10,618 (8,689)
Total
$ 8,025 $ (17,132) $ 14,411 $ (24,907)
Our earnings are affected by the changes in the value of our derivatives portfolio between periods and the related cash settlements of those derivatives, which could be significant. To the extent the future commodity price outlook declines between measurement periods, we will have mark-to-market gains; while to the extent future commodity price outlook increases between measurement periods, we will have mark-to-market losses.
Interest Expense
Interest expense was $1.2 million for the three months ended June 30, 2023 compared to $0.6 million for the three months ended June 30, 2022. The increase in interest expense during three months ended June 30, 2023 as compared to 2022 was primarily due to the increase in interest rates and amortization of deferred financing costs.
Interest expense was $1.6 million for the six months ended June 30, 2023 compared to $1.1 million for the six months ended June 30, 2022. The increase in interest expense during the six months ended June 30, 2023 as compared to 2022 was primarily due to the increase in interest rates and amortization of deferred financing costs, partially offset by the lower average outstanding balance on the revolving credit facility.
Loss on Derivatives — Common Stock Warrants
We recognized a loss of $11.0 million and $5.7 million during the three and six months ended June 30, 2023, respectively, from the change in fair value of the warrant liability. See Note 3 and Note 9 in the Notes to the Condensed Consolidated Financial Statements for additional information on the common stock warrants and the Warrant Exchange.
Income Tax Expense (Benefit)
We recorded an income tax expense of $4.1 million and $14.9 million for the three and six months ended June 30, 2023, respectively. There was no income tax expense (benefit) for the three and six months ended June 30, 2022. The change in income tax expense during the three and six months ended June 30, 2023, compared with the same periods in 2022, was due to the fact that the Funds were treated as partnerships for U.S. federal income tax purposes during the three and six months ended June 30, 2022 and, as such, the partners of the Funds reported their share of the Fund’s income or loss on their respective income tax returns. In contrast, Granite Ridge is a corporation for U.S. federal income tax purposes and is subject to U.S. federal income taxes on any income or loss from the operation of the Company’s assets following the Business Combination on October 24, 2022. The effective income tax rate differs from the statutory rate primarily due to the impact of certain discrete items and state income taxes. See Note 7 to the Notes to the Condensed Consolidated Financial Statements for additional discussion of income taxes.
Liquidity and Capital Resources
Our main sources of liquidity and capital resources as of the periods covered by this report have been internally generated cash flow from operations and credit facility borrowings. Our primary use of capital has been for the development and acquisition of oil and natural gas properties. We continually monitor potential capital sources for opportunities to enhance liquidity or otherwise improve our financial position.
 
PS-95

TABLE OF CONTENTS
 
As of June 30, 2023, we had $55.0 million of debt outstanding under our senior secured revolving credit agreement (“Credit Agreement”). We had $109.2 million of liquidity as of June 30, 2023, consisting of $94.7 million of committed borrowing availability under the Credit Agreement and $14.5 million of cash on hand.
With our cash on hand, cash flow from operations, and borrowing capacity under the Credit Agreement, we believe that we will have sufficient cash flow and liquidity to fund our budgeted capital expenditures and operating expenses for at least the next twelve months. However, we may seek additional access to capital and liquidity. We cannot assure you that any additional capital will be available to us on favorable terms or at all.
Capital Commitments
Our recent capital commitments have been to fund the development and acquisition of oil and natural gas properties. We expect to fund our near-term capital requirements and working capital needs with cash on hand, cash flows from operations and available borrowing capacity under our Credit Agreement. Our capital expenditures could be curtailed if our cash flows decline from expected levels.
Common Stock Dividends
We paid dividends of $14.6 million, or $0.11 per share, and $29.3 million, or $0.22 per share during the three and six months ended June 30, 2023, respectively.
Stock Repurchase Program
In December 2022, we announced that our Board of Directors approved a stock repurchase program for up to $50 million of our common stock through December 31, 2023. Under the stock repurchase program, we will repurchase shares of our common stock from time to time in open market transactions or in privately negotiated transactions as permitted under applicable rules and regulations. The Board of Directors of the Company may limit or terminate the stock repurchase program at any time without prior notice, but, with no further action of the Board of Directors of the Company, the stock repurchase program will terminate on December 31, 2023.
During the three and six months ended June 30, 2023, we repurchased 660,568 and 933,585 shares under the program at an aggregate cost of $4.1 million and $5.8 million, respectively. As of June 30, 2023, we had repurchased a total of 959,505 shares since the inception of the program at an aggregate cost of $6.0 million. The extent to which we repurchase our shares of common stock, and the timing of such repurchases, will depend upon market conditions and other considerations as may be considered in our sole discretion.
Cash Flows
The following table summarizes our changes in cash and cash equivalents for the six months ended June 30, 2023 and 2022:
Six Months
Ended June 30,
(in thousands)
2023
2022
Net cash provided by operating activities
$ 155,660 $ 137,310
Net cash used in investing activities
(211,809) (104,238)
Net cash provided by financing activities
19,809 1,684
Net change in cash
$ (36,340) $ 34,756
Cash Flows from Operating Activities
The primary factors impacting our cash flows from operating activities generally include: (i) levels of production from our oil and natural gas properties, (ii) prices we receive from sales of oil and natural gas
 
PS-96

TABLE OF CONTENTS
 
production, including settlement proceeds or payments related to our commodity derivatives, (iii) operating costs of our oil and natural gas properties, (iv) costs of our general and administrative activities and (v) interest expense. Our cash flows from operating activities have historically been impacted by fluctuations in oil and natural gas prices and our production volumes.
The $18.4 million increase in operating cash flows during the six months ended June 30, 2023 as compared to the same period in 2022 was primarily due to $14.4 million of settlements received from commodity derivatives during the six months ended June 30, 2023, as compared to $24.9 million of settlements paid on commodity derivatives during the same period in 2022, partially offset by the decrease in oil and natural gas sales and higher operating costs.
Our net cash provided by operating activities included a benefit of $19.4 million and a reduction of $44.9 million for the six months ended June 30, 2023 and 2022, respectively, associated with changes in working capital items. Changes in working capital items adjust for the timing of receipts and payments of actual cash.
Cash Flows from Investing Activities
For the six months ended June 30, 2023, our net cash used in investing activities was $211.8 million, which consisted primarily of $182.3 million of capital expenditures for oil and natural gas properties and $29.5 million of acquisitions of oil and natural gas properties.
For the six months ended June 30, 2022, our net cash used in investing activities was $104.2 million, which consisted primarily of $85.0 million of capital expenditures for oil and natural gas properties and $20.7 million of acquisitions of oil and natural gas properties.
Cash Flows from Financing Activities
For the six months ended June 30, 2023, our net cash provided by financing activities was $19.8 million, primarily due to $55.0 million of net borrowings under our Credit Agreement, partially offset by $29.3 million of dividends paid on our common stock and $5.9 million of common stock repurchases.
For the six months ended June 30, 2022, our net cash provided by financing activities was $1.7 million, primarily due to net borrowings under the credit facilities.
Granite Ridge Credit Agreement
On October 24, 2022, the Funds terminated their revolving credit facilities, and we entered into the Credit Agreement among us, as borrower, Texas Capital Bank, as administrative agent, and the lenders from time to time party thereto. The Credit Agreement has a maturity of five years from the effective date thereof.
The Credit Agreement provides for aggregate elected commitments of $150.0 million, an initial borrowing base of $325.0 million and an aggregate maximum revolving credit amount of $1.0 billion. The borrowing base is scheduled to be redetermined semiannually on or about April 1 and October 1 of each calendar year, commencing April 1, 2023, and is subject to additional adjustments from time to time, including for asset sales, elimination or reduction of hedge positions and incurrence of other debt. Our spring redetermination reaffirmed our borrowing base at $325.0 million. Additionally, each of the Company and the Required Lenders (as defined in the Credit Agreement) may request one unscheduled redetermination of the borrowing base between each scheduled redetermination. The amount of the borrowing base is determined by the lenders in their sole discretion and consistent with the oil and gas lending criteria of the lenders at the time of the relevant redetermination. The amount we are able to borrow under the Credit Agreement is subject to compliance with the financial covenants, satisfaction of various conditions precedent to borrowing and other provisions of the Credit Agreement.
As of June 30, 2023, we had $55.0 million of outstanding debt and $0.3 million letters of credit under our Credit Agreement, resulting in committed borrowing availability of $94.7 million. The Credit Agreement is guaranteed by our restricted subsidiaries and is secured by a first priority mortgage and security interest in substantially all of our assets and our restricted subsidiaries.
 
PS-97

TABLE OF CONTENTS
 
Borrowings under the Credit Agreement may be base rate loans or secured overnight financing rate (“SOFR”) loans. Interest for base rate loans and SOFR loans is payable at the end of the applicable interest period. SOFR loans bear interest at SOFR plus an applicable margin ranging from 250 to 350 basis points, depending on the percentage of the borrowing base utilized, plus an additional 10, 15 or 20 basis point credit spread adjustment for a one, three or six month interest period, respectively. Base rate loans bear interest at a rate per annum equal to the greatest of: (i) the U.S. prime rate as published by the Wall Street Journal; (ii) the federal funds effective rate plus 50 basis points; and (iii) the adjusted SOFR rate for a one-month interest period plus 100 basis points, plus an applicable margin ranging from 150 to 250 basis points, depending on the percentage of the borrowing base utilized. We also pay a commitment fee on unused elected commitment amounts under its facility of 50 basis points. We may repay any amounts borrowed under the Credit Agreement prior to the maturity date without any premium or penalty.
The Credit Agreement also contains certain financial covenants, including the maintenance of the following financial ratios:
(i)
a current ratio, which is the ratio of our consolidated current assets (including unused commitments under the Credit Agreement and excluding non-cash asset retirement and derivative assets) to our consolidated current liabilities (excluding the current portion of long-term debt under the Credit Agreement and non-cash asset retirement and derivative liabilities), of not less than 1.00 to 1.00; and
(ii)
a leverage ratio, which is the ratio of Consolidated Total Debt to EBITDAX (each as defined in the Credit Agreement), subject to certain adjustments, of not greater than 3.00 to 1.00.
The Credit Agreement contains additional restrictive covenants that limit our ability and our restricted subsidiaries to, among other things, incur additional indebtedness, incur additional liens, enter into mergers and acquisitions, make or declare dividends, repurchase or redeem junior debt, make investments and loans, engage in transactions with affiliates, sell assets and enter into certain hedging transactions. In addition, the Credit Agreement is subject to customary events of default, including a change in control. If an event of default occurs and is continuing, the administrative agent may, with the consent of majority lenders, or shall, at the direction of the majority lenders, accelerate any amounts outstanding and terminate lender commitments.
As of June 30, 2023, we were in compliance with all covenants required by the Credit Agreement.
Known Contractual and Other Obligations; Planned Capital Expenditures
Contractual and Other Obligations
Our contractual obligations include long-term debt, cash interest expense on debt, derivative liabilities, asset retirement obligations and an annual service fee to the Manager. Since December 31, 2022, there have been no material changes in our contractual obligations, other than the $55.0 million increase in long-term debt due to borrowings under the Credit Agreement.
Planned Capital Expenditures
In May 2023, we increased our 2023 planned capital expenditures by $25 million to range between $275 million and $305 million, including $45 million of identified acquisitions of oil and natural gas properties. Our costs incurred on oil and natural gas properties, excluding acquisitions, during the three months ended June 30, 2023 and 2022 totaled $58.7 million and $44.1 million, respectively, and $157.3 million and $105.0 million during the six months ended June 30, 2023 and 2022, respectively.
Our capital expenditures for the three and six months ended June 30, 2023 were primarily funded with cash flows from operations and borrowings under the Credit Agreement.
The amount, timing, and allocation of capital expenditures are largely discretionary and subject to change based on a variety of factors. If oil and natural gas prices decline below our acceptable levels, or costs increase above our acceptable levels, we may choose to defer a portion of our budgeted capital expenditures until later periods to achieve the desired balance between sources and uses of liquidity and
 
PS-98

TABLE OF CONTENTS
 
prioritize capital projects that we believe have the highest expected returns and potential to generate near-term cash flow. We may also increase our capital expenditures significantly to take advantage of opportunities we consider to be attractive. We will carefully monitor and may adjust our projected capital expenditures in response to changes in prices, availability of financing, drilling and acquisition costs, industry conditions, the timing of regulatory approvals, contractual obligations, internally generated cash flow, and other factors both within and outside our control.
Acquisitions
The following table reflects our expenditures for acquisitions of proved and unproved properties for the three and six months ended June 30, 2023 and 2022:
Three Months
Ended June 30,
Six Months
Ended June 30,
(in thousands)
2023
2022
2023
2022
Property acquisition costs:
Proved
$ 1,309 $ 2,895 $ 19,298 $ 7,955
Unproved
3,161 12,332 12,791 12,789
Total property acquisition costs
$ 4,470 $ 15,227 $ 32,089 $ 20,744
Satisfaction of Our Cash Obligations for the Next Twelve Months
With our Credit Agreement and our positive cash flows from operations, we believe we will have sufficient capital to meet our drilling commitments, expected general and administrative expenses, and other cash needs for the next twelve months. Nonetheless, any strategic acquisition of assets or increase in drilling activity may lead us to seek additional capital. We may also choose to seek additional capital rather than utilize our credit to fund accelerated or continued drilling at the discretion of management and depending on prevailing market conditions. We will evaluate any potential opportunities for acquisitions as they arise. However, there can be no assurance that any additional capital will be available to us on favorable terms or at all.
Effects of Inflation and Pricing
The oil and natural gas industry is typically very cyclical and the demand for goods and services of oil field companies, suppliers and others associated with the industry put extreme pressure on the economic stability and pricing structure within the industry. Typically, as prices for oil and natural gas increase, so do all associated costs. Conversely, in a period of declining prices, associated cost declines are likely to lag and may not adjust downward in proportion.
Material changes in prices also impact our current revenue stream, estimates of future reserves, borrowing base calculations of bank loans, impairment assessments of oil and natural gas properties, and values of properties in purchase and sale transactions. Material changes in prices can impact the value of oil and natural gas companies and their ability to raise capital, borrow money and retain personnel. Higher prices for oil and natural gas could result in increases in the costs of materials, services and personnel.
Critical Accounting Estimates
The establishment and consistent application of accounting policies is a vital component of accurately and fairly presenting our financial statements in accordance with generally accepted accounting principles in the United States (“U.S. GAAP”), as well as ensuring compliance with applicable laws and regulations governing financial reporting. While there are rarely alternative methods or rules from which to select in establishing accounting and financial reporting policies, proper application often involves significant judgment regarding a given set of facts and circumstances and a complex series of decisions. Further, these estimates and other factors, including those outside of management’s control could have significant adverse impact to the financial condition and results of operations.
 
PS-99

TABLE OF CONTENTS
 
In management’s opinion, the more significant reporting areas impacted by management’s judgments and estimates are the choice of accounting method for oil and natural gas activities, oil and natural gas reserve estimation, asset retirement obligations, revenue recognition, impairment of long-lived assets and valuation of financial derivative.
There have been no material changes in our critical accounting policies and procedures during the six months ended June 30, 2023. See our disclosure of critical accounting policies in “Item 7. Management’s Discussion and Analysis of Financial Condition and Results of Operations” and “Item 8. Financial Statements and Supplementary Data” of our Annual Report on Form 10-K for the year ended December 31, 2022.
Recently Issued or Adopted Accounting Pronouncements
For discussion of recently issued or adopted accounting pronouncements, see Note 2 of the Notes to the Condensed Consolidated Financial Statements.
Off-Balance Sheet Arrangements
We do not have any off-balance sheet arrangements that have or are reasonably likely to have a current or future effect on our financial condition, changes in financial condition, revenues or expenses, results of operations, liquidity, capital expenditures or capital resources that is material to investors.
Item 3.   Quantitative and Qualitative Disclosure about Market Risk
Commodity Price Risk
We are exposed to market risk as the prices of our commodities are subject to fluctuations resulting from changes in supply and demand. To reduce our exposure to changes in the prices of our commodities, we have entered into, and may in the future enter into, additional commodity price risk management arrangements for a portion of our oil and natural gas production. The agreements that we have entered into generally have the effect of providing us with a fixed price for a portion of our expected future oil and natural gas production over a fixed period of time. Our commodity price risk management arrangements are recorded at fair value and thus changes to the future commodity prices will have an impact on our earnings. A 10% increase in average commodity prices would have decreased the fair value of commodity derivatives by $7.6 million at June 30, 2023. We may incur significant unrealized losses in the future from our use of derivative financial instruments to the extent market prices increase and our derivatives contracts remain in place.
We generally use derivatives to economically hedge a portion of our anticipated future production. Any payments due to counterparties under our derivative contracts are funded by proceeds received from the sale of our production. Production receipts, however, lag payments to the counterparties. Any interim cash needs are funded by cash from operations or borrowings under our Credit Agreement.
Interest Rate Risk
At June 30, 2023, our exposure to interest rate changes related primarily to the borrowings under the Credit Agreement. The interest we pay on these borrowings is set periodically based upon market rates. We had total indebtedness of $55.0 million outstanding under our Credit Agreement at June 30, 2023. The impact of a one percent increase in interest rates on this amount of debt would result in increased annual interest expense of approximately $0.6 million.
We may utilize interest rate derivatives to alter interest rate exposure in an attempt to reduce interest rate expense related to existing debt issues. Interest rate derivatives are used solely to modify interest rate exposure and not to modify the overall leverage of the debt portfolio. We had no outstanding interest rate derivative contracts at June 30, 2023.
Item 4.   Controls and Procedures
Disclosure Controls and Procedures
Disclosure controls and procedures are controls and other procedures that are designed to ensure that information required to be disclosed in our reports filed or submitted under the Exchange Act is recorded,
 
PS-100

TABLE OF CONTENTS
 
processed, summarized and reported within the time periods specified in the SEC’s rules and forms. Disclosure controls and procedures include, without limitation, controls and procedures designed to ensure that information required to be disclosed in company reports filed or submitted under the Exchange Act is accumulated and communicated to management, including our Chief Executive Officer and Chief Financial Officer, to allow timely decisions regarding required disclosure.
In the preparation of our Annual Report on Form 10-K for the year ended December 31, 2022, we identified errors in the depletion calculation and that certain acquisitions, initially classified as acquisitions of proved oil and natural gas properties, should have been classified as unproved oil and natural gas properties. In addition, management identified additional material weaknesses in Information Technology General Controls (“ITGC”) related to access to perform key duties within the financial systems. As a result of these material weaknesses, our principal executive officer and principal financial officer concluded that our disclosure controls and procedures (as defined in Rules 13a-15(e) and 15d-15(e) under the Exchange Act) were not effective as of June 30, 2023.
Material Weakness in Internal Control over Financial Reporting
A material weakness is a deficiency, or a combination of deficiencies, in internal control over financial reporting, such that there is a reasonable possibility that a material misstatement of our annual or interim financial statements will not be prevented or detected on a timely basis.
Management has identified a material weakness related to the lack of effectively designed controls over proper review of the depletion calculation and the accounting for acquisitions and the related allocation and classification of consideration paid for proved and unproved properties. The material weakness could result in a material misstatement of depletion expense and accumulated depletion that would result in a material misstatement to the annual or interim consolidated financial statements of Granite Ridge Resources, Inc. that would not be prevented or detected.
In addition, management has identified a material weakness related to the lack of effective controls over ITGC pertaining to user access management over systems that support the Company’s financial reporting process. Specifically, it was found that adequate restrictions were not in place to ensure appropriate segregation of duties among our personnel. If the user access material weakness is not remediated, it could result in a material misstatement to the annual or interim consolidated financial statements of Granite Ridge Resources, Inc. that would not be prevented or detected.
Changes in Internal Control over Financial Reporting
In response to the material weaknesses identified as described above, management restricted access to certain individuals over systems that support the financial reporting process. Management is in the process of implementing additional remediation steps to address the material weaknesses and to improve our internal control over financial reporting. Management is committed to the remediation of the material weaknesses described above, as well as the continued improvement of our internal controls over financial reporting.
Except as described above, there were no changes in our internal control over financial reporting (as such term is defined in Rules 13a-15(f) and 15d-15(f) of the Exchange Act) during the second quarter of 2023 that have materially affected, or are reasonably likely to materially affect, our internal control over financial reporting.
PART II — OTHER INFORMATION
Item 1.   Legal Proceedings
Our Company was not a party to any material legal proceedings during the three months ended June 30, 2023. In the future, the Company may be subject from time to time to litigation claims and governmental and regulatory proceedings arising in the ordinary course of business.
Item 1A.   Risk Factors
There have been no material changes in our risk factors from those described in our Annual Report on Form 10-K for the year ended December 31, 2022.
 
PS-101

TABLE OF CONTENTS
 
Item 2.   Unregistered Sales of Equity Securities and Use of Proceeds
In December 2022, the Company announced that its Board of Directors approved a stock repurchase program for up to $50.0 million of the Company’s common stock through December 31, 2023. Under the stock repurchase program, the Company will repurchase shares of its common stock from time to time in open market transactions or in privately negotiated transactions as permitted under applicable rules and regulations. The Board of Directors of the Company may limit or terminate the stock repurchase program at any time without prior notice, but, with no further action of the Board of Directors of the Company, the stock repurchase program will terminate on December 31, 2023.
The following table sets forth our share repurchase activity for each period presented:
Period
Total number of
shares
purchased
Average price
paid per share
Total number of shares
purchased as part of
publicly announced plans
Approximate dollar value
of shares that may yet
be purchased under
the plans or programs
(in millions)
April 1, 2023 – April 30, 2023
109,155 $ 6.06 109,155 $ 47.4
May 1, 2023 – May 31, 2023
179,515 $ 5.77 179,515 $ 46.4
June 1, 2023 – June 30, 2023
371,898 $ 6.56 371,898 $ 44.0
Item 3.   Defaults Upon Senior Securities
None.
Item 4.   Mine Safety Disclosures
Not applicable.
Item 5.   Other Information
None.
 
PS-102

TABLE OF CONTENTS
 
Item 6.   Exhibits
Exhibit No.
Description
2.1 Business Combination Agreement, dated May 16, 2022, by and among Executive Network Partnering Corporation, Granite Ridge Resources, Inc., ENPC Merger Sub, Inc., GREP Merger Sub, LLC, and GREP (incorporated by reference to Annex A of Granite Ridge Resources, Inc.’s Registration Statement on Form S-4, filed with the SEC on May 16, 2022).
3.1 Amended and Restated Certificate of Incorporation of Granite Ridge Resources, Inc. (incorporated by reference to Exhibit 3.1 to the Company’s Current Report on Form 8-K filed with the SEC on October 28, 2022).
3.2 Amended and Restated Bylaws of Granite Ridge Resources, Inc. (incorporated by reference to Exhibit 3.2 to the Company’s Current Report on Form 8-K filed with the SEC on October 28, 2022).
4.1 Description of Securities (incorporated by reference to Exhibit 4.1 to the Company’s Annual Report on Form 10-K filed with the SEC on March 27, 2023).
4.2 Specimen Common Stock Certificate (incorporated by reference to Exhibit 4.1 to Granite Ridge Resources, Inc.’s Registration Statement on Form S-4/A, filed with the SEC on September 12, 2022).
4.3 Specimen Warrant Certificate (incorporated by reference to Exhibit 4.3 to Executive Network Partnering Corporation’s Registration Statement on Form S-1, filed with the SEC on September 14, 2020).
4.4 Warrant Agreement, dated September 15, 2020 between Continental Stock Transfer & Trust Company and Executive Network Partnering Corporation (incorporated by reference to Exhibit 4.1 to Executive Network Partnering Corporation’s Current Report on Form 8-K, filed with the SEC on September 21, 2020).
4.5 Amendment No. 1 to Warrant Agreement, dated March 24, 2021 between Continental Stock Transfer & Trust Company and Executive Network Partnering Corporation (incorporated by reference to Exhibit 1.01 to Executive Network Partnering Corporation’s Current Report on Form 8-K, filed with the SEC on March, 25, 2021).
4.6 Assignment, Assumption and Amendment Agreement, dated October 24, 2022 by and among Executive Network Partnering Corporation, Granite Ridge Resources, Inc. and Continental Stock Transfer & Trust Company and Granite Ridge Resources, Inc. (incorporated by reference to Exhibit 4.5 to the Company’s Current Report on Form 8-K filed with the SEC on October 28, 2022).
4.7 Amendment No. 2 to Warrant Agreement, dated June 20, 2023, by and between Granite Ridge Resources, Inc. and Continental Stock Transfer & Trust Company (incorporated by reference to Exhibit 10.1 to the Company’s Current Report on Form 8-K filed with the SEC on June 20, 2023).
10.1# Form of Restricted Stock Award Agreement under the Granite Ridge Resources, Inc. 2022 Omnibus Incentive Plan.
10.2# Form of Performance Stock Unit Award Agreement under the Granite Ridge Resources, Inc. 2022 Omnibus Incentive Plan.
10.3# Form of Nonqualified Stock Option Award Agreement under the Granite Ridge Resources, Inc. 2022 Omnibus Incentive Plan.
31.1* Certification of the Company’s Chief Executive Officer Pursuant to Section 302 of the Sarbanes Oxley Act of 2002 (18 U.S.C. Section 7241).
31.2* Certification of the Company’s Chief Financial Officer Pursuant to Section 302 of the Sarbanes Oxley Act of 2002 (18 U.S.C. Section 7241).
32.1* Certification of the Company’s Chief Executive Officer and Chief Financial Officer Pursuant to Section 906 of the Sarbanes Oxley Act of 2002 (18 U.S.C. Section 1350).
 
PS-103

TABLE OF CONTENTS
 
Exhibit No.
Description
101.INS* Inline XBRL Instance Document
101.SCH* Inline XBRL Taxonomy Extension Schema Document
101.CAL*
Inline XBRL Taxonomy Extension Calculation Linkbase Document
101.DEF*
Inline XBRL Taxonomy Extension Definition Document
101.LAB* Inline XBRL Taxonomy Extension Label Linkbase Document
101.PRE* Inline XBRL Taxonomy Extension Presentation Linkbase Document
104
Cover Page Interactive Data File (embedded within the Inline XBRL document)
*
Filed herewith
#
Indicates management plan or compensatory arrangement.
 
PS-104

TABLE OF CONTENTS
 
SIGNATURES
Pursuant to the requirements of the Securities Exchange Act of 1934, the registrant has duly caused this report to be signed on its behalf by the undersigned thereunto duly authorized.
GRANITE RIDGE RESOURCES, INC.
August 10, 2023 By:
/s/ LUKE C. BRANDENBERG
Name: Luke C. Brandenberg
Title:
President and Chief Executive Officer
August 10, 2023 By:
/s/ TYLER S. FARQUHARSON
Name: Tyler S. Farquharson
Title:
Chief Financial Officer
August 10, 2023 By:
/s/ ZORAN DURKOVIC
Name: Zoran Durkovic
Title:
Chief Accounting Officer
 
PS-105

TABLE OF CONTENTS
 
 Filed Pursuant to Rule 424(b)(3)
 Registration No. 333-268478
PROSPECTUS SUPPLEMENT NO. 8
(To the Prospectus dated April 3, 2023)
[MISSING IMAGE: lg_graniteridge-4clr.jpg]
Granite Ridge Resources, Inc.
This prospectus supplement supplements the prospectus, dated April 3, 2023 (as supplemented or amended, the “Prospectus”) of Granite Ridge Resources, Inc. (the “Company” or “Granite Ridge”), which forms a part of our registration statement on Form S-1 (No. 333-268478). This prospectus supplement is being filed to update and supplement the information in the Prospectus with the information contained in our Current Report on Form 8-K filed with the Securities and Exchange Commission on August 31, 2023. Accordingly, we have attached the Current Report to this prospectus supplement.
The Prospectus and this prospectus supplement relate to the offer and sale from time to time by the selling securityholders named in the Prospectus (the “Selling Securityholders”), or their permitted transferees, of up to 123,671,585 shares of common stock, $0.0001 par value per share, of Granite Ridge (“Granite Ridge common stock”).
The Prospectus also initially related to the issuance by us of up to an aggregate of 10,349,975 shares of Granite Ridge common stock that may be issued upon exercise of warrants to purchase Granite Ridge common stock at an exercise price of $11.50 per share (the “Granite Ridge warrants”). In connection with the warrant exchange offer and consent solicitation by the Company on June 22, 2023, all Granite Ridge warrants were converted to shares of Granite Ridge common stock, and no Granite Ridge warrants remain outstanding. In connection with such exchange offer and solicitation, the New York Stock Exchange filed Form 25 to delist the Granite Ridge warrants on July 5, 2023.
Shares of Granite Ridge common stock are listed on the New York Stock Exchange under the symbol “GRNT.” On August 30, 2023, the closing price of Granite Ridge common stock was $7.53 per share.
This prospectus supplement should be read in conjunction with the Prospectus and is not complete without, and may not be delivered or utilized except in connection with, the Prospectus, including any amendments or supplements thereto. This prospectus supplement is qualified by reference to the Prospectus, including any amendments or supplements thereto, except to the extent that the information in this prospectus supplement updates and supersedes the information contained therein. If there is any inconsistency between the information in the Prospectus and this prospectus supplement, you should rely on the information in this prospectus supplement.
We are an “emerging growth company” and a “smaller reporting company” as those terms are defined under applicable federal securities laws, and as such, are subject to certain reduced public company reporting requirements.
Investing in our securities involves a high degree of risk. Before buying any securities, you should carefully read the discussion of the risks of investing in our securities in “Risk Factors” beginning on page 11 of the Prospectus.
Neither the Securities and Exchange Commission nor any other regulatory body has approved or disapproved of these securities or passed upon the accuracy or adequacy of this prospectus supplement or the Prospectus. Any representation to the contrary is a criminal offense.
Prospectus Supplement dated August 31, 2023.
 
PS-106

TABLE OF CONTENTS
 
UNITED STATES
SECURITIES AND EXCHANGE COMMISSION
Washington, D.C. 20549
FORM 8-K
CURRENT REPORT
Pursuant to Section 13 OR 15(d) of the Securities Exchange Act of 1934
Date of Report (Date of earliest event reported): August 25, 2023
GRANITE RIDGE RESOURCES, INC.
(Exact name of registrant as specified in its charter)
Delaware
001-41537
88-2227812
(State or other jurisdiction
of incorporation)
(Commission
File Number)
(IRS Employer
Identification No.)
5217 McKinney Avenue, Suite 400
Dallas, Texas

75205
(Address of principal executive offices)
(Zip Code)
(214) 396-2850
(Registrant’s telephone number, including area code)
Not Applicable
(Former name or former address, if changed since last report.)
Check the appropriate box below if the Form 8-K filing is intended to simultaneously satisfy the filing obligation of the registrant under any of the following provisions:

Written communications pursuant to Rule 425 under the Securities Act (17 CFR 230.425)

Soliciting material pursuant to Rule 14a-12 under the Exchange Act (17 CFR 240.14a-12)

Pre-commencement communications pursuant to Rule 14d-2(b) under the Exchange Act (17 CFR 240.14d-2(b))

Pre-commencement communications pursuant to Rule 13e-4(c) under the Exchange Act (17 CFR 240.13e-4(c))
Securities registered pursuant to Section 12(b) of the Act:
Title of each class
Trading Symbol(s)
Name of each exchange on which registered
Common stock, par value $0.0001 per share
GRNT
New York Stock Exchange
Indicate by check mark whether the registrant is an emerging growth company as defined in Rule 405 of the Securities Act of 1933 (§230.405 of this chapter) or Rule 12b-2 of the Securities Exchange Act of 1934 (§240.12b-2 of this chapter).
Emerging growth company  ☒
If an emerging growth company, indicate by check mark if the registrant has elected not to use the extended transition period for complying with any new or revised financial accounting standards provided pursuant to Section 13(a) of the Exchange Act. ☐
 
PS-107

TABLE OF CONTENTS
 
Item 5.01   Changes in Control of Registrant.
Change in Control
On August 25, 2023, Grey Rock Energy Fund III-A, LP, Grey Rock Energy Fund III-B, LP, and Grey Rock Energy Fund III-B Holdings, LP, each a Delaware limited partnership, and their affiliates (collectively, “Grey Rock Fund III”), which collectively owned a majority of the voting common stock of Granite Ridge Resources, Inc., a Delaware corporation (“Granite Ridge,” the “Company,” “us” or “we”), distributed an aggregate of 31,649,616 shares of common stock of the Company, par value $0.0001 per share (the “Common Stock”), pro rata to their limited partners (the “Distribution”). As a result of the Distribution, Grey Rock Fund III’s aggregate ownership of shares of Common Stock was reduced from approximately 71% to approximately 47%.
Also on August 25, 2023, Grey Rock Energy Partners GP III, L.P., a Delaware limited partnership (who has voting and dispositive power over Common Stock owned by Grey Rock Fund III and certain of its affiliates) (“Grey Rock GP III”), Grey Rock Energy Partners GP II, L.P., a Delaware limited partnership (who has voting and dispositive power over Common Stock owned by Grey Rock Energy Fund II, L.P., Grey Rock Energy Fund II-B, LP, and Grey Rock Energy Fund II-B Holdings, L.P., each a Delaware limited partnership, and certain of their affiliates (collectively, “Grey Rock Fund II”)), and Matthew Miller, Griffin Perry, Thaddeus Darden and Kirk Lazarine (collectively, the “Voting Agreement Parties”), entered into a Stockholder Voting Agreement (the “Voting Agreement”).
Pursuant to the Voting Agreement, the Voting Agreement Parties irrevocably and unconditionally agreed to vote the 75,957,927 shares of Common Stock which the Voting Agreement Parties then held (and any other shares of Common Stock obtained by Voting Agreement Parties in the future) at any annual or special meeting of the Company’s stockholders or in connection with any written consent of the Company’s stockholders. The 75,957,927 shares held by the Voting Agreement Parties constitute approximately 56.3% of the total outstanding shares of Common Stock as of the date of the Voting Agreement. The Voting Agreement continues indefinitely, but can be terminated on 30 days prior written notice by Voting Agreement Parties holding a majority of the shares of Common Stock subject to the Voting Agreement. In connection with their entry into the Voting Agreement, the Voting Agreement Parties provided Grey Rock GP III an irrevocable voting proxy to vote the shares subject to the Voting Agreement. Additionally, during the term of such agreement, the Voting Agreement Parties agreed not to transfer the shares covered by the Voting Agreement without the consent of Grey Rock GP III, except pursuant to certain limited exceptions. Due to the Voting Agreement, Grey Rock GP III has voting and dispositive power over a majority of the shares of Company due to its ability to vote the outstanding shares of Common Stock held by the Voting Agreement Parties. As a result, under the SEC’s rules with respect to the beneficial ownership of securities, GREP GP III, LLC, a Delaware limited liability company (“Fund III GP”), the sole general partner of Grey Rock GP III (with respect to the share of Common Stock held by members of the Voting Agreement), may be deemed to have acquired control of the Company.
The Voting Agreement Parties have informed the Company that no monetary consideration was given or received by any party in exchange for executing the Voting Agreement.
Other than as described above, the Company is not aware of any arrangements, including any pledge by any person of securities of the Company or any of its parents, the operation of which may at a subsequent date result in a change in control of the Company.
Controlled Company Exemptions
As discussed above, Fund III GP, as the sole general partner of Grey Rock GP III, controls more than 50% of the voting power of the outstanding shares of capital stock of the Company. As a result, the Company qualifies as a “controlled company” within the meaning of the corporate governance standards of the rules of the New York Stock Exchange (the “NYSE”). Under these rules, a listed company of which more than 50% of the voting power is held by an individual, group or another company is a “controlled company” and may elect not to comply with certain corporate governance requirements, including (i) the requirement that a majority of the board of directors of Granite Ridge (the “Granite Ridge Board”) consist of independent directors; (ii) the requirement that our director nominations be made, or recommended to the full Granite
 
PS-108

TABLE OF CONTENTS
 
Ridge Board, by our independent directors or by a nominations committee that is comprised entirely of independent directors and that we adopt a written charter or board resolution addressing the nominations process; and (iii) the requirement that we have a compensation committee that is composed entirely of independent directors with a written charter addressing the committee’s purpose and responsibilities.
As long as Granite Ridge remains a “controlled company,” Granite Ridge may elect to take advantage of any of these exemptions. The Granite Ridge Board does not have a majority of independent directors, its compensation committee does not consist entirely of independent directors, and it does not have a nominating committee. Granite Ridge intends to elect all available controlled company exemptions under the corporate governance standards of the rules of the NYSE.
Item 9.01   Financial Statements and Exhibits.
(d) Exhibits.
Exhibit No.
Description
104
Cover Page Interactive Data File (embedded within the Inline XBRL document).
 
PS-109

TABLE OF CONTENTS
 
SIGNATURE
Pursuant to the requirements of the Securities Exchange Act of 1934, the registrant has duly caused this report to be signed on its behalf by the undersigned hereunto duly authorized.
GRANITE RIDGE RESOURCES, INC.
Date: August 31, 2023 By:
/s/ Luke C. Brandenberg
Name: Luke C. Brandenberg
Title: President and Chief Executive Officer
 
PS-110

TABLE OF CONTENTS
[MISSING IMAGE: lg_graniteridge-4clr.jpg]
Granite Ridge Resources, Inc.
7,100,000 Shares
Common Stock
Prospectus Supplement
Book-Running Managers
BofA Securities
Evercore ISI
Capital One Securities
Stephens Inc.
Co-Manager
Texas Capital Securities
September 12, 2023