Please wait
Table of Contents
Index to Financial Statements

 

 

UNITED STATES

SECURITIES AND EXCHANGE COMMISSION

WASHINGTON, D.C. 20549

 

 

SCHEDULE 14A

 

 

Proxy Statement Pursuant to Section 14(a)

of the Securities Exchange Act of 1934

Filed by the Registrant ☒

Filed by a Party other than the Registrant ☐

Check the appropriate box:

 

Preliminary Proxy Statement

 

Confidential, for Use of the Commission Only (as permitted by Rule 14a-6(e)(2))

 

Definitive Proxy Statement

 

Definitive Additional Materials

 

Soliciting Material under §240.14a-12

 

LOGO

GRANITE RIDGE RESOURCES, INC.

(Name of Registrant as Specified In Its Charter)

(Name of Person(s) Filing Proxy Statement, if other than the Registrant)

Payment of Filing Fee (Check the appropriate box):

No fee required.

 

Fee paid previously with preliminary materials.

 

Fee computed on table in exhibit required by Item 25(b) per Exchange Act Rules 14a-16(i)(1) and 0-11.

 

 

 


Table of Contents
Index to Financial Statements

EXECUTIVE NETWORK PARTNERING CORPORATION

137 Newbury Street, 7th Floor

Boston, MA 02116

Dear Executive Network Partnering Corporation Stockholders:

On May 16, 2022, Executive Network Partnering Corporation, a Delaware corporation (“we,” “us,” “our,” or “ENPC”), entered into a Business Combination Agreement (the “Business Combination Agreement”) by and among ENPC, Granite Ridge Resources, Inc., a Delaware corporation (“Parent”), ENPC Merger Sub, Inc., a Delaware corporation and a wholly-owned subsidiary of Parent (“ENPC Merger Sub”), GREP Merger Sub, LLC, a Delaware limited liability company and a wholly-owned subsidiary of Parent (“GREP Merger Sub” and, together with ENPC Merger Sub, the “Merger Subs”), and GREP Holdings, LLC, a Delaware limited liability company (“GREP”), which provides, among other things, that (i) ENPC Merger Sub will merge with and into ENPC (the “ENPC Merger”), with ENPC surviving the ENPC Merger as a wholly-owned subsidiary of Parent and (ii) GREP Merger Sub will merge with and into GREP (the “GREP Merger,” and together with the ENPC Merger, the “Mergers”), with GREP surviving the GREP Merger as a wholly-owned subsidiary of Parent (the transactions contemplated by the foregoing clauses (i) and (ii) the “Business Combination,” and together with the other transactions contemplated by the Business Combination Agreement, the “Transactions”).

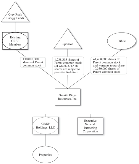
At the special meeting of ENPC stockholders (the “special meeting”), our stockholders will be asked to consider and vote upon a proposal (the “Business Combination Proposal”) to approve the Business Combination and adopt the Business Combination Agreement. The aggregate consideration to be paid in the Transactions to the direct or indirect owners of GREP will consist of 130.0 million shares of Parent’s common stock. The number of shares of the equity consideration was determined based on a $10.00 per share value for Parent’s common stock.

Pursuant to the Business Combination Agreement and immediately prior to the effective time of the ENPC Merger, (i) 495,357 shares of ENPC Class F common stock shall be converted into 1,238,393 shares of ENPC Class A common stock (of which 371,518 shares of ENPC Class A common stock shall be subject to the vesting and forfeiture provisions set forth in the Sponsor Agreement upon their conversion to Parent common stock in accordance with the terms of the Business Combination Agreement), and the remainder of ENPC Class F common stock outstanding will automatically be cancelled without any conversion, payment or distribution with respect thereto (the “ENPC Class F Conversion”), (ii) all other remaining shares of ENPC Class A common stock held by the Sponsor shall automatically be cancelled without any conversion, payment or distribution (the “Sponsor Share Cancellation”) and (iii) all shares of ENPC Class B common stock outstanding will be deemed transferred to ENPC and be surrendered and forfeited for no consideration (the “ENPC Class B Contribution”). Effective immediately prior to the ENPC Class F Conversion, Sponsor Share Cancellation and ENPC Class B Contribution, any and all ENPC CAPSTM, which are composed of one share of ENPC Class A common stock and one-fourth of one ENPC warrant, shall be immediately and automatically detached and broken into their constituent parts, such that a holder of an ENPC CAPSTM shall be deemed to hold one share of ENPC Class A common stock and one-fourth of one ENPC warrant and such underlying constituent securities shall be converted or cancelled (the “CAPSTM Separation”). Following the ENPC Class F Conversion, Sponsor Share Cancellation, ENPC Class B Contribution and CAPSTM Separation, each share of ENPC Class A common stock issued and outstanding will be converted into a right to receive one share of Parent common stock. Immediately prior to the effective time of the ENPC Merger, all ENPC private placement warrants and ENPC working capital warrants will be deemed transferred to ENPC and will be surrendered and forfeited for no consideration. At the effective time of the ENPC Merger, each ENPC public warrant issued and outstanding, entitling the holder thereof to purchase one share of ENPC Class A common stock at an exercise price of $11.50 per share (after giving effect to the Forward Split and subject to further adjustment), will be converted into the right to receive a warrant to purchase one share of Parent common stock at an exercise price of $11.50 per share (subject to adjustment) upon consummation of the Business Combination. For additional information, see the section in the accompanying proxy statement/prospectus entitled “Proposal No. 1 — The Business Combination Proposal — The Business Combination Agreement.” A copy of the Business Combination Agreement is attached to this proxy statement/prospectus as Annex A. Accordingly, this proxy statement/prospectus covers an aggregate of 182,988,393 shares of Parent common stock and 10,350,000 Parent warrants.


Table of Contents
Index to Financial Statements

Our stockholders will also be asked to consider and vote upon the following proposals:

 

  (a)

The Charter Proposals — To consider and vote upon, on a non-binding advisory basis, three separate proposals to amend the certificate of incorporation of Parent, effective following the Business Combination, (i) to approve the name “Granite Ridge Resources, Inc.” for Parent, to provide for a single class of common stock of Parent, and to remove provisions in the ENPC certificate of incorporation that will not be applicable to Parent following the Business Combination; (ii) to allow for stockholders of Parent to take action by written consent under certain conditions; and (iii) to exempt certain entities affiliated with Grey Rock from the restrictions of Section 203 of the DGCL (such proposals taken together, the “Charter Proposals”). A copy of the amended and restated certificate of incorporation of Parent is attached to the accompanying proxy statement/prospectus as Annex B.

 

  (b)

The Incentive Plan Proposal — To approve and adopt the Parent 2022 Omnibus Incentive Plan (an equity-based incentive plan), a copy of which is attached to the accompanying proxy statement/prospectus as Annex C (the “Incentive Plan Proposal”).

 

  (c)

The Adjournment Proposal — To adjourn the special meeting to a later date or dates, if necessary, to permit further solicitation and voting of proxies if, based upon the tabulated vote at the time of the special meeting, there are not sufficient votes received to pass the resolution to approve the Business Combination Proposal (the “Adjournment Proposal”).

Each of these proposals is more fully described in the accompanying proxy statement/prospectus.

Our Class A common stock, CAPSTM and warrants are currently listed on the New York Stock Exchange (the “NYSE”) under the symbols “ENPC,” “ENPC.U” and “ENPC WS,” respectively. Parent will apply to list, to be effective at the time of the Business Combination, its common stock and warrants on the NYSE under the symbols “GRNT” and “GRNT WS,” respectively. We expect our Class A common stock, CAPSTM and warrants will be delisted from the NYSE.

After the completion of the Business Combination, Existing GREP Members will beneficially own approximately 75.5% of the combined voting power of the Parent common stock, assuming no redemptions (or 99.0% assuming maximum redemptions). As a result, Parent will be a “controlled company” within the meaning of the NYSE rules and may elect to take advantage of certain “controlled company” exemptions. See “Management of Parent Following the Business Combination—Independence of Directors.

Pursuant to our amended and restated certificate of incorporation (as amended, the “ENPC certificate of incorporation”), we are providing holders of the shares of Class A common stock included in the CAPSTM issued in our initial public offering (such holders, the “public stockholders”) with the opportunity, upon the closing of the Transactions and subject to the limitations described in the accompanying proxy statement/prospectus, to redeem their shares of our Class A common stock for cash equal to their pro rata share of the aggregate amount on deposit (as of two business days prior to the consummation of the Transactions) in our Trust Account (as defined herein). For illustrative purposes, based on funds in our Trust Account of approximately $414.5 million as of June 30, 2022, stockholders would have received a redemption price of approximately $10.00 per share of our Class A common stock. Public stockholders may elect to redeem their shares even if they vote “FOR” the Business Combination Proposal.

We are providing the accompanying proxy statement/prospectus and proxy card to our stockholders in connection with the solicitation of proxies to be voted at the special meeting and at any adjournments or postponements of the special meeting. The special meeting of our stockholders will be held virtually at 10:00 a.m., Eastern Time, on October  20, 2022. Whether or not you plan to attend the special meeting, we urge you to read the accompanying proxy statement/prospectus (including the annexes) carefully, including the section entitled Risk Factors beginning on page 37.

Your vote is very important, regardless of the number of shares of our common stock you own. To ensure your representation at the special meeting, please take time to vote by following the instructions contained in the accompanying proxy statement/prospectus and on your proxy card. Please vote promptly


Table of Contents
Index to Financial Statements

whether or not you expect to attend the special meeting. Submitting a proxy now will not prevent you from being able to vote online at the special meeting.

If you sign, date and return your proxy card without indicating how you wish to vote, your proxy will be voted “FOR” each of the proposals presented at the special meeting. If you fail to return your proxy card and do not attend the special meeting, if you abstain from voting, or if you hold your shares in “street name” through a broker or other nominee and fail to give such nominee voting instructions (a “broker non-vote”), it will have the same effect as a vote “AGAINST” the Business Combination Proposal but will have no effect on the Charter Proposals, the Incentive Plan Proposal or the Adjournment Proposal. If your shares are held in an account at a brokerage firm or bank, you must instruct your broker or bank on how to vote your shares or, if you wish to attend the special meeting and vote online, obtain a legal proxy from your broker or bank.

The Business Combination Proposal is not conditioned on the approval of any other proposal. The Incentive Plan Proposal is conditioned on the approval of the Business Combination Proposal. Neither the Charter Proposals nor the Adjournment Proposal are conditioned on the approval of any other proposal set forth in this proxy statement/prospectus. It is important for you to note that in the event the Business Combination Proposal does not receive the requisite vote for approval, then we will not consummate the Business Combination. If we do not consummate a business combination or amend the ENPC certificate of incorporation by stockholder approval by December 18, 2022, we will be required to dissolve and liquidate the Trust Account by returning the then remaining funds in such Trust Account to our public stockholders.

Our Board unanimously recommends that our stockholders vote “FOR” the Business Combination Proposal and “FOR” the other proposals presented in this proxy statement/prospectus. In considering the recommendation of our Board, you should keep in mind that our directors and executive officers may have interests in the Transactions that are different from or in addition to (and may conflict with) the interests of our stockholders generally. For additional information, see the section entitled “Proposal No. 1 — The Business Combination Proposal — Interests of Certain Persons in the Business Combination.”

 

Sincerely,
/s/ Alex J. Dunn
Alex J. Dunn
Chief Executive Officer and Chief Financial Officer


Table of Contents
Index to Financial Statements

EXECUTIVE NETWORK PARTNERING CORPORATION

137 Newbury Street, 7th Floor Boston, MA 02116

NOTICE OF SPECIAL MEETING OF STOCKHOLDERS OF EXECUTIVE NETWORK PARTNERING CORPORATION

To Be Held on October 20, 2022

To the Stockholders of Executive Network Partnering Corporation:

NOTICE IS HEREBY GIVEN that a special meeting of stockholders (the “special meeting”), of Executive Network Partnering Corporation, a Delaware corporation (“ENPC”), will be held on October 20, 2022, at 10:00 a.m., Eastern Time.

The special meeting will be a completely virtual meeting of stockholders, which will be conducted via live webcast. You will be able to attend the special meeting online, vote and submit your questions during the special meeting by visiting. We are pleased to utilize the virtual stockholder meeting technology to (i) provide ready access and cost savings for our stockholders and ENPC and (ii) promote social distancing pursuant to guidance provided by the Center for Disease Control and the U.S. Securities and Exchange Commission due to the novel coronavirus. The virtual meeting format allows attendance from any location in the world.

You are cordially invited to attend the special meeting which will be held to consider and vote upon the following matters:

 

  (1)

The Business Combination Proposal — to consider and vote upon a proposal to approve the Business Combination and adopt the Business Combination Agreement. A copy of the Business Combination Agreement is attached to this proxy statement/prospectus as Annex A (Proposal No. 1);

 

  (2)

The Charter Proposals — to consider and vote upon, on an non-binding advisory basis, three separate proposals to amend the certificate of incorporation of Parent, effective following the Business Combination, (i) to approve the name “Granite Ridge Resources, Inc.” for Parent, to provide for a single class of common stock of Parent, and to remove provisions in the ENPC certificate of incorporation that will not be applicable to Parent following the Business Combination; (ii) to allow for stockholders of Parent to take action by written consent under certain conditions; and (iii) to exempt certain entities affiliated with Grey Rock from the restrictions of Section 203 of the DGCL. A copy of the amended and restated certificate of incorporation of Parent is attached to the accompanying proxy statement/prospectus as Annex B (Proposal No. 2); and

 

  (3)

The Incentive Plan Proposal — to consider and vote upon a proposal to adopt the Parent 2022 Omnibus Incentive Plan (an equity-based incentive plan), which we refer to as the Incentive Plan, a copy of which is attached to the accompanying proxy statement/prospectus as Annex C (Proposal No. 3); and

 

  (4)

The Adjournment Proposal — to consider and vote upon a proposal to approve the adjournment of the special meeting to a later date or dates, if necessary, to permit further solicitation and vote of proxies if, based upon the tabulated vote at the time of the special meeting, there are not sufficient votes to approve the Business Combination Proposal (Proposal No. 4).

These items of business are described in the accompanying proxy statement/prospectus, which we encourage you to read in its entirety before voting. Only holders of record of our common stock at the close of business on September 26, 2022 are entitled to notice of the special meeting and to vote and have their votes counted at the special meeting and any adjournments or postponements of the special meeting.

All ENPC stockholders are cordially invited to attend the special meeting online. To ensure your representation at the special meeting, however, we urge you to complete, sign, date and return the enclosed proxy card as soon as


Table of Contents
Index to Financial Statements

possible. If you are a stockholder of record, you may also cast your vote online at the special meeting. If you sign, date and return your proxy card without indicating how you wish to vote, your proxy will be voted FOR each of the proposals presented at the special meeting. If you fail to return your proxy card and do not attend the special meeting online, if you abstain from voting, or if you hold your shares in “street name” through a broker or other nominee and fail to give such nominee voting instructions (a “broker non-vote”), it will have the same effect as a vote “AGAINST” the Business Combination Proposal but will have no effect on the Charter Proposals, Incentive Plan Proposal or the Adjournment Proposal. If your shares are held in an account at a brokerage firm or bank, you must instruct your broker or bank on how to vote your shares or, if you wish to attend the special meeting and vote online, obtain a legal proxy from your broker or bank. Public stockholders may elect to redeem their public shares even if they vote “FOR” the Business Combination Proposal.

The Business Combination Proposal is not conditioned on the approval of any other proposal. The Incentive Plan Proposal is conditioned on the approval of the Business Combination Proposal. Neither the Charter Proposals nor the Adjournment Proposal are conditioned on the approval of any other proposal set forth in this proxy statement/prospectus. It is important for you to note that in the event the Business Combination Proposal does not receive the requisite vote for approval, then we will not consummate the Business Combination. If we do not consummate a business combination or amend the ENPC certificate of incorporation by stockholder approval by December 18, 2022, we will be required to dissolve and liquidate the Trust Account by returning the then remaining funds in such Trust Account to our public stockholders.

After careful consideration, our Board (as defined herein) has determined that the Business Combination Proposal, the Charter Proposals, the Incentive Plan Proposal and the Adjournment Proposal are fair to and in the best interests of ENPC and its stockholders and unanimously recommends that you vote or give instruction to vote “FOR” the Business Combination Proposal and “FOR” the other proposals presented in the accompanying proxy statement/prospectus. In considering the recommendation of our Board, you should keep in mind that our directors and executive officers may have interests in the Business Combination that are different from or in addition to (and may conflict with) the interests of our stockholders generally. For additional information, see the section entitled “Proposal No. 1 — The Business Combination Proposal — Interests of Certain Persons in the Business Combination.”

A complete list of ENPC stockholders of record entitled to vote at the special meeting will be available for 10 days before the special meeting at the principal executive offices of ENPC for inspection by stockholders during ordinary business hours for any purpose germane to the special meeting.

Your vote is important regardless of the number of shares you own. Whether you plan to attend the special meeting online or not, please sign, date and return the enclosed proxy card as soon as possible in the envelope provided. If your shares are held in “street name” or are in a margin or similar account, you should contact your broker to ensure that votes related to the shares you beneficially own are properly counted.

Your attention is directed to the proxy statement/prospectus accompanying this notice (including the annexes thereto) for a more complete description of the Business Combination and related transactions and each of our proposals. Whether or not you plan to attend the special meeting, we urge you to read the accompanying proxy statement/prospectus (including the annexes) carefully, including the section entitled “Risk Factors” beginning on page 37 thereof. If you have any questions regarding the accompanying proxy statement/prospectus or need assistance voting your shares, please call our proxy solicitor, Morrow Sodali. at (800) 662-5200 if you are a stockholder or collect at (203) 658-9400 if you are a broker or bank.

Boston, Massachusetts

September 28, 2022

 

By Order of the Board of Directors,

/s/ Paul Ryan

Paul Ryan

Chairman


Table of Contents
Index to Financial Statements

TABLE OF CONTENTS

 

     Page  

FREQUENTLY USED TERMS

     iii  

QUESTIONS AND ANSWERS ABOUT THE PROPOSALS FOR STOCKHOLDERS

     vii  

SUMMARY OF THE PROXY STATEMENT/PROSPECTUS

     1  

SUMMARY HISTORICAL FINANCIAL INFORMATION OF ENPC

     23  

SUMMARY HISTORICAL CONDENSED COMBINED FINANCIAL INFORMATION OF FUND III

     25  

SUMMARY HISTORICAL CONDENSED CONSOLIDATED FINANCIAL INFORMATION OF FUND I

     27  

SUMMARY HISTORICAL CONDENSED COMBINED FINANCIAL INFORMATION OF FUND II

     29  

SUMMARY UNAUDITED PRO FORMA CONDENSED COMBINED FINANCIAL INFORMATION

     31  

SUMMARY HISTORICAL RESERVE DATA OF THE FUNDS

     34  

CAUTIONARY NOTE REGARDING FORWARD-LOOKING STATEMENTS

     35  

RISK FACTORS

     37  

UNAUDITED PRO FORMA CONDENSED COMBINED FINANCIAL STATEMENTS

     74  

SPECIAL MEETING OF ENPC STOCKHOLDERS

     85  

PROPOSAL NO. 1 — THE BUSINESS COMBINATION PROPOSAL

     90  

PROPOSAL NO. 2 — THE CHARTER PROPOSALS

     134  

PROPOSAL NO. 3 — THE INCENTIVE PLAN PROPOSAL

     136  

PROPOSAL NO. 4 — THE ADJOURNMENT PROPOSAL

     141  

MATERIAL U.S. FEDERAL INCOME TAX CONSIDERATIONS

     142  

COMPARISON OF STOCKHOLDERS’ RIGHTS

     152  

INFORMATION ABOUT ENPC

     162  

ENPC’S MANAGEMENT’S DISCUSSION AND ANALYSIS OF FINANCIAL CONDITION AND RESULTS OF OPERATIONS

     175  

BUSINESS OF GREY ROCK

     181  

PROPERTIES OF GREY ROCK

     195  

GREY ROCK’S MANAGEMENT’S DISCUSSION AND ANALYSIS OF FINANCIAL CONDITION AND RESULTS OF OPERATIONS

     210  

EXECUTIVE COMPENSATION

     259  

MANAGEMENT OF PARENT FOLLOWING THE BUSINESS COMBINATION

     260  

DESCRIPTION OF PARENT CAPITAL STOCK

     267  

BENEFICIAL OWNERSHIP OF SECURITIES

     274  

CERTAIN RELATIONSHIPS AND RELATED TRANSACTIONS

     280  

INFORMATION ON SECURITIES AND DIVIDENDS

     286  

LEGAL MATTERS

     288  

EXPERTS

     288  

APPRAISAL RIGHTS

     289  

DELIVERY OF DOCUMENTS TO STOCKHOLDERS

     289  

TRANSFER AGENT AND REGISTRAR

     289  

SUBMISSION OF STOCKHOLDER PROPOSALS

     289  

STOCKHOLDER PROPOSALS

     289  

OTHER STOCKHOLDER COMMUNICATIONS

     290  

WHERE YOU CAN FIND MORE INFORMATION

     291  

INDEX TO FINANCIAL STATEMENTS

     F-1  

ANNEX A:

 

BUSINESS COMBINATION AGREEMENT

     A-1  

ANNEX B:

 

FORM OF AMENDED AND RESTATED CHARTER OF PARENT

     B-1  

ANNEX C:

 

PARENT OMNIBUS 2022 INCENTIVE PLAN

     C-1  

 

i


Table of Contents
Index to Financial Statements

ANNEX D:

 

SPONSOR AGREEMENT

   D-1

ANNEX E:

 

REGISTRATION RIGHTS AND LOCK-UP AGREEMENT

   E-1

ANNEX F:

 

MANAGEMENT SERVICES AGREEMENT

   F-1

ANNEX G:

 

RESERVE REPORT OF FUND I AS OF DECEMBER 31, 2021

   G-1

ANNEX H:

 

RESERVE REPORT OF FUND II AS OF DECEMBER 31, 2021

   H-1

ANNEX I:

 

RESERVE REPORT OF FUND III AS OF DECEMBER 31, 2021

   I-1

ANNEX J:

 

GLOSSARY OF OIL AND NATURAL GAS TERMS

   J-1

ANNEX K:

 

OPINION OF STEPHENS INC.

   K-1

 

ii


Table of Contents
Index to Financial Statements

FREQUENTLY USED TERMS

Unless otherwise stated or unless the context otherwise requires, the terms “we,” “us,” “our,” and “ENPC” refer to Executive Network Partnering Corporation, a Delaware corporation. Furthermore, in this proxy statement/prospectus:

Board” means the board of directors of ENPC.

“Business Combination” means the Transactions contemplated by the Business Combination Agreement and the related agreements.

Business Combination Agreement” means the Business Combination Agreement, dated as of May 16, 2022, as amended, by and among ENPC, Parent, ENPC Merger Sub, GREP Merger Sub, and GREP.

“Class A common stock means the Class A common stock, par value $0.0001 per share, of ENPC.

Class B common stock” means the Class B common stock, par value $0.0001 per share, of ENPC.

Class F common stock” means the Class F common stock, par value $0.0001 per share, of ENPC.

Class F Holders” means the Sponsor and the other holders of ENPC Class F common stock who are party to the Sponsor Agreement.

closing” means the closing of the Transactions.

Closing Date” means the date on which the Business Combination is consummated.

“Code” means the Internal Revenue Code of 1986, as amended and restated from time to time.

Combined Company” means Parent and its consolidated subsidiaries after giving effect to the Business Combination.

“DGCL” means the General Corporation Law of the State of Delaware.

ENPC CAPS™” means the securities offered in ENPC’s initial public offering, which consist of one share of Class A common stock and one-quarter of one ENPC warrant.

“ENPC certificate of incorporation” or “charter” means the ENPC amended and restated certificate of incorporation in effect as of September 17, 2020, as amended by the first amendment to the amended and restated certificate of incorporation in effect as of March 24, 2021.

ENPC common stock or “our common stock” means the Class A common stock, Class B common stock and Class F common stock.

ENPC Merger means the merger of ENPC Merger Sub with and into ENPC, with ENPC being the surviving corporation in the merger and a wholly-owned subsidiary of Parent.

ENPC Merger Sub” means ENPC Merger Sub, a Delaware corporation.

ENPC Warrant Agreement” means the Warrant Agreement, dated September 15, 2020, as amended by Amendment No. 1 dated March 24, 2021, between ENPC and Continental Stock Transfer & Trust Company, as warrant agent.

 

iii


Table of Contents
Index to Financial Statements

ENPC warrants” means ENPC’s warrants sold as part of the CAPS™ in the IPO (whether purchased in the IPO or thereafter in the open market) and as part of the private placement CAPS™.

Exchange Act” means the Securities Exchange Act of 1934, as amended.

Existing Bylaws” means the bylaws of ENPC.

Existing GREP Members” means the members of GREP as of the Closing Date.

Forward Split” refers collectively to (i) the 2.5 for 1 forward stock split for each outstanding ENPC Class A common stock and ENPC Class B common stock, as effected by the first amendment to the charter dated as of March 24, 2021, and (ii) the 2.5 for 1 forward warrant split for each outstanding ENPC Warrant, as effected by that certain Amendment No. 1 to Warrant Agreement, dated March 24, 2021, by and between ENPC and Continental Stock Transfer & Trust Company, a New York corporation.

Founder Shares” means the ENPC Class F common stock and the ENPC Class A common stock to be issued upon the automatic conversion thereof at the time of the Business Combination.

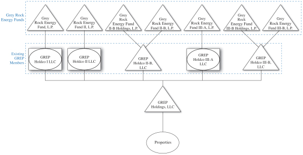
Funds” or the “Grey Rock Funds” means, collectively, Fund III, Fund I and Fund II.

Fund I” means Grey Rock Energy Fund, LP, a Delaware limited partnership.

Fund II” means, collectively, Grey Rock Energy Fund II, L.P., Grey Rock Energy Fund II-B, LP, and Grey Rock Energy Fund II-B Holdings, L.P., each a Delaware limited partnership.

Fund III” means, collectively, Grey Rock Energy Fund III-A, LP, Grey Rock Energy Fund III-B, LP, and Grey Rock Energy Fund III-B Holdings, LP, each a Delaware limited partnership.

GAAP” means generally accepted accounting principles in the United States.

GREP” means GREP Holdings, LLC, a Delaware limited liability company.

GREP Merger” means the merger of GREP Merger Sub with and into GREP with GREP being the surviving company in the merger and a wholly-owned subsidiary of Parent.

GREP Merger Sub” means GREP Merger Sub, LLC, a Delaware limited liability company.

Grey Rock” means Grey Rock Energy Management, LLC, a Delaware limited liability company.

Incentive Plan” means the Parent 2022 Omnibus Incentive Plan.

initial stockholders” or “initial holders” means the Sponsor and any other holders of Founder Shares prior to the IPO (or their permitted transferees).

IPO” means our initial public offering, consummated on September 18, 2020, in which we sold 41,400,000 CAPSTM at $10.00 per CAPSTM (after giving effect to the Forward Split).

IRS” means the U.S. Internal Revenue Service.

Manager” means Grey Rock Administration, LLC, a Delaware limited liability company, or its permitted assignee.

 

iv


Table of Contents
Index to Financial Statements

Mergers” means, collectively, the ENPC Merger and the GREP Merger.

MSA” means the Management Services Agreement, by and between Granite Ridge Resources, Inc. and Grey Rock Administration, LLC to be entered into in connection with the consummation of the Transactions.

NYSE” means the New York Stock Exchange.

Parent” means Granite Ridge Resources, Inc., a Delaware corporation.

Parent Board” means the board of directors of Parent following the consummation of the Business Combination.

Parent common stock” means the common stock, par value $0.0001 per share, of Parent.

Parent Warrant Agreement” means the warrant agreement that will govern the Parent warrants.

Parent warrants” means the ENPC warrants that shall be converted into warrants of Parent upon consummation of the Business Combination and the warrants to be issued as consideration pursuant to the Business Combination Agreement.

Performance Shares” means the 1,200 shares of ENPC Class B common stock purchased by the Sponsor in exchange for a capital contribution of $18,750, or $15.625 per share.

private placement” means the private sale of private placement CAPSTM that occurred simultaneously with the consummation of our IPO for total gross proceeds of $6,140,000.

private placement CAPSTM” means the 614,000 CAPSTM purchased by the Sponsor in the private placement (after giving effect to the Forward Split), each consisting of one share of Class A common stock and one-quarter of one private placement warrant.

private placement common stock” means the 614,000 shares of Class A common stock underlying the private placement CAPSTM purchased by Sponsor in the private placement (after giving effect to the Forward Split).

private placement warrants” means the 153,500 warrants underlying the private placement CAPSTM purchased by the Sponsor in the private placement (after giving effect to the Forward Split), each of which is exercisable for one share of our Class A common stock in accordance with its terms.

public shares” means the 41,400,000 shares of our Class A common stock underlying the CAPSTM issued in our IPO (after giving effect to the Forward Split).

public stockholders” means holders of public shares, including our initial stockholders to the extent our initial stockholders hold public shares, provided that our initial stockholders will be considered “public stockholders” only with respect to any public shares held by them.

public warrants” means the 10,350,000 warrants underlying the CAPSTM issued in our IPO (after giving effect to the Forward Split), each of which is exercisable for one share of our Class A common stock in accordance with its terms.

redemption rights” means the offer by ENPC to redeem for cash all or a portion of the ENPC Class A common stock held by a holder of ENPC Class A common stock.

Securities Act” means the Securities Act of 1933, as amended.

 

v


Table of Contents
Index to Financial Statements

SPAC Vesting Shares” means the 371,518 shares of Parent common stock to be issued to the Class F Holders in connection with the Mergers and subject to the vesting and forfeiture provisions set forth in the Sponsor Agreement.

special meeting” means the special meeting of stockholders of ENPC that is the subject of this proxy statement/prospectus.

Sponsor” means ENPC Holdings, LLC, a Delaware limited liability company.

Stephens” means Stephens Inc.

Transactions” means, collectively, the Mergers, Business Combination and the other transactions contemplated by the Business Combination Agreement.

Transfer Agent” means Continental Stock Transfer & Trust Company, a New York corporation.

“Treasury regulations” means the regulations promulgated by the U.S. Treasury Department under the Code.

“Trust Account” means the trust account into which the net proceeds of our IPO and the private placement were deposited for the benefit of the public stockholders and which held total assets of approximately $414.5 million as of June 30, 2022.

Trust Agreement” means that certain Investment Management Trust Account Agreement, dated September 15, 2020, between ENPC and Continental Stock Transfer & Trust Company.

 

vi


Table of Contents
Index to Financial Statements

QUESTIONS AND ANSWERS ABOUT THE PROPOSALS FOR STOCKHOLDERS

The following questions and answers briefly address some commonly asked questions about the proposals to be presented at the special meeting, including with respect to the proposed Transactions. The following questions and answers do not include all the information that may be important to you. We urge stockholders to read carefully this entire proxy statement/prospectus, including the annexes and the other documents referred to herein.

 

Q:

Why are ENPC and Grey Rock proposing to enter into the Business Combination?

 

A:

ENPC is a blank check company formed specifically as a vehicle to effect a merger, capital stock exchange, asset acquisition, stock purchase, reorganization or similar business combination with one or more businesses. In the course of ENPC’s search for a business combination partner, ENPC investigated the potential acquisition of many entities in various industries and concluded that Grey Rock was the best candidate for a business combination with ENPC. For more details on ENPC’s search for a business combination partner and the Board’s reasons for selecting Grey Rock as ENPC’s business combination partner, see the sections entitled “Proposal No. 1 — The Business Combination — Background to the Business Combination” and “Proposal No. 1 — The Business Combination — The ENPC Board of Directors’ Reasons for the Approval of the Business Combination.

 

Q:

Why am I receiving this proxy statement/prospectus?

 

A:

Our stockholders are being asked to consider and vote upon a proposal to approve the Business Combination and adopt the Business Combination Agreement, among other proposals. We have entered into the Business Combination Agreement by and among ENPC, Parent, ENPC Merger Sub, GREP Merger Sub, and GREP, which provides for (i) ENPC Merger Sub to be merged with and into ENPC with ENPC being the surviving corporation in the merger and a wholly-owned subsidiary of Parent and (ii) GREP Merger Sub to be merged with and into GREP with GREP being the surviving limited liability company in the merger and a wholly-owned subsidiary of Parent. The aggregate consideration to be paid in the Transactions to the direct or indirect owners of GREP will consist of 130.0 million shares of Parent’s common stock. The number of shares of the equity consideration was determined based on a $10.00 per share value for Parent’s common stock.

Pursuant to the Business Combination Agreement and immediately prior to the effective time of the ENPC Merger, (i) 495,357 shares of ENPC Class F common stock shall be converted into 1,238,393 shares of ENPC Class A common stock (of which 371,518 shares of ENPC Class A common stock shall be subject to the vesting and forfeiture provisions set forth in the Sponsor Agreement upon their conversion to Parent common stock in accordance with the terms of the Business Combination Agreement), and the remainder of ENPC Class F common stock outstanding will automatically be cancelled without any conversion, payment or distribution with respect thereto (the “ENPC Class F Conversion”), (ii) all other remaining shares of ENPC Class A common stock held by the Sponsor shall automatically be cancelled without any conversion, payment or distribution (the “Sponsor Share Cancellation”) and (iii) all shares of ENPC Class B common stock outstanding will be deemed transferred to ENPC and be surrendered and forfeited for no consideration (the “ENPC Class B Contribution”). Effective immediately prior to the ENPC Class F Conversion, Sponsor Share Cancellation and ENPC Class B Contribution, any and all ENPC CAPSTM, which are composed of one share of ENPC Class A common stock and one-fourth of one ENPC warrant, shall be immediately and automatically detached and broken into their constituent parts, such that a holder of an ENPC CAPSTM shall be deemed to hold one share of ENPC Class A common stock and one-fourth of one ENPC warrant and such underlying constituent securities shall be converted or cancelled (the “CAPSTM Separation”). Following the ENPC Class F Conversion, Sponsor Share Cancellation, ENPC Class B Contribution and CAPSTM Separation, each share of ENPC Class A common stock issued and outstanding will be converted into a right to receive one share of Parent common stock. Immediately prior to the effective time of the ENPC Merger, all ENPC private placement warrants and ENPC working capital warrants will be deemed

 

vii


Table of Contents
Index to Financial Statements

transferred to ENPC and will be surrendered and forfeited for no consideration. At the effective time of the ENPC Merger, each ENPC public warrant issued and outstanding, entitling the holder thereof to purchase one share of ENPC Class A common stock at an exercise price of $11.50 per share (after giving effect to the Forward Split and subject to further adjustment), will be converted into the right to receive a warrant to purchase one share of Parent common stock at an exercise price of $11.50 per share (subject to adjustment) upon consummation of the Business Combination. For additional information, see the section in this proxy statement/prospectus entitled “Proposal No. 1 — The Business Combination Proposal — The Business Combination Agreement.” A copy of the Business Combination Agreement is attached to this proxy statement/prospectus as Annex A.

The ENPC Class A common stock, ENPC CAPSTM and ENPC warrants are currently listed on the NYSE under the symbols “ENPC,” “ENPC.U” and “ENPC WS,” respectively. Parent will apply to list, to be effective at the time of the Business Combination, its common stock and warrants on the NYSE under the symbols “GRNT” and “GRNT WS,” respectively. We expect ENPC Class A common stock, ENPC CAPSTM and ENPC warrants will be delisted from the NYSE.

This proxy statement/prospectus and its annexes contain important information about the proposed Business Combination and the other matters to be acted upon at the special meeting. Your vote is important. You are encouraged to submit your proxy as soon as possible after carefully reviewing this proxy statement/prospectus and its annexes, which we urge you to do.

 

Q:

What is being voted on at the special meeting?

 

A:

Our stockholders are being asked to vote on the following proposals:

 

   

The Business Combination Proposal — A proposal to approve and adopt the Business Combination and the Business Combination Agreement;

 

   

The Charter Proposals — Three separate proposals to approve, on a non-binding advisory basis, material differences between the Amended and Restated Certificate of Incorporation of Parent that will be in effect upon the closing of the Business Combination and ENPC’s current amended and restated certificate of incorporation;

 

   

The Incentive Plan Proposal — A proposal to adopt the Incentive Plan; and

 

   

The Adjournment Proposal — A proposal to approve the adjournment of the special meeting to a later date, if necessary, to permit further solicitation and vote of proxies if, based upon the tabulated vote at the time of the special meeting, there are not sufficient votes to approve the Business Combination Proposal and the Incentive Plan Proposal.

 

Q:

Are the proposals conditioned on one another?

 

A:

The Business Combination Proposal is not conditioned on the approval of any other proposal. The Incentive Plan Proposal is conditioned on the approval of the Business Combination Proposal. Neither the Charter Proposals nor the Adjournment Proposal are conditioned on the approval of any other proposal set forth in this proxy statement/prospectus. It is important for you to note that in the event the Business Combination Proposal does not receive the requisite vote for approval, then we will not consummate the Business Combination. If we do not consummate a business combination or amend the ENPC certificate of incorporation by stockholder approval by December 18, 2022, we will be required to dissolve and liquidate the Trust Account by returning the then remaining funds in such Trust Account to our public stockholders.

 

Q:

Why are we proposing the Charter Proposals?

 

A:

We are requesting that our stockholders vote upon, on a non-binding advisory basis, a proposal to approve certain provisions contained in the amendment to the certificate of incorporation of Parent that materially

 

viii


Table of Contents
Index to Financial Statements
  affect stockholder rights. This vote is not otherwise required by Delaware law, but, consistent with SEC guidance, we are submitting these provisions to our stockholders separately for approval. The stockholder vote regarding these proposals is an advisory vote and is not binding on us or our Board. Furthermore, the Business Combination is not conditioned on the approval of the Charter Proposals. Please see the section entitled “Proposal No. 2—The Charter Proposals.

 

Q:

Why is ENPC providing stockholders with the opportunity to vote on the Business Combination?

 

A:

Our charter requires that we provide all holders of public shares with the opportunity to have their public shares redeemed upon the consummation of our initial business combination in conjunction with either a tender offer or a stockholder vote. For business and other reasons, we have elected to provide our stockholders with the opportunity to have their public shares redeemed in connection with a stockholder vote rather than pursuant to a tender offer. Therefore, we are seeking to obtain the approval of our stockholders of the Business Combination Proposal in order to provide our public stockholders with the opportunity to redeem their public shares in connection with the closing of the Transactions.

 

Q:

What will happen in the Business Combination?

 

A:

At the closing, (i) ENPC Merger Sub will merge with and into ENPC, with ENPC being the surviving corporation in the merger and a wholly-owned subsidiary of Parent and (ii) GREP Merger Sub will merge with and into GREP, with GREP being the surviving company in the merger and a wholly-owned subsidiary of Parent. Upon consummation of the Business Combination, Parent will become the public company and the name of the public company will be Granite Ridge Resources, Inc. Each public stockholder’s ENPC common stock and ENPC warrants will be automatically converted into an equivalent number of shares of Parent common stock and Parent warrants as a result of the Transactions. 495,357 shares of ENPC Class F common stock will be converted to 1,238,393 shares of ENPC Class A common stock (of which 371,518 of those shares shall, upon conversion to Parent common stock, be subject to certain vesting and forfeiture provisions), the remaining shares of ENPC Class F common stock outstanding and all other ENPC Class A common stock held by the Sponsor and directors of ENPC will be automatically cancelled for no consideration, and all ENPC Class B common stock outstanding, ENPC private placement warrants and ENPC working capital warrants will be deemed transferred to ENPC and will be surrendered and forfeited for no consideration. Following the ENPC Class F Conversion, the Sponsor Share Cancellation, the ENPC Class B Contribution and the CAPSTM Separation, each share of ENPC Class A common stock outstanding will be automatically converted into one share of Parent common stock. The aggregate consideration to be paid in the Transactions to the Existing GREP Members will consist of 130.0 million shares of Parent common stock.

 

Q:

What equity stake will current ENPC stockholders and Existing GREP Members hold in Parent after the closing?

 

A:

The following table summarizes the pro forma equity ownership in Parent common stock immediately following the Business Combination under five redemption scenarios. For additional information, see the sections entitled “Summary of the Proxy Statement/Prospectus — Impact of the Business Combination on Parent’s Public Float” and “Summary Unaudited Pro Forma Condensed Combined Financial Information.”

 

    Assuming
No
Redemptions(1)(2)
    Assuming
25%
Redemptions(1)(4)
    Assuming
50%
Redemptions(1)(5)
    Assuming
75%
Redemptions(1)(6)
    Assuming
Maximum
Redemptions(1)(7)(8)
 

ENPC public stockholders

    24.0     19.2     13.7     7.3     0.4

Sponsor and independent directors(3)

    0.5     0.5     0.6     0.6     0.7

Existing GREP Members

    75.5     80.3     85.8     92.1     99.0
 

 

 

   

 

 

   

 

 

   

 

 

   

 

 

 

Total

    100.0     100.0     100.0     100.0     100.0
 

 

 

   

 

 

   

 

 

   

 

 

   

 

 

 

 

ix


Table of Contents
Index to Financial Statements

Percentages may not add to 100% due to rounding.

(1)

Based on an aggregate of 172,266,875 shares of Parent common stock (excluding the SPAC Vesting Shares), which will be issued as consideration in the Transactions and does not take into account the dilutive effects of (i) the exercise of approximately 10,350,000 public warrants to purchase Parent’s common stock that will be outstanding following the Business Combination, (ii) any equity awards that may be issued under the proposed Incentive Plan following the Business Combination or (iii) the unvested SPAC Vesting Shares held by Sponsor and the ENPC independent directors. If the actual facts are different than these assumptions (which is likely), the ownership percentages held by each of our existing stockholders, Sponsor, ENPC independent directors and the Existing GREP Members will be different.

(2)

Assumes that none of our stockholders exercise redemption rights.

(3)

Excludes 371,518 SPAC Vesting Shares.

(4)

Assumes that 10,350,000 shares of our Class A common stock are redeemed for cash.

(5)

Assumes that 20,700,000 shares of our Class A common stock are redeemed for cash.

(6)

Assumes that 31,050,000 shares of our Class A common stock are redeemed for cash.

(7)

Assumes that 40,899,999 shares of our Class A common stock are redeemed for cash.

(8)

Reflects the requirement pursuant to the ENPC certificate of incorporation and the Business Combination Agreement that ENPC have net tangible assets (as defined in accordance with Rule 3a51-1(g)(1) of the Exchange Act (or any successor rule)) of at least $5,000,001 upon the redemption of Class A common stock by holders of ENPC Class A common stock.

The following tables summarize the fully diluted share count of Parent common stock immediately following the Business Combination at illustrative share prices, assuming no redemptions.

 

     Illustrative Share Price  

Share count (in millions)

   $ 5.00      $ 7.00      $ 9.00      $ 10.00      $ 12.50      $ 15.00      $ 18.00  

ENPC public shares

     41.4        41.4        41.4        41.4        41.4        41.4        41.4  

ENPC public warrants(1)(2)

                         0.8        2.4        3.7  

Founder Shares(3)

     1.2        1.2        1.0        0.9        0.9        0.9        0.9  

Existing GREP Members shares

     130.0        130.0        130.0        130.0        130.0        130.0        130.0  
  

 

 

    

 

 

    

 

 

    

 

 

    

 

 

    

 

 

    

 

 

 

Total

     172.6        172.6        172.4        172.3        173.1        174.7        176.0  
  

 

 

    

 

 

    

 

 

    

 

 

    

 

 

    

 

 

    

 

 

 

 

     Illustrative Share Price  

Value of Ownership (in millions)

   $ 5.00      $ 7.00      $ 9.00      $ 10.00      $ 12.50      $ 15.00      $ 18.00  

ENPC public shares

   $ 207      $ 290      $ 373      $ 414      $ 518      $ 621      $ 745  

ENPC public warrants(1)(2)

                         10        36        67  

Founder Shares(3)

     6        9        9        9        11        13        16  

Existing GREP Members shares

     650        910        1,170        1,300        1,625        1,950        2,340  
  

 

 

    

 

 

    

 

 

    

 

 

    

 

 

    

 

 

    

 

 

 

Total (Pro Forma Equity Value)

   $ 863      $ 1,208      $ 1,551      $ 1,723      $ 2,164      $ 2,620      $ 3,168  
  

 

 

    

 

 

    

 

 

    

 

 

    

 

 

    

 

 

    

 

 

 

Sponsor Multiple on Invested Capital

     0.89x        1.25x        1.25x        1.25x        1.56x        1.88x        2.25x  
  

 

 

    

 

 

    

 

 

    

 

 

    

 

 

    

 

 

    

 

 

 

Values may not add to totals due to rounding.

(1)

Assumes treasury share method for ENPC public warrants.

(2)

10.35 million ENPC public warrants issued as part of the ENPC IPO with strike price of $11.50 and redemption price of $18.00.

(3)

Reflects 371,518 SPAC Vesting Shares, which vest subject to certain conditions including if the per share value of the Parent common stock falls below $10.00 per share, as applicable.

 

x


Table of Contents
Index to Financial Statements

The following tables summarize the fully diluted share count of Parent common stock immediately following the Business Combination at illustrative share prices, assuming that 25% of our Class A common stock is redeemed for cash.

 

     Illustrative Share Price  

Share count (in millions)

   $ 5.00      $ 7.00      $ 9.00      $ 10.00      $ 12.50      $ 15.00      $ 18.00  
  

 

 

    

 

 

    

 

 

    

 

 

    

 

 

    

 

 

    

 

 

 

ENPC public shares

     31.1        31.1        31.1        31.1        31.1        31.1        31.1  

ENPC public warrants(1)(2)

                                 0.8        2.4        3.7  

Founder Shares(3)

     1.2        1.2        1.0        0.9        0.9        0.9        0.9  

Existing GREP Members shares

     130.0        130.0        130.0        130.0        130.0        130.0        130.0  
  

 

 

    

 

 

    

 

 

    

 

 

    

 

 

    

 

 

    

 

 

 

Total

     162.3        162.3        162.0        161.9        162.7        164.3        165.7  
  

 

 

    

 

 

    

 

 

    

 

 

    

 

 

    

 

 

    

 

 

 

 

     Illustrative Share Price  

Value of Ownership (in millions)

   $ 5.00      $ 7.00      $ 9.00      $ 10.00      $ 12.50      $ 15.00      $ 18.00  
  

 

 

    

 

 

    

 

 

    

 

 

    

 

 

    

 

 

    

 

 

 

ENPC public shares

   $ 155      $ 217      $ 279      $ 311      $ 388      $ 466      $ 559  

ENPC public warrants(1)(2)

                                 10        36        67  

Founder Shares(3)

     6        9        9        9        11        13        16  

Existing GREP Members shares

     650        910        1,170        1,300        1,625        1,950        2,340  
  

 

 

    

 

 

    

 

 

    

 

 

    

 

 

    

 

 

    

 

 

 

Total (Pro Forma Equity Value)

   $ 811      $ 1,136      $ 1,458      $ 1,619      $ 2,034      $ 2,465      $ 2,982  
  

 

 

    

 

 

    

 

 

    

 

 

    

 

 

    

 

 

    

 

 

 

Sponsor Multiple on Invested Capital

     0.89x        1.25x        1.25x        1.25x        1.56x        1.88x        2.25x  
  

 

 

    

 

 

    

 

 

    

 

 

    

 

 

    

 

 

    

 

 

 

Values may not add to totals due to rounding. Assumes that 10,350,000 shares of our Class A common stock are redeemed for cash.

(1)

Assumes treasury share method for ENPC public warrants.

(2)

10.35 million ENPC public warrants issued as part of the ENPC IPO with strike price of $11.50 and redemption price of $18.00.

(3)

Reflects 371,518 SPAC Vesting Shares, which vest subject to certain conditions including if the per share value of the Parent common stock falls below $10.00 per share, as applicable.

The following tables summarize the fully diluted share count of Parent common stock immediately following the Business Combination at illustrative share prices, assuming that 50% of our Class A common stock is redeemed for cash.

 

     Illustrative Share Price  

Share count (in millions)

   $ 5.00      $ 7.00      $ 9.00      $ 10.00      $ 12.50      $ 15.00      $ 18.00  
  

 

 

    

 

 

    

 

 

    

 

 

    

 

 

    

 

 

    

 

 

 

ENPC public shares

     20.7        20.7        20.7        20.7        20.7        20.7        20.7  

ENPC public warrants(1)(2)

                                 0.8        2.4        3.7  

Founder Shares(3)

     1.2        1.2        1.0        0.9        0.9        0.9        0.9  

Existing GREP Members shares

     130.0        130.0        130.0        130.0        130.0        130.0        130.0  
  

 

 

    

 

 

    

 

 

    

 

 

    

 

 

    

 

 

    

 

 

 

Total

     151.9        151.9        151.7        151.6        152.4        154.0        155.3  
  

 

 

    

 

 

    

 

 

    

 

 

    

 

 

    

 

 

    

 

 

 

 

     Illustrative Share Price  

Value of Ownership (in millions)

   $ 5.00      $ 7.00      $ 9.00      $ 10.00      $ 12.50      $ 15.00      $ 18.00  
  

 

 

    

 

 

    

 

 

    

 

 

    

 

 

    

 

 

    

 

 

 

ENPC public shares

   $ 104      $ 145      $ 186      $ 207      $ 259      $ 311      $ 373  

ENPC public warrants(1)(2)

                                 10        36        67  

Founder Shares(3)

     6        9        9        9        11        13        16  

Existing GREP Members shares

     650        910        1,170        1,300        1,625        1,950        2,340  
  

 

 

    

 

 

    

 

 

    

 

 

    

 

 

    

 

 

    

 

 

 

Total (Pro Forma Equity Value)

   $ 760      $ 1,064      $ 1,365      $ 1,516      $ 1,905      $ 2,310      $ 2,795  
  

 

 

    

 

 

    

 

 

    

 

 

    

 

 

    

 

 

    

 

 

 

Sponsor Multiple on Invested Capital

     0.89x        1.25x        1.25x        1.25x        1.56x        1.88x        2.25x  
  

 

 

    

 

 

    

 

 

    

 

 

    

 

 

    

 

 

    

 

 

 

 

xi


Table of Contents
Index to Financial Statements

Values may not add to totals due to rounding. Assumes that 20,700,000 shares of our Class A common stock are redeemed for cash.

(1)

Assumes treasury share method for ENPC public warrants.

(2)

10.35 million ENPC public warrants issued as part of the ENPC IPO with strike price of $11.50 and redemption price of $18.00.

(3)

Reflects 371,518 SPAC Vesting Shares, which vest subject to certain conditions including if the per share value of the Parent common stock falls below $10.00 per share, as applicable.

The following tables summarize the fully diluted share count of Parent common stock immediately following the Business Combination at illustrative share prices, assuming that 75% of our Class A common stock is redeemed for cash.

 

     Illustrative Share Price  

Share count (in millions)

   $ 5.00      $ 7.00      $ 9.00      $ 10.00      $ 12.50      $ 15.00      $ 18.00  
  

 

 

    

 

 

    

 

 

    

 

 

    

 

 

    

 

 

    

 

 

 

ENPC public shares

     10.4        10.4        10.4        10.4        10.4        10.4        10.4  

ENPC public warrants(1)(2)

                                 0.8        2.4        3.7  

Founder Shares(3)

     1.2        1.2        1.0        0.9        0.9        0.9        0.9  

Existing GREP Members shares

     130.0        130.0        130.0        130.0        130.0        130.0        130.0  
  

 

 

    

 

 

    

 

 

    

 

 

    

 

 

    

 

 

    

 

 

 

Total

     141.6        141.6        141.3        141.2        142.0        143.6        145.0  
  

 

 

    

 

 

    

 

 

    

 

 

    

 

 

    

 

 

    

 

 

 

 

     Illustrative Share Price  

Value of Ownership (in millions)

   $ 5.00      $ 7.00      $ 9.00      $ 10.00      $ 12.50      $ 15.00      $ 18.00  
  

 

 

    

 

 

    

 

 

    

 

 

    

 

 

    

 

 

    

 

 

 

ENPC public shares

   $ 52      $ 72      $ 93      $ 104      $ 129      $ 155      $ 186  

ENPC public warrants(1)(2)

                                 10        36        67  

Founder Shares(3)

     6        9        9        9        11        13        16  

Existing GREP Members shares

     650        910        1,170        1,300        1,625        1,950        2,340  
  

 

 

    

 

 

    

 

 

    

 

 

    

 

 

    

 

 

    

 

 

 

Total (Pro Forma Equity Value)

   $ 708      $ 991      $ 1,272      $ 1,412      $ 1,776      $ 2,154      $ 2,609  
  

 

 

    

 

 

    

 

 

    

 

 

    

 

 

    

 

 

    

 

 

 

Sponsor Multiple on Invested Capital

     0.89x        1.25x        1.25x        1.25x        1.56x        1.88x        2.25x  
  

 

 

    

 

 

    

 

 

    

 

 

    

 

 

    

 

 

    

 

 

 

Values may not add to totals due to rounding. Assumes that 31,050,000 shares of our Class A common stock are redeemed for cash.

(1)

Assumes treasury share method for ENPC public warrants.

(2)

10.35 million ENPC public warrants issued as part of the ENPC IPO with strike price of $11.50 and redemption price of $18.00.

(3)

Reflects 371,518 SPAC Vesting Shares, which vest subject to certain conditions including if the per share value of the Parent common stock falls below $10.00 per share, as applicable.

 

xii


Table of Contents
Index to Financial Statements

The following tables summarize the fully diluted share count of Parent common stock immediately following the Business Combination at illustrative share prices, assuming maximum redemptions.

 

     Illustrative Share Price  

Share count (in millions)

   $ 5.00      $ 7.00      $ 9.00      $ 10.00      $ 12.50      $ 15.00      $ 18.00  
  

 

 

    

 

 

    

 

 

    

 

 

    

 

 

    

 

 

    

 

 

 

ENPC public shares

     0.5        0.5        0.5        0.5        0.5        0.5        0.5  

ENPC public warrants(1)(2)

                                 0.8        2.4        3.7  

Founder Shares(3)

     1.2        1.2        1.0        0.9        0.9        0.9        0.9  

Existing GREP Members shares

     130.0        130.0        130.0        130.0        130.0        130.0        130.0  
  

 

 

    

 

 

    

 

 

    

 

 

    

 

 

    

 

 

    

 

 

 

Total

     131.7        131.7        131.5        131.4        132.2        133.8        135.1  
  

 

 

    

 

 

    

 

 

    

 

 

    

 

 

    

 

 

    

 

 

 

 

     Illustrative Share Price  

Value of Ownership (in millions)

   $ 5.00      $ 7.00      $ 9.00      $ 10.00      $ 12.50      $ 15.00      $ 18.00  
  

 

 

    

 

 

    

 

 

    

 

 

    

 

 

    

 

 

    

 

 

 

ENPC public shares

   $ 3      $ 4      $ 5      $ 5      $ 6      $ 8      $ 9  

ENPC public warrants(1)(2)

                                 10        36        67  

Founder Shares(3)

     6        9        9        9        11        13        16  

Existing GREP Members shares

     650        910        1,170        1,300        1,625        1,950        2,340  
  

 

 

    

 

 

    

 

 

    

 

 

    

 

 

    

 

 

    

 

 

 

Total (Pro Forma Equity Value)

   $ 659      $ 922      $ 1,183      $ 1,314      $ 1,652      $ 2,007      $ 2,432  
  

 

 

    

 

 

    

 

 

    

 

 

    

 

 

    

 

 

    

 

 

 

Sponsor Multiple on Invested Capital

     0.89x        1.25x        1.25x        1.25x        1.56x        1.88x        2.25x  
  

 

 

    

 

 

    

 

 

    

 

 

    

 

 

    

 

 

    

 

 

 

Values may not add to totals due to rounding. Assumes that 40,899,999 shares of our Class A common stock are redeemed for cash.

(1)

Assumes treasury share method for ENPC public warrants.

(2)

10.35 million ENPC public warrants issued as part of the ENPC IPO with strike price of $11.50 and redemption price of $18.00.

(3)

Reflects 371,518 SPAC Vesting Shares, which vest subject to certain conditions including if the per share value of the Parent common stock falls below $10.00 per share, as applicable.

 

Q:

Will ENPC obtain new financing in connection with the Business Combination?

 

A:

No. It is anticipated that the Funds will pay off and terminate their credit facilities on or prior to the closing and that Parent will enter into a new credit facility following the closing. For a summary of the material terms of the Funds’ credit facilities, see the section entitled Grey Rock’s Management’s Discussion and Analysis of Financial Condition and Results of Operations — Liquidity and Capital Resources” for more information.

 

Q:

What conditions must be satisfied to complete the Transactions?

 

A:

There are a number of closing conditions in the Business Combination Agreement, including that our stockholders have approved the Transactions and adopted the Business Combination Agreement. For a summary of the conditions that must be satisfied or waived prior to completion of the Transactions, see the section entitled “Proposal No. 1 — The Business Combination Proposal — Conditions to Closing of the Transactions.”

 

Q:

Why is ENPC proposing the Incentive Plan Proposal?

 

A:

The purpose of the Incentive Plan is to provide eligible employees, directors and consultants of Parent the opportunity to receive stock-based incentive awards in order to encourage such persons to contribute materially to the growth of Parent and align their economic interests with those of its stockholders.

 

Q:

What happens if I sell my shares of ENPC common stock before the special meeting?

 

A:

The record date for the special meeting is October 20, 2022, and is earlier than the date on which we expect the Business Combination to be completed. If you transfer your shares of ENPC common stock after the

 

xiii


Table of Contents
Index to Financial Statements
  record date, but before the special meeting, unless the transferee obtains a proxy from you to vote those shares, you will retain your right to vote at the special meeting. However, you will not be able to seek redemption of your shares because you will no longer be able to deliver them for cancellation upon consummation of the Business Combination. If you transfer your shares of ENPC common stock before the record date, you will have no right to vote those shares at the special meeting or redeem those shares for a pro rata portion of the proceeds held in our Trust Account. Regardless of whether you transfer your shares of ENPC common stock before or after the record date, your transferee will be entitled to exercise redemption rights with respect to the shares purchased by following the procedures set forth in this proxy statement/prospectus.

 

Q:

When and where is the special meeting?

 

A:

The special meeting will be held via live webcast on October 20, 2022, at 10:00 a.m., Eastern Time. ENPC will be holding the special meeting virtually at the following URL: https://www.cstproxy.com/enpc/2022.

 

Q:

Who may vote at the special meeting?

 

A:

Only holders of record of our common stock as of the close of business on September 26, 2022 (the “record date”) may vote at the special meeting. As of the close of business on the record date, there were 43,142,000 shares of our common stock outstanding, consisting of 42,014,000 shares of Class A common stock, 300,000 shares of Class B common stock and 828,000 shares of Class F common stock and entitled to vote. Our executive officers, directors and affiliates held approximately 20% of the voting power of our outstanding shares of common stock (not including the private placement common stock), and all of such shares will be voted in favor of the Business Combination Proposal and other proposals described in this proxy statement/prospectus and presented at the special meeting pursuant to the Sponsor Agreement. For additional information, see the section entitled “Special Meeting of ENPC Stockholders — Voting Power; Record Date.”

 

Q:

What constitutes a quorum at the special meeting?

 

A:

A quorum of our stockholders is necessary to hold a valid meeting. A quorum will be present at the special meeting if a majority of the voting power of all outstanding shares of our common stock entitled to vote at the special meeting is represented at the special meeting online or by proxy. If a stockholder fails to vote his, her or its shares online or by proxy, or if a broker fails to vote online or by proxy shares held by it in nominee name, such shares will not be counted for the purposes of establishing a quorum. If a stockholder who holds his, her or its shares in “street name” through a broker or other nominee fails to give voting instructions to such broker or other nominee (a “broker non-vote”) on all of the proposals set forth in this proxy statement/prospectus, such shares will not be counted for the purposes of establishing a quorum. An abstention from voting, shares represented at the special meeting online or by proxy but not voted on one or more proposals, or a broker non-vote, so long as the stockholder has given the broker or other nominee voting instructions on at least one of the proposals in this proxy statement/prospectus, will each count as present for the purposes of establishing a quorum. In the absence of a quorum, the chairman of the special meeting may adjourn the special meeting. ENPC’s initial stockholders will count toward this quorum and, pursuant to the Sponsor Agreement entered into concurrently with the execution and delivery of the Business Combination with ENPC, Sponsor, certain stockholders of ENPC, Parent and GREP (the “Sponsor Agreement”), the ENPC initial stockholders have agreed to vote any shares of ENPC common stock owned by them in favor of the Business Combination. As of the record date for the special meeting, the presence online or by proxy of 21,571,001 shares of our common stock is required to achieve a quorum.

 

Q:

What vote is required to approve the proposals presented at the special meeting?

 

A:

The approval of the Business Combination Proposal requires the affirmative vote of holders of a majority of the outstanding shares of our common stock, voting together as a single class. Accordingly, a stockholder’s

 

xiv


Table of Contents
Index to Financial Statements
  failure to vote by proxy or to vote online at the special meeting, an abstention from voting or a broker non-vote will each have the same effect as a vote “AGAINST” the Business Combination Proposal. Additionally, the affirmative vote or written consent of (i) a majority of the outstanding shares of Class B common stock and (ii) a majority of the outstanding shares of Class F common stock, each voting as a single class, will be required for the approval of the Business Combination Proposal. Pursuant to the Sponsor Agreement, the holders of the outstanding Class B common stock and Class F Common Stock have agreed to vote all their respective shares in favor of the Business Combination Proposal.

The approval of each of the Charter Proposals, the Incentive Plan Proposal and the Adjournment Proposal requires the affirmative vote of holders of a majority of the total votes cast by the stockholders present and in person or represented by proxy at the special meeting and entitled to vote thereon. Accordingly, none of a stockholder’s failure to vote online or by proxy, a broker non-vote or an abstention will be considered a “vote cast,” and thus will have no effect on the outcome of the Charter Proposals, the Incentive Plan Proposal or the Adjournment Proposal. The stockholder votes regarding the Charter Proposals are advisory votes and are not binding on us or our Board.

Unlike many other blank check companies in which the initial stockholders agree to vote their Founder Shares in accordance with the majority of the votes cast by the public stockholders in connection with an initial business combination, after approval of our Board, our initial stockholders have agreed to vote their shares of Class F common stock, Class B common stock and Class A common stock, as well as any shares of common stock held by them, in favor of the Business Combination. As a result, in addition to our initial stockholders’ shares, we would need 15,141,251, or approximately 36.57%, of the 41,400,000 public shares outstanding to be voted in favor of a transaction in order to have the Business Combination approved. Our initial stockholders own shares representing 20% of the voting power of our outstanding shares of common stock (not including the private placement common stock). Accordingly, it is more likely that the necessary stockholder approval will be received than would be the case if our initial stockholders agreed to vote their shares of common stock in accordance with the majority of the votes cast by our public stockholders.

 

Q:

May the initial stockholders, ENPC’s directors, officers, advisors or their respective affiliates purchase shares in connection with the Business Combination?

 

A:

At any time prior to the special meeting, our initial stockholders, directors, officers, advisors or their respective affiliates may purchase shares of ENPC common stock on the open market, and may purchase shares in privately negotiated transactions from stockholders who vote, or indicate an intention to vote, against the Business Combination Proposal, or who have elected or redeem, or indicate an intention to redeem, their shares in connection with the Business Combination, although they are under no obligation to do so. Any such privately negotiated purchases may be effected at purchase prices that are in excess of fair market value or in excess of the per share pro rata portion of the Trust Account. However, none of the funds in the Trust Account will be used to make such purchases. ENPC’s initial stockholders, directors, officers, advisors and their respective affiliates may also enter into transactions with stockholders and others to provide them with incentives to acquire shares of our common stock, to vote their shares in favor of the Business Combination Proposal or to not redeem their shares in connection with the Business Combination. They have no current commitments, plans or intentions to engage in such transactions and have not formulated any terms or conditions for any such transactions. While the exact nature of such incentives, if any, has not been determined as of the date of this proxy statement/prospectus, they might include, without limitation, arrangements to protect such persons against potential loss in value of their shares, including the granting of put options and the transfer to such persons of shares or warrants for nominal value. Our initial stockholders, directors, officers or their respective affiliates will not effect any such purchases when they are in possession of any material non-public information relating to ENPC or Grey Rock, during a restricted period under Regulation M under the Exchange Act or in a transaction which would violate Section 9(a)(2) or Rule 10(b)-5 under the Exchange Act. Any such purchases would be reported pursuant to Section 13 and Section 16 of the Exchange Act to the extent such purchasers are subject to such reporting requirements.

 

xv


Table of Contents
Index to Financial Statements
Q:

How many votes do I have at the special meeting?

 

A:

ENPC stockholders of record as of September 26, 2022, the record date for the special meeting, are entitled to the following votes at the special meeting:

 

   

the 300,000 aggregate shares of Class B common stock represent 15% of the outstanding vote of the holders of ENPC common stock;

 

   

the 828,000 aggregate shares of Class F common stock represent 5% of the outstanding vote of the holders of ENPC common stock;

 

   

the 614,000 shares of Class A common stock underlying the ENPC CAPSTM purchased by the Sponsor in the private placement (after giving effect to the Forward Split) represent 1.17% of the outstanding vote of the holders of ENPC common stock; and

 

   

the 41,400,000 shares of Class A common stock held by the holders of public shares represent 78.83% of the outstanding vote of the holders of ENPC common stock.

As of the close of business on the record date, there were 42,014,000 shares of ENPC Class A common stock, 300,000 shares of ENPC Class B common stock, 828,000 shares of ENPC Class F common stock, and 10,350,000 public warrants and 153,500 private placement warrants to purchase ENPC Class A common stock outstanding.

 

Q:

Did the Board obtain a third-party valuation or fairness opinion in determining whether or not to proceed with the Business Combination?

 

A:

Yes. The ENPC Board engaged Stephens Inc. (“Stephens”) to provide an opinion as to fairness, from a financial point of view, of the consideration to be issued by Parent for GREP in the proposed Business Combination to the holders of ENPC Class A common stock. On May 13, 2022, Stephens rendered its oral opinion to the ENPC Board, which was subsequently confirmed in writing by delivery of Stephens’ written opinion dated the same date, based upon and subject to the assumptions, limitations and qualifications contained in its opinion, and other matters Stephens considers relevant, that the consideration to be issued by Parent for GREP in the Business Combination was fair, from a financial point of view, to the holders of ENPC Class A common stock. In analyzing the Business Combination, the Board conducted due diligence on Grey Rock and reviewed comparisons of summary financial data of Grey Rock with certain of its peers in the industry and the financial terms set forth in the Business Combination Agreement. Based on the foregoing, and advice from its other advisors and its consideration and analysis of the Business Combination, the ENPC Board concluded that the Business Combination was in the best interest of our stockholders. For additional information, see the section entitled “Proposal No. 1 — The Business Combination Proposal — Fairness Opinion of Stephens Inc.”

The ENPC Board obtained and considered the fairness opinion to determine whether experienced, independent valuation specialists would judge the negotiated purchase price to be fair, from a financial point of view, to the holders of ENPC Class A common stock, and to provide ENPC’s stockholders with additional information to consider when deciding whether to vote in favor of the Business Combination or not, and whether to redeem their shares of ENPC Class A common stock or not.

 

Q:

How will the initial stockholders and ENPC’s directors and officers vote?

 

A:

On May 16, 2022, our initial stockholders, our executive officers and our directors, entered into the Sponsor Agreement with ENPC, Parent and GREP pursuant to which they agreed to vote any shares of our common stock owned by them in favor of the proposed Business Combination. Pursuant to the Sponsor Agreement, the Sponsor and other holders of ENPC Class F common stock have agreed to, among other things, vote in favor of the proposals in this proxy statement/prospectus and refrain from exercising any dissenters’ rights or rights of appraisal under applicable law in connection with the Business Combination and vote all ENPC Class B common stock and ENPC Class F common stock outstanding and all ENPC Class A common stock

 

xvi


Table of Contents
Index to Financial Statements
  held by them in favor of the Business Combination. As of the date of this proxy statement/prospectus, our initial stockholders, executive officers and directors own approximately 20% of the voting power of our issued and outstanding shares of common stock (not including the private placement common stock). None of our initial stockholders, executive officers or directors have entered into agreements, and are not currently in negotiations, to purchase or sell shares of our common stock prior to the record date.

 

Q:

What interests do ENPC’s current officers and directors have in the Business Combination?

 

A:

None of our Sponsor or current officers or directors will receive any interest in the Business Combination other than the interests they owned prior to the Business Combination or as described herein. Our directors and executive officers have interests in the Business Combination that are different from or in addition to (and which may conflict with) the interests of our stockholders.

These interests include:

 

   

the fact that the Sponsor and ENPC’s officers and directors will lose their entire investment in ENPC if the Business Combination with the Funds or another business combination is not completed by December 18, 2022;

 

   

the fact that the Sponsor and ENPC’s officers, and directors have entered into a letter agreement with ENPC and the Sponsor and certain directors entered into the Sponsor Agreement, pursuant to which they have agreed not to exercise their redemption rights with respect to any Founder Shares and public shares they may hold in connection with the completion of the Business Combination;

 

   

the fact that, in connection with the Business Combination, the Sponsor and ENPC’s independent directors will forfeit all of their ENPC common stock and ENPC warrants other than 495,357 shares of ENPC Class F common stock, which will be converted to 1,238,393 shares of Parent common stock (of which 371,518 of those shares, upon conversion to Parent common stock, will be subject to vesting and forfeiture provisions). As of immediately following the Business Combination, (x) the effective cash purchase price per vested share of Parent common stock paid by Sponsor will be approximately $8.44 (which amount represents the $6.935 million in risk capital contributed to ENPC by or on behalf of the Sponsor divided by the 821,875 vested shares of Parent common stock that will be held by the Sponsor as of such time) and (y) the effective cash purchase price per vested share of Parent common stock paid by the independent directors will be $0.00 (as the shares of Class F common stock currently held by the independent directors that will convert into shares of Parent common stock were granted to the independent directors for no cash consideration in exchange for their respective service on the ENPC Board). If all of the unvested shares held by Sponsor and such independent directors vest following the Business Combination, (x) the effective cash purchase price per share of Parent common stock paid by Sponsor will be approximately $5.91 ($6.935 million divided by 1,174,107 shares of Parent common stock) and (y) the effective cash purchase price per share of Parent common stock paid by the independent directors will remain $0.00;

 

   

that the Sponsor, ENPC’s officers and directors will hold Parent common stock following the Business Combination, the aggregate value of which is estimated to be approximately $8.6 million (excluding the SPAC Vesting Shares), assuming the per share value of the Parent common stock is the same as the $9.88 per share closing price of ENPC’s Class A common stock on the NYSE as of May 13, 2022 and such shares of Parent common stock will not be subject to any lock-up provisions. The SPAC Vesting Shares do not increase the value of the foregoing Parent common stock to be held by the Sponsor, ENPC’s officers and directors, as they only vest if the per share value of the Parent common stock falls below $10.00 per share and only to the extent necessary to maintain the approximately $8.6 million value of such Parent common stock. For additional information, see the section entitled “Proposal No. 1 — The Business Combination Proposal — Other Related Agreements — ENPC Sponsor Agreement”;

 

xvii


Table of Contents
Index to Financial Statements
   

if the Trust Account is liquidated, including in the event ENPC is unable to complete the Business Combination with the Funds or another business combination by December 18, 2022, the Sponsor has agreed to indemnify ENPC to ensure that the proceeds in the Trust Account are not reduced below $10 per public share, or such lesser amount per public share as is in the Trust Account on the liquidation date, by the claims of prospective target businesses with which ENPC has entered into an acquisition agreement or claims of any third party for services rendered or products sold to us, but only if such a vendor or target business has not executed a waiver of any and all rights to seek access to the Trust Account;

 

   

the fact that, as of June 30, 2022, (i) the Sponsor has loaned ENPC an aggregate of approximately $1,548,481 for working capital purposes, and pursuant to the Business Combination Agreement, the Sponsor will cancel such loans as part of the consideration for the Business Combination and (ii) the Sponsor may loan ENPC or one of its Affiliates additional loans prior to the closing. These loans will be due and payable in full on January 11, 2023 if ENPC does not complete the Business Combination;

 

   

the fact that following the Business Combination, each of ENPC’s independent directors will own 15,000 vested shares of Parent common stock (purchased at an effective cash purchase price per vested share of $0.00, as the shares of Class F common stock currently held by the independent directors that will convert into shares of Parent common stock were granted to the independent directors for no cash consideration in exchange for their respective service on the ENPC Board), which if such shares were ENPC Class A common stock and unrestricted and freely tradeable would be valued at approximately $148,200 based on the closing price of ENPC’s Class A common stock on May 13, 2022;

 

   

the fact that at the closing, the Sponsor and ENPC’s officers and directors will be reimbursed for out-of-pocket expenses incurred in connection with activities on ENPC’s behalf, directly related to legal fees, accounting fees, regulatory fees and due diligence costs not to exceed $15.4 million. However, if ENPC fails to consummate the Business Combination, they will not have any claim against the Trust Account for reimbursement and ENPC will most likely not be able to reimburse these expenses if a business combination is not completed. As of September 27, 2022, ENPC’s officers, directors, initial stockholders and their affiliates have incurred approximately $0 in expenses prior to the special meeting;

 

   

the continued indemnification of ENPC’s existing directors and officers and the continuation of ENPC’s directors’ and officers’ liability insurance after the Business Combination;

 

   

the fact that Sponsor will enter into the RRA and Lock-Up Agreement with Parent, certain stockholders of ENPC and the Existing GREP Members with respect to the shares of Parent common stock that will be issued as partial consideration under the Business Combination Agreement and that only the shares of Parent common stock held by the Existing GREP Members will be subject to lock-up provisions;

 

   

the fact that Sponsor and its affiliates may receive a positive rate of return on their investments in ENPC, even if other stockholders of ENPC do not receive a positive rate of return on their investments;

 

   

the fact that Michael Calbert and Dick Boyce are each members of the Executive Partner Group of Solamere, which provides them an opportunity to invest in certain Solamere transactions on a no fee/no carry basis, but does not otherwise entitle them to any other form of compensation;

 

   

the fact that Paul Ryan is a partner at Solamere, for which he receives compensation;

 

   

the fact that 75% of the managers of the Sponsor are partners of Solamere;

 

   

the fact that Alex Dunn and Paul Ryan are indirect equityholders of the Sponsor; and

 

   

the fact that certain of ENPC’s officers and directors have fiduciary and contractual duties to Solamere and other parties. As a result, those certain officers and directors had certain duties to offer certain potential business combination opportunities to certain Solamere funds before ENPC could pursue such opportunities, although this did not materially affect ENPC’s search for a business combination partner.

 

xviii


Table of Contents
Index to Financial Statements

These interests may influence our directors in making their recommendation that you vote in favor of the approval of the Business Combination Proposal and the other proposals set forth in this proxy statement/prospectus.

 

Q:

What happens if I vote against the Business Combination Proposal?

 

A:

If the Business Combination Proposal is not approved and we do not otherwise consummate an alternative business combination by December 18, 2022, we will be required to dissolve and liquidate our Trust Account by returning the then remaining funds in such account to the public stockholders. For additional information, see the section entitled “Information About ENPC — Liquidation if No Business Combination for more information.

 

Q:

Do I have redemption rights?

 

A:

If you are a holder of public shares, you may redeem your public shares for cash equal to a pro rata share of the aggregate amount on deposit in the Trust Account as of two business days prior to the consummation of the Business Combination (including any portion of the interest earned thereon which was not previously used or distributed to us to pay taxes), upon the consummation of the Business Combination. A public stockholder, together with any of his, her or its affiliates or any other person with whom such holder is acting in concert or as a “group” (as defined under Section 13 of the Exchange Act), will be restricted from redeeming in the aggregate his, her or its shares or, if part of such a group, the group’s shares, with respect to an aggregate of 15% or more of the outstanding public shares. Our initial stockholders have waived their redemption rights with respect to their Founder Shares in connection with the Business Combination, and our initial stockholders have also waived their redemption rights with respect to any public shares they hold in connection with the Business Combination. All such shares held by our initial stockholders will be excluded from the pro rata calculation used to determine the per share redemption price. For illustrative purposes, based on funds in our Trust Account of approximately $414.5 million as of June 30, 2022, stockholders would have received a redemption price of approximately $10.00 per share of our Class A common stock. Additionally, shares properly tendered for redemption will only be redeemed if the Business Combination is consummated; otherwise, holders of such shares will only be entitled to a pro rata portion of the Trust Account (including any portion of the interest earned thereon which was not previously used or distributed to us to pay taxes) upon our liquidation.

Our public stockholders will retain their public warrants even if they redeem their shares. If any of ENPC’s public stockholders redeem their public shares at closing in accordance with the ENPC charter but continue to hold public warrants after the closing, the aggregate value of the public warrants that may be retained by them, based on the closing trading price per public warrant of $1.22 as of September 8, 2022, would be $12.6 million, regardless of the number of shares redeemed by public stockholders. Following the Business Combination, Parent may redeem outstanding Parent warrants prior to their expiration at a time that is disadvantageous to the holder thereof, or the Parent warrants may never be in the money and may expire worthless. Please see “Risk Factors Even if the Business Combination is consummated, the Parent warrants may never be in the money and may expire worthless” and Risk Factors Parent may redeem your unexpired warrants prior to their exercise at a time that is disadvantageous to you, thereby making your warrants worthless” for more information.

 

Q:

Do the initial stockholders or ENPC’s directors and officers have redemption rights in connection with the Business Combination?

 

A:

No. Our initial stockholders, directors and officers have waived their redemption rights with respect to their shares of common stock in connection with the Business Combination.

 

xix


Table of Contents
Index to Financial Statements
Q:

Will how I vote affect my ability to exercise redemption rights?

 

A:

No. You may exercise your redemption rights regardless of whether, or how, you vote your shares of our common stock on the Business Combination Proposal or any other proposal described in this proxy statement/prospectus. As a result, the Business Combination Agreement can be approved by stockholders who will redeem their shares and no longer remain stockholders, leaving stockholders who choose not to redeem their shares holding shares in a company with a potentially less-liquid trading market, fewer stockholders, potentially less cash and the potential inability to meet the listing standards of the NYSE.

 

Q:

How do I exercise my redemption rights?

 

A:

In order to exercise your redemption rights you must, prior to 4:30 p.m., Eastern Time, on October 18, 2022 (two business days before the special meeting), (i) submit a written request, which includes the name of the beneficial owner of the shares to be redeemed, to our Transfer Agent that we redeem your public shares for cash, and (ii) deliver your stock to our Transfer Agent physically or electronically through The Depository Trust Company (“DTC”). The address of Continental Stock Transfer & Trust Company, our Transfer Agent, is listed under the question “Who can help answer my questions?” below.

Any demand for redemption, once made, may be withdrawn at any time until the date of the special meeting. If you deliver your shares for redemption to our Transfer Agent and decide within the required timeframe not to exercise your redemption rights, you may request that our Transfer Agent return the shares to you (physically or electronically). You may make such request by contacting our Transfer Agent at the address listed under the question “Who can help answer my questions?” below.

 

Q:

What are the U.S. federal income tax consequences of exercising my redemption rights?

 

A:

We expect that a U.S. Holder (as defined herein) that exercises its redemption rights to receive cash from the Trust Account in exchange for its ENPC common stock generally will be treated as selling such shares in a taxable transaction resulting in recognition of capital gain or loss. There may be certain circumstances in which the redemption may be treated as a distribution for U.S. federal income tax purposes depending on the amount of ENPC common stock that such U.S. Holder owns or is deemed to own (including through the public warrants and, after the transaction, the shares and warrants of Parent) prior to and following the redemption. For a more complete discussion of the U.S. federal income tax considerations of a U.S. Holder’s exercise of redemption rights and a description of the U.S. federal income tax consequences for a Non-U.S. Holder’s (as defined herein) exercise of redemption rights, please see the section entitled “Material U.S. Federal Income Tax Considerations — Redemption of Our Common Stock.”

We strongly urge you to consult your tax advisors regarding the tax consequences of exercising your redemption rights.

 

Q:

What are the U.S. federal income tax consequences to me as a result of the Business Combination?

 

A:

Subject to the assumptions, limitations and qualifications described in the section entitled “Material U.S. Federal Income Tax Considerations — U.S. Holders, it is the opinion of Kirkland & Ellis LLP (“Kirkland”) that the Mergers taken together should qualify (in whole or in part) as a tax-deferred exchange for U.S. federal income tax purposes under Section 351 of the Code.

Under Section 351(a) of the Code, persons who receive stock in the exchange must be in control of the corporation immediately after the transaction. Kirkland is unable to opine that the Mergers “will” qualify as a tax-deferred transaction under Section 351 of the Code because of certain factual and legal uncertainties as to whether the persons who receive Parent common stock in the Mergers will be in control of Parent immediately after the Mergers for purposes of Section 351(a) of the Code. Under applicable guidance, a person who receives stock in a corporation in an exchange with a prearranged plan to dispose of such stock may not be considered as holding such stock for purposes of determining control of the corporation

 

xx


Table of Contents
Index to Financial Statements

immediately after the transaction. There are legal uncertainties as to whether this rule applies to public shareholders that receive stock in an exchange. In addition, there are factual uncertainties regarding who will receive Parent common stock in the Merger because of the level of redemptions. If none of the public stockholders elect to redeem, then the public stockholders will receive over 20% of the Parent common stock received in the Mergers and their plans may be relevant for purposes of determining whether the Mergers satisfy the control requirement and such plans would be very difficult to ascertain. While Kirkland believes that the plans of unknown public shareholders should not matter for this purpose, there is a lack of clear guidance on this issue.

In addition, the parties intend for U.S. federal income tax purposes that the ENPC Merger qualifies as a tax-deferred reorganization under Section 368(a)(2)(E) or Section 368(a)(1)(B) of the Code to the extent that the applicable requirements are satisfied. If the ENPC Merger only qualifies as a tax-deferred exchange under Section 351 of the Code and does not qualify as a tax-deferred reorganization under Section 368(a) of the Code, then the exchange of public warrants for Parent warrants in the ENPC Merger would not qualify for tax-deferred treatment and would be taxable as further described in the section entitled “Material U.S. Federal Income Tax Considerations — U.S. Holders.” There are significant factual and legal uncertainties as to whether the ENPC Merger will qualify as a tax-deferred reorganization under Section 368(a) of the Code, including that the assets of GREP are only investment-type assets and that it cannot be determined until following the closing of the Business Combination whether Parent will continue a significant line of GREP’s historic business or use a significant portion of GREP’s historic business assets. Under Section 368(a) of the Code, the acquiring corporation must continue, either directly or indirectly through certain controlled corporations, either a significant line of the acquired corporation’s historic business or use a significant portion of the acquired corporation’s historic business assets in a business. However, there is an absence of guidance as to how the provisions of Section 368(a) of the Code apply in the case of an acquisition of a corporation with only investment-type assets, such as ENPC, and there are significant factual and legal uncertainties concerning the determination of this requirement. Moreover, qualification of the ENPC Merger as a tax-deferred reorganization under Section 368(a) of the Code is based on facts that will not be known until or following the closing of the Business Combination (such as the level of redemptions). As a result, Kirkland is unable to opine as to whether the ENPC Merger constitutes a reorganization under Section 368(a) of the Code. The closing of the Business Combination is not conditioned upon the receipt of an opinion of counsel that the Business Combination will so qualify as a tax-deferred reorganization under Section 368(a) of the Code.

The parties intend to report (i) the Mergers taken together as a tax-deferred exchange under Section 351 of the Code and (ii) the ENPC Merger as a tax-deferred reorganization under Section 368(a) of the Code to the extent the applicable requirements are satisfied. However, any change that is made after the date hereof in any of the foregoing bases for the intended tax treatment, including any inaccuracy of the facts or assumptions upon which such expectations were based, could adversely affect the intended tax treatment. You are strongly urged to consult your tax advisor to determine the particular U.S. federal, state, local or foreign income or other tax consequences of the Business Combination (including the ENPC Merger) to you. Please see the section entitled “Material U.S. Federal Income Tax Considerations.”

 

Q:

If I am an ENPC warrant holder, can I exercise redemption rights with respect to my warrants?

 

A:

No. The holders of ENPC warrants have no redemption rights with respect to ENPC warrants or any shares of our common stock underlying ENPC warrants. Upon consummation of the Transactions, ENPC warrants shall, by their terms, entitle the holders to purchase shares of Parent common stock in lieu of shares of ENPC Class A common stock at an exercise price of $11.50 per share (subject to adjustment).

 

Q:

Do I have appraisal rights if I object to the proposed Business Combination?

 

A:

There are no appraisal rights available to holders of the ENPC Class A common stock in connection with the Business Combination. Appraisal rights are available to holders of ENPC Class B common stock and

 

xxi


Table of Contents
Index to Financial Statements
  ENPC Class F common stock that do not vote in favor of the Business Combination Agreement and who otherwise strictly comply with the procedures set forth in Section 262 of the DGCL in connection with the Business Combination. For additional information, see the section entitled “Appraisal Rights.” Pursuant to the Sponsor Agreement, the Sponsor and other holders of ENPC Class F common stock have agreed to, among other things, refrain from exercising any dissenters’ rights or rights of appraisal under applicable law in connection with the Business Combination.

 

Q:

What happens to the funds held in the Trust Account upon consummation of the Business Combination?

 

A:

If the Business Combination is consummated, the funds held in the Trust Account will be released to us, and those funds will be used to pay or fund (i) the redemption price for shares of our Class A common stock redeemed by our stockholders who properly exercise redemption rights, (ii) fees, costs and expenses (including regulatory fees, legal fees, accounting fees, printer fees, and other professional fees) that were incurred by or on behalf of ENPC, Parent, GREP, Grey Rock and the Merger Subs in connection with the Business Combination and the other transactions contemplated by the Business Combination Agreement, and (iii) general corporate purposes of Parent, including, but not limited to, working capital for operations, capital expenditures and future acquisitions. For additional information, see the section entitled “Certain Relationships and Related Transactions — ENPC’s Related Party Transactions.

 

Q:

What happens if a substantial number of the public stockholders vote in favor of the Business Combination Proposal and exercise their redemption rights?

 

A:

Public stockholders may vote in favor of the Business Combination and exercise their redemption rights. Accordingly, the Business Combination may be consummated even though the funds available from the Trust Account and the number of public stockholders are reduced as a result of redemptions by public stockholders.

However, the consummation of the Business Combination is conditioned upon, among other things, approval and adoption by holders of our common stock of the (i) Transactions and (ii) the Business Combination Agreement.

In addition, with fewer shares of Parent common stock and public stockholders, the trading market for Parent common stock may be less liquid than the market for shares of Parent common stock was prior to consummation of the Business Combination and Parent may not be able to meet the listing standards for the NYSE or another national securities exchange. In addition, with less funds available from the Trust Account, the working capital infusion from the Trust Account into Parent’s business will be reduced.

 

Q:

What happens if the Business Combination is not consummated?

 

A:

There are certain circumstances under which the Business Combination Agreement may be terminated. For additional information, see the section entitled “Proposal No. 1 — The Business Combination Proposal — Conditions to the Closing of the Transactions — Termination” for information regarding the parties’ specific termination rights.

If, as a result of the termination of the Business Combination Agreement or otherwise, we are unable to complete the Transactions or another business combination transaction by December 18, 2022 or amend our charter by approval of ENPC stockholders to extend such date, our charter provides that we will (i) cease all operations except for the purpose of winding up, (ii) as promptly as reasonably possible but not more than 10 business days thereafter, redeem all public shares then outstanding at a per share price, payable in cash, equal to the quotient obtained by dividing (A) the aggregate amount then on deposit in the Trust Account, including interest not previously released to us for regulatory withdrawals and not previously released to pay franchise and income taxes (less up to $100,000 of such net interest to pay dissolution expenses), by

 

xxii


Table of Contents
Index to Financial Statements

(B) the total number of then outstanding shares, which redemption will completely extinguish public stockholders’ rights as stockholders (including the right to receive further liquidation distributions, if any), subject to applicable law, and (iii) as promptly as reasonably possible following such redemption, subject to the approval of our remaining stockholders and our Board, dissolve and liquidate, subject in each case to our obligations under Delaware law to provide for claims of creditors and the requirements of other applicable law.

We expect that the amount of any distribution our public stockholders will be entitled to receive upon our dissolution will be approximately the same as the amount they would have received if they had redeemed their shares in connection with the Business Combination, subject in each case to our obligations under Delaware law to provide for claims of creditors and other requirements of applicable law. Holders of our Founder Shares have waived any right to any liquidation distribution with respect to those shares.

In the event of liquidation, there will be no distribution with respect to our outstanding warrants. Accordingly, the warrants will expire worthless.

 

Q:

When is the Business Combination expected to be completed?

 

A:

We currently anticipate that the Business Combination will be consummated within two days following the special meeting, provided that all other conditions to the consummation of the Business Combination have been satisfied or waived in accordance with the Business Combination Agreement. In any event, we expect the closing of the Transactions to occur on or prior to October 24, 2022.

For a description of the conditions to the consummation of the Business Combination, see the section entitled “Proposal No. 1 — The Business Combination Proposal — Conditions to Closing of the Transactions.”

 

Q:

What do I need to do now?

 

A:

Whether or not you plan to attend the special meeting, we urge you to read this proxy statement/prospectus (including the annexes) carefully, including the section entitled “Risk Factors” beginning on page 37, and to consider how the Business Combination will affect you as a stockholder. You should then vote as soon as possible in accordance with the instructions provided in this proxy statement/prospectus and on the enclosed proxy card or, if you hold your shares through a brokerage firm, bank or other nominee, on the voting instruction form provided by the broker, bank or nominee.

 

Q:

How do I vote?

 

A:

If you were a holder of record of our common stock on September 26, 2022, the record date for the special meeting, you may vote with respect to the proposals online at the special meeting or any adjournment thereof, or by completing, signing, dating and returning the enclosed proxy card in the postage-paid envelope provided. If you hold your shares in “street name,” which means your shares are held of record by a broker, bank or other nominee, you should follow the instructions provided to you by your broker, bank or nominee to ensure that votes related to the shares you beneficially own are properly represented and voted at the meeting. In this regard, you must provide the record holder of your shares with instructions on how to vote your shares or, if you wish to attend the special meeting and vote, obtain a legal proxy from your broker, bank or nominee.

 

Q:

What will happen if I abstain from voting or fail to vote at the special meeting?

 

A:

At the special meeting, if you abstain from voting with respect to a particular proposal, your shares will be counted as present for purposes of establishing a quorum. For purposes of approving the proposals, failure to vote or an abstention will each have the same effect as a vote “AGAINST” the Business Combination Proposal. A failure to vote or an abstention will have no effect on the outcome of each of the Charter Proposals, the Incentive Plan Proposal and the Adjournment Proposal.

 

xxiii


Table of Contents
Index to Financial Statements
Q:

What will happen if I sign and return my proxy card without indicating how I wish to vote?

 

A:

Signed and dated proxies received by us without an indication of how the stockholder intends to vote on a proposal will be voted “FOR” each proposal presented to the stockholders at the special meeting or any adjournment thereof.

 

Q:

If I am not going to attend the special meeting, should I return my proxy card instead?

 

A:

Yes. Whether you plan to attend the special meeting or not, please read this proxy statement/prospectus carefully, and vote your shares by completing, signing, dating and returning the enclosed proxy card in the postage-paid envelope provided.

 

Q:

If my shares are held in “street name,” will my broker, bank or nominee automatically vote my shares for me?

 

A:

No. Under the rules of various national and regional securities exchanges, your broker, bank, or nominee cannot vote your shares with respect to non-discretionary matters unless you provide instructions on how to vote in accordance with the information and procedures provided to you by your broker, bank, or nominee. We believe the proposals presented to the stockholders will be considered non-discretionary and therefore your broker, bank, or nominee cannot vote your shares without your instruction. If you do not provide instructions with your proxy, your bank, broker, or other nominee may deliver a proxy card expressly indicating that it is NOT voting your shares; this indication that a bank, broker, or nominee is not voting your shares is referred to as a “broker non-vote.” Broker non-votes will be counted as present for the purpose of determining the existence of a quorum at the special meeting so long as a stockholder has given the broker or other nominee voting instructions on at least one of the proposals set forth in this proxy statement/prospectus. However, broker non-votes will not be counted as “votes cast” at the special meeting. Your bank, broker, or other nominee can vote your shares only if you provide instructions on how to vote. You should instruct your broker to vote your shares in accordance with directions you provide.

 

Q:

May I change my vote after I have mailed my signed proxy card?

 

A:

Yes. You may change your vote by sending a later-dated, signed proxy card to our Transfer Agent at the address listed under the question “Who can help answer my questions?” below so that it is received by the Transfer Agent prior to the special meeting, or attend the special meeting online and vote. You also may revoke your proxy by sending a notice of revocation to our chief executive officer, which must be received by our chief executive officer prior to the special meeting.

 

Q:

What should I do if I receive more than one set of voting materials?

 

A:

You may receive more than one set of voting materials, including multiple copies of this proxy statement/prospectus and multiple proxy cards or voting instruction cards. For example, if you hold your shares in more than one brokerage account, you will receive a separate voting instruction card for each brokerage account in which you hold shares. If you are a holder of record and your shares are registered in more than one name, you will receive more than one proxy card. Please complete, sign, date and return each proxy card and voting instruction card that you receive in order to cast your vote with respect to all of your shares.

 

Q:

Who will solicit and pay the cost of soliciting proxies?

 

A:

We will pay the cost of soliciting proxies for the special meeting. We have engaged Morrow Sodali (the “Proxy Solicitor”) to assist in the solicitation of proxies for the special meeting. We will pay a fee of $37,500 plus a per call fee for any incoming or outgoing stockholder calls for such services. We will reimburse the Proxy Solicitor for reasonable out-of-pocket expenses and will indemnify the Proxy Solicitor

 

xxiv


Table of Contents
Index to Financial Statements
  and its affiliates against certain claims, liabilities, losses, damages and expenses. We will also reimburse banks, brokers and other custodians, nominees and fiduciaries representing beneficial owners of shares of our common stock for their expenses in forwarding soliciting materials to beneficial owners of our common stock and in obtaining voting instructions from those owners. Our directors, officers and employees may also solicit proxies by telephone, by facsimile, by mail, on the Internet or in person. They will not be paid any additional amounts for soliciting proxies.

 

Q:

Who can help answer my questions?

 

A:

If you have questions about the proposals or if you need additional copies of this proxy statement/prospectus or the enclosed proxy card you should contact:

Emmie Watts, Investor Relations

Executive Network Partnering Corporation

137 Newbury Street

7th Floor

Boston, MA 02116

Tel: (801) 400-3077

Email: ew@enpc.co

You may also contact the Proxy Solicitor at:

Tel: (800) 662-5200 – or banks and brokers can call collect at (203) 658-9400 Email: ENPC.info@investor.morrowsodali.com

To obtain timely delivery, our stockholders must request the materials no later than five business days prior to the special meeting.

You may also obtain additional information about us from documents filed with the SEC by following the instructions in the section entitled “Where You Can Find More Information.”

If you intend to seek redemption of your public shares, you will need to send a letter demanding redemption and deliver your stock (either physically or electronically) to our Transfer Agent prior to the special meeting. If you have questions regarding the certification of your position or delivery of your stock, please contact:

Continental Stock Transfer & Trust Company

1 State Street, 30th Floor

New York, New York 10004

Attn: Mark Zimkind

E-mail: cstmail@continentalstock.com

 

xxv


Table of Contents
Index to Financial Statements

SUMMARY OF THE PROXY STATEMENT/PROSPECTUS

This summary highlights selected information from this proxy statement/prospectus and does not contain all of the information that may be important to you. To better understand the proposals to be considered at the special meeting, including the Business Combination Proposal, whether or not you plan to attend the special meeting, we urge you to read this entire proxy statement/prospectus (including the annexes) carefully, including the section entitled “Risk Factors” beginning on page 37. See also the section entitled “Where You Can Find More Information.”

Unless otherwise specified, all share amounts and share calculations: (i) assume no exercise of redemption rights by our public stockholders, (ii) assume that an aggregate of 130.0 million shares of Parent common stock will be issued to the Existing GREP Members as consideration in the Business Combination, and (iii) do not include (A) any warrants to purchase Parent common stock that will be outstanding following the Business Combination, or (B) any equity awards that may be issued under the proposed Incentive Plan following the Business Combination.

Parties to the Business Combination

EXECUTIVE NETWORK PARTNERING CORPORATION

ENPC is a blank check company, incorporated in Delaware, formed in June 2020 for the purpose of effecting a merger, share exchange, asset acquisition, share purchase, reorganization, or similar business combination with one or more businesses. Based on our business activities, ENPC is a “shell company” as defined under the Exchange Act because we have no operations and nominal assets consisting almost entirely of cash.

ENPC’s Class A common stock and ENPC public warrants are currently listed on the NYSE under the symbols “ENPC” and “ENPC WS,” respectively. Certain shares of ENPC Class A common stock and ENPC public warrants currently trade as CAPSTM consisting of one share of ENPC Class A common stock and one-fourth of one redeemable warrant, and are listed on the NYSE under the symbol “ENPC.U.” The ENPC CAPSTM will automatically separate into their component securities upon consummation of the Business Combination and those component securities will be converted into Parent securities and, as a result, ENPC Class A common stock, ENPC CAPSTM and ENPC warrants will no longer trade as independent securities.

The mailing address of ENPC’s principal executive office is 137 Newbury Street, 7th Floor, Boston, Massachusetts 02116, and its telephone number is (857) 362-9205.

ENPC MERGER SUB, INC.

ENPC Merger Sub, a Delaware corporation, is a direct wholly-owned subsidiary of Parent formed on May 10, 2022 to consummate the Business Combination. In the Business Combination, ENPC Merger Sub will merge with and into ENPC, with ENPC being the surviving entity and wholly-owned subsidiary of Parent. ENPC Merger Sub owns no material assets and does not operate any business. After the consummation of the Business Combination, ENPC Merger Sub will cease to exist.

The mailing address of ENPC Merger Sub’s principal executive office is 137 Newbury Street, 7th Floor, Boston, Massachusetts 02116, and its telephone number is (857) 362-9205.

GREP MERGER SUB, LLC

GREP Merger Sub, a Delaware limited liability company, is a direct wholly-owned subsidiary of Parent formed on May 10, 2022 to consummate the Business Combination. In the Business Combination, GREP Merger

 

1


Table of Contents
Index to Financial Statements

Sub will merge with and into GREP, with GREP being the surviving entity and wholly-owned subsidiary of Parent. GREP Merger Sub owns no material assets and does not operate any business. After the consummation of the Business Combination, GREP Merger Sub will cease to exist.

The mailing address of GREP Merger Sub’s principal executive office is 137 Newbury Street, 7th Floor, Boston, Massachusetts 02116, and its telephone number is (857) 362-9205

GRANITE RIDGE RESOURCES, INC.

Parent, a Delaware corporation, was formed on May 9, 2022 to consummate the Business Combination. Parent owns no material assets and does not operate any business. Following the Transactions, Parent will be a public company. Parent will apply to list its common stock and warrants on the NYSE under the symbols “GRNT” and “GRNT WS,” respectively, upon the closing of the Business Combination.

The current mailing address of Parent’s principal executive office is 137 Newbury Street, 7th Floor, Boston, Massachusetts 02116, and its telephone number is (857) 362-9205.

GREY ROCK ENERGY MANAGEMENT, LLC

Grey Rock Energy Management, LLC (“Grey Rock”) manages three funds with similar strategies, Grey Rock Energy Fund, LP, a Delaware limited partnership (“Fund I”) formed in 2014, Grey Rock Energy Fund II, L.P., Grey Rock Energy Fund II-B, LP, and Grey Rock Energy Fund II-B Holdings, L.P., each Delaware limited partnerships (collectively, “Fund II”) formed in 2016, and Grey Rock Energy Fund III-A, LP, Grey Rock Energy Fund III-B, LP, and Grey Rock Energy Fund III-B Holdings, LP, each Delaware limited partnerships (collectively, “Fund III” and, together with Fund I and Fund II, the “Funds”) formed in 2018. An affiliate of Grey Rock, Grey Rock Management Partners IV, LLC, manages another fund with a similar strategy to the Funds, Grey Rock Energy Fund IV-A, LP, Grey Rock Energy Fund IV-B, LP, and Grey Rock Energy Fund IV-B Holdings, LP, each Delaware limited partnerships (collectively, “Fund IV”) formed in 2022. Fund IV is not part of the proposed Business Combination, and, unless otherwise expressly provided herein, disclosure in this proxy statement/prospectus does not include information regarding Fund IV. The Funds hold strategic investments in non-operated working interests in diversified upstream oil and gas assets in North America.

The mailing address of Grey Rock’s principal executive office 5217 McKinney Avenue, Suite 400, Dallas, Texas 75205, and its telephone number is (214) 396-2850.

GREP HOLDINGS, LLC

GREP, a Delaware limited liability company, was formed on May 9, 2022 to consummate the Business Combination. In the Business Combination, GREP Merger Sub will merge with and into GREP, with GREP being the surviving entity and wholly-owned subsidiary of Parent.

The mailing address of GREP’s principal executive office is c/o Grey Rock Energy Management, LLC, 5217 McKinney Avenue, Suite 400, Dallas, Texas 75205, and its telephone number is (214) 396-2850.

The Business Combination Agreement

This section describes the material terms of the Business Combination Agreement. The description in this section and elsewhere in this proxy statement/prospectus is qualified in its entirety by reference to the complete text of the Business Combination Agreement, a copy of which is attached as Annex A to this proxy statement/prospectus and which is incorporated by reference in this proxy statement/prospectus. This summary does not

 

2


Table of Contents
Index to Financial Statements

purport to be complete and may not contain all of the information about the Business Combination Agreement that is important to you. You are encouraged to read the Business Combination Agreement carefully and in its entirety. This section is not intended to provide you with any factual information about ENPC, ENPC Merger Sub, GREP Merger Sub, Parent or GREP. Such information can be found elsewhere in this proxy statement/prospectus.

The Business Combination Agreement provides that, subject to the conditions described herein, (a) ENPC Merger Sub will merge with and into ENPC, with ENPC surviving the ENPC Merger as a wholly-owned subsidiary of Parent, and (b) GREP Merger Sub will merge with and into GREP, with GREP surviving the GREP Merger as a wholly-owned subsidiary of Parent. The aggregate consideration to be paid in the Transactions to the direct and indirect owners of GREP will consist of 130.0 million shares of Parent’s common stock. The number of shares comprising the equity consideration was determined based on a $10.00 per share value for Parent’s common stock.

Pursuant to the Business Combination Agreement and immediately prior to the effective time of the ENPC Merger, (i) 495,357 shares of ENPC Class F common stock shall be converted into 1,238,393 shares of ENPC Class A common stock (of which 371,518 shares of ENPC Class A common stock shall be subject to the vesting and forfeiture provisions set forth in the Sponsor Agreement upon their conversion to Parent common stock in accordance with the terms of the Business Combination Agreement), and the remainder of ENPC Class F common stock outstanding will automatically be cancelled without any conversion, payment or distribution with respect thereto (the “ENPC Class F Conversion”), (ii) all other remaining shares of ENPC Class A common stock held by the Sponsor shall automatically be cancelled without any conversion, payment or distribution (the “Sponsor Share Cancellation”) and (iii) all shares of ENPC Class B common stock outstanding will be deemed transferred to ENPC and be surrendered and forfeited for no consideration (the “ENPC Class B Contribution”). Effective immediately prior to the ENPC Class F Conversion, Sponsor Share Cancellation and ENPC Class B Contribution, any and all ENPC CAPSTM, which are composed of one share of ENPC Class A common stock and one-fourth of one ENPC warrant, shall be immediately and automatically detached and broken into their constituent parts, such that a holder of an ENPC CAPSTM shall be deemed to hold one share of ENPC Class A common stock and one-fourth of one ENPC warrant and such underlying constituent securities shall be converted or cancelled (the “CAPSTM Separation”). Following the ENPC Class F Conversion, Sponsor Share Cancellation, ENPC Class B Contribution and CAPSTM Separation, each share of ENPC Class A common stock issued and outstanding will be converted into a right to receive one share of Parent common stock. Immediately prior to the effective time of the ENPC Merger, all ENPC private placement warrants and ENPC working capital warrants will be deemed transferred to ENPC and will be surrendered and forfeited for no consideration. At the effective time of the ENPC Merger, each ENPC public warrant issued and outstanding, entitling the holder thereof to purchase one share of ENPC Class A common stock at an exercise price of $11.50 per share (after giving effect to the Forward Split and subject to further adjustment), will be converted into the right to receive a warrant to purchase one share of Parent common stock at an exercise price of $11.50 per share (subject to adjustment) upon consummation of the Business Combination. The parties will take all lawful action to effect the conversion of the ENPC public warrants into the right to receive a warrant to purchase one share of Parent common stock, including causing the Warrant Agreement to be amended or assigned to Parent to give such effect, including adding Parent as a party thereto.

The Business Combination Agreement contains representations, warranties and covenants that the respective parties made to each other as of the date of the Business Combination Agreement or other specific dates. The assertions embodied in those representations, warranties and covenants were made for purposes of the contract among the respective parties and are subject to important qualifications and limitations agreed to by the parties in connection with negotiating the Business Combination Agreement. The representations, warranties and covenants in the Business Combination Agreement are also modified in part by the underlying disclosure schedules (the “disclosure schedules”), which are not filed publicly and which are subject to a contractual

 

3


Table of Contents
Index to Financial Statements

standard of materiality different from that generally applicable to stockholders and which were used for the purpose of allocating risk among the parties rather than establishing matters as facts. We do not believe that the disclosure schedules contain information that is material to an investment decision. Additionally, the representations and warranties of the parties to the Business Combination Agreement may or may not have been accurate as of any specific date and do not purport to be accurate as of the date of this proxy statement/prospectus. Accordingly, no person should rely on the representations and warranties in the Business Combination Agreement or the summaries thereof in this proxy statement/prospectus as characterizations of the actual state of facts about ENPC, ENPC Merger Sub, GREP Merger Sub, Parent or GREP or any other matter. See “Proposal No. 1 — Business Combination Proposal — The Business Combination Agreement” for additional detail on these provisions.

Conditions to Closing of the Transactions

Mutual Conditions to Closing

The obligations of ENPC, Parent, ENPC Merger Sub, GREP Merger Sub and GREP to consummate the Transactions contemplated by the Business Combination Agreement also are conditioned upon, among other things:

 

   

the termination or expiration of any waiting period applicable to the HSR Act;

 

   

the absence of any government orders, decrees, rulings, injunctions or other actions in effect that restrain, enjoin, or otherwise prohibit the consummation of the Transactions, and no law having been adopted that makes consummation of the Transactions illegal or otherwise prohibited;

 

   

the Business Combination Proposal having been approved by the ENPC stockholders at the special meeting;

 

   

the closing of the Redemption Offer (as defined in the Business Combination Agreement);

 

   

this proxy statement/prospectus shall have become effective in accordance with the provisions of the Securities Act, no stop order shall have been issued by the SEC and shall remain in effect with respect to this proxy statement/prospectus, and no proceeding seeking such a stop order shall have been threatened or initiated by the SEC and remain pending; and

 

   

ENPC having net tangible assets (as defined in accordance with Rule 3a51-1(g)(1) of the Exchange Act (or any successor rule)) of at least $5,000,001.

ENPC’s Conditions to Closing

The obligations of ENPC, Parent, ENPC Merger Sub and GREP Merger Sub to consummate the Transactions contemplated by the Business Combination Agreement also are conditioned upon, among other things:

 

   

the accuracy of the representations and warranties of GREP (subject to customary bring-down standards);

 

   

the covenants of GREP having been performed in all material respects;

 

   

the delivery by GREP to ENPC of a certificate with respect to the truth and accuracy of such party’s representations and warranties as of the closing, as well as the performance by such party of the covenants and agreements contained in the Business Combination Agreement required to be complied with by such party prior to the closing;

 

   

GREP having delivered, or standing ready to deliver, all closing deliveries as required by the Business Combination Agreement; and

 

   

the occurrence of all of the pre-closing transactions under the Business Combination Agreement.

 

4


Table of Contents
Index to Financial Statements

GREP’s Conditions to Closing

The obligations of GREP to consummate the Transactions contemplated by the Business Combination Agreement also are conditioned upon, among other things:

 

   

the accuracy of the representations and warranties of ENPC, Parent, ENPC Merger Sub and GREP Merger Sub (subject to customary bring-down standards);

 

   

the covenants of ENPC, Parent, ENPC Merger Sub and GREP Merger Sub having been performed in all material respects;

 

   

the delivery by ENPC to GREP of a certificate with respect to the truth and accuracy of ENPC’s, Parent’s, ENPC Merger Sub’s and GREP Merger Sub’s representations and warranties as of the closing, as well as the performance by such party of the covenants and agreements contained in the Business Combination Agreement required to be complied with by such party prior to the closing;

 

   

the Parent common stock and the Parent warrants having been approved for listing on NYSE;

 

   

ENPC having transferred or as of the closing shall transfer to Parent cash or immediately available funds equal to the funds in the Trust Account (net of the ENPC Stockholder Redemption Amount (as defined in the Business Combination Agreement) and payment of any transaction expenses of ENPC), together with the net cash proceeds to ENPC resulting from any issuance of ENPC Class A common stock after the execution date and before the closing; and

 

   

ENPC having delivered, or standing ready to deliver, all closing deliveries as required by the Business Combination Agreement.

Termination

The Business Combination Agreement may be terminated and the Transactions abandoned prior to the closing of the Transactions as follows:

 

   

by mutual written consent of ENPC and GREP;

 

   

by either ENPC or GREP if any governmental entity issues any order, decree, ruling or injunction or takes any other action permanently restraining, enjoining or otherwise prohibiting the consummation of the transactions contemplated by the Business Combination Agreement and such order, decree, ruling or injunction or other action shall have become final and nonappealable or if there shall be adopted any law that makes consummation of the Transactions contemplated by the Business Combination Agreement illegal or otherwise prohibited; provided, however, that the right to terminate shall not be available to the terminating party if the failure to fulfill any material covenant or agreement under the Business Combination Agreement by ENPC, Parent, ENPC Merger Sub or GREP Merger Sub (in the case where ENPC is the terminating party) or GREP (in the case where GREP is the terminating party) has been the cause of or resulted in the circumstances described in the foregoing;

 

   

by either ENPC or GREP in the event that any breach of a representation, warranty or covenant would cause the failure of a condition relating to such matters, and such breach cannot be or has not been cured by the earlier of thirty (30) days after notice is given and December 18, 2022 (“Terminable Breach”); provided, however, that neither the party terminating nor its affiliates is also in Terminable Breach of the Business Combination Agreement;

 

   

by either ENPC or GREP if, after the final adjournment of the special meeting at which a vote of ENPC’s stockholders has been taken, the requisite approval of ENPC’s stockholders has not been obtained with respect to the Business Combination Proposal; and

 

   

by either ENPC or GREP if the Transactions have not been consummated on or before 5:00 p.m., Dallas time on December 18, 2022; provided, however, that such right to terminate will not be

 

5


Table of Contents
Index to Financial Statements
 

available to the terminating party if failure to fulfill any material covenant or agreement by ENPC, Parent, ENPC Merger Sub or GREP Merger Sub (in the case where ENPC is the terminating party) or GREP (in the case where GREP is the terminating party) has been the cause of or resulted in the failure of the consummation of the Transactions on or before such date.

Effect of Termination

If the Business Combination Agreement is terminated in accordance with its terms, subject to certain exceptions, the parties will have no liability or obligation under such agreement; provided, however, that no party will be relieved or released from any liabilities arising out of any Willful and Material Breach (as defined in the Business Combination Agreement) of a covenant, agreement or obligation thereunder. Each party to the Business Combination Agreement will only bear its own termination expenses, except as otherwise provided by the Business Combination Agreement.

For more information about the transactions contemplated by the Business Combination Agreement, see the section entitled “Proposal No. 1 — The Business Combination Proposal.”

Other Related Agreements

ENPC Sponsor Agreement

Concurrently with the execution of the Business Combination Agreement, ENPC, Parent, the Sponsor, GREP and certain holders of ENPC Class F common stock (such holders, together with the Sponsor, the “Class F Holders”) entered into the Sponsor Agreement (the “Sponsor Agreement”), pursuant to which, among other things, the Class F Holders agreed to (a) vote their respective shares of ENPC Class F common stock, ENPC Class B common stock, and ENPC Class A common stock in favor of approving the Business Combination Agreement and the Transactions, (b) waive any adjustment to the conversion ratio set forth in ENPC’s organizational documents or any other anti-dilution or similar protection to which they are entitled with respect to their shares of Class F common stock and (c) be bound by certain transfer restrictions with respect to their shares of Class F common stock and other equity securities of ENPC prior to the closing.

Additionally, pursuant to the terms of the Sponsor Agreement, 371,518 of the shares of Parent common stock issuable to the Class F Holders in connection with the Mergers will be unvested as of the closing and will vest (and shall not be subject to forfeiture) if on the 90th calendar day following the closing (such date, the “Adjustment Date”), the volume weighted average price of a share of Parent common stock for the trailing twenty trading days ending on the day prior to the Adjustment Date (“Adjustment VWAP”) is less than $10.00. In such case, all or a portion of the SPAC Vesting Shares shall vest such that the product of (i) the vested SPAC Vesting Shares plus all other shares of Parent common stock issued to the Class F Holders in the Mergers, multiplied by (ii) the Adjustment VWAP shall equal $8,668,750; provided that the Adjustment VWAP shall be no less than $7.00 for purposes of foregoing calculation. Any SPAC Vesting Shares not vesting in accordance with the foregoing will be deemed to be transferred by the forfeiting holder to Parent for no consideration and shall be cancelled by Parent and cease to exist.

The obligations under the Sponsor Agreement will terminate upon the earlier to occur of (x) the closing of the transactions contemplated by the Business Combination Agreement and (y) the date on which the Business Combination Agreement is terminated in accordance with its terms. The Sponsor Agreement also provides for the waiver of certain appraisal and dissenters’ rights.

A copy of the Sponsor Agreement is attached hereto as Annex D and is incorporated by reference into this proxy statement/prospectus. You are encouraged to read the Sponsor Agreement in its entirety. For additional information, see the section entitled “Proposal No. 1 — The Business Combination Proposal — Other Related Agreements — ENPC Sponsor Agreement.”

 

6


Table of Contents
Index to Financial Statements

Registration Rights and Lock-Up Agreement

In connection with the consummation of the Business Combination, Parent will enter into a Registration Rights and Lock-Up Agreement (the “RRA and Lock-Up Agreement”) with Parent, Sponsor, certain stockholders of ENPC and the Existing GREP Members interests with respect to the shares of Parent common stock that will be issued as consideration under the Business Combination Agreement. The RRA and Lock-Up Agreement includes, among other things, the following provisions:

Registration Rights. Parent will be required to file a resale shelf registration statement on behalf of the Parent security holders promptly after the closing of the Transactions to register approximately 131.2 million shares of Parent common stock held by the Existing GREP Members and certain stockholders of ENPC. The RRA and Lock-Up Agreement will also provide certain demand rights and piggyback rights to the Parent security holders, subject to certain specified underwriter cutbacks and issuer blackout periods. Parent shall bear all costs and expenses incurred in connection with the resale shelf registration statement, any demand registration statement, any underwritten takedown, any block trade, any piggyback registration statement and all expenses incurred in performing or complying with its other obligations under the RRA and Lock-Up Agreement, whether or not the registration statement becomes effective.

Lock-Up. Existing GREP Members will not be able to transfer any shares of Parent common stock beneficially owned or otherwise held by them for a period that is the earlier of (i) 180 days from the date of closing; (ii) the date on which the closing price of the Parent common stock equals or exceeds $12.00 per share (as adjusted for stock splits, stock dividends, reorganizations, recapitalizations and similar transactions) for any 20 trading days within any 30-trading day period or (iii) the date on which Parent completes a liquidation, merger, stock exchange or other similar transaction that results in all of Parent’s stockholders having the right to exchange their shares of Parent common stock for cash, securities or other property (such period as described by clauses (i) — (iii), the “Lock-up Period”).

Termination of Letter Agreement. In connection with the consummation of the Transactions, the letter agreement, dated September 15, 2020, by and among ENPC, Sponsor and the other parties thereto, will be terminated at closing and Sponsor and such parties will not be restricted from transferring any shares of Parent common stock beneficially owned or otherwise held by them.

For additional information, see the section entitled “Proposal No. 1 — The Business Combination Proposal — Other Related Agreements — Registration Rights and Lock-Up Agreement.”

Management Services Agreement

In connection with the consummation of the Business Combination, Manager will enter into a Management Services Agreement with Parent (the “MSA”). Under the MSA, Manager will provide general management, administrative and operating services covering the oil and gas assets and other properties of Parent (the “Assets”) and the day-to-day business and affairs of Parent relating to the Assets. Parent shall pay Manager an annual services fee of $10 million and shall reimburse Manager for certain Parent group costs related to the operation of the Assets (including for third party costs allocated or attributable to the Assets). The initial term of the MSA expires on April 30, 2028; however, the MSA will automatically renew for additional consecutive one-year renewal terms until terminated in accordance with its terms. Upon any termination of the MSA, Manager shall provide transition services for a period of up to 90 days.

If Parent terminates the MSA for convenience prior to the end of the initial term or any renewal term if less than 90 days’ notice is given by Parent, or upon a change of control of Parent (or a sale of all or substantially all the assets of Parent), or if Manager terminates the MSA due to Parent’s uncured material breach of the MSA,

 

7


Table of Contents
Index to Financial Statements

then Parent will be required to pay a termination fee to Manager equal to the lesser of $10 million or 50% of the remaining unpaid annual service fee applicable to the remainder of the initial term or to any renewal term, as applicable. Parent will not be required to pay a termination fee if the MSA is terminated by notice (a) by Parent with at least 90 days’ notice prior to expiration of the initial term or any renewal term, or (b) by Parent (i) upon a change of control or bankruptcy of Manager, (ii) upon the occurrence of certain key person events, (iii) upon the occurrence of uncured circumstances of malfeasance by Manager or certain of its employees or (iv) upon Manager’s uncured material breach of the MSA.

Manager is obligated to provide the services in good faith, in a workmanlike, reasonable and prudent manner, with at least the same degree of care, judgment and skill as historically provided by Manager with respect to the Assets prior to the Business Combination, in accordance with customary oil and gas industry practices and standards and in material compliance with contractual requirements affecting the Assets and all applicable laws. Manager will also indemnify Parent for (i) Manager’s own gross negligence, willful misconduct and actual fraud and (ii) any claims by Manager’s (and its affiliates’) employees or consultants relating to the terms and conditions of their employment or arrangement with Manager or such affiliate, except and excluding claims under agreements with Parent or its subsidiaries.

During the term of the MSA, each of Manager and Parent will be required to present to the other all opportunities sourced by it to acquire or invest in upstream oil, gas or other hydrocarbon assets located in North America. During the Term, each such opportunity will be offered 75% to Parent and 25% to Fund IV (as defined in the MSA) (or any additional oil and gas-focused funds or investment vehicles formed by affiliates of Manager admitted as a party to the MSA in accordance with its terms).

For additional information, see the section entitled “Proposal No. 1 — The Business Combination Proposal — Other Related Agreements — Management Services Agreement.”

Organizational Structure

Pre-Business Combination Grey Rock Structure

Grey Rock manages three funds with similar strategies, Fund I formed in 2014, Fund II formed in 2016, and Fund III formed in 2018. An affiliate of Grey Rock, Grey Rock Management Partners IV, LLC, manages another fund with a similar strategy to the Funds, Grey Rock Energy Fund IV-A, LP, Grey Rock Energy Fund IV-B, LP, and Grey Rock Energy Fund IV-B Holdings, LP, each Delaware limited partnerships (collectively, “Fund IV”) formed in 2022. Fund IV is not part of the proposed Business Combination, and, unless otherwise provided herein, disclosure in this proxy statement/prospectus does not include information regarding Fund IV. The Funds hold strategic investments in non-operated working interests in diversified upstream oil and gas assets in North America.

 

8


Table of Contents
Index to Financial Statements

Immediately prior to the closing of the Business Combination, the Funds and the Existing GREP Members will contribute the properties of each of the Funds to GREP. The diagram below illustrates what the ownership of GREP will look like immediately following the contribution of the properties of the Funds to GREP but prior to the closing of the Business Combination:

 

LOGO

The Business Combination Agreement provides, among other things, that (a) ENPC Merger Sub will merge with and into ENPC (the “ENPC Merger”), with ENPC surviving the ENPC Merger as a wholly-owned subsidiary of Parent, and (b) GREP Merger Sub will merge with and into GREP (the “GREP Merger,” together with the ENPC Merger, the “Mergers”), with GREP surviving the GREP Merger as a wholly-owned subsidiary of Parent.

Pursuant to the Business Combination Agreement and immediately prior to the effective time of the ENPC Merger, (i) 495,357 shares of ENPC Class F common stock shall be converted into 1,238,393 shares of ENPC Class A common stock (of which 371,518 shares of ENPC Class A common stock shall be subject to the vesting and forfeiture provisions set forth in the Sponsor Agreement upon their conversion to Parent common stock in accordance with the terms of the Business Combination Agreement), and the remainder of ENPC Class F common stock outstanding will automatically be cancelled without any conversion, payment or distribution with respect thereto (the “ENPC Class F Conversion”), (ii) all other remaining shares of ENPC Class A common stock held by the Sponsor shall automatically be cancelled without any conversion, payment or distribution (the “Sponsor Share Cancellation”) and (iii) all shares of ENPC Class B common stock outstanding will be deemed transferred to ENPC and be surrendered and forfeited for no consideration (the “ENPC Class B Contribution”). Effective immediately prior to the ENPC Class F Conversion, Sponsor Share Cancellation and ENPC Class B Contribution, any and all ENPC CAPSTM, which are composed of one share of ENPC Class A common stock and one-fourth of one ENPC warrant, shall be immediately and automatically detached and broken into their constituent parts, such that a holder of an ENPC CAPSTM shall be deemed to hold one share of ENPC Class A common stock and one-fourth of one ENPC warrant and such underlying constituent securities shall be converted or cancelled (the “CAPSTM Separation”). Following the ENPC Class F Conversion, Sponsor Share Cancellation, ENPC Class B Contribution and CAPSTM Separation, each share of ENPC Class A common stock issued and outstanding will be converted into a right to receive one share of Parent common stock. Immediately prior to the effective time of the ENPC Merger, all ENPC private placement warrants and ENPC working capital warrants

 

9


Table of Contents
Index to Financial Statements

will be deemed transferred to ENPC and will be surrendered and forfeited for no consideration. At the effective time of the ENPC Merger, each ENPC public warrant issued and outstanding, entitling the holder thereof to purchase one share of ENPC Class A common stock at an exercise price of $11.50 per share (after giving effect to the Forward Split and subject to further adjustment), will be converted into the right to receive a warrant to purchase one share of Parent common stock at an exercise price of $11.50 per share (subject to adjustment) upon consummation of the Business Combination. The parties will take all lawful action to effect the conversion of the ENPC public warrants into the right to receive a warrant to purchase one share of Parent common stock, including causing the Warrant Agreement to be amended or assigned to Parent to give such effect, including adding Parent as a party thereto.

Pre-Business Combination ENPC Structure

The diagram below illustrates what the ownership of ENPC will look like immediately prior to the closing of the Business Combination(1)(2):

 

LOGO

 

 

(1)

Shares shown as held by Sponsor include shares held by certain directors of ENPC.

(2)

Assumes no redemptions by public stockholders of ENPC common stock.

 

10


Table of Contents
Index to Financial Statements

Post-Business Combination Parent Structure

The diagram below illustrates what the ownership of Parent will look like immediately following the closing of the Business Combination(1)(2):

 

LOGO

 

(1)

See diagrams above and “Frequently Used Terms” for the entities comprising the “Grey Rock Energy Funds” and “Existing GREP Members.”

(2)

Assumes no redemptions by public stockholders of ENPC common stock.

Redemption Rights

Pursuant to our charter, in connection with the Business Combination, holders of our public shares may elect to have their shares redeemed for cash at a redemption price per share calculated in accordance with our charter. As of June 30, 2022, this would have amounted to approximately $10.00 per share. If a holder of public shares properly exercises his, her or its redemption rights, then such holder will be exchanging his, her or its shares of our Class A common stock for cash and will no longer own such shares. See the section entitled

 

11


Table of Contents
Index to Financial Statements

Special Meeting of ENPC Stockholders — Redemption Rights and Procedures” for the procedures to be followed if you wish to redeem your shares for cash and not own the Parent common stock following consummation of the Business Combination.

Notwithstanding the foregoing, a holder of public shares, together with any of its affiliates or any other person with whom such holder is acting in concert or as a “group” (as defined in Section 13(d)(3) of the Exchange Act) will be restricted from exercising redemption rights with respect to an aggregate of 15% or more of the public shares.

We will not consummate the Transactions or redeem any public shares if public stockholders redeem public shares in an amount that would cause our net tangible assets to be less than $5,000,001.

Impact of the Business Combination on Parent’s Public Float

The following table summarizes the pro forma equity ownership in Parent common stock immediately following the Business Combination under five redemption scenarios.

 

    Assuming
No
Redemptions(1)(2)
    Assuming
25%
Redemptions(1)(4)
    Assuming
50%
Redemptions(1)(5)
    Assuming
75%
Redemptions(1)(6)
    Assuming
Maximum
Redemptions(1)(7)(8)
 

ENPC public stockholders

    24.0     19.2     13.7     7.3     0.4

Sponsor and independent directors(3)

    0.5     0.5     0.6     0.6     0.7

Existing GREP Members

    75.5     80.3     85.8     92.1     99.0
 

 

 

   

 

 

   

 

 

   

 

 

   

 

 

 

Total

    100.0     100.0     100.0     100.0     100.0
 

 

 

   

 

 

   

 

 

   

 

 

   

 

 

 

Percentages may not add to 100% due to rounding.

(1)

Based on an aggregate of 172,266,875 shares of Parent common stock excluding the SPAC Vesting Shares, which will be issued as consideration in the Transactions and does not take into account the dilutive effects of (i) the exercise of approximately 10,350,000 public warrants to purchase Parent’s common stock that will be outstanding following the Business Combination, (ii) any equity awards that may be issued under the proposed Incentive Plan following the Business Combination or (iii) the unvested SPAC Vesting Shares held by Sponsor and the ENPC independent directors. If the actual facts are different than these assumptions (which is likely), the ownership percentages held by each of our existing stockholders, Sponsor, ENPC independent directors and the Existing GREP Members will be different.

(2)

Assumes that none of our stockholders exercise redemption rights.

(3)

Excludes 371,518 SPAC Vesting Shares.

(4)

Assumes that 10,350,000 shares of our Class A common stock are redeemed for cash.

(5)

Assumes that 20,700,000 shares of our Class A common stock are redeemed for cash.

(6)

Assumes that 31,050,000 shares of our Class A common stock are redeemed for cash.

(7)

Assumes that 40,899,999 shares of our Class A common stock are redeemed for cash.

(8)

Reflects the requirement pursuant to the ENPC certificate of incorporation and the Business Combination Agreement that ENPC have net tangible assets (as defined in accordance with Rule 3a51-1(g)(1) of the Exchange Act (or any successor rule)) of at least $5,000,001 upon the redemption of Class A common stock by holders of ENPC Class A common stock.

Board of Directors of Parent Following the Business Combination

Upon consummation of the Business Combination, Parent’s board of directors will initially consist of up to seven directors, with each director having a term that expires as described herein until the applicable annual

 

12


Table of Contents
Index to Financial Statements

meeting of stockholders, or in each case until their respective successors are duly elected and qualified, or until their earlier resignation, removal or death. Griffin Perry and Matthew Miller will serve as the co-Chairmen of the Board. For additional information, see the section entitled “Management of Parent Following the Business Combination.

Regulatory Matters

Under the Hart-Scott-Rodino Antitrust Improvements Act of 1976, as amended (the “HSR Act”), and the related rules and regulations issued by the Federal Trade Commission (the “FTC”), the waiting period of certain transactions, including the Business Combination, expired at 11:59 p.m. Eastern Time on June 30, 2022. For additional information, see the section entitled “Proposal No. 1 — The Business Combination Proposal — The Business Combination Agreement — Covenants.”

Tax Considerations

For a detailed discussion of the material U.S. federal income tax consequences of the Business Combination, please see the section entitled “Material U.S. Federal Income Tax Considerations.”

Sources and Uses of Funds

The following tables summarize the sources and uses for funding the Business Combination, assuming none of ENPC’s outstanding shares of Class A common stock are redeemed in connection with the Business Combination.

 

Source of Funds (in millions)

   Amount      Percentage    

Uses(1) (in millions)

   Amount      Percentage  

Existing Cash held in Trust Account(1)

   $ 414        24   Cash to Balance Sheet    $ 377        22

Equity Rollover

     1,300        75  

Equity Rollover

     1,300        75

Sponsor Promote(2)

     9        1  

Sponsor Promote(2)

     9        1

Total Sources

   $ 1,723        100  

Fees and Expenses

     37        2
  

 

 

    

 

 

         
       

Total Uses

   $ 1,723        100
          

 

 

    

 

 

 

 

(1)

Excludes interest earned in the trust.

(2)

Assumes Sponsor retains 0.867 million shares of Parent common stock at the closing.

Accounting Treatment

The unaudited pro forma condensed combined financial statements included elsewhere in this proxy statement/prospectus present the pro forma effects of the following transactions collectively referred to in such pro forma condensed combined financial statements as the “Transactions”:

 

   

the formation transaction of Fund III and its business combination with Fund I and Fund II (the “GREP Formation Transaction”); and

 

   

the business combination of GREP and ENPC, referred to in such pro forma condensed combined financial statements as the “Business Combination.”

The GREP Formation Transaction will be accounted for consistent with that of a common control transaction pursuant to the guidance in Accounting Standards Codification 805, Business Combinations (“ASC 805-50”), recognizing the assets and liabilities received in the transaction at their historical carrying amounts. Fund III has been identified as the acquirer and “predecessor” to the Parent. As control of each Fund will remain

 

13


Table of Contents
Index to Financial Statements

with its respective general partner and there will not be a substantive economic change with respect to the Funds pre and post the GREP Formation Transaction, the transaction will be accounted for consistent with that of a common control transaction and the GREP Formation Transaction will combine Fund III, Fund I and Fund II at historical cost.

The Business Combination is accounted for as a reverse recapitalization, with no goodwill or other intangible assets recorded, in accordance with GAAP. Under this method of accounting, ENPC is treated as the “acquired” company for financial reporting purposes. Fund III has been determined to be the accounting acquirer because Grey Rock, as a group, will retain a majority of the outstanding shares of Parent as of the closing of the Business Combination, and they have nominated all members of the board of directors as of the closing of the Business Combination.

The pro forma adjustments reflecting the GREP Formation Transaction and the consummation of the Business Combination are based on certain currently available information and certain assumptions and methodologies that management believes are reasonable under the circumstances. The pro forma adjustments, which are described in the accompanying notes to the unaudited condensed combined financial statements included elsewhere in this proxy statement/prospectus, may be revised as additional information becomes available and is evaluated. Therefore, it is likely the actual adjustments will differ from the pro forma adjustments, and it is possible that the difference may be material. Management believes that its assumptions and methodologies provide a reasonable basis for presenting all of the significant effects of the GREP Formation Transaction and the Business Combination based on information available to management at this time and the pro forma adjustments give appropriate effect to those assumptions and are properly applied in the unaudited pro forma condensed combined financial statements.

Appraisal Rights

Appraisal rights are not available to holders of ENPC Class A common stock in connection with the Business Combination. Holders of ENPC Class B common stock and ENPC Class F common stock that do not vote in favor of the Business Combination Agreement and who otherwise strictly comply with the procedures set forth in Section 262 of the DGCL, have the right to seek appraisal of the fair value of their respective shares of ENPC Class B common stock and ENPC Class F common stock, as determined by the Delaware Court of Chancery, if the ENPC Merger is completed. The “fair value” of shares of ENPC Class B common stock and ENPC Class F common stock as determined by the Delaware Court of Chancery could be more or less than, or the same as, the value of the consideration that a stockholder would otherwise be entitled to receive under the terms of the Business Combination Agreement.

Pursuant to the Sponsor Agreement, the Sponsor and other holders of ENPC Class F common stock have agreed to, among other things, refrain from exercising any dissenters’ rights or rights of appraisal under applicable law in connection with the Business Combination.

The ENPC Board of Directors’ Reasons for the Approval of the Business Combination

The Board considered a wide variety of factors in connection with its evaluation of the Business Combination. In light of the complexity of those factors, the Board, as a whole, did not consider it practicable to, nor did it attempt to, quantify or otherwise assign relative weights to the specific factors it took into account in reaching its decision. Individual members of the Board may have given different weight to different factors. This explanation of the reasons for the Board’s approval of the Business Combination, and all other information presented in this section, is forward-looking in nature and, therefore, should be read in light of the factors discussed under “Cautionary Note Regarding Forward-Looking Statements.

 

14


Table of Contents
Index to Financial Statements

Before reaching its decision, the Board reviewed the results of the due diligence conducted by Sponsor, ENPC’s management and advisors, which included: 

 

   

extensive meetings and calls with management of Grey Rock to understand and analyze Grey Rock’s business and the business of GREP;

 

   

review by ENPC management of the results of financial, tax, legal, land, title, environmental and accounting due diligence materials prepared by ENPC’s advisors;

 

   

review of the financial statements of GREP and the Funds;

 

   

review of industry trends;

 

   

review of comparable companies, including Northern Oil and Gas, Inc.; and

 

   

reviews of certain projections provided by GREP.

The factors considered by the Board included, but were not limited to, the following.

 

   

Strong Fit with Stated Objectives of ENPC. Business characteristics are consistent with ENPC’s target objective to partner with a company which does not need substantial operational improvement and existing owners who wants to continue ownership of a high-quality asset but need to provide liquidity to existing stockholders and/or limited partners. Existing owners share a longer-term investment orientation and were not looking for immediate liquidity as part of the transaction.

 

   

Well-Positioned Asset with Attractive Geology. GREP focuses on core basins with lowest costs, operated by experienced partners with a focus on full cycle returns and single well economics. ENPC’s and GREP’s management believe there are further opportunities for improving efficiencies through technology and optimizing well design.

 

   

Strong Liquidity Profile. After giving effect to the Business Combination, Parent expects to have substantial free cash flow and strong liquidity, giving Parent the financial flexibility to fund development projects and pursue opportunistic acquisitions.

 

   

Accretive Acquisition Opportunities. More than $10 billion in capital has been deployed in the fragmented lower-48 non-op space, providing Parent ample opportunity to execute its growth strategy. Consolidation opportunities, including divestiture programs from independent companies and subscale private and public entities, coupled with historically low private equity investment in this area create exploitable market opportunity to make acquisitions at favorable valuations.

 

   

Compelling Long-Term Growth Opportunities. Strong revenue and Adjusted EBITDA growth projections through 2022 are consistent with a general growth in the upstream oil and gas industry. Geopolitical events potentially provide backdrop of higher oil and natural gas pricing than recent history.

 

   

Seasoned Management Team. The Grey Rock management team, which will continue to perform services for the Company under the MSA, brings veteran leadership with highly relevant upstream oil and gas experience (in addition to the highly relevant experience of the Parent’s anticipated Chief Executive Officer and Chief Financial Officer).

 

   

Opinion of Stephens. The Board received the oral opinion of Stephens (which was confirmed by Stephens’ written opinion dated May 13, 2022) that the consideration to be issued by Parent for GREP in the Business Combination was fair, from a financial point of view, to the holders of ENPC Class A common stock. See “Proposal No. 1 — The Business Combination Proposal — Fairness Opinion of Stephens Inc.”

 

15


Table of Contents
Index to Financial Statements

In the course of its deliberations, the Board considered a variety of uncertainties, risks and other potentially negative reasons relevant to the Business Combination, including, but not limited to, the below:

 

   

The risk that the potential benefits of the Business Combination may not be fully achieved, or may not be achieved within the expected time frame and the significant fees, expenses and time and effort of management associated with completing the Business Combination.

 

   

The risk that the Transactions might not be consummated or completed in a timely manner or that the closing might not occur despite ENPC’s best efforts, including by reason of a failure to obtain the approval of ENPC’s stockholders, litigation challenging the Business Combination or that an adverse judgment granting permanent injunctive relief could indefinitely enjoin the consummation of the Business Combination.

 

   

Lower oil or natural gas prices, increases in drilling costs or costs to acquire undeveloped leasehold interests and the resulting effects on GREP’s ability to grow its asset base efficiently and to sell oil or natural gas at favorable prices will reduce GREP’s operating margins, impact its ability to attract customers and could have a material adverse effect on its business, financial condition and results of operations.

 

   

Oil, natural gas and natural gas liquids prices are volatile. Key valuation metrics factor in recent, material increases in oil and natural gas prices. A sustained decline in oil, natural gas and natural gas liquids prices and other market and economic conditions could have a material adverse effect on GREP’s business, financial condition and results of operations.

 

   

Planned development and acquisition projects require substantial capital that may be expensive or unavailable, which could lead to a decline in GREP’s ability to access or grow production and reserves.

 

   

The estimated reserves are based on many assumptions that may turn out to be inaccurate. Any material inaccuracies in these reserve estimates or underlying assumptions will materially affect the quantities and present values of the reserves. GREP and third-party advisors have a wide range of estimates of proven reserves.

 

   

Development of PUDs may take longer and may require higher levels of capital expenditures than currently anticipated. Therefore, the estimated PUDs may not be ultimately developed or produced. PUDs represent a large portion of GREP’s PV-10 value.

 

   

If commodity prices decrease to a level such that future undiscounted cash flows are less than the carrying value of the Assets, Parent may be required to take write-downs of the carrying values of its properties.

 

   

GREP does not operate its wells so is subject to the capability and development timeline of the operators with which it partners.

 

   

Continuing coronavirus outbreaks may have a material adverse effect on GREP’s business, liquidity, financial condition and results of operations.

 

   

Regulatory changes or actions may restrict the development of upstream oil and gas properties in a manner that may require GREP to cease certain or all operations, which could have a material adverse effect on its business, financial condition, results of operations and growth prospects.

 

   

Concerns about greenhouse gas emissions and global climate change may result in environmental taxes, charges, assessments or penalties and could have a material adverse effect on GREP’s business, financial condition and results of operations.

After considering the foregoing potentially negative and potentially positive reasons, the Board concluded, in its business judgment, that the potentially positive reasons relating to the Transactions outweighed the

 

16


Table of Contents
Index to Financial Statements

potentially negative reasons. In connection with its deliberations, the Board also considered that ENPC’s executive officers and directors may have financial interests in the Business Combination that may be different from or in addition to (and may conflict with) the interests of other ENPC stockholders. The Board was aware of and considered these interests, among other matters, in reaching the determination that the Transactions contemplated by the Business Combination Agreement were advisable and in the best interests of ENPC and its stockholders. See — Interests of Certain Persons in the Business Combination.”

The Charter Proposals

At the closing, Parent will adopt the amended and restated certificate of incorporation in the form set forth in Annex B. Assuming the Business Combination Proposal is approved, ENPC’s stockholders are also being asked to approve, on a non-binding advisory basis, the material differences between ENPC certificate of incorporation and Parent’s amended and restated certificate of incorporation that will be effective upon the closing. See the section entitled “Proposal No. 2 — The Charter Proposals.

The Incentive Plan Proposal

The proposed Incentive Plan will be effective upon closing of the Business Combination, subject to approval by our stockholders at the special meeting. The proposed Incentive Plan will reserve up to 6,500,000 shares of Parent common stock for issuance in accordance with the plan’s terms. The purpose of the Incentive Plan is to provide eligible employees, directors and consultants the opportunity to receive stock-based incentive awards in order to encourage them to contribute materially to Parent’s growth and to align the economic interests of such persons with those of its stockholders. The summary of the Incentive Plan above is qualified in its entirety by reference to the complete text of the Incentive Plan, a copy of which is attached as Annex C to this proxy statement/prospectus. You are encouraged to read the Incentive Plan in its entirety. See the section entitled “Proposal No. 3 — The Incentive Plan Proposal.

The Adjournment Proposal

If, based on the tabulated vote, there are not sufficient votes at the time of the special meeting to permit us to approve the Business Combination Proposal, the Adjournment Proposal allows us to adjourn the special meeting to a later date, if necessary, to permit further solicitation of proxies. See the section entitled Proposal No. 4 — The Adjournment Proposal.

Quorum and Vote Required for Approval of the Proposals at the Special Meeting

A quorum of our stockholders is necessary to hold a valid meeting. A quorum will be present at the special meeting if a majority of the voting power of all outstanding shares of our common stock entitled to vote at the special meeting is represented at the meeting in person or by proxy. If a stockholder fails to vote his, her or its shares online or by proxy, or if a broker fails to vote online or by proxy shares held by it in nominee name, such shares will not be counted for the purposes of establishing a quorum. If a stockholder who holds his, her or its shares in “street name” through a broker or other nominee fails to give voting instructions to such broker or other nominee (a “broker non-vote”) on all of the proposals set forth in this proxy statement/prospectus, such shares will not be counted for the purposes of establishing a quorum. An abstention from voting shares represented at the special meeting online or by proxy but not voted on one or more proposals or a broker non-vote, so long as the stockholder has given the broker or other nominee voting instructions on at least one of the proposals in this proxy statement/prospectus, will each count as present for the purposes of establishing a quorum. As of the date of this proxy statement/prospectus, our executive officers, directors and affiliates held approximately 20% of the voting power of our outstanding shares of common stock (not including the private placement common stock). All of such shares will be voted in favor of the Business Combination Proposal and other proposals described in this proxy statement/prospectus and presented at the special meeting.

 

17


Table of Contents
Index to Financial Statements

The approval of the Business Combination Proposal requires the affirmative vote of holders of a majority of the outstanding shares of our common stock, voting together as a single class. Accordingly, a stockholder’s failure to vote by proxy or to vote online at the special meeting, an abstention from voting or a broker non-vote will each have the same effect as a vote “AGAINST” the Business Combination Proposal. Additionally, the affirmative vote or written consent of (i) a majority of the outstanding shares of Class B common stock and (ii) a majority of the outstanding shares of Class F common stock, each voting as a single class, will be required for the approval of the Business Combination Proposal. Pursuant to the Sponsor Agreement, the holders of the outstanding Class B common stock and Class F common stock have agreed to vote all their respective shares in favor of the Business Combination Proposal.

The approval of each of the Charter Proposals, the Incentive Plan Proposal and the Adjournment Proposal require the affirmative vote of holders of a majority of the total votes cast by the stockholders present and in person or represented by proxy at the special meeting and entitled to vote thereon. Accordingly, none of a stockholder’s failure to vote online or by proxy, a broker non-vote or an abstention will be considered a “vote cast,” and thus will have no effect on the outcome of the Charter Proposals, the Incentive Plan Proposal or the Adjournment Proposal. The stockholder votes regarding the Charter Proposals are advisory votes and are not binding on us or our Board.

The Business Combination Proposal is not conditioned on the approval of any other proposal. The Incentive Plan Proposal is conditioned on the approval of the Business Combination Proposal. Neither the Charter Proposals nor the Adjournment Proposal are conditioned on the approval of any other proposal set forth in this proxy statement/prospectus. It is important for you to note that in the event the Business Combination Proposal does not receive the requisite vote for approval, then we will not consummate the Business Combination. If we do not consummate a business combination or amend the ENPC certificate of incorporation by stockholder approval by December 18, 2022, we will be required to dissolve and liquidate the Trust Account by returning the then remaining funds in such Trust Account to our public stockholders. For more information, see the section entitled “Proposal No. 1 — The Business Combination Proposal — The Business Combination Agreement — Covenants.

Recommendation to ENPC Stockholders

Our Board believes that each of the Business Combination Proposal, the Charter Proposals, the Incentive Plan Proposal and the Adjournment Proposal to be presented at the special meeting is in the best interest of ENPC and unanimously recommends that our stockholders vote “FOR” each of the proposals.

Interests of Certain Persons in the Business Combination

In considering the recommendation of our Board to vote in favor of the Business Combination Proposal, stockholders should be aware that, aside from their interests as stockholders, the Sponsor and certain of ENPC’s directors and officers have interests in the Business Combination that are different from or in addition to (and may conflict with) those of other stockholders. ENPC’s directors were aware of and considered these interests in evaluating the Business Combination and in recommending to stockholders that they approve the Business Combination. Stockholders should take these interests into account in deciding whether to approve the Business Combination. These interests include:

 

   

the fact that the Sponsor and ENPC’s officers and directors will lose their entire investment in ENPC if the Business Combination with the Funds or another business combination is not completed by December 18, 2022;

 

   

the fact that the Sponsor and ENPC’s officers, and directors have entered into a letter agreement with ENPC and the Sponsor and certain directors entered into the Sponsor Agreement, pursuant to which they have agreed not to exercise their redemption rights with respect to any Founder Shares and public shares they may hold in connection with the completion of the Business Combination;

 

18


Table of Contents
Index to Financial Statements
   

the fact that, in connection with the Business Combination, the Sponsor and ENPC’s independent directors will forfeit all of their ENPC common stock and ENPC warrants other than 495,357 shares of ENPC Class F common stock, which will be converted to 1,238,393 shares of Parent common stock (of which 371,518 of those shares, upon conversion to Parent common stock, will be subject to vesting and forfeiture provisions). As of immediately following the Business Combination, (x) the effective cash purchase price per vested share of Parent common stock paid by Sponsor will be approximately $8.44 (which amount represents the $6.935 million in risk capital contributed to ENPC by or on behalf of the Sponsor divided by the 821,875 vested shares of Parent common stock that will be held by the Sponsor as of such time) and (y) the effective cash purchase price per vested share of Parent common stock paid by the independent directors will be $0.00 (as the shares of Class F common stock currently held by the independent directors that will convert into shares of Parent common stock were granted to the independent directors for no cash consideration in exchange for their respective service on the ENPC Board). If all of the unvested shares held by Sponsor and such independent directors vest following the Business Combination, (x) the effective cash purchase price per share of Parent common stock paid by Sponsor will be approximately $5.91 ($6.935 million divided by 1,174,107 shares of Parent common stock) and (y) the effective cash purchase price per share of Parent common stock paid by the independent directors will remain $0.00;

 

   

that the Sponsor, ENPC’s officers and directors will hold Parent common stock following the Business Combination, the aggregate value of which is estimated to be approximately $8.6 million (excluding the SPAC Vesting Shares), assuming the per share value of the Parent common stock is the same as the $9.88 per share closing price of ENPC’s Class A common stock on the NYSE as of May 13, 2022 and such shares of Parent common stock will not be subject to any lock-up provisions. The SPAC Vesting Shares do not increase the value of the foregoing Parent common stock to be held by the Sponsor, ENPC’s officers and directors, as they only vest if the per share value of the Parent common stock falls below $10.00 per share and only to the extent necessary to maintain the approximately $8.6 million value of such Parent common stock. For additional information, see the section entitled “Proposal No. 1— The Business Combination Proposal — Other Related Agreements — ENPC Sponsor Agreement”;

 

   

if the Trust Account is liquidated, including in the event ENPC is unable to complete the Business Combination with the Funds or another business combination by December 18, 2022, the Sponsor has agreed to indemnify ENPC to ensure that the proceeds in the Trust Account are not reduced below $10 per public share, or such lesser amount per public share as is in the Trust Account on the liquidation date, by the claims of prospective target businesses with which ENPC has entered into an acquisition agreement or claims of any third party for services rendered or products sold to us, but only if such a vendor or target business has not executed a waiver of any and all rights to seek access to the Trust Account;

 

   

the fact that, as of June 30, 2022, (i) the Sponsor has loaned ENPC an aggregate of approximately $1,548,481 for working capital purposes, and pursuant to the Business Combination Agreement, the Sponsor will cancel such loans as part of the consideration for the Business Combination and (ii) the Sponsor may loan ENPC or one of its Affiliates additional loans prior to the closing. These loans will be due and payable in full on January 11, 2023 if ENPC does not complete the Business Combination;

 

   

the fact that following the Business Combination, each of ENPC’s independent directors will own 15,000 vested shares of Parent common stock (purchased at an effective cash purchase price per vested share of $0.00, as the shares of Class F common stock currently held by the independent directors that will convert into shares of Parent common stock were granted to the independent directors for no cash consideration in exchange for their respective service on the ENPC Board), which if such shares were ENPC Class A common stock and unrestricted and freely tradeable would be valued at approximately $148,200 based on the closing price of ENPC’s Class A common stock on May 13, 2022;

 

19


Table of Contents
Index to Financial Statements
   

the fact that at the closing, the Sponsor and ENPC’s officers and directors will be reimbursed for out-of-pocket expenses incurred in connection with activities on ENPC’s behalf, directly related to legal fees, accounting fees, regulatory fees and due diligence costs not to exceed $15.4 million. However, if ENPC fails to consummate the Business Combination, they will not have any claim against the Trust Account for reimbursement and ENPC will most likely not be able to reimburse these expenses if a business combination is not completed. As of September 27, 2022, ENPC’s officers, directors, initial stockholders and their affiliates have incurred approximately $0 in expenses prior to the special meeting;

 

   

the continued indemnification of ENPC’s existing directors and officers and the continuation of ENPC’s directors’ and officers’ liability insurance after the Business Combination;

 

   

the fact that Sponsor will enter into the RRA and Lock-Up Agreement with Parent, certain stockholders of ENPC and the Existing GREP Members with respect to the shares of Parent common stock that will be issued as partial consideration under the Business Combination Agreement and that only the shares of Parent common stock held by the Existing GREP Members will be subject to lock-up provisions;

 

   

the fact that Sponsor and its affiliates may receive a positive rate of return on their investments in ENPC, even if other stockholders of ENPC do not receive a positive rate of return on their investments;

 

   

the fact that Michael Calbert and Dick Boyce are each members of the Executive Partner Group of Solamere, which provides them an opportunity to invest in certain Solamere transactions on a no fee/no carry basis, but does not otherwise entitle them to any other form of compensation;

 

   

the fact that Paul Ryan is a partner at Solamere, for which he receives compensation;

 

   

the fact that 75% of the managers of the Sponsor are partners of Solamere;

 

   

the fact that Alex Dunn and Paul Ryan are indirect equityholders of the Sponsor; and

 

   

the fact that certain of ENPC’s officers and directors have fiduciary and contractual duties to Solamere and other parties. As a result, those certain officers and directors had certain duties to offer certain potential business combination opportunities to certain Solamere funds before ENPC could pursue such opportunities, although this did not materially affect ENPC’s search for a business combination partner.

Summary of Risk Factors

Grey Rock’s, the Funds’ and ENPC’s business and operations are subject to a number of risks and uncertainties, including those highlighted in the section entitled “Risk Factors” immediately following this summary. Some of these principal risks include the following:

Risks Related to the Funds’ Business and Operations

 

   

As a non-operator, the Funds’ development of successful operations relies extensively on third parties.

 

   

Oil and natural gas prices are volatile. Extended declines in such prices have adversely affected, and could in the future adversely affect, the Funds’ business and results of operations. Geopolitical factors, including actions by OPEC and hostilities between Russia and Ukraine, as well as economic conditions, including economic downturn or recession may impact oil and natural gas prices.

 

   

The Funds’ estimated reserves are based on many assumptions that may prove to be inaccurate.

 

   

The Funds’ future success depends on Grey Rock’s ability to replace reserves that its operators produce.

 

20


Table of Contents
Index to Financial Statements
   

Certain of the Funds’ undeveloped leasehold acreage is subject to leases that will expire over the next several years unless production is established, operations are commenced or the leases are extended.

 

   

Deficiencies of title to the Funds’ leased interests could significantly affect the Funds’ financial condition.

 

   

Inflation could adversely impact the Funds’ ability to control its costs, including its operating partners.

 

   

The COVID-19 pandemic has had, and may continue to have, a material adverse effect on the Funds’ financial condition and results of operations.

 

   

Various laws and regulations govern environmental aspects of the oil and gas business.

 

   

Fuel conservation measures, technological advances and negative shift in market perception towards the oil and natural gas industry could reduce demand for oil and natural gas.

 

   

Increased attention to environmental, social and governance matters may impact the Funds’ business.

Risks Related to ENPC and the Nature of its Business

 

   

Risks and conditions related to ENPC’s liquidity and capital resources raise substantial doubt about ENPC’s ability to continue as a going concern.

 

   

If ENPC is unable to complete a business combination by December 18, 2022, ENPC will be forced to wind up.

 

   

ENPC’s stockholders may be held liable for claims by third parties to the extent of distributions they received.

Risks Related to the Business Combination

 

   

The Sponsor, ENPC directors and executive officers, and their affiliates, own interests in ENPC that will be worthless if the transactions are not approved, which may have influenced their decisions.

 

   

ENPC may not be able to realize the anticipated benefits from the Business Combination.

 

   

ENPC and the Funds will incur substantial costs in connection with the Business Combination.

 

   

Had ENPC and Evercore not terminated ENPC’s engagement with Evercore, Evercore would have remained on both sides of the Business Combination creating a potential for conflicts of interest involving Evercore.

Risks Related to Parent Following the Business Combination

 

   

Following the Business Combination, Parent will be reliant on the Manager for various certain key services under the MSA.

 

   

The relative lack of public company experience by Parent’s management team may put Parent at a competitive disadvantage.

Risks Related to Ownership of Parent Common Stock Following the Business Combination

 

   

Parent will qualify as an “emerging growth company”, which could make its securities less attractive.

 

   

If the Business Combination’s benefits do not meet the expectations of financial analysts, the market price of Parent common stock may decline after the Business Combination.

 

21


Table of Contents
Index to Financial Statements
   

Future issuances of debt or equity securities, or future sales by Parent or its stockholders following the Business Combination, could cause the market price for Parent common stock to decline.

 

   

Anti-takeover provisions in the Parent Charter and Bylaws could delay or prevent a change of control.

 

   

Parent will be a “controlled company” under the corporate governance rules of the NYSE.

 

   

Parent could be adversely affected by changes in applicable tax laws, regulations, or administrative interpretations thereof in the United States or other jurisdictions.

Risks Related to Redemptions

 

   

If ENPC’s stockholders fail to properly request redemption rights, they will not be entitled to redeem their shares for a pro rata portion of the Trust Account.

 

   

ENPC public stockholders, together with any persons with whom they are acting as a “group”, will be restricted from seeking redemption rights with respect to more than 15% of public shares.

 

   

There is no guarantee that a public stockholder’s decision whether to redeem shares for a pro rata portion of the Trust Account will put such stockholder in a better future economic position.

Risks If the Adjournment Proposal Is Not Approved

 

   

If the adjournment proposal is not approved, and ENPC is not otherwise authorized to consummate the Business Combination, the Business Combination will not be approved.

 

22


Table of Contents
Index to Financial Statements

SUMMARY HISTORICAL FINANCIAL INFORMATION OF ENPC

The following table sets forth summary historical financial information derived from ENPC’s unaudited financial statements as of and for the six months ended June 30, 2022. The following table also sets forth summary historical financial information derived from ENPC’s audited financial statements as of December 31, 2020 and 2021 and for the period from June 22, 2020 (inception) through December 31, 2020 and the year ended December 31, 2021. You should read the following summary financial information in conjunction with the section entitled “ENPC’s Management’s Discussion and Analysis of Financial Condition and Results of Operations” and ENPC’s financial statements and related notes appearing elsewhere in this proxy statement/prospectus.

We have neither engaged in any operations nor generated any revenue to date. Our only activities from inception through June 30, 2022 were organizational activities and those necessary to complete the IPO and identifying a target company for a business combination. We do not expect to generate any operating revenue until after the completion of the Business Combination.

 

       For the Six Months  
Ended June 30,
    For the Year Ended
December 31, 2021
    For the Period from
June 22, 2020
(inception) through
December 31, 2020
 
     2022     2021  
(in thousands, except per share data)    (Unaudited)              

Statement of Operations Data:

        

General and administrative expenses

   $ 8,516     $ 541     $ 1,964     $ 173  

Administrative fee — related party

     120       120       240       80  

Franchise tax expense

     75       99       159       104  
  

 

 

   

 

 

   

 

 

   

 

 

 

Loss from operations

     (8,711     (760     (2,363     (357

Other (loss) income:

        

Change in fair value of derivative warrant liabilities

     (2,424     (939     3,794       2,836  

Offering costs associated with derivative warrants liabilities

     —       —         —       (182

Income from investments held in Trust Account

     501       21       41       12  

Income tax expense

     (45     —         —         —    
  

 

 

   

 

 

   

 

 

   

 

 

 

Net (loss) income

   $ (10,679   $ 200     $ 1,472     $ 2,309  
  

 

 

   

 

 

   

 

 

   

 

 

 

Weighted average ENPC Class A common stock outstanding, basic and diluted (1)

     42,014       42,014       42,014       22,857  
  

 

 

   

 

 

   

 

 

   

 

 

 

Basic and diluted net income per share, ENPC Class A common stock

   $ (0.25   $ 0.00     $ 0.03     $ 0.10  
  

 

 

   

 

 

   

 

 

   

 

 

 

Weighted average ENPC Class B common stock outstanding, basic and diluted (2)

     300       300       300       300  
  

 

 

   

 

 

   

 

 

   

 

 

 

Basic and diluted net income per share, ENPC Class B common stock

   $ (0.25   $ 0.00     $ 0.03     $ 0.10  
  

 

 

   

 

 

   

 

 

   

 

 

 

Weighted average ENPC Class F common stock outstanding, basic and diluted (3)

     828       828       828       779  
  

 

 

   

 

 

   

 

 

   

 

 

 

Basic and diluted net income per share, ENPC Class F common stock

   $ (0.25   $ 0.00     $ 0.03     $ 0.10  
  

 

 

   

 

 

   

 

 

   

 

 

 

 

(1)

On March 24, 2021, ENPC effected a 2.5:1 forward stock split for each share of Class A common stock issued and outstanding. All shares and associated amounts have been retroactively restated to reflect the stock split.

 

23


Table of Contents
Index to Financial Statements
(2)

On July 17, 2020, ENPC effected a 100:1 stock split for each share of Class B common stock issued and outstanding. On March 24, 2021, ENPC effected a 2.5:1 forward stock split for each share of Class B common stock issued and outstanding. All shares and associated amounts have been retroactively restated to reflect the stock splits.

(3)

On July 29, 2020, ENPC effected a reverse stock split for all Class F common stock issued and outstanding. On September 17, 2020, ENPC effected a 1 for 1.2 forward stock split for all Class F common stock issued and outstanding. All shares and associated amounts have been retroactively restated to reflect the stock splits.

 

     June 30,
2022
     December 31,
2021
     December 31,
2020
 
(in thousands)    (Unaudited)                

Balance Sheet Data:

        

Cash

   $ 172      $ 94      $ 888  

Prepaid expenses

     56        207        441  
  

 

 

    

 

 

    

 

 

 

Total current assets

     228        301        1,329  

Investments held in Trust Account

     414,554        414,053        414,011  
  

 

 

    

 

 

    

 

 

 

Total Assets

     414,782        414,354        415,340  
  

 

 

    

 

 

    

 

 

 

Total current liabilities

     10,310        1,196        291  

Convertible note — related party

     —        430        —  

Derivative warrant liabilities

     9,560        7,136        10,930  
  

 

 

    

 

 

    

 

 

 

Total Liabilities

     19,870        8,762        11,221  

Class A common stock subject to possible redemption

     414,070        414,000        414,000  

Accumulated deficit

     (19,158      (8,408      (9,881
  

 

 

    

 

 

    

 

 

 

Total equity

     394,912        405,592        404,119  
  

 

 

    

 

 

    

 

 

 

Total liabilities and stockholders’ capital

   $ 414,782      $ 414,354      $ 415,340  
  

 

 

    

 

 

    

 

 

 

 

     For the Six Months
Ended June 30,
    For the Year
Ended
December 31, 
2021
    For the Period
from June 22, 2020
(inception) through
December 31, 
2020
 
     2022     2021  
(in thousands)   

(Unaudited)

             

Statement of Cash Flows Data:

        

Net cash provided by (used in) operating activities

   $ (1,040   $ (517   $ (1,224   $ (562

Net cash provided by (used in) investing activities

     —       —       —       (414,000

Net cash provided by (used in) financing activities

     1,118       —       430       415,451  

 

24


Table of Contents
Index to Financial Statements

SUMMARY HISTORICAL CONDENSED COMBINED FINANCIAL INFORMATION OF FUND III

The summary statement of operations and cash flow information of Grey Rock Energy Fund III-A, LP and its subsidiaries, Grey Rock Energy Fund III-B, LP, Grey Rock Energy Fund III-B Holdings, L.P. and Grey Rock Preferred Limited Partner III, L.P. (“Grey Rock Energy Fund III” or “Fund III”) for the six months ended June 30, 2022 and 2021, as well as the balance sheet information as of June 30, 2022, are derived from the unaudited condensed combined financial statements of Grey Rock Energy Fund III included elsewhere in this proxy statement/prospectus. The summary statement of operations and of cash flow information of Fund III for the years ended December 31, 2021, 2020 and 2019, as well as the balance sheet information as of December 31, 2021 and 2020, are derived from the audited combined financial statements of Grey Rock Energy Fund III included elsewhere in this proxy statement/prospectus. The unaudited condensed combined financial statements were prepared on the same basis as the audited combined financial statements. In Grey Rock’s management’s opinion, such financial statements include all adjustments, consisting of normal recurring adjustments that Grey Rock’s management considers necessary for a fair presentation of the financial information for those periods.

The historical results of Fund III are not necessarily indicative of the results that may be expected in the future. You should read the following summary historical financial data together with the section titled “Grey Rock’s Management’s Discussion and Analysis of Financial Condition and Results of Operations — Results of Operations — Fund III” and the audited combined financial statements of Grey Rock Energy Fund III and related notes included elsewhere in this proxy statement/prospectus.

 

     Six Months Ended June 30,     Year Ended December 31,  
(in thousands)          2022                 2021           2021     2020     2019  

Statements of Operations Information:

          

Revenues

          

Oil, natural gas, and related product sales

   $ 173,068     $ 86,915     $ 197,546     $ 28,290     $ 23,283  

Operating expenses

          

Lease operating expenses

     9,470       4,786       12,362       5,147       2,669  

Production taxes

     9,574       5,231       10,808       1,815       1,369  

Depletion and accretion expense

     30,662       30,004       60,534       22,130       17,100  

General and administrative

     3,104       3,214       6,262       5,166       4,961  

Organizational expenses

     —         —         —         —         21  
  

 

 

   

 

 

   

 

 

   

 

 

   

 

 

 

Total expenses

     52,810       43,235       89,966       34,258       26,120  
  

 

 

   

 

 

   

 

 

   

 

 

   

 

 

 

Net operating income (loss)

     120,258       43,680       107,580       (5,968     (2,837
  

 

 

   

 

 

   

 

 

   

 

 

   

 

 

 

Other (expense) income

          

(Loss) gain on derivative contracts

     (25,228     (11,556     (17,315     2,928       137  

Interest expense

     (718     (575     (1,399     (428     (509
  

 

 

   

 

 

   

 

 

   

 

 

   

 

 

 

Total other (expense) income

     (25,946     (12,131     (18,714     2,500       (372
  

 

 

   

 

 

   

 

 

   

 

 

   

 

 

 

Net income (loss)

   $ 94,312     $ 31,549     $ 88,866     $ (3,468   $ (3,209
  

 

 

   

 

 

   

 

 

   

 

 

   

 

 

 
     Six Months Ended June 30,     Year Ended December 31,  
     2022     2021     2021     2020     2019  

Statements of Cash Flow Information:

          

Net cash provided by operating activities

   $ 96,124     $ 56,350     $ 131,715     $ 14,085     $ 8,670  

Net cash used in investing activities

     (85,658     (86,932     (194,014     (80,868     (83,707

Net cash provided by financing activities

     5,084       44,074       66,980       66,447       69,815  

 

25


Table of Contents
Index to Financial Statements
     As of June 30,      As of December 31,  
     2022      2021      2020  

Balance Sheet Information:

        

Cash

   $ 22,869      $ 7,319      $ 2,638  

Property and equipment, net

     353,628        278,391        172,481  

Total assets

     463,858        356,190        192,862  

Credit facilities

     34,959        29,938        9,897  

Total partners’ capital

     408,607        314,296        178,429  

 

26


Table of Contents
Index to Financial Statements

SUMMARY HISTORICAL CONDENSED CONSOLIDATED FINANCIAL INFORMATION OF FUND I

The summary statement of operations and cash flow information of Grey Rock Energy Fund, LP and its subsidiaries (“Fund I”) for the six months ended June 30, 2022 and 2021, as well as the balance sheet information as of June 30, 2022, are derived from the unaudited condensed consolidated financial statements of Grey Rock Energy Fund, LP included elsewhere in this proxy statement/prospectus. The summary statement of operations and of cash flow information of Fund I for the years ended December 31, 2021, 2020 and 2019, as well as the balance sheet information as of December 31, 2021 and 2020, are derived from the audited consolidated financial statements of Grey Rock Energy Fund, LP included elsewhere in this proxy statement/prospectus. The unaudited condensed consolidated financial statements were prepared on the same basis as the audited consolidated financial statements. In Grey Rock’s management’s opinion, such financial statements include all adjustments, consisting of normal recurring adjustments that Grey Rock’s management considers necessary for a fair presentation of the financial information for those periods.

The historical results of Fund I are not necessarily indicative of the results that may be expected in the future. You should read the following summary consolidated historical financial data together with the section titled “Grey Rock’s Management’s Discussion and Analysis of Financial Condition and Results of Operations — Results of Operations — Fund I” and the audited consolidated financial statements of Grey Rock Energy Fund, LP and related notes included elsewhere in this proxy statement/prospectus.

 

     Six Months Ended June 30,      Year Ended December 31,  
(in thousands)         2022                2021           2021     2020     2019  

Statements of Operations Information Revenues

            

Oil, natural gas, and related product sales

   $ 4,231      $ 5,849      $ 10,257     $ 9,791     $ 13,440  

Operating expenses

            

Lease operating expenses

     808        928        1,799       2,156       2,980  

Production taxes

     274        369        627       619       865  

Depletion and accretion expense

     1,107        1,878        3,038       9,837       7,262  

Impairment expense

     —          —          —         5,725       —    

General and administrative

     76        226        389       1,270       1,567  

Gain on disposal of oil and natural gas properties

     —          (1,016      (1,341     (597     (4,910
  

 

 

    

 

 

    

 

 

   

 

 

   

 

 

 

Total expenses

     2,265        2,385        4,512       19,010       7,764  
  

 

 

    

 

 

    

 

 

   

 

 

   

 

 

 

Net operating income (loss)

     1,966        3,464        5,745       (9,219     5,676  
  

 

 

    

 

 

    

 

 

   

 

 

   

 

 

 

Other (expense) income

            

(Loss) gain on derivative contracts

     (803      (1,603      (1,842     1,714       (1,371

Interest expense

     (19      (82      (138     (245     (665

Total other (expense) income

     (822      (1,685      (1,980     1,469       (2,036

Net income (loss)

   $ 1,144      $ 1,779      $ 3,765     $ (7,750   $ 3,640  
  

 

 

    

 

 

    

 

 

   

 

 

   

 

 

 
     Six Months Ended June 30,      Year Ended December 31,  
     2022      2021      2021     2020     2019  

Statements of Cash Flow Information:

            

Net cash provided by operating activities

   $ 1,420      $ 4,814      $ 5,473     $ 8,152     $ 6,426  

Net cash (used in) provided by investing activities

     (947      20,062        21,280       (6,455     8,154  

Net cash used in financing activities

     (400      (23,878      (27,300     (2,500     (13,241

 

27


Table of Contents
Index to Financial Statements
     As of June 30,      As of December 31,  
Balance Sheet Information:    2022      2021      2020  

Cash

   $ 813      $ 740      $ 1,287  

Property and equipment, net

     14,881        15,046        37,711  

Total assets

     18,012        16,999        40,784  

Credit facilities

     700        1,100        6,400  

Total partners’ capital

     16,119        14,974        33,209  

 

28


Table of Contents
Index to Financial Statements

SUMMARY HISTORICAL CONDENSED COMBINED FINANCIAL INFORMATION OF FUND II

The summary statement of operations and cash flow information of Grey Rock Energy Fund II, LP and its subsidiaries, Grey Rock Energy Fund II-B, LP, Grey Rock Energy Fund II-B Holdings, L.P. and its subsidiaries and Grey Rock Preferred Limited Partner II, L.P. (“Grey Rock Energy Fund II” or “Fund II”) for the six months ended June 30, 2022 and 2021, as well as the balance sheet information as of June 30, 2022, are derived from the unaudited condensed combined financial statements of Grey Rock Energy Fund II included elsewhere in this proxy statement/prospectus. The summary statement of operations and of cash flow information of Grey Rock Energy Fund II for the years ended December 31, 2021 and 2020, as well as the balance sheet information as of December 31, 2021 and 2020, are derived from the audited combined financial statements of Grey Rock Energy Fund II included elsewhere in this proxy statement/prospectus. The unaudited condensed combined financial statements were prepared on the same basis as the audited combined financial statements. In Grey Rock’s management’s opinion, such financial statements include all adjustments, consisting of normal recurring adjustments that Grey Rock’s management considers necessary for a fair presentation of the financial information for those periods.

The historical results of Fund II are not necessarily indicative of the results that may be expected in the future. You should read the following summary historical financial data together with the section titled “Grey Rock’s Management’s Discussion and Analysis of Financial Condition and Results of Operations — Results of Operations — Fund II” and the audited combined financial statements of Grey Rock Energy Fund II and related notes included elsewhere in this proxy statement/prospectus.

 

     Six Months Ended June 30,      Year Ended December 31,  
(in thousands)    2022     2021      2021      2020  

Statements of Operations Information

          

Revenues

          

Oil, natural gas, and related product sales

   $ 66,818     $ 36,500      $ 82,391      $ 49,017  

Operating expenses

          

Lease operating expenses

     7,897       5,359        13,128        13,760  

Production taxes

     2,805       2,720        5,675        3,564  

Depletion and accretion expense

     15,760       16,804        31,090        47,980  

General and administrative

     1,860       1,704        3,528        3,672  

Gain on disposal of oil and natural gas properties

     —         (955      (938      (51
  

 

 

   

 

 

    

 

 

    

 

 

 

Total expenses

     28,322       25,632        52,483        68,925  
  

 

 

   

 

 

    

 

 

    

 

 

 

Net operating income (loss)

     38,496       10,868        29,908        (19,908
  

 

 

   

 

 

    

 

 

    

 

 

 

Other (expense) income

          

(Loss) gain on derivative contracts

     (7,826     (8,962      (13,232      8,363  

Interest expense

     (398     (394      (848      (1,167

Total other (expense) income

     (8,224     (9,356      (14,080      7,196  

Net income (loss)

   $ 30,272     $ 1,512      $ 15,828      $ (12,712
  

 

 

   

 

 

    

 

 

    

 

 

 
     Six Months Ended June 30,      Year Ended December 31,  
     2022     2021      2021      2020  

Statements of Cash Flow Information:

          

Net cash provided by operating activities

   $       39,766     $       19,925      $       43,990      $       44,569  

Net cash used in investing activities

     (17,633     (7,739      (13,288      (29,420

Net cash used in financing activities

     (3,000     (13,693      (31,191      (11,876

 

29


Table of Contents
Index to Financial Statements
     As of June 30,      As of December 31,  
     2022      2021      2020  

Balance Sheet Information:

        

Cash

   $ 22,927      $ 3,794      $ 4,283  

Property and equipment, net

     158,118        155,336        173,600  

Total assets

     203,629        173,541        186,897  

Credit facilities

     17,000        20,000        22,093  

Total partners’ capital

     175,932        145,661        158,918  

 

30


Table of Contents
Index to Financial Statements

SUMMARY UNAUDITED PRO FORMA CONDENSED COMBINED FINANCIAL INFORMATION

The summary unaudited pro forma condensed combined financial information of ENPC presented below has been derived from the “Unaudited Pro Forma Condensed Combined Financial Statements” included elsewhere in this proxy statement/prospectus. The unaudited pro forma condensed combined financial information has been prepared in accordance with Article 11 of SEC Regulation S-X as amended by the final rule, Release No. 33-10786 “Amendments to Financial Disclosures about Acquired and Disposed Business” to aid you in your analysis of the financial aspects of the Transactions (as defined below) and is for informational purposes only. The unaudited pro forma condensed combined financial information presents the pro forma effects of the following transactions collectively referred to as the “Transactions” for purposes of the summary unaudited pro forma condensed combined financial information:

 

   

The GREP Formation Transaction

 

   

The business combination of Grey Rock and ENPC, referred to in this section as the “Business Combination”

The GREP Formation Transaction will be accounted for consistent with that of a common control transaction pursuant to the guidance in ASC 805-50, recognizing the assets and liabilities received in the transaction at their historical carrying amounts. Fund III has been identified as the acquirer and “predecessor” to the Parent (as further described elsewhere in this proxy statement/prospectus).

The Business Combination is accounted for as a reverse recapitalization, with no goodwill or other intangible assets recorded, in accordance with GAAP. Under this method of accounting, ENPC is treated as the “acquired” company for financial reporting purposes.

The pro forma balance sheet as of June 30, 2022 gives pro forma effect to the Transactions as if they had occurred on June 30, 2022. The pro forma statement of operations for the six months ended June 30, 2022 and the year ended December 31, 2021 give pro forma effect to the Transactions as if they had occurred on January 1, 2021.

The pro forma financial statements are presented to reflect the Transactions and do not represent what ENPC’s financial position or results of operations would have been had the Transactions occurred on the dates noted above, nor do they project the financial position or results of operations of the Company following the Transactions. The transaction accounting adjustments are based on available information and certain assumptions that management believes are factually supportable and are expected to have a continuing impact on the results of operations with the exception of certain non-recurring charges to be incurred in connection with the Transactions. In the opinion of management, all adjustments necessary to present fairly the summary unaudited pro forma condensed combined financial statements have been made.

The summary unaudited pro forma financial statements should be read together with the sections titled “ENPC’s Management’s Discussion and Analysis of Financial Condition and Results of Operations,” “Grey Rock’s Management’s Discussion and Analysis of Financial Condition and Results of Operations,” and the historical financial statements and related notes thereto of ENPC, Grey Rock Energy Fund III, Grey Rock Energy Fund, LP and Grey Rock Energy Fund II included elsewhere in this proxy statement/prospectus.

The summary unaudited pro forma condensed combined financial information contained herein assumes that the ENPC stockholders approve the Business Combination. ENPC cannot predict how many of its ENPC stockholders will exercise their right to redeem their ENPC common stock for cash. Therefore, the following

 

31


Table of Contents
Index to Financial Statements

tables present summary unaudited pro forma condensed combined financial information after giving effect to the Transactions under two scenarios:

 

   

Assuming No Redemptions: This scenario assumes that no stockholders of ENPC exercise redemption rights with respect to their ENPC common stock for a pro rata share of the funds in the Investment Held in Trust Account.

 

   

Assuming Maximum Redemptions: This scenario assumes that 40,899,999 of the ENPC common stock are redeemed for their pro rata share (approximately $10.00 per share) of the funds in the Investment Held in Trust Account. This scenario gives effect to ENPC’s public share redemptions of 40,899,999 shares for aggregate redemption payments of approximately $409,547 thousand. This scenario reflects the requirement pursuant to the ENPC certificate of incorporation and the Business Combination Agreement that ENPC have net tangible assets (as defined in accordance with Rule 3a51-1(g)(1) of the Exchange Act (or any successor rule)) of at least $5,000 thousand upon the redemption of Class A common stock by holders of ENPC Class A common stock.

The information in the following tables are presented only as illustrative examples and are based on the scenarios described above, which may be different from the actual amount of redemptions in connection with the Business Combination. In the event shares of ENPC common stock are redeemed in connection with the Business Combination but the number of shares redeemed is less than 40,899,999, the values set forth below will fall between the two scenarios.

The table below sets forth the summary unaudited pro forma condensed combined statement of operations data for the six months ended June 30, 2022 and the year ended December 31, 2021.

 

     Pro Forma Combined  
   Six Months Ended June 30, 2022     Year Ended
December 31, 2021
 
(in thousands, except share and per share amounts)    Assuming No
Redemption
    Assuming
Maximum
Redemption
    Assuming No
Redemption
    Assuming
Maximum
Redemption
 

Revenue:

        

Oil, natural gas, and related product sales

   $ 244,117     $ 244,117     $ 290,194     $ 290,194  

Operating Expenses:

        

Lease operating expenses

     18,175       18,175       27,289       27,289  

Production taxes

     12,653       12,653       17,110       17,110  

Depletion and accretion expense

     47,529       47,529       94,662       94,662  

General and administrative

     11,766       11,766       8,465       8,465  

Gain on disposal of oil and natural gas properties

     —       —       (2,279     (2,279

Administrative fee — related party

     5,071       5,071       10,240       10,240  

Franchise tax expense

     75       75       159       159  
  

 

 

   

 

 

   

 

 

   

 

 

 

Total operating expenses

     95,269       95,269       155,646       155,646  
  

 

 

   

 

 

   

 

 

   

 

 

 

Operating income

     148,848       148,848       134,548      
134,548
 

Loss on derivative contracts

     (33,857     (33,857 )       (32,389     (32,389

Interest expense

     (1,135     (1,135 )       (2,385     (2,385

Change in fair value of derivative warrant liabilities

     (2,389     (2,389 )       3,739       3,739  
  

 

 

   

 

 

   

 

 

   

 

 

 

Income (loss) before income taxes

     111,467       111,467       103,513       103,513  

Income tax provision

     28,022       28,022       51,597       51,597  
  

 

 

   

 

 

   

 

 

   

 

 

 

Net income (loss)

   $ 83,445     $ 83,445     $ 51,916     $ 51,916  
  

 

 

   

 

 

   

 

 

   

 

 

 

 

32


Table of Contents
Index to Financial Statements
     Pro Forma Combined  
   Six Months Ended June 30, 2022      Year Ended
December 31, 2021
 
(in thousands, except share and per share amounts)    Assuming No
Redemption
     Assuming
Maximum
Redemption
     Assuming No
Redemption
     Assuming
Maximum
Redemption
 

Weighted average shares outstanding of Class A common stock

     172,266,875        131,366,876        172,266,875        130,866,875  

Basic and diluted net income (loss) per share of Class A common stock

   $ 0.48      $ 0.64      $ 0.30      $ 0.40  

The table below sets forth the summary unaudited pro forma condensed combined balance sheet data as of June 30, 2022:

 

(in thousands, except share and per share amounts)

   Pro Forma Combined  
   As of June 30, 2022  
   Assuming No
Redemptions
     Assuming
Maximum
Redemptions
 

Cash

   $ 451,977      $ 42,430  

Total assets

     1,090,923        681,376  

Total liabilities

     154,846        154,846  

Total stockholders’ equity

     936,077        526,530  

 

33


Table of Contents
Index to Financial Statements

SUMMARY HISTORICAL RESERVE DATA OF THE FUNDS

The following table presents summary historical data with respect to the estimated net proved reserves for the Funds based on SEC pricing as of December 31, 2021. The reserve estimates attributable to the Funds as of December 31, 2021 presented below are based on reserve reports of the Funds prepared by Netherland, Sewell & Associates, Inc. (the “2021 Reserve Reports”), copies of which are attached to this proxy statement/prospectus as Annexes H through J. Our estimated reserves are based on many assumptions that may prove to be inaccurate. Any material inaccuracies in these reserve estimates or underlying assumptions will materially affect the quantities and present value of our reserves. You should read the following summary reserve data together with the sections titled “Risk Factors,” “Business of Grey Rock” and “Grey Rock’s Management’s Discussion and Analysis of Financial Condition and Results of Operations — Fund III, Fund I and Fund II” in evaluating the material presented below.

 

     As of December 31, 2021(2)  
     Fund I     Fund II     Fund III  

Estimated proved developed reserves:

      

Oil (MBbl)

     630       4,213       6,815  

Natural Gas (MMcf)

     1,437       22,110       30,710  
  

 

 

   

 

 

   

 

 

 

Total (MBoe) (6:1) (1)

     870       7,898       11,934  

Estimated proved undeveloped reserves:

      

Oil (MBbl)

     27       1,087       10,046  

Natural Gas (MMcf)

     121       38,178       32,791  
  

 

 

   

 

 

   

 

 

 

Total (MBoe) (6:1) (1)

     47       7,450       15,511  

Estimated proved reserves

      

Oil (MBbl)

     657       5,300       16,861  

Natural Gas (MMcf)

     1,558       60,288       63,501  
  

 

 

   

 

 

   

 

 

 

Total (MBoe) (6:1) (1)

     917       15,348       27,445  

Percent proved developed

     95     51     43

 

(1)

Estimated proved reserves are presented on an oil-equivalent basis using a conversion of six Mcf per barrel of “oil equivalent.” This conversion is based on energy equivalence and not price or value equivalence.

(2)

For each of Fund I, Fund II and Fund III, the estimated proved reserves were determined using average first-of-the-month prices for the prior 12 months in accordance with SEC guidance. For crude oil and NGL volumes, the average West Texas Intermediate spot price of $66.55 per barrel was adjusted for quality, transportation fees, and market differentials. For Fund I and Fund III natural gas volumes, the average Henry Hub spot price of $3.598 per MMBtu was adjusted for energy content, transportation fees, and market differentials. For Fund II natural gas volumes, the average Henry Hub spot price of $3.598 per MMBtu is adjusted for energy content, transportation fees, and market differentials; for certain properties, gas prices are negative after adjustments. When applicable, gas prices were adjusted to include the value for natural gas liquids. All prices were held constant throughout the lives of the properties. For Fund I, the average adjusted product prices weighted by production over the remaining lives of the properties were $61.86 per barrel of oil and $4.912 per Mcf of gas. For Fund II, the average adjusted product prices weighted by production over the remaining lives of the properties are $62.58 per barrel of oil and $3.293 per Mcf of gas. For Fund III, the average adjusted product prices weighted by production over the remaining lives of the properties are $64.12 per barrel of oil and $5.478 per Mcf of gas.

 

34


Table of Contents
Index to Financial Statements

CAUTIONARY NOTE REGARDING FORWARD-LOOKING STATEMENTS

Statements contained in this proxy statement/prospectus that reflect our current views with respect to future events and financial performance, business strategies, expectations for our business, and the timing and ability for us to complete the Business Combination and any other statements of a future or forward-looking nature, constitute “forward-looking statements” for the purposes of federal securities laws. These forward-looking statements include statements about the parties’ ability to close the Business Combination, the anticipated benefits of the Business Combination, the financial conditions, results of operations, earnings outlook and prospects of ENPC and GREP and may include statements for the period following the consummation of the Business Combination. The information included in this proxy statement/prospectus in relation to Grey Rock has been provided by Grey Rock and its management, and forward-looking statements include statements relating to Grey Rock’s management team’s expectations, hopes, beliefs, intentions or strategies regarding the future. Forward-looking statements appear in a number of places in this proxy statement/prospectus including, without limitation, in the sections titled “ENPC’s Management’s Discussion and Analysis of Financial Condition and Results of Operations,” “Information About ENPC,” “Grey Rock’s Management’s Discussion and Analysis of Financial Condition and Results of Operations,” “Business of Grey Rock,” and “Proposal No. 1 — The Business Combination Proposal — Unaudited Prospective Financial Information.

In addition, any statements that refer to projections, forecasts or other characterizations of future events or circumstances, including any underlying assumptions, are forward-looking statements. Forward-looking statements are typically identified by words such as “plan,” “believe,” “expect,” “anticipate,” “intend,” “outlook,” “estimate,” “forecast,” “project,” “continue,” “could,” “may,” “might,” “possible,” “potential,” “predict,” “should,” “would” and other similar words and expressions, but the absence of these words does not mean that a statement is not forward-looking. Forward-looking statements in this proxy statement/prospectus may include, for example, statements about the benefits of the Business Combination and the future financial performance of Parent following the Business Combination.

The forward-looking statements contained in this proxy statement/prospectus are based on our current expectations and beliefs concerning future developments and their potential effects on us and/or Parent. You should not place undue reliance on these forward-looking statements in deciding how to grant your proxy or instruct how your vote should be cast or vote your shares on the proposals set forth in this proxy statement/prospectus. We cannot assure you that future developments affecting us and/or Parent will be those that we have anticipated. These forward-looking statements involve a number of risks, uncertainties (some of which are beyond our control or the control of Grey Rock) or other assumptions that may cause actual results or performance to be materially different from those expressed or implied by these forward-looking statements. Should one or more of these risks or uncertainties materialize, or should any of our and/or Grey Rock’s assumptions prove incorrect, actual results may vary in material respects from those projected in these forward-looking statements. Some factors that could cause actual results to differ include, but are not limited to:

 

   

the timing to complete the Transactions;

 

   

the occurrence of any event, change or other circumstances that could give rise to the termination of the Business Combination Agreement;

 

   

the outcome of any legal proceedings that may be instituted against us, Grey Rock and others following announcement of the Business Combination Agreement and transactions contemplated therein;

 

   

the inability to complete the Business Combination due to the failure to obtain our stockholders’ approval;

 

   

our success in retaining or recruiting, or changes required in, our officers, key employees or directors following the Business Combination;

 

35


Table of Contents
Index to Financial Statements
   

Parent’s ability to obtain the listing of its common stock and warrants on NYSE following the Business Combination;

 

   

the risk that the proposed Business Combination disrupts current plans and operations of Grey Rock as a result of the announcement and consummation of the Business Combination;

 

   

the ability to recognize the anticipated benefits of the Business Combination;

 

   

unexpected costs related to the proposed Business Combination;

 

   

the amount of any redemptions by public stockholders of ENPC being greater than expected;

 

   

the management and board composition of Parent following the proposed Business Combination;

 

   

limited liquidity and trading of Parent’s securities;

 

   

the use of proceeds not held in the Trust Account or available from interest income on the Trust Account balance;

 

   

geopolitical risk and changes in applicable laws or regulations;

 

   

the possibility that Grey Rock or ENPC may be adversely affected by other economic, business, and/or competitive factors;

 

   

operational risk;

 

   

the possibility that the COVID-19 pandemic, or another major disease, disrupts Grey Rock’s business;

 

   

litigation and regulatory enforcement risks, including the diversion of management time and attention and the additional costs and demands on Grey Rock’s resources; and

 

   

the risks that the consummation of the Business Combination is substantially delayed or does not occur.

Should one or more of these risks or uncertainties materialize, or should any of the assumptions made by our management or Grey Rock prove incorrect, actual results may vary in material respects from those projected in these forward-looking statements.

All subsequent written and oral forward-looking statements concerning the Business Combination or other matters addressed in this proxy statement/prospectus and attributable to us or Grey Rock or any person acting on their behalf are expressly qualified in their entirety by the cautionary statements contained or referred to in this proxy statement/prospectus. Except to the extent required by applicable law or regulation, ENPC and Grey Rock undertake no obligation to update these forward-looking statements to reflect events or circumstances after the date of this proxy statement/prospectus or to reflect the occurrence of unanticipated events.

 

36


Table of Contents
Index to Financial Statements

RISK FACTORS

You should carefully consider the following risk factors, in addition to the other information included in this proxy statement/prospectus, including matters addressed in the section entitled “Cautionary Note Regarding Forward-Looking Statements” and the financial statements and notes to the financial statements included herein. In addition, you should read and consider the risks associated with the business of ENPC because these risks may also affect Parent—these risks can be found in ENPC’s Annual Report on Form 10-K, as updated by subsequent Quarterly Reports on Form 10-Q, all of which are filed with the SEC. Please see the section entitled “Where You Can Find More Information” in this proxy statement/prospectus. Unless otherwise indicated, reference in this section and elsewhere in this proxy statement/prospectus to the Funds’ business being adversely affected, negatively impacted or harmed will include an adverse effect on, or a negative impact or harm to, the business, reputation, financial condition, results of operations, revenue and future prospects of Parent. As used in the risks described in this subsection, references to “we,” “us” and “our” are intended to refer to ENPC, unless the context clearly indicates otherwise.

Risks Related to the Funds’ Business and Operations

The following risk factors apply to the business and operations of GREP and the Funds and will also apply to the business and operations of the Combined Company following the completion of the Business Combination. These risk factors are not exhaustive, and investors are encouraged to perform their own investigation with respect to the business, financial condition and prospects of GREP and the Funds.

As a non-operator, the Funds’ development of successful operations relies extensively on third parties, which could have a material adverse effect on the Funds’ results of operation.

The Funds have only participated in wells operated by third parties. The success of the Funds’ business operations depends on the timing of drilling activities and success of the Funds’ third-party operators. If the Funds’ operators are not successful in the development, exploitation, production, and exploration activities relating to the Funds’ leasehold interests, or are unable or unwilling to perform, the Funds’ financial condition and results of operation would be materially adversely affected.

The Funds’ operators will make decisions in connection with their operations (subject to their contractual and legal obligations to other owners of working interests), which may not be in the Funds’ best interests. Grey Rock may have no ability to exercise influence over the operational decisions of its operators, including the setting of capital expenditure budgets and drilling locations and schedules. Dependence on third-party operators could prevent the Funds from realizing target returns for those locations. The success and timing of development activities by the Funds’ operators will depend on a number of factors that will largely be outside of Grey Rock’s control, including oil and natural gas prices and other factors generally affecting the industry operating environment; the timing and amount of capital expenditures; their expertise and financial resources; approval of other participants in drilling wells; selection of technology; and the rate of production of reserves, if any.

These risks are heightened in a low commodity price environment, which may present significant challenges to the Funds’ operators. The challenges and risks faced by the Funds’ operators may be similar to or greater than the Funds’ own, including with respect to their ability to service their debt, remain in compliance with their debt instruments and, if necessary, access additional capital. Commodity prices and/or other conditions have in the past and may in the future cause oil and gas operators to file for bankruptcy. The insolvency of an operator of any of the Properties, the failure of an operator of any of the Properties to adequately perform operations or an operator’s breach of applicable agreements could reduce the Funds’ production and revenue and result in the Funds’ liability to governmental authorities for compliance with environmental, safety and other regulatory requirements, to the operator’s suppliers and vendors and to royalty owners under oil and gas leases jointly owned with the operator or another insolvent owner. Finally, an operator of the Properties may have the right, if another non-operator fails to pay its share of costs because of its insolvency or otherwise, to require the Funds to pay its proportionate share of the defaulting party’s share of costs.

 

37


Table of Contents
Index to Financial Statements

The inability of one or more of the Funds’ operating partners to meet their obligations to the Funds may adversely affect the Funds’ financial results.

The Funds’ exposures to credit risk, in part, are through receivables resulting from the sale of the Funds’ oil and natural gas production, which operating partners market on the Funds’ behalf to energy marketing companies, refineries, and their affiliates. The Funds are subject to credit risk due to the relative concentration of the Funds’ oil and natural gas receivables with a limited number of operating partners. This may impact the Funds’ overall credit risk since these entities may be similarly affected by changes in economic and other conditions. A low commodity price environment may strain the Funds’ operating partners, which could heighten this risk. The inability or failure of the Funds’ operating partners to meet their obligations to the Funds or their insolvency or liquidation may adversely affect the Funds’ financial results.

The Funds’ business depends on third-party transportation and processing facilities and other assets that are owned by third parties.

The marketability of the Funds’ oil and natural gas depends in part on the availability, proximity and capacity of pipeline systems, processing facilities, oil trucking fleets and rail transportation assets owned by third parties. The lack of available capacity on these systems and facilities, whether as a result of proration, growth in demand outpacing growth in capacity, physical damage, scheduled maintenance, legal or other reasons, could result in a substantial increase in costs, declines in realized commodity prices, the shut-in of producing wells, or the delay or discontinuance of development plans for the Properties. In many cases, operators are provided only with limited, if any, notice as to when these circumstances will arise and their duration. In addition, the Funds’ wells may be drilled in locations that are serviced to a limited extent, if at all, by gathering and transportation pipelines, which may or may not have sufficient capacity to transport production from all of the wells in the area. As a result, the Funds may rely on third-party oil trucking to transport a significant portion of the Funds’ production to third-party transportation pipelines, rail loading facilities, and other market access points.

In addition, the third parties on whom operators rely for transportation services are subject to complex federal, state, tribal, and local laws that could adversely affect the cost, manner, or feasibility of conducting business on the Properties. Further, concerns about the safety and security of oil and gas transportation by pipeline may result in public opposition to pipeline development and increased regulation of pipelines by PHMSA, and therefore less capacity to transport the Funds’ products by pipeline. Any significant curtailment in gathering system or transportation, processing, or refining-facility capacity could reduce the Funds’ operating partners’ ability to market oil production and have an adverse effect on the Funds. Operators’ access to transportation options and the prices they receive can also be affected by federal and state regulation — including regulation of oil production, transportation, and pipeline safety — as well by general economic conditions and changes in supply and demand.

The loss of a key member of Grey Rock’s management team, upon whose knowledge, relationships with industry participants, leadership and technical expertise the Funds rely, could diminish Grey Rock’s ability to conduct the Funds’ operations and harm Grey Rock’s ability to execute the Funds’ business plan.

The Funds’ success depends heavily upon the continued contributions of those members of Grey Rock’s management team whose knowledge, relationships with industry participants, leadership, and technical expertise would be difficult to replace. In particular, the Funds’ ability to successfully acquire additional properties, to increase the Funds’ reserves, to participate in drilling opportunities, and to identify and enter into commercial arrangements depends on developing and maintaining close working relationships with industry participants. In addition, Grey Rock’s ability to select and evaluate suitable properties and to consummate transactions in a highly competitive environment is dependent on Grey Rock’s management team’s knowledge and expertise in the industry. To continue to develop the Funds’ business, Grey Rock relies on its management team’s knowledge and expertise in the industry and will use its management team’s relationships with industry participants to enter into strategic relationships. The members of Grey Rock’s management team may terminate their employment

 

38


Table of Contents
Index to Financial Statements

with Grey Rock at any time. If Grey Rock were to lose key members of Grey Rock’s management team, Grey Rock may not be able to replace the knowledge or relationships that they possess, and Grey Rock’s ability to execute the Funds’ business plan could be materially harmed.

Following the Business Combination, Parent will rely on continued contributions of the members of Grey Rock’s management team by virtue of its reliance on the MSA. Accordingly, if Grey Rock were to lose members of Grey Rock’s management team, Grey Rock’s ability to provide services to Parent could be materially harmed. As a result, Parent’s operations and financial condition could suffer. See “Risk Factors — Risks Related to Parent Following the Business Combination — Following the Business Combination, Parent will be reliant on affiliates of Grey Rock for various certain key services under the MSA, which could result in conflicts of interest and other unforeseen risks not present directly in the Funds’ investments.

Oil and natural gas prices are volatile. Extended declines in such prices have adversely affected, and could in the future adversely affect, the Funds’ business, financial position, results of operations and cash flow.

The oil and natural gas markets are very volatile, and Grey Rock cannot predict future oil and natural gas prices. Oil and natural gas prices have fluctuated significantly, including periods of rapid and material decline, in recent years. The prices the Funds receive for the oil and natural gas production associated with the Funds’ working interests heavily influence the Funds’ production, revenue, cash flows, profitability, reserve bookings and access to capital. Although Grey Rock seeks to mitigate volatility and potential declines in commodity prices through derivative arrangements that hedge a portion of the expected production associated with the Funds’ working interests, this merely seeks to mitigate (not eliminate) these risks, and such activities come with their own risks.

The prices the Funds receive for the production and the levels of the production associated with the Funds’ working interests depend on numerous factors beyond Grey Rock’s control. These factors include, but are not limited to, the following:

 

   

changes in global supply and demand for oil and natural gas;

 

   

the actions of OPEC and other major oil producing countries;

 

   

worldwide and regional economic, political and social conditions impacting the global supply and demand for oil and natural gas, which may be driven by various risks including war, terrorism, political unrest, or health epidemics (such as the global COVID-19 coronavirus outbreak);

 

   

the price and quantity of imports of foreign oil and natural gas;

 

   

political and economic conditions, including embargoes, in oil-producing countries or affecting other oil-producing activity, particularly those in the Middle East, Russia, South America and Africa;

 

   

the outbreak or escalation of military hostilities, including between Russia and Ukraine, and the potential destabilizing effect such conflicts may pose for the European continent or the global oil and natural gas markets;

 

   

the level of global oil and natural gas exploration, production activity and inventories;

 

   

changes in U.S. energy policy;

 

   

weather conditions and outbreak of disease;

 

   

technological advances affecting energy consumption;

 

   

domestic and foreign governmental taxes, tariffs and/or regulations;

 

   

proximity and capacity of processing, gathering, storage, oil and natural gas pipelines and other transportation facilities;

 

39


Table of Contents
Index to Financial Statements
   

the price and availability of competitors’ supplies of oil and natural gas in captive market areas; and

 

   

the price and availability of alternative fuels.

These factors and the volatility of the energy markets make it extremely difficult to predict oil and natural gas prices. A substantial or extended decline in oil or natural gas prices, such as the significant and rapid decline that occurred in 2020, has resulted in and could result in future impairments of the Funds’ proved oil and natural gas properties and may materially and adversely affect the Funds’ future business, financial condition, results of operations, liquidity or ability to finance planned capital expenditures. To the extent commodity prices received from production are insufficient to fund planned capital expenditures, the Funds may be required to reduce spending or borrow or issue additional equity to cover any such shortfall. Lower oil and natural gas prices may limit the Funds’ or, following the Business Combination, Parent’s ability to comply with the covenants under any credit facilities (or other debt instruments) and/or limit the Funds’ or Parent’s ability to access borrowing availability thereunder, which is dependent on many factors including the value of the Funds’ proved reserves.

Drilling for and producing oil and natural gas are high risk activities with many uncertainties that could adversely affect the Funds’ financial condition or results of operations.

The Funds’ operating partners’ drilling activities are subject to many risks, including the risk that they will not discover commercially productive reservoirs. Drilling for oil or natural gas can be uneconomical, not only from dry holes, but also from productive wells that do not produce sufficient revenues to be commercially viable. In addition, drilling and producing operations on the Funds’ acreage may be curtailed, delayed, or canceled by the operators of the Properties as a result of other factors, including:

 

   

declines in oil or natural gas prices, as occurred in 2020 in connection with the COVID-19 pandemic;

 

   

infrastructure limitations, such as gas gathering and processing constraints;

 

   

the high cost, shortages or delays of equipment, materials and services;

 

   

unexpected operational events, adverse weather conditions and natural disasters, facility or equipment malfunctions, and equipment failures or accidents;

 

   

title problems;

 

   

pipe or cement failures and casing collapses;

 

   

lost or damaged oilfield development and service tools;

 

   

compliance with environmental and other governmental requirements;

 

   

increases in severance taxes;

 

   

regulations, restrictions, moratoria and bans on hydraulic fracturing;

 

   

unusual or unexpected geological formations, and pressure or irregularities in formations;

 

   

loss of drilling fluid circulation;

 

   

environmental hazards, such as oil, natural gas or well fluids spills or releases, pipeline or tank ruptures and discharges of toxic gas;

 

   

fires, blowouts, craterings and explosions;

 

   

uncontrollable flows of oil, natural gas or well fluids; and

 

   

pipeline capacity curtailments.

In addition to causing curtailments, delays and cancellations of drilling and producing operations, many of these events can cause substantial losses, including personal injury or loss of life, damage to or destruction of

 

40


Table of Contents
Index to Financial Statements

property, natural resources and equipment, pollution, environmental contamination, loss of wells and regulatory penalties. The Funds ordinarily maintain insurance against various losses and liabilities arising from the Funds’ operations; however, insurance against all operational risks is not available to the Funds. Additionally, the Funds may elect not to obtain insurance if Grey Rock believes that the cost of available insurance is excessive relative to the perceived risks presented. Losses could therefore occur for uninsurable or uninsured risks or in amounts in excess of existing insurance coverage. The occurrence of an event that is not fully covered by insurance could have a material adverse impact on the Funds’ business activities, financial condition and results of operations.

Certain of the Funds’ undeveloped leasehold acreage is subject to leases that will expire over the next several years unless production is established or operations are commenced on units containing the acreage or the leases are extended.

A portion of the Funds’ acreage is not currently held by production or held by operations. Unless production in paying quantities is established or operations are commenced on units containing these leases during their terms, the leases will expire. If the Funds’ leases expire and Grey Rock is unable to renew the leases, the Funds will lose their right to participate in the development of the related Properties. Drilling plans for these areas are generally in the discretion of third-party operators and are subject to change based on various factors that are beyond Grey Rock’s control, such as: the availability and cost of capital, equipment, services and personnel; seasonal conditions; regulatory and third-party approvals; oil and natural gas prices; results of title work; gathering system and other transportation constraints; drilling costs and results; and production costs. As of December 31, 2021, Grey Rock estimates that the Funds had leases that were not developed that represented 504 net acres potentially expiring in 2022, 1,543 net acres potentially expiring in 2023, 3,040 net acres potentially expiring in 2024, and 0 net acres potentially expiring in 2025 and beyond.

The Funds could experience periods of higher costs as activity levels fluctuate or if commodity prices rise. These increases could reduce the Funds’ profitability, cash flow, and ability to complete development activities as planned.

An increase in commodity prices or other factors could result in increased development activity and investment in the Funds’ areas of operations, which may increase competition for and cost of equipment, labor and supplies. Shortages of, or increasing costs for, experienced drilling crews and equipment, labor or supplies could restrict the Funds’ operating partners’ ability to conduct desired or expected operations. In addition, capital and operating costs in the oil and natural gas industry have generally risen during periods of increasing commodity prices as producers seek to increase production in order to capitalize on higher commodity prices. In situations where cost inflation exceeds commodity price inflation, the Funds’ profitability and cash flow, and the Funds’ operators’ ability to complete development activities as scheduled and on budget, may be negatively impacted. Any delay in the drilling of new wells or significant increase in drilling costs could reduce the Funds’ revenues and cash flows.

New technologies may cause the current exploration and drilling methods of the Funds’ operating partners to become obsolete, and such operators may not be able to keep pace with technological developments in the oil and gas industry.

The oil and natural gas industry is subject to rapid and significant advancements in technology, including the introduction of new products and services using new technologies. As competitors use or develop new technologies, the Funds may be placed at a competitive disadvantage, and competitive pressures may force the Funds’ operating partners to implement new technologies at a substantial cost. In addition, competitors may have greater financial, technical and personnel resources that allow them to enjoy technological advantages, and that may in the future, allow them to implement new technologies before the Funds or its operating partners can. Grey Rock cannot be certain that the Funds or their operators will be able to implement technologies on a timely basis or at a cost that is acceptable to the Funds. If the Funds’ operators are unable to maintain technological advancements consistent with industry standards, the Funds’ business, results of operations and financial condition may be materially adversely affected.

 

41


Table of Contents
Index to Financial Statements

Due to previous declines in oil and natural gas prices, Grey Rock has in the past taken writedowns of the Funds’ oil and natural gas properties. Grey Rock may be required to record further writedowns of the Funds’ oil and natural gas properties in the future.

In 2020, Grey Rock was required to write down the carrying value of certain of the Funds’ oil and natural gas properties, and further writedowns could be required in the future. Under the successful efforts method of accounting, capitalized costs related to proved oil properties, including wells and related support equipment and facilities, are evaluated for impairment on an annual basis. If undiscounted cash flows are insufficient to recover the net capitalized costs, an impairment charge for the difference between the net capitalized cost of proved properties and their estimated fair values is recognized. A substantial or extended decline in oil or natural gas prices, could result in future impairments of the Funds’ proved oil and natural gas properties.

The Funds’ estimated reserves are based on many assumptions that may prove to be inaccurate. Any material inaccuracies in these reserve estimates or underlying assumptions will materially affect the quantities and present value of the Funds’ reserves.

Determining the amount of oil and natural gas recoverable from various formations involves significant complexity and uncertainty. No one can measure underground accumulations of oil or natural gas in an exact way. Oil and natural gas reserve engineering requires subjective estimates of underground accumulations of oil and/or natural gas and assumptions concerning future oil and natural gas prices, production levels, and operating, exploration and development costs. Some of the Funds’ reserve estimates are made without the benefit of a lengthy production history and are less reliable than estimates based on a lengthy production history. As a result, estimated quantities of proved reserves and projections of future production rates and the timing of development expenditures may prove to be inaccurate.

Grey Rock routinely makes estimates of oil and natural gas reserves in connection with managing the Funds’ business and preparing reports to the Funds’ lenders and investors, including estimates prepared by Grey Rock’s independent reserve engineering firm. Although the reserve information contained herein is reviewed by Grey Rock’s independent reserve engineers, estimates of crude oil and natural gas reserves are inherently imprecise. The process also requires economic assumptions about matters such as oil and natural gas prices, development schedules, drilling and operating expenses, capital expenditures, taxes and availability of funds. Some of these assumptions are inherently subjective, and the accuracy of the Funds’ estimated reserves relies in part on the ability of Grey Rock’s reserve engineers to make accurate assumptions. Any significant variance from these assumptions by actual figures could greatly affect the Funds’ estimated reserves, the economically recoverable quantities of oil and natural gas attributable to any particular group of properties, the classifications of reserves based on risk of recovery, and estimates of the future net cash flows. Numerous changes over time to the assumptions on which the Funds’ estimated reserves are based result in the actual quantities of oil and natural gas the Funds’ operating partners ultimately recover being different from the Funds’ estimated reserves. Any significant variance could materially affect the estimated quantities and present value of reserves shown in this proxy statement/prospectus, subsequent reports Parent files with the SEC or other company materials.

The present value of future net cash flows from the Funds’ proved reserves is not necessarily the same as the current market value of the Funds’ estimated proved reserves.

Grey Rock bases the estimated discounted future net cash flows from the Funds’ proved reserves using specified pricing and cost assumptions. However, actual future net cash flows from the Funds’ oil and natural gas properties will be affected by factors such as the volume, pricing and duration of the Funds’ oil and natural gas hedging contracts; actual prices the Funds receive for oil and natural gas; the Funds’ actual operating costs in producing oil and natural gas; the amount and timing of the Funds’ capital expenditures; the amount and timing of actual production; and changes in governmental regulations or taxation. In addition, the 10% discount factor Grey Rock uses when calculating discounted future net cash flows may not be the most appropriate discount factor based on interest rates in effect from time to time and risks associated with the Funds or the oil and natural

 

42


Table of Contents
Index to Financial Statements

gas industry in general. Any material inaccuracies in these reserve estimates or underlying assumptions will materially affect the quantities and present value of the Funds’ reserves, which could adversely affect the Funds’ business, results of operations and financial condition.

The Funds’ future success depends on Grey Rock’s ability to replace reserves that the Funds’ operators produce.

Because the rate of production from oil and natural gas properties generally declines as reserves are depleted, the Funds’ future success depends upon the Funds’ ability to economically find or acquire and produce additional oil and natural gas reserves. Except to the extent that the Funds acquire additional properties containing proved reserves, conduct successful exploration and development activities or, through engineering studies, identify additional behind-pipe zones or secondary recovery reserves, the Funds’ proved reserves will decline as the Funds’ reserves are produced. Future oil and natural gas production, therefore, is highly dependent upon Grey Rock’s level of success in acquiring or finding additional reserves that are economically recoverable. Grey Rock cannot assure you that Grey Rock will be able to find or acquire and develop additional reserves at an acceptable cost.

The Funds may acquire significant amounts of unproved property to further their development efforts. Development and exploratory drilling and production activities are subject to many risks, including the risk that no commercially productive reservoirs will be discovered. Grey Rock seeks to acquire both proved and producing properties for the Funds as well as undeveloped acreage that Grey Rock believes will enhance growth potential and increase the Funds’ earnings over time. However, Grey Rock cannot assure you that all of these properties will contain economically viable reserves or that Grey Rock will not abandon the Funds’ initial investments. Additionally, Grey Rock cannot assure you that unproved reserves or undeveloped acreage that the Funds acquire will be profitably developed, that new wells drilled on the Properties will be productive or that the Funds will recover all or any portion of their investments in the Properties and the Funds’ reserves.

Extreme weather conditions could adversely affect operators’ ability to conduct drilling activities in some of the areas where the Properties are located.

Drilling and producing activities and other operations in some of the Funds’ operating areas could be adversely affected by extreme weather conditions, such as floods, lightning, drought, ice and other storms, prolonged freeze events, and tornadoes, which may cause a loss of productions from temporary cessation of activity, or lost or damaged facilities and equipment on the part of the Funds’ operating partners. Such extreme weather conditions could also impact other areas of operations for the Funds’ operating partners, including access to drilling and production facilities for routine operations, maintenance and repairs and the availability of, and access to, necessary third-party services, such as electrical power, water, gathering, processing, compression and transportation services. These constraints and the resulting shortages or high costs could delay or temporarily halt operations on the affected Properties and materially increase operation and capital costs, which could have a material adverse effect on the Funds’ business, financial condition and results of operations.

The development of the Funds’ proved undeveloped reserves may take longer and may require higher levels of capital expenditures than Grey Rock currently anticipates. Therefore, the Funds’ undeveloped reserves may not be ultimately developed or produced.

Approximately 53% of the Funds’ estimated net proved reserves volumes were classified as proved undeveloped as of December 31, 2021. Development of these reserves may take longer and require higher levels of capital expenditures than Grey Rock currently anticipates. Delays in the development of the Funds’ reserves or increases in costs to drill and develop such reserves will reduce the PV-10 value of the Funds’ estimated proved undeveloped reserves and future net revenues estimated for such reserves and may result in some projects becoming uneconomic. In addition, delays in the development of reserves could cause the Funds to have to reclassify their proved reserves as unproved reserves.

 

43


Table of Contents
Index to Financial Statements

Grey Rock’s acquisition strategy will subject the Funds to certain risks associated with the inherent uncertainty in evaluating properties for which Grey Rock has limited information.

Grey Rock intends to continue to expand the Funds’ operations in part through acquisitions. Grey Rock’s decision for the Funds to acquire a property will depend in part on the evaluation of data obtained from production reports and engineering studies, geophysical and geological analyses and seismic and other information, the results of which are often inconclusive and subject to various interpretations. Also, Grey Rock’s reviews of acquired properties are inherently incomplete because it generally is not economically feasible to perform an in-depth review of the individual properties involved in each acquisition. Even a detailed review of records and properties may not necessarily reveal existing or potential problems, nor will it permit Grey Rock to become sufficiently familiar with the properties to fully assess their deficiencies and potential. Inspections are often not performed on properties being acquired, and environmental matters, such as subsurface contamination, are not necessarily observable even when an inspection is undertaken. Any acquisition involves other potential risks, including, among other things:

 

   

the validity of Grey Rock’s assumptions about reserves, future production, revenues and costs;

 

   

a decrease in the Funds’ liquidity by using a significant portion of the Funds’ cash from operations or borrowing capacity to finance acquisitions;

 

   

a significant increase in the Funds’ interest expense or financial leverage if the Funds incur additional debt to finance acquisitions;

 

   

the ultimate value of any contingent consideration agreed to be paid in an acquisition;

 

   

the assumption of unknown liabilities, losses or costs for which the Funds are not indemnified or for which the Funds’ indemnity is inadequate;

 

   

“geological risk,” which refers to the risk that hydrocarbons may not be present or, if present, may not be recoverable economically;

 

   

an inability to hire, train or retain qualified personnel to manage and operate the Funds’ growing business and assets; and

 

   

an increase in the Funds’ costs or a decrease in the Funds’ revenues associated with any potential royalty owner or landowner claims or disputes, or other litigation encountered in connection with an acquisition.

The Funds may also acquire multiple assets in a single transaction. Portfolio acquisitions via joint-venture or other structures are more complex and expensive than single project acquisitions, and the risk that a multiple-project acquisition will not close may be greater than in a single-project acquisition. An acquisition of a portfolio of projects may result in the Funds’ ownership of projects in geographically dispersed markets which place additional demands on Grey Rock’s ability to manage such operations. A seller may require that a group of projects be purchased as a package, even though one or more of the projects in the portfolio does not meet the Funds’ investment criteria. In such cases, Grey Rock may attempt to make a joint bid with another buyer, and such other buyer may default on its obligations.

Further, the Funds may acquire properties subject to known or unknown liabilities and with limited or no recourse to the former owners or operators. As a result, if liability were asserted against the Funds based upon such properties, the Funds may have to pay substantial sums to dispute or remedy the matter, which could adversely affect the Funds’ cash flow. Unknown liabilities with respect to assets acquired could include, for example: liabilities for clean-up of undiscovered or undisclosed environmental contamination; claims by developers, site owners, vendors or other persons relating to the asset or project site; liabilities incurred in the ordinary course of business; and claims for indemnification by general partners, directors, officers and others indemnified by the former owners of the asset or project sites.

 

44


Table of Contents
Index to Financial Statements

The Funds may not be able to successfully integrate future acquisitions or realize all of the anticipated benefits from their future acquisitions, and the Funds’ future results will suffer if Grey Rock does not effectively manage the Funds’ expanded operations.

The Funds’ growth strategy, and that of Parent, will, in part, rely on acquisitions. Grey Rock has to plan and manage acquisitions effectively to achieve revenue growth and maintain profitability in the Funds’ evolving market. The Funds’ future success will depend, in part, upon Grey Rock’s ability to manage this expanded business, which may pose substantial challenges for management, including challenges related to the management and monitoring of new operations and basins and associated increased costs and complexity. The Funds may also face increased scrutiny from governmental authorities as a result of increases in the size of the Funds’ business. There can be no assurances that the Funds will be successful or that the Funds will realize the expected benefits currently anticipated from the Funds’ acquisitions. In addition, the process of integrating the Funds’ operations could cause an interruption of, or loss of momentum in, the activities of the Funds’ business. Members of Grey Rock’s management may be required to devote considerable amounts of time to this integration process, which decreases the time they have to manage the Funds’ business. If Grey Rock’s management is not able to effectively manage the integration process, or if any business activities are interrupted as a result of the integration process, the Funds’ business could suffer.

Deficiencies of title to the Funds’ leased interests could significantly affect the Funds’ financial condition.

Prior to drilling an oil or natural gas well, it is the normal practice in the oil and natural gas industry for the person or company acting as the operator of the well to obtain a preliminary title review of the spacing unit within which the proposed oil or natural gas well is to be drilled to ensure there are no obvious deficiencies in title to the well. Frequently, as a result of such examinations, certain curative work must be done to correct deficiencies in the marketability of the title, such as obtaining affidavits of heirship or causing an estate to be administered. Such curative work entails expense, and the operator may elect to proceed with a well despite defects to the title identified in the preliminary title opinion. Furthermore, title issues may arise at a later date that were not initially detected in any title review or examination. Any one or more of the foregoing could require the Funds to reverse revenues previously recognized and potentially negatively affect the Funds’ cash flows and results of operations. While Grey Rock typically conducts title examination prior to the Funds’ acquisition of oil and natural gas leases or undivided interests in oil and natural gas leases or other developed rights, any failure to obtain perfect title to the Funds’ leaseholds may adversely affect the Funds’ current production and reserves and the Funds’ ability in the future to increase production and reserves.

The Funds’ derivatives activities could adversely affect their cash flow, results of operations and financial condition.

To achieve more predictable cash flows and reduce the Funds’ exposure to adverse fluctuations in the price of oil and natural gas, the Funds enter into derivative instrument contracts for a portion of the Funds’ expected production, which may include swaps, collars, puts and other structures. In accordance with applicable accounting principles, the Funds are required to record their derivatives at fair market value, and they are included on the Funds’ balance sheet as assets or liabilities and in the Funds’ statements of income as gain (loss) on derivatives, net. Accordingly, the Funds’ earnings may fluctuate significantly as a result of changes in the fair market value of the Funds’ derivative instruments. In addition, while intended to mitigate the effects of volatile oil and natural gas prices, the Funds’ derivatives transactions may limit the Funds’ potential gains and increase the Funds’ potential losses if oil and natural gas prices were to rise substantially over the price established by the hedge.

The Funds’ actual future production may be significantly higher or lower than Grey Rock estimates at the time the Funds enter into derivative contracts for such period. If the actual amount of production is higher than Grey Rock estimates, the Funds will have greater commodity price exposure than Grey Rock intended. If the actual amount of production is lower than the notional amount that is subject to the Funds’ derivative financial

 

45


Table of Contents
Index to Financial Statements

instruments, the Funds might be forced to satisfy all or a portion of their derivative transactions without the benefit of the cash flow from their sale of the underlying physical commodity, resulting in a substantial diminution of the Funds’ liquidity. As a result of these factors, the Funds’ hedging activities may not be as effective as Grey Rock intends in reducing the volatility of the Funds’ cash flows, and in certain circumstances may actually increase the volatility of the Funds’ cash flows. In addition, such transactions may expose the Funds to the risk of loss in certain circumstances, including instances in which a counterparty to the Funds’ derivative contracts is unable to satisfy its obligations under the contracts; the Funds’ production is less than expected; or there is a widening of price differentials between delivery points for the Funds’ production and the delivery point assumed in the derivative arrangement.

Decommissioning costs are unknown and may be substantial. Unplanned costs could divert resources from other projects.

The Funds may become responsible for costs associated with plugging, abandoning and reclaiming wells, pipelines and other facilities that the Funds’ operators use for production of oil and natural gas reserves. Abandonment and reclamation of these facilities and the costs associated therewith is often referred to as “decommissioning.” The Funds accrue a liability for decommissioning costs associated with the Funds’ wells, but have not established any cash reserve account for these potential costs in respect of any of the Properties. If decommissioning is required before economic depletion of the Properties or if Grey Rock’s estimates of the costs of decommissioning exceed the value of the reserves remaining at any particular time to cover such decommissioning costs, the Funds may have to draw on funds from other sources to satisfy such costs. The use of other funds to satisfy such decommissioning costs could impair the Funds’ ability to focus capital investment in other areas of the Funds’ business.

The Funds are not insured against all of the operating risks to which their business is exposed.

In accordance with industry practice, the Funds maintain insurance against some, but not all, of the operating risks to which the Funds’ business is exposed. The Funds insure some, but not all, of the Properties from operational loss-related events. The Funds have insurance policies that include coverage for general liability, operational control of well, oil pollution, workers’ compensation and employers’ liability and other coverage. The Funds’ insurance coverage includes deductibles that have to be met prior to recovery, as well as sub-limits or self-insurance. Additionally, the Funds’ insurance is subject to exclusions and limitations, and there is no assurance that such coverage will adequately protect the Funds against liability from all potential consequences, damages or losses.

The Funds may be liable for damages from an event relating to a project in which the Funds own a non-operating working interest. Such events may also cause a significant interruption to the Funds’ business, which might also severely impact the Funds’ financial position. The Funds may experience production interruptions for which the Funds do not have production interruption insurance.

Grey Rock reevaluates the purchase of insurance, policy limits and terms for the Funds annually. Future insurance coverage for the Funds’ industry could increase in cost and may include higher deductibles or retentions. In addition, some forms of insurance may become unavailable in the future or unavailable on terms that Grey Rock believes are economically acceptable. No assurance can be given that the Funds will be able to maintain insurance in the future at rates that Grey Rock considers reasonable, and Grey Rock may elect to maintain minimal or no insurance coverage for the Funds. The Funds may not be able to secure additional insurance or bonding that might be required by new governmental regulations. This may cause the Funds to restrict their operations, which might severely impact the Funds’ financial position. The occurrence of a significant event, not fully insured against, could have a material adverse effect on the Funds’ financial condition and results of operations.

 

46


Table of Contents
Index to Financial Statements

Financial projections by Grey Rock and information regarding prior performance may not prove to be reflective of actual future results.

In connection with the Business Combination, Grey Rock prepared and ENPC considered, among other things, internal prospective financial information for the Funds. These financial projections include assumptions regarding commodity prices, production levels, and expenses. These financial projections speak only as of the date prepared and have not been, and will not be, updated. These financial projections were not provided with a view to public disclosure, are subject to significant economic, competitive, industry and other uncertainties and may not be achieved in full, at all or within projected timeframes. In addition, the failure to achieve projected results could have a material adverse effect on Parent’s share price and financial position following the Business Combination. For additional information regarding these financial projections, see “Proposal No. 1 — The Business Combination Proposal — Unaudited Prospective Financial Information.”

Information regarding prior performance, while a useful tool in evaluating the Funds’ investment activities, is not necessarily indicative of actual results to be achieved for unrealized investments, the realization of which is dependent upon many factors, many of which are beyond the control of Grey Rock. Further, there can be no assurance that the valuations for unrealized investments on which prior performance is calculated accurately reflect the amounts for which the subject investments will be sold and the actual realized returns may differ materially from such valuations. Any information presented in this proxy statement/prospectus is not intended to suggest that Grey Rock would make all of the same or similar investments, or would have the same or similar performance. Accordingly, prospective investors should not construe such performance as providing any assurances regarding the future performance of the Funds.

The Funds conduct business in a highly competitive industry.

The oil and natural gas industry is highly competitive. The key areas in respect of which the Funds face competition include: acquisition of assets offered for sale by other companies; access to capital (debt and equity) for financing and operational purposes; purchasing, leasing, hiring, chartering or other procuring of equipment by the Funds’ operators that may be scarce; and employment of qualified and experienced skilled management and oil and natural gas professionals.

Competition in the Funds’ markets is intense and depends, among other things, on the number of competitors in the market, their financial resources, their degree of geological, geophysical, engineering and management expertise and capabilities, their pricing policies, their ability to develop properties on time and on budget, their ability to select, acquire and develop reserves and their ability to foster and maintain relationships with the relevant authorities.

The Funds’ competitors also include entities with greater technical, physical and financial resources. Finally, companies and certain private equity firms not previously investing in oil and natural gas may choose to acquire reserves to establish a firm supply or simply as an investment. Any such companies will also increase market competition which may directly affect the Funds’ business. If the Funds are unsuccessful in competing against other companies, the Funds’ business, results of operations, financial condition or prospects could be materially adversely affected.

The ongoing military conflict between Ukraine and Russia has caused unstable market and economic conditions and is expected to have additional global consequences, such as heightened risks of cyberattacks. The Funds’ business, financial condition, and results of operations may be materially adversely affected by the negative global and economic impact resulting from the conflict in Ukraine or any other geopolitical tensions.

U.S. and global markets are experiencing volatility and disruption following the escalation of geopolitical tensions and the start of the military conflict between Russia and Ukraine. On February 24, 2022, a full-scale

 

47


Table of Contents
Index to Financial Statements

military invasion of Ukraine by Russian troops began. Although the length and impact of the ongoing military conflict is highly unpredictable, the conflict in Ukraine has led to market disruptions, including significant volatility in commodity prices, credit and capital markets, as well as supply chain disruptions. Various of Russia’s actions have led to sanctions and other penalties being levied by the U.S., the European Union, and other countries, as well as other public and private actors and companies, against Russia and certain other geographic areas, including restrictions on imports of Russian oil, liquefied natural gas and coal. These disruptions in the oil and gas markets have caused, and could continue to cause, significant volatility in energy prices, which could have a material effect on the Funds’ business. Additional potential sanctions and penalties have also been proposed and/or threatened.

In addition, the United States and other countries have imposed sanctions on Russia which increases the risk that Russia, as a retaliatory action, may launch cyberattacks against the United States, its government, infrastructure and businesses. On March 21, 2022, the Biden Administration issued warnings about the potential for Russia to engage in malicious cyber activity against the United States in response to the economic sanctions that have been imposed.

Prolonged unfavorable economic conditions or uncertainty as a result of the military conflict between Russia and Ukraine may adversely affect the Funds’ business, financial condition, and results of operations. Any of the foregoing may also magnify the impact of other risks described in this proxy statement/prospectus.

 

Inflation could adversely impact the Funds’ ability to control its costs, including the operating expenses and capital costs of the Funds’ operating partners.

Although inflation in the United States has been relatively low in recent years, it rose significantly beginning in the second half of 2021. This is believed to be the result of the economic impact from the COVID-19 pandemic, including the effects of global supply chain disruptions and government stimulus packages, among other factors. Global, industry-wide supply chain disruptions caused by the COVID-19 pandemic have resulted in shortages in labor, materials and services. Such shortages have resulted in inflationary cost increases for labor, materials and services and could continue to cause costs to increase as well as scarcity of certain products and raw materials. To the extent elevated inflation remains, the Funds’ operating partners may experience further cost increases for their operations, including oilfield services and equipment as increasing oil and natural gas prices increase drilling activity in the Funds’ operating partners’ areas of operations, as well as increased labor costs. An increase in oil and natural gas prices may cause the costs of materials and services to rise. Grey Rock cannot predict any future trends in the rate of inflation and a significant increase in inflation, to the extent the Funds are unable to recover higher costs through higher commodity prices and revenues, would negatively impact the Funds’ business, financial condition and results of operation.

The COVID-19 pandemic has had, and may continue to have, a material adverse effect on the Funds’ financial condition and results of operations.

The Funds face risks related to public health crises, including the COVID-19 pandemic. The effects of the COVID-19 pandemic, including travel bans, prohibitions on group events and gatherings, shutdowns of certain businesses, curfews, shelter-in-place orders and recommendations to practice social distancing in addition to other actions taken by both businesses and governments, resulted in a significant and swift reduction in international and U.S. economic activity. The collapse in the demand for oil caused by this unprecedented global health and economic crisis contributed to the significant decrease in crude oil prices in 2020 and had and could in the future continue to have a material adverse impact on the Funds’ financial condition and results of operations.

Since the beginning of 2021, the distribution of COVID-19 vaccines progressed and many government-imposed restrictions were relaxed or rescinded. However, Grey Rock continues to monitor the effects of the pandemic on the Funds’ operations. As a result of the ongoing COVID-19 pandemic, the Funds’ operations, and

 

48


Table of Contents
Index to Financial Statements

those of the Funds’ operating partners, have and may continue to experience delays or disruptions and temporary suspensions of operations. In addition, the Funds’ results of operations and financial condition have been and may continue to be adversely affected by the ongoing COVID-19 pandemic.

The extent to which the Funds’ operating and financial results are affected by COVID-19 will depend on various factors and consequences beyond Grey Rock’s control, such as the emergence of more contagious and harmful variants of the COVID-19 virus, the duration and scope of the pandemic, additional actions by businesses and governments in response to the pandemic, and the speed and effectiveness of responses to combat the virus. COVID-19, and the volatile regional and global economic conditions stemming from the pandemic, could also aggravate the other risk factors that Grey Rock identifies herein. While the effects of the COVID-19 pandemic have lessened recently in the United States, Grey Rock cannot predict the duration or future effects of the pandemic, or more contagious and harmful variants of the COVID-19 virus, and such effects may materially adversely affect the Funds’ results of operations and financial condition in a manner that is not currently known to Grey Rock or that Grey Rock does not currently consider to present significant risks to the Funds’ operations.

Grey Rock and the Funds’ operating partners depend on computer and telecommunications systems, and failures in those systems or cybersecurity threats, attacks and other disruptions could significantly disrupt the Funds’ business operations.

Grey Rock has entered into agreements with third parties for hardware, software, telecommunications and other information technology services in connection with the Funds’ business. In addition, Grey Rock has developed or may develop proprietary software systems, management techniques and other information technologies incorporating software licensed from third parties. It is possible that Grey Rock, or these third parties, could incur interruptions from cybersecurity attacks, computer viruses or malware, or that third-party service providers could cause a breach of the Funds’ data. Grey Rock believes that it has positive relations with its information technology vendors and maintains adequate anti-virus and malware software and controls; however, any interruptions to Grey Rock’s arrangements with third parties for its computing and communications infrastructure or any other interruptions to, or breaches of, Grey Rock’s information systems could lead to data corruption, communication interruption, loss of sensitive or confidential information or otherwise significantly disrupt the Funds’ business operations. Although Grey Rock utilizes various procedures and controls to monitor these threats and mitigate Grey Rock’s and the Funds’ exposure to such threats, there can be no assurance that these procedures and controls will be sufficient in preventing security threats from materializing. Furthermore, various third-party resources that Grey Rock relies on, directly or indirectly, in the operation of the Funds’ business (such as pipelines and other infrastructure) could suffer interruptions or breaches from cyber-attacks or similar events that are entirely outside Grey Rock’s control, and any such events could significantly disrupt the Funds’ business operations and/or have a material adverse effect on the Funds’ results of operations. Grey Rock has not, to its knowledge, experienced any material losses relating to cyber-attacks; however, there can be no assurance that Grey Rock or the Funds will not suffer material losses in the future.

In addition, the Funds’ operating partners face various security threats, including cybersecurity threats to gain unauthorized access to sensitive information or to render data or systems unusable, threats to the security of their facilities and infrastructure or third-party facilities and infrastructure, such as processing plants and pipelines, and threats from terrorist acts. If any of these security breaches were to occur, they could lead to losses of sensitive information, critical infrastructure or capabilities essential to the Funds’ operations and could have a material adverse effect on the Funds’ financial position, results of operations or cash flows. The U.S. government has issued warnings that U.S. energy assets may be the future targets of terrorist organizations. These developments subject the Funds’ operations to increased risks. Any future terrorist attack at the Funds’ operating partners’ facilities, or those of their purchasers or vendors, could have a material adverse effect on the Funds’ financial condition and operations.

 

49


Table of Contents
Index to Financial Statements

A variety of stringent federal, tribal, state, and local laws and regulations govern the environmental aspects of the oil and gas business, and noncompliance with these laws and regulations could subject the Funds to material administrative, civil or criminal penalties, injunctive relief, or other liabilities.

A variety of stringent federal, tribal, state, and local laws and regulations govern the environmental aspects of the oil and gas business. Any noncompliance with these laws and regulations could subject the Funds to material administrative, civil or criminal penalties, injunctive relief, or other liabilities. Additionally, compliance with these laws and regulations may, from time to time, result in increased costs of operations, delay in operations, or decreased production, and may affect acquisition costs. Examples of laws and regulations that govern the environmental aspects of the oil and gas business include the following:

 

   

the Clean Air Act (“CAA”), which restricts the emission of air pollutants from many sources, imposes various pre-construction, operating, monitoring, control, recordkeeping, and reporting requirements and is relied upon by the U.S. Environmental Protection Agency (“EPA”) as an authority for adopting climate change regulatory initiatives, including relating to GHG emissions;

 

   

the Clean Water Act (“CWA”), which regulates discharges of pollutants and dredge and fill material to state and federal waters and establishes the extent to which waterways are subject to federal jurisdiction as protected waters of the United States;

 

   

the Oil Pollution Act (“OPA”), which requires oil spill prevention, control, and countermeasure planning and imposes liabilities for removal costs and damages arising from an oil spill into waters of the United States;

 

   

the Safe Drinking Water Act (“SDWA”), which protects the quality of the nations’ public drinking water sources through adoption of drinking water standards and control over the subsurface injection of fluids into belowground formations;

 

   

the Comprehensive Environmental Response, Compensation, and Liability Act (“CERCLA”), which imposes liability without regard to fault on certain categories of potentially responsible parties including generators, transporters and arrangers of hazardous substances at sites where hazardous substance releases have occurred or are threatening to occur, as well as on present and certain past owners and operators of sites were hazardous substance releases have occurred or are threatening to occur;

 

   

the Resource Conservation and Recovery Act (“RCRA”), which imposes requirements for the generation, treatment, storage, transport, disposal and cleanup of non-hazardous and hazardous wastes;

 

   

the Endangered Species Act (“ESA”), which restricts activities that may affect federally identified endangered and threatened species or their habitats through the implementation of operating limitations or restrictions or a temporary, seasonal or permanent ban on operations in affected areas. Similar protections are afforded to migratory birds under the Migratory Bird Treaty Act (“MBTA”) and bald and golden eagles under the Bald and Golden Eagle Protection Act (“BGEPA”);

 

   

the Emergency Planning and Community Right-to-Know Act (“EPCRA”), which requires certain facilities to report toxic chemical uses, inventories, and releases and to disseminate such information to local emergency planning committees and response departments; and

 

   

the Occupational Safety and Health Act (“OSHA”) and comparable state statutes, which impose regulations related to the protection of worker health and safety, including requiring employers to implement a hazard communication program and disseminate hazard information to employees.

These U.S. laws and their implementing regulations, as well as state counterparts, generally restrict or otherwise regulate the management of hazardous substances and wastes, the level of pollutants emitted to ambient air, discharges to surface water, and disposals or other releases to surface and below-ground soils and groundwater, including through permitting requirements, monitoring and reporting requirements, limitations or prohibitions of operations on certain protected areas, requirements to install certain emissions monitoring or

 

50


Table of Contents
Index to Financial Statements

control equipment, spill planning and preparedness requirements, and the application of specific worker health and safety criteria. Failure to comply with applicable environmental laws and regulations by the Funds or third-party operators or contractors could trigger a variety of administrative, civil and criminal enforcement measures, including the assessment of monetary penalties, the imposition of remedial requirements or other corrective measures, and the issuance of orders enjoining existing or future operations. In addition, the Funds or their operating partners may be strictly liable under state or federal laws for environmental damages caused by the previous owners or operators of properties it purchases, without regard to fault.

Environmental laws and regulations change frequently and tend to become more stringent over time, and the implementation of new, or the modification of existing, laws or regulations could adversely affect the Funds’ business. For example, in recent years, the EPA published final rules that establish new air emission control requirements, among other requirements, for oil and natural gas production, processing, transportation, and storage activities to address emissions of methane and VOCs. Among these requirements is the reduction of methane and VOC emissions from oil and gas wells through the use of reduced emission completions or “green completions” on all hydraulically fractured wells subject to the rule. These New Source Performance Standards (“NSPS”), as so referred, also impose requirements for leak detection and repair at well sites and natural gas transmission compressor stations and professional engineer certifications of emission control systems installed to comply with the rule. These rules have been heavily litigated and some aspects of them continue to be subject to various challenge, rescission, and proposal actions. Accordingly, the final implementation and scope of these requirements remains uncertain, but the imposition of these requirements on certain sources of air emissions in the oil and gas industry that were constructed, reconstructed, or modified on or after August 23, 2011, will likely result in increased costs for oil and natural gas exploration and production activities. Furthermore, EPA in November 2021 proposed a suite of NSPS rules, known as Subparts OOOOb and OOOOc that, if adopted, will further impact the upstream and midstream oil and gas sectors. As proposed, Subparts OOOOb and OOOOc would impose requirements on new, modified, existing and/or reconstructed sources in the oil and natural gas sector. The proposed regulations include additional inspections, emission control requirements, additional financial assurance for plugged and abandoned wells, and emissions guidelines to assist states in the development of plans to regulate methane emissions from certain existing sources. The proposed rules for new and modified facilities are currently estimated to be finalized by the end of 2022, while any standards finalized for existing facilities will require further state rulemaking actions over the next several years before they become effective. The proposed rules and any state standards, if implemented, could further increase the cost of development and operation of the Properties.

Additionally, some states in which the Properties are located, such as Colorado, have adopted stringent rules and regulations to reduce methane emissions and emissions of other hydrocarbons, VOCs, and nitrogen oxides associated with oil and gas facilities. For example, the Colorado Department of Public Health and Environment’s Air Quality Control Commission (“AQCC”) recently adopted more stringent standards for leak detection and repair inspection frequency, pipeline and compressor station inspection and maintenance frequencies, the development of pre-production air monitoring plans at certain oil and gas facilities, enclosed combustion device testing, a methane intensity reduction requirement based on statewide volume of production and additional measures for reducing and eliminating emissions from pneumatic devices. AQCC is expected to undertake several additional rulemaking efforts to further reduce emissions over the next several years. State rules and regulations such as these could significantly increase the costs to develop and operate the Properties, result in a delay in operations or decreased production, and may affect acquisition costs.

Grey Rock anticipates that hydraulic fracturing will be engaged in by some or all opportunities in which the Funds invest, which could be adversely affected by regulatory initiatives related to hydraulic fracturing.

Hydraulic fracturing is an important and commonly used process that Grey Rock anticipates will be engaged in by some or all opportunities in which the Funds invest. In recent years, some experts have warned that hydraulic fracturing could adversely affect groundwater. To the extent that such claims are made with respect to investments, they could have an adverse effect on the investments. In addition, flowback and produced water or

 

51


Table of Contents
Index to Financial Statements

certain other field fluids gathered from oil and natural gas exploration and production operations are often injected or disposed of in underground disposal wells. This disposal process has been linked to increased induced seismicity events in certain areas of the country. Certain states (including states in which the Properties are located) have begun to consider or adopt laws and regulations that may restrict or otherwise prohibit oilfield fluid disposal in certain areas or in underground disposal wells, and state agencies implementing these requirements may issue orders directing certain wells where seismic incidents have occurred to restrict or suspend disposal well operations or impose standards related to disposal well construction and monitoring. For example, the Colorado Oil and Gas Conservation Commission adopted regulations in November 2020 that impose various new requirements of the underground injection of fluid wastes to further seismic safety and protection of the environment. Such restrictions could limit oil and gas well exploration and production activities underlying the investments or increase the cost of those activities if wastewater disposal options become limited.

Hydraulic fracturing is an essential and common practice in the industry used to stimulate production of natural gas and/or oil from dense subsurface rock formations. The EPA has asserted authority over certain hydraulic-fracturing activities that use diesel fuel under the SDWA. In addition, legislation such as the Fracturing Responsibility and Awareness of Chemicals Act and similar proposals have been repeatedly introduced before Congress to provide for federal regulation of hydraulic fracturing, such as through disclosure requirements for chemical additives used in hydraulic fracturing fluids. Certain states (including states in which the Properties are located) have adopted, and other states are considering adopting, regulations that could impose more stringent permitting and well construction requirements on hydraulic-fracturing operations or seek to ban fracturing activities altogether. For example, Colorado Senate Bill 19-181 amended state law to give municipalities and counties greater local control over siting and permitting of oil and gas facilities, and some municipalities within the state have implemented regulations within their jurisdictions. In the event federal, tribal, state, local, or municipal legal restrictions are adopted in the Funds’ target areas, the investments may incur significant additional compliance costs, experience delays in exploration, development, or production activities, and perhaps even be precluded from the drilling of wells. A number of governmental bodies, including the EPA, a committee of the U.S. House of Representatives, the U.S. Department of Energy, and a number of other federal agencies have from time to time analyzed, or have been requested to review, a variety of environmental issues associated with hydraulic fracturing. As these studies proceed, and depending on their scope and results, they could spur initiatives to further regulate hydraulic fracturing under the SDWA or other regulatory programs. This, in turn, could lead to operational delays or increased operating costs in the production of oil and natural gas, including from the developing shale plays, or could make it more difficult to perform hydraulic fracturing, which could adversely affect the investments.

Specific climate legislation and regulation regarding emissions of carbon dioxide, methane, and other greenhouse gases may develop or be enacted, which could adversely affect the oil and gas industry and demand for the oil and gas produced from the Properties.

The energy industry is affected from time to time in varying degrees by political developments and a wide range of federal, tribal, state and local statutes, rules, orders and regulations that may, in turn, affect the operations and costs of the companies engaged in the energy industry. In response to findings that emissions of carbon dioxide, methane, and other greenhouse gases (“GHGs”) present an endangerment to public health and the environment, the EPA has adopted regulations under existing provisions of the CAA that, among other things, require preconstruction and operating permits for GHG emissions from certain large stationary sources that already emit conventional pollutants above a certain threshold. In addition, the EPA has adopted rules requiring the monitoring and reporting of GHG emissions from specified onshore and offshore oil and gas production sources in the United States on an annual basis, which may include operations on the Properties. Additional GHG regulation could also result from the agreement crafted during the United Nations climate change conference in Paris, France in December 2015 (the “Paris Agreement”). Under the Paris Agreement, the United States committed to reducing its GHG emissions by 26-28% by the year 2025 as compared with 2005 levels. Moreover, in November 2021, at the U.N. Framework Convention on Climate Change 26th Conference of the Parties, the U.S. and the European Union advanced a Global Methane Pledge to reduce global methane emissions at least 30% from 2020 levels by 2030, which over 100 countries have signed. While Congress has

 

52


Table of Contents
Index to Financial Statements

from time to time considered legislation to reduce emissions of GHGs, legislation aimed at reducing GHG emissions has not yet been adopted at the federal level.

In the absence of federal climate legislation, a number of state and regional efforts have emerged that are aimed at tracking or reducing GHG emissions by means of cap and trade programs. These programs typically require major sources of GHG emissions to acquire and surrender emission allowances in return for emitting those GHGs.

Although it is not possible at this time to predict how legislation or new regulations that may be adopted to address GHG emissions would impact the Funds, any future laws and regulations imposing reporting obligations on, or limiting emissions of GHGs from, operators’ equipment and operations could require them to incur costs to reduce emissions of GHGs associated with their operations. In addition, substantial limitations on GHG emissions could adversely affect demand for the oil and gas produced from the Properties. Restrictions on emissions of methane or carbon dioxide, such as restrictions on venting and flaring of natural gas, that may be imposed in various states, as well as state and local climate change initiatives, such as increased energy efficiency standards or mandates for renewable energy sources, could adversely affect the oil and gas industry, and, at this time, it is not possible to accurately estimate how potential future laws or regulations addressing GHG emissions would impact oil and gas assets. Finally, it should be noted that climate changes may have significant physical effects, such as increased frequency and severity of storms, freezes, floods, drought, hurricanes and other climatic events; if any of these effects were to occur, they could have an adverse effect on the Funds.

In addition, spurred by increasing concerns regarding climate change, the oil and natural gas industry faces growing demand for corporate transparency and a demonstrated commitment to sustainability goals. Environmental, social, and governance (“ESG”) goals and programs, which may include extralegal targets related to environmental stewardship, social responsibility, and corporate governance, have become an increasing focus of investors and stakeholders across the industry, and companies without robust ESG programs may find access to capital and investors more challenging in the future. Further, while reporting on most ESG information is currently voluntary, in March 2022, the SEC issued a proposed rule that would require public companies to disclose certain climate-related information, including climate-related risks, impacts, oversight and management, financial statement metrics and emissions, targets, goals and plans. While the proposed rule is not yet effective and is expected to be subject to a lengthy comment process, compliance with the proposed rule as drafted could result in increased legal, accounting and financial compliance costs, make some activities more difficult, time-consuming and costly, and place strain on our personnel, systems and resources.

Fuel conservation measures, technological advances and negative shift in market perception towards the oil and natural gas industry could reduce demand for oil and natural gas.

Fuel conservation measures, alternative fuel requirements, increasing consumer demand for alternatives to oil and natural gas, technological advances in fuel economy and energy generation devices, and the increased competitiveness of alternative energy sources could reduce demand for oil and natural gas. Additionally, the increased competitiveness of alternative energy sources (such as electric vehicles, wind, solar, geothermal, tidal, fuel cells and biofuels) could reduce demand for oil and natural gas and, therefore, the Funds’ revenues.

Additionally, certain segments of the investor community have recently expressed negative sentiment towards investing in the oil and natural gas industry. Recent equity returns in the sector versus other industry sectors have led to lower oil and natural gas representation in certain key equity market indices. Some investors, including certain pension funds, university endowments and family foundations, have stated policies to reduce or eliminate their investments in the oil and natural gas sector based on social and environmental considerations. Furthermore, certain other stakeholders have pressured commercial and investment banks to stop funding oil and gas exploration and production and related infrastructure projects. With the continued volatility in oil and natural gas prices, and the possibility that interest rates will continue to rise in the future, increasing the cost of borrowing, certain investors have emphasized capital efficiency and free cash flow from earnings as key drivers

 

53


Table of Contents
Index to Financial Statements

for energy companies, especially shale producers. This may also result in a reduction of available capital funding for potential development projects, further impacting the Funds’ future financial results.

The impact of the changing demand for oil and natural gas services and products, together with a change in investor sentiment, may have a material adverse effect on the Funds’ business, financial condition, results of operations and cash flows.

Increased attention to environmental, social and governance (“ESG”) matters may impact the Funds’ business.

Increasing attention to climate change, fuel conservation measures, alternative fuel requirements, incentives to conserve energy or use alternative energy sources, increasing consumer demand for alternatives to oil and natural gas, and technological advances in fuel economy and energy generation devices may result in increased costs, reduced demand for the Funds’ products, reduced profits, increased investigations and litigation, and negative impacts on the Funds’ access to capital markets. Increasing attention to climate change and any related negative public perception regarding the Funds and/or our industry, for example, may result in demand shifts for our products, increased litigation risk for the Funds, and increased regulatory, legislative and judicial scrutiny, which may, in turn, lead to new state and federal safety and environmental laws, regulations, guidelines and enforcement interpretations.

In addition, organizations that provide information to investors on corporate governance and related matters have developed ratings processes for evaluating companies on their approach to ESG matters. Such ratings are used by some investors to inform their investment and voting decisions. Unfavorable ESG ratings and recent activism directed at shifting funding away from companies with energy-related assets could lead to increased negative investor sentiment toward the Funds and the Funds’ industry and to the diversion of investment to other industries, which could have a negative impact on the Funds’ access to and costs of capital. Also, institutional lenders may, of their own accord, elect not to provide funding for fossil fuel energy companies based on climate change related concerns, which could affect the Funds’ access to capital for potential growth projects.

Risks Related to ENPC and the Nature of its Business

Risks Related to ENPC’s Liquidity and Capital Resources

As of June 30, 2022, ENPC had $172,000 in its operating bank account outside the Trust Account to fund its working capital requirements. Over the next several months, ENPC will be using these funds to complete the proposed Business Combination with GREP. ENPC anticipates that in order to fund its working capital requirements, it will need to use all of the remaining funds not held in trust and the interest earned on the funds held in the Trust Account. ENPC may need to raise additional capital through loans or additional investments from the Sponsor, its management team or other third parties. Neither the Sponsor, members of our management team nor any of their affiliates are under any obligation to advance funds to, or invest in, ENPC. Accordingly, ENPC may not be able to obtain additional financing. If ENPC is unable to raise additional capital, it may be required to take additional measures to conserve liquidity, which could include, but not necessarily be limited to, suspending the pursuit of a partnering transaction. ENPC cannot provide any assurance that new financing will be available to it on commercially acceptable terms, if at all. ENPC has no revenues, and had a working capital deficit of approximately $10.1 million as of June 30, 2022. These conditions raise substantial doubt about ENPC’s ability to continue as a going concern.

 

54


Table of Contents
Index to Financial Statements

If ENPC is unable to complete the Business Combination with the Funds or another business combination by December 18, 2022, ENPC will cease all operations except for the purpose of winding up, redeeming 100% of the outstanding public shares and, subject to the approval of its remaining stockholders and its board of directors, dissolving and liquidating. In such event, third parties may bring claims against ENPC and, as a result, the proceeds held in the Trust Account could be reduced and the per-share liquidation price received by stockholders could be less than approximately $10.00 per share.

Under the terms of ENPC certificate of incorporation, as amended, ENPC must complete the Business Combination with the Funds or another business combination by December 18, 2022 or ENPC must (i) cease all operations except for the purpose of winding up, (ii) redeem 100% of ENPC’s outstanding public shares and, (iii) subject to the approval of its remaining stockholders and its board of directors, dissolve and liquidate, subject (in the case of (ii) and (iii) above) to its obligations under Delaware law to provide for claims of creditors and the requirements of other applicable law. In such event, third parties may bring claims against ENPC. Accordingly, the proceeds held in the Trust Account could be subject to claims which could take priority over those of ENPC’s public stockholders. Therefore, the per-share distribution from the Trust Account in such a situation may be less than approximately $10.00 to ENPC public stockholders, due to such claims.

Additionally, if ENPC is forced to file a bankruptcy case or an involuntary bankruptcy case is filed against it which is not dismissed, or if ENPC otherwise enters compulsory or court supervised liquidation, the proceeds held in the Trust Account could be subject to applicable bankruptcy law, and may be included in its bankruptcy estate and subject to the claims of third parties with priority over the claims of its stockholders. To the extent any bankruptcy claims deplete the Trust Account, ENPC may not be able to return to its public stockholders at least approximately $10.00 per share.

ENPC’s initial stockholders and management team have agreed to vote in favor of the Business Combination, regardless of how ENPC’s public stockholders vote.

Our amended and restated certificate of incorporation provides that, if we seek stockholder approval of a partnering transaction, such partnering transaction will be approved if we receive the affirmative vote of a majority of the shares voted at such meeting, including ENPC Founder Shares, Performance Shares and private placement common stock. ENPC’s initial stockholders and management team have agreed to vote any ENPC shares owned by them in favor of the proposed Business Combination, including the Business Combination Agreement and the Business Combination Proposal. As of June 30, 2022 ENPC’s initial stockholders held 20% of the outstanding voting power of ENPC common stock (not including the private placement common stock) following ENPC’s initial public offering.

ENPC’s initial stockholders and management team also may from time to time purchase shares of Class A common stock prior to the Business Combination. As a result, in addition to ENPC’s Founder Shares, private placement common stock and Performance Shares, ENPC would need 15,218,001, or approximately 36.8%, of the 41,400,000 public shares sold in ENPC’s initial public offering to be voted in favor of the Business Combination in order to have the Business Combination approved. Accordingly, if ENPC seeks stockholder approval of the Business Combination, the agreement by our initial stockholders and management team to vote their Founder Shares, Performance Shares, private placement common stock and any public shares purchased during or after our initial public offering in favor the Business Combination will increase the likelihood that ENPC will receive the requisite stockholder approval for the Business Combination.

ENPC’s stockholders may be held liable for claims by third parties against ENPC to the extent of distributions received by them.

If ENPC is unable to complete the Business Combination with the Funds or another business combination within the required time period, ENPC will (i) cease all operations except for the purpose of winding up, (ii) as promptly as reasonably possible but not more than ten business days thereafter, redeem 100% of the outstanding public shares, which redemption will completely extinguish public stockholders’ rights as stockholders

 

55


Table of Contents
Index to Financial Statements

(including the right to receive further liquidation distributions, if any), subject to applicable law, and (iii) as promptly as reasonably possible following such redemption, subject to the approval of its remaining stockholders and its board of directors, dissolve and liquidate, subject (in the case of (ii) and (iii) above) to its obligations under Delaware law to provide for claims of creditors and the requirements of other applicable law. ENPC cannot assure you that it will properly assess all claims that may be potentially brought against ENPC. As such, ENPC’s stockholders could potentially be liable for any claims to the extent of distributions received by them (but no more) and any liability of its stockholders may extend well beyond the third anniversary of the date of distribution. Accordingly, ENPC cannot assure you that third parties will not seek to recover from its stockholders amounts owed to them by ENPC.

If ENPC is forced to file a bankruptcy case or an involuntary bankruptcy case is filed against it which is not dismissed, any distributions received by stockholders could be viewed under applicable debtor/creditor and/or bankruptcy laws as either a “preferential transfer” or a “fraudulent conveyance.” As a result, a bankruptcy court could seek to recover all amounts received by ENPC’s stockholders. Furthermore, because ENPC intends to distribute the proceeds held in the Trust Account to its public stockholders promptly after the expiration of the time period to complete a business combination, this may be viewed or interpreted as giving preference to its public stockholders over any potential creditors with respect to access to or distributions from its assets. Furthermore, ENPC’s board of directors may be viewed as having breached their fiduciary duties to its creditors and/or may have acted in bad faith, and thereby exposing itself and the company to claims of punitive damages, by paying public stockholders from the Trust Account prior to addressing the claims of creditors. ENPC cannot assure you that claims will not be brought against it for these reasons.

Risks Related to the Business Combination

The Sponsor and ENPC’s current directors and executive officers and their affiliates own shares of ENPC Common Stock, Founder Shares and warrants that will be worthless (other than with respect to public shares they may have acquired during or after ENPC’s initial public offering) and may incur reimbursable expenses that may not be reimbursed or repaid if the transactions are not approved. Such interests may have influenced their decision to approve the Business Combination with the Funds.

The Sponsor, ENPC’s officers and directors and/or their affiliates beneficially own ENPC Common Stock, Founder Shares or warrants that they purchased prior to, or simultaneously with, ENPC’s initial public offering. The Sponsor and ENPC’s executive officers, directors and their affiliates have no redemption rights with respect to these securities in the event a business combination is not effected in the required time period. Therefore, if the Business Combination with the Funds or another business combination is not approved within the required time period, such securities will be worthless. Additionally, the Sponsor, ENPC’s officers, directors, and any of their respective affiliates are entitled to reimbursement of out-of-pocket expenses incurred by them in connection with certain activities on ENPC’s behalf, such as identifying and investigating possible business targets and business combinations. ENPC’s audit committee reviews on a quarterly basis all payments made to the Sponsor, ENPC’s executive officers or directors, or their or ENPC’s respective affiliates. Any such payments prior to the Business Combination will be made from (i) funds held outside the Trust Account or (ii) interest earned on the Trust Account and released to ENPC to pay its taxes. As of September 9, 2022, ENPC’s officers, directors, initial stockholders and their affiliates had incurred $1,548,481 for working capital purposes which Sponsor will cancel as part of the consideration for the Business Combination. Furthermore, in order to finance transaction costs in connection with an intended business combination, the Sponsor or an affiliate of the Sponsor or certain of ENPC’s officers and directors may, but are not obligated to, loan ENPC funds as may be required. These loans will be due and payable in full on January 11, 2023 if ENPC does not complete the Business Combination. Please see the sections entitled “Proposal No. 1 — The Business Combination Proposal — Interests of Certain Persons” and “Certain Relationships and Related Transactions — ENPC’s Related Party Transactions — Founder Shares and Performance Shares” for more information.

These financial interests may have influenced the decision of ENPC’s directors and officers to approve the Business Combination with the Funds and to continue to pursue such Business Combination. In considering the

 

56


Table of Contents
Index to Financial Statements

recommendations of ENPC’s board of directors to vote for the Business Combination Proposal and other proposals, its stockholders should consider these interests.

Since the Sponsor will lose its entire investment in ENPC if a business combination is not completed (other than with respect to public shares it may acquire), a conflict of interest may arise in determining whether the Business Combination, or an alternative initial business combination, is appropriate for ENPC’s business combination.

On June 22, 2020, the Sponsor purchased an aggregate of (a) 690,000 (after giving effect to a reverse stock split effected on July 29, 2020 that reduced the outstanding founder shares from 737,789 shares to 690,000 shares) founder shares in exchange for a capital contribution of $6,250, or approximately $0.01 per share and (b) 120,000 Performance Shares (after giving effect to a 100-for-one stock split effected July 17, 2020) for a capital contribution of $18,750, or $0.156 per share. In September 2020, the Sponsor transferred 6,000 founder shares and 1,200 Performance Shares to each of Mr. Boyce, Mr. Calbert and Ms. Ruiz. On September 17, 2020, we effected a 1 for 1.2 forward stock split of the founder shares that increased the outstanding founder shares from 690,000 shares to 828,000 shares. The founder shares will be worthless if we do not complete a business combination. In addition, in connection with ENPC’s initial public offering, the Sponsor purchased an aggregate of 245,600 private placement CAPSTM (614,000 private placement CAPSTM after giving effect to the Forward Split) for an aggregate purchase price of $6,140,000, or $25.00 per private placement CAPSTM ($10.00 per private placement CAPSTM after giving effect to the Forward Split). The 614,000 shares of Class A common stock and 153,500 warrants underlying such private placement CAPSTM will also be worthless if we do not complete a business combination.

As a result, the Sponsor may be incentivized to complete the Business Combination, or an alternative initial business combination with a less favorable company or on terms less favorable to stockholders, rather than to liquidate, in which case the Sponsor would lose its entire investment. Further, notwithstanding the Sponsor Share Cancellation, the ENPC Class B Contribution and the surrendering and forfeiture of all ENPC private placement warrants and ENPC working capital warrants for no consideration to be effected pursuant to the Business Combination Agreement, the Sponsor may realize a positive return on invested capital as a result of the Business Combination, as discussed in more detail under “Questions and Answers What equity stake will current ENPC stockholders and Existing GREP Members hold in Parent after the closing? As a result, the Sponsor may have a conflict of interest in determining whether the Funds are the appropriate businesses with which to effectuate a business combination and/or in evaluating the terms of the Business Combination. The Board was aware of and considered these interests, among other matters, in evaluating and unanimously approving the Business Combination and in recommending to ENPC’s stockholders that they approve the Business Combination.

The exercise of ENPC’s directors’ and officers’ discretion in agreeing to changes or waivers in the terms of the Business Combination may result in a conflict of interest when determining whether such changes to the terms of the Business Combination or waivers of conditions are appropriate and in ENPC’s stockholders’ best interest.

In the period leading up to the closing of the Business Combination, events may occur that, pursuant to the Business Combination Agreement, would require ENPC to agree to amend the Business Combination Agreement, to consent to certain actions taken by the Funds or to waive rights that ENPC is entitled to under the Agreement. Such events could arise because of changes in the course of the Funds’ business, a request by the Funds to undertake actions that would otherwise be prohibited by the terms of the Business Combination Agreement or the occurrence of other events that would have a material adverse effect on the Funds’ business and would entitle ENPC to terminate the Business Combination Agreement. In any of such circumstances, it would be at ENPC’s discretion, acting through its board of directors, to grant its consent or waive those rights. The existence of the financial and personal interests of the directors described in the preceding risk factors may result in a conflict of interest on the part of one or more of the directors between what he or they may believe is best for ENPC and what he or they may believe is best for himself or themselves in determining whether or not to

 

57


Table of Contents
Index to Financial Statements

take the requested action. As of the date of this proxy statement/prospectus, ENPC does not believe there will be any changes or waivers that ENPC’s directors and officers would be likely to make after stockholder approval of the Business Combination Proposal has been obtained. While certain changes could be made without further stockholder approval, ENPC will circulate a new or amended proxy statement/prospectus and resolicit ENPC’s stockholders if changes to the terms of the transaction that would have a material impact on its stockholders are required prior to the vote on the Business Combination Proposal.

There may be tax consequences of the Business Combination that adversely affect ENPC stockholders and holders of public warrants.

Subject to the assumptions, limitations and qualifications described in “Material U.S. Federal Income Tax Considerations — U.S. Holders” below, it is the opinion of Kirkland that the Mergers taken together should qualify (in whole or in part) as a tax-deferred exchange for U.S. federal income tax purposes under Section 351 of the Code. In addition, the parties intend for U.S. federal income tax purposes that the ENPC Merger qualifies as a tax-deferred reorganization under Section 368(a)(2)(E) or Section 368(a)(1)(B) of the Code to the extent that the applicable requirements are satisfied. If the ENPC Merger only qualifies as a tax-deferred exchange under Section 351 of the Code and does not qualify as a tax-deferred reorganization under Section 368(a) of the Code, then the exchange of public warrants for Parent warrants in the ENPC Merger would not qualify for tax-deferred treatment and would be taxable as further described in “Material U.S. Federal Income Tax Considerations — U.S. Holders”. There are significant factual and legal uncertainties as to whether the ENPC Merger will qualify as a tax-deferred reorganization under Section 368(a) of the Code, including that the assets of GREP are only investment-type assets and that it cannot be determined until following the closing of the Business Combination whether Parent will continue a significant line of GREP’s historic business or use a significant portion of GREP’s historic business assets. Under Section 368(a) of the Code, the acquiring corporation must continue, either directly or indirectly through certain controlled corporations, either a significant line of the acquired corporation’s historic business or use a significant portion of the acquired corporation’s historic business assets in a business. However, there is an absence of guidance as to how the provisions of Section 368(a) of the Code apply in the case of an acquisition of a corporation with only investment-type assets, such as ENPC, and there are significant factual and legal uncertainties concerning the determination of this requirement. Moreover, qualification of the ENPC Merger as a tax-deferred reorganization under Section 368(a) of the Code is based on facts which will not be known until or following the closing of the Business Combination (such as the level of redemptions). As a result, Kirkland is unable to opine as to whether the ENPC Merger constitutes a reorganization under Section 368(a) of the Code. The closing of the Business Combination is not conditioned upon the receipt of an opinion of counsel that the Business Combination will so qualify as a tax-deferred reorganization under Section 368(a) of the Code. The parties intend to report (a) the Mergers taken together as a tax-deferred exchange under Section 351 of the Code, and (b) the ENPC Merger as a tax-deferred reorganization under Section 368(a) of the Code to the extent the applicable requirements are satisfied. However, any change that is made after the date hereof in any of the foregoing bases for the intended tax treatment, including any inaccuracy of the facts or assumptions upon which such expectations were based, could adversely affect the intended tax treatment.

Further, ENPC has not sought, and does not intend to seek, a ruling from the IRS as to any U.S. federal income tax consequences described herein. The IRS may disagree with the descriptions of U.S. federal income tax consequences contained herein, and its determination may be upheld by a court. Any such determination could subject an investor or ENPC to adverse U.S. federal income tax consequences that would be different than those described herein. Accordingly, no assurance can be given that the Mergers will qualify for tax-deferred treatment under Section 351 or Section 368(a) of the Code. Each prospective investor is strongly urged to consult with a tax advisor with respect to the specific U.S. federal, state, local or foreign income or other tax consequences of the Business Combination to such prospective investor. Please see the section entitled “Material U.S. Federal Income Tax Considerations” for more information.

 

58


Table of Contents
Index to Financial Statements

The fact that the Funds are private companies limits ENPC’s access to some information that may be relevant to the Business Combination. This may result in a business combination that is not as profitable as ENPC suspects.

By definition, very little public information exists about private companies, which required ENPC to make decisions on whether to pursue the Business Combination on the basis of limited information provided by the Funds, which may result in the Business Combination being less profitable than ENPC suspected, if at all.

The scope of due diligence ENPC has conducted in conjunction with the Business Combination may be different than would typically be conducted in the event Grey Rock pursued an underwritten initial public offering, and you may be less protected as an investor from any material issues with respect to Grey Rock’s and the Funds’ business, including any material omissions or misstatements contained in the registration statement or this proxy statement/prospectus, than an investor in an initial public offering.

The scope of due diligence ENPC has conducted in conjunction with the Business Combination may be different than would typically be conducted in the event Grey Rock pursued an initial public offering. In a typical initial public offering, the underwriters of the offering conduct due diligence on the company to be taken public, and following the offering, the underwriters are subject to liability to private investors for any material misstatements or omission in the registration statement. While potential investors in an initial public offering typically have a private right of action against the underwriters of the offering for any of these material misstatements or omissions, there are no underwriters of the Parent common stock and Parent warrants that will be issued pursuant to the registration statement of which this proxy statement/prospectus forms a part and thus no corresponding right of action is available to investors in the Business Combination for any material misstatements or omissions in such registration statement. Therefore, as an investor in the Business Combination, you may be exposed to future write-downs or write-offs, restructuring and impairment or other charges that could have a significant negative impact on Parent’s financial condition and its share price, which could cause you to lose some or all of your investment without certain recourse against any underwriter that may be available in an underwritten offering.

ENPC may not be able to realize the anticipated benefits from the Business Combination.

The successful completion of the Business Combination may not yield the anticipated benefits or the benefits may not occur in the anticipated time frame. Moreover, the ability to realize the benefits in the expected time frame may be materially adversely affected by a number of factors. The proposed Business Combination to date has placed, and future acquisitions could continue to place, significant demands on both Grey Rock’s and ENPC’s administrative, operational and financial resources and may also result in the assumption of unexpected liabilities and may divert management’s attention from the operation of the Funds’ legacy business.

Additionally, strategic investments and partnerships with other companies may expose Parent to the risk that it may not be able to control the operations of the investee or partnership, which could decrease the amount of benefits Parent realizes from a particular relationship. Parent will also be exposed to the risk that its partners in strategic investments may encounter financial difficulties that could lead to disruption of investee or partnership activities, or impairment of assets acquired, which could materially adversely affect future reported results of operations and financial condition.

The NYSE may not agree to list Parent’s securities from trading on its exchange, which could limit investors’ ability to make transactions in Parent’s securities and subject us to additional trading restrictions.

ENPC’s securities are currently listed on the NYSE. However, ENPC cannot assure that Parent’s securities will be listed on the NYSE after the Business Combination. In order to continue listing Parent’s securities on the NYSE after the Business Combination, Parent must maintain certain financial, distribution and stock price levels. Generally, Parent must maintain a minimum amount in stockholders’ equity and a minimum number of holders

 

59


Table of Contents
Index to Financial Statements

of Parent’s securities. Additionally, in connection with the Business Combination, Parent will be required to comply with the NYSE’s initial listing requirements, which are more rigorous than the NYSE’s continued listing requirements, in order to maintain the listing of Parent’s securities on the NYSE. ENPC cannot assure you that Parent will be able to meet those initial listing requirements or obtain all the necessary approvals. Failure to obtain the necessary approvals will result in the failure of the Business Combination to be consummated. If the NYSE delists Parent’s securities from trading on its exchange and Parent is not able to list its securities on another national securities exchange, ENPC expects Parent’s securities could be quoted on an over-the-counter market. If this were to occur, Parent could face significant material adverse consequences, including:

 

   

a limited availability of market quotations for Parent’s securities;

 

   

reduced liquidity for Parent’s securities;

 

   

a determination that Parent’s common stock is a “penny stock” which will require brokers trading in Parent’s common stock to adhere to more stringent rules and possibly result in a reduced level of trading activity in the secondary trading market for Parent’s securities;

 

   

a limited amount of news and analyst coverage; and

 

   

a decreased ability to issue additional securities or obtain additional financing in the future.

The unaudited pro forma financial information included elsewhere in this proxy statement/prospectus may not be indicative of the Combined Company’s actual financial position or what results of operations would have been.

The unaudited pro forma financial information in this proxy statement/prospectus is presented for illustrative purposes only, has been prepared based on a number of assumptions and is not necessarily indicative of what the Combined Company’s actual financial position or results of operations would have been had the Business Combination been completed on the dates indicated. The unaudited pro forma condensed combined financial information does not reflect any of the benefits that the combined companies may achieve as a result of the Business Combination or the costs to combine ENPC and the Funds or the costs necessary to achieve these benefits. See “Unaudited Pro Forma Condensed Combined Financial Information”.

The future exercise of registration rights may adversely affect the market price of the Parent common stock after the Business Combination.

Parent’s common stock owned by the Existing GREP Members or their transferees will be subject to the RRA and Lock-up Agreement that provides for the registration for resale of Parent’s common stock held by the Existing GREP Members or their transferees. The Existing GREP Members are expected to own approximately 75.5% of Parent’s common stock following the closing of the Business Combination assuming no redemptions. Sales of securities pursuant to this agreement may substantially depress the market price of Parent’s common stock.

Each of ENPC and the Funds have incurred and will incur substantial costs in connection with the Business Combination and related transactions, such as legal, accounting, consulting and financial advisory fees.

Each of ENPC and the Funds have incurred and expect that it will incur significant, non-recurring costs in connection with consummating the Business Combination. ENPC and the Funds may also incur additional costs to retain key employees. ENPC and the Funds will also incur significant legal, financial advisor, accounting, banking and consulting fees, fees relating to regulatory filings and notices, SEC filing fees, printing and mailing fees and other costs associated with the Business Combination. Although the parties have been provided with estimates of the costs for each advisory firm, the total actual costs may exceed those estimates and some of these costs are payable regardless of whether the Business Combination are completed.

 

60


Table of Contents
Index to Financial Statements

Had ENPC and Evercore not terminated ENPC’s engagement with Evercore, Evercore would have remained on both sides of the Business Combination creating a potential for conflicts of interest involving Evercore.

If ENPC and Evercore had not terminated ENPC’s engagement with Evercore, Evercore’s dual role as advisor to ENPC and the Funds could have resulted in actual or perceived conflicts of interest involving Evercore. For instance, being on both sides of the transaction could influence a decision whether to provide or hold-back advice and it could further tie a party’s financial interests to the consummation of the Business Combination incentivizing such party to pursue the consummation of the Business Combination over alternative business combinations and transactions.

While ENPC and the Funds work to complete the Business Combination, management’s focus and resources may be diverted from operational matters and other strategic opportunities.

Successful completion of the Business Combination may place a significant burden on the management of ENPC and Grey Rock and other internal resources. The diversion of management’s attention and any difficulties encountered in the transition process could harm Parent’s business, financial condition, results of operations and prospects, including with respect to any future growth-oriented acquisitions undertaken by Parent. Diversion of management’s attention and any difficulties encountered in the transition process could have an adverse effect on Parent.

Following the consummation of the Business Combination, Parent will incur significant increased expenses and administrative burdens as a public company, which could have an adverse effect on its business, financial condition and results of operations.

Following the consummation of the Business Combination, Parent will face increased legal, accounting, administrative and other costs and expenses as a public company that the Funds do not currently incur. The Sarbanes-Oxley Act of 2002 (the “Sarbanes-Oxley Act”), including the requirements of Section 404, as well as rules and regulations subsequently implemented by the SEC, the Dodd-Frank Wall Street Reform and Consumer Protection Act of 2010 and the rules and regulations promulgated and to be promulgated thereunder, the PCAOB and the securities exchanges, impose additional reporting and other obligations on public companies. Compliance with public company requirements will increase costs and make certain activities more time-consuming. A number of those requirements will require Parent to carry out activities the Funds have not done previously. For example, Parent will create new board committees and adopt new internal controls and disclosure controls and procedures. In addition, additional expenses associated with SEC reporting requirements will be incurred. Furthermore, if any issues in complying with those requirements are identified (for example, if our auditors identify a material weakness or significant deficiency in our internal control over financial reporting), Parent could incur additional costs rectifying those issues, and the existence of those issues could adversely affect Parent’s reputation or investor perceptions of it. It may also be more expensive to obtain director and officer liability insurance. Risks associated with Parent’s status as a public company may make it more difficult to attract and retain qualified persons to serve on the board of directors or as executive officers. The additional reporting and other obligations imposed by these rules and regulations will increase legal and financial compliance costs and the costs of related legal, accounting and administrative activities. These increased costs will require Parent to divert a significant amount of money that could otherwise be used to expand the business of the Funds and achieve certain strategic objectives. Advocacy efforts by stockholders and third parties may also prompt additional changes in governance and reporting requirements, which could further increase costs.

Parent may not be able to timely and effectively implement controls and procedures required by Section 404(a) of the Sarbanes-Oxley Act that will be applicable to it after the Business Combination is consummated.

The Funds are not currently subject to Section 404 of the Sarbanes-Oxley Act. However, following the consummation of the Business Combination and the transactions related thereto, Parent will be required to comply with Section 404 of the Sarbanes-Oxley Act, which requires, among other things, Parent to evaluate annually the effectiveness of its internal controls over financial reporting. The standards required for a public

 

61


Table of Contents
Index to Financial Statements

company under Section 404 of the Sarbanes-Oxley Act are significantly more stringent than those required of the Funds prior to the Business Combination. Section 404(a) of the Sarbanes-Oxley Act (“Section 404(a)”) requires that, beginning with the second annual report following the Business Combination, management assess and report annually on the effectiveness of internal control over financial reporting and identify any material weaknesses in internal control over financial reporting. Additionally, Section 404(b) requires the independent registered public accounting firm to issue an annual report that addresses the effectiveness of internal control over financial reporting. Parent expects its first Section 404(a) and 404(b) assessment will take place for its annual report for the year ending December 31, 2023.

Under the terms of the Management Services Agreement, Parent cannot rely on the Manager to comply with Section 404 of the Sarbanes-Oxley Act and Parent may not be able to effectively and timely implement controls and procedures that adequately respond to the increased regulatory compliance and reporting requirements that will be applicable after the Business Combination. If Parent is not able to implement the additional requirements of Section 404(a) in a timely manner or with adequate compliance, they may not be able to assess whether its internal controls over financial reporting are effective, which may subject Parent to adverse regulatory consequences and could harm investor confidence and the market price of its shares of common stock.

The Funds’ and ENPC’s operations may be restricted during the pendency of the Business Combination pursuant to terms of the Business Combination Agreement.

Prior to the consummation of the Business Combination, the Funds are subject to customary interim operating covenants relating to carrying on its business in the ordinary course of business and are also subject to customary restrictions on actions that may be taken during such period without ENPC’s consent. As a result, the Funds may be unable, during the pendency of the Business Combination, to make certain acquisitions and capital expenditures, borrow money or otherwise pursue other actions, even if such actions would prove beneficial.

ENPC is, prior to the consummation of the Business Combination, also subject to customary interim operating covenants relating to carrying on its business in the ordinary course of business and is also subject to customary restrictions on actions that may be taken during such period without the Funds’ consent. As a result, ENPC may be unable, during the pendency of the Business Combination, to make certain acquisitions, dispositions and capital expenditures, borrow money or otherwise pursue other actions, even if such actions would prove beneficial.

Parent may incur successor liabilities due to conduct arising prior to the completion of the Business Combination.

Parent may be subject to certain liabilities of ENPC and the Funds. ENPC and the Funds at times may each become subject to litigation claims in the operation of its business. From time to time, the Funds and Parent may also face claims from third parties, and some of these claims may lead to litigation. The Funds and Parent may also initiate certain claims against third parties. Any litigation may be expensive and time-consuming and could divert management’s attention from our business and negatively affect its operating results or financial condition. The outcome of any litigation cannot be guaranteed, and adverse outcomes can affect ENPC, the Funds and Parent negatively.

The consummation of the Business Combination is subject to a number of conditions and if those conditions are not satisfied or waived, the Business Combination Agreement may be terminated in accordance with its terms and the Business Combination may not be completed.

The Business Combination Agreement is subject to a number of conditions which must be fulfilled in order to complete the Business Combination. Those conditions include approval by ENPC’s stockholders; and the absence of any statute, rule, regulation, injunction, order, or decree, that is enacted, entered, promulgated, or enforced and prohibits, prevents, or makes illegal the completion of the Business Combination, and the absence of any claim, litigation or proceeding initiated and pending or threatened relating to the Business Combination Agreement or the Business Combination or seeking to prevent the completion of the Business Combination. Each

 

62


Table of Contents
Index to Financial Statements

party’s obligation to complete the Business Combination is also subject to certain additional customary conditions. These conditions to the closing may not be fulfilled in a timely manner or at all, and, accordingly, the Business Combination may not be completed.

Risks Related to Parent Following the Business Combination

Following the Business Combination, Parent will be reliant on affiliates of Grey Rock for various certain key services under the MSA, which could result in conflicts of interest and other unforeseen risks not present directly in the Funds’ investments.

At the closing of the Business Combination, Parent will enter into the MSA with the Manager, pursuant to which the Manager will supply land, accounting, engineering, finance, and other back-office services to Parent in connection with continued management of the Properties contributed to Parent as part of the proposed Business Combination. Under this arrangement, the success of the Combined Company will depend upon the Manager who will have overall supervision and control certain business affairs of Parent’s and its investment activities. Further, the employees of the Manager and its respective principals and managers (as applicable) will devote a portion of their time to the affairs of Parent necessary for the proper performance of their duties. However, other investment activities of the Manager are likely to require those individuals to devote substantial amounts of their time to matters unrelated to the business of Parent. Pursuant to the MSA, Parent will be offered the opportunity to participate in certain of these activities.

Subject to the provisions of the MSA that provides for the Manager to offer Parent the opportunity to participate in certain investments made by funds affiliated with the Manager and for Parent to offer such funds the opportunity to participate in certain investments made by Parent, the Manager may make investments on behalf of its funds not a part of the Business Combination or in which such funds may co-invest with Parent, any such transactions may involve conflicts of interest among Parent, the Manager, and their affiliates, some or all of which may not be thought of or taken into account in reviewing and approving such transactions. In certain events, the Manager may not be in a position unilaterally to control such investments or exercise certain rights associated with such investments. Parent may be subject to conflicts of interest involving the Manager and its affiliates, and the Manager may enter into relationships with developers, co-owners or other affiliates, some of which may give rise to conflicts of interest. To the extent not addressed by the MSA, the Manager and Grey Rock intend to implement policies as necessary or appropriate to deal with such potential conflicts.

Investment analyses and decisions by the Manager may frequently be required to be undertaken on an expedited basis to take advantage of investment opportunities. In such cases, the information available at the time of making an investment decision may be limited, and the Manager may not have access to complete information regarding the investment. Therefore, no assurance can be given that the Manager will have knowledge of all circumstances that may adversely affect an investment. In addition, the Manager expects to rely upon specialized expert input by various third-party consultants and service providers in connection with its evaluation of proposed investments.

Additionally, if the MSA is terminated or not renewed upon the end of its term, it may be difficult for Parent to hire the necessary personnel in a timely manner to handle the matters and services being provided by Manager, which could have a material adverse effect on Parent’s business and results of operations.

Following the Business Combination, Parent will be reliant to a large degree on the Manager to maintain an effective system of internal control over financial reporting and Parent may not be able to accurately report its financial results or prevent fraud.

Under the terms of the MSA, Parent must rely to a large extent on the internal controls and financial reporting controls of the Manager and the Manager’s failure to maintain effective controls or comply with applicable standards may adversely affect Parent. Any failure of the Manager to maintain adequate internal controls over financial reporting or to implement required, new or improved controls, or difficulties encountered in their implementation, could cause material weaknesses or significant deficiencies in Parent’s financial

 

63


Table of Contents
Index to Financial Statements

reporting and could result in errors or misstatements in Parent’s consolidated financial statements that could be material. Any third-party failure to achieve and maintain effective internal controls could have a material adverse effect on Parent’s business, its ability to access capital markets and investors’ perception of Parent. Additionally, if Parent or its independent registered public accounting firm were to conclude that third-party internal controls over financial reporting were not effective, any material weaknesses in such internal controls could require significant expense and management time to remediate.

The relative lack of public company experience by Parent’s management team may put Parent at a competitive disadvantage.

As a company with a class of securities that will be registered under the Exchange Act, Parent will be subject to reporting and other legal, accounting, corporate governance, and regulatory requirements imposed by the Exchange Act or the Sarbanes-Oxley Act. With the exception of Parent’s expected post-closing Chief Financial Officer, Tyler Farquharson, Parent’s management team lacks public company experience, which could impair Parent’s ability to comply with these legal, accounting, and regulatory requirements. Such responsibilities include complying with securities laws and making required disclosures on a timely basis. Parent’s senior management may not be able to implement and effect programs and policies in an effective and timely manner that adequately respond to such increased legal and regulatory compliance and reporting requirements. Parent’s failure to do so could lead to the imposition of fines and penalties and negatively impact Parent’s business and operations.

The borrowing base under any credit facility entered into by Parent at or following the closing of the Business Combination may be reduced in light of commodity price declines, which could limit Parent in the future.

It is anticipated that Parent will enter into a credit facility at or following the closing of the Business Combination secured by liens on substantially all of the assets of Parent. It is expected that Parent’s borrowing base under the credit facility will depend on, among other things, projected revenues from, and asset values of, the oil and natural gas-producing properties securing Parent’s credit facility, many of which factors are beyond Parent’s control. Accordingly, lower commodity volumes and prices may reduce the available amount of Parent’s borrowing base under any such credit facility. It is anticipated that Parent’s borrowing base will be subject to twice yearly redeterminations, as well as any special redeterminations described in any such credit facility. Upon a redetermination, if borrowings in excess of the revised borrowing capacity are outstanding, Parent could be forced to immediately repay a portion of the debt outstanding under any such credit facility.

Uncertainty relating to the London Inter-bank Offered Rate (“LIBOR”) calculation process and potential phasing out of LIBOR in 2023 may adversely affect Parent’s future debt obligations, including under the credit facility it anticipates entering into in connection with the Business Combination.

On July 27, 2017, the Chief Executive of the U.K. Financial Conduct Authority (the “FCA”), which regulates LIBOR, announced that the FCA will no longer persuade or compel banks to submit rates for the calculation of LIBOR after 2021, which was extended through June 2023 for U.S. dollar LIBOR values. At this time, it is not possible to predict what such phase out, alternative reference rates or other reforms, if they occur, will have on the amount of interest paid on, or the market value of, Parent’s future debt obligations, including the credit facility it anticipates entering into following the closing of with the Business Combination.

Risks Relating to Ownership of Parent Common Stock Following the Business Combination

Future resales of the Parent common stock issued to the Sponsor or the Existing GREP Members may cause the market price of Parent’s securities to drop significantly, even if Parent’s business is doing well.

Under the Business Combination Agreement, the Sponsor will receive 1,238,393 shares of Parent common stock (371,518 of which will subject to forfeiture as described in the Sponsor Agreement upon the consummation

 

64


Table of Contents
Index to Financial Statements

of the Business Combination) and the Existing GREP Members will receive 130.0 million shares of Parent common stock (subject to adjustment, as described in the Business Combination Agreement). Pursuant to the terms and subject to the conditions of the RRA and Lock-up Agreement to be entered into at the closing, the Existing GREP Members will not be able to sell any of the shares of Parent common stock that they receive as a result of the Business Combination (subject to limited exceptions) until 180 days after the consummation of the Business Combination. Please see the section entitled “Certain Relationships and Related Transactions — ENPC’s Related Party Transactions — Registration Rights and Lock-Up Agreement” for more information.

The Sponsor may sell, and upon expiration of the applicable lock-up periods and subject to applicable securities laws, the Existing GREP Members may sell large amounts of shares of Parent common stock in the open market or in privately negotiated transactions, which could have the effect of increasing the volatility in Parent’s stock price or putting significant downward pressure on the price of Parent’s common Stock.

The market price of shares of Parent common stock after the Business Combination may be affected by factors different from those currently affecting the prices of ENPC common stock and may be volatile.

Prior to the Business Combination, ENPC has had limited operations. Upon completion of the Business Combination, Parent’s results of operations will depend upon the performance of the Funds’ business, which are affected by factors that are different from those currently affecting the results of operations of ENPC.

In addition, following the Business Combination, fluctuations in the price of Parent’s securities could contribute to the loss of all or part of your investment. Accordingly, the valuation ascribed to Parent in the Business Combination may not be indicative of the price that will prevail in the trading market following the Business Combination.

If an active market for Parent’s securities develops and continues, the trading price of Parent’s securities following the Business Combination could be volatile and subject to wide fluctuations in response to various factors, some of which are beyond our control. Price volatility may be greater if the public float and trading volume of Parent common stock is low.

Any of the factors listed below could have a material adverse effect on your investment in our securities and Parent’s securities may trade at prices significantly below the price you paid for them. In such circumstances, the trading price of Parent’s securities may not recover and may experience a further decline. Factors affecting the trading price of Parent’s securities may include:

 

   

actual or anticipated fluctuations in our quarterly financial results or the quarterly financial results of companies perceived to be similar to Parent;

 

   

changes in the market’s expectations about Parent’s operating results;

 

   

success of competitors;

 

   

lack of adjacent competitors;

 

   

Parent’s operating results failing to meet the expectation of securities analysts or investors in a particular period;

 

   

changes in financial estimates and recommendations by securities analysts concerning Parent or the industries in which Parent operates in general;

 

   

operating and stock price performance of other companies that investors deem comparable to Parent;

 

   

announcements by Parent or its competitors of significant contracts, acquisitions, joint ventures, other strategic relationships or capital commitments;

 

   

changes in laws and regulations affecting Parent’s business;

 

   

commencement of, or involvement in, litigation involving Parent;

 

65


Table of Contents
Index to Financial Statements
   

changes in Parent’s capital structure, such as future issuances of securities or the incurrence of additional debt;

 

   

the volume of shares of Parent common stock available for public sale;

 

   

any significant change in Parent’s Board or management;

 

   

sales of substantial amounts of Parent common stock by our directors, executive officers or significant stockholders or the perception that such sales could occur;

 

   

general economic and political conditions such as recessions, interest rates, fuel prices, international currency fluctuations and acts of war or terrorism; and

 

   

changes in accounting standards, policies, guidelines, interpretations or principles.

Broad market and industry factors may materially harm the market price of our securities irrespective of our operating performance. The stock market in general and the NYSE have experienced price and volume fluctuations that have often been unrelated or disproportionate to the operating performance of the particular companies affected.

In the past, following periods of market volatility, stockholders have instituted securities class action litigation. If Parent is involved in securities litigation, it could have a substantial cost and divert resources and the attention of executive management from Parent’s business regardless of the outcome of such litigation.

Parent may redeem your unexpired warrants prior to their exercise at a time that is disadvantageous to you, thereby making your warrants worthless.

Following the consummation of the Business Combination, Parent will have the ability to redeem outstanding warrants at any time after they become exercisable and prior to their expiration, at a price of $11.50 per warrant, provided that the closing price of shares of Parent common stock equals or exceeds $18.00 per share (as adjusted for stock splits, stock capitalizations, reorganizations, recapitalizations and the like) for any 20 trading days within a 30-trading day period ending on the third trading day prior to proper notice of such redemption provided that on the date Parent gives notice of redemption. Parent will not redeem the warrants unless an effective registration statement under the Securities Act covering the shares of Parent common stock issuable upon exercise of the warrants is effective and a current prospectus relating to those shares of Parent common stock is available throughout the 30-day redemption period, except if the warrants may be exercised on a cashless basis and such cashless exercise is exempt from registration under the Securities Act. If and when the warrants become redeemable by Parent, Parent may exercise its redemption right even if it is unable to register or qualify the underlying securities for sale under all applicable state securities laws. Redemption of the outstanding warrants could force you to (i) exercise your warrants and pay the exercise price therefor at a time when it may be disadvantageous for you to do so, (ii) sell your warrants at the then-current market price when you might otherwise wish to hold your warrants or (iii) accept the nominal redemption price which, at the time the outstanding warrants are called for redemption, is likely to be substantially less than the market value of your warrants.

Parent will qualify as an “emerging growth company” within the meaning of the Securities Act, and if it takes advantage of certain exemptions from disclosure requirements available to emerging growth companies, it could make its securities less attractive to investors and may make it more difficult to compare its performance to the performance of other public companies.

Parent will qualify as an “emerging growth company” as defined in Section 2(a)(19) of the Securities Act, as modified by the Jumpstart Our Business Startups Act of 2012 (the “JOBS Act”). As such, Parent will be eligible for and intends to take advantage of certain exemptions from various reporting requirements applicable to other public companies that are not emerging growth companies for as long as it continues to be an emerging growth company, including, but not limited to, (i) not being required to comply with the auditor attestation requirements of Section 404 of the Sarbanes-Oxley Act, (ii) reduced disclosure obligations regarding executive

 

66


Table of Contents
Index to Financial Statements

compensation in Parent’s periodic reports and proxy statements and (iii) exemptions from the requirements of holding a nonbinding advisory vote on executive compensation and stockholder approval of any golden parachute payments not previously approved. As a result, Parent’s stockholders may not have access to certain information they may deem important. Parent will remain an emerging growth company until the earliest of (a) the last day of the fiscal year (a) following September 18, 2025, (b) in which Parent has total annual gross revenue of at least $1.07 billion or (c) in which Parent is deemed to be a large accelerated filer, which means (1) the market value of its common stock that is held by non-affiliates exceeds $700 million as of the last business day of its most recently completed second fiscal quarter (2) has been subject to compliance with periodic reporting requirements for a period of at least 12 months, and (3) the date on which Parent has issued more than $1.0 billion in non-convertible debt securities during the prior three year period. We cannot predict whether investors will find Parent’s securities less attractive because it will rely on these exemptions. If some investors find Parent’s securities less attractive as a result of its reliance on these exemptions, the trading prices of Parent’s securities may be lower than they otherwise would be, there may be a less active trading market for Parent’s securities and the trading prices of Parent’s securities may be more volatile.

Further, Section 102(b)(1) of the JOBS Act exempts emerging growth companies from being required to comply with new or revised financial accounting standards until private companies (that is, those that have not had a Securities Act registration statement declared effective or do not have a class of securities registered under the Exchange Act) are required to comply with the new or revised financial accounting standards. Parent intends to take advantage of the benefits of such extended transition period, which means that when a standard is issued or revised and it has different application dates for public or private companies, it, as an emerging growth company, can adopt the new or revised standard at the time private companies adopt the new or revised standard. This may make comparison of Parent’s financial statements with another public company which is neither an emerging growth company nor an emerging growth company which has opted out of using the extended transition period difficult or impossible because of the potential differences in accounting standards used.

If the Business Combination’s benefits do not meet the expectations of financial analysts, the market price of Parent common stock may decline after the Business Combination.

The market price of Parent common stock may decline as a result of the Business Combination if Parent does not achieve the perceived benefits of the Business Combination as rapidly, or to the extent anticipated by, financial analysts or the effect of the Business Combination on Parent’s financial results is not consistent with the expectations of financial analysts. Accordingly, holders of Parent common stock may experience a loss as a result of a decline in the market price of Parent common stock. In addition, a decline in the market price of Parent common stock could adversely affect Parent’s ability to issue additional securities and to obtain additional financing in the future.

Even if the Business Combination is consummated, the Parent warrants may never be in the money and may expire worthless.

The exercise price for the Parent warrants is $11.50 per share of Parent common stock. The Parent warrants may never be in the money prior to their expiration, and as such, the warrants may expire worthless.

Future issuances of debt securities and/or equity securities may adversely affect Parent, including the market price of Parent common stock, and may be dilutive to existing Parent stockholders.

In the future, Parent may incur debt and/or issue equity ranking senior to the Parent common stock. Those securities will generally have priority upon liquidation. Such securities also may be governed by an indenture or other instrument containing covenants restricting Parent’s operating flexibility. Additionally, any convertible or exchangeable securities that Parent issues in the future may have rights, preferences and privileges more favorable than those of the Parent common stock. Because Parent’s decision to issue debt and/or equity in the future will depend, in part, on market conditions and other factors beyond Parent’s control, it cannot predict or

 

67


Table of Contents
Index to Financial Statements

estimate the amount, timing, nature or success of Parent’s future capital raising efforts. As a result, future capital raising efforts may reduce the market price of Parent common stock and be dilutive to existing Parent stockholders.

Future sales, or the perception of future sales, by Parent or its stockholders in the public market following the Business Combination could cause the market price for Parent common stock to decline.

The sale of shares of Parent common stock in the public market, or the perception that such sales could occur, could harm the prevailing market price of shares of Parent common stock. These sales, or the possibility that these sales may occur, also might make it more difficult for Parent to sell equity securities in the future at a time and at a price that it deems appropriate.

The Existing GREP Members will be subject to a 180-day lock-up period (subject to limited exceptions) on transferring their equity interests in Parent. Upon the expiration or waiver of the lock-ups described above, shares held by such persons will be eligible for resale, subject to volume, manner of sale and other limitations under Rule 144, when such rule becomes applicable to Parent. In addition, such persons have the right, subject to certain conditions, to require Parent to register the sale of their shares of Parent common stock under the Securities Act. By exercising their registration rights and selling a large number of shares, these stockholders could cause the prevailing market price of Parent common stock to decline. Approximately 130.0 million shares of Parent common stock will be subject to lock-up agreements but may be sold into the market once eligible for resale. Please see the section entitled “Proposal No. 1 — Business Combination Proposal — Other Related Agreements — Registration Rights and Lock-Up Agreement” for more information.

As restrictions on resale end or if these stockholders exercise their registration rights, the market price of shares of Parent common stock could drop significantly if the holders of these shares sell them or are perceived by the market as intending to sell them. These factors could also make it more difficult for Parent to raise additional funds through future offerings of shares of Parent common stock or other securities.

In addition, the shares of Parent common stock reserved for future issuance under the Incentive Plan will become eligible for sale in the public market once those shares are issued, subject to provisions relating to various vesting requirements and, in some cases, limitations on volume and manner of sale applicable to affiliates under Rule 144. The number of shares of Parent common stock expected to be reserved for future issuance under its equity incentive plans is 6,500,000, which represents approximately 4% of the shares of Parent common stock that will be outstanding following the consummation of the Business Combination (assuming that no public stockholders exercise redemption rights with respect to their shares of Parent common stock). Parent is expected to file one or more registration statements on Form S-8 under the Securities Act to register shares of Parent common stock or securities convertible into or exchangeable for shares of Parent common stock issued pursuant to the Incentive Plan. Accordingly, shares registered under such registration statements will be available for sale in the open market.

In the future, Parent may also issue its securities in connection with investments or acquisitions. The amount of shares of Parent common stock issued in connection with an investment or acquisition could constitute a material portion of Parent’s then-outstanding shares of Parent common stock. Any issuance of additional securities in connection with investments or acquisitions may result in additional dilution to the Parent’s stockholders.

Anti-takeover provisions in the Parent Charter and the Parent Bylaws could delay or prevent a change of control.

Certain provisions of the Parent Charter and the Parent Bylaws may have an anti-takeover effect and may delay, defer or prevent a merger, acquisition, tender offer, takeover attempt or other change of control transaction

 

68


Table of Contents
Index to Financial Statements

that a stockholder might consider in its best interest, including those attempts that might result in a premium over the market price for the shares held by Parent’s stockholders. These provisions, among other things:

 

   

establish a staggered board of directors divided into three classes serving staggered three-year terms, such that not all members of the Parent Board will be elected at one time;

 

   

authorize the Parent Board to issue new series of preferred stock without stockholder approval and create, subject to applicable law, a series of preferred stock with preferential rights to dividends or our assets upon liquidation, or with superior voting rights to existing common stock;

 

   

eliminate the ability of stockholders to call special meetings of stockholders;

 

   

eliminate the ability of stockholders to fill vacancies on the Parent Board;

 

   

establish advance notice requirements for nominations for election to the Parent Board or for proposing matters that can be acted upon by stockholders at annual stockholder meetings;

 

   

permit the Parent Board to establish the number of directors;

 

   

provide that the Parent Board is expressly authorized to make, alter or repeal the Parent Bylaws;

 

   

provide that stockholders can remove directors only for cause; and

 

   

limit the jurisdictions in which certain stockholder litigation may be brought.

These anti-takeover provisions could make it more difficult for a third-party to acquire Parent, even if the third party’s offer may be considered beneficial by many of Parent’s stockholders. As a result, Parent’s stockholders may be limited in their ability to obtain a premium for their shares. These provisions could also discourage proxy contests and make it more difficult for you and other stockholders to elect directors of your choosing and to cause Parent to take other corporate actions you desire. Please see the sections entitled “Proposal No. 2 — The Charter Proposals” and “Description of Parent Capital Stock” for more information.

Parent’s Charter contains a provision renouncing its interest and expectancy in certain corporate opportunities.

Parent’s Charter will provide that Parent will, to the fullest extent provided by law, renounce any expectancy that the directors or officers of Parent will offer to Parent any corporate opportunity to which it becomes aware, except to the extent such corporate opportunity was offered to such person solely in his or her capacity as a director or officer of Parent. Officers and directors, including those nominated by the Existing GREP Members or their affiliates, may become aware, from time to time, of certain business opportunities (such as acquisition opportunities) and may direct such opportunities to Grey Rock (subject to the MSA that sets forth an allocation of certain acquisition opportunities between Parent and funds associated with Grey Rock) or other businesses in which they have invested or are otherwise associated, in which case Parent may not become aware of or otherwise have the ability to pursue such opportunity. Further, such businesses may choose to compete with Parent for these opportunities, possibly causing these opportunities to not be available to Parent or causing them to be more expensive for Parent to pursue. In addition, Grey Rock and its affiliates, may dispose of properties or other assets in the future, without any obligation to offer Parent the opportunity to purchase any of those assets. As a result, Parent’s renouncing of its interest and expectancy in any business opportunity that may be from time to time presented its officers and directors, could adversely impact our business or prospects if attractive business opportunities are procured by such parties for their own benefit rather than for Parent. We cannot assure you that any conflicts that may arise between Parent and any of such parties, on the other hand, will be resolved in Parent’s favor. As a result, competition from Grey Rock and its affiliates or businesses associated with our other officers and directors could adversely impact Parent’s results of operations.

 

69


Table of Contents
Index to Financial Statements

The Parent Charter will designate the Court of Chancery of the State of Delaware as the sole and exclusive forum for certain types of actions and proceedings that may be initiated by Parent’s stockholders, which could limit Parent’s stockholders’ ability to obtain a favorable judicial forum for disputes with Parent or its directors, officers, employees or stockholders.

The Parent Charter will provide that, unless Parent consents in writing to the selection of an alternative forum, that the Court of Chancery shall, to the fullest extent permitted by law, be the sole and exclusive forum for any stockholder (including a beneficial owner) to bring any derivative action on behalf of Parent, any action asserting a claim of breach of a fiduciary duty owed by any director, officer or other employee of Parent, any action asserting a claim against Parent, its directors, officers or employees arising pursuant to any provision of the DGCL or amended and restated certificate of incorporation of Parent or the Parent bylaws, or any action asserting a claim against Parent, its directors, officers or employees governed by the internal affairs doctrine, in each case subject to the Court of Chancery having personal jurisdiction over any indispensable parties (or such parties consent to the personal jurisdiction of the Court of Chancery within ten days following the Court of Chancery’s determination as to such personal jurisdiction) and subject matter jurisdiction over the claim. The foregoing forum selection provision shall not apply to claims arising under the Exchange Act, the Securities Act, or any other claim for which the federal courts have exclusive jurisdiction.

In addition, the Parent Charter will provide that the federal district courts of the United States will be the exclusive forum for resolving any complaint asserting a cause of action arising under the Securities Act; however, there is uncertainty as to whether a court would enforce such provision. Although we believe these provisions benefit Parent by providing increased consistency in the application of Delaware law for the specified types of actions and proceedings, the provisions may have the effect of discouraging lawsuits against us or our directors and officers. Alternatively, if a court were to find the choice of forum provision contained in the Parent Charter to be inapplicable or unenforceable in an action, we may incur additional costs associated with resolving such action in other jurisdictions, which could harm our business, financial condition, and operating results. For example, under the Securities Act, state and federal courts have concurrent jurisdiction over all suits brought to enforce any duty or liability created by the Securities Act, and investors cannot waive compliance with the federal securities laws and the rules and regulations thereunder. Any person or entity purchasing or otherwise acquiring any interest in Parent’s common stock shall be deemed to have notice of and consented to this exclusive forum provision, but will not be deemed to have waived our compliance with the federal securities laws and the rules and regulations thereunder.

Parent will be a “controlled company” under the corporate governance rules of the NYSE and, as a result, will qualify for exemptions from certain corporate governance requirements. It is anticipated that Parent will rely on certain of these exemptions, which means you will not have the same protections afforded to stockholders of companies that are subject to such requirements.

Upon completion of this offering, the Existing GREP Members will collectively own approximately 75.5% of the combined voting power of Parent common stock assuming no redemptions. As a result, following the Business Combination, Parent will be a “controlled company” within the meaning of the corporate governance standards of the rules of the NYSE. Under these rules, a listed company of which more than 50% of the voting power is held by an individual, group or another company is a “controlled company” and may elect not to comply with certain corporate governance requirements, including:

 

   

the requirement that a majority of its board of directors consist of independent directors;

 

   

the requirement that its director nominations be made, or recommended to the full board of directors, by its independent directors or by a nominations committee that is comprised entirely of independent directors and that it adopt a written charter or board resolution addressing the nominations process; and

 

   

the requirement that it have a compensation committee that is composed entirely of independent directors with a written charter addressing the committee’s purpose and responsibilities.

 

70


Table of Contents
Index to Financial Statements

As long as Parent remains a “controlled company,” Parent may elect to take advantage of any of these exemptions. It is anticipated that at the closing of the Business Combination, Parent’s board of directors will not have a majority of independent directors, Parent’s compensation committee would not consist entirely of independent directors and that it may not have a compensation committee or nominating committee. Accordingly, you will not have the same protections afforded to stockholders of companies that are subject to all of the corporate governance requirements of the rules of the NYSE.

Parent could be adversely affected by changes in applicable tax laws, regulations, or administrative interpretations thereof in the United States or other jurisdictions.

Parent could also be adversely affected by changes in applicable tax laws, regulations, or administrative interpretations thereof in the United States or other jurisdictions and changes in tax law could reduce Parent’s after-tax income and adversely affect our business and financial condition. For example, the U.S. federal tax legislation commonly referred to as the Tax Cuts and Jobs Act (the “Tax Act”), enacted in December 2017, resulted in fundamental changes to the Code, as amended, including, among many other things, a reduction to the federal corporate income tax rate, a partial limitation on the deductibility of business interest expense, a limitation on the deductibility of certain director and officer compensation expense, limitations on net operating loss carrybacks and carryovers and changes relating to the scope and timing of U.S. taxation on earnings from international business operations. In addition, other changes could be enacted in the future to increase the corporate tax rate, limit further the deductibility of interest, or effect other changes that could have a material adverse effect on Parent’s financial condition. Such changes could also include increases in state taxes and other changes to state tax laws to replenish state and local government finances depleted by costs attributable to the COVID-19 pandemic and the reduction in tax revenues due to the accompanying economic downturn.

In addition, Parent’s effective tax rate and tax liability are based on the application of current income tax laws, regulations and treaties. These laws, regulations and treaties are complex and often open to interpretation. In the future, the tax authorities could challenge Parent’s interpretation of laws, regulations and treaties, resulting in additional tax liability or adjustment to our income tax provision that could increase Parent’s effective tax rate. Changes to tax laws may also adversely affect Parent’s ability to attract and retain key personnel.

Risks Relating to Redemption

Public stockholders, together with any affiliates of theirs or any other person with whom they are acting in concert or as a “group,” will be restricted from exercising redemption rights with respect to 15% or more of the public shares.

A public stockholder, together with any of its affiliates or any other person with whom it is acting in concert or as a “group,” will be restricted from exercising redemption rights with respect to an aggregate of 15% or more of the public shares. Accordingly, if you hold 15% or more of the public shares and the Business Combination Proposal is approved, you will not be able to exercise redemption rights with respect to the full amount of your shares and may be forced to hold the shares in excess of 15% or sell them in the open market. If the Business Combination is consummated, the value of such excess shares may not appreciate over time and the market price of Parent common stock may not exceed the per share redemption price paid in connection with the Business Combination.

There is no guarantee that a public stockholder’s decision whether to redeem his, her or its shares for a pro rata portion of the Trust Account will put such stockholder in a better future economic position.

No assurance can be given as to the price at which a public stockholder may be able to sell his, her or its shares of Parent common stock in the future following the completion of the Business Combination. Certain events following the consummation of any business combination, including the Business Combination, may cause an increase in stock price, and may result in a lower value realized now than a ENPC stockholder might

 

71


Table of Contents
Index to Financial Statements

realize in the future had the stockholder not elected to redeem his, her or its shares of ENPC Class A common stock. Conversely, if a public stockholder does not redeem his, her or its shares, such stockholder will bear the risk of ownership of the Parent common stock after the consummation of the Business Combination, and there can be no assurance that a stockholder can sell his, her or its shares of Parent common stock in the future for a greater amount than the redemption price set forth in this proxy statement/prospectus. A public stockholder should consult his, her or its own tax and/or financial advisor for assistance on how this may affect his, her or its individual situation.

If our stockholders fail to comply with the redemption requirements specified in this proxy statement/prospectus, they will not be entitled to redeem their shares of our Class A common stock for a pro rata portion of the funds held in our Trust Account.

Holders of Class A common stock are not required to affirmatively vote against the Business Combination Proposal in order to exercise their redemption rights. In order to exercise redemption rights, holders of public shares are required to, among other requirements, submit a request in writing and deliver their stock (either physically or electronically) to our Transfer Agent at least two business days prior to the special meeting. Stockholders electing to redeem their public shares will receive their pro rata portion of the amount on deposit in the Trust Account less taxes payable, calculated as of two business days prior to the anticipated consummation of the Business Combination. See the section entitled “Special Meeting of ENPC Stockholders — Redemption Rights and Procedures” for additional information on how to exercise your redemption rights. If you do not timely submit your redemption request and deliver your Class A common stock and comply with the other redemption requirements, you will not be entitled to redeem your Class A common stock.

We will comply with the tender offer rules or proxy rules, as applicable, when conducting redemptions in connection with the Business Combination. Despite our compliance with these rules, if a stockholder fails to receive our tender offer or proxy materials, as applicable, such stockholder may not become aware of the opportunity to redeem its shares. In addition, the proxy solicitation or tender offer materials, as applicable, that we will furnish to holders of our public shares in connection with the Business Combination will indicate the applicable delivery requirements, which will include the requirement that a beneficial holder must identify itself in order to validly tender or redeem its shares. For example, we may require our public stockholders seeking to exercise their redemption rights, whether they are record holders or hold their shares in “street name,” to either tender their certificates to our Transfer Agent prior to the date set forth in the tender offer documents or proxy materials mailed to such holders, or up to two business days prior to the vote on the proposal to approve the Business Combination in the event we distribute proxy materials, or to deliver their shares to the Transfer Agent electronically. In the event that a stockholder fails to comply with these or any other procedures, its shares may not be redeemed.

We may be able to complete the Business Combination even if a substantial majority of our stockholders do not agree with it.

We may be able to complete the Business Combination even if a substantial majority of our stockholders do not agree (due to stockholders’ ability to seek redemption of their shares), except that in no event will we redeem shares of Class A common stock in an amount that would cause our net tangible assets to be less than $5,000,001 upon consummation of the Business Combination and after payment of underwriter’s fees and commissions (such that we are not subject to the SEC’s “penny stock” rules). As a result, we may be able to complete the Business Combination even though a substantial majority of our public stockholders do not agree with the transaction and have redeemed their shares.

There is uncertainty regarding the federal income tax consequences of the redemption to the holders of ENPC Class A common stock.

There is some uncertainty regarding the federal income tax consequences to holders of ENPC Class A common stock who exercise their redemption rights. The uncertainty of tax consequences relates primarily to the

 

72


Table of Contents
Index to Financial Statements

individual circumstances of the taxpayer and include (i) whether the redemption results in a dividend, taxable as ordinary income, or a sale, taxable as capital gain, and (ii) whether such capital gain is “long-term” or “short-term.” Whether the redemption qualifies for sale treatment, resulting in taxation as capital gain rather than ordinary income, will depend largely on whether the holder owns (or is deemed to own) any shares of ENPC Class A common stock following the redemption, and if so, the total number of shares of ENPC Class A common stock held by the holder both before and after the redemption relative to all shares of ENPC Class A common stock outstanding both before and after the redemption. The redemption generally will be treated as a sale, rather than a dividend, if the redemption (i) is “substantially disproportionate” with respect to the holder, (ii) results in a “complete termination” of the holder’s interest in ENPC or (iii) is “not essentially equivalent to a dividend” with respect to the holder. Due to the personal and subjective nature of certain of such tests and the absence of clear guidance from the IRS, there is uncertainty as to whether a holder who elects to exercise its redemption rights will be taxed on any gain from the redemption as ordinary income or capital gain. Please see the section entitled “Material U.S. Federal Income Tax Considerations — Redemption of our Common Stock” for more information.

Risks If the Adjournment Proposal Is Not Approved

If the adjournment proposal is not approved, and ENPC is not otherwise authorized to consummate the Business Combination, ENPC’s board of directors will not have the ability to adjourn the special meeting to a later date, and, therefore, the Business Combination will not be approved.

ENPC’s board of directors is seeking approval to adjourn the special meeting to a later date or dates if, at the special meeting, the officer presiding over the special meeting determines that it would be in the best interests of ENPC to adjourn the special meeting to give ENPC more time to consummate the Business Combination for whatever reason (such as if the Business Combination Proposal is not approved, ENPC has net tangible assets of less than $5,000,001 after taking into account the holders of public shares who properly elect to redeem their public shares into cash or another condition to closing the Business Combination has not been satisfied). If the adjournment proposal is not approved, ENPC’s board of directors will not have the ability to adjourn the special meeting to a later date. In such event, the Business Combination would not be completed and, if another business combination is not consummated as permitted by ENPC’s stockholders, ENPC will cease all operations except for the purpose of winding up, redeeming 100% of the outstanding public shares for cash and, subject to the approval of its remaining stockholders and its board of directors, dissolving and liquidating.

 

73


Table of Contents
Index to Financial Statements

UNAUDITED PRO FORMA CONDENSED COMBINED FINANCIAL STATEMENTS

Introduction

The unaudited pro forma condensed combined financial statements have been prepared in accordance with Article 11 of SEC Regulation S-X as amended by the final rule, Release No. 33-10786 “Amendments to Financial Disclosures about Acquired and Disposed Business” to aid you in your analysis of the financial aspects of the Transactions (as defined below) and is for informational purposes only. The unaudited pro forma condensed combined financial statements present the pro forma effects of the following transactions, collectively referred to as the “Transactions” for purposes of this section, and other related events as described in Note 1 to the accompanying notes to the unaudited pro forma condensed combined financial statements:

 

   

the formation transaction of Fund III and its business combination with Fund I and Fund II; and

 

   

the business combination of Grey Rock and ENPC, referred to in this section as the “Business Combination.”

The unaudited pro forma condensed combined balance sheet as of June 30, 2022 (the “pro forma balance sheet”), and the unaudited pro forma condensed combined statement of operations for the six months ended June 30, 2022 and the year ended December 31, 2021 (the “pro forma statement of operations,” together with the pro forma balance sheet and the corresponding notes hereto, the “pro forma financial statements”) present the pro forma financial statements of the Parent after giving effect to the Transactions.

The pro forma financial statements have been developed from and should be read in conjunction with the following historical financial statements and related notes of ENPC and Grey Rock Energy Fund III, Grey Rock Energy Fund, LP and Grey Rock Energy Fund II:

 

   

unaudited financial statements of ENPC as of June 30, 2022 and for the six months ended June 30, 2022 and 2021 and the related notes included elsewhere in this proxy statement/prospectus and the audited financial statements of ENPC as of and for the fiscal year ended December 31, 2021 and the related notes included elsewhere in this proxy statement/prospectus,

 

   

unaudited consolidated financial statements of Grey Rock Energy Fund, LP and Subsidiaries as of June 30, 2022 and for the six months ended June 30, 2022 and 2021 and the related notes included elsewhere in this proxy statement/prospectus and audited consolidated financial statements of Grey Rock Energy Fund, LP and Subsidiaries as of December 31, 2021 and 2020 and for the years ended December 31, 2021, 2020 and 2019 and the related notes included elsewhere in this proxy statement/prospectus,

 

   

unaudited combined financial statements of Grey Rock Energy Fund II as of June 30, 2022 and for the six months ended June 30, 2022 and 2021, and the related notes included elsewhere in this proxy statement/prospectus and audited combined financial statements of Grey Rock Energy Fund II as of and for the years ended December 31, 2021 and 2020, and the related notes included elsewhere in this proxy statement/prospectus, and

 

   

unaudited combined financial statements of Grey Rock Energy Fund III as of June 30, 2022 and for the six months ended June 30, 2022 and 2021, and the related notes included elsewhere in this proxy statement/prospectus and audited combined financial statements of Grey Rock Energy Fund III as of December 31, 2021 and 2020 and for the years ended December 31, 2021, 2020 and 2019 and the related notes included elsewhere in this proxy statement/prospectus.

GREP Formation Transaction

The GREP Formation Transaction will be accounted for consistent with that of a common control transaction pursuant to the guidance in ASC 805-50, recognizing the assets and liabilities received in the transaction at their historical carrying amounts. Fund III has been identified as the acquirer and “predecessor” to the Parent. As control of each Fund will remain with its respective general partner and there will not be a substantive economic change with respect to the Funds pre and post the GREP Formation Transaction, the

 

74


Table of Contents
Index to Financial Statements

transaction will be accounted for consistent with that of a common control transaction and the GREP Formation Transaction will combine Fund III, Fund I and Fund II at historical cost.

The pro forma balance sheet as of June 30, 2022 assumes that the GREP Formation Transaction occurred on June 30, 2022. The pro forma statement of operations for the six months ended June 30, 2022 and the year ended December 31, 2021 gives pro forma effect to the GREP Formation Transaction as if they had occurred on January 1, 2021.

Business Combination

The Business Combination is accounted for as a reverse recapitalization, with no goodwill or other intangible assets recorded, in accordance with GAAP. Under this method of accounting, ENPC is treated as the “acquired” company for financial reporting purposes. Fund III has been determined to be the accounting acquirer because Grey Rock, as a group, will retain a majority of the outstanding shares of Parent as of the closing of the Business Combination, and they have nominated all members of the board of directors as of the closing of the Business Combination.

The pro forma balance sheet as of June 30, 2022 assumes that the Business Combination and related transactions occurred on June 30, 2022. The pro forma statement of operations for the six months ended June 30, 2022 and the year ended December 31, 2021 give pro forma effect to the Business Combination and related transactions as if they had occurred on January 1, 2021. ENPC and Grey Rock have not had any historical relationship prior to the Business Combination. Accordingly, no pro forma adjustments were required to eliminate activities between the companies.

The pro forma financial statements are presented to reflect the Transactions and do not represent what ENPC’s financial position or results of operations would have been had the Transactions occurred on the dates noted above, nor do they project the financial position or results of operations of Parent following the Transactions. The transaction accounting adjustments are based on available information and certain assumptions that management believes are factually supportable and are expected to have a continuing impact on the results of operations with the exception of certain non-recurring charges to be incurred in connection with the Transactions, as further described below. In the opinion of management, all adjustments necessary to present fairly the pro forma financial statements have been made.

ENPC anticipates that certain non-recurring charges will be incurred in connection with the GREP Formation Transaction and the Business Combination. Any such charge could affect the future results of Parent in the period in which such charges are incurred; however, these costs are not expected to be incurred in any period beyond 12 months from the effective date of the Business Combination, which is expected to close the same day as the effective date of the transaction. Accordingly, the pro forma statement of operations for the six months ended June 30, 2022 and for the year ended December 31, 2021 reflect the effects of these non-recurring charges.

As a result of the foregoing, the transaction accounting adjustments are preliminary and subject to change as additional information becomes available and additional analysis is performed. The transaction accounting adjustments have been made solely for the purpose of providing the pro forma financial statements presented below. Any increases or decreases in the fair values of assets acquired and liabilities assumed upon completion of the final valuation related to the Business Combinations and/or the initial public offering price of ENPC’s Class A common stock will result in adjustments to the pro forma balance sheet and if applicable, the pro forma statement of operations. The final transaction accounting adjustments described herein may be materially different than the preliminary amounts reflected in the pro forma financial statements herein.

The pro forma financial statements should be read together with the sections titled “ENPC’s Management’s Discussion and Analysis of Financial Condition and Results of Operations,” “Grey Rock’s Management’s Discussion and Analysis of Financial Condition and Results of Operations — Fund III, Fund I and Fund II,” and the historical financial statements and related notes thereto of ENPC, Grey Rock Energy Fund III, Grey Rock Energy Fund, LP, and Grey Rock Energy Fund II included elsewhere in this proxy statement/prospectus.

 

75


Table of Contents
Index to Financial Statements

ENPC

UNAUDITED PRO FORMA CONDENSED COMBINED BALANCE SHEET

As of June 30, 2022

 

                            Assuming No Redemptions     Assuming Max Redemptions  
          GREP Formation Transaction     Business Combination  
    Historical     Transaction
Accounting
Adjustments
        Pro Forma
Combined
GREP
Formation
    Transaction
Accounting
Adjustments
        Pro
Forma
Combined
    Transaction
Accounting
Adjustments
        Pro
Forma
Combined
 
(in thousands)   ENPC     Fund I     Fund II     Fund III  

Assets

                         

Current Assets:

                         

Cash

  $ 172     $ 813     $ 22,927     $ 22,869     $ (9,358   2a   $ 37,251     $ 414,554     3a   $ 451,977     $ (409,547    3i   $ 42,430  

Prepaid expenses

    56       3       9       16       —           28       —           84       —           84  

Revenue receivable

    —         1,974       21,744       70,836       —           94,554       —           94,554       —           94,554  

Advances to operators

    —         —         —         15,276       —           15,276       —           15,276       —           15,276  

Other assets

    —         341       531       754       —           1,626       —           1,626       —           1,626  

Contributions receivable

    —         —         —         10       —           10       —           10       —           10  

Other Receivable

    —         —         —         469       —           469       —           469       —           469  
 

 

 

   

 

 

   

 

 

   

 

 

   

 

 

     

 

 

   

 

 

     

 

 

   

 

 

     

 

 

 

Total current assets

    228       3,131       45,211       110,230       (9,358       149,214       414,554         563,996       (409,547       154,449  

Property and equipment (successful efforts):

                         

Oil and gas properties, successful efforts method

    —         45,016       325,055       482,156       —           852,227       —           852,227       —           852,227  

Accumulated depletion

    —         (30,135     (166,937     (128,528     —           (325,600     —           (325,600     —           (325,600
 

 

 

   

 

 

   

 

 

   

 

 

   

 

 

     

 

 

   

 

 

     

 

 

   

 

 

     

 

 

 

Total property and equipment, net

    —         14,881       158,118       353,628       —           526,627       —           526,627       —           526,627  

Cash deposit

    —         —         300       —         —           300       —           300       —           300  

Investments held in trust account

    414,554       —         —         —         —           —         (414,554    3a     —         —           —    
 

 

 

   

 

 

   

 

 

   

 

 

   

 

 

     

 

 

   

 

 

     

 

 

   

 

 

     

 

 

 

Total assets

  $ 414,782     $ 18,012     $ 203,629     $ 463,858     $ (9,358     $ 676,141     $ —         $ 1,090,923     $ (409,547     $ 681,376  
 

 

 

   

 

 

   

 

 

   

 

 

   

 

 

     

 

 

   

 

 

     

 

 

   

 

 

     

 

 

 

Liabilities, stock subject to possible redemption, partners’ capital and stockholders’ equity

                         

Current Liabilities:

                         

Accounts payable

  $ 68     $ —       $ —       $ —       $ —         $ —       $ —         $ 68     $ —         $ 68  

Accounts payable—related party

    100       —         —         —         —           —         —           100       —           100  

Convertible note—related party

    1,549       —         —         —         —           —         (1,549    3b     —         —           —    

Accrued expenses

    8,530       284       6,736       4,606       (365   2a     11,261       35,374     3c     55,165       —           55,165  

Other payable

    —         168       —         —         —           168       —           168       —           168  

Derivative liabilities—
current

    —         336       1,664       13,479       —           15,479       —           15,479       —           15,479  

Credit facilities—current

    —         700       17,000       34,959       (8,993   2a     43,666       —           43,666       —           43,666  

Distributions payable

    —         —         —         —         —           —         —           —         —           —    

Related party payable

    —         —         —         —         —           —         —           —         —           —    

Franchise tax payable

    18       —         —         —         —           —         —           18       —           18  

Income tax payable

    45       —         —         —         —           —         —           45       —           45  
 

 

 

   

 

 

   

 

 

   

 

 

   

 

 

     

 

 

   

 

 

     

 

 

   

 

 

     

 

 

 

Total current liabilities

    10,310       1,488       25,400       53,044       (9,358       70,574       33,825         114,709       —           114,709  

Long-term liabilities:

                         

Asset retirement obligations

    —         377       2,086       1,519       —           3,982       —           3,982       —           3,982  

Credit facilities—
noncurrent

    —         —         —         —         —           —         —           —         —           —    

Derivative liabilities—noncurrent

    —         28       211       688       —           927       —           927       —           927  

Deferred income taxes

    —         —         —         —         —           —         25,808     3d     25,808       —           25,808  

Derivative warrant liabilities

    9,560       —         —         —         —           —         (140    3e     9,420       —           9,420  
 

 

 

   

 

 

   

 

 

   

 

 

   

 

 

     

 

 

   

 

 

     

 

 

   

 

 

     

 

 

 

Total liabilities

    19,870       1,893       27,697       55,251       (9,358       75,483       59,493         154,846       —           154,846  

Class A common stock subject to possible redemption

    414,070       —         —         —         —           —         (414,070    3f     —         —           —    

Partners’ capital and stockholders equity

                —             —          

General partner

    —         139       8,224       34,621       —           42,984       (42,984    3g     —         —           —    

Limited partners

    —         15,980       167,708       373,986       —           557,674       (557,674    3g     —         —           —    
 

 

 

   

 

 

   

 

 

   

 

 

   

 

 

     

 

 

   

 

 

     

 

 

   

 

 

     

 

 

 

Total partners’ capital

    —         16,119       175,932       408,607       —           600,658       (600,658       —         —           —    

Class A common stock

    0       —         —         —         —           —         (0    3f     —         —           —    

Class B common stock

    0       —         —         —         —           —         (0    3f     —         —           —    

Class F common stock

    0       —         —         —         —           —         (0    3f     —         —           —    

Accumulated deficit

    (19,158     —         —         —         —           —         19,158     3h     —         —           —    

ParentCo Class A common stock

    —         —         —         —         —           —         1,726     3f, g     1,726       (409    3i     1,317  

Additional paid in capital

    —         —         —         —         —           —         934,351     3b,c,d,e,f,g,h     934,351       (409,138    3i     525,213  
 

 

 

   

 

 

   

 

 

   

 

 

   

 

 

     

 

 

   

 

 

     

 

 

   

 

 

     

 

 

 

Total partners’ capital, stock subject to possible redemption and stockholders’ equity

    394,912       16,119       175,932       408,607       —           600,658       (59,493       936,077       (409,547       526,530  
 

 

 

   

 

 

   

 

 

   

 

 

   

 

 

     

 

 

   

 

 

     

 

 

   

 

 

     

 

 

 

Total liabilities, stock subject to possible redemption, partners’ capital and stockholders’ equity

  $ 414,782     $ 18,012     $ 203,629     $ 463,858     $ (9,358     $ 676,141     $ —         $ 1,090,923     $ (409,547     $ 681,376  
 

 

 

   

 

 

   

 

 

   

 

 

   

 

 

     

 

 

   

 

 

     

 

 

   

 

 

     

 

 

 

See accompanying “Notes to the Unaudited Pro Forma Condensed Combined Financial Statements”

 

76


Table of Contents
Index to Financial Statements

ENPC

UNAUDITED PRO FORMA CONDENSED COMBINED STATEMENT OF OPERATIONS

For the Six Months Ended June 30, 2022

 

          Assuming No Redemptions     Assuming Max Redemptions  
          GREP Formation Transaction     Business Combination  
    Historical     Pro Forma
Combined

GREP Formation
    Transaction
Accounting

Adjustments
    Pro Forma
Combined
    Transaction
Accounting

Adjustments
    Pro Forma
Combined
 

(in thousands, except share and per share amounts)

  ENPC     Fund I     Fund II     Fund III  

Revenue:

                 

Oil, natural gas, and related product sales, net

  $ —       $ 4,231     $ 66,818     $ 173,068     $ 244,117     $ —       $ 244,117     $ —       $ 244,117  

Operating Expenses:

                 

Lease operating expenses

    —         808       7,897       9,470       18,175       —         18,175       —         18,175  

Production taxes

    —         274       2,805       9,574       12,653       —         12,653       —         12,653  

Depletion and accretion expense

    —         1,107       15,760       30,662       47,529       —         47,529       —         47,529  

Impairment expense

    —         —         —         —         —         —         —         —         —    

Professional fees

    —         70       305       458       833       (833 ) 4a      —         —         —    

Management fees

    —         —         1,158       1,889       3,047       (3,047 ) 4b      —         —         —    

General and administrative

    8,516       6       397       757       1,160       2,090  4a      11,766       —         11,766  

Gain on disposal of oil and natural gas properties

    —         —         —         —         —         —         —         —         —    

Administrative fee—related party

    120       —         —         —         —         4,951  4b      5,071       —         5,071  

Franchise tax expense

    75       —         —         —         —         —         75       —         75  
 

 

 

   

 

 

   

 

 

   

 

 

   

 

 

   

 

 

   

 

 

   

 

 

   

 

 

 

Total operating expenses

    8,711       2,265       28,322       52,810       83,397       3,161       95,269       —         95,269  
 

 

 

   

 

 

   

 

 

   

 

 

   

 

 

   

 

 

   

 

 

   

 

 

   

 

 

 

Operating Income (Loss)

    (8,711     1,966       38,496       120,258       160,720       (3,161     148,848       —         148,848  

Loss on derivative contracts

    —         (803     (7,826     (25,228     (33,857     —         (33,857     —         (33,857

Interest expense

    —         (19     (398     (718     (1,135     —         (1,135     —         (1,135

Change in fair value of derivative warrant liabilities

    (2,424     —         —         —         —         35  4c      (2,389     —         (2,389

Income from investments held in Trust Account

    501       —         —         —         —         (501 ) 4d      —         —         —    
 

 

 

   

 

 

   

 

 

   

 

 

   

 

 

   

 

 

   

 

 

   

 

 

   

 

 

 

Income (Loss) before income taxes

    (10,634     1,144       30,272       94,312       125,728       (3,627     111,467       —         111,467  

Income tax expense

    45       —         —         —         —         27,977  4e      28,022       —         28,022  
 

 

 

   

 

 

   

 

 

   

 

 

   

 

 

   

 

 

   

 

 

   

 

 

   

 

 

 

Net Income (Loss)

  $ (10,679   $ 1,144     $ 30,272     $ 94,312     $ 125,728     $ (31,604   $ 83,445     $ —       $ 83,445  
 

 

 

   

 

 

   

 

 

   

 

 

   

 

 

   

 

 

   

 

 

   

 

 

   

 

 

 

Net income per share (Note 5)

                 

Weighted average shares outstanding of Class A common stock, basic and diluted

    42,014,000                  

Basic and diluted net income per share of Class A common stock

  $ (0.25                

Weighted average shares outstanding of Class B common stock, basic and diluted

    300,000                  

Basic and diluted net income per share of Class B common stock

  $ (0.25                

Weighted average shares outstanding of Class F common stock, basic and diluted

    828,000                  

Basic and diluted net income per share of Class F common stock

  $ (0.25                

Weighted average shares outstanding of ParentCo Class A common stock

                172,266,875         131,366,876  

Basic and diluted net income per share of ParentCo Class A common stock

              $ 0.48       $ 0.64  

See accompanying “Notes to the Unaudited Pro Forma Condensed Combined Financial Statements”

 

77


Table of Contents
Index to Financial Statements

ENPC

UNAUDITED PRO FORMA CONDENSED COMBINED STATEMENT OF OPERATIONS

For the Year Ended December 31, 2021

 

                            Assuming No Redemptions     Assuming Max Redemptions  
          GREP Formation Transaction     Business Combination  
    Historical     Pro
Forma
Combined
GREP
Formation
    Transaction
Accounting
Adjustments
          Pro Forma
Combined
    Transaction
Accounting
Adjustments
    Pro Forma
Combined
 
(in thousands, except share and per share amounts)   ENPC     Fund I     Fund II     Fund III  

Revenue:

                   

Oil, natural gas, and related product sales, net

  $ —       $ 10,257     $ 82,391     $ 197,546     $ 290,194     $ —         $ 290,194     $         —       $ 290,194  

Operating Expenses:

                   

Lease operating expenses

    —         1,799       13,128       12,362       27,289       —           27,289       —         27,289  

Production taxes

    —         627       5,675       10,808       17,110       —           17,110       —         17,110  

Depletion and accretion expense

    —         3,038       31,090       60,534       94,662       —           94,662       —         94,662  

Impairment expense

    —         —         —         —         —         —           —         —         —    

Professional fees

    —         218       541       1,552       2,311       (2,311     4f       —         —         —    

Management fees

    —         —         2,315       3,878       6,193       (6,193     4g       —         —         —    

General and administrative

    1,964       171       672       832       1,675       4,826       4f       8,465       —         8,465  

Gain on disposal of oil and natural gas properties

    —         (1,341     (938     —         (2,279     —           (2,279     —         (2,279

Administrative fee—related party

    240       —         —         —         —         10,000       4g       10,240       —         10,240  

Franchise tax expense

    159       —         —         —         —         —           159       —         159  
 

 

 

   

 

 

   

 

 

   

 

 

   

 

 

   

 

 

     

 

 

   

 

 

   

 

 

 

Total operating expenses

    2,363       4,512       52,483       89,966       146,961       6,322         155,646       —         155,646  
 

 

 

   

 

 

   

 

 

   

 

 

   

 

 

   

 

 

     

 

 

   

 

 

   

 

 

 

Operating Income (Loss)

    (2,363     5,745       29,908       107,580         (6,322       134,548       —         134,548  

Loss on derivative contracts

    —         (1,842     (13,232     (17,315     (32,389     —           (32,389     —         (32,389

Interest expense

    —         (138     (848     (1,399     (2,385     —           (2,385     —         (2,385

Change in fair value of derivative warrant liabilities

    3,794       —         —         —         —         (55     4h       3,739       —         3,739  

Income from investments held in Trust Account

    41       —         —         —         —         (41     4i         —         —    
 

 

 

   

 

 

   

 

 

   

 

 

   

 

 

   

 

 

     

 

 

   

 

 

   

 

 

 

Income (Loss) before income taxes

    1,472       3,765       15,828       88,866       (34,774     (6,418       103,513       —         103,513  

Income tax expense

    —         —         —         —         —         25,789       4j       51,597       —         51,597  
            —         25,808       4j        
 

 

 

   

 

 

   

 

 

   

 

 

   

 

 

   

 

 

     

 

 

   

 

 

   

 

 

 

Net Income (Loss)

  $ 1,472     $ 3,765     $ 15,828     $ 88,866     $ (34,774   $ (58,015     $ 51,916     $ —       $ 51,916  
 

 

 

   

 

 

   

 

 

   

 

 

   

 

 

   

 

 

     

 

 

   

 

 

   

 

 

 

Net income per share (Note 5)

                   

Weighted average shares outstanding of Class A common stock, basic and diluted

    42,014,000                    

Basic and diluted net income per share of Class A common stock

  $ 0.03                    

Weighted average shares outstanding of Class B common stock, basic and diluted

    300,000                    

Basic and diluted net income per share of Class B common stock

  $ 0.03                    

Weighted average shares outstanding of Class F common stock, basic and diluted

    828,000                    

Basic and diluted net income per share of Class F common stock

  $ 0.03                    

Weighted average shares outstanding of ParentCo Class A common stock

                  172,266,875         130,866,875  

Basic and diluted net loss per share of ParentCo Class A common stock

                $ 0.30       $ 0.40  

See accompanying “Notes to the Unaudited Pro Forma Condensed Combined Financial Statements”

 

 

78


Table of Contents
Index to Financial Statements

NOTES TO UNAUDITED PRO FORMA CONDENSED COMBINED FINANCIAL STATEMENTS

Note 1 — Basis of Presentation and Description of the Transaction

The pro forma financial statements have been prepared in accordance with Article 11 of Regulation S-X as amended by the final rule, Release No. 33-10786, “Amendments to Financial Disclosures about Acquired and Disposed Businesses.” Release No. 33-10786 replaces the existing pro forma adjustment criteria which simplified requirements to depict the accounting for the transaction (“Transaction Accounting Adjustments”) and present the reasonably estimable synergies and other transaction effects that have occurred or are reasonably expected to occur (“Management Adjustments”). Only Transaction Accounting Adjustments are presented in the pro forma financial information and the notes thereto. The adjustments presented in the pro forma financial statements have been identified and presented to provide relevant information necessary for an understanding of Parent upon consummation of the GREP Formation Transaction and Business Combination.

The GREP Formation Transaction will be accounted for consistent with that of a common control transaction pursuant to the guidance in ASC 805-50, recognizing the assets and liabilities received in the transaction at their historical carrying amounts. Fund III has been identified as the acquirer and “predecessor” to Parent. Management determined that Fund III was the predecessor as it is the largest of the three Funds and will comprise the majority of the Combined Company upon consummation of the Business Combination. For the purposes of effecting the GREP Formation Transaction, it was determined that a high degree of common ownership exists among Fund III, Fund I and Fund II and there will not be a substantive economic change with respect to the Funds, pre and post the GREP Formation Transaction. As such, the GREP Formation Transaction will be accounted for consistent with that of a common control transaction and Fund III, Fund I and Fund II will be combined at their historical cost.

The Business Combination will be accounted for as a reverse recapitalization, with no goodwill or other intangible assets recorded, in accordance with GAAP. Under this method of accounting, ENPC will be treated as the “accounting acquiree” and GREP as the “accounting acquirer” for financial reporting purposes. Accordingly, for accounting purposes, the Business Combination will be treated as the equivalent of GREP issuing shares for the net assets of ENPC, followed by a recapitalization. The net assets of ENPC will be stated at historical cost. Operations prior to the Business Combination will be those of GREP.

The pro forma balance sheet as of June 30, 2022 assumes that the Business Combination and related transactions occurred on June 30, 2022. The pro forma statement of operations for the six months ended June 30, 2022 and the year ended December 31, 2021 give pro forma effect to the Business Combination and related transactions as if they had occurred on January 1, 2021, the beginning of the earliest period presented. These periods are presented on the basis that GREP is the acquirer for accounting purposes.

The unaudited pro forma adjustments reflecting the GREP Formation Transaction and the consummation of the Business Combination are based on certain currently available information and certain assumptions and methodologies that management believes are reasonable under the circumstances. The pro forma adjustments, which are described in the accompanying notes, may be revised as additional information becomes available and is evaluated. Therefore, it is likely the actual adjustments will differ from the pro forma adjustments, and it is possible that the difference may be material. Management believes that its assumptions and methodologies provide a reasonable basis for presenting all of the significant effects of the GREP Formation Transaction and the Business Combination based on information available to management at this time and the pro forma adjustments give appropriate effect to those assumptions and are properly applied in the unaudited pro forma condensed combined financial information.

The pro forma financial information does not give effect to any anticipated synergies, operating efficiencies, tax savings, or cost savings that may be associated with the GREP Formation Transaction or the Business Combination. The pro forma financial statements are not necessarily indicative of what the actual results of operations and financial position would have been had the GREP Formation Transaction and Business

 

79


Table of Contents
Index to Financial Statements

Combination taken place on the dates indicated, nor are they indicative of the future consolidated results of operations or financial position of Parent following the Business Combination. They should be read in conjunction with the historical financial statements and notes thereto of ENPC, Grey Rock Energy Fund, LP, Grey Rock Energy Fund II and Grey Rock Energy Fund III.

Note 2 — Preliminary Accounting of the GREP Formation Transaction

Parent expects the GREP Formation Transaction to close in conjunction with the Business Combination with estimated consideration of $1.3 billion. Grey Rock Energy Fund III has determined it is the accounting acquirer to the GREP Formation Transaction which will be accounted for consistent with that of a common control transaction in accordance with ASC 805-50, recognizing the assets and liabilities received in the transaction at their historical carrying amounts.

 

  (a)

Represents settlement of the preferred limited partnership credit facility balances for Fund II and Fund III at June 30, 2022 of $8,993 thousand, and the associated interest expense totaling $365 thousand for a total decrease in cash of $9,358 thousand.

Note 3 — Transaction Accounting Adjustments — Balance Sheet

The unaudited pro forma condensed combined balance sheet has been adjusted to reflect the Business Combination and has been prepared for informational purposes only.

 

  (a)

Reflects the reclassification of cash held in ENPC’s Trust Account to cash and to reflect the cash available to consummate the Business Combination or to fund redemption of existing public shares.

 

  (b)

Reflects the elimination of the $1,549 thousand working capital loan ENPC borrowed from the Sponsor. This loan will be cancelled in conjunction with the consummation of the Business Combination.

 

  (c)

Reflects the pro forma adjustment of $35,374 thousand for the estimated legal, accounting, printer and capital market advisory fees to be incurred directly related to the Business Combination.

 

  (d)

The pro forma adjustment to deferred tax assets and liabilities were computed as if GREP became subject to corporate U.S. federal and state income taxes under Subchapter C of the U.S. Internal Revenue Code as of June 30, 2022. These balance sheet adjustments reflect future tax consequences attributable to differences between financial statement amounts and their respective tax basis utilizing an estimated blended statutory U.S. federal and state income tax rate of 23%. The adjustment amount is primarily driven by the recognition of deferred tax liabilities related to differences between the book and tax basis of oil and gas properties and related depletion and the expected realization of unrealized gain/loss on hedging activities. The change in tax status resulted in a pro forma adjustment to establish a deferred tax liability of $25,808 thousand.

 

  (e)

Reflects the elimination of 153,500 of ENPC’s private placement warrants to be forfeited as part of the Business Combination.

 

  (f)

Reflects the reclassification of ENPC’s Class A common stock subject to redemption of $414,070 thousand to 41,400,000 shares of Class A common stock and additional paid in capital, the forfeiture of ENPC’s Class B shares and the conversion of ENPC’s Class F shares in conjunction with the consummation of the Business Combination.

 

  (g)

Reflects the exchange of the Funds’ historical partners’ capital balances in which 130,000 thousand shares of Class A common stock are redeemed for $1,300 thousand using a par value of $0.01 per share at a redemption price of approximately $10.00 per share with the remaining partners’ capital balances exchanged for additional paid in capital.

 

  (h)

Reflects the reclassification of ENPC’s historical accumulated deficit into additional paid in capital as part of the reverse recapitalization.

 

80


Table of Contents
Index to Financial Statements
  (i)

Reflects the maximum redemption scenario in which 40,899,999 Class A ordinary shares are redeemed for $409,547 thousand allocated to ENPC common stock and additional paid in capital, using a par value of $0.01 per share at a redemption price of approximately $10.00 per share. This represents the maximum payment that could be made to redeem existing ENPC’s public shares.

Note 4 — Transaction Accounting Adjustments — Statement of Operations

The unaudited pro forma condensed combined statement of operations has been adjusted to reflect the Business Combination and has been prepared for informational purposes only. There were no adjustments to the unaudited pro forma condensed combined statement of operations related to the GREP Formation Transaction.

 

  (a)

Reflects the pro forma adjustment to increase general and administrative expense of $1,257 thousand associated with ENPC’s future executive team and other incremental personnel expenses. The pro forma adjustment also reclassifies professional fees to “General and administrative.”

 

  (b)

Reflects the pro forma adjustment to increase management fees of $1,904 thousand in accordance with the “Management Services Agreement” and reclassification of Fund II and Fund III’s existing management fees of $3,047 thousand to “Administrative fee-related party.”

 

  (c)

Reflects the elimination of the gain associated with the mark-to-market of ENPC’s private placement warrants expected to be forfeited upon consummation of the Business Combination.

 

  (d)

Reflects the elimination of “Income from investments held in Trust Account” associated with ENPC’s investment held in trust.

 

  (e)

To record the $27,977 income tax expense impact of the unaudited pro forma adjustments at an estimated statutory rate of 23%. Fund III, Fund I and Fund II operate in multiple jurisdictions, so the statutory rate may not be reflective of the actual impact of the tax effects of the adjustments.

 

  (f)

Reflects the pro forma adjustment to increase general and administrative expense of $2,515 thousand associated with ENPC’s future executive team and other incremental personnel expenses. The pro forma adjustment also reclassifies professional fees to “General and administrative.”

 

  (g)

Reflects the pro forma adjustment to increase management fees of $3,807 thousand in accordance with the “Management Services Agreement” and reclassification of Fund II and Fund III’s existing management fees of $6,193 thousand to “Administrative fee-related party.”

 

  (h)

Reflects the elimination of the gain associated with the mark-to-market of ENPC’s private placement warrants expected to be forfeited upon consummation of the Business Combination.

 

  (i)

Reflects the elimination of “Income from investments held in Trust Account” associated with ENPC’s investment held in trust.

 

  (j)

To record the $25,789 thousand income tax expense impact of the unaudited pro forma adjustments at an estimated statutory rate of 23%. Fund III, Fund I and Fund II operates in multiple jurisdictions, so the statutory rate may not be reflective of the actual impact of the tax effects of the adjustments. In addition, the pro forma adjustment also reflects the tax impact of $25,808 thousand to establishing the deferred tax liability of Fund III, Fund I and Fund II upon conversion to a taxable corporation.

Note 5 — Pro Forma Net Income (Loss) per Share

Pro forma net income per share was calculated using the historical weighted averages shares outstanding, and the issuance of additional shares in connection with the Business Combination, assuming the shares were outstanding since January 1, 2021. As the Business Combination and the related transactions are being reflected as if they had occurred at the beginning of the earliest period presented, the calculation of weighted average shares outstanding for basic and diluted net income per share assumes that the shares issuable relating to the Business Combination and related transactions have been outstanding for the entirety of all periods presented.

 

81


Table of Contents
Index to Financial Statements

The pro forma financial statements have been prepared to present two alternative scenarios with respect to the redemption of Common Stock by ENPC public stockholders at the time of the Business Combination for the six months ended June 30, 2022 and the year ended December 31, 2021:

 

     Six Months Ended
June 30, 2022
     Year Ended
December 31, 2021
 
(in thousands, except share and per share information)    Assuming No
Redemptions
     Assuming
Maximum
Redemptions
     Assuming No
Redemptions
     Assuming
Maximum
Redemptions
 

Pro forma net income

   $ 83,445      $ 83,445      $ 51,916      $ 51,916  

Weighted average shares outstanding — basic and diluted

     172,266,875        131,366,876        172,266,875        130,866,875  

Net income per share — basic and diluted

     0.48        0.64        0.30        0.40  

Excluded securities:(1)

           

Public Warrants

     10,350,000        10,350,000        10,350,000        10,350,000  

 

(1)

The potentially dilutive outstanding securities were excluded from the computation of pro forma net income per share, basic and diluted, because their effect would have been anti-dilutive, issuance or vesting of such shares is contingent upon the satisfaction of certain conditions which were not satisfied by the end of the periods presented. In addition, Parent common stock of 45,000 shares to be issued to ENPC’s independent directors have not been reflected in the weighted average shares outstanding.

Note 6 — Supplemental Pro Forma Oil and Natural Gas Reserve Information

The following tables present the estimated pro forma combined net proved developed and undeveloped oil and natural gas reserve information as of December 31, 2021, along with a summary of changes in quantities of net remaining proved reserves during the year ended December 31, 2021.

The following estimated pro forma oil and natural gas reserve information is not necessarily indicative of the results that might have occurred had the Business Combination been completed on December 31, 2021 and is not intended to be a projection of future results. Future results may vary significantly from the results reflected because of various factors, including those described under “Risk Factors.”

 

     Historical      Pro Forma  
     Fund I      Fund II      Fund III  
     Pro Forma Oil Reserves (in MBbl)  

Balance at December 31, 2020

     1,708        5,405        9,349        16,462  

Production

     (162      (956      (2,295      (3,413

Revision of previous estimates

     173        292        186        651  

Divestiture of reserves

     (1,068      (30      —        (1,098

Acquisition of reserves

     —        —        7,673        7,673  

Extensions and discoveries

     6        589        1,948        2,543  
  

 

 

    

 

 

    

 

 

    

 

 

 

Balance at December 31, 2021

     657        5,300        16,861        22,818  
  

 

 

    

 

 

    

 

 

    

 

 

 

Proved developed reserves at:

           

December 31, 2020

     1,052        3,745        5,256        10,053  

December 31, 2021

     630        4,213        6,815        11,658  

Proved undeveloped reserves at:

           

December 31, 2020

     656        1,660        4,093        6,409  

December 31, 2021

     27        1,087        10,046        11,160  

 

82


Table of Contents
Index to Financial Statements
     Historical      Pro Forma  
     Fund I      Fund II      Fund III  
     Pro Forma Natural Gas Reserves (in MMcf)  

Balance at December 31, 2020

     3,701        48,557        22,665        74,923  

Production

     (505      (5,595      (8,761      (14,861

Revision of previous estimates

     637        16,489        1,838        18,964  

Divestiture of reserves

     (2,302      (51      —        (2,353

Acquisition of reserves

     —        —        39,254        39,254  

Extensions and discoveries

     27        888        8,505        9,420  
  

 

 

    

 

 

    

 

 

    

 

 

 

Balance at December 31, 2021

     1,558        60,288        63,501        125,347  
  

 

 

    

 

 

    

 

 

    

 

 

 

Proved developed reserves at:

           

December 31, 2020

     2,127        18,979        15,479        36,585  

December 31, 2021

     1,437        22,110        30,710        54,257  

Proved undeveloped reserves at:

           

December 31, 2020

     1,574        29,578        7,186        38,338  

December 31, 2021

     121        38,178        32,791        71,090  

 

     Historical      Pro Forma  
     Fund I      Fund II      Fund III  
     Total Pro Forma Reserves (in MBoe)  

Balance at December 31, 2020

     2,324        13,498        13,126        28,948  

Production

     (246      (1,889      (3,755      (5,890

Revision of previous estimates

     280        3,041        493        3,814  

Divestiture of reserves

     (1,452      (39      —        (1,491

Acquisition of reserves

     —        —        14,216        14,216  

Extensions and discoveries

     11        737        3,365        4,113  
  

 

 

    

 

 

    

 

 

    

 

 

 

Balance at December 31, 2021

     917        15,348        27,445        43,710  
  

 

 

    

 

 

    

 

 

    

 

 

 

Proved developed reserves at:

           

December 31, 2020

     1,406        6,908        7,836        16,150  

December 31, 2021

     870        7,898        11,934        20,702  

Proved undeveloped reserves at:

           

December 31, 2020

     918        6,590        5,290        12,798  

December 31, 2021

     47        7,450        15,511        23,008  

Standardized Measure of Discounted Future Net Cash Flows

The following tables present the estimated pro forma discounted future net cash flows at December 31, 2021. The pro forma standardized measure information set forth below gives effect to the Business Combination as if the Business Combination had been completed on December 31, 2021. The disclosures below were determined by referencing the “Standardized Measure of Discounted Future Net Cash Flows” reported in Grey Rock Energy Fund III’s, Grey Rock Energy Fund, LP’s and Grey Rock Energy Fund II’s respective historical financial statements for the year ended December 31, 2021; an explanation of the underlying methodology applied, as required by SEC regulations, can be found within the respective historical financial statements included elsewhere in this proxy statement/prospectus. The calculations assume the continuation of existing economic, operating and contractual conditions at December 31, 2021.

Therefore, the following estimated pro forma standardized measure is not necessarily indicative of the results that might have occurred had the Business Combination been completed on December 31, 2021 and is not intended to be a projection of future results. Future results may vary significantly from the results reflected because of various factors, including those described under “Risk Factors.”

 

83


Table of Contents
Index to Financial Statements

Discounted Future Net Cash Flows

The following table sets forth the standardized measure of discounted future net cash flows relating to proved oil and natural gas reserves as of December 31, 2021:

 

     Historical      Pro Forma  
(in thousands)    Fund I      Fund II      Fund III  

Future cash inflows

   $ 48,311      $ 530,180      $ 1,428,934      $ 2,007,425  

Future production costs

     (20,308      (164,426      (381,379      (566,113

Future development costs

     (1,304      (45,962      (175,771      (223,037

Future income tax expense

     (150      (801      (5,272      (166,094
  

 

 

    

 

 

    

 

 

    

 

 

 

Future net cash flows

   $ 26,549      $ 318,991      $ 866,512      $ 1,052,181  

10% discount for estimated timing of cash flows

     (9,975      (113,779      (313,947      (383,396
  

 

 

    

 

 

    

 

 

    

 

 

 

Standardized measure of discounted future net cash flows

   $ 16,574      $ 205,212      $ 552,565      $ 668,785  
  

 

 

    

 

 

    

 

 

    

 

 

 

Sources of Change in Discounted Future Net Cash Flows

The principal changes in the pro forma standardized measure of discounted future net cash flows relating to proved oil and natural gas reserves for the year ended December 31, 2021 are as follows:

 

(in thousands)    Historical      Pro Forma  
   Fund I      Fund II      Fund III  

Balance at beginning of period

   $ 19,993      $ 69,690      $ 105,900      $ 195,583  

Sales of oil and natural gas produced, net of production costs

     (7,831      (63,588      (174,377      (245,796

Extensions and discoveries

     172        14,236        43,615        58,023  

Previously estimated development costs incurred during the period

     14        9,483        12,545        22,042  

Net change of prices and production costs

     10,056        136,694        185,875        332,625  

Change in future development costs

     (289      (667      (2,877      (3,833

Revisions of quantity and timing estimates

     5,660        28,644        15,854        50,158  

Accretion of discount

     2,018        6,994        10,702        19,714  

Change in income taxes

     99        (220      (2,194      (107,881

Acquisition of Reserves

     —        —        332,947        332,947  

Divestiture of Reserves

     (13,107      (482      —        (13,589

Other

     (211      4,428        24,575        28,792  
  

 

 

    

 

 

    

 

 

    

 

 

 

Balance at end of period

   $ 16,574      $ 205,212      $ 552,565      $ 668,785  
  

 

 

    

 

 

    

 

 

    

 

 

 

 

84


Table of Contents
Index to Financial Statements

SPECIAL MEETING OF ENPC STOCKHOLDERS

General

We are furnishing this proxy statement/prospectus to our stockholders as part of the solicitation of proxies by our Board for use at the special meeting to be held on October 20, 2022, and at any adjournment or postponement thereof. This proxy statement/prospectus is first being furnished to our stockholders on or about September 28, 2022.

Date and Time of Special Meeting

The special meeting will be held at 10:00 a.m., Eastern Time, on October 20, 2022, or such other date and time to which such meeting may be adjourned or postponed, for the purposes set forth in the accompanying notice.

The special meeting will be a completely virtual meeting of stockholders, which will be conducted via live webcast. You will be able to attend the special meeting online, vote and submit your questions during the special meeting by visiting https://www.cstproxy.com/enpc/2022. The virtual meeting format allows attendance from any location in the world.

Voting Power; Record Date

ENPC stockholders of record as of September 26, 2022, the record date for the special meeting are entitled to the following votes at the special meeting: .

 

   

the 300,000 aggregate shares of Class B common stock represent 15% of the outstanding vote of the holders of ENPC common stock;

 

   

the 828,000 aggregate shares of Class F common stock represent 5% of the outstanding vote of the holders of ENPC common stock;

 

   

the 41,400,000 shares of Class A common stock held by the holders of public shares represent 78.83% of the outstanding vote of the holders of ENPC common stock; and

 

   

the 614,000 shares of Class A common stock underlying the ENPC CAPSTM represent 1.17% of the outstanding vote of the holders of ENPC common stock.

As of the close of business on the record date, there were 42,014,000 shares of ENPC Class A common stock, 300,000 shares of ENPC Class B common stock, 828,000 shares of ENPC Class F common stock and 10,350,000 public warrants to purchase ENPC Class A common stock outstanding.

Vote of ENPC Initial Stockholders

In connection with our IPO, we entered into an agreement with our initial stockholders, executive officers and directors pursuant to which they agreed to vote any shares of our common stock owned by them in favor of the Business Combination Proposal. Pursuant to the Sponsor Agreement, the Sponsor and other holders of ENPC Class F common stock have agreed to, among other things, vote in favor of the proposals in this proxy statement/prospectus and refrain from exercising any dissenters’ rights or rights of appraisal under applicable law in connection with the Business Combination. As of the date of this proxy statement/prospectus, our initial stockholders, executive officers and directors hold approximately 20% of the voting power of our outstanding shares of common stock (not including the private placement common stock).

Quorum and Vote Required for Approval of the Proposals at the Special Meeting

A quorum will be present at the special meeting if a majority of the voting power of all outstanding shares of our common stock entitled to vote at the special meeting is represented at the meeting in person or by proxy. If

 

85


Table of Contents
Index to Financial Statements

a stockholder fails to vote his, her or its shares online or by proxy, or if a broker fails to vote online or by proxy shares held by it in nominee name, such shares will not be counted for the purposes of establishing a quorum. If a stockholder who holds his, her or its shares in “street name” through a broker or other nominee fails to give voting instructions to such broker or other nominee (a “broker non-vote”) on all of the proposals set forth in this proxy statement/prospectus, such shares will not be counted for the purposes of establishing a quorum. An abstention from voting shares represented at the special meeting online or by proxy but not voted on one or more proposals or a broker non-vote, so long as the stockholder has given the broker or other nominee voting instructions on at least one of the proposals in this proxy statement/prospectus, will each count as present for the purposes of establishing a quorum. As of the date of this proxy statement/prospectus, our executive officers, directors and affiliates held approximately 20% of the voting power of our outstanding shares of common stock (not including the private placement common stock). All of such shares will be voted in favor of the Business Combination Proposal and other proposals described in this proxy statement/prospectus and presented at the special meeting.

The approval of the Business Combination Proposal requires the affirmative vote of holders of a majority of the outstanding shares of our common stock. Accordingly, a stockholder’s failure to vote by proxy or to vote online at the special meeting, an abstention from voting or a broker non-vote will have the same effect as a vote “AGAINST” the Business Combination Proposal.

The approval of each of the Charter Proposals, the Incentive Plan Proposal and the Adjournment Proposal requires the affirmative vote of a majority of the votes cast by stockholders present in person or represented by proxy at the special meeting and entitled to vote thereon, voting as a single class. Accordingly, none of a stockholder’s failure to vote online or by proxy, a broker non-vote or an abstention will be considered a “vote cast,” and thus will have no effect on the outcome of the Charter Proposals, the Incentive Plan Proposal or the Adjournment Proposal.

The Business Combination Proposal is not conditioned on the approval of any other proposal. The Incentive Plan Proposal is conditioned on the approval of the Business Combination Proposal. Neither the Charter Proposals nor the Adjournment Proposal are conditioned on the approval of any other proposal set forth in this proxy statement/prospectus. It is important for you to note that in the event the Business Combination Proposal does not receive the requisite vote for approval, then we will not consummate the Business Combination. If we do not consummate a business combination or amend the ENPC certificate of incorporation by stockholder approval by December 18, 2022, we will be required to dissolve and liquidate the Trust Account by returning the then remaining funds in such Trust Account to our public stockholders.

Recommendation to ENPC Stockholders

Our Board believes that each of the Business Combination Proposal, the Charter Proposals, the Incentive Plan Proposal and the Adjournment Proposal to be presented at the special meeting is fair to and in the best interests of us and our stockholders and unanimously recommends that our stockholders vote “FOR” each of the proposals.

When you consider the recommendation of our Board in favor of approval of the Business Combination Proposal, you should keep in mind that our directors and officers have interests in the Business Combination that are different from or in addition to (or which may conflict with) your interests as a stockholder. For additional information, see the section entitled “Proposal No. 1 — The Business Combination Proposal — Interests of Certain Persons in the Business Combination.

Broker Non-Votes and Abstentions

Under the rules of various national and regional securities exchanges, your broker, bank, or nominee cannot vote your shares with respect to non-discretionary matters unless you provide instructions on how to vote in

 

86


Table of Contents
Index to Financial Statements

accordance with the information and procedures provided to you by your broker, bank, or nominee. We believe the proposals presented to the stockholders will be considered non-discretionary and therefore your broker, bank, or nominee cannot vote your shares without your instruction. If you do not provide instructions with your proxy, your bank, broker, or other nominee may deliver a proxy card expressly indicating that it is NOT voting your shares; this indication that a bank, broker, or nominee is not voting your shares is referred to as a “broker non-vote.”

An abstention from voting, shares represented at the special meeting online or by proxy but not voted on one or more proposals and a broker non-vote, so long as a stockholder has given the broker or other nominee voting instructions on at least one of the proposals set forth in this proxy statement/prospectus, will each count as present for the purposes of establishing a quorum. However, broker non-votes will not be counted as “votes cast” at the special meeting. A stockholder’s failure to vote by proxy or to vote online at the special meeting, an abstention from voting or a broker non-vote will each have the same effect as a vote “AGAINST” the Business Combination Proposal and will have no effect on the outcome of the Charter Proposals, the Incentive Plan Proposal or the Adjournment Proposal.

Voting Your Shares

Each share of our common stock that you own in your name entitles you to one vote on each of the proposals for the special meeting (subject to the voting percentages described above under “Special Meeting of ENPC Stockholders —Voting Power; Record Date”). Your proxy card or cards show the number of shares of our common stock that you own. There are several ways to vote your shares of common stock:

 

   

You can vote your shares by completing, signing, dating and returning the enclosed proxy card in the postage-paid envelope provided. If you hold your shares in “street name,” which means your shares are held of record by a broker, bank or other nominee, you should follow the instructions provided to you by your broker, bank or nominee to ensure that votes related to the shares you beneficially own are properly represented and voted at the meeting. If you vote by proxy card, your “proxy,” whose name is listed on the proxy card, will vote your shares as you instruct on the proxy card. If you sign and return the proxy card but do not give instructions on how to vote your shares, your shares of our common stock will be voted as recommended by our Board. Our Board recommends voting “FOR” the Business Combination Proposal, “FOR” the Charter Proposals, “FOR” the Incentive Plan Proposal and “FOR” the Adjournment Proposal.

 

   

You can attend the special meeting and vote online even if you have previously voted by submitting a proxy as described above. You will be able to attend, vote your shares and submit questions during the special meeting via a live webcast available at https://www.cstproxy.com/enpc/2022. You will need your control number for access. If you do not have your control number, contact Continental Stock Transfer & Trust Company at the phone number or e-mail address below. However, if your shares of common stock are held in the name of your broker, bank or other nominee, you must get a legal proxy from the broker, bank or other nominee. That is the only way we can be sure that the broker, bank or nominee has not already voted your shares of common stock. Once you have your legal proxy, contact Continental Stock Transfer & Trust Company to have a control number generated. Continental Stock Transfer & Trust Company contact information is as follows: Continental Stock Transfer & Trust Company, 1 State Street, 30th Floor, New York, New York 10004, Attention: Mark Zimkind, or email cstmail@continentalstock.com.

Revoking Your Proxy

If you are a stockholder and you give a proxy, you may revoke it at any time before it is exercised by doing any one of the following:

 

   

you may send another proxy card with a later date;

 

   

you may notify Alex J. Dunn, ENPC’s Chief Executive Officer, in writing before the special meeting that you have revoked your proxy; or

 

87


Table of Contents
Index to Financial Statements
   

you may attend the special meeting, revoke your proxy, and vote in person (which would include presence at the virtual special meeting), as indicated above.

No Additional Matters May Be Presented at the Special Meeting

The special meeting has been called only to consider the approval of the Business Combination Proposal, the Charter Proposals, the Incentive Plan Proposal and the Adjournment Proposal. Under our bylaws, other than procedural matters incident to the conduct of the special meeting, no other matters may be considered at the special meeting if they are not included in this proxy statement/prospectus.

Who Can Answer Your Questions About Voting

If you are a stockholder and have any questions about how to vote or direct a vote in respect of your shares of ENPC common stock, please contact Morrow Sodali, our proxy solicitor, by calling (800) 662-5200 if you are a stockholder or collect at (203) 658-9400, or by emailing ENPC.info@investor.morrowsodali.com.

Redemption Rights and Procedures

Pursuant to our charter, in connection with the Business Combination, public stockholders may request that ENPC redeem all or a portion of such public stockholder’s shares of Class A common stock for a pro rata portion of cash from the Trust Account if demand is properly made and the Business Combination is consummated, these shares, immediately prior to the Business Combination, will cease to be outstanding and will represent only the right to receive a pro rata share of the aggregate amount on deposit in the Trust Account (calculated as of two business days prior to the consummation of the Business Combination, less franchise and income taxes payable). For illustrative purposes, based on funds in our Trust Account of approximately $414.5 million as of June 30, 2022, stockholders would have received a redemption price of approximately $10.00 per share of our Class A common stock.

In order to exercise your redemption rights, you must:

 

   

submit a request in writing that we redeem your public shares for cash. The request must identify the beneficial owner of the shares to be redeemed and must be sent to Continental Stock Transfer & Trust Company, our Transfer Agent, at address directly below; and

Continental Stock Transfer & Trust Company 1 State Street, 30th Floor New York, New York 10004 Attn: Mark Zimkind E-mail: cstmail@continentalstock.com

 

   

deliver your public shares either physically or electronically through DTC to our Transfer Agent at least two business days before the special meeting. Stockholders seeking to exercise redemption rights and opting to deliver physical certificates should allot sufficient time to obtain physical certificates from the Transfer Agent and time to effect delivery. It is our understanding that stockholders should generally allot at least two weeks to obtain physical certificates from the Transfer Agent. However, we do not have any control over this process and it may take longer than two weeks. Stockholders who hold their shares in street name will have to coordinate with their bank, broker or other nominee to have the shares certificated or delivered electronically.

If you do not properly comply with the procedures and requirements to redeem your public shares described above, your shares will not be redeemed. Any demand for redemption, once made, may be withdrawn at any time until the date of the special meeting. If you delivered your shares for redemption to our Transfer Agent and

 

88


Table of Contents
Index to Financial Statements

decide within the required timeframe not to exercise your redemption rights, you may request that our Transfer Agent return the shares (physically or electronically). You may make such request by contacting our Transfer Agent at the phone number or address listed above prior to the date of the special meeting.

Any redemptions by our public stockholders will decrease the funds in the Trust Account available to us to pay the expenses of the Business Combination and consummate other related transactions. A public stockholder, together with any of his, her or its affiliates or any other person with whom such holder is acting in concert or as a “group” (as defined under Section 13 of the Exchange Act), will be restricted from redeeming in the aggregate his, her or its shares or, if part of such a group, the group’s shares, with respect to an aggregate of 15% or more of the outstanding public shares.

Prior to exercising redemption rights, stockholders should verify the market price of our common stock as they may receive higher proceeds from the sale of their common stock in the public market than from exercising their redemption rights. We cannot assure you that you will be able to sell your shares of our common stock in the open market, even if the market price per share is higher than the redemption price, as there may not be sufficient liquidity in our common stock when you wish to sell your shares.

If you exercise your redemption rights, your shares of our common stock will cease to be outstanding immediately prior to the Business Combination and will only represent the right to receive a pro rata share of the aggregate amount on deposit in the Trust Account. You will no longer own those shares and will have no right to participate in, or have any interest in, the future growth of Parent following the Business Combination, if any. You will be entitled to receive cash for these shares only if you properly and timely demand redemption.

If you exercise your redemption rights and the Business Combination is not consummated for any reason, your shares will be returned to you and not redeemed.

If the Business Combination is not consummated and we do not consummate an initial business combination by December 18, 2022, we will be required to dissolve and liquidate our Trust Account by returning the then remaining funds in such account to the public stockholders and ENPC warrants will expire worthless.

Appraisal Rights

Appraisal rights are not available to holders of ENPC Class A common stock in connection with the Business Combination. Holders of ENPC Class B common stock and ENPC Class F common stock that do not vote in favor of the Business Combination Agreement and who otherwise strictly comply with the procedures set forth in Section 262 of the DGCL, have the right to seek appraisal of the fair value of their respective shares of ENPC Class B common stock and ENPC Class F common stock, as determined by the Delaware Court of Chancery, if the ENPC Merger is completed. The “fair value” of shares of ENPC Class B common stock and ENPC Class F common stock as determined by the Delaware Court of Chancery could be more or less than, or the same as, the value of the consideration that a stockholder would otherwise be entitled to receive under the terms of the Business Combination Agreement.

Pursuant to the Sponsor Agreement, the Sponsor and other holders of ENPC Class F common stock have agreed to, among other things, refrain from exercising any dissenters’ rights or rights of appraisal under applicable law in connection with the Business Combination.

 

89


Table of Contents
Index to Financial Statements

PROPOSAL NO. 1 — THE BUSINESS COMBINATION PROPOSAL

We are asking our stockholders to approve and adopt the Business Combination Agreement and the transactions contemplated thereby, including the Business Combination. Our stockholders should read carefully this proxy statement/prospectus in its entirety, including the subsection below entitled “ — The Business Combination Agreement,” for more detailed information concerning the Business Combination and the Business Combination Agreement. We also urge our stockholders to read carefully the Business Combination Agreement in its entirety before voting on this proposal. A copy of the Business Combination Agreement is attached as Annex A to this proxy statement/prospectus. Any capitalized terms which are used in this summary description but not defined here or elsewhere in this proxy statement/prospectus have the meanings assigned to them in the Business Combination Agreement.

The Business Combination Agreement

The summary of the material provisions of the Business Combination Agreement set forth below and elsewhere in this proxy statement/prospectus is qualified in its entirety by reference to the Business Combination Agreement, a copy of which is attached to this proxy statement/prospectus as Annex A and which is incorporated by reference in this proxy statement/prospectus. All stockholders are encouraged to read the Business Combination Agreement in its entirety for a more complete description of the terms and conditions of the Business Combination.

The Business Combination Agreement provides that, subject to the conditions described herein, (a) ENPC Merger Sub will merge with and into ENPC, with ENPC surviving the ENPC Merger as a wholly-owned subsidiary of Parent, and (b) GREP Merger Sub will merge with and into GREP, with GREP surviving the GREP Merger as a wholly-owned subsidiary of Parent. The aggregate consideration to be paid in the Transactions to the direct or indirect owners of GREP will consist of 130.0 million shares of Parent’s common stock. The number of shares of the equity consideration was determined based on a $10.00 per share value for Parent’s common stock.

Pursuant to the Business Combination Agreement and immediately prior to the effective time of the ENPC Merger, (i) 495,357 shares of ENPC Class F common stock shall be converted into 1,238,393 shares of ENPC Class A common stock (of which 371,518 shares of ENPC Class A common stock shall be subject to the vesting and forfeiture provisions set forth in the Sponsor Agreement upon their conversion to Parent common stock in accordance with the terms of the Business Combination Agreement), and the remainder of ENPC Class F common stock outstanding will automatically be cancelled without any conversion, payment or distribution with respect thereto (the “ENPC Class F Conversion”), (ii) all other remaining shares of ENPC Class A common stock held by the Sponsor shall automatically be cancelled without any conversion, payment or distribution (the “Sponsor Share Cancellation”) and (iii) all shares of ENPC Class B common stock outstanding will be deemed transferred to ENPC and be surrendered and forfeited for no consideration (the “ENPC Class B Contribution”). Effective immediately prior to the ENPC Class F Conversion, Sponsor Share Cancellation and ENPC Class B Contribution, any and all ENPC CAPSTM, which are composed of one share of ENPC Class A common stock and one-fourth of one ENPC warrant, shall be immediately and automatically detached and broken into their constituent parts, such that a holder of an ENPC CAPSTM shall be deemed to hold one share of ENPC Class A common stock and one-fourth of one ENPC warrant and such underlying constituent securities shall be converted or cancelled (the “CAPSTM Separation”). Following the ENPC Class F Conversion, Sponsor Share Cancellation, ENPC Class B Contribution and CAPSTM Separation, each share of ENPC Class A common stock issued and outstanding will be converted into a right to receive one share of Parent common stock. Immediately prior to the effective time of the ENPC Merger, all ENPC private placement warrants and ENPC working capital warrants will be deemed transferred to ENPC and will be surrendered and forfeited for no consideration. At the effective time of the ENPC Merger, each ENPC public warrant issued and outstanding, entitling the holder thereof to purchase one share of ENPC Class A common stock at an exercise price of $11.50 per share (after giving effect to the Forward Split and subject to further adjustment), will be converted into the right to receive a warrant to purchase one share of Parent common stock at an exercise price of $11.50 per share (subject to adjustment) upon

 

90


Table of Contents
Index to Financial Statements

consummation of the Business Combination. The parties will take all lawful action to effect the conversion of the ENPC public warrants to receive a warrant to purchase one share of Parent common stock, including causing the Warrant Agreement to be amended or assigned to Parent to give such effect, including adding Parent as a party thereto.

The Business Combination Agreement contains representations, warranties and covenants that the respective parties made to each other as of the date of the Business Combination Agreement or other specific dates. The assertions embodied in those representations, warranties and covenants were made for purposes of the contract among the respective parties and are subject to important qualifications and limitations agreed to by the parties in connection with negotiating the Business Combination Agreement. The representations, warranties and covenants in the Business Combination Agreement are also modified in part by the underlying disclosure schedules (the “disclosure schedules”), which are not filed publicly and which are subject to a contractual standard of materiality different from that generally applicable to stockholders and were used for the purpose of allocating risk among the parties rather than establishing matters as facts. We do not believe that the disclosure schedules contain information that is material to an investment decision. Additionally, the representations and warranties of the parties to the Business Combination Agreement may or may not have been accurate as of any specific date and do not purport to be accurate as of the date of this proxy statement/prospectus. Accordingly, no person should rely on the representations and warranties in the Business Combination Agreement or the summaries thereof in this proxy statement/prospectus as characterizations of the actual state of facts about ENPC, ENPC Merger Sub, GREP Merger Sub, Parent or GREP or any other matter.

Closing and Effective Time of the Transactions

The closing of the Transactions will take place promptly following the satisfaction or waiver of the conditions described below under the subsection entitled “Conditions to Closing of the Transactions,” unless ENPC and GREP agree in writing to another time or unless the Business Combination Agreement is validly terminated in accordance with its terms. The Transactions are expected to be consummated promptly after the approval of ENPC’s stockholders at the special meeting of such stockholders described in this proxy statement/prospectus.

Representations and Warranties

The Business Combination Agreement contains representations and warranties of GREP relating, among other things, to: corporate organization; subsidiaries; current capitalization; the authorization, performance and enforceability of the Business Combination Agreement and Transactions; the absence of certain violations and required consents; governmental consents; financial statements; absence of material adverse effects and certain changes or events; absence of undisclosed liabilities; permits; compliance with laws; absence of litigation; employees and benefits; taxes; oil and gas matters; environmental matters; material contracts and absence of defaults; insurance; brokers’ fees; and this proxy statement/prospectus.

The Business Combination Agreement contains representations and warranties of ENPC relating, among other things, to: corporate organization; current capitalization; the authorization, performance and enforceability of the Business Combination Agreement and Transactions; the absence of certain violations and required consents; SEC filings and financial statements; indebtedness; compliance with laws; absence of litigation; certain contracts and arrangements; solvency; Board approval; public listing; brokers’ fees; the Trust Account; this proxy statement/prospectus; absence of material adverse effect and certain changes or events; taxes; and the Investment Company Act of 1940.

The Business Combination Agreement contains representations and warranties of Parent, ENPC Merger Sub and GREP Merger Sub relating, among other things, to: corporate organization; current capitalization; the authorization, performance and enforceability of the Business Combination Agreement and Transactions; the absence of certain violations and required consents; Board approval; governmental consents; compliance with laws; no prior operations; brokers’ fees; and this proxy statement/prospectus.

 

91


Table of Contents
Index to Financial Statements

Material Adverse Effect

Under the Business Combination Agreement, certain representations and warranties of GREP, ENPC, Parent, ENPC Merger Sub and GREP Merger Sub are qualified in whole or in part by materiality thresholds. In addition, certain representations and warranties of GREP, ENPC, Parent, ENPC Merger Sub and GREP Merger Sub are qualified in whole or in part by a material adverse effect standard for purposes of determining whether a breach of such representations and warranties has occurred.

Pursuant to the Business Combination Agreement, a “Material Adverse Effect” means any occurrence, condition, change, event or effect that has had, is or is reasonably likely to result in, a material adverse effect on the financial condition, assets, business or results of operations of such person and its subsidiaries, taken as a whole, or prevents or materially delays or impairs the ability of such person (and its subsidiaries, if applicable) to consummate the Transactions; provided, however, that in no event shall any of the following constitute a Material Adverse Effect: (i) any occurrence, condition, change, event or effect resulting from or relating to (A) changes in general economic or financial market conditions, including changes in conditions particular to special purpose acquisition companies, or (B) the coronavirus (COVID-19) pandemic or the related responses of governmental entities with respect thereto; (ii) any occurrence, condition, change (including changes in applicable law), event or effect that affects the oil and gas exploration and production industry generally (including changes in commodity prices, general market prices and regulatory changes affecting such industry generally); (iii) the outbreak or escalation of hostilities involving the United States, the declaration by the United States of a national emergency or war or the occurrence of any natural disasters and acts of terrorism (but not any such event resulting in any damage or destruction to or loss of such person’s physical properties to the extent such change or effect would otherwise constitute a Material Adverse Effect); (iv) any failure to meet internal estimates, projections or forecasts (it being understood that the underlying cause of any such failure, not otherwise excluded by the exceptions set forth in this definition, may be taken into consideration in determining whether a Material Adverse Effect has occurred or is reasonably expected to occur); (v) any occurrence, condition, change, event or effect resulting from or relating to the announcement or pendency of the Transactions; (vi) any change in GAAP, or in the interpretation thereof, as imposed upon such person, its subsidiaries or their respective businesses or any change in applicable law, or in the interpretation thereof; (vii) natural declines in well performance; and (viii) any reclassification or recalculation of reserves in the ordinary course of business; provided that in the case of the foregoing clauses (i), (ii) and (iii) with respect to a Material Adverse Effect on GREP or its subsidiaries, to the extent that any such matters have a disproportionate and materially adverse effect on the financial condition, assets, business or results of operations of the GREP entities (taken as a whole) relative to other businesses in the industries in which the GREP entities operate, and, in the case of the foregoing clauses (i) and (iii) with respect to a Material Adverse Effect on ENPC, to the extent ENPC is materially and disproportionately affected thereby as compared with other special purpose acquisition companies.

Covenants

GREP made certain covenants, subject to certain permitted exceptions, with respect to the period of time between the execution of the Business Combination Agreement and the closing (or the earlier termination of the Business Combination Agreement), including, among others, the following:

 

   

cause each of the GREP entities to conduct its businesses in the ordinary course and use reasonable best efforts to (i) preserve its present business organization, (ii) maintain its material oil and gas properties and permits (iii) retain its current officers and (iv) preserve its relationships with its key customers and suppliers;

 

   

cause the GREP entities not to, other than with respect to certain limited exceptions, including as contemplated by the Business Combination Agreement:

 

   

declare, set aside or pay any dividends on, or make any other distribution in respect of any outstanding interests in any GREP entity, other than the Permitted Distributions, split, combine or

 

92


Table of Contents
Index to Financial Statements
 

reclassify any interests in any GREP entity, or purchase, redeem or otherwise acquire, or offer to purchase, redeem or otherwise acquire, any interests in any GREP entity;

 

   

offer, issue, deliver, grant or sell, or authorize or propose to offer, issue, deliver, grant or sell, any interests in any GREP entity or any securities convertible into, or any rights, warrants or options to acquire, any such interests, in each case, other than to GREP;

 

   

amend or propose to amend the organizational documents of any GREP entity;

 

   

merge, consolidate, combine or amalgamate with any person, acquire or agree to acquire (including by merging or consolidating with, purchasing any equity interest in or a substantial portion of the assets of, licensing, or by any other manner), any business or any corporation, partnership, association or other business organization or division thereof, in each case, other than (i) pursuant to an agreement of a GREP entity in effect on the date of the Business Combination Agreement that is a material GREP contract, (ii) acquisitions in the ordinary course of business for which the consideration does not exceed $7,500,000 in the aggregate and (iii) swaps and licenses in the ordinary course of business consistent with past practice or make any loans, advances or capital contributions to, or investments in, any person (other than any other GREP entity), except for loans, advances or capital contributions in the form of trade credit granted to customers in the ordinary course of business consistent with past practices;

 

   

sell, lease, abandon, encumber or otherwise dispose of, or agree to sell, lease, abandon, encumber or otherwise dispose of, any material portion of its assets or properties, other than items constituting permitted encumbrances, or (i) pursuant to an agreement of a GREP entity in effect on the date of the Business Combination Agreement that is a material GREP contract or (ii) sales, swaps, leases or dispositions for which the consideration is $7,500,000 or less and made in the ordinary course of business;

 

   

consummate, authorize, recommend, propose or announce an intention to adopt a plan of complete or partial liquidation or dissolution of any GREP entity;

 

   

change in any material respect the material accounting principles, practices or methods of a GREP entity, except as required by GAAP or applicable law;

 

   

except as otherwise done pursuant to an acquisition permitted by the Business Combination Agreement or as required by a change in applicable law, make, change or rescind any material election relating to taxes (including any election for any joint venture, partnership, limited liability company or other investment where a GREP entity has the authority to make such binding election), settle or compromise any material proceeding relating to taxes of any GREP entity, change in any material respects any methods of reporting income or deductions for income tax purposes for any GREP entity from those employed in the preparation of its income tax returns that have been filed for prior taxable years, amend, modify or otherwise change in a manner inconsistent with past practice any filed material tax return in any material respect, enter into any material closing agreement within the meaning of Section 7121 of the Code (or any corresponding or similar provision of state, local or foreign law) or enter into any material tax sharing agreement, surrender or voluntarily allow to expire any right to claim a refund of material taxes, file any material tax return of a GREP entity in a manner that is inconsistent with the past practices of such GREP entity, or consent to any extension or waiver of the limitation period applicable to any claim or assessment in respect of material taxes;

 

   

establish or adopt any employee benefit plan or any other benefit or compensation plan, policy, program, contract, agreement or arrangement that would be an employee benefit plan if in effect on the execution date or hire or otherwise enter into any employment or consulting agreement or arrangement with any employee, officer, director or other service provider;

 

   

incur, create or assume any indebtedness or guarantee any such indebtedness of another person or create any encumbrances on any property or assets of any GREP entity in connection with any

 

93


Table of Contents
Index to Financial Statements
 

indebtedness thereof, other than permitted encumbrances; but excluding the incurrence of indebtedness constituting borrowings in an amount not to exceed $5,000,000 in the aggregate or by any GREP entity that is owed to any other GREP entity or the creation of any encumbrances securing any indebtedness permitted to be incurred by the preceding clause;

 

   

enter into any contract that would be a material GREP contract other than in the ordinary course of business, in which case such material GREP contract shall be made available by GREP to GREP, modify, amend, terminate or assign, waive or assign any material right or benefit under, any material GREP contract other than in the ordinary course of business, or enter into any joint venture or other entity that will be treated as a partnership for tax purposes;

 

   

settle or offer or propose to settle, any proceeding (other than a proceeding relating to taxes) involving the payment of monetary damages by a GREP entity of any amount exceeding $500,000 in the aggregate; or if such settlement or compromise involves a material conduct remedy or material injunctive or similar relief or involves an admission of criminal wrongdoing by a GREP entity;

 

   

authorize or make capital expenditures that exceed an amount greater than $17,500,000 in the aggregate, except for capital expenditures made in response to authorizations for expenditures for oil and gas properties received in the ordinary course of business, to repair damage resulting from insured casualty events or made in response to any emergency, whether caused by war, terrorism, weather events, public health events, outages or otherwise;

 

   

take any action that would or would reasonably be expected to hinder, prevent, delay or interfere with, in any manner, the closing and the consummation of the Transactions;

 

   

take, or fail to take, any action if such action, or failure to take such action, would reasonably be expected to prevent, impair or impede the intended tax treatment; or

 

   

agree or commit to take any action that is prohibited by the covenants in the Business Combination Agreement.

ENPC, ENPC Merger Sub, GREP Merger Sub and Parent made certain covenants, subject to certain permitted exceptions, with respect to the period of time between the execution of the Business Combination Agreement and the closing (or the earlier termination of the Business Combination Agreement), including, among others, the following:

 

   

cause each of the ENPC, ENPC Merger Sub, GREP Merger Sub and Parent entities to conduct its businesses in the ordinary course and use reasonable best efforts to (i) preserve its present business organization, (ii) maintain its material assets and (iii) retain its current officers and directors;

 

   

not to, other than with respect to certain limited exceptions, including as contemplated by the Business Combination Agreement:

 

   

amend or propose to amend the organizational documents of any of ENPC, ENPC Merger Sub, GREP Merger Sub and Parent or the Trust Agreement or any other agreement related to the Trust Account;

 

   

offer, issue, sell, grant or deliver, or authorize or propose to offer, issue, sell, grant or deliver any interest in ENPC, ENPC Merger Sub, GREP Merger Sub or Parent, other than issuances of any interests in a directly or indirectly wholly-owned subsidiary of ENPC to ENPC or another directly or indirectly wholly-owned subsidiary of ENPC;

 

   

split, combine or reclassify any interests in ENPC, ENPC Merger Sub, GREP Merger Sub or Parent, declare, set aside or pay any dividends on, or make any other distribution in respect of, any outstanding interests in ENPC, ENPC Merger Sub, GREP Merger Sub or Parent, repurchase, redeem or otherwise acquire, or offer to repurchase, redeem or otherwise acquire, any interests in

 

94


Table of Contents
Index to Financial Statements
 

ENPC, ENPC Merger Sub, GREP Merger Sub or Parent, other than in connection with the redemption offer, or adopt a plan of complete or partial liquidation or resolutions providing for or authorizing a liquidation, dissolution, merger, consolidation, restructuring, recapitalization or other reorganization of ENPC, ENPC Merger Sub, GREP Merger Sub or Parent;

 

   

create, incur, guarantee or assume any indebtedness (other than with respect to loans up to $3.5 million that may be made by Sponsor or one of its affiliates to ENPC after the signing of the Business Combination Agreement but prior to the closing and the entry into of a revolving credit facility or term loan the proceeds of which may be used to fund all or part of the working capital needs of ENPC, ENPC Merger Sub, GREP Merger Sub or Parent or any of their respective subsidiaries following the closing on terms and conditions reasonably acceptable to GREP) or otherwise become liable or responsible for the obligations of any other person, or (B) create, incur, guarantee or assume any indebtedness (including Sponsor loans) that are convertible into securities of ENPC, ENPC Merger Sub, GREP Merger Sub or Parent;

 

   

acquire (by merger, consolidation, acquisition of stock or assets or otherwise) any other person or division of a business organization, form any joint venture or similar arrangement or exercise any rights under any existing joint venture or similar agreement or make any loans, advances or capital contributions to, or investments in, any person;

 

   

take, or fail to take, any action if such action, or failure to take such action, would reasonably be expected to prevent, impair or impede the intended tax treatment; or

 

   

agree or commit to take any action that is prohibited by the covenants in the Business Combination Agreement.

The Business Combination Agreement also contains additional covenants for each of the parties, subject to certain permitted exceptions, including, among other things, covenants providing for:

 

   

not taking any action that would or would reasonably be expected to hinder, prevent, delay or interfere with, in any manner, the closing or the consummation of the Transactions contemplated by the Business Combination Agreement;

 

   

(i) providing the other parties access to each respective party’s representatives, books and records, facilities and certain information concerning each party’s respective business, (ii) not unreasonably interfere with the business or operations of any party providing the access described in the foregoing and (iii) indemnify any party providing access;

 

   

cooperating with one another with respect to any required filings with governmental entities;

 

   

if HSR Act notification is required, each of the parties have agreed to (i) make or cause to be made an appropriate filing of a Notification and Report Form pursuant to the HSR Act and (ii) use their reasonable best efforts to (x) promptly respond to any requests for additional information made by certain governmental authorities with respect thereto, (y) cause the waiting periods under the HSR Act to terminate or expire at the earliest possible date and (z) avoid each and every impediment under the HSR Act so as to enable the closing to occur as soon as reasonably possible;

 

   

customary indemnification of, and provision of insurance with respect to, former and current officers and directors of GREP and each of their respective subsidiaries;

 

   

cooperating and using their reasonable best efforts to defend any proceeding that questions the validity or legality of the transactions contemplated by the Business Combination Agreement;

 

   

the protection of confidential information of the parties, subject to the confidentiality requirements of the terms of the Confidentiality Agreement;

 

   

issuing a joint press release promptly following the execution of the Business Combination Agreement and not issue other public announcements regarding the Business Combination Agreement without the prior written approval of the other parties, subject to certain exceptions;

 

95


Table of Contents
Index to Financial Statements
   

conferring on a regular basis with each other, report on operational matters and promptly advise each other orally and in writing of any change or event having, individually or in the aggregate, a material adverse effect;

 

   

each party to take certain actions to effect the intended tax treatment of the Transactions;

 

   

the parties to prepare and file this proxy statement/prospectus and to solicit proxies from ENPC stockholders to vote on the proposals that will be presented for consideration at the special meeting;

 

   

all parties to use reasonable best efforts to do all things necessary or advisable to consummate and make effective as promptly as reasonably practicable the Transactions, including the satisfaction of the closing conditions, as described in the subsection below entitled “—Conditions to Closing of the Transactions”; and

 

   

mutual exclusivity during the interim period between signing of the Business Combination Agreement and closing of the Transactions.

Consideration

Following the ENPC Class F Conversion, Sponsor Share Cancellation, ENPC Class B Contribution and CAPSTM Separation, each share of ENPC Class A common stock issued and outstanding will be converted into a right to receive one share of Parent common stock. Additionally, at the effective time of the ENPC Merger, each ENPC public warrant issued and outstanding, entitling the holder thereof to purchase one share of ENPC Class A common stock at an exercise price of $11.50 per share (after giving effect to the Forward Split and subject to further adjustment), will be converted into the right to receive a warrant to purchase one share of Parent common stock at an exercise price of $11.50 per share (subject to adjustment) upon consummation of the Business Combination. At the closing, Parent shall instruct the Transfer Agent to deliver the aggregate transaction consideration electronically to holders entitled to receive shares of Parent common stock and/or Parent warrants.

Conditions to Closing of the Transactions

Mutual Conditions to Closing

The obligations of ENPC, Parent, ENPC Merger Sub, GREP Merger Sub and GREP to consummate the Transactions contemplated by the Business Combination Agreement also are conditioned upon, among other things:

 

   

the termination or expiration of any waiting period applicable to the HSR Act;

 

   

the absence of any government orders, decrees, rulings, injunctions or other actions in effect that restrain, enjoin, or otherwise prohibit the consummation of the Transactions, and no law having been adopted that makes consummation of the Transactions illegal or otherwise prohibited;

 

   

the Business Combination Proposal having been approved by the ENPC stockholders at the special meeting;

 

   

the closing of the Redemption Offer;

 

   

this proxy statement/prospectus shall have become effective in accordance with the provisions of the Securities Act, no stop order shall have been issued by the SEC and shall remain in effect with respect to this proxy statement/prospectus, and no proceeding seeking such a stop order shall have been threatened or initiated by the SEC and remain pending; and

 

   

ENPC having net tangible assets (as defined in accordance with Rule 3a51-1(g)(1) of the Exchange Act (or any successor rule)) of at least $5,000,001.

 

96


Table of Contents
Index to Financial Statements

ENPC’s Conditions to Closing

The obligations of ENPC, Parent, ENPC Merger Sub and GREP Merger Sub to consummate the Transactions contemplated by the Business Combination Agreement also are conditioned upon, among other things:

 

   

the accuracy of the representations and warranties of GREP (subject to customary bring-down standards);

 

   

the covenants of GREP having been performed in all material respects;

 

   

the delivery by GREP to ENPC of a certificate with respect to the truth and accuracy of such party’s representations and warranties as of the closing, as well as the performance by such party of the covenants and agreements contained in the Business Combination Agreement required to be complied with by such party prior to the closing;

 

   

GREP having delivered, or standing ready to deliver, all closing deliveries as required by the Business Combination Agreement; and

 

   

the occurrence of all of the pre-closing transactions under the Business Combination Agreement.

GREP’s Conditions to Closing

The obligations of GREP to consummate the Transactions contemplated by the Business Combination Agreement also are conditioned upon, among other things:

 

   

the accuracy of the representations and warranties of ENPC, Parent, ENPC Merger Sub and GREP Merger Sub (subject to customary bring-down standards);

 

   

the covenants of ENPC, Parent, ENPC Merger Sub and GREP Merger Sub having been performed in all material respects;

 

   

the delivery by ENPC to GREP of a certificate with respect to the truth and accuracy of ENPC’s, Parent’s, ENPC Merger Sub’s and GREP Merger Sub’s representations and warranties as of the closing, as well as the performance by such party of the covenants and agreements contained in the Business Combination Agreement required to be complied with by such party prior to the closing;

 

   

the Parent common stock and the Parent warrants having been approved for listing on NYSE;

 

   

ENPC having transferred or as of the closing shall transfer to Parent cash or immediately available funds equal to the funds in the Trust Account (net of the ENPC Stockholder Redemption Amount and payment of any transaction expenses of ENPC), together with the net cash proceeds to ENPC resulting from any issuance of ENPC Class A common stock after the execution date and before the closing; and

 

   

ENPC having delivered, or standing ready to deliver, all closing deliveries as required by the Business Combination Agreement.

Termination

The Business Combination Agreement may be terminated and the Transactions abandoned prior to the closing of the Transactions as follows:

 

   

by mutual written consent of ENPC and GREP;

 

   

by either ENPC or GREP if any governmental entity issues any order, decree, ruling or injunction or takes any other action permanently restraining, enjoining or otherwise prohibiting the consummation of the transactions contemplated by the Business Combination Agreement and such order, decree, ruling or injunction or other action shall have become final and nonappealable or if there shall be adopted any law that makes consummation of the Transactions contemplated by the Business Combination

 

97


Table of Contents
Index to Financial Statements
 

Agreement illegal or otherwise prohibited; provided, however, that the right to terminate shall not be available to the terminating party if the failure to fulfill any material covenant or agreement under the Business Combination Agreement by ENPC, Parent, ENPC Merger Sub or GREP Merger Sub (in the case where ENPC is the terminating party) or GREP (in the case where GREP is the terminating party) has been the cause of or resulted in the circumstances described in the foregoing;

 

   

by either ENPC or GREP in the event that any breach of a representation, warranty or covenant would cause the failure of a condition relating to such matters, and such breach cannot be or has not been cured by the earlier of thirty (30) days after notice is given and December 18, 2022 (“Terminable Breach”); provided, however, that neither the party terminating nor its affiliates is also in Terminable Breach of the Business Combination Agreement;

 

   

by either ENPC or GREP if, after the final adjournment of the special meeting at which a vote of ENPC’s stockholders has been taken, the requisite approval of ENPC’s stockholders has not been obtained with respect to the Business Combination Proposal; and

 

   

by either ENPC or GREP if the Transactions have not been consummated on or before 5:00 p.m., Dallas time on December 18, 2022; provided, however, that such right to terminate will not be available to the terminating party if failure to fulfill any material covenant or agreement by ENPC, Parent, ENPC Merger Sub or GREP Merger Sub (in the case where ENPC is the terminating party) or GREP (in the case where GREP is the terminating party) has been the cause of or resulted in the failure of the consummation of the Transactions on or before such date.

Effect of Termination

If the Business Combination Agreement is terminated in accordance with its terms, subject to certain exceptions, the parties will have no liability or obligation under such agreement; provided, however, that no party will be relieved or released from any liabilities arising out of any Willful and Material Breach of a covenant, agreement or obligation thereunder. Each party to the Business Combination Agreement will only bear its own termination expenses, except as otherwise provided by the Business Combination Agreement.

Fees and Expenses

Except as otherwise provided in the Business Combination Agreement, upon and following consummation of the transactions contemplated by the Business Combination Agreement, Parent will pay all of its own expenses as well as the expenses of GREP (to the extent not paid by or on behalf of GREP prior to the closing) that are incident to preparing for, entering into and carrying out the Business Combination Agreement and the consummation of the Transactions (including any filing fees required by the HSR Act).

Amendments

The Business Combination Agreement may not be amended except by an instrument in writing signed on behalf of each of the parties thereto. Additionally, once the stockholders of ENPC have approved the Business Combination Proposal by the requisite vote, the parties may not amend or modify the Business Combination Agreement in a manner that would, by law, require another vote of the stockholders of ENPC without first obtaining such requisite stockholder approval.

Governing Law; Consent to Jurisdiction

The Business Combination Agreement is governed by the laws of the State of Delaware. The parties to the Business Combination Agreement have irrevocably submitted to the exclusive jurisdiction of federal and state courts the State of Delaware.

 

98


Table of Contents
Index to Financial Statements

Other Related Agreements

ENPC Sponsor Agreement

Concurrently with the execution of the Business Combination Agreement, ENPC, Parent, the Sponsor, GREP and certain holders of ENPC Class F common stock (such holders, together with the Sponsor, the “Class F Holders”) entered into the Sponsor Agreement (the “Sponsor Agreement”), pursuant to which, among other things, the Class F Holders agreed to (a) vote their respective shares of ENPC Class F common stock, ENPC Class B common stock and ENPC Class A common stock in favor of approving the Business Combination Agreement and the Transactions, (b) waive any adjustment to the conversion ratio set forth in ENPC’s organizational documents or any other anti-dilution or similar protection to which they are entitled with respect to their shares of Class F common stock and (c) be bound by certain transfer restrictions with respect to their shares of Class F common stock and other equity securities of ENPC prior to the closing.

Additionally, pursuant to the terms of the Sponsor Agreement, 371,518 of the shares of Parent common stock issuable to the Class F Holders in connection with the Mergers will be unvested as of the closing and will vest (and shall not be subject to forfeiture) if on the 90th calendar day following the closing (such date, the “Adjustment Date”), the volume weighted average price of a share of Parent common stock for the trailing twenty trading days ending on the day prior to the Adjustment Date (“Adjustment VWAP”) is less than $10.00. In such case, all or a portion of the SPAC Vesting Shares shall vest such that the product of (i) the vested SPAC Vesting Shares plus all other shares of Parent common stock issued to the Class F Holders in the Mergers, multiplied by (ii) the Adjustment VWAP shall equal $8,668,750; provided that the Adjustment VWAP shall be no less than $7.00 for purposes of foregoing calculation. Any SPAC Vesting Shares not vesting in accordance with the foregoing will be deemed to be transferred by the forfeiting holder to Parent for no consideration and shall be cancelled by Parent and cease to exist.

The obligations under the Sponsor Agreement will terminate upon the earlier to occur of (x) the closing of the transactions contemplated by the Business Combination Agreement and (y) the date on which the Business Combination Agreement is terminated in accordance with its terms. The Sponsor Agreement also provides for the waiver of certain appraisal and dissenters’ rights.

A copy of the Sponsor Agreement is attached hereto as Annex D and is incorporated by reference into this proxy statement/prospectus. You are encouraged to read the Sponsor Agreement in its entirety.

Registration Rights and Lock-Up Agreement

In connection with the consummation of the Business Combination, Parent will enter into a Registration Rights and Lock-Up Agreement (the “RRA and Lock-Up Agreement”) with Parent, Sponsor, certain stockholders of ENPC and the Existing GREP Members with respect to the shares of Parent common stock that will be issued as consideration under the Business Combination Agreement. The RRA and Lock-Up Agreement includes, among other things, the following provisions:

Registration Rights. Parent will be required to file a resale shelf registration statement on behalf of the Parent security holders promptly after the closing of the Transactions to register approximately 131.2 million shares of Parent common stock held by the Existing GREP Members and certain stockholders of ENPC. The RRA and Lock-Up Agreement will also provide certain demand rights and piggyback rights to the Parent security holders, subject to certain specified underwriter cutbacks and issuer blackout periods. Parent shall bear all costs and expenses incurred in connection with the resale shelf registration statement, any demand registration statement, any underwritten takedown, any block trade, any piggyback registration statement and all expenses incurred in performing or complying with its other obligations under the RRA and Lock-Up Agreement, whether or not the registration statement becomes effective.

 

99


Table of Contents
Index to Financial Statements

Lock-Up. Existing GREP Members will not be able to transfer any shares of Parent common stock beneficially owned or otherwise held by them for a period that is the earlier of (i) 180 days from the date of closing; (ii) the date on which the closing price of the Parent common stock equals or exceeds $12.00 per share (as adjusted for stock splits, stock dividends, reorganizations, recapitalizations and similar transactions) for any 20 trading days within any 30-trading day period or (iii) the date on which Parent completes a liquidation, merger, stock exchange or other similar transaction that results in all of Parent’s stockholders having the right to exchange their shares of Parent common stock for cash, securities or other property (such period as described by clauses (i) - (iii), the “Lock-up Period”).

Termination of Letter Agreement. In connection with the consummation of the Transactions, the letter agreement, dated September 15, 2020, by and among ENPC, Sponsor and the other parties thereto, will be terminated at closing and Sponsor and such parties will not be restricted from transferring any shares of Parent common stock beneficially owned or otherwise held by them.

Management Services Agreement

In connection with the consummation of the Business Combination, Manager will enter into a Management Services Agreement with Parent (the “MSA”). Under the MSA, Manager will provide general management, administrative and operating services covering the oil and gas assets and other properties of Parent (the “Assets”) and the day-to-day business and affairs of Parent relating to the Assets. Parent shall pay Manager an annual services fee of $10 million and shall reimburse Manager for certain Parent group costs related to the operation of the Assets (including for third party costs allocated or attributable to the Assets). The initial term of the MSA expires on April 30, 2028; however, the MSA will automatically renew for additional consecutive one-year renewal terms until terminated in accordance with its terms. Upon any termination of the MSA, Manager shall provide transition services for a period of up to 90 days.

If Parent terminates the MSA for convenience prior to the end of the initial term or any renewal term if less than 90 days notice is given by Parent, or upon a change of control of Parent (or a sale of all or substantially all the Assets of Parent), or if Manager terminates the MSA due to Parent’s uncured material breach of the MSA, then Parent will be required to pay a termination fee to Manager equal to the lesser of $10 million or 50% of the remaining unpaid annual service fee applicable to the remainder of the initial term or to any renewal term, as applicable. Parent will not be required to pay a termination fee if the MSA is terminated by notice (a) by Parent with at least 90 days’ notice prior to expiration of the initial term or any renewal term, or (w) terminated by notice by Parent (i) upon a change of control or bankruptcy of Manager, (ii) upon the occurrence of certain key person events, (iii) upon the occurrence of uncured circumstances of malfeasance by Manager or certain of its employees or (iv) upon Manager’s uncured material breach of the MSA.

Manager is obligated to provide the services in good faith, in a workmanlike, reasonable and prudent manner, with at least the same degree of care, judgment and skill as historically provided by Manager with respect to the Assets prior to the Business Combination, in accordance with customary oil and gas industry practices and standards and in material compliance with contractual requirements affecting the Assets and all applicable laws. Manager will also indemnify Parent for (i) Manager’s own gross negligence, willful misconduct and actual fraud and (ii) any claims by Manager’s (and its affiliates’) employees or consultants relating to the terms and conditions of their employment or arrangement with Manager or such affiliate, except and excluding claims under agreements with Parent or its subsidiaries.

During the term of the MSA, each of Manager and Parent will be required to present to the other all opportunities sourced by it to acquire or invest in upstream oil, gas or other hydrocarbon assets located in North America. During the Term, each such opportunity will be offered 75% to Parent and 25% to Fund IV (or any additional oil and gas-focused funds or investment vehicles formed by affiliates of Manager admitted as a party to the MSA in accordance with its terms).

 

100


Table of Contents
Index to Financial Statements

Organizational Structure

Pre-Business Combination Grey Rock Structure

Grey Rock manages three funds with similar strategies, Fund I formed in 2014, Fund II formed in 2016, and Fund III formed in 2018. An affiliate of Grey Rock, Grey Rock Management Partners IV, LLC, manages another fund with a similar strategy to the Funds, Grey Rock Energy Fund IV-A, LP, Grey Rock Energy Fund IV-B, LP, and Grey Rock Energy Fund IV-B Holdings, LP, each Delaware limited partnerships (collectively, “Fund IV”) formed in 2022. Fund IV is not part of the proposed Business Combination, and, unless otherwise provided herein, disclosure in this proxy statement/prospectus does not include information regarding Fund IV. The Funds hold strategic investments in non-operated working interests in diversified upstream oil and gas assets in North America.

Immediately prior to the closing of the Business Combination, the Funds and the Existing GREP Members will contribute the properties of each of the Funds to GREP. The diagram below illustrates what the ownership of GREP will look like immediately following the contribution of the properties of the Funds to GREP but prior to the closing of the Business Combination:

 

LOGO

The Business Combination Agreement provides, among other things, that (a) ENPC Merger Sub will merge with and into ENPC (the “ENPC Merger”), with ENPC surviving the ENPC Merger as a wholly-owned subsidiary of Parent, and (b) GREP Merger Sub will merge with and into GREP (the “GREP Merger,” together with the ENPC Merger, the “Mergers”), with GREP surviving the GREP Merger as a wholly-owned subsidiary of Parent.

Pursuant to the Business Combination Agreement and immediately prior to the effective time of the ENPC Merger, (i) 495,357 shares of ENPC Class F common stock shall be converted into 1,238,393 shares of ENPC Class A common stock (of which 371,518 shares of ENPC Class A common stock shall be subject to the vesting and forfeiture provisions set forth in the Sponsor Agreement upon their conversion to Parent common stock in accordance with the terms of the Business Combination Agreement), and the remainder of ENPC Class F common stock outstanding will automatically be cancelled without any conversion, payment or distribution with respect thereto (the “ENPC Class F Conversion”), (ii) all other remaining shares of ENPC Class A common stock held by the Sponsor shall automatically be cancelled without any conversion, payment or distribution (the “Sponsor Share Cancellation”) and (iii) all shares of ENPC Class B common stock outstanding will be deemed transferred to ENPC and be surrendered and forfeited for no consideration (the “ENPC Class B Contribution”). Effective immediately prior to the ENPC Class F Conversion, Sponsor Share Cancellation and ENPC Class B Contribution, any and all ENPC CAPSTM, which are composed of one share of ENPC Class A common stock and one-fourth of one ENPC warrant, shall be immediately and automatically detached and broken into their

 

101


Table of Contents
Index to Financial Statements

constituent parts, such that a holder of an ENPC CAPSTM shall be deemed to hold one share of ENPC Class A common stock and one-fourth of one ENPC warrant and such underlying constituent securities shall be converted or cancelled (the “CAPSTM Separation”). Following the ENPC Class F Conversion, Sponsor Share Cancellation, ENPC Class B Contribution and CAPSTM Separation, each share of ENPC Class A common stock issued and outstanding will be converted into a right to receive one share of Parent common stock. Immediately prior to the effective time of the ENPC Merger, all ENPC private placement warrants and ENPC working capital warrants will be deemed transferred to ENPC and will be surrendered and forfeited for no consideration. At the effective time of the ENPC Merger, each ENPC public warrant issued and outstanding, entitling the holder thereof to purchase one share of ENPC Class A common stock at an exercise price of $11.50 per share (after giving effect to the Forward Split and subject to further adjustment), will be converted into the right to receive a warrant to purchase one share of Parent common stock at an exercise price of $11.50 per share (subject to adjustment) upon consummation of the Business Combination. The parties will take all lawful action to effect the conversion of the ENPC public warrants into the right to receive a warrant to purchase one share of Parent common stock, including causing the Warrant Agreement to be amended or assigned to Parent to give such effect, including adding Parent as a party thereto.

Pre-Business Combination ENPC Structure

The diagram below illustrates what the ownership of ENPC will look like immediately prior to the closing of the Business Combination(1):

 

LOGO

 

(1)

Shares shown as held by Sponsor include shares held by certain directors of ENPC.

 

102


Table of Contents
Index to Financial Statements

Post-Business Combination Parent Structure

The diagram below illustrates what the ownership of Parent will look like immediately following the closing of the Business Combination(1)(2):

 

LOGO

 

(1)

See diagrams above and “Frequently Used Terms” for the entities comprising the “Grey Rock Energy Funds” and “Existing GREP Members.”

(2)

Assumes no redemptions by public stockholders of ENPC common stock.

Background to the Business Combination

ENPC is a blank check company incorporated in Delaware on June 22, 2020 and formed for the purpose of effectuating a merger, capital stock exchange, asset acquisition, stock purchase, reorganization or other similar business combination with a business where ENPC’s strong network, operational background, and aligned economic incentive structure will provide a competitive advantage. The Business Combination is the result of an extensive search for a transaction, whereby ENPC evaluated a number of potential counterparties utilizing the network of the Sponsor and Solamere Capital, LLC (“Solamere”) and the investing, operating and transaction experience of ENPC’s management team and the ENPC Board. The terms of the Transactions contemplated by

 

103


Table of Contents
Index to Financial Statements

the Business Combination Agreement are the result of arm’s-length negotiations between representatives of ENPC and representatives of Grey Rock over the course of approximately an eight week period. The following is a description of the background of these negotiations, the Business Combination Agreement and the Business Combination.

On September 18, 2020, ENPC completed its initial public offering of 16,500,000 CAPS (41,400,000 CAPS after giving effect to the Stock Split). Each unit consists of one share of Class A common stock and one-fourth of one redeemable warrant to purchase one share of Class A common stock. The units were sold at an offering price of $25.00 per CAPS ($10.00 per CAPS after giving effect to the Forward Split), generating gross proceeds of approximately $414 million (before underwriting discounts and commissions and offering expenses). Simultaneously with the consummation of ENPC’s IPO and the sale of the units, ENPC consummated the sale of 245,600 CAPS (614,000 CAPS after giving effect to the Forward Split) at a price of $25.00 per private placement CAPS ($10.00 per private placement CAPS after giving effect to the Forward Split) in a private placement to the Sponsor, generating gross proceeds of approximately $6 million. The private placement CAPS are the same as the CAPS sold in the IPO, except that private placement CAPS are not transferable, assignable or saleable until 30 days after the completion of a partnering transaction, subject to certain limited exceptions. The net proceeds from ENPC’s IPO and the private placement with the Sponsor (other than limited funds held outside the trust for the purposes detailed in ENPC’s filings with the SEC) were deposited in the Trust Account established for the benefit of ENPC’s public stockholders.

After ENPC’s IPO, ENPC commenced an active search for businesses and assets to pursue a partnering transaction. Representatives of ENPC, the Sponsor and Solamere contacted and were contacted by numerous companies, advisors and other persons with respect to potential transactions. ENPC had contact with numerous potential transaction counterparties and/or their advisors, many of which (i) were positioned, operationally and financially, to be successful as a public company and would benefit from the increased ability to access capital that a public listing would provide, (ii) had significant growth expansion opportunities, (iii) were profitable or had significant potential to become profitable, (iv) had a strong and experienced management team, (v) had a robust, defensible business model that would protect the businesses from uncertainties associated with a changing economic environment, and (vi) could benefit from the Sponsor’s network. Throughout this period, ENPC leveraged the Sponsor and Solamere to assist ENPC and the ENPC Board in connection with evaluating opportunities and engaging in discussions with potential transaction counterparties. While ENPC’s amended and restated certificate of incorporation contains a provision wherein ENPC renounces any corporate opportunity offered to any director or officer of ENPC, unless, among other things, such opportunity is offered to such person solely in his or her capacity as a director or officer of ENPC, such provision did not materially affect ENPC’s search for a business combination partner.

Between September 19, 2020, the day after ENPC’s IPO, and April 5, 2022, the date on which ENPC entered into the LOI with GREP, ENPC initiated contact with or was contacted by more than 100 potential transaction counterparties. These potential targets operated in several business sectors, including, but not limited to, energy, consumer goods, technology and aerospace, and defense. ENPC’s due diligence efforts with potential transaction counterparties included, among other things, investigation and review of (depending on the company); business plan and financial projections (including assumptions, opportunities and risks underlying such plan and projections); historical and expected financial performance; macroeconomic trends impacting the business and the industry in which it operates; competitive positioning versus comparable companies in the applicable industry; growth opportunities; performance history of the senior management team; the company’s technology and potential impact from trends in the overall economy and industry in which the company operates; regulatory environment; and benefits/challenges related to such company engaging in a potential transaction with ENPC and becoming a public company. In the case of certain of these potential transaction counterparties, representatives of ENPC, in consultation with the ENPC Board, engaged in discussions regarding potential terms of a business combination and provided non-binding indications of interest to six potential counterparties, including Grey Rock.

 

104


Table of Contents
Index to Financial Statements

At various points throughout its evaluation and negotiation of potential transaction counterparties other than Grey Rock, ENPC ultimately determined not to proceed with any of these opportunities. ENPC reached such conclusion with respect to such alternative opportunities based on transaction dynamics and the results of its due diligence efforts for a variety of reasons, including that (i) the potential counterparty pursued an alternative transaction or strategy, (ii) diligence of the potential counterparty uncovered considerations that made discussions cease, (iii) the potential counterparty did not meet the valuation expectations of ENPC, (iv) the funding needs of the counterparties and the feasibility of a transaction meeting those funding objectives did not align with ENPC’s strategy, or (v) ENPC concluded that the opportunity was not as attractive as other potential opportunities (whether with respect to valuation or otherwise).

In January 2022, certain Grey Rock Funds engaged Evercore to provide financial advisory services. Between January and March 2022, Grey Rock discussed with Evercore a variety of potential strategic transactions involving the Grey Rock Funds, including transactions with a special purpose acquisition company (“SPAC”). On March 15, 2022, the Grey Rock Funds engaged Evercore as its financial advisor to evaluate strategic and financial alternatives in connection with a potential transaction involving a SPAC, which engagement superseded the prior January 2022 engagement.

On or about March 15, 2022, in the course of ENPC’s review of potential business combination targets, a representative of Evercore contacted Mr. Dunn regarding Grey Rock’s interest in pursuing a potential business combination with ENPC. Evercore and Mr. Dunn arranged an introductory telephone call to discuss Grey Rock’s business. Additionally, between March 15, 2022 and April 1, 2022, Evercore, on behalf of the Grey Rock Funds, engaged in discussions with several other SPACs regarding a potential business combination with the Grey Rock Funds. Since January 2022, Evercore has not provided any material financial advisory or other services to ENPC, and has only acted on behalf of Grey Rock, in connection with the Business Combination.

On March 16, 2022, ENPC and Grey Rock executed a non-disclosure agreement.

On March 22, 2022, Grey Rock opened a virtual data room containing additional due diligence materials to ENPC and its advisors, and from March 22, 2022 through May 12, 2022, ENPC and its advisors, including Kirkland & Ellis LLP (“Kirkland”), legal advisor to ENPC, Stephens Inc. (“Stephens”), financial advisor to ENPC, NorthStar Energy Company, LLC, real estate and title advisor to ENPC (“NorthStar”), Ryder Scott Company, L.P., oil and gas asset advisor to ENPC (“Ryder Scott”), KPMG US LLP, accounting and tax advisor to ENPC, Kroll Associates, Inc., public records advisor to ENPC, Marsh USA, Inc., insurance advisor to ENPC, and TRC Environmental Corporation (“TRC”), environmental advisor to ENPC, as well as investment professionals from Solamere, continued to conduct a due diligence review of GREP’s business, including holding numerous diligence sessions with Grey Rock management team and Grey Rock advisors, including Evercore, financial advisor to Grey Rock, and Holland & Knight LLP (“H&K”), legal advisor to Grey Rock. During this period, representatives of ENPC’s management kept the ENPC Board regularly apprised as to the status of negotiations with Grey Rock, the status of the due diligence conducted on GREP and the timeline for consummating a business combination with GREP.

On or about March 27, 2022, Evercore, on behalf of Grey Rock, sent a preliminary non-binding letter of intent (the “Preliminary LOI”) to interested SPACs, including ENPC, for their review and comment as part of an indication of interest requested from the interested SPACs. The Preliminary LOI reflected, among other things, (i) total consideration to the Grey Rock Funds of $1.3 billion, with no purchase price adjustment for net debt or working capital of the Grey Rock Funds; (ii) a condition that following the business combination, the Grey Rock Funds would not hold less than 80% of the pro forma equity ownership of the SPAC; (iii) the business combination not being conditioned on any minimum cash held by the SPAC following the closing; (iv) the shares to be received by the Grey Rock Funds being subject to a 180-day lockup, subject to exceptions to be agreed upon; (v) the SPAC sponsor shares not being subject to a lock-up; (vi) the board of directors of the SPAC at the closing consisting of seven directors, with four directors designated by Grey Rock and three directors acting as independent under stock exchange rules; (vii) the SPAC sponsor retaining founder shares equivalent to 1.25x of

 

105


Table of Contents
Index to Financial Statements

the SPAC sponsor’s risk capital, with the remainder of founder shares to be forfeited; (viii) down-side protection to be granted to the SPAC sponsor to the extent the 20-day VWAP at the end of the 90-day period following closing is less than $10.00 per share, subject to a minimum VWAP of $7.00 per share; (ix) an affiliate of Grey Rock entering into a management services agreement with the SPAC post-closing; and (x) certain registration rights to be granted to the Grey Rock Funds with respect to the shares received by the Grey Rock Funds in the business combination agreement.

Over the course of the weeks of March 21 and March 28, 2022, representatives of ENPC, Grey Rock and Evercore, held several discussions regarding the terms of a potential business combination transaction, including (i) the consideration to be received by Existing GREP Members, (ii) key forfeiture provisions for the Sponsor and other holders of shares of Class F common stock, (iii) terms of a post-closing management incentive equity plan of Parent, (iii) post-closing governance rights, including board composition, (iv) lock-up provisions for Existing GREP Members, and (v) potential exclusivity following entrance by the parties into a letter of intent. As part of these discussions, Grey Rock management indicated that it was important to them to be able to continue to play an active role in guiding the company given the majority ownership stake that the Grey Rock funds would have of the company post-closing, the significant ongoing investment of the Grey Rock principals post-closing and the institutional knowledge and expertise that the Grey Rock management team has regarding the oil and gas assets owned by the Funds. The proposal regarding potential forfeiture by the Sponsor and other holders of shares of Class F common stock included the proposed concepts that (x) the Sponsor and the other holders thereof would forfeit 100% of the private placement warrants and 100% of the working capital warrants and (y) that the shares of Class F common stock would convert into a number of shares of Parent common stock that would result in the Sponsor retaining shares with a value based on a multiple of the Sponsor’s invested risk capital. As noted above, Grey Rock proposed that such multiple would be 1.25x with downside protection if the price per share of Parent common stock fell below $10.00 per share during a post-Closing period. Many of the provisions outlined in the Preliminary LOI were reasonable, in the business judgement of the Sponsor, given the nature of the proposed transaction, so the modifications to the proposal were minimal and the negotiation process with the Funds was quite limited. The parties also discussed the scope and process for ENPC’s due diligence review of GREP in connection with its evaluation of the potential transaction, structuring of a potential transaction, as well as the overall timeline and process with respect to a potential transaction.

On March 28, 2022 representatives from Kirkland and H&K discussed questions Kirkland had regarding certain terms of the Preliminary LOI, including matters regarding the structuring of a potential transaction.

Ultimately, on or about March 31, 2022, given a multitude of positive factors, including ENPC’s views that Grey Rock had a strong liquidity profile, attractive asset positioning and geography and a seasoned management team, ENPC chose to pursue a business combination with Grey Rock.

On March 31, 2022, ENPC submitted to Grey Rock a non-binding letter of intent (the “LOI”) with key transaction terms that also reflected ENPC’s mark-up to the Preliminary LOI that had been provided by Grey Rock to those SPACs who were invited by Evercore (on behalf of the Grey Rock Funds) to submit an indication of interest. The LOI included a proposed $1.3 billion equity valuation of GREP, consistent with the valuation initially proposed by GREP. ENPC determined to accept GREP’s valuation for purposes of the LOI following its preliminary financial diligence on the Grey Rock business, a preliminary financial analysis of a highly comparable publicly traded company and consultation with the Grey Rock Funds and their advisors regarding the business of the Grey Rock Funds. Further economic terms of the LOI included a proposal that Existing GREP Members would receive shares of Parent common stock in the transaction (based on a $10.00 per share value of Parent’s common stock), and that a concurrent private placement of securities would not be a condition to

consummating a transaction. The LOI also provided for (i) a post-closing incentive equity plan on customary terms for a public company in GREP’s industry, (ii) the post-closing board of directors of Parent being comprised of seven directors, consisting of four directors designated by Existing GREP Members and three

independent directors, (iii) a six-month lock-up period (with certain exceptions) for Existing GREP Members,

(iv) a binding mutual 30-day exclusivity period, and (v) a management services agreement between Parent and Grey Rock Administration, LLC following closing.

 

106


Table of Contents
Index to Financial Statements

Between April 1, 2022 and April 4, 2022, representatives of ENPC and Grey Rock continued to engage in discussions regarding the terms of the LOI, and exchanged markups of the LOI reflecting their respective positions. Primary points of discussion included the number of Founder Shares that would be subject to forfeiture, the structure of the Business Combination and the scope of registration rights. During the same period of time, representatives of ENPC shared materials with members of the ENPC Board providing an overview of the proposal, and Mr. Dunn held discussions with members of the ENPC Board to discuss the proposal and the potential business combination transaction.

On April 5, 2022, ENPC and Grey Rock executed the LOI, which reflected, among other things, (i) total transaction consideration of $1.3 billion, (ii) a post-closing incentive equity plan on customary terms for a public company in GREP’s industry, (iii) the post-closing board of directors of Parent being comprised of seven directors, consisting of four directors designated by Existing GREP Members and three independent directors, (iv) a six-month lock-up period for Existing GREP Members, (v) a binding mutual 30-day exclusivity period, and (vi) a management services agreement between Parent and Grey Rock Administration, LLC following closing. The LOI provided for binding mutual exclusivity through May 3, 2022. Following the entry into the LOI with Grey Rock, and consistent with the mutual exclusivity obligations on ENPC and Grey Rock set forth therein, each of ENPC and Grey Rock terminated discussions with all parties with whom ENPC and Grey Rock had been having preliminary discussions.

On April 11, 2022, representatives of Kirkland sent to H&K a due diligence request list addressing various topics related to the business, including financial, legal, and operational matters for purposes of its legal due diligence review of GREP. GREP, with the assistance of Evercore and H&K, began supplementing the virtual data room with these materials, which were in turn reviewed by ENPC and Kirkland. Through May 16, 2022, Grey Rock and Evercore conducted bi-weekly update calls with ENPC regarding the transaction timeline and status. Stephens also participated in the bi-weekly update calls following their engagement by ENPC on April 29, 2022.

Also on April 11, 2022, representatives of H&K sent to Kirkland a proposed transaction step plan for the Business Combination, which contemplated a “double-dummy” merger structure for the Business Combination.

Also on April 11, 2022, the ENPC Board met virtually to discuss and evaluate the potential business combination with GREP, with representatives of Kirkland in attendance for all or a portion of the meeting. During such meeting, representatives of ENPC’s management gave an update on the status of the Transactions. Representatives of Kirkland then provided an overview of the letter of intent entered into between ENPC and Grey Rock. A discussion ensued between members of the ENPC Board and representatives of ENPC’s management and Kirkland with respect to the key components of the letter of intent and the valuation of the Transactions. Following the discussion, representatives of ENPC’s management provided an overview of the diligence process being undertaken by ENPC in its evaluation of Grey Rock, and representatives from Kirkland then provided an update on the legal and asset level diligence, as well as the use of fairness opinions and other developments with respect to similar transactions. A discussion ensued between members of the ENPC Board and representatives of ENPC’s management and Kirkland, with respect to seeking a fairness opinion and the possible engagement of a financial advisor.

On April 12, 2022, Mr. Dunn, certain members of management of Grey Rock, including Messrs. Perry, Miller and Darden, Mr. Brandenberg (whom Grey Rock had identified as a potential Chief Executive Officer candidate for the go-forward company), and certain representatives of Evercore met in Boston, Massachusetts to discuss the Transactions. The discussion largely focused on developing ENPC’s knowledge of Grey Rock’s business and fostering relationships between the attendees, including for purposes of ENPC’s evaluation of Mr. Brandenberg’s credentials and his suitability to serve as the Chief Executive Officer for the go-forward company. No material negotiations of any terms of the transaction occurred at the meeting.

On April 12, 2022, Kirkland spoke with H&K to discuss the timeline and status of the Transactions.

 

107


Table of Contents
Index to Financial Statements

On April 18 and 19, 2022, Kirkland participated in two separate diligence calls with members of GREP’s management, where Kirkland asked various specific diligence questions relating to GREP’s oil and gas assets and environmental matters, respectively. TRC also participated in the April 19, 2022 call regarding environmental matters. On April 20, 2022, Kirkland and Grey Rock’s advisors participated in a diligence call with members of GREP’s management, where Grey Rock’s advisors asked various specific diligence questions relating to GREP’s oil and gas assets, and more specifically GREP’s oil and gas reserves. Kirkland held weekly calls with Grey Rock’s and ENPC’s advisors to discuss their review of GREP’s oil and gas assets.

On April 20, 2022, the ENPC Board met virtually to continue its discussion and evaluation of the potential business combination with GREP with representatives of Kirkland in attendance for all or a portion of the meeting. During such meeting, representatives of Kirkland provided an update on the discussions with respect to ENPC engaging Stephens as a financial advisor for the Transactions. Representatives from Kirkland then provided an update on the legal, environmental and asset level diligence, as well as the status of definitive transaction documents, including the Business Combination Agreement and MSA. A discussion ensued between members of the ENPC Board and representatives of ENPC’s management and Kirkland, with respect to general Transaction timing and process matters.

Between April 22, 2022 and May 13, 2022, Kirkland and ENPC, on the one hand, and H&K and Grey Rock, on the other hand, exchanged numerous revised drafts of the Business Combination Agreement, the MSA, the other transaction documents and other ancillary documentation related to the Business Combination. Over the same period, the representatives of and advisors for ENPC and Grey Rock, including Kirkland, H&K, Evercore and Stephens, held numerous conference calls and came to agreement on various outstanding business issues on the Business Combination Agreement, including, among others: (i) structure of the transaction; (ii) certain reorganization steps to be undertaken by Grey Rock prior to the closing of the Business Combination; (iii) tax provisions and related mechanics; (iv) mutual exclusivity; (v) the treatment of Sponsor loans and ENPC’s transaction expenses; (vi) certain provisions regarding the indemnification of the Sponsor and Solamere; and (vii) the overall suite of representations, warranties and covenants to be provided by each party under the Business Combination Agreement.

On April 22, 2022, H&K distributed the first draft of the MSA to Kirkland.

On April 23, 2022, H&K distributed the first drafts of the Business Combination Agreement and the Sponsor Agreement to Kirkland.

On April 25, 2022, Kirkland, Evercore, H&K and Solamere discussed the timeline and status of the Transaction and some initial reactions of Kirkland and ENPC to the first drafts of the Business Combination Agreement and the Sponsor Agreement.

On April 27, 2022, Kirkland, TRC, ENPC and Solamere discussed TRC’s environmental due diligence findings.

Also on April 27, 2022, Kirkland, NorthStar, ENPC and Solamere discussed NorthStar’s real estate and title diligence findings.

On April 28, 2022, Kirkland spoke with H&K to discuss the timeline and status of the proxy statement/prospectus.

On April 28, 2022, Mr. Dunn, certain members of management of Grey Rock, including Messrs. Perry, Miller, and Darden, Mr. Farquharson (whom Grey Rock had identified as a potential Chief Financial Officer candidate of the go-forward company) and Mr. Brandenberg, and certain advisors of Grey Rock met in person in Dallas, Texas to discuss the Transactions. The discussion largely focused on further developing ENPC’s knowledge of Grey Rock’s business and further fostering relationships between the attendees, including for

 

108


Table of Contents
Index to Financial Statements

purposes of ENPC’s evaluation of Mr. Farquharson’s credentials and his suitability to serve as the Chief Financial Officer for the go-forward company. No material negotiations of any terms of the Transactions occurred at the meeting.

On April 29, 2022, the ENPC Board met virtually to continue its discussion and evaluation of the potential business combination with GREP, with representatives of Stephens and Kirkland in attendance for all or a portion of the meeting. During such meeting, representatives of Kirkland provided an update on the legal, environmental and asset level diligence, as well as the status of definitive transaction documents, including the Business Combination Agreement, MSA and proxy statement/prospectus. A discussion ensued between members of the ENPC Board and representatives of ENPC’s management and Kirkland, with respect to general transaction timing and process matters. Following such discussion, Kirkland provided an update on the engagement of Stephens, and the ENPC Board voted unanimously to approve the Stephens engagement as independent financial advisor for the Transactions. A representative from Stephens then provided an overview of Stephens’ experience as financial advisor on oil and gas matters and recent trends and developments in the oil and gas market. A discussion ensued between members of the ENPC Board and representatives of ENPC’s management and Stephens.

Over the course of the following weeks, ENPC’s advisors continued to conduct diligence regarding GREP’s business, including GREP’s overall addressable market and the commercial viability of GREP’s business plan and certain revenue.

In May 2022, once it became clear that the potential business combination between ENPC and GREP was likely to move forward and that ENPC was unlikely to use Evercore as capital markets advisor in any other potential business combination, in order to avoid any actual or perceived conflict of interest on the part of Evercore, and based on Evercore’s determination that it desired to provide services only to one constituent party in connection with the potential business combination, ENPC and Evercore agreed to terminate Evercore’s engagement as ENPC’s capital markets advisor, and Evercore waived the related fee so as to not receive fees from both ENPC and GREP in connection with the Business Combination, given that, since January 2022 it had only provided services to Grey Rock with respect to the Business Combination, and going forward it would only be providing services to Grey Rock. ENPC’s Board noted that this would prevent any conflict of interest involving Evercore. During the period between January 2022, when Evercore was engaged by the Grey Rock Funds to provide them financial advisory services with respect to the Business Combination, and May 2022, when Evercore’s engagement with ENPC was officially terminated, Evercore did not provide any services to ENPC with respect to the Business Combination with the Grey Rock Funds.

On May 3, 2022, representatives of Grey Rock and ENPC met virtually to discuss the remaining business terms of the MSA, which included, among other things, the scope of services to be provided by Grey Rock, the standard of performance to which Grey Rock would be subject under the MSA, the allocation and sharing of investment opportunities pursued by Grey Rock and its affiliates and the Company, the sharing of costs and expenses, the scope of the indemnity to be provided by Grey Rock and the scenarios under which the termination fee would be payable to Grey Rock (including the amount of the termination fee). Between May 3, 2022 and May 12, 2022, Kirkland and H&K continued to exchange drafts of the MSA and hold telephonic conferences to discuss the remaining terms of the MSA. For additional information, see the section entitled “Proposal No. 1 — The Business Combination Proposal — Other Related Agreements — Management Services Agreement.

Also on May 3, 2022, Kirkland, Ryder Scott, ENPC and Solamere discussed Ryder Scott’s oil and gas diligence findings.

On May 4, 2022, Grey Rock and ENPC executed a letter agreement whereby they agreed to extend the binding mutual exclusivity in the LOI through June 3, 2022.

On May 6, 2022, the ENPC Board met virtually to continue its discussion and evaluation of the potential business combination with GREP, with representatives of Stephens and Kirkland in attendance for all or a

 

109


Table of Contents
Index to Financial Statements

portion of the meeting. During such meeting, representatives of Stephens provided an update on Stephens’s financial analysis. A discussion ensued between members of the ENPC Board and representatives of ENPC’s management and Stephens with respect to such financial analysis. Following such discussion, a representative of Kirkland provided an update on legal, environmental and asset level diligence, as well as the status of definitive transaction documents, including the Business Combination Agreement, MSA and Form S-4 Registration Statement.

Through May 12, 2022, ENPC and its advisors finalized their due diligence review of GREP, and ENPC, Grey Rock and their respective representatives continued to negotiate the terms of the final documentation with respect to the Business Combination, including the Business Combination Agreement, disclosure schedules, the MSA, the RRA and Lock-Up Agreement, and the Sponsor Agreement. Among other things, the parties also finalized the terms of the Incentive Plan.

On May 13, 2022, the ENPC Board met virtually to consider and approve the terms of the Business Combination with GREP, with representatives of Stephens and Kirkland in attendance for all or a portion of the meeting. During such meeting, representatives of Kirkland reviewed with members of the ENPC Board their fiduciary duties in connection with the potential transaction, as well as the material terms of the Business Combination and of the other key transaction documents. Representatives from Stephens then reviewed with the ENPC Board its financial analysis of the proposed consideration to be paid by ENPC for GREP in the Business Combination, and rendered Stephens’ oral opinion to the ENPC Board (which was confirmed in writing by delivery of Stephens’ written opinion dated the same date), that, as of May 13, 2022, the consideration to be paid by ENPC for GREP pursuant to the Business Combination Agreement was fair, from a financial point of view, to the holders of ENPC Class A common stock. For more information about Stephens’ opinion, please see the section of this proxy statement/prospectus titled “Proposal No. 1 — The Business Combination Proposal — Fairness Opinion of Stephens Inc.”. Representatives of ENPC’s management then discussed with the ENPC Board the final findings of the business, financial, legal and regulatory due diligence review of GREP. Following discussion, upon a motion duly made and seconded, the ENPC Board, among other things, unanimously (i) determined that it was fair to and in the best interests of ENPC and its stockholders, and declared it advisable, to enter into the Business Combination Agreement and the ancillary agreements and to consummate the transactions contemplated thereby (including the Business Combination), (ii) adopted and approved the execution, delivery and performance by ENPC of the Business Combination Agreement and the ancillary agreements and the transactions contemplated thereby (including the Business Combination), (iii) resolved to recommend that the ENPC stockholders entitled to vote thereon vote in favor of the Business Combination Proposal, and (iv) directed that the Business Combination Proposal be submitted to the ENPC stockholders for approval. Please see the section of this proxy statement/prospectus titled “Proposal No. 1: The Business Combination Proposal — The Business Combination Agreement” for a description of the material terms of the Business Combination Agreement.

On the morning of May 16, 2022, the parties executed and delivered the Business Combination Agreement, which includes final forms of the other transaction documents as exhibits, including the MSA, the RRA and Lock-Up Agreement and the Incentive Plan. The Parties also executed the Sponsor Agreement. That same morning, prior to the opening of trading on the NYSE, ENPC and Grey Rock announced the execution of the Business Combination Agreement and the contemplated Business Combination.

The ENPC Board of Directors’ Reasons for the Approval of the Business Combination

The Board considered a wide variety of factors in connection with its evaluation of the Business Combination. In light of the complexity of those factors, the Board, as a whole, did not consider it practicable to, nor did it attempt to, quantify or otherwise assign relative weights to the specific factors it took into account in reaching its decision. Individual members of the Board may have given different weight to different factors. This explanation of the reasons for the Board’s approval of the Business Combination, and all other information presented in this section, is forward-looking in nature and, therefore, should be read in light of the factors discussed under “Forward-Looking Statements.”

 

110


Table of Contents
Index to Financial Statements

Before reaching its decision, the Board reviewed the results of the due diligence conducted by Sponsor, ENPC’s management and advisors, which included:

 

   

extensive meetings and calls with management of Grey Rock to understand and analyze Grey Rock’s business and the business of GREP;

 

   

review by ENPC management of the results of financial, tax, legal, land, title, environmental and accounting due diligence materials prepared by ENPC’s advisors;

 

   

review of the financial statements of GREP and the Funds;

 

   

review of industry trends;

 

   

review of comparable companies, including Northern Oil and Gas, Inc.; and

 

   

reviews of certain projections provided by GREP.

The factors considered by the Board included, but were not limited to, the following.

 

   

Strong Fit with Stated Objectives of ENPC. Business characteristics are consistent with ENPC’s target objective to partner with a company which does not need substantial operational improvement and existing owners who want to continue ownership of a high-quality asset but need to provide liquidity to existing stockholders and/or limited partners. Existing owners share a longer-term investment orientation and were not looking for immediate liquidity as part of the transaction.

 

   

Well-Positioned Asset with Attractive Geology. GREP focuses on core basins with lowest costs, operated by experienced partners with a focus on full cycle returns and single well economics. ENPC’s and GREP’s management believe there are further opportunities for improving efficiencies through technology and optimizing well design.

 

   

Strong Liquidity Profile. After giving effect to the Business Combination, Parent expects to have substantial free cash flow and strong liquidity, giving Parent the financial flexibility to fund development projects and pursue opportunistic acquisitions.

 

   

Accretive Acquisition Opportunities. More than $10 billion in capital has been deployed in the fragmented lower-48 non-op space, providing Parent ample opportunity to execute its growth strategy. Consolidation opportunities, including divestiture programs from independent companies and subscale private and public entities, coupled with historically low private equity investment in this area create exploitable market opportunity to make acquisitions at favorable valuations.

 

   

Compelling Long-Term Growth Opportunities. Strong revenue and Adjusted EBITDA growth projections through 2022 are consistent with a general growth in the upstream oil and gas industry. Geopolitical events potentially provide backdrop of higher oil and natural gas pricing than recent history.

 

   

Seasoned Management Team. The Grey Rock management team, which will continue to perform services for the Company under the MSA, brings veteran leadership with highly relevant upstream oil and gas experience (in addition to the highly relevant experience of the Company’s Chief Executive Officer and Chief Financial Officer).

 

   

Opinion of Stephens. The Board received the oral opinion of Stephens (which was confirmed by Stephens’ written opinion dated May 13, 2022) that the consideration to be paid by ENPC for GREP in the Business Combination was fair, from a financial point of view, to the holders of ENPC Class A common stock. See “— The Business Combination Proposal — Fairness Opinion of Stephens Inc.”

In the course of its deliberations, the Board considered a variety of uncertainties, risks and other potentially negative reasons relevant to the Business Combination, including, but not limited to, the below:

 

   

The risk that the potential benefits of the Business Combination may not be fully achieved, or may not be achieved within the expected time frame and the significant fees, expenses and time and effort of management associated with completing the Business Combination.

 

111


Table of Contents
Index to Financial Statements
   

The risk that the Transactions might not be consummated or completed in a timely manner or that the closing might not occur despite ENPC’s best efforts, including by reason of a failure to obtain the approval of ENPC’s stockholders, litigation challenging the Business Combination or that an adverse judgment granting permanent injunctive relief could indefinitely enjoin the consummation of the Business Combination.

 

   

Lower oil or natural gas prices, increases in drilling costs or costs to acquire undeveloped leasehold interests and the resulting effects on GREP’s ability to grow its asset base efficiently and to sell oil or natural gas at favorable prices will reduce GREP’s operating margins, impact its ability to attract customers and could have a material adverse effect on its business, financial condition and results of operations.

 

   

Oil, natural gas and natural gas liquids prices are volatile. Key valuation metrics factor in recent, material increase in oil and natural gas prices. A sustained decline in oil, natural gas and natural gas liquids prices and other market and economic conditions could have a material adverse effect on GREP’s business, financial condition and results of operations.

 

   

Planned development and acquisition projects require substantial capital that may be expensive or unavailable, which could lead to a decline in GREP’s ability to access or grow production and reserves.

 

   

The estimated reserves are based on many assumptions that may turn out to be inaccurate. Any material inaccuracies in these reserve estimates or underlying assumptions will materially affect the quantities and present values of the reserves. GREP and third-party advisors have a wide range of estimates of proven reserves.

 

   

Development of PUDs may take longer and may require higher levels of capital expenditures than currently anticipated. Therefore, the estimated PUDs may not be ultimately developed or produced. PUDs represent a large portion of GREP’s PV-10 value.

 

   

If commodity prices decrease to a level such that future undiscounted cash flows are less than the carrying value of the Assets, Parent may be required to take write-downs of the carrying values of its properties.

 

   

GREP does not operate its wells so is subject to the capability and development timeline of the operators with which it partners.

 

   

Continuing coronavirus outbreaks may have a material adverse effect on GREP’s business, liquidity, financial condition and results of operations.

 

   

Regulatory changes or actions may restrict the development of upstream oil and gas properties in a manner that may require GREP to cease certain or all operations, which could have a material adverse effect on its business, financial condition, results of operations and growth prospects.

 

   

Concerns about greenhouse gas emissions and global climate change may result in environmental taxes, charges, assessments or penalties and could have a material adverse effect on GREP’s business, financial condition and results of operations.

After considering the foregoing potentially negative and potentially positive reasons, the Board concluded, in its business judgment, that the potentially positive reasons relating to the Transactions outweighed the potentially negative reasons. In connection with its deliberations, the Board also considered that ENPC’s executive officers and directors may have financial interests in the Business Combination that may be different from or in addition to (and may conflict with) the interests of other ENPC stockholders. The Board was aware of and considered these interests, among other matters, in reaching the determination that the Transactions contemplated by the Business Combination Agreement were advisable and in the best interests of ENPC and its stockholders. See — Interests of Certain Persons in the Business Combination.”

 

112


Table of Contents
Index to Financial Statements

GREP Authority to Approve the Business Combination

Contemporaneously with the execution of the Business Combination Agreement, GREP’s board of managers and each of the GREP Holdco Entities (as defined with the Business Combination Agreement), in their capacities as members of GREP, by written consent in lieu of a joint meeting of the managers and members, (a) determined that the Business Combination Agreement and the Transactions contemplated thereby are advisable, fair to, and in the best interests of, GREP and its members, and (b) approved the Business Combination Agreement and the Transactions contemplated therein in accordance with the DLLCA and GREP’s Organizational Documents (defined within the Business Combination Agreement).

The Business Combination has been validly approved and authorized by the respective general partners, or their delegates, of each of the Funds in accordance with the Funds’ governing documents, and no other limited partnership proceedings or other actions on the part of the Funds are necessary to authorize the Business Combination. The Business Combination is not conditioned on any other approvals from GREP, the Funds, or any of their respective affiliates.

Interests of Certain Persons in the Business Combination

In considering the recommendation of our Board to vote in favor of the Business Combination Proposal, stockholders should be aware that, aside from their interests as stockholders, the Sponsor and certain of ENPC’s directors and officers have interests in the Business Combination that are different from or in addition to (and may conflict with) those of other stockholders. ENPC’s directors were aware of and considered these interests in evaluating the Business Combination and in recommending to stockholders that they approve the Business Combination. Stockholders should take these interests into account in deciding whether to approve the Business Combination. These interests include:

 

   

the fact that the Sponsor and ENPC’s officers and directors will lose their entire investment in ENPC if the Business Combination with the Funds or another business combination is not completed by December 18, 2022;

 

   

the fact that the Sponsor and ENPC’s officers, and directors have entered into a letter agreement with ENPC and the Sponsor and certain directors entered into the Sponsor Agreement, pursuant to which they have agreed not to exercise their redemption rights with respect to any founder shares and public shares they may hold in connection with the completion of the Business Combination;

 

   

the fact that, in connection with the Business Combination, the Sponsor and ENPC’s independent directors will forfeit all of their ENPC common stock and ENPC warrants other than 495,357 shares of ENPC Class F common stock, which will be converted to 1,238,393 shares of Parent common stock (of which 371,518 of those shares, upon conversion to Parent common stock, will be subject to vesting and forfeiture provisions). As of immediately following the Business Combination, (x) the effective cash purchase price per vested share of Parent common stock paid by Sponsor will be approximately $8.44 (which amount represents the $6.935 million in risk capital contributed to ENPC by or on behalf of the Sponsor divided by the 821,875 vested shares of Parent common stock that will be held by the Sponsor as of such time) and (y) the effective cash purchase price per vested share of Parent common stock paid by the independent directors will be $0.00 (as the shares of Class F common stock currently held by the independent directors that will convert into shares of Parent common stock were granted to the independent directors for no cash consideration in exchange for their respective service on the ENPC Board). If all of the unvested shares held by Sponsor and such independent directors vest following the Business Combination, (x) the effective cash purchase price per share of Parent common stock paid by Sponsor will be approximately $5.91 ($6.935 million divided by 1,174,107 shares of Parent common stock) and (y) the effective cash purchase price per share of Parent common stock paid by the independent directors will remain $0.00;

 

   

that the Sponsor, ENPC’s officers and directors will hold Parent common stock following the Business Combination, the aggregate value of which is estimated to be approximately $8.6 million (excluding

 

113


Table of Contents
Index to Financial Statements
 

the SPAC Vesting Shares), assuming the per share value of the Parent common stock is the same as the $9.88 per share closing price of ENPC’s Class A common stock on the NYSE as of May 13, 2022 and such shares of Parent common stock will not be subject to any lock-up provisions. The SPAC Vesting Shares do not increase the value of the foregoing Parent common stock to be held by the Sponsor, ENPC’s officers and directors, as they only vest if the per share value of the Parent common stock falls below $10.00 per share and only to the extent necessary to maintain the approximately $8.6 million value of such Parent common stock. For additional information, see the section entitled “— Other Related Agreements — ENPC Sponsor Agreement”;

 

   

if the Trust Account is liquidated, including in the event ENPC is unable to complete the Business Combination with the Funds or another business combination by December 18, 2022, the Sponsor has agreed to indemnify ENPC to ensure that the proceeds in the Trust Account are not reduced below $10 per public share, or such lesser amount per public share as is in the Trust Account on the liquidation date, by the claims of prospective target businesses with which ENPC has entered into an acquisition agreement or claims of any third party for services rendered or products sold to us, but only if such a vendor or target business has not executed a waiver of any and all rights to seek access to the Trust Account;

 

   

the fact that, as of June 30, 2022, (i) the Sponsor has loaned ENPC an aggregate of approximately $1,548,481 for working capital purposes, and pursuant to the Business Combination Agreement, the Sponsor will cancel such loans as part of the consideration for the Business Combination and (ii) the Sponsor may loan ENPC or one of its Affiliates additional loans prior to the closing. These loans will be due and payable in full on January 11, 2023 if ENPC does not complete the Business Combination;

 

   

the fact that following the Business Combination, each of ENPC’s independent directors will own 15,000 vested shares of Parent common stock (purchased at an effective cash purchase price per vested share of $0.00, as the shares of Class F common stock currently held by the independent directors that will convert into shares of Parent common stock were granted to the independent directors for no cash consideration in exchange for their respective service on the ENPC Board), which if such shares were ENPC Class A common stock and unrestricted and freely tradeable would be valued at approximately $148,200 based on the closing price of ENPC’s Class A common stock on May 13, 2022;

 

   

the fact that at the closing, the Sponsor and ENPC’s officers and directors will be reimbursed for out-of-pocket expenses incurred in connection with activities on ENPC’s behalf, directly related to legal fees, accounting fees, regulatory fees and due diligence costs not to exceed $15.4 million. However, if ENPC fails to consummate the Business Combination, they will not have any claim against the Trust Account for reimbursement and ENPC will most likely not be able to reimburse these expenses if a business combination is not completed. As of September 27, 2022, ENPC’s officers, directors, initial stockholders and their affiliates have incurred approximately $0 in expenses prior to the special meeting;

 

   

the continued indemnification of ENPC’s existing directors and officers and the continuation of ENPC’s directors’ and officers’ liability insurance after the Business Combination;

 

   

the fact that Sponsor will enter into the RRA and Lock-Up Agreement with Parent, certain stockholders of ENPC and the Existing GREP Members with respect to the shares of Parent common stock that will be issued as partial consideration under the Business Combination Agreement and that only the shares of Parent common stock held by the Existing GREP Members will be subject to lock-up provisions;

 

   

the fact that Sponsor and its affiliates may receive a positive rate of return on their investments in ENPC, even if other stockholders of ENPC do not receive a positive rate of return on their investments;

 

   

the fact that Michael Calbert and Dick Boyce are each members of the Executive Partner Group of Solamere, which provides them an opportunity to invest in certain Solamere transactions on a no fee/no carry basis, but does not otherwise entitle them to any other form of compensation;

 

   

the fact that Paul Ryan is a partner at Solamere, for which he receives compensation;

 

114


Table of Contents
Index to Financial Statements
   

the fact that 75% of the managers of the Sponsor are partners of Solamere;

 

   

the fact that Alex Dunn and Paul Ryan are indirect equityholders of the Sponsor; and

 

   

the fact that certain of ENPC’s officers and directors have fiduciary and contractual duties to Solamere and other parties. As a result, those certain officers and directors had certain duties to offer certain potential business combination opportunities to certain Solamere funds before ENPC could pursue such opportunities, although this did not materially affect ENPC’s search for a business combination partner.

Fairness Opinion of Stephens Inc.

On April 28, 2022, ENPC engaged Stephens to act as financial adviser to ENPC in connection with a potential acquisition, merger or other business combination (the “transaction”) involving ENPC, Grey Rock and the Funds. The Business Combination Agreement provides for the formation of a new publicly-traded company, Parent, which will become the parent company of both ENPC and GREP, through (i) a merger of a newly-formed subsidiary of Parent with and into ENPC and (ii) a merger of a separate, newly-formed subsidiary of Parent with and into GREP, which immediately prior to the transaction will directly or indirectly own all the assets of the Funds. Upon consummation of the proposed transaction, GREP and ENPC each will be a wholly-owned subsidiary of Parent, and Parent will become a public company with the name Granite Ridge Resources, Inc.

As part of the engagement, Stephens was asked to provide its opinion as to whether the consideration to be issued by Parent for GREP in the proposed to transaction is fair to the holders of ENPC’s publicly-traded Class A common stock as of the date of the opinion, solely in their capacity as such stockholders, excluding ENPC, Grey Rock, GREP, any of the Funds or any of their respective sponsors, directors, officers or affiliates (collectively, the “Class A Stockholders”), from a financial point of view. ENPC engaged Stephens because, among other factors, Stephens is a nationally recognized investment banking firm with substantial experience in similar transactions. As part of its investment banking business, Stephens is regularly engaged in the valuation of energy businesses and their securities in connection with mergers and acquisitions.

As part of Stephens’ engagement, representatives of Stephens attended meetings of the Board in which the Board evaluated the proposed transaction, including, among others, a meeting of the Board held on May 13, 2022. At this meeting, the Board requested and received reports, discussion and commentary from its advisors, management and members regarding the proposed transaction. As ENPC’s financial advisor at that meeting, Stephens reviewed the financial aspects of the proposed transaction and rendered its oral opinion, which was subsequently confirmed by delivery of a written opinion to the Board dated May 13, 2022, that, as of such date, the consideration to be issued by Parent for GREP in the Business Combination is fair to the Class A Stockholders from a financial point of view, based upon and subject to the qualifications, assumptions and other matters considered in connection with the preparation of its opinion.

The full text of Stephens’ written opinion letter (the “Opinion Letter”) is attached as Annex L to this proxy statement-prospectus. The Opinion Letter outlines the procedures followed, assumptions made, matters considered and qualifications and limitations on the review undertaken by Stephens in rendering its opinion. The summary of the opinion set forth in this proxy statement/prospectus is qualified in its entirety by reference to the full text of such written opinion. Investors are urged to read the entire Opinion Letter carefully in connection with their consideration of the proposed transaction. ENPC did not give any instructions to or impose any limitations on Stephens as it related to the issuance of its opinion.

Stephens’ opinion speaks only as of the date of the opinion, and Stephens has undertaken no obligation to update, revise or reaffirm its opinion. The opinion was directed to the Board (in its capacity as such) solely for purposes of assisting with its evaluation of the proposed transaction. The opinion only addresses whether the consideration to be issued by Parent for GREP in the proposed transaction was fair to the Class A Stockholders from a financial point of view as of the date of the opinion. The opinion did not

 

115


Table of Contents
Index to Financial Statements

address the underlying business decision of ENPC to engage in the proposed transaction or any other term or aspect of the Business Combination Agreement or the transactions contemplated thereby. Stephens’ opinion does not constitute a recommendation to the Board or any of ENPC’s stockholders as to how such person should vote or otherwise act with respect to the proposed transaction or any other matter. ENPC and Grey Rock determined the transaction consideration through a negotiation process.

In connection with developing its opinion, Stephens:

 

  (i)

reviewed certain publicly available information regarding ENPC;

 

  (ii)

reviewed certain audited financial statements regarding ENPC and the Funds;

 

  (iii)

reviewed certain internal financial statements, management reports and other financial and operating data concerning the Funds prepared by Grey Rock or its representatives or advisors;

 

  (iv)

reviewed certain internal financial statements, management reports and other financial and operating data concerning ENPC or the Funds prepared by ENPC or its representatives or advisors;

 

  (v)

reviewed the reported prices and trading activity for the Class A common stock of ENPC;

 

  (vi)

reviewed reserve reports prepared by Grey Rock or its representatives or advisors regarding the oil and gas reserves of the Funds and a report prepared by Ryder Scott Company for ENPC, dated as of May 6, 2022 regarding Grey Rock’s reserve reports;

 

  (vii)

compared the financial performance of the Funds with that of certain other publicly-traded companies and their securities that Stephens deemed relevant to Stephens’ analysis of the proposed transaction;

 

  (viii)

reviewed the financial terms, to the extent publicly available, of certain merger or acquisition transactions that Stephens deemed relevant to Stephens’ analysis of the proposed transaction;

 

  (ix)

reviewed the then most recent draft of the Business Combination Agreement and related documents provided to Stephens by ENPC;

 

  (x)

discussed with management of Grey Rock, ENPC and Parent or their representatives or advisors the operations of and future business prospects for the Funds, ENPC and Parent and the anticipated financial consequences of the proposed transaction to the Funds and ENPC;

 

  (xi)

assisted in ENPC’s deliberations regarding the material terms of the proposed transaction; and

 

  (xii)

performed such other analyses and provided such other services as Stephens deemed appropriate.

Stephens relied on the accuracy and completeness of the information, financial data and financial forecasts provided to Stephens by ENPC and Grey Rock and of the other information reviewed by Stephens in connection with the preparation of its opinion, and the opinion is based upon such information. Stephens did not independently verify or undertake any responsibility to independently verify the accuracy or completeness of any of such information, data or forecasts. The respective managements of ENPC, Parent and Grey Rock assured Stephens that they were not aware of any relevant information that had been omitted or remained undisclosed to Stephens. Stephens did not assume any responsibility for making or undertaking an independent evaluation or appraisal of any of the assets or liabilities of ENPC, of Parent or of the Funds, and, except for its review of the reserve reports of Grey Rock and other related reserve information, Stephens did not review and was not furnished with any such evaluations or appraisals; nor did Stephens evaluate the solvency or fair value of ENPC, of Parent or of the Funds under any laws relating to bankruptcy, insolvency or similar matters. Stephens did not assume any obligation to conduct any physical inspection of the properties, facilities, assets or liabilities (contingent or otherwise) of ENPC, Parent or the Funds. Stephens did not make an independent analysis of the effects of the COVID-19 pandemic, the invasion of Ukraine or related market developments or disruptions, or of any other disaster or adversity, on the business or prospects of ENPC, Parent or the Funds. With respect to the financial forecasts prepared by Grey Rock, Stephens also assumed that such financial forecasts had been reasonably prepared and reflected the best then currently available estimates and judgments of Grey Rock as to

 

116


Table of Contents
Index to Financial Statements

the future financial performance of the Funds and provided a reasonable basis for Stephens’ analysis. Stephens recognizes that such financial forecasts were based on numerous variables, assumptions and judgments that are inherently uncertain (including, without limitation, factors related to general economic and competitive conditions) and that actual results could vary significantly from such forecasts, and Stephens expresses no opinion as to the reliability of such financial projections and estimates or the assumptions upon which they were based.

Stephens does not provide legal, accounting, regulatory, or tax advice or expertise, and Stephens relied solely, and without independent verification, on the assessments of ENPC and its other advisors with respect to such matters. Stephens assumed, with ENPC’s consent, that the proposed transaction will not result in any materially adverse legal, regulatory, accounting or tax consequences for ENPC or its Class A Stockholders and that any reviews of legal, accounting, regulatory or tax issues conducted as a result of the proposed transaction will be resolved favorably to ENPC and its Class A Stockholders. Stephens does not express any opinion as to any tax or other consequences that might result from the proposed transaction.

Stephens’ opinion was necessarily based upon market, economic and other conditions as they existed and could be evaluated on the date of the opinion, and on the information made available to Stephens as of the date of the opinion. It should be understood that subsequent developments may affect the opinion and that Stephens did not undertake any obligation to update, revise or reaffirm the opinion or otherwise comment on events occurring after the date of the opinion. Stephens further noted that the current volatility and disruption in the credit and financial markets relating to, among other things, the COVID-19 pandemic and the invasion of Ukraine, may or may not have an effect on ENPC, Parent or the Funds, and Stephens did not express an opinion as to the effects of such volatility or such disruption on the proposed transaction or any party to the proposed transaction. Stephens further expressed no opinion as to the prices at which shares of common stock of, or any other equity interests in, ENPC, Parent or the Funds may trade at any time subsequent to the announcement of the proposed transaction.

In connection with developing its opinion, Stephens assumed that, in all respects material to its analyses:

 

  (i)

the final executed Agreement will not differ from the latest draft of such agreement provided to us, and the proposed transaction and any related transactions will be consummated on the terms of the such draft, without material waiver or modification;

 

  (ii)

the representations and warranties of each party in the Business Combination Agreement and in all related documents and instruments referred to in the Business Combination Agreement are true and correct;

 

  (iii)

each party to the Business Combination Agreement and all related documents will perform all of the covenants and agreements required to be performed by such party under such documents;

 

  (iv)

all conditions to the completion of the proposed transaction will be satisfied within the time frames contemplated by the Business Combination Agreement without any waivers;

 

  (v)

that in the course of obtaining the necessary regulatory, lending or other consents or approvals (contractual or otherwise) for the proposed transaction and any related transactions, no restrictions, including any divestiture requirements or amendments or modifications, will be imposed that would have a material adverse effect on the contemplated benefits of the proposed transaction to ENPC or the Class A Stockholders;

 

  (vi)

there has been no material change in the assets, liabilities, financial condition, results of operations, business or prospects of ENPC, Parent or the Funds since the date of the most recent financial statements made available to Stephens, and that no legal, political, economic, regulatory or other development has occurred that will adversely impact ENPC, Parent or the Funds; and

 

  (vii)

the proposed transaction will be consummated in a manner that complies with applicable law and regulations.

 

117


Table of Contents
Index to Financial Statements

Stephens’ opinion is limited to whether the consideration to be issued by Parent for GREP in the proposed transaction is fair to the Class A Stockholders from a financial point of view. Stephens was not asked to, and it did not, offer any opinion as to the terms of the Business Combination Agreement or the form of the proposed transaction or any aspect of the proposed transaction, other than the fairness of the consideration to be issued by Parent for GREP in the proposed transaction, from a financial point of view, to the Class A Stockholders. The opinion did not address the merits of the underlying decision by ENPC to engage in the proposed transaction, the merits of the proposed transaction as compared to other alternatives potentially available to ENPC or the relative effects of any alternative transaction in which ENPC might engage, nor is it intended to be a recommendation to any person or entity as to any specific action that should be taken in connection with the proposed transaction, including with respect to how to vote or act with respect to the proposed transaction. Moreover, Stephens was not asked to, and it did not, express any opinion as to the fairness of the amount or nature of the compensation to any of ENPC’s officers, directors or employees, or to any group of such officers, directors or employees, whether relative to the compensation to other stockholders of ENPC or otherwise.

The following is a summary of the material financial analyses performed and material factors considered by Stephens in connection with its opinion. Stephens performed certain procedures, including each of the financial analyses described below, and reviewed with ENPC’s management and Board the assumptions upon which the analyses were based, as well as other factors. Although this summary does not purport to describe all of the analyses performed or factors considered by Stephens within this regard, it does set forth those considered by Stephens to be material in arriving at its opinion. The preparation of a fairness opinion is a complex analytic process involving various determinations as to the appropriate and relevant methods of financial analysis and the application of those methods to the particular circumstances. Therefore, a fairness opinion is not readily susceptible to partial analysis or summary description. The order of the summaries of analyses described does not represent the relative importance or weight given to those analyses by Stephens. It should be noted that in arriving at its opinion, Stephens did not attribute any particular weight to any analysis or factor considered by it, but rather made qualitative judgments as to the significance and relevance of each analysis and factor. Accordingly, Stephens believes that its analysis must be considered as a whole and that considering any portion of such analyses and factors, without considering all analyses and factors as a whole, could create a misleading or incomplete view of the process underlying its opinion. The financial analyses summarized below include information presented in tabular format. The tables alone do not constitute a complete description of the financial analyses. Accordingly, Stephens’ analyses and the summary of its analyses must be considered as a whole, and selecting portions of its analyses and factors or focusing on the information presented below in tabular format, without considering all analyses and factors or the full narrative description of the financial analyses, including the methodologies and assumptions underlying the analyses, could create a misleading or incomplete view of the process underlying its analyses and opinion.

GREP Valuation

In determining a range of estimated enterprise values for GREP, Stephens conducted each of the following analyses with respect to GREP.

Net Asset Value Analysis

Stephens conducted a net asset value analysis for proved reserves based on three pricing scenarios in which the principal variables were oil and gas prices with appropriate differentials applied. The price scenarios represent long-term potential future benchmark prices per barrel of oil and million British thermal units (“MMBtu”) of natural gas. The price scenarios that were utilized included: (i) a New York Mercantile Exchange (“NYMEX Strip”) monthly strip pricing scenario quoted on NYMEX as of May 11, 2022, from May 2022 through December 2026, and held flat thereafter; (ii) a plus ten percent NYMEX pricing scenario (“+10% NYMEX Strip”) which utilized a ten percent increase in the NYMEX Strip monthly strip pricing scenario quoted on NYMEX as of May 11, 2022, from May 2022 through December 2026, and held flat thereafter, and (iii) a minus ten percent NYMEX pricing scenario (“-10% NYMEX Strip”) which utilized a ten percent decrease in the

 

118


Table of Contents
Index to Financial Statements

NYMEX Strip monthly strip pricing scenario quoted on NYMEX as of May 11, 2022, from May 2022 through December 2026, and held flat thereafter. Adjustments were made to these prices to reflect location and quality differentials, based on estimates provided by the management of Grey Rock.

Various discount rate ranges were utilized to reflect the relative uncertainty associated with each reserve category. A discount rate range of 10.0% to 12.0% was applied to estimated cash flows from proved developed producing reserves. A discount rate range of 12.0% to 15.0% was applied to estimated cash flows from work in progress reserves, which included multiple near-term development sub-categories provided by Grey Rock, including DUC wells (Drilled but Uncompleted), OPS wells (drilling or completions in progress), and AFE wells (Authorization for Expenditure). A discount rate range of 20.0% to 25.0% was applied to estimated cash flows from proved undeveloped reserves.

 

           Pricing Scenarios  

Reserves Category:

   Discount
Rate Range
    NYMEX Strip      +10%
NYMEX Strip
     -10%
NYMEX Strip
 

Proved Developed Producing

Reserves Value

     12 % -      $ 797.9 -        $ 888.7 -        $ 707.4 -    
     10   $ 839.7      $ 936.3      $ 743.5  

Work in Progress

Reserves Value

     15 % -      $ 184.5 -        $ 211.0 -        $ 158.0 -    
     12   $ 197.9      $ 226.1      $ 169.7  

Proved Undeveloped

Reserves Value

     25 % -      $ 268.1 -        $ 334.3 -        $ 201.8 -    
     20   $ 333.4      $ 410.1      $ 256.6  

Total Net Asset Value / Implied Enterprise Value

     $ 1,250.5 -        $ 1,434.0 -        $ 1,067.2 -    
     $ 1,371.0      $ 1,572.5      $ 1,169.8  

Stephens then compared the implied GREP enterprise value ranges resulting from the foregoing analyses to the GREP enterprise value implied by the consideration paid by Parent for GREP in the proposed transaction.

Publicly Traded Comparable Company – Northern Oil & Gas, Inc.

Using publicly available information, Stephens determined that Northern Oil & Gas, Inc. (“NOG”) was the most relevant comparable publicly traded company for the evaluation of GREP based on Stephens’ view of the comparability of the operating and financial characteristics of this company, in terms of corporate strategy, market capitalization, enterprise value, geography, and size and characteristics of oil and gas reserves and acreage (recognizing, however, that it is not identical to GREP). Given the similarity of GREP to NOG, Stephens chose to compute benchmark multiples for the valuation of GREP based on NOG.

The implied equity values for GREP were based on the following six metrics determined by reference to the corresponding multiples for NOG.

 

     Enterprise Value /  
     2022E
Net
Production
($/boepd)
     2023E
Net
Production
($/boepd)
     2022E
EBITDA
(x)
     2023E
EBITDA
(x)
     Proved
Reserves
PV-10
(x)
     Proved Developed
Producing Reserves
PV-10
(x)
 

NOG

   $ 46,208      $ 42,456        3.4x        2.7x        0.9x        1.3x  

The daily production, EBITDA and present values of proved and proved developed producing reserves for NOG were based on SEC filings, adjusted for public data regarding balance sheet activity, acquisitions or divestitures made after its respective quarterly reports were submitted. The multiples selected to apply to GREP

 

119


Table of Contents
Index to Financial Statements

metrics were not entirely mathematical in nature, but required careful consideration to adjust for differences in the operating characteristics of the companies as well as other market factors which could affect the market value of the selected company.

 

GREP Metrics:

   Value      Multiple Range      Implied Enterprise
Value
 

2022E Net Production (Mboepd)

     20.5      $ 45,000  -     $ 924.0  - 
      $ 50,000      $ 1,026.6  

2023E Net Production (Mboepd)

     23.5      $ 40,000  -     $ 939.9  - 
      $ 45,000      $ 1,057.4  

2022E EBITDA ($MM)

   $ 432.3        3.25x  -     $ 1,404.9  - 
        3.75x      $ 1,621.0  

2023E EBITDA ($MM)

   $ 452.5        2.50x  -     $ 1,131.3  - 
        3.00x      $ 1,357.5  

Proved Reserves PV-10 ($MM)

   $ 1,601.3        0.80x  -     $ 1,281.0  - 
        1.00x      $ 1,601.3  

Proved Developed Producing

Reserves PV-10 ($MM)

   $ 839.7        1.20x  -     $ 1,007.7  - 
        1.40x      $ 1,175.6  

Stephens then compared the implied GREP enterprise value ranges resulting from the foregoing analyses to the GREP enterprise value implied by the consideration paid by Parent for GREP in the proposed transaction.

Publicly Traded Comparable Companies – Yield-Focused Upstream

Using publicly available information, Stephens determined the following companies were relevant to an evaluation of GREP based on Stephens’ view of the comparability of the operating and financial characteristics of these companies, in terms of dividend strategy, capital structure strategy, market capitalization, enterprise value, geography, and size and characteristics of oil and gas reserves and acreage (recognizing, however, that none of the relevant companies below is identical to GREP):

Crescent Energy Company, Evolution Petroleum Corporation, Magnolia Oil & Gas Corporation, Matador Resources Company, Oasis Petroleum Inc., PDC Energy, Inc. and Riley Exploration Permian Inc.

The implied values for GREP were based on a multiple range for the following six metrics determined by reference to the corresponding multiple ranges for the selected comparable companies. The following table sets forth the mean, median, maximum and minimum multiples for the selected comparable companies.

 

     Enterprise Value /  
     2022E
Net
Production
($/boepd)
     2023E
Net
Production
($/boepd)
     2022E
EBITDA
(x)
     2023E
EBITDA
(x)
     Proved
Reserves
PV-10
(x)
     Proved Developed
Producing
Reserves
PV-10
(x)
 

Mean

   $ 48,681      $ 43,678        3.8x        3.3x        1.1x        1.5x  

Median

   $ 45,999      $ 37,061        3.7x        3.1x        0.7x        1.4x  

Max

   $ 69,428      $ 64,994        6.0x        4.4x        2.2x        2.8x  

Min

   $ 29,569      $ 29,360        2.9x        2.8x        0.7x        0.8x  

The daily production, EBITDA and present values of proved and proved developed producing reserves for each of the selected comparable companies were based on SEC filings, adjusted for public data regarding balance sheet activity, acquisitions or divestitures made after their respective quarterly reports were submitted. The multiples selected to apply to GREP metrics were not entirely mathematical in nature, but required careful

 

120


Table of Contents
Index to Financial Statements

consideration to adjust for differences in the operating characteristics of the companies as well as other market factors which could affect the market value of selected companies.

 

GREP Metrics:

   Value      Multiple Range      Implied Enterprise
Value
 

2022E Net Production (Mboepd)

     20.5      $ 45,000  -     $ 924.0  - 
      $ 55,000      $ 1,129.3  

2023E Net Production (Mboepd)

     23.5      $ 40,000  -     $ 939.9  - 
      $ 50,000      $ 1,174.9  

2022E EBITDA ($MM)

   $ 432.3        3.50x  -     $ 1,513.0  - 
        4.00x      $ 1,729.1  

2023E EBITDA ($MM)

   $ 452.5        3.00x  -     $ 1,357.5  - 
        3.50x      $ 1,583.8  

Proved Reserves PV-10 ($MM)

   $ 1,601.3        0.75x  -     $ 1,200.9  - 
        1.25x      $ 2,001.6  

Proved Developed Producing

Reserves PV-10 ($MM)

   $ 839.7        1.25x  -     $ 1,049.7  - 
        1.75x      $ 1,469.6  

Stephens then compared the implied GREP enterprise value ranges resulting from the foregoing analyses to the GREP enterprise value implied by the consideration paid by Parent for GREP in the proposed transaction.

Comparable Transactions

Using publicly available information for 33 transactions announced between January 2019 and April 2022 involving oil-and gas-related assets in the Permian Basin, Bakken Shale, Eagle Ford Shale, DJ Basin, and Haynesville Shale regions of the United States, Stephens reviewed the purchase price multiples paid for existing production and net acreage in each transaction and selected appropriate benchmark multiples for the valuation of GREP. Given GREP’s diverse acreage position and non-operatorship in multiple regions, Stephens reviewed transactions for each region and applied production and net acreage multiples for each that correspond to GREP’s asset footprint. In the Permian Basin, Stephens reviewed five non-operated transactions announced between January 2019 and April 2022 in both the Delaware Basin and Midland Basin given ENPC’s significant acreage position in each. In the Bakken Shale, Stephens reviewed seven non-operated transactions announced between January 2019 and April 2022. In the Eagle Ford Shale, Stephens reviewed three non-operated transactions announced between January 2019 and April 2022. In the DJ Basin, Stephens reviewed nine operated and non-operated transactions announced between January 2019 and April 2022. In the Haynesville Shale, Stephens reviewed nine operated and non-operated transactions announced between January 2019 and April 2022. In the DJ Basin and Haynesville Shale, Stephens included operated as well as non-operated transactions because of the small number of non-operated transactions that occurred in those basins during the period. Summing the implied production and acreage valuations for each region produced the total implied enterprise value. None of the relevant transactions or companies below is identical to GREP.

 

121


Table of Contents
Index to Financial Statements

Based on public and other available market information, the following table sets forth the summary multiples for the transactions referred to above. This analysis utilized the relevant transaction multiples of net daily production and net acreage and applied them to the corresponding metrics of GREP to determine implied enterprise values for GREP Holdings. The transaction multiples selected to apply to GREP metrics were not entirely mathematical in nature, but required careful consideration to adjust for differences in the prevailing commodity price environments and acquisition and divestiture markets.

 

     Permian      Bakken      Eagle Ford  
     Enterprise Value /      Enterprise Value /      Enterprise Value /  
     Net
Production
($/boepd)
     Net Acres
($/acre)
     Net
Production
($/boepd)
     Net Acres
($/acre)
     Net
Production
($/boepd)
     Net Acres
($/acre)
 

Mean

   $ 31,729      $ 66,830      $ 50,347      $ 12,538      $ 36,749      $ 14,013  

Median

   $ 35,348      $ 67,750      $ 45,235      $ 17,238      $ 39,176      $ 14,013  

Max

   $ 48,750      $ 97,500      $ 75,391      $ 18,746      $ 41,739      $ 20,025  

Min

   $ 16,200      $ 35,241      $ 34,222      $ 545      $ 29,333      $ 8,000  

 

     DJ Basin      Haynesville  
     Enterprise Value /      Enterprise Value /  
     Net
Production
($/boepd)
     Net Acres
($/Acre)
     Net
Production
($/Mcfepd)
     Net Acres
($/Acre)
 

Mean

   $ 31,930      $ 9,088      $ 2,878      $ 9,483  

Median

   $ 27,961      $ 5,943      $ 2,899      $ 8,781  

Max

   $ 79,365      $ 23,529      $ 3,886      $ 20,012  

Min

   $ 12,163      $ 2,674      $ 2,068      $ 1,444  

 

GREP Metrics:

   Value      Multiple
Range
     Implied
Enterprise
Value
 

Net Production

        

Permian (Mboepd)

     9.0      $ 40,000     $ 361.0 
      $ 55,000      $ 496.3  

Bakken (Mboepd)

     2.5      $ 45,000     $ 111.0 
      $ 65,000      $ 160.4  

Eagle Ford (Mboepd)

     2.8      $ 35,000     $ 97.1 
      $ 45,000      $ 124.8  

DJ Basin (Mboepd)

     1.7      $ 25,000     $ 43.7 
      $ 40,000      $ 69.9  

Haynesville (MMcfepd)

     30.9      $ 2,500 -    $ 77.3 
      $ 3,500      $ 108.2  

Total

         $ 690.0 
         $ 959.6  

Net Acres

        

Permian

     6,710      $ 70,000     $ 469.7 
      $ 100,000      $ 671.0  

Bakken

     15,127      $ 15,000     $ 226.9 
      $ 20,000      $ 302.5  

Eagle Ford

     6,719      $ 10,000     $ 67.2 
      $ 20,000      $ 134.4  

DJ Basin

     1,475      $ 10,000     $ 14.8 
      $ 25,000      $ 36.9  

Haynesville

     4,183      $ 10,000     $ 41.8 
      $ 20,000      $ 83.7  

Total

         $ 820.4 
         $ 1,228.5  

 

122


Table of Contents
Index to Financial Statements

Stephens then compared the implied GREP enterprise value ranges resulting from the foregoing analyses to the GREP enterprise value implied by the consideration paid by Parent for GREP in the proposed transaction.

Miscellaneous

In its analysis, Stephens noted that because the identified comparable transactions principally occurred during a period in which commodity prices, drilling activity and M&A activity were significantly lower than at present due to the impact of the COVID-19 global pandemic on the oil and gas industry, Stephens placed less reliance on the comparable transactions methodology than the others utilized.

In performing its analyses, Stephens made numerous assumptions with respect to industry performance, general business, economic and regulatory conditions and other matters, many of which are beyond the control of ENPC. The analyses performed by Stephens are not necessarily indicative of actual values, trading values or actual future results which might be achieved, all of which may be significantly more or less favorable than suggested by such analyses. The analyses do not purport to be appraisals or to reflect the prices at which companies may actually be sold, and such estimates are inherently subject to uncertainty.

Stephens is serving as financial advisor to ENPC in connection with the proposed transaction and is entitled to receive a fee in the amount $1.75 million, from ENPC for such services and for providing its opinion to ENPC’s Board, the payment of which is contingent upon the consummation of the proposed transaction. ENPC has also agreed to indemnify Stephens for certain liabilities arising out of Stephens’ engagement, including certain liabilities that could arise out of providing its opinion to the Board, and to reimburse Stephens for certain of its out-of-pocket expenses incurred in connection with the engagement.

Stephens did not receive any fees for providing investment banking or other services to ENPC, Parent, Grey Rock or the Funds within the past two years.

In the ordinary course of its business, Stephens Inc. and its affiliates and employees at any time may hold long or short positions, and may trade or otherwise effect transactions as principal or for the accounts of customers, in debt, equity or derivative securities of participants in the proposed transaction.

Unaudited Prospective Financial Information

Grey Rock does not as a matter of course make public projections as to future sales, earnings, or other results. However, Grey Rock is including the following summary of certain internal, unaudited prospective financial and operating information from its management’s projections solely because that information was made available to the ENPC Board in connection with its evaluation of the Business Combination. Such unaudited prospective financial and operating information was also provided to the investment bank engaged by the ENPC Board for its use and reliance in connection with its financial analyses described elsewhere in this proxy statement/prospectus with respect to the signing of the Business Combination Agreement. The inclusion of the below information should not be regarded as an indication that Grey Rock, the ENPC Board or any other recipient of this information considered — or now considers — it to be necessarily predictive of actual future results. The unaudited prospective financial and operating information is not included in this proxy statement/prospectus to induce any stockholders to vote in favor of any of the proposals at the special meeting.

The unaudited prospective financial and operating information is subjective in many respects. As a result, there can be no assurance that the prospective results will be realized or that actual results will not be significantly higher or lower than estimated. Since the unaudited prospective financial and operating information covers multiple years, that information by its nature becomes less predictive with each successive year.

While presented in this proxy statement/prospectus with numeric specificity, the information set forth in the summary below was based on numerous variables and assumptions that are inherently uncertain and may be beyond the control of Grey Rock’s management, including, among other things, the matters described under Cautionary Note Regarding Forward-Looking Statements” and “Risk Factors”. Grey Rock believes projections

 

123


Table of Contents
Index to Financial Statements

reflect the view of its management about the future performance of the Funds as of the date they were prepared and believes the assumptions in the unaudited prospective financial and operating information were reasonable at the time such information was prepared, given the information Grey Rock had at the time. However, important factors that may affect actual results and cause the results reflected in the unaudited prospective financial and operating information not to be achieved include, among other things, risks and uncertainties relating to the Properties, commodity prices, industry performance, the regulatory environment, and general business and economic conditions, including the effects of COVID-19 and the Russia-Ukraine conflict. The unaudited prospective financial and operating information also reflects assumptions as to certain business decisions that are subject to change. The unaudited prospective financial information was not prepared with a view toward compliance with the published guidelines of the SEC, or the guidelines established by the American Institute of Certified Public Accountants for the preparation and presentation of financial forecasts.

The prospective financial and operating information included in this proxy statement/prospectus has been prepared by, and is the responsibility of, Grey Rock’s management. Neither WithumSmith+Brown, PC nor FORVIS, LLP (formerly, BKD, LLP) have audited, reviewed, examined, compiled nor applied agreed-upon procedures with respect to the accompanying prospective financial information and, accordingly, WithumSmith+Brown, PC and FORVIS, LLP do not express an opinion or any other form of assurance with respect thereto. The audit reports included in this proxy statement/prospectus relate to historical financial information. They do not extend to the prospective financial information and should not be read to do so.

Except as required by applicable securities laws, none of Parent, ENPC or Grey Rock intends to make publicly available any update or other revision to the prospective financial and operating information. The prospective financial and operating information does not take into account any circumstances or events occurring after the date such information was prepared. Readers of this proxy statement/prospectus are cautioned not to place undue reliance on the unaudited prospective financial and operating information set forth below. None of Parent, ENPC or Grey Rock nor any of their affiliates, officers, directors, advisors or other representatives has made or makes any representation to any ENPC stockholder or any other person regarding ultimate performance compared to the information contained in the prospective financial and operating information or that such financial and operating results will be achieved. Grey Rock has made no representations to Parent or ENPC, in the Business Combination Agreement or otherwise, concerning the prospective financial and operating information.

The material assumptions used by Grey Rock to prepare the prospective financial and operating information included:

 

   

Oil production, gas production, EBITDA, capex, and FCF were based on Grey Rock historical information effective April 1, 2022;

 

   

Management fees of $1.5 million for the first and second fiscal quarters of 2022 (based on the Funds’ existing limited partnership agreements) and management fees of $2.5 million per quarter thereafter, based on the terms of the Management Services Agreement described elsewhere in this proxy statement/prospectus;

 

   

Professional and G&A expenses of $1.1 million for the first and second fiscal quarters of 2022, and professional and G&A expenses of $2.2 million thereafter to account for additional personnel, D&O insurance, and other public company expenses;

 

   

Interest expenses based on average monthly debt balance and a 4.25% annual interest rate;

 

   

Net acquisitions, net dispositions, changes in debt, changes in equity, cash balance, working capital balance and debt balance based on Grey Rock management estimates;

 

   

Management estimates that 316 gross (18.44 net) wells will begin producing through the remainder of 2022;

 

   

Commodity price cases utilized of NYMEX strip pricing as of May 11, 2022. Oil: 2022E: $99.49/Bbl; 2023E: $88.48/Bbl; Gas: 2022E: $6.84/Mcf; 2023E: $5.35/Mcf;

 

124


Table of Contents
Index to Financial Statements
   

The low case assumed a decrease of 10% from the NYMEX strip pricing as of May 11, 2022, for WTI oil and Henry Hub gas prices. The low case also assumes a decrease in the number of undeveloped wells brought online in 2023 by 10%;

 

   

The high case assumed an increase of 10% from the NYMEX strip pricing as of May 11, 2022, for WTI oil and Henry Hub gas prices. The high case also assumes an increase in the number of undeveloped wells brought online in 2023 by 10%; and

 

   

Hedging settlements were based on Grey Rock’s historical realizations and forecasted hedging settlements using May 11, 2022, NYMEX strip pricing and the low and high pricing scenarios.

 

     Low Case (Strip -10%)     Base Case (Strip)     High Case (Strip +10%)  
     2022E     2023E     2022E     2022E     2023E  

Oil Production (MBO)

     3,854       4,464       3,854       3,855       4,832  

Gas Production (MMcf)

     21,841       22,910       21,842       21,843       24,231  

EBITDA ($M)

   $ 404,193     $ 387,449     $ 432,272     $ 455,831     $ 517,553  

Capex ($M)

     (160,933     (165,435     (160,933     (160,933     (198,430

FCF ($M)

     221,669       183,398       246,783       267,796       263,477  

The prospective financial information included herein includes the non-GAAP financial measures, EBITDA and free cash flow. They should not be used as a substitute for their nearest GAAP measures, net income (loss) and cash flow from operations, respectively. Grey Rock defines EBITDA as net income (loss) before income tax expense, interest expense and depreciation, depletion and amortization and accretion of asset retirement obligations. Grey Rock’s management uses EBITDA as an internal indicator of the Funds’ ability to internally fund capital expenditures and to service or incur additional debt. Grey Rock defines free cash flow as cash flow from operations, less capital expenditures. Grey Rock’s management uses free cash flow as an indicator of the Funds’ ability to fund its capital expenditures and generate excess cash.

Certain Engagements in Connection with the Business Combination and Related Transactions

Evercore acted as the lead underwriter for ENPC’s IPO in September 2020. Additionally, in September 2020, ENPC engaged Evercore as a capital markets advisor to assist ENPC with the search for a potential business combination partner and to assist ENPC with the potential business combination. ENPC agreed to pay Evercore for such services upon the consummation of a business combination a cash fee in an amount equal to 2.25% of the gross proceeds of the initial public offering (exclusive of any applicable finders’ fees which might become payable). On or about March 15, 2022, when a representative of Evercore contacted Mr. Dunn regarding Grey Rock’s interest in pursuing a potential business combination with ENPC, the representative of Evercore indicated that Evercore would not be advising ENPC and ENPC would need to seek another advisor. On April 28, 2022, ENPC engaged Stephens Inc. to act as its independent financial advisor and to deliver a fairness opinion to ENPC’s Board for which Stephens Inc. will be entitled compensation as described under “—Fairness Opinion of Stephens Inc.” In May 2022, once it became clear that the potential business combination between ENPC and GREP was likely to move forward and that Evercore had not provided services to ENPC since it first contacted ENPC on behalf of the Funds and with respect to the business combination and that ENPC was unlikely to use Evercore as capital markets advisor in any other potential business combination, in order to avoid any actual or perceived conflict of interest on the part of Evercore, and based on Evercore’s determination that it desired to provide services only to one constituent party in connection with the potential business combination, Evercore offered to terminate its engagement as ENPC’s capital markets advisor and waive the related fee. ENPC accepted Evercore’s offer to terminate its engagement. ENPC’s Board noted that this would prevent any conflict of interest involving Evercore. During the period between January 2022, when Evercore was engaged by certain of the Grey Rock Funds to provide them financial advisory services with respect to the Business Combination, and May 2022, when Evercore’s engagement with ENPC was officially terminated, Evercore did not provide any services to ENPC with respect to the Business Combination with the Grey Rock Funds.

 

125


Table of Contents
Index to Financial Statements

The Funds also separately engaged Evercore to act as their financial and capital markets advisor in connection with the Business Combination for which they agreed to pay Evercore a fee as follows: (i) a monthly retainer fee of $50,000 (fully creditable for the first six months against any success fee), (ii) a success fee of $6.5 million, payable upon consummation of a business combination transaction, (iii) a performance fee of $2.5 million, payable upon consummation of a business combination transaction if the sponsor of the SPAC in the business combination receives a multiple of its invested capital less than or equal to 1.5x, and (iv) a potential discretionary fee of $2.5 million payable in the Funds’ sole discretion following a business combination transaction. Evercore continues to act as the financial and capital markets advisor to the Funds, but is not advising or providing other services to ENPC.

Evercore’s provision of services to ENPC prior to its engagement by the Funds may give rise to potential conflicts of interest in services provided by Evercore in connection with the Business Combination.

In addition, each of Evercore and Stephens Inc., and their respective affiliates, is a full service financial institution engaged in various activities, which may include sales and trading, commercial and investment banking, advisory, investment management, wealth management, investment research, principal investing, hedging, market making, brokerage and other financial and non-financial activities and services, and they may provide investment banking and other services to ENPC, Parent, Grey Rock and their respective affiliates from time to time, for which they would expect to receive compensation.

Additionally, in the ordinary course of its business activities, each of Evercore and Stephens Inc., and their respective affiliates, officers, directors and employees may also make investment recommendations and/or publish or express independent research views in respect of such securities or financial instruments and may hold, or recommend to clients that they acquire, long and/or short positions in such securities and instruments, and may make or hold a broad array of investments and actively trade debt and equity securities (or related derivative securities) and financial instruments (including bank loans) for their own account and for the accounts of their customers. Such investments and securities activities may involve securities and/or instruments of ENPC, Parent, Grey Rock or their respective affiliates.

In considering the recommendation of ENPC’s board of directors to vote in favor of approval of the Business Combination Proposal and the other proposals in this proxy statement/prospectus, stockholders should keep in mind that ENPC’s and the Funds’ advisors and respective entities affiliated with these advisors have interests in such proposals that are different from or in addition to (and which may conflict with) those of ENPC stockholders and warrant holders generally, including those discussed above and that the Board was aware of and considered such interests, among other matters, in reaching the determination that the Transactions contemplated by the Business Combination Agreement were advisable and in the best interests of ENPC and its stockholders. See “ — Interests of Certain Persons in the Business Combination.”

Redemption Rights

Pursuant to our charter, in connection with the Business Combination, holders of our public shares may elect to have their shares redeemed for cash at a redemption price per share calculated in accordance with our charter. As of June 30, 2022, this would have amounted to approximately $10.00 per share. If a holder of public shares properly exercises his, her or its redemption rights, then such holder will be exchanging his, her or its shares of our Class A common stock for cash and will no longer own such shares. See the section entitled “Special Meeting of ENPC Stockholders — Redemption Rights and Procedures” for the procedures to be followed if you wish to redeem your shares for cash and not own the Parent common stock following consummation of the Business Combination.

Notwithstanding the foregoing, a holder of public shares, together with any of its affiliates or any other person with whom such holder is acting in concert or as a “group” (as defined in Section 13(d)(3) of the Exchange Act) will be restricted from exercising redemption rights with respect to an aggregate of 15% or more of the public shares.

 

126


Table of Contents
Index to Financial Statements

We will not consummate the Transactions or redeem any public shares if public stockholders redeem public shares in an amount that would cause our net tangible assets to be less than $5,000,001.

Impact of the Business Combination on Parent’s Public Float

The following table summarizes the pro forma equity ownership in Parent common stock immediately following the Business Combination under five redemption scenarios.

 

     Assuming
No
Redemptions(1)(2)
    Assuming
25%
Redemptions(1)(4)
    Assuming
50%
Redemptions(1)(5)
    Assuming
75%
Redemptions(1)(6)
    Assuming
Maximum
Redemptions(1)(7)(8)
 

ENPC public stockholders

     24.0     19.2     13.7     7.3     0.4

Sponsor and independent directors(3)

     0.5     0.5     0.6     0.6     0.7

Existing GREP Members

     75.5     80.3     85.8     92.1     99.0
  

 

 

   

 

 

   

 

 

   

 

 

   

 

 

 

Total

     100.0     100.0     100.0     100.0     100.0
  

 

 

   

 

 

   

 

 

   

 

 

   

 

 

 

Percentages may not add to 100% due to rounding.

(1)

Based on an aggregate of 172,266,875 shares of Parent common stock (excluding SPAC Vesting Shares), which will be issued as consideration in the Transactions and does not take into account the dilutive effects of (1) the exercise of approximately 10,350,000 public warrants to purchase Parent’s common stock that will be outstanding following the Business Combination, (2) any equity awards that may be issued under the proposed Incentive Plan following the Business Combination or (3) the unvested SPAC Vesting Shares held by Sponsor and the ENPC independent directors. If the actual facts are different than these assumptions (which is likely), the ownership percentages held by each of our existing stockholders, Sponsor, ENPC independent directors and the Existing GREP Members will be different.

(2)

Assumes that none of our stockholders exercise redemption rights.

(3)

Excludes SPAC Vesting Shares.

(4)

Assumes that 10,350,000 shares of our Class A common stock are redeemed for cash.

(5)

Assumes that 20,700,000 shares of our Class A common stock are redeemed for cash.

(6)

Assumes that 31,050,000 shares of our Class A common stock are redeemed for cash.

(7)

Assumes that 40,899,999 shares of our Class A common stock are redeemed for cash.

(8)

Reflects the requirement pursuant to the ENPC certificate of incorporation and the Business Combination Agreement that ENPC have net tangible assets (as defined in accordance with Rule 3a51-1(g)(1) of the Exchange Act (or any successor rule)) of at least $5,000,001 upon the redemption of Class A common stock by holders of ENPC Class A common stock.

The following tables summarize the fully diluted share count of Parent common stock immediately following the Business Combination at illustrative share prices, assuming no redemptions.

 

     Illustrative Share Price  

Share count (in millions)

   $ 5.00      $ 7.00      $ 9.00      $ 10.00      $ 12.50      $ 15.00      $ 18.00  

ENPC public shares

     41.4        41.4        41.4        41.4        41.4        41.4        41.4  

ENPC public warrants(1)(2)

                                 0.8        2.4        3.7  

Founder Shares(3)

     1.2        1.2        1.0        0.9        0.9        0.9        0.9  

Existing GREP Members shares

     130.0        130.0        130.0        130.0        130.0        130.0        130.0  
  

 

 

    

 

 

    

 

 

    

 

 

    

 

 

    

 

 

    

 

 

 

Total

     172.6        172.6        172.4        172.3        173.1        174.7        176.0  
  

 

 

    

 

 

    

 

 

    

 

 

    

 

 

    

 

 

    

 

 

 

 

127


Table of Contents
Index to Financial Statements
     Illustrative Share Price  

Value of Ownership (in millions)

   $ 5.00      $ 7.00      $ 9.00      $ 10.00      $ 12.50      $ 15.00      $ 18.00  

ENPC public shares

   $ 207      $ 290      $ 373      $ 414      $ 518      $ 621      $ 745  

ENPC public warrants(1)(2)

                                 10        36        67  

Founder Shares(3)

     6        9        9        9        11        13        16  

Existing GREP Members shares

     650        910        1,170        1,300        1,625        1,950        2,340  
  

 

 

    

 

 

    

 

 

    

 

 

    

 

 

    

 

 

    

 

 

 

Total (Pro Forma Equity Value)

   $ 863      $ 1,208      $ 1,551      $ 1,723      $ 2,164      $ 2,620      $ 3,168  
  

 

 

    

 

 

    

 

 

    

 

 

    

 

 

    

 

 

    

 

 

 

Sponsor Multiple on Invested Capital

     0.89x        1.25x        1.25x        1.25x        1.56x        1.88x        2.25x  
  

 

 

    

 

 

    

 

 

    

 

 

    

 

 

    

 

 

    

 

 

 

Values may not add to totals due to rounding.

(1)

Assumes treasury share method for ENPC public warrants.

(2)

10.35 million ENPC public warrants issued as part of the ENPC IPO with strike price of $11.50 and redemption price of $18.00.

(3)

Reflects 371,518 SPAC Vesting Shares, which vest subject to certain conditions including if the per share value of the Parent common stock falls below $10.00 per share, as applicable.

The following tables summarize the fully diluted share count of Parent common stock immediately following the Business Combination at illustrative share prices, assuming that 25% of our Class A common stock is redeemed for cash.

 

     Illustrative Share Price  

Share count (in millions)

   $ 5.00      $ 7.00      $ 9.00      $ 10.00      $ 12.50      $ 15.00      $ 18.00  

ENPC public shares

     31.1        31.1        31.1        31.1        31.1        31.1        31.1  

ENPC public warrants(1)(2)

                                 0.8        2.4        3.7  

Founder Shares(3)

     1.2        1.2        1.0        0.9        0.9        0.9        0.9  

Existing GREP Members shares

     130.0        130.0        130.0        130.0        130.0        130.0        130.0  
  

 

 

    

 

 

    

 

 

    

 

 

    

 

 

    

 

 

    

 

 

 

Total

     162.3        162.3        162.0        161.9        162.7        164.3        165.7  
  

 

 

    

 

 

    

 

 

    

 

 

    

 

 

    

 

 

    

 

 

 

 

     Illustrative Share Price  

Value of Ownership (in millions)

   $ 5.00      $ 7.00      $ 9.00      $ 10.00      $ 12.50      $ 15.00      $ 18.00  

ENPC public shares

   $ 155      $ 217      $ 279      $ 311      $ 388      $ 466      $ 559  

ENPC public warrants(1)(2)

                                 10        36        67  

Founder Shares(3)

     6        9        9        9        11        13        16  

Existing GREP Members shares

     650        910        1,170        1,300        1,625        1,950        2,340  
  

 

 

    

 

 

    

 

 

    

 

 

    

 

 

    

 

 

    

 

 

 

Total (Pro Forma Equity Value)

   $ 811      $ 1,136      $ 1,458      $ 1,619      $ 2,034      $ 2,465      $ 2,982  
  

 

 

    

 

 

    

 

 

    

 

 

    

 

 

    

 

 

    

 

 

 

Sponsor Multiple on Invested Capital

     0.89x        1.25x        1.25x        1.25x        1.56x        1.88x        2.25x  
  

 

 

    

 

 

    

 

 

    

 

 

    

 

 

    

 

 

    

 

 

 

Values may not add to totals due to rounding. Assumes that 10,350,000 shares of our Class A common stock are redeemed for cash.

(1)

Assumes treasury share method for ENPC public warrants.

(2)

10.35 million ENPC public warrants issued as part of the ENPC IPO with strike price of $11.50 and redemption price of $18.00.

(3)

Reflects 371,518 SPAC Vesting Shares, which vest subject to certain conditions including if the per share value of the Parent common stock falls below $10.00 per share, as applicable.

 

128


Table of Contents
Index to Financial Statements

The following tables summarize the fully diluted share count of Parent common stock immediately following the Business Combination at illustrative share prices, assuming that 50% of our Class A common stock is redeemed for cash.

 

     Illustrative Share Price  

Share count (in millions)

   $ 5.00      $ 7.00      $ 9.00      $ 10.00      $ 12.50      $ 15.00      $ 18.00  

ENPC public shares

     20.7        20.7        20.7        20.7        20.7        20.7        20.7  

ENPC public warrants(1)(2)

                                 0.8        2.4        3.7  

Founder Shares(3)

     1.2        1.2        1.0        0.9        0.9        0.9        0.9  

Existing GREP Members shares

     130.0        130.0        130.0        130.0        130.0        130.0        130.0  
  

 

 

    

 

 

    

 

 

    

 

 

    

 

 

    

 

 

    

 

 

 

Total

     151.9        151.9        151.7        151.6        152.4        154.0        155.3  
  

 

 

    

 

 

    

 

 

    

 

 

    

 

 

    

 

 

    

 

 

 

 

     Illustrative Share Price  

Value of Ownership (in millions)

   $ 5.00      $ 7.00      $ 9.00      $ 10.00      $ 12.50      $ 15.00      $ 18.00  

ENPC public shares

   $ 104      $ 145      $ 186      $ 207      $ 259      $ 311      $ 373  

ENPC public warrants(1)(2)

                                 10        36        67  

Founder Shares(3)

     6        9        9        9        11        13        16  

Existing GREP Members shares

     650        910        1,170        1,300        1,625        1,950        2,340  
  

 

 

    

 

 

    

 

 

    

 

 

    

 

 

    

 

 

    

 

 

 

Total (Pro Forma Equity Value)

   $ 760      $ 1,064      $ 1,365      $ 1,516      $ 1,905      $ 2,310      $ 2,795  
  

 

 

    

 

 

    

 

 

    

 

 

    

 

 

    

 

 

    

 

 

 

Sponsor Multiple on Invested Capital

     0.89x        1.25x        1.25x        1.25x        1.56x        1.88x        2.25x  
  

 

 

    

 

 

    

 

 

    

 

 

    

 

 

    

 

 

    

 

 

 

Values may not add to totals due to rounding. Assumes that 20,700,000 shares of our Class A common stock are redeemed for cash.

(1)

Assumes treasury share method for ENPC public warrants.

(2)

10.35 million ENPC public warrants issued as part of the ENPC IPO with strike price of $11.50 and redemption price of $18.00.

(3)

Reflects 371,518 SPAC Vesting Shares, which vest subject to certain conditions including if the per share value of the Parent common stock falls below $10.00 per share, as applicable.

The following tables summarize the fully diluted share count of Parent common stock immediately following the Business Combination at illustrative share prices, assuming that 75% of our Class A common stock is redeemed for cash.

 

     Illustrative Share Price  

Share count (in millions)

   $ 5.00      $ 7.00      $ 9.00      $ 10.00      $ 12.50      $ 15.00      $ 18.00  

ENPC public shares

     10.4        10.4        10.4        10.4        10.4        10.4        10.4  

ENPC public warrants(1)(2)

                                 0.8        2.4        3.7  

Founder Shares(3)

     1.2        1.2        1.0        0.9        0.9        0.9        0.9  

Existing GREP Members shares

     130.0        130.0        130.0        130.0        130.0        130.0        130.0  
  

 

 

    

 

 

    

 

 

    

 

 

    

 

 

    

 

 

    

 

 

 

Total

     141.6        141.6        141.3        141.2        142.0        143.6        145.0  
  

 

 

    

 

 

    

 

 

    

 

 

    

 

 

    

 

 

    

 

 

 

 

     Illustrative Share Price  

Value of Ownership (in millions)

   $ 5.00      $ 7.00      $ 9.00      $ 10.00      $ 12.50      $ 15.00      $ 18.00  

ENPC public shares

   $ 52      $ 72      $ 93      $ 104      $ 129      $ 155      $ 186  

ENPC public warrants(1)(2)

                                 10        36        67  

Founder Shares(3)

     6        9        9        9        11        13        16  

Existing GREP Members shares

     650        910        1,170        1,300        1,625        1,950        2,340  
  

 

 

    

 

 

    

 

 

    

 

 

    

 

 

    

 

 

    

 

 

 

Total (Pro Forma Equity Value)

   $ 708      $ 991      $ 1,272      $ 1,412      $ 1,776      $ 2,154      $ 2,609  
  

 

 

    

 

 

    

 

 

    

 

 

    

 

 

    

 

 

    

 

 

 

Sponsor Multiple on Invested Capital

     0.89x        1.25x        1.25x        1.25x        1.56x        1.88x        2.25x  
  

 

 

    

 

 

    

 

 

    

 

 

    

 

 

    

 

 

    

 

 

 

 

129


Table of Contents
Index to Financial Statements

Values may not add to totals due to rounding. Assumes that 31,050,000 shares of our Class A common stock are redeemed for cash.

(1)

Assumes treasury share method for ENPC public warrants.

(2)

10.35 million ENPC public warrants issued as part of the ENPC IPO with strike price of $11.50 and redemption price of $18.00.

(3)

Reflects 371,581 SPAC Vesting Shares, which vest subject to certain conditions including if the per share value of the Parent common stock falls below $10.00 per share, as applicable.

The following tables summarize the fully diluted share count of Parent common stock immediately following the Business Combination at illustrative share prices, assuming maximum redemptions.

 

     Illustrative Share Price  

Share count (in millions)

   $ 5.00      $ 7.00      $ 9.00      $ 10.00      $ 12.50      $ 15.00      $ 18.00  

ENPC public shares

     0.5        0.5        0.5        0.5        0.5        0.5        0.5  

ENPC public warrants(1)(2)

                                 0.8        2.4        3.7  

Founder Shares(3)

     1.2        1.2        1.0        0.9        0.9        0.9        0.9  

Existing GREP Members shares

     130.0        130.0        130.0        130.0        130.0        130.0        130.0  
  

 

 

    

 

 

    

 

 

    

 

 

    

 

 

    

 

 

    

 

 

 

Total

     131.7        131.7        131.5        131.4        132.2        133.8        135.1  
  

 

 

    

 

 

    

 

 

    

 

 

    

 

 

    

 

 

    

 

 

 

 

     Illustrative Share Price  

Value of Ownership (in millions)

   $ 5.00      $ 7.00      $ 9.00      $ 10.00      $ 12.50      $ 15.00      $ 18.00  

ENPC public shares

   $ 3      $ 4      $ 5      $ 5      $ 6      $ 8      $ 9  

ENPC public warrants(1)(2)

                                 10        36        67  

Founder Shares(3)

     6        9        9        9        11        13        16  

Existing GREP Members shares

     650        910        1,170        1,300        1,625        1,950        2,340  
  

 

 

    

 

 

    

 

 

    

 

 

    

 

 

    

 

 

    

 

 

 

Total (Pro Forma Equity Value)

   $ 659      $ 922      $ 1,183      $ 1,314      $ 1,652      $ 2,007      $ 2,432  
  

 

 

    

 

 

    

 

 

    

 

 

    

 

 

    

 

 

    

 

 

 

Sponsor Multiple on Invested Capital

     0.89x        1.25x        1.25x        1.25x        1.56x        1.88x        2.25x  
  

 

 

    

 

 

    

 

 

    

 

 

    

 

 

    

 

 

    

 

 

 

Values may not add to totals due to rounding. Assumes that 40,899,999 shares of our Class A common stock are redeemed for cash.

(1)

Assumes treasury share method for ENPC public warrants.

(2)

10.35 million ENPC public warrants issued as part of the ENPC IPO with strike price of $11.50 and redemption price of $18.00.

(3)

Reflects 371,581 SPAC Vesting Shares, which vest subject to certain conditions including if the per share value of the Parent common stock falls below $10.00 per share, as applicable.

Sources and Uses of Funds

The following tables summarize the sources and uses for funding the Business Combination, assuming none of ENPC’s outstanding shares of Class A common stock are redeemed in connection with the Business Combination.

 

Source of Funds (in millions)

   Amount      Percentage    

Uses(1) (in millions)

   Amount      Percentage  

Existing Cash held in Trust Account(1)

   $ 414        24   Cash to Balance Sheet    $ 377        22

Equity Rollover

     1,300        75   Equity Rollover      1,300        75

Sponsor Promote(2)

     9        1   Sponsor Promote(2)      9        1

Total Sources

   $ 1,723        100   Fees and Expenses      37        2
  

 

 

    

 

 

         
        Total Uses    $ 1,723        100
          

 

 

    

 

 

 

 

130


Table of Contents
Index to Financial Statements
(1)

Excludes interest earned in the trust.

(2)

Assumes sponsor retains 0.867 million shares of Parent common stock at the closing.

Satisfaction of 80% Test

The NYSE rules require that our partnering transaction must be with one or more operating businesses or assets with a fair market value equal to at least 80% of the net assets held in the Trust Account (net of amounts disbursed to management for working capital purposes, if permitted). We refer to this as the 80% of net assets test. As of May 16, 2022, the date of the execution of the Business Combination Agreement, the balance of the Trust Account was approximately $414.1 million (excluding taxes payable on the income earned on the Trust Account) and 80% thereof represents approximately $331.3 million. In reaching its conclusion that the proposed Business Combination meets the 80% of net assets test, our Board used as a fair market value the enterprise value of approximately $1.3 billion, which was implied based on the terms of the transactions agreed to by the parties in negotiating the Business Combination Agreement. In determining whether the enterprise value described above represents the fair market value of GREP, the ENPC Board considered all of the factors described above under “ — The ENPC Directors’ Reasons for the Approval of the Business Combination” and the fact that the purchase price for the Business Combination was the result of an arm’s length negotiation. As a result, the ENPC Board concluded that the fair market value of GREP was significantly in excess of 80% of the assets held in the Trust Account (excluding taxes payable on the income earned on the Trust Account).

Board of Directors of Parent Following the Business Combination

Upon consummation of the Business Combination, Parent’s board of directors will initially consist of up to seven directors, with each director having a term that expires as described herein until the applicable annual meeting of stockholders, or in each case until their respective successors are duly elected and qualified, or until their earlier resignation, removal or death. Griffin Perry and Matthew Miller will serve as the co-Chairmen of the Board. For additional information, see the section entitled “Management of Parent Following the Business Combination.

Regulatory Matters

Under the HSR Act, and the related rules and regulations issued by the FTC, the waiting period of certain transactions, including the Business Combination, expired at 11:59 p.m. Eastern Time on June 30, 2022. For additional information, see the section entitled “Proposal No. 1 — The Business Combination Proposal — The Business Combination Agreement — Covenants.”

Tax Considerations

For a detailed discussion of the material U.S. federal income tax consequences of the Business Combination, please see the section entitled “Material U.S. Federal Income Tax Considerations.”

Accounting Treatment

The unaudited pro forma condensed combined financial statements included elsewhere in this proxy statement/prospectus present the pro forma effects of the following transactions collectively referred to in such pro forma condensed combined financial statements as the “Transactions”:

 

   

the formation transaction of Fund III and its business combination with Fund I and Fund II; and

 

   

the business combination of GREP and ENPC, referred to in such pro forma condensed combined financial statements as the “Business Combination.”

 

131


Table of Contents
Index to Financial Statements

The GREP Formation Transaction will be accounted for consistent with that of a common control transaction pursuant to the guidance in ASC 805-50, recognizing the assets and liabilities received in the transaction at their historical carrying amounts. Fund III has been identified as the acquirer and “predecessor” to Parent. Management determined that Fund III was the predecessor as it is the largest of the three Funds and will comprise the majority of the Combined Company upon consummation of the Business Combination. For the purposes of effecting the GREP Formation Transaction, it was determined that a high degree of common ownership exists among Fund III, Fund I and Fund II and there will not be a substantive economic change with respect to the Funds, pre and post the GREP Formation Transaction. As such, the GREP Formation Transaction will be accounted for consistent with that of a common control transaction and Fund III, Fund I and Fund II will be combined at their historical cost.

The Business Combination is accounted for as a reverse recapitalization, with no goodwill or other intangible assets recorded, in accordance with GAAP. Under this method of accounting, ENPC is treated as the “acquired” company for financial reporting purposes. Fund III has been determined to be the accounting acquirer because Grey Rock, as a group, will retain a majority of the outstanding shares of Parent as of the closing of the Business Combination, and they have nominated all members of the board of directors as of the closing of the Business Combination.

The pro forma adjustments reflecting the GREP Formation Transaction and the consummation of the Business Combination are based on certain currently available information and certain assumptions and methodologies that management believes are reasonable under the circumstances. The pro forma adjustments, which are described in the accompanying notes to the unaudited condensed combined financial statements included elsewhere in this proxy statement/prospectus, may be revised as additional information becomes available and is evaluated. Therefore, it is likely the actual adjustments will differ from the pro forma adjustments, and it is possible that the difference may be material. Management believes that its assumptions and methodologies provide a reasonable basis for presenting all of the significant effects of the GREP Formation Transaction and the Business Combination based on information available to management at this time and the pro forma adjustments give appropriate effect to those assumptions and are properly applied in the unaudited pro forma condensed combined financial information.

Appraisal Rights

Appraisal rights are not available to holders of ENPC Class A common stock in connection with the Business Combination. Holders of ENPC Class B common stock and ENPC Class F common stock that do not vote in favor of the Business Combination Agreement and who otherwise strictly comply with the procedures set forth in Section 262 of the DGCL, have the right to seek appraisal of the fair value of their respective shares of ENPC Class B common stock and ENPC Class F common stock, as determined by the Delaware Court of Chancery, if the ENPC Merger is completed. The “fair value” of shares of ENPC Class B common stock and ENPC Class F common stock as determined by the Delaware Court of Chancery could be more or less than, or the same as, the value of the consideration that a stockholder would otherwise be entitled to receive under the terms of the Business Combination Agreement.

Pursuant to the Sponsor Agreement, the Sponsor and other holders of ENPC Class F common stock have agreed to, among other things, refrain from exercising any dissenters’ rights or rights of appraisal under applicable law in connection with the Business Combination.

Vote Required for Approval

The approval of the Business Combination Proposal requires the affirmative vote of holders of a majority of the outstanding shares of our common stock, voting together as a single class. Accordingly, a stockholder’s failure to vote by proxy or to vote online at the special meeting, an abstention from voting or a broker non-vote will each have the same effect as a vote “AGAINST” the Business Combination Proposal. Additionally, the

 

132


Table of Contents
Index to Financial Statements

affirmative vote or written consent of (i) a majority of the outstanding shares of Class B common stock and (ii) a majority of the outstanding shares of Class F common stock, each voting as a single class, will be required for the approval of the Business Combination Proposal. Pursuant to the Sponsor Agreement, the holders of the outstanding Class B common stock and Class F Common Stock have agreed to vote all their respective shares in favor of the Business Combination Proposal.

The Business Combination Proposal is not conditioned on the approval of any other proposal. The Incentive Plan Proposal is conditioned on the approval of the Business Combination Proposal. Neither the Charter Proposals nor the Adjournment Proposal are conditioned on the approval of any other proposal set forth in this proxy statement/prospectus. It is important for you to note that in the event the Business Combination Proposal does not receive the requisite vote for approval, then we will not consummate the Business Combination. If we do not consummate a business combination or amend the ENPC certificate of incorporation by stockholder approval by December 18, 2022, we will be required to dissolve and liquidate the Trust Account by returning the then remaining funds in such Trust Account to our public stockholders.

After careful consideration, our Board has determined that the Business Combination Proposal, the Charter Proposals, the Incentive Plan Proposal and the Adjournment Proposal are fair to and in the best interests of ENPC and our stockholders and unanimously recommends that you vote or give instruction to vote “FOR” the Business Combination Proposal and “FOR” the other proposals presented in the accompanying proxy statement/prospectus. In considering the recommendation of our Board, you should keep in mind that our directors and executive officers may have interests in the Business Combination that are different from or in addition to (and may conflict with) the interests of our stockholders generally. For additional information, see the section entitled “Proposal No. 1 — The Business Combination Proposal — Interests of Certain Persons in the Business Combination.”

Recommendation of the Board

OUR BOARD UNANIMOUSLY RECOMMENDS THAT OUR STOCKHOLDERS VOTE “FOR” THE BUSINESS COMBINATION PROPOSAL.

 

133


Table of Contents
Index to Financial Statements

PROPOSAL NO. 2 — THE CHARTER PROPOSALS

At the closing, Parent will adopt the amended and restated certificate of incorporation in the form set forth in Annex B. Assuming the Business Combination Proposal is approved, ENPC’s stockholders are also being asked to approve, on a non-binding advisory basis, the amendments to the ENPC certificate of incorporation that will be effected in the amended and restated certificate of incorporation of Parent.

The three Charter Proposals that we are asking stockholders to approve in connection with the Business Combination consist of approving the following material differences between ENPC’s current certificate and Parent’s proposed certificate of incorporation, each of which would be effected by the filing of the proposed certificate of incorporation:

 

  (a)

Proposal A — to change the Combined Company’s name to “Granite Ridge Resources, Inc.”, approve a single class for all authorized shares of Parent’s common stock, and omit certain provisions related to ENPC’s status as a special purpose acquisition company;

 

  (b)

Proposal B — to allow for stockholders of Parent to take action by written consent under certain conditions; and

 

  (c)

Proposal C — to exempt the Grey Rock Entities (as defined below), their affiliates and certain transferees from classification as an “interested stockholder” for purposes of Section 203 of the DGCL.

Accordingly, regardless of the outcome of the non-binding advisory vote on these proposals, we intend that the amended and restated certificate of incorporation of the Parent, in the form set forth on Annex B, will take effect at consummation of the Business Combination, assuming adoption of the Business Combination Proposal. In the judgment of ENPC’s board of directors, the Charter Proposals are desirable for the following reasons:

Proposal A:

 

   

The new name of Parent is desirable to reflect the Business Combination with GREP and the Combined Company’s business going forward.

 

   

The use of a single class of common stock is desirable for Parent to have access to all authorized shares of common stock, as (i) the Class B common stock and Class F common stock of ENPC are designed for use in the context of ENPC’s status as a special purpose acquisition company, (ii) all authorized shares of Class B common stock and Class F common stock of ENPC will either be forfeited or converted to Class A common stock in connection with the Business Combination, and (iii) the continued use of multiple classes of common stock is no longer necessary in furtherance of Parent’s intended business following the Business Combination.

 

   

The ENPC certificate of incorporation provides that Article IX therein, which contains certain provisions that relate to the operation of ENPC as a special purpose acquisition company prior to the Business Combination, terminate would no longer be applicable to ENPC after consummation of the Business Combination. Accordingly, they would serve no further purpose and will be omitted from the amended and restated certificate of incorporation of Parent. In addition, the present amended and restated certificate of incorporation provides that ENPC’s corporate existence will terminate if a business combination is not consummated; perpetual existence is the usual period of existence for corporations.

Proposal B:

 

   

The ENPC certificate of incorporation prohibits action by written consent with respect to the holders of Parent’s Class A common stock. Parent’s amended and restated certificate of incorporation amends this

 

134


Table of Contents
Index to Financial Statements
 

restriction to provide that holders of Parent’s common stock may take action by written consent for so long as a majority of the voting power of Parent’s common stock is held among the Existing GREP Members and certain entities affiliated with Grey Rock, including any person or entity that, directly or indirectly, controls, is controlled by or is under common control, with any of the foregoing entities (for purposes of this Proposal No. 2, the “Grey Rock Entities”). This amendment is desirable because it will enable the stockholders of Parent to take action where allowed by applicable law, without the added expense and delay involved in calling a meeting of stockholders for matters where such Grey Rock Entities’ combined voting power alone is sufficient to take action.

Proposal C:

 

   

Pursuant to the ENPC certificate of incorporation, ENPC is subject to the provisions of Section 203 of the DGCL, which we refer to as “Section 203,” which regulates certain corporate takeovers. However, the ENPC certificate of incorporation exempts the Sponsor from Section 203’s restrictions. Parent’s amended and restated certificate of incorporation amends this restriction to remove the exemption for Sponsor, and to exempt the Grey Rock Entities, Grey Rock, any investment vehicles managed by Grey Rock, and any of their affiliates from Section 203’s restrictions. This amendment is desirable to allow the Grey Rock Entities, who are expected to collectively hold in excess of 75% of the outstanding common stock of Parent following the closing of the Business Combination, the ability to undertake additional business combination transactions either Parent in the future without the added expense and delay involved in calling a meeting of stockholders for matters where such Grey Rock Entities’ combined voting power alone is sufficient to achieve the required approvals under Section 203.

The approval of each Charter Proposal will require the affirmative vote, on a non-binding advisory basis, of a majority of the votes cast by stockholders present in person or represented by proxy and entitled to vote thereon on the record date. Abstentions and broker non-votes will not be counted for purposes of determining whether this proposal has been approved.

A vote to approve the Charter Proposals is a non-binding, advisory vote, and therefore, is not binding on us or our Board or Parent or its board of directors. Accordingly, regardless of the outcome of the non-binding advisory vote, we intend that the amended and restated certificate of incorporation of the Parent, in the form set forth on Annex B, will take effect at consummation of the Business Combination, assuming adoption of the Business Combination Proposal. This proposal is conditioned upon the approval of the Business Combination Proposal. The approval of the Business Combination is not conditioned upon the approval of this proposal.

Recommendation of the Board

OUR BOARD UNANIMOUSLY RECOMMENDS THAT

OUR STOCKHOLDERS VOTE “FOR” EACH OF THE CHARTER PROPOSALS.

 

135


Table of Contents
Index to Financial Statements

PROPOSAL NO. 3 — THE INCENTIVE PLAN PROPOSAL

We are submitting for the approval of ENPC’s stockholders the Parent 2022 Omnibus Incentive Plan (the “Incentive Plan”), which will apply to Parent following the closing of the Business Combination. The purpose of the Incentive Plan is to promote and closely align the interests of Parent’s employees, officers, directors, consultants or advisors and Parent’s stockholders by providing stock-based compensation and other performance-based compensation. The objectives of the Incentive Plan are to attract and retain individuals of exceptional skill upon whom, in large measure, Parent’s sustained progress, growth and profitability depend and to provide an increased incentive for these individuals to contribute to the future success and prosperity of Parent, thus enhancing the value of Parent’s common stock for the benefit of its stockholders. The Incentive Plan will allow for the grant of stock options, both incentive stock options and “non-qualified” stock options; stock appreciation rights (SARs), alone or in conjunction with other awards; restricted stock and restricted stock units (RSUs); and other stock-based awards. We refer to these collectively herein as Awards. If approved by ENPC’s stockholders, the Incentive Plan will become effective as the date that Parent’s board of directors adopts the Incentive Plan. We expect that board adoption will be given on the day of, and immediately following, the closing of the Business Combination.

The following description of the Incentive Plan is not intended to be complete and is qualified in its entirety by the complete text of the Incentive Plan, a copy of which is attached hereto as Annex C. Stockholders are urged to read the Incentive Plan in its entirety. Any capitalized terms which are used in this summary description but not defined here or elsewhere in this proxy statement/prospectus have the meanings assigned to them in the Incentive Plan.

Administration

The Incentive Plan will be administered by the compensation committee of the Parent’s board of directors (the “Parent’s Compensation Committee”), or such other person or persons designated by the Parent’s Compensation Committee to administer the plan, which we refer to herein as the “Plan Administrator”. Parent’s board of directors may also grant awards and administer the Incentive Plan with respect to such awards. The Plan Administrator will have broad authority, subject to the provisions of the Incentive Plan, to administer and interpret the Incentive Plan and Awards granted thereunder. All decisions and actions of the Plan Administrator will be final. To the extent required to comply with the provisions of Rule 16b-3 promulgated under the Exchange Act, any Award granted to any participant who, at the time of the Award, is the owner, directly or indirectly, of stock possessing more than ten percent (10%) of the total combined voting power of all classes of stock of the Parent or any Subsidiary will be determined by the Parent’s board of directors.

Eligibility; Interests of Directors or Officers

Parent’s directors may grant Awards under the Incentive Plan to themselves as well as to officers and other employees of Parent and its subsidiaries, as well as to other service providers, including employees of the Manager.

Stock Subject to the Incentive Plan

The maximum number of shares of common stock that may be issued under the Incentive Plan will not exceed 6,500,000 shares (the “Plan Share Reserve”), subject to certain adjustments in the event of a change in Parent’s capitalization. Shares of common stock issued under the Incentive Plan may be either authorized and unissued shares or previously issued shares acquired by us. On termination or expiration of an Award under the Incentive Plan, in whole or in part, the number of shares of common stock subject to such Award but not issued thereunder or that are otherwise forfeited back to Parent will again become available for grant under the Incentive Plan. Shares of common stock (i) accepted by Parent in payment of the exercise price of an option, (ii) withheld from a participant or delivered to Parent in satisfaction of required withholding taxes and

 

136


Table of Contents
Index to Financial Statements

(iii) representing the difference between the total number of shares with respect to which a SAR is awarded and the number of shares actually delivered upon exercise of such SAR, in each case, shall not be available for reissuance under the Plan.

Limits on Non-Employee Director Compensation

Under the Incentive Plan, the aggregate dollar value of all cash fees and Awards to Parent’s non-employee directors for services in such capacity shall not exceed $750,000 during any fiscal year.

Types of Awards

Stock Options. All stock options granted under the Incentive Plan will be evidenced by a written agreement with the participant, which provides, among other things, whether the option is intended to be an incentive stock option (meaning they are intended to satisfy the requirements of Code section 422 for incentive stock options) or a non-qualified stock option (meaning they are not intended to satisfy the requirements of section 422 of the Code), the number of shares subject to the option, the exercise price, exercisability (or vesting), the term of the option, which may not generally exceed ten years, and other terms and conditions. Subject to the express provisions of the Incentive Plan, options generally may be exercised over such period, in installments or otherwise, as the Plan Administrator may determine. The exercise price for any stock option granted may not generally be less than the fair market value of the common stock subject to that option on the grant date. The exercise price may be paid in cash, the delivery of previously owned shares, any cashless exercise mechanism or any combination of the foregoing methods. Other than in connection with a change in Parent’s capitalization, we will not, without stockholder approval, reduce the exercise price of a previously awarded option, and at any time when the exercise price of a previously awarded option is above the fair market value of a share of common stock, we will not, without stockholder approval, cancel and re-grant or exchange such option for cash or a new Award with a lower (or no) exercise price.

Stock Appreciation Rights or SARs. SARs may be granted alone or in conjunction with all or part of a stock option. SARs will be subject to terms and conditions established by the Plan Administrator and consistent with the Incentive Plan. Upon exercising a SAR, the participant is entitled to receive the amount by which the fair market value of the common stock at the time of exercise exceeds the exercise price of the SAR. This amount is payable in fully vested shares of common stock or cash.

Restricted Stock and RSUs. Awards of restricted stock consist of shares of stock that are transferred to the participant subject to restrictions that may result in forfeiture if specified conditions are not satisfied. RSUs result in the transfer of shares of common stock or cash or other consideration to the participant only after specified conditions are satisfied. The Plan Administrator will determine the restrictions and conditions applicable to each Award of restricted stock or RSUs, which may include performance vesting conditions. The Plan Administrator may specify certain performance criteria which must be satisfied before an Award of restricted stock or RSUs will vest. The performance goals may vary from participant to participant, group to group, and period to period.

Dividend Equivalents. Awards may be granted that provide a right to the participant to receive the equivalent value of dividends paid on shares of Common Stock, as determined by the Plan Administrator and consistent with the Incentive Plan. Dividend equivalents may be paid or credited to an account for the participant, settled in cash or shares of Common Stock and subject to the same restrictions on transferability and forfeitability as the RSUs with respect to which the dividend equivalents are granted and subject to other terms and conditions as set forth in the award agreement.

Other Stock or Stock-Based Awards. Other stock or stock-based awards are Awards of common stock, including fully-vested common stock, and other Awards that are valued in whole or in part by reference to the fair market value of Parent’s common stock.

 

137


Table of Contents
Index to Financial Statements

Transferability

Awards generally may not be sold, transferred for value, pledged, assigned or otherwise alienated or hypothecated by a participant other than by will or the laws of descent and distribution, and each Award may be exercisable only by the participant during his or her lifetime or, if permissible under applicable law, by the participant’s legal guardian or representative.

Amendment and Termination

Parent’s board of directors has the right to amend, revise, discontinue or terminate the Incentive Plan at any time, provided certain enumerated material amendments may not be made without stockholder approval. No amendment or alteration to the Incentive Plan or an Award or Award agreement will be made that would adversely affect the rights of the participant under any Award, without such participant’s consent. The Incentive Plan is expected to be adopted by Parent’s board of directors at the closing of the Business Combination upon approval by ENPC’s stockholders, and will automatically terminate as to the grant of future Awards ten years after such adoption by Parent’s board of directors, unless earlier terminated by Parent’s board of directors.

Change of Control

Upon a Change of Control where Parent is not the surviving corporation (or survives only as a subsidiary of another corporation), unless the Plan Administrator determines otherwise, all outstanding Awards shall be assumed by, or replaced with comparable Awards by, the surviving corporation (or a parent or subsidiary of the surviving corporation). In the event the outstanding Awards are not assumed or replaced as provided in the preceding sentence, any outstanding Awards issued under the Incentive Plan (other than restricted stock and RSUs that are subject to achievement of performance-based goals) will become fully vested. Restricted stock and RSUs that are subject to performance-based goals will vest, as determined by the Plan Administrator, based on the level of attainment of the specified performance goals, unless otherwise provided in the applicable Award Agreement. Notwithstanding the foregoing, in the event of a Change in Control the Plan Administrator may, in its discretion, cancel outstanding Awards and pay to participants the cash value of such Awards based upon the highest price per share of common stock received or to be received by other stockholders of Parent in connection with the Change of Control.

Clawback

All awards granted under the Incentive Plan will be subject to reduction, cancelation, forfeiture, or recoupment to the extent necessary to comply with (a) any clawback, forfeiture or other similar policy that the Parent’s board of directors or the Plan Administrator may adopt from time to time and (b) to the extent necessary to comply with applicable law.

Certain U.S. Federal Tax Consequences

Set forth below is a summary discussion of the United States federal income tax consequences associated with the grant of awards pursuant to the Incentive Plan. The following discussion is not intended to be exhaustive and reference is made to the Code, and the regulations and interpretations issued thereunder for a complete statement of all relevant federal tax consequences. This summary does not describe the state, local or foreign tax consequences that may be associated with the grant of awards under the Incentive Plan.

Incentive Stock Options.

In general, no taxable income is realized by a participant upon the grant of an incentive stock option (“ISO”). If shares of common stock are issued to a participant pursuant to the exercise of an ISO, then, generally (i) the participant will not realize ordinary income with respect to the exercise of the option, (ii) upon sale of the

 

138


Table of Contents
Index to Financial Statements

underlying shares acquired upon the exercise of an ISO, any amount realized in excess of the exercise price paid for the shares will be taxed to the participant as capital gain and (iii) Parent will not be entitled to a compensation deduction. The amount by which the fair market value of the stock on the exercise date of an ISO exceeds the purchase price generally will, however, constitute an item which increases the participant’s income for purposes of the alternative minimum tax. However, if the participant disposes of the shares acquired on exercise of ISO before the later of the second anniversary of the date of grant or one year after the receipt of the shares by the participant (a “Disqualifying Disposition”), the participant generally would include in ordinary income in the year of the Disqualifying Disposition an amount equal to the excess of the fair market value of the shares at the time of exercise (or, if less, the amount realized on the disposition of the shares), over the exercise price paid for the shares. If ordinary income is recognized due to a Disqualifying Disposition, Parent would generally be entitled to a compensation deduction in the same amount. Subject to certain exceptions, an ISO generally will not be treated as an ISO if it is exercised more than three months following termination of employment. If an ISO is exercised at a time when it no longer qualifies as an ISO, it will be treated for tax purposes as an non-qualified stock option, as discussed below.

Nonqualified Stock Options

In general, no taxable income is realized by a participant upon the grant of a non-qualified stock option (“NQSO”). Upon exercise of an NQSO, the participant generally would include in ordinary income at the time of exercise an amount equal to the excess, if any, of the fair market value of the shares at the time of exercise over the exercise price paid for the shares. At the time the participant recognizes ordinary income, Parent generally will be entitled to a compensation deduction in the same amount. In the event of a subsequent sale of shares received upon the exercise of an NQSO, any appreciation after the date on which taxable income is realized by the participant in respect of the option exercise should be taxed as capital gain in an amount equal to the excess of the sales proceeds for the shares over the participant’s basis in such shares. The participant’s basis in the shares will generally equal the amount paid for the shares plus the amount included in ordinary income by the participant upon exercise of the NQSO.

Restricted Stock

In general, a participant will not recognize any income upon the grant of restricted stock, unless the participant elects under Section 83(b) of the Code, within thirty days of such grant, to recognize ordinary income in an amount equal to the fair market value of the restricted stock at the time of grant, less any amount paid for the shares. If the election is made, the participant will not be allowed a deduction for amounts subsequently required to be returned to Parent. If the election is not made, the participant will generally recognize ordinary income on the date that the restrictions to which the restricted stock lapse, in an amount equal to the fair market value of such shares on such date, less any amount paid for the shares. At the time the participant recognizes ordinary income, Parent generally will be entitled to a deduction in the same amount. Generally, upon a sale or other disposition of restricted stock with respect to which the participant has recognized ordinary income (i.e., where a Section 83(b) election was previously made or the restrictions were previously removed), the participant will recognize capital gain or loss in an amount equal to the difference between the amount realized on such sale or other disposition and the participant’s basis in such shares.

Restricted Stock Units

In general, a recipient who is awarded RSUs will not recognize taxable income upon receipt. When a recipient receives payment for an award of RSUs in shares or cash, the fair market value of the shares or the amount of cash received will be taxed to the participant at ordinary income rates. However, if any shares used to pay out RSUs are nontransferable and subject to a substantial risk of forfeiture, the taxable event is deferred until either the restriction on transferability or the risk of forfeiture lapses.

 

139


Table of Contents
Index to Financial Statements

Stock Appreciation Rights

In general, the grant of a SAR will not result in income for the participant or in a tax deduction for Parent. Upon the settlement of a SAR, the participant will recognize ordinary income equal to the aggregate value of the payment received, and Parent generally will be entitled to a tax deduction at such time in the same amount.

New Plan Benefits

Future grants under the Incentive Plan will be made at the discretion of the Plan Administrator or the Parent board of directors and, accordingly, are not yet determinable. In addition, the value of the Awards granted under the Incentive Plan will depend on a number of factors, including the fair market value of the Parent common stock on future dates, the exercise decisions made by the participants and/or the extent to which any applicable performance goals necessary for vesting or payment are achieved. Consequently, it is not possible to determine the benefits that might be received by participants receiving discretionary grants under the Incentive Plan.

Vote Required for Approval

Adoption of this proposal requires the affirmative vote of a majority of the votes cast by stockholders present in person or represented by proxy and entitled to vote thereon at the special meeting. Abstentions and broker non-votes will not be counted for purposes of determining whether this proposal has been approved.

This proposal is conditioned upon the approval of the Business Combination Proposal. The approval of the Business Combination is not conditioned upon the approval of this proposal.

Recommendation of the Board

OUR BOARD UNANIMOUSLY RECOMMENDS THAT

OUR STOCKHOLDERS VOTE “FOR” THE INCENTIVE PLAN PROPOSAL.

 

140


Table of Contents
Index to Financial Statements

PROPOSAL NO. 4 — THE ADJOURNMENT PROPOSAL

The Adjournment Proposal, if adopted, will approve the Chairman’s adjournment of the special meeting to a later date to permit further solicitation of proxies. The Adjournment Proposal will only be presented to our stockholders in the event, based on the tabulated votes, there are not sufficient votes received at the time of the special meeting to approve the Business Combination Proposal.

Consequences if the Adjournment Proposal is Not Approved

If the Adjournment Proposal is not approved by our stockholders, the chairman will not adjourn the special meeting to a later date in the event, based on the tabulated votes, there are not sufficient votes received at the time of the special meeting to approve the Business Combination Proposal.

Vote Required for Approval

Assuming that a quorum is present at the special meeting, the affirmative vote of a majority of the total votes cast by the stockholders present and in person or represented by proxy at the special meeting and entitled to vote thereon is required to approve the Adjournment Proposal. Accordingly, neither a stockholder’s failure to vote online or by proxy, a broker non-vote nor an abstention will be considered a “vote cast,” and thus will have no effect on the outcome of this proposal.

The Adjournment Proposal is not conditioned on the approval of any other proposal set forth in this proxy statement/prospectus.

Recommendation of the Board

OUR BOARD UNANIMOUSLY RECOMMENDS THAT OUR STOCKHOLDERS VOTE “FOR” THE ADJOURNMENT PROPOSAL.

 

141


Table of Contents
Index to Financial Statements

MATERIAL U.S. FEDERAL INCOME TAX CONSIDERATIONS

The following is a discussion of material U.S. federal income tax considerations for public stockholders and holders of public warrants related to (i) electing to have their ENPC common stock redeemed for cash if the Business Combination is completed, (ii) the Business Combination, and (iii) the ownership and disposition of Parent common stock and Parent warrants after the Business Combination. This discussion applies only to investors that hold shares of our common stock or public warrants, or shares of Parent common stock or Parent warrants, as capital assets for U.S. federal income tax purposes (generally, property held for investment). This discussion is general in nature and does not describe all of the U.S. federal income tax consequences that may be relevant to you in light of your particular circumstances, including any state, local, or non-U.S. tax considerations, any non-income tax (such as gift or estate tax) considerations, the alternative minimum tax, the Medicare tax on certain investment income and the different consequences that may apply if you are subject to special rules that apply to certain types of investors, such as:

 

   

banks or other financial institutions, underwriters, insurance companies, real estate investment trusts or regulated investment companies;

 

   

controlled foreign corporations or passive foreign investment companies;

 

   

persons liable for alternative minimum tax;

 

   

persons that hold or received our common stock or warrants pursuant to the exercise of any employee stock option or otherwise as compensation;

 

   

individual retirement and other tax-deferred accounts;

 

   

mutual funds or pension plans;

 

   

trusts and estates;

 

   

U.S. expatriates, investors subject to the U.S. “inversion” rules, and Non-U.S. holders (as defined below, and except as otherwise discussed below);

 

   

dealers in securities;

 

   

traders in securities subject to a mark-to-market method of accounting with respect to shares of our common stock or public warrants, or shares of Parent common stock or Parent warrants;

 

   

persons holding our common stock or public warrants, or Parent common stock or Parent warrants, as part of a “straddle,” hedge, integrated transaction or similar transaction;

 

   

persons that actually or constructively hold, have held or will hold more than five percent (5%) of our common stock or Parent common stock;

 

   

the Sponsor and its affiliates or our officers or directors;

 

   

U.S. holders (as defined below) whose functional currency is not the U.S. dollar;

 

   

partnerships, S corporations or other pass-through entities for U.S. federal income tax purposes, or beneficial owners of a partnership, S corporation or other pass-through entity;

 

   

tax-exempt entities;

 

   

governmental organizations and “qualified foreign pension funds” as defined in Section 897(l)(2) of the Code and entities all of the interests of which are held by qualified foreign pension funds; and

 

   

persons subject to special tax accounting rules as a result of any item of income relating to our common stock or public warrants, or Parent common stock or Parent warrants, being taken into account in an applicable financial statement.

If you are a partnership (including an entity or arrangement treated as a partnership for U.S. federal income tax purposes), the U.S. federal income tax treatment of your partners will generally depend on the status of the

 

142


Table of Contents
Index to Financial Statements

partners and your activities. If you are a partner in a partnership holding our common stock or public warrants, you are strongly urged to consult your tax advisor regarding the tax consequences of (i) the partnership electing to have ENPC common stock redeemed for cash if the Business Combination is completed, (ii) the Business Combination, and (iii) the ownership and disposition of Parent common stock and Parent warrants after the Business Combination.

This discussion is based on the Code and administrative pronouncements, judicial decisions and final, temporary and proposed Treasury regulations as of the date hereof, changes to any of which may affect the tax consequences described herein. None of ENPC, Parent or their respective affiliates has requested, or intends to request, any rulings from the IRS regarding any of the tax consequences described herein. There can be no assurance that the IRS will not take positions concerning the tax consequences of the transactions that are inconsistent with the considerations discussed below or that any such positions would not be sustained by a court.

You are strongly urged to consult your tax advisor with respect to the application of U.S. federal tax laws to your particular situation, as well as any tax consequences arising under the laws of any state, local or foreign jurisdiction.

Redemption of Our Common Stock. In the event that a holder’s shares of our common stock are redeemed pursuant to the redemption provisions described in this proxy statement/prospectus under the section entitled “Special Meeting of ENPC Stockholders — Redemption Rights and Procedures,” the treatment of the redemption for U.S. federal income tax purposes will depend on whether the redemption qualifies as a sale of shares of our common stock under Section 302 of the Code. If the redemption qualifies as a sale of shares of our common stock, a U.S. holder (as defined below) will be treated as described below under the section entitled “U.S. Holders — Gain or Loss on Sale, Taxable Exchange or Other Taxable Disposition of Common Stock or Warrants,” and a Non-U.S. holder (as defined below) will be treated as described under the section entitled “Non-U.S. Holders — Gain or Loss on Sale, Taxable Exchange or Other Taxable Disposition of Common Stock or Warrants.” If the redemption does not qualify as a sale of shares of our common stock, public stockholders will be treated as receiving a corporate distribution with the tax consequences to a U.S. holder described below under the section entitled “U.S. Holders — Taxation of Distributions,” and the tax consequences to a Non-U.S. holder described below under the section entitled “Non-U.S. Holders — Taxation of Distributions.”

Whether a redemption of our common stock qualifies for sale treatment will depend largely on the total number of shares of our common stock treated as held by the redeemed holder before and after the redemption (including any stock constructively owned by the holder before the redemption as a result of directly or constructively owned public warrants and, after the redemption, as a result of directly or constructively owned Parent common stock or Parent warrants acquired pursuant to the Business Combination) relative to all of our common stock outstanding both before and after the redemption. The redemption of our common stock generally will be treated as a sale of our common stock (rather than as a corporate distribution) if the redemption (i) is “substantially disproportionate” with respect to the holder, (ii) results in a “complete termination” of the holder’s interest in us or (iii) is “not essentially equivalent to a dividend” with respect to the holder. These tests are explained more fully below.

In determining whether any of the foregoing tests results in a redemption qualifying for sale treatment, a holder takes into account not only our common stock actually owned by the holder, but also our common stock that is constructively owned by it. A holder may constructively own, in addition to stock owned directly, stock owned by certain related individuals and entities in which the holder has an interest or that have an interest in such holder, as well as any stock that the holder has a right to acquire by exercise of an option, which would generally include common stock that could be acquired pursuant to the exercise of public warrants. Moreover, any Parent common stock or Parent warrants that a holder directly or constructively acquires pursuant to the Business Combination generally should be included in determining the U.S. federal income tax treatment of the redemption.

 

143


Table of Contents
Index to Financial Statements

In order to meet the substantially disproportionate test, the percentage of our outstanding voting stock actually and constructively owned by the holder immediately following the redemption of shares of our common stock must, among other requirements, be less than eighty percent (80%) of the percentage of our outstanding voting stock actually and constructively owned by the holder immediately before the redemption. There will be a complete termination of a holder’s interest if either (i) all of our common stock actually and constructively owned by the holder is redeemed or (ii) all of our common stock actually owned by the holder is redeemed and the holder is eligible to waive, and effectively waives in accordance with specific rules, the attribution of stock owned by certain family members and the holder does not constructively own any other stock. The redemption of our common stock will not be essentially equivalent to a dividend if the redemption results in a “meaningful reduction” of the holder’s proportionate interest in us. Whether the redemption will result in a meaningful reduction in a holder’s proportionate interest in us will depend on the particular facts and circumstances. However, the IRS has indicated in a published ruling that even a small reduction in the proportionate interest of a small minority stockholder in a publicly held corporation that exercises no control over corporate affairs may constitute such a “meaningful reduction.”

If none of the foregoing tests are satisfied, then the redemption of shares of our common stock will be treated as a corporate distribution to the redeemed holder and the tax effects to a U.S. holder will be as described below under the section entitled “U.S. Holders — Taxation of Distributions,” and the tax effects to a Non-U.S. holder will be as described below under the section entitled “Non-U.S. Holders — Taxation of Distributions.” After the application of those rules, any remaining tax basis of the holder in the redeemed common stock will be added to the holder’s adjusted tax basis in its remaining stock, or, if it has none, to the holder’s adjusted tax basis in public warrants or possibly in other stock constructively owned by it.

A holder is strongly urged to consult with its own tax advisors as to the tax consequences of a redemption.

U.S. Holders

This section applies to you if you are a “U.S. holder.” A U.S. holder is a beneficial owner of our common stock or warrants, or Parent common stock or Parent warrants, that is, for U.S. federal income tax purposes:

 

   

an individual who is a citizen or resident of the United States;

 

   

a corporation (or other entity taxable as a corporation for U.S. federal income tax purposes) organized in or under the laws of the United States, any state thereof or the District of Columbia;

 

   

an estate, the income of which is includible in gross income for U.S. federal income tax purposes regardless of its source; or

 

   

a trust (A) the administration of which is subject to the primary supervision of a United States court and which has one or more United States persons (within the meaning of the Code) that have the authority to control all substantial decisions of the trust or (B) that has in effect a valid election under applicable Treasury regulations to be treated as a United States person.

Tax Consequences of the Business Combination to Public Stockholders. Based upon customary assumptions and representations made by ENPC, GREP and Parent, as well as certain covenants and undertakings of ENPC, GREP and Parent, it is the opinion of Kirkland that the Mergers taken together should qualify (in whole or in part) as a tax-deferred transaction under Section 351 of the Code (the “Section 351 Opinion”).

Under Section 351(a) of the Code, persons who receive stock in the exchange must be in control of the corporation immediately after the transaction. Kirkland is unable to opine that the Mergers “will” qualify as a tax-deferred transaction under Section 351 of the Code because of certain factual and legal uncertainties as to whether the persons who receive Parent common stock in the Mergers will be in control of Parent immediately after the Mergers for purposes of Section 351(a) of the Code. Under applicable guidance, a person who receives stock in a corporation in an exchange with a prearranged plan to dispose of such stock may not be considered as

 

144


Table of Contents
Index to Financial Statements

holding such stock for purposes of determining control of the corporation immediately after the transaction. There are legal uncertainties as to whether this rule applies to public stockholders that receive stock in an exchange. In addition, there are factual uncertainties regarding who will receive Parent common stock in the Merger because of the level of redemptions. If none of the public stockholders elect to redeem, then the public stockholders will receive over 20% of the Parent common stock received in the Mergers and their plans may be relevant for purposes of determining whether the Mergers satisfy the control requirement and such plans would be very difficult to ascertain. While Kirkland believes that the plans of unknown public stockholders should not matter for this purpose, there is a lack of clear guidance on this issue.

In addition, the ENPC Merger may qualify as a tax-deferred reorganization under Section 368(a) of the Code. There are significant factual and legal uncertainties as to whether the ENPC Merger will qualify as a tax-deferred reorganization under Section 368(a) of the Code, including that the assets of GREP are only investment-type assets and that it cannot be determined until following the closing of the Business Combination whether Parent will continue a significant line of GREP’s historic business or use a significant portion of GREP’s historic business assets. Under Section 368(a) of the Code, the acquiring corporation must continue, either directly or indirectly through certain controlled corporations, either a significant line of the acquired corporation’s historic business or use a significant portion of the acquired corporation’s historic business assets in a business. However, there is an absence of guidance as to how the provisions of Section 368(a) of the Code apply in the case of an acquisition of a corporation with only investment-type assets, such as ENPC, and there are significant factual and legal uncertainties concerning the application of this requirement. Moreover, qualification of the ENPC Merger as a tax-deferred reorganization under Section 368(a) of the Code is based on facts which will not be known until or following the closing of the Business Combination (such as the level of redemptions). As a result, Kirkland is unable to opine as to whether the ENPC Merger constitutes a reorganization under Section 368(a) of the Code.

The parties intend to report (a) the Mergers taken together as a tax-deferred exchange under Section 351 of the Code and (b) the ENPC Merger as a tax-deferred reorganization under Section 368(a) of the Code to the extent the applicable requirements are satisfied. Any change that is made after the date hereof in any fact or circumstance relevant to the intended tax treatment, including any inaccuracy of the facts or assumptions upon which the Section 351 Opinion is based, could adversely affect the Section 351 Opinion and the intended tax treatment more generally. Further, the closing of the Business Combination is not conditioned upon the receipt of an opinion of counsel regarding the U.S. federal income tax treatment of the Business Combination, and none of ENPC, Parent, or their respective affiliates intends to request a ruling from the IRS regarding such treatment. Accordingly, no assurance can be given that the IRS will not challenge the Business Combination’s qualification as an exchange under Section 351 or as a reorganization under Section 368(a)(2)(E) or Section 368(a)(1)(B) or that a court will not sustain such a challenge by the IRS.

Subject to the discussion below, if the Mergers qualify as a tax-deferred transaction under Section 351 of the Code, no gain or loss would be recognized by the public stockholders that exchange our common stock solely for Parent common stock pursuant to the ENPC Merger. Accordingly, the adjusted tax basis of the shares of Parent common stock received by such a public stockholder in the ENPC Merger would be the same as the adjusted tax basis of our common stock surrendered in exchange therefor. In addition, the holding period of the shares of Parent common stock received in the ENPC Merger by such a public stockholder would include the period during which the surrendered shares of our common stock were held on the date of the ENPC Merger. Every “significant transferor” pursuant to the exchange must include a statement on or with such transferor’s income tax return for the taxable year of the exchange. For this purpose, a significant transferor is generally a person that transferred property to a corporation and received stock of the transferee corporation if, immediately after the exchange, such person (i) owns at least five percent (5%) (by vote or value) of the total outstanding stock of the transferee corporation if the stock owned by such person is publicly traded, or (ii) owned at least one percent (1%) (by vote or value) of the total outstanding stock of the transferee corporation if the stock owned by such person is not publicly traded. It is expected that the Parent common stock will be publicly traded for this purpose.

If the Mergers do not qualify as a tax-deferred transaction under Section 351 of the Code (and the ENPC Merger does not qualify as a tax-deferred reorganization under Section 368 of the Code), then a U.S. holder of

 

145


Table of Contents
Index to Financial Statements

our common stock that exchanges such common stock solely for Parent common stock pursuant to the ENPC Merger would be required to recognize gain or loss equal to the difference, if any, between (i) the fair market value of the Parent common stock received by such U.S. holder in the ENPC Merger and (ii) such U.S. holder’s adjusted tax basis in our common stock exchanged. A U.S. holder would have an aggregate tax basis in any Parent common stock received in the ENPC Merger that is equal to the fair market value of such Parent common stock as of the effective date of the ENPC Merger, and the holding period of such Parent common stock would begin on the day following the ENPC Merger.

Tax Consequences of the Business Combination to Holders of Public Warrants. The warrants are currently exercisable for one share each of our common stock and will be exchanged in the ENPC Merger for Parent warrants exercisable for one share each of Parent common stock following the Business Combination.

If the ENPC Merger qualifies as a tax-deferred reorganization under Section 368 of the Code, a holder of public warrants would not recognize any gain or loss on the exchange of public warrants for Parent warrants pursuant to the ENPC Merger and such holder’s basis in the Parent warrants received would be equal to the holder’s basis in its public warrants exchanged. In addition, the holding period of the Parent warrants received in the ENPC Merger by such holder would include the period during which the surrendered public warrants were held on the date of the ENPC Merger.

If the ENPC Merger does not qualify as a tax-deferred reorganization under Section 368 of the Code, a holder of public warrants that does not also own our common stock would recognize gain or loss in an amount equal to the difference between the fair market value of the Parent warrants received and such holder’s tax basis in the public warrants exchanged. If the ENPC Merger does not so qualify (but the Business Combination transactions qualify as a tax-deferred transaction under Section 351 of the Code), a holder of public warrants holding our common stock generally would recognize gain, but not loss, equal to the lesser of (i) such stockholder’s “realized gain” from the exchange (generally the excess of the sum of the fair market value of the Parent common stock and Parent warrants received over such stockholder’s aggregate tax basis in our common stock and public warrants exchanged therefor), and (ii) the fair market value of the Parent warrants received. Any such gain would generally be long-term capital gain if the holder’s holding period for our common stock and public warrants (or just public warrants as the case may be) was more than one year at the time of the ENPC Merger, and the holder’s holding period in the Parent warrants would begin on the day following the exchange. In that case, the holder’s tax basis in the Parent warrants received in the exchange would be equal to the fair market value of such Parent warrants at the time of the ENPC Merger.

Taxation of Distributions. If our redemption of a U.S. holder’s shares of our common stock is treated as a distribution, as discussed above under the section entitled “Redemption of Our Common Stock,” and in the event of any future distributions with respect to Parent common stock (or deemed distributions), such distributions generally will constitute a dividend for U.S. federal income tax purposes to the extent paid from our (or Parent’s, as the case may be) current or accumulated earnings and profits, as determined under U.S. federal income tax principles. Distributions in excess of current and accumulated earnings and profits will constitute a return of capital that will be applied against and reduce (but not below zero) the U.S. holder’s adjusted tax basis in our common stock or Parent common stock, as applicable. Any remaining excess will be treated as gain realized on the sale or other disposition of our common stock or Parent common stock, as applicable, and will be treated as described below under the section entitled “U.S. Holders — Gain or Loss on Sale, Taxable Exchange or Other Taxable Disposition of Common Stock or Warrants.”

Dividends paid to a U.S. holder that is a taxable corporation generally will qualify for the dividends received deduction if the requisite holding period is satisfied. With certain exceptions (including, but not limited to, dividends treated as investment income for purposes of investment interest deduction limitations), and provided certain holding period requirements are met, dividends paid to a non-corporate U.S. holder generally will constitute “qualified dividends” that will be subject to tax at the maximum tax rate accorded to long-term capital gains. It is unclear whether the redemption rights with respect to our common stock described in this proxy

 

146


Table of Contents
Index to Financial Statements

statement/prospectus may prevent a U.S. holder from satisfying the applicable holding period requirements with respect to the dividends received deduction or the preferential tax rate on qualified dividend income, as the case may be.

Gain or Loss on Sale, Taxable Exchange or Other Taxable Disposition of Common Stock or Warrants. If our redemption of a U.S. holder’s shares of our common stock is treated as a sale or other taxable disposition, as discussed above under the section entitled “Redemption of Our Common Stock,” and in the event of any future sale or other taxable disposition of Parent common stock or Parent warrants, a U.S. holder generally will recognize capital gain or loss in an amount equal to the difference between (i) the sum of the amount of cash and the fair market value of any property received in such disposition and (ii) the U.S. holder’s adjusted tax basis in our common stock, Parent common stock or Parent warrants so disposed of. A U.S. holder’s adjusted tax basis in our common stock, Parent common stock, or Parent warrants generally will equal the U.S. holder’s acquisition cost less any prior distributions paid (or deemed paid) to such U.S. holder treated as a return of capital. Any such capital gain or loss generally will be long-term capital gain or loss if the U.S. holder’s holding period for our common stock, Parent common stock or Parent warrants so disposed of exceeds one year. It is unclear, however, whether the redemption rights with respect to our common stock described in this proxy statement/prospectus may suspend the running of the applicable holding period for this purpose. Long-term capital gains recognized by non-corporate U.S. holders will be eligible to be taxed at reduced rates. The deductibility of capital losses is subject to limitations.

Exercise or Lapse of a Parent Warrant. Except as discussed below with respect to the cashless exercise of a Parent warrant, a U.S. holder will not recognize taxable gain or loss on the acquisition of Parent common stock upon exercise of a Parent warrant for cash. The U.S. holder’s tax basis in the share of Parent common stock received upon exercise of the Parent warrant will be an amount equal to the sum of the U.S. holder’s initial investment in the Parent warrant and the exercise price. The U.S. holder’s holding period for the Parent common stock received upon exercise of the Parent warrant will begin on the day following the date of exercise (or possibly the date of exercise) of the Parent warrant and will not include the period during which the U.S. holder held the Parent warrant. Subject to certain exceptions, if a Parent warrant is allowed to lapse unexercised, a U.S. holder will realize a capital loss equal to such U.S. holder’s tax basis in the Parent warrant. Such loss will be long-term if the U.S. holder’s holding period for the Parent warrant exceeds one year.

The tax consequences of a cashless exercise of a Parent warrant are not clear under current tax law. A cashless exercise may be tax-deferred, either because the exercise is not a gain realization event or because the exercise is treated as a recapitalization for U.S. federal income tax purposes. In either tax-deferred situation, a U.S. holder’s tax basis in the Parent common stock received would equal the U.S. holder’s tax basis in the Parent warrant. If the cashless exercise were treated as not being a gain realization event, a U.S. holder’s holding period in the Parent common stock would be treated as commencing on the day following the date of exercise (or possibly the date of exercise) of the Parent warrant. If the cashless exercise were treated as a recapitalization, the holding period of the Parent common stock would include the holder’s holding period for the Parent warrant.

It is also possible that a cashless exercise could be treated in part as a taxable exchange in which gain or loss would be recognized. In such event, a U.S. holder could be deemed to have surrendered warrants having a value equal to the exercise price for the total number of Parent warrants to be exercised. The U.S. holder would recognize capital gain or loss in an amount equal to the difference between the fair market value of the shares of Parent common stock represented by the Parent warrants deemed surrendered and the U.S. Holder’s tax basis in the Parent warrants deemed surrendered. In this case, a U.S. Holder’s tax basis in the Parent common stock received would equal the fair market value of the shares of Parent common stock represented by the Parent warrants deemed surrendered. A U.S. Holder’s holding period for the Parent common stock would commence on the day following the date of exercise (or possibly the date of exercise) of the Parent warrant.

Due to the absence of authority on the U.S. federal income tax treatment of a cashless exercise, there can be no assurance which, if any, of the alternative tax consequences and holding periods described above would be

 

147


Table of Contents
Index to Financial Statements

adopted by the IRS or a court of law. Accordingly, U.S. holders should consult their tax advisors regarding the tax consequences of a cashless exercise.

Adjustment to Exercise Price. Under Section 305 of the Code, if certain adjustments are made (or not made) to the number of shares of Parent common stock to be issued upon the exercise of a warrant or to the warrant’s exercise price, a U.S. holder may be deemed to have received a constructive distribution with respect to the Parent warrant, which could result in adverse consequences for the U.S. holder, including the inclusion of dividend income. These rules governing constructive distributions are complex and U.S. holders should consult their tax advisors on the tax consequences of any such constructive distribution.

Non-U.S. Holders

This section applies to you if you are a “Non-U.S. holder.” A Non-U.S. holder is a beneficial owner of our common stock or public warrants, or Parent common stock or Parent warrants, that is, for U.S. federal income tax purposes:

 

   

a non-resident alien individual, other than certain former citizens and residents of the United States subject to U.S. tax as expatriates;

 

   

a foreign corporation; or

 

   

an estate or trust that is not a U.S. holder.

Tax Consequences of the Business Combination. As described above under the section entitled “Material U.S. Federal Income Tax Considerations — U.S. Holders — Tax Consequences of the Business Combination to Public Stockholders,” the Mergers taken together should qualify (in whole or in part) as a tax-deferred transaction under Section 351 of the Code.

If the Mergers qualify as a tax-deferred transaction under Section 351 of the Code, no gain or loss would be recognized by Non-U.S. holders that exchange our common stock solely for Parent common stock pursuant to the ENPC Merger. Otherwise, gain recognition may be required generally as discussed below under the section entitled “Non-U.S. Holders — Gain on Sale, Taxable Exchange or Other Taxable Disposition of Common Stock or Warrants.” As described above under the section entitled “Material U.S. Federal Income Tax Considerations — U.S. Holders — Tax Consequences of the Business Combination to Public Stockholders,” the parties intend for U.S. federal income tax purposes that the ENPC Merger qualifies as a tax-deferred reorganization under Section 368(a) of the Code; however, there are significant factual and legal uncertainties as to whether the ENPC Merger will qualify as a tax-deferred reorganization under Section 368(a) of the Code, including that the assets of GREP are only investment-type assets and that it cannot be determined until following the closing of the Business Combination whether Parent will continue a significant line of GREP’s historic business or use a significant portion of the GREP’s historic business assets. As a result, Kirkland is unable to opine as to whether the ENPC Merger constitutes a reorganization under Section 368(a) of the Code. If the exchange so qualifies, a Non-U.S. holder would not recognize any gain or loss on the exchange of public warrants. If the exchange does not so qualify, a Non-U.S. holder generally would recognize gain in the manner described under the section entitled “U.S. Holders — Tax Consequences of the Business Combination to Holders of Public Warrants,” and the tax consequences with respect to such gain recognition generally would follow those described under the section entitled “Non-U.S. Holders — Gain on Sale, Taxable Exchange or Other Taxable Disposition of Common Stock or Warrants.”

Taxation of Distributions. If our redemption of a Non-U.S. holder’s shares of our common stock is treated as a distribution, as discussed above under the section entitled “Redemption of Our Common Stock,” and in the event of any future distributions with respect to Parent common stock (or any constructive distributions, as described under “U.S. Holders — Adjustment to Exercise Price”), to the extent paid out of our (or Parent’s, as the case may be) current or accumulated earnings and profits (as determined under U.S. federal income tax principles), such distribution will generally constitute a dividend for U.S. federal income tax purposes and,

 

148


Table of Contents
Index to Financial Statements

provided such dividend is not effectively connected with the Non-U.S. holder’s conduct of a trade or business within the United States, we will be required to withhold tax from the gross amount of the dividend at a rate of thirty percent (30%), unless such Non-U.S. holder is eligible for a reduced rate of withholding tax under an applicable income tax treaty and provides proper certification of its eligibility for such reduced rate (usually on an IRS Form W-8BEN or W-8BEN-E, as applicable). Any distribution not constituting a dividend will generally be treated first as reducing (but not below zero) the Non-U.S. holder’s adjusted tax basis in its shares of our common stock or Parent common stock and, to the extent such distribution exceeds the Non-U.S. holder’s adjusted tax basis, as gain realized from the sale or other disposition of our common stock or Parent common stock, which will be treated as described below under the section entitled “Non-U.S. Holders — Gain on Sale, Taxable Exchange or Other Taxable Disposition of Common Stock or Warrants.”

The withholding tax generally does not apply to dividends paid to a Non-U.S. holder that provides an IRS Form W-8ECI, certifying that the dividends are effectively connected with the Non-U.S. holder’s conduct of a trade or business within the United States(and, under certain income tax treaties, is attributable to a United States permanent establishment or fixed base maintained by the Non-U.S. holder). Instead, the effectively connected dividends will be subject to regular U.S. federal income tax as if the Non-U.S. holder were a U.S. resident, subject to an applicable income tax treaty providing otherwise. A Non-U.S. holder that is a corporation for U.S. federal income tax purposes and is receiving effectively connected dividends may also be subject to an additional “branch profits tax” imposed at a rate of thirty percent (30%) (or a lower applicable treaty rate).

Gain on Sale, Taxable Exchange or Other Taxable Disposition of Common Stock or Warrants. If our redemption of a Non-U.S. holder’s shares of our common stock is treated as a sale or other taxable disposition, as discussed above under the section entitled “Redemption of Our Common Stock,” and in the event of any future sale or other taxable disposition of Parent common stock or Parent warrants, a Non-U.S. holder generally will not be subject to U.S. federal income or withholding tax in respect of gain recognized on a sale, taxable exchange or other taxable disposition of our common stock, Parent common stock or Parent warrants, unless:

 

   

the gain is effectively connected with the conduct of a trade or business by the Non-U.S. holder within the United States (and, under certain income tax treaties, is attributable to a United States permanent establishment or fixed base maintained by the Non-U.S. holder);

 

   

we are or have been a “United States real property holding corporation” (a “USRPHC”) for U.S. federal income tax purposes at any time during the shorter of the five-year period ending on the date of disposition or the period that the Non-U.S. holder held our common stock or Parent common stock, and, in the case where our common stock are regularly traded on an established securities market, the Non-U.S. holder has owned, directly or constructively, more than five percent (5%) of our common stock at any time within the shorter of the five-year period preceding the disposition or such Non-U.S. holder’s holding period for our common stock; or

 

   

the Non-U.S. holder is an individual that is present in the United States for 183 days or more in the taxable year in which the redemption takes place and certain other conditions are met, in which case the Non-U.S. holder will be subject to a thirty percent (30%) tax (or lower rate as may be specified by an applicable income tax treaty) on the individual’s net capital gain for the year.

Unless an applicable treaty provides otherwise, gain described in the first bullet point above will be subject to tax at generally applicable U.S. federal income tax rates as if the Non-U.S. holder were a U.S. resident. Any gains described in the first bullet point above of a Non-U.S. holder that is a corporation for U.S. federal income tax purposes may also be subject to an additional “branch profits tax” at a thirty percent (30%) rate (or lower applicable treaty rate).

With respect to the second bullet point above, a U.S. corporation generally is a USRPHC if the fair market value of its U.S. real property interests equals or exceeds 50% of the sum of the fair market value of its worldwide real property interests plus its other assets used or held in a trade or business. While ENPC does not

 

149


Table of Contents
Index to Financial Statements

believe that it has been a USRPHC, we expect that Parent will be a USRPHC based on the nature of its future business and the assets it will own. However, assuming that the Parent common stock and Parent warrants are treated as regularly traded on an established securities market at the time of a sale or other disposition of the Parent common stock or Parent warrants, Non-U.S. holders that did not own (directly, indirectly or constructively) more than 5% of the Parent common stock at any time throughout the shorter of the five-year period ending on the disposition or the Non-U.S. holder’s holding period will generally not be subject to U.S. federal income tax on the disposition as if such holder were a United States person. The Parent common stock and Parent warrants will be listed on the NYSE and, although no assurance can be given, we expect that, for as long as the Parent common stock and Parent warrants continue to be so listed, such interests will be treated as “regularly traded on an established securities market.” Non-U.S. holders should consult their own tax advisors regarding the impact of the potential treatment of Parent as a USRPHC to the Non-U.S. holder’s disposition of Parent common stock or Parent warrants, including any associated tax payment or tax return filing obligations.

Exercise or Lapse of a Warrant. The U.S. federal income tax characterization of a Non-U.S. holder’s exercise or lapse of a Parent warrant will correspond to the U.S. federal income tax characterization of the exercise or lapse of a Parent warrant by a U.S. holder, as described above under “U.S. Holders — Exercise or Lapse of a Parent Warrant,” although to the extent a cashless exercise results in a taxable exchange, the consequences would be similar to those described in the preceding paragraphs above for a Non-U.S. holder’s gain on the sale or other disposition of our common shares and public warrants. However, capital losses recognized by a Non-U.S. holder on lapse of a warrant will be taken into account for U.S. income tax purposes only for purposes of calculating net capital gain described in the third bullet point above under “Non-U.S. Holders — Gain on Sale, Taxable Exchange or Other Taxable Disposition of Common Stock or Warrants.”

Information Reporting and Backup Withholding. Information returns will be filed with the IRS in connection with payments resulting from our redemption of shares of our common stock, future sales, taxable exchanges, or other taxable dispositions of shares of Parent common stock or Parent warrants, or the payment of dividends. A Non-U.S. holder may have to comply with certification procedures to establish that it is not a United States person in order to avoid information reporting and backup withholding requirements. The certification procedures required to claim a reduced rate of withholding under a treaty will generally satisfy the certification requirements necessary to avoid the backup withholding as well. The amount of any backup withholding from a payment to a Non-U.S. holder will be allowed as a credit against such holder’s U.S. federal income tax liability and may entitle such holder to a refund, provided that the required information is timely furnished to the IRS.

The IRS released proposed Treasury Regulations that, if finalized in their present form, would eliminate the U.S. federal withholding tax of thirty percent (30%) applicable to the gross proceeds of a sale or disposition of our common stock, public warrants, Parent common stock or Parent warrants. In its preamble to such proposed Treasury Regulations, the IRS stated that taxpayers may generally rely on the proposed Treasury Regulations until final Treasury Regulations are issued.

Non-U.S. holders should consult their tax advisers regarding the effects of FATCA on dividends paid or deemed paid on our common stock, public warrants, Parent common stock or Parent warrants.

FATCA Withholding Taxes. Sections 1471 through 1474 of the Code and the Treasury regulations and administrative guidance promulgated thereunder (commonly referred to as the “Foreign Account Tax Compliance Act” or “FATCA”) impose withholding of thirty percent (30%) on payments of dividends (including constructive dividends received pursuant to a redemption of stock or otherwise) on, and gross proceeds from a sale or disposition of, our common stock, public warrants, Parent common stock or Parent warrants to “foreign financial institutions” (which is broadly defined for this purpose and in general includes investment vehicles) and certain other non-U.S. entities unless various U.S. information reporting and due diligence requirements (generally relating to ownership by U.S. persons of interests in or accounts with those entities) have been satisfied, or an exemption applies (typically certified as to by the delivery of a properly completed IRS Form W-

 

150


Table of Contents
Index to Financial Statements

8BEN-E). If FATCA withholding is imposed, a beneficial owner that is not a foreign financial institution generally will be entitled to a refund of any amounts withheld by filing a U.S. federal income tax return (which may entail significant administrative burden). Foreign financial institutions located in jurisdictions that have an intergovernmental agreement with the United States governing FATCA may be subject to different rules. Under the applicable Treasury regulations and administrative guidance, the withholding provisions described above are in effect with respect to actual or deemed payments of dividends. Non-U.S. holders should consult their tax advisers regarding the effects of FATCA on dividends paid or deemed paid on our common stock, Parent common stock or Parent warrants.

 

151


Table of Contents
Index to Financial Statements

COMPARISON OF STOCKHOLDERS’ RIGHTS

The following is a comparison of certain rights of ENPC stockholders to the rights of Parent stockholders that will be in effect upon the consummation of the Business Combination. These differences arise from the governing documents of the two companies, including the ENPC certificate of incorporation and ENPC’s Amended and Restated Bylaws and Parent’s amended and restated certificate of incorporation and Parent’s amended and restated bylaws. Unless otherwise stated or unless the context otherwise requires, for the purposes of this section, “ENPC charter” shall refer to the ENPC certificate of incorporation, “ENPC bylaws” shall refer to ENPC’s amended and restated bylaws, “Parent charter” will refer to Parent’s amended and restated certificate of incorporation, and “Parent bylaws” will refer to Parent’s amended and restated bylaws.

The summary set out below is not intended to provide a comprehensive discussion of each company’s governing documents. This summary is qualified in its entirety by reference to the full text of each of the ENPC charter, the ENPC bylaws, the Parent charter and the Parent bylaws. See the section entitled “Where You Can Find More Information” in this proxy statement/prospectus, for information on how to obtain a copy of these documents. A copy of the amended and restated certificate of incorporation of Parent is attached as Annex B to this proxy statement/prospectus.

 

Parent

  

ENPC

Authorized Capital Stock

The authorized capital stock of Parent will be 432,000,000 shares, consisting of:

 

(i)  431,000,000 shares of common stock, par value $0.0001 per share; and

 

(ii)  1,000,000 shares of preferred stock, par value $0.0001 per share.

 

The Parent Board will be authorized to issue the preferred stock in one or more classes or series.

  

ENPC is authorized to issue 432,000,000 shares, consisting of:

 

(i)  380,000,000,000 shares of Class A common stock, par value $0.0001 per share;

 

(ii)  1,000,000 shares of Class B common stock, par value $0.0001 per share;

 

(iii)  50,000,000 shares of Class F common stock, par value $0.0001 per share; and

 

(iv)  1,000,000 shares of preferred stock, par value $0.0001 per share.

 

The ENPC Board is authorized to issue the preferred stock in one or more series.

Voting Rights
The Parent bylaws will provide that, unless otherwise provided in the Parent charter, each Parent stockholder represented at a meeting of Parent stockholders will be entitled to cast one vote for each share of Parent capital stock entitled to vote thereat held by such stockholder.    The ENPC charter provides that Stockholders of record are entitled to one vote for each share held on all matters to be voted on by stockholders; provided that prior to the completion of a partnering transaction, shares of Class B common stock and Class F common stock will be entitled to a number of votes representing 20% of ENPC’s outstanding common stock (not including the private placement shares). Holders of shares of Class A common stock, holders of shares of Class B common stock, and holders of shares of Class F common stock will vote together as a single class on all matters submitted to a

 

152


Table of Contents
Index to Financial Statements

Parent

  

ENPC

   vote of ENPC stockholders except as required by law. Holders of Performance Shares are entitled to vote together with the holders of all other classes of common stock in the election of directors.
Quorum
The Parent bylaws will provide that the holders of a majority in voting power of the Parent capital stock issued and outstanding and entitled to vote thereat, present in person or represented by proxy, will constitute a quorum at all meetings of the Parent stockholders for the transaction of business, except that when specified business is to be voted on by a class or series of stock voting as a class, the holders of shares representing a majority of the voting power of the outstanding shares of such class or series shall constitute a quorum of such class or series for the transaction of such business.    The ENPC bylaws provide that the holders of a majority in voting power of the ENPC capital stock issued and outstanding and entitled to vote thereat, present in person or represented by proxy, will constitute a quorum at all meetings of the ENPC stockholders for the transaction of business, except that when specified business is to be voted on by a class or series of stock voting as a class, the holders of shares representing a majority of the voting power of the outstanding shares of such class or series shall constitute a quorum of such class or series for the transaction of such business.
Stockholder Rights Plans

While Delaware law does not include a statutory provision expressly validating stockholder rights plans, such plans have generally been upheld by court decisions applying Delaware law.

 

Parent is not expected to have a stockholder rights plan at the closing of the Business Combination. While Parent is not expected to adopt a stockholder rights plan, the Parent Board retains the right to adopt a new plan at a future date.

  

While Delaware law does not include a statutory provision expressly validating stockholder rights plans, such plans have generally been upheld by court decisions applying Delaware law.

 

For so long as any Performance Shares remain outstanding, including prior to, in connection with or following a partnering transaction, ENPC may not, without the prior vote or written consent of the holders of a majority of the Performance Shares then outstanding, voting separately as a single class, adopt any stockholder rights plan.

Rights of Preferred Stock

The Parent charter will provide that shares of Parent preferred stock may be issued from time to time in one more classes or series, each of which class or series shall have such distinctive designation, number of shares, or title as shall be fixed by the Parent Board prior to the issuance of any shares thereof. Each such class of series or preferred stock shall consist of such number of shares, and have such voting powers, preferences, rights, qualifications, limitations or restrictions, as shall be stated in such resolution or resolutions providing for the issuance of such series of preferred stock as may be adopted from time to time by the Parent Board.

 

No shares of Parent preferred stock are expected to be outstanding at the closing of the Business Combination.

  

The ENPC charter provides that shares of ENPC preferred stock may be issued from time to time in one more classes or series, each of which class or series shall have such distinctive designation, number of shares, or title as shall be fixed by the ENPC Board prior to the issuance of any shares thereof. Each such class of series or preferred stock shall consist of such number of shares, and have such voting powers, preferences, rights, qualifications, limitations or restrictions, as shall be stated in such resolution or resolutions providing for the issuance of such series of preferred stock as may be adopted from time to time by the ENPC Board.

 

No shares of ENPC preferred stock were outstanding as of the date of this joint proxy statement/prospectus.

 

153


Table of Contents
Index to Financial Statements

Parent

  

ENPC

Number of Directors

The Parent charter and the Parent bylaws will provide that the number of directors of Parent, other than those who may be elected by the holders of one or more series of the preferred stock voting separately by class or series, shall be fixed from time to time exclusively by the Parent Board pursuant to a resolution adopted by a majority of the Parent Board.

 

The Parent Board as of the closing of the Business Combination will initially consist of 7 directors.

  

The ENPC charter and the ENPC bylaws provide that the number of directors of ENPC, other than those who may be elected by the holders of one or more series of the preferred stock voting separately by class or series, shall be fixed from time to time exclusively by the ENPC Board pursuant to a resolution adopted by a majority of the ENPC Board.

 

There are currently 5 members of the ENPC Board.

Election of Directors
The Parent charter and Parent bylaws will provide that each director will be elected by a plurality of the votes cast by the stockholders present in person or represented by proxy at the meeting and entitled to vote thereon at all meetings of stockholders at which a quorum is present, subject to the rights of the holders of one or more series of preferred stock, voting separately by class or series, to elect directors pursuant to the terms of one or more series of preferred stock.    The ENPC charter and ENPC bylaws provide that each director will be elected by a plurality of the votes cast by the stockholders present in person or represented by proxy at the meeting and entitled to vote thereon at all meetings of stockholders at which a quorum is present, subject to the rights of the holders of one or more series of preferred stock, voting separately by class or series, to elect directors pursuant to the terms of one or more series of preferred stock. Holders of Performance Shares are entitled to vote together with the holders of all other classes of common stock in the election of directors.
The Parent charter will provide that directors will be divided into three classes, with only one class of directors elected at each annual meeting of stockholders and will hold office for a term of three years and until their respective terms expire and successors are elected and qualified, subject to such director’s earlier death, resignation, retirement disqualification or removal    The ENPC charter provides that directors will be divided into three classes, with only one class of directors elected at each annual meeting of stockholders and will hold office for a term of three years and until their respective terms expire and successors are elected and qualified, subject to such director’s earlier death, resignation, retirement disqualification or removal.
Cumulative Voting
The Parent charter will not provide for cumulative voting and accordingly, Parent stockholders will not have cumulative voting rights in connection with the election of directors.    The ENPC charter does not provide for cumulative voting and accordingly, ENPC stockholders do not have cumulative voting rights in connection with the election of directors.
Classification of Board of Directors
The Parent charter will provide for a classified board of directors, divided into three classes, each of which will generally serve for a term of three years with only one class of directors being elected in each year.    The ENPC charter provides for a classified board of directors, divided into three classes, each of which will generally serve for a term of three years with only one class of directors being elected in each year.
Removal of Directors
The Parent charter will provide that any or all of the directors may be removed from office at any time, but only for cause and only by the affirmative vote of    The ENPC charter provides that any or all of the directors may be removed from office at any time, but only for cause and only by the affirmative vote of

 

154


Table of Contents
Index to Financial Statements

Parent

  

ENPC

holders of a majority of the voting power of all then outstanding shares of capital stock of Parent entitled to vote generally in the election of directors, voting together as a single class, subject to the rights of any series of preferred stock then outstanding.    holders of a majority of the voting power of all then outstanding shares of capital stock of ENPC entitled to vote generally in the election of directors, voting together as a single class, subject to the rights of any series of preferred stock then outstanding.
Filling Vacancies on the Board of Directors

The Parent charter will provide that any newly created directorships resulting from any increase in the authorized number of directors or any vacancies on the Parent Board resulting from death, resignation, retirement, disqualification, removal from office or other cause will be filled solely by the affirmative vote of a majority of the remaining directors then in office, even though less than a quorum of the Parent Board, subject to the rights of any series of preferred stock then outstanding.

 

Any director so chosen shall hold office for the remainder of the full term of the class of directors to which the new directorship was added or in which the vacancy occurred and until his or her successor has been elected and qualified, subject, however, to such director’s earlier death, resignation, retirement, disqualification or removal.

  

The ENPC charter provides that any newly created directorships resulting from any increase in the authorized number of directors or any vacancies on the ENPC Board resulting from death, resignation, retirement, disqualification, removal from office or other cause will be filled solely by the affirmative vote of a majority of the remaining directors then in office, even though less than a quorum of the ENPC Board, subject to the rights of any series of preferred stock then outstanding.

 

Any director so chosen shall hold office for the remainder of the full term of the class of directors to which the new directorship was added or in which the vacancy occurred and until his or her successor has been elected and qualified, subject, however, to such director’s earlier death, resignation, retirement, disqualification or removal.

Stockholder Action by Written Consent
The Parent charter will provide that holders of Parent’s common stock may take action by written consent for so long as a majority of the voting power of Parent’s common stock is held among the Existing GREP Members and certain entities affiliated with Grey Rock, including any person or entity that, directly or indirectly, controls, is controlled by or is under common control, with any of the foregoing entities.    The ENPC charter provides that any action required or permitted to be taken by ENPC stockholders must be effected at a duly called annual or special meeting of ENPC stockholders and not by written consent, other than with respect to holders of founder shares or Performance Shares.

Certificate of Incorporation Amendments

The Parent charter will provide that Parent reserves the right to repeal, alter, amend or rescind any provision contained in the Parent charter in the manner prescribed by statute. Under Section 242 of the DGCL, an amendment to the Parent charter will generally require approval of the majority of the Parent Board and the holders of a majority of the Parent common stock entitled to vote.   

The ENPC charter provides that ENPC reserves the right to amend, alter or repeal any provision contained in the ENPC charter, in the manner now or hereafter prescribed by statute, and all rights conferred upon stockholders therein are granted subject to this reservation. Under Section 242 of the DGCL, an amendment to the ENPC charter generally requires approval of the majority of the ENPC Board and the holders of a majority of the ENPC common stock entitled to vote.

 

Notwithstanding the forgoing, for so long as any Performance Shares remain outstanding, including prior to, in connection with or following a partnering transaction, ENPC may not, without the prior vote or

 

155


Table of Contents
Index to Financial Statements

Parent

  

ENPC

   written consent of the holders of a majority of the Performance Shares then outstanding, voting separately as a single class, (A) amend, alter or repeal any provision of the ENPC charter, whether by merger, consolidation or otherwise, if such amendment, alteration or repeal would alter or change the powers, preferences or relative, participating, optional or other or special rights of the Class B common stock, (B) change ENPC’s fiscal year, (C) increase the number of directors on the ENPC Board, (D) pay any dividends or effect any split on any of ENPC’s capital stock, (E) adopt any stockholder rights plan, (F) acquire any entity or business with assets at a purchase price greater than 10% or more of ENPC’s total assets or (G) issue any Class A shares in excess of 20% of ENPC’s then outstanding Class A shares (not including the private placement common stock) or that would otherwise require a stockholder vote pursuant to the rules of the stock exchange on which the Class A shares are then listed.
Bylaw Amendments
The Parent charter and the Parent bylaws will provide that, except as otherwise provided within the Parent bylaws, the Parent bylaws may be altered, amended or repealed, in whole or in part, or that new bylaws may be adopted by either the holders of a majority of the outstanding capital stock entitled to vote thereon or by a majority of the Parent Board.    The ENPC charter and the ENPC bylaws provide that, except as otherwise provided within the ENPC bylaws, the ENPC bylaws may be altered, amended or repealed, in whole or in part, or that new bylaws may be adopted by either the holders of a majority of the outstanding capital stock entitled to vote thereon or by a majority of the ENPC Board.
Special Meetings of Stockholders
The Parent charter and the Parent bylaws will provide that a special meeting of stockholders may be called by the Parent Board pursuant to a resolution approved by a majority of the Parent Board, or by the Chief Executive Officer or the Chairman of Parent.    The ENPC charter and the ENPC bylaws provide that a special meeting of stockholders may be called by the ENPC Board pursuant to a resolution approved by a majority of the ENPC Board, or by the Chief Executive Officer or the Chairman of ENPC.
Notice of Meetings of Stockholders
The Parent bylaws will provide that written notice stating the place, date and time of the meeting, the means of remote communications, if any, the record date and, in the case of a special meeting, the purpose or purposes for which the meeting is called, will be given to each Parent stockholder entitled to notice of the meeting not less than 10 nor more than 60 days prior to the date of the meeting.    The ENPC bylaws provide that written notice stating the place, date and time of the meeting, the means of remote communications, if any, the record date and, in the case of a special meeting, the purpose or purposes for which the meeting is called, will be given to each ENPC stockholder entitled to notice of the meeting not less than 10 nor more than 60 days prior to the date of the meeting.
Section 203 of the DGCL
The Parent bylaws will provide that Parent will not to be governed by Section 203 of the DGCL and, instead, will include a provision in the Proposed Certificate of Incorporation that is substantially similar to Section 203 of the DGCL, but excludes certain parties, including    The ENPC bylaws provide that ENPC will not to be governed by Section 203 of the DGCL and, instead, include a provision in the Proposed Certificate of Incorporation that is substantially similar to Section 203 of the DGCL, but excludes certain parties,

 

156


Table of Contents
Index to Financial Statements

Parent

  

ENPC

Existing GREP Members, Grey Rock and its affiliates, and any investment vehicles managed by Grey Rock and their respective affiliates, including any person or entity that, directly or indirectly, controls, is controlled by or is under common control, with any of the foregoing entities, from the definition of “interested stockholder.”    including the Sponsor and its direct or indirect transferees, from the definition of “interested stockholder.”
Delivery and Notice Requirements of Stockholder Nominations and Proposals

The Parent bylaws will provide that, to be properly brought before an annual meeting, business must be either:

 

•  specified in the notice of annual meeting or any supplement to the notice;

 

•  otherwise brought before the meeting by or at the direction of the Parent Board; or

 

•  otherwise properly brought before the meeting by a Parent stockholder.

 

To be timely, a Parent stockholder’s notice of business to be conducted at an annual meeting must be delivered to the Secretary of Parent:

 

•  not less than 90 nor more than 120 days before the annual meeting; or

 

•  not more than 10 days after public announcement by Parent of the date of the meeting.

 

Notwithstanding the above, in the event that the number of directors to be elected at the annual meeting is increased and there is no public announcement by Parent naming the nominees for the additional directorships at least 90 days prior to the first anniversary of the preceding year’s annual meeting, a stockholder’s notice with respect to nominees for the additional directorships will be considered timely if delivered to the Secretary of Parent no later than 10 days after Parent’s public announcement.

 

A Parent stockholder’s written notice must set forth:

 

•  as to any nominee, all information required to be disclosed in solicitations for proxies for election of directors in an election contest or otherwise required by federal securities laws;

 

•  as to any other proposed business, a brief description of the business, the text of the proposal or business, the reasons for conducting the business and any material interest of the Parent stockholder in the business; and

  

The ENPC bylaws provide that, to be properly brought before an annual meeting, business must be either:

 

•  specified in the notice of annual meeting or any supplement to the notice;

 

•  otherwise brought before the meeting by or at the direction of the ENPC Board; or

 

•  otherwise properly brought before the meeting by a ENPC stockholder.

 

To be timely, a ENPC stockholder’s notice of business to be conducted at an annual meeting must be delivered to the Secretary of ENPC:

 

•  not less than 90 nor more than 120 days before the annual meeting; or

 

•  not more than 10 days after public announcement by ENPC of the date of the meeting.

 

Notwithstanding the above, in the event that the number of directors to be elected at the annual meeting is increased and there is no public announcement by ENPC naming the nominees for the additional directorships at least 90 days prior to the first anniversary of the preceding year’s annual meeting, a stockholder’s notice with respect to nominees for the additional directorships will be considered timely if delivered to the Secretary of ENPC no later than 10 days after ENPC’s public announcement.

 

An ENPC stockholder’s written notice must set forth:

 

•  as to any nominee, all information required to be disclosed in solicitations for proxies for election of directors in an election contest or otherwise required by federal securities laws;

 

•  as to any other proposed business, a brief description of the business, the text of the proposal or business, the reasons for conducting

 

157


Table of Contents
Index to Financial Statements

Parent

  

ENPC

 

•  as to the Parent stockholder making the nomination or proposal and as to any Parent stockholder on whose behalf the nomination or proposal is made, (i) the name and address of the Parent stockholder, (ii) the class and number of shares of Parent capital stock owned by such Parent stockholder, (iii) a description of all arrangements between such stockholder and beneficial owner, if any, on whose behalf the proposal is made, (iv) any material interest of such stockholder and the beneficial owner, if any, on whose behalf the proposal is made in such business, and (v) a representation that the Parent stockholder intends to appear in person or by proxy at the meeting to bring such business.

 

Parent may require any proposed nominee to furnish such other information as it may reasonably require to determine the eligibility of the nominee to serve as a Parent director.

 

The Parent bylaws will further provide that nominations of persons for election to the Parent Board may be made at a special meeting of Parent stockholders:

 

•  by or at the direction of the Parent Board; or

 

•  if the Parent Board has specified in its notice of meeting that directors will be elected at the meeting, by any Parent stockholder who provides notice that complies with the notice procedures described above for annual meetings.

 

The Parent Board or chairman of the meeting will have the power to determine and declare whether the nomination or business proposed to be brought before the meeting was properly made in accordance with the procedures summarized above. If the Parent Board or chairman of the meeting determines the proposed nomination or business was not made in compliance with the bylaws, the nomination or proposed business will be disregarded or the proposed business will not be transacted, as the case may be.

 

The Parent bylaws will also provide that Parent will include in its proxy statement the name of any stockholder nominee for election to the Parent Board provided certain procedural requirements are met, including certain notice and information requirements.

  

the business and any material interest of the ENPC stockholder in the business; and

 

•  as to the ENPC stockholder making the nomination or proposal and as to any ENPC stockholder on whose behalf the nomination or proposal is made, (i) the name and address of the ENPC stockholder, (ii) the class and number of shares of ENPC capital stock owned by such ENPC stockholder, (iii) a description of all arrangements between such stockholder and beneficial owner, if any, on whose behalf the proposal is made, (iv) any material interest of such stockholder and the beneficial owner, if any, on whose behalf the proposal is made in such business, and (v) a representation that the ENPC stockholder intends to appear in person or by proxy at the meeting to bring such business.

 

ENPC may require any proposed nominee to furnish such other information as it may reasonably require to determine the eligibility of the nominee to serve as a ENPC director.

 

The ENPC bylaws further provide that nominations of persons for election to the ENPC Board may be made at a special meeting of ENPC stockholders:

 

•  by or at the direction of the ENPC Board; or

 

•  if the ENPC Board has specified in its notice of meeting that directors will be elected at the meeting, by any ENPC stockholder who provides notice that complies with the notice procedures described above for annual meetings.

 

The ENPC Board or chairman of the meeting has the power to determine and declare whether the nomination or business proposed to be brought before the meeting was properly made in accordance with the procedures summarized above. If the ENPC Board or chairman of the meeting determines the proposed nomination or business was not made in compliance with the bylaws, the nomination or proposed business will be disregarded or the proposed business will not be transacted, as the case may be.

 

The ENPC bylaws also provide that ENPC will include in its proxy statement the name of any stockholder nominee for election to the ENPC Board

 

158


Table of Contents
Index to Financial Statements

Parent

  

ENPC

   provided certain procedural requirements are met, including certain notice and information requirements.
To be timely, the stockholder’s written notice must be delivered to the Secretary of Parent not less than 90 nor more than 120 days prior to the first anniversary of the preceding year’s annual meeting. If the date of the annual meeting is more than 30 days before or 30 days after such anniversary date, notice by the stockholder must be delivered not less than 90 nor more than 120 days prior to such annual meeting or, 10 days following the day of public announcement by Parent of the date of such meeting. In addition, such stockholder must expressly elect in writing at the time of providing the notice to have the nominee included in Parent’s proxy statement.    To be timely, the stockholder’s written notice must be delivered to the Secretary of ENPC not less than 90 nor more than 120 days prior to the first anniversary of the preceding year’s annual meeting. If the date of the annual meeting is more than 30 days before or 30 days after such anniversary date, notice by the stockholder must be delivered not less than 90 nor more than 120 days prior to such annual meeting or, 10 days following the day of public announcement by ENPC of the date of such meeting. In addition, such stockholder must expressly elect in writing at the time of providing the notice to have the nominee included in ENPC’s proxy statement.
Proxies
The Parent bylaws will provide that each Parent stockholder represented at a meeting of Parent stockholders will be entitled to vote in person or by proxy.    The ENPC bylaws provide that each ENPC stockholder represented at a meeting of ENPC stockholders will be entitled to vote in person or by proxy.
Preemptive Rights
The Parent charter will not grant any preemptive rights.    The ENPC charter does not grant any preemptive rights.
Dividends
The Parent charter will state that, subject to applicable law and the rights, if any, of the holders of any outstanding series of preferred stock, holders of Parent common stock will be entitled to dividends, if any, as may be declared by the Parent Board from time to time in its sole discretion out of assets or funds of Parent legally available therefor. Any dividends declared by the Parent Board on a share of Parent common stock will be required to be declared in equal amounts on a per share basis.    The ENPC charter states that, subject to applicable law and the rights, if any, of the holders of any outstanding series of preferred stock, holders of ENPC common stock will be entitled to dividends, if any, as may be declared by the ENPC Board from time to time in its sole discretion out of assets or funds of ENPC legally available therefor. Any dividends declared by the ENPC Board on a share of ENPC common stock are required to be declared in equal amounts on a per share basis.
Limitation of Personal Liability of Directors
The Parent charter provides that a director of Parent will not be liable to Parent or its stockholders for monetary damages for breach of fiduciary duty as a director, except to the extent such exemption from liability or limitation thereof is not permitted under the DGCL. Any amendment, modification or repeal of the foregoing provision will not adversely affect any right or protection of a director of Parent in respect of any act or    The ENPC charter provides that a director of ENPC will not be liable to ENPC or its stockholders for monetary damages for breach of fiduciary duty as a director, except to the extent such exemption from liability or limitation thereof is not permitted under the DGCL. Any amendment, modification or repeal of the foregoing provision will not adversely affect any right or protection of a director of ENPC in

 

159


Table of Contents
Index to Financial Statements

Parent

  

ENPC

omission occurring prior to the time of such amendment, modification or repeal.    respect of any act or omission occurring prior to the time of such amendment, modification or repeal.
Indemnification of Directors and Officers
The Parent charter and the Parent bylaws will provide that Parent will indemnify to the full extent authorized or permitted by law any person made, or threated to be made, a party to any action, suit or proceeding (whether civil, criminal or otherwise) by reason of the fact that he or she is or was a director or officer of Parent or by reason of the fact that such director or officer, at the request of Parent, is or was serving any other corporation, partnership, joint venture, trust, employee benefit plan or other enterprise, in any capacity. No amendment or repeal of the above provision will affect any rights to indemnification with respect to acts or omissions occurring prior to the amendment or repeal.    The ENPC bylaws provide that ENPC will indemnify to the full extent authorized or permitted by law any person made, or threated to be made, a party to any action, suit or proceeding (whether civil, criminal or otherwise) by reason of the fact that he or she is or was a director or officer of ENPC or by reason of the fact that such director or officer, at the request of ENPC, is or was serving any other corporation, partnership, joint venture, trust, employee benefit plan or other enterprise, in any capacity. No amendment or repeal of the above provision will affect any rights to indemnification with respect to acts or omissions occurring prior to the amendment or repeal.
Advancement of Expenses / Insurance
The Parent bylaws will provide that Parent will, to the fullest extent not prohibited by applicable law, pay the expenses (including reasonable attorneys’ fees) incurred by any person entitled to indemnification pursuant to the Parent bylaws in defending any proceeding in advance of its final disposition upon delivery to Parent of an undertaking, by or on behalf of such person, to repay all amounts so advanced if it is ultimately determined by final, non-appealable judicial decision or order that such person is not entitled to be indemnified for such expenses. In addition, the Parent bylaws will provide that Parent may maintain insurance, at its expense, to protect itself and any director, officer, employee or agent of Parent or another corporation, partnership, joint venture, trust or other enterprise against any expense, liability or loss, whether or not Parent would have the power to indemnify such person against such expense, liability or loss under the DGCL.    The ENPC bylaws provide that ENPC will, to the fullest extent not prohibited by applicable law, pay the expenses (including reasonable attorneys’ fees) incurred by any person entitled to indemnification pursuant to the ENPC bylaws in defending any proceeding in advance of its final disposition upon delivery to ENPC of an undertaking, by or on behalf of such person, to repay all amounts so advanced if it is ultimately determined by final, non-appealable judicial decision or order that such person is not entitled to be indemnified for such expenses. In addition, the ENPC bylaws provide that ENPC may maintain insurance, at its expense, to protect itself and any director, officer, employee or agent of ENPC or another corporation, partnership, joint venture, trust or other enterprise against any expense, liability or loss, whether or not ENPC would have the power to indemnify such person against such expense, liability or loss under the DGCL.
Certain Share Repurchases
The Parent bylaws will not restrict Parent from reacquiring its shares.    The ENPC bylaws do not restrict ENPC from reacquiring its shares.
Forum Selection
The Parent charter will provide that, unless Parent consents in writing to the selection of an alternative forum, the Court of Chancery of the State of Delaware will, to the fullest extent permitted by law, be the sole    The ENPC charter provides that, unless ENPC consents in writing to the selection of an alternative forum, the Court of Chancery of the State of Delaware will, to the fullest extent permitted by law,

 

160


Table of Contents
Index to Financial Statements

Parent

  

ENPC

and exclusive forum for any derivative action, action asserting a claim of breach of a fiduciary duty owed by any current or former director, officer or stockholder of Parent to Parent or its stockholders, action asserting a claim arising pursuant to, or seeking to enforce any right, obligation or remedy under, the DGCL, action as to which the DGCL confers jurisdiction on the Court of Chancery of the State of Delaware or action asserting a claim governed by the internal affairs doctrine, in each case subject to the Court of Chancery having personal jurisdiction over any indispensable parties (or such parties consent to the personal jurisdiction of the Court of Chancery within ten days following the Court of Chancery’s determination as to such personal jurisdiction) and subject matter jurisdiction over the claim. This provision does not apply to suits brought to enforce a duty or liability created by the Exchange Act, the Securities Act, or any other claim for which the federal courts have exclusive jurisdiction. Further, unless Parent consents in writing to the selection of an alternative forum, the federal district courts shall be the exclusive forum for any complaint arising under the Securities Act; however, there is uncertainty as to whether a court would enforce such provision.    be the sole and exclusive forum for any derivative action, action asserting a claim of breach of a fiduciary duty owed by any current or former director, officer or stockholder of ENPC to ENPC or its stockholders, action asserting a claim arising pursuant to, or seeking to enforce any right, obligation or remedy under, the DGCL, action as to which the DGCL confers jurisdiction on the Court of Chancery of the State of Delaware or action asserting a claim governed by the internal affairs doctrine, in each case subject to the Court of Chancery having personal jurisdiction over any indispensable parties (or such parties consent to the personal jurisdiction of the Court of Chancery within ten days following the Court of Chancery’s determination as to such personal jurisdiction) and subject matter jurisdiction over the claim. This provision does not apply to suits brought to enforce a duty or liability created by the Exchange Act, the Securities Act, or any other claim for which the federal courts have exclusive jurisdiction. Further, unless ENPC consents in writing to the selection of an alternative forum, the federal district courts shall be the exclusive forum for any complaint arising under the Securities Act; however, there is uncertainty as to whether a court would enforce such provision.
Any person or entity purchasing or otherwise acquiring any interest in Parent common stock will be deemed to have received notice of and consented to the foregoing forum selection bylaw, which could limit Parent stockholders’ ability to choose the judicial forum for disputes with Parent. The enforceability of similar forum selection clauses in other companies’ bylaws or similar governing documents has been challenged in legal proceedings, and it is possible that in connection with any action a court could find the forum selection clause contained in the Parent bylaws to be inapplicable or unenforceable in such action.    Any person or entity purchasing or otherwise acquiring any interest in ENPC common stock is deemed to have received notice of and consented to the foregoing forum selection bylaw, which could limit ENPC stockholders’ ability to choose the judicial forum for disputes with ENPC. The enforceability of similar forum selection clauses in other companies’ bylaws or similar governing documents has been challenged in legal proceedings, and it is possible that in connection with any action a court could find the forum selection clause contained in the ENPC bylaws to be inapplicable or unenforceable in such action.

 

161


Table of Contents
Index to Financial Statements

INFORMATION ABOUT ENPC

Introduction

ENPC is a blank check company incorporated in Delaware on June 22, 2020 for the purpose of identifying a company to partner with in order to effectuate a merger, share exchange, asset acquisition, share purchase, reorganization or similar combination with one or more businesses. Based on its business activities, ENPC is a “shell company” as defined under the Exchange Act because it has no operations and nominal assets consisting almost entirely of cash. Although ENPC is not limited to a particular business or industry for purposes of consummating a business combination, ENPC has focused its search for an initial business combination on businesses where ENPC believes its strong network, operational background, and aligned economic structure will provide ENPC with a competitive advantage. ENPC has not commenced any operations nor generated any revenue to date. ENPC generates non-operating income in the form of interest income on investments held in its Trust Account.

IPO

The registration statement for the IPO was declared effective on September 15, 2020. On September 18, 2020, we consummated the IPO of 16,560,000 (41,400,000 after giving effect to the Forward Split) CAPSTM (with respect to the Class A common stock included in the CAPSTM being offered, the “public shares”), which included 2,160,000 CAPSTM (5,400,000 CAPSTM after giving effect to the Forward Split) issued as a result of the underwriters’ exercise in full of their over-allotment option, at $25.00 per CAPSTM ($10.00 per CAPSTM after giving effect to the Forward Split), generating gross proceeds of $414.0 million, and incurring offering costs of approximately $4.8 million.

Concurrently with the closing of the IPO, we completed the private sale of 245,600 (614,000 after giving effect to the Forward Split) private placement CAPSTM (“private placement CAPSTM”), at a price of $25.00 per private placement CAPSTM ($10.00 per private placement CAPSTM after giving effect to the Forward Split) to the Sponsor (the “private placement”), generating gross proceeds to us of approximately $6.1 million. Upon the closing of the IPO and the sale of private placement CAPSTM, $414.0 million ($10.00 per CAPSTM after giving effect to the Forward Split) of the net proceeds of the sale of the CAPSTM in the IPO and the private placement were placed in a trust account (“Trust Account”) located in the United States with Continental Stock Transfer & Trust Company acting as trustee, and held as cash or invested only in U.S. “government securities,” within the meaning set forth in Section 2(a)(16) of the Investment Company Act, with a maturity of 185 days or less, or in money market funds meeting the conditions of paragraphs (d)(2), (d)(3) and (d)(4) of Rule 2a-7 under the Investment Company Act, which invest only in direct U.S. government treasury obligations, as determined by ENPC, until the earlier of: (i) the completion of a Business Combination and (ii) the distribution of the Trust Account.

Fair Market Value of Target Business

The NYSE rules require that ENPC’s initial business combination must be with one or more operating businesses or assets with a fair market value equal to at least 80% of the net assets held in the Trust Account (net of amounts disbursed to management for working capital purposes, if permitted). ENPC’s board of directors determined that this test was met in connection with the Business Combination as described in the section titled “Proposal No. 1 — The Business Combination Proposal — Satisfaction of 80% Test” in this proxy statement/prospectus.

Redemption Rights

ENPC will provide its public stockholders with the opportunity to redeem all or a portion of their shares of Class A common stock upon the completion of the Business Combination at a per share price, payable in cash, equal to the aggregate amount then on deposit in the Trust Account calculated as of two business days prior to

 

162


Table of Contents
Index to Financial Statements

the consummation of the Business Combination including interest earned on the funds held in the Trust Account, divided by the number of then outstanding shares of Class A common stock, subject to certain limitations. The amount in the Trust Account is anticipated to be approximately $10.00 per public share. ENPC’s sponsor, officers, and directors have entered into a Sponsor Agreement with ENPC, Parent and GREP, pursuant to which they have agreed not to exercise their redemption rights with respect to any Founder Shares and public shares they may hold in connection with the completion of the Business Combination.

Pursuant to the Sponsor Agreement, the Sponsor and other holders of ENPC Class F common stock have agreed to, among other things, vote in favor of the voting matters contemplated by the Business Combination Agreement and refrain from exercising any dissenters’ rights or rights of appraisal under applicable law in connection with the Business Combination.

You will be entitled to receive cash for any shares of Class A common stock to be redeemed only if you:

 

  (i)

(a) hold Class A common stock, or (b) hold ENPC CAPSTM and you elect to separate your such ENPC CAPSTM into the underlying shares of Class A common stock and public warrants prior to exercising your redemption rights with respect to the Class A common stock; and

 

  (ii)

prior to 4:30 p.m., Eastern Time, on October 18, 2022 (two Business Days prior to the vote at the special meeting), (a) submit a written request to the Transfer Agent that ENPC redeem your shares of Class A common stock for cash and (b) deliver your shares of Class A common stock to the Transfer Agent, physically or electronically through DTC.

As noted above, holders of ENPC units must elect to separate the underlying Class A common stock and public warrants prior to exercising redemption rights with respect to the Class A common stock. If holders hold their ENPC units in an account at a brokerage firm or bank, holders must notify their broker or bank that they elect to separate the ENPC units into the underlying Class A common stock and public warrants, or if a holder holds ENPC units registered in its own name, the holder must contact the Transfer Agent directly and instruct it to do so. Public stockholders may elect to redeem all or a portion of their Class A common stock regardless of whether they vote for or against the Business Combination or do not vote at all. If the Business Combination is not consummated, the Class A common stock will not be redeemed for cash. If the Business Combination is consummated and a public stockholder properly exercises its right to redeem its Class A common stock and timely delivers its stock certificates or shares to ENPC’s Transfer Agent, ENPC will redeem each share of Class A common stock for a per share price, payable in cash, equal to the aggregate amount then on deposit in the Trust Account, calculated as of two business days prior to the consummation of the Business Combination, including interest earned on the funds held in the Trust Account, divided by the number of then-outstanding shares of Class A common stock, subject to certain limitations. For illustrative purposes, based on funds in our Trust Account of approximately $414.5 million as of June 30, 2022, stockholders would have received a redemption price of approximately $10.00 per share of our Class A common stock. If a public stockholder exercises its redemption rights, then it will be exchanging its redeemed Class A common stock for cash and will no longer own such shares. Any request to redeem Class A common stock, once made, may be withdrawn at any time until the deadline for requesting to exercise redemption rights requests and thereafter, with ENPC’s consent, until the closing. Furthermore, if a holder of Class A common stock delivers its certificate in connection with an election of its redemption and subsequently decides prior to the applicable date not to elect to exercise such rights, it may simply request that ENPC’s Transfer Agent return the certificate (physically or electronically). The holder can make such request by contacting ENPC’s Transfer Agent, at the address or email address listed in this proxy statement/prospectus. ENPC will be required to honor such request only if made prior to the deadline for requesting to exercise redemption rights.

Notwithstanding the foregoing, a public stockholder, together with any affiliate of such public stockholder or any other person with whom such public stockholder is acting in concert or as a “group” (as defined in Section 13 of the Exchange Act), will be restricted from redeeming its shares with respect to more than an aggregate of 15% of the shares sold in ENPC’s IPO, without ENPC’s prior consent. Accordingly, if a public

 

163


Table of Contents
Index to Financial Statements

stockholder, alone or acting in concert or as a group, seeks to redeem more than 15% of the shares sold in ENPC’s IPO, then any such shares in excess of that 15% limit would not be redeemed for cash, without ENPC’s prior consent.

Each redemption of shares of Class A common stock by public stockholders will decrease the amount in the Trust Account, which held total assets of approximately $414.5 million as of June 30, 2022, which ENPC intends to use for the purposes of paying expenses associated with the Business Combination within the time period described in this proxy statement/prospectus. ENPC will not consummate the Business Combination if the redemption of Class A common stock would result in ENPC’s failure to have net tangible assets (as determined in accordance with Rule 3a51-1(g)(1) of the Exchange Act (or any successor rule)) of less than $5,000,001.

In order for public stockholders to exercise their redemption rights in respect of the Business Combination Proposal, public stockholders must properly exercise their redemption rights no later than the close of the vote on the Business Combination Proposal and deliver their stock certificates or shares of stock (electronically using The Depository Trust Company’s DWAC (Deposit/Withdrawal At Custodian) system) to ENPC’s Transfer Agent prior to 4:30 p.m., Eastern Time, on October 18, 2022 (two business days prior to the vote on the proposal to approve the Business Combination). Promptly following the consummation of the Business Combination, the Company will satisfy the exercise of redemption rights by redeeming the shares of Class A common stock issued to the public stockholders that validly exercised their redemption rights.

If the Business Combination is not consummated, shares submitted for redemption will not be redeemed for cash.

Holders of warrants will not have redemption rights with respect to the warrants.

Liquidation if No Business Combination

The ENPC Certificate of Incorporation provides that ENPC will have until December 18, 2022 to complete a business combination. If ENPC is unable to complete the Business Combination or another business combination within such period, ENPC will: (i) cease all operations except for the purpose of winding up, (ii) as promptly as reasonably possible but not more than ten business days thereafter, redeem the Class A common stock, at a per share price, payable in cash, equal to the aggregate amount then on deposit in the Trust Account, including interest earned on the funds held in the Trust Account (net of permitted withdrawals and up to $100,000 of interest to pay dissolution expenses), divided by the number of then outstanding shares of Class A common stock, which redemption will completely extinguish public stockholders’ rights as stockholders (including the right to receive further liquidating distributions, if any), and (iii) as promptly as reasonably possible following such redemption, subject to the approval of ENPC’s remaining stockholders and ENPC’s Board, liquidate and dissolve, subject in each case to ENPC’s obligations under Delaware law to provide for claims of creditors and the requirements of other applicable law. There will be no redemption rights or liquidating distributions with respect to ENPC’s warrants, which will expire worthless if ENPC fails to complete the Business Combination within the period.

Pursuant to the Letter Agreement, the Sponsor, officers and directors have waived their rights to liquidating distributions from the Trust Account with respect to any Founder Shares held by them if ENPC fails to complete a business combination by December 18, 2022. However, if the Sponsor or ENPC’s management team acquires Class A common stock in or after the IPO, they will be entitled to liquidating distributions from the Trust Account with respect to such Class A common stock if ENPC fails to complete a business combination by December 18, 2022. Such Letter Agreement will be terminated at closing.

Also pursuant to the Letter Agreement, the Sponsor, officers and directors have agreed that they will not propose any amendment to the ENPC Certificate of Incorporation (i) to modify the substance or timing of ENPC’s obligation to redeem 100% of its Class A common stock if it does not complete a business combination

 

164


Table of Contents
Index to Financial Statements

by December 18, 2022 or (ii) with respect to any other material provision relating to stockholders’ rights or pre-business combination activity, unless ENPC provides its public stockholders with the opportunity to redeem their Class A common stock upon approval of any such amendment at a per-share price, payable in cash, equal to the aggregate amount then on deposit in the Trust Account, including interest earned on the funds held in the Trust Account (net of permitted withdrawals and up to $100,000 of interest to pay dissolution expenses), divided by the number of then outstanding shares of Class A common stock. However, ENPC may not redeem its Class A common stock in an amount that would cause its net tangible assets to be less than $5,000,001 upon consummation of a business combination (so that ENPC is not subject to the SEC’s “penny stock” rules). If this optional redemption right is exercised with respect to an excessive number of shares of Class A common stock such that ENPC cannot satisfy the net tangible asset requirement, ENPC would not proceed with the amendment or the related redemption of ENPC’s Class A common stock at such time.

ENPC expects that all costs and expenses associated with implementing its plan of dissolution, as well as payments to any creditors, will be funded from amounts remaining out of the approximately $172,000 of proceeds held outside the Trust Account (as of June 30, 2022), although ENPC cannot assure you that there will be sufficient funds for such purpose. However, if those funds are not sufficient to cover the costs and expenses associated with implementing its plan of dissolution, to the extent that there is any interest accrued in the Trust Account not required to pay taxes, ENPC may request Continental Stock Transfer & Trust Company, acting as trustee, to release to ENPC an additional amount of up to $100,000 of such accrued interest to pay those costs and expenses.

If ENPC was to expend all of the net proceeds of the IPO and the sale of the private placement CAPSTM, other than the proceeds deposited in the Trust Account, and without taking into account interest, if any, earned on the Trust Account and any tax payments or expenses for the dissolution of the trust, the per-share redemption amount received by stockholders upon ENPC’s dissolution would be approximately $10.00. The proceeds deposited in the Trust Account could, however, become subject to the claims of ENPC’s creditors which would have higher priority than the claims of ENPC’s public stockholders. ENPC cannot assure you that the actual per-share redemption amount received by stockholders will not be substantially less than $10.00. Under Section 281(b) of the DGCL, ENPC’s plan of dissolution must provide for all claims against it to be paid in full or make provision for payments to be made in full, as applicable, if there are sufficient assets. These claims must be paid or provided for before ENPC makes any distribution of its remaining assets to its stockholders. While ENPC intends to pay such amounts, if any, ENPC cannot assure you that it will have funds sufficient to pay or provide for all creditors’ claims.

Although ENPC will seek to have all vendors, service providers, prospective target businesses and other entities with which ENPC does business (other than ENPC’s independent registered public accounting firm) execute agreements with ENPC waiving any right, title, interest or claim of any kind in or to any monies held in the Trust Account for the benefit of its public stockholders, there is no guarantee that they will execute such agreements or even if they execute such agreements that they would be prevented from bringing claims against the Trust Account including but not limited to fraudulent inducement, breach of fiduciary responsibility or other similar claims, as well as claims challenging the enforceability of the waiver, in each case in order to gain an advantage with respect to a claim against ENPC’s assets, including the funds held in the Trust Account. If any third party refuses to execute an agreement waiving such claims to the monies held in the Trust Account, ENPC’s management will perform an analysis of the alternatives available to it and will only enter into an agreement with a third party that has not executed a waiver if management believes that such third party’s engagement would be significantly more beneficial to ENPC than any alternative. Examples of possible instances where ENPC may engage a third party that refuses to execute a waiver include the engagement of a third-party consultant whose particular expertise or skills are believed by management to be significantly superior to those of other consultants that would agree to execute a waiver or in cases where management is unable to find a service provider willing to execute a waiver. The underwriter of ENPC’s IPO will not execute agreements with ENPC waiving such claims to the monies held in the Trust Account.

 

165


Table of Contents
Index to Financial Statements

In addition, there is no guarantee that such entities will agree to waive any claims they may have in the future as a result of, or arising out of, any negotiations, contracts or agreements with ENPC and will not seek recourse against the Trust Account for any reason. In order to protect the amounts held in the Trust Account, the Sponsor has agreed that it will be liable to ENPC if and to the extent any claims by a third party for services rendered or products sold to ENPC, or a prospective target business with which ENPC has entered into a written letter of intent, confidentiality or similar agreement or business combination agreement, reduce the amount of funds in the Trust Account to below the lesser of (i) $10.00 per share of Class A common stock and (ii) the actual amount per share of Class A common stock held in the Trust Account as of the date of the liquidation of the Trust Account, if less than $10.00 per share of Class A common stock due to reductions in the value of the trust assets, less taxes payable, provided that such liability will not apply to any claims by a third party or prospective target businesses who executed a waiver of any and all rights to the monies held in the Trust Account (whether or not such waiver is enforceable) nor will it apply to any claims under ENPC’s indemnity of the underwriter of its IPO against certain liabilities, including liabilities under the Securities Act. However, ENPC has not asked the Sponsor to reserve for such indemnification obligations, nor has ENPC independently verified whether the Sponsor has sufficient funds to satisfy its indemnity obligations and ENPC believes that the Sponsor’s only assets are securities of ENPC. Therefore, ENPC cannot assure you that the Sponsor would be able to satisfy those obligations. As a result, if any such claims were successfully made against the Trust Account, the funds available for the Business Combination and redemptions could be reduced to less than $10.00 per share of Class A common stock. In such event, ENPC may not be able to complete the Business Combination, and you would receive such lesser amount per share in connection with any redemption of your shares of Class A common stock. None of ENPC’s officers or directors will indemnify ENPC for claims by third parties including, without limitation, claims by vendors and prospective target businesses.

In the event that the proceeds in the Trust Account are reduced below the lesser of (i) $10.00 per share of Class A common stock and (ii) the actual amount per share of Class A common stock held in the Trust Account as of the date of the liquidation of the Trust Account if less than $10.00 per share due to reductions in the value of the trust assets, in each case less taxes payable, and the Sponsor asserts that it is unable to satisfy its indemnification obligations or that it has no indemnification obligations related to a particular claim, ENPC’s independent directors would determine whether to take legal action against the Sponsor to enforce its indemnification obligations. While ENPC currently expects that its independent directors would take legal action on ENPC’s behalf against the Sponsor to enforce its indemnification obligations to ENPC, it is possible that ENPC’s independent directors in exercising their business judgment may choose not to do so in any particular instance. Accordingly, ENPC cannot assure you that due to claims of creditors the actual value of the per-share redemption price will not be less than $10.00 per share.

ENPC will seek to reduce the possibility that the Sponsor will have to indemnify the Trust Account due to claims of creditors by endeavoring to have all vendors, service providers, prospective target businesses or other entities with which ENPC does business (other than its independent registered public accounting firm) execute agreements with ENPC waiving any right, title, interest or claim of any kind in or to monies held in the Trust Account. The Sponsor will also not be liable as to any claims under ENPC’s indemnity of the underwriter of its IPO against certain liabilities, including liabilities under the Securities Act. ENPC will have access to up to approximately $172,000 of proceeds held outside the Trust Account (as of June 30, 2022) with which to pay any such potential claims (including costs and expenses incurred in connection with ENPC’s liquidation, currently estimated to be no more than approximately $100,000). In the event that ENPC liquidates and it is subsequently determined that the reserve for claims and liabilities is insufficient, stockholders who received funds from ENPC’s Trust Account could be liable for claims made by creditors.

Under the DGCL, stockholders may be held liable for claims by third parties against a corporation to the extent of distributions received by them in a dissolution. The pro rata portion of the funds in ENPC’s Trust Account distributed to its public stockholders upon the redemption of its shares of Class A common stock in the event ENPC does not complete a business combination by December 18, 2022 may be considered a liquidating distribution under Delaware law. If the corporation complies with certain procedures set forth in Section 280 of

 

166


Table of Contents
Index to Financial Statements

the DGCL intended to ensure that it makes reasonable provision for all claims against it, including a 60-day notice period during which any third-party claims can be brought against the corporation, a 90-day period during which the corporation may reject any claims brought, and an additional 150-day waiting period before any liquidating distributions are made to stockholders, any liability of stockholders with respect to a liquidating distribution is limited to the lesser of such stockholder’s pro rata share of the claim or the amount distributed to the stockholder, and any liability of the stockholder would be barred after the third anniversary of the dissolution.

Furthermore, if the pro rata portion of the funds in the Trust Account distributed to ENPC’s public stockholders upon the redemption of its Class A common stock in the event ENPC does not complete a business combination by December 18, 2022, is not considered a liquidating distribution under Delaware law and such redemption distribution is deemed to be unlawful (potentially due to the imposition of legal proceedings that a party may bring or due to other circumstances that are currently unknown), then pursuant to Section 174 of the DGCL, the statute of limitations for claims of creditors could then be six years after the unlawful redemption distribution, instead of three years, as in the case of a liquidating distribution. If ENPC does not complete a business combination by December 18, 2022, ENPC will: (i) cease all operations except for the purpose of winding up, (ii) as promptly as reasonably possible but not more than ten business days thereafter, redeem the shares of Class A common stock, at a per-share price, payable in cash, equal to the aggregate amount then on deposit in the Trust Account including interest earned on the funds held in the Trust Account (net of permitted withdrawals and up to $100,000 of interest to pay dissolution expenses), divided by the number of then outstanding shares of Class A common stock, which redemption will completely extinguish public stockholders’ rights as stockholders (including the right to receive further liquidating distributions, if any) and (iii) as promptly as reasonably possible following such redemption, subject to the approval of ENPC’s remaining stockholders and its board of directors, dissolve and liquidate, subject in each case to ENPC’s obligations under Delaware law to provide for claims of creditors and the requirements of other applicable law. Accordingly, it is ENPC’s intention to redeem its Class A common stock as soon as reasonably possible following its 24th month (or 27th month, as applicable) and, therefore, it do not intend to comply with those procedures. As such, ENPC’s stockholders could potentially be liable for any claims to the extent of distributions received by them (but no more) and any liability of ENPC’s stockholders may extend well beyond the third anniversary of such date.

Because ENPC will not be complying with Section 280, Section 281(b) of the DGCL requires ENPC to adopt a plan, based on facts known to it at such time that will provide for its payment of all existing and pending claims or claims that may be potentially brought against it within the subsequent ten years. However, because ENPC is a recently organized company established for the purpose of identifying a company to combine with in order to effectuate a merger, share exchange, asset acquisition, share purchase, reorganization or similar business combination, rather than an operating company, and ENPC’s operations will be limited to searching for prospective target businesses to acquire, the only likely claims to arise would be from ENPC’s vendors (such as lawyers, investment bankers, etc.) or prospective target businesses. As described above, pursuant to the obligation contained in ENPC’s underwriting agreement, ENPC will seek to have all vendors, service providers, prospective target businesses or other entities with which it does business (other than its independent registered public accounting firm) execute agreements with it waiving any right, title, interest or claim of any kind in or to any monies held in the Trust Account. As a result of this obligation, the claims that could be made against ENPC are significantly limited and the likelihood that any claim that would result in any liability extending to the Trust Account is remote. Further, the Sponsor may be liable only to the extent necessary to ensure that the amounts in the Trust Account are not reduced below (i) $10.00 per share of Class A common stock or (ii) such lesser amount per share of Class A common stock held in the Trust Account as of the date of the liquidation of the Trust Account, due to reductions in value of the trust assets, in each case net of the amount of interest withdrawn to pay taxes and will not be liable as to any claims under ENPC’s indemnity of the underwriter of its IPO against certain liabilities, including liabilities under the Securities Act. In the event that an executed waiver is deemed to be unenforceable against a third party, the Sponsor will not be responsible to the extent of any liability for such third-party claims.

 

167


Table of Contents
Index to Financial Statements

If ENPC files a bankruptcy petition or an involuntary bankruptcy petition is filed against it that is not dismissed, the proceeds held in the Trust Account could be subject to applicable bankruptcy law, and may be included in its bankruptcy estate and subject to the claims of third parties with priority over the claims of its stockholders. To the extent any bankruptcy claims deplete the Trust Account, ENPC cannot assure you it will be able to return $10.00 per share to its public stockholders. Additionally, if ENPC files a bankruptcy petition or an involuntary bankruptcy petition is filed against it that is not dismissed, any distributions received by stockholders could be viewed under applicable debtor/creditor and/or bankruptcy laws as either a “preferential transfer” or a “fraudulent conveyance.” As a result, a bankruptcy court could seek to recover some or all amounts received by ENPC’s stockholders. Furthermore, ENPC’s board of directors may be viewed as having breached its fiduciary duty to its creditors and/or may have acted in bad faith, and thereby exposing itself and ENPC to claims of punitive damages, by paying public stockholders from the Trust Account prior to addressing the claims of creditors. ENPC cannot assure you that claims will not be brought against it for these reasons.

ENPC’s public stockholders are entitled to receive funds from the Trust Account only (i) in the event of the redemption of its Class A common stock if ENPC does not complete a business combination by December 18, 2022, (ii) in connection with a stockholder vote to amend the ENPC Certificate of Incorporation to modify the substance or timing of its obligation to redeem 100% of its Class A common stock if it does not complete a business combination by December 18, 2022 or with respect to any other material provisions relating to stockholders’ rights or pre-Business Combination activity or (iii) if they redeem their respective shares for cash upon the completion of ENPC’s Business Combination. In no other circumstances will a stockholder have any right or interest of any kind to or in the Trust Account. In the event ENPC seeks stockholder approval in connection with the Business Combination, a stockholder’s voting in connection with the Business Combination alone will not result in a stockholder’s redeeming its shares to ENPC for an applicable pro rata share of the Trust Account. Such stockholder must have also exercised its redemption rights described above. These provisions of the ENPC Certificate of Incorporation, like all provisions of the ENPC Certificate of Incorporation, may be amended with a stockholder vote.

Facilities

ENPC’s executive offices are located at 137 Newbury Street, 7th Floor, Boston, Massachusetts 02116 and its telephone number is (857) 362-9205. ENPC subleases its executive offices from the Sponsor. Commencing on the date ENPC’s securities were first listed on the NYSE, ENPC has agreed to pay an affiliate of our Sponsor a total of $20,000 per month for office space, and secretarial and administrative support services. ENPC considers its current office space adequate for its current operations. Upon completion of ENPC’s business combination or its liquidation, it will cease paying these monthly fees.

Employees

ENPC currently has one executive officer, Alex J. Dunn. Mr. Dunn is not obligated to devote any specific number of hours to ENPC’s matters but he intends to devote as much of his time as he deems necessary to ENPC’s affairs until ENPC has completed the Business Combination. The amount of time he will devote in any time period will vary based on the stage of the Business Combination process ENPC is in. ENPC does not intend to have any full time employees prior to the completion of the Business Combination.

 

168


Table of Contents
Index to Financial Statements

Directors and Executive Officers

The below lists ENPC’s officers and directors as of June 30, 2022. Concurrently with the consummation of the Business Combination, ENPC’s officers and directors will resign from their respective positions at ENPC and we expect that Luke Brandenberg will serve as Parent’s President and Chief Executive Officer, and that Tyler Farquharson will serve as Parent’s Chief Financial Officer.

 

Name

 

Age

  

Position

Alex J. Dunn

  51    Chief Executive Officer, Chief Financial Officer and Director

Paul Ryan

  52    Chairman of the Board of Directors

Richard Boyce

  68    Director

Michael M. Calbert

  59    Director

Gisel Ruiz

  52    Director

Alex J. Dunn has served as ENPC’s Chief Executive Officer, Chief Financial Officer, and Director since June 2020. Mr. Dunn is an experienced entrepreneur and operator who helped build Vivint Smart Home Inc., a leading smart home company, from an early stage company in 2005 to a business which for the year ended December 31, 2019 reported over $1.15 billion of total revenues and 1.55 million subscribers. He was President of Vivint from February 2013 to March 2020 and served as Chief Operating Officer from July 2005 to January 2013. In 2011, Mr. Dunn co-founded Vivint Solar, spun it out of Vivint and helped take it public in 2014. Until March 2020, Mr. Dunn served on the board of directors for both Vivint and Vivint Solar. Prior to Vivint, Mr. Dunn served as Deputy Chief of Staff and Chief Operating Officer to Governor Mitt Romney in Massachusetts. Before joining Governor Romney’s staff, Mr. Dunn was an entrepreneur-in-residence at the venture capital firm General Catalyst. Mr. Dunn started his career as co-founder and CEO of LavaStorm, a technology and engineering services firm, and holds a B.S. from Brigham Young University.

Paul Ryan has served as Chairman since September 2020. He has served as a partner at Solamere since February 2021. He has served as a director of Fox Corporation (NASDAQ: FOX) since March 2019. Prior to joining Fox Corporation, from 2015 to 2019, Mr. Ryan served as the 54th Speaker of the U.S. House of Representatives. He was Chairman of the House Ways and Means Committee from January 2015 to October 2015 and Chairman of the House Budget Committee from 2011 to 2015. Mr. Ryan served as a Member of the U.S. House of Representatives from 1999 to 2019. In 2012, he was selected to serve as former Governor Mitt Romney’s Vice-Presidential nominee. Mr. Ryan currently is Professor of the Practice, Political Science and Economics, at the University of Notre Dame.

Richard (Dick) Boyce has served as a member of ENPC’s board of directors since September 2020. He is a former partner at TPG Capital, one of the largest global investment partnerships, where he founded and led TPG’s Operating Group from 1997 to 2013. He also previously served as Chief Executive Officer of J. Crew Group, Inc. from 1997 to 1999, and as Senior Vice President of PepsiCo, Inc.’s North American Operations from 1994 to 1997. Prior to that, Mr. Boyce was a partner of Bain & Company for over 12 years. Mr. Boyce has run the office of Schafer Meadows, an organization focused on tech-enabled investing, since 2015. He also currently serves as senior advisor to Solamere and Altamont Capital, roles he has held since 2015 and 2016, respectively. Throughout his career, Mr. Boyce has served on numerous private and public company boards of directors, including the J. Crew Group, Inc., Burger King Corporation, and Del Monte Foods, Inc. Since 2016, he has served on the board of directors of Allbirds, Inc., a footwear manufacturing company, and Spyce Food Co., an innovative tech-enabled restaurant. In addition, he served on the Mitt Romney 2012 National Board and currently serves on the National Council of AEI. For the last five years, Mr. Boyce has been an advisor for The COMMIT Foundation, a Veterans career transition mentoring group. Mr. Boyce holds a B.S.E. from Princeton University and an M.B.A. from the Stanford Graduate School of Business.

Michael M. Calbert has served as a member of ENPC’s board of directors since September 2020. He is a former senior partner with Kohlberg Kravis Roberts & Co. (“KKR”), where he was responsible for the global retail private equity practice. During his 15 years at KKR, Mr. Calbert served on all the firm’s global private

 

169


Table of Contents
Index to Financial Statements

equity investment committees and portfolio management committees. Mr. Calbert currently serves as chairman of the board of Dollar General Corporation (NYSE: DG), a company he took private in 2007 while at KKR. Mr. Calbert retired from the boards of AutoZone, Inc. (NYSE: AZO), Vestcom International, Inc., and Brookshire Grocery Company in 2021. Mr. Calbert has served on the board of directors of Toys “R” Us from 2008 to 2015, Academy Sports & Outdoors from 2012 to 2016, Pets at Home Group plc from 2012 to 2015, and U.S. Foods, Inc. from 2008 to 2016. Prior to KKR, Mr. Calbert was Chief Financial Officer of Randall’s Food Markets, a $2.5 billion revenue retailer based in Texas. While at Randall’s, Michael took the company private through a buyout with KKR. Mr. Calbert has a bachelor’s degree in business from Stephen F. Austin State University and an M.B.A. from University of Houston.

Gisel Ruiz has served as a member of ENPC’s board of directors since September 2020. She is a former executive who has served in several roles for various business segments of Walmart Inc., most recently serving as Chief Operating Officer of Sam’s Club from February 2017 to June 2019. In that role, she led the operations, real estate strategy, territory sales, food service operations and club innovation divisions. Prior to serving as Chief Operating Officer of Sam’s Club, Ms. Ruiz led the human resources organization for Walmart International from 2015 to 2017, served as Chief Operating Officer for Walmart U.S. from 2012 to 2015, and served as Chief People Officer of Walmart U.S. from 2010 through 2012. Ms. Ruiz currently serves on the board of directors of Vital Farms, Inc. and Cracker Barrel Old Country Store, Inc. Ms. Ruiz holds a B.S. from Santa Clara University.

Number and Terms of Office of Officers and Directors

ENPC’s board of directors consists of five members and is divided into three classes with only one class of directors being elected in each year, and with each class (except for those directors appointed prior to ENPC’s first annual meeting of stockholders) serving a three-year term. In accordance with the NYSE corporate governance requirements, ENPC is not required to hold an annual meeting until one year after its first fiscal year end following its listing on the NYSE. The term of office of the first class of directors, consisting of Dick Boyce and Gisel Ruiz, will expire at ENPC’s first annual meeting of stockholders. The term of office of the second class of directors, consisting of Alex J. Dunn and Michael M. Calbert, will expire at the second annual meeting of stockholders. The term of office of the third class of directors, consisting of Paul Ryan, will expire at the third annual meeting of stockholders.

ENPC’s officers are appointed by the board of directors and serve at the discretion of the board of directors, rather than for specific terms of office.

ENPC’s board of directors is authorized to appoint officers as it deems appropriate pursuant to the ENPC Certificate of Incorporation.

The Board is authorized to appoint persons to the offices set forth in ENPC’s Existing Bylaws. The Existing Bylaws provide that ENPC’s officers consist of a Chairman of the Board, a Chief Executive Officer, a Chief Financial Officer, a President, a Secretary and such other officers (including, without limitation, Vice Presidents, Assistant Secretaries and a Treasurer) as the Board from time to time may determine.

Director Independence

The NYSE rules require that a majority of ENPC’s board of directors be independent within one year of its IPO. An “independent director” is defined generally as a person who, in the opinion of the company’s board of directors, has no material relationship with the listed company (either directly or as a partner, stockholder or officer of an organization that has a relationship with the company). ENPC’s board of directors has determined that Paul Ryan, Dick Boyce, Michael M. Calbert and Gisel Ruiz are “independent directors” as defined in the NYSE listing standards and applicable SEC rules. ENPC’s independent directors regularly have scheduled meetings at which only independent directors are present.

 

170


Table of Contents
Index to Financial Statements

Executive Officer and Director Compensation

None of ENPC’s executive officers or directors have received any cash compensation for services rendered to ENPC. ENPC pays an affiliate of the Sponsor for office space, secretarial, and administrative services provided to members of ENPC’s management team $20,000 per month. In addition, the Sponsor, executive officers and directors, or any of their respective affiliates will be reimbursed for any out-of-pocket expenses incurred in connection with activities on ENPC’s behalf such as performing due diligence on suitable target businesses. ENPC’s audit committee reviews on a quarterly basis all payments that were made to the Sponsor, executive officers or directors, or ENPC’s or their affiliates. Any such payments prior to the Business Combination will be made from (i) funds held outside the Trust Account or (ii) interest earned on the Trust Account and released to ENPC to pay its taxes. Other than quarterly audit committee review of such reimbursements, ENPC does not expect to have any additional controls in place governing its reimbursement payments to its directors and executive officers for their out-of-pocket expenses incurred in connection with ENPC’s activities on ENPC’s behalf in connection with consummating the Business Combination. Other than these payments and reimbursements, no compensation of any kind, including finder’s and consulting fees, will be paid by ENPC to the Sponsor, executive officers and directors, or any of their respective affiliates, prior to completion of the Business Combination.

After the completion of the Business Combination, directors or members of ENPC’s management team who remain with Parent may be paid consulting or management fees from Parent. For more information on post-combination company executive compensation, see the section entitled “Executive Compensation — Officer and Director Compensation.” ENPC has not established any limit on the amount of such fees that may be paid by Parent to ENPC’s directors or members of management. It is unlikely the amount of such compensation will be known at the time of the Business Combination, because the directors of the post-combination business will be responsible for determining executive officer and director compensation. Any compensation to be paid to ENPC’s executive officers will be determined, or recommended to the board of directors for determination, either by a compensation committee constituted solely of independent directors or a majority of the independent directors on the board of directors.

ENPC does not intend to take any action to ensure that members of ENPC’s management team maintain their positions with ENPC after the consummation of the Business Combination, although it is possible that some or all of ENPC’s officers and directors may negotiate employment or consulting arrangements to remain with ENPC after the Business Combination. ENPC is not party to any agreements with its executive officers and directors that provide for benefits upon termination of employment.

Committees of the Board of Directors

ENPC’s board of directors has three standing committees: an audit committee, a compensation committee and a nominating and corporate governance committee. Subject to any applicable phase-in rules and a limited exception, the rules of the NYSE and Rule 10A-3 of the Exchange Act require that the audit committee of a listed company be composed solely of independent directors. Subject to any applicable phase-in rules and a limited exception, the rules of the NYSE require that the compensation committee of a listed company be comprised solely of independent directors.

Audit Committee

Dick Boyce, Michael M. Calbert and Gisel Ruiz serve as members of ENPC’s audit committee. Under the NYSE listing standards and applicable SEC rules, ENPC is required to have three members of the audit committee, all of whom must be independent. Michael M. Calbert serves as the chairman of the audit committee. ENPC’s board of directors has determined that Dick Boyce, Michael M. Calbert and Gisel Ruiz are independent under the NYSE listing standards and applicable SEC rules. Each member of the audit committee is financially literate and ENPC’s board of directors has determined that Michael M. Calbert qualifies as an “audit committee financial expert” as defined in applicable SEC rules.

 

171


Table of Contents
Index to Financial Statements

The audit committee is responsible for:

 

   

meeting with ENPC’s independent registered public accounting firm regarding, among other issues, audits, and adequacy of ENPC’s accounting and control systems;

 

   

monitoring the independence of the independent auditor;

 

   

verifying the rotation of the lead (or coordinating) audit partner having primary responsibility for the audit and the audit partner responsible for reviewing the audit as required by law;

 

   

inquiring and discussing with management ENPC’s compliance with applicable laws and regulations;

 

   

pre-approving all audit services and permitted non-audit services to be performed by ENPC’s independent auditor, including the fees and terms of the services to be performed;

 

   

appointing or replacing the independent auditor;

 

   

determining the compensation and oversight of the work of the independent auditor (including resolution of disagreements between management and the independent auditor regarding financial reporting) for the purpose of preparing or issuing an audit report or related work;

 

   

establishing procedures for the receipt, retention and treatment of complaints received by ENPC regarding accounting, internal accounting controls or reports which raise material issues regarding ENPC’s financial statements or accounting policies;

 

   

monitoring compliance on a quarterly basis with the terms of ENPC’s IPO and, if any noncompliance is identified, immediately taking all action necessary to rectify such noncompliance or otherwise causing compliance with the terms of ENPC’s IPO; and

 

   

reviewing and approving all payments made to ENPC’s existing stockholders, executive officers or directors and their respective affiliates. Any payments made to members of ENPC’s audit committee will be reviewed and approved by ENPC’s board of directors, with the interested director or directors abstaining from such review and approval.

Compensation Committee

The members of ENPC’s compensation committee are Paul Ryan, Dick Boyce, and Gisel Ruiz. Dick Boyce serves as chairman of the compensation committee. Under the NYSE listing standards and applicable SEC rules, ENPC is required to have a compensation committee comprised entirely of independent directors. Paul Ryan, Dick Boyce, and Gisel Ruiz are independent.

ENPC has adopted a compensation committee charter, which details the principal functions of the compensation committee, including:

 

   

reviewing and approving on an annual basis the corporate goals and objectives relevant to ENPC’s chief executive officer’s compensation, evaluating ENPC’s chief executive officer’s performance in light of such goals and objectives and determining and approving the remuneration (if any) of ENPC’s chief executive officer based on such evaluation;

 

   

reviewing and approving the compensation of all of ENPC’s other Section 16 executive officers;

 

   

reviewing ENPC’s executive compensation policies and plans;

 

   

implementing and administering ENPC’s incentive compensation equity-based remuneration plans;

 

   

assisting management in complying with ENPC’s proxy statement and annual report disclosure requirements;

 

   

approving all special perquisites, special cash payments and other special compensation and benefit arrangements for ENPC’s officers and employees;

 

172


Table of Contents
Index to Financial Statements
   

producing a report on executive compensation to be included in ENPC’s annual proxy statement; and

 

   

reviewing, evaluating and recommending changes, if appropriate, to the remuneration for directors.

The charter also provides that the compensation committee may, in its sole discretion, retain or obtain the advice of a compensation consultant, legal counsel or other adviser and is directly responsible for the appointment, compensation and oversight of the work of any such adviser. However, before engaging or receiving advice from a compensation consultant, external legal counsel or any other adviser, the compensation committee will consider the independence of each such adviser, including the factors required by the NYSE and the SEC.

Corporate Governance and Nominating Committee

The members of ENPC’s corporate governance and nominating committee are Paul Ryan, Michael M. Calbert and Gisel Ruiz, and Paul Ryan serves as chairman of the corporate governance and nominating committee. Under the NYSE listing standards, ENPC is required to have a corporate governance and nominating committee composed entirely of independent directors. ENPC’s board of directors has determined that each of Paul Ryan, Michael M. Calbert and Gisel Ruiz are independent.

The primary function of the corporate governance and nominating committee include:

 

   

identifying individuals qualified to become members of the board of directors and making recommendations to the board of directors regarding nominees for election;

 

   

reviewing the independence of each director and making a recommendation to the board of directors with respect to each director’s independence;

 

   

developing and recommending to the board of directors the corporate governance principles applicable to us and reviewing ENPC’s corporate governance guidelines at least annually;

 

   

making recommendations to the board of directors with respect to the membership of the audit, compensation, and corporate governance and nominating committees;

 

   

overseeing the evaluation of the performance of the board of directors and its committees on a continuing basis, including an annual self-evaluation of the performance of the corporate governance and nominating committee;

 

   

considering the adequacy of ENPC’s governance structures and policies, including as they relate to ENPC’s environmental sustainability and governance practices;

 

   

considering directors recommended by stockholders; and

 

   

reviewing ENPC’s overall corporate governance and reporting to the board of directors on its findings and any recommendations.

The guidelines for selecting nominees, which are specified in the ENPC Certificate of Incorporation, generally provide that persons to be nominated:

 

   

should possess personal qualities and characteristics, accomplishments and reputation in the business community;

 

   

should have current knowledge and contacts in the communities in which ENPC does business and in ENPC’s industry or other industries relevant to ENPC’s business;

 

   

should have the ability and willingness to commit adequate time to the board of directors and committee matters;

 

   

should demonstrate ability and willingness to commit adequate time to the board of directors and committee matters;

 

173


Table of Contents
Index to Financial Statements
   

should possess the fit of the individual’s skills and personality with those of other directors and potential directors in building a board of directors that is effective, collegial and responsive to ENPC’s needs; and

 

   

should demonstrate diversity of viewpoints, background, experience, and other demographics, and all aspects of diversity in order to enable the Board to perform its duties and responsibilities effectively, including candidates with a diversity of age, gender, nationality, race, ethnicity, and sexual orientation.

Compensation Committee Interlocks and Insider Participation

None of ENPC’s executive officers currently serves, and in the past year has not served, as a member of the compensation committee of any entity that has one or more executive officers serving on ENPC’s board of directors.

Code of Ethics

ENPC has adopted a Code of Ethics applicable to ENPC’s directors, officers and employees. A copy of the Code of Ethics will be provided without charge upon written request to ENPC’s principal executive offices. ENPC intends to disclose any amendments to or waivers of certain provisions of its Code of Ethics in a Current Report on Form 8-K. Please see the section of this proxy statement/prospectus entitled “Where You Can Find More Information.”

 

174


Table of Contents
Index to Financial Statements

ENPC’S MANAGEMENT’S DISCUSSION AND ANALYSIS OF FINANCIAL CONDITION AND RESULTS OF OPERATIONS

Unless the context otherwise requires, all references in this section to “ENPC,” “we,” “us” or “our” refer to ENPC prior to the consummation of the Business Combination. The following discussion and analysis should be read in conjunction with the financial statements and related notes included elsewhere in this proxy statement/prospectus. This discussion contains forward-looking statements reflecting ENPC’s current expectations, estimates and assumptions concerning events and financial trends that may affect ENPC’s future operating results or financial position. Actual results and the timing of events may differ materially from those contained in these forward-looking statements due to a number of factors, including those discussed in the sections entitled “Risk Factors” and “Cautionary Note Regarding Forward-Looking Statements” appearing elsewhere in this proxy statement/prospectus.

Overview

ENPC is a blank check company incorporated in Delaware on June 22, 2020 for the purpose of identifying a company to partner with in order to effectuate a merger, share exchange, asset acquisition, share purchase, reorganization or similar business combination with one or more businesses. ENPC intends to effectuate the Business Combination using cash from the proceeds of its IPO and the private placement of the private placement CAPSTM, the proceeds of the sale of its shares in connection with the Business Combination (and pursuant to backstop agreements ENPC may enter into), shares issued to the owners of the target company, debt issued to bank or other lenders or the owners of the target company, or a combination of the foregoing.

The issuance of additional shares of ENPC’s stock in a business combination:

 

   

may significantly dilute the equity interest of investors in the IPO (which dilutive effect would increase as the price of ENPC’s Class A common stock increases on a year-over-year basis, in respect of shares issued upon conversion of the Performance Shares);

 

   

may subordinate the rights of holders of shares of Class A common stock if shares of preferred stock are issued with rights senior to those afforded shares of ENPC’s Class A common stock;

 

   

could cause a change in control if a substantial number of shares of Class A common stock is issued, which may affect, among other things, ENPC’s ability to use its net operating loss carry forwards, if any, and could result in the resignation or removal of ENPC’s present officers and directors; and

 

   

may adversely affect prevailing market prices for ENPC’s CAPSTM, Class A common stock and/or warrants.

Similarly, if ENPC issues debt securities, it could result in:

 

   

default and foreclosure on ENPC’s assets if its operating revenues after the Business Combination are insufficient to repay its debt obligations;

 

   

acceleration of ENPC’s obligations to repay the indebtedness even if it makes all principal and interest payments when due if ENPC breaches certain covenants that require the maintenance of certain financial ratios or reserves without a waiver or renegotiation of that covenant;

 

   

ENPC’s immediate payment of all principal and accrued interest, if any, if the debt is payable on demand;

 

   

ENPC’s inability to obtain necessary additional financing if the debt contains covenants restricting its ability to obtain such financing while the debt is outstanding;

 

175


Table of Contents
Index to Financial Statements
   

ENPC’s inability to pay dividends on shares of its Class A common stock;

 

   

using a substantial portion of ENPC’s cash flow to pay principal and interest on its debt, which will reduce the funds available for dividends on shares of its Class A common stock if declared, expenses, capital expenditures, acquisitions, and other general corporate purposes;

 

   

limitations on ENPC’s flexibility in planning for and reacting to changes in its business and in the industry in which it operates;

 

   

increased vulnerability to adverse changes in general economic, industry and competitive conditions and adverse changes in government regulation; and

 

   

limitations on ENPC’s ability to borrow additional amounts for expenses, capital expenditures, acquisitions, debt service requirements, execution of its strategy and other purposes and other disadvantages compared to ENPC’s competitors who have less debt.

As indicated in the accompanying financial statements, at June 30, 2022, ENPC had approximately $172,000 in cash and a working capital deficit of approximately $10.1 million. Interest income on the balance in the Trust Account may be used to pay the ENPC’s franchise and income tax obligations. ENPC’s Management intends to use substantially all of the funds held in the Trust Account to complete the Business Combination and to pay ENPC’s expenses relating thereto. ENPC expects to continue to incur significant costs in the pursuit of its acquisition plans. ENPC cannot assure you that its plans to complete the Business Combination will be successful.

Results of Operations

ENPC has neither engaged in any operations nor generated any revenues to date. ENPC’s entire activity since inception through June 30, 2022 related to its formation, the preparation for the IPO, and since the closing of the IPO, the search for a prospective initial business combination. ENPC will not generate any operating revenues until after completion of the Business Combination, at the earliest. ENPC will generate non-operating income in the form of interest income on investments held in the Trust Account. ENPC expects to incur increased expenses as a result of being a public company (for legal, financial reporting, accounting and auditing compliance), as well as for due diligence expenses.

For the three months ended June 30, 2022, we had net loss of approximately $14.0 million, which consisted of approximately $6.3 million loss from change in fair value of warrant liabilities, approximately $8.0 million in general and administrative costs, $60,000 in related party administrative fee, approximately $50,000 of franchise tax expense and approximately $45,000 income tax expense, partially offset by approximately $474,000 interest income from investments held in Trust Account.

For the three months ended June 30, 2021, we had net loss of approximately $1.4 million, which consisted of approximately $1.1 million loss from change in fair value of warrant liabilities, approximately $264,000 in general and administrative costs, $60,000 in related party administrative fee and approximately $50,000 of franchise tax expense, partially offset by approximately $10,000 interest income from investments held in Trust Account.

For the six months ended June 30, 2022, we had net loss of approximately $10.7 million, which consisted of approximately $2.4 million loss from change in fair value of warrant liabilities, approximately $8.5 million in general and administrative costs, $120,000 in related party administrative fee, approximately $75,000 of franchise tax expense and approximately $45,000 income tax expense, partially offset by approximately $501,000 interest income from investments held in Trust Account.

For the six months ended June 30, 2021, we had net income of approximately $200,000, which consisted of approximately $939,000 gain from change in fair value of warrant liabilities and approximately $21,000 interest income from investments held in Trust Account, partially offset by $541,000 in general and administrative costs, $120,000 in related party administrative fee and approximately $99,000 of franchise tax expense.

 

176


Table of Contents
Index to Financial Statements

For the year ended December 31, 2021, ENPC had net income of approximately $1.5 million, which consisted of an approximately $3.8 million gain from changes in fair value of warrant liabilities and approximately $41,000 in interest earned from investments held in the Trust Account, partially offset by approximately $2.0 million in general and administrative expenses, $240,000 of related party administrative fees and approximately $159,000 of franchise tax expense.

For the period from June 22, 2020 (inception) through December 31, 2020, ENPC had net income of approximately $2.3 million, which consisted of approximately $173,000 in general and administrative costs, $80,000 of related party administrative fees, approximately $104,000 of franchise tax expense and approximately $182,000 of offering costs associated with derivative warrant liabilities, partially offset by approximately $12,000 of interest income on investments held in Trust Account and approximately $2.8 million gain from changes in fair value of derivative warrant liabilities.

Liquidity and Capital Resources

On September 18, 2020, ENPC consummated the IPO of 16,560,000 (41,400,000 after giving effect to the Forward Split) CAPSTM, which included 2,160,000 CAPSTM (5,400,000 CAPSTM after giving effect to the Forward Split) issued as a result of the underwriters’ exercise in full of their over-allotment option, at $25.00 per CAPSTM ($10.00 per CAPSTM after giving effect to the Forward Split), generating gross proceeds of $414.0 million, and incurring offering costs of approximately $4.8 million. Concurrently with the closing of the IPO, ENPC completed the private sale of 245,600 (614,000 after giving effect to the Forward Split) private placement CAPSTM, at a price of $25.00 per private placement CAPSTM ($10.00 per private placement CAPSTM after giving effect to the Forward Split) to the Sponsor, generating gross proceeds to us of approximately $6.1 million.

Upon the closing of the IPO and the sale of private placement CAPSTM, $414.0 million ($10.00 per CAPSTM after giving effect to the Forward Split) of the net proceeds of the sale of the CAPSTM in the IPO and the private placement was placed in the Trust Account. ENPC incurred $4.1 million of underwriting fees and $630,194 of other costs.

As of June 30, 2022, ENPC had marketable securities held in the Trust Account of approximately $414.5 million consisting of U.S. government securities, within the meaning set forth in Section 2(a)(16) of the Investment Company Act, with a maturity of 185 days or less, or investments in money market funds that invest in U.S. government securities and generally have a readily determinable fair value, or a combination thereof and a working capital deficit of approximately $10.1 million. Interest income on the balance in the Trust Account may be used by ENPC to pay taxes.

As of December 31, 2021, ENPC had marketable securities held in the Trust Account of approximately $414.1 consisting of U.S. government securities, within the meaning set forth in Section 2(a)(16) of the Investment Company Act, with a maturity of 185 days or less, or investments in money market funds that invest in U.S. government securities and generally have a readily determinable fair value, or a combination thereof and a working capital deficit of approximately $896,000. Interest income on the balance in the Trust Account may be used by ENPC to pay taxes.

For the six months ended June 30, 2022, net cash used in operating activities was $1,040,241. ENPC’s net loss of approximately $10.6 million was affected by an approximately $2.4 million loss from changes in fair value of warrant liabilities and approximately $501,000 in interest earned from investments held in the Trust Account, approximately $8.5 million in general and administrative expenses, $120,000 of related party administrative fees and approximately $75,000 of franchise tax expense.

For the year ended December 31, 2021, net cash used in operating activities was approximately $517,000. ENPC’s net income of approximately $1.5 million consisted of approximately $41,000 generated from income from investments held in Trust Account and approximately a $3.8 million change in fair value of derivative warrant liabilities, offset by approximately $2.0 million in general and administrative expenses, $240,000 in administrative fees and approximately $159,000 in franchise tax expenses.

 

177


Table of Contents
Index to Financial Statements

For the six months ended June 30, 2021, net cash used in operating activities was $207,172. ENPC’s net income of approximately $200,000 was affected by an approximately $939,000 gain from changes in fair value of warrant liabilities and approximately $21,000 in interest earned from investments held in the Trust Account, partially offset by approximately $541,000 in general and administrative expenses, $120,000 of related party administrative fees and approximately $99,000 of franchise tax expense.

For the period from June 22, 2020 (inception) through December 31, 2020, ENPC had net income of approximately $2.3 million, which consisted of approximately $12,000 generated from income from investments held in the Trust Account and approximately a $2.8 million change in fair value of derivative warrant liabilities, offset by approximately $182,000 in offering costs associated with derivative warrant liabilities, approximately $173,000 in general and administrative expenses, $80,000 in administrative fees and approximately $104,000 in franchise tax expenses.

ENPC intends to use substantially all of the funds held in the Trust Account to complete the Business Combination and to pay expenses relating thereto. To the extent that ENPC’s capital stock or debt is used, in whole or in part, as consideration to complete the Business Combination, the remaining proceeds held in the Trust Account will be used as working capital to finance the operations of the target business or businesses, make other acquisitions and pursue ENPC’s growth strategies.

As of June 30, 2022, ENPC had cash of approximately $172,000 in its operating bank account and a working capital deficit of approximately $10.1 million, compared to approximately $371,000 in ENPC’s operating bank account and a working capital of approximately $277,000 as of June 30, 2021. ENPC’s management intends to use all of the funds held outside the Trust Account primarily to identify and evaluate target businesses, perform business due diligence on prospective target businesses, travel to and from the offices, plants or similar locations of prospective target businesses or their representatives or owners, review corporate documents and material agreements of prospective target businesses, and structure, negotiate and complete a business combination.

In order to finance transaction costs in connection with a business combination, the Sponsor or an affiliate of the Sponsor or certain of ENPC’s officers and directors may, but are not obligated to, loan ENPC funds as may be required. Up to $1.5 million of such loans may be convertible into private placement CAPSTM at a price of $25.00 per private placement CAPSTM ($10.00 per private placement CAPSTM after giving effect to the Forward Split) at the option of the lender. The Working Capital CAPSTM would be identical to the private placement CAPSTM issued to the Sponsor. Except as described below, the terms of such loans, if any, have not been determined and no written agreements exist with respect to such loans.

As of June 30, 2022, ENPC had borrowed from Sponsor a total of $1,548,481 pursuant to the Working Capital Loans for ongoing expenses related to ENPC’s business. In connection with the Business Combination, Sponsor has agreed to cancel such loans as part of the consideration for the Business Combination. However, Sponsor and ENPC’s officers and directors will be reimbursed for out-of-pocket expenses incurred in connection with activities on ENPC’s behalf, directly related to legal fees, accounting fees, regulatory fees and due diligence costs not to exceed $15.4 million.

The Working Capital Loans do not bear any interest. As of June 30, 2022 and December 31, 2021, ENPC had $1,548,481 and $430,000 outstanding under the Working Capital Loans, respectively, compared to $0 outstanding under the Working Capital Loans as of June 30, 2021 and December 31, 2020, respectively.

Off-Balance Sheet Arrangements

ENPC did not have any off-balance sheet arrangements as of June 30, 2022.

 

178


Table of Contents
Index to Financial Statements

Contractual Obligations

ENPC does not have any long-term debt obligations, capital lease obligations, operating lease obligations, purchase obligations or long-term liabilities, other than an agreement to pay fees to Sponsor that total $20,000 per month for office space, secretarial and administrative services provided to members of the ENPC management team. ENPC incurred $120,000 in expenses in connection with such services during the six months ended June 30, 2022 and 2021 as reflected in the accompanying financial statements. As of June 30, 2022 and December 31, 2021, there were $100,000 and $0 outstanding in related party accounts payable, respectively, as compared to $0 outstanding in related party accounts payable as of June 30, 2021.

The holders of the Founder Shares, Performance Shares, private placement warrants and private placement common stock underlying private placement CAPSTM and private placement CAPSTM that may be issued upon conversion of Working Capital Loans (and any shares of Class A common stock into which such securities may convert and that may be issued upon exercise of private placement warrants) are entitled to registration rights pursuant to a registration rights agreement, requiring ENPC to register such securities for resale. The holders of these securities are entitled to make up to three demands, excluding short form demands, that ENPC register such securities. In addition, the holders have certain “piggy-back” registration rights with respect to registration statements filed subsequent to the completion of the Business Combination. ENPC will bear the expenses incurred in connection with the filing of any such registration statements.

In September 2020, ENPC engaged Evercore as a capital markets advisor in connection with the search for a business combination partner and to assist us with the potential business combination. ENPC agreed to pay Evercore for such services upon the consummation of a business combination a cash fee in an amount equal to 2.25% of the gross proceeds of the IPO (exclusive of any applicable finders’ fees which might become payable), which equates to approximately $9.3 million. Pursuant to the terms of the capital markets advisory agreement, no fee would be due if ENPC does not complete a business combination. In connection with the Business Combination, Evercore has agreed to waive their right to such fee and such agreement has been terminated.

Underwriting Agreement

The underwriter was entitled to an underwriting discount of $0.01 per CAPSTM, or approximately $4.1 million in the aggregate, paid upon the closing of the IPO.

Critical Accounting Policies

The preparation of ENPC’s financial statements requires ENPC to make estimates and judgments that affect the reported amounts of assets, liabilities, revenues and expenses and the disclosure of contingent assets and liabilities in its financial statements. On an ongoing basis, ENPC evaluates its estimates and judgments, including those related to fair value of financial instruments and accrued expenses. ENPC bases its estimates on historical experience, known trends and events and various other factors that it believes to be reasonable under the circumstances, the results of which form the basis for making judgments about the carrying values of assets and liabilities that are not readily apparent from other sources. Actual results may differ from these estimates under different assumptions or conditions. ENPC has identified the following as its critical accounting policies:

Class A common stock Subject to Possible Redemption

Class A common stock subject to mandatory redemption (if any) is classified as a liability instrument and is measured at fair value. Conditionally redeemable Class A common stock (including Class A common stock that features redemption rights that are either within the control of the holder or subject to redemption upon the occurrence of uncertain events not solely within ENPC’s control) is classified as temporary equity. At all other times, Class A common stock is classified as stockholders’ equity. ENPC’s Class A common stock features

 

179


Table of Contents
Index to Financial Statements

certain redemption rights that are considered to be outside of ENPC’s control and subject to the occurrence of uncertain future events. Accordingly, as of June 30, 2022 and December 31, 2021, 41,400,000 shares of Class A common stock subject to possible redemption are presented as temporary equity, outside of the stockholders’ equity (deficit) section of ENPC’s balance sheets.

Net Income Per Share of Common Stock

ENPC complies with accounting and disclosure requirements of FASB ASC Topic 260, “Earnings Per Share.” ENPC has three classes of shares, which are referred to as Class A common stock, Class B common stock and Class F common stock. Income and losses are shared pro rata among the three classes of shares. Net income (loss) per share of common stock is calculated by dividing the net income (loss) by the weighted average number of common stock outstanding for the respective period. The calculation of diluted net income per share of common stock does not consider the effect of the warrants underlying the CAPSTM sold in the IPO and the private placement warrants to purchase 10,503,500 shares of Class A common stock in the calculation of diluted income per share, because their inclusion would be anti-dilutive under the treasury stock method. As a result, diluted net income per share of common stock is the same as basic net income per share of common stock for the six months ended June 30, 2022 and 2021. Accretion associated with the redeemable Class A common stock is excluded from earnings per share as the redemption value approximates fair value.

Derivative Warrant Liabilities

ENPC does not use derivative instruments to hedge its exposure to cash flow, market or foreign currency risks. ENPC’s management evaluates all of its financial instruments, including issued warrants to purchase its Class A common stock, to determine if such instruments are derivatives or contain features that qualify as embedded derivatives, pursuant to ASC 480 and ASC 815-15. The classification of derivative instruments, including whether such instruments should be recorded as liabilities or as equity, is re-assessed at the end of each reporting period.

ENPC issued 10,350,000 warrants to purchase Class A common stock to investors in its IPO and simultaneously issued 153,500 private placement warrants (in each case after giving effect to the Forward Split). All of ENPC’s outstanding warrants are recognized as derivative liabilities in accordance with ASC 815-40. Accordingly, ENPC recognizes the warrant instruments as liabilities at fair value and adjust the instruments to fair value at each reporting period. The liabilities are subject to re-measurement at each balance sheet date until exercised, and any change in fair value is recognized in ENPC’s statements of operations. The fair value of the warrants issued in connection with the IPO was initially measured using a Monte-Carlo simulation model and subsequently been measured based on the listed market price of such warrants at each measurement date when separately listed and traded. The fair value of the warrants issued in connection with the private placement have been estimated using a Black-Scholes Option Pricing model at each measurement date. The determination of the fair value of the warrant liability may be subject to change as more current information becomes available and, accordingly, the actual results could differ significantly. Derivative warrant liabilities are classified as non-current liabilities, as their liquidation is not reasonably expected to require the use of current assets or require the creation of current liabilities.

Recent Accounting Standards

ENPC’s management does not believe that any recently issued, but not yet effective, accounting standards, if currently adopted, would have a material effect on ENPC’s condensed financial statements.

Quantitative and Qualitative Disclosures About Market Risk

ENPC is a smaller reporting company as defined by Rule 12b-2 of the Exchange Act and is not required to provide the information otherwise required under this section.

 

180


Table of Contents
Index to Financial Statements

BUSINESS OF GREY ROCK

Overview

Grey Rock Energy Management, LLC (“Grey Rock”) manages three funds with similar strategies, Grey Rock Energy Fund, LP, a Delaware limited partnership (“Fund I”) formed in 2014, Grey Rock Energy Fund II, L.P., Grey Rock Energy Fund II-B, LP, and Grey Rock Energy Fund II-B Holdings, L.P., each Delaware limited partnerships (collectively, “Fund II”) formed in 2016, and Grey Rock Energy Fund III-A, LP, Grey Rock Energy Fund III-B, LP, and Grey Rock Energy Fund III-B Holdings, LP, each Delaware limited partnerships (collectively, “Fund III” and, together with Fund I and Fund II, the “Funds”) formed in 2018. An affiliate of Grey Rock, Grey Rock Management Partners IV, LLC, manages another fund with a similar strategy to the Funds, Grey Rock Energy Fund IV-A, LP, Grey Rock Energy Fund IV-B, LP, and Grey Rock Energy Fund IV-B Holdings, LP, each Delaware limited partnerships (collectively, “Fund IV”) formed in 2022. Fund IV is not part of the proposed Business Combination, and, unless otherwise provided herein, disclosure in this proxy statement/ prospectus does not include information regarding Fund IV.

The Funds hold strategic investments in non-operated working interests in diversified upstream oil and gas assets in North America. As the Funds are non-operators, Grey Rock has been able to diversify the Funds’ investment exposure by participating in a large number of gross wells, as well as entering into additional project areas by partnering with numerous operating partners in core unconventional basins across the United States. Because Grey Rock has generally been able to elect for the Funds to participate on a well-by-well basis in any given well, Grey Rock believes it has maintained increased flexibility in the timing and amount of the Funds’ capital expenditures because the Funds have not been burdened with various contractual arrangements with respect to minimum drilling obligations. Further, Grey Rock has avoided, on behalf of the Funds, exploratory and infrastructure costs incurred by many oil and gas producers.

Grey Rock has achieved capital appreciation through the Funds’ assets and provided income through investments, directly or indirectly, through special purpose subsidiaries of the Funds, in non-operated working interests in diversified upstream oil and gas assets in North America, including by:

 

   

purchasing working interests, net profits interests and options to acquire net profits interests through the Funds, in upstream oil and gas assets in multiple basins throughout the United States;

 

   

enabling the Funds to participate in the development of assets alongside operators who have significant experience in developing and producing hydrocarbons in the Funds’ core asset areas;

 

   

generating income and capital appreciation via interests of the Funds in oil and gas wells; and

 

   

opportunistically distributing cash flows of the Funds and exiting investments at the appropriate time.

Assets of the Funds

The Funds currently have interests in more than 2,000 wells in core areas of the Midland, Permian, Delaware, Bakken, Eagle Ford, and Haynesville plays (the “Properties”). Non-operated working interests constitute the central part of the Funds’ investment strategy, but the Funds have also made certain investments in minerals, operated working interests, and any other oil and gas assets that are incidental or ancillary to, preserve, protect, or enhance the Funds’ assets, or are acquired as part of a package with, such non-operated working interests.

 

   

Fund I. Fund I’s assets are concentrated in the Eagle Ford and Permian basins with some additional exposure to the Bakken plays. Except for the Eagle Ford, these basins are mostly oil plays driving a higher concentration of oil production. The operators of the Fund I assets are primarily basin-focused public E&P companies.

 

   

Fund II. Fund II’s assets are concentrated in the Bakken, Haynesville, and Permian basins with some additional exposure to the Eagle Ford play. Except for the Haynesville, these basins are mostly oil

 

181


Table of Contents
Index to Financial Statements
 

plays driving a higher concentration of oil production. The operators of the Fund II assets are primarily basin-focused public E&P companies and a few large experienced private companies.

 

   

Fund III. Fund III’s assets are concentrated in the Permian, Denver-Julesberg (“DJ”), Eagle Ford, and Bakken plays. While the vast majority of production among Fund III’s assets comes from oil, Fund III does have some exposure to dry gas in the Eagle Ford basin. The operators of Fund III’s assets include a combination of large basin-focused private companies and public E&P companies.

The following table provides a summary of certain information regarding the assets of the Funds by basin or play as of December 31, 2021, including reserves information as estimated by the Funds’ third-party independent reserve engineers, Netherland, Sewell & Associates, Inc.

 

     As of December 31, 2021  
     Net
Acres
     Productive Gas
Wells
     Productive Oil
Wells
     Average Daily
Production(1)

(Boe per day)
     Proved
Reserves
(MBoe)
     %
Oil
    % Proved
Developed
 
   Gross      Net      Gross      Net  

Fund III

                         

Eagle Ford

     4,519        8        1.20        8        3.92        1,195        6,497        62     21

Permian

     6,004        1        0.19        86        18.89        6,923        16,081        67     41

Bakken

     1,313        —          —          103        5.17        264        954        70     100

DJ

     1,475        68        2.11        588        14.65        1,905        3,913        34     79
  

 

 

    

 

 

    

 

 

    

 

 

    

 

 

    

 

 

    

 

 

    

 

 

   

 

 

 

Total

     13,311        77        3.50        785        42.63        10,287        27,445        61     43
  

 

 

    

 

 

    

 

 

    

 

 

    

 

 

    

 

 

    

 

 

    

 

 

   

 

 

 

Fund I

                         

Eagle Ford

     748        62        0.90        14        3.44        132        348        83     96

Permian

     102        —          —          25        2.28        217        147        75     100

Bakken

     792        —          —          166        2.65        228        422        61     92

SCOOP

     —          —          —          —          —          98        —          —         —    
  

 

 

    

 

 

    

 

 

    

 

 

    

 

 

    

 

 

    

 

 

    

 

 

   

 

 

 

Total

     1,642        62        0.90        205        8.37        675        917        72     95
  

 

 

    

 

 

    

 

 

    

 

 

    

 

 

    

 

 

    

 

 

    

 

 

   

 

 

 

Fund II

                         

Eagle Ford

     1,452        2        1.70        73        9.14        608        1,156        73     100

Permian

     693        —          —          194        4.53        524        1,416        73     60

Bakken

     13,046        1        0.20        717        28.63        2,462        4,200        82     83

Haynesville

     2,298        53        9.43        —          —          1,581        8,576        —         28
  

 

 

    

 

 

    

 

 

    

 

 

    

 

 

    

 

 

    

 

 

    

 

 

   

 

 

 

Total

     17,489        56        11.33        984        42.30        5,175        15,348        35     51
  

 

 

    

 

 

    

 

 

    

 

 

    

 

 

    

 

 

    

 

 

    

 

 

   

 

 

 

 

(1)

Represents the average daily production over the full year ended December 31, 2021.

Business Strategy

Finding Optimal Risk-Reward in Direct Oil and Gas Investments

The Funds’ strategy is to build a portfolio of non-operated upstream oil and gas assets across the United States that is well diversified in terms of geology, hydrocarbon mix, and operators. The Funds focus on participating alongside experienced operators in each basin by acquiring non-operated working interests in such basins.

The Funds have acquired assets that Grey Rock believes were attractively priced relative to other entry strategies.

Acquiring Assets with Development Upside at a Discount That Provide a Favorable Risk-Reward Balance

Grey Rock advises the Funds to acquire working interests directly and participate alongside experienced operators. Grey Rock believes this enables the Funds to avoid the geologic risks of exploration and the high costs

 

182


Table of Contents
Index to Financial Statements

of learning how to drill and complete wells in a new basin. Therefore, the Funds focus on transactions which Grey Rock believes to have more development upside, rather than transactions that are mostly drilled out with limited development upside. While development-focused projects tend to be viewed as riskier, Grey Rock believes that the returns that accrue to the Funds from these transactions are higher and result in a better risk- reward balance.

The Funds seek to acquire projects at lower entry prices per acre relative to comparable operated packages by specifically targeting smaller deals and non-marketed packages.

Sourcing Deals Directly and Avoiding Competitive Auctions and Widely-Brokered Deals

Grey Rock believes that utilizing proprietary relationships is the best ways to source deals for the Funds. Grey Rock believes deals marketed through auctions and investment banks tend to be competitive and expensive. Grey Rock seeks to find opportunities to participate through the Funds in several ways:

 

   

Acquiring assets directly from operators;

 

   

Buying interests from distressed sellers;

 

   

Running land programs in specific areas targeted on the basis of geology, well results and operators using a network of landmen across the country; and

 

   

Finding opportunistic bolt-on acquisitions and joint venture development opportunities.

Focusing on Profitable Development in De-Risked Geologies

Grey Rock focuses Fund investments on proven unconventional basins. Some of the Funds’ target basins include the Permian, Eagle Ford, Bakken, Haynesville, and DJ plays. Grey Rock also considers potential transactions for the Funds in other basins and monitors emerging basins that Grey Rock believes have potential (for example, the Powder River Basin). Given that the Funds’ target basins include millions of acres, Grey Rock believes there is significant opportunity to enter the plays even though they have already experienced material amounts of drilling activity. Further, Grey Rock seeks positions for the Funds with experienced operators that have material amounts of near-term, forecastable drilling plans. Grey Rock discusses drilling plans with the operators of the Properties directly on a regular basis in order to plan future capital outlays for the Funds accurately.

Acquiring Direct Working Interests in Properties Provides Multiple Long-Term Options

The Properties provide a number of options for the Funds that Grey Rock believes enable them to avoid uneconomic drilling activity and provide long-term upside.

(1) Project Execution / “Non-Consent”

When the Funds acquire a working interest position, they have the option (but not the obligation) to participate in future drilling; in the event the Funds refuse to pay for a pro-rata share of well costs, they “go non-consent.” As each well is proposed for investment by the Funds, Grey Rock evaluates that well proposal using offsetting production data, cost information, and forward curve pricing. These variables can change well economics from the initial underwriting at the time of acquiring the asset. As opposed to investments in mineral interests where all of the costs are front-loaded, Grey Rock typically has the ability to abandon underperforming positions on behalf of the Funds. Typically, joint operating agreements (“JOAs”) allow a non-operator partner who goes “non-consent” in wells to back into their interest (i.e., receive their share of production) after a 200% to 500% payout on the well to the operator; the Funds’ interest is not necessarily worthless in the event that Grey Rock elects not to participate in certain wells on behalf of any Fund given that future drilling locations may be available in the unit. Despite having this option for the Funds, Grey Rock’s goal is to enter areas where drilling economics will be resilient to changes in pricing and input costs in the future.

 

183


Table of Contents
Index to Financial Statements

(2) Geologic Options / Out-of-the-Money Formations

Working interest owners can keep their leasehold positions for as long as wells are producing oil or gas in profitable quantities. In certain situations, leases allow operators to maintain their rights as to all geologic formations in areas of “stacked pay.” If a formation is currently uneconomic to drill, but the Funds maintain the ability to drill it in the future, the Funds effectively hold a call option on the breakeven price of drilling for the present value of reserves in the ground. This is particularly true in the Permian, which holds several pay zones, which are potentially economic over time at different commodity prices.

Managing Risks in the Funds’ Portfolio

The Funds inherently face a number of risks in the course of executing their business, and Grey Rock seeks to use a number of different techniques to mitigate key risks.

(1) Commodity Price Risk

One of the largest risks to returns in oil and gas is commodity price risk. In an effort to reduce volatility of returns, Grey Rock uses strategic hedging on current production coupled with borrowing bases/debt facilities to moderate commodity price risk and enhance returns. Typically, Grey Rock targets hedging 50% to 75% of producing reserves for 12 to 24 months using a combination of swaps, collars and three-way producer collars.

(2) Non-Control Risk

Because the Funds purchase non-controlled assets, they face key risks regarding drilling and field operations. Grey Rock attempts to mitigate the uncertainty of drilling pace in a variety of ways including direct contact with operators, conducting drill pace sensitivities during underwriting, understanding lease holding requirements, and evaluating JOA terms for well proposals. Grey Rock also uses forensic audit techniques with the Funds’ operators as part of the accounting process.

(3) Environmental and Regulatory Risk

Grey Rock teams with experienced operators for the Funds who not only have technical expertise, but also have significant amounts of time and money invested in strong health, safety, and environmental policies. Where practical and necessary, Grey Rock hires environmental consultants to inspect properties the Funds are purchasing.

Industry Operating Environment

The oil and natural gas industry is a global market impacted by many factors, such as government regulations, particularly in the areas of taxation, energy, climate change and the environment, political and social developments in the Middle East and Russia, demand in Asian and European markets, and the extent to which members of OPEC and other oil exporting nations manage oil supply through export quotas. Natural gas prices are generally determined by North American supply and demand and are also affected by imports and exports of liquefied natural gas. Weather also has a significant impact on demand for natural gas since it is a primary heating source.

Oil and natural gas prices have been, and Grey Rock expects may continue to be, volatile. Lower oil and gas prices not only decrease the Funds’ revenues, but an extended decline in oil or gas prices may affect planned capital expenditures and the oil and natural gas reserves that the Properties can economically produce. Among other things, drilling operations and related activities can be significantly impacted by the accuracy of the estimation of reserves and the effect on those reserves of fluctuating market prices. If commodity prices decline, the cost of developing, completing, and operating a well may not decline in proportion to the prices that are

 

184


Table of Contents
Index to Financial Statements

received for the production, resulting in higher operating and capital costs as a percentage of revenues. While lower commodity prices may reduce the Funds’ future net cash flow from operations of the assets in which it invests, Grey Rock expects the Funds to have sufficient liquidity to continue participation in development of their oil and gas properties. In addition, Grey Rock utilizes an active commodity hedging program that is designed to help stabilize the volatile commodity pricing environment and protect cash flows in a potential downturn.

Development

The Funds primarily engage in oil and natural gas exploration and production by participating on a proportionate basis alongside third-party interests in wells drilled and completed in spacing units that include the Funds’ acreage. In addition, the Funds acquire wellbore-only working interests in wells in which the Funds do not hold the underlying leasehold interests from third parties unable or unwilling to participate in particular well proposals. Grey Rock typically depends on drilling partners to propose, permit, and initiate the drilling of wells. Prior to commencing drilling, Grey Rock’s operating partners are required to provide all owners of oil, natural gas, and mineral interests within the designated spacing unit the opportunity to participate in the drilling costs and revenues of the well to the extent of their pro-rata share of such interest within the spacing unit. Grey Rock assesses each participation opportunity of the Funds in any given well on a case-by-case basis and expects the Funds to meet their return thresholds based upon its estimates of ultimate recoverable oil and natural gas from such well, forward curve pricing, expected oil and gas prices, expertise of the operator in such well, and completed well costs from each project, as well as other factors. Historically, the Funds have participated pursuant to their working interests in a vast majority of the wells proposed to Grey Rock. However, declines in oil prices typically reduce both the number of well proposals Grey Rock receives and the proportion of well proposals in which the Funds elect to participate. Grey Rock’s land and engineering team uses an extensive database to make these economic decisions. Given the Funds’ large acreage footprint and substantial number of well participations, Grey Rock believes it can make relatively accurate decisions regarding the economics of well participation for the Funds.

Historically, Grey Rock has not managed its commodities marketing activities internally. Instead, Grey Rock’s operating partners generally market and sell oil and natural gas produced from wells in which the Funds have an interest. Grey Rock’s operating partners coordinate the transportation of the Funds’ oil and gas production from the Funds’ wells to appropriate pipelines or rail transport facilities pursuant to arrangements that they negotiate and maintain with various parties purchasing the production. Using its commodity hedging program, Grey Rock may, from time to time, enter into financial hedging contracts to help mitigate pricing risk and volatility with respect to differentials.

Competition

Although the Funds focus on a target asset class and deal size where Grey Rock believes that competition and costs are reduced as compared to the broader oil and natural gas industry, the overall industry remains intensely competitive, and the Funds compete with other oil and natural gas exploration and production companies, some of which have substantially greater resources than the Funds have and may be able to pay more for exploratory prospects and productive oil and natural gas properties, and competition for the Funds’ target asset classes is subject to increase in the future. The Funds’ larger or integrated competitors may be better able to absorb the burden of existing, as well as any changes to, federal, state, and local laws and regulations than the Funds can, which would adversely affect the Funds’ competitive position. The Funds’ ability to acquire additional properties in the future is dependent upon their ability and resources to evaluate and select suitable properties and to consummate transactions in this highly competitive environment.

Marketing and Customers

The market for oil and natural gas that will be produced from the Properties depends on many factors, including the extent of domestic production and imports of oil and natural gas, the proximity and capacity of

 

185


Table of Contents
Index to Financial Statements

pipelines and other transportation and storage facilities, demand for oil and natural gas, the marketing of competitive fuels and the effects of state and federal regulation. The oil and natural gas industry also competes with other industries in supplying the energy and fuel requirements of industrial, commercial, and individual consumers.

The Funds’ oil production is expected to be sold at prices tied to the spot oil markets. The Funds’ natural gas production is expected to be sold under short-term contracts and priced based on first of the month index prices or on daily spot market prices. Grey Rock relies on its operating partners to market and sell the Funds’ production. The Funds’ operating partners include a variety of exploration and production companies, from large publicly-traded companies to small, privately-owned companies. Grey Rock does not believe the loss of any single operator would have a material adverse effect on the Funds as a whole.

Title to Properties

The Funds’ oil and natural gas properties are subject to customary royalty and other interests, liens under indebtedness, liens incident to operating agreements, liens for current taxes, and other burdens, including other mineral encumbrances and restrictions. It is anticipated that Parent will enter into a credit facility at or following the closing of the Business Combination secured by liens on substantially all of the assets of Parent. Grey Rock does not believe that any of these burdens materially interfere with the use of the Properties.

Grey Rock believes that the Funds have satisfactory title to, or rights in, their respective Properties. As is customary in the oil and gas industry, due diligence investigation of title is made at the time of acquisition of any properties.

Seasonality

Winter weather events and conditions, such as ice storms, freezing conditions, droughts, floods, and tornados, and lease stipulations can limit or temporarily halt the drilling and producing activities of the Funds’ operating partners and other oil and natural gas operations. These constraints and the resulting shortages or high costs could delay or temporarily halt the operations of the Funds’ operating partners and materially increase the Funds’ operating and capital costs. Such seasonal anomalies can also pose challenges for meeting well drilling objectives and may increase competition for equipment, supplies, and personnel during the spring and summer months, which could lead to shortages and increase costs or delay or temporarily halt the Funds’ operating partners’ operations.

Principal Agreements Affecting The Funds’ Business

The Funds generally do not own physical real estate but, instead, the Funds’ acreage is primarily comprised of leasehold interests subject to the terms and provisions of lease agreements that provide the Funds the right to participate in drilling and maintenance of wells in specific geographic areas. Lease arrangements that comprise the Funds’ acreage positions are generally established using industry-standard terms that have been established and used in the oil and natural gas industry for many years. Many of the Funds’ leases are or were acquired from other parties that obtained the original leasehold interest prior to the Funds’ acquisition of the leasehold interest.

In general, the Funds’ lease agreements stipulate three-to-five year terms. Bonuses and royalty rates are negotiated on a case-by-case basis consistent with industry standard pricing. Once a well is drilled and production established, the leased acreage in the applicable spacing unit is considered developed acreage and is held by production. Other locations within the drilling unit created for a well may also be drilled at any time with no time limit as long as the lease is held by production. Given the current pace of drilling in the areas of the Funds’ operations, Grey Rock does not believe lease expiration issues will materially affect the Funds’ acreage position.

 

186


Table of Contents
Index to Financial Statements

The Funds are currently managed by Grey Rock, which provides advisory services to the Funds pursuant to the terms of investment management agreements by and among Grey Rock, the Funds and the general partners of the Funds (as amended, the “Investment Management Agreements”). Under the Investment Management Agreements, Grey Rock (a) has discretion to invest the assets of the Funds in pursuit of their investment objectives and strategies, and (b) is entitled to certain reimbursement of expenses (as further set forth in the Funds’ Partnership Agreements). Grey Rock has established an investment committee (the “Investment Committee”) responsible for effectuating the Funds’ investment programs and making investment, acquisition, and disposition decisions for the Funds. Following the Business Combination, the Investment Management Agreements will not apply to Parent or its assets.

At the closing of the Business Combination, Parent will enter into a Management Services Agreement with one of Grey Rock’s affiliates, pursuant to which Grey Rock’s affiliate will supply land, accounting, engineering, finance, and other back-office services to Parent in connection with continued management of the assets contributed to Parent as part of the proposed Business Combination. Please read the section entitled “Certain Relationships and Related Transactions — Grey Rock Related Party Transactions — Management Services Agreement.

Governmental Regulation and Environmental Matters

The Funds’ operations are subject to various rules, regulations, and limitations impacting the oil and natural gas exploration and production industry as whole.

Regulation of Oil and Natural Gas Production

The Funds’ oil and natural gas exploration and production business and development and operation of the Properties are subject to extensive rules and regulations promulgated by federal, state, tribal and local authorities and agencies. For example, North Dakota, Montana, Louisiana, Oklahoma, New Mexico, and Texas require permits for drilling operations, drilling bonds or other forms of financial security, and reports concerning operations, and impose other requirements relating to the exploration and production of oil and natural gas. Such states may also have statutes or regulations addressing conservation matters, including provisions for the unitization or pooling of oil and natural gas properties, the location of wells, the method of drilling and casing wells, the surface use and restoration of properties upon which wells are drilled, the sourcing and disposal of water used in the process of drilling, completion, and production, the establishment of maximum rates of production from wells, and the regulation of spacing, plugging and abandonment of such wells. Moreover, the current administration has indicated that it expects to impose additional federal regulations limiting access to and production from federal lands. The effect of these regulations is to limit the amount of oil and natural gas that can be produced from the wells in which the Funds participate and to limit the number of wells or the locations at which the Funds’ operating partners can drill. Moreover, many states impose a production or severance tax with respect to the production and sale of oil, natural gas and natural gas liquids within their jurisdictions. Failure to comply with any such rules and regulations can result in substantial penalties or other liabilities. The regulatory burden on the oil and natural gas industry will most likely increase the Funds’ cost of doing business and may affect the Funds’ profitability. Because such rules and regulations are frequently amended or reinterpreted, and typically become more stringent over time, Grey Rock is unable to predict the future cost or impact of its and its operating partners’ compliance with such laws. Significant expenditures may be required to comply with governmental laws and regulations and may have a material adverse effect on the Funds’ financial condition and profitability. Additionally, currently unforeseen environmental incidents may occur on the Properties or past non-compliance with environmental laws or regulations may be discovered, resulting in unforeseen liabilities. Additional proposals, proceedings, and regulations that affect the oil and natural gas industry are regularly considered by Congress; the courts; federal regulatory agencies such as the Federal Energy Regulatory Commission (“FERC”), the U.S. Environmental Protection Agency, and the Bureau of Land Management; and state legislatures and regulatory authorities. Grey Rock cannot predict when or whether any such proposals may become effective, the substance of those regulations, or the outcome of such proceedings. Therefore, Grey Rock is unable to predict with certainty the future compliance costs or implications of compliance on profitability.

 

187


Table of Contents
Index to Financial Statements

Regulation of Transportation of Oil

Sales of crude oil, condensate, and natural gas liquids are not currently regulated and are made at negotiated prices. Nevertheless, Congress could reenact price controls in the future. Sales of crude oil are affected by the availability, terms, and cost of transportation. The transportation of oil by common carrier pipelines is also subject to rate and access regulation. The FERC regulates interstate oil pipeline transportation rates under the Interstate Commerce Act. In general, interstate oil pipeline rates must be cost-based, although settlement rates agreed to by all shippers are permitted, and market-based rates may be permitted in certain circumstances.

Effective January 1, 1995, the FERC implemented regulations establishing an indexing system (based on inflation) for transportation rates for oil pipelines that allows a pipeline to increase its rates annually up to a prescribed ceiling, without making a cost of service filing. Every five years, the FERC reviews the appropriateness of the index level in relation to changes in industry costs. On January 20, 2022, the FERC established a new price index for the five-year period which commenced on July 1, 2021.

Intrastate oil pipeline transportation rates are subject to regulation by state regulatory commissions. The basis for intrastate oil pipeline regulation, and the degree of regulatory oversight and scrutiny given to intrastate oil pipeline rates varies from state to state. Insofar as effective interstate and intrastate rates are equally applicable to all comparable shippers, Grey Rock believes that the regulation of oil transportation rates will not affect operations on the Properties in any way that is of material difference from those of the Funds’ competitors who are similarly situated.

Further, interstate and intrastate common carrier oil pipelines must provide service on a non-discriminatory basis. Under this open access standard, common carriers must offer service to all similarly situated shippers requesting service on the same terms and under the same rates. When oil pipelines operate at full capacity, access is generally governed by pro-rationing provisions set forth in the pipelines’ published tariffs. Accordingly, Grey Rock believes that access to oil pipeline transportation services generally will be available to the Funds’ operating partners to the same extent as to the Funds’ similarly situated competitors.

Regulation of Transportation and Sales of Natural Gas

Historically, the transportation and sale for resale of natural gas in interstate commerce has been regulated by the FERC under the Natural Gas Act of 1938 (“NGA”), the Natural Gas Policy Act of 1978 (“NGPA”) and regulations issued under those statutes. In the past, the federal government has regulated the prices at which natural gas could be sold. While sales by producers of natural gas can currently be made at market prices, Congress could reenact price controls in the future.

Onshore gathering services, which occur upstream of FERC jurisdictional transmission services, are regulated by the states. Although the FERC has set forth a general test for determining whether facilities perform a non-jurisdictional gathering function or a jurisdictional transmission function, the FERC’s determinations as to the classification of facilities is done on a case-by-case basis. State regulation of natural gas gathering facilities generally includes various safety, environmental and, in some circumstances, nondiscriminatory take requirements. Although such regulation has not generally been affirmatively applied by state agencies, natural gas gathering may receive greater regulatory scrutiny in the future.

Intrastate natural gas transportation and facilities are also subject to regulation by state regulatory agencies, and certain transportation services provided by intrastate pipelines are also regulated by FERC. The basis for intrastate regulation of natural gas transportation and the degree of regulatory oversight and scrutiny given to intrastate natural gas pipeline rates and services varies from state to state. Insofar as such regulation within a particular state will generally affect all intrastate natural gas shippers within the state on a comparable basis, Grey Rock believes that the regulation of similarly situated intrastate natural gas transportation in any states in which the Funds’ operating partners operate and ship natural gas on an intrastate basis will not affect the Funds’

 

188


Table of Contents
Index to Financial Statements

operations in any way that is of material difference from those of the Funds’ competitors. Like the regulation of interstate transportation rates, the regulation of intrastate transportation rates affects the marketing of natural gas that is produced from wells in which the Funds hold an interest, as well as the revenues the Funds receive for sales of natural gas.

Environmental Matters

A variety of stringent federal, tribal, state, and local laws and regulations govern the environmental aspects of the oil and gas business. Any noncompliance with these laws and regulations could subject the Funds or any of their properties to material administrative, civil, or criminal penalties; investigatory or remedial obligations; injunctive relief, or other liabilities. Additionally, compliance with these laws and regulations may, from time to time, result in increased costs of operations, delay in operations, or decreased production, and may affect acquisition costs.

The permits required for development and construction of and operations on the Properties may be subject to revocation, modification and renewal by issuing authorities, and such permitting could cause delays in development, construction, or operation of the Properties, thus increasing costs and potentially affecting the Funds’ profitability. Governmental authorities have the power to enforce their regulations, and violations are subject to fines or injunctions, or both. In the opinion of Grey Rock’s management, the operators of the Properties are in substantial compliance with current applicable environmental laws and regulations, and the Funds have no material commitments for capital expenditures to comply with existing environmental requirements. Nevertheless, changes in existing environmental laws and regulations or in interpretations thereof could have a significant impact on the Funds or any of their properties or operating partners, as well as the oil and natural gas industry in general.

The federal Clean Air Act (“CAA”) and comparable state laws and regulations impose obligations related to the emission of air pollutants, including emissions from oil and gas sources. Under the CAA and comparable state laws, the Environmental Protection Agency (“EPA”) and state environmental regulatory agencies have developed stringent regulations governing both permitting of emissions and emissions of certain air pollutants at specified sources, including certain oil and gas sources. Both existing CAA and state regulations, and any future regulations, may require pre-approval for the construction, expansion, or modification of certain facilities that produce, or which are expected to produce, air emissions. Such regulations may also impose stringent air permit requirements, limit natural gas venting and flaring activity, and require the use of specific equipment or technologies to control emissions. Under the CAA, the EPA has enacted final regulations requiring owners and operators of certain facilities that emit greenhouse gases above certain thresholds to report those emissions. The EPA has also promulgated regulations establishing construction and operating permit requirements for greenhouse gas emissions from stationary sources that already emit conventional pollutants (i.e., sulfur dioxide, particulate matter, nitrogen dioxide, carbon monoxide, ozone, and lead) above certain thresholds. Further, the CAA requires that owners and operators of stationary sources producing, processing, and storing extremely hazardous substances have a general duty to identify hazards associated with an accidental release, design and maintain a safe facility, and minimize the consequences of any releases that occur. The CAA further requires such facilities that handle more than threshold amounts of extremely hazardous substances to develop Risk Management Plans intended to prevent and minimize impacts if releases do occur.

CAA regulations also include New Source Performance Standards (“NSPS”) for the oil and natural gas source category to address emissions of sulfur dioxide and volatile organic compounds (“VOCs”) and a separate set of emission standards to address hazardous air pollutants frequently associated with oil and natural gas production, storage, transportation, and processing activities. These rules currently require all oil or natural gas wells that have been hydraulically fractured or refractured since November 30, 2016 to be completed using so-called “green completion” technology, which significantly reduces VOC emissions, and has the co-benefit of also limiting methane, a greenhouse gas. These regulations, referred to as NSPS Subpart OOOO and OOOOa, also apply to storage tanks and other equipment in the affected oil and natural gas industry segments, and,

 

189


Table of Contents
Index to Financial Statements

commencing with Subpart OOOOa, were designed to also limit methane from new and modified sources in the oil and gas sector. The EPA has since modified and rolled back various aspects of the rules, including removal of the transmission and storage sectors of the oil and gas industry from regulation and of the methane-specific standards for the production and processing segments of the industry. Subsequently, Congress partially overturned that rollback in June 2021. Most recently, on November 2, 2021, the EPA proposed to revise and add to the NSPS program rules, which, if adopted, could have a significant impact on the upstream and midstream oil and gas sectors. The proposed rules would formally reinstate methane emission limitations for new and modified facilities. The proposed rules also would regulate, for the first time under the NSPS program, existing oil and gas facilities. Specifically, EPA’s proposed new rule would require states to implement plans that meet or exceed federally established emission reduction guidelines for oil and natural gas facilities.

Additionally, various states and groups of states have adopted or are considering adopting legislation, regulations or other regulatory initiatives that are focused on such areas as greenhouse gas cap and trade programs, carbon taxes, reporting and tracking programs, and restriction of emissions. At the international level, there exists the United Nations-sponsored Paris Agreement, which is a non-binding agreement for nations to limit their greenhouse gas emissions through individually-determined reduction goals every five years after 2020.

While the United States under the Trump Administration withdrew from the Paris Agreement effective November 4, 2020, President Biden recommitted the United States to the Paris Agreement on January 20, 2021.

The federal Clean Water Act (“CWA”) and comparable state laws and regulations impose strict obligations related to discharges of pollutants and dredge and fill material into regulated bodies of water, including wetlands. The discharge of pollutants into regulated waters is prohibited except in accordance with a permit issued by the EPA, the United States Army Corps of Engineers (“USACE”), or state agency or tribe with a delegated CWA permit program. For example, permitting of discharges of stormwater associated with oil and gas facility construction or operation activities may also be required. In addition, compliance with CWA requirements could limit the locations where wells, other oil and natural gas facilities, and associated access resources can be constructed.

Since the term “Waters of the United States” (“WOTUS”) was defined in a joint rulemaking by the EPA and the USACE in May 2015, the meaning of WOTUS has been heavily litigated and subject to further rulemaking. Most recently, on January 24, 2022, the U.S. Supreme Court agreed to hear a case to determine the propriety of the “significant nexus” interpretation of the rule, which could further impact the scope of the definition of WOTUS. Sackett v. Env’t Prot. Agency, No. 21-454, 142 S. Ct. 896 (2022). Regardless, the applicable WOTUS definition affects what CWA permitting or other regulatory obligations may be triggered during development and operation of the Properties, and changes to the WOTUS definition could cause delays in development and/or increase the cost of development and operation of the Properties.

The Oil Pollution Act of 1990 (“OPA”), which amends and augments the oil spill provisions of the federal CWA, imposes duties and liabilities on certain “responsible parties” related to the prevention of oil spills and damages resulting from such spills into or threatening waters of the United States or adjoining shorelines. For example, operators of certain oil and natural gas facilities that store oil in more than threshold quantities, the release of which could reasonably be expected to reach jurisdictional waters, must develop, implement, and maintain Spill Prevention, Control, and Countermeasure (“SPCC”) Plans.

The federal Safe Drinking Water Act (“SDWA”), its implementing regulations, and delegated regulatory programs (e.g., state programs) impose requirements on drilling and operation of underground injection wells, including injection wells used for the injection disposal of oil and gas wastes, such as produced water. In addition, the EPA has asserted authority under the SDWA to regulate hydraulic fracturing that uses diesel fuel. The EPA directly administers the Underground Injection Control (“UIC”) program in some states and in others administration is delegated to the state. Permits must be obtained before drilling salt water disposal wells, and casing integrity monitoring must be conducted periodically to ensure that the disposed waters are not leaking into

 

190


Table of Contents
Index to Financial Statements

groundwater. In addition, because some states, including Oklahoma and Texas, have become concerned that the injection or disposal of produced water could, under certain circumstances, trigger or contribute to earthquakes, they have issued directives to operators and/or have adopted or are considering additional regulations regarding such disposal methods. Changes in regulations or the inability to obtain permits for new disposal wells in the future may affect the ability of the operators of the Properties to dispose of produced water and ultimately increase the cost of operation of the Properties or delay production schedules. For example, in 2014, the Railroad Commission of Texas (“RRC”) published a final rule governing permitting or re-permitting of disposal wells that would require, among other things, the submission of information on seismic events occurring within a specified radius of the disposal well location, as well as logs, geologic cross sections and structure maps relating to the disposal area in question. If the permittee or an applicant of a disposal well permit fails to demonstrate that the injected fluids are confined to the disposal zone or if scientific data indicates such a disposal well is likely to be or determined to be contributing to seismic activity, then the RRC may deny, modify, suspend or terminate the permit application or existing operating permit for that well. Furthermore, in response to a number of earthquakes in recent years in the Midland Basin, in September 2021 the RRC announced that it will not issue any new saltwater disposal (“SWD”) well permits in an area known as the Gardendale Seismic Response Area (“SRA”), and will require existing SWD wells in that area to reduce their maximum daily injection rate to 10,000 barrels per day per well. In December 2021, the RRC went on to suspend all well activity in deep formations in the Gardendale SRA, effectively terminating 33 disposal well permits. And in October 2021 and January 2022, respectively, the RRC identified two additional SRAs: the Northern Culberson-Reeves SRA and the Stanton SRA. As of March 1, 2022, operators in the Northern Culberson-Reeves SRA have implemented a seismic response plan, which includes expanded data collection efforts, contingency responses for future seismicity, and scheduled checkpoint updates with RRC staff. Operators in the Stanton SRA were given 90 days to develop a response plan, at which point the RRC is prepared to implement its own plan in the absence of a coordinated industry response.

In addition, several cases have in recent years put a spotlight on the issue of whether injection wells may be regulated under the CWA if a direct hydrological connection to a jurisdictional surface water can be established. The EPA has also brought attention to the reach of the CWA’s jurisdiction in such instances by issuing a request for comment in February 2018 regarding the applicability of the CWA permitting program to discharges into groundwater with a direct hydrological connection to jurisdictional surface water, which hydrological connections should be considered “direct,” and whether such discharges would be better addressed through other federal or state programs. In a statement issued by EPA in April 2019, the Agency concluded that the CWA should not be interpreted to require permits for discharges of pollutants that reach surface waters via groundwater. However, in April 2020, the Supreme Court issued a ruling in County of Maui, Hawaii v. Hawaii Wildlife Fund, holding that discharges into groundwater may be regulated under the CWA if the discharge is the “functional equivalent” of a direct discharge into navigable waters. On January 14, 2021, the EPA issued a guidance on the ruling, which emphasized that discharges to groundwater are not necessarily the “functional equivalent” of a direct discharge based solely on proximity to jurisdictional waters. However, on September 16, 2021, the EPA rescinded its January 14, 2021 guidance. If in the future CWA permitting is required for saltwater injection wells as a result of the Supreme Court’s ruling in County of Maui, Hawaii v. Hawaii Wildlife Fund, the costs of permitting and compliance for injection well operations by the companies that operate the Properties could increase.

The federal Comprehensive Environmental Response, Compensation, and Liability Act (“CERCLA”), also known as the “Superfund” law, and comparable state statutes impose strict liability, and in some cases joint and several liability, on classes of persons who are considered to be responsible for the release of a hazardous substance into the environment. These persons include the current or previous owner and operator of a site where a hazardous substance has been disposed and persons who generated, transported, disposed or arranged for the transport or disposal of a hazardous substance. Such persons may be responsible for the costs of investigating releases of hazardous substances, remediating releases of hazardous substances, and compensating for damages to natural resources. CERCLA also authorizes the EPA and, in some cases, private parties to take actions in response to threats to public health or the environment and to seek recovery from such responsible classes of

 

191


Table of Contents
Index to Financial Statements

persons of the costs of such an action, including the costs of certain health studies. While CERCLA does contain an exclusion for petroleum, the exclusion is limited and could ultimately be repealed, and oil and gas facilities often contain hazardous substances subject to regulation under CERCLA. Although the non-operating status of the Funds’ interests in the Properties likely presents a lower risk that the Funds would be held subject to CERCLA liability, should the Funds or their operating partners become subject to strict liability under federal or state laws for environmental damages caused by previous owners or operators of properties the Funds purchase, without regard to fault, the Funds’ profitability could be negatively affected.

The federal Resource Conservation and Recovery Act (“RCRA”) and comparable state laws regulate the generation, transportation, treatment, storage, disposal, and cleanup of hazardous and non-hazardous wastes. Most wastes associated with the exploration, development, and production of oil or gas, including drilling fluids and produced water, are regulated as non-hazardous wastes. However, certain wastes generated at oil and gas exploration, development, production, and transmission sites are regulated as hazardous under RCRA. It is also possible that “RCRA-exempt” exploration and production wastes currently regulated as non-hazardous could be regulated as hazardous wastes in the future.

Various state and federal statutes prohibit certain actions that adversely affect endangered or threatened species and their habitat, migratory birds and their habitat, and natural resources. These statutes include the federal Endangered Species Act, the Migratory Bird Treaty Act (“MTBA”), the Bald and Golden Eagle Protection Act, the Clean Water Act, CERCLA, analogous state laws, and each of their implementing regulations. The United States Fish and Wildlife Service (“USFWS”) may designate critical habitat and suitable habitat areas that it believes are necessary for the survival of threatened or endangered species. A critical habitat or suitable habitat designation could result in further material restrictions to federal land use and private land use and could delay or prohibit land access or development.

Where takings of, or harm to, species or damages to habitat or natural resources occur or may occur, government entities or at times private parties may act to restrict or prevent oil and gas exploration or production activities or seek damages for harm to species, habitat or natural resources resulting from drilling or construction or production activities, including, for example, for releases of oil, wastes, hazardous substances, sediments, or other regulated materials, and may seek natural resources damages and, in some cases, criminal penalties. The purpose of the Occupational Safety and Health Act (“OSHA”), comparable state statutes, and each of their implementing regulations is to protect the health and safety of workers. In addition, the OSHA hazard communication standard, the Emergency Planning and Community Right-to-Know Act (“EPCRA”), and comparable state statutes and any implementing regulations thereof may require disclosure of information about hazardous materials stored, used, or produced in operations on the Properties and that such information be provided to employees, state and local governmental authorities, and/or citizens, as applicable.

These regulations and proposals and any other new regulations requiring the installation of more sophisticated pollution control equipment, additional evaluation or assessment, or more stringent permitting or environmental protection measures could have a material adverse impact on the Funds’ business, results of operations, and financial condition.

Scrutiny of hydraulic fracturing activities continues in other ways. The federal government has in recent years undertaken several studies of hydraulic fracturing’s potential impacts. For example, in 2016 the EPA published a final report of a four-year study focused on the possible relationship between hydraulic fracturing and drinking water. In its assessment, the EPA concluded that certain aspects of hydraulic fracturing, such as water withdrawals and wastewater management practices, could result in impacts to water resources, although the report did not identify a direct link between hydraulic fracturing and impacts to groundwater resources. The results of the study or similar governmental reviews could spur initiatives to further regulate hydraulic fracturing.

Several states, including states where the Properties are located, have also proposed or adopted legislative or regulatory restrictions on hydraulic fracturing. A number of municipalities in other states, including Colorado

 

192


Table of Contents
Index to Financial Statements

and Texas, have enacted bans on hydraulic fracturing. However, in May 2015, the Texas legislature enacted a bill preempting local bans on hydraulic fracturing. In December 2014, former New York Governor Andrew Cuomo banned hydraulic fracturing state-wide, and this ban was recently codified in the state’s Fiscal Year 2021 budget. In Colorado, the Colorado Supreme Court has ruled the municipal bans were preempted by state law. However, in April 2019 the Colorado legislature subsequently enacted “SB 181” that gave significant local control over oil and gas well head operations. Municipalities in Colorado have enacted local rules restricting oil and gas operations based on SB 181; nevertheless, in November 2020, a Colorado district court upheld the prior Colorado Supreme Court ruling in finding that a hydraulic fracking ban in the City of Longmont was preempted by state law. Grey Rock cannot predict whether other similar legislation in other states will ever be enacted and if so, what the provisions of such legislation would be. If additional levels of regulation and permits were required through the adoption of new laws and regulations at the federal or state level, it could lead to delays, increased operating costs and process prohibitions that would materially adversely affect the Funds’ operating partners and the Funds’ revenue and results of operations.

The National Environmental Policy Act (“NEPA”) establishes a national environmental policy and goals for the protection, maintenance and enhancement of the environment and provides a process for implementing these goals within federal agencies. A major federal agency action having the potential to significantly impact the environment requires review under NEPA. If, for example, the Funds’ third-party operating partners conduct activities on federal land, receive federal funding, or require federal permits, such activities may be covered under NEPA. Certain activities are subject to robust NEPA review which could lead to delays and increased costs that could materially adversely affect the Funds’ revenues and results of operations. Other activities are covered under categorical exclusions which results in a shorter NEPA review process. In April 2022, the Biden Administration finalized a rule to undo some of the changes to NEPA enacted under the Trump Administration that were intended to streamline NEPA review (the “2020 NEPA Rule”). The April 2022 rule promulgation is considered phase one of a two-phase review of the 2020 NEPA Rule that was announced by the Biden Administration to emphasize the need to review federal actions for climate change and environmental justice impacts, among other factors. These new and (if enacted) additional anticipated changes to the NEPA review process would affect the assessment of projects ranging from oil and gas leasing to development on public and Indian lands.

Climate Change

The energy industry is affected from time to time in varying degrees by political developments and a wide range of federal, tribal, state and local statutes, rules, orders and regulations that may, in turn, affect the operations and costs of the companies engaged in the energy industry. In response to findings that emissions of carbon dioxide, methane, and other greenhouse gases (“GHGs”) present an endangerment to public health and the environment, the EPA has adopted regulations under existing provisions of the CAA that, among other things, require preconstruction and operating permits for GHG emissions from certain large stationary sources that already emit conventional pollutants above a certain threshold. In addition, the EPA has adopted rules requiring the monitoring and reporting of GHG emissions from specified onshore and offshore oil and gas production sources in the United States on an annual basis, which may include operations on the Properties.

While Congress has from time to time considered legislation to reduce emissions of GHGs, in recent years there has not been significant activity at the federal level in the form of adopted legislation aimed at reducing GHG emissions. In the absence of federal climate legislation, a number of state and regional efforts have emerged that are aimed at tracking or reducing GHG emissions by means of cap and trade programs. These programs typically require major sources of GHG emissions to acquire and surrender emission allowances in return for emitting those GHGs. Although it is not possible at this time to predict how legislation or new regulations that may be adopted to address GHG emissions would impact the Funds, any future laws and regulations imposing reporting obligations on, or limiting emissions of GHGs from, operators’ equipment and operations could require them to incur costs to reduce emissions of GHGs associated with their operations. In addition, substantial limitations on GHG emissions could adversely affect demand for the oil and gas produced

 

193


Table of Contents
Index to Financial Statements

from the Properties. Restrictions on emissions of methane or carbon dioxide, such as restrictions on venting and flaring of natural gas or increased fuel or energy efficiency requirements, that may be imposed in various states, as well as state and local climate change initiatives, could adversely affect the oil and gas industry, and, at this time, it is not possible to accurately estimate how potential future laws or regulations addressing GHG emissions would impact oil and gas assets.

Finally, it should be noted that climate changes may have significant physical effects, such as increased frequency and severity of storms, freezes, floods, drought, hurricanes and other climatic events; if any of these effects were to occur, they could have an adverse effect on the operations of the Funds’ operating partners, and ultimately, the Funds’ business. In addition, spurred by increasing concerns regarding climate change, the oil and gas industry faces growing demand for corporate transparency and a demonstrated commitment to sustainability goals. Environmental, social, and governance (“ESG”) goals and programs, which typically include extralegal targets related to environmental stewardship, social responsibility, and corporate governance, have become an increasing focus of investors and stockholders across the industry. While reporting on ESG metrics is currently voluntary, access to capital and investors is likely to favor companies with robust ESG programs in place. Furthermore, in March 2022 the Securities and Exchange Commission (“SEC”) proposed rule amendments that would require public companies to disclose certain climate-related information in their public filings. If adopted, the new requirements would begin to phase-in starting in Fiscal Year 2023 and would begin to apply to filings made in 2024.

Human Capital Resources

As of December 31, 2021, the Funds had no employees. Grey Rock has entered into an administrative services agreement with an affiliate, through which the affiliate’s approximately 17 employees provide general and administrative, engineering, land, contract administration, tax, accounting, legal and compliance services to the Funds.

Office Locations

Grey Rock’s principal offices are located at 5217 McKinney Avenue, Suite 400, Dallas, TX 75205. Grey Rock’s office space consists of approximately 11,700 square feet. Grey Rock believes its office space is sufficient to meet the Funds’ needs and that additional office space can be obtained if necessary.

 

194


Table of Contents
Index to Financial Statements

PROPERTIES OF GREY ROCK

Estimated Net Proved Reserves

The tables below summarize the Funds’ estimated net proved reserves at December 31, 2021 based on reports prepared by Netherland, Sewell & Associates, Inc. (“NSAI”), the Funds’ third-party independent reserve engineers for the year ending December 31, 2021. In preparing its reports, NSAI evaluated properties representing all of the Funds’ proved reserves at December 31, 2021 in accordance with the rules and regulations of the SEC applicable to companies involved in oil and natural gas producing activities. The Funds’ estimated net proved reserves in the table below do not include probable or possible reserves and do not in any way include or reflect the Funds’ commodity derivatives.

 

     December 31, 2021  
     Proved Reserves
(MBoe)(1)
     % of
Total
 

Fund III

     

SEC Proved Reserves:

     

Developed

     11,934        43

Undeveloped

     15,511        57
  

 

 

    

 

 

 

Total Proved Properties

     27,445        100
  

 

 

    

 

 

 

Fund I

     

SEC Proved Reserves:

     

Developed

     870        95

Undeveloped

     47        5
  

 

 

    

 

 

 

Total Proved Properties

     917        100
  

 

 

    

 

 

 

Fund II

     

SEC Proved Reserves:

     

Developed

     7,898        51

Undeveloped

     7,450        49
  

 

 

    

 

 

 

Total Proved Properties

     15,348        100
  

 

 

    

 

 

 

 

(1)

The table above values oil and natural gas reserve quantities as of December 31, 2021 assuming constant base prices of $66.55 per barrel of oil and $3.598 per MMBtu of natural gas. Under SEC guidelines, these prices represent the average prices per barrel of oil and per Mcf of natural gas at the beginning of each month in the 12-month period prior to the end of the reporting period, before adjustment to reflect applicable transportation and quality differentials.

Estimated net proved reserves at December 31, 2021 were 43,710 MBoe, a 51% increase from estimated net proved reserves of 28,948 MBoe at December 31, 2020. The increase was primarily due to the impact of our 2021 acquisitions. Increased development activity in 2021 led to an increase in the Funds’ capital spending as well as an increase in the number of undeveloped drilling locations reflected in the Funds’ 2021 proved reserve estimates. As a result of the higher activity levels and our 2021 acquisitions, the number of proved undeveloped wells included in the reserves of the Funds was increased from 30.83 net wells in 2020 to 35.18 net wells in 2021.

 

195


Table of Contents
Index to Financial Statements

The following table sets forth summary information by reserve category with respect to estimated proved reserves at December 31, 2021:

 

     SEC Pricing Proved Reserves(1)         
     Reserve Volumes     PV-10(3)         

Reserve Category

   Oil
(MBbls)
     Natural Gas
(MMcf)
     Total
(MBoe)(2)
     %     Amount
(In thousands)
     %  

Fund III

                

PDP Properties

     5,871        28,096        10,554        38     247,003        44

PDNP Properties

     944        2,614        1,380        5     38,779        7

PUD Properties

     10,046        32,791        15,511        57     270,100        49
  

 

 

    

 

 

    

 

 

    

 

 

   

 

 

    

 

 

 

Total

     16,861        63,501        27,445        100     555,882        100
  

 

 

    

 

 

    

 

 

    

 

 

   

 

 

    

 

 

 

Fund I

                

PDP Properties

     599        1,319        819        89     15,312        92

PDNP Properties

     31        118        51        6     726        4

PUD Properties

     27        121        47        5     625        4
  

 

 

    

 

 

    

 

 

    

 

 

   

 

 

    

 

 

 

Total

     657        1,558        917        100     16,663        100
  

 

 

    

 

 

    

 

 

    

 

 

   

 

 

    

 

 

 

Fund II

                

PDP Properties

     4,182        17,615        7,118        46     132,450        64

PDNP Properties

     31        4,495        780        5     9,437        5

PUD Properties

     1,087        38,178        7,450        49     63,798        31
  

 

 

    

 

 

    

 

 

    

 

 

   

 

 

    

 

 

 

Total

     5,300        60,288        15,348        100     205,685        100
  

 

 

    

 

 

    

 

 

    

 

 

   

 

 

    

 

 

 

 

(1)

The SEC Pricing Proved Reserves table above values oil and natural gas reserve quantities and related discounted future net cash flows as of December 31, 2021 based on average prices of $66.55 per barrel of oil and $3.598 per MMBtu of natural gas. Under SEC guidelines, these prices represent the average prices per barrel of oil and per MMbtu of natural gas at the beginning of each month in the 12-month period prior to the end of the reporting period.

(2)

Boe are computed based on a conversion ratio of one Boe for each barrel of oil and one Boe for every 6,000 cubic feet (i.e., 6 Mcf) of natural gas.

(3)

Pre-tax PV10% or “PV-10,” may be considered a non-GAAP financial measure as defined by the SEC and is derived from the standardized measure of discounted future net cash flows, which is the most directly comparable GAAP measure. The amounts disclosed in the table above include net abandonment costs while the reserve reports provided by Netherland, Sewell & Associates (“NSAI”) do not include costs related to abandonment. Discounted net abandonment costs for Fund III, Fund I, and Fund II were $419 thousand, $87 thousand and $602 thousand, respectively, as of December 31, 2021. See “Reconciliation of PV-10 to Standardized Measure” below.

The table above assumes prices and costs discounted using an annual discount rate of 10% without future escalation, without giving effect to non-property related expenses such as general and administrative expenses, debt service and depreciation, depletion and amortization, or federal income taxes. The information in the table above does not give any effect to or reflect the Funds’ commodity derivatives.

Reconciliation of PV-10 to Standardized Measure

PV-10 is derived from the Standardized Measure of discounted future net cash flows, which is the most directly comparable GAAP financial measure for proved reserves calculated using SEC pricing. PV-10 is a computation of the Standardized Measure of discounted future net cash flows on a pre-tax basis. PV-10 is equal

 

196


Table of Contents
Index to Financial Statements

to the Standardized Measure of discounted future net cash flows at the applicable date, before deducting future income taxes, discounted at 10 percent. Grey Rock believes that the presentation of PV-10 is relevant and useful to investors because it presents the discounted future net cash flows attributable to the Funds’ estimated net proved reserves prior to taking into account future corporate income taxes, and it is a useful measure for evaluating the relative monetary significance of the Funds’ oil and natural gas properties. Further, investors may utilize the measure as a basis for comparison of the relative size and value of the Funds’ reserves to other companies. Moreover, GAAP does not provide a measure of estimated future net cash flows for reserves other than proved reserves or for reserves calculated using prices other than SEC prices. Grey Rock uses this measure when assessing the potential return on investment related to the Funds’ oil and natural gas properties. PV-10, however, is not a substitute for the Standardized Measure of discounted future net cash flows. The Funds’ PV-10 measure and the Standardized Measure of discounted future net cash flows do not purport to represent the fair value of the Funds’ oil and natural gas reserves.

The following table reconciles the pre-tax PV10% value of the Funds’ SEC Pricing Proved Reserves as of December 31, 2021 to the Standardized Measure of discounted future net cash flows.

 

SEC Pricing Proved Reserves

(In thousands)

 

Standardized Measure Reconciliation

 

Fund III

 

Pre-Tax Present Value of Estimated Future Net Revenues (Pre-Tax PV10%)

   $ 555,882  

Future Income Taxes, Discounted at 10%

     (3,317
  

 

 

 

Standardized Measure of Discounted Future Net Cash Flows

   $ 552,565  
  

 

 

 

Fund I

 

Pre-Tax Present Value of Estimated Future Net Revenues (Pre-Tax PV10%)

   $ 16,663  

Future Income Taxes, Discounted at 10%

     (89
  

 

 

 

Standardized Measure of Discounted Future Net Cash Flows

   $ 16,574  
  

 

 

 

Fund II

 

Pre-Tax Present Value of Estimated Future Net Revenues (Pre-Tax PV10%)

   $ 205,685  

Future Income Taxes, Discounted at 10%

     (473
  

 

 

 

Standardized Measure of Discounted Future Net Cash Flows

   $ 205,212  
  

 

 

 

Uncertainties are inherent in estimating quantities of proved reserves, including many risk factors beyond Grey Rock’s control. Reserve engineering is a subjective process of estimating subsurface accumulations of oil and natural gas that cannot be measured in an exact manner. As a result, estimates of proved reserves may vary depending upon the engineer estimating the reserves. Further, the Funds’ actual realized price for the Funds’ oil and natural gas is not likely to average the pricing parameters used to calculate the Funds’ proved reserves. As such, the oil and natural gas quantities and the value of those commodities ultimately recovered from the Properties will vary from reserve estimates.

Additional discussion of the Funds’ proved reserves is set forth under Note 2: “Summary of Significant Accounting Policies — Oil and Natural Gas Properties” and Note 5: “Oil and Natural Gas Properties” to the Funds’ annual audited financial statements included later in this proxy statement/prospectus.

 

197


Table of Contents
Index to Financial Statements

Proved Undeveloped Reserves

At December 31, 2021, the Funds had approximately 23,008 MBoe of proved undeveloped reserves as compared to 12,798 MBoe at December 31, 2020. A reconciliation of the change in proved undeveloped reserves during 2021 is as follows:

 

     MBoe  

Fund III(1)

  

Estimated Proved Undeveloped Reserves at 12/31/2020

     5,290  

Revisions of Previous Estimates

     1,088  

Extensions, Discoveries and Other Additions

     3,119  

Acquisition of Reserves

     7,532  

Divestiture of Reserves

     —    

Developed

     (1,518
  

 

 

 

Estimated Proved Undeveloped Reserves at 12/31/2021

     15,511  
  

 

 

 

Fund I(2)

  

Estimated Proved Undeveloped Reserves at 12/31/2020

     918  

Revisions of Previous Estimates

     (87

Extensions, Discoveries and Other Additions

     9  

Acquisition of Reserves

     —    

Divestiture of Reserves

     (769

Developed

     (24
  

 

 

 

Estimated Proved Undeveloped Reserves at 12/31/2021

     47  
  

 

 

 

Fund II(3)

  

Estimated Proved Undeveloped Reserves at 12/31/2020

     6,590  

Revisions of Previous Estimates

     1,887  

Extensions, Discoveries and Other Additions

     631  

Acquisition of Reserves

     —    

Divestiture of Reserves

     (20

Developed

     (1,638
  

 

 

 

Estimated Proved Undeveloped Reserves at 12/31/2021

     7,450  
  

 

 

 

 

(1)

Notable changes in proved undeveloped reserves for the year ended December 31, 2021 included the following:

 

   

Revisions to previous estimates. In 2021, revisions to previous estimates increased proved undeveloped reserves by 1,126 MBoe due to higher crude oil and natural gas prices. The increase was partially offset by a decrease in proved undeveloped reserves of 38 MBoe due to the removal of locations from operator drill schedules on acreage owned by Fund III. There were no adjustments attributable to well performance.

 

   

Extensions, discoveries and other additions. In 2021, proved undeveloped reserves increased by 1,793 MBoe as a result of new locations added to the operator drill schedules on acreage owned by Fund III, and by 1,326 MBoe as a result of additional drilling locations purchased during the year.

 

   

Acquisition of reserves. In 2021, acquisitions of oil and natural gas properties in the Permian, Bakken and DJ Basins increased proved undeveloped reserves by 7,532 MBoe. See Note 5: “Oil and Natural Gas Properties” to the audited combined financial statements of Grey Rock Energy Fund III included elsewhere in this proxy statement/prospectus.

 

198


Table of Contents
Index to Financial Statements
   

Developed. In 2021, development of oil and natural gas properties resulted in the conversion of 1,518 MBoe from proved undeveloped reserves to proved developed reserves. During the year ended December 31, 2021, Fund III incurred development costs of approximately $9,472 thousand related to these locations.

 

(2)

Notable changes in proved undeveloped reserves for the year ended December 31, 2021 included the following:

 

   

Revisions of previous estimates. In 2021, revisions to previous estimates decreased proved undeveloped reserves by 112 MBoe due to the removal of locations from operator drill schedules on acreage owned by Fund I. The decline was partially offset by an increase in proved undeveloped reserves of 25 MBoe due to higher crude oil and natural gas price adjustments. There were no adjustments attributable to well performance.

 

   

Extensions, discoveries and other additions. In 2021, proved undeveloped reserves increased by 9 MBoe as a result of new locations added to the operator drill schedules on acreage owned by Fund I.

 

   

Divestiture of reserves. In 2021, total divestitures of proved undeveloped reserves of 769 MBoe were primarily attributable to the divestiture of oil and natural gas properties in the Permian Basin. See Note 5: “Oil and Natural Gas Properties” to the audited consolidated financial statements of Grey Rock Energy Fund, LP included elsewhere in this proxy statement/prospectus.

 

   

Developed. In 2021, development of oil and natural gas properties resulted in the conversion of 24 MBoe from proved undeveloped reserves to proved developed reserves. During the year ended December 31, 2021, Fund I incurred development costs of approximately $12 thousand related to these locations.

 

(3)

Notable changes in proved undeveloped reserves for the year ended December 31, 2021 included the following:

 

   

Revisions of previous estimates. In 2021, revisions to previous estimates increased proved undeveloped reserves by 2,487 MBoe due to higher crude oil and natural gas. The increase was partially offset by a decrease in proved undeveloped reserves of 600 MBoe due to the removal of locations from operator drill schedules on acreage owned by Fund II. There were no adjustments attributable to well performance.

 

   

Extensions, discoveries and other additions. In 2021, proved undeveloped reserves increased by 631 MBoe as a result of new locations added to the operator drill schedules on acreage owned by Grey Rock Energy Fund II.

 

   

Divestiture of reserves. In 2021, total divestiture of proved undeveloped reserves of 20 MBoe were primarily attributable to the divestiture of oil and natural gas properties in the Permian Basin. See Note 5: “Oil and Natural Gas Properties” to the audited combined financial statements of Grey Rock Energy Fund II included elsewhere in this proxy statement/prospectus.

 

   

Developed. In 2021, development of oil and natural gas properties resulted in the conversion of 1,638 MBoe from proved undeveloped reserves to proved developed reserves. During the year ended December 31, 2021, Fund II incurred development costs of approximately $8,153 thousand related to these locations.

The Funds’ proved undeveloped locations were increased from 30.83 net wells at December 31, 2020 to 35.18 net wells at December 31, 2021 due to the Funds’ 2021 acquisitions, higher commodity prices, and increased development activity. Grey Rock expects that the Funds’ proved undeveloped reserves will continue to be converted to proved developed producing reserves as additional wells are drilled including the Funds’ acreage. All locations comprising the Funds’ remaining proved undeveloped reserves are forecasted to be drilled within five years from initially being recorded in accordance with the Funds’ development plan.

 

199


Table of Contents
Index to Financial Statements

At December 31, 2021, the PV-10 value of the Funds’ proved undeveloped reserves amounted to 43% of the PV-10 value of the Funds’ total proved reserves. There are numerous uncertainties regarding the proved and undeveloped reserves. The development of these reserves is dependent upon a number of factors which include, but are not limited to: financial targets such as drilling within cash flow or reducing debt, drilling of obligatory wells, satisfactory rates of return on proposed drilling projects, and the levels of drilling activities by operators in areas where the Funds hold leasehold interests. During 2021, the Funds increased their development capital spending by 37% compared to 2020. With 51% of the PV-10 value of the Funds’ total proved reserves supported by producing wells, Grey Rock believes the Funds will have sufficient cash flows and adequate liquidity to execute their development plan.

Independent Petroleum Engineers

Grey Rock has engaged NSAI to independently prepare the Funds’ estimated net proved reserves. NSAI is a worldwide leader of petroleum property analysis for industry and financial organizations and government agencies. NSAI was founded in 1961 and performs consulting petroleum engineering services under Texas Board of Professional Engineers Registration No. F-2699. Within NSAI, the technical expert primarily responsible for preparing the estimates set forth in the NSAI 2021 Reserve Reports is Mr. Nathan Shahan. Mr. Shahan, a Licensed Professional Engineer in the State of Texas (No. 102389), has been practicing consulting petroleum engineering at NSAI since 2007 and has over 5 years of prior industry experience. He graduated from Texas A&M University in 2002 with a Bachelor of Science Degree in Petroleum Engineering and in 2007 with a Master of Engineering Degree in Petroleum Engineering. Mr. Shahan meets or exceeds the education, training, and experience requirements set forth in the Standards Pertaining to the Estimating and Auditing of Oil and Gas Reserves Information promulgated by the Society of Petroleum Engineers; he is proficient in judiciously applying industry standard practices to engineering and geoscience evaluations as well as applying SEC and other industry reserves definitions and guidelines. He is a member of the Society of Petroleum Engineers and Society of Petroleum Evaluation Engineers.

In accordance with applicable requirements of the SEC, estimates of the Funds’ net proved reserves and future net revenues are made using average prices at the beginning of each month in the 12-month period prior to the date of such reserve estimates and are held constant throughout the life of the properties (except to the extent a contract specifically provides for escalation).

The reserves set forth in the NSAI report for the Properties are estimated by performance methods or analogy. In general, reserves attributable to producing wells and/or reservoirs are estimated by performance methods such as decline curve analysis which utilizes extrapolations of historical production data. Reserves attributable to non-producing and undeveloped reserves included in the Funds’ report are estimated by analogy. The estimates of the reserves, future production, and income attributable to Properties are prepared using widely industry-accepted petroleum economic software packages, as well as NSAI’s own proprietary petroleum economic software.

To estimate economically recoverable oil and natural gas reserves and related future net cash flows, Grey Rock considers many factors and assumptions including, but not limited to, the use of reservoir parameters derived from geological, geophysical and engineering data which cannot be measured directly, economic criteria based on current costs and SEC pricing requirements, and forecasts of future production rates. Under the SEC regulations 210.4-10(a)(22)(v) and (26), proved reserves must be demonstrated to be economically producible based on existing economic conditions including the prices and costs at which economic productivity from a reservoir is to be determined as of the effective date of the report. With respect to the property interests the Funds own, production and well tests from examined wells, normal direct costs of operating the wells or leases, other costs such as transportation and/or processing fees, production taxes, recompletion and development costs and product prices are based on the SEC regulations, geological maps, well logs, core analyses, and pressure measurements.

 

200


Table of Contents
Index to Financial Statements

The reserve data set forth in the NSAI report represents only estimates, and should not be construed as being exact quantities. They may or may not be actually recovered, and if recovered, the actual revenues and costs could be more or less than the estimated amounts. Moreover, estimates of reserves may increase or decrease as a result of future operations.

Reservoir engineering is a subjective process of estimating underground accumulations of oil and natural gas that cannot be measured in an exact manner. There are numerous uncertainties inherent in estimating oil and natural gas reserves and their estimated values, including many factors beyond Grey Rock’s control. The accuracy of any reserve estimate is a function of the quality of available data and of engineering and geologic interpretation and judgment. As a result, estimates of different engineers, including those used by us, may vary. In addition, estimates of reserves are subject to revision based upon actual production, results of future development and exploration activities, prevailing oil and natural gas prices, operating costs and other factors. The revisions may be material. Accordingly, reserve estimates are often different from the quantities of oil and natural gas that are ultimately recovered and are highly dependent upon the accuracy of the assumptions upon which they are based. See “Risk Factors — The Funds’ estimated reserves are based on many assumptions that may prove to be inaccurate. Any material inaccuracies in these reserve estimates or underlying assumptions will materially affect the quantities and present value of the Funds’ reserves.”

Internal Controls Over Reserves Estimation Process

Grey Rock utilizes a third-party reservoir engineering firm, NSAI, as the independent reserves evaluator for the Funds’ assets. In addition, Grey Rock employs an internal reservoir engineering department which is led by Grey Rock’s Executive Vice President (EVP) — Engineering, who is responsible for overseeing the internal preparation of Grey Rock’s reserves. Grey Rock’s EVP — Engineering has a degree in petroleum engineering from the University of Calgary, and has over 20 years of oil and gas experience, with more than 15 years focused on reservoir engineering.

Grey Rock’s technical team meets with Grey Rock’s independent third-party engineering firm to review properties and discuss evaluation methods and assumptions used in the proved reserves estimates, in accordance with Grey Rock’s prescribed internal control procedures. Grey Rock’s internal controls over the reserves estimation process includes inter-departmental verification of input data into Grey Rock’s reserves evaluation software such as, but not limited to the following:

 

   

Comparison of historical expenses from the lease operating statements and workover authorizations for expenditure to the operating costs input in Grey Rock’s reserves database;

 

   

Review of working interests and net revenue interests in Grey Rock’s reserves database against Grey Rock’s well ownership system;

 

   

Review of historical realized prices and differentials from index prices as compared to the differentials used in Grey Rock’s reserves database;

 

   

Review of updated projected capital costs for upcoming projects;

 

   

Review of internal reserve estimates by well and by area by Grey Rock’s reservoir engineers;

 

   

Discussion of material reserve variances among Grey Rock’s reservoir engineer and Grey Rock’s executive management; and

 

   

Review of a preliminary copy of the reserve report by management.

Production, Price and Production Expense History

The price that the Funds receive for the oil and natural gas produced from wells in which it holds interests is largely a function of market supply and demand. Demand is impacted by general economic conditions, weather and other seasonal conditions, including hurricanes and tropical storms. Over or under supply of oil or natural gas can result in substantial price volatility. Oil supply in the United States has grown dramatically over the past

 

201


Table of Contents
Index to Financial Statements

few years, and the supply of oil could impact oil prices in the United States if the supply outstrips domestic demand. Historically, commodity prices have been volatile, and Grey Rock expects that volatility to continue in the future. A substantial or extended decline in oil or natural gas prices or poor drilling results could have a material adverse effect on the Funds’ financial position, results of operations, cash flows, quantities of oil and natural gas reserves that may be economically produced and the Funds’ ability to access capital markets.

The following table sets forth information regarding the Funds’ oil and natural gas production, realized prices and production costs for the periods indicated. For additional information on price calculations, please see information set forth in “Grey Rock’s Management’s Discussion and Analysis of Financial Condition and Results of Operations — Fund III, Fund I and Fund II.

 

     Six Months Ended 
June 30,
     Years Ended
December 31,
 
     2022      2021      2021      2020      2019  

Fund III

              

Net Production:

              

Oil (MBbl)

              

Permian

     921        895        1,763        515        243  

Eagle Ford

     173        144        239        36        81  

Bakken

     56        25        57        75        62  

DJ

     97        100        236        —          —    
  

 

 

    

 

 

    

 

 

    

 

 

    

 

 

 

Total

     1,247        1,164        2,295        626        386  

Natural Gas (MMcf)

              

Permian

     2,065        2,180        4,586        954        325  

Eagle Ford

     767        666        1,181        1,263        793  

Bakken

     105        105        235        289        191  

DJ

     1,083        1,240        2,759        —          —    
  

 

 

    

 

 

    

 

 

    

 

 

    

 

 

 

Total

     4,020        4,191        8,761        2,506        1,309  

Total (MBoe)

              

Permian

     1,265        1,258        2,527        673        297  

Eagle Ford

     301        255        436        246        213  

Bakken

     74        43        96        124        94  

DJ

     277        307        696        —          —    
  

 

 

    

 

 

    

 

 

    

 

 

    

 

 

 

Total

     1,917        1,863        3,755        1,043        604  

Oil (Bbl) per day

              

Permian

     5,116        4,971        4,829        1,410        665  

Eagle Ford

     961        802        656        98        222  

Bakken

     312        141        156        206        170  

DJ

     538        554        645        —          —    
  

 

 

    

 

 

    

 

 

    

 

 

    

 

 

 

Total

     6,927        6,468        6,286        1,714        1,057  

Natural gas (Mcf) per day

              

Permian

     11,471        12,111        12,562        2,614        890  

Eagle Ford

     4,263        3,700        3,237        3,460        2,173  

Bakken

     582        583        643        792        524  

DJ

     6,016        6,891        7,560        —          —    
  

 

 

    

 

 

    

 

 

    

 

 

    

 

 

 

Total

     22,332        23,285        24,002        6,866        3,587  

Total (Boe) per day

              

Permian

     7,028        6,990        6,923        1,845        813  

Eagle Ford

     1,671        1,419        1,195        674        584  

Bakken

     410        238        264        339        257  

DJ

     1,540        1,702        1,905        —          —    
  

 

 

    

 

 

    

 

 

    

 

 

    

 

 

 

Total

     10,649        10,349        10,287        2,858        1,654  

 

202


Table of Contents
Index to Financial Statements
     Six Months Ended 
June 30,
    Years Ended
December 31,
 
     2022     2021     2021     2020      2019  

Average Sales Prices:

           

Oil (per Bbl)

   $ 108.85     $ 50.10     $ 63.47     $ 38.14      $ 53.96  

Effect of Gain (Loss) on Settled Oil Derivatives on Average Price (per Bbl)

     (12.36     (2.70     (4.51     4.05        1.14  

Oil Net of Settled Oil Derivatives (per Bbl)

     96.49       47.40       58.96       42.19        55.10  

Natural Gas (per Mcf)

     9.29       6.82       5.92       1.77        1.89  

Effect of Gain (Loss) on Settled Natural Gas Derivatives on Average Price (per Mcf)

     (3.83     (0.75     (0.32     0.12        0.34  

Natural Gas Net of Settled Natural Gas Derivatives (per Mcf)

     5.46       6.07       5.60       1.89        2.23  

Realized Price on a Boe Basis Excluding Settled Commodity Derivatives

     90.29       46.66       52.61       27.12        38.56  

Effect of Gain (Loss) on Settled Commodity Derivatives on Average Price (per Boe)

     (8.04     (1.69     (3.51     2.72        0.73  

Realized Price on a Boe Basis Including Settled Commodity Derivatives

     82.25       44.97       49.10       29.84        39.29  

Average Costs:

           

Production Expenses (per Boe)

   $ 4.94     $ 2.57     $ 3.29     $ 4.93      $ 4.42  

 

     Six Months Ended 
June 30,
     Years Ended 
December 31,
 
     2022      2021      2021      2020      2019  

Fund I

              

Net Production:

              

Oil (MBbl)

              

Eagle Ford

     14        20        37        49        78  

Bakken

     21        21        43        62        76  

Permian

     1        36        66        127        63  

SCOOP

     —          5        16        10        15  
  

 

 

    

 

 

    

 

 

    

 

 

    

 

 

 

Total

     36        82        162        248        232  

Natural Gas (MMcf)

              

Eagle Ford

     16        37        68        106        178  

Bakken

     90        120        240        272        206  

Permian

     2        60        77        217        145  

SCOOP

     —          32        120        51        87  
  

 

 

    

 

 

    

 

 

    

 

 

    

 

 

 

Total

     108        249        505        646        616  

Total (MBoe)

              

Eagle Ford

     16        26        48        67        108  

Bakken

     37        42        83        107        110  

Permian

     1        46        79        164        87  

SCOOP

     —          10        36        18        29  
  

 

 

    

 

 

    

 

 

    

 

 

    

 

 

 

Total

     54        124        246        356        334  

Oil (Bbl) per day

              

Eagle Ford

     77        108        101        134        214  

Bakken

     121        119        118        170        208  

Permian

     4        202        182        349        173  

SCOOP

     —          27        43        27        40  
  

 

 

    

 

 

    

 

 

    

 

 

    

 

 

 

Total

     202        456        444        680        635  

 

203


Table of Contents
Index to Financial Statements
     Six Months Ended 
June 30,
    Years Ended 
December 31,
 
     2022     2021     2021     2020     2019  

Natural gas (Mcf) per day

          

Eagle Ford

     90       209       186       290       487  

Bakken

     496       668       657       744       564  

Permian

     12       332       211       596       398  

SCOOP

     —         177       330       139       238  
  

 

 

   

 

 

   

 

 

   

 

 

   

 

 

 

Total

     598       1,386       1,384       1,769       1,687  

Total (Boe) per day

          

Eagle Ford

     92       143       132       182       295  

Bakken

     204       230       228       294       302  

Permian

     6       257       217       449       239  

SCOOP

     —         57       98       50       80  
  

 

 

   

 

 

   

 

 

   

 

 

   

 

 

 

Total

     302       687       675       975       916  

Average Sales Prices:

          

Oil (per Bbl)

   $ 98.07     $ 63.79     $ 52.89     $ 36.74     $ 53.74  

Effect of Gain (Loss) on Settled Oil Derivatives on Average Price (per Bbl)

     (12.88     (10.04     (8.44     5.83       (0.78

Oil Net of Settled Oil Derivatives (per Bbl)

     85.19       53.75       44.45       42.57       52.96  

Natural Gas (per Mcf)

     6.19       2.48       3.32       1.04       1.60  

Effect of Gain (Loss) on Settled Natural Gas Derivatives on Average Price (per Mcf)

     (4.35     (3.30     (1.06     (0.02     0.04  

Natural Gas Net of Settled Natural Gas Derivatives (per Mcf)

     1.84       (0.82     2.26       1.02       1.64  

Realized Price on a Boe Basis Excluding Settled Commodity Derivatives

     77.94       47.31       41.63       27.52       40.19  

Effect of Gain (Loss) on Settled Commodity Derivatives on Average Price (per Boe)

     (8.62     (6.66     (7.73     4.03       (0.47

Realized Price on a Boe Basis Including Settled Commodity Derivatives

     69.32       40.65       33.90       31.55       39.72  

Average Costs:

          

Production Expenses (per Boe)

   $ 14.88     $ 7.51     $ 7.30     $ 6.06     $ 8.91  

 

     Six Months Ended
June 30,
     Years Ended 
December 31,
 
     2022      2021      2021      2020  

Fund II

           

Net Production:

           

Oil (MBbl)

           

Bakken

     224        366        678        590  

Permian

     44        74        132        258  

Eagle Ford

     60        76        146        173  

Haynesville

     —          —          —          —    
  

 

 

    

 

 

    

 

 

    

 

 

 

Total

     328        516        956        1,021  

Natural Gas (MMcf)

           

Bakken

     418        681        1,323        930  

Permian

     135        176        356        447  

Eagle Ford

     117        247        456        315  

Haynesville

     4,505        2,002        3,460        5,450  
  

 

 

    

 

 

    

 

 

    

 

 

 

Total

     5,175        3,106        5,595        7,142  

 

204


Table of Contents
Index to Financial Statements
     Six Months Ended
June 30,
    Years Ended 
December 31,
 
     2022     2021     2021     2020  

Total (MBoe)

        

Bakken

     293       480       899       745  

Permian

     67       103       191       332  

Eagle Ford

     79       117       222       226  

Haynesville

     751       334       577       908  
  

 

 

   

 

 

   

 

 

   

 

 

 

Total

     1,190       1,034       1,889       2,211  

Oil (Bbl) per day

        

Bakken

     1,243       2,034       1,858       1,615  

Permian

     247       412       361       706  

Eagle Ford

     331       419       400       475  

Haynesville

     —         1       1       1  
  

 

 

   

 

 

   

 

 

   

 

 

 

Total

     1,821       2,866       2,620       2,797  

Natural gas (Mcf) per day

        

Bakken

     2,325       3,782       3,624       2,548  

Permian

     747       978       977       1,225  

Eagle Ford

     651       1,370       1,249       863  

Haynesville

     25,026       11,124       9,479       14,930  
  

 

 

   

 

 

   

 

 

   

 

 

 

Total

     28,749       17,254       15,329       19,566  

Total (Boe) per day

        

Bakken

     1,630       2,665       2,462       2,040  

Permian

     371       574       524       910  

Eagle Ford

     440       648       608       619  

Haynesville

     4,171       1,855       1,581       2,489  
  

 

 

   

 

 

   

 

 

   

 

 

 

Total

     6,612       5,742       5,175       6,058  

Average Sales Prices:

        

Oil (per Bbl)

   $ 99.91     $ 55.94     $ 69.30     $ 42.24  

Effect of Gain (Loss) on Settled Oil Derivatives on Average Price (per Bbl)

     (27.53     (4.26     (7.65     6.07  

Oil Net of Settled Oil Derivatives (per Bbl)

     72.38       51.68       61.65       48.31  

Natural Gas (per Mcf)

     6.58       2.46       2.88       0.83  

Effect of Gain (Loss) on Settled Natural Gas Derivatives on Average Price (per Mcf)

     (1.74     (0.71     (0.50     0.20  

Natural Gas Net of Settled Natural Gas Derivatives (per Mcf)

     4.84       1.75       2.38       1.03  

Realized Price on a Boe Basis Excluding Settled Commodity Derivatives

     56.14       35.31       43.62       22.17  

Effect of Gain (Loss) on Settled Commodity Derivatives on Average Price (per Boe)

     (7.58     (2.13     (5.37     3.46  

Realized Price on a Boe Basis Including Settled Commodity Derivatives

     48.56       33.18       38.25       25.63  

Average Costs:

        

Production Expenses (per Boe)

   $ 6.63     $ 5.18     $ 6.95     $ 6.22  

Drilling and Development Activity

The following table sets forth the number of gross and net productive and non-productive wells drilled in the years ended December 31, 2021, 2020 and 2019. The number of wells drilled refers to the number of wells completed at any time during the fiscal year, regardless of when drilling was initiated. As a non-operator, the funds do not invest in exploratory wells, and instead invest exclusively in development wells. While there is the potential

 

205


Table of Contents
Index to Financial Statements

that development wells may yield dry holes, the funds currently have not encountered this. Therefore, drilling activity related to exploratory wells and dry holes was not applicable to the funds in the years presented below.

 

     December 31,  
     2021      2020      2019  
     Gross      Net(1)      Gross      Net(1)      Gross      Net(1)  

Fund III

                 

Productive Development Wells:

                 

Oil

     44        7.75        40        6.75        54        10.04  

Natural Gas

     2        0.30        2        0.39        5        1.00  

Fund I

                 

Productive Development Wells:

                 

Oil

     16        0.17        9        0.62        57        0.62  

Natural Gas

     —          —          —          —          —          —    

Fund II

                 

Productive Development Wells:

                 

Oil

     114        3.08        84        5.40        

Natural Gas

     2        0.29        4        0.21        

 

(1)

Net Well totals in 2021 and 2020 do not include an additional 20.78 and 6.20 net wells, respectively, from acquisitions which were already producing when acquired.

The following table summarizes the Funds’ cumulative gross and net productive oil and natural gas wells by geographic area within the United States at each of December 31, 2021, 2020 and 2019. Wells are classified as oil or natural gas wells according to the predominant production stream. A significant majority of the Funds’ wells in the Permian, Bakken, Scoop and DJ Basins are classified as oil wells, although they also produce natural gas and condensate. All of the Funds’ wells in the Haynesville Basin are classified as natural gas wells. The Funds’ wells within the Eagle Ford Basin are classified as either oil or natural gas wells.

 

     December 31,  
     2021      2020      2019  
     Gross      Net      Gross      Net      Gross      Net  

Fund III

                 

Permian

     36        7.69        35        4.49        12        3.47  

Eagle Ford

     2        0.30        6        2.65        8        2.47  

Bakken

     8        0.06        1        —          39        5.10  

DJ

     —          —          —          —          —          —    
  

 

 

    

 

 

    

 

 

    

 

 

    

 

 

    

 

 

 

Total:

     46        8.05        42        7.14        59        11.04  
  

 

 

    

 

 

    

 

 

    

 

 

    

 

 

    

 

 

 

Fund I

                 

Eagle Ford

     —          —          —          —          4        0.16  

Bakken

     16        0.17        1        0.01        23        0.32  

Permian

     —          —          8        0.61        10        0.03  

SCOOP

     —          —          —          —          20        0.11  
  

 

 

    

 

 

    

 

 

    

 

 

    

 

 

    

 

 

 

Total:

     16        0.17        9        0.62        57        0.62  
  

 

 

    

 

 

    

 

 

    

 

 

    

 

 

    

 

 

 

Fund II

                 

Bakken

     83        2.53        19        1.86        

Permian

     15        0.04        44        0.54        

Eagle Ford

     16        0.51        21        3.00        

Haynesville

     2        0.29        4        0.21        

Total:

     116        3.37        88        5.61        
  

 

 

    

 

 

    

 

 

    

 

 

       

 

206


Table of Contents
Index to Financial Statements

As of December 31, 2021, the Funds had an additional 48 gross (2.55 net) wells in process, meaning wells that have been spud and are in the process of drilling, completing or waiting on completion.

Leasehold Properties

As of December 31, 2021, the Funds’ principal assets included approximately 32,442 net acres located in the United States. The following table summarizes the Funds’ estimated gross and net developed and undeveloped acreage by geographic area at December 31, 2021.

 

     Developed Acreage      Undeveloped Acreage      Total Acreage  
       Gross          Net            Gross              Net            Gross          Net    

Fund III

                 

Permian

     12,450        3,283        4,181        2,721        16,631        6,004  

Bakken

     3,947        1,313        —          —          3,947        1,313  

Eagle Ford

     4,444        968        14,307        3,551        18,751        4,519  

DJ

     14,537        1,475        —          —          14,537        1,475  
  

 

 

    

 

 

    

 

 

    

 

 

    

 

 

    

 

 

 

Total:

     35,378        7,039        18,488        6,272        53,866        13,311  
  

 

 

    

 

 

    

 

 

    

 

 

    

 

 

    

 

 

 

Fund I

                 

Eagle Ford

     4,724        748        —          —          4,724        748  

Permian

     831        102        —          —          831        102  

Bakken

     26,301        792        —          —          26,301        792  
  

 

 

    

 

 

    

 

 

    

 

 

    

 

 

    

 

 

 

Total:

     31,856        1,642        —          —          31,856        1,642  
  

 

 

    

 

 

    

 

 

    

 

 

    

 

 

    

 

 

 

Fund II

                 

Bakken

     140,207        11,063        2,303        1,983        142,510        13,046  

Permian

     22,452        693        —          —          22,452        693  

Haynesville

     6,245        2,298        —          —          6,245        2,298  

Eagle Ford

     11,659        1,452        —          —          11,659        1,452  
  

 

 

    

 

 

    

 

 

    

 

 

    

 

 

    

 

 

 

Total:

     180,563        15,506        2,303        1,983        182,866        17,489  
  

 

 

    

 

 

    

 

 

    

 

 

    

 

 

    

 

 

 

As of December 31, 2021, approximately 75% of the Funds’ total acreage was developed. All of the Fund’s proved reserves are located in the United States.

Recent Acquisitions

Grey Rock generally assesses acreage and other acquisition opportunities subject to near-term drilling activities on a lease-by-lease or well-by-well basis because Grey Rock believes each acquisition opportunity is best assessed on that basis if development timing is sufficiently clear. Consistent with that approach, a significant portion of the Funds’ acquisitions involve properties that are selected by us on a lease-by-lease or well-by-well basis for their participation in a well expected to be spud in the near future, and the subject leases or wells are then aggregated to complete one single closing with the transferor. As such, Grey Rock generally views each acreage or well assignment from sellers as involving several separate acquisitions combined into one closing with the common transferor for convenience. However, in certain instances an acquisition may involve a larger number of leases presented by the transferors as a single package without negotiation on a lease-by-lease or well-by-well basis. In those instances, Grey Rock still reviews each lease and drilling opportunity on a lease-by-lease basis and well-by-well basis to ensure that the package as a whole meets the Funds’ acquisition criteria and drilling expectations. See Note 5: “Oil and Natural Gas Properties” to the Funds’ financial statements regarding the Funds’ recent acquisition activity.

Acreage Expirations

As a non-operator, the Funds are subject to lease expirations if an operator does not commence the development of operations within the agreed terms of the Funds’ leases. All of the Funds’ leases for undeveloped

 

207


Table of Contents
Index to Financial Statements

acreage summarized in the table below will expire at the end of their respective primary terms, unless the Funds renews the existing leases, establish commercial production from the acreage or some other “savings clause” is exercised. In addition, the Funds’ leases typically provide that the lease does not expire at the end of the primary term if drilling operations have been commenced. While the Funds generally expect to establish production from most of the Funds’ acreage prior to expiration of the applicable lease terms, there can be no guarantee they can do so. The approximate expiration of the Funds’ net acres which are subject to expire between 2022 and 2026 and thereafter, are set forth below:

 

     Acreage Subject to Expiration  
Year Ended        Gross              Net      

Fund III

     

December 31, 2022

     5,084        384  

December 31, 2023

     —          —    

December 31, 2024

     4,681        2,720  

December 31, 2025

     —          —    

December 31, 2026 and thereafter

     —          —    
  

 

 

    

 

 

 

Total

     9,765        3,104  
  

 

 

    

 

 

 

Fund I

     —          —    
  

 

 

    

 

 

 

Fund II

     

December 31, 2022

     120        120  

December 31, 2023

     2,720        1,543  

December 31, 2024

     320        320  

December 31, 2025

     —          —    

December 31, 2026 and thereafter

     —          —    
  

 

 

    

 

 

 

Total

     3,160        1,983  
  

 

 

    

 

 

 

Grey Rock believes that the expired acreage was not material to its capital deployed on an aggregate basis across the Funds.

Unproved Properties

All properties that are not classified as proved properties are considered unproved properties and, thus, the costs associated with such properties are not subject to depletion. Once a property is classified as proved, all associated acreage and drilling costs are subject to depletion.

Grey Rock assesses all items classified as unproved property on an annual basis, or if certain circumstances exist, more frequently, for possible impairment or reduction in value. The assessment includes consideration of the following factors, among others: intent to drill, remaining lease term, geological and geophysical evaluations, drilling results and activity, the assignment of proved reserves, and the economic viability of development if proved reserves are assigned. During any period in which these factors indicate an impairment, the cumulative drilling costs incurred to date for such property and all or a portion of the associated leasehold costs are charged to expense.

Grey Rock historically has acquired the Funds’ unproved properties by purchasing individual or small groups of leases directly from mineral owners, landmen, or lease brokers, which leases historically have not been subject to specified drilling projects, and by purchasing lease packages in identified project areas controlled by specific operators. The Funds generally participate in drilling activities on a heads up basis by electing whether to participate in each well on a well-by-well basis at the time wells are proposed for drilling.

 

208


Table of Contents
Index to Financial Statements

Grey Rock believes that the majority of the Funds’ unproved costs will become subject to depletion within the next five years by proving up reserves relating to the Funds’ acreage through exploration and development activities, by impairing the acreage that will expire before the Funds can explore or develop it further or by determining that further exploration and development activity will not occur. The timing by which all other properties will become subject to depletion will be dependent upon the timing of future drilling activities and delineation of the Funds’ reserves.

Depletion of Oil and Natural Gas Properties

Depletion expense is driven by many factors including production levels, estimates of proved reserve quantities and future developmental costs. The following table presents depletion expenses for each of the Funds during the six months ended June 30, 2022 and 2021, and the years ended December 31, 2021, 2020 and 2019.

 

     Six Months Ended
June 30,
     Years Ended December 31,  
(In thousands, except per Boe data)    2022      2021      2021      2020      2019  

Fund III

              

Depletion of Oil and Natural Gas Properties

   $ 30,614      $ 30,004      $ 60,477      $ 22,096      $ 17,092  

Depletion Expense (per Boe)

     15.97        16.11        16.11        21.18        28.30  

Fund I

              

Depletion of Oil and Natural Gas Properties

   $ 1,053      $ 1,878      $ 3,049      $ 9,752      $ 7,278  

Depletion Expense (per Boe)

     19.40        15.19        12.38        27.41        21.77  

Fund II

              

Depletion of Oil and Natural Gas Properties

   $   15,511      $ 16,804      $ 30,687      $ 47,689     

Depletion Expense (per Boe)

     13.03        16.26        16.25        21.57     

Research and Development

Grey Rock does not anticipate that the Funds will perform any significant research and development under their plans of operation.

 

209


Table of Contents
Index to Financial Statements

GREY ROCK’S MANAGEMENT’S DISCUSSION AND ANALYSIS OF FINANCIAL CONDITION AND RESULTS OF OPERATIONS

The following discussion and analysis should be read in conjunction with the “Summary Unaudited Pro Forma Condensed Combined Financial Information” and the historical and unaudited pro forma condensed combined financial statements and related notes, of the Funds included elsewhere in this proxy statement/prospectus. Unless otherwise indicated, the historical financial information in this “Grey Rock’s Management’s Discussion and Analysis of Financial Condition and Results of Operations” reflects the historical financial results of our predecessor, Fund III and each of Fund I and Fund II, on an individual basis unless otherwise noted and does not include the results or give pro forma effect to the transactions described in “Summary — Formation Transactions.”

This discussion contains forward-looking statements reflecting Grey Rock’s current expectations, estimates and assumptions concerning events and financial trends that may affect the Funds’ future operating results and financial position. Actual results and the timing of events may differ materially from those contained in or implied by these forward-looking statements due to a number of factors, including those discussed in the sections entitled “Risk Factors” and “Cautionary Note Regarding Forward-Looking Statements,” all of which are difficult to predict. In light of these risks, uncertainties and assumptions, the forward-looking events discussed may not occur. Grey Rock does not undertake any obligation to publicly update any forward-looking statements except as otherwise required by applicable law.

Overview

We manage three funds with similar strategies, Grey Rock Energy Fund, LP, a Delaware limited partnership (“Fund I”) formed in 2014, Grey Rock Energy Fund II, L.P., Grey Rock Energy Fund II-B, LP, and Grey Rock Energy Fund II-B Holdings, L.P., each Delaware limited partnerships (collectively, “Fund II”) formed in 2016, Grey Rock Energy Fund III-A, LP, Grey Rock Energy Fund III-B, LP, and Grey Rock Energy Fund III-B Holdings, LP, each Delaware limited partnerships (collectively, “Fund III” and, together with Fund I and Fund II, the “Funds”) formed in 2018.

We hold strategic investments in non-operated working interests in diversified upstream oil and gas assets in North America. As a non-operator, we have been able to diversify our investment exposure by participating in a large number of gross wells, as well as entering into additional project areas by partnering with numerous experienced operating partners that utilize the latest completion techniques in core unconventional basins across the United States.

We have achieved capital appreciation through the Funds’ assets and provided income through investments, directly or indirectly, through our special purpose subsidiaries, in non-operated working interests in diversified upstream oil and gas assets in North America.

Pursuant to our investment strategies, we collectively participated in 2,311 gross (123 net) producing wells as of June 30, 2022 with a core focus in the premier basins within the United States. As of December 31, 2021 we collectively participated in 2,169 gross (109 net) producing wells. As of June 30, 2022 and December 31, 2021, we leased approximately 247,716 gross (25,292 net) and 247,797 gross (24,187 net) developed acres, and 19,131 gross (8,099 net) and 20,791 gross (8,255 net) undeveloped acres, respectively, all located in the United States.

Our average daily production for the six months ended June 30, 2022 was 17,563 Boe per day, and for the full year 2021 was 16,137 Boe per day. The increase in production is consistent with our increase in net producing wells which increased to 123 wells as of June 30, 2022, up from 109 as of the end of 2021. During 2021, our wells increased from 81 net wells at the beginning of 2021 to 109 net wells at the end of 2021. The increase in wells was primarily driven by Fund III’s acquisition of additional wells during the first six months of 2022 and throughout 2021.

 

210


Table of Contents
Index to Financial Statements

Unless otherwise noted, the information presented within “Grey Rock’s Management’s Discussion and Analysis of Financial Condition and Results of Operations” is applicable to the collective Funds with the exception of the “ — Results of Operations” and “ — Liquidity and Capital Resources” sections. Interim information related to the Results of Operations for Grey Rock Energy Fund, LP and Grey Rock Energy Fund II was derived from the unaudited condensed consolidated financial statements of Grey Rock Energy Fund, LP, and the unaudited condensed combined financial statements of Grey Rock Energy Fund II, respectively, for the six months ended June 30, 2022 and 2021, and the related notes included elsewhere in this proxy statement/prospectus. Annual information related to the Results of Operations for Grey Rock Energy Fund, LP was derived from the audited consolidated financial statements of Grey Rock Energy Fund, LP as of and for the years ended December 31, 2021, 2020 and 2019, and the related notes included elsewhere in this proxy statement/prospectus. Annual information related to the Results of Operations of Grey Rock Energy Fund II was derived from the audited combined financial statements of Grey Rock Energy Fund II as of and for the years ended December 31, 2021 and 2020, and the related notes included elsewhere in this proxy statement/prospectus.

Impacts of COVID-19 Pandemic and Geopolitical Factors

The global spread of COVID-19 has created significant market volatility and economic uncertainty and disruption during 2020. The virus created unprecedented challenges for our industry, including a drastic decline in demand for crude oil and natural gas. This, combined with OPEC actions in early 2020, led to spot and future prices of crude oil falling to historic lows during the second quarter of 2020 and remaining depressed through much of 2020. Conditions have significantly improved with the increase in domestic vaccination programs and reduced spread of the COVID-19 virus overall, which have contributed to an improvement in the economy and higher realized prices for commodities since the beginning of 2021. However, the current price environment remains uncertain as responses to the COVID-19 pandemic and newly emerging variants of the virus continue to evolve, as do operators’ production decisions in response to these macroeconomic factors. It remains difficult to predict how long the COVID-19 pandemic and related market conditions will persist and the resulting future effects on our business. While we use derivative instruments to partially mitigate the impact of commodity price volatility on revenues, our revenues and operating results depend significantly upon the prevailing prices for oil and natural gas. In addition, because our property interests are not operated by us, we have limited ability to influence or control the future development of such properties. In light of the current price and economic environment, we continue to be proactive with third-party operators to review spending and alter plans as appropriate. We currently expect that our cash flow from operations and borrowing availability under our credit facilities will allow us to meet our liquidity needs for at least the next 12 months.

U.S. and global markets are experiencing volatility and disruption following the escalation of geopolitical tensions and the start of the military conflict between Russia and Ukraine. On February 24, 2022, a full-scale military invasion of Ukraine by Russian troops began. Although the length and impact of the ongoing military conflict is highly unpredictable, the conflict in Ukraine has led to market disruptions, including significant volatility in commodity prices, credit and capital markets, as well as supply chain disruptions. Various of Russia’s actions have led to sanctions and other penalties being levied by the U.S., the European Union, and other countries, as well as other public and private actors and companies, against Russia and certain other geographic areas, including restrictions on imports of Russian oil, liquefied natural gas and coal. These disruptions in the oil and gas markets have caused, and could continue to cause, significant volatility in energy prices, which could have a material effect on the Funds’ business. Additional potential sanctions and penalties have also been proposed and/or threatened.

In addition, the United States and other countries have imposed sanctions on Russia which increases the risk that Russia, as a retaliatory action, may launch cyberattacks against the United States, its government, infrastructure and businesses. On March 21, 2022, the Biden Administration issued warnings about the potential for Russia to engage in malicious cyber activity against the United States in response to the economic sanctions that have been imposed. Prolonged unfavorable economic conditions or uncertainty as a result of the military conflict between Russia and Ukraine may adversely affect the Funds’ business, financial condition, and results of operations.

 

211


Table of Contents
Index to Financial Statements

Environmental, Social and Corporate Governance Initiatives

We are committed to developing industry-leading ESG programs and continually improving our ESG performance. We view exceptional ESG performance as an opportunity to differentiate Grey Rock from our peers, provide for increased access to capital markets, mitigate risks and strengthen operational performance as well as benefit our stakeholders and the communities in which we operate.

Source of Our Revenues

We derive our revenues from our interests in the sale of oil and natural gas production. Revenues are a function of production, the prevailing market price at the time of sale, oil quality, and transportation costs to market. We use derivative instruments to hedge future sales prices on a substantial, but varying, portion of our oil and natural gas production. We expect our derivative activities will help us achieve more predictable cash flows and reduce our exposure to downward price fluctuations. The use of derivative instruments has in the past, and may in the future, prevent us from realizing the full benefit of upward price movements but also mitigates the effects of declining price movements.

Principal Components of Our Cost Structure

Lease operating expenses

Lease operating expenses are the costs incurred in the operation of producing properties, including workover costs. Expenses for field employees’ salaries, saltwater disposal, ad valorem taxes, repairs and maintenance comprise the most significant portion of our lease operating expenses. Certain items, such as direct labor and materials and supplies, generally remain relatively fixed across broad production volume ranges, but can fluctuate depending on activities performed during a specific period. A portion of our operating cost components are variable and change in correlation to production levels.

Production taxes

Production taxes are paid on produced oil and natural gas which is generated in Texas, Oklahoma, Montana, New Mexico, North Dakota, Louisiana and Colorado. We seek to take full advantage of all credits and exemptions in our various taxing jurisdictions. In general, the production taxes we pay correlate to the changes in oil and natural gas revenues.

Depletion and accretion expense

Depletion and accretion include the systematic expensing of the capitalized costs incurred to acquire, explore and develop oil and natural gas. As a “successful efforts” company, we capitalize all costs associated with our acquisition and successful development efforts and allocate these costs to each unit of production using the units of production method. Accretion expense relates to the passage of time of our asset retirement obligations.

Impairment expense

We evaluate capitalized costs related to proved oil properties, including wells and related oil sales support equipment and facilities, for impairment on an annual basis. If undiscounted cash flows are insufficient to recover the net capitalized costs, we recognize an impairment charge for the difference between the net capitalized cost of proved properties and their estimated fair values.

Management fees

We have paid an annual fee to Grey Rock Energy Management, LLC, as compensation for providing managerial services to us.

 

212


Table of Contents
Index to Financial Statements

General and administrative expenses

General and administrative expenses include overhead, including payroll and benefits for our corporate staff, costs of maintaining our headquarters, costs of managing our acquisition and development operations, audit and other professional fees and legal compliance.

Interest expense

We finance a portion of our working capital requirements, capital expenditures and acquisitions with borrowings. As a result, we incur interest expense that is affected by both fluctuations in interest rates and our financing decisions.

Gain (loss) on derivative contracts

We utilize commodity derivative financial instruments to reduce our exposure to fluctuations in the prices of oil and gas. Gain (loss) on derivative contracts is comprised of (i) cash gains and losses we recognize on settled commodity derivatives during the period, and (ii) non-cash mark-to-market gains and losses we incur on commodity derivative instruments outstanding at period-end.

Selected Factors That Affect Our Operating Results

Our revenues, cash flows from operations and future growth depend substantially upon:

 

   

the timing and success of drilling and production activities by our operating partners;

 

   

the prices and the supply and demand for oil and natural gas;

 

   

the quantity of oil and natural gas production from the wells in which we participate;

 

   

changes in the fair value of the derivative instruments we use to reduce our exposure to fluctuations in the price of oil and natural gas;

 

   

our ability to continue to identify and acquire high-quality acreage and drilling opportunities; and

 

   

the level of our operating expenses.

In addition to the factors that affect companies in our industry generally, the location of substantially all of our acreage in the Eagle Ford, Permian, Bakken, Haynesville and Denver-Julesburg Basins subjects our operating results to factors specific to these regions. These factors include the potential adverse impact of weather on drilling, production and transportation activities, particularly during the winter and spring months, as well as infrastructure limitations, transportation capacity, regulatory matters and other factors that may specifically affect one or more of these regions.

The price of oil can vary depending on the market in which it is sold and the means of transportation used to transport the oil to market.

The price at which our oil and natural gas production are sold typically reflects either a premium or discount to the NYMEX benchmark price. Thus, our operating results are also affected by changes in the oil price differentials between the applicable benchmark and the sales prices we receive for our oil production. Our oil price differential to the NYMEX benchmark price during the six months ended June 30, 2022 was $(5.09) per barrel, as compared to $(11.45) per barrel in the six months ended June 30, 2021. Our natural gas price differential during the six months ended June 30, 2022 was $0.75 per Mcf, as compared to $1.61 per Mcf in the six months ended June 30, 2021.

Our oil price differential to the NYMEX benchmark price during 2021 was $(8.97) per barrel, as compared to $6.20 per barrel in 2020. Our natural gas price differential during 2021 was $0.27 per Mcf, as compared to $(0.90) per Mcf in 2020. Fluctuations in our price differentials and realizations are due to several factors such as gathering and transportation costs, takeaway capacity relative to production levels, regional storage capacity, gain/loss on derivative contracts and seasonal refinery maintenance temporarily depressing demand.

 

213


Table of Contents
Index to Financial Statements

Market Conditions

The price that we receive for the oil and natural gas we produce is largely a function of market supply and demand. Because our oil and gas revenues are heavily weighted toward oil, we are more significantly impacted by changes in oil prices than by changes in the price of natural gas. World-wide supply in terms of output, especially production from properties within the United States, the production quota set by OPEC, and the strength of the U.S. dollar can adversely impact oil prices.

Historically, commodity prices have been volatile and we expect the volatility to continue in the future. Factors impacting the future oil supply balance are world-wide demand for oil, as well as the growth in domestic oil production.

Prices for various quantities of natural gas and oil that we produce significantly impact our revenues and cash flows. The following table lists average NYMEX prices for oil and natural gas for the six months ended June 30, 2022 and 2021.

 

     Six Months Ended
June 30,
 
     2022      2021  

Average NYMEX Prices (1)

     

Oil (per Bbl)

   $     101.81      $ 62.21  

Natural gas (per Mcf)

     6.06        2.85  

 

(1)

Based on average NYMEX closing prices.

For the six months ended June 30, 2022, the average NYMEX oil pricing was $101.81 per barrel of oil or 64% higher than the average NYMEX price per barrel for the six months ended June 30, 2021. Our settled derivatives decreased our realized oil price per barrel by $10.07 and $1.68 in the six months ended June 30, 2022 and 2021, respectively. For the six months ended June 30, 2022, our average realized oil price per barrel after reflecting settled derivatives was $96.72 compared to $50.76 for the six months ended June 30, 2021. The average NYMEX natural gas pricing for the six months ended June 30, 2022 was $6.06 per Mcf, or 113% higher than the average NYMEX price per Mcf for the six months ended June 30, 2021. Our settled derivatives decreased our realized natural gas price per Mcf by $0.93 and $0.42 in the six months ended June 30, 2022 and 2021, respectively. For the six months ended June 30, 2022, our realized gas price per Mcf was $6.81 compared to $4.46 for the six months ended June 30, 2021, which was primarily driven by higher NYMEX pricing for natural gas and gas realizations.

The following table lists average NYMEX prices for oil and natural gas for the years ended December 31, 2021 and 2020.

 

     Year Ended
December 31,
 
     2021      2020  

Average NYMEX Prices (1)

     

Oil (per Bbl)

   $ 68.00      $ 39.34  

Natural gas (per Mcf)

     4.00        2.13  

 

(1)

Based on average NYMEX closing prices.

The average 2021 NYMEX oil pricing was $68.00 per barrel of oil, or 73% higher than the average NYMEX price per barrel in 2020. Our settled derivatives decreased our realized oil price per barrel by $5.58 in 2021 and increased our realized oil price per barrel by $5.37 in 2020. Our average 2021 realized oil price per barrel after reflecting settled derivatives was $59.03 compared to $45.54 in 2020. The average 2021 NYMEX natural gas pricing was $4.00 per Mcf, or 87% higher than the average NYMEX price per Mcf in 2020. Our

 

214


Table of Contents
Index to Financial Statements

settled derivatives decreased our realized natural gas price per Mcf by $0.42 in 2021 and increased it by $0.17 in 2020. Our 2021 realized gas price per Mcf was $4.27 compared to $1.24 in 2020, which was primarily driven by higher NYMEX pricing for natural gas and gas realizations.

Results of Operations — Fund III

Six months ended June 30, 2022 compared to six months ended June 30, 2021

The following table sets forth selected operating data for the periods indicated. Average sales prices are derived from accrued accounting data for the relevant period indicated.

 

     Six Months Ended June 30,  
     2022      2021  

Net Sales (in thousands):

     

Oil sales

   $ 135,725      $ 58,324  

Natural gas sales

     37,343        28,591  
  

 

 

    

 

 

 

Revenues

     173,068        86,915  

Average Sales Prices:

     

Oil (per Bbl)

   $ 108.85      $ 50.10  

Effect of gain (loss) on settled oil derivatives on average price (per Bbl)

     (12.36      (2.70
  

 

 

    

 

 

 

Oil net of settled oil derivatives (per Bbl)

     96.49        47.40  

Natural gas (per Mcf)

     9.29        6.82  

Effect of gain (loss) on settled natural gas derivatives on average price (per Mcf)

     (3.83      (0.75
  

 

 

    

 

 

 

Natural gas net of settled natural gas derivatives (per Mcf)

     5.46        6.07  

Realized price on a Boe basis excluding settled commodity derivatives

     90.29        46.66  

Effect of gain (loss) on settled commodity derivatives on average price (per Boe)

     (8.04      (1.69
  

 

 

    

 

 

 

Realized price on a Boe basis including settled commodity derivatives

     82.25        44.97  

Operating Expenses (in thousands):

     

Lease operating expenses

   $ 9,470      $ 4,786  

Production taxes

     9,574        5,231  

Depletion and accretion expense

     30,662        30,004  

Management fees

     1,889        1,939  

General and administrative

     1,215        1,275  
  

 

 

    

 

 

 

Total operating expenses

     52,810        43,235  

Costs and Expenses (per Boe):

     

Lease operating expenses

   $ 4.94      $ 2.57  

Production taxes

     4.99        2.81  

Depletion and accretion

     16.00        16.11  

General and administrative

     0.63        0.68  

Net Producing Wells at Period-End

     58.07        40.80  

Oil and Natural Gas Sales

Our revenues vary from year to year primarily as a result of changes in realized commodity prices and production volumes. For the six months ended June 30, 2022, our oil and natural gas sales increased 99% from the six months ended June 30, 2021, driven by an 94% increase in realized prices, excluding the effect of settled

 

215


Table of Contents
Index to Financial Statements

commodity derivatives, and a 3% increase in production volumes. The higher average price in the six months ended June 30, 2022 as compared to the six months ended June 30, 2021 was driven by higher average NYMEX oil and natural gas prices.

Realized production from oil and gas properties increases through drilling success and the acquisition of additional net revenue interests. This increase in production is partially offset by the natural decline of the production rate of existing oil and natural gas wells. In the six months ended June 30, 2022, the number of wells we participated in increased by 42% as compared to the six months ended June 30, 2021. The new well additions drove the 3% increase in production in the first six months of 2022 as compared to the first six months of 2021.

Production for the last two years is set forth in the following table:

 

     Six Months Ended
June 30,
     2022    2021  

Production:

     

Oil (MBbl)

     1,247        1,164  

Natural gas (MMcf)

     4,020        4,191  
  

 

 

 

  

 

 

 

Total (MBoe)(1)

     1,917        1,863  
  

 

 

 

  

 

 

 

Average Daily Production:

     

Oil (Bbl)

     6,927        6,468  

Natural gas (Mcf)

     22,332        23,285  
  

 

 

 

  

 

 

 

Total (Boe)(1)

     10,649        10,349  
  

 

 

 

  

 

 

 

 

(1)

Natural gas is converted to Boe at the rate of one barrel equals six Mcf based upon the approximate relative energy content of oil and natural gas, which is not necessarily indicative of the relationship of oil and natural gas prices.

Lease Operating Expenses

Lease operating expenses were approximately $9,470 thousand and $4,786 thousand for the six months ended June 30, 2022 and 2021, respectively. On a per unit basis, production expenses increased 92% from $2.57 per Boe for the six months ended June 30, 2021 to $4.94 per Boe for the six months ended June 30, 2022, due primarily to gas processing fees in the Permian Basin and an increase in commodity prices. On an absolute dollar basis, the 98% increase in our production related expenses for the six months ended June 30, 2022, compared to the six months ended June 30, 2021 was primarily due to a 92% increase in per unit costs and a 3% increase in production.

Production Taxes

We pay production taxes based on realized oil and natural gas sales. Production taxes were $9,574 thousand for the six months ended June 30, 2022, compared to $5,231 thousand for the six months ended June 30, 2021. As a percentage of oil and natural gas sales, our production taxes were 6% in the six months ended June 30, 2022 and 2021, respectively. Production taxes as a percent of total oil and natural gas sales are consistent with historical trend.

Depletion and Accretion

Depletion and accretion was approximately $30,662 thousand for the six months ended June 30, 2022, compared to $30,004 thousand for the six months ended June 30, 2021. Depletion and accretion was $16.00 per Boe for the six months ended June 30, 2022 compared to $16.11 per Boe for the six months ended June 30, 2021. Aggregate depletion and accretion expense remained consistent for the six months ended June 30, 2022 compared to the six months ended June 30, 2021, which is consistent with production levels, which also remained consistent period over period.

 

216


Table of Contents
Index to Financial Statements

Management Fees

Management fees were approximately $1,889 thousand and $1,939 thousand for the six months ended June 30, 2022 and 2021, respectively. Management fees after the expiration of the investment period are calculated on funded capital commitments, any fluctuations in management fees are due to an increase or decrease in invested capital measured at the beginning of each fiscal quarter. As invested capital remained consistent for the six months ended June 30, 2022 compared to the six months ended June 30, 2021, management fees also remained materially consistent period over period.

General and Administrative

General and administrative expenses were approximately $1,215 thousand for the six months ended June 30, 2022, compared to $1,275 thousand for the six months ended June 30, 2021, respectively. The decrease from the six months ended June 30, 2022 to the six months ended June 30, 2021 was primarily due to a decrease in professional fees partially offset by an increase in asset software and research fees, and an increase in property and fund insurance fees.

Gain/(Loss) on Derivative Contracts

We enter into commodity derivatives instruments to manage the price risk attributable to future oil and natural gas production. We recorded a loss on derivative contracts of approximately $25,228 thousand during the six months ended June 30, 2022, compared to $11,556 thousand during the six months ended June 30, 2021. Higher commodity prices in the six months ended June 30, 2022 resulted in realized losses of $15,414 thousand in the six months ended June 30, 2022 compared to $3,146 thousand in the six months ended June 30, 2021. For the six months ended June 30, 2022, unrealized losses were $9,814 thousand, compared to $8,410 thousand in the six months ended June 30, 2021. Our average six months ended June 30, 2022 realized oil price per barrel after reflecting settled derivatives was $96.49, compared to $47.40 in the six months ended June 30, 2021. Our settled derivatives decreased our realized oil price per barrel by $12.36 in the six months ended June 30, 2022, compared to $2.70 in the six months ended June 30, 2021. Our realized natural gas price per Mcf was $5.46 in the six months ended June 30, 2022, compared to $6.07 in the six months ended June 30, 2021. Our settled derivatives decreased our realized natural gas price per Mcf by $3.83 in the six months ended June 30, 2022, and $0.75 in the six months ended June 30, 2021. As of June 31, 2022, we ended the period with a $14,167 thousand net derivative liability compared to $4,353 thousand as of December 31, 2021.

Interest Expense

Interest expense was approximately $718 thousand and $575 thousand for the six months ended June 30, 2022 and 2021, respectively. The increase in interest expense for the six months ended June 30, 2022 as compared to the six months ended June 30, 2021 was primarily due to an increase in the outstanding balance due to net drawings of $5,000 thousand on the credit facility during the six months ended June 30, 2022, in addition to an increase in the weighted average interest rate.

 

217


Table of Contents
Index to Financial Statements

Year ended December 31, 2021 compared to year ended December 31, 2020

The following table sets forth selected operating data for the periods indicated. Average sales prices are derived from accrued accounting data for the relevant period indicated.

 

     Year Ended December 31,  
     2021      2020  

Net Sales (in thousands):

     

Oil sales

   $   145,643      $   23,863  

Natural gas sales

     51,903        4,427  
  

 

 

    

 

 

 

Revenues

     197,546        28,290  

Average Sales Prices:

     

Oil (per Bbl)

   $ 63.47      $ 38.14  

Effect of gain (loss) on settled oil derivatives on average price (per Bbl)

     (4.51      4.05  
  

 

 

    

 

 

 

Oil net of settled oil derivatives (per Bbl)

     58.96        42.19  

Natural gas (per Mcf)

     5.92        1.77  

Effect of gain (loss) on settled natural gas derivatives on average price (per Mcf)

     (0.32      0.12  
  

 

 

    

 

 

 

Natural gas net of settled natural gas derivatives (per Mcf)

     5.60        1.89  

Realized price on a Boe basis excluding settled commodity derivatives

     52.61        27.12  

Effect of gain (loss) on settled commodity derivatives on average price (per Boe)

     (3.51      2.72  
  

 

 

    

 

 

 

Realized price on a Boe basis including settled commodity derivatives

     49.10        29.84  

Operating Expenses (in thousands):

     

Lease operating expenses

   $ 12,362      $ 5,147  

Production taxes

     10,808        1,815  

Depletion and accretion expense

     60,534        22,130  

Management fees

     3,878        3,878  

General and administrative

     2,384        1,288  
  

 

 

    

 

 

 

Total operating expenses

     89,966        34,258  

Costs and Expenses (per Boe):

     

Lease operating expenses

     3.29        4.93  

Production taxes

     2.88        1.74  

Depletion and accretion

     16.12        21.21  

General and administrative

     0.63        1.23  

Net Producing Wells at Period-End

     46.13        17.31  

Oil and Natural Gas Sales

Our revenues vary from year to year primarily as a result of changes in realized commodity prices and production volumes. In 2021, our oil and natural gas sales increased 598% from 2020, driven by an 94% increase in realized prices, excluding the effect of settled commodity derivatives, and a 260% increase in production volumes. The higher average price in 2021 as compared to 2020 was driven by higher average NYMEX oil and natural gas prices.

 

218


Table of Contents
Index to Financial Statements

Realized production from oil and gas properties increases through drilling success and acquisition of additional net revenue interests. This increase in production is offset by the natural decline of the production rate of existing oil and natural gas wells. In 2021, the number of wells we participated in increased by 166% as compared to 2020. The new well additions drove the 260% increase in production in 2021 as compared to 2020.

Production for the last two years is set forth in the following table:

 

     Year Ended
December 31,
 
     2021      2020  

Production:

     

Oil (MBbl)

     2,295        626  

Natural gas (MMcf)

     8,761        2,506  
  

 

 

    

 

 

 

Total (MBoe)(1)

     3,755        1,043  
  

 

 

    

 

 

 

Average Daily Production:

     

Oil (Bbl)

     6,286        1,714  

Natural gas (Mcf)

     24,002        6,866  
  

 

 

    

 

 

 

Total (Boe)(1)

     10,287        2,858  
  

 

 

    

 

 

 

 

(1)

Natural gas is converted to Boe at the rate of one barrel equals six Mcf based upon the approximate relative energy content of oil and natural gas, which is not necessarily indicative of the relationship of oil and natural gas prices.

Lease Operating Expenses

Lease operating expenses were approximately $12,362 thousand in 2021 compared to $5,147 thousand in 2020. On a per unit basis, production expenses decreased 33% from $4.93 per Boe in 2020 to $3.29 per Boe in 2021 due primarily to lower production volumes over which fixed costs can be spread. On an absolute dollar basis, the 140% increase in our production related expenses in 2021 compared to 2020 was primarily due to a 260% increase in production, offset by a 33% decrease in per unit costs.

Production Taxes

We pay production taxes based on realized oil and natural gas sales. Production taxes were $10,808 thousand in 2021 compared to $1,815 thousand in 2020. As a percentage of oil and natural gas sales, our production taxes were 5% and 6% in 2021 and 2020, respectively. The fluctuation in our average production tax rate from year to year is primarily due to changes in our oil sales as a percentage of our total oil and natural gas sales and the mix of our production volumes by basin. However, production taxes as a percent of total oil and natural gas sales are consistent with historical trend.

Depletion and Accretion

Depletion and accretion was approximately $60,534 thousand in 2021 compared to $22,130 thousand in 2020. Depletion and accretion was $16.12 per Boe in 2021 compared to $21.21 per Boe in 2020. The aggregate increase in depletion and accretion expense for 2021 compared to 2020 was driven by a 260% increase in production levels and offset by a 24% decrease in the depletion and accretion rate per Boe.

Management Fees

Management fees were approximately $3,878 thousand in 2021 and 2020. In the investment period, management fees are calculated on committed capital. As committed capital was consistent across 2021 and 2020, management fees remained unchanged.

 

219


Table of Contents
Index to Financial Statements

General and Administrative

General and administrative expenses were approximately $2,384 thousand in 2021 compared to $1,288 thousand in 2020. The increase from 2020 to 2021 was primarily due to an increase in brokerage fees, asset software and research fees and an increase in property insurance fees as a result of increased acquisition and well development activity in 2021 relative to 2020.

Gain/(Loss) on Derivative Contracts

We enter into commodity derivatives instruments to manage the price risk attributable to future oil and natural gas production. We recorded a loss on derivative contracts of approximately $17,315 thousand in 2021 compared to a gain of $2,928 thousand in 2020. Higher commodity prices in 2021 resulted in realized losses of $13,175 thousand compared to realized gains of $2,838 thousand in 2020. In 2021, unrealized losses were $4,140 thousand compared to unrealized gains of $90 thousand in 2020. Our average 2021 realized oil price per barrel after reflecting settled derivatives was $58.96 compared to $42.19 in 2020. Our settled derivatives decreased our realized oil price per barrel by $4.51 compared to increasing the price per barrel by $4.05 in 2020. Our realized natural gas price per Mcf was $5.60 in 2021 compared to $1.89 in 2020. Our settled derivatives decreased our realized natural gas price per Mcf by $0.32 in 2021 versus increasing the price per Mcf by $0.12 in 2020. In 2021, we ended the year with a $4,353 thousand net derivative liability compared to $213 thousand in 2020.

Interest Expense

Interest expense was approximately $1,399 thousand in 2021 compared to $428 thousand in 2020. The increase in interest expense for 2021 as compared to 2020 was primarily due to an increase in the outstanding balance on the revolving credit facility.

 

220


Table of Contents
Index to Financial Statements

Year ended December 31, 2020 compared to year ended December 31, 2019

The following table sets forth selected operating data for the periods indicated. Average sales prices are derived from accrued accounting data for the relevant period indicated.

 

     Year ended
December 31,
 
     2020      2019  

Net Sales (in thousands):

     

Oil sales

   $ 23,863      $ 20,811  

Natural gas sales

     4,427        2,472  
  

 

 

    

 

 

 

Revenues

     28,290        23,283  

Average Sales Prices:

     

Oil (per Bbl)

   $ 38.14      $ 53.96  

Effect of gain (loss) on settled oil derivatives on average price (per Bbl)

     4.05        1.14  
  

 

 

    

 

 

 

Oil net of settled oil derivatives (per Bbl)

     42.19        55.10  

Natural gas (per Mcf)

     1.77        1.89  

Effect of gain (loss) on settled natural gas derivatives on average price (per Mcf)

     0.12        0.34  
  

 

 

    

 

 

 

Natural gas net of settled natural gas derivatives (per Mcf)

     1.89        2.23  

Realized price on a Boe basis excluding settled commodity derivatives

     27.12        38.56  

Effect of gain (loss) on settled commodity derivatives on average price (per Boe)

     2.72        0.73  
  

 

 

    

 

 

 

Realized price on a Boe basis including settled commodity derivatives

     29.84        39.29  

Operating Expenses (in thousands):

     

Lease operating expenses

   $ 5,147      $ 2,669  

Production taxes

     1,815        1,369  

Depletion and accretion expense

     22,130        17,100  

Management fees

     3,878        3,878  

General and administrative

     1,288        1,083  

Organizational expenses

     —          21  
  

 

 

    

 

 

 

Total operating expenses

     34,258        26,120  

Costs and Expenses (per Boe):

     

Lease operating expenses

     4.93        4.42  

Production taxes

     1.74        2.27  

Depletion and accretion

     21.21        28.32  

General and administrative

     1.23        1.79  

Organizational expenses

     —          0.03  

Net Producing Wells at Period-End

     17.31        11.04  

Oil and Natural Gas Sales

Our revenues vary from year to year primarily as a result of changes in realized commodity prices and production volumes. In 2020, our oil and natural gas sales increased 22% from 2019, driven by a 73% increase in production volumes, partially offset by a 30% decrease in realized prices, excluding the effect of settled commodity derivatives. The lower average price in 2020 as compared to 2019 was driven by lower average NYMEX oil and natural gas prices.

Realized production from oil and gas properties increases through drilling success and acquisitions of additional net revenue interests. This increase in production is offset by the natural decline of the production rate of existing oil and natural gas wells. In 2020, the number of wells we participated in increased by 57% as compared to 2019. The new well additions drove the 73% increase in production in 2020 as compared to 2019.

 

221


Table of Contents
Index to Financial Statements

Production for the last two years is set forth in the following table:

 

     Year ended
December 31,
 
     2020      2019  

Production:

     

Oil (MBbl)

     626        386  

Natural gas (MMcf)

     2,506        1,309  
  

 

 

    

 

 

 

Total (MBoe)(1)

     1,043        604  
  

 

 

    

 

 

 

Average Daily Production:

     

Oil (Bbl)

     1,714        1,057  

Natural gas (Mcf)

     6,866        3,587  
  

 

 

    

 

 

 

Total (Boe)(1)

     2,858        1,654  
  

 

 

    

 

 

 

 

(1)

Natural gas is converted to Boe at the rate of one barrel equals six Mcf based upon the approximate relative energy content of oil and natural gas, which is not necessarily indicative of the relationship of oil and natural gas prices.

Lease Operating Expenses

Lease operating expenses were approximately $5,147 thousand in 2020 compared to approximately $2,669 thousand in 2019. On a per unit basis, production expenses increased 12% from $4.42 per Boe in 2019 to $4.93 per Boe in 2020 due primarily to an increase in fixed and variable costs, partially offset by increased production volumes over which costs can be spread. On an absolute dollar basis, the 93% increase in our production related expenses in 2020 compared to 2019 was primarily due to a 73% increase in production and a 12% increase in per unit costs.

Production Taxes

We pay production taxes based on realized oil and natural gas sales. Production taxes were $1,815 thousand in 2020 compared to $1,369 thousand in 2019. As a percentage of oil and natural gas sales, our production taxes were 6% in 2020 and 2019, respectively. Production taxes as a percent of total oil and natural gas sales are consistent with historical trend.

Depletion and Accretion

Depletion and accretion was approximately $22,130 thousand in 2020 compared to $17,100 thousand in 2019. Depletion and accretion was $21.21 per Boe in 2020 compared to $28.32 per Boe in 2019. The aggregate increase in depletion and accretion expense for 2020 compared to 2019 was driven by a 73% increase in production levels and offset by a 25% decrease in the depletion and accretion rate per Boe.

Management Fees

Management fees were approximately $3,878 thousand in 2020 and 2019. In the investment period, management fees are calculated on committed capital. As committed capital was consistent across 2020 and 2019, management fees remained unchanged.

General and Administrative

General and administrative expenses were approximately $1,288 thousand in 2020 compared to $1,083 thousand in 2019. The increase from 2019 to 2020 was primarily due to an increase in software, research and land services expenses related to potential asset acquisitions opportunities.

 

222


Table of Contents
Index to Financial Statements

Organizational Expenses

There were no organization expenses incurred in 2020. Organizational expenses were approximately $21 thousand in 2019, primarily due to the fund being in the start-up phase, following its establishment in 2018. Such expenses were no longer applicable in the subsequent periods.

Gain/(Loss) on Derivative Contracts

We enter into commodity derivatives instruments to manage the price risk attributable to future oil and natural gas production. We recorded a gain on derivative contracts of approximately $2,928 thousand in 2020 compared to a gain of $137 thousand in 2019. Lower commodity prices in 2020 resulted in realized gains of $2,838 thousand compared to realized gains of $441 thousand in 2019. In 2020, unrealized gains were $90 thousand compared to unrealized losses of $303 thousand in 2019. Our average 2020 realized oil price per barrel after reflecting settled derivatives was $42.19 compared to $55.10 in 2019. Our settled derivatives increased our realized oil price per barrel by $4.05 compared to increasing the price per barrel by $1.14 in 2019. Our realized natural gas price per Mcf was $1.89 in 2020 compared to $2.23 in 2019. Our settled derivatives increased our realized natural gas price per Mcf by $0.12 in 2020 versus increasing the price per Mcf by $0.34 in 2019. In 2020, we ended the year with a

$213 thousand net derivative liability compared to $303 thousand in 2019.

Interest Expense

Interest expense was approximately $428 thousand in 2020 compared to $509 thousand in 2019. The decrease in interest expense for 2020 as compared to 2019 was primarily due to a decrease in the outstanding balance on the revolving credit facility.

Liquidity and Capital Resources — Fund III

Six months ended June 30, 2022 compared to six months ended June 30, 2021

Overview

Our main sources of liquidity and capital resources as of the date of this report have been internally generated cash flow from operations and credit facility borrowings. Our primary use of capital has been for the development of oil and gas properties. We continually monitor potential capital sources for opportunities to enhance liquidity or otherwise improve our financial position.

As of June 30, 2022, we had outstanding debt consisting of approximately $34,959 thousand of borrowings under our revolving credit facility. We had approximately $87,910 thousand in liquidity as of June 30, 2022, consisting of approximately $ 65,041 thousand of committed borrowing availability under the revolving credit facility and approximately $22,869 thousand of cash on hand.

With our cash on hand, cash flow from operations, and borrowing capacity under our revolving credit facility, we believe that we will have sufficient cash flow and liquidity to fund our budgeted capital expenditures and operating expenses for at least the next twelve months. However, we may seek additional access to capital and liquidity. We cannot assure you, however, that any additional capital will be available to us on favorable terms or at all.

Our recent capital commitments have been to fund development of oil and natural gas properties. We expect to fund our near-term capital requirements and working capital needs with cash flows from operations and available borrowing capacity under our revolving credit facility. Our capital expenditures could be curtailed if our cash flows decline from expected levels.

 

223


Table of Contents
Index to Financial Statements

Working Capital

Our working capital balance fluctuates as a result of changes in commodity pricing and production volumes, collection of receivables, expenditures related to our development operations and the impact of our outstanding derivative instruments.

At June 30, 2022, we had a working capital surplus of approximately $57,186 thousand, compared to a surplus of approximately $37,268 thousand at December 31, 2021. Current assets increased by approximately $32,431 thousand and current liabilities increased by approximately $12,513 thousand at June 30, 2022, compared to December 31, 2021. The increase in current assets in the six months ended June 30, 2022 as compared to December 31, 2021 is primarily due to an increase in cash and revenue receivable partially offset by a decrease in advances to operators. The increase in current liabilities in the six months ended June 30, 2022 as compared to December 31, 2021 is primarily due to the increase of our derivative liabilities and credit facilities, partially offset by a decrease in accrued expenses.

Cash Flows

Our cash flows for the six months ended June 30, 2022 and 2021 are presented below:

 

    

Six Months Ended

June 30,

 
(in thousands)    2022      2021  

Net Cash Provided by Operating Activities

   $ 96,124      $ 56,350  

Net Cash Used in Investing Activities

     (85,658      (86,932

Net Cash Provided by Financing Activities

     5,084        44,074  
  

 

 

    

 

 

 

Net Change in Cash

   $ 15,550      $ 13,492  
  

 

 

    

 

 

 

Cash Flows from Operating Activities

Our operating cash flow is sensitive to many variables, the most significant of which are the volatility of prices for oil and natural gas and the volume of oil and natural gas sold by our producers. Any interim cash needs are funded by cash on hand, cash flows from operations or borrowings under our revolving credit facility.

Net cash provided by operating activities during the six months ended June 30, 2022 was approximately $96,124 thousand, compared to approximately $56,350 thousand during the six months ended June 30, 2021. The increase in net cash provided by operating activities primarily relates to a 94% increase in realized prices (before the effects of derivatives) and a 3% increase in production period over period. Working capital changes during the six months ended June 30, 2022 included an increase of approximately $38,139 thousand in revenue receivables related to increased realized oil prices (before the effects of derivatives) and increased production from development drilling. Working capital changes during the six months ended June 30, 2021 included an increase of approximately $14,320 thousand in revenue receivables related to increased production, resulting from development drilling, as well as increased realized commodity prices (before the effects of derivatives), as commodity prices recovered from their historic lows in 2020 as a result of COVID-19.

Cash Flows from Investing Activities

We had cash flows used in investing activities of approximately $85,658 thousand and approximately $86,932 thousand during the six months ended June 30, 2022 and 2021, respectively, primarily as a result of the development of proved oil and natural gas properties and acquisitions in the first six months of 2022 and 2021.

Cash Flows from Financing Activities

Net cash provided by financing activities was approximately $5,084 thousand and approximately $44,074 thousand for the six months ended June 30, 2022 and 2021, respectively. The cash provided by financing activities in the six months ended June 30, 2022 was primarily related to net borrowings under the revolving credit facility, as opposed to a combination of partner’ contributions and net borrowings during the six months ended June 30, 2021.

 

224


Table of Contents
Index to Financial Statements

Revolving Credit Facility

In October 2018, we entered into a revolving credit facility with an initial borrowing capacity of $0. Through a series of amendments, as of June 30, 2022, the borrowing base was raised to $100,000 thousand with an outstanding balance of approximately $34,959 thousand. There have been no amendments to the revolving credit facility since December 31, 2021.

Known Contractual and Other Obligations; Planned Capital Expenditures

Contractual and Other Obligations

We have contractual commitments under our revolving credit facility which include periodic interest payments. See Note 10 to our interim condensed combined unaudited financial statements. We have contractual commitments that may require us to make payments upon future settlement of our commodity derivative contracts. See Note 3 to our interim condensed combined unaudited financial statements. We have future obligations related to the abandonment of our oil and natural gas properties. See Note 6 to our combined audited financial statements. With respect to all of these items, except for our commitments under our debt agreements, we cannot determine with accuracy the amount and/or timing of such payments.

Planned Capital Expenditures

For the remainder of 2022, we are budgeting approximately $78,971 thousand in total planned capital expenditures. As of June 30, 2022, we had incurred approximately $2,424 thousand in capital expenditures that were included in accounts payable, and we estimate that we are committed to approximately $57,471 thousand in additional capital expenditures not yet incurred for the development of wells we have elected to participate in. We expect to fund planned capital expenditures with cash generated from operations and, if required, borrowings under our revolving credit facility.

The amount, timing and allocation of capital expenditures are largely discretionary and subject to change based on a variety of factors. If oil and natural gas prices decline below our acceptable levels, or costs increase above our acceptable levels, we may choose to defer a portion of our budgeted capital expenditures until later periods to achieve the desired balance between sources and uses of liquidity and prioritize capital projects that we believe have the highest expected returns and potential to generate near-term cash flow. We may also increase our capital expenditures significantly to take advantage of opportunities we consider to be attractive. We will carefully monitor and may adjust our projected capital expenditures in response to changes in prices, availability of financing, drilling and acquisition costs, industry conditions, the timing of regulatory approvals, contractual obligations, internally generated cash flow and other factors both within and outside our control. For additional information on the impact of changing prices and market conditions on our financial position, see “Quantitative and Qualitative Disclosures About Market Risk.”

Years ended December 31, 2021 and 2020 compared to years ended December 31, 2020 and 2019, respectively

Overview

Our main sources of liquidity and capital resources as of the date of this report have been internally generated cash flow from operations and credit facility borrowings. Our primary use of capital has been for the development of oil and gas properties. We continually monitor potential capital sources for opportunities to enhance liquidity or otherwise improve our financial position.

As of December 31, 2021, we had outstanding debt consisting of approximately $29,938 thousand of borrowings under our revolving credit facility. We had approximately $77,381 thousand in liquidity as of December 31, 2021, consisting of approximately $70,062 thousand of committed borrowing availability under the revolving credit facility and approximately $7,319 thousand of cash on hand.

 

225


Table of Contents
Index to Financial Statements

With our cash on hand, cash flow from operations, and borrowing capacity under our revolving credit facility, we believe that we will have sufficient cash flow and liquidity to fund our budgeted capital expenditures and operating expenses for at least the next twelve months. However, we may seek additional access to capital and liquidity. We cannot assure you, however, that any additional capital will be available to us on favorable terms or at all.

Our recent capital commitments have been to fund development of oil and natural gas properties. We expect to fund our near-term capital requirements and working capital needs with cash flows from operations and available borrowing capacity under our revolving credit facility. Our capital expenditures could be curtailed if our cash flows decline from expected levels.

Working Capital

Our working capital balance fluctuates as a result of changes in commodity pricing and production volumes, collection of receivables, expenditures related to our development operations and the impact of our outstanding derivative instruments.

At December 31, 2021, we had a working capital surplus of approximately $37,268 thousand, compared to a surplus of approximately $16,349 thousand at December 31, 2020. Current assets increased by approximately $57,418 thousand and current liabilities increased by approximately $36,499 thousand at December 31, 2021, compared to December 31, 2020. The increase in current assets in 2021 as compared to 2020 is primarily due to an increase in advances due to operators and revenue receivable. The increase in current liabilities in 2021 as compared to 2020 is primarily due to the increase of our outstanding credit facilities.

Cash Flows

Our cash flows for the years ended December 31, 2021, 2020 and 2019 are presented below:

 

     Year Ended December 31,  
(in thousands)    2021      2020      2019  

Net Cash Provided by Operating Activities

   $ 131,715      $ 14,085      $ 8,670  

Net Cash Used in Investing Activities

     (194,014      (80,868      (83,707

Net Cash Provided by Financing Activities

     66,980        66,447        69,815  
  

 

 

    

 

 

    

 

 

 

Net Change in Cash

   $ 4,681        $ (336)      $ (5,222
  

 

 

    

 

 

    

 

 

 

Cash Flows from Operating Activities

Our operating cash flow is sensitive to many variables, the most significant of which are the volatility of prices for oil and natural gas and the volume of oil and natural gas sold by our producers. Any interim cash needs are funded by cash on hand, cash flows from operations or borrowings under our revolving credit facility.

Net cash provided by operating activities in 2021 was approximately $131,715 thousand, compared to approximately $14,085 thousand in 2020. The increase in net cash provided by operating revenues activities results from development drilling on acquired assets in the Permian and Eagle Ford basins as well as the acquisition of producing oil and natural gas assets in the DJ basin. This development and acquisition activity contributed to a 260% increase in production period over period. Working capital changes during 2021 were impacted by an increase in revenue receivables of $23,199 thousand related to increased production in the Permian basin and increased realized oil and natural gas prices (before the effects of derivatives). Working capital changes during 2020 were impacted by an increase in revenue receivables of approximately $4,644 thousand primarily related to increased production in the Permian basin. This increased production was partially offset by a reduction of realized oil prices (before the effects of derivatives) compared to the prior period.

 

226


Table of Contents
Index to Financial Statements

Net cash provided by operating activities in 2020 was approximately $14,085 thousand compared to approximately $8,670 thousand in 2019. The increase in net cash provided by operating activities results primarily from development drilling on acquired assets in the Permian basin. This development and acquisition activity contributed to a 73% increase in production year over year. The impact of increased production was partially offset by a 30% decrease in realized commodity prices (before the effects of derivatives), as commodity prices reached historic lows in 2020 due to the impacts of COVID-19. Working capital changes during 2020 were impacted by an increase in revenue receivables of approximately $4,644 thousand primarily related to increased production in the Permian basin. This increased production was partially offset by a reduction of realized oil prices (before the effects of derivatives) compared to the prior period. Working capital changes during 2019 were impacted by an increase in revenue receivables of approximately $4,789 thousand, which was primarily attributed to increased production in the Bakken and Eagle Ford basins as a result of acquisitions in these areas in 2019.

Cash Flows from Investing Activities

We had cash flows used in investing activities of approximately $194,014 thousand, approximately $80,868 thousand and approximately $83,707 thousand during the years ended December 31, 2021, 2020 and 2019, respectively, primarily as a result of an increase in the development and acquisition of oil and gas properties in 2021, 2020 and 2019.

Cash Flows from Financing Activities

Net cash provided by financing activities was approximately $66,980 thousand, approximately $66,447 thousand and approximately $69,815 thousand for the years ended December 31, 2021, 2020 and 2019, respectively. The cash provided by financing activities in 2021, 2020 and 2019 was primarily related to partners’ contributions and net proceeds from borrowings on our credit facilities, partially offset by repayments of borrowings.

Revolving Credit Facility

In October 2018, we entered into a revolving credit facility with an initial borrowing capacity of $0. In 2019, the borrowing base was increased to approximately $24,000 thousand with a maturity date of October 26, 2022. In 2021, the borrowing base was increased to approximately $100,000 thousand. The outstanding balance on the facility was also partially repaid throughout the year, with approximately $29,938 thousand outstanding as of December 31, 2021.

Known Contractual and Other Obligations; Planned Capital Expenditures

Contractual and Other Obligations

We have contractual commitments under our revolving credit facility which include periodic interest payments. See Note 10 to our annual combined audited financial statements. We have contractual commitments that may require us to make payments upon future settlement of our commodity derivative contracts. See Note 3 to our annual combined audited financial statements. We have future obligations related to the abandonment of our oil and natural gas properties. See Note 6 to our annual combined audited financial statements. With respect to all of these items, except for our commitments under our debt agreements, we cannot determine with accuracy the amount and/or timing of such payments.

Planned Capital Expenditures

For 2022, we are budgeting approximately $154,214 thousand in total planned capital expenditures. As of December 31, 2021, we had incurred approximately $4,612 thousand in capital expenditures that were included in accounts payable, and we estimate that we were committed to an additional approximately $43,678 thousand

 

227


Table of Contents
Index to Financial Statements

in development capital expenditures not yet incurred for wells we had elected to participate in. We expect to fund planned capital expenditures with cash generated from operations and, if required, borrowings under our revolving credit facility.

The amount, timing and allocation of capital expenditures are largely discretionary and subject to change based on a variety of factors. If oil and natural gas prices decline below our acceptable levels, or costs increase above our acceptable levels, we may choose to defer a portion of our budgeted capital expenditures until later periods to achieve the desired balance between sources and uses of liquidity and prioritize capital projects that we believe have the highest expected returns and potential to generate near-term cash flow. We may also increase our capital expenditures significantly to take advantage of opportunities we consider to be attractive. We will carefully monitor and may adjust our projected capital expenditures in response to changes in prices, availability of financing, drilling and acquisition costs, industry conditions, the timing of regulatory approvals, contractual obligations, internally generated cash flow and other factors both within and outside our control. For additional information on the impact of changing prices and market conditions on our financial position, see “Quantitative and Qualitative Disclosures About Market Risk.”

 

228


Table of Contents
Index to Financial Statements

Results of Operations — Fund I

Six months ended June 30, 2022 compared to six months ended June 30, 2021

The following table sets forth selected operating data for the periods indicated. Average sales prices are derived from accrued accounting data for the relevant period indicated.

 

     Six Months Ended June 30,  
     2022      2021  

Net Sales (in thousands):

     

Oil sales

   $ 3,564      $ 5,231  

Natural gas sales

     667        618  
  

 

 

    

 

 

 

Revenues

     4,231        5,849  

Average Sales Prices:

     

Oil (per Bbl)

   $ 98.07      $ 63.79  

Effect of gain (loss) on settled oil derivatives on average price (per Bbl)

     (12.88      (10.04
  

 

 

    

 

 

 

Oil net of settled oil derivatives (per Bbl)

     85.19        53.75  

Natural gas (per Mcf)

     6.19        2.48  

Effect of gain (loss) on settled natural gas derivatives on average price (per Mcf)

     (4.35      (3.30
  

 

 

    

 

 

 

Natural gas net of settled natural gas derivatives (per Mcf)

     1.84        (0.82

Realized price on a Boe basis excluding settled commodity derivatives

     77.94        47.31  

Effect of gain (loss) on settled commodity derivatives on average price (per Boe)

     (8.62      (6.66
  

 

 

    

 

 

 

Realized price on a Boe basis including settled commodity derivatives

     69.32        40.65  

Operating Expenses (in thousands):

     

Lease operating expenses

   $ 808      $ 928  

Production taxes

     274        369  

Depletion and accretion

     1,107        1,878  

General and administrative

     76        226  

Gain on disposal of oil and natural gas properties

     —          (1,016
  

 

 

    

 

 

 

Total operating expenses

     2,265        2,385  

Costs and Expenses (per Boe):

     

Lease operating expenses

   $ 14.88      $ 7.51  

Production taxes

     5.05        2.98  

Depletion and accretion

     20.39        15.19  

General and administrative

     1.40        1.83  

Gain on disposal of oil and natural gas properties

     —          (8.22

Net Producing Wells at Period-End

     10.03        10.51  

Oil and Natural Gas Sales

Our revenues vary from year to year primarily as a result of changes in realized commodity prices and production volumes. For the six months ended June 30, 2022, our oil and natural gas sales decreased 28% from the six months ended June 30, 2021, driven by a 56% decrease in production volumes, partially offset by a 65% increase in realized prices, excluding the effect of settled commodity derivatives. The higher average price in the six months ended June 30, 2022 as compared to the six months ended June 30, 2021 was driven by higher average NYMEX oil and natural gas prices.

 

229


Table of Contents
Index to Financial Statements

Realized production from oil and gas properties increases through drilling success and acquisition of additional net revenue interests. Increases in production are offset by the natural decline of the production rate of existing oil and natural gas wells. During the six months ended June 30, 2022, the number of wells we participated in remained relatively consistent compared to the six months ended June 30, 2021, decreasing by 5%. Net well interests remained consistent, as Fund I did not acquire any new well interests during the period.

Production for the six months ended June 30, 2022 and 2021 is set forth in the following table:

 

     Six Months Ended
June 30,
 
     2022      2021  

Production:

     

Oil (MBbl)

     36        82  

Natural gas (MMcf)

     108        249  
  

 

 

    

 

 

 

Total (MBoe)(1)

     54        124  
  

 

 

    

 

 

 

Average Daily Production:

     

Oil (Bbl)

     202        456  

Natural gas (Mcf)

     598        1,386  
  

 

 

    

 

 

 

Total (Boe) (1)

     302        687  
  

 

 

    

 

 

 

 

 

(1)

Natural gas is converted to Boe at the rate of one barrel equals six Mcf based upon the approximate relative energy content of oil and natural gas, which is not necessarily indicative of the relationship of oil and natural gas prices.

Lease Operating Expenses

Lease operating expenses were approximately $808 thousand for the six months ended June 30, 2022 compared to $928 thousand for the six months ended June 30, 2021. On a per unit basis, production expenses increased 98% from $7.51 per Boe for the six months ended June 30, 2021 to $14.88 per Boe for the six months ended June 30, 2022 due primarily to lower production volumes over which fixed costs can be spread. On an absolute dollar basis, the 13% decrease in our production expenses for the six months ended June 30, 2022 compared to the six months ended June 30, 2021 was primarily due to a 56% decrease in production, partially offset by a 98% increase in per unit costs.

Production Taxes

We pay production taxes based on realized oil and natural gas sales. Production taxes were $274 thousand and $369 thousand for the six months ended June 30, 2022 and 2021, respectively. As a percentage of oil and natural gas sales, our production taxes were 6% for the six months ended June 30, 2022 and 2021, respectively. Production taxes as a percent of total oil and natural gas sales are consistent with historical trend.

Depletion and Accretion

Depletion and accretion expense was approximately $1,107 thousand and $1,878 thousand for the six months ended June 30, 2022 and 2021, respectively. Depletion and accretion was $20.39 per Boe for the six months ended June 30, 2022 compared to $15.19 per Boe for the six months ended June 30, 2021. The aggregate decrease in depletion and accretion expense for the six months ended June 30, 2022 compared to the six months ended June 30, 2021 was primarily driven by a 56% decrease in production levels, respectively.

General and Administrative

General and administrative expenses were approximately $76 thousand and $226 thousand for the six months ended June 30, 2022 and 2021, respectively. The decrease in the six months ended June 30, 2022

 

230


Table of Contents
Index to Financial Statements

compared to the six months ended June 30, 2021 was primarily due to a decrease in franchise tax expense and land service expense. The decrease was partially offset by an increase in software and research expense related to potential asset divestment opportunities, as well as an increase in audit and tax fees, and fund insurance expense.

Gain on Disposal of Oil and Natural Gas Properties

We did not recognize a gain on disposal of oil and natural gas properties during the six months ended June 30, 2022. During the six months ended June 31, 2021, we sold a portion of our Permian Basin assets, resulting in a gain on disposal of oil and natural gas properties of approximately $1,016 thousand.

Gain/(Loss) on Derivative Contracts

We recorded a loss on derivative contracts of approximately $803 thousand and $1,603 thousand during the six months ended June 30, 2022 and 2021, respectively. Higher commodity prices in the six months ended June 30, 2022 and 2021 resulted in realized losses of $468 thousand and $823 thousand, respectively. Our average six months ended June 30, 2022 realized oil price per barrel after reflecting settled derivatives was $85.19, compared to $53.75 in the six months ended June 30, 2021. Our settled derivatives decreased our realized oil price per barrel by $12.88 in the six months ended June 30, 2022, compared to $10.04 in the six months ended June 30, 2021. Our realized natural gas price per Mcf was $1.84 in the six months ended June 30, 2022, compared to $(0.82) in the six months ended June 30, 2021. Our settled derivatives decreased our realized natural gas price per Mcf by $4.35 in the six months ended June 30, 2022, compared to $3.30 in the six months ended June 30, 2021. As of June 30, 2022, we ended the period with a $364 thousand net derivative liability compared to $29 thousand as of December 31, 2021.

Interest Expense

Interest expense was approximately $19 thousand and $82 thousand for the six months ended June 30, 2022 and 2021, respectively. The decrease in interest expense for the six months ended June 30, 2022 as compared to the six months ended June 30, 2021 was primarily due to a decline in the outstanding balance on the revolving credit facility.

 

231


Table of Contents
Index to Financial Statements

Year ended December 31, 2021 compared to year ended December 31, 2020

The following table sets forth selected operating data for the periods indicated. Average sales prices are derived from accrued accounting data for the relevant period indicated.

 

     Year Ended December 31,  
         2021              2020      

Net Sales (in thousands):

     

Oil sales

   $ 8,580      $ 9,120  

Natural gas sales

     1,677        671  
  

 

 

    

 

 

 

Revenues

     10,257        9,791  

Average Sales Prices:

     

Oil (per Bbl)

   $ 52.89      $ 36.74  

Effect of gain (loss) on settled oil derivatives on average price (per Bbl)

     (8.44      5.83  
  

 

 

    

 

 

 

Oil net of settled oil derivatives (per Bbl)

     44.45        42.57  

Natural gas (per Mcf)

     3.32        1.04  

Effect of gain (loss) on settled natural gas derivatives on average price (per Mcf)

     (1.06      (0.02
  

 

 

    

 

 

 

Natural gas net of settled natural gas derivatives (per Mcf)

     2.26        1.02  

Realized price on a Boe basis excluding settled commodity derivatives

     41.63        27.52  

Effect of gain (loss) on settled commodity derivatives on average price (per Boe)

     (7.73      4.03  
  

 

 

    

 

 

 

Realized price on a Boe basis including settled commodity derivatives

     33.90        31.55  

Operating Expenses (in thousands):

     

Lease operating expenses

   $ 1,799      $ 2,156  

Production taxes

     627        619  

Depletion and accretion

     3,038        9,837  

Loss on impairment

     —        5,725  

Management fees

     —        585  

General and administrative

     389        685  

Gain on disposal of oil and natural gas properties

     (1,341      (597
  

 

 

    

 

 

 

Total operating expenses

     4,512        19,010  

Costs and Expenses (per Boe):

     

Lease operating expenses

   $ 7.30      $ 6.06  

Production taxes

     2.54        1.74  

Depletion and accretion

     12.33        27.65  

General and administrative

     1.58        1.93  

Gain on disposal of oil and natural gas properties

     (5.44      (1.68

Net Producing Wells at Period-End

     9.3        12.4  

Oil and Natural Gas Sales

Our revenues vary from year to year primarily as a result of changes in realized commodity prices and production volumes. In 2021, our oil and natural gas sales increased 5% from 2020, driven by a 51% increase in realized prices, excluding the effect of settled commodity derivatives, and offset by a 31% decrease in production

 

232


Table of Contents
Index to Financial Statements

volumes. The higher average price in 2021 as compared to 2020 was driven by higher average NYMEX oil and natural gas prices.

Realized production from oil and gas properties increases through drilling success and acquisition of additional net revenue interests. The increase in production is offset by the natural decline of the production rate of existing oil and natural gas wells. In 2021, we made divestments in the South Central Oklahoma Oil Province (“SCOOP”) and Permian basins. The 31% decrease in production in 2021 as compared to 2020 was largely due in part to the sale of our SCOOP and Permian basin properties.

Production for the last two years is set forth in the following table:

 

     Year Ended December 31,  
         2021              2020      

Production:

     

Oil (MBbl)

     162        248  

Natural gas (MMcf)

     505        646  
  

 

 

    

 

 

 

Total (MBoe)(1)

     246        356  
  

 

 

    

 

 

 

Average Daily Production:

     

Oil (Bbl)

     444        680  

Natural gas (Mcf)

     1,384        1,769  
  

 

 

    

 

 

 

Total (Boe) (1)

     675        975  
  

 

 

    

 

 

 

 

 

(1)

Natural gas is converted to Boe at the rate of one barrel equals six Mcf based upon the approximate relative energy content of oil and natural gas, which is not necessarily indicative of the relationship of oil and natural gas prices.

Lease Operating Expenses

Lease operating expenses were approximately $1,799 thousand in 2021 compared to $2,156 thousand in 2020. On a per unit basis, production expenses increased 20% from $6.06 per Boe in 2020 to $7.30 per Boe in 2021 due primarily to lower production volumes over which fixed costs can be spread. On an absolute dollar basis, the 17% decrease in our production expenses in 2021 compared to 2020 was primarily due to a 31% decrease in production, offset by a 20% increase in per unit costs.

Production Taxes

We pay production taxes based on realized oil and natural gas sales. Production taxes were $627 thousand in 2021 compared to $619 thousand in 2020. As a percentage of oil and natural gas sales, our production taxes were 6% in 2021 and 2020, respectively. The fluctuation in our average production tax rate from year to year is primarily due to changes in our oil sales as a percentage of total oil and natural gas sales. Production taxes as a percent of total oil and natural gas sales are consistent with historical trend.

Depletion and Accretion

Depletion and accretion was approximately $3,038 thousand in 2021 compared to $9,837 thousand in 2020. Depletion and accretion was $12.33 per Boe in 2021 compared to $27.65 per Boe in 2020. The decrease in depletion and accretion expense for 2021 compared to 2020 was driven by higher NYMEX prices in 2021 resulting in an increase in projected reserve volumes and value.

 

233


Table of Contents
Index to Financial Statements

Loss on Impairment

We did not record any impairment of proved oil and gas properties in 2021. In 2020, as a result of low commodity prices and their effect on the proved reserve values of our properties, we recorded a loss on impairment of approximately $5,725 thousand. The impairment charge affected our reported net income in 2020 but did not reduce our cash flow.

Management Fees

We did not pay any management fees in 2021 due to Grey Rock’s agreement to suspend the management fee for Fund I compared to approximately $585 thousand in 2020. In November 2020, we extended the life of our management agreement by one year. Under the terms of the new agreement, the investment manager agreed to cease charging management fees. In October 2021, we extended the life of our management agreement by one year.

General and Administrative

General and administrative expenses were approximately $389 thousand for 2021 compared to $685 thousand for 2020. The decrease in 2021 compared to 2020 was primarily due to franchise taxes and legal fees incurred in 2020 as part of an arbitration settlement that reached a final settlement in April 2020.

Gain on Disposal of Oil and Natural Gas Properties

We recognized a gain on disposal of oil and natural gas properties of approximately $1,341 thousand in 2021 compared to $597 thousand in 2020. The increase in 2021 compared to 2020 was driven by the sale of the majority of our Permian Basin assets, resulting in a gain of $1,165 thousand.

Gain/(Loss) on Derivative Contracts

We recorded a loss on derivative contracts of approximately $1,842 thousand in 2021 compared to a gain of $1,714 thousand in 2020. Higher commodity prices in 2021 resulted in realized losses of $1,906 thousand compared to realized gains of $1,434 thousand in 2020. Our average 2021 realized oil price per barrel after reflecting settled derivatives was $44.45 compared to $42.57 in 2020. Our settled derivatives decreased our realized oil price per barrel by $8.44 compared to increasing the price per barrel by $5.83 in 2020. Our realized natural gas price per Mcf was $2.26 in 2021 compared to $1.02 in 2020. Our settled derivatives decreased our realized natural gas price per Mcf by $1.06 in 2021 versus $0.02 in 2020. In 2021, we ended the year with a $29 thousand net derivative liability compared to $93 thousand in 2020.

Interest Expense

Interest expense was approximately $138 thousand in 2021 compared to $245 thousand in 2020. The decrease in interest expense for 2021 as compared to 2020 was primarily due to a decline in the outstanding balance on the revolving credit facility in conjunction with a decline in the weighted average interest rate for the 2021 period versus 2020.

 

234


Table of Contents
Index to Financial Statements

Year ended December 31, 2020 compared to year ended December 31, 2019

The following table sets forth selected operating data for the periods indicated. Production volumes and average sales prices are derived from accrued accounting data for the relevant period indicated.

 

     Year Ended December 31,  
         2020              2019      

Net Sales (in thousands):

     

Oil sales

   $ 9,120      $ 12,455  

Natural gas sales

     671        985  
  

 

 

    

 

 

 

Revenues

     9,791        13,440  

Average Sales Prices:

     

Oil (per Bbl)

   $ 36.74      $ 53.74  

Effect of gain (loss) on settled oil derivatives on average price (per Bbl)

     5.83        (0.78
  

 

 

    

 

 

 

Oil net of settled oil derivatives (per Bbl)

     42.57        52.96  

Natural gas (per Mcf)

     1.04        1.60  

Effect of gain (loss) on settled natural gas derivatives on average price (per Mcf)

     (0.02      0.04  
  

 

 

    

 

 

 

Natural gas net of settled natural gas derivatives (per Mcf)

     1.02        1.64  

Realized price on a Boe basis excluding settled commodity derivatives

     27.52        40.19  

Effect of gain (loss) on settled commodity derivatives on average price (per Boe)

     4.03        (0.47
  

 

 

    

 

 

 

Realized price on a Boe basis including settled commodity derivatives

     31.55        39.72  

Operating Expenses (in thousands):

     

Lease operating expenses

   $ 2,156      $ 2,980  

Production taxes

     619        865  

Depletion and accretion

     9,837        7,262  

Loss on impairment

     5,725        —  

Management fees

     585        700  

General and administrative

     685        867  

Gain on disposal of oil and natural gas properties

     (597      (4,910
  

 

 

    

 

 

 

Total expenses

     19,010        7,764  

Costs and Expenses (per Boe):

     

Lease operating expenses

   $ 6.06      $ 8.91  

Production taxes

     1.74        2.59  

Depletion and accretion

     27.65        21.72  

General and administrative

     1.93        2.59  

Gain on disposal of oil and natural gas properties

     (1.68      (14.68

Net Producing Wells at Period-End

     12.4        12.3  

Oil and Natural Gas Sales

In 2020, our oil and natural gas sales decreased 27% from 2019, driven by a 32% decrease in realized prices, excluding the effect of settled commodity derivatives, and offset by a 6% increase in production volumes. Investment and development of owned assets lead to a 7% increase in oil volumes and a 5% increase on gas volumes. The lower average realized price was driven by lower average NYMEX oil and natural gas prices for 2020.

 

235


Table of Contents
Index to Financial Statements

Realized production from oil and gas properties increases through drilling success and acquisition of additional net revenue interests. The increase in production is offset by the natural decline of the production rate of existing oil and natural gas wells. In 2020, the number of wells we participated in increased by 1% as compared to 2019. The new well additions drove the 6% increase in production in 2020 as compared to 2019.

Our production for the last two years is set forth in the following table:

 

     Year Ended December 31,  
     2020      2019  

Production:

     

Oil (MBbl)

     248        232  

Natural gas (MMcf)

     646        616  
  

 

 

    

 

 

 

Total (MBoe)(1)

     356        334  
  

 

 

    

 

 

 

Average Daily Production:

     

Oil (Bbl)

     680        635  

Natural gas (Mcf)

     1,769        1,687  
  

 

 

    

 

 

 

Total (Boe)(1)

     975        916  
  

 

 

    

 

 

 

 

(1)

Natural gas is converted to Boe at the rate of one barrel equals six Mcf based upon the approximate relative energy content of oil and natural gas, which is not necessarily indicative of the relationship of oil and natural gas prices.

Lease Operating Expenses

Lease operating expenses were approximately $2,156 thousand in 2020 compared to $2,980 thousand in 2019. On a per unit basis, production expenses decreased 32% from $8.91 per Boe in 2019 to $6.06 per Boe in 2020 due primarily to higher production volumes over which fixed costs can be spread. On an absolute dollar basis, the 28% decrease in our production related expenses in 2020 compared to 2019 was primarily due to a 6% increase in production and by a 32% decrease in per unit costs.

Production Taxes

We pay production taxes based on realized oil and natural gas sales. Production taxes were approximately $619 thousand in 2020 compared to $865 thousand in 2019. As a percentage of oil and natural gas sales, our production taxes were 6% in 2020 and 2019. The decline in realized revenues is consistent with the decline of production taxes.

Depletion and Accretion

Depletion and accretion expense was approximately $9,837 thousand in 2020 compared to $7,262 thousand in 2019. Depletion and accretion expense was $27.65 per Boe in 2020 compared to $21.72 per Boe in 2019. Natural production decline combined with lower prices in 2020 lead to a reduction of projected reserves volumes. Therefore, calculated depletion and accretion was greater in 2020 than 2019.

Loss on Impairment

In 2020, as a result of low commodity prices and their effect on the proved reserve values of our properties, we recorded a loss on impairment of approximately $5,725 thousand. The impairment charge affected our reported net income in 2020 but did not reduce our cash flow.

Management Fees

Management fees were approximately $585 thousand in 2020 compared to $700 thousand in 2019. In November 2020, we extended the life of our management agreement by one year. Under the terms of the new

 

236


Table of Contents
Index to Financial Statements

agreement, the investment manager agreed to cease charging management fees as of November 2020. In October 2021, we extended the life of our management agreement by one year.

General and Administrative

General and administrative expenses were approximately $685 thousand for 2020 compared to $867 thousand for 2019. The decrease in 2020 compared to 2019 was primarily due to legal fees incurred in 2020 as part of an arbitration settlement that reached a final settlement in April 2020.

Gain on Disposal of Oil and Natural Gas Properties

We recognized a gain on disposal of oil and natural gas properties of approximately $597 thousand in 2020 compared to $4,910 thousand in 2019. The decrease in 2020 compared to 2019 was primarily due to the sale of complete unit of mineral assets in the Bakken Basin in 2019, resulting in a gain of $4,828 thousand in 2019.

Gain/(Loss) on Derivative Contracts

We recorded a gain on derivative contracts of approximately $1,714 thousand in 2020 compared to a loss of $1,371 thousand in 2019. Lower commodity prices in 2020 resulted in realized gains of $1,434 thousand compared to realized losses of $158 thousand in 2019. In 2020, unrealized gains were $280 thousand compared to an unrealized loss of $1,213 thousand in 2019.

Our average 2020 realized oil price per barrel after reflecting settled derivatives was $42.57 compared to $52.96 in 2019. Our settled derivatives increased our realized natural gas price per barrel by $5.83 compared to decreasing the realized price per barrel by $0.78 in 2019. Our realized natural gas price per Mcf was $1.02 in 2020 compared to $1.64 in 2019. Our settled derivatives decreased our realized natural gas price per Mcf by $0.02 in 2020 versus an increase of $0.04 in 2019. In 2020, we ended the year with a $93 thousand net derivative liability compared to $373 thousand in 2019.

Interest Expense

Interest expense was approximately $245 thousand in 2020 compared to $665 thousand in 2019. The decrease in interest expense for 2020 as compared to 2019 was primarily due to a decline in the outstanding balance on the revolving credit facility in conjunction with a decline in the weighted average interest rate for the 2020 period versus 2019.

Liquidity and Capital Resources — Fund I

Six months ended June 30, 2022 compared to six months ended June 30, 2021

Overview

Our main sources of liquidity and capital resources as of the date of this report have been internally generated cash flow from operations, credit facility borrowings, and proceeds from the disposal of oil and gas properties. Our primary use of capital has been for the development of oil and gas properties. We continually monitor potential capital sources for opportunities to enhance liquidity or otherwise improve our financial position.

As of June 30, 2022, we had outstanding debt consisting of approximately $700 thousand of borrowings under our revolving credit facility. We had approximately $973 thousand in liquidity as of June 30, 2022, consisting of approximately $160 thousand of committed borrowing availability under the revolving credit facility and approximately $813 thousand of cash on hand.

With our cash on hand, cash flow from operations, and borrowing capacity under our revolving credit facility, we believe that we will have sufficient cash flow and liquidity to fund our budgeted capital expenditures

 

237


Table of Contents
Index to Financial Statements

and operating expenses for at least the next twelve months. However, we may seek additional access to capital and liquidity. We cannot assure you, however, that any additional capital will be available to us on favorable terms or at all.

Our recent capital commitments have been to fund acquisitions and development of oil and natural gas properties. We expect to fund our near-term capital requirements and working capital needs with cash flows from operations and available borrowing capacity under our revolving credit facility. Our capital expenditures could be curtailed if our cash flows decline from expected levels.

Working Capital

Our working capital balance fluctuates as a result of changes in commodity pricing and production volumes, collection of receivables, expenditures related to our development operations and the impact of our outstanding derivative instruments.

At June 30, 2022, we had a working capital surplus of approximately $1,643 thousand, compared to a surplus of approximately $1,276 thousand at December 31, 2021. Current assets increased by approximately $1,178 thousand and current liabilities increased by approximately $811 thousand at June 30, 2022, compared to December 31, 2021. The increase in current assets in the six months ended June 30, 2022 as compared to December 31, 2021 is primarily due to an increase in cash and revenue receivable, as well as an increase in other assets as a result of the capitalization of eligible costs related to the Transactions. The increase in current liabilities in the six months ended June 30, 2022 as compared to December 31, 2021 is primarily due to an increase in derivative liabilities and the reclassification of the revolving credit facility from long-term to short-term during the six months ended June 30, 2022. We intend to renew the revolving credit facility on comparable terms at or near the maturity date.

Cash Flows

Our cash flows for the six months ended June 30, 2022 and 2021 are presented below:

 

       Six Months Ended
June 30,
 
(in thousands)      2022      2021  

Net Cash Provided by Operating Activities

     $ 1,420      $ 4,814  

Net Cash (Used in) Provided by Investing Activities

       (947      20,062  

Net Cash Used in Financing Activities

       (400      (23,878
    

 

 

    

 

 

 

Net Change in Cash

     $ 73      $ 998  
    

 

 

    

 

 

 

Cash Flows from Operating Activities

Our operating cash flow is sensitive to many variables, the most significant of which are the volatility of prices for oil and natural gas and the volume of oil and natural gas sold by our producers. Any interim cash needs are funded by cash on hand, cash flows from operations or borrowings under our revolving credit facility.

Net cash provided by operating activities during the six months ended June 30, 2022 was approximately $1,420 thousand, compared to approximately $4,814 thousand during the six months ended June 30, 2021. The decrease in net cash provided by operating activities primarily relates to the divestiture of assets in the Permian and SCOOP basins in 2021, which contributed to the 56% decrease in production period over period. This decrease was partially offset by a 65% increase in realized prices (before the effects of derivatives). Working capital changes during the six months ended June 30, 2022 included an approximately $156 thousand payable associated with customary post-closing adjustments on the divestiture of SCOOP assets, whereas the six months ended June 30, 2021 included a payable of approximately $1,673 thousand associated with customary post-

 

238


Table of Contents
Index to Financial Statements

closing adjustments on the divestiture of Permian assets. Working capital changes during the six months ended June 30, 2022 were also impacted by an increase of approximately $774 thousand in revenue receivables related to increased realized oil and natural gas prices (before the effects of derivatives).

Cash Flows from Investing Activities

During the six months ended June 30, 2022, we had cash flows used in investing activities of approximately $947 thousand, as a result of our development of oil and natural gas properties. During the six months ended June 30, 2021, we had cash flows provided by investing activities of approximately $20,062 thousand, primarily as a result of our proceeds from the disposal of oil and natural gas properties, partially offset by the development of oil and natural gas properties.

Cash Flows from Financing Activities

Net cash used in financing activities was $400 thousand and approximately $23,878 thousand for the six months ended June 30, 2022 and 2021, respectively. The cash used in financing activities for the six months ended June 30, 2022 was primarily related to repayments on borrowings associated with our revolving credit facility. The cash used in financing activities for the six months ended June 30, 2021 was primarily related to partners’ distributions and net repayments of borrowings.

Revolving Credit Facility

In August 2015, we entered into a revolving credit facility with an initial borrowing capacity of $10,500 thousand. As of June 30, 2022, through a series of amendments, the borrowing capacity was reduced to $860 thousand with an outstanding balance of $700 thousand.

Known Contractual and Other Obligations; Planned Capital Expenditures

Contractual and Other Obligations

We have contractual commitments under our revolving credit facility which include periodic interest payments. See Note 9 to our interim condensed consolidated unaudited financial statements. We have contractual commitments that may require us to make payments upon future settlement of our commodity derivative contracts. See Note 3 to our interim condensed consolidated unaudited financial statements. We have future obligations related to the abandonment of our oil and natural gas properties. See Note 6 to our consolidated audited financial statements. With respect to all of these items, except for our commitments under our debt agreements, we cannot determine with accuracy the amount and/or timing of such payments.

Planned Capital Expenditures

For the remainder of 2022, we are budgeting and have committed to approximately $1,097 thousand in total planned capital expenditures. These costs will be incurred as development costs for wells we have elected to participate in. As of June 30, 2022, we had incurred approximately $154 thousand in capital expenditures that were included in accounts payable. We expect to fund planned capital expenditures with cash generated from operations and, if required, borrowings under our revolving credit facility.

The amount, timing and allocation of capital expenditures are largely discretionary and subject to change based on a variety of factors. If oil and natural gas prices decline below our acceptable levels, or costs increase above our acceptable levels, we may choose to defer a portion of our budgeted capital expenditures until later periods to achieve the desired balance between sources and uses of liquidity and prioritize capital projects that we believe have the highest expected returns and potential to generate near-term cash flow. We may also increase our capital expenditures significantly to take advantage of opportunities we consider to be attractive. We will carefully monitor and may adjust our projected capital expenditures in response to changes in prices, availability

 

239


Table of Contents
Index to Financial Statements

of financing, drilling and acquisition costs, industry conditions, the timing of regulatory approvals, contractual obligations, internally generated cash flow and other factors both within and outside our control. For additional information on the impact of changing prices and market conditions on our financial position, see “Quantitative and Qualitative Disclosures About Market Risk.”

Years ended December 31, 2021 and 2020 compared to years ended December 31, 2020 and 2019, respectively

Overview

Our main sources of liquidity and capital resources as of the date of this report have been internally generated cash flow from operations, credit facility borrowings, and proceeds from the disposal of oil and gas properties. Our primary use of capital has been for the development of oil and gas properties. We continually monitor potential capital sources for opportunities to enhance liquidity or otherwise improve our financial position.

As of December 31, 2021, we had outstanding debt consisting of $1,100 thousand of borrowings under our revolving credit facility. We had approximately $1,340 thousand in liquidity as of December 31, 2021, consisting of $600 thousand of committed borrowing availability under the revolving credit facility and approximately $740 thousand of cash on hand.

With our cash on hand, cash flow from operations, and borrowing capacity under our revolving credit facility, we believe that we will have sufficient cash flow and liquidity to fund our budgeted capital expenditures and operating expenses for at least the next twelve months. However, we may seek additional access to capital and liquidity. We cannot assure you, however, that any additional capital will be available to us on favorable terms or at all.

Our recent capital commitments have been to fund acquisitions and development of oil and natural gas properties. We expect to fund our near-term capital requirements and working capital needs with cash flows from operations and available borrowing capacity under our revolving credit facility. Our capital expenditures could be curtailed if our cash flows decline from expected levels.

Working Capital

Our working capital balance fluctuates as a result of changes in commodity pricing and production volumes, collection of receivables, expenditures related to our development operations and the impact of our outstanding derivative instruments.

At December 31, 2021, we had a working capital surplus of approximately $1,276 thousand, compared to a deficit of approximately $4,014 thousand at December 31, 2020. Current assets decreased by approximately $1,120 thousand and current liabilities decreased by approximately $6,410 thousand at December 31, 2021, compared to December 31, 2020. The decrease in current assets in 2021 as compared to 2020 is primarily due to a decrease in cash and advances due to operators. The decrease in current liabilities in 2021 as compared to 2020 is primarily due to the reduction of our outstanding credit facilities.

Cash Flows

Our cash flows for the years ended December 31, 2021, 2020 and 2019 are presented below:

 

     Year Ended December 31,  
(in thousands)    2021      2020      2019  

Net Cash Provided by Operating Activities

   $ 5,473      $ 8,152      $ 6,426  

Net Cash Provided by (Used in) Investing Activities

     21,280        (6,455      8,154  

Net Cash Used in Financing Activities

     (27,300      (2,500      (13,241
  

 

 

    

 

 

    

 

 

 

Net Change in Cash

   $ (547    $ (803    $ 1,339  
  

 

 

    

 

 

    

 

 

 

 

240


Table of Contents
Index to Financial Statements

Cash Flows from Operating Activities

Our operating cash flow is sensitive to many variables, the most significant of which are the volatility of prices for oil and natural gas and the volume of oil and natural gas sold by our producers. Any interim cash needs are funded by cash on hand, cash flows from operations or borrowings under our revolving credit facility.

Net cash provided by operating activities in 2021 was approximately $5,473 thousand, compared to approximately $8,152 thousand in 2020. The decrease in net cash provided by operating activities primarily relates to the divestiture of our SCOOP and Permian basin assets in 2021, which contributed to the 31% decrease in production period over period. This decrease was partially offset by a 51% increase in realized prices (before the effects of derivatives).

Net cash provided by operating activities in 2020 was approximately $8,152 thousand, compared to approximately $6,426 thousand in 2019. The increase in net cash provided by operating activities in 2020 relates to the receipt of proceeds of approximately $1,108 thousand from customary post-close adjustments related to a 2019 asset divestiture in the SCOOP basin. This amount was within Other Receivable as of December 31, 2019 contributing to less cash provided by operating activities in 2019. Working capital changes during 2020 also included a decrease of approximately $637 thousand in revenue receivables due primarily to lower realized oil and natural gas prices (before the effects of derivatives) and a decrease of approximately $528 thousand in accrued operating expenses primarily due to cost reductions in our Permian basin area.

Cash Flows from Investing Activities

We had cash flows provided by (used in) investing activities of approximately $21,280 thousand, approximately $(6,455) thousand and approximately $8,154 thousand during the years ended December 31, 2021, 2020 and 2019, respectively, primarily as a result of our proceeds from the disposal of oil and gas properties during 2021 and 2019 in contrast to an increase in the development of oil and gas properties in 2020.

Cash Flows from Financing Activities

Net cash used in financing activities was approximately $27,300 thousand, approximately $2,500 thousand and approximately $13,241 thousand for the years ended December 31, 2021, 2020 and 2019, respectively. The cash used in financing activities in 2021 was primarily related to partners’ distributions and repayments on borrowings. The cash used in financing activities in 2020 was primarily related to net repayments of borrowings. The cash used in financing activities in 2019 was primarily related to partners’ distributions and net repayments of borrowings.

Revolving Credit Facility

In August 2015, we entered into a revolving credit facility with an initial borrowing capacity of $10,500 thousand. In 2021, through amendments to the facility, the borrowing base was reduced to $1,700 thousand and the maturity date was extended to January 31, 2023. The outstanding balance on the facility was also partially repaid throughout the year, with $1,100 thousand outstanding as of December 31, 2021.

Known Contractual and Other Obligations; Planned Capital Expenditures

Contractual and Other Obligations

We have contractual commitments under our revolving credit facility which include periodic interest payments. See Note 10 to our annual consolidated audited financial statements. We have contractual commitments that may require us to make payments upon future settlement of our commodity derivative contracts. See Note 3 to our annual consolidated audited financial statements. We have future obligations related to the abandonment of our oil and natural gas properties. See Note 6 to our annual consolidated audited financial statements. With respect to all of these items, except for our commitments under our debt agreements, we cannot determine with accuracy the amount and/or timing of such payments.

 

241


Table of Contents
Index to Financial Statements

Planned Capital Expenditures

For 2022, we are budgeting approximately $1,584 thousand in total planned capital expenditures. As of December 31, 2021, we had incurred approximately $289 thousand in capital expenditures that were included in accounts payable. We are not committed to additional capital expenditures not yet incurred. We expect to fund planned capital expenditures with cash generated from operations and, if required, borrowings under our revolving credit facility.

The amount, timing and allocation of capital expenditures are largely discretionary and subject to change based on a variety of factors. If oil and natural gas prices decline below our acceptable levels, or costs increase above our acceptable levels, we may choose to defer a portion of our budgeted capital expenditures until later periods to achieve the desired balance between sources and uses of liquidity and prioritize capital projects that we believe have the highest expected returns and potential to generate near-term cash flow. We may also increase our capital expenditures significantly to take advantage of opportunities we consider to be attractive. We will carefully monitor and may adjust our projected capital expenditures in response to changes in prices, availability of financing, drilling and acquisition costs, industry conditions, the timing of regulatory approvals, contractual obligations, internally generated cash flow and other factors both within and outside our control. For additional information on the impact of changing prices and market conditions on our financial position, see “Quantitative and Qualitative Disclosures About Market Risk.”

 

242


Table of Contents
Index to Financial Statements

Results of Operations — Fund II

Six months ended June 30, 2022 compared to six months ended June 30, 2021

The following table sets forth selected operating data for the periods indicated. Average sales prices are derived from accrued accounting data for the relevant period indicated.

 

     Six Months Ended June 30,  
         2022              2021      

Net Sales (in thousands):

     

Oil sales

   $ 32,749      $ 28,861  

Natural gas sales

     34,069        7,639  
  

 

 

    

 

 

 

Revenues

     66,818        36,500  

Average Sales Prices:

     

Oil (per Bbl)

   $ 99.91      $ 55.94  

Effect of gain (loss) on settled oil derivatives on average price (per Bbl)

     (27.53      (4.26
  

 

 

    

 

 

 

Oil net of settled oil derivatives (per Bbl)

     72.38        51.68  

Natural gas (per Mcf)

     6.58        2.46  

Effect of gain (loss) on settled natural gas derivatives on average price (per Mcf)

     (1.74      (0.71
  

 

 

    

 

 

 

Natural gas net of settled natural gas derivatives (per Mcf)

     4.84        1.75  

Realized price on a Boe basis excluding settled commodity derivatives

     56.14        35.31  

Effect of gain (loss) on settled commodity derivatives on average price (per Boe)

     (7.58      (2.31
  

 

 

    

 

 

 

Realized price on a Boe basis including settled commodity derivatives

     48.56        33.18  

Operating Expenses (in thousands):

     

Lease operating expenses

   $ 7,897      $ 5,359  

Production taxes

     2,805        2,720  

Depletion and accretion

     15,760        16,804  

Management fees

     1,158        1,158  

General and administrative

     702        546  

Gain on disposal of oil and natural gas properties

     —          (955
  

 

 

    

 

 

 

Total operating expenses

     28,322        25,632  

Costs and Expenses (per Boe):

     

Lease operating expenses

   $ 6.63      $ 5.18  

Production taxes

     2.36        2.63  

Depletion and accretion

     13.24        16.26  

General and administrative

     0.59        0.53  

Gain on disposal of oil and natural gas properties

     —          (0.92

Net Producing Wells at Period-End

     55.25        55.01  

Oil and Natural Gas Sales

Our revenues vary from period to period primarily as a result of changes in realized commodity prices and production volumes. For the six months ended June 30, 2022, our oil and natural gas sales increased 83% from the six months ended June 30, 2021, driven by a 59% increase in realized prices, excluding the effect of settled

 

243


Table of Contents
Index to Financial Statements

commodity derivatives, and a 15% increase in production volumes. The higher average price in the six months ended June 30, 2022 as compared to the six months ended June 30, 2021 was driven by higher average NYMEX oil and natural gas prices.

Realized production from oil and gas properties increases through drilling success and acquisition of additional net revenue interests. This increase in production is partially offset by the natural decline of the production rate of existing oil and natural gas wells. In the six months ended June 30, 2022, the number of wells we participated in remained approximately constant as compared to the six months ended June 30, 2021. Although there was approximately no change in net wells year-over-year, production levels increased 15% in the six months ended June 30, 2022 as compared to the six months ended June 30, 2021. The increase was driven by new wells that were brought online during the period with higher production rates, while older wells with lower production rates were retired.

Production for the six months ended June 30, 2022 and 2021 is set forth in the following table:

 

     Six Months Ended
June 30,
 
     2022      2021  

Production:

     

Oil (MBbl)

     328        516  

Natural gas (MMcf)

     5,175        3,106  
  

 

 

    

 

 

 

Total (MBoe) (1)

     1,190        1,034  

Average Daily Production:

  

 

 

    

 

 

 

Oil (Bbl)

     1,821        2,866  

Natural gas (Mcf)

     28,749        17,254  
  

 

 

    

 

 

 

Total (Boe) (1)

     6,612        5,742  
  

 

 

    

 

 

 

 

(1)

Natural gas is converted to Boe at the rate of one barrel equals six Mcf based upon the approximate relative energy content of oil and natural gas, which is not necessarily indicative of the relationship of oil and natural gas prices.

Lease Operating Expenses

Lease operating expenses were approximately $7,897 thousand and $5,359 thousand for the six months ended June 30, 2022 and 2021, respectively. On a per unit basis, production expenses increased 28% from $5.18 per Boe for the six months ended June 30, 2021, to $6.63 per Boe for the six months ended June 30, 2022. On an absolute dollar basis, the 47% increase in our production related expenses for the six months ended June 30, 2022 compared to the six months ended June 30, 2021 was primarily due to a 28% increase in per unit costs and a 15% increase in production.

Production Taxes

We pay production taxes based on realized oil and natural gas sales. Production taxes were $2,805 thousand and $2,720 thousand for the six months ended June 30, 2022 and 2021, respectively. As a percentage of oil and natural gas sales, our production taxes were 4% and 7% for the six months ended June 30, 2022 and 2021, respectively. Production taxes as a percent of total oil and natural gas sales decreased due to an increase in natural gas sales as a percentage of total oil and natural gas sales.

Depletion and Accretion

Depletion and accretion was approximately $15,760 thousand and $16,804 thousand for the six months ended June 30, 2022 and 2021, respectively. Depletion and accretion was $13.24 per Boe for the six months ended June 30, 2022 compared to $16.26 per Boe for the six months ended June 30, 2021. The aggregate decrease in depletion and accretion expense for the six months ended June 30, 2022 compared to the six months ended June 30, 2021 was driven by a 19% decrease in the depletion and accretion rate per Boe, partially offset by a 15% increase in production levels.

 

244


Table of Contents
Index to Financial Statements

Management Fees

Management fees were approximately $1,158 thousand for the six months ended June 30, 2022 and 2021, respectively. Management fees after the expiration of the investment period are calculated based on funded capital commitments. As there were no changes in funded capital between June 30, 2021 and 2022, management fees remained consistent.

General and Administrative

General and administrative expenses were approximately $702 thousand and $546 thousand for the six months ended June 30, 2022 and 2021, respectively. The increase in 2022 compared to 2021 was primarily due to an increase in software and research expense related to potential asset divestment opportunities, as well as an increase in fund franchise tax expense and filing fees related to the initial public offering.

Gain on Disposal of Oil and Natural Gas Properties

We did not recognize a gain on disposal of oil and natural gas properties during the six months ended June 30, 2022. During the six months ended June 30, 2021, we recognized a gain on disposal of oil and natural gas properties of approximately $955 thousand. As such, the decrease in the six months ended June 30, 2022 compared to the six months ended June 30, 2021 was driven by the sale of a partial unit of our Bakken Basin in the first quarter of 2021.

Gain/(Loss) on Derivative Contracts

We enter into commodity derivatives instruments to manage the price risk attributable to future oil and natural gas production. We recorded a loss on derivative contracts of approximately $7,826 thousand during the six months ended June 30, 2022, compared to $8,962 thousand during the six months ended June 30, 2021. Higher commodity prices in the six months ended June 30, 2022 resulted in realized losses of $9,024 thousand, compared to $2,198 thousand in six months ended June 30, 2021. For the six months ended June 30, 2022, unrealized gains were $1,198 thousand, compared to unrealized losses of $6,764 thousand for the six months ended June 30, 2021, respectively.

Our average six months ended June 30, 2022 realized oil price per barrel after reflecting settled derivatives was $72.38, compared to $51.68 in the six months ended June 30, 2021. Our settled derivatives decreased our realized oil price per barrel by $27.53 in the six months ended June 30, 2022, compared to $4.26 in the six months ended June 30, 2021. Our realized natural gas price per Mcf was $4.84 in the six months ended June 30, 2022, compared to $1.75 in the six months ended June 30, 2021. Our average settled derivatives decreased our realized natural gas price per Mcf by $1.74 and $0.71 in the six months ended June 30, 2022 and 2021, respectively. At June 30, 2022, all of our derivative contracts were recorded at their fair value, which resulted in a net liability of approximately $1,875 thousand and $3,073 thousand as of December 31, 2021.

Interest Expense

Interest expense was approximately $398 thousand and $394 thousand for the six months ended June 30, 2022 and 2021, respectively. The increase in interest expense for 2022 as compared to 2021 was primarily due to an increase in the weighted average interest rate for the 2022 period versus 2021, partially offset by a decline in the outstanding balance on the revolving credit facility.

 

245


Table of Contents
Index to Financial Statements

Year ended December 31, 2021 compared to year ended December 31, 2020

The following table sets forth selected operating data for the periods indicated. Average sales prices are derived from accrued accounting data for the relevant period indicated.

 

     Year Ended December 31,  
     2021      2020  

Net Sales (in thousands):

     

Oil sales

   $ 66,275      $     43,125  

Natural gas sales

     16,116        5,892  
  

 

 

    

 

 

 

Revenues

     82,391        49,017  

Average Sales Prices:

     

Oil (per Bbl)

   $ 69.30      $ 42.24  

Effect of gain (loss) on settled oil derivatives on average price (per Bbl)

     (7.65      6.07  
  

 

 

    

 

 

 

Oil net of settled oil derivatives (per Bbl)

     61.65        48.31  

Natural gas (per Mcf)

     2.88        0.83  

Effect of gain (loss) on settled natural gas derivatives on average price (per Mcf)

     (0.50      0.20  
  

 

 

    

 

 

 

Natural gas net of settled natural gas derivatives (per Mcf)

     2.38        1.03  

Realized price on a Boe basis excluding settled commodity derivatives

     43.62        22.17  

Effect of gain (loss) on settled commodity derivatives on average price (per Boe)

     (5.37      3.46  
  

 

 

    

 

 

 

Realized price on a Boe basis including settled commodity derivatives

     38.25        25.63  

Operating Expenses (in thousands):

     

Lease operating expenses

   $     13,128      $ 13,760  

Production taxes

     5,675        3,564  

Depletion and accretion

     31,090        47,980  

Management fees

     2,315        2,185  

General and administrative

     1,213        1,487  

Gain on disposal of oil and natural gas properties

     (938      (51
  

 

 

    

 

 

 

Total operating expenses

     52,483        68,925  

Costs and Expenses (per Boe):

     

Lease operating expenses

   $ 6.95      $ 6.22  

Production taxes

     3.00        1.61  

Depletion and accretion

     16.46        21.70  

General and administrative

     0.64        0.67  

Gain on disposal of oil and natural gas properties

     (0.50      (0.02

Net Producing Wells at Period-End

     53.63        52.01  

Oil and Natural Gas Sales

Our revenues vary from year to year primarily as a result of changes in realized commodity prices and production volumes. In 2021, our oil and natural gas sales increased 68% from 2020, driven by a 97% increase in realized prices, excluding the effect of settled commodity derivatives, partially offset by a 15% decrease in production volumes. The higher average price in 2021 as compared to 2020 was driven by higher average NYMEX oil and natural gas prices.

 

246


Table of Contents
Index to Financial Statements

Realized production from oil and gas properties increases through drilling success and acquisition of additional net revenue interests. The increase in production is offset by the natural decline of the production rate of existing oil and natural gas wells. In 2021, the number of wells we participated in increased by 3% as compared to 2020. Although there was a slight increase in net wells year-over-year, production levels declined 15% in 2021 as compared to 2020. The decline was driven by the natural decline in production from existing wells.

Production for the last two years is set forth in the following table:

 

     Year Ended
December 31,
 
     2021      2020  

Production:

     

Oil (MBbl)

     956        1,021  

Natural gas (MMcf)

     5,595        7,142  
  

 

 

    

 

 

 

Total (MBoe) (1)

     1,889        2,211  
  

 

 

    

 

 

 

Average Daily Production:

     

Oil (Bbl)

     2,620        2,797  

Natural gas (Mcf)

     15,329        19,566  
  

 

 

    

 

 

 

Total (Boe) (1)

     5,175        6,058  
  

 

 

    

 

 

 

 

(1)

Natural gas is converted to Boe at the rate of one barrel equals six Mcf based upon the approximate relative energy content of oil and natural gas, which is not necessarily indicative of the relationship of oil and natural gas prices.

Lease Operating Expenses

Lease operating expenses were approximately $13,128 thousand in 2021 compared to $13,760 thousand in 2020. On a per unit basis, production expenses increased 12% from $6.22 per Boe in 2020 to $6.95 per Boe in 2021 due primarily to lower production volumes over which fixed costs can be spread. On an absolute dollar basis, the 5% decrease in our production related expenses in 2021 compared to 2020 was primarily due to a 15% decrease in production, offset by a 12% increase in per unit costs.

Production Taxes

We pay production taxes based on realized oil and natural gas sales. Production taxes were $5,675 thousand in 2021 compared to $3,564 thousand in 2020. As a percentage of oil and natural gas sales, our production taxes were 7% in 2021 and 2020. Production taxes as a percent of total oil and natural gas sales are consistent with historical trend.

Depletion and Accretion

Depletion and accretion was approximately $31,090 thousand in 2021 compared to $47,980 thousand in 2020. Depletion and accretion was $16.46 per Boe in 2021 compared to $21.70 per Boe in 2020. The aggregate decrease in depletion and accretion expense for 2021 compared to 2020 was driven by a 24% decrease in the depletion and accretion rate per Boe and a 15% decrease in production levels.

Management Fees

Management fees were approximately $2,315 thousand in 2021 compared to approximately $2,185 thousand in 2020. Management fees after the expiration of the investment period are calculated on funded capital commitments, any fluctuations in management fees are due to an increase or decrease in invested capital measured at the beginning of each fiscal quarter.

 

247


Table of Contents
Index to Financial Statements

General and Administrative

General and administrative expenses were approximately $1,213 thousand for 2021 compared to $1,487 thousand for 2020. The decrease in general and administrative expenses was primarily due to a decrease in legal fees as well as a decrease in brokerage fees which were higher in 2020 due to increased acquisition activity compared to 2021. The decrease was partially offset by an increase in franchise taxes in 2021.

Gain on Disposal of Oil and Natural Gas Properties

We recognized a gain on disposal of oil and natural gas properties of approximately $938 thousand in 2021 compared to $51 thousand in 2020. The increase in 2021 compared to 2020 was driven primarily by the sale of a partial unit of our Bakken Basin in 2021.

Gain/(Loss) on Derivative Contracts

We enter into commodity derivatives instruments to manage the price risk attributable to future oil and natural gas production. We recorded a loss on derivative contracts of approximately $13,232 thousand in 2021 compared to a gain of $8,363 thousand in 2020. Higher commodity prices in 2021 resulted in realized losses of $10,139 thousand compared to realized gains of $7,640 thousand in 2020. In 2021, unrealized losses were $3,093 thousand compared to unrealized gains of $723 thousand in 2020.

Our average 2021 realized oil price per barrel after reflecting settled derivatives was $61.65 compared to $48.31 in 2020. Our settled derivatives decreased our realized oil price per barrel by $7.65 compared to increasing the price per barrel by $6.07 in 2020. Our realized natural gas price per Mcf was $2.38 in 2021 compared to $1.03 in 2020. Our average settled derivatives decreased our realized natural gas price per Mcf by $0.50 in 2021 and increased our realized natural gas price per Mcf by $0.20 in 2020. At December 31, 2021, all of our derivative contracts were recorded at their fair value, which resulted in a net liability of approximately $3,073 thousand, as opposed to a $21 thousand net asset recorded as of December 31, 2020.

Interest Expense

Interest expense was approximately $848 thousand in 2021 compared to $1,167 thousand in 2020. The decrease in interest expense for 2021 as compared to 2020 was primarily due to a decline in the outstanding balance on the revolving credit facility in conjunction with a decline in the weighted average interest rate for the 2021 period compared to 2020.

Liquidity and Capital Resources — Fund II

Six months ended June 30, 2022 compared to six months ended June 30, 2021

Overview

Our main sources of liquidity and capital resources as of the date of this report have been internally generated cash flow from operations, credit facility borrowings, and proceeds from the disposal of oil and gas properties. Our primary use of capital has been for the development of oil and gas properties. We continually monitor potential capital sources for opportunities to enhance liquidity or otherwise improve our financial position.

As of June 30, 2022, we had outstanding debt consisting of approximately $17,000 thousand of borrowings under our revolving credit facility. We had approximately $45,927 thousand in liquidity as of June 30, 2022, consisting of approximately $23,000 thousand of committed borrowing availability under the revolving credit facility and approximately $22,927 thousand of cash on hand.

With our cash on hand, cash flow from operations, and borrowing capacity under our revolving credit facility, we believe that we will have sufficient cash flow and liquidity to fund our budgeted capital expenditures

 

248


Table of Contents
Index to Financial Statements

and operating expenses for at least the next twelve months. However, we may seek additional access to capital and liquidity. We cannot assure you, however, that any additional capital will be available to us on favorable terms or at all.

Our recent capital commitments have been to fund acquisitions and development of oil and natural gas properties. We expect to fund our near-term capital requirements and working capital needs with cash flows from operations and available borrowing capacity under our revolving credit facility. Our capital expenditures could be curtailed if our cash flows decline from expected levels.

Working Capital

Our working capital balance fluctuates as a result of changes in commodity pricing and production volumes, collection of receivables, expenditures related to our development operations and the impact of our outstanding derivative instruments.

At June 30, 2022, we had a working capital surplus of approximately $19,811 thousand, compared to a deficit of approximately $7,996 thousand at December 31, 2021. Current assets increased by approximately $27,306 thousand and current liabilities decreased by approximately $501 at June 30, 2022, compared to December 31, 2021. The increase in current assets in the six months ended June 30, 2022 as compared to December 31, 2021 is primarily due to an increase in cash and revenue receivable, partially offset by a decrease in advances to operators. The decrease in current liabilities in the six months ended June 30, 2022 as compared to December 31, 2021 is primarily due to the decrease of our derivative liabilities and credit facilities, partially offset by an increase in accrued expenses.

Cash Flows

Our cash flows for the six months ended June 30, 2022 and 2021 are presented below:

 

     Six Months Ended
June 30,
 
(in thousands)    2022      2021  

Net Cash Provided by Operating Activities

   $ 39,766      $ 19,925  

Net Cash Used in Investing Activities

     (17,633      (7,739

Net Cash Used in Financing Activities

     (3,000      (13,693
  

 

 

    

 

 

 

Net Change in Cash

   $ 19,133      $ (1,507
  

 

 

    

 

 

 

Cash Flows from Operating Activities

Our operating cash flow is sensitive to many variables, the most significant of which are the volatility of prices for oil and natural gas and the volume of oil and natural gas sold by our producers. Any interim cash needs are funded by cash on hand, cash flows from operations or borrowings under our revolving credit facility.

Net cash provided by operating activities during the six months ended June 30, 2022 was approximately $39,766 thousand, compared to approximately $19,925 thousand during the six months ended June 30, 2021. The increase in net cash provided by operating activities primarily relates to higher revenues due to a 59% increase in realized prices (before the effects of derivatives) and a 15% increase in production period over period. The increase in production volumes was driven by production from natural gas wells drilled in the Haynesville area, which came online during the six months ended June 30, 2022, and was partially offset by natural production decline from existing wells. Working capital changes during the six months ended June 30, 2022 resulted from an increase of approximately $8,342 thousand in revenue receivables, primarily associated with our natural gas revenues due to the successful drilling and development in our Haynesville area. Working capital during the six months ended June 30, 2022 was also impacted by an increase of approximately $3,774 thousand in accrued

 

249


Table of Contents
Index to Financial Statements

expenses associated with operating expenses on natural gas production in the Haynesville area. Working capital changes during the six months ended June 30, 2021 were impacted by an increase in revenue receivables of approximately $3,846 thousand due primarily to an increase in realized prices (before the effects of derivatives), as commodity prices recovered from their historic lows in 2020 as a result of COVID-19.

Cash Flows from Investing Activities

We had cash flows used in investing activities of approximately $17,633 thousand and approximately $7,739 thousand during the six months ended June 30, 2022 and 2021, respectively, primarily due to an increase in the acquisition and development of oil and gas properties. Further, we recognized approximately $2,009 thousand in cash proceeds from the disposal of oil and gas properties during the six months ended June 30, 2021 compared to no proceeds on the disposal of assets during the six months ended June 30, 2022.

Cash Flows from Financing Activities

Net cash used in financing activities was $3,000 thousand and approximately $13,693 thousand for the six months ended June 30, 2022 and 2021, respectively. Repayments on the revolving credit facility were $3,000 thousand and $4,100 thousand as of June 30, 2022 and 2021. Additionally, the use of cash for the six months ended June 30, 2021 was also driven by partners’ distributions, partially offset by proceeds from borrowings on the revolving credit facility.

Revolving Credit Facility

In November 2017, we entered into a revolving credit facility with an initial borrowing capacity of approximately $25,000 thousand with a maturity date of November 17, 2022. As of June 30, 2022, the borrowing base was approximately $40,000 thousand with an outstanding balance of approximately $17,000 thousand. There have been no amendments to the revolving credit facility since December 31, 2021.

Known Contractual and Other Obligations; Planned Capital Expenditures

Contractual and Other Obligations

We have contractual commitments under our revolving credit facility which include periodic interest payments. See Note 9 to our interim condensed combined unaudited financial statements. We have contractual commitments that may require us to make payments upon future settlement of our commodity derivative contracts. See Note 3 to our interim condensed combined unaudited financial statements. We have future obligations related to the abandonment of our oil and natural gas properties. See Note 6 to our annual combined audited financial statements. With respect to all of these items, except for our commitments under our debt agreements, we cannot determine with accuracy the amount and/or timing of such payments.

Planned Capital Expenditures

For the remainder of 2022, we are budgeting approximately $15,059 thousand in total planned capital expenditures. As of June 30, 2022, we had incurred approximately $1,257 thousand in capital expenditures that were included in accounts payable, and we estimate that we are committed to approximately $13,398 thousand in additional capital expenditures not yet incurred for the development of wells we have elected to participate in. We expect to fund planned capital expenditures with cash generated from operations and, if required, borrowings under our revolving credit facility.

The amount, timing and allocation of capital expenditures are largely discretionary and subject to change based on a variety of factors. If oil and natural gas prices decline below our acceptable levels, or costs increase above our acceptable levels, we may choose to defer a portion of our budgeted capital expenditures until later periods to achieve the desired balance between sources and uses of liquidity and prioritize capital projects that

 

250


Table of Contents
Index to Financial Statements

we believe have the highest expected returns and potential to generate near-term cash flow. We may also increase our capital expenditures significantly to take advantage of opportunities we consider to be attractive. We will carefully monitor and may adjust our projected capital expenditures in response to changes in prices, availability of financing, drilling and acquisition costs, industry conditions, the timing of regulatory approvals, contractual obligations, internally generated cash flow and other factors both within and outside our control. For additional information on the impact of changing prices and market conditions on our financial position, see “Quantitative and Qualitative Disclosures About Market Risk.”

Year ended December 31, 2021 compared to year ended December 31, 2020

Overview

Our main sources of liquidity and capital resources as of the date of this report have been internally generated cash flow from operations, credit facility borrowings, and proceeds from the disposal of oil and gas properties. Our primary use of capital has been for the development of oil and gas properties. We continually monitor potential capital sources for opportunities to enhance liquidity or otherwise improve our financial position.

As of December 31, 2021, we had outstanding debt consisting of approximately $20,000 thousand of borrowings under our revolving credit facility. We had approximately $23,794 thousand in liquidity as of December 31, 2021, consisting of approximately $20,000 thousand of committed borrowing availability under the revolving credit facility and approximately $3,794 thousand of cash on hand.

With our cash on hand, cash flow from operations, and borrowing capacity under our revolving credit facility, we believe that we will have sufficient cash flow and liquidity to fund our budgeted capital expenditures and operating expenses for at least the next twelve months. However, we may seek additional access to capital and liquidity. We cannot assure you, however, that any additional capital will be available to us on favorable terms or at all.

Our recent capital commitments have been to fund acquisitions and development of oil and natural gas properties. We expect to fund our near-term capital requirements and working capital needs with cash flows from operations and available borrowing capacity under our revolving credit facility. Our capital expenditures could be curtailed if our cash flows decline from expected levels.

Working Capital

Our working capital balance fluctuates as a result of changes in commodity pricing and production volumes, collection of receivables, expenditures related to our development operations and the impact of our outstanding derivative instruments.

At December 31, 2021, we had a working capital deficit of approximately $7,996 thousand, compared to a surplus of approximately $9,234 thousand at December 31, 2020. Current assets increased by approximately $4,908 thousand and current liabilities increased by approximately $22,138 thousand at December 31, 2021, compared to December 31, 2020. The increase in current assets in 2021 as compared to 2020 is primarily due to an increase in revenue receivable. The increase in current liabilities in 2021 as compared to 2020 is primarily due to the increase of our outstanding credit facilities.

 

251


Table of Contents
Index to Financial Statements

Cash Flows

Our cash flows for the years ended December 31, 2021 and 2020 are presented below:

 

     Year Ended December 31,  
(in thousands)        2021              2020      

Net Cash Provided by Operating Activities

   $ 43,990      $ 44,569  

Net Cash Used in Investing Activities

     (13,288      (29,420

Net Cash Used in Financing Activities

     (31,191      (11,876
  

 

 

    

 

 

 

Net Change in Cash

   $ (489    $ 3,273  
  

 

 

    

 

 

 

Cash Flows from Operating Activities

Our operating cash flow is sensitive to many variables, the most significant of which are the volatility of prices for oil and natural gas and the volume of oil and natural gas sold by our producers. Any interim cash needs are funded by cash on hand, cash flows from operations or borrowings under our revolving credit facility.

Net cash provided by operating activities in 2021 was approximately $43,990 thousand, compared to approximately $44,569 thousand in 2020. While operating revenues increased in 2021 compared to 2020 primarily due to a 97% increase in realized prices (before the effects of derivatives), changes in working capital contributed to the slight decrease in net cash provided by operating activities year over year. Working capital changes during 2021 included an increase of approximately $5,422 thousand in revenue receivables due to an increase in realized prices (before the effects of derivatives), whereas working capital changes in 2020 included a decrease of approximately $9,539 thousand in revenue receivables as a result of natural production decline and the historic low production and crude oil prices experienced in 2020 due to the effects of COVID-19.

Cash Flows from Investing Activities

We had cash flows used in investing activities of approximately $13,288 thousand and approximately $29,420 thousand during the years ended December 31, 2021 and 2020, respectively, primarily as a result of a decrease in the development of oil and gas properties in 2021 compared to 2020.

Cash Flows from Financing Activities

Net cash used in financing activities was approximately $31,191 thousand and approximately $11,876 thousand for the years ended December 31, 2021 and 2020, respectively. The cash used in financing activities in 2021 was primarily related to partners’ distributions and net repayments on borrowings. The cash used in financing activities in 2020 was primarily related to net partners’ distributions and net repayments of borrowings.

Revolving Credit Facility

In November 2017, we entered into a revolving credit facility with an initial borrowing capacity of $25,000 thousand with a maturity date of November 17, 2022. In 2021, through amendments to the facility, the borrowing base was increased to $40,000 thousand. The outstanding balance on the facility was also partially repaid throughout the year, with $20,000 thousand outstanding as of December 31, 2021.

Known Contractual and Other Obligations; Planned Capital Expenditures

Contractual and Other Obligations

We have contractual commitments under our revolving credit facility which include periodic interest payments. See Note 10 to our annual combined audited financial statements. We have contractual commitments that may require us to make payments upon future settlement of our commodity derivative contracts. See Note 3

 

252


Table of Contents
Index to Financial Statements

to our annual combined audited financial statements. We have future obligations related to the abandonment of our oil and natural gas properties. See Note 6 to our annual combined audited financial statements. With respect to all of these items, except for our commitments under our debt agreements, we cannot determine with accuracy the amount and/or timing of such payments.

Planned Capital Expenditures

For 2022, we are budgeting approximately $21,242 thousand in total planned capital expenditures. As of December 31, 2021, we had incurred approximately $1,350 thousand in capital expenditures that were included in accounts payable, and we estimate that we were committed to an additional approximately $16,521 thousand in development capital expenditures not yet incurred for wells we had elected to participate in. We expect to fund planned capital expenditures with cash generated from operations and, if required, borrowings under our revolving credit facility.

The amount, timing and allocation of capital expenditures are largely discretionary and subject to change based on a variety of factors. If oil and natural gas prices decline below our acceptable levels, or costs increase above our acceptable levels, we may choose to defer a portion of our budgeted capital expenditures until later periods to achieve the desired balance between sources and uses of liquidity and prioritize capital projects that we believe have the highest expected returns and potential to generate near-term cash flow. We may also increase our capital expenditures significantly to take advantage of opportunities we consider to be attractive. We will carefully monitor and may adjust our projected capital expenditures in response to changes in prices, availability of financing, drilling and acquisition costs, industry conditions, the timing of regulatory approvals, contractual obligations, internally generated cash flow and other factors both within and outside our control. For additional information on the impact of changing prices and market conditions on our financial position, see “Quantitative and Qualitative Disclosures About Market Risk.”

The information presented in the following sections is applicable to the collective Funds.

Liquidity and Capital Resources — Funds I, II and III

Capital Requirements

Development activities are discretionary, and, for the near term, we expect such activities to be maintained at levels we can fund through cash on hand, internal cash flow and borrowings under our revolving credit facility. To the extent capital requirements exceed internal cash flow and borrowing capacity under our revolving credit facility, additional financings from the capital markets may be pursued to fund these requirements. We monitor our capital expenditures on a regular basis, adjusting the amount up or down and also between our projects, depending on commodity prices, cash flow and projected returns. Also, our obligations may change due to acquisitions, divestitures and continued growth. Our future success in growing proved reserves and production may be dependent on our ability to access outside sources of capital. If internally generated cash flow and borrowing capacity is not available under our revolving credit facility, we may issue additional debt to fund capital expenditures, acquisitions, extend maturities or to repay debt.

Satisfaction of Our Cash Obligations for the Next Twelve Months

With our revolving credit agreement and our positive cash flows from operations, we believe we will have sufficient capital to meet our drilling commitments, expected general and administrative expenses and other cash needs for the next twelve months. Nonetheless, any strategic acquisition of assets or increase in drilling activity may lead us to seek additional capital. We may also choose to seek additional capital rather than utilize our credit to fund accelerated or continued drilling at the discretion of management and depending on prevailing market conditions. We will evaluate any potential opportunities for acquisitions as they arise. However, there can be no assurance that any additional capital will be available to us on favorable terms or at all. Further, our revolving credit facilities have due dates within one year of June 30, 2022. However, we intend to renew these facilities on comparable terms at or near their maturity dates and believe it is probable that such renewal will be successful.

 

253


Table of Contents
Index to Financial Statements

Effects of Inflation and Pricing

The oil and natural gas industry is typically very cyclical and the demand for goods and services of oil field companies, suppliers and others associated with the industry put extreme pressure on the economic stability and pricing structure within the industry. Typically, as prices for oil and natural gas increase, so do all associated costs. Conversely, in a period of declining prices, associated cost declines are likely to lag and may not adjust downward in proportion. Material changes in prices also impact our current revenue stream, estimates of future reserves, borrowing base calculations of bank loans, impairment assessments of oil and natural gas properties, and values of properties in purchase and sale transactions. Material changes in prices can impact the value of oil and natural gas companies and their ability to raise capital, borrow money and retain personnel. Higher prices for oil and natural gas could result in increases in the costs of materials, services and personnel.

Critical Accounting Estimates

The establishment and consistent application of accounting policies is a vital component of accurately and fairly presenting our financial statements in accordance with generally accepted accounting principles in the United States (GAAP), as well as ensuring compliance with applicable laws and regulations governing financial reporting. While there are rarely alternative methods or rules from which to select in establishing accounting and financial reporting policies, proper application often involves significant judgment regarding a given set of facts and circumstances and a complex series of decisions. Further, these estimates and other factors, including those outside of management’s control could have significant adverse impact to the financial condition, results of operations and cash flows of the Fund.

Use of Estimates

The preparation of financial statements under GAAP requires management to make estimates and assumptions that affect our reported amounts of assets and liabilities and the reported amounts of revenues and expenses during the reporting period.

Oil and Natural Gas Reserves

The determination of depreciation, depletion and amortization expense as well as impairments that are recognized on our oil and natural gas properties are highly dependent on the estimates of the proved oil and natural gas reserves attributable to the Fund’s properties. Our estimate of proved reserves is based on the quantities of oil and natural gas which geological and engineering data demonstrate, with reasonable certainty, to be recoverable in the future years from known reservoirs under existing economic and operating conditions. The accuracy of any reserve estimate is a function of the quality of available data, engineering and geological interpretation, and judgment. For example, we must estimate the amount and timing of future operating costs, production taxes and development costs, all of which may in fact vary considerably from actual results. In addition, as the prices of oil and natural gas and cost levels change from year to year, the economics of producing our reserves may change and therefore the estimate of proved reserves may also change. As of December 31, 2021, approximately 49% of our oil and 57% of our gas reserve volumes are categorized as proved undeveloped reserves. Any significant variance in these assumptions could materially affect the estimated quantity and value of our reserve, future cash flows from the our reserves, and future development of our proved undeveloped reserves.

The information regarding present value of the future net cash flows attributable to our proved oil and natural gas reserves are estimates only and should not be construed as the current market value of the estimated oil and natural gas reserves attributable to our properties. Such information includes revisions of certain reserve estimates attributable to the properties included in the prior year’s estimates. These revisions reflect additional information from subsequent activities, production history of the properties involved and any adjustments in the projected economic life of such properties resulting from changes in oil and natural gas prices.

 

254


Table of Contents
Index to Financial Statements

External petroleum engineers independently estimated all of the proved reserve quantities included in the Fund’s financial statements, and were prepared in accordance with the rules promulgated by the SEC. In connection with our external petroleum engineers performing their independent reserve estimations, we furnish them with the following information that they review: (1) technical support data, (2) technical analysis of geologic and engineering support information, (3) economic and production data and (4) our well ownership interests. The third-party independent reserve engineers, Netherland, Sewell & Associates, Inc., evaluated 100% of our estimated proved reserve quantities and their related pre-tax future net cash flows as of December 31, 2021.

Oil and Natural Gas Properties

Oil and natural gas producing activities are accounted for under the successful efforts method of accounting. The successful efforts method inherently relies on the estimation of proved oil and natural gas reserves. The amount of estimated proved reserve volumes affect, among other things, whether certain costs are capitalized or expensed, the amount and timing of costs depleted into net income and the presentation of supplemental information on oil and gas producing activities. In addition, the expected future cash flows to be generated by producing properties used for testing impairment, also in part, rely on estimates of quantities of net reserves.

Depletion and accretion of oil and natural gas producing properties is determined using the units-of-production method. During the six months ended June 30, 2022 and 2021, we recognized depletion and accretion expense of approximately $47,529 thousand and approximately $48,686 thousand, respectively. During the years ended December 31, 2021 and 2020, we recognized depletion and accretion expense of approximately $94,661 thousand and approximately $79,947 thousand, respectively.

While revisions of previous reserve estimates have not historically been significant to the depletion rates, any reduction in proved reserves, could result in an acceleration of future depletion and accretion expense. Holding all other factors constant, if proved reserves are revised downward, the rate at which we record depletion and accretion expense would increase, reducing net income. Conversely, if proved reserves are revised upward, the rate at which we record depletion and accretion expense would decrease. However, a sensitivity analysis is not practicable, given the numerous assumptions required to calculate proved reserves. In addition, any unfavorable adjustments to some of the above listed assumptions (e.g. commodity prices) would likely be offset by favorable adjustments in other assumptions (e.g. lower costs) as we have historically seen in our industry.

Impairment of Oil and Natural Gas Properties

Proved and unproved oil and natural gas properties are reviewed for impairment at least annually, or when events and circumstances indicate a possible decline in the recoverability of the carrying amount of such property. When performing our assessment, we compare the carrying amount of our oil and natural gas properties to the estimated undiscounted cash flows our oil and natural gas properties will generate to determine if the carrying amount is recoverable. If the carrying amount exceeds the estimated undiscounted cash flows, we will write-down the carrying amount of the oil and natural gas properties to fair value. The factors used to determine fair value include:

 

   

Estimates of oil and natural gas reserves and expected timing of production. Our oil and natural gas reserves are based on a combination of proved reserves and risk-weighted probable reserves and require significant judgment. Reserve engineering is a subjective process, which requires assumptions associated with the underground accumulations of oil and natural gas, development costs, future commodity prices and the future regulatory and political environment. Any significant variance in these assumptions could materially affect the estimated quantity and value of the reserves, which would affect the fair value of our oil and natural gas properties. The estimates of our reserves help to inform our expectation of future oil and natural gas production, which will likely vary from actual production.

 

255


Table of Contents
Index to Financial Statements
   

Future commodity prices, which are based on publicly available forward commodity prices for a period of time and then escalated at 2.5% thereafter. A decrease in estimated future commodity prices will decrease the fair value of our oil and natural gas properties.

 

   

Future capital requirements, which are based on our internal forecasts and supported by the underlying cash flows generated from our oil and natural gas assets.

 

   

Discount rate commensurate with the risk associated with realizing projected cash flows, which is based on a variety of factors, including market and economic conditions, as well as operational and regulatory risk.

In March 2020, crude oil demand experienced significant declines due to the COVID-19 pandemic and resulting governmental led shut-downs in economic activity. During 2020, as it became apparent that the pandemic would continue with sustained significant decline in crude oil prices, we assessed our oil and natural gas properties for impairment and recorded impairment expense of approximately $5,725 thousand during the year ended December 31, 2020. An estimate of the sensitivity to changes in assumptions in our fair value calculations is not practicable, given the numerous assumptions (e.g. reserves, pace and timing of development plans, commodity prices, capital expenditures, operating costs, drilling and development costs, inflation and discount rates) that can materially affect our estimates. Unfavorable adjustments to some of the above listed assumptions would likely be offset by favorable adjustments in other assumptions. For example, the impact of sustained reduced commodity prices would likely be partially offset by lower costs.

We did not incur any impairment expense during the six months ended June 30, 2022 and 2021 or the years ended December 31, 2021 and 2019.

Derivative Instruments

In order to reduce uncertainty around commodity prices received for our oil and natural gas operators’ production, we enter into commodity price derivative contracts from time to time. We exercise significant judgment in determining the types of instruments to be used, the level of production volumes to include in our commodity derivative contracts, the prices at which we enter into commodity derivative contracts and the counterparties’ creditworthiness.

We have not designated our derivative instruments as hedges for accounting purposes and, as a result, mark our derivative instruments to fair value and recognize the cash and non-cash change in fair value on derivative instruments for each period in the consolidated statements of operations. We are also required to recognize our derivative instruments on the consolidated balance sheets as assets or liabilities at fair value with such amounts classified as current or long-term based on their anticipated settlement dates. The accounting for the changes in fair value of a derivative depends on the intended use of the derivative and resulting designation, and is generally determined using established index prices and other sources which are based upon, among other things, futures prices and time to maturity. These fair values are recorded by netting asset and liability positions, including any deferred premiums, that are with the same counterparty and are subject to contractual terms which provide for net settlement. Changes in the fair values of our commodity derivative instruments have a significant impact on our net income because we follow mark-to-market accounting and recognize all gains and losses on such instruments in earnings in the period in which they occur.

Asset Retirement Obligations

We record the fair value of the liability for an ARO in the period in which it is legally or contractually incurred. Upon initial recognition of the ARO, an asset retirement cost is capitalized by increasing the carrying amount of the asset by the same amount as the liability. In periods subsequent to initial measurement, the asset retirement cost is recognized as expense through depletion over the asset’s useful life. Changes in the liability for ARO are recognized for (i) the passage of time and (ii) revisions to either the timing or the amount of estimated

 

256


Table of Contents
Index to Financial Statements

cash flows. Accretion expense is recognized for the impacts of increasing the discounted liability to its estimated settlement value.

The estimates of our future ARO require substantial judgment. We estimate the future costs associated with our retirement obligations, the expected remaining life of the related asset and our credit-adjusted-risk-free interest rate. As revisions to these estimates occur, we may have significant changes to the related asset and its ARO.

If future abandonment cost estimates were to exceed current estimates, or if assets had shortened lives compared to current estimates, we would expect to increase the recorded liability for ARO, which would trigger recognition of additional expense and a reduction to our net income.

Recently Issued or Adopted Accounting Pronouncements

For discussion of recently issued or adopted accounting pronouncements, see Notes to the Grey Rock Energy Fund III Annual Combined and the Interim Unaudited Financial Statements — Note 2. Summary of Significant Accounting Policies.

Off-Balance Sheet Arrangements

We currently do not have any off-balance sheet arrangements that have or are reasonably likely to have a current or future effect on our financial condition, changes in financial condition, revenues or expenses, results of operations, liquidity, capital expenditures or capital resources that is material to investors.

Quantitative and Qualitative Disclosure about Market Risk

Commodity Price Risk

The price we receive for our oil and natural gas production heavily influences our revenue, profitability, access to capital and future rate of growth. Oil and natural gas are commodities and, therefore, their prices are subject to wide fluctuations in response to relatively minor changes in supply and demand and other factors. Historically, the markets for oil and natural gas have been volatile, and we believe these markets will likely continue to be volatile in the future. The prices we receive for our production depend on numerous factors beyond our control. Our revenue generally would have increased or decreased along with any increases or decreases in oil or natural gas prices, but the exact impact on our income is indeterminable given the variety of expenses associated with producing and selling oil that also increase and decrease along with oil prices.

We enter into derivative contracts to achieve a more predictable cash flow by reducing our exposure to commodity price volatility. All derivative positions are carried at their fair value on the balance sheet and are marked-to-market at the end of each period. Any realized gains and losses on settled derivatives, as well as mark-to-market gains or losses, are aggregated and recorded to gain (loss) on derivative contracts on the statements of operations rather than as a component of other comprehensive income or other income (expense).

We generally use derivatives to economically hedge a significant, but varying portion of our anticipated future production. Any payments due to counterparties under our derivative contracts are funded by proceeds received from the sale of our production. Production receipts, however, lag payments to the counterparties. Any interim cash needs are funded by cash from operations or borrowings under our revolving credit facility.

Interest Rate Risk

At June 30, 2022 and December 31, 2021, we had approximately $52,659 and approximately $51,038 thousand of debt outstanding, which bears interest at a floating rate. Based on the approximately $52,659 and approximately $51,038 thousand in floating rate debt we had outstanding as of June 30, 2022 and

 

257


Table of Contents
Index to Financial Statements

December 31, 2021, a 1% increase or decrease in the weighted average interest rate would have resulted in an increase or decrease, respectively, of approximately $527 thousand and approximately $510 thousand in interest expense per year. We do not currently have any derivative arrangements to protect against fluctuations in interest rates applicable to our variable rate indebtedness but may enter into such derivative arrangements in the future. To the extent we enter into any such interest rate derivative arrangement, we would subject to risk for financial loss.

 

258


Table of Contents
Index to Financial Statements

EXECUTIVE COMPENSATION

Executive Officer and Director Compensation

None of our executive officers or directors have received any cash compensation for services rendered to us and no executive officer or director of ENPC has received cash compensation for services rendered to Parent prior to the Business Combination. In connection with the Business Combination and following the transactions in connection therewith, Parent’s directors, executive officers and other employees will begin receiving compensation from Parent.

ENPC pays an affiliate of Sponsor for office space, secretarial, and administrative services provided to members of our management team $20,000 per month. This arrangement will cease upon the consummation of the Business Combination. In addition, Sponsor, executive officers and directors, or any of their respective affiliates are reimbursed for any out-of-pocket expenses incurred in connection with activities on ENPC’s behalf such as identifying potential business combination candidates and performing due diligence on suitable business combination. Our audit committee reviews on a quarterly basis all payments that were made to Sponsor, executive officers or directors, or our or their affiliates. Any such payments prior to a business combination will be made from (i) funds held outside the Trust Account or (ii) interest earned on the Trust Account and released to us to pay our taxes. Other than quarterly audit committee review of such reimbursements, we do not expect to have any additional controls in place governing our reimbursement payments to our directors and executive officers for their out-of-pocket expenses incurred in connection with our activities on our behalf in connection with identifying and consummating a business combination. Other than these payments and reimbursements, no compensation of any kind, including finder’s and consulting fees, is paid by ENPC to Sponsor, executive officers and directors, or any of their respective affiliates, prior to completion of the Business Combination.

After the completion of the Business Combination, no directors or members of our management team are expected to remain with the surviving company or to be paid consulting or management fees from the Combined Company. Any compensation to be paid to Parent’s executive officers will be determined, or recommended to the Board for determination, either by its compensation committee.

It is possible that some or all of our executive officers and directors may negotiate employment or consulting arrangements to remain with Parent after the Business Combination. The existence or terms of any such employment or consulting arrangements to retain their positions with us may influence our management’s motivation proceeding with the Business Combination, but we do not believe that this will be a determining factor in our decision to proceed with the Business Combination. We are not party to any agreements with our executive officers and directors that provide for benefits upon termination of employment. For more information about the interests of Sponsor, directors and officers in the Business Combination, see the section titled “Proposal No. 1 — The Business Combination Proposal — Interests of Certain Persons in the Business Combination.”

Following the Business Combination, persons employed by the Manager will provide services to Parent through the MSA. See the section entitled “Proposal No. 1 — The Business Combination Proposal — Other Related Agreements — Management Services Agreement” for a description of the MSA. None of the persons employed by the Funds, GREP or the Manager as of December 31, 2021 will be executive officers of Parent. Effective July 1, 2022, Luke Brandenberg, who is expected to be Parent’s Chief Executive Officer and President as of the closing, and Tyler Farquharson, who is expected to be Parent’s Chief Financial Officer as of the closing, became employees of the Manager on an interim basis pending the closing. Each of Mr. Brandenberg and Mr. Farquharson will receive an annual base salary of $250,000 and the opportunity to participate in the Manager’s standard health and dental benefit plans through the closing.

 

259


Table of Contents
Index to Financial Statements

MANAGEMENT OF PARENT FOLLOWING THE BUSINESS COMBINATION

Information about Director Resignations and Appointments

Upon consummation of the Business Combination, ENPC will become a wholly-owned subsidiary of Parent. Each of ENPC’s incumbent directors will resign from their respective positions at ENPC upon the closing of the Business Combination.

Upon consummation of the Business Combination, Parent’s board of directors will initially consist of up to seven directors, with each director having a term that expires as described below until the applicable annual meeting of stockholders, or in each case until their respective successors are duly elected and qualified, or until their earlier resignation, removal or death. Griffin Perry and Matthew Miller will serve as the co-Chairmen of the Board. For more information regarding the biographical information for these individuals, see the section below entitled “ — Officers and Directors.”

Officers and Directors

In connection with the closing, we expect that Luke Brandenberg will serve as Parent’s President and Chief Executive Officer, and that Tyler Farquharson will serve as Parent’s Chief Financial Officer.

At the closing, under the Business Combination Agreement, the Parent Board will consist of seven members, consisting of four directors nominated by the Existing GREP Members and three independent directors mutually nominated by the Existing GREP Members and the Sponsor. The four directors to be nominated by the Existing GREP Members are expected to be Thaddeus Darden, Kirk Lazarine, Matthew Miller, and Griffin Perry, the three independent directors to be mutually nominated by the Existing GREP Members and the Sponsor are expected to be Amanda Coussens, Michele Everard, and John McCartney. Parent’s board of directors is divided into three classes with only one class of directors being elected in each year, and with each class (other than the initial Class I directors and Class II directors) serving a three-year term. Mr. Lazarine, Mr. Darden and Ms. Everard will be designated as Class I directors and will serve until the first annual meeting of stockholders after the closing; Mr. Miller and Mr. McCartney will be designated as Class II directors and will serve until the second annual meeting of stockholders after the closing, and Mr. Perry and Ms. Coussens will serve as Class III directors and will serve until the third annual meeting of stockholders after the closing.

Information about the Anticipated Executive Officers and Directors Upon the Closing of the Business Combination

The directors and executive officers of Parent following the closing will include:

 

Name                                                                                          

   Age     

Position

Luke C. Brandenberg

     37      President and Chief Executive Officer

Tyler S. Farquharson

     40      Chief Financial Officer

Matthew Miller

     38      Director and Co-Chairman of the Board

Griffin Perry

     38      Director and Co-Chairman of the Board

Amanda N. Coussens

     42      Director

Thaddeus Darden

     36      Director

Michele J. Everard

     70      Director

Kirk Lazarine

     68      Director

John McCartney

     70      Director

Luke C. Brandenberg has over 15 years of experience in the energy industry. He will become Parent’s President and Chief Executive Officer effective upon the closing of the Business Combination. Prior to joining Parent, he served as Managing Director of Vortus Investments, a private equity firm focused on the lower/middle

 

260


Table of Contents
Index to Financial Statements

market upstream energy industry in North America, from April 2021 through June 2022. From 2020 to April 2021, Mr. Brandenberg partnered with Grey Rock to launch a special situations initiative and to lead the deal origination, structuring, and relationship management efforts for the new platform. From 2010 to 2020, Mr. Brandenberg served in various roles with EnCap Investments, most recently as Director — Upstream Investment Staff, where he was a key board member and the primary relationship manager on multiple portfolio companies representing a significant portion of EnCap’s equity commitments. From 2007 to 2010, Mr. Brandenberg served as an investment banking analyst in the energy group of Raymond James & Associates where he focused on public market capital raises, restructuring of oil and gas investments, and mergers and acquisitions advisory work in the upstream, midstream, and oilfield services sectors of the energy. Mr. Brandenberg has a Bachelor of Business Administration degree with honors in Business Honors and Finance from The University of Texas at Austin.

Tyler S. Farquharson has over 16 years of oil and gas finance experience. He will become Parent’s Chief Financial Officer effective upon the closing of the Business Combination. During the past five years, Mr. Farquharson was Vice President, Chief Financial Officer and Treasurer of EXCO Resources, Inc. (“EXCO”), an independent oil and natural gas company, a position he held from October 2017 to May 2022. In January 2018, EXCO filed voluntary petitions for Chapter 11 bankruptcy protection under the U.S. Bankruptcy Code. Subsequently, EXCO filed a reorganization plan in bankruptcy court in October 2018 and emerged from bankruptcy in July 2019. Mr. Farquharson began his career in August 2005 serving in various corporate finance, planning, treasury and investor relations roles at EXCO. Mr. Farquharson received a B.S. in Finance from the University of Kansas in 2005.

Matthew Miller is a Co-Founder and Managing Director at Grey Rock, and he is a member of Grey Rock’s Investment Committee and Valuation Committee. Since founding Grey Rock in 2013, Mr. Miller has focused on deal origination, valuation, due diligence, execution, project management and divestitures of the oil and gas properties managed by Grey Rock. Using his background on sophisticated valuation of major onshore acquisitions and divestitures, Mr. Miller works to ensure that the Grey Rock portfolio maximizes return for a given amount of risk. Mr. Miller and his team have originated, diligenced, and closed over $250 million in assets in the Midland, Delaware, Eagle Ford, Bakken, and Haynesville plays. From 2008 to 2013, Mr. Miller served as a Vice President at Bluescape Resources, a company focused on finding distressed upstream U.S. oil and gas investment opportunities. Prior to Bluescape Resources, Mr. Miller worked at McKinsey & Co. from 2006 to 2008 where his clients included several multi-billion dollar private equity firms. Mr. Miller holds a BS in Commerce from the University of Virginia, and he is a CFA charterholder. Parent believes Mr. Miller is qualified to serve on the Board because of his extensive experience in the energy sector, his business acumen, and his leadership skills.

Griffin Perry is a Co-Founder and Managing Director at Grey Rock, and he is a member of Grey Rock’s Investment Committee. Since founding Grey Rock in 2013, Mr. Perry has focused on controls, investor relations, risk management, and day-to-day operations of Grey Rock. Further, Mr. Perry assists in origination and portfolio management of Grey Rock’s assets. From 2012 to 2013, Mr. Perry was the President of Caddis Energy, an oil and gas investment company that partnered with industry leaders to raise capital and develop a pipeline of business focusing on both operated and non-operated oil and gas properties. From 2007 to 2012, Mr. Perry worked as a financial advisor with UBS and Deutsche Bank. During his tenure in these positions, Mr. Perry worked to grow assets under management from $300 million to $500 million. He is also a member of the Cotton Bowl Board. Mr. Perry holds a BA in economics and history from Vanderbilt University. Parent believes Mr. Perry is qualified to serve on the Board because of extensive experience in the energy sector, his business acumen, and his leadership skills.

Amanda N. Coussens is the Chief Financial Officer and Chief Commercial Officer for P10, Inc. (NYSE: PX), a publicly traded asset manager, with over $17 billion in assets under management where she has served since January 2021 and taken P10, Inc. both through an initial public offering and a subsequent debt refinance. Prior to P10, Inc., from 2017 through 2020, Ms. Coussens served as Chief Financial Officer and Chief

 

261


Table of Contents
Index to Financial Statements

Compliance Officer of PetroCap, LLC (“PetroCap”), an upstream energy private equity fund, where she oversaw finance both for PetroCap and portfolio companies of PetroCap. Prior to PetroCap, from 2015 through 2017, Ms. Coussens served as a consulting Chief Financial Officer with Aduro Advisors where she worked for several start-up venture and private equity funds in the upstream energy sector. Prior to Aduro Advisors, from 2014 through 2016, Ms. Coussens served as Chief Financial Officer for White Deer Energy, a private equity firm targeting investments in oil and gas exploration and production, oilfield service and equipment manufacturing, and the midstream sector of the energy industry. Prior to White Deer Energy, from 2013 through 2014, Ms. Coussens served as Director of Financial Services for Timmon Advisors, LLC, an asset management firm, and from 2010 through 2013, Ms. Coussens served as Director of SEC and Financial Reporting for Edelman Financial Group (formerly Sanders Morris Harris) (NASDAQ: EF), a publicly traded asset management firm with over $20 billion of assets under management, overseeing aspects of SEC reporting and acquisition integration. Ms. Coussens began her career as an audit and tax associate for Null-Lairson, P.C. from 2002 to 2004, an audit manager for Grant Thornton from 2004 to 2008, and a controller for Tudor, Pickering, Holt and Co. and TPH Partners from 2008 to 2010. Ms. Coussens is a Certified Public Accountant and holds a B.A. in Accounting from the University of Houston, where she graduated with honors. Parent believes Ms. Coussens is qualified to serve on the Board because of her extensive experience in the energy industry in finance, accounting, and operational roles, including her prior expertise as the CFO of a publicly traded company and experience with oil and gas private equity firms.

Thaddeus Darden is a Partner at Grey Rock, and he is a member of Grey Rock’s Valuation Committee. Joining Grey Rock in 2014, Mr. Darden manages financial modeling and assists in deal diligence, portfolio valuation, and business development. His focus is to accurately forecast and understand the financial performance and sensitivities of portfolios of oil and gas properties managed by Grey Rock. From 2010 to 2014, Mr. Darden worked at Bain & Company primarily in the oil and gas practice. During Mr. Darden’s tenure at Bain, he provided deal diligences, built growth strategies, and streamlined operations for numerous upstream and midstream oil and gas companies. Mr. Darden holds a BS in Systems Engineering from the University of Virginia where he was a Jefferson Scholar. Parent believes Mr. Darden is qualified to serve on the Board because of his extensive experience in the energy sector and his business acumen.

Michele J. Everard was employed in the University of Michigan’s Investment Office for over thirty -eight years, most recently as Managing Director, until her retirement in December of 2019. Ms. Everard was responsible for investment strategy, recommendation of new investment opportunities and monitoring of the University Endowment’s Real Estate and Natural Resources portfolios. She was a member of the University’s Investment Committee and participated in the management of all of the University’s investment programs, including the Endowment Fund which ranks in the top ten among institutions of higher education. Ms. Everard has a Bachelor of Business Administration in finance from Eastern Michigan University and is a CFA charterholder. Parent believes Ms. Everard is qualified to serve on the Board because of her depth of knowledge as the director of real asset investments for the University of Michigan.

Kirk Lazarine is a Co-Founder and Managing Director at Grey Rock, and he is a member of Grey Rock’s Investment Committee. Since founding Grey Rock in 2013, Mr. Lazarine has focused on business development, deal origination, due diligence, land agreements, portfolio management and divestitures of oil and gas properties managed by Grey Rock. Using networks built over a 30+ year career in oil and gas, Mr. Lazarine provides a unique source of deal flow, contacts, and experience. Mr. Lazarine has participated in transactions totaling over $1 billion of assets across the U.S., including several hundred wells and 700,000 acres. From 2004 to 2013, Mr. Lazarine served as CEO of KOR Resources, where he led the acquisition of a significant lease position in the Eagle Ford oil window with Matt Miller. Prior to KOR, Mr. Lazarine served at Chevron for 23 years including as a manager for Chevron’s unconventional gas team. Mr. Lazarine has negotiated several hundred agreements, including purchase and sale agreements, leases, JOAs, farm-ins, JVs, and EDAs. Mr. Lazarine holds a BBA from Southwest Texas State University and a BS in Petroleum Land Management from the University of Houston, and is a member of the AAPL and WHAPL. Parent believes Mr. Lazarine is qualified to serve on the Board because of extensive experience in the energy sector, his business acumen, and his leadership skills.

 

262


Table of Contents
Index to Financial Statements

John McCartney joined the executive management team of US Robotics in March 1984 as Vice President and Chief Financial Officer. At US Robotics, he served in various executive capacities, including as Executive Vice President, International, until serving as President and Chief Operating Officer from January 1996 until its merger with 3Com Corporation in June 1997. Since 2010 Mr. McCartney has served as Chairman of the Board of Huron Consulting Group (NASDAQ: HURN), where he has been a director since 2004. From June 1997 to March 1998, Mr. McCartney held the position of President of 3Com Corporation’s Client Access Unit. Mr. McCartney has served on the board of Datatec Limited, a publicly traded networking technology and services company since 2007, where he currently is a member of its nominations committee. Mr. McCartney also serves as a director of EQT, Corp. (NYSE: EQT), a publicly traded natural gas exploration and production company and as a member of its public policy and corporate responsibility, and corporate governance committees. During the past several years, Mr. McCartney previously served on the boards of Transco, Inc. a Chicago-based company that provides solutions to customers in the electric utility industry, Westcon Group, Inc., a specialty distributor of networking and communications equipment, Rice Energy Inc., a formerly publicly traded independent natural gas and oil company acquired by EQT in 2017, and Covance Inc., a formerly publicly traded drug development services company acquired by Laboratory Corporation of America Holdings (NYSE: LH) in 2015. Mr. McCartney received a B.A. in Philosophy from Davidson College and an M.B.A. from The Wharton School of the University of Pennsylvania. Parent believes Mr. McCartney is qualified to serve on the Board because of his deep public company, governance and accounting experience, having served as chairman and vice chairman of the boards of numerous public and private companies, including another energy company.

Family Relationships

Upon consummation of the Business Combination, we do not anticipate that there will be any family relationships between any of Parent’s executive officers and directors or director nominees.

Independence of Directors

The NYSE listing standards generally define an “independent director” as a person that, in the opinion of the issuer’s board of directors, has no material relationship with the listed company (either directly or as a partner, stockholder or officer of an organization that has a relationship with the company). The parties have determined that Amanda Coussens, Michele Everard, and John McCartney will be considered independent directors of Parent.

After the closing, the Existing GREP Members will collectively own a majority of Parent’s voting common stock. As a result, under the NYSE’s current listing standards, Parent will qualify for, and expects to avail itself of, the controlled company exemptions under the corporate governance rules of the NYSE. As a controlled company, Parent will not be required to have a majority of “independent directors” on its board of directors, as defined under the rules of the NYSE, or a compensation committee and a nominating and governance committee composed entirely of “independent directors.” Notwithstanding the exemption, it is anticipated that three of the directors will be independent, as defined under the NYSE rules and that Parent will have a compensation committee.

Board Leadership Structure and Role in Risk Oversight

The individuals selected to be on the Parent Board recognize that the leadership structure and combination or separation of the Chief Executive Officer and Chairman (or co-Chairmen, as applicable) roles is driven by the needs of Parent at any point in time. As a result, it is not anticipated that the Parent Board will have a fixed policy regarding the separation of the offices of Chief Executive Officer and Chairman (or co-Chairmen, as applicable) and instead the Parent Board will maintain the flexibility to select the Chairman (or co-Chairmen, as applicable) and its leadership structure, from time to time, based on the criteria that it deems in the best interests of Parent and its stockholders. At the time of the Business Combination, it is anticipated that the roles of Chief

 

263


Table of Contents
Index to Financial Statements

Executive Officer and Chairman (or co-Chairmen, as applicable) will be separate. The individuals selected to be on the Parent Board believe that, at this time, having a separate Chief Executive Officer and Chairman is the appropriate leadership structure for Parent.

Upon the consummation of the Business Combination, the Parent Board will oversee the risk management activities designed and implemented by its management and by the Manager through the MSA. The Parent Board does not anticipate having a standing risk management committee, but rather anticipates executing its oversight responsibility both directly and through its standing committees. The Parent Board also will consider specific risk topics, including risks associated with Parent’s strategic initiatives, business plans and capital structure. It is anticipated that Parent’s management, directly and through Parent’s MSA with the Manager, will be primarily responsible for managing the risks associated with operation and business of the company and provide appropriate updates to the Parent Board and the Audit Committee. The Parent Board anticipates delegating to the Audit Committee oversight of its risk management process, and Parent’s other board committees also will consider risks as they perform their respective committee responsibilities. All board committees will report to the Parent Board as appropriate, including, but not limited to, when a matter rises to the level of a material or enterprise risk.

Committees of the Parent Board

The standing committees of the Parent will consist of an Audit Committee, an Environmental, Sustainability and Governance Committee (“ESG Committee”) and a Conflicts Committee. Each of the committees will report to the Parent Board as they deem appropriate and as the Parent Board may request. The duties and responsibilities of these committees are set forth below.

Audit Committee

The primary purposes of Parent’s Audit Committee are to assist the Parent Board’s oversight of:

 

   

appointing, compensating, retaining, evaluating, terminating and overseeing our independent registered public accounting firm;

 

   

discussing with Parent’s independent registered public accounting firm their independence from management;

 

   

reviewing, with Parent’s independent registered public accounting firm, the scope and results of their audit;

 

   

approving all audit and permissible non-audit services to be performed by Parent’s independent registered public accounting firm;

 

   

overseeing the financial reporting process and discussing with management and Parent’s independent registered public accounting firm the quarterly and annual financial statements that Parent files with the SEC;

 

   

overseeing Parent’s financial and accounting controls and compliance with legal and regulatory requirements;

 

   

reviewing Parent’s policies on risk assessment and risk management; and

 

   

establishing procedures for the confidential anonymous submission of concerns regarding questionable accounting, internal controls or auditing matters.

Upon the completion of the Business Combination, Parent’s Audit Committee will consist of Amanda Coussens, Michele Everard, and John McCartney with Ms. Coussens serving as chair. Rule 10A-3 of the Exchange Act and the NYSE rules require that Parent’s Audit Committee be composed entirely of independent directors. The Parent Board has affirmatively determined that each of Amanda Coussens, Michele Everard, and John McCartney meet the definition of “independent director” for purposes of serving on the Audit Committee under Rule 10A-3 of the Exchange Act and the NYSE rules.

 

264


Table of Contents
Index to Financial Statements

Each member of Parent’s Audit Committee also meets the financial literacy requirements of NYSE listing standards. In addition, the Parent Board has determined that Ms. Coussens will qualify as an “audit committee financial expert,” as such term is defined in Item 407(d)(5) of Regulation S-K. The Parent Board will adopt a written charter for the Audit Committee, which will be available on Parent’s corporate website upon the completion of the Business Combination. The information on any of our websites is deemed not to be incorporated in this proxy statement/prospectus or to be part of this proxy statement/prospectus.

Compensation Committee

The primary purposes of Parent’s Compensation Committee are to:

 

   

review and set or make recommendations to Parent’s Board regarding compensation of Parent’s executive officers;

 

   

review and make recommendations to Parent’s Board regarding compensation of Parent’s directors;

 

   

review and approve or make recommendations to Parent’s Board regarding incentive compensation and Parent’s equity compensation plans; and

 

   

appointing and overseeing any compensation consultants.

Upon consummation of the Business Combination, Parent’s Compensation Committee will be composed of Thaddeus Darden, Matthew Miller and John McCartney, with Mr. Darden serving as chair. The Parent Board will adopt a written charter for the Compensation Committee, which will be available on Parent’s corporate website upon the completion of the Business Combination. The information on any of our websites is deemed not to be incorporated in this proxy statement/prospectus or to be part of this proxy statement/prospectus.

ESG Committee

The ESG Committee’s responsibilities will include, among other things:

 

   

oversight of Parent’s environmental, sustainability and governance initiatives;

 

   

reviewing and recommending to Parent’s Board any changes to its corporate governance principles; and

 

   

any amendments to the charter of the ESG Committee.

Upon consummation of the Business Combination, Parent’s ESG Committee will be composed of Amanda Coussens, Thaddeus Darden, and Griffin Perry, with Mr. Perry serving as chair. The Parent Board will adopt a written charter for the ESG Committee, which will be available on Parent’s corporate website upon the completion of the Business Combination. The information on any of our websites is deemed not to be incorporated in this proxy statement/prospectus or to be part of this proxy statement/prospectus.

Conflicts Committee

The Conflicts Committee’s responsibilities will include, among other things, reviewing and approving:

 

   

new material arrangements and transactions between Parent and Grey Rock or its affiliates;

 

   

amendments to, waivers of, or resolution of material disputes related to agreements between Grey Rock and its affiliates on the one hand and Parent and its affiliates on another, including any material amendment, waiver, or disputes relating to the MSA;

 

   

related person transactions pursuant to Parent’s related party transactions policy; and

 

   

any amendment to the charter of the Conflicts Committee.

 

265


Table of Contents
Index to Financial Statements

Upon consummation of the Business Combination, Parent’s Conflicts Committee will be composed of Amanda Coussens, Michele Everard, and John McCartney, with Ms. Everard serving as chair. The Conflicts Committee will be composed entirely of independent directors who the Parent Board has determined meet the independence requirements of the NYSE. The Parent Board will adopt a written charter for the Conflicts Committee, which will be available on Parent’s corporate website upon the completion of the Business Combination. The information on any of our websites is deemed not to be incorporated in this proxy statement/prospectus or to be part of this proxy statement/prospectus.

Code of Business Conduct and Ethics and Corporate Governance Guidelines

Following the consummation of the Business Combination, Parent will adopt a code of business conduct and ethics that will apply to its directors, officers and employees in accordance with applicable federal securities laws, a copy of which will be available on Parent’s corporate website upon the completion of the Business Combination. Parent intends to disclose on its website any future amendments of the code of ethics or waivers that exempt any principal executive officer, principal financial officer, principal accounting officer or controller, persons performing similar functions or Parent’s directors from provisions in the code of ethics. Additionally, it will adopt corporate governance guidelines, a copy of which will be available on Parent’s corporate website upon the completion of the Business Combination, that address items such as the qualifications and responsibilities of its directors and director candidates and corporate governance policies and standards. The information on any of our websites is deemed not to be incorporated in this proxy statement/prospectus or to be part of this proxy statement/prospectus.

Officer and Director Compensation

Determinations with respect to executive compensation have not yet been made.

As of the time of this proxy statement/prospectus, Parent has not paid any compensation to its directors. Going forward, the Parent Board believes that attracting and retaining qualified non-employee directors will be critical to the future value growth and governance of Parent. Parent anticipates finalizing its director compensation program in the next few months. It is anticipated that, in addition to cash payments, Parent’s directors will receive equity awards under the Incentive Plan, assuming the approval of Proposal 3. See “Proposal No. 3 — The Incentive Plan Proposal” for a description of the Incentive Plan.

 

266


Table of Contents
Index to Financial Statements

DESCRIPTION OF PARENT CAPITAL STOCK

The following summary of the material terms of Parent’s securities following the Business Combination is not intended to be a complete summary of the rights and preferences of such securities. Parent’s securities will be governed by Parent’s amended and restated certificate of incorporation in the form set forth on Annex B (the “A&R Charter”), Parent’s bylaws and the DGCL. We urge you to read (1) the Parent’s amended and restated certificate of incorporation, which will be adopted at the closing, in its entirety for a complete description of the rights and preferences of Parent’s securities and (2) Parent’s bylaws, which will be adopted at the closing. The following should be read in conjunction with the section entitled “Comparison of Stockholders’ Rights” beginning on page 155 of this proxy statement/prospectus.

Authorized and Outstanding Capital Stock

The amended and restated certificate of incorporation of Parent will authorize the issuance of 431,000,000 shares of Parent common stock and 1,000,000 shares of preferred stock, par value $0.0001 per share. The outstanding shares of Parent common stock are, and the shares of Parent common stock issuable pursuant to the Business Combination Agreement will be, duly authorized, validly issued, fully paid and non-assessable. Common stockholders of record are entitled to one vote for each share held on all matters to be voted on by stockholders. As of September 26, 2022, there were 1,000 shares of Parent common stock issued and outstanding, each of which is held of record by ENPC.

Common Stock

Voting Power

Unless otherwise required by law or as otherwise provided in any certificate of designation for any series of preferred stock, common stockholders of record are entitled to one vote for each share held on all matters to be voted on by stockholders. Parent’s board of directors will be divided into three classes, each of which will generally serve for a term of three years with only one class of directors being elected in each year and with directors only permitted to be removed for cause. There is no cumulative voting with respect to the election of directors, with the result that the holders of more than 50% of the shares voted for the election of directors can elect all of the directors up for election at such time.

Dividends

Holders of Parent common stock will be entitled to receive such dividends and other distributions, if any, as may be declared from time to time by Parent’s board of directors in its discretion out of funds legally available therefor and shall share equally on a per share basis in such dividends and distributions. The payment of cash dividends in the future will be dependent upon Parent’s revenues and earnings, if any, capital requirements and general financial condition subsequent to completion of the Business Combination. The payment of any cash dividends subsequent to the Business Combination will be within the discretion of Parent’s board of directors at such time. If Parent incurs any indebtedness, Parent’s ability to declare dividends may be limited by restrictive covenants Parent may agree to in connection therewith.

Liquidation, Dissolution and Winding Up

In the event of the voluntary or involuntary liquidation, dissolution, distribution of assets or winding-up of Parent, the holders of Parent common stock will be entitled to receive an equal amount per share of all of Parent’s assets of whatever kind available for distribution to stockholders, after the rights of the holders of Parent’s creditors and holders of preferred stock, if any, have been satisfied.

Preferred Stock

The amended and restated certificate of incorporation of Parent will provide that shares of preferred stock may be issued from time to time in one or more series. Parent’s board of directors will be authorized to fix the

 

267


Table of Contents
Index to Financial Statements

voting rights, if any, designations, powers, preferences, the relative, participating, optional or other special rights and any qualifications, limitations and restrictions thereof, applicable to such additional shares of each series. Parent’s board of directors will be able to, without stockholder approval, issue preferred stock with voting and other rights that could adversely affect the voting power and other rights of the holders of the common stock and could have anti-takeover effects. The ability of Parent’s board of directors to issue preferred stock without stockholder approval could have the effect of delaying, deferring or preventing a change of control of Parent or the removal of existing management. Parent will have no preferred stock outstanding at the consummation of the Business Combination. Although Parent does not currently intend to issue any shares of preferred stock, it cannot assure you that it will not do so in the future.

Warrants

Public Stockholders’ Warrants

In connection with the Business Combination, ENPC will assign its rights and obligations under the ENPC Warrant Agreement to Parent, and the shares for which ENPC warrants are currently exercisable will automatically convert to shares of Parent common stock (the ENPC Warrant Agreement as assigned to Parent following the Business Combination is referred to herein as the “Parent Warrant Agreement”). Pursuant to the Parent Warrant Agreement, after the closing, each whole warrant will entitle the registered holder to purchase one share of Parent common stock at a price of $11.50 per share, subject to adjustment as discussed below, at any time commencing 30 days after the consummation of the Business Combination. Pursuant to the Parent Warrant Agreement, a warrant holder may exercise its warrants only for a whole number of shares of Parent common stock. The warrants will expire five years after the consummation of the Business Combination, at 5:00 p.m., New York City time, or earlier upon redemption.

Parent will have no obligation to settle such warrant exercise unless a registration statement under the Securities Act with respect to the shares of Parent common stock underlying the warrants is then effective and a prospectus relating thereto is current, subject to Parent satisfying its obligations described below with respect to registration. No warrant will be exercisable and Parent will not be obligated to issue a share of Parent common stock upon exercise of a warrant unless the share of Parent common stock issuable upon such warrant exercise has been registered, qualified, or deemed to be exempt under the securities laws of the state of residence of the registered holder of the warrants. In the event that the conditions in the two immediately preceding sentences are not satisfied with respect to a warrant, the holder of such warrant will not be entitled to exercise such warrant and such warrant may have no value and expire worthless. In no event will Parent be required to net cash settle any warrant.

If this registration is not effective by the sixtieth (60th) business day after the consummation of the Business Combination, warrant holders may, until such time as there is an effective registration statement and during any period when we will have failed to maintain an effective registration statement, exercise warrants on a “cashless basis” in accordance with Section 3(a)(9) of the Securities Act or another exemption. Notwithstanding the above, if shares of Parent common stock are at the time of any exercise of a warrant not listed on a national securities exchange such that they satisfy the definition of a “covered security” under Section 18(b)(1) of the Securities Act, Parent may, at its option, require holders of public warrants who exercise their warrants to do so on a “cashless basis” in accordance with Section 3(a)(9) of the Securities Act and, in the event Parent so elects, Parent will not be required to file or maintain in effect a registration statement, and in the event Parent does not so elect, Parent will use its best efforts to register or qualify the shares under applicable blue sky laws to the extent an exemption is not available.

Redemption of Warrants for Cash

Once the warrants become exercisable, Parent may call the warrants for redemption for cash:

 

   

in whole and not in part;

 

268


Table of Contents
Index to Financial Statements
   

at a price of $0.01 per warrant;

 

   

upon not less than 30 days’ prior written notice of redemption (the “30-day redemption period”) to each warrant holder; and

 

   

if, and only if, the closing price of Parent common stock equals or exceeds $18.00 per share (as adjusted for stock splits, stock capitalizations, reorganizations, recapitalizations and the like) for any 20 trading days within a 30-trading day period ending three business days before Parent sends the notice of redemption to the warrant holders.

Parent has established the last of the redemption criterion discussed above to prevent a redemption call unless there is at the time of the call a significant premium to the warrant exercise price. If the foregoing conditions are satisfied and Parent issues a notice of redemption of the warrants, each warrant holder will be entitled to exercise his, her or its warrant prior to the scheduled redemption date. However, the price of the shares of Parent common stock may fall below the $18.00 redemption trigger price (as adjusted for stock splits, stock capitalizations, reorganizations, recapitalizations and the like) as well as the $11.50 warrant exercise price after the redemption notice is issued.

Redemption Procedures and Cashless Exercise

If Parent calls the warrants for redemption as described above, management will have the option to require any holder that wishes to exercise his, her or its warrant to do so on a “cashless basis.” In determining whether to require all holders to exercise their warrants on a “cashless basis,” management will consider, among other factors, Parent’s cash position, the number of warrants that are outstanding, and the dilutive effect on Parent’s stockholders of issuing the maximum number of shares of Parent common stock issuable upon the exercise of Parent’s warrants. If management takes advantage of this option, all holders of warrants would pay the exercise price by surrendering their warrants for that number of shares of Parent common stock equal to the quotient obtained by dividing (x) the product of the number of shares of Parent common stock underlying the warrants, multiplied by the excess of the “fair market value” of shares of Parent common stock (defined below) over the exercise price of the warrants by (y) the fair market value. The “fair market value” will mean the average closing price of the shares of Parent common stock for the 10 trading days ending on the third trading day prior to the date on which the notice of redemption is sent to the holders of warrants. If management takes advantage of this option, the notice of redemption will contain the information necessary to calculate the number of shares of Parent common stock to be received upon exercise of the warrants, including the “fair market value” in such case. Requiring a cashless exercise in this manner will reduce the number of shares to be issued and thereby lessen the dilutive effect of a warrant redemption. This feature is an attractive option to Parent if Parent does not need the cash from the exercise of the warrants after the Business Combination.

A holder of a warrant may notify Parent in writing in the event it elects to be subject to a requirement that such holder will not have the right to exercise such warrant, to the extent that after giving effect to such exercise, such person (together with such person’s affiliates), to the warrant agent’s actual knowledge, would beneficially own in excess of 4.9% or 9.8% (as specified by the holder) of the shares of Parent common stock outstanding immediately after giving effect to such exercise.

Adjustment to Exercise Price

If the number of outstanding shares of Parent common stock is increased by a share capitalization payable in shares of Parent common stock, or by a split-up of common stock or other similar event, then, on the effective date of such share capitalization, split-up or similar event, the number of shares of Parent common stock issuable on exercise of each warrant will be increased in proportion to such increase in the outstanding shares of common stock. A rights offering to all or substantially all holders of Parent common stock entitling holders to purchase shares of Parent common stock at a price less than the fair market value will be deemed a share capitalization of

 

269


Table of Contents
Index to Financial Statements

a number of shares of Parent common stock equal to the product of (i) the number of shares of Parent common stock actually sold in such rights offering (or issuable under any other equity securities sold in such rights offering that are convertible into or exercisable for shares of Parent common stock) and (ii) the quotient of (x) the price per share of Parent common stock paid in such rights offering and (y) the fair market value. For these purposes (i) if the rights offering is for securities convertible into or exercisable for shares of Parent common stock, in determining the price payable for shares of Parent common stock, there will be taken into account any consideration received for such rights, as well as any additional amount payable upon exercise or conversion and (ii) fair market value means the volume weighted average price of shares of Parent common stock as reported during the ten (10) trading day period ending on the trading day prior to the first date on which the shares of Parent common stock trades on the applicable exchange or in the applicable market, regular way, without the right to receive such rights.

If the number of outstanding shares of Parent common stock is decreased by a consolidation, combination, reverse share split or reclassification of shares of Parent common stock or other similar event, then, on the effective date of such consolidation, combination, reverse share split, reclassification or similar event, the number of shares of Parent common stock issuable on exercise of each warrant will be decreased in proportion to such decrease in outstanding share of Parent common stock.

Whenever the number of shares of Parent common stock purchasable upon the exercise of the warrants is adjusted, as described above, the warrant exercise price will be adjusted by multiplying the warrant exercise price immediately prior to such adjustment by a fraction (x) the numerator of which will be the number of shares of Parent common stock purchasable upon the exercise of the warrants immediately prior to such adjustment, and (y) the denominator of which will be the number of shares of Parent common stock so purchasable immediately thereafter.

In case of any reclassification or reorganization of the outstanding shares of Parent common stock (other than those described above or that solely affects the par value of such shares of Parent common stock), or in the case of any merger or consolidation of Parent with or into another corporation (other than a consolidation or merger in which Parent is the continuing corporation and that does not result in any reclassification or reorganization of outstanding shares of Parent common stock), or in the case of any sale or conveyance to another corporation or entity of the assets or other property of us as an entirety or substantially as an entirety in connection with which we are dissolved, the holders of the warrants will thereafter have the right to purchase and receive, upon the basis and upon the terms and conditions specified in the warrants and in lieu of the shares of Parent common stock immediately theretofore purchasable and receivable upon the exercise of the rights represented thereby, the kind and amount of shares of Parent common stock or other securities or property (including cash) receivable upon such reclassification, reorganization, merger or consolidation, or upon a dissolution following any such sale or transfer, that the holder of the warrants would have received if such holder had exercised their warrants immediately prior to such event. If less than 70% of the consideration receivable by the holders of shares of Parent common stock in such a transaction is payable in the form of shares of Parent common stock in the successor entity that is listed for trading on a national securities exchange or is quoted in an established over-the-counter market, or is to be so listed for trading or quoted immediately following such event, and if the registered holder of the warrant properly exercises the warrant within thirty days following public disclosure of such transaction, the warrant exercise price will be reduced as specified in the warrant agreement based on the Black-Scholes Warrant Value (as defined in the warrant agreement) of the warrant. The purpose of such exercise price reduction is to provide additional value to holders of the warrants when an extraordinary transaction occurs during the exercise period of the warrants pursuant to which the holders of the warrants otherwise do not receive the full potential value of the warrants.

The foregoing description of potential adjustments is not complete. For a full description of any potential adjustments to the Parent warrants, warrantholders should refer to the Parent Warrant Agreement.

 

270


Table of Contents
Index to Financial Statements

Other provisions

The warrants will be issued in registered form under the Parent Warrant Agreement. The Parent Warrant Agreement provides that the terms of the warrants may be amended without the consent of any holder for the purpose of (i) curing any ambiguity or to correct any defective provision or mistake, including to conform the provisions of the warrant agreement to the description of the terms of the warrants and the warrant agreement, (ii) adjusting the provisions relating to cash dividends on shares of common stock as contemplated by and in accordance with the Parent Warrant Agreement or (iii) adding or changing any provisions with respect to matters or questions arising under the Parent Warrant Agreement as the parties to the Parent Warrant Agreement may deem necessary or desirable and that the parties deem to not adversely affect the rights of the registered holders of the warrants, provided that the approval by the holders of at least 50% of the then outstanding public warrants that vote to amend the Parent Warrant Agreement, after at least 10 days’ notice that an amendment is being sought, is required to make any change that adversely affects the interests of the registered holders of public warrants.

The warrants may be exercised upon surrender of the warrant certificate on or prior to the expiration date at the offices of the warrant agent, with the exercise form on the reverse side of the warrant certificate completed and executed as indicated, accompanied by full payment of the exercise price (or on a cashless basis, if applicable), by certified or official bank check payable to Parent, for the number of warrants being exercised. The warrant holders do not have the rights or privileges of holders of Parent common stock and any voting rights until they exercise their warrants and receive shares of Parent common stock. After the issuance of shares of Parent common stock upon exercise of the warrants, each holder will be entitled to one vote for each share held of record on all matters to be voted on by stockholders.

No fractional shares will be issued upon exercise of the warrants. If, upon exercise of the warrants, a holder would be entitled to receive a fractional interest in a share, Parent will, upon exercise, round down to the nearest whole number the number of shares of Parent common stock to be issued to the warrant holder.

Voting limitation

The Parent Warrant Agreement will provide that no holder may vote more than 15% of the outstanding public warrants (measured on a beneficial basis and including such holder’s affiliates) unless consented to by Parent in writing to the warrant agent. In order to vote a public warrant, the beneficial owner thereof must identify itself and must represent that it together with its affiliates is not voting (on a beneficial basis) more than 15% of the outstanding public warrants based on the most recent disclosure by Parent in a filing with the SEC of the outstanding amounts of public warrants unless Parent allows a holder to vote greater than 15%.

Certain Anti-Takeover Provisions of Delaware Law and the Amended and Restated Certificate of Incorporation of the Parent

The amended and restated certificate of incorporation of Parent will provide that Parent is not subject to Section 203 of the DGCL. In general, Section 203 prohibits a publicly held Delaware corporation from engaging in a “business combination” with an “interested stockholder” for a three-year period following the time that such stockholder becomes an interested stockholder, unless the business combination is approved in a prescribed manner. A “business combination” includes, among other things, a merger or consolidation, asset or stock sale, or other transaction resulting in a financial benefit to the interested stockholder. Subject to certain exceptions, an “interested stockholder” is a person who, together with affiliates and associates, owns, or did own within three years prior to the determination of interested stockholder status, 15% or more of the corporation’s outstanding voting stock.

Under Section 203, a business combination between a corporation and an interested stockholder is prohibited unless it satisfies one of the following conditions:

 

   

the transaction is approved by the board of directors before the date the interested stockholder attained that status;

 

271


Table of Contents
Index to Financial Statements
   

upon consummation of the transaction that resulted in the stockholder becoming an interested stockholder, the interested stockholder owned at least 85% of the voting stock of the corporation outstanding at the time the transaction commenced, excluding for purposes of determining the voting stock outstanding, shares owned by persons who are directors and also officers, and employee stock plans, in some instances; and

 

   

on or after such time, the business combination is approved by the board of directors and authorized at a meeting of stockholders by at least two-thirds of the outstanding voting stock that is not owned by the interested stockholder.

Written Consent by Stockholders

The amended and restated certificate of incorporation of Parent will provide that for so long as the Grey Rock Entities (as defined in the amended and restated certificate of incorporation of Parent) collectively hold at least a majority of the voting power of all then outstanding shares of capital stock of Parent, any action required or permitted to be taken at any annual or special meeting of the stockholders may be taken without a meeting, without prior notice and without a vote if a consent or consents in writing, setting forth the action so taken, is signed by the holders of such outstanding shares of capital stock of Parent having not less than the minimum number of votes that would be necessary to authorize or take such action at a meeting at which all shares entitled to vote thereon were present and voted.

Advance Notice Requirements for Stockholder Proposals and Director Nominations

Parent’s bylaws will provide that stockholders seeking to bring business before Parent’s annual meeting of stockholders, or to nominate candidates for election as directors at Parent’s annual meeting of stockholders, must provide timely notice of their intent in writing. To be timely, a stockholder’s notice will need to be received by the company secretary at Parent’s principal executive offices not earlier than the opening of business on the 120th day before the meeting and not later than the later of (x) the close of business on the 90th day before the meeting or (y) the close of business on the 10th day following the day on which public announcement of the date of the annual meeting is first made by Parent. Pursuant to Rule 14a-8 of the Exchange Act, proposals seeking inclusion in Parent’s annual proxy statement must comply with the notice periods contained therein. Parent’s bylaws will also specify certain requirements as to the form and content of a stockholders’ meeting. These provisions may preclude Parent’s stockholders from bringing matters before Parent’s annual meeting of stockholders or from making nominations for directors at Parent’s annual meeting of stockholders.

Exclusive Forum

The amended and restated certificate of incorporation of Parent will provide, unless Parent consents in writing to the selection of an alternative forum, that the Court of Chancery shall, to the fullest extent permitted by law, be the sole and exclusive forum for any stockholder (including a beneficial owner) to bring any derivative action on behalf of Parent, any action asserting a claim of breach of a fiduciary duty owed by any director, officer or other employee of Parent, any action asserting a claim against Parent, its directors, officers or employees arising pursuant to any provision of the DGCL or amended and restated certificate of incorporation of Parent or the Parent bylaws, or any action asserting a claim against Parent, its directors, officers or employees governed by the internal affairs doctrine, in each case subject to the Court of Chancery having personal jurisdiction over any indispensable parties (or such parties consent to the personal jurisdiction of the Court of Chancery within ten days following the Court of Chancery’s determination as to such personal jurisdiction) and subject matter jurisdiction over the claim. The foregoing forum selection provision shall not apply to claims arising under the Exchange Act, the Securities Act, or any other claim for which the federal courts have exclusive jurisdiction. Further, unless Parent consents in writing to the selection of an alternative forum, the federal district courts shall be the exclusive forum for any complaint arising under the Securities Act; however, there is uncertainty as to whether a court would enforce such provision. Any person or entity purchasing or otherwise acquiring any

 

272


Table of Contents
Index to Financial Statements

interest in Parent common stock will be deemed to have received notice of and consented to the foregoing forum selection provisions, which could limit Parent stockholders’ ability to choose the judicial forum for disputes with Parent.

Transfer Agent and Warrant Agent

The transfer agent for the Parent common stock and warrant agent for the Parent warrants is Continental Stock Transfer & Trust Company. It is expected that Parent will agree to indemnify Continental Stock Transfer & Trust Company in its roles as transfer agent and warrant agent, its agents and each of its stockholders, directors, officers and employees against all claims and losses that may arise out of acts performed or omitted for its activities in those capacities, except for any liability due to any gross negligence or intentional misconduct of the indemnified person or entity.

Exchange Listing

Parent intends to apply to list its common stock for trading on the NYSE under the symbol “GRNT,” upon the closing. Parent also intends to list its warrants for trading on the NYSE under the symbol “GRNT WS”. There is no assurance, however, that these securities will be listed on the NYSE. Additionally, in connection with the Business Combination, ENPC’s Class A common stock, CAPSTM and warrants will be delisted from the NYSE, deregistered under the Exchange Act and cease to be publicly traded.

 

273


Table of Contents
Index to Financial Statements

BENEFICIAL OWNERSHIP OF SECURITIES

The following table sets forth information regarding (i) the actual beneficial ownership of ENPC common stock as of September 26, 2022 based on information obtained from the persons named below, with respect to the beneficial ownership of ENPC common stock, which is prior to the consummation of the Business Combination and the other transactions contemplated by the Business Combination Agreement and (ii) expected beneficial ownership of Parent common stock immediately following the consummation of the Business Combination and the other transactions contemplated by the Business Combination Agreement, assuming that (x) no shares of our Class A common stock are redeemed and (y) 40,899,999 shares of our Class A common stock are redeemed for cash (the maximum number of shares that can be redeemed pursuant to ENPC’s charter requirement that ENPC have net tangible assets of at least $5,000,001) and excluding the potential dilutive effect of the exercise of the Parent warrants after the closing held by:

 

   

each person or “group” (as such term is used in Section 13(d)(3) of the Exchange Act) who is a beneficial owner of more than 5% of our outstanding shares of common stock or is expected to be the beneficial owner of more than 5% of Parent’s outstanding shares of common stock following the closing;

 

   

each of ENPC’s current named executive officers and directors;

 

   

each person who will become a named executive officer or a director of Parent upon the consummation of the Business Combination;

 

   

all of ENPC’s current executive officers and directors as a group; and

 

   

all of Parent’s executive officers and directors as a group after the consummation of the Business Combination.

Beneficial ownership is determined according to the rules of the SEC, which generally provide that a person has beneficial ownership of a security if he, she or it possesses sole or shared voting or investment power over that security, including options and warrants that are currently exercisable or exercisable within 60 days. The table below does not include the shares of Class A common stock underlying the private placement warrants held by the Sponsor because these securities are not exercisable within 60 days of this proxy statement/prospectus. Shares of common stock issuable pursuant to options or warrants are deemed to be outstanding for purposes of computing the beneficial ownership percentage of the person or group holding such options or warrants but are not deemed to be outstanding for purposes of computing the beneficial ownership percentage of any other person.

In the table below, beneficial ownership of ENPC before the Business Combination is based on 42,014,000 shares of ENPC Class A common stock, and 828,000 shares of ENPC Class F common stock outstanding as of September 26, 2022. On all matters to be voted upon, the holders of the ENPC Class A common stock and ENPC Class F common stock vote together as a single class. The table below reflects the Forward Split for the ENPC Class A common stock and the change of the ENPC Class F common stock’s conversion ratio into ENPC Class A common stock from a one-for-one basis to a one-for-two and one-half basis. The table below does not include the shares of ENPC Class A common stock underlying the ENPC private placement warrants because these securities are not exercisable within 60 days of September 26, 2022 nor the shares of ENPC Class B common stock since they convert into shares of ENPC Class A common stock on the last day of each fiscal year following consummation of the partnering transaction, depending on a number of factors including, but not limited to, the per price share of Class A common stock.

The expected beneficial ownership percentages set forth in the table below with respect to Parent common stock following the Business Combination do not take into account (i) the issuance of any shares (or options to acquire shares) under the Incentive Plan, (ii) the issuance of any shares upon the exercise of warrants to purchase up to a total of 10,350,000 shares of Parent common stock that will be outstanding following the Business Combination, and (iii) the potential vesting following the closing of the Business Combination of up to 371,518 SPAC Vesting Shares in accordance with the terms of the Sponsor Agreement. If the actual facts are different than these assumptions (which they are likely to be), the percentage ownerships in Parent will be different.

 

274


Table of Contents
Index to Financial Statements

Unless otherwise indicated, we believe that all persons named in the table have sole voting and investment power with respect to all shares of common stock owned by them.

 

    ENPC Before the Business Combination     Parent After the Business Combination  
    ENPC Class A
Common Stock
    ENPC Class F
Common Stock(2)
    Assuming No
Redemption
    Assuming Maximum
Redemption(13)
 
Name of Beneficial Owners(1)   Number of
Shares
    Percent
of Class
    Number of
Shares
    Percent
of Class
    Number of
Shares
    Percent     Number of
Shares
    Percent  

ENPC Holdings, LLC (our Sponsor)(3)

    767,500       1.8     806,400       97.3     821,875       *       821,875       *  

Owl Creek Asset Management, L.P.(4)

    2,237,480       5.3     —          —          2,237,480       1.3     —          —     

Apollo Management Holdings GP, LLC(5)

    2,137,928       5.1     —          —          2,137,928       1.2     —          —     

Magnetar Financial LLC(6)

    2,851,250       6.8     —          —          2,851,250       1.7     —          —     

Sculptor Capital LP(7)

    2,717,964       6.47     —          —          2,717,250       1.6     —          —     

Alex J. Dunn

    —          —         —          —          —          —          —          —     

Paul Ryan

    —          —         —          —          —          —          —          —     

Richard Boyce

    —          —         7,200       *       15,000       *       15,000       *  

Michael M. Calbert

    —          —         7,200       *       15,000       *       15,000       *  

Gisel Ruiz

    —          —         7,200       *       15,000       *       15,000       *  

Fund I(8)(11)(12)

    —          —         —          —          2,993,093       1.8     2,993,093       2.3

Fund II(9)(11)(12)

    —          —         —          —          31,926,323       18.5     31,926,323       24.4

Fund III(10)(11)(12)

    —          —         —          —          95,080,584       55.2     95,080,584       72.6

Luke C. Brandenberg(12)

    —          —         —          —          —          —          —          —     

Tyler S. Farquharson(12)

    —          —         —          —          —          —          —          —     

Matthew Miller(11)(12)

    —          —         —          —          —          —          —          —     

Griffin Perry(11)(12)

    —          —         —          —          —          —          —          —     

Amanda N. Coussens(12)

    —          —         —          —          —          —          —          —     

Thaddeus Darden(12)

    —          —         —          —          —          —          —          —     

Michele Everard(12)

    —          —         —          —          —          —          —          —     

Kirk Lazarine(12)

    —          —         —          —          —          —          —          —     

John McCartney(12)

                —                —                —           

All officers and directors of ENPC as a group (pre-Business Combination) (five individuals)

          —         21,600       2.7     45,000       *       45,000       *  

All officers, directors and director nominees of Parent as a group (post-Business Combination) (nine individuals)

          —         —                —                —           

 

*

less than 1%

(1)

Unless otherwise noted, the business address of each of the following is 137 Newbury Street, 7th Floor Boston, MA 02116.

 

275


Table of Contents
Index to Financial Statements
(2)

Class F common stock will automatically convert into shares of Class A common stock concurrently with or immediately following the consummation of the Business Combination on a one-for-one basis, subject to adjustment.

(3)

ENPC Holdings, LLC, our Sponsor, is the record holder of the shares reported herein. Alex J. Dunn, Taggart M. Romney, Eric F. Scheuermann, and Spencer J. Zwick are the four managers of our Sponsor’s board of managers. Any action by our Sponsor with respect to our Company or our founder shares, including voting and dispositive decisions, requires at least a majority vote of the managers of the board of managers. Under the so-called “rule of three,” because voting and dispositive decisions are made by a majority of the managers, none of the managers is deemed to be a beneficial owner of securities held by our Sponsor, even those in which such manager holds a pecuniary interest. Accordingly, none of the managers on our Sponsor’s board of managers is deemed to have or share beneficial ownership of the shares held by our Sponsor. This information is based on the Schedule 13/A filed on February 14, 2022 by ENPC Holdings, LLC.

(4)

Based solely on the Schedule 13G/A filed on February 10, 2022 by Owl Creek Asset Management, L.P., a Delaware limited partnership and the investment manager of certain funds and accounts (the “Owl Creek Funds and Accounts”), with respect to the shares of Class A Common Stock directly held by the Owl Creek Funds and Accounts. Jeffrey A. Altman is managing member of the general partner of Owl Creek Asset Management, L.P., with respect to the shares of Class A Common Stock directly held by the Owl Creek Funds and Accounts The address of principal business office for Owl Creek Asset Management, L.P. is 640 Fifth Avenue, 20th Floor, New York, NY 10019.

(5)

Based solely on the Schedule 13G/A filed jointly on February 14, 2022 by (i) Apollo PPF Credit Strategies, LLC (“PPF Credit Strategies”); (ii) Apollo Credit Strategies Master Fund Ltd. (“Credit Strategies”); (iii) Apollo ST Fund Management LLC (“ST Management”); (iv) Apollo ST Operating LP (“ST Operating”); (v) Apollo ST Capital LLC (“ST Capital”); (vi) ST Management Holdings, LLC (“ST Management Holdings”); (vii) Apollo A-N Credit Fund (Delaware), L.P. (“A-N Credit”); (viii) Apollo A-N Credit Management, LLC (“A-N Credit Management”); (ix) Apollo Credit Management, LLC (“ACM LLC”); (x) Apollo Capital Credit Management, LLC (“ACCM LLC”); (xi) Apollo SA Management, LLC (“SA Management”); (xii) Apollo Capital Management, L.P. (“Capital Management”); (xiii) Apollo Capital Management GP, LLC (“Capital Management GP”); (xiv) Apollo Management Holdings, L.P. (“Management Holdings”); and (xv) Apollo Management Holdings GP, LLC (“Management Holdings GP”). PPF Credit Strategies, Credit Strategies, and A-N Credit, each hold securities of the Company. Credit Strategies is the sole member of PPF Credit Strategies. ST Management serves as the investment manager for Credit Strategies. ST Operating is the sole member of ST Management. The general partner of ST Operating is ST Capital. ST Management Holdings is the sole member of ST Capital. A-N Credit Management serves as the investment manager for A-N Credit. ACM LLC provides investment management services for Franklin K2 Long Short Credit Fund (“Franklin K2”) and FASF Franklin K2 Alternative Strategies Fund (“FASF-Franklin K2”). ACCM LLC is the sole member of ACM LLC. SA Management provides investment management services for Franklin Templeton Investment Funds — Franklin K2 Alternative Strategies Fund (“FTIF-Franklin K2”) and Franklin Templeton Investment Funds — Franklin K2 Long/Short Credit Fund (“FTIF Franklin K2 Long/Short”). Capital Management serves as the sole member of A-N Credit Management, ACCM LLC, and SA Management, the sole member and manager of ST Management Holdings, and provides investment management services for K2 Apollo Liquid Credit Master Fund Ltd. (“K2 Apollo”). Capital Management GP serves as the general partner of Capital Management. Management Holdings serves as the sole member and manager of Capital Management GP, and Management Holdings GP serves as the general partner of Management Holdings. Messrs. Marc Rowan, Scott Kleinman and James Zelter, the managers, as well as executive officers, of Management Holdings GP, may be deemed to have shared voting or dispositive control over the securities. The address of the principal office of each of PPF Credit Strategies and A-N Credit is One Manhattanville Road, Suite 201, Purchase, New York 10577. The address of the principal office of Credit Strategies is c/o Walkers Corporate Limited, Cayman Corporate Centre, 27 Hospital Road, George Town, Grand Cayman, KY-9008, Cayman Islands. The address of the principal office of each of ST Management, ST Operating, ST Capital, ST Management Holdings, A-N Credit Management, ACM LLC, ACCM LLC, SA Management, Capital

 

276


Table of Contents
Index to Financial Statements
  Management, Capital Management GP, Management Holdings, and Management Holdings GP is 9 W. 57th Street, 43rd Floor, New York, New York 10019.
(6)

Based solely on the Schedule 13G filed jointly on January 28, 2022 by (i) Magnetar Financial LLC (“Magnetar Financial”); (ii) Magnetar Capital Partners LP (“Magnetar Capital Partners”); (iii) Supernova Management LLC (“Supernova Management”); and (iv) Alec N. Litowitz (“Mr. Litowitz”). The shares are held for Magnetar Constellation Master Fund, Ltd (“Constellation Master Fund”), Magnetar Constellation Fund II, Ltd (“Constellation Fund”), Magnetar Xing He Master Fund Ltd (“Xing He Master Fund”), Magnetar SC Fund Ltd (“SC Fund”), Magnetar Capital Master Fund Ltd, (“Master Fund”), Magnetar Systematic Multi-Strategy Master Fund Ltd (“Systematic Master Fund”), Purpose Alternative Credit Fund Ltd (“Purpose Fund”), all Cayman Islands exempted companies; Magnetar Structured Credit Fund, LP, (“Structured Credit Fund”), a Delaware limited partnership; Magnetar Lake Credit Fund LLC (“Lake Credit Fund”) and Purpose Alternative Credit Fund — T LLC (“Purpose Fund — T”), Delaware limited liability companies; collectively (the “Magnetar Funds”). Magnetar Financial serves as the investment adviser to the Magnetar Funds, and as such, Magnetar Financial exercises voting and investment power over the CAPSTM held for the Magnetar Funds’ accounts. Magnetar Capital Partners serves as the sole member and parent holding company of Magnetar Financial. Supernova Management is the general partner of Magnetar Capital Partners. The manager of Supernova Management is Mr. Litowitz. The address of the principal business office of each of Magnetar Financial, Magnetar Capital Partners, Supernova Management, and Mr. Litowitz is 1603 Orrington Avenue, 13th Floor, Evanston, Illinois 60201.

(7)

Based solely on the Schedule 13G filed jointly June 16, 2022 by (i) Sculptor Capital LP (“Sculptor”), (ii) Sculptor Capital II LP (“Sculptor-II”), (iii) Sculptor Capital Holding Corporation (“SCHC”), (iv) Sculptor Capital Holding II LLC (“SCHC-II”), (v) Sculptor Capital Management, Inc. (“SCU”), (vi) Sculptor Master Fund, Ltd. (“SCMF”), (vii) Sculptor Special Funding, LP (“NRMD”), (viii) Sculptor Credit Opportunities Master Fund, Ltd. (“SCCO”), (ix) Sculptor SC II LP (“NJGC”), and (x) Sculptor Enhanced Master Fund, Ltd. (“SCEN”). Sculptor and Sculptor-II serve as the principal investment managers to a number of private funds and discretionary accounts (collectively, the “Accounts”) and thus may be deemed beneficial owners of the Common Stock in the Accounts managed by Sculptor and Sculptor-II. SCHC-II serves as the sole general partner of Sculptor-II and is wholly owned by Sculptor. SCHC serves as the sole general partner of Sculptor. As such, SCHC and SCHC-II may be deemed to control Sculptor as well as Sculptor-II and, therefore, may be deemed to be the beneficial owners of the Common Stock reported in the Schedule 13G. SCU is the sole stockholder of SCHC, and, for purposes of this Schedule 13G, may be deemed a beneficial owner of the Common Stock reported in the Schedule 13G. The address of the principal business office of Sculptor, Sculptor-II, SCHC, SCHC-II, and SCU is 9 West 57 Street, 39 Floor, New York, NY 10019. The address of the principal business office of SCMF, SCEN, and SCCO is c/o State Street (Cayman) Trust, Limited, 1 Nexus Way—Suite #5203, PO Box 896, Helicona Courtyard, Camana Bay, Grand Cayman, KY1-1103, Cayman. The address of the principal business office of NRMD is c/o MaplesFS Limited, P.O. Box 1093, Queensgate House, Grand Cayman, KY1-1102, Cayman Islands. The address of the principal business office of NJGC is c/o The Corporation Trust Company 1209 Orange Street, Wilmington DE 19801.

(8)

Represents 2,993,039 shares of Parent common stock to be held by GREP Holdco I LLC following the Business Combination. GREP Holdco I LLC is controlled indirectly by Grey Rock Energy Partners GP, LLC (“Fund I GP”). Fund I GP is the sole general partner Grey Rock Energy Partners GP, L.P. (“GREP GP I”), which is the sole general partner of Grey Rock Energy Fund LP (“Fund I”), which is the sole member of GREP Holdco I LLC. As a result, Fund I GP, GREP GP I and Fund I may be deemed to share the power to vote or direct the vote or to dispose or direct the disposition of the Parent common stock to be owned by GREP Holdco I LLC. Fund I GP, GREP GP I and Fund I disclaim beneficial ownership of the Parent common stock to be held by GREP Holdco I LLC in excess of such entity’s pecuniary interest therein.

(9)

Represents (i) 12,884,983 shares of Parent common stock to be held by GREP Holdco II LLC and (ii) 19,041,340 shares of Parent common stock to be held by GREP Holdco II-B Holdings, LLC following the Business Combination. Each of GREP Holdco II LLC and GREP Holdco II-B Holdings, LLC is indirectly controlled by GREP GP II, LLC (“Fund II GP”). Fund II GP is the sole general partner of Grey Rock Energy Partners GP II, L.P. (“GREP GP II”), which is the sole member of GREP GP II Holdings, LLC

 

277


Table of Contents
Index to Financial Statements
  (“GREP GP II Holdings”), which is the sole general partner of each of Grey Rock Energy Partners GP II-A, L.P. (“GP II-A”) and Grey Rock Energy Partners GP II-B, L.P. (“GP II-B”). GP II-A is the sole general partner of Grey Rock Energy Fund II, LP (“Fund II-A”), which is the sole member of GREP Holdco II LLC. GP II-B is the sole general partner of each of Grey Rock Energy Fund II-B, LP (“Fund II-B”) and Grey Rock Energy Fund II-B Holdings, L.P. (“Fund II-B Holdings”). At the closing, Fund II-B and Fund II-B Holdings will be the sole members of GREP Holdco II-B Holdings, LLC. As a result, (i) Fund II GP, GREP GP II, GREP GP II Holdings, GP II-A, and Fund II-A may be deemed to share the power to vote or direct the vote or to dispose or direct the disposition of the Parent common stock to be owned by GREP Holdco II LLC, and (ii) Fund II GP, GREP GP II, GREP GP II Holdings, GP II-B, Fund II-B and Fund II-B Holdings may be deemed to share the power to vote or direct the vote or to dispose or direct the disposition of the Parent common stock to be owned by GREP Holdco II-B Holdings, LLC. Fund II GP, GREP GP II, GREP GP II Holdings, GP II-A and Fund II-A disclaim beneficial ownership of the Parent common stock to be held by GREP Holdco II LLC in excess of such entity’s pecuniary interest therein. Fund II GP, GREP GP II, GREP GP II Holdings, GP II-B, Fund II-B and Fund II-B Holdings disclaim beneficial ownership of the Parent common stock to be held by GREP Holdco II-B Holdings, LLC in excess of such entity’s pecuniary interest therein.
(10)

Represents (i) 28,847,450 shares of Parent common stock to be held by GREP Holdco III-A, LLC and (i) 66,233,134 shares of Parent common stock to be held by GREP Holdco III-B Holdings, LLC following the Business Combination. Each of GREP Hold III-A, LLC and Holdco III-B Holdings, LLC is indirectly controlled by GREP GP III, LLC (“Fund III GP”). Fund III GP is the sole general partner of Grey Rock Energy Partners GP III, L.P. (“GREP GP III”), which is the sole member of GREP GP III Holdings, LLC (“GREP GP III Holdings”), which is the sole general partner of each of Grey Rock Energy Partners GP III-A, L.P. (“GP III-A”) and Grey Rock Energy Partners GP III-B, L.P. (“GP III-B”). GP III-A is the sole general partner of Grey Rock Energy Fund III-A, LP (“Fund III-A”), which is the sole member of GREP Holdco III-A, LLC. GP III-B is the sole general partner of Grey Rock Energy Fund III-B, LP (“Fund III-B”) and Grey Rock Energy Fund III-B Holdings, LP (“Fund III-B Holdings”). At the closing, Fund III-B and Fund III-B Holdings will be the sole members of GREP Holdco III-B Holdings, LLC. As a result, (i) Fund III GP, GREP GP III, GREP GP III Holdings, GP III-A, and Fund III-A may be deemed to share the power to vote or direct the vote or to dispose or direct the disposition of the Parent common stock to be owned by GREP Holdco III-A, LLC and (ii) Fund III GP, GREP GP III, GREP GP III Holdings, GP III-B, Fund III-B and Fund III-B Holdings may be deemed to share the power to vote or direct the vote or to dispose or direct the disposition of the Parent common stock to be owned by GREP Holdco III-B Holdings, LLC. Fund III GP, GREP GP III, GREP GP III Holdings, GP III-A and Fund III-A disclaim beneficial ownership of the Parent common stock to be held by GREP Holdco III-A, LLC in excess of such entity’s pecuniary interest therein. Fund III GP, GREP GP III, GREP GP III Holdings, GP III-B, Fund III-B and Fund III-B Holdings disclaim beneficial ownership of the Parent common stock to be held by GREP Holdco III-B Holdings, LLC in excess of such entity’s pecuniary interest therein.

(11)

Investment discretion with respect to each of Fund I GP, Fund II GP and Fund III GP and their respective indirect subsidiaries, which hold the Parent common stock referred to in notes 7-9 above, is maintained by a separate investment committee constituted at each of Fund I GP, Fund II GP and Fund III GP (each, a “Grey Rock Investment Committee”). The members of each Grey Rock Investment Committee are Matthew Miller, Griffin Perry and Kirk Lazarine. Approval of a majority of the members of each of the respective Grey Rock Investment Committees is required to approve any investment decision for each of Fund I GP, Fund II GP and Fund III GP. Under the so-called “rule of three,” if voting and dispositive decisions regarding an entity’s securities are made by three or more individuals, and a voting or dispositive decision requires the approval of at least a majority of those individuals, then none of the individuals is deemed a beneficial owner of the entity’s securities. Based upon the foregoing analysis, no member of any Grey Rock Investment Committee exercises voting or dispositive control over any of the securities held directly or indirectly by any of Fund I GP, Fund II GP or Fund III GP, even those in which he directly holds a pecuniary interest. Accordingly, none of them will be deemed to have or share beneficial ownership of such shares.

 

278


Table of Contents
Index to Financial Statements
(12)

The business address of each of the persons and entities indicated is 5217 McKinney Avenue, Suite 400, Dallas, Texas 75205.

(13)

Assumes all public shares are redeemed other than 500,001 public shares to reflect the requirement pursuant to the ENPC certificate of incorporation and the Business Combination Agreement that ENPC have net tangible assets (as defined in accordance with Rule 3a51-1(g)(1) of the Exchange Act (or any successor rule)) of at least $5,000,001 upon the redemption of Class A common stock by holders of ENPC Class A common stock.

ENPC Holdings, LLC, our Sponsor, and our executive officers and directors prior to the Business Combination are deemed to be our “promoters” as such term is defined under the federal securities laws.

 

279


Table of Contents
Index to Financial Statements

CERTAIN RELATIONSHIPS AND RELATED TRANSACTIONS

ENPC’s Related Party Transactions

Founder Shares and Performance Shares

On June 22, 2020, the Sponsor paid for certain offering costs on behalf of us in exchange for (i) 737,789 Class F common stock for a capital contribution of $6,250, or approximately $0.008 per share and (ii) 1,200 shares of Class B common stock (the “Performance Shares”) for a capital contribution of $18,750, or $15.625 per share. On July 17, 2020 and March 24, 2021, we effected a 100:1 and a 2.5:1 forward stock split for each share of Class B common stock, respectively, resulting in an aggregate of 300,000 Performance Shares outstanding. On July 29, 2020, we effected a reverse stock split for Class F common stock, resulting in an aggregate of 690,000 shares of Class F common stock outstanding. On September 17, 2020, we effected a 1 for 1.2 forward stock split that increased the outstanding Class F common stock from 690,000 shares to 828,000 shares. All shares and associated amounts have been retroactively restated to reflect the stock splits. Of the 828,000 founder shares outstanding, up to 108,000 of the founder shares were subject to forfeiture depending on the extent to which the underwriter’s over-allotment is exercised, so that such founder shares would represent 5% of the outstanding shares issued in the initial public offering. The underwriters fully exercised their over-allotment option on September 18, 2020; thus, these 108,000 founder shares were no longer subject to forfeiture. The founder shares are entitled to (together with the Performance Shares) a number of votes representing 20% of our outstanding common stock (not including the private placement common stock) prior to the completion of a business combination. As of December 31, 2021 and 2020, after giving effect to the 2.5:1 forward stock split for each share of Class B common stock, which was effective on March 24, 2021, we had an aggregate of 828,000 and 300,000 shares of Class F common stock and Class B common stock, respectively, issued and outstanding.

The initial stockholders agreed not to transfer, assign or sell any of their founder shares until the earlier to occur of: (i) 180 days after the completion of a business combination and (ii) the date on which we complete a liquidation, merger, capital stock exchange or other similar transaction after a business combination that results in all of the stockholders having the right to exchange their Class A common stock for cash, securities or other property; except to certain permitted transferees. Such obligation by the initial stockholders will be terminated at closing of the Business Combination.

Private Placement CAPSTM

Substantially concurrently with the closing of the initial public offering, we completed the private sale of 245,600 private placement CAPSTM (614,000 private placement CAPSTM after giving effect to the Forward Split), at a price of $25.00 per private placement CAPSTM ($10.00 per private placement CAPSTM after giving effect to the Forward Split) to the Sponsor, generating gross proceeds to us of approximately $6.1 million.

Each private placement CAPSTM consists of one share of Class A common stock and one-quarter of one redeemable warrant (each, a “private placement warrant”). Each private placement warrant entitles the holder to purchase one share of Class A common stock at $11.50 per share (after giving effect to the Forward Split and subject to further adjustment). A portion of the proceeds from the sale of the private placement CAPSTM was added to the proceeds from the initial public offering held in the Trust Account. If we do not complete a business combination, then the proceeds will be part of the liquidating distribution to the Public Stockholders and the warrants will expire worthless.

If any of our officers or directors becomes aware of a partnering transaction opportunity that falls within the line of business of any entity to which he or she has then-current fiduciary or contractual obligations, he or she will honor his or her fiduciary or contractual obligations to present such business combination opportunity to such entity. Our officers and directors currently have certain relevant fiduciary duties or contractual obligations that may take priority over their duties to us. We may pursue an affiliated joint acquisition opportunity with one or more affiliates of Solamere and/or one or more investors in Solamere or one of its affiliates, to which an

 

280


Table of Contents
Index to Financial Statements

officer or director has a fiduciary or contractual obligation. Any such entity may co-invest with us in the business combination candidate at the time of our business combination, or we could raise additional proceeds to complete the acquisition by issuing to such entity a class of equity or equity-linked securities.

Pursuant to the Letter Agreement with our sponsor, we have agreed not to enter into a definitive agreement regarding a business combination without the prior written consent of our sponsor. Such Letter Agreement will be terminated at closing in connection with the Business Combination.

No compensation of any kind, including finder’s and consulting fees, will be paid by the Company to our sponsor, executive officers and directors, or any of their respective affiliates, for services rendered prior to or in connection with the completion of a business combination. However, these individuals will be reimbursed for any out-of-pocket expenses incurred in connection with activities on our behalf such as identifying potential business combination candidates and performing due diligence on suitable business combinations. Our audit committee will review on a quarterly basis all payments that were made to our sponsor, officers, directors or our or their affiliates.

Related Party Loans

On June 22, 2020, the Sponsor agreed to loan us up to an aggregate of $300,000 pursuant to an unsecured promissory note (the “Note”) to cover expenses related to the initial public offering. This loan was payable without interest upon the completion of the initial public offering. We borrowed $171,000 under the Note and fully repaid the Note on September 22, 2020.

In order to finance transaction costs in connection with an intended initial business combination, the Sponsor or an affiliate of the Sponsor or certain of our officers and directors may, but are not obligated to, loan us funds as may be required (the “Working Capital Loans”). Up to $1.5 million of such loans may be convertible into private placement CAPSTM at a price of $25.00 per private placement CAPSTM ($10.00 per private placement CAPSTM after giving effect to the Forward Split) at the option of the lender. The Working Capital CAPSTM would be identical to the private placement CAPSTM issued to the Sponsor. Except as described below, the terms of such loans, if any, have not been determined and no written agreements exist with respect to such loans.

During the year ended December 31, 2021, we borrowed from Sponsor a total of $430,000 pursuant to the Working Capital Loans for ongoing expenses reasonably related to ENPC’s business and the consummation of a business combination. The Working Capital Loans do not bear any interest. As of June 30, 2022, ENPC borrowed from Sponsor a total of $1,548,481 pursuant to the Working Capital Loans for ongoing expenses related to ENPC’s business. In connection with the Business Combination, Sponsor has agreed to cancel such loans as part of the consideration for the Business Combination. However, Sponsor and ENPC’s officers and directors will be reimbursed for out-of-pocket expenses incurred in connection with activities on ENPC’s behalf, directly related to legal fees, accounting fees, regulatory fees and due diligence costs not to exceed $15.4 million.

Sponsor Agreement

Concurrently with the execution of the Business Combination Agreement, ENPC, Parent, the Sponsor, GREP and certain holders of ENPC Class F common stock (such holders, together with the Sponsor, the “Class F Holders”) entered into the Sponsor Agreement (the “Sponsor Agreement”), pursuant to which, among other things, the Class F Holders agreed to (i) vote their respective shares of ENPC Class F common stock, Class B common stock and Class A common stock in favor of approving the Business Combination Agreement and the Transactions, (b) waive any adjustment to the conversion ratio set forth in ENPC’s organizational documents or any other anti-dilution or similar protection to which they are entitled with respect to their shares of Class F common stock and (c) be bound by certain transfer restrictions with respect to their shares of Class F common stock and other equity securities of ENPC prior to the closing of the Business Combination.

 

281


Table of Contents
Index to Financial Statements

Additionally, pursuant to the terms of the Sponsor Agreement, 371,518 of the shares of Parent common stock issuable to the Class F Holders in connection with the Mergers (the “SPAC Vesting Shares”) will be unvested as of the closing and will vest (and shall not be subject to forfeiture) if on the 90th calendar day following the closing (such date, the “Adjustment Date”), the volume weighted average price of a share of Parent common stock for the trailing twenty trading days ending on the day prior to the Adjustment Date (“Adjustment VWAP”) is less than $10.00. In such case, all or a portion of the SPAC Vesting Shares shall vest such that the product of (i) the vested SPAC Vesting Shares plus all other shares of Parent common stock issued to the Class F Holders in the Mergers, multiplied by (ii) the Adjustment VWAP shall equal $8,668,750; provided that the Adjustment VWAP shall be no less than $7.00 for purposes of foregoing calculation. Any SPAC Vesting Shares not vesting in accordance with the foregoing will be deemed to be transferred by the forfeiting holder to Parent for no consideration and shall be cancelled by Parent and cease to exist.

The obligations under the Sponsor Agreement will terminate upon the earlier to occur of (x) the closing of the transactions contemplated by the Business Combination Agreement and (y) the date on which the Business Combination Agreement is terminated in accordance with its terms. The Sponsor Agreement also provides for the waiver of certain appraisal and dissenters’ rights.

A copy of the Sponsor Agreement is attached hereto as Annex D and is incorporated by reference into this proxy statement/prospectus. You are encouraged to read the Sponsor Agreement in its entirety. For a summary of the Sponsor Agreement, see the section entitled “Proposal No. 1 — The Business Combination Proposal — Other Related Agreements — Sponsor Agreement.

Registration Rights and Lock-Up Agreement

In connection with the consummation of the Business Combination, Parent will enter into a Registration Rights and Lock-Up Agreement (the “RRA and Lock-Up Agreement”) with Parent, Sponsor, certain stockholders of ENPC and the Existing GREP Members with respect to the shares of Parent common stock that will be issued as consideration under the Business Combination Agreement. The RRA and Lock-Up Agreement includes, among other things, the following provisions:

Registration Rights. Parent will be required to file a resale shelf registration statement on behalf of the Parent security holders promptly after the closing of the Transactions to register approximately 131.2 million shares of Parent common stock held by the Existing GREP Members and certain stockholders of ENPC. The RRA and Lock-Up Agreement will also provide certain demand rights and piggyback rights to the Parent security holders, subject to certain specified underwriter cutbacks and issuer blackout periods. Parent shall bear all costs and expenses incurred in connection with the resale shelf registration statement, any demand registration statement, any underwritten takedown, any block trade, any piggyback registration statement and all expenses incurred in performing or complying with its other obligations under the RRA and Lock-Up Agreement, whether or not the registration statement becomes effective.

Lock-Up. Existing GREP Members will not be able to transfer any shares of Parent common stock beneficially owned or otherwise held by them for a period that is the earlier of (i) 180 days from the date of closing; (ii) the date on which the closing price of the Parent common stock equals or exceeds $12.00 per share (as adjusted for stock splits, stock dividends, reorganizations, recapitalizations and similar transactions) for any 20 trading days within any 30-trading day period or (iii) the date on which Parent completes a liquidation, merger, stock exchange or other similar transaction that results in all of Parent’s stockholders having the right to exchange their shares of Parent common stock for cash, securities or other property (such period as described by clauses (i) — (iii), the “Lock-up Period”).

Termination of Letter Agreement. In connection with the consummation of the Transactions, the letter agreement, dated September 15, 2020, by and among ENPC, Sponsor and the other parties thereto, will be terminated at closing and Sponsor and such parties will not be restricted from transferring any shares of Parent common stock beneficially owned or otherwise held by them.

 

282


Table of Contents
Index to Financial Statements

For additional information, see the section entitled “Proposal No. 1 — The Business Combination Proposal — Other Related Agreements — Registration Rights and Lock-Up Agreement.”

Code of Ethics

Prior to the consummation of our IPO, we adopted a code of ethics applicable to our directors, officers and employees (“Code of Ethics”).

A copy of the Code of Ethics will be provided without charge upon written request to our principal executive offices. We intend to disclose any amendments to or waivers of certain provisions of our Code of Ethics in a Current Report on Form 8-K.

Following the consummation of the Business Combination, Parent will adopt a code of business conduct and ethics that will apply to its directors, officers and employees in accordance with applicable federal securities laws, a copy of which will be available on Parent’s corporate website upon the completion of the Business Combination. Parent intends to disclose on its website any future amendments of the code of ethics or waivers that exempt any principal executive officer, principal financial officer, principal accounting officer or controller, persons performing similar functions or Parent’s directors from provisions in the code of ethics. Additionally, it will adopt corporate governance guidelines, a copy of which will be available on Parent’s corporate website upon the completion of the Business Combination, that address items such as the qualifications and responsibilities of its directors and director candidates and corporate governance policies and standards. The information on any of our websites is deemed not to be incorporated in this proxy statement/prospectus or to be part of this proxy statement/prospectus.

Policy for Approval of Related Party Transactions

The audit committee of our board of directors has adopted a policy setting forth the policies and procedures for its review and approval or ratification of “related party transactions.” A “related party transaction” is any consummated or proposed transaction or series of transactions: (i) in which the Company was or is to be a participant; (ii) the amount of which exceeds (or is reasonably expected to exceed) the lesser of $120,000 or 1% of the average of the Company’s total assets at year end for the prior two completed fiscal years in the aggregate over the duration of the transaction (without regard to profit or loss); and (iii) in which a “related party” had, has or will have a direct or indirect material interest. “Related parties” under this policy will include: (i) our directors, nominees for director or executive officers; (ii) any record or beneficial owner of more than 5% of any class of our voting securities; (iii) any immediate family member of any of the foregoing if the foregoing person is a natural person; and (iv) any other person who maybe a “related person” pursuant to Item 404 of Regulation S-K under the Exchange Act. Pursuant to the policy, the audit committee will consider (i) the relevant facts and circumstances of each related party transaction, including if the transaction is on terms comparable to those that could be obtained in arm’s-length dealings with an unrelated third party, (ii) the extent of the related party’s interest in the transaction, (iii) whether the transaction contravenes our code of ethics or other policies, (iv) whether the audit committee believes the relationship underlying the transaction to be in the best interests of the Company and its stockholders and (v) the effect that the transaction may have on a director’s status as an independent member of the board and on his or her eligibility to serve on the board’s committees. Management will present to the audit committee each proposed related party transaction, including all relevant facts and circumstances relating thereto. Under the policy, we may consummate related party transactions only if our audit committee approves or ratifies the transaction in accordance with the guidelines set forth in the policy. The policy will not permit any director or executive officer to participate in the discussion of, or decision concerning, a related person transaction in which he or she is the related party.

 

283


Table of Contents
Index to Financial Statements

Grey Rock Related Party Transactions

Management Services Agreement

In connection with the consummation of the Business Combination, Manager will enter into a Management Services Agreement with Parent (the “MSA”). Under the MSA, Manager will provide general management, administrative and operating services covering the oil and gas assets and other properties of Parent (the “Assets”) and the day-to-day business and affairs of Parent relating to the Assets. Parent shall pay Manager an annual services fee of $10 million and shall reimburse Manager for certain Parent group costs related to the operation of the Assets (including for third party costs allocated or attributable to the Assets). The initial term of the MSA expires on April 30, 2028; however, the MSA will automatically renew for additional consecutive one-year renewal terms until terminated in accordance with its terms. Upon any termination of the MSA, Manager shall provide transition services for a period of up to 90 days.

If Parent terminates the MSA for convenience prior to the end of the initial term or any renewal term if less than 90 days notice is given by Parent, or upon a change of control of Parent (or a sale of all or substantially all the Assets of Parent), or if Manager terminates the MSA due to Parent’s uncured material breach of the MSA, then Parent will be required to pay a termination fee to Manager equal to the lesser of $10 million or 50% of the remaining unpaid annual service fee applicable to the remainder of the initial term or to any renewal term, as applicable. Parent will not be required to pay a termination fee if the MSA is terminated by notice (a) by Parent with at least 90 days’ notice prior to expiration of the initial term or any renewal term, or (w) terminated by notice by Parent (i) upon a change of control or bankruptcy of Manager, (ii) upon the occurrence of certain key person events, (iii) upon the occurrence of uncured circumstances of malfeasance by Manager or certain of its employees or (iv) upon Manager’s uncured material breach of the MSA.

Manager is obligated to provide the services in good faith, in a workmanlike, reasonable and prudent manner, with at least the same degree of care, judgment and skill as historically provided by Manager with respect to the Assets prior to the Business Combination, in accordance with customary oil and gas industry practices and standards and in material compliance with contractual requirements affecting the Assets and all applicable laws. Manager will also indemnify Parent for (i) Manager’s own gross negligence, willful misconduct and actual fraud and (ii) any claims by Manager’s (and its affiliates’) employees or consultants relating to the terms and conditions of their employment or arrangement with Manager or such affiliate, except and excluding claims under agreements with Parent or its subsidiaries.

During the term of the MSA, each of Manager and Parent will be required to present to the other all opportunities sourced by it to acquire or invest in upstream oil, gas or other hydrocarbon assets located in North America. During the Term, each such opportunity will be offered 75% to Parent and 25% to Fund IV (or any additional oil and gas-focused funds or investment vehicles formed by affiliates of Manager admitted as a party to the MSA in accordance with its terms).

For additional information, see the section entitled “Proposal No. 1 — The Business Combination Proposal — Other Related Agreements — Management Services Agreement.”

See also “ENPC Related Party Transactions — Registration Rights and Lock-Up Agreement” for a description of the Registration Rights and Lock-Up Agreement to which the Existing Grey Rock Members will be a party and “Executive Compensation” for a discussion of certain compensation arrangements between the Manager and certain individuals expected to be the executive officers of Parent at the closing.

Related Party Transactions Policy Following the Business Combination

Policies and Procedures for Related Person Transactions

Policy for Approval of Related Party Transactions

Either the audit committee or conflicts committee of Parent’s board of directors will adopt a policy setting forth the policies and procedures for its review and approval or ratification of “related party transactions.” A

 

284


Table of Contents
Index to Financial Statements

“related party transaction” is any consummated or proposed transaction or series of transactions: (i) in which Parent was or is to be a participant; (ii) the amount of which exceeds (or is reasonably expected to exceed) the lesser of $120,000 or 1% of the average of Parent’s total assets at year end for the prior two completed fiscal years in the aggregate over the duration of the transaction (without regard to profit or loss); and (iii) in which a “related party” had, has or will have a direct or indirect material interest. “Related parties” under this policy will include: (i) Parent’s directors, nominees for director or executive officers; (ii) any record or beneficial owner of more than 5% of any class of Parent’s voting securities; (iii) any immediate family member of any of the foregoing if the foregoing person is a natural person; and (iv) any other person who maybe a “related person” pursuant to Item 404 of Regulation S-K under the Exchange Act. Pursuant to the policy, the applicable committee will consider (i) the relevant facts and circumstances of each related party transaction, including if the transaction is on terms comparable to those that could be obtained in arm’s-length dealings with an unrelated third party, (ii) the extent of the related party’s interest in the transaction, (iii) whether the transaction contravenes Parent’s code of ethics or other policies, (iv) whether the committee believes the relationship underlying the transaction to be in the best interests of Parent and its stockholders and (v) the effect that the transaction may have on a director’s status as an independent member of the board and on his or her eligibility to serve on the board’s committees. Management will present to the audit committee or conflicts committee, as applicable, each proposed related party transaction, including all relevant facts and circumstances relating thereto. Under the policy, we may consummate related party transactions only if our audit committee or conflicts committee approves or ratifies the transaction in accordance with the guidelines set forth in the policy. The policy will not permit any director or executive officer to participate in the discussion of, or decision concerning, a related person transaction in which he or she is the related party.

 

285


Table of Contents
Index to Financial Statements

INFORMATION ON SECURITIES AND DIVIDENDS

ENPC

Market Information

ENPC’s Class A common stock and ENPC public warrants are currently listed on the NYSE under the symbols “ENPC” and “ENPC WS,” respectively. Certain shares of ENPC Class A common stock and ENPC public warrants currently trade as CAPSTM consisting of one share of ENPC Class A common stock and one-fourth of one redeemable warrant, and are listed on the NYSE under the symbol “ENPC.U.” The ENPC CAPSTM will automatically separate into their component securities upon consummation of the Business Combination and those component securities will be converted into Parent securities and, as a result, ENPC Class A common stock, ENPC CAPSTM and ENPC warrants will no longer trade as independent securities. Parent intends for Parent common stock and Parent public warrants to be listed on the NYSE under the symbols “GRNT” and “GRNT WS,” respectively, upon the consummation of the Business Combination.

The closing price of the ENPC Class A common stock, ENPC CAPSTM and ENPC warrants on May 13, 2022, the last trading day before announcement of the execution of the Business Combination Agreement, was $9.88, $9.93 and $0.13, respectively. As of September 26, 2022 the record date for the special meeting, the most recent closing price for each ENPC Class A common stock, ENPC CAPSTM and ENPC warrants was $9.95, $10.19 and $0.96, respectively.

Holders of the ENPC Class A common stock, ENPC CAPSTM and ENPC warrants should obtain current market quotations for their securities. The market price of ENPC’s securities could vary at any time before the Business Combination.

Holders

As of September 26, 2022, there were two holders of record for ENPC CAPSTM, two holders of record for ENPC’s shares of Class A common stock, four holders of ENPC’s shares of Class B common stock, and four holders of ENPC’s shares of Class F common stock.

Dividend Policy of ENPC

ENPC has not paid any cash dividends on ENPC’s common stock to date and does not intend to pay cash dividends prior to the completion of the Business Combination. The payment of cash dividends in the future will be dependent upon ENPC revenues and earnings, if any, capital requirements and general financial condition subsequent to completion of a business combination. The payment of any cash dividends subsequent to a business combination will be within the discretion of the Parent board of directors at such time (as described in more detail below). Further, if ENPC incurs any indebtedness, its ability to declare dividends may be limited by restrictive covenants it may agree to in connection therewith.

GREP

Market Information

Historical market price information for GREP’s equity securities is not provided because there is no public market for GREP’s equity securities. We are applying to list the Parent common stock on the NYSE in connection with the Business Combination. For additional information, see the section entitled “Grey Rock’s Management’s Discussion and Analysis of Financial Condition and Results of Operations.

During the year ended December 31, 2021, the Funds collectively paid distributions of approximately $51.1 million to their limited partners. The Funds’ ability to pay dividends is subject to customary limitations as provided in the credit agreements of certain of the Funds. As of the date of this proxy statement/prospectus, GREP had five holders of record.

 

286


Table of Contents
Index to Financial Statements

Dividend Policy

Following the completion of the Business Combination, any determination to pay cash dividends will be at the discretion of Parent’s board of directors and will depend upon a number of factors, including Parent’s results of operations, financial condition, future prospects, contractual restrictions, restrictions imposed by applicable law and other factors the Parent board of directors deems relevant.

Notwithstanding the foregoing, if the Business Combination occurs, Parent expects to pay quarterly dividends on its common stock in amounts determined from time to time by its board of directors. The declaration and payment of any dividends by Parent will be at the sole discretion of its board of directors, which may change Parent’s dividend policy at any time. The board of directors will take into account:

 

   

general economic and business conditions;

 

   

the Combined Company’s financial condition and operating results;

 

   

the Combined Company’s free cash flow and current and anticipated cash needs;

 

   

the Combined Company’s capital requirements;

 

   

legal, tax, regulatory and contractual (including under any credit facility entered into by Parent or Parent’s subsidiaries) restrictions and implications on the payment of dividends by Parent to its stockholders or by Parent’s subsidiaries to it; and

 

   

such other factors as the Parent board of directors may deem relevant.

Parent will not have a legal obligation to pay dividends at any rate or at all, and there is no guarantee that it will declare or pay quarterly cash dividends to its common stockholders. If Parent does not have sufficient cash at the end of each quarter, it may, but is under no obligation to, borrow funds to pay the dividends established by its dividend policy to its common stockholders.

Any credit facilities or other future financing agreements by Parent likely will restrict its ability to pay dividends, finance future operations or capital needs, or engage, expand or pursue its business activities. Parent’s ability to comply with these restrictions and covenants in the future is uncertain and will be affected by the levels of free cash flow and events or circumstances beyond its control, such as a downturn in Parent’s business or the economy in general or reduced oil and natural gas prices.

Furthermore, the amount of dividends Parent would be able to pay in any quarter may be limited by the DGCL, which provides that a Delaware corporation may pay dividends only (i) out of the corporation’s surplus, which is defined as the excess, if any, of net assets (total assets less total liabilities) over capital, or (ii) if there is no surplus, out of the corporation’s net profit for the fiscal year in which the dividend is declared, or the preceding fiscal year.

 

287


Table of Contents
Index to Financial Statements

LEGAL MATTERS

Kirkland & Ellis LLP will provide an opinion regarding the validity of the Parent common stock issued in connection with the Business Combination and as to certain federal income tax consequences of the Business Combination.

EXPERTS

The financial statements of ENPC as of December 31, 2021 and 2020, and for the year ended December 31, 2021 and for the period from June 22, 2020 (inception) through December 31, 2020, appearing in this proxy statement/prospectus have been audited by WithumSmith+Brown, PC, an independent registered public accounting firm, as set forth in their report thereon appearing elsewhere in this proxy statement/prospectus, and are included in reliance on such report given on the authority of such firm as an expert in accounting and auditing.

ENPC’s independent registered public accounting firm is: WithumSmith+Brown, PC 1411 Broadway 9th Floor New York, NY 10018 PCAOB ID #100

The consolidated financial statements of Grey Rock Energy Fund, L.P. and its subsidiaries (“Fund I”) as of December 31, 2021 and 2020, and for each of the years in the three year period ended December 31, 2021 included in this proxy statement/prospectus have been audited by BKD, LLP, an independent registered public accounting firm, as set forth in their report thereon appearing elsewhere in this proxy statement/prospectus, and are included in reliance on such report given on the authority of such firm as an expert in accounting and auditing.

The combined financial statements of Grey Rock Energy Fund II, L.P. and its subsidiaries, Grey Rock Energy Fund II-B, L.P., Grey Rock Energy Fund II-B Holdings and its subsidiaries, and Grey Rock Preferred Limited Partner II, L.P. (collectively, “Fund II”) as of December 31, 2021 and 2020, and for the years then ended, included in this proxy statement/prospectus have been audited by BKD, LLP, an independent auditor, as set forth in their report thereon appearing elsewhere in this proxy statement/prospectus, and are included in reliance on such report given on the authority of such firm as an expert in accounting and auditing.

The combined financial statements of Grey Rock Energy Fund III-A, L.P. and its subsidiaries, Grey Rock Energy Fund III-B, L.P., Grey Rock Energy Fund III-B Holdings, L.P. and its subsidiaries, and Grey Rock Preferred Limited Partner III, L.P. (collectively, “Fund III”) as of December 31, 2021 and 2020, and for each of the years in the three year period ended December 31, 2021, included in this proxy statement/prospectus have been audited by FORVIS, LLP (formerly BKD, LLP), an independent registered public accounting firm, as set forth in their report thereon appearing elsewhere in this proxy statement/prospectus, and are included in reliance on such report given on the authority of such firm as an expert in accounting and auditing.

If the Business Combination is completed, it is expected that FORVIS, LLP (formerly, BKD, LLP) will be engaged to audit the financial statements of Parent for its 2022 fiscal year.

The information included herein regarding estimated quantities of proved reserves of Fund I, Fund II and Fund III, the future net revenues from those reserves and their present value as of December 31, 2021, are based on the proved reserves report prepared by Netherland, Sewell & Associates, Inc. These estimates are included herein in reliance upon the authority of such firm as an expert in these matters.

 

288


Table of Contents
Index to Financial Statements

APPRAISAL RIGHTS

Appraisal rights are not available to holders of ENPC Class A common stock in connection with the Business Combination. Holders of ENPC Class B common stock and ENPC Class F common stock that do not vote in favor of the Business Combination Agreement and who otherwise strictly comply with the procedures set forth in Section 262 of the DGCL, have the right to seek appraisal of the fair value of their respective shares of ENPC Class B common stock and ENPC Class F common stock, as determined by the Delaware Court of Chancery, if the ENPC Merger is completed. The “fair value” of shares of ENPC Class B common stock and ENPC Class F common stock as determined by the Delaware Court of Chancery could be more or less than, or the same as, the value of the consideration that a stockholder would otherwise be entitled to receive under the terms of the Business Combination Agreement. The following discussion is not a complete statement of the law pertaining to appraisal rights under the DGCL and is qualified in its entirety by the full text of Section 262 of the DGCL, which may be accessed without subscription or cost at the Delaware Code Online (available at https://delcode.delaware.gov/title8/c001/sc09/index.html#262) and is incorporated herein by reference.

Pursuant to the Sponsor Agreement, the Sponsor and other holders of ENPC Class B common stock and ENPC Class F common stock have agreed to, among other things, refrain from exercising any dissenters’ rights or rights of appraisal under applicable law in connection with the Business Combination.

DELIVERY OF DOCUMENTS TO STOCKHOLDERS

Pursuant to the rules of the SEC, we and servicers that we employ to deliver communications to our stockholders are permitted to deliver to two or more stockholders sharing the same address a single copy of the proxy statement/prospectus. Upon written or oral request, we will deliver a separate copy of the proxy statement/prospectus to any stockholder at a shared address to which a single copy of the proxy statement/prospectus was delivered and who wishes to receive separate copies in the future. Stockholders receiving multiple copies of the proxy statement/prospectus may likewise request that we deliver single copies of the proxy statement/prospectus in the future. Stockholders may notify us of their requests by calling or writing us at our principal executive offices at (857) 362-9205 and 137 Newbury Street, 7th Floor, Boston, Massachusetts 02116.

TRANSFER AGENT AND REGISTRAR

The Transfer Agent for the securities of ENPC and Parent is Continental Stock Transfer & Trust Company.

SUBMISSION OF STOCKHOLDER PROPOSALS

Our Board is aware of no other matter that may be brought before the special meeting. Under Delaware law, only business that is specified in the notice of special meeting to stockholders may be transacted at the special meeting.

STOCKHOLDER PROPOSALS

If the Business Combination is consummated and Parent holds a 2023 annual meeting of stockholders, it will provide notice of or otherwise publicly disclose the date on which the 2023 annual meeting will be held. If the 2023 annual meeting is held, stockholder proposals will be eligible for consideration by the directors for inclusion in the proxy statement for Parent’s 2023 annual general meeting in accordance with Rule 14a-8 under the Exchange Act.

 

289


Table of Contents
Index to Financial Statements

OTHER STOCKHOLDER COMMUNICATIONS

Stockholders and interested parties may communicate with the Board, any committee chairperson or the non-management directors as a group by writing to the Board or committee chairperson in care of Executive Network Partnering Corporation, 137 Newbury Street, 7th Floor, Boston, Massachusetts 02116. Following the Business Combination, such communications should be sent in care of Granite Ridge Resources, Inc., 5217 McKinney Avenue, Suite 400, Dallas, Texas 75205, Attention: Chief Executive Officer. Each communication will be forwarded, depending on the subject matter, to the board of directors, the appropriate committee chairperson or the non-management directors.

 

290


Table of Contents
Index to Financial Statements

WHERE YOU CAN FIND MORE INFORMATION

ENPC files reports, proxy statements and other information with the SEC as required by the Exchange Act. You may access information on ENPC at the SEC web site containing reports, proxy statements and other information at: http://www.sec.gov.

If you would like additional copies of this proxy statement/prospectus or if you have questions about the Business Combination, you should contact via phone or in writing:

Emmie Watts, Investor Relations Executive Network Partnering Corporation 137 Newbury Street 7th Floor Boston, MA 02116 Tel: (801) 400-3077 Email: ew@enpc.co

If you are a stockholder and would like to request documents, please do so no later than five business days before the special meeting in order to receive them before the special meeting. If you request any documents from us, we will mail them to you by first class mail, or another equally prompt means.

All information contained in this proxy statement/prospectus relating to ENPC has been supplied by ENPC, and all such information relating to Grey Rock has been supplied by Grey Rock. Information provided by either ENPC or Grey Rock does not constitute any representation, estimate or projection of the other.

This document is a proxy statement of ENPC for the special meeting. ENPC has not authorized anyone to give any information or make any representation about the Business Combination, ENPC or Grey Rock that is different from or in addition to (and may conflict with) that contained in this proxy statement/prospectus. Therefore, if anyone does give you information of this sort, you should not rely on it. The information contained in this proxy statement/prospectus speaks only as of the date of this document unless the information specifically indicates that another date applies.

 

291


Table of Contents
Index to Financial Statements

INDEX TO FINANCIAL STATEMENTS

 

     Page  

Condensed Financial Statements of Executive Network Partnering Corporation

  

Condensed Balance Sheets as of June  30, 2022 (Unaudited) and December 31, 2021

     F-3  

Unaudited Condensed Statements of Operations for the Three and Six Months Ended June 30, 2022 and 2021

     F-4  

Unaudited Condensed Statements of Changes in Stockholders’ Deficit for the Three and Six Months Ended June 30, 2022 and 2021

     F-5  

Unaudited Condensed Statements of Cash Flows for the Six Months Ended June 30, 2022 and 2021

     F-6  

Notes to Unaudited Condensed Financial Statements

     F-7  

Audited Financial Statements of Executive Network Partnering Corporation

  

Report of Independent Registered Public Accounting Firm

     F-25  

Balance Sheets as of December 31, 2021 and 2020

     F-26  

Statement of Operations for the Year Ended December  31, 2021 and for the Period from June 22, 2020 (inception) through December 31, 2020

     F-27  

Statement of Changes in Stockholders’ Deficit for the Year Ended December 31, 2021 and for the Period from June 22, 2020 (inception) through December 31, 2020

     F-28  

Statement of Cash Flows for the Year Ended December  31, 2021 and for the Period from June 22, 2020 (inception) through December 31, 2020

     F-29  

Notes to Financial Statements

     F-30  

Condensed Combined Financial Statements (Unaudited) of Grey Rock Energy Fund III-A, LP (Predecessor)

  

Condensed Combined Balance Sheets (Unaudited) as of December  31, 2021 and June 30, 2022

     F-48  

Condensed Combined Statements of Income (Unaudited) for the Six Months Ended June 30, 2021 and 2022

     F-49  

Condensed Combined Statements of Changes in Partners’ Capital (Unaudited) for the Six Months Ended June 30, 2021 and 2022

     F-50  

Condensed Combined Statements of Cash Flows (Unaudited) for the Six Months Ended June 30, 2021 and 2022

     F-51  

Notes to Condensed Combined Financial Statements

     F-52  

Audited Financial Statements of Grey Rock Energy Fund III-A, LP (Predecessor)

  

Report of Independent Registered Public Accounting Firm

     F-65  

Combined Balance Sheets as of December 31, 2021 and 2020

     F-66  

Combined Statements of Operations for the Years Ended December  31, 2021, 2020 and 2019

     F-67  

Combined Statements of Changes in Partners’ Capital for the Years Ended December 31, 2021, 2020 and 2019

     F-68  

Combined Statements of Cash Flows for the Years Ended December  31, 2021, 2020 and 2019

     F-69  

Notes to Combined Financial Statements

     F-70  

Condensed Consolidated Financial Statements (Unaudited) of Grey Rock Energy Fund, LP

  

Condensed Consolidated Balance Sheets (Unaudited) as of December  31, 2021 and June 30, 2022

     F-90  

Condensed Consolidated Statements of Income (Unaudited) for the Six Months Ended June 30, 2021 and 2022

     F-91  

Condensed Consolidated Statements of Changes in Partners’ Capital (Unaudited) for the Six Months Ended June 30, 2021 and 2022

     F-92  

Condensed Consolidated Statements of Cash Flows (Unaudited) for the Six Months Ended June 30, 2021 and 2022

     F-93  

Notes to Condensed Consolidated Financial Statements

     F-94  

 

F-1


Table of Contents
Index to Financial Statements
     Page  

Audited Financial Statements of Grey Rock Energy Fund, LP

  

Report of Independent Registered Public Accounting Firm

     F-106  

Consolidated Balance Sheets as of December 31, 2021 and 2020

     F-107  

Consolidated Statements of Operations for the Years Ended December  31, 2021, 2020 and 2019

     F-108  

Consolidated Statements of Changes in Partners’ Capital for the Years Ended December 31, 2021, 2020 and 2019

     F-109  

Consolidated Statements of Cash Flows for the Years Ended December  31, 2021, 2020 and 2019

     F-110  

Notes to Consolidated Financial Statements

     F-111  

Condensed Combined Financial Statements (Unaudited) of Grey Rock Energy Fund II, LP

  

Condensed Combined Balance Sheets (Unaudited) as of December  31, 2021 and June 30, 2022

     F-130  

Condensed Combined Statements of Operations (Unaudited) for the Six Months Ended June 30, 2021 and 2022

     F-131  

Condensed Combined Statements of Changes in Partners’ Capital (Unaudited) for the Six Months Ended June 30, 2021 and 2022

     F-132  

Condensed Combined Statements of Cash Flows (Unaudited) for the Six Months Ended June 30, 2021 and 2022

     F-133  

Notes to Condensed Combined Financial Statements

     F-134  

Audited Financial Statements of Grey Rock Energy Fund II, LP

  

Independent Auditor’s Report

     F-145  

Combined Balance Sheets as of December 31, 2021 and 2020

     F-147  

Combined Statements of Operations for the Years Ended December  31, 2021 and 2020

     F-148  

Combined Statements of Changes in Partners’ Capital for the Years Ended December 31, 2021 and 2020

     F-149  

Combined Statements of Cash Flows for the Years Ended December  31, 2021 and 2020

     F-150  

Notes to Combined Financial Statements

     F-151  

 

F-2


Table of Contents
Index to Financial Statements

PART I—FINANCIAL INFORMATION

Item 1. Condensed Financial Statements

EXECUTIVE NETWORK PARTNERING CORPORATION

CONDENSED BALANCE SHEETS

 

     June 30, 2022     December 31, 2021  
     (Unaudited)        

Assets:

    

Current assets:

    

Cash

   $ 172,102     $ 93,862  

Prepaid expenses

     55,630       206,980  
  

 

 

   

 

 

 

Total current assets

     227,732       300,842  

Investments held in Trust Account

     414,553,871       414,052,978  
  

 

 

   

 

 

 

Total Assets

   $ 414,781,603     $ 414,353,820  
  

 

 

   

 

 

 

Liabilities, Class A Common Stock Subject to Possible Redemption and Stockholders’ Deficit:

    

Current liabilities:

    

Accounts payable

   $ 68,037     $ 68,735  

Accounts payable—related party

     100,000       —    

Accrued expenses

     8,529,600       953,135  

Franchise tax payable

     17,978       174,603  

Income tax payable

     45,295       —    

Convertible note—related party

     1,548,481       —    
  

 

 

   

 

 

 

Total current liabilities

     10,309,391       1,196,473  

Convertible note—related party, long term

     —         430,000  

Derivative warrant liabilities

     9,559,720       7,135,560  
  

 

 

   

 

 

 

Total Liabilities

     19,869,111       8,762,033  

Commitments and Contingencies

    

Class A common stock subject to possible redemption; $0.0001 par value; 41,400,000 shares issued and outstanding at $10.00 per share redemption value as of June 30, 2022 and December 31, 2021

     414,070,397       414,000,000  

Stockholders’ Deficit:

    

Preferred stock, $0.0001 par value; 1,000,000 shares authorized; none issued or outstanding as of June 30, 2022 and December 31, 2021

     —         —    

Class A common stock, $0.0001 par value; 380,000,000 shares authorized; 614,000 shares issued and outstanding as of June 30, 2022 and December 31, 2021, net of shares subject to possible redemption

     61       61  

Class B common stock, $0.0001 par value; 1,000,000 shares authorized; 300,000 shares issued and outstanding as of June 30, 2022 and December 31, 2021

     30       30  

Class F common stock, $0.0001 par value; 50,000,000 shares authorized; 828,000 shares issued and outstanding as of June 30, 2022 and December 31, 2021

     83       83  

Accumulated deficit

     (19,158,079     (8,408,387
  

 

 

   

 

 

 

Total stockholders’ deficit

     (19,157,905     (8,408,213
  

 

 

   

 

 

 

Total Liabilities, Class A Common Stock Subject to Possible Redemption and Stockholders’ Deficit

   $ 414,781,603     $ 414,353,820  
  

 

 

   

 

 

 

The accompanying notes are an integral part of these unaudited condensed financial statements.

 

F-3


Table of Contents
Index to Financial Statements

EXECUTIVE NETWORK PARTNERING CORPORATION

UNAUDITED CONDENSED STATEMENTS OF OPERATIONS

 

     For the Three Months Ended     For the Six Months Ended  
     June 30, 2022     June 30, 2021     June 30, 2022     June 30, 2021  

Operating expenses

        

General and administrative expenses

   $ 8,017,728     $ 264,448     $ 8,515,784     $ 540,999  

Administrative fee—related party

     60,000       60,000       120,000       120,000  

Franchise tax expense

     49,863       49,863       74,949       99,178  
  

 

 

   

 

 

   

 

 

   

 

 

 

Loss from operations

     (8,127,591     (374,311     (8,710,733     (760,177

Change in fair value of derivative warrant liabilities

     (6,303,635     (1,058,025     (2,424,160     939,175  

Income from investments held in Trust Account

     474,293       10,324       500,893       20,533  
  

 

 

   

 

 

   

 

 

   

 

 

 

Income (loss) before income tax expense

     (13,956,933     (1,422,012     (10,634,000     199,531  

Income tax expense

     45,295       —         45,295       —    
  

 

 

   

 

 

   

 

 

   

 

 

 

Net income (loss)

   $ (14,002,228   $ (1,422,012   $ (10,679,295   $ 199,531  
  

 

 

   

 

 

   

 

 

   

 

 

 

Weighted average shares outstanding of Class A common stock, basic and diluted

     42,014,000       42,014,000       42,014,000       42,014,000  
  

 

 

   

 

 

   

 

 

   

 

 

 

Basic and diluted net (loss) income per share of Class A common stock

   $ (0.32   $ (0.03   $ (0.25   $ 0.00  
  

 

 

   

 

 

   

 

 

   

 

 

 

Weighted average shares outstanding of Class B common stock, basic and diluted

     300,000       300,000       300,000       300,000  
  

 

 

   

 

 

   

 

 

   

 

 

 

Basic and diluted net (loss) income per share of Class B common stock

   $ (0.32   $ (0.03   $ (0.25   $ 0.00  
  

 

 

   

 

 

   

 

 

   

 

 

 

Weighted average shares outstanding of Class F common stock, basic and diluted

     828,000       828,000       828,000       828,000  
  

 

 

   

 

 

   

 

 

   

 

 

 

Basic and diluted net (loss) income per share of Class F common stock

   $ (0.32   $ (0.03   $ (0.25   $ 0.00  
  

 

 

   

 

 

   

 

 

   

 

 

 

The accompanying notes are an integral part of these unaudited condensed financial statements.

 

F-4


Table of Contents
Index to Financial Statements

EXECUTIVE NETWORK PARTNERING CORPORATION

UNAUDITED CONDENSED STATEMENTS OF CHANGES IN STOCKHOLDERS’ DEFICIT

For the Three Months Ended March 31, 2022

 

    Common Stock     Additional Paid-
In Capital
          Total  
    Class A     Class B     Class F     Accumulated
Deficit
    Stockholders’
Deficit
 
    Shares     Amount     Shares     Amount     Shares     Amount  

Balance—December 31, 2021

    614,000     $ 61       300,000     $ 30       828,000     $ 83     $ —       $ (8,408,387   $ (8,408,213

Net income

    —         —         —         —         —         —         —         3,322,933       3,322,933  
 

 

 

   

 

 

   

 

 

   

 

 

   

 

 

   

 

 

   

 

 

   

 

 

   

 

 

 

Balance—March 31, 2022 (unaudited)

    614,000       61       300,000       30       828,000       83       —         (5,085,454     (5,085,280

Increase in redemption value of Class A common stock subject to possible redemption

    —         —         —         —         —         —         —         (70,397     (70,397

Net loss

    —         —         —         —         —         —         —         (14,002,228     (14,002,228
 

 

 

   

 

 

   

 

 

   

 

 

   

 

 

   

 

 

   

 

 

   

 

 

   

 

 

 

Balance—June 30, 2022 (unaudited)

    614,000     $ 61       300,000     $ 30       828,000     $ 83     $ —       $ (19,158,079   $ (19,157,905
 

 

 

   

 

 

   

 

 

   

 

 

   

 

 

   

 

 

   

 

 

   

 

 

   

 

 

 

For the Three and Six Months Ended June 30, 2021

 

    Common Stock     Additional Paid-
In Capital
          Total  
    Class A     Class B     Class F     Accumulated
Deficit
    Stockholders’
Deficit
 
    Shares     Amount     Shares     Amount     Shares     Amount  

Balance —December 31, 2020

    614,000     $ 61       300,000     $ 30       828,000     $ 83     $ —       $ (9,880,718   $ (9,880,544

Net income

    —         —         —         —         —         —         —         1,621,543       1,621,543  
 

 

 

   

 

 

   

 

 

   

 

 

   

 

 

   

 

 

   

 

 

   

 

 

   

 

 

 

Balance—March 31, 2021 (unaudited)

    614,000       61       300,000       30       828,000       83       —         (8,259,175     (8,259,001

Net loss

    —         —         —         —         —         —         —         (1,422,012     (1,422,012
 

 

 

   

 

 

   

 

 

   

 

 

   

 

 

   

 

 

   

 

 

   

 

 

   

 

 

 

Balance—June 30, 2021 (unaudited)

    614,000     $ 61       300,000     $ 30       828,000     $ 83     $ —       $ (9,681,187   $ (9,681,013
 

 

 

   

 

 

   

 

 

   

 

 

   

 

 

   

 

 

   

 

 

   

 

 

   

 

 

 

The accompanying notes are an integral part of these unaudited condensed financial statements.

 

F-5


Table of Contents
Index to Financial Statements

EXECUTIVE NETWORK PARTNERING CORPORATION

UNAUDITED CONDENSED STATEMENTS OF CASH FLOWS

     For the Six Months Ended  
     June 30, 2022     June 30, 2021  

Cash Flows from Operating Activities:

    

Net income (loss)

   $ (10,679,295   $ 199,531  

Adjustments to reconcile net income (loss) to net cash used in operating activities:

    

Change in fair value of derivative warrant liabilities

     2,424,160       (939,175

Interest income from investments held in Trust Account

     (500,893     (20,533

Changes in assets and liabilities:

    

Prepaid expenses

     151,350       115,041  

Accounts payable

     (698     43,130  

Accounts payable—related party

     100,000       —    

Accrued expenses

     7,576,465       49,000  

Franchise tax payable

     (156,625     35,948  

Income tax payable

     45,295       —    
  

 

 

   

 

 

 

Net cash used in operating activities

     (1,040,241     (517,058
  

 

 

   

 

 

 

Cash Flows from Financing Activities:

    

Proceeds from convertible note—related party

     1,118,481       —    
  

 

 

   

 

 

 

Net cash provided by financing activities

     1,118,481       —    
  

 

 

   

 

 

 

Net change in cash

     78,240       (517,058

Cash—beginning of the period

     93,862       888,097  
  

 

 

   

 

 

 

Cash—end of the period

   $ 172,102     $ 371,039  
  

 

 

   

 

 

 

The accompanying notes are an integral part of these unaudited condensed financial statements.

 

F-6


Table of Contents
Index to Financial Statements

EXECUTIVE NETWORK PARTNERING CORPORATION

NOTES TO UNAUDITED CONDENSED FINANCIAL STATEMENTS

JUNE 30, 2022

Note 1—Description of Organization, Business Operations and Going Concern

Organization and General

Executive Network Partnering Corporation (the “Company”) is a blank check company incorporated in Delaware on June 22, 2020. The Company was formed for the purpose of identifying a company to partner with, in order to effectuate a merger, share exchange, asset acquisition, share purchase, reorganization or similar partnering transaction with one or more businesses (“Partnering Transaction”). The Company may pursue a Partnering Transaction in any business or industry but expect to focus on a business where the Company believes its strong network, operational background, and aligned economic structure will provide the Company with a competitive advantage. The Company is an emerging growth company and, as such, the Company is subject to all of the risks associated with emerging growth companies. The Company’s sponsor is ENPC Holdings, LLC, a Delaware limited liability company (the “Sponsor”).

As of June 30, 2022, the Company had not commenced any operations. All activity for the period from June 22, 2020 (inception) through June 30, 2022 relates to the Company’s formation and the initial public offering (“Initial Public Offering”) and since the closing of the Initial Public Offering, the search for a prospective initial Partnering Transaction. The Company will not generate any operating revenues until after the completion of its initial Partnering Transaction, at the earliest. The Company generates non-operating income in the form of interest income on investments held in trust account from the proceeds derived from the Initial Public Offering.

Financing

The registration statement for the Company’s Initial Public Offering was declared effective on September 15, 2020. On September 18, 2020, the Company consummated its Initial Public Offering of 41,400,000 of its securities called CAPS (“CAPS”) (with respect to the Class A common stock included in the CAPS being offered, the “Public Shares”), which included 5,400,000 CAPS issued as a result of the underwriters’ exercise in full of their over-allotment option, at $10.00 per CAPS, generating gross proceeds of $414.0 million, and incurring offering costs of approximately $4.8 million.

Concurrently with the closing of the Initial Public Offering, the Company completed the private sale of 614,000 private placement CAPS (“Private Placement CAPS”), at a price of $10.00 per Private Placement CAPS to the Sponsor, generating gross proceeds to the Company of approximately $6.1 million (Note 4). The CAPS have been retroactively restated to reflect the March 24, 2021, 2.5:1 forward stock split for each share of Class A common stock and warrant.

Trust Account

Upon the closing of the Initial Public Offering and the sale of Private Placement CAPS, $414.0 million ($10.00 per CAPS) of the net proceeds of the sale of the CAPS in the Initial Public Offering and the Private Placement were placed in a trust account (“Trust Account”) located in the United States with Continental Stock Transfer & Trust Company acting as trustee, and held as cash or invested only in U.S. “government securities,” within the meaning set forth in Section 2(a)(16) of the Investment Company Act of 1940 (the “Investment Company Act”), with a maturity of 185 days or less, or in money market funds meeting the conditions of paragraphs (d)(2), (d)(3) and (d)(4) of Rule 2a-7 under the Investment Company Act, which invest only in direct U.S. government treasury obligations, as determined by the Company, until the earlier of: (i) the completion of a Partnering Transaction and (ii) the distribution of the Trust Account as described below.

The Company must complete a Partnering Transaction with one or more partner candidate businesses having an aggregate fair market value of at least 80% of the net assets held in the Trust Account (excluding the taxes

 

F-7


Table of Contents
Index to Financial Statements

EXECUTIVE NETWORK PARTNERING CORPORATION

NOTES TO UNAUDITED CONDENSED FINANCIAL STATEMENTS

JUNE 30, 2022

 

payable on the income earned on the Trust Account) at the time of the agreement to enter into the initial Partnering Transaction. However, the Company will only complete a Partnering Transaction if the post- transaction company owns or acquires 50% or more of the voting securities of the partner candidate or otherwise acquires a controlling interest in the partner candidate sufficient for it not to be required to register as an investment company under the Investment Company Act. The Company’s certificate of incorporation provides that, other than the withdrawal of interest earned on the funds that may be released to the Company to pay taxes, none of the funds held in Trust Account will be released until the earlier of: (i) the completion of the Partnering Transaction; (ii) the redemption of any of the common stock included in the CAPS being sold in the Initial Public Offering to its holders (the “Public Stockholders”) properly tendered in connection with a stockholder vote to amend certain provisions of the Company’s certificate of incorporation prior to a Partnering Transaction or (iii) the redemption of 100% of the Public Shares if the Company does not complete a Partnering Transaction within the Partnering Period (defined below).

The Company, after signing a definitive agreement for a Partnering Transaction, will either (i) seek stockholder approval of the Partnering Transaction at a meeting called for such purpose in connection with which Public Stockholders may seek to redeem their Public shares, regardless of whether they vote for or against the Partnering Transaction or do not vote at all, for cash equal to their pro rata share of the aggregate amount then on deposit in the Trust Account calculated as of two business days prior to the consummation of the initial Partnering Transaction, including interest earned on the funds held in the Trust Account and not previously released to the Company to pay its taxes, or (ii) provide the Public Stockholders with the opportunity to sell their shares to the Company by means of a tender offer (and thereby avoid the need for a stockholder vote) for an amount in cash equal to their pro rata share of the aggregate amount then on deposit in the Trust Account calculated as of two business days prior to commencement of the tender offer, including interest earned on the funds held in the Trust Account and not previously released to the Company to pay its taxes. As a result, such common stock will be recorded at redemption amount and classified as temporary equity upon the completion of the Initial Public Offering, in accordance with the Financial Accounting Standards Board (“FASB”) Accounting Standards Codification (“ASC”) Topic 480, “Distinguishing Liabilities from Equity.” The amount in the Trust Account is initially anticipated to be $10.00 per Public Share. The decision as to whether the Company will seek stockholder approval of the Partnering Transaction or will allow stockholders to sell their shares in a tender offer will be made by the Company, solely in its discretion, and will be based on a variety of factors such as the timing of the transaction and whether the terms of the transaction would otherwise require the Company to seek stockholder approval. If the Company seeks stockholder approval, it will complete its Partnering Transaction only if a majority of the voting power of the outstanding shares of common stock voted are voted in favor of the Partnering Transaction. However, in no event will the Company redeem its Public Shares in an amount that would cause its net tangible assets to be less than $5,000,001 immediately prior to or upon consummation of the Company’s initial Partnering Transaction. In such case, the Company would not proceed with the redemption of its Public Shares and the related Partnering Transaction, and instead may search for an alternate Partnering Transaction.

The Company will only have 24 months from the closing of the Initial Public Offering, or September 18, 2022 (or 27 months, or December 18, 2022, if the Company has executed a letter of intent, agreement in principle or definitive agreement for the Partnering Transaction within 24 months) to complete its initial Partnering Transaction (the “Partnering Period”). If the Company does not complete a Partnering Transaction within this period of time (and stockholders do not approve an amendment to the certificate of incorporation to extend this date), it will (i) cease all operations except for the purpose of winding up, (ii) as promptly as reasonably possible but not more than ten business days thereafter, redeem the Public Shares, at a per-share price, payable in cash, equal to their pro rata share of the aggregate amount then on deposit in the Trust Account including interest earned on the funds held in the Trust Account and not previously released to the Company to pay its taxes (less

 

F-8


Table of Contents
Index to Financial Statements

EXECUTIVE NETWORK PARTNERING CORPORATION

NOTES TO UNAUDITED CONDENSED FINANCIAL STATEMENTS

JUNE 30, 2022

 

up to $100,000 of such net interest to pay dissolution expenses), and (iii) as promptly as reasonably possible following such redemption, subject to the approval of the remaining stockholders and the board of directors, liquidate and dissolve, subject in the case of clauses (ii) and (iii), to the Company’s obligations under Delaware law to provide for claims of creditors and in all cases subject to the other requirements of applicable law.

The holders of the Founder Shares immediately prior to the Initial Public Offering (the “Initial Stockholders”) have entered into a letter agreement with the Company, pursuant to which they have agreed to (i) waive their redemption rights with respect to any Founder Shares (as defined in Note 4) and Public Shares they hold in connection with the completion of the Partnering Transaction, (ii) waive their redemption rights with respect to any Founder Shares and Public Shares they hold in connection with a stockholder vote to approve an amendment to the Company’s amended and restated certificate of incorporation to modify the substance or timing of the Company’s obligation to redeem 100% of its Public Shares if the Company has not consummated a Partnering Transaction within the Partnering Period or with respect to any other material provisions relating to stockholders’ rights or pre-Partnering Transaction activity and (iii) waive their rights to liquidating distributions from the Trust Account with respect to any Founder Shares they hold if the Company fails to complete the Partnering Transaction within 24 the Partnering Period (although they will be entitled to liquidating distributions from the Trust Account with respect to any Public Shares they hold if the Company fails to complete the Partnering Transaction within the Partnering Period).

Pursuant to the letter agreement, the Sponsor has agreed that it will be liable to the Company if and to the extent any claims by a third party for services rendered or products sold to the Company, or a prospective target business with which the Company has entered into a written letter of intent, confidentiality or other similar agreement or Partnering Transaction agreement, reduce the amount of funds in the Trust Account to below the lesser of $10.00 per Public Share and (ii) the actual amount per Public Share held in the Trust Account as of the date of the liquidation of the Trust Account, if less than $10.00 per public share due to reductions in the value of the Trust assets, less taxes payable, provided that such liability will not apply to any claims by a third party or prospective target business who executed a waiver of any and all rights to the monies held in the Trust Account (whether or not such waiver is enforceable) nor will it apply to any claims under the Company’s indemnity of the underwriter of the initial public offering against certain liabilities, including liabilities under the Securities Act of 1933, as amended (the “Securities Act”).

Proposed Partnering Transaction

On May 16, 2022, the Company, Granite Ridge Resources, Inc., a Delaware corporation, ENPC Merger Sub, Inc., a Delaware corporation, GREP Merger Sub, LLC, a Delaware limited liability company, and GREP Holdings, LLC, a Delaware limited liability company (“GREP”), entered into a business combination agreement (as it may be amended, supplemented or otherwise modified from time to time, the “Business Combination Agreement”) pursuant to which the Company and GREP shall enter into a business combination. For additional information regarding the Business Combination Agreement, see the Company’s Current Report on Form 8-K filed with the SEC on May 17, 2022.

Going Concern Considerations

As of June 30, 2022, the Company had approximately $172,000 in its operating bank account, working capital deficit of approximately $10.1 million. Interest income on the balance in the Trust Account may be used to pay the Company’s franchise and income tax obligations. Management intends to use substantially all of the funds held in the Trust Account to complete the initial Partnering Transaction and to pay the Company’s expenses relating thereto. To the extent that the Company’s capital stock or debt is used, in whole or in part, as

 

F-9


Table of Contents
Index to Financial Statements

EXECUTIVE NETWORK PARTNERING CORPORATION

NOTES TO UNAUDITED CONDENSED FINANCIAL STATEMENTS

JUNE 30, 2022

 

consideration to complete the initial Partnering Transaction, the remaining proceeds held in the Trust Account will be used as working capital to finance the operations of the target business or businesses, make other acquisitions and pursue growth strategies.

The Company’s liquidity needs up to the closing of the Initial Public Offering and the sale of Private Placement CAPS had been satisfied through a capital contribution of $25,000 from the Sponsor to purchase Class F and Class B common stock, the loan under the Note (as defined in Note 4) of approximately $171,000 to the Company to cover for offering costs in connection with the Initial Public Offering, and the net proceeds from the consummation of the Private Placement not held in the Trust Account. The Company fully repaid the Note on September 22, 2020. In addition, in order to finance transaction costs in connection with a Partnering Transaction, the Company’s officers, directors and initial stockholders may, but are not obligated to, provide the Company Working Capital Loans (see Note 4). As of June 30, 2022 and December 31, 2021, there were approximately $1.5 million and $430,000 outstanding under the Working Capital Loans, respectively.

In connection with the Company’s assessment of going concern considerations in accordance with FASB Accounting Standards Update (“ASU”) 2014-15, “Disclosures of Uncertainties about an Entity’s Ability to Continue as a Going Concern,” the Company has until September 18, 2022 to consummate a Partnering Transaction. It is uncertain that the Company will be able to consummate a Partnering Transaction by this time. If a Partnering Transaction is not consummated by this date, there will be a mandatory liquidation and subsequent dissolution of the Company. Management has determined that the liquidity condition and mandatory liquidation, should a Partnering Transaction not occur, and potential subsequent dissolution raises substantial doubt about the Company’s ability to continue as a going concern. Management intends to complete the Business Combination prior to the liquidation date. No adjustments have been made to the carrying amounts of assets or liabilities should the Company be required to liquidate after September 18, 2022.

Note 2—Basis of Presentation and Summary of Significant Accounting Policies

Basis of Presentation

The accompanying unaudited condensed financial statements of the Company have been prepared in accordance with accounting principles generally accepted in the United States of America (“U.S. GAAP”) for interim financial information and with the instructions to Form 10-Q and Article 10 of Regulation S-X and pursuant to the rules and regulations of the U.S. Securities and Exchange Commission (the “SEC”). Accordingly, certain disclosures included in the annual financial statements have been condensed or omitted from these financial statements as they are not required for interim financial statements under U.S. GAAP and the rules of the SEC. In the opinion of management, all adjustments (consisting of normal accruals) considered for a fair presentation have been included. Operating results for the three and six months ended June 30, 2022 are not necessarily indicative of the results that may be expected for the period ending December 31, 2022, or for any future interim periods.

The accompanying unaudited condensed financial statements should be read in conjunction with the audited financial statements and notes thereto included in the Annual Report on Form 10-K filed by the Company with the SEC on March 30, 2022.

Emerging Growth Company

The Company is an “emerging growth company,” as defined in Section 2(a) of the Securities Act, as modified by the Jumpstart Our Business Startups Act of 2012 (the “JOBS Act”), and it may take advantage of certain exemptions from various reporting requirements that are applicable to other public companies that are not

 

F-10


Table of Contents
Index to Financial Statements

EXECUTIVE NETWORK PARTNERING CORPORATION

NOTES TO UNAUDITED CONDENSED FINANCIAL STATEMENTS

JUNE 30, 2022

 

emerging growth companies including, but not limited to, not being required to comply with the independent registered public accounting firm attestation requirements of Section 404 of the Sarbanes-Oxley Act of 2002, reduced disclosure obligations regarding executive compensation in its periodic reports and proxy statements, and exemptions from the requirements of holding a nonbinding advisory vote on executive compensation and stockholder approval of any golden parachute payments not previously approved.

Further, Section 102(b)(1) of the JOBS Act exempts emerging growth companies from being required to comply with new or revised financial accounting standards until private companies (that is, those that have not had a Securities Act registration statement declared effective or do not have a class of securities registered under the Exchange Act) are required to comply with the new or revised financial accounting standards. The JOBS Act provides that an emerging growth company can elect to opt out of the extended transition period and comply with the requirements that apply to non-emerging growth companies but any such an election to opt out is irrevocable. The Company has elected not to opt out of such extended transition period, which means that when a standard is issued or revised and it has different application dates for public or private companies, the Company, as an emerging growth company, can adopt the new or revised standard at the time private companies adopt the new or revised standard. This may make comparison of the Company’s unaudited condensed financial statements with another public company that is neither an emerging growth company nor an emerging growth company that has opted out of using the extended transition period difficult or impossible because of the potential differences in accounting standards used.

Use of Estimates

The preparation of unaudited condensed financial statements in conformity with U.S. GAAP requires the Company’s management to make estimates and assumptions that affect the reported amounts of assets and liabilities and disclosure of contingent assets and liabilities at the date of the unaudited condensed financial statements and the reported amounts of expenses during the reporting periods. Making estimates requires management to exercise significant judgment. It is at least reasonably possible that the estimate of the effect of a condition, situation or set of circumstances that existed at the date of the unaudited condensed financial statements, which management considered in formulating its estimate, could change in the near term due to one or more future confirming events. One of the more significant accounting estimates included in these financial statements is the determination of the fair value of the warrant liability. Accordingly, the actual results could differ significantly from those estimates.

Cash and Cash Equivalents

The Company considers all short-term investments with an original maturity of three months or less when purchased to be cash equivalents. The Company had no cash equivalents as of June 30, 2022 and December 31, 2021.

Investments Held in Trust Account

The Company’s portfolio of investments held in the Trust Account is comprised of U.S. government securities, within the meaning set forth in Section 2(a)(16) of the Investment Company Act, with a maturity of 185 days or less, or investments in money market funds that invest in U.S. government securities and generally have a readily determinable fair value, or a combination thereof. When the Company’s investments held in the Trust Account are comprised of U.S. government securities, the investments are classified as trading securities. When the Company’s investments held in the Trust Account are comprised of money market funds, the investments are recognized at fair value. Trading securities and investments in money market funds are presented on the balance

 

F-11


Table of Contents
Index to Financial Statements

EXECUTIVE NETWORK PARTNERING CORPORATION

NOTES TO UNAUDITED CONDENSED FINANCIAL STATEMENTS

JUNE 30, 2022

 

sheets at fair value at the end of each reporting period. Gains and losses resulting from the change in fair value of these securities are included in net gain from investments held in Trust Account in the accompanying unaudited condensed statements of operations. The estimated fair values of investments held in the Trust Account are determined using available market information.

Concentration of Credit Risk

Financial instruments that potentially subject the Company to concentrations of credit risk consist of cash accounts in a financial institution, which, at times, may exceed the Federal Deposit Insurance Corporation coverage of $250,000, and cash equivalents held in Trust Account. As of June 30, 2022 and December 31, 2021, the Company has not experienced losses on these accounts and management believes the Company is not exposed to significant risks on such accounts.

Fair Value of Financial Instruments

The fair value of the Company’s assets and liabilities which qualify as financial instruments under the FASB ASC Topic 820, “Fair Value Measurements,” approximates the carrying amounts represented in the condensed balance sheets, except for the derivative assets and liabilities.

Fair Value Measurement

Fair value is defined as the price that would be received for sale of an asset or paid for transfer of a liability, in an orderly transaction between market participants at the measurement date. U.S. GAAP establishes a three-tier fair value hierarchy, which prioritizes the inputs used in measuring fair value.

The hierarchy gives the highest priority to unadjusted quoted prices in active markets for identical assets or liabilities (Level 1 measurements) and the lowest priority to unobservable inputs (Level 3 measurements). These tiers consist of:

 

   

Level 1, defined as observable inputs such as quoted prices for identical instruments in active markets;

 

   

Level 2, defined as inputs other than quoted prices in active markets that are either directly or indirectly observable such as quoted prices for similar instruments in active markets or quoted prices for identical or similar instruments in markets that are not active; and

 

   

Level 3, defined as unobservable inputs in which little or no market data exists, therefore requiring an entity to develop its own assumptions, such as valuations derived from valuation techniques in which one or more significant inputs or significant value drivers are unobservable.

In some circumstances, the inputs used to measure fair value might be categorized within different levels of the fair value hierarchy. In those instances, the fair value measurement is categorized in its entirety in the fair value hierarchy based on the lowest level input that is significant to the fair value measurement.

Offering Costs Associated with the Initial Public Offering

Offering costs consisted of legal, accounting, underwriting fees and other costs incurred through the Initial Public Offering that were directly related to the Initial Public Offering. Offering costs were allocated to the separable financial instruments issued in the Initial Public Offering based on a relative fair value basis, compared to total proceeds received. Offering costs associated with derivative warrant liabilities were expensed as incurred and presented as non-operating expenses in the statements of operations. Offering costs associated with the Class A

 

F-12


Table of Contents
Index to Financial Statements

EXECUTIVE NETWORK PARTNERING CORPORATION

NOTES TO UNAUDITED CONDENSED FINANCIAL STATEMENTS

JUNE 30, 2022

 

common stock issued were charged against the carrying value of Class A common stock subject to possible redemption upon the completion of the Initial Public Offering. The Company classifies deferred underwriting commissions as non-current liabilities as their liquidation is not reasonably expected to require the use of current assets or require the creation of current liabilities.

Class A Common Stock Subject to Possible Redemption

The Company accounts for its Class A common stock subject to possible redemption in accordance with the guidance in ASC Topic 480, “Distinguishing Liabilities from Equity.” Class A common stock subject to mandatory redemption (if any) is classified as a liability instrument and measured at fair value. Conditionally redeemable Class A common stock (including Class A common stock that features redemption rights that are either within the control of the holder or subject to redemption upon the occurrence of uncertain events not solely within the Company’s control) is classified as temporary equity. At all other times, Class A common stock is classified as stockholders’ equity. As part of the Private Placement CAPS, the Company issued 614,000 shares of Class A common stock to the Sponsor (“Private Placement Shares”). These Private Placement Shares will not be transferable, assignable or salable until 30 days after the completion of the initial Partnering Transaction, as such are considered non-redeemable and presented as permanent equity in the Company’s condensed balance sheets. The Company’s Class A common stock features certain redemption rights that are considered to be outside of the Company’s control and subject to the occurrence of uncertain future events. Accordingly, as of June 30, 2022 and December 31, 2021, 41,400,000 shares of Class A common stock subject to possible redemption is presented as temporary equity, respectively, outside of the stockholders’ deficit section of the Company’s condensed balance sheets.

Under ASC 480, the Company has elected to recognize changes in the redemption value immediately as they occur and adjust the carrying value of the security to equal the redemption value at the end of each reporting period. This method would view the end of the reporting period as if it were also the redemption date for the security. Immediately upon the closing of the Initial Public Offering, the Company recognized the accretion from initial book value to redemption amount value. The change in the carrying value of the redeemable Class A common stock resulted in charges against additional paid-in capital (to the extent available) and accumulated deficit.

Derivative Warrant Liabilities

The Company does not use derivative instruments to hedge its exposures to cash flow, market or foreign currency risks. The Company evaluates all of the Company’s financial instruments, including issued warrants to purchase its Class A common stock, to determine if such instruments are derivatives or contain features that qualify as embedded derivatives, pursuant to ASC 480 and ASC 815-15. The classification of derivative instruments, including whether such instruments should be recorded as liabilities or as equity, is re-assessed at the end of each reporting period.

The Company issued 10,350,000 warrants to purchase Class A common stock to investors in the Company’s Initial Public Offering, including the over-allotment, and simultaneously issued 153,500 Private Placement Warrants. All of the Company’s outstanding warrants are recognized as derivative liabilities in accordance with ASC 815-40. Accordingly, the Company recognizes the warrant instruments as liabilities at fair value and adjusts the instruments to fair value at the end of each reporting period. The liabilities are subject to re-measurement at each balance sheet date until exercised, and any change in fair value is recognized in the condensed statements of operations. The fair value of the warrants issued in connection with the Initial Public Offering was initially measured using a Monte-Carlo simulation model and subsequently been measured based on the listed market

 

F-13


Table of Contents
Index to Financial Statements

EXECUTIVE NETWORK PARTNERING CORPORATION

NOTES TO UNAUDITED CONDENSED FINANCIAL STATEMENTS

JUNE 30, 2022

 

price of such warrants at each measurement date when separately listed and traded. The fair value of the warrants issued in connection with the Private Placement have been estimated using a Black-Scholes Option Pricing model at each measurement date. The determination of the fair value of the warrant liability may be subject to change as more current information becomes available and, accordingly, the actual results could differ significantly. Derivative warrant liabilities are classified as non-current liabilities, as their liquidation is not reasonably expected to require the use of current assets or require the creation of current liabilities.

Income Taxes

The Company follows the asset and liability method of accounting for income taxes. Deferred tax assets and liabilities are recognized for the estimated future tax consequences attributable to differences between the financial statement carrying amounts of existing assets and liabilities and their respective tax bases. Deferred tax assets and liabilities are measured using enacted tax rates expected to apply to taxable income in the years in which those temporary differences are expected to be recovered or settled. The effect on deferred tax assets and liabilities of a change in tax rates is recognized in income in the period that included the enactment date. Valuation allowances are established, when necessary, to reduce deferred tax assets to the amount expected to be realized. The effective tax rate was (0.32)% and 0.00% for the three months ended June 30, 2022 and 2021, respectively, and 0.43% and 0.00% for the six months ended June 30, 2022 and 2021, respectively. The effective tax rate differs from the statutory tax rate of 21% for the three and six months ended June 30, 2022 and 2021, due to changes in fair value in warrant liabilities and the valuation allowance on the deferred tax assets.

ASC Topic 740, “Income Taxes” prescribes a recognition threshold and a measurement attribute for the financial statement recognition and measurement of tax positions taken or expected to be taken in a tax return. For those benefits to be recognized, a tax position must be more-likely-than- not to be sustained upon examination by taxing authorities. The Company recognizes accrued interest and penalties related to unrecognized tax benefits as income tax expense.

Net (Loss) Income per Share of Common Stock

The Company complies with accounting and disclosure requirements of FASB ASC Topic 260, “Earnings Per Share.” The Company has three classes of shares, which are referred to as Class A common stock, Class B common stock and Class F common stock. Income and losses are shared pro rata between the three classes of shares. This presentation assumes a business combination as the most likely outcome. Net income (loss) per share of common stock is calculated by dividing the net income (loss) by the weighted average number of common stock outstanding for the respective period.

The calculation of diluted net (loss) income per share of common stock does not consider the effect of the warrants underlying the Units sold in the Initial Public Offering and the Private Placement Warrants to purchase 10,503,500 shares of Class A common stock in the calculation of diluted (loss) income per share, because their inclusion would be anti-dilutive under the treasury stock method. As a result, diluted net (loss) income per share of common stock is the same as basic net (loss) income per share of common stock for the three and six months ended June 30, 2022 and 2021. Accretion associated with the redeemable Class A common stock is excluded from earnings per share as the redemption value approximates fair value.

 

F-14


Table of Contents
Index to Financial Statements

EXECUTIVE NETWORK PARTNERING CORPORATION

NOTES TO UNAUDITED CONDENSED FINANCIAL STATEMENTS

JUNE 30, 2022

 

The tables below present a reconciliation of the numerator and denominator used to compute basic and diluted net (loss) income per share of common stock for each class of common stock:

 

     For the Three Months Ended
June 30, 2022
    For the Three Months Ended
June 30, 2021
 
     Class A     Class B     Class F     Class A     Class B     Class F  

Basic net loss per common stock:

            

Numerator:

            

Allocation of net loss

   $ (13,636,123   $ (97,368   $ (268,737   $ (1,384,832   $ (9,888   $ (27,292

Denominator:

            

Weighted average common stock outstanding, basic and diluted

     42,014,000       300,000       828,000       42,014,000       300,000       828,000  
  

 

 

   

 

 

   

 

 

   

 

 

   

 

 

   

 

 

 

Basic and diluted net loss per share of common stock

   $ (0.32   $ (0.32   $ (0.32   $ (0.03   $ (0.03   $ (0.03
  

 

 

   

 

 

   

 

 

   

 

 

   

 

 

   

 

 

 

 

     For the Six Months Ended
June 30, 2022
    For the Six Months Ended
June 30, 2021
 
     Class A     Class B     Class F     Class A      Class B      Class F  

Basic net (loss) income per common stock:

              

Numerator:

              

Allocation of net (loss) income

   $ (10,400,072   $ (74,261   $ (204,962   $ 194,314      $ 1,388      $ 3,829  

Denominator:

              

Weighted average common stock outstanding, basic and diluted

     42,014,000       300,000       828,000       42,014,000        300,000        828,000  
  

 

 

   

 

 

   

 

 

   

 

 

    

 

 

    

 

 

 

Basic and diluted net (loss) income per share of common stock

   $ (0.25   $ (0.25   $ (0.25   $ 0.00      $ 0.00      $ 0.00  
  

 

 

   

 

 

   

 

 

   

 

 

    

 

 

    

 

 

 

Recent Accounting Pronouncements

In June 2022, the FASB issued ASU 2022-03, ASC Subtopic 820, “Fair Value Measurement of Equity Securities Subject to Contractual Sale Restrictions”. The ASU amends ASC 820 to clarify that a contractual sales restriction is not considered in measuring an equity security at fair value and to introduce new disclosure requirements for equity securities subject to contractual sale restrictions that are measured at fair value. The ASU applies to both holders and issuers of equity and equity-linked securities measured at fair value. The amendments in this ASU are effective for the Company in fiscal years beginning after December 15, 2023, and interim periods within those fiscal years. Early adoption is permitted for both interim and annual financial statements that have not yet been issued or made available for issuance. The Company is still evaluating the impact of this pronouncement on the condensed financial statements.

The Company’s management does not believe that any other recently issued, but not yet effective, accounting standards updates, if currently adopted, would have a material effect on the accompanying unaudited condensed financial statements.

 

F-15


Table of Contents
Index to Financial Statements

EXECUTIVE NETWORK PARTNERING CORPORATION

NOTES TO UNAUDITED CONDENSED FINANCIAL STATEMENTS

JUNE 30, 2022

 

Note 3—Initial Public Offering

Public CAPS

On September 18, 2020, the Company consummated its Initial Public Offering of 41,400,000 CAPS, which included 5,400,000 CAPS issued as a result of the underwriters’ exercise in full of their over-allotment option, at $10.00 per CAPS, generating gross proceeds of $414.0 million, and incurring offering costs of approximately $4.8 million.

Each CAPS consists of one share of Class A common stock and one-quarter of one redeemable warrant (each, a “Public Warrant”). Each whole Public Warrant may be exercised to purchase one share of Class A common stock for $11.50 per share, subject to adjustment (see Note 8).

Underwriting Agreement

The Company granted the underwriters a 45-day option to purchase up to 5,400,000 additional CAPS to cover any over-allotment, at the Initial Public Offering price less the underwriting discounts and commissions. The underwriters exercised the over-allotment option in full on September 18, 2020.

The underwriters were entitled to an underwriting discount of $0.01 per CAPS, or approximately $4.1 million in the aggregate, paid upon the closing of the Initial Public Offering.

Note 4—Related Party Transactions

Founder Shares and Performance Shares

On June 22, 2020, the Sponsor paid for certain offering costs on behalf of the Company in exchange for (i) 737,789 Class F common stock (the “Founder Shares”) in exchange for a capital contribution of $6,250, or approximately $0.008 per share and (ii) 1,200 shares of Class B common stock (the “Performance Shares”) for a capital contribution of $18,750, or $15.625 per share. On July 17, 2020 and March 24, 2021, the Company effected a 100:1 and a 2.5:1 forward stock split for each share of Class B common stock, respectively, resulting in an aggregate of 300,000 Performance Shares outstanding. On July 29, 2020, the Company effected a reverse stock split for Class F common stock, resulting in an aggregate of 690,000 shares of Class F common stock outstanding. On September 17, 2020, the Company effected a 1 for 1.2 forward stock split that increased the outstanding Class F common stock from 690,000 shares to 828,000 shares. All shares and associated amounts have been retroactively restated to reflect the stock splits. Of the 828,000 Founder Shares outstanding, up to 108,000 of the Founder Shares would be forfeited depending on the extent to which the underwriter’s over-allotment is exercised, so that such Founder Shares would represent 5% of the outstanding shares issued in the Initial Public Offering. The underwriters fully exercised their over-allotment option on September 18, 2020; thus, these 108,000 Founder Shares were no longer subject to forfeiture. The Founder Shares are entitled to (together with the Performance Shares) a number of votes representing 20% of the Company’s outstanding common stock (not including the private placement shares) prior to the completion of the Partnering Transaction.

The Initial Stockholders agreed not to transfer, assign or sell any of their Founder Shares until the earlier to occur of (i) 180 days after the completion of the Partnering Transaction and (ii) the date on which the Company completes a liquidation, merger, capital stock exchange or other similar transaction after the Partnering Transaction that results in all of the stockholders having the right to exchange their Class A common stock for cash, securities or other property; except to certain permitted transferees.

 

F-16


Table of Contents
Index to Financial Statements

EXECUTIVE NETWORK PARTNERING CORPORATION

NOTES TO UNAUDITED CONDENSED FINANCIAL STATEMENTS

JUNE 30, 2022

 

Private Placement CAPS

Substantially concurrently with the closing of the Initial Public Offering, the Company completed the private sale of 614,000 Private Placement CAPS, at a price of $10.00 per Private Placement CAPS to the Sponsor, generating gross proceeds to the Company of approximately $6.1 million.

Each Private Placement CAPS consists of one share of Class A common stock and one-quarter of one redeemable warrant (each, a “Private Placement Warrant”). Each Private Placement Warrant entitles the holder to purchase one share of Class A common stock at $11.50 per share. A portion of the proceeds from the sale of the Private Placement CAPS was added to the proceeds from the Initial Public Offering held in the Trust Account. If the Company does not complete a Partnering Transaction, then the proceeds will be part of the liquidating distribution to the Public Stockholders and the warrants will expire worthless.

Related Party Loans

On June 22, 2020, the Sponsor agreed to loan the Company up to an aggregate of $300,000 pursuant to an unsecured promissory note (the “Note”) to cover expenses related to this Initial Public Offering. This loan was payable without interest upon the completion of the Initial Public Offering. The Company borrowed approximately $171,000 under the Note. The Company fully repaid the Note on September 22, 2020. Subsequent to the repayment, the facility was no longer available to the Company.

In order to finance transaction costs in connection with a Partnering Transaction, the Sponsor or an affiliate of the Sponsor or certain of the Company’s officers and directors may, but are not obligated to, loan the Company funds as may be required (each a “Working Capital Loan”). Up to $1.5 million of such Working Capital Loans may be convertible into Private Placement CAPS (“Working Capital CAPS”) at a price of $10.00 per Working Capital CAPS at the option of the lender. The Working Capital CAPS would be identical to the Private Placement CAPS issued to the Sponsor.

The Company has elected the fair value option to account for its Working Capital Loan. As a result of applying the fair value option, the Company records each draw at fair value with a gain or loss recognized at issuance, and subsequent changes in fair value are recorded as change in the fair value of Working Capital Loan on the condensed statements of operations. On September 23, 2021, the Company issued a Working Capital Loan to ENPC Holdings, LLC (“Sponsor”), pursuant to which the Company borrowed $180,000 for ongoing expenses reasonably related to the business of the Company and the consummation of the Partnering Transaction. On October 27, 2021, the Company issued a Working Capital Loan to the Sponsor, pursuant to which the Company borrowed $180,000 for ongoing expenses reasonably related to the business of the Company and the consummation of the Partnering Transaction. On February 18, 2022, the Company issued a Working Capital Loan to the Sponsor, pursuant to which the Company borrowed $340,000 for ongoing expenses reasonably related to the business of the Company and the consummation of the Partnering Transaction. On May 17, 2022, the Company issued a Working Capital Loan to the Sponsor, pursuant to which the Company borrowed approximately $158,000 for ongoing expenses reasonably related to the business of the Company and the consummation of the Partnering Transaction. On May 27, 2022, the Company issued a Working Capital Loan to the Sponsor, pursuant to which the Company borrowed $620,000 for ongoing expenses reasonably related to the business of the Company and the consummation of the Partnering Transaction. The Working Capital Loan does not bear any interest. All unpaid principal under the Working Capital Loan will be due and payable in full on the earlier of (i) January 11, 2023 and (ii) the effective date of the Partnering Transaction (such earlier date, the “Maturity Date”). The Sponsor will have the option, at the time of consummation of a Partnering Transaction, to convert any amounts outstanding under the Working Capital Loan into Working Capital CAPS.

 

F-17


Table of Contents
Index to Financial Statements

EXECUTIVE NETWORK PARTNERING CORPORATION

NOTES TO UNAUDITED CONDENSED FINANCIAL STATEMENTS

JUNE 30, 2022

 

During the three and six months ended June 30, 2022, the Company borrowed approximately $778,000 and $960,000, respectively, pursuant to the Working Capital Loans for ongoing expenses reasonably related to the business of the Company and the consummation of the Partnering Transaction. As of June 30, 2022 and December 31, 2021, the Company had approximately $1.5 million and $430,000 outstanding under the Working Capital Loan, respectively.

Administrative Services Agreement

Commencing on the date that the Company’s securities are first listed on the New York Stock Exchange through the earlier of consummation of the Partnering Transaction and the Company’s liquidation, the Company will pay an affiliate of the Sponsor for office space, secretarial and administrative services provided to members of the Company’s management team $20,000 per month. The Company incurred $60,000 in expenses in connection with such services during the three months ended June 30, 2022 and 2021, and $120,000 in expenses during the six months ended June 30, 2022 and 2021, as reflected in the accompanying unaudited condensed statements of operations. As of June 30, 2022 and December 31, 2021, there were $100,000 and $0 outstanding in accounts payable—related party, respectively.

In addition, the Sponsor, executive officers and directors, or any of their respective affiliates will be reimbursed for any out-of-pocket expenses incurred in connection with activities on the Company’s behalf such as identifying potential target businesses and performing due diligence on suitable Partnering Transactions. The Company’s audit committee will review on a quarterly basis all payments that were made to the Sponsor, executive officers or directors, or their affiliates.

Note 5—Commitments and Contingencies

Registration Rights

The holders of the Founder Shares, Performance Shares, private placement warrants and private placement shares underlying the Private Placement CAPS and the Private Placement CAPS that may be issued upon conversion of Working Capital Loans (and any shares of Class A common stock into which such securities may convert and that may be issued upon exercise of private placement warrants) are entitled to registration rights pursuant to a registration rights agreement, requiring the Company to register such securities for resale. The holders of these securities are entitled to make up to three demands, excluding short form demands, that the Company registers such securities. In addition, the holders have certain “piggy-back” registration rights with respect to registration statements filed subsequent to the completion of the Partnering Transaction. The Company will bear the expenses incurred in connection with the filing of any such registration statements.

Partnering Transaction Advisory Engagement Letter.

In September 2020, the Company engaged Evercore Group L.L.C. as a capital markets advisor in connection with the Partnering Transaction to assist the Company with the potential Partnering Transaction. The Company agreed to pay Evercore Group L.L.C. for such services upon the consummation of the Partnering Transaction a cash fee in an amount equal to 2.25% of the gross proceeds of the Initial Public Offering (exclusive of any applicable finders’ fees which might become payable), which equates to approximately $9.3 million. Pursuant to the terms of the capital markets advisory agreement, no fee will be due if the Company does not complete a Partnering Transaction. On May 15, 2022, Evercore Group L.L.C agreed to waive their right to such fee and such agreement was terminated.

 

F-18


Table of Contents
Index to Financial Statements

EXECUTIVE NETWORK PARTNERING CORPORATION

NOTES TO UNAUDITED CONDENSED FINANCIAL STATEMENTS

JUNE 30, 2022

 

Risks and Uncertainties

Management continues to evaluate the impact of the COVID-19 pandemic on the industry and has concluded that while it is reasonably possible that the pandemic could have a negative effect on the Company’s financial position, and the results of its operations and/or search for a target company, the specific impact is not readily determinable as of the date of the unaudited condensed financial statements. The unaudited condensed financial statements do not include any adjustments that might result from the outcome of this uncertainty.

In February 2022, the Russian Federation and Belarus commenced a military action with the country of Ukraine. As a result of this action, various nations, including the United States, have instituted economic sanctions against the Russian Federation and Belarus. Further, the impact of this action and related sanctions on the world economy is not determinable as of the date of these unaudited condensed financial statements, and the specific impact on the Company’s financial condition, results of operations, and cash flows is also not determinable as of the date of these unaudited condensed financial statements.

Note 6—Warrants

No fractional warrants will be issued upon separation of the CAPS and only whole warrants will trade. Each whole warrant entitles the registered holder to purchase one share of Class A common stock at a price of $11.50 per share, subject to adjustment as discussed below, at any time commencing on the later of 12 months from the closing of the Initial Public Offering and 30 days after the completion of a Partnering Transaction, provided in each case that the Company has an effective registration statement under the Securities Act covering the shares of Class A common stock issuable upon exercise of the warrants and a current prospectus relating to them is available (or the Company permits holders to exercise their warrants on a cashless basis under the circumstances specified in the warrant agreement) and such shares are registered, qualified or exempt from registration under the securities, or blue sky, laws of the state of residence of the holder. The Company has agreed that as soon as practicable, but in no event later than fifteen (15) business days after the closing of the Partnering Transaction, the Company will use its commercially reasonable efforts to file with the SEC a registration statement for the registration, under the Securities Act, of the shares of Class A common stock issuable upon exercise of the warrants. The Company will use its best efforts to cause the same to become effective and to maintain the effectiveness of such registration statement, and a current prospectus relating thereto, until the expiration of the warrants in accordance with the provisions of the warrant agreement. If a registration statement covering the shares of Class A common stock issuable upon exercise of the warrants is not effective by the sixtieth (60th) business day after the closing of the Partnering Transaction, warrant holders may, until such time as there is an effective registration statement and during any period when the Company will have failed to maintain an effective registration statement, exercise warrants on a “cashless basis” in accordance with Section 3(a)(9) of the Securities Act or another exemption. Notwithstanding the above, if the shares of Class A common stock are at the time of any exercise of a warrant not listed on a national securities exchange such that they satisfy the definition of a “covered security” under Section 18(b)(1) of the Securities Act, the Company may, at its option, require holders of Public Warrants who exercise their warrants to do so on a “cashless basis” in accordance with Section 3 (a)(9) of the Securities Act and, in the event the Company so elect, it will not be required to file or maintain in effect a registration statement, and in the event the Company does not so elect, it will use its best efforts to register or qualify the shares under applicable blue sky laws to the extent an exemption is not available.

The warrants will expire five years after the completion of the Partnering Transaction, or earlier upon redemption or liquidation. In addition, if (x) the Company issues additional Class A common stock or equity-linked securities for capital raising purposes in connection with the Partnering Transaction at an issue price or effective issue price of less than $9.20 per share of Class A common stock (with such issue price or effective issue price to be

 

F-19


Table of Contents
Index to Financial Statements

EXECUTIVE NETWORK PARTNERING CORPORATION

NOTES TO UNAUDITED CONDENSED FINANCIAL STATEMENTS

JUNE 30, 2022

 

determined in good faith by the board of directors and, in the case of any such issuance to the Initial Stockholders or its affiliates, without taking into account any shares held by the Initial Stockholders or such affiliates, as applicable, prior to such issuance) (the “Newly Issued Price”), (y) the aggregate gross proceeds from such issuances represent more than 60% of the total equity proceeds, and interest thereon, available for the funding of the Partnering Transaction on the date of the consummation of the Partnering Transaction (net of redemptions), and (z) the volume weighted average trading price of the shares of Class A common stock during the 20 trading day period starting on the trading day after the day on which the Company consummates its Partnering Transaction (such price, the “Market Value”) is below $9.20 per share, the exercise price of the warrants will be adjusted (to the nearest cent) to be equal to 110% of the Newly Issued Price, and the $18.00 per share redemption trigger price described below will be adjusted (to the nearest cent) to be equal to 180% of the higher of the Market Value and the Newly Issued Price.

The Private Placement Warrants are identical to the Public Warrants, except that the Private Placement Warrants and the shares of Class A common stock issuable upon exercise of the Private Placement Warrants will not be transferable, assignable or salable until 30 days after the completion of a Partnering Transaction, subject to certain limited exceptions. Additionally, the Private Placement Warrants will be non-redeemable so long as they are held by the Sponsor or its permitted transferees. If the Private Placement Warrants are held by someone other than the Sponsor or its permitted transferees, the Private Placement Warrants will be redeemable by the Company and exercisable by such holders on the same basis as the Public Warrants.

The Company may also redeem the Public Warrants, in whole and not in part, at a price of $0.01 per warrant:

 

   

at any time while the warrants are exercisable,

 

   

upon a minimum of 30 days’ prior written notice of redemption,

 

   

if, and only if, the last sales price of shares of the Class A common stock equals or exceeds $18.00 per share for any 20 trading days within a 30 trading day period (the “30-day trading period”) ending three business days before the Company sends the notice of redemption, and

 

   

if, and only if, there is a current registration statement in effect with respect to the shares of Class A common stock underlying such warrants commencing five business days prior to the 30-day trading period and continuing each day thereafter until the date of redemption.

If the Company calls the Public Warrants for redemption, management will have the option to require all holders that wish to exercise the Public Warrants to do so on a “cashless basis,” as described in the warrant agreement.

In no event will the Company be required to net cash settle any warrant. If the Company is unable to complete a Partnering Transaction within the Partnering Period and the Company liquidates the funds held in the Trust Account, holders of warrants will not receive any of such funds with respect to their warrants, nor will they receive any distribution from the Company’s assets held outside of the Trust Account with the respect to such warrants. Accordingly, the warrants may expire worthless.

As of June 30, 2022 and December 31, 2021, the Company had 10,350,000 Public Warrants and 153,500 Private Placement Warrants outstanding.

Note 7—Class A Common Stock Subject to Possible Redemption

The Company’s Class A common stock feature certain redemption rights that are considered to be outside of the Company’s control and subject to the occurrence of future events. The Company is authorized to issue

 

F-20


Table of Contents
Index to Financial Statements

EXECUTIVE NETWORK PARTNERING CORPORATION

NOTES TO UNAUDITED CONDENSED FINANCIAL STATEMENTS

JUNE 30, 2022

 

380,000,000 Class A common stock with a par value of $0.0001 per share. Holders of the Company’s Class A common stock are entitled to one vote for each share. As of June 30, 2022 and December 31, 2021, there were 41,400,000 Class A common stock outstanding, which were all subject to possible redemption and are classified outside of permanent equity in the condensed balance sheets.

The Class A common stock subject to possible redemption reflected on the condensed balance sheets is reconciled on the following table:

 

Gross proceeds from Initial Public Offering

   $ 414,000,000  

Less:

  

Fair value of Public Warrants at issuance

     (13,558,500

Offering costs allocated to Class A common stock subject to possible redemption

     (4,588,064

Plus:

  

Accretion on Class A common stock subject to possible redemption value

     18,146,564  
  

 

 

 

Class A common stock subject to possible redemption as of December 31, 2021

     414,000,000  

Increase in redemption value of Class A common stock subject to redemption

     70,397  
  

 

 

 

Class A common stock subject to possible redemption as of June 30, 2022

   $ 414,070,397  
  

 

 

 

Note 8—Stockholders’ Deficit

Preferred stock-The Company is authorized to issue 1,000,000 shares of preferred stock with a par value of $0.0001 per share. As of June 30, 2022 and December 31, 2021, there were no shares of preferred stock issued or outstanding.

Class A Common Stock-The Company is authorized to issue 380,000,000 shares of Class A common stock with a par value of $0.0001 per share. As of June 30, 2022 and December 31, 2021, there were 42,014,000 shares of Class A common stock issued and outstanding, 41,400,000 shares of which were subject to possible redemption and are classified as temporary equity in the accompanying unaudited condensed balance sheets.

Class B Common Stock-The Company is authorized to issue 1,000,000 shares of Class B common stock with a par value of $0.0001 per share. On July 17, 2020, the Company effected a 100:1 stock split for each share of Class B common stock, resulting in an aggregate of 120,000 shares of Class B common stock outstanding. On March 24, 2021, the Company effected a 2.5:1 forward stock split for each share of Class B common stock, resulting in an aggregate of 300,000 shares of Class B common stock outstanding. All shares and associated amounts have been retroactively restated to reflect the stock split. As of June 30, 2022 and December 31, 2021, there were 300,000 shares of Class B common stock issued and outstanding.

Each year following the completion of a Partnering Transaction, 10,000 shares of the Company’s Class B shares will convert into 1,000 shares of Class A common stock. However, if the price of a share of the Company’s Class A common stock exceeds $11.00 for 20 out of any 30 trading days following the completion of the Partnering Transaction, then the number of shares of Class A common stock deliverable (“conversion shares”) will be calculated as the greater of: (1) (a) 20% of the increase in the price of one Class A, year-over-year (but

 

F-21


Table of Contents
Index to Financial Statements

EXECUTIVE NETWORK PARTNERING CORPORATION

NOTES TO UNAUDITED CONDENSED FINANCIAL STATEMENTS

JUNE 30, 2022

 

only after the price exceeds the “price threshold” being initially $10.00 and adjusted at the beginning of each year to be equal to the greater of: (i) the price of the Class A common stock for the previous year; and (ii) the price threshold at the end of the previous year) multiplied by (b) the number of shares of Class A common stock outstanding at the close of the Partnering Transaction, excluding those shares of Class A common stock received by the Sponsor through the Class F common stock; and (2) 2,500 shares of Class A common stock. This calculation shall be based on the Company’s fiscal year which may change as a result of the Partnering Transaction. The increase in the price of the Class A common stock, shall be based on the Company’s annual volume weighted average price (“VWAP”) for the Company’s fiscal year provided that with respect to the 12th fiscal year end following the Partnering Transaction the conversion calculation for the remaining 10,000 shares of Class B shares, the calculation shall be the greater of (i) such annual VWAP and (ii) the VWAP of the last 20 trading days of such fiscal year.

The conversion shares will be calculated not only on the increase of the price of one share of Class A common stock but also on any dividends paid on one share of Class A common stock in such year. The price threshold for a particular year will be reduced by the dividends per shares of Class A common stock paid in such year. Upon a change of control, holders of the Class B shares shall receive the greater of: (a) the value of 6,000,000 shares of Class A common stock at the time of the announcement of the change of control or $60,000,000. Such calculation shall decrease by 1/12 each year.

For so long as any shares of Class B common stock remain outstanding, the Company may not, without the prior vote or written consent of the holders of a majority of the shares of Class B common stock then outstanding, voting separately as a single class, amend, alter or repeal any provision the Company’s amended and restated certificate of incorporation, whether by merger, consolidation or otherwise, if such amendment, alteration or repeal would alter or change the powers, preferences or relative, participating, optional or other or special rights of the Class B common stock.

Class F Common Stock-The Company is authorized to issue 50,000,000 shares of Class F common stock with a par value of $0.0001 per share. On July 29, 2020, the Company effected a reverse stock split for Class F common stock, resulting in an aggregate of 690,000 shares of Class F common stock outstanding. On September 17, 2020, the Company effected a 1 for 1.2 forward stock split that increased the outstanding Class F common stock from 690,000 to 828,000 shares. All shares and associated amounts have been retroactively restated to reflect the reverse stock split on July 29, 2020 and the 1 for 1.2 forward stock split on September 17, 2020. As of June 30, 2022 and December 31, 2021, there were 828,000 shares of Class F common stock issued and outstanding.

The Founder Shares will automatically convert into shares of Class A common stock concurrently with or immediately following the consummation of a Partnering Transaction on a one-for-one basis, subject to adjustment for stock splits, stock dividends, reorganizations, recapitalizations and the like. In the case that additional shares of Class A common stock or equity-linked securities are issued or deemed issued in connection with a Partnering Transaction, the number of shares of Class A common stock issuable upon conversion of all Founder Shares will equal, in the aggregate, on an as converted basis, 5% of the total number of shares of Class A common stock outstanding after such conversion (including the private placement shares) including the total number of shares of Class A common stock issued, or deemed issued or issuable upon conversion or exercise of any equity-linked securities or rights issued or deemed issued, by the Company in connection with or in relation to the consummation of the Partnering Transaction, provided that such conversion of Founder Shares will never occur on a less than one-for-one basis.

For so long as any shares of Class F common stock remain outstanding, the Company may not, without the prior vote or written consent of the holders of a majority of the shares of Class F common stock then outstanding,

 

F-22


Table of Contents
Index to Financial Statements

EXECUTIVE NETWORK PARTNERING CORPORATION

NOTES TO UNAUDITED CONDENSED FINANCIAL STATEMENTS

JUNE 30, 2022

 

voting separately as a single class, amend, alter or repeal any provision of the Company’s certificate of incorporation, whether by merger, consolidation or otherwise, if such amendment, alteration or repeal would alter or change the powers, preferences or relative, participating, optional or other or special rights of the shares of Class F common stock. Any action required or permitted to be taken at any meeting of the holders of shares of Class F common stock may be taken without a meeting, without prior notice and without a vote, if a consent or consents in writing, setting forth the action so taken, shall be signed by the holders of the outstanding shares of Class F common stock having not less than the minimum number of votes that would be necessary to authorize or take such action at a meeting at which all shares of Class F common stock were present and voted.

Note 9—Fair Value Measurements

The following tables present information about the Company’s financial assets and liabilities that are measured at fair value on a recurring basis as of June 30, 2022 and December 31, 2021 by level within the fair value hierarchy:

 

     Fair Value Measured as of June 30, 2022  
     Level 1      Level 2      Level 3      Total  

Assets:

           

Investments held in Trust Account—U.S. Treasury Securities

   $ 414,553,871      $ —        $ —        $ 414,553,871  

Liabilities:

           

Warrant liabilities—Public Warrants

   $ 9,418,500      $ —        $ —        $ 9,418,500  

Warrant liabilities—Private Placement Warrants

   $ —        $ —        $ 141,220      $ 141,220  
     Fair Value Measured as of December 31, 2021  
     Level 1      Level 2      Level 3      Total  

Assets:

           

Investments held in Trust Account—U.S. Treasury Securities

   $ 414,052,978      $ —        $ —        $ 414,052,978  

Liabilities:

           

Warrant liabilities—Public Warrants

   $ 7,027,650      $ —        $ —        $ 7,027,650  

Warrant liabilities—Private Placement Warrants

   $ —        $ —        $ 107,910      $ 107,910  

Transfers to/from Levels 1, 2, and 3 are recognized at the beginning of the reporting period. There were no transfers between levels for the three and six months ended June 30, 2022 and 2021.

The fair value of the warrants issued in connection with the Initial Public Offering was initially measured using a Monte-Carlo simulation model and subsequently been measured based on the listed market price of such warrants at each measurement date when separately listed and traded in November 2020. The fair value of the warrants issued in connection with the Private Placement has been estimated using a Black-Scholes Option Pricing model at each measurement date.

The estimated fair value of the Private Placement Warrants has been determined using Level 3 inputs. Inherent in a Black-Scholes Option Pricing model are assumptions related to expected stock-price volatility, expected life, risk-free interest rate and dividend yield. The Company estimates the implied volatility based on the trading price

 

F-23


Table of Contents
Index to Financial Statements

EXECUTIVE NETWORK PARTNERING CORPORATION

NOTES TO UNAUDITED CONDENSED FINANCIAL STATEMENTS

JUNE 30, 2022

 

of the public warrants as of the valuation date. The risk-free interest rate is based on the U.S. Treasury zero-coupon yield curve on the grant date for a maturity similar to the expected remaining life of the warrants. The expected life of the warrants is assumed to be equivalent to their remaining contractual term. The dividend rate is based on the historical rate, which the Company anticipates remaining at zero.

The following table provides quantitative information regarding Level 3 fair value measurements inputs at their measurement:

 

     June 30, 2022     December 31, 2021  

Exercise price

   $ 11.50     $ 11.50  

Stock price

   $ 9.99     $ 9.81  

Term (in years)

     5.00       5.00  

Volatility

     11.00     14.20

Risk-free interest rate

     3.01     1.34

Dividend yield

     0.00     0.00

Probability of success

     90.00     80.00

The change in the fair value of the derivative warrant liabilities measured with Level 3 inputs for the three and six months ended June 30, 2022 and 2021 is summarized as follows:

 

Level 3 warrant liabilities as of December 31, 2021

   $ 107,910  

Change in fair value of warrant liabilities

     (60,325
  

 

 

 

Level 3 warrant liabilities as of March 31, 2022

     47,585  

Change in fair value of warrant liabilities

     93,635  
  

 

 

 

Level 3 warrant liabilities as of June 30, 2022

   $ 141,220  
  

 

 

 

Level 3 warrant liabilities as of December 31, 2020

   $ 165,780  

Change in fair value of warrant liabilities

     (30,700
  

 

 

 

Level 3 warrant liabilities as of March 31, 2021

     135,080  

Change in fair value of warrant liabilities

     23,025  
  

 

 

 

Level 3 warrant liabilities as of June 30, 2021

   $ 158,105  
  

 

 

 

Note 10—Subsequent Events

Management has evaluated subsequent events to determine if events or transactions occurring through the date of the unaudited condensed financial statements were issued. Based upon this review, the Company did not identify any subsequent event that would have required adjustment or disclosure in the unaudited condensed financial statements.

 

F-24


Table of Contents
Index to Financial Statements

Report of Independent Registered Public Accounting Firm

To the Stockholders and the Board of Directors of

Executive Network Partnering Corporation

Opinion on the Financial Statements

We have audited the accompanying balance sheets of Executive Network Partnering Corporation (the “Company”) as of December 31, 2021 and 2020, the related statements of operations, changes in stockholders’ deficit and cash flows for the year ended December 31, 2021 and for the period from June 22, 2020 (inception) through December 2020, and the related notes (collectively referred to as the “financial statements”). In our opinion, the financial statements present fairly, in all material respects, the financial position of the Company as of December 31, 2021 and 2020, and the results of its operations and its cash flows for the year ended December 31, 2021 and for the period from June 22, 2020 (inception) through December 2020, in conformity with accounting principles generally accepted in the United States of America.

Going Concern

The accompanying financial statements have been prepared assuming that the Company will continue as a going concern. As discussed in Note 1 to the financial statements, if the Company is unable to raise additional funds to alleviate liquidity needs and complete a partnering transaction by December 18, 2022 then the Company will cease all operations except for the purpose of liquidating. The liquidity condition and date for mandatory liquidation and subsequent dissolution raises substantial doubt about the Company’s ability to continue as a going concern. Management’s plans in regard to these matters are also described in Note 1. The financial statements do not include any adjustments that might result from the outcome of this uncertainty.

Basis for Opinion

These financial statements are the responsibility of the Company’s management. Our responsibility is to express an opinion on the Company’s financial statements based on our audits. We are a public accounting firm registered with the Public Company Accounting Oversight Board (United States) (“PCAOB”) and are required to be independent with respect to the Company in accordance with the U.S. federal securities laws and the applicable rules and regulations of the Securities and Exchange Commission and the PCAOB.

We conducted our audits in accordance with the standards of the PCAOB. Those standards require that we plan and perform the audits to obtain reasonable assurance about whether the financial statements are free of material misstatement, whether due to error or fraud. The Company is not required to have, nor were we engaged to perform, an audit of its internal control over financial reporting. As part of our audits, we are required to obtain an understanding of internal control over financial reporting but not for the purpose of expressing an opinion on the effectiveness of the Company’s internal control over financial reporting. Accordingly, we express no such opinion.

Our audits included performing procedures to assess the risks of material misstatement of the financial statements, whether due to error or fraud, and performing procedures that respond to those risks. Such procedures included examining, on a test basis, evidence regarding the amounts and disclosures in the financial statements. Our audits also included evaluating the accounting principles used and significant estimates made by management, as well as evaluating the overall presentation of the financial statements. We believe that our audits provide a reasonable basis for our opinion.

/s/ WithumSmith+Brown, PC

We have served as the Company’s auditor since 2020.

New York, New York

March 30, 2022

PCAOB ID Number 100

 

F-25


Table of Contents
Index to Financial Statements

EXECUTIVE NETWORK PARTNERING CORPORATION

BALANCE SHEETS

 

     December 31,  
     2021     2020  

Assets:

    

Current assets:

    

Cash

   $ 93,862     $ 888,097  

Prepaid expenses

     206,980       440,771  
  

 

 

   

 

 

 

Total current assets

     300,842       1,328,868  

Investments held in Trust Account

     414,052,978       414,011,571  
  

 

 

   

 

 

 

Total Assets

   $ 414,353,820     $ 415,340,439  
  

 

 

   

 

 

 

Liabilities, Class A Common Stock Subject to Possible Redemption and Stockholders’ Deficit:

    

Current liabilities:

    

Accounts payable

   $ 68,735     $ 80,044  

Accrued expenses

     953,135       107,000  

Franchise tax payable

     174,603       104,159  
  

 

 

   

 

 

 

Total current liabilities

     1,196,473       291,203  

Convertible note—related party

     430,000       —    

Derivative warrant liabilities

     7,135,560       10,929,780  
  

 

 

   

 

 

 

Total Liabilities

     8,762,033       11,220,983  

Commitments and Contingencies

    

Class A common stock subject to possible redemption; $0.0001 par value; 41,400,000 shares issued and outstanding at $10.00 per share redemption value as of December 31, 2021 and 2020 (1)

     414,000,000       414,000,000  

Stockholders’ Deficit:

    

Preferred stock, $0.0001 par value; 1,000,000 shares authorized; none issued or outstanding as of December 31, 2021 and 2020

     —         —    

Class A common stock, $0.0001 par value; 380,000,000 shares authorized; 614,000 shares issued and outstanding as of December 31, 2021 and 2020 (1)

     61       61  

Class B common stock, $0.0001 par value; 1,000,000 shares authorized; 300,000 shares issued and outstanding as of December 31, 2021 and 2020 (1)

     30       30  

Class F common stock, $0.0001 par value; 50,000,000 shares authorized; 828,000 shares issued and outstanding as of December 31, 2021 and 2020

     83       83  

Additional paid-in capital

     —         —    

Accumulated deficit

     (8,408,387     (9,880,718
  

 

 

   

 

 

 

Total stockholders’ deficit

     (8,408,213     (9,880,544
  

 

 

   

 

 

 

Total Liabilities, Class A Common Stock Subject to Possible Redemption and Stockholders’ Deficit

   $ 414,353,820     $ 415,340,439  
  

 

 

   

 

 

 

 

(1)

On March 24, 2021, the Company effected a 2.5:1 forward stock split for each share of Class A common stock and Class B common stock issued and outstanding. All shares and associated amounts have been retroactively restated to reflect the stock split.

The accompanying notes are an integral part of these financial statements.

 

F-26


Table of Contents
Index to Financial Statements

EXECUTIVE NETWORK PARTNERING CORPORATION

STATEMENTS OF OPERATIONS

 

Operating expenses

   For the Year Ended
December 31, 2021
    For the Period from
June 22,
2020 (Inception)
through December 31,
2020
 

General and administrative expenses

   $ 1,964,225     $ 172,982  

Administrative fee—related party

     240,000       80,000  

Franchise tax expense

     159,071       104,159  
  

 

 

   

 

 

 

Loss from operations

     (2,363,296     (357,141

Change in fair value of derivative warrant liabilities

     3,794,220       2,835,950  

Offering costs associated with derivative warrant liabilities

     —         (182,130

Income from investments held in Trust Account

     41,407       11,571  
  

 

 

   

 

 

 

Net income

   $ 1,472,331     $ 2,308,250  
  

 

 

   

 

 

 

Weighted average shares outstanding of Class A common stock, basic and diluted (1)

     42,014,000       22,857,358  
  

 

 

   

 

 

 

Basic and diluted net income per share of Class A common stock

   $ 0.03     $ 0.10  
  

 

 

   

 

 

 

Weighted average shares outstanding of Class B common stock, basic and diluted (2)

     300,000       300,000  
  

 

 

   

 

 

 

Basic and diluted net income per share of Class B common stock

   $ 0.03     $ 0.10  
  

 

 

   

 

 

 

Weighted average shares outstanding of Class F common stock, basic and diluted (3)

     828,000       778,756  
  

 

 

   

 

 

 

Basic and diluted net income per share of Class F common stock

   $ 0.03     $ 0.10  
  

 

 

   

 

 

 

 

(1)

On March 24, 2021, the Company effected a 2.5:1 forward stock split for each share of Class A common stock issued and outstanding. All shares and associated amounts have been retroactively restated to reflect the stock split.

(2)

On July 17, 2020, the Company effected a 100:1 stock split for each share of Class B common stock issued and outstanding. On March 24, 2021, the Company effected a 2.5:1 forward stock split for each share of Class B common stock issued and outstanding. All shares and associated amounts have been retroactively restated to reflect the stock splits.

(3)

On July 29, 2020, the Company effected a reverse stock split for all Class F common stock issued and outstanding. On September 17, 2020, the Company effected a 1 for 1.2 forward stock split for all Class F common stock issued and outstanding. All shares and associated amounts have been retroactively restated to reflect the stock splits.

The accompanying notes are an integral part of these financial statements.

 

F-27


Table of Contents
Index to Financial Statements

EXECUTIVE NETWORK PARTNERING CORPORATION

STATEMENTS OF CHANGES IN STOCKHOLDERS’ DEFICIT

 

    FOR THE YEAR ENDED DECEMBER 31, 2021  
    Common Stock     Additional
Paid-In
Capital
    Accumulated
Deficit
    Total
Stockholders’
Deficit
 
    Class A (1)     Class B (2)     Class F (3)  
    Shares     Amount     Shares     Amount     Shares     Amount  

Balance—December 31, 2020

    614,000     $ 61       300,000     $ 30       828,000     $ 83     $ —     $ (9,880,718   $ (9,880,544

Net income

    —         —         —         —         —         —         —         1,472,331       1,472,331  
 

 

 

   

 

 

   

 

 

   

 

 

   

 

 

   

 

 

   

 

 

   

 

 

   

 

 

 

Balance—December 31, 2021

    614,000     $ 61       300,000     $ 30       828,000     $ 83     $ —     $ (8,408,387   $ (8,408,213
 

 

 

   

 

 

   

 

 

   

 

 

   

 

 

   

 

 

   

 

 

   

 

 

   

 

 

 
    FOR THE PERIOD FROM JUNE 22, 2020 (INCEPTION) THROUGH DECEMBER 31, 2020  
    Common Stock     Additional
Paid-In
Capital
    Accumulated
Deficit
    Total
Stockholders’
Deficit
 
    Class A (1)     Class B (2)     Class F (3)  
    Shares     Amount     Shares     Amount     Shares     Amount  

Balance—June 22, 2020 (inception)

    —       $ —       —       $ —       —       $ —     $ —     $ —     $ —  

Issuance of Class B common stock to Sponsor

    —         —         300,000       30       —         —         18,720       —         18,750  

Issuance of Class F common stock to Sponsor

    —         —         —         —         828,000       83       6,167       —         6,250  

Sale of 614,000 Private Placement CAPSTM, net of fair value of Private Placement Warrants

    614,000       61             —         —         —         5,932,709       —         5,932,770  

Accretion on Class A common stock subject to possible redemption amount

    —         —         —         —         —         —         (5,957,596     (12,188,968     (18,146,564

Net income

    —         —         —         —         —         —         —         2,308,250       2,308,250  
 

 

 

   

 

 

   

 

 

   

 

 

   

 

 

   

 

 

   

 

 

   

 

 

   

 

 

 

Balance—December 31, 2020

    614,000     $ 61       300,000     $ 30       828,000     $ 83     $ —     $ (9,880,718   $ (9,880,544
 

 

 

   

 

 

   

 

 

   

 

 

   

 

 

   

 

 

   

 

 

   

 

 

   

 

 

 

 

(1)

On March 24, 2021, the Company effected a 2.5:1 forward stock split for each share of Class A common stock, issued and outstanding. All shares and associated amounts have been retroactively restated to reflect the stock split.

(2)

On July 17, 2020, the Company effected a 100:1 stock split for each share of Class B common stock issued and outstanding. On March 24, 2021, the Company effected a 2.5:1 forward stock split for each share of Class B common stock issued and outstanding. All shares and associated amounts have been retroactively restated to reflect the stock splits.

(3)

On July 29, 2020, the Company effected a reverse stock split for all Class F common stock issued and outstanding. On September 17, 2020, the Company effected a 1 for 1.2 forward stock split for all Class F common stock issued and outstanding. All shares and associated amounts have been retroactively restated to reflect the stock splits.

The accompanying notes are an integral part of these financial statements.

 

F-28


Table of Contents
Index to Financial Statements

EXECUTIVE NETWORK PARTNERING CORPORATION

STATEMENTS OF CASH FLOWS

 

     For the Year Ended
December 31, 2021
    For the Period
from June 22, 2020
(Inception) through
December 31, 2020
 

Cash Flows from Operating Activities:

    

Net income

   $ 1,472,331     $ 2,308,250  

Adjustments to reconcile net income to net cash used in operating activities:

    

Change in fair value of derivative warrant liabilities

     (3,794,220     (2,835,950

General and administrative expenses paid by related party under note payable

     —         29,287  

Offering costs associated with derivative warrant liabilities

     —         182,130  

Interest income from investments held in Trust Account

     (41,407     (11,571

Changes in assets and liabilities:

    

Prepaid expenses

     233,791       (440,771

Accounts payable

     (11,309     80,044  

Accrued expenses

     846,135       22,000  

Franchise tax payable

     70,444       104,159  
  

 

 

   

 

 

 

Net cash used in operating activities

     (1,224,235     (562,422
  

 

 

   

 

 

 

Cash Flows from Investing Activities

    

Cash deposited in Trust Account

     —         (414,000,000
  

 

 

   

 

 

 

Net cash used in investing activities

     —         (414,000,000
  

 

 

   

 

 

 

Cash Flows from Financing Activities:

    

Proceeds received from initial public offering, gross

     —         414,000,000  

Proceeds received from private placement

     —         6,140,000  

Proceeds from Convertible note - related party

     430,000       —    

Repayment of note payable to related party

     —         (171,450

Offering costs paid

     —         (4,518,031
  

 

 

   

 

 

 

Net cash provided by financing activities

     430,000       415,450,519  
  

 

 

   

 

 

 

Net change in cash

     (794,235     888,097  

Cash—beginning of the period

     888,097       —    
  

 

 

   

 

 

 

Cash—end of the period

   $ 93,862     $ 888,097  
  

 

 

   

 

 

 

Supplemental disclosure of noncash activities:

    

Offering costs paid in exchange for issuance of Class B common stock to Sponsor

   $ —     $ 18,750  

Offering costs paid in exchange for issuance of Class F common stock to Sponsor

   $ —     $ 6,250  

Offering costs included in accrued expenses

   $ —     $ 85,000  

Offering costs paid through note payable

   $ —     $ 142,163  

The accompanying notes are an integral part of these financial statements.

 

F-29


Table of Contents
Index to Financial Statements

EXECUTIVE NETWORK PARTNERING CORPORATION

NOTES TO FINANCIAL STATEMENTS

NOTE 1—Description of Organization, Business Operations and Going Concern

Organization and General

Executive Network Partnering Corporation (the “Company”) is a blank check company incorporated in Delaware on June 22, 2020. The Company was formed for the purpose of identifying a company to partner with, in order to effectuate a merger, share exchange, asset acquisition, share purchase, reorganization or similar partnering transaction with one or more businesses (“Partnering Transaction”). The Company may pursue a Partnering Transaction in any business or industry but expect to focus on a business where the Company believes its strong network, operational background, and aligned economic structure will provide the Company with a competitive advantage. The Company is an emerging growth company and, as such, the Company is subject to all of the risks associated with emerging growth companies. The Company’s sponsor is ENPC Holdings, LLC, a Delaware limited liability company (the “Sponsor”).

As of December 31, 2021, the Company had not commenced any operations. All activity for the period from June 22, 2020 (inception) through December 31, 2021 relates to the Company’s formation and the initial public offering (“Initial Public Offering”) and since the closing of the Initial Public Offering, the search for a prospective initial Partnering Transaction. The Company will not generate any operating revenues until after the completion of its initial Partnering Transaction, at the earliest. The Company will generate non-operating income in the form of interest income on investments held in Trust Account from the proceeds derived from the Initial Public Offering.

Financing

The registration statement for the Company’s Initial Public Offering was declared effective on September 15, 2020. On September 18, 2020, the Company consummated its Initial Public Offering of 41,400,000 of its securities called CAPSTM (“CAPSTM”) (with respect to the Class A common stock included in the CAPSTM being offered, the “Public Shares”), which included 5,400,000 CAPSTM issued as a result of the underwriters’ exercise in full of their over-allotment option, at $10.00 per CAPSTM, generating gross proceeds of $414.0 million, and incurring offering costs of approximately $4.8 million.

Concurrently with the closing of the Initial Public Offering, the Company completed the private sale of 614,000 private placement CAPSTM (“Private Placement CAPSTM”), at a price of $10.00 per Private Placement CAPSTM to the Sponsor (the “Private Placement”), generating gross proceeds to the Company of approximately $6.1 million (Note 4). The CAPSTM have been retroactively restated to reflect the March 24, 2021, 2.5:1 forward stock split for each share of Class A common stock and warrant.

Trust Account

Upon the closing of the Initial Public Offering and the sale of Private Placement CAPSTM, $414.0 million ($10.00 per CAPSTM) of the net proceeds of the sale of the CAPSTM in the Initial Public Offering and the Private Placement were placed in a trust account (“Trust Account”) located in the United States with Continental Stock Transfer & Trust Company acting as trustee, and held as cash or invested only in U.S. “government securities,” within the meaning set forth in Section 2(a)(16) of the Investment Company Act, with a maturity of 185 days or less, or in money market funds meeting the conditions of paragraphs (d)(2), (d)(3) and (d)(4) of Rule 2a-7 under the Investment Company Act, which invest only in direct U.S. government treasury obligations, as determined by the Company, until the earlier of: (i) the completion of a Partnering Transaction and (ii) the distribution of the Trust Account as described below.

The Company must complete a Partnering Transaction with one or more partner candidate businesses having an aggregate fair market value of at least 80% of the net assets held in the Trust Account (excluding the

 

F-30


Table of Contents
Index to Financial Statements

taxes payable on the income earned on the Trust Account) at the time of the agreement to enter into the initial Partnering Transaction. However, the Company will only complete a Partnering Transaction if the post- transaction company owns or acquires 50% or more of the voting securities of the partner candidate or otherwise acquires a controlling interest in the partner candidate sufficient for it not to be required to register as an investment company under the Investment Company Act of 1940, as amended (the “Investment Company Act”). The Company’s certificate of incorporation provides that, other than the withdrawal of interest earned on the funds that may be released to the Company to pay taxes, none of the funds held in Trust Account will be released until the earlier of: (i) the completion of the Partnering Transaction; (ii) the redemption of any of the common stock included in the CAPSTM being sold in the Initial Public Offering (the “Public Shares”) to its holders (the “Public Stockholders”) properly tendered in connection with a stockholder vote to amend certain provisions of the Company’s certificate of incorporation prior to a Partnering Transaction or (iii) the redemption of 100% of the Public Shares if the Company does not complete a Partnering Transaction within the Partnering Period (defined below).

The Company, after signing a definitive agreement for a Partnering Transaction, will either (i) seek stockholder approval of the Partnering Transaction at a meeting called for such purpose in connection with which Public Stockholders may seek to redeem their Public shares, regardless of whether they vote for or against the Partnering Transaction or do not vote at all, for cash equal to their pro rata share of the aggregate amount then on deposit in the Trust Account calculated as of two business days prior to the consummation of the initial Partnering Transaction, including interest earned on the funds held in the Trust Account and not previously released to the Company to pay its taxes, or (ii) provide the Public Stockholders with the opportunity to sell their shares to the Company by means of a tender offer (and thereby avoid the need for a stockholder vote) for an amount in cash equal to their pro rata share of the aggregate amount then on deposit in the Trust Account calculated as of two business days prior to commencement of the tender offer, including interest earned on the funds held in the Trust Account and not previously released to the Company to pay its taxes. As a result, such common stock will be recorded at redemption amount and classified as temporary equity upon the completion of the Initial Public Offering, in accordance with the Financial Accounting Standards Board (“FASB”) Accounting Standards Codification (“ASC”) Topic 480, “Distinguishing Liabilities from Equity.” The amount in the Trust Account is initially anticipated to be $10.00 per Public Share. The decision as to whether the Company will seek stockholder approval of the Partnering Transaction or will allow stockholders to sell their shares in a tender offer will be made by the Company, solely in its discretion, and will be based on a variety of factors such as the timing of the transaction and whether the terms of the transaction would otherwise require the Company to seek stockholder approval. If the Company seeks stockholder approval, it will complete its Partnering Transaction only if a majority of the voting power of the outstanding shares of common stock voted are voted in favor of the Partnering Transaction. However, in no event will the Company redeem its Public Shares in an amount that would cause its net tangible assets to be less than $5,000,001 immediately prior to or upon consummation of the Company’s initial Partnering Transaction. In such case, the Company would not proceed with the redemption of its Public Shares and the related Partnering Transaction, and instead may search for an alternate Partnering Transaction.

The Company will only have 27 months from the closing of the Initial Public Offering, or December 18, 2022, to complete its initial Partnering Transaction (the “Partnering Period”). If the Company does not complete a Partnering Transaction within this period of time (and stockholders do not approve an amendment to the certificate of incorporation to extend this date), it will (i) cease all operations except for the purpose of winding up, (ii) as promptly as reasonably possible but not more than ten business days thereafter, redeem the Public Shares, at a per-share price, payable in cash, equal to their pro rata share of the aggregate amount then on deposit in the Trust Account including interest earned on the funds held in the Trust Account and not previously released to the Company to pay its taxes (less up to $100,000 of such net interest to pay dissolution expenses), and (iii) as promptly as reasonably possible following such redemption, subject to the approval of the remaining stockholders and the board of directors, liquidate and dissolve, subject in the case of clauses (ii) and (iii), to the Company’s obligations under Delaware law to provide for claims of creditors and in all cases subject to the other requirements of applicable law.

 

F-31


Table of Contents
Index to Financial Statements

The holders of the Founder Shares immediately prior to the Initial Public Offering (the “Initial Stockholders”) have entered into a letter agreement with the Company, pursuant to which they have agreed to (i) waive their redemption rights with respect to any Founder Shares (as defined in Note 4) and Public Shares they hold in connection with the completion of the Partnering Transaction, (ii) waive their redemption rights with respect to any Founder Shares and Public Shares they hold in connection with a stockholder vote to approve an amendment to the Company’s amended and restated certificate of incorporation to modify the substance or timing of the Company’s obligation to redeem 100% of its Public Shares if the Company has not consummated a Partnering Transaction within the Partnering Period or with respect to any other material provisions relating to stockholders’ rights or pre-Partnering Transaction activity and (iii) waive their rights to liquidating distributions from the Trust Account with respect to any founder shares they hold if the Company fails to complete the Partnering Transaction within the Partnering Period (although they will be entitled to liquidating distributions from the Trust Account with respect to any Public Shares they hold if the Company fails to complete the Partnering Transaction within the Partnering Period).

Pursuant to the letter agreement, the Sponsor has agreed that it will be liable to the Company if and to the extent any claims by a third party for services rendered or products sold to the Company, or a prospective target business with which the Company has entered into a written letter of intent, confidentiality or other similar agreement or Partnering Transaction agreement, reduce the amount of funds in the Trust Account to below the lesser of (i) $10.00 per Public Share and (ii) the actual amount per Public Share held in the Trust Account as of the date of the liquidation of the Trust Account, if less than $10.00 per public share due to reductions in the value of the Trust assets, less taxes payable, provided that such liability will not apply to any claims by a third party or prospective target business who executed a waiver of any and all rights to the monies held in the Trust Account (whether or not such waiver is enforceable) nor will it apply to any claims under the Company’s indemnity of the underwriter of our initial public offering against certain liabilities, including liabilities under the Securities Act.

Going Concern

As of December 31, 2021, the Company had approximately $94,000 in its operating bank account and a working capital deficit of approximately $896,000. Interest income on the balance in the Trust Account may be used to pay the Company’s franchise and income tax obligations. Management intends to use substantially all of the funds held in the Trust Account to complete the initial Partnering Transaction and to pay the Company’s expenses relating thereto. To the extent that the Company’s capital stock or debt is used, in whole or in part, as consideration to complete the initial Partnering Transaction, the remaining proceeds held in the Trust Account will be used as working capital to finance the operations of the target business or businesses, make other acquisitions and pursue our growth strategies.

The Company’s liquidity needs up to the closing of the Initial Public Offering and the sale of Private Placement CAPSTM had been satisfied through a capital contribution of $25,000 from the Sponsor to purchase Class F and Class B common stock, the loan under a note agreement with the Sponsor of approximately $171,000 (the “Note”) to cover for offering costs in connection with the Initial Public Offering, the Company fully repaid the Note on September 22, 2020, and certain portion of the net proceeds from the consummation of the Private Placement not held in the Trust Account. In addition, in order to finance transaction costs in connection with a Partnering Transaction, the Company’s officers, directors and initial stockholders may, but are not obligated to, provide the Company working capital loans (the “Working Capital Loans”). As of December 31, 2021 and 2020, the Company had $430,000 and $0 note outstanding under the Working Capital Loans.

In connection with the Company’s assessment of going concern considerations in accordance with Financial Accounting Standard Board’s Accounting Standards Update (“ASU”) 2014-15, “Disclosures of Uncertainties about an Entity’s Ability to Continue as a Going Concern,” the Company has until December 18, 2022 to consummate a Partnering Transaction. It is uncertain that the Company will be able to consummate a Partnering Transaction by this time. If a Partnering Transaction is not consummated by this date, there will be a mandatory liquidation and subsequent dissolution of the Company. Management has determined that the liquidity condition

 

F-32


Table of Contents
Index to Financial Statements

and mandatory liquidation, should a Partnering Transaction not occur, and potential subsequent dissolution raises substantial doubt about the Company’s ability to continue as a going concern. Management intends to complete the Business Combination prior to the liquidation date. No adjustments have been made to the carrying amounts of assets or liabilities should the Company be required to liquidate after December 18, 2022.

NOTE 2—Summary of Significant Accounting Policies

Basis of presentation

The accompanying financial statements have been prepared in conformity with accounting principles generally accepted in the United States of America (“U.S. GAAP”) for financial information and pursuant to the rules and regulations of the Securities and Exchange Commission (“SEC”).

Emerging Growth Company

The Company is an “emerging growth company,” as defined in Section 2(a) of the Securities Act, as modified by the Jumpstart Our Business Startups Act of 2012 (the “JOBS Act”), and it may take advantage of certain exemptions from various reporting requirements that are applicable to other public companies that are not emerging growth companies including, but not limited to, not being required to comply with the auditor attestation requirements of Section 404 of the Sarbanes-Oxley Act of 2002, reduced disclosure obligations regarding executive compensation in its periodic reports and proxy statements, and exemptions from the requirements of holding a nonbinding advisory vote on executive compensation and stockholder approval of any golden parachute payments not previously approved.

Further, Section 102(b)(1) of the JOBS Act exempts emerging growth companies from being required to comply with new or revised financial accounting standards until private companies (that is, those that have not had a Securities Act registration statement declared effective or do not have a class of securities registered under the Exchange Act) are required to comply with the new or revised financial accounting standards. The JOBS Act provides that an emerging growth company can elect to opt out of the extended transition period and comply with the requirements that apply to non-emerging growth companies but any such an election to opt out is irrevocable. The Company has elected not to opt out of such extended transition period, which means that when a standard is issued or revised and it has different application dates for public or private companies, the Company, as an emerging growth company, can adopt the new or revised standard at the time private companies adopt the new or revised standard.

This may make comparison of the Company’s financial statements with another public company that is neither an emerging growth company nor an emerging growth company that has opted out of using the extended transition period difficult or impossible because of the potential differences in accounting standards used.

Use of Estimates

The preparation of financial statements in conformity with U.S. GAAP requires the Company’s management to make estimates and assumptions that affect the reported amounts of assets and liabilities and disclosure of contingent assets and liabilities at the date of the financial statements and the reported amounts of expenses during the reporting period. Making estimates requires management to exercise significant judgment. It is at least reasonably possible that the estimate of the effect of a condition, situation or set of circumstances that existed at the date of the financial statements, which management considered in formulating its estimate, could change in the near term due to one or more future confirming events. One of the more significant accounting estimates included in these financial statements is the determination of the fair value of the warrant liability. Such estimates may be subject to change as more current information becomes available and the actual results could differ significantly from those estimates.

 

F-33


Table of Contents
Index to Financial Statements

Cash and Cash Equivalents

The Company considers all short-term investments with an original maturity of three months or less when purchased to be cash equivalents. The Company had no cash equivalents as of December 31, 2021 and 2020.

Investments Held in the Trust Account

The Company’s portfolio of investments held in the Trust Account is comprised of U.S. government securities, within the meaning set forth in Section 2(a)(16) of the Investment Company Act, with a maturity of 185 days or less, or investments in money market funds that invest in U.S. government securities and generally have a readily determinable fair value, or a combination thereof. To the extent that the Company’s investments held in the Trust Account are comprised of U.S. government securities, the investments are classified as trading securities and are recognized at fair market value. To the extent that the Company’s investments held in the Trust Account are comprised of money market funds, the investments are recognized at fair value. Trading securities and investments in money market funds are presented on the balance sheets at fair value at the end of each reporting period. Gains and losses resulting from the change in fair value of these securities are included in net gain from investments held in Trust Account in the accompanying statements of operations. The estimated fair values of investments held in the Trust Account are determined using available market information.

Concentrations of Credit Risk

Financial instruments that potentially subject the Company to concentration of credit risk consist of a cash account in a financial institution which, at times, may exceed the Federal Depository Insurance Corporation coverage limits of $250,000, and investments held in Trust Account. As of December 31, 2021 and 2020, the Company has not experienced losses on these accounts and management believes the Company is not exposed to significant risks on such accounts.

Financial Instruments

The fair value of the Company’s assets and liabilities, which qualify as financial instruments under FASB ASC Topic 820, “Fair Value Measurements” equal or approximate the carrying amounts represented in the balance sheets.

Fair Value Measurement

Fair value is defined as the price that would be received for sale of an asset or paid for transfer of a liability, in an orderly transaction between market participants at the measurement date. U.S. GAAP establishes a three-tier fair value hierarchy, which prioritizes the inputs used in measuring fair value. The hierarchy gives the highest priority to unadjusted quoted prices in active markets for identical assets or liabilities (Level 1 measurements) and the lowest priority to unobservable inputs (Level 3 measurements). These tiers consist of:

 

   

Level 1, defined as observable inputs such as quoted prices (unadjusted) for identical instruments in active markets;

 

   

Level 2, defined as inputs other than quoted prices in active markets that are either directly or indirectly observable such as quoted prices for similar instruments in active markets or quoted prices for identical or similar instruments in markets that are not active; and •

 

   

Level 3, defined as unobservable inputs in which little or no market data exists, therefore requiring an entity to develop its own assumptions, such as valuations derived from valuation techniques in which one or more significant inputs or significant value drivers are unobservable.

In some circumstances, the inputs used to measure fair value might be categorized within different levels of the fair value hierarchy. In those instances, the fair value measurement is categorized in its entirety in the fair value hierarchy based on the lowest level input that is significant to the fair value measurement.

 

F-34


Table of Contents
Index to Financial Statements

Offering Costs Associated with the Initial Public Offering

Offering costs consist legal, accounting, underwriting fees and other costs incurred in connection with the formation and preparation for the Initial Public Offering. Offering costs are allocated to the separable financial instruments issued in the Initial Public Offering based on a relative fair value basis, compared to total proceeds received. Offering costs associated with warrant liabilities are expensed as incurred, presented as non-operating expenses in the statements of operations. Offering costs associated with the Public Shares were charged to the initial carrying value of the temporary equity upon the completion of the Initial Public Offering.

Class A Common Stock Subject to Possible Redemption

The Company accounts for its Class A common stock subject to possible redemption in accordance with the guidance in ASC Topic 480 “Distinguishing Liabilities from Equity.” Class A common stock subject to mandatory redemption (if any) is classified as a liability instrument and measured at fair value. Conditionally redeemable Class A common stock (including Class A common stock that features redemption rights that are either within the control of the holder or subject to redemption upon the occurrence of uncertain events not solely within the Company’s control) is classified as temporary equity. At all other times, Class A common stock is classified as stockholders’ equity. The Company’s Class A common stock features certain redemption rights that are considered to be outside of the Company’s control and subject to the occurrence of uncertain future events. Accordingly, as of December 31, 2021 and 2020, 41,400,000 shares of Class A common stock subject to possible redemption is presented as temporary equity, outside of the stockholders’ deficit section of the Company’s balance sheets.

Under ASC 480, the Company has elected to recognize changes in the redemption value immediately as they occur and adjust the carrying value of the security to equal the redemption value at the end of each reporting period. This method would view the end of the reporting period as if it were also the redemption date for the security. Immediately upon the closing of the Initial Public Offering, the Company recognized the accretion from initial book value to redemption amount value. The change in the carrying value of the redeemable Class A common stock resulted in charges against additional paid-in capital (to the extent available) and accumulated deficit.

Derivative Warrant Liabilities

The Company does not use derivative instruments to hedge its exposures to cash flow, market or foreign currency risks. Management evaluates all of the Company’s financial instruments, including issued warrants to purchase its Class A common stock, to determine if such instruments are derivatives or contain features that qualify as embedded derivatives, pursuant to ASC 480 and ASC 815-15. The classification of derivative instruments, including whether such instruments should be recorded as liabilities or as equity, is re-assessed at the end of each reporting period.

The Company issued 10,350,000 warrants to purchase Class A common stock to investors in its Initial Public Offering, including the over-allotment, and simultaneously issued 153,500 Private Placement Warrants. All of the Company’s outstanding warrants are recognized as derivative liabilities in accordance with ASC 815-40. Accordingly, the Company recognizes the warrant instruments as liabilities at fair value and adjust the instruments to fair value at each reporting period. The liabilities are subject to re-measurement at each balance sheet date until exercised, and any change in fair value is recognized in the Company’s statements of operations. The fair value of the warrants issued in connection with the Initial Public Offering was initially measured using a Monte-Carlo simulation model and subsequently been measured based on the listed market price of such warrants at each measurement date when separately listed and traded. The fair value of the warrants issued in connection with the Private Placement have been estimated using a Black-Scholes Option Pricing model at each measurement date. The determination of the fair value of the warrant liability may be subject to change as more current information becomes available and, accordingly, the actual results could differ significantly. Derivative warrant liabilities and

 

F-35


Table of Contents
Index to Financial Statements

convertible note are classified as non-current liabilities, as their liquidation is not reasonably expected to require the use of current assets or require the creation of current liabilities.

Income Taxes

The Company follows the asset and liability method of accounting for income taxes. Deferred tax assets and liabilities are recognized for the estimated future tax consequences attributable to differences between the financial statement carrying amounts of existing assets and liabilities and their respective tax bases. Deferred tax assets and liabilities are measured using enacted tax rates expected to apply to taxable income in the years in which those temporary differences are expected to be recovered or settled. The effect on deferred tax assets and liabilities of a change in tax rates is recognized in income in the period that included the enactment date. Valuation allowances are established, when necessary, to reduce deferred tax assets to the amount expected to be realized.

ASC Topic 740, “Income Taxes” prescribes a recognition threshold and a measurement attribute for the financial statement recognition and measurement of tax positions taken or expected to be taken in a tax return. For those benefits to be recognized, a tax position must be more-likely-than-not to be sustained upon examination by taxing authorities. The Company recognizes accrued interest and penalties related to unrecognized tax benefits as income tax expense.

Net Income per Share of Common Stock

The Company complies with accounting and disclosure requirements of FASB ASC Topic 260, “Earnings Per Share.” The Company has three classes of shares, which are referred to as Class A common stock, Class B common stock and Class F common stock. Income and losses are shared pro rata among the three classes of shares. Net income (loss) per share of common stock is calculated by dividing the net income (loss) by the weighted average number of common stock outstanding for the respective period.

The calculation of diluted net income (loss) per share of common stock does not consider the effect of the warrants underlying the CAPSTM sold in the Initial Public Offering (including exercise of the over-allotment option) and the Private Placement to purchase 10,503,500 shares of Class A common stock in the calculation of diluted income (loss) per share, because their exercise is contingent upon future events and their inclusion would be anti-dilutive under the treasury stock method. As a result, diluted net income per share of common stock is the same as basic net income per share of common stock for the year ended December 31, 2021 and for the period from June 22, 2020 (inception) through December 31, 2020. Accretion associated with the redeemable Class A common stock is excluded from earnings per share as the redemption value approximates fair value.

The table below presents a reconciliation of the numerator and denominator used to compute basic and diluted net income per share of common stock for each class of common stock:

 

     For the Year Ended December 31, 2021      For the Period from June 22, 2020
(Inception) through December 31, 2020
 
     Class A      Class B      Class F      Class A      Class B      Class F  

Basic net income per common stock:

                 

Numerator:

                 

Allocation of net income

   $ 1,433,835      $ 10,238      $ 28,258      $ 2,204,221      $ 28,931      $ 75,098  

Denominator:

                 

Weighted average common stock outstanding, basic and diluted

     42,014,000        300,000        828,000        22,857,358        300,000        778,756  
  

 

 

    

 

 

    

 

 

    

 

 

    

 

 

    

 

 

 

Basic and diluted net income per share of common stock

   $ 0.03      $ 0.03      $ 0.03      $ 0.10      $ 0.10      $ 0.10  

 

F-36


Table of Contents
Index to Financial Statements

Recent Accounting Pronouncements

In August 2020, the FASB issued Accounting Standards Update (“ASU”) No. 2020-06, Debt-Debt with Conversion and Other Options (Subtopic 470-20) and Derivatives and Hedging-Contracts in Entity’s Own Equity (Subtopic 815-40): Accounting for Convertible Instruments and Contracts in an Entity’s Own Equity (“ASU 2020-06”), which simplifies accounting for convertible instruments by removing major separation models required under current U.S. GAAP. The ASU also removes certain settlement conditions that are required for equity-linked contracts to qualify for the derivative scope exception, and it simplifies the diluted earnings per share calculation in certain areas. The Company adopted ASU 2020-06 on January 1, 2021 using the modified retrospective method for transition. Adoption of the ASU did not impact the Company’s financial position, results of operations or cash flows.

The Company’s management does not believe that any other recently issued, but not yet effective, accounting standards updates, if currently adopted, would have a material effect on the accompanying financial statements.

NOTE 3—Initial Public Offering

Public CAPSTM

On September 18, 2020, the Company consummated its Initial Public Offering of 41,400,000 CAPSTM, which included 5,400,000 CAPSTM issued as a result of the underwriters’ exercise in full of their over-allotment option, at $10.00 per CAPSTM, generating gross proceeds of $414.0 million, and incurring offering costs of approximately $4.8 million.

Each CAPSTM consists of one share of Class A common stock and one-quarter of one redeemable warrant (each, a “Public Warrant”). Each whole Public Warrant may be exercised to purchase one share of Class A common stock for $11.50 per share, subject to adjustment (see Note 8).

Underwriting Agreement

The Company granted the underwriters a 45-day option to purchase up to 5,400,000 additional CAPSTM to cover any over-allotment, at the Initial Public Offering price less the underwriting discounts and commissions. The underwriters exercised the over-allotment option in full on September 18, 2020.

The underwriters were entitled to an underwriting discount of $0.01 per CAPSTM, or approximately $4.1 million in the aggregate, paid upon the closing of the Initial Public Offering.

NOTE 4—Related Party Transactions

Founder Shares and Performance Shares

On June 22, 2020, the Sponsor paid for certain offering costs on behalf of the Company in exchange for (i) 737,789 Class F common stock (the “Founder Shares”) in exchange for a capital contribution of $ 6,250, or approximately $0.008 per share and (ii) 1,200 shares of Class B common stock (the “Performance Shares”) for a capital contribution of $18,750, or $15.625 per share. On July 17, 2020 and March 24, 2021, the Company effected a 100:1 and a 2.5:1 forward stock split for each share of Class B common stock, respectively, resulting in an aggregate of 300,000 Performance Shares outstanding. On July 29, 2020, the Company effected a reverse stock split for Class F common stock, resulting in an aggregate of 690,000 shares of Class F common stock. On September 17, 2020, the Company effected a 1 for 1.2 forward stock split that increased the outstanding Class F common stock from 690,000 shares to 828,000 shares. All shares and associated amounts have been retroactively restated to reflect the stock splits. Of the 828,000 Founder Shares outstanding, up to 108,000 of the Founder Shares would be forfeited depending on the extent to which the underwriter’s over- allotment is exercised, so that such Founder Shares would represent 5% of the outstanding shares issued in the Initial Public Offering. The

 

F-37


Table of Contents
Index to Financial Statements

underwriters fully exercised their over-allotment option on September 18, 2020; thus, these 108,000 Founder Shares were no longer subject to forfeiture. The Founder Shares are entitled to (together with the Performance Shares) a number of votes representing 20% of the Company’s outstanding common stock (not including the private placement shares) prior to the completion of the Partnering Transaction. As of December 31, 2021 and 2020, after giving effect to the 2.5:1 forward stock split for each share of Class B common stock, which was effective on March 24, 2021, the Company had an aggregate of 828,000 Founders Shares and 300,000 Performance Shares, issued and outstanding.

The Initial Stockholders agreed not to transfer, assign or sell any of their Founder Shares until the earlier to occur of: (i) 180 days after the completion of the Partnering Transaction and (ii) the date on which the Company completes a liquidation, merger, capital stock exchange or other similar transaction after the Partnering Transaction that results in all of the stockholders having the right to exchange their Class A common stock for cash, securities or other property; except to certain permitted transferees. Such obligation by the Initial Stockholders will be terminated at closing.

Private Placement CAPSTM

Substantially concurrently with the closing of the Initial Public Offering, the Company completed the private sale of 245,600 Private Placement CAPSTM (614,000 Private Placement CAPSTM after giving effect to the Forward Split), at a price of $25.00 per Private Placement CAPSTM ($10.00 per Private Placement CAPSTM after giving effect to the Forward Split) to the Sponsor, generating gross proceeds to us of approximately $6.1 million.

Each Private Placement CAPSTM consists of one share of Class A common stock and one-quarter of one redeemable warrant (each, a “Private Placement Warrant”). Each Private Placement Warrant entitles the holder to purchase one share of Class A common stock at $11.50 per share. A portion of the proceeds from the sale of the Private Placement CAPSTM was added to the proceeds from the Initial Public Offering held in the Trust Account. If the Company does not complete a Partnering Transaction, then the proceeds will be part of the liquidating distribution to the Public Stockholders and the warrants will expire worthless.

Related Party Loans

On June 22, 2020, the Sponsor agreed to loan the Company up to an aggregate of $300,000 pursuant to an unsecured promissory note to cover expenses related to the Initial Public Offering. This loan was payable without interest upon the completion of the Initial Public Offering. The Company borrowed $171,000 under the Note and fully repaid the Note on September 22, 2020. Subsequent to the repayment, the facility was no longer available to the Company.

In order to finance transaction costs in connection with an intended initial Partnering Transaction, the Sponsor or an affiliate of the Sponsor or certain of the Company’s officers and directors may, but are not obligated to, loan the Company funds as may be required. Up to $1.5 million of the Working Capital Loans may be convertible into CAPSTM at a price of $25.00 per CAPSTM ($10.00 per CAPSTM after giving effect to the Forward Split) at the option of the lender. The CAPSTM would be identical to the Private Placement CAPSTM issued to the Sponsor. Except as described below, the terms of such loans, if any, have not been determined and no written agreements exist with respect to such loans.

On September 23, 2021, the Company issued a Working Capital Loan to the Sponsor, pursuant to which the Company borrowed $180,000 for ongoing expenses reasonably related to the business of the Company and the consummation of the Partnering Transaction. On October 27, 2021, the Company issued a Working Capital Loan to the Sponsor, pursuant to which the Company borrowed $180,000 for ongoing expenses reasonably related to the business of the Company and the consummation of the Partnering Transaction. The Working Capital Loans do not bear any interest. All unpaid principal under the Working Capital Loans will be due and payable in full on the earlier of (i) January 11, 2023 and (ii) the effective date of the Partnering Transaction (such earlier date, the “Maturity Date”). The Sponsor will have the option, at the time of consummation of a Partnering Transaction, to convert any amounts outstanding under the Working Capital Loans into CAPSTM.

 

F-38


Table of Contents
Index to Financial Statements

During the year ended December 31, 2021, the Company borrowed from Sponsor total of $430,000 pursuant to the Working Capital Loans for ongoing expenses reasonably related to the business of us and the consummation of the Partnering Transaction. As of December 31, 2021 and 2020, $430,000 and $0 were outstanding under the Working Capital Loans.

Administrative Services Agreement

Commencing on the date that the Company’s securities were first listed on the New York Stock Exchange through the earlier of consummation of the Partnering Transaction and the Company’s liquidation, the Company will pay an affiliate of the Sponsor for office space, secretarial and administrative services provided to members of the Company’s management team $20,000 per month. The Company incurred $240,000 and $80,000 in expenses in connection with such services during year ended December 31, 2021 and for the period from June 22, 2020 (inception) through December 31, 2020, as reflected in related party general and administrative expenses in the accompanying statements of operations. As of December 31, 2021 and 2020, the Company had approximately $0 and $80,000 in accounts payable in connection with such services as reflected in the accompanying balance sheets.

In addition, the Sponsor, executive officers and directors, or any of their respective affiliates will be reimbursed for any out-of-pocket expenses incurred in connection with activities on the Company’s behalf such as identifying potential target businesses and performing due diligence on suitable Partnering Transactions. The Company’s audit committee will review on a quarterly basis all payments that were made to the Sponsor, executive officers or directors, or their affiliates.

NOTE 5—Commitments and Contingencies

Registration Rights

The holders of the Founder Shares, Performance Shares, Private Placement Warrants and private placement shares underlying Private Placement CAPSTM and Private Placement CAPSTM that may be issued upon conversion of Working Capital Loans (and any shares of Class A common stock into which such securities may convert and that may be issued upon exercise of Private Placement Warrants) are entitled to registration rights pursuant to a registration rights agreement, requiring the Company to register such securities for resale. The holders of these securities are entitled to make up to three demands, excluding short form demands, that the Company registers such securities. In addition, the holders have certain “piggy-back” registration rights with respect to registration statements filed subsequent to the completion of the Partnering Transaction. The Company will bear the expenses incurred in connection with the filing of any such registration statements.

Partnering Transaction Advisory Engagement Letter

In September 2020, the Company engaged Evercore as a capital markets advisor in connection with the Partnering Transaction, to assist the Company with the potential Partnering Transaction. The Company agreed to pay Evercore for such services upon the consummation of the Partnering Transaction a cash fee in an amount equal to 2.25% of the gross proceeds of the Initial Public Offering (exclusive of any applicable finders’ fees which might become payable), which equates to approximately $9.3 million. Pursuant to the terms of the capital markets advisory agreement, no fee will be due if the Company does not complete a Partnering Transaction.

NOTE 6—Warrants

No fractional warrants will be issued upon separation of the CAPSTM and only whole warrants will trade. Each whole warrant entitles the registered holder to purchase one share of Class A common stock at a price of $11.50 per share, subject to adjustment as discussed below, at any time commencing on the later of 12 months from the closing of the Initial Public Offering and 30 days after the completion of a Partnering Transaction, provided in each case that the Company has an effective registration statement under the Securities Act covering

 

F-39


Table of Contents
Index to Financial Statements

the shares of Class A common stock issuable upon exercise of the warrants and a current prospectus relating to them is available (or the Company permits holders to exercise their warrants on a cashless basis under the circumstances specified in the warrant agreement) and such shares are registered, qualified or exempt from registration under the securities, or blue sky, laws of the state of residence of the holder. The Company has agreed that as soon as practicable, but in no event later than fifteen (15) business days after the closing of the Partnering Transaction, the Company will use its commercially reasonable efforts to file with the SEC a registration statement for the registration, under the Securities Act, of the shares of Class A common stock issuable upon exercise of the warrants. The Company will use its best efforts to cause the same to become effective and to maintain the effectiveness of such registration statement, and a current prospectus relating thereto, until the expiration of the warrants in accordance with the provisions of the warrant agreement. If a registration statement covering the shares of Class A common stock issuable upon exercise of the warrants is not effective by the sixtieth (60th) business day after the closing of the Partnering Transaction, warrant holders may, until such time as there is an effective registration statement and during any period when the Company will have failed to maintain an effective registration statement, exercise warrants on a “cashless basis” in accordance with Section 3(a)(9) of the Securities Act or another exemption. Notwithstanding the above, if the shares of Class A common stock are at the time of any exercise of a warrant not listed on a national securities exchange such that they satisfy the definition of a “covered security” under Section 18(b)(1) of the Securities Act, the Company may, at its option, require holders of Public Warrants who exercise their warrants to do so on a “cashless basis” in accordance with Section 3 (a)(9) of the Securities Act and, in the event the Company so elect, it will not be required to file or maintain in effect a registration statement, and in the event the Company does not so elect, it will use its best efforts to register or qualify the shares under applicable blue sky laws to the extent an exemption is not available.

The warrants will expire five years after the completion of the Partnering Transaction, or earlier upon redemption or liquidation. In addition, if (x) the Company issues additional Class A common stock or equity-linked securities for capital raising purposes in connection with the Partnering Transaction at an issue price or effective issue price of less than $9.20 per share of Class A common stock (with such issue price or effective issue price to be determined in good faith by the board of directors and, in the case of any such issuance to the Initial Stockholders or its affiliates, without taking into account any shares held by the Initial Stockholders or such affiliates, as applicable, prior to such issuance) (the “Newly Issued Price”), (y) the aggregate gross proceeds from such issuances represent more than 60% of the total equity proceeds, and interest thereon, available for the funding of the Partnering Transaction on the date of the consummation of the Partnering Transaction (net of redemptions), and (z) the volume weighted average trading price of the shares of Class A common stock during the 20 trading day period starting on the trading day after the day on which the Company consummates its Partnering Transaction (such price, the “Market Value”) is below $9.20 per share, the exercise price of the warrants will be adjusted (to the nearest cent) to be equal to 110% of the Newly Issued Price, and the $18.00 per share redemption trigger price described below will be adjusted (to the nearest cent) to be equal to 180% of the higher of the Market Value and the Newly Issued Price.

The Private Placement Warrants are identical to the Public Warrants, except that the Private Placement Warrants and the shares of Class A common stock issuable upon exercise of the Private Placement Warrants will not be transferable, assignable or salable until 30 days after the completion of a Partnering Transaction, subject to certain limited exceptions. Additionally, the Private Placement Warrants will be non-redeemable so long as they are held by the Sponsor or its permitted transferees. If the Private Placement Warrants are held by someone other than the Sponsor or its permitted transferees, the Private Placement Warrants will be redeemable by the Company and exercisable by such holders on the same basis as the Public Warrants.

The Company may also redeem the Public Warrants, in whole and not in part, at a price of $0.01 per warrant:

 

   

at any time while the warrants are exercisable,

 

   

upon a minimum of 30 days’ prior written notice of redemption,

 

F-40


Table of Contents
Index to Financial Statements
   

if, and only if, the last sales price of shares of the Class A common stock equals or exceeds $18.00 per share for any 20 trading days within a 30 trading day period (the “30-day trading period”) ending three business days before the Company sends the notice of redemption, and •

 

   

if, and only if, there is a current registration statement in effect with respect to the shares of Class A common stock underlying such warrants commencing five business days prior to the 30-day trading period and continuing each day thereafter until the date of redemption. If the Company calls the Public Warrants for redemption, management will have the option to require all holders that wish to exercise the Public Warrants to do so on a “cashless basis,” as described in the warrant agreement.

In no event will the Company be required to net cash settle any warrant. If the Company is unable to complete a Partnering Transaction within the Partnering Period and the Company liquidates the funds held in the Trust Account, holders of warrants will not receive any of such funds with respect to their warrants, nor will they receive any distribution from the Company’s assets held outside of the Trust Account with the respect to such warrants. Accordingly, the warrants may expire worthless.

As of December 31, 2021 and 2020, the Company had 10,350,000 Public Warrants and 153,500 Private Placement Warrants outstanding.

NOTE 7—Class A Common Stock Subject to Possible Redemption

The Company’s Class A common stock feature certain redemption rights that are considered to be outside of the Company’s control and subject to the occurrence of future events. The Company is authorized to issue 380,000,000 Class A common stock with a par value of $0.0001 per share. Holders of the Company’s Class A common stock are entitled to one vote for each share. As of December 31, 2021 and 2020, there were 42,014,000 shares of Class A common stock issued and outstanding, of which 41,400,000 shares of Class A common stock subject to possible redemption and are classified outside of permanent equity in the balance sheets.

The Class A common stock subject to possible redemption reflected on the balance sheets is reconciled on the following table:

 

Gross proceeds from Initial Public Offering

   $ 414,000,000  

Less:

  

Fair value of Public Warrants at issuance

     (13,558,500

Offering costs allocated to Class A common stock subject to possible redemption

     (4,588,064

Plus:

  

Accretion on Class A common stock subject to possible redemption value

     18,146,564  
  

 

 

 

Class A common stock subject to possible redemption

   $ 414,000,000  
  

 

 

 

NOTE 8—Stockholders’ Deficit

Preferred stock—The Company is authorized to issue 1,000,000 shares of preferred stock with a par value of $0.0001 per share. As of December 31, 2021 and 2020, there are no shares of preferred stock issued or outstanding.

Class A Common Stock—The Company is authorized to issue 380,000,000 shares of Class A common stock with a par value of $0.0001 per share. On March 24, 2021, the Company effected a 2.5:1 forward stock split for each share of Class A Common Stock. As of December 31, 2021 and 2020, there were 614,000 shares of

 

F-41


Table of Contents
Index to Financial Statements

Class A common stock outstanding. Conditionally redeemable Class A common stock (including Class A common stock that features redemption rights that are either within the control of the holder or subject to redemption upon the occurrence of uncertain events not solely within our control) is classified as temporary equity. At all other times, Class A common stock is classified as stockholders’ equity. The Company’s Class A common stock features certain redemption rights that are considered to be outside of the Company’s control and subject to the occurrence of uncertain future events. Accordingly, as of December 31, 2021 and 2020, 41,400,000 shares of Class A common stock subject to possible redemption are presented as temporary equity, outside of the stockholders’ equity section of our balance sheets.

Class B Common Stock—The Company is authorized to issue 1,000,000 shares of Class B common stock with a par value of $0.0001 per share. On July 17, 2020, the Company effected a 100:1 stock split for each share of Class B common stock, resulting in an aggregate of 120,000 shares of Class B common stock outstanding. On March 24, 2021, the Company effected a 2.5:1 forward stock split for each share of Class B common stock, resulting in an aggregate of 300,000 shares of Class B common stock outstanding. All shares and associated amounts have been retroactively restated to reflect the stock split. As of December 31, 2021 and 2020, there were 300,000 shares of Class B common stock issued and outstanding.

Each year following the completion of a Partnering Transaction, 10,000 shares of the Company’s Class B shares will convert into 1,000 shares of Class A common stock. However, if the price of a share of the Company’s Class A common stock exceeds $11.00 for 20 out of any 30 trading days following the completion of the Partnering Transaction, then the number of shares of Class A common stock deliverable (“conversion shares”) will be calculated as the greater of: (1) (a) 20% of the increase in the price of one Class A, year-over-year (but only after the price exceeds the “price threshold” being initially $10.00 and adjusted at the beginning of each year to be equal to the greater of: (i) the price of the Class A common stock for the previous year; and (ii) the price threshold at the end of the previous year) multiplied by (b) the number of shares of Class A common stock outstanding at the close of the Partnering Transaction, excluding those shares of Class A common stock received by the Sponsor through the Class F common stock; and (2) 2,500 shares of Class A common stock. This calculation shall be based on the Company’s fiscal year which may change as a result of the Partnering Transaction. The increase in the price of the Class A common stock, shall be based on the Company’s annual volume weighted average price (“VWAP”) for the Company’s fiscal year provided that with respect to the 12th fiscal year end following the Partnering Transaction the conversion calculation for the remaining 10,000 shares of Class B shares, the calculation shall be the greater of (i) such annual VWAP and (ii) the VWAP of the last 20 trading days of such fiscal year.

The conversion shares will be calculated not only on the increase of the price of one share of Class A common stock but also on any dividends paid on one share of Class A common stock in such year. The price threshold for a particular year will be reduced by the dividends per shares of Class A common stock paid in such year. Upon a change of control, holders of the Class B shares shall receive the greater of: (a) the value of 6,000,000 shares of Class A common stock at the time of the announcement of the change of control or $60,000,000. Such calculation shall decrease by 1/12 each year.

For so long as any shares of Class B common stock remain outstanding, the Company may not, without the prior vote or written consent of the holders of a majority of the shares of Class B common stock then outstanding, voting separately as a single class, amend, alter or repeal any provision the Company’s amended and restated certificate of incorporation, whether by merger, consolidation or otherwise, if such amendment, alteration or repeal would alter or change the powers, preferences or relative, participating, optional or other or special rights of the Class B common stock.

Class F Common Stock—The Company is authorized to issue 50,000,000 shares of Class F common stock with a par value of $0.0001 per share. On July 29, 2020, the Company effected a reverse stock split for Class F common stock, resulting in an aggregate of 690,000 shares of Class F common stock. On September 17, 2020, the Company effected a 1 for 1.2 forward stock split that increased the outstanding Class F common stock from

 

F-42


Table of Contents
Index to Financial Statements

690,000 shares to 828,000 shares. All shares and associated amounts have been retroactively restated to reflect the reverse stock split on July 29, 2020 and the 1 for 1.2 forward stock split on September 17, 2020. As of December 31, 2021 and 2020, there were 828,000 shares of Class F common stock issued and outstanding.

The Founder Shares will automatically convert into shares of Class A common stock concurrently with or immediately following the consummation of a Partnering Transaction on a 1 for 2.5 basis, subject to adjustment for stock splits, stock dividends, reorganizations, recapitalizations and the like. In the case that additional shares of Class A common stock or equity-linked securities are issued or deemed issued in connection with a Partnering Transaction, the number of shares of Class A common stock issuable upon conversion of all founder shares will equal, in the aggregate, on an as converted basis, 5% of the total number of shares of Class A common stock outstanding after such conversion (including the private placement shares) including the total number of shares of Class A common stock issued, or deemed issued or issuable upon conversion or exercise of any equity- linked securities or rights issued or deemed issued, by the Company in connection with or in relation to the consummation of the Partnering Transaction, provided that such conversion of Founder Shares will never occur on a less than 1 for 2.5 basis.

For so long as any shares of Class F common stock remain outstanding, the Company may not, without the prior vote or written consent of the holders of a majority of the shares of Class F common stock then outstanding, voting separately as a single class, amend, alter or repeal any provision of the Company’s certificate of incorporation, whether by merger, consolidation or otherwise, if such amendment, alteration or repeal would alter or change the powers, preferences or relative, participating, optional or other or special rights of the shares of Class F common stock. Any action required or permitted to be taken at any meeting of the holders of shares of Class F common stock may be taken without a meeting, without prior notice and without a vote, if a consent or consents in writing, setting forth the action so taken, shall be signed by the holders of the outstanding shares of Class F common stock having not less than the minimum number of votes that would be necessary to authorize or take such action at a meeting at which all shares of Class F common stock were present and voted.

NOTE 9—Fair Value Measurements

The following table presents information about the Company’s financial assets and liabilities that are measured at fair value on a recurring basis as of December 31, 2021 and 2020 by level within the fair value hierarchy:

 

     Fair Value Measured as of December 31, 2021  
     Level 1      Level 2      Level 3      Total  

Assets:

           

Investments held in Trust Account—U.S. Treasury Securities

   $ 414,052,978      $ —      $ —      $ 414,052,978  

Liabilities:

           

Warrant liabilities—Public Warrants

   $ 7,027,650      $ —      $ —      $ 7,027,650  

Warrant liabilities—Private Placement Warrants

   $ —      $ —      $ 107,910      $ 107,910  
     Fair Value Measured as of December 31, 2020  
     Level 1      Level 2      Level 3      Total  

Assets:

           

Investments held in Trust Account—U.S. Treasury Securities

   $ 414,011,571      $ —      $ —      $ 414,011,571  

Liabilities:

           

Warrant liabilities—Public Warrants

   $ 10,764,000      $ —      $ —      $ 10,764,000  

Warrant liabilities—Private Placement Warrants

   $ —      $ —      $ 165,780      $ 165,780  

 

F-43


Table of Contents
Index to Financial Statements

Transfers to/from Levels 1, 2, and 3 are recognized at the beginning of the reporting period. The estimated fair value of the Public Warrants transferred from a Level 3 measurement to a Level 1 fair value measurement in December 2020, upon trading of the Public Warrants in an active market. There were no transfers between levels for the year ended December 31, 2021.

The fair value of the Public Warrants issued in connection with the Initial Public Offering was initially measured using a Monte Carlo simulation model and subsequently been measured based on the listed market price of such warrants. The fair value of the warrants issued in connection with the Private Placement have been estimated using a Black-Scholes Option Pricing model at each measurement date.

The estimated fair value of the Private Placement Warrants, and the Public Warrants prior to being separately listed and traded, is determined using Level 3 inputs. Inherent in a Black-Scholes Option Pricing model are assumptions related to expected stock-price volatility, expected life, risk-free interest rate and dividend yield. The Company estimates the volatility of its Class A common stock warrants based on implied volatility from the Company’s traded warrants. The risk-free interest rate is based on the U.S. Treasury zero-coupon yield curve on the grant date for a maturity similar to the expected remaining life of the warrants. The expected life of the warrants is assumed to be equivalent to their remaining contractual term. The dividend rate is based on the historical rate, which the Company anticipates remaining at zero. Significant increases (decreases) in the expected volatility in isolation would result in a significantly higher (lower) fair value measurement.

The following table provides quantitative information regarding Level 3 fair value measurements inputs at their measurement:

 

     December 31,
2021
    December 31,
2020
 

Exercise price

   $ 11.50     $ 11.50  

Stock Price

   $ 9.81     $ 10.01  

Term (in years)

     5.00       5.00  

Volatility

     14.20     17.00

Risk-free interest rate

     1.34     0.56

Dividend yield

     0.00     0.00

Probability of success

     80.00     100.00

The change in the fair value of the derivative warrant liabilities measured with Level 3 inputs for the year ended December 31, 2021 and for the period from June 22, 2020 (inception) through December 31, 2020 is summarized as follows:

 

Level 3 warrant liabilities as of June 22, 2020 (inception)

   $ —  

Issuance of Public and Private Placement Warrants

     13,765,730  

Transfer of Public Warrants to Level 1

     (12,109,500

Change in fair value of derivative warrant liabilities

     (1,490,450
  

 

 

 

Level 3 warrant liabilities as of December 31, 2020

     165,780  

Change in fair value of derivative warrant liabilities

     (57,870
  

 

 

 

Level 3 warrant liabilities as of December 31, 2021

   $ 107,910  
  

 

 

 

NOTE 10—Income Taxes

The Company does not currently have taxable income but will generate taxable income in the future primarily consisting of interest income earned on the Trust Account. The Company’s general and administrative costs are generally considered start-up costs and are not currently deductible.

 

F-44


Table of Contents
Index to Financial Statements

The income tax provision (benefit) consists of the following for year ended December 31, 2021 and for the period from June 22, 2020 (inception) through December 31, 2020:

 

     For the Year Ended
December 31, 2021
     For the Period
from June 22, 2020
(Inception) through
December 31, 2020
 

Current

     

Federal

   $ (24,709    $ (19,444

State

     —          —    

Deferred

     

Federal

     (462,887      (53,126

State

     —          —    

Valuation allowance

     487,596        72,570  
  

 

 

    

 

 

 

Income tax provision

   $ —      $ —  
  

 

 

    

 

 

 

The Company’s net deferred tax assets are as follows as of December 31, 2021 and 2020:

 

     As of December 31,  
     2021      2020  

Deferred tax assets:

     

Start-up/Organization costs

   $ 516,013      $ 53,126  

Net operating loss carryforwards

     44,153        19,444  
  

 

 

    

 

 

 

Total deferred tax assets

     560,166        72,570  

Valuation allowance

     (560,166      (72,570
  

 

 

    

 

 

 

Deferred tax asset, net of allowance

   $ —      $ —  

In assessing the realization of deferred tax assets, management considers whether it is more likely than not that some portion or all of the deferred tax assets will not be realized. The ultimate realization of deferred tax assets is dependent upon the generation of future taxable income during the periods in which temporary differences representing net future deductible amounts become deductible. Management considers the scheduled reversal of deferred tax assets, projected future taxable income and tax planning strategies in making this assessment. After consideration of all of the information available, management believes that significant uncertainty exists with respect to future realization of the deferred tax assets and has therefore established a full valuation allowance.

There were no unrecognized tax benefits as of December 31, 2021 and 2020. No amounts were accrued for the payment of interest and penalties as of December 31, 2021 and 2020. The Company is currently not aware of any issues under review that could result in significant payments, accruals or material deviation from its position. The Company is subject to income tax examinations by major taxing authorities since inception.

 

F-45


Table of Contents
Index to Financial Statements

A reconciliation of the statutory federal income tax rate (benefit) to the Company’s effective tax rate (benefit) is as follows:

 

     For the Year Ended
December 31, 2021
    For the Period
from June 22, 2020
(Inception) through
December 31, 2020
 

Statutory federal income tax rate

     21.0     21.0

Change in fair value of derivative warrant liabilities

     (54.1 )%      (25.8 )% 

Offering costs associated with derivative warrant liabilities

     0.0     1.7

Change in valuation allowance

     33.1     3.1
  

 

 

   

 

 

 

Income tax expenses (benefit)

     0.0     0.0
  

 

 

   

 

 

 

NOTE 11—Subsequent Events

The Company evaluated subsequent events and transactions that occurred after the balance sheet date up to the date that the financial statements were issued. Based upon this review, other than as noted below, the Company did not identify any subsequent events that have occurred that would require adjustments to the disclosures in the financial statements.

In February 2022, the Russian Federation and Belarus commenced a military action with the country of Ukraine. As a result of this action, various nations, including the United States, have instituted economic sanctions against the Russian Federation and Belarus. Further, the impact of this action and related sanctions on the world economy are not determinable as of the date of these financial statements and the specific impact on the Company’s financial condition, results of operations, and cash flows is also not determinable as of the date of these financial statements.

 

F-46


Table of Contents
Index to Financial Statements

GREY ROCK ENERGY FUND III

Index to Interim Condensed Combined Financial Statements (Unaudited)

 

Condensed Combined Financial Statements (Unaudited)    Page  

Condensed Combined Balance Sheets (Unaudited)

     F-48  

Condensed Combined Statements of Income (Unaudited)

     F-49  

Condensed Combined Statements of Changes in Partners’ Capital (Unaudited)

     F-50  

Condensed Combined Statements of Cash Flows (Unaudited)

     F-51  

Notes to the Condensed Combined Financial Statements (Unaudited)

     F-52  

 

F-47


Table of Contents
Index to Financial Statements

GREY ROCK ENERGY FUND III

Condensed Combined Balance Sheets

 

     (Unaudited)        
     June 30,
2022
    December 31,
2021
 

ASSETS

    

Current assets:

    

Cash

   $ 22,868,889     $ 7,319,365  

Revenue receivable

     70,835,524       32,697,273  

Advances to operators

     15,276,491       37,149,729  

Prepaid expenses

     15,725       —    

Other assets

     754,719       69,436  

Other receivable

     468,597       468,596  

Contributions receivable

     9,813       93,687  
  

 

 

   

 

 

 

Total current assets

     110,229,758       77,798,086  
  

 

 

   

 

 

 

Property and equipment:

    

Oil and natural gas properties, successful efforts method

     482,155,985       376,657,406  

Accumulated depletion

     (128,527,584     (98,265,958
  

 

 

   

 

 

 

Total property and equipment, net

     353,628,401       278,391,448  
  

 

 

   

 

 

 

TOTAL ASSETS

   $ 463,858,159     $ 356,189,534  
  

 

 

   

 

 

 

LIABILITIES AND PARTNERS’ CAPITAL

    

Current liabilities:

    

Accrued expenses

   $ 4,606,206     $ 6,639,039  

Derivative liabilities—current portion

     13,478,849       3,952,787  

Credit facilities—current portion

     34,958,872       29,938,307  
  

 

 

   

 

 

 

Total current liabilities

     53,043,927       40,530,133  
  

 

 

   

 

 

 

Long-term liabilities:

    

Derivative liabilities

     687,733       400,285  

Asset retirement obligations

     1,518,921       963,428  
  

 

 

   

 

 

 

Total long-term liabilities

     2,206,654       1,363,713  
  

 

 

   

 

 

 

Commitments and contingencies (Note 8)

    

Partners’ capital:

    

General partner

     34,621,093       15,462,283  

Limited partners

     373,986,485       298,833,405  
  

 

 

   

 

 

 

Total partners’ capital

     408,607,578       314,295,688  
  

 

 

   

 

 

 

TOTAL LIABILITIES AND PARTNERS’ CAPITAL

   $ 463,858,159     $ 356,189,534  
  

 

 

   

 

 

 

The accompanying notes are an integral part to these condensed combined financial statements

 

F-48


Table of Contents
Index to Financial Statements

GREY ROCK ENERGY FUND III

Condensed Combined Statements of Income (Unaudited)

 

     Six months ended June 30,  
     2022     2021  

REVENUES

    

Oil, natural gas, and related product sales

   $ 173,068,361     $ 86,914,991  
  

 

 

   

 

 

 

EXPENSES

    

Lease operating expenses

     9,471,266       4,786,096  

Production taxes

     9,574,373       5,231,118  

Depletion and accretion expense

     30,661,542       30,004,220  

Professional fees

     457,513       986,349  

Management fees

     1,888,730       1,938,750  

General and administrative

     757,365       288,605  
  

 

 

   

 

 

 

Total expenses

     52,810,789       43,235,138  
  

 

 

   

 

 

 

Net operating income

     120,257,572       43,679,853  
  

 

 

   

 

 

 

OTHER EXPENSE

    

Loss on derivative contracts

     (25,228,131     (11,556,421

Interest expense

     (717,551     (574,393
  

 

 

   

 

 

 

Total other expense

     (25,945,682     (12,130,814
  

 

 

   

 

 

 

NET INCOME

   $ 94,311,890     $ 31,549,039  
  

 

 

   

 

 

 

 

 

The accompanying notes are an integral part to these condensed combined financial statements

 

F-49


Table of Contents
Index to Financial Statements

GREY ROCK ENERGY FUND III

Condensed Combined Statements of Changes in Partners’ Capital (Unaudited)

 

     General
Partner
    Limited
Partners
    Total  

Balance at December 31, 2020

   $ 657,346     $ 177,772,091     $ 178,429,437  

Net (loss)/income

     (168,071     31,717,110       31,549,039  

Partners’ contributions

     62,130       19,937,870       20,000,000  
  

 

 

   

 

 

   

 

 

 

Balance at June 30, 2021

   $ 551,405     $ 229,427,071     $ 229,978,476  
  

 

 

   

 

 

   

 

 

 
     General
Partner
    Limited
Partners
    Total  

Balance at December 31, 2021

   $ 15,462,283     $ 298,833,405     $ 314,295,688  

Net income

     189,782       94,122,108       94,311,890  

Carried interest reallocation

     18,969,028       (18,969,028     —    
  

 

 

   

 

 

   

 

 

 

Balance at June 30, 2022

   $ 34,621,093     $ 373,986,485     $ 408,607,578  
  

 

 

   

 

 

   

 

 

 

 

 

The accompanying notes are an integral part to these condensed combined financial statements

 

F-50


Table of Contents
Index to Financial Statements

GREY ROCK ENERGY FUND III

Condensed Combined Statements of Cash Flows (Unaudited)

     Six Months Ended June 30,  
     2022     2021  

Operating activities:

    

Net income

   $ 94,311,890     $ 31,549,039  

Adjustments to reconcile net income to net cash provided by operating activities:

    

Depletion and accretion expense

     30,661,542       30,004,220  

Unrealized loss on derivative contracts

     9,813,509       8,410,029  

Amortization of loan origination costs

     20,565       20,565  

Increase/(decrease) in cash attributable to changes in operating assets and liabilities:

    

Revenue receivable

     (38,138,251     (14,319,511

Prepaid expenses

     (15,725     —    

Other assets

     (685,283     —    

Accrued expenses

     155,628       686,461  
  

 

 

   

 

 

 

Net cash provided by operating activities

     96,123,875       56,350,803  
  

 

 

   

 

 

 

Investing activities:

    

Acquisition of proved oil and gas properties

     (19,143,000     (49,567,816

Proceeds from the disposal of oil and gas properties

     741,271       —    

Refund of advances to operators

     749,961       2,297,678  

Development of oil and gas properties

     (68,006,457     (39,661,638
  

 

 

   

 

 

 

Net cash used in investing activities

     (85,658,225     (86,931,776
  

 

 

   

 

 

 

Financing activities:

    

Proceeds from borrowing on credit facilities

     11,000,000       31,000,000  

Repayments of borrowing on credit facilities

     (6,000,000     (7,000,000

Partners’ contributions, net of change in contributions receivable

     83,874       20,073,541  
  

 

 

   

 

 

 

Net cash provided by financing activities

     5,083,874       44,073,541  
  

 

 

   

 

 

 

Net increase in cash

     15,549,524       13,492,568  

Cash at beginning of period

     7,319,365       2,637,558  
  

 

 

   

 

 

 

Cash at end of period

   $ 22,868,889     $ 16,130,126  
  

 

 

   

 

 

 

Supplemental disclosure of cash flow information

    

Cash paid during the period for interest

   $ 316,980     $ 102,261  

Supplemental disclosure of non cash investing activities

    

Acquired and assumed asset retirement obligations

   $ 270,175     $ —    

Revisions to asset retirement obligations

   $ 238,232     $ —    

Oil and natural gas property development costs in accrued expenses

   $ 2,423,861     $ 4,613,512  

The accompanying notes are an integral part to these condensed combined financial statements

 

F-51


Table of Contents
Index to Financial Statements

GREY ROCK ENERGY FUND III

Notes to the Condensed Combined Financial Statements (Unaudited)

1. Nature of operations

Grey Rock Energy Fund III-A, LP (“Grey Rock III-A”) was formed on March 14, 2018 as a Delaware limited partnership and commenced operations on April 19, 2018 (“Commencement of Operations”). Grey Rock III-A was created for the purpose of purchasing non-operated oil and natural gas assets in multiple basins in North America, and realizing profits through participation in oil and natural gas wells.

Grey Rock Energy Fund III-B Holdings, LP (“Grey Rock III-B Holdings”) was formed on March 14, 2018, as a Delaware limited partnership and commenced operations on April 19, 2018 (“Commencement of Operations”). Grey Rock III-B Holdings was created for the purpose of purchasing non-operated oil and natural gas assets in multiple basins in North America, and realizing profits through participation in oil and natural gas wells.

Grey Rock Energy Fund III-B, LP (the “Grey Rock III-B”) was formed on March 14, 2018 as a Delaware limited partnership and commenced operations on April 19, 2018 (“Commencement of Operations”). Grey Rock III-B was created for the purpose of acquiring net profits interests (“NPI”) in oil and natural gas assets from Grey Rock III-B Holdings, a related party, in multiple basins in North America, in accordance with the limited partnership agreement.

Grey Rock Preferred Limited Partner III, LP (“Grey Rock PLP III”) was formed on March 14, 2018, as a Delaware limited partnership and commenced operations on April 19, 2018 (“Commencement of Operations”). Grey Rock PLP III was created for the purpose of holding limited partnership interests in Grey Rock III-B, a related party.

Collectively, Grey Rock III-A, Grey Rock III-B Holdings, Grey Rock III-B and Grey Rock PLP III are known as the “Partnership” or “Grey Rock Energy Fund III”.

Grey Rock Energy Partners GP III-A, LP, a Delaware limited partnership (the “General Partner”), acts as general partner of Grey Rock III-A. Grey Rock Energy Partners GP III-B, LP, a Delaware limited partnership (the “General Partner”), acts as general partner of Grey Rock III-B Holdings and Grey Rock III-B. Grey Rock Energy Management, LLC, a Delaware limited liability company (the “Management Company”), serves as investment manager to the Partnership.

The term of the Partnership is up to 8 years. The investment term is 3 years and may be extended by the General Partner, in its sole discretion, for one year. The harvest period is 3 years and may be extended by the General Partner, in its sole discretion, for one year. Thereafter, by the General Partner, with the consent of a majority-in- interest of the limited partners, for additional, successive one year terms to allow for an orderly dissolution and liquidation of the Partnership.

On May 16, 2022, the Partnership and certain funds affiliated with Grey Rock (collectively, “GREP”) signed a business combination agreement (“BCA”) with Executive Network Partnering Corporation (“ENPC”), a New York Stock Exchange (“NYSE”) publicly traded special purpose acquisition company, valued at approximately $1.3 billion. The business combination is expected to close upon ENPC stockholder approval and satisfaction of other customary closing conditions. GREP is expected to be listed on the NYSE under the ticker symbol “GRNT”.

2. Summary of significant accounting policies

Principles of Combination

The accompanying condensed combined financial statements include the accounts of Grey Rock III-A, Grey Rock III-B Holdings, Grey Rock III-B and Grey Rock PLP III all of which are commonly owned and controlled. All inter-entity balances and transactions have been eliminated in combination.

 

F-52


Table of Contents
Index to Financial Statements

GREY ROCK ENERGY FUND III

Notes to the Condensed Combined Financial Statements (Unaudited)

2. Summary of significant accounting policies (continued)

 

Basis of Presentation

The condensed combined balance sheet as of December 31, 2021 was derived from the audited combined financial statements, and the unaudited interim condensed combined financial statements as of June 30, 2022 and for the six month periods ended June 30, 2022 and 2021, provided herein have been prepared in accordance with accounting principles generally accepted in the United States (“U.S. GAAP”). Certain information and footnote disclosures normally included in financial statements prepared in accordance with U.S. GAAP have been condensed or omitted pursuant to rules and regulations of the Securities and Exchange Commission (“SEC”). However, in the Partnership’s opinion, the disclosures made therein are adequate to make the information presented not misleading. The Partnership believes these condensed combined financial statements include all normal recurring adjustments necessary to fairly present the results of the interim periods. The condensed combined results of income and cash flows for the first six months of the year are not necessarily indicative of the combined results of income and cash flows that might be expected for the entire year. These condensed combined financial statements and the accompanying notes should be read in conjunction with the audited combined financial statements and the notes thereto for the year ended December 31, 2021. The Partnership operates in a single operating and reportable segment. Operating segments are defined as components of an enterprise for which separate financial information is evaluated regularly by the chief operating decision maker in deciding how to allocate resources and assess performance. The Partnership’s chief operating decision maker allocates resources and assesses performance based upon financial information at the Partnership level.

Fair Value of Financial Instruments

The Partnership has adopted and follows Accounting Standard Codification (“ASC”) 820, Fair Value Measurements and Disclosures, for measurement and disclosures about fair value of its financial instruments. ASC 820 establishes a framework for measuring fair value in GAAP, and expands disclosures about fair value measurements. To increase consistency and comparability in fair value measurements and related disclosures, ASC 820 establishes a fair value hierarchy which prioritizes the inputs to valuation techniques used to measure fair value into three (3) broad levels. The fair value hierarchy gives the highest priority to quoted prices (unadjusted) in active markets for identical assets or liabilities and the lowest priority to unobservable inputs. The three (3) levels of fair value hierarchy defined by ASC 820 are:

Level 1—Inputs are unadjusted, quoted prices in active markets for identical assets or liabilities at the measurement date.

Level 2—Inputs (other than quoted market prices included in Level 1) are either directly or indirectly observable for the asset or liability through correlation with market data at the measurement date and for the duration of the instrument’s anticipated life.

Level 3—Inputs reflect management’s best estimate of what market participants would use in pricing the asset or liability at the measurement date. Consideration is given to the risk inherent in the valuation technique and the risk inherent in the inputs to the model. Valuation of instruments includes unobservable inputs to the valuation methodology that are significant to the measurement of fair value of assets or liabilities.

As defined by ASC 820, the fair value of a financial instrument is the amount at which the instrument could be exchanged in a current transaction between willing parties, other than in a forced or liquidation sale, which was further clarified as the price that would be received to sell an asset or paid to transfer a liability (“an exit price”) in an orderly transaction between market participants at the measurement date. The carrying amounts of the

 

F-53


Table of Contents
Index to Financial Statements

GREY ROCK ENERGY FUND III

Notes to the Condensed Combined Financial Statements (Unaudited)

2. Summary of significant accounting policies (continued)

 

Partnership’s financial assets and liabilities, such as due from related parties, revenue receivable, related party payable, accounts payable and accrued expenses, approximate their fair values because of the short maturity of these instruments.

Revenue Receivable

Revenue receivable is comprised of accrued natural gas and crude oil sales. The operators remit payment for production directly to the Partnership. There have been no credit losses to date. In the event of complete non-performance by the Partnership’s customers, the maximum exposure to the Partnership is the outstanding revenue receivable balance at the date of non-performance. The Partnership writes off specific accounts receivable when they become uncollectible. For the six months ended June 30, 2022 and 2021, the Partnership had no bad debt expense, and did not record an allowance for doubtful accounts.

Other Assets

Other assets is primarily comprised of specific incremental costs directly attributable to the pending business combination with ENPC. In accordance with ASC 340, these costs have been deferred and will be charged against gross proceeds upon closing of the business combination.

Revenue Recognition

The Partnership’s revenues are primarily derived from its interests in the sale of oil and natural gas production. The Partnership recognizes revenue from its interests in the sales of oil and natural gas in the period that its performance obligations are satisfied.

Performance obligations are satisfied when the customer obtains control of product and when the Partnership has no further obligations to perform related to the sale. The Partnership receives payment from the sale of oil and natural gas production from one to three months after delivery. The transaction price is variable as it is based on market prices for oil and gas, less revenue deductions such as gathering, transportation and compression costs. Management has determined that the variable revenue constraint is overcome at the date control passes to the customer since the variable consideration to be received can be reasonably estimated based on daily market prices and historical transportation charges. At the end of each month, amounts due from customers are accrued in revenue receivable in the condensed combined balance sheets. Variances between the Partnership’s estimated revenue and actual payments are recorded in the month the payment is received; however, differences have been and are insignificant.

The Partnership does not disclose the value of unsatisfied performance obligations under its contracts with customers as it applies the practical expedient in accordance with ASC 606. The expedient, as described in ASC 606-10-50-14(a), applies to variable consideration that is recognized as control of the product is transferred to the customer. Since each unit of product represents a separate performance obligation, future volumes are wholly unsatisfied, and disclosure of the transaction price allocated to remaining performance obligations is not required.

A wellhead imbalance liability equal to the Partnership’s share is recorded to the extent that the Partnership’s well operators have sold volumes in excess of its share of remaining reserves in an underlying property. However, in each of the six months ended June 30, 2022 and 2021, the Partnership’s natural gas production was in balance, meaning its cumulative portion of natural gas production taken and sold from wells in which it has an interest equaled its entitled interest in natural gas production from those wells.

 

F-54


Table of Contents
Index to Financial Statements

GREY ROCK ENERGY FUND III

Notes to the Condensed Combined Financial Statements (Unaudited)

2. Summary of significant accounting policies (continued)

 

Non-operated crude oil and natural gas revenues—The Partnership’s proportionate share of production from non-operated properties is generally marketed at the discretion of the operators. For non-operated properties, the Partnership receives a net payment from the operator representing its proportionate share of sales proceeds which is net of transportation and production tax costs incurred by the operator, if any. Such non-operated revenues are recognized at the net amount of proceeds to be received by the Partnership during the month in which production occurs and it is probable the Partnership will collect the consideration it is entitled to receive. Proceeds are generally received by the Partnership within two to three months after the month in which production occurs. The Partnership’s disaggregated revenue has two revenue sources, which are oil sales, and natural gas and NGL sales. Oil sales for the six months ended June 30, 2022 and 2021 were approximately $135,725,000 and $58,324,000, respectively. Natural gas and NGL sales for the six months ended June 30, 2022 and 2021 were approximately $37,343,000 and $28,591,000, respectively.

The Partnership’s disaggregated revenue has two primary sources: oil sales and natural gas and NGL sales. Substantially all of the Partnership’s oil and natural gas sales come from four geographic areas in the United States: the Eagle Ford Basin (Texas), the Permian Basin (Texas), the Denver-Julesburg “DJ” (Colorado) and the Bakken Basin (Montana/North Dakota). The following tables present the disaggregation of the Partnership’s oil revenues and natural gas and NGL revenues by basin for the six months ended June 30, 2022 and 2021.

 

     Six Months Ended June 30, 2022  
     Eagle Ford      Permian      Denver-Julesburg      Bakken  

Revenues

   $ 24,087,489      $ 120,854,166      $ 22,099,702      $ 6,027,004  

 

     Six Months Ended June 30, 2021  
     Eagle Ford      Permian      Denver-Julesburg      Bakken  

Revenues

   $ 17,426,509      $ 58,675,069      $ 9,074,374      $ 1,739,039  

Income Taxes

Because the Partnership is a limited partnership interest, the income or loss of the Partnership for federal and state income tax purposes is generally allocated to the partners in accordance with the Partnership’s formation agreements, and it is the responsibility of the partners to report their share of taxable income or loss on their separate income tax returns. Accordingly, no recognition has been given to federal or state income taxes in the accompanying condensed combined financial statements.

The Partnership is required to determine whether its tax positions are more likely than not to be sustained upon examination by the applicable taxing authority, including resolution of any related appeals or litigation processes, based on the technical merits of the position. The tax benefit recognized is measured as the largest amount of benefit that has a greater than fifty percent likelihood of being realized upon ultimate settlement with the relevant taxing authority. De-recognition of a tax benefit previously recognized results in the Partnership recording a tax liability that reduces ending partners’ capital. Based on its analysis, the Partnership has determined that it has not incurred any liability for unrecognized tax benefits as of June 30, 2022 and December 31, 2021. However, the Partnership’s conclusions may be subject to review and adjustment at a later date based on factors including, but not limited to, on-going analyses of and changes to tax laws, regulations and interpretations thereof.

The Partnership recognizes interest and penalties related to unrecognized tax benefits in interest expense and other expenses, respectively. No interest or penalties were recognized for the six months ended June 30, 2022 and 2021.

 

F-55


Table of Contents
Index to Financial Statements

GREY ROCK ENERGY FUND III

Notes to the Condensed Combined Financial Statements (Unaudited)

2. Summary of significant accounting policies (continued)

 

The Partnership files an income tax return in the U.S. federal jurisdiction, and may file income tax returns in various U.S. states and foreign jurisdictions. Generally, the Partnership is subject to income tax examinations by major taxing authorities during the period since inception.

The Partnership may be subject to potential examination by U.S. federal, U.S. states or foreign jurisdiction authorities in the areas of income taxes. These potential examinations may include questioning the timing and amount of deductions, the nexus of income among various tax jurisdictions and compliance with U.S. federal, U.S. state and foreign tax laws. The Partnership’s management does not expect that the total amount of unrecognized tax benefits will materially change over the next twelve months.

Use of Estimates

The preparation of combined financial statements in conformity with GAAP requires management to make estimates and assumptions that affect the reported amounts of assets and liabilities at the date of the combined financial statements and the reported amounts of revenues and expenses during the reporting period. Significant estimates of reserves are used to determine depletion and to conduct impairment analysis. Estimating reserves is inherently uncertain, including the projection of future rates of production and the timing of development expenditures. Actual results could differ from those estimates.

Recently Issued and Applicable Accounting Pronouncements

The FASB issued ASU No. 2016-02, “Leases (Topic 842)” which requires all leases greater than one year to be recognized as assets and liabilities. This ASU also expands the required quantitative and qualitative disclosures surrounding leases. Oil and gas leases are excluded from the guidance. We adopted this ASU on January 1, 2022 and there was no material impacts to our condensed combined financial statements.

The FASB issued ASU No. 2016-13, “Financial Instruments—Credit Losses (Topic 326): Measurement of Credit Losses on Financial Instruments” which introduces guidance for estimating credit losses on certain types of financial instruments based on expected losses and the timing of the recognition of such losses. This guidance becomes effective beginning on January 1, 2023, however, the impact is not expected to be material.

3. Derivative instruments

From time to time, the Partnership may utilize derivative contracts in connection with its oil and natural gas operations to provide an economic hedge of the Partnership’s exposure to commodity price risk associated with anticipated future oil and natural gas production. The Partnership does not hold or issue derivative financial instruments for trading purposes. These derivative contracts consist of fixed price collar options. The Partnership typically hedges approximately 50% to 75% of expected oil and natural gas production from the underlying entities for 12 to 24 months in the future. The Partnership’s derivative activities and exposure to derivative contracts are classified by the following primary underlying risk of commodity prices. In addition to its primary underlying risk, the Partnership is also subject to additional counterparty risk due to the inability of its counterparties to meet the terms of their contracts.

Derivative Contracts

The Partnership has not designated its derivative instruments as hedges for accounting purposes. Cash and non-cash changes in fair value are included in gain or loss on derivative contracts in the condensed combined statements of income. There were no derivative assets as of June 30, 2022 or December 31, 2021. Derivative

 

F-56


Table of Contents
Index to Financial Statements

GREY ROCK ENERGY FUND III

Notes to the Condensed Combined Financial Statements (Unaudited)

3. Derivative instruments (continued)

 

liabilities are included within current and long-term liabilities in the condensed combined balance sheets as of June 30, 2022 and December 31, 2021.

Collar and Producer 3-way Option Contracts

A collar option is established with the sale of a short call option and the purchase of a long put option set to expire at a predetermined date in the future. The options give the owner the right but not the obligation to exercise the option at the expiration date.

A producer 3-way contract, like a collar option, is established with the sale of a short call option and the purchase of a long put option set to expire at a predetermined date in the future. However, the producer 3-way contract also includes the sale of a short put option set to expire at a predetermined date in the future. The options give the owner the right but not the obligation to exercise the option at the expiration date.

The fair value of open collar options and producer 3-way contracts reported in the condensed combined balance sheets may differ from that which would be realized in the event the Partnership terminated its position in the contract. Risks may arise as a result of the failure of the counterparty to the option contract to comply with the terms of the option contract. The loss incurred by the failure of counterparties is generally limited to the aggregate fair value of option contracts in an unrealized gain position as well as any collateral posted with the counterparty. The loss incurred by the failure of counterparties is generally limited to the aggregate fair value of option contracts in an unrealized gain position as well as any collateral posted with the counterparty.

The Partnership considers the creditworthiness of each counterparty to an option contract in evaluating potential credit risk. Additionally, risks may arise from unanticipated movements in the fair value of the underlying investments.

The Partnership has master netting agreements on individual derivative instruments with certain counterparties and therefore certain amounts may be presented on a net basis in the condensed combined balance sheets.

Volume of Derivative Activities

At June 30, 2022, the volume of the Partnership’s derivative activities based on their volume (crude oil is presented in Bbl and natural gas is presented in Mcf) and contract prices, categorized by primary underlying risk, are as follows:

 

               Contract Prices  

Period

  

Type of Contract

   (Volume/Month)    Range    Weighted Average  

Jul 2022 – Dec 2023

   Producer 3-way (crude oil)    34,413 – 612    $113.10 – $40.00    $ 72.97  

Jul 2022 – Dec 2022

   Collar (crude oil)    43,080 – 251    $112.75 – $80.00    $ 97.28  

Aug 2022 – Mar 2023

   Producer 3-way (natural gas)    128,912 – 3,813    $8.44 – $2.00    $ 4.48  

Aug 2022 – Jun 2023

   Collar (natural gas)    102,155 – 11,036    $9.05 – $2.80    $ 5.94  

 

F-57


Table of Contents
Index to Financial Statements

GREY ROCK ENERGY FUND III

Notes to the Condensed Combined Financial Statements (Unaudited)

3. Derivative instruments (continued)

 

Impact of Derivatives on the Condensed Combined Balance Sheets and Condensed Combined Statements of Income.

The following tables identify the fair value amounts of derivative instruments included in the accompanying condensed combined balance sheets as derivative liabilities categorized by primary underlying risk, at June 30, 2022.

 

     June 30, 2022  
     Derivative liabilities  

Primary underlying risk Commodity price

  

Crude oil

   $ (13,042,820

Natural gas

     (1,123,762
  

 

 

 

Total

   $ (14,166,582
  

 

 

 

The following table identifies the net loss amounts included in the accompanying condensed combined statements of income as loss on derivative contracts for the six months ended June 30, 2022.

 

     Six months ended June 30, 2022  
     Realized loss      Unrealized loss      Total  

Primary underlying risk Commodity price

        

Crude oil

   $ (10,415,538    $ (9,166,580    $ (19,582,118

Natural gas

     (4,999,084      (646,929      (5,646,013
  

 

 

    

 

 

    

 

 

 

Total

   $ (15,414,622    $ (9,813,509    $ (25,228,131
  

 

 

    

 

 

    

 

 

 

The following tables identify the fair value amounts of derivative instruments included in the accompanying condensed combined balance sheets as derivative liabilities categorized by primary underlying risk, at December 31, 2021.

 

     December 31, 2021  
     Derivative liabilities  

Primary underlying risk Commodity price

  

Crude oil

   $ (3,876,240

Natural gas

     (476,832
  

 

 

 

Total

   $ (4,353,072
  

 

 

 

The following table identifies the net loss amounts included in the accompanying condensed combined statements of income as loss on derivative contracts for the six months ended June 30, 2021.

 

     Six months ended June 30, 2021  
     Realized loss      Unrealized loss      Total  

Primary underlying risk Commodity price

        

Crude oil

   $ (259,030    $ (7,494,682    $ (7,753,712

Natural gas

     (2,887,362      (915,347      (3,802,709
  

 

 

    

 

 

    

 

 

 

Total

   $ (3,146,392    $ (8,410,029    $ (11,556,421
  

 

 

    

 

 

    

 

 

 

 

F-58


Table of Contents
Index to Financial Statements

GREY ROCK ENERGY FUND III

Notes to the Condensed Combined Financial Statements (Unaudited)

 

4. Fair value measurements

Fair Values—Recurring

As required, financial assets and liabilities are classified in their entirety based on the lowest level of input that is significant to the fair value measurement. The Partnership’s assessment of the significance of a particular input requires judgment and may affect the valuation of fair value assets and liabilities and their placement within the fair value hierarchy levels.

The following table presents information about the Partnership’s recurring liabilities measured at fair value as of June 30, 2022:

 

     Level 1      Level 2      Level 3      June 30, 2022  

Liabilities (at fair value):

           

Derivative

   $ —        $ (14,166,582    $ —        $ (14,166,582
  

 

 

    

 

 

    

 

 

    

 

 

 

The following table presents information about the Partnership’s recurring liabilities measured at fair value as of December 31, 2021:

 

     Level 1      Level 2      Level 3      December 31, 2021  

Liabilities (at fair value):

           

Derivative

   $ —        $ (4,353,072    $ —        $ (4,353,072
  

 

 

    

 

 

    

 

 

    

 

 

 

The following table provides the fair value of financial instruments that are not recorded at fair value in the condensed combined balance sheets:

 

     June 30, 2022      December 31, 2021  
     Carrying Value      Fair Value      Carrying Value      Fair Value  

Liabilities (not at fair value):

           

Revolving credit facility

   $ 34,958,872      $ 34,958,872      $ 29,938,307      $ 29,938,307  
  

 

 

    

 

 

    

 

 

    

 

 

 

The recorded value of the revolving credit facility approximates its fair value because of its floating rate structure based on the Prime Rate spread. The fair value measurement for the revolving credit facility represents Level 2 inputs.

Fair Values—Non Recurring

The fair value measurements of asset retirement obligations are measured on a nonrecurring basis when a well is drilled or acquired or when production equipment and facilities are installed or acquired using a discounted cash flow model based on inputs that are not observable in the market and therefore represent Level 3 inputs. Significant inputs to the fair value measurement of asset retirement obligations include estimates of the costs of plugging and abandoning oil and natural gas wells, removing production equipment and facilities and restoring the surface of the land as well as estimates of the economic lives of the oil and natural gas wells and future inflation rates.

5. Oil and natural gas properties

Oil and natural gas properties consisted of only proved properties as of June 30, 2022 and December 31, 2021. The book value of the Partnership’s oil and natural gas properties consists of all acquisition costs, drilling costs and other associated capitalized costs.

 

F-59


Table of Contents
Index to Financial Statements

GREY ROCK ENERGY FUND III

Notes to the Condensed Combined Financial Statements (Unaudited)

5. Oil and natural gas properties (continued)

 

2022 Acquisitions

Acquisitions are accounted for as purchases and, accordingly, the results of operations are included in the accompanying statements of income from the closing date of the acquisition. For the six months ended June 30, 2022, the Partnership acquired various proved oil and natural gas properties, which included working interests ranging from 0.51% to 43% and net revenue interests ranging from 0.38% to 33%, in Texas, New Mexico and Colorado.

Permian Basin—The Partnership acquired proved undeveloped oil and natural gas properties in the Permian Basin of approximately $19,038,000 during the six months ended June 30, 2022.

DJ Basin—The Partnership acquired proved undeveloped oil and natural gas properties in the DJ Basin of approximately $105,000 during the six months ended June 30, 2022.

2022 Divestitures

Eagle Ford Basin—For the six months ended June 30, 2022, the Partnership sold a partial unit of oil and natural gas properties in the Eagle Ford Basin for approximately $741,000, eliminating equivalent amounts from the oil and natural gas property accounts.

2021 Acquisitions

For the six months ended June 30, 2021, the Partnership acquired various proved oil and natural gas properties, which included working interests ranging from 0.01% to 41% and net revenue interests ranging from 0.01% to 31%, in Colorado, Texas, New Mexico and North Dakota.

Bakken Basin—The Partnership acquired proved undeveloped oil and natural gas properties in the Bakken Basin of approximately $190,000 during the six months ended June 30, 2021.

Permian Basin—The Partnership acquired proved undeveloped and proved developed oil and natural gas properties in the Permian Basin of approximately $8,912,000 and $100,000 during the six months ended June 30, 2021.

DJ Basin—The Partnership acquired proved developed producing oil and natural gas properties of approximately $40,366,000 during the six months ended June 30, 2021.

2021 Divestitures

For the six months ended June 30, 2021, the Partnership made no divestitures of oil and gas properties.

6. Partners’ capital

Commitments and contributions

The balance of the Partnership’s unfunded commitments is due upon one or more capital calls by the General Partner, as needed by the Partnership for property acquisitions or operations by the Partnership. As of June 30, 2022, there were no contributions receivable from the General Partner. As of December 31, 2021, contributions receivable was approximately $84,000 from the General Partner. As of June 30, 2022 and December 31, 2021, contributions receivable were approximately $10,000, respectively, from Limited Partners.

All limited partners of Grey Rock III-B Holdings are considered affiliates of the General Partner.

 

F-60


Table of Contents
Index to Financial Statements

GREY ROCK ENERGY FUND III

Notes to the Condensed Combined Financial Statements (Unaudited)

6. Partners’ capital (continued)

 

Allocation of Net Profits and Losses

The Partnership’s net profits or losses for any fiscal period shall be allocated among the partners in such manner that, as of the end of such fiscal period and to the greatest extent possible, the capital account of each partner shall be equal to the respective net amount, positive or negative, that would be distributed to such partner from the Partnership or for which such partner would be liable to the Partnership, determined as if, on the last day of such fiscal period, the Partnership were to (a) liquidate the assets of the Partnership for an amount equal to their book value and (b) distribute the proceeds in liquidation.

 

  (a)

First, 100% to such partner until such partner has received cumulative distributions equal to such partner’s aggregate capital contributions to the Partnership for any purpose;

 

  (b)

Second, 100% to such partner until the aggregate distributions to such partner equal the preferred return amount of 8% per annum on the partner’s capital contributions;

 

  (c)

Third, 80% to the General Partner and 20% to such partner until the General Partner has received cumulative distributions equal to 20% of the cumulative amount of distributions made pursuant to (c) and previously made pursuant to (b); and

 

  (d)

Thereafter, 20% to the General Partner and 80% to such partner.

In accordance with the Limited Partnership Agreement (“LPA”), the reallocation from the limited partners to the general partner was approximately $18,969,000 for the six months ended June 30, 2022. There was no reallocation between the general partner and the limited partners for the six months ended June 30, 2021. The allocation of carried interest will remain provisional until the final liquidation of the Partnership.

Distributions

In accordance with the LPA, all distributions shall be made, at such times and in such amounts as determined in the sole discretion of the General Partner, to the partners in proportion to their Partnership percentage interests. For the six months ended June 30, 2022 and 2021 the Partnership did not make any distributions.

7. Related party transactions

The Partnership pays an annual management fee to the Management Company, an entity under common control, as compensation for providing managerial services to the Partnership. The management fee will accrue beginning on the initial closing date and will be payable to the Management Company quarterly, in advance, calculated as of the first day of each fiscal quarter and prorated appropriately for partial quarters. Limited partners will be assessed one and one-half (1.5%) per annum of such limited partner’s aggregate capital commitment. For the six months ended June 30, 2022 and 2021, management fees were $1,889,000 and $1,939,000, respectively.

As of June 30, 2022 the partnership did not have a related party payable with the Management Company. As of December 31, 2021, the Partnership had a related party payable with the Management Company for organizational expenses incurred on behalf of the Partnership of approximately $8,000, respectively, that were included in accrued expenses on the accompanying condensed combined balance sheets.

8. Commitments and contingencies

The Partnership is subject to various possible contingencies that arise primarily from interpretation of federal and state laws and regulations affecting the oil and natural gas industry. Such contingencies include differing interpretations as to the prices at which oil and natural gas sales may be made, the prices at which royalty owners may be paid for production from their leases, environmental issues and other matters. Although management

 

F-61


Table of Contents
Index to Financial Statements

GREY ROCK ENERGY FUND III

Notes to the Condensed Combined Financial Statements (Unaudited)

8. Commitments and contingencies (continued)

 

believes that it has complied with the various laws and regulations, administrative rulings and interpretations thereof, adjustments could be required as new interpretations and regulations are issued. In addition, environmental matters are subject to regulation by various federal and state agencies. The Partnership is currently not a party to any material pending legal proceedings that would give rise to potential loss contingencies.

9. Credit facility

Since 2018, the Partnership has maintained a revolving credit facility (the “Facility”) with a borrowing capacity of $100,000,000 as of June 30, 2022 and December 31, 2021, respectively, of which approximately $35,000,000 and $30,000,000 was outstanding. The Facility has a maturity date of October 26, 2022.

The Facility is collateralized by all of the Partnership’s oil and natural gas properties and requires compliance with certain financial covenants. As of June 30, 2022, the Partnership, was in compliance with all covenants required by the Facility. Further, the Partnership had unamortized loan origination costs of $41,000 and $62,000 as of June 30, 2022 and December 31, 2021, respectively.

Additionally, the Facility bears interest at an annual base rate of the Prime Rate minus an acceptable margin of 0.50%. As of June 30, 2022 and December 31 2021, the weighted average interest rate on borrowed amounts was approximately 3.89% and 3.35%.

While the Facility has a due date within one year of the issuance of these condensed combined financial statements, the Partnership utilizes the financing for long-term operating purposes and does not have liquid funds available to repay the balance as of June 30, 2022. Management intends to renew the Facility on comparable terms at or near the maturity date and believes it is probable such renewal will be successful.

10. Risk concentrations

As a non-operator, 100% of the Partnership’s wells are operated by third-party operating partners. As a result, the Partnership is highly dependent on the success of these third-party operators. If they are not successful in the development, exploitation, production and exploration activities relating to the Partnership’s leasehold interests, or are unable or unwilling to perform, the Partnership’s financial condition and results of operation could be adversely affected. These risks are heightened in a low commodity price environment, which may present significant challenges to these third-party operators. The Partnership’s third-party operators will make decisions in connection with their operations that may not be in the Partnership’s best interests, and the Partnership may have little or no ability to exercise influence over the operational decisions of its third-party operators.

In the normal course of business, the Partnership maintains its cash balances in financial institutions, which at times may exceed federally insured limits. The Partnership is subject to credit risk to the extent any financial institution with which it conducts business is unable to fulfill contractual obligations on its behalf. Management monitors the financial condition of such financial institutions and does not anticipate any losses from these counterparties. The outbreak of the novel coronavirus continues to significantly impact the worldwide economy and specific economic sectors. As a result, commodity prices declined precipitously, which may impact the Partnership’s performance and may lead to future losses.

11. Subsequent events

In connection with preparing the condensed combined financial statements for the six months ended June 30, 2022, management has evaluated subsequent events for potential recognition and disclosure through the date September 9, 2022, which is the date the condensed combined financial statements were available to be issued.

 

F-62


Table of Contents
Index to Financial Statements

GREY ROCK ENERGY FUND III

Notes to the Condensed Combined Financial Statements (Unaudited)

11. Subsequent events (continued)

 

The Partnership repaid approximately $5,000,000 on July 1, 2022, approximately $10,000,000 on August 12, 2022 and approximately $14,000,000 on September 8, 2022, respectively on the revolving credit facility. Further, the Partnership borrowed approximately $5,000,000 on July 14, 2022 from the revolving credit facility.

The Partnership acquired oil and natural gas properties of approximately $5,700,000 in July, 2022 and approximately $10,900,000 in August, 2022.

As discussed in Note 1 – Nature of operations, on May 16, 2022, GREP signed a business combination agreement with ENPC, a NYSE publicly traded special purpose acquisition company. Refer to Note 1 for additional information.

 

F-63


Table of Contents
Index to Financial Statements

GREY ROCK ENERGY FUND III

Index to Combined Financial Statements

 

     Page  

Audited Combined Financial Statements

  

Report of Independent Registered Public Accounting Firm

     F-65  

Combined Balance Sheets

     F-66  

Combined Statements of Operations

     F-67  

Combined Statements of Changes in Partners’ Capital

     F-68  

Combined Statements of Cash Flows

     F-69  

Notes to the Combined Financial Statements

     F-70  

 

F-64


Table of Contents
Index to Financial Statements

Report of Independent Registered Public Accounting Firm

To the Partners

Grey Rock Energy Fund III-A, LP

Grey Rock Energy Fund III-B, LP

Grey Rock Energy Fund III-B Holdings, LP

Grey Rock Preferred Limited Partner III, L.P.

Dallas, Texas

Opinion on the Combined Financial Statements

We have audited the accompanying combined balance sheets of Grey Rock Energy Fund III-A, LP and its subsidiaries, Grey Rock Energy Fund III-B, LP, Grey Rock Energy Fund III-B Holdings, LP and its subsidiaries and Grey Rock Preferred Limited Partner III, L.P. (collectively, the Partnership) as of December 31, 2021 and 2020, the related combined statements of operations, changes in partners’ capital, and cash flows for each of the years in the three-year period ended December 31, 2021, and the related notes (collectively referred to as the “combined financial statements”). In our opinion, the combined financial statements referred to above present fairly, in all material respects, the financial position of the Partnership as of December 31, 2021 and 2020, and the results of its operations and its cash flows for each of the years in the three-year period ended December 31, 2021 in conformity with accounting principles generally accepted in the United States of America.

Basis for Opinion

These combined financial statements are the responsibility of the Partnership’s management. Our responsibility is to express an opinion on the Partnership’s combined financial statements based on our audits.

We are a public accounting firm registered with the Public Company Accounting Oversight Board (United States) (“PCAOB”) and are required to be independent with respect to the Partnership in accordance with the U.S. federal securities laws and the applicable rules and regulations of the Securities and Exchange Commission and the PCAOB.

We conducted our audits in accordance with the standards of the PCAOB. Those standards require that we plan and perform the audits to obtain reasonable assurance about whether the combined financial statements are free of material misstatement, whether due to error or fraud. Our audits included performing procedures to assess the risks of material misstatement of the combined financial statements, whether due to error or fraud, and performing procedures that respond to those risks. Such procedures include examining, on a test basis, evidence regarding the amounts and disclosures in the combined financial statements. Our audits also included evaluating the accounting principles used and significant estimates made by management, as well as evaluating the overall presentation of the combined financial statements. We believe that our audits provide a reasonable basis for our opinion.

/s/ FORVIS, LLP

We have served as the Partnership’s auditor since 2018.

Dallas, Texas

September 9, 2022

 

F-65


Table of Contents
Index to Financial Statements

GREY ROCK ENERGY FUND III

COMBINED BALANCE SHEETS

 

     December 31,  
     2021     2020  

ASSETS

    

Current assets:

    

Cash

   $ 7,319,365     $ 2,637,558  

Revenue receivable

     32,697,273       9,499,185  

Advances to operators

     37,149,729       8,170,656  

Other assets

     69,436       —    

Other Receivable

     468,596       —    

Contributions receivable

     93,687       73,541  
  

 

 

   

 

 

 

Total current assets

     77,798,086       20,380,940  
  

 

 

   

 

 

 

Property and equipment:

    

Oil and natural gas properties, successful efforts method

     376,657,406       211,705,035  

Accumulated depletion

     (98,265,958     (39,223,565
  

 

 

   

 

 

 

Total property and equipment, net

     278,391,448       172,481,470  
  

 

 

   

 

 

 

TOTAL ASSETS

   $ 356,189,534     $ 192,862,410  
  

 

 

   

 

 

 

LIABILITIES AND PARTNERS’ CAPITAL

    

Current liabilities:

    

Accrued expenses

   $ 6,639,039     $ 3,819,158  

Derivative liabilities—current portion

     3,952,787       213,093  

Credit facilities—current portion

     29,938,307       —    
  

 

 

   

 

 

 

Total current liabilities

     40,530,133       4,032,251  
  

 

 

   

 

 

 

Long-term liabilities:

    

Credit facilities

     —         9,897,179  

Derivative liabilities

     400,285       —    

Asset retirement obligations

     963,428       503,543  
  

 

 

   

 

 

 

Total long-term liabilities

     1,363,713       10,400,722  
  

 

 

   

 

 

 

Commitments and contingencies (Note 9)

    

Partners’ capital:

    

General partner

     15,462,283       657,346  

Limited partners

     298,833,405       177,772,091  
  

 

 

   

 

 

 

Total partners’ capital

     314,295,688       178,429,437  
  

 

 

   

 

 

 

TOTAL LIABILITIES AND PARTNERS’ CAPITAL

   $ 356,189,534     $ 192,862,410  
  

 

 

   

 

 

 

The accompanying notes are an integral part to these combined financial statements

 

F-66


Table of Contents
Index to Financial Statements

GREY ROCK ENERGY FUND III

COMBINED STATEMENTS OF OPERATIONS

 

     Year ended December 31,  
     2021     2020     2019  

REVENUES

      

Oil, natural gas, and related product sales

   $ 197,545,818     $ 28,290,460     $ 23,282,767  
  

 

 

   

 

 

   

 

 

 

EXPENSES

      

Lease operating expenses

     12,361,625       5,146,922       2,668,218  

Production taxes

     10,807,624       1,815,408       1,368,712  

Depletion and accretion expense

     60,533,801       22,130,049       17,100,435  

Professional fees

     1,552,702       790,010       939,246  

Management fees

     3,877,500       3,877,500       3,877,500  

General and administrative

     832,573       498,209       143,939  

Organizational expenses

     —         —         21,496  
  

 

 

   

 

 

   

 

 

 

Total expenses

     89,965,825       34,258,098       26,119,546  
  

 

 

   

 

 

   

 

 

 

Net operating income/(loss)

     107,579,993       (5,967,638     (2,836,779
  

 

 

   

 

 

   

 

 

 

OTHER EXPENSE

      

Gain/(loss) on derivative contracts

     (17,314,944     2,928,004       137,440  

Interest expense

     (1,398,798     (428,187     (509,242
  

 

 

   

 

 

   

 

 

 

Total other income/(expense)

     (18,713,742     2,499,817       (371,802
  

 

 

   

 

 

   

 

 

 

NET INCOME/(LOSS)

   $ 88,866,251     $ (3,467,821   $ (3,208,581
  

 

 

   

 

 

   

 

 

 

The accompanying notes are an integral part to these combined financial statements

 

F-67


Table of Contents
Index to Financial Statements

GREY ROCK ENERGY FUND III

COMBINED STATEMENTS OF CHANGES IN PARTNERS’ CAPITAL

 

     General
Partner
     Limited
Partner
    Total  

Balance at December 31, 2018

   $ 176,012      $ 58,429,824     $ 58,605,836  

Net income/(loss)

     34,607        (3,243,188     (3,208,581

Partners’ contributions

     157,164        53,342,839       53,500,003  
  

 

 

    

 

 

   

 

 

 

Balance at December 31, 2019

   $ 367,783      $ 108,529,475     $ 108,897,258  
  

 

 

    

 

 

   

 

 

 

Net income/(loss)

     62,790        (3,530,611     (3,467,821

Partners’ contributions

     226,773        72,773,227       73,000,000  
  

 

 

    

 

 

   

 

 

 

Balance at December 31, 2020

   $ 657,346      $ 177,772,091     $ 178,429,437  
  

 

 

    

 

 

   

 

 

 

Net income

     288,107        88,578,144       88,866,251  

Partners’ contributions

     146,004        46,853,996       47,000,000  

Carried interest reallocation

     14,370,826        (14,370,826     —    
  

 

 

    

 

 

   

 

 

 

Balance at December 31, 2021

   $ 15,462,283      $ 298,833,405     $ 314,295,688  
  

 

 

    

 

 

   

 

 

 

The accompanying notes are an integral part to these combined financial statements

 

F-68


Table of Contents
Index to Financial Statements

GREY ROCK ENERGY FUND III

COMBINED STATEMENTS OF CASH FLOWS

 

     Year Ended December,  
     2021     2020     2019  

Operating activities:

      

Net income/(loss)

   $ 88,866,251     $ (3,467,821   $ (3,208,581

Adjustments to reconcile net income/(loss) to net cash provided by operating activities:

      

Depletion and accretion expense

     60,533,801       22,130,049       17,100,434  

Unrealized (gain)/loss on derivative contracts

     4,139,979       (90,190     303,283  

Amortization of loan origination costs

     41,128       41,127       20,564  

Increase/(decrease) in cash attributable to changes in operating assets and liabilities:

      

Revenue receivable

     (23,198,088     (4,644,088     (4,789,329

Other assets

     (69,436     —         —    

Accrued expenses

     1,402,522       116,027       (756,545
  

 

 

   

 

 

   

 

 

 

Net cash provided by operating activities

     131,716,157       14,085,104       8,669,826  
  

 

 

   

 

 

   

 

 

 

Investing activities:

      

Acquisition of proved oil and gas properties

     (83,181,294     (13,263,947     (34,868,314

Proceeds from the disposal of oil and gas properties

     3,027,165       —         —    

Refund of advances to operators

     3,248,808       —         —    

Development of oil and gas properties

     (117,108,883     (67,603,965     (48,838,994
  

 

 

   

 

 

   

 

 

 

Net cash used in investing activities

     (194,014,204     (80,867,912     (83,707,308
  

 

 

   

 

 

   

 

 

 

Financing activities:

      

Proceeds from borrowing

     52,000,000       26,000,000       21,335,488  

Repayments of borrowing

     (32,000,000     (32,500,000     (5,000,000

Partners’ contributions, net of change in contributions receivable

     46,979,854       72,946,652       53,479,810  
  

 

 

   

 

 

   

 

 

 

Net cash provided by financing activities

     66,979,854       66,446,652       69,815,298  
  

 

 

   

 

 

   

 

 

 

Net increase/(decrease) in cash

     4,681,807       (336,156     (5,222,184

Cash at beginning of year

     2,637,558       2,973,714       8,195,898  
  

 

 

   

 

 

   

 

 

 

Cash at end of year

   $ 7,319,365     $ 2,637,558     $ 2,973,714  
  

 

 

   

 

 

   

 

 

 

Supplemental disclosure of cash flow information

      

Cash paid during the year for interest

   $ 740,331     $ 482,903     $ 482,903  

Supplemental disclosure of non cash investing activities

      

Acquired and assumed asset retirement obligations

   $ 36,893     $ 138,150     $ 209,622  

Revision of asset retirement obligations

   $ 439,763     $ 63,160     $ 2,905  

Oil and natural gas property development costs in accrued expenses

   $ 4,612,322     $ 3,194,963     $ 679,009  

The accompanying notes are an integral part to these combined financial statements

 

F-69


Table of Contents
Index to Financial Statements

GREY ROCK ENERGY FUND III

Notes to the Combined Financial Statements

For the years ended December 31, 2021, 2020 and 2019

 

1.

Nature of operations

Grey Rock Energy Fund III-A, LP (“Grey Rock III-A”) was formed on March 14, 2018 as a Delaware limited partnership and commenced operations on April 19, 2018 (“Commencement of Operations”). Grey Rock III-A was created for the purpose of purchasing non-operated oil and natural gas assets in multiple basins in North America, and realizing profits through participation in oil and natural gas wells.

Grey Rock Energy Fund III-B Holdings, LP (“Grey Rock III-B Holdings”) was formed on March 14, 2018, as a Delaware limited partnership and commenced operations on April 19, 2018 (“Commencement of Operations”). Grey Rock III-B Holdings was created for the purpose of purchasing non-operated oil and natural gas assets in multiple basins in North America, and realizing profits through participation in oil and natural gas wells.

Grey Rock Energy Fund III-B, LP (the “Grey Rock III-B”) was formed on March 14, 2018 as a Delaware limited partnership and commenced operations on April 19, 2018 (“Commencement of Operations”). Grey Rock III-B was created for the purpose of acquiring net profits interests (“NPI”) in oil and natural gas assets from Grey Rock III-B Holdings, a related party, in multiple basins in North America, in accordance with the limited partnership agreement.

Grey Rock Preferred Limited Partner III, LP (“Grey Rock PLP III”) was formed on March 14, 2018, as a Delaware limited partnership and commenced operations on April 19, 2018 (“Commencement of Operations”). Grey Rock PLP III was created for the purpose of holding limited partnership interests in Grey Rock III-B, a related party.

Collectively, Grey Rock III-A, Grey Rock III-B Holdings, Grey Rock III-B, and Grey Rock PLP III are known as the “Partnership” or “Grey Rock Energy Fund III”.

Grey Rock Energy Partners GP III-A, LP, a Delaware limited partnership (the “General Partner”), acts as general partner of Grey Rock III-A. Grey Rock Energy Partners GP III-B, LP, a Delaware limited partnership (the “General Partner”), acts as general partner of Grey Rock III-B Holdings and Grey Rock III-B. Grey Rock Energy Management, LLC, a Delaware limited liability company (the “Management Company”), serves as investment manager to the Partnership.

The term of the Partnership is up to 8 years. The investment term is 3 years and may be extended by the General Partner, in its sole discretion, for one year. The harvest period is 3 years and may be extended by the General Partner, in its sole discretion, for one year. Thereafter, by the General Partner, with the consent of a majority-in- interest of the limited partners, for additional, successive one year terms to allow for an orderly dissolution and liquidation of the Partnership.

On May 16, 2022, the Partnership and certain funds affiliated with Grey Rock (collectively, “GREP”) signed a business combination agreement (“BCA”) with Executive Network Partnering Corporation (“ENPC”), a New York Stock Exchange (“NYSE”) publicly traded special purpose acquisition company, valued at approximately $1.3 billion. The business combination is expected to close upon ENPC stockholder approval and satisfaction of other customary closing conditions. GREP is expected to be listed on the NYSE under the ticker symbol “GRNT.”

 

F-70


Table of Contents
Index to Financial Statements
2.

Summary of significant accounting policies

Principles of Combination

The accompanying combined financial statements include the accounts of Grey Rock III-A, Grey Rock III-B Holdings, Grey Rock III-B, and Grey Rock PLP III all of which are commonly owned and controlled. All inter-entity balances and transactions have been eliminated in combination.

Basis of Presentation

The combined financial statements have been prepared in conformity with accounting principles generally accepted in the United States of America (“GAAP”). Comprehensive income/(loss) for the Partnership is the same as net income/(loss) for all years presented. The Partnership operates in a single operating and reportable segment. Operating segments are defined as components of an enterprise for which separate financial information is evaluated regularly by the chief operating decision maker in deciding how to allocate resources and assess performance. The Partnership’s chief operating decision maker allocates resources and assesses performance based upon financial information at the Partnership level.

Fair Value of Financial Instruments

The Partnership has adopted and follows Accounting Standard Codification (“ASC”) 820, Fair Value Measurements and Disclosures, for measurement and disclosures about fair value of its financial instruments. ASC 820 establishes a framework for measuring fair value in GAAP, and expands disclosures about fair value measurements. To increase consistency and comparability in fair value measurements and related disclosures, ASC 820 establishes a fair value hierarchy which prioritizes the inputs to valuation techniques used to measure fair value into three (3) broad levels. The fair value hierarchy gives the highest priority to quoted prices (unadjusted) in active markets for identical assets or liabilities and the lowest priority to unobservable inputs. The three (3) levels of fair value hierarchy defined by ASC 820 are:

Level 1 — Inputs are unadjusted, quoted prices in active markets for identical assets or liabilities at the measurement date.

Level 2 — Inputs (other than quoted market prices included in Level 1) are either directly or indirectly observable for the asset or liability through correlation with market data at the measurement date and for the duration of the instrument’s anticipated life.

Level 3 — Inputs reflect management’s best estimate of what market participants would use in pricing the asset or liability at the measurement date. Consideration is given to the risk inherent in the valuation technique and the risk inherent in the inputs to the model. Valuation of instruments includes unobservable inputs to the valuation methodology that are significant to the measurement of fair value of assets or liabilities.

As defined by ASC 820, the fair value of a financial instrument is the amount at which the instrument could be exchanged in a current transaction between willing parties, other than in a forced or liquidation sale, which was further clarified as the price that would be received to sell an asset or paid to transfer a liability (“an exit price”) in an orderly transaction between market participants at the measurement date. The carrying amounts of the Partnership’s financial assets and liabilities, such as due from related parties, revenue receivable, related party payable, and accounts payable and accrued expenses, approximate their fair values because of the short maturity of these instruments.

Cash

Cash represents liquid cash and investments with an original maturity of 90 days or less. The Partnership places its cash with reputable financial institutions. At times, the balances deposited may exceed amounts

 

F-71


Table of Contents
Index to Financial Statements

covered by insurance provided by the U.S. Federal Deposit Insurance Corporation (“FDIC”). The Partnership has not incurred any losses related to amounts in excess of FDIC limits. As of December 31, 2021 and 2020, the Partnership did not have any restrictions over its cash.

Revenue Receivable

Revenue receivable is comprised of accrued natural gas and crude oil sales. The operators remit payment for production directly to the Partnership. There have been no credit losses to date. In the event of complete non-performance by the Partnership’s customers, the maximum exposure to the Partnership is the outstanding revenue receivable balance at the date of non-performance. The Partnership writes off specific accounts receivable when they become uncollectible. For the years ended December 31, 2021, 2020 and 2019, the Partnership had no bad debt expense, and did not record an allowance for doubtful accounts.

Advance to operators

The Partnership participates in the drilling of oil and natural gas wells with other working interest partners. Due to the capital intensive nature of oil and natural gas drilling activities, our partner operators may request advance payments from working interest partners for their share of the costs. The Partnership expects such advances to be applied by these operators against joint interest billings for its share of drilling operations within 90 days from when the advance is paid. Advances to operators are presented as an investing outflow within capital expenditures for oil and natural gas properties on the statements of cash flows.

Other assets

Other assets is comprised of payments made in advance for services deemed to have future value to the Partnership. At December 31, 2021 prepaid expenses equaled approximately $70,000, respectively. As of December 31, 2020 the Partnership had no prepaid expenses.

Oil and Natural Gas Properties

The Partnership uses the successful efforts method of accounting for oil and natural gas producing activities, as further defined under ASC 932, Extractive Activities—Oil and Gas. Costs to acquire mineral interests in oil and natural gas properties, to drill and equip exploratory leases that find proved reserves, and to drill and equip development leases and related asset retirement costs are capitalized. Costs to drill exploratory wells are capitalized pending determinations of whether the wells have proved reserves. If the Partnership determines that the wells do not have proved reserves, the costs are charged to expense.

There were no exploratory wells capitalized pending determinations of whether the wells have proved reserves at December 31, 2021 and 2020. Geological and geophysical costs, including seismic studies and costs of carrying and retaining unproved properties are charged to expense as incurred. The Partnership capitalizes interest on expenditures for significant exploration and development projects that last more than six months while activities are in progress to bring the assets to their intended use. For the years ended December 31, 2021, 2020 and 2019, no interest costs were capitalized because exploration and development projects lasted less than six months. Costs incurred to maintain wells and related equipment are charged to expense as incurred.

Capitalized amounts attributable to proved oil and natural gas properties are depleted by the unit-of-production method over proved reserves. Depletion expense for oil and natural gas producing property and related equipment was approximately $60,477,000, $22,096,000 and $17,092,000 for the years ended December 31, 2021, 2020 and 2019, respectively.

Effective January 1, 2019, the Partnership adopted ASU 2017-1, Business Combinations: Clarifying the Definition of Business, which provides a methodology to determine when a set of assets is not a business. The methodology requires that when substantially all of the fair value of the gross assets acquired is concentrated in a

 

F-72


Table of Contents
Index to Financial Statements

single identifiable asset or a group of similar identifiable assets, the set is not a business. As a result, the Partnership has determined that no acquisitions of oil and natural gas properties during the year ended December 31, 2021 qualified as the purchase of a business. The Partnership has determined that acquisitions of oil and natural gas properties totaling approximately $1,764,000 during the year ended December 31, 2020 qualified as the purchase of a business. The Partnership has determined that all other acquisitions of oil and natural gas properties qualified as a concentrated group of similar identifiable assets. The Partnership has determined that no acquisitions of oil and natural gas properties during the year ended December 31, 2019 qualified as the purchase of a business. See discussions of the Partnership’s oil and natural gas asset acquisitions in Note 5, Oil and natural gas properties.

Upon the sale or retirement of a complete unit of proved property, the costs and related accumulated depletion are eliminated from the property accounts, and the resulting gain or loss is recognized. Upon the retirement or sale of a partial unit of proved property, the cost is charged to the property accounts without a resulting gain or loss recognized in income. The Partnership sold a partial unit of proved oil and natural gas properties during the year ended December 31, 2021, removing accumulated depletion of approximately $1,434,000. The Partnership did not sell any units of provided oil and natural gas properties during the years ended December 31, 2020 and 2019, respectively.

Capitalized costs related to proved oil and natural gas properties, including wells and related support equipment and facilities, are evaluated for impairment on an analysis of undiscounted future cash flows in accordance with ASC 360, Property, Plant, and Equipment. If undiscounted cash flows are insufficient to recover the net capitalized costs related to proved properties, then the Partnership recognizes an impairment charge in operating income equal to the difference between the net capitalized costs related to proved properties and their estimated fair values based on the present value of the related future net cash flows. The Partnership did not recognize an impairment of proved properties for the years ended December 31, 2021, 2020 and 2019.

Upon the sale or retirement of a complete unit of proved property, the costs and related accumulated impairment are removed from the property accounts, and the resulting gain or loss is recognized. Upon the retirement or sale of a partial unit of proved property, the cost is charged to the property accounts without a resulting gain or loss recognized in income. As a result of the sale of a partial unit of oil and natural gas properties during the year ended December 31, 2021, there was no impact to accumulated impairment. The Partnership did not sell any units of provided oil and natural gas properties during the years ended December 31, 2020 and 2019, respectively.

Asset Retirement Obligation

The Partnership follows the provisions of ASC 410-20, Asset Retirement Obligations. ASC 410-20 requires entities to record the fair value of obligations associated with the retirement of tangible long-lived assets in the period in which they are incurred. When the liability is initially recorded, the entity capitalizes a cost by increasing the carrying amount of the related long-lived asset. Over time, the liability is accreted to its present value each period, and the capitalized cost is depleted over the useful life of the related asset. Upon settlement of the liability, an entity either settles the obligation for its recorded amount or incurs a gain or loss upon settlement. The Partnership’s asset retirement obligation relates to the plugging, dismantlement, removal, site reclamation and similar activities of its oil and natural gas properties.

Asset retirement obligations are estimated at the present value of expected future net cash flows and are discounted using the Partnership’s credit adjusted risk free rate. The Partnership uses unobservable inputs in the estimation of asset retirement obligations that include, but are not limited to, costs of labor, costs of materials, profits on costs of labor and materials, the effect of inflation on estimated costs, and the discount rate. Due to the subjectivity of assumptions and the relatively long lives of the Partnership’s leases, the costs to ultimately retire the Partnership’s leases may vary significantly from prior estimates.

 

F-73


Table of Contents
Index to Financial Statements

Revenue Recognition

The Partnership’s revenues are primarily derived from its interests in the sale of oil and natural gas production. The Partnership recognizes revenue from its interests in the sales of oil and natural gas in the period that its performance obligations are satisfied. Performance obligations are satisfied when the customer obtains control of the product and when the Partnership has no further obligations to perform related to the sale.

The Partnership receives payment from the sale of oil and natural gas production from one to three months after delivery. The transaction price is variable as it is based on market prices for oil and gas, less revenue deductions such as gathering, transportation and compression costs. Management has determined that the variable revenue constraint is overcome at the date control passes to the customer since the variable consideration to be received can be reasonably estimated based on daily market prices and historical transportation charges. Revenue is presented net of these costs within the combined statements of income. At the end of each month, amounts due from customers are accrued in revenue receivable in the combined balance sheets. Variances between the Partnership’s estimated revenue and actual payments are recorded in the month the payment is received; however, differences have been and are insignificant

The Partnership does not disclose the value of unsatisfied performance obligations under its contracts with customers as it applies the practical expedient in accordance with ASC 606. The expedient, as described in ASC 606-10-50-14(a), applies to variable consideration that is recognized as control of the product is transferred to the customer. Since each unit of product represents a separate performance obligation, future volumes are wholly unsatisfied, and disclosure of the transaction price allocated to remaining performance obligations is not required.

A wellhead imbalance liability equal to the Partnership’s share is recorded to the extent that the Partnership’s well operators have sold volumes in excess of its share of remaining reserves in an underlying property. However, in each of the years ended December 31, 2021, 2020 and 2019, the Partnership’s natural gas production was in balance, meaning its cumulative portion of natural gas production taken and sold from wells in which it has an interest equaled its entitled interest in natural gas production from those wells.

Non-operated crude oil and natural gas revenues – The Partnership’s proportionate share of production from non-operated properties is generally marketed at the discretion of the operators. For non-operated properties, the Partnership receives a net payment from the operator representing its proportionate share of sales proceeds which is net of transportation and production tax costs incurred by the operator, if any. Such non-operated revenues are recognized at the net amount of proceeds to be received by the Partnership during the month in which production occurs and it is probable the Partnership will collect the consideration it is entitled to receive. Proceeds are generally received by the Partnership within two to three months after the month in which production occurs. The Partnership’s disaggregated revenue has two revenue sources, which are oil sales, and natural gas and NGL sales. Oil sales for the years ended December 31, 2021, 2020 and 2019 were approximately $145,643,000, $23,863,000 and $20,811,000, respectively. Natural gas and NGL sales for the years ended December 31, 2021, 2020 and 2019 were approximately $51,903,000, $4,427,000 and $2,472,000, respectively.

 

F-74


Table of Contents
Index to Financial Statements

The Partnership’s disaggregated revenue has two primary sources: oil sales and natural gas sales. Substantially all of the Partnership’s oil and natural gas sales come from four geographic areas in the United States: the Eagle Ford Basin (Texas), the Permian Basin (Texas), the Denver-Julesburg “DJ” (Colorado) and the Bakken Basin (Montana/North Dakota). The following tables present the disaggregation of the Partnership’s oil revenues and natural gas revenues by basin for the years ended December 31, 2021, 2020 and 2019.

 

     Year Ended December 31, 2021  
     Eagle Ford      Permian      Denver-Julesburg      Bakken  

Revenues

   $ 26,091,370      $ 137,802,417      $ 29,190,615      $ 4,461,416  
     Year Ended December 31, 2020  
     Eagle Ford      Permian      Denver-Julesburg      Bakken  

Revenues

   $ 3,607,702      $ 21,906,740      $ —        $ 2,776,018  
     Year Ended December 31, 2019  
     Eagle Ford      Permian      Denver-Julesburg      Bakken  

Revenues

   $ 6,038,886      $ 13,899,122      $ —        $ 3,344,759  

Lease Operating Expenses

Lease operating expenses represent severance and production taxes, field employees’ salaries, salt water disposal, ad valorem taxes, repairs and maintenance, expensed work overs and other operating expenses. Lease operating expenses are expensed as incurred.

Production Taxes

The Partnership incurs severance tax on the sale of its production which is generated in Texas, Colorado and North Dakota. These taxes are reported on a gross basis and are included in production taxes within the accompanying combined statements of operations. Sales-based taxes for the years ended December 31, 2021, 2020 and 2019 were approximately $10,808,000, $1,815,000 and $1,369,000, respectively.

Ad Valorem Taxes

The Partnership incurs ad valorem tax on the value of its properties in Texas. These taxes are included in lease operating expenses within the accompanying combined statements of operations. Ad valorem taxes for the years ended December 31, 2021, 2020 and 2019 were approximately $488,000, $71,000 and $43,000, respectively.

Income Taxes

Because the Partnership is a limited partnership interest, the income or loss of the Partnership for federal and state income tax purposes is generally allocated to the partners in accordance with the Partnership’s formation agreements, and it is the responsibility of the partners to report their share of taxable income or loss on their separate income tax returns. Accordingly, no recognition has been given to federal or state income taxes in the accompanying combined financial statements.

The Partnership is required to determine whether its tax positions are more likely than not to be sustained upon examination by the applicable taxing authority, including resolution of any related appeals or litigation processes, based on the technical merits of the position. The tax benefit recognized is measured as the largest amount of benefit that has a greater than fifty percent likelihood of being realized upon ultimate settlement with the relevant taxing authority. De-recognition of a tax benefit previously recognized results in the Partnership recording a tax liability that reduces ending partners’ capital. Based on its analysis, the Partnership has determined that it has not incurred any liability for unrecognized tax benefits as of December 31, 2021 and 2020.

 

F-75


Table of Contents
Index to Financial Statements

However, the Partnership’s conclusions may be subject to review and adjustment at a later date based on factors including, but not limited to, on-going analyses of and changes to tax laws, regulations and interpretations thereof.

The Partnership recognizes interest and penalties related to unrecognized tax benefits in interest expense and other expenses, respectively. No interest or penalties were recognized for the years ended December 31, 2021, 2020 and 2019.

The Partnership files an income tax return in the U.S. federal jurisdiction, and may file income tax returns in various U.S. states and foreign jurisdictions. Generally, the Partnership is subject to income tax examinations by major taxing authorities during the period since inception.

The Partnership may be subject to potential examination by U.S. federal, U.S. states or foreign jurisdiction authorities in the areas of income taxes. These potential examinations may include questioning the timing and amount of deductions, the nexus of income among various tax jurisdictions and compliance with U.S. federal, U.S. state and foreign tax laws. The Partnership’s management does not expect that the total amount of unrecognized tax benefits will materially change over the next twelve months.

Use of Estimates

The preparation of combined financial statements in conformity with GAAP requires management to make estimates and assumptions that affect the reported amounts of assets and liabilities at the date of the combined financial statements and the reported amounts of revenues and expenses during the reporting period. Actual results could differ from those estimates.

The Partnership’s estimates of oil and natural gas reserves are, by necessity, projections based on geologic and engineering data, and there are uncertainties inherent in the interpretation of such data as well as the projection of future rates of production and the timing of development expenditures. Reserve engineering is a subjective process of estimating underground accumulations of oil and natural gas that are difficult to measure. The accuracy of any reserve estimate is a function of the quality of available data, engineering and geological interpretation and judgment. Estimates of economically recoverable oil and natural gas reserves and future net cash flows necessarily depend upon a number of variable factors and assumptions, such as historical production from the area compared with production from other producing areas, the assumed effect of regulations by governmental agencies, and assumptions governing future oil and natural gas prices, future operating costs, severance taxes, development costs and work over costs, all of which may in fact vary considerably from actual results. The future drilling costs associated with reserves assigned to proved undeveloped locations may ultimately increase to the extent that these reserves are later determined to be uneconomic. For these reasons, estimates of the economically recoverable quantities of expected oil and natural gas attributable to any particular group of properties, classifications of such reserves based on risk of recovery, and estimates of the future net cash flows may vary substantially. Any significant variance in the assumptions could materially affect the estimated quantity of the reserves, which could affect the carrying value of the Partnership’s oil and natural gas properties and/or the rate of depletion related to the oil and natural gas properties.

Recently Issued and Applicable Accounting Pronouncements

The FASB issued ASU No. 2016-02, Leases (Topic 842) which requires all leases greater than one year to be recognized as assets and liabilities. This ASU becomes effective for us beginning January 1, 2022 and the Partnership expects to adopt using a modified retrospective approach with certain available practical expedients. Oil and gas leases are excluded from the guidance. We do not expect this ASU to materially affect the combined financial statements, cash flows and related note disclosures.

The FASB issued ASU No. 2016-13, “Financial Instruments — Credit Losses (Topic 326): Measurement of Credit Losses on Financial Instruments” which introduces guidance for estimating credit losses on certain types

 

F-76


Table of Contents
Index to Financial Statements

of financial instruments based on expected losses and the timing of the recognition of such losses. This guidance becomes effective beginning on January 1, 2023, however, the impact is not expected to be material.

 

3.

Derivative instruments

From time to time, the Partnership may utilize derivative contracts in connection with its oil and natural gas operations to provide an economic hedge of the Partnership’s exposure to commodity price risk associated with anticipated future oil and natural gas production. The Partnership does not hold or issue derivative financial instruments for trading purposes. These derivative contracts consist of fixed price swap contracts and collar options. The Partnership typically hedges approximately 50% to 75% of expected oil and natural gas production from the underlying entities for 12 to 24 months in the future. The Partnership’s derivative activities and exposure to derivative contracts are classified by the following primary underlying risk of commodity prices. In addition to its primary underlying risk, the Partnership is also subject to additional counterparty risk due to the inability of its counterparties to meet the terms of their contracts.

Derivative Contracts

The Partnership has not designated its derivative instruments as hedges for accounting purposes. Cash and non-cash changes in fair value are included in gain or loss on derivative contracts in the combined statements of operations. There were no derivative assets as of December 31, 2021 or 2020. Derivative liabilities are included within current and noncurrent liabilities in the combined balance sheets as of December 31, 2021. All derivative liabilities were classified as current as of December 31, 2020.

Swap, Collar, and Producer 3-way Option Contracts

Generally, a swap contract is an agreement that obligates two parties to exchange a series of cash flows at specified intervals based upon or calculated by reference to changes in specified prices or rates for a specified notional amount of the underlying assets. The payment flows are usually netted against each other, with the difference being paid by one party to the other.

A collar option is established with the sale of a short call option and the purchase of a long put option set to expire at a predetermined date in the future. The options give the owner the right but not the obligation to exercise the option at the expiration date.

A producer 3-way contract, like a collar option, is established with the sale of a short call option and the purchase of a long put option set to expire at a predetermined date in the future. However, the producer 3-way contract also includes the sale of a short put option set to expire at a predetermined date in the future. The options give the owner the right but not the obligation to exercise the option at the expiration date.

The fair value of open swaps, collar options, and producer 3-way contracts reported in the combined balance sheets may differ from that which would be realized in the event the Partnership terminated its position in the contract. Risks may arise as a result of the failure of the counterparty to the swap or option contract to comply with the terms of the swap or option contract. The loss incurred by the failure of counterparties is generally limited to the aggregate fair value of swap or option contracts in an unrealized gain position as well as any collateral posted with the counterparty. The loss incurred by the failure of counterparties is generally limited to the aggregate fair value of swap or option contracts in an unrealized gain position as well as any collateral posted with the counterparty.

The Partnership considers the creditworthiness of each counterparty to a swap or option contract in evaluating potential credit risk. Additionally, risks may arise from unanticipated movements in the fair value of the underlying investments.

The Partnership has master netting agreements on individual derivative instruments with certain counterparties and therefore certain amounts may be presented on a net basis in the combined balance sheets.

 

F-77


Table of Contents
Index to Financial Statements

Volume of Derivative Activities

At December 31, 2021, the volume of the Partnership’s derivative activities based on their volume (crude oil is presented in Bbl and natural gas is presented in Mcf) and contract prices, categorized by primary underlying risk, are as follows:

 

               Contract Prices  

Year

  

Type of Contract

   (Volume/Month)    Range    Weighted Average  

Jan 2022-Jun 2023

   Producer 3-way (crude oil)    58,165-2,340    $87.50 - $40.00    $ 61.31  

Feb 2022-Mar 2023

   Producer 3-way (natural gas)    195,124-26,519    $7.85 - $1.90    $ 3.66  

Feb 2022-Dec 2022

   Collar (natural gas)    141,473-37,042    $4.33 - $2.80    $ 3.45  

At December 31, 2020, the volume of the Partnership’s derivative activities based on their volume (crude oil is presented in Bbl and natural gas is presented in Mcf) and contract prices, categorized by primary underlying risk, are as follows:

 

               Contract Prices  

Year

  

Type of Contract

   (Volume/Month)    Range    Weighted Average  

Jan 2021-Dec 2021

   Collar (crude oil)    4,257-1,779    $46.65 - $32.50    $ 39.58  

Jan 2021-Dec 2021

   Producer 3-way (crude oil)    35,290-9,215    $58.25 - $34.06    $ 44.71  

Feb 2021-Jun 2021

   Collar (natural gas)    66,182-38,186    $3.48 - $2.15    $ 2.75  

Jul 2021-Dec 2021

   Short swap (natural gas)    36,354-30,699    $2.81    $ 2.81  

Feb 2021-Apr 2022

   Producer 3-way (natural gas)    39,885-10,579    $3.63 - $2.00    $ 2.79  

Impact of Derivatives on the Combined Balance Sheets and Combined Statements of Operations

The following table identifies the fair value amounts of derivative instruments included in the accompanying combined balance sheets as derivative liabilities categorized by primary underlying risk, at December 31, 2021. The following table also identifies the net loss amounts included in the accompanying combined statements of operations as gain/(loss) on derivative contracts for the year ended December 31, 2021.

 

     Derivative
assets
     Derivative
liabilities
     Total loss from
derivative
instruments
 

Primary underlying risk Commodity price

        

Crude oil

   $ —        $ (3,876,240    $ (13,937,479

Natural gas

     —          (476,832      (3,377,465
  

 

 

    

 

 

    

 

 

 

Total

   $ —        $ (4,353,072    $ (17,314,944
  

 

 

    

 

 

    

 

 

 
     Realized loss      Unrealized loss      Total  

Primary underlying risk Commodity price

        

Crude oil

   $ (10,350,846    $ (3,586,633    $ (13,937,479

Natural gas

     (2,824,119      (553,346      (3,377,465
  

 

 

    

 

 

    

 

 

 

Total

   $ (13,174,965    $ (4,139,979    $ (17,314,944
  

 

 

    

 

 

    

 

 

 

 

F-78


Table of Contents
Index to Financial Statements

The following table identifies the fair value amounts of derivative instruments included in the accompanying combined balance sheets as derivative liabilities categorized by primary underlying risk, at December 31, 2020. The following table also identifies the net gain amounts included in the accompanying combined statements of operations as gain/(loss) on derivative contracts for the year ended December 31, 2020.

 

     Derivative
assets
     Derivative
liabilities
     Total gain from
derivative
instruments
 

Primary underlying risk Commodity price

        

Crude oil

   $ —        $ (289,606    $ 2,621,558  

Natural gas

     76,513        —          306,446  
  

 

 

    

 

 

    

 

 

 

Total

   $ 76,513      $ (289,606    $ 2,928,004  
  

 

 

    

 

 

    

 

 

 
     Realized gain      Unrealized gain      Total  

Primary underlying risk Commodity price

        

Crude oil

   $ 2,535,138      $ 86,420      $ 2,621,558  

Natural gas

     302,676        3,770        306,446  
  

 

 

    

 

 

    

 

 

 

Total

   $ 2,837,814      $ 90,190      $ 2,928,004  
  

 

 

    

 

 

    

 

 

 

The following table identifies the net gain amounts included in the accompanying combined statements of operations as gain/(loss) on derivative contracts for the year ended December 31, 2019.

 

     Realized gain      Unrealized
(loss)/gain
     Total  

Primary underlying risk

        

Commodity price

        

Crude oil

   $ 423,033      $ (376,027    $ 47,006  

Natural gas

     17,690        72,744        90,434  
  

 

 

    

 

 

    

 

 

 

Total

   $ 440,723      $ (303,283    $ 137,440  
  

 

 

    

 

 

    

 

 

 

 

4.

Fair value measurements

Fair Values—Recurring

As required, financial assets and liabilities are classified in their entirety based on the lowest level of input that is significant to the fair value measurement. The Partnership’s assessment of the significance of a particular input requires judgment and may affect the valuation of fair value assets and liabilities and their placement within the fair value hierarchy levels.

The following table presents information about the Partnership’s recurring liabilities measured at fair value as of December 31, 2021:

 

     Level 1      Level 2      Level 3      December 31,
2021
 

Liabilities (at fair value):

           

Derivative

   $ —        $ (4,353,072    $ —        $ (4,353,072
  

 

 

    

 

 

    

 

 

    

 

 

 

The following table presents information about the Partnership’s recurring liabilities measured at fair value as of December 31, 2020:

 

     Level 1      Level 2      Level 3      December 31,
2020
 

Liabilities (at fair value):

           

Derivative

   $ —        $ (213,093    $ —        $ (213,093
  

 

 

    

 

 

    

 

 

    

 

 

 

 

F-79


Table of Contents
Index to Financial Statements

The following table provides the fair value of financial instruments that are not recorded at fair value in the combined balance sheets:

 

     December 31, 2021      December 31, 2020  
     Carrying Value      Fair Value      Carrying Value      Fair Value  

Liabilities (not at fair value):

 

Revolving credit facility

   $ 29,938,307      $ 29,938,307      $ 9,897,179      $ 9,897,179  
  

 

 

    

 

 

    

 

 

    

 

 

 

The recorded value of the revolving credit facility approximates its fair value because of its floating rate structure based on the Prime Rate spread. The fair value measurement for the revolving credit facility represents Level 2 inputs.

Fair Values—Non Recurring

The fair value measurements of asset retirement obligations are measured on a nonrecurring basis when a well is drilled or acquired or when production equipment and facilities are installed or acquired using a discounted cash flow model based on inputs that are not observable in the market and therefore represent Level 3 inputs. Significant inputs to the fair value measurement of asset retirement obligations include estimates of the costs of plugging and abandoning oil and natural gas wells, removing production equipment and facilities and restoring the surface of the land as well as estimates of the economic lives of the oil and natural gas wells and future inflation rates.

 

5.

Oil and natural gas properties

Oil and natural gas properties consisted of only proved properties as of December 31, 2021 and 2020. The book value of the Partnership’s oil and natural gas properties consists of all acquisition costs, drilling costs and other associated capitalized costs.

In certain acquisitions, the oil and natural gas properties have ongoing development, and as the non-operator, the Partnership is committed to fund future costs associated with the assumed authorization for expenditures (AFE). The consideration exchanged for the assets acquired and liabilities assumed was derived using the asset approach to calculate the fair-value shortly before the acquisition dates and was completed to provide a return to the investors of the Partnership. The consideration exchanged for the assets acquired and liabilities assumed was derived using ASU 2017-1 to calculate the fair-value shortly before the acquisition dates.

Certain acquisitions of oil and natural gas properties meet the definition of a business combination under the ASC 805, Business Combinations, and have been accounted for using the acquisition method of accounting. Under the acquisition method, assets acquired and liabilities assumed are recognized and measured at their fair values.

2021 Acquisitions

Acquisitions are accounted for as purchases and, accordingly, the results of operations are included in the accompanying statements of operations from the closing date of the acquisition. For the year ended December 31, 2021, the Partnership acquired various proved oil and natural gas properties, which included working interests ranging from 0.01%-34.79% and net revenue interests ranging from 0.01%-25.61%, in Colorado, Texas, New Mexico, and North Dakota.

Bakken Basin—The Partnership acquired proved undeveloped oil and natural gas properties in the Bakken Basin of approximately $188,000 in February. Customary post close adjustments were made during the year end December 31, 2021 which resulted in cash outflow of approximately $3,000.

Permian Basin—The Partnership acquired proved undeveloped oil and natural gas properties in the Permian Basin of approximately $1,480,000 in January, $508,000 in February, $619,000 in March, $3,293,000 in April,

 

F-80


Table of Contents
Index to Financial Statements

$12,000 in June, $3,785,000 in July, $13,608,000 in September, $4,554,000 in October, $8,527,000 in November, and $4,225,000 in December. The Partnership acquired proved oil and natural gas properties in the Permian Basin of approximately $100,000 in January. The Partnership paid customary opportunity fees during the year end December 31, 2021 which resulted in cash outflow of approximately $3,065,000.

DJ Basin—The Partnership acquired proved developed nonproducing oil and natural gas properties, and proved oil and natural gas properties of approximately $3,669,000 and $36,697,000 in April. Customary post close adjustments were made during the year end December 31, 2021 which resulted in cash inflow of approximately $1,149,000.

2021 Divestitures

Eagle Ford Basin—For the year ended December 31, 2021, the Partnership sold a partial unit of oil and natural gas properties in the Eagle Ford Basin for approximately $3,027,000, eliminating equivalent amounts from the property accounts.

2020 Acquisitions

Acquisitions are accounted for as purchases and, accordingly, the results of operations are included in the accompanying statements of operations from the closing date of the acquisition. For the year ended December 31, 2020, the Partnership acquired various proved oil and natural gas properties, which included working interests ranging from 0.37%-50.00% and net revenue interests ranging from 0.01%-37.50%, in Texas, New Mexico, and North Dakota.

Bakken Basin—The Partnership acquired proved undeveloped oil and natural gas properties in the Bakken Basin of approximately $89,000 in April. Customary post close adjustments were made during the year end December 31, 2020 which resulted in cash inflow of approximately $52,000.

Permian Basin—The Partnership acquired proved undeveloped oil and natural gas properties in the Permian Basin of approximately $5,440,000 in February, $88,000 in April, $3,136,000 in May, $496,000 in June, $1,835,000 in September, and $255,000 in November. The Partnership acquired proved developed nonproducing oil and natural gas properties of approximately $57,000 in April and $249,000 in August. The Partnership acquired proved oil and natural gas properties in the Permian Basin of approximately $1,800,000 in February and made customary post close adjustments that resulted in cash inflows of approximately $36,000 in August that included proved developed producing properties. This acquisition met the definition of a business combination. The fair value of assets acquired and liabilities assumed is outlined in the paragraph below. Unrelated customary post close adjustments were made during the year end December 31, 2020 which resulted in cash inflow of approximately $93,000.

The following table presents a summary of the fair value of the assets acquired and the liabilities assumed in the Permian Basin acquisition that met the definition of a business combination:

 

     December 31,
2020
 

Fair value of proved assets acquired and liabilities assumed

  

Proved oil and gas properties (1)

   $ 1,766,581  

Less: Asset retirement obligations

     (3,031

Net assets acquired

     1,763,550  
  

 

 

 

Cash consideration transferred (including liabilities assumed)

   $ 1,763,550  
  

 

 

 

 

(1)

Amount includes asset retirement costs of $3,031 for 2020

 

F-81


Table of Contents
Index to Financial Statements

2020 Divestitures

For the year ended December 31, 2020 the Partnership did not divest of any oil and natural gas properties.

2019 Acquisitions

Acquisitions are accounted for as purchases and, accordingly, the results of operations are included in the accompanying statements of operations from the closing date of the acquisition. For the year ended December 31, 2019, the Partnership acquired various proved oil and natural gas properties, which included working interests ranging from 0.43%-43.86%, net revenue interests ranging from 0.33%-36.92%, in Texas and North Dakota.

Bakken Basin—The Partnership acquired oil and natural gas properties in the Bakken Basin of approximately $24,707,000 in June. Customary post close adjustments were made during the year end December 31, 2019 which resulted in cash inflow of approximately $805,000.

Eagle Ford Basin—The Partnership acquired oil and natural gas properties in the Eagle Ford Basin of approximately $1,179,000 in September, $2,285,000 in October, and $527,000 in December. The Partnership acquired various proved undeveloped properties in the Eagle Ford Basin of approximately $597,000 in June, $125,000 in July, $321,000 in September and $5,932,000 in October.

2019 Divestitures

For the year ended December 31, 2019 the Partnership did not divest of any oil and natural gas properties.

 

6.

Asset retirement obligations

The Partnership has recognized the fair value of its asset retirement obligations related to the future costs of plugging, abandonment, and remediation of oil and natural gas producing properties. The present value of the estimated asset retirement obligations have been capitalized as part of the carrying amount of the related oil and natural gas properties. The liability has been accreted to its present value as of December 31, 2021 and 2020. In 2021 the estimated liability was revised downward due to price increases which extended the useful life of the assets. In 2020, declining prices lead to a decrease in the useful life of the assets resulting in an increase to the estimate. The Partnership evaluated 843 and 122, respectively, wells and has estimated a range of abandonment dates between the years 2023 and 2058.

The following table presents the changes in the asset retirement obligations during the years ended December 31, 2021, 2020 and 2019:

 

     2021      2020      2019  

Asset retirement obligations, beginning of year

   $ 503,543      $ 267,791      $ 46,835  

Additions to capitalized asset retirement obligations

     439,762        138,151        209,622  

Revisions to asset retirement costs

     (36,893      63,160        2,905  

Accretion of discount

     57,016        34,441        8,429  
  

 

 

    

 

 

    

 

 

 

Asset retirement obligations, end of year

   $ 963,428      $ 503,543      $ 267,791  
  

 

 

    

 

 

    

 

 

 

 

F-82


Table of Contents
Index to Financial Statements
7.

Partners’ capital

Commitments and contributions

Funded and unfunded capital commitments as of December 31, 2021 are as follows:

 

     General Partner      Limited Partner      Total  

Committed capital

   $ 750,000      $ 240,680,450      $ 241,430,450  

Less: Unfunded committed capital

     120,867        5,289,019        5,409,886  
  

 

 

    

 

 

    

 

 

 

Funded Capital Contributions

   $ 629,133      $ 235,391,431      $ 236,020,564  
  

 

 

    

 

 

    

 

 

 

Funded and unfunded capital commitments as of December 31, 2020 are as follows:

 

     General Partner      Limited Partner      Total  

Committed capital

   $ 750,000      $ 240,680,450      $ 241,430,450  

Less: Unfunded committed capital

     245,127        52,144,613        52,389,740  
  

 

 

    

 

 

    

 

 

 

Funded Capital Contributions

   $ 504,873      $ 188,535,837      $ 189,040,710  
  

 

 

    

 

 

    

 

 

 

The balance of the Partnership’s unfunded commitments is due upon one or more capital calls by the General Partner, as needed by the Partnership for property acquisitions or operations by the Partnership. For the As of December 31, 2021 and 2020, contributions receivable was approximately $84,000 and $63,000, respectively, from the General Partner and approximately $10,000 and $11,000, respectively, from Limited Partners.

All limited partners of Grey Rock III-B Holdings are considered affiliates of the General Partner.

Allocation of Net Profits and Losses

The Partnership’s net profits or losses for any fiscal period shall be allocated among the partners in such manner that, as of the end of such fiscal period and to the greatest extent possible, the capital account of each partner shall be equal to the respective net amount, positive or negative, that would be distributed to such partner from the Partnership or for which such partner would be liable to the Partnership, determined as if, on the last day of such fiscal period, the Partnership were to (a) liquidate the assets of the Partnership for an amount equal to their book value and (b) distribute the proceeds in liquidation.

 

  (a)

First, 100% to such partner until such partner has received cumulative distributions equal to such partner’s aggregate capital contributions to the Partnership for any purpose;

 

  (b)

Second, 100% to such partner until the aggregate distributions to such partner equal the preferred return amount of 8% per annum on the partner’s capital contributions;

 

  (c)

Third, 80% to the General Partner and 20% to such partner until the General Partner has received cumulative distributions equal to 20% of the cumulative amount of distributions made pursuant to (c) and previously made pursuant to (b); and

 

  (d)

Thereafter, 20% to the General Partner, and 80% to such partner.

In accordance with the Limited Partnership Agreement, the reallocation from the general partner to the limited partners was approximately $14,371,000 for the year ended December 31, 2021. There was no reallocation between partners during the years ended December 31, 2020 and December 31, 2019. The allocation of carried interest will remain provisional until the final liquidation of the Partnership.

Distributions

In accordance with the LPA, all distributions shall be made, at such times and in such amounts as determined in the sole discretion of the General Partner, to the partners in proportion to their Partnership

 

F-83


Table of Contents
Index to Financial Statements

percentage interests. For the years ended December 31, 2021, 2020 and 2019 the Partnership did not make any distributions.

 

8.

Related party transactions

The Partnership pays an annual management fee to the Management Company as compensation for providing managerial services to the Partnership. The management fee will accrue beginning on the initial closing date and will be payable to the Management Company quarterly, in advance, calculated as of the first day of each fiscal quarter and prorated appropriately for partial quarters. Limited partners will be assessed one and one-half (1.5%) per annum of such limited partner’s aggregate capital commitment. For the years ended December 31, 2021, 2020 and 2019, annual management fees were approximately $3,878,000.

As of December 31, 2021 and 2020, the Partnership had a related party payable with the Management Company for organizational expenses incurred on behalf of the Partnership of approximately $8,000 and $7,000 respectively, that was included in accrued expenses on the accompanying combined balance sheets. During the years ended December 31, 2021, 2020 and 2019, the organizational expenses incurred on behalf of the Partnership were approximately $223,000, $180,000 and $342,000, respectively.

 

9.

Commitments and contingencies

The Partnership is subject to various possible contingencies that arise primarily from interpretation of federal and state laws and regulations affecting the oil and natural gas industry. Such contingencies include differing interpretations as to the prices at which oil and natural gas sales may be made, the prices at which royalty owners may be paid for production from their leases, environmental issues and other matters. Although management believes that it has complied with the various laws and regulations, administrative rulings and interpretations thereof, adjustments could be required as new interpretations and regulations are issued. In addition, environmental matters are subject to regulation by various federal and state agencies. As of December 31, 2021 there were no significant outstanding commitments.

 

10.

Credit facility

Since 2018, the Partnership has maintained a revolving credit facility (the “Facility”) which had an initial borrowing capacity of $24,000,000. As of December 31, 2021 and 2020, the borrowing capacity was $100,000,000 and $19,000,000, respectively, of which approximately $30,000,000 and $10,000,000, respectively was outstanding. The Facility has a maturity date of October 26, 2022.

The Facility is collateralized by all of the oil and natural gas properties of the Partnership and requires compliance with certain financial covenants. As of December 31, 2021 and 2020, the Partnership, was in compliance with all covenants required by the Facility. Further, the Partnership had unamortized loan origination costs of $62,000 and $103,000 as of December 31, 2021 and 2020, respectively.

Additionally, the Facility bears interest at an annual base rate of the Prime Rate minus an acceptable margin of 0.50%. As of December 31, 2021 and 2020, the weighted average interest rate on borrowed amounts was approximately 3.35% and 3.37%, respectively.

While the Facility has a due date within one year of the issuance of these combined financial statements, the Partnership utilizes the financing for long-term operating purposes and does not have liquid funds available to repay the balance as of December 31, 2021. Management intends to renew the Facility on comparable terms at or near the maturity date and believes it is probable such renewal will be successful.

 

11.

Risk concentrations

As a non-operator, 100% of the Partnership’s wells are operated by third-party operating partners. As a result, the Partnership is highly dependent on the success of these third-party operators. If they are not successful

 

F-84


Table of Contents
Index to Financial Statements

in the development, exploitation, production and exploration activities relating to the Partnership’s leasehold interests, or are unable or unwilling to perform, the Partnership’s financial condition and results of operation could be adversely affected. These risks are heightened in a low commodity price environment, which may present significant challenges to these third-party operators. The Partnership’s third-party operators will make decisions in connection with their operations that may not be in the Partnership’s best interests, and the Partnership may have little or no ability to exercise influence over the operational decisions of its third-party operators. For the years ended December 31, 2021, 2020 and 2019, the Partnership’s top 3 operators accounted for 48%, 72% and 78%, respectively, of gross oil and natural gas sales.

In the normal course of business, the Partnership maintains its cash balances in financial institutions, which at times may exceed federally insured limits. The Partnership is subject to credit risk to the extent any financial institution with which it conducts business is unable to fulfill contractual obligations on its behalf. Management monitors the financial condition of such financial institutions and does not anticipate any losses from these counterparties. The outbreak of the novel coronavirus continues to significantly impact the worldwide economy and specific economic sectors. As a result, commodity prices declined precipitously, which may impact the Partnership’s performance and may lead to future losses.

 

12.

Subsequent events

In connection with preparing the combined financial statements for the year ended December 31, 2021, management has evaluated subsequent events for potential recognition and disclosure through the date September 9, 2022, which is the date the combined financial statements were available to be issued.

Through September 9, 2022, the Partnership repaid approximately $35,000,000, and borrowed approximately $16,000,000 from the revolving credit facility.

Through September 9, 2022, the Partnership acquired oil and natural gas properties totaling approximately $35,734,000. Customary post close adjustments on prior period acquisitions resulted in approximately $755,000 being eliminated from the property accounts.

As discussed in Note 1 – Nature of operations, on May 16, 2022, GREP signed a business combination agreement with ENPC, a NYSE publicly traded special purpose acquisition company. Refer to Note 1 for additional information.

 

13.

Supplemental Oil and Gas Information (unaudited)

Oil and Natural Gas Exploration and Production Activities

Oil and natural gas sales reflect the market prices of net production sold or transferred with appropriate adjustments for royalties, net profit interests and other contractual provisions. Production expenses include lifting costs incurred to operate and maintain productive wells and related equipment including such costs as operating labor, repairs and maintenance, material, supplies, and fuel consumed. Production taxes include production and severance taxes. Depletion of crude oil and natural gas properties relates to capitalized costs incurred in acquisition, exploration, and development activities. Results of operations do not include interest expense and general corporate amounts.

Oil and Natural Gas Reserves and Related Financial Data

Information with respect to the Partnership’s crude oil and natural gas producing activities is presented in the following tables. Reserve quantities, as well as certain information regarding future production and discounted cash flows, were determined by independent third-party reserve engineers, based on information provided by the Partnership.

 

F-85


Table of Contents
Index to Financial Statements

Oil and Natural Gas Reserve Data

The following tables present the Partnership’s third-party independent reserve engineers estimates of its proved crude oil and natural gas reserves. The Partnership emphasized that reserves are approximations and are expected to change as additional information becomes available. Reservoir engineering is a subjective process of estimating underground accumulations of crude oil and natural gas that cannot be measured in an exact way, and the accuracy of any reserve estimate is a function of the quality of the available data and of engineering and geological interpretation and judgment.

 

     Natural Gas
(MMcf)
     Oil
(MBbl)
     MBoe  

Proved Developed and Undeveloped Reserves at December 31, 2018

     13,148        4,722        6,914  
  

 

 

    

 

 

    

 

 

 

Revisions of Previous Estimates

     (7,494      (1,681      (2,930

Extensions, Discoveries and Other Additions

     1,704        917        1,201  

Acquisition of Reserves

     19,686        1,788        5,069  

Production

     (1,309      (386      (604
  

 

 

    

 

 

    

 

 

 

Proved Developed and Undeveloped Reserves at December 31, 2019

     25,735        5,360        9,650  
  

 

 

    

 

 

    

 

 

 

Revisions of Previous Estimates

     (10,129      (101      (1,790

Extensions, Discoveries and Other Additions

     950        798        956  

Acquisition of Reserves

     8,615        3,918        5,353  

Production

     (2,506      (626      (1,043
  

 

 

    

 

 

    

 

 

 

Proved Developed and Undeveloped Reserves at December 31, 2020

     22,665        9,349        13,126  
  

 

 

    

 

 

    

 

 

 

Revisions of Previous Estimates

     1,838        186        493  

Extensions, Discoveries and Other Additions

     8,505        1,948        3,365  

Acquisition of Reserves

     39,254        7,673        14,216  

Production

     (8,761      (2,295      (3,755
  

 

 

    

 

 

    

 

 

 

Proved Developed and Undeveloped Reserves at December 31, 2021

     63,501        16,861        27,445  
  

 

 

    

 

 

    

 

 

 

Notable changes in proved reserves for the year ended December 31, 2021 included the following:

 

   

Extensions and discoveries. In 2021, total extensions and discoveries of 3,365 MBoe were primarily attributable to successful drilling in the Eagle Ford and Permian Basins as well as the addition of proved undeveloped locations. Included in these extensions and discoveries were 233 MBoe as a result of successful drilling in the Eagle Ford and Permian Basins and 3,120 MBoe as a result of additional proved undeveloped locations. Extensions from current production were 12 MBoe from the Eagle Ford and Permian Basins.

 

   

Revisions to previous estimates. In 2021, revisions to previous estimates increased proved developed and undeveloped reserves by a net amount of 493 MBoe. The upward revision in reserves was due to higher crude oil prices, increasing reserves by 1,550 MBoe, offset by unfavorable adjustments attributable to well performance of 1,057 MBoe.

 

   

Acquisition of reserves. In 2021, total acquisition of reserves of 14,216 MBoe were primarily attributable to acquisitions of oil and natural gas properties in the Permian, Bakken and DJ Basins (see Note 5).

 

F-86


Table of Contents
Index to Financial Statements

Notable changes in proved reserves for the year ended December 31, 2020 included the following:

 

   

Extensions and discoveries. In 2020, total extensions and discoveries of 956 MBoe were primarily attributable to successful drilling in the Permian Basin as well as the addition of proved undeveloped locations. Included in these extensions and discoveries were 418 MBoe as a result of successful drilling in the Permian Basin and 494 MBoe as a result of additional proved undeveloped locations. Extensions from current production were 44 MBoe from the Permian Basin.

 

   

Revisions to previous estimates. In 2020, revisions to previous estimates decreased proved developed and undeveloped reserves by a net amount of 1,790 MBoe. The downward revision in reserves was due to a combination of unfavorable adjustments attributable to well performance and lower crude oil prices, reducing reserves by 1,497 MBoe and 293 MBoe, respectively.

 

   

Acquisition of reserves. In 2020, acquisition of reserves of 5,353 MBoe were primarily attributable to acquisitions of oil and natural gas properties in the Permian and Bakken Basins (see Note 5).

Notable changes in proved reserves for the year ended December 31, 2019 included the following:

 

   

Extensions and discoveries. In 2019, total extensions and discoveries of 1,201 MBoe were primarily attributable to successful drilling in the Permian Basin as well as the addition of proved undeveloped locations. Included in these extensions and discoveries were 396 MBoe as a result of successful drilling in the Permian Basin and 805 MBoe as a result of additional proved undeveloped locations.

 

   

Revisions to previous estimates. In 2019, revisions to previous estimates decreased proved developed and undeveloped reserves by a net amount of 2,930 MBoe. The downward revision in reserves was due to a combination of unfavorable adjustments attributable to the removal of proven undeveloped locations and lower crude oil prices, reducing reserves by 2,105 MBoe and 825 MBoe, respectively.

 

   

Acquisition of reserves. In 2019, acquisition of reserves of 5,069 MBoe were primarily attributable to acquisitions of oil and natural gas properties in the Bakken and Eagle Ford Basins (see Note 5).

 

     Natural Gas
(MMcf)
     Oil
(MBbl)
     MBoe  

Proved Developed Reserves:

        

December 31, 2018

     442        530        604  
  

 

 

    

 

 

    

 

 

 

December 31, 2019

     8,381        2,177        3,574  
  

 

 

    

 

 

    

 

 

 

December 31, 2020

     15,479        5,256        7,836  
  

 

 

    

 

 

    

 

 

 

December 31, 2021

     30,710        6,815        11,934  
  

 

 

    

 

 

    

 

 

 

Proved Undeveloped Reserves:

        

December 31, 2018

     12,706        4,192        6,310  
  

 

 

    

 

 

    

 

 

 

December 31, 2019

     17,354        3,183        6,076  
  

 

 

    

 

 

    

 

 

 

December 31, 2020

     7,186        4,093        5,290  
  

 

 

    

 

 

    

 

 

 

December 31, 2021

     32,791        10,046        15,511  
  

 

 

    

 

 

    

 

 

 

Proved reserves are estimated quantities of crude oil and natural gas, which geological and engineering data indicates with reasonable certainty to be recoverable in future years from known reservoirs under existing economic and operating conditions. Proved developed reserves are proved reserved that can be expected to be recovered through existing wells with existing equipment and operating methods. Proved undeveloped reserves are included for reserves for which there is a high degree of confidence in their recoverability and they are scheduled to be drilled within the next five years.

 

F-87


Table of Contents
Index to Financial Statements

Standardized Measure of Discounted Future Net Cash Inflows and Changes Therein

Future oil and natural gas sales, production and development costs have been estimated using prices and costs in effect at the end of the years included, as required by ASC 932, Extractive Activities – Oil and Gas (“ASC 932”). ASC 932 requires that net cash flow amounts be discounted at 10%. Future production and development costs are computed by estimating the expenditures to be incurred in developing and producing our oil and natural gas reserves and for asset retirement obligations, assuming continuation of existing economic conditions. Future income tax expenses are computed by applying the appropriate period-end statutory tax rates to the future pretax net cash flow relating to our proved oil and natural gas reserves, less the tax basis of the related properties. The future income tax expenses do not give effect to tax credits, allowances, or the impact of general and administrative costs of ongoing operations relating to the Partnership’s proved oil and natural gas reserves. The projections should not be viewed as realistic estimates of future cash flows, nor should the “standardized measure” be interpreted as representing current value to the Partnership. Material revisions to estimates of proved reserves may occur in the future; development and production of reserves may not occur in the period assumed; actual prices realized are expected to vary significantly from those used and actual costs may vary.

The following table sets forth the standardized measure of discounted future net cash flows attributable to the Partnership’s proved oil and natural gas reserves as of December 31, 2021, 2020 and 2019:

 

     December 31,  
     2021      2020      2019  
     (In thousands)  

Future cash inflows

   $ 1,428,934      $ 391,069      $ 345,651  

Future production costs

     (381,379      (145,370      (92,391

Future development costs

     (175,771      (66,800      (89,055

Future income tax expense

     (5,272      (1,893      (1,592
  

 

 

    

 

 

    

 

 

 

Future net cash flows

     866,512        177,006        162,613  

10% discount for estimated timing of cash flows

     (313,947      (71,106      (78,244
  

 

 

    

 

 

    

 

 

 

Standardized measure of discounted future net cash flows

   $ 552,565      $ 105,900      $ 84,369  
  

 

 

    

 

 

    

 

 

 

A summary of the changes in the standardized measure of discounted future net cash flows attributable to the Partnership’s proved reserves are as follows:

 

     December 31,  
     2021      2020      2019  
     (In thousands)  

Balance, beginning of year

   $ 105,900      $ 84,369      $ 80,986  

Sales of oil and natural gas produced, net of production costs

     (174,377      (21,328      (19,246

Extensions and discoveries

     43,615        7,579        14,068  

Previously estimated development cost incurred during the period

     12,545        21,346        18,317  

Net change of prices and production costs

     185,875        (42,576      (20,175

Change in future development costs

     (2,877      4,157        (1,745

Revisions of quantity and timing estimates

     15,854        (10,497      (27,921

Accretion of discount

     10,702        8,516        8,190  

Change in income taxes

     (2,194      (332      125  

Acquisition of Reserves

     332,947        60,676        33,708  

Other

     24,575        (6,010      (1,938
  

 

 

    

 

 

    

 

 

 

Balance, end of period

   $ 552,565      $ 105,900      $ 84,369  
  

 

 

    

 

 

    

 

 

 

 

F-88


Table of Contents
Index to Financial Statements

GREY ROCK ENERGY FUND, LP AND SUBSIDIARIES

Index to the Interim Condensed Consolidated Financial Statements (Unaudited)

 

     Page  

Condensed Consolidated Financial Statements (Unaudited)

  

Condensed Consolidated Balance Sheets (Unaudited)

     F-90  

Condensed Consolidated Statements of Income (Unaudited)

     F-91  

Condensed Consolidated Statements of Changes in Partners’ Capital (Unaudited)

     F-92  

Condensed Consolidated Statements of Cash Flows (Unaudited)

     F-93  

Notes to the Condensed Consolidated Financial Statements (Unaudited)

     F-94  

 

F-89


Table of Contents
Index to Financial Statements

GREY ROCK ENERGY FUND, LP AND SUBSIDIARIES

Condensed Consolidated Balance Sheets

 

     (Unaudited)        
     June 30,
2022
    December 31,
2021
 

ASSETS

    

Current assets:

    

Cash

   $ 813,301     $ 740,353  

Revenue receivable

     1,972,871       1,198,723  

Prepaid expenses

     3,186       14,064  

Other assets

     341,317       —    
  

 

 

   

 

 

 

Total current assets

     3,130,675       1,953,140  
  

 

 

   

 

 

 

Property and equipment:

    

Oil and gas properties, successful efforts method

     45,016,251       44,128,011  

Accumulated depletion

     (30,135,011     (29,081,723
  

 

 

   

 

 

 

Total property and equipment, net

     14,881,240       15,046,288  
  

 

 

   

 

 

 

TOTAL ASSETS

   $ 18,011,915     $ 16,999,428  
  

 

 

   

 

 

 

LIABILITIES AND PARTNERS’ CAPITAL

    

Current liabilities:

    

Accrued expenses

   $ 284,319     $ 636,568  

Credit facilities—current portion

     700,000       —    

Other payable

     167,789       11,557  

Derivative liabilities—current portion

     335,911       29,235  
  

 

 

   

 

 

 

Total current liabilities

     1,488,019       677,360  
  

 

 

   

 

 

 

Long-term liabilities:

    

Credit facilities

     —         1,100,000  

Derivative liabilities

     27,892       —    

Asset retirement obligations

     377,385       247,603  
  

 

 

   

 

 

 

Total long-term liabilities

     405,277       1,347,603  
  

 

 

   

 

 

 

Commitments and contingencies (Note 8)

 

Partners’ capital:

    

General partner

     138,919       129,186  

Limited partners

     15,979,700       14,845,279  
  

 

 

   

 

 

 

Total partners’ capital

     16,118,619       14,974,465  
  

 

 

   

 

 

 

TOTAL LIABILITIES AND PARTNERS’ CAPITAL

   $ 18,011,915     $ 16,999,428  
  

 

 

   

 

 

 

The accompanying notes are an integral part to these condensed consolidated financial statements

 

F-90


Table of Contents
Index to Financial Statements

GREY ROCK ENERGY FUND, LP AND SUBSIDIARIES

Condensed Consolidated Statements of Income (Unaudited)

 

     Six months ended
June 30,
 
     2022     2021  

REVENUES

    

Oil, natural gas, and related product sales

   $ 4,230,508     $ 5,848,532  
  

 

 

   

 

 

 

EXPENSES

    

Lease operating expenses

     806,934       926,446  

Production taxes

     274,189       368,548  

Depletion and accretion expense

     1,107,111       1,878,454  

Professional fees

     70,082       162,020  

General and administrative

     6,006       64,462  

Gain on disposal of oil and natural gas properties

     —         (1,015,601
  

 

 

   

 

 

 

Total expenses

     2,264,322       2,384,329  
  

 

 

   

 

 

 

Net operating income

     1,966,186       3,464,203  
  

 

 

   

 

 

 

OTHER EXPENSE

    

Loss on derivative contracts

     (803,476     (1,603,334

Interest expense

     (18,556     (81,714
  

 

 

   

 

 

 

Total other expense

     (822,032     (1,685,048
  

 

 

   

 

 

 

NET INCOME

   $ 1,144,154     $ 1,779,155  
  

 

 

   

 

 

 

The accompanying notes are an integral part to these condensed consolidated financial statements

 

F-91


Table of Contents
Index to Financial Statements

GREY ROCK ENERGY FUND, LP AND SUBSIDIARIES

Condensed Consolidated Statements of Changes in Partners’ Capital (Unaudited)

 

    General
Partner
    Limited
Partners
    Total  

Balance at December 31, 2020

  $ 307,145     $ 32,902,294     $ 33,209,439  

Net income

    15,135       1,764,020       1,779,155  

Partners’ distributions

    (209,988     (21,790,012     (22,000,000
 

 

 

   

 

 

   

 

 

 

Balance at June 30, 2021

  $ 112,292     $ 12,876,302     $ 12,988,594  
 

 

 

   

 

 

   

 

 

 

 

     General
Partner
     Limited
Partners
     Total  

Balance at December 31, 2021

   $ 129,186      $ 14,845,279      $ 14,974,465  

Net income

     9,733        1,134,421        1,144,154  
  

 

 

    

 

 

    

 

 

 

Balance at June 30, 2022

   $ 138,919      $ 15,979,700      $ 16,118,619  
  

 

 

    

 

 

    

 

 

 

The accompanying notes are an integral part to these condensed consolidated financial statements

 

F-92


Table of Contents
Index to Financial Statements

GREY ROCK ENERGY FUND, LP AND SUBSIDIARIES

Condensed Consolidated Statements of Cash Flows (Unaudited)

 

     Six Months Ended
June 30,
 
     2022     2021  

Operating activities:

    

Net income

   $ 1,144,154     $ 1,779,155  

Adjustments to reconcile net income to net cash provided by operating activities:

    

Depletion and accretion expense

     1,107,111       1,878,454  

Unrealized loss on derivative contracts

     334,568       780,450  

Gain on disposal of oil and gas properties

     —         (1,015,601

Increase (decrease) in cash attributable to changes in operating assets and liabilities:

    

Revenue receivable

     (774,148     (247,154

Prepaid expenses

     10,878       —    

Other assets

     (341,317     —    

Accrued expenses

     (217,862     (34,240

Other payable

     156,232       1,673,157  
  

 

 

   

 

 

 

Net cash provided by operating activities

     1,419,616       4,814,221  
  

 

 

   

 

 

 

Investing activities:

    

Proceeds from disposal of oil and gas properties

     —         22,224,360  

Development of oil and natural gas properties

     (946,668     (2,162,687
  

 

 

   

 

 

 

Net cash (used in)/provided by investing activities

     (946,668     20,061,673  
  

 

 

   

 

 

 

Financing activities:

    

Repayments of borrowing on credit facilities

     (400,000     (1,900,000

Partners’ distributions, net of changes in distributions payable

     —         (21,978,269
  

 

 

   

 

 

 

Net cash used in financing activities

     (400,000     (23,878,269
  

 

 

   

 

 

 

Net increase in cash

     72,948       997,625  

Cash at beginning of period

     740,353       1,287,022  
  

 

 

   

 

 

 

Cash at end of period

   $ 813,301     $ 2,284,647  
  

 

 

   

 

 

 

Supplemental disclosure of cash flow information

    

Cash paid during the period for interest

   $ 7,142     $ 75,152  

Supplemental disclosure of non-cash investing activities

    

Revision of asset retirement costs

   $ 75,959     $ —    

Oil and natural gas property development costs in accrued expenses

   $ 154,152     $ 292,957  

The accompanying notes are an integral part to these condensed consolidated financial statements

 

F-93


Table of Contents
Index to Financial Statements

GREY ROCK ENERGY FUND, LP AND SUBSIDIARIES

Notes to the Condensed Consolidated Financial Statements (Unaudited)

1. Nature of operations

Grey Rock Energy Fund, LP (“Grey Rock”) was formed on June 18, 2013 as a Delaware limited partnership and commenced operations on January 3, 2014. Grey Rock was created for the purpose of purchasing non-operated oil and gas assets in multiple basins throughout the United States, and realizing profits through participation in oil and gas wells.

Grey Rock Aggie, LLC (“Aggie”), was formed on March 27, 2014 as a Delaware limited liability company. Grey Rock Bobcat, LLC (“Bobcat”) was formed on December 12, 2013 as a Delaware limited liability company. Grey Rock Cavalier, LLC (“Cavalier”) was formed on August 7, 2014 as a Delaware limited liability company. Grey Rock Commodore, LLC (“Commodore”) was formed on June 16, 2014. Aggie, Bobcat, Cavalier, and Commodore (collectively the “Underlying Entities”), were formed for the purpose of holding non-operated oil and gas assets purchased by Grey Rock. GREP Holdco I LLC (“Holdco”) was formed on July 21, 2015 for the purpose of acquiring a line of credit collateralized by the oil and gas assets owned by Grey Rock. Upon formation of Holdco, Grey Rock transferred 100% membership interest in the Underlying Entities to Holdco, and assumed 100% membership interest in Holdco.

Collectively, Grey Rock, Holdco, and the Underlying Entities are known as the “Partnership”.

Grey Rock Energy Partners GP, LP, a Delaware limited partnership (the “General Partner”), acts as general partner of the Partnership. Grey Rock Energy Management, LLC, a Delaware limited liability company (the “Management Company”), serves as investment manager to the Partnership.

The term of the Partnership is six years. The term may be extended by the General Partner, in its sole discretion, for one year. Thereafter, by the General Partnership with the consent of a majority-in-interest of the limited partners for the Partnership can be extended for additional one year terms.

On May 16, 2022, the Partnership and certain funds affiliated with Grey Rock (collectively, “GREP”) signed a business combination agreement (“BCA”) with Executive Network Partnering Corporation (“ENPC”), a New York Stock Exchange (“NYSE”) publicly traded special purpose acquisition company, valued at approximately $1.3 billion. The business combination is expected to close upon ENPC stockholder approval and satisfaction of other customary closing conditions. GREP is expected to be listed on the NYSE under the ticker symbol “GRNT”.

2. Summary of significant accounting policies

Principles of Consolidation

The accompanying interim condensed consolidated financial statements include the accounts of Grey Rock, Holdco, Aggie, Bobcat, Cavalier, and Commodore, all of which are wholly owned and controlled. All inter-company balances and transactions have been eliminated in consolidation.

Basis of Presentation

The condensed consolidated balance sheet as of December 31, 2021 was derived from the audited consolidated financial statements, and the unaudited interim condensed consolidated financial statements as of June 30, 2022 and for the six month periods ended June 30, 2022 and 2021, provided herein have been prepared in accordance with accounting principles generally accepted in the U.S. Certain information and footnote disclosures normally

 

F-94


Table of Contents
Index to Financial Statements

GREY ROCK ENERGY FUND, LP AND SUBSIDIARIES

Notes to the Condensed Consolidated Financial Statements (Unaudited)

2. Summary of significant accounting policies (continued)

 

included in financial statements prepared in accordance with U.S. GAAP have been condensed or omitted pursuant to rules and regulations of the Securities and Exchange Commission (“SEC”). However, in the Partnership’s opinion, the disclosures made therein are adequate to make the information presented not misleading. The Partnership believes these condensed consolidated financial statements include all normal recurring adjustments necessary to fairly present the results of the interim periods. The condensed consolidated statements of income and cash flows for the first six months of the year are not necessarily indicative of the consolidated statements of income and cash flows that might be expected for the entire year. These condensed consolidated financial statements and the accompanying notes should be read in conjunction with the audited consolidated financial statements and the notes thereto for the year ended December 31, 2021. The Partnership operates in a single operating and reportable segment. Operating segments are defined as components of an enterprise for which separate financial information is evaluated regularly by the chief operating decision maker in deciding how to allocate resources and assess performance. The Partnership’s chief operating decision maker allocates resources and assesses performance based upon financial information at the Partnership level.

Fair Value of Financial Instruments

The Partnership has adopted and follows Accounting Standard Codification (“ASC”) 820, Fair Value Measurements and Disclosures, for measurement and disclosures about fair value of its financial instruments. ASC 820 establishes a framework for measuring fair value in GAAP, and expands disclosures about fair value measurements. To increase consistency and comparability in fair value measurements and related disclosures, ASC 820 establishes a fair value hierarchy which prioritizes the inputs to valuation techniques used to measure fair value into three (3) broad levels. The fair value hierarchy gives the highest priority to quoted prices (unadjusted) in active markets for identical assets or liabilities and the lowest priority to unobservable inputs. The three (3) levels of fair value hierarchy defined by ASC 820 are:

Level 1—Inputs are unadjusted, quoted prices in active markets for identical assets or liabilities at the measurement date.

Level 2—Inputs (other than quoted market prices included in Level 1) are either directly or indirectly observable for the asset or liability through correlation with market data at the measurement date and for the duration of the instrument’s anticipated life.

Level 3—Inputs reflect management’s best estimate of what market participants would use in pricing the asset or liability at the measurement date. Consideration is given to the risk inherent in the valuation technique and the risk inherent in the inputs to the model. Valuation of instruments includes unobservable inputs to the valuation methodology that are significant to the measurement of fair value of assets or liabilities.

As defined by ASC 820, the fair value of a financial instrument is the amount at which the instrument could be exchanged in a current transaction between willing parties, other than in a forced or liquidation sale, which was further clarified as the price that would be received to sell an asset or paid to transfer a liability (“an exit price”) in an orderly transaction between market participants at the measurement date. The carrying amounts of the Partnership’s financial assets and liabilities, such as revenue receivable and accrued expenses due to sellers, approximate their fair values because of the short maturity of these instruments.

Revenue Receivable

Revenue receivable is comprised of accrued natural gas and crude oil sales. The operators remit payment for production directly to the Partnership. There have been no credit losses to date. In the event of complete

 

F-95


Table of Contents
Index to Financial Statements

GREY ROCK ENERGY FUND, LP AND SUBSIDIARIES

Notes to the Condensed Consolidated Financial Statements (Unaudited)

2. Summary of significant accounting policies (continued)

 

non-performance by the Partnership’s customers, the maximum exposure to the Partnership is the outstanding revenue receivable balance at the date of non-performance. The Partnership writes off specific accounts receivable when they become uncollectible. For the six months ended June 30, 2022 and 2021, the Partnership had no bad debt expense, and did not record an allowance for doubtful accounts.

Other Assets

Other assets is primarily comprised of specific incremental costs directly attributable to the pending business combination with ENPC. In accordance with ASC 340, these costs have been deferred and will be charged against gross proceeds upon closing of the business combination.

Revenue Recognition

The Partnership’s revenues are primarily derived from its interests in the sale of oil and natural gas production. The Partnership recognizes revenue from its interests in the sales of oil and natural gas in the period that its performance obligations are satisfied.

Performance obligations are satisfied when the customer obtains control of the product, and when the Partnership has no further obligations to perform related to the sale. The Partnership receives payment from the sale of oil and natural gas production from one to three months after delivery. The transaction price is variable as it is based on market prices for oil and gas, less revenue deductions such as gathering, transportation and compression costs. Management has determined that the variable revenue constraint is overcome at the date control passes to the customer since the variable consideration to be received can be reasonably estimated based on daily market prices and historical transportation charges. Revenue is presented net of these costs within the condensed consolidated statements of income.

At the end of each month, amounts due from customers are accrued in revenue receivable in the condensed consolidated balance sheets. Variances between the Partnership’s estimated revenue and actual payments are recorded in the month the payment is received; however, differences have been and are insignificant.

The Partnership does not disclose the value of unsatisfied performance obligations under its contracts with customers as it applies the practical expedient in accordance with ASC 606. The expedient, as described in ASC 606-10-50-14(a), applies to variable consideration that is recognized as control of the product is transferred to the customer. Since each unit of product represents a separate performance obligation, future volumes are wholly unsatisfied, and disclosure of the transaction price allocated to remaining performance obligations is not required.

A wellhead imbalance liability equal to the Partnership’s share is recorded to the extent that the Partnership’s well operators have sold volumes in excess of its share of remaining reserves in an underlying property. However, in each of the six months ended June 30, 2022 and 2021, the Partnership’s natural gas production was in balance, meaning its cumulative portion of natural gas production taken and sold from wells in which it has an interest equaled its entitled interest in natural gas production from those wells.

Non-operated crude oil and natural gas revenues—The Partnership’s proportionate share of production from non-operated properties is generally marketed at the discretion of the operators. For non-operated properties, the Partnership receives a net payment from the operator representing its proportionate share of sales proceeds which is net of transportation and production tax costs incurred by the operator, if any. Such non-operated revenues are recognized at the net amount of proceeds to be received by the Partnership during the month in which production occurs and it is probable the Partnership will collect the consideration it is entitled to receive. Proceeds are

 

F-96


Table of Contents
Index to Financial Statements

GREY ROCK ENERGY FUND, LP AND SUBSIDIARIES

Notes to the Condensed Consolidated Financial Statements (Unaudited)

2. Summary of significant accounting policies (continued)

 

generally received by the Partnership within two to three months after the month in which production occurs. The Partnership’s disaggregated revenue has two revenue sources, which are oil sales, and natural gas and NGL sales. Oil sales for the six months ended June 30, 2022 and 2021 were approximately $3,565,000 and $5,231,000, respectively. Natural gas and NGL sales for the six months ended June 30, 2022 and 2021 were approximately $666,000 and $618,000, respectively.

The Partnership’s disaggregated revenue has two primary sources: oil sales and natural gas and NGL sales. Substantially all of the Partnership’s oil and natural gas sales come from four geographic areas in the United States: the Eagle Ford Basin (Texas), the Permian Basin (Texas), the SCOOP/STACK Basin (Oklahoma) and the Bakken Basin (Montana/North Dakota). The following tables present the disaggregation of the Partnership’s oil revenues and natural gas and NGL revenues by basin for the six months ended June 30, 2022 and 2021.

 

     Six Months Ended June 30, 2022  
     Eagle Ford      Permian      SCOOP/STACK      Bakken  

Revenues

   $ 1,640,718      $ 70,309      $ —        $ 2,519,481  
     Six Months Ended June 30, 2021  
     Eagle Ford      Permian      SCOOP/STACK      Bakken  

Revenues

   $ 1,054,152      $ 2,292,901      $ 441,985      $ 2,059,494  

Income Taxes

Because the Partnership is a limited partnership interest, the income or loss of the Partnership for federal and state income tax purposes is generally allocated to the partners in accordance with the Partnership’s formation agreements, and it is the responsibility of the partners to report their share of taxable income or loss on their separate income tax returns. Accordingly, no recognition has been given to federal or state income taxes in the accompanying condensed consolidated financial statements.

The Partnership is required to determine whether its tax positions are more likely than not to be sustained upon examination by the applicable taxing authority, including resolution of any related appeals or litigation processes, based on the technical merits of the position. The tax benefit recognized is measured as the largest amount of benefit that has a greater than fifty percent likelihood of being realized upon ultimate settlement with the relevant taxing authority. De-recognition of a tax benefit previously recognized results in the Partnership recording a tax liability that reduces ending partners’ capital. Based on its analysis, the Partnership has determined that it has not incurred any liability for unrecognized tax benefits as of June 30, 2022 and December 31, 2021. However, the Partnership’s conclusions may be subject to review and adjustment at a later date based on factors including, but not limited to, on-going analyses of and changes to tax laws, regulations and interpretations thereof.

The Partnership recognizes interest and penalties related to unrecognized tax benefits in interest expense and other expenses, respectively. No interest or penalties were recognized for the six months ended June 30, 2022 and 2021.

The Partnership files an income tax return in the U.S. federal jurisdiction and may file income tax returns in various U.S. states and foreign jurisdictions. Generally, the Partnership is subject to income tax examinations by major taxing authorities during the period since 2018.

 

F-97


Table of Contents
Index to Financial Statements

GREY ROCK ENERGY FUND, LP AND SUBSIDIARIES

Notes to the Condensed Consolidated Financial Statements (Unaudited)

2. Summary of significant accounting policies (continued)

 

The Partnership may be subject to potential examination by U.S. federal, U.S. states or foreign jurisdiction authorities in the areas of income taxes. These potential examinations may include questioning the timing and amount of deductions, the nexus of income among various tax jurisdictions and compliance with U.S. federal, U.S. state and foreign tax laws. The Partnership’s management does not expect that the total amount of unrecognized tax benefits will materially change over the next twelve months.

Use of Estimates

The preparation of consolidated financial statements in conformity with GAAP requires management to make estimates and assumptions that affect the reported amounts of assets and liabilities at the date of the consolidated financial statements and the reported amounts of revenues and expenses during the reporting period. Significant estimates of reserves are used to determine depletion and to conduct impairment analysis. Estimating reserves is inherently uncertain, including the projection of future rates of production and the timing of development expenditures. Actual results could differ from those estimates.

Adopted and Recently Issued Accounting Pronouncements

The FASB issued ASU No. 2016-02, “Leases (Topic 842)” which requires all leases greater than one year to be recognized as assets and liabilities. This ASU also expands the required quantitative and qualitative disclosures surrounding leases. Oil and gas leases are excluded from the guidance. We adopted this ASU on January 1, 2022 and there was no material impact to our condensed consolidated financial statements.

The FASB issued ASU No. 2016-13, “Financial Instruments—Credit Losses (Topic 326): Measurement of Credit Losses on Financial Instruments” which introduces guidance for estimating credit losses on certain types of financial instruments based on expected losses and the timing of the recognition of such losses. This guidance becomes effective beginning on January 1, 2023, however, the impact is not expected to be material.

3. Derivative instruments

From time to time, the Partnership may utilize derivative contracts in connection with its oil and gas operations to provide an economic hedge of the Partnership’s exposure to commodity price risk associated with anticipated future oil and gas production. The Partnership does not hold or issue derivative financial instruments for trading purposes. These derivative contracts consist of producer 3-way option contracts. The Partnership typically hedges approximately 50% to 75% of expected oil and gas production from the underlying entities for 12 to 24 months in the future. The Partnership’s derivative activities and exposure to derivative contracts are classified by the following primary underlying risk of commodity prices. In addition to its primary underlying risk, the Partnership is also subject to additional counterparty risk due to the inability of its counterparties to meet the terms of their contracts.

Derivative Contracts

The Partnership has not designated its derivative instruments as hedges for accounting purposes. Cash and non-cash changes in fair value are included in loss on derivative contracts in the condensed consolidated statements of income.

There were no derivative assets as of June 30, 2022 or December 31, 2021. Derivative liabilities are included within current and long-term liabilities in the condensed consolidated balance sheets as of June 30, 2022 and within current liabilities as of December 31, 2021.

 

F-98


Table of Contents
Index to Financial Statements

GREY ROCK ENERGY FUND, LP AND SUBSIDIARIES

Notes to the Condensed Consolidated Financial Statements (Unaudited)

3. Derivative instruments (continued)

 

Swap, Collar and Producer 3-way Option Contracts

Generally, a swap contract is an agreement that obligates two parties to exchange a series of cash flows at specified intervals based upon or calculated by reference to changes in specified prices or rates for a specified notional amount of the underlying assets. The payment flows are usually netted against each other, with the difference being paid by one party to the other.

A collar option is established with the sale of a short call option and the purchase of a long put option set to expire at a predetermined date in the future. The options give the owner the right but not the obligation to exercise the option at the expiration date.

A producer 3-way contract is established with the sale of a short call option and the purchase of a long put option set to expire at a predetermined date in the future. However, the producer 3-way contract also includes the sale of a short put option set to expire at a predetermined date in the future. The options give the owner the right but not the obligation to exercise the option at the expiration date.

The fair value of open options reported in the condensed consolidated balance sheets may differ from that which would be realized in the event the Partnership terminated its position in the contract. Risks may arise as a result of the failure of the counterparty to the option contract to comply with the terms of the option contract. The loss incurred by the failure of counterparties is generally limited to the aggregate fair value of option contracts in an unrealized gain position as well as any collateral posted with the counterparty.

The Partnership considers the creditworthiness of each counterparty to an option contract in evaluating potential credit risk. Additionally, risks may arise from unanticipated movements in the fair value of the underlying investments.

The Partnership has master netting agreements on individual derivative instruments with certain counterparties and therefore certain amounts may be presented on a net basis in the condensed consolidated balance sheets.

Volume of Derivative Activities

At June 30, 2022, the volume of the Partnership’s derivative activities based on their volume (crude oil is presented in Bbl and natural gas is presented in Mcf) and contract prices, categorized by primary underlying risk, are as follows:

 

               Contract Prices

Periods

  

Type of Contract

   (Volume/Month)    Range    Weighted Average

Jul 2022 – Dec 2023

   Producer 3-way (crude oil)    3,125 – 1,223    $91.50 – $57.50    $77.31

Aug 2022 – Dec 2022

   Collar (natural gas)    7,146 – 6,504    $6.05 – $4.35    $5.20

Jan 2023 – Mar 2023

   Producer 3-way (natural gas)    6,363 – 6,098    $10.00 – $3.80    $6.12

 

F-99


Table of Contents
Index to Financial Statements

GREY ROCK ENERGY FUND, LP AND SUBSIDIARIES

Notes to the Condensed Consolidated Financial Statements (Unaudited)

3. Derivative instruments (continued)

 

Impact of Derivatives on the Condensed Consolidated Balance Sheets and Condensed Consolidated Statements of Income

The following table identifies the fair value amounts of derivative instruments included in the accompanying condensed consolidated balance sheets as derivative liabilities categorized by primary underlying risk, at June 30, 2022.

 

     June 30, 2022  
     Derivative liabilities  

Primary underlying risk

  

Commodity price

  

Crude oil

   $ (352,113

Natural gas

     (11,690
  

 

 

 

Total

   $ (363,803
  

 

 

 

The following tables identify the net loss amounts included in the accompanying condensed consolidated statements of income as loss on derivative contracts for the six months ended June 30, 2022.

 

     Six months ended June 30, 2022  
     Realized
loss
     Unrealized (loss)/gain      Total  

Primary underlying risk

        

Commodity price

        

Crude oil

   $ (255,520    $ (352,113    $ (607,633

Natural gas

     (213,388      17,545        (195,843
  

 

 

    

 

 

    

 

 

 

Total

   $ (468,908    $ (334,568    $ (803,476
  

 

 

    

 

 

    

 

 

 

The following table identifies the fair value amounts of derivative instruments included in the accompanying condensed consolidated balance sheets as derivative liabilities categorized by primary underlying risk, at December 31, 2021.

 

     December 31, 2021  
     Derivative liabilities  

Primary underlying risk

  

Commodity price

  

Crude oil

   $ —    

Natural gas

     (29,235
  

 

 

 

Total

   $ (29,235
  

 

 

 

 

F-100


Table of Contents
Index to Financial Statements

GREY ROCK ENERGY FUND, LP AND SUBSIDIARIES

Notes to the Condensed Consolidated Financial Statements (Unaudited)

3. Derivative instruments (continued)

 

The following tables identify the net loss amounts included in the accompanying condensed consolidated statements of income as loss on derivative contracts for the six months ended June 30, 2021.

 

     Six months ended June 30, 2021  
     Realized
(loss)/gain
     Unrealized
loss
     Total  

Primary underlying risk

        

Commodity price

        

Crude oil

   $ (825,054    $ (673,313    $ (1,498,367

Natural gas

     2,170        (107,137      (104,967
  

 

 

    

 

 

    

 

 

 

Total

   $ (822,884    $ (780,450    $ (1,603,334
  

 

 

    

 

 

    

 

 

 

4. Fair value measurements

Fair Values—Recurring

As required, financial assets and liabilities are classified in their entirety based on the lowest level of input that is significant to the fair value measurement. The Partnership’s assessment of the significance of a particular input requires judgment and may affect the valuation of fair value assets and liabilities and their placement within the fair value hierarchy levels.

The following table presents information about the Partnership’s recurring liabilities measured at fair value as of June 30, 2022:

 

     Level 1      Level 2      Level 3      June 30,
2022
 

Liabilities (at fair value):

           

Derivative

   $ —        $ (363,803    $ —        $ (363,803
  

 

 

    

 

 

    

 

 

    

 

 

 

The following table presents information about the Partnership’s recurring liabilities measured at fair value as of December 31, 2021:

 

     Level 1      Level 2      Level 3      December 31,
2021
 

Liabilities (at fair value):

           

Derivative

   $ —        $ (29,235    $ —        $ (29,235
  

 

 

    

 

 

    

 

 

    

 

 

 

The following table provides the fair value of financial instruments that are not recorded at fair value in the condensed consolidated balance sheets:

 

     June 30, 2022      December 31, 2021  
     Carrying
Value
     Fair Value      Carrying
Value
     Fair Value  

Liabilities (not at fair value):

           

Revolving credit facility

   $ 700,000      $ 700,000      $ 1,100,000      $ 1,100,000  
  

 

 

    

 

 

    

 

 

    

 

 

 

The recorded value of the revolving credit facility approximates its fair value because of its floating rate structure based on the LIBOR spread. The fair value measurement for the revolving credit facility represents Level 2 inputs.

 

F-101


Table of Contents
Index to Financial Statements

GREY ROCK ENERGY FUND, LP AND SUBSIDIARIES

Notes to the Condensed Consolidated Financial Statements (Unaudited)

4. Fair value measurements (continued)

 

Fair Values—Non Recurring

The fair value measurements of asset retirement obligations are measured on a nonrecurring basis when a well is drilled or acquired or when production equipment and facilities are installed or acquired using a discounted cash flow model based on inputs that are not observable in the market and therefore represent Level 3 inputs. Significant inputs to the fair value measurement of asset retirement obligations include estimates of the costs of plugging and abandoning oil and gas wells, removing production equipment and facilities and restoring the surface of the land as well as estimates of the economic lives of the oil and natural gas wells and future inflation rates.

5. Oil and gas properties

Oil and gas properties consisted of only proved properties as of June 30, 2022 and December 31, 2021. The book value of the Partnership’s oil and natural gas properties consists of all acquisition costs, drilling costs and other associated capitalized costs.

Acquisitions

Acquisitions are accounted for as purchases and, accordingly, the results of operations are included in the accompanying statements of income from the closing date of the acquisition. For the six months ended June 30, 2022, and 2021, the Partnership made no acquisitions of oil and gas properties.

Divestitures

For the six months ended June 30, 2022, the Partnership made no divestitures of oil and gas properties.

Permian Basin—During the second quarter of 2021, the Partnership sold a complete unit of oil and gas property for approximately $22,224,000, eliminating approximately $21,246,000 from property accounts, and resulting in a gain of $978,000. Customary post-close adjustments related to a prior period divestiture resulted in the recognition of a gain of approximately $38,000.

6. Partners’ capital

As defined by the Second Amended and restated Limited Partnership Agreement (the “LPA”), effective May 2, 2014, the General Partner Capital Commitment shall be at least one-half of one percent (0.5%) of the aggregate capital commitments to the Partnership, either through the General Partner or as limited partners. As of June 30, 2022 and December 31, 2021, the General Partner Capital Commitment, including affiliated limited partners, is $5,666,000, approximately twelve percent (12%) of aggregate capital commitments. Funded capital contributions through June 30, 2022 and December 31, 2021 by the General Partner, including affiliated limited partners is approximately $5,552,000.

Allocation of Net Profits and Losses

The Partnership’s net profits or losses for any fiscal period shall be allocated among the partners in such manner that, as of the end of such fiscal period and to the greatest extent possible, the capital account of each partner shall be equal to the respective net amount, positive or negative, that would be distributed to such partner from the Partnership or for which such partner would be liable to the Partnership, determined as if, on the last day of

 

F-102


Table of Contents
Index to Financial Statements

GREY ROCK ENERGY FUND, LP AND SUBSIDIARIES

Notes to the Condensed Consolidated Financial Statements (Unaudited)

6. Partners’ capital (continued)

 

such fiscal period, the Partnership were to (a) liquidate the assets of the Partnership for an amount equal to their book value and (b) distribute the proceeds in liquidation.

 

(a)

First, 100% to such partner until such partner has received cumulative distributions equal to such partner’s aggregate capital contributions to the Partnership for any purpose;

 

(b)

Second, 100% to such partner until the aggregate distributions to such partner equal the preferred return amount of 8% per annum on the partner’s capital contributions;

 

(c)

Third, 80% to the General Partner and 20% to such partner until the General Partner has received cumulative distributions equal to 20% of the cumulative amount of distributions made pursuant to (c) and previously made pursuant to (b); and

 

(d)

Thereafter, 20% to the General Partner, and 80% to such partner.

Distributions

In accordance with the LPA, all distributions shall be made, at such times and in such amounts as determined in the sole discretion of the General Partner, to the partners in proportion to their Partnership percentage interests. For the six months ended June 30, 2022, the Partnership made no distributions of Investment Proceeds. For the six months ended June 30, 2021, the Partnership made distributions of Investment Proceeds of approximately $21,790,000 to the Limited Partners and approximately $210,000 to the General Partner.

7. Related party transactions

The Partnership pays an annual management fee to the Management Company, an entity under common control, as compensation for providing managerial services to the Partnership. The management fee will accrue beginning on the initial closing date and will be payable to the Management Company quarterly, in advance, calculated as of the first day of each fiscal quarter and prorated appropriately for partial quarters. Limited partners admitted to the Partnership on or before the initial closing date will be assessed one and one-half (1.5%) per annum of such limited partner’s aggregate capital commitment. Limited partners admitted to the Partnership after the initial closing date will be assessed two percent (2%) per annum of such limited partner’s aggregate capital commitment.

In accordance with the LPA, the General Partner provided a Notice and Request for Consent of Partnership Term Extension, dated September 23, 2020, seeking consent to extend the Term of the Partnership until October 31, 2021. The General Partner provided a Notice and Request for Consent of Partnership Term Extension, dated September 23, 2021, seeking consent to extend the Term of the Partnership until October 31, 2022. Pursuant with the LPA, because the Term has already been once extended by Grey Rock in its discretion, an extension of the Partnership’s Term for an additional twelve-month period though the Extension Date requires the consent of a Majority-In-Interest of the Limited Partners. In connection with the extension of the Term though the Extension Date, the Investment Manager has agreed to cease charging the management fee. As such, for the six months ended June 30, 2022 and 2021, no management fees were incurred.

As of June 30, 2022, the Partnership did not have any related party payables with the Management Company for reimbursable expenses incurred on behalf of the Partnership. As of December 31, 2021, the Partnership had related party payables with the Management Company for reimbursable expenses incurred on behalf of the Partnership of approximately $200.

 

F-103


Table of Contents
Index to Financial Statements

GREY ROCK ENERGY FUND, LP AND SUBSIDIARIES

Notes to the Condensed Consolidated Financial Statements (Unaudited)

 

8. Commitments and contingencies

The Partnership is subject to various possible contingencies that arise primarily from interpretation of federal and state laws and regulations affecting the oil and gas industry. Such contingencies include differing interpretations as to the prices at which oil and gas sales may be made, the prices at which royalty owners may be paid for production from their leases, environmental issues and other matters. Although management believes that it has complied with the various laws and regulations, administrative rulings and interpretations thereof, adjustments could be required as new interpretations and regulations are issued. In addition, environmental matters are subject to regulation by various federal and state agencies. The Partnership is currently not a party to any material pending legal proceedings that would give rise to potential loss contingencies.

9. Credit facility

Since 2015, the Partnership has maintained a revolving credit facility (the “Facility”) with an initial borrowing capacity of $10,500,000. Following a series of amendments to the Facility, the borrowing capacity was reduced to $860,000 and $1,700,000 as of June 30, 2022 and December 31, 2021, of which $700,000 and $1,100,000 was outstanding, respectively. The most recent amendment to the Facility matures on January 1, 2023.

The Facility is collateralized by all of the oil and gas properties of the Partnership and requires compliance with certain financial covenants. As of June 30, 2022, the Partnership, was in compliance with all covenants required by the Facility. Further, the Partnership had no unamortized loan origination costs at June 30, 2022 and December 31, 2021.

Additionally, the Facility bears interest at an annual base rate ranging from 0% to 0.5% plus an applicable margin ranging from 2% to 3% plus LIBOR as determined by the London interbank on the interest determination date. As of June 30, 2022, and December 31, 2021 the weighted average interest rate on borrowed amounts was approximately 3.42% and 2.84%.

10. Risk concentrations

As a non-operator, 100% of the Partnership’s wells are operated by third-party operating partners. As a result, the Partnership is highly dependent on the success of these third-party operators. If they are not successful in the development, exploitation, production and exploration activities relating to the Partnership’s leasehold interests, or are unable or unwilling to perform, the Partnership’s financial condition and results of operation could be adversely affected. These risks are heightened in a low commodity price environment, which may present significant challenges to these third-party operators. The Partnership’s third-party operators will make decisions in connection with their operations that may not be in the Partnership’s best interests, and the Partnership may have little or no ability to exercise influence over the operational decisions of its third-party operators.

In the normal course of business, the Partnership maintains its cash balances in financial institutions, which at times may exceed federally insured limits. The Partnership is subject to credit risk to the extent any financial institution with which it conducts business is unable to fulfill contractual obligations on its behalf. Management monitors the financial condition of such financial institutions and does not anticipate any losses from these counterparties. The outbreak of the novel coronavirus continues to significantly impact the worldwide economy and specific economic sectors. As a result, commodity prices declined precipitously, which may impact the Partnership’s performance and may lead to future losses.

 

F-104


Table of Contents
Index to Financial Statements

GREY ROCK ENERGY FUND, LP AND SUBSIDIARIES

Notes to the Condensed Consolidated Financial Statements (Unaudited)

 

11. Subsequent Events

In connection with preparing the financial statements for the six months ended June 30, 2022, management has evaluated subsequent events for potential recognition and disclosure through the date September 9, 2022, which is the date the condensed consolidated financial statements were available to be issued.

The Partnership repaid approximately $200,000 on July 1, 2022 and approximately $500,000 on August 12, 2022 on the revolving credit facility.

As discussed in Note 1 – Nature of operations, on May 16, 2022, GREP signed a business combination agreement with ENPC, a NYSE publicly traded special purpose acquisition company. Refer to Note 1 for additional information.

 

F-105


Table of Contents
Index to Financial Statements

Report of Independent Registered Public Accounting Firm

To the Partners

Grey Rock Energy Fund, LP

Dallas, Texas

Opinion on the Consolidated Financial Statements

We have audited the accompanying consolidated balance sheets of Grey Rock Energy Fund, LP and its subsidiaries (the “Partnership”) as of December 31, 2021 and 2020, the related consolidated statements of operations, changes in partners’ capital, and cash flows for each of the years in the three-year period ended December 31, 2021, and the related notes (collectively referred to as the “financial statements”). In our opinion, the financial statements referred to above present fairly, in all material respects, the financial position of the Partnership as of December 31, 2021, and the results of its operations and its cash flows for each of the years in the three-year period ended December 31, 2021 in conformity with accounting principles generally accepted in the United States of America.

Basis for Opinion

These financial statements are the responsibility of the Partnership’s management. Our responsibility is to express an opinion on the Partnership’s financial statements based on our audits.

We are a public accounting firm registered with the Public Company Accounting Oversight Board (United States) (“PCAOB”) and are required to be independent with respect to the Partnership in accordance with the U.S. federal securities laws and the applicable rules and regulations of the Securities and Exchange Commission and the PCAOB.

We conducted our audits in accordance with the standards of the PCAOB and in accordance with auditing standards generally accepted in the United States of America. Those standards require that we plan and perform the audits to obtain reasonable assurance about whether the financial statements are free of material misstatement, whether due to error or fraud. The Company is not required to have, nor were we engaged to perform, an audit of its internal control over financial reporting. As part of our audits we are required to obtain an understanding of internal control over financial reporting but not for the purpose of expressing an opinion on the effectiveness of the Company’s internal control over financial reporting. Accordingly, we express no such opinion.

Our audits included performing procedures to assess the risks of material misstatement of the financial statements, whether due to error or fraud, and performing procedures that respond to those risks. Such procedures include examining, on a test basis, evidence regarding the amounts and disclosures in the financial statements. Our audits also included evaluating the accounting principles used and significant estimates made by management, as well as evaluating the overall presentation of the financial statements. We believe that our audits provide a reasonable basis for our opinion.

/s/ BKD, LLP

We have served as the Partnership’s auditor since 2015.

Dallas, Texas

May 16, 2022

 

F-106


Table of Contents
Index to Financial Statements

GREY ROCK ENERGY FUND, LP AND SUBSIDIARIES

CONSOLIDATED BALANCE SHEET

 

     December 31,  
     2021     2020  

ASSETS

    

Current assets:

    

Cash

   $ 740,353     $ 1,287,022  

Revenue receivable

     1,198,723       1,216,502  

Advances to operators

     —         569,130  

Prepaid expenses

     14,064       —    
  

 

 

   

 

 

 

Total current assets

     1,953,140       3,072,654  
  

 

 

   

 

 

 

Property and equipment:

    

Oil and gas properties, successful efforts method

     44,128,011       83,121,938  

Accumulated depletion

     (29,081,723     (45,411,435
  

 

 

   

 

 

 

Total property and equipment, net

     15,046,288       37,710,503  
  

 

 

   

 

 

 

TOTAL ASSETS

   $ 16,999,428     $ 40,783,157  
  

 

 

   

 

 

 

LIABILITIES AND PARTNERS’ CAPITAL

    

Current liabilities:

    

Accrued expenses

   $ 636,568     $ 593,008  

Other payable

     11,557       —    

Derivative liabilities

     29,235       93,176  

Credit facilities—current portion

     —         6,400,000  
  

 

 

   

 

 

 

Total current liabilities

     677,360       7,086,184  
  

 

 

   

 

 

 

Long-term liabilities:

    

Credit facilities

     1,100,000       —    

Asset retirement obligations

     247,603       487,534  
  

 

 

   

 

 

 

Total long-term liabilities

     1,347,603       487,534  
  

 

 

   

 

 

 

Commitments and contingencies (Note 9)

 

Partners’ capital:

    

General partner

     129,186       307,145  

Limited partners

     14,845,279       32,902,294  
  

 

 

   

 

 

 

Total partners’ capital

     14,974,465       33,209,439  
  

 

 

   

 

 

 

TOTAL LIABILITIES AND PARTNERS’ CAPITAL

   $ 16,999,428     $ 40,783,157  
  

 

 

   

 

 

 

The accompanying notes are an integral part to these consolidated financial statements

 

F-107


Table of Contents
Index to Financial Statements

GREY ROCK ENERGY FUND, LP AND SUBSIDIARIES

CONSOLIDATED STATEMENT OF OPERATIONS

 

     Year ended December 31,  
     2021     2020     2019  

REVENUES

      

Oil, natural gas, and related product sales

   $ 10,256,668     $ 9,790,740     $ 13,440,061  
  

 

 

   

 

 

   

 

 

 

EXPENSES

      

Lease operating expenses

     1,798,287       2,155,973       2,979,445  

Production taxes

     627,451       619,188       864,964  

Depletion and accretion expense

     3,037,694       9,837,019       7,261,480  

Loss on Impairment

     —         5,724,923       —    

Professional fees

     218,167       301,920       665,476  

Management fees

     —         584,534       700,092  

General and administrative

     170,843       383,472       201,985  

Gain on disposal of oil and natural gas properties

     (1,340,727     (597,177     (4,909,782
  

 

 

   

 

 

   

 

 

 

Total expenses

     4,511,715       19,009,852       7,763,660  
  

 

 

   

 

 

   

 

 

 

Net operating income/(loss)

     5,744,953       (9,219,112     5,676,401  
  

 

 

   

 

 

   

 

 

 

OTHER INCOME/(EXPENSE)

      

Gain/(loss) on derivative contracts

     (1,841,779     1,714,111       (1,370,842

Interest expense

     (138,148     (244,797     (665,893
  

 

 

   

 

 

   

 

 

 

Total other income/(expense)

     (1,979,927     1,469,314       (2,036,735
  

 

 

   

 

 

   

 

 

 

NET INCOME/(LOSS)

   $ 3,765,026     $ (7,749,798   $ 3,639,666  
  

 

 

   

 

 

   

 

 

 

The accompanying notes are an integral part to these consolidated financial statements

 

F-108


Table of Contents
Index to Financial Statements

GREY ROCK ENERGY FUND, LP AND SUBSIDIARIES

CONSOLIDATED STATEMENTS OF CHANGES IN PARTNERS’ CAPITAL

 

     General
Partner
    Limited
Partner
    Total  

Balance at December 31, 2018

   $ 392,782     $ 44,167,794     $ 44,560,576  

Net income

     36,918       3,602,748       3,639,666  

Partners’ distributions

     (61,600     (7,179,405     (7,241,005
  

 

 

   

 

 

   

 

 

 

Balance at December 31, 2019

   $ 368,100     $ 40,591,137     $ 40,959,237  
  

 

 

   

 

 

   

 

 

 

Net loss

     (60,955     (7,688,843     (7,749,798
  

 

 

   

 

 

   

 

 

 

Balance at December 31, 2020

   $ 307,145     $ 32,902,294     $ 33,209,439  
  

 

 

   

 

 

   

 

 

 

Net income

     32,029       3,732,997       3,765,026  

Partners’ distributions

     (209,988     (21,790,012     (22,000,000
  

 

 

   

 

 

   

 

 

 

Balance at December 31, 2021

   $ 129,186     $ 14,845,279     $ 14,974,465  
  

 

 

   

 

 

   

 

 

 

The accompanying notes are an integral part to these consolidated financial statements

 

F-109


Table of Contents
Index to Financial Statements

GREY ROCK ENERGY FUND, LP AND SUBSIDIARIES

CONSOLIDATED STATEMENTS OF CASH FLOWS

 

     Year Ended December,  
     2021     2020     2019  

Operating activities:

      

Net income/(loss)

   $ 3,765,026     $ (7,749,798   $ 3,639,666  

Adjustments to reconcile net income/(loss) to net cash provided by operating activities:

      

Depletion and accretion expense

     3,037,694       9,837,019       7,261,480  

Loss on impairment

     —         5,724,923       —    

Unrealized (gain)/loss on derivative contracts

     (63,941     (280,264     1,213,314  

Gain on disposal of oil and gas properties

     (1,340,727     (597,177     (4,909,782

Amortization of loan origination costs

     —         —         9,782  

Increase (decrease) in cash attributable to changes in operating assets and liabilities:

      

Revenue receivable

     17,779       637,086       156,742  

Accrued expenses

     60,403       (527,963     162,933  

Prepaid expenses

     (14,064     —      

Other receivable

     —         1,107,746       (1,107,746

Other payable

     11,557       —         —    
  

 

 

   

 

 

   

 

 

 

Net cash provided by operating activities

     5,473,727       8,151,572       6,426,389  
  

 

 

   

 

 

   

 

 

 

Investing activities:

      

Refund of advances to operators

     237,051       —         772,522  

Proceeds from the disposal of oil and gas properties

     24,460,000       596,260       11,351,176  

Development of oil and gas properties

     (3,417,447     (7,051,096     (3,969,824
  

 

 

   

 

 

   

 

 

 

Net cash provided by/(used in) investing activities

     21,279,604       (6,454,836     8,153,874  
  

 

 

   

 

 

   

 

 

 

Financing activities:

      

Proceed from borrowing on credit facilities

           2,000,000       3,700,000  

Repayments of borrowing on credit facilities

     (5,300,000     (4,500,000     (9,700,000

Partners’ distributions

     (22,000,000     —         (7,241,005
  

 

 

   

 

 

   

 

 

 

Net cash used in financing activities

     (27,300,000     (2,500,000     (13,241,005
  

 

 

   

 

 

   

 

 

 

Net increase/(decrease) in cash

     (546,669     (803,264     1,339,258  

Cash at beginning of year

     1,287,022       2,090,286       751,028  
  

 

 

   

 

 

   

 

 

 

Cash at end of year

   $ 740,353     $ 1,287,022     $ 2,090,286  
  

 

 

   

 

 

   

 

 

 

Supplemental disclosure of cash flow information

      

Cash paid during the year for interest

   $ 133,537     $ 234,097     $ 630,609  

Supplemental disclosure of non-cash investing activities

      

Revision of asset retirement costs

   $ 64,050     $ 118,667     $ (99,608

Acquired and assumed asset retirement obligations

   $ —     $ 15,733     $ 2,639  

Disposal of asset retirement obligations

   $ 164,179     $ —     $ —  

Oil and natural gas property development costs in accrued expenses

   $ 288,539     $ 305,382     $ 30,642  

The accompanying notes are an integral part to these consolidated financial statements

 

F-110


Table of Contents
Index to Financial Statements

GREY ROCK ENERGY FUND, LP AND SUBSIDIARIES

NOTES TO THE CONSOLIDATED FINANCIAL STATEMENTS

1. Nature of operations

Grey Rock Energy Fund, LP (“Grey Rock”) was formed on June 18, 2013 as a Delaware limited partnership and commenced operations on January 3, 2014. Grey Rock was created for the purpose of purchasing non-operated oil and gas assets in multiple basins throughout the United States, and realizing profits through participation in oil and gas wells.

Grey Rock Aggie, LLC (“Aggie”), was formed on March 27, 2014 as a Delaware limited liability company. Grey Rock Bobcat, LLC (“Bobcat”) was formed on December 12, 2013 as a Delaware limited liability company. Grey Rock Cavalier, LLC (“Cavalier”) was formed on August 7, 2014 as a Delaware limited liability company. Grey Rock Commodore, LLC (“Commodore”) was formed on June 16, 2014. Aggie, Bobcat, Cavalier, and Commodore (collectively the “Underlying Entities”), were formed for the purpose of holding non-operated oil and gas assets purchased by Grey Rock. GREP Holdco I LLC (“Holdco”) was formed on July 21, 2015 for the purpose of acquiring a line of credit collateralized by the oil and gas assets owned by Grey Rock. Upon formation of Holdco, Grey Rock transferred 100% membership interest in the Underlying Entities to Holdco, and assumed 100% membership interest in Holdco.

Collectively, Grey Rock, Holdco, and the Underlying Entities are known as the “Partnership”.

Grey Rock Energy Partners GP, LP, a Delaware limited partnership (the “General Partner”), acts as general partner of the Partnership. Grey Rock Energy Management, LLC, a Delaware limited liability company (the “Management Company”), serves as investment manager to the Partnership.

The term of the Partnership is six years. The term may be extended by the General Partner, in its sole discretion, for one year. Thereafter, by the General Partnership with the consent of a majority-in-interest of the limited partners for the Partnership can be extended for additional one year terms.

2. Summary of significant accounting policies

Principles of Consolidation

The accompanying consolidated financial statements include the accounts of Grey Rock, Holdco, Aggie, Bobcat, Cavalier, and Commodore, all of which are wholly owned and controlled. All inter-company balances and transactions have been eliminated in consolidation.

Basis of Presentation

The consolidated financial statements have been prepared in conformity with accounting principles generally accepted in the United States of America (“GAAP”). Comprehensive income/(loss) for the Partnership is the same as net income/(loss) for all years presented. The Partnership operates in a single operating and reportable segment. Operating segments are defined as components of an enterprise for which separate financial information is evaluated regularly by the chief operating decision maker in deciding how to allocate resources and assess performance. The Partnership’s chief operating decision maker allocates resources and assesses performance based upon financial information at the Partnership level.

Fair Value of Financial Instruments

The Partnership has adopted and follows Accounting Standard Codification (“ASC”) 820, Fair Value Measurements and Disclosures, for measurement and disclosures about fair value of its financial instruments. ASC 820 establishes a framework for measuring fair value in GAAP, and expands disclosures about fair value

 

F-111


Table of Contents
Index to Financial Statements

measurements. To increase consistency and comparability in fair value measurements and related disclosures, ASC 820 establishes a fair value hierarchy which prioritizes the inputs to valuation techniques used to measure fair value into three (3) broad levels. The fair value hierarchy gives the highest priority to quoted prices (unadjusted) in active markets for identical assets or liabilities and the lowest priority to unobservable inputs. The three (3) levels of fair value hierarchy defined by ASC 820 are:

Level 1—Inputs are unadjusted, quoted prices in active markets for identical assets or liabilities at the measurement date.

Level 2—Inputs (other than quoted market prices included in Level 1) are either directly or indirectly observable for the asset or liability through correlation with market data at the measurement date and for the duration of the instrument’s anticipated life.

Level 3—Inputs reflect management’s best estimate of what market participants would use in pricing the asset or liability at the measurement date. Consideration is given to the risk inherent in the valuation technique and the risk inherent in the inputs to the model. Valuation of instruments includes unobservable inputs to the valuation methodology that are significant to the measurement of fair value of assets or liabilities.

As defined by ASC 820, the fair value of a financial instrument is the amount at which the instrument could be exchanged in a current transaction between willing parties, other than in a forced or liquidation sale, which was further clarified as the price that would be received to sell an asset or paid to transfer a liability (“an exit price”) in an orderly transaction between market participants at the measurement date. The carrying amounts of the Partnership’s financial assets and liabilities, such as revenue receivable and accrued expenses due to sellers, approximate their fair values because of the short maturity of these instruments.

Cash

Cash represent liquid cash and investments with an original maturity of 90 days or less. The Partnership places its cash with reputable financial institutions. At times, the balances deposited may exceed amounts covered by insurance provided by the U.S. Federal Deposit Insurance Corporation (“FDIC”). The Partnership has not incurred any losses related to amounts in excess of FDIC limits. As of December 31, 2021 and 2020, the Partnership did not have any restrictions over its cash.

Revenue Receivable

Revenue receivable is comprised of accrued natural gas and crude oil sales. The operators remit payment for production directly to the Partnership. There have been no credit losses to date. In the event of complete non-performance by the Partnership’s customers, the maximum exposure to the Partnership is the outstanding revenue receivable balance at the date of non-performance. The Partnership writes off specific accounts receivable when they become uncollectible. For the years ended December 31, 2021, 2020 and 2019, the Partnership had no bad debt expense, and did not record an allowance for doubtful accounts.

Advance to operators

The Partnership participates in the drilling of oil and natural gas wells with other working interest partners. Due to the capital-intensive nature of oil and natural gas drilling activities, our partner operators may request advance payments from working interest partners for their share of the costs. The Partnership expects such advances to be applied by these operators against joint interest billings for its share of drilling operations within 90 days from when the advance is paid. Changes in advances to operators are presented as an investing outflow within capital expenditures for oil and gas properties, net on the statement of cash flows.

 

F-112


Table of Contents
Index to Financial Statements

Prepaid expenses

Prepaid expenses are comprised of payments made in advance for services deemed to have future value to the Partnership. At December 31, 2021 and 2020, prepaid expenses equaled approximately $14,000 and $0, respectively.

Oil and Gas Properties

The Partnership uses the successful efforts method of accounting for oil and gas producing activities, as further defined under ASC 932, Extractive Activities—Oil and Gas. Costs to acquire mineral interests in oil and gas properties, to drill and equip exploratory leases that find proved reserves, and to drill and equip development leases and related asset retirement costs are capitalized. Costs to drill exploratory wells are capitalized pending determinations of whether the wells have proved reserves. If the Partnership determines that the wells do not have proved reserves, the costs are charged to expense.

There were no exploratory wells capitalized pending determinations of whether the wells have proved reserves at December 31, 2021 and 2020. Geological and geophysical costs, including seismic studies and costs of carrying and retaining unproved properties are charged to expense as incurred. The Partnership capitalizes interest on expenditures for significant exploration and development projects that last more than six months while activities are in progress to bring the assets to their intended use. For the years ended December 31, 2021, 2020 and 2019, no interest costs were capitalized because its exploration and development projects generally last less than six months. Costs incurred to maintain wells and related equipment are charged to expense as incurred.

Capitalized amounts attributable to proved oil and gas properties are depleted by the unit-of-production method over proved reserves. Depletion expense for oil producing property and related equipment was $3,049,000, $9,752,000 and $7,278,000 for the years ended December 31, 2021, 2020, and 2019, respectively.

Upon the sale or retirement of a complete unit of proved property, the costs and related accumulated depletion are removed from the property accounts, and a resulting gain or loss is recognized. Upon the retirement or sale of a partial unit of proved property, the cost is charged to the property accounts without a resulting gain or loss recognized in income. The Partnership sold various units of proved oil and gas properties during the years ended December 31, 2021, 2020 and 2019, removing accumulated depletion of approximately $19,379,000, $0 and $289,000, respectively.

Capitalized costs related to proved oil properties, including wells and related support equipment and facilities, are evaluated for impairment on an analysis of undiscounted future cash flows in accordance with ASC 360, Property, Plant, and Equipment. If undiscounted cash flows are insufficient to recover the net capitalized costs related to proved properties, then the Partnership recognizes an impairment charge in operating income equal to the difference between the net capitalized costs related to proved properties and their estimated fair values based on the present value of the related future net cash flows. The Partnership did not recognize an impairment for the year ended December 31, 2021. During the year ended December 31, 2020, the Partnership recognized an impairment of approximately $5,725,000. The Partnership did not recognize an impairment for the year ended December 31, 2019.

Upon the sale or retirement of a complete unit of proved property, the costs and related accumulated impairment are removed from the property accounts, and the resulting gain or loss is recognized. Upon the retirement or sale of a partial unit of proved property, the cost is charged to the property accounts without a resulting gain or loss recognized in income. The Partnership sold various units of proved oil and gas properties during the years ended December 31, 2021, 2020 and 2019, removing approximately $3,242,000, $0 and $289,000, respectively, of accumulated impairment.

Asset Retirement Obligation

The Partnership follows the provisions of ASC 410-20, Asset Retirement Obligations. ASC 410-20 requires entities to record the fair value of obligations associated with the retirement of tangible long-lived assets in the

 

F-113


Table of Contents
Index to Financial Statements

period in which it is incurred. When the liability is initially recorded, the entity capitalizes a cost by increasing the carrying amount of the related long-lived asset. Over time, the liability is accreted to its present value each period, and the capitalized cost is depleted over the useful life of the related asset. Upon settlement of the liability, an entity either settles the obligation for its recorded amount or incurs a gain or loss upon settlement. The Partnership’s asset retirement obligation relates to the plugging, dismantlement, removal, site reclamation and similar activities of its oil properties.

Asset retirement obligations are estimated at the present value of expected future net cash flows and are discounted using the Partnership’s credit adjusted risk free rate. The Partnership uses unobservable inputs in the estimation of asset retirement obligations that include, but are not limited to, costs of labor, costs of materials, profits on costs of labor and materials, the effect of inflation on estimated costs, and the discount rate. Due to the subjectivity of assumptions and the relatively long lives of the Partnership’s leases, the costs to ultimately retire the Partnership’s leases may vary significantly from prior estimates.

Revenue Recognition

The Partnership’s revenues are primarily derived from its interests in the sale of oil and natural gas production. The Partnership recognizes revenue from its interests in the sales of oil and natural gas in the period that its performance obligations are satisfied.

Performance obligations are satisfied when the customer obtains control of product, when the Partnership has no further obligations to perform related to the sale, when the transaction price has been determined and when collectability is probable.

The Partnership receives payment from the sale of oil and natural gas production from one to three months after delivery. The transaction price is variable as it is based on market prices for oil and gas, less revenue deductions such as gathering, transportation and compression costs. Management has determined that the variable revenue constraint is overcome at the date control passes to the customer since the variable consideration to be received can be reasonably estimated based on daily market prices and historical transportation charges. Revenue is presented net of these costs within the consolidated statements of operations. At the end of each month when the performance obligation is satisfied, the variable consideration can be reasonably estimated and amounts due from customers are accrued in revenue receivable in the balance sheets. Variances between the Partnership’s estimated revenue and actual payments are recorded in the month the payment is received; however, differences have been and are insignificant.

The Partnership does not disclose the value of unsatisfied performance obligations under its contracts with customers as it applies the practical expedient in accordance with ASC 606. The expedient, as described in ASC 606-10-50-14(a), applies to variable consideration that is recognized as control of the product is transferred to the customer. Since each unit of product represents a separate performance obligation, future volumes are wholly unsatisfied, and disclosure of the transaction price allocated to remaining performance obligations is not required.

A wellhead imbalance liability equal to the Partnership’s share is recorded to the extent that the Partnership’s well operators have sold volumes in excess of its share of remaining reserves in an underlying property. However, in each of the years ended December 31, 2021, 2020 and 2019, the Partnership’s natural gas production was in balance, meaning its cumulative portion of natural gas production taken and sold from wells in which it has an interest equaled its entitled interest in natural gas production from those wells.

Non-operated crude oil and natural gas revenues—The Partnership’s proportionate share of production from non-operated properties is generally marketed at the discretion of the operators. For non-operated properties, the Partnership receives a net payment from the operator representing its proportionate share of sales proceeds which is net of transportation and production tax costs incurred by the operator, if any. Such non-operated revenues are

 

F-114


Table of Contents
Index to Financial Statements

recognized at the net amount of proceeds to be received by the Partnership during the month in which production occurs and it is probable the Partnership will collect the consideration it is entitled to receive. Proceeds are generally received by the Partnership within two to three months after the month in which production occurs. The Partnership’s disaggregated revenue has two revenue sources, which are oil sales, and natural gas and NGL sales. Oil sales for the years ended December 31, 2021, 2020 and 2019 were approximately $8,580,000, $9,120,000 and $12,455,000, respectively. Natural gas and NGL sales for the years ended December 31, 2021, 2020 and 2019 were approximately $1,677,000, $671,000 and $985,000, respectively.

The Partnership’s disaggregated revenue has two primary sources: oil sales and natural gas sales. Substantially all of the Partnership’s oil and natural gas sales come from four geographic areas in the United States: the Eagle Ford Basin (Texas), the Permian Basin (Texas), the Scoop/Stack Basin (Oklahoma) and the Bakken Basin (Montana/North Dakota). The following tables present the disaggregation of the Partnership’s oil revenues and natural gas revenues by basin for the years ended December 31, 2021, 2020 and 2019.

 

     Year Ended December 31, 2021
     Eagle Ford    Permian    SCOOP/STACK    Bakken

Revenues

   $2,609,559    $2,626,345    $831,382    $4,189,382
     Year Ended December 31, 2020
     Eagle Ford    Permian    SCOOP/STACK    Bakken

Revenues

   $1,934,198    $5,194,153    $460,290    $2,202,099
     Year Ended December 31, 2019
     Eagle Ford    Permian    SCOOP/STACK    Bakken

Revenues

   $4,756,331    $3,743,718    $1,103,707    $3,836,305

Lease Operating Expenses

Lease operating expenses represents field employees’ salaries, salt water disposal, ad valorem taxes, repairs and maintenance, expensed work overs and other operating expenses. Lease operating expenses are expensed as incurred.

Production Taxes

The Partnership incurs severance tax on the sale of its production which is generated in Texas, Oklahoma and North Dakota. These taxes are reported on a gross basis. Sales-based taxes for the years ended December 31, 2021, 2020 and 2019 were approximately $627,000, $619,000 and $865,000 respectively.

Ad Valorem Taxes

The Partnership incurs ad valorem tax on the value of its properties in Texas and Oklahoma. These taxes are included in lease operating expenses within the accompanying consolidated statements of operations. Ad valorem taxes for the years ended December 31, 2021, 2020 and 2019 were approximately $69,000, $100,000 and $123,000 respectively.

Income Taxes

Because the Partnership is a limited partnership interest, the income or loss of the Partnership for federal and state income tax purposes is generally allocated to the partners in accordance with the Partnership’s formation agreements, and it is the responsibility of the partners to report their share of taxable income or loss on their separate income tax returns. Accordingly, no recognition has been given to federal or state income taxes in the accompanying consolidated financial statements.

 

F-115


Table of Contents
Index to Financial Statements

The Partnership is required to determine whether its tax positions are more likely than not to be sustained upon examination by the applicable taxing authority, including resolution of any related appeals or litigation processes, based on the technical merits of the position. The tax benefit recognized is measured as the largest amount of benefit that has a greater than fifty percent likelihood of being realized upon ultimate settlement with the relevant taxing authority. De-recognition of a tax benefit previously recognized results in the Partnership recording a tax liability that reduces ending partners’ capital. Based on its analysis, the Partnership has determined that it has not incurred any liability for unrecognized tax benefits as of December 31, 2021 and 2020. However, the Partnership’s conclusions may be subject to review and adjustment at a later date based on factors including, but not limited to, on-going analyses of and changes to tax laws, regulations and interpretations thereof.

The Partnership recognizes interest and penalties related to unrecognized tax benefits in interest expense and other expenses, respectively. No interest or penalties were recognized for the years ended December 31, 2021, 2020 and 2019.

The Partnership files an income tax return in the U.S. federal jurisdiction, and may file income tax returns in various U.S. states and foreign jurisdictions. Generally, the Partnership is subject to income tax examinations by major taxing authorities during the period since 2018.

The Partnership may be subject to potential examination by U.S. federal, U.S. states or foreign jurisdiction authorities in the areas of income taxes. These potential examinations may include questioning the timing and amount of deductions, the nexus of income among various tax jurisdictions and compliance with U.S. federal, U.S. state and foreign tax laws. The Partnership’s management does not expect that the total amount of unrecognized tax benefits will materially change over the next twelve months.

Use of Estimates

The preparation of consolidated financial statements in conformity with GAAP requires management to make estimates and assumptions that affect the reported amounts of assets and liabilities at the date of the consolidated financial statements and the reported amounts of revenues and expenses during the reporting period. Actual results could differ from those estimates.

The Partnership’s estimates of oil and gas reserves are, by necessity, projections based on geologic and engineering data, and there are uncertainties inherent in the interpretation of such data as well as the projection of future rates of production and the timing of development expenditures. Reserve engineering is a subjective process of estimating underground accumulations of oil and gas that are difficult to measure. The accuracy of any reserve estimate is a function of the quality of available data, engineering and geological interpretation and judgment. Estimates of economically recoverable oil and gas reserves and future net cash flows necessarily depend upon a number of variable factors and assumptions, such as historical production from the area compared with production from other producing areas, the assumed effect of regulations by governmental agencies, and assumptions governing future oil and gas prices, future operating costs, severance taxes, development costs and work over costs, all of which may in fact vary considerably from actual results. The future drilling costs associated with reserves assigned to proved undeveloped locations may ultimately increase to the extent that these reserves are later determined to be uneconomic. For these reasons, estimates of the economically recoverable quantities of expected oil and gas attributable to any particular group of properties, classifications of such reserves based on risk of recovery, and estimates of the future net cash flows may vary substantially. Any significant variance in the assumptions could materially affect the estimated quantity of the reserves, which could affect the carrying value of the Partnership’s oil and gas properties and/or the rate of depletion related to the oil and gas properties.

Recently Issued and Applicable Accounting Pronouncements

The FASB issued ASU No. 2016-02, Leases (Topic 842) which requires all leases greater than one year to be recognized as assets and liabilities. This ASU becomes effective for us beginning January 1, 2022 and we

 

F-116


Table of Contents
Index to Financial Statements

expect to adopt using a modified retrospective approach with certain available practical expedients. Oil and gas leases are excluded from the guidance. We do not expect this ASU to materially affect the consolidated financial statements and related note disclosures.

The FASB issued ASU No. 2016-13, “Financial Instruments—Credit Losses (Topic 326): Measurement of Credit Losses on Financial Instruments” which introduces guidance for estimating credit losses on certain types of financial instruments based on expected losses and the timing of the recognition of such losses. This guidance becomes effective beginning on January 1, 2023, however, the impact is not expected to be material.

3. Derivative instruments

From time to time, the Partnership may utilize derivative contracts in connection with its oil and gas operations to provide an economic hedge of the Partnership’s exposure to commodity price risk associated with anticipated future oil and gas production. The Partnership does not hold or issue derivative financial instruments for trading purposes. These derivative contracts consist of producer 3-way option contracts. The Partnership typically hedges approximately 50% to 75% of expected oil and gas production from the underlying entities for 12 to 24 months in the future. The Partnership’s derivative activities and exposure to derivative contracts are classified by the following primary underlying risk of commodity prices. In addition to its primary underlying risk, the Partnership is also subject to additional counterparty risk due to the inability of its counterparties to meet the terms of their contracts.

Derivative Contracts

The Partnership has not designated its derivative instruments as hedges for accounting purposes. Cash and non-cash changes in fair value are included in gain or loss on derivative contracts in the consolidated statements of operations. There were no derivative assets as of December 31, 2021 or 2020. Derivative liabilities are included within current liabilities in the consolidated balance sheets as of December 31, 2021 and 2020.

Swap, Collar and Producer 3-way Option Contracts

Generally, a swap contract is an agreement that obligates two parties to exchange a series of cash flows at specified intervals based upon or calculated by reference to changes in specified prices or rates for a specified notional amount of the underlying assets. The payment flows are usually netted against each other, with the difference being paid by one party to the other.

A collar option is established with the sale of a short call option and the purchase of a long put option set to expire at a predetermined date in the future. The options give the owner the right but not the obligation to exercise the option at the expiration date.

A producer 3-way contract is established with the sale of a short call option and the purchase of a long put option set to expire at a predetermined date in the future. However, the producer 3-way contract also includes the sale of a short put option set to expire at a predetermined date in the future. The options give the owner the right but not the obligation to exercise the option at the expiration date.

The fair value of open options reported in the consolidated balance sheets may differ from that which would be realized in the event the Partnership terminated its position in the contract. Risks may arise as a result of the failure of the counterparty to the option contract to comply with the terms of the option contract. The loss incurred by the failure of counterparties is generally limited to the aggregate fair value of option contracts in an unrealized gain position as well as any collateral posted with the counterparty.

The Partnership considers the creditworthiness of each counterparty to an option contract in evaluating potential credit risk. Additionally, risks may arise from unanticipated movements in the fair value of the underlying investments.

 

F-117


Table of Contents
Index to Financial Statements

The Partnership has master netting agreements on individual derivative instruments with certain counterparties and therefore certain amounts may be presented on a net basis in the consolidated balance sheets. There were no non-current assets or liabilities as of December 31, 2021 or 2020.

Volume of Derivative Activities

At December 31, 2021, the volume of the Partnership’s derivative activities based on their volume (crude oil is presented in Bbl and natural gas is presented in Mcf) and contract prices, categorized by primary underlying risk, are as follows:

 

            Contract Prices  

Year

 

Type of Contract

  (Volume/Month)   Range   Weighted
Average
 

Feb 2022-Jun 2022

  Producer 3-way (natural gas)   12,436-10,189   $3.63 - $1.90   $ 2.65  

At December 31, 2020, the volume of the Partnership’s derivative activities based on their volume are as follows:

 

            Contract Prices  

Year

 

Type of Contract

  (Volume/Month)   Range   Weighted
Average
 

Jan 2021-Dec 2021

  Producer 3-way (crude oil)   8,725-5,365   $57.08 - $37.53   $ 47.59  

Jan 2021-Dec 2021

  Collar (crude oil)   5,037-2,981   46.00 - 32.50     39.25  

Feb 2021-Apr 2022

  Producer 3-way (natural gas)   12,844-11,468   3.63 - 2.00     2.74  

Feb 2021-Jun 2021

  Collar (natural gas)   16,540-10,398   3.48 - 2.15     2.77  

Apr 2021-Dec 2021

  Short Swaps (natural gas)   15,385-5,462   2.79     2.79  

At December 31, 2019, the volume of the Partnership’s derivative activities based on their volume are as follows:

 

            Contract Prices  

Year

 

Type of Contract

  (Volume/Month)   Range   Weighted
Average
 

Jan 2020-Dec 2021

  Collar (crude oil)   11,583-4,712   $60.24 - $50.70   $ 55.37  

Jan 2020-Dec 2021

  Short Puts (crude oil)   5,739-2,085   42.77 - 42.00     42.23  

Jan 2020-Dec 2021

  Short Swaps (crude oil)   1,735-1,055   56.30     56.30  

Feb 2020-Mar 2021

  Collar (natural gas)   19,860-11,468   3.37 - 2.00     2.66  

Feb 2020-Mar 2021

  Short Puts (natural gas)   14,298-5,964   2.40 - 1.80     1.94  

Impact of Derivatives on the Consolidated Balance Sheets and Consolidated Statements of Operations

The following table identifies the fair value amounts of derivative instruments included in the accompanying consolidated balance sheets as derivative assets and liabilities categorized by primary underlying risk, at December 31, 2021. The following table also identifies the net loss amounts included in the accompanying consolidated statements of operations as gain/(loss) on derivative contracts for the year ended December 31, 2021.

 

     Derivative
assets
     Derivative
liabilities
     Total loss from
derivative
instruments
 

Primary underlying risk Commodity price

        

Crude oil

   $ —        $ —        $ (1,368,686

Natural gas

     —          (29,235      (473,093
  

 

 

    

 

 

    

 

 

 

Total

   $ —        $ (29,235    $ (1,841,779
  

 

 

    

 

 

    

 

 

 

 

F-118


Table of Contents
Index to Financial Statements
     Realized loss      Unrealized gain      Total  

Primary underlying risk Commodity price

        

Crude oil

   $ (1,368,686    $ —        $ (1,368,686

Natural gas

     (537,034      63,941        (473,093
  

 

 

    

 

 

    

 

 

 

Total

   $ (1,905,720    $ 63,941      $ (1,841,779

The following table identifies the gross fair value amounts of derivative instruments included in the accompanying consolidated balance sheets as derivative assets and liabilities categorized by primary underlying risk, at December 31, 2020. The following table also identifies the net gain amounts included in the accompanying consolidated statements of operations as gain/(loss) on derivative contracts for the year ended December 31, 2020.

 

     Derivative
assets
     Derivative
liabilities
     Total gain/(loss) from
derivative instruments
 

Primary underlying risk Commodity price

        

Crude oil

   $ —        $ (115,729    $ 1,734,122  

Natural gas

     22,553        —          (20,011
  

 

 

    

 

 

    

 

 

 

Total

   $ 22,553      $ (115,729    $ 1,714,111  
  

 

 

    

 

 

    

 

 

 
     Realized
loss
     Unrealized
gain
     Total  

Primary underlying risk Commodity price

        

Crude oil

   $ 1,447,805      $ 286,317      $ 1,734,122  

Natural gas

     (13,958      (6,053      (20,011
  

 

 

    

 

 

    

 

 

 

Total

   $ 1,433,847      $ 280,264      $ 1,714,111  
  

 

 

    

 

 

    

 

 

 

The following table identifies the net loss amounts included in the accompanying consolidated statements of operations as gain/(loss) on derivative contracts for the year ended December 31, 2019.

 

     Realized
loss
     Unrealized
gain
     Total  

Primary underlying risk

        

Commodity price

        

Crude oil

   $ (181,701    $ (1,241,355    $ (1,423,056

Natural gas

     24,173        28,041        52,214  
  

 

 

    

 

 

    

 

 

 

Total

   $ (157,528    $ (1,213,314    $ (1,370,842

4. Fair value measurements

Fair Values—Recurring

As required, financial assets and liabilities are classified in their entirety based on the lowest level of input that is significant to the fair value measurement. The Partnership’s assessment of the significance of a particular input requires judgment and may affect the valuation of fair value assets and liabilities and their placement within the fair value hierarchy levels.

 

F-119


Table of Contents
Index to Financial Statements

The following table presents information about the Partnership’s recurring liabilities measured at fair value as of December 31, 2021:

 

     Level 1      Level 2      Level 3      December 31,
2020
 

Liabilities (at fair value):

           

Derivative

   $ —        $ (93,176    $ —        $ (93,176
  

 

 

    

 

 

    

 

 

    

 

 

 

The following table provides the fair value of financial instruments that are not recorded at fair value in the consolidated balance sheets:

 

     December 31, 2021      December 31, 2020  
     Carrying
Value
     Fair Value      Carrying
Value
     Fair Value  

Liabilities (not at fair value):

        

Revolving credit facility

   $ 1,100,000      $ 1,100,000      $ 6,400,000      $ 6,400,000  
  

 

 

    

 

 

    

 

 

    

 

 

 

The recorded value of the revolving credit facility approximates its fair value because of its floating rate structure based on the LIBOR spread. The fair value measurement for the revolving credit facility represents Level 2 inputs.

Fair Values—Non Recurring

The fair value measurements of asset retirement obligations are measured on a nonrecurring basis when a well is drilled or acquired or when production equipment and facilities are installed or acquired using a discounted cash flow model based on inputs that are not observable in the market and therefore represent Level 3 inputs. Significant inputs to the fair value measurement of asset retirement obligations include estimates of the costs of plugging and abandoning oil and gas wells, removing production equipment and facilities and restoring the surface of the land as well as estimates of the economic lives of the oil and natural gas wells and future inflation rates.

During the year ended December 31, 2021, the carrying value of oil and natural gas properties were not impaired.

During the year ended December 31, 2020, the carrying value of oil and natural gas properties were impaired to an estimated fair value. Further impairments could be required in the future. Under the successful efforts method of accounting, capitalized oil and gas property costs, less accumulated depletion, may not exceed their undiscounted cash flows. If the carrying value of oil and gas properties exceeds their undiscounted cash flows, impairment is recognized for the difference in the carrying value of oil and gas properties and an amount equal to the present value, discounted at 10%, of estimated future net revenues from proved oil and gas reserves. The fair value of oil and natural gas assets impaired, based on the grouping of the oil and natural gas assets by basin, was approximately $4,921,000 as of December 31, 2020, resulting in impairment losses of approximately $5,725,000 for the year ended December 31, 2020. The grouping of oil and natural gas assets impaired included the Scoop/Stack and Bakken basins, whose fair values were approximately $1,828,000 and $3,093,000, respectively, as of December 31, 2020.

5. Oil and gas properties

Oil and gas properties consisted of only proved properties as of December 31, 2021 and 2020. The book value of the Partnership’s oil and natural gas properties consists of all acquisition costs, drilling costs and other associated capitalized costs.

 

F-120


Table of Contents
Index to Financial Statements

Acquisitions

Acquisitions are accounted for as purchases and, accordingly, the results of operations are included in the accompanying statements of operations from the closing date of the acquisition. For the years ended December 31, 2021, 2020 and 2019, the Partnership made no acquisitions of oil and gas properties.

2021 Divestitures

Bakken Basin—For the year ended December 31, 2021, customary post-closing adjustments related to a prior period divestiture resulted in a decrease of approximately $35,000 to the property accounts.

Permian Basin—For the year ended December 31, 2021, the Partnership sold a complete unit of mineral interest assets in Texas for approximately $22,467,000 eliminating approximately $21,302,000 from the property accounts and resulting in the recognition of a gain of approximately $1,165,000. Customary post-closing adjustments related to a prior period divestiture resulted in the recognition of a gain of approximately $38,000.

SCOOP/STACK Basin—The Partnership sold a complete unit of mineral interest assets in Oklahoma for approximately $1,920,000 eliminating approximately $1,782,833 from the property accounts and resulting in the recognition of a gain of approximately $137,000.

2020 Divestitures

Permian Basin—For the year ended December 31, 2020, customary post-closing adjustments related to a prior period divestiture resulted in an increase of approximately $900 to the property accounts and the recognition of a gain of approximately $900.

Lonestar Arbitration Settlement—In the Fall of 2018, the Partnership discovered that Lonestar Resources, an operating partner, had been acquiring assets within a contractually defined Area of Mutual Interest (“AMI”) without offering the agreed upon pro-rata 20% share to the Partnership. The Partnership and Lonestar were able to come to a final settlement in April 2020 that allowed the Partnership to buy into certain properties within the AMI at cost. Because the Partnership is near the end of its fund life and does not have the capital available to purchase the assets, the Partnership proposed to have Grey Rock Energy Fund II, LP and Grey Rock Energy Fund II-B Holdings, LP (collectively “Fund II”), acquire the properties instead of the Partnership. In exchange for the right to acquire assets within the AMI, Fund II agreed to reimburse legal, brokerage, title, and deal costs borne by the Partnership related to the arbitration. Fund II also agreed to give the Partnership a 10% share of the profits equivalent to 10% of net proceeds after the assets have achieved a 10% unlevered rate of return. As of the date of close of this transaction, the fair value of the interest received was de minimus. As of December 31, 2020, the unlevered rate of return on the applicable properties was less than 10% and no additional profits are owed from Fund II to the Partnership. The proceeds received resulted in a recognition of a gain on disposal of oil and gas properties of approximately $596,000.

2019 Divestitures

Bakken Basin—The Partnership sold a complete unit of mineral interest assets in North Dakota for approximately $9,507,000 eliminating approximately $4,679,000 from the property accounts and resulting in the recognition of a gain of approximately $4,828,000. The Partnership sold partial units of working interest assets in North Dakota for approximately $732,000, eliminating an equivalent amount from the property accounts.

Permian Basin—The Partnership sold a complete unit in Texas for approximately $404,000 eliminating approximately $322,000 from the property accounts and resulting in the recognition of a gain of approximately $82,000.

 

F-121


Table of Contents
Index to Financial Statements

SCOOP/STACK Basin—The Partnership sold a partial unit in Oklahoma for $725,000, eliminating the same amount from the property accounts. After the closing but prior to the end of the year, the Partnership paid approximately $1,100,000 of drilling costs on sold properties. This amount is recorded as other receivables on the accompanying balance sheet and will be reimbursed by the purchaser in a post-closing settlement.

6. Asset retirement obligations

The Partnership has recognized the fair value of its asset retirement obligations related to the future costs of plugging, abandonment, and remediation of oil and natural gas producing properties. The present value of the estimated asset retirement obligations have been capitalized as part of the carrying amount of the related oil and natural gas properties. The liability has been accreted to its present value as of December 31, 2021 and 2020. In 2021 the estimated liability was revised downward due to price increases which extended the useful life of the assets. In 2020, declining prices lead to a decrease in the useful life of the assets resulting in an increase to the estimate. The Partnership evaluated 269 and 358 wells, respectively, and has determined a range of abandonment dates between the years 2023 and 2059.

The following table presents the changes in the asset retirement obligations during the years ended December 31, 2021 and 2020:

 

     2021      2020  

Asset retirement obligations, beginning of year

   $ 487,534      $ 268,273  

Liabilities incurred during the period

     48        15,733  

Revision of estimates

     (64,098      118,667  

Accretion of discount during the period

     (11,702      84,861  

Disposals or settlements

     (164,179      —    
  

 

 

    

 

 

 

Asset retirement obligations, end of year

   $ 247,603      $ 487,534  

7. Partners’ capital

Commitments and contributions

Funded and unfunded capital commitments as of December 31, 2021 and 2020 are as follows:

 

     General Partner      Limited Partner      Total  

Committed capital

   $ 416,000      $ 48,485,000      $ 48,901,000  

Less: Unfunded committed capital

     24,575        603,060        627,635  
  

 

 

    

 

 

    

 

 

 

Funded Capital Contributions

   $ 391,425      $ 47,881,940      $ 48,273,365  

As defined by the Second Amended and restated Limited Partnership Agreement (the “LPA”), effective May 2, 2014, the General Partner Capital Commitment shall be at least one-half of one percent (0.5%) of the aggregate capital commitments to the Partnership, either through the General Partner or as limited partners. As of December 31, 2021 and 2020, the General Partner Capital Commitment, including affiliated limited partners, is $5,666,000, approximately twelve percent (12%) of aggregate capital commitments. Funded capital contributions through December 31, 2021 and 2020 by the General Partner, including affiliated limited partners is approximately $5,552,000.

Allocation of Net Profits and Losses

The Partnership’s net profits or losses for any fiscal period shall be allocated among the partners in such manner that, as of the end of such fiscal period and to the greatest extent possible, the capital account of each partner shall be equal to the respective net amount, positive or negative, that would be distributed to such partner from the Partnership or for which such partner would be liable to the Partnership, determined as if, on the last day of such fiscal period, the Partnership were to (a) liquidate the assets of the Partnership for an amount equal to their book value and (b) distribute the proceeds in liquidation.

 

F-122


Table of Contents
Index to Financial Statements
  (a)

First, 100% to such partner until such partner has received cumulative distributions equal to such partner’s aggregate capital contributions to the Partnership for any purpose;

 

  (b)

Second, 100% to such partner until the aggregate distributions to such partner equal the preferred return amount of 8% per annum on the partner’s capital contributions;

 

  (c)

Third, 80% to the General Partner and 20% to such partner until the General Partner has received cumulative distributions equal to 20% of the cumulative amount of distributions made pursuant to (c) and previously made pursuant to (b); and

 

  (d)

Thereafter, 20% to the General Partner, and 80% to such partner.

Distributions

In accordance with the LPA, all distributions shall be made, at such times and in such amounts as determined in the sole discretion of the General Partner, to the partners in proportion to their Partnership percentage interests. For the year ended December 31, 2021, the Partnership made distributions of Investment Proceeds of approximately $21,790,000 to the Limited Partners and approximately $210,000 in distributions to the General Partner. For the year ended December 31, 2020, the Partnership made no distributions of Investment Proceeds.

8. Related party transactions

The Partnership pays an annual management fee to the Management Company, an entity under common control, as compensation for providing managerial services to the Partnership. The management fee will accrue beginning on the initial closing date and will be payable to the Management Company quarterly, in advance, calculated as of the first day of each fiscal quarter and prorated appropriately for partial quarters. Limited partners admitted to the Partnership on or before the initial closing date will be assessed one and one-half (1.5%) per annum of such limited partner’s aggregate capital commitment. Limited partners admitted to the Partnership after the initial closing date will be assessed two percent (2%) per annum of such limited partner’s aggregate capital commitment.

In accordance with the LPA, the General Partner provided a Notice and Request for Consent of Partnership Term Extension, dated September 23, 2020, seeking consent to extend the Term of the Partnership until October 31, 2021. The General Partner provided a Notice and Request for Consent of Partnership Term Extension, dated September 23, 2021, seeking consent to extend the Term of the Partnership until October 31, 2022. Pursuant with the LPA, because the Term has already been once extended by Grey Rock in its discretion, an extension of the Partnership’s Term for an additional twelve-month period though the Extension Date requires the consent of a Majority-In-Interest of the Limited Partners. In connection with the extension of the Term though the Extension Date, the Investment Manager has agreed to cease charging the management fee effective November 1, 2020. For the years ended December 31, 2021, 2020 and 2019, annual management fees were approximately $0, $585,000 and $700,000, respectively.

During the year ended December 31, 2020 and as a result of a successful arbitration related to an Areas of Mutual Interest (“AMI”) dispute on our Aggie I and II assets, the Partnership was granted the right to buy into certain oil and natural gas properties within the AMI at cost. The Partnership proposed, with LPAC approval, Grey Rock Energy Fund II, LP (“Fund II-A”) and Grey Rock Energy Fund II-B, LP (“Fund II-B”), entities under common control, acquire the assets from the Partnership. Fund II-A and Fund II-B agreed to reimburse the Partnership for all legal, brokerage, title and deal costs borne by the Partnership, resulting in a gain of approximately $596,000.

As of December 31, 2021 and 2020, the Partnership had related party payables with the Management Company for reimbursable expenses incurred on behalf of the Partnership of approximately $200 and $1,300, respectively.

 

F-123


Table of Contents
Index to Financial Statements

9. Commitments and contingencies

The Partnership is subject to various possible contingencies that arise primarily from interpretation of federal and state laws and regulations affecting the oil and gas industry. Such contingencies include differing interpretations as to the prices at which oil and gas sales may be made, the prices at which royalty owners may be paid for production from their leases, environmental issues and other matters. Although management believes that it has complied with the various laws and regulations, administrative rulings and interpretations thereof, adjustments could be required as new interpretations and regulations are issued. In addition, environmental matters are subject to regulation by various federal and state agencies. As of December 31, 2021 there were no significant outstanding commitments.

10. Credit facility

Since 2015, the Partnership has maintained a revolving credit facility (the “Facility”) with an initial borrowing capacity of $10,500,000. Following a series amendments to the Facility, the borrowing capacity was reduced to $1,700,000 and $10,300,000 as of December 31, 2021 and 2020, of which $1,100,000 and $6,400,000 was outstanding, respectively. The most recent amendment to the Facility matures on January 31, 2023.

The Facility is collateralized by all of the oil and gas properties of the Partnership and requires compliance with certain financial covenants. As of December 31, 2021 and 2020, the Partnership, was in compliance with all covenants required by the Facility. Further, the Partnership had no unamortized loan origination costs at December 31, 2021, 2020 and 2019.

Additionally, the Facility bears interest at an annual base rate ranging from 0% to 0.5% plus an applicable margin ranging from 2% to 3% plus LIBOR as determined by the London interbank on the interest determination date. As of December 31, 2021 and 2020, the weighted average interest rate on borrowed amounts was approximately 2.84% and 3.04%, respectively.

11. Risk Concentrations

As a non-operator, 100% of the Partnership’s wells are operated by third-party operating partners. As a result, the Partnership is highly dependent on the success of these third-party operators. If they are not successful in the development, exploitation, production and exploration activities relating to the Partnership’s leasehold interests, or are unable or unwilling to perform, the Partnership’s financial condition and results of operation could be adversely affected. These risks are heightened in a low commodity price environment, which may present significant challenges to these third-party operators. The Partnership’s third-party operators will make decisions in connection with their operations that may not be in the Partnership’s best interests, and the Partnership may have little or no ability to exercise influence over the operational decisions of its third-party operators. For the years ended December 31, 2021, 2020 and 2019, the Partnership’s top 4 operators accounted for 69%, 87% and 78%, respectively, of gross oil and natural gas sales.

In the normal course of business, the Partnership maintains its cash balances in financial institutions, which at times may exceed federally insured limits. The Partnership is subject to credit risk to the extent any financial institution with which it conducts business is unable to fulfill contractual obligations on its behalf. Management monitors the financial condition of such financial institutions and does not anticipate any losses from these counterparties. The outbreak of the novel coronavirus continues to significantly impact the worldwide economy and specific economic sectors. As a result, commodity prices declined precipitously, which may impact the Partnership’s performance and may lead to future losses.

12. Subsequent Events

In connection with preparing the financial statements for the year ended December 31, 2021, management has evaluated subsequent events for potential recognition and disclosure through the date May 16, 2022, which is the date the consolidated financial statements were available to be issued.

 

F-124


Table of Contents
Index to Financial Statements

Commencing with the Eleventh Amendment to the Facility, effective January 31, 2022 the borrowing base was affirmed at $1,700,000 and will be reduced $140,000 each month for the period commencing January 31, 2022 through and including the Spring Redetermination date. The Partnership paid down the outstanding credit facility balance by $400,000 on February 3, 2022.

13. Supplemental Oil and Gas Information (unaudited) Oil and Natural Gas Exploration and Production Activities

Oil and natural gas sales reflect the market prices of net production sold or transferred with appropriate adjustments for royalties, net profit interests and other contractual provisions. Production expenses include lifting costs incurred to operate and maintain productive wells and related equipment including such costs as operating labor, repairs and maintenance, material, supplies, and fuel consumed. Production taxes include production and severance taxes.

Depletion of crude oil and natural gas properties relates to capitalized costs incurred in acquisition, exploration, and development activities. Results of operations do not include interest expense and general corporate amounts.

Oil and Natural Gas Reserves and Related Financial Data

Information with respect to the Partnership’s crude oil and natural gas producing activities is presented in the following tables. Reserve quantities, as well as certain information regarding future production and discounted cash flows, were determined by independent third-party reserve engineers, based on information provided by the Partnership.

Oil and Natural Gas Reserve Data

The following tables present the Partnership’s third-party independent reserve engineers estimates of its proved crude oil and natural gas reserves. The Partnership emphasized that reserves are approximations and are expected to change as additional information becomes available. Reservoir engineering is a subjective process of estimating underground accumulations of crude oil and natural gas that cannot be measured in an exact way, and the accuracy of any reserve estimate is a function of the quality of the available data and of engineering and geological interpretation and judgment.

 

     Natural Gas
(MMcf)
     Oil
(MBbl)
     MBoe  

Proved Developed and Undeveloped Reserves at December 31, 2018

     7,862        3,908        5,218  
  

 

 

    

 

 

    

 

 

 

Revisions of Previous Estimates

     (4,107      (1,938      (2,622

Extensions, Discoveries and Other Additions

     2,061        797        1,140  

Divestiture of Reserves

     (345      (121      (178

Production

     (616      (232      (334
  

 

 

    

 

 

    

 

 

 

Proved Developed and Undeveloped Reserves at December 31, 2019

     4,855        2,414        3,224  
  

 

 

    

 

 

    

 

 

 

Revisions of Previous Estimates

     (1,013      (724      (893

Extensions, Discoveries and Other Additions

     505        266        349  

Production

     (646      (248      (356
  

 

 

    

 

 

    

 

 

 

 

F-125


Table of Contents
Index to Financial Statements
     Natural Gas
(MMcf)
     Oil
(MBbl)
     MBoe  

Proved Developed and Undeveloped Reserves at December 31, 2020

     3,701        1,708        2,324  
  

 

 

    

 

 

    

 

 

 

Revisions of Previous Estimates

     637        173        280  

Extensions, Discoveries and Other Additions

     27        6        11  

Divestiture of Reserves

     (2,302      (1,068      (1,452

Production

     (505      (162      (246
  

 

 

    

 

 

    

 

 

 

Proved Developed and Undeveloped Reserves at December 31, 2021

     1,558        657        917  

Notable changes in proved reserves for the year ended December 31, 2021 included the following:

 

   

Extensions and discoveries. In 2021, total extensions and discoveries of 11 MBoe were primarily attributable to successful drilling in the Bakken Basin as well as the addition of proved undeveloped locations. Included in these extensions and discoveries were 3 MBoe as a result of successful drilling in the Bakken Basin and 8 MBoe as a result of additional proved undeveloped locations.

 

   

Revisions to previous estimates. In 2021, revisions to previous estimates increased proved developed and undeveloped reserves by a net amount of 280 MBoe. The increase was primarily driven by higher crude oil prices which increased reserves by 327 MBoe. This increase was partially offset by unfavorable adjustments related to well performance which decreased reserves by 47 MBoe.

 

   

Divestiture of reserves. In 2021, total divestiture of reserves of 1,452 MBoe were primarily attributable to the divestiture of oil and natural gas properties in the Permian Basin (see Note 5).

Notable changes in proved reserves for the year ended December 31, 2020 included the following:

 

   

Extensions and discoveries. In 2020, total extensions and discoveries of 349 MBoe were primarily attributable to successful drilling in the Permian Basin as well as the addition of proved undeveloped locations. Included in these extensions and discoveries were 109 MBoe as a result of successful drilling in the Permian Basin and 214 MBoe as a result of additional proved undeveloped locations. Extensions from current production were 26 MBoe from the Permian Basin.

 

   

Revisions to previous estimates. In 2020, revisions to previous estimates decreased proved developed and undeveloped reserves by a net amount of 893 MBoe. The downward revision in reserves was due to a combination of lower crude oil prices and unfavorable adjustments attributable to well performance, reducing reserves by 519 MBoe and 374 MBoe, respectively.

Notable changes in proved reserves for the year ended December 31, 2019 included the following:

 

   

Extensions and discoveries. In 2019, total extensions and discoveries of 1,140 MBoe were primarily attributable to successful drilling in the Bakken, Eagle Ford, Permian and SCOOP Basins as well as the addition of proved undeveloped locations. Included in these extensions and discoveries were 535 MBoe as a result of successful drilling in the Bakken, Eagle Ford, Permian and SCOOP Basins and 581 MBoe as a result of additional proved undeveloped locations. Extensions from current production were 24 MBoe from the Bakken, Eagle Ford, Permian and SCOOP Basins.

 

   

Revisions to previous estimates. In 2019, revisions to previous estimates decreased proved developed and undeveloped reserves by a net amount of 2,622 MBoe. The downward revision in reserves was due to a combination of unfavorable adjustments attributable to well performance and lower crude oil prices, reducing reserves by 1,576 MBoe and 1,046 MBoe, respectively.

 

F-126


Table of Contents
Index to Financial Statements
   

Divestiture of reserves. In 2019, divestiture of reserves of 178 MBoe were primarily attributable to the sale of oil and natural gas properties in the Bakken Basin (see Note 5).

 

     Natural Gas
(MMcf)
     Oil
(MBbl)
     MBoe  

Proved Developed Reserves:

        

December 31, 2018

     3,492        1,744        2,326  
  

 

 

    

 

 

    

 

 

 

December 31, 2019

     2,685        1,380        1,828  
  

 

 

    

 

 

    

 

 

 

December 31, 2020

     2,127        1,052        1,406  
  

 

 

    

 

 

    

 

 

 

December 31, 2021

     1,437        630        870  
  

 

 

    

 

 

    

 

 

 

Proved Undeveloped Reserves:

        

December 31, 2018

     4,370        2,164        2,892  
  

 

 

    

 

 

    

 

 

 

December 31, 2019

     2,170        1,034        1,396  
  

 

 

    

 

 

    

 

 

 

December 31, 2020

     1,574        656        918  
  

 

 

    

 

 

    

 

 

 

December 31, 2021

     121        27        47  
  

 

 

    

 

 

    

 

 

 

Proved reserves are estimated quantities of crude oil and natural gas, which geological and engineering data indicates with reasonable certainty to be recoverable in future years from known reservoirs under existing economic and operating conditions. Proved developed reserves are proved reserved that can be expected to be recovered through existing wells with existing equipment and operating methods. Proved undeveloped reserves are included for reserves for which there is a high degree of confidence in their recoverability and they are scheduled to be drilled within the next five years.

Standardized Measure of Discounted Future Net Cash Inflows and Changes Therein

Future oil and natural gas sales, production and development costs have been estimated using prices and costs in effect at the end of the years included, as required by ASC 932, Extractive Activities—Oil and Gas (“ASC 932”). ASC 932 requires that net cash flow amounts be discounted at 10%. Future production and development costs are computed by estimating the expenditures to be incurred in developing and producing our oil and natural gas reserves and for asset retirement obligations, assuming continuation of existing economic conditions. Future income tax expenses are computed by applying the appropriate period-end statutory tax rates to the future pretax net cash flow relating to our proved oil and natural gas reserves, less the tax basis of the related properties. The future income tax expenses do not give effect to tax credits, allowances, or the impact of general and administrative costs of ongoing operations relating to the Partnership’s proved oil and natural gas reserves. The projections should not be viewed as realistic estimates of future cash flows, nor should the “standardized measure” be interpreted as representing current value to the Partnership. Material revisions to estimates of proved reserves may occur in the future; development and production of reserves may not occur in the period assumed; actual prices realized are expected to vary significantly from those used and actual costs may vary.

 

F-127


Table of Contents
Index to Financial Statements

The following table sets forth the standardized measure of discounted future net cash flows attributable to the Partnership’s proved oil and natural gas reserves as of December 31, 2021, 2020 and 2019:

 

     December 31,  
     2021      2020      2019  
     (In thousands)  

Future cash inflows

   $ 48,311      $ 71,009      $ 136,241  

Future production costs

     (20,308      (27,973      (45,465

Future development costs

     (1,304      (9,338      (22,918

Future income tax expense

     (150      (320      (557
  

 

 

    

 

 

    

 

 

 

Future net cash flows

     26,549        33,378        67,301  

10% discount for estimated timing of cash flows

     (9,975      (13,385      (31,211
  

 

 

    

 

 

    

 

 

 

Standardized measure of discounted future net cash flows

   $ 16,574      $ 19,993      $ 36,090  
  

 

 

    

 

 

    

 

 

 

A summary of the changes in the standardized measure of discounted future net cash flows attributable to the Partnership’s proved reserves are as follow:

 

     December 31,  
     2021      2020      2019  
     (In thousands)  

Balance, beginning of period

   $ 19,993      $ 36,090      $ 75,766  

Sales of oil and natural gas produced, net of production costs

     (7,831      (7,016      (9,596

Extensions and discoveries

     172        3,986        9,877  

Previously estimated development cost incurred during the period

     14        3,341        3,148  

Net change of prices and production costs

     10,056        (12,807      (14,153

Change in future development costs

     (289      4,869        3,737  

Revisions of quantity and timing estimates

     5,660        (10,630      (39,825

Accretion of discount

     2,018        3,637        7,622  

Change in income taxes

     99        93        176  

Divestiture of Reserves

     (13,107      —          (1,646

Other

     (211      (1,570      984  
  

 

 

    

 

 

    

 

 

 

Balance, end of period

   $ 16,574      $ 19,993      $ 36,090  
  

 

 

    

 

 

    

 

 

 

 

F-128


Table of Contents
Index to Financial Statements

GREY ROCK ENERGY FUND II

Index to the Interim Condensed Combined Financial Statements (Unaudited)

 

     Page  

Condensed Combined Financial Statements (Unaudited)

  

Condensed Combined Balance Sheets (Unaudited)

     F-130  

Condensed Combined Statements of Operations (Unaudited)

     F-131  

Condensed Combined Statements of Changes in Partners’ Capital (Unaudited)

     F-132  

Condensed Combined Statements of Cash Flows (Unaudited)

     F-133  

Notes to the Condensed Combined Financial Statements (Unaudited)

     F-134  

 

F-129


Table of Contents
Index to Financial Statements

GREY ROCK ENERGY FUND II

Condensed Combined Balance Sheets

 

     (Unaudited)        
     June 30,
2022
    December 31,
2021
 

ASSETS

    

Current assets:

    

Cash

   $ 22,927,488     $ 3,794,175  

Revenue receivable

     21,743,847       13,401,534  

Advances to operators

     49       667,420  

Prepaid expenses

     9,462       —    

Other assets

     529,760       41,775  
  

 

 

   

 

 

 

Total current assets

     45,210,606       17,904,904  
  

 

 

   

 

 

 

Property and equipment:

    

Oil and natural gas properties, successful efforts method

     325,055,191       306,761,326  

Accumulated depletion

     (166,936,702     (151,425,252
  

 

 

   

 

 

 

Total property and equipment, net

     158,118,489       155,336,074  
  

 

 

   

 

 

 

Long-term assets:

    

Cash deposit

     300,000       300,000  
  

 

 

   

 

 

 

Total long-term assets

     300,000       300,000  
  

 

 

   

 

 

 

TOTAL ASSETS

   $ 203,629,095     $ 173,540,978  
  

 

 

   

 

 

 

LIABILITIES AND PARTNERS’ CAPITAL

    

Current liabilities:

    

Accrued expenses

   $ 6,736,233     $ 3,055,246  

Credit facilities—current portion

     17,000,000       20,000,000  

Related party payable

     —         2,460  

Derivative liabilities— current portion

     1,663,872       2,843,968  
  

 

 

   

 

 

 

Total current liabilities

     25,400,105       25,901,674  
  

 

 

   

 

 

 

Long-term liabilities:

    

Derivative liabilities

     211,069       228,697  

Asset retirement obligations

     2,085,913       1,750,374  
  

 

 

   

 

 

 

Total long-term liabilities

     2,296,982       1,979,071  
  

 

 

   

 

 

 

Commitments and contingencies (Note 8)

 

Partners’ capital:

    

General partner

     8,224,050       1,507,630  

Limited partners

     167,707,958       144,152,603  
  

 

 

   

 

 

 

Total partners’ capital

     175,932,008       145,660,233  
  

 

 

   

 

 

 

TOTAL LIABILITIES AND PARTNERS’ CAPITAL

   $ 203,629,095     $ 173,540,978  
  

 

 

   

 

 

 

The accompanying notes are an integral part to these condensed combined financial statement

 

F-130


Table of Contents
Index to Financial Statements

GREY ROCK ENERGY FUND II

Condensed Combined Statements of Income (Unaudited)

 

     Six months ended June 30,  
     2022     2021  

REVENUES

    

Oil, natural gas, and related product sales

   $   66,817,625     $   36,499,680  
  

 

 

   

 

 

 

EXPENSES

    

Lease operating expenses

     7,896,631       5,359,820  

Production taxes

     2,804,663       2,719,823  

Depletion and accretion expense

     15,760,334       16,803,954  

Professional fees

     305,369       318,085  

Management fees

     1,157,618       1,157,618  

General and administrative

     397,316       227,562  

Gain on disposal of oil and natural gas properties

     —         (955,061
  

 

 

   

 

 

 

Total expenses

     28,321,931       25,631,801  
  

 

 

   

 

 

 

Net operating income

     38,495,694       10,867,879  
  

 

 

   

 

 

 

OTHER EXPENSE

    

Loss on derivative contracts

     (7,826,058     (8,962,223

Interest expense

     (397,861     (393,406
  

 

 

   

 

 

 

Total other expense

     (8,223,919     (9,355,629
  

 

 

   

 

 

 

NET INCOME

   $ 30,271,775     $ 1,512,250  
  

 

 

   

 

 

 

The accompanying notes are an integral part to these condensed combined financial statements

 

F-131


Table of Contents
Index to Financial Statements

GREY ROCK ENERGY FUND II

Condensed Combined Statements of Changes in Partners’ Capital (Unaudited)

 

     General
Partner
    Limited
Partners
    Total  

Balance at December 31, 2020

   $ 1,552,748     $ 157,364,887     $ 158,917,635  

Net income/(loss)

     (337,518     1,849,768       1,512,250  

Partners’ distributions

     (80,483     (15,506,425     (15,586,908
  

 

 

   

 

 

   

 

 

 

Balance at June 30, 2021

   $ 1,134,747     $ 143,708,230     $ 144,842,977  
  

 

 

   

 

 

   

 

 

 
     General
Partner
    Limited
Partners
    Total  

Balance at December 31, 2021

   $ 1,507,630     $ 144,152,603     $ 145,660,233  

Net Income

     499,282       29,772,493       30,271,775  

Carried interest reallocation

     6,217,138       (6,217,138     —    
  

 

 

   

 

 

   

 

 

 

Balance at June 30, 2022

   $ 8,224,050     $ 167,707,958     $ 175,932,008  
  

 

 

   

 

 

   

 

 

 

 

 

The accompanying notes are an integral part to these condensed combined financial statements

 

F-132


Table of Contents
Index to Financial Statements

GREY ROCK ENERGY FUND II

Condensed Combined Statements of Cash Flows (Unaudited)

 

     Six Months Ended June 30,  
     2022     2021  

Operating activities:

    

Net income

   $ 30,271,775     $ 1,512,250  

Adjustments to reconcile net income to net cash provided by operating activities:

    

Depletion and accretion

     15,760,334       16,803,954  

Unrealized (gain)/loss on derivative contracts

     (1,197,724     6,764,379  

Gain on disposal of oil and natural gas properties

     —         (955,061

Amortization of loan origination costs

     —         6,524  

Increase (decrease) in cash attributable to changes in operating assets and liabilities:

    

Revenue receivable

     (8,342,313     (3,846,264

Prepaid expenses

     (9,462     —    

Other assets

     (487,985     —    

Accrued expenses

     3,774,259       (471,562

Related party payable

     (2,460     2,724  

Other payable

     —         109,185  
  

 

 

   

 

 

 

Net cash provided by operating activities

     39,766,424       19,926,129  
  

 

 

   

 

 

 

Investing activities:

    

Acquisition of proved oil and gas properties

     (1,600,475     —    

Proceeds from the disposal of oil and natural gas properties

     6,284       2,008,600  

Refund of advances to operators

     —         127,937  

Development of oil and natural gas properties

     (16,038,920     (9,876,026
  

 

 

   

 

 

 

Net cash used in investing activities

     (17,633,111     (7,739,489
  

 

 

   

 

 

 

Financing activities:

    

Proceeds from borrowing on credit facilities

     —         6,000,000  

Repayments of borrowing on credit facilities

     (3,000,000     (4,100,000

Partners’ distributions, net of change in distributions payable

     —         (15,593,180
  

 

 

   

 

 

 

Net cash used in financing activities

     (3,000,000     (13,693,180
  

 

 

   

 

 

 

Net increase/(decrease) in cash

     19,133,313       (1,506,540

Cash and restricted cash at beginning of period

     4,094,175       4,582,991  
  

 

 

   

 

 

 

Cash and restricted cash end of period

   $ 23,227,488     $ 3,076,451  
  

 

 

   

 

 

 

Supplemental disclosure of cash flow information Cash paid during the period for interest

   $ 182,517     $ 346,156  

Supplemental disclosure of non cash investing activities Revision of asset retirement costs

   $ 86,655     $ —    

Oil and natural gas property development costs in accounts payable and accrued expenses

   $ 1,256,635     $ 1,670,673  

Cash and restricted cash:

    

Cash

   $ 22,927,488     $ 2,776,451  

Restricted cash included in cash deposit

     300,000       300,000  
  

 

 

   

 

 

 

Total cash and restricted cash

   $ 23,227,488     $ 3,076,451  
  

 

 

   

 

 

 

The accompanying notes are an integral part to these condensed combined financial statements

 

F-133


Table of Contents
Index to Financial Statements

GREY ROCK ENERGY FUND II

Notes to the Condensed Combined Financial Statements (Unaudited)

1. Nature of operations

Grey Rock Energy Fund II, LP (“Grey Rock II”) was formed on November 25, 2015 as a Delaware limited partnership. Grey Rock II was created for the purpose of purchasing non-operated oil and natural gas assets in multiple basins in North America, and realizing profits through participation in oil and natural gas wells.

Grey Rock Energy Fund II-B Holdings, LP (“Grey Rock II-B Holdings”) was formed on June 28, 2016, as a Delaware limited partnership. Grey Rock II-B Holdings was created for the purpose of purchasing non-operated oil and natural gas assets in multiple basins in North America, and realizing profits through participation in oil and natural gas wells.

Grey Rock Energy Fund II-B, LP (“Grey Rock II-B”) was formed on June 28, 2016, as a Delaware limited partnership. Grey Rock II-B was created for the purpose of acquiring net profits interests (“NPI”) in oil and natural gas assets from Grey Rock II-B Holdings, a related party, in multiple basins in North America, in accordance with the limited partnership agreement.

Grey Rock Preferred Limited Partner II, LP (“Grey Rock PLP”) was formed on June 28, 2016, as a Delaware limited partnership. Grey Rock PLP was created for the purpose of holding limited partnership interests in Grey Rock II-B, a related party.

Collectively, Grey Rock II, Grey Rock II-B Holdings, Grey Rock II-B, and Grey Rock PLP are known as the “Partnership” or “Grey Rock Energy Fund II”.

Grey Rock Energy Partners GP II-A, LP, a Delaware limited partnership (the “General Partner”), acts as general partner of Grey Rock II. Grey Rock Energy Partners GP II-B, LP, a Delaware limited partnership (the “General Partner”), acts as general partner of Grey Rock II-B Holdings and Grey Rock II-B. Grey Rock Energy Management, LLC, a Delaware limited liability company (the “Management Company”), serves as investment manager to the Partnership.

The term of the Partnership is up to 8 years. The investment term is 3 years and may be extended by the General Partner, in its sole discretion, for one year. The harvest period is 3 years and may be extended by the General Partner, in its sole discretion, for one year. Thereafter, by the General Partner, with the consent of a majority-in-interest of the limited partners, for additional, successive one year terms to allow for an orderly dissolution and liquidation of the Partnership.

On May 16, 2022, the Partnership and certain funds affiliated with Grey Rock (collectively, “GREP”) signed a business combination agreement (“BCA”) with Executive Network Partnering Corporation (“ENPC”), a New York Stock Exchange (“NYSE”) publicly traded special purpose acquisition company, valued at approximately $1.3 billion. The business combination is expected to close upon ENPC stockholder approval and satisfaction of other customary closing conditions. GREP is expected to be listed on the NYSE under the ticker symbol “GRNT”.

2. Summary of significant accounting policies

Principles of Combination

The accompanying condensed combined financial statements include the accounts of Grey Rock II, Grey Rock II-B Holdings, Grey Rock II-B, and Grey Rock PLP all of which are commonly owned and controlled. All inter-entity balances and transactions have been eliminated in combination.

 

F-134


Table of Contents
Index to Financial Statements

GREY ROCK ENERGY FUND II

Notes to the Condensed Combined Financial Statements (Unaudited)

2. Summary of significant accounting policies (continued)

 

Basis of Presentation

The condensed combined balance sheet as of December 31, 2021 was derived from the audited combined financial statements, and the unaudited interim condensed combined financial statements as of June 30, 2022 and for the six month periods ended June 30, 2022 and 2021, provided herein have been prepared in accordance with accounting principles generally accepted in the United States (“U.S. GAAP”). Certain information and footnote disclosures normally included in financial statements prepared in accordance with U.S. GAAP have been condensed or omitted pursuant to rules and regulations of the Securities and Exchange Commission (“SEC”). However, in the Partnership’s opinion, the disclosures made therein are adequate to make the information presented not misleading. The Partnership believes these condensed combined financial statements include all normal recurring adjustments necessary to fairly present the results of the interim periods. The condensed combined results of income and cash flows for the first six months of the year are not necessarily indicative of the combined results of income and cash flows that might be expected for the entire year.

These condensed combined financial statements and the accompanying notes should be read in conjunction with the audited combined financial statements and the notes thereto for the year ended December 31, 2021. The Partnership operates in a single operating and reportable segment.

Operating segments are defined as components of an enterprise for which separate financial information is evaluated regularly by the chief operating decision maker in deciding how to allocate resources and assess performance. The Partnership’s chief operating decision maker allocates resources and assesses performance based upon financial information at the Partnership level.

Fair Value of Financial Instruments

The Partnership has adopted and follows Accounting Standard Codification (“ASC”) 820, Fair Value Measurements and Disclosures, for measurement and disclosures about fair value of its financial instruments. ASC 820 establishes a framework for measuring fair value in GAAP, and expands disclosures about fair value measurements. To increase consistency and comparability in fair value measurements and related disclosures, ASC 820 establishes a fair value hierarchy which prioritizes the inputs to valuation techniques used to measure fair value into three (3) broad levels. The fair value hierarchy gives the highest priority to quoted prices (unadjusted) in active markets for identical assets or liabilities and the lowest priority to unobservable inputs. The three (3) levels of fair value hierarchy defined by ASC 820 are:

Level 1—Inputs are unadjusted, quoted prices in active markets for identical assets or liabilities at the measurement date.

Level 2—Inputs (other than quoted market prices included in Level 1) are either directly or indirectly observable for the asset or liability through correlation with market data at the measurement date and for the duration of the instrument’s anticipated life.

Level 3—Inputs reflect management’s best estimate of what market participants would use in pricing the asset or liability at the measurement date. Consideration is given to the risk inherent in the valuation technique and the risk inherent in the inputs to the model. Valuation of instruments includes unobservable inputs to the valuation methodology that are significant to the measurement of fair value of assets or liabilities.

As defined by ASC 820, the fair value of a financial instrument is the amount at which the instrument could be exchanged in a current transaction between willing parties, other than in a forced or liquidation sale, which was further clarified as the price that would be received to sell an asset or paid to transfer a liability (“an exit price”)

 

F-135


Table of Contents
Index to Financial Statements

GREY ROCK ENERGY FUND II

Notes to the Condensed Combined Financial Statements (Unaudited)

2. Summary of significant accounting policies (continued)

 

in an orderly transaction between market participants at the measurement date. The carrying amounts of the Partnership’s financial assets and liabilities, such as due from related parties, revenue receivable, related party payable, and accounts payable and accrued expenses, approximate their fair values because of the short maturity of these instruments.

Cash and Restricted Cash

As of June 30, 2022 and December 31, 2021, the Partnership had $300,000 of cash classified as restricted. This balance relates to a cash deposit for two standby letters of credit associated with oil and gas mining lease agreements. Restricted cash consists of cash that is stated at cost, which approximates fair market value. Classification of restricted cash is based on the nature of the restrictions associated with the underlying assets.

Revenue Receivable

Revenue receivable is comprised of accrued natural gas and crude oil sales. The operators remit payment for production directly to the Partnership. There have been no credit losses to date. In the event of complete non-performance by the Partnership’s customers, the maximum exposure to the Partnership is the outstanding revenue receivable balance at the date of non-performance. The Partnership writes off specific accounts receivable when they become uncollectible. For the six months ended June 30, 2022 and 2021, the Partnership had no bad debt expense, and did not record an allowance for doubtful accounts.

Other Assets

Other assets is primarily comprised of specific incremental costs directly attributable to the pending business combination with ENPC. In accordance with ASC 340, these costs have been deferred and will be charged against gross proceeds upon closing of the business combination.

Revenue Recognition

The Partnership’s revenues are primarily derived from its interests in the sale of oil and natural gas production. The Partnership recognizes revenue from its interests in the sales of oil and natural gas in the period that its performance obligations are satisfied.

Performance obligations are satisfied when the customer obtains control of product and when the Partnership has no further obligations to perform related to the sale. The Partnership receives payment from the sale of oil and natural gas production from one to three months after delivery. The transaction price is variable as it is based on market prices for oil and gas, less revenue deductions such as gathering, transportation and compression costs. Management has determined that the variable revenue constraint is overcome at the date control passes to the customer since the variable consideration to be received can be reasonably estimated based on daily market prices and historical transportation charges. At the end of each month, amounts due from customers are accrued in revenue receivable in the condensed combined balance sheets. Variances between the Partnership’s estimated revenue and actual payments are recorded in the month the payment is received; however, differences have been and are insignificant.

The Partnership does not disclose the value of unsatisfied performance obligations under its contracts with customers as it applies the practical expedient in accordance with ASC 606. The expedient, as described in ASC 606-10-50-14(a), applies to variable consideration that is recognized as control of the product is transferred to the customer. Since each unit of product represents a separate performance obligation, future volumes are wholly unsatisfied, and disclosure of the transaction price allocated to remaining performance obligations is not required.

 

F-136


Table of Contents
Index to Financial Statements

GREY ROCK ENERGY FUND II

Notes to the Condensed Combined Financial Statements (Unaudited)

2. Summary of significant accounting policies (continued)

 

A wellhead imbalance liability equal to the Partnership’s share is recorded to the extent that the Partnership’s well operators have sold volumes in excess of its share of remaining reserves in an underlying property. However, in each of the six months ended June 30, 2022 and 2021, the Partnership’s natural gas production was in balance, meaning its cumulative portion of natural gas production taken and sold from wells in which it has an interest equaled its entitled interest in natural gas production from those wells.

Non-operated crude oil and natural gas revenues—The Partnership’s proportionate share of production from non-operated properties is generally marketed at the discretion of the operators. For non-operated properties, the Partnership receives a net payment from the operator representing its proportionate share of sales proceeds which is net of transportation and production tax costs incurred by the operator, if any. Such non-operated revenues are recognized at the net amount of proceeds to be received by the Partnership during the month in which production occurs and it is probable the Partnership will collect the consideration it is entitled to receive. Proceeds are generally received by the Partnership within two to three months after the month in which production occurs. The Partnership’s disaggregated revenue has two revenue sources, which are oil sales, and natural gas and NGL sales. Oil sales for the six months ended June 30, 2022 and 2021 were approximately $32,749,000 and $28,862,000, respectively. Natural gas and NGL sales for the six months ended June 30, 2022 and 2021 were approximately $16,664,000 and $5,341,000, respectively.

Take-in kind oil and natural gas revenues—Under certain arrangements, the Partnership has the right to take a volume of processed residue gas and/or NGLs in-kind at the tailgate of the midstream customer’s processing plant in lieu of receiving a net payment from the operator representing its proportionate share of its’ natural gas production. The Partnership currently takes certain processed gas volumes in kind in lieu of monetary settlement but does not currently take NGL volumes. When the Partnership elects to take volumes in kind, it pays third parties to transport the processed products it took in-kind to downstream delivery points, where it then sells to customers at prices applicable to those downstream markets. In such situations, revenues are recognized during the month in which control transfers to the customer at the delivery point and it is probable the Partnership will collect the consideration it is entitled to receive. Sales proceeds are generally received by the Partnership within one month after the month in which a sale has occurred. For the six months ended June 30, 2022 and 2021, the Partnership’s revenue from in-kind agreements were approximately $17,405,000 and $2,297,000, respectively. In these scenarios, the Partnership’s revenues include the pricing adjustments applied by the midstream processing entity according to the applicable contractual pricing formula but exclude the transportation expenses the Partnership incurs to transport the processed products to downstream customers.

The Partnership’s disaggregated revenue has two primary sources: oil sales and natural gas and NGL sales. Substantially all of the Partnership’s oil and natural gas sales come from four geographic areas in the United States: the Eagle Ford Basin (Texas), the Permian Basin (Texas), the Haynesville Basin (Texas/Louisiana) and the Bakken Basin (Montana/North Dakota). The following tables present the disaggregation of the Partnership’s oil revenues and natural gas and NGL revenues by basin for the six months ended June 30, 2022 and 2021.

 

     Six Months Ended June 30, 2022  
     Eagle Ford      Permian      Haynesville      Bakken  

Revenues

   $ 7,660,618      $ 6,240,648      $ 26,652,950      $ 26,263,409  
     Six Months Ended June 30, 2021  
     Eagle Ford      Permian      Haynesville      Bakken  

Revenues

   $ 5,176,970      $ 4,680,209      $ 4,681,274      $ 21,961,227  

 

F-137


Table of Contents
Index to Financial Statements

GREY ROCK ENERGY FUND II

Notes to the Condensed Combined Financial Statements (Unaudited)

2. Summary of significant accounting policies (continued)

 

Income Taxes

Because the Partnership is a limited partnership interest, the income or loss of the Partnership for federal and state income tax purposes is generally allocated to the partners in accordance with the Partnership’s formation agreements, and it is the responsibility of the partners to report their share of taxable income or loss on their separate income tax returns. Accordingly, no recognition has been given to federal or state income taxes in the accompanying condensed combined financial statements.

The Partnership is required to determine whether its tax positions are more likely than not to be sustained upon examination by the applicable taxing authority, including resolution of any related appeals or litigation processes, based on the technical merits of the position. The tax benefit recognized is measured as the largest amount of benefit that has a greater than fifty percent likelihood of being realized upon ultimate settlement with the relevant taxing authority. De-recognition of a tax benefit previously recognized results in the Partnership recording a tax liability that reduces ending partners’ capital. Based on its analysis, the Partnership has determined that it has not incurred any liability for unrecognized tax benefits as of June 30, 2022 and December 31, 2021. However, the Partnership’s conclusions may be subject to review and adjustment at a later date based on factors including, but not limited to, on-going analyses of and changes to tax laws, regulations and interpretations thereof.

The Partnership recognizes interest and penalties related to unrecognized tax benefits in interest expense and other expenses, respectively. No interest expense or penalties have been recognized for the six months ended June 30, 2022 and 2021.

The Partnership files an income tax return in the U.S. federal jurisdiction and may file income tax returns in various U.S. states and foreign jurisdictions. Generally, the Partnership is subject to income tax examinations by major taxing authorities during the period since 2018.

The Partnership may be subject to potential examination by U.S. federal, U.S. states or foreign jurisdiction authorities in the areas of income taxes. These potential examinations may include questioning the timing and amount of deductions, the nexus of income among various tax jurisdictions and compliance with U.S. federal, U.S. state and foreign tax laws. The Partnership’s management does not expect that the total amount of unrecognized tax benefits will materially change over the next twelve months.

Use of Estimates

The preparation of combined financial statements in conformity with GAAP requires management to make estimates and assumptions that affect the reported amounts of assets and liabilities at the date of the combined financial statements and the reported amounts of revenues and expenses during the reporting period. Significant estimates of reserves are used to determine depletion and to conduct impairment analysis. Estimating reserves is inherently uncertain, including the projection of future rates of production and the timing of development expenditures. Actual results could differ from those estimates.

Recently Issued and Applicable Accounting Pronouncements

The FASB issued ASU No. 2016-02, “Leases (Topic 842)” which requires all leases greater than one year to be recognized as assets and liabilities. This ASU also expands the required quantitative and qualitative disclosures surrounding leases. Oil and gas leases are excluded from the guidance. We adopted this ASU on January 1, 2022 and there was no material impact to our condensed combined financial statements.

 

F-138


Table of Contents
Index to Financial Statements

GREY ROCK ENERGY FUND II

Notes to the Condensed Combined Financial Statements (Unaudited)

2. Summary of significant accounting policies (continued)

 

The FASB issued ASU No. 2016-13, “Financial Instruments—Credit Losses (Topic 326): Measurement of Credit Losses on Financial Instruments” which introduces guidance for estimating credit losses on certain types of financial instruments based on expected losses and the timing of the recognition of such losses. This guidance becomes effective beginning on January 1, 2023, however, the impact is not expected to be material.

3. Derivative instruments

From time to time, the Partnership may utilize derivative contracts in connection with its oil and natural gas operations to provide an economic hedge of the Partnership’s exposure to commodity price risk associated with anticipated future oil and natural gas production. The Partnership does not hold or issue derivative financial instruments for trading purposes. These derivative contracts consist of collar options. The Partnership typically hedges approximately 50% to 75% of expected oil and natural gas production from the underlying entities for 12 to 24 months in the future. The Partnership’s derivative activities and exposure to derivative contracts are classified by the primary underlying risk of commodity prices. In addition to its primary underlying risk, the Partnership is also subject to additional counterparty risk due to the inability of its counterparties to meet the terms of their contracts.

Derivative Contracts

The Partnership has not designated its derivative instruments as hedges for accounting purposes. Cash and non-cash changes in fair value are included in gain/(loss) on derivative contracts in the condensed combined statements of income. There were no derivative assets as of June 30, 2022 or December 31, 2021. Derivative liabilities are included within current and non-current liabilities in the condensed combined balance sheets as of June 30, 2022 and as of December 31, 2021.

Collar and Producer 3-way Option Contracts

A collar option is established with the sale of a call option and the purchase of a put option set to expire at a predetermined date in the future. The options give the owner the right but not the obligation to exercise the option at the expiration date.

A producer 3-way contract is established with the sale of a short call option and the purchase of a long put option set to expire at a predetermined date in the future. However, the producer 3-way contract also includes the sale of a short put option set to expire at a predetermined date in the future. The options give the owner the right but not the obligation to exercise the option at the expiration date.

The fair value of options reported in the condensed combined balance sheets may differ from that which would be realized in the event the Partnership terminated its position in the contract. Risks may arise as a result of the failure of the counterparty to the option contract to comply with the terms of the option contract. The loss incurred by the failure of counterparties is generally limited to the aggregate fair value of option contracts in an unrealized gain position as well as any collateral posted with the counterparty.

The Partnership considers the creditworthiness of each counterparty to an option contract in evaluating potential credit risk. Additionally, risks may arise from unanticipated movements in the fair value of the underlying investments.

The Partnership has master netting agreements on individual derivative instruments with certain counterparties and therefore certain amounts may be presented on a net basis in the condensed combined balance sheets.

 

F-139


Table of Contents
Index to Financial Statements

GREY ROCK ENERGY FUND II

Notes to the Condensed Combined Financial Statements (Unaudited)

3. Derivative instruments (continued)

 

Volume of Derivative Activities

At June 30, 2022, the volume of the Partnership’s derivative activities based on their volume (crude oil is presented in Bbl and natural gas is presented in Mcf) and contract prices, categorized by primary underlying risk, are as follows:

 

               Contract Prices

Periods

  

Type of Contract

   (Volume/Month)    Range    Weighted Average

Jul 2022 – Dec 2023

   Producer 3-way (crude oil)    11,656 – 489    $113.10 – $40.00    $73.21

Jul 2022 – Dec 2022

   Collar (crude oil)    7,416 – 709    $112.75 – $85.00    $95.79

Aug 2022 – Mar 2023

   Producer 3-way (natural gas)    238,915 – 4,645    $17.10 – $2.00    $7.66

Aug 2022 – Jun 2023

   Collar (natural gas)    282,663 – 32,040    $10.50 – $2.90    $6.92

Impact of Derivatives on the Condensed Combined Balance Sheets and Condensed Combined Statements of Income

The following tables identify the fair value amounts of derivative instruments included in the accompanying condensed combined balance sheets as derivative liabilities categorized by primary underlying risk, at June 30, 2022.

 

     June 30, 2022  
     Derivative liabilities  

Primary underlying risk Commodity price

  

Crude oil

   $ (4,760,499

Natural gas

     2,885,558  
  

 

 

 

Total

   $ (1,874,941
  

 

 

 

The following table identifies the net gain/(loss) amounts included in the accompanying condensed combined statements of income as loss on derivative contracts for the six months ended June 30, 2022.

 

     Six months ended June 30, 2022  
     Realized loss      Unrealized
gain/(loss)
     Total  

Primary underlying risk Commodity price

        

Crude oil

   $ (5,546,928    $ (2,400,666    $ (7,947,594

Natural gas

     (3,476,854      3,598,390        121,536  
  

 

 

    

 

 

    

 

 

 

Total

   $ (9,023,782    $ 1,197,724      $ (7,826,058
  

 

 

    

 

 

    

 

 

 

The following tables identify the fair value amounts of derivative instruments included in the accompanying condensed combined balance sheets as derivative liabilities categorized by primary underlying risk, at December 31, 2021.

 

     December 31, 2021  
     Derivative liabilities  

Primary underlying risk Commodity price

  

Crude oil

   $ (2,359,833

Natural gas

     (712,832
  

 

 

 

Total

   $ (3,072,665
  

 

 

 

 

F-140


Table of Contents
Index to Financial Statements

GREY ROCK ENERGY FUND II

Notes to the Condensed Combined Financial Statements (Unaudited)

3. Derivative instruments (continued)

 

The following table identifies the net loss amounts included in the accompanying condensed combined statements of income as loss on derivative contracts for the six months ended June 30, 2021.

 

     Six months ended June 30, 2021  
     Realized loss      Unrealized loss      Total  

Primary underlying risk Commodity price

        

Crude oil

   $ (1,880,385    $ (5,483,851    $ (7,364,236

Natural gas

     (317,460      (1,280,527      (1,597,987
  

 

 

    

 

 

    

 

 

 

Total

   $ (2,197,845    $ (6,764,378    $ (8,962,223
  

 

 

    

 

 

    

 

 

 

4. Fair value measurements

Fair values—Recurring

As required, financial assets and liabilities are classified in their entirety based on the lowest level of input that is significant to the fair value measurement. The Partnership’s assessment of the significance of a particular input requires judgment and may affect the valuation of fair value assets and liabilities and their placement within the fair value hierarchy levels.

The following table presents information about the Partnership’s recurring liabilities measured at fair value as of June 30, 2022:

 

     Level 1      Level 2      Level 3      June 30, 2022  

Liabilities (at fair value):

           

Derivative

   $
 

  

 
   $ (1,874,941    $ —        $ (1,874,941
  

 

 

    

 

 

    

 

 

    

 

 

 

The following table presents information about the Partnership’s recurring liabilities measured at fair value as of December 31, 2021:

 

     Level 1      Level 2      Level 3      December 31, 2021  

Liabilities (at fair value):

           

Derivative

   $ —        $ (3,072,665    $ —        $ (3,072,665
  

 

 

    

 

 

    

 

 

    

 

 

 

The following table provides the fair value of financial instruments that are not recorded at fair value in the condensed combined balance sheets:

 

     June 30, 2022      December 31, 2021  
     Carrying Value      Fair Value      Carrying Value      Fair Value  

Liabilities (not at fair value):

           

Revolving credit facility

   $ 17,000,000      $ 17,000,000      $ 20,000,000      $ 20,000,000  
  

 

 

    

 

 

    

 

 

    

 

 

 

The recorded value of the revolving credit facility approximates its fair value because of its floating rate structure based on the Prime Rate spread. The fair value measurement for the revolving credit facility represents Level 2 inputs.

 

F-141


Table of Contents
Index to Financial Statements

GREY ROCK ENERGY FUND II

Notes to the Condensed Combined Financial Statements (Unaudited)

4. Fair value measurements (continued)

 

Fair Values—Non Recurring

The fair value measurements of asset retirement obligations are measured on a nonrecurring basis when a well is drilled or acquired or when production equipment and facilities are installed or acquired using a discounted cash flow model based on inputs that are not observable in the market and therefore represent Level 3 inputs. Significant inputs to the fair value measurement of asset retirement obligations include estimates of the costs of plugging and abandoning oil and natural gas wells, removing production equipment and facilities and restoring the surface of the land as well as estimates of the economic lives of the oil and natural gas wells and future inflation rates.

5. Oil and natural gas properties

Oil and natural gas properties consisted of only proved properties as of June 30, 2022 and December 31, 2021. The book value of the Partnership’s oil and natural gas properties consists of all acquisition costs, drilling costs and other associated capitalized costs.

Acquisitions

Acquisitions are accounted for as purchases and, accordingly, the results of operations are included in the accompanying statements of income from the closing date of the acquisition.

Bakken Basin—During the second quarter of 2022, the Partnership acquired proved undeveloped oil and natural gas properties in the Bakken Basin of approximately $1,600,000.

For the six months ended June 2021, the Partnership made no acquisitions of oil and gas properties.

Divestitures

Permian Basin—In April 2021, the Partnership sold a partial unit of oil and natural gas properties in the Permian Basin for approximately $1,004,000, eliminating equivalent amounts from the property accounts. Customary post-close adjustments were made during the six months ended June 30, 2022, which resulted in a cash inflow of approximately $6,000.

Bakken Basin—In March 2021, the Partnership sold a partial unit of oil and natural gas properties in the Bakken Basin for approximately $955,000, recognizing the full amount as a gain.

6. Partners’ capital

Allocation of Net Profits and Losses

The Partnership’s net profits or losses for any fiscal period shall be allocated among the partners in such manner that, as of the end of such fiscal period and to the greatest extent possible, the capital account of each partner shall be equal to the respective net amount, positive or negative, that would be distributed to such partner from the Partnership or for which such partner would be liable to the Partnership, determined as if, on the last day of such fiscal period, the Partnership were to (a) liquidate the assets of the Partnership for an amount equal to their book value and (b) distribute the proceeds in liquidation.

 

  (a)

First, 100% to such partner until such partner has received cumulative distributions equal to such partner’s aggregate capital contributions to the Partnership for any purpose;

 

  (b)

Second, 100% to such partner until the aggregate distributions to such partner equal the preferred return amount of 8% per annum on the partner’s capital contributions;

 

F-142


Table of Contents
Index to Financial Statements

GREY ROCK ENERGY FUND II

Notes to the Condensed Combined Financial Statements (Unaudited)

6. Partners’ capital

 

  (c)

Third, 80% to the General Partner and 20% to such partner until the General Partner has received cumulative distributions equal to 20% of the cumulative amount of distributions made pursuant to (c) and previously made pursuant to (b); and

 

  (d)

Thereafter, 20% to the General Partner, and 80% to such partner.

In accordance with the Limited Partnership Agreement, the reallocation from the limited partners to the general partner was approximately $6,217,000 for the six months ended June 30, 2022. There was no reallocation between the general partner and the limited partners for the six months ended June 30, 2021. The allocation of carried interest will remain provisional until the final liquidation of the Partnership.

Distributions

In accordance with the LPA, all distributions shall be made, at such times and in such amounts as determined in the sole discretion of the General Partner, to the partners in proportion to their Partnership percentage interests. For the six months ended June 30, 2022, the Partnership made no distributions of Investment Proceeds. For the six months ended June 30, 2021, the Partnership made distributions of Investment Proceeds of approximately $15,506,000 to the Limited Partners and approximately $80,000 to the General Partner.

7. Related party transactions

The Partnership pays an annual management fee to the Management Company, an entity under common control, as compensation for providing managerial services to the Partnership. The management fee will accrue beginning on the initial closing date and will be payable to the Management Company quarterly, in advance, calculated as of the first day of each fiscal quarter and prorated appropriately for partial quarters. Limited partners admitted to the Partnership on or before the initial closing date will be assessed one and one-half (1.5%) per annum of such limited partner’s aggregate capital commitment. Limited partners admitted to the Partnership after the initial closing date will be assessed two percent (2%) per annum of such limited partner’s aggregate capital commitment. For the six months ended June 30, 2022 and 2021, management fees were $1,158,000 and $1,158,000, respectively.

As of June 30, 2022, the Partnership did not have any related party payables with the Management Company for reimbursable expenses incurred on behalf of the Partnership. As of December 31, 2021, the Partnership had related party payables with the Management Company for reimbursable expenses incurred on behalf of the Partnership of approximately $2,000.

8. Commitments and contingencies

The Partnership is subject to various possible contingencies that arise primarily from interpretation of federal and state laws and regulations affecting the oil and natural gas industry. Such contingencies include differing interpretations as to the prices at which oil and natural gas sales may be made, the prices at which royalty owners may be paid for production from their leases, environmental issues and other matters. Although management believes that it has complied with the various laws and regulations, administrative rulings and interpretations thereof, adjustments could be required as new interpretations and regulations are issued. In addition, environmental matters are subject to regulation by various federal and state agencies. The Partnership is currently not a party to any material pending legal proceedings that would give rise to potential loss contingencies.

9. Credit facility

Since November 17, 2016, the Partnership has maintained a revolving credit facility (the “Facility”). Following a series amendments to the Facility, the borrowing capacity was amended to $40,000,000, of which $17,000,000

 

F-143


Table of Contents
Index to Financial Statements

GREY ROCK ENERGY FUND II

Notes to the Condensed Combined Financial Statements (Unaudited)

9. Credit facility

 

and $20,000,000 was outstanding at June 30, 2022 and December 31, 2021, respectively. The Tenth and most recent amendment to Credit Agreement affirmed the maturity date of November 17, 2022.

The Facility is collateralized by all of the oil and natural gas properties of the Partnership and requires compliance with certain financial covenants. As of June 30, 2022, the Partnership, was in compliance with all covenants required by the Facility.

As of June 30, 2022 and December 31, 2021, the revolving credit facility bore interest at an annual base rate equal to the Prime Rate plus the applicable margin of 0.25%. As of June 30, 2022 and December 31, 2021 the weighted average interest rate on borrowed amounts was approximately 3.86% and 3.34%. For the six months ended June 30, 2022 and 2021, the Partnership incurred approximately $398,000 and $393,000, respectively, in interest expense on related borrowings. The amount of debt issuance cost incurred related to the note totaled approximately $277,000. There was no amortization expense included in interest expense during the six months ended June 30, 2022, and approximately $7,000 of amortization expense included in interest expense during the six months ended June 30, 2021, respectively. There were no unamortized debt issuance costs as of June 30, 2022 and December 31, 2021.

While the Facility has a due date within one year of the issuance of these condensed combined financial statements, the Partnership utilizes the financing for long-term operating purposes. Management intends to renew the Facility on comparable terms at or near the maturity date and believes it is probable such renewal will be successful.

10. Risk concentrations

As a non-operator, 100% of the Partnership’s wells are operated by third-party operating partners. As a result, the Partnership is highly dependent on the success of these third-party operators. If they are not successful in the development, exploitation, production and exploration activities relating to the Partnership’s leasehold interests, or are unable or unwilling to perform, the Partnership’s financial condition and statements of revenue could be adversely affected. These risks are heightened in a low commodity price environment, which may present significant challenges to these third-party operators. The Partnership’s third-party operators will make decisions in connection with their operations that may not be in the Partnership’s best interests, and the Partnership may have little or no ability to exercise influence over the operational decisions of its third-party operators.

In the normal course of business, the Partnership maintains its cash balances in financial institutions, which at times may exceed federally insured limits. The Partnership is subject to credit risk to the extent any financial institution with which it conducts business is unable to fulfill contractual obligations on its behalf. Management monitors the financial condition of such financial institutions and does not anticipate any losses from these counterparties. The outbreak of the novel coronavirus continues to significantly impact the worldwide economy and specific economic sectors. As a result, commodity prices declined precipitously, which may impact the Partnership’s performance and may lead to future losses.

11. Subsequent events

In connection with preparing the condensed combined financial statements for the six months ended June 30, 2022, management has evaluated subsequent events for potential recognition and disclosure through the date September 9, 2022, which is the date the condensed combined financial statements were available to be issued.

The Partnership repaid approximately $10,000,000 on July 1, 2022 and approximately $7,000,000 on August 12, 2022 on the revolving credit facility.

As discussed in Note 1 – Nature of operations, on May 16, 2022, GREP signed a business combination agreement with ENPC, a NYSE publicly traded special purpose acquisition company. Refer to Note 1 for additional information.

 

F-144


Table of Contents
Index to Financial Statements

Independent Auditor’s Report

The Partners Grey Rock Energy Fund II, L.P.

Grey Rock Energy Fund II-B, LP

Grey Rock Energy Fund II-B Holdings, L.P.

Grey Rock Preferred Limited Partner II, L.P.

Dallas, Texas

Opinion

We have audited the combined financial statements of Grey Rock Energy Fund II, L.P. and its subsidiaries, Grey Rock Energy Fund II-B, LP, Grey Rock Energy Fund II-B Holdings, L.P. and its subsidiaries and Grey Rock Preferred Limited Partner II, L.P. (collectively, the Partnership), which comprise the balance sheets as of December 31, 2021 and 2020, and the related statements of income, changes in partners’ capital, and cash flows for the years then ended, and the related notes to the combined financial statements.

In our opinion, the accompanying financial statements present fairly, in all material respects, the financial position of Grey Rock Energy Fund II, L.P. and its subsidiaries, Grey Rock Energy Fund II-B, LP, Grey Rock Energy Fund II-B Holdings, L.P. and its subsidiaries and Grey Rock Preferred Limited Partner II, L.P., as of December 31, 2021 and 2020, and the results of their operations and their cash flows for the years then ended in accordance with accounting principles generally accepted in the United States of America.

Basis for Opinion

We conducted our audits in accordance with auditing standards generally accepted in the United States of America (GAAS). Our responsibilities under those standards are further described in the “Auditor’s Responsibilities for the Audit of the combined financial statements” section of our report. We are required to be independent of Grey Rock Energy Fund II, L.P. and its subsidiaries, Grey Rock Energy Fund II-B, LP, Grey Rock Energy Fund II-B Holdings, L.P. and its subsidiaries and Grey Rock Preferred Limited Partner II, L.P. and to meet our other ethical responsibilities, in accordance with the relevant ethical requirements relating to our audits. We believe that the audit evidence we have obtained is sufficient and appropriate to provide a basis for our audit opinion.

Responsibilities of Management for the Combined Financial Statements

Management is responsible for the preparation and fair presentation of the combined financial statements in accordance with accounting principles generally accepted in the United States of America, and for the design, implementation, and maintenance of internal control relevant to the preparation and fair presentation of financial statements that are free from material misstatement, whether due to fraud or error.

In preparing the combined financial statements, management is required to evaluate whether there are conditions or events, considered in the aggregate, that raise substantial doubt about Grey Rock Energy Fund II, L.P. and its subsidiaries, Grey Rock Energy Fund II-B, LP, Grey Rock Energy Fund II-B Holdings, L.P. and its subsidiaries and Grey Rock Preferred Limited Partner II, L.P.’s ability to continue as a going concern within one year after the date that these financial statements are available to be issued.

Auditor’s Responsibilities for the Audit of the Combined Financial Statements

Our objectives are to obtain reasonable assurance about whether the combined financial statements as a whole are free from material misstatement, whether due to fraud or error, and to issue an auditor’s report that includes our opinion. Reasonable assurance is a high level of assurance but is not absolute assurance and therefore is not a guarantee that an audit conducted in accordance with GAAS will always detect a material

 

F-145


Table of Contents
Index to Financial Statements

misstatement when it exists. The risk of not detecting a material misstatement resulting from fraud is higher than for one resulting from error, as fraud may involve collusion, forgery, intentional omissions, misrepresentations, or the override of internal control. Misstatements are considered material if there is a substantial likelihood that, individually or in the aggregate, they would influence the judgment made by a reasonable user based on the combined financial statements.

In performing an audit in accordance with GAAS, we:

 

   

Exercise professional judgment and maintain professional skepticism throughout the audit.

 

   

Identify and assess the risks of material misstatement of the combined financial statements, whether due to fraud or error, and design and perform audit procedures responsive to those risks. Such procedures include examining, on a test basis, evidence regarding the amounts and disclosures in the combined financial statements.

 

   

Obtain an understanding of internal control relevant to the audit in order to design audit procedures that are appropriate in the circumstances, but not for the purpose of expressing an opinion on the effectiveness of Grey Rock Energy Fund II, L.P. and its subsidiaries, Grey Rock Energy Fund II-B, LP, Grey Rock Energy Fund II-B Holdings, L.P. and its subsidiaries and Grey Rock Preferred Limited Partner II, L.P.’s internal control. Accordingly, no such opinion is expressed.

 

   

Evaluate the appropriateness of accounting policies used and the reasonableness of significant accounting estimates made by management, as well as evaluate the overall presentation of the combined financial statements.

 

   

Conclude whether, in our judgment, there are conditions or events, considered in the aggregate, that raise substantial doubt about Grey Rock Energy Fund II, L.P. and its subsidiaries, Grey Rock Energy Fund II-B, LP, Grey Rock Energy Fund II-B Holdings, L.P. and its subsidiaries and Grey Rock Preferred Limited Partner II, L.P.’s ability to continue as a going concern for a reasonable period of time.

We are required to communicate with those charged with governance regarding, among other matters, the planned scope and timing of the audit, significant audit findings, and certain internal control-related matters that we identified during the audit.

Supplementary Information

Our audits were conducted for the purpose of forming an opinion on the combined financial statements that collectively comprise the Partnership’s basic financial statements. The supplemental oil and gas information listed in the table of contents is presented for purposes of additional analysis and is not a required part of the basic financial statements. Such information is the responsibility of management and was derived from and relates directly to the underlying accounting and other records used to prepare the basic financial statements.

The supplemental oil and gas information has not been subjected to the auditing procedures applied in the audits of the combined financial statements, and accordingly, we do not express an opinion or provide any assurance on it.

/s/ BKD, LLP

Dallas, Texas

April 29, 2022

 

F-146


Table of Contents
Index to Financial Statements

GREY ROCK ENERGY FUND II

COMBINED BALANCE SHEETS

 

     December 31,  
     2021     2020  

ASSETS

    

Current assets:

    

Cash

   $ 3,794,175     $ 4,282,991  

Revenue receivable

     13,401,534       7,979,754  

Advances to operators

     667,420       712,685  

Other assets

     41,775       —    

Derivative assets

     —         20,818  
  

 

 

   

 

 

 

Total current assets

     17,904,904       12,996,248  
  

 

 

   

 

 

 

Property and equipment:

    

Oil and natural gas properties, successful efforts method

     306,761,326       294,315,288  

Accumulated depletion

     (151,425,252     (120,715,183
  

 

 

   

 

 

 

Total property and equipment, net

     155,336,074       173,600,105  
  

 

 

   

 

 

 

Long-term assets:

    

Cash deposit

     300,000       300,000  
  

 

 

   

 

 

 

Total long-term assets

     300,000       300,000  
  

 

 

   

 

 

 

TOTAL ASSETS

   $ 173,540,978     $ 186,896,353  
  

 

 

   

 

 

 

LIABILITIES AND PARTNERS’ CAPITAL

    

Current liabilities:

    

Accrued expenses

   $ 3,055,246     $ 3,751,309  

Credit facilities—current portion

     20,000,000       —    

Related party payable

     2,460       4,244  

Derivative liabilities—current portion

     2,843,968       —    

Distributions payable

     —         6,272  
  

 

 

   

 

 

 

Total current liabilities

     25,901,674       3,761,825  
  

 

 

   

 

 

 

Long-term liabilities:

    

Credit facilities

     —         22,093,476  

Derivative liabilities

     228,697       —    

Asset retirement obligations

     1,750,374       2,123,417  
  

 

 

   

 

 

 

Total long-term liabilities

     1,979,071       24,216,893  
  

 

 

   

 

 

 

Commitments and contingencies (Note 9)

 

Partners’ capital:

    

General partner

     1,507,630       1,552,748  

Limited partners

     144,152,603       157,364,887  
  

 

 

   

 

 

 

Total partners’ capital

     145,660,233       158,917,635  
  

 

 

   

 

 

 

TOTAL LIABILITIES AND PARTNERS’ CAPITAL

   $ 173,540,978     $ 186,896,353  
  

 

 

   

 

 

 

The accompanying notes are an integral part to these combined financial statements

 

F-147


Table of Contents
Index to Financial Statements

GREY ROCK ENERGY FUND II

COMBINED STATEMENTS OF OPERATIONS

 

     Year ended December 31,  
     2021     2020  

REVENUES

    

Oil, natural gas, and related product sales

   $ 82,390,919     $ 49,017,143  
  

 

 

   

 

 

 

EXPENSES

    

Lease operating expenses

     13,128,031       13,760,216  

Production taxes

     5,675,224       3,564,671  

Depletion and accretion expense

     31,089,394       47,979,505  

Professional fees

     541,457       991,537  

Management fees

     2,315,236       2,184,827  

General and administrative

     671,018       495,844  

Gain on disposal of oil and natural gas properties

     (937,776     (51,236
  

 

 

   

 

 

 

Total expenses

     52,482,584       68,925,364  
  

 

 

   

 

 

 

Net operating income/(loss)

     29,908,335       (19,908,221
  

 

 

   

 

 

 

OTHER EXPENSE

    

Gain/(loss) on derivative contracts

     (13,231,883     8,363,451  

Interest expense

     (848,854     (1,167,729
  

 

 

   

 

 

 

Total other income/(expense)

     (14,080,737     7,195,722  
  

 

 

   

 

 

 

NET INCOME/(LOSS)

   $ 15,827,598     $ (12,712,499
  

 

 

   

 

 

 

The accompanying notes are an integral part to these combined financial statements

 

F-148


Table of Contents
Index to Financial Statements

GREY ROCK ENERGY FUND II

COMBINED STATEMENTS OF CHANGES IN PARTNERS’ CAPITAL

 

     General
Partner
    Limited
Partner
    Total  

Balance at December 31, 2019

   $ 5,400,965     $ 169,111,846     $ 174,512,811  

Net loss

     (4,040     (12,708,459     (12,712,499

Partners’ contributions

     51,635       9,948,365       10,000,000  

Partners’ distributions

     (66,522     (12,816,155     (12,882,677

Carried interest reallocation

     (3,829,290     3,829,290       —    
  

 

 

   

 

 

   

 

 

 

Balance at December 31, 2020

   $ 1,552,748     $ 157,364,887     $ 158,917,635  
  

 

 

   

 

 

   

 

 

 

Net income

     105,062       15,722,536       15,827,598  

Partners’ distributions

     (150,180     (28,934,820     (29,085,000
  

 

 

   

 

 

   

 

 

 

Balance at December 31, 2021

   $ 1,507,630     $ 144,152,603     $ 145,660,233  
  

 

 

   

 

 

   

 

 

 

The accompanying notes are an integral part to these combined financial statements

 

F-149


Table of Contents
Index to Financial Statements

GREY ROCK ENERGY FUND II

COMBINED STATEMENTS OF CASH FLOWS

 

     Year Ended December,  
     2021     2020  

Operating activities:

    

Net income/(loss)

   $ 15,827,598     $ (12,712,499

Adjustments to reconcile net income/(loss) to net cash provided by operating activities:

    

Depletion and accretion

     31,112,120       47,979,505  

Unrealized (gain)/loss on derivative contracts

     3,093,483       (722,525

Gain on disposal of oil and gas properties

     (937,776     (51,236

Amortization of loan origination costs

     6,524       66,636  

Increase (decrease) in cash attributable to changes in operating assets and liabilities:

    

Revenue receivable

     (5,421,780     9,539,182  

Accrued expenses

     354,037       218,628  

Other receivable

     —         247,142  

Other assets

     (41,775     —    

Related party payable

     (1,784     4,244  
  

 

 

   

 

 

 

Net cash provided by operating activities

     43,990,647       44,569,077  
  

 

 

   

 

 

 

Investing activities:

    

Acquisition of proved oil and gas properties

     (27,722     (4,639,005

Proceeds from the disposal of oil and gas properties

     1,956,160       51,236  

Refunds from advances to operators

     333,614       —    

Development of oil and gas properties

     (15,550,243     (24,832,294
  

 

 

   

 

 

 

Net cash used in investing activities

     (13,288,191     (29,420,063
  

 

 

   

 

 

 

Financing activities:

    

Proceeds from borrowing

     10,000,000       8,500,000  

Repayments of borrowing

     (12,100,000     (17,500,000

Partners’ contributions

     —         10,000,000  

Partners’ distributions, net of change in distributions payable

     (29,091,272     (12,876,405
  

 

 

   

 

 

 

Net cash used in financing activities

     (31,191,272     (11,876,405
  

 

 

   

 

 

 

Net increase/(decrease) in cash

     (488,816     3,272,609  

Cash and restricted cash at beginning of year

     4,282,991       1,010,382  
  

 

 

   

 

 

 

Cash and restricted cash end of year

   $ 3,794,175     $ 4,282,991  
  

 

 

   

 

 

 

Supplemental disclosure of cash flow information

    

Cash paid during the year for interest

   $ 762,158     $ 545,730  

Supplemental disclosure of non cash investing activities

    

Revision of asset retirement costs

   $ 768,348     $ (632,209

Acquired and assumed asset retirement obligations

   $ 24,949     $ 175,450  

Oil and natural gas property development costs in accounts payable and accrued expenses

   $ 1,349,907     $ 2,245,735  

Cash and restricted cash:

    

Cash

   $ 3,794,175     $ 4,282,991  

Restricted cash included in Cash Deposit

   $ 300,000     $ 300,000  

The accompanying notes are an integral part to these combined financial statements

 

F-150


Table of Contents
Index to Financial Statements

GREY ROCK ENERGY FUND II

NOTES TO THE COMBINED FINANCIAL STATEMENTS

 

1.

Nature of operations

Grey Rock Energy Fund II, LP (“Grey Rock II”) was formed on November 25, 2015 as a Delaware limited partnership. Grey Rock II was created for the purpose of purchasing non-operated oil and natural gas assets in multiple basins in North America, and realizing profits through participation in oil and natural gas wells.

Grey Rock Energy Fund II-B Holdings, LP (“Grey Rock II-B Holdings”) was formed on June 28, 2016, as a Delaware limited partnership. Grey Rock II-B Holdings was created for the purpose of purchasing non-operated oil and natural gas assets in multiple basins in North America, and realizing profits through participation in oil and natural gas wells.

Grey Rock Energy Fund II-B, LP (“Grey Rock II-B”) was formed on June 28, 2016, as a Delaware limited partnership. Grey Rock II-B was created for the purpose of acquiring net profits interests (“NPI”) in oil and natural gas assets from Grey Rock II-B Holdings, a related party, in multiple basins in North America, in accordance with the limited partnership agreement.

Grey Rock Preferred Limited Partner II, LP (“Grey Rock PLP”) was formed on June 28, 2016, as a Delaware limited partnership. Grey Rock PLP was created for the purpose of holding limited partnership interests in Grey Rock II-B, a related party.

Collectively, Grey Rock II, Grey Rock II-B Holdings, Grey Rock II-B, and Grey Rock PLP are known as the “Partnership” or “Grey Rock Energy Fund II”.

Grey Rock Energy Partners GP II-A, LP, a Delaware limited partnership (the “General Partner”), acts as general partner of Grey Rock II. Grey Rock Energy Partners GP II-B, LP, a Delaware limited partnership (the “General Partner”), acts as general partner of Grey Rock II-B Holdings and Grey Rock II-B. Grey Rock Energy Management, LLC, a Delaware limited liability company (the “Management Company”), serves as investment manager to the Partnership.

The term of the Partnership is up to 8 years. The investment term is 3 years and may be extended by the General Partner, in its sole discretion, for one year. The harvest period is 3 years and may be extended by the General Partner, in its sole discretion, for one year. Thereafter, by the General Partner, with the consent of a majority-in-interest of the limited partners, for additional, successive one year terms to allow for an orderly dissolution and liquidation of the Partnership.

 

2.

Summary of significant accounting policies

Principles of Combination

The accompanying combined financial statements include the accounts of Grey Rock II, Grey Rock II-B Holdings, Grey Rock II-B, and Grey Rock PLP all of which are commonly owned and controlled. All inter-entity balances and transactions have been eliminated in combination.

Basis of Presentation

The combined financial statements have been prepared in conformity with accounting principles generally accepted in the United States of America (“GAAP”). Comprehensive income/(loss) for the Partnership is the same as net income/(loss) for all years presented. The Partnership operates in a single operating and reportable segment. Operating segments are defined as components of an enterprise for which separate financial information is evaluated regularly by the chief operating decision maker in deciding how to allocate resources and assess performance. The Partnership’s chief operating decision maker allocates resources and assesses performance based upon financial information at the Partnership level.

 

F-151


Table of Contents
Index to Financial Statements

Fair Value of Financial Instruments

The Partnership has adopted and follows Accounting Standard Codification (“ASC”) 820, Fair Value Measurements and Disclosures, for measurement and disclosures about fair value of its financial instruments. ASC 820 establishes a framework for measuring fair value in GAAP, and expands disclosures about fair value measurements. To increase consistency and comparability in fair value measurements and related disclosures, ASC 820 establishes a fair value hierarchy which prioritizes the inputs to valuation techniques used to measure fair value into three (3) broad levels. The fair value hierarchy gives the highest priority to quoted prices (unadjusted) in active markets for identical assets or liabilities and the lowest priority to unobservable inputs. The three (3) levels of fair value hierarchy defined by ASC 820 are:

Level 1—Inputs are unadjusted, quoted prices in active markets for identical assets or liabilities at the measurement date.

Level 2—Inputs (other than quoted market prices included in Level 1) are either directly or indirectly observable for the asset or liability through correlation with market data at the measurement date and for the duration of the instrument’s anticipated life.

Level 3—Inputs reflect management’s best estimate of what market participants would use in pricing the asset or liability at the measurement date. Consideration is given to the risk inherent in the valuation technique and the risk inherent in the inputs to the model. Valuation of instruments includes unobservable inputs to the valuation methodology that are significant to the measurement of fair value of assets or liabilities.

As defined by ASC 820, the fair value of a financial instrument is the amount at which the instrument could be exchanged in a current transaction between willing parties, other than in a forced or liquidation sale, which was further clarified as the price that would be received to sell an asset or paid to transfer a liability (“an exit price”) in an orderly transaction between market participants at the measurement date. The carrying amounts of the Partnership’s financial assets and liabilities, such as due from related parties, revenue receivable, related party payable, and accounts payable and accrued expenses, approximate their fair values because of the short maturity of these instruments.

Cash and Restricted Cash

Cash represent liquid cash and investments with an original maturity of 90 days or less. The Partnership places its cash with reputable financial institutions. At times, the balances deposited may exceed amounts covered by insurance provided by the U.S. Federal Deposit Insurance Corporation (“FDIC”). The Partnership has not incurred any losses related to amounts in excess of FDIC limits.

As of December 31, 2021 and 2020, the Partnership had $300,000 of cash classified as restricted. This balance relates to a cash deposit for two standby letters of credit associated with oil and gas mining lease agreements. Restricted cash consists of cash that is stated at cost, which approximates fair market value. Classification of restricted cash is based on the nature of the restrictions associated with the underlying assets.

Revenue Receivable

Revenue receivable is comprised of accrued natural gas and crude oil sales. The operators remit payment for production directly to the Partnership. There have been no credit losses to date. In the event of complete non-performance by the Partnership’s customers, the maximum exposure to the Partnership is the outstanding revenue receivable balance at the date of non-performance. The Partnership writes off specific accounts receivable when they become uncollectible. For the years ended December 31, 2021 and 2020, the Partnership had no bad debt expense, and did not record an allowance for doubtful accounts.

 

F-152


Table of Contents
Index to Financial Statements

Advance to operators

The Partnership participates in the drilling of oil and natural gas wells with other working interest partners. Due to the capital intensive nature of oil and natural gas drilling activities, our partner operators may request advance payments from working interest partners for their share of the costs. The Partnership expects such advances to be applied by these operators against joint interest billings for its share of drilling operations within 90 days from when the advance is paid. Changes in advances to operators are presented as an investing outflow within capital expenditures for oil and natural gas properties, net on the statements of cash flows.

Other assets

Other assets is comprised of payments made in advance for services deemed to have future value to the Partnership. At December 31, 2021 prepaid expenses equaled approximately $42,000. There were no prepaid expenses as of December 31, 2020.

Oil and Natural Gas Properties

The Partnership uses the successful efforts method of accounting for oil and natural gas producing activities, as further defined under ASC 932, Extractive Activities—Oil and Gas. Costs to acquire mineral interests in oil and natural gas properties, to drill and equip exploratory leases that find proved reserves, and to drill and equip development leases and related asset retirement costs are capitalized. Costs to drill exploratory wells are capitalized pending determinations of whether the wells have proved reserves. If the Partnership determines that the wells do not have proved reserves, the costs are charged to expense.

There were no exploratory wells capitalized pending determinations of whether the wells have proved reserves at December 31, 2021 and 2020. Geological and geophysical costs, including seismic studies and costs of carrying and retaining unproved properties are charged to expense as incurred. The Partnership capitalizes interest on expenditures for significant exploration and development projects that last more than six months while activities are in progress to bring the assets to their intended use. For the years ended December 31, 2021 and 2020, no interest costs were capitalized because exploration and development projects were less than six months. Costs incurred to maintain wells and related equipment are charged to expense as incurred.

Capitalized amounts attributable to proved oil and natural gas properties are depleted by the unit-of-production method over proved reserves. Depletion for oil and natural gas producing property, and related equipment was approximately $30,710,000 and $47,689,000 for the years ended December 31, 2021 and 2020, respectively.

Effective January 1, 2019, the Partnership adopted ASU 2017-1, Business Combinations: Clarifying the Definition of Business, which provides a methodology to determine when a set of assets is not a business. The guidance requires that when substantially all of the fair value of the gross assets acquired is concentrated in a single identifiable asset or a group of similar identifiable assets, the set is not a business. The Partnership did not make acquisitions of oil and natural gas properties during the year ended December 31, 2021. The Partnership has determined that acquisitions of oil and natural gas properties totaling approximately $3,049,000 during the year ended December 31, 2020 qualified as the purchase of a business. The Partnership has determined that all other acquisitions of oil and natural gas properties qualified as a concentrated group of similar identifiable assets. See discussions of the Partnership’s oil and natural gas asset acquisitions in Note 5, Oil and natural gas properties.

Upon the sale or retirement of a complete unit of proved property, the costs and related accumulated depletion are eliminated from the property accounts, and the resulting gain or loss is recognized. Upon the retirement or sale of a partial unit of proved property, the cost is charged to the property accounts without a resulting gain or loss recognized in income. In 2021 the Partnership sold a partial unit of the Permian Basin. The Partnership did not sell any of units of proved oil and natural gas properties during the year ended December 31, 2020.

 

F-153


Table of Contents
Index to Financial Statements

Capitalized costs related to proved oil and natural gas properties, including wells and related support equipment and facilities, are evaluated for impairment on an analysis of undiscounted future cash flows in accordance with ASC 360, Property, Plant, and Equipment. If undiscounted cash flows are insufficient to recover the net capitalized costs related to proved properties, then the Partnership recognizes an impairment charge in operating income equal to the difference between the net capitalized costs related to proved properties and their estimated fair values based on the present value of the related future net cash flows. The Partnership did not recognize an impairment of proved properties for the years ended December 31, 2021 and 2020.

Asset Retirement Obligation

The Partnership follows the provisions of ASC 410-20, Asset Retirement Obligations. ASC 410-20 requires entities to record the fair value of obligations associated with the retirement of tangible long-lived assets in the period in which it is incurred. When the liability is initially recorded, the entity capitalizes a cost by increasing the carrying amount of the related long-lived asset. Over time, the liability is accreted to its present value each period, and the capitalized cost is depleted over the useful life of the related asset. Upon settlement of the liability, an entity either settles the obligation for its recorded amount or incurs a gain or loss upon settlement. The Partnership’s asset retirement obligation relates to the plugging, dismantlement, removal, site reclamation and similar activities of its oil and natural gas properties.

Asset retirement obligations are estimated at the present value of expected future net cash flows and are discounted using the Partnership’s credit adjusted risk free rate. The Partnership uses unobservable inputs in the estimation of asset retirement obligations that include, but are not limited to, costs of labor, costs of materials, profits on costs of labor and materials, the effect of inflation on estimated costs, and the discount rate. Due to the subjectivity of assumptions and the relatively long lives of the Partnership’s leases, the costs to ultimately retire the Partnership’s leases may vary significantly from prior estimates.

Revenue Recognition

The Partnership’s revenues are primarily derived from its interests in the sale of oil and natural gas production. The Partnership recognizes revenue from its interests in the sales of oil and natural gas in the period that its performance obligations are satisfied. Performance obligations are satisfied when the customer obtains control of product, when the Partnership has no further obligations to perform related to the sale, when the transaction price has been determined and when collectability is probable.

The Partnership receives payment from the sale of oil and natural gas production from one to three months after delivery. The transaction price is variable as it is based on market prices for oil and gas, less revenue deductions such as gathering, transportation and compression costs. Management has determined that the variable revenue constraint is overcome at the date control passes to the customer since the variable consideration to be received can be reasonably estimated based on daily market prices and historical transportation charges. At the end of each month, amounts due from customers are accrued in revenue receivable in the balance sheets. Variances between the Partnership’s estimated revenue and actual payments are recorded in the month the payment is received; however, differences have been and are insignificant.

The Partnership does not disclose the value of unsatisfied performance obligations under its contracts with customers as it applies the practical expedient in accordance with ASC 606. The expedient, as described in ASC 606-10-50-14(a), applies to variable consideration that is recognized as control of the product is transferred to the customer. Since each unit of product represents a separate performance obligation, future volumes are wholly unsatisfied, and disclosure of the transaction price allocated to remaining performance obligations is not required.

A wellhead imbalance liability equal to the Partnership’s share is recorded to the extent that the Partnership’s well operators have sold volumes in excess of its share of remaining reserves in an underlying

 

F-154


Table of Contents
Index to Financial Statements

property. However, in each of the years ended December 31, 2021 and 2020, the Partnership’s natural gas production was in balance, meaning its cumulative portion of natural gas production taken and sold from wells in which it has an interest equaled its entitled interest in natural gas production from those wells.

Non-operated crude oil and natural gas revenues—The Partnership’s proportionate share of production from non-operated properties is generally marketed at the discretion of the operators. For non-operated properties, the Partnership receives a net payment from the operator representing its proportionate share of sales proceeds which is net of transportation and production tax costs incurred by the operator, if any. Such non-operated revenues are recognized at the net amount of proceeds to be received by the Partnership during the month in which production occurs and it is probable the Partnership will collect the consideration it is entitled to receive. Proceeds are generally received by the Partnership within two to three months after the month in which production occurs. The Partnership’s disaggregated revenue has two revenue sources, which are oil sales, and natural gas and NGL sales. Oil sales for the years ended December 31, 2021 and 2020 were approximately $61,027,000 and $37,887,000, respectively. Natural gas and NGL sales for the years ended December 31, 2021 and 2020 were approximately $16,116,000 and $5,892,000, respectively.

Take-in kind oil and natural gas revenues—Under certain arrangements, the Partnership has the right to take a volume of processed residue gas and/or NGLs in-kind at the tailgate of the midstream customer’s processing plant in lieu of receiving a net payment from the operator representing its proportionate share of its’ natural gas production. The Partnership currently takes certain processed gas volumes in kind in lieu of monetary settlement but does not currently take NGL volumes. When the Partnership elects to take volumes in kind, it pays third parties to transport the processed products it took in-kind to downstream delivery points, where it then sells to customers at prices applicable to those downstream markets. In such situations, revenues are recognized during the month in which control transfers to the customer at the delivery point and it is probable the Partnership will collect the consideration it is entitled to receive. Sales proceeds are generally received by the Partnership within one month after the month in which a sale has occurred. For the years ended December 31, 2021 and 2020, the Partnership’s revenue from in-kind agreements were approximately $5,247,000 and $5,238,000, respectively. In these scenarios, the Partnership’s revenues include the pricing adjustments applied by the midstream processing entity according to the applicable contractual pricing formula but exclude the transportation expenses the Partnership incurs to transport the processed products to downstream customers. There was no impact to the financial statement presentation as a result of the adoption of ASC 606, as the natural gas and NGL transportation costs of approximately $926,000 and $1,608,000 remained classified as lease operating expenses for the year ended December 31, 2021 and 2020, respectively.

The Partnership’s disaggregated revenue has two primary sources: oil sales and natural gas sales. Substantially all of the Partnership’s oil and natural gas sales come from four geographic areas in the United States: the Eagle Ford Basin (Texas), the Permian Basin (Texas), the Haynesville Basin (Texas/Louisiana) and the Bakken Basin (Montana/North Dakota). The following tables present the disaggregation of the Partnership’s oil revenues and natural gas revenues by basin for the years ended December 31, 2021 and 2020.

 

     Year Ended December 31, 2021  
     Eagle Ford      Permian      Haynesville      Bakken  

Net Revenues

   $ 12,196,699      $ 10,751,034      $ 12,039,176      $ 47,404,010  

 

     Year Ended December 31, 2020  
     Eagle Ford      Permian      Haynesville      Bakken  

Net Revenues

   $ 7,012,502      $ 10,103,716      $ 9,109,651      $ 22,791,274  

Lease Operating Expenses

Lease operating expenses represent field employees’ salaries, salt water disposal, ad valorem taxes, repairs and maintenance, expensed work overs and other operating expenses. Lease operating expenses are expensed as incurred.

 

F-155


Table of Contents
Index to Financial Statements

Production Taxes

The partnership incurs severance tax on the sale of its production which is generated in Texas, Louisiana, and North Dakota. These taxes are reported on a gross basis within the accompanying combined statements of operations. Sales-based taxes for the years ended December 31, 2021 and December 31, 2020, were approximately $5,675,000 and $3,565,000, respectively, an increase of approximately $2,110,000.

Ad Valorem Taxes

The Partnership incurs ad valorem tax on the value of its properties in Texas and Louisiana. These taxes are included in lease operating expenses within the accompanying combined statements of operations. Ad valorem taxes for the years ended December 31, 2021 and 2020 were approximately $399,000 and $493,000, respectively, a decrease of approximately $94,000.

Income Taxes

Because the Partnership is a limited partnership interest, the income or loss of the Partnership for federal and state income tax purposes is generally allocated to the partners in accordance with the Partnership’s formation agreements, and it is the responsibility of the partners to report their share of taxable income or loss on their separate income tax returns. Accordingly, no recognition has been given to federal or state income taxes in the accompanying combined financial statements.

The Partnership is required to determine whether its tax positions are more likely than not to be sustained upon examination by the applicable taxing authority, including resolution of any related appeals or litigation processes, based on the technical merits of the position. The tax benefit recognized is measured as the largest amount of benefit that has a greater than fifty percent likelihood of being realized upon ultimate settlement with the relevant taxing authority. De-recognition of a tax benefit previously recognized results in the Partnership recording a tax liability that reduces ending partners’ capital. Based on its analysis, the Partnership has determined that it has not incurred any liability for unrecognized tax benefits as of December 31, 2021 and 2020. However, the Partnership’s conclusions may be subject to review and adjustment at a later date based on factors including, but not limited to, on-going analyses of and changes to tax laws, regulations and interpretations thereof.

The Partnership recognizes interest and penalties related to unrecognized tax benefits in interest expense and other expenses, respectively. No interest expense or penalties have been recognized for the years ended December 31, 2021 and 2020.

The Partnership files an income tax return in the U.S. federal jurisdiction, and may file income tax returns in various U.S. states and foreign jurisdictions. Generally, the Partnership is subject to income tax examinations by major taxing authorities during the period since 2017.

The Partnership may be subject to potential examination by U.S. federal, U.S. states or foreign jurisdiction authorities in the areas of income taxes. These potential examinations may include questioning the timing and amount of deductions, the nexus of income among various tax jurisdictions and compliance with U.S. federal, U.S. state and foreign tax laws. The Partnership’s management does not expect that the total amount of unrecognized tax benefits will materially change over the next twelve months.

Use of Estimates

The preparation of combined financial statements in conformity with GAAP requires management to make estimates and assumptions that affect the reported amounts of assets and liabilities at the date of the combined financial statements and the reported amounts of revenues and expenses during the reporting period. Actual results could differ from those estimates.

 

F-156


Table of Contents
Index to Financial Statements

The Partnership’s estimates of oil and natural gas reserves are, by necessity, projections based on geologic and engineering data, and there are uncertainties inherent in the interpretation of such data as well as the projection of future rates of production and the timing of development expenditures. Reserve engineering is a subjective process of estimating underground accumulations of oil and natural gas that are difficult to measure. The accuracy of any reserve estimate is a function of the quality of available data, engineering and geological interpretation and judgment.

Estimates of economically recoverable oil and natural gas reserves and future net cash flows necessarily depend upon a number of variable factors and assumptions, such as historical production from the area compared with production from other producing areas, the assumed effect of regulations by governmental agencies, and assumptions governing future oil and natural gas prices, future operating costs, severance taxes, development costs and work over costs, all of which may in fact vary considerably from actual results. The future drilling costs associated with reserves assigned to proved undeveloped locations may ultimately increase to the extent that these reserves are later determined to be uneconomic.

For these reasons, estimates of the economically recoverable quantities of expected oil and natural gas attributable to any particular group of properties, classifications of such reserves based on risk of recovery, and estimates of the future net cash flows may vary substantially. Any significant variance in the assumptions could materially affect the estimated quantity of the reserves, which could affect the carrying value of the Partnership’s oil and natural gas properties and/or the rate of depletion related to the oil and natural gas properties.

Recently Issued and Applicable Accounting Pronouncements

The FASB issued ASU No. 2016-02, Leases (Topic 842) which requires all leases greater than one year to be recognized as assets and liabilities. This ASU becomes effective for us beginning January 1, 2022 and we expect to adopt using a modified retrospective approach with certain available practical expedients. Oil and gas leases are excluded from the guidance. We do not expect this ASU to materially affect the combined financial statements and related note disclosures.

The FASB issued ASU No. 2016-13, “Financial Instruments—Credit Losses (Topic 326): Measurement of Credit Losses on Financial Instruments” which introduces guidance for estimating credit losses on certain types of financial instruments based on expected losses and the timing of the recognition of such losses. This guidance becomes effective beginning on January 1, 2023, however, the impact is not expected to be material.

 

3.

Derivative instruments

From time to time, the Partnership may utilize derivative contracts in connection with its oil and natural gas operations to provide an economic hedge of the Partnership’s exposure to commodity price risk associated with anticipated future oil and natural gas production. The Partnership does not hold or issue derivative financial instruments for trading purposes. These derivative contracts consist of collar options. The Partnership typically hedges approximately 50% to 75% of expected oil and natural gas production from the underlying entities for 12 to 24 months in the future. The Partnership’s derivative activities and exposure to derivative contracts are classified by the primary underlying risk of commodity prices. In addition to its primary underlying risk, the Partnership is also subject to additional counterparty risk due to the inability of its counterparties to meet the terms of their contracts.

Derivative Contracts

The Partnership has not designated its derivative instruments as hedges for accounting purposes. Cash and non-cash changes in fair value are included in gain/(loss) on derivative contracts in the combined statements of operations. Derivative liabilities are included within current and non-current liabilities in the combined balance sheets as of December 31, 2021. Derivative assets are included within current assets in the combined balance sheets as of December 31, 2020.

 

F-157


Table of Contents
Index to Financial Statements

Swap, Collar and Producer 3-way Option Contracts

Generally, a swap contract is an agreement that obligates two parties to exchange a series of cash flows at specified intervals based upon or calculated by reference to changes in specified prices or rates for a specified notional amount of the underlying assets. The payment flows are usually netted against each other, with the difference being paid by one party to the other.

A collar option is established with the sale of a call option and the purchase of a put option set to expire at a predetermined date in the future. The options give the owner the right but not the obligation to exercise the option at the expiration date.

A producer 3-way contract is established with the sale of a short call option and the purchase of a long put option set to expire at a predetermined date in the future. However, the producer 3-way contract also includes the sale of a short put option set to expire at a predetermined date in the future. The options give the owner the right but not the obligation to exercise the option at the expiration date.

The fair value of options reported in the combined balance sheets may differ from that which would be realized in the event the Partnership terminated its position in the contract. Risks may arise as a result of the failure of the counterparty to the option contract to comply with the terms of the swap or option contract. The loss incurred by the failure of counterparties is generally limited to the aggregate fair value of option contracts in an unrealized gain position as well as any collateral posted with the counterparty.

The Partnership considers the creditworthiness of each counterparty to an option contract in evaluating potential credit risk. Additionally, risks may arise from unanticipated movements in the fair value of the underlying investments.

The Partnership has master netting agreements on individual derivative instruments with certain counterparties and therefore certain amounts may be presented on a net basis in the combined balance sheets. There were no non-current assets or liabilities as of December 31, 2021 or 2020.

Volume of Derivative Activities

At December 31, 2021, the volume of the Partnership’s derivative activities based on their volume (crude oil is presented in Bbl and natural gas is presented in Mcf) and contract prices, categorized by primary underlying risk, are as follows:

 

          Contract Prices    Weighted
Average
 

Year

  

Type of Contract

   (Volume/Month)    Range

Jan 2022-Mar 2023

   Producer 3-way (crude oil)    36,873-3,405    $80.00 - $40.00    $ 56.42  

Feb 2022-Dec 2022

   Producer 3-way (natural gas)    13,5470-12,768    9.40 - 1.90      2.93  

Feb 2022-Dec 2022

   Collar (natural gas)    105,611-56,304    4.95 - 2.90      3.90  

At December 31, 2020, the volume of the Partnership’s derivative activities based on their volume (crude oil is presented in Bbl and natural gas is presented in Mcf) and contract prices, categorized by primary underlying risk, are as follows:

 

               Contract Prices  

Year

  

Type of Contract

   (Volume/Month)    Range    Weighted
Average
 

Jan 2021-Dec 2021

   Producer 3-way (crude oil)    21,997-11,245    $58.25 - $38.41    $ 47.57  

Jan 2021-Dec 2021

   Collar (crude oil)    26,828-13,852    46.00 - 32.50      39.25  

Feb 2021-Apr 2021

   Producer 3-way (natural gas)    186,000-119,524    3.63 - 2.00      2.71  

Feb 2021-Jun 2021

   Collar (natural gas)    176,337-132,245    3.30 - 2.15      2.55  

Jul 2021-Dec 2021

   Short swaps (natural gas)    177,244-133,798    2.81      2.81  

 

F-158


Table of Contents
Index to Financial Statements

Impact of Derivatives on the Combined Balance Sheets and Combined Statements of Operations

The following table identifies the fair value amounts of derivative instruments included in the accompanying combined balance sheets as derivative liabilities categorized by primary underlying risk, at December 31, 2021. The following table also identifies the net loss amounts included in the accompanying combined statements of operations as gain/(loss) on derivative contracts for the year ended December 31, 2021.

 

     Derivative
Assets
    Derivative
liabilities
    Total loss from
derivative

instruments
 

Primary underlying risk Commodity price

      

Crude oil

   $ —     $ (2,359,833   $ (9,579,070

Natural gas

     —         (712,832     (3,652,813
  

 

 

   

 

 

   

 

 

 

Total

   $ —     $ (3,072,665   $ (13,231,883
  

 

 

   

 

 

   

 

 

 
     Realized loss     Unrealized loss     Total  

Primary underlying risk Commodity price

      

Crude oil

   $ (7,314,940   $ (2,264,130   $ (9,579,070

Natural gas

     (2,823,460     (829,353     (3,652,813
  

 

 

   

 

 

   

 

 

 

Total

   $ (10,138,400   $ (3,093,483   $ (13,231,883

The following table identifies the fair value amounts of derivative instruments included in the accompanying combined balance sheets as derivative assets categorized by primary underlying risk, at December 31, 2020. The following table also identifies the net gain amounts included in the accompanying combined statements of operations as gain/(loss) on derivative contracts for the year ended December 31, 2020.

 

     Derivative
Assets
     Derivative
liabilities
    Total gain from
derivative

instruments
 

Primary underlying risk Commodity price

       

Crude oil

   $ —      $ (95,703   $ 7,247,779  

Natural gas

     116,521        —         1,115,672  
  

 

 

    

 

 

   

 

 

 

Total

   $ 116,521      $ (95,703   $ 8,363,451  
  

 

 

    

 

 

   

 

 

 
     Realized gain      Unrealized gain     Total  

Primary underlying risk Commodity price

       

Crude oil

   $ 6,196,918      $ 1,050,861     $ 7,247,779  

Natural gas

     1,444,008        (328,336     1,115,672  
  

 

 

    

 

 

   

 

 

 

Total

   $ 7,640,926      $ 722,525     $ 8,363,451  

 

4.

Fair value measurements

Fair values—Recurring

As required, financial assets and liabilities are classified in their entirety based on the lowest level of input that is significant to the fair value measurement. The Partnership’s assessment of the significance of a particular input requires judgment and may affect the valuation of fair value assets and liabilities and their placement within the fair value hierarchy levels.

 

F-159


Table of Contents
Index to Financial Statements

The following table presents information about the Partnership’s recurring liabilities measured at fair value as of December 31, 2021:

 

     Level 1      Level 2      Level 3      December 31,
2021
 

Liabilities (at fair value):

           

Derivative

   $ —      $ (3,072,665    $ —      $ (3,072,665

The following table presents information about the Partnership’s recurring assets measured at fair value as of December 31, 2020:

 

     Level 1      Level 2      Level 3      December 31,
2021
 

Assets (at fair value):

           

Derivative

   $ —      $ 20,818      $ —      $ 20,818  
  

 

 

    

 

 

    

 

 

    

 

 

 

The following table provides the fair value of financial instruments that are not recorded at fair value in the combined balance sheets:

 

     December 31, 2021      December 31, 2020  
     Carrying Value      Fair Value      Carrying Value      Fair Value  

Liabilities (not at fair value):

           

Revolving credit facility

   $ 20,000,000      $ 20,000,000      $ 22,093,476      $ 22,093,476  
  

 

 

    

 

 

    

 

 

    

 

 

 

The recorded value of the revolving credit facility approximates its fair value because of its floating rate structure based on the LIBOR spread. The fair value measurement for the revolving credit facility represents Level 2 inputs.

Fair Values—Non Recurring

The fair value measurements of asset retirement obligations are measured on a nonrecurring basis when a well is drilled or acquired or when production equipment and facilities are installed or acquired using a discounted cash flow model based on inputs that are not observable in the market and therefore represent Level 3 inputs. Significant inputs to the fair value measurement of asset retirement obligations include estimates of the costs of plugging and abandoning oil and natural gas wells, removing production equipment and facilities and restoring the surface of the land as well as estimates of the economic lives of the oil and natural gas wells and future inflation rates.

 

5.

Oil and natural gas properties

Oil and natural gas properties consisted of only proved properties as of December 31, 2021 and 2020. The book value of the Partnership’s oil and natural gas properties consists of all acquisition costs, drilling costs and other associated capitalized costs.

2021 Acquisitions

Permian Basin—The Partnership paid lease extension fees of approximately $28,000 in November 2021 to hold previously acquired properties.

2021 Divestitures

Bakken Basin—For the year ended December 31, 2021, Customary post-closing adjustments in June and December of 2021 resulted in a decrease to the property accounts of approximately $7,000. In March 2021, the

 

F-160


Table of Contents
Index to Financial Statements

Partnership sold a partial unit of oil and natural gas properties in the Bakken Basin for approximately $933,000, recognizing the full amount as a gain. In December 2021, the Partnership sold a partial unit of oil and natural gas properties in the Bakken Basin for approximately $12,000, eliminating equivalent amounts from the property accounts.

Permian Basin—For the year ended December 31, 2021, the Partnership sold a partial unit of oil and natural gas properties in the Permian Basin for approximately $1,004,000, eliminating equivalent amounts from the property accounts.

2020 Acquisitions

Acquisitions are accounted for as purchases and, accordingly, the results of operations are included in the accompanying statements of operations from the closing date of the acquisition. For the year ended December 31, 2020, the Partnership acquired various producing oil and natural gas properties and proved oil and natural gas properties, which included working interests ranging from 3.00%-22.58% and net revenue interests ranging from 2.22%-20.14%, in Texas and North Dakota. In certain acquisitions, the oil and natural gas properties have ongoing development, and as the nonoperator, the Partnership is committed to fund future costs associated with the assumed authorization for expenditures (AFE). The consideration exchanged for the assets acquired and liabilities assumed was derived using ASU 2017-1 to calculate the fair-value shortly before the acquisition dates and was completed to provide a return to the investors of the Partnership. Certain acquisitions of these oil and natural gas properties meet the definition of a business combination under the ASC 805, Business Combinations.

Bakken Basin—The Partnership acquired proved developed nonproducing oil and natural gas properties in the Bakken Basin of approximately $264,000 in February 2020. The Partnership acquired proved undeveloped properties of approximately $200,000 in March and $95,000 in April of 2020.

Eagle Ford Basin—The Partnership paid lease extension fees of approximately $37,000 in March 2020 to hold previously acquired properties. The Partnership acquired proved oil and natural gas properties in the Eagle Ford Basin of approximately $3,049,000 in April 2020 that included proved developed producing properties. This acquisition met the definition of a business combination. The fair value of assets acquired and liabilities assumed is outlined in the table below.

Permian Basin—Customary post close adjustments related to prior period acquisitions were made during the year end December 31, 2020 which resulted in cash outflows of approximately $994,000.

The following table presents a summary of the fair value of the assets acquired and the liabilities assumed in acquisitions that met the definition of a business combination:

 

     December 31,
2020
 

Fair value of proved assets acquired and liabilities assumed

  

Proved oil and gas properties (1)

   $ 3,176,122  

Less: Asset retirement obligations

     (126,691

Net assets acquired

     3,049,431  
  

 

 

 

Consideration transferred (including liabilities assumed)

   $ 3,049,431  

 

(1)

Amount includes asset retirement costs of $126,691 for 2020

2020 Divestitures

Bakken Basin—For the year ended December 31, 2020, customary post-closing adjustments related to prior period divestitures resulted in the recognition of a gain of approximately $51,000.

 

F-161


Table of Contents
Index to Financial Statements
6.

Asset retirement obligations

The Partnership has recognized the fair value of its asset retirement obligations related to the future costs of plugging, abandonment, and remediation of oil and natural gas producing properties. The present value of the estimated asset retirement obligations have been capitalized as part of the carrying amount of the related oil and natural gas properties. The liability has been accreted to its present value as of December 31, 2021 and 2020. In 2021 the estimated liability was revised downward due to price increases which extended the useful life of the assets. In 2020, declining prices lead to a decrease in the useful life of the assets resulting in an increase to the estimate. The Partnership evaluated 1,107 and 1,036 wells, respectively, and has estimated a range of abandonment dates between the years 2023 and 2066.

The following table presents the changes in the asset retirement obligations for the years ended December 31, 2021 and 2020:

 

     2021      2020  

Asset retirement obligations, beginning of year

   $ 2,123,417      $ 1,024,948  

Additions to capitalized asset retirement obligations

     24,949        175,449  

Revisions to asset retirement costs

     (768,348      632,209  

Accretion of discount

     402,050        290,811  

Disposals and settlements

     (31,694      —    
  

 

 

    

 

 

 

Asset retirement obligations, end of year

   $ 1,750,374      $ 2,123,417  

 

7.

Partners’ capital

Commitments and contributions

Funded and unfunded capital commitments as of December 31, 2021 are as follows:

 

     General
Partner
     Limited
Partner
     Total  

Committed capital

   $ 750,000      $ 144,500,000      $ 145,250,000  

Less: Unfunded committed capital

     64,802        6,685,238        6,750,040  
  

 

 

    

 

 

    

 

 

 

Funded Capital Contributions

   $ 685,198      $ 137,814,762      $ 138,499,960  

The balance of the Partnership’s unfunded commitments is due upon one or more capital calls by the General Partner, as needed by the Partnership for property acquisitions or operation by the Partnership.

All limited partners of Grey Rock II-B Holdings are considered affiliates of the General Partner.

Allocation of Net Profits and Losses

The Partnership’s net profits or losses for any fiscal period shall be allocated among the partners in such manner that, as of the end of such fiscal period and to the greatest extent possible, the capital account of each partner shall be equal to the respective net amount, positive or negative, that would be distributed to such partner from the Partnership or for which such partner would be liable to the Partnership, determined as if, on the last day of such fiscal period, the Partnership were to (a) liquidate the assets of the Partnership for an amount equal to their book value and (b) distribute the proceeds in liquidation.

 

  (a)

First, 100% to such partner until such partner has received cumulative distributions equal to such partner’s aggregate capital contributions to the Partnership for any purpose;

 

  (b)

Second, 100% to such partner until the aggregate distributions to such partner equal the preferred return amount of 8% per annum on the partner’s capital contributions;

 

F-162


Table of Contents
Index to Financial Statements
  (c)

Third, 80% to the General Partner and 20% to such partner until the General Partner has received cumulative distributions equal to 20% of the cumulative amount of distributions made pursuant to (c) and previously made pursuant to (b); and

 

  (d)

Thereafter, 20% to the General Partner, and 80% to such partner.

In accordance with the Limited Partnership Agreement, there was no reallocation from the general partner to the limited partners for the year ended December 31, 2021. The reallocation from the general partner to the limited partners was approximately $3,829,000, for the year ended December 31, 2020. The allocation of carried interest will remain provisional until the final liquidation of the Partnership.

Distributions

In accordance with the LPA, all distributions shall be made, at such times and in such amounts as determined in the sole discretion of the General Partner, to the partners in proportion to their Partnership percentage interests. For the year ended December 31, 2021, the Partnership made distributions of Investment Proceeds of approximately $28,935,000 to the Limited Partners and approximately $150,000 in distributions to the General Partner. For the year ended December 31, 2020, the Partnership made distributions of Investment Proceeds of approximately $12,820,000 to the Limited Partners and approximately $62,000 in distributions to the General Partner. As of December 31, 2021 and 2020, the Partnership had distributions payable to the Limited Partners of approximately $0 and $6,000, respectively.

 

8.

Related party transactions

The Partnership pays an annual management fee to the Management Company, an entity under common control, as compensation for providing managerial services to the Partnership. The management fee will accrue beginning on the initial closing date and will be payable to the Management Company quarterly, in advance, calculated as of the first day of each fiscal quarter and prorated appropriately for partial quarters. Limited partners admitted to the Partnership on or before the initial closing date will be assessed one and one-half (1.5%) per annum of such limited partner’s aggregate capital commitment. Limited partners admitted to the Partnership after the initial closing date will be assessed two percent (2%) per annum of such limited partner’s aggregate capital commitment. For the years ended December 31, 2021 and 2020, the Partnership paid approximately $2,315,000 and $2,185,000 in management fees, respectively.

As of December 31, 2021 and 2020, the Partnership had related party payables with the Management Company for reimbursable expenses incurred on behalf of the Partnership of approximately $2,000 and $4,000, respectively.

 

9.

Commitments and contingencies

The Partnership is subject to various possible contingencies that arise primarily from interpretation of federal and state laws and regulations affecting the oil and natural gas industry. Such contingencies include differing interpretations as to the prices at which oil and natural gas sales may be made, the prices at which royalty owners may be paid for production from their leases, environmental issues and other matters. Although management believes that it has complied with the various laws and regulations, administrative rulings and interpretations thereof, adjustments could be required as new interpretations and regulations are issued. In addition, environmental matters are subject to regulation by various federal and state agencies. As of December 31, 2021 there were no significant outstanding commitments.

 

10.

Credit facility

Since November 17, 2016, the Partnership has maintained a revolving credit facility (the “Facility”). Following a series amendments to the Facility, the borrowing capacity was amended to $40,000,000 and

 

F-163


Table of Contents
Index to Financial Statements

$35,000,000, of which $20,000,000 and $22,100,000 was outstanding at December 31, 2021 and 2020, respectively. The Tenth and most recent amendment to Credit Agreement affirmed the maturity date of November 17, 2022.

The Facility is collateralized by all of the oil and natural gas properties of the Partnership and requires compliance with certain financial covenants. As of December 31, 2021 and 2020, the Partnership, was in compliance with all covenants required by the Facility.

As of December 31, 2021, the revolving credit facility bears interest at an annual base rate equal to the Prime Rate plus the applicable margin of 0.25%. As of December 31, 2020 the facility bore interest at an annual base rate ranging from 0.00% to 0.75% plus an applicable margin ranging from 2.00% to 3.00% plus LIBOR as determined by the London interbank on the interest determination date. As of December 31, 2021 and 2020, the weighted average interest rate on borrowed amounts was approximately 3.34% and 3.87%, respectively. For the years ended December 31, 2021 and 2020, the Partnership incurred approximately $849,000, and $1,168,000, respectively, in interest expense on related borrowings. The amount of debt issuance cost incurred related to the note totaled approximately $277,000. There was approximately $7,000 and $66,000 of amortization expense included in interest expense during the years ended December 31, 2021 and 2020, respectively, leaving approximately $7,000, of unamortized debt issuance cost as of December 31, 2020, respectively. There were no unamortized debt issuance costs as of December 31, 2021.

While the Facility has a due date within one year of the issuance of these combined financial statements, the Partnership utilizes the financing for long-term operating purposes and does not have liquid funds available to repay the balance as of December 31, 2021. Management intends to renew the Facility on comparable terms at or near the maturity date and believes it is probable such renewal will be successful.

 

11.

Risk concentrations

As a non-operator, 100% of the Partnership’s wells are operated by third-party operating partners. As a result, the Partnership is highly dependent on the success of these third-party operators. If they are not successful in the development, exploitation, production and exploration activities relating to the Partnership’s leasehold interests, or are unable or unwilling to perform, the Partnership’s financial condition and results of operation could be adversely affected. These risks are heightened in a low commodity price environment, which may present significant challenges to these third-party operators. The Partnership’s third-party operators will make decisions in connection with their operations that may not be in the Partnership’s best interests, and the Partnership may have little or no ability to exercise influence over the operational decisions of its third-party operators. For the years ended December 31, 2021 and 2020, the Partnership’s top 4 operators accounted for 50% and 55%, respectively, of gross oil and natural gas sales.

In the normal course of business, the Partnership maintains its cash balances in financial institutions, which at times may exceed federally insured limits. The Partnership is subject to credit risk to the extent any financial institution with which it conducts business is unable to fulfill contractual obligations on its behalf. Management monitors the financial condition of such financial institutions and does not anticipate any losses from these counterparties. The outbreak of the novel coronavirus continues to significantly impact the worldwide economy and specific economic sectors. As a result, commodity prices declined precipitously, which may impact the Partnership’s performance and may lead to future losses.

 

12.

Subsequent events

In connection with preparing the combined financial statements for the year ended December 31, 2021, management has evaluated subsequent events for potential recognition and disclosure through the date April 29, 2022, which is the date the combined financial statements were available to be issued.

The Partnership paid down the revolving credit facility by approximately $3,000,000 on February 3, 2022.

 

F-164


Table of Contents
Index to Financial Statements
13.

Supplemental Oil and Gas Information (unaudited)

Oil and Natural Gas Exploration and Production Activities

Oil and natural gas sales reflect the market prices of net production sold or transferred with appropriate adjustments for royalties, net profit interests and other contractual provisions. Production expenses include lifting costs incurred to operate and maintain productive wells and related equipment including such costs as operating labor, repairs and maintenance, material, supplies, and fuel consumed. Production taxes include production and severance taxes. Depletion of crude oil and natural gas properties relates to capitalized costs incurred in acquisition, exploration, and development activities. Results of operations do not include interest expense and general corporate amounts.

Oil and Natural Gas Reserves and Related Financial Data

Information with respect to the Partnership’s crude oil and natural gas producing activities is presented in the following tables. Reserve quantities, as well as certain information regarding future production and discounted cash flows, were determined by independent third-party reserve engineers, based on information provided by the Partnership.

Oil and Natural Gas Reserve Data

The following tables present the Partnership’s third-party independent reserve engineers estimates of its proved crude oil and natural gas reserves. The Partnership emphasized that reserves are approximations and are expected to change as additional information becomes available. Reservoir engineering is a subjective process of estimating underground accumulations of crude oil and natural gas that cannot be measured in an exact way, and the accuracy of any reserve estimate is a function of the quality of the available data and of engineering and geological interpretation and judgment.

 

     Natural Gas
(MMcf)
     Oil
(MBbl)
     MBoe  

Proved Developed and Undeveloped Reserves at December 31, 2019

     86,158        8,733        23,093  
  

 

 

    

 

 

    

 

 

 

Revisions of Previous Estimates

     (31,805      (2,742      (8,043

Extensions, Discoveries and Other Additions

     1,379        365        595  

Divestiture of Reserves

     (95      (65      (81

Acquisition of Reserves

     62        135        145  

Production

     (7,142      (1,021      (2,211
  

 

 

    

 

 

    

 

 

 

Proved Developed and Undeveloped Reserves at December 31, 2020

     48,557        5,405        13,498  
  

 

 

    

 

 

    

 

 

 

Revisions of Previous Estimates

     16,489        292        3,041  

Extensions, Discoveries and Other Additions

     888        589        737  

Divestiture of Reserves

     (51      (30      (39

Production

     (5,595      (956      (1,889
  

 

 

    

 

 

    

 

 

 

Proved Developed and Undeveloped Reserves at December 31, 2021

     60,288        5,300        15,348  
  

 

 

    

 

 

    

 

 

 

 

   

Notable changes in proved reserves for the year ended December 31, 2021 included the following:

 

   

Extensions and discoveries. In 2021, total extensions and discoveries of 737 MBoe were primarily attributable to successful drilling in the Bakken and Eagle Ford Basins as well as the addition of proved undeveloped locations. Included in these extensions and discoveries were 98 MBoe as a result of successful drilling in the Bakken and Eagle Ford Basins and 631 MBoe as a result of additional proved undeveloped locations. Extensions from current production were 8 MBoe from the Eagle Ford, Haynesville and Permian Basins.

 

F-165


Table of Contents
Index to Financial Statements
   

Revisions to previous estimates. In 2021, revisions to previous estimates increased proved developed and undeveloped reserves by a net amount of 3,041 MBoe. The upward revision in reserves was due to a combination of favorable adjustments attributable to well performance and higher crude oil prices, increasing reserves by 2,282 MBoe and 759 MBoe, respectively.

 

   

Divestiture of reserves. In 2021, total divestiture of reserves of 39 MBoe were primarily attributable to the divestiture of oil and natural gas properties in the Permian Basin (see Note 5).

 

   

Notable changes in proved reserves for the year ended December 31, 2020 included the following:

 

   

Extensions and discoveries. In 2020, total extensions and discoveries of 595 MBoe were primarily attributable to successful drilling in the Permian Basin as well as the addition of proved undeveloped locations. Included in these extensions and discoveries were 11 MBoe as a result of successful drilling in the Permian Basin and 555 MBoe as a result of additional proved undeveloped locations. Extensions from current production were 29 MBoe from the Permian Basin.

 

   

Revisions to previous estimates. In 2020, revisions to previous estimates decreased proved developed and undeveloped reserves by a net amount of 8,043 MBoe. The downward revision in reserves was due to a combination of unfavorable adjustments attributable to well performance and lower crude oil prices, reducing reserves by 5,037 MBoe and 3,006 MBoe, respectively.

 

   

Divestiture of reserves. In 2020, divestiture of reserves of 81 MBoe were primarily attributable to the divestiture of oil and natural gas properties in the Bakken Basin (see Note 5).

 

   

Acquisition of reserves. In 2020, acquisition of reserves of 145 MBoe were primarily attributable to acquisitions of oil and natural gas properties in the Eagle Ford Basin (see Note 5).

 

     Natural Gas
(MMcf)
     Oil
(MBbl)
     MBoe  

Proved Developed Reserves:

        

December 31, 2019

     29,636        5,947        10,886  
  

 

 

    

 

 

    

 

 

 

December 31, 2020

     18,979        3,745        6,908  
  

 

 

    

 

 

    

 

 

 

December 31, 2021

     22,110        4,213        7,898  
  

 

 

    

 

 

    

 

 

 

Proved Undeveloped Reserves:

        

December 31, 2019

     56,522        2,786        12,207  
  

 

 

    

 

 

    

 

 

 

December 31, 2020

     29,578        1,660        6,590  
  

 

 

    

 

 

    

 

 

 

December 31, 2021

     38,178        1,087        7,450  
  

 

 

    

 

 

    

 

 

 

Proved reserves are estimated quantities of crude oil and natural gas, which geological and engineering data indicates with reasonable certainty to be recoverable in future years from known reservoirs under existing economic and operating conditions. Proved developed reserves are proved reserved that can be expected to be recovered through existing wells with existing equipment and operating methods. Proved undeveloped reserves are included for reserves for which there is a high degree of confidence in their recoverability and they are scheduled to be drilled within the next five years.

Standardized Measure of Discounted Future Net Cash Inflows and Changes Therein

Future oil and natural gas sales, production and development costs have been estimated using prices and costs in effect at the end of the years included, as required by ASC 932, Extractive Activities—Oil and Gas (“ASC 932”). ASC 932 requires that net cash flow amounts be discounted at 10%. Future production and development costs are computed by estimating the expenditures to be incurred in developing and producing our oil and natural gas reserves and for asset retirement obligations, assuming continuation of existing economic

 

F-166


Table of Contents
Index to Financial Statements

conditions. Future income tax expenses are computed by applying the appropriate period-end statutory tax rates to the future pretax net cash flow relating to our proved oil and natural gas reserves, less the tax basis of the related properties. The future income tax expenses do not give effect to tax credits, allowances, or the impact of general and administrative costs of ongoing operations relating to the Partnership’s proved oil and natural gas reserves. The projections should not be viewed as realistic estimates of future cash flows, nor should the “standardized measure” be interpreted as representing current value to the Partnership. Material revisions to estimates of proved reserves may occur in the future; development and production of reserves may not occur in the period assumed; actual prices realized are expected to vary significantly from those used and actual costs may vary.

The following table sets forth the standardized measure of discounted future net cash flows attributable to the Partnership’s proved oil and natural gas reserves as of December 31, 2021 and 2020:

 

     December 31,  
     2021      2020  
     (In thousands)  

Future cash inflows

   $ 530,180      $ 251,346  

Future production costs

     (164,426      (98,309

Future development costs

     (45,962      (39,413

Future income tax expense

     (801      (420
  

 

 

    

 

 

 

Future net cash flows

     318,991        113,204  

10% discount for estimated timing of cash flows

     (113,779      (43,514
  

 

 

    

 

 

 

Standardized measure of discounted future net cash flows

   $ 205,212      $ 69,690  
  

 

 

    

 

 

 

A summary of the changes in the standardized measure of discounted future net cash flows attributable to the Partnership’s proved reserves are as follow:

 

     December 31,  
     2021      2020  
     (In thousands)  

Balance, beginning of period

   $ 69,690      $ 189,835  

Sales of oil and natural gas produced, net of production costs

     (63,588      (31,692

Extensions and discoveries

     14,236        3,010  

Previously estimated development cost incurred during the period

     9,483        5,981  

Net change of prices and production costs

     136,694        (68,907

Change in future development costs

     (667      6,028  

Revisions of quantity and timing estimates

     28,644        (48,496

Accretion of discount

     6,994        19,037  

Change in income taxes

     (220      279  

Acquisition of Reserves

     —          2,272  

Divestiture of Reserves

     (482      (1,094

Other

     4,428        (5,663
  

 

 

    

 

 

 

Balance, end of period

   $ 205,212      $ 69,690  

 

F-167


Table of Contents
Index to Financial Statements

Annex A

BUSINESS COMBINATION AGREEMENT

by and among

EXECUTIVE NETWORK PARTNERING CORPORATION

Granite Ridge Resources, Inc.,

ENPC Merger Sub, Inc.,

GREP Merger Sub, LLC,

and

GREP Holdings, LLC

Dated as of May 16, 2022


Table of Contents
Index to Financial Statements

TABLE OF CONTENTS

 

         Page  
ARTICLE I CERTAIN DEFINITIONS      A-2  

1.1

 

Certain Definitions

     A-2  
ARTICLE II MERGERS      A-15  

2.1

 

Company Pre-Closing Transactions; The Mergers

     A-15  

2.2

 

Closing

     A-16  

2.3

 

Deliveries and Actions at Closing

     A-16  

2.4

 

Merger Effective Times

     A-17  

2.5

 

Effect of the Mergers

     A-17  

2.6

 

Organizational Documents

     A-18  

2.7

 

Directors, Managers and Officers

     A-18  

2.8

 

Effect of First Merger on ENPC Common Stock and ENPC Warrants

     A-19  

2.9

 

Company Allocation

     A-20  

2.10

 

Effect of Second Merger on Company Interests

     A-20  

2.11

 

Effect of Mergers on Issued and Outstanding Securities of Parentco

     A-20  

2.12

 

Exchange of Securities

     A-21  

2.13

 

Payment of Expenses

     A-23  

2.14

 

Taking of Necessary Action; Further Action

     A-24  

2.15

 

Tax Consequences

     A-24  

2.16

 

Withholding of Tax

     A-24  
ARTICLE III REPRESENTATIONS AND WARRANTIES OF THE COMPANY      A-24  

3.1

 

Organization and Qualification; Subsidiaries

     A-25  

3.2

 

Capital Structure

     A-25  

3.3

 

Authorization; Binding Agreement

     A-26  

3.4

 

No Violations; Consents and Approvals

     A-26  

3.5

 

Governmental Consents

     A-27  

3.6

 

Grey Rock Funds Financial Statements

     A-27  

3.7

 

Absence of Certain Changes or Events

     A-28  

3.8

 

No Undisclosed Material Liabilities

     A-28  

3.9

 

Permits; Compliance with Applicable Law

     A-28  

3.10

 

Absence of Litigation

     A-29  

3.11

 

Employees; Benefits

     A-29  

3.12

 

Taxes

     A-30  

3.13

 

Oil and Gas Matters

     A-31  

3.14

 

Environmental Matters

     A-34  

3.15

 

Material Contracts

     A-34  

3.16

 

Insurance

     A-36  

3.17

 

Brokers

     A-36  

3.18

 

Information Supplied

     A-36  

3.19

 

No Other Representations and Warranties

     A-36  
ARTICLE IV REPRESENTATIONS AND WARRANTIES OF ENPC      A-37  

4.1

 

Organization and Qualification

     A-37  

4.2

 

Capital Structure

     A-37  

4.3

 

Authorization; Binding Agreement

     A-38  

4.4

 

No Violations; Consents and Approvals

     A-38  

4.5

 

SEC Filings; Financial Statements

     A-39  

4.6

 

No Indebtedness

     A-40  

4.7

 

Compliance with Laws

     A-40  

4.8

 

Litigation

     A-40  

 

A-i


Table of Contents
Index to Financial Statements

4.9

 

Certain Contracts and Arrangements

     A-40  

4.10

 

Solvency

     A-41  

4.11

 

Board Approval; Vote Required

     A-41  

4.12

 

Listing

     A-41  

4.13

 

Brokers

     A-41  

4.14

 

Trust Account

     A-41  

4.15

 

Information Supplied

     A-42  

4.16

 

Absence of Certain Changes or Events

     A-42  

4.17

 

Taxes

     A-42  

4.18

 

Investment Company Act

     A-43  

4.19

 

No Additional Representations

     A-43  
ARTICLE V REPRESENTATIONS AND WARRANTIES OF PARENTCO AND THE MERGER SUBS      A-44  

5.1

 

Organization, Standing and Power

     A-44  

5.2

 

Capital Structure

     A-44  

5.3

 

Authorization; Binding Agreement

     A-45  

5.4

 

No Violations; Consents and Approvals

     A-45  

5.5

 

Board Approval; Vote Required

     A-46  

5.6

 

Governmental Consents

     A-46  

5.7

 

Compliance with Laws

     A-46  

5.8

 

No Prior Operations; Post-Closing Operations

     A-46  

5.9

 

Brokers

     A-47  

5.10

 

Information Supplied

     A-47  

5.11

 

No Additional Representations

     A-47  
ARTICLE VI COVENANTS AND AGREEMENTS      A-48  

6.1

 

Conduct of Company Business Pending the Closing

     A-48  

6.2

 

Conduct of the Parent Parties’ Businesses Pending the Closing

     A-50  

6.3

 

No Hindrance

     A-51  

6.4

 

Access to Information

     A-51  

6.5

 

HSR and Other Approvals

     A-52  

6.6

 

Indemnification of Directors and Officers

     A-52  

6.7

 

Agreement to Defend

     A-53  

6.8

 

Confidentiality; Public Announcements

     A-54  

6.9

 

Advice of Certain Matters; Control of Business

     A-54  

6.10

 

Tax Matters

     A-54  

6.11

 

Transfer Taxes

     A-55  

6.12

 

Tax Reporting

     A-55  

6.13

 

The Proxy Statement/Prospectus and the Special Meeting

     A-55  

6.14

 

Cooperation on Proxy Statement/Prospectus and Financing Matters

     A-57  

6.15

 

Reasonable Best Efforts; Notification

     A-58  

6.16

 

Trust Account

     A-58  

6.17

 

First Amended Charter and First Amended Bylaws; Requisite Approvals

     A-59  

6.18

 

Directors and Officers of Parentco

     A-59  

6.19

 

Listing

     A-59  

6.20

 

Post-Closing Revenues and Expenses

     A-59  

6.21

 

Exclusivity

     A-59  
ARTICLE VII CONDITIONS PRECEDENT      A-60  

7.1

 

Conditions to Each Party’s Obligation to Consummate the Transactions

     A-60  

7.2

 

Additional Conditions to Obligations of the Company

     A-60  

7.3

 

Additional Conditions to Obligations of the Parent Parties

     A-61  

 

A-ii


Table of Contents
Index to Financial Statements
ARTICLE VIII TERMINATION      A-62  

8.1

 

Termination

     A-62  

8.2

 

Notice of Termination; Effect of Termination

     A-63  

8.3

 

Expenses and Other Payments

     A-63  
ARTICLE IX GENERAL PROVISIONS      A-63  

9.1

 

Schedule Definitions

     A-63  

9.2

 

Survival

     A-63  

9.3

 

Notices

     A-63  

9.4

 

Rules of Construction

     A-64  

9.5

 

Counterparts

     A-65  

9.6

 

Entire Agreement; Third Party Beneficiaries

     A-66  

9.7

 

Governing Law; Venue; Waiver of Jury Trial

     A-66  

9.8

 

Severability

     A-67  

9.9

 

Assignment

     A-67  

9.10

 

Affiliate Liability

     A-67  

9.11

 

Specific Performance

     A-67  

9.12

 

Amendment

     A-67  

9.13

 

Extension; Waiver

     A-68  

9.14

 

Trust Account Waiver

     A-68  

9.15

 

Releases

     A-68  

 

A-iii


Table of Contents
Index to Financial Statements

LIST OF EXHIBITS AND SCHEDULES

 

Exhibit A    Form of Registration Rights and Lock-Up Agreement
Exhibit B    Form of LTIP
Exhibit C    Officers and Directors
Exhibit D    Form of First Amended Charter
Exhibit E    Form of Amended and Restated Bylaws of Parentco
Exhibit F    Form of Management Services Agreement
Schedule A    Company Allocation Matters
Schedule B    Property Entities
Schedule C    Company Pre-Closing Transactions

 

A-iv


Table of Contents
Index to Financial Statements

BUSINESS COMBINATION AGREEMENT

THIS BUSINESS COMBINATION AGREEMENT (this “Agreement”), dated as of May 16, 2022 (the “Execution Date”), is made by and among Executive Network Partnering Corporation, a Delaware corporation (“ENPC”), Granite Ridge Resources, Inc., a Delaware corporation (“Parentco”), ENPC Merger Sub, Inc., a Delaware corporation (“ENPC Merger Sub”), GREP Merger Sub, LLC, a Delaware limited liability company (“Company Merger Sub” and, together with ENPC Merger Sub, the “Merger Subs”), and GREP Holdings, LLC, a Delaware limited liability company (the “Company”). Each of ENPC, the Company, Parentco and the Merger Subs shall individually be referred to in this Agreement as a “Party” and, collectively, the “Parties”.

RECITALS

WHEREAS, each of Parentco, ENPC Merger Sub and Company Merger Sub is an entity newly formed for the purposes of the Transactions;

WHEREAS, Parentco is a wholly-owned direct Subsidiary of ENPC, and each of ENPC Merger Sub and Company Merger Sub is a wholly-owned direct Subsidiary of Parentco;

WHEREAS, GREP Holdco I LLC, a Delaware limited liability company, GREP Holdco II LLC, a Delaware limited liability company, GREP Holdco II-B Holdings, LLC, a Delaware limited liability company, GREP Holdco III-A, LLC, a Delaware limited liability, and GREP Holdco III-B Holdings, LLC, a Delaware limited liability company (collectively, the “GREP Holdco Entities” and individually, a “GREP Holdco Entity”), collectively own 100% of the Interests in the Company, with each GREP Holdco Entity owning the percentage of Interests in the Company set forth on Schedule A attached to this Agreement;

WHEREAS, each GREP Holdco Entity currently owns 100% of the Interests in each of the entities set forth opposite its name on Schedule B attached to this Agreement (collectively, the “Property Entities” and individually, a “Property Entity”);

WHEREAS, the Company was formed solely for the purpose of undertaking the Transactions applicable to the Company, including, prior to the Closing pursuant to the Company Pre-Closing Transactions, acquiring all of the Interests in the Property Entities from the GREP Holdco Entities;

WHEREAS, on the Closing Date, upon the terms and subject to the conditions of this Agreement and in accordance with Section 251 of the Delaware General Corporation Law (“DGCL”), ENPC Merger Sub will merge with and into ENPC (the “First Merger”), with ENPC surviving the First Merger as a wholly-owned Subsidiary of Parentco;

WHEREAS, on the Closing Date and after the consummation of the Company Pre-Closing Transactions, immediately following the First Merger, upon the terms and subject to the conditions of this Agreement and in accordance with Section 18-209 of the Delaware Limited Liability Company Act (“DLLCA”), Company Merger Sub will merge with and into the Company (the “Second Merger” and, together with the First Merger, the “Mergers”), with the Company surviving the Second Merger as a wholly-owned Subsidiary of Parentco;

WHEREAS, the board of directors of ENPC (the “ENPC Board”) has unanimously (a) approved and adopted this Agreement, the First Merger and the other Transactions and (b) recommended the approval and adoption of this Agreement, the First Merger and the other Transactions by the stockholders of ENPC;

WHEREAS, the board of directors of Parentco (the “Parentco Board”) has unanimously (a) approved and adopted this Agreement, the First Amended Charter, the LTIP and the Transactions and (b) recommended the approval and adoption of this Agreement, the First Amended Charter, the LTIP and the Transactions by ENPC, in its capacity as the sole stockholder of Parentco;

 

A-1


Table of Contents
Index to Financial Statements

WHEREAS, the board of directors of ENPC Merger Sub has unanimously (a) approved and adopted this Agreement, the First Merger and the other Transactions and (b) recommended the approval and adoption of this Agreement, the First Merger and the other Transactions by Parentco, in its capacity as the sole stockholder of ENPC Merger Sub;

WHEREAS, Parentco, in its capacity as the sole member of Company Merger Sub and in its capacity as the sole stockholder of ENPC Merger Sub, has approved and adopted this Agreement, the Mergers and the other Transactions;

WHEREAS, the board of managers of the Company has unanimously: (a) authorized and approved this Agreement, the Second Merger and the other Transactions upon the terms and subject to the conditions of this Agreement and in accordance with the Company’s Organizational Documents; and (b) determined that this Agreement, the Second Merger and the other Transactions, are fair to and in the best interests of the Company and the Company Members;

WHEREAS, Parentco, ENPC Holdings, LLC, a Delaware limited liability company (“Sponsor”), and the Company Members will enter into a registration rights and lock-up agreement, in the form attached to this Agreement as Exhibit A (the “Registration Rights and Lock-Up Agreement”), at the Closing;

WHEREAS, ENPC, Sponsor and the directors and officers of ENPC shall terminate that certain Letter Agreement, dated September 15, 2020, at the Closing;

WHEREAS, contemporaneously with the execution of this Agreement, the Sponsor and certain other holders of ENPC Class F Common Stock have entered into a letter agreement with the Company (the “Sponsor Agreement”) pursuant to which the Sponsor and other parties have agreed, among other things, to waive the provisions of Section 4.3(d) of the ENPC Certificate of Incorporation, to vote all their respective shares of ENPC Common Stock in favor of this Agreement and the Transactions, and to address vesting and potential forfeiture of certain Parentco Common Stock that it otherwise would be entitled to pursuant to this Agreement; and

WHEREAS, for U.S. federal income tax purposes, (a) it is intended that (i) the ENPC Recapitalization qualifies as a “recapitalization” described in Section 368(a)(1)(E) of the Code, (ii) the First Merger qualifies as a “reorganization” under Section 368(a)(1) of the Code, and (iii) taken together, the Mergers qualify as an exchange under Section 351 of the Code, and (b) this Agreement is intended to constitute and hereby is adopted as a “plan of reorganization” with respect to the First Merger and ENPC Recapitalization within the meaning of Treasury Regulations Sections 1.368-2(g) and 1.368-3(a) for purposes of Sections 354, 361 and 368 of the Code and the Treasury Regulations thereunder, as well as an integrated plan of formation and combination among various constituent parties pursuant to Section 351 of the Code and the Treasury Regulations thereunder.

NOW, THEREFORE, in consideration of the foregoing and the mutual covenants and agreements contained in this Agreement, and intending to be legally bound by this Agreement, the Parties agree as follows.

ARTICLE I

CERTAIN DEFINITIONS

1.1 Certain Definitions. As used in this Agreement, the following terms have the meanings set forth below:

Acquisition Transaction” means any potential investment in, financing of, license, or sale of any assets, other than Permitted Acquisition and Disposition Activities, or any Interests of any Grey Rock Entity, whether such transaction takes the form of a sale, merger, liquidation, dissolution, reorganization, recapitalization, consolidation or financing or a public offering of any Interests of any Grey Rock Entity other than with ENPC, the Sponsor and their respective Affiliates and Representatives.

 

A-2


Table of Contents
Index to Financial Statements

Additional Sponsor Loan” has the meaning set forth in the definition of “Sponsor Loan”.

Affiliate” means, with respect to any Person, any other Person directly or indirectly, Controlling, Controlled by, or under common Control with, such Person, through one or more intermediaries or otherwise. Notwithstanding anything to the contrary, for purposes of this Agreement, the Company shall not be deemed an Affiliate of any of the Parent Parties or vice versa.

Aggregate Company Consideration” means a number of shares of Parentco Common Stock equal to the quotient of (a) the Company Value divided by (b) $10.00.

Aggregate ENPC Consideration” means the aggregate consideration payable to the ENPC stockholders in connection with the First Merger.

Aggregate Title Losses” means, without duplication, aggregate losses to the Property Entities resulting from a breach of the first sentence of Section 3.13(a), the first sentence of Section 3.13(b) and the first sentence of Section 3.13(j).

Aggregate Transaction Consideration” means the Aggregate Company Consideration and the Aggregate ENPC Consideration, in each case as may be adjusted pursuant to Section 2.12.

Agreement” has the meaning set forth in the Preamble.

Alternative Adviser” has the meaning set forth in Section 6.14(d).

Ancillary Document” means any of each agreement, instrument or document attached to this Agreement as an Exhibit, and any of the other agreements, certificates and instruments to be executed or delivered by any of the Parties to this Agreement in connection with or pursuant to this Agreement.

Antitrust Division” has the meaning set forth in Section 6.5(b).

Business Combination Proposal” has the meaning set forth in Section 4.11.

Business Day” means a day other than a day on which banks in the State of New York or Dallas, Texas are authorized or obligated to be closed.

CAPS Separation” has the meaning set forth in Section 2.8(a).

CARES Act” means (i) the Coronavirus Aid, Relief, and Economic Security Act (Pub. L. 116-136), and (ii) Division N – Additional Coronavirus Response and Relief of the Consolidated Appropriations Act, 2021 (H.R. 133).

Change in Recommendation” has the meaning set forth in Section 6.13(c).

Closing” has the meaning set forth in Section 2.2.

Closing Date” has the meaning set forth in Section 2.2.

Code” means the Internal Revenue Code of 1986.

Company” has the meaning set forth in the Preamble.

Company Certificates has the meaning set forth in Section 2.12(b)(i).

 

A-3


Table of Contents
Index to Financial Statements

Company Disclosure Schedules” has the meaning set forth in Article III.

Company Independent Petroleum Engineers” has the meaning set forth in Section 3.13(a).

Company Insurance Policies” has the meaning set forth in Section 3.16.

Company Interests” means the Interests of any type or class representing fractional parts of the limited liability company membership interest of the Company, as provided in the Organizational Documents of the Company.

Company Material Adverse Effect” has the meaning set forth in Section 3.1(a).

Company Members” means, collectively, the members of the Company prior to the Closing and immediately following the Company Pre-Closing Transactions.

Company Merger Sub” has the meaning set forth in the Preamble.

Company Merger Sub Units” has the meaning set forth in Section 5.2(d).

Company Permits” has the meaning set forth in Section 3.9.

Company Pre-Closing Transactions” has the meaning set forth in Section 2.1(a).

Company Released Claims” has the meaning set forth in Section 9.15(a).

Company Reserve Report” has the meaning set forth in Section 3.13(a).

Company Subsidiary” has the meaning set forth in Section 3.1.

Company Taxes” means all Income Taxes imposed on the Company (excluding, for the avoidance of doubt, any Income Taxes with respect to Flow-Through Tax Returns of the Company) including any combined, unitary, or consolidated group Income Tax liability attributable to the Property Entities.

Company Value” means an amount equal to one billion three hundred million dollars ($1,300,000,000).

Confidentiality Agreement” has the meaning set forth in Section 9.6.

Control” and its correlative terms, means the possession, directly or indirectly, of the power to direct or cause the direction of the management and policies of a Person, whether through the ownership of voting securities, by contract or otherwise.

DGCL” has the meaning set forth in the Recitals.

DLLCA” has the meaning set forth in the Recitals.

Employee Benefit Plan” of any Person means any “employee benefit plan” (within the meaning of Section 3(3) of ERISA, regardless of whether such plan is subject to ERISA), and any written personnel policy, equity option, restricted equity, equity purchase plan, other equity or equity-based compensation plan or arrangement, phantom equity or appreciation rights plan or arrangement, collective bargaining agreement, bonus plan or arrangement, incentive award plan or arrangement, vacation or holiday pay policy, retention or severance pay plan, policy or agreement, deferred compensation agreement or arrangement, change in control, hospitalization or other medical, dental, vision, accident, disability, life or other insurance, executive compensation or supplemental income arrangement, consulting agreement, employment agreement and any other plan, agreement, arrangement, program, practice or understanding.

 

A-4


Table of Contents
Index to Financial Statements

Encumbrances” means liens, pledges, defects, charges, encumbrances, claims, mortgages, deeds of trust, security interests and similar encumbrances.

End Date” has the meaning set forth in Section 8.1(b)(iv).

Enforceability Exceptions” mean bankruptcy, insolvency, fraudulent transfer, reorganization, moratorium and similar Laws relating to or affecting creditors’ rights generally and by general principles of equity affecting the availability of specific performance and other equitable remedies.

ENPC” has the meaning set forth in the Preamble.

ENPC Board” has the meaning set forth in the Recitals.

ENPC Board Recommendation” has the meaning set forth in Section 6.13(c).

ENPC Certificate of Incorporation” means the amended and restated certificate of incorporation of ENPC, dated September 17, 2020.

ENPC Certificates has the meaning set forth in Section 2.12(b)(i).

ENPC Class A Common Stock” has the meaning set forth in Section 4.2(a).

ENPC Class B Common Stock” has the meaning set forth in Section 4.2(a).

ENPC Class B Contribution” has the meaning set forth in Section 2.8(b)(ii).

ENPC Class F Common Stock” has the meaning set forth in Section 4.2(a).

ENPC Class F Conversion” has the meaning set forth in Section 2.8(b)(i).

ENPC Common Stock” has the meaning set forth in Section 4.2(a).

ENPC Contracts” has the meaning set forth in Section 4.9.

ENPC Disclosure Schedules” has the meaning set forth in Article IV.

ENPC Material Adverse Effect” has the meaning set forth in Section 4.1.

ENPC Merger Sub” has the meaning set forth in the Preamble.

ENPC Merger Sub Shares” has the meaning set forth in Section 5.2(c).

ENPC Preferred Stock” has the meaning set forth in Section 4.2(a).

ENPC Private Placement Warrants” means the Private Placement Warrants, as such term is defined in the Warrant Agreement.

ENPC Private Warrant Contribution” has the meaning set forth in Section 2.8(d)(i).

ENPC Public Warrants” means the Public Warrants, as such term is defined in the Warrant Agreement.

ENPC Recapitalization” means the ENPC Class B Contribution, ENPC Private Warrant Contribution and ENPC Class F Conversion collectively taken together.

 

A-5


Table of Contents
Index to Financial Statements

ENPC Related Persons” has the meaning set forth in Section 9.15(a).

ENPC Released Claims” has the meaning set forth in Section 9.15(b).

ENPC SEC Documents” has the meaning set forth in Section 4.5(a).

ENPC Stockholder Approval” has the meaning set forth in Section 4.11.

ENPC Stockholder Redemption Amount” means the aggregate amount of cash proceeds required to satisfy any acceptance and exercise by stockholders of ENPC of the Redemption Offer to have shares of ENPC Class A Common Stock redeemed.

ENPC Warrants” means the ENPC Public Warrants, the ENPC Private Placement Warrants and the ENPC Working Capital Warrants.

ENPC Working Capital Warrants” means the Working Capital Warrants, as such term is defined in the Warrant Agreement.

Environmental Laws” means any and all applicable Laws pertaining to prevention of pollution or protection of the environment (including (a) any natural resource restoration and natural resource damages or (b) the presence, generation, use, storage, treatment, disposal or Release of Hazardous Materials or the arrangement of any such activities) or to human health or safety to the extent such human health or safety relates to management of or exposure to Hazardous Materials, in effect as of or prior to the Execution Date.

ERISA” means the Employee Retirement Income Security Act of 1974.

ERISA Affiliate” means any entity that together with the Company would be deemed a “single employer” for purposes of Section 4001(b)(i) of ERISA and/or Section 414 of the Code.

Exchange Act” means the Securities Exchange Act of 1934.

Exchange Agent has the meaning set forth in Section 2.12(a).

Exchange Fund has the meaning set forth in Section 2.12(a).

Execution Date” has the meaning set forth in the Preamble.

Families First Act” means the Families First Coronavirus Response Act, (Pub. L. No. 116-127).

First Amended Charter” has the meaning set forth in Section 6.17.

First Certificate of Merger” has the meaning set forth in Section 2.4(a).

First Merger” has the meaning set forth in the Recitals.

First Merger Effective Time” has the meaning set forth in Section 2.4(a).

First Surviving Company” has the meaning set forth in Section 2.1(b).

Flow-Through Tax Returns” means U.S. Internal Revenue Service Form 1065 of the Company and any similar state or local Tax Return of an entity in a jurisdiction that treats the entity as a flow-through entity for income Tax purposes.

 

A-6


Table of Contents
Index to Financial Statements

FTC” has the meaning set forth in Section 6.5(b).

Fund I Audited Financial Statements” means the audited consolidated financial statements of Grey Rock Fund I consisting of the audited consolidated balance sheet of Grey Rock Fund I as of December 31, 2019, December 31, 2020, and December 31, 2021, and the related audited consolidated statements of operations, changes in partners’ capital and cash flows for the fiscal years then ended.

GAAP” means generally accepted accounting principles in the United States of America.

Good and Defensible Title” has the meaning set forth in Section 3.13(a).

Governmental Entity” means any court, arbitral body (public or private), governmental, regulatory or administrative agency or commission or other governmental authority or instrumentality, domestic or foreign.

GREP Holdco Entity” and “GREP Holdco Entities” have the meanings set forth in the Recitals.

GREP NPIs” means the net profits overriding royalty interests conveyed to the Grey Rock NPI Funds by the Property Entities owned by each Grey Rock Grantor Fund, which, in each case, will be extinguished prior to the Closing in connection with the Company Pre-Closing Transactions.

Grey Rock Entity” has the meaning set forth in Section 3.1(a).

Grey Rock Fund I” means Grey Rock Energy Fund, LP, a Delaware limited partnership.

Grey Rock Fund II” means, collectively, Grey Rock Energy Fund II, L.P., a Delaware limited partnership, Grey Rock Energy Fund II-B, LP, a Delaware limited partnership, Grey Rock Energy Fund II-B Holdings, LP, a Delaware limited partnership, and Grey Rock Preferred Limited Partner II, L.P., a Delaware limited partnership.

Grey Rock Fund III” means, collectively, Grey Rock Energy Fund III, LP, a Delaware limited partnership, Grey Rock Energy Fund III-B, LP, a Delaware limited partnership, Grey Rock Energy Fund III-B Holdings, LP, a Delaware limited partnership, and Grey Rock Preferred Limited Partner III, LP., a Delaware limited partnership.

Grey Rock Funds” means, collectively, Grey Rock Fund I, Grey Rock Fund II, and Grey Rock Fund III.

Grey Rock Funds Audited Financials” has the meaning set forth in Section 3.6(a).

Grey Rock Funds Financial Statements” means, collectively, the Grey Rock Funds Audited Financials and, upon the Grey Rock Funds Unaudited Financials being made available to ENPC pursuant to Section 6.14(e), the Grey Rock Funds Unaudited Financials.

Grey Rock Funds Governing Document” means each Organizational Document of the Grey Rock Funds, including any side letters or similar documents to which such Grey Rock Fund or the general partner of such Grey Rock Fund is a party.

Grey Rock Funds Unaudited Financials” has the meaning set forth in Section 6.14(e).

Grey Rock Grantor Funds” means Grey Rock Energy Fund II-B Holdings, L.P., a Delaware limited partnership, and Grey Rock Energy Fund III-B Holdings, LP, a Delaware limited partnership.

Grey Rock NPI Funds” means Grey Rock Energy Fund II-B, LP, a Delaware limited partnership, and Grey Rock Energy Fund III-B, LP, a Delaware limited partnership.

 

A-7


Table of Contents
Index to Financial Statements

Grey Rock Related Persons” has the meaning set forth in Section 9.15(b).

Hazardous Materials” means any (a) chemical, product, substance, material, waste, pollutant or contaminant that is defined or listed as hazardous or toxic or that is otherwise regulated or may form the basis of liability under any Environmental Law; (b) asbestos containing materials, whether in a friable or non-friable condition, lead-containing material, polychlorinated biphenyls, naturally occurring radioactive materials or radon, and per- and polyfluoroalkyl substances; and (c) Hydrocarbons.

HSR Act” means the Hart-Scott-Rodino Antitrust Improvements Act of 1976.

Hydrocarbons” means crude oil, natural gas, condensate, drip gas and natural gas liquids, coalbed gas, ethane, propane, iso-butane, nor-butane, gasoline, scrubber liquids and other liquids or gaseous hydrocarbons or other substances (including minerals or gases) or any combination thereof, produced or associated therewith.

Immaterial Consents” means any consent, approval, notice or other direct or indirect restriction on assignment, transfer or disposition (a) that, by its written terms, cannot be unreasonably withheld by the holder or beneficiary thereof or (b) that, if not obtained, waived, or given, would not result in a material breach of or default under, or termination of, the underlying permit, license, lease, contract, instrument or agreement.

Income Taxes” means any U.S. federal, state or local or foreign income Tax or Tax based on profits (including any capital gains and net worth Taxes), net profits, margin revenues or similar measure.

Indebtedness” of any Person means, without duplication: (a) indebtedness of such Person for borrowed money; (b) obligations of such Person to pay the deferred purchase or acquisition price for any property of such Person; (c) reimbursement obligations of such Person in respect of drawn letters of credit or similar instruments issued or accepted by banks and other financial institutions for the account of such Person; (d) obligations of such Person under a lease to the extent such obligations are required to be classified and accounted for as a capital lease on a balance sheet of such Person under GAAP; and (e) indebtedness of others as described in clauses (a) through (d) above guaranteed by such Person. Notwithstanding the foregoing, Indebtedness does not include accounts payable to trade creditors or accrued expenses, in each case, arising in the ordinary course of business consistent with past practice and that are not yet due and payable, or are being disputed in good faith, and the endorsement of negotiable instruments for collection in the ordinary course of business.

Indemnified Liabilities” has the meaning set forth in Section 6.6(a).

Indemnified Persons” has the meaning set forth in Section 6.6(a).

Intended Tax Treatment” has the meaning set forth in Section 6.12.

Interest” means, with respect to any Person: (a) capital stock, membership interests, partnership interests, other equity interests, rights to profits or revenue and any other similar interest of such Person; (b) any security or other interest convertible into or exchangeable or exercisable for any of the foregoing; and (c) any right (contingent or otherwise) to acquire any of the foregoing.

Kirkland” has the meaning set forth in Section 6.14(d).

Knowledge” means the actual knowledge of (a) in the case of the Company, the individuals listed in Schedule 1.1(a) of the Company Disclosure Schedules and (b) in the case of any Parent Party, the individuals listed in Schedule 1.1(a) of the ENPC Disclosure Schedules.

Law” means any law, rule, regulation, ordinance, code, judgment, award, decree, order, treaty, convention, governmental directive or other legally enforceable requirement, U.S. or non-U.S., of any Governmental Entity, including common law.

 

A-8


Table of Contents
Index to Financial Statements

Letter of Transmittal has the meaning set forth in Section 2.12(b)(iv).

Lost Certificate Affidavit” has the meaning set forth in Section 2.12(f).

LTIP” means the 2022 Omnibus Incentive Plan of Parentco in the form attached to this Agreement as Exhibit B.

Management Services Agreement” means that certain management services agreement to be entered into between Parentco and Grey Rock Administration, LLC in the form attached to this Agreement as Exhibit F.

Material Adverse Effect” means, when used with respect to any Person, any occurrence, condition, change, event or effect that (a) has had, is or is reasonably likely to result in, a material adverse effect on the financial condition, assets, business or results of operations of such Person and its Subsidiaries, taken as a whole, or (b) prevents or materially delays or impairs the ability of such Person (and its Subsidiaries, if applicable) to consummate the Transactions. Notwithstanding the foregoing, in no event shall any of the following constitute a Material Adverse Effect pursuant to clause (a): (i) any occurrence, condition, change, event or effect resulting from or relating to (A) changes in general economic or financial market conditions, including changes in conditions particular to special purpose acquisition companies, or (B) the coronavirus (COVID-19) pandemic or the related responses of Governmental Entities with respect thereto; (ii) any occurrence, condition, change (including changes in applicable Law), event or effect that affects the oil and gas exploration and production industry generally (including changes in commodity prices, general market prices and regulatory changes affecting such industry generally); (iii) the outbreak or escalation of hostilities involving the United States, the declaration by the United States of a national emergency or war or the occurrence of any natural disasters and acts of terrorism (but not any such event resulting in any damage or destruction to or loss of such Person’s physical properties to the extent such change or effect would otherwise constitute a Material Adverse Effect); (iv) any failure to meet internal estimates, projections or forecasts (it being understood that the underlying cause of any such failure, not otherwise excluded by the exceptions set forth in this definition, may be taken into consideration in determining whether a Material Adverse Effect has occurred or is reasonably expected to occur); (v) any occurrence, condition, change, event or effect resulting from or relating to the announcement or pendency of the Transactions; (vi) any change in GAAP, or in the interpretation thereof, as imposed upon such Person, its Subsidiaries or their respective businesses or any change in applicable Law, or in the interpretation thereof; (vii) natural declines in well performance; and (viii) any reclassification or recalculation of reserves in the ordinary course of business; except, that, (x) in the case of the foregoing clauses (i), (ii) and (iii) with respect to a Company Material Adverse Effect, to the extent that any such matters have a disproportionate and materially adverse effect on the financial condition, assets, business or results of operations of the Grey Rock Entities (taken as a whole) relative to other businesses in the industries in which the Grey Rock Entities operate, and, (y) in the case of the foregoing clauses (i) and (iii) with respect to an ENPC Material Adverse Effect, to the extent ENPC is materially and disproportionately affected by any such matters as compared to other special purpose acquisition companies.

Material Company Contracts” has the meaning set forth in Section 3.15(b).

Merger Sub Stockholder/Member Approval” has the meaning set forth in Section 6.17.

Merger Subs” has the meaning set forth in the Preamble.

Mergers” has the meaning set forth in the Recitals.

Net Mineral Acres” has the meaning set forth in Section 3.13(b).

Non-Operated Property” means any Oil and Gas Property that is not operated by any Grey Rock Entity or any of its Controlled Affiliates.

 

A-9


Table of Contents
Index to Financial Statements

NYSE” has the meaning set forth in Section 4.12.

Oil and Gas Leases” means (a) all leases, subleases, licenses or other occupancy or similar agreements under which a Person leases, subleases or licenses or otherwise acquires or obtains rights in and to Hydrocarbons and (b) all overriding royalty interests, production payments and other rights in and to Production Burdens, in the case of (a) and (b), that are owned by the applicable Property Entity.

Oil and Gas Properties” means all interests of any Property Entity with respect to (a) oil, gas, mineral, saltwater disposal or injection, and similar properties of any kind and nature, including working, leasehold and mineral interests and royalties, overriding royalties, production payments, net profit interests and other non-working interests and non-operating interests (including all rights and interests derived from Oil and Gas Leases, operating agreements, unitization and pooling agreements and orders, division orders, transfer orders, mineral deeds, royalty deeds, and in each case, interests thereunder), oil and gas fee interests, reversionary interests, back-in interests, reservations and concessions and (b) all oil and gas production wells located on or producing from such leases and properties described in clause (a).

Organizational Documents” means (a) with respect to a corporation, the charter, articles or certificate of incorporation, as applicable, and bylaws thereof, (b) with respect to a limited liability company, the certificate of formation or organization, as applicable, and the operating or limited liability company agreement thereof, (c) with respect to a partnership, the certificate of formation and the partnership agreement thereof, and (d) with respect to any other Person, the organizational, constituent or governing documents or instruments of such Person.

Outstanding Company Merger Sub Units” has the meaning set forth in Section 5.2(d).

Outstanding Company Transaction Expenses” has the meaning set forth in Section 2.13(a).

Outstanding ENPC Merger Sub Shares” has the meaning set forth in Section 5.2(c).

Outstanding ENPC Shares” has the meaning set forth in Section 4.2(a).

Outstanding ENPC Transaction Expenses” has the meaning set forth in Section 2.13(b).

Outstanding ENPC Warrants” has the meaning set forth in Section 4.2(a).

Parent Parties” means ENPC, ENPC Merger Sub, Company Merger Sub and Parentco.

Parentco” has the meaning set forth in the Preamble.

Parentco Board” has the meaning set forth in the Recitals.

Parentco Common Stock” means the common stock of Parentco, par value $0.0001 per share.

Parentco Stockholder Approval” has the meaning set forth in Section 6.17.

Parentco Warrant” has the meaning set forth in Section 2.8(d)(ii).

Parties” has the meaning set forth in the Preamble.

Permit” means any environmental and other governmental (whether federal, state, tribal, county, or local) certificates, consents, permits (including conditional use permits), licenses, orders, authorizations, franchises and related instruments or rights solely relating to the ownership, operation or use of any Oil and Gas Property.

 

A-10


Table of Contents
Index to Financial Statements

Permitted Acquisitions” has the meaning set forth in Section 6.1(b)(iv).

Permitted Acquisition and Disposition Activities” means Permitted Acquisitions and Permitted Dispositions, collectively.

Permitted Dispositions” has the meaning set forth in Section 6.1(b)(v).

Permitted Distributions” means, distributions of cash from the Grey Rock Entities in amounts necessary to pay-off in full any outstanding Indebtedness of the Grey Rock Funds (and their Affiliates) at Closing.

Permitted Encumbrances” means, with respect to any Person or Oil and Gas Property (as applicable):

(a) consent rights, preferential purchase rights, rights of first refusal, purchase options and similar rights granted pursuant to any contracts, including joint operating agreements, joint ownership agreements, stockholders agreements, organic documents and other similar agreements and documents (i) for which written waivers or consents are obtained or notices are given from or to the appropriate parties for the Transactions, (ii) which are not applicable to the Transactions or (iii) are no longer exercisable;

(b) contractual or statutory mechanic’s, materialmen’s, warehouseman’s, journeyman’s and carrier’s liens and other similar Encumbrances arising in the ordinary course of business for amounts not yet delinquent and Encumbrances for Taxes or assessments that are not yet delinquent or, in all instances, if delinquent, that are being contested in good faith in the ordinary course of business by the Person responsible for payment thereof, in each case for which adequate reserves have been established in the Grey Rock Funds Financial Statements in accordance with GAAP;

(c) Production Burdens payable to third parties that would not reduce the net revenue interest share of any Grey Rock Entity or its Subsidiaries in any Oil and Gas Property below the net revenue interest share shown in the Company Reserve Report with respect to such Oil and Gas Property, or increase the working interest of such Grey Rock Entity or its Subsidiaries in any Oil and Gas Property above the working interest shown in the Company Reserve Report with respect to such Oil and Gas Property;

(d) Encumbrances arising in the ordinary course of business under operating agreements, joint venture agreements, partnership agreements, Oil and Gas Leases, farm-out agreements, division orders, contracts for the sale, purchase, transportation, processing or exchange of oil, gas or other Hydrocarbons, unitization and pooling declarations and agreements, area of mutual interest agreements, development agreements, joint ownership arrangements and other agreements that are customary in the oil and gas business (including Material Company Contracts), but only if, in each case, such Encumbrance (i) secures obligations that are not Indebtedness and are not delinquent and (ii) has no Material Adverse Effect on the value, use or operation of the Oil and Gas Properties, taken as a whole, as currently used or operated;

(e) all easements, zoning restrictions, rights-of-way, servitudes, permits, surface leases and other similar rights in respect of surface operations and easements for pipelines, streets, alleys, highways, telephone lines, power lines, railways and other easements and rights-of-way, on, over or in respect of any of the properties of such Person or any of its Subsidiaries, that are customarily granted in the oil and gas industry and do not materially interfere with the operation, value or use of the property or asset affected thereby;

(f) any Encumbrances discharged at or prior to the Closing;

(g) Encumbrances imposed or promulgated by applicable Law or any Governmental Entity with respect to real property, including zoning, building or similar restrictions;

(h) Encumbrances, exceptions, defects or irregularities in title, easements, imperfections of title, claims, charges, security interests, rights-of-way, covenants, restrictions and other similar matters that (i) do not

 

A-11


Table of Contents
Index to Financial Statements

materially interfere with the operation, value or use of the property or asset affected thereby or (ii) would not reduce the net revenue interest share of any Grey Rock Entity or its Subsidiaries in any Oil and Gas Property below the net revenue interest share shown or used in the determination of reserves in the Company Reserve Report with respect to such lease or increase the working interest of such Grey Rock Entity or of its Subsidiaries in any Oil and Gas Property above the working interest shown or used in the determination of reserves in such Company Reserve Report with respect to such Oil and Gas Property;

(i) amounts held in suspense by any applicable operator or purchase of production;

(j) pipeline or production imbalances;

(k) the lack of a pooling provision in any Oil and Gas Property;

(l) any Production Burdens and all terms and provisions of the Material Company Contracts and any Oil and Gas Lease (including maintenance of uniform interest requirements, most favored nations clauses, or terms that reduce the total acres or depths covered by an Oil and Gas Lease upon cessation of continuous drilling operations), in each case, insofar and only insofar as none of the foregoing reduce the net revenue interest or working interest of the Grey Rock Entities in any Oil and Gas Property below the net revenue interest or working interest set forth in the Company Reserve Report for such Oil and Gas Property;

(m) defects arising as a consequence of cessation of production, insufficient production, low or no production at any period of time in the history of an Oil and Gas Property or portion thereof, or failure to conduct operations during any period after the completion of a well capable of production in paying quantities on any Oil and Gas Lease held by production, or lands pooled, unitized, or communitized therewith, except to the extent the cessation of production has resulted in a third party’s claim of title to the relevant Oil and Gas Lease that is actually pending or threatened in writing or results in a third party’s claim asserted in writing of (or automatic) termination of such Grey Rock Entity’s interests in such applicable Oil and Gas Property;

(n) any matter that expressly appears on the Exhibits or Schedules to this Agreement;

(o) defects in the chain of title consisting of the failure to recite marital status in a document or omissions of successors of heirship or estate Proceedings, absent affirmative evidence that such failure or omission has resulted in another party’s actual and superior claim of title to the relevant Oil and Gas Property;

(p) defects or irregularities arising out of prior oil and gas leases or assignments which such defects or irregularities, on their face, expired more than ten (10) years prior to the Effective Date;

(q) defects arising out of lack of survey unless a survey is required by applicable Law;

(r) defects arising out of lack of corporate or other entity authorization, absent affirmative evidence that the action was not authorized and results in another party’s actual and superior claim of title to the relevant Oil and Gas Property;

(s) defects that are barred by limitations or that are defensible by possession under applicable statutes of limitation or adverse possession;

(t) other than such rights that have already been triggered, rights of reassignment arising upon final intention to abandon or release any Oil and Gas Property;

(u) defects based on failure to record leases issued by any federal agency or state, or any assignments of record title or operating rights in such leases, in the real property or other county or parish records of the county or parish in which any Oil and Gas Property is located;

 

A-12


Table of Contents
Index to Financial Statements

(v) defects based on a gap in the chain of title in the federal records as to federal leases, or in the state’s records as to state leases or in the county records as to fee leases, unless such gap is affirmatively shown to exist in such records by an abstract of title or title opinion;

(w) defects based on failure to pool all acreage in a drilling and spacing unit, if the affected lands are in the process of being pooled by the applicable operator or failure to amend pooling orders for infill wells, or failure to appropriately file such pooling orders in the county records;

(x) defects based solely on the inability to access any records of any Grey Rock Entity or any inadequacy or gap in the Grey Rock Entity’s records;

(y) all rights to consent by, required notices to, filings with, or other actions by Governmental Entity in connection with any Oil and Gas Property, if the same are customarily sought and received after Closing;

(z) all Laws and all rights reserved to or vested in any Governmental Entity (i) to control or regulate any Oil and Gas Property in any manner; (ii) to assess Taxes with respect to the Oil and Gas Properties, the ownership, use, or operation thereof, or revenue, income, or capital gains with respect thereto; (iii) by the terms of any right, power, franchise, grant, license, or Permit, or by any provision of Law, to rescind, modify or terminate such right, power, franchise, grant, license, or Permit or to purchase, condemn, expropriate, or recapture or to designate a purchaser of any of the Oil and Gas Properties; (iv) to use such property in a manner which does not materially impair the use of such property for the purposes for which it is currently owned and operated; or (v) to enforce any obligations or duties affecting the Oil and Gas Properties to any Governmental Entity with respect to any right, power, franchise, grant, license, or Permit;

(aa) lack of (i) contracts or rights for the transportation or processing of Hydrocarbons produced from the Oil and Gas Properties; (ii) any rights of way for gathering or transportation pipelines or facilities that do not constitute any of the Oil and Gas Properties; or (iii) any permits, easements, rights of way, unit designations, or production or drilling units not yet obtained, formed, or created; and

(bb) the GREP NPIs.

Person” means any individual, partnership, limited liability company, corporation, joint stock company, trust, estate, joint venture, Governmental Entity, association or unincorporated organization or any other form of business or professional entity.

Proceeding” means any claim, notice of violation or enforcement, suit, proceeding or governmental investigation.

Production Burdens” means any royalties (including lessor’s royalties), overriding royalties, production payments, net profit interests or other burdens upon, measured by or payable out of oil, gas or mineral production.

Property Entity” and “Property Entities” have the meanings set forth in the Recitals.

Proportionate Allocation” has the meaning set forth in Section 2.9.

Proxy Statement/Prospectus” has the meaning set forth in Section 6.13(a).

Redemption Offer” means the offer by ENPC to the holders of ENPC Class A Common Stock to redeem such shares for the consideration, and on the terms and subject to the conditions and limitations, set forth in the Organizational Documents of ENPC in connection with obtaining the ENPC Stockholder Approval.

Registration Rights and Lock-Up Agreement” has the meaning set forth in the Recitals.

 

A-13


Table of Contents
Index to Financial Statements

Related Persons” has the meaning set forth in Section 9.15(a).

Release” means any depositing, spilling, leaking, pumping, pouring, placing, emitting, discarding, abandoning, emptying, discharging, migrating, injecting, escaping, leaching, dumping or disposing into or through the environment.

Representatives” means, with respect to a Person, such Person’s officers, managers, employees, accountants, consultants, agents, legal counsel, financial advisors and other representatives.

SEC” means the United States Securities and Exchange Commission.

Second Certificate of Merger” has the meaning set forth in Section 2.4(b).

Second Merger” has the meaning set forth in the Recitals.

Second Merger Effective Time” has the meaning set forth in Section 2.4(b).

Second Surviving Company” has the meaning set forth in Section 2.1(c).

Securities Act” means the Securities Act of 1933.

Special Meeting” has the meaning set forth in Section 6.13(b).

Sponsor” has the meaning set forth in the Recitals.

Sponsor Agreement” has the meaning set forth in the Recitals.

Sponsor Loans” means (a) those loans set forth on Schedule 1.1(b) of the ENPC Disclosure Schedules in existence as of the Execution Date, and (b) additional loans that may be made by Sponsor or one of its Affiliates to ENPC after the Execution Date but prior to the Closing Date (such additional loans, the “Additional Sponsor Loans”).

Subsidiary” means, with respect to a Person, any Person of which (a) at least 50% of the Interests having by their terms ordinary voting power to elect a majority of the board of directors or other Persons performing similar functions or (b) a general partner interest or a managing member interest, is directly or indirectly owned or Controlled by the subject Person or by one or more of its respective Subsidiaries.

Surviving Provisions” has the meaning set forth in Section 9.2.

Tax Returns” means any return, report, statement, information return, claim for refund or other document filed or required to be filed with any Governmental Entity in connection with the determination, assessment, collection or administration of any Taxes or the administration of any Laws relating to any Taxes, including any schedule or attachment thereto, any related or supporting information and any amendment thereof.

Taxes” means any and all taxes or similar charges, levies or other assessments of any kind, including income, corporate, capital, excise, property, sales, use, escheat or unclaimed property, turnover, value added and franchise taxes, deductions, withholdings and custom duties, together with all interest, penalties and additions to tax imposed by any Governmental Entity, any liability for the payment of or in respect of any amounts of the type previously described as a result of being a member of an affiliated, consolidated, combined, or other group for tax purposes for any period, as a result of any tax sharing or tax allocation agreement or arrangement or as a result of being liable for or in respect of another person’s taxes as a transferee or successor, by contract or otherwise.

 

A-14


Table of Contents
Index to Financial Statements

Terminable Breach” has the meaning set forth in Section 8.1(b)(ii).

Third Party Proposal” has the meaning set forth in Section 6.21.

Title Threshold” means an amount equal to 3.5% of the Company Value.

Transaction Agreements” means this Agreement and each other agreement to be executed and delivered in connection herewith and therewith.

Transaction Expenses” has the meaning set forth in Section 8.3(a).

Transaction Proposals” has the meaning set forth in Section 6.13(b).

Transactions” means the transactions contemplated by this Agreement and the other Transaction Agreements.

Transfer Taxes” means any transfer, sales, use, stamp, registration or other similar Taxes imposed with respect to or resulting from the Transactions. For the avoidance of doubt, that Transfer Taxes shall not include any Income Taxes arising from the Transactions.

Transmittal Documents” has the meaning set forth in Section 2.12(b)(iv).

Treasury Regulations” means the United States Treasury regulations issued pursuant to the Code.

Trust Account” has the meaning given to such term in the Trust Agreement.

Trust Agreement” means the Investment Management Trust Agreement, dated effective September 15, 2020, between ENPC and the Trustee.

Trustee” means Continental Stock Transfer & Trust Company, a New York corporation.

Ultimate Parent Entity” has the meaning given to such term in the HSR Act.

Warrant Agent” means Continental Stock Transfer & Trust Company, in its capacity as the warrant agent under the Warrant Agreement.

Warrant Agreement” means that certain Warrant Agreement, dated September 15, 2020, by and between ENPC and the Warrant Agent, as amended by Amendment No. 1 dated March 24, 2021.

Willful and Material Breach” means a material breach that is a consequence of an act (including the failure to act) undertaken by the breaching Party with the actual knowledge that the taking of such act would constitute a breach of this Agreement.

ARTICLE II

MERGERS

2.1 Company Pre-Closing Transactions; The Mergers

(a) Company Pre-Closing Transactions. Subject to the satisfaction or waiver of the conditions set forth in Article VII (other than conditions that by their nature are to be satisfied at the Closing, but subject to the satisfaction or waiver of those conditions), prior to the First Merger Effective Time, without breach of any

 

A-15


Table of Contents
Index to Financial Statements

representation, warranty, covenant or agreement under this Agreement, the Company, the GREP Holdco Entities, the equityholders of the GREP Holdco Entities, and their respective Affiliates shall effect the transactions substantially in the form set forth on Schedule C (collectively, the “Company Pre-Closing Transactions”). Following the consummation of the Company Pre-Closing Transactions, each of the Property Entities will be wholly-owned Subsidiaries of the Company, and each GREP Holdco Entity shall hold a percentage membership interest in the Company equal to such GREP Holdco Entity’s Proportionate Allocation. The Company shall provide ENPC with reasonable information with respect to the consummation of the Company Pre-Closing Transactions.

(b) First Merger. On the Closing Date, upon the terms and subject to the conditions of this Agreement, and in accordance with the DGCL, at the First Merger Effective Time, ENPC Merger Sub shall be merged with and into ENPC. As a result of the First Merger, the separate corporate existence of ENPC Merger Sub shall cease and ENPC shall continue as the surviving corporation of the First Merger (the “First Surviving Company”) and shall become a wholly-owned Subsidiary of Parentco.

(c) Second Merger. On the Closing Date, immediately following the First Merger, upon the terms and subject to the conditions of this Agreement, and in accordance with the DLLCA, at the Second Merger Effective Time, Company Merger Sub shall be merged with and into the Company. As a result of the Second Merger, the separate limited liability company existence of Company Merger Sub shall cease and the Company shall continue as the surviving limited liability company of the Second Merger (the “Second Surviving Company”) and shall become a wholly-owned Subsidiary of Parentco.

2.2 Closing. Unless this Agreement is terminated earlier pursuant to Article VIII, the closing of the Transactions (the “Closing”) shall take place (a) electronically by the mutual exchange of electronic signatures (including portable document format (.PDF)) commencing as soon as practicable, but in no event later than three (3) Business Days, following the satisfaction or waiver (to the extent such waiver is permitted by applicable Law) of all of the conditions set forth in Article VII (other than those conditions that by their nature are to be satisfied at the Closing, but subject to the satisfaction or waiver of those conditions at such time) or (b) at such other place, time or date as ENPC and the Company may mutually agree in writing. The date on which the Closing shall occur is referred to herein as the “Closing Date.”

2.3 Deliveries and Actions at Closing.

(a) At or prior to the Closing, ENPC shall deliver, or shall cause to be delivered, the following:

 

  (i)

to the Company Members, the Aggregate Company Consideration in accordance with Section 2.10(a);

 

  (ii)

to the Company, the certificate(s) described in Section 7.2(c);

 

  (iii)

to the Company, the First Certificate of Merger, duly executed by ENPC and ENPC Merger Sub, which shall have been filed in accordance with Section 2.4(a);

 

  (iv)

to the Company, the Second Certificate of Merger, duly executed by Company Merger Sub, which shall have been filed in accordance with Section 2.4(b);

 

  (v)

to the Company, the First Amended Charter, duly executed by Parentco, which shall have been filed in accordance with Section 6.17;

 

  (vi)

to Grey Rock Administration, LLC, a counterpart of the Management Services Agreement, duly executed by Parentco;

 

  (vii)

to the Company, a counterpart to the Registration Rights and Lock-Up Agreement, duly executed by Parentco and Sponsor;

 

A-16


Table of Contents
Index to Financial Statements
  (viii)

to the Company and the Trustee, the documents, opinions, and notices contemplated by the Trust Agreement to be delivered to the Trustee in connection with the consummation of a business combination; and

 

  (ix)

to the Company, a certification from ENPC complying with the provisions of Treasury Regulations Section 1.897-2(h) and 1.1445-2(c)(3).

(b) At or prior to the Closing, the Company shall deliver, or shall cause to be delivered, the following:

 

  (i)

to ENPC, the certificate described in Section 7.3(c);

 

  (ii)

to ENPC, a signed counterpart to the Second Certificate of Merger, duly executed by the Company, which shall be delivered prior to filing of the Second Certificate of Merger in accordance with Section 2.4(b);

 

  (iii)

to ENPC, counterparts to the Registration Rights and Lock-Up Agreement, duly executed by the Company Members;

 

  (iv)

to Parentco and ENPC, a properly executed certificate prepared in accordance with Treasury Regulations Section 1.1445-2(b) certifying to the non-foreign status of each Company Member;

 

  (v)

to ENPC, evidence satisfactory to ENPC that the Company Pre-Closing Transactions have occurred as set forth on Schedule C; and

 

  (vi)

to ENPC, a counterpart of the Management Services Agreement, duly executed by Grey Rock Administration, LLC.

2.4 Merger Effective Times.

(a) On the Closing Date, upon the terms and subject to the conditions of this Agreement, the Parties shall cause the First Merger to be consummated by filing a certificate of merger with the Secretary of State of the State of Delaware executed in accordance with, and in such form as is required by, the relevant provisions of the DGCL and mutually agreed by the Parties (the “First Certificate of Merger”), and shall make all other filings, recordings or publications required under the DGCL in connection with the First Merger. The First Merger shall become effective at the time that the properly executed and certified copy of the First Certificate of Merger is filed with the Secretary of State of the State of Delaware or, to the extent permitted by applicable Law, at such other time as is agreed to by the Parties prior to the filing of such First Certificate of Merger and specified in the First Certificate of Merger (the time at which the First Merger becomes effective is herein referred to as the “First Merger Effective Time”).

(b) On the Closing Date, upon the terms and subject to the conditions of this Agreement, immediately following the First Merger Effective Time, the Parties shall cause the Second Merger to be consummated by filing a certificate of merger with the Secretary of State of the State of Delaware executed in accordance with, and in such form as is required by, the relevant provisions of the DLLCA and mutually agreed by the Parties (the “Second Certificate of Merger”) and shall make all other filings, recordings or publications required under the DLLCA in connection with the Second Merger. The Second Merger shall become effective at the time that the properly executed and certified copy of the Second Certificate of Merger is filed with the Secretary of State of the State of Delaware or, to the extent permitted by applicable Law, at such other time as is agreed to by the Parties prior to the filing of the Second Certificate of Merger and specified in the Second Certificate of Merger (the time at which the Second Merger becomes effective is herein referred to as the “Second Merger Effective Time”).

2.5 Effect of the Mergers.

(a) The First Merger shall have the effects set forth in this Agreement and the applicable provisions of the DGCL. Without limiting the generality of the foregoing, and subject thereto, at the First Merger Effective

 

A-17


Table of Contents
Index to Financial Statements

Time, by virtue of, and simultaneously with, the First Merger and without any further action on the part of ENPC, any stockholder of ENPC, Parentco, or ENPC Merger Sub, (i) ENPC Merger Sub shall be merged with and into ENPC, the separate corporate existence of ENPC Merger Sub shall cease and ENPC shall continue as the First Surviving Company, (ii) all the properties, rights, privileges, powers and franchises of ENPC and ENPC Merger Sub shall vest in the First Surviving Company, (iii) all debts, liabilities and duties of ENPC and ENPC Merger Sub shall become the debts, liabilities and duties of the First Surviving Company and (iv) all the rights, privileges, immunities, powers and franchises of ENPC (as the First Surviving Company) shall continue unaffected by the First Merger in accordance with the DGCL.

(b) The Second Merger shall have the effects set forth in this Agreement and the applicable provisions of the DLLCA. Without limiting the generality of the foregoing, and subject thereto, at the Second Merger Effective Time, by virtue of, and simultaneously with, the Second Merger and without any further action on the part of ENPC, Parentco, Company Merger Sub, the Company or any Company Member, (i) Company Merger Sub shall be merged with and into the Company, the separate corporate existence of Company Merger Sub shall cease and the Company shall continue as the Second Surviving Company, (ii) all the properties, rights, privileges, powers and franchises of the Company and Company Merger Sub shall vest in the Second Surviving Company, (iii) all debts, liabilities and duties of the Company and Company Merger Sub shall become the debts, liabilities and duties of the Second Surviving Company and (iv) all the rights, privileges, immunities, powers and franchises of the Company (as the Second Surviving Company) shall continue unaffected by the Second Merger in accordance with the DLLCA.

2.6 Organizational Documents.

(a) The certificate of incorporation of ENPC in effect at the First Merger Effective Time shall be the certificate of incorporation of the First Surviving Company, except such certificate of incorporation shall be amended and restated in its entirety, other than its name, to read like the certificate of incorporation of ENPC Merger Sub, until amended in accordance with applicable Law. The bylaws of ENPC Merger Sub in effect at the First Merger Effective Time shall be the bylaws of the First Surviving Company until amended in accordance with the provisions of such bylaws.

(b) The certificate of formation of the Company, as in effect immediately prior to the Second Merger Effective Time, shall be the certificate of formation of the Second Surviving Company, until thereafter amended as provided by Law.

2.7 Directors, Managers and Officers.

(a) The Parties shall cause the initial directors of the First Surviving Company and the initial officers of the First Surviving Company immediately following the First Merger Effective Time to be comprised of the individuals set forth on Exhibit C to this Agreement unless otherwise agreed by ENPC and the Company, each to hold office in accordance with the Organizational Documents of the First Surviving Company.

(b) The Parties shall cause the initial managers of the Second Surviving Company and the initial officers of the Second Surviving Company immediately following the Second Merger Effective Time to be comprised of the individuals set forth on Exhibit C to this Agreement unless otherwise agreed by ENPC and the Company, each to hold office in accordance with the Organizational Documents of the Second Surviving Company.

(c) The Parties shall cause the Parentco Board and the officers of Parentco immediately following the First Merger Effective Time to be comprised of the individuals set forth on Exhibit C to this Agreement unless otherwise agreed by ENPC and the Company, each to hold office in accordance with the Organizational Documents of Parentco. At the Closing, the Parentco Board shall initially have seven (7) members, with four (4) designated by the Company (two of which shall be Griffin Perry and Matt Miller, who shall serve as

 

A-18


Table of Contents
Index to Financial Statements

Co-Chairmen), and three (3) members to be independent and mutually agreed upon by the Company and ENPC. The Parentco Board shall comply with NYSE requirements, including with respect to independence and committee composition.

2.8 Effect of First Merger on ENPC Common Stock and ENPC Warrants. At the First Merger Effective Time, by virtue of the First Merger and without any action on the part of any Party or any other Person, including the holders of any of the following securities:

(a) ENPC CAPSTM. Effective immediately prior to the conversion contemplated by Section 2.8(b), any and all “CAPS” (as such term is defined in the Warrant Agreement), which are composed of one share of ENPC Class A Common Stock and one-fourth of one ENPC Warrant (including Private Placement CAPS and Working Capital CAPS, each as defined in the Warrant Agreement), shall be immediately and automatically detached and broken out into their constituent parts (the “CAPS Separation”), such that a holder of a CAPS shall be deemed to hold one share of ENPC Class A Common Stock and one-fourth of one ENPC Warrant and such underlying constituent securities shall be converted or cancelled in accordance with Section 2.8(b) and Section 2.8(d), as applicable.

(b) ENPC Capital Stock. Subject to Section 2.8(e) and Section 2.11,

 

  (i)

Immediately prior to the First Merger Effective Time, (x) 495,357 shares of ENPC Class F Common Stock shall be converted into 1,238,393 shares of ENPC Class A Common Stock in accordance with Section 4.3 of the ENPC Certificate of Incorporation (the “ENPC Class F Conversion”) (371,518 of which shall be subject to the vesting and forfeiture provisions set forth in the Sponsor Agreement upon their conversion to Parentco Common Stock in accordance with Section 2.8(b)(iii)) and (y) the remainder of the ENPC Class F Common Stock and remainder of the ENPC Class A Common Stock (excluding, for the avoidance of doubt, the 1,238,393 shares of ENPC Class A Common Stock in the preceding clause (x)) held by Sponsor shall be immediately and automatically cancelled without any conversion thereof and no payment or distribution shall be made with respect thereto;

 

  (ii)

Immediately prior to the First Merger Effective Time, all shares of ENPC Class B Common Stock shall be automatically deemed to be transferred to ENPC, surrendered and forfeited for no consideration (the “ENPC Class B Contribution”); and

 

  (iii)

Following the CAPS Separation, ENPC Class F Conversion and the ENPC Class B Contribution, each share of ENPC Class A Common Stock issued and outstanding immediately prior to the First Merger Effective Time shall be immediately and automatically converted into the right to receive from Parentco one validly issued, fully paid and nonassessable share of Parentco Common Stock, subject to any withholding Taxes required by applicable Law.

At the First Merger Effective Time, all issued and outstanding ENPC Common Stock shall no longer be outstanding and shall cease to exist. Any and all holders of certificates previously evidencing shares of ENPC Common Stock outstanding immediately prior to the First Merger Effective Time shall cease to have any rights with respect to such shares of ENPC Common Stock, except as expressly provided herein or by Law.

(c) Conversion of Merger Sub Capital Stock. At the First Merger Effective Time, each share of common stock of ENPC Merger Sub issued and outstanding immediately prior to the First Merger Effective Time shall be immediately and automatically converted into and become one share of common stock, par value $0.0001 per share, of the First Surviving Company, with all of such shares of the First Surviving Company held solely by Parentco. All shares of common stock of ENPC Merger Sub, after being converted as provided in this Section 2.8(c), shall no longer be outstanding and shall cease to exist.

 

A-19


Table of Contents
Index to Financial Statements

(d) ENPC Warrants.

 

  (i)

Immediately prior to the First Merger Effective Time, all ENPC Private Placement Warrants and ENPC Working Capital Warrants shall be automatically deemed to be transferred to ENPC, surrendered and forfeited for no consideration (the “ENPC Private Warrant Contribution”).

 

  (ii)

At the First Merger Effective Time, each Public Warrant (or portion thereof) issued and outstanding immediately prior to the First Merger Effective Time will, pursuant to the terms of the Warrant Agreement, immediately and automatically represent the right to purchase shares of Parentco Common Stock on the same terms and conditions as are set forth in the Warrant Agreement (each a “Parentco Warrant”). The Parties shall take all lawful action to effect the aforesaid provisions of this Section 2.8(d)(ii), including causing the Warrant Agreement to be assigned to Parentco or amended to the extent necessary to give effect to this Section 2.8(d)(ii), including adding Parentco as a party thereto.

(e) Cancellation of Parentco Common Stock and ENPC Common Stock Owned by ENPC. At the First Merger Effective Time, if there are any shares of Parentco Common Stock or ENPC Common Stock that are owned by ENPC or any shares of Parentco Common Stock or ENPC Common Stock owned by any direct or indirect wholly-owned Subsidiary of ENPC immediately prior to the First Merger Effective Time, such shares shall be automatically canceled and extinguished without any conversion thereof or payment therefor.

2.9 Company Allocation. Schedule A sets forth (i) the calculation of the Aggregate Company Consideration, (ii) the allocation of the Aggregate Company Consideration among the Company Members (each Company Member’s respective allocation portion of the Aggregate Company Consideration, its “Proportionate Allocation”), and (iii) the portion of the Aggregate Company Consideration payable to each Company Member. The allocation of the Aggregate Company Consideration set forth on Schedule A shall be binding on all Parties and shall be used by Parentco for purposes of issuing the Aggregate Company Consideration to the Company Members. In issuing the Aggregate Company Consideration, Parentco and ENPC shall be entitled to rely fully on the information set forth on Schedule A, absent manifest error.

2.10 Effect of Second Merger on Company Interests. At the Second Merger Effective Time, by virtue of the Second Merger and without any action on the part of any Party or any other Person, including the holders of any of the following securities:

(a) Company Interests. At the Second Merger Effective Time, all Company Interests issued and outstanding immediately prior to the Second Merger Effective Time shall be converted automatically into and thereafter represent solely the right to receive the Aggregate Company Consideration, with each Company Member receiving its Proportionate Allocation of the Aggregate Company Consideration, following which, all Company Interests shall cease to be outstanding and shall automatically be cancelled and shall cease to exist. As of the Second Merger Effective Time, each of the Company Members shall cease to have any other rights with respect to the Company Interests.

(b) Treasury Interests. At the Second Merger Effective Time, if there are any equity securities of the Company that are owned by the Company in treasury or by any direct or indirect Subsidiary of the Company, such equity interests shall be canceled and extinguished without any conversion thereof or payment therefor.

(c) Company Merger Sub Units. At the Second Merger Effective Time, all Company Merger Sub Units outstanding immediately prior to the Second Merger Effective Time shall be converted into an equal amount of membership interests of Second Surviving Company, with the same rights, powers and privileges as the Company Merger Sub Units so converted and shall constitute the only membership interests of Second Surviving Company.

2.11 Effect of Mergers on Issued and Outstanding Securities of Parentco. At the Second Merger Effective Time, by virtue of the Mergers and without any action on the part of any Party or the holders of securities of any

 

A-20


Table of Contents
Index to Financial Statements

of ENPC, ENPC Merger Sub, Company Merger Sub or the Company, all of the shares of Parentco issued and outstanding immediately prior to the Second Merger Effective Time, other than the shares of Parentco issued pursuant to the First Merger, shall be canceled and extinguished without any conversion thereof or payment therefor.

2.12 Exchange of Securities.

(a) Exchange Agent; Exchange Fund. On the Closing Date, Parentco shall deposit, or shall cause to be deposited, with a bank or trust company that shall be designated by ENPC and is reasonably satisfactory to the Company (the “Exchange Agent”), it being agreed that Continental Stock Transfer & Trust Company is satisfactory to all Parties, for the benefit of the holders of Company Interests and ENPC Common Stock, for exchange in accordance with this Article II, the number of shares of Parentco Common Stock sufficient to deliver the Aggregate Transaction Consideration payable pursuant to this Agreement (such shares of Parentco Common Stock being hereinafter referred to as the “Exchange Fund”). Parentco shall cause the Exchange Agent pursuant to irrevocable instructions, to pay the Aggregate Transaction Consideration out of the Exchange Fund in accordance with this Agreement. Except as contemplated by Sections 2.8, 2.9, 2.10 and this Section 2.12, the Exchange Fund shall not be used for any other purpose. The First Surviving Company shall pay all charges and expenses, including those of the Exchange Agent, in connection with the exchange of shares of ENPC Common Stock and Company Interests for the Aggregate Transaction Consideration.

(b) Exchange Procedures.

 

  (i)

Promptly following the Closing pursuant to the procedures set forth in the Letter of Transmittal, (i) the holders of the ENPC Common Stock and ENPC CAPS will surrender their stock certificates or other instruments representing the ENPC Common Stock and ENPC CAPS, if any, (collectively, the “ENPC Certificates”) and (ii) the holders of the Company Interests will surrender their membership certificates or other instruments representing the Company Interests, if any, and written acknowledgement of the termination of their rights to such Company Interests (collectively, the “Company Certificates”), or in the case of a lost, stolen or destroyed ENPC Certificate or Company Certificate, upon delivery of a Lost Certificate Affidavit (and indemnity, if required) in the manner provided in Section 2.12(f), to Parentco for cancellation together with any related documentation reasonably requested by Parentco in connection therewith.

 

  (ii)

Parentco Common Stock shall be issued in book entry form to the holders of Company Interests and ENPC Common Stock upon surrender of the Company Certificates and ENPC Certificates, if any, respectively, as provided for in this Agreement or otherwise agreed by the Parties. Upon surrender of the Company Certificates and ENPC Certificates (or in the case of a lost, stolen or destroyed Company Certificate or ENPC Certificate, upon delivery of a Lost Certificate Affidavit (and indemnity, if required) in the manner provided in Section 2.12(f)) for cancellation to Parentco or to such other agent or agents as may be appointed by Parentco, Parentco shall issue, or cause to be issued, (I) to each holder of the Company Certificates such certificates representing the number of shares of Parentco Common Stock for which their respective Company Interests are exchangeable, pursuant to Sections 2.9 and 2.10 and Schedule A, at the Second Merger Effective Time and (II) to each holder of the ENPC Certificates such certificates representing the number of shares of Parentco Common Stock for which their respective ENPC Common Stock is exchangeable, pursuant to Section 2.8, at the First Merger Effective Time, and in either case any dividends or distributions payable pursuant to Section 2.12(g), and the Company Certificates and the ENPC Certificates so surrendered shall forthwith be canceled.

 

  (iii)

If certificates representing the shares of Parentco Common Stock are to be issued in a name other than that in which the Company Certificates or ENPC Certificates surrendered in exchange therefor are registered, it will be a condition of the issuance thereof that the Company Certificates or ENPC Certificates so surrendered will be properly endorsed and otherwise in proper form for

 

A-21


Table of Contents
Index to Financial Statements
  transfer and that the persons requesting such exchange will have paid to Parentco or any agent designated by it any transfer or other Taxes required by reason of the issuance of certificates representing the shares of Parentco Common Stock in any name other than that of the registered holder of the Company Certificates or ENPC Certificates surrendered, or established to the satisfaction of Parentco or any agent designated by it that such Tax has been paid or is not payable.

 

  (iv)

Promptly after the Closing, Parentco shall send to each holder of Company Interests and to each holder of ENPC CAPS and ENPC Common Stock a letter of transmittal for use in exchanging such holder’s Company Certificates or ENPC Certificates, as applicable, for the applicable portion of the Aggregate Transaction Consideration which shall be in customary form (a “Letter of Transmittal”) and shall specify that the delivery of share certificates in respect of the Aggregate Transaction Consideration shall be effected, and risk of loss and title shall pass, only upon proper delivery of the Company Certificates or ENPC Certificates, as applicable, to Parentco (or a Lost Certificate Affidavit) for use in such exchange. Each (i) Company Member shall be entitled to receive its Proportionate Allocation of the Aggregate Company Consideration in respect of the Company Interests represented by the Company Certificate(s) and (ii) holder of ENPC Common Stock (excluding any equity securities to be canceled as described in Section 2.8(b)) shall be entitled to receive the shares of Parentco Common Stock to which it is entitled, as soon as reasonably practicable after the First Merger Effective Time or Second Merger Effective Time, as applicable, but subject to the delivery to Parentco of the following items (collectively, the “Transmittal Documents”): the Company Certificate(s) or ENPC Certificates, as applicable (or a Lost Certificate Affidavit), together with a properly completed and duly executed Letter of Transmittal and such other documents as may be reasonably requested by Parentco. Until so surrendered, each Company Certificate and each ENPC Certificate shall represent after the Second Effective Time for all purposes only the right to receive such portion of the Aggregate Transaction Consideration attributable to such Company Certificate or ENPC Certificate, as applicable.

(c) Termination Rights. The Aggregate Transaction Consideration, dividends or other distributions with respect to Parentco Common Stock pursuant to Section 2.12(g) paid upon the surrender of and in exchange for shares of ENPC Common Stock or Company Interests in accordance with the terms of this Agreement shall be deemed to have been paid in full satisfaction of all rights pertaining to such ENPC Common Stock or Company Interests and there shall be no further registration of transfers on the books and records of (i) the First Surviving Company of the shares of ENPC Common Stock that were outstanding prior to the First Merger Effective Time, or (ii) the Second Surviving Company of Company Interests that were outstanding prior to the Second Merger Effective Time. If, after the Second Merger Effective Time, Company Certificates or ENPC Certificates are presented to the either the First Surviving Company or the Second Surviving Company for any reason, they shall be canceled and exchanged for the Aggregate Transaction Consideration issuable in respect of the shares of ENPC Common Stock or Company Interests, as applicable, previously represented by such ENPC Certificates or Company Certificates, as applicable, and any dividends or other distributions to which the holders thereof are entitled pursuant to Section 2.12(g), without any interest thereon (as applicable).

(d) Termination of Exchange Fund. Any portion of the Exchange Fund that remains undistributed to the former holders of ENPC Common Stock or Company Interests on the date that is six (6) months after the Closing Date shall be delivered to Parentco, upon demand, and any former stockholders of ENPC or holders of Interests in the Company who have not theretofore received the Aggregate Transaction Consideration, and any dividends or other distributions with respect to shares of Company Common Stock to which they are entitled pursuant to Section 2.12(g), in each case without interest thereon (as applicable), shall thereafter look only to Parentco for payment of their claim for such amounts.

(e) No Liability. None of the Exchange Agent, Parentco, the First Surviving Company or the Second Surviving Company shall be liable to any holder of Company Interests or ENPC Common Stock (or dividends or

 

A-22


Table of Contents
Index to Financial Statements

distributions with respect thereto) for any amount of Aggregate Transaction Consideration properly delivered to a public official pursuant to any abandoned property, escheat or similar Law in accordance with this Section 2.12. Any portion of the Exchange Fund remaining unclaimed by holders of Company Interests or ENPC Common Stock as of a date which is immediately prior to such time as such amounts would otherwise escheat to or become property of any Governmental Entity shall, to the fullest extent permitted by applicable Law, become the property of Parentco free and clear of any claims or interest of any person previously entitled thereto.

(f) Lost, Stolen or Destroyed Certificates. If any Company Certificate or ENPC Certificate shall have been lost, stolen or destroyed, upon the making of an affidavit of that fact (a “Lost Certificate Affidavit”) by the Person claiming such Company Certificate or ENPC Certificate to be lost, stolen or destroyed and, if reasonably required by Parentco, the posting by such Person of a bond in such reasonable amount as Parentco may direct as indemnity against any claim that may be made against it with respect to such Company Certificate or ENPC Certificate, the Exchange Agent shall issue in exchange for such lost, stolen or destroyed Company Certificate or ENPC Certificate the Aggregate Transaction Consideration issuable or payable, as applicable, in respect of the Company Interests or shares of ENPC Common Stock formerly represented by such Company Certificate or ENPC Certificate, respectively, and any dividends or other distributions to which the holders thereof are entitled pursuant to Section 2.12(g), in each case, without any interest thereon (as applicable).

(g) Distributions with Respect to Unexchanged Shares of Parentco Common Stock. No dividends or other distributions declared or made with respect to Parentco Common Stock with a record date after the Second Merger Effective Time will be paid to the holders of any Company Certificates or ENPC Certificates that have not yet been surrendered with respect to the shares of Parentco Common Stock to be issued upon surrender thereof until the holders of record of such Company Certificates or ENPC Certificates shall surrender such certificates. Subject to applicable Law, following surrender of any such Company Certificates or ENPC Certificates, Parentco shall promptly deliver to the record holders thereof, without interest, the amount of any such dividends or other distributions with a record date after the Second Merger Effective Time theretofore paid with respect to such shares of Parentco Common Stock.

(h) Adjustments to Aggregate Transaction Consideration. The Aggregate Transaction Consideration shall be adjusted to reflect appropriately the effect of any stock split, reverse stock split, stock dividend, reorganization, recapitalization, reclassification, combination, exchange of shares or other like change with respect to (i) Company Interests occurring on or after the Execution Date and prior to the Second Merger Effective Time to provide the holders of shares of Company Interests immediately prior to the Second Merger Effective Time the same economic effect as contemplated by this Agreement prior to such event, and (ii) ENPC Common Stock occurring on or after the Execution Date and prior to the First Merger Effective Time to provide the holders of shares of ENPC Common Stock immediately prior to the First Merger Effective Time the same economic effect as contemplated by this Agreement prior to such event; and in each case such items so adjusted shall, from and after the date of such event, be the relevant portion of the Aggregate Transaction Consideration.

(i) No Fractional Shares. No fraction of a share of Parentco Common Stock will be issued by virtue of the Mergers, and any time that shares of Parentco Common Stock are distributed to any Person pursuant to this Agreement, such amount of shares (after aggregating all fractional shares of Parentco Common Stock that otherwise would be received by such Person in connection with such distribution) shall be rounded-down to the nearest whole number.

2.13 Payment of Expenses.

(a) No sooner than five (5) or later than two (2) Business Days prior to the Closing Date, the Company shall provide to ENPC a written report setting forth a list of all of the following fees and expenses incurred by or on behalf of the Company and its Affiliates in connection with the preparation, negotiation and execution of this Agreement and the consummation of the Transactions (together with written invoices and wire transfer instructions for the payment thereof), solely to the extent such fees and expenses are incurred and expected to

 

A-23


Table of Contents
Index to Financial Statements

remain unpaid as of the close of business on the Business Day immediately preceding the Closing Date: (i) the fees and disbursements of outside counsel to the Company and its Affiliates incurred in connection with the Transactions and (ii) the fees and expenses of any other agents, advisors, consultants, experts, financial advisors and other service providers engaged by the Company and its Affiliates in connection with the Transactions (collectively, the “Outstanding Company Transaction Expenses”). On the Closing Date following the Closing, ENPC or Parentco shall pay or cause to be paid by wire transfer of immediately available funds all such Outstanding Company Transaction Expenses.

(b) No sooner than five (5) or later than two (2) Business Days prior to the Closing Date, ENPC shall provide to the Company a written report setting forth (i) a list of all fees, expenses and disbursements incurred by or on behalf of ENPC, Parentco or the Merger Subs for outside counsel, agents, advisors, consultants, experts, financial advisors and other service providers engaged by or on behalf of ENPC, Parentco or the Merger Subs in connection with the Transactions or otherwise in connection with ENPC’s operations, and (ii) a list of all Indebtedness, including the Sponsor Loans (in each case, together with written invoices and wire transfer instructions for the payment thereof) (collectively, the “Outstanding ENPC Transaction Expenses”). Unless otherwise agreed by ENPC and the Company, the Outstanding ENPC Transaction Expenses directly related to legal fees, accounting fees and due diligence costs shall not exceed $15,400,000. On the Closing Date following the Closing, ENPC shall pay or cause to be paid by wire transfer of immediately available funds all such Outstanding ENPC Transaction Expenses.

2.14 Taking of Necessary Action; Further Action. If, at any time after the Second Merger Effective Time, any further action is necessary or desirable to carry out the purposes of this Agreement and to vest the First Surviving Company and the Second Surviving Company with full right, title and possession to all assets, property, rights, privileges, powers and franchises of ENPC Merger Sub and Company Merger Sub, respectively, the then-current officers and directors of First Surviving Company, Second Surviving Company and Parentco are fully authorized in the name of their respective corporations or otherwise to take, and will take, all such lawful and necessary action, so long as such action is not inconsistent with this Agreement.

2.15 Tax Consequences. It is intended by the Parties that (i) the Mergers collectively qualify as a transaction described in Section 351 of the Code, (ii) the First Merger qualifies as a reorganization described in Section 368(a)(1) of the Code and Treasury Regulations thereunder and (iii) the ENPC Recapitalization qualifies as a “recapitalization” described in Section 368(a)(1)(E) of the Code.

2.16 Withholding of Tax. Parentco (or any other payor) shall be entitled (but not obligated except as required by applicable Law) to deduct and withhold from the consideration otherwise payable to the holders of Company Interests or ENPC Common Stock pursuant to this Agreement such amounts as Parentco shall determine in good faith are required to be deducted and withheld with respect to the making of such payment under the Code or any provision of U.S. federal, state, local or foreign Tax Law. Prior to withholding, Parentco shall use commercially reasonable efforts to provide notice to a holder of Company Interests or ENPC Common Stock that withholding is required with respect to such payment. Notwithstanding the foregoing, no such notice is required in respect of any compensatory amounts or amount required to be withheld as a result of a failure to provide the certificates described in Section 2.3(a)(ix) or Section 2.3(b)(iv). To the extent that amounts are so withheld, such withheld amounts shall be treated for all purposes of this Agreement as having been paid to the holders of Company Interests or ENPC Interests, as applicable.

ARTICLE III

REPRESENTATIONS AND WARRANTIES OF THE COMPANY

Except as set forth in the disclosure schedules delivered by the Company on the Execution Date (the “Company Disclosure Schedules”), the section numbers of which are numbered to correspond to the section numbers of this Agreement to which they refer, the Company hereby represents and warrants to ENPC, as of the

 

A-24


Table of Contents
Index to Financial Statements

Execution Date and as of the Closing (or, if a representation and warranty is specifically made as of another date, such other date), as follows:

3.1 Organization and Qualification; Subsidiaries.

(a) Each of the Company and each Subsidiary of the Company following the Company Pre-Closing Transactions (each a “Company Subsidiary”) is a limited liability company, duly formed, validly existing and in good standing under the Laws of the State of Delaware. The Company and each Company Subsidiary (together, each a “Grey Rock Entity”) has the requisite limited liability company power and authority and all necessary governmental approvals to own, lease and operate its properties and to carry on its business as it is now being conducted, except where the failure to have such power, authority and governmental approvals has not had, individually or in the aggregate, a Material Adverse Effect on the Grey Rock Entities, taken as a whole (a “Company Material Adverse Effect”). Each Grey Rock Entity is duly qualified and in good standing to do business in each jurisdiction in which the business it is conducting, or the operation, ownership or leasing of its properties, makes such qualification necessary, other than where the failure to be duly organized, validly existing, to so qualify, to be in good standing or to have such requisite power and authority has not had, individually or in the aggregate, a Company Material Adverse Effect. The Company has heretofore made available to ENPC complete and correct copies of the Organizational Documents of each of the Grey Rock Entities and each of the Grey Rock Funds Governing Documents, each as in effect on the Execution Date. As of the Closing, the Organizational Documents of the Grey Rock Entities have not been amended in any respect from those made available to ENPC, except for any amendments expressly permitted by this Agreement and made in connection with this Agreement or the Transactions.

(b) Schedule 3.1(b) sets forth a true and complete list of all of the Company Subsidiaries, and with respect to each Company Subsidiary (a) its jurisdiction of organization, (b) its authorized membership interests or other equity interests (if applicable), and (c) the percentage of or number of issued and outstanding Interests and the record holders and beneficial owners thereof (as of both the Execution Date and immediately following the completion of the Company Pre-Closing Transactions). Other than the Company Subsidiaries following the Company Pre-Closing Transactions, the Company does not, and at the Closing will not, directly or indirectly own any Interest in, or any interest convertible into or exchangeable or exercisable for any Interest in, any corporation, limited liability company, partnership, joint venture or business association or other entity.

3.2 Capital Structure.

(a) Prior to giving effect to the Transactions contemplated by this Agreement and the Ancillary Documents, as of the Execution Date all of the issued and outstanding Interests of each Grey Rock Entity are set forth on Schedule 3.2(a), along with the beneficial and record owners of such equity interests as of both (i) the Execution Date and (ii) immediately following the completion of the Company Pre-Closing Transactions, but prior to giving effect to the Transactions contemplated by this Agreement, all of which such Interests are owned, and at the Closing will be owned, free and clear of any Encumbrances (other than Permitted Encumbrances). All of the outstanding Interests of the Grey Rock Entities (i) have been duly authorized and validly issued and are fully paid, free and clear of all Encumbrances (other than Permitted Encumbrances) and non-assessable (except to the extent non-assessability may be affected by Section 18-607 of the DLLCA); (ii) were issued in compliance in all material respects with applicable Law; and (iii) were not issued in breach or violation of any preemptive rights, rights of first refusal or other similar rights.

(b) There are no options, warrants, calls, rights (including preemptive rights), commitments or agreements to which any Grey Rock Entity is a party or by which it is bound in any case obligating such Grey Rock Entity to issue, deliver, sell, purchase, redeem or acquire, or cause to be issued, delivered, sold, purchased, redeemed or acquired, Interests in such Grey Rock Entity, or obligating such Grey Rock Entity to grant, extend or enter into any such option, warrant, call, right, commitment or agreement. There are not any voting or other agreements to which a Grey Rock Entity is a party or by which it is bound relating to the voting of any equity

 

A-25


Table of Contents
Index to Financial Statements

interests in any Grey Rock Entity. No Grey Rock Entity owns any Interest in any other Person or has any option, warrant, call, right, commitment or agreement to acquire any Interest in any other Person. Except as set forth on Schedule 3.2(b), no Interests in any Grey Rock Entity are issuable and no rights in connection with any Interests of the Grey Rock Entities will accelerate or otherwise become triggered (whether as to vesting, exercisability, convertibility or otherwise) as a result of the consummation of the Transactions contemplated by this Agreement and the Ancillary Documents.

(c) Except as disclosed in the Grey Rock Funds Financial Statements, as contemplated in the Company Pre-Closing Transactions and for the Permitted Distributions, since December 31, 2021, (i) none of the Grey Rock Entities (i) has declared or paid any distribution or dividend in respect of its equity interests or (ii) has repurchased, redeemed or otherwise acquired any equity interests of such Grey Rock Entity, and the board of managers of the Company have not authorized any of the foregoing.

3.3 Authorization; Binding Agreement.

(a) The Company has all requisite limited liability company power and authority to execute and deliver this Agreement and each Ancillary Document to which it is or is required to be a party, to perform the Company’s obligations under this Agreement and thereunder and to consummate the Transactions and the transactions contemplated thereby. The execution and delivery of this Agreement and each Ancillary Document to which the Company is or is required to be a party and the consummation of the Transactions and the transactions contemplated thereby, (i) have been duly and validly authorized by the Company’s board of managers in accordance with the Company’s Organizational Documents and the DLLCA and (ii) other than the approval of the GREP Holdco Entities, no other limited liability company proceedings on the part of the Company are necessary to authorize the execution and delivery of this Agreement and each Ancillary Document to which it is a party or to consummate the Transactions and the transactions contemplated thereby. This Agreement has been, and each Ancillary Document to which the Company is or is required to be a party shall be when delivered, duly and validly executed and delivered by the Company and assuming the due authorization, execution and delivery of this Agreement and any such Ancillary Document by the other parties to this Agreement and thereto, constitutes, or when delivered shall constitute, the legal, valid and binding obligation of the Company, enforceable against the Company in accordance with its terms, subject to the Enforceability Exceptions. The Company’s board of managers and each of the GREP Holdco Entities, in their capacities as members of the Company, by written consent in lieu of a joint meeting of the managers and members, (A) determined that this Agreement and the Second Merger and the other Transactions contemplated hereby are advisable, fair to, and in the best interests of, the Company and its members, and (B) approved this Agreement, the Second Merger and the other transactions contemplated by this Agreement in accordance with the DLLCA and its Organizational Documents.

(b) The Pre-Closing Transactions and the Transactions have each been duly and validly approved and authorized by the respective general partners of each Grey Rock Fund in accordance with such Grey Rock Funds Governing Documents, and no other limited partnership proceedings or other actions on the part of the Grey Rock Funds are necessary to authorize the Pre-Closing Transactions or the Transactions.

3.4 No Violations; Consents and Approvals.

(a) The execution and delivery by the Company of this Agreement and the Ancillary Documents to which it is a party does not, and the performance by the Company of the Agreement and each such Ancillary Document will not, result in any violation of, or default (with or without notice or lapse of time, or both) under, or acceleration of any material obligation or the loss, suspension, limitation or impairment of a material benefit under (or right of any Grey Rock Entity to own or use any assets or properties required for the conduct of their respective businesses, including any of the Oil and Gas Properties owned or held by them) or result in (or give rise to) the creation of any Encumbrance (other than Permitted Encumbrances) or any rights of termination, cancellation, first offer or first refusal, in each case, with respect to any of the properties or assets of any of the

 

A-26


Table of Contents
Index to Financial Statements

Grey Rock Entities (including, for the avoidance of doubt, any of the Oil and Gas Properties of the Grey Rock Entities) under, any provision of (i) the Organizational Documents of any Grey Rock Entity or the Grey Rock Funds Governing Documents, (ii) assuming the consents, approvals and notices referred to in Section 3.4(c) (including Immaterial Consents) and Schedule 3.4(c) of the Company Disclosure Schedules are duly and timely obtained or made, any Material Company Contract or an Oil and Gas Lease of any Grey Rock Entity or (iii) assuming the consents, approvals, orders, authorizations, notices, registrations, declarations, filings or permits referred to in Section 3.5 are duly and timely obtained or made, any Law applicable to any applicable Grey Rock Entity or any of its properties or assets, other than, in the case of clauses (ii) and (iii), any such violations, defaults, acceleration, losses, suspensions, limitations, impairments, Encumbrances or rights that have not had, individually or in the aggregate, a Company Material Adverse Effect.

(b) No Grey Rock Entity is in default or violation (and no event has occurred which, with notice or the lapse of time or both, would constitute a default or violation) of any term, condition or provision of the Organizational Documents of such Grey Rock Entity, except for defaults or violations that have not had, individually or in the aggregate, a Company Material Adverse Effect.

(c) Other than as set forth on Schedule 3.4(c), no consent or approval from, or notice to, any third party under any Material Company Contract or an Oil and Gas Lease of any Grey Rock Entity is required to be obtained or made by any Grey Rock Entity in connection with the execution and delivery of this Agreement by the Company or the consummation of the Transactions, other than Immaterial Consents.

3.5 Governmental Consents. No consent, approval, order or authorization of, notice to, registration, declaration or filing with, or permit from any Governmental Entity is required to be obtained or made by any Grey Rock Entity in connection with the execution and delivery of this Agreement by the Company or the consummation of the Transactions, except for: (a) the filing of a HSR Act notification and report form by the Company or its Ultimate Parent Entity and the expiration or termination of the applicable HSR Act waiting period; (b) such filings and approvals as may be required by any applicable federal or state securities or “blue sky” laws; (c) the consents, approvals, orders, authorizations, notices, registrations, declarations, filings set forth on Schedule 3.5; and (d) any such consent, approval, order, authorization, notice, registration, declaration, filing or permit that is customarily obtained or made after Closing or that the failure to obtain or make would not have, individually or in the aggregate, a Company Material Adverse Effect.

3.6 Grey Rock Funds Financial Statements.

(a) The Company has made available to ENPC true and correct copies of the (i) audited consolidated financial statements of Grey Rock Fund I, (ii) the audited combined financial statements of Grey Rock Fund II and (iii) the audited combined financial statements of Grey Rock Fund III (including, in each case, any related notes thereto), consisting of (x) the audited consolidated balance sheets of Grey Rock Fund I as of December 31, 2020 and December 31, 2021, and the related audited consolidated statements of operations, changes in partners’ capital and cash flows for the fiscal years ended December 31, 2019, December 31, 2020 and December 31, 2021, (y) the audited combined balance sheets of Grey Rock Fund II as of December 31, 2020 and December 31, 2021, and the related audited combined statements of operations, changes in partners’ capital and cash flows for the fiscal years then ended, and (z) the audited combined balance sheets of Grey Rock Fund III as of December 31, 2020 and December 31, 2021, and the related audited combined statements of operations, changes in partners’ capital and cash flows for the fiscal years ended December 31, 2019, December 31, 2020 and December 31, 2021, each audited by a PCAOB qualified auditor (the financial statements described in this Section 3.6(a), collectively, the “Grey Rock Funds Audited Financials”).

(b) Except as set forth on Schedule 3.6(b), the Grey Rock Funds Audited Financials (and the Grey Rock Funds Unaudited Financial Statements when made available to ENPC pursuant to Section 6.14(d)) will (i) have been prepared based upon the books of account and other financial records of each of the Grey Rock Funds, (ii) have been prepared in accordance with GAAP consistently applied using the same accounting principles, policies and methods as have historically been used in connection with the calculation of the items

 

A-27


Table of Contents
Index to Financial Statements

reflected thereon, except, solely with respect to any Grey Rock Funds Unaudited Financial Statements, for (A) the absence of footnotes and (B) normal year-end adjustments none of which would have, or would be reasonably expected to have, a Company Material Adverse Effect, taken as a whole, (iii) fairly present, in all material respects, the financial positions and performances of each of the Grey Rock Funds as of the dates thereof and for the periods set forth therein, (iv) except with respect to any Grey Rock Funds Unaudited Financial Statements, contain an unqualified report of the Grey Rock Funds’ auditors (provided that the Grey Rock Funds Financial Statements shall not be required to include signed audit opinions as of the date of this Agreement, which signed audit opinions shall instead be delivered concurrently with the filing of the Proxy Statement/Prospectus (as defined below) with the SEC), and (v) comply in all material respects with the applicable accounting requirements and with the rules and regulations of the SEC, the Exchange Act and the Securities Act (including Regulation S-X or Regulation S-K, as applicable) in effect as of the date of this Agreement, at the time of filing of the Proxy Statement/Prospectus and at the time of effectiveness of the Proxy Statement/Prospectus. The Fund I Audited Financial Statements were audited in accordance with the standards of the PCAOB.

3.7 Absence of Certain Changes or Events.

(a) Since December 31, 2021, there has not been any event, change, effect or development that, individually or in the aggregate, has had a Company Material Adverse Effect.

(b) From December 31, 2021 through the Execution Date, the Grey Rock Entities have conducted their business in the ordinary course of business in all material respects, other than the negotiation and execution of this Agreement and the Transactions contemplated hereby.

(c) Since December 31, 2021, neither the Company nor any Grey Rock Entity has made any dividend, distribution or similar payment to its respective equityholders other than the Permitted Distributions. Since December 31, 2021, neither the Company nor any Grey Rock Entity has incurred any indebtedness for borrowed money.

3.8 No Undisclosed Material Liabilities. Except as set forth in Schedule 3.8, there are no liabilities of any Grey Rock Entity, whether accrued, contingent, absolute, determined, determinable or otherwise, other than: (a) liabilities reflected, disclosed or reserved against in the Grey Rock Funds Financial Statements; (b) liabilities incurred in the ordinary course of business subsequent to December 31, 2021; (c) liabilities for fees and expenses incurred in connection with, or in furtherance of, the Transactions; (d) liabilities not required to be presented on the face of an unaudited interim balance sheet prepared in accordance with GAAP; (e) liabilities incurred as permitted under Section 6.1(b); and (f) liabilities which would not have a Company Material Adverse Effect.

3.9 Permits; Compliance with Applicable Law.

(a) The Grey Rock Entities hold all material Permits that are required for the lawful ownership and operation of the Grey Rock Entities’ business (the “Company Permits”), except where the failure to so hold would not have a Company Material Adverse Effect. The Grey Rock Entities are in compliance with the terms of the Company Permits in all material respects. As of the Execution Date, no investigation or review by any Governmental Entity with respect to any Grey Rock Entity is pending or, to the Company’s Knowledge, threatened that seeks the suspension, revocation or material adverse modification of any Company Permit.

(b) Except with respect to Tax matters (which are provided for in Section 3.12) and environmental matters (which are provided for in Section 3.15), the Grey Rock Entities are in compliance with and are not in default under or in violation of, any applicable Law, except where such non-compliance, default or violation has not had, individually or in the aggregate, a Company Material Adverse Effect. As of the Execution Date, no Grey Rock Entity has received any written communication since December 31, 2018 from a Governmental Entity that alleges that a Grey Rock Entity is not in compliance with, in all material respects, or is in material default or material violation of, any applicable Law.

 

A-28


Table of Contents
Index to Financial Statements

3.10 Absence of Litigation. Except as set forth in Schedule 3.10, and except for such matters as have not had, individually or in the aggregate, a Company Material Adverse Effect, there is no (a) Proceeding pending, or, to the Company’s Knowledge, threatened against any Grey Rock Entity, or (b) judgment, settlement, decree, injunction, ruling or order of any Governmental Entity or arbitrator outstanding against any Grey Rock Entity.

3.11 Employees; Benefits.

(a) None of the Grey Rock Entities has, or has had, any employees (either directly or under a single employer, joint employer, alter ego or other theory of joint employment) and no Grey Rock Entity is or has ever been party to or bound by (either directly or indirectly) any agreement with any individual providing services as an independent contractor or as a consultant or staffing agency. The Grey Rock Entities have no liabilities with respect to any current or former employees or any other individuals (including independent contractors, contingent workers, contract workers, leased employees, seasonal employees or temporary employees) that have performed work at or in connection with the business of any Grey Rock Entity.

(b) The Grey Rock Entities are neither party to, nor bound by, any collective bargaining agreement or other contract with any labor union, labor organization, or works council, and no individual providing services at or in connection with the business of any Grey Rock Entity is represented by any labor union, works council, or other labor organization. To the Company’s Knowledge, in the past five (5) years there have been no labor organizing activities with respect to any individual providing services at or in connection with the business of any Grey Rock Entity. In the past three (3) years, there has been no actual or, to the Company’s Knowledge, threatened unfair labor practice charges, material labor grievances, material labor arbitrations, strikes, lockouts, work stoppages, slowdowns, picketing, handbilling or other material labor disputes against or affecting any Grey Rock Entity.

(c) The Grey Rock Entities (i) do not currently maintain or contribute to, any Employee Benefit Plan, (ii) are not, and have not been, a participating employer in any Employee Benefit Plan and (iii) do not have any liability, contingent or otherwise, with respect to any Employee Benefit Plan. No liability under Section 302 or Title IV of ERISA has, during the immediately preceding six years, been incurred by any of the Grey Rock Entities or any of their respective ERISA Affiliates that has not been satisfied in full, and no condition exists that presents a risk to any Grey Rock Entity or any such ERISA Affiliate of incurring any such liability. The extent of any potential risk cannot be determined with respect to whether a direct or indirect investor of the Grey Rock Entities or any of their ERISA Affiliates has or could be determined to have any liability under Section 302 or Title IV of ERISA or has an investment interest in any other entity that has or could be determined to have liability under Section 302 or Title IV of ERISA and whether any such liability could become a liability of the Grey Rock Entities or any of their ERISA Affiliates.

(d) Neither the execution and delivery of this Agreement, nor the consummation of the Transactions contemplated hereby, either alone or in combination with another event, could: (i) entitle any current or former employee, consultant, director or other service provider of the Grey Rock Entities (or any dependent or beneficiary thereof) to any payment of compensation; (ii) increase the amount of compensation or benefits due to any such person for which the Company or the Grey Rock Entities could be liable; (iii) accelerate the vesting, funding or time of payment of any compensation, equity award or other benefit for which the Company or the Grey Rock Entities could be liable; or (iv) result in any payments or benefits for which the Company or the Grey Rock Entities could be liable under any agreement or arrangements that, individually or in combination with any other payment or benefit, could constitute the payment of any “excess parachute payment” within the meaning of Section 280G of the Code or in the imposition of an excise Tax under Section 4999 of the Code.

(e) To the Company’s Knowledge, each entity that any Grey Rock Entity has engaged through a management services agreement, is, and for the past three (3) years has been, in compliance in all material respects with all applicable Laws respecting labor, employment and employment practices, including all Laws respecting terms and conditions of employment, health and safety, wages and hours (including the classification

 

A-29


Table of Contents
Index to Financial Statements

of independent contractors and exempt and non-exempt employees), immigration (including the completion of Forms I-9 for all employees and the proper confirmation of employee visas), employment harassment, discrimination or retaliation, whistleblowing, disability rights or benefits, equal opportunity, plant closures and layoffs (including the Worker Adjustment and Retraining Notification Act of 1988 or any similar Laws), employee trainings and notices, workers’ compensation, labor relations, employee leave issues, COVID-19, affirmative action and unemployment insurance.

3.12 Taxes.

(a) All income and other material Tax Returns required to be filed by or with respect to the Grey Rock Entities or with respect to the assets of the Grey Rock Entities have been duly and timely filed (taking into account extension of time for filing) with the appropriate Governmental Entity, and all such Tax Returns were true, correct and complete in all material respects. All material Taxes owed by the Grey Rock Entities (or for which the Grey Rock Entities may be liable) have been timely paid in full (regardless of whether shown on any Tax Return). All material withholding Tax requirements imposed on or with respect to any Grey Rock Entity have been satisfied in full. There are no Encumbrances (other than Encumbrances for Taxes that are not yet delinquent) on any of the assets of the Grey Rock Entities that arose in connection with any failure (or alleged failure) to pay any Tax.

(b) There is no material Proceeding currently pending, or threatened in writing by a Governmental Entity, against a Grey Rock Entity or with respect to the assets of a Grey Rock Entity in respect of any Tax or Tax Return.

(c) There is not in force any waiver or agreement for any extension of time for the assessment, collection or payment of any material Tax by any Grey Rock Entity.

(d) There is no outstanding material claim, assessment or deficiency against any Grey Rock Entity for any Taxes that has been asserted in writing by any Governmental Entity.

(e) No written claim or nexus inquiry has been made by any Governmental Entity to any Grey Rock Entity in a jurisdiction where a Grey Rock Entity does not file a Tax Return that it is or may be subject to material Tax in such jurisdiction, nor has any such assertion been threatened or proposed in writing and received by a Grey Rock Entity or its Affiliates.

(f) No Grey Rock Entity is a party to any agreement or arrangement relating to the apportionment, sharing, assignment, indemnification or allocation of Taxes, other than any customary Tax sharing or indemnification provisions contained in any agreement entered into in the ordinary course of business and not primarily relating to the apportionment, sharing, assignment or allocation of Tax.

(g) No Grey Rock Entity has participated, nor is any Grey Rock Entity currently participating, in any “listed transactions” within the meaning of Treasury Regulations Section 1.6011-4.

(h) None of the assets of any Grey Rock Entity are subject to a tax partnership agreement or otherwise treated, or required to be treated, as held in an arrangement requiring a partnership income Tax Return to be filed under Subchapter K of Chapter 1 of Subtitle A of the Code.

(i) Other than for purposes of Texas franchise tax, no Grey Rock Entity is or has ever been, a member of an affiliated group filing a consolidated income Tax Return or any other consolidated, combined, unitary or similar group for any taxable period, nor has, and has never had, any liability for the Taxes of any Person under Treasury Regulations Section 1.1502-6 (or any comparable provision of foreign, state or local Tax Law), as a transferee or successor, by contract or otherwise by operation of Law.

 

A-30


Table of Contents
Index to Financial Statements

(j) No Grey Rock Entity will be required to include any item of income, or exclude any deduction or other Tax benefit in the computation of taxable income for any taxable period (or portion thereof) beginning after the Closing Date as a result of any (i) change in, or use of an improper, method of accounting for a taxable period ending on or prior to the Closing Date, (ii) “closing agreement” as that term is defined in Section 7121 of the Code (or any corresponding or similar provision of state, local or foreign income Tax Law) executed on or prior to the Closing Date, (iii) installment sale or open transaction disposition made on or prior to the Closing Date, or (iv) prepaid amount received or deferred revenue accrued on or prior to the Closing Date. No Grey Rock Entity has made an election under Section 965(h) of the Code to defer the payment of any liability for income Taxes.

(k) The Company Pre-Closing Transactions shall not result in any Taxes payable by Parentco or any Grey Rock Entity on or after the Closing Date.

(l) Each Grey Rock Entity that is treated as a partnership for U.S. federal income tax purposes (and applicable state and local tax purposes) has in place an election under Section 754 of the Code (and any applicable election under state and local tax purposes).

(m) No Grey Rock Entity has made an election contemplated by Section 1101(g)(4) of the Bipartisan Budget Act of 2015, Pub. L. No. 114-74.

(n) Each Grey Rock Entity other than the Company has been properly treated at all times since its inception as a disregarded entity for U.S. federal income tax purposes (and applicable state and local tax purposes). The Company has been properly treated at all times since its inception as a disregarded entity or partnership for U.S. federal income tax purposes (and applicable state and local tax purposes).

(o) No Grey Rock Entity has received, requested, is a party to, or is bound by any closing agreement, offer in compromise, ruling, technical advice memorandum or any similar agreement or ruling relating to Taxes, in each case with or issued by any Governmental Entity that will have continued application to any Grey Rock Entity following the Closing.

(p) Each Grey Rock Entity has (i) properly complied with all applicable Laws if any Grey Rock Entity has deferred the employer’s share of any “applicable employment taxes” under Section 2302 of the CARES Act, (ii) properly complied with all applicable Laws and duly accounted for any available Tax credits under Sections 7001 through 7005 of the Families First Act and Section 2301 of the CARES Act, and (iii) not sought and does not intend to seek a covered loan under paragraph (36) of Section 7(a) of the Small Business Act (15 U.S.C. 636(a)), as added by Section 1102 of the CARES Act.

(q) The unpaid Taxes of each Grey Rock Entity do not exceed the reserves therefor (other than any reserve for deferred Taxes established to reflect timing differences between book and Tax income) set forth on the face of the Grey Rock Funds Financial Statements and will not exceed such reserves as adjusted for the passage of time through and including the Closing Date in accordance with the past custom and practices of such Grey Rock Entity in filing its Tax Returns. Since December 31, 2021, no Grey Rock Entity has incurred any material Tax liability outside the ordinary course of business.

(r) No Grey Rock Entity has any knowledge of any fact or circumstance that would reasonably be likely to prevent, impair or impede the Transactions from qualifying for the Intended Tax Treatment.

(s) No Grey Rock Entity has any plan or intention to cause ENPC to engage in any transaction or make any election that would result in a liquidation of ENPC for U.S. federal income tax purposes.

3.13 Oil and Gas Matters.

(a) Except to the extent Aggregate Title Losses do not exceed the Title Threshold and except for property sold or otherwise disposed of in the ordinary course of business since the date of the reserve reports

 

A-31


Table of Contents
Index to Financial Statements

prepared by Netherland, Sewell & Associates, Inc. (the “Company Independent Petroleum Engineers”) as of December 31, 2021 relating to the Oil and Gas Properties owned by the applicable Grey Rock Entity referred to in each such reserve report, copies of which are attached to Schedule 3.13(a) of the Company Disclosure Schedules (collectively, the “Company Reserve Report”), the Grey Rock Entities have Good and Defensible Title to all Oil and Gas Properties forming the basis for the reserves reflected in the Company Reserve Report and, in each case, as attributable to interests owned by the Grey Rock Entities. The term “Good and Defensible Title” means that a Grey Rock Entity’s title (that is either of record or in which the Grey Rock Entities have contractual or statutory rights) (as of the Execution Date, and as of the Closing) to each of the Oil and Gas Properties held or owned by it (or purported to be held or owned by it as reflected in the Company Reserve Report), and subject to Permitted Encumbrances, (A) entitles such Grey Rock Entity to receive (after satisfaction of all Production Burdens applicable thereto), not less than the net revenue interest share shown in (or, if not shown, the net revenue interest used by the Company Independent Petroleum Engineers in the determination of the reserves shown in) the Company Reserve Report of all Hydrocarbons produced from such Oil and Gas Properties throughout the life of such Oil and Gas Properties, except for (I) decreases in connection with those operations in which the Grey Rock Entities or their successors or assigns may, from and after the date of this Agreement and in accordance with the terms of this Agreement, elect to be a non-consenting co-owner, (II) decreases resulting from the establishment or amendment, from and after the date of this Agreement, of pools or units in accordance with this Agreement, (III) decreases required after the date of this Agreement to allow other working interest owners to make up past underproduction or pipelines to make up past under deliveries, or (IV) adjustments to such net revenue interest based upon payout or payment of any cost-recovery burden, (B) obligates such Grey Rock Entity to bear a percentage of the costs and expenses for the maintenance and development of, and operations relating to, such Oil and Gas Properties, of not greater than the working interest shown in (or, if not shown, the working interest used by the Company Independent Petroleum Engineers in the determination of the reserves shown in) the Company Reserve Report for such Oil and Gas Properties except for (I) increases resulting from contribution rights or requirements with respect to defaulting or non-consenting co-owners from and after the date of this Agreement under applicable operating agreements, (II) increases to the extent that such increases are accompanied by at least a proportionate increase in the net revenue interest of the Grey Rock Entities, or (III) adjustments to such working interest based upon payout or payment of any cost-recovery burden and (C) is free and clear of all Encumbrances (other than Permitted Encumbrances).

(b) Except to the extent Aggregate Title Losses do not exceed the Title Threshold, the Grey Rock Entities hold defensible title (that is either of record or in which the Grey Rock Entities have contractual or statutory rights) to Oil and Gas Leases covering not less than the number of Net Mineral Acres set forth on Schedule 3.13(b), subject to Permitted Encumbrances. The term “Net Mineral Acres” means, with respect to each Oil and Gas Lease set forth in Schedule 3.13(b), (i) the number of gross acres in the lands covered by such Oil and Gas Lease, multiplied by (ii) the undivided mineral interest in such lands covered by such Oil and Gas Lease, multiplied by (iii) the applicable Grey Rock Entity’s working interest in such Oil and Gas Lease.

(c) The factual, non-interpretive data supplied to the Company Independent Petroleum Engineers relating to the Oil and Gas Properties covered by the Company Reserve Report, by or on behalf of the Grey Rock Entities that was material to such firm’s estimates of oil and gas reserves attributable to the Oil and Gas Properties of the Grey Rock Entities in connection with the preparation of the Company Reserve Report was, as of the time provided, accurate in all material respects. Except for changes generally affecting the oil and gas exploration, development and production industry (including changes in commodity prices) and normal depletion by production, to the Company’s Knowledge, there have been no changes in respect of the matters addressed in the Company Reserve Report that have had, individually or in the aggregate, a Company Material Adverse Effect.

(d) Except as has not had, individually or in the aggregate, a Company Material Adverse Effect, (i) no Grey Rock Entity has received any written claim or notice that any (A) rentals, shut-ins or similar payments owed to any Person or individual under (or otherwise with respect to) any such Oil and Gas Properties have not been properly and timely paid, (B) royalties, minimum royalties, overriding royalties or other Production

 

A-32


Table of Contents
Index to Financial Statements

Burdens with respect to any Oil and Gas Properties owned or held by a Grey Rock Entity have not been timely and properly paid, (C) Grey Rock Entity (or, to the Company’s Knowledge, any third party operator) has violated any provision of, or taken or failed to take any action that, with or without notice, lapse of time, or both, would constitute a default the provisions of any Oil and Gas Lease (or entitle the lessor thereunder to cancel or terminate such Oil and Gas Lease) included in the Oil and Gas Properties owned or held by the Grey Rock Entities, and (ii) as of the Execution Date, no Grey Rock Entity has received written notice from any other party to any Oil and Gas Lease that such Grey Rock Entity is in material breach or default under any Oil and Gas Lease.

(e) Except as set forth on Schedule 3.13(e), all material proceeds from the sale of Hydrocarbons produced from the Oil and Gas Properties of the Grey Rock Entities are being received by them in a timely manner and are not being held in suspense for any reason other than (i) awaiting preparation and approval of a division order or division order title opinions for recently drilled wells or (ii) as may be permitted by applicable Law.

(f) As of the Execution Date, there is no well included in the Oil and Gas Properties of any Grey Rock Entity that is subject to any order from any Governmental Entity or written notice pursuant to an Oil and Gas Lease or a Material Company Contract from any other third party requiring that such well be immediately plugged and abandoned or alleging that such well should have been previously plugged and abandoned.

(g) Schedule 3.13(g) sets forth, as of the Execution Date, all outstanding authorizations for expenditure for funding or participation under any agreement or contract which is binding on any Grey Rock Entity or Oil and Gas Properties and which the Company reasonably anticipates will individually require expenditures by a Grey Rock Entity in excess of $100,000.

(h) No Grey Rock Entity is obligated by virtue of a prepayment arrangement, make up right under a production sales contract containing a “take or pay” or similar provision, production payment or any other similar arrangement (other than gas balancing arrangements) to deliver Hydrocarbons or proceeds from the sale thereof, attributable to the Oil and Gas Properties of such Person at some future time without then or thereafter receiving the full contract price therefor.

(i) Except to the extent Aggregate Title Losses do not exceed the Title Threshold, no Grey Rock Entity has received written notice of any breach or default of, in any material respect, of any of its Oil and Gas Leases or any pooling agreement, production sharing agreement or similar agreement covering any such Oil and Gas Lease. As of the Execution Date, no Grey Rock Entity has received from any applicable lessor any written notice of any material default or material breach by such Grey Rock Entity under any Oil and Gas Lease for which default or breach has not been cured or remedied.

(j) There are no preferential purchase rights or rights of first or last offer, negotiation or refusal in joint operating agreements, participation agreements or other contracts or agreements binding upon the Oil and Gas Properties of the Grey Rock Entities that would be triggered by the consummation of the Transactions and result in a loss of any portion of such Oil and Gas Properties in excess of the Title Threshold.

(k) No Grey Rock Entity has received any notice of any pending, and to Company’s Knowledge, there is no threatened, Proceeding to condemn or take by power of eminent domain all or any of the Oil and Gas Properties of the Grey Rock Entities.

(l) Except for the representations and warranties of the Company set forth in Sections 3.13(a), 3.13(b), 3.13(i), 3.13(j), and 3.13(k), each of the representation and warranties in this Section 3.13 is deemed to be qualified by and limited to the Knowledge of the Company.

 

A-33


Table of Contents
Index to Financial Statements

3.14 Environmental Matters. Except as set forth on Schedule 3.14 and for those matters that have not had or, as applicable, would not reasonably be expected to have, individually or in the aggregate, a Company Material Adverse Effect:

(a) To the Company’s Knowledge, the Grey Rock Entities and their respective operations and assets are, and for the past three (3) years (or, if shorter, since Grey Rock Entity’s ownership of the relevant Oil and Gas Properties) have been, in compliance with all Environmental Laws and the terms and conditions of all Permits issued or required pursuant to Environmental Laws for the operations of the Grey Rock Entities;

(b) the Grey Rock Entities, and, to the Company’s Knowledge, their respective assets, are not subject to any pending or, to the Company’s Knowledge, threatened Proceeding under Environmental Laws;

(c) with respect to the Oil and Gas Properties owned by the Grey Rock Entities, the Grey Rock Entities (and, to the Company’s Knowledge, third party operators of their respective assets) have not treated, recycled, stored, disposed of, arranged for or permitted the disposal of, transported, handled, exposed any person to, Released, or owned or operated any property contaminated by, any Hazardous Materials, in each case in a manner or under conditions that would reasonably be expected to result in a liability to a Grey Rock Entity under Environmental Law;

(d) as of the Execution Date, no Grey Rock Entity (i) has received any written notice asserting a liability or obligation under any Environmental Laws, including with respect to the investigation, remediation, removal, or monitoring of any Release of Hazardous Materials at or from any property owned, operated, or otherwise used by any Grey Rock Entity, or (ii) is subject to any judgment, settlement, decree, injunction, ruling or order of, or has entered into any written agreement with, any Governmental Entity or arbitrator pursuant to any Environmental Law that remains outstanding;

(e) except for customary indemnities in standard service agreements, the Grey Rock Entities have not assumed, undertaken or provided an indemnity with respect to any liability of any other Person under any Environmental Law; and

(f) The Company has made available to ENPC copies of all material environmental assessments, reports and audits prepared by or on behalf of the Company in the three (3) years preceding the date of this Agreement (or, if shorter, since Grey Rock Entity’s ownership of the relevant Oil and Gas Properties) that are in the possession or reasonable control of the Company with respect to their operations or assets.

Notwithstanding any other provision in this Agreement, the representations and warranties in Sections 3.8, 3.13(f) and this Section 3.14 are the sole and exclusive representations and warranties in this Agreement with respect to environmental matters of the Grey Rock Entities.

3.15 Material Contracts.

(a) Subsections (i) through (xv) of Schedule 3.15(a) of the Company Disclosure Schedules collectively describe, as of the date of this Agreement, the following contracts to which a Grey Rock Entity is a party or by which its assets or properties are otherwise bound:

 

  (i)

each contract that provides for the acquisition, disposition, license, use, distribution, provision or outsourcing of Hydrocarbons, assets, services, rights or properties (other than Oil and Gas Properties) with respect to which the Company reasonably expects that a Grey Rock Entity will make payments in excess of $100,000 annually or $100,000 in the aggregate for the remaining term of such contract;

 

  (ii)

each contract that constitutes a commitment relating to Indebtedness for borrowed money or the deferred purchase price of property by a Grey Rock Entity (whether incurred, assumed, guaranteed or secured by any asset);

 

A-34


Table of Contents
Index to Financial Statements
  (iii)

each contract for lease of personal property or real property (other than Oil and Gas Leases) involving aggregate payments in excess of $100,000 in any calendar year, or $1,000,000 in the aggregate for the remaining term of such contract, that are not terminable without penalty within ninety (90) days, other than contracts related to drilling rigs;

 

  (iv)

each contract containing any area of mutual interest, joint bidding area, joint acquisition area, or non-compete or similar type of provision that materially restricts the ability of a Grey Rock Entity to compete with respect to any Oil and Gas Properties in any geographic area, during any period of time after the Closing;

 

  (v)

each contract involving the pending acquisition or sale of (or option to purchase or sell) any material amount of the assets or properties of the Grey Rock Entities, taken as a whole, other than contracts for the sale of Hydrocarbons by the Grey Rock Entities in the ordinary course of business;

 

  (vi)

each contract for any interest rate, commodity or currency protection (including any swaps, collars, caps or similar hedging obligations);

 

  (vii)

each partnership, joint venture or limited liability company agreement, other than any customary joint operating agreements, unit agreements or participation agreements affecting the Oil and Gas Properties of any Grey Rock Entity;

 

  (viii)

each joint development agreement, exploration agreement, participation, farmout, farmin or program agreement or similar contract requiring a Grey Rock Entity to make expenditures that would reasonably be expected to be in excess of $100,000 in the aggregate during the twelve (12)-month period following the date of this Agreement, other than customary joint operating agreements and continuous development obligations under Oil and Gas Leases;

 

  (ix)

each agreement under which a Grey Rock Entity has advanced or loaned any amount of money to any of its officers, directors, employees or consultants;

 

  (x)

any contract that provides for a “take-or-pay” clause or any similar prepayment obligation, acreage dedication, minimum volume commitments or capacity reservation fees to a gathering, transportation or other arrangement downstream of the wellhead, that is not terminable without penalty within ninety (90) days;

 

  (xi)

each contract that is a gathering, transportation, processing or similar agreement to which a Grey Rock Entity is a party involving the gathering, transportation, processing or treatment of Hydrocarbons that is not terminable without penalty within ninety (90) days;

 

  (xii)

any contract involving a Grey Rock Entity, on the one hand, and the Company, any of the Company’s Affiliates or any executive officer or manager of a Grey Rock Entity, on the other hand;

 

  (xiii)

any contract that, upon the consummation of the Transactions, would (either alone or upon the occurrence of any additional acts or events, including the passage of time) result in any payment or benefit (whether of severance pay or otherwise) becoming due, or the acceleration or vesting of any right to any payment or benefits, from a Grey Rock Entity to any officer, director, consultant or employee of any of the foregoing;

 

  (xiv)

each agreement that contains any standstill, “most favored nation” or most favored customer provision, preferential right or rights of first or last offer, negotiation or refusal, in each case, that is material to the business of any of the Grey Rock Entities, taken as a whole, and that would be triggered by the Transactions, other than those contained in (A) any agreement in which such provision is solely for the benefit of a Grey Rock Entity or (B) customary royalty pricing provisions in Oil and Gas Leases; and

 

A-35


Table of Contents
Index to Financial Statements
  (xv)

each other agreement that would be required to be filed by the Company as an exhibit for a Form S-1 pursuant to Items 601(b)(1), (2), (4), (9) or (10) of Regulation S-K under the Securities Act as if the Company was the registrant.

(b) Collectively, the contracts set forth in Section 3.15(a) are herein referred to as the “Material Company Contracts.” Except for any Material Company Contract that terminates or expires pursuant to its terms between the date of this Agreement and the Closing, each Material Company Contract is legal, valid, binding and enforceable in accordance with its terms on the Grey Rock Entity that is a party thereto and, to the Company’s Knowledge, each other Person party thereto, and is in full force and effect, subject, as to enforceability, to bankruptcy, insolvency, reorganization, moratorium and other Laws of general applicability relating to or affecting creditors’ rights and to general principles of equity regardless of whether such enforceability is considered in a Proceeding in equity or at law. No Grey Rock Entity is in breach or default, in any material respect, under any Material Company Contract nor, to the Company’s Knowledge, is any other Person party to any such Material Company Contract in breach or default, in any material respect, thereunder. To the Company’s Knowledge, no event has occurred which, with notice or lapse of time or both, would constitute a default in any material respect under any Material Company Contract on the part of any of the parties thereto. As of the Execution Date, no Grey Rock Entity has received written notice of termination, cancellation or material modification of any Material Company Contract. The Company has heretofore made available to ENPC complete and correct copies of the Material Company Contracts.

3.16 Insurance. Set forth on Schedule 3.16 of the Company Disclosure Schedule is a true, correct and complete list of as of the date of this Agreement of all material insurance policies held by the Grey Rock Entities or held by any Affiliate of a Grey Rock Entity under which a Grey Rock Entity is named as an additional insured (collectively, the “Company Insurance Policies”). Each of the Company Insurance Policies is in full force and effect on the date of this Agreement and a true, correct and complete copy of each Company Insurance Policy has been made available to ENPC to the extent requested by ENPC prior to the date of this Agreement. All premiums payable under the Company Insurance Policies prior to the date of this Agreement have been duly paid to date. As of the date of this Agreement, no written notice of cancellation or termination has been received with respect to any Company Insurance Policy and none of the insurers have denied any coverage, in whole or in part, for any pending claims that have been submitted by or on behalf of any Grey Rock Entity under a policy with such insurers.

3.17 Brokers. Except as set forth in Schedule 3.17, no Grey Rock Entity has incurred or will incur any liability for any brokerage, finder’s or other fee or commission in connection with the Transactions contemplated hereby.

3.18 Information Supplied. The information supplied or to be supplied by the Company for inclusion in the Proxy Statement/Prospectus will not, at the time the Proxy Statement/Prospectus is first mailed to the stockholders of ENPC and at the time of any meeting of ENPC stockholders to be held in connection with the Transactions, contain any untrue statement of a material fact or omit to state any material fact required to be stated therein or necessary in order to make the statements therein, in light of the circumstances under which they are made, not misleading, except that no representation or warranty is made by the Company with respect to statements made or incorporated by reference therein based on information supplied by any Parent Party for inclusion therein.

3.19 No Other Representations and Warranties.

(a) Except for the representations and warranties made in this Article III (as modified by the Company Disclosure Schedules) or any other Ancillary Document, neither the Company nor any other Person on behalf of the Company makes any express or implied representation or warranty with respect to any Grey Rock Entity or its businesses, operations, assets, liabilities or conditions (financial or otherwise) in connection with this Agreement or the Transactions, and the Company hereby disclaims any such other representations or warranties.

 

A-36


Table of Contents
Index to Financial Statements

In particular, without limiting the foregoing disclaimer, except for the representations and warranties made by the Company in this Article III or any other Ancillary Document, neither the Company nor any other Person on behalf of the Company makes or has made any representation or warranty to ENPC or any of its Affiliates or Representatives with respect to, any oral or written information presented to ENPC or any of its Affiliates or Representatives in the course of their due diligence investigation, the negotiation of this Agreement or in the course of the Transactions.

(b) Notwithstanding anything contained in this Agreement to the contrary, the Company acknowledges and agrees that none of the Parent Parties or any other Person has made or is making any representations or warranties relating to the Parent Parties whatsoever, express or implied, beyond those expressly given by ENPC in Article IV or any other Ancillary Document and the representations and warranties made by Parentco and the Merger Subs in Article V or any other Ancillary Document, including any implied representation or warranty as to the accuracy or completeness of any information regarding the Parent Parties furnished or made available to the Company or any of its Representatives. Without limiting the generality of the foregoing, the Company acknowledges that no representations or warranties by any of the Parent Parties or any other Person are made with respect to any projections, forecasts, estimates, budgets or prospect information that may have been made available to the Company or any of its Representatives (including in any online data room, management presentations or any other form in expectation of, or in connection with, the Transactions).

ARTICLE IV

REPRESENTATIONS AND WARRANTIES OF ENPC

Except (i) as set forth on the disclosure schedules delivered by ENPC on the Execution Date (the “ENPC Disclosure Schedules”), the section numbers of which are numbered to correspond to the section numbers of this Agreement to which they refer and (ii) as disclosed in any ENPC SEC Document (excluding any disclosures included in any “risk factor” section of any such ENPC SEC Document or any other disclosures in any such ENPC SEC Document to the extent they are predictive, forward looking, non-specific and general in nature), ENPC hereby represents and warrants to the Company, as of the Execution Date, as follows:

4.1 Organization and Qualification. ENPC (a) is a corporation duly organized, validly existing and in good standing under the Laws of the State of Delaware, (b) has all requisite power and authority to own, lease and operate its properties and to carry on its business as now being conducted and (c) is duly qualified and in good standing to do business in each jurisdiction in which the business it is conducting, or the operation, ownership or leasing of its properties, makes such qualification necessary, other than where the failure to be duly organized, validly existing, to so qualify, to be in good standing or to have such requisite power and authority has not had, individually or in the aggregate, a Material Adverse Effect on ENPC (an “ENPC Material Adverse Effect”). ENPC has heretofore made available to the Company complete and correct copies of its Organizational Documents, each as in effect on the Execution Date. As of the Closing, the Organizational Documents of ENPC have not been amended in any respect from those made available to the Company, except for any amendments expressly permitted by this Agreement and made in connection with this Agreement or the Transactions.

4.2 Capital Structure.

(a) The authorized capital stock of ENPC consists of (i) 380,000,000 shares of Class A Common Stock, par value $0.0001 per share (“ENPC Class A Common Stock”), (ii) 1,000,000 shares of Class B Common Stock, par value $0.0001 per share (“ENPC Class B Common Stock”), (iii) 50,000,000 shares of Class F Common Stock, par value $0.0001 per share (“ENPC Class F Common Stock” and, together with the ENPC Class A Common Stock and the ENPC Class B Common Stock, the “ENPC Common Stock”), and (iv) 1,000,000 shares of preferred stock, par value $0.0001 per share (“ENPC Preferred Stock”). As of the Execution Date, (A) 42,014,000 shares of ENPC Class A Common Stock, 300,000 shares of ENPC Class B Common Stock, and 828,000 shares of ENPC Class F Common Stock are issued and outstanding (collectively, the “Outstanding

 

A-37


Table of Contents
Index to Financial Statements

ENPC Shares”), all of which are validly issued, fully paid and non-assessable and not subject to any preemptive rights, (B) no shares of ENPC Common Stock are held in the treasury of ENPC, (C) 10,503,500 ENPC Warrants to purchase 10,503,500 shares of ENPC Class A Common Stock are issued and outstanding (collectively, the “Outstanding ENPC Warrants”), of which 153,500 ENPC Warrants are ENPC Private Placement Warrants and (D) 10,503,500 shares of ENPC Class A Common Stock are reserved for future issuance pursuant to the Outstanding ENPC Warrants. There are no shares of ENPC Preferred Stock issued and outstanding. Each ENPC Warrant is exercisable for one share of ENPC Class A Common Stock at an exercise price of $11.50 per share of ENPC Class A Common Stock.

(b) All Outstanding ENPC Shares and Outstanding ENPC Warrants have been issued and granted in compliance with all applicable securities laws and other applicable Laws and were issued free and clear of all Encumbrances other than transfer restrictions under applicable securities laws and the Organizational Documents of ENPC.

(c) Except for securities issued by ENPC as permitted by this Agreement and the ENPC Warrants, ENPC has not issued any options, warrants, convertible, exercisable or exchangeable securities or other rights, agreements, arrangements or commitments of any character relating to the issued or unissued capital stock of ENPC or obligating ENPC to issue or sell any shares of capital stock of, or other equity interest in, ENPC. All shares of ENPC Common Stock subject to issuance as aforesaid, upon issuance on the terms and conditions specified in the instruments pursuant to which they are issuable, will be duly authorized, validly issued, fully paid and non-assessable. ENPC is not a party to, or otherwise bound by, and ENPC has not granted, any equity appreciation rights, participations, phantom equity or similar rights. ENPC is not a party to any voting trusts, voting agreements, proxies, shareholder agreements or other agreements with respect to the voting or transfer of ENPC Common Stock or any of the equity interests or other securities of ENPC. Other than the Redemption Offer, there are no outstanding contractual obligations of ENPC to repurchase, redeem or otherwise acquire any shares of ENPC Common Stock. There are no outstanding contractual obligations of ENPC to make any investment (in the form of a loan, capital contribution or otherwise) in, any Person.

4.3 Authorization; Binding Agreement. ENPC has all requisite power and authority to execute and deliver this Agreement and each Ancillary Document to which it is or will be a party, to perform its obligations hereunder and thereunder and to consummate the Transactions contemplated hereby and thereby (other than the approval and adoption of this Agreement by the holders of a majority of the outstanding shares of ENPC Common Stock as of the record date of the Special Meeting, and the filing and recordation of appropriate merger documents as required by the DGCL). The execution and delivery of this Agreement and each Ancillary Document to which ENPC is or will be a party, and the consummation of the Transactions and the transactions contemplated thereby, have been duly and validly authorized by the ENPC Board in accordance with the Organizational Documents of ENPC and applicable Laws, and assuming the due authorization, execution and delivery of this Agreement and any such Ancillary Document by the other parties to this Agreement and thereto, constitutes, or when delivered shall constitute, the legal, valid and binding obligation of ENPC, enforceable against ENPC in accordance with its terms, subject to the Enforceability Exceptions.

4.4 No Violations; Consents and Approvals.

(a) The execution and delivery by ENPC of this Agreement and the Ancillary Documents to which it is a party does not, and the performance by ENPC of this Agreement and each such Ancillary Document will not, result in any violation of, or default (with or without notice or lapse of time, or both) under, or acceleration of, any material obligation or the loss, suspension, limitation or impairment of a material benefit under (or right of ENPC to own or use any assets or properties required for the conduct of its business) or result in (or give rise to) the creation of any Encumbrance or any rights of termination, cancellation, first offer or first refusal, in each case, with respect to any of the properties or assets of ENPC under, any provision of (i) the Organizational Documents of ENPC, (ii) any loan or credit agreement, note, bond, mortgage, indenture, lease or other agreement, permit, franchise or license to which ENPC is a party or by which the properties or assets of ENPC

 

A-38


Table of Contents
Index to Financial Statements

are bound or (iii) assuming the consents, approvals, orders, authorizations, notices, registrations, declarations, filings or permits referred to in Section 4.4(c) (including Immaterial Consents) are duly and timely obtained or made, any Law applicable to ENPC or any of its properties or assets, other than, in the case of clauses (ii) and (iii), any such violations, defaults, acceleration, losses, suspensions, limitations, impairments, Encumbrances or rights that have not had, individually or in the aggregate, an ENPC Material Adverse Effect.

(b) ENPC is not in default or violation (and no event has occurred which, with notice or the lapse of time or both, would constitute a default or violation) of any term, condition or provision of (i) the Organizational Documents of ENPC or (ii) any loan or credit agreement, note, bond, mortgage, indenture, lease or other agreement, permit, franchise or license to which ENPC is a party or by which ENPC or any properties or assets of ENPC is bound, except for defaults or violations that have not had, individually or in the aggregate, an ENPC Material Adverse Effect.

(c) No consent or approval from, or notice to, any third party (other than a Governmental Entity) under any material loan or credit agreement, note, bond, mortgage, indenture, lease or other agreement, permit, franchise or license to which ENPC is now a party or by which ENPC or any properties or assets of ENPC is bound is required to be obtained or made by ENPC in connection with the execution and delivery of this Agreement by ENPC or the consummation by ENPC of the Transactions applicable to it, other than the ENPC Stockholder Approval and Immaterial Consents.

4.5 SEC Filings; Financial Statements.

(a) ENPC has made available to the Company (including via the EDGAR system) a true and complete copy of each form, report, statement, schedule, prospectus, proxy, registration statement and other document filed by ENPC with the SEC since its initial registration of the ENPC Common Stock (the “ENPC SEC Documents”). Each of the ENPC SEC Documents has been timely filed (except as disclosed in a Notification of Late Filing filed by ENPC with the SEC) or furnished and, as of their respective dates, each of the ENPC SEC Documents, complied as to form in all material respects with the applicable requirements of the Securities Act, or the Exchange Act or any other applicable Law, as the case may be, in each case, to the extent applicable to such ENPC SEC Documents, and none of the ENPC SEC Documents contained, when filed or, if amended or superseded, as of the date of such amendment or filing that superseded the initial filing with respect to those disclosures that are amended or superseded, any untrue statement of a material fact or omitted to state a material fact required to be stated therein or necessary to make the statements therein, in light of the circumstances under which they were made, not misleading. ENPC has timely filed (except as disclosed in a Notification of Late Filing filed by ENPC with the SEC) each report, statement, schedule, prospectus, and registration statement that ENPC was required to file with the SEC since its inception. ENPC has made available (including via the EDGAR system) to the Company all material correspondence between the SEC on the one hand, and ENPC or any of its Subsidiaries, on the other hand, since the initial registration of the ENPC Common Stock. There are no material outstanding or unresolved comments in comment letters from the SEC staff with respect to any of the ENPC SEC Documents. To ENPC’s Knowledge, (A) none of the ENPC SEC Documents is the subject of ongoing SEC review or outstanding SEC comment and (B) neither the SEC nor any other Governmental Entity is conducting any investigation or review of any ENPC SEC Document.

(b) The financial statements of ENPC included in the ENPC SEC Documents complied, and in the case of financial statements filed following the Execution Date will comply, as to form in all material respects with Regulation S-X of the SEC, were prepared in all material respects in accordance with GAAP applied on a consistent basis during the periods involved (except as may be indicated in the notes thereto or, in the case of the unaudited statements, as permitted by Rule 10-01 of Regulation S-X of the SEC) and fairly present, and in the case of financial statements filed following the Execution Date will fairly present, in all material respects in accordance with applicable requirements of GAAP (subject, in the case of the unaudited statements, to normal year-end audit adjustments) the financial position of ENPC as of their respective dates and the results of operations and the cash flows of ENPC for the periods presented therein, except as otherwise noted therein

 

A-39


Table of Contents
Index to Financial Statements

(subject, in the case of unaudited statements, to normal and recurring year-end adjustments which would not have an ENPC Material Adverse Effect). ENPC has no off-balance sheet arrangements that are not disclosed in the ENPC SEC Documents. No financial statements other than those of ENPC are required by GAAP to be included in the consolidated financial statements of ENPC.

(c) ENPC makes and keeps books, records and accounts and has devised and maintains a system of internal controls, in each case, as required pursuant to Section 13(b)(2) under the Exchange Act. Except as not required in reliance on exemptions from various reporting requirements by virtue of ENPC’s status as an “emerging growth company” within the meaning of the Securities Act, as modified by the Jumpstart Our Business Startups Act of 2012, or “smaller reporting company” within the meaning of the Exchange Act, and except as otherwise disclosed in ENPC SEC Documents, ENPC has established and maintains disclosure controls and procedures and internal control over financial reporting (as such terms are defined in paragraphs (e) and (f), respectively, of Rule 13a-15 under the Exchange Act) as required by Rule 13a-15 under the Exchange Act and the applicable listing standards of the NYSE. Such disclosure controls and procedures are reasonably designed to ensure that all material information required to be disclosed by ENPC in the reports that it files under the Exchange Act are recorded, processed, summarized and reported within the time periods specified in the rules and forms of the SEC, and that all such material information is accumulated and communicated to its management as appropriate to allow timely decisions regarding required disclosure and to make the certifications required pursuant to Sections 302 and 906 of the Sarbanes-Oxley Act of 2002.

(d) ENPC does not have any liabilities or obligations of a nature (whether accrued, absolute, contingent or otherwise) required to be reflected on a balance sheet prepared in accordance with GAAP, except for liabilities and obligations arising in the ordinary course of ENPC’s business or included in the ENPC SEC Documents.

(e) ENPC is in compliance in all material respects with the applicable listing and corporate governance rules and regulations of the NYSE.

4.6 No Indebtedness. Except for the Sponsor Loans and any revolving credit facility or term loan that ENPC enters into in accordance with Section 6.2(b)(iv), ENPC has no Indebtedness.

4.7 Compliance with Laws. Since the date of its incorporation, ENPC has been in compliance with, and is not in default under or in violation of, any applicable Law, except where such non-compliance, default or violation have not had, individually or in the aggregate, an ENPC Material Adverse Effect. ENPC has not received any written communication since the date of its incorporation from a Governmental Entity that alleges that ENPC is not in compliance with or is in default or violation of any applicable Law, except where such non-compliance, default or violation would not, individually or in the aggregate, have an ENPC Material Adverse Effect.

4.8 Litigation. Except for such matters as have not had, individually or in the aggregate, an ENPC Material Adverse Effect, there is no (a) Proceeding pending, or, to ENPC’s Knowledge, threatened against ENPC or (b) judgment, decree, injunction, ruling or order of any Governmental Entity outstanding against ENPC. To ENPC’s Knowledge, as of the Execution Date, no officer or director of ENPC is a defendant in any material Proceeding in connection with his or her status as an officer or director of ENPC. There is no judgment, settlement, order, decision, direction, writ, injunction, decree, stipulation or legal or arbitration award of, or promulgated or issued by, any Governmental Entity in effect to which ENPC or any of its Subsidiaries is a party or subject that materially interferes with, or would be reasonably likely to materially interfere with, the business of ENPC or any of its Subsidiaries as currently conducted.

4.9 Certain Contracts and Arrangements. The lists of exhibits contained in the ENPC SEC Documents sets forth a true and complete list, as of the date of this Agreement, of (a) each agreement to which ENPC is a party (other than this Agreement) that is of a type that would be required to be included as an exhibit to a registration statement on Form S-1 pursuant to Items 601(b)(2), (4), (9) or (10) of Regulation S-K of the Securities Act if

 

A-40


Table of Contents
Index to Financial Statements

such a registration statement was filed by ENPC on the date of this Agreement; (b) any non-competition agreement that purports to limit the manner in which, or the localities in which, all or any material portion of ENPC’s business on a consolidated basis is conducted; (c) any contract that is related to the governance or operation of any joint venture, partnership or similar arrangement, other than such contract solely between or among any of ENPC and its Subsidiaries and (d) any contract that includes any Affiliate of ENPC (other than a Subsidiary of ENPC) as a counterparty (collectively, the “ENPC Contracts”). Except as would not be reasonably likely to have, individually or in the aggregate, an ENPC Material Adverse Effect, ENPC is not in breach or default under any ENPC Contract nor, to ENPC’s Knowledge as of the date of this Agreement, is any other party to any such ENPC Contract in breach or default thereunder.

4.10 Solvency. ENPC is not entering into the Transactions with the actual intent to hinder, delay or defraud either present or future creditors of ENPC. Assuming (a) that the representations and warranties of the Company contained in Article III are true and correct in all material respects (disregarding for these purposes any materiality qualifiers or references to “Company Material Adverse Effect”) and (b) that the projections and other forecasts for the Grey Rock Entities and related estimates, plans and budget information made available to ENPC are true and correct in all material respects, and at the Closing, and after giving effect to the Transactions, each of the Parent Parties and the Grey Rock Entities (i) will be solvent (in that both the fair value of its assets will not be less than the sum of its debts and that the present fair saleable value of its assets will not be less than the amount required to pay its probable liability on its debts as they become absolute and matured); (ii) will have adequate capital and liquidity with which to engage in its business and (iii) will not have incurred and does not plan to incur debts beyond its ability to pay as they become absolute and matured.

4.11 Board Approval; Vote Required. The ENPC Board has declared the advisability of the Transactions in accordance with applicable Law and as required by ENPC’s Organizational Documents and approved this Agreement and the Transactions and determined that the Transactions are in the best interests of ENPC and its stockholders, and has determined to recommend that holders of ENPC Common Stock vote in favor of the Transactions. The vote of holders of ENPC’s capital stock necessary to approve and adopt this Agreement and the transactions contemplated hereby (the “Business Combination Proposal”) include (a) the affirmative vote of a majority of the outstanding shares of ENPC Common Stock, voting as a single class, cast at the Special Meeting, (b) the affirmative vote or written consent of a majority of the outstanding shares of ENPC Class B Common Stock, voting as a single class, and (c) the affirmative vote or written consent of a majority of the outstanding shares of ENPC Class F Common Stock (the vote of the holders of ENPC’s capital stock referred to above for the Business Combination Proposal in this Section 4.11, the “ENPC Stockholder Approval”). The ENPC Stockholder Approval is the only vote of the holders of any class or series of ENPC’s capital stock necessary to approve the Transactions.

4.12 Listing. The issued and outstanding shares of ENPC Class A Common Stock are registered pursuant to Section 12(b) of the Exchange Act and, as of the date of this Agreement, are listed for trading on the New York Stock Exchange (“NYSE”) under the symbol “ENPC.” There is no Proceeding pending or, to ENPC’s Knowledge, threatened against ENPC by the NYSE or the SEC with respect to any intention by such entity to deregister the ENPC Class A Common Stock or prohibit or terminate the listing of ENPC Common Stock on the NYSE. ENPC has taken no action that is designed to terminate the registration of ENPC Common Stock under the Exchange Act. As of the Closing and prior to the First Merger Effective Time, the ENPC Class A Common Stock shall be listed for trading on the NYSE. Immediately prior to the Second Merger Effective Time, the Parentco Common Stock and Parentco Warrants constituting the Aggregate Transaction Consideration shall be approved for listing on the NYSE, subject to official notice of issuance thereof.

4.13 Brokers. Except as set forth in Schedule 4.13, ENPC has not incurred nor will it incur any liability for any brokerage, finder’s or other fee or commission in connection with the Transactions contemplated hereby.

4.14 Trust Account. As of April 30, 2022, ENPC had approximately $414,144,026.39 in the Trust Account and held in trust by the Trustee pursuant to the Trust Agreement.

 

A-41


Table of Contents
Index to Financial Statements

4.15 Information Supplied. None of the information supplied or to be supplied by ENPC for inclusion or incorporation by reference in the Proxy Statement/Prospectus to be sent to the stockholders of ENPC relating to the ENPC Stockholder Approval, will, at the date mailed to the stockholders of ENPC or at the time of the meeting of such stockholders to be held in connection with the Transactions, contain any untrue statement of a material fact or omit to state any material fact required to be stated therein or necessary in order to make the statements therein, in light of the circumstances under which they are made, not misleading. The Proxy Statement/Prospectus will comply as to form in all material respects with the provisions of the Exchange Act. Notwithstanding the foregoing, ENPC makes no representation, warranty or covenant with respect to (a) statements made or incorporated by reference therein based on information supplied or to be supplied by the Grey Rock Entities for inclusion or incorporation by reference in the Proxy Statement/Prospectus or (b) any projections or forecasts included in the Proxy Statement/Prospectus.

4.16 Absence of Certain Changes or Events. Since December 31, 2021, (a) there has not been any event, change, effect or development that, individually or in the aggregate, had an ENPC Material Adverse Effect, and (b) ENPC and its Subsidiaries have conducted their business in the ordinary course of business in all material respects, other than the negotiation and execution of this Agreement and the Transactions contemplated hereby.

4.17 Taxes.

(a) All income and other material Tax Returns required to be filed by or with respect to ENPC have been duly and timely filed (taking into account extension of time for filing) with the appropriate Governmental Entity, and all such Tax Returns were true, correct and complete in all material respects. All material Taxes owed by ENPC (or for which ENPC may be liable) have been timely paid in full (regardless of whether shown on any Tax Return). All material withholding Tax requirements imposed on or with respect to ENPC have been satisfied in full. There are no Encumbrances (other than Encumbrances for Taxes that are not yet delinquent) on any of the assets of ENPC that arose in connection with any failure (or alleged failure) to pay any Tax.

(b) There is no material Proceeding currently pending, or threatened in writing by a Governmental Entity, against ENPC in respect of any Tax or Tax Return.

(c) There is not in force any waiver or agreement for any extension of time for the assessment, collection or payment of any material Tax by ENPC.

(d) There is no outstanding material claim, assessment or deficiency against ENPC for any Taxes that has been asserted in writing by any Governmental Entity.

(e) No written claim or nexus inquiry has been made by any Governmental Entity to ENPC in a jurisdiction where ENPC does not currently file a Tax Return that it is or may be subject to any material Tax in such jurisdiction, nor has any such assertion been threatened or proposed in writing and received by ENPC.

(f) ENPC is not a party to any agreement or arrangement relating to the apportionment, sharing, assignment, indemnification or allocation of Taxes, other than any customary Tax sharing or indemnification provisions contained in any agreement entered into in the ordinary course of business and not primarily relating to the apportionment, sharing, assignment or allocation of Tax.

(g) ENPC has not been a member of an affiliated group filing a consolidated income Tax Return nor has any liability for the Taxes of any Person under Treasury Regulations Section 1.1502-6 (or any comparable provision of foreign, state or local Tax Law), including any predecessor of ENPC, or as a transferee or successor, by contract or otherwise.

(h) ENPC has not participated, nor is ENPC currently participating, in any listed transactions within the meaning of Treasury Regulations Section 1.6011-4.

 

A-42


Table of Contents
Index to Financial Statements

(i) Each of ENPC and Parentco is, and has been since formation, properly classified for United States federal income tax purposes as a corporation.

(j) ENPC will not be required to include any item of income, or exclude any deduction or other Tax benefit in the computation of taxable income for any taxable period (or portion thereof) beginning after the Closing Date as a result of any (i) change in, or use of an improper, method of accounting for a taxable period ending on or prior to the Closing Date, (ii) “closing agreement” as that term is defined in Section 7121 of the Code (or any corresponding or similar provision of state, local or foreign income Tax Law) executed on or prior to the Closing Date, (iii) installment sale or open transaction disposition made on or prior to the Closing Date, or (iv) prepaid amount received or deferred revenue accrued on or prior to the Closing Date. ENPC has not made an election under Section 965(h) of the Code to defer the payment of any liability for income Taxes.

(k) ENPC has not received, has not requested, is not a party to, and is not bound by any closing agreement, offer in compromise, ruling, technical advice memorandum or any similar agreement or ruling relating to Taxes, in each case with or issued by any Governmental Entity that will have continued application to ENPC following the Closing.

(l) ENPC has (i) properly complied with all applicable Laws if ENPC has deferred the employer’s share of any “applicable employment taxes” under Section 2302 of the CARES Act, (ii) properly complied with all applicable Laws and duly accounted for any available Tax credits under Sections 7001 through 7005 of the Families First Act and Section 2301 of the CARES Act, and (iii) not sought and does not intend to seek a covered loan under paragraph (36) of Section 7(a) of the Small Business Act (15 U.S.C. 636(a)), as added by Section 1102 of the CARES Act.

(m) Neither ENPC nor Parentco has any knowledge of any fact or circumstance that would reasonably be likely to prevent, impair or impede the Transactions from qualifying for the Intended Tax Treatment.

4.18 Investment Company Act. ENPC is not an “investment company” within the meaning of the Investment Company Act of 1940.

4.19 No Additional Representations.

(a) Except for the representations and warranties made in this Article IV or any other Ancillary Document (as modified by the ENPC Disclosure Schedules) and in Article V or any other Ancillary Document, neither ENPC nor any other Person on behalf of ENPC makes any express or implied representation or warranty with respect to ENPC or its businesses, operations, assets, liabilities or conditions (financial or otherwise) in connection with this Agreement or the Transactions, and ENPC hereby disclaims any such other representations or warranties. In particular, without limiting the foregoing disclaimer, except for the representations and warranties made by ENPC in this Article IV or any other Ancillary Document and the representations and warranties made by Parentco and the Merger Subs in Article V or any other Ancillary Document, neither ENPC nor any other Person on behalf of ENPC makes or has made any representation or warranty to the Company or any of its Affiliates or Representatives with respect to, any oral or written information presented to the Company or any of its Affiliates or Representatives in the course of their due diligence investigation, the negotiation of this Agreement or in the course of the Transactions.

(b) Notwithstanding anything contained in this Agreement to the contrary, ENPC acknowledges and agrees that none of the Grey Rock Entities or any other Person has made or is making any representations or warranties relating to the Grey Rock Entities whatsoever, express or implied, beyond those expressly given by the Company in Article III or any other Ancillary Document, including any implied representation or warranty as to the accuracy or completeness of any information regarding the Grey Rock Entities furnished or made available to ENPC or any of its Representatives. Without limiting the generality of the foregoing, ENPC acknowledges that no representations or warranties by any of the Grey Rock Entities or any other Person are made with respect

 

A-43


Table of Contents
Index to Financial Statements

to any projections, forecasts, estimates, budgets or prospect information that may have been made available to ENPC or any of its Representatives (including in any online data room, management presentations or any other form in expectation of, or in connection with, the Transactions).

ARTICLE V

REPRESENTATIONS AND WARRANTIES OF

PARENTCO AND THE MERGER SUBS

Each of Parentco and the Merger Subs hereby represents and warrants to the Company, as of the Execution Date, as follows:

5.1 Organization, Standing and Power. Parentco is a corporation duly organized, validly existing and in good standing under the Laws of the State of Delaware, the ENPC Merger Sub is a corporation duly organized, validly existing and in good standing under the Laws of the State of Delaware, and Company Merger Sub is a limited liability company duly formed, validly existing and in good standing under the Laws of the State of Delaware. Each of Parentco and the Merger Subs (a) has all requisite power and authority to own, lease and operate its properties and to carry on its business as now being conducted and (b) is duly qualified and in good standing to do business in each jurisdiction in which the business it is conducting, or the operation, ownership or leasing of its properties, makes such qualification necessary, other than where the failure to be duly organized, validly existing, to so qualify, to be in good standing or to have such requisite power and authority has not had, individually or in the aggregate, a Material Adverse Effect. Each of Parentco and the Merger Subs has heretofore made available to the Company complete and correct copies of its Organizational Documents, each as in effect on the Execution Date. As of the Closing, the Organizational Documents of Parentco and the Merger Subs have not been amended in any respect from those made available to the Company, except for any amendments made expressly permitted by this Agreement and in connection with this Agreement or the Transactions.

5.2 Capital Structure.

(a) The authorized capital stock of Parentco consists of 1,000 shares of Parentco Common Stock. 1,000 shares of Parentco Common Stock are issued and outstanding. The outstanding shares of Parentco Common Stock have been duly authorized, validly issued, fully paid and are non-assessable and are not subject to preemptive rights, and are held by ENPC free and clear of all Encumbrances, other than transfer restrictions under applicable securities Laws and ENPC’s and Parentco’s respective Organizational Documents. ENPC is the sole stockholder of Parentco.

(b) The shares of Parentco Common Stock to be issued in accordance with Section 2.12 will be duly authorized, validly issued, fully paid and non-assessable and not subject to preemptive rights.

(c) The authorized capital stock of ENPC Merger Sub consists of 1,000 shares of common stock, par value $0.01 (“ENPC Merger Sub Shares”). 1,000 ENPC Merger Sub Shares are issued and outstanding (the “Outstanding ENPC Merger Sub Shares”). All Outstanding ENPC Merger Sub Shares have been duly authorized, validly issued, fully paid and are non-assessable and are not subject to preemptive rights, and are held by Parentco free and clear of all Encumbrances, other than transfer restrictions under applicable securities Laws and Parentco’s and ENPC Merger Sub’s respective Organizational Documents. Parentco is the sole stockholder of ENPC Merger Sub.

(d) The authorized equity interests of Company Merger Sub consists of 100 (“Company Merger Sub Units”). 100 Company Merger Sub Units are issued and outstanding (the “Outstanding Company Merger Sub Units”). All Outstanding Company Merger Sub Units have been duly authorized, validly issued, fully paid and are non-assessable and are not subject to preemptive rights, and are held by Parentco free and clear of all Encumbrances, other than transfer restrictions under applicable securities Laws and Parentco’s and Company Merger Sub’s respective Organizational Documents. Parentco is the sole member of Company Merger Sub.

 

A-44


Table of Contents
Index to Financial Statements

(e) Except as contemplated by this Agreement, (i) there are no other options, warrants, preemptive rights, calls, convertible securities, conversion rights or other rights, agreements, arrangements or commitments of any character relating to the issued or unissued capital stock or other equity interests of Parentco or the Merger Subs or obligating Parentco or the Merger Subs to issue or sell any shares of capital stock of, or other equity interests in, Parentco or the Merger Subs, (ii) none of Parentco or the Merger Subs is a party to, or otherwise bound by, and Parentco and the Merger Subs have not granted, any equity appreciation rights, participations, phantom equity or similar rights and (iii) there are no voting trusts, voting agreements, proxies, shareholder agreements or other similar agreements with respect to the voting or transfer of the Parentco Common Stock, ENPC Merger Sub Shares or Company Merger Sub Units or any of the equity interests or other securities of Parentco or the Merger Subs. As of the Execution Date, (x) except for the Merger Subs, Parentco does not own any equity interests in any Person and (y) the Merger Subs do not own any equity interests in any Person.

5.3 Authorization; Binding Agreement. Each of Parentco and the Merger Subs has all requisite power and authority to execute and deliver this Agreement and each Ancillary Document to which it is or is required to be a party, to perform its obligations hereunder and thereunder and to consummate the Transactions and the transactions contemplated thereby. The execution and delivery of this Agreement and each Ancillary Document by Parentco and the Merger Subs and the consummation of the Transactions and the transactions contemplated thereby have been duly and validly authorized by all necessary corporate or limited liability company action, as the case may be, and no other company proceedings on the part of Parentco or the Merger Subs are necessary to authorize this Agreement, each such Ancillary Document or to consummate the Transactions (other than (a) with respect to the Transactions, the approval and adoption of this Agreement by ENPC, as the sole stockholder of Parentco, and by Parentco, as the sole stockholder of ENPC Merger Sub and the sole member of Company Merger Sub, and the filing and recordation of appropriate merger documents as required by the DGCL, and (b) with respect to the issuance of Parentco Common Stock and the amendment and restatement of the Parentco Organizational Documents pursuant to this Agreement, the approval of ENPC, as the sole stockholder of Parentco). This Agreement has been, and each Ancillary Document when delivered shall be, duly and validly executed and delivered by Parentco and the Merger Subs and assuming the due authorization, execution and delivery of this Agreement and any such Ancillary Document by the other parties to this Agreement and thereto, constitutes, or when delivered shall constitute, the legal, valid and binding obligation of Parentco and the Merger Subs, enforceable against each in accordance with its terms, subject to the Enforceability Exceptions.

5.4 No Violations; Consents and Approvals.

(a) The execution and delivery by Parentco and the Merger Subs of this Agreement and the Ancillary Documents to which it is a party does not, and the performance by Parentco and the Merger Subs of the Agreement and each such Ancillary Document will not, result in any violation of, or default (with or without notice or lapse of time, or both) under, or acceleration of any material obligation or the loss, suspension, limitation or impairment of a material benefit under (or right of Parentco and the Merger Subs to own or use any assets or properties required for the conduct of their respective businesses) or result in (or give rise to) the creation of any Encumbrance or any rights of termination, cancellation, first offer or first refusal, in each case, with respect to any of the properties or assets of Parentco and the Merger Subs under, any provision of (i) the Organizational Documents of Parentco and the Merger Subs, (ii) any loan or credit agreement, note, bond, mortgage, indenture, lease or other agreement, permit, franchise or license to which Parentco or any of the Merger Subs is a party or by which the properties or assets of Parentco and the Merger Subs are bound or (iii) assuming the consents, approvals, orders, authorizations, notices, registrations, declarations, filings or permits referred to in Section 5.4(c) (including Immaterial Consents) are duly and timely obtained or made, any Law applicable to Parentco and the Merger Subs or any of their properties or assets, other than, in the case of clauses (ii) and (iii), any such violations, defaults, acceleration, losses, suspensions, limitations, impairments, Encumbrances or rights that have not had, individually or in the aggregate, a Material Adverse Effect.

(b) Neither Parentco nor any Merger Sub is in default or violation (and no event has occurred which, with notice or the lapse of time or both, would constitute a default or violation) of any term, condition or

 

A-45


Table of Contents
Index to Financial Statements

provision of (i) the Organizational Documents of Parentco and the Merger Subs or (ii) any loan or credit agreement, note, bond, mortgage, indenture, lease or other agreement, permit, franchise or license to which Parentco or the Merger Subs is a party or by which Parentco or the Merger Subs or any of its properties or assets is bound, except for defaults or violations that have not had, individually or in the aggregate, a Material Adverse Effect.

(c) No consent or approval from, or notice to, any third party (other than a Governmental Entity) under any material loan or credit agreement, note, bond, mortgage, indenture, lease or other agreement, permit, franchise or license to which Parentco or the Merger Subs is now a party or by which Parentco or the Merger Subs or any of its properties or assets is bound is required to be obtained or made in connection with the execution and delivery of this Agreement by Parentco and the Merger Subs or the consummation by Parentco and the Merger Subs of the Transactions applicable to it, other than the ENPC Stockholder Approval and Immaterial Consents.

5.5 Board Approval; Vote Required.

(a) The Parentco Board, by resolutions duly adopted by unanimous written consent or unanimous vote of those voting at a meeting duly called and held and not subsequently rescinded or modified in any way, has unanimously (i) determined that this Agreement, the Ancillary Documents and the Transactions, including the First Merger and the Second Merger, are fair to and in the best interests of Parentco and ENPC, as the sole stockholder of Parentco, (ii) approved and adopted this Agreement, the Ancillary Documents and the Transactions and (iii) recommended the approval and adoption of this Agreement and the Transactions by ENPC, as the sole stockholder of Parentco.

(b) Parentco, in its capacity as the sole stockholder of ENPC Merger Sub, by resolutions duly adopted by written consent, has approved and adopted this Agreement, the Ancillary Documents, and the other Transactions, including the First Merger, in each case to the extent applicable to ENPC Merger Sub.

(c) Parentco, in its capacity as the sole member of Company Merger Sub, by resolutions duly adopted by written consent, has approved and adopted this Agreement, the Ancillary Documents, and the other Transactions, including the Second Merger, in each case to the extent applicable to Company Merger Sub.

5.6 Governmental Consents. No consent, approval, order or authorization of, or registration, declaration or filing with, or permit from any Governmental Entity is required to be obtained or made by Parentco and the Merger Subs in connection with the execution and delivery of this Agreement or the consummation by Parentco and the Merger Subs of the Transactions applicable to them, except for: (a) if required by the HSR Act, the filing of a HSR Act notification and report form by Parentco and the Merger Subs or the Ultimate Parent Entity of Parentco and the Merger Subs, (b) such filings and approvals as may be required by NYSE, the SEC or any applicable federal or state securities or “blue sky” laws, including the Proxy Statement/Prospectus and (c) any such consent approval, order, authorization, notice, registration, declaration, filing or permit that the failure to obtain or make has not had, individually or in the aggregate, a Material Adverse Effect.

5.7 Compliance with Laws. Since the date of Parentco’s and the Merger Subs’ respective incorporation or formation, as applicable, Parentco and the Merger Subs have been in compliance with, and are not in default under or in violation of, any applicable Law, except where such non-compliance, default or violation has not had, individually or in the aggregate, a Material Adverse Effect. Parentco and the Merger Subs have not received any written communication since the date of their inception from a Governmental Entity that alleges that Parentco and the Merger Subs are not in compliance with or are in default or violation of any applicable Law, except where such non-compliance, default or violation would not, individually or in the aggregate, have a Material Adverse Effect.

5.8 No Prior Operations; Post-Closing Operations. Parentco and the Merger Subs were formed for the sole purposes of entering into this Agreement and the Ancillary Documents to which they are party and engaging in

 

A-46


Table of Contents
Index to Financial Statements

the Transactions. Since the date of the Parentco Organizational Documents, the ENPC Merger Sub Organizational Documents and the Company Merger Sub Organizational Documents, as the case may be, neither Parentco nor the Merger Subs has engaged in any business or activities whatsoever, nor incurred any liabilities, except in connection with this Agreement, the Ancillary Documents or in furtherance of the Transactions. Neither Parentco nor the Merger Subs has any employees or liabilities under any Employee Benefit Plan. Parentco and Company Merger Sub are qualified and able to acquire and hold or control each Company Permit necessary for the conduct of the business of the Company after the Closing under applicable Law, including the rules and regulations of the Governmental Entity that issued such Company Permit and there are no facts or circumstances that exist which would materially impair, delay or preclude ENPC’s ability to obtain any Company Permits necessary for Parentco to conduct the business of the Company.

5.9 Brokers. Except as set forth in Schedule 5.9, no broker, investment banker, or other Person is entitled to any broker’s, finder’s or other similar fee or commission in connection with the Transactions based upon arrangements made by or on behalf of any Parent Party.

5.10 Information Supplied. None of the information supplied or to be supplied by or relating to Parentco and the Merger Subs for inclusion or incorporation by reference in the Proxy Statement/Prospectus to be sent to the stockholders of ENPC relating to the ENPC Stockholder Approval, will, at the date mailed to the stockholders of ENPC or at the time of the meeting of such stockholders to be held in connection with the Transactions, contain any untrue statement of a material fact or omit to state any material fact required to be stated therein or necessary in order to make the statements therein, in light of the circumstances under which they are made, not misleading. The Proxy Statement/Prospectus will comply as to form in all material respects with the provisions of the Exchange Act. Notwithstanding the foregoing, Parentco and the Merger Subs make no representation, warranty or covenant with respect to (a) statements made or incorporated by reference therein based on information supplied or to be supplied by the Grey Rock Entities for inclusion or incorporation by reference in the Proxy Statement/Prospectus or (b) any projections or forecasts included in the Proxy Statement/Prospectus.

5.11 No Additional Representations.

(a) Except for the representations and warranties made in Article IV or any other Ancillary Document and in this Article V or any other Ancillary Document, neither Parentco nor the Merger Subs nor any other Person on behalf of Parentco or the Merger Subs makes any express or implied representation or warranty with respect to Parentco and the Merger Subs or their respective businesses, operations, assets, liabilities or conditions (financial or otherwise) in connection with this Agreement, the Ancillary Documents or the Transactions, and each of Parentco and the Merger Subs hereby disclaims any such other representations or warranties. In particular, without limiting the foregoing disclaimer, except for the representations and warranties made by Parentco and the Merger Subs in this Article V or any other Ancillary Document and by ENPC in Article V or any other Ancillary Document, neither Parentco nor the Merger Subs nor any other Person on behalf of Parentco or the Merger Subs makes or has made any representation or warranty to the Company or any of its Affiliates or Representatives with respect to, any oral or written information presented to the Company or any of its Affiliates or Representatives in the course of their due diligence investigation, the negotiation of this Agreement or the Ancillary Documents or in the course of the Transactions.

(b) Notwithstanding anything contained in this Agreement or the Ancillary Documents to the contrary, Parentco and the Merger Subs acknowledge and agree that none of the Grey Rock Entities nor any other Person has made or is making any representations or warranties relating to (i) the Grey Rock Entities whatsoever, express or implied, beyond those expressly given by the Company in Article III or any other Ancillary Document, including any implied representation or warranty as to the accuracy or completeness of any information regarding the Grey Rock Entities furnished or made available to Parentco and the Merger Subs or any Representative of Parentco and the Merger Subs. Without limiting the generality of the foregoing, Parentco and the Merger Subs acknowledge that no representations or warranties are made by any Grey Rock Entity or any other Person with respect to any projections, forecasts, estimates, budgets or prospect information that may

 

A-47


Table of Contents
Index to Financial Statements

have been made available to or made by Parentco and the Merger Subs or any of their respective Representatives, any Grey Rock Entity or any other Person (including in any online data room, management presentations or in any other form in expectation of, or in connection with, the Transactions).

ARTICLE VI

COVENANTS AND AGREEMENTS

6.1 Conduct of Company Business Pending the Closing. Except (u) as set forth on Schedule 6.1 of the Company Disclosure Schedules, (v) as expressly contemplated or permitted by this Agreement (including the Pre-Closing Transactions), (w) as may be required by applicable Law or the terms of any Material Company Contract, (x) as may be required in response to any comment letter from the SEC, (y) as may be required in response to emergency situations (provided, however, that the Company promptly notifies ENPC of the same) or (z) as otherwise consented to by ENPC in writing (which consent shall not be unreasonably withheld, delayed or conditioned):

(a) The Company covenants and agrees that, until the earlier of the Closing and the termination of this Agreement pursuant to Article VIII, it shall cause each of the Grey Rock Entities to (i) conduct its businesses in the ordinary course and (ii) use reasonable best efforts to (A) preserve intact its present business organization, (B) maintain in effect its material Oil and Gas Properties and Company Permits, (C) retain its current officers and (D) preserve its relationships with its key customers and suppliers; and

(b) without limiting the generality of the foregoing, until the earlier of the Closing and the termination of this Agreement pursuant to Article VIII, the Company shall cause the Grey Rock Entities not to (other than as set forth in Schedule C):

 

  (i)

(A) declare, set aside or pay any dividends on, or make any other distribution in respect of any outstanding Interests in any Grey Rock Entity, other than the Permitted Distributions, (B) split, combine or reclassify any Interests in any Grey Rock Entity, or (C) purchase, redeem or otherwise acquire, or offer to purchase, redeem or otherwise acquire, any Interests in any Grey Rock Entity;

 

  (ii)

offer, issue, deliver, grant or sell, or authorize or propose to offer, issue, deliver, grant or sell, any Interests in any Grey Rock Entity or any securities convertible into, or any rights, warrants or options to acquire, any such Interests, in each case, other than to the Company;

 

  (iii)

amend or propose to amend the Organizational Documents of any Grey Rock Entity;

 

  (iv)

(A) merge, consolidate, combine or amalgamate with any Person, (B) acquire or agree to acquire (including by merging or consolidating with, purchasing any equity interest in or a substantial portion of the assets of, licensing, or by any other manner), any business or any corporation, partnership, association or other business organization or division thereof, in each case, other than (I) pursuant to an agreement of a Grey Rock Entity in effect on the date of this Agreement that is a Material Company Contract, (II) acquisitions in the ordinary course of business for which the consideration does not exceed $7,500,000 in the aggregate and (III) swaps and licenses in the ordinary course of business consistent with past practice (clauses (I)-(III), collectively, “Permitted Acquisitions”) or (C) make any loans, advances or capital contributions to, or investments in, any Person (other than any other Grey Rock Entity), except for loans, advances or capital contributions in the form of trade credit granted to customers in the ordinary course of business consistent with past practices;

 

  (v)

sell, lease, abandon, encumber or otherwise dispose of, or agree to sell, lease, abandon, encumber or otherwise dispose of, any material portion of its assets or properties, other than (A) items constituting Permitted Encumbrances, or (B) (I) pursuant to an agreement of a Grey Rock Entity

 

A-48


Table of Contents
Index to Financial Statements
  in effect on the date of this Agreement that is a Material Company Contract or (II) sales, swaps, leases or dispositions (x) for which the consideration is $7,500,000 or less and (y) made in the ordinary course of business (clauses (I) and (II), “Permitted Dispositions”);

 

  (vi)

consummate, authorize, recommend, propose or announce an intention to adopt a plan of complete or partial liquidation or dissolution of any Grey Rock Entity;

 

  (vii)

change in any material respect the material accounting principles, practices or methods of a Grey Rock Entity, except as required by GAAP or applicable Law;

 

  (viii)

except as otherwise done pursuant to an acquisition permitted by Section 6.1(b)(iv) or as required by a change in applicable Law, (A) make, change or rescind any material election relating to Taxes (including any election for any joint venture, partnership, limited liability company or other investment where a Grey Rock Entity has the authority to make such binding election), (B) settle or compromise any material Proceeding relating to Taxes of any Grey Rock Entity, (C) change in any material respects any methods of reporting income or deductions for income Tax purposes for any Grey Rock Entity from those employed in the preparation of its income Tax Returns that have been filed for prior taxable years, (D) amend, modify or otherwise change in a manner inconsistent with past practice any filed material Tax Return in any material respect, (E) enter into any material closing agreement within the meaning of Section 7121 of the Code (or any corresponding or similar provision of state, local or foreign Law) or enter into any material Tax sharing agreement, (F) surrender or voluntarily allow to expire any right to claim a refund of material Taxes, (G) file any material Tax Return of a Grey Rock Entity in a manner that is inconsistent with the past practices of such Grey Rock Entity, or (H) consent to any extension or waiver of the limitation period applicable to any claim or assessment in respect of material Taxes;

 

  (ix)

(A) establish or adopt any Employee Benefit Plan or any other benefit or compensation plan, policy, program, contract, agreement or arrangement that would be an Employee Benefit Plan if in effect on the Execution Date or (B) hire or otherwise enter into any employment or consulting agreement or arrangement with any employee, officer, director or other service provider;

 

  (x)

incur, create or assume any Indebtedness or guarantee any such Indebtedness of another Person or create any Encumbrances on any property or assets of any Grey Rock Entity in connection with any Indebtedness thereof, other than Permitted Encumbrances; but excluding the incurrence of Indebtedness (A) constituting borrowings in an amount not to exceed $5,000,000 in the aggregate or (B) by any Grey Rock Entity that is owed to any other Grey Rock Entity or (C) the creation of any Encumbrances securing any Indebtedness permitted to be incurred by clause (B) above;

 

  (xi)

(xi) (A) enter into any contract that would be a Material Company Contract other than in the ordinary course of business, in which case such Material Company Contract shall be made available by Company to the Company, (B) modify, amend, terminate or assign, waive or assign any material right or benefit under, any Material Company Contract other than in the ordinary course of business, or (C) enter into any joint venture or other entity that will be treated as a partnership for tax purposes;

 

  (xii)

settle or offer or propose to settle, any Proceeding (other than a Proceeding relating to Taxes) involving the payment of monetary damages by a Grey Rock Entity of any amount exceeding $500,000 in the aggregate; or if such settlement or compromise (A) involves a material conduct remedy or material injunctive or similar relief or (B) involves an admission of criminal wrongdoing by a Grey Rock Entity;

 

  (xiii)

authorize or make capital expenditures that exceed an amount greater than $17,500,000 in the aggregate, except for capital expenditures (A) made in response to authorizations for expenditures for Oil and Gas Properties received in the ordinary course of business, (B) to repair

 

A-49


Table of Contents
Index to Financial Statements
  damage resulting from insured casualty events or (C) made in response to any emergency, whether caused by war, terrorism, weather events, public health events, outages or otherwise;

 

  (xiv)

take any action that would or would reasonably be expected to hinder, prevent, delay or interfere with, in any manner, the Closing and the consummation of the Transactions;

 

  (xv)

take, or fail to take, any action if such action, or failure to take such action, would reasonably be expected to prevent, impair or impede the Intended Tax Treatment; or

 

  (xvi)

agree or commit to take any action that is prohibited by this Section 6.1(b).

6.2 Conduct of the Parent Parties Businesses Pending the Closing. Except (u) as set forth on Schedule 6.2 of the ENPC Disclosure Schedules, (v) as expressly contemplated or permitted by this Agreement, (w) as may be required by applicable Law, (x) as may be required in response to any comment letter from the SEC, (y) as may be required in response to emergency situations (provided, however, that ENPC promptly notifies the Company of the same) or (z) as otherwise consented to by the Company in writing (which consent shall not be unreasonably withheld, delayed or conditioned):

(a) each of the Parent Parties covenants and agrees that, until the earlier of the Closing and the termination of this Agreement pursuant to Article VIII, it shall conduct its businesses in the ordinary course and use reasonable best efforts to (i) preserve intact its present business organization, (ii) maintain in effect its material assets, properties and permits, and (iii) retain its current officers and directors; and

(b) without limiting the generality of the foregoing, until the earlier of the Closing and the termination of this Agreement pursuant to Article VIII, the Parent Parties shall not:

 

  (i)

amend or propose to amend (A) the Organizational Documents of any Parent Party or (B) the Trust Agreement or any other agreement related to the Trust Account;

 

  (ii)

offer, issue, sell, grant or deliver, or authorize or propose to offer, issue, sell, grant or deliver any Interest in any Parent Party, other than issuances of any Interests in a directly or indirectly wholly-owned Subsidiary of ENPC to ENPC or another directly or indirectly wholly-owned Subsidiary of ENPC;

 

  (iii)

(A) split, combine or reclassify any Interests in ENPC or any other Parent Party, (B) declare, set aside or pay any dividends on, or make any other distribution in respect of, any outstanding Interests in ENPC or any other Parent Party, (C) repurchase, redeem or otherwise acquire, or offer to repurchase, redeem or otherwise acquire, any interests in ENPC or any other Parent Party, other than in connection with the Redemption Offer, or (D) adopt a plan of complete or partial liquidation or resolutions providing for or authorizing a liquidation, dissolution, merger, consolidation, restructuring, recapitalization or other reorganization of ENPC or any other Parent Party;

 

  (iv)

(A) create, incur, guarantee or assume any Indebtedness (other than with respect to the Additional Sponsor Loans up to $3,500,000 and the entry into of a revolving credit facility or term loan the proceeds of which may be used to fund all or part of the working capital needs of the Parent Parties or any of their respective Subsidiaries following the Closing on terms and conditions reasonably acceptable to the Company) or otherwise become liable or responsible for the obligations of any other Person, or (B) create, incur, guarantee or assume any Indebtedness (including Sponsor Loans) that are convertible into securities of any Parent Party;

 

  (v)

(A) acquire (by merger, consolidation, acquisition of stock or assets or otherwise) any other Person or division of a business organization, (B) form any joint venture or similar arrangement or exercise any rights under any existing joint venture or similar agreement or (C) make any loans, advances or capital contributions to, or investments in, any Person;

 

A-50


Table of Contents
Index to Financial Statements
  (vi)

take, or fail to take, any action if such action, or failure to take such action, would reasonably be expected to prevent, impair or impede the Intended Tax Treatment; or

 

  (vii)

agree or commit to do any of the foregoing.

6.3 No Hindrance. Each Party covenants and agrees that, until the earlier of the Closing and the termination of this Agreement pursuant to Article VIII, it will not take any action that would or would reasonably be expected to hinder, prevent, delay or interfere with, in any manner, the Closing and the consummation of the Transactions.

6.4 Access to Information.

(a) ENPC shall afford to the Company and its Representatives, during the period beginning on the Execution Date and ending on the earlier of the Closing Date and the date of termination of this Agreement pursuant to the terms of Article VIII, reasonable access, at reasonable times upon reasonable prior notice, to the officers, key employees, agents, properties, offices and other facilities of the Parent Parties and to their books, records, contracts and documents and shall furnish reasonably promptly to the Company and its Representatives such information concerning their and their Subsidiaries’ respective business, properties, contracts, records and personnel as may be reasonably requested, from time to time, by or on behalf of the Company.

(b) The Company shall, and shall cause the Grey Rock Entities to, afford to ENPC and its Representatives, during the period beginning on the Execution Date and ending on the earlier of the Closing Date and the date of termination of this Agreement pursuant to the terms of Article VIII, reasonable access, at reasonable times upon reasonable prior notice, to the officers, agents, properties, offices and other facilities of the Grey Rock Entities and to their books, records, contracts and documents and shall, and shall cause the Grey Rock Entities to, furnish reasonably promptly to ENPC and its Representatives such information concerning the business, properties, contracts and records of the Grey Rock Entities as may be reasonably requested, from time to time, by or on behalf of ENPC or the other Parent Parties.

(c) Each Party and its Representatives shall exercise any access rights described in clauses (i) and (ii) in such a manner as not to interfere unreasonably with the business or operations of the Person providing access or otherwise cause any unreasonable interference with the prompt and timely discharge by the employees of such other Person of their normal duties. Notwithstanding the foregoing provisions of this Section 6.4, (A) no Party or its Subsidiaries shall be required to, or to cause any of its Subsidiaries to, grant access or furnish information to any other Party or any of their respective Representatives to the extent that such information is subject to an attorney/client or attorney work product privilege or that such access or the furnishing of such information is prohibited by applicable Law or an existing contract or agreement and (B) no Party or its Representatives shall have access to personnel records of another Party or any of its Subsidiaries relating to individual performance or evaluation records, medical histories or other information, the disclosure of which, in such other Party’s good faith opinion, could subject such disclosing Party or any of its Subsidiaries to risk of liability. Each Party agrees that it will not, and will cause its Representatives not to, use any information obtained pursuant to this Section 6.4 for any purpose unrelated to the consummation of the Transactions, and all information obtained by ENPC, the Company and their Representatives under this Agreement shall be subject to the Confidentiality Agreement prior to the Closing.

(d) Except as provided in the following sentence, each Party agrees to indemnify, defend and hold harmless each Party providing access and such Party’s Affiliates and its and their respective Representatives from any and all claims, losses, obligations and liabilities incurred by such Party providing access, its Affiliates or its or their respective Representatives arising as a result of actions taken by such indemnifying Party or its Representatives pursuant to the access rights under this Section 6.4. The foregoing indemnification shall not apply to any such claims, losses, obligations or liabilities as are caused by the willful misconduct or gross negligence of the Party providing access, its Affiliates or its or their respective Representatives.

 

A-51


Table of Contents
Index to Financial Statements

6.5 HSR and Other Approvals.

(a) Each of the Parties shall: (i) cooperate with each other in timely making all filings required under this Agreement to complete the Transactions, (ii) cooperate with each other in timely making all other filings with, and timely seeking all other consents, permits, authorizations or approvals from, Governmental Entities as necessary or appropriate to consummate the Transactions, and (iii) supply to any Governmental Entity as promptly as practicable any additional information or documents that may be requested by such Governmental Entity. The Company shall notify ENPC if: (A) after the date of this Agreement, the Company obtains Knowledge that any investigation or review by any Governmental Entity with respect to any Grey Rock Entity is commenced or threatened, other than those the outcome of which is not reasonably expected to have, individually or in the aggregate, a Company Material Adverse Effect, or (B) a Grey Rock Entity receives any written communication after the Execution Date from a Governmental Entity that alleges that a Grey Rock Entity is not in compliance with, in all material respects, or is in default or violation, in any material respect, of, any applicable Law. The Parent Parties shall notify the Company if: (A) after the date of this Agreement, the Parent Parties obtain Knowledge that any investigation or review by any Governmental Entity with respect to any Parent Party is commenced or threatened, other than those the outcome of which is not reasonably expected to have, individually or in the aggregate, an ENPC Material Adverse Effect, or (B) a Parent Party receives any written communication after the Execution Date from a Governmental Entity that alleges that a Parent Party is not in compliance with, in all material respects, or is in default or violation, in any material respect, of, any applicable Law. Nothing in this Section 6.5(a) shall require either Party to share information reflecting the value of the Transactions or subject to any applicable privilege unless the Parties have entered into a mutually agreeable joint defense agreement.

(b) If a filing is required by the HSR Act, the Parent Parties shall or shall cause their Ultimate Parent Entity to and the Company shall or shall cause its Ultimate Parent Entity to: (i) as promptly as practicable and in any event no later than ten (10) Business Days after the date of this Agreement, file, or cause to be filed (and not withdraw), a Notification and Report Form under the HSR Act with the Federal Trade Commission (the “FTC”) and the Antitrust Division of the United States Department of Justice (the “Antitrust Division”) in connection with the Transactions; and (ii) use its reasonable best efforts to (A) respond as promptly as practicable to all inquiries received from the FTC or the Antitrust Division for additional information or documentation, (B) cause the waiting period under the HSR Act to terminate or expire at the earliest possible date and (C) avoid each and every impediment under the HSR Act with respect to the Transactions so as to enable the Closing to occur as soon as reasonably possible (and in any event not later than the End Date).

(c) No Party shall take any action that would hinder or delay the obtaining of clearance or the expiration of the required waiting period under the HSR Act.

6.6 Indemnification of Directors and Officers.

(a) Without limiting any other rights that any Indemnified Person may have pursuant to any employment agreement or indemnification agreement in effect on the Execution Date or otherwise, from the Closing and until the six year anniversary of the Closing, Parentco shall, and shall cause the Second Surviving Company and the Property Entities to, indemnify, defend and hold harmless each Person who is now, or has been at any time prior to the date of this Agreement or who becomes prior to the Closing, a manager or officer of any Grey Rock Entity or is or was serving at the request of a Grey Rock Entity as a manager, director or officer of another corporation, partnership, limited liability company, joint venture, Employee Benefit Plan, trust or other enterprise (the “Indemnified Persons”) against all losses, claims, damages, costs, fines, penalties, expenses (including attorneys’ and other professionals’ fees and expenses), liabilities or judgments or amounts that are paid in settlement (with the approval of the indemnifying party, which approval shall not be unreasonably withheld, delayed or conditioned), of or incurred in connection with any threatened or actual Proceeding to which such Indemnified Person is a party or is otherwise involved (including as a witness) based, in whole or in part, on or arising, in whole or in part, out of the fact that such Person is or was a manager or officer of a Grey Rock

 

A-52


Table of Contents
Index to Financial Statements

Entity or is or was serving at the request of a Grey Rock Entity as a director, manager or officer of another corporation, partnership, limited liability company, joint venture, Employee Benefit Plan, trust or other enterprise or by reason of anything done or not done by such Person in any such capacity, whether pertaining to any act or omission occurring or existing prior to, at or after the Closing and whether asserted or claimed prior to, at or after the Closing (“Indemnified Liabilities”), including all Indemnified Liabilities based in whole or in part on, or arising in whole or in part out of, or pertaining to, this Agreement or the Transactions, in each case, to the fullest extent permitted under applicable Law (and Parentco shall, or shall cause a Subsidiary of Parentco to, pay expenses incurred in connection therewith in advance of the final disposition of any such Proceeding to each Indemnified Person to the fullest extent permitted under applicable Law). Without limiting the foregoing, in the event any such Proceeding is brought or threatened to be brought against any Indemnified Persons (whether arising before or after the Closing), (i) the Indemnified Persons may retain any Parent Party’s regularly engaged legal counsel or other counsel satisfactory to them, and Parentco shall, or shall cause a Subsidiary of Parentco to, pay all reasonable fees and expenses of such counsel for the Indemnified Persons as promptly as statements therefor accompanied by reasonable supporting documentation are received and (ii) Parentco shall, and shall cause the Second Surviving Company to, use their respective reasonable best efforts to assist in the defense of any such matter. Any Indemnified Person wishing to claim indemnification or advancement of expenses under this Section 6.6, upon learning of any such Proceeding, shall notify Parentco or the Second Surviving Company (but the failure so to notify shall not relieve Parentco from any obligations that it may have under this Section 6.6 except to the extent such failure materially prejudices Parentco’s position with respect to such claims). With respect to any determination of whether any Indemnified Person is entitled to indemnification by Parentco, the Second Surviving Company or any Property Entity under this Section 6.6, such Indemnified Person shall have the right to require that such determination be made by special, independent legal counsel selected by the Indemnified Person and approved by Parentco (which approval shall not be unreasonably withheld or delayed), and who has not otherwise performed material services for Parentco or the Indemnified Person within the last three (3) years.

(b) None of Parentco or any of its Subsidiaries (including the First Surviving Company and the Second Surviving Company) shall, or shall permit any of their respective Subsidiaries, to amend, repeal or otherwise modify any provision in the Organizational Documents of any Grey Rock Entity in any manner that would affect adversely the rights thereunder of any Indemnified Person to indemnification, exculpation and advancement except to the extent required by applicable Law.

(c) Subject to the following sentence, Parentco shall, and shall cause the Second Surviving Company and the Property Entities to, indemnify any Indemnified Person against all reasonable costs and expenses (including reasonable attorneys’ fees and expenses), such amounts to be payable in advance upon request as provided in Section 6.6(a), relating to the enforcement of such Indemnified Person’s rights under this Section 6.6 or under any Organizational Documents. Each Indemnified Person shall agree to refund all such amounts so paid by Parentco if it shall ultimately be determined by a final and non-appealable order of a court of competent jurisdiction that such Indemnified Person is not entitled to indemnification hereunder or thereunder.

(d) In the event that Parentco, the Second Surviving Company, any Property Entity or any of their respective successors or assigns (i) consolidates with or merges into any other Person and shall not be the continuing or surviving corporation or entity of such consolidation or merger or (ii) transfers all or substantially all of its properties and assets to any Person, then, in each such case, proper provisions shall be made so that the successors and assigns of such entity, as applicable, shall assume, or otherwise be bound by the obligations set forth in this Section 6.6. The provisions of this Section 6.6 are intended to be for the benefit of, and shall be enforceable by, the Parties and each Person entitled to indemnification or expense advancement pursuant to this Section 6.6, and such Person’s heirs and Representatives.

6.7 Agreement to Defend. In the event any Proceeding by any Governmental Entity or other Person is commenced that questions the validity or legality of the Transactions or seeks damages in connection therewith, the Parties agree to cooperate and use their reasonable best efforts to defend against and respond thereto.

 

A-53


Table of Contents
Index to Financial Statements

6.8 Confidentiality; Public Announcements.

(a) ENPC and the Company acknowledge that the information being provided to them in connection with this Agreement and the consummation of the Transactions is subject to the terms of the Confidentiality Agreement, the terms of which are incorporated herein by reference. The Confidentiality Agreement shall continue to apply to all confidential information furnished hereunder or thereunder and any other activities contemplated hereby until terminated as set forth therein.

(b) The Parties shall issue a joint press release promptly following the execution of this Agreement, in form and substance mutually agreeable to the Parties. Following the Execution Date, a Party or its Representatives may issue a public announcement or other public disclosures required by applicable Law (including the Proxy Statement/Prospectus and any offering or other documents prepared in connection with any financing by any Party) subject to such Party using reasonable best efforts to afford the other Parties an opportunity to first review the content of the proposed disclosure and provide reasonable comment regarding same. No provision of this Agreement shall be deemed to restrict in any manner (a) any Party’s ability to communicate with its employees and financial and legal advisors in connection with the Transactions or the fact that the such Party has entered into this Agreement or (b) any Party’s ability to communicate with its equityholders and other investors (including future investors) the fact that such Party has entered into this Agreement. Except as provided in the foregoing provisions of this Section 6.8, the Parties will not, and will cause their respective Representatives not to, issue any other public announcements or make other public disclosures regarding this Agreement (including with respect to the execution of this Agreement) or the transactions contemplated hereby, without the prior written approval of the Company, in the case of a public announcement by ENPC or any other Parent Party, or ENPC, in the case of a public announcement by the Company.

6.9 Advice of Certain Matters; Control of Business. Subject to compliance with applicable Law, ENPC, on the one hand, and the Company, on the other hand, shall confer on a regular basis with each other, report on operational matters and shall promptly advise each other orally and in writing of any change or event having, a Company Material Adverse Effect, an ENPC Material Adverse Effect or Material Adverse Effect on any other Party, any Parent Party or any Property Entity, as the case may be, but the failure to so promptly advise in accordance with the foregoing shall not affect the rights or remedies of any Party to this Agreement. Except with respect to the HSR Act as provided in Section 6.5, the Parent Parties, on the one hand, and the Company, on the other hand, shall promptly provide each other (or their respective counsel) copies of all filings made by such Party or its Subsidiaries with the SEC or any other Governmental Entity in connection with this Agreement and the Transactions; provided, however, that materials provided to the another Party or its outside counsel may be redacted to remove references concerning the valuation of any Party and its Subsidiaries or as necessary to address reasonable privilege concerns. Without limiting in any way any Party’s rights or obligations under this Agreement, nothing contained in this Agreement shall give any Party, directly or indirectly, the right to Control or direct the other Parties and their respective Subsidiaries’ operations prior to the Closing. Prior to the Closing, each of the Parties shall exercise, consistent with the terms and conditions of this Agreement, complete Control and supervision over its and its Subsidiaries’ respective operations.

6.10 Tax Matters.

(a) The Company shall be responsible for all Company Taxes, including any Taxes arising from the Company Pre-Closing Transactions, but specifically excluding any Taxes under Sections 6221 through 6224 of the Code. From the Execution Date until the Closing Date, the Company shall be responsible for preparing and filing, or causing to be prepared and timely filed, all Tax Returns of the Company or the Property Entities that are required to be filed after the Execution Date but on or prior to the Closing Date. All Tax Returns described in this Section 6.10(a) shall be prepared in a manner consistent with past practice (unless otherwise required by applicable Law or this Agreement). The Company shall pay, and cause the Property Entities to pay, any Taxes reflected on such Tax Returns (other than, for the avoidance of doubt, Taxes with respect to Flow-Through Tax Returns for Tax periods ending on or before the Closing Date) described in this Section 6.10(a) and the Company shall be responsible for any failure to file such Tax Returns and to make such payments.

 

A-54


Table of Contents
Index to Financial Statements

(b) Parentco or the Second Surviving Company shall prepare, or cause to be prepared, and timely file all Tax Returns required to be filed by the Company or the Property Entities (other than the Tax Returns set forth in Section 6.10(a)) which, for the avoidance of doubt, shall include any Tax Return required to be filed by the Company or the Property Entities after the Closing Date. All Tax Returns described in this Section 6.10(b) with respect to a taxable period (or portion thereof) ending on or before the Closing Date shall be prepared in a manner consistent with past practice (unless otherwise required by applicable Law or this Agreement). Parentco shall pay or cause the Second Surviving Company or the Property Entities to pay any Taxes due with respect to such Tax Returns (other than, for the avoidance of doubt, Taxes with respect to Flow-Through Tax Returns for Tax periods ending on or before the Closing Date) described in this Section 6.10(b) and shall be responsible for any failure to file such Tax Returns and to make such payments.

(c) The Parties shall cooperate fully, as and to the extent reasonably requested by another Party, in connection with the filing of Tax Returns and any audit, litigation, or other proceeding with respect to Taxes relating to the transactions contemplated hereby. Such cooperation shall include the retention and (upon another Party’s request) the provision of records and information that are relevant to any such Tax Return or audit, litigation or other proceeding and making employees or representatives available on a mutually convenient basis to provide additional information and explanation of any material provided under this Agreement.

(d) Notwithstanding anything herein to the contrary, each of the Grey Rock Entities shall make a “push-out” election under Section 6226(a) of the Code (and any corresponding provision of state or local Law) with respect to any imputed underpayment with respect to any Tax period that does not begin on or after the Closing Date, and the Parties and their Affiliates shall take such actions as are necessary to effectuate such election.

(e) The Parties shall not cause ENPC to engage in any transaction or make any election that would result in a liquidation of ENPC for U.S. federal income tax purposes within two years after the Closing Date.

6.11 Transfer Taxes. The Parties do not expect any Transfer Taxes to arise by reason of the consummation of the transactions contemplated by this Agreement. To the extent that any Transfer Taxes are assessed, such Transfer Taxes will be borne by ParentCo other than Taxes as a result of issuing shares in any name other than that of the registered holder of the Company Certificates or ENPC Certificates. The Parties will cooperate in good faith in the filing of any Tax Returns with respect to Transfer Taxes and with respect to minimizing, to the extent permissible under Law, the amount of any Transfer Taxes.

6.12 Tax Reporting. The Parties intend, for U.S. federal income (and applicable state and local) tax purposes, that (a) the First Merger qualifies as a “reorganization” within the meaning of Section 368(a) of the Code to the extent that the applicable requirements are otherwise satisfied, (b) the Mergers taken together qualify (in whole or in part) for nonrecognition of gain or loss pursuant to Sections 351 of the Code, and (c) the ENPC Recapitalization qualifies as a “recapitalization” described in Section 368(a)(1)(E) of the Code. Unless required to do so as a result of a “determination” as defined in Section 1313(a) of the Code, each of the Parties agrees not to make any tax filing or otherwise take any position inconsistent with the Mergers, taken together, qualifying as an exchange of the interests in ENPC and the Company described in Section 351 of the Code (the “Intended Tax Treatment”) and to cooperate with each other Party to make any filings, statements or reports required to effect, disclose or report the Mergers, taken together, as qualifying for the Intended Tax Treatment.

6.13 The Proxy Statement/Prospectus and the Special Meeting.

(a) As promptly as reasonably practicable after the Execution Date, ENPC and the Company will prepare and ENPC and Parentco will file with the SEC a proxy statement and registration statement on Form S-4 with respect to the Transactions and the Redemption Offer (as amended or supplemented from time to time, the “Proxy Statement/Prospectus”) in preliminary form. The ENPC Board Recommendation shall be included in the Proxy Statement/Prospectus. The Proxy Statement/Prospectus shall also include the registration of shares of

 

A-55


Table of Contents
Index to Financial Statements

Parentco Common Stock and Parentco Warrants to be issuable as Aggregate Transaction Consideration and the registration of Parentco Common Stock issuable upon the exercise of any such Parentco Warrants. ENPC shall provide copies of the proposed final form of Proxy Statement/Prospectus to the Company such that the Company and its Representatives are afforded a reasonable amount of time prior to the dissemination or filing thereof to review such materials and comment thereon prior to such dissemination or filing, and ENPC shall consider in good faith any comments of such Persons and shall make ENPC’s Representatives available to discuss such comments with such Persons. ENPC shall provide the Company with copies of any written comments and inform the Company of the material terms of any oral comments that ENPC or Parentco receives from the SEC or its staff with respect to the Proxy Statement/Prospectus promptly after the receipt of such comments and ENPC and the Company shall prepare any proposed written or material oral responses to such comments and ENPC shall give the Company a reasonable opportunity under the circumstances to review and comment on any final form of proposed written or material oral responses to such comments and ENPC shall reasonably consider such comments in good faith. ENPC will cause the Proxy Statement/Prospectus to be transmitted to the holders of ENPC Common Stock and ENPC CAPS as promptly as practicable following the date on which the SEC confirms it has no further comments on the Proxy Statement/Prospectus.

(b) ENPC will take, in accordance with applicable Law, NYSE rules, the rules of any other applicable stock exchange and the Organizational Documents of ENPC, all action necessary to call, hold and convene a special meeting of holders of ENPC Common Stock (including any adjournment or postponement, the “Special Meeting”) to consider and vote upon (i) the Business Combination Proposal, (ii) proposals relating to differences between the First Amended Charter and the certificate of incorporation of ENPC as in effect on the date of the Special Meeting (if required to be approved by ENPC’s stockholders), (iii) a proposal to approve and adopt the LTIP, (iv) such other proposals as reasonably agreed by ENPC and the Company to be necessary or appropriate in connection with the Transactions, and (v) adjournment of the Special Meeting, if necessary, to permit further solicitation of proxies because there are not sufficient votes to approve and adopt any of the foregoing ((i) through (v), collectively, the “Transaction Proposals”) as promptly as reasonably practicable after the filing of the Proxy Statement/Prospectus in definitive form with the SEC. Subject to any adjournment in accordance with this Section 6.13, ENPC will convene and hold the Special Meeting not later than 30 days following the mailing of the Proxy Statement/Prospectus to the holders of ENPC Common Stock. Once the Special Meeting to consider and vote upon the Transaction Proposals has been called and noticed, ENPC will not postpone or adjourn the Special Meeting without the consent of the Company, which consent will not be unreasonably withheld, conditioned or delayed, other than (i) for the absence of a quorum, (ii) to allow reasonable additional time for the filing and mailing of any supplemental or amended disclosure that ENPC has determined in good faith, after consultation with its outside legal advisors, is necessary under applicable Law and for such supplemental or amended disclosure to be disseminated to and reviewed by the holders of ENPC Common Stock prior to the Special Meeting or (iii) an adjournment or postponement of up to 10 Business Days to solicit additional proxies from holders of ENPC Common Stock. Subject to Section 6.13(c), ENPC will take all reasonable lawful action to solicit ENPC Stockholder Approval of the Transaction Proposals. ENPC shall not terminate or withdraw the Redemption Offer, other than in connection with the valid termination of this Agreement or with the prior written consent of the Company.

(c) The ENPC Board will recommend that the holders of ENPC Common Stock approve the Transaction Proposals (the “ENPC Board Recommendation”). Except as provided in the following sentence, the ENPC Board shall not withdraw, amend, qualify or modify the ENPC Board Recommendation (a “Change in Recommendation”). Notwithstanding the foregoing, (x) the ENPC Board may make a Change in Recommendation if it determines in good faith that a failure to make such Change in Recommendation would reasonably be expected to be inconsistent with its fiduciary obligations under applicable Law and (y) nothing in this Agreement shall prevent the ENPC Board from approving the termination of this Agreement in accordance with its terms. For the avoidance of doubt, unless this Agreement is terminated in accordance with its terms, any Change in Recommendation will not (I) change the approval of this Agreement or any other approval of the ENPC Board or (II) relieve ENPC of any of its obligations under this Agreement, including its obligation to hold the Special Meeting.

 

A-56


Table of Contents
Index to Financial Statements

6.14 Cooperation on Proxy Statement/Prospectus and Financing Matters.

(a) Prior to the Closing and in connection with ENPC’s preparation of the Proxy Statement/Prospectus, any other filing required to be made by ENPC or Parentco with the SEC under the Exchange Act or any responses to any comments from the SEC relating to the Proxy Statement/Prospectus or other required filings, the Company shall use its reasonable best efforts to provide to ENPC, and shall cause each of the Property Entities to use its reasonable best efforts to provide, and shall use its reasonable best efforts to cause its Representatives to provide, all cooperation reasonably requested by ENPC that is customary in connection with the preparation of the Proxy Statement/Prospectus and such other filings or responses to SEC comments (provided that such requested cooperation does not unreasonably interfere with the ongoing operations of the Grey Rock Entities), which reasonable best efforts shall include, among other things, obtaining the consents of any auditor to the inclusion of the Grey Rock Funds Financial Statements in the Proxy Statement/Prospectus and other filings with the SEC. The Company hereby consents, on behalf of itself and on behalf of the Property Entities, to ENPC’s use of any audited or unaudited financial statements relating to the Grey Rock Entities or entities or businesses acquired by the Grey Rock Entities reasonably requested by ENPC to be used in the Proxy Statement/Prospectus and any other filings that ENPC or Parentco makes with the SEC.

(b) Prior to the Closing, each Party shall use its reasonable best efforts to provide to the other Parties, and shall cause each of its Subsidiaries to use its reasonable best efforts to provide, and shall use its reasonable best efforts to cause its Representatives to provide, in each case, at such requesting Party’s sole expense (with respect to out-of-pocket expenses), all cooperation reasonably requested by such Party that is customary in connection with completing any financing activities, including (i) any Parent Party obtaining a revolving credit facility or term loan or (ii) any other financing activities permitted pursuant to Section 6.1 or Section 6.2, as applicable, and including any activities related to obtaining such consents as are required to be obtained in connection with any such financing activities (provided that, in each case, such requested cooperation does not unreasonably interfere with the ongoing operations of any Party or any of the Property Entities), which reasonable best efforts shall include, among other things, (A) furnishing, reasonably promptly following receipt of a request therefore, information regarding the Property Entities or any Party (including information to be used in the preparation of one or more information packages regarding the business, operations, financial projections and prospects of any Grey Rock Entities or Parent Parties) customary for such financing activities, to the extent reasonably available, (B) causing senior management and other representatives with appropriate seniority and expertise to participate in a reasonable number of meetings (including customary one-on-one meetings with the parties acting as lead arrangers, bookrunners or agents for, and prospective lenders of, such financing), presentations, due diligence sessions, drafting sessions and sessions with rating agencies in connection with such financing activities, (C) assisting with the preparation of materials for rating agency presentations, bank information memoranda, and similar documents required in connection any such financing activities, (D) using reasonable best efforts to obtain legal opinions reasonably requested by another Party in order to consummate such financing activities, (E) taking all corporate actions, subject to the occurrence of the Closing, reasonably requested by another Party or any financing sources of such other Party to permit the consummation of such financing activities and (F) cooperating with requests for due diligence to the extent customary and reasonable; notwithstanding the foregoing, no obligation of any Party or any of its Subsidiaries under any such agreement, certificate, document or instrument shall be effective until the Closing and no Party or any of its Subsidiaries or Representatives shall be required to pay any commitment or other fee or incur any other liability in connection with any financing activities of another Party.

(c) Any Party requesting cooperation from another Party pursuant to this Section 6.14 shall promptly, upon request by such cooperating Party, reimburse such cooperating Party for all reasonable out-of-pocket costs and expenses (including reasonable attorneys’ fees) incurred by such cooperating Party or any of its Subsidiaries in connection with the cooperation contemplated by this Section 6.14 and shall indemnify and hold harmless such cooperating Party, its Subsidiaries and their respective Representatives and Affiliates from and against any and all losses, damages, claims, costs or out-of-pocket expenses suffered or incurred by any of them in connection with the arrangement of any financing or any stockholder, member or limited partner, as the case may be,

 

A-57


Table of Contents
Index to Financial Statements

approval process and any information used in connection therewith, except for liabilities of the cooperating Party to the extent they resulted from (i) information provided by the cooperating Party or any of its Subsidiaries containing any untrue statement of a material fact or omitting to state a material fact necessary in order to make the statements therein, in light of the circumstances under which they were made, not misleading or (ii) the willful misconduct of the cooperating Party or any of its Subsidiaries.

(d) If, in connection with the preparation and filing of the Proxy Statement/Prospectus, one or more Tax opinions are required to be prepared and submitted in such connection, the Parties shall use commercially reasonable efforts to deliver to Kirkland & Ellis LLP (“Kirkland”) (or such other reputable law or accounting firm with expertise in U.S. federal income Tax matters mutually agreed by the Parties (such firm, an “Alternative Advisor”)) customary Tax representation letters satisfactory to Kirkland (or such Alternative Advisor, as the case may be) dated and executed as of the date the Proxy Statement/Prospectus shall have been declared effective by the SEC and such other dates as determined reasonably necessary by such counsel in connection with the preparation and filing of the Proxy Statement/Prospectus.

(e) The Company shall make available to ENPC, as soon as reasonably practicable after the Execution Date, true and correct copies of the (i) unaudited consolidated financial statements of Grey Rock Fund I, (ii) the unaudited combined financial statements of Grey Rock Fund II and (iii) the unaudited combined financial statements of Grey Rock Fund III (including, in each case, any related notes thereto), consisting of (x) the unaudited consolidated balance sheets of Grey Rock Fund I as of March 31, 2022, and the related unaudited consolidated statements of operations, changes in partners’ capital and cash flows for the three (3) months then ended, (y) the unaudited combined balance sheets of Grey Rock Fund II as of March 31, 2022, and the related unaudited combined statements of operations, changes in partners’ capital and cash flows for the three (3) months then ended, and (z) the unaudited combined balance sheets of Grey Rock Fund III as of March 31, 2022, and the related unaudited combined statements of operations, changes in partners’ capital and cash flows for the three (3) months then ended (the financial statements described in this Section 6.14(e), collectively, the “Grey Rock Funds Unaudited Financials”).

6.15 Reasonable Best Efforts; Notification.

(a) Except to the extent that the Parties’ obligations are specifically set forth elsewhere in this Article VI, upon the terms and subject to the conditions set forth in this Agreement, each of the Parties shall use its reasonable best efforts to take, or cause to be taken, all actions, and to do, or cause to be done, and to assist and cooperate with the other Parties in doing, all things necessary, proper or advisable to consummate and make effective, in the most expeditious manner practicable, the Transactions.

(b) The Parent Parties shall give prompt notice to the Company, and the Company shall give prompt notice to the Parent Parties, upon becoming aware of (i) any condition, event or circumstance that will result in any of the conditions in Article VII not being met, or (ii) the failure by the Company, in the case of any Parent Party, or by any Parent Party, in the case of the Company, to comply with or satisfy in any material respect any covenant, condition or agreement to be complied with or satisfied by it under this Agreement; provided, however, that no such notification or the delay or failure to provide such notification, shall affect the representations, warranties, covenants or agreements of the Parties or the conditions to the obligations of the Parties under this Agreement.

6.16 Trust Account. Upon satisfaction or waiver of the conditions set forth in Article VII, and provision of notice thereof by ENPC to the Trustee in accordance with the terms of the Trust Agreement, (a) in accordance with and pursuant to the Trust Agreement, at the Closing, ENPC shall cause the documents, opinions, and notices required to be delivered to the Trustee pursuant to the Trust Agreement to be so delivered and shall use its reasonable best efforts to cause the Trustee to, and the Trustee shall thereupon be obligated to (i) pay as and when due all amounts payable to stockholders of ENPC, and (ii) immediately thereafter, pay all remaining amounts then available in the Trust Account in accordance with this Agreement and the Trust Agreement, and

 

A-58


Table of Contents
Index to Financial Statements

(b) thereafter, the Trust Account shall terminate, except as otherwise provided therein, pursuant to Section 5 of the Trust Agreement, the termination of which shall be effected in accordance with Section 5(b) thereof.

6.17 First Amended Charter and First Amended Bylaws; Requisite Approvals. At or immediately prior to the First Merger Effective Time, Parentco shall file an amended and restated certificate of incorporation of Parentco with the Delaware Secretary of State in the form attached to this Agreement as Exhibit D (the “First Amended Charter”); provided, however, that Parentco shall have no obligation to file the First Amended Charter until each of the conditions to the Closing set forth in Section 7.1 and Section 7.3 have been satisfied or irrevocably waived (other than those conditions that by their nature cannot be satisfied until the Closing, but subject to such conditions being reasonably expected to be satisfied at the Closing). Promptly (and in any event within twenty-four (24) hours) after the execution and delivery of this Agreement by the Parties, (a) ENPC, in its capacity as the sole stockholder of Parentco, shall deliver to the Company a written consent irrevocably approving (i) this Agreement, (ii) the Transactions applicable to Parentco, (iii) the First Amended Charter effective as of the First Merger Effective Time, (iv) the adoption of the amended and restated bylaws of Parentco in the form attached to this Agreement as Exhibit E effective as of the First Merger Effective Time and (v) the adoption of the LTIP (the “Parentco Stockholder Approval”), and (b) Parentco, in its capacity as the sole stockholder ENPC Merger Sub and the sole member of Company Merger Sub, shall deliver to each Merger Sub and the Company a written consent irrevocably approving this Agreement and the Transactions applicable to each Merger Sub, including the Mergers (the “Merger Sub Stockholder/Member Approval”).

6.18 Directors and Officers of Parentco. Prior to the Closing, the Parentco Board shall consist of a sole director, who shall be Alex J. Dunn, subject to his earlier death, disability, resignation or disqualification. Until the date that is five (5) Business Days prior to the date on which the Proxy Statement/Prospectus becomes effective, the Company shall deliver to ENPC its proposed list of Parentco Board members to be set forth on Exhibit C to this Agreement. ENPC, the Company, Parentco and the Parentco Board shall take all action necessary to effect the appointments timely designated by the Company effective as of immediately following the First Merger Effective Time and shall cause the Parentco Board to not contain any other individuals serving thereon as of the Closing.

6.19 Listing. Parentco shall use its reasonable best efforts to cause the Parentco Common Stock and Parentco Warrants constituting part of the Aggregate Transaction Consideration to be approved for listing on NYSE, subject to official notice of issuance, prior to the Closing Date.

6.20 Post-Closing Revenues and Expenses. Following the Closing, if any Affiliate of the Company (as determined immediately prior to the Second Merger Effective Time) receives revenues or proceeds that are the property of the Second Surviving Company or any Property Entity, such Affiliate shall cause such revenues or proceeds to be promptly delivered to the Second Surviving Company or such Property Entity. Following the Closing, if any Affiliate of the Company (as determined immediately prior to the Second Merger Effective Time) pays or receives an invoice, bill or other request or demand for payment for an amount for which the Second Surviving Company or any Property Entity is responsible or that is otherwise attributable to any of the assets or properties (including Oil and Gas Properties) of any of the Property Entities then, promptly following such Affiliate receiving written notice thereof with reasonable supporting documentation, Parentco shall (or shall cause the Second Surviving Company or any Property Entity to) reimburse such Affiliate such amount or pay the applicable counterparty such amount, as applicable.

6.21 Exclusivity. From and after the Execution Date until the First Merger Effective Time or, if earlier, the valid termination of this Agreement in accordance with Section 8.1, ENPC shall not take, nor shall it permit any of its Affiliates or Representatives to take, whether directly or indirectly, any action to solicit, initiate, continue or engage in discussions or negotiations with, or enter into any agreement with, or encourage, respond, provide information to or commence due diligence with respect to, any Person (other than the Company, its equityholders and/or any of their Affiliates or Representatives), concerning, relating to or which is intended or is reasonably likely to give rise to or result in, any offer, inquiry, proposal or indication of interest, written or oral, relating to

 

A-59


Table of Contents
Index to Financial Statements

any business combination transaction (a “Third Party Proposal”) other than with the Company, its equityholders and its Affiliates and Representatives. ENPC shall, and shall cause its Affiliates and Representatives to, immediately cease any and all existing discussions or negotiations with any person conducted prior to the Execution Date with respect to, or which is reasonably likely to give rise to or result in, a Third Party Proposal. From and after the Execution Date until the Second Merger Effective Time or, if earlier, the valid termination of this Agreement in accordance with Section 8.1, the Company shall not take, nor shall it permit any of its Affiliates or Representatives to take, whether directly or indirectly, any action to solicit, initiate, continue or engage in discussions or negotiations with, or enter into any agreement with, or encourage, respond, provide information to or commence due diligence with respect to, any Person (other than ENPC and/or any of its Affiliates or Representatives), concerning, relating to or which is intended or is reasonably likely to give rise to or result in, any offer, inquiry, proposal or indication of interest, written or oral, relating to any Acquisition Transaction other than with ENPC and/or its Affiliates and Representatives. The Company shall, and shall cause its Affiliates and Representatives to, immediately cease any and all existing discussions or negotiations with any Person conducted prior to the Execution Date with respect to, or which is reasonably likely to give rise to or result in, an Acquisition Transaction.

ARTICLE VII

CONDITIONS PRECEDENT

7.1 Conditions to Each Partys Obligation to Consummate the Transactions. The respective obligation of each Party to consummate the Transactions is subject to the satisfaction at or prior to the Closing of the following conditions, any or all of which may be waived jointly by the Parties, in whole or in part, to the extent permitted by applicable Law:

(a) Regulatory Approval. If applicable, any waiting period applicable to the Transactions under the HSR Act shall have been terminated or shall have expired.

(b) No Injunctions or Restraints. No Governmental Entity having jurisdiction over any Party to this Agreement shall have issued any order, decree, ruling, injunction or other action that is in effect (whether temporary, preliminary or permanent) restraining, enjoining or otherwise prohibiting the consummation of the Transactions and no Law shall have been adopted that makes consummation of the Transactions illegal or otherwise prohibited.

(c) ENPC Stockholder Approval. The Business Combination Proposal shall have been approved by the ENPC Stockholder Approval at the Special Meeting.

(d) Redemption Offer. The closing of the Redemption Offer shall have occurred.

(e) Proxy Statement/Prospectus. The Proxy Statement/Prospectus shall have become effective in accordance with the provisions of the Securities Act, no stop order shall have been issued by the SEC and shall remain in effect with respect to the Proxy Statement/Prospectus, and no proceeding seeking such a stop order shall have been threatened or initiated by the SEC and remain pending.

(f) Net Tangible Assets Test. Upon the Closing, after giving effect to the completion of the Redemption Offer and all Transaction Expenses, ENPC shall have net tangible assets (as determined in accordance with Rule 3a51-1(g)(1) of the Exchange Act (or any successor rule)) of at least $5,000,001.

7.2 Additional Conditions to Obligations of the Company. The obligations of the Company to consummate the Transactions are subject to the satisfaction at or prior to the Closing of the following conditions, any or all of

 

A-60


Table of Contents
Index to Financial Statements

which may be waived exclusively by the Company, in whole or in part, to the extent permitted by applicable Law:

(a) Representations and Warranties of the Parent Parties. (i) The representations and warranties of the Parent Parties, as applicable, set forth in Sections 4.1, 4.2, 4.3, 4.13, 5.1, 5.2, 5.3 and 5.9 shall be true and correct in all material respects as of the Closing Date, as though made on and as of the Closing Date (except that, respectively, representations and warranties that speak as of a specified date shall have been true and correct only as of such respective date), and (ii) all other representations and warranties of the Parent Parties, as applicable, set forth in Article IV and Article V shall be true and correct as of the Closing Date, as though made on and as of the Closing Date (except that, respectively, representations and warranties that speak as of a specified date shall have been true and correct only as of such respective date), except where the failure of such representations and warranties to be so true and correct (without regard to qualification or exceptions contained therein as to “materiality,” “ENPC Material Adverse Effect” or “Material Adverse Effect”) would not have, individually or in the aggregate, an ENPC Material Adverse Effect, as applicable.

(b) Performance of Obligations of the Parent Parties. The Parent Parties shall have performed, or complied with, in all material respects, all agreements and covenants required to be performed or complied with by such entity under this Agreement at or prior to the Closing.

(c) Compliance Certificate. The Company shall have received a certificate signed by an executive officer of each of the Parent Parties, dated the Closing Date, confirming that the conditions in Sections 7.2(a) and (b) have been satisfied.

(d) Listing. The Parentco Common Stock and the Parentco Warrants shall have been approved for listing on NYSE, subject only to official notice of issuance thereof.

(e) Trust Account Funds. ENPC shall have transferred or as of the Closing shall transfer to Parentco cash or immediately available funds equal to the funds in the Trust Account (net of the ENPC Stockholder Redemption Amount and payment of any Transaction Expenses of ENPC), together with the net cash proceeds to ENPC resulting from any issuance of ENPC Class A Common Stock after the Execution Date and before the Closing.

(f) Closing Deliveries. ENPC shall have delivered, or shall stand ready to deliver, the closing deliveries set forth in Section 2.3(a).

7.3 Additional Conditions to Obligations of the Parent Parties. The obligations of the Parent Parties to consummate the Transactions are subject to the satisfaction at or prior to the Closing of the following conditions, any or all of which may be waived exclusively by ENPC, in whole or in part, to the extent permitted by applicable Law:

(a) Representations and Warranties of the Company. (i) The representations and warranties of the Company set forth in Sections 3.1, 3.2, 3.3, and 3.17 shall be true and correct in all material respects as of the Closing Date, as though made on and as of the Closing Date (except that, respectively, representations and warranties that speak as of a specified date shall have been true and correct only as of such date), and (ii) all other representations and warranties of the Company set forth in Article III shall be true and correct as of the Closing Date, as though made on and as of the Closing Date (except that, respectively, representations and warranties that speak as of a specified date shall have been true and correct only as of such date), except where the failure of such representations and warranties to be so true and correct (without regard to qualification or exceptions contained therein as to “materiality” or “Company Material Adverse Effect”) that would not have, individually or in the aggregate, a Company Material Adverse Effect.

(b) Performance of Obligations of the Company. The Company shall have performed, or complied with, in all material respects, all agreements and covenants required to be performed or complied with by it under this Agreement at or prior to the Closing.

 

A-61


Table of Contents
Index to Financial Statements

(c) Compliance Certificate. ENPC shall have received a certificate signed by an executive officer of the Company, dated the Closing Date, confirming that the conditions in Sections 7.3(a) and (b) have been satisfied.

(d) Closing Deliveries. The Company shall have delivered, or shall stand ready to deliver, the closing deliveries set forth in Section 2.3(b).

(e) Company Pre-Closing Transactions. All of the Company Pre-Closing Transactions shall have occurred.

ARTICLE VIII

TERMINATION

8.1 Termination. This Agreement may be terminated at any time prior to the Closing as follows:

(a) by mutual written consent of ENPC and the Company; or

(b) by ENPC or the Company:

(i) if any Governmental Entity having jurisdiction over any Party to this Agreement shall have issued any order, decree, ruling or injunction or taken any other action permanently restraining, enjoining or otherwise prohibiting the consummation of the Transactions and such order, decree, ruling or injunction or other action shall have become final and nonappealable or if there shall be adopted any Law that makes consummation of the Transactions illegal or otherwise prohibited;

(ii) in the event of a breach by a Parent Party (in the case where the Company is the terminating Party) or by the Company (in the case where a Parent Party is the terminating Party) of any representation, warranty, covenant or other agreement contained in this Agreement which (A) would give rise to the failure of a condition set forth in Section 7.2(a) or (b) or Section 7.3(a) or (b), if it was continuing as of the Closing Date and (B) cannot be or has not been cured by the earlier of 30 days (or such shorter number of days in the period from the date of notice of such breach as provided to the breaching party and the End Date) after the giving of written notice to the breaching Party of such breach and the basis for such notice, and the End Date (a “Terminable Breach”);

(iii) if, after the final adjournment of the Special Meeting at which a vote of ENPC’s stockholders has been taken in accordance with this Agreement, the ENPC Stockholder Approval has not been obtained; or

(iv) if the Transactions shall not have been consummated on or before 5:00 p.m., Dallas time, on December 18, 2022 (such date being the “End Date”).

Notwithstanding the foregoing provisions of this Section 8.1, (x) the right to terminate this Agreement under Section 8.1(b)(i) shall not be available to the Company or ENPC if the failure to fulfill any material covenant or agreement under this Agreement by any Parent Party (in the case where ENPC is the terminating Party) or the Company (in the case where the Company is the terminating Party) has been the cause of or resulted in the action or event described in Section 8.1(b)(i) occurring, (y) the right to terminate this Agreement under Section 8.1(b)(ii) shall only be available to a Party if such Party and its Affiliates (including, in the case of a Parent Party, any other Parent Party) is not then in Terminable Breach of any representation, warranty, covenant or other agreement contained in this Agreement, and (z) the right to terminate this Agreement under Section 8.1(b)(iv) shall not be available to the a Party if the failure to fulfill any material covenant or agreement under this Agreement by a Parent Party (in the case where ENPC is the terminating Party) or the Company (in the case where the Company is the terminating Party) has been the cause of or resulted in the failure of the Transactions to occur on or before such date.

 

A-62


Table of Contents
Index to Financial Statements

8.2 Notice of Termination; Effect of Termination.

(a) A terminating Party shall provide written notice of termination to all the other Parties specifying with particularity the reason for such termination, and any termination shall be effective immediately upon delivery of such written notice to all the other Parties.

(b) In the event of termination of this Agreement by any Party as provided in Section 8.1, this Agreement shall forthwith become void and there shall be no liability or obligation on the part of any Party to this Agreement, except that the provisions of this Section 8.2, Section 6.4, Section 8.3 and Articles I and IX shall survive the termination of this Agreement and the provisions of the Confidentiality Agreement shall continue until terminated as set forth therein; provided, however, that, notwithstanding anything to the contrary herein, no such termination shall relieve any Party from liability for any damages for a Willful and Material Breach of a covenant, agreement or obligation hereunder.

8.3 Expenses and Other Payments.

(a) Upon and following consummation of the Transactions, except as otherwise provided in this Agreement (including Section 2.13), Parentco shall pay all of its own out of pocket expenses and the expenses of the Company (to the extent not paid by or on behalf of the Company prior to the Closing) and of the Parent Parties, in each case, as such expenses are incident to preparing for, entering into and carrying out this Agreement and the consummation of the Transactions (including any filing fees required by the HSR Act) (“Transaction Expenses”). Notwithstanding anything herein to the contrary, the Parties agree and acknowledge that the Company’s Transaction Expenses for which Parentco shall be responsible shall include all documented and out of pocket Transaction Expenses of the Company’s Affiliates. In the event this Agreement is terminated, each Party shall bear its own expenses except as otherwise provided in this Agreement.

(b) For purposes of clarification, nothing contained in this Section 8.3 shall prevent, limit, impede or otherwise impair the ability of a Party to seek, enforce or otherwise pursue any remedy available to it pursuant to Section 9.11 at any time prior to valid termination of this Agreement pursuant to this Article VIII.

ARTICLE IX

GENERAL PROVISIONS

9.1 Schedule Definitions. All capitalized terms in the Company Disclosure Schedules and the ENPC Disclosure Schedules shall have the meanings ascribed to them herein except as otherwise defined therein.

9.2 Survival. Except as otherwise provided in this Agreement, none of the representations, warranties, agreements and covenants contained in this Agreement will survive the Closing; provided, however, the agreements of the Parties in Articles I, II, and IX and Sections 6.4(d), 6.6, 6.7 6.8, 6.10, 6.11, 6.12, 6.14(c), 6.16, 6.20, 8.3(a) and the general provisions in this Article IX will survive the Closing (the “Surviving Provisions”). After the Closing, other than as set forth in this Agreement or in any other Ancillary Document, (i) there shall be no liability or obligation on the part of any Party to this Agreement to any other Party (except for fraud) and (ii) no Party shall bring any claim of any nature against any other Party (other than any claim of fraud); provided, however, that nothing in this sentence shall affect the agreements of the Parties with respect to the Surviving Provisions.

9.3 Notices. All notices, requests and other communications to any Party under, or otherwise in connection with, this Agreement shall be in writing and shall be deemed to have been duly given (a) if delivered in person; (b) if transmitted by facsimile (but only upon confirmation of transmission by the transmitting equipment); (c) if

 

A-63


Table of Contents
Index to Financial Statements

transmitted by e-mail (but only upon confirmation of transmission); or (d) if transmitted by national overnight courier, in each case, as addressed as follows:

 

  (i)

if to The Company, to:

Grey Rock Energy Partners

2911 Turtle Creek Blvd

Suite 1150

Dallas, TX 75219

Attention: Emily Fuquay

E-mail: Emily@grey-rock.com

with a required copy to (which copy shall not constitute notice):

Holland & Knight LLP

1722 Routh Street

Suite 1500

Dallas, TX 75201

Attention: Amy Curtis and Jeremiah Mayfield

Facsimile: (214) 969-1763 and (214) 969-1744

E-mail: amy.curtis@hklaw.com and

jeremiah.mayfield@hklaw.com

 

  (ii)

if to any Parent Party, to the attention of such Parent Party, to:

Executive Network Partnering Corporation

137 Newbury Street

7th Floor

Boston, MA 02116

Attention: Alex Dunn

E-mail: ajd@enpc.com

with a required copy to (which copy shall not constitute notice):

Kirkland & Ellis LLP

601 Lexington Avenue

New York, NY 10022

Attention: Willard S. Boothby, P.C. and Peter Martelli, P.C.

E-mail: willard.boothby@kirkland.com and

peter.martelli@kirkland.com

Kirkland & Ellis LLP

4550 Travis Street

Dallas, TX 75205

Attention: Thomas K. Laughlin, P.C.

E-mail: thomas.laughlin@kirkland.com

9.4 Rules of Construction.

(a) Each of the Parties acknowledges that it has been represented by counsel of its choice throughout all negotiations that have preceded the execution of this Agreement and that it has executed the same with the advice of said independent counsel. Each Party and its counsel cooperated in the drafting and preparation of this Agreement and the documents referred to herein, and any and all drafts relating thereto exchanged between the Parties shall be deemed the work product of the Parties and may not be construed against any Party by reason of its preparation. Accordingly, any rule of law or any legal decision that would require interpretation of any ambiguities in this Agreement against any Party that drafted it is of no application and is hereby expressly waived.

 

A-64


Table of Contents
Index to Financial Statements

(b) The inclusion of any information in the Company Disclosure Schedules or the ENPC Disclosure Schedules shall not be deemed an admission or acknowledgment, in and of itself and solely by virtue of the inclusion of such information in the Company Disclosure Schedules or the ENPC Disclosure Schedules, as applicable, that such information is required to be listed in the Company Disclosure Schedules or the ENPC Disclosure Schedules, as applicable, that such items are material to any Party or any of its Subsidiaries taken as a whole, or that such items have resulted in a Company Material Adverse Effect or ENPC Material Adverse Effect. The headings, if any, of the individual sections of each of the Company Disclosure Schedules and the ENPC Disclosure Schedules are inserted for convenience only and shall not be deemed to constitute a part thereof or a part of this Agreement. The Company Disclosure Schedules and the ENPC Disclosure Schedules are arranged in sections corresponding to the Sections of this Agreement merely for convenience, and the disclosure of an item in one section of the Company Disclosure Schedules or the ENPC Disclosure Schedules as an exception to a particular representation or warranty shall be deemed adequately disclosed as an exception with respect to all other representations or warranties to the extent that the relevance of such item to such representations or warranties is readily apparent from such item, notwithstanding the presence or absence of an appropriate section of the Company Disclosure Schedules or the ENPC Disclosure Schedules with respect to such other representations or warranties or an appropriate cross-reference thereto.

(c) The specification of any dollar amount in the representations and warranties or otherwise in this Agreement or in the Company Disclosure Schedules or the ENPC Disclosure Schedules is not intended and shall not be deemed to be an admission or acknowledgment of the materiality of such amounts or items, nor shall the same be used in any dispute or controversy between the Parties to determine whether any obligation, item or matter (whether or not described herein or included in any schedule) is or is not material for purposes of this Agreement.

(d) All references in this Agreement to Exhibits, Schedules, Articles, Sections, subsections and other subdivisions refer to the corresponding Exhibits, Schedules, Articles, Sections, subsections and other subdivisions of this Agreement unless expressly provided otherwise. Titles appearing at the beginning of any Articles, Sections, subsections or other subdivisions of this Agreement are for convenience only, do not constitute any part of such Articles, Sections, subsections or other subdivisions, and shall be disregarded in construing the language contained therein. The words “this Agreement,” “herein,” “hereby,” “hereunder” and “hereof” and words of similar import, refer to this Agreement as a whole and not to any particular subdivision unless expressly so limited. The words “this Section,” “this subsection” and words of similar import, refer only to the Sections or subsections hereof in which such words occur. The word “including” (in its various forms) means “including, without limitation.” The word “or” is not exclusive unless the context otherwise requires. Pronouns in masculine, feminine or neuter genders shall be construed to state and include any other gender and words, terms and titles (including terms defined herein) in the singular form shall be construed to include the plural and vice versa, unless the context otherwise expressly requires. Unless the context otherwise requires, all defined terms contained herein shall include the singular and plural and the conjunctive and disjunctive forms of such defined terms. Unless the context otherwise requires, all references to a specific time shall refer to Dallas, Texas time.

(e) In this Agreement, except as the context may otherwise require, references to: (i) any agreement (including this Agreement), contract, statute or regulation are to the agreement, contract, statute or regulation as amended, modified, supplemented, restated or replaced from time to time (in the case of an agreement or contract, to the extent permitted by the terms thereof and, if applicable, by the terms of this Agreement); (ii) any Governmental Entity include any successor to that Governmental Entity; (iii) any applicable Law refers to such applicable Law as amended, modified, supplemented or replaced from time to time (and, in the case of statutes, include any rules and regulations promulgated under such statute) and references to any section of any applicable Law or other law include any successor to such section; and (iv) “days” means calendar days.

9.5 Counterparts. This Agreement may be executed in any number of counterparts, including via facsimile transmission or email in “portable document format” (“.pdf”) form, all of which shall be considered one and the same agreement, it being understood that all Parties need not sign the same counterpart.

 

A-65


Table of Contents
Index to Financial Statements

9.6 Entire Agreement; Third Party Beneficiaries. This Agreement (together with the Transaction Agreements and any other documents and instruments executed pursuant to this Agreement) and the Non-Disclosure Agreement dated as of March 16, 2022 by and between ENPC and Grey Rock Energy Management, LLC (the “Confidentiality Agreement”), constitute the entire agreement and supersedes all prior agreements and understandings, both written and oral, among the Parties or any of their respective Affiliates with respect to the subject matter hereof. Except for the provisions of Sections 6.6, 6.20, 9.10 and 9.15 (which from and after the Closing are intended for the benefit of, and shall be enforceable by, the Persons referred to therein and by their respective heirs and representatives), nothing in this Agreement, express or implied, is intended to or shall confer upon any Person other than the Parties any right, benefit or remedy of any nature whatsoever under or by reason of this Agreement.

9.7 Governing Law; Venue; Waiver of Jury Trial.

(a) THIS AGREEMENT, AND ALL CLAIMS OR CAUSES OF ACTION (WHETHER IN CONTRACT OR TORT) THAT MAY BE BASED UPON, ARISE OUT OF RELATE TO THIS AGREEMENT, OR THE NEGOTIATION, EXECUTION OR PERFORMANCE OF THIS AGREEMENT, SHALL BE GOVERNED BY AND CONSTRUED IN ACCORDANCE WITH THE LAWS OF THE STATE OF DELAWARE, WITHOUT GIVING EFFECT TO THE PRINCIPLES OF CONFLICTS OF LAW THEREOF.

(b) THE PARTIES IRREVOCABLY SUBMIT TO THE JURISDICTION OF THE COURT OF CHANCERY OF THE STATE OF DELAWARE (OR, IF THE COURT OF CHANCERY OF THE STATE OF DELAWARE OR THE DELAWARE SUPREME COURT DETERMINES THAT THE COURT OF CHANCERY DOES NOT HAVE OR SHOULD NOT EXERCISE SUBJECT MATTER JURISDICTION OVER SUCH MATTER, THE SUPERIOR COURT OF THE STATE OF DELAWARE) AND THE FEDERAL COURTS OF THE UNITED STATES OF AMERICA LOCATED IN THE STATE OF DELAWARE SOLELY IN CONNECTION WITH ANY DISPUTE THAT ARISES IN RESPECT OF THE INTERPRETATION AND ENFORCEMENT OF THE PROVISIONS OF THIS AGREEMENT AND THE DOCUMENTS REFERRED TO IN THIS AGREEMENT OR IN RESPECT OF THE TRANSACTIONS CONTEMPLATED HEREBY, AND HEREBY WAIVE, AND AGREE NOT TO ASSERT, AS A DEFENSE IN ANY ACTION, SUIT OR PROCEEDING FOR INTERPRETATION OR ENFORCEMENT HEREOF OR ANY SUCH DOCUMENT THAT IT IS NOT SUBJECT THERETO OR THAT SUCH ACTION, SUIT OR PROCEEDING MAY NOT BE BROUGHT OR IS NOT MAINTAINABLE IN SAID COURTS OR THAT VENUE THEREOF MAY NOT BE APPROPRIATE OR THAT THIS AGREEMENT OR ANY SUCH DOCUMENT MAY NOT BE ENFORCED IN OR BY SUCH COURTS, AND THE PARTIES IRREVOCABLY AGREE THAT ALL CLAIMS WITH RESPECT TO SUCH ACTION, SUIT OR PROCEEDING SHALL BE HEARD AND DETERMINED EXCLUSIVELY BY SUCH A DELAWARE FEDERAL OR STATE COURT. THE PARTIES HEREBY CONSENT TO AND GRANT ANY SUCH COURT JURISDICTION OVER THE PERSON OF SUCH PARTIES AND OVER THE SUBJECT MATTER OF SUCH DISPUTE AND AGREE THAT MAILING OF PROCESS OR OTHER PAPERS IN CONNECTION WITH SUCH ACTION, SUIT OR PROCEEDING IN THE MANNER PROVIDED IN SECTION 9.3 OR IN SUCH OTHER MANNER AS MAY BE PERMITTED BY LAW SHALL BE VALID AND SUFFICIENT SERVICE THEREOF.

(c) EACH PARTY ACKNOWLEDGES AND AGREES THAT ANY CONTROVERSY WHICH MAY ARISE UNDER THIS AGREEMENT IS LIKELY TO INVOLVE COMPLICATED AND DIFFICULT ISSUES, AND THEREFORE EACH SUCH PARTY HEREBY IRREVOCABLY AND UNCONDITIONALLY WAIVES ANY RIGHT SUCH PARTY MAY HAVE TO A TRIAL BY JURY IN RESPECT OF ANY LITIGATION DIRECTLY OR INDIRECTLY ARISING OUT OF OR RELATING TO THIS AGREEMENT OR THE TRANSACTIONS CONTEMPLATED BY THIS AGREEMENT. EACH PARTY CERTIFIES AND ACKNOWLEDGES THAT (I) NO REPRESENTATIVE, AGENT OR ATTORNEY OF ANY OTHER PARTY HAS REPRESENTED, EXPRESSLY OR OTHERWISE, THAT SUCH OTHER PARTY WOULD NOT, IN THE EVENT OF LITIGATION, SEEK TO ENFORCE THE FOREGOING WAIVER; (II) SUCH PARTY

 

A-66


Table of Contents
Index to Financial Statements

UNDERSTANDS AND HAS CONSIDERED THE IMPLICATIONS OF THE FOREGOING WAIVER; (III) SUCH PARTY MAKES THE FOREGOING WAIVER VOLUNTARILY; AND (IV) SUCH PARTY HAS BEEN INDUCED TO ENTER INTO THIS AGREEMENT BY, AMONG OTHER THINGS, THE MUTUAL WAIVER AND CERTIFICATIONS IN THIS SECTION 9.7.

9.8 Severability. Each Party agrees that, should any court or other competent Governmental Entity hold any provision of this Agreement or part hereof to be invalid, illegal or unenforceable in any jurisdiction, such invalidity, illegality or unenforceability shall not affect any other term or provision of this Agreement or invalidate or render unenforceable such other term or provision in any other jurisdiction. Upon such determination that any term or other provision is invalid, illegal or unenforceable, the Parties to this Agreement shall negotiate in good faith to modify this Agreement so as to effect the original intent of the Parties as closely as possible in a mutually acceptable manner in order that the transactions contemplated hereby be consummated as originally contemplated to the greatest extent possible. Except as otherwise contemplated by this Agreement, in response to an order from a court or other competent Governmental Entity for any Party to take any action inconsistent herewith or not to take an action consistent herewith or required hereby, to the extent that a Party to this Agreement took an action inconsistent with this Agreement or failed to take action consistent with this Agreement or required by this Agreement pursuant to such order, such Party shall not incur any liability or obligation unless such Party did not in good faith seek to resist or object to the imposition or entering of such order.

9.9 Assignment. Neither this Agreement nor any of the rights, interests or obligations hereunder may be assigned by any Party (whether by operation of law or otherwise) without the prior written consent of all the other Parties. Subject to the preceding sentence, this Agreement will be binding upon, inure to the benefit of and be enforceable by the Parties and their respective successors and assigns. Any purported assignment in violation of this Section 9.9 shall be void.

9.10 Affiliate Liability. No Affiliate or Representative of a Party or Representative of an Affiliate of a Party shall have any liability or obligation in its capacity as such to any other Party hereunder of any nature whatsoever in connection with or under this Agreement or the transactions contemplated hereby (except, for the avoidance of doubt, to the extent that such Affiliate or Representative executes this Agreement or any other agreement, certificate or instrument as a principal intending to be legally bound thereby), and each Party hereby waives and releases all claims of any such liability and obligation.

9.11 Specific Performance. The Parties agree that irreparable damage would occur in the event that any of the provisions of this Agreement were not performed in accordance with its specific terms or were otherwise breached. Each Party agrees that, in the event of any breach or threatened breach by any other Party of any covenant or obligation contained in this Agreement, the non-breaching Party shall be entitled (in addition to any other remedy that may be available to it, including monetary damages) to seek and obtain (on behalf of itself and the third Party beneficiaries of this Agreement) (a) a decree or order of specific performance to enforce the observance and performance of such covenant or obligation and (b) an injunction restraining such breach or threatened breach. Each Party further agrees that no other Party to this Agreement or any other Person shall be required to obtain, furnish or post any bond or similar instrument in connection with or as a condition to obtaining any remedy referred to in this Section 9.11, and each Party to this Agreement irrevocably waives any right it may have to require the obtaining, furnishing or posting of any such bond or similar instrument.

9.12 Amendment. This Agreement may not be amended except by an instrument in writing signed on behalf of each of the Parties. Once ENPC Stockholder Approval is received, the Parties agree that no amendment or modification may be made to this Agreement that would, by Law, require another vote of the stockholders of ENPC without first obtaining the approval of ENPC’s requisite stockholders.

 

A-67


Table of Contents
Index to Financial Statements

9.13 Extension; Waiver. At any time prior to the Closing, ENPC and the Company may, to the extent legally allowed (provided, that ENPC may not take any action pursuant to this Section 9.13 with respect to another Parent Party without the consent of the Company):

(a) extend the time for the performance of any of the obligations or acts of the other Parties hereunder;

(b) waive any inaccuracies in the representations and warranties of the other Parties contained herein or in any document delivered pursuant to this Agreement; or

(c) waive compliance with any of the agreements or conditions of the other Parties contained herein.

Notwithstanding the foregoing, no failure or delay by any Party in exercising any right hereunder shall operate as a waiver thereof nor shall any single or partial exercise thereof preclude any other or further exercise of any other right hereunder. No agreement on the part of a Party to this Agreement to any such extension or waiver shall be effective or enforceable unless set forth in an instrument in writing signed on behalf of such Party.

9.14 Trust Account Waiver. The Company acknowledges that ENPC is a blank check company with the powers and privileges to effect a Partnering Transaction (as defined in ENPC’s Organizational Documents). The Company further acknowledges that substantially all of ENPC’s assets consist of the cash proceeds of ENPC’s initial public offering and private placements of its securities and substantially all of those proceeds have been deposited in the Trust Account for the benefit of ENPC, certain of its public stockholders and the underwriters of ENPC’s initial public offering. For and in consideration of the Parent Parties entering into this Agreement, the Company hereby irrevocably waives any right, title, interest or claim of any kind it has or may have in the future in or to any monies in the Trust Account and agrees not to seek recourse against the Trust Account or any funds distributed therefrom as a result of, or arising out of, this Agreement and any negotiations, contracts or agreements with any Parent Party; provided that (a) nothing herein shall serve to limit or prohibit the Company’s right to pursue a claim against any Parent Party pursuant to this Agreement for legal relief against monies or other assets of any Parent Party held outside the Trust Account or, subject to Section 9.11, for specific performance or other equitable relief in connection with the transactions contemplated hereby or for fraud and (b) nothing herein shall serve to limit or prohibit any claims that the Company may have in the future pursuant to this Agreement against the assets or funds of any Party to this Agreement or any of their respective Subsidiaries that are, in each case, not held in the Trust Account.

9.15 Releases.

(a) The Company hereby waives, acquits, forever discharges and releases, effective as of the Closing, on behalf of itself and each of its Controlled Affiliates (other than the Property Entities) and each of their respective past, present and future stockholders, partners, members and Representatives and each of their respective successors and assigns (collectively, its “Related Persons”), to the fullest extent permitted by Law, any and all causes of action, damages, judgments, liabilities and rights against the Parent Parties, Sponsor, Solamere Capital, LLC, and each of their respective Subsidiaries and past, present and future equityholders, Affiliates and Representatives (collectively, the “ENPC Related Persons”), whether absolute or contingent, liquidated or unliquidated, known or unknown, determined, determinable or otherwise, that the Company or any of its Related Persons has ever had or may now or hereafter have to the extent, and only to the extent, arising from facts, occurrences or circumstances existing at or prior to the Closing, in each case, relating to the Grey Rock Entities or their respective businesses, arising from or relating to this Agreement or otherwise, whether in law or in equity, in contract, in tort or otherwise, in any capacity, including any claims to any additional Interests in any Parent Party or any of their respective Subsidiaries or any distributions or payments (as consideration of services or otherwise) from any Parent Party or any of their respective Subsidiaries by reason of any matter, cause or thing whatsoever other than (i) the applicable Surviving Provisions, (ii) any obligations owed to any officer, director, manager, employee or consultant pursuant to the Organizational Documents of any of the Grey Rock

 

A-68


Table of Contents
Index to Financial Statements

Entities or any Employee Benefit Plan or any other compensation or retention arrangement by any Grey Rock Entity, any Parent Party or any of their respective Subsidiaries and (iii) any obligations under any of the other Transaction Agreements (the “Company Released Claims”). The Company agrees not to, and to cause its Related Persons not to, assert any Proceeding against any Parent Party, ENPC Related Person or Grey Rock Entity with respect to Company Released Claims. The Company agrees that it will not (and will not cause or permit any of its Related Persons to) exercise or assert any right of contribution, set-off or indemnity or any other right or remedy (including any such rights and remedies contained in the Organizational Documents of the Grey Rock Entities) against any Parent Party, ENPC Related Person or Grey Rock Entity in connection with any liability for any Company Released Claim. Notwithstanding anything herein to the contrary, this Section 9.15(a) shall not impose any restrictions or limitations on the ability of the Company (or any of its Related Persons) to exercise or assert any rights or remedies against any Parent Party, ENPC Related Person or Grey Rock Entity that may arise as a result of the ownership by the Company or its Related Persons of any Interests in any Parent Party, ENPC Related Person or Grey Rock Entity from and after the Closing.

(b) Each Parent Party hereby waives, acquits, forever discharges and releases, effective as of the Closing, on behalf of itself and its Related Persons (including, following the Closing, the Grey Rock Entities), to the fullest extent permitted by Law, any and all causes of action, damages, judgments, liabilities and rights against the Company and its past, present and future equityholders, Affiliates and Representatives (other than the Grey Rock Entities) (collectively, the “Grey Rock Related Persons”), whether absolute or contingent, liquidated or unliquidated, known or unknown, determined, determinable or otherwise, that such Parent Party or any of their Related Persons (including the Grey Rock Entities) has ever had or may now or hereafter have to the extent, and only to the extent, arising from facts, occurrences or circumstances existing at or prior to the Closing, in each case, relating to the Grey Rock Entities, their respective businesses or assets and properties or the ownership or operation thereof, including pursuant to the Organizational Documents thereof (and any breaches thereof), arising from or relating to this Agreement or otherwise, whether in law or in equity, in contract, in tort or otherwise, in any capacity, other than the applicable Surviving Provisions (the “ENPC Released Claims”). Each Parent Party agrees not to, and to cause its Related Persons not to, assert any Proceeding against the Company or any Grey Rock Related Person with respect to any ENPC Released Claim. Each Parent Party agrees that it will not (and will not cause or permit any of its Related Persons to) exercise or assert any right of contribution, set-off or indemnity or any other right or remedy against the Company or any Grey Rock Related Person in connection with any liability to which a Parent Party or any of their respective Related Persons may become subject for any ENPC Released Claim. Notwithstanding anything herein to the contrary, this Section 9.15(b) shall not impose any restrictions or limitations on the ability of any Parent Party or any of their respective Subsidiaries to exercise or assert any rights or remedies against the Company or any Grey Rock Related Person that may arise as a result of the ownership by the Company or any Grey Rock Related Person of any Interests in any Parent Party, ENPC Related Person or Grey Rock Entity from and after the Closing.

(c) NOTWITHSTANDING ANYTHING IN THIS AGREEMENT TO THE CONTRARY, NO PARTY SHALL BE LIABLE FOR CONSEQUENTIAL, INCIDENTAL, EXEMPLARY, SPECIAL, INDIRECT OR PUNITIVE DAMAGES (INCLUDING LOST PROFITS, LOSS OF PRODUCTION, LOSS OF PROSPECTIVE ECONOMIC ADVANTAGE, LOSS OF A BUSINESS OPPORTUNITY, DIMINUTION IN VALUE OR OTHER DAMAGES ATTRIBUTABLE TO BUSINESS INTERRUPTION) ARISING UNDER OR IN CONNECTION WITH THIS AGREEMENT OR OTHERWISE AS A RESULT OF, RELATING TO OR ARISING FROM THE RELATIONSHIP BETWEEN THE PARTIES HEREUNDER, WHETHER IN CONTRACT, TORT (INCLUDING NEGLIGENCE), STRICT LIABILITY OR OTHERWISE, OR WHETHER OR NOT THE PERSON AT FAULT KNEW, OR SHOULD HAVE KNOWN, THAT SUCH DAMAGE WOULD BE LIKELY SUFFERED.

[Signature Page Follows]

 

A-69


Table of Contents
Index to Financial Statements

IN WITNESS WHEREOF, each Party to this Agreement has executed this Agreement as of the date first written above.

 

EXECUTIVE NETWORK PARTNERING CORPORATION
By:   /s/ Alex J. Dunn
Name:   Alex J. Dunn
Title:   Chief Executive Officer

 

GRANITE RIDGE RESOURCES, INC.
By:   /s/ Alex J. Dunn
Name:   Alex J. Dunn
Title:   Chief Executive Officer, Chief Financial Officer and President

 

ENPC MERGER SUB, INC.
By:   /s/ Alex J. Dunn
Name:   Alex J. Dunn
Title:   Chief Executive Officer, Chief Financial Officer and President

 

GREP MERGER SUB, LLC
By:   /s/ Alex J. Dunn
Name:   Alex J. Dunn
Title:   Chief Executive Officer, Chief Financial Officer and President

 

GREP HOLDINGS, LLC
By:   /s/ Griffin Perry
Name:   Griffin Perry
Title:   Manager


Table of Contents
Index to Financial Statements

SCHEDULE B

PROPERTY ENTITIES

 

GREP HoldCo Entity

  

Property Entities

GREP Holdco I LLC   

Grey Rock Bobcat LLC, a Delaware limited liability company

Grey Rock Aggie LLC, a Delaware limited liability company

Grey Rock Cavalier LLC, a Delaware limited liability company

Grey Rock Commodore LLC, a Delaware limited liability company

GREP Holdco II LLC   

GREP Spider LLC, a Delaware limited liability company

GREP William LLC, a Delaware limited liability company

GREP Tartan LLC, a Delaware limited liability company

GREP Holdco II-B Holdings LLC   

GREP Wolverine LLC, a Delaware limited liability company

GREP Tiger LLC, a Delaware limited liability company

GREP Longhorn LLC, a Delaware limited liability company

GREP Holdco III-A LLC   

GREP III-A EF, LLC, a Delaware limited liability company

GREP III-A Bakken, LLC, a Delaware limited liability company

GREP III-A Permian, LLC, a Delaware limited liability company

GREP III-A Haynesville, LLC, a Delaware limited liability company

GREP III-A DJB, LLC, a Delaware limited liability company

GREP Holdco III-B Holdings LLC   

GREP III-B EF, LLC, a Delaware limited liability company

GREP III-B Bakken, LLC, a Delaware limited liability company

GREP III-B Permian, LLC, a Delaware limited liability company

GREP III-B Haynesville, LLC, a Delaware limited liability company

GREP III-B DJB, LLC, a Delaware limited liability company


Table of Contents
Index to Financial Statements

Annex B

FORM OF

AMENDED AND RESTATED

CERTIFICATE OF INCORPORATION

OF

GRANITE RIDGE RESOURCES, INC.

[●], 2022

Granite Ridge Resources, Inc., a corporation organized and existing under the laws of the State of Delaware (the “Corporation”), DOES HEREBY CERTIFY AS FOLLOWS:

1. The name of the Corporation is “Granite Ridge Resources, Inc.”. The original certificate of incorporation of the Corporation was filed with the Secretary of State of the State of Delaware on May 9, 2022 (as amended, the “Original Certificate”).

2. This Amended and Restated Certificate of Incorporation (the “Amended and Restated Certificate”), which both restates and amends the provisions of the Original Certificate, was duly adopted in accordance with Sections 242 and 245 of the DGCL and by the Corporation’s sole stockholder in accordance with Section 228 of the DGCL.

3. The text of the Amended and Restated Certificate is hereby restated and amended in its entirety to read as follows:

ARTICLE I

NAME

The name of the corporation is Granite Ridge Resources, Inc. (the “Corporation”).

ARTICLE II

PURPOSE

The purpose of the Corporation is to engage in any lawful act or activity for which corporations may be organized under the DGCL. In addition to the powers and privileges conferred upon the Corporation by law and those incidental thereto, the Corporation shall possess and may exercise all the powers and privileges that are necessary or convenient to the conduct, promotion or attainment of the business or purposes of the Corporation.

ARTICLE III

REGISTERED AGENT

The address of the Corporation’s registered office in the State of Delaware is Corporation Trust Center, 1209 Orange Street, in the City of Wilmington, County of New Castle, Delaware 19801. The name of its registered agent at such address is The Corporation Trust Company.

ARTICLE IV

CAPITALIZATION

Section 4.1 Authorized Capital Stock. The total number of shares of all classes of capital stock, which the Corporation is authorized to issue is 432,000,000 shares, consisting of (a) 431,000,000 shares of Common Stock, par value $0.0001 per share (the “Common Stock”), and (b) 1,000,000 shares of preferred stock, par value $0.0001 per share (the “Preferred Stock”).


Table of Contents
Index to Financial Statements

Section 4.2 Preferred Stock. The Board of Directors of the Corporation (the “Board”) is hereby expressly authorized to provide out of the unissued shares of the Preferred Stock for one or more series of Preferred Stock and to establish from time to time the number of shares to be included in each such series and to fix the voting rights, if any, designations, powers, preferences and relative, participating, optional, special and other rights, if any, of each such series and any qualifications, limitations and restrictions thereof, as shall be stated in the resolution or resolutions adopted by the Board providing for the issuance of such series and included in a certificate of designation (a “Preferred Stock Designation”) filed pursuant to the DGCL, and the Board is hereby expressly vested with the authority to the full extent provided by law, now or hereafter, to adopt any such resolution or resolutions.

Section 4.3 Common Stock.

(a) Voting.

(i) Except as otherwise required by law or this Amended and Restated Certificate (including any Preferred Stock Designation), the holders of Common Stock shall exclusively possess all voting power with respect to the Corporation.

(ii) Except as otherwise required by law or this Amended and Restated Certificate (including any Preferred Stock Designation), the holders of shares of Common Stock shall be entitled to one vote for each such share on each matter properly submitted to the stockholders on which the holders of Common Stock are entitled to vote.

(iii) Except as otherwise required by law or this Amended and Restated Certificate (including any Preferred Stock Designation), at any annual or special meeting of the stockholders of the Corporation, holders of Common Stock shall have the exclusive right to vote for the election of directors and on all other matters properly submitted to a vote of the stockholders. Notwithstanding the foregoing, except as otherwise required by law or this Amended and Restated Certificate (including any Preferred Stock Designation), holders of shares of Common Stock shall not be entitled to vote on any amendment to this Amended and Restated Certificate (including any amendment to any Preferred Stock Designation) that relates solely to the terms of one or more outstanding series of Preferred Stock if the holders of such affected series of Preferred Stock are entitled exclusively, either separately or together with the holders of one or more other such series, to vote thereon pursuant to this Amended and Restated Certificate (including any Preferred Stock Designation) or the DGCL.

(b) Dividends. Subject to applicable law and the rights, if any, of the holders of any outstanding series of the Preferred Stock, the holders of shares of Common Stock shall be entitled to receive such dividends and other distributions (payable in cash, property or capital stock of the Corporation) when, as and if declared thereon by the Board from time to time out of any assets or funds of the Corporation legally available therefor and shall share equally on a per share basis in such dividends and distributions.

(c) Liquidation, Dissolution or Winding Up of the Corporation. Subject to applicable law and the rights, if any, of the holders of any outstanding series of the Preferred Stock, in the event of any voluntary or involuntary liquidation, dissolution or winding up of the Corporation, after payment or provision for payment of the debts and other liabilities of the Corporation, the holders of shares of Common Stock shall be entitled to receive all the remaining assets of the Corporation available for distribution to its stockholders, ratably in proportion to the number of shares of Common Stock held by them.

Section 4.4 Rights and Options. The Corporation has the authority to create and issue rights, warrants and options entitling the holders thereof to acquire from the Corporation any shares of its capital stock of any class or classes, with such rights, warrants and options to be evidenced by or in instrument(s) approved by the Board. The Board is empowered to set the exercise price, duration, times for exercise and other terms and conditions of such rights, warrants or options; provided, however, that the consideration to be received for any shares of capital stock issuable upon exercise thereof may not be less than the par value thereof.

 

B-2


Table of Contents
Index to Financial Statements

ARTICLE V

BOARD OF DIRECTORS

Section 5.1 Board Powers. The business and affairs of the Corporation shall be managed by, or under the direction of, the Board. In addition to the powers and authority expressly conferred upon the Board by statute, this Amended and Restated Certificate or the Amended and Restated Bylaws of the Corporation (“Bylaws”), the Board is hereby empowered to exercise all such powers and do all such acts and things as may be exercised or done by the Corporation, subject, nevertheless, to the provisions of the DGCL, this Amended and Restated Certificate, and any Bylaws adopted by the stockholders; provided, however, that no Bylaws hereafter adopted by the stockholders shall invalidate any prior act of the Board that would have been valid if such Bylaws had not been adopted.

Section 5.2 Number, Election and Term.

(a) The number of directors of the Corporation, other than those who may be elected by the holders of one or more series of the Preferred Stock voting separately by class or series, shall be fixed from time to time exclusively by the Board pursuant to a resolution adopted by a majority of the Board.

(b) Subject to Section 5.5 hereof, the Board shall be divided into three classes, as nearly equal in number as possible and designated Class I, Class II and Class III. The term of the initial Class I Directors shall expire at the first annual meeting of the stockholders of the Corporation following the effectiveness of this Amended and Restated Certificate; the term of the initial Class II Directors shall expire at the second annual meeting of the stockholders of the Corporation following the effectiveness of this Amended and Restated Certificate; and the term of the initial Class III Directors shall expire at the third annual meeting of the stockholders of the Corporation following the effectiveness of this Amended and Restated Certificate. At each succeeding annual meeting of the stockholders of the Corporation, beginning with the first annual meeting of the stockholders of the Corporation following the effectiveness of this Amended and Restated Certificate, successors to the class of directors whose term expires at that annual meeting shall be elected for a three-year term or until the election and qualification of their respective successors in office, subject to their earlier death, resignation or removal. Subject to Section 5.5 hereof, if the number of directors is changed, any increase or decrease shall be apportioned by the Board among the classes so as to maintain the number of directors in each class as nearly equal as possible, but in no case shall a decrease in the number of directors shorten the term of any incumbent director. Subject to any contractual rights of stockholders or the rights of the holders of one or more series of Preferred Stock, voting separately by class or series, to elect directors pursuant to the terms of one or more series of Preferred Stock, the election of directors shall be determined by a plurality of the votes cast by the stockholders present in person or represented by proxy at the meeting and entitled to vote thereon. The Board is hereby expressly authorized, by resolution or resolutions thereof, to assign members of the Board already in office to the aforesaid classes at the time this Amended and Restated Certificate (and therefore such classification) becomes effective in accordance with the DGCL.

(c) Subject to Section 5.5 hereof, a director shall hold office until the annual meeting for the year in which his or her term expires and until his or her successor has been elected and qualified, subject, however, to such director’s earlier death, resignation, retirement, disqualification or removal.

(d) Unless and except to the extent that the Bylaws shall so require, the election of directors need not be by written ballot.

Section 5.3 Newly Created Directorships and Vacancies. Subject to Section 5.5 hereof and the contractual rights of any stockholder, newly created directorships resulting from an increase in the number of directors and any vacancies on the Board resulting from death, resignation, retirement, disqualification, removal or other cause may be filled solely and exclusively by a majority vote of the remaining directors then in office, even if less than a quorum, or by a sole remaining director (and not by stockholders), and any director so chosen shall hold office

 

B-3


Table of Contents
Index to Financial Statements

for the remainder of the full term of the class of directors to which the new directorship was added or in which the vacancy occurred and until his or her successor has been elected and qualified, subject, however, to such director’s earlier death, resignation, retirement, disqualification or removal.

Section 5.4 Removal. Subject to Section 5.5 hereof and the contractual rights of any stockholder, any or all of the directors may be removed from office at any time, but only for cause and only by the affirmative vote of holders of a majority of the voting power of all then outstanding shares of capital stock of the Corporation entitled to vote generally in the election of directors, voting together as a single class.

Section 5.5 Preferred Stock—Directors. Notwithstanding any other provision of this Article V, and except as otherwise required by law, whenever the holders of one or more series of the Preferred Stock shall have the right, voting separately by class or series, to elect one or more directors, the term of office, the filling of vacancies, the removal from office and other features of such directorships shall be governed by the terms of such series of the Preferred Stock as set forth in this Amended and Restated Certificate (including any Preferred Stock Designation) and such directors shall not be included in any of the classes created pursuant to this Article V unless expressly provided by such terms.

ARTICLE VI

BYLAWS

In furtherance and not in limitation of the powers conferred upon it by law, the Board shall have the power and is expressly authorized to adopt, amend, alter or repeal the Bylaws. The affirmative vote of a majority of the Board shall be required to adopt, amend, alter or repeal the Bylaws. The Bylaws also may be adopted, amended, altered or repealed by the stockholders; provided, however, that in addition to any vote of the holders of any class or series of capital stock of the Corporation required by law or by this Amended and Restated Certificate (including any Preferred Stock Designation), the affirmative vote of the holders of at least a majority of the voting power of all then outstanding shares of capital stock of the Corporation entitled to vote generally in the election of directors, voting together as a single class, shall be required for the stockholders to adopt, amend, alter or repeal the Bylaws; and provided further, however, that no Bylaws hereafter adopted by the stockholders shall invalidate any prior act of the Board that would have been valid if such Bylaws had not been adopted.

ARTICLE VII

MEETINGS OF STOCKHOLDERS; ACTION BY WRITTEN CONSENT

Section 7.1 Meetings. Subject to the rights, if any, of the holders of any outstanding series of the Preferred Stock, and to the requirements of applicable law, special meetings of stockholders of the Corporation may be called only by the Chairman of the Board, Chief Executive Officer of the Corporation, or the Board pursuant to a resolution adopted by a majority of the Board, and the ability of the stockholders to call a special meeting is hereby specifically denied. Except as provided in the foregoing sentence, special meetings of stockholders may not be called by another person or persons.

Section 7.2 Advance Notice. Advance notice of stockholder nominations for the election of directors and of business to be brought by stockholders before any meeting of the stockholders of the Corporation shall be given in the manner provided in the Bylaws.

Section 7.3 Action by Written Consent. Except as may be otherwise provided for or fixed pursuant to this Amended and Restated Certificate (including any Preferred Stock Designation) relating to the rights of the holders of any outstanding series of Preferred Stock, for so long as the Grey Rock Entities collectively hold at least a majority of the voting power of all then outstanding shares of capital stock of the Corporation, any action required or permitted to be taken at any annual or special meeting of the shareholders may be taken without a

 

B-4


Table of Contents
Index to Financial Statements

meeting, without prior notice and without a vote if a consent or consents in writing, setting forth the action so taken, shall be signed by the holders of such outstanding shares of capital stock of the Corporation having not less than the minimum number of votes that would be necessary to authorize or take such action at a meeting at which all shares entitled to vote thereon were present and voted.

Section 7.4 Certain Definitions. Solely for purposes of Section 7.3, references to:

(a) “Grey Rock Entities” means, Grey Rock Energy Fund, LP, a Delaware limited partnership, Grey Rock Energy Fund II, L.P., a Delaware limited partnership, Grey Rock Energy Fund II-B, LP, a Delaware limited partnership, Grey Rock Energy Fund II-B Holdings, L.P., a Delaware limited partnership, Grey Rock Energy Fund III-A, LP, a Delaware limited partnership, Grey Rock Energy Fund III-B, LP, a Delaware limited partnership, Grey Rock Energy Fund III-B Holdings, LP, a Delaware limited partnership, GREP Holdco I LLC, a Delaware limited liability company, GREP Holdco II LLC, a Delaware limited liability company, GREP Holdco II-B Holdings, LLC, a Delaware limited liability company, GREP Holdco III-A LLC, a Delaware limited liability company, GREP Holdco III-B Holdings LLC a Delaware limited liability company, and any person or entity that, directly or indirectly, controls, is controlled by or is under common control with any of the foregoing entities.

ARTICLE VIII

LIMITED LIABILITY; INDEMNIFICATION

Section 8.1 Limitation of Director Liability. A director of the Corporation shall not be personally liable to the Corporation or its stockholders for monetary damages for breach of fiduciary duty as a director, except to the extent such exemption from liability or limitation thereof is not permitted under the DGCL as the same exists or may hereafter be amended unless they violated their duty of loyalty to the Corporation or its stockholders, acted in bad faith, knowingly or intentionally violated the law, authorized unlawful payments of dividends, unlawful stock purchases or unlawful redemptions, or derived improper personal benefit from their actions as directors. Any amendment, modification or repeal of the foregoing sentence shall not adversely affect any right or protection of a director of the Corporation hereunder in respect of any act or omission occurring prior to the time of such amendment, modification or repeal.

Section 8.2 Indemnification and Advancement of Expenses.

(a) To the fullest extent permitted by applicable law, as the same exists or may hereafter be amended, the Corporation shall indemnify and hold harmless each person who is or was made a party or is threatened to be made a party to or is otherwise involved in any threatened, pending or completed action, suit or proceeding, whether civil, criminal, administrative or investigative (a “proceeding”) by reason of the fact that he or she is or was a director or officer of the Corporation or, while a director or officer of the Corporation, is or was serving at the request of the Corporation as a director, officer, employee or agent of another corporation or of a partnership, joint venture, trust, other enterprise or nonprofit entity, including service with respect to an employee benefit plan (an “indemnitee”), whether the basis of such proceeding is alleged action in an official capacity as a director, officer, employee or agent, or in any other capacity while serving as a director, officer, employee or agent, against all liability and loss suffered and expenses (including, without limitation, attorneys’ fees, judgments, fines, ERISA excise taxes and penalties and amounts paid in settlement) reasonably incurred by such indemnitee in connection with such proceeding. The Corporation shall to the fullest extent not prohibited by applicable law pay the expenses (including attorneys’ fees) incurred by an indemnitee in defending or otherwise participating in any proceeding in advance of its final disposition; provided, however, that, to the extent required by applicable law, such payment of expenses in advance of the final disposition of the proceeding shall be made only upon receipt of an undertaking, by or on behalf of the indemnitee, to repay all amounts so advanced if it shall ultimately be determined that the indemnitee is not entitled to be indemnified under this Section 8.2 or otherwise. The rights to indemnification and advancement of expenses conferred by this Section 8.2 shall be contract rights and such rights shall continue as to an indemnitee who has ceased to be a director, officer,

 

B-5


Table of Contents
Index to Financial Statements

employee or agent and shall inure to the benefit of his or her heirs, executors and administrators. Notwithstanding the foregoing provisions of this Section 8.2(a), except for proceedings to enforce rights to indemnification and advancement of expenses, the Corporation shall indemnify and advance expenses to an indemnitee in connection with a proceeding (or part thereof) initiated by such indemnitee only if such proceeding (or part thereof) was authorized by the Board.

(b) The rights to indemnification and advancement of expenses conferred on any indemnitee by this Section 8.2 shall not be exclusive of any other rights that any indemnitee may have or hereafter acquire under law, this Amended and Restated Certificate, the Bylaws, an agreement, vote of stockholders or disinterested directors, or otherwise.

(c) Any repeal or amendment of this Section 8.2 by the stockholders of the Corporation or by changes in law, or the adoption of any other provision of this Amended and Restated Certificate inconsistent with this Section 8.2, shall, unless otherwise required by law, be prospective only (except to the extent such amendment or change in law permits the Corporation to provide broader indemnification rights on a retroactive basis than permitted prior thereto), and shall not in any way diminish or adversely affect any right or protection existing at the time of such repeal or amendment or adoption of such inconsistent provision in respect of any proceeding (regardless of when such proceeding is first threatened, commenced or completed) arising out of, or related to, any act or omission occurring prior to such repeal or amendment or adoption of such inconsistent provision.

(d) This Section 8.2 shall not limit the right of the Corporation, to the extent and in the manner authorized or permitted by law, to indemnify and to advance expenses to persons other than indemnitees.

ARTICLE IX

CORPORATE OPPORTUNITY

To the extent allowed by law, the doctrine of corporate opportunity, or any other analogous doctrine, shall not apply with respect to the Corporation or any of its officers or directors, and the Corporation renounces any expectancy that any of the directors or officers of the Corporation will offer any such corporate opportunity of which he or she may become aware to the Corporation, except, the doctrine of corporate opportunity shall apply with respect to any of the directors or officers of the Corporation only with respect to a corporate opportunity that was offered to such person solely in his or her capacity as a director or officer of the Corporation and such opportunity is one the Corporation is legally and contractually permitted to undertake and would otherwise be reasonable for the Corporation to pursue.

ARTICLE X

AMENDMENT OF AMENDED AND RESTATED CERTIFICATE OF INCORPORATION

The Corporation reserves the right at any time and from time to time to amend, alter, change or repeal any provision contained in this Amended and Restated Certificate (including any Preferred Stock Designation), and other provisions authorized by the laws of the State of Delaware at the time in force that may be added or inserted, in the manner now or hereafter prescribed by this Amended and Restated Certificate and the DGCL; and, except as set forth in Article VIII, all rights, preferences and privileges of whatever nature herein conferred upon stockholders, directors or any other persons by and pursuant to this Amended and Restated Certificate in its present form or as hereafter amended are granted subject to the right reserved in this Article X.

 

B-6


Table of Contents
Index to Financial Statements

ARTICLE XI

EXCLUSIVE FORUM FOR CERTAIN LAWSUITS

Section 11.1 Forum.

(a) Unless the Corporation consents in writing to the selection of an alternative forum, the Court of Chancery of the State of Delaware shall, to the fullest extent permitted by law, be the sole and exclusive forum for any stockholder (including a beneficial owner) to bring (i) any derivative action or proceeding brought on behalf of the Corporation, (ii) any action asserting a claim of breach of a fiduciary duty owed by any director, officer or other employee of the Corporation to the Corporation or the Corporation’s stockholders, (iii) any action asserting a claim against the Corporation, its directors, officers or employees arising pursuant to any provision of the DGCL or this Amended and Restated Certificate or the Bylaws, or (iv) any action asserting a claim against the Corporation, its directors, officers or employees governed by the internal affairs doctrine, except for, as to each of (i) through (iv) above, any claim as to which the Court of Chancery determines that there is an indispensable party not subject to the jurisdiction of the Court of Chancery (and the indispensable party does not consent to the personal jurisdiction of the Court of Chancery within ten days following such determination), which is vested in the exclusive jurisdiction of a court or forum other than the Court of Chancery, or for which the Court of Chancery does not have subject matter jurisdiction. The exclusive forum provision in this Section 11.1(a) will not apply to suits brought to enforce any duty or liability created by the Exchange Act, the Securities Act of 1933, as amended (the “Securities Act”), or any other claim for which the federal courts have exclusive jurisdiction. Section 27 of the Exchange Act creates exclusive federal jurisdiction over all suits brought to enforce any duty or liability created by the Exchange Act or the rules and regulations thereunder and Section 22 of the Securities Act creates concurrent jurisdiction for federal and state courts over all suits brought to enforce any duty or liability created by the Securities Act or the rules and regulations thereunder. As a result, the exclusive forum provision set forth in this Section 11.1(a) will not apply to suits brought to enforce any duty or liability created by the Exchange Act, the Securities Act, or any other claim for which the federal courts have exclusive jurisdiction.

(b) Unless the Corporation consents in writing to the selection of an alternative forum, the federal district courts of the United States of America shall be the exclusive forum for the resolution of any complaint asserting a cause of action arising under the Securities Act.

Section 11.2 Consent to Jurisdiction.

(a) If any action the subject matter of which is within the scope of Section 11.1 immediately above is filed in a court other than a court located within the State of Delaware (a “Foreign Action”) in the name of any stockholder, such stockholder shall be deemed to have consented to (i) the personal jurisdiction of the state and federal courts located within the State of Delaware in connection with any action brought in any such court to enforce Section 11.1 above (an “FSC Enforcement Action”) and (ii) having service of process made upon such stockholder in any such FSC Enforcement Action by service upon such stockholder’s counsel in the Foreign Action as agent for such stockholder.

(b) If any action the subject matter of which is within the scope of Section 11.1(b) above is filed in a court other than a federal district court of the United States of America (a “Foreign Securities Act Action”) in the name of any stockholder (current, former or future), such stockholder shall be deemed to have consented to: (x) the personal jurisdiction of the federal district courts of the United States of America in connection with any action brought in any such court to enforce Section 11.1(b) above (a “Foreign Securities Act Enforcement Action”), and (y) having service of process made upon such stockholder in any such enforcement action by service upon such stockholder’s counsel in the Foreign Securities Act Enforcement Action as agent for such stockholder.

Section 11.3 Severability. If any provision or provisions of this Article XI shall be held to be invalid, illegal or unenforceable as applied to any person or entity or circumstance for any reason whatsoever, then, to the fullest

 

B-7


Table of Contents
Index to Financial Statements

extent permitted by law, the validity, legality and enforceability of such provisions in any other circumstance and of the remaining provisions of this Article XI (including, without limitation, each portion of any sentence of this Article XI containing any such provision held to be invalid, illegal or unenforceable that is not itself held to be invalid, illegal or unenforceable) and the application of such provision to other persons or entities and circumstances shall not in any way be affected or impaired thereby. Any person or entity purchasing or otherwise acquiring any interest in shares of capital stock of the Corporation shall be deemed to have notice of and consented to the provisions of this Article XI.

ARTICLE XII

APPLICATION OF DGCL SECTION 203

Section 12.1 Section 203 of the DGCL. The Corporation hereby expressly elects not to be governed by Section 203 of the DGCL.

Section 12.2 Limitation on Transactions. Notwithstanding the foregoing, the Corporation shall not engage in any business combination (as defined below), at any point in time at which the Corporation’s Common Stock is registered under Section 12(b) or 12(g) of the Exchange Act with any interested stockholder (as defined below) for a period of three (3) years following the time that such stockholder became an interested stockholder, unless:

(a) prior to such time, the Board approved either the business combination or the transaction which resulted in the stockholder becoming an interested stockholder, or

(b) upon consummation of the transaction that resulted in the stockholder becoming an interested stockholder, the interested stockholder owned at least eighty-five percent (85%) of the voting stock outstanding at the time the transaction commenced, excluding for purposes of determining the voting stock outstanding (but not the outstanding voting stock owned by the interested stockholder) those shares owned by (i) persons who are directors and also officers of the Corporation and (ii) employee stock plans in which employee participants do not have the right to determine confidentially whether shares held subject to the plan will be tendered in a tender or exchange offer, or

(c) at or subsequent to that time, the business combination is approved by the Board and authorized at an annual or special meeting of stockholders, and not by written consent, by the affirmative vote of at least 66-2/3% of the outstanding voting stock that is not owned by the interested stockholder.

Section 12.3 Certain Definitions. Solely for purposes of this Article XII, references to:

(a) “affiliate” means a person that directly, or indirectly through one or more intermediaries, controls, or is controlled by, or is under common control with, another person.

(b) “associate,” when used to indicate a relationship with any person, means: (i) any corporation, partnership, unincorporated association or other entity of which such person is a director, officer or partner or is, directly or indirectly, the owner of twenty percent (20%) or more of any class of voting stock; (ii) any trust or other estate in which such person has at least a twenty percent (20%) beneficial interest or as to which such person serves as trustee or in a similar fiduciary capacity; and (iii) any relative or spouse of such person, or any relative of such spouse, who has the same residence as such person.

(c) “business combination,” when used in reference to the Corporation and any interested stockholder of the Corporation, means:

(i) any merger or consolidation of the Corporation or any direct or indirect majority-owned subsidiary of the Corporation (a) with the interested stockholder, or (b) with any other corporation,

 

B-8


Table of Contents
Index to Financial Statements

partnership, unincorporated association or other entity if the merger or consolidation is caused by the interested stockholder and as a result of such merger or consolidation Section 12.2 is not applicable to the surviving entity;

(ii) any sale, lease, exchange, mortgage, pledge, transfer or other disposition (in one transaction or a series of transactions), except proportionately as a stockholder of the Corporation, to or with the interested stockholder, whether as part of a dissolution or otherwise, of assets of the Corporation or of any direct or indirect majority-owned subsidiary of the Corporation which assets have an aggregate market value equal to ten percent (10%) or more of either the aggregate market value of all the assets of the Corporation determined on a consolidated basis or the aggregate market value of all the outstanding stock of the Corporation;

(iii) any transaction which results in the issuance or transfer by the Corporation or by any direct or indirect majority-owned subsidiary of the Corporation of any stock of the Corporation or of such subsidiary to the interested stockholder, except: (a) pursuant to the exercise, exchange or conversion of securities exercisable for, exchangeable for or convertible into stock of the Corporation or any such subsidiary which securities were outstanding prior to the time that the interested stockholder became such; (b) pursuant to a merger under Section 251(g) of the DGCL; (c) pursuant to a dividend or distribution paid or made, or the exercise, exchange or conversion of securities exercisable for, exchangeable for or convertible into stock of the Corporation or any such subsidiary which security is distributed, pro rata to all stockholders of a class or series of stock of the Corporation subsequent to the time the interested stockholder became such; (d) pursuant to an exchange offer by the Corporation to purchase stock made on the same terms to all stockholders of said stock; or (e) any issuance or transfer of stock by the Corporation; provided, however, that in no case under items (c)-(e) of this subsection (iii) shall there be an increase in the interested stockholder’s proportionate share of the stock of any class or series of the Corporation or of the voting stock of the Corporation (except as a result of immaterial changes due to fractional share adjustments); or

(iv) any transaction involving the Corporation or any direct or indirect majority-owned subsidiary of the Corporation which has the effect, directly or indirectly, of increasing the proportionate share of the stock of any class or series, or securities convertible into the stock of any class or series, of the Corporation or of any such subsidiary which is owned by the interested stockholder, except as a result of immaterial changes due to fractional share adjustments or as a result of any purchase or redemption of any shares of stock not caused, directly or indirectly, by the interested stockholder.

(d) “control,” including the terms “controlling,” “controlled by” and “under common control with,” means the possession, directly or indirectly, of the power to direct or cause the direction of the management and policies of a person, whether through the ownership of voting stock, by contract, or otherwise. A person who is the owner of twenty percent (20%) or more of the voting power of the outstanding voting stock of the Corporation, partnership, unincorporated association or other entity shall be presumed to have control of such entity, in the absence of proof by a preponderance of the evidence to the contrary. Notwithstanding the foregoing, a presumption of control shall not apply where such person holds voting stock, in good faith and not for the purpose of circumventing this Article XII, as an agent, bank, broker, nominee, custodian or trustee for one or more owners who do not individually or as a group have control of such entity.

(e) “Exempted Person” means any of the Grey Rock Entities and their respective affiliates, Grey Rock Energy Management, LLC, a Delaware limited liability company (“Grey Rock Management”), and any of its affiliates, any investment vehicles managed by Grey Rock Management and any of its affiliates, and any “group” of which any such person is a part under Rule 13d-5 of the Exchange Act.

(f) “interested stockholder” means any person (other than the Corporation or any direct or indirect majority-owned subsidiary of the Corporation) that (i) is the owner of fifteen percent (15%) or more of the voting stock of the Corporation, or (ii) is an affiliate or associate of the Corporation and was the owner of fifteen percent

 

B-9


Table of Contents
Index to Financial Statements

(15%) or more of the voting stock of the Corporation at any time within the three (3) year period immediately prior to the date on which it is sought to be determined whether such person is an interested stockholder; and the affiliates and associates of such person; but “interested stockholder” shall not include (a) any Exempted Person, or (b) any person whose ownership of shares in excess of the fifteen percent (15%) limitation set forth herein is the result of any action taken solely by the Corporation; provided that with respect to clause (b) such person shall be an interested stockholder if thereafter such person acquires additional shares of voting stock of the Corporation, except as a result of further corporate action not caused, directly or indirectly, by such person. For the purpose of determining whether a person is an interested stockholder, the voting stock of the Corporation deemed to be outstanding shall include stock deemed to be owned by the person through application of the definition of “owner” below but shall not include any other unissued stock of the Corporation which may be issuable pursuant to any agreement, arrangement or understanding, or upon exercise of conversion rights, warrants or options, or otherwise.

(g) “owner,” including the terms “own” and “owned,” when used with respect to any stock, means a person that individually or with or through any of its affiliates or associates:

(1) beneficially owns such stock, directly or indirectly; or

(2) has (a) the right to acquire such stock (whether such right is exercisable immediately or only after the passage of time) pursuant to any agreement, arrangement or understanding, or upon the exercise of conversion rights, exchange rights, warrants or options, or otherwise; provided, however, that a person shall not be deemed the owner of stock tendered pursuant to a tender or exchange offer made by such person or any of such person’s affiliates or associates until such tendered stock is accepted for purchase or exchange; or (b) the right to vote such stock pursuant to any agreement, arrangement or understanding; provided, however, that a person shall not be deemed the owner of any stock because of such person’s right to vote such stock if the agreement, arrangement or understanding to vote such stock arises solely from a revocable proxy or consent given in response to a proxy or consent solicitation made to ten (10) or more persons; or

(3) has any agreement, arrangement or understanding for the purpose of acquiring, holding, voting (except voting pursuant to a revocable proxy or consent as described in item (b) of subsection (2) above), or disposing of such stock with any other person that beneficially owns, or whose affiliates or associates beneficially own, directly or indirectly, such stock.

(h) “person” means any individual, corporation, partnership, unincorporated association or other entity.

(i) “stock” means, with respect to any corporation, capital stock and, with respect to any other entity, any equity interest.

(j) “voting stock” means stock of any class or series entitled to vote generally in the election of directors.

[Signature page follows]

 

B-10


Table of Contents
Index to Financial Statements

IN WITNESS WHEREOF, Granite Ridge Resources, Inc. has caused this Amended and Restated Certificate to be duly executed and acknowledged in its name and on its behalf by an authorized officer as of the date first set forth above.

 

GRANITE RIDGE RESOURCES, INC.

By:    

Name:

Title:

 

 

 

 

[Signature Page to Amended and Restated Certificate of Incorporation]


Table of Contents
Index to Financial Statements

Annex C

FORM OF GRANITE RIDGE RESOURCES, INC.

2022 OMNIBUS INCENTIVE PLAN

1. PURPOSE OF THE PLAN. The purpose of the 2022 Omnibus Incentive Plan (the “Plan”) is to provide favorable opportunities for directors, officers, employees, consultants or advisors employed by or providing service to Granite Ridge Resources, Inc., a Delaware corporation (the “Company”), or any of its Subsidiaries, to acquire shares of common stock, par value $0.0001 per share, of the Company (“Common Stock”) or to benefit from the appreciation thereof. Such opportunities should provide an increased incentive for these individuals to contribute to the future success and prosperity of the Company, thus enhancing the value of the Company’s Common Stock for the benefit of the stockholders, and increase the ability of the Company to attract and retain individuals of exceptional skill upon whom, in large measure, its sustained progress, growth and profitability depend.

2. DEFINITIONS.

(a) Award means any (i) Options, (ii) Stock Appreciation Rights, (iii) Restricted Shares, (iv) Restricted Stock Units, (v) Dividend Equivalents, (vi) Cash Awards or (vii) Other Awards, granted under the Plan, whether granted singly, in combination or in tandem to a Participant.

(b) Award Agreement means the written agreement between the Company and a Participant that sets forth the terms, conditions, performance requirements, limitations and restrictions applicable to an Award.

(c) Board means the Board of Directors of the Company.

(d) Cash Award means an Award granted pursuant the Plan and payable in cash at such time or times and subject to such terms and conditions as determined by the Committee in its sole discretion.

(e) Change of Control means the occurrence of any of the following events:

 

  (i)

any “person” (as that term is used in Sections 13 and 14(d)(2) of the Exchange Act) other than a Permitted Holder (as defined below) is or becomes the beneficial owner (as that term is used in Section 13(d) of the Exchange Act), directly or indirectly, of 50% or more of either the outstanding shares of Common Stock or the combined voting power of the Company’s then outstanding voting securities entitled to vote generally,

 

  (ii)

during any period of two consecutive years, individuals who constitute the Board at the beginning of such period cease for any reason to constitute at least a majority thereof, unless the election or the nomination for election by the Company’s stockholders of each new director was approved by a vote of at least three-quarters of the directors then still in office who were directors at the beginning of the period, or

 

  (iii)

the Company undergoes a liquidation or dissolution or a sale of all or substantially all of the assets of the Company.

No merger, consolidation or corporate reorganization in which the owners of the combined voting power of the Company’s then outstanding voting securities entitled to vote generally prior to said combination, own 50% or more of the resulting entity’s outstanding voting securities shall, by itself, be considered a Change of Control. As used herein, “Permitted Holder” means (A) the Company, (B) any corporation, partnership, trust or other entity controlled by the Company, (C) any employee benefit plan (or related trust) sponsored or maintained by the Company or any such controlled entity, and (D) any of GREP Holdco I LLC, a Delaware limited liability company, GREP Holdco II LLC, a Delaware limited liability company, GREP Holdco II-B Holdings LLC, a Delaware limited liability


Table of Contents
Index to Financial Statements

company, GREP Holdco III-A LLC, a Delaware limited liability company, and GREP Holdco III-B Holdings LLC, a Delaware limited liability company, and their respective Affiliates.

(f) Code means the Internal Revenue Code of 1986, as amended. All section references to the Code in this Plan are intended to include any amendments or substitutions thereof or subsequent to the adoption of the Plan.

(g) Committee means the Compensation Committee of the Board. If there is no Compensation Committee of the Board, the term “Committee” shall be deemed to refer to the Board for all purposes under the Plan.

(h) Common Stock has the meaning set forth in Section 1 of the Plan.

(i) Company Group means, collectively, the Company and its Subsidiaries.

(j) Dividend Equivalents means a right granted to a Participant under the Plan to receive the equivalent value (in cash or shares of Common Stock) of dividends paid on shares of Common Stock.

(k) Eligible Individuals means any of the following individuals: (i) directors, officers, managers, and employees of the Company Group, or (ii) consultants or advisors to the Company Group.

(l) Exchange Act means the Securities Exchange Act of 1934, as amended. References to any specific section of the Exchange Act shall be deemed to include such regulations and guidance issued thereunder, as well as any successor section, regulations or guidance.

(m) Exercise Price means the exercise price per share of Common Stock specified in an Option or Stock Appreciation Right.

(n) Fair Market Value means, with respect to shares of Common Stock, unless otherwise required by any applicable provision of the Code or any regulations issued thereunder, as of any date: (i) if the Common Stock is listed on a national securities exchange, the closing sales price of the Common Stock reported on the primary exchange on which the Common Stock is listed and traded on such date, or, if there are no such sales on that date, then on the last preceding date on which such sales were reported; (ii) if the Common Stock is not listed on any national securities exchange but is quoted in an inter-dealer quotation system on a last-sale basis, the average between the closing bid price and ask price reported on such date, or, if there is no such sale on that date, then on the last preceding date on which a sale was reported; or (iii) if the Common Stock is not listed on a national securities exchange or quoted in an inter-dealer quotation system on a last-sale basis, the amount determined by the Committee in good faith to be the fair market value of the Common Stock. For purposes of the grant of any Award, the applicable date shall be the trading day immediately prior to the date on which the Award is granted. For purposes of the exercise of any Award, the applicable date shall be the date a notice of exercise is received by the Committee or, if not a date on which the applicable market is open, the next day on which such market is open.

(o) Incentive Stock Option means an Option intended, as expressed in the Award Agreement, to meet the requirements of an “incentive stock option” as defined in Section 422(b) of the Code and the regulations thereunder.

(p) Non-Employee Director means a member of the Board who is not an employee of any member of the Company Group.

(q) Non-Qualified Stock Option means an Option that is not an Incentive Stock Option.

 

C-2


Table of Contents
Index to Financial Statements

(r) Option means a right to purchase shares of Common Stock at a stated price. An Option may either be an Incentive Stock Option or a Non-Qualified Stock Option.

(s) Other Award means an Award designated as an Other Award pursuant to this Plan.

(t) Participant means an Eligible Individual to whom one or more Awards are or have been granted under this Plan and have not been fully settled or cancelled and, following the death of any such person, his successors, heirs, executors and administrators, as the case may be.

(u) Person means any individual, entity or group (within the meaning of Section 13(d)(3) or 14(d)(2) of the Exchange Act).

(v) Plan means this Granite Ridge Resources, Inc. 2022 Omnibus Incentive Plan, as set forth herein and as it may be amended from time to time.

(w) Qualifying Director means a Director who is (i) a “non-employee director” within the meaning of Rule 16b-3 under the Exchange Act and (b) “independent” under the listing standards or rules of the securities exchange upon which the Common Stock is traded, but only to the extent such independence is required in order to take the action at issue pursuant to such standards or rule.

(x) Restricted Stock means a share of Common Stock that may be subject to certain transferability and other restrictions and to a risk of forfeiture (including by reason of not satisfying certain performance goals).

(y) Restricted Stock Unit means a right to receive a share of Common Stock at a future date (or an amount in cash or other consideration determined by the Committee to be of equal value as of such date), which may be conditioned on the satisfaction of certain requirements (including the satisfaction of certain performance goals).

(z) Stock Appreciation Right means a right to receive, with respect to each share of Common Stock subject to such Stock Appreciation Right, value in an amount equal to the excess, if any, of (i) the Fair Market Value of a share of Common Stock on the day of exercise or the trading day immediately preceding the date of exercise, as determined by the Administrator in its reasonable discretion over (ii) the Exercise Price of such Stock Appreciation Right.

(aa) Sub-Plan means any sub-plan to the Plan that has been adopted by the Board or the Committee for the purpose of permitting or facilitating the offering of Awards to employees of certain designated Subsidiaries organized under the laws of any jurisdiction other than the United States of America or otherwise outside the jurisdiction of the United States of America, with each such Sub-Plan designed to comply with applicable law in such foreign jurisdictions. Although any Sub-Plan may be designated a separate and independent plan from the Plan in order to comply with applicable law, the Plan Share Reserve and the other limits specified in Section 4 of the Plan shall apply in the aggregate to the Plan and any Sub-Plan adopted hereunder.

(bb) Subsidiaries has the meaning given to such term by Section 424 of the Code.

(cc) Termination means the termination of a Participant’s employment or service, as applicable, with the Company or Subsidiary with which such Participant was principally employed or to which such Participant provided services, for any reason (including death or disability).

3. ADMINISTRATION.

(a) General. The Committee shall administer the Plan, except to the extent such administration has been delegated pursuant to Section 3(c) of the Plan. To the extent required to comply with the provisions of Rule

 

C-3


Table of Contents
Index to Financial Statements

16b-3 promulgated under the Exchange Act, it is intended that each member of the Committee shall, at the time such member takes any action with respect to an Award under the Plan that is intended to qualify for the exemptions provided by Rule 16b-3 promulgated under the Exchange Act be a Qualifying Director, or, to the extent that each member of the Committee is not a Qualifying Director, such action shall be instead taken by the Board . However, the fact that a Committee member shall fail to qualify as a Qualifying Director shall not invalidate any Award granted by the Committee that is otherwise validly granted under the Plan.

(b) Committee Authority. Subject to the provisions of the Plan and applicable law, the Committee shall have the sole and plenary authority, in addition to other express powers and authorizations conferred on the Committee by the Plan, to (i) designate Participants; (ii) determine the type or types of Awards to be granted to a Participant; (iii) determine the number of shares of Common Stock to be covered by, or with respect to which payments, rights, or other matters are to be calculated in connection with, Awards; (iv) determine the terms and conditions of any Award; (v) determine whether, to what extent, and under what circumstances Awards may be settled in, or exercised for, cash, shares of Common Stock, other securities, other Awards or other property, or canceled, forfeited, or suspended and the method or methods by which Awards may be settled, exercised, canceled, forfeited, or suspended; (vi) determine whether, to what extent, and under what circumstances the delivery of cash, shares of Common Stock, other securities, other Awards, or other property and other amounts payable with respect to an Award shall be deferred either automatically or at the election of the Participant or of the Committee; (vii) interpret, administer, reconcile any inconsistency in, correct any defect in and/or supply any omission in the Plan and any instrument or agreement relating to, or Award granted under, the Plan; (viii) establish, amend, suspend, or waive any rules and regulations and appoint such agents as the Committee shall deem appropriate for the proper administration of the Plan; (ix) adopt Sub-Plans; and (x) make any other determination and take any other action that the Committee deems necessary or desirable for the administration of the Plan.

(c) Delegation. Except to the extent prohibited by applicable law, the Committee may allocate all or any portion of its responsibilities and powers to any one or more of its members and may delegate all or any part of its responsibilities and powers to any Person or Persons selected by it, which shall then be considered the Committee for such purposes. Any such allocation or delegation may be revoked by the Committee at any time. Without limiting the generality of the foregoing, the Committee may delegate to one or more officers of the Company the authority to act on behalf of the Committee with respect to any matter, right, obligation, or election which is the responsibility of, or which is allocated to, the Committee herein, and which may be so delegated in accordance with applicable law, except with respect to grants of Awards to Persons (i) who are Non-Employee Directors, or (ii) who are subject to Section 16 of the Exchange Act.

(d) Finality of Decisions. Unless otherwise expressly provided in the Plan, all designations, determinations, interpretations, and other decisions under or with respect to the Plan, any Award or any Award Agreement shall be within the sole discretion of the Committee, may be made at any time and shall be final, conclusive and binding upon all Persons, including, without limitation, the Company Group, any Participant, any holder or beneficiary of any Award, and any stockholder of the Company.

(e) Indemnification. No member of the Board, the Committee, or any employee or agent of any member of the Company (each such Person, an “Indemnifiable Person”) shall be liable for any action taken or omitted to be taken or any determination made with respect to the Plan or any Award hereunder (unless constituting fraud or a willful criminal act or omission). Each Indemnifiable Person shall be indemnified and held harmless by the Company against and from any loss, cost, liability, or expense (including attorneys’ fees) that may be imposed upon or incurred by such Indemnifiable Person in connection with or resulting from any action, suit or proceeding to which such Indemnifiable Person may be a party or in which such Indemnifiable Person may be involved by reason of any action taken or omitted to be taken or determination made with respect to the Plan or any Award hereunder.

(f) Board Authority. Notwithstanding anything to the contrary contained in the Plan, the Board may, in its sole discretion, at any time and from time to time, grant Awards and administer the Plan, with respect to

 

C-4


Table of Contents
Index to Financial Statements

such Awards. Any such actions by the Board shall be subject to the applicable rules of the securities exchange or inter-dealer quotation system on which the Common Stock is listed or quoted. In any such case, the Board shall have all the authority granted to the Committee under the Plan.

4. AWARDS, IN GENERAL.

(a) Number of Shares. The aggregate number of shares of Common Stock which may be issued under the Plan and with respect to which Awards may be made is 6,500,000 shares (the “Plan Share Reserve”). The shares may be authorized and unissued or issued and reacquired shares, as the Board from time to time may determine. Shares with respect to which Options or Stock Appreciation Rights are not exercised prior to termination of the Option or Stock Appreciation Right, shares that are subject to Restricted Stock Units which expire without converting to Common Stock, and shares of Restricted Stock which are forfeited before the restrictions lapse, shall be available again for issuance under the Plan. Notwithstanding the foregoing, neither (i) shares accepted by the Company in payment of the Exercise Price of any Option, if permitted under the terms of such Option, (ii) any shares withheld from a Participant, or delivered to the Company in satisfaction of required withholding taxes arising from Awards under the Plan, nor (iii) the difference between the total number of shares with respect to which a Stock Appreciation Right is awarded and the number of shares actually delivered upon exercise of such Stock Appreciation Right, shall be available for reissuance under the Plan.

(b) Additional Limitations. Subject to Section 10 of the Plan, (i) no more than the number of shares of Common Stock equal to the Plan Share Reserve may be issued in the aggregate pursuant to the exercise of Incentive Stock Options granted under the Plan; and (ii) during a single fiscal year, the number of Awards eligible to be made to each Non-Employee Director, taken together with any cash fees paid to such Non-Employee Director during such fiscal year, in each case, in respect of service s a Non-Employee Director during such fiscal year, shall not exceed a total value of $750,000 (calculating the value of any such Awards based on the grant date fair value of such Awards for financial reporting purposes).

(c) Substitute Awards. Awards may, in the sole discretion of the Committee, be granted under the Plan in assumption of, or in substitution for, outstanding awards previously granted by an entity directly or indirectly acquired by the Company or with which a member of the Company Group combines (“Substitute Awards”). Substitute Awards shall not be counted against the Plan Share Reserve; provided, that Substitute Awards issued in connection with the assumption of, or in substitution for, outstanding options intended to qualify as “incentive stock options” within the meaning of Section 422 of the Code shall be counted against the aggregate number of shares of Common Stock available for Awards of Incentive Stock Options under the Plan. Subject to applicable stock exchange requirements, available shares under a stockholder-approved plan of an entity directly or indirectly acquired by the Company or with which a member of the Company Group combines (as appropriately adjusted to reflect the acquisition or combination transaction) may be used for Awards under the Plan and shall not reduce the number of shares of Common Stock available for issuance under the Plan.

5. PARTICIPATION. The Committee may, from time to time, in its discretion grant Awards to Participants from among the Eligible Individuals.

6. GRANTS OF OPTIONS. The Committee is hereby authorized to grant Awards of Options to Eligible Individuals. The terms and conditions of each Option shall be set forth in an Award Agreement between the Company and the Participant on such terms and conditions as may be deemed advisable by the Committee in its discretion, but not inconsistent with the following:

(a) Exercise Price. The Exercise Price shall not be less than 100% of the Fair Market Value of Common Stock on the date such Option is granted.

(b) Payment. The Exercise Price multiplied by the number of shares to be purchased by exercise of the Option shall be paid upon the exercise thereof. Upon exercise of the Option, the aggregate Exercise Price shall be

 

C-5


Table of Contents
Index to Financial Statements

payable in the manner provided by the applicable Award Agreement, which may include, without limitation payment in the form of: (i) cash equal to such aggregate Exercise Price, (ii) shares of Common Stock owned by the Participant having a Fair Market Value at least equal to such aggregate Exercise Price on the day of exercise or the trading day immediately preceding the date of exercise as determined by the Administrator in its reasonable discretion, (iii) any cashless exercise mechanism, or (iv) a combination of any of the above methods which total to such aggregate Exercise Price.

(c) Stockholder Rights. A holder of an Option shall have none of the rights of a stockholder until the shares are issued to him or her; provided that if a Participant exercises an Option and the appropriate purchase price is received by the Company in accordance with this Section 6(c) prior to any dividend record date, such Participant shall be entitled to receive the dividends which would be paid on the shares subject to such exercise if such shares were outstanding on such record date. In no event shall dividends be paid with respect to Options prior to their exercise.

(d) Term of Option; Exercise. The Committee may designate the term of an Option in the Award Agreement, provided that the term shall not exceed ten years. During such term, an Option shall be exercisable at such times and under such conditions as shall be permissible under the terms of this Plan and of the Award Agreement.

(e) Limitations Applicable to Incentive Stock Options. It is intended that Incentive Stock Options shall conform to the requirements of Sections 422 and 424 of the Code. To the extent that the aggregate Fair Market Value of the Common Stock, with respect to which Incentive Stock Options granted under this or any other Plan of the Company are exercisable for the first time by a Participant during any calendar year exceeds $100,000, or such other amount as may be permitted under the Code, such excess shall be considered Non-Qualified Stock Options. Notwithstanding anything in the Plan to the contrary, any Incentive Stock Option awarded to any Participant who, at the time of the Award, is the owner, directly or indirectly, of stock possessing more than ten percent (10%) of the total combined voting power of all classes of stock of the Company or any Subsidiary, shall (i) have a term not exceeding five years from the date of grant, and (ii) shall have an Exercise Price per share of not less than 110% of the Fair Market Value of the Common Stock on the date the Incentive Stock Option is granted.

7. GRANTS OF STOCK APPRECIATION RIGHTS. The Committee is hereby authorized to grant Awards of Stock Appreciation Rights to Eligible Individuals. The terms and conditions of each Stock Appreciation Right shall be set forth in an Award Agreement between the Company and the Participant on such terms and conditions as may be deemed advisable by the Committee in its discretion, but not inconsistent with the following:

(a) Exercise Price. The Exercise Price of a Stock Appreciation Right shall be not less than 100% of the Fair Market Value of the Company’s Common Stock on the date the Stock Appreciation Right is granted.

(b) Term; Exercise. The Committee may designate the term of a Stock Appreciation Right in the Award Agreement, provided that the term shall not exceed ten years. During such term, a Stock Appreciation Right shall be exercisable at such times and under such conditions as shall be permissible under the terms of this Plan and of the Award Agreement.

(c) Tandem Awards. Stock Appreciation Rights may be awarded on a stand-alone basis or in tandem with an Option. Notwithstanding any other provision of this Plan, any Stock Appreciation Right awarded in tandem with an Option:

 

  (i)

shall entitle the Participant to exercise all or a portion of the Stock Appreciation Right in lieu of all or a portion of the Option,

 

  (ii)

shall vest and expire on the same dates as the underlying Option and shall utilize the same Exercise Price as the underlying Option, and

 

C-6


Table of Contents
Index to Financial Statements
  (iii)

may be exercised only to the extent that the related Option has not been exercised. The exercise of Stock Appreciation Rights granted in tandem with an Option shall result in a pro rata surrender of the related Option to the extent that the Stock Appreciation Rights have been exercised.

(d) Settlement of Stock Appreciation Right. Stock Appreciation Rights will be settled in fully vested shares of Stock or in cash, as specified in the Award Agreement.

8. RESTRICTED STOCK AND RESTRICTED STOCK UNITS. The Committee is hereby authorized to grant Awards of Restricted Stock and Restricted Stock Units to Eligible Individuals. The terms and conditions of each Award of Restricted Stock or Restricted Stock Units shall be set forth in an Award Agreement between the Company and the Participant on such terms and conditions as may be deemed advisable by the Committee in its discretion, but not inconsistent with the following:

(a) Restriction Period. The Committee shall determine the events or conditions necessary for the lapse of restrictions applicable to the award of Restricted Stock or Restricted Stock Units, which may include, among other things, requirements of continuous service for a specified term or the attainment of specific performance standards or goals, which restrictions may differ among Participants. Upon the lapse of the restriction period and the attainment of any other vesting criteria established by the Committee, with respect to any outstanding Restricted Stock Units, the Company shall deliver to the Participant one share of Common Stock (or cash or other consideration in lieu of delivering shares, as the case may be) for each such outstanding and vested Restricted Stock Unit; provided, however, that the Committee may elect to defer the delivery of Common Stock beyond the expiration of the restricted period only (i) with written permission of the participant, and (ii) if such extension would not cause adverse tax consequences under Section 409A of the Code. Award Agreements for Restricted Stock and Restricted Stock Units shall provide for forfeiture of Common Stock covered thereby to the extent the Restricted Stock or Restricted Stock Units do not vest during the restricted period specified in the Award Agreement, except as the Committee may otherwise determine in the Award Agreement.

(b) Stockholder Rights. Except to the extent restricted under the Award Agreement relating to the Restricted Stock, a Participant receiving Restricted Stock shall be entitled the rights of a stockholder with respect to such Restricted Stock, including the right to receive dividends and vote shares of Restricted Stock upon the expiration of the applicable restriction period. Until Common Stock is issued to the Participant in settlement of Restricted Stock Units, the Participant shall not have any rights of a stockholder with respect to the Restricted Stock Units or the shares issuable thereunder. The Committee may determine in the applicable Award Agreement whether and to what extent the recipient of Restricted Stock Units has the rights of a stockholder of the Company including, but not limited to, whether the Participant receiving the Award has the right to vote the shares or to receive dividends or dividend equivalents upon the expiration of the applicable restriction period.

(c) Dividend Equivalents. If the Committee so provides, a grant of Restricted Stock Units may provide a Participant with the right to receive Dividend Equivalents. Dividend Equivalents may be paid currently or credited to an account for the Participant, settled in cash or shares of Common Stock and subject to the same restrictions on transferability and forfeitability as the Restricted Stock Units with respect to which the dividend equivalents are granted and subject to other terms and conditions as set forth in the Award Agreement.

9. OTHER AWARDS. The Committee may, in its sole discretion, grant Awards of Common Stock, including fully vested Common Stock, other Awards that are valued in whole or in part by reference to the Fair Market Value of Common Stock and Cash Awards. These Awards shall collectively be referred to herein as Other Awards. Other Awards shall be in such form, and dependent on such conditions, as the Committee shall determine, including, but not limited to, the right to receive fully vested shares or cash. Subject to the other terms of the Plan, Other Awards may be granted to such Eligible Individuals in such amounts and upon such terms, and at any time and from time to time, as shall be determined by the Committee and set forth in an Award Agreement.

 

C-7


Table of Contents
Index to Financial Statements

10. ADJUSTMENT IN THE EVENT OF CHANGE IN STOCK. Subject to Section 11, if there is any change in the number or kind of shares of Company Stock outstanding (a) by reason of a stock dividend, spinoff, recapitalization, stock split, or combination or exchange of shares; (b) by reason of a merger, reorganization, or consolidation; (c) by reason of a reclassification or change in par value; or (d) by reason of any other extraordinary or unusual event affecting the outstanding Company Stock as a class without the Company’s receipt of consideration, or if the value of outstanding shares of Company Stock is substantially reduced as a result of a spinoff or the Company’s payment of an extraordinary dividend or distribution, the maximum number of shares of Company Stock available for Awards, the number of shares covered by outstanding Awards, the kind of shares issued under the Plan, and the price per share of such Awards shall be adjusted by the Board to reflect any increase or decrease in the number of, or change in the kind or value of, issued shares of Company Stock to preclude the enlargement or dilution of rights and benefits under such Awards; provided, however, that any fractional shares resulting from such adjustment shall be eliminated. Any adjustments determined by the Board shall be final, binding, and conclusive.

11. EFFECT OF A CHANGE OF CONTROL. Except to the extent reflected in a particular Award Agreement, in the event of a Change of Control:

(a) Assumption of Awards. Upon a Change of Control where the Company is not the surviving corporation (or survives only as a subsidiary of another corporation), unless the Committee determines otherwise, all outstanding Awards shall be assumed by, or replaced with comparable Awards by, the surviving corporation (or a parent or subsidiary of the surviving corporation).

(b) Termination of Awards. Upon a Change of Control where the Company is not the surviving corporation (or survives only as a subsidiary of another corporation), in the event the surviving corporation (or a parent or subsidiary of the surviving corporation) does not assume or replace the Awards with comparable Awards, (i) the Company shall provide each Participant with outstanding Awards written notice of such Change of Control, (ii) all Options and Stock Appreciation Rights shall become immediately exercisable with respect to 100% of the shares or rights subject thereto, (iii) the Restricted Stock that is subject to time-based vesting and not subject to achievement of performance goals shall become fully vested and all restrictions shall expire immediately, (iv) the Restricted Stock that is subject to achievement of performance goals and not subject to time-based vesting shall, unless the Award Agreement provides for vesting or earning in a greater amount upon the occurrence of a Change of Control, become vested, free of restrictions, in such amounts as determined by the Committee as if the applicable performance goals for the unexpired performance period had been achieved at least at the target level set forth in the applicable Award Agreement and the corresponding number of shares of Restricted Stock shall vest, (v) the Restricted Stock Units that are subject to time-based vesting and not subject to achievement of performance goals shall become fully vested and the shares of Common Stock subject to such Restricted Stock Units shall be delivered as promptly as practicable, subject to any limitations imposed thereon by Section 409A of the Code, and (vi) the Restricted Stock Units that are subject to achievement of performance goals and not subject to time-based vesting shall, unless the Award Agreement provides for vesting or earning in a greater amount upon the occurrence of a Change of Control, become vested and earned in such amounts as determined by the Committee as if the applicable performance goals for the unexpired performance period had been achieved at least at the target level set forth in the applicable Award Agreement and the corresponding number of shares of Common Stock subject to such Restricted Stock Units shall be delivered as promptly as practicable, subject to any limitations imposed thereon by Section 409A of the Code.

(c) Other Alternatives. Notwithstanding the foregoing, in the event of a Change of Control, the Committee may, in its discretion, cancel any outstanding Options, Stock Appreciation Rights or Restricted Stock Awards and pay to the holders thereof, in cash, the value of such Awards based upon the highest price per share of Common Stock received or to be received by other stockholders of the Company in connection with the Change of Control.

 

C-8


Table of Contents
Index to Financial Statements

12. RESTRICTIONS ON TRANSFER.

(a) Each Award shall be exercisable only by such Participant to whom such Award was granted during the Participant’s lifetime, or, if permissible under applicable law, by the Participant’s legal guardian or representative. No Award may be assigned, alienated, pledged, attached, sold or otherwise transferred or encumbered by a Participant (unless such transfer is specifically required pursuant to a domestic relations order or by applicable law) other than by will or by the laws of descent and distribution and any such purported assignment, alienation, pledge, attachment, sale, transfer or encumbrance shall be void and unenforceable against the Company; provided, that the designation of a beneficiary shall not constitute an assignment, alienation, pledge, attachment, sale, transfer or encumbrance.

(b) Notwithstanding the foregoing, the Committee may, in its sole discretion, permit Awards (other than Incentive Stock Options) to be transferred by a Participant, without consideration, subject to such rules as the Committee may adopt consistent with any applicable Award Agreement to preserve the purposes of the Plan, to (i) any person who is a “family member” of the Participant, as such term is used in the instructions to Form S-8 under the Securities Act or any successor form of registration statement promulgated by the Securities and Exchange Commission (collectively, the “Immediate Family Members”); (ii) a trust solely for the benefit of the Participant and the Participant’s Immediate Family Members; (iii) a partnership or limited liability company whose only partners or stockholders are the Participant and the Participant’s Immediate Family Members; or (iv) a beneficiary to whom donations are eligible to be treated as “charitable contributions” for federal income tax purposes (each transferee described in clauses (i), (ii), (iii) and (iv) above is hereinafter referred to as a “Permitted Transferee”); provided, that the Participant gives the Committee advance written notice describing the terms and conditions of the proposed transfer and the Committee notifies the Participant in writing that such a transfer would comply with the requirements of the Plan.

(c) The terms of any Award transferred in accordance with clause (b) above shall apply to the Permitted Transferee and any reference in the Plan, or in any applicable Award Agreement, to a Participant shall be deemed to refer to the Permitted Transferee, except that (i) Permitted Transferees shall not be entitled to transfer any Award, other than by will or the laws of descent and distribution; (ii) Permitted Transferees shall not be entitled to exercise any transferred Option unless there shall be in effect a registration statement on an appropriate form covering the shares of Common Stock to be acquired pursuant to the exercise of such Option if the Committee determines, consistent with any applicable Award Agreement, that such a registration statement is necessary or appropriate; (iii) neither the Committee nor the Company shall be required to provide any notice to a Permitted Transferee, whether or not such notice is or would otherwise have been required to be given to the Participant under the Plan or otherwise; and (iv) the consequences of a Participant’s Termination under the terms of the Plan and the applicable Award Agreement shall continue to be applied with respect to the Participant, including, without limitation, that an Option shall be exercisable by the Permitted Transferee only to the extent, and for the periods, specified in the Plan and the applicable Award Agreement.

13. AMENDMENT AND DISCONTINUANCE.

(a) The Board may from time to time amend or revise the terms of the Plan, or may discontinue the Plan at any time as permitted by law, provided, however, that such amendment shall not (except as provided in Section 10), without further approval of the stockholders, (i) increase the aggregate number of shares with respect to which awards may be made under the Plan, (ii) change the manner of determining the Exercise Price (other than determining the Fair Market Value of the Common Stock to conform with applicable provisions of the Code or regulations and interpretations thereunder), or (iii) extend the term of the Plan or the maximum period during which any Option may be exercised.

(b) No amendments, revision or discontinuance of the Plan shall, without the consent of a Participant, in any manner adversely affect his or her rights under any Award theretofore granted under the Plan.

 

C-9


Table of Contents
Index to Financial Statements

(c) Notwithstanding anything herein to the contrary, the Company shall not, without stockholder approval, reduce the Exercise Price of any Option or Stock Appreciation Right and shall not exchange any Option or Stock Appreciation Right for a new Award with a lower (or no) Exercise Price or for cash.

14. EFFECTIVE DATE AND DURATION. The Plan was adopted by the Board and became effective on [____], 2022, and has been approved by the stockholders of the Company and the stockholders of Executive Network Partnering Corporation (as the predecessor to the Company). No Award may be granted under the Plan after [___], 2032.

15. TAX WITHHOLDING. Notwithstanding any other provision of the Plan, the Company or its Subsidiaries, as appropriate, shall have the right to deduct from all Awards under the Plan cash and/or stock, with a Fair Market Value in the amount of all federal, state or local withholding taxes (up to the maximum permissible statutory tax rate for the applicable tax jurisdiction, to the extent consistent with applicable law) with respect to such Awards. In the case of Awards paid in Common Stock, the Participant or Permitted Transferee may be required to pay to the Company or a Subsidiary thereof, as appropriate, the amount of any such taxes which the Company or Subsidiary is required to withhold, if any, with respect to such stock. Subject in particular cases to the disapproval of the Committee, the Company may accept shares of the Company’s Common Stock of equivalent Fair Market Value in payment of such withholding tax obligations if the Participant elects to make payment in such manner.

16. GOVERNING LAW. The Plan shall be governed by and construed in accordance with the internal laws of the State of Delaware applicable to contracts made and performed wholly within the State of Delaware, without giving effect to the conflict of laws provisions thereof. EACH PARTICIPANT WHO ACCEPTS AN AWARD IRREVOCABLY WAIVES ALL RIGHT TO A TRIAL BY JURY IN ANY SUIT, ACTION, OR OTHER PROCEEDING INSTITUTED BY OR AGAINST SUCH PARTICIPANT IN RESPECT OF THE PARTICIPANT’S RIGHTS OR OBLIGATIONS HEREUNDER.

17. GOVERNMENT AND OTHER REGULATIONS.

(a) The obligation of the Company to settle Awards in shares of Common Stock or other consideration shall be subject to all applicable law. Notwithstanding any terms or conditions of any Award to the contrary, the Company shall be under no obligation to offer to sell or to sell, and shall be prohibited from offering to sell or selling, any shares of Common Stock pursuant to an Award unless such shares have been properly registered for sale pursuant to the Securities Act with the Securities and Exchange Commission or unless the Company has received an opinion of counsel (if the Company has requested such an opinion), satisfactory to the Company, that such shares may be offered or sold without such registration pursuant to an available exemption therefrom and the terms and conditions of such exemption have been fully complied with. The Company shall be under no obligation to register for sale under the Securities Act any of the shares of Common Stock to be offered or sold under the Plan. The Committee shall have the authority to provide that all shares of Common Stock or other securities of the Company issued under the Plan shall be subject to such stop-transfer orders and other restrictions as the Committee may deem advisable under the Plan, the applicable Award Agreement and applicable law, and, without limiting the generality of Section 8 of the Plan, the Committee may cause a legend or legends to be put on certificates representing shares of Common Stock or other securities of the Company issued under the Plan to make appropriate reference to such restrictions or may cause such Common Stock or other securities of the Company issued under the Plan in book-entry form to be held subject to the Company’s instructions or subject to appropriate stop-transfer orders. Notwithstanding any provision in the Plan to the contrary, the Committee reserves the right to add, at any time, any additional terms or provisions to any Award granted under the Plan that the Committee, in its sole discretion, deems necessary or advisable in order that such Award complies with the legal requirements of any governmental entity to whose jurisdiction the Award is subject.

(b) The Committee may cancel an Award or any portion thereof if it determines, in its sole discretion, that legal or contractual restrictions and/or blockage and/or other market considerations would make the

 

C-10


Table of Contents
Index to Financial Statements

Company’s acquisition of shares of Common Stock from the public markets, the Company’s issuance of Common Stock to the Participant, the Participant’s acquisition of Common Stock from the Company and/or the Participant’s sale of Common Stock to the public markets, illegal, impracticable or inadvisable. If the Committee determines to cancel all or any portion of an Award in accordance with the foregoing, the Company shall, subject to any limitations or reductions as may be necessary to comply with Section 409A of the Code, (i) pay to the Participant an amount equal to the excess of (A) the aggregate Fair Market Value of the shares of Common Stock subject to such Award or portion thereof canceled (determined as of the applicable exercise date, or the date that the shares would have been vested or issued, as applicable); over (B) the aggregate Exercise Price or any amount payable as a condition of issuance of shares of Common Stock (in the case of any other Award). Such amount shall be delivered to the Participant as soon as practicable following the cancellation of such Award or portion thereof, or (ii) in the case of Restricted Stock, Restricted Stock Units or Other Awards, provide the Participant with a cash payment or equity subject to deferred vesting and delivery consistent with the vesting restrictions applicable to such Restricted Stock, Restricted Stock Units or Other Awards, or the underlying shares in respect thereof.

18. NO CLAIM TO AWARDS; NO RIGHTS TO CONTINUED EMPLOYMENT; WAIVER. No employee of the Company or its Subsidiaries, or other Person, shall have any claim or right to be granted an Award under the Plan or, having been selected for the grant of an Award, to be selected for a grant of any other Award. There is no obligation for uniformity of treatment of Participants or holders or beneficiaries of Awards. The terms and conditions of Awards and the Committee’s determinations and interpretations with respect thereto need not be the same with respect to each Participant and may be made selectively among Participants, whether or not such Participants are similarly situated. Neither the Plan nor any action taken hereunder shall be construed as giving any Participant any right to be retained in the employ or service of any member of the Company Group, nor shall it be construed as giving any Participant any rights to continued service on the Board. The applicable member of the Company Group may at any time dismiss a Participant from employment or discontinue any consulting relationship, free from any liability or any claim under the Plan, unless otherwise expressly provided in the Plan or any Award Agreement. By accepting an Award under the Plan, a Participant shall thereby be deemed to have waived any claim to continued exercise or vesting of an Award or to damages or severance entitlement related to non-continuation of the Award beyond the period provided under the Plan or any Award Agreement, except to the extent of any provision to the contrary in any written employment contract or other agreement between any member of the Company Group and the Participant, whether any such agreement is executed before, on or after the date of grant.

19. INTERNATIONAL PARTICIPANTS. With respect to Participants who reside or work outside of the United States of America, the Committee may, in its sole discretion, amend the terms of the Plan and create or amend Sub-Plans or amend outstanding Awards with respect to such Participants in order to permit or facilitate participation in the Plan by such Participants, conform such terms with the requirements of applicable law or to obtain more favorable tax or other treatment for a Participant or the applicable member of the Company Group.

20. TERMINATION. Except as otherwise provided in an Award Agreement, unless determined otherwise by the Committee at any point following such event: (a) neither a temporary absence from employment or service due to illness, vacation or leave of absence (including, without limitation, a call to active duty for military service through a Reserve or National Guard unit) nor a transfer from employment or service with one member of the Company Group to employment or service with another member of the Company Group (or vice-versa) shall be considered a Termination; and (b) if a Participant undergoes a Termination, but such Participant continues to provide services to any member of the Company Group in a non-employee capacity, such change in status shall not be considered a Termination for purposes of the Plan. Further, unless otherwise determined by the Committee, in the event that any member of the Company Group ceases to be a member of the Company Group (by reason of sale, divestiture, spin-off or other similar transaction), unless a Participant’s employment or service is transferred to another entity that would constitute a member of the Company Group immediately following such transaction, such Participant shall be deemed to have suffered a Termination hereunder as of the date of the consummation of such transaction.

 

C-11


Table of Contents
Index to Financial Statements

21. SEVERABILITY. If any provision of the Plan or any Award or Award Agreement is or becomes or is deemed to be invalid, illegal, or unenforceable in any jurisdiction or as to any Person or Award, or would disqualify the Plan or any Award under any law deemed applicable by the Committee, such provision shall be construed or deemed amended to conform to the applicable laws, or if it cannot be construed or deemed amended without, in the determination of the Committee, materially altering the intent of the Plan or the Award, such provision shall be construed or deemed stricken as to such jurisdiction, Person or Award and the remainder of the Plan and any such Award shall remain in full force and effect.

22. SUCCESSORS. The obligations of the Company under the Plan shall be binding upon any successor corporation or organization resulting from the merger, consolidation or other reorganization of the Company, or upon any successor corporation or organization succeeding to substantially all of the assets and business of the Company.

23. CLAWBACK/REPAYMENT. All Awards shall be subject to reduction, cancellation, forfeiture or recoupment to the extent necessary to comply with (a) any clawback, forfeiture or other similar policy adopted by the Board or the Committee and as in effect from time to time; and (b) applicable law.

24. SECTION 409A OF THE CODE.

(a) Notwithstanding any provision of the Plan to the contrary, it is intended that the provisions of the Plan comply with Section 409A of the Code or an exemption thereunder, and all provisions of the Plan shall be construed and interpreted in a manner consistent with the requirements for avoiding taxes or penalties under Section 409A of the Code. Each Participant is solely responsible and liable for the satisfaction of all taxes and penalties that may be imposed on or in respect of such Participant in connection with the Plan (including any taxes and penalties under Section 409A of the Code), and neither the Company nor any member of the Company Group shall have any obligation to indemnify or otherwise hold such Participant (or any beneficiary) harmless from any or all of such taxes or penalties. With respect to any Award that is considered “deferred compensation” subject to Section 409A of the Code, references in the Plan to “termination of employment” (and substantially similar phrases) shall mean “separation from service” within the meaning of Section 409A of the Code. For purposes of Section 409A of the Code, each of the payments that may be made in respect of any Award granted under the Plan is designated as separate payments.

(b) Notwithstanding anything in the Plan to the contrary, if a Participant is a “specified employee” within the meaning of Section 409A(a)(2)(B)(i) of the Code, no payments in respect of any Awards that are “deferred compensation” subject to Section 409A of the Code and which would otherwise be payable upon the Participant’s “separation from service” (as defined in Section 409A of the Code) shall be made to such Participant prior to the date that is six months after the date of such Participant’s “separation from service” or, if earlier, the date of the Participant’s death. Following any applicable six month delay, all such delayed payments will be paid in a single lump sum on the earliest date permitted under Section 409A of the Code that is also a business day.

(c) Unless otherwise provided by the Committee in an Award Agreement or otherwise, in the event that the timing of payments in respect of any Award (that would otherwise be considered “deferred compensation” subject to Section 409A of the Code) would be accelerated upon the occurrence of (i) a Change of Control, no such acceleration shall be permitted unless the event giving rise to the Change of Control satisfies the definition of a change in the ownership or effective control of a corporation, or a change in the ownership of a substantial portion of the assets of a corporation pursuant to Section 409A of the Code; or (ii) a disability, no such acceleration shall be permitted unless the disability also satisfies the definition of “disability” pursuant to Section 409A of the Code.

Approved by the Board of Directors on this      day of                 , 2022.

 

C-12


Table of Contents
Index to Financial Statements

Annex D

Execution Version

SPONSOR AGREEMENT

This SPONSOR AGREEMENT (this “Agreement”), dated as of May 16, 2022, is made by and among ENPC Holdings, LLC, a Delaware limited liability company (“Sponsor”), the other holders of ENPC Class F Common Stock set forth under the heading “Other Class F Holders” on the signature pages to this Agreement (the “Other Class F Holders,” and together with Sponsor, collectively, the “Class F Holders”), Executive Network Partnering Corporation, a Delaware corporation (“ENPC”), Granite Ridge Resources, Inc., a Delaware corporation (“Parentco”) and GREP Holdings, LLC, a Delaware limited liability company (the “Company”). Sponsor, the Other Class F Holders, ENPC, Parentco and the Company shall be referred to in this Agreement from time to time collectively as the “Parties”. Capitalized terms used but not otherwise defined in this Agreement shall have the meanings ascribed to such terms in the Business Combination Agreement (as defined below).

WHEREAS, ENPC, Parentco, GREP Merger Sub, LLC, a Delaware limited liability company and direct, wholly owned subsidiary of Parentco, ENPC Merger Sub, Inc., a Delaware corporation and direct, wholly owned subsidiary of Parentco, and the Company entered into that certain Business Combination Agreement, dated as of the date hereof (as it may be amended, restated or otherwise modified from time to time in accordance with its terms, the “Business Combination Agreement”);

WHEREAS, the Business Combination Agreement contemplates that the Parties will enter into this Agreement concurrently with the entry into the Business Combination Agreement by the parties thereto, pursuant to which, among other things, (1) the Class F Holders will agree to vote in favor of approval of the Business Combination Agreement and the Transactions (including the Mergers), (2) the Class F Holders will agree to waive any adjustment to the conversion ratio set forth in the ENPC Organizational Documents or any other anti-dilution or similar protection with respect to such Class F Holder’s shares of ENPC Class F Common Stock, (3) the Class F Holders agree to subject the Additional Shares (as defined in this Agreement) received as a result of the Mergers to the vesting provisions set forth in Section 3 below and (4) the Class F Holders will agree to vote by written consent their Class F Common Stock, voting as a single class, and their Class B Common Stock, voting as a single class, in favor of approval of the Business Combination Agreement and the Transactions; and

WHEREAS, as an inducement to ENPC, Parentco and the Company to enter into the Business Combination Agreement and to consummate the Transactions, the Parties desire to agree to certain matters as set forth in this Agreement.

NOW, THEREFORE, in consideration of the premises and the mutual promises contained in this Agreement and for other good and valuable consideration, the receipt and sufficiency of which are acknowledged, the Parties, each intending to be legally bound, agree as follows:

1. Binding Effect of the Business Combination Agreement. Each Class F Holder hereby acknowledges that it has read the Business Combination Agreement and this Agreement and has had the opportunity to consult with its tax and legal advisors. During the period commencing on the date hereof and ending on the earlier to occur of (a) the First Merger Effective Time, and (b) such date and time as the Business Combination Agreement shall be terminated in accordance with Section 8.1 thereof (the “Expiration Time”), each Class F Holder shall be bound by and comply with Section 6.21 of the Business Combination Agreement (and any relevant definitions contained in any such Sections) as if (x) such Class F Holder was an original signatory to the Business Combination Agreement with respect to such provisions, and (y) each reference to “ENPC” contained in such provisions also referred to each such Class F Holder.

 

D-1


Table of Contents
Index to Financial Statements

2. Agreement to Vote.

(a) Each Class F Holder hereby unconditionally and irrevocably agrees from the date hereof until the Expiration Time, to vote at any meeting of the stockholders of ENPC or in any other circumstance in which the vote or consent of the stockholders of ENPC is sought (and appear at any such meeting, in person or by proxy, or otherwise cause all of such holder’s Subject ENPC Securities (as defined below) to be counted as present thereat for purposes of establishing a quorum) all of such Class F Holder’s ENPC Class F Common Stock and ENPC Class B Common Stock (together with any ENPC Class A Common Stock, ENPC CAPS, and any other equity securities or other voting securities of ENPC that such Class F Holder holds of record or beneficially, as of the date of this Agreement, or acquires record or beneficial ownership of after the date hereof, and any ENPC Class A Common Stock received in exchange therefore, collectively, the “Subject ENPC Securities”):

(i) in favor of the Transaction Proposals,

(ii) against any Third Party Proposal (other than the Business Combination Agreement and the Transactions); and

(iii) against any proposal, action or agreement that would reasonably be expected to result in any of the conditions set forth in Article VII of the Business Combination Agreement not being fulfilled.

(b) Each Class F Holder hereby unconditionally and irrevocably agrees, from the date hereof until the Expiration Time, not to redeem, elect to redeem or tender or submit any of its Subject ENPC Securities for redemption in connection with the Business Combination Agreement or the Transactions.

(c) The obligations of Class F Holders specified in this Section 2 shall apply whether or not the Mergers, any of the Transactions or any action described above is recommended by the ENPC Board or the ENPC Board has affected a Change in Recommendation.

(d) Each Class F Holder hereby waives, and agrees not to assert or perfect, any rights of appraisal or rights to dissent from the Transactions that each Class F Holder may have pursuant to the DGCL or otherwise by virtue of ownership of the Subject ENPC Securities.

(e) Each Class F Holder agrees not to commence, join in, facilitate, assist or encourage, and agrees to take all actions necessary to opt out of any class in any class action with respect to, any claim, derivative or otherwise, against ENPC, Parentco, Merger Subs, the Company or any of their respective successors or directors (i) challenging the validity of, or seeking to enjoin the operation of, any provision of this Agreement or (ii) alleging a breach of any fiduciary duty of any person in connection with the evaluation, negotiation or entry into the Business Combination Agreement.

(f) Each of ENPC and the Class F Holders, by execution of this Agreement, hereby agrees and consents to the termination of the Registration and Stockholder Rights Agreement, dated as of September 5, 2020 (the “Rights Agreement”) effective as of the First Merger Effective Time, without any further liability or obligation to ENPC. The termination of the Rights Agreement shall terminate the rights of the parties thereto to enforce any provisions of such agreement that expressly survive the termination of the Rights Agreement. Each Class F Holder hereby waives any right to notice, right of first offer, right of first refusal or similar rights with respect to the Transactions, in each case that such Class F Holder may have under the Rights Agreement.

3. Vesting.

(a) The Class F Holders and Parentco agree that, as of the Closing, 371,518 of the shares of Parentco Common Stock issuable to the Class F Holders in connection with the Mergers (the “Additional Shares”) shall become subject to the vesting and forfeiture provisions set forth in this Section 3 (pro rata based on each Class F Holder’s relative ownership of Parentco Common Stock (“Pro Rata Share”)).

 

D-2


Table of Contents
Index to Financial Statements

(b) The Additional Shares shall be equitably adjusted for stock splits, reverse stock splits, stock dividends, reorganizations, recapitalizations, reclassifications, combination, exchange of shares or other like change or transaction with respect to Parentco Common Stock occurring on or after the Closing. The Parties will take all necessary action so that (i) the Additional Shares shall appear as issued and outstanding on the balance sheet of Parentco and shall be legally outstanding under applicable state law but shall not be vested and shall be subject to forfeiture as described in this Agreement, (ii) all dividends paid on the Additional Shares shall be distributed to the Class F Holders during the Adjustment Period, and (iii) all voting rights in respect of such Additional Shares while they remain unvested shall be exercisable by or on behalf of the persons who would be entitled to receive such Additional Shares assuming the vesting of such Additional Shares pursuant to this Section 3.

(c) If on the 90th calendar day following the Closing Date (the “Adjustment Date”), the Adjustment VWAP (as defined below) of the Parentco Common Stock is less than $10.00, then all or a portion of the unvested Additional Shares (together with any corresponding dividends) shall vest (and shall no longer be subject to forfeiture) based on their Pro Rata Share such that the product of (i) the vested Additional Shares, plus all other shares of Parentco Common Stock issued to the Class F Holders in the Mergers, multiplied by (ii) the Adjustment VWAP equals $8,668,750. Any Additional Shares that do not vest in accordance with the previous sentence shall be forfeited to Parentco (together with the repayment of any corresponding dividends, if any, that have been received prior to the Adjustment Date) and shall be deemed to be transferred by the forfeiting holder to Parentco without any consideration and shall be cancelled by Parentco and cease to exist. For purposes of this Agreement, “Adjustment Period” means the period from the Closing Date through the day prior to the Adjustment Date, and “Adjustment VWAP” means, subject to the following sentence, the volume weighted average price of a share of Parentco Common Stock, as reported on the NYSE, determined for the trailing twenty trading days ending on the day prior to the Adjustment Date. Notwithstanding the foregoing, if the Adjustment VWAP would be less than $7.00, the Adjustment VWAP will be deemed to be $7.00 for purposes of sub-clause (ii) above.

(d) Each holder of Additional Shares shall be responsible for making an election in accordance with Section 83(b) of the Code in respect of its Additional Shares. IT IS THE SOLE RESPONSIBILITY OF EACH SUCH HOLDER OF ADDITIONAL SHARES, AND NOT OF SPONSOR, ENPC OR PARENTCO (OR ANY OF THEIR AFFILIATES OR REPRESENTATIVES), TO MAKE AN ELECTION UNDER SECTION 83(B) OF THE CODE, EVEN IF SUCH HOLDER REQUESTS THAT SPONSOR, ENPC OR PARENTCO (OR ANY OF THEIR AFFILIATES OR REPRESENTATIVES) ASSIST IN MAKING SUCH ELECTION. EACH SUCH HOLDER THAT MAKES AN ELECTION UNDER SECTION 83(B) OF THE CODE WITH RESPECT TO SUCH ADDITIONAL SHARES SHALL PROVIDE A COPY OF SUCH ELECTION TO PARENTCO ON OR BEFORE THE DUE DATE FOR MAKING SUCH ELECTION.

(e) The Additional Shares shall be non-certificated shares represented by book-entry. Parentco may enter stop transfer instructions on the Additional Shares with Parentco’s transfer agent and registrar against the transfer of the Additional Shares until the end of the Adjustment Period, and will instruct the transfer agent and registrar that the Additional Shares should bear, in addition to any legends required by applicable law or other agreement, a legend in substantially the following form (provided that such legend will be removed with respect to vested Additional Shares promptly following, and in any event within two Business Day of, the end of the Adjustment Period):

THE SHARES REPRESENTED BY THIS CERTIFICATE MAY NOT BE SOLD, ASSIGNED, TRANSFERRED, DISCOUNTED, EXCHANGED, PLEDGED OR OTHERWISE ENCUMBERED OR DISPOSED OF IN ANY MATTER, EXCEPT AS SET FORTH IN THE TERMS OF THE SPONSOR AGREEMENT DATED MAY 16, 2022, A COPY OF WHICH AGREEMENT IS ON FILE IN THE OFFICES OF THE CORPORATION.

 

D-3


Table of Contents
Index to Financial Statements

(f) The Parties hereby acknowledge and agree that, after giving effect to the Transactions (including the Mergers), Exhibit A hereto sets forth the number of shares of Parentco Common Stock held by each Class F Holder.

4. Waiver of Anti-dilution Protection and Conversion.

(a) Each Class F Holder (i) irrevocably waives, subject to, and conditioned upon, the occurrence of the Closing, to the fullest extent permitted by Law and the ENPC Organizational Documents, and (ii) agrees not to assert or perfect, any rights to adjustment or other anti-dilution protection with respect to the rate that the ENPC Class F Common Stock held by him, her or it converts into ENPC Class A Common Stock pursuant to Section 4.3(d) of ENPC’s Certificate of Incorporation or any other adjustments or anti-dilution protections with respect to such ENPC Class F Common Stock.

(b) Each Class F Holder acknowledges and jointly and severally agrees that, immediately prior to the First Merger Effective Time, and subject to Section 4(a), the 495,357 shares of ENPC Class F Common Stock outstanding that are not cancelled as a result of the Business Combination Agreement shall collectively convert into 1,238,393 shares of ENPC Class A Common Stock (which shall be subject to the vesting and forfeiture provisions set forth in Section 3, and ordinary equitable adjustments on account of any stock splits, stock dividends, reorganizations, recapitalizations and the like).

(c) The Parties hereby acknowledge and agree that it is intended that the transactions described in Section 4(b), the ENPC Class B Contribution and the ENPC Private Warrant Contribution qualify as a “recapitalization” described in Section 368(a)(1)(E) of the Code.

(d) Except as expressly contemplated by the Business Combination Agreement, each Class F Holder waives any and all rights to convert any Sponsor Loans made by such Class F Holder or any of its Affiliates into CAPS or any other securities that may be issuable upon conversion of such Sponsor Loans. Each Class F Holder represents and warrants that it has not made any loans to ENPC, other than the Sponsor Loans.

5. Transfer of Shares. Subject to the following sentence, each Class F Holder agrees that prior to the Expiration Time, such Class F Holder shall not, directly or indirectly, (a) sell, assign, transfer (including by operation of law), hypothecate, place a lien on, pledge, dispose of, grant any option to purchase, distribute or otherwise encumber any of such Class F Holder’s Subject ENPC Securities or otherwise agree to do any of the foregoing (each, a “Transfer”), (b) deposit any of such Class F Holder’s Subject ENPC Securities into a voting trust or enter into a voting agreement or arrangement or grant any proxy or power of attorney with respect to any of such Class F Holder’s Subject ENPC Securities that conflicts with any of the covenants or agreements set forth in this Agreement, (c) enter into any contract, option or other arrangement or undertaking with respect to the direct or indirect acquisition or sale, assignment, transfer (including by operation of law) or other disposition of any of such Class F Holder’s Subject ENPC Securities, (d) engage in any hedging or other transaction which is designed to, or which would (either alone or in connection with one or more events, developments or events (including the satisfaction or waiver of any conditions precedent)), lead to or result in a sale or disposition of such Class F Holder’s Subject ENPC Securities or (e) take any action that would have the effect of preventing or materially delaying the performance of such Class F Holder’s obligations under this Agreement. The foregoing shall not apply to any Transfer (i) to such Class F Holder’s employees, officers or directors, or family members of any of such Class F Holder or any Affiliates of such Class F Holder; (ii) in the case of an individual, by gift to a member of one of the individual’s immediate family, an estate planning vehicle, or to a trust, the beneficiary of which is a member of the individual’s immediate family, an Affiliate of such Person or to a charitable organization; (iii) in the case of an individual, by virtue of laws of descent and distribution upon death of the individual; (iv) in the case of an individual, pursuant to a qualified domestic relations order; (v) by distributions from Sponsor to its members, partners or shareholders pursuant to Sponsor’s Organizational Documents; and (vi) by virtue of the laws of Delaware or Sponsor’s Organizational Documents upon liquidation or dissolution of Sponsor, so long as the applicable transferee of any Transfer of the type set forth in clauses (i) through (vi) must

 

D-4


Table of Contents
Index to Financial Statements

enter into a written agreement in form and substance reasonably satisfactory to the Company agreeing to be bound by this Agreement prior to the occurrence of such Transfer.

6. Representations and Warranties. Each Class F Holder represents and warrants (severally and not jointly) to ENPC, Parentco and the Company, solely with respect to such Class F Holder, as follows: (a) if such Person is not an individual, it is duly organized, validly existing and in good standing under the laws of the jurisdiction in which it is incorporated, formed, organized or constituted, and the execution, delivery and performance of this Agreement and the consummation of the transactions contemplated by this Agreement are within such Person’s corporate, limited liability company or organizational powers and have been duly authorized by all necessary corporate, limited liability company or organizational actions on the part of such Person; (b) if such Person is an individual, such Person has full legal capacity, right and authority to execute and deliver this Agreement and to perform his or her obligations under this Agreement; (c) this Agreement has been duly executed and delivered by such Person and, assuming due authorization, execution and delivery by the other Parties, this Agreement constitutes a legally valid and binding obligation of such Person, enforceable against such Person in accordance with the terms of this Agreement subject to the Enforceability Exceptions; (d) the execution and delivery of this Agreement by such Person does not, and the performance by such Person of his, her or its obligations under this Agreement will not, (i) if such Person is not an individual, conflict with or result in a violation of the Organizational Documents of such Person, or (ii) require any consent or approval that has not been given or other action that has not been taken by any third party (including under any contract binding upon such Person or such Person’s Subject ENPC Securities), in each case, to the extent such consent, approval or other action would prevent, enjoin or materially delay the performance by such Person of its, his or her obligations under this Agreement; (e) there are no actions pending against such Person or, to the knowledge of such Person, threatened against such Person, before (or, in the case of threatened actions, that would be before) any arbitrator or any Governmental Entity, which in any manner challenges or seeks to prevent, enjoin or materially delay the performance by such Person of its, his or her obligations under this Agreement; (f) such Person has not entered into, and shall not enter into, any agreement that would restrict, limit or interfere with the performance of such Person’s obligations under this Agreement and (g) such Person is the record and beneficial owner of all of his, her or its Subject ENPC Securities, and there exist no Liens or any other limitation or restriction (including, without limitation, any restriction on the right to vote, sell or otherwise dispose of such securities), other than pursuant to (i) this Agreement, (ii) the Certificate of Incorporation, (iii) the Business Combination Agreement, (iv) the Rights Agreement, or (v) any applicable securities laws.

7. Termination. This Agreement shall automatically terminate, without any notice or other action by any Party, and be void ab initio upon the earlier of (a) the Closing; and (b) the valid termination of the Business Combination Agreement in accordance with its terms. Upon termination of this Agreement as provided in the immediately preceding sentence, none of the Parties shall have any further obligations or liabilities under, or with respect to, this Agreement. Notwithstanding the foregoing or anything to the contrary in this Agreement, (i) the termination of this Agreement shall not affect any liability on the part of any Party for a Willful Breach of any covenant or agreement set forth in this Agreement prior to such termination or Fraud, (ii) Sections 3, 4 and 11 (solely to the extent related to Sections 3 and 4) shall each survive the termination of this Agreement pursuant to Section 7(a), and (iii) Sections 8, 9, 10 and 11 (solely to the extent related to Section 8, 9, or 10) shall survive any termination of this Agreement. For purposes of this Section 7, (x) “Willful Breach” means an intentional and willful material breach that is a consequence of an act undertaken or a failure to act by the breaching Party with the knowledge that the taking of such an act or such failure to act would, or would reasonably be expected to, constitute or result in a breach of this Agreement, and (y) “Fraud” means actual common law fraud in the making of a specific representation or warranty expressly set forth in this Agreement, committed by the Party making such express representation or warranty, with intent to deceive another Party, and to induce it to enter into this Agreement and requires (i) an intentional false representation of material fact expressly set forth in the representations and warranties set forth in this Agreement; (ii) actual knowledge that such representation is false (as opposed to any fraud claim based on constructive, knowledge, negligent or reckless misinterpretation or a similar theory); (iii) a specific intention to induce the Party to whom such representation was made to act or refrain from acting in reliance upon it; (iv) causing that Party, in justifiable reliance upon such false

 

D-5


Table of Contents
Index to Financial Statements

representation, to take or refrain from taking action; and (v) causing such Party to suffer damage by reason of such reliance. For the avoidance of doubt, “Fraud” does not include any claim for equitable fraud, promissory fraud, unfair dealings fraud or any torts (including a claim for fraud or alleged fraud) based on negligence or recklessness.

8. No Recourse. Except for claims pursuant to the Business Combination Agreement or any other Transaction Agreement by any party(ies) thereto against any other party(ies) thereto, each Party agrees that (a) this Agreement may only be enforced against, and any action for breach of this Agreement may only be made against, the Parties, and no claims of any nature whatsoever (whether in tort, contract or otherwise) arising under or relating to this Agreement, the negotiation of this Agreement or its subject matter, or the transactions contemplated hereby shall be asserted against any Company Non-Party Affiliate or any ENPC Non-Party Affiliate (other than the Class F Holders named as Parties, on the terms and subject to the conditions set forth in this Agreement), and (b) none of the Company Non-Party Affiliates or the ENPC Non-Party Affiliates (other than the Class F Holders named as Parties, on the terms and subject to the conditions set forth in this Agreement) shall have any liability arising out of or relating to this Agreement, the negotiation of this Agreement or its subject matter, or the transactions contemplated hereby, including with respect to any claim (whether in tort, contract or otherwise) for breach of this Agreement or in respect of any written or oral representations made or alleged to be made in connection with this Agreement, as expressly provided in this Agreement, or for any actual or alleged inaccuracies, misstatements or omissions with respect to any information or materials of any kind furnished in connection with this Agreement, the negotiation of this Agreement or the transactions contemplated hereby. For the purpose of this Section 8, (x) “ENPC Non-Party Affiliate” means (i) any officer, director, employee, partner, member, manager, direct or indirect equityholder or Affiliate of either ENPC or Sponsor and (ii) each of the former, current or future Affiliates, Representatives, successors or permitted assigns of any of the Persons in clause (i) (other than, for the avoidance of doubt, ENPC) or any family member of the foregoing Persons and (y) “Company Non-Party Affiliate” means (i) any officer, director, employee, partner, member, manager, direct or indirect equityholder or Affiliate of the Company or any of its Subsidiaries (other than, for the avoidance of doubt, the Company or any of its Subsidiaries or any of the Grey Rock Entities) or any family member of the foregoing Persons and (ii) each of the former, current or future Affiliates, Representatives, successors or permitted assigns of any of the Persons in clause (i) (other than, for the avoidance of doubt, the Company or any of its Subsidiaries).

9. Further Assurances. Each Class F Holder shall execute and deliver, or cause to be delivered, such additional documents, including the Registration Rights and Lock-Up Agreement, and take, or cause to be taken, all such further actions and do, or cause to be done, all things reasonably necessary (including under applicable Laws), or reasonably requested by ENPC or the Company, to effect the actions and consummate the Mergers and the other transactions contemplated by this Agreement and the Business Combination Agreement (including the Transactions and the other Transaction Agreements), in each case, on the terms and subject to the conditions set forth therein and in this Agreement and in the Business Combination Agreement, as applicable.

10. Fiduciary Duties. Notwithstanding anything in this Agreement to the contrary, (a) no Class F Holder makes any agreement or understanding in this Agreement in any capacity (including, in the case of each Other Class F Holder, in such Other Class F Holder’s capacity as a director, officer or employee of ENPC) other than in such Class F Holder’s capacity as a record holder and beneficial owner of the Subject ENPC Securities, and (b) nothing herein will be construed to limit or affect any action or inaction by each Other Class F Holder or any representative of Sponsor in such holder’s capacity as a member of the board of directors (or other similar governing body) of ENPC or as an officer, employee or fiduciary of ENPC, in each case, acting in such Person’s capacity as a director, officer, employee or fiduciary of ENPC.

11. No Third Party Beneficiaries. This Agreement shall be for the sole benefit of the Parties and their respective successors and permitted assigns and is not intended, nor shall be construed, to give any Person, other than the Parties and their respective successors and assigns, any legal or equitable right, benefit or remedy of any nature whatsoever by reason this Agreement. Nothing in this Agreement, expressed or implied, is intended to or shall constitute the Parties, partners or participants in a joint venture.

 

D-6


Table of Contents
Index to Financial Statements

12. Incorporation by Reference. Sections 9.2 (Survival), 9.4 (Rules of Construction), 9.6 (first sentence only) (Entire Agreement), 9.7 (Governing Law; Venue; Waiver of Jury Trial), 9.8 (Severability), 9.9 (Assignment), 9.11 (Specific Performance) and 9.12 (Amendment) of the Business Combination Agreement are incorporated in this Agreement and shall apply to this Agreement mutatis mutandis.

[signature pages follow]

 

D-7


Table of Contents
Index to Financial Statements

IN WITNESS WHEREOF, each of the Parties has caused this Agreement to be duly executed on its behalf as of the day and year first above written.

 

  ENPC HOLDINGS, LLC
By:   /s/ Alex J. Dunn
  Name: Alex J. Dunn
  Title: Chief Executive Officer

 

  EXECUTIVE NETWORK PARTNERING CORPORATION
By:   /s/ Alex J. Dunn
  Name: Alex J. Dunn
  Title: Chief Executive Officer

 

  GRANITE RIDGE RESOURCES, INC.
By:   /s/ Alex J. Dunn
  Name: Alex J. Dunn
 

Title: Chief Executive Officer, Chief

Financial Officer and President

 

  GREP HOLDINGS, LLC
By:   /s/ Griffin Perry
  Name: Griffin Perry
  Title: Manager

 

 

[Signature Page to Sponsor Agreement]


Table of Contents
Index to Financial Statements

OTHER CLASS F HOLDERS:

 

  /s/ Richard Boyce
  Richard Boyce

 

  /s/ Michael M. Calbert
  Michael M. Calbert

 

 

/s/ Gisel Ruiz

  Gisel Ruiz

 

 

 

[Signature Page to Sponsor Agreement]


Table of Contents
Index to Financial Statements

EXHIBIT A

CLASS F HOLDER OWNERSHIP OF SHARES OF

PARENTCO COMMON STOCK

 

Holder

   Shares with
Respect to
Invested
Capital
     +      Shares with
Respect to
Profit
     =      Vested
Shares
as of
Closing
     +      Unvested
Shares
as of
Closing
     =      Total
Shares
 

ENPC Holdings, LLC

     693,500           128,375           821,875           352,232           1,174,107  

Richard Boyce

     —             15,000           15,000           6,429           21,429  

Michael M. Calbert

     —             15,000           15,000           6,429           21,429  

Gisel Ruiz

     —             15,000           15,000           6,429           21,429  
  

 

 

       

 

 

       

 

 

       

 

 

       

 

 

 

Total

     693,500           173,375           866,875           371,518           1,238,393  

 

 

 

 

Exhibit A to Sponsor Agreement


Table of Contents
Index to Financial Statements

Annex E

FORM OF REGISTRATION RIGHTS AND LOCK-UP AGREEMENT

THIS REGISTRATION RIGHTS AND LOCK-UP AGREEMENT (this “Agreement”), dated as of [●], 2022, is made and entered into by and among, (i) Granite Ridge Resources, Inc., a Delaware corporation (“Parentco”), (ii) ENPC Holdings, LLC, a Delaware limited liability company (the “Sponsor” and, together with its assignees, the “Sponsor Equityholders”); and (iii) certain holders of securities of GREP Holdings, LLC, a Delaware limited liability company (the “Company”), designated as Grey Rock Equityholders on Schedule A hereto (together with their assignees, collectively, the “Grey Rock Equityholders” and, together with the Sponsor Equityholders, and any person or entity who hereafter becomes a party to this Agreement pursuant to Section 6.2 of this Agreement, the “Holders” and each individually a “Holder”).

RECITALS

WHEREAS, Executive Network Partnering Corporation, a Delaware corporation (“ENPC”), Sponsor, and certain other parties named therein are parties to that certain Registration and Stockholder Rights Agreement dated as of September 15, 2020 (the “ENPC Prior Agreement”) pursuant to which the Sponsor and its permitted transferees have certain registration rights with respect to its shares of common stock of ENPC;

WHEREAS, ENPC, the Company, Parentco, ENPC Merger Sub, Inc., a Delaware corporation (“ENPC Merger Sub”), and GREP Merger Sub, LLC, a Delaware limited liability company (“Company Merger Sub”), are party to that certain Business Combination Agreement, dated as of May 16, 2022 (the “Business Combination Agreement”), pursuant to which, ENPC Merger Sub will merge with and into ENPC (the “First Merger”), with ENPC surviving the First Merger as a wholly-owned subsidiary of Parentco, and Company Merger Sub will merge with and into the Company (the “Second Merger” and, together with the First Merger, the “Mergers”), with the Company surviving the Second Merger as a wholly-owned subsidiary of Parentco;

WHEREAS, the Grey Rock Equityholders are receiving shares of common stock, par value $0.0001 per share of Parentco (the Parentco Common Stock) on or about the date hereof, pursuant to the Business Combination Agreement (the “Business Combination Shares”);

WHEREAS, pursuant to the terms of the Business Combination Agreement, the 495,357 outstanding shares of the Class F common stock, par value $0.0001 per share of ENPC held by the Sponsor and certain other holders of shares of Class F common stock of ENPC ( the Founder Shares), will first be converted into 1,238,393 shares of Class A common stock, par value $0.0001 per share of ENPC (with any remaining shares of Class F common stock and Class A common stock held by the Sponsor to be cancelled), and, at the effective time of the First Merger, such shares will be converted into an equal number of shares of Parentco Common Stock (the “Converted Founder Shares”);

WHEREAS, pursuant to that certain Sponsor Agreement dated as of May 16, 2022 by and among Sponsor, certain other holders of shares of Class F common stock of ENPC, ENPC, Parentco and the Company, the ENPC Prior Agreement was terminated; and

WHEREAS, in connection with the consummation of the Mergers, the parties hereto desire to enter into this Agreement pursuant to which Parentco shall grant certain Holders certain registration rights with respect to the Registrable Securities (as defined below) on the terms and conditions set forth in this Agreement.

NOW, THEREFORE, in consideration of the representations, covenants and agreements contained herein, and certain other good and valuable consideration, the receipt and sufficiency of which are hereby acknowledged, the parties hereto, intending to be legally bound, hereby agree as follows:

 

E-1


Table of Contents
Index to Financial Statements

ARTICLE 1

DEFINITIONS

Section 1.1 Definitions. The terms defined in this Article I shall, for all purposes of this Agreement, have the respective meanings set forth below:

Adverse Disclosure” shall mean any public disclosure of material non-public information, which disclosure, in the good faith judgment of the Chief Executive Officer or Chief Financial Officer of Parentco, after consultation with counsel to Parentco, (i) would be required to be made in any Registration Statement or Prospectus in order for the applicable Registration Statement or Prospectus not to contain any untrue statement of a material fact or omit to state a material fact necessary to make the statements contained therein (in the case of any prospectus and any preliminary prospectus, in the light of the circumstances under which they were made) not misleading, (ii) would not be required to be made at such time if the Registration Statement were not being filed, and (iii) Parentco has a bona fide business purpose for not making such information public.

Agreement” shall have the meaning given in the Preamble.

Alternative Transaction” means an agented transaction, sale directly into the market, a purchase or sale by a broker, a derivative transaction, a short sale, a stock loan or stock pledge transaction and sales not involving a public offering.

Block Trade” shall mean an offering and/or sale of Registrable Securities by any Holder on a block trade, underwritten or other coordinated basis (whether firm commitment or otherwise) without substantial marketing efforts prior to pricing, including, without limitation, a same day trade, overnight trade or similar transaction.

Board” shall mean the Board of Directors of Parentco.

Business Combination Agreement” shall have the meaning given in the Recitals hereto.

Business Combination Shares” shall have the meaning given in the Recitals hereto.

Business Day” means any day that is not a Saturday or Sunday or a legal public holiday.

Closing shall have the meaning given in the Business Combination Agreement.

Commission” shall mean the Securities and Exchange Commission.

Company” shall have the meaning given in the Preamble.

Company Merger Sub” shall have the meaning given in the Recitals hereto.

Converted Founder Shares” shall have the meaning given in the Recitals hereto.

Demanding Grey Rock Holders” shall have the meaning given in Section 2.1.3.

Demanding Holder” shall have the meaning given in Section 2.1.3.

Demanding Sponsor Holders” shall have the meaning given in Section 2.1.3.

ENPC” shall have the meaning given in the Recitals hereto.

ENPC Merger Sub” shall have the meaning given in the Recitals hereto.

 

E-2


Table of Contents
Index to Financial Statements

ENPC Prior Agreement” shall have the meaning given in the Recitals hereto.

Exchange Act” shall mean the Securities Exchange Act of 1934, as it may be amended from time to time, or any successor federal law then in force, together with all rules and regulations promulgated thereunder.

FINRA” means the Financial Industry Regulatory Authority.

First Merger” shall have the meaning given in the Recitals hereto.

Form S-1 Shelf” shall have the meaning given in Section 2.1.1.

Form S-3 Shelf” shall have the meaning given in Section 2.1.1.

Founder Shares” shall have the meaning given in the Recitals hereto.

Grey Rock Equityholders” shall have the meaning given in the Preamble.

Holders” shall have the meaning given in the Preamble for so long as such person or entity holds any Registrable Securities.

Lock-up Period” shall have the meaning given in Section 4.1.

Lock-up Shares” shall have the meaning given in Section 4.1.1.

Maximum Number of Securities” shall have the meaning given in Section 2.1.4.

Mergers” shall have the meaning given in the Recitals hereto.

Minimum Block Threshold” shall have the meaning given in Section 2.3.1.

Minimum Takedown Threshold” shall have the meaning given in Section 2.1.3.

Misstatement” shall mean an untrue statement of a material fact or an omission to state a material fact required to be stated in a Registration Statement or Prospectus, or necessary to make the statements in a Registration Statement or Prospectus (in the light of the circumstances under which they were made) not misleading.

New Registration Statement” shall have the meaning given in Section 2.1.6.

Opt-Out Notice” has the meaning set forth in Section 2.5.

Parentco” shall have the meaning given in the Preamble and includes Parentco’s successors by recapitalization, merger, consolidation, spin-off, reorganization or similar transaction.

Parentco Common Stock” shall have the meaning given in the Recitals hereto.

Permitted Transferees” shall have the meaning given in Section 4.2.

Piggyback Registration” shall have the meaning given in Section 2.2.1.

Pro Rata” shall have the meaning given in Section 2.2.2.

 

E-3


Table of Contents
Index to Financial Statements

Prospectus” shall mean the prospectus included in any Registration Statement, as supplemented by any and all prospectus supplements and as amended by any and all post-effective amendments and including all material incorporated by reference in such prospectus.

Registrable Security” shall mean (i) any outstanding shares of Parentco Common Stock held by a Holder immediately following the Closing, (ii) any other equity security of Parentco (and any equity securities issued or issuable upon the exercise or conversion of such equity securities) held by a Holder immediately following the Closing, and (iii) any other equity security of Parentco or any of its subsidiaries issued or issuable with respect to any securities referenced in clause (i) or (ii) above by way of a stock dividend or stock split or in connection with a combination of shares, recapitalization, merger, consolidation, spin-off, reorganization or similar transaction; provided, however, that, as to any particular Registrable Security, such securities shall cease to be Registrable Securities when: (A) a Registration Statement with respect to the sale of such securities shall have become effective under the Securities Act and such securities shall have been sold, transferred, disposed of or exchanged in accordance with such Registration Statement; (B) such securities shall have been otherwise transferred, new certificates for such securities not bearing a legend restricting further transfer shall have been delivered by Parentco and subsequent public distribution of such securities shall not require registration under the Securities Act; (C) such securities shall have ceased to be outstanding; (D) such securities may be sold without registration pursuant to Rule 144 promulgated under the Securities Act (or any successor rule promulgated thereafter by the Commission) (but with no volume or other restrictions or limitations); or (E) such securities have been sold to, or through, a broker, dealer or underwriter in a public distribution or other public securities transaction.

Registration” shall mean a registration, including any related Underwritten Shelf Takedowns, effected by preparing and filing a registration statement, Prospectus or similar document in compliance with the requirements of the Securities Act, and the applicable rules and regulations promulgated thereunder, and such registration statement becoming effective.

Registration Expenses” shall mean the out-of-pocket expenses of a Registration, including, without limitation, the following:

(A) all registration and filing fees (including fees with respect to filings required to be made with FINRA) and any securities exchange on which Parentco Common Stock is then listed;

(B) fees and expenses of compliance with securities or blue-sky laws (including reasonable fees and disbursements of counsel for the Underwriters in connection with blue sky qualifications of Registrable Securities);

(C) printing, messenger, telephone and delivery expenses;

(D) reasonable fees and disbursements of counsel for Parentco;

(E) reasonable fees and disbursements of all independent registered public accountants of Parentco incurred specifically in connection with such Registration; and

(F) in an Underwritten Offering, reasonable fees and expenses of one (1) legal counsel selected by the majority-in-interest of the Demanding Holders.

Registration Statement” shall mean any registration statement filed by Parentco with the Commission (other than a Registration Statement on Form S-4 or Form S-8, or their successors) that covers the Registrable Securities pursuant to the provisions of this Agreement, including the Prospectus included in such registration statement, amendments (including post-effective amendments) and supplements to such registration statement, and all exhibits to and all material incorporated by reference in such registration statement.

SEC Guidance” has the meaning given in Section 2.1.6.

 

E-4


Table of Contents
Index to Financial Statements

Second Merger” shall have the meaning given in the Recitals hereto.

Securities Act” shall mean the Securities Act of 1933, as amended from time to time, or any successor federal law then in force, together with all rules and regulations promulgated thereunder.

Shelf” shall mean the Form S-1 Shelf, the Form S-3 Shelf or any subsequent Shelf Registration.

Shelf Registration” shall mean a registration of securities pursuant to a registration statement filed with the Commission in accordance with and pursuant to Rule 415 promulgated under the Securities Act (or any successor rule then in effect)

Sponsor” shall have the meaning given in the Recitals hereto.

Sponsor Equityholders” shall have the meaning given in the Preamble.

Subsequent Shelf Registration” shall have the meaning given in Section 2.1.2.

Transfer” shall mean the (i) sale of, offer to sell, contract or agreement to sell, hypothecate, pledge, grant of any option to purchase or otherwise dispose of or agreement to dispose of, directly or indirectly, or establishment or increase of a put equivalent position or liquidation with respect to or decrease of a call equivalent position within the meaning of Section 16 of the Exchange Act with respect to, any security, (ii) entry into any swap or other arrangement that transfers to another, in whole or in part, any of the economic consequences of ownership of any security, whether any such transaction is to be settled by delivery of such securities, in cash or otherwise, or (iii) public announcement of any intention to effect any transaction specified in clause (i) or (ii).

Underwriter” shall mean a securities dealer who purchases any Registrable Securities as principal in an Underwritten Offering and not as part of such dealer’s market-making activities.

Underwriter-Requested Lock-Up Agreement” has the meaning given in Section 4.1.2.

Underwritten Demand Offering has the meaning given in Section 2.1.3.

Underwritten Registration” or “Underwritten Offering” shall mean a Registration in which securities of Parentco are sold to an Underwriter in a firm commitment underwriting for distribution to the public.

Underwritten Shelf Takedown” shall have the meaning given to in Section 2.1.3.

Withdrawal Notice” shall have the meaning given in Section 2.1.5.

ARTICLE 2

REGISTRATIONS

Section 2.1 Shelf Registration.

2.1.1 Filing. Parentco shall use its commercially reasonable efforts to, as soon as practicable, but in any event within thirty (30) days after the Closing Date (as defined in the Business Combination Agreement), file with the Commission a Registration Statement for a Shelf Registration on Form S-1 (the “Form S-1 Shelf”) covering, subject to Section 3.5, the public resale of all of the Registrable Securities owned by (i) the Sponsor Equityholders and (ii) the Grey Rock Equityholders (determined as of two Business Days prior to such filing) on

 

E-5


Table of Contents
Index to Financial Statements

a delayed or continuous basis and shall use its commercially reasonable efforts to cause such Form S-1 Shelf to be declared effective as soon as practicable after the filing thereof, but in no event later than the earlier of (i) the 60th calendar day (or the 90th calendar day if the Commission notifies Parentco that it will “review” the Registration Statement) following the Closing Date and (ii) the 10th Business Day after the date Parentco is notified (orally or in writing, whichever is earlier) by the Commission that the Registration Statement will not be “reviewed” or will not be subject to further review. Such Form S-1 Shelf shall provide for the resale of the Registrable Securities included therein pursuant to any method or combination of methods legally available to, and requested by, any Holder named therein. Parentco shall maintain a Shelf in accordance with the terms hereof, and shall prepare and file with the SEC such amendments, including post-effective amendments, and supplements as may be necessary to keep a Shelf continuously effective, available for use and in compliance with the provisions of the Securities Act until such time as there are no longer any Registrable Securities. Following the filing of a Form S-1 Shelf, Parentco shall use its commercially reasonable efforts to convert the Form S-1 Shelf (and any Subsequent Shelf Registration) to a Registration Statement on Form S-3 (the “Form S-3 Shelf”) as soon as reasonably practicable after Parentco is eligible to use Form S-3. As soon as practicable following the effective date of a Registration Statement filed pursuant to this Section 2.1.1 but in any event within one (1) Business Day of such date, Parentco shall notify the Holders of the effectiveness of such Registration Statement. Parentco’s obligation under this Section 2.1.1 shall, for the avoidance of doubt, be subject to Section 3.4 hereto.

2.1.2 Subsequent Shelf Registration. If any Shelf ceases to be effective under the Securities Act for any reason at any time while Registrable Securities are still outstanding, Parentco shall, subject to Section 3.4, use its commercially reasonable efforts to as promptly as is reasonably practicable cause such Shelf to again become effective under the Securities Act (including obtaining the prompt withdrawal of any order suspending the effectiveness of such Shelf), and shall use its commercially reasonable efforts to as promptly as is reasonably practicable amend such Shelf in a manner reasonably expected to result in the withdrawal of any order suspending the effectiveness of such Shelf or file an additional registration statement as a Shelf Registration (a “Subsequent Shelf Registration”) registering the resale of all Registrable Securities (determined as of two Business Days prior to such filing), and pursuant to any method or combination of methods legally available to, and requested by, any Holder named therein. If a Subsequent Shelf Registration is filed, Parentco shall use its commercially reasonable efforts to (i) cause such Subsequent Shelf Registration to become effective under the Securities Act as promptly as is reasonably practicable after the filing thereof (it being agreed that the Subsequent Shelf Registration shall be an automatic shelf registration statement (as defined in Rule 405 promulgated under the Securities Act) if Parentco is a well-known seasoned issuer (as defined in Rule 405 promulgated under the Securities Act) at the most recent applicable eligibility determination date) and (ii) keep such Subsequent Shelf Registration continuously effective, available for use and in compliance with the provisions of the Securities Act until such time as there are no longer any Registrable Securities. Any such Subsequent Shelf Registration shall be on Form S-3 to the extent that Parentco is eligible to use such form. Otherwise, such Subsequent Shelf Registration shall be on another appropriate form. Parentco’s obligation under this Section 2.1.2 shall, for the avoidance of doubt be subject to Section 3.4 hereto.

2.1.3 Requests for Underwritten Shelf Takedowns. (A) At any time and from time to time when an effective Shelf is on file with the Commission, (i) holders of at least a majority in interest of the Registrable Securities held collectively by the Sponsor Equityholders (the “Demanding Sponsor Holders”) and (ii) following the expiration of the Lock-Up Period, holders of at least ten percent (10%) in interest of the then outstanding number of Registrable Securities, held collectively by the Grey Rock Equityholders (the “Demanding Grey Rock Holders” and together with the Demanding Sponsor Holders, the “Demanding Holders” and each, a “Demanding Holder”) may request to sell all or any portion of its Registrable Securities in an Underwritten Offering or other coordinated offering that is registered pursuant to the Shelf (each, an “Underwritten Shelf Takedown”) and (B) to the extent Parentco is not eligible to use a Registration Statement on Form S-3 after twelve months after the date of this Agreement, the Demanding Holders may require Parentco file a Registration on Form S-1 to effect an Underwritten Offering of all or any portion of its Registrable Securities (“Underwritten Demand Offering”); provided in each case that Parentco shall only be obligated to effect an Underwritten Offering if such offering

 

E-6


Table of Contents
Index to Financial Statements

shall include Registrable Securities proposed to be sold by the Demanding Holder(s) with a total offering price reasonably expected to exceed, in the aggregate, $25 million or (y) all remaining Registrable Securities held by the Demanding Holder (the “Minimum Takedown Threshold”). All requests for Underwritten Shelf Takedowns or Underwritten Demand Offerings shall be made by giving written notice to Parentco, which shall specify the approximate number of Registrable Securities proposed to be sold in the Underwritten Offering. Subject to Section 2.3.3, the Demanding Holders shall have the right to select the Underwriters for such offering (which shall consist of one or more reputable nationally recognized investment banks), subject to Parentco’s prior approval (which shall not be unreasonably withheld, conditioned or delayed). The Sponsor Equityholders may collectively demand not more than one (1) Underwritten Offering pursuant to this Section 2.1.3. The Demanding Grey Rock Holders may demand Underwritten Offerings pursuant to this Section 2.1.3 so long as the Grey Rock Holders collectively hold at least ten percent (10%) of the then outstanding shares of common stock of Parentco. Notwithstanding anything to the contrary in this Agreement, Parentco may effect any Underwritten Offering pursuant to any then effective Registration Statement, including a Form S-3, that is then available for such offering.

2.1.4 Reduction of Underwritten Offering. If the managing Underwriter or Underwriters in an Underwritten Shelf Takedown or Underwritten Demand Offering, in good faith, advises Parentco and the Demanding Holders in writing that the dollar amount or number of Registrable Securities that the Demanding Holders desire to sell, taken together with all other Parentco Common Stock or other equity securities that Parentco desires to sell and Parentco Common Stock, if any, as to which a Registration has been requested pursuant to separate written contractual piggy-back registration rights held by any other stockholders who desire to sell, exceeds the maximum dollar amount or maximum number of equity securities that can be sold in the Underwritten Offering without adversely affecting the proposed offering price, the timing, the distribution method, or the probability of success of such offering (such maximum dollar amount or maximum number of such securities, as applicable, the “Maximum Number of Securities”), then Parentco shall include in such Underwritten Offering, as follows: (i) first, the Registrable Securities of the Demanding Grey Rock Holders and Sponsor Equityholders, on a pro rata basis based on the total number of Registrable Securities then held by each such Holder who is requesting inclusion that can be sold without exceeding the Maximum Number of Securities; (ii) second, to the extent that the Maximum Number of Securities has not been reached under the foregoing clause (i), Parentco Common Stock or other equity securities that Parentco desires to sell, that can be sold without exceeding the Maximum Number of Securities; and (iii) third, to the extent that the Maximum Number of Securities has not been reached under the foregoing clauses (i) through (ii), Parentco Common Stock or other equity securities of other persons or entities that Parentco is obligated to register in a Registration pursuant to separate written contractual arrangements with such persons and that can be sold without exceeding the Maximum Number of Securities.

2.1.5 Withdrawal. Prior to the pricing of an Underwritten Shelf Takedown or Underwritten Demand Offering, a majority-in-interest of the Demanding Holders initiating such Underwritten Offering, pursuant to a Registration under Section 2.1.1 shall have the right to withdraw from a Registration pursuant to such Underwritten Offering for any or no reason whatsoever upon written notification (a “Withdrawal Notice”) to Parentco and the Underwriter or Underwriters (if any) of their intention to withdraw provided that the Demanding Holder may elect to have Parentco continue an Underwritten Offering if the Minimum Takedown Threshold would still be satisfied by the Registrable Securities proposed to be sold in the Underwritten Offering by the Demanding Holders. If withdrawn, a demand for an Underwritten Offering shall constitute a demand for an Underwritten Offering for purposes of Section 2.1.3, unless either (i) the Demanding Holder has not previously withdrawn any Underwritten Offering or (ii) the Demanding Holder reimburses Parentco for all Registration Expenses with respect to such Underwritten Offering; provided that, if a Grey Rock Equityholder or a Sponsor Equityholder elects to continue an Underwritten Offering pursuant to the proviso in the immediately preceding sentence, such Underwritten Offering shall instead count as an Underwritten Offering demanded by the Grey Rock Equityholders or Sponsor Equityholders, as applicable, for purposes of Section 2.1.3. Following the receipt of any Withdrawal Notice, Parentco shall promptly forward such Withdrawal Notice to any other Holders that had elected to participate in such Underwritten Offering. Notwithstanding anything to the contrary in this Agreement, Parentco shall be responsible for the Registration Expenses incurred in connection with an

 

E-7


Table of Contents
Index to Financial Statements

Underwritten Offering prior to its withdrawal under this Section 2.1.5, other than if a Demanding Holder elects to pay such Registration Expenses pursuant to clause (ii) of the second sentence of this Section 2.1.5.

2.1.6 Notwithstanding the registration obligations set forth in this Section 2.1, in the event the Commission informs Parentco that all of the Registrable Securities cannot, as a result of the application of Rule 415, be registered for resale as a secondary offering on a single registration statement, Parentco agrees to promptly (i) inform each of the Holders thereof and use its commercially reasonable efforts to file amendments to the Shelf Registration as required by the Commission and/or (ii) withdraw the Shelf Registration and file a new registration statement (a “New Registration Statement”), on Form S-3, or if Form S-3 is not then available to Parentco for such registration statement, on such other form available to register for resale the Registrable Securities as a secondary offering; provided, however, that prior to filing such amendment or New Registration Statement, Parentco shall use its commercially reasonable efforts to advocate with the Commission for the registration of all of the Registrable Securities in accordance with any publicly-available written or oral guidance, comments, requirements or requests of the Commission staff (the “SEC Guidance”), including without limitation, the Manual of Publicly Available Telephone Interpretations D.29. Notwithstanding any other provision of this Agreement, if any SEC Guidance sets forth a limitation of the number of Registrable Securities permitted to be registered on a particular Registration Statement as a secondary offering (and notwithstanding that Parentco used commercially reasonable efforts to advocate with the Commission for the registration of all or a greater number of Registrable Securities), unless otherwise directed in writing by a Holder as to its Registrable Securities, the number of Registrable Securities to be registered on such Registration Statement will be reduced on a pro rata basis based on the total number of Registrable Securities held by the Holders, subject to a determination by the Commission that certain Holders must be reduced first based on the number of Registrable Securities held by such Holders. In the event Parentco amends the Shelf Registration or files a New Registration Statement, as the case may be, under clauses (i) or (ii) above, Parentco will use its commercially reasonable efforts to file with the Commission, as promptly as allowed by Commission or SEC Guidance provided to Parentco or to registrants of securities in general, one or more registration statements on Form S-3 or such other form available to register for resale those Registrable Securities that were not registered for resale on the Shelf Registration, as amended, or the New Registration Statement.

2.1.7 Effective Registration. Notwithstanding the provisions of Section 2.1.3 or Section 2.1.5 above or any other part of this Agreement, a Registration shall not count as a Registration unless and until (i) the Registration Statement has been declared effective by the Commission and (ii) Parentco has complied with all of its obligations under this Agreement with respect thereto; provided, further, that if, after such Registration Statement has been declared effective, an offering of Registrable Securities is subsequently interfered with by any stop order or injunction of the Commission, federal or state court or any other governmental agency the Registration Statement with respect to such Registration shall be deemed not to have been declared effective, unless and until, (i) such stop order or injunction is removed, rescinded or otherwise terminated, and (ii) a majority-in-interest of the Demanding Holders initiating such Registration thereafter affirmatively elect to continue with such Registration and accordingly notify Parentco in writing, but in no event later than five (5) days, of such election; provided, further, that Parentco shall not be obligated or required to file another Registration Statement until the Registration Statement that has been previously filed with respect to a Registration pursuant to an Underwritten Demand Offering becomes effective or is subsequently terminated.

Section 2.2 Piggyback Registration.

2.2.1 Piggyback Rights. Subject to Section 2.3.3., if, at any time on or after the date Parentco consummates the Mergers, Parentco proposes to file a Registration Statement under the Securities Act with respect to an offering of equity securities, or securities or other obligations exercisable or exchangeable for, or convertible into equity securities, for its own account or for the account of stockholders of Parentco (or by Parentco and by the stockholders of Parentco including, without limitation, pursuant to Section 2.1 hereof), other than a Registration Statement (i) filed in connection with any employee stock option or other benefit plan, (ii) for an exchange offer or offering of securities solely to Parentco’s existing stockholders, (iii) for an offering of debt that is convertible

 

E-8


Table of Contents
Index to Financial Statements

into equity securities of Parentco, (iv) pursuant to a Registration Statement on Form S-4 (or similar form that relates to a transaction subject to Rule 145 under the Securities Act) or (v) for a dividend reinvestment plan, then Parentco shall give written notice of such proposed filing to all of the Holders of Registrable Securities as soon as practicable but not less than ten (10) days before the anticipated filing date of such Registration Statement, which notice shall (A) describe the amount and type of securities to be included in such offering, the intended method(s) of distribution, and the name of the proposed managing Underwriter or Underwriters, if any, in such offering, and (B) offer to all of the Holders of Registrable Securities the opportunity to register the sale of such number of Registrable Securities as such Holders may request in writing within five (5) days after receipt of such written notice (such Registration a “Piggyback Registration”). Parentco shall, in good faith, cause such Registrable Securities to be included in such Piggyback Registration and shall use its commercially reasonable efforts to cause the managing Underwriter or Underwriters of a proposed Underwritten Offering to permit the Registrable Securities requested by the Holders pursuant to this Section 2.2.1 to be included in a Piggyback Registration on the same terms and conditions as any similar securities of Parentco included in such Registration and to permit the sale or other disposition of such Registrable Securities in accordance with the intended method(s) of distribution thereof. All such Holders selling their Registrable Securities through an Underwritten Offering under this Section 2.2.1 shall enter into an underwriting agreement in customary form with the Underwriter(s) selected for such Underwritten Offering by Parentco.

2.2.2 Reduction of Piggyback Registration. If the managing Underwriter or Underwriters in an Underwritten Registration that is to be a Piggyback Registration, in good faith, advises Parentco and the Holders of Registrable Securities participating in the Piggyback Registration in writing that the dollar amount or number of Parentco Common Stock that Parentco desires to sell, taken together with (i) Parentco Common Stock, if any, as to which Registration has been demanded pursuant to separate written contractual arrangements with persons or entities other than the Holders of Registrable Securities hereunder (ii) the Registrable Securities as to which registration has been requested pursuant to Section 2.2 hereof, and (iii) Parentco Common Stock, if any, as to which Registration has been requested pursuant to separate written contractual piggy-back registration rights of other stockholders of Parentco, exceeds the Maximum Number of Securities, then:

(a) If the Registration is undertaken for Parentco’s account, Parentco shall include in any such Registration (A) first, Parentco Common Stock or other equity securities that Parentco desires to sell, which can be sold without exceeding the Maximum Number of Securities; (B) second, to the extent that the Maximum Number of Securities has not been reached under the foregoing clause (A), the Registrable Securities of Holders exercising their rights to register their Registrable Securities pursuant to Section 2.2.1 hereof (pro rata based on the respective number of Registrable Securities that each Holder has requested be included in such Underwritten Registration and the aggregate number of Registrable Securities that the Holders have requested be included in such Underwritten Registration (such proportion is referred to herein as “Pro Rata”)), which can be sold without exceeding the Maximum Number of Securities; and (C) third, to the extent that the Maximum Number of Securities has not been reached under the foregoing clauses (A) and (B), Parentco Common Stock, if any, as to which Registration has been requested pursuant to written contractual piggy-back registration rights of other stockholders of Parentco, which can be sold without exceeding the Maximum Number of Securities;

(b) If the Registration is pursuant to a request by persons or entities other than the Holders of Registrable Securities, then Parentco shall include in any such Registration (A) first, Parentco Common Stock or other equity securities, if any, of such requesting persons or entities, other than the Holders of Registrable Securities, which can be sold without exceeding the Maximum Number of Securities; (B) second, to the extent that the Maximum Number of Securities has not been reached under the foregoing clause (A), the Registrable Securities of Holders exercising their rights to register their Registrable Securities pursuant to Section 2.2.1, Pro Rata based on the number of Registrable Securities that each Holder has requested be included in such Underwritten Registration and the aggregate number of Registrable Securities that the Holders have requested to be included in such Underwritten Registration, which can be sold without exceeding the Maximum Number of Securities; (C) third, to the extent that the Maximum Number of Securities has not been reached under the foregoing clauses (A) and (B), Parentco Common Stock or other equity securities that Parentco desires to sell,

 

E-9


Table of Contents
Index to Financial Statements

which can be sold without exceeding the Maximum Number of Securities; and (D) fourth, to the extent that the Maximum Number of Securities has not been reached under the foregoing clauses (A), (B) and (C), Parentco Common Stock or other equity securities for the account of other persons or entities that Parentco is obligated to register pursuant to separate written contractual arrangements with such persons or entities, which can be sold without exceeding the Maximum Number of Securities.

2.2.3 Piggyback Registration Withdrawal. Any Holder of Registrable Securities shall have the right to withdraw from a Piggyback Registration for any or no reason whatsoever upon written notification to Parentco and the Underwriter or Underwriters (if any) of his, her or its intention to withdraw from such Piggyback Registration prior to the effectiveness of the Registration Statement filed with the Commission with respect to such Piggyback Registration. Parentco (whether on its own good faith determination or as the result of a request for withdrawal by persons pursuant to separate written contractual obligations) may withdraw a Registration Statement filed with the Commission in connection with a Piggyback Registration at any time prior to the effectiveness of such Registration Statement. Notwithstanding anything to the contrary in this Agreement, Parentco shall be responsible for the Registration Expenses incurred in connection with the Piggyback Registration prior to its withdrawal under this Section 2.2.3.

2.2.4 Unlimited Piggyback Registration Rights. For purposes of clarity, any Registration effected pursuant to Section 2.2 hereof shall not be counted as a Registration pursuant to an Underwritten Shelf Takedown or Underwritten Demand Offering effected under Section 2.1 hereof.

Section 2.3 Block Trades and Alternative Transactions.

2.3.1 Notwithstanding the foregoing, following the expiration of the Lock-Up Period, at any time and from time to time, when an effective Shelf is on file with the Commission and effective, if a Demanding Grey Rock Holder wishes to engage in (i) a Block Trade, with a total offering price reasonably expected to exceed, in the aggregate, either (x) $25 million or (y) all remaining Registrable Securities held by the Demanding Grey Rock Holder (the “Minimum Block Threshold”), or (ii) any Alternative Transaction, including entering into customary agreements with respect to such Alternative Transactions, then notwithstanding the time periods provided for in Section 2.1.4, such Demanding Grey Rock Holder need only to notify Parentco of the Block Trade or Alternative Transaction at least five (5) Business Days prior to the day such offering is to commence and Parentco shall as expeditiously as possible use its commercially reasonable efforts to facilitate such Block Trade or Alternative Transaction; provided, that the Demanding Grey Rock Holders of the Registrable Securities wishing to engage in the Block Trade or Alternative Transaction shall use commercially reasonable efforts to work with Parentco and any Underwriters prior to making such request in order to facilitate preparation of the registration statement, prospectus and other offering documentation related to the Block Trade or Alternative Transaction.

2.3.2 Prior to the filing of the applicable “red herring” prospectus or prospectus supplement used in connection with a Block Trade or Alternative Transaction, a majority-in-interest of the Demanding Grey Rock Holders initiating such Block Trade or Alternative Transaction shall have the right to submit a Withdrawal Notice to Parentco and the Underwriter or Underwriters (if any) of their intention to withdraw from such Block Trade or Alternative Transaction provided that any other Demanding Grey Rock Holder(s) may elect to have Parentco continue a Block Trade or Alternative Transaction if the Minimum Block Threshold would still be satisfied by the Registrable Securities proposed to be sold in the Block Trade or Alternative Transaction by the Demanding Grey Rock Holder(s). Notwithstanding anything to the contrary in this Agreement, Parentco shall be responsible for the Registration Expenses incurred in connection with a block trade prior to its withdrawal under this Section 2.3.2.

2.3.3 Notwithstanding anything to the contrary in this Agreement, Section 2.2 hereof shall not apply to a Block Trade or Alternative Transaction initiated by a Demanding Grey Holder pursuant to this Agreement.

 

E-10


Table of Contents
Index to Financial Statements

2.3.4 The Demanding Grey Rock Holder in a Block Trade shall have the right to select the Underwriters for such Block Trade (which shall consist of one or more reputable nationally recognized investment banks), which Underwriter or Underwriters shall be reasonably acceptable to the Company.

Section 2.4 Restrictions on Registration Rights. If (A) during the period starting with the date sixty (60) days prior to Parentco’s good faith estimate of the date of the filing of, and ending on a date one hundred and twenty (120) days after the effective date of, a Parentco initiated Registration and provided that Parentco has delivered written notice to the Holders prior to receipt of a demand for an Underwritten Shelf Takedown or Underwritten Demand Offering pursuant to Section 2.1.1 and it continues to actively employ, in good faith, all commercially reasonable efforts to cause the applicable Registration Statement to become effective; (B) the Holders have requested an Underwritten Registration and Parentco and the Holders are unable to obtain the commitment of underwriters to firmly underwrite the offer; or (C) in the good faith judgment of the Board such Registration would be seriously detrimental to Parentco and the Board concludes as a result that it is essential to defer the filing of such Registration Statement at such time, then in each case Parentco shall furnish to such Holders a certificate signed by the Chairman of the Board stating that in the good faith judgment of the Board it would be seriously detrimental to Parentco for such Registration Statement to be filed in the near future and that it is therefore essential to defer the filing of such Registration Statement. In such event, Parentco shall have the right to defer such filing for a period of not more than thirty (30) days; provided, however, that Parentco shall not defer its obligation in this manner more than twice in any 12-month period.

Section 2.5 Opt-Out Notices. Any Holder may deliver written notice (an “Opt-Out Notice”) to Parentco requesting that such Holder not receive notice from Parentco of the proposed filing of any Registration Statement pursuant to Section 2.1.1 or 2.1.3, the proposed filing of any Piggyback Registration pursuant to Section 2.2.1, the withdrawal of any Piggyback Registration pursuant to Section 2.2.3 or any suspension of sales pursuant to Section 3.4; provided, however, that such Holder may later revoke any such Opt-Out Notice in writing. Following receipt of an Opt-Out Notice from a Holder (unless subsequently revoked), Parentco shall not deliver any such notice to such Holder pursuant to Sections 2.1, 2.2 or 3.4, as applicable, and such Holder shall no longer be entitled to the rights associated with any such notice and each time prior to a Holder’s intended use of an effective Registration Statement, such Holder will notify Parentco in writing at least two (2) Business Days in advance of such intended use, and if a notice of a suspension of sales was previously delivered (or would have been delivered but for the provisions of this Section 2.5) and the related suspension period remains in effect, Parentco will so notify such Holder, within one (1) Business Day of such Holder’s notification to Parentco, by delivering to such Holder a copy of such previous notice of the suspension of sales, and thereafter will provide such Holder with the related notice of the conclusion of such suspension of sales immediately upon its availability.

ARTICLE 3

PARENTCO PROCEDURES

Section 3.1 General Procedures. If at any time on or after the date Parentco consummates the Mergers, Parentco is required to effect the Registration of Registrable Securities, Parentco shall use its commercially reasonable efforts to effect such Registration to permit the sale of such Registrable Securities in accordance with the intended plan of distribution thereof, and pursuant thereto Parentco shall, as expeditiously as possible:

3.1.1 prepare and file with the Commission as soon as practicable a Registration Statement with respect to such Registrable Securities and use its commercially reasonable efforts to cause such Registration Statement to become effective and remain effective until all Registrable Securities covered by such Registration Statement have been sold;

3.1.2 prepare and file with the Commission such amendments and post-effective amendments to the Registration Statement, and such supplements to the Prospectus, as may be requested by any Holder or any

 

E-11


Table of Contents
Index to Financial Statements

Underwriter of Registrable Securities or as may be required by the rules, regulations or instructions applicable to the registration form used by Parentco or by the Securities Act or rules and regulations thereunder to keep the Registration Statement effective until all Registrable Securities covered by such Registration Statement are sold in accordance with the intended plan of distribution set forth in such Registration Statement or supplement to the Prospectus;

3.1.3 prior to filing a Registration Statement or prospectus, or any amendment or supplement thereto, furnish without charge to the Underwriters, if any, and each Holder of Registrable Securities included in such Registration, and each such Holder’s legal counsel, copies of such Registration Statement as proposed to be filed, each amendment and supplement to such Registration Statement (in each case including all exhibits thereto and documents incorporated by reference therein), the Prospectus included in such Registration Statement (including each preliminary Prospectus), and such other documents as the Underwriters and each Holder of Registrable Securities included in such Registration or the legal counsel for any such Holders may request in order to facilitate the disposition of the Registrable Securities owned by such Holders;

3.1.4 prior to any public offering of Registrable Securities, use its commercially reasonable efforts to (i) register or qualify the Registrable Securities covered by the Registration Statement under such securities or “blue sky” laws of such jurisdictions in the United States as any Holder of Registrable Securities included in such Registration Statement (in light of their intended plan of distribution) may request and (ii) take such action necessary to cause such Registrable Securities covered by the Registration Statement to be registered with or approved by such other governmental authorities as may be necessary by virtue of the business and operations of Parentco and do any and all other acts and things that may be necessary or advisable to enable the Holders of Registrable Securities included in such Registration Statement to consummate the disposition of such Registrable Securities in such jurisdictions; provided, however, that Parentco shall not be required to qualify generally to do business in any jurisdiction where it would not otherwise be required to qualify or take any action to which it would be subject to general service of process or taxation in any such jurisdiction where it is not then otherwise so subject;

3.1.5 cause all such Registrable Securities to be listed on each securities exchange or automated quotation system on which similar securities issued by Parentco are then listed;

3.1.6 provide a transfer agent or warrant agent, as applicable, and registrar for all such Registrable Securities no later than the effective date of such Registration Statement;

3.1.7 advise each seller of such Registrable Securities, promptly after it shall receive notice or obtain knowledge thereof, of the issuance of any stop order by the Commission suspending the effectiveness of such Registration Statement or the initiation or threatening of any proceeding for such purpose and promptly use its commercially reasonable efforts to prevent the issuance of any stop order or to obtain its withdrawal if such stop order should be issued;

3.1.8 at least five (5) days prior to the filing of any Registration Statement or Prospectus or any amendment or supplement to such Registration Statement or Prospectus or any document that is to be incorporated by reference into such Registration Statement or Prospectus, furnish a copy thereof to each seller of such Registrable Securities and its counsel, including, without limitation, providing copies promptly upon receipt of any comment letters received with respect to any such Registration Statement or Prospectus;

3.1.9 notify the Holders at any time when a Prospectus relating to such Registration Statement is required to be delivered under the Securities Act, of the happening of any event as a result of which the Prospectus included in such Registration Statement, as then in effect, includes a Misstatement, and then to correct such Misstatement as set forth in Section 3.4 hereof;

3.1.10 permit a representative of the Holders (such representative to be selected by a majority-in-interest of the participating Holders), the Underwriters, if any, and any attorney or accountant retained by such Holders or

 

E-12


Table of Contents
Index to Financial Statements

Underwriter to participate, at each such person’s own expense, in the preparation of the Registration Statement, and cause Parentco’s officers, directors and employees to supply all information reasonably requested by any such representative, Underwriter, attorney or accountant in connection with the Registration; provided, however, that such representatives or Underwriters enter into a confidentiality agreement, in form and substance reasonably satisfactory to Parentco, prior to the release or disclosure of any such information;

3.1.11 obtain a “cold comfort” letter from Parentco’s independent registered public accountants in the event of an Underwritten Registration which the participating Holders may rely on, in customary form and covering such matters of the type customarily covered by “cold comfort” letters as the managing Underwriter may reasonably request, and reasonably satisfactory to a majority-in-interest of the participating Holders;

3.1.12 on the date the Registrable Securities are delivered for sale pursuant to such Registration, obtain an opinion, dated such date, of counsel representing Parentco for the purposes of such Registration, addressed to the Holders, the placement agent or sales agent, if any, and the Underwriters, if any, covering such legal matters with respect to the Registration in respect of which such opinion is being given as the Holders, placement agent, sales agent, or Underwriter may reasonably request and as are customarily included in such opinions and negative assurance letters, and reasonably satisfactory to a majority in interest of the participating Holders;

3.1.13 in the event of any Underwritten Offering, enter into and perform its obligations under an underwriting agreement, in usual and customary form, with the managing Underwriter of such offering;

3.1.14 make available to its security holders, as soon as reasonably practicable, an earnings statement covering the period of at least twelve (12) months beginning with the first day of Parentco’s first full calendar quarter after the effective date of the Registration Statement which satisfies the provisions of Section 11(a) of the Securities Act and Rule 158 thereunder (or any successor rule promulgated thereafter by the Commission);

3.1.15 if the Registration involves the Registration of Registrable Securities involving gross proceeds in excess of $50,000,000, use its commercially reasonable efforts to make available senior executives of Parentco to participate in customary “road show” presentations that may be reasonably requested by the Underwriter in any Underwritten Offering; and

3.1.16 otherwise, in good faith, cooperate reasonably with, and take such customary actions as may reasonably be requested by the Holders, in connection with such Registration.

Section 3.2 Registration Expenses. The Registration Expenses of all Registrations shall be borne by Parentco. It is acknowledged by the Holders that the Holders shall bear all incremental selling expenses relating to the sale of Registrable Securities, such as Underwriters’ commissions and discounts, brokerage fees, Underwriter marketing costs and, other than as set forth in the definition of “Registration Expenses,” all reasonable fees and expenses of any legal counsel representing the Holders.

Section 3.3 Requirements for Participation in Underwritten Offerings. No person may participate in any Underwritten Offering for equity securities of Parentco pursuant to a Registration initiated by Parentco hereunder unless such person (i) agrees to sell such person’s securities on the basis provided in any underwriting arrangements approved by Parentco and (ii) completes and executes all customary questionnaires, powers of attorney, indemnities, lock-up agreements, underwriting agreements and other customary documents as may be reasonably required under the terms of such underwriting arrangements.

Section 3.4 Suspension of Sales; Adverse Disclosure. Upon receipt of written notice from Parentco that a Registration Statement or Prospectus contains a Misstatement, each of the Holders shall forthwith discontinue disposition of Registrable Securities until it has received copies of a supplemented or amended Prospectus correcting the Misstatement (it being understood that Parentco hereby covenants to prepare and file such supplement or amendment as soon as practicable after the time of such notice), or until it is advised in writing by

 

E-13


Table of Contents
Index to Financial Statements

Parentco that the use of the Prospectus may be resumed. If the filing, initial effectiveness or continued use of a Registration Statement in respect of any Registration at any time would require Parentco to make an Adverse Disclosure or would require the inclusion in such Registration Statement of financial statements that are unavailable to Parentco for reasons beyond Parentco’s control, Parentco may, upon giving prompt written notice of such action to the Holders, delay the filing or initial effectiveness of, or suspend use of, such Registration Statement for the shortest period of time, but in no event more than thirty (30) days, determined in good faith by Parentco to be necessary for such purpose. In the event Parentco exercises its rights under the preceding sentence, the Holders agree to suspend, immediately upon their receipt of the notice referred to above, their use of the Prospectus relating to any Registration in connection with any sale or offer to sell Registrable Securities. Parentco shall immediately notify the Holders of the expiration of any period during which it exercised its rights under this Section 3.4 and, upon the expiration of such period, the Holders shall be entitled to resume the use of any such Prospectus in connection with any sale or offer to sell Registrable Securities.

Section 3.5 Reporting Obligations. As long as any Holder shall own Registrable Securities, Parentco, at all times while it shall be a reporting company under the Exchange Act, covenants to file timely (or obtain extensions in respect thereof and file within the applicable grace period) all reports required to be filed by Parentco after the date hereof pursuant to Sections 13(a) or 15(d) of the Exchange Act and to promptly furnish the Holders with true and complete copies of all such filings. Parentco further covenants that it shall take such further action as any Holder may reasonably request, all to the extent required from time to time to enable such Holder to sell shares of Parentco Common Stock held by such Holder without registration under the Securities Act within the limitation of the exemptions provided by Rule 144 promulgated under the Securities Act (or any successor rule promulgated thereafter by the Commission), including providing any legal opinions. Upon the request of any Holder, Parentco shall deliver to such Holder a written certification of a duly authorized officer as to whether it has complied with such requirements.

ARTICLE 4

LOCK-UP

Section 4.1 Lock-Up.

4.1.1 Except as permitted by Section 4.1.2 and Section 4.2, for a period of 180 days from the date hereof, none of the Grey Rock Equityholders shall Transfer any shares of Parentco Common Stock beneficially owned or owned of record by such holder immediately following the Closing (the “Lock-Up Shares”), in each case until the date that is the earlier of (x) 180 days from the date hereof; (y) the date on which the closing price of Parentco Common Stock equals or exceeds $12.00 per share (as adjusted for stock splits, stock dividends, reorganizations, recapitalizations and similar transactions) for any 20 trading days within any 30-trading day period or (z) the date on which Parentco completes a liquidation, merger, stock exchange or other similar transaction that results in all of Parentco’s stockholders having the right to exchange their shares of Parentco Common Stock for cash, securities or other property (the “Lock-up Period”). For the avoidance of doubt, the Sponsor Equityholders will not be subject to the Lock-up Period.

4.1.2 Underwriter-Requested Lock-Up. In connection with any Underwritten Offering of securities of Parentco, if requested by the Underwriter, each Holder participating in such offering agrees (an “Underwriter-Requested Lock-Up Agreement”) not to effect any sale or distribution, including any sale pursuant to Rule 144 promulgated under the Securities Act, of any Registrable Securities, and not to effect any sale or distribution of other securities of Parentco or of any securities convertible into or exchangeable or exercisable for any other securities of Parentco (in each case, other than as part of such Underwritten Offering), in each case, during the seven (7) calendar days prior to, and during such period as the Underwriter may require (not to exceed sixty (60) calendar days) (or such other period as may be requested by Parentco or the Underwriter to comply with regulatory restrictions on (a) the publication or other distribution of research reports and (b) analyst

 

E-14


Table of Contents
Index to Financial Statements

recommendations and opinions, including, but not limited to, the restrictions contained in FINRA Rule 2711(f)(4), or any successor provisions or amendments thereto) beginning on, the closing date of the sale of such securities pursuant to such an effective Registration Statement, except as part of such Registration; provided that all executive officers and directors of Parentco are bound by and have entered into substantially similar Underwriter-Requested Lock-Up Agreements; and provided further that the foregoing provisions shall only be applicable to such Holders if all such Holders, officers and directors of Parentco are treated similarly with respect to (i) permitted exceptions and (ii) any release prior to the termination of the lock-up period such that if any such persons are released, then all Holders shall also be released to the same extent on a pro rata basis.

Section 4.2 Exceptions. The provisions of Section 4.1.1 shall not apply to (each a “Permitted Transfer” and the transferee thereof, a “Permitted Transferee”):

4.2.1 transactions relating to shares of Parentco Common Stock or warrants to purchase Parentco Common Stock acquired in open market transactions;

4.2.2 Transfers of shares of Parentco Common Stock or any security convertible into or exercisable or exchangeable for Parentco Common Stock as a bona fide gift;

4.2.3 Transfers of shares of Parentco Common Stock or any security convertible into or exercisable or exchangeable for Parentco Common Stock to a trust, or other entity formed for estate planning purposes for the primary benefit of the spouse, domestic partner, parent, sibling, child or grandchild of a Holder or any other person with whom a Holder has a relationship by blood, marriage or adoption not more remote than first cousin;

4.2.4 Transfers by will or intestate succession or the laws of descent upon the death of a Holder;

4.2.5 the Transfer of shares of Parentco Common Stock or any security convertible into or exercisable or exchangeable for Parentco Common Stock pursuant to a qualified domestic order or in connection with a divorce settlement;

4.2.6 if a Holder is a corporation, partnership (whether general, limited or otherwise), limited liability company, trust or other business entity, (i) Transfers to another corporation, partnership, limited liability company, trust or other business entity that controls, is controlled by or is under common control or management with a Holder (including, for the avoidance of doubt, where such Holder is a partnership, to its general partner or a successor partnership or fund, or any other funds managed by such partnership), or (ii) as part of a distribution, transfer or other disposition of shares of Parentco Common Stock to partners, limited liability company members or stockholders of a Holder;

4.2.7 Transfers to Parentco’s or the Holder’s officers, directors, consultants or their affiliates;

4.2.8 Transfers to the Holder’s officers or directors, any affiliates or family members of any of the Holder’s officers or directors, any members or partners of the Holder, or any affiliates of the Holder;

4.2.9 pledges of shares of Parentco Common Stock or other Registrable Securities as security or collateral in connection with any borrowing or the incurrence of any indebtedness by any Holder (provided such borrowing or incurrence of indebtedness is secured by a portfolio of assets or equity interests issued by multiple issuers) and any pledgee agrees to be subject to the Lock-Up Period;

4.2.10 Transfers by any member or partner of the Holder to any other member or partner of the Holder or such other member’s Permitted Transferees; and

4.2.11 the establishment of a trading plan pursuant to Rule 10b5-1 promulgated under the Exchange Act, provided that such plan does not provide for the Transfer of Lock-Up Shares during the Lock-Up Period;

 

E-15


Table of Contents
Index to Financial Statements

Provided, however, that in the case of any transfer or distribution pursuant to sections 4.2.2 through 4.2.10, each donee, distributee or other transferee shall agree in writing, in form and substance reasonably satisfactory to Parentco, to be bound by the provisions of this Agreement.

ARTICLE 5

INDEMNIFICATION AND CONTRIBUTION

Section 5.1 Indemnification.

5.1.1 Parentco agrees to indemnify, to the extent permitted by law, each Holder of Registrable Securities, its officers and directors and each person who controls such Holder (within the meaning of the Securities Act) against all losses, claims, damages, liabilities and expenses (including attorneys’ fees) caused by any untrue or alleged untrue statement of material fact contained in any Registration Statement, Prospectus or preliminary Prospectus or any amendment thereof or supplement thereto or any omission or alleged omission of a material fact required to be stated therein or necessary to make the statements therein not misleading, except insofar as the same are caused by or contained in any information furnished in writing to Parentco by such Holder expressly for use therein. Parentco shall indemnify the Underwriters, their officers and directors and each person who controls such Underwriters (within the meaning of the Securities Act) to the same extent as provided in the foregoing with respect to the indemnification of the Holder.

5.1.2 In connection with any Registration Statement in which a Holder of Registrable Securities is participating, such Holder shall furnish to Parentco in writing such information and affidavits as Parentco reasonably requests for use in connection with any such Registration Statement or Prospectus and, to the extent permitted by law, shall indemnify Parentco, its directors and officers and agents and each person who controls Parentco (within the meaning of the Securities Act) against any losses, claims, damages, liabilities and expenses (including without limitation reasonable attorneys’ fees) resulting from any untrue statement of material fact contained in the Registration Statement, Prospectus or preliminary Prospectus or any amendment thereof or supplement thereto or any omission of a material fact required to be stated therein or necessary to make the statements therein not misleading, but only to the extent that such untrue statement or omission is contained in any information or affidavit so furnished in writing by such Holder expressly for use therein; provided, however, that the obligation to indemnify shall be several, not joint and several, among such Holders of Registrable Securities, and the liability of each such Holder of Registrable Securities shall be in proportion to and limited to the net proceeds received by such Holder from the sale of Registrable Securities pursuant to such Registration Statement.

5.1.3 Any person entitled to indemnification herein shall (i) give prompt written notice to the indemnifying party of any claim with respect to which it seeks indemnification (provided that the failure to give prompt notice shall not impair any person’s right to indemnification hereunder to the extent such failure has not materially prejudiced the indemnifying party) and (ii) unless in such indemnified party’s reasonable judgment a conflict of interest between such indemnified and indemnifying parties may exist with respect to such claim, permit such indemnifying party to assume the defense of such claim with counsel reasonably satisfactory to the indemnified party. If such defense is assumed, the indemnifying party shall not be subject to any liability for any settlement made by the indemnified party without its consent (but such consent shall not be unreasonably withheld). An indemnifying party who is not entitled to, or elects not to, assume the defense of a claim shall not be obligated to pay the fees and expenses of more than one counsel (plus local counsel) for all parties indemnified by such indemnifying party with respect to such claim, unless in the reasonable judgment of any indemnified party a conflict of interest may exist between such indemnified party and any other of such indemnified parties with respect to such claim. No indemnifying party shall, without the consent of the indemnified party, consent to the entry of any judgment or enter into any settlement which cannot be settled in all respects by the payment of money (and such money is so paid by the indemnifying party pursuant to the terms of such settlement) or which

 

E-16


Table of Contents
Index to Financial Statements

settlement does not include as an unconditional term thereof the giving by the claimant or plaintiff to such indemnified party of a release from all liability in respect to such claim or litigation.

5.1.4 The indemnification provided for under this Agreement shall remain in full force and effect regardless of any investigation made by or on behalf of the indemnified party or any officer, director or controlling person of such indemnified party and shall survive the transfer of securities. Parentco and each Holder of Registrable Securities participating in an offering also agrees to make such provisions as are reasonably requested by any indemnified party for contribution to such party in the event Parentco’s or such Holder’s indemnification is unavailable for any reason.

5.1.5 If the indemnification provided under Section 5.1 hereof from the indemnifying party is unavailable or insufficient to hold harmless an indemnified party in respect of any losses, claims, damages, liabilities and expenses referred to herein, then the indemnifying party, in lieu of indemnifying the indemnified party, shall contribute to the amount paid or payable by the indemnified party as a result of such losses, claims, damages, liabilities and expenses in such proportion as is appropriate to reflect the relative fault of the indemnifying party and the indemnified party, as well as any other relevant equitable considerations. The relative fault of the indemnifying party and indemnified party shall be determined by reference to, among other things, whether any action in question, including any untrue or alleged untrue statement of a material fact or omission or alleged omission to state a material fact, was made by, or relates to information supplied by, such indemnifying party or indemnified party, and the indemnifying party’s and indemnified party’s relative intent, knowledge, access to information and opportunity to correct or prevent such action; provided, however, that the liability of any Holder under this Section 5.1.5 shall be limited to the amount of the net proceeds received by such Holder in such offering giving rise to such liability. The amount paid or payable by a party as a result of the losses or other liabilities referred to above shall be deemed to include, subject to the limitations set forth in Sections 5.1.1, 5.1.2 and 5.1.3 above, any legal or other fees, charges or expenses reasonably incurred by such party in connection with any investigation or proceeding. The parties hereto agree that it would not be just and equitable if contribution pursuant to this Section 5.1.5 were determined by pro rata allocation or by any other method of allocation, which does not take account of the equitable considerations referred to in this Section 5.1.5. No person guilty of fraudulent misrepresentation (within the meaning of Section 11(f) of the Securities Act) shall be entitled to contribution pursuant to this Section 5.1.5 from any person who was not guilty of such fraudulent misrepresentation.

ARTICLE 6

MISCELLANEOUS

Section 6.1 Notices. Any notice or communication under this Agreement must be in writing and given by (i) deposit in the United States mail, addressed to the party to be notified, postage prepaid and registered or certified with return receipt requested, (ii) delivery in person or by courier service providing evidence of delivery, or (iii) transmission by hand delivery, or facsimile or electronic mail. Each notice or communication that is mailed, delivered, or transmitted in the manner described above shall be deemed sufficiently given, served, sent, and received, in the case of mailed notices, on the third Business Day following the date on which it is mailed and, in the case of notices delivered by courier service, hand delivery, or facsimile or electronic mail, at such time as it is delivered to the addressee (with the delivery receipt or the affidavit of messenger) or at such time as delivery is refused by the addressee upon presentation. Any notice or communication under this Agreement must be addressed, if to Parentco, to: Granite Ridge Resources, Inc., 5217 McKinney Avenue, Suite 400, Dallas, Texas 75205, Attn: Chief Executive Officer, and, if to any Holder, at such Holder’s address or contact information as set forth in Parentco’s books and records. Any party may change its address for notice at any time and from time to time by written notice to the other parties hereto, and such change of address shall become effective thirty (30) days after delivery of such notice as provided in this Section 6.1.

 

E-17


Table of Contents
Index to Financial Statements

Section 6.2 Assignment; No Third Party Beneficiaries.

6.2.1 This Agreement and the rights, duties and obligations of Parentco hereunder may not be assigned or delegated by Parentco in whole or in part.

6.2.2 Prior to the expiration of the Lock-up Period, no Grey Rock Equityholder may assign or delegate such Grey Rock Equityholder’s rights, duties or obligations under this Agreement, in whole or in part, except in connection with a transfer of Registrable Securities by such Grey Rock Equityholder to a Permitted Transferee but only if such Permitted Transferee agrees to become bound by the transfer restrictions set forth in this Agreement.

6.2.3 This Agreement and the provisions hereof shall be binding upon and shall inure to the benefit of each of the parties and its successors and the permitted assigns of the Holders, which shall include Permitted Transferees.

6.2.4 This Agreement shall not confer any rights or benefits on any persons that are not parties hereto, other than as expressly set forth in this Agreement and Section 6.2 hereof.

6.2.5 No assignment by any party hereto of such party’s rights, duties and obligations hereunder shall be binding upon or obligate Parentco unless and until Parentco shall have received (i) written notice of such assignment as provided in Section 6.1 hereof and (ii) the written agreement of the assignee, in a form reasonably satisfactory to Parentco, to be bound by the terms and provisions of this Agreement (which may be accomplished by an addendum or certificate of joinder to this Agreement). Any transfer or assignment made other than as provided in this Section 6.2 shall be null and void.

Section 6.3 Counterparts. This Agreement may be executed in multiple counterparts (including facsimile, PDF and electronic signature counterparts), each of which shall be deemed an original, and all of which together shall constitute the same instrument, but only one of which need be produced.

Section 6.4 Governing Law; Venue.

(a) THIS AGREEMENT, AND ALL CLAIMS OR CAUSES OF ACTION (WHETHER IN CONTRACT OR TORT) THAT MAY BE BASED UPON, ARISE OUT OF RELATE TO THIS AGREEMENT, OR THE NEGOTIATION, EXECUTION OR PERFORMANCE OF THIS AGREEMENT, SHALL BE GOVERNED BY AND CONSTRUED IN ACCORDANCE WITH THE LAWS OF THE STATE OF DELAWARE, WITHOUT GIVING EFFECT TO THE PRINCIPLES OF CONFLICTS OF LAW THEREOF.

(b) THE PARTIES HERETO IRREVOCABLY SUBMIT TO THE JURISDICTION OF THE COURT OF CHANCERY OF THE STATE OF DELAWARE (OR, IF THE COURT OF CHANCERY OF THE STATE OF DELAWARE OR THE DELAWARE SUPREME COURT DETERMINES THAT THE COURT OF CHANCERY DOES NOT HAVE OR SHOULD NOT EXERCISE SUBJECT MATTER JURISDICTION OVER SUCH MATTER, THE SUPERIOR COURT OF THE STATE OF DELAWARE) AND THE FEDERAL COURTS OF THE UNITED STATES OF AMERICA LOCATED IN THE STATE OF DELAWARE SOLELY IN CONNECTION WITH ANY DISPUTE THAT ARISES IN RESPECT OF THE INTERPRETATION AND ENFORCEMENT OF THE PROVISIONS OF THIS AGREEMENT AND THE DOCUMENTS REFERRED TO IN THIS AGREEMENT OR IN RESPECT OF THE TRANSACTIONS CONTEMPLATED HEREBY, AND HEREBY WAIVE, AND AGREE NOT TO ASSERT, AS A DEFENSE IN ANY ACTION, SUIT OR PROCEEDING FOR INTERPRETATION OR ENFORCEMENT HEREOF OR ANY SUCH DOCUMENT THAT IT IS NOT SUBJECT THERETO OR THAT SUCH ACTION, SUIT OR PROCEEDING MAY NOT BE BROUGHT OR IS NOT MAINTAINABLE IN SAID COURTS OR THAT VENUE THEREOF MAY NOT BE APPROPRIATE OR THAT THIS AGREEMENT OR ANY SUCH DOCUMENT MAY NOT BE ENFORCED IN OR BY SUCH COURTS, AND THE PARTIES IRREVOCABLY AGREE THAT ALL CLAIMS WITH RESPECT TO SUCH ACTION, SUIT OR PROCEEDING SHALL BE HEARD AND DETERMINED

 

E-18


Table of Contents
Index to Financial Statements

EXCLUSIVELY BY SUCH A DELAWARE FEDERAL OR STATE COURT. THE PARTIES HEREBY CONSENT TO AND GRANT ANY SUCH COURT JURISDICTION OVER THE PERSON OF SUCH PARTIES AND OVER THE SUBJECT MATTER OF SUCH DISPUTE AND AGREE THAT MAILING OF PROCESS OR OTHER PAPERS IN CONNECTION WITH SUCH ACTION, SUIT OR PROCEEDING IN THE MANNER PROVIDED IN SECTION 6.1 OR IN SUCH OTHER MANNER AS MAY BE PERMITTED BY LAW SHALL BE VALID AND SUFFICIENT SERVICE THEREOF.

(c) EACH PARTY HERETO ACKNOWLEDGES AND AGREES THAT ANY CONTROVERSY WHICH MAY ARISE UNDER THIS AGREEMENT IS LIKELY TO INVOLVE COMPLICATED AND DIFFICULT ISSUES, AND THEREFORE EACH SUCH PARTY HEREBY IRREVOCABLY AND UNCONDITIONALLY WAIVES ANY RIGHT SUCH PARTY MAY HAVE TO A TRIAL BY JURY IN RESPECT OF ANY LITIGATION DIRECTLY OR INDIRECTLY ARISING OUT OF OR RELATING TO THIS AGREEMENT OR THE TRANSACTIONS CONTEMPLATED BY THIS AGREEMENT. EACH PARTY CERTIFIES AND ACKNOWLEDGES THAT (I) NO REPRESENTATIVE, AGENT OR ATTORNEY OF ANY OTHER PARTY HAS REPRESENTED, EXPRESSLY OR OTHERWISE, THAT SUCH OTHER PARTY WOULD NOT, IN THE EVENT OF LITIGATION, SEEK TO ENFORCE THE FOREGOING WAIVER; (II) SUCH PARTY UNDERSTANDS AND HAS CONSIDERED THE IMPLICATIONS OF THE FOREGOING WAIVER; (III) SUCH PARTY MAKES THE FOREGOING WAIVER VOLUNTARILY AND (IV) SUCH PARTY HAS BEEN INDUCED TO ENTER INTO THIS AGREEMENT BY, AMONG OTHER THINGS, THE MUTUAL WAIVER AND CERTIFICATIONS IN THIS SECTION 6.4.

Section 6.5 Amendments and Modifications. Upon the approval of the independent directors of the Board and written consent of Parentco and the Holders of at least a majority-in-interest of the Registrable Securities at the time in question, compliance with any of the provisions, covenants and conditions set forth in this Agreement may be waived, or any of such provisions, covenants or conditions may be amended or modified; provided, however, that notwithstanding the foregoing, any amendment hereto or waiver hereof that adversely affects one Holder, solely in its capacity as a holder of the shares of capital stock of Parentco, in a manner that is materially different from the other Holders (in such capacity) shall require the consent of the Holder so affected; provided, further, notwithstanding the foregoing, any amendment hereto or waiver hereof that adversely affects the Sponsor Equityholders shall require the consent of the Sponsor. No course of dealing between any Holder or Parentco and any other party hereto or any failure or delay on the part of a Holder or Parentco in exercising any rights or remedies under this Agreement shall operate as a waiver of any rights or remedies of any Holder or Parentco. No single or partial exercise of any rights or remedies under this Agreement by a party shall operate as a waiver or preclude the exercise of any other rights or remedies hereunder or thereunder by such party.

Section 6.6 Rule 144. Parentco covenants that it shall use reasonable best efforts to file any reports required to be filed by it under the Securities Act and the Exchange Act and shall take such further action as the holders of Registrable Securities may reasonably request, all to the extent required from time to time to enable such holders to sell Registrable Securities without registration under the Securities Act within the limitation of the exemptions provided by Rule 144, as such Rules may be amended from time to time, or any similar rule or regulation hereafter adopted by the Commission.

Section 6.7 Other Registration Rights. Parentco represents and warrants that no person, other than a Holder of Registrable Securities, has any right to require Parentco to register any securities of Parentco for sale or to include such securities of Parentco in any Registration filed by Parentco for the sale of securities for its own account or for the account of any other person. Further, Parentco represents and warrants that this Agreement supersedes any other registration rights agreement or agreement with similar terms and conditions and in the event of a conflict between any such agreement or agreements and this Agreement, the terms of this Agreement shall prevail. This Agreement supersedes the ENPC Prior Agreement.

Section 6.8 Term. This Agreement shall terminate upon the date as of which all of the Registrable Securities have been sold pursuant to a Registration Statement (but in no event prior to the applicable period referred to in

 

E-19


Table of Contents
Index to Financial Statements

Section 4(a)(3) of the Securities Act and Rule 174 thereunder (or any successor rule promulgated thereafter by the Commission)) provided that the rights of any Holder under Article II and III hereunder shall terminate when the Holder is permitted to sell the Registrable Securities under Rule 144 (or any similar provision) under the Securities Act without limitation on the amount of securities sold or the manner of sale. The provisions of Section 3.5 and Article IV shall survive any termination.

 

E-20


Table of Contents
Index to Financial Statements

IN WITNESS WHEREOF, the undersigned have caused this Agreement to be executed as of the date first written above.

 

PARENTCO:

 

GRANITE RIDGE RESOURCES, INC., a Delaware corporation

By:

 

 

 

Name:

 

Title:

 

HOLDERS:

 

ENPC HOLDINGS, LLC, a Delaware limited liability company

By:

 

 

 

Name:

 

Title:

[Signature Page to Registration Rights and Lock-Up Agreement]


Table of Contents
Index to Financial Statements

GREY ROCK EQUITYHOLDERS:

 

GREP HOLDCO I LLC, a Delaware limited liability company

By:

 

 

 

Name:

 

Title:

GREP HOLDCO II LLC, LLC, a Delaware limited liability company

By:

 

 

 

Name:

 

Title:

GREP HOLDCO II-B HOLDINGS LLC, a Delaware limited liability company

By:

 

 

 

Name:

 

Title:

GREP HOLDCO III-A LLC, a Delaware limited liability company

By:

 

 

 

Name:

 

Title:

GREP HOLDCO III-B HOLDINGS LLC, a Delaware limited liability company

By:

 

 

 

Name:

 

Title:

[Signature Page to Registration Rights and Lock-Up Agreement]


Table of Contents
Index to Financial Statements

SCHEDULE A

Grey Rock Equityholders

GREP Holdco I LLC, a Delaware limited liability company

GREP Holdco II LLC, a Delaware limited liability company

GREP Holdco II-B Holdings LLC, a Delaware limited liability company

GREP Holdco III-A LLC, a Delaware limited liability company

GREP Holdco III-B Holdings LLC, a Delaware limited liability company


Table of Contents
Index to Financial Statements

Annex F

Agreed Form

 

FORM OF

MANAGEMENT SERVICES AGREEMENT

BY AND BETWEEN

GRANITE RIDGE RESOURCES, INC.,

AS COMPANY

AND

GREY ROCK ADMINISTRATION, LLC,

AS SERVICE PROVIDER

 

 

 


Table of Contents
Index to Financial Statements

TABLE OF CONTENTS

 

          Page  

ARTICLE I DEFINITIONS

     F-1  

1.1

   Definitions      F-1  

ARTICLE II ENGAGEMENT; SERVICES

     F-1  

2.1

   Engagement      F-1  

2.2

   Services      F-1  

2.3

   Material Change to Scope of Services      F-2  

2.4

   Limitations on Service Provider’s Authority      F-3  

2.5

   Ownership of Property      F-3  

2.6

   Service Provider’s Delegation of Authority      F-4  

2.7

   Designated Employees.      F-4  

2.8

   Other Business Pursuits      F-4  

2.9

   Independent Contractor Status      F-5  

2.10

   Insurance      F-5  

2.11

   Performance Standard.      F-5  

2.12

   Company Group Funds      F-6  

2.13

   Responsibilities of Company Group; Actions by Company Group; Company Authority      F-7  

2.14

   Privileged Materials      F-8  

2.15

   Malfeasance      F-8  

ARTICLE III PAYMENTS

     F-8  

3.1

   Consideration      F-8  

3.2

   Payment Terms      F-8  

3.3

   Company Group Financial Responsibility      F-9  

3.4

   Taxes      F-10  

3.5

   Service Provider Records; Audit      F-10  

3.6

   Disputed Charges      F-11  

3.7

   Revenues and Expenses      F-11  

3.8

   Shared Investment Opportunities      F-11  

ARTICLE IV TERM; TERMINATION

     F-14  

4.1

   Term      F-14  

4.2

   Termination      F-14  

4.3

   Effect of Termination      F-15  

4.4

   Transition Period      F-15  

4.5

   Early Termination Fee      F-15  

ARTICLE V INDEMNITIES

     F-15  

5.1

   Service Provider Indemnity      F-15  

5.2

   Company Indemnity      F-16  

5.3

   DISCLAIMERS      F-16  

5.4

   Disclaimer of Application of Anti-Indemnity Statutes      F-16  

5.5

   Non-Compensatory Damages      F-17  

ARTICLE VI MISCELLANEOUS

     F-17  

6.1

   Force Majeure      F-17  

6.2

   Notices      F-17  

6.3

   Governing Law      F-18  

 

1


Table of Contents
Index to Financial Statements

6.4

   Consent to Jurisdiction      F-18  

6.5

   Waiver of Jury Trial      F-19  

6.6

   Waiver; Rights Cumulative      F-19  

6.7

   Entire Agreement      F-19  

6.8

   Amendment      F-19  

6.9

   Parties in Interest      F-19  

6.10

   Successors and Permitted Assigns      F-19  

6.11

   Assignment      F-19  

6.12

   Further Assurances      F-20  

6.13

   Severability      F-20  

6.14

   No Recourse      F-20  

6.15

   Interpretation      F-20  

6.16

   Proprietary Information      F-20  

6.17

   Confidentiality      F-20  

6.18

   Preparation of this Agreement      F-21  

6.19

   Counterparts      F-21  

Annex A

   Definitions      F-24  

Exhibit A

   Services      F-31  

Exhibit B

   Limitations on Service Provider’s Authority      F-34  

Exhibit C

   Insurance Coverages      F-35  

Exhibit D

   Proprietary Information      F-36  

Exhibit E

   Investment Committee      F-37  

Exhibit F

   Confidential Information      F-38  

Schedule A

   Key Persons      F-39  

 

2


Table of Contents
Index to Financial Statements

MANAGEMENT SERVICES AGREEMENT

This MANAGEMENT SERVICES AGREEMENT (this “Agreement”) is executed and agreed to as of [●], 2022 (the “Effective Date”), by and between Granite Ridge Resources, Inc., a Delaware corporation (“Company”), and Grey Rock Administration, LLC, a Delaware limited liability company (“Service Provider”). Grey Rock Energy Fund IV-A, LP, a Delaware limited partnership, Grey Rock Energy Fund IV-B, LP, a Delaware limited partnership, and Grey Rock Energy Fund IV-B Holdings, LP, a Delaware limited partnership (collectively, “GR Fund IV”), join in the execution of this Agreement solely for purposes of Section 3.8. Company and Service Provider are hereinafter each referred to as a “Party” and are collectively referred to as the “Parties”.

RECITALS

WHEREAS, Company indirectly acquired certain non-operated oil and gas properties and related assets from certain Affiliates of Service Provider pursuant to that certain Business Combination Agreement dated May 16, 2022, by and among GREP Holdings, LLC (together with its members, “Sellers”), Executive Network Partnering Corporation, Company and certain other parties thereto (the “BCA”);

WHEREAS, entry into this Agreement in connection with the closing of the transactions contemplated by the BCA was a material inducement to Sellers’ entry into the BCA; and

WHEREAS, Company desires to have Service Provider perform, and Service Provider agrees to perform, the Services (hereinafter defined) for the Company Group pursuant to and in accordance with the terms of this Agreement.

NOW THEREFORE, in consideration of the premises and the mutual covenants and agreements contained in this Agreement, and other good and valuable consideration, the receipt and sufficiency of which are hereby acknowledged, the Parties hereby agree as follows:

ARTICLE I

DEFINITIONS

1.1 Definitions. As used in this Agreement, capitalized terms set forth on Annex A shall have the meanings set forth therein. Any capitalized terms used but not otherwise defined in this Agreement shall have the meanings given them in the BCA.

ARTICLE II

ENGAGEMENT; SERVICES

2.1 Engagement. Company hereby engages Service Provider, and Service Provider hereby agrees to perform, or to cause to be performed, the Services during the Term, subject to and in accordance with the Service Provider Standards and the qualifications and terms of this Agreement.

2.2 Services.

(a) Subject to the direction and control of the Company Group, the terms and provisions of this Agreement, and subject to the limitations set forth in Section 2.4, Service Provider shall manage, on behalf of the Company Group, the Assets, and the day-to-day business and affairs of the Company Group related to the Assets, and provide the Company Group with services, all to the extent (and only insofar as) such services would be

 

F-1


Table of Contents
Index to Financial Statements

substantially similar in scope to the services historically provided by Service Provider (or any of its Affiliates) in connection with its management and operation of the Assets acquired (directly or indirectly) by the Company Group pursuant to the BCA immediately prior to the closing of the BCA and as is otherwise expressly set forth in this Agreement with respect to Company’s status as a public company, including, for the avoidance of doubt, and subject to the limitations above, those services more particularly described on Exhibit A attached to this Agreement, together with such other similar services or other services that are otherwise mutually agreed upon by the Parties from time to time in writing, but in each case excluding the Excluded Services (the “Services”). Service Provider shall perform the Services in consideration for the Services Fee. Notwithstanding the foregoing, Service Provider will not be responsible for any Company Group Costs, and, notwithstanding anything to the contrary contained in this Agreement, nothing shall require Service Provider to advance its own funds for Company Group Costs.

(b) Company shall have the right from time to time to elect to cease having Service Provider provide any of the Services and to provide such Services itself or by another service provider, and upon request from Company, Service Provider will reasonably cooperate with Company in the transition of such Services to the Company Group or a new service provider specified by Company. For the avoidance of doubt any such election shall not result in a reduction of the Services Fee or, in and of itself, a termination of this Agreement.

(c) The Company Group will be responsible for the following, at its own expense separate and apart from the Services Fee (the “Excluded Services”):

(i) duties to be performed by Company’s chief executive officer, chief financial officer, investor relations personnel, and any other employees hired directly by the Company Group;

(ii) consolidated Company Group financial and SEC reporting, including selecting, engaging and overseeing third party financial auditors (however, the Services will include Asset-level financial reporting and auditing and providing Asset-level SEC reporting information to Company Group);

(iii) third party Company Group reserve reports, including selecting, engaging and overseeing third party reserve engineers (however, the Services will include internal reserves engineering, including estimating and internal reporting of the Asset-level reserves);

(iv) selecting, engaging, and overseeing Company Group investment bankers;

(v) Sarbanes Oxley compliance and compliance with applicable securities laws and stock exchange requirements;

(vi) litigation matters (x) to the extent primarily relating to Company (as opposed to primarily related to the Assets or Company Group’s interests in such Assets) or (y) to the extent primarily relating to the Assets or the Company Group’s interests in such Assets that Company’s chief executive officer determines would be material to the Company Group, taken as a whole, and notifies Service Provider that such litigation matter is an Excluded Service under this Agreement; and

(vii) other items mutually agreed in writing by Company and Service Provider to be Excluded Services.

2.3 Material Change to Scope of Services. Subject to Section 2.2(b), additions or material changes to the Services, including those set forth on Exhibit A may be made at any time by amending this Agreement in accordance with Section 6.8. Such additions or changes, including any fees or fee adjustments related to such additions or changes, shall be agreed between the Parties before any work commences. Notwithstanding the foregoing, upon any Material Acquisition of an Asset (or group of Assets) by the Company Group, the Parties shall, upon written request from Service Provider not less than 90 days following consummation of such Material Acquisition, renegotiate in good faith adjustments to the Services Fee to reflect changes to the Services

 

F-2


Table of Contents
Index to Financial Statements

reasonably required for Service Provider to appropriately manage and support such additional Assets in accordance with the terms of this Agreement. Such written request from Service Provider shall include materials, documentation and data supporting Service Provider’s request for an increase to the Services Fee. In the event that the Parties cannot agree upon an adjustment (any such agreement to be documented in writing) to the Services Fee within 30 days following Service Provider’s written request therefor, then either Party may submit the dispute to an independent third-party regionally or nationally recognized oil and gas consulting firm that is reasonably acceptable to the other Party. The Parties shall cooperate with such consulting firm and each Party shall provide access to its books and records as may be reasonably necessary to permit a determination by such consulting firm. The Parties shall direct such firm to (i) make a determination in respect of such dispute solely as to the amount of increase, if any, to be made to the Services Fee such that, taken as a whole, Service Provider does not incur aggregate expenses directly as a result of performing the Services that exceed the Services Fee and (ii) render a determination within thirty (30) days of the Parties’ submission of such dispute. The Parties shall be bound by the determination with regard to such increase, if any, to the Service Fee.

2.4 Limitations on Service Providers Authority. Notwithstanding anything in this Agreement to the contrary, without the prior written consent of the Company Group, Service Provider shall not take any action set forth on Exhibit B. The Company Group may at any time amend Exhibit B by providing written notice to Service Provider, which notice shall include an amended Exhibit B reflecting such amendment. Any such amendment shall be effective upon Service Provider’s receipt of such written notice.

2.5 Ownership of Property.

(a) The Parties agree and acknowledge that neither Service Provider nor any Affiliate of Service Provider shall, by virtue of its role as “Service Provider” under this Agreement or as a result of the terms of this Agreement, have, or be deemed to have, any direct ownership interest in the Assets (or in any of the equipment, materials or other property related thereto and purchased by the Company Group directly or by Service Provider on behalf of Company Group).

(b) All of the assets and properties owned, purchased, leased, developed, constructed and otherwise acquired or entered into in connection with the performance of the Services pursuant to this Agreement (including (i) all Assets and all interests in wells, equipment, machinery, materials, supplies, software, other personal property and other assets and properties owned, leased or otherwise acquired in connection therewith, (ii) Contracts, and any and all reports, records, statements and information prepared or caused to be prepared by Service Provider in connection with this Agreement, and (iii) all proceeds, cash and funds generated or attributable to the Assets) shall be and remain the sole property of the Company Group. During the Term, Service Provider shall obtain the written consent of Company (in Company’s sole discretion) prior to effecting any arrangement resulting in Service Provider holding any such assets or properties in its name (or in the name of one of its Affiliates). If, at any time during the Term, any such assets or properties are held in the name of Service Provider or its Affiliates, Service Provider will (and will cause its Affiliates to) to the extent they may be permissibly conveyed, promptly convey such assets and properties to the Company Group at no cost to the Company Group. To the extent permission is required for any such conveyance, Service Provider shall use commercially reasonable efforts to obtain such permission, without payment to any Third Party. If payment to any such Third Party is required to obtain such permission, Company shall make such payment, if the amount required is reasonable in light of the circumstances, and which payment shall be a Company Group Cost. If such amount is not reasonable, Company shall have sole discretion whether to make such payment, but if it does not, then there shall be no obligation to cause title to the same to be transferred to Company. If Service Provider does not cause title to be transferred to Company pursuant to the foregoing, then Service Provider shall hold such assets or properties in trust on behalf, and for the benefit and for the account (and at the sole cost), of Company.

 

F-3


Table of Contents
Index to Financial Statements

2.6 Service Providers Delegation of Authority.

(a) Service Provider shall be permitted to use Affiliates of Service Provider and the officers and employees of any of its Affiliates in order to perform the Services. Service Provider may not delegate any authority, power, or right that could not be exercised directly by Service Provider under this Agreement.

(b) If Service Provider uses any Person other than Service Provider to perform any of the Services (or any part of the Services), subject to the limitations in Section 5.1, the performance by such Person of such Services shall be treated under this Agreement as if Service Provider performed such Services itself, and if the costs of such performance by Service Provider would have been borne solely by Service Provider under the provisions of this Agreement (and are not considered Company Group Costs), then the costs of such performance by such Person shall be borne by Service Provider and shall not result in incremental costs to the Company Group. The retention of any third-party service provider whose retention will result in aggregate Company Group Costs in excess of $50,000 per year shall require the prior written approval of Company (such consent not to be unreasonably withheld). Service Provider shall act prudently in selecting and appointing any such third-party service provider and regularly review and monitor any services performed by such third-party service provider. If Service Provider retains any third-party service provider on behalf of Company in connection with its provision of the Services that also provides services to Service Provider in connection with Service Provider’s business outside of this Agreement, then Service Provider shall use commercially reasonable efforts to cause such Services to be performed on behalf of Company on terms and conditions (including cost) that are no less favorable in any material respects to Company, taken as a whole, than those applicable to Service Provider. In no case shall the performance of services by such third-party service provider relieve Service Provider of its obligations hereunder. Service Provider agrees that upon written notice (stating adequate cause related to inadequate performance or cost issues, in each case as determined by Company in good faith) provided by Company after consultation with Service Provider, Service Provider shall use commercially reasonable efforts to replace any third-party service provider identified by the Company Group to cease performing the Services on behalf of Service Provider.

2.7 Designated Employees.

(a) At all times, at Service Provider’s sole cost and expense, Service Provider shall retain and have available to it a professional staff and other personnel which together shall be reasonably adequate in size, experience and competency to discharge properly the duties and functions of Service Provider under this Agreement. Service Provider shall devote personnel and time and grant access to such assets and buildings of Service Provider as are necessary to provide the Services consistent with the Service Provider Standards.

(b) Service Provider shall cause the Designated Employees to devote the amount of their professional time and efforts as is reasonably necessary to provide the Services so long as such individuals are employed by or under contract with Service Provider. Service Provider may replace any Designated Employee with another employee or independent contractor of substantially equal experience and expertise as the Designated Employee being replaced, in which case the replacement employee or independent contractor shall become a Designated Employee. If any Designated Employee’s employment or contractual relationship with Service Provider terminates for any reason or any Designated Employee is no longer providing the Services as required by this Section 2.7(b), Service Provider shall thereafter use commercially reasonable efforts to promptly replace such individual with another employee or independent contractor of substantially equal experience and expertise as the Designated Employee being replaced, in which case the replacement employee or independent contractor shall become a Designated Employee.

2.8 Other Business Pursuits. The Company Group acknowledges that Service Provider is not providing services exclusively to the Company Group, and Service Provider may and will continue from time to time to provide services (including services substantially similar to the Services) to other persons (including Affiliates of Service Provider) as long as it may do so consistent with its obligations under this Agreement, including the

 

F-4


Table of Contents
Index to Financial Statements

dedication of Designated Employees to the performance of the Services made under Section 2.7, and subject to any other written agreement between any member of the Company Group and Service Provider or any of its Affiliates.

2.9 Independent Contractor Status.

(a) Company and Service Provider agree that Service Provider shall perform the Services as an “independent contractor” of the Company Group and nothing in this Agreement is intended, and nothing shall be construed, to create an employer/employee, partnership, joint venture, association or other similar relationship between Service Provider and the Company Group or any of their respective Affiliates or any of their employees.

(b) All debts and liabilities to Third Parties required or permitted to be incurred by Service Provider under this Agreement in the course of providing the Services shall be the debts and liabilities of the Company Group, and Service Provider shall not be liable for any such obligations by reason of providing the Services on behalf of the Company Group. Nothing stated in this Agreement shall operate to create any special or fiduciary duty between the Parties.

(c) All personnel involved in the Services shall be in the employ or under the control of Service Provider, and shall not be deemed, solely because of the provision of the Services or for any other reason, to be an employee of the Company Group and shall not be entitled to any payment, benefit or perquisite directly from the Company Group on account of the Services, including participation in any employee benefit and pension plans maintained by Company or any member of the Company Group. Subject to Section 2.7, the selection of such employees and contractors, and their hours of labor, shall be determined by Service Provider, and Service Provider shall have the right to hire or dismiss its full time or part time personnel for any reason or for no reason.

(d) Subject to the terms of this Agreement (including the following sentence), all matters pertaining to the employment, supervision, compensation, promotion and discharge of any personnel of Service Provider or its Affiliates are the responsibility of Service Provider and its Affiliates, and, subject to the terms of this Agreement, Service Provider will be responsible for (i) providing and administering benefit programs generally available to employees of Service Provider, (ii) processing and administration of payroll, including social security, unemployment, and other applicable payroll taxes, and (iii) discipline, performance issues, and termination of such personnel. Notwithstanding the foregoing, Service Provider agrees that upon written notice from the Company Group (stating adequate cause), Service Provider shall cause any Person identified by the Company Group (including any employee of Service Provider or its Affiliates) to cease performing the Services on behalf of Service Provider.

2.10 Insurance. During the Term and for so long as Service Provider is providing the Services, each Party shall carry and maintain insurance coverages of at least the types and amounts described in Exhibit C attached to this Agreement and made a part of this Agreement. All such insurance shall provide that to the extent of the procuring Party’s assumed obligations under this Agreement, such procuring Party’s insurers waive their right of subrogation against the other Party (and the Company Indemnified Parties or the Service Provider Indemnified Parties, as applicable). The costs and expenses of any insurance policies obtained and maintained by Service Provider for the benefit (a) of the Assets and/or Company Group shall constitute Company Group Costs, (b) Service Provider, alone and not with respect to its performance of Services, shall not constitute Company Group Costs, and (c) provided for both the benefit of Company Group and/or its Assets and Service Provider shall be proportionately shared (as determined in good faith by Service Provider) as Company Group Costs and Service Provider costs. Notwithstanding the foregoing, nothing in this Agreement shall obligate Service Provider to post, replace, supplement, or otherwise obtain any bond, letter of credit or guarantee with respect to any of the oil and gas properties included in the Assets, or incur or otherwise bear any cost or expense in connection therewith.

2.11 Performance Standard.

(a) Service Provider shall perform the Services in good faith, in a workmanlike, reasonable and prudent manner, with at least the same degree of care, judgment and skill as implemented in its provision of services

 

F-5


Table of Contents
Index to Financial Statements

historically provided by Service Provider (or any of its Affiliates) in connection with its management and operation of the Assets acquired (directly or indirectly) by the Company Group pursuant to the BCA immediately prior to the closing of the BCA, in accordance with customary business practices and standards in the oil and gas industry in comparable circumstances, with due diligence and dispatch, and in material compliance with the terms of all applicable Leases and other Contracts affecting the Assets and/or this Agreement, and in material compliance with all applicable Laws. The standard of performance set forth in this Section 2.11 is referred to in this Agreement as the “Service Provider Standards”. In exercising the powers and authorities hereby conferred on it (insofar as such exercise is in accordance with the Service Provider Standards), Service Provider shall (i) cooperate and follow all reasonable site security, safety measures and written policies of Company (or applicable member of the Company Group), or third party operators of any of the Assets of which Service Provider is aware (or made aware), that have been provided to Service Provider prior to the Effective Date, insofar as the same do not materially increase Service Provider’s costs to comply (unless there is an upward adjustment to the Service Fee in the manner contemplated in Section 2.3) and (ii) comply with any applicable, lawful and reasonable written instructions of Company to the extent the same does not expand the scope of Services in a manner inconsistent with Section 2.2.

(b) Company shall have the right, following 48 hours’ notice (which notice must contain specific details of all actions or inaction in question to the extent actually known by Company) to Service Provider, to stop any activity of Service Provider conducted by a Third Party contractor or consultant that Company determines, based on information available to it at the time, fails to comply with, or is not in compliance with, the Service Provider Standards (unless Service Provider causes such Third Party contractor or consultant to bring such activities into compliance within such period) and Company shall have the right, but not the obligation, to require Service Provider to terminate the services being provided by (and no longer use for the performance of any Services under this Agreement) such Third Party contractor or consultant.

(c) Service Provider shall not be in breach or default of the Service Provider Standards if and to the extent such breach or default is caused by (i) Service Provider’s failure to perform any portion of the Services as a result of or due to Company’s material non-payment under this Agreement, except to the extent such payment amount has been disputed in good faith in writing by Company prior to it becoming due under this Agreement, and/or (ii) an express direction by any of the Company Group to Service Provider to take an action or refrain from taking an action. Further, Service Provider shall not be required to provide the Services or conduct any activity or operation under this Agreement that Service Provider reasonably believes, in all material respects, would be unsafe, endanger persons, property or the environment, or violate any Law. If Service Provider so believes that any such Services, activity or operation would in all material respects be unsafe or so endanger any persons, property or the environment, except in emergency situations, Service Provider shall promptly provide written notice to Company of such belief and reasonably consult with Company regarding any required efforts to mitigate any related issues, and take any actions to mitigate such issues in Service Provider’s reasonable discretion. In an emergency situation, Service Provider shall, as soon as reasonably practicable, provide notice to Company of such situation and any action or inaction of Service Provider.

(d) In performing the Services under this Agreement, Service Provider shall not provide any investment advice to Company, nor shall its responsibilities under this Agreement include (or be deemed to include) the duties or responsibilities of an investment adviser under the Investment Advisers Act of 1940 (the “40 Act”). Nothing in this Agreement shall be deemed to create an advisory relationship between Service Provider and Company for purposes of the 40 Act.

2.12 Company Group Funds.

(a) Funds belonging to the Company Group shall be kept at all times on deposit in bank accounts of the Company Group and Service Provider shall disburse such funds for the payment of costs and expenses incurred in connection with the Services that are Company Group Costs, including all Asset Taxes and Burdens paid on Hydrocarbons, but excluding costs to be borne by Service Provider under the terms of this Agreement (which

 

F-6


Table of Contents
Index to Financial Statements

such costs to be borne by Service Provider shall include, among other things, costs and expenses of: (i) rent associated with Company’s shared office space, (ii) 25% of any marketing or business development expenses (and Company shall be responsible, as part of Company Group Costs, for the other 75% thereof); provided, however, that any individual marketing or business development expenditure (net to the Company Group’s obligation or share) in excess of $7,500.00 must be mutually agreed to in writing and in advance by both Service Provider and Company, (iii) 100% of any software and technology expenses up to the Technology Threshold and (iv) 25% of any software and technology expenses above the Technology Threshold (and Company shall be responsible, as part of Company Group Costs, for the other 75% thereof)).

(b) At no time shall any of the Company Group’s funds be commingled with funds belonging to Service Provider or its Affiliates or any of their respective representatives or with the funds of any Third Parties.

(c) Service Provider shall direct all third parties making payments or otherwise transferring funds to the Company Group to pay, transfer, and deposit such funds to the Company Group directly into the bank accounts of the Company Group.

(d) If at any time Service Provider or any of its Affiliates comes into possession of any funds of the Company Group, Service Provider shall hold such funds in trust for the benefit of the Company Group and shall promptly cause such funds to be deposited into bank accounts of the Company Group.

(e) Other than as provided in Section 3.2, Service Provider shall not pay any monies from the accounts of the Company Group to itself or any Affiliate of Service Provider without the prior written consent of Company’s chief executive officer or chief financial officer.

(f) Third-party costs (and incremental internal costs of Service Provider incurred with the approval of Company, not to be unreasonably withheld) of establishing, implementing, maintaining, and managing the accounts and systems required to accomplish the foregoing shall be Company Group Costs. Service Provider shall use commercially reasonable efforts to cause the accounts and systems to be in place and operational on or prior to the Effective Time (as defined in the BCA).

(g) With respect to any Services or obligations of Service Provider under this Agreement to the extent related to handling of funds of any member of the Company Group or making disbursements on behalf of any member of the Company Group, including as set forth in this Section 2.12, Service Provider shall obtain written approval from Company’s chief executive officer or chief financial officer prior to making any disbursement of such funds in an amount greater than $20,000.

2.13 Responsibilities of Company Group; Actions by Company Group; Company Authority.

(a) Subject to Section 2.5, Company shall provide Service Provider reasonable access to any data, information, materials, files and access to any systems or personnel that Service Provider determines is reasonably necessary or appropriate for Service Provider to perform the Services under this Agreement. The Company Group is solely responsible for the accuracy and completeness of any and all such data that it submits or provides to Service Provider.

(b) Any action, consent or approval required to be taken under this Agreement by any member of the Company Group shall be taken by Company and any notices to be given to or by the Company Group shall be given to Company.

(c) Any actions, consents or approvals required or permitted to be taken under this Agreement by Company shall be deemed approved by Company to the extent such action, consent or approval is delivered to Service Provider in writing (email being sufficient) by the Company’s chief executive officer or chief financial officer. Notwithstanding the foregoing, any amendment, restatement or modification to the terms of this Agreement

 

F-7


Table of Contents
Index to Financial Statements

(including any matters relating to changes to the scope of Services or an adjustment to the Services Fee under Section 2.3) or any termination by Company of this Agreement under Article IV shall require the consent or approval of a majority of the Independent Directors serving on the Company’s board of directors, and the Company’s chief executive officer or chief financial officer shall provide Service Provider with evidence of such consent or approval in connection with such actions.

2.14 Privileged Materials. The Parties understand that in connection with the provision of the Services, Service Provider may have access to privileged materials and legal advice relating to certain Company Group proceedings (“Privileged Materials”). Service Provider acknowledges that at all times the privilege in the Privileged Materials rests with the Company Group and that Company has agreed to share and make the Privileged Materials available to Service Provider on the basis that Service Provider and Company share a common interest in the subject matters and proceedings and on the condition that Service Provider undertakes to respect this privilege at all times hereafter and will prevent the Privileged Materials from being disclosed to any third party without having first obtained the consent of Company. Nothing in this Agreement shall require Company or any other member of the Company Group to disclose any information to Service Provider or any of its employees, agents, or representatives if such disclosure would jeopardize any attorney-client privilege, the work product immunity, or any other legal privilege or similar doctrine or contravene any applicable Law.

2.15 Malfeasance. If any of Service Provider, its Affiliates, or its or their respective officers, directors, partners, members, managers, employees or personnel (including the Designated Employees) engages in Malfeasance in connection with this Agreement or the Services, Service Provider shall, promptly upon Service Provider’s senior management becoming aware of such conduct, (a) notify Company of the conduct in writing, and (b) if requested by Company, removing such employee or personnel from providing the Services under this Agreement.

ARTICLE III

PAYMENTS

3.1 Consideration. In addition to obligations to provide indemnity and defense, as required under this Agreement, Company shall pay to Service Provider, (i) as the sole consideration for the Services provided by Service Provider, an amount equal to $10,000,000 per year during the Term and the Transition Services Period, prorated for any partial year in which the Services are provided (such amount, as modified from time to time pursuant to this Section 3.1, the “Services Fee”), plus (ii) to the extent such costs and expenses have not been previously paid by Company or out of Company funds or otherwise reimbursed to Service Provider by Company, reimbursement for all costs and expenses incurred by Service Provider (or any of its Affiliates) that are Company Group Costs (“Reimbursable Costs”). Company shall pay to Service Provider with respect to each calendar quarter during the Term and the Transition Services Period an amount equal to one-fourth of the annual Services Fee, prorated for any partial calendar quarter in which the Services are provided (such amount, the “Quarterly Services Fee”).

3.2 Payment Terms.

(a) No later than the thirtieth (30th) day of each calendar quarter during the Term, Service Provider shall deliver to Company a quarterly statement (each, a “Quarterly Statement”) setting forth (i) the Quarterly Services Fee for the applicable Accounting Quarter, and (ii) an itemized list of Reimbursable Costs incurred by Service Provider during the applicable Accounting Quarter. Service Provider shall provide to Company such documentation as Company may reasonably request to support each such Quarterly Statement. Subject to Section 3.2(b), Company shall pay to Service Provider the amount reflected in such Quarterly Statement not later than the 30th day after the receipt of such Quarterly Statement.

(b) If Company disputes in good faith all or any portion of any Quarterly Statement delivered by Service Provider pursuant to this Agreement, Company may deliver written notice of such dispute to Service Provider,

 

F-8


Table of Contents
Index to Financial Statements

setting forth in reasonable detail the reasons for such dispute. Notwithstanding the delivery of any such written notice of dispute, Company shall pay, if applicable, to Service Provider the undisputed portions of such Quarterly Statement in accordance with the terms of this Agreement. If it is determined by the Parties or otherwise that any amount is owed by either Party to the other Party under this Agreement, then the owing Party shall promptly (but in any event within five (5) Business Days after such determination) reimburse the other Party such amount.

(c) All payments shall be made by wire transfer of immediately available funds, to the account (or accounts) designated by the Person entitled to receipt of such payment.

3.3 Company Group Financial Responsibility. Company Group shall be ultimately responsible for the payment (either directly or via reimbursement of Service Provider) for all costs to the extent directly related to the Assets and the Company Group (“Company Group Costs”), including, without limitation:

(a) costs of performing the Excluded Services;

(b) direct expenses charged by or payable to third parties incurred in the operation, administration or disposition of the Company Group’s business in connection with the Assets, or in the operation of the Assets, that Service Provider has historically allocated to direct asset expenses, including, without limitation, all costs, expenses, liabilities attributable to or related to acquiring and disposing of Assets or potential investments in Assets (including costs relating to production forecasting, database, engineering, land, geological, accounting and other software or systems to be used in connection with Service Provider’s due diligence (prorated to account for Service Provider’s use of such software or systems in its business not constituting Services) and legal, accounting, auditing, insurance, travel, consulting, underwriting, finder’s, financing, appraisal, filing, printing, real estate title and other fees and expenses);

(c) salary and benefits of Company employees, including Company’s chief executive officer, chief financial officer, investor relations personnel, and any other employees of Company hired after the Effective Date;

(d) fees payable to members of Company’s board of directors, committee members, and legal counsel or other advisors retained by Company’s board of directors or committees of the board of directors;

(e) Company Group Director’s and Officer’s insurance;

(f) costs solely associated with or arising from being a public company, including stock exchange fees, SEC filing fees, preparation of SEC filings, preparation of financial statement audits and reserve reports, underwriters’ fees, costs of financial printers, transfer agent fees, proxy statement printing and mailing fees;

(g) costs incurred in connection with the registration or qualification of the Company Group under any applicable Law;

(h) Company Group taxes, including, without limitation, any related to Asset Taxes (other than taxes of Service Provider);

(i) subject to Section 5.1, costs and expenses of Company Group incurred in connection with any litigation involving a member of the Company Group and/or the Assets, and the amount of any judgments or settlements paid in connection therewith;

(j) such other amounts for which the Company Group is expressly responsible under this Agreement (other than under Section 5.2, but without limiting Company’s obligations under Section 5.2); and

(k) other items agreed in writing by Company and Service Provider to be Company Group Costs.

 

F-9


Table of Contents
Index to Financial Statements

3.4 Taxes. Service Provider shall be responsible for all (i) income taxes resulting from amounts paid or payable to it under this Agreement, (ii) employment taxes and social security payments relating to its own employees or those of any of its Affiliates, and (iii) all other taxes incurred by Service Provider that do not constitute Company Group Costs. For the avoidance of doubt, Service Provider, and not Company, shall treat the providers of services under this Agreement as employees for tax purposes.

3.5 Service Provider Records; Audit.

(a) Service Provider shall maintain complete and accurate books and records of its activities in connection with the performance of the Services, including any Company Group Costs actually paid by Service Provider from its own funds. Service Provider shall retain all such books and records for a period of not less than seven (7) calendar years following the end of the calendar year in which the Services are performed (the “Audit Period”) or any longer period if required by Law, including any statutory IRS audit period applicable to Company Group.

(b) Upon not less than ten (10) Business Days’ prior written notice to Service Provider during the Audit Period for any particular calendar year (but not more than once in any calendar quarter with respect to any calendar year), Company shall have the right, exercisable at its option and expense, to review, copy and audit Service Provider’s books and records (other than those items protected by attorney-client privilege and protected health information regarding personnel of Service Provider) for the calendar year to which the Audit Period applies, and the costs charged to Company in that calendar year. Company shall use its commercially reasonable efforts to conduct any such audit or examination in a manner that minimizes the inconvenience or disruption to Service Provider.

(c) Company may request information prior to the commencement of the audit, and Service Provider shall, to the extent available, provide the information requested as soon as reasonably practical in order to facilitate the forthcoming audit. Service Provider will, to the extent reasonably practicable, provide the information in electronic format or hard copy within ten (10) Business Days after the written request. For the purposes set forth in this Section 3.5, Service Provider shall, subject to any third-party confidentiality obligations, provide Company access, at all reasonable times and upon three (3) Business Days written notice, to the Service Provider’s personnel, books, records, correspondence, instructions, plans, drawings, receipts vouchers, financial accounts, data stored in computer files or microfiche and memoranda of every description (other than those items protected by attorney-client privilege or otherwise restricted from disclosure under applicable Laws) to the extent pertaining to the performance of the Services or Service Provider’s performance of its obligations contained in this Agreement.

(d) In the event Company discovers any material discrepancies as a result of any audit performed under this Agreement, Company may prepare and distribute a written report to Service Provider setting forth in reasonable detail such discrepancies. Service Provider shall reply to the report in writing as soon as practical and in any event no later than thirty (30) days after delivery of the report. At the conclusion of an audit, Service Provider and Company shall endeavor to promptly settle any outstanding matters, including, as the case may be, through the settlement payments of any discrepancies in amounts owed and amounts received between Company and Service Provider.

(e) All adjustments resulting from an audit which are agreed to by Service Provider and Company shall be reflected promptly in Service Provider’s books and records and in the books and records of Company maintained by Service Provider. If any dispute shall arise in connection with an audit and no settlement can be reached by the Parties as provided in Section 3.5(d), within sixty (60) days after Company delivers a written report pursuant to Section 3.5(d), unless otherwise agreed by the Parties, the Parties may submit the dispute to an independent third-party regionally or nationally recognized auditing firm that is mutually agreeable to the Parties. The Parties shall cooperate with such auditing firm and each Party shall provide access to its books and records as may be reasonably necessary to permit a determination by such auditing firm. The resolution by such auditing firm shall be final and binding on the Parties.

 

F-10


Table of Contents
Index to Financial Statements

3.6 Disputed Charges. Company may, during the Audit Period for any particular calendar year, take written exception to any invoice rendered by Service Provider for any expenditure or any part thereof charged to Company in that calendar year, on the ground that the same was not a cost incurred by Service Provider for which Service Provider is entitled to reimbursement pursuant to this Agreement. If the amount as to which such written exception is taken or any part thereof is ultimately determined to be a cost for which Service Provider is not entitled to reimbursement pursuant to this Agreement, such amount or portion thereof (as the case may be) shall be paid by Service Provider to Company together with interest at the Agreed Rate no later than five (5) Business Days following determination thereof.

3.7 Revenues and Expenses. During the Term, Service Provider shall, and shall cause its Affiliates to, comply with the covenants and obligations set forth in Section 6.20 of the BCA as if Service Provider were a party to the BCA.

3.8 Shared Investment Opportunities. Subject to the terms and conditions set forth in this Section 3.8, Service Provider shall (and shall cause its Affiliates to) offer to Company and, during the Shared Investment Period, GR Fund IV. the opportunity to participate in each Shared Investment Opportunity based upon their respective Shared Investment Allocation Percentages.

(a) Notice of Shared Investment Opportunities. Subject to the terms of this Section 3.8, Service Provider shall provide written notice (each, a “Shared Investment Notice”) of each Shared Investment Opportunity to the Investment Committee of Company and, during the Shared Investment Period, the Investment Committee of GR Fund IV, which notices shall be delivered via email. Each Shared Investment Notice shall include any deal memorandum, term sheet or other information prepared by or for Service Provider regarding such Shared Investment Opportunity, and the proposed purchase price or a range of potential purchase prices for the Shared Investment Opportunity. Service Provider shall thereafter make available to the Investment Committee of Company and, during the Shared Investment Period, the Investment Committee of GR Fund IV, such other information with respect to such Shared Investment Opportunity as is reasonably requested by the Investment Committees of Company or GR Fund IV. To the extent Service Provider, Company and GR Fund IV, as applicable, are not entering into the applicable confidentiality agreements, nondisclosure agreements or similar agreements, or separately entering into the same, Service Provider and Company shall ensure that any confidentiality agreements, nondisclosure agreements, or similar agreements entered into by such Party (or its Affiliates) in connection with a Shared Investment Opportunity includes language expressly permitting the disclosure of the information in this Section 3.8(a) to the Investment Committees of Company and GR Fund IV, or such Party shall otherwise obtain the express consent or approval from the applicable disclosing party to permit the sharing of such information to the Investment Committees of Company and GR Fund IV.

(b) Right to Participate in Shared Investment Opportunities. Each of Company and, during the Shared Investment Period, GR Fund IV, shall have the right (but not the obligation) to participate in each Shared Investment Opportunity based upon their respective Shared Investment Allocation Percentages.

(i) For each Shared Investment Opportunity, each of Company and GR Fund IV may exercise its respective right to participate in such Shared Investment Opportunity in an amount up to its Shared Investment Allocation Percentage by delivering written notice (which may be via email) of such election to Service Provider (a “Shared Investment Election Notice”) within the time-period stated in the Shared Investment Notice, which such time period for election shall not be less than ten (10) Business Days unless (subject to the following sentence) the Shared Investment Notice includes written evidence that the potential Third Party counterparty is requiring a shorter time period to close, in which case such time period for election shall be the maximum amount of time (as determined by Service Provider, acting reasonably) that would permit Service Provider to consummate the acquisition if it were to receive a Shared Investment Election Notice from either Company or GR Fund IV (such period, the “Shared Investment Election Period”). Each Shared Investment Election Notice delivered by Company and GR Fund IV for any Shared Investment Opportunity shall indicate the amount of the Shared Investment Allocation Percentage that it elects to participate in the Shared Investment Opportunity and

 

F-11


Table of Contents
Index to Financial Statements

the range of purchase prices for which it is willing to participate in the Shared Investment Opportunity. If Company or GR Fund IV fails to deliver a Shared Investment Election Notice within the Shared Investment Election Period for any Shared Investment Election Period (or the final purchase price of the Shared Investment Opportunity is in excess of the top range indicated in its Shared Investment Election Notice), such party shall be deemed to have elected not to participate in such Shared Investment Opportunity, and the other party (to the extent it has timely delivered a Shared Investment Election Notice for which the final purchase price of the Shared Investment Opportunity is within the top range indicated in its Shared Investment Election Notice) shall be free to pursue all of the Shared Investment Opportunity on its own or with any other Person or Third Party. In the event either Company or GR Fund IV delivers a Shared Investment Election Notice for less than its Shared Investment Allocation Percentage with respect to any Shared Investment Opportunity, Service Provider shall offer the remaining portion of the Shared Investment Opportunity to the other party (to the extent it has timely delivered the Shared Investment Election Notice for all of its Shared Investment Allocation Percentage) (a “Remainder Offer”). If the party receiving the Remainder Offer declines to acquire the remaining portion of the Shared Investment Opportunity that is part of the Remainder Offer, then Service Provider or any of its Affiliates may (in its sole discretion, and without any obligation) pursue such Remainder Offer for its own account or offer such Remainder Offer to any other Person free of any obligations or restrictions under this Agreement. In the event neither Company nor GR Fund IV delivers a Shared Investment Election Notice within the Shared Investment Election Period with respect to any Shared Investment Opportunity, Service Provider or any of its Affiliates may (in its sole discretion, and without any obligation) pursue such Shared Investment Opportunity for its own account or offer such Shared Investment Opportunity to any other Person free of any obligations or restrictions under this Agreement.

(ii) Service Provider shall be responsible for maintaining electronic copies of all Shared Investment Notices and Shared Investment Election Notices delivered under this Agreement during the relevant Audit Period for each Shared Investment Opportunity.

(c) Investment Discretion. Company and GR Fund IV shall have full discretion on whether to participate in each Shared Investment Opportunity. Any decision by the Investment Committees of Company or GR Fund IV to participate or not participate in any Shared Investment Opportunity pursuant to this Section 3.8 shall be entirely the responsibility of Company and GR Fund IV, and, subject to the terms of this Agreement, Service Provider shall not assume any risk, responsibility or expense, or be deemed to have provided any investment advice, in connection therewith. By electing to participate in any Shared Investment Opportunity, Company and GR Fund IV acknowledges (i) it has the business and financial knowledge and experience necessary to evaluate the risks and merit associated with the applicable Shared Investment Opportunity, (ii) it is relying on the advice and judgment of its own Investment Committee with respect to such Shared Investment Opportunity; and (iii) none of Service Provider nor any of its Affiliates shall be deemed by the Parties to provide any brokerage or similar services to Company or GR Fund IV in connection with the offer to participate in such Shared Investment Opportunity. For the avoidance of doubt, nothing in this Section 3.8 shall prohibit or restrict Company or GR Fund IV from selling, transferring or otherwise disposing of any assets acquired by it as part of a Shared Investment Opportunity, and each of Company and GR Fund shall have full discretion over all decisions relating to any sale, transfer or other disposition of its assets.

(d) Shared Investment Period. The obligation of Service Provider under this Section 3.8 shall continue with respect to GR Fund IV until the earlier of (i) the termination of this Agreement and (ii) the expiration or termination of the investment period of GR Fund IV in accordance with the terms of the Organizational Documents of GR Fund IV (such period, the “Shared Investment Period”). Notwithstanding the foregoing sentence, to the extent one or more Subsequent GR Funds are made a party to this Section 3.8 pursuant to Section 3.8(g), subpart (ii) of the definition of Shared Investment Period with respect to any such Subsequent GR Fund shall be interpreted to refer to the expiration or termination of the investment period of such Subsequent GR Fund in accordance with the terms of the Organizational Documents of such Subsequent GR Fund. Following the expiration or termination of the Shared Investment Period, until the expiration or termination of the Term, Service Provider shall make available to Company, mutatis mutandis on the terms and conditions set

 

F-12


Table of Contents
Index to Financial Statements

forth in this Section 3.8, all Shared Investment Opportunities as if Company’s Shared Investment Allocation Percentage were 100%.

(e) Acknowledgement. Each of the Parties and GR Fund IV acknowledges that GR Fund IV is a party to this Agreement solely with respect to this Section 3.8 for purposes of exercising its rights to participate in a Shared Investment Opportunity during the Shared Investment Period. Other than with respect to this Section 3.8, GR Fund IV shall have no other rights or obligations under this Agreement. Notwithstanding the foregoing, any breach by Service Provider of its obligations under this Section 3.8 to GR Fund IV or any Subsequent GR Fund with respect to any Shared Investment Opportunity shall not affect, limit or otherwise modify Service Provider’s obligations to Company under this Agreement with respect to such Shared Investment Opportunity.

(f) Shared Costs. To the extent GR Fund IV or any other Affiliate of Service Provider participates in a Shared Investment Opportunity with Company, the Company Group Costs set forth in Section 3.3(b) that are directly related to the Assets of the Shared Investment Opportunity shall be allocated among the participating parties according to the percentage interests in such Assets.

(g) Subsequent GR Funds. The Parties acknowledge that Affiliates of Service Provider may form one or more private funds or other investment vehicles with an investment objective to acquire and hold upstream oil and gas assets (each such private fund or other investment vehicle, a “Subsequent GR Fund”). In connection with the formation of any Subsequent GR Fund, the Parties shall engage in good faith discussions with such Subsequent GR Fund and such Subsequent GR Fund shall be admitted as a party to this Agreement for purposes of Section 3.8, and upon admission of such Subsequent GR Fund as a party to this Section 3.8, the terms of this Section 3.8 that apply to GR Fund IV shall apply mutatis mutandis to any Subsequent GR Fund, subject to any amendments to this Section 3.8 (including the Shared Investment Allocation Percentages with respect to such Subsequent GR Fund) that may be agreed upon by the Parties and such Subsequent GR Fund in connection with its admission. Notwithstanding the foregoing or anything to the contrary, (x) a Subsequent GR Fund shall not be admitted as a party to this Section 3.8 prior to its signing a written joinder to this Agreement and (y) the Shared Investment Allocation Percentage of Company shall never be less than 75%.

(h) Disclosure of Company Opportunities. During the Term, Company shall present all Investment Opportunities that Company sources or otherwise desires to directly or indirectly participate or invest in to Service Provider, and such Investment Opportunities shall be considered a Shared Investment Opportunity and subject to the terms of this Section 3.8. For the avoidance of doubt, during the Term, Company shall not directly or indirectly participate or otherwise invest in an Investment Opportunity without first presenting such Investment Opportunity to Service Provider and, during the Shared Investment Period, to GR Fund IV or any Subsequent GR Fund pursuant to the terms of this Section 3.8. Following the Term, Company shall have no obligation to present any Investment Opportunity to Service Provider, GR Fund IV or any Subsequent GR Fund, and Company and its Subsidiaries may, in the sole discretion of Company and without any obligation, pursue or consummate any such Investment Opportunity for their own respective accounts or offer any such Investment Opportunity to any other Person free of any obligations or restrictions under this Agreement and without any participation by Service Provider, GR Fund IV or any Subsequent GR Fund.

(i) Non-Circumvention. Each Party shall, and shall cause its Affiliates not to, directly or indirectly, enter into an agreement, contract or arrangement with any Person with respect to any Investment Opportunity or take any other action or enter into or cause any Person to enter into any alternative transaction, in each case, with the purpose of circumventing the intent and obligations of the Parties in this Section 3.8. For the avoidance of doubt, each Party shall be responsible for, and shall be in breach of this Agreement in the event of, any breach of this Section 3.8(i) by any of such Party’s Affiliates.

 

F-13


Table of Contents
Index to Financial Statements

ARTICLE IV

TERM; TERMINATION

4.1 Term. This Agreement will commence on the Effective Date, and, unless earlier terminated in accordance with Section 4.2, will remain in effect until April 30, 2028 (the “Initial Term”), and shall continue in effect thereafter for consecutive one-year renewal terms (each, a “Renewal Term”), unless terminated at the end of the Initial Term or any Renewal Term (i) by Company by at least ninety (90) days’ prior notice, or (ii) by Service Provider by at least one hundred and twenty (120) days’ prior notice (the period from the Effective Date until the date on which this Agreement terminates, the “Term”).

4.2 Termination. This Agreement may also be terminated as follows:

(a) On or following the second anniversary of the Effective date, on the one hundred and eightieth (180th) day following written notice (a “Termination Notice”) by Company to Service Provider; which Termination Notice may be revoked by Company at any time prior to the ninetieth (90th) day following the delivery of such Termination Notice;

(b) Automatically upon written notice (i) by Company to Service Provider, upon (1) a Change of Control of the Company Group or (2) a sale by the Company Group of all or substantially all of the Assets (directly or indirectly, whether through an asset transaction or an equity transaction and whether through one transaction or a series of transactions), other than any such sale to any of its Affiliates, Subsidiaries, parents, stockholders, members or other interest holders or (ii) by Service Provider to Company, upon (1) a Change of Control of the Company Group or (2) a sale by the Company Group of all or substantially all of the Assets (directly or indirectly, whether through an asset transaction or an equity transaction and whether through one transaction or a series of transactions), other than any such sale to any of its Affiliates, Subsidiaries, parents, stockholders, members or other interest holders;

(c) Automatically upon written notice by Company to Service Provider,

(i) upon a Change of Control of Service Provider;

(ii) upon a Bankruptcy of Service Provider;

(iii) upon the occurrence of a Key Person Event, insofar and only insofar as Company exercises this option to terminate within ninety (90) days of Company becoming aware of the occurrence of such Key Person Event (and failure to exercise within this period shall constitute a waiver by Company of its right to terminate this Agreement under this Section 4.2(c)(iii)); or

(iv) upon the occurrence of any facts or circumstances constituting Malfeasance, to the extent (if curable) the same is not cured within thirty (30) days after delivery by Company to Service Provider or its Affiliates of written notice of such Malfeasance.

(d) Automatically upon written notice by Company to Service Provider, upon a material default or material breach by Service Provider or any of its Affiliates of this Agreement, which has not resulted from the breach by Company Group of any of its obligations under this Agreement, if:

(i) such material default or material breach is capable of being cured, and such material default or material breach is not cured within thirty (30) days after delivery by Company to Service Provider or its Affiliates of written notice of such material default or material breach; or

(ii) such material default or material breach is not capable of being cured.

 

F-14


Table of Contents
Index to Financial Statements

(e) Automatically upon written notice by Service Provider to Company, upon a material default or material breach of this Agreement by any member of the Company Group, if (i) such material default or material breach is not cured within thirty (30) days (or ten (10) calendar days in the event of a payment default by Company) after delivery by Service Provider to Company of written notice of such material default or material breach and (ii) such material default or material breach has not resulted from the actions or inactions of Service Provider.

4.3 Effect of Termination. The terms of Section 3.5, Section 3.6, this Section 4.3, Section 4.4, ARTICLE V, ARTICLE VI and Annex A shall survive any termination of this Agreement. The termination of this Agreement shall not relieve either Party of any liability or obligation accruing or that had accrued prior to the Termination Effective Date (including any Service Provider’s right to receive any amounts payable under ARTICLE III that have accrued prior to the date of termination) or deprive a Party not in breach of its rights to any remedy otherwise available to such Party. Upon the Termination Effective Date, to the extent not previously done, Service Provider shall to the extent they may be permissibly assigned, promptly deliver to Company all Company Records and Data.

4.4 Transition Period. Notwithstanding anything to the contrary in this Agreement, in addition to Service Provider’s obligations under Section 4.3, Service Provider shall, during the Transition Services Period, continue to provide Services in accordance with this Agreement, and pursuant to the terms of this Agreement, and upon request from Company will reasonably cooperate with Company in the transition of such Services to the Company Group or a new service provider specified by Company. The “Transition Services Period” shall be the period beginning on the Termination Effective Date and ending on the ninetieth (90th) day after the Termination Effective Date.

4.5 Early Termination Fee. In the event of an Early Termination by Company or Service Provider, in addition to the payment of the Services Fee during the Transition Services Period and all other amounts payable to Service Provider under this Agreement, Company will pay to Service Provider, upon the termination of the Transition Services Period, the lesser of (i) an amount equal to 50% of the Remaining Services Fee or (ii) a lump-sum termination fee equal to Ten Million Dollars ($10,000,000).

ARTICLE V INDEMNITIES

5.1 Service Provider Indemnity. Service Provider hereby agrees to RELEASE, DEFEND, INDEMNIFY AND HOLD HARMLESS Company and the other Company Indemnified Parties from and against any and all Liabilities to the extent arising out of, or relating to the Services, this Agreement or transactions contemplated in this Agreement, solely to the extent such Liabilities are attributable to (a) the gross negligence, willful misconduct, or actual fraud (not constructive or negligent fraud) of Service Provider or (b) any claims by Service Provider’s or its Affiliates’ employees or consultants relating to the terms and conditions of their employment or arrangement with Service Provider or such Affiliate, other than any claims under any written agreement between any such employee or consultant, on the one hand, and any member of the Company Group, on the other hand, regardless of whether such Liabilities in this subpart (b) relate to the Term or to any period prior to the Term, and with regard to the claims and Liabilities described in subparts (a) and (b) above, REGARDLESS OF WHETHER SUCH LIABILITIES ARE THE RESULT OF (IN WHOLE OR IN PART) THE SOLE, ACTIVE, PASSIVE, CONCURRENT OR COMPARATIVE NEGLIGENCE, STRICT LIABILITY, OTHER LEGAL FAULT, LEGAL RESPONSIBILITY, OR THE VIOLATION OF LAW OF OR BY ANY COMPANY INDEMNIFIED PARTIES, SERVICE PROVIDER INDEMNIFIED PARTIES OR ANY THIRD PARTIES; provided, however, that notwithstanding the foregoing, Service Provider shall have no obligation to defend, indemnify, hold harmless or release any Company Indemnified Parties from any Liabilities to the extent such Liabilities arise out of or are related to the gross negligence, willful misconduct, or actual fraud of Company or any Company Indemnified Party. Notwithstanding any other provision of this Agreement, except solely to the extent such Liabilities are attributable to the willful misconduct or actual fraud (not constructive or negligent fraud) of Service Provider, Service Provider shall in no circumstances be liable to the Company

 

F-15


Table of Contents
Index to Financial Statements

Indemnified Parties pursuant to this Section 5.1 or otherwise in connection with this Agreement (including, without limitation, in connection with claims related to gross negligence of Service Provider) in excess of the aggregate amount actually received by Service Provider from Company pursuant to Section 3.1 during the Term, REGARDLESS OF WHETHER SUCH LIABILITIES ARE THE RESULT OF (IN WHOLE OR IN PART) THE SOLE, ACTIVE, PASSIVE, CONCURRENT OR COMPARATIVE NEGLIGENCE, STRICT LIABILITY, OTHER LEGAL FAULT, LEGAL RESPONSIBILITY, OR THE VIOLATION OF LAW OF OR BY ANY COMPANY INDEMNIFIED PARTIES, SERVICE PROVIDER INDEMNIFIED PARTIES OR ANY THIRD PARTIES.

5.2 Company Indemnity. Subject to the following sentence, Company, for itself and on behalf of each member of the Company Group, hereby agrees to RELEASE, DEFEND, INDEMNIFY AND HOLD HARMLESS Service Provider and the other Service Provider Indemnified Parties from and against any and all Liabilities arising out of, or relating to the Services, this Agreement or transactions contemplated in this Agreement, except solely to the extent that Company is entitled to an indemnity pursuant to Section 5.1, regardless of whether such Liabilities are in favor of any Third Party or any Company Indemnified Party, Service Provider or any other Service Provider Indemnified Parties, and REGARDLESS OF WHETHER SUCH LIABILITIES ARE THE RESULT OF (IN WHOLE OR IN PART) THE SOLE, ACTIVE, PASSIVE, CONCURRENT OR COMPARATIVE NEGLIGENCE, STRICT LIABILITY, OTHER LEGAL FAULT, LEGAL RESPONSIBILITY, OR THE VIOLATION OF LAW OF OR BY COMPANY, ANY COMPANY INDEMNIFIED PARTIES, SERVICE PROVIDER INDEMNIFIED PARTIES OR ANY THIRD PARTIES. Notwithstanding the foregoing sentence, Company shall have no obligation to defend, indemnify, hold harmless or release any Service Provider Indemnified Party from any Liabilities to the extent (and only to the extent) that Service Provider is obligated to indemnify Company for the same pursuant to Section 5.1 (and with regard to those Liabilities for which Service Provider is obligated to indemnify Company and the other Company Indemnified Parties only up to the aggregate cap or limit described in Section 5.1, then this limitation on Company’s obligation to defend, indemnify, hold harmless or release shall only apply with regard to such Liabilities up to the such cap or limit but shall not apply with regard to such Liabilities in excess of such cap or limit).

5.3 DISCLAIMERS; EXCLUSIVE REMEDY. NOTWITHSTANDING ANY OTHER TERM OF THIS AGREEMENT TO THE CONTRARY, SERVICE PROVIDER MAKES NO OTHER, AND DISCLAIMS ANY OTHER, REPRESENTATIONS AND WARRANTIES, EXPRESS, IMPLIED, OR STATUTORY, WITH RESPECT TO THE SERVICES, OR THE PERFORMANCE OR RESULTS OF THE SERVICES (INCLUDING, WITHOUT LIMITATION, ANY WARRANTIES OF MERCHANTABILITY OR FITNESS FOR A PARTICULAR PURPOSE), AND ANY AND ALL SUCH SERVICES ARE OTHERWISE PROVIDED (AND ACCEPTED BY COMPANY) ON AN “AS IS, WHERE IS, WITH ALL FAULTS” BASIS. COMPANY, ON BEHALF OF ITSELF AND ITS AFFILIATES ACKNOWLEDGES AND AGREES THAT SERVICE PROVIDER SHALL HAVE NO LIABILITY TO COMPANY IN CONNECTION WITH ANY DECISIONS MADE OR ACTIONS TAKEN BY COMPANY IN RELIANCE UPON ANY INFORMATION OR ADVICE PROVIDED BY SERVICE PROVIDER UNDER THIS AGREEMENT, SUCH DECISIONS BEING MADE OR ACTIONS TAKEN AT COMPANY’S SOLE RISK. NOTWITHSTANDING ANYTHING STATED IN THIS AGREEMENT TO THE CONTRARY, THE RIGHTS AND REMEDIES SET FORTH IN THIS ARTICLE CONSTITUTE (AND SHALL BE) THE SOLE AND EXCLUSIVE REMEDIES OF COMPANY AND THE OTHER COMPANY INDEMNIFIED PARTIES CONCERNING THE SERVICES, THIS AGREEMENT (INCLUDING, WITHOUT LIMITATION, ANY ACTUAL OR ALLEGED BREACHES OR DEFAULTS OF THIS AGREEMENT) OR TRANSACTIONS CONTEMPLATED IN THIS AGREEMENT.

5.4 Disclaimer of Application of Anti-Indemnity Statutes. THE PARTIES ACKNOWLEDGE AND AGREE THAT THE PROVISIONS OF ANY ANTI-INDEMNITY STATUTE RELATING TO OILFIELD SERVICES AND ASSOCIATED ACTIVITIES SHALL NOT BE APPLICABLE TO THIS AGREEMENT OR THE TRANSACTIONS CONTEMPLATED BY THIS AGREEMENT.

 

F-16


Table of Contents
Index to Financial Statements

5.5 Non-Compensatory Damages. NONE OF THE PARTIES (OR THEIR RESPECTIVE INDEMNIFIED PARTY GROUPS) SHALL BE ENTITLED TO RECOVER UNDER THIS AGREEMENT, AND EACH PARTY HEREBY WAIVES (AND TO THE MAXIMUM EXTENT PERMITTED UNDER APPLICABLE LAW, FOR THEMSELVES AND THEIR RESPECTIVE INDEMNIFIED PARTY GROUPS) ANY RIGHT TO RECOVER, ANY SPECIAL, DIRECT, CONSEQUENTIAL, PUNITIVE, EXEMPLARY, REMOTE, OR SPECULATIVE DAMAGES OR DAMAGES FOR LOST PROFITS OF ANY KIND ARISING UNDER OR IN CONNECTION WITH THIS AGREEMENT OR THE TRANSACTIONS CONTEMPLATED BY THIS AGREEMENT, EXCEPT TO THE EXTENT THAT (A) THE ANY SUCH PARTY SUFFERS SUCH DAMAGES (INCLUDING COSTS OF DEFENSE AND REASONABLE ATTORNEY’S FEES INCURRED IN CONNECTION WITH DEFENDING OF SUCH DAMAGES) TO A THIRD PARTY FOR WHICH A PARTY HAS AGREED TO INDEMNIFY THE OTHER UNDER THE TERMS OF THIS AGREEMENT, WHICH DAMAGES (INCLUDING COSTS OF DEFENSE AND REASONABLE ATTORNEY’S FEES INCURRED IN CONNECTION WITH DEFENDING AGAINST SUCH DAMAGES) SHALL NOT BE EXCLUDED BY THIS PROVISION.

ARTICLE VI

MISCELLANEOUS

6.1 Force Majeure. The obligations of a Party under this Agreement shall be suspended during and to the extent that such Party is prevented due to a Force Majeure Event, except and excluding any obligation to pay money incurred prior to the Force Majeure Event, maintain confidentiality in accordance with this Agreement, or any indemnification obligations of such Party. The Party suffering a Force Majeure Event shall give notice of suspension as soon as reasonably practicable to the other Party stating the date and extent of such suspension and the cause thereof, and shall exercise due diligence to end its inability to perform as promptly as practicable.

6.2 Notices. All notices, requests, demands and communications required or permitted to be given under this Agreement shall be in writing and shall be delivered personally, or sent by overnight courier, or mailed by U.S. Express Mail or by certified or registered United States Mail with all postage fully prepaid, or sent by electronic mail transmission (provided that the acknowledgment of the receipt of such electronic mail is requested and received, excluding automatic receipts, with the receiving Person affirmatively obligated to promptly acknowledge receipt) addressed to Service Provider or Company, as appropriate, at the address for such Person shown below or at such other address as Service Provider or Company shall have theretofore designated by written notice delivered to the other Parties:

 

If to Service Provider:    Grey Rock Administration, LLC
5217 McKinney Avenue, Suite 400
Dallas, Texas 75205
Attention: Griffin Perry
Email: griffin@grey-rock.com

With a required copy to (which copy shall

not constitute notice):

  

Holland & Knight LLP

1722 Routh Street, Suite 1500

Dallas, Texas 75201

Attention: Jeremiah Mayfield

Email: Jeremiah.Mayfield@hklaw.com

If, solely for purposes of Section 3.8,

To GR Fund IV:

 

   Grey Rock Management Partners IV, LLC
5217 McKinney Avenue, Suite 400
Dallas, Texas 75205
Attention: Emily Fuquay
Email: emily@grey-rock.com

 

F-17


Table of Contents
Index to Financial Statements

With a required copy to (which copy shall

not constitute notice):

  

Holland & Knight LLP

1722 Routh Street, Suite 1500

Dallas, Texas 75201

Attention: Jeremiah Mayfield

Email: Jeremiah.Mayfield@hklaw.com

If to Company:    Granite Ridge Resources, Inc.
5217 McKinney Avenue, Suite 400
Dallas, Texas 75205
Attention: Luke Brandenberg
Email: luke@grey-rock.com

With a required copy to (which copy

shall not constitute notice):

   Kirkland & Ellis LLP
4550 Travis Street
Dallas, TX 75205
Attention: Thomas K. Laughlin, P.C.
E-mail: thomas.laughlin@kirkland.com

Any notice given in accordance with this Agreement shall be deemed to have been given only when delivered to the addressee in person, or by courier, during normal business hours on a Business Day (or if delivered or transmitted after normal business hours on a Business Day or on a day other than a Business Day, then on the next Business Day), or upon actual receipt by the addressee during normal business hours on a Business Day after such notice has either been delivered to an overnight courier or deposited in the United States Mail, as the case may be (or if delivered after normal business hours on a Business Day or on a day other than a Business Day, then on the next Business Day). Service Provider or Company may change the address to which such communications are to be addressed by giving written notice to the other Party in the manner provided in this Section 6.2.

6.3 Governing Law. THIS AGREEMENT AND ANY CLAIM, CONTROVERSY, OR DISPUTE ARISING UNDER OR RELATED TO THIS AGREEMENT OR THE TRANSACTIONS CONTEMPLATED BY THIS AGREEMENT OR THE RIGHTS, DUTIES, AND RELATIONSHIP OF THE PARTIES HERETO AND THERETO, SHALL BE GOVERNED BY AND CONSTRUED AND ENFORCED IN ACCORDANCE WITH THE LAWS OF THE STATE OF TEXAS, EXCLUDING ANY CONFLICTS OF LAW RULE OR PRINCIPLE THAT MIGHT REFER CONSTRUCTION OF PROVISIONS TO THE LAWS OF ANOTHER JURISDICTION.

6.4 Consent to Jurisdiction. EACH PARTY IRREVOCABLY CONSENTS AND AGREES THAT ANY ACTION, PROCEEDING, OR OTHER LITIGATION BY OR AGAINST ANY OTHER PARTY OR PARTIES WITH RESPECT TO ANY CLAIM OR CAUSE OF ACTION BASED UPON OR ARISING OUT OF OR RELATED TO THIS AGREEMENT OR THE TRANSACTIONS CONTEMPLATED HEREBY, SHALL BE BROUGHT AND TRIED EXCLUSIVELY IN THE FEDERAL OR STATE COURTS LOCATED IN DALLAS, TEXAS, AND ANY SUCH LEGAL ACTION OR PROCEEDING MAY BE REMOVED TO THE AFORESAID COURTS. BY EXECUTION AND DELIVERY OF THIS AGREEMENT, EACH PARTY ACCEPTS, FOR ITSELF AND IN RESPECT OF ITS PROPERTY, GENERALLY AND UNCONDITIONALLY, THE EXCLUSIVE JURISDICTION OF THE AFORESAID COURTS. EACH PARTY HEREBY IRREVOCABLY WAIVES (A) ANY OBJECTION WHICH IT MAY NOW OR HEREAFTER HAVE TO THE LAYING OF VENUE WITH RESPECT ANY SUCH ACTION, PROCEEDING, OR LITIGATION ARISING OUT OF OR IN CONNECTION WITH THIS AGREEMENT OR THE TRANSACTIONS CONTEMPLATED HEREBY BROUGHT IN THE AFORESAID COURTS, AND (B) ANY RIGHT TO STAY OR DISMISS ANY SUCH ACTION, PROCEEDING, OR LITIGATION BROUGHT BEFORE THE AFORESAID COURTS ON THE BASIS OF FORUM NON-CONVENIENS.

 

F-18


Table of Contents
Index to Financial Statements

6.5 Waiver of Jury Trial. TO THE FULLEST EXTENT PERMITTED BY APPLICABLE LAW, EACH PARTY HEREBY WAIVES ITS RIGHTS TO A TRIAL BY JURY WITH RESPECT TO ANY CLAIM OR CAUSE OF ACTION BASED UPON OR ARISING OUT OF OR RELATED TO THIS AGREEMENT OR THE TRANSACTIONS CONTEMPLATED HEREBY, IN ANY ACTION, PROCEEDING OR OTHER LITIGATION OF ANY TYPE BROUGHT BY A PARTY AGAINST THE OTHER PARTY, WHETHER WITH RESPECT TO CONTRACT CLAIMS, TORT CLAIM, OR OTHERWISE. EACH PARTY HEREBY AGREES THAT ANY SUCH CLAIM OR CAUSE OF ACTION SHALL BE TRIED BY A COURT TRIAL WITHOUT A JURY. WITHOUT LIMITING THE FOREGOING, THE PARTIES FURTHER AGREE THAT THEIR RESPECTIVE RIGHT TO A TRIAL BY JURY IS WAIVED BY OPERATION OF THIS SECTION 6.5 AS TO ANY ACTION, COUNTERCLAIM OR OTHER PROCEEDING WHICH SEEKS, IN WHOLE OR IN PART, TO CHALLENGE THE VALIDITY OR ENFORCE ABILITY OF THIS AGREEMENT, OR ANY PROVISION OF THIS AGREEMENT. THIS WAIVER SHALL APPLY TO ANY SUBSEQUENT AMENDMENTS, RENEWALS, SUPPLEMENTS, OR MODIFICATIONS TO THIS AGREEMENT. EACH PARTY ACKNOWLEDGES THAT THE FOREGOING WAIVER CONSTITUTES A MATERIAL CONSIDERATION FOR THE OTHER PARTY EXECUTING THIS AGREEMENT.

6.6 Waiver; Rights Cumulative. Any of the terms, covenants, representations, warranties or conditions of this Agreement may be waived only by a written instrument executed by or on behalf of the Party waiving compliance. No course of dealing on the part of Service Provider and Company, or their respective officers, employees, agents or representatives or any failure by Service Provider and Company to exercise any of its rights under this Agreement shall operate as a waiver thereof or affect in any way the right of such Person at a later time to enforce the performance of such provision. No waiver by Service Provider and Company of any condition or any breach of any term, covenant, representation or warranty contained in this Agreement, in any one or more instances, shall be deemed to be or construed as a further or continuing waiver of any such condition or breach or a waiver of any other condition or of any breach of any other term, covenant, representation or warranty. The rights of Service Provider and Company under this Agreement shall be cumulative, and the exercise or partial exercise of any such right shall not preclude the exercise of any other right.

6.7 Entire Agreement. This Agreement (including the annexes and exhibits attached hereto) constitutes the complete and exclusive statement of agreement between, and supersedes all prior written and oral agreements or statements by and between, the Parties with respect to the subject matter of this Agreement. No representation, promise, inducement, statement or intention, condition or warranty has been made by or on behalf of such Party that is not set forth in this Agreement or the documents referred to in this Agreement.

6.8 Amendment. Subject to Section 2.13(c), this Agreement may not be amended or modified except by a written instrument specifically referring to this Agreement and executed by all of the Parties.

6.9 Parties in Interest. Notwithstanding anything contained in this Agreement to the contrary, nothing in this Agreement, expressed or implied, is intended to confer on any Person other than Company and Service Provider and their respective successors and permitted assigns, or the Company Indemnified Parties and Service Provider Indemnified Parties (but only to the extent set out in Section 5.1 and Section 5.2, respectively), any rights, remedies, obligations or liabilities under or by reason of this Agreement. Notwithstanding the foregoing, only a Party and its respective successors and permitted assigns will have the right to enforce the provisions of this Agreement on its own behalf or on behalf of any Company Indemnified Party or Service Provider Indemnified Party (but shall not be obligated to do so).

6.10 Successors and Permitted Assigns. This Agreement shall be binding upon and inure to the benefit of the Parties and their successors and permitted assigns.

6.11 Assignment. Neither Party may assign, delegate or transfer (by merger, operation of Law or otherwise) its respective rights or delegate its respective obligations under this Agreement without the express prior written consent of the other Party. Notwithstanding the foregoing, Service Provider may assign its rights and delegate its

 

F-19


Table of Contents
Index to Financial Statements

obligations under this Agreement, in whole or in part, to an Affiliate without the prior written consent of Company. Any such permitted assignment shall not relieve Service Provider of its obligations under this Agreement. Any purported assignment, delegation, or transfer in contravention of this Section 6.11 shall be void and unenforceable. The foregoing provisions of this Section 6.11 are not intended to prohibit or restrict Service Provider from engaging subcontractors or Affiliates to perform some or all of the Services in accordance with this Agreement but Service Provider shall remain fully responsible and liable for performance of any such Services as if such subcontracted activities had been performed directly by Service Provider.

6.12 Further Assurances. In connection with this Agreement and the transactions contemplated hereby, each Party shall execute and deliver all such future instruments and take such other further action as may be reasonably necessary or appropriate to carry out the provisions of this Agreement and the intention of the Parties as expressed in this Agreement.

6.13 Severability. If any term or provision of this Agreement is determined to be invalid, illegal, or incapable of being enforced by any rule of Law or public policy, all other terms and provisions of this Agreement shall nevertheless remain in full force and effect. Upon a determination that any term or provision is invalid, illegal, or incapable of being enforced, the Parties shall negotiate in good faith to modify this Agreement so as to effect the original intent of the Parties as closely as possible in an acceptable manner to the end that the transactions contemplated hereby are fulfilled to the fullest extent possible.

6.14 No Recourse. For the avoidance of doubt, the provisions of this Agreement shall not give rise to any right of recourse against any current or former stockholder, member, partner, owner, director, manager, officer, employee, agent or representative of Service Provider or of Company.

6.15 Interpretation. All references in this Agreement to Articles, Sections, subsections and other subdivisions refer to the corresponding Articles, Sections, subsections and other subdivisions of or to this Agreement unless expressly provided otherwise. Titles appearing at the beginning of any Articles, Sections, subsections and other subdivisions of this Agreement are for convenience only, do not constitute any part of this Agreement, and shall be disregarded in construing the language of this Agreement. The words “this Agreement”, “herein”, “hereby”, “hereunder” and “hereof”, and words of similar import, refer to this Agreement as a whole and not to any particular Article, Section, subsection or other subdivision unless expressly so limited. The words “this Article”, “this Section”, and “this subsection”, and words of similar import, refer only to the Article, Section or subsection of this Agreement in which such words occur. The word “including” (in its various forms) means “including without limitation”. All references to “$” or “dollars” shall be deemed references to United States dollars. Each accounting term not defined in this Agreement will have the meaning given to it under GAAP. Pronouns in masculine, feminine or neuter genders shall be construed to state and include any other gender, and words, terms and titles (including terms defined in this Agreement) in the singular form shall be construed to include the plural and vice versa, unless the context otherwise requires. References to any Law or agreement shall mean such Law or agreement as it may be amended from time to time.

6.16 Proprietary Information. The Parties agree that the Proprietary Information listed on Exhibit D attached hereto as being Proprietary Information of Company or Service Provider, as the case may be, shall be owned or deemed owned by such Party for all purposes. Subject to the foregoing, the Parties acknowledge that all Proprietary Information provided or created by Service Provider in rendering the Services (or rendering Services in respect of the Assets prior to the Effective Date) is and shall be the sole and exclusive property of Company.

6.17 Confidentiality. Except as specifically provided in this Agreement, the Parties agree that any and all information that is not otherwise publicly available (“Confidential Information”) communicated by one Party or its employees or representatives (the “Disclosing Party”) to the other Party or its employees or representatives (the “Receiving Party”), whether disclosed before or after the Effective Date, (a) shall be treated as confidential, proprietary, and trade secret information of Disclosing Party, (b) shall be held in strict confidence by the Receiving Party, (c) shall be used only for purposes of this Agreement by the Receiving Party, and (d) that no

 

F-20


Table of Contents
Index to Financial Statements

Confidential Information, including the provisions of this Agreement and the Proprietary Information, shall be disclosed by the Receiving Party, its Affiliates, Subsidiaries or contractors, and each of their respective directors, managers, officers, employees, consultants, agents, or representatives (“Representatives”), without the prior written consent of the Receiving Party. The Receiving Party shall limit access to the Disclosing Party’s Confidential Information to only those of its Representatives that are bound by obligations that are substantially similar to those contained in this Section 6.17. The Receiving Party shall safeguard Confidential Information with at least the same degree of care (which shall always be at least a reasonable amount of care) that it uses to safeguard its own confidential, proprietary, and trade secret information of a similar nature. This Section 6.17 shall not apply to information (i) which is in the public domain (other than through its unauthorized disclosure by Receiving Party or its Representatives), (ii) which the Receiving Party legitimately had in its possession prior to receiving it from the Disclosing Party, (iii) which the Receiving Party legitimately obtained from a Third Party who rightfully acquired such information, or (iv) which the Receiving Party independently developed without reference to the information received from the Disclosing Party. If the Receiving Party must disclose any Confidential Information pursuant to applicable Law or regulator or by operation of Law, the Receiving Party may disclose only such minimum Confidential Information as is legally required following the Receiving Party providing reasonable advance notice to the Disclosing Party of such requirement and a reasonable opportunity to object to such disclosure at the Disclosing Party’s sole expense. In any event, the Receiving Party shall be fully liable for any breach of this Agreement by its Representatives and agrees, at its sole expense, to take all reasonable measures to restrain its Representatives from any prohibited or unauthorized disclosure or use of the Disclosing Party’s Confidential Information. This Section 6.17 shall survive the termination of this Agreement for a period of two (2) years. Each Party acknowledges that the unauthorized disclosure or use of Confidential Information could cause irreparable harm and significant injury, the precise measure of which would be difficult to ascertain. Accordingly, each Party will be entitled to seek specific performance and injunctive or other equitable relief, without bond, as a remedy for any such breach or threatened breach by the other Party, in addition to all other rights and remedies that Company may have. Notwithstanding anything contained in this Section 6.17 to the contrary, information constituting Confidential Information of Company shall be treated in accordance with clauses (a)-(d) above regardless of whether such information was in the possession or control of Service Provider prior to the Effective Date, except to the extent otherwise provided in Exhibit F attached hereto.

6.18 Preparation of this Agreement. The Parties have read this Agreement and have voluntarily executed this Agreement. Each Party has had substantial input into the drafting and preparation of this Agreement and has had the opportunity to exercise business discretion in relation to the negotiation of the details of this Agreement. This Agreement is the result of arm’s-length negotiations from equal bargaining positions. This Agreement shall not be construed against either Party, and no consideration shall be given or presumption made on the basis of who drafted this Agreement or any particular provision of this Agreement or who supplied the form of Agreement.

6.19 Counterparts. This Agreement may be executed by each Party in any number of counterparts, and each such counterpart of this Agreement shall be deemed to be an original instrument, and all of such counterparts shall constitute for all purposes one and the same agreement. Delivery of an executed counterpart of a signature page to this Agreement by facsimile transmission or other electronic imaging means (including by .pdf) shall be effective as delivery of a manually executed counterpart of this Agreement.

[Signature Page Follows]

 

F-21


Table of Contents
Index to Financial Statements

IN WITNESS WHEREOF, the Parties have caused this Agreement to be executed by their duly authorized representatives as of the date and year first above written.

 

SERVICE PROVIDER:
GREY ROCK ADMINISTRATION, LLC
By:  

 

Name: Griffin Perry

Title: Manager

 

COMPANY:

GRANITE RIDGE RESOURCES, INC.

By:

 

 

Name:

Title:

 

Executing this Agreement solely for purposes of Section 3.8:

 

GR FUND IV:

GREY ROCK ENERGY FUND IV-A, LP

BY: GREY ROCK ENERGY PARTNERS GP IV-A, L.P., its general partner
By: GREP GP IV Holdings, LLC, its general partner
By: Grey Rock Energy Partners GP IV, L.P., its sole member
By: GREP GP IV, LLC, its general partner
By:  

     

Name: Griffin Andrew Perry
Title: Manager

Signature Page

to Management Services Agreement


Table of Contents
Index to Financial Statements
GREY ROCK ENERGY FUND IV-B, LP
BY: GREY ROCK ENERGY PARTNERS GP IV-B, L.P., its general partner
By: GREP GP IV Holdings, LLC, its general partner
By: Grey Rock Energy Partners GP IV, L.P., its sole member
By: GREP GP IV, LLC, its general partner
By:  

 

Name:   Griffin Andrew Perry
Title:   Manager
GREY ROCK ENERGY FUND IV-B HOLDINGS, LP
BY: GREY ROCK ENERGY PARTNERS GP IV-B, L.P., its general partner
By: GREP GP IV Holdings, LLC, its general partner
By: Grey Rock Energy Partners GP IV, L.P., its sole member
By: GREP GP IV, LLC, its general partner
By:  

 

Name:   Griffin Andrew Perry
Title:   Manager

 

F-23


Table of Contents
Index to Financial Statements

ANNEX A

DEFINITIONS

40 Act” is defined in Section 2.11(d).

Accounting Quarter” means, with respect to each calendar quarter in which a Quarterly Statement is delivered under Section 3.2, the calendar quarter that immediately precedes the calendar quarter in which such Quarterly Statement is to be delivered under Section 3.2.

Affiliate” means, with respect to any Person, any other Person that, directly or indirectly, through one or more intermediaries, controls, is controlled by or is under common control with, such Person. The term “control” and its derivatives with respect to any Person means the possession, directly or indirectly, of the power to direct or cause the direction of the management and policies of such Person, whether through the ownership of voting securities or partnership or other ownership interests, by contract or otherwise. Notwithstanding the foregoing, for purposes of this Agreement, neither Company nor any of its Subsidiaries shall be an Affiliate of Service Provider or any of its Affiliates, and neither Service Provider nor any of its Affiliates shall be an Affiliate of Company or any of its Subsidiaries.

Agreed Rate” means the United States prime rate as published in the “Money Rates” section of The Wall Street Journal, plus 300 basis points.

Agreement” is defined in the preamble.

Asset Taxes” means ad valorem, property, excise, severance, production, sales, use and similar taxes based upon the operation or ownership of the Assets or the production of Hydrocarbons or the receipt of proceeds therefrom, but excluding, for the avoidance of doubt, (x) any income, capital gain, franchise and similar taxes and (y) any transfer, sales, use and similar taxes incurred or imposed with respect to the transfer of any of the Assets.

Assets” means (a) the Oil and Gas Leases (as defined in the BCA) and Oil and Gas Properties (as defined in the BCA) and (b) any additional oil, gas and other Hydrocarbon assets and/or other assets and properties acquired by Company or any of its Subsidiaries.

Audit Period” is defined in Section 3.5(a).

Bankruptcy” means, with respect to any Person: (a) the filing by such Person of a voluntary petition seeking liquidation, reorganization, arrangement or readjustment, in any form, of its debts under the United States Bankruptcy Code (or corresponding provisions of future Laws) or any other insolvency Law, or a Person’s filing an answer consenting to or acquiescing in any such petition; (b) the making by such Person of any assignment for the benefit of its creditors or the admission by a Person of its inability to pay its debts as they mature; or (c) the expiration of 120 days after the filing of an involuntary petition under the United States Bankruptcy Code (or corresponding provisions of future Laws) seeking an application for the appointment of a receiver for the assets of such Person, or an involuntary petition seeking liquidation, reorganization, arrangement or readjustment of its debts under any other insolvency Law, unless the same shall have been vacated, set aside or stayed within such 120-day period.

BCA” is defined in the Recitals.

Burdens” means royalties, overriding royalties, production payments, carried interests, net profits interests, reversionary interests, back-in interests and other burdens upon, measured by or payable out of production.

 

F-24


Table of Contents
Index to Financial Statements

Business Day” means a day other than a Saturday, Sunday or a day on which commercial banks in Dallas, Texas are authorized or required by applicable Law to be closed for business.

Change of Control” means, (a) with respect to Service Provider, any direct or indirect change of control of Service Provider (whether through merger, sale of shares or other equity interests, or otherwise), resulting in a direct or indirect change of least 50% or more of the combined voting power of Service Provider’s then outstanding securities (or other ownership interests), through a single transaction or series of related transactions, from one or more transferors to one or more transferees; and (b) with respect to Company a “Change of Control” shall be deemed to have occurred if, after the Effective Date, (i) the beneficial ownership (as defined in Rule 13d-3 under the Securities Exchange Act of 1934, as amended (the “Exchange Act”)) of securities representing more than 50% of the combined voting power of Company is acquired by any “person” as defined in sections 13(d) and 14(d) of the Exchange Act (other than Company, any subsidiary of Company, or any trustee or other fiduciary holding securities under an employee benefit plan of Company), (ii) the merger or consolidation of Company with or into another corporation where the shareholders of Company, immediately prior to the consolidation or merger, would not, immediately after the consolidation or merger, beneficially own (as such term is defined in Rule 13d-3 under the Exchange Act), directly or indirectly, shares representing in the aggregate 50% or more of the combined voting power of the securities of the corporation issuing cash or securities in the consolidation or merger (or of its ultimate parent corporation, if any) in substantially the same proportion as their ownership of Company immediately prior to such merger or consolidation, or (iii) the sale or other disposition of all or substantially all of Company’s assets to an entity, other than a sale or disposition by Company of all or substantially all of Company’s assets to an entity, at least 50% of the combined voting power of the voting securities of which are owned directly or indirectly by shareholders of Company, immediately prior to the sale or disposition, in substantially the same proportion as their ownership of Company immediately prior to such sale or disposition. Notwithstanding any provision to the contrary in this Agreement, a “Change of Control” shall not be deemed to have occurred if any securities of a Person or any or all of its assets are transferred or distributed to any of its Affiliates, Subsidiaries, parents, stockholders, members or other interest holders.

Company” is defined in the preamble.

Company Common Stock” means the common stock of Company, par value $0.0001 per share.

Company Group” means Company and its Subsidiaries.

Company Group Costs” is defined in Section 3.3.

Company Indemnified Parties” means Company and its Affiliates and its and their contractors and subcontractors (other than Service Provider), and its and their employees, officers, directors, shareholders, partners, owners, members, managers, agents and representatives.

Company Records and Data” means (i) all records, books, accounts, files, and other information in any way relating to the Assets, including all such records, books, accounts and files maintained in computer-sensible form, whether on magnetic tape, disks, or other storage media, together with the computer software and programs required to enter, delete, read, manipulate, revise, append, transfer, communicate, and/or print data therein, and including all title and contract files, legal files, well files, accounting records, billings, invoices, statements, receipts, logs, tank tables, daily gauge and run tickets, logs, seismological sections, correspondence, interpretations, reserve reports and other reports, and other data, information, and instruments in any way relating to the Assets; and (ii) all data and information contained in any of the records, books, accounts, files, and/or materials described above.

Confidential Information” is defined in Section 6.17.

 

F-25


Table of Contents
Index to Financial Statements

Contract” means any written or oral: contract; agreement; agreement regarding indebtedness; indenture; debenture; note, bond or loan; collective bargaining agreement; mortgage; license agreement; farmin or farmout agreement; participation, exploration or development agreement; crude oil, condensate or gas purchase and sale, gathering, processing, transportation or marketing agreement; operating agreement; balancing agreement; unitization agreement; facilities or equipment lease; production handling agreement; or other similar contract, but in each case specifically excluding, however, any Lease, right-of-way, permit or other instrument (other than acquisition or similar sales or purchase agreements) creating, evidencing or assigning any interest in any Asset that constitutes real property or any other property related to or used or held for use in connection with the ownership or operation of any Asset.

Designated Employees” means the employees of Service Provider who provide Services to the Company Group and includes any replacements of any Designated Employees made in accordance with Section.

Disclosing Party” is defined in Section 6.17.

Early Termination” means any termination of this Agreement (a) by Company pursuant to Section 4.2(a) or 4.2(b)(i) (x) prior to the end of the Initial Term or (y) if terminated during a Renewal Term, if less than ninety (90) days written notice is given by Company or (b) by Service Provider pursuant to Section 4.2(e).

Effective Date” is defined in the preamble.

Excluded Services” is defined in Section 2.2(c).

Force Majeure Event” means any event not reasonably within the control of the Party claiming the force majeure, including the following to the extent such events are not reasonably within the control of the Party claiming the force majeure: a failure of performance by any Third Party, act of God, act of the public enemy, war, blockage, public riot, act of terrorism, act of nature, explosion, politically motivated or otherwise widespread strikes, suspensions, interruptions, work slow-downs or labor disruptions, governmental action (including changes in Laws or policies with the effect of Law or, in each case, the enforcement thereof), governmental delay or restraint (including with respect to the issuance of permits) and epidemics or pandemics (and the government response to such epidemics or pandemics).

GAAP” means United States generally accepted accounting principles.

Governmental Authority” means any federal, state, local, municipal, tribal or other government; any governmental, regulatory or administrative agency, commission, body or other authority exercising or entitled to exercise any administrative, executive, judicial, legislative, regulatory or taxing authority or power; and any court or governmental tribunal, including any tribal authority having or asserting jurisdiction.

GR Fund IV” is defined in the preamble.

Hydrocarbons” means oil, gas, condensate and other gaseous and liquid hydrocarbons or any combination thereof.

Independent Director” means a member of Company’s board of directors who is “independent” in accordance with the rules of the applicable National Securities Exchange and otherwise disinterested with respect to the specific matter and has no direct or indirect material relationship with Service Provider and its Affiliates, including that would interfere with the exercise of independent judgment by such director, as determined by the Independent Directors.

Initial Term” is defined in Section 4.1.

 

F-26


Table of Contents
Index to Financial Statements

Investment Committees” means (i) with respect to Company, the individuals designated below Company’s name on Exhibit E attached hereto, as the same may be updated by Company in its sole discretion, and (ii) with respect to GR Fund IV, the individuals designated below GR Fund IV’s name on Exhibit E attached hereto, as the same may be updated by GR Fund IV in its sole discretion.

Investment Opportunity” means any potential direct or indirect acquisition of, or investment in, any operated or non-operated oil, gas or other Hydrocarbon assets in North America (including any oil and gas leases or interests and mineral fee interests, royalty interests, overriding royalty interests, net profits interests, wells, or any other interests in Hydrocarbons, or options to acquire the same (whether through option agreements, farmout agreements, participation agreement, purchase agreements or other agreements) in, under, covering or that may be produced and saved from, lands located in North America), but expressly excluding any gathering systems or other midstream or downstream assets.

Key Person Event” means not less than two (2) of the Key Persons is no longer devoting the primary portion of their business time to Service Provider or any of its Affiliates, which, for purposes of this definition, shall expressly include, without limitation, GR Fund IV, any Subsequent GR Funds and any other private funds or other investment vehicles (whether or not any such private funds or investment vehicles has as its investment objective the acquisition of oil and gas assets) to which Service Provider or any of its Affiliates provides management or administrative services.

Key Persons” means such persons identified on Schedule A.

Laws” means any applicable constitution, decree, resolution, law, statute, act, ordinance, rule, directive, order, treaty, code or regulation and any injunction or final non-appealable judgment or any interpretation of the foregoing, as enacted, issued or promulgated by any Governmental Authority.

Leases” means all oil and gas and/or other Hydrocarbon leases, subleases and other leases, fee mineral interests, royalty interests, overriding royalty interests, net profits interests, carried interests, reversionary interests, or other similar interests owned by the Company Group, together with any and all other right, title and interest of the Company Group in and to the leasehold estates and other interests created thereby, and all other rights therein and the lands covered thereby or pooled or unitized therewith, subject to the terms, conditions, covenants and obligations set forth in such leases or interests, and all other interests of the Company Group of any kind or character in such leases (including, for the avoidance of doubt the Oil and Gas Leases as defined in the BCA).

Liabilities” means any and all (a) claims, including those for property damage, pollution (including response costs, remediation costs, environmental damage and damages to natural resources), bodily injury, personal injury, illness, disease, maintenance, cure, loss of parental or spousal consortium, wrongful death, loss of support, death, and wrongful termination of employment, and (b) damages, liabilities, losses, demands, liens, encumbrances, fines, penalties, causes of action of any kind (including actions in rem or in personam), obligations, costs, judgments, interest and awards (including payment of attorneys’ fees and costs of litigation and investigation costs) and amounts, of any kind or character, (in each case) whether arising in connection with judicial proceedings, administrative proceedings or otherwise.

Malfeasance” means: insofar and only insofar as any of the following either (1) has resulted in or would reasonably be expected to result in material damage or harm to Company as a direct result thereof, or (2) would prevent or materially hinder Service Provider’s ability to perform the Services under this Agreement: (i) with respect to Service Provider, any act or omission by it or its Affiliates or its or their officers, directors, partners, members, managers, employees or personnel that constitutes actual fraud (not constructive or negligent fraud), willful misconduct, or gross negligence and (ii) with respect to any Designated Employee, (A) commission by such Designated Employee of theft, embezzlement, or any other act of material dishonesty relating to the Company Group, (B) the criminal indictment or conviction of any Designated Employee of, or if a Designated

 

F-27


Table of Contents
Index to Financial Statements

Employee pleads guilty or nolo contendere to, or commits, a felony or any lesser crime having as its predicate element actual fraud or misappropriation relating to the Company Group, or (C) except to the extent such receipt, handling or disbursement of Company Group’s funds has been approved or consented to by Company, Company Group, or Company’s chief executive officer or chief financial officer, the failure to take a reasonable and high degree of care and security in connection with exercising or supervising, on behalf of Service Provider, Service Provider’s responsibilities under this Agreement relating to receipt, handling or disbursement of Company Group’s funds.

Material Acquisition” means an acquisition (whether direct or indirect) of Assets by any member of the Company Group of the type that would require disclosure by Company under Item 2.01 of Form 8-K.

National Securities Exchange” means any national securities exchange or nationally recognized automated quotation system on which the shares of the Company Common Stock are listed, traded, exchanged or quoted.

Party” and “Parties” are defined in the preamble.

Person” means any individual, firm, corporation, partnership, limited liability company, joint venture, association, trust, unincorporated organization, Governmental Authority or any other entity.

Privileged Materials” is defined in Section 2.14.

Proprietary Information” means any patent, copyright and other intellectual property rights in the methodologies, processes, models, strategic plans and other information about the disclosing Party’s business, industry, products and services, practices, plans, specifications, operation methods, pricing, costs, techniques, manuals, know-how and other intellectual property, in written, oral or other tangible form, provided by one Party to another Party or its Representative.

Quarterly Services Fee” is defined in Section 3.1.

Quarterly Statement” is defined in Section 3.2(a).

Receiving Party” is defined in Section 6.17.

Reimbursable Costs” is defined in Section 3.1.

Remainder Offer” is defined in Section 3.8(b)(i).

Remaining Services Fee” means the amount of any unpaid Service Fees applicable to the remainder of the Term (which, for the avoidance of doubt, will include the following Renewal Term in the event of an Early Termination under subpart (a)(x) of such definition) as of the date of the termination of this Agreement, calculated as the product obtained by multiplying the amount calculated in subpart (i) below by the amount calculated in subpart (ii) below:

(i) the quotient obtained by dividing (A) $10,000,000, by (B) 365,

multiplied by

(ii) the number of calendar days between (and counting) (A) the Termination Effective Date and (B) to (and counting) April 30, 2028 (or if applicable, the later date that is the last day of the applicable Renewal Term).

 

F-28


Table of Contents
Index to Financial Statements

As examples, (A) if the Termination Effective Date relating to an Early Termination is December 16, 2026, then the Remaining Services Fee would be $13,753,424.70 (i.e., $10,000,000/365, or $27,397.26 multiplied by 502 calendar days), and the amount to be paid by Company under Section 4.5 would be $6,876,712.33; and (B) if the Termination Effective Date relating to an Early Termination Fee is December 16, 2025, then the Remaining Services Fee would be $23,753,424.62 (i.e., $10,000,000/365, or $27,397.26 multiplied by 867 calendar days), and the amount to be paid by Company under Section 4.5 would be $10,000,000.

Renewal Term” is defined in Section 4.1.

Representatives” is defined in Section 6.17.

SEC” means the United States Securities and Exchange Commission.

Sellers” is defined in the Recitals.

Service Provider” is defined in the preamble.

Service Provider Indemnified Parties” means Service Provider and its Affiliates and its and their contractors and subcontractors, and its and their employees, officers, directors, shareholders, partners, owners, members, managers, agents and representatives.

Service Provider Standards” is defined in Section 2.11(a).

Services” is defined in Section 2.2(a).

Services Fee” is defined in Section 3.1.

Shared Investment Allocation Percentages” means, (i) with respect to Company, seventy-five percent (75%), and (ii) with respect to GR Fund IV, twenty-five percent (25%).

Shared Investment Election Notice” is defined in Section 3.8(b)(i).

Shared Investment Notice” is defined in Section 3.8(b)(i).

Shared Investment Opportunity” means an Investment Opportunity that is sourced by Service Provider, Company, or any of their respective Affiliates or that GR Fund IV or any Subsequent GR Fund otherwise desires to participate in.

Shared Investment Period” is defined in Section 3.8(d).

Subsequent GR Fund” is defined in Section 3.8(g).

Subsidiary” means, with respect to any Person, (a) a corporation of which more than 50% of the voting power of shares entitled (without regard to the occurrence of any contingency) to vote in the election of directors or other governing body of such corporation is owned, directly or indirectly, at the date of determination, by such Person, by one or more Subsidiaries of such Person or a combination thereof, (b) a partnership (whether general or limited) in which such Person or a Subsidiary of such Person is, at the date of determination, a general or limited partner of such partnership, but only if more than 50% of the partnership interests of such partnership (considering all of the partnership interests of the partnership as a single class) is owned, directly or indirectly, at the date of determination, by such Person, by one or more Subsidiaries of such Person, or a combination thereof, or (c) any other Person (other than a corporation or a partnership) in which such Person, one or more Subsidiaries of such Person, or a combination thereof, directly or indirectly, at the date of determination, has (i) at least a majority ownership interest or (ii) the power to elect or direct the election of a majority of the directors or other governing body of such Person (without regard to the occurrence of any contingency).

 

F-29


Table of Contents
Index to Financial Statements

Technology Threshold” means $267,000.

Term” is defined in Section 4.1.

Termination Effective Date” means the date on which this Agreement terminates in accordance with Section 4.1 or Section 4.2.

Termination Notice” is defined in Section 4.2(a).

Third Party” means a Person other than Service Provider and its Affiliates and any Person in the Company Group.

Transition Services Period” is defined in Section 4.4.

 

F-30


Table of Contents
Index to Financial Statements

Exhibit A

SERVICES

Services” shall include general management, administrative and operating services and include, collectively, the Management Services and the Assets Services. At all times, Service Provider’s provision of the Services will be subject to the terms of this Agreement.

The “Management Services” include, but are not limited to, the following:

1. General. Service Provider will (a) execute and carry out any lawful decisions or courses of action with respect to the Services that have been approved by Company in writing, (b) maintain Company Records and Data for accounting, tax, regulatory, SEC reporting, compliance reporting requirements under any Contract, and for such other matters as are generally necessary for the conduct of the business of Company as owner of the Assets, (c) assist and support Company in general planning, investment and budgeting activities, and (d) coordinate and manage Company’s applicable reporting requirements for regulatory, tax, environmental or local compliance purposes.

2. Overhead Services. Service Provider will provide all general and administrative overhead services required for Company to conduct its business and operations including with respect to owning and maintaining the Assets, participating as a non-operating working interest owner in operations and as an overriding royalty interest owner with respect to the Assets as applicable.

3. Management. Service Provider will provide services in respect of the general management of the business of the Company Group, including, (a) services necessary to satisfy Company’s contractual obligations and obligations under applicable Law, (b) assisting Company and the Chief Financial Officer of Company with managing and overseeing the services of third party service providers including third party accounting and engineering firms, and (c) services necessary to (i) administer, perform and comply with all covenants contained in the Leases and Contracts relating to the Assets, and (ii) enforce or cause Company to enforce (or assist or cause Company to assist in enforcing) Company’s rights against counterparties under any applicable Leases or Contracts, including enforcing any such rights in respect of a breach of representations, warranties and/or obligations, in each case, as may be appropriate in the reasonable discretion of Service Provider in connection with the performance of the Services and under the applicable Leases and Contracts or as reasonably directed by Company, and administer, perform and comply with any and all other acts and responsibilities delegated to Service Provider under this Agreement, in each case in accordance with the Service Provider Standards.

4. Tax, Financial and Accounting Services. Service Provider will, under the supervision of the Chief Executive Officer and Chief Financial Officer of Company, (a) administer the tax, financial, treasury, risk management (including commodity hedging), internal audit and accounting affairs of Company (including performing processing, administration of joint interest billings and lease operating expenditures, record keeping, administration of accounts and other routine service functions) and maintenance of appropriate computer services to perform such functions; (b) maintain the tax, financial and accounting records of Company; (c) supervise and oversee financial and tax reporting (including preparation and distribution of financial statements, notices and reports (including reports to Governmental Authorities and Contract counterparties)) relating to the business of the Company Group and the Assets; (d) prepare all reports reasonably requested by the executive officers of Company for the board of directors of Company; (e) assisting Company with communications, on Company’s behalf, with the holders of any of Company’s equity or debt securities as required to satisfy the reporting and other requirements of any Governmental Authorities or trading markets and to maintain effective relations with such holders; and (f) perform such other tax, financial and accounting services for Company as Company may reasonably request.

5. Maintenance of Company Records and Data. Service Provider shall maintain on behalf of the Company Group all Company Records and Data. All Company Records and Data maintained in electronic form shall be logically separate from all electronic records and data of Service Provider and its Affiliates.

 

F-31


Table of Contents
Index to Financial Statements

6. Third Party Services. Service Provider will (a) engage and manage outside legal, accounting and tax services for Company including, at Company’s expense, engaging professionals to provide the Company Group with legal, accounting or tax counseling or recordkeeping services in relation to the business of the Company Group, and at Company’s expense and subject to Section 2.2(c) of this Agreement, initiating, maintaining, investigating, participating, defending, and settling any claims, actions or proceedings to which any member of the Company Group is a party or which involve the business of the Company Group; (b) engage and manage engineering, operations and other technical consulting services as are required in connection with the business of the Company Group; (c) provide (or cause to be provided) information technology services that are necessary for the Company Group to perform and otherwise complete its business activities, including services for (i) management and maintenance of computer networks and databases, technology systems, phone networks and plans, (ii) the development and implementation of plans and standards relating to information technology and procurement, (iii) the development and implementation of security policies and systems for the computer databases and technology systems of the Company Group, and (iv) the procurement and acquisition of any other information technology services requested by Company; and (d) engage, manage and oversee contract landmen, brokers and title attorneys to evaluate, determine, and if necessary, clear title to lands associated with the wells and acreage comprising the Assets.

7. Acquisition, Financing and Business Development Activities. Service Provider will support and undertake certain acquisition, financing, hedging and marketing and business development activities on behalf of the Company Group, including (a) with the approval of Company, pursuing, structuring, negotiating, and acquiring investments in additional Assets; (b) assisting Company in developing criteria for financing that is specifically tailored to Company’s investment objectives; (c) advising Company with respect to obtaining appropriate financing for Company’s investments; (d) attending and participating in oil and gas conferences, expos, seminars and other A&D-focused activities, in each case, such activities to be similar in scope with those provided by Service Provider prior to the Effective Date.

8. Sale Preparation; Marketing Efforts. At Company’s request, Service Provider will take such actions to prepare (and arrange for) all or any portion of the Assets to be sold or otherwise disposed of and otherwise manage and administer the sale or divestiture of any Asset(s), in each case as required or permitted under the Leases and applicable Contracts.

9. Contract Administration. Negotiate, administer and terminate Leases and Contracts, by and on behalf of Company, in the ordinary course of business. All such Leases and Contracts will be executed by Company or another member of the Company Group.

The “Asset Services” include, but are not limited to, the following:

1. Land Services. Service Provider shall provide all necessary land related, lease, division order and land administration services with respect to the Assets owned by the Company Group in the normal course of business, including the following (in each case, in the normal course of business):

 

  (a)

review, analyze, respond to and perform all tasks related to the analysis of, and election to participate in, any well workover, recompletion, well-stimulation re-frac, or similar operations on the Assets;

 

  (b)

administer, maintain and update all land records, Contracts and databases related to the Assets;

 

  (c)

administer, maintain and update all Leases, operating agreements, and other Contracts related to the Assets;

 

  (d)

administer, maintain and update all accounts, reports, databases and records associated with compulsory pooled interests related to the Assets;

 

  (e)

verify and process all material internal and external division orders and transfer orders;

 

  (f)

interface with operators and other non-operators who jointly own the Assets;

 

F-32


Table of Contents
Index to Financial Statements
  (g)

maintain all material land, Contract, division of interest, Lease files, and other files relating to the land administration functions; and

 

  (h)

pay and discharge, on behalf of Company Group and as a Company Group Cost, any member of Company Group’s share of all expenses incurred under operating agreements, arrange for the timely and proper payment of Asset Taxes to any Governmental Authorities, make timely payment to royalty owners and third party working interest owners, and pay and discharge, on behalf of Company Group and as a Company Group Cost, all other liabilities related to the Assets.

2. Information. Service Provider will maintain the following data and reports received by Service Provider or any member of the Company Group from the applicable operator with respect to the Assets:

 

  (a)

copies of all well logs and surveys furnished by the operator(s) of the Assets (to the extent provided to the Company Group or to the extent newly drilled);

 

  (b)

regular drilling, workover or similar operations reports furnished by the operator(s) of the Assets;

 

  (c)

copies of all plugging and abandonment reports;

 

  (d)

files and well performance reports, including reservoir studies and reserve estimates; and

 

  (e)

Lease documents, Contracts, title instruments and title files.

3. Maintenance of Asset Records. Service Provider shall maintain, separately and in accordance with GAAP, on behalf of the Company Group, as Company Records and Data, complete and accurate books of account and financial records reflecting the results of operations of the Company Group relating to the Assets, including (i) complete and accurate accounts and records of all Company Group Costs and all other expenses, costs, and liabilities accrued or incurred by or on behalf of Company, including all Asset Taxes and Burdens paid on Hydrocarbons in connection with the Assets, and (ii) complete and accurate accounts and records of all revenues accrued, invoiced, and/or received by Company in connection with the Assets. Service Provider shall, at the request of the Company Group, carry out or cause to be carried out an annual Asset-level audit of such books and records and shall assist Company and its representatives in connection with the preparation by Company of the Company Group audited financial statements.

 

F-33


Table of Contents
Index to Financial Statements

Annex G

 

LOGO    LOGO

 

May 6, 2022

Mr. Ryan Riggelson

Grey Rock Energy Management, LLC

2911 Turtle Creek Boulevard, Suite 1150

Dallas, Texas 75219

Dear Mr. Riggelson:

In accordance with your request, we have estimated the proved reserves and future revenue, as of December 31, 2021, to the Grey Rock Energy Fund, LP (referred to herein as “Grey Rock Energy Fund I”) interest in certain oil and gas properties located in North Dakota and Texas. Grey Rock Energy Management, LLC (GREP) provides management services for Grey Rock Energy Fund I. We completed our evaluation on March 1, 2022. It is our understanding that the proved reserves estimated in this report constitute all of the proved reserves owned by Grey Rock Energy Fund I. The estimates in this report have been prepared in accordance with the definitions and regulations of the U.S. Securities and Exchange Commission (SEC) and, with the exception of the exclusion of future income taxes, conform to the FASB Accounting Standards Codification Topic 932, Extractive Activities—Oil and Gas. Definitions are presented immediately following this letter. This report has been prepared for Granite Ridge Resources Inc.’s use in filing with the SEC; in our opinion the assumptions, data, methods, and procedures used in the preparation of this report are appropriate for such purpose.

We estimate the net reserves and future net revenue to the Grey Rock Energy Fund I interest in these properties, as of December 31, 2021, to be:

 

     Net Reserves      Future Net Revenue (M$)  
     Oil      Gas             Present Worth  

Category

   (MBBL)      (MMCF)      Total      at 10%  

Proved Developed Producing

     599.4        1,319.3        24,854.7        15,397.1  

Proved Developed Non-Producing

     31.0        118.0        1,222.2        726.5  

Proved Undeveloped

     26.8        121.1        1,072.6        626.6  
  

 

 

    

 

 

    

 

 

    

 

 

 

Total Proved

     657.2        1,558.4        27,149.5        16,750.3  

Totals may not add because of rounding.

The oil volumes shown include crude oil and condensate. Oil volumes are expressed in thousands of barrels (MBBL); a barrel is equivalent to 42 United States gallons. Gas volumes are expressed in millions of cubic feet (MMCF) at standard temperature and pressure bases.

Reserves categorization conveys the relative degree of certainty; reserves subcategorization is based on development and production status. As requested, probable and possible reserves that exist for these properties have not been included. The estimates of reserves and future revenue included herein have not been adjusted for risk. This report does not include any value that could be attributed to interests in undeveloped acreage beyond those tracts for which undeveloped reserves have been estimated.

 

 

 

LOGO    LOGO

 

G-1


Table of Contents
Index to Financial Statements

LOGO

 

Gross revenue is Grey Rock Energy Fund I’s share of the gross (100 percent) revenue from the properties prior to any deductions. Future net revenue is after deductions for Grey Rock Energy Fund I’s share of production taxes, ad valorem taxes, capital costs, and operating expenses but before consideration of any income taxes. The future net revenue has been discounted at an annual rate of 10 percent to determine its present worth, which is shown to indicate the effect of time on the value of money. Future net revenue presented in this report, whether discounted or undiscounted, should not be construed as being the fair market value of the properties.

Prices used in this report are based on the 12-month unweighted arithmetic average of the first-day-of-the-month price for each month in the period January through December 2021. For oil volumes, the average West Texas Intermediate spot price of $66.55 per barrel is adjusted for quality, transportation fees, and market differentials. For gas volumes, the average Henry Hub spot price of $3.598 per MMBTU is adjusted for energy content, transportation fees, and market differentials. When applicable, gas prices have been adjusted to include the value for natural gas liquids. All prices are held constant throughout the lives of the properties. The average adjusted product prices weighted by production over the remaining lives of the properties are $61.86 per barrel of oil and $4.912 per MCF of gas.

Operating costs used in this report are based on operating expense records of GREP. These costs include the per-well overhead expenses allowed under joint operating agreements along with estimates of costs to be incurred at and below the district and field levels. Operating costs have been divided into per-well costs and per-unit-of-production costs. Since all properties are nonoperated, headquarters general and administrative overhead expenses are not included. Operating costs are not escalated for inflation.

Capital costs used in this report were provided by GREP and are based on authorizations for expenditure and actual costs from recent activity. Capital costs are included as required for new development wells and production equipment. Based on our understanding of future development plans, a review of the records provided to us, and our knowledge of similar properties, we regard these estimated capital costs to be reasonable. Capital costs are not escalated for inflation. As requested, our estimates do not include any salvage value for the lease and well equipment or the cost of abandoning the properties.

For the purposes of this report, we did not perform any field inspection of the properties, nor did we examine the mechanical operation or condition of the wells and facilities. We have not investigated possible environmental liability related to the properties; therefore, our estimates do not include any costs due to such possible liability.

We have made no investigation of potential volume and value imbalances resulting from overdelivery or underdelivery to the Grey Rock Energy Fund I interest. Therefore, our estimates of reserves and future revenue do not include adjustments for the settlement of any such imbalances; our projections are based on Grey Rock Energy Fund I receiving its net revenue interest share of estimated future gross production. Additionally, we have made no specific investigation of any firm transportation contracts that may be in place for these properties; our estimates of future revenue include the effects of such contracts only to the extent that the associated fees are accounted for in the historical field-level accounting statements.

The reserves shown in this report are estimates only and should not be construed as exact quantities. Proved reserves are those quantities of oil and gas which, by analysis of engineering and geoscience data, can be estimated with reasonable certainty to be economically producible; probable and possible reserves are those additional reserves which are sequentially less certain to be recovered than proved reserves. Estimates of reserves may increase or decrease as a result of market conditions, future operations, changes in regulations, or actual reservoir performance. In addition to the primary economic assumptions discussed herein, our estimates are based on certain assumptions including, but not limited to, that the properties will be developed consistent with current development plans as provided to us by GREP, that the properties will be operated in a prudent manner,

 

G-2


Table of Contents
Index to Financial Statements

LOGO

 

that no governmental regulations or controls will be put in place that would impact the ability of the interest owner to recover the reserves, and that our projections of future production will prove consistent with actual performance. If the reserves are recovered, the revenues therefrom and the costs related thereto could be more or less than the estimated amounts. Because of governmental policies and uncertainties of supply and demand, the sales rates, prices received for the reserves, and costs incurred in recovering such reserves may vary from assumptions made while preparing this report.

For the purposes of this report, we used technical and economic data including, but not limited to, well location and acreage maps, production data, historical price and cost information, and property ownership interests. The reserves in this report have been estimated using deterministic methods; these estimates have been prepared in accordance with the Standards Pertaining to the Estimating and Auditing of Oil and Gas Reserves Information promulgated by the Society of Petroleum Engineers (SPE Standards). We used standard engineering and geoscience methods, or a combination of methods, including performance analysis and analogy, that we considered to be appropriate and necessary to categorize and estimate reserves in accordance with SEC definitions and regulations. As in all aspects of oil and gas evaluation, there are uncertainties inherent in the interpretation of engineering and geoscience data; therefore, our conclusions necessarily represent only informed professional judgment.

The data used in our estimates were obtained from GREP, public data sources, and the nonconfidential files of Netherland, Sewell & Associates, Inc. (NSAI) and were accepted as accurate. Supporting work data are on file in our office. We have not examined the titles to the properties or independently confirmed the actual degree or type of interest owned. The technical person primarily responsible for preparing the estimates presented herein meets the requirements regarding qualifications, independence, objectivity, and confidentiality set forth in the SPE Standards. Nathan C. Shahan, a Licensed Professional Engineer in the State of Texas, has been practicing consulting petroleum engineering at NSAI since 2007 and has over 5 years of prior industry experience. We are independent petroleum engineers, geologists, geophysicists, and petrophysicists; we do not own an interest in these properties nor are we employed on a contingent basis.

 

Sincerely,
NETHERLAND, SEWELL & ASSOCIATES, INC.
Texas Registered Engineering Firm F-2699
  /s/ C.H. (Scott) Rees III
By:  
  C.H. (Scott) Rees III, P.E.
  Chairman and Chief Executive Officer
  /s/ Nathan C. Shahan
By:  
  Nathan C. Shahan, P.E. 102389
  Vice President
Date Signed: May 6, 2022

NCS:MBG

 

G-3


Table of Contents
Index to Financial Statements

LOGO

DEFINITIONS OF OIL AND GAS RESERVES

Adapted from U.S. Securities and Exchange Commission Regulation S-X Section 210.4-10(a)

 

The following definitions are set forth in U.S. Securities and Exchange Commission (SEC) Regulation S-X Section 210.4-10(a). Also included is supplemental information from (1) the 2018 Petroleum Resources Management System approved by the Society of Petroleum Engineers, (2) the FASB Accounting Standards Codification Topic 932, Extractive Activities—Oil and Gas, and (3) the SEC’s Compliance and Disclosure Interpretations.

(1) Acquisition of properties. Costs incurred to purchase, lease or otherwise acquire a property, including costs of lease bonuses and options to purchase or lease properties, the portion of costs applicable to minerals when land including mineral rights is purchased in fee, brokers’ fees, recording fees, legal costs, and other costs incurred in acquiring properties.

(2) Analogous reservoir. Analogous reservoirs, as used in resources assessments, have similar rock and fluid properties, reservoir conditions (depth, temperature, and pressure) and drive mechanisms, but are typically at a more advanced stage of development than the reservoir of interest and thus may provide concepts to assist in the interpretation of more limited data and estimation of recovery. When used to support proved reserves, an “analogous reservoir” refers to a reservoir that shares the following characteristics with the reservoir of interest:

 

  (i)

Same geological formation (but not necessarily in pressure communication with the reservoir of interest);

 

  (ii)

Same environment of deposition;

 

  (iii)

Similar geological structure; and

 

  (iv)

Same drive mechanism.

Instruction to paragraph (a)(2): Reservoir properties must, in the aggregate, be no more favorable in the analog than in the reservoir of interest.

(3) Bitumen. Bitumen, sometimes referred to as natural bitumen, is petroleum in a solid or semi-solid state in natural deposits with a viscosity greater than 10,000 centipoise measured at original temperature in the deposit and atmospheric pressure, on a gas free basis. In its natural state it usually contains sulfur, metals, and other non-hydrocarbons.

(4) Condensate. Condensate is a mixture of hydrocarbons that exists in the gaseous phase at original reservoir temperature and pressure, but that, when produced, is in the liquid phase at surface pressure and temperature.

(5) Deterministic estimate. The method of estimating reserves or resources is called deterministic when a single value for each parameter (from the geoscience, engineering, or economic data) in the reserves calculation is used in the reserves estimation procedure.

(6) Developed oil and gas reserves. Developed oil and gas reserves are reserves of any category that can be expected to be recovered:

 

  (i)

Through existing wells with existing equipment and operating methods or in which the cost of the required equipment is relatively minor compared to the cost of a new well; and

 

  (ii)

Through installed extraction equipment and infrastructure operational at the time of the reserves estimate if the extraction is by means not involving a well.

 

G-4


Table of Contents
Index to Financial Statements

LOGO

DEFINITIONS OF OIL AND GAS RESERVES

Adapted from U.S. Securities and Exchange Commission Regulation S-X Section 210.4-10(a)

 

Supplemental definitions from the 2018 Petroleum Resources Management System:

Developed Producing Reserves – Expected quantities to be recovered from completion intervals that are open and producing at the effective date of the estimate. Improved recovery Reserves are considered producing only after the improved recovery project is in operation.

Developed Non-Producing Reserves – Shut-in and behind-pipe Reserves. Shut-in Reserves are expected to be recovered from (1) completion intervals that are open at the time of the estimate but which have not yet started producing, (2) wells which were shut-in for market conditions or pipeline connections, or (3) wells not capable of production for mechanical reasons. Behind-pipe Reserves are expected to be recovered from zones in existing wells that will require additional completion work or future re-completion before start of production with minor cost to access these reserves. In all cases, production can be initiated or restored with relatively low expenditure compared to the cost of drilling a new well.

(7) Development costs. Costs incurred to obtain access to proved reserves and to provide facilities for extracting, treating, gathering and storing the oil and gas. More specifically, development costs, including depreciation and applicable operating costs of support equipment and facilities and other costs of development activities, are costs incurred to:

 

  (i)

Gain access to and prepare well locations for drilling, including surveying well locations for the purpose of determining specific development drilling sites, clearing ground, draining, road building, and relocating public roads, gas lines, and power lines, to the extent necessary in developing the proved reserves.

 

  (ii)

Drill and equip development wells, development-type stratigraphic test wells, and service wells, including the costs of platforms and of well equipment such as casing, tubing, pumping equipment, and the wellhead assembly.

 

  (iii)

Acquire, construct, and install production facilities such as lease flow lines, separators, treaters, heaters, manifolds, measuring devices, and production storage tanks, natural gas cycling and processing plants, and central utility and waste disposal systems.

 

  (iv)

Provide improved recovery systems.

(8) Development project. A development project is the means by which petroleum resources are brought to the status of economically producible. As examples, the development of a single reservoir or field, an incremental development in a producing field, or the integrated development of a group of several fields and associated facilities with a common ownership may constitute a development project.

(9) Development well. A well drilled within the proved area of an oil or gas reservoir to the depth of a stratigraphic horizon known to be productive.

(10) Economically producible. The term economically producible, as it relates to a resource, means a resource which generates revenue that exceeds, or is reasonably expected to exceed, the costs of the operation. The value of the products that generate revenue shall be determined at the terminal point of oil and gas producing activities as defined in paragraph (a)(16) of this section.

(11) Estimated ultimate recovery (EUR). Estimated ultimate recovery is the sum of reserves remaining as of a given date and cumulative production as of that date.

 

G-5


Table of Contents
Index to Financial Statements

LOGO

DEFINITIONS OF OIL AND GAS RESERVES

Adapted from U.S. Securities and Exchange Commission Regulation S-X Section 210.4-10(a)

 

(12) Exploration costs. Costs incurred in identifying areas that may warrant examination and in examining specific areas that are considered to have prospects of containing oil and gas reserves, including costs of drilling exploratory wells and exploratory-type stratigraphic test wells. Exploration costs may be incurred both before acquiring the related property (sometimes referred to in part as prospecting costs) and after acquiring the property. Principal types of exploration costs, which include depreciation and applicable operating costs of support equipment and facilities and other costs of exploration activities, are:

 

  (i)

Costs of topographical, geographical and geophysical studies, rights of access to properties to conduct those studies, and salaries and other expenses of geologists, geophysical crews, and others conducting those studies. Collectively, these are sometimes referred to as geological and geophysical or “G&G” costs.

 

  (ii)

Costs of carrying and retaining undeveloped properties, such as delay rentals, ad valorem taxes on properties, legal costs for title defense, and the maintenance of land and lease records.

 

  (iii)

Dry hole contributions and bottom hole contributions.

 

  (iv)

Costs of drilling and equipping exploratory wells.

 

  (v)

Costs of drilling exploratory-type stratigraphic test wells.

(13) Exploratory well. An exploratory well is a well drilled to find a new field or to find a new reservoir in a field previously found to be productive of oil or gas in another reservoir. Generally, an exploratory well is any well that is not a development well, an extension well, a service well, or a stratigraphic test well as those items are defined in this section.

(14) Extension well. An extension well is a well drilled to extend the limits of a known reservoir.

(15) Field. An area consisting of a single reservoir or multiple reservoirs all grouped on or related to the same individual geological structural feature and/or stratigraphic condition. There may be two or more reservoirs in a field which are separated vertically by intervening impervious strata, or laterally by local geologic barriers, or by both. Reservoirs that are associated by being in overlapping or adjacent fields may be treated as a single or common operational field. The geological terms “structural feature” and “stratigraphic condition” are intended to identify localized geological features as opposed to the broader terms of basins, trends, provinces, plays, areas-of-interest, etc.

(16) Oil and gas producing activities.

 

  (i)

Oil and gas producing activities include:

 

  (A)

The search for crude oil, including condensate and natural gas liquids, or natural gas (“oil and gas”) in their natural states and original locations;

 

  (B)

The acquisition of property rights or properties for the purpose of further exploration or for the purpose of removing the oil or gas from such properties;

 

  (C)

The construction, drilling, and production activities necessary to retrieve oil and gas from their natural reservoirs, including the acquisition, construction, installation, and maintenance of field gathering and storage systems, such as:

 

  (1)

Lifting the oil and gas to the surface; and

 

  (2)

Gathering, treating, and field processing (as in the case of processing gas to extract liquid hydrocarbons); and

 

G-6


Table of Contents
Index to Financial Statements

LOGO

DEFINITIONS OF OIL AND GAS RESERVES

Adapted from U.S. Securities and Exchange Commission Regulation S-X Section 210.4-10(a)

 

  (D)

Extraction of saleable hydrocarbons, in the solid, liquid, or gaseous state, from oil sands, shale, coalbeds, or other nonrenewable natural resources which are intended to be upgraded into synthetic oil or gas, and activities undertaken with a view to such extraction.

Instruction 1 to paragraph (a)(16)(i): The oil and gas production function shall be regarded as ending at a “terminal point”, which is the outlet valve on the lease or field storage tank. If unusual physical or operational circumstances exist, it may be appropriate to regard the terminal point for the production function as:

 

  a.

The first point at which oil, gas, or gas liquids, natural or synthetic, are delivered to a main pipeline, a common carrier, a refinery, or a marine terminal; and

 

  b.

In the case of natural resources that are intended to be upgraded into synthetic oil or gas, if those natural resources are delivered to a purchaser prior to upgrading, the first point at which the natural resources are delivered to a main pipeline, a common carrier, a refinery, a marine terminal, or a facility which upgrades such natural resources into synthetic oil or gas.

Instruction 2 to paragraph (a)(16)(i): For purposes of this paragraph (a)(16), the term saleable hydrocarbons means hydrocarbons that are saleable in the state in which the hydrocarbons are delivered.

 

  (ii)

Oil and gas producing activities do not include:

 

  (A)

Transporting, refining, or marketing oil and gas;

 

  (B)

Processing of produced oil, gas, or natural resources that can be upgraded into synthetic oil or gas by a registrant that does not have the legal right to produce or a revenue interest in such production;

 

  (C)

Activities relating to the production of natural resources other than oil, gas, or natural resources from which synthetic oil and gas can be extracted; or

 

  (D)

Production of geothermal steam.

(17) Possible reserves. Possible reserves are those additional reserves that are less certain to be recovered than probable reserves.

 

  (i)

When deterministic methods are used, the total quantities ultimately recovered from a project have a low probability of exceeding proved plus probable plus possible reserves. When probabilistic methods are used, there should be at least a 10% probability that the total quantities ultimately recovered will equal or exceed the proved plus probable plus possible reserves estimates.

 

  (ii)

Possible reserves may be assigned to areas of a reservoir adjacent to probable reserves where data control and interpretations of available data are progressively less certain. Frequently, this will be in areas where geoscience and engineering data are unable to define clearly the area and vertical limits of commercial production from the reservoir by a defined project.

 

  (iii)

Possible reserves also include incremental quantities associated with a greater percentage recovery of the hydrocarbons in place than the recovery quantities assumed for probable reserves.

 

  (iv)

The proved plus probable and proved plus probable plus possible reserves estimates must be based on reasonable alternative technical and commercial interpretations within the reservoir or subject project that are clearly documented, including comparisons to results in successful similar projects.

 

G-7


Table of Contents
Index to Financial Statements

LOGO

DEFINITIONS OF OIL AND GAS RESERVES

Adapted from U.S. Securities and Exchange Commission Regulation S-X Section 210.4-10(a)

 

  (v)

Possible reserves may be assigned where geoscience and engineering data identify directly adjacent portions of a reservoir within the same accumulation that may be separated from proved areas by faults with displacement less than formation thickness or other geological discontinuities and that have not been penetrated by a wellbore, and the registrant believes that such adjacent portions are in communication with the known (proved) reservoir. Possible reserves may be assigned to areas that are structurally higher or lower than the proved area if these areas are in communication with the proved reservoir.

 

  (vi)

Pursuant to paragraph (a)(22)(iii) of this section, where direct observation has defined a highest known oil (HKO) elevation and the potential exists for an associated gas cap, proved oil reserves should be assigned in the structurally higher portions of the reservoir above the HKO only if the higher contact can be established with reasonable certainty through reliable technology. Portions of the reservoir that do not meet this reasonable certainty criterion may be assigned as probable and possible oil or gas based on reservoir fluid properties and pressure gradient interpretations.

(18) Probable reserves. Probable reserves are those additional reserves that are less certain to be recovered than proved reserves but which, together with proved reserves, are as likely as not to be recovered.

 

  (i)

When deterministic methods are used, it is as likely as not that actual remaining quantities recovered will exceed the sum of estimated proved plus probable reserves. When probabilistic methods are used, there should be at least a 50% probability that the actual quantities recovered will equal or exceed the proved plus probable reserves estimates.

 

  (ii)

Probable reserves may be assigned to areas of a reservoir adjacent to proved reserves where data control or interpretations of available data are less certain, even if the interpreted reservoir continuity of structure or productivity does not meet the reasonable certainty criterion. Probable reserves may be assigned to areas that are structurally higher than the proved area if these areas are in communication with the proved reservoir.

 

  (iii)

Probable reserves estimates also include potential incremental quantities associated with a greater percentage recovery of the hydrocarbons in place than assumed for proved reserves.

 

  (iv)

See also guidelines in paragraphs (a)(17)(iv) and (a)(17)(vi) of this section.

(19) Probabilistic estimate. The method of estimation of reserves or resources is called probabilistic when the full range of values that could reasonably occur for each unknown parameter (from the geoscience and engineering data) is used to generate a full range of possible outcomes and their associated probabilities of occurrence.

(20) Production costs.

 

  (i)

Costs incurred to operate and maintain wells and related equipment and facilities, including depreciation and applicable operating costs of support equipment and facilities and other costs of operating and maintaining those wells and related equipment and facilities. They become part of the cost of oil and gas produced. Examples of production costs (sometimes called lifting costs) are:

 

  (A)

Costs of labor to operate the wells and related equipment and facilities.

 

  (B)

Repairs and maintenance.

 

  (C)

Materials, supplies, and fuel consumed and supplies utilized in operating the wells and related equipment and facilities.

 

G-8


Table of Contents
Index to Financial Statements

LOGO

DEFINITIONS OF OIL AND GAS RESERVES

Adapted from U.S. Securities and Exchange Commission Regulation S-X Section 210.4-10(a)

 

  (D)

Property taxes and insurance applicable to proved properties and wells and related equipment and facilities.

 

  (E)

Severance taxes.

 

  (ii)

Some support equipment or facilities may serve two or more oil and gas producing activities and may also serve transportation, refining, and marketing activities. To the extent that the support equipment and facilities are used in oil and gas producing activities, their depreciation and applicable operating costs become exploration, development or production costs, as appropriate. Depreciation, depletion, and amortization of capitalized acquisition, exploration, and development costs are not production costs but also become part of the cost of oil and gas produced along with production (lifting) costs identified above.

(21) Proved area. The part of a property to which proved reserves have been specifically attributed.

(22) Proved oil and gas reserves. Proved oil and gas reserves are those quantities of oil and gas, which, by analysis of geoscience and engineering data, can be estimated with reasonable certainty to be economically producible—from a given date forward, from known reservoirs, and under existing economic conditions, operating methods, and government regulations—prior to the time at which contracts providing the right to operate expire, unless evidence indicates that renewal is reasonably certain, regardless of whether deterministic or probabilistic methods are used for the estimation. The project to extract the hydrocarbons must have commenced or the operator must be reasonably certain that it will commence the project within a reasonable time.

 

  (i)

The area of the reservoir considered as proved includes:

 

  (A)

The area identified by drilling and limited by fluid contacts, if any, and

 

  (B)

Adjacent undrilled portions of the reservoir that can, with reasonable certainty, be judged to be continuous with it and to contain economically producible oil or gas on the basis of available geoscience and engineering data.

 

  (ii)

In the absence of data on fluid contacts, proved quantities in a reservoir are limited by the lowest known hydrocarbons (LKH) as seen in a well penetration unless geoscience, engineering, or performance data and reliable technology establishes a lower contact with reasonable certainty.

 

  (iii)

Where direct observation from well penetrations has defined a highest known oil (HKO) elevation and the potential exists for an associated gas cap, proved oil reserves may be assigned in the structurally higher portions of the reservoir only if geoscience, engineering, or performance data and reliable technology establish the higher contact with reasonable certainty.

 

  (iv)

Reserves which can be produced economically through application of improved recovery techniques (including, but not limited to, fluid injection) are included in the proved classification when:

 

  (A)

Successful testing by a pilot project in an area of the reservoir with properties no more favorable than in the reservoir as a whole, the operation of an installed program in the reservoir or an analogous reservoir, or other evidence using reliable technology establishes the reasonable certainty of the engineering analysis on which the project or program was based; and

 

  (B)

The project has been approved for development by all necessary parties and entities, including governmental entities.

 

G-9


Table of Contents
Index to Financial Statements

LOGO

DEFINITIONS OF OIL AND GAS RESERVES

Adapted from U.S. Securities and Exchange Commission Regulation S-X Section 210.4-10(a)

 

  (v)

Existing economic conditions include prices and costs at which economic producibility from a reservoir is to be determined. The price shall be the average price during the 12-month period prior to the ending date of the period covered by the report, determined as an unweighted arithmetic average of the first-day-of-the-month price for each month within such period, unless prices are defined by contractual arrangements, excluding escalations based upon future conditions.

(23) Proved properties. Properties with proved reserves.

(24) Reasonable certainty. If deterministic methods are used, reasonable certainty means a high degree of confidence that the quantities will be recovered. If probabilistic methods are used, there should be at least a 90% probability that the quantities actually recovered will equal or exceed the estimate. A high degree of confidence exists if the quantity is much more likely to be achieved than not, and, as changes due to increased availability of geoscience (geological, geophysical, and geochemical), engineering, and economic data are made to estimated ultimate recovery (EUR) with time, reasonably certain EUR is much more likely to increase or remain constant than to decrease.

(25) Reliable technology. Reliable technology is a grouping of one or more technologies (including computational methods) that has been field tested and has been demonstrated to provide reasonably certain results with consistency and repeatability in the formation being evaluated or in an analogous formation.

(26) Reserves. Reserves are estimated remaining quantities of oil and gas and related substances anticipated to be economically producible, as of a given date, by application of development projects to known accumulations. In addition, there must exist, or there must be a reasonable expectation that there will exist, the legal right to produce or a revenue interest in the production, installed means of delivering oil and gas or related substances to market, and all permits and financing required to implement the project.

Note to paragraph (a)(26): Reserves should not be assigned to adjacent reservoirs isolated by major, potentially sealing, faults until those reservoirs are penetrated and evaluated as economically producible. Reserves should not be assigned to areas that are clearly separated from a known accumulation by a non-productive reservoir (i.e., absence of reservoir, structurally low reservoir, or negative test results). Such areas may contain prospective resources (i.e., potentially recoverable resources from undiscovered accumulations).

 

Excerpted from the FASB Accounting Standards Codification Topic 932, Extractive Activities—Oil and Gas:

932-235-50-30 A standardized measure of discounted future net cash flows relating to an entity’s interests in both of the following shall be disclosed as of the end of the year:

 

  a.

Proved oil and gas reserves (see paragraphs 932-235-50-3 through 50-11B)

 

  b.

Oil and gas subject to purchase under long-term supply, purchase, or similar agreements and contracts in which the entity participates in the operation of the properties on which the oil or gas is located or otherwise serves as the producer of those reserves (see paragraph 932-235-50-7).

The standardized measure of discounted future net cash flows relating to those two types of interests in reserves may be combined for reporting purposes.

 

G-10


Table of Contents
Index to Financial Statements

LOGO

DEFINITIONS OF OIL AND GAS RESERVES

Adapted from U.S. Securities and Exchange Commission Regulation S-X Section 210.4-10(a)

 

932-235-50-31 All of the following information shall be disclosed in the aggregate and for each geographic area for which reserve quantities are disclosed in accordance with paragraphs 932-235-50-3 through 50-11B:

 

  a.

Future cash inflows. These shall be computed by applying prices used in estimating the entity’s proved oil and gas reserves to the year-end quantities of those reserves. Future price changes shall be considered only to the extent provided by contractual arrangements in existence at year-end.

 

  b.

Future development and production costs. These costs shall be computed by estimating the expenditures to be incurred in developing and producing the proved oil and gas reserves at the end of the year, based on year-end costs and assuming continuation of existing economic conditions. If estimated development expenditures are significant, they shall be presented separately from estimated production costs.

 

  c.

Future income tax expenses. These expenses shall be computed by applying the appropriate year-end statutory tax rates, with consideration of future tax rates already legislated, to the future pretax net cash flows relating to the entity’s proved oil and gas reserves, less the tax basis of the properties involved. The future income tax expenses shall give effect to tax deductions and tax credits and allowances relating to the entity’s proved oil and gas reserves.

 

  d.

Future net cash flows. These amounts are the result of subtracting future development and production costs and future income tax expenses from future cash inflows.

 

  e.

Discount. This amount shall be derived from using a discount rate of 10 percent a year to reflect the timing of the future net cash flows relating to proved oil and gas reserves.

 

  f.

Standardized measure of discounted future net cash flows. This amount is the future net cash flows less the computed discount.

 

(27) Reservoir. A porous and permeable underground formation containing a natural accumulation of producible oil and/or gas that is confined by impermeable rock or water barriers and is individual and separate from other reservoirs.

(28) Resources. Resources are quantities of oil and gas estimated to exist in naturally occurring accumulations. A portion of the resources may be estimated to be recoverable, and another portion may be considered to be unrecoverable. Resources include both discovered and undiscovered accumulations.

(29) Service well. A well drilled or completed for the purpose of supporting production in an existing field. Specific purposes of service wells include gas injection, water injection, steam injection, air injection, salt-water disposal, water supply for injection, observation, or injection for in-situ combustion.

(30) Stratigraphic test well. A stratigraphic test well is a drilling effort, geologically directed, to obtain information pertaining to a specific geologic condition. Such wells customarily are drilled without the intent of being completed for hydrocarbon production. The classification also includes tests identified as core tests and all types of expendable holes related to hydrocarbon exploration. Stratigraphic tests are classified as “exploratory type” if not drilled in a known area or “development type” if drilled in a known area.

 

G-11


Table of Contents
Index to Financial Statements

LOGO

DEFINITIONS OF OIL AND GAS RESERVES

Adapted from U.S. Securities and Exchange Commission Regulation S-X Section 210.4-10(a)

 

(31) Undeveloped oil and gas reserves. Undeveloped oil and gas reserves are reserves of any category that are expected to be recovered from new wells on undrilled acreage, or from existing wells where a relatively major expenditure is required for recompletion.

 

  (i)

Reserves on undrilled acreage shall be limited to those directly offsetting development spacing areas that are reasonably certain of production when drilled, unless evidence using reliable technology exists that establishes reasonable certainty of economic producibility at greater distances.

 

  (ii)

Undrilled locations can be classified as having undeveloped reserves only if a development plan has been adopted indicating that they are scheduled to be drilled within five years, unless the specific circumstances, justify a longer time.

 

From the SEC’s Compliance and Disclosure Interpretations (October 26, 2009):

Although several types of projects — such as constructing offshore platforms and development in urban areas, remote locations or environmentally sensitive locations — by their nature customarily take a longer time to develop and therefore often do justify longer time periods, this determination must always take into consideration all of the facts and circumstances. No particular type of project per se justifies a longer time period, and any extension beyond five years should be the exception, and not the rule.

Factors that a company should consider in determining whether or not circumstances justify recognizing reserves even though development may extend past five years include, but are not limited to, the following:

 

   

The company’s level of ongoing significant development activities in the area to be developed (for example, drilling only the minimum number of wells necessary to maintain the lease generally would not constitute significant development activities);

 

   

The company’s historical record at completing development of comparable long-term projects;

 

   

The amount of time in which the company has maintained the leases, or booked the reserves, without significant development activities;

 

   

The extent to which the company has followed a previously adopted development plan (for example, if a company has changed its development plan several times without taking significant steps to implement any of those plans, recognizing proved undeveloped reserves typically would not be appropriate); and

 

   

The extent to which delays in development are caused by external factors related to the physical operating environment (for example, restrictions on development on Federal lands, but not obtaining government permits), rather than by internal factors (for example, shifting resources to develop properties with higher priority).

 

  (iii)

Under no circumstances shall estimates for undeveloped reserves be attributable to any acreage for which an application of fluid injection or other improved recovery technique is contemplated, unless such techniques have been proved effective by actual projects in the same reservoir or an analogous reservoir, as defined in paragraph (a)(2) of this section, or by other evidence using reliable technology establishing reasonable certainty.

(32) Unproved properties. Properties with no proved reserves.

 

G-12


Table of Contents
Index to Financial Statements

Annex H

 

LOGO       LOGO

 

May 9, 2022

Mr. Ryan Riggelson

Grey Rock Energy Management, LLC

2911 Turtle Creek Boulevard, Suite 1150

Dallas, Texas 75219

Dear Mr. Riggelson:

In accordance with your request, we have estimated the proved reserves and future revenue, as of December 31, 2021, to the interest of Grey Rock Energy Fund II, LP; Grey Rock Energy Fund II-B, LP; and Grey Rock Energy Fund II-B Holdings, LP (collectively referred to herein as “Grey Rock Energy Fund II et al.”) in certain oil and gas properties located in Louisiana, Montana, North Dakota, Texas, and Wyoming. Grey Rock Energy Management, LLC (GREP) provides management services for Grey Rock Energy Fund II et al. We completed our evaluation on March 1, 2022. It is our understanding that the proved reserves estimated in this report constitute all of the proved reserves owned by Grey Rock Energy Fund II et al. The estimates in this report have been prepared in accordance with the definitions and regulations of the U.S. Securities and Exchange Commission (SEC) and, with the exception of the exclusion of future income taxes, conform to the FASB Accounting Standards Codification Topic 932, Extractive Activities—Oil and Gas. Definitions are presented immediately following this letter. This report has been prepared for Granite Ridge Resources Inc.’s use in filing with the SEC; in our opinion the assumptions, data, methods, and procedures used in the preparation of this report are appropriate for such purpose.

We estimate the net reserves and future net revenue to the Grey Rock Energy Fund II et al. interest in these properties, as of December 31, 2021, to be:

 

     Net Reserves      Future Net Revenue (M$)  
     Oil      Gas             Present Worth  

Category

   (MBBL)      (MMCF)      Total      at 10%  

Proved Developed Producing

     4,182.4        17,615.1        205,271.3        133,019.7  

Proved Developed Non-Producing

     31.1        4,494.4        11,445.9        9,443.7  

Proved Undeveloped

     1,086.8        38,178.3        105,869.4        63,824.3  
  

 

 

    

 

 

    

 

 

    

 

 

 

Total Proved

     5,300.3        60,287.8        322,586.6        206,287.7  

The oil volumes shown include crude oil and condensate. Oil volumes are expressed in thousands of barrels (MBBL); a barrel is equivalent to 42 United States gallons. Gas volumes are expressed in millions of cubic feet (MMCF) at standard temperature and pressure bases.

Reserves categorization conveys the relative degree of certainty; reserves subcategorization is based on development and production status. As requested, probable and possible reserves that exist for these properties have not been included. The estimates of reserves and future revenue included herein have not been adjusted for risk. This report does not include any value that could be attributed to interests in undeveloped acreage beyond those tracts for which undeveloped reserves have been estimated.

 

 

 

LOGO    LOGO

 

H-1


Table of Contents
Index to Financial Statements

LOGO

 

Gross revenue is Grey Rock Energy Fund II et al.’s share of the gross (100 percent) revenue from the properties prior to any deductions. Future net revenue is after deductions for Grey Rock Energy Fund II et al.’s share of production taxes, ad valorem taxes, capital costs, and operating expenses but before consideration of any income taxes. The future net revenue has been discounted at an annual rate of 10 percent to determine its present worth, which is shown to indicate the effect of time on the value of money. Future net revenue presented in this report, whether discounted or undiscounted, should not be construed as being the fair market value of the properties.

Prices used in this report are based on the 12-month unweighted arithmetic average of the first-day-of-the-month price for each month in the period January through December 2021. For oil volumes, the average West Texas Intermediate spot price of $66.55 per barrel is adjusted for quality, transportation fees, and market differentials. For gas volumes, the average Henry Hub spot price of $3.598 per MMBTU is adjusted for energy content, transportation fees, and market differentials; for certain properties, gas prices are negative after adjustments. When applicable, gas prices have been adjusted to include the value for natural gas liquids. All prices are held constant throughout the lives of the properties. The average adjusted product prices weighted by production over the remaining lives of the properties are $62.58 per barrel of oil and $3.293 per MCF of gas.

Operating costs used in this report are based on operating expense records of GREP. These costs include the per-well overhead expenses allowed under joint operating agreements along with estimates of costs to be incurred at and below the district and field levels. Operating costs have been divided into per-well costs and per-unit-of-production costs. Since all properties are nonoperated, headquarters general and administrative overhead expenses are not included. Operating costs are not escalated for inflation.

Capital costs used in this report were provided by GREP and are based on authorizations for expenditure and actual costs from recent activity. Capital costs are included as required for new development wells and production equipment. Based on our understanding of future development plans, a review of the records provided to us, and our knowledge of similar properties, we regard these estimated capital costs to be reasonable. Capital costs are not escalated for inflation. As requested, our estimates do not include any salvage value for the lease and well equipment or the cost of abandoning the properties.

For the purposes of this report, we did not perform any field inspection of the properties, nor did we examine the mechanical operation or condition of the wells and facilities. We have not investigated possible environmental liability related to the properties; therefore, our estimates do not include any costs due to such possible liability.

We have made no investigation of potential volume and value imbalances resulting from overdelivery or underdelivery to the Grey Rock Energy Fund II et al. interest. Therefore, our estimates of reserves and future revenue do not include adjustments for the settlement of any such imbalances; our projections are based on Grey Rock Energy Fund II et al. receiving its net revenue interest share of estimated future gross production. Additionally, we have made no specific investigation of any firm transportation contracts that may be in place for these properties; our estimates of future revenue include the effects of such contracts only to the extent that the associated fees are accounted for in the historical field-level accounting statements.

The reserves shown in this report are estimates only and should not be construed as exact quantities. Proved reserves are those quantities of oil and gas which, by analysis of engineering and geoscience data, can be estimated with reasonable certainty to be economically producible; probable and possible reserves are those additional reserves which are sequentially less certain to be recovered than proved reserves. Estimates of reserves may increase or decrease as a result of market conditions, future operations, changes in regulations, or actual reservoir performance. In addition to the primary economic assumptions discussed herein, our estimates are based on certain assumptions including, but not limited to, that the properties will be developed consistent with current development plans as provided to us by GREP, that the properties will be operated in a prudent manner,

 

H-2


Table of Contents
Index to Financial Statements

LOGO

 

that no governmental regulations or controls will be put in place that would impact the ability of the interest owner to recover the reserves, and that our projections of future production will prove consistent with actual performance. If the reserves are recovered, the revenues therefrom and the costs related thereto could be more or less than the estimated amounts. Because of governmental policies and uncertainties of supply and demand, the sales rates, prices received for the reserves, and costs incurred in recovering such reserves may vary from assumptions made while preparing this report.

For the purposes of this report, we used technical and economic data including, but not limited to, well location and acreage maps, production data, historical price and cost information, and property ownership interests. The reserves in this report have been estimated using deterministic methods; these estimates have been prepared in accordance with the Standards Pertaining to the Estimating and Auditing of Oil and Gas Reserves Information promulgated by the Society of Petroleum Engineers (SPE Standards). We used standard engineering and geoscience methods, or a combination of methods, including performance analysis and analogy, that we considered to be appropriate and necessary to categorize and estimate reserves in accordance with SEC definitions and regulations. A substantial portion of these reserves are for undeveloped locations; such reserves are based on analogy to properties with similar geologic and reservoir characteristics. As in all aspects of oil and gas evaluation, there are uncertainties inherent in the interpretation of engineering and geoscience data; therefore, our conclusions necessarily represent only informed professional judgment.

The data used in our estimates were obtained from GREP, public data sources, and the nonconfidential files of Netherland, Sewell & Associates, Inc. (NSAI) and were accepted as accurate. Supporting work data are on file in our office. We have not examined the titles to the properties or independently confirmed the actual degree or type of interest owned. The technical person primarily responsible for preparing the estimates presented herein meets the requirements regarding qualifications, independence, objectivity, and confidentiality set forth in the SPE Standards. Nathan C. Shahan, a Licensed Professional Engineer in the State of Texas, has been practicing consulting petroleum engineering at NSAI since 2007 and has over 5 years of prior industry experience. We are independent petroleum engineers, geologists, geophysicists, and petrophysicists; we do not own an interest in these properties nor are we employed on a contingent basis.

 

Sincerely,
NETHERLAND, SEWELL & ASSOCIATES, INC.
Texas Registered Engineering Firm F-2699
  /s/ C.H. (Scott) Rees III
By:  
  C.H. (Scott) Rees III, P.E.
  Chairman and Chief Executive Officer
  /s/ Nathan C. Shahan
By:  
  Nathan C. Shahan, P.E. 102389
  Vice President
Date Signed: May 9, 2022

NCS:MBG

 

H-3


Table of Contents
Index to Financial Statements

LOGO

DEFINITIONS OF OIL AND GAS RESERVES

Adapted from U.S. Securities and Exchange Commission Regulation S-X Section 210.4-10(a)

 

The following definitions are set forth in U.S. Securities and Exchange Commission (SEC) Regulation S-X Section 210.4-10(a). Also included is supplemental information from (1) the 2018 Petroleum Resources Management System approved by the Society of Petroleum Engineers, (2) the FASB Accounting Standards Codification Topic 932, Extractive Activities—Oil and Gas, and (3) the SEC’s Compliance and Disclosure Interpretations.

(1) Acquisition of properties. Costs incurred to purchase, lease or otherwise acquire a property, including costs of lease bonuses and options to purchase or lease properties, the portion of costs applicable to minerals when land including mineral rights is purchased in fee, brokers’ fees, recording fees, legal costs, and other costs incurred in acquiring properties.

(2) Analogous reservoir. Analogous reservoirs, as used in resources assessments, have similar rock and fluid properties, reservoir conditions (depth, temperature, and pressure) and drive mechanisms, but are typically at a more advanced stage of development than the reservoir of interest and thus may provide concepts to assist in the interpretation of more limited data and estimation of recovery. When used to support proved reserves, an “analogous reservoir” refers to a reservoir that shares the following characteristics with the reservoir of interest:

 

  (i)

Same geological formation (but not necessarily in pressure communication with the reservoir of interest);

 

  (ii)

Same environment of deposition;

 

  (iii)

Similar geological structure; and

 

  (iv)

Same drive mechanism.

Instruction to paragraph (a)(2): Reservoir properties must, in the aggregate, be no more favorable in the analog than in the reservoir of interest.

(3) Bitumen. Bitumen, sometimes referred to as natural bitumen, is petroleum in a solid or semi-solid state in natural deposits with a viscosity greater than 10,000 centipoise measured at original temperature in the deposit and atmospheric pressure, on a gas free basis. In its natural state it usually contains sulfur, metals, and other non-hydrocarbons.

(4) Condensate. Condensate is a mixture of hydrocarbons that exists in the gaseous phase at original reservoir temperature and pressure, but that, when produced, is in the liquid phase at surface pressure and temperature.

(5) Deterministic estimate. The method of estimating reserves or resources is called deterministic when a single value for each parameter (from the geoscience, engineering, or economic data) in the reserves calculation is used in the reserves estimation procedure.

(6) Developed oil and gas reserves. Developed oil and gas reserves are reserves of any category that can be expected to be recovered:

 

  (i)

Through existing wells with existing equipment and operating methods or in which the cost of the required equipment is relatively minor compared to the cost of a new well; and

 

  (ii)

Through installed extraction equipment and infrastructure operational at the time of the reserves estimate if the extraction is by means not involving a well.

 

H-4


Table of Contents
Index to Financial Statements

LOGO

DEFINITIONS OF OIL AND GAS RESERVES

Adapted from U.S. Securities and Exchange Commission Regulation S-X Section 210.4-10(a)

 

Supplemental definitions from the 2018 Petroleum Resources Management System:

Developed Producing Reserves – Expected quantities to be recovered from completion intervals that are open and producing at the effective date of the estimate. Improved recovery Reserves are considered producing only after the improved recovery project is in operation.

Developed Non-Producing Reserves – Shut-in and behind-pipe Reserves. Shut-in Reserves are expected to be recovered from (1) completion intervals that are open at the time of the estimate but which have not yet started producing, (2) wells which were shut-in for market conditions or pipeline connections, or (3) wells not capable of production for mechanical reasons. Behind-pipe Reserves are expected to be recovered from zones in existing wells that will require additional completion work or future re-completion before start of production with minor cost to access these reserves. In all cases, production can be initiated or restored with relatively low expenditure compared to the cost of drilling a new well.

(7) Development costs. Costs incurred to obtain access to proved reserves and to provide facilities for extracting, treating, gathering and storing the oil and gas. More specifically, development costs, including depreciation and applicable operating costs of support equipment and facilities and other costs of development activities, are costs incurred to:

 

  (i)

Gain access to and prepare well locations for drilling, including surveying well locations for the purpose of determining specific development drilling sites, clearing ground, draining, road building, and relocating public roads, gas lines, and power lines, to the extent necessary in developing the proved reserves.

 

  (ii)

Drill and equip development wells, development-type stratigraphic test wells, and service wells, including the costs of platforms and of well equipment such as casing, tubing, pumping equipment, and the wellhead assembly.

 

  (iii)

Acquire, construct, and install production facilities such as lease flow lines, separators, treaters, heaters, manifolds, measuring devices, and production storage tanks, natural gas cycling and processing plants, and central utility and waste disposal systems.

 

  (iv)

Provide improved recovery systems.

(8) Development project. A development project is the means by which petroleum resources are brought to the status of economically producible. As examples, the development of a single reservoir or field, an incremental development in a producing field, or the integrated development of a group of several fields and associated facilities with a common ownership may constitute a development project.

(9) Development well. A well drilled within the proved area of an oil or gas reservoir to the depth of a stratigraphic horizon known to be productive.

(10) Economically producible. The term economically producible, as it relates to a resource, means a resource which generates revenue that exceeds, or is reasonably expected to exceed, the costs of the operation. The value of the products that generate revenue shall be determined at the terminal point of oil and gas producing activities as defined in paragraph (a)(16) of this section.

(11) Estimated ultimate recovery (EUR). Estimated ultimate recovery is the sum of reserves remaining as of a given date and cumulative production as of that date.

 

H-5


Table of Contents
Index to Financial Statements

LOGO

DEFINITIONS OF OIL AND GAS RESERVES

Adapted from U.S. Securities and Exchange Commission Regulation S-X Section 210.4-10(a)

 

(12) Exploration costs. Costs incurred in identifying areas that may warrant examination and in examining specific areas that are considered to have prospects of containing oil and gas reserves, including costs of drilling exploratory wells and exploratory-type stratigraphic test wells. Exploration costs may be incurred both before acquiring the related property (sometimes referred to in part as prospecting costs) and after acquiring the property. Principal types of exploration costs, which include depreciation and applicable operating costs of support equipment and facilities and other costs of exploration activities, are:

 

  (i)

Costs of topographical, geographical and geophysical studies, rights of access to properties to conduct those studies, and salaries and other expenses of geologists, geophysical crews, and others conducting those studies. Collectively, these are sometimes referred to as geological and geophysical or “G&G” costs.

 

  (ii)

Costs of carrying and retaining undeveloped properties, such as delay rentals, ad valorem taxes on properties, legal costs for title defense, and the maintenance of land and lease records.

 

  (iii)

Dry hole contributions and bottom hole contributions.

 

  (iv)

Costs of drilling and equipping exploratory wells.

 

  (v)

Costs of drilling exploratory-type stratigraphic test wells.

(13) Exploratory well. An exploratory well is a well drilled to find a new field or to find a new reservoir in a field previously found to be productive of oil or gas in another reservoir. Generally, an exploratory well is any well that is not a development well, an extension well, a service well, or a stratigraphic test well as those items are defined in this section.

(14) Extension well. An extension well is a well drilled to extend the limits of a known reservoir.

(15) Field. An area consisting of a single reservoir or multiple reservoirs all grouped on or related to the same individual geological structural feature and/or stratigraphic condition. There may be two or more reservoirs in a field which are separated vertically by intervening impervious strata, or laterally by local geologic barriers, or by both. Reservoirs that are associated by being in overlapping or adjacent fields may be treated as a single or common operational field. The geological terms “structural feature” and “stratigraphic condition” are intended to identify localized geological features as opposed to the broader terms of basins, trends, provinces, plays, areas-of-interest, etc.

(16) Oil and gas producing activities.

 

  (i)

Oil and gas producing activities include:

 

  (A)

The search for crude oil, including condensate and natural gas liquids, or natural gas (“oil and gas”) in their natural states and original locations;

 

  (B)

The acquisition of property rights or properties for the purpose of further exploration or for the purpose of removing the oil or gas from such properties;

 

  (C)

The construction, drilling, and production activities necessary to retrieve oil and gas from their natural reservoirs, including the acquisition, construction, installation, and maintenance of field gathering and storage systems, such as:

 

  (1)

Lifting the oil and gas to the surface; and

 

  (2)

Gathering, treating, and field processing (as in the case of processing gas to extract liquid hydrocarbons); and

 

H-6


Table of Contents
Index to Financial Statements

LOGO

DEFINITIONS OF OIL AND GAS RESERVES

Adapted from U.S. Securities and Exchange Commission Regulation S-X Section 210.4-10(a)

 

  (D)

Extraction of saleable hydrocarbons, in the solid, liquid, or gaseous state, from oil sands, shale, coalbeds, or other nonrenewable natural resources which are intended to be upgraded into synthetic oil or gas, and activities undertaken with a view to such extraction.

Instruction 1 to paragraph (a)(16)(i): The oil and gas production function shall be regarded as ending at a “terminal point”, which is the outlet valve on the lease or field storage tank. If unusual physical or operational circumstances exist, it may be appropriate to regard the terminal point for the production function as:

 

  a.

The first point at which oil, gas, or gas liquids, natural or synthetic, are delivered to a main pipeline, a common carrier, a refinery, or a marine terminal; and

 

  b.

In the case of natural resources that are intended to be upgraded into synthetic oil or gas, if those natural resources are delivered to a purchaser prior to upgrading, the first point at which the natural resources are delivered to a main pipeline, a common carrier, a refinery, a marine terminal, or a facility which upgrades such natural resources into synthetic oil or gas.

Instruction 2 to paragraph (a)(16)(i): For purposes of this paragraph (a)(16), the term saleable hydrocarbons means hydrocarbons that are saleable in the state in which the hydrocarbons are delivered.

 

  (ii)

Oil and gas producing activities do not include:

 

  (A)

Transporting, refining, or marketing oil and gas;

 

  (B)

Processing of produced oil, gas, or natural resources that can be upgraded into synthetic oil or gas by a registrant that does not have the legal right to produce or a revenue interest in such production;

 

  (C)

Activities relating to the production of natural resources other than oil, gas, or natural resources from which synthetic oil and gas can be extracted; or

 

  (D)

Production of geothermal steam.

(17) Possible reserves. Possible reserves are those additional reserves that are less certain to be recovered than probable reserves.

 

  (i)

When deterministic methods are used, the total quantities ultimately recovered from a project have a low probability of exceeding proved plus probable plus possible reserves. When probabilistic methods are used, there should be at least a 10% probability that the total quantities ultimately recovered will equal or exceed the proved plus probable plus possible reserves estimates.

 

  (ii)

Possible reserves may be assigned to areas of a reservoir adjacent to probable reserves where data control and interpretations of available data are progressively less certain. Frequently, this will be in areas where geoscience and engineering data are unable to define clearly the area and vertical limits of commercial production from the reservoir by a defined project.

 

  (iii)

Possible reserves also include incremental quantities associated with a greater percentage recovery of the hydrocarbons in place than the recovery quantities assumed for probable reserves.

 

  (iv)

The proved plus probable and proved plus probable plus possible reserves estimates must be based on reasonable alternative technical and commercial interpretations within the reservoir or subject project that are clearly documented, including comparisons to results in successful similar projects.

 

H-7


Table of Contents
Index to Financial Statements

LOGO

DEFINITIONS OF OIL AND GAS RESERVES

Adapted from U.S. Securities and Exchange Commission Regulation S-X Section 210.4-10(a)

 

  (v)

Possible reserves may be assigned where geoscience and engineering data identify directly adjacent portions of a reservoir within the same accumulation that may be separated from proved areas by faults with displacement less than formation thickness or other geological discontinuities and that have not been penetrated by a wellbore, and the registrant believes that such adjacent portions are in communication with the known (proved) reservoir. Possible reserves may be assigned to areas that are structurally higher or lower than the proved area if these areas are in communication with the proved reservoir.

 

  (vi)

Pursuant to paragraph (a)(22)(iii) of this section, where direct observation has defined a highest known oil (HKO) elevation and the potential exists for an associated gas cap, proved oil reserves should be assigned in the structurally higher portions of the reservoir above the HKO only if the higher contact can be established with reasonable certainty through reliable technology. Portions of the reservoir that do not meet this reasonable certainty criterion may be assigned as probable and possible oil or gas based on reservoir fluid properties and pressure gradient interpretations.

(18) Probable reserves. Probable reserves are those additional reserves that are less certain to be recovered than proved reserves but which, together with proved reserves, are as likely as not to be recovered.

 

  (i)

When deterministic methods are used, it is as likely as not that actual remaining quantities recovered will exceed the sum of estimated proved plus probable reserves. When probabilistic methods are used, there should be at least a 50% probability that the actual quantities recovered will equal or exceed the proved plus probable reserves estimates.

 

  (ii)

Probable reserves may be assigned to areas of a reservoir adjacent to proved reserves where data control or interpretations of available data are less certain, even if the interpreted reservoir continuity of structure or productivity does not meet the reasonable certainty criterion. Probable reserves may be assigned to areas that are structurally higher than the proved area if these areas are in communication with the proved reservoir.

 

  (iii)

Probable reserves estimates also include potential incremental quantities associated with a greater percentage recovery of the hydrocarbons in place than assumed for proved reserves.

 

  (iv)

See also guidelines in paragraphs (a)(17)(iv) and (a)(17)(vi) of this section.

(19) Probabilistic estimate. The method of estimation of reserves or resources is called probabilistic when the full range of values that could reasonably occur for each unknown parameter (from the geoscience and engineering data) is used to generate a full range of possible outcomes and their associated probabilities of occurrence.

(20) Production costs.

 

  (i)

Costs incurred to operate and maintain wells and related equipment and facilities, including depreciation and applicable operating costs of support equipment and facilities and other costs of operating and maintaining those wells and related equipment and facilities. They become part of the cost of oil and gas produced. Examples of production costs (sometimes called lifting costs) are:

 

  (A)

Costs of labor to operate the wells and related equipment and facilities.

 

  (B)

Repairs and maintenance.

 

  (C)

Materials, supplies, and fuel consumed and supplies utilized in operating the wells and related equipment and facilities.

 

H-8


Table of Contents
Index to Financial Statements

LOGO

DEFINITIONS OF OIL AND GAS RESERVES

Adapted from U.S. Securities and Exchange Commission Regulation S-X Section 210.4-10(a)

 

  (D)

Property taxes and insurance applicable to proved properties and wells and related equipment and facilities.

 

  (E)

Severance taxes.

 

  (ii)

Some support equipment or facilities may serve two or more oil and gas producing activities and may also serve transportation, refining, and marketing activities. To the extent that the support equipment and facilities are used in oil and gas producing activities, their depreciation and applicable operating costs become exploration, development or production costs, as appropriate. Depreciation, depletion, and amortization of capitalized acquisition, exploration, and development costs are not production costs but also become part of the cost of oil and gas produced along with production (lifting) costs identified above.

(21) Proved area. The part of a property to which proved reserves have been specifically attributed.

(22) Proved oil and gas reserves. Proved oil and gas reserves are those quantities of oil and gas, which, by analysis of geoscience and engineering data, can be estimated with reasonable certainty to be economically producible—from a given date forward, from known reservoirs, and under existing economic conditions, operating methods, and government regulations—prior to the time at which contracts providing the right to operate expire, unless evidence indicates that renewal is reasonably certain, regardless of whether deterministic or probabilistic methods are used for the estimation. The project to extract the hydrocarbons must have commenced or the operator must be reasonably certain that it will commence the project within a reasonable time.

 

  (i)

The area of the reservoir considered as proved includes:

 

  (A)

The area identified by drilling and limited by fluid contacts, if any, and

 

  (B)

Adjacent undrilled portions of the reservoir that can, with reasonable certainty, be judged to be continuous with it and to contain economically producible oil or gas on the basis of available geoscience and engineering data.

 

  (ii)

In the absence of data on fluid contacts, proved quantities in a reservoir are limited by the lowest known hydrocarbons (LKH) as seen in a well penetration unless geoscience, engineering, or performance data and reliable technology establishes a lower contact with reasonable certainty.

 

  (iii)

Where direct observation from well penetrations has defined a highest known oil (HKO) elevation and the potential exists for an associated gas cap, proved oil reserves may be assigned in the structurally higher portions of the reservoir only if geoscience, engineering, or performance data and reliable technology establish the higher contact with reasonable certainty.

 

  (iv)

Reserves which can be produced economically through application of improved recovery techniques (including, but not limited to, fluid injection) are included in the proved classification when:

 

  (A)

Successful testing by a pilot project in an area of the reservoir with properties no more favorable than in the reservoir as a whole, the operation of an installed program in the reservoir or an analogous reservoir, or other evidence using reliable technology establishes the reasonable certainty of the engineering analysis on which the project or program was based; and

 

  (B)

The project has been approved for development by all necessary parties and entities, including governmental entities.

 

H-9


Table of Contents
Index to Financial Statements

LOGO

DEFINITIONS OF OIL AND GAS RESERVES

Adapted from U.S. Securities and Exchange Commission Regulation S-X Section 210.4-10(a)

 

  (v)

Existing economic conditions include prices and costs at which economic producibility from a reservoir is to be determined. The price shall be the average price during the 12-month period prior to the ending date of the period covered by the report, determined as an unweighted arithmetic average of the first-day-of-the-month price for each month within such period, unless prices are defined by contractual arrangements, excluding escalations based upon future conditions.

(23) Proved properties. Properties with proved reserves.

(24) Reasonable certainty. If deterministic methods are used, reasonable certainty means a high degree of confidence that the quantities will be recovered. If probabilistic methods are used, there should be at least a 90% probability that the quantities actually recovered will equal or exceed the estimate. A high degree of confidence exists if the quantity is much more likely to be achieved than not, and, as changes due to increased availability of geoscience (geological, geophysical, and geochemical), engineering, and economic data are made to estimated ultimate recovery (EUR) with time, reasonably certain EUR is much more likely to increase or remain constant than to decrease.

(25) Reliable technology. Reliable technology is a grouping of one or more technologies (including computational methods) that has been field tested and has been demonstrated to provide reasonably certain results with consistency and repeatability in the formation being evaluated or in an analogous formation.

(26) Reserves. Reserves are estimated remaining quantities of oil and gas and related substances anticipated to be economically producible, as of a given date, by application of development projects to known accumulations. In addition, there must exist, or there must be a reasonable expectation that there will exist, the legal right to produce or a revenue interest in the production, installed means of delivering oil and gas or related substances to market, and all permits and financing required to implement the project.

Note to paragraph (a)(26): Reserves should not be assigned to adjacent reservoirs isolated by major, potentially sealing, faults until those reservoirs are penetrated and evaluated as economically producible. Reserves should not be assigned to areas that are clearly separated from a known accumulation by a non-productive reservoir (i.e., absence of reservoir, structurally low reservoir, or negative test results). Such areas may contain prospective resources (i.e., potentially recoverable resources from undiscovered accumulations).

 

Excerpted from the FASB Accounting Standards Codification Topic 932, Extractive Activities—Oil and Gas:

932-235-50-30 A standardized measure of discounted future net cash flows relating to an entity’s interests in both of the following shall be disclosed as of the end of the year:

 

  a.

Proved oil and gas reserves (see paragraphs 932-235-50-3 through 50-11B)

 

  b.

Oil and gas subject to purchase under long-term supply, purchase, or similar agreements and contracts in which the entity participates in the operation of the properties on which the oil or gas is located or otherwise serves as the producer of those reserves (see paragraph 932-235-50-7).

The standardized measure of discounted future net cash flows relating to those two types of interests in reserves may be combined for reporting purposes.

 

H-10


Table of Contents
Index to Financial Statements

LOGO

DEFINITIONS OF OIL AND GAS RESERVES

Adapted from U.S. Securities and Exchange Commission Regulation S-X Section 210.4-10(a)

 

932-235-50-31 All of the following information shall be disclosed in the aggregate and for each geographic area for which reserve quantities are disclosed in accordance with paragraphs 932-235-50-3 through 50-11B:

 

  a.

Future cash inflows. These shall be computed by applying prices used in estimating the entity’s proved oil and gas reserves to the year-end quantities of those reserves. Future price changes shall be considered only to the extent provided by contractual arrangements in existence at year-end.

 

  b.

Future development and production costs. These costs shall be computed by estimating the expenditures to be incurred in developing and producing the proved oil and gas reserves at the end of the year, based on year-end costs and assuming continuation of existing economic conditions. If estimated development expenditures are significant, they shall be presented separately from estimated production costs.

 

  c.

Future income tax expenses. These expenses shall be computed by applying the appropriate year-end statutory tax rates, with consideration of future tax rates already legislated, to the future pretax net cash flows relating to the entity’s proved oil and gas reserves, less the tax basis of the properties involved. The future income tax expenses shall give effect to tax deductions and tax credits and allowances relating to the entity’s proved oil and gas reserves.

 

  d.

Future net cash flows. These amounts are the result of subtracting future development and production costs and future income tax expenses from future cash inflows.

 

  e.

Discount. This amount shall be derived from using a discount rate of 10 percent a year to reflect the timing of the future net cash flows relating to proved oil and gas reserves.

 

  f.

Standardized measure of discounted future net cash flows. This amount is the future net cash flows less the computed discount.

 

(27) Reservoir. A porous and permeable underground formation containing a natural accumulation of producible oil and/or gas that is confined by impermeable rock or water barriers and is individual and separate from other reservoirs.

(28) Resources. Resources are quantities of oil and gas estimated to exist in naturally occurring accumulations. A portion of the resources may be estimated to be recoverable, and another portion may be considered to be unrecoverable. Resources include both discovered and undiscovered accumulations.

(29) Service well. A well drilled or completed for the purpose of supporting production in an existing field. Specific purposes of service wells include gas injection, water injection, steam injection, air injection, salt-water disposal, water supply for injection, observation, or injection for in-situ combustion.

(30) Stratigraphic test well. A stratigraphic test well is a drilling effort, geologically directed, to obtain information pertaining to a specific geologic condition. Such wells customarily are drilled without the intent of being completed for hydrocarbon production. The classification also includes tests identified as core tests and all types of expendable holes related to hydrocarbon exploration. Stratigraphic tests are classified as “exploratory type” if not drilled in a known area or “development type” if drilled in a known area.

 

H-11


Table of Contents
Index to Financial Statements

LOGO

DEFINITIONS OF OIL AND GAS RESERVES

Adapted from U.S. Securities and Exchange Commission Regulation S-X Section 210.4-10(a)

 

(31) Undeveloped oil and gas reserves. Undeveloped oil and gas reserves are reserves of any category that are expected to be recovered from new wells on undrilled acreage, or from existing wells where a relatively major expenditure is required for recompletion.

 

  (i)

Reserves on undrilled acreage shall be limited to those directly offsetting development spacing areas that are reasonably certain of production when drilled, unless evidence using reliable technology exists that establishes reasonable certainty of economic producibility at greater distances.

 

  (ii)

Undrilled locations can be classified as having undeveloped reserves only if a development plan has been adopted indicating that they are scheduled to be drilled within five years, unless the specific circumstances, justify a longer time.

 

From the SEC’s Compliance and Disclosure Interpretations (October 26, 2009):

Although several types of projects — such as constructing offshore platforms and development in urban areas, remote locations or environmentally sensitive locations — by their nature customarily take a longer time to develop and therefore often do justify longer time periods, this determination must always take into consideration all of the facts and circumstances. No particular type of project per se justifies a longer time period, and any extension beyond five years should be the exception, and not the rule.

Factors that a company should consider in determining whether or not circumstances justify recognizing reserves even though development may extend past five years include, but are not limited to, the following:

 

 

The company’s level of ongoing significant development activities in the area to be developed (for example, drilling only the minimum number of wells necessary to maintain the lease generally would not constitute significant development activities);

 

 

The company’s historical record at completing development of comparable long-term projects;

 

 

The amount of time in which the company has maintained the leases, or booked the reserves, without significant development activities;

 

 

The extent to which the company has followed a previously adopted development plan (for example, if a company has changed its development plan several times without taking significant steps to implement any of those plans, recognizing proved undeveloped reserves typically would not be appropriate); and

 

 

The extent to which delays in development are caused by external factors related to the physical operating environment (for example, restrictions on development on Federal lands, but not obtaining government permits), rather than by internal factors (for example, shifting resources to develop properties with higher priority).

 

  (iii)

Under no circumstances shall estimates for undeveloped reserves be attributable to any acreage for which an application of fluid injection or other improved recovery technique is contemplated, unless such techniques have been proved effective by actual projects in the same reservoir or an analogous reservoir, as defined in paragraph (a)(2) of this section, or by other evidence using reliable technology establishing reasonable certainty.

(32) Unproved properties. Properties with no proved reserves.

 

H-12


Table of Contents
Index to Financial Statements

Annex I

 

LOGO    LOGO

 

May 10, 2022

Mr. Ryan Riggelson

Grey Rock Energy Management, LLC

2911 Turtle Creek Boulevard, Suite 1150

Dallas, Texas 75219

Dear Mr. Riggelson:

In accordance with your request, we have estimated the proved reserves and future revenue, as of December 31, 2021, to the interest of Grey Rock Energy Fund III-A, LP; Grey Rock Energy Fund III-B, LP; and Grey Rock Energy Fund III-B Holdings, LP (collectively referred to herein as “Grey Rock Energy Fund III et al.”) in certain oil and gas properties located in Colorado, New Mexico, North Dakota, and Texas. Grey Rock Energy Management, LLC (GREP) provides management services for Grey Rock Energy Fund III et al. We completed our evaluation on March 1, 2022. It is our understanding that the proved reserves estimated in this report constitute all of the proved reserves owned by Grey Rock Energy Fund III et al. The estimates in this report have been prepared in accordance with the definitions and regulations of the U.S. Securities and Exchange Commission (SEC) and, with the exception of the exclusion of future income taxes, conform to the FASB Accounting Standards Codification Topic 932, Extractive Activities—Oil and Gas. Definitions are presented immediately following this letter. This report has been prepared for Granite Ridge Resources Inc.’s use in filing with the SEC; in our opinion the assumptions, data, methods, and procedures used in the preparation of this report are appropriate for such purpose.

We estimate the net reserves and future net revenue to the Grey Rock Energy Fund III et al. interest in these properties, as of December 31, 2021, to be:

 

     Net Reserves      Future Net Revenue (M$)  

Category

   Oil
(MBBL)
     Gas
(MMCF)
     Total      Present Worth
at 10%
 

Proved Developed Producing

     5,871.2        28,095.6        350,251.9        247,307.0  

Proved Developed Non-Producing

     944.2        2,614.5        56,625.2        38,785.0  

Proved Undeveloped

     10,045.9        32,790.6        468,689.8        270,209.2  
  

 

 

    

 

 

    

 

 

    

 

 

 

Total Proved

     16,861.3        63,500.8        875,566.7        556,301.1  

Totals may not add because of rounding.

The oil volumes shown include crude oil and condensate. Oil volumes are expressed in thousands of barrels (MBBL); a barrel is equivalent to 42 United States gallons. Gas volumes are expressed in millions of cubic feet (MMCF) at standard temperature and pressure bases.

Reserves categorization conveys the relative degree of certainty; reserves subcategorization is based on development and production status. As requested, probable and possible reserves that exist for these properties have not been included. The estimates of reserves and future revenue included herein have not been adjusted for risk. This report does not include any value that could be attributed to interests in undeveloped acreage beyond those tracts for which undeveloped reserves have been estimated.

 

 

LOGO    LOGO

 

I-1


Table of Contents
Index to Financial Statements

LOGO

 

Gross revenue is Grey Rock Energy Fund III et al.’s share of the gross (100 percent) revenue from the properties prior to any deductions. Future net revenue is after deductions for Grey Rock Energy Fund III et al.’s share of production taxes, ad valorem taxes, capital costs, and operating expenses but before consideration of any income taxes. The future net revenue has been discounted at an annual rate of 10 percent to determine its present worth, which is shown to indicate the effect of time on the value of money. Future net revenue presented in this report, whether discounted or undiscounted, should not be construed as being the fair market value of the properties.

Prices used in this report are based on the 12-month unweighted arithmetic average of the first-day-of-the-month price for each month in the period January through December 2021. For oil volumes, the average West Texas Intermediate spot price of $66.55 per barrel is adjusted for quality, transportation fees, and market differentials. For gas volumes, the average Henry Hub spot price of $3.598 per MMBTU is adjusted for energy content, transportation fees, and market differentials. When applicable, gas prices have been adjusted to include the value for natural gas liquids. All prices are held constant throughout the lives of the properties. The average adjusted product prices weighted by production over the remaining lives of the properties are $64.12 per barrel of oil and $5.478 per MCF of gas.

Operating costs used in this report are based on operating expense records of GREP. These costs include the per-well overhead expenses allowed under joint operating agreements along with estimates of costs to be incurred at and below the district and field levels. Operating costs have been divided into per-well costs and per-unit-of-production costs. Since all properties are nonoperated, headquarters general and administrative overhead expenses are not included. Operating costs are not escalated for inflation.

Capital costs used in this report were provided by GREP and are based on authorizations for expenditure and actual costs from recent activity. Capital costs are included as required for new development wells and production equipment. Based on our understanding of future development plans, a review of the records provided to us, and our knowledge of similar properties, we regard these estimated capital costs to be reasonable. Capital costs are not escalated for inflation. As requested, our estimates do not include any salvage value for the lease and well equipment or the cost of abandoning the properties.

For the purposes of this report, we did not perform any field inspection of the properties, nor did we examine the mechanical operation or condition of the wells and facilities. We have not investigated possible environmental liability related to the properties; therefore, our estimates do not include any costs due to such possible liability.

We have made no investigation of potential volume and value imbalances resulting from overdelivery or underdelivery to the Grey Rock Energy Fund III et al. interest. Therefore, our estimates of reserves and future revenue do not include adjustments for the settlement of any such imbalances; our projections are based on Grey Rock Energy Fund III et al. receiving its net revenue interest share of estimated future gross production. Additionally, we have made no specific investigation of any firm transportation contracts that may be in place for these properties; our estimates of future revenue include the effects of such contracts only to the extent that the associated fees are accounted for in the historical field-level accounting statements.

The reserves shown in this report are estimates only and should not be construed as exact quantities. Proved reserves are those quantities of oil and gas which, by analysis of engineering and geoscience data, can be estimated with reasonable certainty to be economically producible; probable and possible reserves are those additional reserves which are sequentially less certain to be recovered than proved reserves. Estimates of reserves may increase or decrease as a result of market conditions, future operations, changes in regulations, or actual reservoir performance. In addition to the primary economic assumptions discussed herein, our estimates are based on certain assumptions including, but not limited to, that the properties will be developed consistent with current development plans as provided to us by GREP, that the properties will be operated in a prudent manner,

 

I-2


Table of Contents
Index to Financial Statements

LOGO

 

that no governmental regulations or controls will be put in place that would impact the ability of the interest owner to recover the reserves, and that our projections of future production will prove consistent with actual performance. If the reserves are recovered, the revenues therefrom and the costs related thereto could be more or less than the estimated amounts. Because of governmental policies and uncertainties of supply and demand, the sales rates, prices received for the reserves, and costs incurred in recovering such reserves may vary from assumptions made while preparing this report.

For the purposes of this report, we used technical and economic data including, but not limited to, well location and acreage maps, production data, historical price and cost information, and property ownership interests. The reserves in this report have been estimated using deterministic methods; these estimates have been prepared in accordance with the Standards Pertaining to the Estimating and Auditing of Oil and Gas Reserves Information promulgated by the Society of Petroleum Engineers (SPE Standards). We used standard engineering and geoscience methods, or a combination of methods, including performance analysis and analogy, that we considered to be appropriate and necessary to categorize and estimate reserves in accordance with SEC definitions and regulations. A substantial portion of these reserves are for undeveloped locations; such reserves are based on analogy to properties with similar geologic and reservoir characteristics. As in all aspects of oil and gas evaluation, there are uncertainties inherent in the interpretation of engineering and geoscience data; therefore, our conclusions necessarily represent only informed professional judgment.

The data used in our estimates were obtained from GREP, public data sources, and the nonconfidential files of Netherland, Sewell & Associates, Inc. (NSAI) and were accepted as accurate. Supporting work data are on file in our office. We have not examined the titles to the properties or independently confirmed the actual degree or type of interest owned. The technical person primarily responsible for preparing the estimates presented herein meets the requirements regarding qualifications, independence, objectivity, and confidentiality set forth in the SPE Standards. Nathan C. Shahan, a Licensed Professional Engineer in the State of Texas, has been practicing consulting petroleum engineering at NSAI since 2007 and has over 5 years of prior industry experience. We are independent petroleum engineers, geologists, geophysicists, and petrophysicists; we do not own an interest in these properties nor are we employed on a contingent basis.

 

Sincerely,
NETHERLAND, SEWELL & ASSOCIATES, INC.
Texas Registered Engineering Firm F-2699
  /s/ C.H. (Scott) Rees III
By:  
  C.H. (Scott) Rees III, P.E.
  Chairman and Chief Executive Officer
  /s/ Nathan C. Shahan
By:  
  Nathan C. Shahan, P.E. 102389
  Vice President
Date Signed: May 10, 2022

NCS:MBG

 

I-3


Table of Contents
Index to Financial Statements

LOGO

DEFINITIONS OF OIL AND GAS RESERVES

Adapted from U.S. Securities and Exchange Commission Regulation S-X Section 210.4-10(a)

 

The following definitions are set forth in U.S. Securities and Exchange Commission (SEC) Regulation S-X Section 210.4-10(a). Also included is supplemental information from (1) the 2018 Petroleum Resources Management System approved by the Society of Petroleum Engineers, (2) the FASB Accounting Standards Codification Topic 932, Extractive Activities—Oil and Gas, and (3) the SEC’s Compliance and Disclosure Interpretations.

(1) Acquisition of properties. Costs incurred to purchase, lease or otherwise acquire a property, including costs of lease bonuses and options to purchase or lease properties, the portion of costs applicable to minerals when land including mineral rights is purchased in fee, brokers’ fees, recording fees, legal costs, and other costs incurred in acquiring properties.

(2) Analogous reservoir. Analogous reservoirs, as used in resources assessments, have similar rock and fluid properties, reservoir conditions (depth, temperature, and pressure) and drive mechanisms, but are typically at a more advanced stage of development than the reservoir of interest and thus may provide concepts to assist in the interpretation of more limited data and estimation of recovery. When used to support proved reserves, an “analogous reservoir” refers to a reservoir that shares the following characteristics with the reservoir of interest:

 

  (i)

Same geological formation (but not necessarily in pressure communication with the reservoir of interest);

 

  (ii)

Same environment of deposition;

 

  (iii)

Similar geological structure; and

 

  (iv)

Same drive mechanism.

Instruction to paragraph (a)(2): Reservoir properties must, in the aggregate, be no more favorable in the analog than in the reservoir of interest.

(3) Bitumen. Bitumen, sometimes referred to as natural bitumen, is petroleum in a solid or semi-solid state in natural deposits with a viscosity greater than 10,000 centipoise measured at original temperature in the deposit and atmospheric pressure, on a gas free basis. In its natural state it usually contains sulfur, metals, and other non-hydrocarbons.

(4) Condensate. Condensate is a mixture of hydrocarbons that exists in the gaseous phase at original reservoir temperature and pressure, but that, when produced, is in the liquid phase at surface pressure and temperature.

(5) Deterministic estimate. The method of estimating reserves or resources is called deterministic when a single value for each parameter (from the geoscience, engineering, or economic data) in the reserves calculation is used in the reserves estimation procedure.

(6) Developed oil and gas reserves. Developed oil and gas reserves are reserves of any category that can be expected to be recovered:

 

  (i)

Through existing wells with existing equipment and operating methods or in which the cost of the required equipment is relatively minor compared to the cost of a new well; and

 

  (ii)

Through installed extraction equipment and infrastructure operational at the time of the reserves estimate if the extraction is by means not involving a well.

 

I-4


Table of Contents
Index to Financial Statements

LOGO

DEFINITIONS OF OIL AND GAS RESERVES

Adapted from U.S. Securities and Exchange Commission Regulation S-X Section 210.4-10(a)

 

Supplemental definitions from the 2018 Petroleum Resources Management System:

Developed Producing Reserves – Expected quantities to be recovered from completion intervals that are open and producing at the effective date of the estimate. Improved recovery Reserves are considered producing only after the improved recovery project is in operation.

Developed Non-Producing Reserves – Shut-in and behind-pipe Reserves. Shut-in Reserves are expected to be recovered from (1) completion intervals that are open at the time of the estimate but which have not yet started producing, (2) wells which were shut-in for market conditions or pipeline connections, or (3) wells not capable of production for mechanical reasons. Behind-pipe Reserves are expected to be recovered from zones in existing wells that will require additional completion work or future re-completion before start of production with minor cost to access these reserves. In all cases, production can be initiated or restored with relatively low expenditure compared to the cost of drilling a new well.

(7) Development costs. Costs incurred to obtain access to proved reserves and to provide facilities for extracting, treating, gathering and storing the oil and gas. More specifically, development costs, including depreciation and applicable operating costs of support equipment and facilities and other costs of development activities, are costs incurred to:

 

  (i)

Gain access to and prepare well locations for drilling, including surveying well locations for the purpose of determining specific development drilling sites, clearing ground, draining, road building, and relocating public roads, gas lines, and power lines, to the extent necessary in developing the proved reserves.

 

  (ii)

Drill and equip development wells, development-type stratigraphic test wells, and service wells, including the costs of platforms and of well equipment such as casing, tubing, pumping equipment, and the wellhead assembly.

 

  (iii)

Acquire, construct, and install production facilities such as lease flow lines, separators, treaters, heaters, manifolds, measuring devices, and production storage tanks, natural gas cycling and processing plants, and central utility and waste disposal systems.

 

  (iv)

Provide improved recovery systems.

(8) Development project. A development project is the means by which petroleum resources are brought to the status of economically producible. As examples, the development of a single reservoir or field, an incremental development in a producing field, or the integrated development of a group of several fields and associated facilities with a common ownership may constitute a development project.

(9) Development well. A well drilled within the proved area of an oil or gas reservoir to the depth of a stratigraphic horizon known to be productive.

(10) Economically producible. The term economically producible, as it relates to a resource, means a resource which generates revenue that exceeds, or is reasonably expected to exceed, the costs of the operation. The value of the products that generate revenue shall be determined at the terminal point of oil and gas producing activities as defined in paragraph (a)(16) of this section.

(11) Estimated ultimate recovery (EUR). Estimated ultimate recovery is the sum of reserves remaining as of a given date and cumulative production as of that date.

 

I-5


Table of Contents
Index to Financial Statements

LOGO

DEFINITIONS OF OIL AND GAS RESERVES

Adapted from U.S. Securities and Exchange Commission Regulation S-X Section 210.4-10(a)

 

(12) Exploration costs. Costs incurred in identifying areas that may warrant examination and in examining specific areas that are considered to have prospects of containing oil and gas reserves, including costs of drilling exploratory wells and exploratory-type stratigraphic test wells. Exploration costs may be incurred both before acquiring the related property (sometimes referred to in part as prospecting costs) and after acquiring the property. Principal types of exploration costs, which include depreciation and applicable operating costs of support equipment and facilities and other costs of exploration activities, are:

 

  (i)

Costs of topographical, geographical and geophysical studies, rights of access to properties to conduct those studies, and salaries and other expenses of geologists, geophysical crews, and others conducting those studies. Collectively, these are sometimes referred to as geological and geophysical or “G&G” costs.

 

  (ii)

Costs of carrying and retaining undeveloped properties, such as delay rentals, ad valorem taxes on properties, legal costs for title defense, and the maintenance of land and lease records.

 

  (iii)

Dry hole contributions and bottom hole contributions.

 

  (iv)

Costs of drilling and equipping exploratory wells.

 

  (v)

Costs of drilling exploratory-type stratigraphic test wells.

(13) Exploratory well. An exploratory well is a well drilled to find a new field or to find a new reservoir in a field previously found to be productive of oil or gas in another reservoir. Generally, an exploratory well is any well that is not a development well, an extension well, a service well, or a stratigraphic test well as those items are defined in this section.

(14) Extension well. An extension well is a well drilled to extend the limits of a known reservoir.

(15) Field. An area consisting of a single reservoir or multiple reservoirs all grouped on or related to the same individual geological structural feature and/or stratigraphic condition. There may be two or more reservoirs in a field which are separated vertically by intervening impervious strata, or laterally by local geologic barriers, or by both. Reservoirs that are associated by being in overlapping or adjacent fields may be treated as a single or common operational field. The geological terms “structural feature” and “stratigraphic condition” are intended to identify localized geological features as opposed to the broader terms of basins, trends, provinces, plays, areas-of-interest, etc.

(16) Oil and gas producing activities.

 

  (i)

Oil and gas producing activities include:

 

  (A)

The search for crude oil, including condensate and natural gas liquids, or natural gas (“oil and gas”) in their natural states and original locations;

 

  (B)

The acquisition of property rights or properties for the purpose of further exploration or for the purpose of removing the oil or gas from such properties;

 

  (C)

The construction, drilling, and production activities necessary to retrieve oil and gas from their natural reservoirs, including the acquisition, construction, installation, and maintenance of field gathering and storage systems, such as:

 

  (1)

Lifting the oil and gas to the surface; and

 

  (2)

Gathering, treating, and field processing (as in the case of processing gas to extract liquid hydrocarbons); and

 

I-6


Table of Contents
Index to Financial Statements

LOGO

DEFINITIONS OF OIL AND GAS RESERVES

Adapted from U.S. Securities and Exchange Commission Regulation S-X Section 210.4-10(a)

 

  (D)

Extraction of saleable hydrocarbons, in the solid, liquid, or gaseous state, from oil sands, shale, coalbeds, or other nonrenewable natural resources which are intended to be upgraded into synthetic oil or gas, and activities undertaken with a view to such extraction.

Instruction 1 to paragraph (a)(16)(i): The oil and gas production function shall be regarded as ending at a “terminal point”, which is the outlet valve on the lease or field storage tank. If unusual physical or operational circumstances exist, it may be appropriate to regard the terminal point for the production function as:

 

  a.

The first point at which oil, gas, or gas liquids, natural or synthetic, are delivered to a main pipeline, a common carrier, a refinery, or a marine terminal; and

 

  b.

In the case of natural resources that are intended to be upgraded into synthetic oil or gas, if those natural resources are delivered to a purchaser prior to upgrading, the first point at which the natural resources are delivered to a main pipeline, a common carrier, a refinery, a marine terminal, or a facility which upgrades such natural resources into synthetic oil or gas.

Instruction 2 to paragraph (a)(16)(i): For purposes of this paragraph (a)(16), the term saleable hydrocarbons means hydrocarbons that are saleable in the state in which the hydrocarbons are delivered.

 

  (ii)

Oil and gas producing activities do not include:

 

  (A)

Transporting, refining, or marketing oil and gas;

 

  (B)

Processing of produced oil, gas, or natural resources that can be upgraded into synthetic oil or gas by a registrant that does not have the legal right to produce or a revenue interest in such production;

 

  (C)

Activities relating to the production of natural resources other than oil, gas, or natural resources from which synthetic oil and gas can be extracted; or

 

  (D)

Production of geothermal steam.

(17) Possible reserves. Possible reserves are those additional reserves that are less certain to be recovered than probable reserves.

 

  (i)

When deterministic methods are used, the total quantities ultimately recovered from a project have a low probability of exceeding proved plus probable plus possible reserves. When probabilistic methods are used, there should be at least a 10% probability that the total quantities ultimately recovered will equal or exceed the proved plus probable plus possible reserves estimates.

 

  (ii)

Possible reserves may be assigned to areas of a reservoir adjacent to probable reserves where data control and interpretations of available data are progressively less certain. Frequently, this will be in areas where geoscience and engineering data are unable to define clearly the area and vertical limits of commercial production from the reservoir by a defined project.

 

  (iii)

Possible reserves also include incremental quantities associated with a greater percentage recovery of the hydrocarbons in place than the recovery quantities assumed for probable reserves.

 

  (iv)

The proved plus probable and proved plus probable plus possible reserves estimates must be based on reasonable alternative technical and commercial interpretations within the reservoir or subject project that are clearly documented, including comparisons to results in successful similar projects.

 

I-7


Table of Contents
Index to Financial Statements

LOGO

DEFINITIONS OF OIL AND GAS RESERVES

Adapted from U.S. Securities and Exchange Commission Regulation S-X Section 210.4-10(a)

 

  (v)

Possible reserves may be assigned where geoscience and engineering data identify directly adjacent portions of a reservoir within the same accumulation that may be separated from proved areas by faults with displacement less than formation thickness or other geological discontinuities and that have not been penetrated by a wellbore, and the registrant believes that such adjacent portions are in communication with the known (proved) reservoir. Possible reserves may be assigned to areas that are structurally higher or lower than the proved area if these areas are in communication with the proved reservoir.

 

  (vi)

Pursuant to paragraph (a)(22)(iii) of this section, where direct observation has defined a highest known oil (HKO) elevation and the potential exists for an associated gas cap, proved oil reserves should be assigned in the structurally higher portions of the reservoir above the HKO only if the higher contact can be established with reasonable certainty through reliable technology. Portions of the reservoir that do not meet this reasonable certainty criterion may be assigned as probable and possible oil or gas based on reservoir fluid properties and pressure gradient interpretations.

(18) Probable reserves. Probable reserves are those additional reserves that are less certain to be recovered than proved reserves but which, together with proved reserves, are as likely as not to be recovered.

 

  (i)

When deterministic methods are used, it is as likely as not that actual remaining quantities recovered will exceed the sum of estimated proved plus probable reserves. When probabilistic methods are used, there should be at least a 50% probability that the actual quantities recovered will equal or exceed the proved plus probable reserves estimates.

 

  (ii)

Probable reserves may be assigned to areas of a reservoir adjacent to proved reserves where data control or interpretations of available data are less certain, even if the interpreted reservoir continuity of structure or productivity does not meet the reasonable certainty criterion. Probable reserves may be assigned to areas that are structurally higher than the proved area if these areas are in communication with the proved reservoir.

 

  (iii)

Probable reserves estimates also include potential incremental quantities associated with a greater percentage recovery of the hydrocarbons in place than assumed for proved reserves.

 

  (iv)

See also guidelines in paragraphs (a)(17)(iv) and (a)(17)(vi) of this section.

(19) Probabilistic estimate. The method of estimation of reserves or resources is called probabilistic when the full range of values that could reasonably occur for each unknown parameter (from the geoscience and engineering data) is used to generate a full range of possible outcomes and their associated probabilities of occurrence.

(20) Production costs.

 

  (i)

Costs incurred to operate and maintain wells and related equipment and facilities, including depreciation and applicable operating costs of support equipment and facilities and other costs of operating and maintaining those wells and related equipment and facilities. They become part of the cost of oil and gas produced. Examples of production costs (sometimes called lifting costs) are:

 

  (A)

Costs of labor to operate the wells and related equipment and facilities.

 

  (B)

Repairs and maintenance.

 

  (C)

Materials, supplies, and fuel consumed and supplies utilized in operating the wells and related equipment and facilities.

 

I-8


Table of Contents
Index to Financial Statements

LOGO

DEFINITIONS OF OIL AND GAS RESERVES

Adapted from U.S. Securities and Exchange Commission Regulation S-X Section 210.4-10(a)

 

  (D)

Property taxes and insurance applicable to proved properties and wells and related equipment and facilities.

 

  (E)

Severance taxes.

 

  (ii)

Some support equipment or facilities may serve two or more oil and gas producing activities and may also serve transportation, refining, and marketing activities. To the extent that the support equipment and facilities are used in oil and gas producing activities, their depreciation and applicable operating costs become exploration, development or production costs, as appropriate. Depreciation, depletion, and amortization of capitalized acquisition, exploration, and development costs are not production costs but also become part of the cost of oil and gas produced along with production (lifting) costs identified above.

(21) Proved area. The part of a property to which proved reserves have been specifically attributed.

(22) Proved oil and gas reserves. Proved oil and gas reserves are those quantities of oil and gas, which, by analysis of geoscience and engineering data, can be estimated with reasonable certainty to be economically producible—from a given date forward, from known reservoirs, and under existing economic conditions, operating methods, and government regulations—prior to the time at which contracts providing the right to operate expire, unless evidence indicates that renewal is reasonably certain, regardless of whether deterministic or probabilistic methods are used for the estimation. The project to extract the hydrocarbons must have commenced or the operator must be reasonably certain that it will commence the project within a reasonable time.

 

  (i)

The area of the reservoir considered as proved includes:

 

  (A)

The area identified by drilling and limited by fluid contacts, if any, and

 

  (B)

Adjacent undrilled portions of the reservoir that can, with reasonable certainty, be judged to be continuous with it and to contain economically producible oil or gas on the basis of available geoscience and engineering data.

 

  (ii)

In the absence of data on fluid contacts, proved quantities in a reservoir are limited by the lowest known hydrocarbons (LKH) as seen in a well penetration unless geoscience, engineering, or performance data and reliable technology establishes a lower contact with reasonable certainty.

 

  (iii)

Where direct observation from well penetrations has defined a highest known oil (HKO) elevation and the potential exists for an associated gas cap, proved oil reserves may be assigned in the structurally higher portions of the reservoir only if geoscience, engineering, or performance data and reliable technology establish the higher contact with reasonable certainty.

 

  (iv)

Reserves which can be produced economically through application of improved recovery techniques (including, but not limited to, fluid injection) are included in the proved classification when:

 

  (A)

Successful testing by a pilot project in an area of the reservoir with properties no more favorable than in the reservoir as a whole, the operation of an installed program in the reservoir or an analogous reservoir, or other evidence using reliable technology establishes the reasonable certainty of the engineering analysis on which the project or program was based; and

 

  (B)

The project has been approved for development by all necessary parties and entities, including governmental entities.

 

I-9


Table of Contents
Index to Financial Statements

LOGO

DEFINITIONS OF OIL AND GAS RESERVES

Adapted from U.S. Securities and Exchange Commission Regulation S-X Section 210.4-10(a)

 

  (v)

Existing economic conditions include prices and costs at which economic producibility from a reservoir is to be determined. The price shall be the average price during the 12-month period prior to the ending date of the period covered by the report, determined as an unweighted arithmetic average of the first-day-of-the-month price for each month within such period, unless prices are defined by contractual arrangements, excluding escalations based upon future conditions.

(23) Proved properties. Properties with proved reserves.

(24) Reasonable certainty. If deterministic methods are used, reasonable certainty means a high degree of confidence that the quantities will be recovered. If probabilistic methods are used, there should be at least a 90% probability that the quantities actually recovered will equal or exceed the estimate. A high degree of confidence exists if the quantity is much more likely to be achieved than not, and, as changes due to increased availability of geoscience (geological, geophysical, and geochemical), engineering, and economic data are made to estimated ultimate recovery (EUR) with time, reasonably certain EUR is much more likely to increase or remain constant than to decrease.

(25) Reliable technology. Reliable technology is a grouping of one or more technologies (including computational methods) that has been field tested and has been demonstrated to provide reasonably certain results with consistency and repeatability in the formation being evaluated or in an analogous formation.

(26) Reserves. Reserves are estimated remaining quantities of oil and gas and related substances anticipated to be economically producible, as of a given date, by application of development projects to known accumulations. In addition, there must exist, or there must be a reasonable expectation that there will exist, the legal right to produce or a revenue interest in the production, installed means of delivering oil and gas or related substances to market, and all permits and financing required to implement the project.

Note to paragraph (a)(26): Reserves should not be assigned to adjacent reservoirs isolated by major, potentially sealing, faults until those reservoirs are penetrated and evaluated as economically producible. Reserves should not be assigned to areas that are clearly separated from a known accumulation by a non-productive reservoir (i.e., absence of reservoir, structurally low reservoir, or negative test results). Such areas may contain prospective resources (i.e., potentially recoverable resources from undiscovered accumulations).

 

Excerpted from the FASB Accounting Standards Codification Topic 932, Extractive Activities—Oil and Gas:

932-235-50-30 A standardized measure of discounted future net cash flows relating to an entity’s interests in both of the following shall be disclosed as of the end of the year:

 

  a.

Proved oil and gas reserves (see paragraphs 932-235-50-3 through 50-11B)

 

  b.

Oil and gas subject to purchase under long-term supply, purchase, or similar agreements and contracts in which the entity participates in the operation of the properties on which the oil or gas is located or otherwise serves as the producer of those reserves (see paragraph 932-235-50-7).

The standardized measure of discounted future net cash flows relating to those two types of interests in reserves may be combined for reporting purposes.

 

I-10


Table of Contents
Index to Financial Statements

LOGO

DEFINITIONS OF OIL AND GAS RESERVES

Adapted from U.S. Securities and Exchange Commission Regulation S-X Section 210.4-10(a)

 

932-235-50-31 All of the following information shall be disclosed in the aggregate and for each geographic area for which reserve quantities are disclosed in accordance with paragraphs 932-235-50-3 through 50-11B:

 

  a.

Future cash inflows. These shall be computed by applying prices used in estimating the entity’s proved oil and gas reserves to the year-end quantities of those reserves. Future price changes shall be considered only to the extent provided by contractual arrangements in existence at year-end.

 

  b.

Future development and production costs. These costs shall be computed by estimating the expenditures to be incurred in developing and producing the proved oil and gas reserves at the end of the year, based on year-end costs and assuming continuation of existing economic conditions. If estimated development expenditures are significant, they shall be presented separately from estimated production costs.

 

  c.

Future income tax expenses. These expenses shall be computed by applying the appropriate year-end statutory tax rates, with consideration of future tax rates already legislated, to the future pretax net cash flows relating to the entity’s proved oil and gas reserves, less the tax basis of the properties involved. The future income tax expenses shall give effect to tax deductions and tax credits and allowances relating to the entity’s proved oil and gas reserves.

 

  d.

Future net cash flows. These amounts are the result of subtracting future development and production costs and future income tax expenses from future cash inflows.

 

  e.

Discount. This amount shall be derived from using a discount rate of 10 percent a year to reflect the timing of the future net cash flows relating to proved oil and gas reserves.

 

  f.

Standardized measure of discounted future net cash flows. This amount is the future net cash flows less the computed discount.

 

(27) Reservoir. A porous and permeable underground formation containing a natural accumulation of producible oil and/or gas that is confined by impermeable rock or water barriers and is individual and separate from other reservoirs.

(28) Resources. Resources are quantities of oil and gas estimated to exist in naturally occurring accumulations. A portion of the resources may be estimated to be recoverable, and another portion may be considered to be unrecoverable. Resources include both discovered and undiscovered accumulations.

(29) Service well. A well drilled or completed for the purpose of supporting production in an existing field. Specific purposes of service wells include gas injection, water injection, steam injection, air injection, salt-water disposal, water supply for injection, observation, or injection for in-situ combustion.

(30) Stratigraphic test well. A stratigraphic test well is a drilling effort, geologically directed, to obtain information pertaining to a specific geologic condition. Such wells customarily are drilled without the intent of being completed for hydrocarbon production. The classification also includes tests identified as core tests and all types of expendable holes related to hydrocarbon exploration. Stratigraphic tests are classified as “exploratory type” if not drilled in a known area or “development type” if drilled in a known area.

 

I-11


Table of Contents
Index to Financial Statements

LOGO

DEFINITIONS OF OIL AND GAS RESERVES

Adapted from U.S. Securities and Exchange Commission Regulation S-X Section 210.4-10(a)

 

(31) Undeveloped oil and gas reserves. Undeveloped oil and gas reserves are reserves of any category that are expected to be recovered from new wells on undrilled acreage, or from existing wells where a relatively major expenditure is required for recompletion.

 

  (i)

Reserves on undrilled acreage shall be limited to those directly offsetting development spacing areas that are reasonably certain of production when drilled, unless evidence using reliable technology exists that establishes reasonable certainty of economic producibility at greater distances.

 

  (ii)

Undrilled locations can be classified as having undeveloped reserves only if a development plan has been adopted indicating that they are scheduled to be drilled within five years, unless the specific circumstances, justify a longer time.

 

From the SEC’s Compliance and Disclosure Interpretations (October 26, 2009):

Although several types of projects — such as constructing offshore platforms and development in urban areas, remote locations or environmentally sensitive locations — by their nature customarily take a longer time to develop and therefore often do justify longer time periods, this determination must always take into consideration all of the facts and circumstances. No particular type of project per se justifies a longer time period, and any extension beyond five years should be the exception, and not the rule.

Factors that a company should consider in determining whether or not circumstances justify recognizing reserves even though development may extend past five years include, but are not limited to, the following:

 

   

The company’s level of ongoing significant development activities in the area to be developed (for example, drilling only the minimum number of wells necessary to maintain the lease generally would not constitute significant development activities);

 

   

The company’s historical record at completing development of comparable long-term projects;

 

   

The amount of time in which the company has maintained the leases, or booked the reserves, without significant development activities;

 

   

The extent to which the company has followed a previously adopted development plan (for example, if a company has changed its development plan several times without taking significant steps to implement any of those plans, recognizing proved undeveloped reserves typically would not be appropriate); and

 

   

The extent to which delays in development are caused by external factors related to the physical operating environment (for example, restrictions on development on Federal lands, but not obtaining government permits), rather than by internal factors (for example, shifting resources to develop properties with higher priority).

 

  (iii)

Under no circumstances shall estimates for undeveloped reserves be attributable to any acreage for which an application of fluid injection or other improved recovery technique is contemplated, unless such techniques have been proved effective by actual projects in the same reservoir or an analogous reservoir, as defined in paragraph (a)(2) of this section, or by other evidence using reliable technology establishing reasonable certainty.

(32) Unproved properties. Properties with no proved reserves.

 

I-12


Table of Contents
Index to Financial Statements

Annex J

GLOSSARY OF OIL AND NATURAL GAS TERMS

The following are abbreviations and definitions of certain terms used in this proxy statement/prospectus, which are commonly used in the oil and natural gas industry:

3-D seismic” (Three-Dimensional Seismic Data) Geophysical data that depicts the subsurface strata in three dimensions. 3-D seismic data typically provides a more detailed and accurate interpretation of the subsurface strata than two-dimensional seismic data.

Basin” A large natural depression on the earth’s surface in which sediments generally brought by water accumulate.

Bbl” One stock tank barrel of 42 U.S. gallons liquid volume used herein in reference to crude oil, condensate or NGLs.

Boe” One barrel of oil equivalent, calculated by converting natural gas to oil equivalent barrels at a ratio of six Mcf of natural gas to one Bbl of oil and at a ratio of one Bbl of NGL to one Bbl of oil.

Boe/d” One Boe per day.

Bopd” One barrel of oil per day.

Btu” or “British thermal unit” The quantity of heat required to raise the temperature of one pound of water by one degree Fahrenheit.

Completion” The process of treating a drilled well followed by the installation of permanent equipment for the production of natural gas or oil, or in the case of a dry hole, the reporting of abandonment to the appropriate agency.

Condensate.” A mixture of hydrocarbons that exists in the gaseous phase at original reservoir temperature and pressure, but that, when produced, is in the liquid phase at surface pressure and temperature.

Development costs” Costs incurred to obtain access to proved reserves and to provide facilities for extracting, treating, gathering and storing the oil and natural gas. For a complete definition of development costs, refer to the SEC’s Regulation S-X, Rule 4-10(a)(7).

Development project” A development project is the means by which petroleum resources are brought to the status of economically producible. As examples, the development of a single reservoir or field, an incremental development in a producing field or the integrated development of a group of several fields and associated facilities with a common ownership may constitute a development project.

Development well” A well drilled within the proved area of an oil or natural gas reservoir to the depth of a stratigraphic horizon known to be productive.

Differential” An adjustment to the price of oil, natural gas or natural gas liquids from an established spot market price to reflect differences in the quality and/or location of oil or natural gas.

Dry hole” A well found to be incapable of producing hydrocarbons in sufficient quantities such that proceeds from the sale of such production exceed production expenses and taxes.

Economically producible” The term economically producible, as it relates to a resource, means a resource which generates revenue that exceeds, or is reasonably expected to exceed, the costs of the operation.

EUR” or “Estimated ultimate recovery” The sum of reserves remaining as of a given date and cumulative production as of that date.

 

J-1


Table of Contents
Index to Financial Statements

Exploratory well” An exploratory well is a well drilled to find a new field or to find a new reservoir in a field previously found to be productive of oil or gas in another reservoir. Generally, an exploratory well is any well that is not a development well, an extension well, a service well or a stratigraphic test well as those items are defined by the SEC.

Field” An area consisting of a single reservoir or multiple reservoirs all grouped on, or related to, the same individual geological structural feature or stratigraphic condition. The field name refers to the surface area, although it may refer to both the surface and the underground productive formations.

Formation” A layer of rock which has distinct characteristics that differs from nearby rocks.

Gross wells” The total wells in which a working interest is owned.

Held by production” Acreage covered by a mineral lease that perpetuates a company’s right to operate a property as long as the property produces a minimum paying quantity of oil or natural gas.

Horizontal drilling” A drilling technique used in certain formations where a well is drilled vertically to a certain depth and then drilled at a right angle within a specified interval.

Hydraulic fracturing” The technique of improving a well’s production or injection rates by pumping a mixture of fluids into the formation and rupturing the rock, creating an artificial channel. As part of this technique, sand or other material may also be injected into the formation to keep the channel open, so that fluids or natural gases may more easily flow through the formation.

Lease operating expenses” The expenses of lifting oil or natural gas from a producing formation to the surface, constituting part of the current operating expenses of a working interest, and also including labor, superintendence, supplies, repairs, short-lived assets, maintenance, allocated overhead costs, workover, marketing and transportation costs, ad valorem taxes, insurance and other expenses incidental to production, but excluding lease acquisition or drilling or completion expenses.

MBbl” One thousand barrels of crude oil, condensate or natural gas liquids.

MBoe” One thousand Boe.

MBoe/d” One thousand Boe per day.

Mcf” One thousand cubic feet of natural gas.

MMBoe” One million Boe.

MMBtu” One million Btus.

MMcf” One million cubic feet of natural gas.

Net acres” The percentage of total acres an owner has out of a particular number of acres or a specified tract. An owner who has 50% interest in 100 acres owns 50 net acres.

Net production” Production that is owned by us, less royalties and production due others.

NGLs” or “natural gas liquids” Hydrocarbons found in natural gas which may be extracted as liquefied petroleum gas and natural gasoline.

NYMEX” The New York Mercantile Exchange.

Operator” The individual or company responsible for the exploration and/or production of an oil or natural gas well or lease.

 

J-2


Table of Contents
Index to Financial Statements

Pay” A reservoir or portion of a reservoir that contains economically producible hydrocarbons. The overall interval in which pay sections occur is the gross pay; the smaller portions of the gross pay that meet local criteria for pay (such as a minimum porosity, permeability and hydrocarbon saturation) are net pay.

PDP” Proved developing producing reserves.

Play” A geographic area with hydrocarbon potential.

Plug” A downhole tool that is set inside the casing to isolate the lower part of the wellbore.

Pooling” The bringing together of small tracts or fractional mineral interests in one or more tracts to form a drilling and production unit for a well under applicable spacing rules.

Production costs” Costs incurred to operate and maintain wells and related equipment and facilities, including depreciation and applicable operating costs of support equipment and facilities and other costs of operating and maintaining those wells and related equipment and facilities. For a complete definition of production costs, refer to the SEC’s Regulation S-X, Rule 4-10(a)(20).

Productive well” A well that is found to be capable of producing hydrocarbons in sufficient quantities such that proceeds from the sale of the production exceed production expenses and taxes.

Proration unit” A unit that can be effectively and efficiently drained by one well, as allocated by a governmental agency having regulatory jurisdiction.

Prospect” A specific geographic area which, based on supporting geological, geophysical or other data and also preliminary economic analysis using reasonably anticipated prices and costs, is deemed to have potential for the discovery of commercial hydrocarbons.

Proved developed reserves” Reserves that can be expected to be recovered through existing wells with existing equipment and operating methods and can be expected to be recovered through extraction technology installed and operational at the time of the reserve estimate.

Proved reserves” The estimated quantities of oil, NGLs and natural gas that geological and engineering data demonstrate with reasonable certainty to be commercially recoverable in future years from known reservoirs under existing economic and operating conditions.

PUD” or “Proved undeveloped reserves” Proved reserves that are expected to be recovered from new wells on undrilled acreage or from existing wells where a relatively major expenditure is required for recompletion. Undrilled locations can be classified as having PUDs only if a development plan has been adopted indicating that such locations are scheduled to be drilled within five (5) years, unless specific circumstances justify a longer time.

PV-10” When used with respect to oil and natural gas reserves, PV-10 means the estimated future gross revenue to be generated from the production of proved reserves, net of estimated production and future development and abandonment costs, using prices and costs in effect at the determination date, before income taxes, and without giving effect to non-property related expenses, discounted to a present value using an annual discount rate of 10%. PV-10 is not a financial measure calculated in accordance with GAAP and generally differs from standardized measure, the most directly comparable GAAP financial measure, because it does not include the effects of income taxes on future net revenues. Neither PV-10 nor standardized measure represents an estimate of the fair market value of our oil and natural gas properties. We and others in the industry use PV-10 as a measure to compare the relative size and value of proved reserves held by companies without regard to the specific tax characteristics of such entities.

Realized price” The cash market price less all expected quality, transportation and demand adjustments.

 

J-3


Table of Contents
Index to Financial Statements

Recompletion” The process of re-entering an existing wellbore that is either producing or not producing and completing new reservoirs in an attempt to establish or increase existing production.

Reserves” Reserves are estimated remaining quantities of oil and gas and related substances anticipated to be economically producible, as of a given date, by application of development projects to known accumulations. In addition, there must exist, or there must be a reasonable expectation that there will exist, the legal right to produce or a revenue interest in the production, installed means of delivering oil and gas or related substances to market, and all permits and financing required to implement the project.

Reservoir” A porous and permeable underground formation containing a natural accumulation of producible oil and/or natural gas that is confined by impermeable rock or water barriers and is separate from other reservoirs.

Resources” Quantities of oil and natural gas estimated to exist in naturally occurring accumulations. A portion of the resources may be estimated to be recoverable and another portion may be considered unrecoverable. Resources include both discovered and undiscovered accumulations.

Royalty” An interest in an oil and natural gas lease that gives the owner the right to receive a portion of the production from the leased acreage (or of the proceeds from the sale thereof) but does not require the owner to pay any portion of the production or development costs on the leased acreage. Royalties may be either landowner’s royalties, which are reserved by the owner of the leased acreage at the time the lease is granted, or overriding royalties, which are usually reserved by an owner of the leasehold in connection with a transfer to a subsequent owner.

Service well” A well drilled or completed for the purpose of supporting production in an existing field. Specific purposes of service wells include gas injection, water injection, steam injection, air injection, salt-water disposal, water supply for injection, observation, or injection for in-situ combustion.

Spacing” The distance between wells producing from the same reservoir. Spacing is often expressed in terms of acres, e.g., 40-acre spacing, and is often established by regulatory agencies.

Spot market price” The cash market price without reduction for expected quality, transportation and demand adjustments.

Standardized measure” Discounted future net cash flows estimated by applying year-end prices to the estimated future production of year-end proved reserves. Future cash inflows are reduced by estimated future production and development costs based on period-end costs to determine pre-tax cash inflows. Future income taxes, if applicable, are computed by applying the statutory tax rate to the excess of pre-tax cash inflows over our tax basis in the oil and natural gas properties. Future net cash inflows after income taxes are discounted using a 10% annual discount rate.

Stratigraphic test well” A drilling effort, geologically directed, to obtain information pertaining to a specific geologic condition. Such wells customarily are drilled without the intent of being completed for hydrocarbon production. The classification also includes tests identified as core tests and all types of expendable holes related to hydrocarbon exploration. Stratigraphic tests are classified as “exploratory type” if not drilled in a known area or “development type” if drilled in a known area.

Undeveloped acreage” Lease acreage on which wells have not been drilled or completed to a point that would permit the production of commercial quantities of oil and natural gas regardless of whether such acreage contains proved reserves.

Unit” The joining of all or substantially all interests in a reservoir or field, rather than a single tract, to provide for development and operation without regard to separate property interests. Also, the area covered by a unitization agreement.

 

J-4


Table of Contents
Index to Financial Statements

Wellbore” The hole drilled by the bit that is equipped for natural gas production on a completed well. Also called well or borehole.

Working interest” The right granted to the lessee of a property to explore for and to produce and own natural gas or other minerals. The working interest owners bear the exploration, development and operating costs on either a cash, penalty or carried basis.

Workover” Operations on a producing well to restore or increase production.

The terms “condensate,” “development costs,” “development project,” “development well,” “economically producible,” “estimated ultimate recovery (EUR),” “exploratory well,” “production costs,” “reserves,” “reservoir,” “resources,” “service wells” and “stratigraphic test well” are defined by the SEC. Except as noted, the terms defined in this section are not the same as SEC definitions.

 

J-5


Table of Contents
Index to Financial Statements

Annex K

 

LOGO

May 13, 2022

Board of Directors

Executive Network Partnering Corporation

137 Newbury Street

7th Floor

Boston, MA 02116

Dear Members of the Board:

We have acted as financial advisor to Executive Network Partnering Corporation (the “Company”) in connection with a proposed series of transactions (collectively, the “Transaction”) involving the formation of a new publicly-traded parent company (“Parent”), which will become the parent company of both the Company and GREP (as defined below), through (i) a merger of a newly-formed subsidiary of Parent with and into the Company and (ii) a merger of a separate, newly-formed subsidiary of Parent with and into GREP, all pursuant to a business combination agreement (the “Agreement”) to be entered among the Parent, the Company, GREP and certain affiliates. Upon consummation of the Transaction, GREP and the Company each will be a wholly-owned subsidiary of Parent, and Parent will become a public company with the name Granite Ridge Resources, Inc. GREP Holdings, LLC (“GREP”) is an affiliate of the Funds (as defined below) that, immediately prior to the time of the Transaction, will directly or indirectly own all of the assets of the following funds (the “Funds”) managed by Grey Rock Energy Management, LLC (the “Investment Manager”): Grey Rock Energy Fund, LP, Grey Rock Energy Fund II, L.P., Grey Rock Energy Fund II-B, L.P., Grey Rock Energy Fund II-B Holdings, L.P., Grey Rock Preferred Limited Partner II, L.P., Grey Rock Energy Fund III-A, LP, Grey Rock Energy Fund III-B, LP, Grey Rock Energy Fund III-B Holdings, L.P. and Grey Rock Preferred Limited Partner III, L.P.

You have requested that we provide our opinion (the “Opinion”) as investment bankers as to whether the consideration to be issued by Parent for GREP in the Transaction is fair to the Class A Shareholders (as defined below) of the Company from a financial point of view. For purposes of the Opinion, the term “Class A Shareholders” means the holders of the Company’s publicly-traded Class A common stock as of the date hereof, solely in their capacity as such shareholders, excluding the Company, the Investment Manager, GREP, any of the Funds, or any of their respective sponsors, directors, officers or affiliates.

In connection with developing our Opinion, we have:

 

  (i)

reviewed certain publicly available information regarding the Company;

 

  (ii)

reviewed certain audited financial statements regarding the Company and the Funds;

 

  (iii)

reviewed certain internal financial statements, management reports and other financial and operating data concerning the Funds prepared by the Investment Manager or its representatives or advisors;

 

  (iv)

reviewed certain internal financial statements, management reports and other financial and operating data concerning the Company or the Funds prepared by the Company or its representatives or advisors;

 

  (v)

reviewed the reported prices and trading activity for the Class A common stock of the Company;

 

LOGO


Table of Contents
Index to Financial Statements

May 13, 2022

PAGE 2

 

  (vi)

reviewed reserve reports prepared by the Investment Manager or its representatives or advisors regarding the oil and gas reserves of the Funds and a report prepared by Ryder Scott Company for the Company, dated as of May 6, 2022, regarding the Investment Manager’s reserve reports;

 

  (vii)

compared the financial performance of the Funds with that of certain other publicly-traded companies and their securities that we deemed relevant to our analysis of the Transaction;

 

  (viii)

reviewed the financial terms, to the extent publicly available, of certain merger or acquisition transactions that we deemed relevant to our analysis of the Transaction;

 

  (ix)

reviewed the most recent draft of the Agreement and related documents provided to us by the Company;

 

  (x)

discussed with management of the Investment Manager, the Company and Parent or their representatives or advisors the operations of and future business prospects for the Funds, the Company and Parent and the anticipated financial consequences of the Transaction to the Funds and the Company;

 

  (xi)

assisted in your deliberations regarding the material terms of the Transaction; and

 

  (xii)

performed such other analyses and provided such other services as we have deemed appropriate.

We have relied on the accuracy and completeness of the information, financial data and financial forecasts provided to us by the Company and the Investment Manager and of the other information reviewed by us in connection with the preparation of our Opinion, and our Opinion is based upon such information. We have not independently verified or undertaken any responsibility to independently verify the accuracy or completeness of any such information, data or forecasts. The management of the Company, Parent and the Investment Manager have assured us that they are not aware of any relevant information that has been omitted or remains undisclosed to us. We have not assumed any responsibility for making or undertaking an independent evaluation or appraisal of any of the assets or liabilities of the Company, of Parent or of the Funds, and, except for our review of the reserve reports of the Investment Manager and other related reserve information, we have not reviewed or been furnished with any such evaluations or appraisals; nor have we evaluated the solvency or fair value of the Company, of Parent or of the Funds under any laws relating to bankruptcy, insolvency or similar matters. We have not assumed any obligation to conduct, nor have we conducted, any physical inspection of the properties, facilities, assets or liabilities (contingent or otherwise) of the Company, Parent or the Funds. We have not made an independent analysis of the effects of the COVID-19 pandemic, the invasion of Ukraine or related market developments or disruptions, or of any other disaster or adversity, on the business or prospects of the Company, Parent or the Funds. With respect to the financial forecasts prepared by the Investment Manager, we have also assumed that such financial forecasts have been reasonably prepared and reflect the best currently available estimates and judgments of the Investment Manager as to the future financial performance of the Funds and provide a reasonable basis for our analysis. We recognize that such financial forecasts are based on numerous variables, assumptions and judgments that are inherently uncertain (including, without limitation, factors related to general economic and competitive conditions) and that actual results could vary significantly from such forecasts, and we express no opinion as to the reliability of such financial projections and estimates or the assumptions upon which they are based.

As part of our investment banking business, we regularly issue fairness opinions and are continually engaged in the valuation of companies and their securities in connection with business reorganizations, private placements, negotiated underwritings, mergers and acquisitions and valuations for estate, corporate and other purposes. We are familiar with the Company and the Investment Manager and certain of their respective officers and directors. We have not received fees for providing investment banking or other services to the Company, Parent, any of the Funds or the Investment Manager within the past two years. We serve as financial advisor to the Company in connection with the Transaction, and we are entitled to receive from the Company


Table of Contents
Index to Financial Statements

May 13, 2022

PAGE 3

 

reimbursement of certain of our expenses (subject to customary limitations) and a fee for our services as financial advisor to the Company and for providing our Opinion to the Board of Directors of the Company, all of which is contingent upon the consummation of the Transaction. The Company has also agreed to indemnify us for certain liabilities arising out of our engagement, including certain liabilities that could arise out of our providing this Opinion letter. We expect to pursue future investment banking services assignments with the participants in this Transaction, including the Investment Manager and, following the closing of the Transaction, Parent. In the ordinary course of business, Stephens Inc. and its affiliates and employees at any time may hold long or short positions, and may trade or otherwise effect transactions as principal or for the accounts of customers, in debt, equity or derivative securities of any participants in the Transaction.

We are not legal, accounting, regulatory, or tax experts, and we have relied solely, and without independent verification, on the assessments of the Company and its other advisors with respect to such matters. We have assumed, with your consent, that the Transaction will not result in any materially adverse legal, regulatory, accounting or tax consequences for the Company or its Class A Shareholders and that any reviews of legal, accounting, regulatory or tax issues conducted as a result of the Transaction will be resolved favorably to the Company and its Class A Shareholders. We do not express any opinion as to any tax or other consequences that might result from the Transaction.

The Opinion is necessarily based upon market, economic and other conditions as they exist and can be evaluated on the date hereof and on the information made available to us as of the date hereof. It should be understood that subsequent developments may affect this Opinion and that we do not have any obligation to update, revise or reaffirm this Opinion or otherwise comment on events occurring after the date hereof. We further note that the current volatility and disruption in the credit and financial markets relating to, among other things, the COVID-19 pandemic and the invasion of Ukraine, may or may not have an effect on the Company, Parent or the Funds, and we are not expressing an opinion as to the effects of such volatility or such disruption on the Transaction or any party to the Transaction. We further express no opinion as to the prices at which shares of common stock of, or any other equity interests in, the Company, Parent or the Funds may trade at any time subsequent to the announcement of the Transaction.

In connection with developing this Opinion, we have assumed that, in all respects material to our analyses:

 

  (i)

the final executed Agreement will not differ from the latest draft of such agreement provided to us, and the Transaction and any related transactions will be consummated on the terms of the such draft, without material waiver or modification;

 

  (ii)

the representations and warranties of each party in the Agreement and in all related documents and instruments referred to in the Agreement are true and correct;

 

  (iii)

each party to the Agreement and all related documents will perform all of the covenants and agreements required to be performed by such party under such documents;

 

  (iv)

all conditions to the completion of the Transaction will be satisfied within the time frames contemplated by the Agreement without any waivers;

 

  (v)

that in the course of obtaining the necessary regulatory, lending or other consents or approvals (contractual or otherwise) for the Transaction and any related transactions, no restrictions, including any divestiture requirements or amendments or modifications, will be imposed that would have a material adverse effect on the contemplated benefits of the Transaction to the Company or the Class A Shareholders;

 

  (vi)

there has been no material change in the assets, liabilities, financial condition, results of operations, business or prospects of the Company, Parent or the Funds since the date of the most recent financial statements made available to us, and that no legal, political, economic, regulatory or other development has occurred that will adversely impact the Company, Parent or the Funds; and

 

  (vii)

the Transaction will be consummated in a manner that complies with applicable law and regulations.


Table of Contents
Index to Financial Statements

May 13, 2022

PAGE 4

 

This Opinion is directed to, and is for the use and benefit of, the Board of Directors of the Company (in its capacity as such) solely for purposes of assisting with its evaluation of the Transaction. Our Opinion does not address the merits of the underlying decision by the Company to engage in the Transaction, the merits of the Transaction as compared to other alternatives potentially available to the Company or the relative effects of any alternative transaction in which the Company might engage, nor is it intended to be a recommendation to any person or entity as to any specific action that should be taken in connection with the Transaction, including with respect to how to vote or act with respect to the Transaction. This Opinion is not intended to confer any rights or remedies upon any employee, creditor, stockholder or other equity holder of the Company or any other person or entity. In addition, except as explicitly set forth in this letter, you have not asked us to address, and this Opinion does not address, the fairness to, or any other consideration of, the holders of any class of securities, creditors or other constituencies of the Company. We have not been asked to express any opinion, and do not express any opinion, as to the fairness of the amount or nature of the compensation to any of the Company’s officers, directors or employees, or to any group of such officers, directors or employees, whether relative to the compensation to other shareholders of the Company or otherwise.

Our Fairness Opinion Committee has approved the Opinion set forth in this letter. Neither this Opinion nor its substance may be disclosed by you to anyone other than your advisors without our written permission, which shall not be unreasonably withheld, conditioned or delayed. Notwithstanding the foregoing, this Opinion and a summary discussion of our underlying analyses and role as financial advisor to the Company may be included in communications to shareholders of the Company (including in any proxy statement, registration statement or other similar document required to be filed or made available to shareholders of the Company), provided that this Opinion letter is reproduced in its entirety, and we approve of the content of such disclosures prior to any filing, distribution or publication of such shareholder communications and prior to distribution of any amendments thereto, such approval not to be unreasonably withheld, conditioned or delayed.

Based on the foregoing and our general experience as investment bankers, and subject to the limitations, assumptions and qualifications stated herein, we are of the opinion, on the date hereof, that the consideration to be issued by Parent for GREP in the Transaction is fair to the Class A Shareholders from a financial point of view.

Very truly yours,

/s/ STEPHENS INC.


Table of Contents
Index to Financial Statements

LOGO

YOUR VOTE IS IMPORTANT. PLEASE VOTE TODAY. Vote by Internet - QUICK EASY IMMEDIATE - 24 Hours a Day, 7 Days a Week or by Mail EXECUTIVE NETWORK vote Your your Internet shares vote in authorizes the same the manner named as proxy if you to PARTNERING CORPORATION marked, Votes submitted signed and electronically returned your over proxy the Internet card. must October be 19, received 2022. by 11:59 p.m., Eastern Time, on . INTERNET – www. Use the cstproxyvote. Internet to vote com your proxy. Have your proxy card Follow available the prompts when to you vote access your shares. the above website. If Vote you at plan the to Meeting attend the – virtual online special meeting, number to you vote will electronically need your 12 at digit the special control meeting. To attend the special meeting, visit: https://www.cstproxy.com/enpc/2022 MAIL and return – Mark, it in sign the postage-paid and date your envelope proxy card provided. PLEASE DO NOT RETURN THE PROXY CARD IF YOU ARE VOTING ELECTRONICALLY. FOLD HERE DO NOT SEPARATE INSERT IN ENVELOPE PROVIDED PROXY CARD FOR THE SPECIAL MEETING OF EXECUTIVE NETWORK PARTNERING CORPORATION THIS PROXY IS SOLICITED ON BEHALF OF THE BOARD OF DIRECTORS The undersigned hereby appoints Alex J. Dunn (the “Proxy”) with full power of substitution, as proxy and attorney-in-fact to vote all of the Class A common stock, par value $0.0001, Class B common stock, par value $0.0001, or Class F common stock, par value $0.0001, of Executive Network Partnering Corporation (“ENPC,” “we,” “our,” “us” or the “Company”) that the undersigned is entitled to vote (the “Shares”) at the special meeting of stockholders of the Company to be held on October 20, 2022 at 10:00 a.m. Eastern Time via live webcast at https://www.cstproxy.com/enpc/2022, and at any adjournment or postponement thereof. Such Shares shall be voted as indicated with respect to the proposals listed on the reverse side hereof and, unless such authority is withheld on the reverse side hereof, in the Proxy’s sole discretion on such other matters as may properly come before the special meeting of stockholders or any adjournment or postponement thereof. The undersigned acknowledges receipt of the enclosed proxy statement and revokes all prior proxies for said meeting. THE SHARES REPRESENTED BY THIS PROXY WHEN PROPERLY EXECUTED WILL BE VOTED IN THE MANNER DIRECTED HEREIN BY THE UNDERSIGNED STOCKHOLDER(S). IF NO SPECIFIC DIRECTION IS GIVEN AS TO THE PROPOSALS ON THE REVERSE SIDE, THIS PROXY WILL BE VOTED “FOR” EACH OF PROPOSAL NOS. 1, 2A, 2B, 2C, 3 AND 4 AND IN ACCORDANCE WITH THE JUDGMENT OF THE PROXY ON ANY OTHER MATTERS AS MAY PROPERLY COME BEFORE RETURN THE THE PROXY SPECIAL CARD MEETING PROMPTLY. OF STOCKHOLDERS. PLEASE MARK, SIGN, DATE AND (Continued and to be marked, dated and signed on the reverse side)


Table of Contents
Index to Financial Statements

LOGO

Important Notice Regarding the Availability of Proxy Materials for the Special Meeting of Stockholders to be held on October 20, 2022, 2022: This notice of the Special Meeting and the accompanying Proxy Statement are available at https://www.cstproxy.com/enpc/2022 PROXY Please mark EXECUTIVE NETWORK PARTNERING CORPORATION - THE BOARD OF DIRECTORS your votes RECOMMENDS A VOTE “FOR” PROPOSAL NOS. 1, 2A, 2B, 2C, 3 AND 4. like this X (1) The Business Combination Proposal – x FOR AGAINST ABSTAIN (2B) Proposal 2B – To allow for stockholders FOR AGAINST ABSTAIN To consider and vote upon a proposal (the “Busi- of Parent to take action by written consent for ness Combination Proposal”) to (a) approve and so long as a majority of the voting power of Par-adopt the Business Combination Agreement (the “Business Combi- ent’s shares of common stock is held among existing GREP mem-nation Agreement”), dated as of May 16, 2022 by and among ENPC, bers and certain entities affiliated with Grey Rock Management, LLC, Granite Ridge Resources, Inc., a Delaware corporation (“Parent”), including any person or entity that, directly or indirectly, controls, is ENPC Merger Sub, Inc., a Delaware corporation and a wholly-owned controlled by or is under common control, with any of the foregoing subsidiary of Parent (“ENPC Merger Sub”), GREP Merger Sub, LLC, entities (the “Grey Rock Entities”) a Delaware limited liability company and a wholly-owned subsidiary of (2C) Proposal 2C – To exempt the Grey Rock FOR AGAINST ABSTAIN Parent (“GREP Merger Sub” and, together with ENPC Merger Sub, the Entities and their affiliates and certain transfer-“Merger Subs”), and GREP Holdings, LLC, a Delaware limited liability ees from classification as an “interested stock-company (“GREP”), which provides, among other things, that (i) ENPC holder” for purposes of Section 203 of the Delaware General Corpo-Merger Sub will merge with and into ENPC (the “ENPC Merger”), with ration Law. ENPC surviving the ENPC Merger as a wholly-owned subsidiary of (3) The Incentive Plan Proposal – To consider FOR AGAINST ABSTAIN Parent and (ii) GREP Merger Sub will merge with and into GREP (the “GREP Merger,” and together with the ENPC Merger, the “Mergers”), and vote upon a proposal to approve and adopt with GREP surviving the GREP Merger as a wholly-owned subsidiary the Parent 2022 Omnibus Incentive Plan (the of Parent (the transactions contemplated by the foregoing clauses (i) “Incentive Plan Proposal”). The Incentive Plan Proposal is conditioned and (ii) the “Business Combination”) and (b) approve the Business upon the approval of the Business Combination Proposal. Combination. (4) The Adjournment Proposal – To consider FOR AGAINST ABSTAIN The Charter Proposal – To consider and separately vote upon the and vote upon a proposal to approve the ad-following proposals 2A, 2B, and 2C for approval on a non-binding advi- journment of the special meeting to a later date sory basis, to give stockholders the opportunity to present their separate or dates, if necessary, to permit further solicitation and vote of proxies if, views on certain amendments to the ENPC certificate of incorporation based upon the tabulated vote at the time of the special meeting, there that will be effected in the amended and restated certificate of incor- are not sufficient votes to approve the Business Combination Proposal. poration of Parent at the consummation of the Business Combination. (2A) Proposal 2A – To approve (a) the going FOR AGAINST ABSTAIN The Shares represented by this proxy card, when properly execut-forward name “Granite Ridge Resources, Inc.” shareholder(s) ed, will be voted . If in no the direction manner directed is made, herein this by proxy the undersigned card will be for Parent, (b) a single class for all authorized shares of Parent’s common stock, and (c) to remove certain provisions other voted “FOR” matters each properly of Proposal come Nos. before 1, 2A, the 2B, meeting, 2C, 3 AND unless 4. If such any in the ENPC certificate of incorporation that will not be applicable to Parent following the Business Combination. authority such matters is withheld in its sole on discretion. this proxy card, the Proxy will vote on CONTROL NUMBER Signature Signature, if held jointly Date 2022. When the Shares are held by joint tenants, both should sign. When signing as attorney, executor, administrator, trustee or guardian, please give full title as such. If a corporation, please sign in full corporate name by the president or another authorized officer. If a partnership, please sign in partnership name by an authorized person or authorized entity.