Please wait
falseFY00019771020001977102ifrs-full:BuildingsMember2020-10-012021-04-300001977102ifrs-full:WarrantyProvisionMember2020-09-300001977102ifrs-full:ReportableSegmentsMember2022-10-012023-09-300001977102ifrs-full:RecurringFairValueMeasurementMember2022-09-300001977102birk:TermLoanInterestPayableMember2022-09-300001977102birk:BirkenstockTradingShanghaiCoLtdMember2019-10-012020-09-300001977102birk:BirkenstockSpainSlMember2019-10-012020-09-300001977102currency:GBPbirk:PredecessorMember2021-04-300001977102birk:FactoryAndOfficeEquipmentMemberifrs-full:TopOfRangeMember2022-10-012023-09-300001977102ifrs-full:GrossCarryingAmountMemberifrs-full:VehiclesMember2022-10-012023-09-300001977102birk:SeniorDebtNotesMember2021-04-290001977102birk:BirkenstockSalesGmbhMember2019-10-012020-09-300001977102birk:IntangibleAssetsUnderDevelopmentAndPrepaymentsMemberifrs-full:AccumulatedDepreciationAndAmortisationMember2022-10-012023-09-300001977102currency:USDbirk:PredecessorMember2020-10-012021-04-300001977102ifrs-full:GrossCarryingAmountMemberifrs-full:BuildingsMember2023-09-300001977102birk:BirkenstockUkLtdMember2019-10-012020-09-300001977102birk:SeniorTermFacilitiesAgreementMemberbirk:BirkenstockLimitedPartnerMemberbirk:TermLoanMember2021-04-282021-04-280001977102ifrs-full:OrdinarySharesMember2021-02-192021-04-300001977102ifrs-full:LegalProceedingsProvisionMember2022-09-300001977102birk:SafeHarbor401KContributionUSMember2022-10-012023-09-300001977102ifrs-full:AccumulatedDepreciationAndAmortisationMemberifrs-full:OfficeEquipmentMember2022-09-300001977102ifrs-full:ReportableSegmentsMember2021-10-012022-09-300001977102birk:TemporaryDifferenceIntangibleAssetsMember2023-09-300001977102birk:RestOfWorldMember2022-10-012023-09-300001977102birk:PurchasedLicensesAndOtherIntangibleAssetsMemberifrs-full:TopOfRangeMember2022-10-012023-09-300001977102ifrs-full:WarrantyProvisionMember2021-09-300001977102country:DE2022-10-012023-09-300001977102birk:BirkenstockIpGmbhMember2021-05-012021-09-300001977102currency:GBP2022-10-012023-09-300001977102currency:CAD2021-05-010001977102birk:BkLCLuxMidCoSARLMemberbirk:CbBeteiligungsGmbhCoKgMember2021-04-300001977102ifrs-full:LandAndBuildingsMemberifrs-full:GrossCarryingAmountMember2022-10-012023-09-300001977102birk:ChangeInEurOrCadPlusTenPercentageMember2021-10-012022-09-300001977102birk:TemporaryDifferenceOtherCurrentFinancialLiabilitiesMember2023-09-300001977102birk:AssetBasedLendingFacilityMemberbirk:GreaterThanOrEqualToTheGreaterMember2023-09-300001977102ifrs-full:Level2OfFairValueHierarchyMemberifrs-full:AtFairValueMembercurrency:USDbirk:TermLoanMember2022-09-300001977102ifrs-full:VehiclesMember2020-10-012021-04-300001977102currency:EURbirk:VendorLoanInterestPayableMember2022-09-300001977102birk:ManagementInvestmentPlanMemberbirk:BkLcMancoGmbhCoKgMember2023-03-012023-03-310001977102birk:OtherMember2022-09-300001977102birk:BirkenstockUkLtdMember2021-05-012021-09-300001977102ifrs-full:ReserveOfCashFlowHedgesMember2022-10-012023-09-300001977102ifrs-full:GrossCarryingAmountMemberifrs-full:CustomerrelatedIntangibleAssetsMember2021-09-300001977102ifrs-full:AccumulatedDepreciationAndAmortisationMemberifrs-full:OtherIntangibleAssetsMember2023-09-300001977102ifrs-full:RetainedEarningsMember2022-10-012023-09-300001977102birk:FactoryAndOfficeEquipmentMemberifrs-full:BottomOfRangeMember2022-10-012023-09-300001977102ifrs-full:OtherEquityInterestMember2023-09-300001977102ifrs-full:LaterThanOneMonthAndNotLaterThanTwoMonthsMemberifrs-full:GrossCarryingAmountMember2023-09-300001977102ifrs-full:LandAndBuildingsMemberbirk:BirkenstockGmbhCOKGMember2021-04-300001977102us-gaap:SeniorNotesMember2022-10-012023-09-300001977102birk:OtherMember2022-10-012023-09-300001977102birk:ConstructionInProgressAndPrepaymentsMember2022-09-300001977102ifrs-full:GrossCarryingAmountMemberifrs-full:CustomerrelatedIntangibleAssetsMember2022-10-012023-09-300001977102birk:BirkenstockCosmeticsGmbhMember2021-10-012022-09-300001977102ifrs-full:GrossCarryingAmountMemberifrs-full:BuildingsMember2022-09-300001977102ifrs-full:OtherEquityInterestMember2022-10-012023-09-300001977102ifrs-full:GrossCarryingAmountMemberifrs-full:OfficeEquipmentMember2023-09-300001977102ifrs-full:LegalProceedingsProvisionMember2021-04-300001977102birk:TermLoanInterestPayableMember2023-09-3000019771022021-10-012022-09-300001977102ifrs-full:Level2OfFairValueHierarchyMemberifrs-full:NotMeasuredAtFairValueInStatementOfFinancialPositionButForWhichFairValueIsDisclosedMembercurrency:USDbirk:TermLoanMember2023-09-300001977102birk:AssetBasedLendingFacilityMember2023-09-300001977102birk:BirkenstockIndiaPrivateLtdMember2021-10-012022-09-300001977102birk:BirkenstockGmbhCOKGMember2021-05-012021-09-300001977102ifrs-full:CustomerrelatedIntangibleAssetsMember2022-09-300001977102currency:USD2021-05-012021-09-300001977102ifrs-full:WarrantyProvisionMember2022-10-012023-09-300001977102ifrs-full:Level2OfFairValueHierarchyMemberifrs-full:AtFairValueMembercurrency:EURbirk:TermLoanMember2023-09-300001977102ifrs-full:MiscellaneousOtherProvisionsMember2020-09-300001977102birk:BirkenstockDigitalGmbhMember2019-10-012020-09-300001977102ifrs-full:GoodsSoldThroughIntermediariesMember2020-10-012021-04-300001977102ifrs-full:Level2OfFairValueHierarchyMemberifrs-full:NotMeasuredAtFairValueInStatementOfFinancialPositionButForWhichFairValueIsDisclosedMembercurrency:EURbirk:TermLoanMember2023-09-300001977102ifrs-full:GrossCarryingAmountMemberifrs-full:CustomerrelatedIntangibleAssetsMember2021-10-012022-09-300001977102birk:BirkenstockGroupBVCOKGMember2022-10-012023-09-300001977102birk:BirkenstockGlobalSalesGmbhMember2021-05-012021-09-300001977102ifrs-full:ReserveOfExchangeDifferencesOnTranslationMember2021-05-012021-09-300001977102birk:GeneralAdministrationExpensesMember2021-10-012022-09-300001977102birk:BirkenstockCosmeticsGmbhMember2022-10-012023-09-300001977102ifrs-full:Level2OfFairValueHierarchyMembercurrency:EURbirk:TermLoanMember2023-09-300001977102ifrs-full:BottomOfRangeMemberifrs-full:CustomerrelatedIntangibleAssetsMember2022-10-012023-09-300001977102ifrs-full:RetainedEarningsMember2022-09-300001977102ifrs-full:OtherIntangibleAssetsMemberifrs-full:GrossCarryingAmountMember2023-09-300001977102birk:UsdDenominatedTermLoanMember2022-10-012023-09-300001977102srt:AsiaPacificMember2022-09-300001977102birk:BirkenstockComponentsGmbhMember2022-10-012023-09-300001977102birk:PersonnelObligationsMember2021-04-300001977102birk:JubileePlanMember2022-09-300001977102birk:EuroDenominatedTermLoanMember2021-10-012022-09-300001977102birk:TemporaryDifferenceOtherNonCurrentFinancialLiabilitiesMember2022-09-300001977102birk:BirkenstockCanadaLtdMember2021-05-012021-09-300001977102birk:BirkenstockRealEstateGmbhMember2019-10-012020-09-300001977102ifrs-full:AccumulatedDepreciationAndAmortisationMemberifrs-full:LandAndBuildingsMember2022-09-300001977102birk:JubileePlanMember2023-09-300001977102ifrs-full:AccumulatedDepreciationAndAmortisationMemberifrs-full:VehiclesMember2021-09-300001977102birk:CurrentNotPastDueMember2023-09-300001977102ifrs-full:AccumulatedDepreciationAndAmortisationMemberifrs-full:OfficeEquipmentMember2021-10-012022-09-300001977102ifrs-full:GrossCarryingAmountMemberbirk:TechnicalEquipmentAndMachineryMember2022-10-012023-09-300001977102ifrs-full:LaterThanThreeMonthsMember2022-09-300001977102birk:SeniorNotesInterestPayableMembercurrency:EUR2023-09-300001977102ifrs-full:LegalProceedingsProvisionMember2021-05-012021-09-300001977102ifrs-full:LaterThanThreeYearsAndNotLaterThanFourYearsMember2023-09-300001977102birk:JerseyMember2022-10-012023-09-300001977102birk:BirkenstockGmbhCOKGMemberifrs-full:BuildingsMemberifrs-full:BottomOfRangeMember2021-04-302021-04-300001977102birk:TemporaryDifferenceOtherCurrentLiabilitiesMember2022-09-300001977102country:US2022-10-012023-09-300001977102birk:ShareBasedCompensationAwardTypeTrancheOneMemberbirk:ManagementInvestmentPlanMemberbirk:BkLcMancoGmbhCoKgMember2023-03-012023-03-310001977102birk:BirkenstockUkLtdMember2021-10-012022-09-300001977102ifrs-full:AccumulatedDepreciationAndAmortisationMember2022-10-012023-09-300001977102currency:EURbirk:TermLoanMember2023-09-300001977102ifrs-full:AllOtherSegmentsMember2022-10-012023-09-300001977102birk:TermLoanInterestPayableMembercurrency:EUR2023-09-300001977102country:US2022-09-300001977102ifrs-full:LaterThanFiveYearsMember2023-09-300001977102ifrs-full:SharePremiumMember2022-09-300001977102ifrs-full:Level2OfFairValueHierarchyMemberus-gaap:SeniorNotesMemberifrs-full:NotMeasuredAtFairValueInStatementOfFinancialPositionButForWhichFairValueIsDisclosedMember2022-09-300001977102birk:BirkenstockGmbhCOKGMember2020-10-012021-09-300001977102birk:UsdDenominatedTermLoanMember2021-09-300001977102currency:USDbirk:PredecessorMember2020-10-010001977102ifrs-full:AccumulatedDepreciationAndAmortisationMemberifrs-full:OtherIntangibleAssetsMember2021-10-012022-09-300001977102currency:GBP2021-09-300001977102ifrs-full:MiscellaneousOtherProvisionsMember2021-10-012022-09-300001977102birk:BirkenstockUsBidcoIncMember2021-10-012022-09-3000019771022021-02-192021-04-300001977102birk:BirkenstockIpGmbhMember2021-10-012022-09-300001977102ifrs-full:CustomerrelatedIntangibleAssetsMember2020-10-012021-04-300001977102ifrs-full:LaterThanOneMonthAndNotLaterThanTwoMonthsMember2022-09-300001977102ifrs-full:OrdinarySharesMember2021-04-300001977102birk:RestOfWorldMember2023-09-300001977102birk:TemporaryDifferenceOtherCurrentAssetsMember2023-09-300001977102birk:PersonnelObligationsMember2021-09-300001977102ifrs-full:KeyManagementPersonnelOfEntityOrParentMember2022-10-012023-09-300001977102ifrs-full:KeyManagementPersonnelOfEntityOrParentMember2021-10-012022-09-300001977102ifrs-full:AccumulatedDepreciationAndAmortisationMemberifrs-full:BuildingsMember2021-10-012022-09-300001977102ifrs-full:Level2OfFairValueHierarchyMemberifrs-full:FinancialLiabilitiesAtFairValueThroughProfitOrLossCategoryMemberifrs-full:RecurringFairValueMeasurementMember2023-09-300001977102birk:BirkenstockGmbhCOKGMember2021-05-010001977102srt:AmericasMember2022-09-300001977102birk:PersonnelObligationsMember2020-09-300001977102birk:TechnicalEquipmentAndMachineryMember2022-09-300001977102birk:SCcPortugalUnipessoalLdaMember2022-08-012022-08-010001977102ifrs-full:AccumulatedDepreciationAndAmortisationMemberifrs-full:LandAndBuildingsMember2021-09-300001977102birk:PredecessorMemberifrs-full:OtherEquityInterestMember2020-10-012021-04-300001977102ifrs-full:ReserveOfExchangeDifferencesOnTranslationMember2022-10-012023-09-300001977102birk:AssetBasedLendingFacilityMemberifrs-full:BottomOfRangeMember2022-10-012023-09-300001977102ifrs-full:InterestRateRiskMemberbirk:EuroDenominatedFacilityMember2023-09-300001977102birk:RestOfWorldMember2021-05-012021-09-300001977102birk:UsdDenominatedTermLoanMember2021-10-012022-09-300001977102ifrs-full:LandAndBuildingsMemberifrs-full:GrossCarryingAmountMember2023-09-300001977102ifrs-full:TopOfRangeMemberbirk:BirkenstockGmbhCOKGMemberifrs-full:BuildingsMember2021-04-302021-04-300001977102birk:TechnicalEquipmentAndMachineryMember2023-09-300001977102birk:HedgingReserveMember2023-09-300001977102birk:PersonnelObligationsMember2022-09-300001977102birk:AssetBasedLendingFacilityMember2022-09-300001977102birk:MiddleEastAfricaAndIndiaMember2023-09-300001977102birk:BirkenstockGmbhCOKGMemberbirk:ReductionToLoansAndBorrowingsMember2021-04-302021-04-300001977102birk:TemporaryDifferenceRightOfUseAssetsMember2023-09-300001977102ifrs-full:Level2OfFairValueHierarchyMemberifrs-full:NotMeasuredAtFairValueInStatementOfFinancialPositionButForWhichFairValueIsDisclosedMembercurrency:EURbirk:TermLoanMember2022-09-300001977102ifrs-full:AccumulatedImpairmentMember2022-09-300001977102ifrs-full:LandAndBuildingsMemberifrs-full:GrossCarryingAmountMember2021-09-300001977102birk:BirkenstockUsBidcoIncMember2022-10-012023-09-300001977102birk:CostOfHedgingReserveMember2023-09-3000019771022021-04-300001977102birk:IntangibleAssetsUnderDevelopmentAndPrepaymentsMemberifrs-full:AccumulatedDepreciationAndAmortisationMember2021-10-012022-09-300001977102birk:BrandsAndTrademarksMember2023-09-300001977102ifrs-full:LegalProceedingsProvisionMember2021-09-300001977102ifrs-full:AccumulatedDepreciationAndAmortisationMemberbirk:TechnicalEquipmentAndMachineryMember2023-09-300001977102ifrs-full:GrossCarryingAmountMemberifrs-full:OfficeEquipmentMember2022-09-300001977102birk:BirkenstockIndiaPrivateLtdMember2021-05-012021-09-300001977102ifrs-full:ReportableSegmentsMember2021-05-012021-09-300001977102birk:BirkenstockGmbhCOKGMember2022-10-012023-09-300001977102birk:OrdinaryShareTransactionsMember2023-10-130001977102birk:EuroDenominatedTermLoanMember2022-10-012023-09-300001977102ifrs-full:GrossCarryingAmountMemberbirk:BrandsAndTrademarksMember2023-09-300001977102ifrs-full:LaterThanOneMonthAndNotLaterThanTwoMonthsMemberifrs-full:AccumulatedImpairmentMember2022-09-300001977102ifrs-full:TopOfRangeMemberbirk:BirkenstockGmbhCOKGMemberifrs-full:CustomerrelatedIntangibleAssetsMember2021-04-302021-04-300001977102currency:GBP2021-10-012022-09-300001977102birk:OtherReserveMemberbirk:PredecessorMember2021-04-300001977102birk:PredecessorMemberbirk:PartnershipUnitsMember2020-09-300001977102ifrs-full:WarrantyProvisionMember2022-09-300001977102birk:PersonnelObligationsMember2021-05-012021-09-300001977102ifrs-full:LaterThanTwoYearsAndNotLaterThanThreeYearsMember2023-09-300001977102currency:EURbirk:TermLoanMember2022-09-300001977102currency:EURbirk:TermLoanMember2022-10-012023-09-300001977102currency:EURbirk:VendorLoanInterestPayableMember2023-09-300001977102ifrs-full:LegalProceedingsProvisionMember2020-09-300001977102srt:EuropeMember2023-09-300001977102birk:GeneralAdministrationExpensesMember2021-05-012021-09-300001977102birk:EuroDenominatedTermLoanMember2021-09-300001977102ifrs-full:CurrencyRiskMember2022-10-012023-09-300001977102ifrs-full:AccumulatedDepreciationAndAmortisationMemberifrs-full:BuildingsMember2023-09-300001977102ifrs-full:KeyManagementPersonnelOfEntityOrParentMember2020-10-012021-04-300001977102birk:IntangibleAssetsUnderDevelopmentAndPrepaymentsMemberifrs-full:GrossCarryingAmountMember2021-10-012022-09-300001977102birk:VendorLoanAgreementMemberbirk:AbBeteiligungsGmbhMember2022-10-012023-09-300001977102ifrs-full:RetainedEarningsMember2021-04-300001977102ifrs-full:LaterThanFourYearsAndNotLaterThanFiveYearsMember2023-09-300001977102birk:AssetBasedLendingFacilityMemberbirk:GreaterThanOrEqualToTheGreaterMember2022-10-012023-09-300001977102ifrs-full:ReserveOfExchangeDifferencesOnTranslationMember2021-10-012022-09-300001977102ifrs-full:GrossCarryingAmountMemberifrs-full:LaterThanTwoMonthsAndNotLaterThanThreeMonthsMember2022-09-300001977102birk:TemporaryDifferenceTradeReceivablesMember2023-09-300001977102ifrs-full:AccumulatedDepreciationAndAmortisationMemberbirk:TechnicalEquipmentAndMachineryMember2022-09-300001977102ifrs-full:GrossCarryingAmountMemberifrs-full:OfficeEquipmentMember2022-10-012023-09-300001977102ifrs-full:AccumulatedDepreciationAndAmortisationMemberifrs-full:OtherIntangibleAssetsMember2022-10-012023-09-300001977102ifrs-full:AccumulatedDepreciationAndAmortisationMemberifrs-full:OtherIntangibleAssetsMember2022-09-300001977102birk:JubileePlanMember2021-10-012022-09-300001977102birk:TemporaryDifferencePropertyPlantAndEquipmentMember2022-09-300001977102ifrs-full:GrossCarryingAmountMemberbirk:ConstructionInProgressAndPrepaymentsMember2021-09-300001977102birk:JubileePlanMember2021-05-012021-09-300001977102ifrs-full:ReportableSegmentsMembersrt:EuropeMember2021-10-012022-09-300001977102ifrs-full:BottomOfRangeMember2021-04-302021-04-300001977102birk:BirkenstockProductionsHessenGmbhMember2019-10-012020-09-300001977102birk:HedgingReserveMember2022-10-012023-09-300001977102ifrs-full:ReserveOfExchangeDifferencesOnTranslationMember2021-09-300001977102ifrs-full:AccumulatedDepreciationAndAmortisationMemberifrs-full:LandAndBuildingsMember2022-10-012023-09-300001977102birk:OrdinaryShareTransactionsMember2023-10-102023-10-100001977102ifrs-full:NotLaterThanOneYearMember2023-09-300001977102birk:PredecessorMember2021-04-300001977102birk:SCcPortugalUnipessoalLdaMember2022-08-010001977102birk:SAndCcPortugalUnipessoalLdaMember2022-10-012023-09-300001977102ifrs-full:MiscellaneousOtherProvisionsMember2022-10-012023-09-300001977102ifrs-full:CurrentMemberifrs-full:AccumulatedImpairmentMember2022-09-300001977102ifrs-full:ReserveOfExchangeDifferencesOnTranslationMemberbirk:PredecessorMember2021-04-300001977102ifrs-full:Level2OfFairValueHierarchyMemberus-gaap:SeniorNotesMember2023-09-300001977102ifrs-full:AccumulatedDepreciationAndAmortisationMemberifrs-full:CustomerrelatedIntangibleAssetsMember2022-09-300001977102ifrs-full:GrossCarryingAmountMemberifrs-full:BuildingsMember2021-09-300001977102birk:BirkenstockIpGmbhMember2022-10-012023-09-300001977102birk:BirkenstockGlobalSalesGmbhMember2021-10-012022-09-300001977102ifrs-full:MiscellaneousOtherProvisionsMember2020-10-012021-04-300001977102currency:CAD2022-09-300001977102birk:PredecessorMemberifrs-full:OtherEquityInterestMember2021-04-300001977102birk:UsdDenominatedTermLoanMember2023-09-300001977102birk:IntangibleAssetsUnderDevelopmentAndPrepaymentsMemberifrs-full:GrossCarryingAmountMember2021-09-300001977102ifrs-full:GrossCarryingAmountMemberbirk:TechnicalEquipmentAndMachineryMember2021-09-300001977102ifrs-full:GrossCarryingAmountMemberifrs-full:OfficeEquipmentMember2021-10-012022-09-300001977102ifrs-full:ReportableSegmentsMembersrt:AmericasMember2021-10-012022-09-300001977102ifrs-full:InterestRateRiskMemberbirk:EuroDenominatedFacilityMember2022-10-012023-09-300001977102currency:USD2021-05-010001977102ifrs-full:Level2OfFairValueHierarchyMemberifrs-full:AtFairValueMembercurrency:USDbirk:TermLoanMember2023-09-300001977102ifrs-full:ReportableSegmentsMemberbirk:AsiaPacificMiddleEastAndAfricaMember2020-10-012021-04-300001977102birk:VendorLoanMember2023-09-300001977102ifrs-full:AccumulatedDepreciationAndAmortisationMemberifrs-full:BuildingsMember2022-09-300001977102birk:BirkenstockProductionsHessenGmbhMember2021-05-012021-09-300001977102ifrs-full:UnusedTaxLossesMember2023-09-300001977102birk:BirkenstockNordicApsMember2021-10-012022-09-300001977102ifrs-full:AccumulatedDepreciationAndAmortisationMemberifrs-full:LandAndBuildingsMember2023-09-300001977102birk:BirkenstockGlobalSalesGmbhMember2022-10-012023-09-300001977102country:DE2021-05-012021-09-300001977102currency:CAD2023-09-300001977102birk:BirkenstockLogisticsGmbhMember2022-10-012023-09-300001977102ifrs-full:VehiclesMember2023-09-300001977102ifrs-full:GrossCarryingAmountMemberifrs-full:LaterThanThreeMonthsMember2023-09-300001977102ifrs-full:GoodsSoldThroughIntermediariesMember2021-05-012021-09-300001977102ifrs-full:LegalProceedingsProvisionMember2020-10-012021-04-300001977102birk:CurrentNotPastDueMember2022-09-300001977102birk:OtherSalesChannelsMember2020-10-012021-04-300001977102birk:BirkenstockComponentsGmbhMember2021-05-012021-09-300001977102ifrs-full:CurrentMember2023-09-300001977102ifrs-full:RecurringFairValueMeasurementMember2023-09-300001977102birk:BirkenstockProductionsSachsenGmbhMember2021-05-012021-09-300001977102birk:RestOfWorldMember2022-09-300001977102ifrs-full:GovernmentMember2023-09-300001977102ifrs-full:AccumulatedDepreciationAndAmortisationMemberifrs-full:OtherIntangibleAssetsMember2021-09-300001977102birk:ChangeInEurOrUsdMinusTenPercentageMember2022-10-012023-09-300001977102ifrs-full:Level2OfFairValueHierarchyMemberifrs-full:FinancialLiabilitiesAtFairValueThroughProfitOrLossCategoryMemberifrs-full:RecurringFairValueMeasurementMember2022-09-300001977102birk:BirkenstockProductionsRheinlandPfalzGmbhMember2019-10-012020-09-300001977102ifrs-full:IndividualAssetsOrCashgeneratingUnitsWithSignificantAmountOfGoodwillOrIntangibleAssetsWithIndefiniteUsefulLivesMembersrt:AmericasMember2023-09-300001977102ifrs-full:Level2OfFairValueHierarchyMemberifrs-full:FinancialAssetsMeasuredAtFairValueThroughOtherComprehensiveIncomeCategoryMemberifrs-full:RecurringFairValueMeasurementMember2023-09-300001977102ifrs-full:BuildingsMember2021-10-012022-09-300001977102birk:JubileePlanMemberifrs-full:ActuarialAssumptionOfDiscountRatesMember2023-09-300001977102birk:VendorLoanMemberbirk:VendorLoanAgreementMemberbirk:AbBeteiligungsGmbhMember2022-10-012023-09-300001977102birk:BirkenstockCosmeticsGmbhMember2021-05-012021-09-300001977102ifrs-full:AccumulatedDepreciationAndAmortisationMemberifrs-full:VehiclesMember2022-09-300001977102birk:PredecessorMember2020-10-012021-04-300001977102birk:EuriborMemberifrs-full:InterestRateRiskMemberbirk:EuroDenominatedFacilityMember2023-09-300001977102ifrs-full:BuildingsMember2021-09-300001977102ifrs-full:OtherIntangibleAssetsMemberifrs-full:GrossCarryingAmountMember2022-09-300001977102birk:TemporaryDifferencePropertyPlantAndEquipmentMember2023-09-300001977102currency:USDbirk:PredecessorMember2021-04-300001977102ifrs-full:GoodsSoldThroughIntermediariesMember2022-10-012023-09-300001977102ifrs-full:Level2OfFairValueHierarchyMemberifrs-full:NotMeasuredAtFairValueInStatementOfFinancialPositionButForWhichFairValueIsDisclosedMemberbirk:VendorLoanMember2023-09-300001977102birk:NonQualifiedDeferredCompensationPlanNqdcpUSMember2022-10-012023-09-300001977102birk:UsdDenominatedTermLoanMember2022-09-300001977102ifrs-full:GrossCarryingAmountMember2021-09-300001977102currency:GBP2021-05-012021-09-300001977102ifrs-full:AllOtherSegmentsMember2021-10-012022-09-300001977102birk:AsiaSouthPacificAndAustraliaMemberifrs-full:IndividualAssetsOrCashgeneratingUnitsWithSignificantAmountOfGoodwillOrIntangibleAssetsWithIndefiniteUsefulLivesMember2023-09-300001977102birk:BirkenstockProductionsHessenGmbhMember2021-10-012022-09-300001977102ifrs-full:GrossCarryingAmountMemberbirk:ConstructionInProgressAndPrepaymentsMember2021-10-012022-09-300001977102ifrs-full:Level2OfFairValueHierarchyMembercurrency:USDbirk:TermLoanMember2023-09-300001977102birk:PersonnelObligationsMember2021-10-012022-09-300001977102ifrs-full:TopOfRangeMember2022-10-012023-09-300001977102ifrs-full:MiscellaneousOtherProvisionsMember2023-09-300001977102birk:TermLoanInterestPayableMembercurrency:USD2022-09-300001977102ifrs-full:CurrencyRiskMember2021-10-012022-09-300001977102birk:ChangeInEurOrGbpMinusTenPercentageMember2021-10-012022-09-300001977102ifrs-full:TopOfRangeMemberbirk:AssetBasedLendingFacilityMember2022-10-012023-09-300001977102birk:BirkenstockUsaLpMember2022-10-012023-09-300001977102ifrs-full:IndividualAssetsOrCashgeneratingUnitsWithSignificantAmountOfGoodwillOrIntangibleAssetsWithIndefiniteUsefulLivesMembersrt:AmericasMember2022-09-300001977102birk:TermLoanInterestPayableMembercurrency:USD2023-09-300001977102birk:OfficeEquipmentAndStorageFacilitiesMember2022-10-012023-09-300001977102ifrs-full:AccumulatedImpairmentMemberifrs-full:LaterThanThreeMonthsMember2022-09-300001977102ifrs-full:LaterThanTwoMonthsAndNotLaterThanThreeMonthsMemberifrs-full:AccumulatedImpairmentMember2022-09-300001977102birk:OrdinaryShareTransactionsMember2023-10-162023-10-1600019771022021-05-012021-09-300001977102birk:VendorLoanMember2022-09-300001977102us-gaap:SeniorNotesMember2021-10-012022-09-300001977102birk:BirkenstockProductGmbhMember2021-10-012022-09-300001977102ifrs-full:MiscellaneousOtherProvisionsMember2021-05-012021-09-300001977102ifrs-full:MiscellaneousOtherProvisionsMember2021-04-300001977102ifrs-full:TopOfRangeMemberbirk:VendorLoanAgreementMemberbirk:AbBeteiligungsGmbhMember2021-04-302021-04-300001977102ifrs-full:GrossCarryingAmountMemberifrs-full:OfficeEquipmentMember2021-09-300001977102ifrs-full:OtherIntangibleAssetsMemberifrs-full:GrossCarryingAmountMember2022-10-012023-09-300001977102birk:BirkenstockRealEstateGmbhMember2022-10-012023-09-300001977102birk:BirkenstockEuropeGmbhMember2022-10-012023-09-300001977102currency:CAD2022-10-012023-09-300001977102country:US2021-05-012021-09-300001977102ifrs-full:LegalProceedingsProvisionMember2023-09-300001977102birk:BirkenstockJapanLimitedMember2021-10-012022-09-300001977102ifrs-full:LaterThanTwoMonthsAndNotLaterThanThreeMonthsMember2022-09-300001977102ifrs-full:AccumulatedDepreciationAndAmortisationMember2021-09-300001977102currency:USD2022-09-300001977102ifrs-full:GrossCarryingAmountMember2022-10-012023-09-300001977102birk:ChangeInEurOrUsdPlusTenPercentageMember2021-10-012022-09-300001977102ifrs-full:LandAndBuildingsMemberifrs-full:GrossCarryingAmountMember2022-09-300001977102birk:SellingAndDistributionExpensesMember2022-10-012023-09-300001977102birk:ChangeInEurOrCadMinusTenPercentageMember2022-10-012023-09-300001977102ifrs-full:SharePremiumMember2023-09-300001977102birk:BirkenstockRealEstateGmbhMember2021-10-012022-09-300001977102us-gaap:SeniorNotesMembercurrency:EUR2022-10-012023-09-300001977102ifrs-full:LandAndBuildingsMember2022-09-300001977102ifrs-full:BuildingsMemberifrs-full:TopOfRangeMember2022-10-012023-09-300001977102birk:SeniorTermFacilitiesAgreementMemberbirk:BirkenstockLimitedPartnerMemberbirk:TermLoanMember2022-10-012023-09-300001977102birk:JubileePlanMember2020-09-300001977102ifrs-full:OtherIntangibleAssetsMemberifrs-full:GrossCarryingAmountMember2021-09-300001977102birk:BirkenstockProductionsHessenGmbhMember2022-10-012023-09-300001977102ifrs-full:OrdinarySharesMember2022-09-300001977102birk:OtherSalesChannelsMember2021-05-012021-09-300001977102ifrs-full:IndividualAssetsOrCashgeneratingUnitsWithSignificantAmountOfGoodwillOrIntangibleAssetsWithIndefiniteUsefulLivesMembersrt:EuropeMember2022-09-300001977102birk:BirkenstockInjectionsGmbhMember2021-05-012021-09-300001977102birk:AbBeteiligungsGmbhMember2021-04-300001977102ifrs-full:GrossCarryingAmountMemberbirk:ConstructionInProgressAndPrepaymentsMember2022-09-300001977102ifrs-full:BrandNamesMember2022-10-012023-09-300001977102birk:ProfitShareUSMember2022-10-012023-09-300001977102ifrs-full:SharePremiumMember2021-04-300001977102currency:GBPbirk:PredecessorMember2020-10-010001977102birk:BirkenstockMeaFzLlcMember2021-10-012022-09-300001977102srt:EuropeMember2022-09-300001977102ifrs-full:IndividualAssetsOrCashgeneratingUnitsWithSignificantAmountOfGoodwillOrIntangibleAssetsWithIndefiniteUsefulLivesMemberbirk:MiddleEastAfricaAndIndiaMember2022-09-300001977102ifrs-full:ReportableSegmentsMember2020-10-012021-04-300001977102birk:TemporaryDifferenceTaxLossAndInterestCarryforwardsMember2023-09-300001977102country:US2021-10-012022-09-300001977102ifrs-full:AccumulatedDepreciationAndAmortisationMemberifrs-full:OfficeEquipmentMember2023-09-300001977102ifrs-full:AccumulatedDepreciationAndAmortisationMember2021-10-012022-09-300001977102ifrs-full:Level2OfFairValueHierarchyMemberifrs-full:FinancialAssetsAtFairValueThroughProfitOrLossMandatorilyMeasuredAtFairValueCategoryMemberifrs-full:RecurringFairValueMeasurementMember2023-09-300001977102birk:VendorLoanMembercurrency:EUR2022-10-012023-09-300001977102country:DE2022-09-300001977102ifrs-full:GoodsSoldThroughIntermediariesMember2021-10-012022-09-300001977102birk:ChangeInEurOrUsdPlusTenPercentageMember2022-10-012023-09-300001977102ifrs-full:VehiclesMember2022-10-012023-09-300001977102ifrs-full:GrossCarryingAmountMemberifrs-full:CurrentMember2022-09-300001977102ifrs-full:AccumulatedDepreciationAndAmortisationMemberbirk:TechnicalEquipmentAndMachineryMember2021-10-012022-09-300001977102ifrs-full:Level2OfFairValueHierarchyMemberifrs-full:NotMeasuredAtFairValueInStatementOfFinancialPositionButForWhichFairValueIsDisclosedMemberbirk:VendorLoanMember2022-09-300001977102currency:CAD2021-05-012021-09-300001977102ifrs-full:AccumulatedImpairmentMemberbirk:CurrentNotPastDueMember2022-09-300001977102birk:EuroDenominatedTermLoanMember2023-09-300001977102us-gaap:SeniorNotesMembercurrency:EUR2022-09-300001977102ifrs-full:RetainedEarningsMemberbirk:PredecessorMember2020-10-012021-04-300001977102srt:OtherCurrencyMember2023-09-300001977102birk:TemporaryDifferenceOtherCurrentAssetsMember2022-09-300001977102ifrs-full:GrossCarryingAmountMemberbirk:BrandsAndTrademarksMember2022-10-012023-09-300001977102birk:PersonnelObligationsMember2023-09-300001977102ifrs-full:OtherIntangibleAssetsMemberifrs-full:GrossCarryingAmountMember2021-10-012022-09-300001977102birk:BirkenstockFinancingSARLMember2022-10-012023-09-300001977102ifrs-full:RetainedEarningsMemberbirk:PredecessorMember2020-09-300001977102birk:SellingAndMarketingExpensesMember2022-10-012023-09-300001977102birk:BirkenstockRealEstateGmbhMember2021-05-012021-09-300001977102country:DE2021-10-012022-09-300001977102birk:BirkenstockProductionsRheinlandPfalzGmbhMember2021-05-012021-09-300001977102birk:CbBeteiligungsGmbhCoKgMember2021-04-302021-04-300001977102birk:ChangeInEurOrGbpPlusTenPercentageMember2022-10-012023-09-300001977102ifrs-full:OfficeEquipmentMember2022-09-300001977102ifrs-full:GovernmentMember2022-10-012023-09-300001977102birk:CashFromStateMecklenburgVorpommernMember2023-11-230001977102birk:MiddleEastAfricaAndIndiaMember2022-09-300001977102ifrs-full:RetainedEarningsMember2021-02-192021-04-300001977102birk:BirkenstockSpainSLUMember2021-05-012021-09-300001977102birk:TemporaryDifferenceCurrentProvisionsMember2023-09-300001977102currency:USD2021-09-300001977102ifrs-full:GrossCarryingAmountMemberifrs-full:CurrentMember2023-09-300001977102birk:BirkenstockGmbhCOKGMember2021-09-300001977102ifrs-full:GrossCarryingAmountMemberbirk:BrandsAndTrademarksMember2021-09-300001977102ifrs-full:AccumulatedDepreciationAndAmortisationMemberifrs-full:LandAndBuildingsMember2021-10-012022-09-300001977102ifrs-full:LegalProceedingsProvisionMember2022-10-012023-09-3000019771022020-10-012021-09-300001977102birk:UsdDenominatedFacilityMemberifrs-full:InterestRateRiskMember2023-09-300001977102birk:BirkenstockLogisticsGmbhMember2021-10-012022-09-300001977102birk:BirkenstockFinancingSARLMember2021-05-012021-09-300001977102ifrs-full:AccumulatedDepreciationAndAmortisationMemberifrs-full:CustomerrelatedIntangibleAssetsMember2021-10-012022-09-300001977102birk:TemporaryDifferenceRightOfUseAssetsMember2022-09-300001977102currency:CADbirk:PredecessorMember2021-04-300001977102birk:SeniorDebtNotesMember2023-09-300001977102currency:USD2021-10-012022-09-300001977102ifrs-full:IndividualAssetsOrCashgeneratingUnitsWithSignificantAmountOfGoodwillOrIntangibleAssetsWithIndefiniteUsefulLivesMember2022-09-300001977102birk:ProfitShareUSMember2021-10-012022-09-300001977102srt:OtherCurrencyMember2022-09-300001977102birk:BirkenstockGmbhCOKGMemberifrs-full:CustomerrelatedIntangibleAssetsMember2021-04-300001977102ifrs-full:KeyManagementPersonnelOfEntityOrParentMemberbirk:NonQualifiedDeferredCompensationPlanNqdcpUSMember2022-10-012023-09-300001977102ifrs-full:GrossCarryingAmountMember2023-09-300001977102birk:VendorLoanMembercurrency:EUR2023-09-3000019771022023-03-102023-03-100001977102birk:BirkenstockLogisticsGmbhMember2021-05-012021-09-300001977102ifrs-full:LegalProceedingsProvisionMember2021-10-012022-09-300001977102birk:BirkenstockInjectionsGmbhMember2022-10-012023-09-300001977102ifrs-full:Level2OfFairValueHierarchyMemberus-gaap:SeniorNotesMember2022-09-3000019771022020-10-012021-04-300001977102birk:SeniorDebtNotesMember2021-04-292021-04-290001977102ifrs-full:AccumulatedDepreciationAndAmortisationMemberifrs-full:VehiclesMember2022-10-012023-09-300001977102birk:VendorLoanMember2021-10-012022-09-300001977102birk:IntangibleAssetsUnderDevelopmentAndPrepaymentsMemberifrs-full:GrossCarryingAmountMember2022-09-300001977102ifrs-full:OtherRelatedPartiesMember2021-05-012021-09-300001977102ifrs-full:LandAndBuildingsMemberbirk:SCcPortugalUnipessoalLdaMember2022-08-010001977102birk:SellingAndDistributionExpensesMember2021-05-012021-09-300001977102srt:AsiaPacificMember2023-09-300001977102ifrs-full:RetainedEarningsMember2021-05-012021-09-300001977102birk:TemporaryDifferenceOtherNonCurrentFinancialLiabilitiesMember2023-09-300001977102birk:GeneralAdministrationExpensesMember2020-10-012021-04-300001977102ifrs-full:GrossCarryingAmountMemberbirk:TechnicalEquipmentAndMachineryMember2022-09-300001977102birk:BirkenstockGmbhCOKGMember2021-04-300001977102currency:CADbirk:PredecessorMember2020-10-012021-04-300001977102birk:BirkenstockJapanLimitedMember2019-10-012020-09-300001977102birk:JubileePlanMember2021-09-300001977102birk:BirkenstockEuropeGmbhMember2021-05-012021-09-300001977102ifrs-full:BottomOfRangeMemberbirk:PurchasedLicensesAndOtherIntangibleAssetsMember2022-10-012023-09-300001977102ifrs-full:AccumulatedImpairmentMemberifrs-full:LaterThanTwoMonthsAndNotLaterThanThreeMonthsMember2023-09-300001977102ifrs-full:LandAndBuildingsMember2023-09-300001977102currency:CAD2021-10-012022-09-300001977102birk:JubileePlanMember2022-10-012023-09-300001977102ifrs-full:RetainedEarningsMemberbirk:PredecessorMember2021-04-300001977102birk:SAndCcPortugalUnipessoalLdaMember2021-10-012022-09-300001977102birk:BirkenstockProductionsRheinlandPfalzGmbhMember2021-10-012022-09-300001977102ifrs-full:AccumulatedImpairmentMemberifrs-full:LaterThanThreeMonthsMember2023-09-300001977102ifrs-full:CostOfSalesMember2021-10-012022-09-300001977102ifrs-full:AccumulatedDepreciationAndAmortisationMember2022-09-300001977102birk:OckenfelsGroupGmbhAndCoKgMember2022-10-012023-09-300001977102birk:BirkenstockProductGmbhMember2021-05-012021-09-300001977102ifrs-full:VehiclesMember2021-09-300001977102ifrs-full:GrossCarryingAmountMemberifrs-full:VehiclesMember2021-09-300001977102ifrs-full:ReserveOfExchangeDifferencesOnTranslationMember2021-04-300001977102ifrs-full:GrossCarryingAmountMemberifrs-full:VehiclesMember2022-09-300001977102ifrs-full:Level2OfFairValueHierarchyMemberifrs-full:AtFairValueMemberbirk:VendorLoanMember2022-09-300001977102currency:USD2023-09-300001977102birk:BirkenstockTradingShanghaiCoLtdMember2021-10-012022-09-300001977102birk:BirkenstockMeaFzLlcMember2021-05-012021-09-300001977102ifrs-full:GoodsSoldDirectlyToConsumersMember2021-10-012022-09-300001977102currency:GBP2023-09-300001977102birk:AssetBasedLendingFacilityMember2022-10-012023-09-300001977102birk:TermLoanMember2022-10-012023-09-300001977102birk:ConstructionInProgressAndPrepaymentsMember2023-09-300001977102birk:PredecessorMemberbirk:PartnershipUnitsMember2021-04-300001977102ifrs-full:AccumulatedDepreciationAndAmortisationMemberifrs-full:CustomerrelatedIntangibleAssetsMember2022-10-012023-09-300001977102birk:SeniorDebtNotesMember2022-10-012023-09-300001977102ifrs-full:UnallocatedAmountsMember2023-09-300001977102ifrs-full:AccumulatedDepreciationAndAmortisationMemberifrs-full:CustomerrelatedIntangibleAssetsMember2023-09-300001977102ifrs-full:GrossCarryingAmountMemberifrs-full:BuildingsMember2022-10-012023-09-300001977102birk:BirkenstockGmbhCOKGMember2021-04-302021-04-300001977102birk:OtherSalesChannelsMember2022-10-012023-09-300001977102dei:BusinessContactMember2022-10-012023-09-300001977102currency:EUR2022-09-300001977102ifrs-full:CustomerrelatedIntangibleAssetsMember2023-09-300001977102ifrs-full:WarrantyProvisionMember2023-09-300001977102ifrs-full:AccumulatedDepreciationAndAmortisationMemberifrs-full:OfficeEquipmentMember2021-09-300001977102ifrs-full:LaterThanOneYearAndNotLaterThanTwoYearsMember2023-09-300001977102birk:TemporaryDifferenceCurrentProvisionsMember2022-09-300001977102birk:TemporaryDifferenceTradeReceivablesMember2022-09-300001977102ifrs-full:GrossCarryingAmountMember2021-10-012022-09-300001977102ifrs-full:DefinedBenefitPlansOtherThanMultiemployerPlansStatePlansAndPlansThatShareRisksBetweenEntitiesUnderCommonControlMemberifrs-full:TopOfRangeMember2020-09-300001977102currency:USDbirk:TermLoanMember2023-09-300001977102us-gaap:SeniorNotesMember2021-09-300001977102ifrs-full:WarrantyProvisionMember2021-05-012021-09-300001977102ifrs-full:CostOfSalesMember2020-10-012021-04-300001977102ifrs-full:VehiclesMember2022-09-300001977102ifrs-full:UnallocatedAmountsMember2022-09-300001977102ifrs-full:LaterThanOneMonthAndNotLaterThanTwoMonthsMember2023-09-300001977102birk:BirkenstockUkLtdMember2022-10-012023-09-300001977102birk:VendorLoanMember2022-10-012023-09-300001977102birk:BirkenstockDigitalGmbhMember2022-10-012023-09-300001977102birk:AssetBasedLendingFacilityMemberbirk:LessThanTheGreaterMember2023-09-300001977102ifrs-full:BrandNamesMemberbirk:BirkenstockGmbhCOKGMember2021-04-300001977102birk:BirkenstockUsaLpMember2021-10-012022-09-300001977102birk:OckenfelsGroupGmbhAndCoKgMember2021-10-012022-09-300001977102birk:AsiaSouthPacificAndAustraliaMemberifrs-full:IndividualAssetsOrCashgeneratingUnitsWithSignificantAmountOfGoodwillOrIntangibleAssetsWithIndefiniteUsefulLivesMember2022-09-300001977102birk:SCcPortugalUnipessoalLdaMember2021-10-012022-09-300001977102ifrs-full:GrossCarryingAmountMemberifrs-full:LaterThanTwoMonthsAndNotLaterThanThreeMonthsMember2023-09-300001977102ifrs-full:IndividualAssetsOrCashgeneratingUnitsWithSignificantAmountOfGoodwillOrIntangibleAssetsWithIndefiniteUsefulLivesMember2023-09-300001977102ifrs-full:LaterThanTwoMonthsAndNotLaterThanThreeMonthsMember2023-09-300001977102ifrs-full:BuildingsMember2022-09-300001977102birk:OtherSalesChannelsMember2021-10-012022-09-300001977102birk:BirkenstockNordicApsMember2021-05-012021-09-300001977102ifrs-full:GrossCarryingAmountMemberifrs-full:VehiclesMember2021-10-012022-09-300001977102ifrs-full:BottomOfRangeMember2022-10-012023-09-300001977102ifrs-full:GrossCarryingAmountMemberifrs-full:CustomerrelatedIntangibleAssetsMember2022-09-300001977102currency:GBP2021-05-010001977102currency:CADbirk:PredecessorMember2020-10-010001977102ifrs-full:MiscellaneousOtherProvisionsMember2021-09-300001977102ifrs-full:BuildingsMember2021-05-012021-09-300001977102birk:OtherMember2023-09-300001977102ifrs-full:DefinedBenefitPlansOtherThanMultiemployerPlansStatePlansAndPlansThatShareRisksBetweenEntitiesUnderCommonControlMember2020-09-300001977102birk:BirkenstockGmbhCOKGMember2022-09-300001977102birk:OckenfelsGroupGmbhAndCoKgMember2022-09-300001977102birk:BirkenstockProductionsSachsenGmbhMember2019-10-012020-09-300001977102currency:GBP2022-09-300001977102ifrs-full:Level2OfFairValueHierarchyMemberifrs-full:NotMeasuredAtFairValueInStatementOfFinancialPositionButForWhichFairValueIsDisclosedMembercurrency:USDbirk:TermLoanMember2022-09-3000019771022021-05-010001977102birk:TemporaryDifferenceInventoriesMember2022-09-300001977102ifrs-full:ReserveOfExchangeDifferencesOnTranslationMember2022-09-300001977102ifrs-full:KeyManagementPersonnelOfEntityOrParentMember2021-05-012021-09-300001977102birk:DefinedContributionPlanMember2021-10-012022-09-300001977102ifrs-full:DefinedBenefitPlansOtherThanMultiemployerPlansStatePlansAndPlansThatShareRisksBetweenEntitiesUnderCommonControlMember2020-10-012021-04-3000019771022020-09-300001977102ifrs-full:ReportableSegmentsMembersrt:EuropeMember2020-10-012021-04-300001977102ifrs-full:ReportableSegmentsMembersrt:AmericasMember2021-05-012021-09-300001977102birk:JubileePlanMember2020-10-012021-04-300001977102ifrs-full:TopOfRangeMemberbirk:SeniorTermFacilitiesAgreementMemberbirk:BirkenstockLimitedPartnerMemberbirk:TermLoanMember2021-04-280001977102ifrs-full:WarrantyProvisionMember2020-10-012021-04-300001977102ifrs-full:BrandNamesMember2020-10-012021-04-300001977102ifrs-full:AllOtherSegmentsMember2021-05-012021-09-300001977102birk:VendorLoanMembercurrency:EUR2022-09-300001977102ifrs-full:TopOfRangeMemberbirk:AssetBasedLendingFacilityMember2021-04-280001977102ifrs-full:GrossCarryingAmountMemberifrs-full:CustomerrelatedIntangibleAssetsMember2023-09-300001977102birk:BirkenstockCanadaLtdMember2021-10-012022-09-300001977102birk:FactoryAndOfficeEquipmentMemberbirk:SCcPortugalUnipessoalLdaMember2022-08-010001977102ifrs-full:BuildingsMember2022-10-012023-09-300001977102country:US2023-09-300001977102ifrs-full:AccumulatedDepreciationAndAmortisationMemberifrs-full:VehiclesMember2021-10-012022-09-3000019771022022-10-012023-09-300001977102birk:VendorLoanMember2021-09-300001977102ifrs-full:GrossCarryingAmountMemberifrs-full:VehiclesMember2023-09-300001977102ifrs-full:IndividualAssetsOrCashgeneratingUnitsWithSignificantAmountOfGoodwillOrIntangibleAssetsWithIndefiniteUsefulLivesMemberbirk:MiddleEastAfricaAndIndiaMember2023-09-300001977102birk:TemporaryDifferenceInventoriesMember2023-09-300001977102birk:BirkenstockUsaLpMember2021-05-012021-09-300001977102birk:SeniorNotesInterestPayableMembercurrency:EUR2022-09-300001977102birk:SellingAndDistributionExpensesMember2021-10-012022-09-3000019771022021-09-300001977102ifrs-full:GrossCarryingAmountMemberbirk:TechnicalEquipmentAndMachineryMember2021-10-012022-09-300001977102birk:BirkenstockMeaFzLlcMember2022-10-012023-09-300001977102ifrs-full:ReserveOfCashFlowHedgesMember2023-09-300001977102birk:PersonnelObligationsMember2020-10-012021-04-300001977102ifrs-full:Level2OfFairValueHierarchyMemberifrs-full:AtFairValueMemberbirk:VendorLoanMember2023-09-300001977102ifrs-full:RetainedEarningsMember2021-10-012022-09-300001977102birk:BrandsAndTrademarksMember2022-09-300001977102currency:USD2022-10-012023-09-300001977102ifrs-full:Level2OfFairValueHierarchyMembercurrency:EURbirk:TermLoanMember2022-09-300001977102birk:DefinedContributionPlanMember2022-10-012023-09-300001977102birk:BirkenstockGmbhCOKGMemberifrs-full:CustomerrelatedIntangibleAssetsMemberifrs-full:BottomOfRangeMember2021-04-302021-04-300001977102ifrs-full:GoodsSoldDirectlyToConsumersMember2020-10-012021-04-300001977102ifrs-full:RetainedEarningsMember2021-09-300001977102currency:USDbirk:TermLoanMember2022-09-300001977102ifrs-full:AccumulatedDepreciationAndAmortisationMemberifrs-full:VehiclesMember2023-09-300001977102ifrs-full:WarrantyProvisionMember2021-04-300001977102ifrs-full:LandAndBuildingsMemberifrs-full:GrossCarryingAmountMember2021-10-012022-09-300001977102ifrs-full:OtherRelatedPartiesMember2021-10-012022-09-300001977102ifrs-full:OrdinarySharesMember2021-09-300001977102ifrs-full:SharePremiumMember2021-09-300001977102birk:BirkenstockNordicApsMember2019-10-012020-09-300001977102birk:AssetBasedLendingFacilityMember2021-04-282021-04-280001977102us-gaap:SeniorNotesMember2023-09-300001977102birk:BirkenstockDigitalGmbhMember2021-05-012021-09-300001977102birk:MachineryAndTechnicalEquipmentMemberbirk:SCcPortugalUnipessoalLdaMember2022-08-010001977102ifrs-full:CostOfSalesMember2021-05-012021-09-300001977102ifrs-full:ReportableSegmentsMemberbirk:AsiaPacificMiddleEastAndAfricaMember2021-05-012021-09-300001977102ifrs-full:LaterThanThreeMonthsMember2023-09-300001977102ifrs-full:Level2OfFairValueHierarchyMemberifrs-full:FinancialAssetsAtFairValueThroughProfitOrLossMandatorilyMeasuredAtFairValueCategoryMemberifrs-full:RecurringFairValueMeasurementMember2022-09-300001977102birk:BirkenstockInjectionsGmbhMember2021-10-012022-09-300001977102birk:PurchasedLicensesAndOtherIntangibleAssetsMemberifrs-full:TopOfRangeMember2020-10-012021-04-300001977102ifrs-full:OtherRelatedPartiesMember2020-10-012021-04-300001977102currency:EUR2023-09-300001977102birk:OckenfelsGroupGmbhAndCoKgMember2023-09-300001977102ifrs-full:GrossCarryingAmountMemberbirk:BrandsAndTrademarksMember2021-10-012022-09-300001977102birk:BirkenstockGroupBVCOKGMember2021-10-012022-09-300001977102birk:BirkenstockUsaLpMember2019-10-012020-09-300001977102ifrs-full:ReportableSegmentsMembersrt:EuropeMember2022-10-012023-09-300001977102ifrs-full:AccumulatedDepreciationAndAmortisationMemberifrs-full:BuildingsMember2022-10-012023-09-300001977102birk:TermLoanMemberbirk:OrdinaryShareTransactionsMember2023-11-020001977102ifrs-full:Level2OfFairValueHierarchyMemberus-gaap:SeniorNotesMemberifrs-full:AtFairValueMember2023-09-300001977102birk:OrdinaryShareTransactionsMember2023-10-132023-10-130001977102birk:JubileePlanMemberifrs-full:ActuarialAssumptionOfDiscountRatesMember2022-09-300001977102birk:SeniorTermFacilitiesAgreementMemberifrs-full:InterestRateRiskMember2022-10-012023-09-300001977102birk:BirkenstockProductionsSachsenGmbhMember2022-10-012023-09-300001977102birk:TemporaryDifferenceOtherCurrentLiabilitiesMember2023-09-300001977102birk:ChangeInEurOrGbpMinusTenPercentageMember2022-10-012023-09-300001977102birk:PredecessorMemberifrs-full:OtherEquityInterestMember2020-09-300001977102birk:ChangeInEurOrUsdMinusTenPercentageMember2021-10-012022-09-300001977102birk:BirkenstockProductionsSachsenGmbhMember2021-10-012022-09-300001977102birk:BirkenstockJapanLimitedMember2022-10-012023-09-300001977102ifrs-full:DefinedBenefitPlansOtherThanMultiemployerPlansStatePlansAndPlansThatShareRisksBetweenEntitiesUnderCommonControlMemberifrs-full:BottomOfRangeMember2020-09-300001977102ifrs-full:BottomOfRangeMemberbirk:PurchasedLicensesAndOtherIntangibleAssetsMember2020-10-012021-04-3000019771022020-10-010001977102ifrs-full:RetainedEarningsMember2023-09-300001977102ifrs-full:ReportableSegmentsMembersrt:AmericasMember2020-10-012021-04-300001977102birk:TechnicalEquipmentAndMachineryMemberifrs-full:TopOfRangeMember2022-10-012023-09-300001977102birk:GeneralAndAdministrativeExpensesMember2022-10-012023-09-300001977102ifrs-full:AccumulatedDepreciationAndAmortisationMemberifrs-full:OfficeEquipmentMember2022-10-012023-09-300001977102birk:BirkenstockNordicApsMember2022-10-012023-09-300001977102birk:BirkenstockComponentsGmbhMember2021-10-012022-09-300001977102currency:USD2022-09-300001977102country:US2020-10-012021-04-300001977102ifrs-full:AccumulatedDepreciationAndAmortisationMemberifrs-full:BuildingsMember2021-09-300001977102ifrs-full:GrossCarryingAmountMemberbirk:BrandsAndTrademarksMember2022-09-300001977102birk:AssetBasedLendingFacilityMember2021-02-192021-04-300001977102ifrs-full:ReportableSegmentsMembersrt:AmericasMember2022-10-012023-09-300001977102ifrs-full:BottomOfRangeMemberbirk:TechnicalEquipmentAndMachineryMember2022-10-012023-09-300001977102ifrs-full:Level2OfFairValueHierarchyMemberus-gaap:SeniorNotesMemberifrs-full:AtFairValueMember2022-09-300001977102birk:VendorLoanAgreementMemberbirk:AbBeteiligungsGmbhMember2021-04-300001977102ifrs-full:AccumulatedDepreciationAndAmortisationMemberbirk:TechnicalEquipmentAndMachineryMember2021-09-300001977102birk:TemporaryDifferenceIntangibleAssetsMember2022-09-300001977102ifrs-full:OfficeEquipmentMember2023-09-300001977102currency:GBPbirk:PredecessorMember2020-10-012021-04-300001977102ifrs-full:OtherRelatedPartiesMember2022-10-012023-09-300001977102ifrs-full:BottomOfRangeMemberifrs-full:BuildingsMember2022-10-012023-09-300001977102birk:AblFacilityMemberbirk:BirkenstockGmbhCOKGMember2021-04-302021-04-300001977102ifrs-full:Level2OfFairValueHierarchyMemberbirk:VendorLoanMember2022-09-300001977102birk:TermLoanMember2023-09-300001977102birk:RestOfWorldMember2020-10-012021-04-300001977102birk:BirkenstockGroupBVCOKGMember2021-05-012021-09-300001977102ifrs-full:MiscellaneousOtherProvisionsMember2022-09-300001977102ifrs-full:GoodsSoldDirectlyToConsumersMember2022-10-012023-09-300001977102ifrs-full:GrossCarryingAmountMemberbirk:ConstructionInProgressAndPrepaymentsMember2022-10-012023-09-300001977102birk:OrdinaryShareTransactionsMember2023-10-020001977102currency:USD2023-09-300001977102country:DE2020-10-012021-04-300001977102ifrs-full:VehiclesMember2021-05-012021-09-300001977102birk:AssetBasedLendingFacilityMemberbirk:LessThanTheGreaterMember2022-10-012023-09-300001977102ifrs-full:GrossCarryingAmountMemberifrs-full:LaterThanThreeMonthsMember2022-09-300001977102birk:BirkenstockTradingShanghaiCoLtdMember2021-05-012021-09-300001977102birk:BirkenstockSpainSLUMember2022-10-012023-09-300001977102birk:NonQualifiedDeferredCompensationPlanNqdcpUSMember2021-10-012022-09-300001977102birk:BirkenstockCanadaLtdMember2022-10-012023-09-300001977102birk:BirkenstockIndiaPrivateLtdMember2022-10-012023-09-300001977102birk:BirkenstockJapanLimitedMember2021-05-012021-09-300001977102birk:BirkenstockCanadaLtdMember2019-10-012020-09-300001977102birk:ChangeInEurOrCadMinusTenPercentageMember2021-10-012022-09-300001977102ifrs-full:ReportableSegmentsMemberbirk:AsiaPacificMiddleEastAndAfricaMember2021-10-012022-09-300001977102birk:OrdinaryShareTransactionsMember2023-10-022023-10-020001977102birk:SafeHarbor401KContributionUSMember2021-10-012022-09-300001977102birk:BirkenstockTradingShanghaiCoLtdMember2022-10-012023-09-300001977102srt:AmericasMember2023-09-300001977102ifrs-full:ReserveOfExchangeDifferencesOnTranslationMemberbirk:PredecessorMember2020-10-012021-04-300001977102birk:BirkenstockEuropeGmbhMember2021-10-012022-09-300001977102ifrs-full:VehiclesMember2021-10-012022-09-300001977102birk:BirkenstockFinancingSARLMember2021-10-012022-09-300001977102ifrs-full:Level2OfFairValueHierarchyMemberbirk:VendorLoanMember2023-09-300001977102ifrs-full:ReserveOfExchangeDifferencesOnTranslationMemberbirk:PredecessorMember2020-09-300001977102ifrs-full:GrossCarryingAmountMemberbirk:TechnicalEquipmentAndMachineryMember2023-09-300001977102birk:PersonnelObligationsMember2022-10-012023-09-300001977102birk:PredecessorMember2020-09-300001977102ifrs-full:Level2OfFairValueHierarchyMemberifrs-full:AtFairValueMembercurrency:EURbirk:TermLoanMember2022-09-300001977102ifrs-full:AllOtherSegmentsMember2020-10-012021-04-300001977102ifrs-full:ReserveOfExchangeDifferencesOnTranslationMember2023-09-300001977102ifrs-full:LaterThanOneMonthAndNotLaterThanTwoMonthsMemberifrs-full:GrossCarryingAmountMember2022-09-300001977102birk:BirkenstockUsBidcoIncMember2021-05-012021-09-300001977102ifrs-full:ReportableSegmentsMembersrt:EuropeMember2021-05-012021-09-300001977102ifrs-full:Level2OfFairValueHierarchyMemberus-gaap:SeniorNotesMemberifrs-full:NotMeasuredAtFairValueInStatementOfFinancialPositionButForWhichFairValueIsDisclosedMember2023-09-300001977102ifrs-full:AccumulatedDepreciationAndAmortisationMemberbirk:IntangibleAssetsUnderDevelopmentAndPrepaymentsMember2022-09-300001977102ifrs-full:UnusedTaxLossesMember2022-09-300001977102ifrs-full:GrossCarryingAmountMemberbirk:CurrentNotPastDueMember2023-09-300001977102birk:CbBeteiligungsGmbhCoKgAndAbBeteiligungsGmbhMembersrt:ChiefExecutiveOfficerMember2022-10-012023-09-300001977102birk:BirkenstockSpainSLUMember2021-10-012022-09-300001977102birk:IntangibleAssetsUnderDevelopmentAndPrepaymentsMemberifrs-full:GrossCarryingAmountMember2023-09-300001977102ifrs-full:WarrantyProvisionMember2021-10-012022-09-300001977102ifrs-full:GrossCarryingAmountMemberifrs-full:BuildingsMember2021-10-012022-09-300001977102ifrs-full:IndividualAssetsOrCashgeneratingUnitsWithSignificantAmountOfGoodwillOrIntangibleAssetsWithIndefiniteUsefulLivesMembersrt:EuropeMember2023-09-300001977102birk:BirkenstockComponentsGmbhMember2019-10-012020-09-300001977102ifrs-full:CustomerrelatedIntangibleAssetsMemberifrs-full:TopOfRangeMember2022-10-012023-09-300001977102ifrs-full:AccumulatedDepreciationAndAmortisationMemberifrs-full:CustomerrelatedIntangibleAssetsMember2021-09-300001977102ifrs-full:OtherIntangibleAssetsMember2023-09-300001977102ifrs-full:CostOfSalesMember2022-10-012023-09-300001977102ifrs-full:Level2OfFairValueHierarchyMemberifrs-full:FinancialAssetsMeasuredAtFairValueThroughOtherComprehensiveIncomeCategoryMemberifrs-full:RecurringFairValueMeasurementMember2022-09-300001977102ifrs-full:CurrentMember2022-09-300001977102birk:IntangibleAssetsUnderDevelopmentAndPrepaymentsMemberifrs-full:GrossCarryingAmountMember2022-10-012023-09-300001977102birk:BirkenstockIndiaPrivateLtdMember2019-10-012020-09-300001977102ifrs-full:AccumulatedImpairmentMember2023-09-300001977102birk:EuroDenominatedTermLoanMember2022-09-300001977102birk:RestOfWorldMember2021-10-012022-09-300001977102birk:ChangeInEurOrCadPlusTenPercentageMember2022-10-012023-09-300001977102us-gaap:SeniorNotesMember2022-09-300001977102birk:GeneralAdministrationExpensesMember2022-10-012023-09-300001977102birk:BirkenstockDigitalGmbhMember2021-10-012022-09-300001977102birk:SCcPortugalUnipessoalLdaMember2022-10-012023-09-300001977102birk:SellingAndDistributionExpensesMember2020-10-012021-04-300001977102birk:BirkenstockProductionsRheinlandPfalzGmbhMember2022-10-012023-09-300001977102ifrs-full:ReportableSegmentsMemberbirk:AsiaPacificMiddleEastAndAfricaMember2022-10-012023-09-300001977102ifrs-full:GrossCarryingAmountMember2022-09-300001977102us-gaap:SeniorNotesMembercurrency:EUR2023-09-300001977102birk:IntangibleAssetsUnderDevelopmentAndPrepaymentsMember2023-09-300001977102birk:BirkenstockMeaFzLlcMember2019-10-012020-09-300001977102ifrs-full:AccumulatedDepreciationAndAmortisationMember2023-09-300001977102ifrs-full:OtherIntangibleAssetsMember2022-09-300001977102birk:ChangeInEurOrGbpPlusTenPercentageMember2021-10-012022-09-300001977102birk:TemporaryDifferenceOtherCurrentFinancialLiabilitiesMember2022-09-300001977102ifrs-full:OrdinarySharesMember2023-09-300001977102birk:OckenfelsGroupGmbhAndCoKgMember2021-05-012021-09-300001977102birk:CostOfHedgingReserveMember2022-10-012023-09-300001977102ifrs-full:GrossCarryingAmountMemberbirk:ConstructionInProgressAndPrepaymentsMember2023-09-300001977102birk:IntangibleAssetsUnderDevelopmentAndPrepaymentsMember2022-09-300001977102ifrs-full:BuildingsMember2023-09-300001977102birk:OtherReserveMemberbirk:PredecessorMember2020-09-3000019771022022-09-300001977102birk:TermLoanInterestPayableMembercurrency:EUR2022-09-3000019771022023-09-300001977102ifrs-full:AccumulatedDepreciationAndAmortisationMemberbirk:TechnicalEquipmentAndMachineryMember2022-10-012023-09-300001977102birk:BirkenstockProductGmbhMember2022-10-012023-09-300001977102ifrs-full:GrossCarryingAmountMemberbirk:CurrentNotPastDueMember2022-09-300001977102birk:SAndCcPortugalUnipessoalLdaMember2021-05-012021-09-300001977102ifrs-full:GoodsSoldDirectlyToConsumersMember2021-05-012021-09-300001977102ifrs-full:Level2OfFairValueHierarchyMembercurrency:USDbirk:TermLoanMember2022-09-300001977102currency:USDbirk:TermLoanMember2022-10-012023-09-300001977102country:DE2023-09-300001977102currency:CAD2021-09-30iso4217:EURiso4217:USDxbrli:sharesbirk:Tranchebirk:Jobxbrli:purebirk:Extensionxbrli:sharesbirk:Customeriso4217:EURxbrli:sharesbirk:Segmentbirk:Hubiso4217:USD

 

 

 

UNITED STATES

SECURITIES AND EXCHANGE COMMISSION

Washington, D.C. 20549

 

FORM 20-F

 

 

REGISTRATION STATEMENT PURSUANT TO SECTION 12(b) OR (g) OF THE SECURITIES EXCHANGE ACT OF 1934

 

OR

 

ANNUAL REPORT PURSUANT TO SECTION 13 OR 15(d) OF THE SECURITIES EXCHANGE ACT OF 1934

 

For the fiscal year ended September 30, 2023

 

OR

 

TRANSITION REPORT PURSUANT TO SECTION 13 OR 15(d) OF THE SECURITIES EXCHANGE ACT OF 1934

 

OR

 

SHELL COMPANY REPORT PURSUANT TO SECTION 13 OR 15(d) OF THE SECURITIES EXCHANGE ACT OF 1934

 

Date of event requiring this shell company report

For the transition period from __________ to __________

 

Commission file number: 001-41836

 

 

Birkenstock Holding plc

(Exact name of Registrant as specified in its charter)

 

 

n/a

(Translation of Registrant's name into English)

Jersey

(Jurisdiction of incorporation or organization)

1-2 Berkeley Square

London W1J 6EA. United Kingdom

(Address of principal executive offices)

Dr. Johannes Liefke

Director Legal Affairs

1-2 Berkeley Square

London W1J 6EA. United Kingdom

Tel: +44 1534 835600

ir@birkenstock-holding.com

(Name, Telephone, E-mail and/or Facsimile number and Address of Company Contact Person)

Securities registered or to be registered pursuant to Section 12(b) of the Act.

 

 

Title of each class

Trading

Symbol(s)

Name of each exchange

on which registered

Ordinary shares, no par value

BIRK

New York Stock Exchange

 

 

 

Securities registered or to be registered pursuant to Section 12(g) of the Act. None.

(Title of Class)

Securities for which there is a reporting obligation pursuant to Section 15(d) of the Act. None.

(Title of Class)

Indicate the number of outstanding shares of each of the issuer’s classes of capital or common stock as of the close of the period covered by the annual report. 182,721,369 ordinary shares

Indicate by check mark if the registrant is a well-known seasoned issuer, as defined in Rule 405 of the Securities Act. Yes No

 


 

If this report is an annual or transition report, indicate by check mark if the registrant is not required to file reports pursuant to Section 13 or 15(d) of the Securities Exchange Act of 1934. Yes No

Note—Checking the box above will not relieve any registrant required to file reports pursuant to Section 13 or 15(d) of the Securities Exchange Act of 1934 from their obligations under those Sections.

Indicate by check mark whether the registrant (1) has filed all reports required to be filed by Section 13 or 15(d) of the Securities Exchange Act of 1934 during the preceding 12 months (or for such shorter period that the registrant was required to file such reports), and (2) has been subject to such filing requirements for the past 90 days. Yes No

Indicate by check mark whether the registrant has submitted electronically every Interactive Data File required to be submitted pursuant to Rule 405 of Regulation S-T (§232.405 of this chapter) during the preceding 12 months (or for such shorter period that the registrant was required to submit such files). Yes No

Indicate by check mark whether the registrant is a large accelerated filer, an accelerated filer, a non-accelerated filer, or an emerging growth company. See the definition of “large accelerated filer,” “accelerated filer,” and “emerging growth company” in Rule 12b-2 of the Exchange Act.

 

Large Accelerated Filer

 

Accelerated Filer

 

Non-Accelerated Filer

 

 

 

 

 

 

Emerging growth company

 

If an emerging growth company that prepares its financial statements in accordance with U.S. GAAP, indicate by check mark if the registrant has elected not to use the extended transition period for complying with any new or revised financial accounting standards† provided pursuant to Section 13(a) of the Exchange Act.

† The term “new or revised financial accounting standard” refers to any update issued by the Financial Accounting Standards Board to its Accounting Standards Codification after April 5, 2012.

Indicate by check mark whether the registrant has filed a report on and attestation to its management’s assessment of the effectiveness of its internal control over financial reporting under Section 404(b) of the Sarbanes-Oxley Act (15 U.S.C. 7262(b)) by the registered public accounting firm that prepared or issued its audit report.

If securities are registered pursuant to Section 12(b) of the Act, indicate by check mark whether the financial statements of the registrant included in the filing reflect the correction of an error to previously issued financial statements.

Indicate by check mark whether any of those error corrections are restatements that required a recovery analysis of incentive-based compensation received by any of the registrant’s executive officers during the relevant recovery period pursuant to §240.10D-1(b).

Indicate by check mark which basis of accounting the registrant has used to prepare the financial statements included in this filing:

U.S. GAAP International Financial Reporting Standards as issued by the International Accounting Standards Board Other

If “Other” has been checked in response to the previous question, indicate by check mark which financial statement item the registrant has elected to follow. Item 17 Item 18

If this is an annual report, indicate by check mark whether the registrant is a shell company (as defined in Rule 12b-2 of the Exchange Act).

Yes No

(APPLICABLE ONLY TO ISSUERS INVOLVED IN BANKRUPTCY PROCEEDINGS DURING THE PAST FIVE YEARS)

Indicate by check mark whether the registrant has filed all documents and reports required to be filed by Sections 12, 13 or 15(d) of the Securities Exchange Act of 1934 subsequent to the distribution of securities under a plan confirmed by a court. Yes No

 

 


 

Table of Contents

 

 

Page

 

 

PRESENTATION OF FINANCIAL AND OTHER INFORMATION

1

CAUTIONARY STATEMENT REGARDING FORWARD-LOOKING STATEMENTS

5

PART I

7

ITEM 1. IDENTITY OF DIRECTORS, SENIOR MANAGEMENT AND ADVISERS

7

ITEM 2. OFFER STATISTICS AND EXPECTED TIMETABLE

7

ITEM 3. KEY INFORMATION

7

A. [Reserved]

7

B. Capitalization and Indebtedness

7

C. Reasons for the Offer and Use of Proceeds

7

D. Risk Factors

7

ITEM 4. INFORMATION ON THE COMPANY

46

A. History and Development of the Company

46

B. Business Overview

46

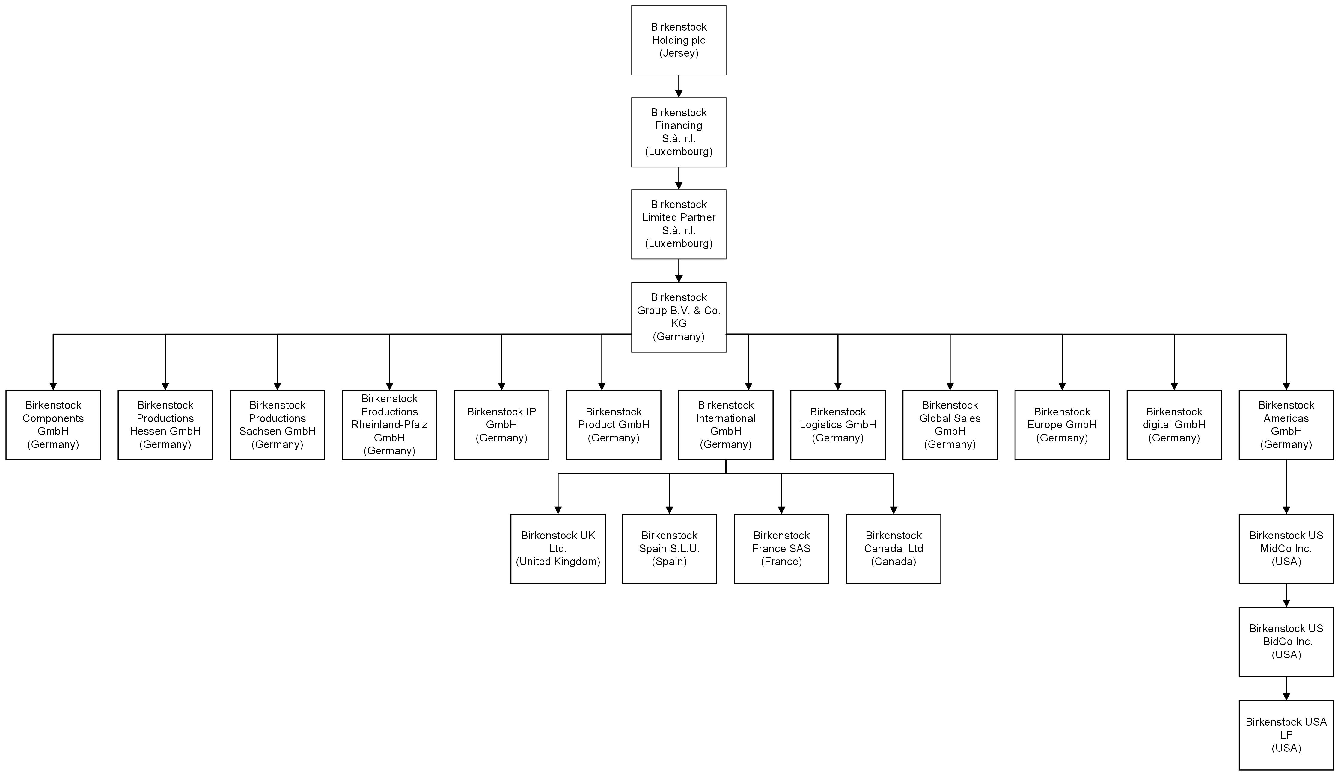
C. Organizational Structure

55

D. Property, Plants and Equipment

56

ITEM 4A. UNRESOLVED STAFF COMMENTS

56

ITEM 5. OPERATING AND FINANCIAL REVIEW AND PROSPECTS

57

A. Operating Results

57

B. Liquidity and Capital Resources

70

C. Research and Development, Patents and Licenses

75

D. Factors Affecting Performance and Trend Information

75

E. Critical Accounting Estimates

77

ITEM 6. DIRECTORS, SENIOR MANAGEMENT AND EMPLOYEES

79

A. Directors and Senior Management

79

B. Compensation Principles of the Compensation of the Board of Directors and Executive Management

82

C. Board Practices

89

D. Employees

90

E. Share Ownership

90

F. Disclosure of a Registrant’s Action to Recover Erroneously Awarded Compensation

90

ITEM 7. MAJOR SHAREHOLDERS AND RELATED PARTY TRANSACTIONS

91

A. Major Shareholders

91

B. Related Party Transactions

93

C. Interests of Experts and Counsel

96

ITEM 8. FINANCIAL INFORMATION

97

A. Consolidated Statements and Other Financial Information

97

B. Significant Changes

97

ITEM 9. THE OFFER AND LISTING

97

A. Offer and Listing Details

97

B. Plan of Distribution

97

C. Markets

97

D. Selling Shareholders

97

E. Dilution

97

F. Expenses of the Issue

97

ITEM 10. ADDITIONAL INFORMATION

98

A. Share Capital

98

B. Memorandum and Articles of Association

98

C. Material Contracts

105

D. Exchange Controls

105

E. Taxation

105

F. Dividends and Paying Agents

112

G. Statement by Experts

112

i


 

H. Documents on Display

112

I. Subsidiary Information

113

J. Annual Report to Security Holders

113

ITEM 11. QUANTITATIVE AND QUALITATIVE DISCLOSURES ABOUT MARKET RISK

113

ITEM 12. DESCRIPTION OF SECURITIES OTHER THAN EQUITY SECURITIES

113

A. Debt Securities

113

B. Warrants and Rights

113

C. Other Securities

113

D. American Depositary Shares

113

PART II

114

ITEM 13. DEFAULTS, DIVIDEND ARREARAGES AND DELINQUENCIES

114

ITEM 14. MATERIAL MODIFICATIONS TO THE RIGHTS OF SECURITY HOLDERS AND USE OF PROCEEDS

114

ITEM 15. CONTROLS AND PROCEDURES

114

A. Disclosure Controls and Procedures

114

B. Management’s Annual Report on Internal Controls Over Financial Reporting

115

C. Attestation Report of the Registered Independent Public Accounting Firm

115

D. Changes in Internal Control Over Financial Reporting

115

ITEM 16A. AUDIT COMMITTEE FINANCIAL EXPERT

115

ITEM 16B. CODE OF ETHICS

116

ITEM 16C. PRINCIPAL ACCOUNTANT FEES AND SERVICES

116

ITEM 16D. EXEMPTIONS FROM THE LISTING STANDARDS FOR AUDIT COMMITTEES

116

ITEM 16E. PURCHASES OF EQUITY SECURITIES BY THE ISSUER AND AFFILIATED PURCHASERS

116

ITEM 16F. CHANGE IN REGISTRANT’S CERTIFYING ACCOUNTANT

117

ITEM 16G. CORPORATE GOVERNANCE

117

ITEM 16H. MINE SAFETY DISCLOSURE

117

ITEM 16I. DISCLOSURE REGARDING FOREIGN JURISDICTIONS THAT PREVENT INSPECTIONS

117

ITEM 16J. INSIDER TRADING POLICIES

117

ITEM 16K. CYBERSECURITY

117

PART III

118

ITEM 17. FINANCIAL STATEMENTS

118

ITEM 18. FINANCIAL STATEMENTS

118

ITEM 19. EXHIBITS

119

SIGNATURES

121

INDEX TO FINANCIAL STATEMENTS

F-1

ii


 

PRESENTATION OF FINANCIAL AND OTHER INFORMATION

Certain Definitions

Unless otherwise indicated or the context otherwise requires, all references in this Annual Report on Form 20-F (this “Annual Report”) to “BIRKENSTOCK Group,” “Birkenstock,” the “Company,” “we,” “our,” “ours,” “us” or similar terms refer to Birkenstock Holding plc, together with all of its subsidiaries. References to the “selling shareholder” or “MidCo” are to BK LC Lux MidCo S.à r.l., a société à responsabilité limitée incorporated under the laws of the Grand Duchy of Luxembourg.

References to “Euro” or “€” means the currency of the member states of the European Monetary Union that have adopted or that adopt the single currency in accordance with the treaty establishing the European Community, as amended by the Treaty on European Union. All references to the “British Pound,” “GBP” or “£” are to the legal currency of Jersey. All references to “U.S. Dollars,” “Dollars,” “USD” or “$” are to the legal currency of the United States. All references to “Canadian Dollars” or “CAD” are to the legal currency of Canada. In this Annual Report, unless otherwise noted, amounts that are converted from Euro to U.S. Dollars are converted at an exchange rate of $1.0796 per €1 and $1.1975 per €1, the exchange rate as of September 30, 2023 and for the fiscal year ended September 30, 2023, respectively.

The following is a summary of certain other defined terms and concepts that we use throughout this Annual Report:

AB-Beteiligungs GmbH refers to AB-Beteiligungs GmbH, an entity controlled by Alexander Birkenstock, one of our controlling shareholders prior to the Transaction;
ABL Facility refers to the multicurrency asset-based loan facility established by the ABL Facility Agreement;
ABL Facility Agreement refers to the asset-based-loan facility agreement entered into on April 28, 2021 by Birkenstock Group B.V. & Co. KG, Birkenstock US BidCo, Inc. and Birkenstock Limited Partner;
APMA refers to the Asia-Pacific, Middle East and Africa region;
ASP refers to average selling price;
B2B refers to business-to-business;
Birkenstock Financing refers to Birkenstock Financing S.à r.l.;
Birkenstock Limited Partner refers to Birkenstock Limited Partner S.à r.l.;
CB Beteiligungs GmbH & Co. KG refers to CB Beteiligungs GmbH & Co. KG, an entity controlled by Christian Birkenstock, one of our controlling shareholders prior to the Transaction;
CFC refers to a controlled foreign corporation under the Code;
CGU refers to cash generating unit;
DTC refers to direct-to-consumer;
EEA refers to the European Economic Area;
ESG refers to environmental, social and governance;

1


 

EU refers to the European Union;
EURIBOR refers to Euro Interbank Offered Rate;
EUR TLB Facility refers to the senior term loan facilities in the principal amount of €375.0 million under the Senior Term Facilities Agreement;
EVA refers to ethylene-vinyl acetate;
Exchange Act refers to the Securities Exchange Act of 1934, as amended;
GDPR refers to the General Data Protection Regulation;
HMRC refers to HM Revenue & Customs;
IFRS refers to the International Financial Reporting Standards as issued by the International Accounting Standards Board;
Incremental Senior Term Facilities refers to incremental facilities which may also be established under the Senior Term Facilities Agreement from time to time (including by way of an increase to any existing facilities or the establishment of new facilities);
IP refers to intellectual property;
IPO refers to the Company’s initial public offering that closed on October 13, 2023;
IPO Date refers to October 13, 2023;
IRS refers to the U.S. Internal Revenue Service;
Jersey Companies Law refers to the Companies (Jersey) Law 1991, as amended;
JFSC refers to the Jersey Financial Services Commission;
L Catterton refers to a U.S.-headquartered and consumer-focused investment firm that acquired a majority stake in BIRKENSTOCK through affiliated entities in 2021;
ManCo refers to BK LC ManCo GmbH & Co. KG, an indirect parent entity of our Company;
MidCo refers to BK LC Lux MidCo S.à r.l., an entity affiliated with L Catterton;
Notes refers to the €430.0 million in aggregate principal amount of 5.25% Senior Notes due 2029 issued by Birkenstock Financing on April 29, 2021;
Order refers to the Financial Services and Markets Act 2000 (Financial Promotion) Order 2005;
PFIC refers to a passive foreign investment company under the Code;
Predecessor Shareholders refer to AB-Beteiligungs GmbH and CB Beteiligungs GmbH & Co. KG, collectively;
Principal Shareholder refers to L Catterton and its affiliates, which include MidCo;

2


 

Privacy Laws refers to the GDPR, UK GDPR, California Consumer Privacy Act as amended by the California Privacy Rights Act and other applicable data protection and privacy laws across various markets when taken together;
QEF Election refers to a qualified electing fund election;
PU refers to polyurethane;
Registration Rights Agreement refers to the registration rights agreement entered into with MidCo on October 13, 2023;
SCCs refer to standard contractual clauses approved by the European Commission;
SDRT refers to UK stamp duty reserve tax;
SEC refers to the United States Securities and Exchange Commission;
Securities Act refers to the Securities Act of 1933, as amended;
Senior Credit Facilities refers to the Senior Term Facilities and Incremental Senior Term Facilities when taken together;
Senior Term Facilities Agreement refers to the senior facilities agreement entered into by Birkenstock Limited Partner on April 28, 2021;
Shareholders’ Agreement refers to the shareholders’ agreement entered into with MidCo on October 13, 2023;
SOFR refers to the Secured Overnight Financing Rate;
Tax Law refers to the Income Tax (Jersey) Law 1961 (as amended);
The Code refers to the Internal Revenue Code of 1986;
TRA refers to the tax receivable agreement entered into with MidCo on October 10, 2023;
TRA Participants refers to our pre-IPO owner, MidCo, any transferee holder(s) of rights under the TRA and any successor(s) thereto;
Transaction refers to Birkenstock Holding plc’s acquisition of the shares and certain assets that comprised the BIRKENSTOCK Group;
U.S. refers to the United States of America;
U.S. GAAP refers to U.S. generally accepted accounting principles;
UK refers to the United Kingdom;
UK Addendum refers to the UK international data transfer addendum to the SCCs;
UK GDPR refers to the UK General Data Protection Regulation;
UKIDTA refers to the UK International Data Transfer Agreement;

3


 

USD TLB Facility refers to senior term loan facilities of $850.0 million under the Senior Term Facilities Agreement; and
Vendor Loan refers to the loan agreement with AB-Beteiligungs GmbH.

Financial Statements

We maintain our books and records in Euros and prepare our consolidated financial statements in accordance with International Financial Reporting Standards as issued by the International Accounting Standards Board (“IFRS”).

Birkenstock GmbH & Co. KG is the accounting predecessor of BK LC Lux Finco 2 S.à r.l., subsequently renamed Birkenstock Holding Limited on July 12, 2023, for financial reporting purposes. Birkenstock Holding Limited was converted to a Jersey public limited company and subsequently renamed Birkenstock Holding plc on October 4, 2023. The Company’s financial statement presentation distinguishes the Company’s presentations into two distinct periods, the period up to and including April 30, 2021, the Transaction’s closing date (labeled “Predecessor”), and the period after that date (labeled “Successor”) and are further distinguished as follows: the Successor periods represent fiscal 2023 (“2023 Successor Period”), fiscal 2022 (“2022 Successor Period”) and the period from May 1, 2021 through September 30, 2021 (“2021 Successor Period” and, collectively with the 2022 Successor Period and the 2023 Successor Period, the “Successor Periods”) and the Predecessor period represents the period from October 1, 2020 through April 30, 2021 (the “2021 Predecessor Period” or the “Predecessor Period”). The Predecessor Period and the Successor Periods (together, the “audited consolidated financial statements”) have been separated by a vertical black line on the consolidated financial statements to highlight the fact that the financial information for such periods has been prepared under two different cost bases of accounting.

Our fiscal year ends September 30. References to “fiscal 2023” or “FY 2023” refer to the fiscal year ended September 30, 2023, and references to other fiscal years follow the same convention.

Basis of Consolidation

The accompanying consolidated financial statements include the accounts of the Company and its subsidiaries. All intercompany balances and transactions have been eliminated in consolidation.

Rounding

We have made rounding adjustments to some of the figures included in this Annual Report. Accordingly, numerical figures shown as totals in some tables may not be an arithmetic aggregation of the figures that preceded them. With respect to financial information set out in this Annual Report, a dash (“—”) signifies that the relevant figure is not available or not applicable, while a zero (“0.0”) signifies that the relevant figure is available but is or has been rounded to zero.

Trademarks and Trade Names

We own or have rights to various trademarks, trade names or service marks that we use in connection with our business, including “BIRKENSTOCK,” “Birko-Flor,” “Birki,” “Birk” and “Papillio,” among others, and our other registered and common law trade names, trademarks and service marks, including our corporate logo. Solely for convenience, some of the trademarks, service marks and trade names referred to in this Annual Report are listed without the ™ and ® symbols, but we will assert, to the fullest extent under applicable law, rights to such trademarks, service marks and trade names.

4


 

CAUTIONARY STATEMENT REGARDING FORWARD-LOOKING STATEMENTS

This Annual Report contains statements that constitute forward-looking statements. Many of the forward-looking statements contained in this Annual Report can be identified by the use of forward-looking words such as “anticipate,” “believe,” “could,” “expect,” “should,” “plan,” “intend,” “estimate” and “potential,” among others. Forward-looking statements provide our current expectations, intentions or forecasts of future events. Forward-looking statements include statements about expectations, beliefs, plans, objectives, intentions, assumptions and other statements that are not statements of historical fact. Words or phrases such as “aim,” “anticipate,” “assume,” “believe,” “continue,” “could,” “estimate,” “expect,” “forecast,” “guidance,” “intend,” “may,” “ongoing,” “plan,” “potential,” “predict,” “project,” “seek,” “should,” “target,” “will,” “would” or similar words or phrases, or the negatives of those words or phrases, may identify forward-looking statements, but the absence of these words does not necessarily mean that a statement is not forward-looking.

Forward-looking statements are subject to known and unknown risks, uncertainties and other factors and are based on potentially inaccurate assumptions that could cause actual results to differ materially from those expected or implied by the forward-looking statements. Our actual results could differ materially from those expected in our forward-looking statements for many reasons, including the factors described in “Item 3. Key Information—D. Risk Factors.” In addition, even if our actual results are consistent with the forward-looking statements contained in this Annual Report, those results or developments may not be indicative of results or developments in subsequent periods. For example, factors that could cause our actual results to vary from projected future results include, but are not limited to:

our dependence on the image and reputation of the BIRKENSTOCK brand;
the intense competition we face from both established companies and newer entrants into the market;
our ability to execute our DTC growth strategy and risks associated with our e-commerce platforms;
our ability to adapt to changes in consumer preferences and attract new customers;
harm to our brand and market share due to counterfeit products;
our ability to successfully operate and expand retail stores;
losses and liabilities arising from leased and owned real estate;
risks relating to our non-footwear products;
failure to realize expected returns from our investments in our businesses and operations;
our ability to adequately manage our acquisitions, investments or other strategic initiatives;
our ability to manage our operations at our current size or manage future growth effectively;
the effects of the COVID-19 pandemic and other global or regional health events;
our dependence on third parties for our sales and distribution channels;
risks related to the conversion of wholesale distribution markets to owned and operated markets and risks related to productivity or efficiency initiatives;

5


 

operational challenges relating to the distribution of our products;
deterioration or termination of relationships with major wholesale partners;
seasonality, weather conditions and climate change;
adverse events influencing the sustainability of our supply chain or our relationships with major suppliers or increases in raw materials or labor costs;
our ability to effectively manage inventory;
unforeseen business interruptions and other operational problems at our production facilities;
disruptions to our shipping and delivery arrangements;
failure to attract and retain key employees and deterioration of relationships with employees, employee representative bodies and stakeholders;
risks relating to our intellectual property rights;
risks relating to regulations governing the use and processing of personal data;
disruption and security breaches affecting information technology systems;
natural disasters, public health crises, political crises, civil unrest and other catastrophic events beyond control;
economic conditions impacting consumer spending, such as inflation;
currency exchange rate fluctuations;
risks related to litigation, compliance and regulatory matters;
risks and costs related to corporate responsibility and ESG matters;
inadequate insurance coverage, or increased insurance costs;
tax-related risks;
risks related to our indebtedness;
risks related to our status as a foreign private issuer and a “controlled company”;
our ability to remediate our material weaknesses; and
other factors discussed under “Item 3. Key Information—D. Risk Factors.”

Forward-looking statements speak only as of the date they are made, and we do not undertake any obligation to update them in light of new information or future developments or to release publicly any revisions to these statements in order to reflect later events or circumstances or to reflect the occurrence of unanticipated events.

6


 

PART I

ITEM 1. IDENTITY OF DIRECTORS, SENIOR MANAGEMENT AND ADVISERS

Not applicable.

ITEM 2. OFFER STATISTICS AND EXPECTED TIMETABLE

Not applicable.

ITEM 3. KEY INFORMATION

A. [Reserved]

B. Capitalization and Indebtedness

Not applicable.

C. Reasons for the Offer and Use of Proceeds

Not applicable.

D. Risk Factors

In addition to the other information contained in this Annual Report and in other documents we file with or furnish to the SEC, the following risk factors should be considered in evaluating our business. Our business, financial condition and results of operations could be materially adversely affected as a result of any of these risks.

Summary of Risk Factors

The following is a summary of the more significant risk factors associated with an investment in our ordinary shares, which are more fully described below:

our dependence on the image and reputation of the BIRKENSTOCK brand;
the intense competition we face from both established companies and newer entrants into the market;
our ability to execute our DTC growth strategy and risks associated with our e-commerce platforms;
our ability to adapt to changes in consumer preferences and attract new customers;
harm to our brand and market share due to counterfeit products;
our ability to successfully operate and expand retail stores;
failure to realize expected returns from our investments in our businesses and operations;
risks related to business, economic, market and political conditions;
risks related to global or regional health events, such as the recent COVID-19 pandemic;

7


 

our dependence on third parties for our sales and distribution channels, as well as deterioration or termination of relationships with major wholesale partners;
adverse events influencing the sustainability of our supply chain or our relationships with major suppliers, or increases in raw materials or labor costs;
our ability to effectively manage inventory;
unforeseen business interruptions and other operational problems at our production facilities, as well as disruptions to our shipping and delivery arrangements;
failure to attract and retain key employees and deterioration of relationships with employees, employee representative bodies and stakeholders;
adequate protection, maintenance and enforcement of our trademarks and other intellectual property rights;
regulations governing the use and processing of personal data, as well as disruption and security breaches affecting information technology systems;
risks related to international markets;
material weaknesses identified in our internal control over financial reporting and our ability to remediate such material weaknesses;
compliance with existing laws and regulations or changes in such laws and regulations;
risks related to our amount of indebtedness, its restrictive covenants and our ability to repay our debt;
our Principal Shareholder controls us, and their interests may conflict with ours or yours in the future; and
our status as a foreign private issuer and as a “controlled company” within the meaning of the NYSE rules.

Risks Related to Our Business, Brand, Products and Industry

Our success is dependent on the strength of our premium brand; if we are unable to maintain and enhance the value and reputation of our brand and/or counter any negative publicity, we may be unable to sell our products, which would harm our business and could materially adversely affect our business, financial condition and results of operations.

Our business and financial performance is largely dependent on the image, perception and recognition of the BIRKENSTOCK brand, which, in turn, depends on many factors such as the distinctive character and quality of our products and product design, the image and presentation of our online and retail stores, our social media and content distribution activities, public relations and marketing and our general corporate and market profile, which can be adversely affected for reasons within and outside our control. For example, our products can be actively or mistakenly presented in a specific context not related to our brand (e.g., ethically, religiously, politically); we could experience customer dissatisfaction through our customer service in our DTC or B2B channels; we could have issues with our suppliers, such as quality control problems, which could affect the quality of our products or our reputation; and we could be the subject of negative publicity, including inaccurate adverse information.

8


 

Our brand value also depends on our ability to maintain positive consumer perception of our corporate integrity and culture, including with regard to the sustainability of our products. Negative claims or publicity involving us or our products, the third-party brands we partner with for collaborations or the production methods of any of our suppliers or the materials we or they source or use could seriously damage our reputation and brand image, regardless of whether such claims or publicity are accurate. In addition, we have been increasing our online presence through our expanding e-commerce business. Our social media presence amplifies consumer engagement with the BIRKENSTOCK brand; however, it reduces our control over brand perception due to the proliferation of consumer comments and hashtags and, thus, our brand could become associated with content that is not aligned with our values. Customers may provide feedback and public commentary about our products and other aspects of our business online through social media platforms and any negative information concerning us, whether accurate or not, may cause immediate harm to our brand without affording us an opportunity for redress or correction. Social media influencers or other endorsers of our products could engage in behavior that reflects poorly on our brand, the occurrence of which is beyond our control, and their behavior may be attributed to or associated with us or otherwise adversely affect us. Further, our brand reputation could be harmed if it becomes associated with negative media, such as if we or our senior executives were to take positions on social or other issues that may be unpopular with some consumers, which may impact our ability to attract or retain customers. Our brand reputation could also be harmed if we experience a cyber-attack or loss of consumer data. Adverse publicity could undermine consumer confidence in the BIRKENSTOCK brand and reduce long-term demand for our products, even if such publicity is unfounded. Moreover, our transformation from a historically family-owned German company to a publicly held company listed on a U.S. stock exchange may negatively impact our reputation. Any failure to maintain favorable brand recognition could have a material adverse effect on our business, financial condition and results of operations.

We face intense competition from both established companies and newer entrants into the market, and our failure to compete effectively could have a negative impact on our revenues and our reputation.

The footwear, skincare, accessories and sleep system industries are very competitive, and we expect to continue to face intense competitive pressures. Competitive factors that affect our market position include our ability to predict and respond to changing consumer preferences and tastes in a timely manner, our ability to continue marketing and developing new products that appeal to consumers, our ability to accurately predict customer demand and ensure product availability, the strength and recognition of the BIRKENSTOCK brand, our ability to price our products competitively, our ability to manage the impact of the rapidly changing retail environment and the expansion of our online presence, and our marketing and content distribution efforts.

Our competitors may have significantly greater financial resources, more developed consumer and customer bases or more comprehensive product lines and greater distribution capabilities, and may spend substantially more on product advertising, marketing and endorsements. Our competitors may also own more recognized brands, implement more effective marketing campaigns, adopt more aggressive pricing policies, make more attractive offers to potential employees and distribution partners, have a larger online presence or respond more quickly to changes in consumer preferences. Some of our competitors may be better able to take advantage of market opportunities and withstand market downturns better than we can. For example, we face competition from established competitors in our APMA segment, where we are a relatively new market entrant. Additionally, the general availability of offshore footwear manufacturing capacity allows for rapid expansion by competitors and new entrants in the footwear market. The majority of our branded peers have outsourced large parts of their value chain to third-party manufacturers in Asia, which may enable competitors to sustain more aggressive pricing policies compared to ours. We may be unable to compete successfully in the future, and increased competition may result in price reductions, reduced gross profit margins, loss of market share and an inability to generate cash flows that are sufficient to maintain or expand our development, which could have a material adverse effect on our business, financial condition and results of operations.

9


 

If we are unable to effectively execute our DTC growth strategy, or if we encounter certain risks and uncertainties associated with our e-commerce platforms, our business may be harmed.

Our DTC channel consists of our e-commerce sites and a network of owned retail stores. Since 2016, we have significantly expanded our DTC channel through the expansion of e-commerce, particularly in the United States. For the fiscal year ended September 30, 2023, our DTC channel represented 40% of our revenues. One of our strategies is to continue to increase the proportion of our revenues from e-commerce.

The success of our e-commerce business depends, in part, on our ability to offer attractive, reliable, secure and user-friendly online platforms for consumers across our markets, including by continuing to invest in our digital infrastructure and digital team. However, our e-commerce business also depends on factors over which we have limited control, including changing consumer preferences and buying trends. Any failure by us, or by any of our third-party digital partners, to provide attractive, reliable, secure and user-friendly online platforms could negatively impact the shopping experience of consumers, resulting in reduced website traffic, diminished loyalty to the BIRKENSTOCK brand and lost revenues.

We are also subject to certain additional risks and uncertainties associated with our e-commerce platforms, including changes in required technology interfaces, website downtime and other technical failures, costs and technical issues from website software upgrades, data and system security, computer viruses and changes in applicable international, federal and state regulations. We also must keep up-to-date with competitive technology trends, including, among other things, the use of new or improved technology, creative user interfaces and other e-commerce marketing tools, such as paid and unpaid search, and mobile applications, which may increase our costs and which may not succeed in increasing revenues or attracting consumers. In addition, the use of credit and debit cards in our online platform, which are handled by external service providers, are subject to rules relating to the processing of credit card payments.

Any of these risks could have a material adverse effect on our business, financial condition and results of operations. See also “—Risks Related to Intellectual Property, Information Technology and Data Security and Privacy—Our operations, products, systems and services rely on complex IT systems and networks that are subject to the risk of disruption and security breaches.”

Our business is subject to changes in consumer preferences, and if we are unsuccessful in adapting to any such changes, it may adversely impact our business.

Our continued success depends in part on the continued attractiveness of the design, styling, production, merchandising and pricing of our products to consumers. Our products must appeal to a consumer base whose preferences cannot be predicted with certainty and are subject to change as our industry is subject to sudden shifts in consumer trends and spending. Consumers also increasingly focus on ESG matters when making purchasing decisions. It is possible that consumer preferences may continue to change based on evolving ethical or social standards, such that certain of our products may potentially become less desirable to certain consumers.

As much of our business is highly concentrated on a single, discretionary product category, footwear, we are vulnerable to changes in consumer preferences that could harm our revenues, profitability and financial condition. We have experienced fluctuations in consumer demand for our products, and our success depends in large part on our ability to develop, market and deliver innovative and stylish products at a pace, intensity and price competitive with other brands in the markets in which we sell our products. Failure on our part to adequately predict and respond timely to consumer demand and market conditions and to regularly and rapidly develop innovative and stylish products and update core products could limit revenue growth, adversely affect consumer acceptance of our products, harm our competitive position and, if consumer demand for our footwear decreases in the future, our business, financial condition and results of operations could be materially adversely affected.

10


 

Our future growth may depend on our marketing efforts, and any failure in our ability to increase or enhance our marketing position could adversely affect demand for our products.

Our success and future growth depends on our ability to attract and retain consumers, which in part may depend on the effectiveness and efficiency of our marketing efforts, including our ability to continue to improve brand awareness, identify the most effective brand messaging and efficient levels of spending in each market, determine the appropriate creative messages and media mix for marketing and promotional expenditure and effectively manage marketing costs. In particular, we may need to increase our marketing spend in order to take advantage of growth opportunities in our growth markets, particularly in Asia and the Middle East. We may also be required to increase marketing spend in order to develop our e-commerce business consistent with our strategy. Any factors adversely affecting our ability to increase or enhance our marketing activities and capabilities could adversely affect demand for our products and in turn have a material adverse effect on our business, financial condition and results of operations.

If we fail to attract new customers, retain existing customers or maintain or increase sales to customers, our business, financial condition and results of operations could be harmed.

Our success depends in large part upon increased and repeat adoption of our products by our customers. In order to attract new customers and continue to expand our customer base, we must appeal to and attract customers who identify with our products. If the number of people who are willing to purchase our products does not continue to increase, if key international markets do not provide anticipated growth opportunities, if we fail to deliver a high-quality shopping experience or if our current or potential customers are not convinced that our products are superior to alternatives, then our ability to retain existing customers, acquire new customers and grow our business may be harmed. Further, we may not continue to attract new customers or increase our revenues at the same rates as we have in the past.

In addition, our future success depends in part on our ability to increase sales to our existing customers over time, as a significant portion of our net revenues is generated from sales to existing customers, particularly those existing customers who are highly engaged and make frequent and/or large purchases of the products we offer. If existing customers no longer find our products appealing or are not satisfied with our customer service or if we are unable to timely update our products to meet current trends and customer demands, our existing customers may not make purchases, or if they do, they may make fewer or smaller purchases in the future.

If we are unable to continue to attract new customers or our existing customers decrease their spending on the products we offer or fail to make repeat purchases of our products, our business, financial condition and results of operations could be harmed.

Merchandise returns could harm our business.

We allow customers to return products purchased through our e-commerce and owned retail stores. For example, for footwear and accessories, we generally accept merchandise returns for full refund or exchange if returned within 30 days of delivery. We do not refund shipping charges. Our revenue is reported net of sales tax, estimated returns, sales allowances and discounts. We estimate expected product returns based on our historical return rate adjusted for any known factors impacting expectations for future return rate. The return rate impacts reported revenues and profitability. The introduction of new products, changes in customer shopping habits or other competitive and general economic conditions could cause actual returns to exceed our estimates. If actual return costs differ from previous estimates, the amount of the liability and corresponding revenues are adjusted in the period in which such costs occur. In addition, from time to time, our products may be damaged in transit to the customer, which can also increase return rates. Returned goods may also be damaged in transit as part of the return process, which can impede our ability to resell the returned goods. From time to time, customers have abused our return policy by, for example, returning products that have been worn repeatedly for all or most of the 30-day return window and cannot be resold. Competitive pressures could cause us to alter our return policies or our shipping policies, which could result in an increase in damaged products and an increase in product returns. If the rate of product returns increases

11


 

significantly or if product return economics become less efficient, our business, financial condition and results of operations could be harmed.

Counterfeit or “knock-off” products, as well as products that are “inspired-by-BIRKENSTOCK,” may siphon off demand we have created for our brand, and may result in customer confusion, harm to our brand, a loss of our market share or a decrease in our results of operations.

We face competition from counterfeit or “knock-off” products manufactured and sold by third parties in violation of our IP rights, as well as from products that are inspired by our footwear in terms of design and style, including private label offerings by retailers. In the past, third parties have established websites to target users on Facebook or other social media platforms with “look alike” websites intended to trick users into believing that they were purchasing BIRKENSTOCK products at a steep discount. These activities of third parties have in the past and may in the future result in customer confusion, require us to incur additional administrative costs to manage customer complaints related to counterfeit goods or poor service, divert customers from us, cause us to miss out on sales opportunities and result in a loss of our market share. In addition, third parties may try to sell their counterfeit products through online platforms and marketplaces, taking advantage of business practices applicable to open market operating models. Should counterfeit products be successfully sold on e-commerce platforms managed by third parties, our brands and reputation could be damaged. In addition, we have refrained, and we may in the future refrain, from using certain third-party websites to distribute our products due to the selling of counterfeit products on such platforms.

In addressing these or similar issues in the future, we may also be required to incur substantial expenses to protect our brand and enforce our IP rights, including through legal action in Germany, the United States or other countries, which could negatively impact our business, financial condition and results of operations. These and similar “counterfeit” or “inspired-by-BIRKENSTOCK” issues could result in customer confusion, harm to our brand and/or a loss of our market share and in turn have a material adverse effect on our business, financial condition and results of operations.

Our ability to successfully operate and expand retail stores depends on many factors.

Our ability to successfully operate and expand our owned retail stores depends on many factors, including, among others, our ability to negotiate acceptable lease terms, including desired rent and tenant improvement allowances, achieve brand awareness, affinity and purchase intent in our markets, achieve increased revenues and gross profit margins at our stores, hire, train and retain store associates and field managers, assimilate store associates and field managers into our corporate culture and source and supply sufficient inventory levels. If we are unable to successfully operate any of our retail stores due to our failure to satisfy any of these factors, our business, financial condition and results of operations could be materially adversely affected.

Leasing of significant amounts of real estate exposes us to possible liabilities and losses.

We lease certain of our logistics and production sites, office spaces, retail spaces and storage spaces. Accordingly, we are subject to the risks associated with leasing real estate. Store leases generally require us to pay a fixed minimum rent and sometimes a variable amount based on a percentage of revenues at that location. For certain leases, if revenue targets are not achieved or if the revenue-based rent amount decreases below a certain minimum, the lessor may terminate the lease agreement, unless we agree to an increased fixed fee rent. Moreover, in relation to certain lease agreements entered into for retail space in shopping or outlet centers, we may also enter into a service and marketing agreement, specific to such shopping or outlet center, which may contain conditions that differ from the marketing practices we usually adopt. Some of our lease agreements provide for an annual automatic renewal if not terminated by either of the parties, which may allow our lessors to terminate on relatively short notice. If an existing or future store is not profitable, and we decide to close it, we may be committed to perform certain obligations under the applicable lease, including, among other things, paying rent for the balance of the applicable lease term. As each of our leases expires, if we do not have a renewal option, we may be unable to negotiate a renewal on commercially

12


 

acceptable terms, or at all, which could cause us to close stores in desirable locations. Any of the above could have a material adverse effect on our business, financial condition and results of operations.

We own the majority of our production sites and our largest logistics site. Because real property investments are relatively illiquid, our ability to promptly sell one or more properties on reasonable terms in response to changing economic, financial and investment conditions may be limited and we may be forced to hold non-income producing properties for extended periods of time, exposing us to possible liabilities and losses.

We own the majority of our production sites and our largest logistics site. Because real property investments are relatively illiquid, our ability to promptly sell one or more properties on reasonable terms in response to changing economic, financial and investment conditions may be limited and we may be forced to hold non-income producing properties for extended periods of time, exposing us to possible liabilities and losses. In addition, even if we are able to promptly sell one or more of our properties, we cannot predict whether we will be able to sell such properties for the price or on the terms that we set or whether any price or other terms offered by a prospective purchaser would be acceptable to us. We also cannot predict the length of time needed to find a willing purchaser and to close the sale of any property we might wish to sell. Switching production sites would involve increased expenses, including due to potential idling of existing owned production sites. Any of the above could expose us to possible liabilities and losses and have a material adverse effect on our business, financial condition and results of operations.

Our non-footwear products face distinct risks, and our failure to successfully manage these businesses could have a negative impact on our profitability.

In addition to our core footwear products, our product offering includes skincare, accessories and sleep systems. The successful operation and expansion of these products are subject to certain business and operational risks that are different from those we experience with our footwear products, including an intense competitive environment, where we face a number of large and specialized competitors with an established market presence. A failure to successfully manage these products could result in increased costs and a reduction of revenues affecting our profitability, as well as damage to our reputation and brands, which could in turn have a material adverse effect on our business, financial condition and results of operations.

Our financial results may be adversely affected if substantial investments in businesses and operations fail to produce expected returns.

From time to time, we may invest in technology, business infrastructure, new businesses, new product offerings, manufacturing innovation and the expansion of existing businesses, such as our investment in our Pasewalk, Germany production site, redesign of our Görlitz, Germany production site and investment in our Portuguese components operation, which require substantial cash investments and management attention. We believe cost-effective investments and further integration of our production operations are essential to business growth and profitability; however, significant investments are subject to risks and uncertainties inherent in developing a new business or expanding an existing business. The failure of any significant investment to provide expected returns or profitability could have a material adverse effect on our business, financial condition and results of operations.

We may seek to grow our business through acquisitions of, or investments in, facilities or technologies or through other strategic initiatives; the failure to adequately manage these acquisitions, investments or initiatives, integrate them with our existing business or realize anticipated returns could adversely affect us.

From time to time, we may consider opportunities to acquire or make investments in facilities or technologies or pursue other strategic initiatives that may enhance our capabilities or expand our production and supplier network. Acquisitions, investments and other strategic initiatives involve numerous risks, including problems integrating the acquired facilities or technologies, including issues maintaining uniform standards, procedures, controls, policies and culture; unanticipated costs associated with acquisitions, investments or other strategic initiatives; diversion of management’s attention from our existing business; adverse effects on existing business relationships with suppliers, outsourced manufacturing partners and

13


 

other third parties; potential loss of key employees of acquired businesses; and increased legal and accounting compliance costs.

We may be unable to identify acquisitions, investments or other strategic initiatives we deem suitable. Even if we do, we may be unable to successfully complete any such transactions on favorable terms or at all, or to successfully integrate any acquired facilities or technologies into our business or retain any key personnel, suppliers or customers. Furthermore, even if we complete such transactions and effectively integrate the newly acquired business or strategic initiative into our existing operations, we may fail to realize the anticipated returns and/or fail to capture the expected benefits, such as strategic or operational synergies or cost savings. The efforts required to complete and integrate these transactions could be expensive and time-consuming and may disrupt our ongoing business and prevent management from focusing on our operations. If we are unable to identify suitable acquisitions, investments or other strategic initiatives, if we are unable to integrate any acquired facilities or technologies effectively or if we fail to realize anticipated returns or capture expected benefits, it could have a material adverse effect on our business, financial condition and results of operations.

We have grown rapidly in recent years and we have limited operating experience at our current scale of operations. If we are unable to manage our operations at our current size or manage any future growth effectively, our brand image and financial performance may suffer.

We have expanded rapidly, leading our transition to become a revered global brand and we have limited operating experience at our current size. Our substantial growth to date has placed a significant strain on our management systems and resources. If our operations continue to grow, of which there can be no assurance, we will be required to continue to expand our sales and marketing, product development and distribution functions, to upgrade our management information systems and other processes and to obtain more space for our production facilities. Moreover, our new innovations may require either new or different infrastructure, relationships or processes. Our continued growth could increase the strain on our resources, and we could experience serious operating difficulties, including difficulties in hiring, training and managing an increasing number of employees, difficulties in obtaining sufficient raw materials and manufacturing capacity to produce our products and delays in production and shipments. These difficulties would likely result in the erosion of our brand image and may have a material adverse effect on our business, financial condition and results of operations.

Challenging business, economic, market or political conditions may adversely affect our business, financial condition and results of operations.

Our business, financial condition and results of operations may be materially adversely affected by a challenging economic climate, including reductions in consumer spending, adverse changes in interest rates, adverse changes in currency exchange rates, volatile commodity and other markets, inflation and contraction in the availability of credit in the market. For example, discretionary spending generally declines during periods of economic uncertainty. In a prolonged economic downturn, we may experience declining revenues as a result of general reduced consumer spending. In addition, consumers have access to lower-priced offerings and, during economic downturns, may shift purchases to these lower-priced or other perceived value offerings. These trends also affect the business of our wholesale customers, which in turn has an adverse impact on our revenues from these distribution channels. As a result, a slow-down in the general economy may cause a decline in demand for our products. If economic conditions result in decreased spending on footwear and have a negative impact on our consumers and suppliers, our business, financial condition and results of operations may be materially adversely affected.

It is difficult to predict how economic conditions will develop, as they are impacted by macro movements of the financial markets and many other factors, including the stock, bond and derivatives markets as well as measures taken by various governmental and regulatory authorities and central banks. Uncertainty remains in the global markets and the global economy could experience another recession, or a depression, which could be more prolonged or have a greater financial impact than the global recession that began in 2008. Any downturns in general economic conditions that impact consumer spending, particularly in the

14


 

countries where we sell a significant portion of our products, could have a material adverse effect on our business, financial condition and results of operations.

Our business, financial condition and results of operations may also be materially adversely affected by a challenging political climate, including events such as invasions, wars, civil unrest and terrorist activities and the imposition of sanctions and importation limitations. As an example, the conflict between Israel and Hamas and the conflict between Russia and Ukraine have led to disruption, instability and volatility in global markets and industries. In response to the conflict between Russia and Ukraine, the United States, the EU and other governments in jurisdictions in which we operate have imposed sanctions and export controls against Russia and Russian interests, including restrictions on selling or importing goods, services or technology in or from affected regions and travel bans and asset freezes impacting connected individuals and political, military, business and financial organizations in Russia. Such governments have threatened additional sanctions and controls and may take other actions should the conflict further escalate. We have no operations in Russia or Ukraine, but the conflict continues to impact the surrounding region. In particular, the conflict and the responses thereto have increased the risk of energy shortages and resulted in further increases in energy costs for us and our suppliers, which were already high as a result of the existing inflationary environment. We have taken steps to mitigate the impact of any potential energy shortages by preparing contingency plans. While we have not had to effect any such contingency plans to date, we cannot guarantee that such plans, if implemented in the future, will be sufficient to mitigate any such shortages. In addition, rising energy costs have resulted in additional pricing negotiations with our suppliers, put upward pressure on our costs of materials and increased the risk that we may be unable to acquire the materials and services we need to continue to make certain products at acceptable prices, if at all. While we have not experienced material supply chain disruptions to date, we are unable to predict how the conflict between Russia and Ukraine will develop or guarantee that we will not experience material supply chain disruptions in the future, including as a result of the conflict between Israel and Hamas or the related Red Sea crisis, where Houthi forces based in Yemen and backed by Iran have been attacking freighters.

Our business, financial condition and results of operations could be adversely affected by global or regional health events, such as the COVID-19 pandemic, and related government, private sector and individual consumer responsive actions.

The COVID-19 pandemic negatively impacted the global economy, disrupted consumer spending and global supply chains, and created significant volatility and disruption of financial markets. The COVID-19 pandemic and related government, private sector, and individual consumer responsive actions negatively impacted our business operations, store traffic, employee availability, supply chain, financial condition, liquidity, and cash flows.

The occurrence or resurgence of global or regional health events, such as the COVID-19 pandemic, and related governmental, private sector and individual consumer responses, could contribute to a recession, depression, or global economic downturn, reduce store traffic and consumer spending, result in temporary or permanent closures of retail locations, offices, and factories, and could negatively impact the flow of goods. Such events could cause health officials to impose restrictions and recommend precautions to mitigate the health crisis such as the temporary closure of our stores, limitations on the number of visitors allowed in our stores at any single time, minimum physical distancing requirements, and limited operating hours. A health event could also, and has done so in case of the COVID-19 pandemic, negatively impact our employees, customers, and brand by reducing consumer willingness to visit stores, malls, and lifestyle centers, and employee willingness to staff our stores. A global or regional health event may also cause long-term changes to consumer shopping behavior, preferences and demand for our products that may have a material adverse effect on our business.

A global or regional health event could, and has done so in case of the COVID-19 pandemic, significantly and adversely impact our supply chain if the factories that manufacture our products, the distribution centers where we manage our inventory, or the operations of our logistics and other service providers are disrupted, temporarily closed, or experience worker shortages.

15


 

Risks Related to Our Sales and Distribution Channels

Our sales and distribution channels are dependent on cooperation with third parties.

We rely on our ability to work together with third parties in our B2B channel to ensure that our products are sold in environments and in a manner consistent with our brand image. For the fiscal year ended September 30, 2023, sales through third parties in our B2B channel accounted for 60% of revenues. In the event of a dispute with a wholesaler or distributor, we may not have adequate contractual recourse, and insurance, if any, may not be sufficient to cover the cost of a potential claim. If we cannot replace or engage such third parties that meet our specifications in a short period of time, that could increase our expenses and cause shortages of our products. In addition, actions by these third-party sales and distribution channels that do not comply with our policies, such as presenting our products in a manner inconsistent with our preferred positioning or offering our products alongside “lookalike” products, could damage our brand and reputation. If our third-party partners do not maintain the standards of quality, brand positioning and exclusivity we require, or if they otherwise misuse the BIRKENSTOCK brand, there is a risk that our reputation and the integrity of the brand may be damaged. This may in turn have a material adverse effect on our business, financial condition and results of operations.

We face risks arising from the transformation of our operations through the conversion of wholesale distribution markets to owned and operated markets, as well as any productivity or efficiency initiatives we undertake in the future.

We continuously assess opportunities to streamline operations, achieve cost savings and fuel long-term profitable growth. For example, in some regions we have evolved our global distribution strategy from primarily wholesale distribution to operating through owned individual offices and local entities, with a view to having further distribution control as well as driving revenue. The implementation of our transformation strategy presents a number of significant risks, including: actual or perceived disruption of service or reduction in service levels to customers and consumers; actual or perceived disruption to suppliers, distribution networks and other important operational relationships and the inability to resolve potential conflicts in a timely manner; difficulty in obtaining timely delivery of products of acceptable quality from suppliers; diversion of management attention from ongoing business activities and strategic objectives; disruption to our culture; failure to maintain employee morale and retain key employees; and actual or threatened claims and law suits from current and/or former distributors.

In addition, relationships with certain of our distributors, particularly in markets outside of Europe, including in the APMA region, are not governed by written contracts, and disputes have arisen and may in the future arise with respect to such relationships, with such disputes potentially resulting in litigation or settlement proceedings. Such disputes may have a negative impact on our brand. Furthermore, if we experience adverse changes to our business, restructuring or reorganization activities may be required in the future. Due to these and other factors, we cannot predict whether we will fully realize the purpose and anticipated benefits or cost savings of any restructuring, productivity or efficiency initiatives, including the conversion of distributor markets to owned and operated markets, and, if we do not, this could have a material adverse effect on our business, financial condition and results of operations.

If we encounter operational challenges relating to the distribution of our products, our business could be adversely affected.

We rely on both our own and third-party logistics centers to warehouse and ship products to our e-commerce customers, retail stores, wholesale partners and distributors throughout the world. These centers are subject to operational risks, including, among other things, mechanical and IT system failure, work stoppages or increases in transportation costs and the impact of pandemics (including the COVID-19 pandemic), diminished vessel capacity, port congestion, cross border trade barriers (e.g., as a result of Brexit), natural disasters, political crises, civil unrest and other catastrophic events. Such disruption could have an adverse effect on the availability of our in-store and warehoused inventory and would divert financial and management resources. In addition, distribution capacity is dependent on the timely performance of services

16


 

by third parties, including the transportation of products to and from their distribution facilities. If we encounter problems with our distribution systems, whether our own or those of third parties, our ability to meet customer and consumer expectations, manage inventory, complete sales and achieve operating efficiencies could be adversely affected. Additionally, the success of our e-commerce business and the satisfaction of consumers depend on their timely receipt of products. The efficient flow of our products requires that our own and third-party operated distribution facilities have adequate capacity to support the current level of e-commerce sales and any anticipated increased levels that may follow from the planned growth of that part of our DTC channel. To the extent that any of these risks were to materialize, we could incur significantly higher costs and longer lead times associated with distributing our products to consumers and experience dissatisfaction from consumers, which could have a material adverse effect on our business, financial condition and results of operations.

In addition, we use independent distributors and wholesalers to sell our products in certain of our markets. Failure by our distributors or wholesalers to meet planned annual revenues goals or to make timely payments on amounts owed to us due to, for example, economic difficulties faced by such distributors could have an adverse effect on our business, financial condition and results of operations, and it may be difficult and costly to locate an acceptable substitute distributor or wholesaler. If a change in distributor or wholesaler becomes necessary, we may experience increased costs, as well as substantial disruption and a resulting loss of revenues and brand equity in the market where such distributor or wholesaler operates, which could have a material adverse effect on our business, financial condition and results of operations.

If our relationship with one or more major wholesale partners deteriorates or terminates, our business could be adversely affected.

While our strategy is to continue to grow our DTC channel, and in particular our e-commerce business, our ability to attract and retain strategic wholesale partners remains critical to our continued success and growth.

Our wholesale partners purchases generally occur on an order-by-order basis, under a variety of framework agreements. If any major wholesale partner decreases or ceases purchasing from us, cancels its orders, reduces the floor space, assortments, fixtures or advertising for our products or changes the manner of doing business with us for any reason, such actions could adversely affect our business. In addition, a decline in the performance or financial condition of a major wholesale partner, including bankruptcy or liquidation, could result in a material loss of revenues to us and cause us to limit or discontinue business with that partner, require us to assume more credit risk relating to our receivables from that partner or limit our ability to collect amounts related to previous purchases by that partner. For example, as a precautionary matter in light of the COVID-19 pandemic, we requested certain wholesale partners pay deposits for their orders. These measures and other measures we may adopt to mitigate credit risk, however, may not be successful. In addition, retail consolidation could lead to fewer wholesale partners, wholesale partners seeking more favorable price, payment or other terms from us and a decrease in the number of stores that carry our products. While we seek to insure credit risk, there can be no assurance that in the future we will be able to obtain credit risk insurance at commercially attractive terms or at all.

If our relationship with one or more major wholesale partners deteriorates or terminates, or if other changes occur in the wholesale channel that adversely impact our relationships with such third parties, this could lead to a material adverse effect on our business, financial condition and results of operations.

Our reliance on services arrangements with third-party service providers exposes us to a range of potential operational risks.

We have entered into a number of services arrangements with third-party service providers for the operation of distribution centers. In addition, we have entered into service agreements with third-party providers in Portugal, primarily for the outsourcing of closed-toe silhouette production. In the event the services of these service providers are disrupted or terminated and we do not engage suitable replacements on commercially acceptable terms or in a timely manner, we may not be able to effectively deliver our

17


 

products to consumers and our wholesale partners, which may have a material adverse effect on our business, financial condition and results of operations.

Risks Related to Our Supply Chain

Our business is affected by seasonality and weather conditions, which could result in fluctuations in our operating results.

Our products, particularly our Core Silhouettes, were traditionally suited for warm weather. As a result, if the weather conditions varied significantly from typical conditions in our key markets, such as an unusually cold summer, consumer demand for our products could be adversely affected. In recent years, we have increased our sales of products suited for cold weather, such as winter sandals with fur and closed-toe silhouettes in order to reduce the seasonal peaks that our business is subject to. Nevertheless, our business remains affected by seasonality, and demand in our channels varies by time of year.

While we manufacture our footwear year-round, we build inventory between October and January to prepare for increased demand during the summer season of the subsequent year. Starting in May and during the warmer months of the year, demand for our products from our DTC channel increases. Demand for our products from our B2B channel increases from December through March. We incur significant additional expenses in advance of and during this period in anticipation of higher sales during that period, including the cost of additional inventory, which is stored on palettes in our warehouses until shipped, fixed cost such as rent and lease agreement for retail shops and outlets as well as depreciation and amortization of production plants.

Lower demand may result in excess inventory, which may require us to sell these products at discounted prices or to build up more finished goods inventory than expected incurring additional costs, which could, in turn, adversely affect our results of operations. At the same time, if we are unable to procure certain raw materials due to supply chain disruptions or fail to manufacture a sufficient quantity of merchandise, we may not have an adequate supply of products to meet consumer demand or if weather conditions permit us to sell seasonal products early in the season, this may reduce inventory levels needed to meet customers’ needs later in that same season, which could have a negative impact on our revenues during our busiest season. Any inability to effectively manage seasonality and weather conditions could have a material adverse effect on our business, financial condition and results of operations.

Any adverse events influencing either the sustainability of the supply chain or our relationship with any major supplier or any increases in the costs of raw materials or labor, or any scarcity thereof, could adversely affect our business.

Our ability to competitively price our products depends on the cost of components, services, labor, equipment and raw materials, including leather and other materials used in the production of our products. The cost of services and materials is subject to change based on availability and market conditions that are difficult to predict. Various conditions, such as changes in food consumption patterns affecting the availability of leather, as well as changes in climate conditions impacting the availability of cork, jute or latex, affect the cost of our footwear. However, very few raw materials are traded as commodities (e.g., latex). We use certain public price and market tracking information as references for price developments. Factors such as weather and climate conditions, demand of competing industries (e.g., leather for car manufacturers, furniture) and general economic factors, such as global supply chain flows, supply and demand and raw material price developments, will affect the cost of our materials.

We source components and other raw materials (including leather, EVA, cork, adhesives, natural latex, jute, copper, wool felt and brass buckles) from suppliers located mainly in Europe, but also in Turkey, the Americas and Asia. Generally, we aim to source our materials from multiple suppliers and have policies to prevent dependence on any single supplier. However, for certain materials, we may rely on specific suppliers that are able to meet the level of quality and supply we require. For example, although our leathers are sourced from different tanneries, our requirement for materials of high quality may result in reducing the

18


 

pool of available tanneries that can meet such requirements. In addition, some of our products use materials of high technical complexity and high-quality standards, such as EVA, or that require specific IP rights, such as the EVA buckles. We also have some regional dependencies. For example, while we do have multiple cork suppliers, they are all based in Portugal, thus creating a specific geographical dependency, and we have similar regional dependencies for other raw materials. Such geographic dependencies expose us to risks in the case of, for example, extreme weather events affecting such areas.

Our relationships with suppliers are either based on individual purchase orders, on purchase orders governed by a framework agreement or on separate agreements governing the conditions for the supply of specific materials. Although our contracts with these suppliers contain provisions that ensure the suppliers are not able to terminate the contract on short notice, if one or more of these suppliers is unable to supply or decides to cease supplying us with raw materials and components, or decides to increase prices significantly due to price increases, shortages or for other reasons that may be beyond our control, we may be unable to identify alternative suppliers of such materials at a reasonable cost or at all and, in any event, it may take a significant period of time to receive any materials from alternative suppliers. Moreover, if we expand beyond the production capacity of our current suppliers as we continue to grow, we may not be able to find new suppliers with an appropriate level of expertise and capacity in a timely manner.

In addition, with some exceptions, our arrangements with our suppliers generally are not exclusive. As a result, our suppliers could provide similar products for our competitors, some of which could potentially purchase products in significantly greater volume. Further, while certain of our long-term contracts stipulate contractual exclusivity, those suppliers could choose to breach our agreements and work with our competitors. Our competitors could enter into restrictive or exclusive arrangements with our suppliers that could impair or eliminate our access to supplies. Our suppliers could also be acquired by our competitors, and may become our direct competitors, thus limiting or eliminating our access to supplies.

Our supply chain could also be materially adversely affected by a number of other factors, including, among other things, increasing costs of labor, scarcity of labor at our production sites or at our office locations, potential economic and political instability in countries where our suppliers are located, increases in shipping or other transportation costs, manufacturing and transportation delays and interruptions, whether as a result of natural disasters or force majeure events (including, without limitation, unrest, civil disorder, war, terrorist attacks, subversive activities or sabotage, fires, floods, explosions, other catastrophes, epidemics or pandemics, such as the COVID-19 pandemic), industrial action in the supply chain or other factors, supplier compliance with applicable laws and regulations, adverse fluctuations in currency exchange rates and changes in laws affecting the importation and taxation of goods, including duties, tariffs and quotas, or changes in the enforcement of those laws. We may also be subject to potential reputational damage if one or more of our suppliers violates or is alleged to have violated applicable laws or regulations including improper labor conditions or human rights abuses, fails to meet our requirements or does not meet industry standards and safety specifications.

Any of these risks, in isolation or in combination, could restrict the availability of merchandise or significantly increase the cost of such merchandise, require us to divert financial and management resources and subject us to reputational damage, any of which could have a material adverse effect on our business, financial condition and results of operations.

Our operating results depend on effectively managing inventory levels, and any excess inventories or inventory shortages could harm our business.

Efficient inventory management is a key component of our business success and profitability, and our ability to manage our inventories effectively is an important factor in our operations. Inventory shortages can impede our ability to meet demand, adversely affect the timing of shipments to customers and, consequently, diminish brand loyalty and decrease revenues. Conversely, excess inventories can result in lower gross profit margins if we lower prices in order to liquidate excess inventories. In addition, inventory may become obsolete as a result of changes in consumer preferences or otherwise. In most of our markets and channels, we forecast demand and pre-produce products based on such forecasts. However, our forecasts may not

19


 

accurately predict consumer trends or purchasing actions and therefore may not match actual demand. The accuracy of our forecasts is especially dependent on our overall lead time which is subject to several factors, including the lead time of material and service providers and the duration of our internal business process. Longer overall lead times may lead to less accurate forecasts. If we have inadequate inventory to meet customer demand, then we may experience delays in delivering products to customers. Conversely, if we have excess inventory, we may have to take unanticipated markdowns to dispose of such excess inventory. Any inability to effectively manage our inventory could have a material adverse effect on our business, financial condition and results of operations.

Unforeseen business interruptions at our production facilities or other operational problems may lead to production bottlenecks or project delays.

Our success depends in part on the uninterrupted and reliable operation of our manufacturing operations. Unforeseen disruption of a production facility could be caused by a number of events, including a maintenance outage, power or equipment failure, fires, floods, earthquakes or other natural disasters, social unrest or terrorist activity, work stoppages, public health concerns (including pandemics), regulatory measures or other operational problems. For instance, four of our manufacturing facilities experienced temporary shutdowns due to the COVID-19 pandemic in 2020.

A prolonged disruption at a manufacturing facility could result in production downtimes or temporary operation at reduced capacity preventing us from completing production in a timely manner, leading to loss of business volume and reduced productivity or profitability at a particular production site. Less severe problems involving our production facilities, such as missed shipment dates, split shipments, defective software or materials or logistics problems, could lead to delays. Any unplanned production downtime, stoppage at our facilities or project sites, serious accidents or other operational problems and delays, if significant, could have a material adverse effect on our business, financial condition and results of operations.

Shipping and delivery are critical parts of our business and any changes in, or disruptions to, our shipping and delivery arrangements could adversely affect our business, financial condition and results of operations.

We rely on several ocean, air parcel and “less than truckload” carriers to deliver the products we sell. If we are not able to negotiate acceptable pricing and other terms with these providers, or if these providers experience performance problems or other difficulties in processing our orders or delivering our products to customers, it could negatively impact our customers’ experience as well as our business, financial condition and results of operations. For example, changes to the terms of our shipping arrangements or the imposition of surcharges or surge pricing may adversely impact our margins and profitability. In addition, our ability to receive inbound inventory efficiently and ship merchandise to customers may be negatively affected by factors beyond our and these providers’ control, including pandemics, weather, fires, floodings, power losses, earthquakes, acts of war or terrorism or other events specifically impacting other shipping partners, such as labor disputes, financial difficulties, system failures and other disruptions to the operations of the shipping companies on which we rely. We have in the past experienced, and may in the future experience, shipping delays for reasons outside of our control. We are also subject to risks of damage or loss during delivery by our shipping vendors. If the products ordered by our customers are not delivered in a timely fashion, including to international customers, or are damaged or lost during the delivery process, our customers could become dissatisfied and cease buying products from us, which would adversely affect our business, financial condition and results of operations.

Fluctuations in product costs and availability due to fuel price uncertainty could negatively impact our business, financial condition and results of operations.

We rely upon various means of third-party transportation to deliver products from our manufacturing facilities to our distribution centers, from our distribution centers to our stores and directly to our customers. Consequently, our results may be affected by those factors affecting transportation, including the price of fuel and the availability of aircraft, ships, trucks and drivers. The price of fuel and demand for transportation services has fluctuated significantly in recent years and has resulted in increased costs for us. In addition,

20


 

changes in regulations may result in higher fuel costs through taxation, transportation restrictions or other means. Fluctuations in transportation costs and availability could adversely affect our business, financial condition and results of operations.

Risks Related to Our Employees and Operations

Our success depends substantially on our ability to attract, hire, train and retain experienced management and personnel.

Our management team has substantial expertise and industry experience and the loss of key members of management could adversely affect our ability to implement our strategic objectives. Further, we are also dependent on personnel that are highly skilled and qualified in the consumer goods industry as well as in design, merchandising and digital activities.

Our success in attracting and retaining such personnel depends on a variety of factors, including the supply of qualified candidates in the relevant market, as well as our compensation and benefit programs, work environment, career development opportunities, commitment to diversity and public image. Competition for qualified personnel is increasing. Attracting new personnel also depends on the good brand image and the reputation of our Company. If our brand image is adversely impacted as a result of employee relations issues, such as issues related to discrimination, harassment or a lack of, or perceived lack of, support for diversity initiatives, our ability to hire and retain experienced personnel may be reduced. There can be no assurance that we will be successful in attracting and retaining experienced management and key technical personnel and any failure to do so could have a material adverse effect on our business, financial condition and results of operations.

We are highly dependent on the services and reputation of Oliver Reichert, our Chief Executive Officer.

We are highly dependent on the services and reputation of Oliver Reichert, our Chief Executive Officer. Mr. Reichert is a significant influence on and driver of our business plan. If Mr. Reichert were to discontinue his service due to death, disability or any other reason, or if his reputation is adversely impacted by personal actions or omissions or other events within or outside his control, we may be significantly disadvantaged and we may have difficulty finding a successor. Further, we do not maintain key-person insurance for our senior management. Mr. Reichert’s departure from the Company could have a material adverse effect on our business, financial condition and results of operations.

Mr. Reichert may also have significant responsibilities, and may devote a substantial amount of time serving, as managing director for the investment office of Christian Birkenstock as well as the former Birkenstock GmbH & Co. KG (now Ockenfels Group GmbH & Co. KG and its subsidiaries). A number of our properties are leased or subleased to our subsidiaries from such entities. We believe these arrangements are on an arm’s length basis; however, a conflict may arise that could adversely affect the interests of our shareholders, including conflicts involving compliance with payment and performance obligations under existing leases or negotiation of the terms of and performance under additional leases we may enter into with these entities managed by Mr. Reichert. Such positions may generally give rise to fiduciary or other duties in conflict with the duties Mr. Reichert owes to us and may compete with his ability to devote a sufficient amount of attention toward his obligations to us, or to day-to-day activities of our business, leading to a material adverse effect on our business, financial condition and results of operations.

We are dependent on good relationships with our employees, employee representative bodies and other stakeholders.

We are dependent on good relationships with our employees, employee representative bodies such as works councils (Betriebsräte) and group work council (Konzernbetriebsrat), and other stakeholders to successfully operate our business. Personnel expenses make up a significant portion of our costs and we are obliged to comply with various works council and other agreements that are in place with works councils and other employee representative bodies. In addition, we have a collective bargaining agreement in one of our

21


 

facilities in Germany. Employees at our German locations have traditionally been heavily unionized and we regularly conduct, or are involved in, negotiations with the relevant employee representative bodies. Any deterioration of these relationships could adversely impact our business, financial condition and results of operations.

While we believe that we have good relations with unions and employees generally today, there can be no assurance that such relations will not deteriorate and that we will not experience labor disputes in the future. We have faced strikes or similar types of conflicts with trade unions and our employees in the past and may face them again in the future. In particular, these could arise when current collective agreements expire or are to be negotiated. Any such strikes, conflicts, work stoppages or other industrial actions may disrupt our production and sales activities, damage our reputation and adversely affect our customer relations, which could in turn have a material adverse effect on our business, financial condition and results of operations.

Works council and collective agreements may impose obligations and restrictions on us that may adversely affect our flexibility to undertake adjustments to our workforce, restructurings, reorganizations and similar corporate actions. In addition, certain measures we undertake are generally subject to works councils’ codetermination rights, in particular in relation to occupational pension schemes, the implementation and use of IT systems, variable remuneration schemes and working time systems. Potentially extensive exercise of codetermination rights by the works councils may result in operational difficulties and in us being prevented from implementing planned policy or IT system changes, among other things.

Risks Related to Intellectual Property, Information Technology and Data Security and Privacy

If we are unable to adequately protect, maintain and enforce our trademarks and other IP rights, our business could be materially adversely affected.

Our business is dependent on our ability to protect, maintain and enforce our trademarks and other IP rights. We own a portfolio of United States and international IP rights for our brands and certain of our product designs. Patent, trademark and other IP laws vary significantly throughout the world. A number of foreign countries do not protect IP rights to the same extent as they are protected in the United States. Therefore, our IP rights may not be as strong or as easily enforced outside of the United States. The BIRKENSTOCK brand is our most material IP asset. We endeavor to enforce our IP rights against any third parties that we believe are infringing, misappropriating or otherwise violating such rights. We cannot be sure that the actions we take to establish and protect our trademarks and other IP rights will be adequate, and we may not be able to prevent imitation of our products by others. Third parties have in the past and may in the future create counterfeit products using our brand and trademarks, or otherwise infringe, misappropriate or otherwise violate our IP rights. Monitoring unauthorized use of our IP is difficult and costly, and we may not always be able to secure protection for, become aware of or stop infringement, misappropriation or other violations of, our IP rights. From time to time, we may need to resort to litigation to enforce our IP rights, which could result in substantial costs and diversion of our resources. In addition, third parties may seek to challenge the validity or enforceability of our trademarks or other IP rights, and we cannot assure you that we will be successful in defending against all such claims.

Some our footwear designs, including in several of our core products, are not protected by design patents or other design rights. This may mean that we cannot legally prevent third parties from creating “lookalike” products or products that otherwise use our designs. Beginning in 2018, we modified our approach to IP protection and enforcement and began to more consistently seek to register our design rights and seek to obtain patents on new products and to consistently enforce our IP rights against infringement. However, our ability to enforce our IP rights with respect to counterfeit or infringing products on the market may in some cases be challenged by defendants as barred in certain jurisdictions based on allegations that we failed to timely enforce our IP rights.

Any failure to protect or enforce our IP rights could diminish the value of our brands and could cause customer or consumer confusion. As a result of any of the foregoing, there could be a material adverse effect on our business, financial condition and results of operations.

22


 

We may be subject to liability and other material adverse impacts on our business if we face claims that we infringe the trademarks, copyrights or other IP rights of third parties.

We cannot be certain that the conduct of our business does not and will not infringe, misappropriate or otherwise violate the IP rights of others. While we try to avoid infringing IP rights, we may do so unknowingly. Any action to prosecute, enforce or defend any IP claim that is brought against us, regardless of merit or resolution, could be costly and may divert the efforts and attention of our management and design and technical personnel. We may not prevail in such proceedings given the complex design and technical issues and inherent uncertainties in IP litigation. If we are found to have infringed, misappropriated or otherwise violated IP rights of third parties, we could be required to pay substantial damages, seek to obtain licenses (which may not be available on commercially reasonable terms or at all), or cease making or selling certain products. Additionally, we may be required to redesign, reengineer or rebrand our products or packaging, if feasible. In the event of a successful claim of infringement against us, our business, financial condition and results of operations could be materially adversely affected.

We may be unsuccessful in preventing a member of the Birkenstock family from using their surname as a company or product name.

Our brand is named after the Birkenstock family that originally founded the business. We own and control the Birkenstock trademark as applied to goods and services of the Company, and to the extent rights have otherwise inured to the Company under applicable law. Under German trademark law, individuals with the “Birkenstock” surname are permitted to use their surname within a company name, provided the respective individual takes measures (i.e., such as adding their first name or other deviating features) to eliminate or at least reduce the risk of confusion with existing competing businesses that use “Birkenstock” in their company name, but this might not always prevent confusion. Although in the past German courts have imposed sanctions for infringement of prominent brand names through the licensing of surnames, the entitlement to use one’s surname may include allowing a third-party to use the name “Birkenstock” as part of a company name, including potentially in a competing business, so long as it is not done in a misleading manner. While we have entered into an agreement with certain members of the Birkenstock family through which they have consented to our use of the “Birkenstock” surname in our corporate name and trademarks in perpetuity, if such agreement were to be terminated in accordance with its terms, challenged or otherwise held invalid, or if, in the future, we had any material unresolved disputes with the Birkenstock family, we may not be able to adequately protect our Company name and trademarks or may be prevented from using the “Birkenstock” surname for our legal entities and trademarks in the future. In other jurisdictions, there may be similar laws that could permit individuals with the “Birkenstock” surname to use such surname within a company name or trademark. Such uses are typically subject to local statutory restrictions, including applicable trademark laws. At least one member of the Birkenstock family has used the Birkenstock name in connection with an independent business unrelated to ours in the past. Any or all of these circumstances could have a material adverse effect on our business, financial condition and results of operations. See also “—Risks Related to Our Business, Brand, Products and Industry—Our success is dependent on the strength of our premium brand; if we are unable to maintain and enhance the value and reputation of our brand and/or counter any negative publicity, we may be unable to sell our products, which would harm our business and could materially adversely affect our business, financial condition and results of operations.”

We are subject to various Privacy Laws and regulations governing the use and processing of personal data and any failure to protect this data and/or sensitive/confidential information could harm our reputation and expose us to litigation.

We collect, process, transmit and store personal, sensitive and confidential information, including our proprietary business information and that of customers (including users of our websites) and our wholesale partners, distributors, employees, suppliers and business partners. The protection of customer, employee and company data is critical to us. Customers have a high expectation that we will adequately protect their personal information from cyber-attack or other security breaches and only use such personal information as permitted by law. A significant breach of customer, employee or company data could damage our

23


 

reputation and result in lost revenues, fines or lawsuits. The secure processing, maintenance and transmission of this information is critical to our operations and business strategy. Despite our security measures, our IT and infrastructure have in the past been, and may in the future be, vulnerable to attacks by hackers or breaches due to employee error, malfeasance or other disruptions. Any such breach or attack could compromise, and have compromised, our networks and the information stored thereon or transmitted thereby could be accessed, publicly disclosed, lost or stolen. Because the methods used to obtain unauthorized access change frequently and may not be immediately detected, we may be unable to anticipate these methods or promptly implement preventative measures. Any unauthorized access, disclosure or other loss of information could result in legal claims or proceedings, liability under Privacy Laws (as defined below), disrupt our operations and the services we provide to customers and damage our reputation, which could adversely affect our business, financial condition and results of operations. See also “—Our operations, products, systems and services rely on complex IT systems and networks that are subject to the risk of disruption and security breaches.

We are subject to a number of laws relating to information security, privacy and data protection, which include such laws and regulations as enacted, implemented and amended in the United States, the EU and its member states and the UK (regardless of where we have establishments) from time to time, including the Privacy Laws. Compliance with Privacy Laws requires adhering to stringent legal and operational obligations and therefore the dedication of substantial time and financial resources, which may increase over time (in particular in relation to any transfers of relevant personal data to third parties located in certain jurisdictions). Failure to comply with the Privacy Laws may result in us incurring fines and/or facing other enforcement action or reputational damage. For example, failure to comply with the GDPR or the UK GDPR, depending on the nature and severity of the breach, could attract regulatory penalties under both regimes for the same breach of up to the greater of: (i) €20 million / £17.5 million; and (ii) 4% of an entire group’s total annual worldwide turnover, as well as the possibility of other enforcement actions (such as suspension of processing activities and audits) and liabilities from third-party claims.

We are also subject to the GDPR and/or UK GDPR rules with respect to any cross-border transfers of personal data we make out of the EEA and/or the UK. Recent legal developments in the EU and the UK have created complexity regarding transfers of personal data from the EEA and/or the UK (as applicable) to the United States. We rely on various transfer mechanisms in order to be compliant with applicable Privacy Laws including the SCCs, the UKIDTA or the UK Addendum as approved by the European Commission or the government of the UK (as applicable). On March 21, 2022 the UKIDTA and the UK Addendum came into force, which may require us to expend significant resources to update our contractual arrangements that relied on the SCCs and to comply with the UK GDPR. Further, data protection authorities may require measures to be put in place in addition, or alternatively, to the SCCs for transfers to countries outside of the EEA, Switzerland and/or the UK. In addition to other impacts, we may experience additional costs to comply with these changes and we and our customers and service providers face the potential for regulators in the EEA, Switzerland and/or the UK to apply different standards to the transfer of personal data to the United States and other non-EEA and non-UK countries, and to block, or require ad hoc verification of measures taken with respect to certain data flows to the United States and other non-EEA and non-UK countries.

As supervisory authorities issue further guidance on personal data export mechanisms, including circumstances where the SCCs, UKIDTA and/or UK Addendum cannot be used and/or take enforcement action and/or carry out investigations, we could suffer additional costs, complaints and/or regulatory investigations or fines, and/or if we are otherwise unable to transfer personal data between and among countries and regions in which we operate, it could affect the manner in which we provide our services, the geographical location or segregation of our relevant systems and operations and could adversely affect our business, financial condition and results of operations.

We are subject to payment-related risks.

We accept payments using credit cards and debit cards and, as such, are subject to payment card association operating rules and certification requirements, including the Payment Card Industry Data Security

24


 

Standard, which is a security standard applicable to companies like ours that collect, store or transmit certain data regarding credit and debit cards, holders and transactions. We are also subject to rules governing electronic funds transfers. Such rules could change or be reinterpreted to make it difficult or impossible for us to comply. If we (or a third-party processing payment card transactions on our behalf) suffer a security breach affecting payment card information, we may have to pay onerous and significant fines, penalties and assessments arising out of the major card brands’ rules and regulations, contractual indemnifications or liability contained in merchant agreements and similar contracts, and we may lose our ability to accept payment cards for payment for our goods which could materially impact our business, financial condition and results of operations.

Our operations, products, systems and services rely on complex IT systems and networks that are subject to the risk of disruption and security breaches.

We heavily rely on multiple and, in certain cases, older IT systems and networks to support our e-commerce business and for research, procurement, manufacturing, sales, logistics, business and other processes, including, among others, inventory tracking and transaction recording and processing. The consistent, efficient and secure operation of our IT systems and networks is therefore critical to the successful performance of our operations and the products we sell.

We continue to utilize various legacy hardware, software and operating systems, which may be vulnerable to increased risks, including the risk of system failures and disruptions. If such systems are not successfully upgraded or replaced in a timely manner, system outages, disruptions or delays or other issues may arise. From time to time, we upgrade our IT systems and networks. Such efforts to update our IT systems and networks may also divert the efforts and attention of our management and personnel across the business. We must also successfully integrate the technology systems of any acquired companies into our existing and future technology systems, including those of our customers, vendors, suppliers and other third-party service providers. If a new system does not function properly or is not adequately supported by third-party service providers and processes, it could affect our ability to produce, process and deliver customer orders and process and receive payments for our products.

Despite IT maintenance and security measures, our IT systems and networks are exposed to the risk of malfunctions and interruptions from a variety of sources, including equipment damage, deficient database design, power outages, computer viruses and a range of other hardware, software and network problems. We have experienced temporary outages in our IT systems in the past. Although we have countermeasures in place to prevent malfunctions and interruptions, any such malfunctions or interruptions could compromise the operational integrity of these systems and networks should our countermeasures fail in the future.

In addition, we rely on systems and websites that allow for the secure storage and transmission of proprietary or confidential information regarding our consumers, customers, suppliers, employees and others, including credit card information and personal information. We also store data in third-party data centers and use third-party servers or applications by means of cloud computing. As the importance of our e-commerce business continues to increase, the salience of this risk has increased.

Our systems, websites, data (wherever stored), software or networks and those of third parties (including data centers), are vulnerable to security breaches, including unauthorized access (from within our organization or by third parties), computer viruses or other malicious code and other cyber threats that could have a security impact. We may not be able to anticipate evolving techniques used to effect security breaches (which change frequently and may not be known until launched), or prevent attacks by hackers, including phishing or other cyber-attacks, or prevent breaches due to employee error or malfeasance, in a timely manner or at all. Cyber-attacks have become far more prevalent in the past few years, potentially leading to the theft or manipulation of confidential and proprietary information or loss of access to, or destruction of, data on our or third-party systems, as well as interruptions or malfunctions in our or third parties’ operations.

In addition, our IT systems and networks and those of third parties with which we work have been in the past, and in the future may be, the target of cyber-attacks or other security breaches. For instance, we use

25


 

order, fulfillment and customer relationship management systems as part of our e-commerce operations and other sales channels and human resource management systems as part of our employee services and payroll processes, and such systems may be subject to security breaches. We implement mitigation measures from time to time, as we identify new threats and risks. We cannot assure you that such measures will be effective or that breaches or other cyber-attacks, including industrial espionage or ransomware attacks will not occur in the future. Failure to effectively prevent, detect and remediate security breaches, including attacks on our IT infrastructure by hackers, viruses, employee error or misconduct or other disruptions could seriously harm our operations and the operations of our customers. Such breaches may result, among other things, in unauthorized access to trade secrets, confidential business information and personal information, data losses, business interruptions, non-compliance with legal requirements, legal claims or proceedings, deterioration in customer relationships and reputational harm. See also “—We are subject to various Privacy Laws and regulations governing the use and processing of personal data, and any failure to protect this data and/or sensitive/confidential information could harm our reputation and expose us to litigation.” In addition, due to the constantly evolving nature of security threats, we cannot predict the form and impact of any future incident, and the cost and operational expense of implementing, maintaining and enhancing protective measures to guard against increasingly complex and sophisticated cyber threats could increase significantly. While we regularly review our network security, backup and disaster recovery, enhanced training and other security measures to protect our systems and data, security measures cannot provide absolute security or guarantee that we will be successful in preventing or responding to every breach or disruption on a timely basis.

Furthermore, certain measures we may undertake to update our IT systems and networks may be subject to works councils’ codetermination rights. While works councils have been co-operative in the past, a potentially extensive exercise of these co-determination rights may result in operational difficulties and in us being prevented from implementing planned policy or IT system changes. See “—Risks Related to Our Employees and OperationsWe are dependent on good relationships with our employees and employee representative bodies and stakeholders.”

Finally, although risk management is primarily the responsibility of the Company’s management, our board of directors is responsible for overseeing management’s identification, monitoring and management of risk. In particular, our board of directors, through its audit committee, is responsible for oversight of cybersecurity risks and our management is responsible for day-to-day risk management processes. Our board of directors has tasked management with the responsibility to manage our cybersecurity initiatives, including with respect to the Company’s supply chain, suppliers and service providers. Our board of directors, with or potentially through its audit committee, expects to receive regular reports from management on material cybersecurity risks and the degree of the Company’s exposure to those risks. Management has worked, and expects to continue to work, with third-party service providers, as appropriate, to monitor and, as appropriate, respond to cybersecurity risks. However, we cannot guarantee that these risk management processes will be effective at mitigating the risk to our IT systems and networks described above.

Any disruptions of our IT systems, including as a result of cyber-attacks and industrial espionage, may disrupt operations, or result in legal liability. The materialization of any of the above risks could have a material adverse effect on our business, financial condition and results of operations.

Use of social media, cookies and other tracking technologies, emails, push notifications and text messages in ways that do not comply with applicable laws and regulations, lead to the loss or infringement of IP or result in unintended disclosure may harm our reputation or subject us to fines, lawsuits or other penalties.

We use social media, cookies and other tracking technologies, emails and text messages as part of our omni-channel approach to marketing. As laws and regulations evolve to govern the use of these channels, the failure by us, our employees or third parties acting at our direction to comply with applicable laws and regulations in the use of these channels could adversely affect our reputation or subject us to fines, lawsuits (including class action) or other penalties. Any changes to marketing laws and regulations, their interpretation or enforcement by the government or private parties that further restrict the way we contact and communicate with our customers or potential customers could adversely affect our ability to attract customers and could

26


 

harm our business, financial condition and results of operations. In addition, our employees or third parties acting at our direction may knowingly or inadvertently make use of social media in ways that could lead to the loss or infringement of IP, as well as the public disclosure of proprietary, confidential or sensitive personal information of our business, employees, learners, partners or others. Information concerning us or our customers, whether accurate or not, may be posted on social media platforms at any time and may have an adverse impact on our brand, reputation or business. The harm may be immediate without affording us an opportunity for redress or correction and could have a material adverse effect on our reputation, business, financial condition and results of operations.

Evolving government regulation of the internet and e-commerce, and unfavorable changes or failure by us to comply with these regulations could substantially harm our business, financial condition and results of operations.

We are subject to general business regulations and laws as well as regulations and laws specifically governing the internet and e-commerce. Existing and future regulations and laws could impede the growth of the internet, e-commerce or mobile commerce, which could in turn adversely affect our growth. These regulations and laws may involve taxes, tariffs, privacy and data security, anti-spam, content protection, electronic contracts and communications, customer protection and internet neutrality. It is not clear how existing laws governing issues such as property ownership, sales and other taxes and customer privacy apply to the internet as the vast majority of these laws were adopted prior to the advent of the internet and do not contemplate or address the unique issues raised by the internet or e-commerce. It is possible that general business regulations and laws, or those specifically governing the internet or e-commerce, may be interpreted and applied in a manner that is inconsistent from one jurisdiction to another and may conflict with other rules or our practices. We cannot be sure that our practices comply fully with all such laws and regulations. Any failure, or perceived failure, by us to comply with any of these laws or regulations could result in damage to our reputation, a loss in business and proceedings or actions against us by governmental entities, customers, suppliers or others. Any such proceeding or action could hurt our reputation, force us to spend significant amounts in defense of these proceedings, distract our management, increase our costs of doing business and decrease the use of our website by customers and suppliers and may result in the imposition of monetary liabilities. We may also be contractually liable to indemnify and hold harmless third parties from the costs or consequences of our own non-compliance with any such laws or regulations. As a result, adverse developments with respect to these laws and regulations could substantially harm our business, financial condition and results of operations.

Risks Related to Economic, Market and Political Matters

Inflation could adversely impact our business, financial condition and results of operations.

Inflation in the EU, the United States and other jurisdictions in which we operate began to rise significantly in late 2021 and continued to remain at high levels through 2022 and 2023. This is primarily believed to be the result of the economic impacts from the COVID-19 pandemic, including the global supply chain disruptions, government stimulus packages, strong economic recovery and associated widespread demand for goods, among other factors. For instance, global supply chain disruptions have resulted in shortages in materials, which has resulted in inflationary cost increases for materials, and could continue to cause costs to increase as well as scarcity of certain products. We are experiencing inflationary pressures in certain areas of our business, including with respect to employee wages and the cost of materials, although, to date, we have been able to mitigate such pressures through price increases and other measures. We cannot, however, predict any future trends in the rate of inflation or associated increases in our operating costs and how that may impact our business. To the extent we are unable to recover higher operating costs resulting from inflation or otherwise mitigate the impact of such costs on our business, our revenues and gross profit margins could decrease and our business, financial condition and results of operations could be adversely affected.

27


 

Tariffs and other changes in international trade policy could adversely affect our business, financial condition and results of operations in the future.

Materials and products imported into the EU, the United States and other countries are subject to import duties. While we have implemented internal measures to comply with applicable customs regulations and to properly calculate the import duties applicable to imported products, customs authorities may disagree with our claimed tariff treatment for certain products, resulting in unexpected costs that may not have been factored into the sales price of such products and our expected margins. In addition, we cannot predict whether future domestic and international laws, regulations or specific or broad trade remedy actions or international agreements may impose additional duties or other restrictions on the importation of products from one or more of our sourcing venues. Any such changes in legislation and government policy may have a material adverse effect on our business, including the imposition of tariffs on certain materials which could increase our product costs. For example, in recent periods, the U.S. government has announced various import tariffs on goods imported from certain trade partners, such as the EU and China, which have resulted and may continue to result in reciprocal tariffs on goods exported from the United States to such trade partners. Trade barriers and other governmental action related to tariffs or international trade agreements around the world have the potential to decrease demand for our products, negatively impact suppliers and adversely impact the economies in which we operate. Trade barriers and other governmental action related to tariffs or international trade agreements could increase the cost of raw materials and components used in certain of our products, which could in turn increase our cost of goods sold, which could have a material adverse effect on our business, financial condition and results of operations.

We are exposed to currency exchange rate fluctuations.

We operate and sell products globally, and, as a result, we generate a significant portion of our revenues and incur a significant portion of our expenses in currencies other than our functional currency, the Euro, including the U.S. Dollar, the Canadian Dollar, the British Pound and, to a lesser extent, various other currencies. We are particularly exposed to fluctuations in the exchange rate of the U.S. Dollar to the Euro because we have a significant presence in the United States, the transfer of goods from our German subsidiary to the U.S. subsidiary occurs in U.S. Dollars, and a large portion of our indebtedness is denominated in U.S. Dollars. In the fiscal year ended September 30, 2023, 62% of our revenues were in currencies other than Euro. Accordingly, movements in exchange rates between any of these currencies and the Euro have had from time to time and, in the future, could have a negative effect on our results of operations and financial condition to the extent there is a mismatch between our earnings in any foreign currency and our costs that are denominated in that currency.

Where possible, we manage foreign currency risk by matching same currency revenues to same currency expenses. However, we are exposed to risk as a result of the increasing amount of invoicing being done in local currency, particularly by our subsidiaries in the United States. Such currency risks are monitored by our senior management in the context of annual budgeting and the hedging strategy is adjusted from time to time during the course of the year. There is no guarantee that our hedging strategy will be successful.

In addition, while we report our results in Euro, we have revenues, expenses, assets and liabilities in other currencies, primarily as the result of our ownership of our subsidiaries located in other countries. Our subsidiaries’ assets and liabilities are converted based on the exchange rate on the balance sheet date, and income statement items are converted based on the average exchange rate during the relevant financial period. Exchange rates have seen significant fluctuation in recent years, and significant increases in the value of the Euro relative to such currencies have had from time to time and, in the future, could have a material adverse effect on our reported financial results. As a result, any fluctuations in currency exchange rates could have a material adverse effect on our business, financial condition and results of operations.

 

28


 

Risks Related to Legal, Regulatory and Taxation Matters

We are subject to risks associated with international markets.

As we market, sell and manufacture our products in many countries, we face a variety of risks generally associated with doing business in international markets and importing merchandise from these regions, including, among others, changes in the rate of economic growth, political instability resulting in the disruption of trade, trade disputes, expropriation or other governmental action, quotas and other trade regulations, export license requirements, delays associated with customs procedures, including increased security requirements applicable to foreign goods and measures related to the COVID-19 pandemic, Brexit, social unrest, war, terrorist activities or other armed conflicts, imposition of confiscatory taxation or adverse taxes, other charges and restrictions on imports, currency and exchange rate risks, changes in double tax treaties, risks related to labor practices increasing minimum wages and inflationary pressures, national and regional labor strikes, bribery and corruption, environmental matters or other issues in the foreign countries or factories in which our products are manufactured, risk of loss at sea or other delays in the delivery of products caused by transportation problems and increased costs of transportation.

We also sell our products and have operations in emerging markets, including Brazil, India and certain countries in Africa. Our operations in countries with less developed or less predictable legal systems present several risks, including legal uncertainty, bribery and corruption, civil disturbances, economic and governmental instability, differing business and operating practices, differing consumer behaviors and preferences and the imposition of exchange controls. The uncertainty of the legal environment in these countries, in particular with respect to the enforcement of IP rights, could limit our ability to enforce our rights and grow our business. In addition, we or any of our distributors or wholesale partners may be subject to legal proceedings regarding bribery and corruption in these countries, and we are unable to monitor the lawful conduct of our distributors and wholesale partners’ operations.

Any of these risks could have a material adverse effect on our business, financial condition and results of operations.

Compliance with existing laws and regulations or changes in any such laws and regulations could affect our business.

We operate in a range of international markets and are subject to a variety of laws and regulations, and we routinely incur costs in complying with these laws and regulations. New laws or regulations or changes in existing laws and regulations, particularly those governing the sale of products or in other regulatory areas such as consumer credit, labor and employment (including whistleblowing), tax, competition, health and safety or environmental protection, may conceivably require extensive system and operating changes that may be difficult to implement and could increase our cost of doing business.

For example, we are subject to laws and regulations relating to the use of hazardous materials in our footwear production processes. If we fail to comply with these laws and regulations, we may face fines, lawsuits (including civil compensation claims), penalties or other sanctions, as well as damage to our image and brand. In addition, we could incur future expenditures to remediate past compliance failures that could have a material adverse effect on our business, financial condition and results of operations. Further, new laws and regulations are under discussion, including in Germany, that may result in significantly higher sanctions for any of our subsidiaries compared to the current law on administrative offences if management or other company personnel commit offences on behalf of any such subsidiary.

In addition, regulatory authorities may impose mandatory disclosure requirements with respect to ESG matters, including climate change. For example, in March 2022, the SEC issued a proposed rule that would require companies to make certain climate-related disclosures, including information about climate-related risks, greenhouse gas emissions and certain climate-related financial statement metrics. Compliance with this proposed rule may require us to invest substantial resources and require substantial oversight from our management and board of directors. In addition, there is a global trend towards climate-related financial

29


 

disclosure. A number of countries have established mandatory disclosure regimes and/or set timelines for the implementation of legislation regarding mandatory climate-related disclosure requirements.

ESG matters have also been the subject of increased focus by regulators, including in the EU and the U.S. For example, the European Commission has established a number of sustainability-related reporting and compliance regimes, including the Non-Financial Reporting Directive and the Corporate Sustainability Reporting Directive, which will enhance the scope and reporting requirements under the Non-Financial Reporting Directive, as well as proposals for new regulatory regimes that are aimed at, for example, prohibiting corporates from placing or making available on the EU market or exporting from the EU market products made with forced labor; requiring companies to identify, prevent, bring to an end, mitigate and account for adverse human rights and environmental impacts in operations, subsidiaries and value chains; and enhancing gender pay reporting requirements. Our EU-based business, as well as any global product sales into the EU, may bring us in scope of these requirements. Germany has also developed legislation requiring certain large companies to conduct human rights and environmental due diligence on their own and direct suppliers’ operations.

In addition, changes in, alternative interpretations of or more stringent enforcement of existing laws and regulations in jurisdictions in which we currently operate can change the legal and regulatory environment, making compliance with all applicable laws and regulations more challenging. Changes in laws and regulations in the future could have an adverse economic impact on us by tightening restrictions, reducing our freedom to do business, increasing our costs of doing business, or reducing our profitability. In addition, the compliance costs associated with such evolving laws and regulations may be significant. Failure to comply with applicable laws or regulations can lead to civil, administrative or criminal penalties, including but not limited to fines or the revocation of permits and licenses that may be necessary for our business activities. We could also be required to pay damages or civil judgments in respect of third-party claims. Any actual or alleged failure to comply with applicable laws or regulations could also lead to adverse publicity and have a material adverse impact on our brand and reputation.

Any of these developments, alone or in combination, could have a material adverse effect on our business, financial condition and results of operations.

We rely on our suppliers, agents and distributors to comply with employment, environmental and other laws and regulations.

We are in the process of implementing policies and procedures, including our Code of Conduct for Business Partners and audit procedures for assessing our suppliers’ compliance with our Code of Conduct for Business Partners, to help ensure that our suppliers are in material compliance with our business terms, as well as employment, environmental, social and other relevant laws and regulations generally. We include the Code of Conduct for Business Partners as a mandatory component of all new and extended procurement agreements and we also implement similar procedures as part of new distribution and wholesale agreements. However, we can give no assurance that our suppliers, agents and distributors are or will remain in compliance with such contractual terms, laws or regulations, or that our audits will be sufficient in scope or frequency for us to become aware of any such non-compliance on a timely basis or at all. A violation, or allegations of a violation, of such laws or regulations, or failure to achieve particular standards, by any of these individuals or entities could lead to financial penalties, adverse publicity or a decline in public demand for our products, which could have a material adverse impact on our brand or reputation. Furthermore, any non-compliance could require us to incur expenditures or make changes to our supply chain and other business arrangements to ensure compliance. Any such events could have a material adverse effect on our business, financial condition and results of operations.

30


 

We rely on a compliance system to prevent irregularities in business activities. Failure to comply with anti-corruption regulations and economic sanctions programs could result in fines, criminal penalties and an adverse effect on our business.

We operate and sell products in, and source materials from, a number of countries throughout the world, including countries known to have a reputation for corruption. We are subject to the risk that we, our affiliated entities or our or their respective officers, managers, directors, employees and agents may take action determined to be in violation of anti-corruption laws, including the U.S. Foreign Corrupt Practices Act of 1977, the UK Bribery Act of 2010 and others. Our employees may be tempted to win business using illegal practices, in particular corruption, certain sales incentives or violation of antitrust laws. In some of the countries in which we operate, such practices may be the custom or expected, and our competitors may undertake such practices, increasing the pressure on us and our employees. In addition, we are required to comply with various economic sanctions programs, including those administered by the United Nations Security Council and the United States, including its Office of Foreign Assets Control, U.S. Department of the Treasury. These programs restrict us from conducting certain transactions or dealings involving certain sanctioned countries or persons.

Although we are currently developing our internal policies and procedures, which are designed to ensure compliance with applicable anti-corruption laws and sanctions regulations, we are continuing to develop our compliance strategy and there can be no assurance that such policies and procedures will be sufficient or that our employees, directors, managers, officers, partners, agents and service providers will not take actions in violation of our policies and procedures (or otherwise in violation of the relevant anti-corruption laws and sanctions regulations) for which they or we may ultimately be held responsible. Violations of anti-corruption laws and sanctions regulations could lead to criminal or financial penalties being imposed on us, limits being placed on our activities, authorizations or licenses being revoked, damage to our reputation and other consequences that could have a material adverse effect on our business, financial condition and results of operations. Furthermore, detecting, investigating and resolving actual or alleged violations is expensive and can consume significant time and attention of our senior management. Litigation or investigations relating to alleged or suspected violations of anti-corruption laws or sanctions regulations could also be costly. We cannot guarantee that our compliance and internal controls will protect us against actions taken by our officers, managers, directors, employees and agents that might be determined to be in violation of law.

Increasing focus on corporate responsibility, specifically related to ESG matters, may impose additional costs, expose us to new risks and subject us to increasing scrutiny.

Investors, shareholders, capital providers, customers and other stakeholder groups are increasingly focused on the ESG and sustainability practices of companies, including with respect to climate change, human rights and diversity, equity and inclusion. While we do not currently publicly disclose any quantifiable ESG or sustainability-related metrics or targets, if our ESG practices or the speed at which we adopt and implement them do not meet investor, customer or other stakeholder expectations and standards (which are continually evolving and may emphasize different priorities than the ones on which we choose to focus), then our brand, reputation and employee relationships may be negatively impacted. We could also incur additional costs and require additional resources to monitor, report and comply with various ESG frameworks and regulations and to implement our ESG initiatives. We depend on key raw material by-products such as leather which could be subject to price volatility and increased costs in the future due to potential broader market shifts stemming from the climate impact of beef production. Our commitment to largely using natural material from transparent sources in Europe and processing materials to high environmental and social standards could decrease our ability to compete with the prices of competitors who do not implement such ESG practices. Also, our failure, or perceived failure, to manage reputational threats and meet expectations with respect to socially responsible activities and sustainability commitments could negatively impact our brand credibility, employee relationships and the willingness of our customers and suppliers to do business with us.

31


 

Climate change and related regulatory responses may adversely impact our business.

There is increasing concern that climate change is occurring around the world as a gradual increase in global average temperatures due to increased concentration of carbon dioxide and other greenhouse gases in the atmosphere is causing significant changes in weather patterns around the globe and an increase in the frequency and severity of natural disasters. Changes in weather patterns and an increased frequency, intensity and duration of extreme weather conditions in the areas in which our retail stores, suppliers, manufacturers, customers, distribution centers, headquarters and vendors are located could, among other things, disrupt the operation of our supply chain, disrupt our data management and communications systems, increase our product costs and negatively impact consumer spending and/or demand for our products. For example, as a result of rising sea levels associated with climate change, certain of our retail locations in Europe and the United Arab Emirates could fall below the flood line in the next twenty years. As a result, the effects of climate change could have a long-term adverse impact on our business, financial condition and results of operations.

The physical changes prompted by climate change could result in changes in regulations or consumer preferences, which could in turn affect our business, financial condition and results of operations. In many of the countries in which we operate, governmental bodies are increasingly enacting legislation and regulations in response to the potential impacts of climate change. For example, in EU Member States, we are required to undergo energy audits every four years. In addition, the German government has set broader long-term carbon-reduction targets as well, and pursuant to such regulations, our business falls under the broad “industry” sector, a category that will need to reduce greenhouse gas emissions by 50.7% (from 1990 levels) by 2030. These laws and regulations, which may become mandatory, have the potential to impact our operations directly or indirectly as a result of required compliance by us, as well as by our suppliers, wholesale partners and distributors. In addition, our manufacturing processes may be affected by new regulations in response to climate change. If we are perceived as not taking appropriate steps to mitigate our impact on the environment, this could result in damage to our image and brand, which is particularly focused on socially conscious individuals.

In addition, we have taken, and may continue to take, voluntary steps to mitigate our impact on climate change. As a result, we may experience increases in energy, production, transportation and raw material costs, capital expenditure or insurance premiums and deductibles.

Any of these events could have a material adverse effect on our business, financial condition and results of operations.

We are subject to the risk of litigation and other claims.

In the ordinary course of our business we are, or may from time to time become, involved in various litigation matters and governmental or regulatory investigations, prosecutions or similar matters arising out of our current or future business, including personal injury, wrongful death claims, property damages and product safety, stewardship and liability claims, warranty obligations claims, alleged violations of environmental, health and safety laws criminal proceedings (such as those relating to injuries suffered by our employees, which could result in criminal liabilities of our legal representatives and administrative penalties against us), labor law related claims by employees, temporary workers or other external workers, claims by distributors, advisors and others. In addition, third-party litigation, including, but not limited to, litigation related to competition law, antitrust law, tax law, distribution law, intellectual property law and consumer protection and marketing laws, could have a materially adverse impact on us and the market environment in which we operate. When we determine that a significant risk of a future claim against us exists, we record provisions in an amount equal to our estimated liability. Our insurance or indemnities or amounts we have provisioned may not cover all claims that may be asserted against us, and any claims asserted against us, regardless of merit or eventual outcome, may harm our reputation.

We are involved in several litigation claims, as described in “Item 8. Financial Information—A. Consolidated Statements and Other Financial Information—Legal Proceedings.” As a result of the proceedings

32


 

described therein, the amount of total provisions for disputes in our financial statements for future periods could increase. There can be no assurance that we will be successful in defending ourselves in pending or future litigation claims or similar matters under various laws or that product specific provisions will be sufficient to cover litigation costs. Moreover, it may be difficult for us to obtain and enforce claims related to existing litigation under the laws of certain countries in which we operate at affordable costs and without any materially adverse effects on our business in such country.

Any of these risks could result in considerable costs, including damages, legal fees and temporary or permanent bans on the marketing and sale of certain products and this could have a material adverse effect on our business, financial condition and results of operations.

Our insurance coverage may not be sufficient and insurance premiums may increase.

We maintain insurance coverage in relation to a number of risks associated with our business activities, including third-party (product) liability, property damage and business interruption, environmental damage, directors and officers liability and transport and vehicle insurance. These insurance policies may not cover all losses or damages resulting from the materialization of any of the risks discussed herein. There can be no assurance that our insurance providers will continue to grant coverage on commercially acceptable terms or at all. In addition, there are risks intentionally left uninsured (such as, but not limited to, customer or supplier insolvency, industrial disputes or specific natural hazards), and we therefore have no coverage against these events. Further, agreed limits and other restrictions (for example, exclusions) within the insurance coverage may prove to be too low or inadequate for compensating potential damages or losses, ultimately resulting in a gap in the insurance coverage. If we sustain damages for which there is no or insufficient insurance coverage, or if we have to pay higher insurance premiums or encounter restrictions on insurance coverage, this may have a material adverse effect on our business, financial condition and results of operations.

Incidents at our production sites or finishing and distribution centers may cause environmental or other third-party damages.

We directly operate production facilities and distribution warehouses in Germany as well as a production facility in Portugal, and rely on warehouses managed by external partners in Germany, in addition to a distribution network managed by third parties with warehouses throughout the world. Incidents at our production facilities and warehouses could result in injury to our employees or third parties or environmental damage, such as damage resulting from the accidental discharge of hazardous materials used in our production process.

Our product development and manufacturing processes involve the use of chemicals and other hazardous materials. These programs and processes expose us to risks of accidental contamination, events of non-compliance with environmental, health and safety laws and regulatory enforcement, personal injury, property damage and claims and litigation. If an accident occurs, or if contamination is discovered, we could be liable for clean-up obligations, damages or fines and could incur significant capital expenditures, which could have an adverse effect on our business, financial condition and results of operations.

In addition, the environmental laws of the jurisdictions in which we operate may impose obligations to clean up contaminated sites. These obligations may relate to sites that we acquire, own, occupy or operate, that we formerly owned, occupied or operated, or for which we may otherwise have retained liability or where waste from our operations was disposed. Were such environmental clean-up obligations to arise, they could significantly reduce our profitability. In particular, any financial accruals which we may make for these obligations might be insufficient if the assumptions underlying the accruals prove to be incorrect, or if we are held responsible for additional contamination.

We are also subject to various national and local laws and regulations pertaining to occupational health and safety that require us to maintain a safe workplace environment, maintain documentation of work-related injuries, illnesses and fatalities, complete workers’ compensation loss reports, review the status of

33


 

outstanding workers’ compensation claims and complete certain annual filings and postings. Failure to comply with these and other applicable occupational health and safety requirements could result in fines and penalties and could require us to undertake certain remedial actions or be subject to suspension of certain operations. From time to time, our employees are involved in health and safety-related incidents at our production facilities. These incidents have resulted and could result in the future in regulatory investigations and penalties, as well as regulatory and private claims.

Stricter environmental, health and safety laws and enforcement policies could result in substantial costs and liabilities for us, and could result in the handling, manufacture, use, reuse or disposal of substances or pollutants being subject to greater scrutiny by relevant regulatory authorities than is currently the case. Compliance with these laws could result in significant capital expenditures, as well as other costs, thereby potentially having a material adverse effect on our business, financial condition and results of operations.

The UK City Code on Takeovers and Mergers, or the Takeover Code, may apply to the Company.

The Takeover Code applies, among other things, to an offer for a public company whose registered office is in the UK (or the Channel Islands or the Isle of Man) and whose securities are not admitted to trading on a regulated market in the UK (or the Channel Islands or the Isle of Man) if the company is considered by the Panel on Takeovers and Mergers (the “Takeover Panel”) to have its place of central management and control in the UK (or the Channel Islands or the Isle of Man). This is known as the “residency test.” Under the Takeover Code, the Takeover Panel will determine whether the BIRKENSTOCK Group’s place of central management and control is in the UK by looking at various factors, including the structure of the Company’s board of directors, the functions of the directors of our board of directors and where they are resident.

If at the time of a takeover offer, the Takeover Panel determines that the BIRKENSTOCK Group’s place of central management and control is in the UK, the Company would be subject to a number of rules and restrictions, including but not limited to the following: (i) the Company’s ability to enter into deal protection arrangements with a bidder would be extremely limited; (ii) the Company might not, without the approval of shareholders, be able to perform certain actions that could have the effect of frustrating an offer, such as issuing shares or carrying out acquisitions or disposals; and (iii) the Company would be obliged to provide equality of information to all bona fide competing bidders.

A majority of the Company’s board of directors resides outside of the UK, the Channel Islands and the Isle of Man. Accordingly, based upon the Company’s current board and management structure and its intended plans for its directors and management and the directors and management of the rest of the BIRKENSTOCK Group, for the purposes of the Takeover Code, the BIRKENSTOCK Group is considered to have its place of central management and control outside the UK, the Channel Islands or the Isle of Man. The Takeover Code is not expected to apply to the Company. It is possible that, in the future, circumstances, in particular the composition of our board of directors, could change, which may cause the Takeover Code to apply to us.

We may be exposed to transfer price risks in connection with our operating activities.

We take advantage of our international network and centralize our strategic functions. In particular, we transfer and provide goods and services among our corporate group and have adopted a corporate tax transfer pricing model for the billing of intercompany services. There is a risk that tax authorities in individual countries will assess the relevant transfer prices differently from our tax transfer pricing model and address retroactive tax claims against our subsidiaries. Our tax transfer pricing model has not yet been agreed between the competent authorities and there can be no assurance that our transfer prices will be accepted by all the relevant authorities. If they fail to be accepted, this could have a material adverse effect on our business, financial condition and results of operations.

34


 

We are subject to complex tax laws, and challenges to our tax position could adversely affect our business, financial condition and results of operations.

We are subject to complex tax laws and regulations. We rely on generally available interpretations of applicable tax laws and regulations. We cannot be certain that the relevant tax authorities are in agreement with our interpretation of these laws and regulations. If our tax positions are challenged by relevant tax authorities, the imposition of additional taxes could require us to pay taxes that we currently do not collect or increase the costs of our products to track and collect such taxes. We also face increasingly burdensome compliance and reporting requirements relating to such tax laws and regulations. Any of the foregoing could increase our costs of operations and have a negative effect on our reputation, business, financial condition and results of operations.

Tax legislation may be enacted in the future that could negatively impact our current or future tax structure and effective tax rates.

Long-standing international tax initiatives that determine each country’s jurisdiction to tax cross-border international trade and profits are evolving as a result of, among other things, initiatives such as the Anti-Tax Avoidance Directives, as well as the Base Erosion and Profit Shifting reporting requirements, mandated and/or recommended by the EU, G8, G20 and Organization for Economic Cooperation and Development, including the imposition of a minimum global effective tax rate for multinational businesses regardless of the jurisdiction of operation and where profits are generated (Pillar Two). As these and other tax laws and related regulations change (including changes in the interpretation, approach and guidance of tax authorities), our financial results could be materially impacted. Given the unpredictability of these possible changes and their potential interdependency, it is difficult to assess whether the overall effect of such potential tax changes would be cumulatively positive or negative for our earnings and cash flow, but such changes could adversely affect our financial results.

We are exposed to tax risks, which could arise in particular as a result of tax audits or past measures.

Due to the global nature of our business, we are subject to income and other taxes in multiple jurisdictions. Significant judgment and estimation are required in determining our calculation and provision for income, sales, value-add and other taxes, including withholding taxes. In the ordinary course of our business, there are various transactions, including, for example, intercompany transactions based on cross-jurisdictional transfer pricing and transactions with specific documentation requirements, for which the ultimate tax assessment or the timing of the tax effect is uncertain and for which we have not received rulings from governmental authorities. We are audited regularly by tax authorities in Germany and from time to time by tax authorities in other jurisdictions. During such audits, our tax calculations and our interpretation of laws are reviewed by the applicable tax authorities, which may disagree with our tax estimates or judgments. Although we believe our tax estimates are reasonable, the final determination of any such tax audits or reviews could differ from our tax provisions and accruals and any additional tax liabilities resulting from such final determination or any interest or any penalties or any regulatory, administrative or other sanctions relating thereto could have a material adverse effect on our business, financial condition and results of operations.

While we attempt to assess in advance the likelihood of any adverse judgments or outcomes to these proceedings or claims, it is difficult to predict final outcomes with any degree of certainty. The final determination of any tax investigation, tax audit, tax review, tax litigation and appeal of a tax authority’s decision or similar proceedings may differ materially from any estimate that may be reflected in our financial statements. An adverse outcome could have a material adverse effect on our business, financial condition and results of operations. In addition, changes in tax legislation or guidance could result in additional taxes and/or affect our tax rate, the carrying value of deferred tax assets or our deferred tax liabilities. Any tax audit, tax proceeding or changes in tax legislation or guidance could, as a result of the realization of any of the above risks, have a material adverse effect on our business, financial condition and results of operations.

35


 

In addition, certain Company entities were in the past or are currently part of fiscal unities, tax groups and other tax consolidation schemes. We cannot ensure that these entities will not be held liable for unpaid taxes of the members of such tax consolidation schemes (including members outside of our group) under statutory law or the contracts which formed or form the basis for the tax consolidation schemes. Furthermore, should such tax consolidation schemes not be accepted by the tax authorities and/or a tax court, taxes, interest and penalties may be imposed against entities of our group. Such liabilities may be substantial and could have a material adverse effect on our business, financial condition and results of operations.

The anticipated benefits of the conversion (by way of re-domiciliation) of our Company from a Luxembourg private limited company to a Jersey public limited company may not be realized.

We may not realize the benefits we anticipate from having converted (by way of re-domiciliation) the legal form of our Company from a Luxembourg private limited company to a Jersey private company and to a Jersey public limited company. Such conversions may result in greater than expected costs or encounter other difficulties. Our failure to realize the anticipated benefits could have an adverse effect on our business, financial condition and results of operations.

Amendments to existing tax laws, rules or regulations or enactment of new unfavorable tax laws, rules or regulations could have an adverse effect on our business and financial performance.

Many of the laws, rules or regulations imposing taxes and other similar obligations were established before the growth of the internet and e-commerce. Tax authorities in non-U.S. jurisdictions and at the U.S. federal, state and local levels are currently reviewing the appropriate treatment of companies engaged in e-commerce and considering changes to existing tax or other laws that could regulate our transmissions and/or levy sales, income, consumption, use or other taxes relating to our activities, and/or impose obligations on us to collect such taxes. For example, in March 2018, the European Commission proposed new rules for taxing digital business activities in the EU. In addition, state and local taxing authorities in the United States and taxing authorities in other countries have identified e-commerce platforms as a means to calculate, collect and remit indirect taxes for transactions taking place over the internet. Multiple U.S. states have enacted related legislation and other states are now considering such legislation. Furthermore, the U.S. Supreme Court recently held in South Dakota v. Wayfair that a U.S. state may require an online retailer to collect sales taxes imposed by that state, even if the retailer has no physical presence in that state, thus permitting a wider enforcement of such sales tax collection requirements. Such legislation could require us or our retailers and brands to incur substantial costs in order to comply, including costs associated with legal advice, tax calculation, collection, remittance and audit requirements, which could make selling in such markets less attractive and could adversely affect our business.

We cannot predict the effect of current attempts to impose taxes on commerce over the internet. If such tax or other laws, rules or regulations were amended, or if new unfavorable laws, rules or regulations were enacted, the results could increase our tax payments or other obligations, prospectively or retrospectively, subject us to interest and penalties, decrease the demand for our products if we pass on such costs to the consumer, result in increased costs to update or expand our technical or administrative infrastructure or effectively limit the scope of our business activities if we decided not to conduct business in particular jurisdictions. As a result, these changes may have a material adverse effect on our business, financial condition and results of operations.

Risks Related to Our Tax Receivable Agreement

We have entered into a tax receivable agreement that requires us to make payments in relation to certain tax attributes of Birkenstock and its subsidiaries to our pre-IPO owner (or certain transferees or successors), and such payments are expected to be substantial.

We entered into a tax receivable agreement with our pre-IPO owner, MidCo, that requires us to make payments to the TRA Participants (who initially shall be solely MidCo) equal to 85% of certain tax savings (or expected tax savings) in respect of the TRA Tax Attributes (as defined below) that were created by MidCo’s

36


 

acquisition of the BIRKENSTOCK Group in 2021 or that are otherwise available to the Company as of the date of our IPO. Under the TRA, generally, we will retain the benefit of the remaining 15% of the applicable tax savings. See “Item 7. Major Shareholders and Related Party Transactions—B. Related Party Transactions—Tax Receivable Agreement.” The timing of payments under the TRA will vary depending upon a number of factors, including the amount, character and timing of our and our subsidiaries’ taxable income in the future. These payments are expected to be substantial and will be made only to the TRA Participants, rather than to all of our shareholders. These payments could have a material adverse effect on our business, financial condition and results of operations. To the extent that we are unable to make payments under the TRA as a result of the terms of our debt agreements, such payments will be deferred and will accrue interest at a rate of SOFR plus 3.00% until paid.

The TRA contains provisions that require, in certain cases, the acceleration of payments under the TRA to the TRA Participants, or payments which may significantly exceed the actual tax benefits we realize in respect of the TRA Tax Attributes.

The terms of the TRA, in certain circumstances, including an early termination, certain changes of control, or breaches of any of our material obligations under it (such as a failure to make any payment when due, subject to a specified cure period), provide for our obligations under the TRA to accelerate and become payable in a lump sum amount equal to the present value of the anticipated future tax benefits calculated based on certain assumptions, including that we would have at such time sufficient taxable income to fully utilize the TRA Tax Attributes. Additionally, if we or any of our subsidiaries transfer any asset to a corporation with which we do not file a consolidated or combined tax return for applicable tax purposes, we will be treated as having sold that asset in a taxable transaction for purposes of determining certain amounts payable under the TRA. Similarly, in the event of a divestiture of any of our subsidiaries directly or indirectly resulting in a transfer of TRA Tax Attributes, the terms of the TRA provide for obligations under the TRA in respect of such transferred TRA Tax Attributes to accelerate and become payable in a lump sum amount equal to the present value of the anticipated future tax benefits with respect to such TRA Tax Attributes calculated based on the same assumptions applicable to the calculation of accelerated payment obligations in the circumstances described above (e.g., in the case of an early termination, certain changes of control, or breaches of any of our material obligations under the TRA). Further, although we do not believe that payments to MidCo under the TRA are subject to withholding tax, in case any such withholding tax were determined to apply, the Company could be liable for the taxes which should have been withheld, plus any applicable interest and penalties. As a result of the foregoing, (a) we could be required to make payments under the TRA that are greater than the specified percentage of the actual tax savings we realize in respect of the TRA Tax Attributes and (b) we may be required to make an immediate lump sum payment equal to the present value of the anticipated future tax savings, which payment may be required to be made years in advance of the actual realization of such future benefits, if any such benefits are ever realized. In these situations, our obligations under the TRA could have a substantial negative impact on our liquidity and could have the effect of adversely affecting our working capital and growth, and of delaying, deferring or preventing certain mergers, asset sales, other forms of business combinations or other changes of control.

In addition, payments under the TRA will be based on the tax reporting positions that we determine, consistent with the terms of the TRA. No TRA Participant will be required under any circumstances to make a payment or return a payment to us in respect of any portion of any payment previously made to such TRA Participant under the TRA if a tax reporting position relating to the TRA Tax Attributes is challenged. If it is determined that excess payments have been made under the TRA, certain future payments, if any, otherwise to be made will be reduced. As a result, in certain circumstances, including, for example, if a previously claimed deduction is subsequently disallowed, payments could be made under the TRA in amounts that exceed the specified percentage of the actual tax savings we realize in respect of the TRA Tax Attributes.

37


 

Risks Related to Our Indebtedness

We have a substantial amount of debt, and our substantial leverage and debt service obligations could materially adversely affect our business, financial position and results of operations and preclude us from satisfying our debt obligations.

As of November 30, 2023, we had total indebtedness in the amount of €1,306.2 million (equivalent), primarily comprised of the Senior Term Facilities, the ABL Facility (undrawn), the Notes and the Vendor Loan. We anticipate that a certain level of leverage will continue to exist for the foreseeable future. Our substantial indebtedness may make it more difficult for us to satisfy our debt obligations and liabilities we may incur; increase our vulnerability to, and reducing our flexibility to respond to, general adverse economic and industry conditions; require the dedication of a substantial portion of our cash flow from operations to the payment of principal of, and interest on, our indebtedness, thereby reducing the availability of such cash flow to fund working capital, capital expenditures, acquisitions, joint ventures, product research and development or for other general corporate purposes; restrict us from pursuing acquisitions or exploiting business opportunities; limit our flexibility in planning for, or reacting to, changes in our business, the competitive environment and the industry in which we operate; negatively impact credit terms with our suppliers and other creditors; increase our exposure to interest rate increases because some of our indebtedness bears a floating rate of interest; place us at a competitive disadvantage compared to our competitors that are not as highly leveraged; limit our ability to obtain additional financing to fund future operations, capital expenditures, business opportunities, acquisitions and other general corporate purposes and increasing the cost of any future borrowings; and limit our ability to obtain additional capacity for issuance of bid, advance payment, performance and warranty guarantees for operative business purposes and increasing the cost of any future guarantee issuances.

Any of these or other consequences or events could have a material adverse effect on our business, financial condition and results of operations.

We may incur more debt in the future, which may make it difficult for us to service our debt and impair our ability to operate our businesses.

Despite our substantial leverage, we may incur additional debt in the future. Although the Senior Term Facilities Agreement and the indenture that governs the Notes contain restrictions on the incurrence of additional indebtedness, these restrictions are subject to a number of significant qualifications and exceptions, and under certain circumstances the amount of indebtedness that could be incurred in compliance with these restrictions could be substantial. If new debt is added to our existing debt levels, the related risks that we now face would increase. In addition, the Senior Term Facilities Agreement and the indenture that governs the Notes do not prevent us from incurring obligations that do not constitute indebtedness under those agreements. Our inability to service our debt could have a material adverse effect on our business, financial condition and results of operations.

We are subject to restrictive covenants that limit our operating and financial flexibility.

The Senior Term Facilities Agreement and the indenture that governs the Notes contain covenants which impose significant operating and financial restrictions on us. These agreements limit our ability to, among other things, incur or guarantee additional indebtedness or issue certain preferred stock; make certain restricted payments and investments; transfer or sell assets; enter into transactions with affiliates; create or incur certain liens; make certain loans, investments or acquisitions; issue or sell share capital of certain of our subsidiaries; create or incur restrictions on the ability of our subsidiaries to pay dividends or to make other payments to us; take certain actions that would impair the security interests in the collateral granted for the benefit of the holders of the Notes; merge, consolidate or transfer all or substantially all of our assets; and pay or redeem subordinated debt or equity.

All of these limitations are subject to significant exceptions and qualifications. Nevertheless, the covenants to which we are subject could limit our ability to finance our future operations and capital needs

38


 

and our ability to pursue business opportunities and activities that may be in our interest. Failure to comply with such covenants could result in an event of default and, as a result, our lenders could accelerate all of the amounts due.

We require a significant amount of cash to service our debt and sustain our operations, which we may not be able to generate or raise.

Our ability to make principal or interest payments when due on our indebtedness and to fund our ongoing operations and future capital expenditures depends on our future performance and ability to generate cash, which, to a certain extent, is subject to the success of our business strategy as well as general economic, financial, competitive, legislative, legal, regulatory and other factors, as well as other factors discussed in these “Risk Factors,” many of which are beyond our control.

We cannot assure you that our business will generate sufficient cash flows from operations, that currently anticipated growth, cost savings or efficiencies will be realized or that future debt financing will be available to us in an amount sufficient to enable us to pay our debts when due or to fund our other liquidity needs including the repayment of our debt at maturity. At the respective maturities of the Senior Term Facilities, the Notes or any other debt that we may incur, if we do not have sufficient cash flows from operations and other capital resources to pay our debt obligations, or to fund our other liquidity needs, we may be required to refinance or restructure our indebtedness.

If our future cash flows from operations and other capital resources are insufficient to pay our obligations as they mature or to fund our liquidity needs, we may be forced to sell assets, obtain additional debt or equity capital or restructure or refinance all or a portion of our debt on or before maturity.

The type, timing and terms of any future financing, restructuring, asset sales or other capital raising transactions will depend on our cash needs and the prevailing conditions in the financial markets. We cannot assure you that we would be able to accomplish any of these alternatives on a timely basis or on satisfactory terms, if at all. In such an event, we may not have sufficient assets to repay any portion or all of our debt.

We are a holding company and depend upon our subsidiaries for our cash flows.

We are a holding company. All of our operations are conducted, and almost all of our assets are owned, by our subsidiaries. Consequently, our cash flows and our ability to meet our obligations depend upon the cash flows of our subsidiaries and the payment of funds by our subsidiaries to us in the form of dividends, distributions or otherwise. The ability of our subsidiaries to make any payments to us depends on their earnings and the terms of their indebtedness, including the terms of any credit facilities and legal restrictions. Any failure to receive dividends or distributions from our subsidiaries when needed could have a material adverse effect on our business, financial condition and results of operations.

Some of our indebtedness, including the Senior Term Facilities, bears interest at floating rates that could rise significantly, thereby increasing our costs and reducing our cash flow.

Debt under the Senior Term Facilities bears interest at a variable rate based on EURIBOR for Euro loans (subject to a zero floor if less than zero) and the forward-looking term rate based on SOFR plus the applicable credit adjustment spread (subject to a 0.5% floor if less than 0.5%) for U.S. Dollar loans in each case, plus an applicable margin. These interest rates have risen significantly recently and could continue to rise in the future, increasing our interest expense associated with these obligations, reducing cash flow available for capital expenditures and hindering our ability to make payments on our debt. Neither the Senior Term Facilities Agreement nor the indenture that governs the Senior Notes contain a covenant requiring us to hedge all or any portion of our floating rate debt. However, hedging measures have been taken in the form of a limited interest rate cap for the floating-rate EUR debt.

Although we may continue to enter into, extend or maintain certain hedging arrangements designed to fix a portion of these rates, there can be no assurance that hedging will continue to be available on

39


 

commercially reasonable terms. Hedging itself carries certain risks, including that we may need to pay a significant amount (including costs) to terminate any hedging arrangements. To the extent interest rates were to rise significantly, our interest expense would correspondingly increase, thus reducing cash flow.

Risks Related to Our Ordinary Shares

Our Principal Shareholder controls us, and their interests may conflict with ours or yours in the future.

As of November 30, 2023, our Principal Shareholder beneficially owns approximately 81.1% of our ordinary shares, with each ordinary share entitling the holder to one vote on all matters submitted to a vote of our shareholders. Moreover, we have agreed to nominate to our board of directors individuals designated by MidCo, which is controlled by our Principal Shareholder, in accordance with our shareholders’ agreement. For so long as MidCo beneficially owns at least a majority of our ordinary shares, it will be entitled to designate for nomination a majority of our board of directors and effectively control the composition of our board of directors and the approval of actions requiring shareholder approval through their voting power. Even when MidCo ceases to own a majority of our ordinary shares, for so long as MidCo continues to own at least 5% of our ordinary shares, it will be entitled to designate for nomination a number of directors in proportion to its ownership of our ordinary shares, rounded up to the nearest whole person. In addition, at any time that our Principal Shareholder owns at least 40% of the Company’s voting power, shareholders are permitted to take action by written consent if approved by a majority of the voting power of the Company, or two-thirds of the voting power of the Company, when required by Jersey law, and directors may be removed with or without cause by a majority of the voting power of the Company. Accordingly, for such periods of time, our Principal Shareholder will have significant influence with respect to our management, business plans and policies, including the appointment and removal of our officers. In particular, for so long as our Principal Shareholder continues to own a significant percentage of our ordinary shares, our Principal Shareholder will be able to cause or prevent a change of control of our Company or a change in the composition of our board of directors and could preclude any unsolicited acquisition of our Company. The concentration of ownership could deprive our shareholders of an opportunity to receive a premium for their ordinary shares as part of a sale of our Company and ultimately might affect the market price of our ordinary shares.

Our Articles of Association contain provisions that could delay, discourage or prevent a takeover attempt even if a takeover attempt might be beneficial to our shareholders, and such provisions may adversely affect the market price of our ordinary shares.

Provisions contained in our Articles of Association (as defined herein) could make it more difficult for a third party to acquire us. For example, our Articles of Association authorize our board of directors to determine the rights, preferences, privileges and restrictions of unissued series of preferred shares without any vote or action by our shareholders. Thus, our board of directors can authorize and issue preferred shares with voting or conversion rights that could adversely affect the voting or other rights of holders of our ordinary shares. These rights may have the effect of delaying, discouraging or preventing a takeover attempt of our Company even if a takeover attempt might be beneficial to our shareholders. Additionally, our Articles of Association impose various procedural and other requirements that could make it more difficult for shareholders to effect certain corporate actions. For example, our Articles of Association include advance notice requirements for nominations for election to our board of directors and for proposing matters that can be acted upon at shareholder meetings. Any of these provisions could also limit the price that certain investors might be willing to pay in the future for our ordinary shares.

Our Articles of Association do not limit the ability of our Principal Shareholder and its affiliates to compete with us, and they and certain of our directors may have investments in businesses whose interests conflict with ours.

Our Principal Shareholder and its affiliates engage in a broad spectrum of activities, including investments in businesses that may compete with us. In the ordinary course of their business activities, our Principal Shareholder and its affiliates may engage in activities in which their interests conflict with our interests or those of our shareholders. Our Articles of Association provide that none of our Principal

40


 

Shareholder or any of its affiliates or any of our directors who are not employed by us (including any non-employee director who serves as one of our officers in both his or her director and officer capacities) or his or her affiliates will have any duty to refrain from engaging, directly or indirectly, in the same business activities or similar business activities or lines of business in which we operate. Our Principal Shareholder and its affiliates also may pursue acquisition opportunities that may be complementary to our business, and, as a result, those acquisition opportunities may not be available to us. In addition, our Principal Shareholder may have an interest in our pursuing acquisitions, divestitures and other transactions that, in its judgment, could enhance its investment, even though such transactions might involve risks to us and our shareholders.

As a foreign private issuer and “controlled company” within the meaning of the NYSE corporate governance rules, we are permitted to, and we do, rely on exemptions from certain of the NYSE corporate governance standards. Our reliance on such exemptions may afford less protection to holders of our ordinary shares.

The corporate governance rules of the NYSE require listed companies to have, among other things, a majority of independent directors and independent director oversight of executive compensation, nomination of directors and corporate governance matters. As a foreign private issuer, we are permitted to, and we do, follow home country practice in lieu of the above requirements. As long as we rely on the foreign private issuer exemption to certain of the NYSE corporate governance standards, a majority of the directors on our board of directors are not required to be independent directors, we are not required to have a compensation committee composed entirely of independent directors and director nominations are not required to be made, or recommended to our full board of directors, by our independent directors or by a nominations committee that consists entirely of independent directors. Therefore, our board of directors’ approach to governance may be different from that of a board of directors consisting of a majority of independent directors, and, as a result, the management oversight of our Company may be more limited than if we were subject to all of the NYSE corporate governance standards. We are also subject to certain reduced disclosure obligations as a result of being a foreign private issuer. As such, investors do not have access to the same information as for similar companies that are not foreign private issuers.

In the event we no longer qualify as a foreign private issuer, if then applicable, we may rely on the “controlled company” exemption under the NYSE corporate governance rules. A “controlled company” under the NYSE corporate governance rules is a company of which more than 50% of the voting power is held by an individual, group or another company. Our Principal Shareholder controls a majority of the combined voting power of our outstanding shares, making us a “controlled company” within the meaning of the NYSE corporate governance rules. As a controlled company, we are eligible to, and, in the event we no longer qualify as a foreign private issuer, we may, elect not to comply with certain requirements of the NYSE corporate governance standards, including (i) the requirement that a majority of the board of directors consists of independent directors, (ii) the requirement that we have a compensation committee that is composed entirely of independent directors and (iii) the requirement that our director nominations be made, or recommended to our full board of directors, by our independent directors or by a nominations committee that consists entirely of independent directors.

Accordingly, our shareholders do not have the same protection afforded to shareholders of companies that are subject to all of the NYSE corporate governance standards, and the ability of our independent directors to influence our business policies and affairs may be reduced.

We may lose our foreign private issuer status, which would then require us to comply with the Exchange Act’s domestic reporting regime and cause us to incur significant legal, accounting and other expenses.

We qualify as a foreign private issuer and therefore we are not required to comply with all of the periodic disclosure and current reporting requirements of the Exchange Act applicable to U.S. domestic issuers. In order to maintain our current status as a foreign private issuer, either (i) a majority of our outstanding voting securities must be either directly or indirectly owned of record by nonresidents of the United States or (ii)(a) a majority of our executive officers or directors may not be United States citizens or residents, (b) more than 50% of our assets cannot be located in the United States and (c) our business must be administered principally outside the United States. If we lose this status, we would be required to comply

41


 

with the Exchange Act reporting and other requirements applicable to U.S. domestic issuers, which are more detailed and extensive than the requirements for foreign private issuers, and would require us to present our financial statements in accordance with U.S. GAAP, which could be time consuming and costly.

We may also be required to make changes in our corporate governance practices in accordance with various SEC and stock exchange rules. The regulatory and compliance costs to us under U.S. securities laws if we are required to comply with the reporting requirements applicable to a U.S. domestic issuer may be significantly higher than the cost we would incur as a foreign private issuer. As a result, we expect that a loss of foreign private issuer status would increase our legal and financial compliance costs and would make some activities highly time consuming and costly. We also expect that if we were required to comply with the rules and regulations applicable to U.S. domestic issuers, it may be more difficult and expensive for us to obtain director and officer liability insurance, and we may be required to accept reduced coverage or incur substantially higher costs to obtain coverage. These rules and regulations could also make it more difficult for us to attract and retain qualified members of our board of directors.

Future sales of our ordinary shares in the public market, or the perception that these sales might occur, could cause the market price of our ordinary shares to decline.

Sales of a substantial number of our ordinary shares in the public market, or the perception that these sales might occur, could depress the market price of our ordinary shares and could impair our ability to raise capital through the sale of additional equity securities. Many of our equity holders existing prior to our IPO have substantial unrecognized gains on the value of the equity they hold, and therefore they may take steps to sell their shares or otherwise secure the unrecognized gains on those shares. We are unable to predict the timing of or the effect that such sales may have on the prevailing market price of our ordinary shares.

We do not intend to pay cash dividends for the foreseeable future and, as a result, the ability of our shareholders to achieve a return on their investment will depend on appreciation in the price of our ordinary shares.

We have never declared or paid cash dividends on our share capital. We currently intend to retain all available funds and future earnings, if any, to fund the development and expansion of our business, and we do not anticipate paying any cash dividends in the foreseeable future. Any future decisions regarding the declaration and payment of dividends will be at the discretion of our board of directors and will depend on then-existing conditions, including our financial condition, results of operation, contractual restrictions, capital requirements, business prospects and other factors our board of directors may deem relevant. In addition, payment of future dividends is subject to certain limitations pursuant to Jersey law. Accordingly, our shareholders may need to rely on sales of our ordinary shares after price appreciation, which may never occur, as the only way to realize any gains on their investment.

The rights of our shareholders may differ from the rights typically offered to shareholders of a U.S. corporation.

We are incorporated under Jersey law. The rights of holders of ordinary shares are governed by Jersey law, including the Jersey Companies Law, and by our Articles of Association. These rights differ in certain respects from the rights of shareholders in typical U.S. corporations. See “Item 10. Additional Information—B. Memorandum and Articles of Association” in this Annual Report for a description of the principal differences between the provisions of the Jersey Companies Law applicable to us and the Delaware General Corporation Law relating to shareholders’ rights and protections.

Jersey is a British crown dependency and an island located off the coast of Normandy, France. Jersey is not a member of the EU. Jersey legislation regarding companies is largely based on English corporate law principles. However, there can be no assurance that Jersey law will not change in the future or that it will serve to protect investors in a similar fashion afforded under corporate law principles in the United States, which could adversely affect the rights of investors.

42


 

U.S. shareholders may not be able to obtain judgments or enforce civil liabilities against us or our executive officers or our board of directors.

We are organized and incorporated under the laws of Jersey with our registered office and domicile in Jersey and the majority of our assets are located outside the United States. Moreover, a number of our directors and executive officers are not residents of the United States, and all or a substantial portion of the assets of such persons are or may be located outside the United States. As a result, investors may not be able to effect service of process within the United States upon the Company or upon such persons, or to enforce judgments obtained against the Company or such persons in U.S. courts, including judgments in actions predicated upon the civil liability provisions of the federal securities laws of the United States. It is uncertain as to whether the courts of Jersey would entertain original actions based on U.S. federal or state securities laws, or enforce judgments from U.S. courts against us or our officers and directors which originated from actions alleging civil liability under U.S. federal or state securities laws.

The United States and Jersey do not currently have a treaty providing for the reciprocal recognition and enforcement of judgments, other than arbitration awards, in civil and commercial matters. Consequently, a final judgment for payment given by a court in the United States, whether or not predicated solely upon U.S. securities laws, may not be enforceable in Jersey.

General Risk Factors

Natural disasters, public health crises, political crises and instability, civil unrest and other catastrophic events or events outside of our control may adversely affect our business.

Natural disasters, such as fires, earthquakes, power shortages or outages, floods or monsoons, public health crises, such as pandemics and epidemics, political crises, such as terrorism, war, civil unrest, political instability or other conflicts, or other events outside of our control have in the past, and may in the future, adversely impact our revenues. In particular, our business may be materially adversely affected by events that could generally deter consumers from shopping in-store, both in relation to retail stores directly managed by us as well as in relation to stores or outlets supplied by us or our wholesale partners. Such events could also disrupt the internet or mobile networks and may also prevent or deter consumers from shopping through our e-commerce business, which could materially adversely affect our revenues.

In addition, if any of our facilities, including our distribution facilities, our own retail stores, the facilities or stores of our wholesale partners or the facilities of our suppliers, distributors or any of our other third-party service providers are affected by any such natural disasters, catastrophic events or other events outside of our control, our business, financial condition and results of operations could be materially adversely affected. Moreover, these types of events could negatively impact consumer spending in the impacted regions or, depending upon the severity, globally, which could have a material adverse effect on our business, financial condition and results of operations.

If securities analysts do not publish research or reports about our business or if they publish negative evaluations of our ordinary shares, the price of our ordinary shares could decline.

The trading market for our ordinary shares relies in part on the research and reports that industry or securities analysts publish about us or our business. If one or more of the analysts covering our business downgrade their evaluations of our ordinary shares or publish inaccurate or unfavorable research about our business, the price of our ordinary shares could decline. In addition, if our operating results fail to meet analyst forecasts, the price of our ordinary shares would likely decline. If one or more of these analysts cease to cover our ordinary shares, we could lose visibility in the market for our stock, which in turn could cause the price of our ordinary shares to decline.

We have incurred, and will continue to incur, significant expenses and have devoted, and will continue to devote, other significant resources and management time as a result of being a public company, which may

43


 

negatively impact our financial performance and could cause our results of operations and financial condition to suffer.

We have incurred, and will continue to incur, significant legal, accounting, insurance, information technology and other expenses as a result of being a public company. In addition, we have devoted, and will continue to devote, other significant resources and management time as a result of being a public company. Any of the foregoing could negatively impact our financial performance and could cause our results of operations and financial condition to suffer. Furthermore, if we are unable to satisfy our obligations as a public company, we could be subject to delisting of our ordinary shares, fines, sanctions and other regulatory action and potentially civil litigation, which could adversely impact our business, financial condition and results of operations.

We have material weaknesses in our internal control over financial reporting and we identified a material weakness in the past. If we fail to remediate our material weaknesses or if we fail to establish and maintain an effective system of internal control over financial reporting, we may not be able to report our financial results accurately, meet our reporting obligations or prevent fraud. Any inability to report and file our financial results accurately and timely could harm our business and adversely impact the trading price of our securities.

Internal control over financial reporting is a process designed to provide reasonable assurance regarding the reliability of financial reporting and the preparation of financial statements in accordance with IFRS. A material weakness is defined as a deficiency, or a combination of deficiencies, in internal control over financial reporting, such that there is a reasonable possibility that a material misstatement of a company’s annual or interim financial statements will not be prevented or detected on a timely basis by the company’s internal controls.

As described in our registration statement on Form F-1, in connection with the preparation of our IFRS financial statements included in that registration statement, we identified two material weaknesses, related to (i) a lack of sufficient accounting and supervisory personnel with the appropriate level of technical accounting experience and training and (ii) a lack of internal controls and processes, including a lack of segregation of duties and oversight of advisors, related to our financial statement close process, income taxes and cash flow statement presentation. These deficiencies represented material weaknesses in our internal control over financial reporting in both design and operation.

We identified measures required to remediate the material weaknesses. To remediate the first material weakness described above, we hired additional staff that have sufficient experience in maintaining books and records, preparing financial statements in accordance with IFRS, and the supervision thereof. Additionally, we expanded our accounting policies and procedures, adjusted our reporting structure so that our accounting department reports directly to our Chief Financial Officer, reduced the reliance on advisors and provided additional training to our accounting and finance staff. Due to these and other measures that we have implemented, management determined that the first material weakness described above had been remediated as of September 30, 2023.

For the second material weakness, we continue to formalize and implement additional internal controls that are relevant to prepare our financial statements, we have transitioned accounting close processes from outside advisors to within the company and we have implemented segregation of duties. However, as of September 30, 2023, this material weakness remains unremediated. The material weakness relates to a lack of formalized internal controls and processes, over our business process controls. Additionally, we have begun to formalize controls over our IT processes and applications that are relevant to the preparation of our financial statements, however we have ineffective controls over access management and change management for our enterprise resource planning systems. These deficiencies aggregate to a material weakness over our IT general controls for IT processes and applications that are relevant for the preparation of our financial statements. Refer to “Item 15. Controls and Procedures” of this Annual Report.

44


 

While we are working to remediate these material weaknesses as quickly and efficiently as possible, at this time we cannot provide an estimate of costs expected to be incurred in connection with implementing this remediation plan. These remediation measures may be time consuming, costly and might place significant demands on our financial and operational resources. If we are unable to successfully remediate these material weaknesses, and if we are unable to produce accurate and timely financial statements, our financial statements could contain material misstatements that, when discovered in the future, could cause us to fail to meet our future reporting obligations and cause the price of our securities to decline.

We are subject to Section 404 of the Sarbanes-Oxley Act of 2002, which requires that we include a report of management on our internal control over financial reporting in our second annual report on Form 20-F. In addition, our independent registered public accounting firm must attest to and report on the effectiveness of our internal control over financial reporting when we no longer meet the definition of a non-accelerated filer. If we fail to achieve and maintain an effective internal control environment, we could suffer material misstatements in our financial statements and fail to meet our reporting obligations, which would likely cause investors to lose confidence in our reported financial information. This could in turn limit our access to capital markets and harm our results of operations. Additionally, ineffective internal control over financial reporting could expose us to increased risk of fraud or misuse of corporate assets and subject us to potential delisting from the NYSE, regulatory investigations and civil or criminal sanctions.

The value of goodwill, brand names or other intangible assets reported in our financial statements may need to be partially or fully impaired as a result of revaluations.

As of September 30, 2023, our carrying amount of intangible assets, including goodwill, recorded on our consolidated statement of financial position was €3,299.7 million. Due to any potential adjustments, future financial statements for the Company could be materially different and may not be comparable to our financial statements included elsewhere in this Annual Report, including, but not limited to, risk of impairment of goodwill and intangible, increased depreciation and amortization expenses over the remaining lives of acquired assets. This could in turn have a material adverse effect on our financial condition and results of operations.

If our estimates or judgments relating to our critical accounting policies prove to be incorrect, our operating results could be adversely affected.

The preparation of financial statements in conformity with IFRS accounting principles requires management to make estimates and assumptions that affect the amounts reported in the consolidated financial statements and accompanying notes. We base our estimates on historical experience and on various other assumptions we believe to be reasonable under the circumstances at the time of the estimate. The results of these estimates form the basis for making judgments about the carrying values of assets, liabilities and equity, and the amount of revenues and expenses that are not readily apparent from other sources. Significant assumptions and estimates used in preparing our consolidated financial statements include those related to revenue recognition, trade receivables allowance, leases, intangible assets, share-based compensation, employee benefits, provisions and taxes. Our operating results may be adversely affected if our assumptions change or if actual circumstances differ from those in our assumptions, which could cause our operating results to fall below the expectations of securities analysts and investors, resulting in a decline in the price of our ordinary shares.

 

45


 

ITEM 4. INFORMATION ON THE COMPANY

A. History and Development of the Company

BIRKENSTOCK’s origins date back to 1774. In 2021, L Catterton, a consumer-focused investment firm, invested and acquired a majority stake in BIRKENSTOCK through affiliated entities. Birkenstock Holding plc was formed on February 19, 2021 as BK LC Lux Finco 2 S.à r.l., a Luxembourg private limited liability company. On April 25, 2023, we changed our name from BK LC Lux Finco 2 S.à r.l. to Birkenstock Group Limited and converted (by way of re-domiciliation) the legal form of our Company to a Jersey private company. On July 12, 2023, we changed our name from Birkenstock Group Limited to Birkenstock Holding Limited. On October 4, 2023, we changed the legal status of our Company to a Jersey public limited company and our name from Birkenstock Holding Limited to Birkenstock Holding plc. Our registered offices are located at 47 Esplanade, St Helier, Jersey JE1 0BD, Channel Islands. Our principal executive offices are located at 1-2 Berkeley Square, London W1J 6EA, UK. Our telephone number is +44 1534 835600. Our agent for service of process in the United States is Puglisi & Associates located at 850 Library Avenue, Suite 204, Newark, Delaware 19711. Our website address is www.birkenstock-holding.com. The information contained on, or that can be accessed through, our website is not incorporated by reference into, and is not a part of, this Annual Report.

In October 2023, Birkenstock Holding plc became a publicly traded company on the New York Stock Exchange (“NYSE”). Our reports filed with or furnished to the SEC are available, free of charge, on our investor relations website at www.birkenstock-holding.com as soon as reasonably practicable after we electronically file such material with, or furnish it to, the SEC. The SEC maintains a website at http://www.sec.gov that contains reports and other information regarding us and other companies that file materials with the SEC electronically. We use our investor relations website as a means of disclosing material information. Accordingly, investors should monitor our investor relations website, in addition to following our press releases, SEC filings, and public conference calls and webcasts.

As described elsewhere in this Annual Report, our principal capital expenditures since October 1, 2020 relate to increasing the capacity of our production facilities, including the acquisition of a component manufacturing facility in Arouca, Portugal, the construction of our new factory in Pasewalk, Germany and the expansion of our factory in Görlitz, Germany, which has been funded from cash on hand. See Note 10 - Property, plant and equipment to our audited consolidated financial statements included in Item 18 — Financial Information of this Annual Report for further information on capital expenditures.

B. Business Overview

Overview

BIRKENSTOCK is a revered global brand rooted in function, quality and tradition dating back to 1774. We are guided by a simple, yet fundamental insight: human beings are intended to walk barefoot on natural, yielding ground, a concept we refer to as “Naturgewolltes Gehen.” Our purpose is to empower all people to walk as intended by nature. The legendary BIRKENSTOCK footbed represents the best alternative to walking barefoot, encouraging proper foot health by evenly distributing weight and reducing pressure points and friction. We believe our function-first approach is universally relevant; all humans — anywhere and everywhere — deserve to walk in our footbed.

We are German made. Our production capabilities reflect centuries-old traditions of craftsmanship and commitment to using only the highest quality materials. To ensure each product meets our rigorous quality standards, we operate a vertically integrated manufacturing base and produce all our footbeds in Germany. In addition, we assemble the vast majority of our products in Germany and produce the remainder elsewhere in the EU. We maintain strict control over our entire supply chain, responsibly sourcing materials that originate mainly from Europe.

 

46


 

The following table presents revenues by sales channels:

 

 

 

Fiscal year ended September 30,

(In thousands of Euros)

 

2023 Successor

 

2022 Successor

 

2021 Successor and Predecessor Periods

B2B

 

887,957

 

772,883

 

633,919

DTC

598,664

 

466,668

 

326,238

Corporate / Other

 

5,289

 

3,282

 

1,854

Total revenues

 

1,491,911

 

1,242,833

 

962,011

 

The following table presents our revenues by reportable segment:

 

 

 

Fiscal year ended September 30,

(In thousands of Euros)

 

2023 Successor

 

2022 Successor

 

2021 Successor and Predecessor Periods

Americas

804,690

 

667,387

 

487,993

Europe

529,507

 

449,131

 

375,292

APMA

 

152,424

 

123,033

 

96,872

Corporate / Other

 

5,289

 

3,282

 

1,854

Total revenues

 

1,491,911

 

1,242,833

 

962,011

 

Our Competitive Strengths

We believe the following strengths are central to the power of our brand and business model:

Purpose Brand Built Around our Legendary Footbed and Products

An Orthopedic Tradition

The heart of our brand is the footbed, which forms the core of our own orthopedic methodology, the “System Birkenstock.” The benefits of our system are supported by decades of research, podiatrist recommendations and consumer loyalty. Our purpose to empower all people to walk as intended by nature has created an enduring connection with our consumers, who recognize us for functionality, craftsmanship, German engineering, uncompromising quality and a differentiated product experience. This authentic connection with our consumers positions BIRKENSTOCK at the center of a shift toward conscious, responsible and health-oriented consumption instead of “fast fashion” or trend-chasing.

 

Category-Defining, Universally Relevant Silhouettes

While these innovations started orthopedically in nature, we have since launched several distinctive, instantly recognizable silhouettes that blend the functionality of our legendary footbed with timeless aesthetics. Many of these silhouettes — including our Core Silhouettes, the Madrid, Arizona, Boston, Gizeh and Mayari — have come to define and become synonymous with their respective categories, resulting in a distinct competitive advantage for our brand. All but one — the Mayari — have been in the market for over 40 years and continue to attract significant attention today. From the beginning, these silhouettes have been conceptualized, promoted and sold as unisex products, further supporting our fundamental purpose and driving mass appeal of the brand. These top selling models undergo regular seasonal makeovers and serve as the “canvas” for many of our collaborations created within our 1774 premium line, generating newness while allowing us to celebrate this core collection.

 

Proven Innovation Strategy

We have developed an extensive archive of over 700 silhouettes through our differentiated innovation engine. We approach product innovation through two primary lenses: (1) “celebrating the archive” by utilizing distinct design elements to modify existing silhouettes and introduce newness in a low-risk manner and (2)

47


 

“building the archive” by leveraging our footbed as the development platform, enabling us to create new products from the “inside-out.”

Our approach leverages our product archive, market insights and whitespace analysis to identify areas where we can create trends from within and export those to the market through a proven roadmap of product development, demand creation and engineered distribution.

Global Fan Community Enabling Efficient Demand Creation

Broad and Democratic Fan Base

We serve a global community of millions of highly engaged consumers, who we attract with our function-first collection of high-quality footwear. We attract a diverse range of consumers that transcends geography, gender, age and income.

Our holistic approach to foot health serves as the foundation for a globally accessible, relevant and democratized brand experience that serves a broad consumer base across usage occasions and price points.

Unparalleled Consumer Engagement and Loyalty

Our diverse set of consumers discover our brand in many ways, sometimes not for the inherent orthopedic benefits, but become loyal fans through their continued use of our products.

Efficient Demand Creation

The deep connection consumers feel with our beloved brand leads to significant word-of-mouth exposure and extensive, high-quality earned media, enabling highly efficient marketing spend.

Furthermore, we amplify BIRKENSTOCK in the cultural zeitgeist through calculated demand creation strategies, including through creative content developed by our content house as well as through strategic product collaborations led by our 1774 office in Paris. Our unique brand, iconic footbed and instantly recognizable aesthetic have generated significant unsolicited attention from well-known brands seeking to collaborate with us. We benefit from the unpaid advocacy and support that is the natural byproduct of celebrities, public figures and other influential fans who are frequently seen wearing our products.

Engineered Distribution Approach

Complementary Multi-Channel Strategy

We optimize growth and profitability through a complementary, multi-channel distribution strategy for DTC and B2B. We operate our channels synergistically, utilizing the B2B channel to facilitate brand accessibility while steering consumers to our DTC channel, which offers our complete product range and access to our most desired and unique silhouettes. Across both channels, we execute a strategic allocation and product segmentation process, often down to the single door level, to ensure we sell the right product in the right channel at the right price point. This approach is centered on the strategic calibration of our ASP and employs key levers such as the expansion of our DTC channel, market conversions from third-party distributors, optimization of our wholesale partner network, increased overall share of premium products and strategic pricing. As a result, we drive top-line growth and margins, prevent brand dilution and deepen our connection to consumers.

Balanced Shift Towards DTC

Our DTC footprint promotes direct consumer relationships and provides access to BIRKENSTOCK in its purest form. Our DTC channel enables us to express our brand identity, engage directly with our global fan base, capture real-time data on customer behavior and provide consumers with unique product access to our most distinctive styles. Additionally, our high levels of organic demand creation, together with higher ASPs,

48


 

support consistently attractive profitability in the DTC channel, which reached a 40% share of revenues in fiscal 2023.

Intentional Wholesale Partnerships

Our wholesale strategy is defined by intentionality in partner selection, identifying the best partners in each segment and price point. We segment our wholesale product line availability into specific retailer quality tiers, ensuring we allocate the right product to the right channel for the right consumer. For example, we limit access to our premium 1774 and certain collaboration products to a curated group of brand partners.

For our wholesale partners, we are a “must carry” brand based on the enthusiasm with which our consumers pursue our products.

Vertically Integrated Manufacturing

A key differentiator of BIRKENSTOCK is our vertically integrated manufacturing which creates strong competitive and operational advantages in an industry that has largely been offshoring production since the 1980s. During fiscal 2023, we assembled the vast majority of our overall products and produced 100% of our footbeds in our factories in Germany, with supplemental component manufacturing in Portugal. These facilities are critical to delivering the high-quality products our brand promises and our consumers expect. With nearly every silhouette requiring over 50 hands to complete, our skilled workers ensure we complete production in rigorous accordance with centuries-old know-how and craftsmanship.

Our approach to owned manufacturing ensures we produce our products to the highest quality standards, that we remain deliberate in the environmental resources we use and that we invest appropriately in innovation to support the brand’s continued growth.

Our Growth Strategies

We intend to expand our market share and drive sustainable growth and profitability through the following pillars, each of which represents a continuation of the proven strategies we have been executing over the past decade.

Expand and Enhance the Product Portfolio

We will continue to expand our product archive through our “celebrate and build” approach to innovation, entering into new usage occasions while investing in categories we serve today through new and innovative offerings. We intend to diversify our product portfolio, strengthen loyalty with consumers who already love BIRKENSTOCK, drive higher penetration in our existing markets and channels and expand our reach and appeal across new consumers, geographies and usage occasions. Through the broad application of the BIRKENSTOCK footbed, we intend to develop our product offering through the following strategies:

Drive the Core Through “Inside-out” Innovation

 

Strengthen Year-Round Product Mix with Closed-Toe Offerings
Develop Presence in Underpenetrated Categories
Leverage our Brand in Function-led, Non-Footwear Categories

Drive Engineered Distribution on a Global Scale

We will continue to leverage our engineered distribution approach to strategically allocate our production capacity across channels, regions and categories in a manner that supports our continued success. Specifically, we aim to drive growth across regions by continuing to operate our proven playbook in the U.S.

49


 

and Europe, where we have significantly grown our DTC channel while optimizing our B2B presence with wholesale partners who support our brand positioning.

We have extensive whitespace to grow within and outside of our largest geographies, the U.S. and Europe. We believe there are still sizable growth opportunities in key developed markets where the brand has a presence but remains significantly underpenetrated, including the UK, France, Southern Europe and Canada.

As we ramp up our production capacity, we will unlock the large growth potential of the APMA region, which has generated significant latent demand that we have been unable to fulfill in recent years given more limited supply.

Educate Fans on Our Brand Purpose and Grow the BIRKENSTOCK Fan Base

We will continue to educate consumers globally about the advantages of BIRKENSTOCK products. We believe consumers become evangelists for our brand when they become aware of the merits of our superior functional design. The function of our products and the power of our brand has enabled us to build our Company largely through organic, unpaid sources, including word-of-mouth, repeat buying, earned media, high profile influencer support and our 1774 collaborations office. These organic factors support a virtuous cycle of consumer consideration, trial, conversion and repeat purchase.

While our brand has achieved substantial traction globally and those who have experienced our products demonstrate strong loyalty, our presence remains relatively nascent in many of our markets. We believe increasing consumer awareness of our brand, the functional benefits of our products and our constantly evolving product offering will generate substantial growth as we introduce new consumers to our brand and convert those who are aware of the brand into consumers.

Invest in and Optimize the Company to Support the Next Generation of Growth

We will continue to invest in our people and our manufacturing and supply chain to support future growth. We will also seek operational improvements to drive efficiencies and increase the speed and flexibility of our operations.

Optimize and Expand our Production Capacity
Expand our Owned and Third-Party Logistics Infrastructure
Drive Operational Efficiencies

Our Products

We have developed a broad, unisex portfolio of footbed-based products, anchored by our iconic Core Silhouettes, the Madrid, Arizona, Boston, Gizeh and Mayari. While these silhouettes drive consistent, high-visibility revenues and represent a significant portion of our overall business, we also continue to expand our extensive archive by extending our existing silhouettes and launching new styles. This expands our reach across price points, usage occasions and product categories. We incorporate distinctive design elements and develop new materials to create newness while staying true to our heritage and uncompromising quality standards.

During fiscal 2023, we continued to incorporate our legendary footbed as the central functional element in our proven product formula as we celebrate and build our archive. We renewed existing silhouettes and introduced new ones by strategically using aesthetics, construction, design and materials updates that flex elements across uppers, outer soles, buckle details and other embellishments to deliver innovative functionality and renewed purpose. In doing so, we continued to broaden and deepen our product assortment across price bands, building on the success of our opening price point EVA line as well as collaborations through our 1774 line.

50


 

Alongside our classics, we have built our extensive archive by innovating new footwear silhouettes and developing other products. While staying true to our orthopedic heritage, we have created highly functional footwear products across a variety of usage occasions, including professional, active and outdoor, kids, home and orthopedic. Our recent offerings in these expansionary categories include our outdoor products where we have created new silhouettes by using PU direct injection technology to develop water-friendly and high-grip outsoles. Additionally, our use of EVA similarly expands our portfolio by creating products suitable for use in and around water. These developments broaden our potential product range across usage occasions by creating highly functional, water ready, anti-slip outsoles and more rugged constructions. We have also extended our brand’s heritage in health into the sleep category, introducing a range of BIRKENSTOCK sleep systems that leverage our core expertise in orthopedic research and functional product design.

We are launching a new, highly functional prestige shoe care and footcare line made in Germany exclusively from materials of natural origin and rooted in our deep heritage in foot health, which we expect will be ready in fiscal 2024.

Our Operations

Responsible Sourcing

We carefully manage our operations, including the sourcing of required raw materials and components. Our sourcing strategy is rooted in our core values of function, quality and tradition. We favor suppliers from Europe and strive to form long-lasting relationships built on mutual trust. We target a reliable and safe supply of high-quality goods that maximize the full functional potential of our products and enable efficient production. Generally, we source our materials from multiple suppliers and have policies to prevent dependence on any single supplier.

We utilize responsibly sourced raw materials in the production of our silhouettes in compliance with strict ethical and social standards based on industry best practices. Cork, one of the most prominent materials in our products, is an inherently sustainable and versatile material that can be harvested without harming the tree. Cork is also naturally lightweight, breathable and insulating. We source 100% of our cork from suppliers in Portugal.

We source other raw materials, including leather, EVA adhesives, natural latex, jute, wool felt and buckles from almost 200 suppliers located in Europe. Certain materials and components, representing less than 10% of the total value of our raw materials, originate from outside of Europe. Examples include jute and latex, which are not grown in Europe. We buy these materials from EU-based importers and have full transparency of their sources, who we visit frequently to ensure compliance with our strict guidelines on responsible sourcing practices. We are exposed to price fluctuations of materials and manage our exposure to price increases and volatility accordingly. For more information, see “Item 5. Operating and Financial Review and Prospects—D. Factors Affecting Performance and Trend Information—Sourcing and Supply Chain Management” in this Annual Report.

Manufacturing and Production

We engineer and produce 100% of our footwear within the European Union, which we believe is one of the safest and most regulated markets in the world.

Our vertical manufacturing and “made in Germany” approach enables us to control our operational footprint and apply a highly resilient, quality-first methodology. We set the highest standards for quality, efficiency and delivery, which we execute across all manufacturing sites with full transparency and control.

We believe our factories in Germany and our component operation in Portugal provide a unique platform that shortens lead-time to fulfill demand. Beyond our owned manufacturing, trusted long-term partners or our Portugal subsidiary produce a small remaining percentage of the components for our iconic

51


 

silhouettes. We invest in our manufacturing sites every year to further ensure the highest quality standards and expand our capacity.

 

We aim to add several million more pairs of product capacity over the next five years, which will allow us to accelerate expansion into untapped markets while maintaining control over our supply chain and product quality. We remain committed to our policy that all footbed production and engineering take place in Germany and that all manufacturing occurs in the EU to ensure the highest quality products are manufactured according to centuries-long tradition.

Quality Management

We believe how things are made matters as much as the finished product itself. Our products are made to stand the test of time and designed to be long-lasting, durable and repairable. Our operations are built on the passion for delivering perfect products every day and we learn and act swiftly in case of deviations from our standards.

To ensure we uphold these values, we employ a strict quality management approach and have made significant investments into physical, chemical and visual inspection laboratories and facilities.

Our long-lasting quality and durability allow some consumers to keep pairs for over three decades with careful maintenance and repair.

Logistics

We operate a reliable logistics system that utilizes in-house and third-party services to support our global market reach. Our logistics system provides preliminary and intermediate products to our production sites and ensures a demand-driven flow of finished goods to our markets. Our in-house logistics adds additional flexibility to our owned and controlled operations system, which enables us to deliver at short notice and grants us a competitive edge over other brands, particularly in Europe.

Environmental and Social Responsibility

Environmental and social responsibility is naturally an important aspect of our core corporate values of function, quality and tradition.

With our stringent health and safety standards and procedures, we believe we ensure a safe and state-of-the-art workplace for every employee. We have initiated the ISO 45001 certification process for all of our German locations, which we plan to complete gradually by the end of 2025.

The new factory in Pasewalk is our first fully electrical energy-driven factory, without using gas or oil. A share of its electricity will be self-generated by a photovoltaics source, while the rest will be largely provided by renewable sources, with the respective share generated by renewable sources above the German average. Together with its green roof, heat recovery in compressed air generation and in the exhaust air system, and charging stations on the company parking lot, we believe this location presents the future direction of our facilities.

We take full responsibility for our sourcing of raw materials and components. We require all of our business partners to comply with our Supplier Code of Conduct relating to working conditions as well as certain environmental, employment and sourcing practices. A significant proportion of the materials we use are of natural origin, such as cork, natural latex, jute, leather and wool felt.

We believe our products are assembled in an efficient manner and we regularly evaluate how to optimize our energy usage and minimize waste. Additionally, we frequently undergo climate risk assessments and greenhouse gas emissions analyses to identify areas for improvement.

52


 

Seasonality

Revenues from the sale of our footwear products generally skew towards the warmer months of the calendar year in our key markets, falling in our third and fourth fiscal quarters, ending in June and September, respectively. As a result, we typically build inventory between October and January through a rigorous planning process designed to optimize product availability and mitigate any possible supply and demand mismatch. Furthermore, we continue to diversify the seasonal exposure of our product portfolio by increasing the mix of closed-toe silhouettes, enabling us to serve additional usage occasions year-round.

Competition

We are one of the leading brands in the global footwear market. The global footwear industry is a large and fragmented market. While this implies a competitive market structure, we believe there is significant opportunity for brands with strong awareness and high-quality products to take market share.

While we do not compete with any one single company with respect to the entire spectrum of our portfolio, competition is primarily based on brand awareness, product functionality, quality and durability, design and comfort and marketing and distribution. We believe our brand equity, paired with our superior products, with their orthopedic foundations, high-quality materials and focus on functionality, position us well to continue succeeding in the global wholesale, retail and e-commerce channels.

Intellectual Property

Our long-term commercial success is connected to our ability to obtain and maintain IP protection for our brand and products, defend and enforce our IP rights, preserve the confidentiality of our trade secrets and prevent third parties from infringing, misappropriating or otherwise violating our IP rights. We seek to protect our investments made into the development of our products, brand and designs by relying on a combination of trademark, patent, copyright, trade secret and other IP laws as well as by contract (such as confidentiality agreements and development agreements).

We own a portfolio of IP rights in various jurisdictions. The BIRKENSTOCK brand is our most material IP asset. All of our material IP development and the registration process for new IP is conducted by our team in Germany. Over the last several years, we have increased our focus on educating employees about the value of our brand and design portfolio and have heavily invested additional resources into IP rights enforcement against third-party infringers, including those who seek to copy our iconic silhouettes. Our enforcement mechanisms include seizure measures, taking legal action where necessary and working with local jurisdictions to combat any counterfeiting operations.

We seek IP protection for protectable elements of certain of our shoe products, primarily as design patents in the United States and design registrations in other countries, as part of our overall global IP strategy.

We also rely, in part, on trade secrets to protect aspects of our business that are not amenable to, or that we do not consider appropriate for, patent protection. For more information regarding the risks related to our IP, see “Item 3. Key Information—D. Risk Factors—Risks Related to Intellectual Property, Information Technology and Data Security and Privacy” in this Annual Report.

Corporate Citizenship

We drive sustainable actions on three fronts: (i) people and communities, (ii) manufacturing processes and (iii) products. Our commitment to these actions has endured throughout our history and makes BIRKENSTOCK a trusted and responsible brand in footwear.

Our people and communities are essential for delivering the footbed to consumers globally. We meet or exceed the minimum wage standards and support our employees by providing additional benefits in all countries where we make our products.

53


 

Our owned manufacturing ensures our processes achieve a high level of transparency and compliance with EU environmental and social standards.

Our products are built to last, which differentiates us from brands which create products that need to be replaced frequently.

Regulatory Matters

We are subject to the laws and regulations of the jurisdictions in which we operate, covering a wide variety of areas affecting general consumer protection and product safety, including health and safety, environmental, product quality and safety, competition, data protection and privacy, export and import controls, anti-corruption legislation, trade sanctions and labor laws. Generally, each region is primarily responsible for compliance with various local regulatory regimes applicable within its jurisdiction and there are regional lawyers in place to support. We have a central legal team that is primarily responsible for overseeing compliance with laws and regulations at BIRKENSTOCK, as well as supporting the regional teams across jurisdictions vis-à-vis compliance with the regulatory regimes. While BIRKENSTOCK does not operate in a heavily regulated industry, the legal team is well-staffed and engaged to deal with risks as they arise. See “Item 3. Key Information—D. Risk Factors—Risks Related to Legal, Regulatory and Taxation Matters—Compliance with existing laws and regulations or changes in any such laws and regulations could affect our business” in this Annual Report.

54


 

C. Organizational Structure

A simplified organizational chart showing certain legal entities within our corporate structure is set forth below (all subsidiaries are, directly or indirectly, 100% owned by Birkenstock Holding plc):

img200557074_0.jpg 

55


 

D. Property, Plants and Equipment

We operate six manufacturing facilities in Germany, including our newest facility in Pasewalk, and one component manufacturing facility in Portugal. We own our St. Katharinen, Görlitz and Bernstadt manufacturing facilities and our component manufacturing facility in Portugal, which have a production space of approximately 32,000, 36,000, 20,000 and 7,000 square meters, respectively. We also own our Pasewalk manufacturing facility, which began operations in September 2023 and has a production space of approximately 37,000 square meters. We lease our Ürzell and Markersdorf manufacturing facilities, which have a production space of approximately 15,000 and 6,000 square meters, respectively. While we expect to renew such leases, if we are unable to do so, we believe suitable alternative space will be available to accommodate our operations.

img200557074_1.jpg 

We also own a distribution center in Germany and we lease office spaces, retail spaces and storage spaces across Europe, the Americas and APMA. We expect that our administrative, manufacturing and distribution facilities will be able to accommodate substantial growth of our operations for the foreseeable future. For information about future investments into capital expenditures, see "Item 5. Operations and Financial Review and Prospects — B. Liquidity and Capital Resources — Capital Expenditures." For information about historical investments into capital expenditures see Note 10 — Property, plant and equipment to our audited consolidated financial statements included in Item 18 — Financial Information of this Annual Report.

ITEM 4A. UNRESOLVED STAFF COMMENTS

None.

56


 

ITEM 5. OPERATING AND FINANCIAL REVIEW AND PROSPECTS

The following discussion and analysis of our financial condition and results of operations should be read together with our audited consolidated financial statements as of September 30, 2023 and for fiscal 2023 (Successor), as of September 30, 2022 and for fiscal 2022 (Successor), for the period from May 1, 2021 through September 30, 2021 (Successor) and for the period from October 1, 2020 through April 30, 2021 (Predecessor) and the related notes and the other financial information included elsewhere in this Annual Report. In addition, management believes reviewing the Company’s operating results for fiscal 2021, by combining the results of the 2021 Predecessor Period and the 2021 Successor Period, which we refer to as the “2021 Successor and Predecessor Periods,” is more useful in discussing our overall operating performance when compared to fiscal 2022 and fiscal 2020. This discussion and analysis should also be read together with the sections of this Annual Report entitled “Cautionary Statement Regarding Forward-Looking Statements” and “Item 3. Key Information—D. Risk Factors.” For comparative discussion and analysis related to the results of operations and changes in financial condition for fiscal 2022 compared to fiscal 2021, refer to “Management’s Discussion and Analysis of Financial Condition and Results of Operation” in our final prospectus filed pursuant to Rule 424(b)(4) on October 10, 2023 with the SEC, available electronically at www.sec.gov.

A. Operating Results

Overview

BIRKENSTOCK is a revered global brand rooted in function, quality and tradition dating back to 1774. We are guided by a simple, yet fundamental insight: human beings are intended to walk barefoot on natural, yielding ground, a concept we refer to as “Naturgewolltes Gehen.” Our purpose is to empower all people to walk as intended by nature. The legendary BIRKENSTOCK footbed represents the best alternative to walking barefoot, encouraging proper foot health by evenly distributing weight and reducing pressure points and friction. We believe our function-first approach is universally relevant; all humans — anywhere and everywhere — deserve to walk in our footbed.

We primarily generate revenues through the sale of footbed-based products from our broad portfolio of over 700 silhouettes, anchored by our iconic Core Silhouettes, the Madrid, Arizona, Boston, Gizeh and Mayari. We engineer and produce 100% of our products in the EU through our vertically integrated manufacturing operations, thereby ensuring each pair sold meets our rigorous quality standards. Our materials and components are primarily sourced from suppliers in Europe and processed under the highest environmental and social standards in the industry.

Our strongest, most developed segments are the Americas and Europe, which represented 54% and 35% of revenues in fiscal 2023, respectively. Our APMA segment has demonstrated considerable growth potential, which has not been fully realized historically due to the finite nature of our product supply as a result of limited production capacities, and our deliberate decisions to prioritize the Americas and Europe.

We optimize growth and profitability through a multi-channel DTC and B2B distribution strategy that we refer to as engineered distribution. We operate our channels synergistically, seeking to grow both simultaneously. We utilize the B2B channel to facilitate brand accessibility while steering consumers to our DTC channel, which offers our complete product range and access to our most desired and unique silhouettes. Across both channels, we execute a strategic allocation and product segmentation process, often down to the single door level, to ensure we sell the right product in the right channel at the right price point. This approach is centered on the strategic calibration of our ASP and employs key levers such as the expansion of our DTC channel, market conversions from third-party distributors, optimization of our wholesale partner network, increased overall share of premium products and strategic pricing. This process allows us to manage the finite nature of our production capacity with a rigorous focus on control of our brand image and profitability. As a result, we drive top-line growth and margins, prevent brand dilution and deepen our connection to consumers.

57


 

Our DTC footprint promotes direct consumer relationships and provides access to BIRKENSTOCK in its purest form. Our DTC channel enables us to express our brand identity, engage directly with our global fan base, capture real-time data on customer behavior and provide consumers with unique product access to our most distinctive styles. Additionally, our high levels of organic demand creation, together with higher ASPs, support consistently attractive profitability in the DTC channel.

Our wholesale strategy is defined by intentionality in partner selection and identifying the best partners in each segment and price point. We segment our wholesale product line availability into specific retailer quality tiers, ensuring we allocate the right product to the right channel for the right consumer. For example, we limit access to our premium 1774 and certain collaboration products to a curated group of brand partners.

For our wholesale partners, we are a “must carry” brand based on the enthusiasm with which our consumers pursue our products, as evidenced by our brand consistently being amongst the top performers in our core categories at most of our retail partners. We generate significantly more demand from existing and prospective wholesale customers than we can supply, putting us in an enviable position where we can create scarcity in the market and obtain favorable economic terms on wholesale distribution. The early placement of wholesale orders effectively determines sales to the end-consumer approximately six months in advance and aids in our production planning and allocation. In addition, sell-through transparency from important wholesalers provides real-time insight into the overall market and inventory dynamics.

In October 2023, we successfully completed our IPO. The proceeds from the IPO were $473.6 million after deducting underwriting discounts and commissions but before deducting expenses. We used the proceeds from the IPO, together with cash on hand, to repay €100 million in aggregate principal amount of the Vendor Loan and $450 million in aggregate principal amount of borrowings outstanding under the USD TLB Facility.

Key Financial Highlights

Key highlights for fiscal year 2023 compared to fiscal year 2022 included:

Revenues increasing from €1,242.8 million to €1,491.9 million, a 20% increase;
Number of units sold increasing by 6% to €30.7 million;
ASP increasing by 14%;
DTC penetration increasing from 38% of revenues to 40% of revenues;
Gross profit margin expanding from 60.3% to 62.1%;
Adjusted gross profit margin decreasing from 62.3% to 62.1%;
Net profit decreasing from €187.1 million to €75.0 million, with net profit margin contracting by 10.1 percentage points from 15.1% to 5.0%;
Adjusted net profit increasing by 19% from €174.7 million to €207.2 million, with Adjusted net profit margin contracting by (0.1) percentage points from 14.0% to 13.9%;
Adjusted EBITDA growing by 11% from €434.6 million to €482.7 million, with Adjusted EBITDA margin contracting 2.6 percentage points from 35.0% to 32.4%;
Earnings per share decreasing by 60% from 1.02 to 0.41; and
Adjusted basic / diluted earnings per share increasing by 18% from €0.96 to €1.13.

58


 

Non-IFRS Financial Measures

We report our financial results in accordance with IFRS; however, management believes that certain non-IFRS financial measures provide useful information in measuring the operating performance and financial condition of the Company and are used by management to make decisions. Management believes this information presents helpful comparisons of financial performance between periods by excluding the effect of certain non-recurring items.

These measures do not have a standardized meaning prescribed by IFRS and therefore they may not be comparable to similarly titled measures presented by other companies, and they should not be considered in isolation from, or as a substitute for, financial information prepared in accordance with IFRS.

Constant Currency Revenue and Constant Currency Revenue Growth

 

 

 

Year ended September 30,

 

(In thousands of Euros)

 

2023

 

 

2022

 

Revenues

 

 

1,491,911

 

 

 

1,242,833

 

Revenues, constant currency

 

 

1,494,187

 

 

 

1,178,643

 

Revenue growth, constant currency

 

 

20

%

 

 

23

%

 

Our financial reporting currency is the Euro, and changes in foreign exchange rates can significantly affect our reported results and consolidated trends. The majority of non-Euro transactions are denominated in USD.

The effect of currency exchange rates on our business is an important factor in understanding period-to-period comparisons, which in turn are used in financial and operational decision-making. By viewing our results of operations on a constant currency basis, the effects of foreign currency volatility, which is not indicative of our actual results of operations, are eliminated, enhancing the ability to understand our operating performance.

Constant currency information compares results between periods as if exchange rates had remained constant. We define Constant currency revenue as total revenue excluding the effect of foreign exchange rate movements and use them to determine Constant currency revenue growth on a comparative basis. Constant currency revenue is calculated by translating the current period foreign currency revenues using the prior period exchange rate. Constant currency revenue growth is calculated by determining the increase in current period revenues over prior period revenues, where current period foreign currency revenues are translated using prior period exchange rates. For example, USD denominated Constant currency revenue for fiscal 2023 and fiscal 2022 were calculated using the rate of exchange of $1.0796 to €1 and $1.1975 to €1, respectively.

Reconciliation of Constant Currency Revenue to Revenues

The table below presents a reconciliation of constant currency revenue to the most comparable IFRS measure, revenues, for the periods presented.

 

 

 

Year ended September 30,

 

(In thousands of Euros)

 

2023

 

 

2022

 

Revenues

 

 

1,491,911

 

 

 

1,242,833

 

Add (Less):

 

 

 

 

 

 

U.S. Dollar impact(1)

 

 

(5,845

)

 

 

(56,503

)

Canadian Dollar impact(1)

 

 

2,905

 

 

 

(4,909

)

Other(1)

 

 

5,216

 

 

 

(2,778

)

Constant currency revenue(1)

 

 

1,494,187

 

 

 

1,178,643

 

 

(1)
Unaudited.

 

59


 

Adjusted Gross Profit and Adjusted Gross Profit Margin

 

 

 

Year ended September 30,

 

(In thousands of Euros, unaudited)

 

2023

 

 

2022

 

Adjusted gross profit

 

 

925,793

 

 

 

774,169

 

Adjusted gross profit margin

 

 

62.1

%

 

 

62.3

%

 

We define Adjusted gross profit as gross profit, exclusive of the impact on inventory valuation of applying the acquisition method of accounting for the Transaction. Adjusted gross profit margin is defined as adjusted gross profit for the period divided by revenues for the same period.

Reconciliation of Adjusted Gross Profit to Gross Profit

The table below presents a reconciliation of Adjusted gross profit to the most comparable IFRS measure, gross profit, for the periods presented:

 

 

 

Year ended September 30,

 

(In thousands of Euros)

 

2023

 

 

2022

 

Gross profit

 

 

925,793

 

 

 

749,802

 

Add:

 

 

 

 

 

 

Effect of applying the acquisition method of accounting for the Transaction under IFRS(2)

 

 

-

 

 

 

24,367

 

Adjusted gross profit(2)

 

 

925,793

 

 

 

774,169

 

 

(1)
Represents the effect of applying the acquisition method of accounting for the Transaction to inventory valuation and the subsequent impact on cost of sales. In fiscal 2022, cost of sales included inventory that had been measured at fair value as part of the Transaction. This effect amounted to €24.4 million for fiscal 2022.
(2)
Unaudited.

Adjusted EBITDA and Adjusted EBITDA Margin

 

 

 

Year ended September 30,

 

(In thousands of Euros, unaudited)

 

2023

 

 

2022

 

Adjusted EBITDA

 

 

482,706

 

 

 

434,555

 

Adjusted EBITDA margin

 

 

32.4

%

 

 

35.0

%

 

Adjusted EBITDA and Adjusted EBITDA margin are key performance measures that management uses to assess our operating performance, generate future operating plans and make strategic decisions regarding allocation of capital. Adjusted EBITDA is defined as net profit for the period adjusted for income tax expense, finance cost net, depreciation and amortization, further adjusted for the effect of events such as:

Represents the effect of applying the acquisition method of accounting for the Transaction to inventory valuation and the subsequent impact on cost of sales (in fiscal 2022, cost of sales included inventory that had been measured at fair value as part of the Transaction);
Transaction-related costs (which represent Transaction-related advisory costs);
Realized and unrealized foreign exchange gain (loss);
IPO-related costs consisting of consulting as well as legal fees;
Share-based compensation expenses relating to the management investment plan;
Other adjustments relating to non-recurring expenses that we do not consider representative of the operating performance of the business, primarily comprised of consulting fees for integration projects, restructuring expenses and relocation expenses.

60


 

Reconciliation of Net Profit to Adjusted EBITDA

The table below presents a reconciliation of net profit to Adjusted EBITDA for the periods presented:

 

 

 

Year ended September 30,

 

(In thousands of Euros)

 

2023

 

 

2022

 

Net profit

 

 

75,022

 

 

 

187,111

 

Add:

 

 

 

 

 

 

Income tax expense

 

 

78,630

 

 

 

63,413

 

Finance cost, net

 

 

107,036

 

 

 

112,503

 

Depreciation and amortization

 

 

83,413

 

 

 

81,261

 

EBITDA

 

 

344,101

 

 

 

444,288

 

Add (Less) Adjustments:

 

 

 

 

 

 

Effect of applying the acquisition method of accounting for the Transaction under IFRS(2)

 

 

-

 

 

 

24,367

 

Transaction-related costs(3)

 

 

-

 

 

 

2,598

 

Realized and unrealized FX gains / losses(4)

 

 

36,056

 

 

 

(45,516

)

IPO-related costs(5)

 

 

30,603

 

 

 

7,300

 

Share-based compensation expenses(6)

 

 

65,394

 

 

 

-

 

Other(7)

 

 

6,552

 

 

 

1,528

 

Adjusted EBITDA(1)

 

 

482,706

 

 

 

434,555

 

 

(1)
Unaudited.
(2)
Represents the effect of applying the acquisition method of accounting for the Transaction to inventory valuation and the subsequent impact on cost of sales. In fiscal 2022, cost of sales included inventory that had been measured at fair value as part of the Transaction. This effect amounted to €24.4 million for fiscal 2022.
(3)
Represents Transaction-related advisory costs of €2.6 million for fiscal 2022.
(4)
Represents the primarily non-cash impact of foreign exchange rates within profit (loss). We do not consider these gains and losses representative of operating performance of the business because they are primarily driven by fluctuations in the USD to Euro foreign exchange rate on intercompany receivables for inventory and intercompany loans.
(5)
Represents IPO-related costs, which include consulting as well as legal fees.
(6)
Represents share-based compensation expenses relating to the management investment plan.
(7)
Represents non-recurring expenses that we do not consider representative of the operating performance of the business, primarily comprised of relocation expenses of € 4.6 million for fiscal 2023, restructuring expenses of €2.0 million for fiscal 2023 and €0.8 million for fiscal 2022, and consulting fees for integration projects of €0.7 million for fiscal 2022.

Adjusted Net Profit and Adjusted Net Profit Margin

 

 

 

Year ended September 30,

 

(In thousands of Euros, unaudited)

 

2023

 

 

2022

 

Adjusted Net Profit

 

 

207,152

 

 

 

174,682

 

Adjusted Net Profit margin

 

 

13.9

%

 

 

14.0

%

 

We define Adjusted net profit as net profit for the period adjusted for the effects of applying the acquisition method of accounting for the Transaction, Transaction-related costs, IPO-related costs, realized and unrealized foreign exchange gain (loss), share-based compensation expenses, other adjustments relating to non-recurring items such as restructuring and relocation, and the respective income tax effects as applicable. Adjusted net profit margin is defined as Adjusted net profit for the period divided by revenues for the same period.

61


 

Reconciliation of Net Profit to Adjusted Net Profit

The table below presents a reconciliation of net profit to Adjusted net profit for the periods presented:

 

 

Year ended September 30,

 

(In thousands of Euros)

 

2023

 

 

2022

 

Net profit

 

 

75,022

 

 

 

187,111

 

Add (Less) Adjustments:

 

 

 

 

 

 

Effect of applying the acquisition method of accounting for the Transaction under IFRS(2)

 

 

-

 

 

 

24,367

 

Transaction-related costs(3)

 

 

-

 

 

 

2,598

 

Realized and unrealized FX gains / losses(4)

 

 

36,056

 

 

 

(45,516

)

IPO-related costs(1)(5)

 

 

30,603

 

 

 

7,300

 

Share-based compensation expenses(6)

 

 

65,394

 

 

 

-

 

Other(1)(7)

 

 

6,552

 

 

 

1,518

 

Tax adjustment(8)

 

 

(6,475

)

 

 

(2,696

)

Adjusted net profit(1)

 

 

207,152

 

 

 

174,682

 

 

(1)
Unaudited.
(2)
Represents the effect of applying the acquisition method of accounting for the Transaction to inventory valuation and the subsequent impact on cost of sales. In fiscal 2022, cost of sales included inventory that had been measured at fair value as part of the Transaction. This effect amounted to €24.4 million for fiscal 2022.
(3)
Represents Transaction-related advisory costs of €2.6 million for fiscal 2022.
(4)
Represents the primarily non-cash impact of foreign exchange rates within profit (loss). We do not consider these gains and losses representative of operating performance of the business because they are primarily driven by fluctuations in the USD to Euro foreign exchange rate on intercompany receivables for inventory and intercompany loans.
(5)
Represents IPO-related costs, which include consulting as well as legal fees.
(6)
Represents share-based compensation expenses relating to the management investment plan.
(7)
Represents non-recurring expenses that we do not consider representative of the operating performance of the business, primarily comprised of relocation expenses of € 4.6 million for fiscal 2023, restructuring expenses of €2.0 million for fiscal 2023 and €0.8 million for fiscal 2022, and consulting fees for integration projects of €0.7 million for fiscal 2022.
(8)
Represents income tax effects for the adjustments as outlined above, except for unrealized foreign exchange gain (loss) as well as share-based compensation expenses since these have not been treated as tax deductible in the initial tax calculation.

Adjusted Basic / Diluted Earnings Per Share

 

 

Year ended September 30,

(In Euros)

 

2023

 

2022

Adjusted earnings per share

 

 

 

 

Basic

 

1.13

 

0.96

Diluted

 

1.13

 

0.96

 

We define Adjusted earnings per share as Adjusted net profit (loss) for the period divided by the number of shares outstanding.

62


 

Reconciliation of Net Profit to Adjusted Earnings per share

The table below presents a reconciliation of Adjusted earnings per share to the most comparable IFRS measure, net profit, for the periods presented:

 

 

Year ended September 30,

(In thousands of Euros, except share and per share information)

 

2023

 

2022

Net profit

 

75,022

 

187,111

Add (Less) Adjustments:

 

 

 

 

Effect of applying the acquisition method of accounting for the Transaction under IFRS(2)

 

-

 

24,367

Transaction-related costs(3)

 

-

 

2,598

Realized and unrealized FX gains / losses(4)

 

36,056

 

(45,516)

IPO-related costs(1)(5)

 

30,603

 

7,300

Share-based compensation expenses(6)

 

65,394

 

-

Other(1)(7)

 

6,552

 

1,518

Tax adjustment(8)

 

(6,475)

 

(2,696)

Adjusted net profit(1)

 

207,152

 

174,682

Shares outstanding

 

182,721,369

 

182,721,369

Adjusted earnings per share

 

 

 

 

Basic

 

1.13

 

0.96

Diluted

 

1.13

 

0.96

 

(1)
Unaudited.
(2)
Represents the effect of applying the acquisition method of accounting for the Transaction to inventory valuation and the subsequent impact on cost of sales. In fiscal 2022, cost of sales included inventory that had been measured at fair value as part of the Transaction. This effect amounted to €24.4 million for fiscal 2022.
(3)
Represents Transaction-related advisory costs of €2.6 million for fiscal 2022.
(4)
Represents the primarily non-cash impact of foreign exchange rates within profit (loss). We do not consider these gains and losses representative of operating performance of the business because they are primarily driven by fluctuations in the USD to Euro foreign exchange rate on intercompany receivables for inventory and intercompany loans.
(5)
Represents IPO-related costs, which include consulting as well as legal fees.
(6)
Represents share-based compensation expenses relating to the management investment plan.
(7)
Represents non-recurring expenses that we do not consider representative of the operating performance of the business, primarily comprised of relocation expenses of € 4.6 million for fiscal 2023, restructuring expenses of €2.0 million for fiscal 2023 and €0.8 million for fiscal 2022, and consulting fees for integration projects of €0.7 million for fiscal 2022.
(8)
Represents income tax effects for the adjustments as outlined above, except for unrealized foreign exchange gain (loss) as well as share-based compensation expenses since these have not been treated as tax deductible in the initial tax calculation.

Factors Affecting Comparability of Financial Information

The Transaction

Effective April 30, 2021, Birkenstock Holding plc (formerly known as Birkenstock Holding Limited, and, prior to that, Birkenstock Group Limited, and, prior to that, BK LC Lux Finco 2 S.à r.l.), which was incorporated on February 19, 2021, directly acquired the BIRKENSTOCK Group by way of the acquisition of shares and certain assets that comprised the BIRKENSTOCK Group (the “Transaction”). For additional information regarding the Transaction, including details of the consideration transferred and the fair values of assets acquired and liabilities assumed, refer to Note 6 — Business Combinations to the audited consolidated financial statements appearing elsewhere in this Annual Report. Prior to the Transaction, Birkenstock Holding plc had no material assets or liabilities and is considered the “Successor” to the “Predecessor” BIRKENSTOCK Group. The Transaction was accounted for as a business combination using the acquisition method of accounting, and the Successor financial statements reflect a new basis of accounting that is based on the fair value of assets acquired and liabilities assumed as of the effective date of the Transaction. As a result of the application of the acquisition method of accounting, the financial statements for the Predecessor Period and for the Successor Periods are presented on a different basis of accounting and are, therefore, not comparable, although they are all presented in accordance with IFRS.

The Company’s financial statement presentation distinguishes the Company’s presentations into two distinct periods, the Successor Periods and the Predecessor Period. The Predecessor Period and Successor

63


 

Periods have been separated by a vertical black line on the consolidated financial statements to highlight the fact that the financial information for such periods has been prepared under two different cost bases of accounting.

Segments

Our three reportable segments align with our geographic operational hubs: the Americas, Europe, and APMA as described above, which contributed 54%, 35%, and 10% of revenues, respectively, in fiscal 2023. The Americas includes, among other markets, the United States, Brazil, Canada and Mexico. The United States is our largest and most important market in the Americas. Europe includes, among others, the key markets of Germany, France and the UK. Germany, the country of our primary operations and where the BIRKENSTOCK brand originated, accounts for the largest percentage of revenues in Europe. The largest markets in APMA include Australia, Japan, China, United Arab Emirates and India.

Revenues and costs not directly managed nor allocated to the geographic operational hubs are recorded in Corporate/Other. Corporate/Other immaterially contributed to our revenues in fiscal 2023.

Components of our Results of Operations

Revenues

Revenues are primarily recognized from the sale of our products, including sandals, closed-toe silhouettes and other products, such as skincare and accessories.

We are currently distributing across three reporting segments: Americas, Europe and APMA. Within each segment, we manage a multi-channel distribution strategy, divided between our DTC and B2B channels. Both channels are important to our strategy and provide differentiated economic benefits and insights.

B2B revenues are recognized when control of the goods has transferred, depending on the agreement with the customer. Following the transfer of control, the customer has the responsibility to sell the goods and bears the risks of obsolescence and loss in relation to the goods.

DTC channel revenues are recognized when control of the goods has transferred, either upon delivery to e-commerce consumers or at the point of sale in retail stores. Payment of the transaction price is due immediately when the consumer purchases the goods. When the control of goods has transferred, a refund liability recorded in other current financial liabilities and a corresponding adjustment to revenues is recognized for those products expected to be returned. The Company has a right to recover the product when consumers exercise their right of return, which results in recognizing a right to return goods asset included in other current assets and a corresponding reduction to cost of sales.

Other revenues are comprised of revenues not directly allocated to the geographical operating segments, as well as revenues generated by non-product categories. These categories include skincare and license revenues from fees paid to us by our licensees in exchange for the use of our trademarks on their products (primarily our sleep systems business). In addition, other revenues consist of revenues from real estate rentals and the sale of recyclable scrap materials from the production process.

Cost of sales

Cost of sales is comprised primarily of four types of expenditures: (i) raw materials, (ii) consumables and supplies, (iii) purchased merchandise and (iv) personnel costs, including temporary personnel services. Additionally, it includes overhead costs for the production sites. Freight charges for transfer of work-in-progress inventory between production plants, logistical centers and warehouses as well as inbound freight for raw materials are also included in cost of sales. Cost of sales reflect the portion of costs which correspond to the units sold in a given period.

64


 

Gross profit and gross profit margin

Gross profit is revenues less cost of sales and gross profit margin measures our gross profit as a percentage of revenues.

Selling and distribution expenses

Selling and distribution expenses are comprised of our selling, marketing, product innovation and supply chain costs. These expenses are incurred to support and expand our wholesale partner relationships, grow brand awareness and deliver our products to B2B partners, e-commerce consumers and retail stores. These expenses include personnel expenses for sales representatives, processing fees in the DTC channel and depreciation and amortization expenses for store leases, customer relationships and other intangible assets.

Selling costs generally correlate with revenue recognition timing and, therefore, experience similar seasonal trends to revenues with the exception of retail store costs, which are primarily fixed and incurred evenly throughout the year. As a percentage of revenues, we expect these selling costs to increase modestly as our business evolves. This increase is expected to be driven primarily by the relative growth of our DTC channel, including the investment required to support additional e-commerce sites and retail stores.

Distribution expenses are largely variable in nature and primarily relate to leasing and third-party expenses for warehousing inventories and transportation costs associated with delivering products from distribution centers to B2B partners and end-consumers.

General administrative expenses

General administrative expenses consist of costs incurred in our corporate service functions, such as costs relating to the finance department, legal and consulting fees, HR and IT expenses and global strategic project costs. More specifically, the nature of these costs relates to corporate personnel costs (including salaries, variable incentive compensation and benefits), other professional service costs, rental and leasing expenses for corporate real estate, depreciation and amortization related to software, patents and other rights. General administrative expenses will increase as we grow and become a publicly traded company. We expect these expenses to decrease as a percentage of revenues as we grow due to economies of scale.

Foreign exchange gain/(loss)

The foreign currency exchange gain/(loss) consists primarily of differences in foreign exchange rates between the currencies in which our subsidiaries transact and their functional currencies as measured on the respective transaction date.

Finance income/(cost), net

Finance income represents interest earned from third party providers and income from the potential revaluation of the embedded derivative of the Notes.

Finance costs are comprised of interest payable to third party providers for term loan financing arrangements, Notes, Vendor Loan, leases, employee benefits, as well as expenses from the potential revaluation of the embedded derivative of the Notes. Finance costs are recognized in the consolidated income statement based on the effective interest method.

Income tax (expense) benefit

Income tax includes current income tax and income tax credits from deferred tax. Income tax is recognized in profit and loss except to the extent that it relates to items recognized in equity or other comprehensive income in which case the income tax expense is also recognized in equity or other comprehensive income. We are subject to income taxes in the jurisdictions in which we operate and,

65


 

consequently, income tax expense is a function of the allocation of taxable income by jurisdiction and the various activities that impact the timing of taxable events. Our subsidiaries in Germany and the U.S. primarily determine the effective tax rate.

Results of Operations

Comparison of the fiscal years ended September 30, 2023 and September 30, 2022

 

 

 

Year ended September 30,

 

 

 

 

 

 

 

(In thousands of Euros)

 

2023

 

 

2022

 

 

Change

 

 

% Change

 

Revenues

 

 

1,491,911

 

 

 

1,242,833

 

 

 

249,078

 

 

 

20

%

Cost of sales

 

 

(566,117

)

 

 

(493,031

)

 

 

(73,086

)

 

 

15

%

Gross profit

 

 

925,793

 

 

 

749,802

 

 

 

175,991

 

 

 

23

%

Operating expenses

 

 

 

 

 

 

 

 

 

 

 

 

Selling and distribution expenses

 

 

(455,851

)

 

 

(347,371

)

 

 

(108,480

)

 

 

31

%

General administrative expenses

 

 

(171,388

)

 

 

(86,589

)

 

 

(84,799

)

 

 

98

%

Foreign exchange gain (loss)

 

 

(36,056

)

 

 

45,516

 

 

 

(81,572

)

 

 

(179

)%

Other income (loss), net

 

 

(1,810

)

 

 

1,669

 

 

 

(3,479

)

 

 

(208

)%

Profit from operations

 

 

260,688

 

 

 

363,027

 

 

 

(102,339

)

 

 

(28

)%

Finance cost, net

 

 

(107,036

)

 

 

(112,503

)

 

 

5,467

 

 

 

(5

)%

Profit before tax

 

 

153,652

 

 

 

250,524

 

 

 

(96,872

)

 

 

(39

)%

Income tax expense

 

 

(78,630

)

 

 

(63,413

)

 

 

(15,217

)

 

 

24

%

Net profit

 

 

75,022

 

 

 

187,111

 

 

 

(112,089

)

 

 

(60

)%

 

Revenues

Revenues for fiscal 2023 increased by €249.1 million, or 20%, to €1,491.9 million from €1,242.8 million for fiscal 2022 driven by broad-based growth across regions and channels. This increase was attributable to an increase in the number of units sold of 6% as well as an increase in ASP of 14%. The ASP increase was driven by higher DTC and closed-toe silhouette penetration, the effect of the retail price increase in December 2021 on the entirety of fiscal 2023 and the appreciation of the USD relative to the Euro. On a constant currency basis, revenues increased by 20%.

Revenues by channel

 

 

 

Year ended September 30,

 

 

 

 

 

 

 

(In thousands of Euros)

 

2023

 

 

2022

 

 

Change

 

 

% Change

 

B2B

 

 

887,957

 

 

 

772,883

 

 

 

115,074

 

 

 

15

%

DTC

 

 

598,664

 

 

 

466,668

 

 

 

131,996

 

 

 

28

%

Corporate / Other

 

 

5,289

 

 

 

3,282

 

 

 

2,007

 

 

 

61

%

Total Revenues

 

 

1,491,911

 

 

 

1,242,833

 

 

 

249,078

 

 

 

20

%

 

Revenues generated by our B2B channel for fiscal 2023 increased by €115.1 million, or 15%, to €888.0 million from €772.9 million in fiscal 2022. The increase was primarily driven by strong growth across all regions, further supported by an overall increase in the number of units sold as well as a favorable category mix shift towards higher ASP product categories and the effect of the retail price increase implemented in December 2021 on the entirety of fiscal 2023.

Revenues generated by our DTC channel for fiscal 2023 increased by €132.0 million, or 28%, to €598.7 million from €466.7 million in fiscal 2022. The increase was primarily attributable to growth in the number of units sold, increased traffic and higher average order values resulting from price increases and product mix, offset by the strategic consolidation of retail stores in Europe, whereby we have closed legacy stores to focus on premium full-price stores, that temporarily led to fewer stores. Outsized growth in strategic product categories with higher price points, such as closed-toe silhouettes, leather products and shearling products that are predominately sold in BIRKENSTOCK-owned channels positively contributed to an increased DTC penetration of 40% in fiscal 2023, up from 38% in fiscal 2022.

66


 

Other revenues for fiscal 2023 increased by €2.0 million, or 61%, to €5.3 million from €3.3 million in fiscal 2022. This increase was primarily attributable to increased sales of leather material to our supplier for footbed cuttings, as well as increased sales of recyclable scrap materials from the production process.

Cost of sales

 

 

 

Year ended September 30,

 

 

 

 

 

 

 

(In thousands of Euros)

 

2023

 

 

2022

 

 

Change

 

 

% Change

 

Cost of sales

 

 

(566,117

)

 

 

(493,031

)

 

 

(73,086

)

 

 

15

%

 

Cost of sales in fiscal 2023 increased by €73.1 million, or 15%, to €566.1 million from €493.0 million in fiscal 2022. The increase was impacted by the effect on inventory valuation of applying the acquisition method of accounting for the Transaction of €24.4 million in fiscal 2022. Excluding the effects of the acquisition method of accounting for the Transaction, cost of sales increased by €97 million, or 21%. The increase was primarily attributable to an increase in number of units sold, an increased share of higher cost products, higher material prices and higher personnel expenses due to salary increases in the production facilities as of October 2022, including as a result of a federally mandated minimum wage increase in Germany.

Gross profit and gross profit margin

 

 

 

Year ended September 30,

 

 

 

 

 

 

 

(In thousands of Euros)

 

2023

 

 

2022

 

 

Change

 

 

% Change

 

Gross profit

 

 

925,793

 

 

 

749,802

 

 

 

175,991

 

 

 

23

%

Gross profit margin

 

 

62.1

%

 

 

60.3

%

 

 

1.8

 

pp

 

 

 

Gross profit for fiscal 2023 increased by €176.0 million, or 23%, to €925.8 million from €749.8 million in fiscal 2022. Gross profit margin for fiscal 2023 expanded by 1.8 percentage points to 62.1% from 60.3% in fiscal 2022. The expansion in gross profit and gross profit margin reflects higher ASP resulting from an improved product mix by steering consumers to premium products with higher price points, price increases and an increased DTC share of 40% for fiscal 2023 compared to 38% for fiscal 2022. These factors more than offset the impact of inflationary pressure on cost of sales, primarily to material and labor costs. Additionally, the increase was partially attributable to the impact on inventory valuation of applying the acquisition method of accounting for the Transaction of €24.4 million for fiscal 2022.

Excluding the effect of applying the acquisition method of accounting for the Transaction, gross profit for fiscal 2023 increased by €152 million, or 20%, while gross profit margin remained the same as fiscal 2022.

Selling and distribution expenses

 

 

 

Year ended September 30,

 

 

 

 

 

 

 

(In thousands of Euros)

 

2023

 

 

2022

 

 

Change

 

 

% Change

 

Selling and distribution expenses

 

 

(455,851

)

 

 

(347,371

)

 

 

(108,480

)

 

 

31

%

 

Selling and distribution expenses for fiscal 2023 increased by €108.5 million, or 31%, to €455.9 million from €347.4 million in fiscal 2022. The increase was primarily driven by higher fulfillment and variable online costs associated with increased DTC penetration of 40%. Additionally, personnel costs increased by €16.6 million driven primarily by salary increases, an increase in full-time equivalent staff and one-time costs of €7.4 million related to the management investment plan. Overall, selling and distribution expenses for fiscal 2023 increased at a higher rate than revenues, increasing to 30.6% of revenues compared to 27.9% of revenues in fiscal 2022.

67


 

General administrative expenses

 

 

 

Year ended September 30,

 

 

 

 

 

 

 

(In thousands of Euros)

 

2023

 

 

2022

 

 

Change

 

 

% Change

 

General administrative expenses

 

 

(171,388

)

 

 

(86,589

)

 

 

(84,799

)

 

 

98

%

 

General administrative expenses for fiscal 2023 increased by €84.8 million, or 98%, to €171.4 million from €86.6 million in fiscal 2022. As a percentage of revenue, general administrative expenses increased by 4.5 percentage points to 11.5% for fiscal 2023 from 7.0% for fiscal 2022. The increase in general administrative expenses was primarily driven by an increase in personnel costs of €72.6 million of which €58.0 million is due to one-time costs related to the management investment plan, as well as to an increase in full-time equivalent staff and salary increases.

Foreign exchange gain (loss)

Foreign exchange loss, net for fiscal 2023 increased by €81.6 million to €36.1 million from a foreign exchange gain, net of €45.5 million in fiscal 2022. The overall increase in foreign exchange loss was primarily driven by a depreciation of the USD relative to the Euro in fiscal 2023 as compared to an appreciation of the USD relative to the Euro during fiscal 2022. This led to a positive effect on the foreign exchange result for fiscal 2022 compared to a negative impact for fiscal 2023.

Finance cost, net

Finance cost, net for fiscal 2023 decreased by €5.5 million, or 5%, to €107.0 million from €112.5 million in fiscal 2022. The decrease was primarily attributable to a positive revaluation impact of embedded derivatives in relation to the Notes of €43.9 million and was partially offset by an increase in interest expense of €37.4 million related to increased interest rates of the variable term loans and an increase interest expenses for leases by €3.3 million.

Income tax expense

Income tax expense for fiscal 2023 increased by €15.2 million, or 24%, to €78.6 million from €63.4 million in fiscal 2022. In fiscal 2023, the effective tax rate was 51% compared to 25% in fiscal 2022.

The effective tax rate is mainly impacted by non-tax deductible expenses from the management investment program in fiscal 2023.

Net profit

Net profit for fiscal 2023 decreased by €112.1 million, or 60%, to €75.0 million from €187.1 million in fiscal 2022. The decrease of net profit was primarily attributable to the increase in selling and distribution expenses and general administrative expense of 31% and 98%, respectively, as well as the negative swing of €81.6 million from a foreign exchange gain of €45.5 million in fiscal 2022 to a foreign exchange loss of €36.1 million in fiscal 2023. Net profit margin for fiscal 2023 contracted by 10.1 percentage points, to 5.0% from 15.1% in fiscal 2022.

Adjusted EBITDA and Adjusted EBITDA margin for the Group

 

 

 

Year ended September 30,

 

 

 

 

 

 

 

(In thousands of Euros)

 

2023

 

 

2022

 

 

Change

 

 

% Change

 

Adjusted EBITDA

 

 

482,706

 

 

 

434,555

 

 

 

48,151

 

 

 

11

%

Adjusted EBITDA margin

 

 

32.4

%

 

 

35.0

%

 

 

(2.6

)

pp

 

 

 

Adjusted EBITDA for fiscal 2023 increased by €48.2 million, or 11%, to €482.7 million from €434.6 million in fiscal 2022, primarily due to revenue growth of 20%. Additionally, greater absolute profitability was

68


 

generated by an improved product mix, an increased share of sales in our own DTC channels and through price increases. Adjusted EBITDA margin for fiscal 2023 contracted 2.6 percentage points to 32.4% from 35.0% in fiscal 2022, due primarily to increased cost of sales and sales and distribution expenses in fiscal 2023. This reflects the impact of inflationary pressure throughout fiscal 2023 as compared to only partially impacting fiscal 2022. Additionally, with sales price increases introduced in early fiscal 2022, prior to a corresponding increase in costs, a temporary favorable sales growth relative to costs occurred in fiscal 2022. This resulted in a time lag between favorable and unfavorable inflationary impacts.

Adjusted net profit and Adjusted net profit margin for the Group

 

 

 

Year ended September 30,

 

 

 

 

 

 

 

(In thousands of Euros)

 

2023

 

 

2022

 

 

Change

 

 

% Change

 

Adjusted Net Profit

 

 

207,152

 

 

 

174,682

 

 

 

32,470

 

 

 

19

%

Adjusted Net Profit margin

 

 

13.9

%

 

 

14.0

%

 

 

(0.1

)

pp

 

 

 

Adjusted net profit for fiscal 2023 increased by €32.5 million, or 19%, to €207.2 million from €174.7 million in fiscal 2022, primarily driven by revenue growth of 20%. Additionally, finance cost, net decreased by (5)%, positively contributing to the net profit on an adjusted basis.

Revenues by segment

 

 

 

Year ended September 30,

 

 

 

 

 

 

 

(In thousands of Euros)

 

2023

 

 

2022

 

 

Change

 

 

% Change

 

Americas

 

 

804,690

 

 

 

667,387

 

 

 

137,303

 

 

 

21

%

Europe

 

 

529,507

 

 

 

449,131

 

 

 

80,376

 

 

 

18

%

APMA

 

 

152,424

 

 

 

123,033

 

 

 

29,391

 

 

 

24

%

Total reportable segment revenues

 

 

1,486,621

 

 

 

1,239,551

 

 

 

247,070

 

 

 

20

%

Corporate/Other

 

 

5,289

 

 

 

3,282

 

 

 

2,007

 

 

 

61

%

Group revenues

 

 

1,491,911

 

 

 

1,242,833

 

 

 

249,078

 

 

 

20

%

 

Revenues for the Americas segment for fiscal 2023 increased by €137.3 million, or 21%, to €804.7 million from €667.4 million in fiscal 2022, driven by strong sales in both the B2B and DTC channels. Both channels demonstrated growth in unit volumes sold as well as ASP which in turn was supported by further penetration in closed-toe silhouettes.

Revenues for the Europe segment for fiscal 2023 increased by €80.4 million, or 18%, to €529.5 million from €449.1 million in fiscal 2022 driven by strong sales in both the B2B and DTC channels, with more pronounces growth in unit volumes sold as well as ASP in the DTC channel, demonstrating an increased DTC penetration.

Revenues for the APMA segment for fiscal 2023 increased by €29.4 million, or 24%, to €152.4 million from €123.0 million in fiscal 2022, driven by new retail store openings in the APMA region, strong online sales, and growth within the B2B channel, all of which demonstrated growth in both unit volumes sold and ASP.

Revenues for Corporate/Other for fiscal 2023 increased by €2.0 million, or 61% to €5.3 million from €3.3 million in fiscal 2022, driven by an increase in sales of leather material to our footbed cuttings supplier, as well as an increase in sales of recyclable scrap materials from the production process.

69


 

Adjusted EBITDA and Adjusted EBITDA margin by segment

 

 

 

Year ended September 30,

 

 

 

 

 

 

 

(In thousands of Euros)

 

2023

 

 

2022

 

 

Change

 

 

% Change

 

Americas

 

 

291,712

 

 

 

259,944

 

 

 

31,768

 

 

 

12

%

 

 

36.3

%

 

 

38.9

%

 

 

(2.6

)

pp

 

 

Europe

 

 

167,407

 

 

 

146,592

 

 

 

20,815

 

 

 

14

%

 

 

31.6

%

 

 

32.6

%

 

 

(1.0

)

pp

 

 

APMA

 

 

44,488

 

 

 

38,973

 

 

 

5,515

 

 

 

14

%

 

 

29.2

%

 

 

31.7

%

 

 

(2.5

)

pp

 

 

Reportable segment Adjusted EBITDA

 

 

503,607

 

 

 

445,509

 

 

 

58,098

 

 

 

13

%

 

 

33.9

%

 

 

35.9

%

 

 

(2.0

)

pp

 

 

Corporate/Other

 

 

(20,901

)

 

 

(10,954

)

 

 

(9,947

)

 

 

91

%

 

 

-395.2

%

 

 

-333.8

%

 

 

(61.4

)

pp

 

 

Group Adjusted EBITDA

 

 

482,706

 

 

 

434,555

 

 

 

48,151

 

 

 

11

%

Adjusted EBITDA margin

 

 

32.4

%

 

 

35.0

%

 

 

(2.6

)

pp

 

 

 

Americas adjusted EBITDA for fiscal 2023 increased by €31.8 million, or 12%, to €291.7 million from €259.9 million in fiscal 2022 primarily due to revenue growth of 21% which was offset by an increase in operating expenses of 25%, driven primarily by higher selling and distribution expenses, variable online costs as well as logistics expenses resulting from the increased DTC penetration. Americas adjusted EBITDA margin contracted by 2.6 percentage points to 36.3% for fiscal 2023 from 38.9% in fiscal 2022.

Europe adjusted EBITDA for fiscal 2023 increased by €20.8 million, or 14%, to €167.4 million from €146.6 million in fiscal 2022, primarily due to revenue growth of 18%. The increase in adjusted EBITDA was supported by retail consolidation in the region, resulting in positive sales effects as described in our discussion of revenues generated by our DTC channel for fiscal 2023 above. Europe adjusted EBITDA margin contracted by 1.0 percentage point from 32.6% for fiscal 2022 to 31.6% for fiscal 2023 due to cost of sales as well as selling and distribution expenses growing faster than revenues.

APMA adjusted EBITDA for fiscal 2023 increased by €5.5 million, or 14%, to €44.5 million from €39.0 million in fiscal 2022, driven by revenue growth and offset by increased fulfillment and variable online costs related to the opening of retail stores in APMA. APMA adjusted EBITDA margin contracted by 2.5 percentage points from 31.7% in fiscal 2022 to 29.2% in fiscal 2023, due to increased costs to support the growth of our DTC channel in the region.

Corporate/Other adjusted EBITDA for fiscal 2023 decreased by €9.9 million to €(20.9) million from €(11.0) million in fiscal 2022, driven by an increase in operating expenses, primarily by increased overhead expenses for human resources, finance, controlling, tax and IT functions.

For reconciliations to the most directly comparable IFRS measure, see section above titled “—Non-IFRS Financial Measures” in this Annual Report.

B. Liquidity and Capital Resources

Our primary liquidity requirements are to service our debt, to fund our operations and to fund other general corporate purposes. Our ability to generate cash from our operations depends on our future operating performance, which is dependent, to some extent, on general economic, financial, competitive, market, legislative, regulatory and other factors, many of which are beyond our control, as well as other factors including those discussed in this section and the section titled “Item 3. Key Information—D. Risk Factors” in this Annual Report. We expect to finance our operations and working capital needs for the next 12 months from cash generated through operations.

70


 

Cash Flows

The following table summarizes the Company’s consolidated statement of cash flows for fiscal 2023 and fiscal 2022.

 

 

 

Year ended September 30,

 

(in thousands of Euros)

 

2023

 

 

2022

 

Total cash provided by (used in):

 

 

 

 

 

 

Operating activities

 

 

358,733

 

 

 

234,136

 

Investing activities

 

 

(100,732

)

 

 

(71,646

)

Financing activities

 

 

(199,285

)

 

 

(105,317

)

Increase in cash and cash equivalents

 

 

58,716

 

 

 

57,173

 

Effects of foreign currency exchange rate changes on cash and cash equivalents

 

 

(21,386

)

 

 

14,562

 

 

Cash flows provided by operating activities

Cash flows provided by operating activities for fiscal 2023 were €358.7 million compared to €234.1 million for fiscal 2022, driven by net profit of €75.0 million and adjustments to net profit for non-cash items of €364.2 million, less cash outflows for working capital of €80.5 million. Adjustments to net profit included finance costs, net of €107.0 million, and for non-cash items included depreciation and amortization of €83.4 million, income tax expense of €78.6 million, unrealized foreign exchange losses of €36.1 million and share-based compensation expenses of €65.4 million. Cash outflows for working capital were driven by inventories of €95.6 million and trade and other receivables of €26.7 million.

Cash flows provided by operating activities for fiscal 2022 were €234.1 million, driven by net profit of €187.1 million and adjustments to net profit for non-cash items of €192.0 million, less cash outflows for working capital of €145.0 million. Adjustments to net profit for non-cash items included depreciation and amortization of €81.3 million, finance costs, net of €112.5 million, income tax expense of €63.4 million, offset by unrealized foreign exchange gains of €46.4 million. Cash outflows for working capital were driven by inventories of €159.1 million.

Cash flows used in investing activities

Cash flows used in investing activities for fiscal 2023 were €100.7 million compared to €71.6 million for fiscal 2022. The increase in cash flows used in investing activities of €29.1 million was primarily due to an increase in purchases of property, plant and equipment of €31.4 million, to €102.2 million, to increase capacity of our production facilities including our new factory in Pasewalk, Germany and for the expansion of our factory in Görlitz, Germany; this increase was partially offset by smaller decreases in other investing activities.

Cash flows used in financing activities

Cash flows used in financing activities for fiscal 2023 were €199.3 million compared to €105.3 million for fiscal 2022, mainly driven by increased repayment of borrowings of €43.3 million and an increase of interest paid of €44.0 million.

Cash flows used in financing activities for fiscal 2022 were €105.3 million, driven by interest paid of €68.0 million and lease payments of €25.4 million.

71


 

Indebtedness

The following table sets forth the amounts owed under the Company’s debt instruments as of September 30, 2023 and September 30, 2022.

 

 

 

 

 

 

 

September 30,

 

(in thousands of Euros)

 

Currency

 

Repayment

 

2023

 

 

2022

 

Term Loan (EUR)

 

EUR

 

2028

 

 

375,000

 

 

 

375,000

 

Term Loan (USD)

 

USD

 

2028

 

 

730,159

 

 

 

852,354

 

Vendor Loan

 

EUR

 

2029

 

 

299,560

 

 

 

287,018

 

Notes

 

EUR

 

2029

 

 

428,500

 

 

 

428,500

 

Interest Payable

 

 

 

 

 

 

29,995

 

 

 

38,106

 

Senior Note Embedded Derivative

 

 

 

 

 

 

28,638

 

 

 

28,638

 

Amortization under the effective interest method

 

 

 

 

 

 

(46,163

)

 

 

(51,875

)

Loans and borrowings

 

 

 

 

 

 

1,845,690

 

 

 

1,957,741

 

 

Term Loans

In connection with the Transaction, we entered into a Senior Term Facilities Agreement, which provides us with a Euro-denominated term loan facility in a principal amount of €375,000,000 and a USD-denominated term loan facility in a principal amount of $850,000,000. The Euro-denominated loan bears interest at rates per annum equal to EURIBOR and the USD-denominated loan bears interest at rates per annum equal to Term SOFR, plus the applicable credit spread adjustment, plus in each case an applicable margin. The loans made under the Euro-denominated term loan facility mature in full on April 28, 2028. The loans made under the USD-denominated term loan facility amortize by 0.25% of their outstanding principal amount on a quarterly basis, with the balance to be repaid in full on April 28, 2028. The term loans are guaranteed on a secured basis by certain German and U.S. subsidiaries of Birkenstock Limited Partner S.à r.l. on a first-priority basis by certain of the assets of Birkenstock Limited Partner S.à r.l. and the guarantors, and on a second-priority basis by the ABL Priority Security.

On May 2, 2023, we made an early partial repayment of $50.0 million on our USD TLB Facility.

On November 2, 2023, we made an early partial repayment of $450.0 million on our USD TLB Facility.

ABL Facility

In connection with the Transaction, we entered into the ABL Facility Agreement, which established a multicurrency asset-based loan facility, which includes sub-facilities for letters of credit and short-term borrowings referred to as swing line borrowings. Borrowings under the ABL Facility are made on a revolving basis and are available in an amount not to exceed the lesser of a maximum of €200,000,000 and the then-applicable borrowing base. As of September 30, 2023, the availability of collateral under the ABL borrowing base amounted to €423.6 million. No amounts were drawn under this facility as of September 30, 2023

The ABL Facility is guaranteed on a secured basis by certain German and U.S. subsidiaries of Birkenstock Limited Partner S.à r.l. on a first-priority basis by the ABL Priority Security and on a second-lien basis by certain of the assets of Birkenstock Limited Partner S.à r.l. and the guarantors.

Vendor Loan

In connection with the Transaction, we entered into a subordinated vendor loan agreement with AB-Beteiligungs GmbH for a principal amount of €275,000,000 that bears interest at a rate of 4.37% per annum. Interest is due annually upon the anniversary of the Transaction and at the Company’s election may be paid in cash or, if not paid in cash, accrues on each annual interest payment date and is included in the principal amount of the Vendor Loan on and following such interest payment date. The Vendor Loan matures on October 30, 2029, which maturity date may be extended at the Company’s election up to three times, with each extension up to six months. The Vendor Loan permits voluntary prepayments to be made and also entitles the

72


 

lender to require prepayment of outstanding amounts within a prescribed time period upon a change of control; a sale; or a listing that results in L Catterton ceasing to own, directly or indirectly, more than 35% of the Company’s ordinary shares.

On October 16, 2023, we made an early partial repayment of €100.0 million on our Vendor Loan.

Senior Notes and Embedded Derivative

In connection with the Transaction, we issued €430,000,000 principal amount of senior notes that bear interest at a rate of 5.25% per annum. The Notes will mature on April 30, 2029. In 2022, the Company repurchased €1,500,000 principal amount of Notes in a one-off transaction.

As per the prepayment clause included in the Notes, the Company has recognized this agreement as a hybrid financial instrument which included an embedded derivative. The embedded derivative component was separated from the non-derivative host in the Consolidated Statements of Financial Position at fair value. The changes in the fair value of the derivative financial instrument were recognized in the Consolidated Statements of Comprehensive Income (Loss).

Capital Expenditures

In fiscal 2024, we expect to invest approximately €150 million of capital expenditures into growing production capacity in our Görlitz and Arouca manufacturing facilities, as well as retail store expansion. These investments are expected to be financed from cash generated through operations.

Off-Balance Sheet Arrangements

As of the balance sheet dates of September 30, 2023 and September 30, 2022, the Company has not engaged in any off-balance sheet arrangements, as defined in the rules and regulations of the SEC.

Effects of Foreign Currency Fluctuations

Transactional

As a result of the geographic diversity of our customers and operations, we generate a significant portion of our revenues and incur a significant portion of our expenses in currencies other than the Euro, including USD, CAD, GBP and, to a lesser extent, various other currencies. As a result of our significant presence in the United States, we are particularly exposed to fluctuations in the exchange rate of the Euro to USD, and a large portion of our current indebtedness is denominated in USD. We are also exposed to currency exchange risks as a result of an increasing mix of revenues invoiced and expenses incurred in local currencies, particularly by our subsidiaries in the U.S. We generally seek to align costs with revenues denominated in the same currency, but we are not always able to do so, and our results of operations and financial condition will continue to be impacted by the volatility of the Euro against the USD. We manage our various currency exposures through economic hedging strategies. We annually evaluate the budgeted exchange rates for the following business year and consider the currency market outlook in determining our overall hedging strategy and activities for the next business year. We adjust our hedging strategies from time to time during the year as needed. Between fiscal 2022 and fiscal 2023, our hedging ratio was between 35% (minimum) and 60% (maximum) of our USD exposure on contracted forecasted sales to our subsidiary in the U.S. We use forward exchange contracts and forward exchange swaps and currency options to hedge our currency risks, most of which have a maturity date of less than one year from the date of initiation. Exchange rate fluctuations, particularly with respect to the exchange rate of the Euro to the USD, have had and are expected to continue to have an impact on the results of our operations. In respect to other monetary assets and liabilities denominated in foreign currencies, we aim to manage our net exposure by buying or selling foreign currencies at spot rates.

73


 

Translational

We report our historical consolidated financial statements in Euro. When translating a subsidiary’s respective functional currency into our reporting currency, assets and liabilities of foreign operations, including goodwill, are translated using the exchange rates at the reporting date. Income and expense items are translated using the average exchange rates prevailing during the period. Equity is translated at historical exchange rates. All resulting foreign currency translation differences are recognized in other comprehensive income and accumulated in the foreign currency translation reserve. See Note 3 — Significant Accounting Policies to our audited consolidated financial statements included in Item 18 — Financial Information of this Annual Report for further discussion on the translational impact of foreign currency.

Quantitative and Qualitative Disclosures about Market Risk

We are exposed to certain market risks arising from transactions in the normal course of our business. Such risk is principally associated with foreign currency risk, interest rate risk and credit risk.

Credit risk

Credit risk involves the possibility that a counterparty will not meet its obligations under a financial instrument or customer contract, leading to a financial loss.

Credit risk arises from the possibility that certain parties will be unable to discharge their obligations. The Company has a significant number of customers which minimizes the concentration of credit risk with a single counterparty. As of September 30, 2023, the Company did not have a concentration of receivables with any customer exceeding 10% of receivables. While the Company actively seeks to insure against credit risk, there can be no assurance that in the future it will be able to obtain credit risk insurance at commercially attractive terms, or at all. The Company currently has credit insurance in Spain, Canada and the US on selected partners.

The Company routinely assesses the financial strength of its customers through a combination of third-party financial reports, credit monitoring, publicly available information, and direct communication with those customers. The Company establishes payment terms with customers to mitigate credit risk and monitors its accounts receivable credit risk exposure.

Foreign exchange risk

We operate in several countries and the two major functional currencies in which we transact are Euro and USD. As a result, our financial results could be affected by factors such as changes in foreign currency exchange rates or weak economic conditions in foreign markets. To reduce foreign currency fluctuation exposure, we enter into economic hedging arrangements with forward exchange and option contracts for transactions denominated in USD currency.

Our foreign exchange loss from currency translation was €36.1 million for 2023 and our foreign exchange gain from currency translation was €45.5 million for fiscal 2022. 48% and 48% of our revenues were generated in USD in the United States, which is our largest individual market, for fiscal 2023 and fiscal 2022, respectively. On the expense side, most of our expenses are incurred in Euros because raw materials and semi-finished products are purchased predominantly in Germany or otherwise within the EU and our core products manufactured in Germany.

Based on our USD denominated revenues of $765.5 million in fiscal 2023, a depreciation of the USD against the Euro from $1.10 to $1.20 would result in lower Euro revenues of €58.0 million and corresponding lower Adjusted EBITDA of €42.0 million based on the cost structure of fiscal 2023.

74


 

Foreign exchange risk on borrowings

Amounts available for borrowing under the Senior Term Facility and ABL Facility can be drawn in Euros and in USDs. The Company does not need to hedge a portion of its exposure to foreign currency exchange risk on principal and interest payments related to its USD-denominated borrowing under the Senior Facility Agreement due to the natural hedge through the strong cash generation of our US business. Based on our outstanding balances of €737.5 million ($781.3 million) under the USD-denominated term loan facility as of September 30, 2023, a 10% depreciation in the value of the Euro compared to USD would have resulted in an increase of €81.9 million in our liabilities.

Interest rate risk

Our exposure to interest rate risk is related to our Senior Term Facilities Agreement and ABL-Facility Agreement entered into on April 28, 2021, in connection with the Transaction, which bear interest based on floating reference rates. The loans under the Senior Term Facilities Agreement are denominated in U.S. Dollars and Euros. A one percentage point increase in market interest rates for all currencies in which the Company had cash and borrowings would have a negative effect on net profit (loss) in the amount of €11.6 million and €11.7 million for fiscal 2023 and fiscal 2022, respectively. A one percentage point decrease in market interest rates would have an approximately equal and opposite effect. In order to reduce the risk of increasing interest rates, the Company entered into an interest rate cap contract on June 20, 2023 for the floating-rate Euro debt in the amount of €375.0 million for a term of two years commencing on August 2, 2023. The ABL is currently not utilized and therefore has no impact on interest costs at present.

Commodities and raw materials risk

Our exposure to commodities and raw materials pricing risk is managed through our Internal Sourcing department which is supported by Treasury and through our Sourcing Team reporting to our Chief Product Officer. Our Internal Sourcing department primarily addresses the purchasing in Europe of our Electricity and Gas requirements. The Internal Sourcing department will enter into forward contracts, where economically feasible, for both Gas and Electricity for up to 24 months of projected usage. During times of high price and supply volatility, we may instead choose to make purchases at spot rates until a more orderly market returns. The Sourcing Team evaluates all raw materials inventory components and executes bulk or spot purchases, as required.

C. Research and Development, Patents and Licenses

Not applicable.

D. Factors Affecting Performance and Trend Information

Our business, results of operations and financial condition have been influenced and will continue to be influenced by the macroeconomic environment and the factors described below.

Ability to Increase Brand Awareness and Grow Consumer Base

Our ability to increase brand awareness and grow our consumer base has and will continue to contribute meaningfully to our performance. The function of our products and the power of our brand has enabled us to build our company largely through organic, unpaid sources, including word-of-mouth, repeat buying, earned media and high-profile influencer support, in addition to our 1774 collaborations office. These organic factors support a virtuous cycle of consumer consideration, trial, conversion and repeat purchase. Future growth in our brand awareness will stem from a combination of organic, word-of-mouth marketing, brand collaborations, BIRKENSTOCK content production and disciplined investments in digital marketing.

75


 

Product Innovation and Expansion

The simultaneous innovation within and expansion of our product portfolio has contributed meaningfully to our performance. While we have a large product assortment comprised of over 700 silhouettes, our five iconic Core Silhouettes, the Madrid, Arizona, Boston, Gizeh and Mayari, represent the majority of our revenues. Historically, we have driven revenue growth for a silhouette through color and material innovation, as well as expansion of usage occasions, enabling us to introduce updated and refreshed styles to create trends and drive consumer excitement.

We intend to continue investing in innovation within our product portfolio, as well as the development and introduction of new silhouettes and product categories. We also continue to invest in the orthopedic heritage of our brand, including our recently formed biomechanics team focused on driving new technical innovations. We see significant opportunities to deepen our product reach in functionally-driven footwear categories by creating highly functional products across a variety of usage occasions, including professional, active and outdoor, kids, home and orthopedic. We believe that innovations in these product categories will enable the BIRKENSTOCK brand to reach new consumers, balance seasonality and broaden usage occasions.

Global Growth Through Engineered Distribution

Our engineered distribution is rooted in the local market intelligence of our sales and commercial organization. The successful execution of regionally tailored market development strategies has and will continue to be a key determinant of our performance. Strategic assessment of, and adaptation to regional channel dynamics, market maturity levels, existing distribution networks and consumer preferences and buying behavior is a hallmark characteristic of our engineered distribution approach.

Our strongest, most developed regions are the Americas, which accounted for 54% of revenues in fiscal 2023, and Europe, which accounted for 35% of revenues, while APMA represented 10% of revenues. APMA has demonstrated considerable growth potential, which historically has not been fully realized because of deliberate decisions to prioritize the Americas and Europe due to finite supply. With increasing available production capacity, we plan to further leverage our engineered distribution strategy in APMA, strategically allocating the right product across the right channels to educate consumers about BIRKENSTOCK and drive brand awareness, which we believe is key to expanding our presence and driving sales in the segment. While doing so, we plan to invest in infrastructure, distribution networks and personnel and marketing.

In the future, we will continue to leverage our engineered distribution model to expand in existing geographies, enter new markets and convert remaining distributor markets, as appropriate. To do so, we will deploy disciplined, regionally tailored approaches, allocating our production capacity across channels, regions and categories in a manner that supports continued growth and profitability.

Ability to Manage Seasonality and Inventory

Revenues from the sale of our footwear products generally skew towards the warmer months of the calendar year in our key markets, falling in our third and fourth fiscal quarters, ending in June and September, respectively. As a result, we typically build inventory between October and January through a rigorous planning process designed to optimize product availability and mitigate any possible supply and demand mismatch. Furthermore, we continue to diversify the seasonal exposure of our product portfolio by increasing the mix of closed-toe silhouettes, enabling us to serve additional usage occasions year-round.

Sourcing and Supply Chain Management

Raw materials, other consumables and personnel costs, including temporary personnel services, are our largest cost components. Our primary raw materials include components used for manufacturing uppers and footbeds, such as leather, synthetic materials (such as Birko-Flor, felt and textiles), buckles, cork, rubber, jute, soling sheets for the production of outsoles, EVA and polyurethane. Our exposure to price fluctuations in materials costs and the availability of raw materials, particularly leather, jute and cork, impact our margins

76


 

and affect our financial results. We manage exposure to price increases and volatility through long-term relationships with suppliers.

E. Critical Accounting Estimates

Our consolidated financial statements included elsewhere in this Annual Report have been prepared in accordance with IFRS as issued by the IASB. Management must make certain estimates and assumptions that affect the amounts reported in the financial statements, based on experience, existing and known circumstances, authoritative accounting guidance and pronouncements and other factors that management believes to be reasonable, but actual results could differ materially from these estimates. In line with our significant accounting policies as described in the notes to our consolidated financial statements included elsewhere in this Annual Report, we believe that the following accounting policies and estimates are critical to our business operations and understanding our financial results.

Share-based compensation expenses

The cost of share issuances under the Company’s management investment plan, an equity-settled share-based compensation plan, is determined by the number of awards expected to vest and their respective fair value at grant date using an appropriate valuation model. The model takes into account, among other things, a self-investment, the development of the Company’s ordinary redeemable share price, the equity value, the discount rate, and a historical volatility derived from a peer group. The costs are recognized over the period in which the service and, where applicable, the vesting conditions are fulfilled (vesting period). The cumulative expense recognized for equity-settled transactions at each reporting date until the vesting date reflects the extent to which the vesting period has expired and the Company’s best estimate of the number of equity instruments that will ultimately vest.

The grant date fair value, and thus the share-based compensation expense recognized, was particularly sensitive to the discount rate and projected EBITDA margin. A 50 basis points increase or decrease in the discount rate would have resulted in a €16.4 million reduction or €19.4 million increase in share-based compensation expense recognized in fiscal 2023, respectively.

A decrease or increase in the projected terminal value EBITDA margin of 50 basis points would have resulted in a €3.3 million reduction or €3.3 million increase in share-based compensation expense recognized in fiscal 2023, respectively.

Impairment of non-financial assets (goodwill, intangible assets, and property, plant and equipment)

We are required to use judgment in determining the grouping of assets to identify their CGUs for the purposes of testing intangible assets, including goodwill, for impairment. Judgment is further required to determine appropriate groupings of CGUs for the level at which goodwill and intangible assets are tested for impairment. For the purpose of goodwill and indefinite-lived intangibles impairment testing, CGUs are grouped at the lowest level at which goodwill and indefinite-lived intangibles are monitored for internal management purposes. The goodwill and indefinite-lived impairment test is executed each year and at interim periods at any time management believes there are indications or evidence of impairment. For the purpose of intangible assets’ impairment testing, intangible assets are assessed at the CGU level. In addition, judgment is used to determine whether a triggering event has occurred requiring an impairment test to be completed.

In determining the recoverable amount of a CGU or a group of CGUs, various estimates are employed. We determine value-in-use by applying estimates including projected revenue growth rates, EBITDA margins, costs, capital investment and working capital requirements consistent with strategic plans presented to the Board of Managers of MidCo, as well as discount rates and terminal growth rates. Discount rates are consistent with external industry information reflecting the risk associated with the specific Company and its cash flows.

77


 

Income and other taxes

The calculation of current and deferred income taxes requires management to make certain judgments regarding the tax rules in jurisdictions where the Company performs activities. Application of judgment is required regarding the classification of transactions and in assessing probable outcomes of claimed deductions including expectations about future operating results, the timing and reversal of temporary differences and possible audits of income tax and other tax filings by the tax authorities in the various jurisdictions in which the Company operates.

In determining the recoverable amount of deferred tax assets, we forecast future taxable income by legal entity and the period in which the income occurs to ensure that sufficient taxable income exists to utilize the attributes. Inputs to those projections are Board-approved financial forecasts and statutory tax rates. We apply significant judgment in identifying uncertainties over income tax treatments and adjust our uncertain tax provisions to be in line with information available. Tax and other provisions are set up for recognizable risks and uncertain liabilities and measured at the settlement amount required in accordance with reasonable commercial judgment.

Business combinations

All business combinations are accounted for by applying the acquisition method of accounting which requires measuring the cost of the acquisition and allocating, at the acquisition date, that cost to the assets acquired and liabilities assumed. Identifiable assets acquired and liabilities assumed in a business combination are measured initially at their estimated fair values at the acquisition date which is heavily based on management’s judgment utilizing assumptions believed to be reasonable, but which are inherently uncertain. As a result, actual results may differ from estimates, which could also result in impairment charges in the future. As an estimate, adjustments to the initial values of the assets acquired and liabilities assumed may be required as additional information becomes available.

Acquisition-related costs are expensed as incurred and included in general administrative expenses.

When we acquire a business, we assess the financial assets and liabilities assumed for appropriate classification and designation in accordance with the contractual terms, economic circumstances, and pertinent conditions as at the acquisition date. Any contingent consideration to be transferred by the acquirer will be recognized at fair value at the acquisition date.

Recent Accounting Pronouncements

For descriptions of recently issued accounting standards that may potentially impact our financial position and results of operations, refer to Note 3 — Significant Accounting Policies to the audited consolidated financial statements included elsewhere in this Annual Report.

78


 

ITEM 6. DIRECTORS, SENIOR MANAGEMENT AND EMPLOYEES

A. Directors and Senior Management

This section presents information about the directors of Birkenstock Holding plc and our executive officers/presidents of the operating business. The current business addresses for the directors of Birkenstock Holding plc is 1-2 Berkeley Square, London W1J 6EA, UK.

 

Name

 

Age

 

Position

Alexandre Arnault

 

31

 

Director

J. Michael Chu

 

65

 

Director and Chair

Ruth Kennedy

 

58

 

Director

Nisha Kumar

 

53

 

Director

Anne Pitcher

 

67

 

Director

Nikhil Thukral

 

52

 

Director

Oliver Reichert

 

52

 

Chief Executive Officer and Director

Dr. Erik Massmann

 

58

 

Chief Financial Officer

Markus Baum

 

49

 

Chief Product Officer

Klaus Baumann

 

54

 

Chief Sales Officer

David Kahan

 

63

 

President Americas

Mehdi Nico Bouyakhf

 

49

 

President Europe

Jochen Gutzy

 

53

 

Chief Communications Officer

Christian Heesch

 

50

 

Chief Legal Officer

Mark Jensen

 

40

 

Chief Technical Operations Officer

The following is a brief biography of each of our directors and executive officers/presidents:

Alexandre Arnault has been a Director since October 2023. Mr. Arnault has been the Executive Vice President of Products and Communications at Tiffany & Co since January 2021. In this role, he develops and implements the company’s communications and products strategy. He previously served as CEO of RIMOWA, a company he brought into the LVMH group and whose integration he oversaw for four years. Mr. Arnault has also focused on innovation and technology at LVMH and within the family holding company, Agache. In these roles, Mr. Arnault helped to define and implement a strategy to address the rise of e-commerce in the luxury goods industry. He has also been involved in making and monitoring numerous investments in technology companies in the United States and in Europe. Mr. Arnault graduated from Ecole Telecom ParisTech and holds a master’s degree from Ecole Polytechnique. Mr. Arnault previously served on the board of directors of Carrefour. He brings to our board of directors his expertise in fashion, retail, technology and e-commerce.

J. Michael Chu has been a Director since April 2021 (including service as a director of MidCo) and is the chair of our board of directors. Mr. Chu has served as the Global Co-Chief Executive Officer and the co-founder of L Catterton since 1989. Mr. Chu also serves on the boards of directors of various portfolio investments of the L Catterton funds. Prior to forming L Catterton, Mr. Chu held a variety of senior positions with First Pacific Company, a Hong Kong-based publicly listed investment and management company, which he joined in 1983. His positions at First Pacific included Vice President and Corporate Treasurer, First Pacific (Hong Kong); Director of Finance, Hagemeyer N.V. (Netherlands); Vice President and Treasurer, Hibernia Bank (San Francisco); Chief Operating Officer, Comtrad, Inc. (New York); and Chief Operating Officer, Doyle Graf Raj (New York), an advertising firm. Mr. Chu graduated with a B.A. with highest honors in Psychology and Economics from Bates College, where he served for 18 years as a member of its Board of Trustees. He is also a member of the Committee of 100, the leading Chinese-American philanthropic organization.

Ruth Kennedy has been a Director since September 2023. Ms. Kennedy has worked as a consultant in the luxury brand, retail and hospitality consultancy sectors since 2012. Ms. Kennedy currently serves as a Non-Executive Director to Daylesford Organic Limited, Bamford Limited and Value Retail plc (The Bicester Village Shopping Collection). From 2012, Ms. Kennedy served on the board of directors for Belmond Limited,

79


 

a luxury hospitality business which was sold to LVMH in 2019, where she was also the Chair of the Nominating & Governance Committee. From 1990 to 2006, Ms. Kennedy served as the Managing Director for David Linley & Co Limited, a furniture and homeware company. Ms. Kennedy’s early career included serving as an investment banker at SG Warburg & Co Limited, an investment banking firm, from 1987 to 1990. In 2021, Ms. Kennedy was appointed Chair of the UCL Global Business School for Health Advisory Board and was awarded Honorary Fellowships at both UCL and the University of Cambridge Judge Business School. In 2009, Ms. Kennedy founded the Louis Dundas Centre for Children’s Palliative Care at Great Ormond Street Hospital and is a Patron of the Elton John AIDS Foundation. Ms. Kennedy received her L.L.B. from University of London (SOAS).

Nisha Kumar has been a Director since October 2023. Ms. Kumar served as the Managing Director, Chief Financial Officer and Chief Compliance Officer of Greenbriar Equity Group L.P., a private equity firm, from 2011 to 2021, where she was also a member of the management and investment committees. Prior to Greenbriar, Ms. Kumar served as Executive Vice President and Chief Financial Officer of AOL, the multi-billion dollar global consumer internet company and a reporting division of Time Warner, Inc. Ms. Kumar currently serves on the boards of directors and chairs the audit committees for RealTruck, a premier vertically integrated truck, Jeep® and off-road parts and accessories company in North America, the Legg Mason Partners Closed End Funds, owned by Franklin Templeton, and EPIC Acquisition Corp. She also serves on the board of directors for The India Fund, managed by Aberdeen Asset Management, where she is a member of the audit and nominating committees. Ms. Kumar received her AB degree, magna cum laude, from Harvard and Radcliffe Colleges in Government and her MBA from Harvard Business School.

Anne Pitcher has been a Director since October 2023. Ms. Pitcher has worked within the retail, luxury fashion and department store sectors since 1976. Ms. Pitcher currently serves as a director for Wittington Investments Limited (Holt Renfrew), National Gallery Group and Berry Brothers and Rudd. Ms. Pitcher was previously Managing Director of Selfridges Group from 2019 to 2022 and as Managing Director at Selfridges & Co. from 2015 through 2019. From 2004 to 2019, she served as Buying and Merchandising Director at Selfridges & Co. While Ms. Pitcher served at Selfridges, it was voted “Best Department Store in the World” by the Intercontinental Group of Department Stores on four consecutive occasions, which was a record in the history of the award. Ms. Pitcher also spearheaded the development of the Buying Better, Inspiring Change strategy, to forge a sustainable vision for Selfridges, which was awarded The Best Sustainability Campaign by a department store at The Global Department Store Summit in 2016. Prior to her time at Selfridges, Ms. Pitcher held positions at both Harvey Nichols and Harrods.

Nikhil Thukral has been a Director since April 2021 (including service as a director of MidCo). Mr. Thukral is a Managing Partner at L Catterton focused on the Buyout fund and has been with L Catterton since 2004. Prior to joining L Catterton, he was a Vice President at MidOcean Partners, a New York and London based private equity firm. Prior to MidOcean, Mr. Thukral spent three years with DB Capital Partners, the private equity arm of Deutsche Bank and the predecessor entity to MidOcean. While at MidOcean and DB Capital, he helped originate, evaluate, and monitor both control and minority investments in middle market companies in the consumer products and general industrial sectors. Prior to joining DB Capital, Mr. Thukral was an Associate in the Healthcare group at JP Morgan and Co., where he focused primarily on mergers and acquisitions and capital raising mandates for clients in the pharmaceutical and healthcare services sectors. Mr. Thukral graduated with a B.S. in Finance with High Honors from the University of Illinois at Urbana Champaign, and received his M.B.A. from the University of Chicago.

Oliver Reichert was appointed the Chief Executive Officer of the BIRKENSTOCK Group in 2013 and has been a Director since April 2021 (including service as a director of MidCo). Mr. Reichert is the first top manager from outside of the Birkenstock family to head the long-standing BIRKENSTOCK Group. Mr. Reichert has been with the BIRKENSTOCK Group since 2009 when Christian Birkenstock invited him to lead the transitional process from a loose group of 38 single entities with different shareholder and management structures into the BIRKENSTOCK Group in 2012. Since 2013, he has been leading the company as Chief Executive Officer. Mr. Reichert is the creative mastermind behind our unique success and growth story, the driving force behind our transformation and innovation, and our supreme brand ambassador and brand custodian. Prior to joining the

80


 

Company, Mr. Reichert held various positions at Deutsches Sportfernsehen (currently Sport1), including as a reporter and then as Chief Executive Officer between 2006 and 2009.

Dr. Erik Massmann was appointed Chief Financial Officer of the BIRKENSTOCK Group in 2023 and oversees the BIRKENSTOCK Group’s Finance and Human Resources Departments. Mr. Massmann brings 30 years of professional experience to the job, including more than 20 years as Chief Financial Officer in various companies and industries. Mr. Massmann started his career in the corporate finance department of DG Bank AG. After being appointed the Chief Financial Officer of the software company IBS AG in 2001, he joined CompuGroup Medical AG in 2003 and served as Chief Financial Officer until 2009, being responsible for finance, corporate controls, HR and investor relations having led its initial public offering process in 2007. Personal&Informatik AG followed in 2010 until he joined Sportradar AG in 2014, a sports technology company. In 2020, Mr. Massmann joined the online fashion brand Oceans Apart, before joining BIRKENSTOCK in November 2022. Mr. Massmann graduated with a Diploma from the Freie Universität Berlin, where he also received his Doctorate in Economic and Political Sciences in 2003.

Markus Baum was appointed Chief Product Officer of the BIRKENSTOCK Group in 2019, where he is responsible for making sure all of BIRKENSTOCK’s products are created in line with our fundamental functionality principles — maintaining the highest quality standards. Prior to his current appointment, Mr. Baum served as Global Director for Product Creation for the BIRKENSTOCK Group from 2017 to 2019. The step-up saw Mr. Baum additionally assuming responsibilities for the sourcing of materials and group quality management and of the BIRKENSTOCK Group’s product engineering as well as overseeing the brand’s efforts around bolstering its sustainability credentials. Starting his career with Roland Berger Strategy Consultants as Project Manager (1999-2003), Mr. Baum moved into the footwear arena with Adidas, where he worked in Sales, Brand and Product Management and other positions from 2003 to 2013, growing into key leadership roles in Europe. Afterwards he joined Jack Wolfskin’s Footwear Division as a Director, where he served from 2013 to 2017. Mr. Baum graduated from the University of Cologne with a degree in business administration (Diplom-Kaufmann).

Klaus Baumann runs the BIRKENSTOCK Group’s global sales operation. He was appointed Chief Sales Officer of the BIRKENSTOCK Group in 2015. He remains close to all global and brand-relevant themes, both viewing how products perform in markets across the world and organizing matters around new business fields, pricing and planning. Mr. Baumann also leads BIRKENSTOCK 1774, the BIRKENSTOCK Group’s creative and innovation hub which shapes the name for the exclusive line of design collaborations with exceptional contemporary designers such as DIOR and Manolo Blahnik, forming a new type of creative exchange and a unique way to bring new products to BIRKENSTOCK’s global market. A footwear aficionado, Mr. Baumann formerly worked with Spanish footwear brand Camper as Country Manager Northern Europe and in various other positions for 17 years before joining Birkenstock in 2015. Prior to his time at Camper, Mr. Baumann worked as Sales Manager for the Deutschland, Austria, Confœderatio Helvetica (Switzerland) (“DACH”) market at Eightball Distribution. Mr. Baumann holds a Professional School degree in engineering.

David Kahan was appointed President Americas in 2013, and for more than a decade he has helped steer the BIRKENSTOCK Group to success in the Americas through his spirited leadership, passion for the footwear industry and keen understanding of the Company’s values. Since taking up the post of President of BIRKENSTOCK Americas in June 2013, Mr. Kahan has championed the Made-in-Germany BIRKENSTOCK product in the region through collaborations with important retailers, in turn boosting brand recognition and helping sales increase. Mr. Kahan, whose previous postings include a key position with Reebok in the United States, has made bold decisions to achieve success for the BIRKENSTOCK Group. A lover of sneaker culture, Mr. Kahan has built up a strong array of contacts thanks to his decades in the industry. From beginning his career journey in the footwear department at retailer Macy’s to working with Reebok across major collaborations, Mr. Kahan’s love for the industry has never wavered. Mr. Kahan graduated with a Bachelor of Science from the State University of New York.

Mehdi Nico Bouyakhf was appointed President Europe in May 2021 and is responsible for business in the BIRKENSTOCK Group’s second largest region. The role is a multi-faceted one, which sees him overseeing

81


 

distribution (DTC and wholesales partnerships), brand and merchandising management, finance and human resources in a dynamic context across the culturally diverse European continent. In this position, Mr. Bouyakhf, who joined the BIRKENSTOCK Group in May 2021, deals with 3,500 wholesale partners and manages distribution across 20 countries, with operating teams, offices and showrooms in more than 10 nations. With Germany being the territory where the BIRKENSTOCK brand originated, Mr. Bouyakhf understands the importance of the country as a key market but is also pursuing ambitious growth targets across the entire region. Mr. Bouyakhf previously worked with Nike for almost 20 years.

Jochen Gutzy was appointed Chief Communications Officer of the BIRKENSTOCK Group in March 2023. With extensive experience as a communications executive, he has played a key role in growing the BIRKENSTOCK Group’s respected public image over the years. The economist and former journalist conceptualizes and executes the brand’s comprehensive global communications strategy. Being an expert in dealing with growth, innovation, change and crisis, he joined the BIRKENSTOCK Group in June 2013 as Head of Corporate Communications and has been involved in the transformation of the BIRKENSTOCK Group. Mr. Gutzy spent a considerable part of his professional life at BIRKENSTOCK, barring an 18-month period where he took the reins at L’Oréal as Director of Corporate Communications for Germany and Austria. Returning to the BIRKENSTOCK Group in 2021, his tenure in his executive communications position has seen him guide the brand through the major acquisition from the LVMH-backed L Catterton that same year. Mr. Gutzy graduated with a masters degree in economics from the University of Hohenheim.

Christian Heesch was appointed Chief Legal Officer of the BIRKENSTOCK Group in March 2023, where he oversees the complete legal framework that the BIRKENSTOCK brand operates under internationally, managing all affairs in this section of the business. Currently a member of the BIRKENSTOCK Group’s executive team, Mr. Heesch provides legal guidance to the Chief Executive Officer and senior management on matters ranging from IP law and compliance to commercial law including global distribution deals, sales and supply contracts, international litigation, labor law and all other legal matters. Mr. Heesch, who leads a global team of lawyers and legal experts, was previously one of the BIRKENSTOCK Group’s external legal counsel. He joined the Company in February 2021 as Director of Legal after a successful career from 2003 to December 2022 as an equity partner at Duvinage Rechtsanwaltsgesellschaft mbH, a respected Munich-based boutique law firm, which specializes in the field of sports and media industry, startups and celebrities. During his time at Duvinage Rechtsanwaltsgesellschaft mbH, he helped clients across a broad range of matters, offering guidance on everything from corporate and labor law to advertising and licensing agreements, as well as work for the BIRKENSTOCK Group, a long-term client of Duvinage Rechtsanwaltsgesellschaft mbH. Mr. Heesch successfully completed his law studies at the Universities of Kiel and Hamburg with the second state exam.

Mark Jensen was appointed Chief Technical Operations Officer of the BIRKENSTOCK Group in August 2021. Mr. Jensen brings a wealth of experience and ambition to his role and orchestrates the Company’s manufacturing and logistics sites and multiple external suppliers, aiding them in delivering manufacturing inventory to the BIRKENSTOCK Group that meets our high production standards. Mr. Jensen is responsible for more than 4,000 staff members, maintaining a positive working culture throughout the operations sphere. Mr. Jensen gained extensive management experience running major production operations for a period of over 13 years in Asia and beyond with the footwear brand Ecco, where he held various production and technical director roles in Thailand, Indonesia and Vietnam and worked as a General Manager in China. Mr. Jensen studied business administration and management at the University of Leicester, where he graduated with a degree in economics. He also studied global business at Nottingham Trent University, where he graduated with a post-graduate diploma degree in management.

B. Compensation Principles of the Compensation of the Board of Directors and Executive Management

Compensation of Directors and Senior Management

For the fiscal year ended September 30, 2023, the aggregate compensation accrued or paid to members of our board of directors for services in all capacities was €20.4 thousand.

82


 

For the fiscal year ended September 30, 2023, the aggregate compensation accrued or paid to members of senior management for services in all capacities was €74.22 million. The amount set aside or accrued by us to provide pension, retirement or similar benefits to members of senior management amounted to a total of €0.73 million for the fiscal year ended September 30, 2023.

Post-IPO Compensation of Non-Employee Directors

The Company pays each non-employee director, other than J. Michael Chu and Nikhil Thukral, $125,000 per year of cash compensation and provides them with an annual equity grant issued under the Equity Plan consisting of restricted share units with a grant date value of $75,000 for their service on our board of directors. Further, the Company pays an additional $25,000 per year to the chair of the audit committee. There are no arrangements in place providing for additional benefits upon termination of office.

Management Investment Plan

Certain members of senior management (including the executive officers) were provided an opportunity to acquire an indirect ownership interest in the Company through investments in ManCo in accordance with the management investment plan. ManCo was established to be a management ownership vehicle holding an ownership interest in MidCo. Members of senior management purchased interests in ManCo. No distributions will be made to holders of ManCo interests; however, upon a qualifying exit event (including an IPO), the partnership interests in ManCo may be converted into shares of the public listed entity. The converted shares will be subject to certain retention and disposition restrictions. We expect that the partnership interests in ManCo held by certain members of senior management will be converted into ordinary shares of the Company at or following expiration or release of the lock-up agreement entered into simultaneously with our IPO. The ordinary shares of the Company to be received by such members of senior management are currently outstanding and owned by MidCo, and no ordinary shares of the Company will be issued in connection with the conversion of the partnership interests in ManCo.

Annual Incentive Plan

Members of senior management are generally eligible to receive a discretionary annual cash bonus based on achievement of pre-determined performance criteria. Performance goals are set annually and generally relate to corporate performance goals and individual goals.

Senior Management Service and Employment Agreements

Mr. Reichert Service Agreement

We entered into a service agreement with Oliver Reichert effective May 1, 2021 pursuant to which he serves as the Company’s Chairman and Chief Executive Officer (since 2013). The service agreement entitles Mr. Reichert to receive an annual base salary and annual bonus based on achievement of certain performance goals, as well as certain employee benefits, such as providing or reimbursing the cost of certain insurance and use of a company car. In the event of a good leaver termination, Mr. Reichert is entitled to certain benefits for a certain period following termination of his service agreement. Mr. Reichert is subject to certain restrictive covenants, including perpetual confidentiality and a one-year post-termination non-compete and non-solicit.

Dr. Massmann, Mr. Baum, Mr. Baumann, Mr. Bouyakhf, Mr. Gutzy, Mr. Heesch and Mr. Jensen Employment Agreements

We entered into an employment agreement with Mr. Erik Massmann effective February 15, 2023, pursuant to which Mr. Massmann serves as the Chief Financial Officer of the Company. We entered into an employment agreement with Markus Baum effective July 1, 2019, pursuant to which Mr. Baum serves as the Company’s Chief Product Officer, overseeing all product creation, design and development. We entered into an employment agreement with Klaus Baumann effective October 1, 2016, pursuant to which Mr. Baumann serves as the Company’s Chief Sales Officer, overseeing the 1774 collaboration business and managing the

83


 

Company’s regional operations in the APMA region. We entered into an employment agreement with Mehdi Nico Bouyakhf effective May 1, 2021, pursuant to which Mr. Bouyakhf currently serves as President Europe, overseeing all aspects of the Company’s European Region. We entered into an employment agreement with Jochen Gutzy effective April 1, 2021, pursuant to which Mr. Gutzy currently serves as the Chief Communications Officer of the Company. We entered into an employment agreement with Christian Heesch effective March 1, 2021, pursuant to which Mr. Heesch currently serves as the Chief Legal Officer for the Company. We entered into an employment agreement with Mark Jensen effective August 1, 2021, pursuant to which Mr. Jensen serves as the Company’s Chief Technical Operations Officer, overseeing the Company’s owned factories, production and logistics operations.

The employment agreements entitle Mr. Massmann, Mr. Baum, Mr. Baumann, Mr. Bouyakhf, Mr. Gutzy, Mr. Heesch and Mr. Jensen to receive an annual base salary and annual bonus based on certain performance criteria. They are entitled to receive certain contributions by the Company to their respective health care plans and to a company car. The employment agreements can be terminated by either party with, in the case of Mr. Massmann, Mr. Baum, Mr. Bouyakhf, Mr. Gutzy, Mr. Heesch and Mr. Jensen, six months’ notice and, in the case of Mr. Baumann, nine months’ notice. The employment agreements subject Mr. Massmann, Mr. Baum, Mr. Baumann, Mr. Bouyakhf, Mr. Gutzy, Mr. Heesch and Mr. Jensen to certain restrictive covenants, including confidentiality and a two-year post-termination non-solicit.

Mr. Kahan Employment Agreement

We entered into an employment agreement with David Kahan on June 1, 2013, as amended on May 27, 2016 and on February 17, 2021 and restated on May 31, 2023, pursuant to which Mr. Kahan serves as President Americas. Mr. Kahan’s employment ends on September 30, 2027, unless terminated earlier in accordance with the agreement. The employment agreement entitles Mr. Kahan to receive an annual base salary and annual bonuses based on achievement of certain performance goals. Mr. Kahan is entitled to participate in the Company’s health care plan and to a car allowance. In the event of a good leaver termination, Mr. Kahan is entitled to deferred compensation per an agreement dated May 29, 2019 and restated on May 31, 2023. The employment agreement also subjects Mr. Kahan to certain restrictive covenants, including perpetual confidentiality and a one-year post-termination non-compete and non-solicit.

2023 Equity Incentive Plan

In connection with the IPO, the Company adopted the 2023 Omnibus Incentive Plan (the “Equity Plan”), pursuant to which employees, consultants and non-employee directors of our Company and our affiliates performing services for us, including our executive officers, are eligible to receive awards. The Equity Plan provides for the grant of share options (in the form of either non-qualified share options (“NSOs”) or incentive share options (“ISOs”)), share appreciation rights (“SARs”), restricted shares, restricted share units (“RSUs”), performance awards, other share-based awards, cash awards and substitute awards intended to align the interests of participants with those of our shareholders.

Securities Offered

Subject to adjustment in the event of certain transactions or changes of capitalization in accordance with the Equity Plan, a total of 11,269,535 ordinary shares of the Company (“ordinary shares”) was reserved for issuance pursuant to awards under the Equity Plan. No more than 11,269,535 ordinary shares under the Equity Plan may be issued pursuant to ISOs. Ordinary shares subject to an award that expires or is canceled, forfeited or otherwise terminated without delivery of shares, shares tendered in payment of an option, shares covered by a share-settled SAR or other award that were not issued upon settlement, and shares delivered or withheld to satisfy any tax withholding obligations will again be available for delivery pursuant to other awards under the Equity Plan.

84


 

Administration

The Equity Plan is administered by a committee of our board of directors that has been authorized to administer the Equity Plan, except if no such committee is authorized by our board of directors, our board of directors will administer the Equity Plan (as applicable, the “Committee”). As of September 30, 2023, our board of directors administered the Equity Plan. The Committee has broad discretion to administer the Equity Plan, including the power to determine the eligible individuals to whom awards will be granted, the number and type of awards to be granted and the terms and conditions of awards. The Committee may also accelerate the vesting or exercise of any award and make all other determinations and to take all other actions necessary or advisable for the administration of the Equity Plan. To the extent the Committee is not our board of directors, our board of directors will retain the authority to take all actions permitted by the Committee under the Equity Plan.

Eligibility

Employees, consultants and non-employee directors of our company and its affiliates are eligible to receive awards under the Equity Plan.

Non-Employee Director Compensation Limits

Under the Equity Plan, in a single fiscal year, a non-employee director may not be granted awards for such individual’s service on our board of directors having a value in excess of $750,000 (except that, for any year in which a non-employee director first commences services on the Board, serves on a special committee of the Board or serves as lead director or chairperson of the Board, this limit is $1,000,000). This limit does not apply to awards settled in cash.

Types of Awards

Options. We may grant options to eligible persons, except that ISOs may only be granted to persons who are our employees or employees of one of our parents or subsidiaries, in accordance with Section 422 of the Code. The exercise price of an option cannot be less than 100% of the fair market value of an ordinary share on the date on which the option is granted and the option must not be exercisable for longer than ten years following the date of grant. However, in the case of an incentive option granted to an individual who owns (or is deemed to own) at least 10% of the total combined voting power of all classes of our equity securities, the exercise price of the option must be at least 110% of the fair market value of an ordinary share on the date of grant and the option must not be exercisable more than five years from the date of grant.

SARs. A SAR is the right to receive an amount equal to the excess of the fair market value of one ordinary share on the date of exercise over the grant price of the SAR. The grant price of a SAR cannot be less than 100% of the fair market value of an ordinary share on the date on which the SAR is granted. The term of a SAR may not exceed ten years. SARs may be granted in connection with, or independent of, other awards. The Committee has the discretion to determine other terms and conditions of an SAR award.

Restricted Share Awards. A restricted share award is a grant of ordinary shares subject to the restrictions on transferability and risk of forfeiture imposed by the Committee. Unless otherwise determined by the Committee and specified in the applicable award agreement, the holder of a restricted share award has rights as a shareholder, including the right to vote the ordinary shares subject to the restricted share award or to receive dividends on the ordinary shares subject to the restricted share award during the restriction period. The Committee may determine on what terms and conditions the participant will be entitled to dividends payable on the Restricted Shares.

Restricted Share Units. A RSU is a right to receive cash, ordinary shares or a combination of cash and ordinary shares at the end of a specified period equal to the fair market value of one ordinary share on the date of vesting. RSUs may be subject to the restrictions, including a risk of forfeiture, imposed by the Committee. The Committee may determine that a grant of RSUs will provide a participant a right to receive

85


 

dividend equivalents, which entitles the participant to receive the equivalent value (in cash or ordinary shares) of dividends paid on the underlying ordinary shares. Dividend equivalents may be paid currently or credited to an account, settled in cash or shares, and may be subject to the same restrictions as the RSUs with respect to which the dividend equivalents are granted.

Performance Awards. A performance award is an award that vests and/or becomes exercisable or distributable subject to the achievement of certain performance goals during a specified performance period, as established by the Committee. Performance awards may be granted alone or in addition to other awards under the Equity Plan, and may be paid in cash, ordinary shares, other property or any combination thereof, in the sole discretion of the Committee.

Other Share-Based Awards. Other share-based awards are awards denominated or payable in, valued in whole or in part by reference to, or otherwise based on or related to, the value of our ordinary shares.

Cash Awards. Cash awards may be granted on a free-standing basis or as an element of, a supplement to, or in lieu of any other award.

Substitute Awards. Awards may be granted under the Equity Plan in substitution for similar awards held for individuals who become participants as a result of a merger, consolidation or acquisition of another entity by or with the Company or one of our affiliates.

Certain Transactions

If any change is made to our capitalization, such as a share split, share combination, share dividend, exchange of share or other recapitalization, merger or otherwise, which results in an increase or decrease in the number of outstanding ordinary shares, appropriate adjustments will be made by the Committee in the shares subject to an award under the Equity Plan. The Committee also has the discretion to make certain adjustments to awards in the event of a change in control of the Company, such as the assumption or substitution of outstanding awards, the purchase of any outstanding awards in cash based on the applicable change in control price, the ability for participants to exercise any outstanding share options, SARs or other share-based awards upon the change in control (and if not exercised such awards will be terminated) and the acceleration of vesting or exercisability of any outstanding awards.

Clawback

All awards granted under the Equity Plan are subject to reduction, cancelation or recoupment under any written clawback policy that we may adopt, as well as any applicable law related to clawback, cancellation, recoupment, recission, payback reduction or other similar actions.

Plan Amendment and Termination

The Board or the Committee may amend or terminate any award, award agreement or the Equity Plan at any time, provided that the rights of a participant granted an award prior to such amendment or termination may not be impaired without such participant’s consent. In addition, shareholder approval will be required for any amendment to the extent necessary to comply with applicable law or exchange listing standards. The Committee will not have the authority, without the approval of shareholders, to amend any outstanding option or share appreciation right to reduce its exercise price per share. The Equity Plan will remain in effect for a period of ten years (unless earlier terminated by our board of directors).

Non-U.S. Participants

The Committee may modify award terms, establish subplans and/or adjust other terms and conditions of awards, subject to the share limits described above, in order to facilitate grants of awards subject to the laws and/or stock exchange rules of countries outside of the United States.

86


 

Employee Share Purchase Plan

The Company adopted the 2023 Employee Share Purchase Plan (the “Employee Share Purchase Plan”). The following is a summary of the material features of the Employee Share Purchase Plan.

Purpose of the Employee Share Purchase Plan

The purpose of the Employee Share Purchase Plan is to provide employees of the Company and its participating subsidiaries with the opportunity to purchase ordinary shares of the Company at a discount through accumulated payroll deductions during successive offering periods. We believe that the Employee Share Purchase Plan enhances such employees’ sense of participation in our performance, aligns their interests with those of our shareholders, and is a powerful incentive and retention tool that would benefit our shareholders. The summary below, including the section titled “—Material U.S. Federal Income Tax Consequences” describes the component of the plan that is intended to qualify under the provisions of Section 423 of the Code, and the administrator is authorized to provide separate offerings that are not intended to be qualified under Section 423 of the Code, which will be set forth in any supplements to or sub-plans of the Employee Share Purchase Plan to be adopted by the administrator and designed to comply with tax and securities laws and achieve other objectives for participants whose rights to make purchases under the Employee Share Purchase Plan are not intended to be qualified under Section 423 of the Code.

Eligibility and Administration

The board of directors, as the administrator of the Employee Share Purchase Plan, administers and has authority to interpret the terms of the Employee Share Purchase Plan and determine eligibility of participants. The Company’s board of directors may designate certain of the Company’s subsidiaries as participating “designated subsidiaries” in the Employee Share Purchase Plan and may change these designations from time to time. Employees of the Company and its participating designated subsidiaries are eligible to participate in the Employee Share Purchase Plan if they meet the eligibility requirements under the Employee Share Purchase Plan established from time to time by the administrator. However, an employee may not be granted rights to purchase shares under the Employee Share Purchase Plan if such employee, immediately after the grant, would own (directly or through attribution) shares possessing 5% or more of the total combined voting power or value of all classes of shares of the Company or any of its subsidiaries.

Eligible employees become participants in the Employee Share Purchase Plan by enrolling and authorizing payroll deductions by the deadline established by the administrator prior to the first day of the applicable offering period. Non-employee directors and consultants are not eligible to participate in the Employee Share Purchase Plan. Employees who choose not to participate, or are not eligible to participate at the start of an offering period but who become eligible thereafter, may enroll in any subsequent offering period.

Shares Available for Awards

A total of 3,756,511 ordinary shares are reserved for issuance under the Employee Share Purchase Plan. The number of shares subject to the Employee Share Purchase Plan may be adjusted for changes in our capitalization and certain corporate transactions, as described below under the heading “—Adjustments.” We cannot precisely predict the Company’s share usage under the Employee Share Purchase Plan as it will depend on a range of factors including the level of the Company’s employee participation, the contribution rates of participants, the trading price of ordinary shares and future hiring activity by the Company.

Participating in an Offering

Offering Periods and Purchase Periods. Ordinary shares would be offered to eligible employees under the Employee Share Purchase Plan during offering periods. Offering periods under the Employee Share Purchase Plan commence when determined by the administrator. The length of an offering period under the Employee Share Purchase Plan is determined by the administrator and may be up to 27 months long.

87


 

Employee payroll deductions are used to purchase ordinary shares on the exercise date of an offering period. The exercise date for each offering period is the final trading day in the offering period. The administrator may, in its discretion, modify the terms of future offering periods.

Enrollment and Contributions. The Employee Share Purchase Plan permits participants to purchase ordinary shares through payroll deductions. The administrator will establish for each offering period the maximum percentage of each participant’s eligible compensation as of each payroll date that may be deducted for purchase of ordinary shares under the Employee Share Purchase Plan. The administrator will establish the maximum number of shares that may be purchased by a participant during any offering period. In addition, no employee is permitted to accrue the right to purchase shares at a rate in excess of $25,000 worth of ordinary shares during any calendar year.

Purchase Rights. On the first trading day of each offering period, each participant is automatically granted an option to purchase ordinary shares. The option expires on the last trading day of the applicable offering period and is exercised at that time to the extent of the payroll deductions accumulated during the offering period. Any remaining balance is carried forward to the next offering period unless the participant has elected to withdraw from the Employee Share Purchase Plan, as described below, or has ceased to be an eligible employee.

Purchase Price. The purchase price of the ordinary shares under the Employee Share Purchase Plan, in the absence of a contrary designation by the administrator, is 85% of the lower of the fair market value of ordinary shares on the first trading day of the offering period or on the final trading day of the offering period. The fair market value per ordinary share under the Employee Share Purchase Plan generally is the closing sales price of an ordinary share on the date for which fair market value is being determined, or if there is no closing sales price for an ordinary share on the date in question, the closing sales price for an ordinary share on the last preceding date for which such quotation exists.

Withdrawal and Termination of Employment. Participants may voluntarily end their participation in the Employee Share Purchase Plan at any time during an offering period prior to the end of the offering period by delivering written notice to the Company, and can elect to either (i) be paid their accrued payroll deductions that have not yet been used to purchase ordinary shares or (ii) exercise their option at the end of the applicable offering period, and then be paid any remaining accrued payroll deductions. Participation in the Employee Share Purchase Plan ends automatically upon a participant’s termination of employment and any remaining accrued payroll deductions in the participant’s account will be paid to such participant following such termination.

Adjustments

In the event of certain transactions or events affecting the ordinary shares, such as any share split, reverse share split, share dividend, combination or reclassification of the ordinary shares, or any other increase or decrease in the number of ordinary shares effected without receipt of consideration by the Company, the administrator will make equitable adjustments to the Employee Share Purchase Plan and outstanding rights under the Employee Share Purchase Plan. In addition, in the event of a proposed sale of all or substantially all of the assets of the Company, the merger of the Company with or into another company, or other transaction as set forth by the administrator in an offering document, each outstanding option will be assumed or an equivalent option will be substituted by the successor entity or a parent or subsidiary of the successor entity. If the successor entity or a parent or subsidiary of the successor entity refuses to assume or substitute outstanding options, any offering periods then in progress will be shortened with a new exercise date prior to the proposed sale or merger. The administrator will notify each participant in writing at least 10 business days prior to such new exercise date that the exercise date has been changed and the participant’s option will be automatically exercised on such new exercise date. Further, in the event of a proposed dissolution or liquidation of the Company, any offering periods then in progress will be shortened with a new exercise date prior to the proposed dissolution or liquidation, and the administrator will notify each participant in writing in a similar manner as described above.

88


 

Foreign Participants

As noted above, the administrator may provide special terms, establish supplements to, or amendments, restatements or alternative versions of the Employee Share Purchase Plan that are not intended to qualify under the provisions of Section 423 of the Code, subject to the share limits described above, in order to facilitate grants of awards subject to the laws and/or share exchange rules of countries outside of the United States.

Transferability

A participant may not transfer rights granted under the Employee Share Purchase Plan other than by will or the laws of descent and distribution, and such rights are generally exercisable only by the participant.

Plan Amendment and Termination

Our board of directors may amend, suspend or terminate the Employee Share Purchase Plan at any time and from time to time. However, shareholder approval must be obtained for any amendment that increases the aggregate number or changes the type of shares that may be sold pursuant to rights under the Employee Share Purchase Plan, changes the designation or class of employees who are eligible to participate in the Employee Share Purchase Plan or changes the Employee Share Purchase Plan in any way that would cause the Employee Share Purchase Plan to no longer be an “employee stock purchase plan” under Section 423(b) of the Code.

C. Board Practices

Board of Directors

Our board of directors is composed of seven members. The authorized number of directors may be changed by resolution of our board of directors, subject to the terms of the shareholders’ agreement described in “Item 7. Major Shareholders and Related Party Transactions—Related Party Transactions—Shareholders’ Agreement.” In accordance with our Articles of Association, our directors are divided into three classes serving staggered three-year terms. At each annual meeting of shareholders, our directors will be elected to succeed the class of directors whose terms have expired. Our directors are divided among the three classes as follows:

the Class I directors consist of J. Michael Chu and Anne Pitcher, and their terms will expire at the first annual meeting of shareholders occurring after our IPO;
the Class II directors consist of Nisha Kumar and Nikhil Thukral, and their terms will expire at the second annual meeting of shareholders occurring after our IPO; and
the Class III directors consist of Alexandre Arnault, Ruth Kennedy and Oliver Reichert, and their terms will expire at the third annual meeting of shareholders occurring after our IPO.

Directors in a particular class will be elected for three-year terms at the annual meeting of shareholders in the year in which their terms expire. As a result, only one class of directors will be elected at each annual meeting of our shareholders, with the other classes continuing for the remainder of their respective three-year terms. Each director’s term continues until the election and qualification of their successor, or their earlier death, resignation, retirement, disqualification or removal.

Audit Committee

Our audit committee is responsible for, among other matters: (1) appointing, compensating, retaining, evaluating, terminating and overseeing our independent registered public accounting firm; (2) discussing with our independent registered public accounting firm its independence from us; (3) reviewing with our

89


 

independent registered public accounting firm the matters required to be reviewed by applicable auditing requirements; (4) approving all audit and permissible non-audit services to be performed by our independent registered public accounting firm; (5) overseeing the financial reporting process and discussing with management and our independent registered public accounting firm the interim and annual financial statements that we file with the SEC; (6) reviewing and monitoring our internal controls, disclosure controls and procedures and compliance with legal and regulatory requirements; (7) designing and implementing our internal audit function and overseeing the internal audit function after its establishment; (8) discussing our policies with respect to risk assessment and risk management (including regarding cybersecurity compliance, risk and mitigation strategies); and (9) establishing procedures for the confidential anonymous submission of concerns regarding questionable accounting, internal controls, auditing and federal securities law matters.

Our audit committee consists of Ruth Kennedy, Nisha Kumar, Anne Pitcher and Nikhil Thukral, with Nisha Kumar serving as chairperson. Rule 10A-3 of the Exchange Act and NYSE rules require us to have one independent audit committee member upon the listing of our ordinary shares on the NYSE, a majority of independent directors within 90 days of the date of listing and all independent audit committee members within one year of the date of listing. We intend to comply with the independence requirements within the time periods specified. Our board of directors has determined that each of Ruth Kennedy, Nisha Kumar, Anne Pitcher and Nikhil Thukral is an “audit committee financial expert” as defined by applicable SEC rules. Our board of directors has adopted a written charter for the audit committee, which is available on our website.

D. Employees

One of our strongest assets is our human capital. We look for talented people who share our values of accountability, responsiveness, excellence, teamwork, respect and integrity. We are proud of our unique company culture, where ideas, innovation, collaboration and personal development are essential. We believe our brand, culture and employees are central to our success and our ability to attract, develop, motivate and retain highly skilled talent.

As of September 30, 2023, we employed approximately 6,300 individuals including approximately 5,300 full-time equivalent employees worldwide and approximately 800 contingent workers, primarily at our production sites in Germany. Of the 5,300 full-time employees, approximately 270 were employed in our corporate-owned stores, 170 were employed in distribution (logistics), 3,600 were employed in production and the remaining approximate 1,300 performed selling, general, administrative and other functions. We have a broad and diverse team, which was 55% female in total with more than 85 different nationalities represented as of September 30, 2023.

We are subject to, and comply with, local labor law requirements in all countries in which we operate. We have a group work council in the Birkenstock Group B.V. & Co. KG and five works councils established at productions sites in Germany. We do not have any labor unions in the U.S. We do not currently foresee a shortage in the number of qualified personnel needed to operate our business. For more information, see “Item 3. Key Information—D. Risk Factors.”

E. Share Ownership

Ownership of the Company’s shares by its directors and executive officers as of November 30, 2023 is set forth in “Item 7. Major Shareholders and Related Party Transactions—A. Major Shareholders” of this Annual Report.

F. Disclosure of a Registrant’s Action to Recover Erroneously Awarded Compensation

Not applicable.

90


 

A. Major Shareholders

Security Ownership

The following table presents information relating to the beneficial ownership of our ordinary shares by:

each person, or group of affiliated persons, known by us to own beneficially 5% or more of our outstanding ordinary shares; and
each of our executive officers and directors.

The number of ordinary shares beneficially owned by each entity, person, executive officer or director is determined in accordance with the rules of the SEC, and the information is not necessarily indicative of beneficial ownership for any other purpose. Under such rules, beneficial ownership includes any ordinary shares over which the individual has sole or shared voting power or investment power as well as any such ordinary shares that the individual has the right to acquire within 60 days of November 30, 2023 through the exercise of any option or other right. Except as otherwise indicated, and subject to applicable community property laws, we believe that the persons named in the table have sole voting and investment power with respect to all ordinary shares held by that person based on information provided to us by such person.

The percentage of outstanding ordinary shares beneficially owned is based on 187,825,592 ordinary shares issued and outstanding as of November 30, 2023. Ordinary shares that a person has the right to acquire within 60 days of November 30, 2023 are deemed outstanding for purposes of computing the percentage ownership of the person holding such rights, but are not deemed outstanding for purposes of computing the percentage ownership of any other person, except with respect to the percentage ownership of all executive officers and directors as a group. Unless otherwise indicated below, the business address for each beneficial owner is 1-2 Berkeley Square, London W1J 6EA, UK.

 

 

Shares Beneficially Owned

 

Name of Beneficial Shareholder

 

Ordinary Shares

 

 

% of Ordinary Shares

 

5% or Greater Shareholders:

 

 

 

 

 

 

Entities affiliated with L Catterton(1)

 

 

152,279,882

 

 

81.1%

 

Financière Agache SA(2)

 

 

10,352,863

 

 

5.5%

 

Directors and Executive Officers(3):

 

 

 

 

 

 

Alexandre Arnault

 

 

 

 

 

 

J. Michael Chu(1)

 

 

152,279,882

 

 

81.1%

 

Ruth Kennedy

 

 

 

 

 

 

Nisha Kumar

 

 

 

 

 

 

Anne Pitcher

 

 

 

 

 

 

Nikhil Thukral

 

 

 

 

 

 

Oliver Reichert

 

 

 

 

 

 

Dr. Erik Massmann

 

 

 

 

 

 

Markus Baum

 

 

 

 

 

 

Klaus Baumann

 

 

 

 

 

 

David Kahan

 

 

 

 

 

 

Mehdi Nico Bouyakhf

 

 

 

 

 

 

Jochen Gutzy

 

 

 

 

 

 

Christian Heesch

 

 

 

 

 

 

Mark Jensen

 

 

 

 

 

 

 

* Less than 1%

91


 

(1)
Consists of ordinary shares held by BK LC Lux MidCo S.à r.l., a société à responsabilité limitée incorporated under the laws of the Grand Duchy of Luxembourg. The management of BK LC Lux MidCo S.à r.l. is controlled by BK LC Lux SCA. BK LC Lux GP S.à r.l. is the general partner of BK LC Lux SCA. The management of BK LC Lux GP S.à r.l. is controlled by LC9 Caledonia AIV GP, LLP. LC9 Caledonia AIV GP, LLP is managed by its members, Catterton Caledonia 1 Limited and Catterton Caledonia 2 Limited. The management of each of Catterton Caledonia 1 Limited and Catterton Caledonia 2 Limited is controlled by its directors, J. Michael Chu and Scott A. Dahnke. As such, Messrs. Chu and Dahnke could be deemed to share voting and dispositive power with respect to the shares held by BK LC Lux MidCo S.à r.l. Messrs. Chu and Dahnke each disclaim beneficial ownership of such shares. The address of the entities and individuals mentioned in this footnote is 599 West Putnam Avenue, Greenwich, CT 06830.
(2)
Consists of ordinary shares held by Financière Agache SA, a company organized in France as a société anonyme (“Financière Agache”). Financière Agache is controlled by Agache SCA, a company organized in France as a société en commandite par actions with Bernard Arnault and Agache Commandité SAS as its associés commandités (similar to General Partners) (“Agache”). Bernard Arnault, an individual (“Mr. Arnault”), is the gérant (similar to a Managing General Partner) of Agache. Agache is controlled by Agache Commandité SAS, a company organized in France as a société par actions simplifiée (“Agache Commandité”). The principal executive office of Financière Agache is 11, rue François 1er, 75008 Paris, France. The principal executive office of Agache, Mr. Arnault and Agache Commandité is 41, avenue Montaigne, 75008 Paris, France. This information is based on a Schedule 13G filed with the SEC on October 18, 2023.
(3)
Each of the executive officers owns an indirect interest in the Company through investments in ManCo in accordance with the management investment plan. We expect that the partnership interests in ManCo will be converted into ordinary shares of the Company at or following expiration or release of the lock-up agreement with the Representatives as described in our final prospectus dated October 10, 2023, filed with the SEC on October 12, 2023, at which time the executive officers will obtain beneficial ownership in the ordinary shares of the Company received upon such conversion.

Significant Changes in Ownership

On October 13, 2023, the Company completed an IPO on the New York Stock Exchange. In connection with the IPO, the Company issued and sold 10,752,688 ordinary shares, and MidCo sold 21,505,376 ordinary shares.

On October 13, 2023, the Company granted RSUs to certain of our non-employee directors with a grant date value of $75,000 for their service on our board of directors. These RSUs will vest 100% on the earlier of (i) October 13, 2024 and (ii) the next annual shareholder meeting, so long as the RSU grantees provide services to the Company or an affiliate of ours until the vesting date. Refer to “Item 6. Directors, Senior Management and Employees—B. Compensation Principles of the Compensation of the Board of Directors and Executive Management” in this Annual Report.

On October 10, 2023, the Company entered into a tax receivable agreement with MidCo in consideration for the repurchase of 5,648,465 ordinary shares of the Company from MidCo.

On April 30, 2021, the Company completed the Transaction. For additional information regarding the Transaction, including details of the consideration transferred and the fair values of assets acquired and liabilities assumed, refer to “Item 5. Operating and Financial Review and Prospects—A. Operating Results—Factors Affecting Comparability of Financial Information—The Transaction” and Note 6 — Business Combinations to the audited consolidated financial statements appearing elsewhere in this Annual Report.

According to a Schedule 13G filed with the SEC on October 18, 2023, Financière Agache SA beneficially owns more than 5% of our ordinary shares. To our knowledge, and based on Section 13 filings with the SEC, other than as disclosed in the table above, our other filings with the SEC and this Annual Report, there have been no other significant changes in the percentage ownership held by any major shareholder during the past three years.

Holders

As of November 30, 2023, we had 6 shareholders of record. We estimate that as of November 30, 2023, approximately 98% of our outstanding ordinary shares were held by 5 U.S shareholders of record.

92


 

The following is a description of certain related party transactions we have entered into since October 1, 2022 with any of our executive officers, directors or their affiliates and holders of more than 5% of our ordinary shares in the aggregate, which we refer to as related parties, other than compensation arrangements which are described under “Item 6. Directors, Senior Management and Employees—B. Compensation Principles of the Compensation of the Board of Directors and Executive Management.”

L Catterton Management Company LLC, an entity controlled by our Principal Shareholder, and certain of its subsidiaries (collectively, “L Catterton Management”) have provided management and other services to us. In fiscal 2023 we paid an aggregate of €0.4 million in consulting fees to L Catterton Management.

We maintain a long-term business relationship related to the production of advertising content with a modeling agency owned by a family member of our Chief Executive Officer. In fiscal 2023 we paid a gross remuneration including modelling fees of €0.2 million to such modeling agency.

We provide certain management services to Ockenfels Group GmbH & Co. KG (“Ockenfels”), an entity managed by our Chief Executive Officer and controlled by the Predecessor Shareholders. In fiscal 2023 we received an aggregate of €15 thousand from Ockenfels for such services.

We also lease certain administrative buildings from Ockenfels. In fiscal 2023 we paid an aggregate of €0.5 million to Ockenfels for such leases. For additional information refer to Note 32 — Related Party Disclosures of the financial statements included as part of this Annual Report.

Related Party Transaction Policy

Under our related party transaction policy, our audit committee is responsible for reviewing and approving related party transactions. In the course of its review and approval of related party transactions, our audit committee will consider all relevant facts and circumstances to decide whether to approve such transactions. In particular, our policy requires our audit committee to take the following considerations into account, among other factors it deems appropriate: whether the transaction was undertaken in the ordinary course of business of the Company; whether the related party transaction was initiated by the Company or the related party; the availability of other sources of comparable products or services; whether the transaction with the related party is proposed to be, or was, entered into on terms no less favorable to the Company than terms that could have been reached with an unrelated third-party or with employees generally; the purpose of, and the potential benefits to the Company of, the related party transaction; the impact on a director’s independence in the event that the related party is a director, an immediate family member of a director or an entity in which a director is a partner, shareholder (or equivalent) or member of senior management; if there was a competitive bidding process and the results thereof; the approximate dollar value of the amount involved in the related party transaction, particularly as it relates to the related party; the importance, nature and extent of the interest (financial or otherwise) and involvement of the related party in the related party transaction and any other information regarding the related party transaction or the related party that would be material to investors in light of the circumstances of the particular transaction.

The audit committee may only approve those transactions that are in, or are not inconsistent with, our best interests and those of our shareholders, as the audit committee determines in good faith.

Tax Receivable Agreement

We expect to be able to utilize certain tax attributes that were created by the prior acquisition of the BIRKENSTOCK Group in 2021 by our pre-IPO owner, MidCo. These tax attributes would not be available to us in the absence of our pre-IPO owner’s prior acquisition of the BIRKENSTOCK Group and will reduce the amount of tax that we would otherwise be required to pay in the future. In connection with this offering, we have entered into the TRA with the TRA Participants (who initially shall be solely MidCo) in respect of those anticipated tax savings in consideration for the repurchase of certain shares of the Company from MidCo. The

93


 

following discussion describes the material terms of the TRA and is qualified in its entirety by the full text of the TRA, a copy of which is filed as an exhibit to this Annual Report.

In general, we are required to pay to the TRA Participants (who initially shall be solely MidCo) in respect of MidCo’s stock ownership of Birkenstock prior to this offering payments equal to 85% of the savings, if any, in (a) U.S. federal, state or local income tax, and (b) German income tax and trade tax, in each case, that we actually realize (or are deemed to realize in certain circumstances, including as a result of certain assumptions) as a result of (i) certain U.S. tax attributes, principally including amortization and depreciation deductions (and the reduction of taxable gain attributable to tax basis in certain assets) and carryforwards of disallowed interest expense under Section 163(j) of the Code, and (ii) certain German tax attributes, principally including amortization deductions (and the reduction of taxable gain attributable to tax basis in certain assets), in the case of clause (i) and (ii), available to the Company and its subsidiaries on the IPO Date (calculated by assuming that the taxable year of the relevant member of the BIRKENSTOCK Group closed at the end of the IPO Date) (such tax attributes, collectively, the “TRA Tax Attributes”). Under the TRA, generally, we will retain the benefit of the remaining 15% of the applicable tax savings.

Our actual utilization of the TRA Tax Attributes, as well as the timing of any payments under the TRA, will vary depending upon a number of factors, including the amount, character and timing of our and our subsidiaries’ taxable income in the future. Payments under the TRA are not conditioned on the TRA Participants’ ownership or continued ownership of ordinary shares (other than the initial TRA Participant’s ownership of ordinary shares prior to our IPO). In addition, the TRA will provide for interest, at a rate equal to SOFR plus 3.00% per annum, accrued from the due date (without extensions) of the IRS Form 1120 or applicable German income tax return or trade tax return for the applicable taxable year until the date of payment specified by the TRA. Payments under the TRA will be based on the tax reporting positions that we determine, consistent with the terms of the TRA. No TRA Participant will be required under any circumstances to make a payment or return a payment to Birkenstock in respect of any portion of any payments previously made to such TRA Participant under the TRA; if it is determined that excess payments have been made under the TRA, certain future payments, if any, otherwise to be made under the TRA will be reduced. As a result, in certain circumstances, including, for example, if a previously claimed deduction is subsequently disallowed, payments could be made under the TRA in excess of the benefits that we actually realize in respect of the TRA Tax Attributes.

The terms of the TRA, in certain circumstances, including an early termination, certain changes of control, or breaches of any material obligations under it (such as a failure to make any payment when due, subject to a specified cure period), provide for our obligations under the TRA to accelerate and become payable in a lump sum amount equal to the present value of the anticipated future tax benefits calculated based on certain assumptions, including that we would have at such time sufficient taxable income to fully utilize the TRA Tax Attributes. Additionally, if we or any of our subsidiaries transfers any asset to a corporation with which we do not file a consolidated or combined tax return for applicable tax purposes, we will be treated as having sold that asset in a taxable transaction for purposes of determining certain amounts payable pursuant to the TRA. Similarly, in the event of a divestiture of any of our subsidiaries directly or indirectly resulting in a transfer of TRA Tax Attributes, the terms of the TRA provide for obligations under the TRA in respect of such transferred TRA Tax Attributes to accelerate and become payable in a lump sum amount equal to the present value of the anticipated future tax benefits with respect to such TRA Tax Attributes calculated based on the same assumptions applicable to the calculation of accelerated payment obligations in the circumstances described above (e.g., in the case of an early termination, certain changes of control, or breaches of any of our material obligations under the TRA). Further, although we do not believe that payments to MidCo under the TRA are subject to withholding tax, in case any such withholding tax were determined to apply, the Company could be liable for the taxes which should have been withheld, plus any applicable interest and penalties. As a result of the foregoing, (a) we could be required to make payments under the TRA that are greater than or less than the specified percentage of the actual tax savings we realize in respect of the TRA Tax Attributes and (b) we may be required to make an immediate lump sum payment equal to the present value of the anticipated future tax savings, which payment may be made years in advance of the actual realization of such future benefits, if any such benefits are ever realized. In these situations, our obligations under the TRA could

94


 

have a substantial negative impact on our liquidity and could have the effect of adversely affecting our working capital and growth, and of delaying, deferring or preventing certain mergers, asset sales, other forms of business combinations or other changes of control.

Because we are a holding company with no operations of our own, our ability to make payments under the TRA is dependent on the ability of our subsidiaries to make distributions to us. The TRA may in certain cases restrict our and our subsidiaries’ ability to enter into any agreement or indenture that would restrict or encumber our ability to make payments under the TRA. Such restrictions could create significant restrictions on our subsidiaries in obtaining financing. To the extent that we are unable to make payments under the TRA, and such inability is a result of the terms of debt documents, such payments will be deferred and will accrue interest at a rate of SOFR plus 3.00% per annum until paid. There can be no assurance that we will be able to finance our obligations under the TRA in a manner that does not adversely affect our working capital and growth requirements.

Employment Agreements

We have entered into employment agreements with all of our executive officers. For more information, see “Item 6. Directors, Senior Management and Employees—B. Compensation Principles of the Compensation of the Board of Directors and Executive Management—Senior Management Service and Employment Agreements.”

Indemnification Agreements

We have entered into indemnification agreements with our executive officers and directors. The indemnification agreements and our Articles of Association require us to indemnify our executive officers and directors to the fullest extent permitted by law.

Registration Rights Agreement

We have entered into a Registration Rights Agreement with MidCo, which is controlled by our Principal Shareholder, in connection with our IPO, pursuant to which we granted it and its affiliates the right, under certain circumstances and subject to certain restrictions, to require us to register our ordinary shares under the Securities Act. All of the ordinary shares owned by MidCo will be subject to the Registration Rights Agreement. Under the Registration Rights Agreement, MidCo will be able to require us to file a registration statement under the Securities Act. MidCo may issue an unlimited number of demand registration requests. Additionally, MidCo will be able to require us to pursue an underwritten offering, block trade or bought deal pursuant to a shelf registration to sell our equity securities. Under the Registration Rights Agreement, if at any time we propose or will be required to register any of our equity securities under the Securities Act, we will be required to notify each eligible holder of its right to participate in such registration. We will use best efforts to cause all eligible securities requested to be included in the registration in accordance with the Registration Rights Agreement to be so included. The Registration Rights Agreement also provides that we will pay certain expenses relating to such registrations and indemnify certain parties against certain liabilities that may arise under the Securities Act. All fees, costs and expenses of registrations, other than underwriting discounts and commissions, are expected to be borne by us. This summary describes the material terms of the Registration Rights Agreement and is qualified in its entirety by the provisions of the Registration Rights Agreement, a copy of which is filed as an exhibit to this Annual Report.

Shareholders’ Agreement

We have entered into a Shareholders’ Agreement with MidCo, which is controlled by our Principal Shareholder, in connection with our IPO. The Shareholders’ Agreement provides MidCo with certain rights with respect to the designation of directors to serve on our board of directors. As set forth in the Shareholders’ Agreement, for so long as MidCo beneficially owns at least a majority of our ordinary shares, it will be entitled to designate for nomination a majority of our board of directors. When MidCo beneficially owns less than a majority but at least 5% of our ordinary shares, it will be entitled to designate for nomination a number of

95


 

directors in proportion to its ownership of our ordinary shares, rounded up to the nearest whole person. No board member designated in connection with the Shareholders’ Agreement will be required to immediately tender their resignation upon the loss of the right to designate members by MidCo, and each such director may continue to serve until the end of their then current term. The board member designation rights pursuant to the Shareholders’ Agreement will have the effect of making it more difficult for shareholders to change the composition of our board of directors. Under the Shareholders’ Agreement, we have agreed, subject to certain exceptions, to indemnify MidCo, and various affiliated persons and their respective equityholders from certain losses arising out of any threatened or actual litigation by reason of the fact that the indemnified person is or was a holder of our ordinary shares. This summary describes the material terms of the Shareholders’ Agreement and is qualified in its entirety by the provisions of the Shareholders’ Agreement, a copy of which is filed as an exhibit to this Annual Report.

Commercial Transactions with L Catterton and Portfolio Companies of L Catterton

L Catterton and its affiliates have ownership interests in a broad range of companies. We have entered and may in the future enter into commercial transactions in the ordinary course of our business with some of these companies, including the purchase of goods and services. None of these transactions or arrangements has been or is expected to be material to us.

C. Interests of Experts and Counsel

Not applicable.

96


 

ITEM 8. FINANCIAL INFORMATION

A. Consolidated Statements and Other Financial Information

See “Item 18—Financial Statements”.

Legal Proceedings

We are subject to litigation from time to time in the ordinary course of business. We are not currently involved in any legal proceedings that, either individually or in the aggregate, are expected to have a material adverse effect on our business or financial position. See “Item 3. Key Information—D. Risk Factors—Risks Related to Legal, Regulatory and Taxation Matters—We are subject to the risk of litigation and other claims.”

Dividends and Dividend Policy

We have never declared or paid cash dividends on our share capital. We currently intend to retain all available funds and future earnings, if any, to fund the development and expansion of our business, and we do not anticipate paying any cash dividends in the foreseeable future. Any future decisions regarding the declaration and payment of dividends will be at the discretion of our board of directors and will depend on then-existing conditions, including our financial condition, results of operation, contractual restrictions, capital requirements, business prospects and other factors our board of directors may deem relevant.

B. Significant Changes

No significant changes, other than as otherwise described in this Annual Report, have occurred in our operations since the date of our financial statements included in this Annual Report.

ITEM 9. THE OFFER AND LISTING

A. Offer and Listing Details

Birkenstock Holding plc’s ordinary shares have been listed on the NYSE under the symbol “BIRK” since October 11, 2023. Prior to that date, there was no public trading market for our ordinary shares.

B. Plan of Distribution

Not applicable.

C. Markets

See “Item 9. The Offer and Listing—A. Offer and Listing Details” above.

D. Selling Shareholders

Not applicable.

E. Dilution

Not applicable.

F. Expenses of the Issue

Not applicable.

97


 

ITEM 10. ADDITIONAL INFORMATION

A. Share Capital

Not applicable.

B. Memorandum and Articles of Association

When we refer to our articles of association in this Annual Report, we refer to our amended and restated memorandum of association and amended and restated articles of association dated as of October 13, 2023, a copy of which is filed as Exhibit 1.1 to this Annual Report. The information required by this Item is set forth in Exhibit 2.1 to this Annual Report and is incorporated by reference into this Annual Report.

Comparison of Delaware Corporate Law and Jersey Corporate Law

Jersey companies are governed by the Jersey Companies Law. The Jersey Companies Law differs from laws applicable to Delaware corporations and their shareholders. For comparison purposes, set forth below is a summary of some significant differences between the laws applicable to companies incorporated in the State of Delaware and the provisions of the Jersey Companies Law applicable to the Company.

 

DELAWARE CORPORATE LAW

JERSEY CORPORATE LAW

Mergers and similar arrangements; Appraisal rights

Under the Delaware General Corporation Law, with certain exceptions, a merger, consolidation, sale, lease or transfer of all or substantially all of the assets of a corporation must be approved by the board of directors and a majority of the outstanding shares entitled to vote thereon. A shareholder of a Delaware corporation participating in certain major corporate transactions may, under certain circumstances, be entitled to appraisal rights pursuant to which such shareholder may receive cash in the amount of the fair value of the shares held by such shareholder (as determined by a court) in lieu of the consideration such shareholder would otherwise receive in the transaction. The Delaware General Corporation Law also provides that a parent corporation, by resolution of its board of directors, may merge with any subsidiary, of which it owns at least 90.0% of each class of capital stock, without a vote by the shareholders of such subsidiary. Upon any such merger, dissenting shareholders of the subsidiary would have appraisal rights.

A sale or disposal of all or substantially all the assets of a Jersey company must be approved by the board of directors and, only if the articles of association of the company require, by the shareholders in a general meeting. A merger involving a Jersey company must be generally documented in a merger agreement which must be approved by special resolution (being a two-thirds majority, if the articles of association of the company do not specify a greater majority) of shareholders of that company.

There are no appraisal rights under the Jersey Companies Law.

Shareholders’ suits

Class actions and derivative actions generally are available to shareholders of a Delaware corporation for, among other things, breach of fiduciary duty, corporate waste and actions not taken in accordance with applicable law. In such actions, the court has discretion to permit the winning party to recover attorneys’ fees incurred in connection with such action.

Under Article 141 of the Jersey Companies Law, a shareholder may apply to court for relief on the ground that the conduct of a company’s affairs, including a proposed or actual act or omission by a company, is “unfairly prejudicial” to the interests of shareholders generally or of some part of shareholders, including at least the shareholder making the application.

98


 

DELAWARE CORPORATE LAW

JERSEY CORPORATE LAW

 

There may also be customary law personal actions available to shareholders. Under Article 143 of the Jersey Companies Law (which sets out the types of relief a court may grant in relation to an action brought under Article 141 of the Jersey Companies Law), the court may make an order regulating the affairs of a company, requiring a company to refrain from doing or continuing to do an act complained of, authorizing civil proceedings and providing for the purchase of shares by a company or by any of its other shareholders.

Shareholder vote on board and management compensation

Under the Delaware General Corporation Law, the board of directors has the authority to fix the compensation of directors, unless otherwise restricted by the certificate of incorporation or bylaws.

Subject to restrictions in the Company’s Articles of Association, the board of directors may set the compensation of directors and members of management.

Annual vote on board renewal

Unless directors are elected by written consent in lieu of an annual meeting, directors are elected in an annual meeting of shareholders on a date and at a time designated by or in the manner provided in the bylaws. Re-election is possible.

Classified boards are permitted.

Unless otherwise stated in the Company’s Articles of Association, directors of Jersey companies may be elected at any meeting of shareholders including the annual general meeting. Re-election is possible.

Classified boards are permitted.

Indemnification of directors and executive officers and limitation of liability

The Delaware General Corporation Law provides that a certificate of incorporation may contain a provision eliminating or limiting the personal liability of directors and officers of the corporation for monetary damages for breach of a fiduciary duty as a director or officer, except no provision in the certificate of incorporation may eliminate or limit the liability of a director or officer for:

any breach of the duty of loyalty to the corporation or its shareholders;
acts or omissions not in good faith or which involve intentional misconduct or a knowing violation of law;
statutory liability for unlawful payment of dividends or unlawful share purchase or redemption; or
any transaction from which the director or officer derived an improper personal benefit.

A Delaware corporation may indemnify any person who was or is a party or is threatened to be made a party to any proceeding, other than an action by or on behalf of the corporation, because the person is or

The Jersey Companies Law does not contain any provision permitting Jersey companies to limit the liabilities of directors for breach of fiduciary duty.

However, a Jersey company may exempt from liability, and indemnify directors and officers, for liabilities:

incurred in defending any civil or criminal legal proceedings where:
judgment is given in the person’s favor or the person is acquitted;
the proceedings are discontinued other than by reason of such person (or someone on their behalf) giving some benefit or suffering some detriment; or
the proceedings are settled on terms that such person (or someone on their behalf) gives some benefit or suffers some detriment but in the opinion of a majority of the disinterested directors, the person was substantially successful on the merits in the person’s resistance to the proceedings;

99


 

DELAWARE CORPORATE LAW

JERSEY CORPORATE LAW

was a director or officer, against liability incurred in connection with the proceeding if the director or officer acted in good faith and in a manner reasonably believed to be in, or not opposed to, the best interests of the corporation; and the director or officer, with respect to any criminal action or proceeding, had no reasonable cause to believe his or her conduct was unlawful.

Unless ordered by a court, any foregoing indemnification is subject to a determination that the director or officer has met the applicable standard of conduct:

by a majority vote of the directors who are not parties to the proceeding, even though less than a quorum;
by a committee of directors designated by a majority vote of the eligible directors, even though less than a quorum;
by independent legal counsel in a written opinion if there are no eligible directors, or if the eligible directors so direct; or
by the shareholders.

Moreover, a Delaware corporation may not indemnify a director or officer in connection with any proceeding in which the director or officer has been adjudged to be liable to the corporation unless and only to the extent that the court determines that, despite the adjudication of liability but in view of all the circumstances of the case, the director or officer is fairly and reasonably entitled to indemnity for those expenses which the court deems proper.

incurred to anyone other than to the company if the person acted in good faith with a view to the best interests of the company;
incurred in connection with an application made to the court for relief from liability for negligence, default, breach of duty or breach of trust under Article 212 of the Jersey Companies Law in which relief is granted to the person by the court; or
incurred in a case in which the company normally maintains insurance for persons other than directors.

Directors’ fiduciary duties

A director of a Delaware corporation has a fiduciary duty to the corporation and its shareholders. This duty has two components:

the duty of care; and
the duty of loyalty.

The duty of care requires that a director act in good faith, with the care that an ordinarily prudent person would exercise under similar circumstances. Under this duty, a director must inform himself or herself of, and disclose to shareholders, all material information reasonably available regarding a significant transaction.

The duty of loyalty requires that a director act in a manner he or she reasonably believes to be in the best interests of the corporation. He or she must not

Under the Jersey Companies Law, a director of a Jersey company, in exercising the director’s powers and discharging the director’s duties, has a duty to

act honestly and in good faith with a view to the best interests of the company; and
exercise the care, diligence and skill that a reasonably prudent person would exercise in comparable circumstances.

Customary law is also an important source of law in the area of directors’ duties in Jersey as it expands upon and provides a more detailed understanding of the general duties and obligations of directors. The Jersey courts view English common law as highly persuasive in this area.

100


 

DELAWARE CORPORATE LAW

JERSEY CORPORATE LAW

use his or her corporate position for personal gain or advantage. This duty prohibits self-dealing by a director and mandates that the best interest of the corporation and its shareholders take precedence over any interest possessed by a director, officer or controlling shareholder and not shared by the shareholders generally. In general, actions of a director are presumed to have been made on an informed basis, in good faith and in the honest belief that the action taken was in the best interests of the corporation. However, this presumption may be rebutted by evidence of a breach of one of the fiduciary duties. Should such evidence be presented concerning a transaction by a director, a director must prove the procedural fairness of the transaction, and that the transaction was of fair value to the corporation.

In summary, the following duties will apply as manifestations of the general fiduciary duty under the Jersey Companies Law: a duty to act in good faith and in what he or she bona fide considers to be the best interests of the company; a duty to exercise powers for a proper purpose; a duty to avoid any actual or potential conflict between his or her own and the company’s interests; and a duty to account for profits and not take personal profit from any opportunities arising from his or her directorship, even if he or she is acting honestly and for the good of the company. However, the articles of association of a company may permit the director to be personally interested in arrangements involving the company (subject to the requirement to have disclosed such interest).

Shareholder action by written consent

A Delaware corporation may, in its certificate of incorporation, eliminate the right of shareholders to act by written consent.

If permitted by the articles of association of a company, a written consent signed and passed by the specified majority of members may affect any matter that otherwise may be brought before a shareholders’ meeting, except for the removal of a company’s auditors. Such consent shall be deemed effective when the instrument, or the last of several instruments, is signed by the specified majority of members or on such later date as is specified in the resolution.

The Company’s Articles of Association state that at any time that our Principal Shareholder owns at least 40% of the Company’s voting power, shareholders are permitted to take action by written consent if approved by a majority of the voting power of the Company, or two-thirds of the voting power of the Company, when required by Jersey law. At any time that our Principal Shareholder owns less than 40%, shareholder action by written consent is not permitted and shareholder approval may only occur at an annual or special meeting of shareholders.

Shareholder proposals; Special meetings of shareholders

A shareholder of a Delaware corporation has the right to put any proposal before the annual meeting of shareholders, provided it complies with the notice provisions in the governing documents.

A special meeting may be called by the board of directors or any other person authorized to do so in the governing documents, but shareholders may be precluded from calling special meetings.

The Jersey Companies Law does not provide for a shareholder right to put a proposal before the shareholders at the annual general meeting.

Shareholders holding 10% or more of a Jersey company’s voting rights and entitled to vote at the relevant meeting may legally require such company’s directors to call a meeting of shareholders. The JFSC may, at the request of any officer, secretary or shareholder, call or direct the calling of an annual general meeting. Failure to call

101


 

DELAWARE CORPORATE LAW

JERSEY CORPORATE LAW

 

an annual general meeting in accordance with the requirements of the Jersey Companies Law is a criminal offence on the part of a Jersey company and its directors and secretary.

Cumulative voting

Under the Delaware General Corporation Law, cumulative voting for elections of directors is not permitted unless the corporation’s certificate of incorporation provides for it.

There are no provisions in the Jersey Companies Law relating to cumulative voting.

Removal of directors

A director of a Delaware corporation with a classified board may be removed only for cause with the approval of a majority of the outstanding shares entitled to vote, unless the certificate of incorporation provides otherwise.

There is no statutory right under Jersey Companies Law for shareholders to nominate, appoint or remove directors of a company.

If provided for in the articles of association, a director may be removed from office by the holders of ordinary shares by special resolution or other threshold only for “cause” (as defined in the articles of association). In addition, a director may be removed from office by the board of directors by resolution made by the board of directors for “cause” if the articles of association provide for such a right. The Company’s articles of association do not permit removal of a director by the other directors.

Transactions with interested directors

Interested director transactions are permissible and may not be legally voided if:

either a majority of disinterested directors, or a majority in interest of holders of shares of the corporation’s capital stock entitled to vote upon the matter, approves the transaction upon disclosure of all material facts; or
the transaction is determined to have been fair as to the corporation as of the time it is authorized, approved or ratified by the board of directors, a committee thereof or the shareholders.

An interested director must disclose to the company the nature and extent of any interest in a transaction with the company, or one of its subsidiaries, which to a material extent conflicts or may conflict with the interests of the company and of which the director is aware.

Failure to disclose an interest entitles the company or a shareholder to apply to the court for an order setting aside the transaction concerned and directing that the director account to the company for any profit.

A transaction is not voidable and a director is not accountable notwithstanding a failure to disclose an interest if the transaction is confirmed by special resolution of shareholders and the nature and extent of the director’s interest in the transaction are disclosed in reasonable detail in the notice calling the meeting at which the resolution is passed.

Although it may still order that a director account for any profit, a court will not set aside a transaction unless it is satisfied that the interests of third parties who have acted in good faith would not thereby be unfairly prejudiced and the transaction was not

102


 

DELAWARE CORPORATE LAW

JERSEY CORPORATE LAW

 

reasonable and fair in the interests of the company at the time it was entered into.

Transactions with interested shareholders

The Delaware General Corporation Law generally prohibits a Delaware corporation from engaging in certain business combinations with an “interested shareholder” for three years following the date that such person becomes an interested shareholder. An interested shareholder generally is a person or group who or which owns or owned 15.0% or more of the corporation’s outstanding voting shares within the past three years.

This has the effect of limiting the ability of a potential acquirer to make a two-tiered bid for the target in which all shareholders would not be treated equally. The statute does not apply if, among other things, prior to the date on which such shareholder becomes an interested shareholder, the board of directors approves either the business combination or the transaction which resulted in the person becoming an interested shareholder. This encourages any potential acquirer of a Delaware corporation to negotiate the terms of any acquisition transaction with the target’s board of directors.

The Jersey Companies Law has no comparable provision. As a result, a Jersey company cannot avail itself of the types of protections afforded by the Delaware business combination statute. However, although Jersey law does not regulate transactions between a company and its significant shareholders, as a general matter, such transactions must be entered into bona fide in the best interests of the company and not with the effect of constituting a fraud on the minority shareholders.

Dissolution; Winding up

Unless the board of directors of a Delaware corporation approves the proposal to dissolve, dissolution must be approved by shareholders holding 100.0% of the total voting power of the corporation. Only if the dissolution is initiated by the board of directors may it be approved by a simple majority of the corporation’s outstanding shares. Delaware law allows a Delaware corporation to include in its certificate of incorporation a supermajority voting requirement in connection with dissolutions initiated by the board.

Under the Jersey Companies Law, a Jersey company may be voluntarily dissolved, liquidated or wound up by a special resolution of the shareholders. In addition, a company may be wound up by the courts of Jersey if the court is of the opinion that it is just and equitable to do so or that it is expedient in the public interest to do so.

Alternatively, a creditor with a claim against a Jersey company of not less than £3,000 may apply to the Royal Court of Jersey for the property of that company to be declared en désastre (being the Jersey law equivalent of a declaration of bankruptcy). Such an application may also be made by the Jersey company itself without having to obtain any shareholder approval.

Variation of rights of shares

A Delaware corporation may vary the rights of a class of shares with the approval of a majority of the outstanding shares of such class, unless the certificate of incorporation provides otherwise.

Under Jersey law, the rights attached to any class of shares may only be varied (unless otherwise provided in the articles of association or by the terms of issue of that class) with the written consent of the holders of two-thirds of the shares of such class or with the sanction of a special resolution passed at a general meeting of the holders of the shares of that class.

103


 

DELAWARE CORPORATE LAW

JERSEY CORPORATE LAW

 

Our Articles of Association state that the rights attached to any class (unless otherwise provided by the terms of issue of that class), such as voting, dividends and the like, may be varied with the sanction of an ordinary resolution passed at a separate general meeting of the holders of the shares of that class.

Amendment of governing documents

A Delaware corporation’s governing documents may be amended with the approval of a majority of the outstanding shares entitled to vote, unless the certificate of incorporation provides otherwise.

The memorandum of association and the articles of association of a Jersey company may only be amended by special resolution (being a two-thirds majority if the articles of association of the company do not specify a greater majority) passed by shareholders in general meeting or by written resolution (if not prohibited by the articles of association) signed by either all the shareholders entitled to vote or, if authorized by the articles of association, the specified majority (being a two-thirds majority if the articles of association of the company do not specify a greater majority).

Blank check preferred stock/shares

A Delaware corporation’s certificate of incorporation may give the board of directors the right to issue new classes of preferred shares with voting, conversion dividend distribution, and other rights to be determined by the board of directors at the time of issuance, which could prevent a takeover attempt and thereby preclude shareholders from realizing a potential premium over the market value of their shares.

In addition, Delaware law does not prohibit a corporation from adopting a shareholder rights plan, or “poison pill,” which could prevent a takeover attempt and also preclude shareholders from realizing a potential premium over the market value of their shares.

Subject to the restrictions in our Articles of Association, our Articles of Association give the board of directors the right to provide for other classes of shares, including series of preferred shares, out of the authorized but unissued share capital, which could be utilized for a variety of corporate purposes, including future offerings to raise capital for corporate purposes or for use in employee benefit plans.

Where the United Kingdom City Code on Takeovers and Mergers does not apply to a company, Jersey law does not prohibit a company from adopting a shareholder rights plan, or “poison pill,” which could prevent a takeover attempt and also preclude shareholders from realizing a potential premium over the market value of their shares.

Inspection of books and records

Shareholders of a Delaware corporation, upon written demand under oath stating the purpose thereof, have the right during the usual hours for business to inspect for any proper purpose, and to obtain copies of list(s) of shareholders and other books and records of the corporation and its subsidiaries, if any, to the extent the books and records of such subsidiaries are available to the corporation.

The register of shareholders and books containing the minutes of general meetings or of meetings of any class of shareholders of a Jersey company must during business hours be open to the inspection of a shareholder of the company without charge.

The register of directors and secretaries must during business hours (subject to such reasonable restrictions as the company may by its articles of association or in general meeting impose, but so that not less than two hours in each business day be allowed for inspection) be open to the inspection of a

104


 

DELAWARE CORPORATE LAW

JERSEY CORPORATE LAW

 

shareholder or director of the company without charge.

Payment of dividends

The board of directors may approve a dividend without shareholder approval. Subject to any restrictions contained in its certificate of incorporation, the board may declare and pay dividends upon the shares of its capital stock either:

out of its surplus; or
in case there is no such surplus, out of its net profits for the fiscal year in which the dividend is declared and/or the preceding fiscal year.

Shareholder approval is required to authorize capital stock in excess of that provided in the charter. Directors may issue authorized shares without shareholder approval.

Subject to restrictions in the Company’s Articles of Association, under Jersey Companies Law, a Jersey company may make a distribution at any time and out of any source (other than the nominal capital account or capital redemption reserve) provided that the directors of the company who authorize the distribution make a solvency statement in the prescribed form confirming that they have formed the opinion that immediately following the date on which the distribution is proposed and for a 12 month period thereafter the company will be able to discharge its liabilities as they fall due.

Likewise, authorizing directors must also make a statutory solvency statement in the event of redeeming or purchasing the company’s shares.

Creation and issuance of new shares

All creation of shares requires the board of directors to adopt a resolution or resolutions, pursuant to authority expressly vested in the board of directors by the provisions of the company’s certificate of incorporation.

Pursuant to authority vested in the board under the memorandum and articles of association, the board of directors may authorize the issuance of new shares through a resolution.

 

C. Material Contracts

Neither the Company nor its subsidiaries has been a party, within the two years immediately preceding this Form 20-F, to a contract that is material to the Company, other than material contracts entered into in the ordinary course of business or as described in this Annual Report (including the exhibits hereto).

D. Exchange Controls

There is no exchange control legislation or regulation in Jersey except freezing of funds of, and/or prohibition of new investments in, certain jurisdictions subject to international sanction.

E. Taxation

The following summary contains a description of certain Jersey, UK and U.S. federal income tax consequences of the acquisition, ownership and disposition of ordinary shares, but it does not purport to be a comprehensive description of all the tax considerations that may be relevant to a decision to purchase ordinary shares. The summary is based upon the tax laws of and regulations thereunder and on the tax laws of Jersey, the UK and the United States and regulations thereunder as of the date hereof, which are subject to change.

Material Jersey Tax Considerations

This summary of material Jersey taxation issues can only provide a general overview of this area and it is not a description of all the tax considerations that may be relevant to a decision to invest in the Company.

The following summary of the anticipated treatment of the Company and holders of ordinary shares (other than residents of Jersey) is based on Jersey taxation law and practice as it is understood to apply at

105


 

the date of this document and may be subject to any changes in Jersey law occurring after such date. It does not constitute legal or tax advice and does not address all aspects of Jersey tax law and practice (including such tax law and practice as it applies to any land or building situate in Jersey). Legal advice should be taken with regard to individual circumstances. Prospective investors in the ordinary shares should consult their professional advisors on the implications of acquiring, buying, selling or otherwise disposing of ordinary shares in the Company under the laws of any jurisdiction in which they may be liable to taxation.

Shareholders should note that tax law and interpretation can change and that, in particular, the levels and basis of, and reliefs from, taxation may change and may alter the benefits, if any, of investment in the Company.

Any person who is in any doubt about their tax position or who is subject to taxation in a jurisdiction other than Jersey should consult their own professional advisor.

Company Residence

Under the Tax Law, a company shall be regarded as resident in Jersey if it is incorporated under the Jersey Companies Law unless:

its business is centrally managed and controlled outside Jersey in a country or territory where the highest rate at which any company may be charged to tax on any part of its income is 10% or higher; and
the company is resident for tax purposes in that country or territory.

The Company is not considered as resident for tax purposes in Jersey and not subject to any rate of tax in Jersey as it will instead be resident in the UK where the tax rate is in excess of 10%.

Summary

Under current Jersey law, there are no capital gains, capital transfer, gift, wealth or inheritance taxes, or any death or estate duties. No capital or stamp duty is levied in Jersey on the issue, conversion, redemption, or transfer of ordinary shares. On the death of an individual holder of ordinary shares (whether or not such individual was domiciled in Jersey), duty at rates of up to 0.75% of the value of the relevant ordinary shares may be payable on the registration of any Jersey probate or letters of administration which may be required in order to transfer, convert, redeem, or make payments in respect of, ordinary shares held by a deceased individual sole shareholder, subject to a cap of £100,000.

Income Tax

The general rate of income tax under the Tax Law on the profits of companies regarded as resident in Jersey or having a permanent establishment in Jersey is 0% (“zero tax rating”) though certain exceptions from zero tax rating might apply.

Withholding Tax

For so long as the Company is subject to a zero tax rating, or is not deemed to be resident for tax purposes in Jersey, no withholding in respect of Jersey taxation will be required on payments in respect of the ordinary shares to any holder of the ordinary shares not resident in Jersey.

Stamp Duty

In Jersey, no stamp duty is levied on the issue or transfer of the ordinary shares except that stamp duty is payable on Jersey grants of probate and letters of administration, which will generally be required to transfer ordinary shares on the death of a holder of such ordinary shares if such holder was entered as the holder of the shares on the register maintained in Jersey. In the case of a grant of probate or letters of

106


 

administration, stamp duty is levied according to the size of the estate (wherever situated in respect of a holder of ordinary shares domiciled in Jersey, or situated in Jersey in respect of a holder of ordinary shares domiciled outside Jersey) and is payable on a sliding scale at a rate of up to 0.75% on the value of an estate up to a maximum stamp duty charge of £100,000. The rules for joint holders through a nominee are different and advice relating to this form of holding should be obtained from a professional advisor.

Jersey does not otherwise levy taxes upon capital, inheritances, capital gains or gifts nor are there otherwise estate duties.

Substance Legislation

With effect from January 1, 2019, Jersey has implemented legislation designed to ensure that companies carrying on certain activities have adequate substance on the island. Broadly, the legislation applies to holding companies which are resident for tax purposes on the island. As discussed above at “Company Residence,” it is intended that the company is tax resident in the UK and, if and for so long as this is the case, the legislation will not apply to the Company.

Material UK Tax Considerations

The summary below provides a general overview of certain UK tax considerations relating to the holding of ordinary shares issued by the Company. They do not address any other matter. The summary below is of a general nature and is not intended to be an exhaustive summary of all UK tax considerations relating to an investment in the ordinary shares.

The summary below is based on current UK tax law and HMRC published practice as at the date of this Annual Report (which may not be binding on HMRC) relating only to certain aspects of UK tax, both of which may be subject to change, possibly with retrospective effect. It does not necessarily apply where any income from the ordinary shares is deemed for tax purposes to be the income of any other person.

The UK tax treatment of prospective holders of ordinary shares depends on their individual circumstances and may be subject to change in the future. The summary below relates only to the position of persons who are the absolute beneficial owners of ordinary shares (and any dividends payable on their ordinary shares) and who hold ordinary shares as a capital investment. Certain classes of persons (such as charities, trustees, brokers, dealers, market makers, depositaries, clearance services, certain professional investors, persons connected with the Company or persons who acquire (or are deemed to acquire) shares by reason of an office or employment) may be subject to special rules and the summary below does not apply to such holders.

The summary below does not purport to constitute legal or tax advice. Any holder or prospective holder of ordinary shares who is in doubt as to their own tax position, who is resident or domiciled in the UK or who may be subject to tax in a jurisdiction other than the UK should consult their professional advisers.

Tax Residency of the Company

The Company should be treated as resident in the UK for UK tax purposes provided that the central management and control of its business is carried on in the UK and that it is not treated as solely tax resident in another jurisdiction pursuant to the provisions of an applicable double taxation treaty. The summary below assumes that the Company will be resident solely in the UK for UK tax purposes.

Withholding Tax on Dividends

Payments of dividends on the ordinary shares may be made by the Company without withholding or deduction for or on account of UK income tax.

107


 

Taxation of Dividends

Dividends paid by the Company should not be chargeable to UK tax in the hands of shareholders (other than certain trustees) who are not resident for tax purposes in the UK, except where the shareholder carries on a trade, profession or vocation in the UK through a branch or agency, or in the case of a corporate shareholder, carries on a trade through a permanent establishment in the UK, in connection with which the dividend is received or to which the ordinary shares are attributable.

Taxation of Capital Gains

Capital gains on the disposal (or deemed disposal) of the ordinary shares should not be chargeable to UK tax in the hands of holders of ordinary shares (other than certain trustees) who are not resident for tax purposes in the UK, except where the holder carries on a trade, profession or vocation in the UK through a branch or agency, or in the case of a corporate holder, carries on a trade through a permanent establishment in the UK, in connection with which the capital gain is realized or to which the ordinary shares are attributable.

A holder of ordinary shares who is an individual and who is temporarily resident for tax purposes outside the UK at the date of disposal (or deemed disposal) of the ordinary shares may also be liable, on their return to the UK, to UK tax on chargeable gains (subject to any available exemption or relief).

The summary above is based on the assumption that the Company does not derive 75% or more of its value from UK land.

UK Stamp Duty and Stamp Duty Reserve Tax

The summary below provides an overview of certain current law and is intended as a general guide only to UK stamp duty and SDRT. Special rules apply to agreements made by broker dealers and market makers in the ordinary course of their business and to transfers, agreements to transfer or issues to certain categories of person (such as depositaries and clearance services) which may be liable to UK stamp duty or SDRT at a higher rate.

No UK stamp duty or SDRT should be payable on the issue of ordinary shares in registered form by the Company.

As the Company is not incorporated in the UK, no SDRT should be payable on the transfer of, or an agreement to transfer, ordinary shares provided that the ordinary shares are not registered in a register kept in the UK by or on behalf of the Company. It is not intended that such a register will be kept in the UK.

No UK stamp duty should be payable on the transfer of ordinary shares provided that this does not involve a written instrument of transfer. If the transfer is effected by a written instrument of transfer then, provided the instrument is executed and retained outside the UK and does not relate to any property situated in the UK or to any matter or thing done or to be done in the UK, no UK stamp duty should be chargeable on such instrument of transfer.

THE UK TAX CONSIDERATIONS RELATING TO THE ORDINARY SHARES ARE COMPLEX. THE FOREGOING SUMMARY DOES NOT ADDRESS ALL ASPECTS OF THE UK TAX THAT MAY BE RELEVANT TO A PARTICULAR HOLDER OF ORDINARY SHARES. ALL HOLDERS AND PROSPECTIVE HOLDERS ARE URGED TO CONSULT WITH THEIR OWN TAX ADVISER.

Material U.S. Federal Income Tax Considerations for U.S. Holders

The following section describes the material U.S. federal income tax consequences to U.S. Holders, as defined below, of owning and disposing of ordinary shares. It does not set forth all tax considerations that may be relevant to a particular person’s decision to acquire ordinary shares.

108


 

This section applies only to a U.S. Holder that holds ordinary shares as capital assets for U.S. federal income tax purposes (generally, property held for investment). This section does not include a description of the state, local or non-U.S. tax consequences that may be relevant to U.S. Holders, nor does it address U.S. federal tax consequences (such as gift and estate taxes) other than income taxes. In addition, it does not set forth all of the U.S. federal income tax consequences that may be relevant in light of the U.S. Holder’s particular circumstances, including alternative minimum tax consequences, the potential application of the provisions of the Code known as the Medicare contribution tax and tax consequences applicable to U.S. Holders subject to special rules under U.S. federal income tax laws, including:

certain financial institutions;
dealers or traders in securities who use a mark-to-market method of tax accounting;
persons holding ordinary shares as part of a hedging transaction, straddle, wash sale, conversion transaction or other integrated transaction or persons entering into a constructive sale with respect to the ordinary shares;
persons whose functional currency for U.S. federal income tax purposes is not the U.S. Dollar;
entities classified as partnerships or S corporations for U.S. federal income tax purposes;
persons who acquire our ordinary shares through the exercise of an option or otherwise as compensation;
tax-exempt entities, including an “individual retirement account” or “Roth IRA”;
real estate investment trusts or regulated investment companies;
qualified foreign pension funds;
expatriates or former long-term residents of the United States;
persons required for U.S. federal income tax purposes to conform the timing of income accruals to their financial statements under Section 451 of the Code;
persons that hold our securities as part of a straddle, constructive sale, hedging, conversion or other integrated or similar transaction;
persons that own or are deemed to own 10% or more of our shares (by vote or value); or
persons holding ordinary shares in connection with a trade or business conducted outside of the United States or in connection with a permanent establishment or other fixed place of business outside of the United States.

If an entity or arrangement that is classified as a partnership for U.S. federal income tax purposes holds ordinary shares, the U.S. federal income tax treatment of a partner will generally depend on the status of the partner, the activities of the partnership and certain determinations made at the partner level. Partnerships holding ordinary shares and partners in such partnerships should consult their tax advisers as to the particular U.S. federal income tax consequences of owning and disposing of the ordinary shares.

This section is based on the current provisions of the Code, administrative pronouncements, judicial decisions and final, temporary and proposed Treasury regulations, all as of the date hereof, any of which is subject to change or differing interpretations, possibly with retroactive effect. Any change or different interpretation could alter the tax consequences to U.S. Holders described in this section. In addition, there can

109


 

be no assurance that the IRS, will not challenge one or more of the tax consequences described in this section. We have not sought, and do not expect to seek, a ruling from the IRS as to any U.S. federal income tax consequence described herein. The IRS may disagree with any discussion herein, and its determination may be upheld by a court.

A “U.S. Holder” is a holder who, for U.S. federal income tax purposes, is a beneficial owner of ordinary shares who is:

an individual who is a citizen or resident of the United States;
a corporation, or other entity taxable as a corporation, created or organized in or under the laws of the United States, any state therein or the District of Columbia;
a trust if (a) a court within the United States is able to exercise primary supervision over the administration of the trust and one or more U.S. persons have the authority to control all substantial decisions of the trust; or (b) it has in effect under applicable U.S. Treasury regulations a valid election to be treated as a U.S. person; or
an estate the income of which is subject to U.S. federal income taxation regardless of its source.

U.S. Holders should consult their tax advisers concerning the U.S. federal, state, local and non-U.S. tax consequences of owning and disposing of ordinary shares in their particular circumstances.

Taxation of Distributions

We do not currently expect to make distributions on our ordinary shares. In the event that we do make distributions of cash or other property, subject to the passive foreign investment company rules described below, distributions paid on ordinary shares, other than certain pro rata distributions of ordinary shares, will be treated as dividends to the extent paid out of our current or accumulated earnings and profits (as determined under U.S. federal income tax principles). To the extent that the amount of the distribution exceeds our current and accumulated earnings and profits (as determined under U.S. federal income tax principles), such excess amount will be treated first as a tax-free return of a U.S. Holder’s tax basis in the ordinary shares, and then, to the extent such excess amount exceeds such holder’s tax basis in the ordinary shares, as capital gain. Because we may not calculate our earnings and profits under United States federal income tax principles, a U.S. Holder should expect that any distribution may be reported as a dividend for United States federal income tax purposes even if that distribution would otherwise be treated as a non-taxable return of capital or as capital gain under the rules described above.

Subject to certain holding-period requirements and the passive foreign investment company rules described below, for so long as our ordinary shares are listed on the NYSE or another established securities market in the United States, dividends paid to certain non-corporate U.S. Holders will generally be eligible for taxation as “qualified dividend income,” which, subject to applicable limitations, is taxable at a lower capital gain rate applicable to such U.S. Holders. Dividends that we pay to certain corporate U.S. Holders will be taxed at regular tax rates and will not qualify for the dividends received deduction generally allowed to domestic corporations in respect of dividends received from other domestic corporations. U.S. Holders should consult their tax advisers regarding the availability of the reduced tax rate on dividends in their particular circumstances.

The amount of a dividend will include any amounts withheld by us or an applicable withholding agent. The amount of the dividend generally will be treated as foreign-source dividend income to U.S. Holders. Dividends will be included in a U.S. Holder’s income on the date of the U.S. Holder’s actual or constructive receipt of the dividend. The amount of any dividend income paid in foreign currency will be the U.S. Dollar amount calculated by reference to the exchange rate in effect on the date of actual or constructive receipt, regardless of whether the payment is in fact converted into U.S. Dollars at that time. A U.S. Holder may have

110


 

foreign currency gain or loss if the dividend is converted into U.S. Dollars after the date of receipt. U.S. Holders should consult their own tax advisors regarding the treatment of any foreign currency gain or loss.

Subject to applicable limitations, some of which vary depending upon the U.S. Holder’s particular circumstances, non-U.S. income taxes withheld from dividends on ordinary shares may be creditable against the U.S. Holder’s U.S. federal income tax liability. The rules governing foreign tax credits are complex and U.S. Holders should consult their tax advisers regarding the creditability of foreign taxes in their particular circumstances. In lieu of claiming a foreign tax credit for non-U.S. income taxes withheld from dividends on ordinary shares, U.S. Holders may, at their election, deduct the foreign taxes in computing their taxable income, subject to generally applicable limitations under U.S. law. An election to deduct foreign taxes instead of claiming foreign tax credits applies to all foreign taxes paid or accrued in the taxable year.

Sale or Other Disposition of Ordinary Shares

Subject to the passive foreign investment company rules described below, gain or loss realized on the sale, exchange or other taxable disposition of ordinary shares will be capital gain or loss, and will be long-term capital gain or loss if the U.S. Holder held the ordinary shares for more than one year. The amount of the gain or loss generally will equal the difference between the U.S. Holder’s tax basis in the ordinary shares disposed of and the amount realized on the disposition, in each case as determined in U.S. Dollars. This gain or loss will generally be U.S.-source gain or loss for foreign tax credit purposes. The deductibility of capital losses is subject to various limitations. U.S. Holders should consult their tax advisers regarding the proper treatment of gain or loss in their particular circumstances, including the effects of any applicable income tax treaties.

Passive Foreign Investment Company Rules

Under the Code, a non-U.S. corporation will be classified as a PFIC for any taxable year in which, after the application of certain “look-through” rules with respect to subsidiaries, either (a) 75% or more of our gross income consists of “passive income,” or (b) 50% or more of the average quarterly value of our assets consist of assets that produce, or are held for the production of, “passive income” (including cash) (such test described in clause (b), the “Asset Test”). Passive income includes, among other things, interest, dividends, rents, certain non-active royalties and capital gains.

We do not believe that we were a PFIC for our most recently ended taxable year, and we do not expect to be a PFIC for the foreseeable future. However, the determination of whether or not we are a PFIC in respect of any of our taxable years is a factual determination that cannot be made until the close of the applicable tax year and that is based on the types of income we earn and the value and composition of our assets (including goodwill), all of which are subject to change. Therefore, we can make no assurances that we will not be a PFIC in respect of our current taxable year or in the future. Even if we have determined that we are not a PFIC for a taxable year, there can be no assurance that the IRS will agree with our conclusion or that the IRS would not successfully challenge our position.

If we are classified as a PFIC, you may be subject to increased tax liability and an interest charge in respect of any gain you realize on the sale or other disposition of your ordinary shares and on the receipt of certain “excess distributions” from us. Other adverse United States tax consequences may also apply. The adverse consequences resulting from our being classified as a PFIC can be mitigated in some cases if you are eligible for and timely make either (i) a valid election to treat us as a “qualified electing fund” (a “QEF election”) (in which case you would be required to include in income on a current basis your pro rata share of our ordinary income and net capital gains, but not losses) or (ii) in any year in which our ordinary shares qualify as “marketable stock” for purposes of these rules, a mark-to-market election to include in income each year as ordinary income an amount equal to the increase in value of your ordinary shares for that year or a deduction for any decrease in value (but only to the extent of previous mark-to-market gains). In order for you to be able to make a QEF election, we would have to provide you with certain information that we do not expect to provide. You should consult your own tax advisors regarding the adverse consequences of owning ordinary

111


 

shares if we were to become a PFIC, and the availability and consequences of making a QEF election or a mark-to-market election in such circumstances.

Information Reporting and Backup Withholding

Payments of distributions and sales proceeds that are made within the United States or through certain U.S.-related financial intermediaries are subject to information reporting, and may be subject to backup withholding, unless (i) the U.S. Holder is a corporation or other exempt recipient or (ii) in the case of backup withholding, the U.S. Holder provides a correct taxpayer identification number and certifies that it is not subject to backup withholding. The amount of any backup withholding from a payment to a U.S. Holder will be allowed as a credit against the holder’s U.S. federal income tax liability and may entitle it to a refund, provided that the required information is timely furnished to the IRS.

Reporting with Respect to Foreign Financial Assets

Certain U.S. Holders who are individuals and certain entities may be required to report information relating to an interest in our ordinary shares by filing a Form 8938 with their U.S. federal income tax return, subject to certain exceptions (including an exception for ordinary shares held in accounts maintained by certain U.S. financial institutions). Failure to file a Form 8938 where required can result in monetary penalties and the extension of the relevant statute of limitations with respect to all or a part of the relevant U.S. tax return. U.S. Holders should consult their tax advisers regarding this reporting requirement.

THE U.S. FEDERAL INCOME TAX DISCUSSION SET FORTH ABOVE IS INCLUDED FOR GENERAL INFORMATION ONLY AND MAY NOT BE APPLICABLE TO YOU DEPENDING UPON YOUR PARTICULAR SITUATION. YOU ARE URGED TO CONSULT YOUR OWN TAX ADVISOR WITH RESPECT TO THE TAX CONSEQUENCES TO YOU OF THE OWNERSHIP AND DISPOSITION OF OUR ORDINARY SHARES INCLUDING THE TAX CONSEQUENCES UNDER STATE, LOCAL, ESTATE, NON-U.S. AND OTHER TAX LAWS AND TAX TREATIES AND THE POSSIBLE EFFECTS OF CHANGES IN U.S. OR OTHER TAX LAWS.

F. Dividends and Paying Agents

Not applicable.

G. Statement by Experts

Not applicable.

H. Documents on Display

We are required to file or furnish reports and other information with the SEC under the Exchange Act and regulations under that act. As a foreign private issuer, we are exempt from the rules under the Exchange Act prescribing the form and content of proxy statements, and our officers, directors and principal shareholders are exempt from the reporting and short swing profit recovery provisions contained in Section 16 of the Exchange Act.

Our website is www.birkenstock-holding.com. We make available, free of charge, on our website our Annual Reports on Form 20-F, Reports on Form 6-K and amendments to those reports as soon as reasonably practicable after we electronically file such material with, or furnish it to, the SEC. No information contained on our website is intended to be included as part of, or incorporated by reference into, this Annual Report on Form 20-F.

In addition, the SEC maintains an internet site at http://www.sec.gov that contains reports and other information regarding issuers that file electronically with the SEC.

112


 

I. Subsidiary Information

Not applicable.

J. Annual Report to Security Holders

Not applicable.

ITEM 11. QUANTITATIVE AND QUALITATIVE DISCLOSURES ABOUT MARKET RISK

We are exposed to certain market risks arising from transactions in the normal course of business. Such risk is principally associated with foreign currency exchange rates. See further discussion in “Item 5. Operating and Financial Review and Prospects—B. Liquidity and Capital Resources—Quantitative and Qualitative Disclosures about Market Risk” and Note 7 – Risk Management to the audited consolidated financial statements appearing elsewhere in this Annual Report.

ITEM 12. DESCRIPTION OF SECURITIES OTHER THAN EQUITY SECURITIES

A. Debt Securities

Not applicable.

B. Warrants and Rights

Not applicable.

C. Other Securities

Not applicable.

D. American Depositary Shares

Not applicable.

 

113


 

PART II

ITEM 13. DEFAULTS, DIVIDEND ARREARAGES AND DELINQUENCIES

None.

ITEM 14. MATERIAL MODIFICATIONS TO THE RIGHTS OF SECURITY HOLDERS AND USE OF PROCEEDS

On October 13, 2023, in connection with our IPO, we amended and restated our memorandum and articles of association, a copy of which is filed as Exhibit 1.1 to this Annual Report.

Use of Proceeds

On October 13, 2023, we completed an IPO of our ordinary shares, in which we sold 10,752,688 ordinary shares at an initial public offering price of $46.00 per share and the selling shareholder sold 21,505,376 ordinary shares at such price. The shares offered and sold in the IPO were registered under the Securities Act pursuant to our registration statement on Form F-1, which was declared effective by the SEC on October 10, 2023.

Goldman Sachs & Co. LLC, J.P. Morgan and Morgan Stanley acted as joint lead book-running managers for the offering. BofA Securities, Citigroup, Evercore ISI, Jefferies, UBS Investment Bank, BNP PARIBAS, Bernstein and HSBC acted as joint book-running managers. Baird, BMO Capital Markets, Deutsche Bank Securities, Piper Sandler, Stifel, William Blair, Telsey Advisory Group, Williams Trading, Academy Securities, Independence Point Securities and Loop Capital Markets acted as co-managers for the offering.

The IPO generated net proceeds to us of approximately $446.3 million after deducting underwriting discounts and commissions and estimated offering expenses payable by us. On November 2, 2023, at the end of the interest period, we used the net proceeds of the IPO, together with cash on hand, to make an early partial repayment of $450 million on our USD TLB Facility and €100 million on our Vendor Loan.

ITEM 15. CONTROLS AND PROCEDURES

A.
Disclosure Controls and Procedures

We maintain disclosure controls and procedures (as such term is defined in Rules 13a-15(e) and 15d-15(e) under the Exchange Act) designed to ensure that information required to be disclosed in the Company’s reports filed under the Exchange Act is recorded, processed, authorized, summarized and reported within the time period specified in the SEC’s rules and forms, and that such information is accumulated and communicated to our management, including our Chief Executive Officer and Chief Financial Officer, as appropriate, to allow timely decisions regarding required disclosures.

In connection with the preparation of our IFRS financial statements, our management, under the supervision and with the participation of our Chief Executive Officer and Chief Financial Officer, has evaluated the effectiveness of our disclosure controls and procedures as of September 30, 2023. Based on such evaluation, management, including our Chief Executive Officer and Chief Financial Officer, have concluded that, as a result of the material weaknesses, as described below, our disclosure controls and procedures were not effective as of September 30, 2023.

The material weaknesses identified relate to i) a lack of formalized internal controls and processes over our business process controls and ii) ineffective IT general controls for IT processes and applications that are relevant for the preparation of our financial statements. These deficiencies represent material weaknesses in our internal control over financial reporting in both design and operation.

We have identified the measures required to remediate the material weaknesses and have taken steps to address the underlying cause of the material weaknesses. We have initiated the hiring of additional further staff that will address these needs. We continue to formalize existing and implement additional

114


 

internal control procedures to improve the processes that are relevant to prepare our financial statements, including processes and controls over our IT applications.

B.
Management’s Annual Report on Internal Controls Over Financial Reporting

This Annual Report does not include a report of management’s assessment regarding internal control over financial reporting due to a transition period established by rules and regulations of the SEC for newly public companies.

C.
Attestation Report of the Registered Independent Public Accounting Firm

This Annual Report does not include a report from our Registered Public Accounting Firm regarding internal control over financial reporting of due to the transition period established by rules of the SEC for newly public companies.

D.
Changes in Internal Control Over Financial Reporting

A material weakness is defined as a deficiency, or a combination of deficiencies, in internal control over financial reporting, such that there is a reasonable possibility that a material misstatement of a company’s annual or interim financial statements will not be prevented or detected on a timely basis by the company’s internal controls.

As described in our registration statement on Form F-1, in connection with the preparation of our IFRS financial statements included in that registration statement, we identified two material weaknesses, related to (i) a lack of sufficient accounting and supervisory personnel with the appropriate level of technical accounting experience and training and (ii) a lack of internal controls and processes, including a lack of segregation of duties and oversight of advisors, related to our financial statement close process, income taxes and cash flow statement presentation. These deficiencies represented material weaknesses in our internal control over financial reporting in both design and operation.

We identified measures required to remediate the material weaknesses. To remediate the first material weakness described above, we hired additional staff that have sufficient experience in maintaining books and records and preparing financial statements in accordance with IFRS and the supervision thereof. Additionally, we expanded our accounting policies and procedures, adjusted our reporting structure so that our accounting department reports directly to our Chief Financial Officer, reduced the reliance on advisors and provided additional training to our accounting and finance staff. Due to these and other measures that we have implemented, management determined that the first material weakness described above had been remediated as of September 30, 2023.

ITEM 16A. AUDIT COMMITTEE FINANCIAL EXPERT

Audit Committee

Our board of directors has determined that each of Ruth Kennedy, Nisha Kumar, Anne Pitcher and Nikhil Thukral is an “audit committee financial expert” as defined by applicable SEC rules. Our board of directors has also determined that each of Ruth Kennedy, Nisha Kumar and Anne Pitcher satisfies the “independence” requirements set forth in Rule 10A-3 of the Exchange Act and the NYSE listing standards. We intend to have a fully independent audit committee within one year of our IPO, as permitted by Rule 10A-3 of the Exchange Act and the NYSE listing standards.

For information relating to qualifications and experience of each audit committee member, see “Item 6. Directors, Senior Management and Employees.”

115


 

ITEM 16B. CODE OF ETHICS

We have adopted a Code of Ethics (the “Code of Ethics”) that is applicable to all of our employees (including our executive officers) and our directors. The Code of Ethics is available to the general public on our website www.birkenstock-holding.com. Our board of directors is responsible for overseeing the Code of Ethics and is required to approve any waivers of the Code of Ethics applicable to any director or executive officer.

ITEM 16C. PRINCIPAL ACCOUNTANT FEES AND SERVICES

For the fiscal years ended September 30, 2023 and 2022, Ernst & Young GmbH Wirtschaftsprüfungsgesellschaft (“EY”) was the Company’s auditor for the IFRS and statutory accounts.

The following table sets forth the amount of fees, by type of service category, charged by EY to our company during fiscal 2023 and fiscal 2022.

 

 

Fiscal year ended September 30,

 

(Euros in millions)

 

2023

 

 

2022

 

Audit fees(1)

 

 

3.8

 

 

 

3.2

 

Audit related fees(2)

 

 

 

 

 

 

Tax fees(3)

 

 

 

 

 

 

All other fees(4)

 

 

 

 

 

 

Total

 

 

3.8

 

 

 

3.2

 

 

(1)
“Audit fees” means the aggregate fees billed for each of the fiscal years for professional services rendered by EY for the audit of our annual financial statements and review of our interim financial statements.
(2)
“Audit related fees” means the aggregate fees billed in each of the fiscal years for assurance and related services by the principal accountant that are reasonably related to the performance of the audit or review of the registrant’s financial statements and are not reported under audit fees.
(3)
“Tax fees” means the aggregate fees billed in each of the fiscal years for professional services rendered by EY for tax compliance and tax advice.
(4)
“All other fees” includes the aggregate fees billed in each of the fiscal years for non-audit services rendered which were not listed above.

Audit Committee Pre-Approval Policies and Procedures

In accordance with the requirements of the Sarbanes-Oxley Act of 2002 and rules issued by the SEC, our audit committee reviews and pre-approves all audit services and permissible non-audit services provided to us that are performed by EY. All of the above-listed services related to our Company and provided by EY have been pre-approved by the audit committee.

ITEM 16D. EXEMPTIONS FROM THE LISTING STANDARDS FOR AUDIT COMMITTEES

Our board of directors has determined that each of Ruth Kennedy, Nisha Kumar, Anne Pitcher and Nikhil Thukral is considered an “audit committee financial expert” as defined by the SEC. Our board of directors has determined that each of Ruth Kennedy, Nisha Kumar and Anne Pitcher satisfies the “independence” requirements set forth in Rule 10A-3 under the Exchange Act and the NYSE listing standards. We intend to have a fully independent audit committee within one year from our initial public offering, as permitted by Rule 10A-3 under the Exchange Act and the NYSE listing standards.

ITEM 16E. PURCHASES OF EQUITY SECURITIES BY THE ISSUER AND AFFILIATED PURCHASERS

During the fiscal year ended September 30, 2023, no purchases of our equity securities were made by or on behalf of Birkenstock Holding plc or any affiliated purchaser.

116


 

ITEM 16F. CHANGE IN REGISTRANT’S CERTIFYING ACCOUNTANT

Not applicable.

ITEM 16G. CORPORATE GOVERNANCE

Corporate Governance Practices

As a “foreign private issuer,” we are entitled to rely on exemptions from certain corporate governance requirements of the NYSE. Accordingly, we follow Jersey corporate governance rules in lieu of certain of the corporate governance requirements of the NYSE. Among other things, we take or intend to take advantage of the following exemptions from the corporate governance requirements of the NYSE:

Exemption from the requirement that a majority of the board of directors be comprised of independent directors and that there be regularly scheduled meetings with only the independent directors present;
Exemption from the requirement that the Company have a compensation committee and a corporate governance and nominating committee that is composed entirely of independent directors with a written charter addressing each committee’s purpose and responsibilities;
Exemption from the requirement to disclose within four business days any determination to grant a waiver of the Code of Ethics to directors and executive officers. Although we will require approval by our board of directors for any such waiver, we may choose not to disclose the waiver in the manner set forth in the NYSE listing standards;
Exemption from quorum requirements applicable to meetings of shareholders; and
Exemption from the requirement to obtain shareholder approval for certain issuances of securities, including shareholder approval of share option plans.

We may in the future decide to use the foreign private issuer exemption with respect to some or all of the other NYSE corporate governance rules.

ITEM 16H. MINE SAFETY DISCLOSURE

Not applicable.

ITEM 16I. DISCLOSURE REGARDING FOREIGN JURISDICTIONS THAT PREVENT INSPECTIONS

Not applicable.

ITEM 16J. INSIDER TRADING POLICIES

Not applicable.

ITEM 16K. CYBERSECURITY

Not applicable.

117


 

PART III

ITEM 17. FINANCIAL STATEMENTS

We have elected to provide financial statements and related information pursuant to Item 18.

ITEM 18. FINANCIAL STATEMENTS

The consolidated financial statements and the related notes required by Item 18 are included in this Annual Report, beginning on page F-1. The report of Ernst & Young GmbH Wirtschaftsprüfungsgesellschaft, the Company’s independent registered accounting firm with respect to the referenced financial statements, is included on page F-1.

118


 

ITEM 19. EXHIBITS

 

Exhibit No.

 

Description

 

Schedule/
Form

 

File
Number

 

Exhibit

 

File Date

 

 

 

 

 

 

 

 

 

 

 

1.1

 

Amended and Restated Memorandum of Association and Amended and Restated Articles of Association *

 

 

 

 

 

 

 

 

 

 

 

 

 

 

 

 

 

 

 

2.1

 

Description of Securities *

 

 

 

 

 

 

 

 

 

 

 

 

 

 

 

 

 

 

 

4.1

 

Senior Notes Indenture, dated April 29, 2021, among Birkenstock Financing S.à r.l., as issuer, BK LC Lux Finco 2 S.à r.l., as parent, the guarantors party thereto, GLAS Trust Company LLC, as trustee, principal paying agent, transfer agent and registrar and Goldman Sachs Bank USA, as security agent **

 

Form F-1/A

 

333-274483

 

10.1

 

September 15, 2023

 

 

 

 

 

 

 

 

 

 

 

4.2

 

ABL Credit Agreement, dated April 28, 2021, among Birkenstock Group B.V. & Co. KG, as the German Parent Borrower, Birkenstock US BidCo, Inc., as the U.S. Borrower, Birkenstock Limited Partner S.à r.l, as Holdings, Goldman Sachs Bank USA, as administrative agent and collateral agent, Citibank, N.A., London Branch, as co-collateral agent and various financial institutions as lenders and joint lead arrangers and joint bookrunners **

 

Form F-1/A

 

333-274483

 

10.2

 

September 15, 2023

 

 

 

 

 

 

 

 

 

 

 

 4.3

 

Amendment No. 1 to ABL Credit Agreement, dated May 2, 2023, among Birkenstock Group B.V. & Co. KG, as the German Parent Borrower, Birkenstock US BidCo, Inc., as the U.S. Borrower, several additional borrowers party thereto and Goldman Sachs Bank USA, as administrative agent and collateral agent **

 

Form F-1/A

 

333-274483

 

10.3

 

September 15, 2023

 

 

 

 

 

 

 

 

 

 

 

 4.4

 

Amendment and Restatement Agreement, dated April 28, 2023, relating to a Senior Facilities Agreement originally dated April 28, 2021, between Birkenstock Limited Partner S.à r.l., for itself and as obligors’ agent, and Goldman Sachs Banks USA, as agent **

 

Form F-1/A

 

333-274483

 

10.4

 

September 15, 2023

 

 

 

 

 

 

 

 

 

 

 

 4.5

 

Birkenstock Holding plc 2023 Equity Incentive Plan† **

 

Form F-1/A

 

333-274483

 

10.5

 

October 2, 2023

 

 

 

 

 

 

 

 

 

 

 

 4.6

 

Birkenstock Holding plc Employee Share Purchase Plan† **

 

Form F-1/A

 

333-274483

 

10.6

 

October 2, 2023

 

 

 

 

 

 

 

 

 

 

 

 4.7

 

Tax Receivable Agreement, dated October 10, 2023, among Birkenstock Holding plc and BK LC Lux MidCo S.à r.l. *

 

 

 

 

 

 

 

 

 

 

 

 

 

 

 

 

 

 

 

 4.8

 

Registration Rights Agreement, dated October 13, 2023, between Birkenstock Holding plc and BK LC Lux MidCo S.à r.l. *

 

 

 

 

 

 

 

 

 

 

 

 

 

 

 

 

 

 

 

 4.9

 

Shareholders’ Agreement, dated October 13, 2023, between Birkenstock Holding plc and BK LC Lux MidCo S.à r.l. *

 

 

 

 

 

 

 

 

 

 

 

 

 

 

 

 

 

 

 

 4.10

 

Form of Indemnification Agreement **

 

Form F-1/A

 

333-274483

 

10.10

 

October 2, 2023

 

 

 

 

 

 

 

 

 

 

 

 8.1

 

List of Significant Subsidiaries *

 

 

 

 

 

 

 

 

119


 

 

 

 

 

 

 

 

 

 

 

 

12.1

 

Certification of Principal Executive Officer Pursuant to Rules 13a-14(a) and 15d-14(a) under the Securities Exchange Act of 1934, as Adopted Pursuant to Section 302 of the Sarbanes-Oxley Act of 2002 *

 

 

 

 

 

 

 

 

 

 

 

 

 

 

 

 

 

 

 

12.2

 

Certification of Principal Financial Officer Pursuant to Rules 13a-14(a) and 15d-14(a) under the Securities Exchange Act of 1934, as Adopted Pursuant to Section 302 of the Sarbanes-Oxley Act of 2002 *

 

 

 

 

 

 

 

 

 

 

 

 

 

 

 

 

 

 

 

13.1

 

Certification of Principal Executive Officer Pursuant to 18 U.S.C. Section 1350, as Adopted Pursuant to Section 906 of the Sarbanes- Oxley Act of 2002 *

 

 

 

 

 

 

 

 

 

 

 

 

 

 

 

 

 

 

 

13.2

 

Certification of Principal Financial Officer Pursuant to 18 U.S.C. Section 1350, as Adopted Pursuant to Section 906 of the Sarbanes- Oxley Act of 2002 *

 

 

 

 

 

 

 

 

 

 

 

 

 

 

 

 

 

 

 

15.1

 

Consent of Ernst & Young GmbH Wirtschaftsprüfungsgesellschaft *

 

 

 

 

 

 

 

 

 

 

 

 

 

 

 

 

 

 

 

97.1

 

Clawback Policy *

 

 

 

 

 

 

 

 

 

 

 

 

 

 

 

 

 

 

 

101.INS

 

Inline XBRL Instance Document

 

 

 

 

 

 

 

 

101.SCH

 

Inline XBRL Taxonomy Extension Schema Document

 

 

 

 

 

 

 

 

101.CAL

 

Inline XBRL Taxonomy Extension Calculation Linkbase Document

 

 

 

 

 

 

 

 

101.LAB

 

Inline XBRL Taxonomy Extension Label Linkbase Document

 

 

 

 

 

 

 

 

101.PRE

 

Inline XBRL Taxonomy Extension Presentation Linkbase Document

 

 

 

 

 

 

 

 

101.DEF

 

Inline XBRL Taxonomy Extension Definition Linkbase Document

 

 

 

 

 

 

 

 

104

 

Cover Page Interactive Data File (embedded within the Inline XBRL document)

 

 

 

 

 

 

 

 

 

* Filed herewith.

** Incorporated by reference.

† Indicates a compensatory plan or arrangement.

120


 

SIGNATURES

The registrant hereby certifies that it meets all of the requirements for filing on Form 20-F and that it has duly caused and authorized the undersigned to sign this annual report on Form 20-F filed on its behalf.

 

 

 

 

 

Birkenstock Holding plc

 

 

 

 

 

 

 

 

Dated: January 18, 2024

 

 

 

 

 

 

 

 

 

 

 

 

 

By:

/s/ Ruth Kennedy

 

 

Name:

Ruth Kennedy

 

 

Title:

Director

 

121

 


 

INDEX TO FINANCIAL STATEMENTS

 

Audited Consolidated Financial Statements of Birkenstock Holding Limited as of September 30, 2023 and 2022 and for the fiscal years ended September 30, 2023, 2022 and 2021

 

Report of Independent Registered Public Accounting Firm (PCAOB ID 1251)

F-2

Consolidated Statements of Financial Position

F-6

Consolidated Statements of Comprehensive Income

F-7

Consolidated Statements of Changes in Shareholders’ Equity (Deficit)

F-8

Consolidated Statements of Cash Flows

F-9

Notes to the Consolidated Financial Statements

F-10

 

F-1

 


 

Report of Independent Registered Public Accounting Firm

 

To the Shareholders and Board of Directors of Birkenstock Holding plc (formerly Birkenstock Holding Limited)

 

Opinion on the Financial Statements

We have audited the accompanying consolidated statements of financial position of Birkenstock Holding Limited (the Company) as of September 30, 2023 and 2022 (Successor), the related consolidated statements of comprehensive income, changes in shareholders’ equity, and cash flows for the years ended September 30, 2023 and 2022 (Successor), the period from May 1, 2021 to September 30, 2021 (Successor) and the period from October 1, 2020 to April 30, 2021 (Predecessor), and the related notes (collectively referred to as the “consolidated financial statements”). In our opinion, the consolidated financial statements present fairly, in all material respects, the financial position of the Company at September 30, 2023 and 2022 (Successor), and the results of its operations and its cash flows for the years ended September 30, 2023 and 2022 (Successor), the period from May 1, 2021 to September 30, 2021 (Successor) and the period from October 1, 2020 to April 30, 2021 (Predecessor), in conformity with International Financial Reporting Standards as issued by the International Accounting Standards Board.

 

Basis for Opinion

These financial statements are the responsibility of the Company’s management. Our responsibility is to express an opinion on the Company’s financial statements based on our audits. We are a public accounting firm registered with the Public Company Accounting Oversight Board (United States) (PCAOB) and are required to be independent with respect to the Company in accordance with the U.S. federal securities laws and the applicable rules and regulations of the Securities and Exchange Commission and the PCAOB.

We conducted our audits in accordance with the standards of the PCAOB. Those standards require that we plan and perform the audit to obtain reasonable assurance about whether the financial statements are free of material misstatement, whether due to error or fraud. The Company is not required to have, nor were we engaged to perform, an audit of its internal control over financial reporting. As part of our audits we are required to obtain an understanding of internal control over financial reporting, but not for the purpose of expressing an opinion on the effectiveness of the Company’s internal control over financial reporting. Accordingly, we express no such opinion.

Our audits included performing procedures to assess the risks of material misstatement of the financial statements, whether due to error or fraud, and performing procedures that respond to those risks. Such procedures included examining, on a test basis, evidence regarding the amounts and disclosures in the financial statements. Our audits also included evaluating the accounting principles used and significant estimates made by management, as well as evaluating the overall presentation of the financial statements. We believe that our audits provide a reasonable basis for our opinion.

 

Critical Audit Matters

The critical audit matters communicated below are matters arising from the current period audit of the financial statements that were communicated or required to be communicated to the audit committee and that: (1) relate to accounts or disclosures that are material to the financial statements and (2) involved our especially challenging, subjective or complex judgments. The communication of critical audit matters does not alter in any way our opinion on the consolidated financial statements, taken as a whole, and we are not, by communicating the critical audit matters below, providing separate opinions on the critical audit matters or on the accounts or disclosures to which they relate.

 

 

F-2

 


 

 

 

Impairment Evaluation of Goodwill and Indefinite Lived Intangibles

Description of the Matter

 

At September 30, 2023, the carrying value of the Company’s goodwill was €1.6 billion and the carrying value of the Company’s indefinite lived intangibles was €1.4 billion. As discussed in Notes 3, 8 and 9 to the consolidated financial statements, goodwill and indefinite lived intangibles are tested for impairment at the level of the Company’s groups of cash-generating units (“CGU groups”), which correspond to its four operating segments, annually or more frequently if events or circumstances indicate that an impairment may have occurred. The Company performed its annual impairment test as of September 30, 2023. The impairment test was performed by calculating the value in use of each of the Company’s CGU groups, using the present value of future discounted cash flows. No impairment was recorded in fiscal year 2023.

 

Auditing management's goodwill and indefinite lived intangibles impairment test was complex and judgmental, due to the significant estimation required to determine the present value of each CGU group’s future discounted cash flows. The discounted cash flows were sensitive to the projected revenue growth rates, EBITDA margins, terminal growth rates, and the discount rates applied. These significant assumptions are affected by expectations about future market and economic conditions.

 

How We Addressed the Matter in Our Audit

 

To test the estimated value in use of the Company’s CGU groups, we performed audit procedures that included, among others, comparing the projected revenue growth rates to the Company’s historical results and industry and economic data, and comparing projected EBITDA margins to historical results and industry data. We involved our valuation specialists to assess management’s value in use methodology, compare the terminal growth rates to external industry and economic data, and to determine an independent estimate of the discount rates. We assessed the historical accuracy of management’s prior forecasts to actual results and evaluated the changes between the prior and current forecasts, in light of the industry and economic data described above. We performed sensitivity analyses to the revenue growth rates, EBITDA margins, terminal growth rates and the discount rates applied, to evaluate the changes in the estimated value in use of the CGU groups that would result from changes in such significant assumptions. In addition, we tested management’s value in use calculations for clerical accuracy.

 

 

 

 

Valuation of Stock-Based Compensation Awards

Description of the Matter

 

As discussed in Note 30 to the consolidated financial statements, the Company established a management investment plan whereby equity awards were granted to selected senior executives. The Company estimated the grant date fair value of the awards using a Black-Scholes option pricing model and recognized stock-based compensation expense of €65.4 million for the year ended September 30, 2023. The Black-Scholes option pricing model used by management, took into account, among other considerations, the Company value, derived using the present value of future discounted cash flows.

 

Auditing the Company value was complex and judgmental, due to the significant estimation required to determine the present value of the Company’s future cash flows, which was sensitive to the projected revenue growth rates, EBITDA margins, terminal growth rates and the discount rate applied. These significant assumptions are affected by expectations about future market and economic conditions.

 

How We Addressed the Matter in Our Audit

 

To test the Company value used in the fair value of the awards, our audit procedures included, among others, comparing the projected revenue growth rates to the Company’s historical results and industry and economic data, and comparing projected EBITDA margins to historical results and industry data. We involved our valuation specialists to assess management’s fair value methodology, compare the terminal growth rates to

F-3

 


 

 

 

external industry and economic data, and to determine an independent estimate of the discount rate. We assessed the historical accuracy of management’s prior forecasts to actual results. We assessed the consistency of the forecast used as of the valuation date to the sum of the forecasts for each CGU group used in the goodwill impairment test described above. We also compared the forecast used as of the valuation date to a forecast prepared by management subsequent to the valuation date to identify changes in forecast assumptions that were already applicable on the valuation date. We assessed the reasonableness of the first annual period in the forecast by comparison to actual results for the interim period preceding the valuation date. We performed sensitivity analyses to the revenue growth rates, EBITDA margins, terminal growth rates and the discount rate applied, to evaluate the changes in the estimated Company value that would result from changes in such significant assumptions. In addition, with support from our specialists, we tested management’s valuation calculations for clerical accuracy.

 

 

 

 

 

/s/ Ernst & Young GmbH Wirtschaftsprüfungsgesellschaft

 

 

 

We have served as the Company’s auditor since 2022.

 

Cologne, Germany

 

January 18, 2024

F-4

 


 

Birkenstock Holding Limited

Financial Statements as of September 30, 2023 and 2022 and for the years ended September 30, 2023, 2022 and 2021

F-5

 


 

Birkenstock Holding Limited

Consolidated Statements of Financial Position

(In thousands of Euros)

 

 

Notes

 

September 30, 2023

 

 

September 30, 2022

 

Assets

 

 

 

 

 

 

 

Non-current assets

 

 

 

 

 

 

 

Goodwill

8

 

 

1,593,917

 

 

 

1,674,293

 

Intangible assets (other than goodwill)

9

 

 

1,705,736

 

 

 

1,815,201

 

Property, plant and equipment

10

 

 

286,053

 

 

 

205,008

 

Right-of-use assets

11

 

 

122,984

 

 

 

113,522

 

Deferred tax assets

19

 

 

 

 

 

4,590

 

Other assets

4, 14

 

 

38,234

 

 

 

16,107

 

Total non-current assets

 

 

 

3,746,924

 

 

 

3,828,721

 

 

 

 

 

 

 

 

 

Current assets

 

 

 

 

 

 

 

Inventories

12

 

 

595,092

 

 

 

535,605

 

Right to return assets

 

 

 

1,132

 

 

 

2,605

 

Trade and other receivables

13

 

 

91,764

 

 

 

66,146

 

Current tax assets

19

 

 

10,361

 

 

 

21,743

 

Other current assets

4, 14

 

 

37,789

 

 

 

26,729

 

Cash and cash equivalents

15

 

 

344,408

 

 

 

307,078

 

Total current assets

 

 

 

1,080,546

 

 

 

959,906

 

Total assets

 

 

 

4,827,470

 

 

 

4,788,627

 

 

 

 

 

 

 

 

 

Shareholders' equity and liabilities

 

 

 

 

 

 

 

Shareholders' equity

 

 

 

 

 

 

 

Ordinary shares

16

 

 

182,721

 

 

 

182,721

 

Share premium

16

 

 

1,894,384

 

 

 

1,894,384

 

Other capital reserve

16

 

 

65,394

 

 

 

 

Retained earnings

16

 

 

225,976

 

 

 

150,954

 

Accumulated other comprehensive income

16

 

 

32,113

 

 

 

129,759

 

Total shareholders' equity

 

 

 

2,400,589

 

 

 

2,357,818

 

 

 

 

 

 

 

 

 

Non-current liabilities

 

 

 

 

 

 

 

Loans and borrowings

17

 

 

1,815,695

 

 

 

1,919,635

 

Lease liabilities

11

 

 

103,049

 

 

 

89,911

 

Provisions for employee benefits

18

 

 

2,716

 

 

 

2,374

 

Other provisions

22

 

 

2,074

 

 

 

2,037

 

Deferred tax liabilities

19

 

 

109,794

 

 

 

92,851

 

Deferred income

23

 

 

10,634

 

 

 

 

Other liabilities

 

 

 

4,338

 

 

 

35

 

Total non-current liabilities

 

 

 

2,048,300

 

 

 

2,106,843

 

 

 

 

 

 

 

 

 

Current liabilities

 

 

 

 

 

 

 

Loans and borrowings

17

 

 

37,343

 

 

 

46,606

 

Lease liabilities

11

 

 

27,010

 

 

 

26,571

 

Trade and other payables

20

 

 

123,012

 

 

 

113,224

 

Accrued liabilities

20

 

 

38,645

 

 

 

20,066

 

Other financial liabilities

21

 

 

7,085

 

 

 

10,860

 

Other provisions

22

 

 

36,495

 

 

 

34,401

 

Contract liabilities

25

 

 

7,018

 

 

 

1,924

 

Tax liabilities

19

 

 

83,332

 

 

 

50,660

 

Deferred income

23

 

 

2,680

 

 

 

2,080

 

Other current liabilities

24

 

 

15,961

 

 

 

17,573

 

Total current liabilities

 

 

 

378,581

 

 

 

323,966

 

Total liabilities

 

 

 

2,426,881

 

 

 

2,430,809

 

Total shareholders' equity and liabilities

 

 

 

4,827,470

 

 

 

4,788,627

 

 

F-6

 


 

Birkenstock Holding Limited

Consolidated Statements of Comprehensive Income

(In thousands of Euros)

 

 

 

 

Successor

 

 

 

Predecessor

 

 

 

 

 

 

 

 

 

 

Period from

 

 

 

Period from

 

 

 

 

Year ended

 

 

Year ended

 

 

May 1, 2021 through

 

 

 

October 1, 2020 through

 

 

Notes

 

September 30, 2023

 

 

September 30, 2022

 

 

September 30, 2021

 

 

 

April 30, 2021

 

Revenue

25

 

 

1,491,911

 

 

 

1,242,833

 

 

 

462,664

 

 

 

 

499,347

 

Cost of sales

12, 26

 

 

(566,117

)

 

 

(493,031

)

 

 

(311,693

)

 

 

 

(213,197

)

Gross profit

 

 

 

925,793

 

 

 

749,802

 

 

 

150,971

 

 

 

 

286,150

 

Operating expenses

 

 

 

 

 

 

 

 

 

 

 

 

 

 

Selling and distribution expenses

26

 

 

(455,851

)

 

 

(347,371

)

 

 

(123,663

)

 

 

 

(111,808

)

General administration expenses

26

 

 

(171,388

)

 

 

(86,589

)

 

 

(31,039

)

 

 

 

(52,628

)

Foreign exchange gain (loss)

2, 27

 

 

(36,056

)

 

 

45,516

 

 

 

20,585

 

 

 

 

(1,523

)

Other income (expense), net

 

 

 

(1,810

)

 

 

1,669

 

 

 

(1,673

)

 

 

 

1,280

 

Profit from operations

 

 

 

260,688

 

 

 

363,027

 

 

 

15,181

 

 

 

 

121,471

 

Finance cost, net

28

 

 

(107,036

)

 

 

(112,503

)

 

 

(28,958

)

 

 

 

(1,753

)

Profit (loss) before tax

 

 

 

153,652

 

 

 

250,524

 

 

 

(13,777

)

 

 

 

119,718

 

Income tax expense

19

 

 

(78,630

)

 

 

(63,413

)

 

 

(3,428

)

 

 

 

(20,694

)

Net profit (loss)

 

 

 

75,022

 

 

 

187,111

 

 

 

(17,205

)

 

 

 

99,024

 

Other comprehensive income (loss)

 

 

 

 

 

 

 

 

 

 

 

 

 

 

Items that may be reclassified to profit (loss) in subsequent periods (net of tax):

 

 

 

 

 

 

 

 

 

 

 

 

 

 

Cumulative translation adjustment gain (loss)

16

 

 

(97,301

)

 

 

106,276

 

 

 

23,736

 

 

 

 

8,037

 

Net position of fair value changes of the cash flow hedge

4

 

 

(345

)

 

 

 

 

 

 

 

 

 

 

Items that will not be reclassified to profit in subsequent periods:

 

 

 

 

 

 

 

 

 

 

 

 

 

 

Remeasurement of defined benefit plans

 

 

 

 

 

 

 

 

 

 

 

 

 

22

 

Other comprehensive income (loss)

 

 

 

(97,646

)

 

 

106,276

 

 

 

23,736

 

 

 

 

8,059

 

Total comprehensive income (loss)

 

 

 

(22,624

)

 

 

293,387

 

 

 

6,531

 

 

 

 

107,083

 

 

 

 

 

 

 

 

 

 

 

 

 

 

 

 

Earnings (loss) per share

 

 

 

 

 

 

 

 

 

 

 

 

 

 

Basic

29

 

 

0.41

 

 

 

1.02

 

 

 

(0.09

)

 

 

 

 

Diluted

29

 

 

0.41

 

 

 

1.02

 

 

 

(0.09

)

 

 

 

 

 

F-7

 


 

Birkenstock Holding Limited

Consolidated Statements of Changes in Shareholders’ Equity (Deficit)

(In thousands of Euros, except unit and share information)

 

 

 

 

Partnership Units

 

 

Ordinary shares

 

 

 

 

 

 

 

 

 

 

 

 

 

 

Accumulated other comprehensive income (loss)

 

 

 

 

 

Notes

 

Number of units

 

 

Amount

 

 

Number of shares

 

 

Amount

 

 

Share Premium

 

 

Other Reserve

 

 

Other Capital Reserve

 

 

Retained Earnings (Accumulated Deficit)

 

 

Cumulative translation adjustment

 

 

Cash flow hedge reserve

 

 

Shareholders' equity

 

Predecessor

 

 

 

 

 

 

 

 

 

 

 

 

 

 

 

 

 

 

 

 

 

 

 

 

 

 

 

 

 

 

 

 

 

 

 

 

 

 

 

 

 

 

 

 

 

 

 

 

 

 

 

 

 

 

 

 

 

 

 

 

 

 

 

 

 

 

 

 

 

Balance at October 1, 2020

16

 

 

2

 

 

 

10,000

 

 

 

 

 

 

 

 

 

 

 

 

152,508

 

 

 

147,500

 

 

 

95,148

 

 

 

3,008

 

 

 

 

 

 

408,164

 

Net profit

 

 

 

 

 

 

 

 

 

 

 

 

 

 

 

 

 

 

 

 

 

 

 

 

99,024

 

 

 

 

 

 

 

 

 

99,024

 

Other comprehensive income

 

 

 

 

 

 

 

 

 

 

 

 

 

 

 

 

 

 

 

 

 

 

 

 

 

 

 

8,059

 

 

 

 

 

 

8,059

 

Total comprehensive income

 

 

 

 

 

 

 

 

 

 

 

 

 

 

 

 

 

 

 

 

 

 

 

 

99,024

 

 

 

8,059

 

 

 

 

 

 

107,083

 

Distributions to shareholders

 

 

 

 

 

 

 

 

 

 

 

 

 

 

 

 

 

 

 

 

 

 

 

 

(101,866

)

 

 

 

 

 

 

 

 

(101,866

)

Transfers

 

 

 

 

 

 

 

 

 

 

 

 

 

 

 

 

 

 

 

 

 

46,716

 

 

 

(46,716

)

 

 

 

 

 

 

 

 

 

Balance at April 30, 2021

16

 

 

2

 

 

 

10,000

 

 

 

 

 

 

 

 

 

 

 

 

152,508

 

 

 

194,216

 

 

 

45,589

 

 

 

11,067

 

 

 

 

 

 

413,380

 

 

 

 

 

 

 

 

 

 

 

 

 

 

 

 

 

 

 

 

 

 

 

 

 

 

 

 

 

 

 

 

 

 

 

 

Successor

 

 

 

 

 

 

 

 

 

 

 

 

 

 

 

 

 

 

 

 

 

 

 

 

 

 

 

 

 

 

 

 

 

 

 

 

 

 

 

 

 

 

 

 

 

 

 

 

 

 

 

 

 

 

 

 

 

 

 

 

 

 

 

 

 

 

 

 

 

Balance at May 1, 2021

2

 

 

 

 

 

 

 

 

182,721,369

 

 

 

182,721

 

 

 

1,894,384

 

 

 

 

 

 

 

 

 

(18,952

)

 

 

(253

)

 

 

 

 

 

2,057,900

 

Net (loss)

 

 

 

 

 

 

 

 

 

 

 

 

 

 

 

 

 

 

 

 

 

 

 

 

(17,205

)

 

 

 

 

 

 

 

 

(17,205

)

Other comprehensive income

 

 

 

 

 

 

 

 

 

 

 

 

 

 

 

 

 

 

 

 

 

 

 

 

 

 

 

23,736

 

 

 

 

 

 

23,736

 

Total comprehensive income (loss)

 

 

 

 

 

 

 

 

 

 

 

 

 

 

 

 

 

 

 

 

 

 

 

 

(17,205

)

 

 

23,736

 

 

 

 

 

 

6,531

 

Balance at September 30, 2021

16

 

 

 

 

 

 

 

 

182,721,369

 

 

 

182,721

 

 

 

1,894,384

 

 

 

 

 

 

 

 

 

(36,157

)

 

 

23,483

 

 

 

 

 

 

2,064,431

 

 

 

 

 

 

 

 

 

 

 

 

 

 

 

 

 

 

 

 

 

 

 

 

 

 

 

 

 

 

 

 

 

 

 

 

Balance at October 1, 2021

16

 

 

 

 

 

 

 

 

182,721,369

 

 

 

182,721

 

 

 

1,894,384

 

 

 

 

 

 

 

 

 

(36,157

)

 

 

23,483

 

 

 

 

 

 

2,064,431

 

Net profit

 

 

 

 

 

 

 

 

 

 

 

 

 

 

 

 

 

 

 

 

 

 

 

 

187,111

 

 

 

 

 

 

 

 

 

187,111

 

Other comprehensive income

 

 

 

 

 

 

 

 

 

 

 

 

 

 

 

 

 

 

 

 

 

 

 

 

 

 

 

106,276

 

 

 

 

 

 

106,276

 

Total comprehensive income

 

 

 

 

 

 

 

 

 

 

 

 

 

 

 

 

 

 

 

 

 

 

 

 

187,111

 

 

 

106,276

 

 

 

 

 

 

293,387

 

Balance at September 30, 2022

16

 

 

 

 

 

 

 

 

182,721,369

 

 

 

182,721

 

 

 

1,894,384

 

 

 

 

 

 

 

 

 

150,954

 

 

 

129,759

 

 

 

 

 

 

2,357,818

 

 

 

 

 

 

 

 

 

 

 

 

 

 

 

 

 

 

 

 

 

 

 

 

 

 

 

 

 

 

 

 

 

 

 

 

Balance at October 1, 2022

16

 

 

 

 

 

 

 

 

182,721,369

 

 

 

182,721

 

 

 

1,894,384

 

 

 

 

 

 

 

 

 

150,954

 

 

 

129,759

 

 

 

 

 

 

2,357,818

 

Net profit

 

 

 

 

 

 

 

 

 

 

 

 

 

 

 

 

 

 

 

 

 

 

 

 

75,022

 

 

 

 

 

 

 

 

 

75,022

 

Other comprehensive income (loss)

 

 

 

 

 

 

 

 

 

 

 

 

 

 

 

 

 

 

 

 

 

 

 

 

 

 

 

(97,301

)

 

 

(345

)

 

 

(97,646

)

Total comprehensive income (loss)

 

 

 

 

 

 

 

 

 

 

 

 

 

 

 

 

 

 

 

 

 

 

 

 

75,022

 

 

 

(97,301

)

 

 

(345

)

 

 

(22,624

)

Equity-settled share-based compensation expense

30

 

 

 

 

 

 

 

 

 

 

 

 

 

 

 

 

 

 

 

 

65,394

 

 

 

 

 

 

 

 

 

 

 

 

65,394

 

Balance at September 30, 2023

16

 

 

 

 

 

 

 

 

182,721,369

 

 

 

182,721

 

 

 

1,894,384

 

 

 

 

 

 

65,394

 

 

 

225,976

 

 

 

32,458

 

 

 

(345

)

 

 

2,400,589

 

 

F-8


 

Birkenstock Holding Limited

Consolidated Statements of Cash Flows

(In thousands of Euros)

 

 

 

Successor

 

 

 

Predecessor

 

 

 

Year ended September 30, 2023

 

 

Year ended September 30, 2022

 

 

Period from May 1, 2021 through September 30, 2021

 

 

 

Period from October 1, 2020 through April 30, 2021

 

Cash flows from operating activities

 

 

 

 

 

 

 

 

 

 

 

 

 

Net profit (loss)

 

 

75,022

 

 

 

187,111

 

 

 

(17,205

)

 

 

 

99,024

 

Adjustments to reconcile net profit (loss) to net cash flows from operating activities:

 

 

 

 

 

 

 

 

 

 

 

 

 

Depreciation

 

 

54,841

 

 

 

20,294

 

 

 

8,594

 

 

 

 

9,998

 

Amortization

 

 

28,572

 

 

 

60,967

 

 

 

20,427

 

 

 

 

15,874

 

Loss on disposal of property, plant and equipment

 

 

 

 

 

97

 

 

 

 

 

 

 

405

 

Change in expected credit loss

 

 

 

 

 

207

 

 

 

511

 

 

 

 

358

 

Finance cost, net

 

 

107,036

 

 

 

112,503

 

 

 

28,958

 

 

 

 

1,753

 

Net exchange differences

 

 

36,056

 

 

 

(46,363

)

 

 

(13,537

)

 

 

 

7,336

 

Non-cash operating items

 

 

65,726

 

 

 

(669

)

 

 

9

 

 

 

 

(125

)

Income tax expense

 

 

78,630

 

 

 

63,413

 

 

 

3,428

 

 

 

 

20,694

 

Income tax paid

 

 

(6,698

)

 

 

(18,408

)

 

 

(25,594

)

 

 

 

(8,285

)

Changes in working capital:

 

 

 

 

 

 

 

 

 

 

 

 

 

- Inventories

 

 

(95,620

)

 

 

(159,105

)

 

 

74,734

 

 

 

 

(66,734

)

- Right to return assets

 

 

1,327

 

 

 

(641

)

 

 

84

 

 

 

 

(656

)

- Trade and other receivables

 

 

(26,663

)

 

 

(5,286

)

 

 

46,359

 

 

 

 

(57,064

)

- Trade and other payables

 

 

10,648

 

 

 

11,201

 

 

 

(22,799

)

 

 

 

42,911

 

- Accrued liabilities

 

 

18,870

 

 

 

1,677

 

 

 

(82

)

 

 

 

(97

)

- Other current financial liabilities

 

 

(3,775

)

 

 

(31,401

)

 

 

13,002

 

 

 

 

(1,305

)

- Other current provision

 

 

2,427

 

 

 

13,149

 

 

 

4,532

 

 

 

 

4,318

 

- Contract liabilities

 

 

5,085

 

 

 

(401

)

 

 

(2,532

)

 

 

 

3,102

 

- Other

 

 

7,249

 

 

 

25,791

 

 

 

(12,522

)

 

 

 

(1,101

)

Net cash flows provided by operating activities

 

 

358,733

 

 

 

234,136

 

 

 

106,367

 

 

 

 

70,406

 

 

 

 

 

 

 

 

 

 

 

 

 

 

 

Cash flows from investing activities

 

 

 

 

 

 

 

 

 

 

 

 

 

Interest received

 

 

1,846

 

 

 

 

 

 

 

 

 

 

 

Purchases of property, plant and equipment

 

 

(102,152

)

 

 

(70,777

)

 

 

(8,955

)

 

 

 

(7,332

)

Proceeds from sale of property, plant and equipment

 

 

339

 

 

 

1,977

 

 

 

1,974

 

 

 

 

1

 

Purchases of intangible assets

 

 

(795

)

 

 

(1,814

)

 

 

(460

)

 

 

 

(4,346

)

Proceeds from sale of intangible assets

 

 

29

 

 

 

5

 

 

 

1,234

 

 

 

 

251

 

Business combination, net of cash acquired

 

 

 

 

 

(1,037

)

 

 

 

 

 

 

 

Net cash flows (used in) investing activities

 

 

(100,732

)

 

 

(71,646

)

 

 

(6,207

)

 

 

 

(11,426

)

 

 

 

 

 

 

 

 

 

 

 

 

 

 

Cash flows from financing activities

 

 

 

 

 

 

 

 

 

 

 

 

 

Proceeds from loans and borrowings

 

 

 

 

 

 

 

 

 

 

 

 

97,649

 

Repayment of loans and borrowings

 

 

(52,782

)

 

 

(9,516

)

 

 

(3,935

)

 

 

 

 

Interest paid

 

 

(111,986

)

 

 

(67,978

)

 

 

 

 

 

 

(979

)

Distributions to shareholders

 

 

 

 

 

 

 

 

 

 

 

 

(151,673

)

Payments of lease liabilities

 

 

(28,796

)

 

 

(25,406

)

 

 

(8,619

)

 

 

 

(14,299

)

Interest portion of lease liabilities

 

 

(5,721

)

 

 

(2,417

)

 

 

(861

)

 

 

 

(594

)

Net cash flows (used in) financing activities

 

 

(199,285

)

 

 

(105,317

)

 

 

(13,415

)

 

 

 

(69,896

)

 

 

 

 

 

 

 

 

 

 

 

 

 

 

Net increase (decrease) in cash and cash equivalents

 

 

58,716

 

 

 

57,173

 

 

 

86,745

 

 

 

 

(10,916

)

Cash and cash equivalents at beginning of period

 

 

307,078

 

 

 

235,343

 

 

 

145,378

 

 

 

 

96,177

 

Net foreign exchange difference

 

 

(21,386

)

 

 

14,562

 

 

 

3,220

 

 

 

 

1,609

 

Cash and cash equivalents at end of period

 

 

344,408

 

 

 

307,078

 

 

 

235,343

 

 

 

 

86,870

 

 

F-9


Birkenstock Holding Limited

Notes to Consolidated Financial Statements

(In thousands of Euros, unless stated otherwise)

 

 

 

1.
GENERAL INFORMATION

Organization and principal activities

Birkenstock Holding Limited (formerly: Birkenstock Group Limited) (together with its subsidiaries referred to herein as the “Company”, “Birkenstock” or the “Group”) was formed under the name of BK LC Lux Finco 2 S.à r.l. on February 19, 2021, as a limited liability company organized under Luxembourg law, with its business address at 40 Avenue Monterey, Luxembourg. On April 25, 2023, the Company changed its name to Birkenstock Group Limited and converted (by way of domiciliation) to a Jersey private company. On July 12, 2023, Birkenstock Group Limited changed its name to Birkenstock Holding Limited. On October 4, 2023, the Company converted to a public limited company and changed its name to Birkenstock Holding plc. The Company’s current business address is 1-2 Berkeley Square, London W1J 6EA, UK. The Company is registered at the Jersey Financial Services Commission under number 148522.

The Company’s immediate parent is BK LC Lux MidCo S.à r.l. (“MidCo”) and the Company’s ultimate controlling shareholder is LC9 Caledonia AIV GP, LLP (“L Catterton”).

The Company manufactures and sells footbed-based products, including sandals and closed-toe silhouettes, and other products, such as skincare and accessories, for everyday leisure, and work. The Company operates in four operating segments based on its regional hubs: (1) Americas, (2) Europe, (3) Asia, the South Pacific, and Australia (“ASPA”), and (4) the Middle East, Africa, and India (“MEAI”) (see Note 5 – Segment information for further details). All segments have the same operations. The Company sells its products through two main channels: business-to-business (“B2B”) (comprising sales made to established third-party store networks), and direct-to-consumer (“DTC”) (comprising sales made on globally owned online stores via the Birkenstock.com domain and sales made in Birkenstock retail stores).

Seasonality

Revenues of our products are affected by a seasonal pattern that is driven in large part by the weather given the nature of our product mix. The seasonal nature of our business is similar across geographies and sales channels with B2B seeing an increase in revenues in the spring months, while revenues in the DTC channel increasing in the summer. Between October and March, we manufacture our products for the B2B channel, and during the first few months of the calendar year, we rely on our built-up inventory for our revenues to B2B partners. Starting in April and during the warmer months of the year, demand for our products from the DTC channel increases. While these consumer buying patterns lead to a natural seasonality in revenues, unseasonable weather could significantly affect revenues and profitability. Our geographical breadth, customer diversity and our strategic focus on expanding certain product categories and entering new territory helps to mitigate part of the effect of seasonality on results of operations.

2.
BASIS OF PRESENTATION

Basis of preparation and consolidation

These consolidated financial statements were authorized for issuance by the Company’s Board of Directors on January 18, 2024.

These consolidated financial statements of the Company have been prepared in accordance with International Financial Reporting Standards as issued by the International Accounting Standards Board (“IFRS”).

These consolidated financial statements have been prepared on a historical cost basis except for derivative financial instruments and the initial recognition of assets acquired and liabilities assumed in a business combination which are recorded at fair value.

The consolidated financial statements comprise the financial statements of Birkenstock Holding Limited and its subsidiaries. All intercompany transactions and balances have been eliminated.

All amounts have been rounded to the nearest thousand, unless otherwise indicated.

The fiscal year of the Company ends on September 30.

F-10


Birkenstock Holding Limited

Notes to Consolidated Financial Statements

(In thousands of Euros, unless stated otherwise)

 

Predecessor and successor periods

On April 30, 2021, Birkenstock Holding Limited’s subsidiary, Birkenstock Group BV & Co. KG (“BV KG”), acquired shareholdings and substantially all the assets of Birkenstock GmbH & Co. KG (“GmbH KG” or the “Predecessor”) as a result of which Birkenstock Holding Limited became the acquirer of the business activities of the Birkenstock operations (the “Transaction”). The Transaction was accounted for as a business combination using the acquisition method of accounting. See Note 6 — Business combinations for further details.

The Transaction resulted in a change in accounting basis and the financial statement presentation defines the Company as the “Successor” for reporting periods following the acquisition, i.e., the periods from May 1, 2021 onwards (“Successor periods”), and as the “Predecessor” for reporting period prior to the acquisition, i.e., the period through April 30, 2021 (“Predecessor period”). Successor financial statements reflect a new basis of accounting that is based on the fair value of net assets acquired as a result of the Transaction. This change in accounting basis is represented by a black line which appears between the columns entitled Successor and Predecessor in these consolidated financial statements and in the relevant accompanying notes.

Condensed financial information of the Successor as of April 30, 2021 and for the interim 70 day period from February 19, 2021 (date of inception) through April 30, 2021 are as follows:

Birkenstock Holding Limited

Condensed Consolidated Statement of Comprehensive Income

(In thousands of Euros)

 

 

 

Successor

 

 

 

Period from
February 19, 2021
through
April 30, 2021

 

General administrative expenses

 

 

(25,130

)

Profit (loss) from operations

 

 

(25,130

)

Profit (loss) from tax

 

 

(25,130

)

Income tax benefit

 

 

6,178

 

Net loss

 

 

(18,952

)

 

Birkenstock Holding Limited

Condensed Consolidated Statement of Changes in Shareholders’ Equity (Deficit)

(In thousands of Euros)

 

 

 

Ordinary Shares

 

 

Accumulated Deficit

 

 

Total shareholder's
equity

 

Successor

 

 

 

 

 

 

 

 

 

Balance at February 19, 2021

 

 

 

 

 

 

 

 

 

Initial contribution

 

 

12

 

 

 

 

 

 

12

 

Net loss

 

 

 

 

 

(18,952

)

 

 

(18,952

)

Other comprehensive income

 

 

 

 

 

 

 

 

 

Balance at April 30, 2021

 

 

12

 

 

 

(18,952

)

 

 

(18,940

)

 

The Successor’s operations during the period from its inception to the Transaction include costs incurred related to the Transaction and minimal expenses related to the formation of the entity totaling €25.1 million. These incurred costs are reflected in accumulated deficit of the Successor as of May 1, 2021. Additionally, prior to the inception of the Transaction, the Successor incurred €55.9 million of banker and advisory fees related to financing obtained as part of the Transaction. Of this amount, €3.5 million was related to the ABL Facility (as defined below) and capitalized in other non-current assets. The remaining €52.4 million of fees were recorded as a reduction of the debt balances as of May 1, 2021. See Note 17 – Loans and borrowings for further details. The tax impact related to these costs was reflected in accumulated deficit of the Successor as of May 1, 2021.

F-11


Birkenstock Holding Limited

Notes to Consolidated Financial Statements

(In thousands of Euros, unless stated otherwise)

 

Since the Transaction closed on April 30, 2021, the opening balance sheet of the Successor as of May 1, 2021 includes the effect of the Transaction. As such, cash inflows and outflows related to the Transaction, including payment of the consideration transferred and proceeds from the associated financing net of debt origination costs are disclosed in Note 6 – Business combinations and Note 17 – Loans and borrowings, and are not included in the consolidated statements of cash flows of the Successor. Cash outflows relating to the payment of the certain advisory fees in the context of the Transaction and the financing (which were incurred and accrued as of the date of the Transaction) are reflected in the statement of cash flows of the Successor in the period May 1, 2021 to September 30, 2021 as the payment of the invoices took place after the closing.

Functional and presentation currency

The functional currency of each of the Company’s subsidiaries is the currency of the primary economic environment in which each entity operates. The presentation currency of the Company is Euros. All amounts are rounded to the nearest thousands, except when otherwise indicated. Due to rounding, differences may arise when individual amounts or percentages are added together. The following exchange rates (to Euros) were applicable during the periods presented in these consolidated financial statements to translate the financial statements of foreign operations into Euros:

 

 

 

Successor

 

 

Predecessor

 

 

 

Exchange rates* at

 

Currency

 

September 30, 2023

 

 

September 30, 2022

 

 

September 30, 2021

 

 

May 1, 2021

 

 

April 30, 2021

 

 

October 1, 2020

 

British Pound (GBP)

 

 

0.86

 

 

 

0.88

 

 

 

0.86

 

 

 

0.87

 

 

 

0.87

 

 

 

0.91

 

Canadian Dollar (CAD)

 

 

1.42

 

 

 

1.34

 

 

 

1.48

 

 

 

1.48

 

 

 

1.48

 

 

 

1.57

 

US-Dollar (USD)

 

 

1.06

 

 

 

0.97

 

 

 

1.16

 

 

 

1.21

 

 

 

1.21

 

 

 

1.17

 

 

 

 

Successor

 

 

Predecessor

 

 

 

Average exchange rates*

 

Currency

 

Year ended September 30, 2023

 

 

Year ended September 30, 2022

 

 

Period from May 1, 2021 through September 30, 2021

 

 

Period from October 1, 2020 through April 30, 2021

 

British Pound (GBP)

 

 

0.87

 

 

 

0.85

 

 

 

0.86

 

 

 

0.89

 

Canadian Dollar (CAD)

 

 

1.44

 

 

 

1.38

 

 

 

1.48

 

 

 

1.53

 

US-Dollar (USD)

 

 

1.07

 

 

 

1.08

 

 

 

1.19

 

 

 

1.20

 

 

(*): Exchange rates not applicable to results of operations in respective reporting period

3.
SIGNIFICANT ACCOUNTING POLICIES
(a)
Consolidation of subsidiaries

Subsidiaries are entities over which the Company has control. Control is achieved when the Company has the power over the investee, it is exposed, or has rights to, variable returns from its involvement with the investee, and has the ability to use its power to affect its returns. Subsidiaries are consolidated from the date on which the Company obtains control. The Company reassesses whether or not it controls an investee if facts and circumstances indicate that there are changes to one or more of the three elements of control listed above.

Subsidiaries are deconsolidated from the date when control ceases. When the Company ceases to have control over a subsidiary, it derecognizes the assets (including any goodwill) and liabilities of the subsidiaries at their carrying amounts, derecognizes the carrying amount of non-controlling interests in the former subsidiary and recognizes the fair value of any consideration received from the transaction. Any retained interest in the former subsidiary is then re-measured to its fair value.

The Company recognizes any non-controlling interests in an acquiree on an acquisition-by-acquisition basis, either at fair value or at the non-controlling interests’ share of the acquiree’s identifiable net assets. Net profit or loss and each

F-12


Birkenstock Holding Limited

Notes to Consolidated Financial Statements

(In thousands of Euros, unless stated otherwise)

 

component of other comprehensive income/(loss) are attributed to the owners of the parent and to the non-controlling interests. For all periods presented, all subsidiaries were wholly owned.

(b)
Foreign currencies

Foreign currency transactions are translated into the respective functional currency using the exchange rate at the transaction date. Monetary assets and liabilities denominated in foreign currencies are translated into the functional currency using the exchange rate at the reporting date. Non-monetary items that are measured based on historical cost in a foreign currency are translated using the historical exchange rate. The resulting exchange differences are recorded in the local income statements of the entity and included in the financial result.

On consolidation, the assets and liabilities of foreign operations are translated into Euros, the presentation currency of the Company, at the rate of exchange prevailing at the reporting date and their statements of comprehensive income (loss) are translated at the average exchange rate for the period. Equity balances are translated at historical rates. The exchange differences arising from translation for consolidation are recognized in other comprehensive income (loss).

(c)
Current vs non-current classification

The Company presents assets and liabilities in the consolidated statements of financial position based on current/non-current classification. An asset is current when it is:

Expected to be realized or intended to be sold or consumed in the normal operating cycle.
Expected to be realized within twelve months after the reporting period; or
A cash or cash equivalent unless restricted from being exchanged or used to settle a liability for at least twelve months after the reporting period.

All other assets are classified as non-current.

A liability is current when:

It is expected to be settled in the normal operating cycle; or
It is due to be settled within twelve months after the reporting period.

The Company classifies all other liabilities as non-current.

Deferred tax assets and liabilities are classified as non-current assets and liabilities.

(d)
Fair value measurement

Fair value is the price that would be received to sell an asset or paid to transfer a liability in an orderly transaction between market participants at the measurement date. The fair value measurement is based on the presumption that the transaction to sell the asset or transfer the liability takes place either:

in the principal market for the asset or liability, or
in the absence of a principal market, in the most advantageous market for the asset or liability.

The principal or the most advantageous market must be accessible by the Company.

The fair value of an asset or a liability is measured using the assumptions that market participants would use when pricing the asset or liability, assuming that market participants act in their economic best interest.

The Company uses valuation techniques that it believes are appropriate in the circumstances and for which sufficient data are available to measure fair value, maximizing the use of relevant observable inputs and minimizing the use of unobservable inputs. All assets and liabilities for which fair value is measured or disclosed in the consolidated financial statements are categorized within the fair value hierarchy, described as follows, based on the lowest level input that is significant to the fair value measurement as a whole:

Level 1: quoted prices (unadjusted) in active markets for identical assets or liabilities that the reporting entity has the ability to access at the measurement date.

F-13


Birkenstock Holding Limited

Notes to Consolidated Financial Statements

(In thousands of Euros, unless stated otherwise)

 

Level 2: inputs other than quoted prices included within level 1 that are observable for the asset or liability, either directly or indirectly.

Level 3: unobservable inputs for the asset or liability. Unobservable inputs are used to measure fair value to the extent that observable inputs are not available, thereby allowing for situations in which there is little, if any, market activity for the asset or liability at the measurement date.

For the purpose of fair value disclosures, the Company determines classes of assets and liabilities on the basis of the nature, characteristics and risks of the asset or liability and the level of the fair value hierarchy as explained above.

There was no change in the valuation techniques applied to financial instruments during all periods presented. The following table describes the valuation techniques used in the determination of the fair values of financial instruments:

 

Type

 

Valuation approach

Cash, trade and other receivables, trade and other payables and accrued liabilities

 

The carrying amount approximates fair value due to the short-term maturity of these instruments.

Derivative financial instruments

 

Specific valuation techniques used to value derivative financial instruments include:

- quoted market prices or dealer quotes for similar instruments;
- observable market information as well as valuations determined by external valuators with experience in the financial markets.

Loans and borrowings

 

The fair value is based on the present value of contractual cash flows, discounted at the Company’s current incremental borrowing rate for similar types of borrowing arrangements or, where applicable, market rates.

 

(e)
Business combinations and goodwill

Acquisitions of businesses are accounted for using the acquisition method as of the acquisition date, which is the date when control is transferred to the Company. The consideration transferred in a business combination is measured at fair value, calculated as the sum of the acquisition date fair values of the identifiable assets transferred, liabilities incurred by the Company, and the equity interests issued by the Company in exchange for control of the acquiree. Contingent consideration is recognized at fair value as of the date of the business combination and subsequently remeasured at each reporting date. The acquisition method provides an exception for acquired leases, which are not measured at fair value. Rather, acquired leases are measured at an amount equal to the lease liability and adjusted for favorable or unfavorable terms. Transaction costs that the Company incurs in connection with a business combination are recognized in the consolidated statements of comprehensive income as incurred.

Goodwill is measured as the excess of the sum of the fair value of the consideration transferred over the net of the acquisition date amounts of the identifiable assets acquired and the liabilities assumed.

After initial recognition, goodwill is measured at cost less any accumulated impairment losses. Refer to the accounting policies in Note 3 – Significant Accounting Policies – Impairment of non-current assets.

When the consideration transferred in a business combination includes contingent consideration, the contingent consideration is measured at its acquisition date fair value. Contingent consideration classified as an asset or liability that is a financial instrument and within the scope of IFRS 9 -Financial Instruments- (“IFRS 9”) is measured at fair value with the changes in fair value recognized in the consolidated statements of comprehensive income.

(f)
Intangible assets

Intangible assets acquired separately are initially recognized at cost. The cost of an intangible asset acquired in a business combination is its fair value as of the date of acquisition. Following initial recognition, intangible assets with finite lives are carried at cost less any accumulated amortization and any accumulated impairment losses.

F-14


Birkenstock Holding Limited

Notes to Consolidated Financial Statements

(In thousands of Euros, unless stated otherwise)

 

Estimated useful lives are as follows:

 

Asset Category

 

Successor

 

Predecessor

Brand name "Birkenstock"

 

Indefinite

 

Indefinite

Customer relationships

 

8-15 years

 

N/A

Purchased licenses and other intangible assets

 

3-5 years

 

3-5 years

 

Intangible assets with finite lives are amortized over the estimated useful lives on a straight-line basis. The amortization period and the amortization method for an intangible asset with a finite useful life are reviewed at least at the end of each reporting period. Changes in the expected useful life or the expected pattern of consumption of future economic benefits embodied in the asset are considered to modify the amortization period or method, as appropriate, and treated as changes in accounting estimates. The amortization expense on intangible assets with finite lives is recognized in the consolidated statements of comprehensive income over the assets’ estimated useful lives.

Intangible assets are reviewed at least at the end of each reporting period for changes in the expected useful lives or expected pattern of consumption of future economic benefits embodied in the asset.

As there is no foreseeable limit to the period over which the brand is expected to generate net cash inflows for the Company, the brand is considered to have an indefinite life.

Intangible assets are reviewed at the end of each reporting period to determine whether there is any indication of impairment. Refer to the accounting policies in Note 3 – Significant Accounting Policies – Impairment of non-current assets.

An intangible asset is derecognized on disposal or when no future economic benefits are expected from its use. Gains or losses arising from the derecognition of an intangible asset are measured as the difference between the net disposal proceeds and the carrying amount of the asset and are included in the consolidated statements of comprehensive income when the asset is derecognized.

(g)
Property, plant, and equipment

Property, plant and equipment and construction in progress are stated at cost, net of accumulated depreciation and any accumulated impairment losses. Cost includes expenditures that are directly attributable to the acquisition of the asset, including costs incurred to prepare the asset for its intended use and capitalized borrowing costs, when the recognition criteria are met. The commencement date for capitalization of costs occurs when the Company first incurs expenditures for the qualifying assets and undertakes the required activities to prepare the assets for their intended use.

Property, plant and equipment assets are depreciated on a straight-line basis over their estimated useful lives when the assets are available for use. When significant parts of a fixed asset have different useful lives, they are accounted for as separate components and depreciated separately. Depreciation methods and useful lives are reviewed annually and are adjusted for prospectively, if appropriate. Estimated useful lives are as follows:

 

Asset Category

 

Estimated Useful Lives

Buildings and improvements

 

10-50 years

Technical equipment and machinery

 

5-18 years

Factory and office equipment

 

4-14 years

 

An item of property, plant and equipment and any significant part initially recognized is derecognized upon disposal or when no future economic benefits are expected from its use or disposal. Any gain or loss arising on derecognition of the asset, calculated as the difference between the net disposal proceeds and the carrying amount of the asset, is included in the consolidated statements of comprehensive income when the asset is derecognized.

The cost of repairs and maintenance of property, plant and equipment is expensed as incurred and recognized in the consolidated statements of comprehensive income.

Property, plant and equipment are reviewed at the end of each reporting period to determine whether there is any indication of impairment. Refer to the accounting policies in Note 3 – Significant Accounting Policies – Impairment of non-current assets.

F-15


Birkenstock Holding Limited

Notes to Consolidated Financial Statements

(In thousands of Euros, unless stated otherwise)

 

(h)
Leases

As a lessee, the Company assesses at contract inception whether a contract is, or contains, a lease. That is, if the contract conveys the right to control the use of an identified asset for a period of time in exchange for consideration.

The Company applies a single recognition and measurement approach for all leases, except for short-term leases and leases of low-value assets which are immaterial. The Company recognizes lease liabilities to make lease payments and right-of-use assets representing the right to use the underlying assets.

Right-of-use assets

The Company recognizes right-of-use assets at the commencement date of the lease (i.e., the date the underlying asset is available for use). Right-of-use assets are measured at cost, less any accumulated depreciation and impairment losses, and adjusted for any remeasurement of lease liabilities. The cost of right-of-use assets includes the amount of lease liabilities recognized, initial direct costs incurred, lease payments made at or before the commencement date less any lease incentives received and asset retirement obligation. Right-of-use assets are depreciated on a straight-line basis over the shorter of the lease term and the estimated useful lives of the assets.

The right-of-use assets are also subject to impairment. Refer to the accounting policies in Note 3 – Significant Accounting Policies – Impairment of non-current assets.

Lease liabilities

At the commencement date of the lease, the Company recognizes lease liabilities measured at the present value of lease payments to be made over the lease term. The lease term includes periods covered by renewal or termination options only if the Company is reasonably certain to exercise that option and if the Company has enforceable rights, i.e., the Company does not take any extension option into consideration if both parties have a right to decide until the notice period has elapsed and there is no economic incentive for either party to renew. The lease payments include fixed payments (including in-substance fixed payments) less any lease incentives receivable, variable lease payments that depend on an index or a rate, and amounts expected to be paid under residual value guarantees. The lease payments also include the exercise price of a purchase option reasonably certain to be exercised by the Company and payments of penalties for terminating the lease, if the lease term reflects the Company exercising the option to terminate.

In calculating the present value of lease payments, the Company uses its incremental borrowing rate at the lease commencement date if the interest rate implicit in the lease is not readily determinable. After the commencement date, the amount of lease liabilities is increased to reflect the accretion of interest and reduced for the lease payments made. In addition, the carrying amount of lease liabilities is remeasured if there is a modification, a change in the lease term, a change in the lease payments (e.g., changes to future payments resulting from a change in an index or rate used to determine such lease payments) or a change in the assessment of an option to purchase the underlying asset.

Short-term leases and leases of low-value assets

The Company applies the short-term lease recognition exemption to its short-term leases of office equipment and storage facilities (i.e., those leases that have a lease term of 12 months or less from the commencement date and do not contain a purchase option). The Company also applies the lease of low-value assets recognition exemption to leases of office equipment that are considered to be low value. Lease payments on short-term leases and leases of low-value assets are recognized as expense on a straight-line basis over the lease term.

The Company does not have any lease agreements where it acts as a lessor.

(i)
Impairment of non-current assets

Further disclosures relating to impairment of non-current assets are also provided in the following notes:

Goodwill — Note 8
Intangible assets — Note 9
Property, plant, and equipment — Note 10

The Company assesses at each reporting date, whether there is an indication that an asset may be impaired. If any indication exists, or when annual impairment testing for an asset is required, the Company estimates the asset’s

F-16


Birkenstock Holding Limited

Notes to Consolidated Financial Statements

(In thousands of Euros, unless stated otherwise)

 

recoverable amount. An asset’s recoverable amount is the higher of an asset’s or cash generating unit (“CGU”) group’s fair value less costs of disposal and its value in use. The recoverable amount is determined for an individual asset, unless the asset does not generate cash inflows that are largely independent of those from other assets or groups of assets. When the carrying amount of an asset or CGU group exceeds its recoverable amount, the asset is considered impaired and is written down to its recoverable amount. The Company’s CGU groups are aligned to the four operating segments that the Company operates in, i.e., Americas, Europe, ASPA, and MEAI. Impairment tests for property, plant and equipment are performed at the individual CGU level. Impairment tests of goodwill and indefinite lived intangible assets, which are assigned to the CGU groups as they do not generate independent cash flows, are performed at the CGU group level.

The Company bases its value in use calculation on detailed budgets and forecast calculations, which are prepared separately for each of the Company’s CGU groups to which the individual assets are allocated. These budgets and forecast calculations generally cover a period of five years. A long-term growth rate is calculated and applied to project future cash flows after the fifth year.

In assessing value in use, the Company uses assumptions that include estimates regarding the projected revenue growth rates, EBITDA margins, costs, capital investment, working capital requirements, discount rates, and terminal growth rates. The estimated future cash flows expected to be generated by the CGU are discounted to their present value using a pre-tax discount rate that reflects current market assessments of the time value of money and the risks specific to the asset or group of assets. Discount rates used in the impairment test for goodwill and indefinite lived intangible assets are estimated in nominal terms on the weighted average cost of capital basis. The terminal growth rates are based on the Company’s growth forecasts, which are largely in line with industry trends. Changes in selling prices and direct costs are based on historical experience and expectations of future changes in the market.

In determining fair value less costs of disposal, the Company uses recent market transactions data and best information available to reflect the amount that it could obtain from the disposal of the asset in an arm’s length transaction (e.g., offers obtained from potential buyers).

Impairment losses are recognized in the consolidated statements of comprehensive income.

Goodwill and indefinite lived intangible assets are tested for impairment annually as of September 30 and when circumstances indicate that the carrying value may be impaired. Impairment is determined by assessing the recoverable amount of each CGU group to which the goodwill and indefinite lived intangible assets relates. When the recoverable amount of the CGU group is less than its carrying amount, an impairment loss is recognized. The impairment loss is recorded against goodwill, and then if goodwill has been fully impaired, against other assets assigned to the CGU group on a pro rata basis. Impairment losses relating to goodwill cannot be reversed in future periods.

(j)
Financial instruments

Non-derivative financial assets

Non-derivative financial assets include cash, prepayments, and trade receivables which are measured at amortized cost. The Company initially recognizes receivables and deposits on the date that they are originated. The Company derecognizes a financial asset when the contractual rights to the cash flows from the asset expire, or the Company transfers the rights to receive the contractual cash flows on the financial asset in a transaction in which substantially all the risks and rewards of ownership of the financial asset are transferred.

Cash and cash equivalents

Cash and cash equivalents in the consolidated statements of financial position comprise cash at banks and on hand and short-term deposits with an original maturity of three months or less, which are subject to an insignificant risk of changes in value.

Trade receivables

Trade receivables, including credit card receivables, consist of amounts owing on product revenue where the Company has extended credit to customers, and are initially recognized at fair value and subsequently measured at amortized cost using the effective interest method, less expected credit loss and sales allowances. The allowance for expected credit losses is recorded against trade receivables and is based on historical experience.

F-17


Birkenstock Holding Limited

Notes to Consolidated Financial Statements

(In thousands of Euros, unless stated otherwise)

 

The Company derecognizes a financial asset when the contractual rights to the cash flows from the asset expire, or it transfers the rights to receive the contractual cash flows on the financial asset in a transaction in which substantially all the risks and rewards of ownership of the financial asset are transferred.

Non-derivative financial liabilities

Non-derivative financial liabilities include accounts payable, accrued liabilities, and loans and borrowings. The Company initially recognizes debt instruments (i.e., loans and borrowings) on the date that they are originated. All other financial liabilities are recognized initially on the trade date on which the Company becomes a party to the contractual provisions of the instrument. Financial liabilities are recognized initially at fair value less any directly attributable transaction costs. Subsequent to initial recognition, these financial liabilities are measured at amortized cost using the effective interest method. The Company derecognizes a financial liability when its contractual obligations are discharged or cancelled or expire.

Derivative financial instruments

As described in Note 7 – Financial risk management objectives and policies, given the Company’s international operations, the Company is exposed to the risk of currency fluctuations and has entered into currency derivative contracts to mitigate its exposure on the basis of planned transactions. These derivative contracts are measured at fair value with the changes in fair value recognized immediately in the consolidated statements of comprehensive income. The Company’s derivative instruments do not qualify for hedge accounting.

The Company does not use derivatives for trading or speculative purposes.

Hybrid financial instruments

Hybrid financial instruments are separated into the host liability and embedded derivative components based on the terms of the agreement. On issuance, the liability component of the hybrid financial instrument is initially recognized at the fair value of a similar liability that does not have a conversion option. The embedded derivative component is initially recognized at fair value and changes in the fair value are recorded in profit or loss. The host debt is carried at amortized cost using the effective interest method until maturity or redemption. Any directly attributable transaction costs are allocated to the liability and embedded derivative components in proportion to their initial carrying amount.

Hedge accounting

The Company uses derivative financial instruments to hedge future cash flows. The criteria for applying hedge accounting are that the hedging relationship between the hedged item and the hedging instrument is documented and that the hedge is highly effective. Hedge effectiveness is measured using the critical term matches method. The Company uses derivative financial instruments such as options as hedging instruments. Such derivative financial instruments are initially recognized at fair value on the date on which a derivative contract is entered into and are subsequently remeasured at fair value.

The option is accounted for as part of a cash flow hedge, changes in the time value of the option are recorded in a separate component of equity (accumulated other comprehensive income). Changes in the time value of the option in the accumulated other comprehensive income are reclassified to profit or loss when the hedged cash flows actually occur. At that time, the accumulated changes in the time value of the option in accumulated other comprehensive income are reclassified to the statement of profit or loss.

Please refer to Note 7 – Financial risk management objectives and policies for further information on the hedge accounting.

Effective interest rate method

After initial determination, the effective interest rate is adjusted for changes in variable interest, changes in margin resulting from initially agreed adjustments in credit margin as a function of company leverage as well as the spread that covers the change to correct for London Interbank Offered Rate ("LIBOR")/Secured Overnight Financing Rate ("SOFR") differences.

F-18


Birkenstock Holding Limited

Notes to Consolidated Financial Statements

(In thousands of Euros, unless stated otherwise)

 

(k)
Inventories

Raw materials, work in progress, and finished goods are valued at the lower of cost and net realizable value. Cost is determined using the standard cost method. The cost of work in progress and finished goods inventories include the cost of raw materials and an applicable share of the cost of labor and fixed and variable production overhead costs, including the depreciation of property, plant and equipment used in the production of finished goods and design costs, and other costs incurred to bring the inventories to their present location and condition.

The Company estimates net realizable value as the amount at which inventories are expected to be sold, taking into consideration fluctuations in selling prices due to seasonality, less estimated costs necessary to complete the sale. Inventories are written down to net realizable value when the cost of inventories is estimated to be unrecoverable due to obsolescence, damage, or declining selling prices.

Storage costs, indirect administrative overhead and certain selling costs related to inventories are expensed in the period that these costs are incurred. Shipping and handling costs which are incurred before the customer obtains control of the related goods are capitalized in the finished goods.

(l)
Defined benefit plans

The Company sponsors defined benefit pension plans. The amounts recorded related to defined benefit pension plans are measured on the reporting date. The obligation associated with the Company’s defined benefit pension plan is based on actuarial valuation with management’s best estimate of the discount rate and future salary increases. Assets are measured at fair value. Obligations in excess of plan assets are recorded as a liability. All actuarial gains or losses, net of tax, are recognized through other comprehensive income.

(m)
Provisions

Provisions are recognized when the Company has a present obligation, legal or constructive, as a result of a past event, it is probable that an outflow of resources embodying economic benefits will be required to settle the obligation, and a reliable estimate can be made of the amount of the obligation. Where the Company expects some or all of a provision to be reimbursed, for example under an insurance contract, the reimbursement is recognized as a separate asset but only when the reimbursement is virtually certain. The expense relating to any provision is recognized in the consolidated statements of profit or loss net of any reimbursement.

(n)
Government grants

Government grants are recognized where there is reasonable assurance that the grant will be received and all attached conditions will be complied with. The Group has elected to present government grants as deferred income in the statement of financial position. The government grants are recognized in the consolidated statement of comprehensive income as other income on a systematic basis over the useful life of the related asset.

(o)
Income taxes

Current income tax

Current income tax is the expected income tax payable or receivable on the taxable income or loss for the period, using tax rates enacted or substantively enacted at the reporting date, and any adjustment to income tax payable in respect of previous years.

Current income tax relating to items recognized directly in equity is recognized in equity and not in the statement of profit or loss. Management periodically evaluates positions taken in the tax returns with respect to situations in which applicable tax regulations are subject to interpretation and establishes provisions where appropriate (see Uncertain Tax Positions).

Deferred income tax

Deferred income tax is provided using the liability method for temporary differences between the income tax bases of assets and liabilities and their carrying amounts for financial reporting purposes at the reporting date.

Whenever a business is acquired (the assets acquired and liabilities assumed as part of business combination is accounted for at fair value by the acquirer), deferred taxes are recognized on the step-up in fair value.

F-19


Birkenstock Holding Limited

Notes to Consolidated Financial Statements

(In thousands of Euros, unless stated otherwise)

 

Deferred income tax is measured using enacted or substantively enacted income tax rates expected to apply in the years in which those temporary differences are expected to be recovered or settled. A deferred tax asset is recognized for unused income tax losses and credits to the extent that it is probable that future taxable income will be available against which they can be utilized.

The carrying amount of deferred tax assets is reviewed at each reporting date and reduced to the extent that it is no longer probable that sufficient taxable income will be available to allow all or part of the deferred tax asset to be utilized. Unrecognized deferred tax assets are reassessed at each reporting date and are recognized to the extent that it has become probable that future taxable income will allow the deferred tax asset to be recovered.

In assessing the recoverability of deferred tax assets and the timing of the reversal of deferred tax liabilities, the Company utilizes forecast assumptions which are consistent with those used by management in other areas of assessing asset recovery (e.g., impairment testing, see (i) Impairment of non-current assets, above) to derive a future taxable income.

Deferred income tax may relate to items recognized outside profit or loss. Deferred tax items are recognized in correlation to the underlying transaction either in other comprehensive income (loss) or directly in equity.

Deferred tax assets and deferred tax liabilities are offset if a legally enforceable right exists to set off current income tax assets against current income tax liabilities and the income tax relates to the same taxable entity and the same taxation authority.

Deferred income tax is provided on temporary differences arising on investments in subsidiaries, except where the timing of the reversal of the temporary difference is controlled by the Company and it is probable that the temporary difference will not reverse in the foreseeable future.

Uncertain Tax Positions

Tax positions are calculated taking into account the respective local tax laws, relevant court decisions and applicable tax authorities’ views. Tax regulations can be complex and possibly subject to different interpretations by taxpayers and tax authorities. Different interpretations of existing or new tax laws as a result of tax reforms or other tax legislative procedures may result in additional tax payments for prior years and are taken into account based on management’ s considerations. IFRIC 23 Uncertainty over Income Tax Treatments ("IFRIC 23") clarifies the application of the recognition and measurement requirements of IAS 12 Income Taxes ("IAS 12") when there is uncertainty about the income tax treatment. For recognition and measurement, it is necessary to make estimates and assumptions. To do this, decisions must be made regarding whether a probable or expected value is used for the uncertainty and whether changes have occurred compared to the previous period. The accounting is based on the assumption that the tax authorities are investigating the matter in question and that they have all the relevant information.

(p)
Revenue from contracts with customers

Generally, the Company has only one performance obligation to deliver goods to the customer. Revenues are recognized when control of the products transfers to customers. The consideration recognized is the amount the Company expects to be entitled to at such point in time. For B2B channel revenues, control transfers according to the terms of the agreement with the customer either upon shipment or delivery. For DTC channel revenues, control transfers, either upon delivery to e-commerce consumers or at the point of sale in retail stores. Revenues are presented net of sales tax, estimated returns, sales allowances, and discounts.

The following criteria are also applicable to other specific revenue transactions from contracts with customers:

Variable consideration

If the consideration in a contract includes a variable amount, the Company estimates the amount of consideration to which it will be entitled in exchange for transferring the goods to the customer. Some contracts with customers provide a right to return, trade discounts or volume rebates.

Right to return

When a contract provides a customer with a right to return, the consideration is variable because the contract allows the customer to return the product. The Company uses the expected value method to estimate the goods that will be returned and recognizes a refund liability and an asset for the goods to be recovered. Estimates of sales returns are based on (1)

F-20


Birkenstock Holding Limited

Notes to Consolidated Financial Statements

(In thousands of Euros, unless stated otherwise)

 

accumulated historical experience within the respective geographical markets, and (2) specific identification of estimated sales returns not yet finalized with customers. The Company reviews and refines these estimates on an annual basis.

Actual returns in any future period are inherently uncertain and thus may differ from estimates recorded. If actual or expected future returns were significantly different than the refund liability established, the change to revenues would be recorded in the period in which such determination was made.

Volume rebates

In recognizing variable consideration from rebates, the Company applies the most likely amount method to estimate the variable consideration in the contract subject to the requirements of the constraint in order to determine the amount that can be included in the transaction price and recognized as revenue. A refund liability is recognized for the expected future rebates (i.e., the amount not included in the transaction price).

Significant financing component

The Company has applied the practical expedient provided in IFRS 15 Revenue from Contracts with Customers (“IFRS 15”) and does not adjust the promised amount of consideration for the effects of a significant financing component in the contracts where the Company expects, at contract inception, that the period between the Company’s transfer of a promised good to a customer and the payment will be one year or less.

Warranty obligations

The Company provides warranties to its German customers under the German Law requirements. These warranties represent assurance type warranties and do not require providing any additional service to the Company’s customers. These types of warranties are accounted for under IAS 37 Provisions, Contingent Liabilities and Contingent Assets (“IAS 37”).

Trade receivables

A receivable represents the Company’s right to an amount of consideration that is unconditional (i.e., only the passage of time is required before payment of the consideration is due). Refer to accounting policies of financial assets in Note 3 – Significant Accounting Policies – Financial instruments.

Contract liabilities

Contract liabilities are the short-term advances received from customers. A contract liability is recognized if a payment is received, or a payment is due (whichever is earlier) from a customer before the Company transfers the related goods or services. Contract liabilities are recognized as revenue when the Company performs under the contract (i.e., transfers control of the related goods to the customer).

(q)
Cost of sales

Cost of sales is comprised of five types of expenditures (i) raw materials (ii) consumables and supplies (iii) purchased merchandise, and (iv) personnel costs, including temporary personnel services. Additionally, cost of sales includes overhead costs for the production sites.

(r)
Selling and distribution expenses

Selling and distribution expenses are comprised of selling, marketing, product innovation, outbound shipping and handling costs, supply chain costs, sales representative salaries, leasing expenses related to logistical and selling properties, and amortization of customer relationships.

(s)
General administration expenses

General administration expenses consist of corporate costs such as finance, controlling and tax expenses, legal and consulting fees, HR and IT expenses and global strategic project costs. Additionally, it includes personnel costs (including salaries, variable incentive compensation, benefits), other professional service cost and rental and leasing expenses other than selling and production (e.g., offices).

 

F-21


Birkenstock Holding Limited

Notes to Consolidated Financial Statements

(In thousands of Euros, unless stated otherwise)

 

(t)
Earnings per share

Basic and diluted earnings per share is calculated by dividing net profit (loss) attributable to ordinary shareholders by the weighted average number of ordinary shares outstanding during the year.

(u)
Share-based Compensation

IFRS 2 Share-based Payment ("IFRS 2") is applied in accounting for share-based compensation plans involving senior executives who render the respective services. Birkenstock has only equity-settled share-based payment plans. The awards were granted by an indirect shareholder of Birkenstock (controlled by Birkenstock’s ultimate parent), but the expenses are recognized at the level of Birkenstock as the plan participants render services for Birkenstock. Birkenstock itself has no obligation to settle the awards.

The cost of equity-settled transactions is determined by the number of awards expected to vest and their respective fair value at grant date using an appropriate valuation model.

That cost is recognized as personnel expense within the functional areas general and administrative expenses as well as selling and distribution expenses, together with a corresponding increase in equity (other capital reserve), over the period in which the service and, where applicable, the vesting conditions are fulfilled (vesting period). The cumulative expense recognized for equity-settled transactions at each reporting date until the vesting date reflects the extent to which the vesting period has expired and Birkenstock’s best estimate of the number of awards that will ultimately vest.

Please refer to Note 30 – Share-based compensation for further information on the share-based compensation.

(v)
Commitments and contingencies

The Company recognizes legal expense in connection with loss contingencies as incurred.

The Company has contingencies primarily relating to claims and legal proceedings, onerous contracts, product warranties and employee-related provisions. The status of each significant claim and legal proceeding in which the Company is involved is reviewed by management at the end of each reporting period and the Company’s potential financial exposure is assessed. If the potential loss from any claim or legal proceeding is considered probable, and the amount can be reliably estimated, a liability is recognized for the estimated loss. Because of the uncertainties inherent in such matters, the related provisions are based on the best information available at the time. With respect to legal contingencies, management considers the status of settlement negotiations, interpretations of contractual obligations, prior experience with similar contingencies/claims, and advice obtained from legal counsel and other third parties. The Company expects the majority of these provisions will be utilized within one to three years of the balance sheet date; however due to the nature of the legal provisions there is a level of uncertainty in the timing of utilization as the Company generally cannot determine the extent and duration of the legal process.

(w)
Deferred offering costs

The Company capitalizes certain legal, professional accounting, and other third-party fees that are directly associated with the issuance of shares as deferred offering costs and recorded these in line item other financial assets until such equity financing is consummated. After consummation, these deferred costs are recorded within equity as a reduction to the share premium generated as a result of the offering. Should a planned equity financing be abandoned, the deferred offering costs will be expensed immediately as a charge to operating expenses in the consolidated statement of comprehensive income.

As of September 30, 2023, the Company had capitalized €2.2 million in deferred offering costs related to its IPO. No deferred offering costs were capitalized as of September 30, 2022.

(x)
Significant accounting estimates, assumptions, and judgments

The preparation of Birkenstock’s consolidated financial statements in accordance with IFRS requires management to make estimates and judgments in applying the Company’s accounting policies that affect the reported amounts and disclosures made in the consolidated financial statements and accompanying notes. Uncertainty about these assumptions and estimates could result in outcomes that require a material adjustment to the carrying amount of assets or liabilities affected in future periods. The estimates and underlying assumptions are subject to continuous review.

F-22


Birkenstock Holding Limited

Notes to Consolidated Financial Statements

(In thousands of Euros, unless stated otherwise)

 

Estimates and assumptions are used mainly in determining the measurement of balances recognized or disclosed in the consolidated financial statements and are based on a set of underlying data that may include management’s historical experience, knowledge of current events and conditions and other factors that are believed to be reasonable under the circumstances. Management continually evaluates the estimates and judgments it uses. These estimates and judgments have been applied in a manner consistent with prior periods and there are no known trends, commitments, events or uncertainties that may materially affect the methodology or assumptions utilized in making these estimates and judgments in these financial statements.

The following are the accounting policies subject to judgments and key sources of estimation uncertainty that the Company believes could have the most significant impact on the amounts recognized in the consolidated financial statements.

Business Combination

Key Sources of Estimation: The critical assumptions and estimates used in a business combination accounted for under the acquisition method of accounting relate to the fair value of the consideration transferred including contingent consideration and the fair value of the assets acquired and liabilities assumed, particularly related to acquired intangible assets, property plant and equipment, and inventories. See Note 6 – Business combinations for further details regarding the approach for estimating fair values for both the consideration transferred and assets acquired, and liabilities assumed.

Leases

Judgments Made in Relation to Accounting Policies Applied: Judgment is required in determining the appropriate lease term on a lease-by-lease basis. The Company considers all facts and circumstances that create an economic incentive to exercise a renewal option or to not exercise a termination option at inception and over the term of the lease, including investments in major leaseholds, operating performance, and changed circumstances. The periods covered by renewal or termination options are only included in the lease term if the Company is reasonably certain to exercise that option and if the Company has enforceable rights, i.e., the Company does not take any extension option into consideration if both parties have a right to decide until the notice period has elapsed and there is no economic incentive for either party to renew. Changes in the economic environment or changes in the retail industry may impact the assessment of the lease term and any changes in the estimate of lease terms may have a material impact on the Company’s consolidated statements of financial position.

Key Sources of Estimation: The critical assumptions and estimates used in determining the present value of future lease payments require the Company to estimate the incremental borrowing rate specific to each leased asset or portfolio of leased assets. Management determines the incremental borrowing rate of each leased asset or portfolio of leased assets by incorporating the Company’s creditworthiness, the security, term, and value of the underlying leased asset, and the economic environment in which the leased asset operates. The incremental borrowing rates are subject to change mainly due to macroeconomic changes in the environment. See Note 11 – Leases for further information regarding the estimates and judgments related to leases.

Impairment of non-financial assets (goodwill, intangible assets, property, plant & equipment, and right-of-use assets)

Judgments Made in Relation to Accounting Policies Applied: Management is required to use judgment in determining the grouping of assets to identify their CGUs for the purposes of testing non-financial assets for impairment. Judgment is further required to determine appropriate groupings of CGUs for the level at which goodwill and indefinite lived intangible assets are tested for impairment. For the purpose of goodwill and indefinite lived intangible assets impairment testing, CGUs are grouped at the lowest level at which goodwill and indefinite lived intangible assets are monitored for internal management purposes. Judgment is also applied in allocating the carrying amount of assets to CGUs. In addition, judgment is used to determine whether a triggering event has occurred requiring an impairment test to be completed. The Company has concluded that is has four groups of CGUs, being the four operating segments, for the purpose of testing goodwill and indefinite lived intangibles for impairment. Intangible assets with indefinite useful lives are not amortized and the useful life of these intangibles is reviewed each reporting period to determine whether indefinite life assessment continues to be supportable.

Key Sources of Estimation: In determining the recoverable amount of a group of CGUs, various estimates are employed. The Company determines value-in-use by using estimates including projected revenue growth rates, EBITDA margins, costs, capital investment and working capital requirements consistent with strategic plans presented to the Board of Managers of MidCo, as well as discount rates and terminal growth rates. Fair value less costs of disposal are estimated with reference to observable market transactions. Discount rates are consistent with external industry information

F-23


Birkenstock Holding Limited

Notes to Consolidated Financial Statements

(In thousands of Euros, unless stated otherwise)

 

reflecting the risk associated with the Company and its cash flows. Please refer to Note 8, Note 9 and Note 10 for further information on goodwill, intangible assets and property, plant and equipment.

Share-based Compensation

Birkenstock measures the cost of equity-settled transactions by reference to the fair value of the awards at the date when they are granted and respective investments by the participants. Estimating fair value for share-based compensation transactions requires determination of the most appropriate valuation model, which depends on the terms and conditions of the grant. The estimate also requires determination of the most appropriate inputs to the valuation model including the expected timing of the incurrence of an exit, the equity value of the Company (calculated by discounted cash-flow model using estimates consistent with the determination of the recoverable amount of our groups of CGUs as discussed above), volatility, and other respective assumptions. In addition, the Company is required to determine the probability of the respective vesting conditions. That determination includes making estimates about specific non-market vesting condition of the Company, like exit events. Additionally, management makes judgments and estimates in determining the amount of compensation to be recorded each period which is dependent upon the forfeiture rate and the expected timing of the incurrence of an exit. Please refer to Note 30 – Share-based compensation for further information.

Embedded derivative

Judgments Made in Relation to Accounting Policies Applied: Management is required to use judgment in determining whether the hybrid instrument is a debt or equity host contract for the purposes of analyzing whether the feature is or is not closely related to the host contract and would require bifurcation. The determination of whether the hybrid instrument is a debt or equity host contract may differ from the legal form of the instrument and will instead depend on the economic characteristics and risks of the entire hybrid financial instrument. Please refer to Note 4 – Fair value measurement for further information on the derivative financial instruments.

Income taxes

Key Sources of Estimation: In determining the recoverable amount of deferred tax assets, the Company forecasts future taxable income by legal entity and the period in which the income occurs to ensure that sufficient taxable income exists to utilize the attributes. Inputs to those projections are Board-approved financial forecasts and statutory tax rates.

Judgments Made in Relation to Accounting Policies Applied: The calculation of current and deferred income taxes requires management to make certain judgments regarding the tax rules in jurisdictions where the Company performs activities. Application of judgments is required regarding the classification of transactions and in assessing probable outcomes of claimed deductions including expectations about future operating results, the timing and reversal of temporary differences and possible audits of income tax and other tax filings by the tax authorities. See Note 19 – Income tax above for the estimates and judgments related to uncertain tax positions.

Inventories

Key Sources of Estimation: Inventories are carried at the lower of cost and net realizable value. In estimating net realizable value, the Company uses estimates related to fluctuations in inventory levels, planned production, customer behavior, obsolescence, future selling prices, seasonality, and costs necessary to sell the inventory. Inventory is adjusted to reflect shrinkage incurred since the last inventory count. Shrinkage is based on historical experience. Please refer to Note 12 – Inventories for further information.

Financial instruments

Key Sources of Estimation: The critical assumptions and estimates used in determining the fair value of financial instruments are equity prices; future interest rates; the relative creditworthiness of the Company to its counterparties; estimated future cash flows; discount rates, and volatility utilized in option valuations. Please refer to Note 4 – Fair value measurement for further information on financial instruments.

(y)
New and amended standards and interpretations adopted by the Company

The following amended standards became effective for the Company’s fiscal year ended September 30, 2023, but did not have a material impact on the consolidated financial statements of the Company:

F-24


Birkenstock Holding Limited

Notes to Consolidated Financial Statements

(In thousands of Euros, unless stated otherwise)

 

Amendments to IFRS 3 - Reference to the Conceptual Framework (effective for annual periods beginning on or after January 1, 2022).
Amendments to IAS 12 - International Tax Reform - Pillar 2 Model Rules (effective for annual periods beginning on or after January 1, 2023, however a temporary exemption from accounting for deferred taxes arising from the implementation of the OECD’s Pillar Two model rules is to be applied retroactively).
Amendments to IAS 16 - Property, Plant and Equipment: Proceeds before Intended Use (effective for annual periods beginning on or after January 1, 2022).
Amendments to IAS 37 - Onerous Contracts - Costs of Fulfilling a Contract (effective for annual periods beginning on or after January 1, 2022).
AIP IFRS 1 First-time Adoption of International Financial Reporting Standards - Subsidiary as a first time adopter (effective for annual periods beginning on or after January 1, 2022).
AIP IFRS 9 Financial Instruments - Fees in the "10 per cent" test for derecognition of financial liabilities (effective for annual periods beginning on or after January 1, 2022).
AIP IAS 41 Agriculture - Taxation in fair value measurements (effective for annual periods beginning on or after January 1, 2022).
(z)
New and amended standards and interpretations issued but not yet effective

The standards and interpretations applicable to the Company that are issued, but not yet effective, up to the date of issuance of the Company’s consolidated financial statements are discussed below. The Company has not early adopted these standards and amendments and intends to adopt them, if applicable, when they become effective.

The following standard amendments became effective at the earliest for annual periods beginning on or after January 1, 2023, but are not expected to have a material impact on the consolidated financial statements of the Company:

IFRS 17 - Insurance Contracts (effective for annual periods beginning on or after January 1, 2023).
Amendments to IFRS 17 – Insurance Contracts (effective for annual periods beginning on or after January 1, 2023).
IFRS 17 and IFRS 9 – Initial application of IFRS 17 and IFRS 9 – Comparative Information (effective for annual periods beginning on or after January 1, 2023).
Amendments to IAS 8 – Definition of Accounting Estimates (effective for annual periods beginning on or after January 1, 2023).
Amendments to IAS 1 and IFRS Practice Statement 2 - Disclosure of Accounting Policies (effective for annual periods beginning on or after January 1, 2023).
Amendments to IAS 12 – Deferred Tax related to Assets and Liabilities arising from a Single Transaction (effective for annual periods beginning on or after January 1, 2023).
Amendments to IAS 12 – International Tax Reform - Pillar 2 Model Rules (effective for annual periods beginning on or after January 1, 2023, with respect to the required disclosures).
Amendments to IAS 1 – Non-current liabilities with Covenants (effective for annual periods beginning on or after January 1, 2024).
Amendments to IAS 1 – Classification of Liabilities as current or non-current (effective for annual periods beginning on or after January 1, 2024).
Amendments to IFRS 16 – Lease liability in a sale and lease back (effective for annual periods beginning on or after January 1, 2024).
Amendments to IAS 7 and IFRS 7 – Supplier Finance Arrangements (effective for annual periods beginning on or after January 1, 2024).
Amendments to IAS 21 – Lack of Exchangeability (effective for annual periods beginning on or after January 1, 2025).
Amendments to IFRS 10 and IAS 28 – Sale or contribution of assets between an investor and its associate or joint venture (available for optional adoption/ effective date deferred indefinitely).

F-25


Birkenstock Holding Limited

Notes to Consolidated Financial Statements

(In thousands of Euros, unless stated otherwise)

 

4.
FAIR VALUE MEASUREMENT

The following table presents the fair values and fair value hierarchy of the Company’s financial instruments that are carried at fair value on recurring basis in the consolidated statements of financial position:

 

 

 

 

 

 

 

Fair value

 

 

 

Level

 

Measurement

 

September 30, 2023 (Successor)

 

 

September 30, 2022 (Successor)

 

Derivative assets

 

 

 

 

 

 

31,708

 

 

 

10,234

 

Derivative assets not designated as hedging instruments

 

2

 

FVtPL

 

 

28,795

 

 

 

10,234

 

Derivative assets designated as hedging instruments

 

2

 

FVtOCI

 

 

2,913

 

 

 

 

Derivative liabilities

 

2

 

FVtPL

 

 

6,925

 

 

 

10,125

 

 

Changes in fair value of derivative assets and liabilities are recognized within the consolidated statements of profit or loss except for changes in the fair value of derivative financial instruments designated as hedging instruments which are recognized within other comprehensive income. The Company does not carry any other financial instruments at fair value either on a recurring or non-recurring basis. The derivative assets and liabilities are reflected in the statements of financial position within other assets, other current assets and other financial liabilities.

 

The following table presents the fair value and fair value hierarchy of the Company’s loans and borrowings carried at amortized cost:

 

 

 

Level

 

Nominal value

 

 

Carrying value

 

 

Fair value

 

September 30, 2023 (Successor)

 

 

 

 

 

 

 

 

 

 

 

Term Loan (EUR)

 

2

 

 

375,000

 

 

 

368,701

 

 

 

348,426

 

Term Loan (USD)

 

2

 

 

781,315

 

 

 

730,855

 

 

 

694,889

 

Vendor Loan

 

2

 

 

299,560

 

 

 

305,048

 

 

 

235,687

 

Senior Notes

 

2

 

 

428,500

 

 

 

448,434

 

 

 

373,682

 

 

 

 

 

 

 

 

 

 

 

 

 

September 30, 2022 (Successor)

 

 

 

 

 

 

 

 

 

 

 

Term Loan (EUR)

 

2

 

 

375,000

 

 

 

367,193

 

 

 

294,461

 

Term Loan (USD)

 

2

 

 

860,854

 

 

 

856,505

 

 

 

719,761

 

Vendor Loan

 

2

 

 

287,018

 

 

 

292,275

 

 

 

185,783

 

Senior Notes

 

2

 

 

428,500

 

 

 

449,698

 

 

 

328,816

 

 

There were no transfers between levels during any reporting period.

5.
SEGMENT INFORMATION

The Company’s operating segments are reported in a manner consistent with the internal reporting provided to and regularly reviewed by the chief operating decision maker (“CODM”), the Chief Executive Officer (“CEO”), and are aligned to the four geographical hubs that the Company operates in: Americas, Europe, ASPA, and MEAI. Due to the materiality, ASPA and MEAI are aggregated into one reportable segment APMA (“Asia Pacific, Middle East, Africa”). As such the Company has three reportable segments – Americas, Europe and APMA. Additionally, the Company has a Corporate / Other revenue and expenses, which primarily consists of non-core activities from the cosmetics and sleeping systems businesses, as well as other administrative costs that are not charged to the operating segments and realized foreign exchange gains and losses. The CODM uses the measure of adjusted EBITDA to assess operating segments’ performance to make decisions regarding the allocation of resources.

The adjustments to EBITDA relate to the effect of Transaction related advisory costs (the “Transaction” refers to the acquisition of Birkenstock GmbH & Co. KG ("GmbH KG") by Birkenstock Group BV & Co. KG ("BV KG"), a subsidiary of Birkenstock Holding Limited, on April 30, 2021), IPO-related costs, realized and unrealized foreign exchange gain / (loss),

F-26


Birkenstock Holding Limited

Notes to Consolidated Financial Statements

(In thousands of Euros, unless stated otherwise)

 

effects of applying the acquisition method of accounting for the Transaction under IFRS, share-based compensation and other adjustments relating to non-recurring items such as restructuring, among others.

As of March 31, 2023, the Company changed its internal reporting to the CODM to report results prepared in accordance with IFRS. Comparative segment results have been retrospectively adjusted accordingly.

Assets and liabilities are neither reported nor reviewed by the CODM at the operating segment level.

 

Successor

 

 

 

 

 

 

 

Year ended September 30, 2023

 

 

 

Americas

 

 

Europe

 

 

APMA

 

 

 

Total Reportable Segments

 

 

Corporate / Other

 

 

Total

 

Sales

 

 

804,690

 

 

 

529,507

 

 

 

152,424

 

 

 

 

1,486,621

 

 

 

5,289

 

 

 

1,491,911

 

Adjusted EBITDA

 

 

291,712

 

 

 

167,407

 

 

 

44,488

 

 

 

 

503,607

 

 

 

(20,901

)

 

 

482,706

 

Effects from applying the acquisition method of accounting for the Transaction

 

 

 

 

 

 

 

 

 

 

 

 

 

 

 

 

 

 

-

 

Transaction related advisory costs

 

 

 

 

 

 

 

 

 

 

 

 

 

 

 

 

 

 

-

 

IPO-related costs

 

 

 

 

 

 

 

 

 

 

 

 

 

 

 

 

 

 

(30,603

)

Realized and unrealized FX gains / losses

 

 

 

 

 

 

 

 

 

 

 

 

 

 

 

 

 

 

(36,056

)

Share-based compensation

 

 

 

 

 

 

 

 

 

 

 

 

 

 

 

 

 

 

(65,394

)

Other

 

 

 

 

 

 

 

 

 

 

 

 

 

 

 

 

 

 

(6,552

)

EBITDA

 

 

 

 

 

 

 

 

 

 

 

 

 

 

 

 

 

 

344,101

 

Depreciation and amortization

 

 

 

 

 

 

 

 

 

 

 

 

 

 

 

 

 

 

(83,413

)

Finance income (costs), net

 

 

 

 

 

 

 

 

 

 

 

 

 

 

 

 

 

 

(107,036

)

Profit before tax

 

 

 

 

 

 

 

 

 

 

 

 

 

 

 

 

 

 

153,652

 

 

Successor

 

 

 

 

 

 

 

Year ended September 30, 2022

 

 

 

Americas

 

 

Europe

 

 

APMA

 

 

 

Total Reportable Segments

 

 

Corporate / Other

 

 

Total

 

Sales

 

 

667,387

 

 

 

449,131

 

 

 

123,033

 

 

 

 

1,239,551

 

 

 

3,282

 

 

 

1,242,833

 

Adjusted EBITDA

 

 

259,944

 

 

 

146,592

 

 

 

38,973

 

 

 

 

445,509

 

 

 

(10,954

)

 

 

434,555

 

Effects from applying the acquisition method of accounting for the Transaction

 

 

 

 

 

 

 

 

 

 

 

 

 

 

 

 

 

 

(24,367

)

Transaction related advisory costs

 

 

 

 

 

 

 

 

 

 

 

 

 

 

 

 

 

 

(2,598

)

Consulting fees relating to Group transformation

 

 

 

 

 

 

 

 

 

 

 

 

 

 

 

 

 

 

(7,982

)

Realized and unrealized FX gains / losses

 

 

 

 

 

 

 

 

 

 

 

 

 

 

 

 

 

 

45,516

 

Other

 

 

 

 

 

 

 

 

 

 

 

 

 

 

 

 

 

 

(836

)

EBITDA

 

 

 

 

 

 

 

 

 

 

 

 

 

 

 

 

 

 

444,288

 

Depreciation and amortization

 

 

 

 

 

 

 

 

 

 

 

 

 

 

 

 

 

 

(81,261

)

Finance income (costs), net

 

 

 

 

 

 

 

 

 

 

 

 

 

 

 

 

 

 

(112,503

)

Profit before tax

 

 

 

 

 

 

 

 

 

 

 

 

 

 

 

 

 

 

250,524

 

 

F-27


Birkenstock Holding Limited

Notes to Consolidated Financial Statements

(In thousands of Euros, unless stated otherwise)

 

Successor

 

 

 

 

 

 

 

 

 

 

 

 

 

 

Period from May 1 to September 30, 2021

 

 

 

Americas

 

 

Europe

 

 

APMA

 

 

 

Total Reportable Segments

 

 

Corporate / Other

 

 

Total

 

Sales

 

 

223,110

 

 

 

191,226

 

 

 

47,439

 

 

 

 

461,775

 

 

 

889

 

 

 

462,664

 

Adjusted EBITDA

 

 

78,767

 

 

 

61,649

 

 

 

12,326

 

 

 

 

152,742

 

 

 

(12,402

)

 

 

140,340

 

Effects from applying the acquisition method of accounting for the Transaction

 

 

 

 

 

 

 

 

 

 

 

 

 

 

 

 

 

 

(110,900

)

Transaction related advisory costs

 

 

 

 

 

 

 

 

 

 

 

 

 

 

 

 

 

 

(2,463

)

Consulting fees relating to Group transformation

 

 

 

 

 

 

 

 

 

 

 

 

 

 

 

 

 

 

(1,892

)

Realized and unrealized FX gains / losses

 

 

 

 

 

 

 

 

 

 

 

 

 

 

 

 

 

 

20,585

 

Other

 

 

 

 

 

 

 

 

 

 

 

 

 

 

 

 

 

 

(1,468

)

EBITDA

 

 

 

 

 

 

 

 

 

 

 

 

 

 

 

 

 

 

44,202

 

Depreciation and amortization

 

 

 

 

 

 

 

 

 

 

 

 

 

 

 

 

 

 

(29,021

)

Finance income (costs), net

 

 

 

 

 

 

 

 

 

 

 

 

 

 

 

 

 

 

(28,958

)

Profit before tax

 

 

 

 

 

 

 

 

 

 

 

 

 

 

 

 

 

 

(13,777

)

 

Predecessor

 

 

 

 

 

 

 

 

 

 

 

 

 

 

Period from October 1, 2020 to April 30, 2021

 

 

 

Americas

 

 

Europe

 

 

APMA

 

 

 

Total Reportable Segments

 

 

Corporate / Other

 

 

Total

 

Sales

 

 

264,883

 

 

 

184,066

 

 

 

49,433

 

 

 

 

498,382

 

 

 

965

 

 

 

499,347

 

Adjusted EBITDA

 

 

100,509

 

 

 

47,308

 

 

 

14,284

 

 

 

 

162,101

 

 

 

(10,101

)

 

 

152,000

 

Other transaction effects

 

 

 

 

 

 

 

 

 

 

 

 

 

 

 

 

 

 

(3,025

)

Realized and unrealized FX gains / losses

 

 

 

 

 

 

 

 

 

 

 

 

 

 

 

 

 

 

(1,523

)

Other

 

 

 

 

 

 

 

 

 

 

 

 

 

 

 

 

 

 

(109

)

EBITDA

 

 

 

 

 

 

 

 

 

 

 

 

 

 

 

 

 

 

147,343

 

Depreciation and amortization

 

 

 

 

 

 

 

 

 

 

 

 

 

 

 

 

 

 

(25,872

)

Finance income (costs), net

 

 

 

 

 

 

 

 

 

 

 

 

 

 

 

 

 

 

(1,753

)

Profit before tax

 

 

 

 

 

 

 

 

 

 

 

 

 

 

 

 

 

 

119,718

 

 

The Company determines the geographic location of revenue based on the location of its customers.

 

 

 

Successor

 

 

 

Predecessor

 

 

 

Year ended September 30, 2023

 

 

Year ended September 30, 2022

 

 

Period from May 1, 2021 through September 30, 2021

 

 

 

Period from October 1, 2020 through April 30, 2021

 

Revenue:

 

 

 

 

 

 

 

 

 

 

 

 

 

Germany

 

 

194,884

 

 

 

156,824

 

 

 

78,858

 

 

 

 

66,340

 

United States

 

 

712,069

 

 

 

598,438

 

 

 

198,634

 

 

 

 

239,461

 

Rest of world

 

 

584,957

 

 

 

487,571

 

 

 

185,172

 

 

 

 

193,546

 

Total revenue

 

 

1,491,911

 

 

 

1,242,833

 

 

 

462,664

 

 

 

 

499,347

 

 

The following table presents the carrying amount of the Company’s non-current assets by geographic location.

 

 

 

September 30, 2023

 

 

September 30, 2022

 

Non-current assets

 

 

 

 

 

 

Germany

 

 

1,800,979

 

 

 

2,269,610

 

United States

 

 

1,582,958

 

 

 

1,429,004

 

Rest of world

 

 

318,369

 

 

 

113,770

 

Allocated non-current assets

 

 

3,702,306

 

 

 

3,812,384

 

Other non-current financial assets (unallocated)

 

 

44,618

 

 

 

11,747

 

Deferred tax assets (unallocated)

 

 

(0

)

 

 

4,590

 

Total non-current assets

 

 

3,746,924

 

 

 

3,828,721

 

 

F-28


Birkenstock Holding Limited

Notes to Consolidated Financial Statements

(In thousands of Euros, unless stated otherwise)

 

During the periods presented in these consolidated financial statements, the Company did not have any customers with individual revenue of 10% or greater of total revenue.

6.
BUSINESS COMBINATIONS

Business combinations from prior periods

On April 30, 2021, Birkenstock’s subsidiary, BV KG acquired 100% of shareholdings, voting interests and certain assets of the Predecessor as a result of which it became the acquirer of substantially all of the business activities of the Birkenstock operations. This business combination was made to reorganize the ownership and organizational structure of BV KG under new ownership. The Transaction was accounted for as a business combination using the acquisition method of accounting. See Note 2 – Basis of presentation for the discussion of the Transaction.

The fair value of the purchase consideration in the Transaction consisted of the following:

 

Cash

 

3,042,862

 

Rollover equity

 

250,000

 

Vendor loan

 

275,000

 

Syndicate loan

 

196,163

 

Profit transfer

 

(12,942

)

Consideration Transferred

 

3,751,083

 

 

A portion of the consideration transferred was deferred and is comprised of the Rollover Equity and Vendor Loan (as defined below).

Rollover Equity - In lieu of cash consideration of €250.0 million, the selling shareholder CB Beteiligungs GmbH & Co. KG was granted a 12% beneficial ownership in MidCo.

Vendor Loan - A loan consisting of a €275.0 million agreement with AB-Beteiligungs GmbH (“Vendor Loan”), a selling shareholder, was assumed and treated as consideration transferred.

Syndicate Loan - €196.0 million of outstanding short-term borrowings under a Predecessor syndicate loan agreement (“Syndicate Loan”) were assumed and repaid at the date of the Transaction.

Profit transfer - Per the sale and purchase agreement, the Successor was entitled to the entire net profit of the fiscal year ended September 30, 2021. Therefore, the purchase consideration was reduced by €12.9 million which represents the Successor’s claim on GmbH KG’s net profit from October 1, 2020 through April 30, 2021.

Earnout contingent consideration was also part of the Transaction. The seller is entitled to a €400.0 million earn-out if the Company’s earnings before interest, taxes, depreciation and amortization for the fiscal year 2025 is higher than €709.4 million or if the Company has a change in control event with a price at a multiple of invested capital greater than 4x; however, as of the date of the Transaction, it was not probable that the earn-out requirements will be met, therefore, the fair value of the earnout contingent consideration was determined to be zero.

F-29


Birkenstock Holding Limited

Notes to Consolidated Financial Statements

(In thousands of Euros, unless stated otherwise)

 

The following table summarizes the fair values of assets acquired and liabilities assumed recognized at the acquisition date:

 

Assets

 

 

Intangible assets (other than goodwill)

 

1,660,603

 

Property, plant and equipment

 

153,273

 

Right-of-use assets

 

95,127

 

Inventories

 

425,192

 

Trade and other receivables

 

102,149

 

Other current and non-current assets

 

14,333

 

Cash and cash equivalents

 

92,835

 

Liabilities

 

 

Lease liabilities

 

(95,014

)

Provisions for employee benefits

 

(6,012

)

Deferred tax liabilities

 

(84,682

)

Trade and other payables

 

(82,252

)

Accrued liabilities

 

(27,194

)

Other current and non-current financial liabilities

 

(12,947

)

Contract liabilities

 

(4,857

)

Tax liabilities

 

(7,269

)

Total identifiable net assets

 

2,223,284

 

 

 

 

Consideration Transferred

 

3,751,083

 

Less: identifiable net assets

 

(2,223,284

)

Goodwill

 

1,527,799

 

 

The fair values of assets acquired and liabilities assumed was determined as follows:

Intangible assets (other than goodwill)

Identifiable intangible assets acquired consist of the Birkenstock brand and customer relationships.

The fair value of the brand was €1,356.3 million was measured using the relief-from-royalty approach. Based on an analysis of all of the relevant factors (such as the expected usage of the asset by the entity and whether the asset could be managed efficiently by another management team; typical product life cycles for the asset and public information on estimates of useful lives of similar assets that are used in a similar way; technical, technological, commercial or other types of obsolescence; the stability of the industry in which the asset operates and changes in the market demand for the products or services output from the asset; and whether the useful life of the asset is dependent on the useful life of other assets of the entity), there is no foreseeable limit to the period over which the brand is expected to generate net cash inflows for the Company, so that the brand is considered to have an indefinite life, which is reviewed each reporting period to determine whether the indefinite life assessment continues to be supportable.
The fair value of customer relationships was €294.8 million, measured using the multi-period excess earnings method (“MEEM”). The customer relationships intangibles useful lives range from 8 to 15 years and is being amortized on a straight-line basis.
The Company considered the length of time over which the economic benefits of these assets is expected to be realized to estimate the useful life of these assets as of the acquisition date.

Property, plant and equipment

The fair value of land and buildings of €153.2 million was determined using an income capitalization approach, in which the forecast future cash flows are discounted to present value using a market rate of interest. The useful lives of buildings and improvements is between 10 to 50 years. Hypothetical market rent for office areas was utilized in forecasting the future cash flows.
The fair value of machinery and technical equipment was determined using the indirect cost method. This approach is based on new acquisition cost, derived from the historical acquisition costs of the individual assets

F-30


Birkenstock Holding Limited

Notes to Consolidated Financial Statements

(In thousands of Euros, unless stated otherwise)

 

and indexed using sector-specific indices. The new acquisition costs of the assets are adjusted to reflect the loss of value from physical consumption as well as from functional and economic ageing.
In addition, the Company considered the length of time over which the economic benefit of these assets is expected to be realized and estimated the useful life of these assets as of the acquisition date.

Inventories

Inventories consisting of raw materials and supplies, and unfinished goods were recognized at current replacement cost.

The fair values of finished goods were determined by reference to their sales prices, less a deduction for selling costs and related sales margin. The sales prices were determined using the retail method based on revenue recognized in the fiscal year ended September 30, 2020 by product. The sales margin is consistent with internal transfer prices.

Right-of-use assets and lease liabilities

Right-of-use assets and lease liabilities are recognized at fair value by discounting the value of the minimum lease payments over the lease term.

Deferred tax assets and liabilities

Deferred tax assets and liabilities are recognized to reflect the tax impact of the fair value adjustments.

Working capital other than inventory

The fair values of working capital balances, other than inventories, have been measured at their book values at the date of acquisition, which approximate their fair values.

The excess of the purchase consideration over the fair value of the identifiable assets acquired has been accounted for as goodwill. Goodwill is mainly attributable to the expected future growth potential of the Company and the assembled workforce which will provide future benefit to the Company. €893.0 million of goodwill is deductible for tax purposes as of May 1, 2021, €882.0 million as of September 30, 2021, and €898.0 million as of September 30, 2022. For providing deferred income taxes related to the tax-deductible portion of goodwill, the carrying amount of goodwill has been allocated to the tax-paying components based on their relative economic values at the date of the Transaction.

The results of operations have been consolidated with those of the Company from the date of acquisition. If the combination had taken place as of October 1, 2020, revenue would have been €962.1 million and net profit for the period for the Successor would have been €116.4 million.

The Company incurred €27.6 million of acquisition related costs of which €25.1 million were incurred prior to the Transaction close and are reflected in accumulated deficit of the Successor as of May 1, 2021 (See Note 2 – Basis of presentation for further details). The remaining €2.5 million were recorded in General administration expenses in the period ending September 30, 2021. Additionally, the Company incurred €55.9 million of debt issuance costs related to financing obtained as part of the Transaction. Of this amount, €3.5 million was related to the ABL Facility. The remaining €52.4 million were recorded as a reduction to Loans and borrowings (see Note 17 – Loans and borrowings for further details).

Gisela Acquisition

On August 1, 2022, BV KG’s subsidiary Components Crafting GmbH, acquired Gisela Camisao Unipessoal Lda., Arouca, Portugal, a stitching company in Portugal. The entity was subsequently renamed into S&CC Portugal Unipessoal, Lda. BV KG acquired 100% of the shares and certain assets and liabilities. This business combination was made to increase output volume locally and reduce the third-party supplier base. The transaction was accounted for as a business combination using the acquisition method of accounting.

The purchase consideration in the transaction consisted of the following:

 

Cash

 

1,054

 

Deferred payment

 

351

 

Consideration Transferred

 

1,405

 

 

F-31


Birkenstock Holding Limited

Notes to Consolidated Financial Statements

(In thousands of Euros, unless stated otherwise)

 

 

The following table summarizes the fair values of assets acquired and liabilities assumed recognized at the acquisition date:

 

Assets

 

 

Land and buildings

 

118

 

Machinery and technical equipment

 

50

 

Factory and Office Equipment

 

24

 

Inventories

 

19

 

Trade and other receivables

 

349

 

Other current assets

 

6

 

Cash and cash equivalents

 

17

 

Liabilities

 

 

Trade and other payables

 

(125

)

Current tax liabilities

 

(29

)

Loans and borrowings

 

(91

)

Other current liabilities

 

(151

)

Total identifiable net assets

 

187

 

 

 

 

Consideration Transferred

 

1,405

 

Less: identifiable net assets

 

(187

)

Goodwill

 

1,218

 

 

The excess of the purchase consideration over the fair value of the identifiable assets acquired has been accounted for as goodwill. Goodwill is mainly attributable to the expected future growth potential of the Company and the assembled workforce which will provide future benefit to the Company.

The results of operations have been consolidated with those of the Company from the date of acquisition. If the acquisition of S&CC Portugal Unipessoal, Lda., Arouca, Portugal had taken place as of October 1, 2021, revenue would have been €1,243.9 million and net profit for the year ended September 30, 2022 would have been €186.5 million. Furthermore, the Company incurred €0.3 million of acquisition related costs.

7.
FINANCIAL RISK MANAGEMENT OBJECTIVES AND POLICIES

The Company is exposed to credit risk, liquidity risk, and market risk. The Company’s senior management and Board of Directors oversee management of these risks. The Board of Directors reviews and approves policies for managing each of these risks which are summarized below.

Credit risk

Credit risk is the risk that a counterparty will not meet its obligations under a financial instrument or customer contract, leading to a financial loss.

Credit risk arises from the possibility that certain parties will default and be unable to discharge their obligations. The Company has a significant number of customers which minimizes the concentration of credit risk. As of September 30, 2023, the Company did not have a concentration of receivables with any customer exceeding 10% of receivables.

The Company routinely assesses the financial strength of its customers through a combination of third-party financial reports, credit monitoring, publicly available information, and direct communication with those customers. The Company establishes payment terms with customers to mitigate credit risk and continues to closely monitor its accounts receivable credit risk exposure.

The Company measures the loss allowance for trade receivables within the scope of IFRS 15 at an amount equal to lifetime expected credit losses. The Company measures the loss allowances for other financial assets at an amount equal to 12-month expected credit losses. Loss allowances relating to financial assets are increased in the instance when credit risk increases.

F-32


Birkenstock Holding Limited

Notes to Consolidated Financial Statements

(In thousands of Euros, unless stated otherwise)

 

These measures and other measures the Company may adopt to mitigate credit risk, however, may not be successful. In addition, retail consolidation could lead to fewer B2B partners, B2B partners seeking more favorable price, payment or other terms from the Company and a decrease in the number of stores that carry the Company’s products.

Further, trade and other receivables are categorized by aging as part of the Company’s process of monitoring credit risk. The aging of each receivable is analyzed and considered when estimating the lifetime expected credit loss.

Credit risk exposure by risk rating grades for trade receivables is as follows:

 

 

 

Weighted-Average Loss Rate

 

 

Gross Carrying Amount

 

 

Loss Allowance

 

Current (not past due)

 

 

0.0

%

 

 

66,167

 

 

 

 

1-30 days past due

 

 

0.0

%

 

 

15,839

 

 

 

 

31-60 days past due

 

 

0.0

%

 

 

5,848

 

 

 

 

61-90 days past due

 

 

30.5

%

 

 

750

 

 

 

229

 

More than 90 days past due

 

 

82.0

%

 

 

3,090

 

 

 

2,534

 

September 30, 2023

 

 

 

 

 

91,694

 

 

 

2,763

 

Current (not past due)

 

 

1.2

%

 

 

49,017

 

 

 

(580

)

1-30 days past due

 

 

7.1

%

 

 

13,461

 

 

 

(951

)

31-60 days past due

 

 

3.3

%

 

 

1,096

 

 

 

(36

)

61-90 days past due

 

 

16.6

%

 

 

507

 

 

 

(84

)

More than 90 days past due

 

 

80.7

%

 

 

523

 

 

 

(422

)

September 30, 2022

 

 

 

 

 

64,604

 

 

 

(2,073

)

 

Liquidity risk

Liquidity risk is the risk that the Company will not be able to meet its financial obligations as they become due. The Company’s approach to managing liquidity is to ensure, as far as possible, that it will always have sufficient liquidity to satisfy the requirements for business operations, capital expenditures, debt service and general corporate purposes, under normal and stressed conditions. The primary source of liquidity is funds generated by operating activities; the Company also relies on short-term borrowings and the revolving facility as sources of funds for short-term working capital needs. The Company continuously reviews both actual and forecasted cash flows to ensure that the Company has appropriate capital capacity.

The following table summarizes the amount of contractual undiscounted future cash flow requirements as of September 30, 2023:

 

Contractual obligations by fiscal year

 

2024

 

 

2025

 

 

2026

 

 

 

2027

 

 

2028

 

 

Thereafter

 

 

Total

 

Liabilities to banks (excluding interest)

 

 

7,347

 

 

 

7,274

 

 

 

7,202

 

 

 

 

7,130

 

 

 

1,083,553

 

 

 

728,060

 

 

 

1,840,566

 

Accrued Interest

 

 

114,019

 

 

 

103,816

 

 

 

96,051

 

 

 

 

93,720

 

 

 

74,506

 

 

 

22,496

 

 

 

504,608

 

Lease liabilities (undiscounted)

 

 

32,272

 

 

 

21,618

 

 

 

20,172

 

 

 

 

19,379

 

 

 

11,298

 

 

 

50,976

 

 

 

155,715

 

Derivative liabilities

 

 

6,925

 

 

 

 

 

 

 

 

 

 

 

 

 

 

 

 

 

 

 

6,925

 

Trade and other payables

 

 

123,012

 

 

 

 

 

 

 

 

 

 

 

 

 

 

 

 

 

 

 

123,012

 

Accrued liabilities

 

 

38,645

 

 

 

 

 

 

 

 

 

 

 

 

 

 

 

 

 

 

 

38,645

 

Other liabilities

 

 

686

 

 

 

 

 

 

 

 

 

 

 

 

 

 

 

 

 

 

 

686

 

Total contractual obligations

 

 

322,906

 

 

 

132,708

 

 

 

123,425

 

 

 

 

120,229

 

 

 

1,169,357

 

 

 

801,532

 

 

 

2,670,157

 

 

Market risk

Market risk is the risk that the fair value of future cash flows of a financial instrument will fluctuate because of changes in market prices. Market prices comprise foreign exchange risk and interest rate risk.

Foreign exchange risk

As the Company operates internationally, the Company is exposed to transactional currency risk arising from revenue or purchases that are denominated in currencies other than the functional currencies. The primary currency giving rise to

F-33


Birkenstock Holding Limited

Notes to Consolidated Financial Statements

(In thousands of Euros, unless stated otherwise)

 

the risk is USD in which 48% of the Company’s revenue was generated during the years ended September 30, 2023 and 2022. Most of the Company’s raw materials and semi-finished products are purchased in Euros.

To monitor and mitigate foreign currency risk, the Company enters into derivative arrangements with flexible currency forwards and currency swaps. The Company continuously monitors foreign currency exchange developments that are relevant to the Company’s operations.

Sensitivity analysis for foreign exchange risk

A 10% weakening of the Euro against the Company’s major currencies would result in the following losses and gains being recognized in the consolidated statements of profit or loss, which would arise on the retranslation of foreign currency denominated assets and liabilities. A 10% strengthening of the Euro would have an equal and opposite effect. The impact arising from financial instruments on other comprehensive income is immaterial in either case.

 

 

 

Year ended
September 30, 2023

 

 

Year ended
September 30, 2022

 

Change in EUR/USD + 10%

 

 

29,859

 

 

 

34,060

 

Change in EUR/USD - 10%

 

 

(36,495

)

 

 

(41,629

)

Change in EUR/GBP + 10%

 

 

(4,591

)

 

 

216

 

Change in EUR/GBP - 10%

 

 

5,611

 

 

 

(265

)

Change in EUR/CAD + 10%

 

 

2,467

 

 

 

3,851

 

Change in EUR/CAD - 10%

 

 

(3,015

)

 

 

(4,707

)

 

Interest rate risk

The Company has exposure to interest rate risk related to the Company’s Senior Term Facilities Agreement (as defined below). Borrowings made pursuant to the Term Loan (as defined below) consist of a Euro denominated facility and a USD denominated facility. Borrowings are up to a maximum limit of €375.0 million and $850.0 million, respectively. The Euro denominated facility bears interest based on the Euro Interbank Offered Rate ("EURIBOR"). The USD denominated facility previously bore interest based on the LIBOR and now bears interest based on the SOFR. The Term Loan’s original maturity is April 30, 2028. See Note 17 – Loans and borrowings.

Interest rate risk is the risk that the fair value or future cash flows of a financial instrument will fluctuate because of changes in market interest rates. The Company has exposure to interest rate risks related to the Company’s Senior Term Facilities Agreement. To limit the interest rate risks, the Company entered into a derivate contract in the form of an interest cap. The interest cap was designated at inception as a hedging instrument on June 20, 2023.

IFRS 9 imposes strict requirements on the use of hedge accounting. The Company complies with these requirements in that, at the beginning of a hedge, both the relationship between the hedging instrument and the hedged item as well as the risk management objective and the risk strategy of the hedge are documented.

The interest cap hedges future interest cash flows arising from fluctuations in interest rates based on the benchmark interest EURIBOR for the Euro dominated term loan facility (“hedged item”) with a cap rate of 3.5% per annum for a three-month tenor and a notional amount of €375.0 million. The hedge accounting ends with the stated maturity of the cap in August 2025.

There is an economic relationship between the hedged item and the hedging instrument as the contractual terms of the interest cap match the contractual terms of the Euro dominated term loan facility (“critical terms match”). The significant terms tested are maturity, notional amount, underlying benchmark interest and payment date.

The hedge effectiveness of the hedging relationship is assumed based on the critical terms match and is reviewed on a regular basis using hypothetical derivatives. Based on the matching of the critical terms, 100% effectiveness is assumed as long as the contractual terms do not change.

The amounts related to items designated as hedging instrument were as follows:

F-34


Birkenstock Holding Limited

Notes to Consolidated Financial Statements

(In thousands of Euros, unless stated otherwise)

 

 

 

 

Nominal value

 

 

Carrying value

 

 

Line item in the statement of financial position

 

 

Change in fair value
used for measuring
ineffectiveness
for the period

 

 

Change in value of hedging instrument recognized in OCI

 

 

Hedge ineffectiveness recognized in profit or loss

 

Term Loan (EUR)

 

 

375,000

 

 

 

368,701

 

 

Loans and borrowings

 

 

 

1,611

 

 

 

1,611

 

 

 

 

 

Gains and losses from cash flow hedges

 

 

 

Year ended
September 30, 2023

 

 

Year ended
September 30, 2022

 

Gains or losses from changes in fair value of hedging instruments

 

 

 

 

 

 

Recognized in equity

 

 

(345

)

 

 

 

Recognized in profit or loss

 

 

 

 

 

 

Reclassification from the cash flow hedge reserve to profit or loss

 

 

 

 

 

 

Due to early discontinuation of the hedging relationship

 

 

 

 

 

 

Due to realization of the hedged item

 

 

272

 

 

 

 

 

Changes in the cash flow reserve

 

 

 

Cash flow hedge reserve

 

 

 

Hedging reserve

 

 

Cost of hedging reserve

 

October 1, 2022

 

 

 

 

 

 

Effective portion of changes in fair value

 

 

1,611

 

 

 

(2,228

)

Amount reclassified to profit or loss

 

 

 

 

 

272

 

September 30, 2023

 

 

1,611

 

 

 

(1,956

)

 

For further information see Note 4 – Fair value measurement.

Sensitivity analysis for interest rate risk

A one percentage point increase in market interest rates for all currencies in which the Company had cash and borrowings would have a negative effect on net profit (loss) in the amount of €11.6 million and €11.7 million for the year ended September 30, 2023, and the year ended September 30, 2022, respectively. A one percentage point decrease in market interest rates would have an approximately equal and opposite effect. The interest rate sensitivity analysis uses nominal values and does not reflect the transaction costs.

Capital management

The Company manages its capital, which consists of equity, short-term borrowings, and long-term debt (the Term Loan, ABL Facility and Senior Notes (as defined below)), with the objectives of safeguarding sufficient net working capital over the annual operating cycle and providing sufficient financial resources to grow operations to meet long-term consumer demand. Management targets a ratio of adjusted EBITDA, defined as EBITDA (net profit (loss) for the period before income tax expense / benefit, (finance cost (net), amortization of intangible assets and depreciation of tangible assets), adjusted for the effect of Transaction-related advisory costs, IPO-related costs, unrealized foreign exchange gain / (loss), effects of applying the acquisition method of accounting for the Transaction under IFRS, and other adjustments relating to non-recurring items such as restructuring, among others. Refer to Note 5 – Segment information for details on adjustments to EBITDA. The Board of Directors of the Company monitors the Company’s capital management on a regular basis. The Company continually assesses the adequacy of the Company’s capital structure and capacity and make adjustments within the context of the Company’s strategy, economic conditions, and risk characteristics of the business.

Please see Note 17 – Loans and borrowings for further information on covenant conditions.

F-35


Birkenstock Holding Limited

Notes to Consolidated Financial Statements

(In thousands of Euros, unless stated otherwise)

 

8.
GOODWILL

 

The goodwill has developed as follows:

 

 

Goodwill

 

October 1, 2020 (Predecessor)

 

13,024

 

April 30, 2021 (Predecessor)

 

13,024

 

 

 

 

 

 

 

May 1, 2021 (Successor)

 

1,527,799

 

Impact of foreign currency translation

 

28,882

 

October 1, 2021 (Successor)

 

1,556,681

 

Acquisition of Gisela

 

1,218

 

Impact of foreign currency translation

 

116,394

 

September 30, 2022 (Successor)

 

1,674,293

 

Impact of foreign currency translation

 

(80,376

)

September 30, 2023 (Successor)

 

1,593,917

 

 

The following table outlines the goodwill balance allocation into the applicable groups of CGUs:

 

 

Americas

 

 

Europe

 

 

ASPA

 

 

MEAI

 

 

Total

 

As at September 30, 2022

 

665,998

 

 

 

742,794

 

 

 

187,114

 

 

 

78,387

 

 

 

1,674,293

 

As at September 30, 2023

 

612,814

 

 

 

742,915

 

 

 

167,453

 

 

 

70,735

 

 

 

1,593,917

 

 

For each of the fiscal periods, the Company completed its annual impairment test and concluded that there was no impairment during the periods presented.

For purposes of impairment testing the carrying amounts of the groups of CGUs have been compared to their respective value in use as of September 30, 2023 and September 30, 2022.

For all impairment tests, the value in use was determined using a discounted cash flow model. The following key assumptions have been used:

 

 

Successor

 

 

September 30, 2023

 

 

Americas

 

 

Europe

 

 

ASPA

 

 

MEAI

 

 

 

 

 

 

 

 

 

 

 

 

 

Terminal Growth Rate

 

1.5

%

 

 

1.5

%

 

 

1.5

%

 

 

1.5

%

Avg. EBITDA Margin rate (2024-2028)

 

33.7

%

 

 

28.9

%

 

 

27.1

%

 

 

27.1

%

Pre-tax discount rate

 

15.3

%

 

 

14.7

%

 

 

21.4

%

 

 

22.2

%

Avg. Revenue growth rate (2024-2028)

 

15.4

%

 

 

17.0

%

 

 

30.4

%

 

 

30.1

%

Avg. CapEx investments (2024-2028)

 

44,526

 

 

 

35,361

 

 

 

9,333

 

 

 

4,965

 

 

 

Successor

 

 

September 30, 2022

 

 

Americas

 

 

Europe

 

 

ASPA

 

 

MEAI

 

Terminal Growth Rate

 

1.5

%

 

 

1.5

%

 

 

1.5

%

 

 

1.5

%

Avg. EBITDA Margin rate (2023-2027)

 

30.8

%

 

 

32.6

%

 

 

30.2

%

 

 

20.3

%

Pre-tax discount rate

 

13.5

%

 

 

15.2

%

 

 

20.1

%

 

 

21.0

%

Avg. Revenue growth rate (2023-2027)

 

12.6

%

 

 

15.7

%

 

 

34.2

%

 

 

35.2

%

Avg. CapEx investments (2023-2027)

 

39,879

 

 

 

32,206

 

 

 

8,912

 

 

 

4,818

 

 

The discount rate is based on a risk-free rate, an equity risk premium adjusted for betas of comparable publicly traded companies, a market risk premium, country risk premium, and a cost of debt based on comparable corporate bond yields and the capital structure of the Company’s peer group.

F-36


Birkenstock Holding Limited

Notes to Consolidated Financial Statements

(In thousands of Euros, unless stated otherwise)

 

As of the year ended September 30, 2023 and 2022, the excess of value in use over carrying amount was sufficient to conclude there were no reasonably likely changes in the assumptions used that would lead to an impairment in any of the CGU groups.

9.
INTANGIBLE ASSETS

 

 

Brands and
Trademarks

 

 

Customer
relationships

 

 

Intangible
assets under
development
and
prepayments

 

 

Other
intangible
assets

 

 

Total

 

Cost

 

 

 

 

 

 

 

 

 

 

 

 

 

 

October 1, 2021

 

1,383,480

 

 

 

304,191

 

 

 

4,329

 

 

 

5,282

 

 

 

1,697,282

 

Additions

 

 

 

 

 

 

 

1,407

 

 

 

407

 

 

 

1,814

 

Disposals

 

 

 

 

 

 

 

(5

)

 

 

 

 

 

(5

)

Transfers

 

 

 

 

 

 

 

 

 

 

 

 

 

 

Impact of foreign currency translation

 

122,633

 

 

 

41,541

 

 

 

 

 

 

263

 

 

 

164,437

 

September 30, 2022

 

1,506,113

 

 

 

345,732

 

 

 

5,731

 

 

 

5,952

 

 

 

1,863,528

 

October 1, 2022

 

1,506,113

 

 

 

345,732

 

 

 

5,731

 

 

 

5,952

 

 

 

1,863,528

 

Additions

 

 

 

 

 

 

 

716

 

 

 

79

 

 

 

795

 

Disposals

 

 

 

 

 

 

 

(5,175

)

 

 

 

 

 

(5,175

)

Transfers

 

 

 

 

 

 

 

(220

)

 

 

702

 

 

 

482

 

Impact of foreign currency translation

 

(61,929

)

 

 

(22,473

)

 

 

(0

)

 

 

40,765

 

 

 

(43,638

)

September 30, 2023

 

1,444,184

 

 

 

323,259

 

 

 

1,052

 

 

 

47,498

 

 

 

1,815,992

 

 

 

 

 

 

 

 

 

 

 

 

 

 

 

 

Accumulated amortization

 

 

 

 

 

 

 

 

 

 

 

 

 

 

October 1, 2021

 

 

 

 

(10,767

)

 

 

 

 

 

(724

)

 

 

(11,491

)

Amortization

 

 

 

 

(27,491

)

 

 

(5,146

)

 

 

(1,573

)

 

 

(34,210

)

Impact of foreign currency translation

 

 

 

 

(2,464

)

 

 

 

 

 

(162

)

 

 

(2,626

)

September 30, 2022

 

 

 

 

(40,722

)

 

 

(5,146

)

 

 

(2,459

)

 

 

(48,327

)

October 1, 2022

 

 

 

 

(40,722

)

 

 

(5,146

)

 

 

(2,459

)

 

 

(48,327

)

Amortization

 

 

 

 

(27,026

)

 

 

 

 

 

(1,546

)

 

 

(28,572

)

Disposals

 

 

 

 

 

 

 

5,146

 

 

 

 

 

 

5,146

 

Impact of foreign currency translation

 

 

 

 

2,276

 

 

 

 

 

 

(40,780

)

 

 

(38,504

)

September 30, 2023

 

 

 

 

(65,472

)

 

 

 

 

 

(44,785

)

 

 

(110,257

)

 

 

 

 

 

 

 

 

 

 

 

 

 

 

 

Net book value

 

 

 

 

 

 

 

 

 

 

 

 

 

 

September 30, 2022

 

1,506,113

 

 

 

305,010

 

 

 

585

 

 

 

3,493

 

 

 

1,815,201

 

September 30, 2023

 

1,444,184

 

 

 

257,787

 

 

 

1,052

 

 

 

2,713

 

 

 

1,705,736

 

 

Other intangibles are comprised primarily of acquired software licenses. The remaining amortization period for customer relationships amounts to 7-14 years.

 

Indefinite-life Intangibles

 

The Company completed its annual impairment test and concluded that there was no impairment during the periods presented.

 

The carrying value of the indefinite-lived intangibles was the following:

 

 

Americas

 

 

Europe

 

 

ASPA

 

 

MEAI

 

 

Total

 

As at September 30, 2022

 

856,565

 

 

 

509,878

 

 

 

100,581

 

 

 

39,089

 

 

 

1,506,113

 

As at September 30, 2023

 

801,621

 

 

 

496,735

 

 

 

98,777

 

 

 

47,051

 

 

 

1,444,184

 

 

These intangible assets have been included in the goodwill impairment test described in the section above.

 

F-37


Birkenstock Holding Limited

Notes to Consolidated Financial Statements

(In thousands of Euros, unless stated otherwise)

 

10.
PROPERTY, PLANT AND EQUIPMENT

 

 

Lands,
buildings and
improvements

 

 

Technical
equipment
and
machinery

 

 

Factory
and office
equipment

 

 

Construction
in progress
and
prepayments

 

 

Total

 

Cost

 

 

 

 

 

 

 

 

 

 

 

 

 

 

October 1, 2021

 

68,443

 

 

 

55,744

 

 

 

25,936

 

 

 

9,557

 

 

 

159,680

 

Additions

 

3,122

 

 

 

3,773

 

 

 

5,641

 

 

 

60,121

 

 

 

72,657

 

Disposals

 

(624

)

 

 

(290

)

 

 

(1,821

)

 

 

(162

)

 

 

(2,897

)

Transfers

 

792

 

 

 

7,367

 

 

 

417

 

 

 

(8,576

)

 

 

 

Impact of foreign currency translation

 

1,394

 

 

 

 

 

 

439

 

 

 

64

 

 

 

1,897

 

September 30, 2022

 

73,127

 

 

 

66,594

 

 

 

30,612

 

 

 

61,004

 

 

 

231,337

 

October 1, 2022

 

73,127

 

 

 

66,594

 

 

 

30,612

 

 

 

61,004

 

 

 

231,337

 

Additions

 

1,967

 

 

 

1,461

 

 

 

3,376

 

 

 

96,952

 

 

 

103,757

 

Disposals

 

(251

)

 

 

(606

)

 

 

(1,247

)

 

 

 

 

 

(2,103

)

Transfers

 

93,920

 

 

 

12,080

 

 

 

10,631

 

 

 

(117,113

)

 

 

(482

)

Impact of foreign currency translation

 

(3,202

)

 

 

104

 

 

 

(1,210

)

 

 

(45

)

 

 

(4,354

)

September 30, 2023

 

165,561

 

 

 

79,634

 

 

 

42,162

 

 

 

40,798

 

 

 

328,155

 

 

 

 

 

 

 

 

 

 

 

 

 

 

 

 

Accumulated depreciation

 

 

 

 

 

 

 

 

 

 

 

 

 

 

October 1, 2021

 

(1,544

)

 

 

(2,483

)

 

 

(2,652

)

 

 

 

 

 

(6,679

)

Depreciation

 

(4,223

)

 

 

(9,547

)

 

 

(6,524

)

 

 

 

 

 

(20,294

)

Disposals

 

30

 

 

 

230

 

 

 

660

 

 

 

 

 

 

920

 

Transfers

 

 

 

 

 

 

 

 

 

 

 

 

 

 

Impact of foreign currency translation

 

(167

)

 

 

 

 

 

(109

)

 

 

 

 

 

(276

)

September 30, 2022

 

(5,904

)

 

 

(11,800

)

 

 

(8,625

)

 

 

 

 

 

(26,329

)

October 1, 2022

 

(5,904

)

 

 

(11,800

)

 

 

(8,625

)

 

 

 

 

 

(26,329

)

Depreciation

 

(4,124

)

 

 

(9,737

)

 

 

(7,107

)

 

 

 

 

 

(20,967

)

Disposals

 

219

 

 

 

373

 

 

 

1,171

 

 

 

 

 

 

1,764

 

Transfers

 

54

 

 

 

 

 

 

(54

)

 

 

 

 

 

 

Impact of foreign currency translation

 

2,505

 

 

 

(103

)

 

 

1,029

 

 

 

 

 

 

3,431

 

September 30, 2023

 

(7,250

)

 

 

(21,267

)

 

 

(13,585

)

 

 

 

 

 

(42,102

)

 

 

 

 

 

 

 

 

 

 

 

 

 

 

 

Net book value

 

 

 

 

 

 

 

 

 

 

 

 

 

 

September 30, 2022

 

67,223

 

 

 

54,794

 

 

 

21,987

 

 

 

61,004

 

 

 

205,008

 

September 30, 2023

 

158,311

 

 

 

58,367

 

 

 

28,577

 

 

 

40,798

 

 

 

286,053

 

 

The additions during the year ended September 30, 2023 and 2022, are mainly related to investments in the production facility in Pasewalk, Germany. The factory in Pasewalk commenced its operations in September 2023.

 

11.
LEASES

 

The Company, as a lessee, has lease contracts for various items of property and production equipment used in its operations. Certain leases include extension and termination options. These options are negotiated by management to provide flexibility in managing the leased-asset portfolio and align with the Companies’ business needs.

 

F-38


Birkenstock Holding Limited

Notes to Consolidated Financial Statements

(In thousands of Euros, unless stated otherwise)

 

Right-of-use assets

 

 

Buildings

 

 

Vehicles

 

 

Total

 

Cost

 

 

 

 

 

 

 

 

 

 

October 1, 2021

 

 

 

104,651

 

 

 

3,833

 

 

 

108,484

 

Additions

 

 

 

35,868

 

 

 

1,523

 

 

 

37,391

 

Derecognition on termination

 

 

 

(7,200

)

 

 

(1,165

)

 

 

(8,365

)

Impact of foreign currency translation

 

 

 

11,810

 

 

 

1

 

 

 

11,811

 

September 30, 2022

 

 

 

145,129

 

 

 

4,192

 

 

 

149,321

 

Additions

 

 

 

49,106

 

 

 

2,151

 

 

 

51,257

 

Derecognition on termination

 

 

 

(10,288

)

 

 

(912

)

 

 

(11,200

)

Impact of foreign currency translation

 

 

 

(6,808

)

 

 

1

 

 

 

(6,808

)

September 30, 2023

 

 

 

177,139

 

 

 

5,431

 

 

 

182,570

 

 

 

 

 

 

 

 

 

 

 

 

Accumulated depreciation

 

 

 

 

 

 

 

 

 

 

October 1, 2021

 

 

 

(8,766

)

 

 

(551

)

 

 

(9,317

)

Additions

 

 

 

(26,490

)

 

 

(1,253

)

 

 

(27,743

)

Derecognition on termination

 

 

 

2,700

 

 

 

633

 

 

 

3,333

 

Impact of foreign currency translation

 

 

 

(2,072

)

 

 

 

 

 

(2,072

)

September 30, 2022

 

 

 

(34,628

)

 

 

(1,171

)

 

 

(35,799

)

Depreciation

 

 

 

(32,069

)

 

 

(1,196

)

 

 

(33,266

)

Derecognition on termination

 

 

 

7,507

 

 

 

517

 

 

 

8,024

 

Impact of foreign currency translation

 

 

 

1,455

 

 

 

(1

)

 

 

1,454

 

September 30, 2023

 

 

 

(57,736

)

 

 

(1,851

)

 

 

(59,587

)

 

 

 

 

 

 

 

 

 

 

 

Net book value

 

 

 

 

 

 

 

 

 

 

September 30, 2022

 

 

 

110,501

 

 

 

3,021

 

 

 

113,522

 

September 30, 2023

 

 

 

119,403

 

 

 

3,581

 

 

 

122,984

 

 

Lease liabilities

 

 

Buildings

 

 

Vehicles

 

 

Total

 

October 1, 2021

 

 

 

96,961

 

 

 

3,272

 

 

 

100,233

 

Additions

 

 

 

30,705

 

 

 

985

 

 

 

31,690

 

Lease payments

 

 

 

(26,543

)

 

 

(1,280

)

 

 

(27,823

)

Interest

 

 

 

2,367

 

 

 

50

 

 

 

2,417

 

Impact of foreign currency translation

 

 

 

9,963

 

 

 

2

 

 

 

9,965

 

September 30, 2022

 

 

 

113,453

 

 

 

3,029

 

 

 

116,482

 

October 1, 2022

 

 

 

113,453

 

 

 

3,029

 

 

 

116,482

 

Additions

 

 

 

45,865

 

 

 

2,549

 

 

 

48,414

 

Lease payments

 

 

 

(33,361

)

 

 

(1,155

)

 

 

(34,517

)

Interest

 

 

 

5,631

 

 

 

90

 

 

 

5,721

 

Impact of foreign currency translation

 

 

 

(5,141

)

 

 

(900

)

 

 

(6,041

)

September 30, 2023

 

 

 

126,446

 

 

 

3,613

 

 

 

130,059

 

 

Ancillary expense related to variable lease payments not included within the measurement of lease liabilities on a monthly basis are immaterial, accounting for approximately 10% or less of total lease payments for buildings. Refer to Note 7 – Financial risk management objectives and policies for disclosure of lease liability maturities.

 

F-39


Birkenstock Holding Limited

Notes to Consolidated Financial Statements

(In thousands of Euros, unless stated otherwise)

 

Amounts recognized in the consolidated statements of comprehensive income

 

 

 

Successor

 

 

Predecessor

 

 

 

Year ended September 30, 2023

 

 

Year ended September 30, 2022

 

 

Period from May 1, 2021 through September 30, 2021

 

 

Period from
October 1, 2020 through
April 30, 2021

 

Depreciation charge of right-of-use assets

 

 

 

 

 

 

 

 

 

 

 

 

Buildings

 

 

32,069

 

 

 

26,490

 

 

 

9,355

 

 

 

13,971

 

Vehicles

 

 

1,196

 

 

 

1,253

 

 

 

568

 

 

 

748

 

Total depreciation of right-of-use assets

 

 

33,266

 

 

 

27,743

 

 

 

9,923

 

 

 

14,719

 

Interest expense

 

 

5,721

 

 

 

2,417

 

 

 

861

 

 

 

594

 

Total amount recognized in net loss for
   the period

 

 

38,987

 

 

 

30,160

 

 

 

10,784

 

 

 

15,313

 

 

The Company did not identify any significant variable lease payments that are not included in the lease liability for the years ended September 30, 2023, 2022 and 2021. Short term lease payments and payments on low value lease assets were not significant for the years ended September 30, 2023, 2022 and 2021.

 

For further detail with respect to the Company’s leases, Refer to Note 3 – Significant accounting policies and Note 32 – Related party disclosures.

12.
INVENTORIES

 

 

 

September 30, 2023

 

 

September 30, 2022

 

Raw materials

 

 

69,580

 

 

 

77,954

 

Work in progress

 

 

23,102

 

 

 

19,621

 

Finished goods

 

 

502,410

 

 

 

438,030

 

Total inventories at the lower of cost and net realizable value

 

 

595,092

 

 

 

535,605

 

 

During the year ended September 30, 2023 and September 30, 2022, and during the periods from May 1, 2021 through September 30, 2021 and from October 1, 2020, through April 30, 2021 inventories of €328.0 million, 299.7 million, €246.7 million and € 128.9 million, respectively, were recognized as an expense and included in cost of sales.

Write-downs of inventories during the year ended September 30, 2022 and the period from October 1, 2020 through April 30, 2021, amounted to 11.4 million and €3.7 million, respectively. During the year ended September 30, 2023, the allowance for inventories decreased by €7.2 million as the respective inventories were disposed of in 2023 and reserved for via inventory allowance in the previous years. Furthermore, no inventory allowance was released in fiscal 2023.

During the period from May 1, 2021 through September 30, 2021, €1.8 million of write-downs were reversed on inventories as it was determined the inventories were able to be utilized in the creation of shoe products.

13.
TRADE AND OTHER RECEIVABLES

 

Current

 

 

 

 

 

September 30, 2023

 

 

September 30, 2022

 

Trade receivables

 

 

91,694

 

 

 

64,604

 

Other receivables

 

 

2,833

 

 

 

3,615

 

 

 

94,527

 

 

 

68,219

 

Less: expected credit loss

 

 

(2,763

)

 

 

(2,073

)

Trade and other receivables

 

 

91,764

 

 

 

66,146

 

 

F-40


Birkenstock Holding Limited

Notes to Consolidated Financial Statements

(In thousands of Euros, unless stated otherwise)

 

Non-Current

 

 

 

 

 

September 30, 2023

 

 

September 30, 2022

 

Trade receivables

 

 

 

 

 

 

Other receivables

 

 

529

 

 

 

1,410

 

 

 

529

 

 

 

1,410

 

Less: expected credit loss

 

 

 

 

 

 

Trade and other receivables

 

 

529

 

 

 

1,410

 

 

The Company’s allowance for expected credit losses was €2.8 million and €2.1 million as of September 30, 2023 and September 30, 2022, respectively, and the changes in allowance for charges and settlements during those periods was immaterial.

14.
OTHER ASSETS

 

Non-Current

 

 

 

 

 

September 30, 2023

 

 

September 30, 2022

 

Other financial assets

 

 

 

 

 

 

Derivative financial instruments

 

 

31,708

 

 

 

10,234

 

Other receivables

 

 

529

 

 

 

1,410

 

Other financial assets

 

 

4,171

 

 

 

1,513

 

Total other financial assets

 

 

36,408

 

 

 

13,157

 

 

 

 

 

 

 

 

Other non-financial assets

 

 

 

 

 

 

Other non-financial assets

 

 

1,826

 

 

 

2,949

 

Total other non-financial assets

 

 

1,826

 

 

 

2,949

 

Other non-current assets

 

 

38,234

 

 

 

16,107

 

 

Current

 

 

 

 

 

September 30, 2023

 

 

September 30, 2022

 

Other current financial assets

 

 

 

 

 

 

Derivative financial instruments

 

 

662

 

 

 

 

Other financial assets

 

 

8,989

 

 

 

 

Total other current financial assets

 

 

9,651

 

 

 

 

 

 

 

 

 

 

 

Other current non-financial assets

 

 

 

 

 

 

Prepayments

 

 

9,288

 

 

 

9,852

 

VAT receivable

 

 

16,105

 

 

 

10,799

 

Other non-income tax asset

 

 

92

 

 

 

5,574

 

Other

 

 

2,654

 

 

 

504

 

Total other current non-financial assets

 

 

28,138

 

 

 

26,729

 

Other current assets

 

 

37,789

 

 

 

26,729

 

 

The significant increase in non-current financial assets was mainly due to positive development in fair values of derivative financial instruments. Please see Note 4 – Fair value measurement for further information.

The current financial assets reflects mainly the recording of the government grant for the new production facility in Pasewalk.

 

F-41


Birkenstock Holding Limited

Notes to Consolidated Financial Statements

(In thousands of Euros, unless stated otherwise)

 

15.
CASH AND CASH EQUIVALENTS

 

 

 

 

 

 

 

September 30, 2023

 

 

September 30, 2022

 

Cash on hand

 

 

63

 

 

 

180

 

Bank balances, including

 

 

 

 

 

 

- in U.S. dollars

 

 

58,950

 

 

 

109,678

 

- in Euro

 

 

259,259

 

 

 

165,618

 

- in other currencies

 

 

26,136

 

 

 

31,602

 

Cash and cash equivalents

 

 

344,408

 

 

 

307,078

 

 

As of September 30, 2023 and September 30, 2022, the Company had no restricted cash.

 

16.
SHAREHOLDERS’ EQUITY

Ordinary shares

The Company, whose immediate parent is MidCo and ultimate controlling shareholder is L Catterton, had 182,721,369 authorized and outstanding ordinary shares with a nominal value of €1 each as of September 30, 2023 and 2022. All shares are fully paid up.

The holders of ordinary shares are entitled to receive dividends as declared from time to time and are entitled to one vote per share. No additional shares were issued during the reporting period.

Share premium

Share premium represents the amount received from shareholders in excess of the par value of the ordinary shares.

Other capital reserves

Other capital reserve includes all expenses recognized in connection with the Company’s management investment plan. Please refer to Note 30 – Share-based compensation for further information.

Retained earnings

Retained earnings is comprised of cumulative net earnings or profits for the period and preceding periods less distributions.

Accumulated Other Comprehensive Income (Loss)

Accumulated other comprehensive income (loss) is comprised of unrealized gains and losses associated with foreign currency and cash flow hedges.

F-42


Birkenstock Holding Limited

Notes to Consolidated Financial Statements

(In thousands of Euros, unless stated otherwise)

 

17.
LOANS AND BORROWINGS

The Company has the following principal and interest payable amounts outstanding for loans and borrowings from banks:

 

 

 

 

 

 

 

Successor

 

 

 

Currency

 

Year of maturity

 

September 30, 2023

 

 

September 30, 2022

 

Non-current liabilities

 

 

 

 

 

 

 

 

 

 

Term Loan (EUR)

 

EUR

 

2028

 

 

375,000

 

 

 

375,000

 

Term Loan (USD)

 

USD

 

2028

 

 

730,159

 

 

 

852,354

 

Vendor Loan

 

EUR

 

2029

 

 

299,560

 

 

 

287,018

 

Senior Notes

 

EUR

 

2029

 

 

428,500

 

 

 

428,500

 

 

 

 

 

 

 

1,833,220

 

 

 

1,942,872

 

Senior Note embedded derivative

 

 

 

 

 

 

28,638

 

 

 

28,638

 

Less: amortization under the effective interest method

 

 

 

 

 

 

(46,163

)

 

 

(51,875

)

 

 

 

 

 

 

1,815,695

 

 

 

1,919,635

 

 

 

 

 

 

 

 

 

 

 

 

Current liabilities

 

 

 

 

 

 

 

 

 

 

Term Loan (EUR) interest payable

 

EUR

 

N/A

 

 

4,197

 

 

 

4,750

 

Term Loan (USD) - current portion

 

USD

 

2028

 

 

7,347

 

 

 

8,500

 

Term Loan (USD) interest payable

 

USD

 

N/A

 

 

10,938

 

 

 

18,725

 

Vendor Loan interest payable

 

EUR

 

N/A

 

 

5,487

 

 

 

5,258

 

Senior Notes interest payable

 

EUR

 

N/A

 

 

9,373

 

 

 

9,373

 

 

 

 

 

 

 

 

37,343

 

 

 

46,606

 

 

Aggregate scheduled maturities of the debt outstanding as of September 30, 2023 were as follows:

 

Payable by

 

 

 

2024

 

 

7,347

 

2025

 

 

7,274

 

2026

 

 

7,202

 

2027

 

 

7,130

 

2028

 

 

1,083,553

 

Thereafter

 

 

728,060

 

Total

 

 

1,840,567

 

 

F-43


Birkenstock Holding Limited

Notes to Consolidated Financial Statements

(In thousands of Euros, unless stated otherwise)

 

A reconciliation of financial liabilities is the following:

 

 

 

 

 

Term Loan (EUR)

 

 

Term Loan (USD)

 

 

Vendor Loan

 

 

Senior Notes

 

Balance at October 1, 2021

 

 

 

 

380,651

 

 

 

745,503

 

 

 

280,037

 

 

 

439,469

 

Changes from financing cash flows

 

 

 

 

 

 

 

 

 

 

 

 

 

 

Proceeds from loans and borrowings

 

 

 

 

 

 

 

 

 

 

 

 

 

 

Repayment of loans and borrowings

 

 

 

 

 

 

 

(8,016

)

 

 

 

 

 

(1,500

)

Interest paid

 

 

 

 

(12,307

)

 

 

(31,263

)

 

 

 

 

 

(22,661

)

Total changes from financing cash flows

 

 

 

 

(12,307

)

 

 

(39,279

)

 

 

 

 

 

(24,161

)

The effect of changes in foreign exchange rates

 

 

 

 

 

 

 

139,667

 

 

 

 

 

 

 

Changes in fair value

 

 

 

 

 

 

 

 

 

 

 

 

 

 

Change in bank overdraft

 

 

 

 

 

 

 

 

 

 

 

 

 

 

Interest expense

 

 

 

 

11,406

 

 

 

33,688

 

 

 

12,239

 

 

 

22,565

 

Balance at September 30, 2022

 

 

 

 

379,750

 

 

 

879,579

 

 

 

292,276

 

 

 

437,873

 

 

 

 

 

 

 

 

 

 

 

 

 

 

 

 

Balance at October 1, 2022

 

 

 

 

379,750

 

 

 

879,579

 

 

 

292,276

 

 

 

437,873

 

Changes from financing cash flows

 

 

 

 

 

 

 

 

 

 

 

 

 

 

Proceeds from loans and borrowings

 

 

 

 

 

 

 

 

 

 

 

 

 

 

Repayment of loans and borrowings

 

 

 

 

 

 

 

(52,782

)

 

 

 

 

 

 

Interest paid

 

 

 

 

(21,295

)

 

 

(68,195

)

 

 

 

 

 

(22,496

)

Total changes from financing cash flows

 

 

 

 

(21,295

)

 

 

(120,977

)

 

 

 

 

 

(22,496

)

The effect of changes in foreign exchange rates

 

 

 

 

 

 

 

(71,711

)

 

 

 

 

 

 

Changes in fair value

 

 

 

 

 

 

 

 

 

 

 

 

 

 

Change in bank overdraft

 

 

 

 

 

 

 

 

 

 

 

 

 

 

Interest expense

 

 

 

 

20,743

 

 

 

61,553

 

 

 

12,772

 

 

 

22,497

 

Balance at September 30, 2023

 

 

 

 

379,197

 

 

 

748,445

 

 

 

305,048

 

 

 

437,873

 

 

For further information on fair values of financial instruments see Note 4 – Fair value measurements.

Term Loan

On April 28, 2021, Birkenstock Limited Partner S.à r.l. entered into a senior facilities agreement (the “Senior Term Facilities Agreement”). Included within the Senior Term Facilities Agreement is a term loan facility (the “Term Loan”). Borrowings made pursuant to the Term Loan consist of a Euro denominated facility and a USD denominated facility. Borrowings are up to a maximum limit of €375.0 million and $850.0 million, respectively. The Term Loan’s original maturity is April 30, 2028. The Company paid banking and commitment fees of €15.4 million and €22.7 million on the Euro and USD denominated components respectively, which are capitalized and being amortized to interest expense using the effective interest method over the life of the loan.

The Term Loan originally bore interest based on EURIBOR and LIBOR for the Euro and USD denominated facilities, respectively. During the year ended September 30, 2023, the Company entered into an amendment of the Senior Term Facilities Agreement. Among the amendments, the SOFR replaced the LIBOR as the benchmark rate for USD denominated term loan facility. As such, the interest payable under the USD Term Loan is subsequently calculated using the SOFR.

During year ended September 30, 2023, the Company made a redemption payment of $50 million for the USD Term Loan. For further information on the nominal amounts see Note 4 – Fair value measurements.

ABL Facility

Included within the Senior Term Facilities Agreement is an asset-based lending facility (the "ABL Facility”). The ABL Facility is a revolving asset-based lending facility entered into on April 28, 2021 under which the Company can draw down further loan capital of up to €200.0 million over a five-year period. The ABL Facility requires a commitment fee of 0.375% of the drawable loan balance. This commitment fee is paid by the Company on a quarterly basis. No amounts were drawn down under this facility as of September 30, 2023 or September 30, 2022.

F-44


Birkenstock Holding Limited

Notes to Consolidated Financial Statements

(In thousands of Euros, unless stated otherwise)

 

Vendor Loan

On April 30, 2021, in connection with the Transaction, Birkenstock Group B.V. & CO. KG entered into a Vendor Loan agreement with AB-Beteiligungs GmbH for an amount of €275.0 million (the “Vendor Loan”). The loan is scheduled to mature on October 31, 2029 and bears interest of 4.37% per annum. Interest is due annually upon the anniversary of the Transaction and at the Company’s election may be paid in cash or, if not paid in cash, accrues on each annual interest payment date and is included in the principal amount of the Vendor Loan on and following such interest payment date. The Vendor Loan matures on October 30, 2029, which maturity date may be extended at the Company’s election up to three times, with each extension up to six months.

Senior Notes

On April 29, 2021, Birkenstock Holding Limited issued notes in an aggregate principal amount of €430.0 million in a debt offering (the “Senior Notes”). The Senior Notes are scheduled to mature on April 30, 2029 and bear interest of 5.25% annually. Additionally, the Company paid banking and issuance fees of €14.3 million, which are capitalized and being amortized to interest expense using the effective interest method over the life of the Senior Notes.

As per the prepayment clause included in the Senior Notes, the Company recognized this agreement as a hybrid financial instrument which included an embedded derivative. The embedded derivative component was separated from the non-derivative host in the consolidated statements of financial position at fair value. The changes in the fair value of the derivative financial instrument were recognized in the consolidated statements profit or loss. See Note 4 - Fair value measurement for additional details.

Pledges

In order to secure the Senior Notes, the Company pledged 100% of its equity interests in Birkenstock Financing S.à r.l. in favor of the applicable security agent. The following table presents the guarantors for the Term Loan, ABL Facility, and Senior Notes.

 

Guarantor

1. Birkenstock Limited Partner S.à r.l.

2. Birkenstock Group B.V. & Co. KG

3. Birkenstock US BidCo Inc.

4. Birkenstock Components GmbH

5. Birkenstock Cosmetics GmbH

6. Birkenstock digital GmbH

7. Birkenstock Global Sales GmbH

8. Birkenstock IP GmbH

9. Birkenstock Productions Hessen GmbH

10. Birkenstock Productions Rheinland-Pfalz GmbH

11. Birkenstock Productions Sachsen GmbH

12. Birkenstock USA GP, LLC

13. Birkenstock USA, LP

14. Birkenstock USA digital LLC

15. Birkenstock Cosmetics USA GP LLC

16. Birkenstock Cosmetics USA LP

 

Covenants

ABL Covenants

The Company must comply with the following financial covenants during the duration of the ABL Facility:

Upon the occurrence and during the continuance of a covenant trigger period (as defined in the credit agreement governing the ABL Facility), a fixed charge coverage ratio calculated on a pro forma basis must be less than 1.00 to 1.00.

The fixed charge coverage ratio is defined as the ratio for the period most recently ended of (a) consolidated earnings before interest, taxes, depreciation and amortization for such period minus consolidated capital expenditures (except to the extent financed with the proceeds of dispositions, long term indebtedness (other than the revolving loans) or any

F-45


Birkenstock Holding Limited

Notes to Consolidated Financial Statements

(In thousands of Euros, unless stated otherwise)

 

issuance of capital stock), minus the aggregate amount of taxes paid or payable in cash during such period to fixed charges for such period in each case of or by the Group on a consolidated basis.

Covenant trigger period is defined as the period (a) commencing on the day the sum of (x) excess availability and (y) the amount (if any, and not to be less than 0) by which (1) the borrowing base exceeds (2) the aggregate commitments at such time (not to exceed 5% of the aggregate commitments) (the “Specified Excess Availability”) is less than the greater of (x) 10.0% of the line cap at such time and (y) €20.0 and (b) continuing until the end of the first period of 30 consecutive days at all times during which the Specified Excess Availability for each day during such 30-day period has been greater than or equal to the greater of (x) 10.0% of the line cap at such time and (y) €20.0.

In view of the fact that the ABL credit line was never drawn in the period from October 1, 2022 to September 30, 2023 and in the prior period there was never a covenant trigger period, the fixed charge cover ratio never had to be tested during the years ended September 30, 2023 and 2022.

Term Loan Covenants

The Senior Facilities Agreement dated April 28, 2021 does not contain any financial covenants with respect to the Term Loans.

As of September 30, 2023, 2022 and 2021, the Company was in compliance with all financial and non-financial covenants in its debt instruments.

18.
PROVISION FOR EMPLOYEE BENEFITS

The Company has two non-contributory pension plans: a plan for compensating employees with significant years of service (“Jubilee plan”) and defined benefit plans associated with Predecessor shareholders (“Defined benefit plans”). These plans have no minimum funding requirements and no asset ceilings. In both Successor and Predecessor periods, the Company has not made any contributions and is not expected to contribute to these plans.

The provision for employee benefits relates to certain pension entitlements of former employees which are calculated based on actuarial principles. The Defined benefit plans were not assumed or acquired and therefore relate only to the Predecessor and are not part of the Successor. The Jubilee plan provisions relate to both the Predecessor and the Successor.

The Jubilee plan requires milestone payments to employees based on years of service for each employee and are paid out in the same year as they are awarded. The Defined benefit plans are based on years of service for Predecessor shareholders and are paid out with a weighted average duration of 10.82 for the period ended April 30, 2021 with the exception of one plan that is frozen and expected to be paid out August 2031.

The components of amounts recognized in the consolidated statements of comprehensive income were as follows:

 

 

Successor

 

 

 

Predecessor

 

 

Year ended September 30, 2023

 

 

Year ended September 30, 2022

 

 

September 30, 2021

 

 

 

Period from
October 1, 2020 through
April 30, 2021

 

 

Jubilee plan

 

 

Jubilee plan

 

 

Jubilee plan

 

 

 

Defined benefit plans

 

 

Jubilee plan

 

Current service cost

 

556

 

 

 

145

 

 

 

171

 

 

 

 

 

 

 

178

 

Interest on pension liability

 

56

 

 

 

11

 

 

 

3

 

 

 

 

32

 

 

 

4

 

Amounts recognized in comprehensive income

 

612

 

 

 

156

 

 

 

174

 

 

 

 

32

 

 

 

182

 

 

F-46


Birkenstock Holding Limited

Notes to Consolidated Financial Statements

(In thousands of Euros, unless stated otherwise)

 

Details of the employee benefits obligations were as follows:

 

 

 

 

 

September 30, 2023

 

 

September 30, 2022

 

 

Jubilee plan

 

 

Jubilee plan

 

Present value of obligations

 

2,716

 

 

 

2,374

 

Fair value of plan assets

 

 

 

 

 

Net defined liability recognized

 

2,716

 

 

 

2,374

 

 

Details of changes in the present value of defined benefit obligations are as follows:

 

 

Successor

 

 

September 30, 2023

 

 

September 30, 2022

 

 

Jubilee plan

 

 

Jubilee plan

 

Defined benefit obligations at the beginning of the year/period

 

2,374

 

 

 

2,480

 

Current service cost

 

557

 

 

 

145

 

Interest on defined obligations

 

56

 

 

 

11

 

Re-measurements recognized in other comprehensive income:

 

 

 

 

 

Actuarial loss/(gain) due to change in financial assumptions

 

 

 

 

 

Actuarial loss/(gain) due to demographic assumptions

 

 

 

 

 

Actuarial loss/(gain) due to experience changes

 

 

 

 

 

Benefits paid

 

(271

)

 

 

(262

)

Defined benefit obligations at the end of the year/period

 

2,716

 

 

 

2,374

 

 

The actuarial assumptions used in accounting for the defined benefit plans are as follows:

 

 

Successor

 

 

Predecessor

 

September 30, 2023

 

September 30, 2022

 

September 30, 2021

 

 

September 30, 2020

 

Jubilee plan

 

Jubilee plan

 

Jubilee plan

 

 

Defined benefit plans

 

Jubilee plan

Discount rate

4.0%

 

2.5%

 

0.4%

 

 

0.6%

 

0.3%

Rate of compensation increase

0.0%

 

0.0%

 

0.0%

 

 

1.5%-2.5%

 

0.0%

 

A sensitivity analysis for the assumptions of the Jubilee plan is as follows:

 

 

 

 

 

September 30, 2023

 

 

September 30, 2022

 

 

Jubilee plan

 

 

Jubilee plan

 

Discount rate - 100 basis points

 

2,453

 

 

 

2,493

 

Discount rate + 100 basis points

 

2,761

 

 

 

2,207

 

 

F-47


Birkenstock Holding Limited

Notes to Consolidated Financial Statements

(In thousands of Euros, unless stated otherwise)

 

19.
INCOME TAX

The major components of income tax expense are as follows:

 

 

 

Successor

 

 

 

Predecessor

 

 

 

Year ended

 

 

Year ended

 

 

Period from May 1, 2021 through

 

 

 

Period from October 1, 2020 through

 

 

 

September 30, 2023

 

 

September 30, 2022

 

 

September 30, 2021

 

 

 

April 30,
2021

 

Current income taxes

 

 

50,849

 

 

 

66,336

 

 

 

(4,149

)

 

 

 

26,554

 

Deferred income taxes

 

 

27,781

 

 

 

(2,923

)

 

 

7,577

 

 

 

 

(5,860

)

Income tax expense

 

 

78,630

 

 

 

63,413

 

 

 

3,428

 

 

 

 

20,694

 

 

For the period ended September 30, 2023, the UK corporate income tax rate of 25% was used to calculate the current taxes due to the migration of Birkenstock Holding Limited from Luxembourg to Jersey. The Company has its registered seat in Jersey whereas the effective place of management is in the UK which gives rise to the Company being subject to UK corporate income tax resulting in an application of the UK corporate income tax rate of 25% instead of the Jersey corporate income tax rate of 0%.

For the Predecessor period ended April 30, 2021, trade tax rates of 14.36% and 14.4% were used. Due to the Transaction described in Note 6 – Business combinations, for the Successor periods up to September 30, 2022, the Birkenstock Holding Limited tax rate has changed to the Luxembourg corporate income tax rate of 22.8%.

For the foreign subsidiaries, country-specific tax rates were used for each respective period. The calculation of deferred tax assets and deferred tax liabilities was based on tax rates that are likely to be applicable in the period of reversal of the deferred tax assets and deferred tax liabilities.

The income taxes calculated at the effective tax rate reconcile as follows:

 

 

 

Successor

 

 

 

Predecessor

 

 

 

 

 

 

 

 

 

Period from

 

 

 

Period from

 

 

 

Year ended

 

 

Year ended

 

 

May 1, 2021 through

 

 

 

October 1, 2020 through

 

 

 

September 30, 2023

 

 

September 30, 2022

 

 

September 30, 2021

 

 

 

April 30,
2021

 

Net profit (loss) before tax

 

 

153,652

 

 

 

250,524

 

 

 

(13,777

)

 

 

 

119,718

 

Expected income tax expense (benefit) at a 25% statutory UK tax rate (prior period: 22.8% statutory Luxembourg tax rate)

 

 

38,413

 

 

 

57,120

 

 

 

(3,141

)

 

 

 

17,242

 

Increased/ decreased by:

 

 

 

 

 

 

 

 

 

 

 

 

 

- Non-deductible expenses for tax purposes

 

 

2,699

 

 

 

1,812

 

 

570

 

 

 

 

137

 

- Non-deductible share-based compensation

 

 

19,880

 

 

 

 

 

 

 

 

 

 

 

- Change in permanent items

 

 

(687

)

 

 

 

 

 

 

 

 

 

 

- Income exempted from tax

 

 

 

 

 

 

 

 

 

 

 

 

 

- Previous years taxes

 

 

5,461

 

 

 

 

 

 

 

 

 

 

 

- Changes in non-recognition of deferred tax assets on temporary differences/tax loss carry forwards

 

 

8,400

 

 

 

783

 

 

 

(311

)

 

 

 

750

 

- Tax rate differences

 

 

5,628

 

 

 

14,202

 

 

 

3,714

 

 

 

 

3,229

 

- Tax rate changes

 

 

142

 

 

 

 

 

 

 

 

 

 

49

 

- Other

 

 

(1,305

)

 

 

(10,504

)

 

 

2,596

 

 

 

 

(713

)

Effective income tax expense

 

 

78,630

 

 

 

63,413

 

 

 

3,428

 

 

 

 

20,694

 

 

F-48


Birkenstock Holding Limited

Notes to Consolidated Financial Statements

(In thousands of Euros, unless stated otherwise)

 

The net deferred tax assets and liabilities mainly relate to the following differences between IFRS and the tax base and are shown in the following table:

 

 

 

Successor

 

 

 

September 30, 2023

 

 

September 30, 2022

 

 

 

Assets

 

 

Liabilities

 

 

Assets

 

 

 

Liabilities

 

Trade receivables

 

 

223

 

 

 

 

 

 

6,858

 

 

 

 

 

Inventories

 

 

59,714

 

 

 

2,602

 

 

 

67,571

 

 

 

 

2,381

 

Other current assets

 

 

30

 

 

 

125

 

 

 

153

 

 

 

 

736

 

Property, plant and equipment

 

 

1,240

 

 

 

9,005

 

 

 

2,230

 

 

 

 

9,039

 

Right-of-use assets

 

 

 

 

 

27,037

 

 

 

 

 

 

 

29,411

 

Intangible assets

 

 

 

 

 

168,297

 

 

 

 

 

 

 

134,823

 

Other current financial liabilities

 

 

7,571

 

 

 

 

 

 

6,883

 

 

 

 

 

Other current liabilities

 

 

674

 

 

 

737

 

 

 

831

 

 

 

 

3,707

 

Current provisions

 

 

8,815

 

 

 

627

 

 

 

4,401

 

 

 

 

200

 

Employee benefit obligations

 

 

 

 

 

 

 

 

 

 

 

 

 

Non-current provisions

 

 

 

 

 

 

 

 

 

 

 

 

 

Other non-current financial liabilities

 

 

22,245

 

 

 

17,433

 

 

 

23,305

 

 

 

 

20,196

 

Tax loss and interest carryforwards

 

 

15,559

 

 

 

 

 

 

 

 

 

 

 

Deferred tax assets (liabilities)

 

 

116,069

 

 

 

225,863

 

 

 

112,232

 

 

 

 

200,493

 

Offsetting

 

 

(116,069

)

 

 

(116,069

)

 

 

(107,642

)

 

 

 

(107,642

)

Deferred tax assets (liabilities) on balance sheet

 

 

 

 

 

109,794

 

 

 

4,590

 

 

 

 

92,851

 

 

The deferred taxes developed as follows:

 

 

 

Successor

 

 

 

Predecessor

 

 

 

September 30, 2023

 

 

September 30, 2022

 

 

September 30, 2021

 

 

 

April 30,
2021

 

Net amount at October 1 / May 1

 

 

(88,261

)

 

 

(79,047

)

 

 

(78,185

)

 

 

 

193

 

thereof deferred tax assets

 

 

4,590

 

 

 

 

 

 

 

 

 

 

16,401

 

thereof deferred tax liabilities

 

 

92,851

 

 

 

79,047

 

 

 

78,185

 

 

 

 

16,208

 

Taxes charged

 

 

 

 

 

 

 

 

 

 

 

 

 

to income statement

 

 

27,781

 

 

 

(2,923

)

 

 

7,577

 

 

 

 

(5,860

)

to other comprehensive income

 

 

 

 

 

 

 

 

 

 

 

 

 

Exchange differences

 

 

(6,249

)

 

 

12,137

 

 

 

(6,715

)

 

 

 

(694

)

Net amount at September 30

 

 

(109,794

)

 

 

(88,261

)

 

 

(79,047

)

 

 

 

6,747

 

thereof deferred tax assets

 

 

 

 

 

4,590

 

 

 

 

 

 

 

21,790

 

thereof deferred tax liabilities

 

 

109,794

 

 

 

92,851

 

 

 

79,047

 

 

 

 

15,043

 

 

For the following (gross) items, no deferred taxes were recognized:

 

 

 

September 30, 2023

 

 

September 30, 2022

 

Tax loss carry forwards

 

 

53,050

 

 

 

12,762

 

 

 

53,050

 

 

 

12,762

 

 

F-49


Birkenstock Holding Limited

Notes to Consolidated Financial Statements

(In thousands of Euros, unless stated otherwise)

 

 

Tax loss carry forwards mainly relate to the Company and foreign entities which can be carried forward indefinitely. However, due to insufficient projected future taxable income, no deferred taxes on the aforementioned tax loss carry forwards were recognized for the respective periods.

The Company did not recognize deferred tax liabilities in the amount of €10.1 million as of September 30, 2023 (September 30, 2022: €2.5 million) for retained profits of the Company´s subsidiaries that are intended to be reinvested.

20.
TRADE AND OTHER PAYABLES AND ACCRUED LIABILITIES

 

 

 

 

 

 

 

September 30, 2023

 

 

September 30, 2022

 

Trade payables

 

 

79,555

 

 

 

57,335

 

Other payables

 

 

43,457

 

 

 

55,889

 

Trade and other payables

 

 

123,012

 

 

 

113,224

 

 

 

 

 

 

 

 

September 30, 2023

 

 

September 30, 2022

 

Accrual for personnel

 

 

26,040

 

 

 

17,618

 

Accrued audit and closing fees

 

 

4,251

 

 

 

2,415

 

Accrued legal fees

 

 

8,008

 

 

 

 

Accrued commissions

 

 

346

 

 

 

33

 

Accrued liabilities

 

 

38,645

 

 

 

20,066

 

 

Other payables consist of refund liabilities and other liabilities for invoices not yet received at period end.

21.
OTHER FINANCIAL LIABILITIES

 

 

 

 

 

 

 

September 30, 2023

 

 

September 30, 2022

 

Derivatives

 

 

6,925

 

 

 

10,125

 

Payable to seller

 

 

 

 

 

735

 

Other financial liabilities

 

 

160

 

 

 

 

Other current financial liabilities

 

 

7,085

 

 

 

10,860

 

 

Payable to seller consists of VAT payables that were paid as a result of the Transaction.

For further information of the fair value of financial liabilities see Note 4 – Fair value measurement.

22.
OTHER PROVISIONS

 

Current

 

 

 

 

 

September 30, 2023

 

 

September 30, 2022

 

Warranties

 

 

916

 

 

 

1,043

 

Legal

 

 

10,136

 

 

 

15,187

 

Personnel obligations

 

 

14,459

 

 

 

10,501

 

Other

 

 

10,984

 

 

 

7,670

 

Total Current provisions

 

 

36,495

 

 

 

34,401

 

 

F-50


Birkenstock Holding Limited

Notes to Consolidated Financial Statements

(In thousands of Euros, unless stated otherwise)

 

Non-current

 

 

 

 

 

September 30, 2023

 

 

September 30, 2022

 

Warranties

 

 

1,253

 

 

 

1,214

 

Other

 

 

821

 

 

 

823

 

Total Non-Current provisions

 

 

2,074

 

 

 

2,037

 

 

The breakout of the provisions outlined in the table above are separately detailed below.

Provision for Warranties

The provision for warranties primarily relates to the accrual for expected sales returns of goods sold through the Europe segment, which have a limited right of return or exchange. Warranties are subject to the local regulations of the purchasing customer. In accordance with German law, there is a two-year limited legal warranty for sales made to end-customers. Legal warranties for sales made to business customers vary and are subject to terms per contractual agreement. Management recognizes provisions for warranties for recognizable risks and uncertain liabilities and measures these provisions at the settlement amount required in accordance with reasonable commercial judgment.

Changes to provision for warranties were as follows:

 

 

 

Successor

 

 

 

Predecessor

 

 

 

Year ended September 30, 2023

 

 

Year ended September 30, 2022

 

 

Period from May 1, 2021 through September 30, 2021

 

 

 

Period from October 1, 2020 through April 30, 2021

 

At the beginning of the period/year

 

 

2,257

 

 

 

1,291

 

 

 

1,064

 

 

 

 

2,341

 

Provisions made during the year

 

 

39

 

 

 

1,974

 

 

 

1,076

 

 

 

 

243

 

Provisions used during the year

 

 

(43

)

 

 

(1,162

)

 

 

(878

)

 

 

 

(1,229

)

Provisions reversed during the year

 

 

 

 

 

 

 

 

 

 

 

 

(251

)

Impact of foreign currency translation

 

 

(84

)

 

 

154

 

 

 

29

 

 

 

 

(40

)

At the end of the period/year

 

 

2,169

 

 

 

2,257

 

 

 

1,291

 

 

 

 

1,064

 

 

Provision for Legal

The provision for legal is accrual for estimated contingencies related to litigation with the Company’s counterparties. Management recognizes provisions for legal for recognizable risks and uncertain liabilities and measures these provisions at the settlement amount required in accordance with reasonable commercial judgment (see Note 31 – Commitments and contingencies).

 

 

 

Successor

 

 

 

Predecessor

 

 

 

Year ended September 30, 2023

 

 

Year ended September 30, 2022

 

 

Period from May 1, 2021 through September 30, 2021

 

 

 

Period from October 1, 2020 through April 30, 2021

 

At the beginning of the period/year

 

 

15,187

 

 

 

8,242

 

 

 

10,448

 

 

 

 

1,504

 

Provisions made during the year

 

 

682

 

 

 

7,842

 

 

 

454

 

 

 

 

9,123

 

Provisions used during the year

 

 

(3,858

)

 

 

(82

)

 

 

(566

)

 

 

 

(172

)

Provisions reversed during the year

 

 

(1,875

)

 

 

(815

)

 

 

(2,094

)

 

 

 

(7

)

At the end of the period/year

 

 

10,136

 

 

 

15,187

 

 

 

8,242

 

 

 

 

10,448

 

 

Provision for Personnel Obligations

The provisions for personnel obligations are accruals for expected employee benefit obligations. These employee benefit obligations include but are not limited to leave, and annual bonuses. Management recognizes provisions for personnel obligations for recognizable risks and uncertain liabilities and measures these provisions at the settlement amount required in accordance with reasonable commercial judgment. The table below includes all employee benefit obligations except for those relating to the jubilee plan as disclosed in Note 18 – Provision for employee benefits.

F-51


Birkenstock Holding Limited

Notes to Consolidated Financial Statements

(In thousands of Euros, unless stated otherwise)

 

 

 

 

Successor

 

 

 

Predecessor

 

 

 

Year ended September 30, 2023

 

 

Year ended September 30, 2022

 

 

Period from May 1, 2021 through September 30, 2021

 

 

 

Period from October 1, 2020 through April 30, 2021

 

At the beginning of the period/year

 

 

10,501

 

 

 

6,770

 

 

 

4,677

 

 

 

 

5,659

 

Provisions made during the year

 

 

5,616

 

 

 

7,882

 

 

 

3,691

 

 

 

 

2,282

 

Provisions used during the year

 

 

(1,282

)

 

 

(3,703

)

 

 

(1,333

)

 

 

 

(2,498

)

Provisions reversed during the year

 

 

(105

)

 

 

(917

)

 

 

(377

)

 

 

 

(693

)

Impact of foreign currency translation

 

 

(271

)

 

 

469

 

 

 

112

 

 

 

 

(73

)

At the end of the period/year

 

 

14,459

 

 

 

10,501

 

 

 

6,770

 

 

 

 

4,677

 

 

Provision for Other

The provisions for other primarily consist of uncertain other liabilities such as asset retirement obligations from right-of-use assets and onerous contracts. In the Predecessor, the other provisions consist primarily of estimated reimbursements to shareholders according to partnership agreements. The provisions for recognizable risk and uncertain other liabilities are measured at the settlement amount required in accordance with reasonable commercial judgment.

Changes to provision for other liabilities were as follows:

 

 

 

Successor

 

 

 

Predecessor

 

 

 

Year ended September 30, 2023

 

 

Year ended September 30, 2022

 

 

Period from May 1, 2021 through September 30, 2021

 

 

 

Period from October 1, 2020 through April 30, 2021

 

At the beginning of the period/year

 

 

8,493

 

 

 

5,150

 

 

 

1,876

 

 

 

 

4,429

 

Provisions made during the year

 

 

10,930

 

 

 

8,685

 

 

 

3,763

 

 

 

 

1,484

 

Provisions used during the year

 

 

(7,194

)

 

 

(5,285

)

 

 

(34

)

 

 

 

(3,968

)

Provisions reversed during the year

 

 

(86

)

 

 

(23

)

 

 

(472

)

 

 

 

(43

)

Impact of foreign currency translation

 

 

(337

)

 

 

(34

)

 

 

17

 

 

 

 

(26

)

At the end of the period/year

 

 

11,806

 

 

 

8,493

 

 

 

5,150

 

 

 

 

1,876

 

 

23.
DEFERRED INCOME

 

 

 

Government Grants

 

 

Other

 

Balance at September 30, 2022

 

 

 

 

 

2,080

 

Pledged during the year

 

 

10,675

 

 

 

2,680

 

Received during the year

 

 

 

 

 

(2,080

)

Released to the statement of comprehensive income

 

 

41

 

 

 

 

Balance at September 30, 2023

 

 

10,634

 

 

 

2,680

 

current

 

 

 

 

 

2,680

 

non-current

 

 

10,634

 

 

 

 

 

In the fiscal year ended September 30, 2023 the Group was awarded a government grant by the state of Mecklenburg-Vorpommern, amounting up to €11.3 million, conditional on the investment in a production facility and the creation of 400 permanent jobs in Pasewalk, Germany. The grant is recognized as deferred income and is released to the statement of comprehensive income over the useful life of the respective assets. €8.7 million of cash from the state Mecklenburg-Vorpommern were received on November 23, 2023 and recorded as a reduction of the other financial assets.

F-52


Birkenstock Holding Limited

Notes to Consolidated Financial Statements

(In thousands of Euros, unless stated otherwise)

 

24.
OTHER CURRENT LIABILITIES

 

Current

 

 

 

 

 

September 30, 2023

 

 

September 30, 2022

 

VAT payable

 

 

10,111

 

 

 

9,838

 

Non-income tax liabilities

 

 

4,111

 

 

 

3,119

 

Other

 

 

1,739

 

 

 

4,616

 

Other current liabilities

 

 

15,961

 

 

 

17,573

 

 

25.
REVENUE FROM CONTRACTS WITH CUSTOMERS

For disaggregation of revenue by geography refer to Note 5 – Segment information. Disaggregation of revenue by sales channels was as follows:

 

 

 

Successor

 

 

 

Predecessor

 

 

 

Year ended
September 30, 2023

 

 

Year ended
September 30, 2022

 

 

Period from May 1, 2021 through September 30, 2021

 

 

 

Period from
October 1, 2020 through
April 30, 2021

 

B2B

 

 

887,957

 

 

 

772,883

 

 

 

271,559

 

 

 

 

362,360

 

DTC

 

 

598,664

 

 

 

466,668

 

 

 

190,216

 

 

 

 

136,022

 

Other

 

 

5,289

 

 

 

3,282

 

 

 

889

 

 

 

 

965

 

Total revenue

 

 

1,491,911

 

 

 

1,242,833

 

 

 

462,664

 

 

 

 

499,347

 

 

Our B2B and DTC channels generate revenue across each of our reportable segments, with B2B revenue being more prominent in each segment. In our Americas and Europe reportable segments, the distribution between B2B and DTC revenue approximates the distribution for the consolidated group. In our APMA reportable segment, the proportion of B2B revenue is greater than the distribution for the consolidated group.

For details on assets related to contracts with customers refer to Note 13 – Trade and other receivables. Trade receivables as shown in the Statement of financial position relate to the sale of products and other revenue.

The movements of contract liabilities during the period are the following:

 

 

 

Successor

 

 

 

Predecessor

 

 

 

Year ended
September 30, 2023

 

 

Year ended
September 30, 2022

 

 

Period from May 1, 2021 through September 30, 2021

 

 

 

Period from
October 1, 2020 through
April 30, 2021

 

At the beginning of the period/year

 

 

1,924

 

 

 

2,325

 

 

 

4,857

 

 

 

 

1,829

 

Advance payments received

 

 

7,018

 

 

 

1,924

 

 

 

2,325

 

 

 

 

4,857

 

Advance payments applied

 

 

(1,924

)

 

 

(2,325

)

 

 

(4,857

)

 

 

 

(1,829

)

At the end of the period/year

 

 

7,018

 

 

 

1,924

 

 

 

2,325

 

 

 

 

4,857

 

 

The change in contract liabilities is mainly due to the increase in the DTC revenue channel.

F-53


Birkenstock Holding Limited

Notes to Consolidated Financial Statements

(In thousands of Euros, unless stated otherwise)

 

26.
OPERATING EXPENSES

 

 

 

Cost of sales

 

 

 

Successor

 

 

 

Predecessor

 

 

 

Year ended September 30, 2023

 

 

Year ended September 30, 2022

 

 

Period from May 1, 2021 through September 30, 2021

 

 

 

Period from October 1, 2020, 2021 through April 30, 2021

 

Depreciation & amortization

 

 

(14,843

)

 

 

(14,027

)

 

 

(5,357

)

 

 

 

(9,809

)

Personnel costs

 

 

(153,868

)

 

 

(119,288

)

 

 

(39,906

)

 

 

 

(54,402

)

Cost of materials

 

 

(327,954

)

 

 

(299,691

)

 

 

(246,660

)

 

 

 

(128,937

)

Properties & buildings maintenance, occupancy and incidental costs

 

 

(20,737

)

 

 

(14,409

)

 

 

(4,865

)

 

 

 

(5,814

)

Logistic expenses

 

 

(4,242

)

 

 

(1,078

)

 

 

(366

)

 

 

 

(1,587

)

IT & Consulting

 

 

(25,209

)

 

 

(24,047

)

 

 

(5,921

)

 

 

 

(7,675

)

Other

 

 

(19,263

)

 

 

(20,491

)

 

 

(8,618

)

 

 

 

(4,973

)

Cost of sales

 

 

(566,117

)

 

 

(493,031

)

 

 

(311,693

)

 

 

 

(213,197

)

 

 

 

Selling and distribution expenses

 

 

 

Successor

 

 

 

Predecessor

 

 

 

Year ended September 30, 2023

 

 

Year ended September 30, 2022

 

 

Period from May 1, 2021 through September 30, 2021

 

 

 

Period from October 1, 2020, 2021 through April 30, 2021

 

Depreciation & amortization

 

 

(55,374

)

 

 

(50,996

)

 

 

(19,356

)

 

 

 

(6,991

)

Personnel costs

 

 

(87,963

)

 

 

(71,325

)

 

 

(25,551

)

 

 

 

(32,154

)

Marketing and selling expenses

 

 

(129,478

)

 

 

(107,208

)

 

 

(32,118

)

 

 

 

(34,963

)

Logistic expenses

 

 

(89,377

)

 

 

(51,806

)

 

 

(18,293

)

 

 

 

(21,294

)

IT & Consulting

 

 

(71,252

)

 

 

(43,983

)

 

 

(17,984

)

 

 

 

(11,451

)

Other

 

 

(22,407

)

 

 

(22,053

)

 

 

(10,361

)

 

 

 

(4,955

)

Selling and distribution expenses

 

 

(455,851

)

 

 

(347,371

)

 

 

(123,663

)

 

 

 

(111,808

)

 

 

 

General administration expenses

 

 

 

Successor

 

 

 

Predecessor

 

 

 

Year ended September 30, 2023

 

 

Year ended September 30, 2022

 

 

Period from May 1, 2021 through September 30, 2021

 

 

 

Period from October 1, 2020, 2021 through April 30, 2021

 

Depreciation & amortization

 

 

(13,196

)

 

 

(16,238

)

 

 

(4,308

)

 

 

 

(9,072

)

Personnel costs

 

 

(113,905

)

 

 

(41,267

)

 

 

(18,041

)

 

 

 

(15,061

)

Insurance

 

 

(2,965

)

 

 

(2,703

)

 

 

(938

)

 

 

 

(795

)

IT & Consulting

 

 

(24,257

)

 

 

(24,902

)

 

 

(3,881

)

 

 

 

(16,269

)

Other

 

 

(17,066

)

 

 

(1,479

)

 

 

(3,871

)

 

 

 

(11,431

)

General administration expenses

 

 

(171,388

)

 

 

(86,589

)

 

 

(31,039

)

 

 

 

(52,628

)

 

The main driver of the increase in fiscal 2023 in personnel costs in general administration is the IFRS 2 (MIP) topic as explained under Note 30 – Share-based compensation. The "other" general administration items mainly include higher expenses related to the preparation of the IPO.

 

Selling & distribution expenses include shipping and handling costs in the amount of €155.2 million for the fiscal year ended September 30, 2023. For the fiscal year ended September 30, 2022, the shipping and handling costs amounted to €101.1 million. For the period from May 1, 2021 through September 30, 2021, the shipping and handling costs amounted to €33.2 million, and for the period from October 1, 2020, through April 30, 2021, these amounted to €34.5 million. These

F-54


Birkenstock Holding Limited

Notes to Consolidated Financial Statements

(In thousands of Euros, unless stated otherwise)

 

shipping and handling costs within selling and distribution expenses are presented in multiple items in the table above, such as logistic expenses, personnel costs, and selling expenses.

The personnel costs line items in the tables above capture also expense relating to social security benefits, including the governmental retirement plan in Germany and four defined contribution schemes for its employees within the United States as described below:

German Governmental Plan

The Company pays the employer’s contribution for the social security monthly, which includes 9.3% of the gross salary of each employee for the governmental retirement scheme.

During the year ended September 30, 2023, the Company’s contribution to the German Governmental Plan amounted to €15.0 million. During the year ended September 30, 2022, the contribution amounted to €12.3 million.

Safe Harbor 401(K) Contribution (US)

This contribution is made for all employees and is equal to 5% of regular earnings (excluding bonuses).

During the year ended September 30, 2023, the Company’s contribution to the Safe Harbor 401 amounted to $1.1 million. During the year ended September 30, 2022, the contribution amounted to $0.9 million.

Profit Share (US)

This plan constitutes approximately 8% of regular earnings for Vice Presidents and Managing Directors (entire Americas senior leadership team). Total contributions to the 401k / qualified retirement vehicles for individual employees are subject to maximum federal allowable contribution limits.

During the year ended September 30, 2023, the Company’s contribution to the profit share plan amounted to $0.2 million. During the year ended September 30, 2022, the contribution amounted to $0.2 million.

Non-Qualified Deferred Compensation Plan (US)

This is the Non-Qualified Deferred Compensation Plan (“NQDCP”) and is approximately 7% of regular earnings. The total contributions for the senior leadership team are about 20% (5% + 8% + 7%) of regular earnings. In addition, the senior leadership team also receives 20% of bonus payments, all of which is contributed to the NQDCP.

During the year ended September 30, 2023, the Company’s contribution to the NQDCP amounted to $0.4 million. During the year ended September 30, 2022, the contribution amounted to $0.6 million.

Deferred Compensation Plan for the Managing Director Americas (US)

This is a retention based deferred compensation arrangement to promote stability, longevity, and continued service. As per the terms of the agreement, the Company has made an accrual every year that the Managing Director has remained

F-55


Birkenstock Holding Limited

Notes to Consolidated Financial Statements

(In thousands of Euros, unless stated otherwise)

 

in the employ of the Company, starting in 2018. Payment will be made within 60 days of the termination of the Managing Director’s employment. The vesting date was March 31, 2023.

27.
FOREIGN EXCHANGE GAIN (LOSS)

 

 

Successor

 

 

 

Predecessor

 

 

Year ended September 30, 2023

 

 

Year ended September 30, 2022

 

 

Period from May 1, 2021 through September 30, 2021

 

 

 

Period from October 1, 2020 through April 30, 2021

 

Realized FX gain

 

20,282

 

 

 

32,849

 

 

 

43,316

 

 

 

 

4,045

 

Unrealized FX gain

 

15,476

 

 

 

26,101

 

 

 

10,942

 

 

 

 

2,854

 

Realized FX loss

 

(35,927

)

 

 

(14,858

)

 

 

(31,642

)

 

 

 

(7,185

)

Unrealized FX loss

 

(35,886

)

 

 

1,424

 

 

 

(2,031

)

 

 

 

(1,236

)

Foreign Exchange gain (loss)

 

(36,056

)

 

 

45,516

 

 

 

20,585

 

 

 

 

(1,523

)

 

The development of the foreign exchange gain (loss) was primarily driven by fluctuations in the USD to Euro foreign exchange rate on intercompany receivables for inventory and intercompany loans. A subsidiary of the Company, Birkenstock Global Sales GmbH, transfers inventory from our fulfillment centers / production sites in Germany to the third-party fulfillment center of our subsidiary in the U.S., for which the intercompany invoices are denominated in USD. The related trade receivables due to Birkenstock Global Sales GmbH are paid at a later date at the prevailing foreign exchange rate. Therefore, the intercompany trade receivables are affected by a negative change of the USD relative to the Euro during the year ended September 30, 2023 as compared to an appreciation of the USD relative to the Euro during the year ended September 30, 2022:

 

 

 

Euro exchange rates

 

 

 

FX-rate at the beginning of the period

 

 

FX-rate at the end of the period

 

 

Change of FX-rate during the period in [%]

 

Year ended September 30, 2023

 

 

0.97

 

 

 

1.06

 

 

 

9

%

Year ended September 30, 2022

 

 

1.16

 

 

 

0.97

 

 

 

-16

%

Period from May 1, 2021 through September 30, 2021

 

 

1.21

 

 

 

1.16

 

 

 

-4

%

Period from October 1, 2020 through April 30, 2021

 

 

1.17

 

 

 

1.21

 

 

 

3

%

 

28.
FINANCE RESULT

 

 

 

Successor

 

 

 

Predecessor

 

 

 

Year ended
September 30, 2023

 

 

Year ended
September 30, 2022

 

 

Period from May 1, 2021 through September 30, 2021

 

 

 

Period from
October 1, 2020 through
April 30, 2021

 

Interest expense - loans

 

 

(117,564

)

 

 

(80,219

)

 

 

(33,337

)

 

 

 

(1,597

)

Interest expense - leases

 

 

(5,721

)

 

 

(2,417

)

 

 

(861

)

 

 

 

(594

)

Change in FV of senior notes derivative asset

 

 

18,561

 

 

 

(25,371

)

 

 

6,966

 

 

 

 

 

Debt issuance cost and senior notes amortization

 

 

(6,150

)

 

 

(6,102

)

 

 

(2,471

)

 

 

 

 

Reclassification from OCI to profit or loss from cash flow hedge

 

 

(272

)

 

 

 

 

 

 

 

 

 

 

Other

 

 

4,110

 

 

 

1,606

 

 

 

745

 

 

 

 

438

 

Finance income (cost), net

 

 

(107,036

)

 

 

(112,503

)

 

 

(28,958

)

 

 

 

(1,753

)

 

The increase in interest expenses for loans during the year ended September 30, 2023 compared to the year ended September 30, 2022, is mainly due to the significant increase in the EURIBOR, the LIBOR and the SOFR for the EUR Term Loan and USD Term Loan as applicable.

F-56


Birkenstock Holding Limited

Notes to Consolidated Financial Statements

(In thousands of Euros, unless stated otherwise)

 

29.
EARNINGS PER SHARE

Basic and diluted earnings per share is calculated by dividing net profit (loss) attributable to ordinary shareholders by the weighted average number of ordinary shares outstanding during the reporting year. Earnings per share was not presented for the period ending April 30, 2021 as the earnings per share disclosure for the Predecessor would not be meaningful due to its partnership structure.

The calculation of earnings per share is as follows:

 

 

 

Successor

 

 

 

Year ended
September 30, 2023

 

 

Year ended
September 30, 2022

 

 

Period from May 1, 2021 through September 30, 2021

 

Weighted number of outstanding shares

 

 

182,721,369

 

 

 

182,721,369

 

 

 

182,721,369

 

Number of shares with dilutive effects

 

 

 

 

 

 

 

 

 

Weighted number of outstanding shares (diluted and undiluted)

 

 

182,721,369

 

 

 

182,721,369

 

 

 

182,721,369

 

 

 

 

 

 

 

 

 

 

 

Profit (loss) attributable to ordinary shareholders

 

 

75,022

 

 

 

187,111

 

 

 

(17,205

)

Basic

 

 

0.41

 

 

 

1.02

 

 

 

(0.09

)

Diluted

 

 

0.41

 

 

 

1.02

 

 

 

(0.09

)

 

The Company`s management investment plan has no dilutive effect on the earnings per share calculation as all granted awards will be settled by an immediate parent rather than by the Company itself. For further information please refer to Note 30 – Share-based compensation.

30.
SHARE-BASED COMPENSATION

Selected senior executives of Birkenstock management were given an opportunity to participate in the MIP of MidCo and to indirectly invest in MidCo by purchasing a partial limited partnership interest in, and becoming a limited partner of, BK LC Manco GmbH & Co. KG, a German limited partnership, which holds certain ordinary shares in MidCo, a Luxembourg limited liability company, which is the immediate parent of Birkenstock.

In March 2023, awards for 1,197,100 shares of BK LC Manco GmbH & Co. KG were granted in five separate tranches each representing 20% of the shares. None of these awards has been forfeited/ canceled/ settled as of the reporting date. The MIP is accounted for as equity-settled share-based payment transaction in scope of IFRS 2. The vesting periods are up to four years, with 20% of the awards vesting after each year of service provided. The last 20% vests only with an occurrence of an exit. As of the grant date, the Company deemed it more likely than not that an exit event would occur more than 12 months after the grant. Therefore, for the first 20% tranche, the occurrence of an exit event was accounted for as a market condition and was included in the grant date fair value of the awards. For the remaining tranches, the occurrence of an exit event was accounted for as a non-market vesting condition. The Company has considered several scenarios for the timing of the exit event and assigned appropriate probabilities to them.

The weighted average fair value of the awards granted under the MIP was €57.57.

The fair value at grant date was estimated using a Discounted Cash Flow model and then a Black-Scholes option pricing model, weighted for the assigned probability of each exit event date scenario. The model takes into account, among other things, a self-investment as well as the potential development of Birkenstock's ordinary redeemable share price. The historical volatility was derived from a peer group. The ordinary redeemable share price of €72.23 was determined based on the following assumptions:

 

F-57


Birkenstock Holding Limited

Notes to Consolidated Financial Statements

(In thousands of Euros, unless stated otherwise)

 

 

Grant date
March 10, 2023

 

Average revenue growth rates (2023-2027) (%)

 

16.5

%

Average EBITDA margin (2023-2027) (%)

 

31.0

%

Terminal growth rate (2023-2027) (%)

 

1.5

%

After-tax discount rate (%)

 

9.9

%

Average capital expenditure investments

85.8Mio.

 

Dividend yield (%)

 

0.0

%

Expected volatility (%)

 

34.4

%

Expected time period (years) (weighted average of the assumed exit event date scenarios)

1.1

 

Risk free interest rate (%) (weighted average of the assumed exit event date scenarios)

 

3.2

%

 

If an exit event of the Company, which is defined as initial public offering or sale, takes place during the vesting period, the entire award is immediately fully vested. Accordingly, the vesting period is variable and is subject to re-estimation each reporting date, based on expected timing of an exit event. As of September 30, 2023, the Company considered the occurrence of an exit event in October 2023 as highly probable, therefore the vesting period was adjusted accordingly, and the majority of the share-based compensation expense was recognized at the reporting date.

For the fiscal year ended September 30, 2023, the Company recognized €65.4 million of share-based compensation expense in the statement of comprehensive income in the following expense categories:

 

 

Year ended
September 30, 2023

 

Sales and marketing expenses

 

7,389

 

General administrative expenses

 

58,004

 

Total

 

65,394

 

 

31.
COMMITMENTS AND CONTINGENCIES

The Company is defending an action brought by a distributor in France as a result of the termination of a business relationship. The plaintiff's claim amounts to €94.7 million. The Company has recognized a provision for management’s best estimate of probable outflow (Note 22 – Other provisions). The Company intends to vigorously defend itself.

32.
RELATED PARTY DISCLOSURES

In the course of the Company’s ordinary business activities, the Company enters into related party transactions with its shareholders and key management personnel.

Parent and ultimate controlling party

The ultimate controlling party of the Group prior to the Transaction were Alexander and Christian Birkenstock. At the Transaction, L Catterton became the new ultimate controlling party.

Transactions with key management personnel

Key management compensation

Key management personnel for the periods presented consisted of our Chief Executive Officer(s), Chief Financial Officer, Chief Communications Officer, Chief Legal Officer, Chief Product Officer, Chief Sales Officer, Chief Technical Operations Officer, President Europe, President Americas and the Board of Directors. Key management compensation is comprised of the following:

 

F-58


Birkenstock Holding Limited

Notes to Consolidated Financial Statements

(In thousands of Euros, unless stated otherwise)

 

 

 

Successor

 

 

 

Predecessor

 

 

 

Year ended
September 30, 2023

 

 

Year ended
September 30, 2022

 

 

Period from May 1, 2021 through September 30, 2021

 

 

 

Period from
October 1, 2020 through
April 30, 2021

 

Short-term employee benefits

 

 

16,436

 

 

 

12,569

 

 

 

6,940

 

 

 

 

1,252

 

Long-term employee benefits

 

 

244

 

 

 

 

 

 

131

 

 

 

 

183

 

Post-employment benefits

 

 

732

 

 

 

839

 

 

 

309

 

 

 

 

433

 

Termination benefits

 

 

2,053

 

 

 

120

 

 

 

 

 

 

 

 

Share-based compensation

 

 

54,752

 

 

 

 

 

 

 

 

 

 

 

Total

 

 

74,217

 

 

 

13,528

 

 

 

7,380

 

 

 

 

1,868

 

 

In addition to the amounts disclosed above, the Company incurred expense of €4.7 million for the period from October 1, 2020 to April 30, 2021, to CB Beteiligungs GmbH & Co. KG as well as AB-Beteiligungs GmbH in respect of services provided to the Company by our Chief Executive Officer(s) amongst other services provided, pursuant to consulting service arrangements in place between those entities and the Company.

The Company adopted a post-IPO non-employee director compensation program. The Company pays certain non-employee directors, $125,000 per year of cash compensation and provides them with an annual equity grant consisting of restricted share units with a grant date value of $75,000 for their service on our Board of Directors. Further, the Company pays an additional $25,000 per year to the chair of the audit committee. However, as the compensation program was adopted after the reporting period, no expenses were recognized during the year ended September 30, 2023.

Key management personnel transactions

The Company maintains a long-term business relationship related to the production of advertising content with a model agency, owned by a family member of our Chief Executive Officer. The Company incurred marketing expenses in the amount of €0.2 million, €0.5 million, €0.2 million and €0.4 million during the years ended September 30, 2023, and September 30, 2022, the period from May 1, 2021, through September 30, 2021, and the period from October 1, 2020, through April 30, 2021, respectively.

The Company generated management service income from Ockenfels Group GmbH & Co. KG (“Ockenfels”), an entity over which key management personnel has control or significant influence, in the amount of €15 thousand, €0.2 million and €0.1 million during the Successor years ended September 30, 2023 and September 30, 2022, and the period from May 1, 2021, through September 30, 2021, respectively.

There were no material outstanding balances related to these transactions as of September 30, 2023 and 2022.

The Company also leased administrative buildings from Ockenfels and made lease payments in the amount of €0.5 million, €0.5 million and €0.2 million during the Successor years ended September 30, 2023 and September 30, 2022 and the period from May 1, 2021, through September 30, 2021, respectively. The lease liability amounted to €1.7 million and €0.4 million as of September 30, 2023 and September 30, 2022, respectively. The increase in 2023 is a result of the extension of the lease term.

As of September 30, 2023, the Company has outstanding receivables of €2.5 million against Ockenfels. There was no material outstanding balance as of September 30, 2022.

Other related party transactions

Transactions with other related parties are presented in the table below and primarily consisted of:

(1) purchase of products from Birkenstock Cosmetics GmbH & Co. KG, an entity controlled by the Predecessor shareholders, by the Company,

(2) consulting fees for management services provided by and expenses reimbursed to L Catterton Management Company LLC and related entities controlled by Successor shareholders to the Company,

F-59


Birkenstock Holding Limited

Notes to Consolidated Financial Statements

(In thousands of Euros, unless stated otherwise)

 

(3) principal lease payments for manufacturing as well as logistics sites incurred to entities controlled by the Predecessor shareholders and of close members of the Predecessor shareholders’ family, and

(4) interest expense incurred in relation to withdrawals on the Predecessor shareholder’s capital accounts, in accordance with the partnership agreement between the Predecessor shareholders as well as interest expense in relation to the leases from entities controlled by the Predecessor shareholders mentioned under (3).

 

 

 

Successor

 

 

 

Predecessor

 

 

 

Year ended
September 30, 2023

 

 

Year ended
September 30, 2022

 

 

Period from May 1, 2021 through September 30, 2021

 

 

 

Period from
October 1, 2020 through
April 30, 2021

 

Sales

 

 

 

 

 

 

 

 

 

 

 

 

(345

)

Consulting fees and cost reimbursements

 

 

(405

)

 

 

(2,867

)

 

 

 

 

 

 

 

Lease payments

 

 

 

 

 

 

 

 

 

 

 

 

(3,018

)

Interest expense

 

 

 

 

 

 

 

 

 

 

 

 

(484

)

 

As of September 30, 2023, the corresponding lease liability to the lease payments amounted to €0.1 million. There were no material outstanding balances related to other related party transactions as of September 30, 2022.

33.
COMPOSITION OF THE GROUP

See accounting policy in Note 3 – Significant Accounting Policies Consolidation of subsidiaries.

The subsidiaries shown below consist of those necessary to understand the composition of the Company and include the material subsidiaries in each region that the Company operates as well as those subsidiaries associated with debt arrangements, leasing, logistic, and production activities. Set forth below is a summary of the Company’s material subsidiaries:

 

F-60


Birkenstock Holding Limited

Notes to Consolidated Financial Statements

(In thousands of Euros, unless stated otherwise)

 

Successor

 

 

 

 

 

 

 

 

Name of subsidiary

 

Registered in

 

Interest in voting stock held by the Company for the period from May 1, 2021 through September 30, 2021

 

 

Interest in voting stock held by the Company for the period from October 1, 2021 through September 30, 2022 and October 1, 2022 through September 30, 2023

 

Birkenstock Canada Ltd.

 

Canada

 

 

100

%

 

 

100

%

Birkenstock Components GmbH

 

Germany

 

 

100

%

 

 

100

%

Birkenstock Cosmetics GmbH

 

Germany

 

 

100

%

 

 

100

%

Birkenstock digital GmbH

 

Germany

 

 

100

%

 

 

100

%

Birkenstock Europe GmbH

 

Germany

 

 

100

%

 

 

100

%

Birkenstock Financing S.à r.l.

 

Luxembourg

 

 

100

%

 

 

100

%

Birkenstock Global Sales GmbH

 

Germany

 

 

100

%

 

 

100

%

Birkenstock Group B.V. & Co. KG

 

Germany

 

 

100

%

 

 

100

%

Birkenstock IP GmbH

 

Germany

 

 

100

%

 

 

100

%

Birkenstock India Private Ltd.

 

India

 

 

100

%

 

 

100

%

Birkenstock Injections GmbH

 

Germany

 

 

100

%

 

 

100

%

Birkenstock Japan Limited

 

Japan

 

 

100

%

 

 

100

%

Birkenstock Logistics GmbH

 

Germany

 

 

100

%

 

 

100

%

Birkenstock MEA FZ LLC

 

UAE

 

 

100

%

 

 

100

%

Birkenstock Nordic ApS

 

Demark

 

 

100

%

 

 

100

%

Birkenstock Real Estate GmbH

 

Germany

 

 

100

%

 

 

100

%

Birkenstock Product GmbH

 

Germany

 

 

100

%

 

 

100

%

Birkenstock Productions Hessen GmbH

 

Germany

 

 

100

%

 

 

100

%

Birkenstock Productions Rheinland-Pfalz GmbH

 

Germany

 

 

100

%

 

 

100

%

Birkenstock Productions Sachsen GmbH

 

Germany

 

 

100

%

 

 

100

%

Birkenstock Spain S.L.U.

 

Spain

 

 

100

%

 

 

100

%

Birkenstock Trading (Shanghai) Co. Ltd.

 

China

 

 

100

%

 

 

100

%

Birkenstock UK Ltd.

 

United Kingdom

 

 

100

%

 

 

100

%

Birkenstock US BidCo Inc.

 

USA

 

 

100

%

 

 

100

%

Birkenstock USA LP

 

USA

 

 

100

%

 

 

100

%

S&CC Portugal Unipessoal, Lda.

 

Portugal

 

 

100

%

 

 

100

%

 

 

 

 

 

 

 

 

 

Predecessor

 

 

 

 

 

 

 

 

Name of subsidiary

 

Registered in

 

Interest in voting stock held by the Company for the period from October 1, 2019 through September 30, 2020

 

 

 

 

Birkenstock Canada Ltd.

 

Canada

 

 

100

%

 

 

 

Birkenstock Components GmbH

 

Germany

 

 

100

%

 

 

 

Birkenstock digital GmbH

 

Germany

 

 

100

%

 

 

 

Birkenstock India Private Ltd.

 

India

 

 

100

%

 

 

 

Birkenstock Japan Limited

 

Japan

 

 

100

%

 

 

 

Birkenstock MEA FZ LLC

 

UAE

 

 

100

%

 

 

 

Birkenstock Nordic ApS

 

Denmark

 

 

100

%

 

 

 

Birkenstock Productions Hessen GmbH

 

Germany

 

 

100

%

 

 

 

Birkenstock Productions Rheinland-Pfalz GmbH

 

Germany

 

 

100

%

 

 

 

Birkenstock Productions Sachsen GmbH

 

Germany

 

 

100

%

 

 

 

Birkenstock Real Estate GmbH

 

Germany

 

 

100

%

 

 

 

Birkenstock Sales GmbH

 

Germany

 

 

100

%

 

 

 

F-61


Birkenstock Holding Limited

Notes to Consolidated Financial Statements

(In thousands of Euros, unless stated otherwise)

 

Birkenstock Spain, SL

 

Spain

 

 

100

%

 

 

 

Birkenstock Trading (Shanghai) Co. Ltd.

 

China

 

 

100

%

 

 

 

Birkenstock UK Ltd.

 

United Kingdom

 

 

100

%

 

 

 

Birkenstock USA LP

 

USA

 

 

100

%

 

 

 

 

 

 

 

 

 

 

 

 

 

During the fiscal year ending September 30, 2023, there was one addition to the consolidated companies. On January 10, 2023, Birkenstock Netherlands B.V. was incorporated in the Dutch commercial register. As of that date, Birkenstock Netherlands B.V. is part of the Group and its consolidated financial statements. On July 1, 2023, the Birkenstock Netherlands branch of Birkenstock International GmbH was closed, and all assets and liabilities have been transferred to Birkenstock Netherlands B.V.

 

The operations of Birkenstock Real Estate GmbH in the predecessor period differ from those of Birkenstock Real Estate GmbH in the Successor period as they are distinct entities with the same naming convention. Birkenstock Real Estate GmbH in the Successor period represents the combined operations of predecessor entities Birkenstock Real Estate GmbH and Birkenstock Immobilien GmbH & Co. KG, which was deconsolidated.

F-62


Birkenstock Holding Limited

Notes to Consolidated Financial Statements

(In thousands of Euros, unless stated otherwise)

 

34.
SUBSEQUENT EVENTS

On October 2, 2023, the Company converted its share capital, comprising of 182,721,369 ordinary shares of €1.00 each into 182,721,369 no par value ordinary shares.

On October 4, 2023, the Company changed its status to become a public limited company. Therefore, the Company’s legal name was converted to Birkenstock Holding plc.

On October 10, 2023, we entered into a tax receivable agreement with MidCo in consideration for the repurchase of 5,648,465 ordinary shares of the Company from MidCo.

On October 11, 2023, the Company’s ordinary shares were listed on the New York Stock Exchange in connection with the Company’s initial public offering.

On October 13, 2023, the Company closed its initial public offering. Birkenstock issued and sold 10,752,688 ordinary shares at an initial public price of $46.00. The total proceeds from the IPO available to Birkenstock, net of underwriting discounts and commissions but before expenses, amounted to $473.6 million. As of October 13, 2023, the Company had 187,825,592 ordinary shares outstanding.

On October 16, 2023, the Company made an early repayment of €100.0 million for the Vendor Loan to AB-Beteiligungs GmbH.

On November 2, 2023, the Company made a redemption payment of $450 million for the USD Term Loan.

F-63