Please wait

 

 

Filed pursuant to Rule 424(b)(4)

Registration No. 333-280440

Prospectus

14,000,000 Ordinary Shares

img130041801_0.jpg 

Birkenstock Holding plc

 

The selling shareholder identified in this prospectus is offering 14,000,000 ordinary shares, no par value, of Birkenstock Holding plc (the “Company”). The underwriters may also purchase up to 2,100,000 ordinary shares from the selling shareholder within 30 days of the date of this prospectus. We will not receive any of the proceeds from the sale of the ordinary shares by the selling shareholder.

 

Our ordinary shares are listed on the New York Stock Exchange (the “NYSE”) under the symbol “BIRK.” On June 26, 2024, the last reported share price of our ordinary shares as reported on the NYSE was $54.61 per share.

 

Following the offering and the distribution of ordinary shares to the managers described herein, BK LC Lux MidCo S.à r.l. (“MidCo”), an entity affiliated with L Catterton and the selling shareholder, will beneficially own approximately 73.2% of our ordinary shares (or 72.1% if the underwriters exercise in full their option to purchase additional ordinary shares from the selling shareholder). As a result, we will continue to be a “controlled company” under the corporate governance rules of the NYSE applicable to listed companies, and therefore are permitted to elect not to comply with certain corporate governance requirements thereunder.

 

Investing in our ordinary shares involves risks. See “Risk Factors” beginning on page 30 of this prospectus and the section entitled “Risk Factors” in our Annual Report on Form 20-F for the fiscal year ended September 30, 2023 (the “2023 Annual Report”) incorporated by reference in this prospectus.

 

 

 

Per
ordinary share

 

 

Total

 

Public offering price

 

$

54.00

 

 

$

756,000,000.00

 

Underwriting discounts and commissions(1)

 

$

1.62

 

 

$

22,680,000.00

 

Proceeds, before expenses, to the selling shareholder

 

$

52.38

 

 

$

733,320,000.00

 

 

(1)
We have agreed to reimburse the underwriters for certain expenses in connection with this offering. See “Underwriting” for a description of all compensation payable to the underwriters.

Neither the U.S. Securities and Exchange Commission nor any state securities commission has approved or disapproved of these securities or determined if this prospectus is truthful or complete. Any representation to the contrary is a criminal offense.

The underwriters expect to deliver the ordinary shares against payment in New York, New York on or about June 28, 2024.

 

 

Joint Lead Book-Running Managers

Goldman Sachs & Co. LLC

J.P. Morgan

 

Bookrunners

 

BofA Securities

Citigroup

Evercore ISI

Jefferies

Morgan Stanley

UBS Investment Bank

BNP PARIBAS

BMO Capital Markets

HSBC

Co-Managers

Deutsche Bank Securities

William Blair

Baird

Stifel

Telsey Advisory Group

Williams Trading

Academy Securities

Independence Point Securities

Loop Capital Markets

 

 

 

 

 

 

The date of this prospectus is June 26, 2024.

 


 

 

img130041801_1.jpg 

 

 


 

TABLE OF CONTENTS

 

 

Page

 

 

 

SUMMARY

1

THE OFFERING

21

SUMMARY CONSOLIDATED FINANCIAL INFORMATION

23

RISK FACTORS

30

CAUTIONARY STATEMENT REGARDING FORWARD-LOOKING STATEMENTS

35

USE OF PROCEEDS

37

DIVIDEND POLICY

38

CAPITALIZATION

39

DILUTION

40

PRINCIPAL AND SELLING SHAREHOLDER

41

ORDINARY SHARES ELIGIBLE FOR FUTURE SALE

43

TAXATION

45

UNDERWRITING

53

EXPENSES OF THE OFFERING

61

LEGAL MATTERS

62

EXPERTS

62

ENFORCEMENT OF JUDGMENTS

63

INCORPORATION BY REFERENCE

64

WHERE YOU CAN FIND MORE INFORMATION

65

 

i


 

Neither we, the selling shareholder nor the underwriters have authorized anyone to provide any information or to make any representations other than the information contained or incorporated by reference in this prospectus, any amendment or supplement to this prospectus or in any free writing prospectus prepared by or on behalf of us or to which we may have referred you. We, the selling shareholder and the underwriters take no responsibility for, and can provide no assurance as to the reliability of, any other information that others may give you. We, the selling shareholder and the underwriters have not authorized any other person to provide you with different or additional information. Neither we, the selling shareholder nor the underwriters are making an offer to sell the ordinary shares in any jurisdiction where the offer or sale is not permitted. This offering is being made in the United States and elsewhere solely on the basis of the information contained or incorporated by reference in this prospectus. You should assume that the information appearing in this prospectus is accurate only as of the date on the front cover of this prospectus and the information in the documents incorporated by reference in this prospectus is accurate only as of the date of such document, regardless of the time of delivery of this prospectus or any sale of the ordinary shares. Our business, financial condition, results of operations and prospects may have changed since the date on the front cover of this prospectus. This prospectus is not an offer to sell or the solicitation of an offer to buy these ordinary shares in any circumstances under which such offer or solicitation is unlawful.

For investors outside the United States: Neither we, the selling shareholder nor any of the underwriters have done anything that would permit this offering or the possession or distribution of this prospectus in any jurisdiction where action for those purposes is required, other than in the United States. Persons outside the United States who come into possession of this prospectus must inform themselves about, and observe any restrictions relating to, this offering of ordinary shares and the distribution of this prospectus outside the United States.

Our Company is a Jersey public limited company, and we are a “foreign private issuer” under the rules of the SEC. As a foreign private issuer, we are not required to file periodic reports and financial statements with the SEC as frequently or as promptly as domestic registrants whose securities are registered under the Exchange Act. Moreover, a number of our directors and executive officers are not residents of the United States, and all or a substantial portion of the assets of such persons are located outside the United States. As a result, it may not be possible for investors to effect service of process within the United States upon us or upon such persons or to enforce against them judgments obtained in U.S. courts, including judgments in actions predicated upon the civil liability provisions of the federal or state securities laws of the United States. We have been advised by our legal counsel in Jersey that it is uncertain as to whether the courts of Jersey would entertain original actions based on U.S. federal or state securities laws or enforce judgments from U.S. courts against us or our officers and directors which originated from actions alleging civil liability under U.S. federal or state securities laws. See “Enforcement of Judgments” for additional information.

Jersey Regulatory Matters

The JFSC has given, and has not withdrawn, its consent under Article 2 of the Control of Borrowing (Jersey) Order 1958 to the issue of our ordinary shares. The JFSC is protected by the Control of Borrowing (Jersey) Law 1947 against any liability arising from the discharge of its functions under that law.

A copy of this prospectus has been delivered to the Jersey Registrar of Companies in accordance with Article 5 of the Companies (General Provisions) (Jersey) Order 2002 and the Jersey Registrar of Companies has given, and has not withdrawn, its consent to the circulation of this prospectus.

It must be understood that, in giving these consents (once received), neither the Jersey Registrar of Companies nor the JFSC takes any responsibility for the financial soundness of the Company or for the correctness of any statements made, or opinions expressed, with regard to it. If you are in any doubt about the contents of this prospectus, you should consult your stockbroker, bank manager, solicitor, accountant or other financial adviser.

The price of securities and the income from them can go down as well as up.

The directors of the Company have taken all reasonable care to ensure that the facts stated in this prospectus are true and accurate in all material respects, and that there are no other facts the omission of which

ii


 

would make misleading any statement in this prospectus, whether of facts or opinion. All the directors of the Company accept responsibility accordingly.

Our company secretary is Gen II Corporate Services (Jersey) Limited, whose current business address is 47 Esplanade, St Helier, Jersey JE1 0BD, Channel Islands. Our registered office is 47 Esplanade, St Helier, Jersey JE1 0BD, Channel Islands and our register of members is kept at 13 Castle Street, St Helier, JE1 1ES.

PRESENTATION OF FINANCIAL AND OTHER INFORMATION

Certain Definitions

Unless otherwise indicated or the context otherwise requires, all references in this prospectus to “BIRKENSTOCK Group,” “Birkenstock,” the “Company,” “we,” “our,” “ours,” “us” or similar terms refer to Birkenstock Holding plc, together with all of its subsidiaries. References to the “selling shareholder” or “MidCo” are to BK LC Lux MidCo S.à r.l., a société à responsabilité limitée incorporated under the laws of the Grand Duchy of Luxembourg.

References to “Euro” or “€” means the currency of the member states of the European Monetary Union that have adopted or that adopt the single currency in accordance with the treaty establishing the European Community, as amended by the Treaty on European Union. All references to “U.S. Dollars,” “Dollars,” “USD” or “$” are to the legal currency of the United States. All references to “Canadian Dollars” are to the legal currency of Canada. In this prospectus, unless otherwise noted, amounts that are converted from Euro to U.S. Dollars are converted at an exchange rate of $1.0811 per €1, the exchange rate as of March 28, 2024, and at an exchange rate of $1.0804 per €1, the average exchange rate for the six months ended March 31, 2024.

Financial Statements

We maintain our books and records in Euros and prepare our consolidated financial statements in accordance with International Financial Reporting Standards as issued by the International Accounting Standards Board (“IFRS”).

Birkenstock GmbH & Co. KG is the accounting predecessor of BK LC Lux Finco 2 S.à r.l., subsequently renamed Birkenstock Holding Limited on July 12, 2023, for financial reporting purposes. Birkenstock Holding Limited was converted to a Jersey public limited company and subsequently renamed Birkenstock Holding plc on October 4, 2023. The Company’s financial statement presentation in this prospectus and our 2023 Annual Report distinguishes the Company’s presentations into two distinct periods, the period up to and including April 30, 2021, the Transaction’s closing date (labeled “Predecessor”), and the period after that date (labeled “Successor”) and are further distinguished as follows: the Successor periods represent fiscal 2023 (“2023 Successor Period”), fiscal 2022 (“2022 Successor Period”) and the period from May 1, 2021 through September 30, 2021 (“2021 Successor Period” and, collectively with the 2023 Successor Period and the 2022 Successor Period, the “Successor Periods”) and the Predecessor period represents the period from October 1, 2020 through April 30, 2021 (the “Predecessor Period”). The Predecessor Period and the Successor Periods (together, the “audited consolidated financial statements”) have been separated by a vertical black line on the consolidated financial statements to highlight the fact that the financial information for such periods has been prepared under two different cost bases of accounting. The audited consolidated financial statements of the Company included in our 2023 Annual Report are incorporated by reference in this prospectus.

The audited consolidated financial statements prepared in accordance with IFRS have been audited by EY GmbH & Co. KG Wirtschaftsprüfungsgesellschaft (formerly Ernst & Young GmbH Wirtschaftsprüfungsgesellschaft), as stated in their report incorporated by reference in this prospectus.

The Company’s unaudited interim condensed consolidated financial statements as of and for the six months ended March 31, 2024 and March 31, 2023 (the “unaudited interim condensed consolidated financial statements” and, together with the audited consolidated financial statements, the “consolidated financial statements”) have also been presented and are incorporated by reference in this prospectus.

iii


 

Financial information for fiscal 2020 is derived from our consolidated financial statements filed with the United States Securities and Exchange Commission (the "SEC") in our registration statement on Form F-1 dated October 4, 2023. We also present revenues for the years ended September 30, 2014 to 2019, which information has been derived from the consolidated financial statements of Birkenstock GmbH & Co. KG for such periods presented, each prepared in accordance with German GAAP. The consolidated financial statements of Birkenstock GmbH & Co. KG for fiscal 2014 to fiscal 2017 do not include Birkenstock USA LP, which was not consolidated with Birkenstock GmbH & Co. KG until fiscal 2018. Therefore, the revenues presented for fiscal 2014 to fiscal 2017 consist of reported revenues for Birkenstock GmbH & Co. KG plus revenues for Birkenstock USA LP derived from management reporting. There are no significant differences in revenues recognized under German GAAP and IFRS.

Our fiscal year ends September 30. References to “fiscal 2023” or “FY 2023” refer to the fiscal year ended September 30, 2023, and references to other fiscal years follow the same convention. Our financial information should be read in conjunction with “Operating and Financial Review and Prospects” in our 2023 Annual Report and our consolidated financial statements, including the notes thereto, each incorporated by reference in this prospectus.

Basis of Consolidation

The accompanying consolidated financial statements include the accounts of the Company and its subsidiaries. All intercompany balances and transactions have been eliminated in consolidation.

Rounding

We have made rounding adjustments to some of the figures included or incorporated by reference in this prospectus. Accordingly, numerical figures shown as totals in some tables may not be an arithmetic aggregation of the figures that preceded them. With respect to financial information set out in this prospectus, a dash (“—”) signifies that the relevant figure is not available or not applicable, while a zero (“0.0”) signifies that the relevant figure is available but is or has been rounded to zero.

INDUSTRY AND MARKET DATA

Certain information used in this prospectus contains statistical data, estimates and forecasts concerning the industry in which we operate that are based on external service providers (for which data is not publicly available), other publicly available information and independent industry publications, as well as our internal sources and general knowledge of, and expectations concerning, the industry. Our internal sources include the Consumer Survey. All Consumer Survey figures included are provided as of May 2023 and are based on the responses of our customers who elected to participate in the surveys. In the Consumer Survey, we calculate our NPS based on respondents’ indications of their likelihood to recommend BIRKENSTOCK on a scale from 0 to 10. Responses of 9 or 10 are considered “promoters” and responses of 6 or less are considered “detractors.” We then subtract the percentage respondents who are detractors from the percentage of respondents.

Within this prospectus, we reference information and statistics regarding the Apparel and Footwear industry. We have obtained this information and statistics from various independent third-party sources, including independent industry publications, reports by market research firms and other independent sources. Some data and other information contained in this prospectus are also based on management’s estimates and calculations, which are derived from our review and interpretation of internal surveys and independent sources. Data regarding the industries in which we compete and our market position and market share within these industries are inherently imprecise and are subject to significant business, economic and competitive uncertainties beyond our control, but we believe they generally indicate size, position and market share within this industry. While we believe such information is reliable, we have not independently verified any third-party information. While we believe our internal company research and estimates are reliable, such research and estimates have not been verified by any independent source. In addition, assumptions and estimates of our and our industries’ future performance are necessarily subject to a high degree of uncertainty and risk due to a variety of factors. These and other factors could cause our future performance to differ materially from our assumptions and estimates. As a result, you should be aware that market, ranking and other similar industry data included in this prospectus, and estimates and beliefs

iv


 

based on that data, may not be reliable. Neither we, the selling shareholder nor the underwriters can guarantee the accuracy or completeness of any such information contained in this prospectus.

Some of the information herein has also been extrapolated from market data, reports, surveys and studies using our experience and internal estimates. Elsewhere in this prospectus, statements regarding the industry in which we operate, our position in this industry and the size of certain markets are based solely on our experience, internal studies, estimates and surveys and our own investigation of market conditions.

TRADEMARKS AND TRADE NAMES

We own or have rights to various trademarks, trade names or service marks that we use in connection with our business, including “BIRKENSTOCK,” “Birko-Flor,” “Birki,” “Birk” and “Papillio,” among others, and our other registered and common law trade names, trademarks and service marks, including our corporate logo. Solely for convenience, some of the trademarks, service marks and trade names referred to in this prospectus are listed without the ™ and ® symbols, but we will assert, to the fullest extent under applicable law, rights to such trademarks, service marks and trade names.

CERTAIN DEFINITIONS

The following is a summary of certain defined terms and concepts that we use throughout this prospectus:

AB-Beteiligungs GmbH refers to AB-Beteiligungs GmbH, an entity controlled by Alexander Birkenstock, one of our controlling shareholders prior to the Transaction;
ABL Facility refers to the multicurrency asset-based loan facility established by the ABL Facility Agreement;
ABL Facility Agreement refers to the asset-based-loan facility agreement entered into on April 28, 2021 by Birkenstock Group B.V. & Co. KG, Birkenstock US BidCo, Inc. and Birkenstock Limited Partner S.à r.l.;
APMA refers to the Asia-Pacific, Middle East and Africa region;
ASP refers to average selling price;
B2B refers to business-to-business;
CAGR refers to compound annual growth rate;
Code refers to the Internal Revenue Code of 1986;
Consumer Survey refers to a series of general branding and marketing internal surveys with approximately 70,000 participants conducted in May 2023 to determine the demographics and habits of our consumers;
DTC refers to direct-to-consumer;
EU refers to the European Union;
EVA refers to ethylene-vinyl acetate;
Exchange Act refers to the Securities Exchange Act of 1934, as amended;
German GAAP refers to the German Commercial Code;

v


 

HMRC refers to HM Revenue & Customs;
Incremental Senior Term Facilities refers to incremental facilities which may also be established under the Senior Term Facilities Agreement from time to time (including by way of an increase to any existing facilities or the establishment of new facilities);
IPO refers to the Company’s initial public offering that closed on October 13, 2023;
IRS refers to the U.S. Internal Revenue Service;
Jersey Companies Law refers to the Companies (Jersey) Law 1991, as amended;
JFSC refers to the Jersey Financial Services Commission;
L Catterton refers to a U.S.-headquartered and consumer-focused investment firm that acquired a majority stake in BIRKENSTOCK through affiliated entities in 2021;
ManCo refers to BK LC ManCo GmbH & Co. KG, an indirect parent entity of our Company;
MidCo refers to BK LC Lux MidCo S.à r.l., an entity affiliated with L Catterton;
Notes refers to the €430.0 million in aggregate principal amount of 5.25% Senior Notes due 2029 issued by Birkenstock Financing S.à r.l. on April 29, 2021;
NPS refers to Net Promoter Score;
Order refers to the Financial Services and Markets Act 2000 (Financial Promotion) Order 2005;
PFIC refers to a passive foreign investment company under the Code;
Principal Shareholder refers to L Catterton and its affiliates, which include MidCo;
PU refers to polyurethane;
RSP refers to retail sales price;
SDRT refers to UK stamp duty reserve tax;
SEC refers to the United States Securities and Exchange Commission;
Securities Act refers to the Securities Act of 1933, as amended;
Senior Credit Facilities refers to the Senior Term Facilities and Incremental Senior Term Facilities when taken together;
Senior Term Facilities Agreement refers to the senior facilities agreement entered into by Birkenstock Limited Partner S.à r.l. on April 28, 2021;
Shareholders’ Agreement refers to the shareholders’ agreement entered into with MidCo on October 13, 2023;
Tax Law refers to the Income Tax (Jersey) Law 1961 (as amended);

vi


 

Term and Revolving Facilities Agreement refers to the term and revolving facilities agreement entered into by Birkenstock Limited Partner S.à r.l., as company, Birkenstock Group B.V. & Co. KG and Birkenstock US BidCo Inc., as borrowers, the other loan parties thereto, Goldman Sachs Bank USA, as agent and security agent, and the lenders party thereto on May 28, 2024;
Transaction refers to Birkenstock Holding plc’s acquisition of the shares and certain assets that comprised the BIRKENSTOCK Group;
U.S. refers to the United States of America;
U.S. GAAP refers to U.S. generally accepted accounting principles;
USD Term Loan refers to our USD-denominated term loans under the Senior Term Facilities Agreement;
UK refers to the United Kingdom; and
Vendor Loan refers to the loan agreement with AB-Beteiligungs GmbH.

 

vii


 

img130041801_2.jpg 

 


 

SUMMARY

This summary highlights information contained elsewhere in this prospectus and incorporated by reference herein. This summary may not contain all the information that may be important to you, and we urge you to read this entire prospectus and the documents incorporated by reference herein carefully, including the sections entitled “Risk Factors” and “Cautionary Statement Regarding Forward-Looking Statements” in this prospectus, the sections entitled “Risk Factors,” “Business” and “Operating and Financial Review and Prospects” in our 2023 Annual Report incorporated by reference in this prospectus and our consolidated financial statements and notes to those consolidated financial statements incorporated by reference in this prospectus, before deciding to invest in our ordinary shares.

Who We Are

BIRKENSTOCK is a revered global brand rooted in function, quality and tradition dating back to 1774. We are guided by a simple, yet fundamental insight: human beings are intended to walk barefoot on natural, yielding ground, a concept we refer to as “Naturgewolltes Gehen.” Our purpose is to empower all people to walk as intended by nature. The legendary BIRKENSTOCK footbed represents the best alternative to walking barefoot, encouraging proper foot health by evenly distributing weight and reducing pressure points and friction. We believe our function-first approach is universally relevant; all humans — anywhere and everywhere — deserve to walk in our footbed.

From this insight, we have developed a broad, unisex portfolio of footbed-based products, anchored by our iconic Core Silhouettes, the Madrid, Arizona, Boston, Gizeh and Mayari. While these silhouettes drive consistent, high-visibility revenues and represent a significant portion of our overall business, we also continue to expand our extensive archive by extending our existing silhouettes and launching new styles. This expands our reach across price points, usage occasions and product categories. We incorporate distinctive design elements and develop new materials to create newness while staying true to our heritage and uncompromising quality standards.

We are German made. Our production capabilities reflect centuries-old traditions of craftsmanship and commitment to using only the highest quality materials. To ensure each product meets our rigorous quality standards, we operate a vertically integrated manufacturing base and produce all our footbeds in Germany. In addition, we assemble the vast majority of our products in Germany and produce the remainder elsewhere in the EU. We maintain strict control over our entire supply chain, responsibly sourcing materials that originate mainly from Europe.

As described by our Chief Executive Officer, Oliver Reichert, “Consumers buy our products for a thousand wrong reasons, but they all come back for the same reason:” for our functional proposition, enduring commitment to quality and the rich tradition of our Company which enables us to establish meaningful emotional connections with our consumers. The deep trust we create allows us to enjoy long-lasting relationships with our consumers — oftentimes spanning decades — as evidenced by findings from the Consumer Survey that revealed the average BIRKENSTOCK consumer in the U.S. owns 3.6 pairs. Through the strong reputation and universal appeal of our brand — enabling extensive word-of-mouth exposure and outsized earned media value — we have efficiently built a growing global fanbase of millions of consumers that uniquely transcends geography, gender, age and income.

We reach these consumers around the world through a multi-channel “engineered distribution” model, which balances the growing demand for our products and our constrained supply capacity to create scarcity in the market. We strategically allocate our products between our wholesale partners in the B2B channel, which we have been optimizing in recent years, and our rapidly growing DTC channel. As a result, we drive consistently robust revenue growth and operating margins, achieve excellent sell-through rates and deepen our direct connections with our consumers. In fiscal 2023, we generated revenues of €1,491.9 million, gross profit margin of 62.1%, net profit of €75.0 million, Adjusted net profit of €207.2 million, net profit margin of 5.0%, Adjusted net profit margin of 13.9%, Adjusted EBITDA of €482.7 million and Adjusted EBITDA margin of 32.4%, while selling 30.7 million units.

1


 

What We Stand For

Our core values of Function, Quality and Tradition influence everything we do and underpin our brand’s deep cultural relevance that has stood the test of time. For decades, BIRKENSTOCK has attracted independent thinkers and transcended prevailing style norms, remaining committed to our values, even as the global zeitgeist has evolved around and moved toward us. In the 1960s and 1970s, the global peace movement and hippies adopted BIRKENSTOCK, wearing our Madrid, Arizona and Boston, as part of their celebration of freedom and free-spiritedness. In the 1980s, the green movement adopted BIRKENSTOCK, proudly wearing our products for our ethical approaches to production and consumption. In the 1990s, inspired by the feminism movement, more women wore BIRKENSTOCKs to free themselves from long-standing fashion norms that required wearing painful high heels and other constricting footwear. Today, consumers turn to BIRKENSTOCK in their search for healthy, high-quality products and as a rejection of formal dress culture. By remaining true to our values of Function, Quality and Tradition, BIRKENSTOCK has endured across generations.

Function

Our proprietary footbed — the result of successive innovations, beginning in the late 19th century with the invention of the contoured shoe last, which reflects the anatomy of the human foot — represents the foundation of our brand and products. The functional nature of and growing usage occasions for BIRKENSTOCK products enable the universality of our brand, allowing us to serve every human regardless of geography, gender, age and income. At its core, the BIRKENSTOCK footbed promotes “Naturgewolltes Gehen”:

 

img130041801_3.jpg 

Every foot employs 26 bones, 33 muscles and over 100 tendons and ligaments in walking. Improper footwear can cause friction, pain, injury and poor posture, among other ailments. Our anatomically shaped BIRKENSTOCK footbed provides natural support and stimulation, promoting even weight distribution, fully supported arches and no unnatural pressure points from heel to toe. Orthopedic theory suggests the benefits of walking barefoot on natural yielding ground are far reaching, including pain reduction in the foot and throughout the body, improved mobility, and natural posture, since the foot is kept in its natural state. By mimicking the effects of natural yielding ground (“footprint in the sand”), the “System Birkenstock” leans on the benefits of this phenomenon, attempting to enable

2


 

walking as intended by nature. The inherent functionality of our products enables BIRKENSTOCK to serve a distinct purpose for consumers.

As illustrated below, the Original BIRKENSTOCK footbed is comprised of several distinctive components:

 

img130041801_4.jpg 

Quality

We believe how things are made matters as much as the product itself. We build BIRKENSTOCK products to be long-lasting, durable and repairable, a distinctive approach in the market today. We never compromise on material quality; for example, our uppers are made of leathers of the highest quality (i.e., 2.8-3.0 mm thick leather). Our materials and components are primarily sourced from suppliers in Europe and processed under the highest environmental and social standards in the industry by operating state-of-the-art scientific laboratories for materials testing. Furthermore, by vertically integrating our manufacturing operations in the EU — one of the safest and most regulated manufacturing environments in the world — we maintain a high degree of control over the quality and craftsmanship of our products, ensuring a consistent consumer experience.

Consumers recognize BIRKENSTOCK for its superior product quality. According to the Consumer Survey, we outperform our peers — on a statistically significant level — on measures of material quality, construction and craftsmanship, as well as durability. As a result, the loyalty of BIRKENSTOCK consumers is unparalleled, with some consumers keeping pairs for multiple decades through careful maintenance and repair.

Tradition

Honoring our heritage represents the cornerstone of our culture. We feel a profound responsibility to protect and live up to our treasured tradition — built over the last two and a half centuries — of crafting functional, high-quality products. This deep respect for our history continuously guides our actions, compelling us to emphasize our values across all aspects of our business.

3


 

While our family tradition of shoemaking can be traced back to 1774, the evolution of our brand gained momentum in the early 20th century with our development of the footbed in 1902. We invented the word “Fussbett,” or “footbed,” and this discovery laid the groundwork for what became the “System Birkenstock,” a doctrine and practice of orthopedic principles, built around “Naturgewolltes Gehen,” that still guides us today. The footbed remains the guiding principle for everything we do and the platform we use to explore new product categories. It reminds us to develop products that make our consumers’ lives better, embedding function, quality and purpose in everything we make. The philosophy of the “System Birkenstock” grounds our approach to shoemaking to this day.

Where We Are Today

Over a decade ago, the Birkenstock family brought in its first outside management team, commencing the present era of BIRKENSTOCK. Under the leadership and vision of Oliver Reichert, first as a General Manager in 2009 and then as the Chief Executive Officer beginning in 2013, we have transformed our business from a family-owned, production-oriented company into a global, professionally managed enterprise committed to growing our brand. In the current era, we have built on our legacy while continuing to revolutionize processes and strategies to unleash our global potential, growing revenues at a 20% CAGR from fiscal 2014 to fiscal 2023.

img130041801_5.jpg 

Note: See “Presentation of Financial and Other Information — Financial Statements.”

We use a highly intentional “celebrate the archive, build the archive” approach to product architecture and innovation across our expanding portfolio of over 700 silhouettes. We incorporate our legendary footbed across all silhouettes, several of which have developed significant global recognition and acclaim of their own. Our top five silhouettes collectively generated over 75% of our annual revenues in fiscal 2023. We continually reinterpret or “celebrate” these timeless, iconic silhouettes through makeovers and adaptations, enabling us to drive consistent, recurring growth with minimal risk. Alongside our classics, we have built our extensive archive by innovating new silhouettes; nine of the top 20 products in fiscal 2023 represent new styles that we have introduced since fiscal 2017. In particular, we have focused on expanding our closed-toe silhouette assortment — which represented over 25% of revenues in fiscal 2023 — to enable us to address additional usage occasions as well as balance seasonality.

4


 

Our commitment to creating functional, purpose-driven products with the highest integrity has enabled us to build a strong brand reputation with universal appeal. In addition, powerful secular trends — an increased focus on health, the casualization of daily life, the breakthrough of modern feminism and the rise of purpose-led, conscious consumption — have converged around BIRKENSTOCK and will continue to fuel our brand relevance and reach for the next 250 years. We strive to match our universal appeal with democratic access to products; we offer our adults unisex products across a broad range of prices, from a retail entry price point of €45 for our EVA styles to over €1,600 for our highest-end collaborations.

The deep connections we build with our diverse, global fan base engender profound trust, high levels of loyalty and unparalleled word-of-mouth endorsement. In a recent Consumer Survey, approximately 70% of our existing U.S. consumers indicated they had purchased at least two pairs of BIRKENSTOCKs, with the average U.S. consumer owning 3.6 pairs. In that same Consumer Survey, nearly 90% of recent purchasers indicated a desire to purchase again and over 40% of consumers indicated they did not even consider another brand when last purchasing BIRKENSTOCK, a testament to our category ownership.

Given the increasing relevance and strength of our brand, demand for our products has historically exceeded supply. As a consequence, we have spent the past decade refining our engineered distribution model through which we mindfully and strategically allocate product across channels and regions. We have consolidated control over our brand globally by converting distributor markets, rationalizing wholesale distribution to focus on strategic accounts that support our brand positioning and reach, and investing in our DTC business, which has grown at a 40% CAGR between 2018 and 2023. We allocate our finite production capacity globally, creating scarcity in the market and facilitating strong control over our brand, as well as predictable, consistent growth. We stick to this strategy with great discipline, even when expanding production capacity. Our strongest, most developed regions are the Americas and Europe, which represented 54% and 35% of revenues in fiscal 2023, respectively. Our APMA region has demonstrated considerable growth potential, which historically has not been fully realized because of deliberate decisions to prioritize the Americas and Europe due to finite supply. The expansion of our production capacity provides us with the bandwidth necessary to serve our customers and meet the demand for our products in underpenetrated markets and categories.

Recent Financial Performance

Our powerful business model and consistent execution have delivered continuous top-line growth and an expanding margin profile. Our financial performance reflects the strong demand for our brand and the benefits of our engineered distribution model that delivers the right product for the right channel at the right price point. This approach enables us to enjoy a rare combination of consistent, predictable growth and high levels of profitability, providing us with significant flexibility to invest in our operations and growth initiatives.

This strategy has resulted in:

Revenues increasing from €962.0 million in fiscal 2021 to €1,491.9 million in fiscal 2023, a 25% two-year CAGR;
Number of units sold increasing at a 4% two-year CAGR between fiscal 2021 and fiscal 2023;
ASP increasing at a 19% two-year CAGR between fiscal 2021 and fiscal 2023;
DTC penetration increasing from 34.0% of revenues in fiscal 2021 to 40.0% of revenues in fiscal 2023;
Gross profit margin expanding from 45.4% in fiscal 2021 to 62.1% in fiscal 2023;
Adjusted gross profit margin expanding from 57.0% in fiscal 2021 to 62.1% in fiscal 2023;

5


 

Net profit decreasing from €81.8 million in fiscal 2021 to €75.0 million in fiscal 2023, with net profit margin contracting by 4.0 percentage points from 9.0% in fiscal 2021 to 5.0% in fiscal 2023;
Adjusted net profit increasing at a 15.1% two-year CAGR from €156.5 million in fiscal 2021 to €207.2 million in fiscal 2023, with Adjusted net profit margin contracting by 2.1 percentage points from 16.0% in fiscal 2021 to 13.9% in fiscal 2023; and
Adjusted EBITDA growing at a 28.5% two-year CAGR from €292.3 million in fiscal 2021 to €482.7 million in fiscal 2023, with Adjusted EBITDA margin expanding 2.4 percentage points from 30.0% in fiscal 2021 to 32.4% in fiscal 2023.

This strategy has also yielded strong results in the most recent six months ended March 31, 2024, where we have observed:

Revenues increasing from €644.2 million for the six months ended March 31, 2023 to €784.2 million for the six months ended March 31, 2024, a 22% increase;
DTC penetration increasing from 34.1% of revenues for the six months ended March 31, 2023 to 35.5% of revenues for the six months ended March 31, 2024;
Gross profit margin contracting from 60.4% for the six months ended March 31, 2023 to 58.2% for the six months ended March 31, 2024;
Net profit increasing from €40.2 million for the six months ended March 31, 2023 to €64.5 million for the six months ended March 31, 2024 with net profit margin expanding by 2.0 percentage points from 6.2% for the six months ended March 31, 2023 to 8.2% for the six months ended March 31, 2024;
Adjusted net profit decreasing by 7.7% from €101.6 million for the six months ended March 31, 2023 to €93.7 million for the six months ended March 31, 2024, with Adjusted net profit margin contracting by 3.8 percentage points from 15.8% for the six months ended March 31, 2023 to 12.0% for the six months ended March 31, 2024; and
Adjusted EBITDA increasing by 8.6% from €224.4 million in the six months ended March 31, 2023 to €243.7 million for the six months ended March 31, 2024, with Adjusted EBITDA margin contracting by 3.7 percentage points from 34.8% for the six months ended March 31, 2023 to 31.1% for the six months ended March 31, 2024.

6


 

 

img130041801_6.jpg 

Note: See “Presentation of Financial and Other Information — Financial Statements.” Adjusted Gross Profit and Adjusted EBITDA are non-IFRS measures. For reconciliations to the most directly comparable IFRS measure, see “Summary Consolidated Financial Information—Non-IFRS Financial Measures."

 

Our Addressable Market

Inspired by “Naturgewolltes Gehen,” we construct our products to empower all humans to walk as nature intended. We believe this function-first ethos limits the reach of our products only by the global population.

Our core opportunity lies in deploying our iconic footbed across the broader footwear market globally, including in our largest markets of North America and Europe, as well as newer markets in Asia and the Middle East. Beyond geographical expansion, significant market share opportunity exists in our established and new product categories.

7


 

Global Footwear Market

The global footwear industry is a large and fragmented market. We believe there is ample whitespace to continue growing the BIRKENSTOCK brand. We expect to capture market share globally, particularly in Asia Pacific, where we are meaningfully underpenetrated.

We believe we are uniquely positioned to win share in the large and growing global footwear market given our commitment to delivering superior orthopedic functionality in support of the following key enduring consumer megatrends:

Growing Preference for Healthy Products

Consumers prioritize purchases that benefit their overall health as they become aware of the negative effects of wearing unsupportive footwear. Our footbed-based products meet inherent consumer demand through their functionality and encouragement of the natural walking motion and proper foot health.

Casualization Across Usage Occasions

Over the last generation, the use of formal footwear has declined as a result of the ongoing shift towards casual dress and rise of sneaker culture, both trends accelerated by COVID-19. We find ourselves at a nexus of these changing consumer behaviors as consumers increasingly free themselves from long-standing fashion norms, seeking more functional footwear and apparel choices across usage occasions. This enduring trend also coincides with the shift towards healthy products as consumers seek alternatives to traditional work and other non-casual footwear options that do not promote or negatively impact foot health.

Breakthrough of Modern Feminism

The ongoing evolution and expansion of the role of women in society continues to drive meaningful shifts in their preferences in footwear and apparel. While trends in fashion come and go, we believe women’s increasing preference for functional apparel and footwear has and will prove secular in nature. As a brand that has long stood for functionality, we believe this ongoing tailwind will continue to drive relevance and growth for the BIRKENSTOCK brand.

Appreciation and Affinity for Heritage and Craftsmanship

We believe consumers increasingly value brands that have rich traditions, have clarity in their purpose and take significant responsibility for their operations. We have observed these trends across various consumer industries, including luxury leather goods and ready-to-wear clothing, watches and personal care products, among others. We believe BIRKENSTOCK’s functional, purpose-led brand, uncompromising commitment to quality and centuries-old crafting traditions align well with the ongoing shift towards brands with authentic heritages and craftsmanship.

Our Competitive Strengths

We believe the following strengths are central to the power of our brand and business model:

Purpose Brand Built Around our Legendary Footbed and Products

An Orthopedic Tradition

The heart of our brand is the footbed, which forms the core of our own orthopedic methodology, the “System Birkenstock.” The benefits of our system are supported by decades of research, podiatrist recommendations and consumer loyalty. Our purpose to empower all people to walk as intended by nature has created an enduring connection with our consumers, who recognize us for functionality, craftsmanship, German engineering,

8


 

uncompromising quality and a differentiated product experience. This authentic connection with our consumers positions BIRKENSTOCK at the center of a shift toward conscious, responsible and health-oriented consumption instead of “fast fashion” or trend-chasing.

Much of our success can be traced back to our long history of product innovations, including the contoured shoe last, footbed and footbed sandal. We outline our groundbreaking innovations below:

 

img130041801_7.jpg 

Category-Defining, Universally Relevant Silhouettes

While these innovations started orthopedically in nature, we have since launched several distinctive, instantly recognizable silhouettes that blend the functionality of our legendary footbed with timeless aesthetics. Many of these silhouettes — including our Core Silhouettes, the Madrid, Arizona, Boston, Gizeh and Mayari — have come to define and become synonymous with their respective categories, resulting in a distinct competitive advantage for our brand. All but one — the Mayari — have been in the market for over 40 years and continue to attract significant attention today. From the beginning, these silhouettes have been conceptualized, promoted and sold as unisex products, further supporting our fundamental purpose and driving mass appeal of the brand. These top selling models undergo regular seasonal makeovers and serve as the “canvas” for many of our collaborations created within our 1774 premium line, generating newness while allowing us to celebrate this core collection. Our Core Silhouettes have demonstrated consistent, recurring double-digit growth.

9


 

img130041801_8.jpg 

Proven Innovation Strategy

We have developed an extensive archive of over 700 silhouettes through our differentiated innovation engine. We approach product innovation through two primary lenses: (1) “celebrating the archive” by utilizing distinct design elements to modify existing silhouettes and introduce newness in a low-risk manner and (2) “building the archive” by leveraging our footbed as the development platform, enabling us to create new products from the “inside-out.”

Our approach leverages our product archive, market insights and whitespace analysis to identify areas where we can create trends from within and export those to the market through a proven roadmap of product development, demand creation and engineered distribution.

Celebrate the Archive

We routinely update our Core Silhouettes and other existing silhouettes by adjusting parameters such as color, materials and other details (e.g., buckles) to create newness and strategically extend their reach. For example, we have expanded the Arizona silhouette across price points and usage occasions, adding a water-friendly variant utilizing EVA, while also broadening the Arizona’s appeal through collaborations. This approach continuously infuses the brand with newness while undertaking minimal risk. As a result, revenues from the Arizona silhouette have grown at a CAGR of over 20% between fiscal 2018 and 2023.

Build the Archive

We also consistently build our archive by introducing new silhouettes developed around our celebrated footbed. Given the functional nature of our products and the loyalty BIRKENSTOCK consumers have for their footbeds, we have successfully expanded our assortment across new silhouettes and product categories. The success of this approach can be seen in the popularity of our recent launches; new silhouettes introduced since fiscal 2017 represented nine of the top 20 selling products in fiscal 2023. Furthermore, we have focused on the significant opportunity in closed-toe silhouettes, which have grown to over 25% of revenues in fiscal 2023, supported beyond our classic Boston by silhouettes such as the Zermatt, Buckley and Bend. This approach has enabled us to expand our brand reach across seasons and usage occasions, as well as drive growth through higher ASPs. Launched in 2020, the Bend sneaker exemplifies the success of our approach to building the archive in new, strategically important categories, with Bend revenues growing over one-third between fiscal 2022 and 2023.

10


 

Go-Forward Product Strategy

Looking ahead, we will continue to grow our Core Silhouette collections through low-risk newness while also deploying our footbed across more product categories and usage occasions. Specifically, we expect to refine existing silhouettes and create new silhouettes that incorporate new materials and production techniques, such as PU direct injection, to specifically address identified consumer needs and broaden our product range across usage occasions. For example, our PU technology will enable extensive innovation in outsoles, allowing us to create products tailored for active and outdoor and professional usage occasions. To further strengthen our innovation capabilities and extend our functional leadership, we formed a dedicated biomechanics team and created a laboratory for new technical and materials innovations in 2018.

Global Fan Community Enabling Efficient Demand Creation

Broad and Democratic Fan Base

We serve a global community of millions of highly engaged consumers, who we attract with our function-first collection of high-quality footwear. Our fans, many of whom have been with us for decades, are enthusiastic, loyal, quality seekers across all aspects of society, including doctors, chefs, adventurers, professional athletes and models on the runways of Paris Fashion Week. We attract a diverse range of consumers that transcends geography, gender, age and income.

img130041801_9.jpg 

Source: Consumer Survey; geographical split based on share of fiscal 2022 revenues

Our holistic approach to foot health serves as the foundation for a globally accessible, relevant and democratized brand experience that serves a broad consumer base across usage occasions and price points. We have demonstrated success across a broad price range, from our EVA styles, which have a RSP starting at €45, to our 1774 collection styles and collaborations, which have a RSP of upwards of €1,600.

Unparalleled Consumer Engagement and Loyalty

Our diverse set of consumers discover our brand in many ways, sometimes not immediately for the inherent orthopedic benefits, but become loyal fans through their continued use of our products. According to the Consumer

11


 

Survey, the average BIRKENSTOCK consumer in the U.S. owns 3.6 pairs of our product today, reflecting the enthusiasm with which consumers engage with our brand. In addition, 86% of recent BIRKENSTOCK purchasers indicated a desire to purchase again. Anecdotally, “Birkenstories” of obsessive fan loyalty are plentiful, with grandparents passing on the tradition of BIRKENSTOCK to future generations and others building collections of BIRKENSTOCKs over time.

Efficient Demand Creation

The deep connection consumers feel with our beloved brand leads to significant word-of-mouth exposure and extensive, high-quality earned media, enabling highly efficient marketing spend. According to the Consumer Survey, nearly 90% of BIRKENSTOCK buyers come to us through unpaid channels, with the top three sources of awareness being: (1) heard about it from a friend, (2) saw someone wearing it and (3) growing up with it. Our consumers’ love for BIRKENSTOCK and their strong desire to organically promote the brand are further demonstrated by our NPS of 55%.

Furthermore, we amplify BIRKENSTOCK in the cultural zeitgeist through calculated demand creation strategies, including through creative content developed by our content house as well as through strategic product collaborations led by our 1774 office in Paris. Our unique brand, iconic footbed and instantly recognizable aesthetics have generated significant unsolicited attention from well-known brands seeking to collaborate with us. This has enabled us to partner with diverse brands such as Rick Owens, Stüssy, DIOR and Manolo Blahnik to create products that activate specific consumer groups and markets for BIRKENSTOCK. We benefit from the unpaid advocacy and support that is the natural byproduct of celebrities, public figures and other influential fans who are frequently seen wearing our products.

Engineered Distribution Approach

Complementary Multi-Channel Strategy

We optimize growth and profitability through a complementary, multi-channel distribution strategy for DTC and B2B. We operate our channels synergistically, utilizing the B2B channel to facilitate brand accessibility while fully engaging consumers in our DTC channel, which offers our complete product range and access to our most desired and unique silhouettes. Across both channels, we execute a strategic allocation and product segmentation process, often down to the single door level, to ensure we sell the right product in the right channel at the right price point. This approach employs key levers such as the expansion of our DTC channel, market conversions from third-party distributors, optimization of our wholesale partner network, increased overall share of premium products and strategic pricing. This process allows us to manage the finite nature of our production capacity, with a rigorous focus on control of our brand image and on profitability. As a result, we drive top-line growth and protect margins, prevent brand dilution and deepen our connection to consumers.

We pioneered this engineered distribution model in our U.S. market, ultimately helping drive a 31% revenue CAGR in the U.S. between fiscal 2014 and fiscal 2023. This transformative approach now serves as a blueprint for all our regions, where we have strategically converted from third-party distributors to owned distribution, accelerated DTC penetration, strategically expanded our retail footprint and increased our share of closed-toe and other high ASP products. Building on our success in the U.S., we have taken back distribution in key markets, including the UK, France, Canada, Japan and South Korea, reducing the share of business in third-party distribution from 32% of revenues in fiscal 2018 to 13% in fiscal 2023. Our strongest, most developed regions are the Americas, which accounted for 54% of revenues in fiscal 2023, and Europe, which accounted for 35% of revenues, while APMA represented 10% of revenues.

Balanced Shift Towards DTC

Our DTC footprint promotes direct consumer relationships and provides access to BIRKENSTOCK in its purest form. We have grown DTC revenues at a 40% CAGR between 2018 and 2023 as part of our strategy to increase DTC penetration. Our DTC channel enables us to express our brand identity, engage directly with our global fan base,

12


 

capture real-time data on customer behavior and provide consumers with unique product access to our most distinctive styles. Additionally, our increasing levels of organic demand creation, together with higher ASPs, support an attractive profitability outlook in the DTC channel, which reached a 40% share of revenues in fiscal 2023, up from 18% in fiscal 2018.

Since 2016, we have invested significantly in our online platform to support the penetration of our DTC channel, establishing our own e-commerce sites in more than 30 countries with ongoing expansion into new markets. In addition, as of March 31, 2024, we operated a network of approximately 57 owned retail stores, complementing our e-commerce channel with the live experience of our best product range. The largest concentration of our retail locations is in Germany, where we operated 21 locations. We have recently embarked on a disciplined strategy of opening new retail stores and store formats to grow our brand awareness and give consumers a 360 degree brand experience. Our latest openings are Miami, Soho and Brooklyn in New York City, Venice Beach in Los Angeles, London, Cologne, Tokyo, Singapore, Mumbai and Delhi.

Intentional Wholesale Partnerships

Our wholesale strategy is defined by intentionality in partner selection, identifying the best partners in each segment and price point. We segment our wholesale product line availability into specific retailer quality tiers, ensuring we allocate the right product to the right channel for the right consumer. For example, we limit access to our premium 1774 and certain collaboration products to a curated group of brand partners.

For our wholesale partners, we are a “must carry” brand based on the enthusiasm with which our consumers pursue our products. We believe that the BIRKENSTOCK brand is consistently amongst the top performers in sell-through in our core categories at most of our retail partners. We generate significantly more demand from existing and prospective wholesale customers than we can supply, putting us in an enviable position where we can create scarcity in the market and obtain consistently favorable economic terms on wholesale distribution. The early placement of wholesale orders approximately six months in advance greatly aids in our production planning and allocation. In addition, sell-through transparency from important wholesalers provides real-time insight into the overall market and inventory dynamics.

During fiscal 2023, we worked with approximately 6,000 carefully selected wholesale partners in over 85 countries, ranging from orthopedic specialists to major department stores, to high-end fashion boutiques. As of March 31, 2024, our strategic partners also operated approximately 260 mono-brand stores to provide our consumers a multi-channel experience in select markets.

Vertically Integrated Manufacturing

A key differentiator of BIRKENSTOCK is our vertically integrated manufacturing which creates strong competitive and operational advantages in an industry that has largely been offshoring production since the 1980s. During fiscal 2023, we assembled the vast majority of our overall products and produced 100% of our footbeds in our factories in Germany, with supplemental component manufacturing in Portugal. These facilities are critical to delivering the high-quality products our brand promises and our consumers expect. With nearly every silhouette requiring over 50 hands to complete, our skilled workers ensure we complete production in rigorous accordance with centuries-old know-how and craftsmanship. Inside our factories, most of our machines and automation are custom-made and cannot be found anywhere else in the world. For example, if no standard equipment is available on the market to fulfill these goals, we design and build our own proprietary machines with hand-picked suppliers.

Our approach to owned manufacturing ensures we produce our products to the highest quality standards, that we remain deliberate in the environmental resources we use and that we invest appropriately in innovation to support the brand’s continued growth. Our consumers can take comfort in that we engineer and produce 100% of our footwear in the EU, one of the safest and most regulated markets in the world. Furthermore, we source most of our raw materials from across Europe in compliance with strict quality, social and environmental standards based on industry best practices. We believe this vertical integration creates a unique degree of strategic control, further

13


 

supported by robust contingency measures and the benefits of sourcing redundancy and diversity across multi-supplier relationships to ensure continuity of operations and flow of product.

 

img130041801_10.jpg 

We have recently expanded, and continue to expand, our owned manufacturing footprint globally. Our newest factory in Pasewalk, Germany began operations in September 2023, expanding our popular EVA and PU product capacity while freeing up incremental capacity for cork latex products in our other factories to further meet the strong demand for our brand. We are currently expanding our component manufacturing facility in Arouca, Portugal as well as our manufacturing facility in Görlitz, Germany. Between October 1, 2021 and the end of fiscal 2024, we will have spent approximately €180 million in expanding our production capacity. We expect to double our production capacity versus fiscal 2022 over the next several years as the result of our investments, including expected capital expenditures of approximately €100 million for fiscal 2024. We expect capital expenditures will continue to decline in absolute terms over the next several years. We remain committed to our policy that all footbed production and engineering take place in Germany and that all final assembly occurs in the EU to ensure the highest quality products are manufactured according to centuries-long tradition.

Passionate and Proven Management Team

Our brand’s ethos is rooted in an enduring commitment to the highest standards of corporate citizenship that encompasses a dedication to our employees and to the highest quality and broad support of innovation and creativity. Our leadership team remains committed to supporting a centuries-old legacy of aligning our corporate ethos to actions that support positive social, economic and environmental outcomes for both the localities in which we operate and our global community.

We benefit from the industry expertise and know-how of our passionate, experienced, visionary and proven senior management team led by Oliver Reichert, our Chief Executive Officer; Dr. Erik Massmann, our Chief Financial Officer; Markus Baum, our Chief Product Officer; Klaus Baumann, our Chief Sales Officer; David Kahan, our President Americas; Mehdi Nico Bouyakhf, our President Europe; Jochen Gutzy, our Chief Communications Officer; Christian Heesch, our Chief Legal Officer; and Mark Jensen, our Chief Technical Operations Officer who together have an average of more than 20 years of industry experience. The executive leadership team is executing on a bold vision

14


 

to continue to unlock the power and significance of BIRKENSTOCK, which, through fiscal 2023, has grown revenues at a 20% CAGR since fiscal 2014, after Oliver Reichert took over as Chief Executive Officer. This has been accomplished while significantly expanding profitability through greater control over our brand, increased DTC share and operational efficiencies.

For a description of the challenges we face and the limitations of our business and operations, see “—Risk Factors Summary” and “Risk Factors.”

Our Growth Strategies

We believe we have only just begun to unlock the power of our profound transformation and realize the full global potential of BIRKENSTOCK. We estimate our share of the massive €340 billion global footwear industry to be less than one percent, presenting substantial opportunity for further growth. We believe we are well-positioned to significantly expand our market share and drive sustainable growth and profitability through the following pillars, each of which represents a continuation of the proven strategies we have been executing over the past decade.

Expand and Enhance the Product Portfolio

We will continue to expand our product archive through our “celebrate and build” approach to innovation, entering into new usage occasions while investing in categories we serve today through new and innovative offerings. We intend to diversify our product portfolio, strengthen loyalty with consumers who already love BIRKENSTOCK, drive higher penetration in our existing markets and channels and expand our reach and appeal across new consumers, geographies and usage occasions. Through the broad application of the BIRKENSTOCK footbed, we intend to develop our product offering through the following strategies:

Drive the Core Through “Inside-out” Innovation: We will continue to incorporate our legendary footbed as the central functional element in our proven product formula as we celebrate and build our archive. We will renew existing silhouettes and introduce new ones by strategically using aesthetics, construction, design and materials updates that flex elements across uppers, outer soles, buckle details and other embellishments to deliver innovative functionality and renewed purpose. In doing so, we will continue to broaden and deepen our product assortment across price bands, building on the success of our opening price point EVA line as well as collaborations through our 1774 line. “Inside-out” innovation drives growth across our product portfolio:

img130041801_11.jpg 

15


 

Strengthen Year-Round Product Mix with Closed-Toe Offerings: We will continue to diversify into closed-toe silhouettes (clogs and shoes), enabling the brand to serve different usage occasions for consumers, balance seasonality and drive growth and profitability through higher ASPs. We have made substantial progress in this strategic effort, as demonstrated by expansion in the share of closed-toe products, which accounted for over 25% of total revenues in fiscal 2023.
Develop Presence in Underpenetrated Categories: We intend to drive business by staying true to our orthopedic heritage and creating highly functional products across a variety of usage occasions, including professional, active and outdoor, kids, home and orthopedic. We have already achieved promising success with our recent offerings in these expansionary categories, such as our outdoor products where we have created new silhouettes by using PU direct injection technology to develop water-friendly and high-grip outsoles. Additionally, our use of EVA similarly expands our portfolio by creating products suitable for use in and around water. These developments broaden our potential product range across usage occasions by creating highly functional, water ready, anti-slip outsoles and more rugged constructions. This approach continues to support a strong pipeline of new products that is expected to accelerate growth:

img130041801_12.jpg 

Leverage our Brand in Function-led, Non-Footwear Categories: We will leverage our functional expertise, brand equity and trust from our consumers to extend the BIRKENSTOCK brand into non-footwear categories. We are launching a new, highly functional prestige shoe care and footcare line made in Germany exclusively from materials of natural origin and rooted in our deep heritage in foot health. We have also extended our brand’s heritage in health into the sleep category, introducing a range of BIRKENSTOCK sleep systems that leverage our core expertise in orthopedic research and functional product design.

Drive Engineered Distribution on a Global Scale

We will continue to leverage our engineered distribution approach to strategically allocate our production capacity across channels, regions and categories in a manner that supports our continued success. Specifically, we aim to drive growth across regions by continuing to operate our proven playbook in the U.S. and Europe, where we have significantly grown our DTC channel while optimizing our B2B presence with wholesale partners who support our brand positioning.

16


 

Our DTC channel has expanded from 18% of revenues in fiscal 2018 to 40% of revenues in fiscal 2023. We expect that future DTC growth will be fueled by both e-commerce and retail. In e-commerce, our growth will be supported by new online store openings and new customer attraction, and fueled by increased member growth. In retail, we plan to pursue disciplined, strategic additions to our retail footprint given our relatively limited presence today of approximately 57 owned stores, 21 of which are in Germany. We expect DTC penetration will increase slightly in the coming years as we balance DTC growth with continued expansion with new and existing strategic wholesale partners globally.

We have extensive whitespace to grow within and outside of our largest geographies, the U.S. and Europe. We believe there are still sizable growth opportunities in key developed markets where the brand has a presence but remains significantly underpenetrated, including the UK, France, Southern Europe and Canada.

As we ramp up our production capacity, we will unlock the large growth potential of the APMA region, which has generated significant latent demand that we have been unable to fulfill in recent years given more limited supply. Our targeted growth strategies will build upon our growing popularity in the region’s emerging markets, including China and India, where our brand is nascent, and in countries such as South Korea, Australia and New Zealand, where we have a more established presence and brand awareness.

Educate Fans on Our Brand Purpose and Grow the BIRKENSTOCK Fan Base

We will continue to educate consumers globally about the advantages of BIRKENSTOCK products. We believe consumers become evangelists for our brand when they experience the merits of our superior functional design. The function of our products and the power of our brand has enabled us to build our Company largely through organic, unpaid sources, including word-of-mouth, repeat buying, earned media, high profile influencer support and our 1774 collaborations office. These organic factors support a virtuous cycle of consumer consideration, trial, conversion, repeat purchase and recommendation. Our recently established BIRKENSTOCK content house was created to produce powerful stories of BIRKENSTOCK’s craftsmanship, fan love and other core values across various social media platforms, providing powerful organic vehicles to engage with and attract new fans. We will further engage with our loyal fanbase through new formats in community activations and retail, strengthening our fan engagement through the introduction of temporary and ambassador led retail concepts, focusing on a small footprint of stores operated in partnership with local entrepreneurs who will serve as brand ambassadors by virtue of their professions, pursuits or social media presences. Additionally, our newly launched BIRKENSTOCK membership program, which offers exclusive access to products and other unique benefits, will serve as a principal tool for driving increased engagement with new and existing consumers in the future.

While our brand has achieved substantial traction globally and those who have experienced our products demonstrate strong loyalty, our presence remains relatively nascent in many of our markets. Our brand awareness outside of Germany and the United States remains well below that of our most established markets and of other leading footwear brands, providing us with a clear runway for growth. According to the Consumer Survey, aided brand awareness, which we define as consumer awareness about the brand when specifically asked about the brand, in the United States is 68%. We believe increasing consumer awareness of our brand, the functional benefits of our products and our constantly evolving product offering will generate substantial growth as we introduce new consumers to our brand and convert those who are aware of the brand into consumers.

Invest in and Optimize the Company to Support the Next Generation of Growth

We will continue to invest in our people and our manufacturing and supply chain to support future growth. We will also seek operational improvements to drive efficiencies and increase the speed and flexibility of our operations.

Optimize and Expand our Production Capacity: We will further optimize our current production footprint by introducing automation where appropriate, while also strategically expanding capacity by investing in new

17


 

facilities. We are currently making investments that will increase our capacity and extend our capabilities, as evidenced by our new facility in Pasewalk, Germany, which began operations in September 2023.
Expand our Owned and Third-Party Logistics Infrastructure: We will strengthen our owned and operated fulfillment centers while adding significant through-put via third-party partners. We will continue to invest in expanding our outbound capacity by adding incremental logistics capabilities in the U.S. and other key markets. This will also allow us to optimize our current logistics infrastructure to better service our growing business, while lowering operational costs.
Drive Operational Efficiencies: We have invested ahead of our growth in all areas of the business, including product creation and manufacturing, multi-channel distribution and corporate infrastructure. As we continue our growth trajectory, we plan to leverage these investments, realize economies of scale and optimize efficiency in our business.

Recent Developments

On May 28, 2024, Birkenstock Limited Partner S.à r.l., as the company, Birkenstock Group B.V. & Co. KG and Birkenstock US BidCo Inc., as borrowers, and the other loan parties thereto entered into the Term and Revolving Facilities Agreement with Goldman Sachs Bank USA, as agent and security agent, and the lenders party thereto, which includes a Euro denominated term loan facility (the “New EUR Term Loan”) in an aggregate principal amount of €375.0 million and a USD denominated term loan facility in an aggregate principal amount equal to $280.0 million (the “New USD Term Loan” and together with the New EUR Term Loan, the “New Term Loans”). A euro denominated multicurrency revolving facility in an aggregate principal amount of €225.0 million was established alongside the New Term Loans under the Term and Revolving Facilities Agreement (the “Revolving Facility” and together with the New Term Loans, the “Term and Revolving Facilities”). The Term and Revolving Facilities have an original maturity of February 28, 2029 and the proceeds of the New Term Loans will be applied towards refinancing in full the term loans under the Senior Term Facilities Agreement. The Senior Term Facilities Agreement will be fully cancelled upon the refinancing thereof, which is expected to take place in the Company's fourth quarter ending September 30, 2024 (the date of such refinancing being, the “Refinancing Date”). The ABL Facility will also be cancelled on the Refinancing Date. The Revolving Facility may be drawn on and from the Refinancing Date and is available for utilization until January 26, 2029.

18


 

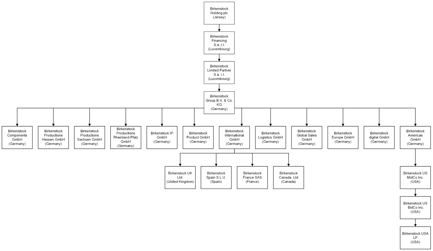
Corporate Structure

A simplified organizational chart showing certain legal entities within our corporate structure is set forth below (all subsidiaries are, directly or indirectly, 100% owned by Birkenstock Holding plc):

img130041801_13.jpg 

Corporate Information

Birkenstock Holding plc was formed on February 19, 2021 as BK LC Lux Finco 2 S.à r.l., a Luxembourg private limited liability company. On April 25, 2023, we changed our name from BK LC Lux Finco 2 S.à r.l. to Birkenstock Group Limited and converted (by way of re-domiciliation) the legal form of our Company to a Jersey private company. On July 12, 2023, we changed our name from Birkenstock Group Limited to Birkenstock Holding Limited. On October 4, 2023, we changed the legal status of our Company to a Jersey public limited company and our name from Birkenstock Holding Limited to Birkenstock Holding plc.

Our registered offices are located at 47 Esplanade, St Helier, Jersey JE1 0BD, Channel Islands. Our principal executive offices are located at 1-2 Berkeley Square, London W1J 6EA, United Kingdom. Our telephone number is +44 2033 270270. Our principal website is www.birkenstock-holding.com. The information contained on, or that can be accessed through, our website is not incorporated by reference into, and is not a part of, this prospectus or the registration statement of which it forms a part.

Implications of Being a Foreign Private Issuer

We are considered a “foreign private issuer.” Accordingly, we report under the Exchange Act as a non-U.S. company with foreign private issuer status. This means that, as long as we qualify as a foreign private issuer under the Exchange Act, we will be exempt from certain provisions of the Exchange Act that are applicable to U.S. domestic public companies, including:

the sections of the Exchange Act regulating the solicitation of proxies, consents or authorizations in respect of a security registered under the Exchange Act;

19


 

the sections of the Exchange Act requiring insiders to file public reports of their share ownership and trading activities and liability for insiders who profit from trades made in a short period of time; and
the rules under the Exchange Act requiring the filing with the SEC of quarterly reports on Form 10-Q containing unaudited financial and other specified information, or current reports on Form 8-K, upon the occurrence of specified significant events.

We may take advantage of these exemptions until such time as we are no longer a foreign private issuer. We would cease to be a foreign private issuer at such time as more than 50% of our outstanding voting securities are held by U.S. residents and any of the following three circumstances applies: (i) the majority of our executive officers or directors are U.S. citizens or residents, (ii) more than 50% of our assets are located in the United States or (iii) our business is administered principally in the United States.

In addition, as a foreign private issuer, the Company is also entitled to rely on exceptions from certain corporate governance requirements of the NYSE. As a result, you may not have the same protections afforded to shareholders of companies that are not foreign private issuers.

In this prospectus and the documents incorporated by reference herein, we have taken advantage of certain of the reduced reporting requirements as a result of being a foreign private issuer. Accordingly, the information contained herein may be different than the information you receive from other public companies in which you hold equity securities.

Our Principal Shareholder

L Catterton

L Catterton invested and acquired a majority stake in the Company in 2021 through affiliated entities. L Catterton is a market-leading consumer-focused investment firm, managing approximately $35 billion of equity capital across three multi-product platforms: private equity, credit and real estate. Leveraging deep category insight, operational excellence and a broad network of strategic relationships, L Catterton’s team of more than 250 investment and operating professionals across 17 offices partners with management teams to drive differentiated value creation across its portfolio. Founded in 1989, the firm has made over 275 investments in some of the world’s most iconic consumer brands. L Catterton was formed through the partnership of Catterton, LVMH and Financière Agache.

Entities affiliated with L Catterton control a majority of the combined voting power of our outstanding ordinary shares. As a result, we are a “controlled company” within the meaning of the NYSE corporate governance rules. Under the NYSE corporate governance standards, a company of which more than 50% of the voting power is held by an individual, group or another company is a “controlled company” and may elect not to comply with certain corporate governance standards, including (i) the requirement that a majority of the board of directors consist of independent directors, (ii) the requirement that we have a compensation committee that is composed entirely of independent directors with a written charter addressing the committee’s purpose and responsibilities and (iii) the requirement that our director nominations be made, or recommended to our full board of directors, by our independent directors or by a nominations committee that consists entirely of independent directors and that we adopt a written charter or board resolution addressing the nominations process. We take advantage of certain of these exemptions, and, as a result, you may not have the same protections afforded to shareholders of companies that are subject to all of the NYSE corporate governance requirements. In the event that we cease to be a “controlled company,” we will be required to comply with these provisions within the transition periods specified in the NYSE corporate governance rules.

20


 

THE OFFERING

This summary highlights information presented in greater detail elsewhere in this prospectus and the documents incorporated by reference herein. This summary is not complete and does not contain all the information you should consider before investing in our ordinary shares. You should carefully read this entire prospectus and the documents incorporated by reference herein before investing in our ordinary shares, including the sections entitled “Risk Factors” and “Cautionary Statement Regarding Forward-Looking Statements” in this prospectus, the section entitled “Risk Factors” in our 2023 Annual Report incorporated by reference in this prospectus and our consolidated financial statements and notes to those consolidated financial statements incorporated by reference in this prospectus.

 

Ordinary shares offered by the selling shareholder


14,000,000 ordinary shares.

Option to purchase additional ordinary shares

The selling shareholder has granted the underwriters the option to purchase up to an additional 2,100,000 ordinary shares from it within 30 days of the date of this prospectus. Any ordinary shares purchased pursuant to such option will reduce the number of ordinary shares over which MidCo has sole voting and dispositive power and will not include any ordinary shares over which MidCo shares voting and dispositive power with the managers (as defined below).

Ordinary shares outstanding prior to and immediately after this offering


187,829,202 ordinary shares.

Use of proceeds

We will not receive any of the proceeds from the sale of the ordinary shares by the selling shareholder. See “Use of Proceeds.”

Voting rights

Each outstanding ordinary share is entitled to one vote on all matters submitted to a vote of shareholders.

Listing

Our ordinary shares are listed on the NYSE under the symbol “BIRK.”

Dividend policy

We have never declared or paid cash dividends on our ordinary shares. We currently intend to retain all available funds and future earnings, if any, to fund the development and expansion of our business, and we do not anticipate paying any cash dividends in the foreseeable future. Any future decisions regarding the declaration and payment of dividends will be at the discretion of our board of directors and will depend on then-existing conditions, including our financial condition, results of operation, contractual restrictions, capital requirements, business prospects and other factors our board of directors may deem relevant.

Risk factors

See the section entitled “Risk Factors” in this prospectus, the section entitled “Risk Factors” in our 2023 Annual Report incorporated by reference in this prospectus and the other information included and incorporated by reference in this prospectus for a discussion of factors you should consider before deciding to invest in our ordinary shares.

 

21


 

Except as otherwise noted, all information contained in this prospectus assumes:

no purchase of ordinary shares in this offering by directors, officers or existing shareholders;
no issuance of ordinary shares upon vesting and settlement of restricted share units (“RSUs”) after June 15, 2024; and
no exercise by the underwriters of their option to purchase up to 2,100,000 additional ordinary shares from the selling shareholder.

In addition, except as otherwise indicated, all information contained in this prospectus relating to the number of ordinary shares outstanding prior to and immediately after this offering is based on 187,829,202 ordinary shares outstanding as of June 15, 2024, and excludes:

an aggregate of 11,265,925 ordinary shares reserved for issuance under the 2023 Omnibus Incentive Plan; and
an aggregate of 3,756,511 ordinary shares reserved for issuance under the 2023 Employee Share Purchase Plan.

22


 

SUMMARY CONSOLIDATED FINANCIAL INFORMATION

We have prepared our consolidated financial statements in accordance with IFRS and our consolidated financial statements are presented in thousands of Euros, except where indicated otherwise. Historical results for any prior period are not necessarily indicative of results to be expected in any future period. In particular, our results for the six months ended March 31, 2024 are not necessarily indicative of our results for the fiscal year ending September 30, 2024. The summary financial data presented below should be read in conjunction with the information included under the headings “Presentation of Financial and Other Information” in this prospectus and “Operating and Financial Review and Prospects” in our 2023 Annual Report incorporated by reference in this prospectus as well as the consolidated financial statements, including the notes thereto, incorporated by reference in this prospectus.

The summary audited consolidated statement of comprehensive income data distinguishes the Company’s financial results into two distinct periods, the period up to and including April 30, 2021, the Transaction’s closing date (labeled “Predecessor”), and the period after that date (labeled “Successor”) and are further distinguished as follows: the Successor periods represent fiscal 2023, fiscal 2022 and the period from May 1, 2021 through September 30, 2021 and the Predecessor period represents the period from October 1, 2020 through April 30, 2021. The Predecessor Period and the Successor Periods have been separated by a vertical black line on the consolidated financial statements to highlight the fact that the financial information for such periods has been prepared under two different cost bases of accounting.

We have derived the summary historical consolidated financial data as of March 31, 2024 and for the six months ended March 31, 2024 and 2023 from our unaudited interim condensed consolidated financial statements and the related notes thereto incorporated by reference in this prospectus.

We have derived the summary historical consolidated financial data as of September 30, 2023 and 2022 and for the fiscal years ended September 30, 2023, 2022 and 2021 from our consolidated financial statements and the related notes thereto incorporated by reference in this prospectus.

Consolidated Statement of Comprehensive Income Data

 

 

 

Successor

 

 

 

Predecessor

 

 

 

Six months ended March 31,

 

 

Year ended September 30,

 

 

 

 

 

 

 

 

(In thousands of Euros)

 

2024
(unaudited)

 

 

2023
(unaudited)

 

 

2023

 

 

2022

 

 

Period May 1,
2021 through
September
30, 2021

 

 

 

Period
October 1,
2020 through
April 30, 2021

 

Revenue

 

 

784,168

 

 

 

644,173

 

 

 

1,491,911

 

 

 

1,242,833

 

 

 

462,664

 

 

 

 

499,347

 

Cost of sales

 

 

(328,140

)

 

 

(255,403

)

 

 

(566,117

)

 

 

(493,031

)

 

 

(311,693

)

 

 

 

(213,197

)

Gross profit

 

 

456,028

 

 

 

388,770

 

 

 

925,793

 

 

 

749,802

 

 

 

150,971

 

 

 

 

286,150

 

Operating expenses

 

 

 

 

 

 

 

 

 

 

 

 

 

 

 

 

 

 

 

Selling and distribution expenses

 

 

(216,639

)

 

 

(172,867

)

 

 

(455,851

)

 

 

(347,371

)

 

 

(123,663

)

 

 

 

(111,808

)

General administration expenses

 

 

(54,377

)

 

 

(54,524

)

 

 

(171,388

)

 

 

(86,589

)

 

 

(31,039

)

 

 

 

(52,628

)

Foreign exchange gain (loss)

 

 

(17,138

)

 

 

(47,754

)

 

 

(36,056

)

 

 

45,516

 

 

 

20,585

 

 

 

 

(1,523

)

Other income (loss), net

 

 

206

 

 

 

3,945

 

 

 

(1,810

)

 

 

1,669

 

 

 

(1,673

)

 

 

 

1,280

 

Profit from operations

 

 

168,080

 

 

 

117,570

 

 

 

260,688

 

 

 

363,027

 

 

 

15,181

 

 

 

 

121,471

 

Finance cost, net

 

 

(63,439

)

 

 

(54,664

)

 

 

(107,036

)

 

 

(112,503

)

 

 

(28,958

)

 

 

 

(1,753

)

Profit (loss) before tax

 

 

104,641

 

 

 

62,906

 

 

 

153,652

 

 

 

250,524

 

 

 

(13,777

)

 

 

 

119,718

 

Income tax (expense) benefit

 

 

(40,144

)

 

 

(22,699

)

 

 

(78,630

)

 

 

(63,413

)

 

 

(3,428

)

 

 

 

(20,694

)

Net profit (loss)

 

 

64,497

 

 

 

40,207

 

 

 

75,022

 

 

 

187,111

 

 

 

(17,205

)

 

 

 

99,024

 

Earnings (loss) per share

 

 

 

 

 

 

 

 

 

 

 

 

 

 

 

 

 

 

 

Basic

 

 

0.34

 

 

 

0.22

 

 

0.41

 

 

1.02

 

 

 

(0.09

)

 

 

 

 

Diluted

 

 

0.34

 

 

 

0.22

 

 

0.41

 

 

1.02

 

 

 

(0.09

)

 

 

 

 

 

23


 

Consolidated Balance Sheet Data

 

 

 

Successor

 

 

 

March 31, 2024

 

 

September 30,

 

 

September 30,

 

 

September 30,

 

(In thousands of Euros)

 

(unaudited)

 

 

2023

 

 

2022

 

 

2021

 

Cash and cash equivalents

 

 

175,728

 

 

 

344,408

 

 

 

307,078

 

 

 

235,343

 

Total assets

 

 

4,847,793

 

 

 

4,827,470

 

 

 

4,788,627

 

 

 

4,267,538

 

Total liabilities

 

 

2,293,691

 

 

 

2,426,881

 

 

 

2,430,809

 

 

 

2,203,107

 

Shareholder's equity

 

 

2,554,102

 

 

 

2,400,589

 

 

 

2,357,818

 

 

 

2,064,431

 

 

Consolidated Cash Flows Data

 

 

 

Successor

 

 

 

Predecessor

 

 

 

Six months ended March 31,

 

 

Year ended September 30,

 

 

 

 

 

 

 

 

(in thousands of Euros)

 

2024
(unaudited)

 

 

2023
(unaudited)

 

 

2023

 

 

2022

 

 

Period May 1,
2021 through
September
30, 2021

 

 

 

Period
October 1,
2020 through
April 30, 2021

 

Total cash provided by (used in):

 

 

 

 

 

 

 

 

 

 

 

 

 

 

 

 

 

 

 

Operating activities

 

 

4,611

 

 

 

4,080

 

 

 

358,733

 

 

 

234,136

 

 

 

106,367

 

 

 

 

70,406

 

Investing activities

 

 

(26,331

)

 

 

(50,469

)

 

 

(100,732

)

 

 

(71,646

)

 

 

(6,207

)

 

 

 

(11,426

)

Financing activities

 

 

(146,101

)

 

 

(78,504

)

 

 

(199,285

)

 

 

(105,317

)

 

 

(13,415

)

 

 

 

(69,896

)

 

Non-IFRS Financial Measures

 

 

 

Successor

 

 

 

 

 

 

 

Six months ended March 31,

 

 

Year ended September 30,

 

 

 

 

 

(In thousands of Euros,
except share and per share information)

 

2024
(unaudited)

 

 

2023
(unaudited)

 

 

2023

 

 

2022

 

 

 

2021
Successor and
Predecessor
Periods

 

Constant currency revenue(1)

 

 

799,152

 

 

 

620,260

 

 

 

1,494,187

 

 

 

1,178,643

 

 

 

 

993,935

 

Constant currency revenue growth(1)

 

 

24

%

 

 

14

%

 

 

20

%

 

 

23

%

 

 

 

37

%

Adjusted gross profit(1)

 

 

456,028

 

 

 

388,770

 

 

 

925,793

 

 

 

774,169

 

 

 

 

548,021

 

Adjusted gross profit margin(1)

 

 

58.2

%

 

 

60.4

%

 

 

62.1

%

 

 

62.3

%

 

 

 

57.0

%

Adjusted EBITDA(1)

 

 

243,653

 

 

 

224,381

 

 

 

482,706

 

 

 

434,555

 

 

 

 

292,340

 

Adjusted EBITDA margin(1)

 

 

31.1

%

 

 

34.8

%

 

 

32.4

%

 

 

35.0

%

 

 

 

30.4

%

Adjusted net profit(1)

 

 

93,733

 

 

 

101,597

 

 

 

207,152

 

 

 

174,682

 

 

 

 

156,500

 

Adjusted net profit margin(1)

 

 

12.0

%

 

 

15.8

%

 

 

13.9

%

 

 

14.0

%

 

 

 

16.0

%

Adjusted basic / diluted earnings per share(1)(2)

 

 

0.50

 

 

 

0.56

 

 

 

1.13

 

 

 

0.96

 

 

 

 

 

 

(1)
Unaudited.
(2)
Adjusted earnings per share is not presented for the 2021 Successor and Predecessor Periods, as the adjusted earnings per share disclosure for Birkenstock GmbH & Co. KG would not be meaningful due to its partnership structure consisting of two units.

Non-IFRS Financial Measures

We review a number of operating and financial metrics, including the following non-IFRS financial measures, to measure the operating performance and financial condition of the business and to make strategic decisions. A non-IFRS financial measure is generally defined as one that purports to measure financial performance but includes adjustments that are not included in the most comparable IFRS measure. See “Operating and Financial Review and Prospects—Non-IFRS Financial Measures” in our 2023 Annual Report incorporated by reference in this prospectus for additional information regarding our non-IFRS financial measures.

We use Adjusted EBITDA, Adjusted EBITDA margin, Adjusted gross profit, Adjusted gross profit margin, Adjusted net profit, Adjusted net profit margin, Adjusted earnings per share, Constant currency revenue and Constant currency revenue growth, which are non-IFRS financial measures, in this prospectus.

24


 

Our non-IFRS financial measures are calculated as set forth below:

“Adjusted EBITDA” is defined as net profit (loss) for the period adjusted for income tax expense, finance cost, net, depreciation and amortization, further adjusted for the effect of events such as: effects of applying the acquisition method of accounting for the Transaction, Transaction-related costs, IPO-related costs, realized and unrealized foreign exchange gain (loss), share-based compensation expenses and other adjustments relating to non-recurring expenses, as further described in “Operating and Financial Review and Prospects—Non-IFRS Financial Measures” in our 2023 Annual Report incorporated by reference in this prospectus;
“Adjusted EBITDA margin” is defined as Adjusted EBITDA for the period divided by revenues for the same period;
“Adjusted gross profit” is defined as gross profit, exclusive of the impact on inventory valuation of applying the acquisition method of accounting for the Transaction;
“Adjusted gross profit margin” is defined as Adjusted gross profit for the period divided by revenues for the same period;
“Adjusted net profit” is defined as net profit (loss) for the period adjusted for the effects of applying the acquisition method of accounting for the Transaction, Transaction-related costs, IPO-related costs, realized and unrealized foreign exchange gain (loss), share-based compensation expenses, other adjustments relating to non-recurring items such as restructuring and the respective income tax effects as applicable, as further described in “Operating and Financial Review and Prospects—Non-IFRS Financial Measures” in our 2023 Annual Report incorporated by reference in this prospectus;
“Adjusted net profit margin” is defined as Adjusted net profit for the period divided by revenues for the same period;
“Adjusted earnings per share” is defined as Adjusted net profit for the period divided by the number of shares outstanding;
“Constant currency revenue” is calculated by translating current period foreign currency revenues using the prior period exchange rate; and
“Constant currency revenue growth” is calculated, as a percentage, by determining the increase in current period revenues over prior period revenues, where current period foreign currency revenues are translated using prior period exchange rates.

We use non-IFRS financial measures, such as Adjusted EBITDA, Adjusted EBITDA margin, Adjusted gross profit, Adjusted gross profit margin, Adjusted net profit, Adjusted net profit margin, Adjusted earnings per share, Constant currency revenue and Constant currency revenue growth, to supplement financial information presented in accordance with IFRS. We believe that excluding certain items from our IFRS results allows management to better understand our consolidated financial performance from period-to-period and better project our future consolidated financial performance as forecasts are developed at a level of detail different from that used to prepare IFRS-based financial measures. Moreover, we believe these non-IFRS financial measures provide our stakeholders with useful information to help them evaluate our operating results by facilitating an enhanced understanding of our operating performance and enabling them to make more meaningful period-to-period comparisons. There are limitations to the use of the non-IFRS financial measures presented in this prospectus.

Adjusted EBITDA, Adjusted EBITDA margin, Adjusted gross profit, Adjusted gross profit margin, Adjusted net profit, Adjusted net profit margin, Adjusted earnings per share, Constant currency revenue and Constant currency revenue growth are presented for supplemental informational purposes only, have limitations as analytical tools and

25


 

should not be considered in isolation or as a substitute for financial information presented in accordance with IFRS. Some of these limitations include that:

they do not reflect our cash expenditures or future requirements for capital investments or contractual commitments;
they do not reflect changes in, or cash requirements for, our working capital needs;
they do not reflect the significant interest expense or cash requirements necessary to service interest or principal payments on our debt;
they do not reflect any cash income taxes that we may be required to pay;
they are not adjusted for all non-cash income or expense items that are reflected in our consolidated statement of comprehensive income;
they do not reflect the impact of earnings or charges resulting from certain matters we consider not to be indicative of our ongoing operations;
assets are depreciated or amortized over differing estimated useful lives and often have to be replaced in the future, and these measures do not reflect any cash requirements for such replacements; and
other companies in our industry and analysts may calculate these measures differently than we do, limiting their usefulness as comparative measures.

Reconciliation of Revenue to Constant Currency Revenue

The tables below present a reconciliation of constant currency revenue to the most comparable IFRS measure, revenues, for the periods presented:

 

 

 

Successor

 

 

 

 

 

 

 

Six months ended March 31,

 

 

Year ended
September 30,

 

 

Year ended
September 30,

 

 

 

 

 

(In thousands of Euros)

 

2024
(unaudited)

 

 

2023
(unaudited)

 

 

2023

 

 

2022

 

 

 

2021
Successor
and
Predecessor
Periods

 

Revenue

 

 

784,168

 

 

 

644,173

 

 

 

1,491,911

 

 

 

1,242,833

 

 

 

 

962,011

 

Add (Less):

 

 

 

 

 

 

 

 

 

 

 

 

 

 

 

 

U.S. Dollar impact(1)

 

 

12,104

 

 

 

(25,144

)

 

 

(5,845

)

 

 

(56,503

)

 

 

 

30,268

 

Canadian Dollar impact(1)

 

 

1,318

 

 

 

(329

)

 

 

2,905

 

 

 

(4,909

)

 

 

 

472

 

Other(1)

 

 

1,562

 

 

 

1,560

 

 

 

5,216

 

 

 

(2,778

)

 

 

 

1,184

 

Constant currency revenue(1)

 

 

799,152

 

 

 

620,260

 

 

 

1,494,187

 

 

 

1,178,643

 

 

 

 

993,935

 

 

(1)
Unaudited.

26


 

Reconciliation of Gross Profit to Adjusted Gross Profit

The table below presents a reconciliation of Adjusted gross profit to the most comparable IFRS measure, gross profit, for the periods presented:

 

 

 

Successor

 

 

 

Predecessor

 

 

 

Six months ended March 31,

 

 

Year ended September 30,

 

 

 

 

 

 

 

 

 

(In thousands of Euros)

 

2024
(unaudited)

 

 

2023
(unaudited)

 

 

2023

 

 

2022

 

 

 

Period May 1,
2021 through
September
30, 2021

 

 

 

Period
October 1,
2020 through
April 30, 2021

 

Gross profit

 

 

456,028

 

 

 

388,770

 

 

 

925,793

 

 

 

749,802

 

 

 

 

150,971

 

 

 

 

286,150

 

Add:

 

 

 

 

 

 

 

 

 

 

 

 

 

 

 

 

 

 

 

 

Effect of applying the acquisition method of accounting for the Transaction under IFRS(1)

 

 

 

 

 

 

 

 

 

 

 

24,367

 

 

 

 

110,900

 

 

 

 

 

Adjusted gross profit(2)

 

 

456,028

 

 

 

388,770

 

 

 

925,793

 

 

 

774,169

 

 

 

 

261,871

 

 

 

 

286,150

 

 

(1)
Represents the effect of applying the acquisition method of accounting for the Transaction to inventory valuation and the subsequent impact on costs of sales. In fiscal 2022 and in the 2021 Successor period, cost of sales included inventory that had been measured at fair value as part of the Transaction. This effect amounted to €24.4 million and €110.9 million for fiscal 2022 and the 2021 Successor Period, respectively.
(2)
Unaudited.

Reconciliation of Net Profit to Adjusted EBITDA

The table below presents a reconciliation of net profit (loss) to Adjusted EBITDA for the periods presented:

 

 

 

Successor

 

 

 

Predecessor

 

 

 

Six months ended March 31,

 

 

Year ended September 30,

 

 

 

 

 

 

 

 

 

(In thousands of Euros)

 

2024
(unaudited)

 

 

2023
(unaudited)

 

 

2023

 

 

2022

 

 

 

Period May 1,
2021 through
September
30, 2021

 

 

 

Period
October 1,
2020 through
April 30, 2021

 

Net profit (loss)

 

 

64,497

 

 

 

40,207

 

 

 

75,022

 

 

 

187,111

 

 

 

 

(17,205

)

 

 

 

99,024

 

Add (Less):

 

 

 

 

 

 

 

 

 

 

 

 

 

 

 

 

 

 

 

 

Income tax expense (benefit)

 

 

40,144

 

 

 

22,699

 

 

 

78,630

 

 

 

63,413

 

 

 

 

3,428

 

 

 

 

20,694

 

Finance cost, net

 

 

63,439

 

 

 

54,664

 

 

 

107,036

 

 

 

112,503

 

 

 

 

28,958

 

 

 

 

1,753

 

Depreciation and amortization

 

 

47,384

 

 

 

40,574

 

 

 

83,413

 

 

 

81,261

 

 

 

 

29,021

 

 

 

 

25,872

 

EBITDA(1)

 

 

215,464

 

 

 

158,143

 

 

 

344,101

 

 

 

444,288

 

 

 

 

44,202

 

 

 

 

147,343

 

Add (Less) Adjustments:

 

 

 

 

 

 

 

 

 

 

 

 

 

 

 

 

 

 

 

 

Effect of applying the acquisition method of accounting for the Transaction under IFRS(2)

 

 

 

 

 

 

 

 

 

 

 

24,367

 

 

 

 

110,900

 

 

 

 

 

Transaction-related costs(3)

 

 

 

 

 

 

 

 

 

 

 

2,598

 

 

 

 

2,463

 

 

 

 

3,025

 

Realized and unrealized FX gains / losses(4)

 

 

17,138

 

 

 

47,754

 

 

 

36,056

 

 

 

(45,516

)

 

 

 

(20,585

)

 

 

 

1,523

 

IPO-related costs(5)

 

 

7,460

 

 

 

9,492

 

 

 

30,603

 

 

 

7,300

 

 

 

 

 

 

 

 

 

Share-based compensation expenses(6)

 

 

3,591

 

 

 

3,268

 

 

 

65,394

 

 

 

 

 

 

 

 

 

 

 

 

Other(1)(7)

 

 

 

 

 

5,724

 

 

 

6,552

 

 

 

1,518

 

 

 

 

3,360

 

 

 

 

109

 

Adjusted EBITDA(1)

 

 

243,653

 

 

 

224,381

 

 

 

482,706

 

 

 

434,555

 

 

 

 

140,340

 

 

 

 

152,000

 

 

(1)
Unaudited.
(2)
Represents the effect of applying the acquisition method of accounting for the Transaction to inventory valuation and the subsequent impact on cost of sales. In fiscal 2022 and the 2021 Successor Period, cost of sales included inventory that had been measured at fair value as part of the Transaction. This effect amounted to €24.4 million and €110.9 million for fiscal 2022 and the 2021 Successor Period, respectively.
(3)
Represents Transaction-related advisory costs of €2.6 million and €2.5 million for fiscal 2022 and the 2021 Successor Period, respectively. In addition, the Predecessor Period includes €3.0 million of fees for the termination of interest rate swaps related to the predecessor syndicated loan.

27


 

(4)
Represents the primarily non-cash impact of foreign exchange rates within profit (loss). We do not consider these gains and losses representative of operating performance of the business because they are primarily driven by fluctuations in the USD to Euro foreign exchange rate on intercompany receivables for inventory and intercompany loans.
(5)
Represents IPO-related costs, which include consulting as well as legal fees.
(6)
Represents share-based compensation expenses relating to the management investment plan.
(7)
Represents non-recurring expenses that we do not consider representative of the operating performance of the business, primarily comprised of relocation expenses of €3.8 million for the six months ended March 31, 2023 and €4.6 million for fiscal 2023, restructuring expenses of €2.0 million for the six months ended March 31, 2023, €2.0 million for fiscal 2023, €0.8 million for fiscal 2022, €1.5 million for the 2021 Successor Period and €0.1 million for the Predecessor Period and consulting fees for integration projects of €0.7 million for fiscal 2022 and €1.9 million for the 2021 Successor Period.

Reconciliation of Net Profit to Adjusted Net Profit

 

 

 

Successor

 

 

 

Predecessor

 

 

 

Six months ended March 31,

 

 

Year ended September 30,

 

 

 

 

 

 

 

 

 

(In thousands of Euros)

 

2024
(unaudited)

 

 

2023
(unaudited)

 

 

2023

 

 

2022

 

 

 

Period May 1,
2021 through
September
30, 2021

 

 

 

Period
October 1,
2020 through
April 30, 2021

 

Net profit (loss)

 

 

64,497

 

 

 

40,207

 

 

 

75,022

 

 

 

187,111

 

 

 

 

(17,205

)

 

 

 

99,024

 

Add (Less) Adjustments:

 

 

 

 

 

 

 

 

 

 

 

 

 

 

 

 

 

 

 

 

Effect of applying the acquisition method of accounting for the Transaction under IFRS(2)

 

 

 

 

 

 

 

 

 

 

 

24,367

 

 

 

 

110,900

 

 

 

 

 

Transaction-related costs(3)

 

 

 

 

 

 

 

 

 

 

 

2,598

 

 

 

 

2,463

 

 

 

 

3,025

 

Realized and unrealized FX gains / losses(4)

 

 

17,138

 

 

 

47,754

 

 

 

36,056

 

 

 

(45,516

)

 

 

 

(20,585

)

 

 

 

1,523

 

IPO-related costs(1) (5)

 

 

7,460

 

 

 

9,492

 

 

 

30,603

 

 

 

7,300

 

 

 

 

 

 

 

 

 

Share-based compensation expenses(6)

 

 

3,591

 

 

 

3,268

 

 

 

65,394

 

 

 

 

 

 

 

 

 

 

 

 

Other(1)(7)

 

 

 

 

 

5,724

 

 

 

6,552

 

 

 

1,518

 

 

 

 

3,360

 

 

 

 

109

 

Release of capitalized transaction costs(8)

 

 

10,548

 

 

 

 

 

 

 

 

 

 

 

 

 

 

 

 

 

 

Tax adjustment(9)

 

 

(9,501

)

 

 

(4,847

)

 

 

(6,475

)

 

 

(2,696

)

 

 

 

(24,410

)

 

 

 

(1,705

)

Adjusted net profit (loss)(1)

 

 

93,733

 

 

 

101,597

 

 

 

207,152

 

 

 

174,682

 

 

 

 

54,523

 

 

 

 

101,976

 

 

(1)
Unaudited.
(2)
Represents the effect of applying the acquisition method of accounting for the Transaction to inventory valuation and the subsequent impact on cost of sales. In fiscal 2022 and the 2021 Successor Period, cost of sales included inventory that had been measured at fair value as part of the Transaction. This effect amounted to €24.4 million and €110.9 million for fiscal 2022 and the 2021 Successor Period, respectively.
(3)
Represents Transaction-related advisory costs of €2.6 million and €2.5 million for fiscal 2022 and the 2021 Successor Period, respectively. In addition, the Predecessor Period includes €3.0 million of fees for the termination of interest rate swaps related to the predecessor syndicated loan.
(4)
Represents the primarily non-cash impact of foreign exchange rates within profit (loss). We do not consider these gains and losses representative of operating performance of the business because they are primarily driven by fluctuations in the USD to Euro foreign exchange rate on intercompany receivables for inventory and intercompany loans.
(5)
Represents IPO-related costs, which include consulting as well as legal fees.
(6)
Represents share-based compensation expenses relating to the management investment plan.
(7)
Represents non-recurring expenses that we do not consider representative of the operating performance of the business, primarily comprised of relocation expenses of €3.8 million for the six months ended March 31, 2023 and €4.6 million for fiscal 2023, restructuring expenses of €2.0 million for the six months ended March 31, 2023, €2.0 million for fiscal 2023, €0.8 million for fiscal 2022, €1.5 million for the 2021 Successor Period and €0.1 million for the Predecessor Period and consulting fees for integration projects of €0.7 million for fiscal 2022 and €1.9 million for the 2021 Successor Period.
(8)
Represents the effect of reversing capitalized transaction costs of the USD Term Loan due to its early repayment of $450
million and the subsequent impact on finance costs.
(9)
Represents income tax effects for the adjustments as outlined above, except for unrealized foreign exchange gain (loss) as well as share-based compensation expenses since these have not been treated as tax deductible in the initial tax calculation.

28


 

Reconciliation of Net Profit to Adjusted Earnings per Share

 

 

 

Successor

 

(In thousands of Euros,
except share and per share information)

 

Six months ended March 31,

 

 

Year ended September 30,

 

 

 

2024
(unaudited)

 

 

2023
(unaudited)

 

 

2023

 

 

2022

 

Net profit (loss)

 

 

64,497

 

 

 

40,207

 

 

 

75,022

 

 

 

187,111

 

Add (Less) Adjustments:

 

 

 

 

 

 

 

 

 

 

 

 

Effect of applying the acquisition method of accounting for the Transaction under IFRS(2)

 

 

 

 

 

 

 

 

 

 

 

24,367

 

Transaction-related costs(3)

 

 

 

 

 

 

 

 

 

 

 

2,598

 

Realized and unrealized FX gains / losses(4)

 

 

17,138

 

 

 

47,754

 

 

 

36,056

 

 

 

(45,516

)

IPO-related costs(1) (5)

 

 

7,460

 

 

 

9,492

 

 

 

30,603

 

 

 

7,300

 

Share-based compensation expenses(6)

 

 

3,591

 

 

 

3,268

 

 

 

65,394

 

 

 

 

Other(1)(7)

 

 

 

 

 

5,724

 

 

 

6,552

 

 

 

1,518

 

Release of capitalized transaction costs(8)

 

 

10,548

 

 

 

 

 

 

 

 

 

 

Tax adjustment(9)

 

 

(9,501

)

 

 

(4,847

)

 

 

(6,475

)

 

 

(2,696

)

Adjusted net profit (loss)(1)

 

 

93,733

 

 

 

101,597

 

 

 

207,152

 

 

 

174,682

 

Weighted number of outstanding shares (diluted and undiluted)

 

 

187,370,399

 

 

 

182,721,369

 

 

 

182,721,369

 

 

 

182,721,369

 

Adjusted earnings (loss) per share

 

 

 

 

 

 

 

 

 

 

 

 

Basic

 

 

0.50

 

 

 

0.56

 

 

 

1.13

 

 

 

0.96

 

Diluted

 

 

0.50

 

 

 

0.56

 

 

 

1.13

 

 

 

0.96

 

 

(1)
Unaudited.
(2)
Represents the effect of applying the acquisition method of accounting for the Transaction to inventory valuation and the subsequent impact on cost of sales. In fiscal 2022, cost of sales included inventory that had been measured at fair value as part of the Transaction. This effect amounted to €24.4 million for fiscal 2022.
(3)
Represents Transaction-related advisory costs of €2.6 million for fiscal 2022.
(4)
Represents the primarily non-cash impact of foreign exchange rates within profit (loss). We do not consider these gains and losses representative of operating performance of the business because they are primarily driven by fluctuations in the USD to Euro foreign exchange rate on intercompany receivables for inventory and intercompany loans.
(5)
Represents IPO-related costs, which include consulting as well as legal fees.
(6)
Represents share-based compensation expenses relating to the management investment plan.
(7)
Represents non-recurring expenses that we do not consider representative of the operating performance of the business, primarily comprised of relocation expenses of €3.8 million for the six months ended March 31, 2023 and €4.6 million for fiscal 2023, restructuring expenses of €2.0 million for the six months ended March 31, 2023, €2.0 million for fiscal 2023, €0.8 million for fiscal 2022, €1.5 million for the 2021 Successor Period and €0.1 million for the Predecessor Period and consulting fees for integration projects of €0.7 million for fiscal 2022 and €1.9 million for the 2021 Successor Period.
(8)
Represents the effect of reversing capitalized transaction costs of the USD Term Loan due to its early repayment of $450
million and the subsequent impact on finance costs.
(9)
Represents income tax effects for the adjustments as outlined above, except for unrealized foreign exchange gain (loss) as well as share-based compensation expenses since these have not been treated as tax deductible in the initial tax calculation.

29


 

RISK FACTORS

You should carefully consider the risks and uncertainties described below and the other information included or incorporated by reference in this prospectus before making an investment in our ordinary shares, including the section entitled “Risk Factors” in our 2023 Annual Report incorporated by reference in this prospectus. Our business, financial condition or results of operations could be materially and adversely affected if any of these risks occurs, and as a result, the market price of our ordinary shares could decline and you could lose all or part of your investment.

This prospectus also contains forward-looking statements that involve risks and uncertainties. See “Cautionary Statement Regarding Forward-Looking Statements.” Our actual results could differ materially and adversely from those anticipated in these forward-looking statements as a result of certain factors, including the risks facing our Company or investments worldwide described below and included or incorporated by reference elsewhere in this prospectus.

Risks Related to the Ownership of Our Ordinary Shares and the Offering

Our Principal Shareholder controls us, and their interests may conflict with ours or yours in the future.

Immediately following this offering and the distribution of ordinary shares to the managers described herein, our Principal Shareholder will beneficially own approximately 73.2% of our ordinary shares (or 72.1% if the underwriters exercise in full their option to purchase additional ordinary shares), with each ordinary share entitling the holder to one vote on all matters submitted to a vote of our shareholders. Moreover, we have agreed to nominate to our board of directors individuals designated by MidCo, which is controlled by our Principal Shareholder, in accordance with our Shareholders’ Agreement. For so long as MidCo beneficially owns at least a majority of our ordinary shares, it will be entitled to designate for nomination a majority of our board of directors and effectively control the composition of our board of directors and the approval of actions requiring shareholder approval through their voting power. Even when MidCo ceases to own a majority of our ordinary shares, for so long as MidCo continues to own at least 5% of our ordinary shares, it will be entitled to designate for nomination a number of directors in proportion to its ownership of our ordinary shares, rounded up to the nearest whole person. In addition, at any time that our Principal Shareholder owns at least 40% of the Company’s voting power, shareholders are permitted to take action by written consent if approved by a majority of the voting power of the Company, or two-thirds of the voting power of the Company, when required by Jersey law, and directors may be removed with or without cause by a majority of the voting power of the Company. See the section entitled “Major Shareholders and Related Party Transactions—Related Party Transactions—Shareholders’ Agreement” in our 2023 Annual Report and Exhibit 2.1 to our 2023 Annual Report, each incorporated by reference in this prospectus. Accordingly, for such periods of time, our Principal Shareholder will have significant influence with respect to our management, business plans and policies, including the appointment and removal of our officers. In particular, for so long as our Principal Shareholder continues to own a significant percentage of our ordinary shares, our Principal Shareholder will be able to cause or prevent a change of control of our Company or a change in the composition of our board of directors and could preclude any unsolicited acquisition of our Company. The concentration of ownership could deprive you of an opportunity to receive a premium for your ordinary shares as part of a sale of our Company and ultimately might affect the market price of our ordinary shares.

Our Articles of Association contain provisions that could delay, discourage or prevent a takeover attempt even if a takeover attempt might be beneficial to our shareholders, and such provisions may adversely affect the market price of our ordinary shares.

Provisions contained in our Articles of Association (as amended, our “Articles of Association”) could make it more difficult for a third party to acquire us. For example, our Articles of Association authorize our board of directors to determine the rights, preferences, privileges and restrictions of unissued series of preferred shares without any vote or action by our shareholders. Thus, our board of directors can authorize and issue preferred shares with voting or conversion rights that could adversely affect the voting or other rights of holders of our ordinary shares. These rights may have the effect of delaying, discouraging or preventing a takeover attempt of our Company even if a takeover attempt might be beneficial to our shareholders. Additionally, our Articles of Association impose various

30


 

procedural and other requirements that could make it more difficult for shareholders to effect certain corporate actions. For example, our Articles of Association include advance notice requirements for nominations for election to our board of directors and for proposing matters that can be acted upon at shareholder meetings. Any of these provisions could also limit the price that certain investors might be willing to pay in the future for our ordinary shares. See Exhibit 2.1 to our 2023 Annual Report and the section entitled “Comparison of Delaware Corporate Law and Jersey Corporate Law” in our 2023 Annual Report, each incorporated by reference in this prospectus.

Our Articles of Association do not limit the ability of our Principal Shareholder and its affiliates to compete with us, and they and certain of our directors may have investments in businesses whose interests conflict with ours.

Our Principal Shareholder and its affiliates engage in a broad spectrum of activities, including investments in businesses that may compete with us. In the ordinary course of their business activities, our Principal Shareholder and its affiliates may engage in activities in which their interests conflict with our interests or those of our shareholders. Our Articles of Association provide that none of our Principal Shareholder or any of its affiliates or any of our directors who are not employed by us (including any non-employee director who serves as one of our officers in both his or her director and officer capacities) or his or her affiliates will have any duty to refrain from engaging, directly or indirectly, in the same business activities or similar business activities or lines of business in which we operate. See the section entitled “Conflicts of Interest” in Exhibit 2.1 to our 2023 Annual Report incorporated by reference in this prospectus. Our Principal Shareholder and its affiliates also may pursue acquisition opportunities that may be complementary to our business, and, as a result, those acquisition opportunities may not be available to us. In addition, our Principal Shareholder may have an interest in our pursuing acquisitions, divestitures and other transactions that, in its judgment, could enhance its investment, even though such transactions might involve risks to us and our shareholders.

As a foreign private issuer and “controlled company” within the meaning of the NYSE corporate governance rules, we are permitted to, and we do, rely on exemptions from certain of the NYSE corporate governance standards. Our reliance on such exemptions may afford less protection to holders of our ordinary shares.

The corporate governance rules of the NYSE require listed companies to have, among other things, a majority of independent directors and independent director oversight of executive compensation, nomination of directors and corporate governance matters. As a foreign private issuer, we are permitted to, and we do, follow home country practice in lieu of the above requirements. As long as we rely on the foreign private issuer exemption to certain of the NYSE corporate governance standards, a majority of the directors on our board of directors are not required to be independent directors, we are not required to have a compensation committee composed entirely of independent directors and director nominations are not required to be made, or recommended to our full board of directors, by our independent directors or by a nominations committee that consists entirely of independent directors. Therefore, our board of directors’ approach to governance may be different from that of a board of directors consisting of a majority of independent directors, and, as a result, the management oversight of our Company may be more limited than if we were subject to all of the NYSE corporate governance standards. We are also subject to certain reduced disclosure obligations as a result of being a foreign private issuer. As such, investors do not have access to the same information as for similar companies that are not foreign private issuers.

In the event we no longer qualify as a foreign private issuer, if then applicable, we may rely on the “controlled company” exemption under the NYSE corporate governance rules. A “controlled company” under the NYSE corporate governance rules is a company of which more than 50% of the voting power is held by an individual, group or another company. Following this offering, our Principal Shareholder will continue to control a majority of the combined voting power of our outstanding shares, making us a “controlled company” within the meaning of the NYSE corporate governance rules. As a controlled company, we are eligible to, and, in the event we no longer qualify as a foreign private issuer, we may, elect not to comply with certain requirements of the NYSE corporate governance standards, including (i) the requirement that a majority of the board of directors consists of independent directors, (ii) the requirement that we have a compensation committee that is composed entirely of independent directors and (iii) the requirement that our director nominations be made, or recommended to our full board of directors, by our independent directors or by a nominations committee that consists entirely of independent directors.

31


 

Accordingly, our shareholders do not have the same protection afforded to shareholders of companies that are subject to all of the NYSE corporate governance standards, and the ability of our independent directors to influence our business policies and affairs may be reduced.

We may lose our foreign private issuer status, which would then require us to comply with the Exchange Act’s domestic reporting regime and cause us to incur significant legal, accounting and other expenses.

We qualify as a foreign private issuer and therefore we are not required to comply with all of the periodic disclosure and current reporting requirements of the Exchange Act applicable to U.S. domestic issuers. In order to maintain our current status as a foreign private issuer, either (i) a majority of our outstanding voting securities must be either directly or indirectly owned of record by nonresidents of the United States or (ii)(a) a majority of our executive officers or directors may not be United States citizens or residents, (b) more than 50% of our assets cannot be located in the United States and (c) our business must be administered principally outside the United States. If we lose this status, we would be required to comply with the Exchange Act reporting and other requirements applicable to U.S. domestic issuers, which are more detailed and extensive than the requirements for foreign private issuers, and would require us to present our financial statements in accordance with U.S. GAAP, which could be time consuming and costly.

We may also be required to make changes in our corporate governance practices in accordance with various SEC and stock exchange rules. The regulatory and compliance costs to us under U.S. securities laws if we are required to comply with the reporting requirements applicable to a U.S. domestic issuer may be significantly higher than the cost we would incur as a foreign private issuer. As a result, we expect that a loss of foreign private issuer status would increase our legal and financial compliance costs and would make some activities highly time consuming and costly. We also expect that if we were required to comply with the rules and regulations applicable to U.S. domestic issuers, it may be more difficult and expensive for us to obtain director and officer liability insurance, and we may be required to accept reduced coverage or incur substantially higher costs to obtain coverage. These rules and regulations could also make it more difficult for us to attract and retain qualified members of our board of directors.

Future sales of our ordinary shares in the public market, or the perception that these sales might occur, could cause the market price of our ordinary shares to decline.

Sales of a substantial number of our ordinary shares in the public market, or the perception that these sales might occur, could depress the market price of our ordinary shares and could impair our ability to raise capital through the sale of additional equity securities. Many of our equity holders existing prior to our IPO have substantial unrecognized gains on the value of the equity they hold, and therefore they may take steps to sell their shares or otherwise secure the unrecognized gains on those shares. We are unable to predict the timing of or the effect that such sales may have on the prevailing market price of our ordinary shares. All of the ordinary shares sold in this offering will be freely tradable without restrictions or further registration under the Securities Act, except for any shares held by our affiliates as defined in Rule 144 under the Securities Act.

We have agreed that we will not (i) offer, pledge, sell, contract to sell, sell any option or contract to purchase, purchase any option or contract to sell, grant any option, right or warrant to purchase, lend or otherwise transfer or dispose of, directly or indirectly, or file with, the SEC a registration statement under the Securities Act relating to, any of our ordinary shares or securities convertible into or exercisable or exchangeable for any of our ordinary shares, or publicly disclose the intention to make any offer, sale, pledge, disposition or filing or (ii) enter into any swap or other arrangement that transfers all or a portion of the economic consequences associated with the ownership of any ordinary shares or any such other securities (regardless of whether any of these transactions are to be settled by the delivery of ordinary shares or such other securities, in cash or otherwise), in each case without the prior written consent of Goldman Sachs & Co. LLC and J.P. Morgan Securities LLC (together, the “Representatives”), for a period of 90 days after the date of this prospectus. The lock-up agreement is subject to specified exceptions. These agreements are further described in the sections entitled “Ordinary Shares Eligible for Future Sale” and “Underwriting.”

32


 

Notwithstanding the foregoing, such restricted period may be terminated earlier under certain circumstances.

After the expiration of such lock-up agreements or market stand-off provisions, or if such restrictions are waived, if these shareholders sell substantial amounts of ordinary shares in the public market or if the market perceives that such sales may occur, the market price of our ordinary shares and our ability to raise capital through an issue of equity securities in the future could be adversely affected.

You will experience immediate and substantial dilution in the net tangible book value of the ordinary shares you purchase in this offering.

The public offering price of our ordinary shares will be substantially higher than the net tangible book value of our ordinary shares. To the extent ordinary shares are subsequently issued pursuant to vesting and settlement of RSUs, you will incur further dilution. If you purchase ordinary shares in this offering, you will suffer immediate dilution of $58.03 per share (€53.67 per share), representing the difference between our net tangible book value per share as of March 31, 2024 and the public offering price of $54.00 per share (€49.95 per share). See “Dilution.”

We do not intend to pay cash dividends for the foreseeable future and, as a result, your ability to achieve a return on your investment will depend on appreciation in the price of our ordinary shares.

We have never declared or paid cash dividends on our share capital. We currently intend to retain all available funds and future earnings, if any, to fund the development and expansion of our business, and we do not anticipate paying any cash dividends in the foreseeable future. Any future decisions regarding the declaration and payment of dividends will be at the discretion of our board of directors and will depend on then-existing conditions, including our financial condition, results of operation, contractual restrictions, capital requirements, business prospects and other factors our board of directors may deem relevant. In addition, payment of future dividends is subject to certain limitations pursuant to Jersey law. See the section entitled “Articles of Association—Dividend and Liquidation Rights” in Exhibit 2.1 to our 2023 Annual Report incorporated by reference in this prospectus. Accordingly, you may need to rely on sales of our ordinary shares after price appreciation, which may never occur, as the only way to realize any gains on your investment.

The rights of our shareholders may differ from the rights typically offered to shareholders of a U.S. corporation.

We are incorporated under Jersey law. The rights of holders of ordinary shares are governed by Jersey law, including the Jersey Companies Law, and by our Articles of Association. These rights differ in certain respects from the rights of shareholders in typical U.S. corporations. See the section entitled “Additional Information—Memorandum and Articles of Association—Comparison of Delaware Corporate Law and Jersey Corporate Law” in our 2023 Annual Report incorporated by reference in this prospectus for a description of the principal differences between the provisions of the Jersey Companies Law applicable to us and the Delaware General Corporation Law relating to shareholders’ rights and protections.

Jersey is a British crown dependency and an island located off the coast of Normandy, France. Jersey is not a member of the EU. Jersey legislation regarding companies is largely based on English corporate law principles. However, there can be no assurance that Jersey law will not change in the future or that it will serve to protect investors in a similar fashion afforded under corporate law principles in the United States, which could adversely affect the rights of investors.

U.S. shareholders may not be able to obtain judgments or enforce civil liabilities against us or our executive officers or our board of directors.

We are organized and incorporated under the laws of Jersey with our registered office and domicile in Jersey and the majority of our assets are located outside the United States. Moreover, a number of our directors and executive officers are not residents of the United States, and all or a substantial portion of the assets of such persons are or may be located outside the United States. As a result, investors may not be able to effect service of process

33


 

within the United States upon the Company or upon such persons, or to enforce judgments obtained against the Company or such persons in U.S. courts, including judgments in actions predicated upon the civil liability provisions of the federal securities laws of the United States. It is uncertain as to whether the courts of Jersey would entertain original actions based on U.S. federal or state securities laws, or enforce judgments from U.S. courts against us or our officers and directors which originated from actions alleging civil liability under U.S. federal or state securities laws.

The United States and Jersey do not currently have a treaty providing for the reciprocal recognition and enforcement of judgments, other than arbitration awards, in civil and commercial matters. Consequently, a final judgment for payment given by a court in the United States, whether or not predicated solely upon U.S. securities laws, may not be enforceable in Jersey, as applicable. See “Enforcement of Judgments.”

If our share price fluctuates after this offering, you could lose a significant part of your investment.

The market price of our ordinary shares may be influenced by many factors, some of which are beyond our control, including actual or anticipated variations in our operating results; the failure of financial analysts to cover our ordinary shares after this offering or changes in financial estimates by financial analysts, or any failure by us to meet or exceed any of these estimates or changes in the recommendations of any financial analysts that elect to follow our ordinary shares or the shares of our competitors; announcements by us or our competitors of significant contracts or acquisitions; technological innovations by us or our competitors; future sales of our shares; and investor perceptions of us and the industries in which we operate. In addition, the stock market in general has experienced substantial price and volume fluctuations that have often been unrelated or disproportionate to the operating performance of particular companies affected. These broad market and industry factors may materially harm the market price of our ordinary shares, regardless of our operating performance. In the past, following periods of volatility in the market price of certain companies’ securities, securities class action litigation has been instituted against these companies. This litigation, if instituted against us, could adversely affect our financial condition or results of operations.

If securities analysts do not publish research or reports about our business or if they publish negative evaluations of our ordinary shares, the price of our ordinary shares could decline.

The trading market for our ordinary shares relies in part on the research and reports that industry or securities analysts publish about us or our business. If one or more of the analysts covering our business downgrade their evaluations of our ordinary shares or publish inaccurate or unfavorable research about our business, the price of our ordinary shares could decline. In addition, if our operating results fail to meet analyst forecasts, the price of our ordinary shares would likely decline. If one or more of these analysts cease to cover our ordinary shares, we could lose visibility in the market for our stock, which in turn could cause the price of our ordinary shares to decline.

34


 

CAUTIONARY STATEMENT REGARDING FORWARD-LOOKING STATEMENTS

This prospectus and the documents incorporated by reference herein contain statements that constitute forward-looking statements. Many of the forward-looking statements contained in this prospectus and the documents incorporated by reference herein can be identified by the use of forward-looking words such as “anticipate,” “believe,” “could,” “expect,” “should,” “plan,” “intend,” “estimate” and “potential,” among others. Forward-looking statements provide our current expectations, intentions or forecasts of future events. Forward-looking statements include statements about expectations, beliefs, plans, objectives, intentions, assumptions and other statements that are not statements of historical fact. Words or phrases such as “aim,” “anticipate,” “assume,” “believe,” “continue,” “could,” “estimate,” “expect,” “forecast,” “guidance,” “intend,” “may,” “ongoing,” “plan,” “potential,” “predict,” “project,” “seek,” “should,” “target,” “will,” “would” or similar words or phrases, or the negatives of those words or phrases, may identify forward-looking statements, but the absence of these words does not necessarily mean that a statement is not forward-looking.

Forward-looking statements are subject to known and unknown risks, uncertainties and other factors and are based on potentially inaccurate assumptions that could cause actual results to differ materially from those expected or implied by the forward-looking statements. Our actual results could differ materially from those expected in our forward-looking statements for many reasons, including the factors described in the section entitled “Risk Factors” in this prospectus and in our 2023 Annual Report incorporated by reference herein. In addition, even if our actual results are consistent with the forward-looking statements contained in this prospectus or the documents incorporated by reference herein, those results or developments may not be indicative of results or developments in subsequent periods. For example, factors that could cause our actual results to vary from projected future results include, but are not limited to:

our dependence on the image and reputation of the BIRKENSTOCK brand;
the intense competition we face from both established companies and newer entrants into the market;
our ability to execute our DTC growth strategy and risks associated with our e-commerce platforms;
our ability to adapt to changes in consumer preferences and attract new customers;
harm to our brand and market share due to counterfeit products;
our ability to successfully operate and expand retail stores;
failure to realize expected returns from our investments in our businesses and operations;
risks related to business, economic, market and political conditions;
risks related to global or regional health events, such as the recent COVID-19 pandemic;
our dependence on third parties for our sales and distribution channels, as well as deterioration or termination of relationships with major wholesale partners;
adverse events influencing the sustainability of our supply chain or our relationships with major suppliers, or increases in raw materials or labor costs;
our ability to effectively manage inventory;
unforeseen business interruptions and other operational problems at our production facilities, as well as disruptions to our shipping and delivery arrangements;

35


 

failure to attract and retain key employees and deterioration of relationships with employees, employee representative bodies and stakeholders;
adequate protection, maintenance and enforcement of our trademarks and other intellectual property rights;
risks relating to regulations governing the use and processing of personal data, as well as disruption and security breaches affecting information technology systems;
risks related to international markets;
material weaknesses identified in our internal control over financial reporting and our ability to remediate such material weaknesses;
compliance with existing laws and regulations or changes in such laws and regulations;
risks related to our amount of indebtedness, its restrictive covenants and our ability to repay our debt;
our Principal Shareholder controls us, and their interests may conflict with ours or yours in the future;
our status as a foreign private issuer and as a “controlled company” within the meaning of the NYSE rules; and
other factors discussed in the section entitled “Risk Factors” in this prospectus and in our 2023 Annual Report incorporated by reference herein.

Forward-looking statements speak only as of the date they are made, and we do not undertake any obligation to update them in light of new information or future developments or to release publicly any revisions to these statements in order to reflect later events or circumstances or to reflect the occurrence of unanticipated events.

36


 

USE OF PROCEEDS

We will not receive any proceeds from the sale of shares by the selling shareholder in this offering.

37


 

DIVIDEND POLICY

We have never declared or paid cash dividends on our ordinary shares. We currently intend to retain all available funds and future earnings, if any, to fund the development and expansion of our business, and we do not anticipate paying any cash dividends in the foreseeable future. Any future decisions regarding the declaration and payment of dividends will be at the discretion of our board of directors and will depend on then-existing conditions, including our financial condition, results of operation, contractual restrictions, capital requirements, business prospects and other factors our board of directors may deem relevant.

38


 

CAPITALIZATION

The table below sets forth our cash and cash equivalents, capitalization and indebtedness as of March 31, 2024.

Investors should read this table in conjunction with the section entitled “Summary Consolidated Financial Information” in this prospectus, the section entitled “Operating and Financial Review and Prospects” in our 2023 Annual Report incorporated by reference in this prospectus and our consolidated financial statements, including the notes thereto, incorporated by reference in this prospectus.

 

(in € thousands, unaudited)

 

As of
March 31, 2024

 

Cash and cash equivalents

 

 

175,728

 

Indebtedness(1)

 

 

 

Non-current loans and borrowings

 

 

1,298,763

 

Current loans and borrowings

 

 

29,105

 

Total indebtedness

 

 

1,327,868

 

Equity

 

 

 

Ordinary shares

 

 

 

Ordinary shares, no par value, unlimited shares authorized, 187,825,592 shares
   issued and outstanding

 

 

 

Share premium

 

 

2,524,149

 

Treasury shares

 

 

(343,645

)

Other capital reserve

 

 

69,092

 

Retained earnings

 

 

290,473

 

Accumulated other comprehensive income

 

 

14,033

 

Total shareholders’ equity

 

 

2,554,102

 

 

 

 

 

Total capitalization

 

 

3,881,970

 

 

(1)
Our indebtedness consists primarily of our Euro-denominated term loans, our USD-denominated term loans, borrowings under our ABL Facility, our Vendor Loan and our Notes. See the section entitled “Operating and Financial Review and Prospects—Liquidity and Capital Resources—Indebtedness” in our 2023 Annual Report, Note 11: “Loans and Borrowings” to our unaudited interim condensed consolidated financial statements and Note 17: “Loans and Borrowings” to our audited consolidated financial statements incorporated by reference in this prospectus.

The selling shareholder identified herein will receive all net proceeds from the secondary offering of the ordinary shares held by it. Therefore, we will not receive any net proceeds from its secondary offering and our total capitalization will not be impacted by such net proceeds received by the selling shareholder.

39


 

DILUTION

All ordinary shares being sold in the offering were issued and outstanding prior to the offering. As a result, the offering will not have a dilutive effect on our shareholders. Dilution results from the fact that the per share offering price of our ordinary shares is substantially in excess of the net tangible book value attributable to the existing shareholders. Net tangible book value represents the amount of our total assets less our total liabilities, excluding goodwill and other intangible assets. Net tangible book value per ordinary share represents net tangible book value attributable to ordinary shares divided by 187,825,592, the total number of our ordinary shares outstanding at March 31, 2024. As of March 31, 2024, we had a net tangible book value of $(756.12) million (€(699.40) million), corresponding to a net tangible book value of $(4.03) (€(3.72)) per ordinary share. Based on our public offering price of $54.00 (€49.95) per ordinary share, this represents an immediate dilution in net tangible book value of $58.03 (€53.67) per ordinary share to new investors purchasing ordinary shares in this offering. Dilution for this purpose represents the difference between the price per ordinary share paid by these new investors and the net tangible book value per ordinary share as of March 31, 2024.

The following table illustrates this dilution to new investors purchasing ordinary shares in the offering.

Assumed public offering price per ordinary share

 

$

54.00

 

 

49.95

 

Net tangible book value per ordinary share at March 31, 2024

 

$

(4.03

)

 

(3.72

)

Dilution per ordinary share to new investors

 

$

58.03

 

 

53.67

 

Our pre-IPO shareholders purchased our ordinary shares at an average price per share of $17.51, which is lower than the price to be paid by new investors acquiring ordinary shares in this offering.

40


 

 

PRINCIPAL AND SELLING SHAREHOLDER

The following table presents information relating to the beneficial ownership of our ordinary shares by:

the selling shareholder;
each other person, or group of affiliated persons, known by us to own beneficially 5% or more of our outstanding ordinary shares; and
each of our executive officers and directors.

The number of ordinary shares beneficially owned by each entity, person, executive officer or director is determined in accordance with the rules of the SEC, and the information is not necessarily indicative of beneficial ownership for any other purpose. Under such rules, beneficial ownership includes any ordinary shares over which the individual has sole or shared voting power or investment power as well as any such ordinary shares that the individual has the right to acquire within 60 days of June 15, 2024 through the exercise of any option or other right. Except as otherwise indicated, and subject to applicable community property laws, we believe that the persons named in the table have sole voting and investment power with respect to all ordinary shares held by that person based on information provided to us by such person.

The percentage of outstanding ordinary shares beneficially owned is based on 187,829,202 ordinary shares outstanding as of June 15, 2024. Ordinary shares that a person has the right to acquire within 60 days of June 15, 2024 are deemed outstanding for purposes of computing the percentage ownership of the person holding such rights, but are not deemed outstanding for purposes of computing the percentage ownership of any other person, except with respect to the percentage ownership of all executive officers and directors as a group. Unless otherwise indicated below, the business address for each beneficial owner is 1-2 Berkeley Square, London W1J 6EA, UK.

 

 

 

Shares Beneficially Owned Prior to this Offering

 

 

 

Shares Beneficially Owned After this Offering(5)

Shareholder

 

Ordinary Shares

 

 

% of
Ordinary
Shares

 

Shares
Offered
Hereby

 

Ordinary Shares

 

 

% of
Ordinary
Shares

5% or Greater Shareholders and
   the Selling Shareholder:

 

 

 

 

 

 

 

 

 

 

 

 

Entities affiliated with L Catterton(1)

 

152,279,882

 

 

81.1%

 

14,000,000

 

137,508,648

 

 

73.2%

Other 5% or Greater Shareholders:

 

 

 

 

 

 

 

 

 

 

 

 

Financière Agache SA(2)

 

10,352,863

 

 

5.5%

 

 

10,352,863

 

 

5.5%

Directors and Executive Officers(3):

 

 

 

 

 

 

 

 

 

 

 

 

Alexandre Arnault

 

924

 

 

*

 

 

924

 

 

*

J. Michael Chu(1)

 

152,279,882

 

 

81.1%

 

14,000,000

 

137,508,648

 

 

73.2%

Ruth Kennedy

 

838

 

 

*

 

 

838

 

 

*

Nisha Kumar

 

924

 

 

*

 

 

924

 

 

*

Anne Pitcher

 

924

 

 

*

 

 

924

 

 

*

Nikhil Thukral

 

 

 

 

 

 

 

Oliver Reichert

 

3,403,181

(3)

 

1.8%

 

2,041,908

 

1,361,273

(3)

 

*

Dr. Erik Massmann

 

287,772

(3)

 

*

 

172,663

 

115,109

(4)

 

*

Markus Baum

 

402,881

(3)

 

*

 

222,881

 

180,000

(3)

 

*

Klaus Baumann

 

345,326

(3)

 

*

 

207,195

 

138,131

(3)

 

*

David Kahan

 

402,881

(3)

 

*

 

241,728

 

161,153

(4)

 

*

Mehdi Nico Bouyakhf

 

402,881

(3)

 

*

 

241,728

 

161,153

(4)

 

*

Jochen Gutzy

 

172,663

(3)

 

*

 

103,597

 

69,066

(4)

 

*

Christian Heesch

 

86,332

(3)

 

*

 

51,799

 

34,533

(3)

 

*

Mark Jensen

 

270,506

(3)

 

*

 

162,303

 

108,203

(3)

 

*

 

* Indicates holdings of less than 1%

41


 

 

(1) Consists of 152,279,882 ordinary shares held by BK LC Lux MidCo S.à r.l., a société à responsabilité limitée incorporated under the laws of the Grand Duchy of Luxembourg, with (A) sole voting and dispositive power as to 145,366,443 ordinary shares, of which 9,880,814 are offered hereby, and (B) shared voting and dispositive power with the executive officers and certain other employees of the BIRKENSTOCK Group who are partners of BK LC Manco GmbH & Co. KG, a German limited partnership (the “managers”), as to 6,913,439 ordinary shares, of which (i) 4,119,186 are offered hereby, the net proceeds of which are intended to primarily be used by such executive officers and employees to pay any tax obligations in connection with the IPO or this offering and/or related to the grant of indirect interests in the Company to such executive officers and employees and to pay all or a portion of their outstanding loans incurred to finance the grant of such indirect interests in the Company to such executive officers and employees, (ii) 771,234 are being distributed to certain of such partners of ManCo substantially concurrently with this offering after which MidCo will no longer have beneficial ownership with respect to such shares, and (iii) 2,023,019 will continue to be held by MidCo after this offering. The management of MidCo is controlled by BK LC Lux SCA. BK LC Lux GP S.à r.l. is the general partner of BK LC Lux SCA. The management of BK LC Lux GP S.à r.l. is controlled by LC9 Caledonia AIV GP, LLP. LC9 Caledonia AIV GP, LLP is managed by its members, Catterton Caledonia 1 Limited and Catterton Caledonia 2 Limited. The management of each of Catterton Caledonia 1 Limited and Catterton Caledonia 2 Limited is controlled by its directors, J. Michael Chu and Scott A. Dahnke. As such, Messrs. Chu and Dahnke could be deemed to share voting and dispositive power with respect to the shares held by BK LC Lux MidCo S.à r.l. Messrs. Chu and Dahnke each disclaim beneficial ownership of such shares. The address of the entities and individuals mentioned in this footnote is 599 West Putnam Avenue, Greenwich, CT 06830.

(2) Consists of ordinary shares held by Financière Agache SA, a company organized in France as a société anonyme (“Financière Agache”). Financière Agache is controlled by Agache SCA, a company organized in France as a société en commandite par actions with Bernard Arnault and Agache Commandité SAS as its associés commandités (similar to General Partners) (“Agache”). Bernard Arnault, an individual (“Mr. Arnault”), is the gérant (similar to a Managing General Partner) of Agache. Agache is controlled by Agache Commandité SAS, a company organized in France as a société par actions simplifiée (“Agache Commandité”). The principal executive office of Financière Agache is 11, rue François 1er, 75008 Paris, France. The principal executive office of Agache, Mr. Arnault and Agache Commandité is 41, avenue Montaigne, 75008 Paris, France. This information is based on a Schedule 13G filed with the SEC on October 18, 2023.

(3) Consists of ordinary shares over which the executive officer has shared voting and dispositive power with the entities affiliated with L Catterton.

(4) Consists of ordinary shares over which the executive officer has sole voting and dispositive power following the distribution by MidCo of such shares to such partners of ManCo substantially concurrently with this offering.

(5) Reflects this offering and the distribution of 771,234 ordinary shares to the managers, which will occur substantially concurrently with this offering, as described above.

42


 

 

ORDINARY SHARES ELIGIBLE FOR FUTURE SALE

Future sales of substantial amounts of our ordinary shares in the public market could adversely affect market prices prevailing from time to time. Furthermore, because only a limited number of shares will be available for sale shortly after this offering due to contractual and legal restrictions on resale as described below, there may be sales of substantial amounts of our ordinary shares in the public market after the restrictions lapse. This may adversely affect the prevailing market price and our ability to raise equity capital in the future.

We have a total of 187,829,202 ordinary shares issued and outstanding prior to and immediately after this offering as of June 15, 2024. Of these shares, the 32,258,064 ordinary shares sold in our IPO and the 14,000,000 ordinary shares sold in this offering are freely transferable without restriction or registration under the Securities Act, except for any shares purchased by one of our existing “affiliates,” as that term is defined in Rule 144 under the Securities Act. The remaining 141,571,138 ordinary shares are “restricted securities,” as that phrase is defined in Rule 144, and are eligible for public sale only if they are registered under the Securities Act or if they qualify for an exemption from registration under Rules 144 or 701 under the Securities Act, which are summarized below.

Rule 144

In general, a person who has beneficially owned our ordinary shares that are restricted shares for at least six months would be entitled to sell such securities, provided that (i) such person is not deemed to have been one of our affiliates at the time of, or at any time during the 90 days preceding, the sale and (ii) we are subject to, and in compliance with certain of, the Exchange Act periodic reporting requirements for at least 90 days before the sale. If such person has beneficially owned such ordinary shares for at least one year, then the requirement in clause (ii) will not apply to the sale.

Persons who have beneficially owned our ordinary shares that are restricted shares for at least six months but who are our affiliates at the time of, or any time during the 90 days preceding, a sale, would be subject to additional restrictions, by which such person would be entitled to sell within any three-month period only a number of securities that does not exceed the greater of either of the following:

1% of the number of our ordinary shares then outstanding, which will equal approximately 1,878,292 ordinary shares immediately after this offering; or
the average weekly trading volume of our ordinary shares on the NYSE during the four calendar weeks preceding the filing of a notice on Form 144 with respect to the sale

provided, in each case, that we are subject to, and in compliance with certain of, the Exchange Act periodic reporting requirements for at least 90 days before the sale. Such sales must also comply with the manner of sale and notice provisions of Rule 144.

Equity Incentive Plans

We filed a registration statement on Form S-8 (File No. 333-274968) under the Securities Act to register the ordinary shares reserved for issuance under our equity incentive plans. Shares covered by this registration statement are eligible for sale in the public markets, subject to vesting restrictions and any applicable holdings periods, any applicable lock-up agreements described below and Rule 144 limitations applicable to affiliates.

Lock-up Agreements

We have agreed that we will not (i) offer, pledge, sell, contract to sell, sell any option or contract to purchase, purchase any option or contract to sell, grant any option, right or warrant to purchase, lend or otherwise transfer or dispose of, directly or indirectly, or file with, the SEC a registration statement under the Securities Act relating to, any of our ordinary shares or securities convertible into or exercisable or exchangeable for any of our ordinary

43


 

 

shares, or publicly disclose the intention to make any offer, sale, pledge, disposition or filing or (ii) enter into any swap or other arrangement that transfers all or a portion of the economic consequences associated with the ownership of any ordinary shares or any such other securities (regardless of whether any of these transactions are to be settled by the delivery of ordinary shares or such other securities, in cash or otherwise), in each case without the prior written consent of the Representatives for a period of 90 days after the date of this prospectus. The lock-up agreement is subject to specified exceptions. See “Underwriting.” After this offering, certain of our employees, including our executive officers and/or directors may enter into written trading plans that are intended to comply with Rule 10b5-1 under the Exchange Act. Sales under these trading plans would not be permitted until the expiration of the agreements described above.

44


 

 

TAXATION

The following summary contains a description of certain Jersey, UK and U.S. federal income tax consequences of the acquisition, ownership and disposition of ordinary shares, but it does not purport to be a comprehensive description of all the tax considerations that may be relevant to a decision to purchase ordinary shares. The summary is based upon the tax laws of and regulations thereunder and on the tax laws of Jersey, the UK and the United States and regulations thereunder as of the date hereof, which are subject to change.

Material Jersey Tax Considerations

This summary of material Jersey taxation issues can only provide a general overview of this area and it is not a description of all the tax considerations that may be relevant to a decision to invest in the Company.

The following summary of the anticipated treatment of the Company and holders of ordinary shares (other than residents of Jersey) is based on Jersey taxation law and practice as it is understood to apply at the date of this prospectus and may be subject to any changes in Jersey law occurring after such date. It does not constitute legal or tax advice and does not address all aspects of Jersey tax law and practice (including such tax law and practice as it applies to any land or building situate in Jersey). Legal advice should be taken with regard to individual circumstances. Prospective investors in the ordinary shares should consult their professional advisors on the implications of acquiring, buying, selling or otherwise disposing of ordinary shares in the Company under the laws of any jurisdiction in which they may be liable to taxation.

Shareholders should note that tax law and interpretation can change and that, in particular, the levels and basis of, and reliefs from, taxation may change and may alter the benefits, if any, of investment in the Company.

Any person who is in any doubt about their tax position or who is subject to taxation in a jurisdiction other than Jersey should consult their own professional advisor.

Company Residence

Under the Tax Law, a company shall be regarded as resident in Jersey if it is incorporated under the Jersey Companies Law unless:

its business is centrally managed and controlled outside Jersey in a country or territory where the highest rate at which any company may be charged to tax on any part of its income is 10% or higher; and
the company is resident for tax purposes in that country or territory.

The Company is not considered as resident for tax purposes in Jersey and not subject to any rate of tax in Jersey as it will instead be resident in the UK where the tax rate is in excess of 10%.

Summary

Under current Jersey law, there are no capital gains, capital transfer, gift, wealth or inheritance taxes, or any death or estate duties. No capital or stamp duty is levied in Jersey on the issue, conversion, redemption, or transfer of ordinary shares. On the death of an individual holder of ordinary shares (whether or not such individual was domiciled in Jersey), duty at rates of up to 0.75% of the value of the relevant ordinary shares may be payable on the registration of any Jersey probate or letters of administration which may be required in order to transfer, convert, redeem, or make payments in respect of, ordinary shares held by a deceased individual sole shareholder, subject to a cap of £100,000.

45


 

 

Income Tax

The general rate of income tax under the Tax Law on the profits of companies regarded as resident in Jersey or having a permanent establishment in Jersey is 0% (“zero tax rating”) though certain exceptions from zero tax rating might apply.

Withholding Tax

For so long as the Company is subject to a zero tax rating, or is not deemed to be resident for tax purposes in Jersey, no withholding in respect of Jersey taxation will be required on payments in respect of the ordinary shares to any holder of the ordinary shares not resident in Jersey.

Stamp Duty

In Jersey, no stamp duty is levied on the issue or transfer of the ordinary shares except that stamp duty is payable on Jersey grants of probate and letters of administration, which will generally be required to transfer ordinary shares on the death of a holder of such ordinary shares if such holder was entered as the holder of the shares on the register maintained in Jersey. In the case of a grant of probate or letters of administration, stamp duty is levied according to the size of the estate (wherever situated in respect of a holder of ordinary shares domiciled in Jersey, or situated in Jersey in respect of a holder of ordinary shares domiciled outside Jersey) and is payable on a sliding scale at a rate of up to 0.75% on the value of an estate up to a maximum stamp duty charge of £100,000. The rules for joint holders through a nominee are different and advice relating to this form of holding should be obtained from a professional advisor.

Jersey does not otherwise levy taxes upon capital, inheritances, capital gains or gifts nor are there otherwise estate duties.

Substance Legislation

With effect from January 1, 2019, Jersey has implemented legislation designed to ensure that companies carrying on certain activities have adequate substance on the island. Broadly, the legislation applies to holding companies which are resident for tax purposes on the island. As discussed above at “Company Residence,” it is intended that the company is tax resident in the UK and, if and for so long as this is the case, the legislation will not apply to the Company.

Material UK Tax Considerations

The summary below provides a general overview of certain UK tax considerations relating to the holding of ordinary shares issued by the Company. It does not address any other matter. The summary below is of a general nature and is not intended to be an exhaustive summary of all UK tax considerations relating to an investment in the ordinary shares.

The summary below is based on current UK tax law and HMRC published practice as at the date of this prospectus (which may not be binding on HMRC) relating only to certain aspects of UK tax, both of which may be subject to change, possibly with retrospective effect. It does not necessarily apply where any income from the ordinary shares is deemed for tax purposes to be the income of any other person.

The UK tax treatment of prospective holders of ordinary shares depends on their individual circumstances and may be subject to change in the future. The summary below relates only to the position of persons who are the absolute beneficial owners of ordinary shares (and any dividends payable on their ordinary shares) and who hold ordinary shares as a capital investment. Certain classes of persons (such as charities, trustees, brokers, dealers, market makers, depositaries, clearance services, certain professional investors, persons connected with the Company or persons who acquire (or are deemed to acquire) shares by reason of an office or employment) may be subject to special rules and the summary below does not apply to such holders.

46


 

 

The summary below does not purport to constitute legal or tax advice. Any holder or prospective holder of ordinary shares who is in doubt as to their own tax position, who is resident or domiciled in the UK or who may be subject to tax in a jurisdiction other than the UK should consult their professional advisers.

Tax Residency of the Company

The Company should be treated as resident in the UK for UK tax purposes provided that the central management and control of its business is carried on in the UK and that it is not treated as solely tax resident in another jurisdiction pursuant to the provisions of an applicable double taxation treaty. The summary below assumes that the Company is resident solely in the UK for UK tax purposes.

Withholding Tax on Dividends

Payments of dividends on the ordinary shares may be made by the Company without withholding or deduction for or on account of UK income tax.

Taxation of Dividends

Dividends paid by the Company should not be chargeable to UK tax in the hands of shareholders (other than certain trustees) who are not resident for tax purposes in the UK, except where the shareholder carries on a trade, profession or vocation in the UK through a branch or agency, or in the case of a corporate shareholder, carries on a trade through a permanent establishment in the UK, in connection with which the dividend is received or to which the ordinary shares are attributable.

Taxation of Capital Gains

Capital gains on the disposal (or deemed disposal) of the ordinary shares should not be chargeable to UK tax in the hands of holders of ordinary shares (other than certain trustees) who are not resident for tax purposes in the UK, except where the holder carries on a trade, profession or vocation in the UK through a branch or agency, or in the case of a corporate holder, carries on a trade through a permanent establishment in the UK, in connection with which the capital gain is realized or to which the ordinary shares are attributable.

A holder of ordinary shares who is an individual and who is temporarily resident for tax purposes outside the UK at the date of disposal (or deemed disposal) of the ordinary shares may also be liable, on their return to the UK, to UK tax on chargeable gains (subject to any available exemption or relief).

The summary above is based on the assumption that the Company does not derive 75% or more of its value from UK land.

UK Stamp Duty and Stamp Duty Reserve Tax

The summary below provides an overview of certain current law and is intended as a general guide only to UK stamp duty and SDRT. Special rules apply to agreements made by broker dealers and market makers in the ordinary course of their business and to transfers, agreements to transfer or issues to certain categories of person (such as depositaries and clearance services) which may be liable to UK stamp duty or SDRT at a higher rate.

No UK stamp duty or SDRT should be payable on the issue of ordinary shares in registered form by the Company.

As the Company is not incorporated in the UK, no SDRT should be payable on the transfer of, or an agreement to transfer, ordinary shares provided that the ordinary shares are not registered in a register kept in the UK by or on behalf of the Company. It is not intended that such a register will be kept in the UK.

47


 

 

No UK stamp duty should be payable on the transfer of ordinary shares provided that this does not involve a written instrument of transfer. If the transfer is effected by a written instrument of transfer then, provided the instrument is executed and retained outside the UK and does not relate to any property situated in the UK or to any matter or thing done or to be done in the UK, no UK stamp duty should be chargeable on such instrument of transfer.

THE UK TAX CONSIDERATIONS RELATING TO THE ORDINARY SHARES ARE COMPLEX. THE FOREGOING SUMMARY DOES NOT ADDRESS ALL ASPECTS OF THE UK TAX THAT MAY BE RELEVANT TO A PARTICULAR HOLDER OF ORDINARY SHARES. ALL HOLDERS AND PROSPECTIVE HOLDERS ARE URGED TO CONSULT WITH THEIR OWN TAX ADVISER.

Material U.S. Federal Income Tax Considerations for U.S. Holders

The following section describes the material U.S. federal income tax consequences to U.S. Holders, as defined below, of owning and disposing of ordinary shares. It does not set forth all tax considerations that may be relevant to a particular person’s decision to acquire ordinary shares.

This section applies only to a U.S. Holder that holds ordinary shares as capital assets for U.S. federal income tax purposes (generally, property held for investment). This section does not include a description of the state, local or non-U.S. tax consequences that may be relevant to U.S. Holders, nor does it address U.S. federal tax consequences (such as gift and estate taxes) other than income taxes. In addition, it does not set forth all of the U.S. federal income tax consequences that may be relevant in light of the U.S. Holder’s particular circumstances, including alternative minimum tax consequences, the potential application of the provisions of the Code known as the Medicare contribution tax and tax consequences applicable to U.S. Holders subject to special rules under U.S. federal income tax laws, including:

certain financial institutions;
dealers or traders in securities who use a mark-to-market method of tax accounting;
persons holding ordinary shares as part of a hedging transaction, straddle, wash sale, conversion transaction or other integrated transaction or persons entering into a constructive sale with respect to the ordinary shares;
persons whose functional currency for U.S. federal income tax purposes is not the U.S. Dollar;
entities classified as partnerships or S corporations for U.S. federal income tax purposes;
persons who acquire our ordinary shares through the exercise of an option or otherwise as compensation;
tax-exempt entities, including an “individual retirement account” or “Roth IRA”;
real estate investment trusts or regulated investment companies;
qualified foreign pension funds;
expatriates or former long-term residents of the United States;
persons required for U.S. federal income tax purposes to conform the timing of income accruals to their financial statements under Section 451 of the Code;
persons that hold our securities as part of a straddle, constructive sale, hedging, conversion or other integrated or similar transaction;

48


 

 

persons that own or are deemed to own 10% or more of our shares (by vote or value); or
persons holding ordinary shares in connection with a trade or business conducted outside of the United States or in connection with a permanent establishment or other fixed place of business outside of the United States.

If an entity or arrangement that is classified as a partnership for U.S. federal income tax purposes holds ordinary shares, the U.S. federal income tax treatment of a partner will generally depend on the status of the partner, the activities of the partnership and certain determinations made at the partner level. Partnerships holding ordinary shares and partners in such partnerships should consult their tax advisers as to the particular U.S. federal income tax consequences of owning and disposing of the ordinary shares.

This section is based on the current provisions of the Code, administrative pronouncements, judicial decisions and final, temporary and proposed Treasury regulations, all as of the date hereof, any of which is subject to change or differing interpretations, possibly with retroactive effect. Any change or different interpretation could alter the tax consequences to U.S. Holders described in this section. In addition, there can be no assurance that the IRS, will not challenge one or more of the tax consequences described in this section. We have not sought, and do not expect to seek, a ruling from the IRS as to any U.S. federal income tax consequence described herein. The IRS may disagree with any discussion herein, and its determination may be upheld by a court.

A “U.S. Holder” is a holder who, for U.S. federal income tax purposes, is a beneficial owner of ordinary shares who is:

an individual who is a citizen or resident of the United States;
a corporation, or other entity taxable as a corporation, created or organized in or under the laws of the United States, any state therein or the District of Columbia;
a trust if (a) a court within the United States is able to exercise primary supervision over the administration of the trust and one or more U.S. persons have the authority to control all substantial decisions of the trust; or (b) it has in effect under applicable U.S. Treasury regulations a valid election to be treated as a U.S. person; or
an estate the income of which is subject to U.S. federal income taxation regardless of its source.

U.S. Holders should consult their tax advisers concerning the U.S. federal, state, local and non-U.S. tax consequences of owning and disposing of ordinary shares in their particular circumstances.

Taxation of Distributions

We do not currently expect to make distributions on our ordinary shares. In the event that we do make distributions of cash or other property, subject to the passive foreign investment company rules described below, distributions paid on ordinary shares, other than certain pro rata distributions of ordinary shares, will be treated as dividends to the extent paid out of our current or accumulated earnings and profits (as determined under U.S. federal income tax principles). To the extent that the amount of the distribution exceeds our current and accumulated earnings and profits (as determined under U.S. federal income tax principles), such excess amount will be treated first as a tax-free return of a U.S. Holder’s tax basis in the ordinary shares, and then, to the extent such excess amount exceeds such holder’s tax basis in the ordinary shares, as capital gain. Because we may not calculate our earnings and profits under U.S. federal income tax principles, a U.S. Holder should expect that any distribution may be reported as a dividend for United States federal income tax purposes even if that distribution would otherwise be treated as a non-taxable return of capital or as capital gain under the rules described above.

49


 

 

Subject to certain holding-period requirements and the passive foreign investment company rules described below, for so long as our ordinary shares are listed on the NYSE or another established securities market in the United States, dividends paid to certain non-corporate U.S. Holders will generally be eligible for taxation as “qualified dividend income,” which, subject to applicable limitations, is taxable at a lower capital gain rate applicable to such U.S. Holders. Dividends that we pay to certain corporate U.S. Holders will be taxed at regular tax rates and will not qualify for the dividends received deduction generally allowed to domestic corporations in respect of dividends received from other domestic corporations. U.S. Holders should consult their tax advisers regarding the availability of the reduced tax rate on dividends in their particular circumstances.

The amount of a dividend will include any amounts withheld by us or an applicable withholding agent. The amount of the dividend generally will be treated as foreign-source dividend income to U.S. Holders. Dividends will be included in a U.S. Holder’s income on the date of the U.S. Holder’s actual or constructive receipt of the dividend. The amount of any dividend income paid in foreign currency will be the U.S. Dollar amount calculated by reference to the exchange rate in effect on the date of actual or constructive receipt, regardless of whether the payment is in fact converted into U.S. Dollars at that time. A U.S. Holder may have foreign currency gain or loss if the dividend is converted into U.S. Dollars after the date of receipt. U.S. Holders should consult their own tax advisors regarding the treatment of any foreign currency gain or loss.

Subject to applicable limitations, some of which vary depending upon the U.S. Holder’s particular circumstances, non-U.S. income taxes withheld from dividends on ordinary shares may be creditable against the U.S. Holder’s U.S. federal income tax liability. The limitation on non-U.S. income taxes eligible for credit is calculated separately with respect to specific classes of income. For this purpose, dividends distributed by the Company with respect to ordinary shares will generally constitute “passive category income.” However, if we are a “United States-owned foreign corporation” (generally, a non-U.S. corporation 50% or more of the stock of which, by vote and value, is held directly, indirectly or constructively under applicable attribution rules, by United States persons), then a portion of the dividends paid on the ordinary shares will be treated as U.S. source income (rather than foreign source income) for foreign tax credit purposes if more than 10% of the earnings and profits out of which the dividends are paid is attributable to sources within the United States. This rule, to the extent applicable, could result in a lower amount of foreign taxes being potentially creditable by a U.S. Holder than would be the case if such dividends were treated as foreign source income. The rules governing foreign tax credits are complex and U.S. Holders should consult their tax advisers regarding the creditability of foreign taxes in their particular circumstances. In lieu of claiming a foreign tax credit for non-U.S. income taxes withheld from dividends on ordinary shares, U.S. Holders may, at their election, deduct the foreign taxes in computing their taxable income, subject to generally applicable limitations under U.S. law. An election to deduct foreign taxes instead of claiming foreign tax credits applies to all foreign taxes paid or accrued in the taxable year.

Sale or Other Disposition of Ordinary Shares

Subject to the passive foreign investment company rules described below, gain or loss realized on the sale, exchange or other taxable disposition of ordinary shares will be capital gain or loss, and will be long-term capital gain or loss if the U.S. Holder held the ordinary shares for more than one year. The amount of the gain or loss generally will equal the difference between the U.S. Holder’s tax basis in the ordinary shares disposed of and the amount realized on the disposition, in each case as determined in U.S. Dollars. This gain or loss will generally be U.S.-source gain or loss for foreign tax credit purposes. The deductibility of capital losses is subject to various limitations. U.S. Holders should consult their tax advisers regarding the proper treatment of gain or loss in their particular circumstances, including the effects of any applicable income tax treaties.

50


 

 

Passive Foreign Investment Company Rules

Under the Code, a non-U.S. corporation will be classified as a PFIC for any taxable year in which, after the application of certain “look-through” rules with respect to subsidiaries, either (a) 75% or more of our gross income consists of “passive income,” or (b) 50% or more of the average quarterly value of our assets consist of assets that produce, or are held for the production of, “passive income” (including cash) (such test described in clause (b), the “Asset Test”). For purposes of the above calculations, a non-U.S. corporation will be treated as if it holds its proportionate share of the assets of, and receive directly its proportionate share of the income of, any other corporation in which it directly or indirectly owns at least 25%, by value, of the shares of such corporation. Passive income includes, among other things, interest, dividends, rents, certain non-active royalties and capital gains.

We do not believe that we were a PFIC for our most recently ended taxable year, and we do not expect to be a PFIC for the foreseeable future. However, the determination of whether or not we are a PFIC in respect of any of our taxable years is a factual determination that cannot be made until the close of the applicable tax year and that is based on the types of income we earn and the value and composition of our assets (including goodwill), all of which are subject to change. Therefore, we can make no assurances that we will not be a PFIC in respect of our current taxable year or in the future. Even if we have determined that we are not a PFIC for a taxable year, there can be no assurance that the IRS will agree with our conclusion or that the IRS would not successfully challenge our position.

If we are classified as a PFIC, you may be subject to increased tax liability and an interest charge in respect of any gain you realize on the sale or other disposition of your ordinary shares and on the receipt of certain “excess distributions” from us. Other adverse U.S. tax consequences may also apply. The adverse consequences resulting from our being classified as a PFIC can be mitigated in some cases if you are eligible for and timely make either (i) a valid election to treat us as a “qualified electing fund” (a “QEF election”) (in which case you would be required to include in income on a current basis your pro rata share of our ordinary income and net capital gains, but not losses) or (ii) in any year in which our ordinary shares qualify as “marketable stock” for purposes of these rules, a mark-to-market election to include in income each year as ordinary income an amount equal to the increase in value of your ordinary shares for that year or a deduction for any decrease in value (but only to the extent of previous mark-to-market gains). In order for you to be able to make a QEF election, we would have to provide you with certain information that we do not expect to provide. You should consult your own tax advisors regarding the adverse consequences of owning ordinary shares if we were to become a PFIC, and the availability and consequences of making a QEF election or a mark-to-market election in such circumstances. Furthermore, if we are considered a PFIC, a U.S. Holder of ordinary shares may be required to file an IRS Form 8621 on an annual basis.

Information Reporting and Backup Withholding

Payments of distributions and sales proceeds that are made within the United States or through certain U.S.-related financial intermediaries are subject to information reporting, and may be subject to backup withholding, unless (i) the U.S. Holder is a corporation or other exempt recipient or (ii) in the case of backup withholding, the U.S. Holder provides a correct taxpayer identification number and certifies that it is not subject to backup withholding. The amount of any backup withholding from a payment to a U.S. Holder will be allowed as a credit against the holder’s U.S. federal income tax liability and may entitle it to a refund, provided that the required information is timely furnished to the IRS.

Reporting with Respect to Foreign Financial Assets

Certain U.S. Holders who are individuals and certain entities may be required to report information relating to an interest in our ordinary shares by filing a Form 8938 with their U.S. federal income tax return, subject to certain exceptions (including an exception for ordinary shares held in accounts maintained by certain U.S. financial institutions). Failure to file a Form 8938 where required can result in monetary penalties and the extension of the relevant statute of limitations with respect to all or a part of the relevant U.S. tax return. U.S. Holders should consult their tax advisers regarding this reporting requirement.

51


 

 

THE U.S. FEDERAL INCOME TAX DISCUSSION SET FORTH ABOVE IS INCLUDED FOR GENERAL INFORMATION ONLY AND MAY NOT BE APPLICABLE TO YOU DEPENDING UPON YOUR PARTICULAR SITUATION. YOU ARE URGED TO CONSULT YOUR OWN TAX ADVISOR WITH RESPECT TO THE TAX CONSEQUENCES TO YOU OF THE OWNERSHIP AND DISPOSITION OF OUR ORDINARY SHARES INCLUDING THE TAX CONSEQUENCES UNDER STATE, LOCAL, ESTATE, NON-U.S. AND OTHER TAX LAWS AND TAX TREATIES AND THE POSSIBLE EFFECTS OF CHANGES IN U.S. OR OTHER TAX LAWS.

52


 

 

UNDERWRITING

The selling shareholder is offering the ordinary shares described in this prospectus through a number of underwriters. Goldman Sachs & Co. LLC and J.P. Morgan Securities LLC are acting as joint bookrunners of the offering. We and the selling shareholder have entered into an underwriting agreement with the underwriters. Subject to the terms and conditions of the underwriting agreement, the selling shareholder has agreed to sell to the underwriters, and each underwriter has severally agreed to purchase, at the public offering price less the underwriting discounts and commissions set forth on the cover page of this prospectus, the number of ordinary shares listed next to its name in the following table:

 

Name

 

Number of Ordinary Shares

 

Goldman Sachs & Co. LLC

 

 

3,850,001

 

J.P. Morgan Securities LLC

 

 

3,850,001

 

BofA Securities, Inc.

 

 

816,667

 

Citigroup Global Markets Inc.

 

 

816,667

 

Evercore Group L.L.C.

 

 

816,667

 

Jefferies LLC

 

 

816,667

 

Morgan Stanley & Co. LLC

 

 

542,500

 

UBS Securities LLC

 

 

542,500

 

BNP Paribas Securities Corp.

 

 

262,500

 

BMO Capital Markets Corp.

 

 

262,500

 

HSBC Securities (USA) Inc.

 

 

186,667

 

Deutsche Bank Securities Inc.

 

 

186,667

 

William Blair & Company, L.L.C.

 

 

186,667

 

Robert W. Baird & Co. Incorporated

 

 

186,667

 

Stifel, Nicolaus & Company, Incorporated

 

 

186,667

 

Telsey Advisory Group LLC

 

 

186,667

 

Williams Trading LLC

 

 

186,667

 

Academy Securities, Inc.

 

 

38,887

 

Independence Point Securities LLC

 

 

38,887

 

Loop Capital Markets LLC

 

 

38,887

 

Total

 

 

14,000,000

 

 

The underwriters are committed to purchase all the ordinary shares offered by the selling shareholder if they purchase any shares. The underwriting agreement also provides that if an underwriter defaults, the purchase commitments of non-defaulting underwriters may also be increased or the offering may be terminated. The offering of the ordinary shares by the underwriters is subject to receipt and acceptance and subject to the underwriters’ right to reject any order in whole or in part.

The underwriters propose to offer the ordinary shares directly to the public at the public offering price set forth on the cover page of this prospectus and to certain dealers at that price less a concession not in excess of $0.972 per ordinary share. After the offering of the shares to the public, if all of the ordinary shares are not sold at the public offering price, the underwriters may change the offering price and the other selling terms. Sales of any ordinary shares made outside of the United States may be made by affiliates of the underwriters.

The underwriters have an option to buy up to 2,100,000 additional ordinary shares from the selling shareholder. Any ordinary shares purchased pursuant to such option will reduce the number of ordinary shares over which MidCo has sole voting and dispositive power and will not include any ordinary shares over which MidCo, the selling shareholder, shares voting and dispositive power with the managers. The underwriters have 30 days from the date of this prospectus to exercise this option to purchase additional ordinary shares. If any ordinary shares are purchased with this option to purchase additional ordinary shares, the underwriters will purchase shares in approximately the same proportion as shown in the table above. If any additional ordinary shares are purchased, the

53


 

 

underwriters will offer the additional ordinary shares on the same terms as those on which the shares are being offered.

The underwriting fee is equal to the public offering price per ordinary share less the amount paid by the underwriters to the selling shareholder per ordinary share. The underwriting fee is $1.62 per share. The following table shows the per share and total underwriting discounts and commissions to be paid to the underwriters assuming both no exercise and full exercise of the underwriters’ option to purchase additional ordinary shares.

 

 

 

Without Option To Purchase Additional Ordinary Shares Exercise

 

 

With Full Option To Purchase Additional Ordinary Shares Exercise

 

Per Share

 

$

1.62

 

 

$

1.62

 

Total

 

$

22,680,000.00

 

 

$

26,082,000.00

 

 

We estimate that the total expenses of this offering, including registration, filing fees, printing fees and legal and accounting expenses, but excluding the underwriting discounts and commissions, will be approximately $1.9 million. We have agreed to reimburse the underwriters for expenses relating to clearance of this offering with the Financial Industry Regulatory Authority up to $20,000. The underwriters have agreed to reimburse a portion of our expenses in connection with this offering.

A prospectus in electronic format may be made available on the web sites maintained by one or more underwriters, or selling group members, if any, participating in the offering. The underwriters may agree to allocate a number of shares to underwriters and selling group members for sale to their online brokerage account holders. Internet distributions will be allocated by the representatives to underwriters and selling group members that may make Internet distributions on the same basis as other allocations.

We have agreed that we will not (i) offer, pledge, sell, contract to sell, sell any option or contract to purchase, purchase any option or contract to sell, grant any option, right or warrant to purchase, lend or otherwise transfer or dispose of, directly or indirectly, submit to, or file with, the SEC a registration statement under the Securities Act relating to, any of our ordinary shares or any securities convertible into or exercisable or exchangeable for any of our ordinary shares (collectively, the “lock-up shares”) or publicly disclose the intention to undertake any of the foregoing, or (ii) enter into any swap or other agreement that transfers, in whole or in part, any of the economic consequences of the ownership of any of the lock-up shares or publicly disclose the intention to undertake any of the foregoing (regardless of whether any such transactions described in clause (i) or (ii) above are to be settled by the delivery of lock-up shares, in cash or otherwise), in each case without the prior written consent of the Representatives, for a period of 90 days after the date of this prospectus.

The restrictions described above do not apply to certain transactions, including: (i) the issuance of lock-up shares pursuant to the conversion or exchange of convertible or exchangeable securities or the exercise of warrants or options (including net exercise) or the settlement of restricted share units (“RSUs”) (including net settlement), in each case outstanding as of the date of and as described in this prospectus; (ii) grants of share options, share awards, restricted shares, RSUs, or other equity awards and the issuance of lock-up shares (whether upon the exercise of share options or otherwise) to our employees, officers, directors, advisors, or consultants pursuant to the terms of an equity compensation plan in effect as of and as described in this prospectus, provided that such recipients enter into a lock-up agreement with the underwriters; (iii) the issuance of up to 5% of the outstanding ordinary shares, or securities convertible into, exercisable for, or which are otherwise exchangeable for, our ordinary shares, in acquisitions or other strategic transactions, provided that such recipients enter into a lock-up agreement with the underwriters; (iv) the filing of any registration statement on Form S-8 relating to securities granted or to be granted pursuant to any plan or arrangement in effect as of and as described in this prospectus or any assumed benefit plan pursuant to an acquisition or similar strategic transaction; or (v) the submission to the SEC of a draft registration statement under the Securities Act on a confidential basis pursuant to the rules of the SEC, provided that the Representatives must have received prior written notice from the Company of such confidential submission at least seven business days prior to such submission.

54


 

 

Our executive officers, directors and the selling shareholder (such persons, the “lock-up parties”) have entered into lock-up agreements with the underwriters prior to the commencement of this offering pursuant to which each lock-up party, with limited exceptions, may not (and may not cause any of their direct or indirect affiliates to) (i) offer, pledge, sell, contract to sell, sell any option or contract to purchase, purchase any option or contract to sell, grant any option, right or warrant to purchase, lend or otherwise transfer or dispose of, directly or indirectly, any of the lock-up shares, (ii) enter into any hedging, swap or other agreement or transaction that transfers, in whole or in part, any of the economic consequences of ownership of the lock-up shares (regardless of whether any such transactions described in clause (i) or (ii) above are to be settled by the delivery of lock-up shares, in cash or otherwise), (iii) make any demand for, or exercise any right with respect to, the registration of any lock-up shares, or (iv) publicly disclose the intention to do any of the foregoing, in each case without the prior written consent of the Representatives for a period of 90 days after the date of this prospectus with respect to the selling shareholder and 60 days after the date of this prospectus for our executive officers and directors.

The restrictions described above do not apply, subject in certain cases to various conditions, to certain transactions, including: (a) transfers of lock-up shares: (i) as a bona fide gift or gifts, charitable contributions or for bona fide estate planning purposes; (ii) by will or intestacy; (iii) to any trust for the direct or indirect benefit of the lock-up party or the immediate family of the lock-up party, or if the entity is a trust, to a trustor or beneficiary of the trust or to the estate of a beneficiary of such trust; (iv) to a partnership, limited liability company or other entity of which the lock-up party and the immediate family of the lock-up party are the legal and beneficial owner of all of the outstanding equity securities or similar interests; (v) to a nominee or custodian of a person or entity to whom a disposition or transfer would be permissible under clauses (i) through (iv) above; (vi) if the lock-up party is a corporation, partnership, limited liability company, trust or other business entity, transfers of lock-up shares (A) to another corporation, partnership, limited liability company, trust or other business entity that is an affiliate of the lock-up party, or to any investment fund, vehicle, account, portion of a fund, vehicle or account, or other entity controlling, controlled by, managing or managed by or under common control with the lock-up party or affiliates of the lock-up party or (B) as part of a distribution to the direct and indirect partners, members, shareholders or other equity holders of the lock-up party, including the distribution of ordinary shares by the selling shareholder to partners of ManCo substantially concurrently with this offering and any distribution of ordinary shares by the selling shareholder to CB Beteiligungs GmbH & Co. KG; (vii) by operation of law, such as pursuant to a qualified domestic order, divorce settlement, divorce decree or separation agreement; (viii) to the Company from an employee of the Company upon death, disability or termination of employment, in each case, of such employee; (ix) acquired in open market transactions after the consummation of the offering; (x) to the Company in connection with the vesting, settlement or exercise of RSUs, options, warrants or other rights to purchase our ordinary shares; (xi) pursuant to a bona fide third-party tender offer, merger, consolidation or other similar transaction that is approved by the board of directors of the Company and made to all holders of the Company’s ordinary shares involving a change of control of the Company; (xii) in the case of the Company’s directors and officers, for the purpose of (including using proceeds of such transfer for) (A) paying the lock-up party’s tax obligations that have become or will (during the term of the lock-up agreement) become due in connection with the offering or (B) repaying all or part of the outstanding amount of any loan granted to the lock-up party to finance their investment in ManCo, which became or will (during the term of the lock-up agreement) become due in connection with the offering, in each case, to the extent, and only to the extent, that the proceeds received by the undersigned in the offering (as represented in writing by the lock-up party to the Representatives) are not sufficient to satisfy the amounts described in clauses (A) and (B) and, in the case of MidCo, for the purpose of facilitating participants in the Company’s management investment plan that hold an interest in ManCo to (C) pay their tax obligations that have become or will (during the term of the lock-up agreement become due in connection with the offering or (D) repay all or part of the outstanding amount of any loan granted to them to finance their investment in ManCo, which has become or will (during the term of the lock-up agreement) become due in connection with the offering, in each case, to the extent, and only to the extent, that the proceeds received by such participants in the offering (as represented in writing by such participant) are not sufficient to satisfy the amounts described in clauses (C) and (D); provided that the lock-up party shall transfer no more than 2.5% of the shares it beneficially owns as of the date of the lock-up agreement (after giving effect to the offering) pursuant to this clause; and xiii pursuant to pledges to any third-party pledgee in a bona fide, arm’s length transaction, to the extent necessary for bona fide business purposes, as collateral to secure obligations pursuant to lending or other arrangements between such third parties (or their affiliates or designees) and the lock-up party and/or its affiliates or any similar arrangement relating to a financing agreement for the benefit of the lock-up party and/or its affiliates,

55


 

 

provided that the terms of such pledge shall provide that the underlying ordinary shares may not be transferred to the pledgee until the expiration of the lock-up period; provided that (A) in the case of any transfer or distribution pursuant to clause (a)(i), (ii), (iii), (iv), (v), (vi) and (vii), such transfer shall not involve a disposition for value and each donee, devisee, transferee or distributee shall execute and deliver to the Representatives a lock-up letter in the form signed by the lockup party, provided that in the case of (a)(vi)(B) above, if the ultimate distributee is a participant in our management incentive plan that, prior to this offering, holds an interest in ManCo, such participant shall only be required to deliver such lock-up letter if such ultimate distributee is a director or executive officer, and then only for the remaining 60-day period applicable to directors and executive officers, (B) in the case of any transfer or distribution pursuant to clause (a) (i), (ii), (iii), (iv), (v), (vi), (ix) and (x), no filing by any party (donor, donee, devisee, transferor, transferee, distributer or distributee) under the Exchange Act or other public announcement shall be required or shall be made voluntarily in connection with such transfer or distribution (other than a filing on a Form 5 made after the expiration of the lock-up period) and (C) in the case of any transfer or distribution pursuant to clause (a)(vii) and (viii) it shall be a condition to such transfer that no public filing, report or announcement shall be voluntarily made and if any filing under Section 16(a) of the Exchange Act, or other public filing, report or announcement reporting a reduction in beneficial ownership of ordinary shares in connection with such transfer or distribution shall be legally required during the lock-up period, such filing, report or announcement shall clearly indicate in the footnotes thereto the nature and conditions of such transfer; (b) exercise outstanding options, settle RSUs or other equity awards or exercise warrants pursuant to plans described in this prospectus; provided that any lock-up shares received upon such exercise, vesting or settlement shall be subject to the terms of the lock-up agreement; (c) convert outstanding preferred share, warrants to acquire preferred share or convertible securities into ordinary shares or warrants to acquire ordinary shares; provided that any such shares of ordinary shares or warrants received upon such conversion shall be subject to the terms of the lock-up agreement; (d) establish trading plans pursuant to Rule 10b5-1 under the Exchange Act for the transfer of lock-up shares; (e) make any demand or requests for, exercise any right with respect to, or take any action in preparation of the registration by the Company under the Securities Act of the lock-up party’s lock-up shares or other securities; provided that (i) no public filing with the SEC or any other public announcement may be made during the lock-up period in relation to such registration, (ii) the Representatives must have received prior written notice from the Company and/or the lock-up party of a confidential submission of a registration statement with the SEC during the lock-up period at least seven business days prior to such submission and (iii) no lock-up shares or other securities of the Company may be sold, distributed or exchanged prior to the expiration of the lock-up period; and (f) sales of ordinary shares by the lock-up party pursuant to the terms of the Underwriting Agreement.

The Representatives, in their sole discretion, may release the securities subject to any of the lock-up agreements with the underwriters described above, in whole or in part at any time.

We and the selling shareholder have agreed to indemnify the underwriters against certain liabilities, including liabilities under the Securities Act.

The address of Goldman Sachs & Co. LLC is 200 West Street, New York, NY 10282. The address of J.P. Morgan Securities LLC is 383 Madison Avenue, New York, NY 10179.

Our ordinary shares are listed on the NYSE under the symbol “BIRK.”

In connection with this offering, the underwriters may engage in stabilizing transactions, which involves making bids for, purchasing and selling ordinary shares in the open market for the purpose of preventing or retarding a decline in the market price of the ordinary shares while this offering is in progress. These stabilizing transactions may include making short sales of ordinary shares, which involves the sale by the underwriters of a greater number of ordinary shares than they are required to purchase in this offering, and purchasing ordinary shares on the open market to cover positions created by short sales. Short sales may be “covered” shorts, which are short positions in an amount not greater than the underwriters’ option to purchase additional ordinary shares referred to above, or may be “naked” shorts, which are short positions in excess of that amount. The underwriters may close out any covered short position either by exercising their option to purchase additional ordinary shares, in whole or in part, or by purchasing ordinary shares in the open market. In making this determination, the underwriters will consider, among other things, the price of ordinary shares available for purchase in the open market compared to the price at

56


 

 

which the underwriters may purchase ordinary shares through the option to purchase additional ordinary shares. A naked short position is more likely to be created if the underwriters are concerned that there may be downward pressure on the price of the ordinary shares in the open market that could adversely affect investors who purchase in this offering. To the extent that the underwriters create a naked short position, they will purchase ordinary shares in the open market to cover the position.

The underwriters have advised us that, pursuant to Regulation M of the Securities Act, they may also engage in other activities that stabilize, maintain or otherwise affect the price of the ordinary shares, including the imposition of penalty bids. This means that if the representatives of the underwriters purchase ordinary shares in the open market in stabilizing transactions or to cover short sales, the representatives can require the underwriters that sold those ordinary shares as part of this offering to repay the underwriting discount received by them.

These activities may have the effect of raising or maintaining the market price of the ordinary shares or preventing or retarding a decline in the market price of the ordinary shares, and, as a result, the price of the ordinary shares may be higher than the price that otherwise might exist in the open market. If the underwriters commence these activities, they may discontinue them at any time. The underwriters may carry out these transactions on the NYSE, in the over-the-counter market or otherwise.

The underwriters and their respective affiliates are full service financial institutions engaged in various activities, which may include securities trading, commercial and investment banking, financial advisory, investment management, investment research, principal investment, hedging, financing and brokerage activities. The underwriters and their affiliates have provided in the past to us and our affiliates and may provide from time to time in the future certain commercial banking, financial advisory, investment banking and other services for us and such affiliates in the ordinary course of their business, for which they have received and may continue to receive customary fees and commissions. In addition, from time to time, certain of the underwriters and their affiliates may effect transactions for their own account or the account of customers, and hold on behalf of themselves or their customers, long or short positions in our debt or equity securities or loans, and may do so in the future.

In particular, certain of the underwriters and/or their respective affiliates were initial purchasers in our senior notes offering in April 2021. In addition, certain of the underwriters and/or their respective affiliates are agents and lenders under our Term and Revolving Facilities Agreement, our Senior Credit Facilities and our ABL Facility. Each of these transactions were negotiated on an arm’s length basis and contained or contains customary terms pursuant to which those parties received or receive customary fees and reimbursement for out-of-pocket costs.

Other than in the United States, no action has been taken by us or the underwriters that would permit a public offering of the securities offered by this prospectus in any jurisdiction where action for that purpose is required. The securities offered by this prospectus may not be offered or sold, directly or indirectly, nor may this prospectus or any other offering material or advertisements in connection with the offer and sale of any such securities be distributed or published in any jurisdiction, except under circumstances that will result in compliance with the applicable rules and regulations of that jurisdiction. Persons into whose possession this prospectus comes are advised to inform themselves about and to observe any restrictions relating to the offering and the distribution of this prospectus. This prospectus does not constitute an offer to sell or a solicitation of an offer to buy any securities offered by this prospectus in any jurisdiction in which such an offer or a solicitation is unlawful.

Notice to Prospective Investors in Canada

The ordinary shares may be sold only to purchasers purchasing, or deemed to be purchasing, as principal that are accredited investors, as defined in National Instrument 45-106 Prospectus Exemptions or subsection 73.3(1) of the Securities Act (Ontario), and are permitted clients, as defined in National Instrument 31-103 Registration Requirements, Exemptions and Ongoing Registrant Obligations. Any resale of the ordinary shares must be made in accordance with an exemption from, or in a transaction not subject to, the prospectus requirements of applicable securities laws.

57


 

 

Securities legislation in certain provinces or territories of Canada may provide a purchaser with remedies for rescission or damages if this prospectus (including any amendment thereto) contains a misrepresentation, provided that the remedies for rescission or damages are exercised by the purchaser within the time limit prescribed by the securities legislation of the purchaser’s province or territory. The purchaser should refer to any applicable provisions of the securities legislation of the purchaser’s province or territory for particulars of these rights or consult with a legal advisor.

Pursuant to section 3A.3 of National Instrument 33-105 Underwriting Conflicts (NI 33-105), the underwriters are not required to comply with the disclosure requirements of NI 33-105 regarding underwriter conflicts of interest in connection with this offering.

Notice to Prospective Investors in the European Economic Area

In relation to each Member State of the European Economic Area and the United Kingdom (each a “Relevant State”), no ordinary shares have been offered or will be offered pursuant to the Offering to the public in that Relevant State prior to the publication of a prospectus in relation to the ordinary shares which has been approved by the competent authority in that Relevant State or, where appropriate, approved in another Relevant State and notified to the competent authority in that Relevant State, all in accordance with the Prospectus Regulation, except that offers of ordinary shares may be made to the public in that Relevant State at any time under the following exemptions under the Prospectus Regulation:

(i)
to any legal entity which is a qualified investor as defined under the Prospectus Regulation;
(ii)
to fewer than 150 natural or legal persons (other than qualified investors as defined under the Prospectus Regulation), subject to obtaining the prior consent of the underwriters; or
(iii)
in any other circumstances falling within Article 1(4) of the Prospectus Regulation, provided that no such offer of ordinary shares shall require us or any underwriter to publish a prospectus pursuant to Article 3 of the Prospectus Regulation or supplement a prospectus pursuant to Article 23 of the Prospectus Regulation and each person who initially acquires any ordinary shares or to whom any offer is made will be deemed to have represented, acknowledged and agreed to and with each of the underwriters and the Company that it is a “qualified investor” within the meaning of Article 2(e) of the Prospectus Regulation. In the case of any ordinary share being offered to a financial intermediary as that term is used in the Prospectus Regulation, each such financial intermediary will be deemed to have represented, acknowledged and agreed that the ordinary shares acquired by it in the offer have not been acquired on a non-discretionary basis on behalf of, nor have they been acquired with a view to their offer or resale to, persons in circumstances which may give rise to an offer of any ordinary shares to the public other than their offer or resale in a Relevant State to qualified investors as so defined or in circumstances in which the prior consent of the underwriters have been obtained to each such proposed offer or resale.

For the purposes of this provision, the expression an “offer to the public” in relation to ordinary shares in any Relevant State means the communication in any form and by any means of sufficient information on the terms of the offer and any ordinary shares to be offered so as to enable an investor to decide to purchase or subscribe for any ordinary shares, and the expression “Prospectus Regulation” means Regulation (EU) 2017/1129.

Notice to Prospective Investors in the United Kingdom

In addition, in the United Kingdom, this prospectus is being distributed only to, and is directed only at, and any offer subsequently made may only be directed at persons who are “qualified investors” (as defined in the Prospectus Regulation) (i) who have professional experience in matters relating to investments falling within Article 19(5) of the Order and/or (ii) who are high net worth companies (or persons to whom it may otherwise be lawfully communicated) falling within Article 49(2)(a) to (d) of the Order (all such persons together being referred to as

58


 

 

“relevant persons”) or otherwise in circumstances which have not resulted and will not result in an offer to the public of the ordinary shares in the United Kingdom within the meaning of the Financial Services and Markets Act 2000.

Any person in the United Kingdom that is not a relevant person should not act or rely on the information included in this prospectus or use it as basis for taking any action. In the United Kingdom, any investment or investment activity that this prospectus relates to may be made or taken exclusively by relevant persons.

Notice to Prospective Investors in Japan

The ordinary shares have not been and will not be registered pursuant to Article 4, Paragraph 1 of the Financial Instruments and Exchange Act. Accordingly, none of the ordinary shares nor any interest therein may be offered or sold, directly or indirectly, in Japan or to, or for the benefit of, any “resident” of Japan (which term as used herein means any person resident in Japan, including any corporation or other entity organized under the laws of Japan), or to others for re-offering or resale, directly or indirectly, in Japan or to or for the benefit of a resident of Japan, except pursuant to an exemption from the registration requirements of, and otherwise in compliance with, the Financial Instruments and Exchange Act and any other applicable laws, regulations and ministerial guidelines of Japan in effect at the relevant time.

Notice to Prospective Investors in Hong Kong

The ordinary shares have not been offered or sold and will not be offered or sold in Hong Kong by means of any document, other than (i) to “professional investors” as defined in the Securities and Futures Ordinance (Cap. 571 of the Laws of Hong Kong) (the “SFO”) of Hong Kong and any rules made thereunder; or (ii) in other circumstances which do not result in the document being a “prospectus” as defined in the Companies (Winding Up and Miscellaneous Provisions) Ordinance (Cap. 32) of Hong Kong) (the “CO”) or which do not constitute an offer to the public within the meaning of the CO. No advertisement, invitation or document relating to the ordinary shares has been or may be issued or has been or may be in the possession of any person for the purposes of issue, whether in Hong Kong or elsewhere, which is directed at, or the contents of which are likely to be accessed or read by, the public of Hong Kong (except if permitted to do so under the securities laws of Hong Kong) other than with respect to ordinary shares which are or are intended to be disposed of only to persons outside Hong Kong or only to “professional investors” as defined in the SFO and any rules made thereunder.

Notice to Prospective Investors in Singapore

This prospectus has not been registered as a prospectus with the Monetary Authority of Singapore. Accordingly, this prospectus and any other document or material in connection with the offer or sale, or invitation for subscription or purchase, of the ordinary shares may not be circulated or distributed, nor may the ordinary shares be offered or sold, or be made the subject of an invitation for subscription or purchase, whether directly or indirectly, to persons in Singapore other than (i) to an institutional investor under Section 274 of the Securities and Futures Act, Chapter 289 of Singapore (the “SFA”), (ii) to a relevant person pursuant to Section 275(1), or any person pursuant to Section 275(1A), and in accordance with the conditions specified in Section 275, of the SFA, or (iii) otherwise pursuant to, and in accordance with the conditions of, any other applicable provision of the SFA.

Where the ordinary shares are subscribed or purchased under Section 275 of the SFA by a relevant person which is (i) a corporation (which is not an accredited investor (as defined in Section 4A of the SFA)) the sole business of which is to hold investments and the entire share capital of which is owned by one or more individuals, each of whom is an accredited investor; or (ii) a trust (where the trustee is not an accredited investor) the sole purpose of which is to hold investments and each beneficiary of the trust is an individual who is an accredited investor, securities (as defined in Section 239(1) of the SFA) of that corporation or the beneficiaries’ rights and interest (howsoever described) in that trust shall not be transferred within six months after that corporation or that trust has acquired the ordinary shares pursuant to an offer made under Section 275 of the SFA except: (i) to an institutional investor or to a relevant person defined in Section 275(2) of the SFA, or to any person arising from an offer referred to in Section 275(1A) or Section 276(4)(i)(B) of the SFA; (ii) where no consideration is or will be given for the transfer; (iii) where the transfer is by operation of law; (iv) as specified in Section 276(7) of the SFA; or (v) as specified in Regulation 37A

59


 

 

of the Securities and Futures (Offers of Investments) (Securities and Securities-based Derivatives Contracts) Regulations 2018.

Solely for the purposes of our obligations pursuant to Section 309B of the SFA, we have determined, and hereby notify all relevant persons (as defined in the CMP Regulations 2018), that the shares are “prescribed capital markets products” (as defined in the CMP Regulations 2018) and Excluded Investment Products (as defined in MAS Notice SFA 04-N12: Notice on the Sale of Investment Products and MAS Notice FAA-N16: Notice on Recommendations on Investment Products).

60


 

 

EXPENSES OF THE OFFERING

We estimate that our expenses in connection with this offering, other than underwriting discounts and commissions, will be as follows:

Expenses

 

Amount

 

U.S. Securities and Exchange Commission registration fee

 

$

144,126

 

FINRA filing fee

 

$

146,970

 

Transfer agent fee

 

$

7,500

 

Printing and engraving expenses

 

$

100,000

 

Legal fees and expenses

 

$

800,000

 

Accounting fees and expenses

 

$

180,000

 

Miscellaneous costs

 

$

550,000

 

Total

 

$

1,928,596

 

All amounts shown are estimates except the SEC registration fee and the FINRA filing fee. We will pay all of the expenses of this offering.

61


 

 

The validity of the ordinary shares offered hereby and certain other matters of Jersey law will be passed upon for us by Carey Olsen Jersey LLP. Certain matters of U.S. federal and New York State law will be passed upon for us and the selling shareholder by Kirkland & Ellis LLP, New York, New York. Certain partners of Kirkland & Ellis LLP are members of a limited partnership that is an investor in one or more investment funds affiliated with L Catterton. Certain matters of U.S. federal law will be passed upon for the underwriters by Latham & Watkins LLP.

EXPERTS

The consolidated financial statements of Birkenstock Holding Limited appearing in Birkenstock Holding plc's Annual Report (Form 20-F) for the year ended September 30, 2023 have been audited by EY GmbH & Co. KG Wirtschaftsprüfungsgesellschaft (formerly Ernst & Young GmbH Wirtschaftsprüfungsgesellschaft), independent registered public accounting firm, as set forth in their report thereon, included therein, and incorporated herein by reference. Such consolidated financial statements are incorporated herein by reference in reliance upon such report given on the authority of such firm as experts in accounting and auditing.

The registered business address of EY GmbH & Co. KG Wirtschaftsprüfungsgesellschaft is Börsenplatz 1, 50667 Cologne, Germany.

 

62


 

 

ENFORCEMENT OF JUDGMENTS

U.S. laws do not necessarily extend either to us or our officers or directors. We are organized under the laws of Jersey. Certain of our directors and officers reside outside of the United States. A substantial portion of the assets of both us and our directors and officers are located outside of the United States. As a result, it may not be possible for investors to effect service of process on either us or our officers and directors within the United States, or to enforce against these persons or us, either inside or outside the United States, a judgment obtained in a U.S. court predicated upon the civil liability provisions of the federal securities or other laws of the United States or any U.S. state.

A judgment of a U.S. court is not directly enforceable in Jersey, but constitutes a cause of action which will be enforced by Jersey courts provided that:

the applicable U.S. courts had jurisdiction over the case, as recognized under Jersey law;
the judgment is given on the merits and is final, conclusive and non-appealable;
the judgment relates to the payment of a sum of money, not being taxes, fines or similar governmental penalties;
the defendant is not immune under the principles of public international law;
the same matters at issue in the case were not previously the subject of a judgment or disposition in a separate court;
the judgment was not obtained by fraud or duress and was not based on a clear mistake of fact; and
the recognition and enforcement of the judgment is not contrary to public policy in Jersey, including observance of the principles of what are called “natural justice,” which among other things require that documents in the U.S. proceeding were properly served on the defendant and that the defendant was given the right to be heard and represented by counsel in a free and fair trial before an impartial tribunal.

It is the policy of Jersey courts to award compensation for the loss or damage actually sustained by the person to whom the compensation is awarded. Although the award of punitive damages is generally unknown to the Jersey legal system, that does not mean that awards of punitive damages are necessarily contrary to public policy. Whether a judgment was contrary to public policy depends on the facts of each case. Exorbitant, unconscionable or excessive awards will generally be contrary to public policy. Moreover, if a U.S. court gives a judgment for multiple damages against a qualifying defendant, the amount which may be payable by such defendant may be limited by virtue of the Protection of Trading Interests Act 1980, an Act of the UK extended to Jersey by the Protection of Trading Interests Act 1980 (Jersey) Order, 1983, which provides that such qualifying defendant may be able to recover such amount paid by it as represents the excess of such multiple damages over the sum assessed as compensation by the court that gave the judgment. A “qualifying defendant” for these purposes is a citizen of the UK and Colonies, a body corporate incorporated in the UK, Jersey or other territory for whose international relations the UK is responsible or a person carrying on business in Jersey.

Jersey courts cannot enter into the merits of the foreign judgment and cannot act as a court of appeal or review over the foreign courts. In addition, a plaintiff who is not resident in Jersey may be required to provide a security bond in advance to cover the potential of the expected costs of any case initiated in Jersey. In addition, we have been further advised by our legal counsel in Jersey, that it is uncertain as to whether the courts of Jersey would entertain original actions based on U.S. federal or state securities laws, or enforce judgments from U.S. courts against us or our officers and directors which originated from actions alleging civil liability under U.S. federal or state securities laws.

 

63


 

 

 

INCORPORATION BY REFERENCE

The SEC allows us to incorporate by reference information into this prospectus. This means that we can disclose important information to you by referring you to another document filed separately with the SEC. The information incorporated by reference is considered to be a part of this prospectus, except for any information superseded by information that is included directly in this prospectus.

We incorporate by reference the following documents or information that we have filed with the SEC:

our Current Reports on Form 6-K furnished to the SEC on April 5, 2024, May 15, 2024 and May 30, 2024 (Film No. 241005629);
our Current Report on Form 6-K furnished to the SEC on May 30, 2024 (Film No. 241000634), which includes our unaudited financial results for the three and six months ended March 31, 2024;
our Current Report on Form 6-K furnished to the SEC on February 29, 2024 (Film No. 24698714), which includes our unaudited financial results for the three months ended December 31, 2023;
our Annual Report on Form 20-F for the fiscal year ended September 30, 2023, filed with the SEC on January 18, 2024; and
the description of our ordinary shares contained in Exhibit 2.1 of our Annual Report on Form 20-F for the fiscal year ended September 30, 2023, filed with the SEC on January 18, 2024, including any amendment or report filed for the purpose of updating such description.

Our filings with the SEC, and exhibits incorporated in and amendments to those reports, are available free of charge on our website www.birkenstock-holding.com as soon as reasonably practicable after they are filed with, or furnished to, the SEC. The reference to our website is an inactive textual reference only and information contained therein or connected thereto are not incorporated into this prospectus or the registration statement of which it forms a part.

Upon written or oral request, we will provide to each person, including any beneficial owner, to whom this prospectus is delivered, a copy of any or all of the reports or documents that have been incorporated by reference into this prospectus but not delivered with this prospectus at no cost. If you would like a copy of any of these documents, at no cost, please write or call us at:

Birkenstock Holding plc

Attention: Megan Kulick

Director Investor Relations

1-2 Berkeley Square

London W1J 6EA

United Kingdom

Telephone: +44 2033 270270
Email: ir@birkenstock-holding.com

 

64


 

 

WHERE YOU CAN FIND MORE INFORMATION

We have filed with the SEC a registration statement (which may include amendments and exhibits to the registration statement) on Form F-1 under the Securities Act. This prospectus, which is part of the registration statement, does not contain all of the information set forth in the registration statement and the exhibits and schedules to the registration statement. For further information, we refer you to the registration statement and the exhibits and schedules filed as part of the registration statement. If a document has been filed as an exhibit to the registration statement, we refer you to the copy of the document that has been filed. Each statement in this prospectus relating to a document filed as an exhibit is qualified in all respects by the filed exhibit.

We are subject to the informational requirements of the Exchange Act. Accordingly, we are required to file reports and other information with the SEC, including annual reports on Form 20-F and reports on Form 6-K. The SEC maintains an Internet site at www.sec.gov that contains reports, proxy and information statements and other information we have filed electronically with the SEC.

As a foreign private issuer, we are exempt under the Exchange Act from, among other things, the rules prescribing the furnishing and content of proxy statements, and our executive officers, directors and principal shareholders are exempt from the reporting and short-swing profit recovery provisions contained in Section 16 of the Exchange Act. In addition, we will not be required under the Exchange Act to file periodic reports and financial statements with the SEC as frequently or as promptly as U.S. companies whose securities are registered under the Exchange Act.

We maintain a corporate website at www.birkenstock-holding.com. The reference to our website is an inactive textual reference only and information contained therein or connected thereto are not incorporated into this prospectus or the registration statement of which it forms a part.

65


 

 

14,000,000 Ordinary Shares

img130041801_14.jpg 

 

PROSPECTUS

 

 

 

Goldman Sachs & Co. LLC

J.P. Morgan

BofA Securities

Citigroup

Evercore ISI

Jefferies

Morgan Stanley

UBS Investment Bank

BNP PARIBAS

BMO Capital Markets

HSBC

Deutsche Bank Securities

William Blair

Baird

Stifel

Telsey Advisory Group

Williams Trading

Academy Securities

Independence Point Securities

Loop Capital Markets