As filed with the Securities and Exchange Commission on April 12, 2024
File No. 000-56623
UNITED STATES
SECURITIES AND EXCHANGE COMMISSION
Washington, D.C. 20549
Post-Effective Amendment No. 1
to
FORM 10
GENERAL FORM FOR REGISTRATION OF SECURITIES
PURSUANT TO SECTION 12(b) OR 12(g) OF
THE SECURITIES EXCHANGE ACT OF 1934
Stirling Hotels & Resorts, Inc.
(Exact name of registrant as specified in its charter)
| Maryland | 93-3514045 | |
| (State or other jurisdiction of incorporation or organization) | (I.R.S. Employer Identification No.) | |
| 14185 Dallas Parkway, Suite 1200, Dallas, TX | 75254 | |
| (Address of principal executive offices) | (Zip Code) |
| (972) 490-9600 | ||
| (Registrant’s telephone number including area code) |
With copies to:
Robert H. Bergdolt
Laura K. Sirianni
DLA Piper LLP (US)
4141 Parklake Avenue, Suite 300
Raleigh, North Carolina 27612-2350
(919) 786-2002
Securities to be registered pursuant to Section 12(b) of the Act:
| Title of each class to be so registered | Name of each exchange on which each class is to be registered | |
| None | None |
Securities to be registered pursuant to Section 12(g) of the Act:
|
| Class S Common Stock, $0.01 par value per share |
| (Title of class) |
Indicate by check mark whether the registrant is a large accelerated filer, an accelerated filer, a non-accelerated filer, a smaller reporting company, or an emerging growth company. See the definitions of “large accelerated filer,” “accelerated filer,” “smaller reporting company,” and “emerging growth company” in Rule 12b-2 of the Exchange Act.
| Large accelerated filer | ¨ | Accelerated filer | ¨ | |
| Non-accelerated filer | x | Smaller reporting company | x | |
| Emerging growth company | x |
If an emerging growth company, indicate by check mark if the registrant has elected not to use the extended transition period for complying with any new or revised financial accounting standards provided pursuant to Section 13(a) of the Exchange Act. ¨
TABLE OF CONTENTS
cautionary note regarding Forward-looking statements
References herein to the “REIT”, the “Company”, “we”, “us”, or “our” refer to Stirling Hotels & Resorts, Inc., a Maryland corporation, and its subsidiaries unless the context specifically requires otherwise.
Certain statements contained in this Form 10 constitute forward-looking statements because they relate to future events or our future performance or financial condition. Such statements include, in particular, statements about our plans, strategies, and prospects and are subject to certain risks and uncertainties, as well as known and unknown risks, which could cause actual results to differ materially from those projected or anticipated. Therefore, such statements are not intended to be a guarantee of our performance in future periods. Such forward-looking statements can generally be identified by our use of forward-looking terminology such as “may,” “will,” “should,” “expect,” “could,” “intend,” “anticipate,” “plan,” “estimate,” “believe,” “potential,” “continue,” or other similar words. Specifically, we consider, among others, statements concerning future operating results and cash flows, our ability to meet future obligations, and the amount and timing of any future distributions to stockholders to be forward-looking statements. Readers are cautioned not to place undue reliance on these forward-looking statements, which speak only as of the date this report is filed with the Securities and Exchange Commission (“SEC”). We make no representations or warranties (express or implied) about the accuracy of any such forward-looking statements contained in this Form 10, and we do not intend to publicly update or revise any forward-looking statements, whether as a result of new information, future events, or otherwise.
Any such forward-looking statements are subject to unknown risks, uncertainties, and other factors and are based on a number of assumptions involving judgments with respect to, among other things, future economic, competitive, and market conditions, all of which are difficult or impossible to predict accurately. To the extent that our assumptions differ from actual results, our ability to meet such forward-looking statements, including our ability to generate positive cash flow from operations, provide distributions to stockholders, and maintain the value of our real estate properties, may be significantly hindered.
The following are some of the risks and uncertainties, although not all risks and uncertainties, that could cause our actual results to differ materially from those presented in our forward-looking statements:
| · | We are a newly formed entity with a limited operating history, and there is no assurance that we will achieve our investment objectives. |
| · | We have made a limited number of investments to date, and you will not have the opportunity to evaluate our investments before we make them. |
| · | We invest primarily in stabilized, income-producing hotels and resorts across all chain scales located primarily in the U.S. A sector focused investment portfolio is inherently riskier than a portfolio with more diversified investments. As a result, our results of operations may be adversely affected by a downturn in the hospitality sector or adverse economic developments in the geographic regions in which we invest. |
| · | Since there is no public trading market for shares of our common stock, repurchase of shares by us will likely be the only way to dispose of stockholders’ shares. Our share repurchase plan provides stockholders with the opportunity to request that we repurchase their shares on a monthly basis, but we are not obligated to repurchase any shares and may choose to repurchase only some, or even none, of the shares that have been requested to be repurchased in any particular month in our discretion. In addition, repurchases will be subject to available liquidity and other significant restrictions. Further, our board of directors may make exceptions to, modify, suspend or terminate our share repurchase plan if in its reasonable judgment it deems a suspension to be in our best interest, such as when a repurchase request would place an undue burden on our liquidity, adversely affect our operations or risk having an adverse impact on the Company as a whole that would outweigh the benefit of the repurchase offer. As a result, our shares should be considered as having only limited liquidity and at times may be illiquid. |
| · | We cannot guarantee that we will make distributions, and if we do, we may fund such distributions from sources other than cash flow from operations, including, without limitation, the sale of our assets, borrowings or offering proceeds, and we have no limits on the amounts we may pay from such sources. |
i
| · | The purchase and repurchase price for shares of our common stock will generally be based on our prior month’s net asset value (“NAV”) and will not be based on any public trading market. Although there will be independent valuations of our properties from time to time, the valuation of properties is inherently subjective and our NAV may not accurately reflect the actual price at which our properties could be liquidated on any given day. |
| · | We have no employees and are dependent on Stirling REIT Advisors, LLC (the “Advisor”) to conduct our operations. Our Advisor will face conflicts of interest as a result of, among other things, the allocation of investment opportunities among us, Ashford Hospitality Trust Inc., a publicly traded REIT on the NYSE (NYSE: AHT) (“AHT”), Braemar Hotels & Resorts Inc., a publicly traded REIT on the NYSE (NYSE: BHR) (“BHR”), and Texas Strategic Growth Fund, L.P. (“TSGF”) and any additional future programs that invest in real estate focused in the hospitality sector (collectively, “Other Ashford Accounts”), the allocation of time of its investment professionals and the level of fees that we will pay to our Advisor. |
| · | If we are not able to raise a substantial amount of capital in the near term, our ability to achieve our investment objectives could be adversely affected. |
| · | In order to qualify as a real estate investment trust (“REIT”), we cannot directly operate our hotel properties, and our returns will depend on the management of our hotel properties by our property manager, one of whom is also an affiliate of Ashford Inc., our sponsor and the owner of the Advisor (together with its affiliates, “Ashford”). |
| · | Our property management agreements will require our taxable REIT subsidiaries (“TRSs”) to bear the operating risks of our hotel properties. Any increases in operating expenses or decreases in revenues may have a significant adverse impact on our earnings and cash flow. |
| · | On acquiring shares, stockholders will experience immediate dilution in the net tangible book value of their investment. |
| · | Principal and interest payments on any borrowings will reduce the amount of funds available for distribution or investment in additional real estate assets. |
| · | There are limits on the ownership and transferability of our shares. See “Description of Capital Stock—Restrictions on Ownership and Transfer.” |
| · | If we fail to qualify as a REIT and no relief provisions apply, our NAV and cash available for distribution to our stockholders could materially decrease. |
| · | The acquisition of investment properties may be financed in substantial part by borrowing, which increases our exposure to loss. The use of leverage involves a high degree of financial risk and will increase the exposure of the investments to adverse economic factors. |
ii
| ITEM 1. | BUSINESS. |
Stirling Hotels & Resorts, Inc. is a Maryland corporation formed on September 1, 2023, primarily to acquire and own a diverse portfolio of stabilized income-producing hotels and resorts across all chain scales primarily located in the United States and operated under widely recognized brands licensed from hotel franchisors such as Marriott, Hilton, Hyatt, and Intercontinental Hotel Group. To a lesser extent, we may also invest in real estate debt secured by hotels and resorts and develop hotels and resorts. We plan to own all or substantially all of our assets through Stirling REIT OP, LP, a Delaware limited partnership, which we refer to herein as the “Operating Partnership” or “Stirling OP.” We are the sole member of the sole general partner of the Operating Partnership. See “—Ownership Structure” herein for additional information on the Operating Partnership. We are externally managed by our Advisor, a Delaware limited liability company. Our Advisor is an affiliate of Ashford.
On December 6, 2023, the Operating Partnership acquired four hotel assets (the “Initial Portfolio”) from Ashford Hospitality Limited Partnership (“Ashford Hospitality OP”) and Ashford TRS Corporation (“Ashford Hospitality TRS,” and together with Ashford Hospitality OP, the “Anchor Investor”), each a subsidiary of AHT, in exchange for 1,400,943 Class I units of the Operating Partnership at a price per unit equal to $25.00 pursuant to the terms of the contribution agreement (the “Contribution Agreement”), by and among the Operating Partnership and the Anchor Investor. The Contribution Agreement, including the contribution value of the Initial Portfolio, was approved by the Related Party Transactions Committee, composed of independent directors, of each of AHT and the Company (as sole member of the sole general partner of the Operating Partnership) in connection with the approval of the Contribution Agreement. The gross contribution value for the Initial Portfolio was $56.2 million which represented the appraised value of the Initial Portfolio as provided by LW Hospitality Advisors (“LWHA”), an independent third-party appraiser engaged to value the Initial Portfolio with additional input and oversight by Altus Group U.S. Inc. (“Altus”) and the Advisor. Additionally, Stirling OP assumed a mortgage loan with a carrying value of $30.2 million. The acquisition also included $9.0 million of net working capital and reserves and was subject to customary post-closing adjustments resulting in a net contribution value of the Initial Portfolio of $35.0 million. With respect to its appraisal process, LWHA obtained property-level information from the Advisor, including (i) property historical and projected operating revenues and expenses; (ii) lease agreements; and (iii) information regarding recent or planned capital expenditures. LWHA reviewed and relied in part on the property-level information provided by the Advisor and considered this information in light of its knowledge of each property’s specific market conditions. In addition, Altus and the Advisor reviewed LWHA’s appraisal reports for reasonableness and provided market data and other information for LWHA’s consideration. Although LWHA considered comments to its appraisal reports received from Altus or the Advisor, the appraised values of the Initial Portfolio was determined by LWHA. Subsequent to December 31, 2023, estimated working capital and reserves were finalized resulting in the Anchor Investor returning 4,423 Class I units totaling approximately $111,000 to Stirling OP. The final net contribution value of the Initial Portfolio was $34.9 million. See Item 3, “Properties” for more information on the Initial Portfolio.
The Company determined the acquisition of the Initial Portfolio resulted in AHT becoming the primary beneficiary of Stirling OP in contemplation of: 1) the related party group comprised of (i) AHT and (ii) the initial stockholder who has control over election or removal of the Company’s board of directors that have power to direct the most significant activities of Stirling OP; and 2) the consideration that substantially all the economics are held by AHT through its equity interest, and substantially all of the activities are performed on AHT’s behalf. As a result, AHT began consolidating Stirling OP as of December 6, 2023.
In December 2023, we commenced a private offering of shares of our common stock pursuant to the exemption from registration provided by Section 4(a)(2) of the U.S. Securities Act of 1933, as amended (the “Securities Act”), and Regulation D promulgated thereunder, and other exemptions of similar import in the laws of the states and other jurisdictions where the offering is being made. We have engaged Ashford Securities, LLC, as the dealer manager for the private offering (the “Dealer Manager”).
We have filed this Form 10 to register shares of our Class S common stock pursuant to Section 12(g) of the U.S. Securities Exchange Act of 1934 (the “Exchange Act”). As a result of our voluntary registration of our common stock pursuant to the Exchange Act, we are subject to the requirements of the Exchange Act and the rules promulgated thereunder. In particular, we are required to file Quarterly Reports on Form 10-Q, Annual Reports on Form 10-K, and Current Reports on Form 8-K and otherwise comply with the disclosure obligations of the Exchange Act applicable to issuers filing registration statements to register a class of securities pursuant to Section 12(g) of the Exchange Act. We have voluntarily registered shares of our common stock pursuant to Section 12(g) of the Exchange Act to provide our stockholders with access to public disclosure regarding our business and operations of the type required in the reports filed under the Exchange Act.
The Company
We intend to qualify as a REIT for U.S. federal income tax purposes beginning with our taxable year ending December 31, 2024. Our principal executive offices are located at 14185 Dallas Parkway, Suite 1200, Dallas, Texas 75254, and the telephone number of our principal executive offices is (972) 490-9600.
| 3 |
Ashford
Ashford is an alternative asset management company with a portfolio of strategic operating businesses that provides products and services primarily to clients in the real estate and hospitality industries. Ashford is led by a seasoned team of senior executives, each of whom has extensive experience in real estate investment and operations and who collectively have over 100 years of real estate investment and operations experience. During the past 40 years, Ashford has invested in and managed properties through multiple economic cycles and developed deep industry relationships. Ashford became a public company in November 2014, and its common stock is listed on the New York Stock Exchange American (NYSE American: AINC). Ashford is one of the nation’s largest advisors of lodging assets with approximately $7.5 billion of gross assets under management as of December 31, 2023.
Pursuant to the advisory agreement between us and our Advisor (the “Advisory Agreement”), our Advisor is responsible for sourcing, evaluating and monitoring our investment opportunities and making decisions related to the acquisition, management, financing and disposition of our assets in accordance with our investment objectives, guidelines, policies and limitations, subject to oversight by our board of directors. We expect that Ashford will also provide other products and services to us or our hotel properties through certain entities in which Ashford has an ownership interest. These products and services include, but are not limited to, hotel and restaurant management services; project management, architecture, construction, development, interior design and loss prevention services; debt placement and related services; audio visual, event production, venue, creative and digital services; real estate advisory and brokerage services; insurance services; air purification and hypoallergenic products and services; broker-dealer and distribution services; resort, ecotourism and destination services; and digital keyless entry technology products and services.
Ashford also provides other products and services to us and the hotel properties through certain entities in which Ashford Inc. has an ownership interest. These products and services include, but are not limited to, design and construction services, debt placement and related services, audio visual services, real estate advisory and brokerage services, insurance policies covering general liability, workers’ compensation and business automobile claims, insurance claims services, hypoallergenic premium rooms, broker-dealer and distribution services, mobile key technology and cash management services.
See Item 7, “Certain Relationships and Related Transactions, and Director Independence.”
| 4 |
Potential Competitive Strengths
Ashford and its affiliates have a long history of providing global asset management, investment management and related services to the real estate and hospitality sectors, including AHT that completed its initial public offering in August of 2003, BHR that was spun-off from AHT in November of 2013, private investment funds and other third-party clients. Through its subsidiaries, Ashford provides: (i) advisory services; (ii) asset management services; (iii) hotel and restaurant management services (iv) project management, architecture, construction, development, interior design and loss prevention services, (v) debt placement and related services, (vi) audio visual, event production, venue, creative and digital services, (vii) real estate advisory and brokerage services, (viii) insurance services, (ix) air purification and hypoallergenic products and services, (x) broker-dealer and distribution services, (xi) resort, ecotourism and destination services, and (xiv) digital keyless entry technology products and services.
Ashford’s vertically integrated model creates a competitive advantage versus its peers, increases its influence over asset performance and improves its ability to effectively capitalize on opportunities and mitigate risk which we believe will lead to higher guest satisfaction at our properties and enhanced returns on our hotel and resort investments.
Ashford and its affiliates have completed acquisitions of over 200 hotel and resort assets for more than $7.8 billion, dispositions of 105 hotel and resort assets for $1.8 billion, and made hotel debt investments of over $850 million since inception. Together, Ashford and its affiliates have executed over $15 billion of hotel debt financings, over $1.7 billion of preferred equity issuances and over $2.6 billion of public common equity issuances since 2003. Under Ashford’s management, AHT and BHR collectively own approximately $7.5 billion of gross assets. The Ashford management team has broad and deep relationships within the hotel industry with brokers, owners, management companies, lenders, and consultants.
Advisory Services. In its capacity as advisor to us, AHT and BHR, Ashford implements the investment strategies and manages the day-to-day operations of us, AHT and BHR and their respective properties from an ownership perspective, in each case subject to the respective advisory agreements and the supervision and oversight of the respective boards of directors of us, AHT and BHR.
Asset Management Services. Alongside its advisory services, Ashford provides asset management services. Ashford follows a strategic approach of designating at least one asset manager to each property which allows Ashford to leverage its extensive portfolio of subject matter experts, including asset management, revenue optimization, capital management, legal and risk management, data analysis and property tax management. Ashford currently asset manages over 100 hotels and resorts and is one of the largest clients for some of the world’s largest hotel brands. Ashford has a long history of aggressively asset managing hotel assets to maximize their value. The Asset Management Group at Ashford currently has approximately 50 employees.
Hotel and Restaurant Management Services. Ashford provides hotel and restaurant management services to 118 properties, 61 properties owned by AHT, four properties owned by BHR, three owned by Stirling OP, and 50 properties owned by third-parties through its subsidiary, Remington Lodging & Hospitality, LLC (“Remington Hospitality”). Hotel management services consist of hotel operations, sales and marketing, revenue management, budget oversight, guest service, asset maintenance (not involving capital expenditures) and related services. Remington Hospitality is currently the fifth largest third-party hotel management company in the country and currently manages hotels for 43 different ownership groups. Remington Hospitality currently has approximately 10,000 employees.
Property Management, Architecture, Design, Construction and Development Services. Ashford provides project management, architecture, design, construction and development services to certain properties owned by us, AHT and BHR and also to third-party clients primarily through its subsidiary, Project Management LLC (“Premier”). Premier oversees and implements all capital expenditures at AHT and BHR and has overseen over $2 billion in capital projects. Premier has completed projects for 38 clients and currently has approximately 130 employees.
Event Technology and Creative Communications Solutions. Ashford provides an integrated suite of event services, including audio-visual, event production, venue, and creative and digital services to third-party clients and numerous hotels owned by AHT and BHR. Ashford provides these services through Inspire Event Technologies Holdings, LLC, its subsidiary doing business as INSPIRE (“INSPIRE”). INSPIRE currently has contracts in place with 29 hotels owned by AHT, nine hotels owned by BHR, and 105 hotels & venues owned by third-parties. INSPIRE also provides services to clients at non-hotel locations. This service is called show services and currently represents approximately 20% of INSPIRE’s annual revenue. INSPIRE has operations in the U.S., Mexico, and the Dominican Republic and currently has approximately 690 employees.
| 5 |
Digital Keyless Entry Solutions. Ashford provides keyless entry technology, products and services to clients, through its subsidiary, OpenKey. OpenKey currently has contracts in place with eight hotels owned by AHT, three hotels owned by BHR, and 309 hotels owned by third parties. OpenKey currently has approximately 20 employees.
Curated Destination Leisure Activities, Travel, Concierge and Transportation Services. Ashford provides curated destination leisure activities, travel, concierge and transportation services to clients, through its subsidiary, RED Hospitality & Leisure LLC (“RED Hospitality & Leisure”). RED Hospitality & Leisure currently owns a fleet of 30 boats and has contracts in place with one hotel and resort owned by AHT, two hotels and resorts owned by BHR, and ten hotels and resorts owned by third-parties. RED Hospitality & Leisure currently operates in the U.S. in Florida and Hawaii, the U.S.V.I, Puerto Rico, and Turks & Caicos. RED Hospitality & Leisure currently has approximately 260 employees.
Air Purification and Hypoallergenic Products and Services. For real estate interior spaces, Ashford provides air purification and hypoallergenic products and services to clients through its subsidiary, PURE. PURE currently has approximately 12 employees.
Wholesaler, Dealer Manager and Broker-Dealer Services. Ashford provides wholesaler, dealer manager and other broker-dealer services to its affiliates through its subsidiary, Ashford Securities, which is also the Dealer Manager. Ashford Securities currently has approximately 29 employees.
For more information regarding our Advisor and Ashford’s business, see “Management—Our Advisor and Ashford” and “Investment Objectives and Strategies—Potential Competitive Strengths.”
Investment Objectives
Our investment objectives are to invest in a diversified portfolio of hospitality assets that will enable us to:
| · | provide attractive current income in the form of regular, stable cash distributions; |
| · | preserve and protect invested capital; |
| · | realize appreciation in NAV from proactive investment management and asset management; and |
| · | provide an investment alternative for investors seeking to allocate a portion of their long-term investment portfolios to hotel and resort commercial real estate with lower volatility than listed public real estate companies. |
We cannot assure you that we will achieve our investment objectives. In particular, we note that the NAV of non-traded REITs may be subject to volatility related to the values of their underlying assets.
Investment Strategy
Our investment strategy is to invest in a diverse portfolio of stabilized income-producing hotels and resorts across all chain scales primarily located in the United States and operated under widely recognized brands licensed from hotel franchisors such as Marriott, Hilton, Hyatt, and Intercontinental Hotel Group. To a lesser extent, we may also invest in real estate debt secured by hotels and resorts and develop hotels and resorts. We may purchase single properties or portfolios of properties, including from our affiliates. Our board of directors may adjust our investment focus from time to time based upon market conditions and other factors our board of directors deem relevant.
Our investment strategy is expected to capitalize on Ashford’s leading institutional-quality real estate investment platform and its experience as an alternative asset management company with a portfolio of strategic operating businesses that provide products and services to the real estate and hospitality industries. Our investment strategy seeks to capitalize on Ashford’s scale and the real-time information provided by its real estate holdings to identify and acquire our target investments at attractive pricing. We also seek to benefit from Ashford’s reputation and ability to transact at scale with speed and certainty, and its long-standing and extensive relationships within the hotel real estate industry. Our investments in primarily stabilized, income-generating hotel assets will focus on a range of lodging asset types. These may include select-service and full-service hotels and resorts in the luxury, upper upscale, upscale, midscale, and economy chain scales.
Our real estate debt investment strategy is focused on generating current income and contributing to our overall net returns. In its history, Ashford and its affiliates have made over $850 million of hotel debt investments. We believe hotel debt investments can be an attractive source of current income while generating attractive risk-adjusted returns. We believe that our structure as a perpetual-life REIT will allow us to acquire and manage our investment portfolio in a more active and flexible manner. We expect the structure to be beneficial to an investment in us, as we will not be limited by a pre-determined operational period and the need to provide a “liquidity event” at the end of that period.
| 6 |
We may enter into one or more joint ventures, tenant-in-common investments or other co-ownership arrangements for the acquisition, development or improvement of properties with third parties or affiliates of our Advisor, including present and future real estate limited partnerships and REITs sponsored by affiliates of our Advisor.
Investment Guidelines and Portfolio Allocation
Our board of directors, including our independent directors, will review our investment portfolio not less than quarterly. In addition, our board of directors has adopted investment guidelines which set forth, among other things, guidelines for investing in our targeted property types which we describe in more detail below. Our board of directors, including our independent directors, will review the investment guidelines on an annual basis or more frequently as it deems appropriate. Changes to our investment guidelines must be approved by our board of directors, including a majority of our independent directors. Our board of directors may revise our investment guidelines without the concurrence of our stockholders.
Our investment guidelines delegate to our Advisor authority to execute acquisitions and dispositions of investments in real estate and real estate related debt, in each case so long as such acquisitions and dispositions are consistent with our investment guidelines. Our board of directors will at all times have oversight over our investments and may change from time to time the scope of authority delegated to our Advisor with respect to acquisition and disposition transactions. In addition, under our investment guidelines our board of directors is required to approve any acquisition of a single property or portfolio of properties with a purchase price exceeding 10% of our most recent month-end total asset value (as measured under generally accepted accounting principles) plus the net proceeds expected in good faith to be raised in the private offering over the next 12 months.
We will seek to invest:
| · | at least 80% of our assets in hotels and resorts; and |
| · | up to 20% of our assets in hotel related debt, cash, cash equivalents and other investments. |
Notwithstanding the foregoing, the actual percentage of our portfolio that is invested in each investment type may from time to time be outside the levels provided above due to factors such as a large inflow of capital over a short period of time, our Advisor’s assessment of the relative attractiveness of opportunities, or an increase in anticipated cash requirements or repurchase requests and subject to any limitations or requirements relating to our intention to be treated as a REIT for U.S. federal income tax purposes. Certain investments could be characterized as either real estate or real estate debt depending on the terms and characteristics of such investments.
Investments in Properties
We intend to acquire stabilized income-producing hotels and resorts across all chain scales primarily located in the United States and operated under widely recognized brands licensed from hotel franchisors such as Marriott, Hilton, Hyatt, and Intercontinental Hotel Group.
Ownership Interests
Our Operating Partnership or one or more subsidiary entities controlled by our Operating Partnership will acquire properties on our behalf. In many cases, we will acquire the entire equity ownership interest in properties and exercise control over such properties. However, we may also enter into joint ventures, general partnerships, co-tenancies and other participation arrangements with other investors, including affiliates of our Advisor, to acquire properties. We generally will acquire fee simple interests for the properties (in which we own both the land and the building improvements), but may consider leasehold interests and other non-fee simple interests if we believe the investment is consistent with our investment strategy and objectives.
Joint Ventures and Other Co-Ownership Arrangements
We may enter into joint ventures, partnerships, tenant-in-common investments or other co-ownership arrangements with entities affiliated with our Advisor as well as third parties for the acquisition or improvement of properties. In many cases, we may not control the management of the affairs of the joint venture. In determining whether to invest in a particular joint venture, our Advisor will evaluate the real property that such joint venture owns or is being formed to own under the same criteria described elsewhere in this filing for our selection of real property investments.
| 7 |
The terms of any particular joint venture will be established on a case-by-case basis considering all relevant facts, including the nature and attributes of the potential joint venture partner, the proposed structure of the joint venture, the nature of the operations, the liabilities and assets associated with the proposed joint venture and the size of our interest in the venture. Other factors we will consider include: (1) our ability to manage and control the joint venture; (2) our ability to exit the joint venture; and (3) our ability to control transfers of interests held by other partners to the venture. Our interests may not be totally aligned with those of our partner.
In the event that the joint venture partner elects to sell property held in any such joint venture, we may not have sufficient funds to exercise any right of first refusal or other purchase right that we may have. Entering into joint ventures with Ashford affiliates will result in certain conflicts of interest.
Due Diligence
The Ashford personnel who perform investment management services for us pursuant to our Advisory Agreement will conduct due diligence on each property that our Advisor proposes to purchase on our behalf, including these four primary types:
| · | Financial Due Diligence. A preliminary review of each opportunity is conducted in order to screen the attractiveness of each transaction. The preliminary review is followed by an initial financial projection based on macro- and micro-economic analyses. Projection assumptions generally are developed from analysis of historical operating performance, discussions with local real estate contacts or sector experts and a review of published sources and data from Ashford’s other portfolios. If our Advisor deems appropriate, further due diligence will be conducted, as described below, to confirm the initial financial review. Our Advisor will forecast expected cash flows and analyze various scenarios and exit strategies utilizing its proprietary models and the financial information received. We believe that our Advisor’s approach to the analysis of potential investment opportunities will provide us with a competitive advantage. |
| · | Books and Records. Third-party accounting consultants will be used as necessary to review relevant books and records (for example, comparing rent rolls to leases for office buildings), confirm cash flow information provided by the seller and conduct other similar types of analysis. |
| · | Physical Due Diligence. This primarily will involve an analysis of environmental and engineering matters by third-party consultants. Conclusions will be incorporated from environmental/engineering reports into the financial projection analysis. Additionally, our Advisor will investigate each potential investment and comparable properties to assess relative market position, functionality and obsolescence. |
| · | Legal and Tax Due Diligence. Our Advisor will work closely with outside counsel to review, diligence and negotiate applicable legal and property specific documents pertaining to an investment (e.g., joint venture agreements, loan documents, leases, management agreements, purchase contracts, etc.). Additionally, our Advisor will work with internal and external tax advisors to structure investments in an efficient manner. |
Property Management
We have engaged Remington Hospitality, an Ashford subsidiary, to provide property management services to our properties. Remington Hospitality currently provides property management services to 61 properties owned by AHT, four properties owned by BHR, three owned by Stirling OP, and 50 properties owned with third-parties. Management services consist of property operations, sales and marketing, revenue management, budget oversight, guest service, asset maintenance (not involving capital expenditures) and related services.
Exit Strategies
Our investment strategy is not reliant on prompt sale of the properties we acquire, and we anticipate that we will hold most properties for seven to ten years or longer. One of our Advisor’s primary considerations in evaluating any potential investment opportunity is the likely exit strategy. When determining whether to sell a particular asset, our Advisor will take the following steps:
| · | Evaluate Condition of the Property. Evaluate whether the asset is in the appropriate condition for a successful sale. |
| · | Monitor Market Conditions. Monitor the markets to identify favorable conditions for asset sales. |
| 8 |
| · | Assess Returns from the Property. Assess the returns from each investment to determine whether the expected sale price exceeds the net present value of our Advisor’s projected cash flows of the property. |
| · | Evaluate Status of Business Plan. Evaluate whether it has successfully completed any value creation plan that was established at acquisition. |
We believe that holding our target assets for a long period of time will enable us to execute our business plan, generate favorable cash-on-cash returns and drive long-term cash flow and NAV growth.
Generally, we will reinvest proceeds from the sale, financing or disposition of properties in a manner consistent with our investment strategy, although we may be required to distribute such proceeds to the stockholders in order to comply with REIT requirements.
Investments in Real Estate Equity, Debt and Debt Securities
Our real estate debt investments will focus on non-distressed public and private real estate debt, including, but not limited to, real estate related corporate credit, mortgages, loans, mezzanine loans and may also include derivatives. Our investments in real estate debt will be focused in the United States.
Our investments in loans may include commercial mortgage loans, bank loans, mezzanine loans, and other interests relating to real estate and debt of companies in the business of owning and/or operating real estate related businesses. Commercial mortgage loans are typically secured by single-family, multifamily or commercial property and are subject to risks of delinquency and foreclosure. The ability of a borrower to repay a loan secured by an income-producing property typically is dependent primarily upon the successful operation of such property rather than upon the existence of independent income or assets of the borrower.
We may also invest in real estate related derivatives, including, without limitation, total return swaps and credit default swaps that have real estate debt as reference assets. See “—Derivative Instruments and Hedging Activities.”
We do not intend to make loans to other persons or to engage in the purchase and sale of any types of investments other than those related to real estate.
Mezzanine loans may take the form of subordinated loans secured by a pledge of the ownership interests of either the entity owning the real property or an entity that owns (directly or indirectly) the interest in the entity owning the real property. These types of investments may involve a higher degree of risk than mortgage lending because the investment may become unsecured as a result of foreclosure by the senior lender.
Although our investments in real estate debt will be primarily in non-distressed debt instruments (based on our belief that there is a high likelihood of repayment), we may nonetheless invest in instruments of any credit quality at various levels of an issuer’s capital structure. Debt securities of below investment grade quality are regarded as having predominantly speculative characteristics with respect to capacity to pay interest and to repay principal, and are commonly referred to as “high yield” securities. Securities rated Caa or below and CCC or below are considered vulnerable to nonpayment and their issuers to be dependent on favorable business, financial and economic conditions to meet their financial commitments. Securities rated below Caa/CCC may include obligations already in default. Debt securities in the lowest investment grade category will likely possess speculative characteristics. Additionally, some of our investments may be structured as investments in real estate debt securities or loans but are intended to provide us with returns based on the performance of the related real estate. As such, these debt securities or loans may have risks that are similar to those which a real estate equity investment would possess.
We may also invest, without limit, in securities that are unregistered (but are eligible for purchase and sale by certain qualified institutional buyers) or are held by control persons of the issuer and securities that are subject to contractual restrictions on their resale.
Investment Process for Real Estate Debt
The following is a brief summary of certain key aspects of the real estate debt investment process our Advisor expects to generally utilize:
| · | Fundamental Analysis. Our Advisor expects to utilize an asset-by-asset valuation approach to evaluate potential investments with a focus on underlying cash flow projections, replacement costs and market-by-market supply/demand trends. |
| 9 |
| · | Disciplined Investment Approach. Our Advisor expects to employ rigorous underwriting and due diligence with respect to each investment while carefully assessing the impact of certain potential downside scenarios. |
| · | Leverage Proprietary Knowledge and Relationships. Our Advisor expects to utilize the knowledge, relationships and expertise of the existing Ashford team to evaluate potential investments. |
Derivative Instruments and Hedging Activities
We may use derivatives for hedging purposes and, subject to qualifying and maintaining our status as a REIT and compliance with any applicable exemption from being regulated as a commodity pool operator, we may also use derivatives for investment purposes and as a form of effective leverage. Our principal investments in derivative instruments may include investments in interest rate swaps, total return swaps, credit default swaps and indices thereon, and short sales (typically related to treasuries), but we may also invest in futures transactions, options and options on futures.
Cash, Cash Equivalents and Other Short-Term Investments
We hold cash, cash equivalents and other short-term investments. These types of investments may include the following, to the extent consistent with our intended qualification as a REIT:
| · | money market instruments, cash and other cash equivalents (such as high-quality short-term debt instruments, including commercial paper, certificates of deposit, bankers’ acceptances, repurchase agreements, interest-bearing time deposits and credit rated corporate debt securities); |
| · | U.S. government or government agency securities; and |
| · | credit-rated corporate debt or asset-backed securities of U.S. or foreign entities, or credit-rated debt securities of foreign governments or multi-national organizations. |
Other Investments
We may, subject to any required approvals from our board of directors, make investments other than as described above. At all times, we intend to make investments in such a manner consistent with qualifying and maintaining our qualification as a REIT under the Code and maintaining our status as a non-investment company under the Investment Company Act. We do not intend to underwrite securities of other issuers.
Borrowing Policies
We intend to use financial leverage to provide additional funds to support our investment activities. This allows us to make more investments than would otherwise be possible, resulting in a broader portfolio. Our target leverage ratio after our ramp-up period is approximately 40-50% of our gross real estate assets (measured using the greater of fair market value and purchase price), inclusive of property-level and entity-level debt and cash, but excluding debt on our securities portfolio. There is, however, no limit on the amount we may borrow with respect to any individual property or portfolio. Indebtedness incurred (i) in connection with funding a deposit in advance of the closing of an investment or (ii) as other working capital advances, will not be included as part of the calculation above.
Our real estate debt portfolio may have embedded leverage through the use of reverse repurchase agreements and may also have embedded leverage through the use of derivatives, including, but not limited to, total return swaps, securities lending arrangements and credit default swaps. During times of increased investment and capital market activity, but subject to the limitation on indebtedness for money borrowed in our corporate governance guidelines described below, we may employ greater leverage in order to quickly build a broader portfolio of assets. We may leverage our portfolio by assuming or incurring secured or unsecured property-level or entity-level debt. An example of property-level debt is a mortgage loan secured by an individual property or portfolio of properties incurred or assumed in connection with our acquisition of such property or portfolio of properties. An example of entity-level debt is a line of credit obtained by us or our Operating Partnership. We may seek to obtain lines of credit under which we would reserve borrowing capacity. Borrowings under lines of credit may be used not only to repurchase shares, but also to fund acquisitions or for any other corporate purpose.
Our actual leverage level will be affected by a number of factors, some of which are outside our control. Significant inflows of proceeds from the sale of shares of our common stock generally will cause our leverage as a percentage of our net assets, or our leverage ratio, to decrease, at least temporarily. Significant outflows of equity as a result of repurchases of shares of our common stock generally will cause our leverage ratio to increase, at least temporarily. Our leverage ratio will also increase or decrease with decreases or increases, respectively, in the value of our portfolio. If we borrow under a line of credit to fund repurchases of shares of our common stock or for other purposes, our leverage will increase and may exceed our target leverage. In such cases, our leverage may remain at the higher level until we receive additional net proceeds from our continuous offering or sell some of our assets to repay outstanding indebtedness.
| 10 |
Our board of directors reviews our aggregate borrowings at least quarterly. In connection with such review, our board of directors may determine to modify our target leverage ratio in light of then-current economic conditions, relative costs of debt and equity capital, fair values of our properties, general conditions in the market for debt and equity securities, growth and investment opportunities or other factors. We may exceed our targeted leverage ratio at times if our Advisor deems it advisable for us. For example, if we fund a repurchase under a line of credit, we will consider actual borrowings when determining whether we are at our leverage target, but not unused borrowing capacity. If, therefore, we are at a leverage ratio in the range of 40-50% and we borrow additional amounts under a line of credit, or if the value of our portfolio decreases, our leverage could exceed the range of 40-50% of our gross real estate assets. In the event that our leverage ratio exceeds our target, regardless of the reason, we will thereafter endeavor to manage our leverage back down to our target.
There is no limit on the amount we may borrow with respect to any individual property or portfolio.
Temporary Strategies
During periods in which our Advisor determines that economic or market conditions are unfavorable to investors and a defensive strategy would benefit us, we may temporarily depart from our investment strategy. During these periods, subject to compliance with the Investment Company Act, we may deviate from our investment guideline of investing at least 80% of our assets in hotels and resorts and up to 20% of our assets in hotel related debt, cash, cash equivalents and other investments, or invest all or any portion of our assets in U.S. government securities, including bills, notes and bonds differing as to maturity and rates of interest that are either issued or guaranteed by the U.S. Treasury or by U.S. government agencies or instrumentalities; non-U.S. government securities that have received the highest investment grade credit rating; certificates of deposit issued against funds deposited in a bank or a savings and loan association; commercial paper; bankers’ acceptances; fixed time deposits; shares of money market funds; credit-linked notes; repurchase agreements with respect to any of the foregoing; or any other fixed income securities that our Advisor considers consistent with this strategy. During these periods, we may also determine to pay down certain of our indebtedness and have indebtedness below our target leverage or we may borrow more to provide for additional liquidity causing us to exceed our target leverage. It is impossible to predict when, or for how long, our Advisor will use these alternative strategies. There can be no assurance that such strategies will be successful.
Issuing Securities for Property
Subject to limitations contained in our charter, we may issue, or cause to be issued, shares of our stock or limited partnership units in the Operating Partnership in any manner (and on such terms and for such consideration) in exchange for real estate. Our existing stockholders will have no preemptive rights to purchase any such shares of our stock or limited partnership units in the Operating Partnership, and any such issuance might cause a dilution of a stockholder’s initial investment. We may enter into additional contractual arrangements with contributors of property under which we would agree to repurchase a contributor’s units for shares of our common stock or cash, at the option of the contributor, at specified times. Although we may enter into such transactions, we do not currently intend to do so.
Ownership Structure
We intend to qualify as a REIT for U.S. federal income tax purposes beginning with our taxable year ending December 31, 2024. In general, a REIT is a company that:
| · | combines the capital of many investors to acquire or provide financing for real estate assets; |
| · | offers the benefits of a real estate portfolio under professional management; |
| · | satisfies the various requirements of the Internal Revenue Code of 1986, as amended (the “Code”), including a requirement to distribute to stockholders at least 90% of its REIT taxable income each year; and |
| · | is generally not subject to U.S. federal corporate income taxes on its net taxable income that it currently distributes to its stockholders, which substantially eliminates the “double taxation” (i.e., taxation at both the corporate and stockholder levels) that generally results from investments in a “C” corporation. |
A non-listed REIT is a REIT whose shares are not listed for trading on a stock exchange or other securities market. We use the term “perpetual-life REIT” to describe an investment vehicle of indefinite duration, whose shares of common stock are intended to be sold by the REIT monthly on a continuous basis at a price generally equal to the prior month’s NAV per share. In our perpetual-life structure, the investor may request that we repurchase their shares on a monthly basis, but we are not obligated to repurchase any shares and may choose to repurchase only some, or even none, of the shares that have been requested to be repurchased in any particular month in our discretion. Although we may consider a liquidity event at any time in the future, we are not obligated by our charter or otherwise to effect a liquidity event at any time.
| 11 |
We plan to own all or substantially all of our assets through the Operating Partnership. We are the sole member of the sole general partner of the Operating Partnership. As of the date of this filing, we do not own a significant economic interest in Stirling OP or the underlying properties as our economic interest is limited to the initial capital contribution of $25.00 and the proceeds from the 397 shares of common stock we have sold subsequent to the initial capital contribution. As we raise proceeds in the private offering, we will contribute additional capital to the Operating Partnership in exchange for additional economic interests in the Operating Partnership. Because we will hold all of our assets through the Operating Partnership, to the extent we issue additional units of our Operating Partnership, our stockholders’ percentage ownership interest in our assets will be diluted. Stirling REIT Special Limited Partner LLC (the “Special Limited Partner”), a Delaware limited partnership and an affiliate of Ashford, owns a special limited partner interest in the Operating Partnership. The use of our Operating Partnership to hold all of our assets is referred to as an Umbrella Partnership Real Estate Investment Trust (“UPREIT”). Using an UPREIT structure may give us an advantage in acquiring properties from persons who want to defer recognizing gain for U.S. federal income tax purposes.
In addition, in order for the income from any hotel property investments to constitute “rents from real properties” for purposes of the gross income test required for REIT qualification, the income we earn cannot be derived from the operation of any of these hotels. Therefore, we will lease each hotel property to a subsidiary of our operating partnership, which is (and we intend to be treated as) a taxable REIT subsidiary, or TRS.
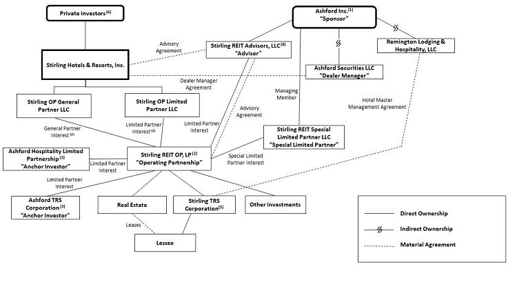
The following chart shows our current ownership structure and our relationships with Ashford Inc. (which acts as our sponsor), Stirling REIT Advisors, LLC (which acts as our Advisor), Ashford Securities LLC (which acts as our Dealer Manager) and the Special Limited Partner along with other affiliates of Ashford who will provide services to us in connection with our operations and the private offering.

(1) Mr. Monty J. Bennett, our Chief Executive Officer and affiliated director, is Chairman and Chief Executive Officer of Ashford. As of December 31, 2023, Mr. Monty Bennett, together with his father, Mr. Archie Bennett, Jr., Chairman Emeritus of AHT, owned approximately 610,261 shares of Ashford common stock, which represented an approximately 19.0% ownership interest in Ashford, and owned 18,758,600 shares of Ashford Series D Convertible Preferred Stock, which, along with all unpaid accrued and accumulated dividends thereon, is convertible at a price of $117.50 per share into an additional approximate 4,229,668 shares of Ashford common stock, which if converted as of December 31, 2023 would have increased Mr. Monty J. Bennett and Mr. Archie Bennett, Jr.’s ownership interest in Ashford to approximately 65.0%. The 18,758,600 shares of Series D Convertible Preferred Stock owned by the Bennetts include 360,000 shares owned by trusts.
(2) We are the sole member of the sole general partner of Stirling OP. As of the date of this filing, we do not own a significant economic interest in Stirling OP as our economic interest is limited to the initial capital contribution of $25.00 and the proceeds from the 397 shares of common stock we have sold subsequent to the initial capital contribution. We will not own a significant economic ownership interest in Stirling OP or its underlying properties until we raise significant capital in our private offering.
(3) Ashford Hospitality Limited Partnership and Ashford TRS Corporation, together, the “Anchor Investor” are owned by AHT. As of the date of this filing, Ashford Hospitality Limited Partnership and Ashford TRS Corporation, owned 67.713% and 31.398% limited partnership interest in the Operating Partnership, respectively, for combined ownership by AHT of 99.111%.
(4) The Advisor owns an approximately 0.568% limited partnership interest in the Operating Partnership.
(5) Our TRS has entered a property management agreement with Remington Hospitality and other “eligible independent contractors,” for the management of our properties.
(6) As of the date of this filing we have two holders of Class I common stock.
| 12 |
The Board of Directors
We operate under the direction of our board of directors. We have three directors, two of whom are independent of us, our Advisor, Ashford and its affiliates. Our independent directors are responsible for reviewing the performance of our Advisor and approving the compensation paid to our Advisor and its affiliates. Our directors are elected annually by our stockholders. The names and biographical information of our directors are provided under Item 5, “Directors and Executive Officers.”
Fees Paid to the Advisor and its Affiliates
We pay our Advisor, the Dealer Manager, and their affiliates the fees and expense reimbursements described below in connection with performing services for us. In addition, income of the Operating Partnership is allocated to the Special Limited Partner for its performance participation interest. Our independent directors have approved the compensation to our Advisor, the Special Limited Partner, the Dealer Manager, and their affiliates described below. We may engage our Advisor or its affiliates to provide services to us on terms that are different than described herein provided that any such arrangements must be approved by our related party transactions committee. Although we have no current intention to do so, we or our Operating Partnership may also issue equity incentive compensation to employees of our Advisor or its affiliates. Any equity incentive compensation will not reduce the management fee or performance participation allocation.
Type of Compensation and Recipient |
Determination of Amount | |
| Upfront Selling Commissions and Dealer Manager Fees—The Dealer Manager | The Dealer Manager is entitled to receive upfront selling commissions of up to 3.0%, and upfront dealer manager fees of 0.5%, of the transaction price of each Class T share sold in the primary offering; however, such amounts may vary based on agreements between the Dealer Manager and certain selected dealers, provided that the sum of the upfront selling commissions and dealer manager fees will not exceed 3.5% of the transaction price. The Dealer Manager is entitled to receive upfront selling commissions of up to 3.5% of the transaction price of each Class S share sold in the primary offering. The Dealer Manager is entitled to receive upfront selling commissions of up to 1.5% of the transaction price of each Class D share sold in the primary offering. The Dealer Manager anticipates that all or a portion of the upfront selling commissions and dealer manager fees will be retained by, or reallowed (paid) to, selected dealers.
No upfront selling commissions or dealer manager fees are paid with respect to purchases of Class I shares or shares of any class sold pursuant to our distribution reinvestment plan. |
| Distribution fees—The Dealer Manager | We pay the Dealer Manager selling commissions over time as distribution fees:
· with respect to our outstanding Class T shares, equal to 0.85% per annum of the aggregate NAV of our outstanding Class T shares, consisting of a representative distribution fee of 0.65% per annum, and a dealer distribution fee of 0.20% per annum, of the aggregate NAV of our outstanding Class T shares; however, with respect to Class T shares sold through certain selected dealers, the representative distribution fee and the dealer distribution fee may be other amounts, provided that the sum of such fees will always equal 0.85% per annum of the NAV of such shares;
· with respect to our outstanding Class S shares, equal to 0.85% per annum of the aggregate NAV of our outstanding Class S shares; and
· with respect to our outstanding Class D shares, equal to 0.25% per annum of the aggregate NAV of our outstanding Class D shares.
|
| 13 |
Type of Compensation and Recipient |
Determination of Amount | |
|
We will not pay a distribution fee with respect to our outstanding Class I shares.
In calculating the distribution fees, we will use the aggregate NAV of the applicable class before giving effect to accruals for the distribution fee or distributions payable on our shares.
The distribution fees are paid monthly in arrears. The Dealer Manager reallows (pays) all or a portion of the distribution fees to selected dealers and servicing broker-dealers, and will rebate distribution fees to us to the extent a broker-dealer is not eligible to receive them.
The ongoing distribution fees listed above accrue on a class-specific basis and borne by all holders of the applicable class. Because the distribution fees are calculated based on our NAV of our Class T, Class S and Class D shares, they will reduce the NAV and/or the distributions payable with respect to the shares of each such class, including shares of each such class issued under our distribution reinvestment plan.
We will cease paying the distribution fee with respect to any Class T share, Class S share or Class D share held in a stockholder’s account at the end of the month in which the Dealer Manager and/or our Company in conjunction with our transfer agent determine(s) that total upfront selling commissions, dealer manager fees and distribution fees paid with respect to the shares held by such stockholder within such account would equal or exceed, in the aggregate, 8.75% (or a lower limit as set forth in the applicable agreement between the Dealer Manager and a selected dealer at the time such shares were issued) of the gross proceeds from the sale of such shares (including the gross proceeds of any shares issued under our distribution reinvestment plan with respect thereto) (collectively, the “Distribution Fee Limit”). At the end of such month, each such Class T share, Class S share or Class D share in such account (including shares in such account purchased through the distribution reinvestment plan or received as a stock dividend) will convert into a number of Class I shares (including any fractional shares) with an equivalent aggregate NAV as such share. See “Plan of Distribution.” Although we cannot predict the length of time over which the distribution fee will be paid due to potential changes in the NAV of our shares, in the case of a limit of 8.75% of gross proceeds, this fee would be paid with respect to a Class T share or Class S share over approximately seven years from the date of purchase and with respect to a Class D share over approximately 30 years from the date of purchase, assuming payment of the full upfront selling commissions and dealer manager fees, opting out of the distribution reinvestment plan and a constant NAV per share. Under these assumptions and assuming a constant NAV per share of $25.00, if a stockholder holds his or her shares for these time periods, this fee with respect to a Class T share or Class S share would total approximately $1.39 and with respect to a Class D share would total approximately $1.85.
If not already converted into Class I shares upon a determination that total upfront selling commissions, dealer manager fees and distribution fees paid with respect to such shares would exceed the applicable Distribution Fee Limit, each Class T share, Class S share and Class D share held in a stockholder’s account (including shares in such account purchased through the distribution reinvestment plan or received as stock dividend) will automatically and without any action on the part of the holder thereof convert into a number of Class I shares (including fractional shares) with an equivalent NAV as such share on the earliest of (i) a listing of Class I shares, (ii) our merger or consolidation with or into another entity in which we are not the surviving entity or (iii) the sale or other disposition of all or substantially all of our assets. Further, immediately before any liquidation, dissolution or winding up of our company, each Class T share, Class S share and Class D share will automatically convert into a number of Class I shares (including any fractional shares) with an equivalent NAV as such share. |
| 14 |
Type of Compensation and Recipient |
Determination of Amount | |
| Organization and Offering Expense Reimbursement—Our Advisor | Through December 31, 2024, our Advisor has agreed to advance all expenses on our behalf and behalf of the Operating Partnership in connection with our formation and the raising of equity capital, including (without limitation) the following: legal, accounting, investment banking and other advisory fees; regulatory and other filing fees; expenses of qualification of the sale of our shares under federal and state laws, including taxes and fees and accountants’ and attorneys’ fees; printing, engraving and mailing costs; expenses of the marketing and distribution of the shares, reasonable bona fide due diligence expenses of the Dealer Manager and selected dealers supported by detailed and itemized invoices, costs in connection with sales and marketing materials, design and website expenses, salaries of employees while engaged in sales activity, fees and expenses of the Dealer Manager’s attorneys, costs related to investor and broker-dealer sales meetings, including fees to attend retail seminars sponsored by the Dealer Manager or selected dealers and reimbursements to the Dealer Manager and selected dealers for customary travel, lodging and meals; charges of administrators, transfer agents, registrars, trustees, escrow holders, depositaries and experts; but excluding upfront selling commissions and dealer manager fees and ongoing distribution fees. The costs of an audit of the financial statements of the Company for the year ended December 31, 2023 will be considered an organization expense for this purpose as will all costs associated with the contribution of properties to the Operating Partnership prior to the private offering. We will reimburse our Advisor for all such advanced expenses ratably over the 60 months commencing January 1, 2025.
As of January 1, 2025, we will reimburse
our Advisor for any organization and offering expenses that it incurs on our behalf as and when incurred. After the termination of
the primary offering and again after termination of the offering under our distribution reinvestment plan, our Advisor has agreed
to reimburse us to the extent that the organization and offering expenses that we incur exceed 15% of our gross proceeds from the
applicable offering.
| |
| Acquisition Expense Reimbursement—Our Advisor | We do not intend to pay our Advisor any acquisition or other similar fees in connection with making investments. We will, however, reimburse our Advisor for out-of-pocket expenses in connection with the selection and acquisition of properties and real estate related debt, whether or not such investments are acquired, and make payments to third parties in connection with making investments.
| |
| Management Fee and Expense Reimbursements—Our Advisor | We pay our Advisor an annual management fee (payable monthly in arrears) of 1.25% of aggregate NAV represented by the Class T, Class S, Class D and Class I shares. Additionally, to the extent that our Operating Partnership issues Class T, Class S, Class D or Class I Operating Partnership units to parties other than us, our Operating Partnership will pay our Advisor a management fee equal to 1.25% of the aggregate NAV of the Operating Partnership attributable to such Class T, Class S, Class D and Class I Operating Partnership units not held by us per annum payable monthly in arrears. No management fee will be paid with respect to Class E shares or Class E units of our Operating Partnership. The management fee is allocated on a class-specific basis and borne by all holders of the applicable class. |
| 15 |
Type of Compensation and Recipient |
Determination of Amount | |
In calculating the management fee, we use the aggregate NAV of the applicable share class of Operating Partnership units not held by us before giving effect to monthly accruals for the management fee, performance participation allocation, distribution fees (if any), or distributions payable on our shares of our Operating Partnership units.
In addition to the organization and offering expense and acquisition expense reimbursements described above, we will reimburse our Advisor for out-of-pocket costs and expenses it incurs in connection with the services it provides to us, including, but not limited to, (i) the actual cost of goods and services used by us and obtained from third parties, including fees paid to administrators, consultants, attorneys, technology providers and other service providers, and brokerage fees paid in connection with the purchase and sale of investments, (ii) expenses of managing and operating our properties, whether payable to an affiliate or a non-affiliated person, and (iii) expenses related to personnel of the Advisor performing services for us other than those who provide investment advisory services or serve as our executive officers. See “Management—The Advisory Agreement—Management Fee, Performance Participation and Expense Reimbursements.”
Our Advisor will advance on our behalf certain of our general and administrative expenses through December 31, 2024, at which point we will reimburse our Advisor for all such advanced expenses ratably over the 60 months following such date.
The management fee may be paid, at our Advisor’s election, in cash, Class E shares or Class E units of our Operating Partnership. If our Advisor elects to receive any portion of its management fee in our Class E shares or Class E units of our Operating Partnership, we may be obligated to repurchase such Class E shares or Class E units from our Advisor at a later date. Repurchases of Class E shares will be outside our share repurchase plan and thus will not be subject to the repurchase limits of our share repurchase plan or any Early Repurchase Deduction. The Operating Partnership will repurchase any such Class E units for Class E shares of our common stock or cash (at our Advisor’s election) unless our board of directors determines that any such repurchase for cash would be prohibited by applicable law or the Operating Partnership’s partnership agreement, in which case such Class E units will be repurchased for Class E shares of our common stock. Repurchase requests for Class E units will not be subject to the one-year hold period provided for other limited partners.
Any Class E shares paid as a management
fee (or received upon conversion of Class E units paid as a management fee) will have registration rights if our shares are listed on
a national securities exchange. As of December 31, 2023, Stirling OP had incurred management fees of approximately $30,000 payable to the Advisor. As of December 31, 2023, Stirling OP incurred general and administrative expenses of $861,000 payable to the Advisor. |
| Performance Participation Allocation—The Special Limited Partner | So long as our Advisory Agreement has not been terminated (including by means of non-renewal), the Special Limited Partner will hold a performance participation interest in the Operating Partnership that entitles it to receive an allocation from our Operating Partnership equal to 12.5% of the Total Return, subject to a 5% Hurdle Amount and a High-Water Mark, with a Catch-Up (each term as defined below). Such allocation will be measured on a calendar year basis, made quarterly and accrued monthly. Because the portion of the Total Return attributable to Class E units of the Operating Partnership will be excluded from all performance participation calculations, no portion of the allocation will accrue to Class E units of the Operating Partnership.
|
| 16 |
Type of Compensation and Recipient |
Determination of Amount | |
Promptly following the end of each calendar quarter that is not also the end of a calendar year, the Special Limited Partner will be entitled to a performance participation allocation as described above calculated in respect of the portion of the year to date, less any performance participation allocation received with respect to prior quarters in that year (the “Quarterly Allocation”). The performance participation allocation that the Special Limited Partner is entitled to receive at the end of each calendar year will be reduced by the cumulative amount of Quarterly Allocations that year.
Specifically, the Special Limited Partner will be allocated a performance participation in an amount equal to:
· First, if the Total Return for the applicable period exceeds the sum of (i) the Hurdle Amount for that period and (ii) the Loss Carryforward Amount (any such excess, “Excess Profits”), 100% of such Excess Profits until the total amount allocated to the Special Limited Partner equals 12.5% of the sum of (x) the Hurdle Amount for that period and (y) any amount allocated to the Special Limited Partner pursuant to this clause (this is commonly referred to as a “Catch-Up”); and
· Second, to the extent there are remaining Excess Profits, 12.5% of such remaining Excess Profits.
“Total Return” for any period since the end of the prior calendar year shall equal the sum of:
(i) all distributions accrued or paid (without duplication) on the Class T units, Class S units, Class D units and Class I units of the Operating Partnership (collectively referred to as, the “Performance Participation OP Units”) outstanding at the end of such period since the beginning of the then-current calendar year plus
(ii) the change in aggregate NAV of the Performance Participation OP Units since the beginning of the year, before giving effect to (x) changes resulting solely from the proceeds of issuances of the Performance Participation OP Units, (y) any allocation/accrual to the performance participation interest related to the Performance Participation OP Units and (z) applicable distribution fee expenses related to the Performance Participation OP Units (including any payments made to us for payment of such expenses).
For the avoidance of doubt, the calculation of Total Return will (i) include any appreciation or depreciation in the NAV of the Performance Participation OP Units issued during the then-current calendar year but (ii) exclude the proceeds from the initial issuance of such Performance Participation OP Units and any upfront selling commissions and dealer manager fees.
“Hurdle Amount” for any period during a calendar year means that amount that results in a 5% annualized internal rate of return on the NAV of the Performance Participation OP Units outstanding at the beginning of the then-current calendar year and all Performance Participation OP Units issued since the beginning of the then-current calendar year, taking into account the timing and amount of all distributions accrued or paid (without duplication) on all such Performance Participation OP Units and all issuances of Performance Participation OP Units over the period and calculated in accordance with recognized industry practices. The ending NAV of the Performance Participation OP Units used in calculating the internal rate of return will be calculated before giving effect to any allocation/accrual to the performance participation interest related to the Performance Participation OP Units and applicable distribution fee expenses related to the Performance Participation OP Units. For the avoidance of doubt, the calculation of the Hurdle Amount for any period will exclude any Performance Participation OP Units repurchased during such period, which units will be subject to the performance participation allocation upon repurchase as described below.
|
| 17 |
Type of Compensation and Recipient |
Determination of Amount | |
Except as described in “Loss Carryforward Amount” below, any amount by which the Total Return falls below the Hurdle Amount will not be carried forward to subsequent periods.
“Loss Carryforward Amount” shall initially equal zero and shall cumulatively increase by the absolute value of any negative annual Total Return and decrease by any positive annual Total Return, provided that the Loss Carryforward Amount shall at no time be less than zero and provided further that the calculation of the Loss Carryforward Amount will exclude the Total Return related to any Performance Participation OP Units repurchased during such year, which units will be subject to the performance participation allocation upon repurchase as described below. The effect of the Loss Carryforward Amount is that the recoupment of past annual Total Return losses will offset the positive annual Total Return for purposes of the calculation of the Special Limited Partner’s performance participation. This is referred to as a “High Water Mark.”
The Special Limited Partner will also be allocated a performance participation with respect to all Performance Participation OP Units that are repurchased at the end of any month (in connection with repurchases of our shares in our share repurchase plan) in an amount calculated as described above with the relevant period being the portion of the year for which such unit was outstanding, and proceeds for any such unit repurchase will be reduced by the amount of any such performance participation.
If a Quarterly Allocation is made and at the end of a subsequent calendar quarter in the same calendar year the Special Limited Partner is entitled to less than the previously received Quarterly Allocation(s) (a “Quarterly Shortfall”), then subsequent distributions of any Quarterly Allocations or year-end performance participation allocations in that calendar year will be reduced by an amount equal to such Quarterly Shortfall, until such time as no Quarterly Shortfall remains. If all or any portion of a Quarterly Shortfall is not applied pursuant to the previous sentence by the end of such calendar year, distributions of any Quarterly Allocations and year-end performance participation allocations in the subsequent four calendar years will be reduced by (i) the remaining Quarterly Shortfall plus (ii) an annual rate of 5% on the remaining Quarterly Shortfall measured from the first day of the calendar year following the year in which the Quarterly Shortfall arose and compounded quarterly (collectively, the “Quarterly Shortfall Obligation”) until such time as no Quarterly Shortfall Obligation remains; provided, that the Special Limited Partner (or its affiliate) may make a full or partial cash payment to reduce the Quarterly Shortfall Obligation at any time; provided, further, that if any Quarterly Shortfall Obligation remains following such subsequent four calendar years, then the Special Limited Partner (or its affiliate) will promptly pay the Operating Partnership the remaining Quarterly Shortfall Obligation in cash.
Distributions on the performance participation interest may be distributable in cash or Class E units at the election of the Special Limited Partner. To the extent that the Special Limited Partner elects to receive such distributions in Class E units, the Special Limited Partner may request that the Operating Partnership repurchase such Class E units for cash at the then-current NAV per unit. Repurchase requests for Class E units will not be subject to the one-year hold period provided for other limited partners. |
| 18 |
Type of Compensation and Recipient |
Determination of Amount | |
The Operating Partnership will repurchase any such Class E units for Class E shares of our common stock or cash (at the Special Limited Partner’s election) unless our board of directors determines that any such repurchase for cash would be prohibited by applicable law or the Operating Partnership’s partnership agreement, in which case such Class E units will be repurchased for Class E shares of our common stock.
Changes in our Operating Partnership’s NAV per unit of each class will generally correspond to changes in our NAV per share of the corresponding class of our common stock. Distributions with respect to the performance participation interest are calculated from the Operating Partnership’s Total Return over a calendar year. As a result, the Special Limited Partner is entitled to receive compensation under the performance participation for a given year even if some of our stockholders who purchased shares during such year experienced a decline in NAV per share. Similarly, stockholders whose shares are repurchased during a given year may have their shares repurchased at a lower NAV per share as a result of an accrual for the estimated performance participation at such time, even if no performance participation allocation for such year are ultimately payable to the Special Limited Partner at the end of such calendar year.
See “Summary of Our Operating Partnership Agreement—Special Limited Partner Interest.” For a hypothetical calculation of the performance participation calculation, see “Performance Participation Allocation Example.”
We have agreed to negotiate in good faith to provide registration rights to the Special Limited Partner with respect to any shares it holds or issuable to it in exchange for Operating Partnership units in the event of a listing of our common stock.
As of December 31, 2023, Stirling OP accrued a performance allocation amounting to approximately $37,000. |
| Hotel and Restaurant Management Fees—Remington Lodging & Hospitality, LLC, an affiliate of our Advisor | Remington Hospitality provides hotel and restaurant management services for some of our hotels and may provide such services for hotels we acquire in the future. For providing these services, Remington Hospitality will receive a monthly base fee on assets managed that is equal to the greater of (i) $16,897 (to be increased annually based on any increases in CPI over the preceding annual period) or (ii) 3% of a property’s gross revenues.
Remington Hospitality may also earn an incentive management fee that is equal to the lesser of (i) 1% of a hotel’s gross revenues for each fiscal year and (ii) the amount by which the actual house profit exceeds the budgeted house profit determined on a property-by-property basis.
| |
| Project Management Fees—Project Management LLC, an affiliate of our Advisor | Premier will provide design, construction, architecture, development or project management, procurement and other project related services to us and our properties.
For providing these services, Premier may earn a project management fee equal to 4% of the total project costs associated with the implementation of the capital improvement budget, an architecture fee that is 6.5% of the total construction costs, an interior design fee that is 6.0% of the purchase price of furniture, fixtures and equipment (“FFE”), a procurement fee of 8.0% of the purchase price of FFE (if the purchase price of such FFE exceeds $2,000,000 for a specific hotel in a calendar year, the procurement fee shall be reduced to 6.0% for all FFE purchased in excess of $2,000,000), a construction fee of 10% of the total construction costs (for projects without a general contractor), a freight expediting fee that is 8% of the cost of expediting FFE, a warehousing fee that is 8% of the cost of warehousing goods delivered to the job site and a development fee of 4% on the total project costs associated with a development project. |
| 19 |
Type of Compensation and Recipient |
Determination of Amount | |
| Event Service Fees—Inspire Event Technologies Holdings, LLC (“INSPIRE”), an affiliate of our Advisor | INSPIRE may provide an integrated suite of event services, including audio-visual, event production, venue, and creative and digital services to us.
INSPIRE will pay a hotel 47.5% of event technology labor, regular equipment and service charges, if the hotel achieves over $500,000 in annual ETS revenue, but 45% if ETS revenue is $500,000 or lower. Sub-rentals & union labor are excluded from commissionable revenues. INSPIRE will pay a hotel 70% for meeting and event related high-speed internet service revenues and event power distribution services. INSPIRE will pay a hotel a commission of 20% for event technology show services along with scenic and miscellaneous services revenues. INSPIRE will have the right to be the rigging company for our hotels. As a result, INSPIRE will pay hotels a commission of 30% for rigging services revenues. Finally, INSPIRE will fully-absorb event technology rental rate reduction rates up to 10%. INSPIRE and a hotel will split commissionable revenue 50/50 for discounts above 10%. | |
| Air Purification and Hypoallergenic Service Fees—PURE, an affiliate of our Advisor | PURE may provide air purification and hypoallergenic products and services for our interior spaces. For providing these services to hotel properties, PURE will receive $3,450 for each initial hotel room install and an annual renewal fee of $2,275 per room. | |
| Digital Keyless Entry Solution Fees—OpenKey, Inc., an affiliate of our Advisor | OpenKey may provide keyless entry technology, products and services to us. For providing these services, OpenKey will earn $0.25 per door per day or $7.50 per door per month. |
See Item 7, “Certain Relationships and Related Transactions—The Advisory Agreement—Management Fee, Performance Participation and Expense Reimbursements.”
Performance Participation Allocation Example
The following example illustrates how we would calculate our Special Limited Partner’s performance participation allocation at the end of the year based on the assumptions set forth in rows A through E of the table below. All amounts are with respect to the units outstanding at the end of the year. Actual results may differ materially from the following example.
| A. | Beginning NAV | $ | 40,000,000 | |||
| B. | Loss Carryforward Amount | — | ||||
| C. | Net proceeds from new issuances | — | ||||
| D. | Distributions paid (in twelve equal monthly installments) | $ | 1,600,000 | |||
| E. | Change in NAV required to meet 5% annualized internal rate of return(1) | $ | 357,800 | |||
| F. | Hurdle Amount(1) (D plus E) | $ | 1,957,800 | |||
| G. | Actual change in NAV | $ | 2,000,000 | |||
| H. | Annual Total Return prior to performance participation allocation (D plus G) | $ | 3,600,000 | |||
| I. | Excess Profits (H minus the sum of B and F) | $ | 1,642,200 | |||
| J. | Performance participation allocation is equal to 12.5% of annual Total Return (H) because the annual Total Return exceeds the Hurdle Rate (F) plus loss carryforward account balance (B) with enough Excess Profits (I) to achieve the full Catch-Up | $ | 450,000 |
(1) The Hurdle Amount for any period is that amount that results in a 5% annualized internal rate of return on the beginning NAV of the units outstanding at the end of the period. An internal rate of return reflects the timing and amount of all distributions accrued or paid (without duplication) and any issuances or repurchases of such units during the period. Internal rate of return is a metric used in business and asset management to measure the profitability of an investment, and is calculated according to a standard formula that determines the total return provided by gains on an investment over time. We believe our fee structure described herein, including the requirement that a minimum internal rate of return be achieved before the Advisor is entitled to any performance allocation, aligns the interests of our stockholders with the Advisor in a manner that is typically offered to institutional investors.
For more information, see “Summary of Our Operating Partnership Agreement —Special Limited Partner Interest.”
Employees
We are externally managed and currently have no employees. Our executive officers serve as officers of our Advisor and are employees of our Advisor or one or more of its affiliates.
See Item 7, “Certain Relationships and Related Transactions, and Director Independence” for a summary of the fees paid to the Advisor and its affiliates during the period from September 1, 2023 (inception date) through December 31, 2023.
| 20 |
Governmental Regulations
As an owner of real estate, our operations are subject, in certain instances, to supervision and regulation by U.S. and other governmental authorities, and may be subject to various laws and judicial and administrative decisions imposing various requirements and restrictions, which include, among other things: (i) federal and state securities laws and regulations; (ii) federal, state and local tax laws and regulations, (iii) state and local laws relating to real property; and (iv) federal, state and local environmental laws, ordinances, and regulations.
Compliance with the federal, state and local laws described above has not had a material adverse effect on our business, assets, results of operations, financial condition and ability to pay distributions, and we do not believe that our existing portfolio will require us to incur material expenditures to comply with these laws and regulations.
Investment Company Act Considerations
We intend to engage primarily in the business of investing in real estate and to conduct our operations so that neither we nor any of our subsidiaries is required to register as an investment company under the Investment Company Act. Under the Investment Company Act, in relevant part, a company is an “investment company” if:
| · | under Section 3(a)(1)(A), it is, or holds itself out as being, engaged primarily, or proposes to engage primarily, in the business of investing, reinvesting or trading in securities; or |
| · | under Section 3(a)(1)(C), it is engaged, or proposes to engage, in the business of investing, reinvesting, owning, holding or trading in securities and owns, or proposes to acquire, “investment securities” having a value exceeding 40% of the value of its total assets (exclusive of government securities and cash items) on an unconsolidated basis, which we refer to as the “40% test.” The term “investment securities” generally includes all securities except U.S. government securities and securities of majority-owned subsidiaries that are not themselves investment companies and are not relying on the exemption from the definition of investment company under Section 3(c)(1) or Section 3(c)(7) of the Investment Company Act. |
| 21 |
We acquire real estate and real estate related securities directly. We may also hold assets indirectly through investments in joint venture entities, including joint venture entities in which we do not own a controlling interest. We anticipate that our assets generally will be held in our wholly and majority-owned subsidiaries, each formed to hold a particular asset. A smaller portion of our assets are anticipated to be real estate debt.
We intend to conduct our operations so that we and (except as noted below) our wholly and majority-owned subsidiaries will comply with the 40% test. We will continuously monitor our holdings on an ongoing basis to determine compliance with this test. Except as noted below, we expect that our wholly owned and majority-owned subsidiaries will generally not be relying on exemptions under either Section 3(c)(1) or 3(c)(7) of the Investment Company Act. Consequently, interests in these subsidiaries (which are expected to constitute a substantial majority of our assets) will not constitute “investment securities.” Accordingly, we believe that we and most of our wholly and majority-owned subsidiaries will not be considered an investment company under Section 3(a)(1)(C) of the Investment Company Act.
In addition, (except as noted below) we believe that neither we nor any of our wholly or majority-owned subsidiaries will be considered an investment company under Section 3(a)(1)(A) of the Investment Company Act because we will not engage primarily or hold ourselves out as being engaged primarily in the business of investing, reinvesting or trading in securities. Rather, we and such subsidiaries will be primarily engaged in non-investment company businesses related to real estate. Consequently, we and our subsidiaries expect to be able to conduct our operations and such subsidiaries’ operations such that neither we nor they will be required to register as an investment company under the Investment Company Act.
We will determine whether an entity is a majority-owned subsidiary of our Company. The Investment Company Act defines a majority-owned subsidiary of a person as a company 50% or more of the outstanding voting securities of which are owned by such person, or by another company which is a majority-owned subsidiary of such person. The Investment Company Act defines voting securities as any security presently entitling the owner or holder thereof to vote for the election of directors of a company. We treat entities in which we own at least a majority of the outstanding voting securities as majority-owned subsidiaries for purposes of the 40% test. We have not requested that the SEC or its staff approve our treatment of any entity as a majority-owned subsidiary, and neither has done so. If the SEC or its staff were to disagree with our treatment of one or more subsidiary entities as majority-owned subsidiaries, we may need to adjust our strategy and our assets in order to continue to pass the 40% test. Any adjustment in our strategy could have a material adverse effect on us.
If we or any of our wholly or majority-owned subsidiaries would ever fall within one of the definitions of “investment company,” we or the applicable subsidiary may rely on the exemption provided by Section 3(c)(5)(C) of the Investment Company Act, which is available for entities “primarily engaged in the business of purchasing or otherwise acquiring mortgages and other liens on and interests in real estate.” The SEC staff has taken the position that this exemption, in addition to prohibiting the issuance of certain types of securities, generally requires that at least 55% of an entity’s assets must be comprised of mortgages and other liens on and interests in real estate, also known as “qualifying assets,” and at least another 25% of the entity’s assets must be comprised of additional qualifying assets or a broader category of assets that we refer to as “real estate related assets” under the Investment Company Act (and no more than 20% of the entity’s assets may be comprised of miscellaneous assets).
We will classify our assets for purposes of our 3(c)(5)(C) exemption based upon no-action positions taken by the SEC staff and interpretive guidance provided by the SEC and its staff. These no-action positions are based on specific factual situations that may be substantially different from the factual situations we may face, and a number of these no-action positions were issued more than 20 years ago. No assurance can be given that the SEC or its staff will concur with our classification of our assets. In addition, the SEC or its staff may, in the future, issue further guidance that may require us to re-classify our assets for purposes of the Investment Company Act. If we were required to re-classify our assets, we might not be in compliance with the exemption from the definition of an investment company provided by Section 3(c)(5)(C) of the Investment Company Act.
For purposes of determining whether we satisfy the 55%/25% test, based on the no-action letters issued by the SEC staff, we intend to classify our fee interests in real property, held by us directly or through our wholly owned subsidiaries or controlled subsidiaries as qualifying assets. In addition, based on no-action letters issued by the SEC staff, we will treat our investments in joint ventures, which in turn invest in qualifying assets such as real property, as qualifying assets only if we have sufficient control over the joint venture; otherwise, they will be classified as real estate related assets. We will not participate in joint ventures in which we do not have or share control to the extent that we believe such participation would potentially threaten our status as a non-investment company exempt from the Investment Company Act. This may prevent us from receiving an allocation with respect to certain investment opportunities that are suitable for both us and one or more Other Ashford Accounts. We expect that no less than 55% of our assets will consist of investments in real property, including any joint ventures that we control.
| 22 |
We may also use a subsidiary to hold real estate related securities as a cash management or liquidity strategy before investing in longer-term real estate assets or to provide funds to satisfy repurchase requests under our share repurchase plan. If so, such subsidiary may have to rely on the private investment company exceptions under either Section 3(c)(1) or 3(c)(7) of the Investment Company Act. The full value of our interest in such subsidiary (after taking into account any subsidiary-specific debt) would be treated as an investment security for purposes of determining our compliance with the 40% test.
Qualifying for an exemption from registration under the Investment Company Act will limit our ability to make certain investments. For example, these restrictions may limit our and our subsidiaries’ ability to invest directly in non-controlling equity interests in real estate companies or in assets not related to real estate, however, we and our subsidiaries may invest in such securities to a certain extent.
Although we intend to monitor our portfolio, there can be no assurance that we will be able to maintain this exemption from registration.
A change in the value of any of our assets could negatively affect our ability to avoid registration under the Investment Company Act. To avoid registration, we might be unable to sell assets we would otherwise want to sell and might need to sell assets we would otherwise wish to retain. In addition, we might have to acquire additional assets that we might not otherwise have acquired or might have to forego opportunities to acquire assets that we would otherwise want to acquire and would be important to our investment strategy.
To the extent that the SEC or its staff provide more specific guidance regarding any of the matters bearing upon the definition of investment company and the exemptions to that definition, we may be required to adjust our strategy accordingly. On August 31, 2011, the SEC issued a concept release and request for comments regarding the Section 3(c)(5)(C) exemption (Release No. IC-29778) in which it contemplated the possibility of issuing new rules or providing new interpretations of the exemption that might, among other things, define the phrase “liens on and other interests in real estate” or consider sources of income in determining a company’s “primary business.” Any additional guidance from the SEC or its staff could provide additional flexibility to us, or it could further inhibit our ability to pursue the strategies we have chosen.
If we are required to register as an investment company under the Investment Company Act, we would become subject to substantial regulation with respect to our capital structure (including our ability to use borrowings), management, operations, transactions with affiliated persons (as defined in the Investment Company Act) and portfolio composition, including disclosure requirements and restrictions with respect to diversification and industry concentration and other matters. Compliance with the Investment Company Act would, accordingly, limit our ability to make certain investments and require us to significantly restructure our business plan.
Emerging Growth Company
We are and will remain an “emerging growth company” as defined in the Jumpstart Our Business Startups Act of 2012 (the “JOBS Act”) until the earlier of (a) the last day of the fiscal year (i) following the fifth anniversary of the date of an initial public offering pursuant to an effective registration statement under the Securities Act, (ii) in which we have total annual gross revenue of at least $1.235 billion, or (iii) in which we are deemed to be a large accelerated filer, which means the market value of our shares that is held by non-affiliates exceeds $700 million as of the date of our most recently completed second fiscal quarter, and (b) the date on which we have issued more than $1.0 billion in non-convertible debt during the prior three-year period. For so long as we remain an “emerging growth company”, we are eligible to take advantage of certain exemptions from various reporting requirements that are applicable to other public companies that are not “emerging growth companies” including, but not limited to, not being required to comply with the auditor attestation requirements of Section 404 of the Sarbanes-Oxley Act of 2002 (the “Sarbanes-Oxley Act”).
In addition, the JOBS Act provides that an emerging growth company may take advantage of an extended transition period for complying with new or revised accounting standards that have different effective dates for public and private companies. This means that an emerging growth company can delay adopting certain accounting standards until such standards are otherwise applicable to private companies.
Environmental
As an owner of real estate, we are subject to various environmental laws of federal, state, and local governments. Compliance with existing laws has not had a material adverse effect on our financial condition or results of operations, and management does not believe it will have such an impact in the future. However, we cannot predict the impact of unforeseen environmental contingencies or new or changed laws or regulations on properties we currently own, or on properties that may be acquired in the future.
| 23 |
Competition
As we purchase properties to build our portfolio, we are in competition with other potential buyers for the same properties, which may result in an increase in the amount we must pay to acquire a property or may require us to locate another property that meets our investment criteria. Such other potential buyers may include other listed and non-listed REITs, real estate operating companies, pension funds, insurance companies, investment funds and companies, partnerships and developers. These potential buyers may have substantially greater financial resources and experience than we do. At the time we elect to dispose of our properties, we may be in competition with sellers of similar properties to locate suitable purchasers.
Industry Segments
Our current business consists of acquiring, managing, investing in and disposing of real estate assets. We internally evaluate all of our real estate assets as one industry segment and, accordingly, we do not report segment information.
Seasonality
The hospitality business is seasonal, highly competitive and influenced by factors such as general and local economic conditions, location, room rates, quality, service levels, reputation and reservation systems, among many other factors. The hospitality industry generally experiences seasonal slowdown in the third quarter and, to a lesser extent, in the fourth quarter of each year. As a result of such seasonality, there will likely be quarterly fluctuations in results of operations of any hospitality properties that we may own.
The Private Offering
In December 2023, we commenced an offering of shares of our common stock pursuant to the exemption from registration provided by Section 4(a)(2) of the Securities Act and Regulation D promulgated thereunder, and other exemptions of similar import in the laws of the states and other jurisdictions where the offering is being made. It is our intention to conduct the private offering continuously for an indefinite period of time, until our board of directors terminates the offering. All shares will be sold at the then-current transaction price for the applicable class of shares, which will generally be our prior month’s NAV per share for such class as of the last calendar day of such month, plus applicable upfront selling commissions and dealer manager fees. In cases where we believe there has been a material change (positive or negative) to our NAV per share since the end of the prior month, we may offer shares at a price that we believe reflects the NAV per share of such stock more appropriately than the prior month’s NAV per share, including by updating a previously disclosed offering price. See Item 9, “Market Price of and Dividends on the Registrant’s Common Equity and Related Stockholder Matters—Net Asset Value Calculation and Valuation Guidelines” for more information on the calculation of our NAV per share.
Each class of shares may have a different NAV per share because of different class-specific accruals, including distribution fees, management fees and performance participation allocations, and distributions. See Item 11, “Description of Registrant’s Securities to be Registered—Common Stock” for more information on our share classes.
Distribution Reinvestment Plan
We have adopted a distribution reinvestment plan whereby stockholders will have their cash distributions automatically reinvested in additional shares of our common stock unless they elect to receive their distributions in cash. If stockholders participate in our distribution reinvestment plan, the cash distributions attributable to the class of shares that they own will be automatically invested in additional shares of the same class. The purchase price for shares purchased under our distribution reinvestment plan will be equal to the most recently disclosed transaction price for such shares at the time of the record date of the distribution Stockholders will not pay upfront selling commissions or dealer manager fees when purchasing shares pursuant to the distribution reinvestment plan., but distribution fees will apply depending upon the class of shares purchased. Participants may terminate their participation in the distribution reinvestment plan with ten business days’ prior written notice to us. See Item 11, “Description of Registrant’s Securities to be Registered—Distribution Reinvestment Plan” for more information regarding the reinvestment of distributions investors may receive from us.
| 24 |
Share Repurchase Plan
Stockholders may request on a monthly basis that we repurchase all or any portion of their shares pursuant to our share repurchase plan, we are not obligated to repurchase any shares and may choose to repurchase only some, or even none, of the shares that have been requested to be repurchased in any particular month in our discretion. In addition, our ability to fulfill repurchase requests is subject to a number of limitations. As a result, share repurchases may not be available each month. Under our share repurchase plan, to the extent we choose to repurchase shares in any particular month, we will only repurchase shares as of the opening of the last business day of that month (each such date, a “Repurchase Date”). Repurchases will be made at the transaction price in effect on the Repurchase Date, except that shares that have not been outstanding for at least one year will be repurchased at 95% of the transaction price (an “Early Repurchase Deduction”). The end of the one-year holding period will be measured as of the first business day immediately following the prospective repurchase date. Additionally, stockholders who have received shares of our common stock in exchange for their Operating Partnership units may include the period of time such stockholder held such Operating Partnership units for purposes of calculating the holding period for such shares of our common stock. The Early Repurchase Deduction may only be waived in the case of repurchase requests arising from the death or qualified disability of the holder and in other limited circumstances. To have their shares repurchased, a stockholder’s repurchase request and required documentation must be received in good order by 4:00 p.m. (Eastern time) on the second to last business day of the applicable month. Settlements of share repurchases will be made within three business days of the Repurchase Date. We will begin share repurchases under the plan on the first month of the quarter following our first closing in the private offering. The Early Repurchase Deduction will not apply to shares acquired through our distribution reinvestment plan. Investors may withdraw their repurchase requests by notifying the transfer agent before 4:00 p.m. (Eastern time) on the last business day of the applicable month.
The aggregate NAV of total repurchases (based on the price at which the shares are repurchased) of all classes (excluding any Early Repurchase Deduction applicable to the repurchased shares) is limited to no more than 2% of our aggregate NAV per month (measured using the aggregate NAV attributable to stockholders as of the end of the immediately preceding month) and no more than 5% of our aggregate NAV per calendar quarter (measured using the aggregate NAV attributable to stockholders as of the end of the immediately preceding quarter). In the event that we determine to repurchase some but not all of the shares submitted for repurchase during any month, shares submitted for repurchase during such month will be repurchased on a pro rata basis after we have repurchased all shares for which repurchase has been requested due to death or disability. All unsatisfied repurchase requests must be resubmitted after the start of the next month or quarter, or upon the recommencement of the share repurchase plan, as applicable. Shares held by our Advisor or the Special Limited Partner acquired as payment of our Advisor’s management fee or in respect of distributions on the performance participation interest, respectively, will not be subject to our share repurchase plan, including with respect to any repurchase limits or the Early Repurchase Deduction and will not be included in the calculation of our aggregate NAV for purposes of the 2% monthly or 5% quarterly limitations on repurchases. See Item 11, “Description of Registrant’s Securities to be Registered—Share Repurchases—Repurchase Limitations.”
| ITEM 1A. | RISK FACTORS. |
The Registrant has omitted a discussion of risk factors because as a smaller reporting company, it is not required to provide such information.
| 25 |
| ITEM 2. | FINANCIAL INFORMATION. |
Management’s Discussion and Analysis of Financial Condition and Results of Operations
The information required by this item is contained within the section entitled “Item 7. Management’s Discussion and Analysis of Financial Condition and Results of Operations” in our annual report on Form 10-K for the year ended December 31, 2023 as filed with the SEC on March 29, 2024 (the “2023 Form 10-K”), which section is incorporated herein by reference.
| ITEM 3. | PROPERTIES. |
In connection with the commencement of our private offering, and pursuant to the terms of the Contribution Agreement, by and among the Operating Partnership and the Anchor Investor, the Anchor Investor contributed its interest in the Initial Portfolio, four hotel assets, to Stirling OP in exchange for 1,400,943 Class I units of the Operating Partnership at a price per unit equal to $25.00.
The gross contribution value for the Initial Portfolio was $56.2 million which represented the appraised value of the Initial Portfolio as provided by an independent third-party appraiser engaged to value the Initial Portfolio with additional input and oversight by Altus and the Advisor. Additionally, Stirling OP assumed a mortgage loan with a carrying value of $30.2 million. The acquisition also included $9.0 million of net working capital and reserves and was subject to customary post-closing adjustments resulting in a net contribution value of the Initial Portfolio of $35.0 million. Subsequent to December 31, 2023, estimated working capital and reserves were finalized resulting in the Anchor Investor returning 4,423 Class I units totaling approximately $111,000 to Stirling OP. The final net contribution value of the Initial Portfolio was $34.9 million. Stirling OP owns all of the Initial Portfolio in fee simple. We do not operate any of our hotel properties directly; instead, we employ hotel management companies to operate them for us under management contracts. Remington Hotels, a subsidiary of Ashford, manages three of our four hotel properties. A third-party management company manages the remaining hotel property. We believe that each of these properties is adequately covered by insurance.
| 26 |
Other than our investment in Stirling OP, we had neither engaged in any operations nor generated any revenues through December 31, 2023. Our entire activity from inception through December 31, 2023 primarily consisted of investment in Stirling OP and allocation of income (loss) from Stirling OP. When we receive proceeds from the sale of shares of our common stock in our private offering, we will contribute such proceeds to Stirling OP and receive common units in Stirling OP that correspond to the classes of our shares sold. We account for any common units acquired in Stirling OP as an equity method investment during any period our investment in Stirling OP is not considered significant to Stirling OP and will consolidate Stirling OP at such time our investment in Stirling OP is considered significant to Stirling OP (based on generally accepted accounting principles), and thereafter present the results of operations on a consolidated basis. We expect to invest our capital and all our offering proceeds in Stirling OP and hold no other assets other than Stirling OP common units. We therefore expect to eventually consolidate Stirling OP, and included the audited consolidated and combined consolidated financial statements of Stirling OP in “Item 15. Financial Statement Schedules and Exhibits” in our 2023 Form 10-K, as we believe a discussion of the performance and results of operations of Stirling OP would be meaningful to investors as our cash flows and operating results are driven by Stirling OP, and subsequent invested capital will be significant to the Company.
As of December 31, 2023, Stirling OP’s portfolio consisted of four consolidated hotel properties that were included in its consolidated operations. Currently, all of its hotel properties are located in the United States.
The following table presents certain information related to its hotel properties:
| Hotel Property | Location | Service Type | Total Rooms | % Owned | Owned Rooms | Average
Occupancy(1) | Average
Daily Rate(2) | Revenue
Per Available Room(3) | |||||||||||||||
| Hampton Inn | Buford, GA | Select-service | 92 | 100 | 92 | 84.1 | % | $ | 152.46 | $ | 128.29 | ||||||||||||
| SpringHill Suites by Marriott | Buford, GA | Select-service | 97 | 100 | 97 | 73.0 | % | $ | 139.07 | $ | 101.56 | ||||||||||||
| Marriott Residence Inn | Manchester, CT | Select-service | 96 | 100 | 96 | 78.5 | % | $ | 160.88 | $ | 126.34 | ||||||||||||
| Marriott Residence Inn | Jacksonville, FL | Select-service | 120 | 100 | 120 | 68.1 | % | $ | 132.09 | $ | 89.89 | ||||||||||||
| Total | 405 | 405 | 76.6 | % | $ | 146.23 | $ | 112.00 | |||||||||||||||
(1) Average occupancy represents the number of occupied rooms in the applicable period divided by the product of the total number of rooms and 365 days in the period.
(2) Average daily rate represents the total room revenue for the applicable period divided by the number of occupied rooms.
(3) Revenue per available room, or RevPAR, represents the total room revenue per total available rooms for the applicable period and is calculated by multiplying average occupancy by the average daily rate.
Initial Portfolio
Stirling OP’s portfolio consists of four consolidated hotel properties that were acquired from AHT and its affiliates on December 6, 2023. Currently all of the hotel properties are located in the United States. Three of the four hotels operate under brands affiliated with Marriott International, Inc. (“Marriott”) and the remaining hotel operates under brands affiliated with Hilton Worldwide, Inc. (“Hilton”).
Hampton Inn Buford Mall of Georgia, Buford, Georgia
The hotel is located less than one mile from the I-85/I-985 split and a short walk from shopping and dining at the Southeast’s biggest mall, Mall of Georgia. Cardinal Health, Global Industrial, and Displayit are within five miles. It is also seven miles from Georgia Gwinnett College and ten miles from the Gas South District.
Additional property highlights include approximately 350 feet of meeting space, a fitness center, outdoor pool, and business center.
Competition. Competitor hotels include the Home2 Suites by Hilton Buford Mall of Georgia, Courtyard by Marriott Atlanta Mall of Georgia, Fairfield Inn & Suites by Marriott Atlanta Buford/Mall of Georgia and SpringHill Suites Buford Mall of Georgia.
| 27 |
Operating History. The following table shows certain historical information regarding Hampton Inn Buford Mall of Georgia hotel since 2021:
| Year Ended December 31, | ||||||||||||
| 2021 | 2022 | 2023 | ||||||||||
| Rooms | 92 | 92 | 92 | |||||||||
| Average Occupancy | 72.2 | % | 80.4 | % | 84.1 | % | ||||||
| ADR | $ | 119.31 | $ | 139.15 | $ | 152.46 | ||||||
| RevPAR | $ | 86.08 | $ | 111.92 | $ | 128.29 | ||||||
SpringHill Suites Buford Mall of Georgia, Buford, Georgia
The hotel is a newly renovated all-suite hotel across the street from the Southeast’s biggest mall, the Mall of Georgia. It is located in the heart of the I-85 corridor business district, within a mile of Coolray Field and a short drive from our hotel to the Gas South District, Suwanee Sports Academy, Lake Lanier, Chateau Elan Winery, Georgia Gwinnett College, or Gwinnett Technical College.
Additional property highlights include approximately 340 feet of meeting space, a fitness center, outdoor pool, and business center.
Competition. Competitor hotels include the Home2 Suites by Hilton Buford Mall of Georgia, Courtyard by Marriott Atlanta Mall of Georgia, Fairfield Inn & Suites by Marriott Atlanta Buford/Mall of Georgia and Hampton Inn Buford Mall of Georgia.
Operating History. The following table shows certain historical information regarding SpringHill Suites Buford Mall of Georgia hotel since 2021:
| Year Ended December 31, | ||||||||||||
| 2021 | 2022 | 2023 | ||||||||||
| Rooms | 97 | 97 | 97 | |||||||||
| Average Occupancy | 63.3 | % | 71.6 | % | 73.0 | % | ||||||
| ADR | $ | 103.66 | $ | 123.38 | $ | 139.07 | ||||||
| RevPAR | $ | 65.58 | $ | 88.28 | $ | 101.56 | ||||||
Residence Inn Hartford, Manchester, Connecticut
The hotel is situated amongst an abundance of shopping, dining and entertainment options, including the Shoppes at Buckland Hills and The Promenade Shoppes at Evergreen Walk. It is also near The Hartford or Aetna, Pratt & Whitney, and Raytheon in East Hartford, and downtown Hartford is ten miles southwest.
Additional property highlights include apartment-style suites with full kitchens, a fitness center, outdoor pool, and business center.
Competition. Competitor hotels include the Hampton Inn & Suites Hartford-Manchester, Courtyard by Marriott Hartford Manchester, Fairfield Inn & Suites by Marriott Hartford Manchester and Homewood Suites by Hilton Hartford Manchester.
| 28 |
Operating History. The following table shows certain historical information regarding Residence Inn Hartford hotel since 2021:
| Year Ended December 31, | ||||||||||||
| 2021 | 2022 | 2023 | ||||||||||
| Rooms | 96 | 96 | 96 | |||||||||
| Average Occupancy | 77.5 | % | 83.9 | % | 78.5 | % | ||||||
| ADR | $ | 124.51 | $ | 145.74 | $ | 160.88 | ||||||
| RevPAR | $ | 96.48 | $ | 122.30 | $ | 126.34 | ||||||
Residence Inn Jacksonville, Florida
The hotel is located along Butler Boulevard in the Southside of Jacksonville, Florida near St. Johns Town Center, Deerwood Park, the Mayo Clinic and beaches ten miles east.
Additional property highlights include apartment-style suites with full kitchens, a fitness center, SportCourt equipped for basketball, outdoor pool and whirlpool, and business center.
Competition. Competitor hotels include the Home2 Suites by Hilton Jacksonville South St. Johns Town Center, Tru by Hilton Jacksonville St. Johns Town Center, Sheraton Jacksonville Hotel and Holiday Inn Express & Suites Jacksonville Town Center.
Operating History. The following table shows certain historical information regarding Residence Inn Jacksonville hotel since 2021:
| Year Ended December 31, | ||||||||||||
| 2021 | 2022 | 2023 | ||||||||||
| Rooms | 120 | 120 | 120 | |||||||||
| Average Occupancy | 74.9 | % | 78.3 | % | 68.1 | % | ||||||
| ADR | $ | 123.95 | $ | 131.61 | $ | 132.09 | ||||||
| RevPAR | $ | 92.81 | $ | 103.09 | $ | 89.89 | ||||||
Outstanding Debt Obligations
In connection with the contribution of the Initial Portfolio, Stirling OP, through certain of its wholly owned subsidiaries, assumed a mortgage loan from Bank of America, N.A. outstanding in the amount of $30.2 million. The loan is secured by all four hotels in the Initial Portfolio, requires monthly payments of interest only, bears interest at a fixed rate of 8.506%, and matures on December 1, 2028. Stirling OP has the right to prepay all of the loan commencing June 1, 2028, with a defeasance option available prior to such date subject to the terms and conditions of the loan documents. The loan is nonrecourse, subject to environmental and other customary recourse carve-outs that are guaranteed by the Operating Partnership and Ashford Hospitality OP (until such time as it owns less than 25% of the Operating Partnership and the Operating Partnership satisfies certain financial covenants), and contain such events of defaults, cure periods and remedies that are customarily granted to a secured lender, including the right to accelerate the debt and foreclose on the collateral following an uncured event of default.
Leases
Each of our initial hotels is owned by the Operating Partnership and leased to Stirling TRS Corporation (“Stirling TRS”), our taxable REIT subsidiary, pursuant to percentage leases. Each percentage lease expires December 31, 2025, which may be extended as agreed to by the parties; provided, however, that the lessor has the right to terminate the percentage lease upon the sale of the hotel, as well as upon the occurrence of an event of default under the respective percentage lease.
The percentage leases provide that Stirling TRS is obligated to pay to the Operating Partnership (i) a minimum base rent, plus percentage rent based on gross revenue and (ii) “additional charges” or other expenses, as defined in the leases. Percentage rent is calculated by multiplying fixed percentages by certain revenues for each of the hotels. In addition, the lease agreements require each lessee to pay all taxes (other than real estate taxes) and all costs and expenses and utility and other charges incurred in the operations of the respective hotel. In determining the amounts payable by Stirling TRS under our leases, we engaged a third party to prepare transfer pricing studies to ascertain whether the lease terms we established are on an arm’s-length basis as required by applicable Treasury Regulations.
Additionally, we intend to lease all hotels we acquire in the future, other than pursuant to sale-leaseback transactions with unrelated third parties, to Stirling TRS, pursuant to the terms of percentage leases that are generally similar to the terms of the existing percentage leases. Our management team will negotiate the terms and provisions of each future lease, considering such things as the purchase price paid for the hotel, then current economic conditions and any other factors deemed relevant at the time.
| 29 |
Franchise Licenses
We believe that the public’s perception of quality associated with a franchisor can be an important feature in the operation of a hotel. Franchisors provide a variety of benefits for franchisees, which include national advertising, publicity, and other marketing programs designed to increase brand awareness, training of personnel, continuous review of quality standards, and centralized reservation systems.
As of the date of this filing, Stirling OP’s portfolio consists of four consolidated hotel properties, all of which operated under the following franchise licenses or brand management agreements:
| · | Hampton Inn and/or Hampton Inn & Suites, which are registered trademarks of Hilton International Holding LLC |
| · | SpringHill Suites and/or SpringHill Suites by Marriott, which are registered trademarks of Marriott International, Inc. |
| · | Residence Inn and/or Residence Inn by Marriott, which are registered trademarks of Marriott International, Inc. |
Our management companies, including Remington Hospitality, must operate each hotel pursuant to the terms of the related franchise agreement and must use their best efforts to maintain the right to operate each hotel pursuant to such terms. In the event of termination of a particular franchise agreement, our management companies must operate any affected hotels under another franchise agreement, if any, that we enter into. We anticipate that many of the additional hotels we acquire could be operated under franchise licenses or brand management agreements as well.
Our franchise agreements generally specify certain management, operational, recordkeeping, accounting, reporting, and marketing standards and procedures with which the franchisee must comply, including requirements related to:
| · | training of operational personnel; | |
| · | safety; | |
| · | maintaining specified insurance; | |
| · | types of services and products ancillary to guestroom services that may be provided; | |
| · | display of signage; and | |
| · | type, quality, and age of furniture, fixtures, and equipment included in guestrooms, lobbies, and other common areas. |
For additional information regarding our investment portfolio, see Item 2, “Financial Information—Initial Investment Portfolio.”
| 30 |
| ITEM 4. | SECURITY OWNERSHIP OF CERTAIN BENEFICIAL OWNERS AND MANAGEMENT. |
The following table sets forth certain information regarding beneficial ownership of shares of our common stock as of April 12, 2024 by (i) each person known to beneficially own more than 5% of our outstanding common stock, (ii) each of our directors, (iii) each of our named executive officers and (iv) all of our directors and named executive officers as a group. The address of the stockholders listed below is in care of our principal executive offices at 14185 Dallas Parkway, Suite 1200, Dallas, Texas 75254.
| Name of Beneficial Owner | Shares
of Common Stock Beneficially Owned | Percent of Class (1) | ||||||
| Directors and Named Executive Officers | ||||||||
| Monty J. Bennett | - | - | % | |||||
| Frederick J. Kleisner | - | - | % | |||||
| Mark Goldberg | - | - | % | |||||
| Alex Rose | - | - | % | |||||
| Deric S. Eubanks | - | - | % | |||||
| All Directors and Officers as a group (10 persons) | - | - | % | |||||
| 5% Stockholders | ||||||||
| C. Jay Steigerwald, III | 397 | 99.75 | % | |||||
(1) As of April 12, 2024 there were 398 shares of our common stock outstanding.
As of April 12, 2024, we have sold 397 shares in our private offering and as of April 12, 2024, we have 398 shares of our common stock outstanding. One share held by Jim Plohg, an affiliate of our sponsor, and 397 shares held by C. Jay Steigerwald, III, the Chief Executive Officer of our Dealer Manager. The address for both of our stockholders is in care of our principal executive offices at 14185 Dallas Parkway, Suite 1200, Dallas Texas 75254.
In addition, as of April 12, 2024, the Operating Partnership has issued 1,426,271 units, of which 1,413,985 common units are held by the Anchor Investor (which include units subsequently issued under our distribution reinvestment plan), 8,100 common units are held by the Advisor (which include units subsequently issued under our distribution reinvestment plan) and 4,186 LTIP units are held by our independent directors. Subject to certain restrictions, common units may be exchanged for cash, or at our option, an equal number of shares of our common stock. Certain partners may hold a special class of Operating Partnership units (“LTIP Units”). LTIP Units may, in the sole discretion of the general partner, be issued subject to vesting, forfeiture and additional restrictions on transfer pursuant to the terms of a vesting agreement. Whether vested or not, LTIP Units generally receive the same treatment as common units of Stirling OP, with the key difference being, at the time of the award, LTIP Units do not have full economic parity with common units but can achieve such parity pursuant to the terms of a vesting agreement. Vested LTIP Units become convertible into an equal number of common units, and, at that time, the holder will have redemption rights. Until and unless such vesting and conversion occurs, the LTIP Units are not redeemable.
Notwithstanding the foregoing, pursuant to the terms of the Contribution Agreement, the Anchor Investor has agreed that its Class I common units received in consideration for the contribution of the Initial Portfolio will not be redeemed or converted pursuant to the terms of the partnership agreement for a period of one year following the closing date, or until December 6, 2024.
Equity Compensation Plan Information
The following table sets forth certain information with respect to securities authorized and available for issuance under our equity compensation plans as of December 31, 2023:
| Number of Securities
to be Issued Upon Exercise of Outstanding Options, Warrants and Rights (1) | Weighted-Average
Exercise Price Of Outstanding Options, Warrants, And Rights | Number of Securities Remaining Available for Future Issuance | |||||||
| Equity compensation plans approved by security holders | - | - | - | ||||||
| Equity compensation plans not approved by security holders | - | - | 500,000 | ||||||
| Total | - | - | 500,000 |
| 31 |
| ITEM 5. | DIRECTORS AND EXECUTIVE OFFICERS. |
Our directors and executive officers are set forth below.
Name | Age* | Position | ||
| Monty J. Bennett | 58 | Chief Executive Officer and Director | ||
| Deric S. Eubanks | 48 | President | ||
| Stephen Zsigray | 38 | Chief Financial Officer and Treasurer | ||
| Eric Batis | 40 | Chief Operating Officer | ||
| Justin Coe | 40 | Chief Accounting Officer | ||
| Alex Rose | 38 | Executive Vice President, General Counsel and Secretary | ||
| Christopher C. Nixon | 38 | Executive Vice President, Head of Asset Management | ||
| Jay Steigerwald | 61 | Head of Capital Markets | ||
| Frederick J. Kleisner | 79 | Chairman of the Board and Independent Director | ||
| Mark Goldberg | 62 | Independent Director |
*As of December 31, 2023.
Monty J. Bennett has served as our Chief Executive Officer since November 2023 and as an affiliated director since September 2023. He has served as Chief Executive Officer of our Advisor since November 2023. He has served as Chairman of the Board of Directors of BHR since April 2013. He has also served as the Chief Executive Officer and Chairman of the board of directors of Ashford since November 2014. Mr. Bennett has also served on AHT’s board of directors since May 2003 and served as its Chief Executive Officer from that time until February 2017. Effective in January 2013, Mr. Bennett was appointed as the Chairman of the board of directors of AHT. Prior to January 2009, Mr. Bennett served as AHT’s President. Mr. Bennett currently serves as the chair of AHT’s acquisitions committee. Mr. Bennett joined Remington Hospitality in 1992 and has served in several key positions, such as Chief Executive Officer, President, Executive Vice President, Director of Information Systems, General Manager and Operations Director.
Mr. Bennett is a lifelong advocate of civic engagement and takes pride in giving back to the Dallas-Fort Worth community. Together with the Ashford companies, he supports numerous charitable organizations including Alzheimer’s Association, Habitat for Humanity, North Texas Food Bank, the S.M. Wright Foundation and the Special Olympics.
Mr. Bennett holds a Master’s degree in Business Administration from the S.C. Johnson Graduate School of Management at Cornell University and a Bachelor of Science degree with distinction from the Cornell School of Hotel Administration. He is a life member of the Cornell Hotel Society. He has over 30 years of experience in the hotel industry and has experience in virtually all aspects of the hospitality industry, including hotel ownership, finance, operations, development, asset management and project management. He is a member of the American Hotel & Lodging Association’s Industry Real Estate Finance Advisory Council (IREFAC) and formerly was a member of Marriott’s Owner Advisory Council and Hilton’s Embassy Suites Franchise Advisory Council.
Mr. Bennett is a frequent speaker and panelist for various hotel development and industry conferences, including the NYU International Hospitality Industry Investment Conference and the Americas Lodging Investment Summit conferences.
Mr. Bennett’s extensive industry experience as well as the strong and consistent leadership qualities he has displayed in his current role as the Chief Executive Officer and Chairman of the Board of the Company, and his experience with, and knowledge of, the Company and its operations gained in those roles, his prior role as the Chief Executive Officer and his current role as the Chairman of each of AHT and BHR, are vital qualifications and skills that make him uniquely qualified to serve as a director of the Company and as the Chairman of the Board.
Deric S. Eubanks has served as our President since November 2023. In addition, he currently serves as the Chief Financial Officer of Ashford, AHT and BHR and has held these positions since 2014.
In his role at Ashford, AHT and BHR, Mr. Eubanks oversees all corporate finance, financial reporting, capital raising, investor relations, and risk management activities for these entities. Prior to his role as Chief Financial Officer, Mr. Eubanks served as the Senior Vice President of Finance at BHR (since November 2013) and at AHT (since September 2011), and prior to that he served as Vice President of Investments for AHT and was responsible for sourcing and underwriting hotel investments including direct equity investments, joint venture equity, preferred equity, mezzanine loans, first mortgages, B-notes, construction loans, and other debt securities. Mr. Eubanks has been with Ashford since AHT’s initial public offering in 2003. During his time with Ashford, Mr. Eubanks has been involved in the acquisition of over 200 hotels, $400 million of debt investments, almost $16 billion of hotel financings, $1.8 billion of preferred equity capital raised, and $2.7 billion of common equity capital raised. He was also instrumental in the spin-offs of Braemar Hotels & Resorts and Ashford Inc. from Ashford Hospitality Trust.
| 32 |
Mr. Eubanks has written several articles for industry publications and is a frequent speaker at industry conferences and industry round tables. Before joining Ashford, Mr. Eubanks was a Manager of Financial Analysis for ClubCorp, where he assisted in underwriting and analyzing investment opportunities in the golf and resort industries.
Mr. Eubanks earned a Bachelor of Business Administration degree from Southern Methodist University and is a Chartered Financial Analyst (“CFA”) charter holder. He is a member of the CFA Institute and the CFA Society of Dallas-Fort Worth.
Stephen Zsigray has served as our Chief Financial Officer and Treasurer since November 2023. Mr. Zsigray also serves as Senior Vice President of Corporate Finance & Strategy for Ashford, a position he has held since May 2020, facilitating capital raising and financing for Ashford and its advised public REITs. He also heads Ashford’s cash management platform and oversees corporate hedging strategy. Since 2020, Mr. Zsigray has helped the platforms raise more than $1.2 billion in common and preferred equity, secure over $1.0 billion in new corporate and property-level debt financing, and negotiate maturity extensions on over $3.0 billion in mortgage debt.
Mr. Zsigray joined Ashford in 2014 as a trader and portfolio manager in Ashford’s investment management division, and subsequently served as President and Chief Operating Officer of OpenKey, an Ashford-affiliated hospitality technology company that provides digital guest key and access control solutions to hotels worldwide.
Prior to joining Ashford, Mr. Zsigray was with UBS Investment Bank in New York, where he traded and helped clients structure derivatives across equity, fixed income, and commodity markets. He began his career with Deloitte Consulting in St. Louis, where he advised Fortune 500 clients on issues related to mergers and acquisitions, business transformation, and process improvement.
Mr. Zsigray received his Bachelor of Science in Business Administration from Saint Louis University, and graduated from Indiana University’s Kelley School of Business with his MBA in Finance. He currently serves on the Advisory Council for the North Texas Food Bank, and has advised a number of non-profit organizations in the Dallas metroplex. Mr. Zsigray previously served as an Executive Board Member of the Dallas Security Traders Association, and has been invited to speak on topics ranging from lodging and commercial real estate to broader global macroeconomics.
Eric J. Batis has served as our Chief Operating Officer since November 2023. In addition, he serves as the Executive Vice President of Operations for Ashford, a position he has held since October 2022. In this role, Mr. Batis oversees the operations of Ashford, including both its asset management advisory business and its hospitality products and service business. Mr. Batis is responsible for the growth of Ashford’s products and services line of business through strategic acquisitions and investments in businesses that are engaged in providing hospitality products and services and developing and overseeing their operations and growth. He previously served as the Senior Vice President of Portfolio Management, where he led the acquisition or investment process for OpenKey, J&S Audio Visual (now INSPIRE, including add-on Buffalo Audio Visual), Lismore Capital, Kalibri Labs, PURE Rooms and RED Hospitality and Leisure (including add-ons Sebago Watersports and Alii Nui). Mr. Batis has also served in Ashford’s Asset Management department, managing a portfolio of hotels for Ashford, AHT, and BHR, and previously led its Capital Management group, leading the process for renovation and repositioning of hotels.
Before joining Ashford Inc. in 2013, Mr. Batis was a Vice President with investment bank Houlihan Lokey. In this role, Mr. Batis led real estate valuation efforts of the group, valuing thousands of properties across multiple property types including hospitality, office, retail, industrial, multi-family, residential developments, and other commercial uses. Mr. Batis assisted clients with various projects including mergers and acquisitions, financings, insurable value purposes, potential litigation matters, estate purposes, real estate tax appeal issues, portfolio maintenance, and financial reporting. Prior to joining Houlihan Lokey, Mr. Batis worked for Integra Realty Resources in Chicago, valuing commercial properties across the Midwest.
Mr. Batis holds a Bachelor of Arts degree in Political Science from Northwestern University.
| 33 |
Justin R. Coe has served as our Chief Accounting Officer since November 2023. Prior to becoming Chief Accounting Officer, he served as Senior Vice President of Accounting at Ashford beginning in July 2015. As Senior Vice President of Accounting Mr. Coe is responsible for overseeing most of the accounting functions for Ashford and each of its advised platforms, including AHT and BHR. Such functions included tax, financial reporting, corporate controller, portfolio accounting, internal audit, information systems, acquisitions and special projects. Prior to joining Ashford, Mr. Coe was a Senior Manager at Ernst & Young LLP and served since 2006 in various Assurance and Advisory roles for public and private companies in the airline, real estate, medical device and other industries domestically and internationally.
Mr. Coe holds Bachelor of Business Administration and Master of Accountancy degrees from Texas State University – San Marcos and is a licensed certified public accountant (CPA) in the state of Texas.
Alex Rose has served as our Executive Vice President, General Counsel and Secretary since our formation. He has also served in that capacity for Ashford, AHT and BHR since July 2021.
Mr. Rose brings a broad range of legal experience and corporate governance expertise to our Company. Prior to joining Ashford affiliates in 2021, he was a Partner at Kirkland & Ellis LLP from July 2018 to June 2021, where he worked with public and private companies, as well as private equity funds and their portfolio companies, in connection with complex transactions such as mergers, acquisitions, joint ventures, divestitures, private financings, recapitalizations, debt and equity security investments, and other general corporate matters. Previously, Mr. Rose was an attorney at Jones Day and Vinson & Elkins LLP.
Mr. Rose holds a J.D. from Columbia University School of Law and a B.S. from the University of Kansas and is admitted to practice law in the States of Texas and New York.
Christopher C. Nixon has served as our Executive Vice President, Head of Asset Management since November 2023. He served as the Executive Vice President & Head of Asset Management for Ashford Inc. (NYSE American: AINC) since September 2022. Before this, he served as the Senior Vice President of Asset Management for Ashford Inc. from August 2019 to September 2022. In his current role, Mr. Nixon presides over the Asset Management functions for two publicly traded hospitality REITs, Braemar Hotels & Resorts Inc. (NYSE: BHR) and Ashford Hospitality Trust, Inc. (NYSE: AHT), which currently includes 110 hotels ranging from Upscale to Luxury. He oversees property performance and operations, deployment of approximately $200 million in capital investment annually, property tax, underwriting, and brand relations. He also directs strategic positioning of each property, including rebranding, repositioning, new property leases, ground lease extensions, and hotel group buyouts. Under his leadership, many of the hotels have achieved all-time highs in Hotel Total Revenue and Hotel EBITDA, including recent acquisitions. As a member of Ashford Inc.’s executive team, Mr. Nixon actively participates in corporate strategy sessions, earnings calls, and company meetings. Mr. Nixon also participates in Marriott, Hilton, and Hyatt owners’ conferences and is an active participant in Marriott’s Owners’ Advisory Council, as well as Hilton’s Owners’ Advisory Council. Mr. Nixon was recognized in 2017 as one of the Top-25 Extraordinary Minds in Hospitality Sales, Marketing, and Revenue Optimization by The Hospitality Sales and Marketing Association International. Mr. Nixon is a speaker and panelist for various lodging investment and development conferences, including the Hotel Data Conference and The Hospitality Sales and Marketing Association International’s Revenue Optimization Conference.
Before joining Ashford Inc. in 2015, Mr. Nixon served as Hilton’s Regional Director of Revenue Management. In this role, Mr. Nixon was responsible for numerous revenue teams throughout the South-Central Region of the U.S., which covered 25 hotels and generated approximately $1 billion annually. In this capacity, Mr. Nixon led the strategy and implementation of various initiatives, enabling the region to outperform its peers.
Before joining Hilton in 2011, Mr. Nixon served in national defense roles, including with Northrop Grumman and the Central Intelligence Agency, working on a number of classified programs.
| 34 |
Mr. Nixon holds a Master’s degree in Business Administration from the University of Maryland and a Bachelor of Arts degree from the University of Texas in Austin.
C. Jay Steigerwald III has served as Head of Capital Markets since November 2023. He has served as President and Head of Distribution for Ashford Securities since 2019. Mr. Steigerwald’s career has specialized in fundraising and designing alternative investment products. Those efforts have included product structuring, investment strategy, fundraising, budgeting, hiring, financial reporting, and forming broker-dealer syndicates. Mr. Steigerwald has extensive experience building long-term relationships within the broker-dealer community that are centered around strategic thinking, execution, transparency, honesty, and exceptional service. In his tenure at Ashford Securities, Mr. Steigerwald has grown Ashford Securities to 28 professionals who raised over $500M of capital across three products in a little over two years as managing dealer.
Mr. Steigerwald is active in the Investment Program Association and previously served as the Chair of the Program Team for more than seven years. Prior to joining Ashford securities in 2019, Mr. Steigerwald served as Executive Director for W. P. Carey Inc. and President of Carey Financial, where he oversaw all broker-dealer relationships, financial reporting, and managing the National Accounts and Due Diligence Departments. While at W. P. Carey, Mr. Steigerwald was instrumental in the company raising over $7.0 billion of capital. Over the course of his career, Mr. Steigerwald has been instrumental in raising over $12.0 billion of capital for a variety of issuers. Prior to joining W. P. Carey, Mr. Steigerwald was a Vice President at CNL Securities from 2006 to 2008, where he managed the Western Region National Accounts Department.
Mr. Steigerwald earned his B.Sc. in Chemistry at Muhlenberg College in Allentown, PA.
Frederick J. Kleisner has served as a director and Chairman of the Board since November 2023. Mr. Kleisner was appointed to the board of directors of AHT in September 2016. Mr. Kleisner held a long illustrious career in the industry, serving as President and a director of Hard Rock Hotel Holdings, LLC, a destination casino and resort company, from October 2007 until March 2011. He also served as Chief Executive Officer of Morgans Hotel Group Co. (NASDAQ: MHGC), a hospitality company, from December 2007 until March 2011, as President and Chief Executive Officer (including interim President and Chief Executive Officer) from September 2007 until March 2009, and as a director from February 2006 to March 2011. Prior to his time at Morgans, Mr. Kleisner was the Chairman and Chief Executive Officer of Rex Advisors, LLC, a hotel advisory firm, from January 2006 to September 2007. From August 1999 to December 2005, Mr. Kleisner served as President, Chief Operating Officer and, from March 2000 to August 2005, Chairman, President and Chief Executive Officer of Wyndham International, Inc., a global hotel company. Mr. Kleisner also has served as Chairman of Wyndham International’s board from October 2000 to August 2005. He served as President and Chief Operating Officer of The Americas for Starwood Hotels & Resorts Worldwide, Inc. Hotel Group from January 1998 to August 1999. He has held senior positions with Westin Hotels and Resorts Worldwide, where he served as President and Chief Operating Officer from 1995 to 1998; Interstate Hotels Company, where he served as Executive Vice President and Group President of Operations from 1990 to 1995; the ITT Sheraton Corporation, where he served as Senior Vice President, Director of Operations, North America Division-East from 1985 to 1990; and Hilton Hotels Corp., where for 16+ years he served as General Manager or Managing Director of several landmark hotels.
Mr. Kleisner served as a director of Caesars Entertainment Corporation (NASDAQ: CZR) from 2013 to October 2017, Kindred Healthcare, Inc. (NYSE: KND) from 2009 to July 2018, and Apollo Residential Mortgage, Inc. (formerly NYSE: AMTG), a real estate investment trust, from July 2011 to August 2016. From November 2007 to August 2010, Mr. Kleisner served as a director of Innkeepers USA Trust, a subsidiary of Apollo Investment Corporation (NASDAQ: AINV). He is currently a director of Athora Holdings, Ltd., a specialist solutions provider for the European insurance and reinsurance market; European Gtd. Life & Reinsurance Co; Playtime, LLC, a manufacturer of antibacterial and antimicrobial playground equipment and play systems from 2018 to 2021; and Aimbridge Hospitality, Inc., a hotel investment and management firm from 2017 to 2019.
Mr. Kleisner graduated from Michigan State University with a B.A. in Hotel Management, and currently serves as a Real Estate Investment Management Advisory Board member of Michigan State University’s Eli Broad College of Business, School of Hospitality Business. He also completed advanced studies at the University of Virginia, Darden School of Business and attended the Catholic University of America.
| 35 |
Mr. Kleisner’s extensive experience in the management and operation of companies in the hospitality industry enables him to provide the Board with a wealth of knowledge regarding operational issues facing companies in the hospitality industry and a business acumen essential to guiding the Company’s strategy.
Mark Goldberg has served as an independent director since November 2023. Since May 2022, Mr. Goldberg has served as a Senior Advisor of Apollo Global Management, Inc. (NYSE: APO), a high-growth asset management firm. He previously served as Chief Executive Officer of Griffin Capital Securities, a leading full-service real estate investment and management company, from June 2017 to May 2022. Prior to this role, Mr. Goldberg was the President, Investment Management of W.P. Carey (NYSE: WPC) from March 2015 to June 2017 and Chairman of Carey Financial, LLC, WPC’s managing broker dealer, from April 2008 to June 2017. He also held senior positions over a 19-year period at Advisor Group and its predecessor companies. During his tenure he had leadership responsibilities for six U.S. based broker dealers, was Chief Executive Officer and President of Royal Alliance from 2001 to 2006; Chief Operating Officer of SunAmerica Securities from 1999 to 2001; President of SunAmerica Securities – Tokyo in 1999; and Executive Vice President of Royal Alliance from 1985 to 1995.
Mr. Goldberg’s work has encompassed decades of constructive engagement with the U.S. government and its agencies which has led to significant improvements to the financial services industry. He has worked with the U.S. Department of Labor (“DOL”), SEC, FINRA and U.S. Department of Treasury on rule making. Mr. Goldberg also advocated for financial intermediaries and worked to educate governmental representatives on the critical role they serve. He has provided expert testimony to the Senate Banking Housing and Urban Affairs Committee and at DOL Fiduciary Rule hearings.
As an active member of the financial services community, including as a founding board member for the Financial Services Institute, and as former Chairman of the Institute for Portfolio Alternatives. Mr. Goldberg also served on the Board of Jerusalem College of Technology where he led their Private/Public initiative for their Technology Incubator program. He is the past Chair and current Executive Board Member of the Invest in Others Foundation, a 501(c)(3) organization that provides philanthropy and acts as a catalyst for the charitable work and volunteerism of financial advisors, employees, and their firms.
Since 2012, Mr. Goldberg has served as an Executive Board member for the St. Mary’s Healthcare System (“SMHS”) for Children, where he has been involved for the past 37 years. SMHS’ mission is to improve the health and quality of life for children and families with special needs.
Mr. Goldberg is the recipient of numerous awards and recognition for his professional and philanthropic efforts. He received the IPA Lifetime Achievement Award in recognition for having significantly advanced the goals and reputation of the Alternative Investment Industry. He is a sought-after public speaker and contributes to several investment-focused publications.
Mr. Goldberg’s extensive experience in financial services and advising publicly traded companies enables him to provide robust insight to the Board and its committees. In addition, his prior REIT experience, board service and corporate leadership allows him to provide valuable input to the Company’s growth plans.
Board of Directors
We operate under the direction of our board of directors. Our board of directors has retained our Advisor to manage the acquisition and dispositions of our investments, subject to the board of directors’ oversight.
We have a three-member board. Our board of directors may change the number of directors, subject to certain limits. The number of directors may never be less than three nor more than 15 directors unless we amend our bylaws. Our charter provides that a majority of our board seats must be for independent directors. Our charter defines an independent director as a director who is not and has not for the last two years been associated, directly or indirectly, with Ashford or our Advisor. Pursuant to our charter, a director is deemed to be associated with Ashford or our Advisor if he or she owns an interest in (other than an interest in us or an interest that is not material to the director), is employed by, is an officer or director (excluding service as an independent director of any other real estate program organized by Ashford or advised or managed by our Advisor or its affiliates), or has any material business or professional relationship with Ashford, our Advisor or any of their affiliates, performs services (other than as a director) for us, or, after the commencement of an initial public offering, serves as a director or trustee for more than three REITs sponsored by Ashford or advised by our Advisor. A business or professional relationship will be deemed material per se if the gross income derived by the director from Ashford, our Advisor or any of their affiliates (excluding fees for serving as an independent director of us or other real estate program organized by Ashford or advised or managed by the Advisor or its affiliates) during either of the last two years exceeds 5% of either (1) the director’s annual gross income derived from all sources during either of the last two years or (2) the director’s net worth on a fair market value basis as of the end of the applicable year. An ownership interest is considered material if the value of such interest exceeds 5% of the director’s net worth on a fair market value basis. An indirect association is defined to include circumstances in which the director’s spouse, parents, children, siblings, mothers- or fathers-in-law, sons- or daughters-in-law or brothers- or sisters-in-law is or has been associated with us, Ashford, our Advisor or any of their affiliates.
| 36 |
In addition, the New York Stock Exchange standards provide that to qualify as an independent director, in addition to satisfying certain bright-line criteria, the board of directors must affirmatively determine that a director has no material relationship with us (either directly or as a partner, stockholder or officer of an organization that has a relationship with us). Our board of directors has not affirmatively determined that each of our independent directors satisfy the New York Stock Exchange independence standards and has instead evaluated our directors for independence based on the definition in our charter as described above.
Each director will serve until the next annual meeting of stockholders and until his or her successor is duly elected and qualifies. Although the number of directors may be increased or decreased, a decrease may not shorten the term of any incumbent director. Any director may resign at any time or may be removed with or without cause by the stockholders upon the affirmative vote of stockholders entitled to cast at least a majority of all the votes entitled to be cast generally in the election of directors. The notice of a special meeting called to remove a director must indicate that the purpose, or one of the purposes, of the meeting is to determine if the director shall be removed. Unless otherwise provided by Maryland law, our board of directors is responsible for selecting its own nominees and recommending them for election by the stockholders. Unless filled by a vote of the stockholders as permitted by Maryland law, a vacancy that results from the removal of a director will be filled by a vote of a majority of the remaining directors. Any vacancy on our board of directors for any other cause will be filled by a majority of the remaining directors, even if such majority is less than a quorum.
For so long as our Advisory Agreement is in effect, our Advisor has the right to designate for nomination, subject to the ultimate approval of such nomination by our board of directors, one director that is affiliated with our Advisor to the slate of directors to be voted on by our stockholders at our annual meeting of stockholders. Pursuant to our Advisory Agreement, our board of directors must also consult with our Advisor in connection with filling any vacancies created by the removal, resignation, retirement or death of any director who is affiliated with our Advisor until a successor is elected and qualifies.
Our board of directors generally meets quarterly or more frequently if necessary, in addition to meetings of any committees of the board of directors described below. Our directors and officers are not required to devote all of their time to our business and must only devote such time to our affairs as their duties may require. Consequently, in the exercise of their responsibilities, our directors will rely heavily on our Advisor and on information provided by our Advisor. Our board of directors is empowered to fix the compensation of all officers and approve the payment of compensation to directors for services rendered to us.
Our board of directors has adopted written policies on investments and borrowings, the terms of which are set forth in this filing. The board of directors may revise these policies or establish further written policies on investments and borrowings and will monitor our administrative procedures, investment operations and performance to ensure that the policies are fulfilled and are in the best interests of our stockholders. Our board of directors, including a majority of our independent directors, will review our investment policies with sufficient frequency, and at least annually, to determine that they are in the best interest of our stockholders.
Our board of directors oversees our accounting and financial reporting processes; the integrity and audits of our financial statements; our compliance with legal and regulatory requirements; the qualifications and independence of our independent auditors and the performance of our internal and independent auditor.
| 37 |
Committees of the Board of Directors
Our entire board of directors is responsible for supervising our business. However, pursuant to our charter, our board of directors may delegate some of its powers to one or more committees as deemed appropriate by the board of directors. Members of any committees established are appointed by our board of directors.
Related Party Transactions Committee. Our board of directors has established a standing related party transactions committee composed entirely of independent directors. The related party transactions committee is currently comprised of Messrs. Kleisner and Goldberg. Mr. Kleisner serves as the chair of the related party transactions committee. The related party transactions committee is responsible for reviewing and approving the terms of all transactions between us and Ashford or its affiliates (including our Advisor) or any member of our board of directors, including (when applicable) the economic, structural and other terms of all acquisitions and dispositions. Generally, we may enter into transactions with Ashford, our Advisor, our directors and their respective affiliates only if a majority of the related party transactions committee (which is comprised of each of our independent directors) approve the transaction. In addition, the related party transactions committee is also responsible for reviewing our Advisor’s performance and the fees and expenses paid by us to our Advisor and any of its affiliates. However, we cannot assure you that this committee will successfully mitigate the risks related to conflicts of interest between us and Ashford. See Item 7, “Certain Relationships and Related Transactions, and Director Independence—The Advisory Agreement—Management Fee, Performance Participation and Expense Reimbursements.”
| ITEM 6. | EXECUTIVE COMPENSATION. |
Compensation of Executive Officers
We are externally managed and currently have no employees. Our executive officers serve as officers of our Advisor and are employees of our Advisor or one or more of its affiliates. Our Advisory Agreement provides that our Advisor is responsible for managing our investment activities, as such our executive officers do not receive any cash compensation from us or any of our subsidiaries for serving as our executive officers but, instead, receive compensation from our Advisor. In addition, we do not reimburse our Advisor for compensation it pays to our executive officers. The Advisory Agreement does not require our executive officers to dedicate a specific amount of time to fulfilling our Advisor’s obligations to us under our Advisory Agreement. Accordingly, our Advisor has informed us that it cannot identify the portion of the compensation it awards to our executive officers that relates solely to such executives’ services to us, as our Advisor does not compensate its employees specifically for such services. Furthermore, we do not have employment agreements with our executive officers, we do not provide pension or retirement benefits, any material perquisites or other personal benefits to our executive officers, our executive officers have not received any nonqualified deferred compensation and we do not have arrangements to make payments to our executive officers upon their termination or in the event of a change in control of us. Our executive officers may participate, along with all employees of our Advisor and its affiliates, in the performance participation allocation through a profits participation interest and economic interest in the Special Limited Partner. Although we do not pay our executive officers any cash compensation, we pay our Advisor the fees described under Item 7, “Certain Relationships and Related Transactions, and Director Independence—The Advisory Agreement.”
| 38 |
Compensation to Independent Directors
We compensate each of our non-employee directors who are not affiliated with our Advisor or Ashford (presently Messrs. Goldberg and Kleisner) with annual compensation consisting of the following, which was contingent upon the effectiveness of our Form 10: (i) base cash compensation of $80,000 paid in arrears on a quarterly basis and (ii) a number of shares of Class I restricted common stock or common units valued at $40,000. The initial equity award was granted on February 13, 2024, the date this Form 10 was effective (the “Form 10 Effective Date”). Mr. Goldberg received an additional grant of restricted common stock or common units valued at $25,000 on the Form 10 Effective Date. Our board of directors will review its compensation in subsequent years with input from the Advisor.
Any grant of common stock or common units will be based on the then-current per share transaction price of Class I shares at the time of grant. Restricted common stock or common unit grants to our non-employee directors who are not affiliated with our Advisor or Ashford will vest upon the expiration of the first anniversary of such grant.
We do not intend to pay our directors additional fees for attending board meetings, but we intend to reimburse each of our directors for reasonable out-of-pocket expenses incurred in attending board and committee meetings (including, but not limited to, airfare, hotel and food). Our directors who are affiliated with our Advisor or Ashford will not receive additional compensation for serving on the board of directors or committees thereof.
| 39 |
| ITEM 7. | CERTAIN RELATIONSHIPS AND RELATED TRANSACTIONS, AND DIRECTOR INDEPENDENCE. |
Mr. Monty J. Bennett, our Chief Executive Officer and affiliated director, is Chairman and Chief Executive Officer of Ashford. As of December 31, 2023, Mr. Monty Bennett, together with his father, Mr. Archie Bennett, Jr., Chairman Emeritus of AHT, owned approximately 610,261 shares of Ashford common stock, which represented an approximately 19.0% ownership interest in Ashford, and owned 18,758,600 shares of Ashford Series D Convertible Preferred Stock, which, along with all unpaid accrued and accumulated dividends thereon, is convertible at a price of $117.50 per share into an additional approximate 4,229,668 shares of Ashford common stock, which if converted as of December 31, 2023 would have increased Mr. Monty J. Bennett and Mr. Archie Bennett, Jr.’s ownership interest in Ashford to approximately 65.0%. The 18,758,600 shares of Series D Convertible Preferred Stock owned by the Bennetts include 360,000 shares owned by trusts.
All of our executive officers are executive officers or employees of Ashford or its subsidiaries, and we have one common director with Ashford, Mr. Monty J. Bennett, who is also a director and Chairman of Ashford. In addition to Mr. Monty J. Bennett’s ownership in Ashford discussed above, our directors and executive officers and their immediate family members also own shares of Ashford’s common stock; however, none of them individually own more than 5% of Ashford’s common stock.
The fees due to Ashford and its subsidiaries pursuant to the agreements described below are paid by us to Ashford or its subsidiaries, and Mr. Monty J. Bennett, Mr. Archie Bennett, Jr., our directors and executive officers and their immediate family members will benefit, as stockholders of Ashford, from the payment by us of such fees to Ashford Inc. or its subsidiaries.
The following describes related transactions since our inception in September 2023 and currently proposed related transactions involving us, our directors, our Advisor, Ashford and any affiliate thereof.
The Advisory Agreement
We are managed and advised by the Advisor pursuant to the Advisory Agreement effective December 6, 2023. Pursuant to our Advisory Agreement, our Advisor will have contractual responsibilities to us and our stockholders and will be responsible for sourcing, evaluating, and monitoring our investment opportunities and making decisions related to the acquisition, management, financing and disposition of our assets, in accordance with our investment objectives, guidelines, policies and limitations, subject to oversight by our board of directors. Our board of directors will at all times have oversight and policy-making authority, including responsibility for governance, financial controls, compliance and disclosure with respect to our company and our Operating Partnership. Pursuant to our Advisory Agreement, our board of directors has delegated to our Advisor the authority to source, evaluate and monitor our investment opportunities and make decisions related to the acquisition, management, financing and disposition of our assets, in accordance with our investment objectives, guidelines, policies and limitations, subject to oversight by our board of directors. We believe that our Advisor currently has sufficient staff and resources so as to be capable of fulfilling the duties set forth in our Advisory Agreement.
Services
Pursuant to the terms of our Advisory Agreement, our Advisor is responsible for, among other things:
| · | serving as an Advisor to us and the Operating Partnership with respect to the establishment and periodic review of our investment guidelines and our and the Operating Partnership’s investments, financing activities and operations; |
| · | sourcing, evaluating and monitoring our and Operating Partnership’s investment opportunities and executing the acquisition, management, financing and disposition of our and Operating Partnership’s assets, in accordance with our investment guidelines, policies and objectives and limitations, subject to oversight by our board of directors; |
| · | with respect to prospective acquisitions, purchases, sales, exchanges or other dispositions of investments, conducting negotiations on our and Operating Partnership’s behalf with sellers, purchasers, and other counterparties and, if applicable, their respective agents, advisors and representatives, and determining the structure and terms of such transactions; |
| 40 |
| · | providing us with portfolio management and other related services; |
| · | serving as our Advisor with respect to decisions regarding any of our financings, hedging activities or borrowings; and |
| · | engaging and supervising, on our and Operating Partnership’s behalf and at our and the Operating Partnership’s expense, various service providers. |
The above summary is provided to illustrate the material functions which our Advisor will perform for us, and it is not intended to include all of the services that may be provided to us by our Advisor or third parties.
Term and Termination Rights
The initial term of our Advisory Agreement is for one year from the effective date of the agreement, subject to automatic renewals thereafter for an unlimited number of successive one-year periods unless terminated by our board of directors. Our independent directors will evaluate the performance of our Advisor and the terms of the Advisory Agreement annually in connection with the automatic renewal of our Advisory Agreement. The Advisory Agreement may be terminated:
| · | immediately by us for “cause,” a material breach of our Advisory Agreement or upon the bankruptcy of our Advisor; |
| · | upon 60 days’ written notice by us without cause or penalty upon the vote of a majority of our independent directors; or |
| · | upon 60 days’ written notice by our Advisor. |
In the event our Advisory Agreement is terminated, our Advisor will be entitled to receive its prorated management fee through the date of termination. In addition, upon the termination or expiration of our Advisory Agreement, our Advisor will cooperate with us and take all reasonable steps requested to assist our board of directors in making an orderly transition of the advisory function, provided that the Advisor and its affiliates shall be reimbursed for all internal and third-party expenses incurred in connection with providing such transition (including salaries, benefits and overhead of personnel).
Management Fee, Performance Participation and Expense Reimbursements
Management Fee. As compensation for its services provided pursuant to our Advisory Agreement, we pay our Advisor an annual management fee (payable monthly in arrears) of 1.25% of the aggregate NAV represented by Class T, Class S, Class D and Class I shares. Additionally, to the extent that our Operating Partnership issues Class T, Class S, Class D or Class I Operating Partnership units to parties other than us, our Operating Partnership will pay our Advisor a management fee equal to 1.25% of the aggregate NAV of the Operating Partnership attributable to such Class T, Class S, Class D and Class I Operating Partnership units not held by us per annum payable monthly in arrears. No management fee will be paid with respect to Class E shares or Class E units, which are only expected to be held by our Advisor and its affiliates. The management fee is allocated on a class-specific basis and borne by all holders of the applicable class. In calculating the management fee, we use the aggregate NAV of the applicable class of Operating Partnership units not held by us before giving effect to monthly accruals for the management fee, performance participation allocation, distribution fees (if any), or distributions payable on our shares or Operating Partnership units.
The management fee may be paid, at our Advisor’s election, in cash, Class E shares or Class E units of our Operating Partnership. If our Advisor elects to receive any portion of its management fee in our Class E shares or Class E units of our Operating Partnership, we may be obligated to repurchase such Class E shares or Class E units from our Advisor at a later date. Repurchases of Class E shares will be outside our share repurchase plan and thus will not be subject to the repurchase limits of our share repurchase plan or any Early Repurchase Deduction. The Operating Partnership will repurchase any such Class E units for Class E shares of our common stock or cash (at our Advisor’s election) unless our board of directors determines that any such repurchase for cash would be prohibited by applicable law or the Operating Partnership’s partnership agreement, in which case such Class E units will be repurchased for Class E shares of our common stock. Repurchase requests for Class E units will not be subject to the one-year hold period provided for other limited partners.
As of December 31, 2023, Stirling OP had incurred management fees of approximately $30,000 payable to the Advisor.
| 41 |
Performance Participation. So long as our Advisory Agreement has not been terminated, the Special Limited Partner will hold a performance participation interest in the Operating Partnership that entitles it to receive an allocation from our Operating Partnership equal to 12.5% of the Total Return on Class T, Class S, Class D or Class I Operating Partnership units, subject to a 5% Hurdle Amount and a High-Water Mark, with a Catch-Up (each term as defined under “Summary of our Operating Partnership Agreement—Special Limited Partner Interest”). Such allocation will be measured on a calendar year basis, made quarterly and accrued monthly. The performance participation allocation will accrue on a class-specific basis. Because the Total Return is calculated only on the Class T, Class S, Class D and Class I units of the Operating Partnership, no portion of the allocation will accrue to Class E units of the Operating Partnership.
As of December 31, 2023, Stirling OP accrued a performance allocation amounting to approximately $37,000.
Expense Reimbursement. Subject to the limitations described below under “—Advisor Support,” our Advisor is entitled to reimbursement of all costs and expenses incurred by it or its affiliates on our behalf, provided that our Advisor is responsible for the expenses related to any and all personnel of our Advisor who provide investment advisory services to us pursuant to our Advisory Agreement (including, without limitation, each of our executive officers), including, without limitation, salaries, bonus and other wages, payroll taxes and the cost of employee benefit plans of such personnel, and costs of insurance with respect to such personnel. Without limiting the generality of the foregoing, costs eligible for reimbursement include for out-of-pocket costs and expenses our Advisor incurs in connection with the services it provides to us related to (1) organization and offering expenses (described in more detail below under “—Advisor Support”) but excluding upfront selling commissions, dealer manager fees and distribution fees, (2) the actual cost of goods and services used by us and obtained from third parties, including fees paid to administrators, consultants, attorneys, technology providers and other services providers, and brokerage fees paid in connection with the purchase and sale of investments, (3) expenses of managing and operating our properties, whether payable to an affiliate or a non-affiliated person, (4) expenses related to personnel of the Advisor performing services for us other than those who provide investment advisory services or serve as our executive officers, and (5) out-of-pocket expenses in connection with the selection and acquisition of properties and real estate debt, whether or not such investments are acquired. Such out-of-pocket costs and expenses will include expenses relating to compliance-related matters and regulatory filings relating to our activities conducted by our Advisor on our behalf pursuant to the Advisory Agreement. We may change our expense reimbursement arrangements with our Advisor in the future.
Subject to the limitations described below under “— Advisor Support,” our Advisor may require us to reimburse it for any organization and offering expenses associated with the private offering that it incurs on our behalf (including legal, accounting, printing, mailing, subscription processing and filing fees and expenses, reasonable bona fide due diligence expenses of selected dealers supported by detailed and itemized invoices, costs in connection with preparing sales materials, design and website expenses, fees and expenses of our escrow agent and transfer agent, fees to attend retail seminars sponsored by selected dealers and reimbursements to selected dealers for customary travel, lodging, and meals, but excluding upfront selling commissions, dealer manager fees and distribution fees) as and when incurred. After the termination of the primary offering and again after termination of the offering under our distribution reinvestment plan, our Advisor has agreed to reimburse us to the extent that the organization and offering expenses that we incur exceed 15% of our gross proceeds from the applicable offering.
As of December 31, 2023, the Advisor had incurred organization and offering expenses of $2.1 million on our behalf and behalf of the Operating Partnership. These organization and offering expenses are the responsibility of Stirling OP and are included in its balance sheet and statement of operations as of and for the year ended December 31, 2023.
Advisor Support. Our Advisor will advance on our behalf certain of our general and administrative expenses through December 31, 2024, at which point we will reimburse our Advisor for all such advanced expenses ratably over the 60 months following such date.
Through December 31, 2024, our Advisor has agreed to advance all expenses on our behalf in connection with our formation and the raising of equity capital, including (without limitation) the following: legal, accounting, investment banking and other advisory fees; regulatory and other filing fees; expenses of qualification of the sale of our shares under federal and state laws, including taxes and fees and accountants’ and attorneys’ fees; printing, engraving and mailing costs; expenses of the marketing and distribution of the shares, reasonable bona fide due diligence expenses of a dealer manager and selected dealers supported by detailed and itemized invoices, costs in connection with sales and marketing materials, design and website expenses, salaries of employees while engaged in sales activity, fees and expenses of a dealer manager’s attorneys, costs related to investor and broker-dealer sales meetings, including fees to attend retail seminars sponsored by a dealer manager or selected dealers and reimbursements to a dealer manager and selected dealers for customary travel, lodging and meals; charges of administrators, transfer agents, registrars, trustees, escrow holders, depositaries and experts; but excluding upfront selling commissions, dealer manager fees and distribution fees. The costs of an audit of the financial statements of the Company for the year ended December 31, 2023 will be considered an organization expense for this purpose as will all costs associated with the contribution of the Initial Portfolio to the Operating Partnership prior to the private offering. We will reimburse our Advisor for all such advanced expenses ratably over the 60 months commencing January 1, 2025.
As of December 31, 2023, Stirling OP incurred general and administrative expenses of $861,000 payable to the Advisor.
| 42 |
Independent Directors’ Review of Compensation. The related party transactions committee will annually review and evaluate the performance of our Advisor and the terms of the Advisory Agreement.
In addition to the management fee, performance participation and expense reimbursements, we have agreed to indemnify and hold harmless our Advisor and its affiliates performing services for us from specific claims and liabilities arising out of the performance of their obligations under our Advisory Agreement, subject to certain limitations. See Item 12, “Indemnification of Directors and Officers.”
Other Activities by Ashford and its Affiliates
Businesses or Services Provided by our Advisor to Others. The Advisory Agreement provides that (i) our Advisor and its affiliates, officers, directors or employees may engage in other businesses or render services of any kind to any other person or entity, whether or not the investment objectives or guidelines of any such other person or entity are similar to those of ours, including, without limitation, the sponsoring or managing of any Other Ashford Accounts, (ii) our Advisor or any of its affiliates, officers, directors or employees may buy, sell or trade any securities or commodities for their own accounts or for the account of others for whom our Advisor or any of its affiliates, officers, directors or employees may be acting and (iii) our Advisor and any of its affiliates may receive fees or other compensation or profits from activities described in clauses (i) or (ii) above, which shall be for our Advisor’s (and/or its affiliates’) sole benefit. In particular, there will be overlap of investment opportunities with certain Other Ashford Accounts that are actively investing and similar overlap with future Other Ashford Accounts.
Allocation of Investment Opportunities. The Advisory Agreement acknowledges that, while information and recommendations supplied to us shall, in our Advisor’s reasonable and good faith judgment, be appropriate under the circumstances and in light of our investment guidelines, such information and recommendations may be different in certain material respects from the information and recommendations supplied by our Advisor or its affiliates to others (including, for greater certainty, the Other Ashford Accounts and their investors, as described below). In addition, as acknowledged in our Advisory Agreement, affiliates of our Advisor advise and/or manage one or more Other Ashford Accounts and we expect will in the future sponsor, advise and/or manage additional Other Ashford Accounts. This overlap will from time to time create conflicts of interest.
Our Advisor and its affiliates have agreed that we will have a right of first refusal for any select-service hotel assets sourced by our Advisor that have trailing or anticipated twelve-month average revenue per available room (“RevPAR”) of less than twice the then-current U.S. national average RevPar for all hotels (the “Select Service ROFR”). The then-current U.S. national average RevPar for all hotels for priority purposes will be determined with reference to the most current Smith Travel Research Reports. As used herein, “select-service hotel assets” refers to properties that offer limited degrees of services and amenities and may include brands such as Residence Inn, Hilton Garden Inn, Hyatt Place, Hampton Inn, Courtyard by Marriott, and Holiday Inn Express. With the exception of the Select Service ROFR, our Advisor and its affiliates are not obligated to present hotel investment opportunities to us before presenting them to Other Ashford Accounts. Specifically, we may only invest in hotel investments sourced by our advisor and not subject to the Select Service ROFR if certain Other Ashford Accounts, specifically BHR and AHT as described herein, pass on such opportunities and subject to the investment allocation policies and procedures adopted by our Advisor.
Of the existing Other Ashford Accounts with which we may compete for investment opportunities and that have priority over us, BHR focuses its investment strategy primarily on luxury hotels and resorts and AHT focuses its investment strategy primarily on upper upscale full-service hotels. As used herein, “luxury hotels” refers to full service properties that offer an extensive list of guest services and amenities such as multiple on-site restaurants, banquet and meeting rooms, concierge service, spas, gyms, pool and retail shops and may include brands such as Fairmont, Four Seasons, Mandarin Oriental and Ritz-Carlton, and “upper upscale” refers to full service properties that offer a wide variety of onsite amenities, such as an onsite restaurant, meeting spaces, exercise rooms or spas and may include brands such as Canopy by Hilton, Kimpton, Omni, and Wyndham Grand. BHR has priority with respect to hotels and resorts with RevPAR of at least twice the then-current U.S. national average and AHT has priority with respect to non select-service hotels that have RevPAR less than twice the then-current U.S. national average. Our Advisor or its affiliates may enter into similar arrangements with other programs it manages in the future. Should BHR or AHT, or any future advised platforms with similar arrangement pass on investment opportunities for which they have priority, i.e. those opportunities sourced by our Advisor not subject to the Select Service ROFR, or seek an investment partner for such opportunities, we would have the ability to participate in those opportunities. From time-to-time Other Ashford Accounts, including AHT and BHR, may not be actively pursuing investments. As a result of the current macroeconomic environment and challenges facing commercial real estate, including as a result of ongoing impacts from the COVID-19 pandemic and the current debt environment, and as further disclosed in public filings, BHR and AHT have limited funds available for investment. As of December 31, 2023, BHR and AHT had approximately $85.6 million and $165.2 million, respectively, of cash and cash equivalents. Moreover, BHR has fully drawn its $200 million secured credit facility. In addition, AHT’s current focus is to pay off its strategic financing through a combination of asset sales, mortgage debt refinancings, and non-traded preferred capital raising rather than investments in new assets. As such, we do not currently expect to compete meaningfully with these programs for investment opportunities. We may not participate in every investment opportunity that falls within our investment objectives.
| 43 |
With respect to Other Ashford Accounts with investment objectives or guidelines that may overlap with ours but that do not have priority over us, including TSGF and other future programs sponsored by Ashford, investment opportunities are allocated among us and one or more Other Ashford Accounts in accordance with Ashford’s policies and procedures on a basis that our Advisor and its affiliates believe to be fair and equitable over time in their sole discretion, which may be subject to one or more of the following considerations: (i) any applicable investment objectives or focus of ours and such Other Ashford Accounts, (ii) any investment limitations, parameters or contractual provisions of ours and such Other Ashford Accounts, (iii) the sector, geography/location, expected return profile, expected distribution rates, anticipated cash flows, expected stability or volatility of cash flows, leverage profile, risk profile and other features of the applicable investment opportunity and its impact on portfolio concentration and diversification, (iv) maintaining structuring and financing flexibility, (v) legal, tax, accounting and regulatory considerations, (vi) any other requirements or considerations set forth in the governing documents of any Other Ashford Account and (vii) other considerations deemed relevant by our Advisor and its affiliates (including, without limitation, qualifying and maintaining our qualification as a REIT and our ability to avoid registration as an investment company under the Investment Company Act). TSGF’s investment mandate includes multifamily, office, industrial, retail, self-storage and hospitality properties, among others, located, generally, in urban and suburban areas across Texas. Further, its investment guidelines require it to invest at least 80% of its aggregate capital into multifamily, industrial and self-storage real estate assets and no more than 20% in other commercial real estate (including hospitality assets). In addition, all of TSGF’s capital has been allocated among its current investment pipeline. As such we do not expect to compete meaningfully with TSGF for investment opportunities as we expect there to be limited opportunities for investment overlap.
Pursuant to the terms of our Advisory Agreement, we have acknowledged and agreed that (i) as part of Ashford’s or its affiliates’ regular businesses, personnel of our Advisor and its affiliates will from time to time work on other projects and matters (including with respect to one or more Other Ashford Accounts), and that conflicts will from time to time arise with respect to the allocation of personnel between us and one or more Other Ashford Accounts and/or our Advisor and such other affiliates, (ii) Other Ashford Accounts may invest, from time to time, in investments in which we also invest (including at a different level of an issuer’s capital structure (e.g., an investment by an Other Ashford Account in a debt or mezzanine interest with respect to the same portfolio entity in which we own an equity interest or vice versa) or in a different tranche of equity or debt with respect to an issuer in which we have an interest) and while Ashford and its affiliates will seek to resolve any such conflicts in a fair and reasonable manner (subject to any priorities of Other Ashford Accounts) in accordance with its policies and procedures with respect to conflicts resolution among Other Ashford Accounts generally, such transactions are not required to be presented to our board of directors or any committee thereof for approval (unless otherwise required by our investment guidelines), and there can be no assurance that any conflicts will be resolved in our favor, and (iii) the terms and conditions of the governing agreements of such Other Ashford Accounts (including with respect to the economic, reporting, and other rights afforded to investors in such Other Ashford Accounts) are materially different from the terms and conditions applicable to us and our stockholders, and neither we nor any of our stockholders (in such capacity) shall have the right to receive the benefit of any such different terms applicable to investors in such Other Ashford Accounts as a result of an investment in us or otherwise.
| 44 |
Despite these conflicts and priority arrangements, we generally expect our Advisor to offer real estate investment opportunities to Other Ashford Accounts when those opportunities involve either debt or equity investments that (i) have an opportunistic or value-add risk profile (e.g., may involve acquiring, developing or lending on vacant or partially vacant building or repositioning an asset in whole or in part from one use to another) or (ii) have a shorter-term investment horizon consistent with the finite-life nature of the other real estate programs managed by our Advisor. On the other hand, subject to our Advisor’s contractual obligations and other investment considerations set forth above, we generally expect our Advisor to offer us the opportunity to invest in “stabilized” assets with a longer-term holding period consistent with our program’s perpetual life. However, there will likely be exceptions to these general expectations, and Other Ashford Accounts may be offered “stabilized” and longer-term investments before we are.
Our Advisor could also consider other factors when making allocation decisions among programs, such as a program’s portfolio composition, objectives, guidelines, restrictions (including those imposed by law or regulation), strategy, capacity and liquidity. Our Advisor has adopted investment allocation policies and procedures in order to guide its allocation decisions. These policies and procedures may be amended without our input and without notice to us.
Transactions with any Other Ashford Account or Affiliate. Pursuant to the terms of our Advisory Agreement, and subject to applicable law, our Advisor is not permitted to consummate on our behalf any transaction that involves Ashford, any Other Ashford Accounts or any of their affiliates unless such transaction is approved by the related party transactions committee. Notwithstanding the foregoing, no additional approvals are required to enter transactions with Ashford or its affiliates on the terms and conditions described in this filing. Pursuant to the terms of our Advisory Agreement, it is agreed that our Advisor will seek to resolve any conflicts of interest in a fair and reasonable manner (subject to any priorities of Other Ashford Accounts) in accordance with its policies and procedures with respect to conflicts resolution among Other Ashford Accounts generally, but only those transactions set forth in this paragraph will be expressly required to be presented for approval to the independent directors of our board of directors or any committee thereof (unless otherwise required by our investment guidelines).
Exclusive Provider of Certain Services. Pursuant to the terms of our Advisory Agreement, and provided that we have the right to control the decision of the award of the applicable contract, Remington Hospitality, Premier, and other affiliates of our Advisor have exclusive rights to provide the applicable products and services to us on the terms and conditions described in this filing. If the services or the terms fall outside of what has been disclosed then such services or terms must be approved by our independent directors. In addition, notwithstanding the foregoing, we do not have to engage Remington Hospitality, Premier or other affiliates of our Advisor if our independent directors unanimously elect not to engage an affiliate of the Advisor.
Master Hotel Management Agreement
To qualify as a REIT, we cannot directly or indirectly operate any of our hotel properties. Third parties must operate our hotel properties. Our hotel properties are leased to TRS lessees, which in turn have engaged hotel managers to manage our hotel properties. We, through our TRS subsidiary, have entered a master hotel management agreement with Remington Hospitality, a wholly owned subsidiary of Ashford (the “Master Hotel Management Agreement”).
Services
Pursuant to the Master Hotel Management Agreement, Remington Hospitality will provide us with hotel management services, including hotel operations, sales and marketing, revenue management, budget oversight, guest service, asset maintenance (not involving capital expenditures) and related services with respect to hotels owned by us. As of the date of this filing, Remington Hospitality manages three of our four hotel properties. The Master Hotel Management Agreement will also govern the management of hotels we acquire in the future that are managed by Remington Hospitality, which has the right, pursuant to the Advisory Agreement, to manage and operate hotel properties we acquire in the future unless our independent directors unanimously elect not to engage Remington Hospitality.
Base Management Fee and Incentive Fee
Base Management Fee. Remington Hospitality receives a base management fee, and if the hotels meet and exceed certain thresholds, an additional incentive fee. The base management fee for each hotel will be due monthly in arrears and will be equal to the greater of $16,897 (increased annually based on consumer price index adjustments); or 3% of a property’s gross revenues.
Incentive Fee. The incentive management fee, if any, for each hotel will be due annually in arrears within 90 days of the end of the fiscal year and will be equal to the lesser of (i) 1% of gross revenues and (ii) the amount by which the actual house profit (gross operating profit of the applicable hotel before deducting management fees or franchise fees) exceeds the target house profit as set forth in the annual operating budget approved for the applicable fiscal year. If, however, based on actual operations and revised forecasts from time to time, it is reasonably anticipated that the incentive fee is reasonably expected to be earned, our TRS subsidiary shall pay the incentive fee pro rata on a monthly basis, subject to final adjustment within 90 days following the end of the fiscal year.
| 45 |
The incentive fee is designed to encourage Remington Hospitality to generate higher house profit at each hotel by increasing the fee due to Remington Hospitality when the hotels generate house profit above certain threshold levels. Any increased revenues will generate increased lease payments under the percentage leases and should thereby benefit our stockholders.
Up to one-third of the base management fee and all of the incentive fee payable to Remington Hospitality may be paid, at Remington Hospitality’s election and subject to the approval of the Related party transactions committee, in Class E shares or in the form of stock options. If Remington Hospitality elects to receive any portion of its management fee in our Class E shares, we may be obligated to repurchase such Class E shares at a later date. Repurchases of Class E shares will be outside our share repurchase plan and thus will not be subject to the repurchase limits of our share repurchase plan or any Early Repurchase Deduction.
Term
The master hotel management agreement provides for an initial term of 10 years as to each hotel governed by the agreement. The term may be renewed by Remington Hospitality, at its option, subject to certain performance tests, for three successive periods of seven years each and, thereafter, a final term of four years, provided that at the time the option to renew is exercised, Remington Hospitality is not then in default under the master hotel management agreement. If at the time of the exercise of any renewal period, Remington Hospitality is in default, then the exercise of the renewal option will be conditional on timely cure of such default, and if such default is not timely cured, then our TRS lessee may terminate the master hotel management agreement regardless of the exercise of such option and without the payment of any fee or liquidated damages. If Remington Hospitality desires to exercise any option to renew, it must give our TRS lessee written notice of its election to renew the master hotel management agreement no less than 90 days before the expiration of the then current term of the master hotel management agreement.
Termination Rights
The master hotel management agreement may be terminated as to one or more of the hotels earlier than the stated term if certain events occur, including:
| · | a sale of a hotel; |
| · | after the base ten-year term of the agreement applicable to a hotel, the failure of Remington Hospitality to satisfy certain performance standards; |
| · | for the convenience of our TRS lessee; |
| · | a casualty to, condemnation of, or force majeure involving a hotel; or |
| · | upon a default by Remington Hospitality or us that is not cured prior to the expiration of any applicable cure periods. |
In certain cases of early termination of the master hotel management agreement with respect to one or more of the hotels, we must pay Remington Hospitality termination fees, plus any amounts otherwise due to Remington Hospitality pursuant to the terms of the master hotel management agreement. We will be obligated to pay termination fees in the circumstances described below, provided that Remington Hospitality is not then in default, subject to certain cure and grace periods:
Sale. If any hotel subject to the master hotel management agreement is sold during the first 12 months of the date such hotel becomes subject to the master hotel management agreement, our TRS lessee may terminate the master hotel management agreement with respect to such sold hotel, provided that it pays to Remington Hospitality an amount equal to the management fee (both base fees and incentive fees) estimated to be payable to Remington Hospitality with respect to the applicable hotel pursuant to the then-current annual operating budget for the balance of the first year of the term. If any hotel subject to the master hotel management agreement is sold at any time after the first year of the term and the TRS lessee terminates the master hotel management agreement with respect to such hotel, our TRS lessee will have no obligation to pay any termination fees.
| 46 |
Casualty. If any hotel subject to the master hotel management agreement is the subject of a casualty during the first year of the initial 10-year term and the TRS lessee elects not to rebuild, then we must pay to Remington Hospitality the termination fee, if any, that would be owed if the hotel had been sold. However, after the first year of the initial 10-year term, if a hotel is the subject of a casualty and the TRS lessee elects not to rebuild the hotel even though sufficient casualty insurance proceeds are available to do so, then the TRS lessee must pay to Remington Hospitality a termination fee equal to the product obtained by multiplying (i) 65% of the aggregate management fees (both base fees and incentive fees) estimated to be paid to Remington Hospitality with respect to the applicable hotel pursuant to the then-current annual operating budget (but in no event less than the management fees for the preceding full fiscal year) by (ii) nine.
Condemnation or Force Majeure. If there is a condemnation of, or the occurrence of any force majeure event with respect to, any of the hotels, the TRS lessee has no obligation to pay any termination fees if the master hotel management agreement terminates as to those hotels.
Failure to Satisfy Performance Test. If any hotel subject to the master hotel management agreement fails to satisfy a certain performance test, the TRS lessee may terminate the master hotel management agreement with respect to such hotel, and in such case, the TRS lessee must pay to Remington Hospitality an amount equal to 60% of the product obtained by multiplying (i) 65% of the aggregate management fees (both base fees and incentive fees) estimated to be paid to Remington Hospitality with respect to the applicable hotel pursuant to the then-current annual operating budget (but in no event less than the management fees for the preceding full fiscal year) by (ii) nine. Remington Hospitality will have failed the performance test with respect to a particular hotel if during any fiscal year during the term (i) such hotel’s gross operating profit margin for such fiscal year is less than 75% of the average gross operating profit margins of comparable hotels in similar markets and geographical locations, as reasonably determined by Remington Hospitality and the TRS lessee, and (ii) such hotel’s RevPAR yield penetration is less than 80%. Upon a performance test failure, the TRS lessee must give Remington Hospitality two years to cure. If, after the first year, the performance test failure has not been cured, then the TRS lessee may, in order not to waive any such failure, require Remington Hospitality to engage a consultant with significant hotel lodging experience reasonably acceptable to both Remington Hospitality and the TRS lessee, to make a determination as to whether or not another management company could manage the hotel in a materially more efficient manner. If the consultant’s determination is in the affirmative, then Remington Hospitality must engage such consultant to assist with the cure of such performance failure for the second year of the cure period after that failure. If the consultant’s determination is in the negative, then Remington Hospitality will be deemed not to be in default under the performance test. The cost of such consultant will be shared by the TRS lessee and Remington Hospitality equally. If Remington Hospitality fails the performance test for the second year of the cure period and, after that failure, the consultant again makes a finding that another management company could manage the hotel in a materially more efficient manner than Remington Hospitality, then the TRS lessee has the right to terminate the management agreement with respect to such hotel upon 45 days’ written notice to Remington Hospitality and to pay to Remington Hospitality the termination fee described above. Further, if any hotel subject to the Remington Hospitality master hotel management agreement is within a cure period due to a failure of the performance test, an exercise of a renewal option shall be conditioned upon timely cure of the performance test failure, and if the performance failure is not timely cured, the TRS lessee may elect to terminate the management agreement without paying any termination fee.
For Convenience. With respect to any hotel managed by Remington Hospitality pursuant to the master hotel management agreement, if the TRS lessee elects for convenience to terminate the management of such hotel, at any time, including during any renewal term, the TRS lessee must pay a termination fee to Remington Hospitality, equal to the product of (i) 65% of the aggregate management fees for such hotel (both base fees and incentive fees) estimated to be payable to Remington Hospitality with respect to the applicable hotel pursuant to the then-current annual operating budget (but in no event less than the management fees for the preceding full fiscal year) and (ii) nine.
If the master hotel management agreement terminates as to all of the hotels covered in connection with a default under the master hotel management agreement, the hotel management exclusivity provided for in the Advisory Agreement can also be terminated at the non-defaulting party’s election.
| 47 |
Master Project Management Agreement
We, through our TRS subsidiary, have entered a master project management agreement with Premier, a subsidiary of Ashford, (the “Master Project Management Agreement”) pursuant to which Premier provides construction management, interior design, architecture, and the purchasing, expediting, warehousing, freight management, installation and supervision of property and equipment and related services to the Initial Portfolio. Pursuant to the Master Project Management Agreement, we have appointed Premier as our sole, exclusive and continuing manager to (a) manage, coordinate, plan and execute the non-routine repairs and other work pursuant to the capital improvement budget and all major repositionings of hotels owned or leased by our TRS, (b) to provide development and construction services to the extent a site was acquired for the development and construction of a hotel, and (c) construction management, interior design, architecture, property and equipment purchasing, property and equipment expediting/freight management, and property and equipment warehousing.
The Master Project Management Agreement will also govern the project management at hotels we acquire in the future that are managed by Premier, which has the right, pursuant to the Advisory Agreement, to provide project management services at hotel properties we acquire in the future unless our independent directors unanimously elect not to engage Premier.
Fees
The Master Project Management Agreement provides that Premier shall be paid a project management fee equal to 4% of the total project costs associated with the implementation of the capital improvement budget (both hard and soft) until such time that the capital improvement budget and/or renovation project involves the expenditure of an amount in excess of 5% of the gross revenues of the applicable hotel, whereupon the design project management fee shall be reduced to 3% of the total project costs in excess of the 5% of gross revenue threshold.
In addition, the Master Project Management Agreement provides that Premier shall also provide to us the following services, and shall be paid the following fees: (i) architecture (6.5% of total construction costs, plus reimbursement for all third-party, out-of-pocket costs and expenses of mechanical, electrical and structural engineering services utilized in providing architectural services for project management work); (ii) construction management for projects without a general contractor (10% of total construction costs); (iii) interior design (6% of the purchase price of furniture, fixtures and equipment (“FFE”) designed or selected by Premier); (iv) FFE purchasing (8% of the purchase price of the FFE purchased by Premier; provided that if the purchase price exceeds $2.0 million for a single hotel in a calendar year, then the procurement fee is reduced to 6% of the FFE purchase price in excess of $2.0 million for such hotel in such calendar year); (v) freight expediting (8% of the cost of expediting FFE); (vi) warehousing (8% of the cost of warehousing goods delivered to the job site); and (vii) development (4% of total project costs).
Term
The master project management agreement provides for an initial term of 10 years as to each hotel governed by the agreement. The term may be renewed by Premier, at its option, for three successive periods of seven years each and, thereafter, a final term of four years, provided that at the time the option to renew is exercised, Premier is not then in default under the master project management agreement. If at the time of the exercise of any renewal period, Premier is in default, then the exercise of the renewal option will be conditional on timely cure of such default, and if such default is not timely cured, then our TRS lessee may terminate the master project management agreement regardless of the exercise of such option and without the payment of any fee or liquidated damages. If Premier desires to exercise any option to renew, it must give our TRS lessee written notice of its election to renew the master project management agreement no less than 90 days before the expiration of the then-current term of the master project management agreement.
Termination Rights
The master project management agreement may be terminated as to one or more of the hotels earlier than the stated term if certain events occur, including:
| · | a sale of a hotel; |
| · | for the convenience of our TRS lessee; |
| 48 |
| · | a casualty to, condemnation of, or force majeure involving a hotel; or |
| · | upon a default by Premier or us that is not cured prior to the expiration of any applicable cure periods. |
In certain cases of early termination of the master project management agreement with respect to one or more of the hotels, we must pay Premier termination fees, plus any amounts otherwise due to Premier pursuant to the terms of the master project management agreement. We will be obligated to pay termination fees in the circumstances described below, provided that Premier is not then in default, subject to certain cure and grace periods:
Sale. If any hotel subject to the master project management agreement is sold, our TRS lessee may terminate the master project management agreement with respect to such sold hotel, and our TRS lessee will have no obligation to pay any termination fees.
Casualty, Condemnation or Force Majeure. If there is a casualty with respect to, condemnation of, or the occurrence of any force majeure event with respect to, any of the hotels, the TRS lessee has no obligation to pay any termination fees if the master project management agreement terminates as to those hotels.
For Convenience. With respect to any hotel project-managed by Premier pursuant to the master project management agreement, if the TRS lessee elects for convenience to terminate the project management of such hotel, at any time, including during any renewal term, the TRS lessee must pay a termination fee to Premier, equal to the product of (i) 65% of the aggregate design and construction fees and market service fees for such hotel estimated to be payable to Premier with respect to the applicable hotel for the full current fiscal year in which such termination is to occur (but in no event less than the design and construction fees and market service fees for the preceding full fiscal year) and (ii) nine.
Contribution Agreement and Lock-Up Agreement
Pursuant to the Contribution Agreement, the Anchor Investor contributed the Initial Portfolio to the Operating Partnership in exchange for 1,400,943 Class I units. The gross contribution value for the Initial Portfolio was $56.2 million which represented the appraised value of the Initial Portfolio as provided by an independent third-party appraiser with additional input and oversight by Altus and the Advisor. Additionally, Stirling OP assumed a mortgage loan with a carrying value of $30.2 million. The acquisition also included $9.0 million of net working capital and reserves and was subject to customary post-closing adjustments resulting in a net contribution value of the Initial Portfolio of $35.0 million. Subsequent to December 31, 2023, estimated working capital and reserves were finalized resulting in the Anchor Investor returning 4,423 Class I units totaling approximately $111,000 to Stirling OP. The final net contribution value of the Initial Portfolio was $34.9 million. Pursuant to the Contribution Agreement the Anchor Investor entered into a lock-up agreement with respect to its Class I units that restrict the assignment, sale, and transfer of the units for a period of one year following the closing of the transactions contemplated by the Contribution Agreement (the “Lock-Up Agreement”). In addition, pursuant to the Lock-Up Agreement, the Anchor Investor is prohibited from redeeming the Class I units for a period of three years following such closing. At the end of the three-year period, the Class I units may be redeemed pursuant to the terms of the Operating Partnership Agreement and any Class I units converted to shares of our Class I common stock may be repurchased by us pursuant to the terms and conditions of our share repurchase plan. In addition, the Anchor Investors has agreed not to withdraw as a participant in the distribution reinvestment plan of the Operating Partnership, and thereby receive any distributions payable on its Class I units in additional Class I units, through December 31, 2024.
In the Contribution Agreement, Anchor Investor and the Operating Partnership each made certain customary representations and warranties to one another, including representations relating to its organization, power, and authorization, its execution and delivery of the Contribution Agreement, and the enforceability of the Contribution Agreement. In addition, Anchor Investor made certain representations and warranties relating to the Initial Portfolio and occupancy agreements applicable to properties contained in the Initial Portfolio, and Operating Partnership made certain representations and warranties relating to the Class I units of the Operating Partnership.
In addition to the representations and warranties, the Contribution Agreement contains covenants made by the Anchor Investor and Operating Partnership. In addition to the Lock-Up Agreement entered by the Anchor Investor with respect to the Class I units, the Operating Partnership is prohibited from selling, transferring or otherwise disposing any portion of the real and personal property contained in the Initial Portfolio, subject to certain exceptions and limitations, for a period of three years following such closing. Additionally, the Contribution Agreement contains a covenant by the Anchor Investor relating to the delivery of certain tax information to the Operating Partnership. Furthermore, each of the Operating Partnership and Anchor Investor agree to a covenant to cooperate on certain tax-related matters and on certain alcoholic beverage license matters.
| 49 |
Under the Contribution Agreement, each of Anchor Investor and Operating Partnership agree to indemnify one another for any breaches of its representations, warranties, covenants and agreements along with any claims relating to the Initial Investment Portfolio that occur during a party’s ownership of such portfolio. The Contribution Agreement also contains a provision requiring the Operating Partnership to indemnify the Anchor Investor for any third-party claims relating to, arising out of, or in connection with the existing debt documents, including any guarantees or environmental-related indemnities therein. In connection with the foregoing, the indemnification obligations of each party are subject to customary limitations and exceptions.
Dealer Manager Agreement
We have entered into a Dealer Manager Agreement with the Dealer Manager. Under the terms of the Dealer Manager Agreement, the Dealer Manager serves as the dealer manager, and certain participating broker-dealers solicit capital, for our private offering of Class T shares, Class S shares, Class D shares and Class I shares.
The Dealer Manager is entitled to receive upfront selling commissions of up to 3.0%, and upfront dealer manager fees of 0.5%, of the transaction price of each Class T share sold in the primary offering, however such amounts may vary based on agreements between the Dealer Manager and certain selected dealers provided that the sum will not exceed 3.5% of the transaction price. The Dealer Manager is entitled to receive upfront selling commissions of up to 3.5% of the transaction price of each Class S share sold in the primary offering. The Dealer Manager is entitled to receive upfront selling commissions of up to 1.5% of the transaction price of each Class D share sold in the primary offering. The Dealer Manager anticipates that all or a portion of the upfront selling commissions and dealer manager fees will be retained by, or reallowed (paid) to, selected dealers.
No upfront selling commissions or dealer manager fees will be paid with respect to purchases of Class I shares or shares of any class sold pursuant to our distribution reinvestment plan. See “Item 11 Description of Registrant’s Securities to be Registered—Description of Shares” for further discussion of the differences between our Class T shares, Class S shares, Class D shares and Class I shares.
From time-to-time Ashford Securities may serve as the Dealer Manager for future public or private programs with those offerings conducted concurrently with our offering. As a result, our sponsor and the Dealer Manager may face conflicts of interest arising from potential competition with these other programs for investors and investment capital.
Director Confidentiality Agreements
We have entered confidentiality agreements with each of our directors. The confidentiality agreement requires, subject to certain limited exceptions, that each director maintain the confidentiality of information relating to us, Ashford, AHT, BHR and their affiliates (collectively, the “Ashford Entities”) and use such information solely for the purpose of serving on the board of directors and in connection with our Company’s business. Pursuant to the confidentiality agreement, each director agrees (a) not to directly or indirectly make any statement or announcement that disparages, or could reasonably be expected to damage the reputation of, any of the Ashford Entities, (b) not to publicly comment on any matter discussed or deliberated at any meeting of the board of directors or at any meeting of any committee of the board of directors, (c) to comply with any and all of our policies and procedures, (d) not to make any commitment as to how such director will act or vote on any issue or question in his or her capacity as a director of us, and (e) not to become a party to any agreement, arrangement or understanding with any person other than us with respect to any direct or indirect compensation, reimbursement or indemnification in connection with such director’s service as a director of us. The confidentiality agreement states that no provision thereof shall require any director to violate his or her fiduciary duties to the company.
The confidentiality agreement provides that the director party thereto shall resign from the board of directors in the event that the board of directors determines that, after consultation with counsel, such director has violated the terms of the confidentiality agreement and that such violation is determined by the board of directors to be material. In furtherance of this provision, each of the directors party to the confidentiality agreement has delivered to us an executed irrevocable resignation in the form attached to the confidentiality agreement.
| 50 |
Limited Liability and Indemnification of Directors, Officers, our Advisor and Other Agents
Our organizational documents generally limit the personal liability of our stockholders, directors and officers for monetary damages and require us to indemnify and advance expenses to our directors, officers and our Advisor and any of its affiliates acting as our agents subject to the limitations of Maryland law. Maryland law permits a corporation to include in its charter a provision limiting the liability of directors and officers to the corporation and its stockholders for money damages, except for liability resulting from actual receipt of an improper benefit or profit in money, property or services or active and deliberate dishonesty established by a final judgment and which is material to the cause of action. The Maryland General Corporation Law (the “MGCL”), requires a corporation (unless its charter provides otherwise, which our charter does not) to indemnify a director or officer who has been successful, on the merits or otherwise, in the defense of any proceeding to which he or she is made or threatened to be made a party by reason of his or her service in that capacity. The MGCL allows directors and officers to be indemnified against judgments, penalties, fines, settlements and reasonable expenses actually incurred in connection with a proceeding unless the following can be established:
| · | an act or omission of the director or officer was material to the cause of action adjudicated in the proceeding, and was committed in bad faith or was the result of active and deliberate dishonesty; |
| · | the director or officer actually received an improper personal benefit in money, property or services; or |
| · | with respect to any criminal proceeding, the director or officer had reasonable cause to believe his or her act or omission was unlawful. |
A court may order indemnification if it determines that the director or officer is fairly and reasonably entitled to indemnification, even though the director or officer did not meet the prescribed standard of conduct or was adjudged liable on the basis that personal benefit was improperly received. However, indemnification for an adverse judgment in a suit by the corporation or in its right, or for a judgment of liability on the basis that personal benefit was improperly received, is limited to expenses. The MGCL permits a corporation to advance reasonable expenses to a director or officer upon receipt of a written affirmation by the director or officer of his or her good faith belief that he or she has met the standard of conduct necessary for indemnification and a written undertaking by him or her or on his or her behalf to repay the amount paid or reimbursed if it is ultimately determined that the standard of conduct was not met.
We have entered into indemnification agreements with each of our directors and executive officers. Pursuant to the terms of these indemnification agreements, we would indemnify and advance expenses and costs incurred by our directors and executive officers in connection with any claims, suits or proceedings brought against such directors and executive officers as a result of his or her service. However, our indemnification obligation is subject to the limitations set forth in the indemnification agreements and in our charter. Our directors and officers are also covered by an insurance policy that covers directors and officers of certain entities sponsored by Ashford.
The general effect to investors of any arrangement under which any of our controlling persons, directors or officers are insured or indemnified against liability is a potential reduction in the value of our shares resulting from our payment of premiums, deductibles and other costs associated with such insurance or our payment of indemnified losses. In addition, indemnification could reduce the legal remedies available to us and our stockholders against the indemnified individuals.
To the extent consistent with the limitations in our charter, our Operating Partnership must also indemnify us, our directors, our officers, our Advisor and other persons we may designate against losses of any nature that relate to the operations of the Operating Partnership and must also advance expenses relating to the foregoing.
Advisor Unit Issuance
On December 7, 2023, our Advisor invested $200,000 in our Operating Partnership through the purchase of 8,000 shares of Class E common units at a price of $25.00 per unit.
| 51 |
Potential Conflicts of Interest with our Advisor and its Affiliates
We are subject to various conflicts of interest arising out of our relationship with our Advisor and its affiliates, some of whom serve as our executive officers and our directors. We discuss these conflicts below and conclude this section with a discussion of the corporate governance measures we have adopted to ameliorate some of the risks posed by these conflicts.
Receipt of Fees by Our Advisor and its Affiliates
Our Advisor and its affiliates receive fees from us as summarized in the preceding section entitled –“Management Fee, Performance Participation and Expense Reimbursements,” which fees were not negotiated at arm’s length. These fees could influence our Advisor’s advice to us as well as the judgment of its affiliates, some of whom also serve as our executive officers and our directors. Among other matters, these compensation arrangements could affect their judgment with respect to:
| · | the continuation, renewal or enforcement of our agreements with our Advisor and its affiliates, including our Advisory Agreement, the Dealer Manager Agreement, property management agreements; |
| · | equity offerings by us, including using our securities to acquire portfolios or other companies, which would entitle our Advisor to additional management fees, which are based on our aggregate NAV irrespective of stockholder returns; |
| · | the recommendation of higher-yielding but riskier investments, which may be encouraged by the Special Limited Partner’s performance participation interest in our Operating Partnership, which is based on our total distributions plus the change in NAV per share; |
| · | recommendations to our board of directors with respect to developing, overseeing, implementing, coordinating and determining our NAV and our NAV procedures, the provision of forward-looking property-level information to the independent valuation advisor or the decision to adjust the value of certain of our assets or liabilities in connection with the determination of our NAV, especially given that the management fee we pay our Advisor, the Special Limited Partner’s performance participation allocation and the fees we pay to the Dealer Manager are based on our NAV; |
| · | share repurchases, which have the effect of reducing management fees payable to our Advisor; |
| · | asset sales, which have the effect of reducing management fees if the proceeds are distributed to our stockholders rather than reinvested; and |
| · | whether we engage affiliates of our Advisor for other services, which affiliates may receive fees in connection with the services regardless of the quality of the services provided to us. |
Our Affiliates’ Interests in Other Programs Sponsored or Managed by Ashford
Our Advisor and its affiliates sponsor or manage other programs, including publicly traded REITs. All of our executive officers and our affiliated directors are also officers, directors, managers, key professionals and/or holders of direct or indirect interests in (i) our Advisor, Ashford, AHT and/or BHR, (ii) other affiliated investment Advisors that are the managers of other programs or managed accounts, and (iii) other Ashford-managed or -sponsored investment vehicles. In the future, these individuals serve as the investment advisor and/ or asset manager to other Ashford-advised programs and investors and acquire for their own account real estate investments that may be suitable for us. Our Advisor and its affiliates have legal and financial obligations with respect to other programs or accounts managed or sponsored by them that are similar to their obligations to us. In the future, our Advisor and its affiliates are expected to sponsor and manage other programs.
Conflicts of interest may arise between us and the current and future programs advised or sponsored by our Advisor and its affiliates, including with respect to:
| · | the allocation of investment opportunities among programs and accounts managed by our Advisor and its affiliates (see “—Allocation of Investment Opportunities” below); |
| · | the allocation of personnel and time among programs and accounts managed or sponsored by our Advisor and its affiliates; |
| · | the acquisition of assets from, or the sale of assets to, other Ashford-managed programs and accounts; and |
| · | competition from other Ashford-managed programs or accounts when leasing a property or selling an asset or hiring service providers. |
| 52 |
Allocation of Investment Opportunities
We rely on the key real estate and debt finance professionals at our Advisor and its affiliates, including Mr. Bennett, to present suitable investment opportunities to us. Our Advisor and its affiliates also manage other programs that operate in the direct hotel investment segment of the hotel lodging industry. Specifically, our executive officers also serve as key employees and as officers of our Advisor, Ashford, AHT and BHR, including as officers of the external advisor to AHT and BHR, and will continue to do so. Furthermore, Mr. Monty J. Bennett, our chairman, is also the chief executive officer, chairman and a significant stockholder of Ashford, is the chairman of AHT and is the chairman of BHR.
Our Advisor and its affiliates have agreed that we will have a right of first refusal for any select-service hotel assets sourced by our Advisor that have trailing or anticipated twelve-month average revenue per available room (“RevPAR”) of less than twice the then-current U.S. national average RevPar for all hotels (the “Select Service ROFR”). The then-current U.S. national average RevPar for all hotels for priority purposes will be determined with reference to the most current Smith Travel Research Reports. As used herein, “select-service hotel assets” refers to properties that offer limited degrees of services and amenities and may include brands such as Residence Inn, Hilton Garden Inn, Hyatt Place, Hampton Inn, Courtyard by Marriott, and Holiday Inn Express. With the exception of the Select Service ROFR, our Advisor and its affiliates are not obligated to present hotel investment opportunities to us before presenting them to Other Ashford Accounts. Specifically, we may only invest in hotel investments sourced by our advisor and not subject to the Select Service ROFR if certain Other Ashford Accounts, specifically BHR and AHT as described herein, pass on such opportunities and subject to the investment allocation policies and procedures adopted by our advisor.
Of the existing Other Ashford Accounts with which we may compete for investment opportunities and that have priority over us, BHR focuses its investment strategy primarily on luxury hotels and resorts and AHT focuses its investment strategy primarily on upper upscale full-service hotels. As used herein, “luxury hotels” refers to properties that offer an extensive list of guest services and amenities such as multiple on-site restaurants, banquet and meeting rooms, concierge service, spas, gyms, pool and retail shops and may include brands such as Fairmont, Four Seasons, Mandarin Oriental and Ritz-Carlton, and “upper upscale” refers to properties that offer a wide variety of onsite amenities, such as an onsite restaurant, meeting spaces, exercise rooms or spas and may include brands such as Canopy by Hilton, Kimpton, Omni, and Wyndham Grand. BHR has priority with respect to hotels and resorts with RevPAR of at least twice the then-current U.S. national average and AHT has priority with respect to non select-service hotels that have RevPAR less than twice the then-current U.S. national average. Our Advisor or its affiliates may enter into similar arrangements with other programs it manages in the future. Should BHR or AHT, or any future advised platforms with similar arrangement pass on investment opportunities for which they have priority, i.e. those opportunities sourced by our Advisor not subject to the Select Service ROFR, or seek an investment partner for such opportunities, we would have the ability to participate in those opportunities. From time-to-time Other Ashford Accounts, including AHT and BHR, may not be actively pursuing investments. As a result of the current macroeconomic environment and challenges facing commercial real estate, including as a result of ongoing impacts from the COVID-19 pandemic and the current debt environment, and as further disclosed in public filings, BHR and AHT have limited funds available for investment. As of December 31, 2023, BHR and AHT had approximately $85.6 million and $165.2 million, respectively, of cash and cash equivalents. Moreover, BHR has fully drawn its $200 million secured credit facility. In addition, AHT’s current focus is to pay off its strategic financing through a combination of asset sales, mortgage debt refinancings, and non-traded preferred capital raising rather than investments in new assets. As such, we do not currently expect to compete meaningfully with these programs for investment opportunities. We may not participate in every investment opportunity that falls within our investment objectives.
With respect to Other Ashford Accounts with investment objectives or guidelines that may overlap with ours but that do not have priority over us, including TSGF and other future programs sponsored by Ashford, investment opportunities are allocated among us and one or more Other Ashford Accounts in accordance with Ashford’s policies and procedures on a basis that our Advisor and its affiliates believe to be fair and equitable over time in their sole discretion, which may be subject to one or more of the following considerations: (i) any applicable investment objectives or focus of ours and such Other Ashford Accounts, (ii) any investment limitations, parameters or contractual provisions of ours and such Other Ashford Accounts, (iii) the sector, geography/location, expected return profile, expected distribution rates, anticipated cash flows, expected stability or volatility of cash flows, leverage profile, risk profile and other features of the applicable investment opportunity and its impact on portfolio concentration and diversification, (iv) maintaining structuring and financing flexibility, (v) legal, tax, accounting and regulatory considerations, (vi) any other requirements or considerations set forth in the governing documents of any Other Ashford Account and (vii) other considerations deemed relevant by our Advisor and its affiliates (including, without limitation, qualifying and maintaining our qualification as a REIT and our ability to avoid registration as an investment company under the Investment Company Act). TSGF’s investment mandate includes multifamily, office, industrial, retail, self-storage and hospitality properties, among others, located, generally, in urban and suburban areas across Texas. Further, its investment guidelines require it to invest at least 80% of its aggregate capital into multifamily, industrial and self-storage real estate assets and no more than 20% in other commercial real estate (including hospitality assets). In addition, all of TSGF’s capital has been allocated among its current investment pipeline. As such we do not expect to compete meaningfully with TSGF for investment opportunities as we expect there to be limited opportunities for investment overlap.
| 53 |
Pursuant to the terms of our Advisory Agreement, we have acknowledged and agreed that (i) as part of Ashford’s or its affiliates’ regular businesses, personnel of our Advisor and its affiliates will from time to time work on other projects and matters (including with respect to one or more Other Ashford Accounts), and that conflicts will from time to time arise with respect to the allocation of personnel between us and one or more Other Ashford Accounts and/or our Advisor and such other affiliates, (ii) Other Ashford Accounts may invest, from time to time, in investments in which we also invest (including at a different level of an issuer’s capital structure (e.g., an investment by an Other Ashford Account in a debt or mezzanine interest with respect to the same portfolio entity in which we own an equity interest or vice versa) or in a different tranche of equity or debt with respect to an issuer in which we have an interest) and while Ashford and its affiliates will seek to resolve any such conflicts in a fair and reasonable manner (subject to any priorities of Other Ashford Accounts) in accordance with its policies and procedures with respect to conflicts resolution among Other Ashford Accounts generally, such transactions are not required to be presented to our board of directors or any committee thereof for approval (unless otherwise required by our investment guidelines), and there can be no assurance that any conflicts will be resolved in our favor, and (iii) the terms and conditions of the governing agreements of such Other Ashford Accounts (including with respect to the economic, reporting, and other rights afforded to investors in such Other Ashford Accounts) are materially different from the terms and conditions applicable to us and our stockholders, and neither we nor any of our stockholders (in such capacity) shall have the right to receive the benefit of any such different terms applicable to investors in such Other Ashford Accounts as a result of an investment in us or otherwise.
Despite these conflicts and priority arrangements, we generally expect our Advisor to offer real estate investment opportunities to Other Ashford Accounts when those opportunities involve either debt or equity investments that (i) have an opportunistic or value-add risk profile (e.g., may involve acquiring, developing or lending on vacant or partially vacant building or repositioning an asset in whole or in part from one use to another) or (ii) have a shorter-term investment horizon consistent with the finite-life nature of the other real estate programs managed by our Advisor. On the other hand, subject to our Advisor’s contractual obligations and other investment considerations set forth above, we generally expect our Advisor to offer us the opportunity to invest in “stabilized” assets with a longer-term holding period consistent with our program’s perpetual life. However, there will likely be exceptions to these general expectations, and Other Ashford Accounts may be offered “stabilized” and longer-term investments before we are.
Our Advisor could also consider other factors when making allocation decisions among programs, such as a program’s portfolio composition, objectives, guidelines, restrictions (including those imposed by law or regulation), strategy, capacity and liquidity. Our Advisor has adopted investment allocation policies and procedures in order to guide its allocation decisions. These policies and procedures may be amended without our input and without notice to us.
| 54 |
Allocation of Our Affiliates Time
We rely on our sponsor, our officers and the key real estate, debt finance, management and accounting professionals our Advisor has assembled, including Messrs. Bennett, Eubanks, Batis, Zsigray, Rose and Coe, for the day-to-day operation of our business. AHT and BHR are also advised by Ashford. Further, our officers and affiliated director are also officers and/or the affiliated director of other Ashford-sponsored programs. Messrs. Bennett, Eubanks, Batis, Zsigray, Rose and Coe are also executive officers of Ashford, AHT and BHR. Further, Mr. Monty J. Bennett, is the chairman of AHT’s board of directors, the chairman of BHR’s board of directors and the chairman, chief executive officer and a significant stockholder of Ashford.
As a result of their interests in other Ashford-sponsored programs, their obligations to Ashford-advised investors and the fact that they engage in and they will continue to engage in other business activities on behalf of themselves and others, Messrs. Bennett, Eubanks and Rose face conflicts of interest in allocating their time among us, Ashford, AHT, BHR, other Ashford-sponsored programs, Ashford-advised investors and other business activities in which they are involved. In addition, our Advisor, Ashford, AHT and BHR and their affiliates share many of the same key real estate, debt finance, management and accounting professionals. Our executive officers and the key real estate, debt finance, management and accounting professionals affiliated with our sponsor who provide services to us are not obligated to devote a fixed amount of their time to us.
Our sponsor believes that our executive officers and the other key professionals have sufficient time to fully discharge their responsibilities to us and to the other businesses in which they are involved. We believe that our affiliates and executive officers will devote the time required to manage our business and expect that the amount of time a particular executive officer or affiliate devotes to us will vary during the course of the year and depend on our business activities at the given time. It is difficult to predict specific amounts of time an executive officer or affiliate will devote to us. We expect that our executive officers and affiliates will generally devote more time to programs raising and investing capital than to programs that have completed their offering stages, though from time to time each program will have its unique demands. Because many of the operational aspects of Ashford-sponsored programs are very similar, there are significant efficiencies created by the same team of individuals at our advisor providing services to multiple programs.
Valuation Conflicts
Our Advisor is paid a management fee for its services based on our NAV, excluding the NAV of the Class E shares and Class E units which are not subject to the management fee. In addition, the Special Limited Partner, an affiliate of our Advisor, is entitled to receive distributions on its performance participation interest in the Operating Partnership based in part upon the Operating Partnership’s annualized total return, which is calculated based upon our total distributions paid, plus the change in the Operating Partnership’s NAV, excluding the distributions and NAV attributable to the Class E units, which are not subject to the performance participation. net assets (which is a component of our NAV). Although third-party appraisals will be utilized in the calculation of our NAV, such appraisals will be based in part on information and estimates provided by our Advisor. Other components of our NAV will also be based on the subjective judgments of personnel of our Advisor. Therefore, there is a risk that conflicts of interest could influence the fees payable to our Advisor and the distributions payable to the Special Limited Partner.
Fiduciary Duties Owed by Some of Our Affiliates to Ashford and Its Affiliates
All of our executive officers and the key real estate and debt finance professionals at our Advisor are also officers, directors, managers, key professionals and/or holders of a direct or indirect controlling interest in or for Ashford, other Ashford-affiliated investment advisors and other Ashford-sponsored programs.
Messrs. Bennett and Kleisner also serve as directors of AHT and Mr. Bennett is also a director of Ashford and BHR. The loyalties of our directors serving on the boards of directors of Ashford, AHT and BHR, or possibly on the boards of directors of future Ashford-sponsored programs, may influence the judgment of our board of directors when considering issues for us that also may affect other Ashford-sponsored and advised programs.
Through Ashford-affiliated investment advisors, some of these persons also serve as the investment advisors to Ashford-advised investors. As a result, they owe fiduciary duties to each of these Ashford-sponsored programs, their stockholders, members and limited partners and the Ashford-advised investors. These fiduciary duties may from time-to-time conflict with the fiduciary duties that they owe to us.
| 55 |
Certain Conflict Resolution Measures
Related Party Transactions Committee
To ameliorate the risks created by conflicts of interest, we have a standing related party transactions committee of our board of directors composed of all of our independent directors. This committee will be asked to approve transactions with affiliates, including purchases and sales with related parties, the amendment of our Advisory Agreement and the annual evaluation of our Advisor’s performance. Our related party transactions committee may retain its own legal and financial advisors at our expense.
Director Independence
For information relating to our independent directors, see “Item 5, Directors and Executive Officers – Board of Directors” of this Form 10.
Code of Business Conduct and Ethics
We have adopted a Code of Business Conduct and Ethics that applies to all of our directors, officers and employees (if any), including individuals who are officers and employees of Ashford and its subsidiaries, including our Advisor, and specifically our principal executive officer, principal financial officer, principal accounting officer or controller. Our Code of Business Conduct and Ethics requires that transactions between us, on the one hand, and Ashford and its affiliates, on the other hand, that are outside the Advisory Agreement, the Master Hotel Management Agreement, the Master Project Management Agreement, or the additional terms and services for which Ashford has the exclusive right to provide such terms and services, as applicable, are required to be approved by a majority of the members of the Related Party Transactions Committee prior to consummation. In addition, the Code of Business Conduct and Ethics requires the related party transactions committee to annually review and evaluate the performance of the Advisor and the terms of the Advisory Agreement. Our Code of Business Conduct and Ethics is designed to comply with SEC regulations relating to codes of conduct and ethics.
We will provide, without charge, upon request, copies of our Code of Business Conduct and Ethics. Requests for copies of our Code of Business Conduct and Ethics should be sent in writing to 14185 Dallas Parkway, Suite 1200, Dallas, Texas 75254.
| ITEM 8. | LEGAL PROCEEDINGS. |
From time to time we may be involved in various claims and legal actions arising in the ordinary course of business. As of the date of this filing, we were not involved in any material legal proceedings.
| ITEM 9. | MARKET PRICE OF AND DIVIDENDS ON THE REGISTRANT’S COMMON EQUITY AND RELATED STOCKHOLDER MATTERS. |
Market Information
There is no established public trading market for our shares of common stock, and we do not expect a public trading market to develop. The Company has not agreed to register under the Securities Act for sale by stockholders any securities of the Company.
Net Asset Value Calculation and Valuation Guidelines
We will calculate NAV per share for each class of shares monthly. Our NAV for each class of our shares of common stock will be based on the net asset values of our investments, the addition of any other assets (such as cash on hand), and the deduction of any liabilities, including class-specific accruals as described below.
General
Our board of directors, including a majority of our independent directors, has adopted valuation guidelines that contain a comprehensive set of methodologies to be used by our Advisor and our independent valuation advisor in connection with estimating the values of our assets and liabilities for purposes of our NAV calculation. These guidelines are designed to produce a fair and accurate estimate of the price that would be received for our investments in an arm’s-length transaction between a willing buyer and a willing seller in possession of all material information about our investments. Our board of directors will review our valuation guidelines and methodologies with our Advisor and our independent valuation advisor at least annually. From time to time, our board of directors, including a majority of our independent directors, may adopt changes to the valuation guidelines if it determines that such changes are likely to result in a more accurate reflection of NAV or a more efficient or less costly procedure for the determination of NAV without having a material adverse effect on the accuracy of such determination or if it otherwise believes a change is appropriate for the determination of NAV.
| 56 |
The calculation of our NAV is intended to be a calculation of the fair value of our assets less our outstanding liabilities as described below and will likely differ from the book value of our equity reflected in our financial statements. To calculate our NAV for the purpose of establishing a purchase and repurchase price for our shares, we have adopted a model, as explained below, that adjusts the value of our assets and liabilities from historical cost to fair value generally in accordance with the GAAP principles set forth in Financial Accounting Standards Board Accounting Standards Codification Accounting Standards Codification Topic 820, Fair Value Measurements and Disclosures. Because these fair value calculations will involve significant professional judgment in the application of both observable and unobservable attributes, the calculated fair value of our assets may differ from their actual realizable value or future fair value. Although we believe our NAV calculation methodologies are consistent with standard industry practices, there is no rule or regulation that requires we calculate NAV in a certain way. As a result, other REITs may use different methodologies or assumptions to determine NAV. In addition, NAV is not a measure used under GAAP and the valuations of and certain adjustments made to our assets and liabilities used in the determination of NAV will differ from GAAP. For purposes of calculating our NAV, neither the organization and offering expenses, nor the general and administrative expenses advanced or paid by our Advisor through December 31, 2024 will be recognized as expenses or as a component of equity and reflected in our NAV until we pay our Advisor for these costs. In the future, our Advisor may defer payment of fees or reimbursement of additional expenses and any such amounts would not be recognized as expenses or as a component of equity and reflected in our NAV until we pay our Advisor for these costs.
Our Independent Valuation Advisor
With the approval of our board of directors, including a majority of our independent directors, we have engaged Altus Group U.S. Inc. to serve as our independent valuation advisor with respect to our real properties, our real estate debt investments, and our debt liabilities. With respect to our real properties, each month our independent valuation advisor will review and provide an opinion as to the reasonableness of the annual third-party appraisals prepared for 1/12th of our properties and, prepare updated appraisals for the remaining 11/12th of our properties. Altus will also value our debt-related investments and property-level debt that encumbers our real property and our entity-level debt each month and provide valuation reports to the Advisor. The Advisor, with the approval of our board of directors, including a majority of our independent directors, may engage additional independent valuation advisors in the future. The Advisor will then value our investments and liabilities monthly, based on the information provided by our independent valuation advisor, current material market data and other information deemed relevant. Our independent valuation advisor is not responsible for, and does not calculate, our NAV. The Advisor is ultimately responsible for the determination of our NAV.
Our independent valuation advisor may be replaced at any time, in accordance with agreed-upon notice requirements, by a majority vote of our board of directors, including a majority of our independent directors.
Our independent valuation advisor will discharge its responsibilities with respect to real property asset and debt appraisals in accordance with our valuation guidelines and with the oversight of our board of directors. Our board of directors will not be involved in the monthly valuation of our assets and liabilities, but will periodically receive and review such information about the valuation of our assets and liabilities as it deems necessary to exercise its oversight responsibility. While the Independent Valuation Advisor is responsible for providing appraisals of our real property assets and debt and reviews of appraisals of our real property assets performed by Third-Party Appraisal Firms, the Independent Valuation Advisor is not responsible for, nor does it prepare our monthly NAV.
Our NAV per share for each class of shares will be calculated by SS&C Technologies, Inc. (“SS&C”), and such calculation will be reviewed and confirmed by our Advisor. Each month our Advisor will receive (i) appraisal reports from third-party appraisal firms for approximately 1/12th of our properties that have been reviewed by our independent valuation advisor, (ii) updated appraisals prepared by our independent valuation advisor based on the annual third-party appraisals prepared by other third-party appraisal firms for the rest of our properties, and (iii) debt valuation reports prepared by our independent valuation advisor. Based in part on these appraisals and valuation reports, our Advisor will render a final valuation for our real properties and debt investments and debt liabilities in order for SS&C to calculate our NAV. The appraisals performed by independent third-party appraisal firms and reviewed by our independent valuation advisor will be one of several components considered by the Advisor in determining the value of our properties that will be used when SS&C calculates our NAV per share for each class of shares.
| 57 |
We have agreed to pay fees to our independent valuation advisor based on the number of properties appraised and not based on the estimated values of such properties. We have also agreed to indemnify our independent valuation advisor against certain liabilities arising out of this engagement. The compensation we pay to our independent valuation advisor will not be based on the estimated values of our properties.
Our independent valuation advisor and certain of the independent third-party appraisers may have provided, or may provide, real estate appraisal, appraisal management and real estate valuation advisory services to Ashford and its affiliates and, if so, have received or are expected to receive, fees in connection with such services. Our independent valuation advisor and certain of the independent third-party appraisers and their respective affiliates may from time to time in the future perform other commercial real estate and financial advisory services for Ashford and its affiliates, or in transactions related to the properties that are the subjects of the valuations being performed for us, or otherwise, so long as such other services do not adversely affect the independence of the independent valuation advisor or the applicable appraiser as certified in the applicable appraisal report.
Valuation of Investments
Consolidated Properties
Our independent valuation advisor will administer the real property valuation process for us and will assist us in our engagement of and manage the process associated with third-party appraisal firms with respect to the valuation of our real property investments.
Investments in newly acquired properties will initially be valued at cost. Each property will then be valued by an independent third-party appraisal firm within the first twelve months of acquisition and no less than annually thereafter. Annual appraisals may be delayed for a short period in exceptional circumstances. Properties purchased or treated as a portfolio may be valued as a single asset. Each third-party appraisal is reviewed by our independent valuation advisor for reasonableness. Upon conclusion of the appraisal, the independent third-party appraisal firm prepares a written appraisal report. Each third-party appraisal report and review of these third-party appraisal reports by our independent valuation advisor are performed in accordance with the Uniform Standards of Professional Appraisal Practice. Each appraisal must be reviewed, approved and signed by an individual with the professional designation of MAI (a Designated Member of the Appraisal Institute) or similar designation. We believe our policy of obtaining appraisals by independent third parties will meaningfully enhance the accuracy of our NAV calculation. Any appraisal provided by an independent third-party appraisal firm will be performed in accordance with our valuation guidelines and will not be considered in our Advisor’s valuation of the applicable property until our independent valuation advisor has reviewed and confirmed the reasonableness of such appraisal.
According to our valuation guidelines, approximately 1/12th of our properties will be appraised by third-party appraisers each month. Each asset will be appraised by a third-party appraiser other than our independent valuation advisor once per year. For any month in which an independent third-party appraisal is not obtained, our independent valuation advisor will provide our Advisor with an updated valuation of such property. Each month, the Advisor will also value each property and, taking into account the most recent appraisal of such property and the updated valuation by our independent valuation advisor of such property, if any, among other factors, determines the appropriate valuation of such property in determining the Company’s NAV.
When an annual third-party appraisal is received, the Advisor’s valuations will be within the range provided in the third-party appraisal.
Updates to valuations thereafter may be outside the range provided in the most recent third-party appraisal or differ from the updated value received from our independent valuation advisor. Although updated valuations of each of our real properties not subject to a third-party appraisal will be provided monthly by our independent valuation advisor, such valuations are based on asset and portfolio level information provided by the Advisor, including historical or forecasted operating revenues and expenses of the properties, lease agreements on the properties, revenues and expenses of the properties, information regarding recent or planned estimated capital expenditures, the then-most recent annual third-party appraisals (as reviewed by our independent valuation advisor for reasonableness), and any other information relevant to valuing the real estate property, which information will not be independently verified by our independent valuation advisor.
| 58 |
The Advisor will monitor our properties for events that our Advisor believes may have a material impact on the most recent estimated values of such property and will notify our independent valuation advisor of such events. If, in the opinion of our Advisor, an event becomes known to our Advisor (including through communication with our independent valuation advisor) that is likely to have any material impact on previously provided estimated values of the affected properties, any necessary adjustment to the valuation of such properties will be made by the Advisor as soon as practicable. Annual appraisals may also trigger an adjustment in the value of a property when received.
For example, a valuation adjustment may be appropriate to reflect the occurrence of an unexpected property-specific event such as a material change in vacancies, an unanticipated structural or environmental event at a property or a significant capital market event that may cause the value of a property to change materially. Valuation adjustments may also be appropriate to reflect the occurrence of broader market-driven events identified by our Advisor or our independent valuation advisor which may impact more than a specific property. Any such adjustments will be estimates of the market impact of specific events as they occur, based on assumptions and judgments that may or may not prove to be correct, and may also be based on the limited information readily available at that time.
In general, we expect that any adjustments to appraised values will be calculated promptly after a determination that a material change has occurred and the financial effects of such change are quantifiable by our Advisor. However, rapidly changing market conditions or material events may not be immediately reflected in our monthly NAV. The resulting potential disparity in our NAV may be detrimental to stockholders whose shares are repurchased or new purchasers of our common stock, depending on whether our published NAV per share for such class is overstated or understated.
Real estate appraisals will be reported on a free and clear basis (for example, without taking into consideration any mortgage on the property), irrespective of any property level financing that may be in place. Such property-level debt or other financing ultimately are factored in and do impact our NAV in a manner described in more detail below.
We expect to use the discounted cash flow methodology (income approach) as the primary methodology to value properties. Consistent with industry practices, the discounted cash flow methodology of the income approach incorporates subjective judgments regarding comparable revenue and operating expense data, capitalization or discount rate, projections of future revenue and expenses based on appropriate market evidence and the projected residual value of the asset as components in determining value. Other methodologies that may also be used to value properties include sales comparison and cost approaches. Because the appraisals performed by the independent third-party appraisal firms and reviewed by our independent valuation advisor, our Advisor’s determination of the appropriate valuations for our properties based on the values provided in such reports and any subsequent updates to the valuation of our properties made by our Advisor involve subjective judgments, the estimated fair value of our assets that will be included in our NAV may not reflect the liquidation value or net realizable value of our properties.
Our independent valuation advisor’s valuation reports will be addressed solely to us to assist our Advisor in calculating our NAV. The appraisal reports relating to our properties will not be addressed to the public, will not contain any conclusion regarding our NAV and may not be relied upon by any other person to establish an estimated value of our common stock and will not constitute a recommendation to any person to purchase or sell any shares of our common stock. In preparing appraisal reports, independent third-party appraisal firms will not, and will not be requested to, solicit third-party indications of interest for our common stock or any of our properties in connection with possible purchases thereof or the acquisition of all or any part of us.
Unconsolidated Properties
Unconsolidated properties held through joint ventures generally will be valued in a manner and frequency that is consistent with the guidelines described above for consolidated properties. Once the value of a property held by the joint venture is determined and our Advisor determines the fair value of any other assets and liabilities of the joint venture, the value of our interest in the joint venture would then be determined by our Advisor using a hypothetical liquidation calculation to value our interest in the joint venture, which would be a percentage of the joint venture’s NAV. Unconsolidated properties held in a joint venture that acquires multiple properties over time may be valued as a single investment.
| 59 |
Real Estate Debt and Other Debt Investments
Our investments in real estate debt and other debt investments that do not have reliable readily available market quotations (including mortgage loans and mezzanine loans) will be valued monthly by our Advisor based in part, on monthly valuation reports provided by our independent valuation advisor. In the case of loans or other debt investments with no reliable readily available market prices that are acquired by us, such initial value will generally be the acquisition price of such instrument. In the case of loans originated by us, such initial value will generally be the par value of such loan. Each such investment will then be valued by our Advisor within the first three full months after we make such investment and no less frequently than monthly thereafter.
Valuations of our investments in real estate debt and other debt investments reflect changes in interest rates, spreads, loan tests and metrics, risk ratings, and anticipated liquidation timing and proceeds, among others. The fair value is typically determined by discounting the future contractual cash flows to the present value using a current market interest rate or spread. The market rate is determined through consideration of the interest rates for debt of comparable quality and maturity, and, where applicable, the value of the underlying real estate investment. Our independent valuation advisor will value each debt investment at least monthly and will coordinate with the Advisor to monitor events intra-month that may affect the values of our real estate debt or other debt investments and incorporate the impact of those events in estimated fair values, as needed. The Advisor will then fair value our real estate debt and other debt investments based on the valuation reports provided by our independent valuation advisor, current material market data and other information deemed relevant.
Each valuation report prepared by our independent valuation advisor is addressed solely to our company. Valuation reports prepared by our independent valuation advisor are not addressed to the public and may not be relied upon by any other person to establish value of the property-level and entity-level debt that will be used in calculating our NAV.
Valuation of Property-Level and Entity-Level Debt
Our property-level debt encumbering our real properties and our entity-level debt will be valued monthly by our Advisor based in part, on monthly valuation reports provided by our independent valuation advisor. All debt will be valued using widely accepted methodologies specific to each type of debt. Newly incurred debt will initially be valued at par, which is expected to represent fair value at that time. After two months (including the month of acquisition) following the date of incurrence, our Advisor will value the debt based in part on valuation reports provided by our independent valuation advisor. Any changes to the fair value of our property-level and entity-level debt are expected to reflect changes including interest rates, spreads, and key loan metrics and tests utilizing the collateral value and cash flows, including the estimated liquidation timing and proceeds.
Each valuation report prepared by our independent valuation advisor is addressed solely to our company. Valuation reports prepared by our independent valuation advisor are not addressed to the public and may not be relied upon by any other person to establish value of the property-level and entity-level debt that will be used in calculating our NAV.
Our Advisor is responsible for monitoring significant events that may materially affect the values of our debt for determining whether the existing valuations should be re-evaluated prior to the next scheduled monthly valuation in light of such significant events.
Valuation of Additional Liabilities
Our liabilities include the fees payable to our Advisor and the Dealer Manager, any accrued performance participation allocation to the Special Limited Partner, accounts payable, operating expenses, property-level debt, any entity-level debt and other liabilities. Except as outlined herein, we include the cost basis of our liabilities as part of NAV, which approximates fair value. These carrying amounts are meant to reasonably approximate fair value due to the liquid and short-term nature of the instruments. We include as part of NAV the fair value of our property-level debt and our entity-level debt, which will be valued monthly by our independent valuation advisor based on market factors. We will allocate the financing costs and expenses incurred in connection with obtaining multiple loans that are not directly related to any single loan among the applicable loans, generally pro rata based on the amount of proceeds from each loan. Liabilities allocable to a specific class of shares are only included in the NAV calculation for that class. For non-recourse, property-level mortgages that exceed the value of the underlying property, we will assume a value of zero for purposes of the property and the mortgage in the determination of NAV. Liabilities related to distribution fees, management fees and the performance participation allocation will accrue to a specific class of shares and will only be included in the NAV calculation for that class as described below. Our Advisor’s valuation of each investment’s liabilities, including any third-party incentive fee payments or investment-level debt, deal terms and structure will not be reviewed by our independent valuation advisor.
| 60 |
For purposes of calculating our NAV, neither the organization and offering expenses, nor the general and administrative expenses advanced or paid by our Advisor through December 31, 2024 will be recognized as expenses or as a component of equity and reflected in our NAV until we pay our Advisor for these costs. In the future, our Advisor may defer payment of fees or reimbursement of additional expenses and any such amounts would not be recognized as expenses or as a component of equity and reflected in our NAV until we pay our Advisor for these costs.
Under applicable GAAP, we record liabilities for distribution fees (i) that we currently owe the Dealer Manager under the terms of our Dealer Manager Agreement and (ii) for an estimate that we may pay to our Dealer Manager in future periods. However, in keeping with standard industry practice, we do not deduct the liability for estimated future distribution fees in our calculation of NAV, which fees are not payable under certain circumstances, such as in the event of our liquidation.
NAV and NAV Per Share Calculation
Our NAV per share will be calculated by SS&C as of the last calendar day of each month and will generally be available within 15 calendar days after the end of each applicable month. Our board of directors, including a majority of our independent directors, may replace SS&C with another party, including our Advisor, if it is deemed appropriate to do so. Our Advisor is responsible for reviewing and confirming our NAV, and overseeing the process around the calculation of our NAV.
Each month, before taking into consideration accrued dividends or other class-specific accruals, any change in the aggregate NAV (the “Aggregate Fund NAV”) of our outstanding shares of each class of common stock, along with the Operating Partnership units held by third parties, will be allocated among each class of common stock and Operating Partnership unit based on each such class’s relative percentage of the previous Aggregate Fund NAV. Changes in our monthly Aggregate Fund NAV include, without limitation, accruals of our net portfolio income, interest expense, unrealized/realized gains and losses on assets, any applicable organization and offering costs and any expense reimbursements. Changes in our monthly Aggregate Fund NAV also include material non-recurring events, such as capital expenditures and material property acquisitions and dispositions occurring during the month. Notwithstanding anything herein to the contrary, our Advisor may in its discretion consider material market data and other information that becomes available after the end of the applicable month in valuing our assets and liabilities and calculating our NAV for a particular month. On an ongoing basis, our Advisor will adjust the accruals to reflect actual operating results and the outstanding receivable, payable and other account balances resulting from the accumulation of monthly accruals for which financial information is available. Due to the nature of hotel operations, we expect that the most recent property-level financial information available for use in calculating our NAV will be as of the end of the month prior to the NAV unless otherwise adjusted by the Advisor for material changes.
Following the allocation of the changes in our Aggregate Fund NAV as described above, NAV for each class of common stock and Operating Partnership unit held by parties other than us is adjusted for class-specific accruals for distributions, ongoing distribution fees, management fees payable to our Advisor and the performance participation allocation to the Special Limited Partner, to determine the monthly NAV for each class. These accruals are made on a class-specific basis and borne by all holders of the applicable class. These class-specific accruals may differ for each class, even when the NAV per share of each class is the same. We normally expect that the accrual of ongoing distribution fees on a class-specific basis will result in different amounts of distributions being paid with respect to certain classes of shares. In other words, the per share amount of distributions on Class T, Class S and Class D shares generally differs from other classes of shares because of class-specific distribution fees that are deducted from the gross distributions of Class T, Class S and Class D shares. Specifically, we expect distributions on Class T and Class S shares will be lower than Class D shares and distributions on Class D shares will be lower than Class I and Class E shares. However, if no distributions are authorized for a certain period, or if they are authorized in an amount less than the class-specific accruals of distribution fees with respect to such period, then pursuant to our valuation guidelines, the class-specific accruals of distribution fees may lower the NAV per share of a share class. With respect to class-specific accruals of the management fee and the performance participation allocation, we expect these accruals to cause the distributions and/or the NAV per share of Class E shares to be higher than those of other share classes. When the NAV per share of our classes are different, then changes to our assets and liabilities that are allocable based on NAV are also different for each class. Because the purchase price of shares in the primary offering is equal to the transaction price, which generally equals the most recently disclosed monthly NAV per share, plus the upfront selling commissions and dealer manager fees, which are effectively paid by purchasers of shares at the time of purchase, the upfront selling commissions and dealer manager fees have no effect on the NAV of any class. At the close of business of each record date for any declared distribution, our NAV for each class will be reduced to reflect the accrual of our liability to pay any distribution to our stockholders of record of such class.
| 61 |
NAV per share for each class is calculated by dividing such class’s NAV at the end of each month by the number of shares outstanding for that class at the end of such month.
Our valuation guidelines include the following methodology to determine the monthly NAV of our Operating Partnership and the Operating Partnership units. Our Operating Partnership has classes of units that are each economically equivalent to our corresponding classes of shares. Accordingly, on the last day of each month, for such classes of units, the NAV per unit equals the NAV per share of the corresponding class. Classes of units of our Operating Partnership that do not correspond to a class of our shares will be valued in a manner consistent with these guidelines. The NAV of our Operating Partnership on the last day of each month equals the sum of the NAVs of each outstanding Operating Partnership unit on such day.
Relationship between NAV and Our Transaction Price
Purchases and repurchases of shares of our common stock are not made based on the most current monthly NAV per share of our common stock at the time of purchase or repurchase. Generally, our transaction price will equal our most recently disclosed monthly NAV. The transaction price will be the price at which we repurchase shares. The offering price will be the transaction price, plus applicable upfront selling commissions and dealer manager fees. Although the transaction price will generally be based on the most recently disclosed monthly NAV per share, such NAV per share may be significantly different from the current NAV per share of the applicable class of stock as of the date on which stockholder’s purchase or repurchase occurs.
In addition, we may offer shares at a price that we believe reflects the NAV per share of such stock more appropriately than the most recently disclosed monthly NAV per share (including by updating a previously disclosed offering price) or suspend our offering and/or our share repurchase plan in cases where we believe there has been a material change (positive or negative) to our NAV per share since the most recently disclosed NAV per share. In cases where our transaction price is not based on the most recently disclosed monthly NAV per share, the offering price and repurchase price will not equal our NAV per share as of any time.
Generally, within 15 calendar days after the last calendar day of each month, we will determine our NAV per share for each share class as of the last calendar day of the prior month, which will generally be the transaction price for the then-current month for such share class. However, in certain circumstances, the transaction price will not be made available until a later time. We will disclose the transaction price for each month when available via our telephone line at (833) 591-3088, to a subscriber’s financial representative, and once we have a class of securities registered under the Exchange Act, via a public filing on a Current Report on Form 8-K.
Generally, subscribers will not be provided with direct notice of the transaction price when it becomes available. Therefore, if a subscriber wishes to know the transaction price prior to a subscription being accepted he or she must contact their financial representative.
| 62 |
However, if the transaction price is not made available on or before the eighth business day before the first calendar day of the month (which is six business days before the earliest date we may accept subscriptions), or a previously disclosed transaction price for that month is changed, then we will provide notice of such transaction price (and the first day on which we may accept subscriptions) directly to subscribing investors or their financial representatives when such transaction price is made available. In such cases, subscribing investors will have at least three business days from delivery of such notice before the subscription is accepted.
Subscribers are not committed to purchase shares at the time their subscription orders are submitted and any subscription may be canceled at any time before the time it has been accepted. Subscribers may withdraw their purchase request by notifying the transfer agent or through their financial intermediary.
Completed subscription requests will not be accepted by us before the later of (i) two business days before the first calendar day of each month and (ii) three business days after we make the transaction price (including any subsequent revised transaction price) available. As a result, subscribers will have a minimum of three business days after the transaction price for that month has been made available to withdraw the request before subscribers are committed to purchase the shares.
Please see the “Share Repurchase Plan” section of this filing for additional information on timing for repurchase requests.
As our upfront selling commissions and dealer manager fees are a percentage of the transaction price, any increase or decrease in our transaction price will have a corresponding impact on the absolute amount of fees paid in connection with any purchase and thus the number of shares a stockholder would be able to purchase for the same aggregate amount. For example, an increase in the transaction price after a subscription was submitted would result in fewer shares purchased for the same aggregate amount (inclusive of upfront costs).
February 29, 2024 NAV Calculation
Our total NAV presented in the following tables includes the NAV of all of our outstanding common stock as well as partnership units in the Operating Partnership held by parties other than us. The following table provides a breakdown of the major components of our total NAV as of February 29, 2024 ($ and shares in thousands, except per share/unit data):
| Components of NAV | ||||
| Investments in real properties | $ | 59,100 | ||
| Cash and cash equivalents | 4,455 | |||
| Restricted cash | 5,791 | |||
| Other assets | 456 | |||
| Mortgage notes, term loans, and revolving credit facilities, net | (30,528 | ) | ||
| Other liabilities | (3,082 | ) | ||
| Management fee payable | (91 | ) | ||
| Non-controlling interests in joint ventures | - | |||
| Net asset value | $ | 36,101 | ||
| Number of outstanding shares/units | 1,425 | |||
| NAV per share/unit | $ | 25.3359 | ||
| 63 |
The following table provides a breakdown of our total NAV and NAV per share/unit by class as of February 29, 2024 ($ and shares in thousands, except per share/unit data):
| Class I Shares | Third
Party Operating Partnership Units(1) | Total | ||||||||||
| As of February 29, 2024 | ||||||||||||
| Net Asset Value | $ | - | $ | 36,101 | $ | 36,101 | ||||||
| Number of outstanding shares/units | - | 1,425 | 1,425 | |||||||||
| NAV per share/unit | $ | 25.3345 | $ | 25.3359 | $ | 25.3359 | ||||||
(1) Includes the partnership interest of the Operating Partnership held by the Special Limited Partner, if any.
Set forth below are the weighted averages of the key assumptions in the discounted cash flow methodology used in the February 29, 2024 valuations:
| Discount Rate | Exit Capitalization Rate | |||||||
| Hotel properties | 11.12 | % | 8.58 | % | ||||
A change in these assumptions would impact the calculation of the value of our hotel properties. For example, assuming all other factors remain unchanged, the changes listed below would result in the following effects on our property values:
| Sensitivities | Change | Asset Values | ||||
| Discount rate | 0.25% decrease | $ | 60,100 | |||
| 0.25% increase | $ | 58,100 | ||||
| Exit capitalization rate | 0.25% decrease | $ | 59,800 | |||
| 0.25% increase | $ | 58,200 | ||||
Historical NAV
The following table shows our NAV per share/unit at the end of each month for which we have determined an NAV.
| Date | Class I Shares | Third Party Operating Partnership Units(1) | ||||||
| December 31, 2023 | $ | 19.6324 | $ | 19.6324 | ||||
| January 31, 2024 | $ | 25.2150 | $ | 25.2161 | ||||
| February 29, 2024 | $ | 25.3345 | $ | 25.3359 | ||||
(1) Includes the partnership interest of the Operating Partnership held by the Special Limited Partner, if any.
Limits on the Calculation of Our NAV Per Share
The overarching principle of our valuation guidelines is to produce reasonable estimated values for each of our investments (and other assets and liabilities), or the price that would be received for that investment in orderly transactions between market participants. However, the majority of our assets will consist of real estate properties and the valuation of our properties (and other assets and liabilities) is based on a number of judgments, assumptions and opinions about future events that may not prove to be correct. The use of different judgments, assumptions or opinions would likely result in a different estimate of the value of our real estate properties (and other assets and liabilities). Any resulting potential disparity in our NAV per share may be in favor of stockholders whose shares are repurchased or new purchasers of our common stock, as the case may be, depending on the circumstances at the time (for cases in which our transaction price is based on NAV).
| 64 |
Additionally, while the methodologies contained in our valuation guidelines are designed to operate reliably within a wide variety of circumstances, it is possible that in certain unanticipated situations or after the occurrence of certain extraordinary events (such as a significant disruption in relevant markets, a terrorist attack or an act of nature), our Advisor’s ability to calculate NAV may be impaired or delayed, including, without limitation, circumstances where there is a delay in accessing or receiving information from vendors or other reporting agents upon which our Advisor may rely upon in determining the monthly value of our NAV. In these circumstances, a more accurate valuation of our NAV could be obtained by using different assumptions or methodologies. Accordingly, in special situations when, in our Advisor’s reasonable judgment, the administration of the valuation guidelines would result in a valuation that does not represent a fair and accurate estimate of the value of our investment, alternative methodologies may be applied, provided that our Advisor must notify our board of directors at the next scheduled board meeting of any alternative methodologies utilized and their impact on the overall valuation of our investment. Notwithstanding the foregoing, our board of directors may suspend the offering and/or our share repurchase plan if it determines that the calculation of our NAV is materially incorrect or unreliable or there is a condition that restricts the valuation of a material portion of our assets.
We include no discounts to our NAV for the illiquid nature of our shares, including the limitations on stockholders’ ability to sell shares under our share repurchase plan and our ability to suspend or terminate our share repurchase plan at any time. Our NAV generally does not consider exit costs (e.g., selling costs and commissions and debt prepayment penalties related to the sale of a property) that would likely be incurred if our assets and liabilities were liquidated or sold. While we may use market pricing concepts to value individual components of our NAV, our per share NAV is not derived from the market pricing information of open-end real estate funds listed on stock exchanges.
Our NAV per share does not represent the amount of our assets less our liabilities in accordance with GAAP. We do not represent, warrant or guarantee that:
| · | a stockholder would be able to realize the NAV per share for the class of shares a stockholder owns if the stockholder attempts to sell its shares; | |
| · | a stockholder would ultimately realize distributions per share equal to the NAV per share for the class of shares it owns upon liquidation of our assets and settlement of our liabilities or a sale of our company; | |
| · | shares of our common stock would trade at their NAV per share on a national securities exchange; | |
| · | a third party would offer the NAV per share for each class of shares in an arm’s-length transaction to purchase all or substantially all of our shares; or | |
| · | the NAV per share would equate to a market price of an open-ended real estate fund. |
Holders
As of April 12, 2024, we had two holders of our Class I common stock.
| 65 |
Distributions
Distributions will be authorized at the discretion of our board of directors and declared by us based upon a variety of factors deemed relevant by our directors. Our ability to pay distributions to our stockholders will depend, in part, upon our receipt of distributions from the Operating Partnership. This, in turn, may depend upon receipt of lease payments with respect to properties from indirect, wholly-owned subsidiaries of the Operating Partnership and the management of the properties by our hotel managers and general business conditions. Our board of directors’ discretion with respect to distributions is directed, in substantial part, by its obligation to cause us to comply with the REIT requirements. To maintain our qualification as a REIT, we intend to make annual distributions to our stockholders of at least 90% of our REIT taxable income, excluding net capital gains (which does not necessarily equal net income as calculated in accordance with GAAP). We intend to declare monthly distributions as authorized by our board of directors (or a committee of the board of directors) and to pay such distributions on a monthly basis. Our distribution policy is set by our board of directors and is subject to change based on available cash flows. Distributions are made on all classes of our common stock at the same time. We normally expect that the accrual of ongoing fees on a class-specific basis will result in different amounts of distributions being paid with respect to certain classes of shares. The board of directors will continue to review our distribution policy and make future announcements with respect thereto.
There is no assurance we will pay distributions in any particular amount, if at all. We may fund any distributions from sources other than cash flow from our investments, including, without limitation, the sale of or repayment of our assets, borrowings or offering proceeds, and we have no limits on the amounts we may pay from such sources. Our board of directors has declared monthly distributions in the amount of $0.1042 per share/unit, less certain class-specific expenses for each month commencing in December 2023 through March 2024.
See Item 11, “Description of Registrant’s Securities to be Registered—Distribution Policy” for more information regarding our distribution policy.
| ITEM 10. | RECENT SALES OF UNREGISTERED SECURITIES. |
We were capitalized through the purchase of one common share for an aggregate purchase price of $25.00. This share was issued and sold in reliance upon the available exemptions from registration requirements of Section 4(a)(2) of the Securities Act.
We are undertaking a continuous private offering to accredited investors, pursuant to which we will offer and sell up to $1,000,000,000 in shares of common stock consisting of up to $900,000,000 in shares in the primary offering and up to $100,000,000 in shares pursuant to the distribution reinvestment plan.
In December 2023, we commenced the offering of Class I shares, and on February 13, 2024, we commenced the offering of Class D, Class S, and Class T shares pursuant to the exemption from registration provided by Section 4(a)(2) of the Securities Act, and Regulation D promulgated thereunder, and other exemptions of similar import in the laws of the states and other jurisdictions where the offering is being made. As of April 12, 2024, we have sold 397 common shares in the private offering.
We have engaged the Dealer Manager, as the dealer manager for the private offering. Under the terms of the Dealer Manager Agreement, the Dealer Manager is entitled to receive upfront selling commissions of up to 3.0%, and upfront dealer manager fees of 0.5%, of the transaction price of each Class T share sold in the primary offering, however such amounts may vary based on agreements between the Dealer Manager and certain selected dealers provided that the sum will not exceed 3.5% of the transaction price. The Dealer Manager is entitled to receive upfront selling commissions of up to 3.5% of the transaction price of each Class S share sold in the primary offering. The Dealer Manager is entitled to receive upfront selling commissions of up to 1.5% of the transaction price of each Class D share sold in the primary offering. The Dealer Manager anticipates that all or a portion of the upfront selling commissions and dealer manager fees will be retained by, or reallowed (paid) to, selected dealers. No upfront selling commissions or dealer manager fees will be paid with respect to purchases of Class I shares or shares of any class sold pursuant to our distribution reinvestment plan.
Pursuant to the terms of the Contribution Agreement, by and among the Operating Partnership and the Anchor Investor, the Anchor Investor contributed their equity interests in the Initial Portfolio to the Company in exchange for 1,400,943 Class I units of the Operating Partnership at a price per unit equal to $25.00. Subsequent to December 31, 2023, estimated working capital and reserves were finalized resulting in the Anchor Investor returning 4,423 Class I units totaling approximately $111,000 to the Operating Partnership. These units were issued and sold in reliance upon the available exemptions from registration requirements of Section 4(a)(2) of the Securities Act.
Pursuant to the terms of the Advisory Agreement, our Advisor invested $200,000 in our Operating Partnership through the purchase of 8,000 shares of Class E common units on December 7, 2023. These units were issued and sold in reliance upon the available exemptions from registration requirements of Section 4(a)(2) of the Securities Act.
Subject to certain restrictions, common units in the Operating Partnership may be redeemed for cash in an amount equal to the value of a share of the same class of common stock as the common unit or, at our election, for a share of common stock of the same class as the common unit on a one-for-one basis. The issuance of such shares of units was effected in reliance upon an exemption from registration provided by Section 4(a)(2) under the Securities Act and the rules and regulations promulgated thereunder.
| ITEM 11. | DESCRIPTION OF REGISTRANT’S SECURITIES TO BE REGISTERED. |
The following summary of the terms of our stock is a summary of all material provisions concerning our stock and you should refer to the MGCL and our charter and bylaws for a full description. We encourage you to carefully read this entire Form 10, our charter and bylaws, and the relevant provisions on Maryland law for a more complete understanding of our common stock. Copies of our charter and bylaws are filed as exhibits to this Form 10, and the following summary, to the extent it relates to those documents, is qualified in its entirety by references thereto.
| 66 |
General
Under our charter, we have authority to issue a total of 1,400,000,000 shares of capital stock, of which 1,300,000,000 shares are classified as common stock, of which 300,000,000 of which are classified as Class D common stock, 100,000,000 of which are classified as Class E common stock, 300,000,000 of which are classified as Class I common stock, 300,000,000 of which are classified as Class S common stock, 300,000,000 of which are classified as Class T common stock, and 100,000,000 shares are classified as preferred stock with a par value $0.01 per share. In addition, our board of directors may amend our charter from time to time, without stockholder approval, to increase or decrease the aggregate number of shares of stock or the number of shares of stock of any class or series that we have authority to issue.
Common Stock
Subject to the restrictions on ownership and transfer of stock set forth in our charter and except as may otherwise be specified in our charter, the holders of our common stock are entitled to one vote per share on all matters voted on by stockholders, including the election of our directors. There is no cumulative voting in the election of our directors. In an uncontested election, directors are elected by a majority of the votes cast by the holders of the outstanding shares of our common stock, meaning that a director is elected if the candidate received more votes “for” than the votes “against,” without consideration of abstentions, votes withheld and broker non-votes. In a contested election (where there are more candidates for election than seats to be filled), directors are elected by a plurality of the votes cast. Subject to any preferential rights of any outstanding class or series of shares of stock and to the provisions in our charter regarding the restrictions on ownership and transfer of stock, the holders of our common stock are entitled to such distributions as may be authorized from time to time by our board of directors (or a committee of the board of directors) and declared by us out of legally available funds and, upon liquidation, are entitled to receive all assets available for distribution to our stockholders. Upon issuance for full payment in accordance with the terms of the private offering, all shares of our common stock issued in the offering will be fully paid and non-assessable. Holders of our common stock will not have preemptive rights, which means that investors will not have an automatic option to purchase any new shares of stock that we issue.
Our charter also contains a provision permitting our board of directors, without any action by our stockholders, to classify or reclassify any unissued common stock into one or more classes or series by setting or changing the preferences, conversion or other rights, voting powers, restrictions, limitations as to dividends and other distributions, qualifications and terms or conditions of repurchase of any new class or series of shares of stock.
We will generally not issue certificates for shares of our common stock. Shares of our common stock will be held in “uncertificated” form, which will eliminate the physical handling and safekeeping responsibilities inherent in owning transferable stock certificates and eliminate the need to return a duly executed stock certificate to effect a transfer. Phoenix American Financial Services, Inc. acts as our registrar and as the transfer agent for our shares. Transfers can be effected simply by mailing to our transfer agent a transfer and assignment form, which we will provide to you at no charge upon written request.
Upfront Selling Commissions and Dealer Manager Fees – Class T, Class S and Class D Shares
The Dealer Manager is entitled to receive upfront selling commissions of up to 3.0%, and upfront dealer manager fees of 0.5%, of the transaction price of each Class T share sold in the primary offering, however such amounts may vary based on agreements between the Dealer Manager and certain selected dealers provided that the sum will not exceed 3.5% of the transaction price. The Dealer Manager is entitled to receive upfront selling commissions of up to 3.5% of the transaction price of each Class S share sold in the primary offering. The Dealer Manager is entitled to receive upfront selling commissions of up to 1.5% of the transaction price of each Class D share sold in the primary offering. The Dealer Manager anticipates that all or a portion of the upfront selling commissions and dealer manager fees will be retained by, or reallowed (paid) to, selected dealers.
No upfront selling commissions or dealer manager fees will be paid with respect to purchases of Class I shares or shares of any class sold pursuant to our distribution reinvestment plan.
| 67 |
Ongoing Distribution Fees and Conversion – Class T, Class S and Class D Shares
We will pay the Dealer Manager selling commissions over time as distribution fees (i) with respect to our outstanding Class T shares equal to 0.85% per annum of the aggregate NAV of our outstanding Class T shares, consisting of a representative distribution fee of 0.65% per annum, and a dealer distribution fee of 0.20% per annum, of the aggregate NAV of our outstanding Class T shares, however, with respect to Class T shares sold through certain selected dealers, the representative distribution fee and the dealer distribution fee may be other amounts, provided that the sum of such fees will always equal 0.85% per annum of the NAV of such shares; (ii) with respect to our outstanding Class S shares equal to 0.85% per annum of the aggregate NAV of our outstanding Class S shares; and (iii) with respect to our outstanding Class D shares equal to 0.25% per annum of the aggregate NAV of our outstanding Class D shares. We do not pay a distribution fee with respect to our outstanding Class I shares.
The distribution fees will be paid monthly in arrears. The Dealer Manager will reallow (pay) all or a portion of the distribution fees to selected dealers and servicing broker-dealers, and will rebate distribution fees to us to the extent a broker-dealer is not eligible to receive them.
The ongoing distribution fees listed above accrue on a class-specific basis and are borne by all holders of the applicable class. We normally expect that the accrual of ongoing distribution fees on a class-specific basis will result in different amounts of distributions being paid with respect to certain classes of shares. In other words, the per share amount of distributions on Class T, Class S and Class D shares generally differs from other classes of shares because of class-specific distribution fees that are deducted from the gross distributions of Class T, Class S and Class D shares. Specifically, we expect distributions on Class T and Class S shares will be lower than Class D shares and distributions on Class D shares will be lower than Class I and Class E shares. However, if no distributions are authorized for a certain period, or if they are authorized in an amount less than the class-specific accruals of distribution fees with respect to such period, then pursuant to our valuation guidelines, the class-specific accruals of distribution fees may lower the NAV per share of a share class. With respect to class-specific accruals of the management fee and the performance participation allocation, we expect these accruals to cause the distributions and/or the NAV per share of Class E shares to be higher than those of other share classes. When the NAV per share of our classes are different, then changes to our assets and liabilities that are allocable based on NAV will also be different for each class.
We will cease paying the distribution fee with respect to any Class T share, Class S share or Class D share held in a stockholder’s account at the end of the month in which the Dealer Manager in conjunction with the transfer agent determines that total upfront selling commissions, dealer manager fees and distribution fees paid with respect to the shares held by such stockholder within such account would equal or exceed, in the aggregate, 8.75% (or a lower limit as set forth in the applicable agreement between the Dealer Manager and a selected dealer at the time such shares were issued) of the gross proceeds from the sale of such shares (including the gross proceeds of any shares issued under our distribution reinvestment plan with respect thereto) (collectively, the “Distribution Fee Limit”). At the end of such month, each such Class T share, Class S share or Class D share in such account (including shares in such account purchased through the distribution reinvestment plan or received as a stock dividend) will convert into a number of Class I shares (including any fractional shares) with an equivalent aggregate NAV as such share.
If not already converted into Class I shares upon a determination that total upfront selling commissions, dealer manager fees and distribution fees paid with respect to such shares would exceed the applicable Distribution Fee Limit, each Class T share, Class S share and Class D share held in a stockholder’s account (including shares in such account purchased through the distribution reinvestment plan or received as stock dividend) will automatically and without any action on the part of the holder thereof convert into a number of Class I shares (including fractional shares) with an equivalent NAV as such share on the earliest of (i) a listing of Class I shares, (ii) our merger or consolidation with or into another entity in which we are not the surviving entity or (iii) the sale or other disposition of all or substantially all of our assets.
In addition, after termination of a primary offering registered under the Securities Act, each Class T, Class S or Class D share sold in that primary offering, each Class T, Class S or Class D share sold under a distribution reinvestment plan pursuant to the same registration statement that was used for that primary offering, and each Class T, Class S or Class D share received as a stock dividend with respect to such shares sold in such primary offering or distribution reinvestment plan, shall automatically and without any action on the part of the holder thereof convert into a number of Class I shares (including fractional shares) with an equivalent NAV as such share, at the end of the month in which we, with the assistance of the dealer manager for the offering, determine that all underwriting compensation paid or incurred with respect to the offerings covered by that registration statement from all sources, determined pursuant to the rules and guidance of FINRA, would equal or exceed 10% of the gross proceeds of all shares sold for our account through that primary offering. Further, immediately before any liquidation, dissolution or winding up of our company, each Class T share, Class S share and Class D share will automatically convert into a number of Class I shares (including any fractional shares) with an equivalent NAV as such share.
| 68 |
Class I Shares
No upfront selling commissions, dealer manager fees or distribution fees are paid for sales of any Class I shares.
Class E Shares
We also have authorized Class E shares, which will only be available for receipt by our Advisor and the Special Limited Partner in satisfaction of payment of the management fee or distribution of the performance participation allocation after we have a class of shares registered under the Exchange Act. Class E shares are not available for purchase in the private offering. There will be no management fees or performance participation allocation or distribution fees associated with Class E shares. Because there are no class-specific accruals, we expect the distributions and/or the NAV per share of Class E shares to be higher than other share classes.
Unless, immediately after the occurrence of any of the following events, we are externally advised with different management fee allocations (which may or may not include different performance allocations) for holders of Class E shares and holders of Class I shares, each Class E share will automatically and without any action on the part of the holder thereof convert into a number of Class I shares (including fractional shares) with an equivalent NAV as such share on the earliest of (i) a listing of Class I shares, (ii) our merger or consolidation with or into another entity in which we are not the surviving entity or (iii) the sale or other disposition of all or substantially all of our assets. Further, immediately before any liquidation, dissolution or winding up of our company, each Class E share will automatically convert into a number of Class I shares (including any fractional shares) with an equivalent NAV as such share.
Preferred Stock
Our charter authorizes our board of directors to designate and issue one or more classes or series of preferred stock without stockholder approval, and to establish the preferences, conversion or other rights, voting powers, restrictions, limitations as to dividends and other distributions, qualifications and terms or conditions of repurchase of each class or series of preferred stock so issued. Because our board of directors has the power to establish the preferences and rights of each class or series of preferred stock, it may afford the holders of any series or class of preferred stock preferences, powers and rights senior to the rights of holders of common stock.
If we ever created and issued preferred stock with a distribution preference over common stock, payment of any distribution preferences of outstanding preferred stock would reduce the amount of funds available for the payment of distributions on the common stock. Further, holders of preferred stock are normally entitled to receive a liquidation preference in the event we liquidate, dissolve or wind up before any payment is made to the common stockholders, likely reducing the amount common stockholders would otherwise receive upon such an occurrence. In addition, under certain circumstances, the issuance of preferred stock may render more difficult or tend to discourage a merger, offer or proxy contest, the assumption of control by a holder of a large block of our securities, or the removal of incumbent management. Our board of directors has no present plans to issue any preferred stock, but may do so at any time in the future without stockholder approval.
Meetings and Special Voting Requirements
An annual meeting of the stockholders for the election of directors and the transaction of any business within the powers of the Company shall be held on the date and at the time and place set by the board of directors. Each of our directors will be elected by our stockholders to serve until our next annual meeting of stockholders and until his or her successor is duly elected and qualifies. Each director is elected by a majority of all the votes cast at a meeting at which a quorum is present, in person or by proxy. There is no cumulative voting in the election of our directors.
Special meetings of stockholders may be called only by our board of directors, the chairman of our board of directors, our chief executive officer or, in the case of a stockholder requested special meeting, by our secretary upon the written request of the holders of common stock entitled to cast not less than a majority of all votes entitled to be cast at such meeting. Only matters set forth in the notice of the special meeting may be considered and acted upon at such a meeting. The presence either in person or by proxy of stockholders entitled to cast a majority of all the votes entitled to be cast on such matter at the meeting on any matter will constitute a quorum. Generally, the affirmative vote of a majority of all votes cast is necessary to take stockholder action, except as described in the next paragraph and except that the affirmative vote of a majority of the shares represented in person or by proxy at a meeting at which a quorum is present is required to elect a director.
| 69 |
Other than amendments to certain provisions of our charter described below and amendments permitted to be made without stockholder approval under Maryland law or by a specific provision in our charter, our charter may be amended only if such amendment is declared advisable by our board of directors and approved by the affirmative vote of stockholders entitled to cast a majority of all the votes entitled to be cast on the matter. Our board of directors, without stockholder approval, has the power under our charter to amend our charter from time to time to increase or decrease the aggregate number of shares of stock or the number of shares of stock of any class or series that we are authorized to issue, to authorize us to issue authorized but unissued shares of our common stock or preferred stock and to classify or reclassify any unissued shares of our common stock or preferred stock into one or more classes or series of stock and set the terms of such newly classified or reclassified shares. Our board of directors has the exclusive power to adopt, alter or repeal any provision of our bylaws and to make new bylaws.
We generally may not merge with or into or consolidate with another company, sell all or substantially all of our assets or engage in a statutory share exchange or conversion unless such transaction is declared advisable by our board of directors and approved by the affirmative vote of stockholders entitled to cast a majority of all of the votes entitled to be cast on the matter.
The voluntary dissolution of our company must be declared advisable by a majority of our board of directors and approved by the affirmative vote of stockholders entitled to cast a majority of all of the votes entitled to be cast on the matter.
Stockholders are not entitled to exercise any of the rights of an objecting stockholder provided for in Title 3, Subtitle 2 of the MGCL unless our board of directors determines that such rights apply, with respect to all or any classes or series of stock, to one or more transactions occurring after the date of the determination in connection with which stockholders would otherwise be entitled to exercise such rights.
Upon registration of a class of securities under the Exchange Act, stockholders will have rights under Rule 14a-7 under the Exchange Act, which provides that, upon the request of a stockholder and the payment of the expenses of the distribution, we are required to distribute specific materials to stockholders in the context of the solicitation of proxies by a stockholder for voting on matters presented to stockholders or, at our option, provide requesting stockholders with a copy of the list of stockholders so that the requesting stockholder may make the distribution of such materials.
Any stockholder and any designated representative thereof shall be permitted access to our corporate records to which such stockholder is entitled under applicable law at all reasonable times, and may inspect and copy any of them for a reasonable charge. Under Maryland law, stockholders are entitled to inspect and copy only our bylaws, minutes of stockholder proceedings, annual statements of affairs, voting trust agreements and statements of stock and securities issued by us during the period specified by the requesting stockholder, which period may not be longer than 12 months prior to the date of the stockholder’s request. Because our stockholders are entitled to inspect only those corporate records that stockholders are entitled to inspect and copy under Maryland law, our stockholders will not be entitled to inspect and copy the minutes of the meetings of our board of directors, which are records that certain states other than Maryland allow corporate stockholders to inspect and copy. Requests to inspect and/or copy our corporate records must be made in writing to: Stirling Hotels & Resorts, Inc., 14185 Dallas Parkway, Suite 1200, Dallas, Texas 75254. It is the policy of our board of directors to comply with all proper requests for access to our corporate records in conformity with Maryland law.
Restrictions on Ownership and Transfer
Each investor who purchases shares in the private offering will be required to represent that he, she or it is acquiring the shares for investment purposes and not with a view to distribution or resale, and he, she or it can bear the economic risk of investment for an indefinite period of time. The shares are being offered and sold pursuant to exemptions from the registration provisions of federal and state law. Accordingly, the shares will be subject to restrictions on transfer. Even if these transfer restrictions expire or are not applicable to a particular investor, there is no public market for the shares, and no expectation that one will develop. An investor cannot expect to be able to liquidate his or her investment in case of an emergency.
| 70 |
Our charter contains restrictions on the number of shares of our stock that a person or group may own. No person or group may acquire or hold, directly or indirectly through application of constructive ownership rules, in excess of 9.8% in value or number of shares, whichever is more restrictive, of our outstanding common stock or 9.8% in value or number of shares, whichever is more restrictive, of our outstanding stock of all classes or series unless they receive an exemption (prospectively or retroactively) from our board of directors. Subject to certain limitations, our board of directors, in its sole discretion, may exempt a person prospectively or retroactively from, or modify, these limits, subject to such terms, conditions, representations and undertakings as required by our charter and as our board of directors may determine.
Our charter further prohibits any person from beneficially or constructively owning shares of our stock that would result in our being “closely held” under Section 856(h) of the Code or otherwise cause us to fail to qualify as a REIT and any person from transferring shares of our stock if the transfer would result in our stock being beneficially owned by fewer than 100 persons. Any person who acquires or intends to acquire shares of our stock that may violate any of these restrictions, or who is the intended transferee of shares of our stock which are transferred to the trust, as described below, is required to give us immediate written notice, or in the case of a proposed or attempted transaction, give at least 15 days prior written notice, and provide us with such information as we may request in order to determine the effect of the transfer on our status as a REIT. The above restrictions will not apply if our board of directors determines that it is no longer in our best interests to continue to qualify as a REIT or that compliance with such restrictions is no longer required for us to qualify as a REIT.
Any attempted transfer of our stock which, if effective, would result in violation of the above limitations, except for a transfer which results in shares being beneficially owned by fewer than 100 persons, in which case such transfer will be void and of no force and effect and the intended transferee shall acquire no rights in such shares, will cause the number of shares causing the violation, rounded to the nearest whole share, to be automatically transferred to a trust for the exclusive benefit of one or more charitable beneficiaries designated by us and the proposed transferee will not acquire any rights in the shares. The automatic transfer will be deemed to be effective as of the close of business on the business day, as defined in our charter, prior to the date of the transfer. Shares of our stock held in the trust will be issued and outstanding shares. The proposed transferee will not benefit economically from ownership of any shares of stock held in the trust, will have no rights to dividends and no rights to vote or other rights attributable to the shares of stock held in the trust. The trustee of the trust will have all voting rights and rights to dividends or other distributions with respect to shares held in the trust. These rights will be exercised for the exclusive benefit of the charitable beneficiaries. Any dividend or other distribution paid prior to our discovery that shares of stock have been transferred to the trust will be paid by the recipient to the trustee upon demand. Any dividend or other distribution authorized but unpaid will be paid when due to the trustee. Any dividend or distribution paid to the trustee will be held in trust for the charitable beneficiaries. Subject to Maryland law, the trustee will have the authority to rescind as void any vote cast by the proposed transferee prior to our discovery that the shares have been transferred to the trust and to recast the vote in accordance with the desires of the trustee acting for the benefit of the charitable beneficiaries. However, if we have already taken irreversible corporate action, then the trustee will not have the authority to rescind and recast the vote.
Within 20 days of receiving notice from us that shares of our stock have been transferred to the trust, the trustee will sell the shares to a person designated by the trustee, whose ownership of the shares will not violate the above ownership limitations. Upon the sale, the interest of the charitable beneficiaries in the shares sold will terminate and the trustee will distribute the net proceeds of the sale to the proposed transferee and to the charitable beneficiaries as follows. The proposed transferee will receive the lesser of (i) the price paid by the proposed transferee for the shares or, if the proposed transferee did not give value for the shares in connection with the event causing the shares to be held in the trust, such as a gift, devise or other similar transaction, the market price, as defined in our charter, of the shares on the day of the event causing the shares to be held in the trust and (ii) the price per share received by the trustee from the sale or other disposition of the shares. The trustee may reduce the amount payable to the proposed transferee by the amount of dividends and other distributions which have been paid to the proposed transferee and are owed by the proposed transferor to the transferee. Any net sale proceeds in excess of the amount payable per share to the proposed transferee will be paid immediately to the charitable beneficiaries. If, prior to our discovery that shares of our stock have been transferred to the trust, the shares are sold by the proposed transferee, then the shares shall be deemed to have been sold on behalf of the trust and, to the extent that the proposed transferee received an amount for the shares that exceeds the amount he was entitled to receive, the excess shall be paid to the trustee upon demand.
| 71 |
In addition, shares of our stock held in the trust will be deemed to have been offered for sale to us, or our designee, at a price per share equal to the lesser of (i) the price per share in the transaction that resulted in the transfer to the trust, or, in the case of a devise or gift, the market price at the time of the devise or gift and (ii) the market price on the date we, or our designee, accept the offer. We will have the right to accept the offer until the trustee has sold the shares. Upon a sale to us, the interest of the charitable beneficiaries in the shares sold will terminate and the trustee will distribute the net proceeds of the sale to the proposed transferee. We may reduce the amount payable to the proposed transferee by the amount of dividends and other distributions which have been paid to the proposed transferor and are owed to the proposed transferor to the trustee. We may pay the amount of such reduction to the trustee for the benefit of the charitable beneficiaries.
If the transfer to the trust as described above is not automatically effective for any reason to prevent violation of the above limitations or our failing to qualify as a REIT, then the transfer of the number of shares that otherwise cause any person to violate the above limitations will be void and the intended transferee shall acquire no rights in such shares.
All certificates, if any, representing shares of our stock issued in the future will bear a legend referring to the restrictions described above.
Every owner of more than 5% of the outstanding shares of our stock during any taxable year, or such lower percentage as required by the Code or the regulations promulgated thereunder or as otherwise required by our board of directors, within 30 days after the end of each taxable year, is required to give us written notice, stating his or her name and address, the number of shares of each class and series of our stock which he or she beneficially owns and a description of the manner in which the shares are held. Each such owner shall provide us with such additional information as we may request in order to determine the effect, if any, of its beneficial ownership on our status as a REIT and to ensure compliance with the ownership limits. In addition, each stockholder shall, upon demand, be required to provide us with such information as we may request in good faith in order to determine our status as a REIT and to comply with the requirements of any taxing authority or governmental authority or to determine such compliance.
Distribution Policy
We intend to declare monthly distributions as authorized by our board of directors (or a committee of the board of directors) and to pay such distributions on a monthly basis. Our distribution policy is set by our board of directors and is subject to change based on available cash flows. We cannot guarantee the amount of distributions paid, if any. In connection with a distribution to our stockholders, our board of directors approves a monthly distribution for a certain dollar amount per share for each class of our common stock. Share repurchases under our share repurchase plan will be effectuated as of the opening of the last business day of each month and we expect to declare monthly distributions with a record date as of the close of business of the last calendar day of each month. You will not be entitled to receive a distribution if any shares are repurchased prior to the applicable time of the record date for such distribution.
Distributions are made on all classes of our common stock at the same time. Ongoing distribution fees, managements fees and the performance participation allocation accrue on a class-specific basis. We normally expect that the accrual of ongoing distribution fees on a class-specific basis will result in different amounts of distributions being paid with respect to certain classes of shares. In other words, the per share amount of distributions on Class T, Class S and Class D shares will generally differ from other classes of shares because of class-specific distribution fees that are deducted from the gross distributions of Class T, Class S and Class D shares. Specifically, we expect distributions on Class T and Class S shares will be lower than Class D shares and distributions on Class D shares will be lower than Class I and Class E shares. However, if no distributions are authorized for a certain period, or if they are authorized in an amount less than the class-specific accruals of distribution fees with respect to such period, then pursuant to our valuation guidelines, the class-specific accruals of distribution fees may lower the NAV per share of a share class. With respect to class-specific accruals of the management fee and the performance participation allocation, we expect these accruals to cause the distributions and/or the NAV per share of Class E shares to be higher than those of other share classes.
We expect to use the “record share” method of determining the per share amount of distributions on Class T shares, Class S shares, Class D shares, Class I shares and Class E shares, although our board of directors may choose any other method. The “record share” method is one of several distribution calculation methods for multiple-class funds recommended, but not required, by the American Institute of Certified Public Accountants. Under this method, the amount to be distributed on our common stock will be increased by the sum of all class-specific accruals. Such amount will be divided by the number of our common shares outstanding on the record date. Such per share amount will be reduced for each class of common stock by the per share amount of any class-specific accruals allocable to such class.
| 72 |
To qualify as a REIT, we are required to pay distributions sufficient to satisfy the requirements for qualification as a REIT for tax purposes. We intend to distribute sufficient income so that we satisfy the requirements for qualification as a REIT. In order to qualify as a REIT, we are required to distribute 90% of our annual REIT taxable income, determined without regard to the dividends-paid deduction and excluding net capital gains, to our stockholders. Generally, income distributed to stockholders will not be taxable to us under the Code if we distribute at least 90% of our REIT taxable income, determined without regard to the dividends-paid deduction and excluding net capital gains.
Distributions are authorized at the discretion of our board of directors, in accordance with our earnings, cash flows and general financial condition. Our board of directors’ discretion is directed, in substantial part, by its obligation to cause us to comply with the REIT requirements. Because we may receive income from interest or rents at various times during our fiscal year, distributions may not reflect our income earned in that particular distribution period but may be made in anticipation of cash flows which we expect to receive during a later quarter and may be made in advance of actual receipt of funds in an attempt to make distributions relatively uniform. Due to these timing differences, we may be required to borrow money, use proceeds from the issuance of securities (in our private offering or subsequent offerings, if any) or sell assets in order to distribute amounts sufficient to satisfy the requirement that we distribute at least 90% of our REIT taxable income in order to qualify as a REIT. We have not established any limit on the amount of proceeds from our private offering that may be used to fund distributions other than those limits imposed by our organizational documents and Maryland law.
There is no assurance we will pay distributions in any particular amount, if at all. We may fund any distributions from sources other than cash flow from operations, including, without limitation, the sale of or repayment of our assets, borrowings or offering proceeds, and we have no limits on the amounts we may pay from such sources. The extent to which we pay distributions from sources other than cash flow from operations will depend on various factors, including the level of participation in our distribution reinvestment plan, the extent to which our Advisor elects to receive its management fee in Class E shares or Class E units and the Special Limited Partner elects to receive distributions on its performance participation interest in Class E units, how quickly we invest the proceeds from this and any future offering and the performance of our investments. Funding distributions from the sale of or repayment of our assets, from the proceeds of our private offering or from borrowings will result in us having less funds available to acquire properties or other real estate related securities. As a result, the return an investor realizes on their investment may be reduced. Doing so may also negatively impact our ability to generate cash flows. Likewise, funding distributions from the sale of additional securities will dilute an investor’s interest in us on a percentage basis and may impact the value of their investment especially if we sell these securities at prices less than the price they paid for their shares.
If our board of directors gives general authorization for a distribution and provides for or establishes a method or procedure for determining the maximum amount of the distribution, our board of directors may delegate to one of our officers the power, in accordance with the general authorization, to fix the amount and other terms of the distribution.
Distribution Reinvestment Plan
We have adopted a distribution reinvestment plan whereby stockholders will have their cash distributions automatically reinvested in additional shares of our common stock unless they elect to receive their distributions in cash. Any cash distributions attributable to the class or classes of shares owned by participants in the distribution reinvestment plan will be immediately reinvested in our shares on behalf of the participants on the business day such distribution would have been paid to such stockholder.
The per share purchase price for shares purchased pursuant to the distribution reinvestment plan will be equal to the most recently disclosed transaction price at the time of the record date of the distribution. Stockholders will not pay upfront selling commissions or dealer manager fees when purchasing shares pursuant to the distribution reinvestment plan. The distribution fees with respect to shares of our Class T shares, Class S shares and Class D shares will be calculated based on our NAV for those shares and may reduce the NAV or, alternatively, the distributions payable with respect to shares of each such class, including shares issued in respect of distributions on such shares under the distribution reinvestment plan. Shares acquired under the distribution reinvestment plan will entitle the participant to the same rights and be treated in the same manner as shares of that class purchased in the private offering.
| 73 |
We reserve the right to amend any aspect of our distribution reinvestment plan without the consent of our stockholders, provided that notice of any material amendment is sent to participants at least ten business days prior to the effective date of that amendment. In addition, we may suspend or terminate the distribution reinvestment plan for any reason at any time upon ten business days’ prior written notice to participants. A stockholder’s participation in the plan will be terminated to the extent that a reinvestment of such stockholder’s distributions in our shares would cause the percentage ownership or other limitations contained in our charter to be violated. Participants may terminate their participation in the distribution reinvestment plan with ten business days’ prior written notice to us.
Our transfer agent will provide on a quarterly basis to each participant in the distribution reinvestment plan a statement of account describing, as to such participant, (1) the distributions reinvested during the quarter, (2) the number of shares purchased during the quarter, (3) the per share purchase price for such shares and (4) the total number of shares purchased on behalf of the participant under the plan. On an annual basis, tax information with respect to income earned on shares under the plan for the calendar year will be provided to each applicable participant.
Registration Rights Agreements
The Advisory Agreement provides that with respect to any Class E shares paid as a management fee or received upon conversion of any Class E units paid as a management fee (together, the “Management Fee Shares”), within six months after a listing on a national securities exchange of any class of common shares, we will enter into a registration rights agreement with our Advisor for the Management Fee Shares, with terms mutually agreeable to us and our Advisor. This obligation survives the termination of the Advisory Agreement.
Similarly, our Operating Partnership agreement provides that with respect to any shares of our common stock held by the Special Limited Partner or its affiliates that were issued (or are issuable) upon exchange of Class E units issued in connection with the performance participation interest (the “SLP Shares”), within six months after a listing of any class of our shares on a national securities exchange, we will enter into a registration rights agreement with the Special Limited Partner for the SLP Shares, with terms mutually agreeable to us and the Special Limited Partner.
Share Repurchase Plan
General
While stockholders should view their investment as long term with limited liquidity, we have adopted a share repurchase plan, whereby, beginning on the first month of the quarter following our first closing, on a monthly basis stockholders may request that we repurchase all or any portion of their shares. Due to the illiquid nature of investments in real estate, we may not have sufficient liquid resources to fund repurchase requests. In addition, we have established limitations on the amount of funds we may use for repurchases during any calendar month and quarter. See “—Repurchase Limitations” below.
Stockholders may request that we repurchase shares of their common stock through their financial representative or directly with our transfer agent. The procedures relating to the repurchase of shares of our common stock are as follows:
| · | Certain broker-dealers require that their clients process repurchases through their broker-dealer, which may impact the time necessary to process such repurchase request, impose more restrictive deadlines than described under our share repurchase plan, impact the timing of a stockholder receiving repurchase proceeds and require more restrictive and different paperwork or process than described in our share repurchase plan. Stockholders should contact their broker-dealer first if they want to request the repurchase of their shares. |
| · | Under our share repurchase plan, to the extent we choose to repurchase shares in any particular month we will only repurchase shares as of the opening of the last business day of that month (a “Repurchase Date”). To have stockholders’ shares repurchased, the repurchase request and required documentation must be received in good order by 3:00 p.m. (Central time) on the second to last business day of the applicable month. Settlements of share repurchases will generally be made within three business days of the Repurchase Date. We will begin our share repurchase plan in the first month of the quarter following our first closing in the private offering. Repurchase requests received and processed by our transfer agent will be effected at a repurchase price equal to the transaction price on the applicable Repurchase Date (which will generally be equal to our prior month’s NAV per share), subject to any Early Repurchase Deduction. |
| 74 |
| · | A stockholder may withdraw his or her repurchase request by notifying the transfer agent, directly or through the stockholder’s financial intermediary, on our toll-free, automated telephone line, (833) 591-3088. The line is open on each business day between the hours of 8:00a.m. and 7:00 p.m. (Central time). Repurchase requests must be cancelled before 3:00 p.m. (Central time) on the last business day of the applicable month. |
| · | If a repurchase request is received after 3:00 p.m. (Central time) on the second to last business day of the applicable month, the repurchase request will be executed, if at all, on the next month’s Repurchase Date at the transaction price applicable to that month (subject to any Early Repurchase Deduction), unless such request is withdrawn prior to the repurchase. Repurchase requests received and processed by our transfer agent on a business day, but after the close of business on that day or on a day that is not a business day, will be deemed received on the next business day. All questions as to the form and validity (including time of receipt) of repurchase requests and notices of withdrawal will be determined by us, in our sole discretion, and such determination shall be final and binding. |
| · | Repurchase requests may be made by mail or by contacting respective stockholders’ financial intermediary, both subject to certain conditions described in this Form 10. If making a repurchase request by contacting a financial intermediary, the financial intermediary may require stockholders to provide certain documentation or information. If making a repurchase request by mail to the transfer agent, stockholders’ must complete and sign a repurchase authorization form, which can be found in our share repurchase plan, which is available through a financial representative. Written requests should be sent to the transfer agent at the following address: |
Regular Mail USPS
Phoenix American Financial Services, Inc.
P.O. Box 2189
San Rafael, CA 94912-2189
Overnight Mail – FedEx, UPS, DHL, etc.
Phoenix American Financial Services, Inc.
125 E Sir Francis Drake Blvd., Ste 301
Larkspur, CA 94939-1820
Corporate investors and other non-individual entities must have an appropriate certification on file authorizing repurchases. A medallion signature guarantee may be required in connection with repurchases.
| · | For processed repurchases, stockholders may request that repurchase proceeds are to be paid by mailed check provided that the check is mailed to an address on file with the transfer agent for at least 30 days. Stockholders should check with their broker-dealer that such payment may be made via check or wire transfer, as further described below. |
| · | Stockholders may also receive repurchase proceeds via wire transfer, provided that wiring instructions for their brokerage account or designated U.S. bank account are provided. For all repurchases paid via wire transfer, the funds will be wired to the account on file with the transfer agent or, upon instruction, to another financial institution provided that the stockholder has made the necessary funds transfer arrangements. The customer service representative can provide detailed instructions on establishing funding arrangements and designating a bank or brokerage account on file. Funds will be wired only to U.S. financial institutions (ACH network members). |
| 75 |
| · | A medallion signature guarantee will be required in certain circumstances. The medallion signature process protects stockholders by verifying the authenticity of a signature and limiting unauthorized fraudulent transactions. A medallion signature guarantee may be obtained from a domestic bank or trust company, broker-dealer, clearing agency, savings association or other financial institution which participates in a medallion program recognized by the Securities Transfer Association. The three recognized medallion programs are the Securities Transfer Agents Medallion Program, the Stock Exchanges Medallion Program and the New York Stock Exchange, Inc. Medallion Signature Program. Signature guarantees from financial institutions that are not participating in any of these medallion programs will not be accepted. A notary public cannot provide signature guarantees. We reserve the right to amend, waive or discontinue this policy at any time and establish other criteria for verifying the authenticity of any repurchase or transaction request. We may require a medallion signature guarantee if, among other reasons: (1) the amount of the repurchase request is over $500,000; (2) a stockholder wishes to have repurchase proceeds transferred by wire to an account other than the designated bank or brokerage account on file for at least 30 days or sent to an address other than the stockholders’ address of record for the past 30 days; or (3) our transfer agent cannot confirm a stockholder’s identity or suspects fraudulent activity. |
| · | If a stockholder has made multiple purchases of shares of our common stock, any repurchase request will be processed on a first in/first out basis unless otherwise requested in the repurchase request. |
Minimum Account Repurchases
In the event that any stockholder fails to maintain the minimum balance of $500 of shares of our common stock, we may repurchase all of the shares held by that stockholder at the repurchase price in effect on the date we determine that the stockholder has failed to meet the minimum balance, less any Early Repurchase Deduction. Minimum account repurchases will apply even in the event that the failure to meet the minimum balance is caused solely by a decline in our NAV. Minimum account repurchases are subject to Early Repurchase Deduction.
Sources of Funds for Repurchases
We may fund repurchase requests from sources other than cash flow from operations, including, without limitation, the sale of or repayment of our assets, borrowings or offering proceeds, and we have no limits on the amounts we may pay from such sources.
In an effort to have adequate cash available to support our share repurchase plan, we may reserve borrowing capacity under a line of credit. We could then elect to borrow against this line of credit in part to repurchase shares presented for repurchase during periods when we do not have sufficient proceeds from operating cash flows or the sale of shares in this continuous offering to fund all repurchase requests. If we determine to obtain a line of credit, we expect that it would afford us borrowing availability to fund repurchases.
Repurchase Limitations
We may repurchase fewer shares than have been requested in any particular month to be repurchased under our share repurchase plan, or none at all, in our discretion at any time. In addition, the aggregate NAV of total repurchases (based on the price at which the shares are repurchased) of all classes (excluding any Early Repurchase Deduction applicable to the repurchased shares) is limited to no more than 2% of our aggregate NAV per month (measured using the aggregate NAV attributable to stockholders as of the end of the immediately preceding month) and no more than 5% of our aggregate NAV per calendar quarter (measured using the aggregate NAV attributable to stockholders as of the end of the immediately preceding quarter).
If the transaction price for the applicable month is not made available by the tenth business day prior to the last business day of the month (or is changed after such date), then no repurchase requests will be accepted for such month and stockholders who wish to have their shares repurchased the following month must resubmit their repurchase requests. Stockholders’ should contact their financial representative to obtain the current transaction price. Once we have a class of securities registered under the Exchange Act, we will also disclose the current transaction price via a public filing on a Current Report on Form 8-K.
| 76 |
Should repurchase requests, in our judgment, place an undue burden on our liquidity, adversely affect our operations or risk having an adverse impact on the Company as a whole, or should we otherwise determine that investing our liquid assets in real properties or other investments rather than repurchasing our shares is in the best interests of the Company as a whole, we may choose to repurchase fewer shares in any particular month than have been requested to be repurchased, or none at all. Further, our board of directors may make exceptions to, modify, suspend or terminate our share repurchase plan if in its reasonable judgment it deems such an action to be in our best interest and the best interest of our stockholders. Material modifications, including any amendment to the 2% monthly or 5% quarterly limitations on repurchases, to and suspensions of the share repurchase plan will be promptly disclosed to stockholders through their financial representatives, or once we have a class of securities registered pursuant to the Exchange Act, pursuant to a current or periodic report filed by us. In addition, we may determine to suspend the share repurchase plan due to regulatory changes, changes in law or if we become aware of undisclosed material information that we believe should be publicly disclosed before shares are repurchased. Our board of directors must affirmatively authorize the recommencement of the plan if it is suspended before stockholder requests will be considered again.
Shares held by our Advisor or the Special Limited Partner acquired as payment of our Advisor’s management fee or in respect of distributions on the performance participation interest, respectively, will not be subject to our share repurchase plan, including with respect to any repurchase limits or the Early Repurchase Deduction and will not be included in the calculation of our aggregate NAV for purposes of the 2% monthly or 5% quarterly limitations on repurchases.
Early Repurchase Deduction
There is no minimum holding period for shares of our common stock, and stockholders can request that we repurchase their shares at any time. However, subject to limited exceptions, shares that have not been outstanding for at least one year will be repurchased at 95% of the transaction price. The one-year holding period is measured as of the first business day immediately following the prospective repurchase date. Additionally, stockholders who have received shares of our common stock in exchange for their Operating Partnership units may include the period of time such stockholder held such Operating Partnership units for purposes of calculating the holding period for such shares of our common stock. This Early Repurchase Deduction will also generally apply to minimum account repurchases. The Early Repurchase Deduction will not apply to shares acquired through our distribution reinvestment plan.
The Early Repurchase Deduction will inure indirectly to the benefit of our remaining stockholders and is intended to offset the trading costs, market impact and other costs associated with short-term trading in our common stock. We may, from time to time, waive the Early Repurchase Deduction in the following circumstances (subject to the conditions described below):
| · | repurchases resulting from death, qualifying disability or divorce; |
| · | in the event that a stockholder’s shares are repurchased because the stockholder has failed to maintain the $500 minimum account balance; or |
| · | due to trade or operational error. |
As set forth above, we may waive the Early Repurchase Deduction in respect of repurchase of shares resulting from the death, qualifying disability (as such term is defined in Section 72(m)(7) of the Code) or divorce of a stockholder who is a natural person, including shares held by such stockholder through a trust or an IRA or other retirement or profit-sharing plan, after (i) in the case of death, receiving written notice from the estate of the stockholder, the recipient of the shares through bequest or inheritance, or, in the case of a trust, the trustee of such trust, who shall have the sole ability to request repurchase on behalf of the trust, (ii) in the case of qualified disability, receiving written notice from such stockholder, provided that the condition causing the qualifying disability was not pre-existing on the date that the stockholder became a stockholder or (iii) in the case of divorce, receiving written notice from the stockholder of the divorce and the stockholder’s instructions to effect a transfer of the shares (through the repurchase of the shares by us and the subsequent purchase by the stockholder) to a different account held by the stockholder (including trust or an individual retirement account or other retirement or profit-sharing plan). We must receive the written repurchase request within 12 months after the death of the stockholder, the initial determination of the stockholder’s disability or divorce in order for the requesting party to rely on any of the special treatment described above that may be afforded in the event of the death, disability or divorce of a stockholder. In the case of death, such a written request must be accompanied by a certified copy of the official death certificate of the stockholder. If spouses are joint registered holders of shares, the request to have the shares repurchased may be made if either of the registered holders dies or acquires a qualified disability. If the stockholder is not a natural person, such as certain trusts or a partnership, corporation or other similar entity, the right to waiver of the Early Repurchase Deduction upon death, disability or divorce does not apply.
The Early Repurchase Deduction will not apply to repurchases of Class E shares held by our Advisor acquired as payment of our Advisor’s management fee and any repurchases of shares in respect of distributions on the performance participation interest.
| 77 |
Items of Note
When a stockholder makes a request to have shares repurchased, they should note the following:
| · | if they are requesting that some but not all of their shares be repurchased, keep their balance above $500 to avoid minimum account repurchase, if applicable; |
| · | they will not receive interest on amounts represented by uncashed repurchase checks; |
| · | under applicable anti-money laundering regulations and other federal regulations, repurchase requests may be suspended, restricted or canceled and the proceeds may be withheld; and |
| · | all shares of our common stock requested to be repurchased must be beneficially owned by the stockholder of record making the request or his or her estate, heir or beneficiary, or the party requesting the repurchase must be authorized to do so by the stockholder of record of the shares or his or her estate, heir or beneficiary, and such shares of common stock must be fully transferable and not subject to any liens or encumbrances. In certain cases, we may ask the requesting party to provide evidence satisfactory to us that the shares requested for repurchase are not subject to any liens or encumbrances. If we determine that a lien exists against the shares, we will not be obligated to repurchase any shares subject to the lien. |
IRS regulations require us to determine and disclose on Form 1099-B the adjusted cost basis for shares of our stock sold or repurchased. Although there are several available methods for determining the adjusted cost basis, unless a stockholder elects otherwise, which they may do by checking the appropriate box on the repurchase authorization form or calling our customer service number at (833) 591-3088, we will utilize the first-in-first-out method.
Frequent Trading and Other Policies
We may reject for any reason, or cancel as permitted or required by law, any purchase orders for shares of our common stock. For example, we may reject any purchase orders from market timers or investors that, in our opinion, may be disruptive to our operations. Frequent purchases and sales of our shares can harm stockholders in various ways, including reducing the returns to long-term stockholders by increasing our costs, disrupting portfolio management strategies and diluting the value of the shares of long-term stockholders.
In general, stockholders may request that we repurchase their shares of our common stock once every 30 days. However, we prohibit frequent trading. We define frequent trading as follows:
| · | any stockholder who requests that we repurchase its shares of our common stock within 30 calendar days of the purchase of such shares; |
| · | transactions deemed harmful or excessive by us (including, but not limited to, patterns of purchases and repurchases), in our sole discretion; and |
| · | transactions initiated by financial representatives, among multiple stockholder accounts, that in the aggregate are deemed harmful or excessive. |
| 78 |
The following are excluded when determining whether transactions are excessive:
| · | purchases and requests for repurchase of our shares in the amount of $2,500 or less; |
| · | purchases or repurchases initiated by us; and |
| · | transactions subject to the trading policy of an intermediary that we deem materially similar to our policy. |
At our discretion, upon the first violation of the policy in a calendar year, purchase and repurchase privileges may be suspended for 90 days. Upon a second violation in a calendar year, purchase and repurchase privileges may be suspended for 180 days. On the next business day following the end of the 90- or 180-day suspension, any transaction restrictions placed on a stockholder may be removed.
Mail and Telephone Instructions
We and our transfer agent will not be responsible for the authenticity of mail or phone instructions or losses, if any, resulting from unauthorized stockholder transactions if they reasonably believe that such instructions were genuine. Our transfer agent has established reasonable procedures to confirm that instructions are genuine including requiring the stockholder to provide certain specific identifying information on file and sending written confirmation to stockholders of record. Stockholders, or their designated custodian or fiduciary, should carefully review such correspondence to ensure that the instructions were properly acted upon. If any discrepancies are noted, the stockholder, or its agent, should contact his, her or its financial representative as well as our transfer agent in a timely manner, but in no event more than 60 days from receipt of such correspondence. Failure to notify such entities in a timely manner will relieve us, our transfer agent and the financial representative of any liability with respect to the discrepancy.
Business Combinations
Under the MGCL, business combinations between a Maryland corporation and an interested stockholder or an affiliate of an interested stockholder are prohibited for five years after the most recent date on which the interested stockholder becomes an interested stockholder. These business combinations include a merger, consolidation, share exchange, or, in circumstances specified in the statute, an asset transfer or issuance or reclassification of equity securities. An interested stockholder is defined as:
| · | any person who beneficially owns, directly or indirectly, 10.0% or more of the voting power of the corporation’s outstanding voting stock; or |
| · | an affiliate or associate of the corporation who, at any time within the two-year period prior to the date in question, was the beneficial owner, directly or indirectly, of 10.0% or more of the voting power of the then outstanding stock of the corporation. |
A person is not an interested stockholder under the statute if the board of directors approved in advance the transaction by which he otherwise would have become an interested stockholder. However, in approving a transaction, the board of directors may provide that its approval is subject to compliance, at or after the time of approval, with any terms and conditions determined by the board of directors.
After the five-year prohibition, any business combination between the Maryland corporation and an interested stockholder generally must be recommended by the board of directors of the corporation and approved by the affirmative vote of at least:
| · | 80.0% of the votes entitled to be cast by holders of outstanding shares of voting stock of the corporation; and |
| · | two-thirds of the votes entitled to be cast by holders of voting stock of the corporation other than shares of stock held by the interested stockholder with whom or with whose affiliate the business combination is to be effected or held by an affiliate or associate of the interested stockholder. |
| 79 |
These super-majority vote requirements do not apply if, among other things, the corporation’s common stockholders receive a minimum price, as defined under the MGCL, for their shares of our common stock and the consideration is received in cash or in the same form as previously paid by the interested stockholder.
The statute permits various exemptions from its provisions, including business combinations that are exempted by the board of directors before the time that the interested stockholder becomes an interested stockholder. Our board of directors has adopted a resolution providing that any business combination between us and any other person is exempted from this statute, provided that such business combination is first approved by our board of directors. This resolution, however, may be altered or repealed in whole or in part at any time. If this resolution is repealed or our board of directors fails to first approve the business combination, the statute may discourage others from trying to acquire control of us and increase the difficulty of consummating any offer.
Control Share Acquisitions
The MGCL provides that a holder of control shares of a Maryland corporation acquired in a control share acquisition has no voting rights except to the extent approved by a vote of stockholders entitled to cast two-thirds of the votes entitled to be cast on the matter. Shares of stock owned by the acquiror, by officers or by employees who are directors of the corporation are excluded from shares of stock entitled to vote on the matter. Control shares are voting shares of stock which, if aggregated with all other shares of stock owned by the acquiror or in respect of which the acquiror is able to exercise or direct the exercise of voting power (except solely by virtue of a revocable proxy), would entitle the acquiror to exercise voting power in electing directors within one of the following ranges of voting power:
| · | one-tenth or more but less than one-third; |
| · | one-third or more but less than a majority; or |
| · | a majority or more of all voting power. |
Control shares do not include shares of stock the acquiring person is then entitled to vote as a result of having previously obtained stockholder approval or shares acquired directly from the corporation. A control share acquisition means the acquisition of issued and outstanding control shares, subject to certain exceptions.
A person who has made or proposes to make a control share acquisition may compel our board of directors to call a special meeting of stockholders to be held within 50 days of demand to consider the voting rights of the shares of stock. The right to compel the calling of a special meeting is subject to the satisfaction of certain conditions, including an undertaking to pay the expenses of the meeting. If no request for a meeting is made, the corporation may itself present the question at any stockholders’ meeting.
If voting rights are not approved at the meeting or if the acquiring person does not deliver an acquiring person statement as required by the statute, then the corporation may redeem for fair value any or all of the control shares, except those for which voting rights have previously been approved. The right of the corporation to redeem control shares is subject to certain conditions and limitations. Fair value is determined, without regard to the absence of voting rights for the control shares, as of the date of any meeting of stockholders at which the voting rights of the shares of stock are considered and not approved or, if no such meeting is held, as of the date of the last control share acquisition by the acquiror. If voting rights for control shares are approved at a stockholders’ meeting and the acquiror becomes entitled to vote a majority of the shares of stock entitled to vote, all other stockholders may exercise appraisal rights. The fair value of the shares of stock as determined for purposes of appraisal rights may not be less than the highest price per share paid by the acquiror in the control share acquisition.
The control share acquisition statute does not apply (1) to shares of stock acquired in a merger, consolidation or share exchange if the corporation is a party to the transaction, or (2) to acquisitions approved or exempted by the charter or bylaws of the corporation.
| 80 |
Subtitle 8
Subtitle 8 of Title 3 of the MGCL permits a Maryland corporation with a class of equity securities registered under the Exchange Act, and at least three independent directors to elect to be subject, by provision in its charter or bylaws or a resolution of its board of directors and notwithstanding any contrary provision in the charter or bylaws, to any or all of five provisions:
| · | a classified board of directors; |
| · | a two-thirds vote requirement for removing a director; |
| · | a requirement that the number of directors be fixed only by vote of the directors; |
| · | a requirement that a vacancy on the board of directors be filled only by the remaining directors and for the remainder of the full term of the class of directors in which the vacancy occurred; and |
| · | a majority requirement for the calling of a stockholder-requested special meeting of stockholders. |
In our charter, we have elected that at such time as we become eligible to make the election provided for under Subtitle 8 of Title 3 of the MGCL, vacancies on our board of directors be filled only by the remaining directors and for the remainder of the full term of the directorship in which the vacancy occurred. Through provisions in our charter and bylaws unrelated to Subtitle 8, we vest in our board of directors the exclusive power to fix the number of directorships, provided that the number is not less than three. We have not elected to be subject to any of the other provisions of Subtitle 8.
Vacancies on Board of Directors; Removal of Directors
Unless filled by a vote of the stockholders as permitted by Maryland law, a vacancy that results from the removal of a director will be filled by a vote of a majority of the remaining directors. Any vacancy on our board of directors for any other cause will be filled by a majority of the remaining directors, even if such majority is less than a quorum. Any director elected to fill a vacancy will serve for the remainder of the full term of the directorship in which the vacancy occurred and until a successor is duly elected and qualifies. For so long as our Advisory Agreement is in effect, our Advisor has the right to designate for nomination, subject to the ultimate approval of such nomination by our board of directors, one director that is affiliated with our Advisor to the slate of directors to be voted on by our stockholders at our annual meeting of stockholders. Pursuant to our Advisory Agreement, our board of directors must also consult with our Advisor in connection with filling any vacancies created by the removal, resignation, retirement or death of any director who is affiliated with our Advisor until a successor is elected and qualifies.
Any director may resign at any time and may be removed with or without cause by our stockholders upon the affirmative vote of stockholders entitled to cast at least a majority of all the votes entitled to be cast generally in the election of directors. The notice of any special meeting called for the purpose of the proposed removal shall indicate that the purpose, or one of the purposes, of the meeting is to determine if the director shall be removed.
Advance Notice of Director Nominations and New Business
Our bylaws provide that:
| • | with respect to an annual meeting of stockholders, the only business to be considered and the only proposals to be acted upon will be those properly brought before the annual meeting: |
| o | pursuant to our notice of the meeting; |
| o | by, or at the direction of, a majority of our board of directors; or |
| o | by a stockholder who is entitled to vote at the meeting and has complied with the advance notice procedures set forth in our bylaws; |
| o | with respect to special meetings of stockholders, only the business specified in our Company’s notice of meeting may be brought before the meeting of stockholders unless otherwise provided by law; and |
| 81 |
| • | nominations of persons for election to our board of directors at any annual or special meeting of stockholders may be made only: |
| o | by, or at the direction of, our board of directors; or |
| o | by a stockholder who is entitled to vote at the meeting and has complied with the advance notice provisions set forth in our bylaws. |
Generally, in accordance with our bylaws, a stockholder seeking to nominate a director or bring other business before our annual meeting of stockholders must deliver a notice to our secretary not less than 90 days nor more than 120 days prior to the first anniversary of the date of mailing of the notice for the prior year’s annual meeting of stockholders. For a stockholder seeking to nominate a candidate for our board of directors, the notice must include all information regarding the nominee that would be required in connection with the solicitation for the election of such nominee, including name, address, occupation and number of shares held. For a stockholder seeking to propose other business, the notice must include a description of the proposed business, the reasons for the proposal and other specified matters.
Forum for Certain Litigation
Our bylaws provide that, unless we consent in writing to the selection of an alternative forum, the Circuit Court for Baltimore City, Maryland or, if that court does not have jurisdiction, the United States District Court for the District of Maryland, Baltimore Division, shall be the sole and exclusive forum for (i) any derivative action brought on our behalf, (ii) any action asserting a claim of breach of a fiduciary duty owed by any director, officer or other employee of the Company to us or to our stockholders, (iii) any action asserting a claim arising pursuant to any provision of the Maryland General Corporation Law or (iv) any action asserting a claim that is governed by the internal affairs doctrine. In the event that any action or proceeding described in the preceding sentence is pending in the Circuit Court for Baltimore City, Maryland, any record or beneficial stockholder of the Company who commences such an action shall cooperate in a request that the action be assigned to the court’s Business and Technology Case Management Program. This provision of our bylaws does not apply to claims brought to enforce a duty or liability created by the Securities Act, the Exchange Act or any other claim for which the federal courts have exclusive jurisdiction or to claims under state securities laws.
Tender Offers
Our charter provides that any tender offer made by any person, including any “mini-tender” offer, must comply with the provisions of Regulation 14D of the Exchange Act, including the notice and disclosure requirements. Among other things, the offeror must provide us notice of such tender offer at least ten business days before initiating the tender offer. If a person makes a tender offer that does not comply with such provisions, we may elect to grant tendering stockholders a rescission right with respect to their tendered shares. In addition, the non-complying offeror will be responsible for all of our expenses in connection with that offeror’s noncompliance.
Effect of Certain Provisions of Maryland Law and of our Charter and Bylaws
The business combination provisions and the control share acquisition provisions of Maryland law, the provision of our charter electing to be subject to a provision of Subtitle 8, and the advance notice provisions of our bylaws could delay, defer or prevent a transaction or a change in control of our company that might involve a premium price for stockholders or otherwise be in their best interest.
Springing Charter Provisions in the Event of an Initial Public Offering
In the future, we may conduct an initial public offering of our common stock. Because shares of our common stock are not listed on a national securities exchange, and are not expected to be listed in connection with a future public offering of shares of our common stock, we would be required to register an initial public offering with the state securities administrators in each state in which we desired to offer securities for sale. In offerings that are subject to their regulation, most states hold real estate investment trusts to the standards set forth in the Statement of Policy Regarding Real Estate Investment Trusts promulgated by the North American Securities Administrators Association, Inc., or the “NASAA REIT Guidelines.” As a result, our current charter includes a number of “springing” provisions that are required by the NASAA REIT Guidelines and will come into effect only upon the commencement of an initial public offering.
| 82 |
Summary of Our Operating Partnership Agreement
We have summarized below the material terms and provisions of the Amended and Restated Limited Partnership Agreement of Stirling REIT OP, LP, which we refer to as the “partnership agreement.”
Management of Our Operating Partnership
Stirling REIT OP, LP was formed on September 26, 2023 as a Delaware limited partnership, to acquire and hold assets on our behalf. We intend to hold substantially all of our assets in the Operating Partnership or in subsidiary entities in which the Operating Partnership owns an interest. For purposes of satisfying the asset and gross income tests for qualification as a REIT for U.S. federal income tax purposes, our proportionate share of the assets and income of the Operating Partnership will be deemed to be our assets and income.
We are and expect to continue to be the sole member of the sole general partner of the Operating Partnership. As of the date of this filing, AHT, through its ownership interest in the Anchor Investor, and the Advisor owned approximately 99.111% and 0.568%, respectively, of the limited partnership interest in the Operating Partnership. As of the date of this filing, we do not own a significant economic interest in Stirling OP or the underlying properties as our economic interest is limited to the initial capital contribution of $25.00 and the proceeds from the 397 shares of common stock we have sold subsequent to the initial capital contribution. As we raise proceeds in the private offering, we will contribute additional capital to Stirling OP in exchange for additional economic interests in Stirling OP. Because we will hold all of our assets through the Operating Partnership, to the extent we issue additional units of our Operating Partnership, our stockholders’ percentage ownership interest in our assets will be diluted. Stirling REIT Special Limited Partner LLC is the special limited partner of the Operating Partnership and an affiliate of Ashford.
As the sole member of the sole general partner of the Operating Partnership, we have the exclusive power to manage and conduct the business of the Operating Partnership. A general partner is accountable to a limited partnership as a fiduciary and consequently must exercise good faith and integrity in handling partnership affairs. No limited partner of the Operating Partnership may transact business for the Operating Partnership or participate in management activities or decisions, except as provided in the partnership agreement and as required by applicable law. We may not be removed as general partner by the limited partners. Our board of directors will at all times have oversight and policy-making authority, including responsibility for governance, financial controls, compliance and disclosure with respect to the Operating Partnership. However, pursuant to our Advisory Agreement, we have delegated to our Advisor authority to make decisions related to the management of our and the Operating Partnership’s assets, including sourcing, evaluating and monitoring our investment opportunities and making decisions related to the acquisition, management, financing and disposition of our assets, in accordance with our investment objectives, guidelines, policies and limitations, subject to oversight by our board of directors.
The limited partners have expressly acknowledged and any future limited partners of the Operating Partnership will expressly acknowledge that we, as general partner, are acting on behalf of the Operating Partnership, ourselves and our stockholders collectively. Neither we nor our board of directors is under any obligation to give priority to the separate interests of the limited partners of the Operating Partnership or our stockholders in deciding whether to cause the Operating Partnership to take or decline to take any actions. If there is a conflict between the interests of our stockholders on the one hand and the Operating Partnership’s limited partners on the other, we will endeavor in good faith to resolve the conflict in a manner not adverse to either our stockholders or the Operating Partnership’s limited partners, provided, however, that for so long as we own a controlling interest in the Operating Partnership, any conflict that cannot be resolved in a manner not adverse to either our stockholders or the Operating Partnership’s limited partners shall be resolved in favor of our stockholders. We are not liable under the partnership agreement to the Operating Partnership or to any of its limited partners for monetary damages for losses sustained, liabilities incurred or benefits not derived by such limited partners in connection with such decisions, provided that we have acted in good faith.
The partnership agreement requires that the Operating Partnership be operated in a manner that will enable us to (1) satisfy the requirements for qualification as a REIT for U.S. federal income tax purposes, unless we otherwise cease to qualify as a REIT, (2) avoid any U.S. federal income or excise tax liability and (3) ensure that the Operating Partnership will not be classified as a “publicly traded partnership” that is taxable as a corporation.
Capital Contributions
We intend to contribute the net proceeds from our private offering, after payment of certain fees and expenses attributable to our offering and operations, to the Operating Partnership as capital contributions. However, we will be deemed to have made capital contributions in the amount of the gross offering proceeds received from investors, and the Operating Partnership will be deemed to have simultaneously paid the fees, commissions and other costs associated with our private offering and our operations.
If the Operating Partnership requires additional funds at any time in excess of capital contributions made by us, the Operating Partnership may borrow funds from a financial institution or other lenders or we or any of our affiliates may provide such additional funds through loans, the purchase of additional partnership interests or otherwise (which we or such affiliates will have the option, but not the obligation, of providing). In addition, the Operating Partnership may admit additional limited partners whose investments may be subject to a different management fee, performance participation allocation and repurchase limitations if our board of directors concludes in good faith that such admittance is in our best interest.
| 83 |
Limited Partnership Units Generally
Limited partnership units represent an interest as a limited partner in the Operating Partnership. The Operating Partnership may issue additional partnership units and classes of partnership units with rights different from, and superior to, those of limited partnership units of any class, without the consent of the limited partners or our stockholders. Holders of limited partnership units do not have any preemptive rights with respect to the issuance of additional units.
Limited partners of any class do not have the right to participate in the management of the Operating Partnership. Limited partners of any class who do not participate in the management of the Operating Partnership, by virtue of their status as limited partners, generally are not liable for the debts and liabilities of the Operating Partnership beyond the amount of their capital contributions. The voting rights of the limited partners of any class are generally limited to approval of specific types of amendments to the Operating Partnership agreement.
Partnership interests in the Operating Partnership, other than the special limited partner interest and general partner interest, are currently divided into the following classes of units: (a) Class T units; (b) Class S units; (c) Class D units; (d) Class I units; and (e) Class E.
Class T Units, Class S Units, Class D Units, Class I Units and Class E Units.
In general, the Class T, S, D, I and E units are intended to correspond on a one-for-one basis with our Class T, S, D, I and E shares. When we receive proceeds from the sale of shares of our common stock, we will contribute such proceeds to the Operating Partnership and receive Operating Partnership units that correspond to the classes of our shares sold.
In general, each Class T, S, D, I and E unit will share in distributions from the Operating Partnership when such distributions are declared by us, the general partner, which decision will be made in our sole discretion. Distributions made with respect to Operating Partnership units, and the NAV per unit, may differ among classes of units as a result of class-specific accruals for ongoing distribution fees, management fees and the performance participation allocation, just as they do with respect to our classes of common stock. Upon the Operating Partnership’s liquidation, Class T, S, D and E units will automatically convert to Class I units, in proportion to the NAV per unit of each class, and the resulting Class I units will share on a unit-by-unit basis in the assets of the operating partnership that are available for distribution, after payment of all liabilities, establishment of reserves and after payment of any preferred return owed to holders of any limited partnership preferred units and payment of the portion distributable to the holder of the special limited partner interest. In addition, a portion of the items of income, gain, loss and deduction of the operating partnership for U.S. federal income tax purposes will be allocated to each limited partnership unit, regardless of whether any distributions are made by the Operating Partnership.
For each Class T, S, D, I and E unit, investors generally will be required to contribute money or property, with a net equity value determined by the general partner. Holders of Operating Partnership units will not be obligated to make additional capital contributions to the Operating Partnership. Further, these holders will not have the right to make additional capital contributions to the Operating Partnership or to purchase additional Operating Partnership units without our consent as general partner.
Our Advisor may elect to receive its management fee in cash, Class E shares or Class E units, and distributions on the Special Limited Partner’s performance participation allocation may be distributable in cash or Class E units at the election of the Special Limited Partner. To the extent that the Special Limited Partner elects to receive such distributions in Class E units, the Special Limited Partner may request that the Operating Partnership repurchase such Class E units for cash at the then-current NAV per unit. Repurchase requests for Class E units will not be subject to the one-year hold period provided for other limited partners.
| 84 |
The Operating Partnership will repurchase any such Class E units for Class E shares of our common stock or cash (at the Special Limited Partner’s election) unless our board of directors determines that any such repurchase for cash would be prohibited by applicable law or the Operating Partnership’s partnership agreement, in which case such Class E units will be repurchased for Class E shares of our common stock. See Item 7, “Certain Relationships and Related Transactions, and Director Independence—The Advisory Agreement—Management Fee, Performance Participation and Expense Reimbursements” above and “—Special Limited Partner Interest” below.
For holders other than us, our Advisor or the Special Limited Partner, after owning an Operating Partnership unit for one year, Operating Partnership unitholders generally may, subject to certain restrictions, exchange Operating Partnership units for a corresponding number of shares of our common stock. Our Advisor and the Special Limited Partner may exchange Class E units for a corresponding number of Class E shares or for cash and will have registration rights with respect to shares of our common stock. See “—Registration Rights Agreements.”
Special Limited Partner Interest
So long as our Advisory Agreement has not been terminated (including by means of non-renewal), the Special Limited Partner will hold a performance participation interest in the Operating Partnership that entitles it to receive an allocation from our Operating Partnership equal to 12.5% of the Total Return, subject to a 5% Hurdle Amount and a High-Water Mark, with a Catch-Up (each term as defined below). Such allocation will be measured on a calendar year basis, made quarterly and accrued monthly. The performance participation allocation will accrue on a class-specific basis. Because the portion of the Total Return attributable to Class E units of the Operating Partnership will be excluded from all performance participation calculations, no portion of the allocation will accrue to Class E units of the Operating Partnership.
Promptly following the end of each calendar quarter that is not also the end of a calendar year, the Special Limited Partner will be entitled to a performance participation allocation as described above calculated in respect of the portion of the year to date, less any performance participation allocation received with respect to prior quarters in that year (the “Quarterly Allocation”). The performance participation allocation that the Special Limited Partner is entitled to receive at the end of each calendar year will be reduced by the cumulative amount of Quarterly Allocations that year.
Specifically, the Special Limited Partner will be allocated a performance participation in an amount equal to:
| · | First, if the Total Return for the applicable period exceeds the sum of (i) the Hurdle Amount for that period and (ii) the Loss Carryforward Amount (any such excess, “Excess Profits”), 100% of such Excess Profits until the total amount allocated to the Special Limited Partner equals 12.5% of the sum of (x) the Hurdle Amount for that period and (y) any amount allocated to the Special Limited Partner pursuant to this clause (this is commonly referred to as a “Catch-Up”); and |
| · | Second, to the extent there are remaining Excess Profits, 12.5% of such remaining Excess Profits. |
“Total Return” for any period since the end of the prior calendar year shall equal the sum of:
(i) all distributions accrued or paid (without duplication) on the Class T units, Class S units, Class D units and Class I units of the Operating Partnership (collectively referred to as, the “Performance Participation OP Units”) outstanding at the end of such period since the beginning of the then-current calendar year plus
(ii) the change in aggregate NAV of the Performance Participation OP Units since the beginning of the year, before giving effect to (x) changes resulting solely from the proceeds of issuances of Performance Participation OP Units, (y) any allocation/accrual to the performance participation interest related to the Performance Participation OP Units and (z) applicable distribution fee expenses related to the Performance Participation OP Units (including any payments made to us for payment of such expenses).
| 85 |
For the avoidance of doubt, the calculation of Total Return will (i) include any appreciation or depreciation in the NAV of the Performance Participation OP Units issued during the then-current calendar year but (ii) exclude the proceeds from the initial issuance of such Performance Participation OP Units and any upfront selling commissions and dealer manager fees.
“Hurdle Amount” for any period during a calendar year means that amount that results in a 5% annualized internal rate of return on the NAV of the Performance Participation OP Units outstanding at the beginning of the then-current calendar year and all Performance Participation OP Units issued since beginning of the then-current calendar year, taking into account the timing and amount of all distributions accrued or paid (without duplication) on all such Performance Participation OP Units and all issuances of Performance Participation OP Units over the period and calculated in accordance with recognized industry practices. The ending NAV of the Performance Participation OP Units used in calculating the internal rate of return will be calculated before giving effect to any allocation/accrual to the performance participation interest related to the Performance Participation OP Units and applicable distribution fee expenses related to the Performance Participation OP Units. For the avoidance of doubt, the calculation of the Hurdle Amount for any period will exclude any Performance Participation OP Units repurchased during such period, which units will be subject to the performance participation allocation upon repurchase as described below.
Except as described in Loss Carryforward below, any amount by which the Total Return falls below the Hurdle Amount will not be carried forward to subsequent periods.
“Loss Carryforward Amount” shall initially equal zero and shall cumulatively increase by the absolute value of any negative annual Total Return and decrease by any positive annual Total Return, provided that the Loss Carryforward Amount shall at no time be less than zero and provided further that the calculation of the Loss Carryforward Amount will exclude the Total Return related to any Performance Participation OP Units repurchased during such year, which units will be subject to the performance participation allocation upon repurchase as described below. The effect of the Loss Carryforward Amount is that the recoupment of past annual Total Return losses will offset the positive annual Total Return for purposes of the calculation of the Special Limited Partner’s performance participation. This is referred to as a “High-Water Mark.”
The Special Limited Partner will also be allocated a performance participation with respect to all Performance Participation OP Units that are repurchased at the end of any month (in connection with repurchases of our shares in our share repurchase plan) in an amount calculated as described above with the relevant period being the portion of the year for which such unit was outstanding, and proceeds for any such unit repurchase will be reduced by the amount of any such performance participation.
If a Quarterly Allocation is made and at the end of a subsequent calendar quarter in the same calendar year the Special Limited Partner is entitled to less than the previously received Quarterly Allocation(s) (a “Quarterly Shortfall”), then subsequent distributions of any Quarterly Allocations or year-end performance participation allocations in that calendar year will be reduced by an amount equal to such Quarterly Shortfall, until such time as no Quarterly Shortfall remains. If all or any portion of a Quarterly Shortfall is not applied pursuant to the previous sentence by the end of such calendar year, distributions of any Quarterly Allocations and year-end performance participation allocations in the subsequent four calendar years will be reduced by (i) the remaining Quarterly Shortfall plus (ii) an annual rate of 5% on the remaining Quarterly Shortfall measured from the first day of the calendar year following the year in which the Quarterly Shortfall arose and compounded quarterly (collectively, the “Quarterly Shortfall Obligation”) until such time as no Quarterly Shortfall Obligation remains; provided, that the Special Limited Partner (or its affiliate) may make a full or partial cash payment to reduce the Quarterly Shortfall Obligation at any time; provided, further, that if any Quarterly Shortfall Obligation remains following such subsequent four calendar years, then the Special Limited Partner (or its affiliate) will promptly pay the Operating Partnership the remaining Quarterly Shortfall Obligation in cash.
Distributions on the performance participation interest may be distributable in cash or Class E units at the election of the Special Limited Partner. To the extent that the Special Limited Partner elects to receive such distributions in Class E units, the Special Limited Partner may request that the Operating Partnership repurchase such Class E units for cash at the then-current NAV per unit. Repurchase requests for Class E units will not be subject to the one-year hold period provided for other limited partners.
| 86 |
The Operating Partnership will repurchase any such Class E units for Class E shares of our common stock or cash (at the Special Limited Partner’s election) unless our board of directors determines that any such repurchase for cash would be prohibited by applicable law or the Operating Partnership’s partnership agreement, in which case such Class E units will be repurchased for Class E shares of our common stock.
The NAV of the Operating Partnership calculated on the last trading day of a calendar year shall be the amount against which changes in NAV is measured during the subsequent calendar year. In our first calendar year of operations, the performance participation will be prorated for the portion of the calendar year.
The measurement of the foregoing net assets change is also subject to adjustment by our board of directors to account for any unit dividend, unit split, recapitalization or any other similar change in the Operating Partnership’s capital structure or any distributions made after the commencement of the private offering that the board of directors deems to be a return of capital (if such changes are not already reflected in the Operating Partnership’s net assets).
Except as noted above with respect to Quarterly Allocations, the Special Limited Partner will not be obligated to return any portion of performance participation paid based on our subsequent performance.
Changes in our Operating Partnership’s NAV per unit of each class will generally correspond to changes in our NAV per share of the corresponding class of our common stock. Distributions with respect to the performance participation interest are calculated from the Operating Partnership’s Total Return over a calendar year. As a result, the Special Limited Partner is entitled to receive compensation under the performance participation for a given year even if some of our stockholders who purchased shares during such year experienced a decline in NAV per share. Similarly, stockholders whose shares are repurchased during a given year may have their shares repurchased at a lower NAV per share as a result of an accrual for the estimated performance participation at such time, even if no performance participation allocation for such year are ultimately payable to the Special Limited Partner at the end of such calendar year.
In the event our Advisory Agreement is terminated, the Special Limited Partner will be allocated any accrued performance participation with respect to all Operating Partnership units as of the date of such termination.
Issuance of Additional Limited Partnership Interests
As the sole member of the sole general partner of the Operating Partnership, we will have the ability to cause the Operating Partnership to issue additional limited partnership interests (including Operating Partnership units), preferred partnership interests or convertible securities.
Our Operating Partnership allows us to be organized as an UPREIT. A sale of property directly to a REIT is generally a taxable transaction to the selling property owner. In an UPREIT structure, a seller of appreciated property who desires to defer taxable gain on the transfer of such property may, subject to meeting applicable tax requirements, transfer the property to the Operating Partnership in exchange for limited partnership interests (including Operating Partnership units) on a tax-free basis. Being able to offer a seller the opportunity to defer taxation of gain until the seller disposes of its interest in the Operating Partnership may give us a competitive advantage in acquiring desired properties relative to buyers who cannot offer this opportunity.
In addition, investing in the Operating Partnership, rather than in shares of our common stock, may be more attractive to certain institutional or other investors due to their business or tax structure.
Transferability of Interests
Without the consent of a majority in interest of the limited partners of the Operating Partnership, including interests held by us, we may not voluntarily withdraw as the general partner of the Operating Partnership, engage in any merger, consolidation or other business combination or transfer our general partnership interest in the Operating Partnership (except to a wholly owned subsidiary), unless: (1) the transaction in which such withdrawal, business combination or transfer occurs results in the limited partners of the Operating Partnership (other than us in our capacity as a general partner) receiving or having the right to receive an amount of cash, securities or other property equal in value to the amount they would have received if they had exercised their exchange rights immediately prior to such transaction or (2) in the case of a merger or other business combination, the successor entity contributes substantially all of its assets to the Operating Partnership in return for an interest in the Operating Partnership and agrees to assume all obligations of the general partner of the Operating Partnership.
| 87 |
With certain exceptions, the limited partners may not transfer their interests in the Operating Partnership, in whole or in part, without our written consent, as general partner.
Redemption Rights
Under the partnership agreement, we have granted to each limited partner holding common partnership units (other than our subsidiary) the right to redeem its common partnership units. This right may be exercised at the election of a limited partner by giving us written notice, subject to some limitations. The redemption price for the common partnership units to be redeemed will be equal to and in the form of the cash amount to be paid by the Operating Partnership on the specified redemption date. The redemption price for the common partnership units may be paid in cash, or, in our discretion, by the issuance by us of a number of shares of our common stock equal to the number of common partnership units with respect to which the rights are being exercised. However, no limited partner will be entitled to exercise its redemption rights to the extent that the issuance of common stock to the redeeming partner would be prohibited under our charter or, if after giving effect to such exercise, would cause any person to own, actually or constructively, more than 9.8% of our common stock, unless such ownership limit is waived by us in our sole discretion.
In all cases, however, no limited partner may exercise the redemption right for fewer than 1,000 common partnership units or, if a limited partner holds fewer than 1,000 common partnership units, all of the common partnership units held by such limited partner.
Certain partners may hold a special class of Operating Partnership units (“LTIP Units”). LTIP Units may, in the sole discretion of the general partner, be issued subject to vesting, forfeiture and additional restrictions on transfer pursuant to the terms of a vesting agreement. Whether vested or not, LTIP Units generally receive the same treatment as common partnership units of our Operating Partnership, with the key difference being, at the time of the award, LTIP Units do not have full economic parity with common partnership units but can achieve such parity pursuant to the terms of a vesting agreement. Vested LTIP Units become convertible into an equal number of common partnership units, and, at that time, the holder will have the redemption rights described above. Until and unless such vesting and conversion occurs, the LTIP Units are not redeemable.
As of December 31, 2023, the aggregate number of shares of common stock issuable upon exercise of the redemption rights by holders of common partnership units is 1,408,943.
Conversion Rights
If we issue LTIP Units pursuant to the Operating Partnership Agreement, the holders of the LTIP Units will have the right to convert vested LTIP Units into ordinary common partnership units on a one-for-one basis at any time after such LTIP Units have achieved economic parity with the common partnership units. As of December 31, 2023, there were 0 LTIP Units outstanding, approximately 0 of which have reached full economic parity with the common partnership units. No other limited partners have any conversion rights.
Operations
The partnership agreement requires the partnership be operated in a manner that enables us to satisfy the requirements for being classified as a REIT, to minimize any excise tax liability imposed by the Code and to ensure that the partnership will not be classified as a “publicly traded partnership” taxable as a corporation under Section 7704 of the Code.
In addition to the administrative and operating costs and expenses incurred by the partnership, the partnership pays all of our administrative costs and expenses. These expenses are treated as expenses of the partnership and generally include:
| · | all expenses relating to our continuity of existence; |
| · | all expenses relating to offerings and registration of securities; |
| · | all expenses associated with the preparation and filing of any of our periodic reports under federal, state or local laws or regulations; |
| · | all expenses associated with our compliance with laws, rules and regulations promulgated by any regulatory body; and |
| · | all of our other operating or administrative costs incurred in the ordinary course of its business on behalf of the partnership. |
| 88 |
Distributions
The partnership agreement provides that the partnership will make cash distributions in amounts and at such times as determined by us in our sole discretion, to us and other limited partners in accordance with the respective percentage interests of the partners in the partnership. Upon liquidation of the partnership, after payment of, or adequate provisions for, debts and obligations of the partnership, including any partner loans, and any accrued Performance Participation Allocation, any remaining assets of the partnership will be distributed first, to the holders of the preferred partnership units and second, to the holders of the common partnership units in accordance with the respective positive capital account balances of the partners.
Allocations
Profits and losses of our Operating Partnership (including depreciation and amortization deductions) for each fiscal year generally are allocated to us and the other limited partners in accordance with the respective percentage interests of the partners in the partnership. All of the foregoing allocations are subject to compliance with the provisions of Sections 704(b) and 704(c) of the Code and Treasury regulations promulgated thereunder.
Amendments
Generally, we, as sole managing member of the sole general partner of our Operating Partnership, may amend the partnership agreement without the consent of any limited partner to clarify the partnership agreement, to make changes of an inconsequential nature, to reflect the admission, substitution or withdrawal of limited partners, to reflect the issuance of additional partnership interests or if, in the opinion of counsel, necessary or appropriate to satisfy the Code with respect to partnerships or REITs or federal or state securities laws. However, any amendment which alters or changes the distribution or redemption rights of a limited partner (other than a change to reflect the seniority of any distribution or liquidation rights of any preferred units issued in accordance with the partnership agreement), changes the method for allocating profits and losses, imposes any obligation on the limited partners to make additional capital contributions or adversely affects the limited liability of the limited partners requires the consent of holders of at least 66 2/3% of the limited partnership units. Other amendments require approval of the general partner and holders of 50% of the limited partnership units.
In addition, the partnership agreement may be amended, without the consent of any limited partner, in the event that we or any of our subsidiaries engages in a merger or consolidation with another entity and immediately after such transaction the surviving entity contributes to our Operating Partnership substantially all of the assets of such surviving entity and the surviving entity agrees to assume our subsidiary’s obligation as general partner of the partnership. In such case, the surviving entity will amend the partnership agreement to arrive at a new method for calculating the amount a limited partner is to receive upon redemption or conversion of a partnership unit (such method to approximate the existing method as much as possible).
Exculpation
We, as general partner, will not be liable to the Operating Partnership or limited partners as a result of errors in judgment or mistakes of fact or law or of any act or omission, if the general partner acted in good faith. Therefore, purchasers of interests in the Operating Partnership have a more limited right of action than they would have absent the limitation in the partnership agreement.
Indemnification
The partnership agreement provides that to the extent indemnification is not prohibited under our charter we will be indemnified by our Operating Partnership for losses of any nature unless it is established that (i) the act or omission was material to the matter giving rise to the proceeding and was committed in bad faith, or was the result of active and deliberate dishonesty, (ii) we received an improper benefit in money, property or services or (iii) in the case of a criminal proceeding, we had reasonable cause to believe that the act or omission was unlawful.
Term
The partnership has a perpetual life, unless earlier dissolved or terminated pursuant to law or the provisions of the Operating Partnership agreement.
Tax Matters
We are the Operating Partnership’s partnership representative and have the authority to make tax elections under the Code on the Operating Partnership’s behalf.
| 89 |
| ITEM 12. | INDEMNIFICATION OF DIRECTORS AND OFFICERS. |
Our organizational documents generally limit the personal liability of our stockholders, directors and officers for monetary damages and require us to indemnify and advance expenses to our directors, officers and our Advisor and any of its affiliates acting as our agents subject to the limitations of Maryland law. Maryland law permits a corporation to include in its charter a provision limiting the liability of directors and officers to the corporation and its stockholders for money damages, except for liability resulting from actual receipt of an improper benefit or profit in money, property or services or active and deliberate dishonesty established by a final judgment and which is material to the cause of action. The MGCL requires a corporation (unless its charter provides otherwise, which our charter does not) to indemnify a director or officer who has been successful, on the merits or otherwise, in the defense of any proceeding to which he or she is made or threatened to be made a party by reason of his or her service in that capacity. The MGCL allows directors and officers to be indemnified against judgments, penalties, fines, settlements and reasonable expenses actually incurred in connection with a proceeding unless the following can be established:
| · | an act or omission of the director or officer was material to the cause of action adjudicated in the proceeding, and was committed in bad faith or was the result of active and deliberate dishonesty; |
| · | the director or officer actually received an improper personal benefit in money, property or services; or |
| · | with respect to any criminal proceeding, the director or officer had reasonable cause to believe his or her act or omission was unlawful. |
A court may order indemnification if it determines that the director or officer is fairly and reasonably entitled to indemnification, even though the director or officer did not meet the prescribed standard of conduct or was adjudged liable on the basis that personal benefit was improperly received. However, indemnification for an adverse judgment in a suit by the corporation or in its right, or for a judgment of liability on the basis that personal benefit was improperly received, is limited to expenses. The MGCL permits a corporation to advance reasonable expenses to a director or officer upon receipt of a written affirmation by the director or officer of his or her good faith belief that he or she has met the standard of conduct necessary for indemnification and a written undertaking by him or her or on his or her behalf to repay the amount paid or reimbursed if it is ultimately determined that the standard of conduct was not met.
We have entered into indemnification agreements with each of our directors and executive officers. Pursuant to the terms of these indemnification agreements, we would indemnify and advance expenses and costs incurred by our directors and executive officers in connection with any claims, suits or proceedings brought against such directors and executive officers as a result of his or her service. However, our indemnification obligation is subject to the limitations set forth in the indemnification agreements and in our charter. Our directors and officers are also covered by an insurance policy that covers directors and officers of certain entities sponsored by Ashford.
The general effect to investors of any arrangement under which any of our controlling persons, directors or officers are insured or indemnified against liability is a potential reduction in the value of our shares resulting from our payment of premiums, deductibles and other costs associated with such insurance or our payment of indemnified losses. In addition, indemnification could reduce the legal remedies available to us and our stockholders against the indemnified individuals.
To the extent consistent with the limitations in our charter, our Operating Partnership must also indemnify us, our directors, our officers, our Advisor and other persons we may designate against losses of any nature that relate to the operations of the Operating Partnership and must also advance expenses relating to the foregoing.
| ITEM 13. | FINANCIAL STATEMENTS AND SUPPLEMENTARY DATA. |
See Index to Financial Statements on page F-1 for Stirling Hotels & Resorts, Inc. unaudited pro forma combined consolidated financial statements. Additional information required by this item is contained within the section entitled “Item 15. Financial Statement Schedules and Exhibits” in the 2023 Form 10-K, which is incorporated herein by reference.
| ITEM 14. | CHANGES IN AND DISAGREEMENTS WITH ACCOUNTANTS ON ACCOUNTING AND FINANCIAL DISCLOSURES. |
None.
| 90 |
| ITEM 15. | FINANCIAL STATEMENTS AND EXHIBITS. |
Financial Statements
See pages F-1 through F-6 hereof, for the Stirling Hotels & Resorts, Inc. unaudited pro forma combined consolidated financial statements.
The other information required by this item is contained within the section entitled “Item 15. Financial Statement Schedules and Exhibits” in the 2023 Form 10-K, which is incorporated herein by reference.
| 91 |
SIGNATURES
Pursuant to the requirements of Section 12 of the Securities Exchange Act of 1934, the Registrant has duly caused this registration statement to be signed on its behalf by the undersigned, thereunto duly authorized.
| Stirling Hotels & Resorts, Inc. | ||
| (Registrant) | ||
| April 12, 2024 | /s/ Deric S. Eubanks | |
| Deric S. Eubanks | ||
| President | ||
INDEX TO FINANCIAL STATEMENTS
| Page | |||
| Stirling Hotels & Resorts, Inc. and Subsidiaries | |||
| Unaudited Pro Forma Combined Consolidated Financial Statements | |||
| Unaudited Pro Forma Combined Consolidated Balance Sheet | F-3 | ||
| Unaudited Pro Forma Combined Consolidated Statement of Operations for the Year Ended December 31, 2023 | F-4 | ||
| Notes to Unaudited Pro Forma Combined Consolidated Financial Statements | F-5 |
F-1
STIRLING HOTELS & RESORTS, INC. AND SUBSIDIARIES
UNAUDITED PRO FORMA COMBINED CONSOLIDATED FINANCIAL STATEMENTS
The unaudited pro forma combined consolidated financial statements as of and for the year ended December 31, 2023, have been derived from the historical (i) consolidated financial statements of Stirling Hotels & Resorts, Inc. and subsidiaries (‘‘Stirling’’or the “Company”) and (ii) the consolidated and combined consolidated financial statements of Stirling REIT OP, LP (‘‘Stirling OP’’). The unaudited pro forma combined consolidated financial statements contemplate the successful sale of shares of the Company’s common stock in its private offering that will result in the consolidation of Stirling OP, Stirling’s operating partnership.
We currently account for the common unit acquired in Stirling OP as an equity method investment during any period our investment in Stirling OP is not considered significant to Stirling OP and will consolidate Stirling OP at such time that our investment in Stirling OP is considered significant to Stirling OP (based on generally accepted accounting principles, a “reconsideration event”). We expect to invest our capital and all our offering proceeds in Stirling OP and hold no other assets other than Stirling OP common units. We therefore expect to eventually consolidate Stirling OP.
The pro forma adjustments give effect to the following separate transactions:
| • | the historical financial results of Stirling OP; and |
| • | a reconsideration event that will result in the consolidation of Stirling OP by Stirling. |
The unaudited pro forma consolidated balance sheet as of December 31, 2023 is presented to reflect adjustments to Stirling’s consolidated balance sheet as if a reconsideration event occurred on December 31, 2023. The unaudited pro forma consolidated and combined consolidated statement of operations for the year ended December 31, 2023 is presented as if a reconsideration event occurred on January 1, 2023.
The following unaudited pro forma financial statements should be read in conjunction with (i) Stirling Hotels & Resorts, Inc. and subsidiaries’ consolidated financial statements and the notes thereto contained within the section entitled “Item 15. Financial Statement Schedules and Exhibits” in Stirling’s 2023 Form 10-K and (ii) Stirling OP’s consolidated and combined consolidated financial statements and the notes thereto contained within the section entitled “Item 15. Financial Statement Schedules and Exhibits” in the Stirling’s 2023 Form 10-K. We have based the unaudited pro forma adjustments on available information and assumptions that we believe are reasonable. The following unaudited pro forma combined consolidated financial statements are presented for informational purposes only and are not necessarily indicative of what our actual financial position would have been as of December 31, 2023 assuming a reconsideration event had occurred on December 31, 2023 or what actual results of operations would have been for the year ended December 31, 2023 assuming a reconsideration event had occurred on January 1, 2023, nor are they indicative of future results of operations or financial condition and should not be viewed as indicative of future results of operations or financial condition.
F-2
STIRLING HOTELS & RESORTS, INC. AND SUBSIDIARIES
UNAUDITED PRO FORMA COMBINED CONSOLIDATED BALANCE SHEET
December 31, 2023
(in thousands, except share and per share amounts)
| Stirling
Consolidated Historical (A) |
Stirling
OP Consolidated and Combined Consolidated (B) |
Adjustments | Stirling Combined Consolidated Pro Forma |
||||||||||||||
| ASSETS | |||||||||||||||||
| Investment in hotel properties, net | $ | — | $ | 35,580 | $ | (35,580 | ) | (C) (i) | $ | 56,200 | |||||||
| 56,200 | (D) | ||||||||||||||||
| Cash and cash equivalents | — | 2,363 | — | 2,363 | |||||||||||||
| Restricted cash | — | 7,957 | — | 7,957 | |||||||||||||
| Accounts receivable, net of allowance | — | 271 | — | 271 | |||||||||||||
| Inventories | — | 5 | — | 5 | |||||||||||||
| Investment in Stirling REIT OP, LP | — | — | — | — | |||||||||||||
| Deferred costs, net | — | 125 | — | 125 | |||||||||||||
| Prepaid expenses | — | 111 | — | 111 | |||||||||||||
| Other assets | — | 1,433 | — | 1,433 | |||||||||||||
| Total assets | $ | — | $ | 47,845 | $ | 20,620 | $ | 68,465 | |||||||||
| LIABILITIES AND EQUITY | |||||||||||||||||
| Liabilities: | |||||||||||||||||
| Indebtedness, net | $ | — | $ | 28,285 | $ | (28,285 | ) | (C) (ii) | $ | 28,476 | |||||||
| 28,476 | (E) | ||||||||||||||||
| Accounts payable and accrued expenses | — | 1,436 | — | 1,436 | |||||||||||||
| Accrued interest payable | — | 221 | — | 221 | |||||||||||||
| Distributions payable | — | 147 | — | 147 | |||||||||||||
| Due to Ashford Inc., net | — | 2,447 | — | 2,447 | |||||||||||||
| Due to Ashford Trust, net | — | 683 | — | 683 | |||||||||||||
| Due to related parties, net | — | 123 | — | 123 | |||||||||||||
| Due to third-party hotel manager | — | 110 | — | 110 | |||||||||||||
| Total liabilities | — | 33,452 | 191 | 33,643 | |||||||||||||
| Common stock - Class E shares, $0.01 par value per share, 100,000,000 shares authorized, 0 shares issued and outstanding at December 31, 2023 and as adjusted | — | — | — | ||||||||||||||
| Redeemable noncontrolling interests in operating partnership | — | — | 56,200 | (D) | 34,822 | ||||||||||||
| (28,476 | ) | (E) | |||||||||||||||
| 7,098 | (F) | ||||||||||||||||
| Equity: | |||||||||||||||||
| Preferred stock, $0.01 value, 100,000,000 shares authorized: | |||||||||||||||||
| Common stock - Class D shares, $0.01 par value per share, 300,000,000 shares authorized, 0 shares issued and outstanding at December 31, 2023 and as adjusted | — | — | — | — | |||||||||||||
| Common stock - Class I shares, $0.01 par value per share, 300,000,000 shares authorized, 1 share issued and outstanding at December 31, 2023 and as adjusted | — | — | — | — | |||||||||||||
| Common stock - Class S shares, $0.01 par value per share, 300,000,000 shares authorized, 0 shares issued and outstanding at December 31, 2023 and as adjusted | — | — | — | — | |||||||||||||
| Common stock - Class T shares, $0.01 par value per share, 300,000,000 shares authorized, 0 shares issued and outstanding at December 31, 2023 and as adjusted | — | — | — | — | |||||||||||||
| Additional paid-in-capital | — | 14,393 | (14,393 | ) | (C) (iii) | — | |||||||||||
| Accumulated deficit | — | — | — | — | |||||||||||||
| Total stockholders’ equity of the Company | — | 14,393 | (14,393 | ) | — | ||||||||||||
| Noncontrolling interest in consolidated entities | — | — | — | — | |||||||||||||
| Total equity | — | 14,393 | (14,393 | ) | — | ||||||||||||
| Total liabilities and equity | $ | — | $ | 47,845 | $ | 20,620 | $ | 68,465 | |||||||||
See accompanying notes.
F-3
STIRLING HOTELS & RESORTS, INC. AND SUBSIDIARIES
UNAUDITED PRO FORMA COMBINED CONSOLIDATED STATEMENT OF OPERATIONS
Year Ended December 31, 2023
(in thousands, except share and per share amounts)
| Stirling Consolidated Historical (AA) | Stirling
OP Consolidated and Combined Consolidated (BB) | Adjustments | Stirling Combined Consolidated Pro Forma | ||||||||||||||
| REVENUE | |||||||||||||||||
| Rooms | $ | — | $ | 16,556 | $ | — | $ | 16,556 | |||||||||
| Other | — | 290 | — | 290 | |||||||||||||
| Total hotel revenue | — | 16,846 | — | 16,846 | |||||||||||||
| EXPENSES | |||||||||||||||||
| Hotel operating expenses: | |||||||||||||||||
| Rooms | — | 3,899 | — | 3,899 | |||||||||||||
| Other expenses | — | 6,224 | — | 6,224 | |||||||||||||
| Management fees | — | 727 | — | 727 | |||||||||||||
| Total hotel operating expenses | — | 10,850 | — | 10,850 | |||||||||||||
| Property taxes, insurance and other | — | 960 | — | 960 | |||||||||||||
| Depreciation and amortization | — | 3,552 | (39 | ) | (DD) (i) | 3,513 | |||||||||||
| Equity in earnings (loss) of Stirling REIT OP, LP | — | — | — | — | |||||||||||||
| Advisory services fee | — | 563 | (563 | ) | (CC) | 435 | |||||||||||
| 435 | (DD) (ii) | ||||||||||||||||
| Corporate general and administrative | — | 1,041 | — | 1,041 | |||||||||||||
| Total operating expenses | — | 16,966 | (167 | ) | 16,799 | ||||||||||||
| OPERATING INCOME (LOSS) | — | (120 | ) | 167 | 47 | ||||||||||||
| Interest income | — | 3 | — | 3 | |||||||||||||
| Interest expense and amortization of loan costs | — | (1,665 | ) | (904 | ) | (DD) (iii) | (2,569 | ) | |||||||||
| Write-off of loan costs | — | (144 | ) | 144 | (DD) (iv) | — | |||||||||||
| INCOME (LOSS) BEFORE INCOME TAXES | — | (1,926 | ) | (593 | ) | (2,519 | ) | ||||||||||
| Income tax (expense) benefit | — | (405 | ) | — | (405 | ) | |||||||||||
| NET INCOME (LOSS) | — | (2,331 | ) | (593 | ) | (2,924 | ) | ||||||||||
| Net (income) loss attributable to redeemable noncontrolling interests in operating partnership | — | — | 2,924 | (DD) (v) | 2,924 | ||||||||||||
| NET INCOME (LOSS) ATTRIBUTABLE TO COMMON STOCKHOLDER | $ | — | $ | (2,331 | ) | $ | 2,331 | $ | — | ||||||||
| INCOME (LOSS) PER SHARE - BASIC: | |||||||||||||||||
| Net income (loss) attributable to common stockholder | $ | (1.00 | ) | $ | (2.08 | ) | |||||||||||
| Weighted average common shares outstanding—basic | 1 | 1 | |||||||||||||||
| INCOME (LOSS) PER SHARE - DILUTED: | |||||||||||||||||
| Net income (loss) attributable to common stockholder | $ | (1.00 | ) | $ | (2.08 | ) | |||||||||||
| Weighted average common shares outstanding—diluted | 1 | 1 | |||||||||||||||
See accompanying notes.
F-4
STIRLING HOTELS & RESORTS, INC. AND SUBSIDIARIES
NOTES TO UNAUDITED PRO FORMA COMBINED CONSOLIDATED FINANCIAL STATEMENTS
1. Basis of Presentation
Stirling Hotels & Resorts, Inc. (“Stirling” or the “Company”) was formed on September 1, 2023 as a Maryland corporation and intends to qualify as a real estate investment trust (“REIT”) for U.S. federal income tax purposes beginning with the taxable year ending December 31, 2024 and will make an election in 2025 upon filing its 2024 tax return. Substantially all of the Company’s business will be conducted through Stirling REIT OP, LP (“Stirling OP”), a Delaware limited partnership formed on September 26, 2023. The Company is the sole member of the sole general partner of Stirling OP and owns a non-economic general partner interest in Stirling OP. A wholly owned subsidiary of the Company is a limited partner of Stirling OP. Stirling REIT Special Limited Partner LLC (the “Special Limited Partner”), a Delaware limited partnership, owns a special limited partner interest in Stirling OP. In addition, in order for the income from any hotel property investments to constitute “rents from real properties” for purposes of the gross income test required for REIT qualification, the Company will lease each hotel property to a subsidiary of Stirling OP, which we intend to be treated as a taxable REIT subsidiary, or TRS.
The Company was organized to invest primarily in a diverse portfolio of stabilized income-producing hotels and resorts across all chain scales primarily located in the United States and operated under widely recognized brands. The Company and Stirling OP is externally managed by Stirling REIT Advisors LLC (the “Advisor”), an affiliate of Ashford Inc. (“Ashford”), the Company’s sponsor.
On December 6, 2023, Stirling OP acquired four hotel properties and assumed a mortgage loan secured by the four hotel properties (the “Initial Portfolio”) from Ashford Hospitality Limited Partnership (“Ashford Hospitality OP”) and Ashford TRS Corporation (“Ashford Hospitality TRS,” and together with Ashford Hospitality OP, the “Anchor Investor”), each a subsidiary of Ashford Hospitality Trust, Inc. (“Ashford Trust”), in exchange for Class I units of Stirling OP pursuant to the terms of the contribution agreement (the “Contribution Agreement”), by and among Stirling OP and the Anchor Investor. The gross contribution value was $56.2 million. Additionally, Stirling OP assumed a mortgage loan with a carrying value of $30.2 million. The acquisition also included $9.0 million of net working capital and reserves and was subject to customary post-closing adjustments resulting in a net contribution value of the Initial Portfolio of $35.0 million. Subsequent to December 31, 2023, estimated working capital and reserves were finalized resulting in the Anchor Investor returning 4,423 Class I units totaling approximately $111,000 to Stirling OP. The final net contribution value of the Initial Portfolio was $34.9 million.
On December 7, 2023, Stirling OP issued 8,000 Class E units at a price of $25.00 per unit to the Advisor in exchange for a cash contribution of $200,000.
The Company determined the acquisition of the Initial Portfolio resulted in Ashford Trust becoming the primary beneficiary of Stirling OP in contemplation of: 1) the related party group comprised of (i) Ashford Trust and (ii) the initial stockholder who has control over election or removal of the board of directors of the Company that have power to direct the most significant activities of Stirling OP; and 2) the consideration that substantially all the economics are held by Ashford Trust through its equity interest, and substantially all of the activities are performed on Ashford Trust’s behalf. As a result, Ashford Trust began consolidating Stirling OP as of December 6, 2023.
We account for the common unit acquired in Stirling OP as an equity method investment during any period our investment in Stirling OP is not considered significant to Stirling OP and will consolidate Stirling OP at such time that our investment in Stirling OP is considered significant to Stirling OP (based on generally accepted accounting principles). We expect to invest our capital and all our offering proceeds in Stirling OP and hold no other assets other than Stirling OP common units. We therefore expect to eventually consolidate Stirling OP.
Stirling has filed a Registration Statement on Form 10 with the Securities and Exchange Commission. The Company is undertaking a continuous private offering to accredited investors, pursuant to which it will offer and sell up to $1,000,000,000 in shares of its common stock consisting of up to $900,000,000 in shares in the primary offering and up to $100,000,000 in shares pursuant to the distribution reinvestment plan (the “Offering”). The Company intends to sell any combination of four classes of shares of its common stock, Class T, Class S, Class D and Class I shares, with a dollar value up to the maximum offering amount. The share classes will have different upfront selling commissions, dealer manager fees and ongoing distribution fees. The purchase price per share for each class of common stock will vary and will generally equal the Company’s prior month’s net asset value (“NAV”) per share, as calculated monthly, plus applicable upfront selling commissions and dealer manager fees.
The Company has authorized Class E shares for the Advisor and its affiliates for receipt in payment of the management fee and the distribution of the performance participation allocation. The Class E shares are not subject to any upfront selling commissions, dealer manager fees, distribution fees, management fees payable to the Advisor or the performance participation allocation to the Special Limited Partner.
F-5
Upon consolidation of Stirling OP, common units of Stirling OP will be classified outside of permanent equity as prescribed by the authoritative guidance because of certain cash redemption features that are outside of the Company’s control. This includes provisions in the Company’s charter that limit the ownership percentage of common stockholders. These limits could require the Company to settle redemption requests from common unitholders in cash rather than in shares of the Company’s common stock. Additionally, redemption requests of Class E common units from the Special Limited Partner will be made in cash or Class E shares of the Company’s common at the election of the Special Limited Partner.
2. Adjustments to Pro Forma Combined Consolidated Balance Sheet
The adjustments to the pro forma combined consolidated balance sheet as of December 31, 2023, are as follows:
| (A) | Represents the historical consolidated balance sheet of Stirling as of December 31, 2023. |
| (B) | Represents the historical consolidated balance sheet of Stirling OP as of December 31, 2023. |
| (C) | Represents adjustments for the consolidation of Stirling OP by Stirling upon a reconsideration event as of December 31, 2023, which include: (i) the removal of the historical cost of the investment in hotel properties; (ii) the removal of the historical cost of the Stirling OP mortgage loan; and (iii) the removal of the historical partners’ capital of Stirling OP. |
| (D) | Represents the step up in basis of the four hotel properties to the estimated fair value of $56.2 million. The final estimated fair value and purchase price allocation will be determined upon a reconsideration event. The final allocation could differ materially from the preliminary allocation used in the transaction accounting adjustments. The final allocation may include (1) changes in fair values of property, plant and equipment; (2) changes in allocations to intangible assets, including but not limited to such items as trade names, technology and customer relationships; and (3) other changes to assets and liabilities. |
| (E) | Represents the estimated fair value of the Stirling OP mortgage loan of $28.5 million. The final estimated fair value of the mortgage loan will be determined upon a reconsideration event. The final estimated fair value could differ materially from the preliminary estimated fair value used. |
| (F) | Represents an adjustment for the estimated fair value of the redeemable noncontrolling interests in Stirling OP. The final estimated fair value of the redeemable noncontrolling interests in Stirling OP will be determined upon a reconsideration event. The final estimated fair value could differ materially from the preliminary estimated fair value used. |
3. Adjustments to Pro Forma Combined Consolidated Statements of Operations
The adjustments to the pro forma combined consolidated statements of operations for the year ended December 31, 2023 are as follows:
| (AA) | Represents the historical consolidated statement of operations of Stirling for the period ended December 31, 2023. |
| (BB) | Represents the historical consolidated and combined consolidated statement of operations of Stirling OP for the year ended December 31, 2023. |
| (CC) | Represents an adjustment to remove the historical allocated base advisory fees from Stirling OP. |
| (DD) | Represents adjustments upon a reconsideration event for the year ended December 31, 2023, which include: (i) the estimated depreciation expense based on Stirling’s estimated preliminary new cost basis in the acquired hotel properties. The estimated useful lives are 39 years for buildings, 10 years for land improvements, 7.5 years for land improvements and five years for furniture, fixtures and equipment; (ii) advisory fees related to the annual management fee of 1.25% of aggregate NAV to be paid under the advisory agreement entered into between Stirling and Stirling REIT Advisors, LLC for the full year ended December 31, 2023; (iii) the interest expense associated with the mortgage loan assumed by Stirling OP as if that mortgage loan was outstanding for the full year ended December 31, 2023; (iv) removal of write-off of loan costs that would not have occurred if the new mortgage loan was in place beginning January 1, 2023; and (v) net loss attributable to redeemable noncontrolling interests in operating partnership for the ownership interests of Ashford Trust and Ashford. This represents an aggregate economic interest of almost 100% in Stirling OP as they collectively own all but one share of Stirling OP as of December 31, 2023. The consolidation of Stirling OP by Stirling would not result in any change to income tax expense for the year ended December 31, 2023. |
F-6