As filed with the Securities and Exchange Commission on September 29, 2025.
Registration No. 333-290089
UNITED STATES
SECURITIES AND EXCHANGE COMMISSION
Washington, D.C. 20549
Amendment No. 2 to
FORM S-11
REGISTRATION STATEMENT
UNDER
THE SECURITIES ACT OF 1933
Fermi LLC
to be converted as described herein to a corporation named
Fermi Inc.
(Exact name of registrant as specified in its charter)
|
Texas |
6798 |
33-3560468 |
||
|
(State or other jurisdiction of |
(Primary Standard Industrial |
(IRS Employer |
620 S. Taylor St.
Suite 301
Amarillo, TX 79101
(Address, including zip code, and telephone number, including area code, of registrant’s principal executive offices)
Toby R. Neugebauer
Chief Executive Officer
620 S. Taylor St.
Suite 301
Amarillo, TX 79101
(214) 894-7855
(Name, address, including zip code, and telephone number, including area code, of agent for service)
Copies to:
|
Matthew L. Fry, Esq. Logan J. Weissler, Esq. Haynes and Boone, LLP 2801 N. Harwood Street, Suite 2300 Dallas, Texas 75201 (214) 651-5000 |
Daniel M. LeBey Vinson & Elkins L.L.P. Riverfront Plaza, West Tower 901 East Byrd Street, Suite 1500 Richmond, Virginia 23219 (804) 327-6300 |
David P. Oelman Vinson & Elkins L.L.P. Texas Tower 845 Texas Avenue, Suite 4700 Houston, Texas 77002 (713) 758-2222 |
Approximate date of commencement of proposed sale to the public: As soon as practicable after the effective date of this Registration Statement.
If any of the securities being registered on this Form are to be offered on a delayed or continuous basis pursuant to Rule 415 under the Securities Act of 1933 check the following box: ☐
If this Form is filed to register additional securities for an offering pursuant to Rule 462(b) under the Securities Act, please check the following box and list the Securities Act registration statement number of the earlier effective registration statement for the same offering. ☐
If this Form is a post-effective amendment filed pursuant to Rule 462(c) under the Securities Act, check the following box and list the Securities Act registration statement number of the earlier effective registration statement for the same offering. ☐
If this Form is a post-effective amendment filed pursuant to Rule 462(d) under the Securities Act, check the following box and list the Securities Act registration statement number of the earlier effective registration statement for the same offering. ☐
Indicate by check mark whether the registrant is a large accelerated filer, an accelerated filer, a non-accelerated filer, smaller reporting company, or an emerging growth company. See the definitions of “large accelerated filer,” “accelerated filer,” “smaller reporting company,” and “emerging growth company” in Rule 12b-2 of the Exchange Act.
|
Large accelerated filer |
☐ |
Accelerated filer |
☐ |
|||||
|
Non-accelerated filer |
☒ |
Smaller reporting company |
☐ |
|||||
|
Emerging growth company |
☒ |
If an emerging growth company, indicate by check mark if the registrant has elected not to use the extended transition period for complying with any new or revised financial accounting standards provided pursuant to Section 7(a)(2)(B) of the Securities Act. ☒
The registrant hereby amends this Registration Statement on such date or dates as may be necessary to delay its effective date until the registrant shall file a further amendment which specifically states that this Registration Statement shall thereafter become effective in accordance with Section 8(a) of the Securities Act of 1933, as amended, or until this Registration Statement shall become effective on such date as the Securities and Exchange Commission, acting pursuant to said Section 8(a), may determine.
EXPLANATORY NOTE
Prior to the effectiveness of this registration statement, Fermi LLC intends to convert into a Texas corporation pursuant to a statutory conversion and change its name to Fermi Inc. as described in the section “Corporate Conversion” of the accompanying prospectus. In the accompanying prospectus, we refer to all of the transactions related to our conversion to a corporation as the Corporate Conversion. Unless the context otherwise requires, all references in the accompanying prospectus to the “Company,” “Fermi,” “we,” “us,” “our” or similar terms refer to Fermi LLC and its subsidiaries before the Corporate Conversion, and Fermi Inc. and, where appropriate, its subsidiaries after the Corporate Conversion. Except as disclosed in the prospectus, the financial statements and other financial information included in this registration statement are those of Fermi LLC and its subsidiaries and do not give effect to the Corporate Conversion. Shares of common stock of Fermi Inc. are being offered by the accompanying prospectus.
The information in this preliminary prospectus is not complete and may be changed. These securities may not be sold until the registration statement filed with the Securities and Exchange Commission is effective. This preliminary prospectus is not an offer to sell nor does it seek an offer to buy these securities in any jurisdiction where the offer or sale is not permitted.
SUBJECT TO COMPLETION, DATED SEPTEMBER 29, 2025.
PRELIMINARY PROSPECTUS
32,500,000 Shares

Fermi Inc.
Common Stock
This is Fermi Inc.’s initial public offering of its common stock (“common stock”). We are offering 32,500,000 shares of our common stock. Prior to this offering, there has been no public market for our common stock. We expect that the initial public offering price of our common stock will be between $18.00 and $22.00 per share. We have applied to list our common stock on the Nasdaq Global Select Market (“Nasdaq”) under the symbol “FRMI.” Additionally, we intend to apply to list our common stock on the main market of the London Stock Exchange plc (the “London Stock Exchange”) under the symbol “FRMI.”
See “Risk Factors” beginning on page 36 to read about factors you should consider before buying shares of our common stock.
We intend to elect to qualify to be taxed as a real estate investment trust (“REIT”) under the Internal Revenue Code of 1986, as amended (the “Code”), commencing with our short taxable year ending December 31, 2025, as further described herein. We believe that we are organized and operate in a manner to qualify for taxation as a REIT for U.S. federal income tax purposes. We intend to continue to be organized and operate as a REIT in the future. Shares of our capital stock (including our common stock) will be subject to limitations on ownership and transfer that are primarily intended to assist us in maintaining our qualification as a REIT. Subject to certain exceptions, our certificate of formation (“Charter”) will restrict the direct or indirect ownership by one person or entity to no more than 2.5% in value or in number of shares, whichever is more restrictive, of the outstanding shares of any class or series of our capital stock. See “Description of Capital Stock—Restrictions on Ownership and Transfer” for a detailed description of the ownership and transfer restrictions applicable to our common stock.
Upon completion of this offering and the related corporate conversion, holders of shares of our common stock will be entitled to one vote for each share of common stock, respectively, held of record on all matters on which shareholders are entitled to vote generally. See “Description of Capital Stock.” We currently operate as a Texas limited liability company under the name Fermi LLC. In connection with this offering, we will consummate the transactions described under the heading “Corporate Conversion” in which Fermi LLC will convert into a Texas corporation pursuant to a statutory conversion and change its name to Fermi Inc. See “Corporate Conversion.”
We are an “emerging growth company” as defined under the U.S. federal securities laws and, as such, may elect to comply with certain reduced public company reporting requirements in future reports after the closing of this offering. See the section titled “Prospectus Summary—Implications of Being an Emerging Growth Company.”
Neither the Securities and Exchange Commission (“SEC”) nor any other regulatory body has approved or disapproved of these securities or passed upon the accuracy or adequacy of this prospectus. Any representation to the contrary is a criminal offense.
|
Per Share |
Total |
|||||
|
Initial public offering price |
$ |
$ |
||||
|
Underwriting discount and commissions(1) |
$ |
$ |
||||
|
Proceeds, before expenses, to us |
$ |
$ |
||||
(1) See “Underwriting” for additional information regarding underwriting compensation.
We have granted the underwriters the option, for a period of 30 days, to purchase up to 4,875,000 additional shares of common stock from us at the initial price to the public less the underwriting discount and commissions.
At our request, the underwriters have reserved up to 5% of the shares offered by this prospectus, for sale at the initial public offering price through a directed share program to our employees, executive officers, directors and related persons who have expressed an interest in purchasing common stock in this offering. We do not know if these persons will choose to purchase all or any portion of these reserved shares, but any purchases they make will reduce the number of shares available to the general public. For more information on our directed share program, see the section titled “Underwriting”.
The underwriters expect to deliver the shares of common stock against payment in New York, New York on or about , 2025.
Book-Running Managers
|
UBS Investment Bank |
Evercore ISI |
Cantor |
Mizuho |
|
Bookrunners |
||||
|
Macquarie Capital |
Rothschild & Co |
Stifel |
||
|
Truist Securities |
Berenberg |
Panmure Liberum |
UK IPO Advisor to Fermi Inc.
Ocean Wall
Prospectus dated , 2025

|
ii |
||
|
v |
||
|
v |
||
|
v |
||
|
v |
||
|
vi |
||
|
1 |
||
|
36 |
||
|
78 |
||
|
79 |
||
|
80 |
||
|
81 |
||
|
85 |
||
|
MANAGEMENT’S DISCUSSION AND ANALYSIS OF FINANCIAL CONDITION AND RESULTS OF OPERATIONS |
89 |
|
|
106 |
||
|
142 |
||
|
144 |
||
|
150 |
||
|
160 |
||
|
SECURITY OWNERSHIP OF CERTAIN BENEFICIAL OWNERS AND MANAGEMENT |
162 |
|
|
165 |
||
|
CERTAIN CONSIDERATIONS FOR ERISA AND OTHER U.S. BENEFIT PLANS |
175 |
|
|
177 |
||
|
179 |
||
|
196 |
||
|
199 |
||
|
201 |
||
|
212 |
||
|
212 |
||
|
212 |
||
|
F-1 |
Neither we nor the underwriters have authorized anyone to provide any information or to make any representations other than those contained in this prospectus or in any free writing prospectuses we and the underwriters have prepared. We and the underwriters take no responsibility for, and can provide no assurance as to the reliability of, any other information that others may give you. We and the underwriters are offering to sell shares of common stock and seeking offers to buy shares of common stock only in jurisdictions where such offers and sales are permitted. The information in this prospectus is accurate only as of the date of this prospectus, regardless of the time of delivery of this prospectus or any sale of the common stock. Our business, financial condition, results of operations and prospects may have changed since that date.
For investors outside of the United States: Neither we nor any of the underwriters have done anything that would permit this offering or possession or distribution of this prospectus or any free writing prospectus we may provide to you in connection with this offering in any jurisdiction where action for that purpose is required, other than in the United States. Persons outside of the United States who come into possession of this prospectus and any free writing prospectus must inform themselves about and observe any restrictions relating to this offering and the distribution of this prospectus outside of the United States.
Through and including , 2025 (the 25th day after the date of this prospectus), all dealers effecting transactions in these securities, whether or not participating in this offering, may be required to deliver a prospectus. This requirement is in addition to a dealer’s obligation to deliver a prospectus when acting as an underwriter and with respect to an unsold allotment or subscription.
i
As used in this prospectus, unless the context indicates or otherwise requires, the terms listed below have the following meanings:
• “we,” “us,” “our,” the “Company,” “Fermi Inc.,” “Fermi” and similar references refer: (i) following the consummation of the Corporate Conversion, to Fermi Inc., and, unless otherwise stated, all of its direct and indirect subsidiaries and (ii) prior to the completion of the Corporate Conversion, to Fermi LLC and, unless otherwise stated, all of its direct and indirect subsidiaries.
• “BESS” means Battery Energy Storage System.
• “behind-the-meter” means electric power generation, including thermal generation, solar and other renewables and battery energy storage systems, that is installed on-site of a customer’s or end user’s data center operations to supply the load directly, rather than the customer being dependent on power supplied by the electric grid.
• “Class A Units” means Class A units of Fermi LLC.
• “Class B Units” means Class B units of Fermi LLC.
• “Code” means the Internal Revenue Code of 1986, as amended.
• “COL Application” means Fermi’s Combined License Application filed with the NRC on June 17, 2025 relating to the application for approval of new Westinghouse nuclear reactors to be constructed in connection with Project Matador.
• “combined cycle generation” means an efficient mode of generating thermally derived electric power, where a fuel, in our case natural gas, is combusted in a gas turbine to directly turn the blades in the gas turbine, producing the first stage of electric power via the gas turbine generator. Instead of venting or otherwise dispersing the hot exhaust, the waste heat emanating from this initial cycle is directed to a heat recovery steam generator, with the heat used to produce steam. This steam from the secondary cycle then becomes the motive force to drive a steam turbine, which generates a secondary volume of electricity via a steam turbine generator.
• “Convertible Notes Conversion” refers to the conversion of the Company’s Convertible Notes into 39,262,586 Class A Units in connection with the Preferred Units Financing.
• “Convertible Notes” refers collectively to the Seed Convertible Notes, the Series A Convertible Notes and the Series B Convertible Note, all of which were converted into Class A Units of the Company in connection with the Preferred Units Financing.
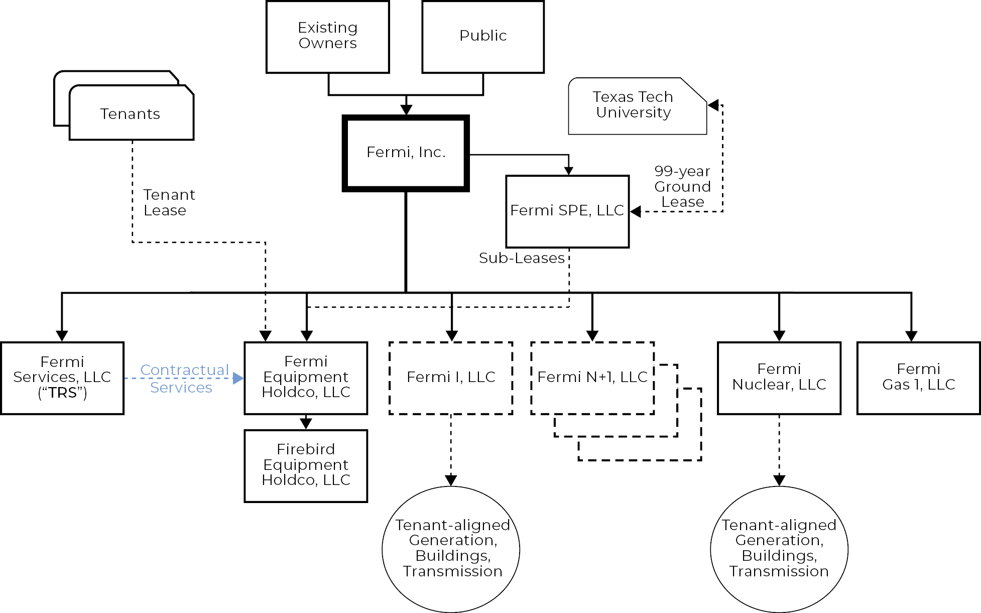
• “Corporate Conversion” refers to all of the transactions related to Fermi LLC’s conversion from a Texas limited liability company to a Texas corporation, which will occur prior to the effectiveness of the registration statement of which this prospectus forms a part and as further described in the section titled “Corporate Conversion.”
• “DOE” means the U.S. Department of Energy.
• “Existing Owners” refers collectively to the owners of Fermi LLC Units prior to the consummation of the Transactions, who will be holders of our common stock immediately following consummation of the Transactions.
• “Fermi LLC” means Fermi LLC, a Texas limited liability company formed on January 10, 2025.
• “Fermi LLC Agreement” refers, as applicable, to Fermi LLC’s limited liability company agreement, as currently in effect, or to the limited liability company agreement effective immediately prior to the consummation of this offering, and as such agreement may thereafter be amended and/or restated.
• “Fermi LLC Units” means units representing limited liability company interests in Fermi LLC issued pursuant to the Fermi LLC Agreement.
• “FERC” means the U.S. Federal Energy Regulatory Commission.
ii
• “Firebird Acquisition” refers to the indirect acquisition of Firebird Equipment Holdco, LLC by Fermi LLC pursuant to that certain Membership Interest Purchase Agreement, dated July 29, 2025, by and among Fermi LLC, Fermi Equipment Holdco, LLC, Firebird and MAD Energy. We determined that the Firebird Acquisition did not constitute the acquisition of a “business” under Rule 11-01(d) of Regulation S-X.
• “Firebird” refers to Firebird LNG LLC, a Delaware limited liability company.
• “GPU” refers to a Graphics Processing Unit.
• “Groundwater Lease” refers to that certain Groundwater Lease, dated May 14, 2025 by and among The Texas Tech University System, Texas Tech University and Fermi LLC.
• “GW” means gigawatts, equating to one thousand megawatts.
• “Hyperscaler” refers to a cloud provider or technology company that is capable of delivering computing infrastructure and services at large scale, typically through large data centers and geographically distributed networks.
• “Inception” means January 10, 2025.
• “Lease” refers to that certain 99-year Ground Lease Agreement, dated May 14, 2025 by and among The Texas Tech University System, Texas Tech University and Fermi LLC, as amended by that certain First Amendment to Ground Lease Agreement, dated August 11, 2025.
• “MGD” means million gallons per day.
• “MW” means megawatts, equating to one thousand kilowatts, or one million watts.
• “Macquarie Term Loan” means that certain Term Loan Agreement, dated August 29, 2025, by and between the Company and Macquarie Equipment Capital, Inc., as agent for the lenders.
• “Nasdaq” refers to the Nasdaq Stock Market LLC.
• “NRC” means the U.S. Nuclear Regulatory Commission.
• “NERC” means The North American Electric Reliability Corporation.
• “Project Matador” means the Advanced Energy and Intelligence Campus at Texas Tech University.
• “Preferred Units Conversion” means the conversion of the Preferred Units into 7,965,867 shares of common stock (based on the midpoint of the range on the front cover page of this prospectus) in connection with this offering.
• “Preferred Units Financing” means the Company’s sale and issuance of approximately $107.6 million of its Preferred Units to a consortium of third-party investors led by Macquarie in August 2025.
• “Preferred Units” means Preferred Units of Fermi LLC.
• “Project Matador Site” means the approximately 5,236 acres of contiguous land held under the Lease in Carson County, Texas.
• “PUCT” means the Public Utility Commission of Texas.
• “REIT” means a real estate investment trust within the meaning of Sections 856 through 860 of the Code.
• “REIT Requirements” means the REIT qualification requirements set forth under Sections 856 through 860 of the Code and the applicable Treasury Regulations.
• “Restricted Equity Unit Grant” means those grants of restricted equity units to certain employees and Consultants, including certain of our executive officers, of the Company made prior to this offering.
• “Seed Convertible Notes” refers to that certain series of convertible unsecured promissory notes of Fermi LLC issued in May 2025.
iii
• “Series A Convertible Notes” refers to that certain series of convertible secured promissory notes of Fermi LLC issued in June and July 2025.
• “Series B Convertible Note” refers to that certain convertible secured promissory note of Fermi LLC issued July 29, 2025, in connection with the Firebird Acquisition.
• “SMR” means Small Modular Reactor.
• “SPS” means the Southwestern Public Service Company, a subsidiary of Xcel Energy Inc.
• “SPP” means the Southwest Power Pool.
• “TBOC” refers to the Texas Business Organizations Code, as amended.
• “Transactions” refers collectively to the organizational transactions described in the section titled “Corporate Conversion,” the Convertible Notes Conversion, the Macquarie Term Loan, the Preferred Units Financing, the Preferred Units Conversion and the Firebird Acquisition.
• “Treasury Regulations” refers to the United States Treasury Regulations promulgated under the Code.
• “Unit Split” means the 150-for-1 forward unit split of the Company’s issued and outstanding Class A Units and Class B Units, effected pursuant to an amendment to the Fermi LLC Agreement on July 2, 2025.
• “Westinghouse” means Westinghouse Electric Company LLC.
• “Westinghouse Reactors” means AP1000 Pressurized Water Reactors developed by Westinghouse.
iv
Fermi LLC, the registrant whose name appears on the cover of the registration statement of which this prospectus forms a part, is a Texas limited liability company. Prior to effectiveness of such registration statement, Fermi LLC intends to convert into a Texas corporation pursuant to a statutory conversion and change its name to Fermi Inc. as described in the section titled “Corporate Conversion.” As a result of the Corporate Conversion, the members of Fermi LLC will become holders of shares of common stock of Fermi Inc. A total of 32,500,000 shares of common stock of Fermi Inc. are being offered by this prospectus (excluding the underwriters’ option to purchase additional shares). Except as otherwise disclosed, the financial statements and other financial information included elsewhere in this prospectus do not give effect to the Corporate Conversion. We do not expect that the Corporate Conversion will have a material effect on the results of our operations.
Unless otherwise indicated, information presented in this prospectus assumes (i) that the underwriters’ option to purchase additional shares of common stock is not exercised, (ii) that the initial public offering price of the shares of our common stock will be $20.00 per share (which is the midpoint of the price range set forth on the front cover page of this prospectus) and (iii) the filing and effectiveness of the Charter and the bylaws (our “Bylaws”), each of which will be adopted immediately prior to the consummation of this offering. See “Description of Capital Stock” for a description of our Charter and Bylaws. For additional information, please see “Corporate Conversion” and “Certain Relationships and Related Party Transactions.”
PRESENTATION OF FINANCIAL INFORMATION
The audited financial statements of Fermi LLC included in this prospectus (our “financial statements”) were prepared in accordance with U.S. Generally Accepted Accounting Principles (“GAAP”) and audited in accordance with the standards of the Public Company Accounting Oversight Board (“PCAOB”) and in accordance with auditing standards generally accepted in the United States of America.
Certain monetary amounts, percentages, and other figures included in this prospectus have been subject to rounding adjustments. Percentage amounts included in this prospectus have not in all cases been calculated on the basis of such rounded figures, but on the basis of such amounts prior to rounding. For this reason, percentage amounts in this prospectus may vary from those obtained by performing the same calculations using the figures in our financial statements included elsewhere in this prospectus. Certain other amounts that appear in this prospectus may not sum due to rounding.
The market data and certain other statistical information used throughout this prospectus are based on independent industry publications, government publications or other published independent sources, and management estimates. Management estimates are derived from publicly available information released by independent industry analysts and other third-party sources, as well as data from our internal research, and are based on assumptions made by us upon reviewing such data, and our experience in, and knowledge of, such industry and markets, which we believe to be reasonable. The industry in which we operate is subject to a high degree of uncertainty and risk due to a variety of factors, including those described in the section titled “Risk Factors.” These and other factors could cause results to differ materially from those expressed in these publications.
We own or have rights to various trademarks, service marks and trade names that we use in connection with the operation of our business. This prospectus may also contain trademarks, service marks and trade names of third parties, which are the property of their respective owners. Our use or display of third parties’ trademarks, service marks, trade names or products in this prospectus is not intended to, and does not imply, a relationship with us or an endorsement or sponsorship by or of us. Solely for convenience, the trademarks, service marks and trade names referred to in this prospectus may appear without the ®, TM or SM symbols, but such references are not intended to indicate, in any way, that we will not assert, to the fullest extent under applicable law, our rights or the right of the applicable licensor to these trademarks, service marks and trade names.
v
CAUTIONARY NOTE REGARDING FORWARD-LOOKING STATEMENTS
This prospectus contains forward-looking statements within the meaning of U.S. federal securities laws. In particular, statements pertaining to our business and growth strategies, investment and development activities and trends in our business, contain forward-looking statements. When used in this prospectus, the words “estimate,” “anticipate,” “expect,” “believe,” “intend,” “may,” “will,” “could,” “should,” “would,” “seek,” “position,” “support,” “drive,” “enable,” “optimistic,” “target,” “opportunity,” “approximately” or “plan,” or the negative of these words and phrases or similar words or phrases that are predictions of or indicate future events or trends and that do not relate solely to historical matters are intended to identify forward-looking statements. You can also identify forward-looking statements by discussions of strategy, plans or intentions of management.
Forward-looking statements involve numerous risks and uncertainties, and you should not rely on them as predictions of future events. Forward-looking statements depend on assumptions, data or methods that may be incorrect or imprecise and we may not be able to realize them. We do not guarantee that the transactions and events described will happen as described (or that they will happen at all), including with respect to historical environmental conditions at the Project Matador Site, which increases site preparation and timelines. The following factors, among others, could cause actual results and future events to differ materially from those set forth or contemplated in the forward-looking statements:
• our business model is highly dependent on the successful construction, development, leasing, and continued maintenance of Project Matador (as defined herein);
• our ability to access adequate project financing, commercial borrowings and debt and equity capital markets to fund our significant anticipated capital expenditures;
• our ability to construct, operate and maintain power generation facilities on schedule and at anticipated costs, either of which may be impacted by supply chain disruptions, including the impact on labor availability, raw materials and input commodity costs and availability, and manufacturing and transportation;
• the market for generating nuclear power is not yet established and may not achieve the growth potential we expect or may grow more slowly than expected;
• general business and economic conditions;
• environmental history, remediation, and associated risks;
• our ability to obtain and renew leases with our tenants on terms favorable to us, and manage our growth, business, financial results and results of operations;
• our ability to respond to price fluctuations and rapidly changing technology;
• the impact of tariffs and global trade disruptions on us and our tenants;
• changes in political conditions, geopolitical turmoil, political instability, civil disturbances, and restrictive governmental actions;
• we and our customers operate in a politically sensitive environment, and the public perception of nuclear energy can affect our customers and us;
• the degree and nature of our competition;
• our failure to generate sufficient cash flows to service indebtedness;
• material negative changes in the creditworthiness and the ability of our tenants to meet their contractual obligations;
• increases and volatility in interest rates;
• increased power, labor, equipment procurement, shipping, refurbishment or construction costs;
• labor shortages or our inability to attract and retain talent;
vi
• changes in, or the failure or inability to comply with, government regulation, including regulation of our facilities’ environmental footprint and the project’s electric generation and storage assets;
• a failure of our information technology systems, systems conversions and integrations, cybersecurity attacks or a breach of our information security systems, networks or processes;
• our inability to obtain and/or maintain necessary government or other required consents or permits;
• our failure to qualify as a REIT and maintain our REIT qualification for U.S. federal income tax purposes;
• changes in, or the failure or inability to comply with, local, state, federal and applicable international laws and regulations, including related to taxation, real estate and zoning laws, and increases in real property tax rates;
• the impact of any financial, accounting, legal or regulatory issues or litigation that may affect us; and
• additional factors discussed in the sections entitled “Business and Properties,” “Risk Factors” and “Management’s Discussion and Analysis of Financial Condition and Results of Operations” in this prospectus.
You are cautioned not to place undue reliance on forward-looking statements, which speak only as of the date of this prospectus. While forward-looking statements reflect our good faith beliefs, they are not guarantees of future performance. We undertake no obligation to publicly release the results of any revisions to these forward-looking statements that may be made to reflect events or circumstances after the date of this prospectus or to reflect the occurrence of unanticipated events, except as required by law. In light of these risks and uncertainties, the forward-looking events discussed in this prospectus might not occur as described, or at all.
vii
This summary highlights selected information that is presented in greater detail elsewhere in this prospectus. This summary does not contain all of the information you should consider before investing in our common stock. You should read this entire prospectus carefully, including the sections titled “Risk Factors” and “Management’s Discussion and Analysis of Financial Condition and Results of Operations,” and our financial statements and the related notes included elsewhere in this prospectus before making an investment decision. Unless the context otherwise requires, the terms the “Company,” “Fermi,” “we,” “us” and “our,” prior to the Corporate Conversion (as defined herein), refer to Fermi LLC and its subsidiaries, and after the Corporate Conversion, refer to Fermi Inc., the issuer of the shares of common stock offered hereby, and its subsidiaries. For the definitions of certain terms used in this prospectus and not defined herein, see “Commonly Used Defined Terms.”
Overview
Fermi’s mission is to power the artificial intelligence (“AI”) needs of tomorrow. We are an advanced energy and hyperscaler development company purpose-built for the AI era. Our mission is to deliver up to 11 gigawatts (“GW”) of low-carbon, HyperRedundant™, and on-demand power directly to the world’s most compute-intensive businesses with 1.1 GW of power projected to be online by the end of 2026. We have entered into a long-term lease on a site large enough to simultaneously house the next three largest data center campuses by square footage currently in existence. In a world in which power is considered a key currency for AI innovation, we believe that Fermi has a unique combination of important advantages that will help propel America’s AI economy forward. Fermi offers investors an opportunity to invest in AI growth and grid-independent energy infrastructure through a tax-efficient public REIT structure.
At the heart of our vision is the Advanced Energy and Intelligence Campus at Texas Tech University (“Project Matador”), which is a multi-gigawatt energy and data center development campus designed to support the accelerating needs of to-be-built AI infrastructure. Situated on a 5,236-acre site in Amarillo, Texas, Project Matador is secured by Fermi pursuant to a 99-year Ground Lease Agreement on land owned by the Texas Tech University System (as amended, the “Lease”), which we believe will provide long-term site control and potential efficiencies through a partnership with a public university. We believe our HyperRedundant™ site is strategically located adjacent to one of the largest known natural gas fields in the United States that is (i) within a high-radiance solar corridor, (ii) well-positioned for advanced nuclear development and (iii) supportive of multiple energy pathways including near-term natural gas power development. While Fermi’s mission is to expand beyond natural gas-fired generation, we believe our ready access to large volumes of natural gas from adjacent pipeline infrastructure could enable us to scale up to 11 GW of natural gas-fired base load power generation over time. Beyond natural gas-fired generation, our Combined License Application (“COL Application”) for 4 GW of nuclear power has undergone a preliminary review and has been accepted for processing by the U.S. Nuclear Regulatory Commission (the “NRC”), which reinforces Project Matador’s readiness for low-carbon baseload generation beyond natural gas-fired generation. With existing water, fiber, and natural gas infrastructure readily accessible, we believe Fermi is uniquely-positioned to deploy an integrated mix of natural gas, nuclear and solar energy power to enable grid-independent, high-density computing power on the Project Matador Site. Through a combination of natural gas turbine purchases, a focus on procuring other long lead-time equipment, and negotiations with Southwestern Public Service Company (“SPS”), the local utility, we expect to secure approximately 1.1 GW of power for our operations by the end of 2026 (including an expected 200 megawatts (“MW”) from our expected contractual arrangement with SPS). We believe this rapid power delivery timeline is a critical differentiator that will allow Fermi to attract tenants that require near-term access to large-scale, reliable energy to power their AI data center compute needs. Project Matador is in close proximity to the U.S. Department of Energy’s (the “DOE”) Pantex Plant (the “Pantex Plant”), the nation’s primary nuclear weapons center, which employs approximately 4,600 skilled nuclear professionals. Our proximity to the Pantex Plant offers us the opportunity to access a highly experienced workforce steeped in nuclear safety culture and expertise. We believe this proximity to critical United States nuclear and security infrastructure will be highly attractive to our prospective tenants. With key regulatory approvals in progress, growing stakeholder relationships and energy infrastructure readiness, we believe that Project Matador represents unmatched, sector-defining potential to deliver up to 11 GW of power to on-site compute centers by 2038 through a redundant and flexible mix of natural gas, nuclear and solar energy power. Project Matador is expected to be anchored by what we believe would become the nation’s second-largest nuclear generation complex with capacity to house up to four AP1000 Pressurized Water Reactors developed by Westinghouse. Through our REIT structure, Fermi offers investors exposure to AI infrastructure growth and long-term, large-scale and reliable energy development in a tax-efficient public vehicle.
1
Fermi is led by a seasoned team with over a century of deep expertise across energy infrastructure, large-scale project development, and operational execution, including co-founders Rick Perry, Toby Neugebauer, and Griffin Perry, as well as Larry Kellerman and Mesut Uzman.
• Governor Rick Perry, Co-Founder and Director, brings decades of executive-level leadership and energy policy experience to Fermi. As U.S. Secretary of Energy from 2017 to 2019, he oversaw the DOE’s $30 billion annual budget and led major policy initiatives to modernize the U.S. nuclear energy sector, including reviving efforts for advanced reactor licensing and securing international energy partnerships. During his tenure, he was instrumental in launching DOE programs that expanded support for nuclear innovation, LNG export infrastructure, and low-carbon baseload power, while reinforcing U.S. energy independence on the global stage. Prior to his federal role, Perry served as Governor of Texas for 15 years—the longest tenure in state history—where he was pivotal in transforming Texas into a global energy powerhouse through regulatory reform, private capital mobilization, and pro-growth policies.
• Toby Neugebauer, Co-Founder, President and Chief Executive Officer, is a seasoned investor and entrepreneur in energy infrastructure, with a career spanning private equity, investment banking, and strategic development. He co-founded and served as co-managing partner of Quantum Energy Partners, one of the largest dedicated energy private equity firms in the United States with approximately $28 billion of capital deployed (or to be deployed) in upstream, midstream, LNG, and energy services oil and gas investments and traditional and renewable power investments. At Quantum, Toby was involved in early investments in the Barnett Shale and the formation and development of Linn Energy and Meritage Energy Partners. Before Quantum, he founded Windrock Capital, which was later acquired by Macquarie, marking a successful exit in the financial services sector. He has served on numerous boards across the energy value chain and has led projects in private water infrastructure and fintech ventures. Toby holds a B.B.A. in Finance from NYU and is also a minority owner of Major League Soccer team, Austin FC.
• Larry Kellerman, Head of Power, boasts a nearly 40-year career in the power generation business, including the building of multi-billion-dollar energy asset portfolios as a Senior Management Partner at El Paso Corporation, Partner and Managing Director at Goldman Sachs and CEO of Quantum Utility Generation backed by Quantum Energy Partners. Larry has also advised private equity leaders, including I Squared Capital, on their power portfolios and currently serves as Managing Partner of Twenty First Century Utilities, where he focuses on the acquisition, operation and transformative improvement of assets and enterprises in the North American power generation sector.
• Mesut Uzman, Chief Nuclear Construction Officer, is an international nuclear technology expert and has extensive experience leading high-profile nuclear projects and delivering complex reactor businesses in the UAE, China and Bulgaria. Mr. Uzman previously served as the Vice President of Engineering and Technical Services of Emirates Nuclear Energy Corporation, where he led the successful development of the 5.6 GW Barakah nuclear project, which comprises four APR-1400 nuclear reactors. Mr. Uzman has also served as a Senior Manager of Physical Protection System Engineering at Jacobs where he focused on solving physical and cybersecurity challenges for critical infrastructure projects, including nuclear power plants. In his early career, Mr. Uzman was the Director of Engineering at Westinghouse.
• Griffin Perry, Co-Founder, is a veteran energy investor with deep expertise in capital formation and upstream oil & gas strategy. He is a Co-Founder and Managing Director at Grey Rock Energy Partners, where he has overseen the deployment of over $1 billion in investor capital across North American shale basins. Most notably, he led Grey Rock’s $1.3 billion merger forming Granite Ridge Resources (NYSE: GRNT), a publicly traded exploration and production (“E&P”) company where he serves as Co-Chairman. In addition to his leadership in capital markets transactions, Griffin has been central to raising multiple private funds focused on non-operated working interests and mineral rights strategies. Prior to Grey Rock, he worked at UBS and Deutsche Bank, advising high-net-worth energy clients and institutions. He also sits on the board of the Cotton Bowl Athletic Association.
The Fermi team brings a proven track record of navigating complex regulatory environments, structuring and financing multi-billion-dollar energy assets, and delivering mission-critical infrastructure on time and on budget. Our collective expertise spans nuclear, natural gas, renewables, and digital infrastructure. We believe that our management team uniquely equips Fermi to deliver on time and at scale from early-stage development through online operations. Fermi’s management team is optimally positioned to create a unique platform to help power the AI era by helping advance the
2
United States’ strategic priority to win the international AI development race. In addition, Fermi’s mission is consistent with recent U.S. initiatives prioritizing nuclear deployment. We believe our leadership team has key attributes that could materially assist the United States in achieving each of these strategic goals.
Project Matador
Project Matador is a first-of-its-kind energy campus to be built to power the AI revolution. Project Matador is a multi-phased project designed to deliver up to 11 GW of behind-the-meter energy and support up to 15 million square feet of AI-ready hyperscale compute infrastructure by 2038. Fully developed, Project Matador is expected to be one of the world’s largest integrated nuclear-, natural gas-, and solar-powered data center developments.
We believe Project Matador’s 5,236-acre site (the “Project Matador Site”) is ideal for pursuing our mission as it is unique in its combination of attributes critical to the success of this type of development. The Project Matador Site is secured under the Lease, which provides Fermi with exclusive long-term development rights and potential public-sector coordination, which we believe will accelerate entitlement and permitting processes. We are currently in the development and construction preparation stages with several foundational engineering, utility infrastructure, and interconnection assets under contract or in the final permitting or contracting stages. In addition, we are working diligently to satisfy all of the requisite conditions precedent contained in the Lease to enable Phase 1 development, as described in more detail below. See “Business and Properties—Facilities—TTU Lease Agreement.”
Fermi’s integrated energy platform is specifically designed to deliver compute-optimized power systems purpose-built for hyperscale AI. We believe our behind-the-meter energy model avoids significant impediments existing today for many other planned AI data center projects that largely rely on public grids for power. Project Matador’s key strengths consist of its HyperRedundant™ and high-availability factor generation ecosystems designed to operate adjacent to but semi-independent of traditional infrastructure. Our power systems will be purpose-built for hyperscale AI with high reliability and leading environmental performance consistent with our tenants’ objectives over the multi-decade lifecycle of Project Matador’s planned operations. Fermi’s integrated energy platform is not focused solely on speed-to-market at the expense of long-term environmental integrity as we believe our efficient, scaled and environmentally responsible behind-the-meter energy model that is supplemented by grid connections for additional redundancy avoids the most significant bottlenecks facing many other currently planned AI data center projects.
At Project Matador, our mission is to build HyperRedundant™, utility-scale operations at hyperscale speed. We strive to think nimbly, act decisively and operate purposefully with an integrated perspective of developing a high quality, long lifecycle, and reliable portfolio of diverse and integrated power generation assets. In building utility-scale integrated systems planning and operations, we are looking to develop a high reliability, low cost and option-rich asset and contract portfolio. We believe that we will be able to provide our data center and hyperscaler tenants the quality of power, agility of growth optionality and security of pricing that exceeds any other behind-the-meter powered land option nation-wide and equals the quality and reliability of any utility or grid offering. We intend to use our utility-scale thinking and planning to build and deploy multiple core layers of power generation supported by readily accessible critical infrastructure that will create a highly efficient, optimally reliable, and execution-ready platform that collectively includes:
• Natural Gas: Project Matador’s HyperRedundant™ site is adjacent to the Panhandle-Hugoton Gas Field, which is one of the largest known natural gas fields in the United States at the crossroads of historically significant natural gas infrastructure that includes Energy Transfer LP’s (“Energy Transfer”) Panhandle Eastern Gas Pipeline and ONEOK, Inc.’s (“ONEOK”) WesTex Transmission Pipeline. These pipelines carry significant volumes of natural gas between the Waha Hub in the Permian Basin and the Amarillo-area Texas Panhandle. Our planned direct interconnection to these two major gas transmission networks is expected to provide long-term, firm commitment natural gas volumes to fuel our base load natural gas generation facilities with the uptime our tenants will expect. Fermi has entered into a gas supply agreement and gas purchase agreement (together, the “ETC Gas Agreements”) with an affiliate of Energy Transfer, ETC Marketing, Ltd. (“ETC”), which provide that, subject to certain conditions, Fermi will purchase and ETC will supply natural gas to Project Matador to power a portion of its initial phases of (i) up to 210,000 MMBtu per day and no less than 10,000 MMBtu per day of natural gas for the first year following the delivery commencement date under the ETC Gas Agreements, (ii) up to 300,000 MMBtu per day and no less than 210,000 MMBtu per day for the second year following the delivery commencement date under the ETC Gas Agreements, and (iii) 300,000 MMBtu per day for the remainder of the delivery period under the ETC Gas Agreements. See “Management’s Discussion and Analysis—Recent Developments—Gas Supply Agreements.” In addition, Fermi is in advanced discussions with
3
ONEOK regarding additional natural gas supply. Project Matador is designed to include at least 4.5 GW of efficient natural gas-fired generation, with the first 580 MW of this power supply equipment secured through completed natural gas turbine purchases. Fermi, through a wholly-owned indirect subsidiary, is party to a turnkey equipment purchase contract (the “Siemens Contract”) to acquire in new and fully warranted condition, the equipment that we will need to develop and construct an efficient frame class combined cycle natural gas power generation project, including six Siemens Energy AG (“Siemens”) frame class SGT-800 natural gas turbines, six heat recovery steam generators (“HRSGs”) and one Siemens SST-600 steam turbine (collectively, the “Siemens System”), which provide best-in-class heat rate and low greenhouse gas emissions with strong reliability as each unit is fitted with exhaust stacks to allow for simple cycle operation in the event of outage conditions in the downstream steam cycle. The Siemens System is projected to supply base load power of approximately 400 MW at the Project Matador Site. Fermi has closed the acquisition of effectively all material equipment on the natural gas turbine and steam turbine cycles of a General Electric Company (“GE”) frame class 6B combined cycle configuration that include three used GE 6B gas turbines and one used GE steam turbine that came from a United States domiciled project that successfully operated these assets in combined cycle cogeneration mode. Fermi plans to overhaul and rejuvenate these assets by utilizing qualified GE maintenance and overhaul service providers. Fermi also plans to acquire a new set of HRSGs to complete the combined cycle configuration that are projected to provide roughly 180 MW of base load capacity at the Project Matador Site.
We intend to supplement the initial 580 MW of our natural gas-fired generation with additional natural gas-fired, predominantly combined cycle assets phased into service to meet the needs of Project Matador’s hyperscaler and large-scale data center tenants as our plans include the eventual deployment of at least 4.5 GW of on-site natural gas-fired generation. On September 25, 2025, the Company entered into a letter of intent with Siemens to negotiate to purchase three SGT6-5000F gas turbines packages and related auxiliaries producing up to 1.1 GW at ISO conditions once in combined cycle mode for delivery in 2026. This site will also host rapidly deployable, mid-scale (20 to 50 MW) aeroderivative and reciprocating engine natural gas generation for short-term reserve and back-up purposes to enable the high levels of reliability demanded by our tenants. While Fermi’s intention is to expand beyond natural gas-fired generation, we believe our unique access to large volumes of natural gas feedstock, ample space on the Project Matador Site to build additional natural gas power plants, and a continued advantaged pathway to secure critical path natural gas power generation assets may enable us to deliver up to 11 GW of purely natural gas-fired base load power.

4
• Nuclear: Project Matador is designed to accommodate up to 6.0 GW of nuclear capacity via 4.0 GW of bifurcated Westinghouse Reactors and 2.0 GW of small modular nuclear reactors (“SMRs”) under planned development agreements with Westinghouse and other key nuclear industry vendors and intellectual property suppliers. Westinghouse is a leading player in the global nuclear industry, with a proven track record and technology that is already operational. There are six Westinghouse Reactors currently operational with twelve additional reactors under construction and five more under contract, and Fermi is in active discussions with Westinghouse regarding the procurement of the Westinghouse Reactors we intend to develop at the Project Matador Site. Our proposed, bifurcated system design segregates the nuclear reactor and other nuclear energy production and associated safety systems from the “non-nuclear” steam-driven power generation side of the nuclear island. In this manner, we are planning to achieve multiple interwoven objectives, including faster speed of execution, a simpler regulatory process, lower total system capital and operating costs, and more cost- and time-effective maintenance protocols. From a commercial and financial structuring perspective, the nuclear projects will utilize Special Purpose Entities (“SPEs”) with economic and risk ring-fencing to support project-level financings and available federal and state tax and funding incentives. Fermi filed a COL Application on June 17, 2025, which was accepted for review on September 5, 2025 as we begin our journey toward prospective approvals. As each new nuclear reactor is approved, Fermi expects to file additional COL Applications to create one of the world’s largest nuclear power campuses at Project Matador. Our approach to nuclear design, licensing, construction and operations aligns both with the (i) accelerating tenant demand for low-carbon, reliable baseload power and (ii) the objectives of federal and state leaders and policy makers focused on developing additional nuclear generation in the United States.
• Solar PV: Up to 1.75 GW of additional solar generation may be sited on adjacent acreage to Project Matador, and the power from these off-site solar projects will be integrated into the Project Matador campus (if completed) to provide support to our gas-fired plants with headroom to comfortably adjust operations while remaining fully online to supply our customers with utility scale levels of operational reliability. Located in a nationally top-tier solar insolation region, the Project Matador Site enables significant renewable capacity that can be used to reduce a portion of our natural gas-fired generation during peak solar production hours whilst reducing our costs as well as our carbon emissions.
• Battery Storage: Project Matador’s design also includes a 1 MW x 4 hour array of integrated BESS designed to provide multiple value streams for Project Matador’s operations, including: (1) enhanced reliability of the overall power supply system by bridging periods of reduced generation capability, (2) voltage stability, (3) managing intra-second load variability resulting from data center IT processing volatility to prevent negative impacts on the generation or transmission assets servicing the data center loads and (4) enhancing overall power quality for the data center loads.
• Fiber: Project Matador is strategically designed to transform the Amarillo area into a high-performance connectivity hub that will support the intensive demands of next-generation graphics processing unit (“GPU”) infrastructure and AI. Providers have scalable capacity up to 400 Gigabits per second (“Gbps”) that is enabled through provider-led amplification and dedicated dark fiber.
Existing fiber infrastructure from FiberLight, LLC (“FiberLight”) has been identified on both the east and south boundaries of the Project Matador Site, with precise fiber access coordinates already in hand. Additionally, AT&T Inc. (“AT&T”) fiber is present on the south boundary of the Project Matador Site, and efforts are underway to acquire the geographic data to pinpoint the exact location of AT&T’s fiber access nodes. A third potential provider, Zayo Group, LLC (“Zayo”), maintains infrastructure approximately 12 miles southwest of Project Matador that could provide extended dark fiber connectivity to the Project Matador Site.
By integrating these fiber assets and working collaboratively with FiberLight, AT&T, and Zayo, Project Matador is poised to deliver low-latency, high-bandwidth connectivity across the Amarillo area.
5
• Water: Our intent is to efficiently use water supplies for power generation and data center cooling applications by using advanced technologies and by utilizing available municipal water supplies (particularly municipal supplies that would otherwise be wasted or that represent a treatment and disposal problem for the municipal water authority). We have entered into a letter of intent with the Amarillo Utilities Department for up to 2.5 million gallons per day (“MGD”) initially that we expect to grow as high as 5.5 MGD of both potable and municipal graywater supplies to serve the Project Matador Site with additional supplies of graywater available in the near to medium term to the extent we build supply pipelines from Amarillo’s water treatment facilities to the Project Matador Site. Additionally, we plan on utilizing water conservation technologies on our power generation assets where viable, including air-cooled condensers in lieu of water cooling for many of our combined cycle plants. While we believe that municipal water supplies are sufficient for the Project Matador Site’s projected usage and the most cost-effective option, Project Matador’s groundwater lease with the Texas Tech University System (the “Groundwater Lease”) includes dual-aquifer fresh and salt water rights, which provides a resilient, scalable water supply for cooling and other operations. Project Matador is located directly above the Ogallala Aquifer. Within Groundwater Management Area #1, which includes eighteen of the northernmost counties in Texas, the Ogallala Aquifer had an available volume of 3.19 million acre-feet per year as of 2020 and is expected to have approximately 1.99 million acre-feet per year availability in 2080 according to the Texas Water Development Board Groundwater Division. Additionally, the Dockum Aquifer had an available volume of 288,000 acre-feet per year availability as of 2020 and is expected to decrease slightly to 241,000 acre-feet per year by 2080.
Fermi’s energy strategy reflects an approach tailored to the needs of hyperscaler tenants and is positively differentiated from options being developed by many of our competitors. Our four-pronged strategy has the following, inter-operative and mutually supportive objectives:
1. Long-term reliability equal to or greater than the conventional grid or non-diversified behind-the-meter options;
2. Cost structure lower than (and more predictable than) grid or non-diversified behind-the-meter options;
3. Emissions that are materially lower than the marginal emissions rate of the average US regional grid; and
4. Significant future-proofing through a high degree of future-build optionality to address data center and hyperscaler needs for adaptive and option-rich ability to secure additional, one-stop shopping for land, power, water and fiber.
We are planning to deliver at least 1.1 GW of operational capacity by the end of 2026 using efficient Siemens and GE combined cycle natural gas power generation projects and grid and leased mobile natural gas-fired equipment to bridge our construction efforts. Phase 1 development of approximately 2.6 million square feet of AI compute capacity is currently expected to launch in April 2026.
Industry and Market Opportunity: Shortage of Transmission and Electric Generation Constraining the AI Revolution
Fermi is positioned to address one of the most pressing constraints on the continued expansion of AI infrastructure: access to scalable, reliable, low-carbon and cost-effective power. As AI workloads and chip density grow exponentially across sectors, we believe the availability of high-capacity, low-latency, and low-carbon energy has become the most significant limiting factor to hyperscale data center deployment, surpassing land availability in many jurisdictions.
Power shortages are becoming increasingly common due to rapidly growing demand outpacing generation capacity expansion and grid modernization, which is creating an impending power shortfall and infrastructure bottleneck. Overall demand is expected to significantly outpace supply, with the United States expected to see data centers account
6
for almost half of its electricity demand growth in the coming years. Rapid electrification coupled with a lack of interconnection and interregional transfers is creating multi-year queues, further constrained by the inability of many grids to adequately share power across state or regional lines.

Our vertically integrated model is designed to address growing power shortfalls head on by delivering a thoughtfully constructed, diversified mix of behind-the-meter and grid-supplemented power infrastructure leveraging a curated portfolio of efficient natural gas-fired, grid-supplied, nuclear and solar generation, with BESS robustly deployed to manage power quality and intra-day reliability. This approach enables the delivery of highly reliable base load, tenant-direct energy, largely independent of regional grid operators and utilities but while retaining interconnections to provide a modest ballast of low-cost grid power as well as system reliability and energy exchange potential to enable optimized operations. While we expect our owned assets will largely eliminate the timing, reliability, and cost challenges associated with traditional interconnection and power supply queue and regulatory processes, we also have built a strong relationship with the regional utility, SPS. We intend to build upon this relationship in a mutually beneficial manner through mutual resource development and sharing, a material strengthening of the interconnection between the Project Matador Site and the SPS system, and the exploration of mutually advantageous system energy exchange and reliability initiatives.
7
Adjacent infrastructure components—including fuel and water access, fiber, and cooling systems—are co-located to support seamless compute deployment at scale. Unlike traditional data center development, which frequently relies on phased grid upgrades or utility-scale renewable procurement without the security of a firm capacity resource backing or a robustly predictable pricing model, Fermi’s model is not contingent upon utility expansion or dynamically evolving grid, standardization and regulatory policies that increasingly position data center tenants at the lowest priority with respect to both pricing and to firm access to power during curtailment conditions. Numerous prior data center projects in the United States have either failed to achieve operational status or are at risk due to utility delays, changing regulatory policies or unmet interconnection commitments, resulting in undeveloped, underutilized or abandoned projects. We at Fermi plan to address this issue head-on in our engagement with SPS by providing transparent and timely information on our project, the capital spend we have deployed and committed to date and the general state of advanced dialogue with end-use data center and hyperscaler tenants, enabling Fermi to demonstrate, not simply through words but through confirmed actions, our strong credibility to utility, as well as other mission-critical stakeholders. Fermi’s control over energy sourcing and site development mitigates these risks and enables predictable, scalable infrastructure delivery.
Comparable business models are far more limited in scope than Project Matador. The closest analogues are powered land platforms, which typically utilize gas-fired generation with battery or renewable redundancy. These projects frequently maintain partial reliance on grid-based infrastructure. By contrast, Fermi is uniquely positioned to deliver up to 11 GW of low-carbon, dispatchable capacity over the coming years, supported by redundant natural gas supply infrastructure and a robust development roadmap. We anticipate that our short-term reliance on grid capacity will reduce dramatically as our behind-the-meter roll-out continues, with its long-term role being additional redundancy. This ambition is underpinned by a combination of advanced planning and permitting operations, strategic land positions, and nearby long-established grid interconnection pathways. Powered land platforms generally pursue one of two commercialization paths: (i) monetizing power in advance of tenant engagement or (ii) entering partnerships with tenants or operators with a predefined development trajectory. Fermi intends to incorporate both strategies while maintaining end-to-end control of the underlying energy assets.
The markets in which Fermi operates represent a significant and rapidly expanding opportunity:
• Global Generative AI Market: The global generative AI market is expected to grow from $64 billion in 2023 to $457 billion by 2027 according to Bloomberg Intelligence. This includes $287 billion allocated to generative AI hardware, $62 billion to generative AI software, and $108 billion to other generative AI-related spending, including gaming, ads, focused IT services and business services.

• Global Data Center Power Demand: The DOE has stated that blackouts are expected to rise one hundred-fold by 2030 due to AI compute. In addition, electricity prices are increasing by multiples despite new load limitations. Industry experts are raising concerns that surging data center growth is outpacing infrastructure build-out, pulling scarce capacity away from public users and requiring significant long-term capex outlays. Total AI power demand is projected to grow from 55 GW in 2023 to up to 219 GW by 2030
8
according to McKinsey & Company. AI workloads are forecasted to increase by a factor of 3.5 over the same period, necessitating an estimated $5.2 trillion in related infrastructure investment. This demand is illustrated in the chart below in GWs.

• U.S. Data Center Power Demand: U.S. Data Center Demand by 2030 is expected to land between 200 Terawatt-hour (“TWh”) and over 1,000 TWh per year across a range of sources according to BloombergNEF, Lawrence Berkeley National Lab, International Energy Agency, Boston Consulting Group, Electric Power Research Institute, McKinsey & Company, and S&P.

• The key growth in demand for data center capacity is driven by demand for AI, where over the same period, demand for AI capacity is expected to grow at a Compound Annual Growth Rate (“CAGR”) of 33%. This is especially true for data center dense markets, such as those serviced by PJM Interconnection LLC (“PJM”) and the Electric Reliability Council of Texas, Inc. (“ERCOT”). In PJM, grid demand forecasts
9
have moved up materially over the last few years, putting pressure on reserve margins. In ERCOT, peak summer load is anticipated to exceed generation supply by approximately 17% by 2030. These dynamics are illustrated in the charts below.


10
• With data centers also growing in size, largely due to hyperscaler demand, new data centers are ranging from 100 MW to 1000 MW, requiring much more power. Aggregate data center consumption can potentially account for up to 20% of a state’s total power consumption. The need for behind-the-meter solutions that are not reliant on grid expansion is clear.

• Capital Deployment Trends: In 2024, capital expenditure on AI-focused data center development reached $210 billion, with only $39 billion allocated to ongoing operating costs, indicating significant emphasis on upfront infrastructure buildout.
|
2024 AI Data Center Spend |
2024 Data Center Operating Costs |
|||||||||||||||||||
|
(in billions) |
GPUs and |
Other AI |
Total AI |
Training |
Inference |
Total Op. |
||||||||||||||
|
Microsoft |
$ |
20 |
$ |
20 |
$ |
40 |
$ |
3 |
$ |
3 |
$ |
6 |
||||||||
|
Meta |
|
11 |
|
12 |
|
23 |
|
2 |
|
2 |
|
4 |
||||||||
|
|
|
14 |
|
15 |
|
29 |
|
3 |
|
1 |
|
4 |
||||||||
|
Amazon |
|
8 |
|
8 |
|
16 |
|
2 |
|
1 |
|
3 |
||||||||
|
Tier 2 Cloud |
|
26 |
|
26 |
|
52 |
|
8 |
|
3 |
|
11 |
||||||||
|
Enterprises & Government |
|
26 |
|
26 |
|
52 |
|
8 |
|
2 |
|
10 |
||||||||
|
Total |
$ |
105 |
$ |
107 |
$ |
212 |
$ |
26 |
$ |
12 |
$ |
38 |
||||||||
• Powered Land and Data Center Real Estate: Between January 2023 and January 2025, data center development accounted for 24% of all U.S. industrial site acquisitions, up from 7% between 2017 and 2019. Hyperscaler-led transactions represented 12% of all development activity in 2024, compared to less than 2% in 2017.
• Low-Carbon Energy Supply: Meeting global net zero targets will require the addition of approximately 21,400 GW of wind, solar and battery storage capacity by 2040. Due to intermittency limitations, renewable sources alone are insufficient to meet continuous AI compute requirements, reinforcing the role of technologies that supply firm capacity, not simply as-available energy, such as natural gas fired combined cycle units and nuclear generation, along with BESS for intra-day shaping and reliability optimization.
11
• Power Density Increasing: The rise of generative AI (“GenAI”) is revolutionizing data center infrastructure requirements, particularly with respect to compute intensity and associated power demands. Traditional data centers (run on central processing units) were designed to support rack-level power densities of 3-10 kW per rack. Recent deployments are averaging 10-20 kW per rack, with certain next-generation AI deployments (run on GPUs) targeting 50-100 kW per rack and, in some cases, up to 240 kW per rack. This unprecedented rise in power density needs is a fundamental contributor to the acute constraints on available utility power across the United States, as existing transmission infrastructure and utility frameworks have not kept pace with the tremendous growth in power demand. As a result, hyperscale tenants are increasingly seeking programmatic infrastructure solutions that offer dedicated, reliable, redundant and scalable power delivery. We believe this market shift supports demand for an integrated energy and data infrastructure platform at scale, such as Project Matador, that is best-suited to meet the demands of the high-density AI workloads of the future.
• “Gravitational Pull”: Latency is not a primary constraint for many large-scale GenAI workloads, particularly AI model training. As a result, hyperscalers are prioritizing access to power and speed-to-market over proximity to traditional Tier 1 data center markets. This shift coincides with severe power constraints in legacy Tier 1 markets such as northern Virginia, where utility moratoriums and lack of available power and infrastructure have stymied new data center development. Accordingly, new data center builds are increasingly expanding into previously Tier 2 and Tier 3 markets which are rapidly emerging as new centers of compute infrastructure activity due to available grid capacity. This trend reflects a broader decentralization of compute infrastructure in the AI era, where access to grid-independent, scalable, large-quantity power is driving hyperscalers’ decisions. We believe that Project Matador, with its plan to deliver energy at multi-GW scale, is uniquely positioned to capitalize on this opportunity. The Project Matador Site, due to its sheer scale and integrated energy strategy, has the potential to create its own gravitational pull in attracting hyperscale tenants and major AI operators, potentially establishing Project Matador as a hub for the future of AI and cloud computing.
Fermi’s strategy addresses the convergence of these trends by enabling tenant-direct infrastructure delivery at the current scale and prospective scalability demanded by data center tenants. The Company believes its model offers significant differentiation relative to existing solutions in terms of speed-to-market, power supply reliability, absolute cost and forward pricing predictability and infrastructure control.
Project Matador Development Phases
We have designed Project Matador with optimal scalability for data center tenants and hyperscalers who are the focus of our planning process. Over time, Project Matador is designed to deliver up to 11 GW of total generation capacity to serve tenants’ critical loads, with up to 15 million square feet of dedicated AI computing space. Development is organized into five main phases, some of which will occur concurrently:
• Phase 0: We plan to establish critical external infrastructure to prepare the Project Matador Site for construction. During Phase 0, we plan to secure essential inputs, including an approximately 200 MW expected power supply from SPS, fiber connections, water services from the City of Amarillo, and large-scale natural gas delivery to support on-site energy needs as well as satisfaction of all conditions precedent under the Lease. See “Business and Properties—Facilities—TTU Lease Agreement.” Additionally, we intend to construct a pad for our Siemens turbine units, build a campus road for operational access, and establish a laydown yard for critical equipment and asset storage. Phase 0 plans also include foundational groundwork for the initial development of 2.6 million square feet of data center capacity as well as assuring the Project Matador Site is fully equipped to support subsequent construction phases and the operational demands of our tenants.
• Phase 1 (1.1 GW Targeted Completion Date: YE of 2026): During Phase 1, we intend to develop 2.6 million square feet of data center capacity and deploy at least 1.1 GW of power by the end of 2026 from owned combined cycle gas projects, SPS grid-supplied power, temporary mobile generation sets and BESS systems, with solar photovoltaic generation for energy displacement. Fermi plans to complete site preparation, tenant acquisition, and early-stage interconnection and development work during this phase, with a target date to commence operations of March 2026 and a Phase 1 completion target date of December 2026.
12
• Phase 2: This phase contemplates development of an additional one million square feet of data center capacity, served by 800 MW or greater of incremental firm power supplies, along with required reserve generation capability. This second phase is designed to be predominantly powered by a Fermi-owned, on-site natural gas fired combined cycle generation fleet in conjunction with additional solar for energy displacement purposes and incremental BESS assets, all operating on an integrated basis with the Phase 1 power supply portfolio. On September 25, 2025, the Company entered into a letter of intent with Siemens to negotiate to purchase three SGT6-5000F gas turbines packages and related auxiliaries producing up to 1.1 GW at ISO conditions once in combined cycle mode for delivery in 2026. Additionally, we are in discussions with Xcel to increase firm grid power from 86MW to 200MW by the end of 2027. The completion target date of Phase 2 is the end of the third quarter of 2027.
• Phase 3: We plan to pursue dual-track development of additional tenant-contracted data center capacity, served by a combination of new on-site, owned combined cycle natural gas fired generation and the development and construction of the initial 1 GW Westinghouse Reactor. We anticipate a construction period from the granting of the COL and any associated regulatory permits and approvals of 60 months per reactor from start of construction to project initial commercial operations. The completion target date of Phase 3 is the end of the third quarter of 2031.
• Phase 4: Fermi intends to complete expansion of tenant infrastructure, grid-scale interconnection, energy redundancy, and supplemental data center capacity, alongside the staged buildout of additional Westinghouse Reactors and SMRs, as they become commercially available—totaling up to five additional reactors across two nuclear islands—and the full energy campus, including non-energy amenities. The completion target date of Phase 4 is the end of 2038.
The below chart illustrates our current plan to add approximately 1GW of gas-powered generation per annum through the end of the decade, after which the Westinghouse Reactors are scheduled for construction and operation.

|
Energy Mix Over |
2026 |
2027 |
2028 |
2029 |
2030 |
2031 |
2032 |
2033 |
2034 |
2035 |
2036 |
2037 |
2038 |
2039 |
2040 |
||||||||||||||||||||||||||||||
|
Grid (%) |
8 |
% |
11 |
% |
5 |
% |
5 |
% |
4 |
% |
4 |
% |
3 |
% |
3 |
% |
3 |
% |
2 |
% |
2 |
% |
2 |
% |
2 |
% |
2 |
% |
2 |
% |
|||||||||||||||
|
Mobile (%) |
39 |
% |
17 |
% |
9 |
% |
7 |
% |
6 |
% |
6 |
% |
5 |
% |
5 |
% |
4 |
% |
4 |
% |
3 |
% |
3 |
% |
3 |
% |
3 |
% |
3 |
% |
|||||||||||||||
|
Gas (%) |
53 |
% |
73 |
% |
86 |
% |
88 |
% |
90 |
% |
90 |
% |
75 |
% |
75 |
% |
65 |
% |
57 |
% |
51 |
% |
46 |
% |
42 |
% |
42 |
% |
42 |
% |
|||||||||||||||
|
Nuclear (%) |
- |
|
- |
|
- |
|
- |
|
- |
|
- |
|
16 |
% |
16 |
% |
28 |
% |
37 |
% |
44 |
% |
49 |
% |
54 |
% |
54 |
% |
54 |
% |
|||||||||||||||
|
KPIs |
2026 |
2027 |
2028 |
2029 |
2030 |
2031 |
2032 |
2033 |
2034 |
2035 |
2036 |
2037 |
2038 |
2039 |
2040 |
||||||||||||||||||||||||||||||
|
MRR/kW |
$ |
19 |
$ |
27 |
$ |
19 |
$ |
48 |
$ |
67 |
$ |
82 |
$ |
77 |
$ |
83 |
$ |
85 |
$ |
80 |
$ |
86 |
$ |
91 |
$ |
96 |
$ |
110 |
$ |
121 |
|||||||||||||||
|
EBITDA/kW |
$ |
292 |
$ |
472 |
$ |
462 |
$ |
891 |
$ |
1,143 |
$ |
1,352 |
$ |
1,241 |
$ |
1,368 |
$ |
1,347 |
$ |
1,299 |
$ |
1,482 |
$ |
1,567 |
$ |
1,647 |
$ |
1,858 |
$ |
1,989 |
|||||||||||||||
|
CapEx |
$ |
2,845.0 |
$ |
5,381.7 |
$ |
4,150.8 |
$ |
4,713.3 |
$ |
5,809.8 |
$ |
6,413.3 |
$ |
6,628.9 |
$ |
7,455.5 |
$ |
6,334.0 |
$ |
5,136.5 |
$ |
2,496.3 |
$ |
962.3 |
|
- |
|
- |
|
- |
|||||||||||||||
13
The below chart illustrates our anticipated generation capacity categorized by phase and energy mix.

The following presents in-depth descriptions of current plans for each of the planned five main development phases, from site preparation and initial development through construction and expansion of our nuclear reactors. These phases run concurrently with each other, and site preparation and third-party coordination across all phases has already commenced.
Phase 0: Preparation of the Acquired Site (Targeted Completion Date: YE 2025)
Phase 0 is dedicated to laying the groundwork for Project Matador by connecting critical external infrastructure to the project site, including 200 MW expected power supply from SPS, fiber optic connections, water services from the City of Amarillo, and large-scale natural gas delivery to meet on-site energy demands.
In addition to bringing off-site infrastructure on-site, we intend to construct a pad tailored for our Siemens turbine units, build a campus road to provide operational access, and establish a laydown yard for the storage of critical equipment and assets. Additionally, we plan to conduct preparatory groundwork for the initial development of 2.6 million square feet of data center capacity. Our site preparation project is designed to ensure the Project Matador Site is primed for subsequent construction phases. Commencement of Phase 1 construction additionally requires us to obtain a notice to proceed from Texas Tech University and the Texas Tech University System and the conditions to obtaining the notice include, among other things, obtaining an executed lease with a hyperscaler tenant, receipt of all permits and approvals for Phase 1 construction, and securing unconditional funding and financing for Phase 1 construction. See “Business and Properties—Facilities—TTU Lease Agreement.”
Phase 1: Initial Development & Construction of the First Gigawatt (Targeted Completion Date: YE 2026)
Phase 1 is designed to deliver approximately 1.1 GW of operational power and approximately 2.6 million square feet of data center capacity by the end of 2026, serving up to two anchor tenants. Phase 1 is designed to include a mix of owned and operated, utility grid-supplied, and leased and interim generation sources. Phase 1 is expected to include the deployment of owned combined cycle natural gas generation, “bridge” operation of leased mobile equipment, grid-based utility supplied firm power and the development of solar photovoltaic (“PV”) systems and procurement and construction of supporting substation and transmission infrastructure.
14
To date, Fermi has contracted for approximately 720 MW of generating capacity, has a preliminary commitment from Xcel to provide Fermi with an additional 200 MW of expected capacity, and intends to pursue an additional 180 MW of expected capacity from MPS, one of its current vendors, comprised of the following key assets:
• 400 MW Siemens 6x1 SGT-800 Combined Cycle System Purchase: On May 9, 2025, Fermi entered into an Equipment Purchase Agreement (the “Firebird EPA”) with Firebird LNG, LLC (“Firebird”) to acquire the Siemens Contract. On July 29, 2025, Fermi, through its indirect wholly-owned subsidiary Fermi Equipment Holdco, LLC, consummated the acquisition of Firebird Equipment Holdco, LLC by Fermi LLC (the “Firebird Acquisition”) pursuant to a Membership Interest Purchase Agreement (“MIPA”) with MAD Energy Limited Partnership (“MAD”). Pursuant to the MIPA, Fermi acquired all of the membership interests in Firebird Equipment Holdco, LLC (“Fermi Equipment Holdco”), a newly formed subsidiary of MAD, that, following a series of pre-closing restructuring steps involving Firebird and related entities, is a party to the Siemens Contract, effectively subsuming the Firebird EPA. While the Siemens System has been fully fabricated and is ready for shipment, it remains warehoused at Siemens staging facilities in Germany, Sweden, the Netherlands, Vietnam and China pending final delivery and assembly. In connection with the closing under the MIPA, the parties negotiated an amendment to the Siemens Contract pursuant to which Siemens will deliver the Siemens System to Free Trade Zone 84 in Houston, Texas. Initial energization of the Siemens System is expected in the third quarter of 2026. Under the MIPA, the aggregate consideration paid by Fermi for the Firebird Acquisition consisted of:
• A $145 million Series B Convertible Note issued to MAD by Fermi that converted into Class A Units upon the closing of the Preferred Unit Financing. The Series B Convertible Note bore interest at a rate of 11% per annum, payable in kind quarterly in arrears, and was to mature on January 1, 2026.
• A $20 million Secured Promissory Note issued to MAD by Fermi that provides for monthly installment payments by Fermi, which bears simple interest at a rate of 4.5% per annum and matures on December 1, 2025. As of the date of this prospectus, there was $7.5 million aggregate principal amount outstanding.
• The grant of a net profits interest to MAD, entitling MAD to 2.5% of net operating income from the first 1,000 MW of dispatchable generation capacity at Project Matador, up to a net present value cap of $100 million.
As a part of the Firebird Acquisition, the Company indirectly acquired all of the rights and obligations of Firebird Equipment Holdco under the Siemens Contract. Under the Siemens Contract, the Company will owe approximately $134 million in remaining contractual payments plus shipping costs for the Siemens System which are currently estimated to be approximately $23.3 million. The Company will also owe additional amounts related to retrofitting expenses, which are not readily ascertainable as of the date of this prospectus. The payments due under the Siemens Contract are denominated in Swedish Kroner and are subject to exchange rate fluctuations.
On August 29, 2025, Fermi Equipment HoldCo, LLC and Firebird Equipment HoldCo, LLC, (the “Borrowers”) entered into that certain Term Loan Agreement with Macquarie Equipment Capital, Inc., as agent for the lenders (“Macquarie”), for a $100 million senior secured loan, which can be increased to $250 million (the “Macquarie Term Loan”) with Macquarie’s approval, to finance the Company’s obligations under the Siemens Contract and which is guaranteed by the Company. Immediately following the closing of the Macquarie Term Loan, the Company borrowed $100 million under such facility. From time to time the Borrowers may request to increase commitments under the Macquarie Term Loan up to $250 million in the aggregate, with any such additional commitments in Macquarie’s sole discretion. The Macquarie Term Loan is secured by (i) all of the assets of the Borrowers, (ii) an equity pledge of the Borrowers by the Company, (iii) a guarantee provided by the Company, and (iv) deposit account control agreements on the Borrowers’ bank account. The Macquarie Term Loan has a term of 12 months and bears interest at 1.00% per annum, payable quarterly in arrears. Macquarie has the right to require the Borrowers to fully redeem the Macquarie Term Loan 150 days after close of an initial public offering, subject to a 1.50 multiple on invested capital (the “Macquarie Multiple”). Additionally, Macquarie has the right to require the Borrowers, with 30 days’ notice, to redeem 25% of the then outstanding drawn balance of
15
the Macquarie Term Loan upon the failure of the Borrowers or the Company to execute at least one 100 MW data center lease with a reasonably creditworthy tenant within nine months after the closing of the Macquarie Term Loan, subject to the Macquarie Multiple. Upon its stated maturity, the Macquarie Term Loan is required to be repaid in full and is subject to the Macquarie Multiple.
• 180 MW GE 6B Purchase: On June 26, 2025, pursuant to an equipment purchase agreement by and between Fermi Equipment Holdco, LLC and Bayonne Plant Holding, L.L.C. (the “Bayonne EPA”), Fermi closed on the acquisition of three pre-owned GE 6B frame class gas turbines and one associated used steam turbine to utilize on the Project Matador Site in combined cycle mode. These turbines were previously in use at facilities located in New Jersey, and Fermi intends to refurbish such turbines with North American Energy Services Corporation oversight as owner’s engineer. The purchase price for the used equipment was $18 million (not including approximately $18.8 million of expected refurbishment costs), and we have budgeted for additional significant costs associated with the acquisition of new HRSGs and selective catalytic reduction systems (“SCRs”), asset refurbishments and upgrades, and project development and construction of what we expect to become up to 180 MW of efficient, low emission and reliable combined cycle generation project.
• 200 MW SPS Grid Power Agreement: Up to 200 MW expected to be secured from SPS currently being negotiated. The supply from SPS will consist of grid-based firm power supply, initially slated to be 86 MW of firm power supplied under SPS’s large commercial load tariff for deliveries at 115 kilovolts (“kV”). We expect that the additional power supply of up to 114 MW will be provided via a combination of SPS allocating to Fermi, on a temporary basis, mobile generation for which SPS has contracted access via regional vendors, as well as additional power from the grid, subject to availability. Negotiations with SPS are ongoing, and our ability to enter into a binding definitive agreement with SPS is subject to various risks and uncertainties. See “Risk Factors.”
• 320 MW TM2500 Rentals: Up to 320 MW of GE aeroderivative TM2500 units (the “TM2500s,”), offering flexible interim power generation assets for near-term bridge capacity uses. Compared to our frame-class gas turbines, these mobile units are lower-efficiency, higher-heat rate generators, but are rapidly deployable allowing us to meet initial tenant power needs. Due to their higher operating costs and lower efficiency, our intent is to temporarily utilize as few of the TM2500s as required to meet the ramping of data center loads. On August 25, 2025, Fermi and Mobile Power Solutions LLC (“MPS”), a Texas-based mobile power rental enterprise entered into a memorandum of understanding for a long-term lease of up to 140 MW at site elevation of TM2500s. On September 22, 2025, Fermi entered into a second memorandum of understanding with MPS to negotiate a lease to secure additional TM2500 units for rent for up to approximately 180 MW at site elevation of mobile-generation power.
Additional planned components in this phase are expected to include:
• Completion of preliminary engineering designs for solar PV capacity, along with identification of our preferred development partners for solar PV installation and operations;
• Engineering, procurement and construction (“EPC”) work and completion of a roughly 2.5-mile 115 kV radial transmission circuit extension to connect the Project Matador Site with the SPS grid, which is currently under construction, and to prepare for delivery of the expected initial 86 MW of firm SPS system power to the Project Matador Site. We are currently interviewing and in discussions with a number of leading EPC providers to assist us in executing on various aspects of engineering design and the procurement of materials and requisite permits;
• EPC contracting to execute supplemental work on the SPS system to create a 115 kV loop circuit that would support up to 0.4 GW of power availability from the SPS grid;
• Procurement of equipment to support a 1 GW or greater network of substations, with an initial order for 500 MW of components; and
• Ongoing site preparation, tenant acquisition, and early-stage interconnection work to support tenant delivery timelines.
16
In parallel, Fermi is actively working on securing long lead-time nuclear equipment and filed its COL Application with the NRC on June 17, 2025, for the deployment of up to four Westinghouse Reactors, to help ensure timely execution of its nuclear strategy. The COL Application has was accepted for review on September 5, 2025, and initial feedback from the NRC reactor licensing staff has been supportive of our application as we begin the journey toward prospective approvals. The Company expects the completion of Phase 0 and Phase 1 to require approximately $2 billion of capital expenditures.
Phase 2: Development of an additional one million square feet of data center space, served by 800 MW or greater of incremental firm power supplies (Targeted Completion Date: Q3 2027)
We are actively seeking to negotiate with Original Equipment Manufacturers (“OEMs”), EPC contractors and sources of secondary market equipment regarding the potential for acquiring new and/or refurbished equipment capable of adding 800 MW of assets available for delivery and installation as required for our Phase 2 operations by year-end of 2027. On September 25, 2025, the Company entered into a letter of intent with Siemens to negotiate to purchase three SGT6-5000F gas turbines packages and related auxiliaries producing up to 1.1 GW at ISO conditions once in combined cycle mode for delivery in 2026. We expect additional equipment to largely consist of industrial frame class gas turbines, readily pairable with steam turbines and HRSGs for development of efficient, lower-emission and reliable combined cycle gas-fired projects. Consistent with the equipment choices we have made for our gas-fired projects in Phase 1, we are intentionally focusing our selection of equipment to have the “right sizing” of prime movers in order to minimize reliability concerns during outage conditions, while providing optimized heat rate efficiency, environmental attributes and lifecycle cost.
In addition to the incremental, like-kind combined cycle generation projects that we plan to develop in this phase, we intend to develop and install supplemental solar PV installations, both on-site and at site-adjacent locations capable of being readily interconnected into the Project Matador behind-the-meter grid, as well as additional BESS systems for reliability and power quality uses, to be developed and installed.
Phase 3: Construction of the First Nuclear Reactor and Continued Buildout of Gas Generation Capabilities (Targeted Completion Date: Q3 2031)
We believe Fermi’s strategy to secure long lead-time items puts us in a leading position in the nation’s expected nuclear power renaissance. We plan to pursue dual-track development of additional tenant-contracted data center capacity, served by a combination of new on-site, owned combined cycle natural gas fired generation and the development and construction of the initial 1 GW Westinghouse Reactor. Construction of the first 1 GW Westinghouse Reactor is expected to begin promptly following the receipt of NRC approval for our initial COL Application and the placement of orders for major long lead-time equipment. Fermi estimates a five-year construction cycle once those milestones have been achieved and is actively working on sourcing and procuring long lead-time components to maintain better schedule certainty and to create a competitive advantage over other AI data center developers considering nuclear power. To promote uninterrupted power delivery, we plan to retain the flexibility to supplement or temporarily replace planned nuclear output with gas-fired peaking generation, which can serve as an initial or backup power source during planned, re-fueling and forced outage conditions. We plan for the reactors to be held within a special purpose entity (“SPE”) structurally separated from other Project Matador assets, with Fermi providing a sub-lease to the SPE for the project site. See “—Use of Special Purpose Entities.” We believe the Project Matador Site is one of the most extensively studied, secure and characterized nuclear sites in the United States for near-term Westinghouse Reactor deployment, and is well-positioned for accelerated nuclear development of multiple units given the Project Matador Site characteristics and the recently filed COL Application.
In connection with Phase 3’s nuclear buildout, we have entered into the following memorandums of understanding and agreements:
• On July 28, 2025, the Company entered into a non-binding memorandum of understanding (the “Hyundai MOU”) with Hyundai Engineering & Construction Co., Ltd. pursuant to which the parties agreed to actively collaborate with respect to, among other things, the joint planning and development of a nuclear-based hybrid energy project. The Hyundai MOU includes three milestones intended to create a trajectory for the project, including (i) completion of front-end engineering design (“FEED”) studies within six months following the commencement of a FEED agreement; (ii) initiation of early procurement activities and comprehensive partner onboarding by mid-2026; and (iii) a targeted start of EPC activities by the third quarter of 2026.
17
• On August 2, 2025, the Company entered into a COLA Gap Analysis Service Agreement (the “Westinghouse Service Agreement”) with Westinghouse, pursuant to which Westinghouse has agreed to assist the Company with the continued development of its COL Application for the ultimate deployment and design of one or more Westinghouse Reactors at the Project Matador Site.
• On August 25, 2025, the Company entered into a non-binding memorandum of understanding (the “Doosan MOU”) with Doosan Enerbility Co., Ltd. (“Doosan”) pursuant to which the parties agreed to explore potential business opportunities between the parties in relation to large scale commercial nuclear power plants and SMRs, with SMR technology still under evaluation, including, but not limited to, (i) Doosan’s support in supplying nuclear components and equipment for Project Matador and other future projects, (ii) the Company’s intention of procuring certain nuclear components and equipment directly from Doosan in bulk as owner furnished equipment/materials, which will be provided to the Company’s EPC partners for nuclear construction and (iii) both parties intention of pursuing cooperation across multiple projects and technology platforms.
• On August 25, 2025, the Company entered into a non-binding memorandum of understanding (the “Samsung MOU”) with Korean Hydro & Nuclear Power Co. (“KHNP”) and Samsung C&T Corporation (“Samsung”) to provide a general framework for cooperation in the development and execution of Project Matador, including, but not limited to opportunities to invest in Project Matador.
Phase 4: Expansion of Infrastructure and Construction of Additional Nuclear Reactors (Targeted Completion Date: Q4 2038)
Phase 4 is designed to include expansion of tenant infrastructure, grid-scale interconnection capacity, and supplemental data center square footage accompanied by the buildout of additional energy redundancy systems to support long-term operational resilience. We expect this infrastructure growth to coincide with the staged construction of Westinghouse Reactors—Units 2 through 4—following completion of the first unit. Each incremental nuclear unit will require, for power quality and reliability purposes, installation of a roughly equivalent megawatt-based amount of additional BESS resources. We also expect to supplement our Westinghouse Reactors with SMRs as they become commercially available. Upon full buildout, the energy campus is currently designed to include approximately 6.0 GW of nuclear capacity across two nuclear islands and approximately 4.5 GW of natural gas-fired generation, collectively capable of powering five of the largest data center developments in the world. In addition to the up to 11 GW of total power produced by the nuclear and natural gas assets, we expect to contract for up to approximately 1.75 GW of solar energy infrastructure used to offset or displace natural gas fired generation when and as the solar power input is available, and including 1 MW x 4 hour of BESS assets utilized to provide intra-second and intra-day power quality, firming, shaping and related reliability-focused services. The campus design is expected to feature integrated water treatment systems, infrastructure purpose-built for AI training, extensive cybersecurity systems, and non-energy amenities, forming a secure, high-performance platform purpose-built to support mission-critical, AI-driven digital workloads across the United States.
The timing set forth in the foregoing description of each phase is management’s current working estimate based on prior experience as well as analogous recently completed projects. Our timeline will of necessity change as a result of FEED studies, EPC contract details, availability of equipment, personnel and permitting and other factors beyond our control. While the indicative timing is a good faith preliminary estimate, actual completion and in-service dates can be expected to change and those changes may be material. There are many factors beyond the control of the Company that may materially delay the completion of these phases. See “Risk Factors.”
Differentiation in the Construction of Nuclear Facilities
Mesut Uzman, our Chief Nuclear Construction Officer, brings extensive experience supporting delivery of large-scale nuclear projects including multiple Westinghouse Reactors and full lifecycle execution of the Barakah Nuclear Power Plant. He played key roles in the construction and commissioning of 12 nuclear units in China (including four Westinghouse Reactors), four Korean-designed units in the UAE, and multiple upgrade and completion projects in the United States.
We are targeting approximately five years for the construction of each unit—timing that we believe is in line with previous completed projects in China and the UAE. We intend to develop a detailed schedule with Westinghouse and a Tier-1 EPC partner in FEED, reflecting realistic task durations and overlaps. An open-book alliance contracting (owner-led EPC) process avoids rigid fixed price pitfalls, allowing schedule flexibility to mitigate issues proactively.
18
Despite substantial cost overruns and prolonged project deadlines on past nuclear projects in the United States, we believe there are a number of distinguishing factors for Fermi that allow us to target a significantly lower cost and delivery schedule than the last Westinghouse Reactor builds in the United States by applying a fundamentally different execution model. These include:
• Starting with a mature, licensed Gen III+ Westinghouse Reactor design with multiple operating units.
• Owner-directed EPC model instead of a turnkey EPC approach or cost plus models, which we believe substantially reduce stacked margins and allows for us to maintain transparency and control.
• One-margin-per-scope structure, where each party (OEMs, design integrator, site contractors) earns a reasonable profit for their specific contribution—aligning incentives across the project.
• Upfront placement of long-lead equipment orders tied to financing milestones, ensuring early manufacturing starts and avoiding bottlenecks.
• Bulk procurement and standardization of critical components across multiple units to reduce cost and streamline delivery.
• Bifurcated construction strategy that separates the regulated nuclear island from the conventional island, allowing parallel execution and shortening the critical path.
• Integration of lessons learned from both implementation of Westinghouse Reactors and development at Barakah to improve planning, quality assurance, control and sequencing from day one.
• Working with engineering, construction, and supplier partners who have demonstrated recent, measurable success in delivering large-scale nuclear and infrastructure projects on time and on budget.
Replicable Business Model
The technology industry’s energy demands are not limited to West Texas. Although we recognize that it will be difficult to fully replicate the highly differentiated and qualitatively unique characteristics of the Project Matador Site and all of its value-accretive tenants, we believe Fermi’s integrated development model, built around an integrated, diverse and fit-for-purpose portfolio of reliable, low cost and environmentally benign generation resources, public land strategies, and hyperscaler-aligned resource potential, can be replicated to a large extent in other locations, whether in the United States or internationally. We expect to target locations with natural access to conventional and unconventional energy sources with favorable regulatory policies and proximity to mature fiber networks and other critical infrastructure characteristics. We believe the Trump Administration’s renewed focus on expedited permitting and the expansion of nuclear infrastructure in the United States presents a favorable backdrop for Fermi to replicate its business model to support key national strategic priorities focused on winning the AI race and developing nuclear power.
Use of Special Purpose Entities
We intend to use a development model centered around the strategic deployment of SPEs to segregate regulatory risk, tenant counterparty risk, financial and credit exposure, collateral risk, and operational complexity across our multiple infrastructure classes, sites and tenants. Each major energy vertical and tenant-facing infrastructure layer will be developed, owned, and operated under its own SPE, including utilizing separate layers for each individual tenant’s multi-year project development. We believe utilizing SPEs will allow us to insulate our sites from various financial and operational risks, maximizing the stability and reliability of our cash flows.
This structure permits ring-fencing of construction and operational risk, customized financing and offtake agreements, and streamlined pathways for public-private partnerships. Each SPE may contract directly with suppliers, EPC firms, and off-takers while benefiting from campus-wide integration through the Project Matador platform.
We intend to utilize SPEs throughout our corporate and operational structure, including for combined cycle gas turbine plants, utility-scale solar generation with battery energy storage, data center real estate infrastructure and water and power distribution and cooling systems. Critically, our Westinghouse Reactors and other nuclear assets will each be
19
held in a dedicated SPE, which will assume exclusive responsibility for NRC compliance, licensing terms, and site safety program execution. The nuclear SPEs will be designed to be bankruptcy remote and independently capitalized to meet federal nuclear financial protection requirements.
Currently, we have six wholly-owned SPE subsidiaries: Fermi Equipment Holdco, Firebird Equipment Holdco, LLC, a Delaware limited liability company (“Firebird Equipment Holdco”) and FERMI SPE, LLC, a Delaware limited liability company (“Fermi SPE”), Fermi Gas 1 LLC (“Fermi Gas”). Fermi Services LLC (“Fermi Services”) and Fermi Nuclear LLC (“Fermi Nuclear”).
Fermi Equipment Holdco is a member-managed, wholly-owned direct subsidiary of Fermi LLC and serves as a holding company for Firebird Equipment Holdco.
Firebird Equipment Holdco is a member-managed, wholly-owned direct subsidiary of Fermi Equipment Holdco and is a party to the Siemens Contract.
Fermi SPE is a member-managed, wholly-owned direct subsidiary of Fermi LLC and is a party to the Lease with Texas Tech University.
Fermi Services is a member-managed, wholly-owned direct subsidiary of Fermi LLC and will serve as our employee management entity.
Fermi Gas is a member-managed, wholly-owned direct subsidiary of Fermi LLC and is party to the ETC Agreements.
Fermi Nuclear is a member-managed, wholly-owned direct subsidiary of Fermi LLC and will house our nuclear assets.
We will form additional SPEs over time to own and finance specific operating assets as Project Matador development advances. Fermi will seek to finance the development of each SPE using appropriate risk-return adjusted sources of capital. These sources may include a combination of (1) debt, including securitizations and structured debt, (2) equity, including project equity and tax equity, (3) prepayments from customer contracts and (4) contributions from the SPE’s parent entity. In all instances, Fermi will seek to shield and protect the Company from incurring unnecessary liabilities or guarantees at the REIT level.
The foregoing is an overview of our current and certain planned SPEs, and detailed below is an outline of our expected organizational structure following the organizational transactions described in the section titled “Corporate Conversion” and this offering:

20
Competitive Strengths
Our competitive strengths are underpinned by the HyperRedundant™ nature of the Project Matador Site derived from the combination of natural gas, water, fiber and nuclear potential converging at the crossroads of Project Matador. We believe our business has a number of key competitive strengths, including:
• One-of-a-Kind Project Site with Critical Infrastructure, Connected at Scale -Our Lease with the Texas Tech University System provides a one-of-a-kind project site, strategically located adjacent to one of the nation’s largest known natural gas fields with 1–2 billion cubic feet per day (“Bcf/d”) of production as well as nearby four major bidirectional natural gas pipelines owned by companies supporting firm gas contracts — which we believe could support the entirety of Project Matador’s contemplated up to 11 GW of power. The Project Matador Site boasts sub-25ms latency to major fiber hubs like Chicago, Dallas, and Phoenix, and offers exceptional digital connectivity that is co-located within high-radiance solar corridors, the largest helium reserve and the largest aquifer in North America, delivering reliable power, advanced cooling, and water for hyperscale data and next-generation manufacturing.


• Near-Term Natural Gas Generation Provides Bridge to Nuclear and Solar Plus Battery Storage Development - Fermi is expected to provide 1.1 GW of power generation by the end of 2026, inclusive of 200 MW obtained from SPS. We were able to source combined cycle systems and turbines for near-term delivery in a tight equipment market. Our natural gas generation will provide our customers with near-term generation capacity as we develop nuclear and solar plus battery storage generation, giving us a competitive advantage for customers with near-term computing needs.
• Pre-Existing National Security Infrastructure and Strategic Talent Advantage - In close proximity to the Pantex Plant—the nation’s primary site for assembling, disassembling, and maintaining the U.S. nuclear weapons stockpile—this location benefits from regulatory precedent, a highly qualified nuclear workforce of approximately 4,600, deep R&D capabilities, enhanced site security, and robust infrastructure. Combined
21
with a seasoned Permian Basin energy labor pool and three nearby college campuses, the Project Matador Site offers unmatched access to skilled talent without disrupting local communities or school districts. Many of our targeted tenants contract with the federal government and will benefit from the critical national security infrastructure already in place and adjacent to the project site.
• Positioned for Accelerated Nuclear Development - On June 17, 2025, we filed a COL Application for four Westinghouse Reactors, which was accepted for review on September 5, 2025. We believe the project is positioned to offer a first-mover advantage in the development of nuclear power to meet growing energy demand by capitalizing on the Trump Administration’s renewed focus on accelerating the nation’s nuclear infrastructure buildout and future technologies, such as small modular reactors. Further, we are seeking new ways to modernize existing legal frameworks to benefit Fermi, including through seeking U.S. Foreign Trade Zone subzone designation for Project Matador and similarly situated projects.
• Hyperscaler Alignment on Attractive Terms - We are actively negotiating letters of intent with leading AI infrastructure companies on terms we believe to be highly attractive. Through a combination of substantial prepayments, capacity-based rents and escalator provisions governed by triple-net or gross leases, we believe our lease agreements will provide us with significant financial flexibility, access to stable, repeatable cash flows, and provide long-term certainty while we seek to grow the world’s largest nuclear power campus. We believe our large-scale site is attractive to hyperscalers who seek partners to grow as they grow.
• Cutting-Edge Operational Execution Model Through “MATRIX” - In partnership with a global professional services firm, we are developing an AI-powered project management office, “MATRIX,” utilizing an intelligent agent ecosystem purpose-built to streamline the execution of complex, high-risk capital programs like Project Matador, which demand seamless integration between systems, rigorous governance, and adaptive risk controls. MATRIX reframes development and operations programs as an AI-augmented delivery model, where intelligent agents operate as embedded controls, advisors, and accelerators across planning, design, procurement, construction, commissioning and transition to operations to shift capital delivery from labor-intensive oversight to automation-powered execution. We believe MATRIX will uniquely position us to execute on Project Matador by fundamentally reducing the time, cost, and risk inherent to large project execution.
Growth Strategies
We intend to implement a number of strategies to accelerate growth, including:
• Establish First-Mover Advantage in Nuclear Power Development - We intend to advance regulatory and development workstreams to secure early access to next-generation nuclear capacity, including SMRs and other advanced reactors. Our ambition is to become the premier platform for AI tenants requiring ultra-reliable, environmentally-responsible baseload power—anchored by what could become the second-largest nuclear power complex in the United States. We will continue deepening strategic partnerships with the NRC and the DOE to align with national energy priorities, accelerate licensing timelines, and shape the future of nuclear infrastructure in support of AI.
• Systematic Execution Approach that is Scalable and Repeatable - Following the successful execution of Phase 1 and Phase 2, we believe Fermi will be positioned to scale in a systematic, repeatable manner—delivering an additional approximately 1 GW of generation capacity annually. This “rinse-and-repeat” rollout model is intended to substantially de-risk the remaining 90% of the 11 GW campus buildout, leveraging proven engineering, regulatory, and commercial frameworks established in the initial phases. We intend to standardize and codify our development model—land, power, and compute—into a replicable blueprint that can be deployed across multiple geographies to meet rising AI infrastructure demand. Every additional site will carry the Fermi brand, operational playbook, capital formation strategy and build-to-tenant architecture.
• Expand Strategic Partnerships with Leading AI and HPC Players - Forge long-term partnerships with hyperscalers, AI and NeoClouds players, and infrastructure operators seeking reliable access to massive, scalable power in geostrategic U.S. locations and worldwide. As tenants are signed, these relationships will strengthen as AI and compute requirements continue to expand with Fermi building the national platform to meet that demand with end-to-end infrastructure delivery.
22
• Continue Enhancing Vertical Integration Across the Infrastructure Value Chain - Develop and control critical components of the power and compute stack to improve cost, reliability, and execution certainty. As the pipeline for data center projects continues to expand, and grid capacity becomes more and more constrained, AI and high-performance computing (“HPC”) players will become increasingly reliant on behind-the-meter ecosystems, independent from grid uncertainty. We intend to create the necessary ecosystem to support AI and HPC growth with a platform primed to capture significant market share through this expected period of expansive growth.
• Management Team with Bold, Interdisciplinary Vision Across AI, Data Center, Power, Nuclear and REIT Spaces and Demonstrated Ability to Execute Complex Projects - The management team has deep experience, strategic relationships and a bold vision for the future of AI development. The team is passionate about enabling the growth of AI globally and views it as a national security priority in the United States. The team is nimble as demonstrated by identifying and leasing a strategic site of scale, sourcing equipment in a tight market, and advancing permits.
• REIT Structure Provides Enduring Tax Advantage - We believe that our REIT structure will allow us to retain greater cash flows to reinvest in the business and distribute to shareholders. Additionally, it will allow investors globally to gain exposure to AI infrastructure growth in a tax-advantaged structure. We will be required to distribute at least 90% of our REIT taxable income (determined without regard to the deduction for dividends paid and excluding net capital gain), but will generally not owe U.S. federal income tax on any portion of our REIT taxable income, including net capital gain, that is distributed by us to our shareholders. We believe that our intended operations are well aligned with the requirements for qualifying as a REIT, and that our qualification will provide our shareholders an attractive long-term investment proposition.
Tenant Demand & AI Market Fit
The AI revolution is fundamentally constrained by one primary factor: power. Hyperscale data centers, those capable of training frontier AI models and supporting real-time inference across billions of devices, consume energy at unprecedented scale. We believe our tenants desire near term access and significant, consistent scale to expand into multi-year development. Industry experts agree the U.S. electric grid cannot meet projected demand. Power procurement delays, interconnection backlogs, and regulatory bottlenecks have made traditional data center expansion exceedingly difficult for next-generation AI workloads. Fermi’s model intends to solve that bottleneck.
Our platform is purpose-built for the world’s most demanding AI users, such as companies and governmental entities with immediate multi-gigawatt power needs, hyperscaler-grade redundancy requirements, and zero tolerance for latency or power outages. Project Matador is engineered to support multiple 1 GW-class tenants, each with customizable delivery pathways including a combination of dedicated natural gas turbines, solar arrays, and nuclear island configurations.
Our model has already attracted multiple inbound requests for the power and facilities we are in the process of developing. We are in advanced discussions with a select group of foundational anchor tenants, including:
• AI model developers scaling multi-billion-parameter systems;
• GPU manufacturers pursuing integrated compute and power co-location strategies; and
• Next-gen cloud and sovereign AI providers seeking full-stack ownership of energy and compute campuses.
Phase 1 was reverse-engineered based on direct demand signals from AI buyers seeking deployment locations outside of traditional grid jurisdictions, where permitting timelines and utility constraints make near-term development prohibitive.
On September 19, 2025, we entered into a letter of intent (the “Tenant LOI”) with an investment grade-rated tenant (the “First Tenant”) to lease a portion of the Project Matador Site on a triple-net basis for an initial lease term of twenty years, with four renewal terms of five years each. The Tenant LOI provides for phased delivery of over 1GW of powered shell spread across 12 separate powered shells (each, a “Tenant Facility”) to be constructed by the Company. Additionally, the Company and the First Tenant are negotiating a cost reimbursement agreement and prepayment as part of their ongoing negotiations. Any prepayment would be on a full recourse basis and subject to clawback, amortized over six years as a credit to the First Tenant’s rental payments.
23
The Tenant LOI is non-binding and subject to a number of terms and conditions, contingencies and uncertainties. There can be no assurance that we will ultimately enter into a binding definitive agreement with the First Tenant or that the terms of such agreement will not differ, possibly materially, from those described here.
The Fermi Advantage for AI Tenants:
• Speed to Power: Fermi’s behind-the-meter power will be largely engineered, permitted, and delivered onsite avoiding interconnection delays.
• Energy Optionality: Once our buildout is achieved, tenants will be able to customize their power mix across gas, solar, battery, and nuclear modules, optimizing for environmental, social and governance targets or cost stability.
• Control and Redundancy: Fermi tenants will be able to avoid shared substation risk and have direct input into their power delivery architecture—including the mechanical, electrical, and plumbing (MEP) systems handoff.
• Tenant Optionality: Our tenants will be able to select raw power, powered shell, or turnkey compute solutions. Fermi expects to match their stack through SPE-managed partnerships.
• Alignment with Hyperscaler BTS Requirements: Ultra-high uptime (targeting 99.999% and above), low latency delivery (via local generation adjacency), and resilient throughput (fueled by redundant resources).
• Safety and Security: Because we are adjacent to Pantex, we believe our tenants will benefit from enhanced security, a no-fly zone and additional redundancies endemic of critical strategic national security sites.
We believe Fermi will become one of the premier providers for the next generation of AI infrastructure in the United States as a result of its control, scale, and redundancy.
Our Revenue Model and Expected Tenant Contracts
Our business model involves selling access to our private power grid and powered shells on a triple net lease basis. While the terms on which we sell capacity and access may change over time, we believe our unique position allows us to provide a differentiated offering and intend to charge a premium for our offering. We expect to receive revenue from such lease agreements as power plus shell buildouts are delivered, whether or not power is being used by the tenant. We are in active negotiations with multiple investment grade tenants and have executed an LOI with an investment grade tenant for the first GW of power.
Based on the experience of our management team as well as publicly available information from comparable market transactions, we have developed “illustrative returns” we believe can be generated by our projects. These illustrative returns are not meant to represent projections for our operations but illustrative of our potential returns. More specifically, market analysis indicates that a tenant lease could generate $1.5 billion of revenue when normalized for 1GW of gross capacity and power purchase agreements. Assuming we incur $500 million in operating expenses attributable to such normalized GW as estimated by management based on currently available market information, we would generate $1.0 billion of NOI for such normalized GW. Our operating expenses are passed through to the tenant under triple net lease terms further preserving our profit margin. For example, if natural gas costs were to increase, our revenues would increase proportionately.
In connection with our illustrative analysis presented above, we reviewed publicly available information with respect to comparable market transactions, including “powered shell” and “turnkey” transactions for our target addressable market and representing a cumulative 6GW of power capacity across thirty transactions for which data is available (“Market Comparables”). An analysis of these Market Comparables supports for a normalized 1 GW approximately (i) $600 million in top line base rent revenue ($50 per KW per month) and (ii) $900 million in power capacity rent revenue ($75 per KW per month) roughly based on generic rates of $0.10 per KWH levelized cost of electricity. These revenues represent a historical view of market terms based on the Market Comparables and we anticipate that scarcity of power deliverable at scale could result in increases in these metrics in the near term.
While we do not believe our lack of operating history necessitates an additional discount factor due to our procurement of best-in-class power generation assets mixed with the unique attributes of the Project Matador Site, we assumed increasing expenses for long lead-time items and include contingencies in our cost estimates to account for uncertainty
24
in operating performance and other risks. Additionally, we have considered the impact of exogenous factors that would cause cost overruns and delays such as tenant-specific requirements that may be unknown to us and supply chain inefficiencies when assessing our cost structure.
These illustrative returns represent the good faith estimates of management based on information available to it as of the date of this prospectus. The assumptions underlying our analysis are subject to many risks and uncertainties. See “Risk Factors.”
The terms of our LOIs are structured such that revenue from our leases will begin flowing on a proportionate basis as power and powered shells are delivered. Our anticipated power delivery schedule for the first 1.1 GW of power on the Project Matador Site is as follows (with such amounts under “Grid Power: Xcel Energy” representing 86MW of grid power and 114MW of mobile generation):
|
Model |
2026 |
|||||||
|
Q1 |
Q2 |
Q3 |
Q4 |
|||||
|
Grid Power: Xcel Energy |
200 |
200 |
200 |
200 |
||||
|
Gas: Leased TM2500s |
140 |
140 |
320 |
320 |
||||
|
Gas: SGT800s (Firebird) |
0 |
0 |
400 |
400 |
||||
|
Gas: GE 6Bs (Jersey) |
120 |
120 |
180 |
180 |
||||
|
Total |
460 |
460 |
1,100 |
1,100 |
||||
|
Increment |
460 |
0 |
640 |
0 |
||||
Restrictions on Ownership and Transfer
Fermi LLC’s limited liability company agreement (the “Fermi LLC Agreement”), and, later, our Charter, authorizes (or will authorize) our board of directors to take such actions as are necessary or advisable to allow us to qualify and to preserve our status as a REIT. To assist us in qualifying for and preserving our status as a REIT, among other consequences, the Fermi LLC Agreement and, later, our Charter contains (or will contain) limitations on the ownership and transfer of shares of our stock. Our Charter will prohibit: (i) any person or entity from owning or acquiring, directly or indirectly, more than 2.5% in value or in number of shares, whichever is more restrictive, of the outstanding shares of any class or series of our capital stock and (ii) any transfer of shares of capital stock that would result in the beneficial ownership of our outstanding shares of capital stock by fewer than 100 persons. In addition, our Charter will include provisions intended to prohibit any transfer of, or other event with respect to, shares of our capital stock that would result in us being “closely held” within the meaning of Section 856(h) of the Code or otherwise failing to qualify as a REIT (including, but not limited to, ownership that would result in us owning an interest in a tenant if the income derived by us from such tenant would cause us to fail to satisfy any of the gross income requirements of Section 856(c) of the Code). Our board of directors, in its sole discretion, may prospectively or retroactively waive the 2.5% ownership limit described above with respect to a person or entity. Our board of directors may not grant such an exemption to any person or entity if such exemption would result in our failing to qualify as a REIT. Our board of directors may require the person seeking a waiver to make such representations or agree to such undertakings as the board of directors may deem appropriate. We anticipate that our board of directors will waive the 2.5% ownership limit and grant excepted holder limits with respect to certain founders and other specified individuals. Accordingly, it is not anticipated that a waiver by our board of directors will be available to other individuals who may wish to exceed the 2.5% ownership limit.
The ownership limits and other restrictions on ownership and transfer of our stock to be contained in the Fermi LLC Agreement and our Charter will not apply if our board of directors determines that it is no longer in our best interests to qualify as a REIT. The restrictions on ownership and transfer could delay, defer or prevent a transaction or a change of control of our Company that might involve a premium price for our common stock that our shareholders believe to be in their best interest. See “Description of Capital Stock—Restrictions on Ownership and Transfer.”
Tax Status
Fermi LLC has elected to be classified as a corporation for U.S. federal income tax purposes effective as of its date of formation, January 10, 2025, via late classification relief sought under Revenue Procedure 2009-41. Fermi LLC adopted a fiscal year end of July 31, 2025, for its initial taxable, non-REIT year, and, in order to make a REIT election for the taxable period August 1, 2025 through December 31, 2025, Fermi has changed its taxable year to a calendar year end for U.S. federal income tax purposes effective as of August 1, 2025. We believe that we are organized and operate in a manner to qualify for taxation as a REIT for such short taxable year ending December 31, 2025 and
25
subsequent taxable years. We intend to continue to be organized and operate as a REIT in the future, but we cannot provide any assurance that we will operate in a manner so as to qualify or remain qualified as a REIT. See “Material U.S. Federal Income Tax Considerations.”
Implications of Being an Emerging Growth Company
We are an “emerging growth company” as defined in the Jumpstart Our Business Startups Act of 2012 (the “JOBS Act”). For as long as we are an emerging growth company, unlike public companies that are not emerging growth companies under the JOBS Act, we will not be required to:
• provide an auditor’s attestation report on management’s assessment of the effectiveness of our system of internal control over financial reporting pursuant to Section 404(b) of the Sarbanes-Oxley Act of 2002 (the “Sarbanes-Oxley Act”);
• provide more than two years of audited financial statements and related management’s discussion and analysis of financial condition and results of operations;
• comply with any new requirements adopted by the PCAOB requiring mandatory audit firm rotation or a supplement to the auditor’s report in which the auditor would be required to provide additional information about the audit and the financial statements of the issuer;
• provide certain disclosures regarding executive compensation required of larger public companies or hold shareholder advisory votes on executive compensation required by the Dodd-Frank Wall Street Reform and Consumer Protection Act; or
• obtain shareholder approval of any golden parachute payments not previously approved.
In addition, Section 107 of the JOBS Act provides that an emerging growth company can take advantage of the extended transition period provided in Section 7(a)(2)(B) of the Securities Act of 1933, as amended (the “Securities Act”), for adopting new or revised financial accounting standards. Currently, we do not intend to take advantage of all of the reduced reporting requirements and exemptions, including the longer phase-in periods for the adoption of new or revised financial accounting standards under Section 107 of the JOBS Act. See “Risk Factors—Risks Related to Our common stock and this Offering— The JOBS Act will allow us to postpone the date by which we must comply with certain laws and regulations intended to protect investors and to reduce the amount of information we provide in our reports filed with the SEC. We cannot be certain if this reduced disclosure will make our common stock less attractive to investors.”
We will cease to be an emerging growth company upon the earliest of: (i) the last day of the fiscal year in which we have $1.235 billion or more in annual revenues; (ii) the date on which we become a “large accelerated filer” (the fiscal year-end on which the total market value of our common equity securities held by non-affiliates is $700 million or more as of June 30); (iii) the date on which we issue more than $1.0 billion of non-convertible debt securities over a three-year period; or (iv) the last day of the fiscal year following the fifth anniversary of our initial public offering.
Summary of Risk Factors
An investment in our securities involves a high degree of risk. The occurrence of one or more of the events or circumstances described in the section titled “Risk Factors,” alone or in combination with other events or circumstances, may materially adversely affect our business, financial condition and operating results. In that event, the trading price of our securities could decline, and you could lose all or part of your investment. Such risks include, but are not limited to:
• We are a development-stage company with no operating history or historical revenue, and we face execution risk across all major components of our business.
• We have not yet constructed our facilities or entered into any binding contract with any tenants, and there is no guarantee that we will be able to do so in the future. Our limited commercial operating history makes it difficult to evaluate our prospects, the risks and challenges we may encounter and our total potential addressable market. Any delays or setbacks we may experience could have a material adverse effect on our business, financial condition and results of operations, and could harm our reputation.
• We will be dependent on third-party manufacturing and supply chain relationships to build and operate our facilities. Our reliance on third parties and suppliers involves certain risks that may result in increased costs, delays, and loss of revenue.
26
• We will require significant additional capital to construct and complete Project Matador, and we may not be able to secure such financing on time with acceptable terms, or at all, which could cause delays in our construction, lead to inadequate liquidity and increase overall costs.
• Technological advances or disruptive innovations, specifically advancements in artificial intelligence, may outpace our development cycle, and we are exposed to technology obsolescence across all major asset classes.
• We may not achieve tenant adoption at the pace or pricing levels required for financial viability.
• We depend on third-party vendors, contractors, and consultants to support our business.
• Terrorist attacks, cyberattacks and threats may compromise the integrity of our hybrid grid systems and could have a material adverse effect on our business, financial condition, and results of operations.
• Our use of technologies and systems that use AI or large-scale language models (“LLMs”), including MATRIX, given the dynamic state of such technologies, may cause inadvertent or unexpected impacts that may introduce new operational, legal, and regulatory risks that could adversely affect our business, financial condition, or results of operations.
• Project Matador is an unprecedented, large-scale, multi-phase development effort that presents significant planning, execution, and coordination risks.
• Our ability to develop and retain site control depends on maintaining our leasehold interest with the Texas Tech University System.
• The scale of infrastructure planned at Project Matador will require extensive permitting, interconnection, and third-party coordination.
• High demand for, constraints on the supply of, and increasing costs for industrial scale gas-fired turbines could lead to significant delays in our ability to develop the natural gas fired power generation infrastructure we will need to achieve our power delivery goals on the schedule we are projecting.
• Westinghouse Reactors and SMRs can be costly and time consuming to construct and commercialize. Delays and cost overruns arising from issues with our procurement, licensing and other regulatory approvals, construction and commercialization of nuclear reactors may materially adversely affect our business.
• Our construction and delivery timeline estimates for our facilities and other equipment may increase due to a number of factors, including the degree of pre-fabrication, standardization, on-site construction, long-lead procurement, contractor performance, facility pre-operational and startup testing, demand for repairs and other site-specific considerations.
• Our business operations rely heavily on securing agreements with suppliers for essential materials, equipment, and components which will be used to construct Project Matador facilities.
• If we cannot obtain required permits, licenses and regulatory clearance or approvals for Project Matador or our operations, or are unable to maintain such permits, licenses or approvals, we may not be able to continue or expand our operations.
• We are subject to complex, evolving, and potentially burdensome regulatory requirements.
• Accidents involving nuclear power facilities, including but not limited to events similar to the Three Mile Island or Fukushima Daiichi nuclear accidents, or other high profile events involving radioactive materials, could materially and adversely affect the public perception of the safety of nuclear energy, our customers and the markets in which we operate and potentially decrease demand for nuclear energy or facilities, increase regulatory requirements and costs or result in liabilities or claims that could materially and adversely affect our business.
• We are subject to federal environmental review processes, including the National Environmental Policy Act (“NEPA”), that may materially delay or restrict project development.
• Commodity prices (particularly for natural gas) could impact the economic viability of our businesses or impair our ability to commence operations if we are not able to adequately pass through the cost of natural gas and other raw materials to our tenants.
• Our near-term revenue may be heavily concentrated among a small number of anchor tenants.
27
• Failure of any major tenant to perform under its lease could result in material financial losses.
• We intend to elect to be classified as a REIT for U.S. federal income tax purposes. Our failure to qualify or maintain our qualification as a REIT for U.S. federal income tax purposes would reduce the amount of funds we have available for distribution and limit our ability to make distributions to our shareholders.
• Adverse macroeconomic conditions could impair our ability to raise capital or complete development phases.
• As a result of becoming a public company, we will be obligated to develop and maintain proper and effective internal controls over financial reporting in order to comply with Section 404 of the Sarbanes-Oxley Act. We may not complete our analysis of our internal controls over financial reporting in a timely manner, or these internal controls may not be determined to be effective, which may adversely affect investor confidence in us and, as a result, the value of our common stock.
• We have identified a material weakness in our internal control over financial reporting. If our remediation of the material weakness is not effective, or if we experience additional material weaknesses in the future or otherwise fail to develop and maintain effective internal control over financial reporting, our ability to produce timely and accurate financial statements or comply with applicable laws and regulations could be impaired.
• The JOBS Act will allow us to postpone the date by which we must comply with certain laws and regulations intended to protect investors and to reduce the amount of information we provide in our reports filed with the SEC. We cannot be certain if this reduced disclosure will make our common stock less attractive to investors.
• Risks related to the volatility of our common stock, and provisions in our Charter and Bylaws.
• A significant portion of our total outstanding shares of common stock are restricted from immediate resale but may be sold into the market in the near future. The sale of such shares could cause the market price of our common stock to drop significantly.
Corporate Conversion
We currently operate as a Texas limited liability company under the name Fermi LLC, which directly and indirectly holds all of the equity interests in our operating subsidiaries. Fermi LLC has elected to be classified as a corporation for U.S. federal income tax purposes effective as of its date of formation, January 10, 2025, via late classification relief sought under Revenue Procedure 2009-41. Fermi LLC adopted a fiscal year end of July 31, 2025, for its initial taxable, non-REIT year, and, in order to make a REIT election for the taxable period August 1, 2025 through December 31, 2025, Fermi has changed its taxable year to a calendar year end for U.S. federal income tax purposes effective as of August 1, 2025. Prior to the effectiveness of the registration statement of which this prospectus forms a part, Fermi LLC intends to convert into a Texas corporation pursuant to a statutory conversion and will change its name to Fermi Inc. In connection with the conversion into a Texas corporation, each unit of Fermi LLC will be automatically converted, on a 3-for-1 basis, into shares of common stock (immediately prior to the consummation of this offering). In this prospectus, we refer to all of the transactions related to our conversion into a corporation as the “Corporate Conversion.” The number of shares of common stock issuable in connection with the Corporate Conversion will be determined pursuant to the applicable provisions of the plan of conversion.
The purpose of the Corporate Conversion is to reorganize our structure so that the entity that is offering our common stock to the public in this offering is a corporation rather than a limited liability company and so that our existing investors and new investors in this offering will own our common stock rather than equity interests in a limited liability company. Except as otherwise noted herein, the financial statements and related notes thereto and other financial information included in this registration statement are those of Fermi LLC. We do not expect that the Corporate Conversion will have an effect on our results of operations.
For more information regarding the Transactions and our structure, see “Corporate Conversion.”
Corporate Information
Our principal executive offices are located at 620 S. Taylor St., Suite 300 Amarillo, TX 79101 and our telephone number at that address is (214) 894-7855. Our website is available at https://fermiamerica.com. We expect to make our periodic reports and other information filed with or furnished to the SEC available free of charge through our website as soon as reasonably practicable after those reports and other information are electronically filed with or furnished to the SEC. Information on our website or any other website is not incorporated by reference herein and does not constitute a part of this prospectus.
28
The Offering
|
Issuer |
Fermi Inc. |
|
|
Common Stock Offered by Us |
32,500,000 shares (or 37,375,000 shares if the underwriters exercise in full their option to purchase additional shares of common stock). |
|
|
Underwriters’ Option to Purchase Additional Shares |
We have granted the underwriters an option for a period of 30 days to purchase up to an aggregate of 4,875,000 additional shares of our common stock from us. |
|
|
Common Stock Outstanding After this Offering |
593,176,944 shares (or 598,051,944 shares if the underwriters exercise in full their option to purchase additional shares of common stock). |
|
|
Voting Rights |
Each share of our common stock entitles its holder to one vote on all matters to be voted on by shareholders generally. See “Description of Capital Stock.” |
|
|
Use of Proceeds |
We estimate, based upon an assumed initial public offering price of $20.00 per share (which is the midpoint of the estimated public offering price range set forth on the front cover page of this prospectus), that we will receive net proceeds from this offering of approximately $603.3 million (or $695.7 million if the underwriters exercise in full their option to purchase additional shares of common stock), after deducting the underwriting discount and estimated offering expenses payable by us. We currently intend to use the net proceeds we receive from this offering, together with our existing cash and cash equivalents, to support the continued growth and development of our business, secure long lead-time equipment and personnel and to increase our financial flexibility. See “Use of Proceeds” and “Certain Relationships and Related Party Transactions.” |
|
|
Distribution Policy |
U.S. federal income tax law generally requires that a REIT distribute annually at least 90% of its REIT taxable income, determined without regard to the deduction for dividends paid and excluding net capital gains, and that it pay tax at regular U.S. federal corporate income tax rates to the extent that it annually distributes less than 100% of its REIT taxable income. As a rapidly growing business with significant anticipated capital investments, including substantial investments in assets on which we will incur large amounts of non-cash depreciation expense that will reduce our net income, we do not expect to generate material REIT taxable income in the near term. While it is possible that we may elect to pay dividends to our shareholders out of operating cash flow before we begin earning material amounts of REIT taxable income, we do not have any current intention to pay dividends beyond the amounts necessary to maintain our REIT qualification. |
|
|
Registration Rights Agreement |
Pursuant to the Registration Rights Agreement, we will, subject to the terms and conditions thereof, agree to register the resale of the shares of our common stock that are issuable to certain of our Existing Owners in connection with the Transactions. See “Certain Relationships and Related Party Transactions—Registration Rights Agreement” for a discussion of the Registration Rights Agreement. |
29
|
Listing and Trading Symbol |
We have applied to list our common stock on Nasdaq under the symbol “FRMI,” and we intend to apply to list our common stock on the London Stock Exchange under the symbol “FRMI.” |
|
|
Risk Factors |
You should carefully read and consider the information set forth under the heading “Risk Factors” beginning on page 36 of this prospectus and all other information set forth in this prospectus before deciding to invest in our common stock. |
|
|
Directed Share Program |
The underwriters have reserved for sale at the initial public offering price up to 5% of the shares of common stock being offered by this prospectus for sale to our employees, executive officers, directors and related persons who have expressed an interest in purchasing common stock in this offering. We do not know if these persons will choose to purchase all or any portion of these reserved shares, but any purchases they make will reduce the number of shares available to the general public. Please see “Underwriting.” |
In this prospectus, the number of shares of our common stock to be outstanding following this offering is based on 560,676,944 shares of common stock outstanding as of June 30, 2025, after giving effect to the Corporate Conversion, the Transactions and the TMNN Award Issuance, and excludes:
• 29,476,685 shares of restricted common stock subject to service-based vesting conditions, after giving effect to the Corporate Conversion, from unvested Class B Units granted to certain of our employees and service providers, including certain of our executive officers, issued as of June 30, 2025;
• 1,500,000 shares of restricted common stock subject to service-based and performance-based vesting conditions, after giving effect to the Corporate Conversion, from the Uzman Restricted Class A Units, granted after June 30, 2025;
• 37,215,000 shares of common stock issuable upon the vesting and settlement of restricted stock units, after giving effect to the Corporate Conversion, from the Restricted Equity Unit Grant, granted after June 30, 2025; and
• 69,073,650 shares of common stock reserved for future issuance under our 2025 Long-Term Incentive Plan (the “2025 Incentive Plan”), which will become effective immediately prior to the effectiveness of this registration statement
Unless otherwise stated, all information in this prospectus reflects and assumes:
• a 150-for-1 forward split of Fermi LLC units, which became effective on July 2, 2025;
• an initial public offering price of $20.00 per share of common stock, which is the midpoint of the range set forth on the cover page of this prospectus;
• the automatic conversion, on a 3-for-1 basis, of all issued Class A Units into 359,261,550 shares of common stock and all issued Class B Units into 100,638,450 shares of common stock (together representing a total of 459,900,000 shares of common stock) immediately prior to the consummation of this offering in connection with the Corporate Conversion. As of June 30, 2025, 430,423,315 shares of common stock are considered outstanding (reflecting, after giving effect to the Corporate Conversion, all shares of common stock issued upon the conversion of all Class A Units and 71,161,765 shares of common stock issued upon the conversion of Class B Units, including 12,397,501 shares of common stock relating to Class B Units granted to certain of our employees and service providers, including certain of our executive officers, whose vesting conditions were modified on September 23, 2025);
• the conversion of the Convertible Notes into 117,787,762 shares of common stock, which includes the issuance of $161.6 million of additional principal and $3.8 million of accrued interest incurred after June 30, 2025, through the date of the Convertible Notes Conversion, after giving effect to the Corporate Conversion, in connection with the Preferred Units Financing;
30
• the issuance of 107,550 preferred units in connection with the Preferred Units Financing and the subsequent conversion of the Preferred Units into 7,965,867 shares of common stock (based on the midpoint of the range on the front cover page of this prospectus) in connection with the Preferred Units Conversion, which will occur immediately prior to the consummation of this offering;
• the issuance of 4,500,000 shares of common stock, after giving effect to the Corporate Conversion, from the TMNN Class A Units, granted after June 30, 2025 (the “TMNN Award Issuance”);
• the repurchase of 11,250,000 shares of common stock, after giving effect to the Corporate Conversion, from certain service providers following the termination of the service relationship and the subsequent donation of such shares to Dechomai Asset Trust, a Nevada 501(c)(3) public nonprofit organization, granted after June 30, 2025;
• no exercise of the underwriters’ option to purchase up to 4,875,000 additional shares of common stock from us; and
• the filing of our certificate of incorporation and the adoption of our bylaws.
31
Summary Financial and Other Data
The following tables summarize our financial and other data. The summary statements of operations data for the period from January 10, 2025 (“Inception”) through March 31, 2025 and balance sheet data as of March 31, 2025 have been derived from our audited financial statements included elsewhere in this prospectus. The summary statement of operations data for the period from Inception through June 30, 2025 and balance sheet data as of June 30, 2025 have been derived from our unaudited consolidated financial statements included elsewhere in this prospectus. Such results are historical and do not give effect to the Corporate Conversion or this offering. Our historical results are not necessarily indicative of the results that may be expected in the future. You should read the following summary financial and other data below in conjunction with the section titled “Management’s Discussion and Analysis of Financial Condition and Results of Operations” and our financial statements and related notes included elsewhere in this prospectus.
|
Statement of Operations Data |
For the |
For the |
||||||
|
Expenses: |
|
|
|
|
||||
|
General and administrative |
$ |
77,831 |
|
$ |
5,687,330 |
|
||
|
Total expenses |
|
77,831 |
|
|
5,687,330 |
|
||
|
Income (loss) from operations |
|
(77,831 |
) |
|
(5,687,330 |
) |
||
|
Other income (expense): |
|
|
|
|
||||
|
Interest expense |
|
- |
|
|
(680,273 |
) |
||
|
Total other income (expense) |
|
- |
|
|
(680,273 |
) |
||
|
Net income (loss) |
$ |
(77,831 |
) |
$ |
(6,367,603 |
) |
||
|
Net income (loss) per common unit – basic and diluted(1) |
$ |
(0.00 |
) |
$ |
(0.05 |
) |
||
|
Weighted average units outstanding – basic and diluted(1) |
|
73,687,500 |
|
|
129,697,318 |
|
||
|
Pro forma net income (loss) per common share – basic and diluted(2) |
$ |
(1.10 |
) |
$ |
(0.77 |
) |
||
|
Pro forma weighted average shares outstanding – basic and diluted(2) |
|
363,713,630 |
|
|
531,743,084 |
|
||
(1) See Note 3 “Members’ Equity/(Deficit)” to our financial statements included elsewhere in this prospectus for an explanation of the method used to calculate historical basic and diluted net income (loss) per common unit and the weighted average number of units used in the computation of the per unit amounts. Basic and diluted net income (loss) per common unit figures in this table do not reflect the conversion on a 3-for-1 basis, in connection with the Corporate Conversion, which will occur after the effectiveness of this registration statement but before the consummation of this offering.
(2) Pro forma basic and diluted net income (loss) per common share for the period from January 10, 2025 (Inception) through March 31, 2025 and for the period from January 10, 2025 (Inception) through June 30, 2025 has been calculated in accordance with Article 11 of Regulation S-X and is based on currently available information and certain estimates and assumptions, giving effect to the following pro forma adjustments as if they occurred on January 10, 2025:
32
|
For the |
For the |
|||||||
|
Net income (loss) |
$ |
(77,831 |
) |
$ |
(6,367,603 |
) |
||
|
Numerator Adjustments: |
|
|
|
|
||||
|
(i) Corporate Conversion (no numerator effect) |
|
- |
|
|
- |
|
||
|
(ii) Acceleration of vesting for certain Class B Units (no numerator |
|
- |
|
|
- |
|
||
|
(iii) Elimination of interest expense related to Series Seed Convertible |
|
- |
|
|
195,164 |
|
||
|
(iv) Elimination of interest expense related to Series A Convertible Notes |
|
- |
|
|
485,109 |
|
||
|
(v) Conversion of Series B Convertible Note (no numerator effect) |
|
- |
|
|
- |
|
||
|
(vi) Recognition of expense related to induced conversion of Series A |
|
(47,000,000 |
) |
|
(47,000,000 |
) |
||
|
(vii) Recognition of fair value adjustment on Preferred Unit Financing |
|
(50,352,444 |
) |
|
(50,352,444 |
) |
||
|
(viii) Recognition of interest expense related to the Secured Promissory |
|
(59,692 |
) |
|
(98,035 |
) |
||
|
(ix) Recognition of interest expense related to the prepayment premium under the Macquarie Equipment Financing |
|
(50,000,000 |
) |
|
(50,000,000 |
) |
||
|
(x) Recognition of share-based compensation expense related to TMNN Awards Issuance |
|
(18,435,000 |
) |
|
(18,435,000 |
) |
||
|
(xi) Recognition of share-based compensation expense related to Restricted Equity Unit Grants |
|
(10,783,281 |
) |
|
(10,783,281 |
) |
||
|
(xii) Recognition of non-cash charitable contribution expense related to the donation of Class B Units |
|
(225,000,000 |
) |
|
(225,000,000 |
) |
||
|
Pro forma net income (loss) attributable to common shareholders, basic and diluted |
$ |
(401,708,248 |
) |
$ |
(407,356,090 |
) |
||
|
|
|
|
|
|||||
|
Weighted average units outstanding – basic and diluted |
|
73,687,500 |
|
|
129,697,318 |
|
||
|
Denominator Adjustments: |
|
|
|
|
||||
|
(i) Corporate Conversion (to reflect conversion on 3-for-1 basis) |
|
147,375,000 |
|
|
259,394,636 |
|
||
|
(ii) Acceleration of vesting for certain Class B Units |
|
12,397,501 |
|
|
12,397,501 |
|
||
|
(iii) Conversion of Series Seed Convertible Notes |
|
30,572,796 |
|
|
30,572,796 |
|
||
|
(iv) Conversion of Series A Convertible Notes |
|
58,437,945 |
|
|
58,437,945 |
|
||
|
(v) Conversion of Series B Convertible Notes |
|
28,777,021 |
|
|
28,777,021 |
|
||
|
(vi) Induced conversion of Series A and Series B Convertible Notes (no share effect) |
|
- |
|
|
- |
|
||
|
(vii) Conversion of Preferred Units |
|
7,965,867 |
|
|
7,965,867 |
|
||
|
(viii) Secured Promissory Note (no share effect) |
|
- |
|
|
- |
|
||
|
(ix) Macquarie Equipment Financing (no share effect) |
|
- |
|
|
- |
|
||
|
(x) Issuance of shares in connection with TMNN Awards Issuance |
|
4,500,000 |
|
|
4,500,000 |
|
||
|
(xi) Issuance of shares in connection with the Restricted Equity Unit Grant (no share effect) |
|
- |
|
|
- |
|
||
|
(xii) Repurchase and charitable donation of Class B Units (no share |
|
- |
|
|
- |
|
||
|
Pro forma weighted average shares outstanding – basic and diluted |
|
363,713,630 |
|
|
531,743,084 |
|
||
|
Pro forma net income (loss) per common share – basic and diluted |
$ |
(1.10 |
) |
$ |
(0.77 |
) |
||
(i) the Corporate Conversion, which will occur immediately prior to the consummation of this offering;
33
(ii) the modification on September 23, 2025 to modify the vesting conditions for 12,397,501 shares of common stock, after giving effect to the Corporate Conversion, from unvested Class B Units granted to certain employees and service providers, including certain of our executive officers, issued as of June 30, 2025;
(iii) the automatic conversion of $26.1 million principal and $1.1 million accrued interest on our Seed Convertible Notes into 30,572,796 shares of common stock in connection with the Convertible Notes Conversion, after giving effect to the Corporate Conversion immediately prior to this offering, and the elimination of related interest expense of $0.2 million for the pro forma period ended June 30, 2025;
(iv) the conversion of $75.5 million principal, including $16.6 million additional issuance in July 2025, and $2.4 million accrued interest on our Series A Convertible Notes into 58,437,945 shares of common stock in connection with the Convertible Notes Conversion, after giving effect to the Corporate Conversion immediately prior to this offering, and the elimination of related interest expense of $0.5 million for the pro forma period ended June 30, 2025;
(v) the conversion of $145.0 million principal and $1.4 million accrued interest on our Series B Convertible Note issued in July 2025 into 28,777,021 Class A Units, and the subsequent conversion into an equal number of shares of common stock in the Corporate Conversion immediately prior to this offering;
(vi) the recognition of approximately $47.0 million of expense related to the induced conversion of our Series A and Series B Convertible Notes in connection with the Convertible Notes Conversion, attributable to the preliminary estimate of fair value of the inducement provided to certain investors through additional rights, including participation in future financing rounds and 13,800,000 options to purchase equity securities from existing investors at a $5.0 billion valuation until the first June 30 following the completion of this offering;
(vii) the automatic conversion of $107.6 million principal and $1.4 million accrued interest on our Preferred Units, issued on August 2025, into 7,965,867 shares of common stock immediately prior to this offering at a conversion price of $13.68 per share, which reflects a 31.6% discount to the initial offering price of $20.00 (the midpoint of the price range set forth on the cover of this prospectus), and the recognition of a pro forma expense of $50.4 million reflecting the fair value adjustment on Preferred Units Conversion which is measured at the difference between the fair value of the equity issued and the cash proceeds received;
(viii) the recognition of $0.1 million of interest expense for the pro forma periods ended March 31 and June 30, 2025, related to the $20.0 million Secured Promissory Note issued to MAD Energy on July 29, 2025 in connection with the Firebird Acquisition, of which $7.5 million of aggregate principal is outstanding as of the date of this offering;
(ix) the recognition of $50.0 million of interest expense related to the prepayment premium under the Macquarie Equipment Financing, reflecting the lender’s right to require full redemption of the Macquarie Term Loan 150 days after the closing of an initial public offering at a 1.50x multiple on invested capital (the “Macquarie Multiple”);
(x) the issuance of 4,500,000 shares of common stock that vested immediately upon grant, after giving effect to the Corporate Conversion, from the TMNN Class A Units, and the recognition of an estimated $18.4 million of share-based compensation expense;
(xi) the recognition of share-based compensation expense of $10.8 million for the cumulative effect of the restricted equity units granted in connection with the Restricted Equity Unit Grant and outstanding as of the date of this prospectus that will have satisfied performance-based vesting conditions in connection with this offering, but that remain subject to service-based vesting conditions; and
(xii) the repurchase of 11,250,000 shares of common stock, after giving effect to the Corporate Conversion, from certain service providers following the termination of the service relationship, and the subsequent donation of such shares to Dechomai Asset Trust, a Nevada 501(c)(3) public nonprofit organization, on September 18, 2025. The associated preliminary estimate of non-cash charitable contribution expense is approximately $225.0 million (based on the midpoint of the range on the front cover page of this prospectus).
Pro forma basic and diluted net income (loss) per common share assumes that all pro forma interest adjustments are recognized as expense. This assumption has been made solely for purposes of preparing pro forma basic and diluted net income (loss) per common share and does not purport to predict or project actual results. Management continues to evaluate the appropriate capitalization of interest costs in accordance with applicable accounting standards, and the ultimate determination could differ materially from the assumption reflected herein.
The pro forma adjustments described above have been prepared in accordance with Article 11 of Regulation S-X and are based on preliminary estimates, accounting judgments, and currently available information and assumptions that management believes are reasonable. These estimates and assumptions are subject to change, and actual results may
34
differ materially from those reflected herein. The pro forma financial information does not purport to represent what our actual consolidated results of operations or financial position would have been had the transactions occurred on the dates assumed, nor is it necessarily indicative of our future results of operations or financial condition.
|
As of |
As of June 30, 2025 |
||||||||||||||
|
Actual |
Actual |
Pro |
Pro Forma |
||||||||||||
|
Balance Sheet Data: |
|
|
|
|
|
|
|
||||||||
|
Cash and cash equivalents |
$ |
218,914 |
$ |
40,332,403 |
|
$ |
251,982,403 |
|
$ |
486,065,526 |
|
||||
|
Debt, net |
|
- |
|
85,747,133 |
|
|
157,500,000 |
|
|
157,500,000 |
|
||||
|
Members’ equity/(deficit) - Class A |
|
420,492 |
|
(1,693,086 |
) |
|
- |
|
|
- |
|
||||
|
Members’ equity/(deficit) - Class B |
|
- |
|
(81,619 |
) |
|
- |
|
|
- |
|
||||
|
Common stock |
|
- |
|
- |
|
|
560,677 |
|
|
593,177 |
|
||||
|
Additional paid-in capital |
|
- |
|
- |
|
|
698,536,728 |
|
|
1,301,817,597 |
|
||||
|
Accumulated deficit |
|
- |
|
- |
|
|
(395,974,977 |
) |
|
(395,974,977 |
) |
||||
|
Total members’ equity/(deficit) / shareholder’s equity |
$ |
420,492 |
$ |
(1,774,705 |
) |
$ |
303,122,428 |
|
$ |
906,435,797 |
|
||||
(1) The pro forma column in the balance sheet data table above gives effect to certain pro forma adjustments in accordance with Article 11 of Regulation S-X as if they occurred on June 30, 2025. For additional details on the pro forma adjustments, refer to the section titled “Capitalization” that is included elsewhere in this prospectus.
(2) The pro forma as adjusted column in the consolidated balance sheet data table above gives effect to certain pro forma as adjusted adjustments in accordance with Article 11 of Regulation S-X as if they occurred on June 30, 2025. For additional details on the pro forma as adjusted adjustments, refer to the section titled “Capitalization” that is included elsewhere in this prospectus.
(3) The pro forma as adjusted information discussed above is illustrative only and will depend on the actual initial public offering price and other terms of this offering determined at pricing. Each $1.00 increase or decrease in the assumed initial public offering price of $20.00 per share (which is the midpoint of the price range set forth on the cover page of this prospectus), would increase or decrease, as applicable, the pro forma as adjusted amount of each of cash and cash equivalents, additional paid-in capital, and total members’ equity/(deficit) / shareholders’ equity by approximately $30.8 million, assuming the number of shares of common stock offered by us, as set forth on the cover page of this prospectus, remains the same and after deducting the estimated underwriting discounts and commissions and estimated offering expenses payable by us. Similarly, each 1,000,000 share increase or decrease in the number of shares of common stock offered in this offering would increase or decrease, as applicable, the pro forma adjusted amount of each of cash and cash equivalents, additional paid-in capital, and total members’ equity/(deficit) / shareholders’ equity by approximately $19.0 million, assuming that the initial public offering price of $20.00 per share remains at $20.00 (which is the midpoint of the price range set forth on the cover page of this prospectus), and after deducting the estimated underwriting discounts and commissions and estimated offering expenses payable by us.
35
An investment in our common stock involves a variety of risks, some of which are specific to us and some of which are inherent to the industry in which we operate. The following risks and other information in this prospectus, including our financial statements and related notes and “Management’s Discussion and Analysis of Financial Condition and Results of Operations,” should be read carefully before investing in our common stock. These risks may adversely affect our financial condition, results of operations or liquidity. These risks are not the only risks we face and many are out of our control. This prospectus is qualified in its entirety by all these risk factors. References in this section to the “Company,” “Fermi,” “we,” “us,” or “our” refer to Fermi Inc. and its subsidiaries.
Risks Related to Our Business and Industry
We are a development-stage company with no operating history or historical revenue, and we face execution risk across all major components of our business.
Fermi was recently formed and is currently in the early stages of developing Project Matador. We have not generated any revenue to date and do not expect to do so until the first subleases of our data center shell and the delivery of behind-the-meter energy commence, which we expect will not occur until 2026. Given our early stage of development it is difficult to predict what results we might ultimately achieve. While we present “illustrative returns” in this prospectus these returns are not projections for our future operating results but what we believe to be illustrative of potential returns based on information available to us as of the date of the prospectus. Our ability to actually achieve our illustrative returns and our business model depends on, among other things, our ability to construct, permit, finance, and operate large-scale infrastructure projects in the nuclear, natural gas, solar, and data center verticals—simultaneously. If we fail to timely deliver and make operational Project Matador on budget, on time or at all, our business may prove unsuccessful.
We have not yet constructed our facilities or entered into any binding contracts with any tenants, and there is no guarantee that we will be able to do so in the future. Our limited commercial operating history makes it difficult to evaluate our prospects, the risks and challenges we may encounter and our total potential addressable market. Any delays or setbacks we may experience could have a material adverse effect on our business, financial condition and results of operations, and could harm our reputation.
Our business plan to construct and operate Project Matador depends on, among other things, our ability to negotiate and enter into binding agreements with potential tenants to lease our facilities. If no potential near-term tenant enters into such binding agreement with us, our planned construction and operation of Project Matador could be significantly delayed. Such delays would result in delays in revenue and could hinder our ability to gain market traction with other potential tenants and/or trigger an early termination right of the landlord under the Lease. Additionally, there are conditions to the commencement of our Lease, including the termination or expiration of certain leases in existence at the Project Matador Site, satisfaction of all existing encumbrances, receipt of a surface waiver with respect to certain mineral rights in existence at the Project Matador Site, obtaining financing for the Phase 1 buildout, and the execution and delivery of a term sheet for our first tenant. See “—Risks Related to Project Matador—Our ability to develop and retain site control depends on maintaining our leasehold interest with the Texas Tech University System.”
As a result of our limited commercial operating history and ongoing changes in our new and evolving industry, including evolving demand for the types of products and services we offer and the potential development of technologies that may prove more efficient or effective for our intended use cases, our ability to forecast our future results of operations and plan for and model future growth is limited and subject to a number of uncertainties. Therefore, our internal estimates relating to the size of our total addressable market may not be correct. In addition, our expectations with respect to our total potential addressable market may differ from those of third parties, including investors or securities analysts.
There can be no assurance that we will not experience operational or process failures and other problems during the construction or operation of Project Matador. Any failures or setbacks, particularly in the initial phases of Project Matador, could harm our reputation, our ability to attract tenants, and have a material adverse effect on our business and financial condition.
36
We are a development stage company with a history of financial losses (e.g., negative cash flows), and we expect to incur significant expenses and continuing financial losses at least until Project Matador becomes commercially viable, which may never occur. We will require substantial additional future funding to support our operations and implementation of our growth plans.
We expect our operating expenses to increase over the next several years and to continue to incur operating losses for the foreseeable future as we expand and develop, and we will need substantial additional capital from external sources over an extended period to fund such development. See “Business and Properties—Facilities.” If we are unable to raise additional capital, we may need to make significant adjustments to our business plan or significantly delay or scale back Project Matador, any of which could have a material adverse effect on our results of operations, financial condition and cash available for distribution. If we are unable to raise additional funding, we may be forced to liquidate our assets and the values we receive for our assets in liquidation or dissolution could be significantly lower than the values reflected in our financial statements.
We do not expect to generate meaningful revenue unless and until we are able to finalize development of and commercialize Project Matador, and we may not be able to do so on our anticipated timetable, if at all. We expect our expenses and capital expenditures to increase in connection with our ongoing activities, including developing and advancing Project Matador. In addition, we expect to incur additional costs associated with operating as a public company. Certain costs are not reasonably estimable at this time, and we will require additional funding beyond the proceeds received from this offering. Historically, our primary source of funding to support our operations has been from capital raises and equipment financings.
Adequate additional funding may not be available to us on acceptable terms or at all. Our failure to raise capital as and when needed, including as a result of this offering, could have a negative impact on our financial condition and our ability to pursue our business strategies. If we raise additional funds by issuing equity securities, our shareholders will experience dilution. If we raise additional capital through debt financing, we may be subject to covenants that restrict our operations including limitations on our ability to incur liens or additional debt, pay dividends, repurchase our securities, make certain investments, and engage in certain merger, consolidation, or asset sale transactions. Any debt financing or additional equity that we raise may contain terms that are not favorable to us or our shareholders and members. If the needed financing is not available, or if the terms of financing are less desirable than we expect, we may be required to delay, scale back or terminate some or all of projects within Project Matador and we can provide no assurance that we will be able to raise the necessary capital or obtain financing on favorable terms, if at all.
We will require significant additional capital to construct and complete Project Matador, and we may not be able to secure such financing on time with acceptable terms, or at all, which could cause delays in our construction, lead to inadequate liquidity and increase overall costs.
The capital expenditures we expect to incur as we complete the development of Project Matador will be significant. We currently estimate that the total capital expenditures we will incur to complete the development of Phase 0 and Phase 1 of Project Matador could exceed $2 billion in the aggregate. The required capital expenditures for the remaining phases are difficult to estimate, but we expect to require substantial additional capital well in excess of that required for Phase 0 and Phase 1.
Additional capital may not be available in the amounts required, or on favorable terms. In addition, if any adverse findings are discovered at any stage during the course of our development of Project Matador that would render part of, or all of, the Project Matador Site to be unsuitable or we discover flaws that may decrease the value of the Project Matador Site as collateral for purposes of any financing, then we may not be able to obtain the financing necessary to construct Project Matador on favorable terms, or at all. Furthermore, any adverse changes in power demand that affect the competitiveness of Project Matador or any failure on our part to obtain or comply with necessary permits or approvals may also hinder our ability to obtain necessary additional capital or financing.
Delays in the construction of Project Matador beyond the estimated development period could increase the cost of completion beyond the amounts that we estimate and beyond the then-available proceeds from rent payments from our tenants we expect to receive, which could require us to obtain additional sources of financing to fund our operations until Project Matador is fully completed (which could cause further delays). Moreover, many factors (including factors beyond our control) could result in a disparity between liquidity sources and cash needs, including factors such as construction delays and breaches of agreements.
37
Our ability to obtain financing that may be needed to provide additional funding will depend, in part, on factors beyond our control and there can be no assurances that funding will be available to us on commercial terms or at all. For example, capital providers or their applicable regulators may elect to cease funding nuclear projects or certain related businesses. Accordingly, we may not be able to obtain financing on terms that are acceptable to us, or at all. Even if we are able to obtain financing, we may have to accept terms that are disadvantageous to us or that may have an adverse impact on our business plan and the viability of the relevant project. The failure to obtain any necessary additional funding could cause any or all of our projects to be delayed or not be completed. Any delays in construction could prevent us from commencing operations when we anticipate and could prevent us from realizing anticipated cash flows, all of which could have a material adverse effect on our business, contracts, financial condition, operating results, cash flow, financing requirements, liquidity, prospects and the price of our common stock.
We will be dependent on third-party manufacturing and supply chain relationships to build and operate our facilities. Our reliance on third parties and suppliers involves certain risks that may result in increased costs, delays, and loss of revenue.
We do not have the resources to build our own facilities, and we extensively rely on third parties for materials for our business. As a result, we are subject to risks associated with these third parties, including:
• insufficient capacity available to meet our demand on time;
• inability of our suppliers to obtain the equipment or replacement parts necessary to fully operate our facilities or expand available manufacturing capacity;
• inadequate manufacturing yields and excessive costs;
• inability of these third parties to obtain an adequate supply of raw materials;
• extended lead times on supplies used in the building and operation of our facilities;
• limited warranties on products supplied to us; and
• potential increases in prices (including the cost of freight and potential or increased tariffs).
Our industry has experienced the effects of manufacturing capacity constraints. The ongoing war in Ukraine and the Middle East, and related international sanctions and restrictions have impacted supply chains for manufacturers. To mitigate this, the U.S. government has taken steps to create tariff exemptions for nuclear energy projects and data center development, which we expect to benefit Project Matador. Notwithstanding these mitigating steps, these supply challenges have impacted, and may continue to impact, our ability to fully satisfy the necessary supplies, resources and products required by our business and Project Matador. In addition, the rapid growth in demand for natural gas-fired combustion turbine generators caused by the development of new data centers has produced a backlog in orders for new combustion turbines from manufacturers, such as Siemens and GE Vernova, which could adversely impact our plans to purchase and procure additional gas-fired combustion turbines for timely delivery to Project Matador.
In some cases, our requirements may represent a small portion of the total production or business of our third-party suppliers. We cannot provide any assurance that our external partners will devote the necessary resources to our business and when requested by us. Each of these events could increase our costs, lower our gross margin, delay the construction and delivery of our projects, and cause us to hold more inventories, or materially impact our ability to deliver our products on time.
We will need to hire additional skilled employees as we grow and scale up Project Matador, and there is no assurance we will be successful in recruiting, hiring, and training the personnel we need.
While we believe our proximity to the Pantex Plant provides us with access to a large pool of skilled nuclear professionals, there is no assurance that we will be successful in recruiting, hiring, training, and retaining the personnel we need. If we are unable to hire the personnel we need, our ability to achieve our aggressive growth and development milestones could be adversely affected.
38
The data center and energy markets are highly competitive and rapidly evolving.
We will compete with a variety of hyperscale data center REITs, cloud providers, colocation operators, infrastructure funds, and sovereign-backed power developers. These competitors may have greater access to capital, more established tenant bases, deeper vendor relationships and fewer regulatory hurdles. In addition, our focus on the AI infrastructure segment introduces unique risks due to the high concentration of demand among a small number of potential hyperscaler tenants, such as X.AI Corp. (“xAI”), OpenAI, Inc., and Anthropic PBC. In addition, the AI infrastructure segment faces rapid shifts in compute density, chip cooling technology, and bandwidth requirements. These technological developments may require significant capital investment and continuous innovation. We may be unable to meet these evolving demands, resulting in lost business or underutilized capacity. Additionally, if we fail to anticipate shifts in chip architectures or cannot source the equipment required by our tenants, our infrastructure may become obsolete or misaligned with market needs and our cash flows may be affected.
AI and Large-scale Language Model, or LLM, infrastructure requirements are changing faster than conventional infrastructure can be developed.
The compute requirements for AI training and inference are scaling exponentially, with current models now requiring tens of megawatts per training cycle and high-throughput, ultra-low latency interconnects between GPUs, memory storage, and cooling systems. If our infrastructure design—particularly with respect to power delivery and cooling configurations—does not keep pace with the technical standards demanded by these workloads, our facilities may be underutilized or obsolete before full occupancy. Furthermore, the Project Matador Site’s edge advantage may be eroded over time if competitors offer modular or prefabricated solutions with faster time-to-power and we may lose prospective tenants to faster-moving providers.
The AI and hyperscaler market may not adopt our private infrastructure platform at the speed or scale we anticipate.
The success of our business model depends on continued rapid growth in demand for AI-specific data center capacity and hyperscaler willingness to procure compute co-located with behind-the-meter generation. While current trends suggest a “race” among leading U.S. technology firms to secure independent energy ecosystems, we cannot guarantee that tenants will sign binding leases at the pace required to fund Project Matador milestones.
Additionally, shifts in global interest rates, capital expenditures by our future tenant base, adoption of alternative AI chips or edge-compute technologies, or improvements in utility grid capacity could reduce the relative attractiveness of our solution. Our model assumes that grid-constrained growth will drive long-term tenant demand for co-located energy and compute—a condition that may not persist under alternative regulatory regimes or as noted in the technological futures. In the event the AI and hyperscaler market fails to adopt our private infrastructure platform at the speed or scale we anticipate, our business prospects, financial condition, results of operations and cash flows would be materially adversely impacted.
Technological advances or disruptive innovations, specifically advancements in AI, may outpace our development cycle, and we are exposed to technology obsolescence across all major asset classes.
The AI and compute infrastructure industries are rapidly evolving. We have been and will continue to be dependent on innovations in technology offerings by our vendors, as well as the adoption of those innovations by tenants. Breakthroughs in chip design, immersion cooling, energy storage, or synthetic power generation could materially reduce the competitive edge of our offerings. Tenants may delay spending while they evaluate any new technologies or may choose providers with more current infrastructure. The rapid pace of innovation in semiconductor design, AI model architecture, power electronics, and battery storage means that capital investments in one generation of infrastructure may be made obsolete before full monetization is realized. If new technologies require materially different site layouts, interconnect systems, or energy delivery formats, portions of our developed capacity may become outdated or require costly retrofits.
This risk will be heightened in our nuclear and gas assets, where multi-decade operating lives must be matched with evolving tenant power profiles. New technologies, including next-generation cooling, zero-carbon dispatchable power, or quantum compute platforms, could make some or all of our infrastructure obsolete or noncompetitive.
Emerging AI technologies, such as demonstrated by Hangzhou DeepSeek Artificial Intelligence Basic Technology Research Co., Ltd. (DeepSeek), may allow for complex AI operations to be executed with significantly less computing power than is currently required. If AI developers are able to achieve the same or better performance outcomes with
39
more energy-efficient, cost-effective, or less resource-intensive technologies, they may adjust their need for large-scale, high capacity power solutions. This shift could have an adverse effect on our business, results of operations, and financial condition. We continuously monitor industry trends and invest in innovation to mitigate these risks. However, there is no assurance that we will be able to anticipate or respond effectively to such changes, which could have an adverse effect on our business, results of operations, and financial condition.
We may not achieve tenant adoption at the pace or pricing levels required for financial viability.
Although we are actively negotiating with prospective tenants, we have entered into a single letter of intent and have largely only received expressions of interest from what we believe are AI ecosystem leaders and there is no guarantee these entities will execute leases with us or maintain full occupancy under our pricing assumptions. Additionally, tenants often have significant bargaining power and may demand capital support, infrastructure rebates, or operational guarantees that may increase our costs or reduce our profitability. A failure to achieve tenant adoption at an adequate pace and at assumed pricing levels may have a material adverse impact on our business prospects, financial condition, results of operations and cash flows.
We will initially derive substantially all of our revenue from the lease with the First Tenant contemplated by the Tenant LOI we entered into on September 19, 2025. We anticipate that the Lease with the First Tenant and any leases we enter into with other tenants will contain certain milestones and conditions precedent that, if we are unable to meet, could result in significant liquidated damages or termination of the lease agreements, which would subject us to significant losses and have a material adverse effect on our business prospects, financial condition, results of operations and cash flows.
If we fail to meet certain milestones with dates to be specified in the lease with any of our leases, including delivery of schematic design documents, delivery of design development documents and construction documents, early access completion, definitive agreements with SPS, including a definitive agreement with SPS by the end of 2025 in the case of the lease with the First Tenant, and substantial completion and final completion of the construction of powered shells by certain specified deadlines, these tenants will be entitled to substantial liquidated damages that would have a material adverse effect on the financial position and liquidity of the Company. In addition, if we fail to meet the aggressive milestones we set out under these lease agreements, even by a matter of weeks, the tenants may terminate their lease agreements and we would be obligated to repay amounts equal to or in excess of any and all accrued rent credits and other amounts advanced to us in the form of any prepayments or reimbursements, which amounts would be significant. Any such termination and required repayments would likely lead to our insolvency. A termination of the lease with the First Tenant would cause us to lose substantially all of our revenue and cause us to have to find an alternative source of revenue to meet any financing obligations and prevent a default under such financings. If the lease with the First Tenant is terminated, we may also incur significant losses to make the leased premises ready for another tenant and experience difficulty or a significant delay in re-leasing the premises.
Our ability to complete the project milestones is subject to substantial risks, many of which are out of our control. See “— Risks Related to Our Business and Industry”, “— Risks Related to Project Matador” and “— Risks Related to Our Regulatory Environment and Energy Generation.” Similar projects have frequently experienced time delays and cost overruns in construction and development as a result of the occurrence of various of these risks, and no assurance can be given that we will not experience similar events, any of which could have a material adverse effect on our business prospects, financial condition, results of operations and cash flows.
We may not enter into a definitive lease with the First Tenant.
Although we have entered into the non-binding First Tenant LOI, there is no guarantee that the definitive lease with the First Tenant will be executed. We cannot guarantee that we will be able to negotiate the definitive lease with the First Tenant on favorable terms or that such definitive lease will have the same terms as set forth in the First Tenant LOI.
We depend on third-party vendors, contractors, and consultants to support our business.
From licensing and permitting to design, procurement, construction, and operations, we depend on a complex ecosystem of third-party providers to execute our development roadmap. These parties include, among others, nuclear and gas engineering firms, construction managers, legal advisors, fiber network providers, and control system integrators. If any such party experiences delays, disputes, or insolvency, or we lose our license or use rights to critical third-party technology, it could materially adversely impact the timing of delivery, cost, or quality of our infrastructure solution and our ability to attract tenants.
40
Terrorist attacks, cyberattacks and threats may compromise the integrity of our hybrid grid systems and could have a material adverse effect on our business, financial condition, and results of operations.
Our energy and compute infrastructure will rely on highly integrated operational technology, industrial control systems, and data center automation platforms, many of which will be internet-connected or exposed to remote access for diagnostics, supervisory control, data acquisition, and maintenance. These systems are increasingly targeted by nation-state and criminal actors, and even advanced cybersecurity protocols cannot fully eliminate risk. In addition, we will rely on third-party cloud infrastructure providers and Software-as-a-Service platforms to operate and manage core elements of our data, diagnostics, and control environments. Any compromise or service disruption affecting these external providers could impair our visibility into asset performance or interrupt critical operations.
A successful attack on our nuclear, gas, solar, battery, or tenant-facing compute infrastructure could result in physical damage, loss of service, ransom demands, data exposure, or regulatory fines. Moreover, nuclear assets are subject to elevated NRC physical security requirements and cybersecurity standards, which imposes specific requirements on digital system integrity. For our nuclear and gas assets, a cyber breach could also raise safety, environmental, or emergency preparedness concerns, potentially triggering regulatory shutdowns, incident investigations, or long-term reputational harm beyond the direct operational impacts. Energy and AI-related infrastructure have been identified as strategic targets for future attacks, and, as such, may face greater risk of disruption or exploitation than other asset classes. In addition, such an incident at any nuclear power facility, globally, may lead to heightened regulatory standards and scrutiny across the entire industry, leading to increased regulatory compliance burdens, loss of revenue, and incidental costs related to the alteration of infrastructure, assets, or systems.
In the ordinary course of business, we will collect, store, and transmit confidential information (including but not limited to intellectual property, proprietary business information and personal information). It is critical that we do so in a secure manner to maintain the confidentiality and integrity of such confidential information. While we will regularly review any obligations we may have under applicable data privacy or data protection laws, any actual or perceived failure to comply with new or existing laws, regulations and other requirements could cause substantial harm to our business or result in investigations, claims, proceedings, or other liabilities that could hurt our reputation and brand, incur significant expenses, and divert management’s attention. We expect to also outsource elements of our operations to third parties, and as a result we will manage a number of third-party contractors who have access to our confidential information. Regarding our nuclear assets, we will be subject to the NRC’s regulations in this area, and for all of our electric generation and related electric infrastructure, we will be subject to regulation by the U.S. Federal Energy Regulatory Commission (“FERC”), the Southwest Power Pool (the “SPP”), the Public Utility Commission of Texas (the “PUCT”), the North American Electric Reliability Corporation (“NERC”), and the Midwest Reliability Organization (“MRO”), the violation of which could carry regulatory enforcement action.
While we expect to implement a comprehensive set of security measures, our operational technology, industrial control systems, and data center automation platforms and those of our contractors and consultants may be vulnerable to breakdown or other damage or interruption from service interruptions, system malfunction, natural disasters, terrorism, war and telecommunication and electrical failures, as well as security breaches from inadvertent or intentional actions by our employees, contractors, consultants, business partners, and/or other third parties, or from cyber attacks by malicious third parties (including the deployment of harmful malware, ransomware, denial-of-service attacks, social engineering and other means to affect service reliability and threaten the confidentiality, integrity and availability of information), which may compromise our system infrastructure or lead to data leakage. In particular, ransomware attacks could result in prolonged operational outages across our compute and energy infrastructure, delay site commissioning, or trigger fail-safe shutdowns of critical systems. More sophisticated attack vectors, such as spear phishing, credential stuffing, and deepfake-based social engineering, may further undermine our ability to detect and prevent compromise. These disruptions could materially affect our ability to fulfill tenant obligations and meet development milestones. We are not able to anticipate, detect, or prevent all cyberattacks, particularly as attackers adapt methods to evade detection and exploit zero-day vulnerabilities. Additionally, some cyber incidents, including surveillance, data exfiltration, or deepfake impersonation, may go undetected for extended periods.
41
As part of our planned reviews of potential risks, we will analyze emerging cyber security threats to us and our contractors, consultants, business partners and other third parties as well as our plans and strategies to address them. Our board of directors, which will have oversight responsibility for cyber security risks, is expected to be briefed by management on such analyses. Oversight responsibilities will include review of threat assessments, incident response plans, vendor cybersecurity practices, and the coordination of efforts across operations, legal, privacy, and IT teams.
As a public company, we will also be subject to the cybersecurity disclosure and incident reporting requirements adopted by the SEC, which may increase the cost and complexity of our compliance efforts and expose us to additional scrutiny in the event of a cyber incident.
Additionally, the board of directors will be responsible for overseeing the adequacy of management’s conduct of threat environment and vulnerability assessments, management of cyber incidents, pursuit of projects to strengthen internal cyber security and the cyber security of our suppliers and other service providers, work with the Company’s privacy and legal teams, coordination with the Company’s operations teams to evaluate the cyber security implications of our products and offerings, and coordination of efforts to monitor, detect, and prevent future cyber threats. In addition, the board of directors, or a duly authorized committee thereof, will annually review our risk profile with respect to cybersecurity matters. To the extent that any disruption or security breach were to result in a loss of, or damage to, our data or applications, or inappropriate disclosure of confidential or proprietary information, we could incur liability and reputational damage and the further development and commercialization of our products could be delayed. We may also be required to expend significant additional capital or operating costs to investigate and remediate vulnerabilities, strengthen controls, or comply with evolving cybersecurity regulations.
Furthermore, significant disruptions of our internal information technology systems or security breaches could result in the loss, misappropriation, and/or unauthorized access, use, or disclosure of, or the prevention of access to, confidential information (including, but not limited to, intellectual property, proprietary business information, export-controlled information, and personal information), which could result in financial, legal, business, and reputational harm to us. For example, any such event that leads to unauthorized access, use, or disclosure of personal information, including personal information related to our employees, could harm our reputation directly, compel us to comply with federal and/or state breach notification laws and foreign law equivalents, subject us to mandatory corrective action, and otherwise subject us to liability under laws and regulations that protect the privacy and security of personal information, which could result in significant legal and financial exposure and reputational damages that could potentially have an adverse effect on our business.
We will be required to continuously upgrade cybersecurity controls, test defenses, and maintain redundancy and isolation protocols. Any failure could materially impair our operations or tenant relationships. We expect to maintain cybersecurity insurance, but such coverage may not be adequate to cover all losses. Certain consequential or reputational damages may not be insurable, and we may be required to self-fund recovery efforts, litigation costs, and regulatory penalties. As cyberattacks increase globally in frequency and severity, the cost of such insurance may increase and availability of such insurance may also decline. Any failure to prevent, detect, or respond to cybersecurity incidents could materially impair our operations, delay our infrastructure roadmap, damage our relationships with tenants or regulators, and result in significant legal or financial exposure.
Our use of technologies and systems that use AI or LLMs, including MATRIX, given the dynamic state of such technologies, may cause inadvertent or unexpected impacts that may introduce new operational, legal, and regulatory risks that could adversely affect our business, financial condition, or results of operations.
Like many companies, we are using and looking for more opportunities to use AI technologies (including MATRIX), including those that leverage LLMs, in an effort to reduce costs and run our business efficiently. In particular, we are evaluating opportunities to leverage AI operations in our research and development efforts, as well as in operational areas like procurement and contract management. However, some of these technologies are nascent, including MATRIX, and their reliability and effectiveness is unproven. As a result, the resources and time we expend to develop and/or use such systems may ultimately fail to create efficiencies and may even make us less efficient. Additionally, these systems may hallucinate or generate incorrect outputs that may negatively impact our business or operations in unexpected ways if we fail to identify and screen out such errors, particularly if we are using such technologies in our research and development efforts (for example, if we use such technologies to help us evaluate design parameters), as we intend to do with MATRIX.
42
Additionally, the legal and regulatory framework that applies to the use of AI technologies is rapidly evolving. New and proposed laws in the U.S. and abroad, including the European Union Artificial Intelligence Act, U.S. federal and state laws, and FTC enforcement actions, may restrict certain uses of AI, increase compliance costs, or subject us to disclosures or civil penalties. Such evolving laws and regulations may prevent or limit us from being able to effectively use such technologies, may impact the costs of using or maintaining such technologies, may cause operational costs if we need to change processes that we implement to use such technologies or third-party providers that provide such processes, or may subject us to legal or regulatory liabilities. Our failure to adequately manage the risks associated with AI use could adversely affect our operations, expose us to liability, or harm our reputation.
Risks Related to Project Matador
Project Matador is an unprecedented, large-scale, multi-phase development effort that presents significant planning, execution, and coordination risks.
Fermi’s flagship project, Project Matador, is among the largest hybrid infrastructure developments in the United States, that will combine hyperscale data centers and vertically integrated energy assets on a single 5,236-acre site. We will hold 4,523 acres of the Project Matador Site under the Lease following the lease commencement date and will hold the remaining 713 acres of the Project Matador Site following the land exchange contemplated under the Land Exchange Agreement. Coordinating the simultaneous construction and operation of nuclear, gas, solar, battery, fiber, cooling, and computing systems creates an extraordinary degree of interdependency. Errors in sequencing, delayed component delivery, construction conflicts, or design misalignment across asset classes could significantly impact deployment timelines, construction costs, tenant onboarding, or overall operability. In addition, Project Matador requires a significant amount of capital for build out and we can provide no assurance that we will be able to access this financing in the amounts or at the costs currently anticipated. Failure to obtain this capital will significantly and adversely affect our efforts to complete Project Matador.
Our ability to develop and retain site control depends on maintaining our leasehold interest with the Texas Tech University System.
We hold the Project Matador Site under the Lease. In order for us to begin development on the Project Matador Site, the Lease provides that we must first receive a notice to proceed from the Texas Tech University System, which notice is conditioned on, among other things, (i) delivery by us of sufficient evidence to demonstrate that we have secured full and unconditional funding and financing for Phase 1 of Project Matador, including capitalized interest and all capital costs set forth in the development budget, (ii) an executed lease with a Phase 1 tenant, (iii) receipt of insurance policies covering the premises of the Project Matador Site, (iv) delivery of environmental site assessments, (v) letter of credit in the amount of $5,000,000 and (vi) receipt of all necessary permits and approvals for the commencement of construction of Phase 1.
The Lease further includes provisions that may trigger reversion or early termination in the event of non-performance, tenant abandonment, or violation of specified land-use covenants. The Lease also requires us to demonstrate tenant adoption or construction commencement within defined milestones, failure of which could jeopardize our right to continue development.
Furthermore, the Lease is governed under Texas state law and may be subject to political or administrative changes in future governance of the university or state policy shifts relating to nuclear energy or AI infrastructure. Our inability to receive the notice to proceed, or any adverse modification or termination of the Lease could have a materially adverse effect on our ability to execute our business model and deliver committed capacity to hyperscaler tenants.
The scale of infrastructure planned at Project Matador will require extensive permitting, interconnection, and third-party coordination.
The scope of infrastructure for Project Matador—spanning substations, cooling corridors, high-pressure gas delivery, nuclear construction, multiple types of other electric generating and storage facilities, and data center capacity—necessitates cooperation with dozens of agencies, vendors, and EPC contractors. A delay or dispute with any one of these counterparties or regulators could cascade into project-wide impacts. For example, if transmission infrastructure or water rights are delayed, it could stall multiple phases simultaneously. Coordinating these layers in parallel, with differing regulatory timelines, creates real risk for budget overruns or missed commercial operation dates (“CODs”).
43
We may face significant construction delays and global supply chain disruptions that could materially impact project timelines and costs.
Project Matador requires timely procurement of gas turbines, transformers, power electronics, nuclear reactor components (including uranium), heating-ventilation-and air conditioning (“HVAC”) systems, and modular data center elements—many of which originate from international vendors. Geopolitical conflict, trade restrictions and tariffs, maritime shipping delays, or semiconductor shortages may delay site readiness, reduce operational capacity, or force reprioritization of development phases. In addition, recent global supply chain disruptions have increasingly affected both the availability and cost of raw materials (including uranium), component manufacturing and deliveries. These disruptions may result in delays in equipment deliveries and cost escalations that could adversely affect our business. Prolonged disruptions in the supply of any of our key materials or components, difficulty finding qualifying new sources of supply, implementing the use of replacement materials or new sources of supply or any volatility in prices could have a material adverse effect on our ability to operate in a cost-efficient, timely manner. Such prolonged disruptions could also cause us to experience cancellations or delays of scheduled launches, tenant cancellations or reductions in our prices and margins, any of which could harm our business, financial condition, results of operations and cash flows.
The ongoing military conflict in Ukraine has escalated tensions between the United States and its North Atlantic Treaty Organization (“NATO”) allies, on one hand, and Russia, on the other hand. The United States and other NATO member states, as well as some non-member states, have imposed sanctions against Russia and certain Russian banks, enterprises, and individuals. These actions include sanctions on Russian companies that supply low-enriched uranium (“LEU”) to fuel nuclear reactors, representing a potential and material supply chain risk to companies that develop and operate nuclear reactors in the United States. These sanctions have impacted the commercial availability of LEU and increased the cost of uranium enrichment services and could potentially increase the cost and timing of receipt of LEU, which could have a material adverse effect on our ability to deploy our Westinghouse Reactors at the Project Matador Site.
The scale and complexity of Project Matador’s multi-source energy platform—including nuclear, natural gas, solar, and battery assets—exposes us to construction and logistics risks at each development phase. The availability of critical path equipment such as heat exchangers, reactor modules, turbines, switchgear, and gas infrastructure is subject to global supply chain variability and vendor capacity. Many components required for nuclear construction, including pressure vessels, reactor coolant pumps and steam generating equipment, are manufactured by a limited number of qualified suppliers and may require long-lead orders with multi-year production timelines.
We do not have manufacturing assets and will rely on third-party manufacturers and construction firms to build our facilities. Moreover, we are dependent on future supplier capability to meet production demands attendant to our forecasts. If our supply chain cannot meet the schedule demands of the market, our projected sales revenues could be materially impacted.
Additionally, shortages in skilled labor, construction permitting delays, inclement weather, or force majeure events could delay or halt construction of major systems. Each delay can cause cascading impacts on integration, interconnection, and tenant move-in schedules, reducing our ability to generate revenue or meet Lease milestones.
High demand for, constraints on the supply of, and increasing costs for industrial scale gas-fired turbines could lead to significant delays in our ability to develop the natural gas fired power generation infrastructure we will need to achieve our power delivery goals on the schedule we are projecting.
Project Matador expects to include up to 4.5 GW of gas fired power, with the potential to deploy in excess of that amount. Industrial scale gas fired turbines are in high demand in the U.S. and globally for grid power generation, new and expanded LNG facilities and AI hyperscalers, creating significant delays in delivery as well as increasing costs. This increase in demand for gas-fired combustion turbines, after years of little or no demand for new gas-fired combustion turbines, appears to have significantly outstripped available supply, resulting in reports of lead-times for delivery of new gas-fired combustion turbines of up to seven years. In addition, our purchase of certain used gas-fired combustion turbines presents a risk that a prior owner may not have maintained such turbines in accordance with manufacturer’s recommendations. As a result, we could experience significant delays and increased costs in obtaining the gas fired turbines needed to develop the natural gas-fired power generation infrastructure that that we need, which could adversely affect our ability to attract tenants, our ability to deliver service and power to our tenants on the expected schedule, and our operating results and financial condition.
44
Westinghouse Reactors and SMRs can be costly and time consuming to construct and commercialize. Delays and cost overruns arising from issues with our procurement, regulatory approvals, construction and commercialization of nuclear reactors may materially adversely affect our business.
The development, construction, and commercialization of Westinghouse Reactors and SMR projects involve significant time and cost. The design, engineering, licensing, and construction of nuclear reactors, including the AP1000 and SMRs, are complex, highly regulated, and subject to lengthy timelines. The Westinghouse Reactor, a large-scale light water reactor, has historically faced delays and cost overruns in projects due to challenges in supply chain management, regulatory approvals, and construction complexities. SMRs, while designed to be more cost-effective and scalable, are still in early stages of development and deployment globally, with limited operational history and a lack of commercially available, fully licensed designs. This increases the risk of unforeseen technical challenges, delays in regulatory approvals, and higher-than-anticipated costs.
The costs associated with developing and deploying these technologies are substantial, including expenses related to site preparation, specialized materials, and compliance with stringent nuclear safety and environmental regulations. Further, the limited number of nuclear power plants constructed in the U.S. over the last twenty years has reduced the number of skilled laborers, such as welders, necessary to construct new nuclear power plants. Any delays or cost overruns, or failure or delay in securing the services of qualified laborers, could strain our financial resources, require additional capital, or result in project delays or cancellations.
Our management team has limited experience in the nuclear energy sector, which may hinder our ability to effectively navigate the complex technical, regulatory, and operational challenges associated with Westinghouse Reactor and SMR projects. This lack of experience could lead to delays, misjudgments, or failure to anticipate critical risks, further increasing project costs and timelines.
Furthermore, the limited availability of commercially viable SMRs poses additional risks. The technology is still emerging, with few operational SMRs globally, and the supply chain for specialized components is underdeveloped. This could result in delays in securing necessary materials, higher costs, or reliance on unproven suppliers. If we are unable to successfully develop, license, and deploy Westinghouse Reactor or SMR projects on time and within budget, or if we fail to mitigate the inherent risks of nuclear power, our business prospects, financial condition, and ability to achieve our strategic objectives could be materially adversely affected.
We may be subject to credit risks.
Credit risk includes the risk that our customers will not pay their bills, which may lead to a reduction in liquidity and an increase in bad debt expense. Credit risk is comprised of numerous factors including the price of products and services provided, the overall economy and local economies in the geographic areas we serve, including local unemployment rates.
Credit risk also includes the risk that various counterparties that owe us money or product will breach their obligations. Should the counterparties to these arrangements fail to perform, we may be forced to enter into alternative arrangements. In that event, our financial results could be adversely affected and we could incur losses.
One alternative available to address counterparty credit risk is to transact on liquid commodity exchanges. The credit risk is then socialized through the exchange central clearinghouse function. While exchanges do remove counterparty credit risk, all participants are subject to margin requirements, which create an additional need for liquidity to post margin as exchange positions change value daily. The Dodd-Frank Wall Street Reform and Consumer Protection Act (the “Dodd-Frank Act”) requires broad clearing of financial swap transactions through a central counterparty, which could lead to additional margin requirements that would impact our liquidity. However, we have taken advantage of an exception to mandatory clearing afforded to commercial end-users who are not classified as a major swap participant, thereby allowing such commercial end-users to enter into uncleared bilateral swaps to hedge their exposure to commercial risk. We intend to authorize SPS and its subsidiaries to take advantage of this end-user exception.
We may at times have direct credit exposure in our short-term wholesale and commodity trading activity to various financial institutions trading for their own accounts or issuing collateral support on behalf of other counterparties. We may also have some indirect credit exposure due to participation in organized markets, such as SPP, PJM and the Midcontinent Independent System Operator (“MISO”), in which any credit losses are socialized to all market participants.
45
We do have additional indirect credit exposures to various domestic and foreign financial institutions in the form of letters of credit provided as security by power suppliers under various long-term physical purchased power contracts. If any of the credit ratings of the letter of credit issuers were to drop below the designated investment grade rating stipulated in the underlying long-term purchased power contracts, the supplier would need to replace that security with an acceptable substitute. If the security were not replaced, the party could be in technical default under the contract, which would enable us to exercise our contractual rights.
We may face physical site risks, including severe weather events, environmental conditions, or other disasters which could result in an interruption of our operations, a delay in the completion of Project Matador, higher construction costs and the deferral of the dates on which we could receive revenue, all of which could adversely affect us.
While Amarillo, Texas, offers many logistical advantages, including proximity to one of the largest known natural gas fields in the United States and cool ambient temperatures, it is also subject to certain regional hazards. These risks include occasional high-wind events, water access variability, and regional dust or environmental permitting restrictions. Severe weather, including winter storms, can be destructive, causing construction delays, outages and property damage that require incurring additional expenses. A major weather or geological event affecting our future infrastructure, especially nuclear or gas, could impair the safety or reliability of Project Matador.
Furthermore, our operations could be adversely affected, and our physical facilities could be at risk of damage, should global climate conditions produce, among other conditions, unusual variations in temperature and weather patterns, resulting in more intense, frequent and severe weather events or abnormal levels of precipitation. Although the current designs of Project Matador include certain measures to protect against weather conditions, they may not be effective to protect against any of these events.
In addition, site access or operation could be affected by new environmental protections or public opposition.
Any failure of our physical infrastructure, or acts of theft or vandalism to our physical infrastructure, could lead to significant costs and disruptions that could reduce our revenue and harm our business reputation and financial results.
Our business depends on providing tenants with highly reliable solutions. We must safehouse our tenants’ infrastructure and equipment located in our facilities. Our facilities could be subject to break-ins, sabotage and intentional acts of vandalism causing potential disruptions. Some of our systems may not be fully redundant, and our disaster recovery planning cannot account for all eventualities. Any problems at our facilities and/or cloud infrastructure could result in lengthy interruptions in our service and our business operations. There can be no assurance that any security or other operational measures that we or our third-party service providers or vendors have implemented will be effective against any of the foregoing threats or issues.
The offerings we will provide in each of our facilities are subject to failure resulting from numerous factors, including:
• human error;
• equipment failure;
• physical, electronic and cybersecurity breaches;
• fire, earthquake, hurricane, flood, tornado and other natural disasters;
• extreme temperatures;
• water damage;
• fiber cuts;
• power loss;
• terrorist acts;
• theft, sabotage and vandalism; and
• failure of business partners who provide our resale products.
46
Problems at one or more of our facilities, whether or not within our control, could result in service interruptions or significant equipment damage. Because our facilities may be critical to many of our tenants’ businesses, service interruptions or significant equipment damage in our facilities could also result in lost profits or other indirect or consequential damages to our tenants. We cannot guarantee that a court would enforce any contractual limitations on our liability in the event that one of our tenants brings a lawsuit against us as a result of a problem at one of our facilities.
In addition, any loss of service, equipment damage or inability to meet our service level commitment obligations could reduce the confidence of our tenants and could consequently impair our ability to obtain and retain tenants, which would adversely affect both our ability to generate revenues and our operating results.
Furthermore, we are dependent upon energy providers, Internet service providers, telecommunications carriers and other operators in the Texas Panhandle region and elsewhere, some of which have experienced significant system failures and electrical outages in the past. Our tenants may in the future experience difficulties due to system failures unrelated to our systems and offerings. If, for any reason, these providers fail to provide the required services, our business, financial condition and results of operations could be materially and adversely impacted.
Our construction and delivery timeline estimates for our facilities and other equipment may increase due to a number of factors, including the degree of pre-fabrication, standardization, on-site construction, long-lead procurement, contractor performance, facility pre-operational and startup testing, demand for repairs and other site-specific considerations.
The success of our business will depend in large part on our ability to successfully construct our facilities and provide potential tenants the required services as part of the lease, including delivering electricity to tenants as an incident of tenancy. Our business will require on-time and on-budget services at guaranteed performance levels, which would tend to establish greater confidence in our subsequent tenants. There is no guarantee that all necessary components will be commercially available and substantial development of new supply chains might be necessary. Additionally, we cannot guarantee the level of quality of these third-party supplies or import and export requirements or limitations that might be stipulated by the NRC or DOE for the procurement of these components. Some of our equipment may require repair or replacement, which could further delay development in each of our planned phases. Only a limited number of large contracting and engineering firms have the skills or experience to design and construct nuclear reactors. The lack of recent nuclear reactor construction projects in the United States means that there are few organizations with substantial institutional and personal knowledge of such projects. In addition, certain craft labor, particularly welding, on a nuclear reactor construction project requires a very high degree of skills and experience on the part of the laborers, meaning few qualified candidates may be available. The resurgent interest in nuclear energy projects, along with strong demand for such labor on other energy or infrastructure projects of similar complexity, means that securing and retaining the properly qualified workforce may be difficult, time consuming, and/or require competitive bidding, representing significant cost and schedule risks to the project.
There is no guarantee that the planned construction, delivery, and performance of our facilities or the equipment we need to generate electricity will be successful, timely, or on budget or that our third-party suppliers and contractors will deliver timely or on budget. There is no guarantee that our facility pre-operational and startup testing, including tests mandated as license conditions by the NRC, will be successfully completed on-time. Furthermore, we may experience delays, operational or process failures, repair down-times and other problems during our first commercial deployment or any planned deployment thereafter. In addition, there can be no assurance that the construction of our facilities will be completed at the cost and on the timeline we expect. We will depend on third-party contractors to perform many of the essential activities needed to deploy our facilities. We do not control the performance of these contractors and our contracts with them may not provide adequate remedies if they fail to perform. We do not currently employ any risk sharing structures to mitigate the risks associated with the construction, delivery and performance of our facilities. Any delays or setbacks we may experience for our first commercial delivery or in establishing our facilities, as well as any failure to obtain final investment decisions for future orders could have a material adverse effect on our business prospects, financial condition, results of operations and cash flows and could harm our reputation.
Our business operations rely heavily on securing agreements with suppliers for essential materials, equipment, and components which will be used to construct Project Matador facilities.
The execution, termination, expiration, or failure to renew agreements with our suppliers, whether due to unforeseen circumstances, including, but not limited to, supplier insolvency and regulatory changes, pose significant risks to our supply chain. In the event that such agreements are not successfully maintained or replaced, we may encounter difficulties sourcing required materials and components for Project Matador, leading to deployment delays, increased
47
costs, or an inability to meet tenant demand. Any interruption or inability to maintain relationships with current and future suppliers, or failure to secure materials from alternative suppliers could adversely impact our business operations, financial performance, and reputation.
The proximity of the Project Matador Site to the Pantex Plant introduces potential federal scrutiny.
The Pantex Plant, a high-security DOE facility for nuclear assembly and disassembly, is located adjacent to the Project Matador Site. While its proximity offers normalization of nuclear activity, logistical resources, and industrial-grade infrastructure benefits, it may also increase regulatory oversight, national security protocols, and limitations on public disclosures or construction phasing. In addition, there is a risk of an accidental explosion or other catastrophic incident. Such an incident at the Pantex Plant or on the Project Matador Site could materially and adversely affect Project Matador, including causing significant construction delays, significant disruption of operations and damage to infrastructure and equipment. Any change in DOE policy or unexpected coordination requirements could introduce delays, costs, or restrictions on aspects of the Project Matador Site plan.
We are dependent on early infrastructure milestones to unlock downstream development phases.
Project Matador’s success is based on a modular rollout in which early infrastructure—such as substations, mobile generation, roads, and pads—enables future tenant installations and long-term energy deployment. If these early milestones are delayed or come online with performance limitations, it could prevent or postpone delivery of subleased data center space and utility services. Any such delay could have a material adverse effect on our business, results of operations, and financial condition and could trigger contractual liabilities detrimental to our business.
Construction risk is amplified by the multi-vertical, high-voltage, high-capacity nature of the Project Matador Site.
Project Matador is designed to host power generation, transmission, compute workloads, and chip manufacturing equipment all within the same perimeter. Coordinating simultaneous construction of these systems—while managing safety, redundancy, and operational commissioning—requires unusually sophisticated staging and project controls. Delays, EPC disputes, workforce shortages, or material delivery disruptions (including for gas turbines, heat exchangers, or Westinghouse Reactor components) could have wide-reaching effects, including an inability to complete construction of Project Matador in a timely manner or at all and the loss of potential revenues, which could have a material adverse effect on our business, results of operations, and financial condition.
Further, any actual or perceived safety or reliability issues may result in significant reputational harm to our business, in addition to litigation liability and other costs that may arise. Such issues could result in delaying or cancelling future phases of Project Matador, increased regulation, or other systemic consequences. Our inability to meet our safety standards or adverse publicity affecting our reputation as a result of accidents or mechanical failures could have a material adverse effect on our business and financial condition.
We may not receive the full amount of tax abatements or other incentives expected from Carson County or other local jurisdictions.
We have applied for a 10-year property tax abatement with Carson County, Texas, in connection with the construction of Phase 1 of Project Matador. This abatement may not be approved on the terms requested, or at all. A denial or reduction of such incentives could impact projected project economics and delay or limit available capital for reinvestment in the Project Matador Site. Even if approved, abatement eligibility may be subject to ongoing compliance with construction timelines, workforce commitments, and property valuation methodologies.
Risks Related to Our Regulatory Environment and Energy Generation
Nuclear energy development is subject to extensive regulation and uncertainty, which could materially delay or impair our business.
Our business depends heavily on the successful execution of a multi-phase energy development plan that includes the construction and operation of four full-scale nuclear reactors, numerous gas-fired generation assets, solar PV arrays, and BESS. Each component introduces regulatory, financial, operational, and technological risks.
As a core component of Project Matador’s power platform, we plan to develop four Westinghouse Reactors, each with 1,100 MW of capacity, with one unit commencing construction every two years beginning December 31, 2026. This timeline introduces significant long-term capital exposure, regulatory coordination, construction risk, and supply chain vulnerability. While construction of new nuclear power plants in other countries has progressed more efficiently than in the past, construction of nuclear power plants in the U.S. has slowed dramatically in the last twenty years.
48
Construction of the Southern Company’s recent Vogtle nuclear power plant, built in Georgia, took approximately fifteen years. President Trump’s recent Executive Order, dated May 23, 2025, which requires (i) the NRC to shorten its approval time for new nuclear reactor license applications to no more than 18 months and (ii) the U.S. Department of Energy (“DOE”) to use its licensing authority under the Atomic Energy Act (“AEA”) to authorize at least three new nuclear power plants with the goal that each power plant reach “criticality” by July 4, 2026, seeks to speed U.S. nuclear construction permitting, but there can be no guarantee that this executive order will be effective in doing so or that a future Presidential administration will not reverse this executive order. Indeed, certain recent nuclear power plant projects have taken more than ten years from commencement to completion and the timeline in our model to make the Westinghouse Reactors operational is aggressive. Delays or disruptions in any phase could impair our overall development timeline, reduce forecasted revenue, and increase financing costs.
Each reactor will, among other things, require:
• full compliance with NRC licensing, testing, and inspection frameworks;
• multi-year site preparation and nuclear-grade infrastructure installation; and
• ongoing adherence to evolving federal safety standards.
Failure to secure timely approvals, maintain regulatory compliance, or meet critical milestones may delay or prevent the commencement of construction and the operation of our nuclear units.
We are employing a structural approach—separating the NRC-regulated “nuclear island” from the rest of the nuclear power plant located downstream of the nuclear island, which the NRC refers to as the “balance of the plant” (“BOP”). The “nuclear island” contains the reactor core in which the nuclear fuel undergoes a chain reaction and gives off heat, which heat is captured and converted into steam in the nuclear island. As a result, the nuclear island is of primary concern to the NRC, because any release of harmful nuclear radiation will come from the nuclear fuel in the reactor core that is contained in the nuclear island.
The non-radioactive steam is delivered from the nuclear island to BOP. The BOP contains a steam turbine that uses steam from the nuclear island to turn a generator which in turn produces electric energy. The remainder of the BOP contains switches, relays, transformers, capacitors, and other electrical equipment designed to safely deliver such electric energy either to the transmission grid or to the data center tenants.
All elements of nuclear infrastructure, including the nuclear island and the BOP will remain subject to the oversight of the NRC and potentially other federal and state agencies. The NRC’s review of Fermi’s COL Application will involve environmental impact assessments, pre-application safety evaluations, analysis of Fermi’s proposed construction of each Westinghouse Reactor, as well as Femi’s proposed operation of each Westinghouse Reactor, which involves site-specific safety analysis reports, testing, inspection, and operating conditions. The NRC’s review process involves an analysis of the proposed site for the nuclear reactor, which is why some applicants seek an early site permit from the NRC prior to submitting the COL Application.
Fermi’s license application under Part 52 of the NRC’s regulations (10 CFR Part 52) (“Part 52”) will need to achieve specified milestones prior to final approval. The Part 52 license is a combined construction and operating license, with parallel licensing tracks related to safety and the environment converging on a mandatory hearing and an ultimate decision at the end of the process.
NRC performs a safety review of each reactor application to assess whether it provides reasonable assurance of adequate protection of public health and safety. This involves review of preliminary and Final Safety Analysis Reports. NRC can request additional information during this review, or the parties can agree on a regulatory audit. Prolongation of this process poses a significant cost and schedule risk to Project Matador.
NRC concurrently performs an environmental review which incorporates compliance with the National Environmental Policy Act (“NEPA”). NEPA reviews typically require preparation of an Environmental Impact Statement (“EIS”), which is the most detailed level of review provided for under NEPA, though the NRC has recently attempted to perform less intensive Environmental Assessments (“EA”). It is noteworthy that the DOE has recently proposed a modification of its NEPA review regulations that includes several enumerated “categorical exceptions,” which are intended to safely reduce the time required to produce EA and EIS reviews for components of new nuclear power plants that will be subject to such “categorical exceptions,” thereby not requiring an environmental analysis of such
49
components. However, there is no guarantee that we will be able to qualify for any of these exceptions. Whether performing an EIS or an EA, the environmental review process may be time consuming, and changes or delays to the process present significant cost and schedule risks for Project Matador.
The COL Application incorporates by reference the Westinghouse Reactor design as approved at Vogtle. Though the combined license will include the right to operate the reactor, it will be contingent on construction of the reactors conforming exactly to the design, with accuracy measured by a series of Inspections, Test, Analyses, and Acceptance Criteria (“ITAAC”) derived from both the design certification and certain site specific characteristics, and evaluated by the NRC as part of a quality assurance regime, which involves thousands of hours of inspection during construction. Modifying ITAAC, which may be required due to shifts in the sequence of construction, requires submitting a modification request to the NRC. ITAAC must be successfully “closed” before operation can begin and, no later than 270 days prior to the date of initial fuel loading for the reactor, the NRC will publish a notice of intended operation in the Federal Register which allows any person whose interests may be affected by plant operation the opportunity to request a hearing within 60 days of the publication of the Federal Register notice on whether the facility as constructed complies, or on completion will comply, with the acceptance criteria in the combined license. The possibility of delay, rework, analysis, and other mitigation resulting from ITAAC nonconformances, along with the potential for ITAAC hearings, pose significant cost and schedule risks to reactor completion.
In addition to potential ITAAC hearings and opportunities for public engagement throughout the licensing process, there is a mandatory license hearing required by the AEA at which the NRC and the license applicant present detailed evidence. This process takes a significant amount of time, and the possibility of delay represents a significant cost and schedule risk to Project Matador. While the public cannot directly participate in the mandatory hearing, the public can challenge the NRC’s review of the reactor application through the contested hearing process. Should contested hearings occur, they also present a significant cost and schedule risk to Project Matador.
On May 23, 2025, President Trump issued Executive Order 14300 “Ordering the Reform of the Nuclear Regulatory Commission” which directed, among other actions, the NRC to “undertake a review and wholesale revision of its regulations and guidance documents, and issue notice(s) of proposed rulemaking effecting this revision within 9 months of the date of this order.” EO 14300 also imposed a deadline of “no more than 18 months for final decision on an application to construct and operate a new reactor of any type, commencing with the first required step in the regulatory process.” It is unclear how these directions will revise Part 52, or what effect they will have on a reactor in the midst of the Part 52 application process. Should the directed revisions require new or revised information to be submitted, that submission may delay the project, representing a significant cost and schedule risk. Should the new rules issued be legally challenged, it may delay open applications, also representing a significant cost and schedule risk to Project Matador.
The regulatory review and approval process under Part 52 for Fermi to obtain a license authorizing the construction and the operation of each Westinghouse Reactor can take several years, and any delays, objections, or changes in NRC policy or staff interpretations could materially postpone the start of our nuclear generation at the Project Matador Site. If our application is denied or subject to material conditions, it could significantly impact our ability to deliver nuclear generated electric energy as an incident of tenancy under a lease with our data center tenants.
Our development plan requires ongoing engagement with the NRC, the DOE, and other agencies. For example, if one or more of the Westinghouse Reactors is interconnected to the transmission grid, then (i) that nuclear power plant would become part of the bulk power system and would have to comply with NERC and MRO reliability requirements, and (ii) that nuclear power plant would be subject to the grid interconnection process with the SPP (which administers the transmission grid in Carson County, TX), and the resulting interconnection agreement may need to be filed with FERC.
Currently, FERC is in the process of determining the policies it will apply to interconnections of nuclear power plants and other generators to the transmission grid when and if a large high load-factor load, such as a large data center, is co-located behind-the-meter with such generating facilities. As such, Fermi may have to satisfy one or more conditions in order to receive approval from FERC of the interconnection agreement of each such Westinghouse Reactor to the extent it is interconnected with the SPP-administered transmission grid.
Changes in regulatory guidance, inspection regimes, or political oversight of nuclear infrastructure could affect the scope, timing, or cost of reactor design, development, construction, interconnection to the grid (if applicable), and operation.
50
If the NRC declines to issue a combined construction and operation license for any of our planned reactors, if our bifurcation model for the nuclear island and the BOP is not approved, or if FERC, SPP, NERC, MRO or the interconnecting utility imposes unexpected conditions on construction, operation, or interconnection of any of our planned reactors, our strategy could be materially impaired. In addition, evolving federal standards on advanced reactors, emissions, and environmental impact reporting could require redesign or re-licensing of systems already under development.
We may not obtain timely or successful regulatory approvals for nuclear development, which would materially impair our business model.
Our nuclear generation strategy depends on our ability to obtain one or more combined COLs from the NRC under Part 52 or the NRC Regulations, including Appendix D to Part 52 – Design Certification Rule for the AP1000 Design, for multiple Westinghouse Reactors to be developed at the Project Matador Site. Nuclear power plants are subject to extensive federal regulation and must meet highly specific siting, safety, environmental, and technical criteria under Part 52, Licenses, Certifications, and Approvals for Nuclear Power Plants, of the NRC’s regulations (10 CFR Part 52). Although we have submitted a combined COL Application based on the Westinghouse Reactor design, the NRC’s review process is extensive and can span multiple years. Delays or denial of license issuance, imposition of additional safety reviews or design modifications, or adverse public or political opposition could prevent or delay construction start or commercial operation dates.
Further, while our project benefits from a non-contested, pre-evaluated site under the control of the Texas Tech University System, the issuance of a COL is contingent on regulatory findings that satisfy the NRC’s standards for construction and operation, as well as environmental, seismic, and emergency planning criteria, as set forth in a final safety analysis report that addresses the “site” requirements of Section 52.79(a)(1) of the NRC regulations. Any change in regulatory posture, litigation, or adverse environmental assessments could substantially impair our ability to bring nuclear units online. The duration of a combined license, if issued, is 40 years from the date the NRC makes its finding that acceptance criteria have been met. We cannot guarantee that any license will be issued, or that issued licenses will remain valid over the life of our project.
The Nuclear Waste Policy Act (“NWPA”) (42 U.S.C. §10101 et seq.) directed the selection and creation of a national deep geological repository for the long-term storage of spent nuclear fuel. Efforts to identify, license, and construct this site have failed, resulting in nearly all spent nuclear fuel being stored on-site at licensee facilities. A fee which the DOE was previously assessing on reactor operators has been suspended pending resolution of the storage issue. The storage of such spent fuel on-site, with the prospect that no geological repository will be available for many years, creates several potential risks to Project Matador. Recently, in Nuclear Regulatory Commission v. Texas, 605 U.S. ___ (2025), the Supreme Court of the United States rejected a challenge to the NRC’s ability to license temporary offsite storage of spent nuclear fuel. Such temporary storage onsite would represent an additional cost to Fermi. Several startups and organizations are exploring the economic potential of fuel recycling, which is a common practice in France but we can provide no assurance that we could incorporate such fuel recycling.
We may not be able to obtain sufficient water resources for our operations, which could materially impair our operations or impact our ability to expand our operations.
Our operations require significant quantities of water for cooling, steam generation and other processes. The availability of adequate water supplies is essential to the operations and expansion of Project Matador. Prolonged droughts, changes in precipitation patterns, increased competition for water resources or the implementation of a more stringent regulatory regime regarding water rights and water usage (or changes to such regulatory regime) could limit our ability to obtain sufficient water for Project Matador. If we are unable to secure the necessary water resources, we could be forced to limit our operations. Additionally, increased cost of obtaining and treating water or compliance with other environmental regulations related to water could adversely affect our financial conditions and results of operations.
Connecting Project Matador with Tier 1 data center markets will require amplification and may introduce other risks associated with long-distance fiber connections.
We will be required to utilize amplification for existing fiber pairs to at least 400 Gpbs for our data throughput from endpoint to endpoint. Reliance on long-haul fiber optic connections may introduce technical challenges, including signal degradation requiring amplifiers, increased latency, and higher maintenance costs. These factors may result in reduced performance for latency-sensitive applications, higher operational expenses for amplifier infrastructure and repairs, and increased risk of downtime due to fiber cuts or equipment failures in remote locations. Environmental
51
vulnerabilities, regulatory complexities across jurisdictions, and physical security risks associated with long fiber routes and remote amplifier sites could further disrupt operations. These challenges may limit our ability to compete effectively with other operations closer to Tier 1 markets, potentially adversely affecting our business, financial condition, and results of operations.
Our costs to comply with federal, state and local environmental laws and regulations—both existing and new—may be material.
Our business is subject to extensive, evolving, and increasingly stringent federal, state, and local environmental laws and regulations. Such federal, state, and local environmental laws and regulations govern our activities, including those laws and regulations with respect to air emissions, waste disposal, protection of environmentally sensitive areas or endangered, threatened or otherwise protected species, protection of archaeological or cultural resources, water use and discharges, and with respect to the treatment, storage, recycling, disposal, and transportation of hazardous and solid waste and low-level radioactive waste. These laws and regulations impose numerous requirements, including requiring permits to conduct hazardous and non-hazardous activities, incurring costs to limit or prevent pollution or releases of regulated materials to the environment, and imposing substantial civil, administrative and criminal penalties and liabilities for noncompliance. Noncompliance may also result in injunctive relief and potential third party claims or citizen suits to enforce such laws and regulations. These laws and regulations may impose joint and several liability upon us to address pollution or contamination on the Project Matador Site where we operate, regardless of whether we caused the pollution or contamination. We may incur substantial costs to obtain and maintain compliance with environmental laws and regulations.
Changes in laws and regulations can occur and these changes can be difficult to predict. New laws or regulations, or more stringent enforcement of existing laws or regulations, could adversely affect our business, financial condition and results of operations.
If we cannot obtain required permits, licenses and regulatory clearance or approvals for Project Matador or our operations, or are unable to maintain such permits, licenses or approvals, we may not be able to continue or expand our operations.
Under environmental laws and regulations we must obtain and maintain permits or licenses to conduct our activities and then conduct those activities in compliance with such permits and licenses as well as with environmental laws and regulations. Issuance of permits for the Project Matador activities is subject to the discretion of government authorities, and Project Matador may be unable to obtain or maintain such permits. Permits required for future development may not be obtainable on reasonable terms or on a timely basis. There can be no assurance that Project Matador will be able to obtain or maintain any of the permits required for the continued development of Project Matador (or any other properties that we may subsequently acquire).
Failure to obtain and maintain the required permits or licenses or failure to comply with environmental laws and regulations would have a material adverse effect on our operations and financial condition. If any of our facilities are unable to maintain permits or licenses or obtain any additional permits or licenses which may be required to conduct its operations, we may not be able to continue those operations at these facilities, which could have a material adverse effect on us.
Decommissioning costs and unresolved spent nuclear fuel storage and disposal policy issues, as well as current U.S. policy related to storage and disposal of used fuel from our power plant, and/or negative customer perception of risks relating to these policies could have a significant negative impact on our business prospects, financial condition, results of operations, and cash flows.
During the licensing process, a nuclear power plant operator must indicate how it will decommission its power plant and must have a “standard agreement” with the DOE related to the storage of the fuel waste created during the plant’s operating life. The requirements for developing the first of its kind facility for fuel disposal may create both timing and cost challenges.
Specifically, the Nuclear Waste Policy Act of 1982 requires the DOE to provide for the permanent disposal of spent nuclear fuel (“SNF”) and associated high-level nuclear waste (“HLW”). In 1987, Congress amended the Nuclear Waste Policy Act to identify Yucca Mountain, in Nevada, as the only site that the DOE could consider for a permanent repository. The DOE has since failed to pursue the licensing of Yucca Mountain. While operators are currently able to successfully sue the DOE for costs incurred as a result of its continued failure to provide for permanent disposal, there is a potential in the future that operators may have to bear the costs of developing and maintaining these spent fuel storage facilities.
52
As such, the establishment of a national repository for the storage and/or permanent disposal of SNF, such as the one previously considered at Yucca Mountain, Nevada, the timing of such a facility’s opening and the ability of such a facility to accept waste from our nuclear facilities, and any related regulatory action, could impact the costs associated with our powerhouses’ storage and/or disposal of SNF/HLW. These issues could be material to our operations if potential customers view waste disposal issues or the onsite storage of SNF as problematic, detrimental or a negative factor in considering purchasing power produced by our reactors or leasing space in our facilities.
We are subject to laws and regulations governing the use, transportation, and disposal of toxic, hazardous and/or radioactive materials. Failure to comply with these laws and regulations could result in substantial fines and/or enforcement actions.
Our operations will be subject to a variety of federal, state, local environmental, health and safety laws and regulations governing, among other things, air emissions, wastewater discharges, management and disposal of hazardous, non-hazardous, radioactive materials and waste and remediation of releases of hazardous materials. A release of such toxic, hazardous and/or radioactive materials could pose a health risk to humans or animals.
The severity of an accidental release often depends on the volume of the release and the speed of corrective action taken by emergency response personnel, as well as other factors beyond our control, such as weather and wind conditions. Actions taken in response to an actual or suspected release of these materials, including a precautionary evacuation, could result in significant costs for which we could be legally responsible. In addition to health risks, a release of these materials may cause reputational damage to the project, and could result in the loss of or damage to property and may adversely affect property values.
Additionally, we are responsible for the decommissioning of facilities where we conduct, or previously conducted, commercial, NRC-licensed, operations. Activities of our contractors, suppliers or other counterparties similarly may involve toxic, hazardous, and radioactive materials and we are or may be liable contractually, including pursuant to the Lease, or under applicable law, to contribute to the remediation of damage or other costs arising from such activities, including the decontamination and decommissioning of third-party facilities.
We may be liable if we fail to comply with federal, state, and local environmental, health and safety laws and regulations with respect to hazardous or radioactive materials. Failing to comply with such laws and regulations, including failing to obtain any necessary permits, could result in substantial fines or enforcement actions. These actions might require us to stop or curtail operations or conduct or fund remedial or corrective measures, make additional investments into safety-related improvements or perform other actions. The enactment of more stringent laws, regulations or permit requirements or other unanticipated events may arise in the future and adversely impact our ability to operate, which could materially and adversely affect our business, financial condition, and results of operations. We could incur substantial costs as a result of a violation of, or liabilities under, environmental laws.
Nuclear project execution depends on specialized vendors, whose failure or delay could materially impact our business.
Our nuclear facilities will rely heavily on Westinghouse and its partners for design compliance, engineering support, component manufacturing, and field commissioning. While we are in active discussions with Westinghouse regarding the procurement of Westinghouse Reactors, we do not have a binding agreement with Westinghouse for such procurement and can provide no assurance regarding the timing or terms of such agreement. The Westinghouse Reactor design, while licensed, is a highly sophisticated and integrated system that depends on successful vendor coordination. Failure by any key subcontractor or vendor to meet quality, schedule, or cost obligations could delay commercial operation dates.
We face significant risk associated with interconnecting and operating behind-the-meter energy infrastructure at scale.
Our business model relies on the successful deployment of independent utility-scale interconnection systems, including substations, microgrid routing, and redundancy pathways to support 99.999% reliability for AI workloads. Interconnection delays or disputes with transmission operators, including SPS, SPP or local balancing authorities, could materially delay construction or the energization of key assets.
53
Moreover, the non-standard nature of our “behind-the-meter” systems—where hyperscaler tenants draw power directly from co-located, on-site nuclear, natural gas, battery and solar generation assets also owned by us as the landlord—may lead to unforeseen compliance issues or technical incompatibilities with tenants’ computer workloads or future battery storage integration. For example, Texas law generally entitles only an “electric utility” to generate, transmit, distribute, furnish or otherwise provide power to end-users within the electric utility’s service territory as certificated by the PUCT; however, Texas law also recognizes an exception to this general rule when a landlord provides power to its tenants as an incident of tenancy, if the power is not resold to or used by others. We plan to enter into an agreement with SPS recognizing that behind the meter power supply to data center tenants will occur as an incident of tenancy pursuant to our lease agreements with those tenants. If we are unable to obtain such an agreement with SPS, or if a party or a regulatory authority were to challenge any such agreement we enter into with SPS, our ability to provide power to our tenants could be limited or prohibited. Regardless of any agreement of SPS, our provision of power to tenants could be challenged under applicable law. If successful, those challenges could require us to sell power to other entities or require our tenants to procure power from other sources, potentially on less favorable terms, which could increase our costs or decrease our revenues.
As noted above, any interconnection agreement entered into between Fermi and SPS or SPP will be subject to the regulatory jurisdiction of FERC, and FERC is currently in the process of developing policies applicable to interconnection arrangements that involve large loads, such as data centers, which are co-located and connected “behind-the-meter” directly to large electricity generators. To the extent that FERC adopts and implements interconnection policies that are in any way adverse to our proposed design and configuration of the Project Matador facilities, such policies could require modifications to our project configuration, which could involve cost increases and delays in regulatory approvals. Interconnection infrastructure requires long-lead equipment such as step-up transformers and gas-insulated switchgear, and delays in procurement or installation could delay power availability and revenue realization.
We will be subject to execution risks with respect to our natural gas, solar and BESS power sources.
While our planned natural gas and renewable portfolio will diversify power generation, it introduces risks related to:
• fuel pricing volatility and natural gas pipeline transportation issues;
• equipment procurement and construction timing for combined cycle combustion turbine gensets and solar PV arrays; and
• battery safety, longevity, and regulatory fire protection standards.
Fermi’s decision to deploy a larger number of modular, smaller-frame gas turbines on an accelerated schedule introduces execution risks related to equipment availability, procurement timelines, and construction labor. While this approach enhances system reliability and reduces reserve capacity requirements, it also increases the complexity of coordination across multiple vendors, EPC contractors, and commissioning phases. Delays in turbine delivery, civil works, or fuel routing may materially adversely impact the readiness of initial MW blocks or delay the commissioning of downstream combined cycle assets. In addition, the increase in baseline fuel consumption from these slightly less efficient units may expose the project to higher sensitivity around long-term gas supply contracting and volume stability.
Furthermore, we are reliant on third-party OEMs and EPC contractors for project delivery, and disruptions or quality control issues could affect our energy availability and cost structure. Failure to manage the multi-phase development of our energy platform in full compliance with all applicable regulatory standards could materially impair our operational timelines, tenant revenue, and long-term value. We continue to engage proactively with relevant agencies, advisors, and policymakers to mitigate these risks.
We are subject to complex, evolving, and potentially burdensome regulatory requirements.
Our business is subject to regulation by various federal, state and local governmental agencies. In the United States, such regulation includes the radioactive material exposure and nuclear facilities regulatory activities of the NRC, the DOE, NERC, MRO, FERC, the SPP, the PUCT, the anti-trust regulatory activities of the Federal Trade Commission and Department of Justice, the import/export regulatory activities of the Department of Commerce, the Department of State and the Department of Treasury, the regulatory activities of the Department of Labor (including the Occupational Safety and Health Administration), the regulations of the FDA, the environmental regulatory activities of the Environmental Protection Agency and the Texas Commission on Environmental Quality, the regulatory activities of the Equal Employment
54
Opportunity Commission and tax and other regulations by a variety of regulatory authorities in each of the areas in which we conduct business. These include licensing of nuclear power plants, environmental reviews, safety assessments, emissions and discharge standards for environmental contaminants (including discharges to air and water, as well as waste disposal), and water use permitting. Regulatory approvals may impose restrictions, conditions, or delays that impact project economics or construction sequencing. For additional information, see the section titled “Government Regulation.”
The NRC may modify, suspend, or revoke licenses, shut down a nuclear facility and impose civil penalties for failure to comply with the Atomic Energy Act, the NRC’s regulations thereunder, or the terms of the licenses for construction and operation of nuclear facilities.
Interested parties may also intervene and file protests against Fermi and Project Matador, which could result in prolonged proceedings. A change in the Atomic Energy Act, other applicable statutes, or the applicable regulations or licenses, or the NRC’s interpretation thereof, may require a substantial increase in capital expenditures or may result in increased operating or decommissioning costs and could materially affect the results of operations, liquidity, or financial condition of Fermi or certain of the utility operating companies. A change in the classification of a plant owned by one of these companies under the NRC’s reactor oversight process, which is the NRC’s program to collect information about plant performance, assess the information for its safety significance, and provide for appropriate licensee and NRC response, also could cause the owner of the plant to incur material additional costs as a result of the increased oversight activity and potential response costs associated with the change in classification.
Changes in laws or regulations, or shifts in political or public sentiment against nuclear, AI, or energy development, could materially increase compliance burdens or limit our ability to operate.
Accidents involving nuclear power facilities, including but not limited to events similar to the Three Mile Island or Fukushima Daiichi nuclear accidents, or other high profile events involving radioactive materials, could materially and adversely affect the public perception of the safety of nuclear energy, our customers and the markets in which we operate and potentially decrease demand for nuclear energy or facilities, increase regulatory requirements and costs or result in liabilities or claims that could materially and adversely affect our business.
Historical nuclear accidents and/or future incidents resulting in the uncontrolled release of radioactive material and fears of a new nuclear accident could hinder our efforts to develop new nuclear facilities. Nuclear power faces strong opposition from certain individuals and organizations both in the United States and abroad. With respect to public perceptions, the accident that occurred at the Fukushima nuclear power plant in Japan in 2011 increased public opposition to nuclear power in some countries, resulting in a slowdown in, or, in some cases, a complete halt to new construction of nuclear power plants, an early shut down of existing power plants and a dampening of the favorable regulatory climate needed to introduce new nuclear technologies. As a result of the Fukushima accident, some countries that were considering launching new domestic nuclear power programs delayed or cancelled the preparatory activities they were planning to undertake as part of such programs. In the past, adverse public reaction, increased regulatory scrutiny and related litigation contributed to extended licensing and construction periods for new nuclear power plants, sometimes delaying construction schedules by decades, or even shutting down operations at already-constructed nuclear power facilities.
Additionally, such an accident could lead to a pause in regulatory approval by the NRC, a change in regulatory compliance requirements increasing the cost and/or delaying the schedule associated with procuring necessary licenses, the creation of new licenses or regulatory requirements, additional governmental oversight concerns and compliance costs, a change in binding international treaties or agreements altering the rules governing the operation of nuclear power facilities or a change in the liability exposure of the project, a change in rules applying to private ownership of nuclear power facilities, or a ban on nuclear power. Such an accident need not occur at Project Matador or within the United States to result in these public and governmental reactions and requirements.
Successful execution of our business model is dependent upon public and political support for nuclear power in the United States and other countries. The risks associated with uses of radioactive materials by our customers in future deployments of our designs, and the public perception of those risks, can affect our business. Opposition by third parties can delay or prevent the licensing and construction of new nuclear power facilities and in some cases can limit the operation of nuclear reactors. Adverse public reaction to developments in the use of nuclear power could directly affect our customers and indirectly affect our business. If a high-visibility or high-consequence nuclear incident, including the loss or mishandling of nuclear materials, or other event, such as a terrorist attack involving a nuclear
55
facility, occurs, public opposition to nuclear power may increase dramatically, regulatory requirements and costs could become more onerous or prohibitive, and customer demand could suffer, which could materially and adversely affect our business prospects, financial condition, results of operations and cash flows.
We are subject to federal environmental review processes, including NEPA, that may materially delay or restrict project development.
Portions of our development may trigger federal environmental reviews under NEPA, depending on the use of federal funding, involvement of federal lands or water systems, or participation in programs such as the DOE Loan Programs Office. These processes require environmental assessments or environmental impact statements, which can introduce significant uncertainty and delay. In some cases, NEPA reviews can take multiple years to complete and are subject to litigation by environmental advocacy groups or local stakeholders. The DOE published the interim final rule on July 3, 2025, at 90 FR 29676, which amends much of 10 CFR 1021, the regulations for DOE’s procedures for implementing NEPA. It also proposes an exemption from certain NEPA requirements for emergency situations. Notably, President Trump declared a national energy emergency on January 20, 2025, and there is an ongoing national emergency concerning cyber-enabled activities. These declarations could provide opportunities for us to seek exemptions to certain resource consuming permitting requirements associated with our planned operations. Alternatively, a change to these policies could result in additional costs and delays in licensing.
Adverse findings or delays in NEPA review could prevent site preparation, construction, or interconnection activities any of which would materially adversely affect our business, results of operations and financial condition. We may also face indirect delays if third-party infrastructure (e.g., gas pipelines or transmission upgrades) triggers NEPA reviews beyond our control.
Additionally, recent action taken by the current presidential administration has resulted in changes to NEPA regulations. Although guidance released by the administration advises the implementation of NEPA in a way that expedites permitting and prioritizes energy production, the impact of these recent actions may result in delays as these changes are understood and then executed by applicable federal agencies.
Regulatory changes or political shifts could materially adversely affect nuclear licensing and financial feasibility.
Nuclear policy in the United States is evolving, including through the passage of the ADVANCE Act in 2024 and through the efforts of the Trump Administration. While recent years have seen bipartisan support for advanced reactor deployment and DOE funding programs (e.g., the Advanced Reactor Demonstration Program), the regulatory and political environment may change. Shifts in federal administration, state-level opposition, or judicial challenges to nuclear permitting frameworks could create uncertainty or add cost burdens. Similarly, changes in tax credit policy (e.g., removal or modification of 45J eligibility) or low-carbon energy investment programs could materially reduce the financial attractiveness of nuclear energy for the Project Matador Site.
Commodity prices (particularly for natural gas) could impact the economic viability of our businesses or impair our ability to commence operations if we are not able to adequately pass through the cost of natural gas and other raw materials to our tenants.
Natural gas represents the primary fuel necessary to power the initial phases of Project Matador. Although we expect to enter into contracts with our future tenants that will provide for contractual pass-through provisions relating to the cost of natural gas, there are no assurances that the costs of natural gas process will be effectively passed through to tenants or that we will be able to offset fully, or on a timely basis, the effects of higher natural gas costs. Commodity prices are inherently volatile and are subject to fluctuations in response to changes in supply and demand, market uncertainty and a variety of additional factors that are beyond our control. Our business depends heavily on the successful execution of a multi-phase energy development plan that includes the construction and operation of numerous gas-fired generation assets that will require an increase in baseline fuel consumption, which may expose the project to higher sensitivity around long-term gas supply contracting and volume stability. While we expect to secure strategic relationships with gas providers, we remain exposed to fluctuations in natural gas prices, especially as we scale from temporary TM-2500 turbines to combined cycle gas turbine (“CCGT”) platforms. If we are not able to effectively pass through the cost of natural gas or other raw materials to our tenants, fluctuations in commodity prices have the potential to negatively impact our ability to achieve our earnings or cash flow targets, which could have a consequential material adverse effect on our business, results of operations and financial condition. In addition, actual power prices and fuel costs will differ from those assumed in financial projections used to value our trading and marketing transactions, and those differences may be material. As a result, our financial results may be diminished in the future as those transactions are marked to market.
56
Furthermore, worldwide political, economic, and military events have contributed to oil and natural gas price volatility and are likely to continue to do so in the future. The broader consequences of the Russian-Ukrainian conflict and unrest in the Middle East, which may include further sanctions, embargoes, supply chain disruptions, regional instability and geopolitical shifts, may have adverse effects on global macroeconomic conditions, increase volatility in the price and demand for oil and natural gas, increase exposure to cyberattacks, cause disruptions in global supply chains, increase foreign currency fluctuations, cause constraints or disruption in the capital markets and limit sources of liquidity. We cannot predict the extent of the conflict’s effect on our business and results of operations as well as on the global economy and energy markets.
Our natural gas supply will be subject to market volatility and pipeline transportation risk.
While we expect to secure strategic relationships with natural gas providers and natural gas pipelines, such as Transwestern and ONEOK, we will be exposed to fluctuations in natural gas prices, especially as we scale from temporary TM-2500 turbines to CCGT platforms. See “—Commodity prices (particularly for natural gas) could impact the economic viability of our businesses, in particular the development of Project Matador and the Company’s ability to commence operations.” Price spikes, regional delivery bottlenecks, pipeline outages, weather-related interruptions to wellhead production and related impacts on available pipeline deliveries, or contractual disputes could increase our levelized cost of energy (“LCOE”) and reduce margin on take-or-pay tenant contracts. While the Project Matador Site is located adjacent to one of the largest known natural gas fields in the United States, delivery will depend on functional and contractual pipeline interconnects. In addition, the use of alternative forms of transportation such as trucks or rail transportation of LNG involve risks as well. For example, recent and well-publicized accidents involving trains delivering energy commodities could result in increased levels of regulation and transportation costs. Our gas providers are dependent on third party pipeline infrastructure to deliver their natural gas production to us. In addition to causing production curtailments, capacity constraints can also increase the price we pay for natural gas.
Solar and battery deployment is subject to permitting, environmental, and production risks.
The solar PV and battery energy storage components of Project Matador are expected to be developed in 2027–2029 to displace peak gas usage and enhance lower greenhouse gas emissions and decarbonization profiles for tenant loads. However, deployment will be contingent on equipment availability and environmental clearances. The acquisition, installation and operation of our solar PV arrays and BESS at a particular site are generally subject to supply constraints, import tariffs, and other forms of oversight and regulation in accordance with national, state and local laws and ordinances relating to building codes, safety, environmental protection and related matters, and typically requires obtaining and keeping in good standing various local and other governmental approvals and permits. In addition, solar development may be subject to scrutiny from water conservation authorities, endangered species regulators, or neighboring land stakeholders. In addition, fluctuating prices and adverse tariff policies for solar PV panels, inverters, or lithium-based BESS could create material procurement delays or cost overruns. For storage facilities, in particular there are ongoing anti-dumping disputes and potential import tariffs with respect to certain storage equipment sourced from China.
As discussed above with respect to nuclear and natural gas electricity generation facilities, if any of Project Matador’s systems are interconnected to the SPS transmission grid, that could result in conditions being imposed by FERC, NERC, MRO or SPP on our configuration and operation of proposed solar PV arrays and/or BESS components, thereby potentially requiring costly modifications and delays in obtaining regulatory approvals.
In some cases, these approvals and permits require periodic renewal. It is difficult and costly to track the requirements of every individual authority having jurisdiction over solar and storage components, to design our solar and storage components to comply with these varying standards, and for our customers to obtain all applicable approvals and permits. We cannot predict whether or when all permits required for a given customer’s project will be granted or whether the conditions associated with the permits will be achievable. In addition, we cannot predict whether the permitting process will be lengthened due to complexities and appeals. Delay in the review and permitting process for a project can impair or delay our operations or increase the cost so substantially that the project is no longer attractive to our customers. Furthermore, unforeseen delays in the review and permitting process could delay the timing of the installation of our solar and storage components and could therefore adversely affect the timing of the recognition of revenue related to hardware acceptance by our customer, which could adversely affect our operating results in a particular period.
57
Our energy generation strategy requires multi-year planning and access to specialized equipment.
Nuclear reactors, gas turbines, HRSGs, transformers, and utility-scale battery systems all require long lead-times and complex shipping, staging, and installation logistics. Certain assets, like GE 6Bs or Siemens SGT-800 turbines, may only be available on the secondary market or through refurbishment programs. Any failure to source or deploy these assets in a timely manner could affect our development schedule and financial forecast.
In addition, we may fail to meet requirements for energy-related federal incentives. We expect to rely on potential eligibility for numerous federal energy programs and tax incentives, including the:
• 45J Nuclear Production Tax Credit;
• 45Q Carbon Capture Tax Credit;
• 45V Clean Hydrogen Tax Credit; and
• 48C Advanced Manufacturing Credit.
Each of these programs has eligibility thresholds, domestic content rules, prevailing wage mandates, and reporting burdens. If we are unable to structure our SPEs or operations to meet these requirements, we may forfeit millions of dollars in expected benefits or financing backstops. In addition, changes to these credits currently under review by President Trump, the U.S. House of Representatives and the U.S. Senate, or under subsequent review in the future, due to tax reforms or political policy redirection initiatives, could materially adversely reduce the return profile of our energy assets.
We may be subject to opposition from environmental groups, litigation, or reputational campaigns, which could delay permitting or reduce site flexibility.
New nuclear projects as well as some other types of energy projects (and their associated infrastructure) in the United States frequently face opposition from non-governmental organizations, environmental advocacy coalitions, and some local stakeholders. These groups may challenge NRC proceedings, file administrative appeals, or initiate litigation under NEPA, the Clean Water Act, or the Endangered Species Act (“ESA”) as well as challenge government activities to grant required environmental permits. Even unsuccessful litigation can delay project timelines, increase legal costs, and discourage investors or tenants.
Furthermore, reputational campaigns in media or political venues—particularly those focused on water usage, emissions from backup gas infrastructure, or perceived AI overreach—may generate public controversy that slows permitting or discourages tenant commitments.
In addition, future phases of the project will still interact with environmental and public stakeholder processes—especially regarding nuclear permitting, air quality emissions, and water usage. Any local opposition or environmental group litigation could restrict our ability to expand or require costly mitigation efforts.
The Project Matador Site’s location near the former Pantex Plant presents certain restrictions on the development of operations.
The Pantex Plant, located to the north of the Project Matador Site, is subject to federal and state investigation and remediation efforts to address contaminant releases into groundwater. Such contaminants include volatile organic compounds, metals, and contaminants associated with explosive manufacturing. The remediation plan implements various post-closure care and institutional controls such as restrictions on drilling to depths greater than 180 feet, restrictions on the use of groundwater, and allowing access to various federal and state agencies for purposes of cleanup. The Pantex Plant is listed on the national priorities list as a superfund site.
The area, located on the northern boundary of the Project Matador Site, is subject to a groundwater deed certification. While regulatory closure remains outstanding, the groundwater monitoring wells located in the area must remain undisturbed and the integrity of other applicable components of the remedial action (e.g., injection wells, conveyance lines, in situ remediation vaults, etc.) must be maintained.
Our development strategy and construction efforts must account for the impacts of the Pantex Plant upon groundwater and the associated remedial measures implemented and may restrict our ability to build and/or expand. Additionally, until regulatory closure is achieved, our development plans and resultant operations may be impacted by various federal and state agencies undertaking their respective remedial obligations.
58
Risks Related to Tenant Concentration and Leasing
Our near-term revenue may be heavily concentrated among a small number of anchor tenants.
Our development strategy will initially be dependent on securing long-term, take-or-pay lease agreements with a limited number of AI hyperscale tenants. While we have engaged in discussions with potential lessees, we have not executed binding lease agreements as of the date hereof. If these parties delay or decline to execute long-term leases, or if terms become unfavorable, it could materially impact our ability to generate revenue and meet financial obligations associated with site development and energy infrastructure.
Failure of any major tenant to perform under its lease could result in material financial losses.
Once executed, our leases are expected to include long-term, take-or-pay structures, under which tenants are obligated to pay base rent and service fees regardless of usage. However, if a tenant defaults, restructures, or declares bankruptcy, we may be unable to enforce full lease payment obligations, particularly if our rights as lessor are contested or if operational performance requirements are not met. Given the scale of infrastructure allocated per tenant (up to 3.5 million square feet each), any lease disruption could significantly impair site-level cash flow and cause valuation write-downs on real estate or energy assets.
Our leases may include operational covenants that create performance liability.
Certain tenant agreements may require us to maintain continuous availability of power, cooling, and security infrastructure at service levels that match hyperscale standards (e.g., 99.999% uptime, tiered failover, dedicated thermal recovery). Failure to meet these conditions—due to delays in nuclear licensing, gas turbine failures, water shortages, or other force majeure events—could trigger contractual penalties, rent abatements, or early termination rights. These provisions could materially increase our liability exposure even if subleases are nominally long-term and fixed-rate.
Our ability to scale leasing revenue depends on the timely delivery of data center shell and infrastructure-ready pads.
We are pursuing a “power-first” development model in which energy infrastructure is commissioned before tenants occupy or commit to their full buildout. However, sublease execution and ramp-up efforts depend on our ability to deliver modular, pre-permitted, powered shell infrastructure by scheduled CODs. If our pads, substations, or core and shell designs are delayed due to permitting, supply chain, or contractor disputes, we may face rent delays, occupancy penalties, renegotiation of tenant lease rates or lease terminations. Moreover, any such delays or disputes may materially adversely impact our ability to attract future tenants on favorable terms, or at all.
Tenant consolidation or vertical integration could reduce long-term leasing demand.
We face risks related to industry consolidation and tenant vertical integration, including the potential termination of our Lease. Major hyperscalers are increasingly seeking to build and own their own infrastructure, including energy generation assets and fully integrated data campuses. If these companies successfully verticalize their power generation and real estate strategies, demand for third-party infrastructure platforms such as ours may decline. In addition, consolidation within the AI sector could result in tenant concentration risk or create new infrastructure monopolies that exclude new entrants like us.
This trend may limit our ability to renew leases at market rates or expand existing tenant footprints as intended.
We may be required to offer lease concessions or capital subsidies to secure long-term tenants.
As competition for AI-aligned tenants increases, we may need to provide infrastructure rebates, tenant improvement allowances, or direct capital support for high-density power configurations, cooling corridors, or private substations. These concessions may reduce net effective rent and extend payback periods, particularly in earlier phases of the development where site-wide utilities and redundancy are still being constructed.
Subtenant improvements impact our leaseback model and base rent escalations.
Our Lease includes an AV-based rent escalation clause that is based on the appraised value of “Data Center Facilities,” which is defined to be each data center building that houses networked computer services or machines. If tenants delay improvements, minimize capital deployments, or build in stages, our ability to meet payment obligations may lag. Any of these actions could result in the termination of such tenants’ leases with us and the loss of rental revenue attributable
59
to the terminated leases. Conversely, if capital improvements exceed projections, our payments to the Texas Tech University System may escalate faster than tenant revenue is recognized, creating temporary timing mismatches in cash flow.
Risks Related to REIT Qualification
We intend to elect to be classified as a REIT for U.S. federal income tax purposes. Our failure to qualify or maintain our qualification as a REIT for U.S. federal income tax purposes would reduce the amount of funds we have available for distribution and limit our ability to make distributions to our shareholders.
Fermi LLC has elected to be classified as a corporation for U.S. federal income tax purposes effective as of its date of formation, January 10, 2025, via late classification relief sought under Revenue Procedure 2009-41. Fermi LLC adopted a fiscal year end of July 31, 2025, for its initial taxable, non-REIT year, and, in order to make a REIT election for the taxable period August 1, 2025 through December 31, 2025, Fermi has changed its taxable year to a calendar year end for U.S. federal income tax purposes effective as of August 1, 2025. We believe that we are organized and operate in a manner to qualify for taxation as a REIT for such short taxable year ending December 31, 2025 and subsequent taxable years. However, we cannot assure you that we will qualify or remain qualified as a REIT. In connection with this offering, we will receive an opinion from Haynes and Boone, LLP that, commencing with our short taxable year ending December 31, 2025, we will have been organized in conformity with the requirements for qualification and taxation as a REIT under the U.S. federal income tax laws and our current and proposed methods of operations will enable us to satisfy the requirements for qualification and taxation as a REIT under the U.S. federal income tax laws for our short taxable year ending December 31, 2025 and subsequent taxable years. Investors should be aware that Haynes and Boone, LLP’s opinion will be based upon customary assumptions, will be conditioned upon certain representations made by us as to factual matters, including representations regarding the nature of our assets and the conduct of our business, and is not binding upon the Internal Revenue Service, or the “IRS,” or any court and speaks as of the date issued. In addition, Haynes and Boone, LLP’s opinion will be based on existing U.S. federal income tax law governing qualification as a REIT, which is subject to change either prospectively or retroactively. Moreover, our qualification and taxation as a REIT will depend upon our ability to meet on a continuing basis, through actual annual operating results, certain qualification tests set forth in the U.S. federal income tax laws. Haynes and Boone, LLP will not review our compliance with those tests on a continuing basis. Accordingly, no assurance can be given that our actual results of operations for any particular taxable year will satisfy such requirements.
If we fail to qualify as a REIT in any taxable year, we will face serious tax consequences that will substantially reduce the funds available for distributions to our shareholders because:
• we would not be allowed a deduction for dividends paid to shareholders in computing our taxable income and would be subject to U.S. federal income tax at the regular U.S. federal corporate tax rate;
• we could be subject to increased state and local taxes; and
• unless we are entitled to relief under certain U.S. federal income tax laws, we could not re-elect REIT status until the fifth calendar year after the year in which we failed to qualify as a REIT.
In addition, if we fail to qualify as a REIT, we will no longer be required to make distributions. As a result of all these factors, our failure to qualify as a REIT could impair our ability to expand our business and raise capital, and it would adversely affect the value of our common stock. See “Material U.S. Federal Income Tax Considerations” for a discussion of material U.S. federal income tax consequences relating to us and our common stock.
Restrictions on Ownership of our Capital Stock May Adversely Affect our Stock Price and/our Business and We Could Fail to Qualify as REIT as a Result of such Restrictions
We anticipate that, immediately following this offering, we would be “closely held” within the meaning of Section 856(h) of the Code if the rule prohibiting capital stock of the REIT from being “closely held” applied to a REIT’s first taxable year. Effective as of June 30, 2026, our Charter will prohibit any person or entity from beneficially owning or constructively owning shares of our capital stock to the extent that such beneficial ownership or constructive ownership would result in us being “closely held” within the meaning of Section 856(h) of the Code (without regard to whether the ownership interest is held during the last half of a taxable year). In order for us to ensure we will not be deemed “closely held,” commencing in June 2026, we will have the right to redeem any or all
60
shares of capital stock of certain individuals named in our Charter from time to time during the month of June 2026, at a redemption price equal to the fair market value of such capital stock (as determined by an independent valuation firm selected by our Board of Directors and approved by the holders of such capital stock), plus any declared and unpaid dividends or other distributions to, but excluding, the date fixed for redemption. We cannot assure that we will have funds available to effectuate any such redemptions, and we may have to sell assets or borrow money in adverse market conditions to obtain sufficient funds for the redemptions. Alternatively, stockholders subject to this provision may choose to dispose of all or a portion of their capital stock in market transactions. In the event we are not in compliance with the “closely held” requirement at June 30, 2026, our Charter will cause all or a portion of the capital stock of such stockholder to be transferred to a charitable trust pursuant to the terms of our Charter. See “Restrictions on Ownership and Transfer.” Such events could adversely affect the price of our common stock and our ability to operate our business. If we are unable to comply with the requirement that we not be “closely held” within the meaning of Section 856(h) of the Code by July 1, 2026, we could fail to qualify as a REIT. See “Material U.S. Federal Income Tax Considerations—Failure to Qualify.”
Qualification as a REIT involves a highly technical and evolving set of requirements.
To qualify as a REIT, at least 75% of our assets must be real estate-related and at least 75% of our income must derive from rents, mortgage interest, or other qualifying passive income sources. At least 95% of our gross income must be from these sources plus other forms of passive income such as interest and dividends. We will not be able to acquire securities (other than securities in a taxable REIT subsidiary (“TRS”) or which are treated as a real estate asset) of any single issuer that would represent either more than 5% of the total value of our assets, 10% of the voting securities of such issuer, or more than 10% of the total value of the issuer’s outstanding securities. No more than 20% of the value of our total assets may consist of securities in one or more TRSs for our taxable year ending December 31, 2025, and no more than 25% thereafter. In addition, we must distribute at least 90% of our taxable income (determined without regard to the deduction for dividends paid and excluding any net capital gain) to shareholders annually. We will be subject to a 4% nondeductible excise tax on the amount, if any, by which certain distributions paid with respect to any calendar year are less than the sum of (i) 85% of our ordinary income for that year, (ii) 95% of our capital gain net income for that year and (iii) 100% of our undistributed ordinary income and capital gain net income from prior years. Given our evolving mix of real estate leases and energy service revenue, we may not meet these thresholds in all periods. Even a small misstep in structuring or reporting could cause us to fail one or more REIT qualification tests or incur significant excise taxes.
Our planned energy infrastructure activities may generate non-qualifying income for REIT purposes.
Our strategy involves developing power generation assets—including nuclear, natural gas, solar, and storage—through project-level SPEs. These entities may sell power directly to tenants or third parties or engage in other activities that generate non-qualifying income for REIT purposes, that generate net income subject to the tax on prohibited transactions, or that are otherwise incompatible with REIT status. A REIT will incur a 100% tax on the net income (including foreign currency gain) from a prohibited transaction. Generally, a prohibited transaction includes a sale or disposition of property, other than foreclosure property, held primarily for sale to customers in the ordinary course of business. The 100% tax will not apply to gains from the sale of property that is held through a TRS, although such income will be taxed to the TRS at regular U.S. federal corporate income tax rates. If these operations are not properly structured through TRSs, we may generate excessive non-qualifying income or pay excessive amounts of prohibited transaction tax. While we plan to ring-fence these activities, there is no assurance that future operations will be segregated in a manner that preserves REIT eligibility.
Failure to qualify as a REIT would subject us to full corporate-level taxation and could reduce our ability to make distributions.
If we fail to qualify as a REIT in any taxable year and do not qualify for relief provisions, we would be subject to U.S. federal income tax at regular U.S. federal corporate rates and we would not be able to deduct distributions to shareholders in computing our taxable income. This would significantly reduce the available cash for distributions to shareholders. In addition, unless we qualify for relief under certain provisions of the Code, we will be prohibited from re-electing REIT status for the four taxable years following the year of disqualification. Such an outcome could materially and adversely affect our valuation, dividend expectations, and access to capital.
61
Legislative or other actions affecting REITs could have a negative effect on us, including our ability to qualify as a REIT or the U.S. federal income tax consequences of such qualification.
At any time, the U.S. federal income tax laws governing REITs or the administrative interpretations of those laws may be amended, possibly with retroactive effect. We cannot predict when or if any new U.S. federal income tax law, regulation or administrative interpretation, or any amendment to any existing U.S. federal income tax law, regulation or administrative interpretation, will be adopted, promulgated or become effective. We and our shareholders could be adversely affected by any such change in the U.S. federal income tax laws, regulations or administrative interpretations.
We may be required to establish and manage one or more TRSs, which carry their own risks.
To isolate non-qualifying income and activities, we may form TRSs to own or operate energy SPEs, manage infrastructure services, or provide power-related guarantees. A TRS is a corporation (other than a REIT), in which a REIT directly or indirectly holds stock and that has made a joint election with such REIT to be treated as a TRS. With only a few exceptions, a TRS generally may engage in any business, including the provision of customary or non-customary services to tenants of its parent REIT. A domestic TRS is subject to U.S. federal income tax as a regular C corporation.
No more than 20% of the value of our total assets may consist of stock or securities of one or more TRSs for our taxable year ending December 31, 2025, and no more than 25% thereafter. This requirement limits the extent to which we can conduct our activities through TRSs. The values of some of our assets, including assets that we hold through TRSs, may not be subject to precise determination, and values are subject to change in the future. In addition, as a REIT, we must pay a 100% penalty tax on IRS adjustments to certain payments that we make or receive if the economic arrangements between us and any TRSs are not comparable to similar arrangements between unrelated parties. We intend to structure transactions with any TRS on terms that we believe are at arm’s length to avoid incurring the 100% excise tax described above. However, the IRS may successfully assert that the economic arrangements of any of our intercompany transactions are not comparable to similar arrangements between unrelated parties.
Accordingly, improper structuring or oversight of TRSs could jeopardize our REIT status or trigger additional tax liabilities.
Because of our significant capital investment requirements, we cannot predict when we will begin paying regular dividends to shareholders. Over the longer term, our ability to pay regular dividends will depend on numerous factors, including REIT compliance, earnings, and capital needs.
As a REIT, we will be required to distribute at least 90% of our REIT taxable income (determined without regard to the deduction for dividends paid and excluding net capital gain) to qualify and maintain our qualification as a REIT. As a rapidly growing business with significant capital needs, we do not expect to generate material REIT taxable income or pay dividends in the near term. Over the longer term, our ability to pay dividends will depend not only on net earnings, but also on the receipt of cash from SPEs, lease payments from tenants, and the timing of income recognition under IRS rules. Compliance with this distribution requirement could cause us to (i) sell assets in adverse market conditions, (ii) distribute amounts that represent a return of capital or (iii) distribute amounts that would otherwise be spent on future acquisitions, unanticipated capital expenditures, or repayment of debt. If we experience earnings volatility, tenant disputes, or capital expenditures beyond projections, we could be forced to borrow to fund distributions or reduce the size of dividends from subsidiaries.
Our status as a REIT will require compliance with several limitations, including limitations on certain otherwise attractive investment or business opportunities, limitations on hedging liabilities, limitations on our ability to engage in prohibited transactions, and limitations on our ability to provide services to tenants. Each of these requirements may hinder or delay our ability to meet our investment objectives and reduce your overall return.
To qualify as a REIT, we are required at all times to satisfy tests relating to, among other things, the sources of our income, the nature and diversification of our assets, the ownership of our stock and the amounts we distribute to our shareholders. Compliance with REIT requirements may impair our ability to operate solely on the basis of maximizing profits. For example, we are limited in our ability to take advantage of otherwise attractive investment or business opportunities. We are subject to substantial limitations on our ability to hedge liabilities, including through interest rate swaps or cap agreements, options, futures contracts, forward rate agreements, or similar financial instruments.
62
We are subject to a 100% tax on certain “prohibited transactions,” which include sales or dispositions of property held primarily for sale to customers in the ordinary course of business. We are limited in the kinds of services that we can provide directly to our tenants, and accordingly must rely on independent contractors and TRSs, which can introduce further cost and complexity. Each of these requirements, as well as other requirements applicable to REITs may hinder or delay our ability to meet our investment objectives and reduce your overall return.
Dividends on our common stock do not qualify for the reduced tax rates available for some dividends.
The maximum tax rate applicable to “qualified dividend income” payable to U.S. shareholders that are individuals, trusts and estates is 20%. Dividends payable by REITs, including the dividends on our common stock, however, generally are not eligible for these reduced rates. U.S. shareholders that are individuals, trusts and estates generally may deduct up to 20% of the ordinary dividends (e.g., dividends not designated as capital gain dividends or qualified dividend income) received from a REIT. Although this deduction reduces the effective tax rate applicable to certain dividends paid by REITs (generally to 29.6% assuming the shareholder is subject to the 37% maximum rate), such tax rate is still higher than the tax rate applicable to corporate dividends that constitute qualified dividend income. Accordingly, investors who are individuals, trusts and estates may perceive investments in REITs to be relatively less attractive than investments in the stocks of non-REIT corporations that pay dividends, which could adversely affect the value of the shares of REITs, including our common stock.
The board of directors’ revocation of the Company’s REIT status without shareholder approval may decrease the Company’s shareholders’ total return.
Our Charter provides that the Company’s board of directors may revoke or otherwise terminate the Company’s REIT election, without the approval of the Company’s shareholders if the Company’s board of directors determines that it is no longer in the Company’s best interest to continue to qualify as a REIT. If the Company ceases to be a REIT, it would become subject to U.S. federal income tax on its taxable income and would no longer be required to distribute most of its taxable income to the Company’s shareholders, which may have adverse consequences on our total return to the Company’s shareholders.
In order to preserve our REIT status, the Fermi LLC Agreement and our Charter will limit the number of shares a person may own, which may discourage a takeover that could result in a premium price for our common stock or otherwise benefit our shareholders.
The Fermi LLC Agreement, as to be amended in connection with our intent to qualify as a REIT, and, later, our Charter will authorize our board of directors to take such actions as are necessary and desirable to preserve our qualification as a REIT for U.S. federal income tax purposes. Unless exempted by our board of directors, no person may actually or constructively own more than 2.5% in value or number of shares, whichever is more restrictive, of the outstanding shares of our common stock, which may inhibit large investors from desiring to purchase our stock. This restriction may have the effect of delaying, deferring, or preventing a change in control, including an extraordinary transaction (such as a merger, tender offer, or sale of all or substantially all of our assets) that might provide a premium price for our common stock or otherwise be in the best interest of our shareholders.
Our relative lack of experience in operating under the constraints imposed on us as a REIT may hinder the achievement of our investment objectives and/or may cause us to fail to qualify as a REIT.
The Code imposes numerous constraints on the operations of REITs that do not apply to other investment vehicles. Our qualification as a REIT depends upon our ability to meet requirements regarding our organization and ownership, distributions of our income, the nature and diversification of our income and assets and other tests imposed by the Code. Any failure to comply could cause us to fail to satisfy the requirements associated with maintaining our REIT status. We have relatively limited experience operating under these constraints, which may hinder our ability to take advantage of attractive investment opportunities and to achieve our investment objectives and/or may cause us to fail to qualify as a REIT. As a result, we cannot assure you that we will be able to operate our business under these constraints. If we fail to qualify as a REIT for any taxable year, we will be subject to U.S. federal income tax on our taxable income at corporate rates. In addition, we would generally be disqualified from treatment as a REIT for the four taxable years following the year of losing our REIT status. Losing our REIT status would reduce our net earnings available for investment or distribution to shareholders because of the additional tax liability. In addition, distributions to shareholders would no longer qualify for the dividends paid deduction, and we would no longer be required to make distributions. If this occurs, we might be required to borrow funds or liquidate some investments in order to pay the applicable tax.
63
Risks Related to Our Governance and Operating Model
We rely on a highly concentrated leadership team and may face succession or key personnel risks.
Our Company is led by a senior management team with extensive experience in energy infrastructure, nuclear regulation, and AI-aligned data development. Our team includes individuals with deep institutional knowledge of our operating model, site entitlement history, and financing structure. However, our operations and the growth of our business are still dependent on a relatively small group of key personnel. If one or more of our executive officers or senior advisors—including our CEO, CFO, Head of Power or Chief Nuclear Construction Officer—were to become unavailable to us, we may not be able to replace their expertise in a timely manner or at all. The loss of their services, and the inability to recruit or retain key personnel, could delay business decisions, impact external relationships, disrupt execution of critical milestones and have a material adverse effect on our business prospects, financial condition and results of operations.
In addition, the success of our operations will depend, in part, on our ability to identify, attract, develop and retain experienced personnel. There is competition within our industry for experienced technical personnel and certain other professionals, which could increase the costs associated with identifying, attracting and retaining such personnel. If we cannot identify, attract, develop or retain key personnel, including technical and professional personnel, our ability to compete in our industry and implement our business plans could be materially harmed.
Some members of our management team have limited experience in operating a public company.
Some members of our management team, including our executive officers, have limited experience in the management of a publicly traded company. Their limited experience in dealing with the increasingly complex laws pertaining to public companies could be a significant disadvantage in that it is likely that an increasing amount of their time may be devoted to these activities, which will result in less time being devoted to our business’ management and growth. We may need to add additional personnel with the appropriate level of knowledge, experience, and training in the accounting policies, practices or internal controls over financial reporting to maintain what is required of public companies in the United States. The development and implementation of the standards and controls necessary for us to maintain the level of accounting standards required of a public company in the United States may require greater costs than expected. We could be required to expand our employee base and hire additional employees and advisors to support our operations as a public company, which will increase our operating costs in future periods.
Our operating model includes multiple legal entities with interlocking governance structures, which may create oversight or coordination challenges.
We plan to operate through a network of parent and subsidiary entities, including energy-focused SPEs, infrastructure development arms, and, potentially, TRSs. Each of these entities may have separate boards, operating agreements, or regulatory reporting obligations. Coordinating decision-making across these units requires formal delegation and clear internal controls. Any failure to maintain governance alignment or resolve inter-entity conflicts could increase our regulatory, legal, or reputational risk.
Our contractual arrangements with the Texas Tech University System may create alignment or interpretation risks over time.
We operate under the Lease with the Texas Tech University System, a public academic institution. While this arrangement provides entitlement benefits, it may also introduce governance complexity over the 99-year term of the Lease. Changes in Texas Tech University’s leadership, Board of Regents, or policy objectives could lead to reinterpretations of the Lease, including the variable rent formula or naming rights. Additionally, because the Lease relies on AV-based calculations tied to tenant improvements, disputes over valuation methodologies or permitted uses could arise.
We may enter into related-party transactions that could pose conflicts of interest or governance scrutiny.
Certain of our founders, executives, and strategic advisors may in the future be investors, vendors, or partners in Company-related development entities or energy SPEs. However, such dual roles may pose perceived or actual conflicts of interest—particularly in matters of pricing, revenue sharing, or site access. If these conflicts are not properly managed or disclosed, they could damage investor confidence or subject us to regulatory investigation or litigation.
64
Certain of our executive officers face litigation and are involved in legal proceedings that could cause negative publicity or perception about us and could divert management’s attention.
Our President and Chief Executive Officer, Toby Neugebauer, is involved in a number of entrepreneurial endeavors and investments. From time to time, Mr. Neugebauer may be involved in legal proceedings that have in the past, and may in the future, garner negative publicity. These legal proceedings may at times require his attention.
On January 4, 2023, creditors of Animo Services, LLC (“Animo”), an affiliate of GloriFi (defined below), involuntarily placed Animo in Chapter 7 of Title 11 of the United States Code (“Chapter 7”). On February 7, 2025, the Chapter 7 Trustee in Animo’s bankruptcy proceedings filed a series of adversary proceedings against Mr. Neugebauer, and his related entities, alleging a series of fraudulent transfers and breaches of fiduciary duties (such proceedings, collectively with the ongoing bankruptcy proceedings, the “Animo Proceedings”).
On February 8, 2023, With Purpose, Inc. (d/b/a GloriFi) (“GloriFi”) filed for bankruptcy protection in the U.S. Bankruptcy Court for the Northern District of Texas under Chapter 7. On February 7, 2025, the Chapter 7 Trustee in GloriFi’s bankruptcy proceedings filed a series of adversary proceedings against Mr. Neugebauer, and his related entities, alleging a series of fraudulent transfers and breaches of fiduciary duties (such proceedings, collectively with the ongoing bankruptcy proceedings, the “GloriFi Bankruptcy Proceedings”).
Similarly, on March 3, 2023, a group of GloriFi investors also filed a lawsuit in the 191st Judicial District of the District Court of Dallas County, Texas, against Mr. Neugebauer, and related entities, alleging (i) fraudulent inducement, (ii) negligent misrepresentation, (iii) breach of fiduciary duty, (iv) unjust enrichment, and (v) exemplary damages (such proceedings, the “GloriFi State Court Proceedings”).
On May 16, 2024, and on May 17, 2024, Mr. Neugebauer, and related entities, also filed lawsuits in the District of Georgia and District of Delaware, respectively, against certain GloriFi investors alleging, among other things, investor violations under the Racketeer Influenced and Corrupt Organizations Act (RICO) as it relates to GloriFi (such proceedings, the “RICO Proceedings,” and together with the Animo Proceedings, the GloriFi Bankruptcy Proceedings, and the GloriFi State Court Proceedings, the “Animo/GloriFi Proceedings”). The RICO Proceedings have been temporarily stayed in connection with the GloriFi Bankruptcy Proceedings but may be resumed.
Although Mr. Neugebauer continues to vigorously contest the allegations against him, assert his rights, and pursue causes of action, the Animo/GloriFi Proceedings may attract negative press coverage and other forms of attention to the Company, and at times could divert Mr. Neugebauer’s attention from the day-to-day operations of the Company.
We cannot predict the outcome of the Animo/GloriFi Proceedings or the impact they may have on the Company or its financial condition. The publicity surrounding the Animo/GloriFi Proceedings, or any investigation, inquiry or any enforcement action as a result thereof, even if ultimately resolved favorably for Mr. Neugebauer, could cause additional public scrutiny of our Company. As a result, such proceedings, investigations and inquiries could have an adverse effect on our perceived reputation and our ability to raise new capital.
Risks Related to Market Conditions and Macroeconomic Factors
Adverse macroeconomic conditions could impair our ability to raise capital or complete development phases.
Project Matador’s success depends on continued access to both equity and project-level debt to fund real estate, energy, and infrastructure development. In the event of economic downturns, financial market volatility, interest rate increases, or reduced investor risk appetite—particularly for real asset or infrastructure investments—we may be unable to secure sufficient capital on acceptable terms or at all. This could result in construction delays, contract renegotiations, or asset impairments, any of which would have a material adverse effect on our business, results of operations and cash flows.
Cost overruns and inflationary pressures could materially increase development and operating costs and impact our capital budget and profitability.
Project Matador’s construction is expected to span multiple years and include capital-intensive civil, electrical, and mechanical engineering work. The prices of steel, concrete, turbine components, piping systems, data center racks, and high-voltage equipment have experienced material inflation in recent years. Similarly, prices for imported materials, equipment and supplies used in our business may also be negatively impacted by tariff policy, which can be inflationary. If inflation or tariffs affect labor rates, raw materials (e.g., steel, concrete), or specialized equipment, our project
65
budgets may increase significantly. Historically, nuclear projects in the U.S. have experienced budget escalations due to engineering rework, licensing scope changes, and schedule slippage. Similarly, labor costs for skilled construction workers, electricians, and qualified engineers continue to rise.
If inflation persists or accelerates, the cost to complete Project Matador may exceed our estimates, reducing return on investment and increasing reliance on additional capital raises. While we have incorporated contingency planning into our baseline financial models, these provisions may not be sufficient to cover real-time market variability. Unexpected inflation or commodity price shocks may necessitate budget revisions or additional capital raising.
Changes in U.S. trade policy, including the imposition of tariffs and the resulting consequences, may have a material adverse impact on our business and results of operations.
The United States government has indicated its intent to adopt a new approach to trade policy and in some cases to renegotiate, or potentially terminate, certain existing bilateral or multi-lateral trade agreements. It has also initiated or is considering the imposition of tariffs on certain foreign goods and products. Changes in United States trade policy have resulted in many United States trading partners adopting responsive trade policies, and additional responsive trade policies could be adopted in the future. These measures could materially increase the costs we incur in developing, deploying and maintaining our reactors, gas turbines and other long-lead time components.
We will depend on a limited number of suppliers, including suppliers of our reactors, gas turbines and other long-lead time system components that may be manufactured oversees, to provide us, directly or through other suppliers, with items such as equipment for the construction and development of our reactors, other components and raw materials. Tariffs on such components would increase our costs to the extent those components are imported into the United States. While a certain portion of the increased costs may be absorbed by certain suppliers, some suppliers may struggle to absorb the increased costs, especially over the long term, potentially leading to supply disruptions or cost pass-throughs to us, which may lead to an increase in our expenditures. Any shortage, delay or component price change from these suppliers, including as a result of changes in exchange rates, taxes or tariffs, could result in sales and installation delays, cancellations and loss of market share. If there are substantial tariffs imposed by the United States on countries from which we import certain of our key products, we may not be able to pass the cost through to our tenants.
We cannot predict future trade policy or the terms of any renegotiated trade agreements and their impact on our business. The adoption and expansion of trade restrictions, the occurrence of a trade war, or other governmental action related to tariffs or trade agreements or policies has the potential to adversely impact demand for our products, our costs, our tenants, our suppliers, and the United States economy, which in turn could adversely impact our business, financial condition and results of operations. Our attempts to mitigate potential disruptions to our supply chain and offset procurement and operational cost pressures, such as through alternative sourcing and/or increases in the selling prices of some of our products, may not be successful. To the extent that cost increases result in significant increases in our expenditures, or if our price increases are not sufficient to offset these increased costs adequately or in a timely manner, and/or if our revenues decrease, our business, financial condition or operating results may be adversely affected.
Interest rate fluctuations may increase our cost of capital and reduce profitability.
Project Matador will utilize a mix of fixed and variable rate financing instruments across its SPEs and real estate platform. Increases in benchmark interest rates, lender spreads, or risk premiums for long-duration infrastructure projects may increase debt service costs, reduce debt availability, or constrain financial flexibility. Rising rates may also reduce the relative attractiveness of our common equity to yield-seeking investors, limiting the success of this offering or future follow-on financings.
Shifts in federal, state, or local policy may affect permitting, taxation, or infrastructure incentives.
Our development strategy is currently supported by a policy environment that encourages energy innovation, U.S.-based manufacturing, and advanced infrastructure deployment. However, changes in political leadership or budget priorities at the federal or state level could result in the rollback of tax credits (such as 45Q, 45J, 45V, or 48C), delays in DOE funding programs, or new environmental permitting requirements. At the state level, changes in law or interpretation regarding water rights, transmission access, or land use could materially adversely impact Project Matador’s ability to expand or conduct its core business any of which could materially adversely affect our business.
66
Sustainability expectations may evolve in ways that affect project costs or tenant commitments.
We are seeking to build the world’s most resilient and energy-diverse AI infrastructure platform. However, sustainability expectations—particularly around carbon neutrality, sustainable water use, and nuclear energy—may continue to evolve. In the future, certain institutional investors or tenants may require additional certifications, climate audits, or supply chain transparency that increase compliance costs. Failure to meet such expectations could limit tenant participation, equity investment, or long-term valuation.
Global supply chain disruptions may delay delivery of critical infrastructure components.
Project Matador requires timely procurement of gas turbines, transformers, power electronics, nuclear reactor components, HVAC systems, and modular data center elements—many of which originate from international vendors. Acts of God, geopolitical conflict, war, terrorism, social unrest, global health crises, trade restrictions, maritime shipping delays, or semiconductor shortages may result in global supply chain disruptions that could delay site readiness, reduce operational capacity, or force reprioritization of development phases.
Risks Related to Our Common Stock and this Offering
Our stock price may change significantly following this offering, and you may not be able to resell shares of our common stock at or above the price you paid or at all, and you could lose all or part of your investment as a result.
The initial public offering price for the shares was determined by negotiations between us and the underwriters. You may not be able to resell your shares at or above the initial public offering price due to a number of factors included herein, including the following:
• results of operations that vary from the expectations of securities analysts and investors;
• results of operations that vary from those of our competitors;
• changes in expectations as to our future financial performance, including financial estimates and investment recommendations by securities analysts and investors;
• changes in economic conditions for companies in our industry;
• changes in market valuations of, or earnings and other announcements by, companies in our industry;
• declines in the market prices of stocks generally, particularly those of power and utilities businesses as well as hyperscalers;
• strategic actions by us or our competitors;
• changes in general economic or market conditions or trends in our industry or the economy as a whole;
• changes in business or regulatory conditions;
• future sales of our common stock or other securities;
• investor perceptions of the investment opportunity associated with our common stock relative to other investment alternatives;
• the public’s response to press releases or other public announcements by us or third parties, including our filings with the SEC;
• announcements relating to litigation or governmental investigations;
• guidance, if any, that we provide to the public, any changes in this guidance, or our failure to meet this guidance;
• the development and sustainability of an active trading market for our stock;
• changes in accounting principles; and
67
• other events or factors, including those resulting from system failures and disruptions, natural or man-made disasters, extreme weather events, war, acts of terrorism, an outbreak of highly infectious or contagious diseases or responses to these events.
Furthermore, the stock market may experience extreme volatility that, in some cases, may be unrelated or disproportionate to the operating performance of particular companies. These broad market and industry fluctuations may adversely affect the market price of our common stock, regardless of our actual operating performance. In addition, price volatility may be greater if the public float and trading volume of our common stock is low.
In the past, following periods of market volatility, shareholders have instituted securities class action litigation. If we were involved in securities litigation, it could have a substantial cost and divert resources and the attention of management from our business regardless of the outcome of such litigation.
As a result of becoming a public company, we will be obligated to develop and maintain proper and effective internal controls over financial reporting in order to comply with Section 404 of the Sarbanes-Oxley Act. We may not complete our analysis of our internal controls over financial reporting in a timely manner, or these internal controls may not be determined to be effective, which may adversely affect investor confidence in us and, as a result, the value of our common stock.
Our management is responsible for establishing and maintaining adequate internal control over financial reporting. Internal control over financial reporting is a process designed to provide reasonable assurance regarding the reliability of financial reporting and the preparation of financial statements in accordance with GAAP. We are in the very early stages of the costly and challenging process of compiling the system and processing documentation necessary to perform the evaluation needed to comply with Section 404 of the Sarbanes-Oxley Act. We may not be able to complete our evaluation, testing and any required remediation in the time required. If we are unable to assert that our internal control over financial reporting is effective, we could lose investor confidence in the accuracy and completeness of our financial reports, which would cause the price of our common stock to decline, and we may be subject to investigation or sanctions by the SEC.
We will be required, pursuant to Section 404 of the Sarbanes-Oxley Act, to furnish a report by management on, among other things, the effectiveness of our internal control over financial reporting as of the end of the fiscal year that coincides with the filing of our second annual report on Form 10-K. This assessment will need to include disclosure of any material weaknesses identified by our management in our internal control over financial reporting. We will also be required to disclose changes made in our internal control and procedures on a quarterly basis. However, our independent registered public accounting firm will not be required to report on the effectiveness of our internal control over financial reporting pursuant to Section 404 of the Sarbanes-Oxley Act until the later of the year following our first annual report required to be filed with the SEC, or the date we are no longer an “emerging growth company” as defined in the JOBS Act if we take advantage of the exemptions contained in the JOBS Act. At such time, our independent registered public accounting firm may issue a report that is adverse in the event it is not satisfied with the level at which our controls are documented, designed or operating.
Additionally, the existence of any material weakness or significant deficiency would require management to devote significant time and incur significant expense to remediate any such material weaknesses or significant deficiencies and management may not be able to remediate any such material weaknesses or significant deficiencies in a timely manner. The existence of any material weakness in our internal control over financial reporting could also result in errors in our financial statements that could require us to restate our financial statements, cause us to fail to meet our reporting obligations and cause shareholders to lose confidence in our reported financial information, all of which could materially and adversely affect our business and stock price. To comply with the requirements of being a public company, we may need to undertake various costly and time-consuming actions, such as implementing new internal controls and procedures and hiring accounting or internal audit staff, which may adversely affect our business, financial condition, results of operations, cash flows and prospects.
68
We have identified a material weakness in our internal control over financial reporting. If our remediation of the material weakness is not effective, or if we experience additional material weaknesses in the future or otherwise fail to develop and maintain effective internal control over financial reporting, our ability to produce timely and accurate financial statements or comply with applicable laws and regulations could be impaired.
As a public company, we will be required to maintain internal control over financial reporting and to evaluate and determine the effectiveness of our internal control over financial reporting. Beginning with our second annual report following this offering, we will be required to provide a management report on internal control over financial reporting. However, while we remain an emerging growth company, we will not be required to include an attestation report on internal control over financial reporting issued by our independent registered public accounting firm. Thus, in accordance with the provisions of the JOBS Act, we and our independent registered public accounting firm were not required to, and did not, perform an evaluation of our internal control over financial reporting as of June 30, 2025, nor any period subsequent in accordance with the provisions of the Sarbanes-Oxley Act.
However, while preparing the financial statements that are included in this prospectus, we identified a material weakness in our internal control over financial reporting. A material weakness is a deficiency, or a combination of deficiencies, in internal control over financial reporting such that there is a reasonable possibility that a material misstatement of our annual or interim financial statements will not be prevented or detected on a timely basis.
The material weakness pertains to a lack of formalized processes, policies, and procedures, inadequate segregation of duties across functions relevant to financial reporting, and an insufficient number of qualified personnel within our accounting, finance, and operational functions who possess an appropriate level of expertise to provide reasonable assurance that transactions are being appropriately recorded and disclosed. We have concluded that the material weakness exists because we are a newly formed company and have not yet fully developed or implemented our internal control over financial reporting or operational control environment, and therefore do not have the necessary business processes, systems, personnel, and related internal controls necessary to satisfy the accounting and financial reporting requirements of a public company. The material weakness was not identified as a result of a misstatement to our financial statements.
We have taken and will continue to take certain actions to remediate the material weakness, including:
• designing and documenting an internal controls framework, including control activities over financial reporting, modelled on the Committee of Sponsoring Organizations (COSO) principles, with periodic internal reviews and testing;
• implementing formal policies and procedures to govern key financial processes and internal controls, including documented accounting policies aligned with U.S. GAAP standards and supported by external advisors;
• hiring additional qualified personnel with appropriate expertise in operational finance activities, accounting, and financial reporting, including the appointment of a Chief Financial Officer and financial reporting expert, and the establishment of an experienced finance team with public company financial reporting and internal controls expertise;
• enhancing segregation of duties across critical accounting and operational functions and implementing robust liquidity planning and cash management controls to support daily operating needs and strategic investments;
• evaluating and implementing appropriate financial and reporting systems to support internal controls requirements including engagement of a third-party accounting advisory firm to assist with timely remediation of control deficiencies; and
• establishing an audit committee composed of independent directors to provide oversight of our financial reporting and internal control environment.
We will not be able to fully remediate the material weakness until these steps have been completed and have been operating effectively for a sufficient period of time. There can be no assurance that our remediation efforts to address this material weakness described above, which may be time-consuming and costly, will be successful, or that our internal control over financial reporting will be effective in accomplishing all of its objectives. Our business could be adversely impacted if we have deficiencies in our disclosure controls and procedures or internal control over financial reporting, including as a result of the identified material weakness discussed above. Furthermore, as we
69
grow, our business, and hence our internal control over financial reporting, will likely become more complex, and we may require significantly more resources to develop and maintain effective controls. Designing and implementing an effective system of internal control over financial reporting is a continuous effort that requires significant resources, including the expenditure of a significant amount of time by senior members of our management team. As a result, management’s attention may be diverted from other business concerns, which could harm our business, operating results, financial condition, and future prospects. Additionally, as stated above, we have not performed an evaluation of our internal control over financial reporting as permitted under the JOBS Act; accordingly, we cannot assure you that we have identified all, or that we will not in the future have additional material weaknesses. Material weaknesses may still exist when we report on the effectiveness of our internal control over financial reporting as required under Section 404 of the Sarbanes-Oxley Act, beginning with our second annual report after the completion of this offering.
If during the evaluation and testing process we identify additional material weaknesses in our internal control over financial reporting or determine that existing material weaknesses have not been remediated, our management will be unable to assert that our internal control over financial reporting is effective. Even if our management concludes that our internal control over financial reporting is effective, our independent registered public accounting firm may conclude that there are material weaknesses with respect to our internal control over financial reporting. If we are unable to assert that our internal control over financial reporting is effective, or if our independent registered public accounting firm is unable to express an unqualified opinion as to the effectiveness of our internal control over financial reporting, investors may lose confidence in the accuracy and completeness of our financial reports, the market price of our common stock could be adversely affected and we could become subject to litigation or investigations by the stock exchange on which our securities are listed, the SEC, or other regulatory authorities, which could require additional financial and management resources.
The JOBS Act will allow us to postpone the date by which we must comply with certain laws and regulations intended to protect investors and to reduce the amount of information we provide in our reports filed with the SEC. We cannot be certain if this reduced disclosure will make our common stock less attractive to investors.
The JOBS Act is intended to reduce the regulatory burden on “emerging growth companies.” As defined in the JOBS Act, a public company whose initial public offering of common equity securities occurs after December 8, 2011, and whose annual net sales are less than $1.235 billion will, in general, qualify as an “emerging growth company” until the earliest of:
• the last day of its fiscal year following the fifth anniversary of the date of its initial public offering of common equity securities;
• the last day of its fiscal year in which it has annual gross revenue of $1.235 billion or more;
• the date on which it has, during the previous three-year period, issued more than $1 billion in nonconvertible debt; and
• the date on which it is deemed to be a “large accelerated filer,” which will occur at such time as we (i) have an aggregate worldwide market value of common equity securities held by non-affiliates of $700 million or more as of the last business day of its most recently completed second fiscal quarter, (ii) have been required to file annual and quarterly reports under the Exchange, for a period of at least 12 months, and (iii) have filed at least one annual report pursuant to the Securities Exchange Act of 1934, as amended (the “Exchange Act”).
Under this definition, we will be an “emerging growth company” upon completion of this offering and could remain an “emerging growth company” until as late as the fifth anniversary of the completion of this offering. For so long as we are an “emerging growth company,” we will, among other things:
• not be required to comply with the auditor attestation requirements of Section 404(b) of the Sarbanes-Oxley Act;
• not be required to hold a nonbinding advisory shareholder vote on executive compensation pursuant to Section 14A(a) of the Exchange Act;
• not be required to seek shareholder approval of any golden parachute payments not previously approved pursuant to Section 14A(b) of the Exchange Act;
70
• be exempt from the requirement of the PCAOB regarding the communication of critical audit matters in the auditor’s report on the financial statements; and
• be subject to reduced disclosure obligations regarding executive compensation in our periodic reports and proxy statements.
In addition, Section 107 of the JOBS Act provides that an emerging growth company can use the extended transition period provided in Section 7(a)(2)(B) of the Securities Act for complying with new or revised accounting standards. This permits an emerging growth company to delay the adoption of certain accounting standards until those standards would otherwise apply to private companies. We have chosen to “opt out” of this transition period and, as a result, we will comply with new or revised accounting standards as required when they are adopted. This decision to opt out of the extended transition period is irrevocable.
We cannot predict if investors will find our common stock less attractive as a result of our decision to take advantage of some or all of the reduced disclosure requirements above. If some investors find our common stock less attractive as a result, there may be a less active trading market for our common stock and our stock price may be more volatile.
The historical and pro forma financial information in this prospectus may make it difficult to accurately predict our costs of operations in the future.
The historical financial information in this prospectus does not reflect the added costs we expect to incur as a public company or the resulting changes that will occur in our capital structure and operations. In preparing our pro forma financial information we have given effect to, among other items, the Transactions. The estimates we used in our pro forma financial information may not be similar to our actual experience as a public company. For more information on our historical financial information and pro forma financial information, see “Summary Financial and Other Data,” “Management’s Discussion and Analysis of Financial Condition and Results of Operations,” “Corporate Conversion,” and our financial statements included elsewhere in this prospectus.
The requirements of being a public company may strain our resources and distract our management, which could make it difficult to manage our business, particularly after we are no longer an “emerging growth company.”
As a public company, we will incur legal, accounting and other expenses that we did not previously incur. We will become subject to the reporting requirements of the Exchange Act and the Sarbanes-Oxley Act, the listing requirements of Nasdaq and other applicable securities rules and regulations. Compliance with these rules and regulations will increase our legal and financial compliance costs, make some activities more difficult, time-consuming or costly and increase demand on our systems and resources, particularly after we are no longer an “emerging growth company.” The Exchange Act requires that we file annual, quarterly and current reports with respect to our business, financial condition, results of operations, cash flows and prospects. The Sarbanes-Oxley Act requires, among other things, that we establish and maintain effective internal controls and procedures for financial reporting. Furthermore, the need to establish the corporate infrastructure demanded of a public company may divert our management’s attention from implementing our growth strategy, which could prevent us from improving our business, financial condition, results of operations, cash flows and prospects. We have made, and will continue to make, changes to our internal controls and procedures for financial reporting and accounting systems to meet our reporting obligations as a public company. However, the measures we take may not be sufficient to satisfy our obligations as a public company. In addition, these rules and regulations will increase our legal and financial compliance costs and will make some activities more time-consuming and costly. For example, we expect these rules and regulations to make it more difficult and more expensive for us to obtain director and officer liability insurance, and we may be required to incur substantial costs to maintain the same or similar coverage. These additional obligations could have a material adverse effect on our business, financial condition, results of operations, cash flows and prospects.
In addition, changing laws, regulations and standards relating to corporate governance and public disclosure are creating uncertainty for public companies, increasing legal and financial compliance costs and making some activities more time-consuming. These laws, regulations and standards are subject to varying interpretations, in many cases due to their lack of specificity, and, as a result, their application in practice may evolve over time as new guidance is provided by regulatory and governing bodies. This could result in continuing uncertainty regarding compliance matters and higher costs necessitated by ongoing revisions to disclosure and governance practices. We intend to invest resources to comply with evolving laws, regulations and standards, and this investment may result in increased general and administrative expenses and a diversion of our management’s time and attention from revenue-generating activities
71
to compliance activities. If our efforts to comply with new laws, regulations and standards differ from the activities intended by regulatory or governing bodies due to ambiguities related to their application and practice, regulatory authorities may initiate legal proceedings against us and there could be a material adverse effect on our business, financial condition, results of operations, cash flows and prospects.
The body of case law interpreting the Texas Business Organizations Code is less developed than the body of case law interpreting the Delaware General Corporation Law and the Maryland General Corporation Law, and the Texas Business Court has less precedent to draw from adjudicating corporate and business-related matters.
In connection with the Corporate Conversion, we intend to convert from a Texas limited liability company into a Texas corporation pursuant to a statutory conversion. As a Texas corporation, we will be subject to the Texas Business Organizations Code (the “TBOC”). The body of case law interpreting the TBOC is less developed than the body of case law interpreting the Delaware General Corporation Law and the Maryland General Corporation Law and Maryland REIT Law. Many U.S. corporations have historically chosen Delaware as their state of incorporation because of, among other reasons, the extensive experience of the Delaware courts in adjudicating corporate and business-related matters. The Delaware Court of Chancery and Supreme Court are highly respected and experienced business courts with an extensive body of case law. As a result, the Delaware system has long and widely been lauded for its expertise. Furthermore, many U.S. businesses that have been formed with a view to elect to qualify and operate as REITs have chosen Maryland as their state of incorporation or formation because of, among other reasons, historical precedent, the extensive experience of the Maryland courts in adjudicating corporate and business matters involving REITs and the protections afforded to the directors of Maryland corporations or trustees of Maryland real estate investment trusts, including those that elect to qualify and operate as REITs. The newly created Texas Business Court, on the other hand, is in its infancy, began hearing cases in September 2024 and will need time to develop reputationally and build a body of case law that provides comparable levels of guidance to directors and officers as might be available in Delaware or Maryland, which may result in less certainty for our officers and directors as well as our shareholders.
The Texas Business Organization Code has been recently amended to provide additional protections for our officers, directors and affiliates while making it more difficult for shareholders to make proposals at our annual meeting or to bring derivative claims. As a result, our shareholders may be disadvantaged as compared to shareholders of Delaware corporations.
In an effort to attract U.S. corporations to reincorporate in and move their respective headquarters to Texas, the Texas legislature has passed a number of changes to the TBOC. For example, the TBOC was recently amended to (i) permit broad exculpation of officers along with directors for breaches of duty of care pursuant to Senate Bill 2411, which took effect on September 1, 2025, (ii) put certain limitations on stockholder derivative lawsuits, including a 3% ownership requirement to bring such a claim, pursuant to Senate Bill 29 (“SB 29”), which became effective on May 14, 2025, and (iii) streamline approval of mergers and other fundamental transactions, including by eliminating class voting requirements. SB 29. Senate Bill 1057, which took effect on September 1, 2025, imposes stock ownership requirements for shareholders seeking to submit shareholder proposals at an annual or special meeting. For more information, see the risk factor titled “Texas law and our Charter include provisions which may limit our shareholders’ ability to submit a proposal on a matter to be acted upon at a meeting of shareholders” below. Taken together, these TBOC provisions mean our shareholders may be disadvantaged as compared to shareholders of Delaware corporations.
In addition, on June 20, 2025, the Texas legislature passed Senate Bill 2337 (“SB 2337”), which took effect on September 1, 2025. SB 2337 imposes certain disclosure obligations on proxy advisors if they consider non-financial factors (including a commitment, initiative, policy, target, or subjective or value-based standard based on ESG, DEI, sustainability or social credit metrics or membership or commitment to certain groups) when they provide proxy voting recommendations or in the provision of proxy advisory services. In response to SB 2337, Institutional Shareholder Services (ISS) and Glass Lewis, the two largest proxy advisors in the United States, recently filed separate lawsuits challenging the new law.
Certain provisions of Texas law and antitakeover provisions in our organizational documents could delay or prevent a change of control.
Certain provisions of Texas law and our Charter and Bylaws may have an antitakeover effect and may delay, defer, or prevent a merger, acquisition, tender offer, takeover attempt, or other change of control transaction that a shareholder might consider in its best interest, including those attempts that might result in a premium over the market price for the shares held by our shareholders.
72
Under our Charter, our board of directors can authorize the issuance of preferred stock, which could diminish the rights of holders of our common stock and make a change of control of the Company more difficult even if it might benefit our shareholders. The board of directors is authorized to issue shares of preferred stock in one or more series and to fix the voting powers, preferences and other rights and limitations of the preferred stock. Accordingly, we may issue shares of preferred stock with a preference over our common stock with respect to dividends or distributions on liquidation or dissolution, or that may otherwise adversely affect the voting or other rights of the holders of common stock. Issuances of preferred stock, depending upon the rights, preferences and designations of the preferred stock, may have the effect of delaying, deterring or preventing a change of control, even if that change of control might benefit our shareholders.
In addition, provisions of our Charter and Bylaws may delay or discourage transactions involving an actual or potential change in our control or change in our management, including transactions in which shareholders might otherwise receive a premium for their shares, or transactions that our shareholders might otherwise deem to be in their best interests. For example, our Charter and Bylaws (i) do not provide for cumulative voting rights (therefore allowing the holders of a majority of the shares of common stock entitled to vote in any election of directors to elect all of the directors standing for election, if they should so choose), (ii) require that special meetings of the shareholders may be called at any time only by the affirmative vote of a majority of the board of directors or the chairman of the board of directors, and states that shareholders do not have the power to call a special meeting, (iii) permit our board of directors to alter, amend or repeal our Bylaws or to adopt new bylaws, and (iv) enable our board of directors to increase the number of persons serving as directors and to fill vacancies created as a result of the increase by a majority vote of the directors present at a meeting of directors.
We are subject to the provisions of Section 21.606 of the TBOC, which provides that a Texas corporation that qualifies as an “issuing public corporation” (as defined in the TBOC) may not engage in specified types of business combinations, including mergers, consolidations and asset sales, with a person, or an affiliate or associate of that person, who is an “affiliated shareholder.” Section 21.606 may deter any potential offers or other efforts to obtain control of us that are not approved by our board of directors, potentially depriving our shareholders of opportunities to sell shares of our common stock at a premium to the prevailing market price. See “Description of Capital Stock.”
Our Charter will designate the Business Court in the First Business Court Division of the State of Texas as the exclusive forum for certain litigation that may be initiated by our shareholders and the federal district courts of the United States as the exclusive forum for litigation arising under the U.S. federal securities laws, including the Securities Act, which could limit our shareholders’ ability to obtain a favorable judicial forum for disputes with us.
Pursuant to our Charter to be effective in connection with the closing of this offering and unless we consent in writing to the selection of an alternative forum, the Business Court in the First Business Court Division of the State of Texas (the “Business Court”) (or, if the Business Court determines that it lacks jurisdiction, the federal district court for the Northern District of Texas, Dallas Division) shall, to the fullest extent permitted by the TBOC, be the sole and exclusive forum for (i) any derivative action or proceeding brought on behalf of the Corporation, (ii) any action asserting a claim for or based on a breach of a fiduciary duty owed by any current or former director, officer, other employee, agent or shareholder of the Company to the Company or the Company’s shareholders, including a claim alleging the aiding and abetting of such a breach of fiduciary duty, (iii) any action arising pursuant to any provision of the TBOC or our Certificate of Formation or the Bylaws or as to which the TBOC confers jurisdiction on the Business Court, (iv) any action to interpret, apply, enforce or determine the validity of our Certificate of Formation or the Bylaws, (v) any action asserting a claim related to or involving the Corporation that is governed by the internal affairs doctrine, (vi) any action asserting an “internal entity claim” as that term is defined in Section 2.115 of the TBOC, or (vii) any other action within the jurisdiction, or supplemental jurisdiction of the Business Court. Notwithstanding the foregoing sentence, the federal district courts of the United States of America shall be the exclusive forum for the resolution of any complaint asserting a cause of action arising under U.S. federal securities laws, including the Securities Act and the Exchange Act. Any person or entity purchasing or otherwise acquiring any interest in shares of capital stock of our Company shall be deemed to have notice of and consented to the forum provisions in our Charter. However, the enforceability of similar exclusive forum provisions in other companies’ certificates of formation has been challenged in legal proceedings, and it is uncertain whether a court would find these types of provisions in our Charter to be enforceable. For example, under the Securities Act, federal courts have concurrent jurisdiction over all suits brought to enforce any duty or liability created by the Securities Act, and investors cannot waive compliance with the federal securities laws and the rules and regulations thereunder. See “Description of Capital Stock—Exclusive Forum.” The forum selection provisions in our Charter may have the effect of discouraging lawsuits against us or our directors and officers and may limit our shareholders’ ability to obtain a favorable judicial forum for disputes with us.
73
If the enforceability of our forum selection provision were to be challenged, we may incur additional costs associated with resolving such a challenge. While we currently have no basis to expect any such challenge would be successful, if a court were to find our forum selection provision to be inapplicable or unenforceable, we may incur additional costs associated with having to litigate in other jurisdictions, which could have an adverse effect on our business, financial condition and results of operations and result in a diversion of the time and resources of our employees, management and board of directors.
Our Charter includes provisions limiting the personal liability of our directors and officers for breaches of fiduciary duties under Texas law.
Our Charter contains a provision eliminating a director’s and officer’s personal liability for acts or omissions in the director’s or officer’s capacity as a director or officer to the fullest extent permitted under Texas law. In addition, pursuant to the TBOC, a corporation has the power to indemnify its directors and officers against judgments and certain expenses other than judgments that are actually and reasonably incurred in connection with a proceeding, provided that there is a determination that the individual acted in good faith and in a manner reasonably believed to be in the best interests of the corporation and, with respect to any criminal proceeding, had no reasonable cause to believe the individual’s conduct was unlawful. However, no indemnification may be made in respect of any proceeding in which such individual is liable to the corporation or improperly received a personal benefit and is found liable for willful misconduct, breach of the duty of loyalty owed to the corporation, or an act or omission deemed not to be committed in good faith.
The principal effect of the limitation on liability provision is that a shareholder will be unable to prosecute an action for monetary damages against a director unless the shareholder can demonstrate a basis for liability for which indemnification is not available under the TBOC. The inclusion of this provision in our Charter may discourage or deter shareholders or management from bringing a lawsuit against directors or officers for a breach of their fiduciary duties, even though such an action, if successful, might otherwise have benefited us and our shareholders.
Texas law and our Charter include provisions which may limit shareholders’ ability to bring a cause of action against our directors or officers for certain acts or omissions in their capacity as directors or officers of the Company.
The TBOC and our governing documents include certain provisions which may limit our shareholders’ ability to bring certain derivative claims against our officers and directors. For example, the TBOC provides that, if a corporation has a class of stock listed on a national securities exchange or has 500 or more shareholders, no shareholder or group of shareholders may institute or maintain a derivative proceeding in the right of the Company unless such shareholder or group of shareholders, at the time the derivative proceeding is instituted, holds at least 3% of the outstanding shares of the Company. The TBOC also permits corporations to request a court, at the start of a transaction (including related party transactions) or investigation of a derivative claim, to judicially determine the independence and disinterestedness of directors on special committees reviewing transactions or individuals on panels reviewing derivative claims. Future challenges to independence or disinterestedness would require new facts.
In addition, Section 21.419 of the TBOC sets forth certain presumptions concerning compliance by directors and officers with respect to their duties to a corporation, including the duty of care and duty of loyalty as those duties pertain to transactions with interested persons. Specifically, in taking or declining to take any action on any matters of a corporation’s business, Section 21.419 provides that a director or officer is presumed to have acted (i) in good faith, (ii) on an informed basis, (iii) in furtherance of the interests of the corporation and (iv) in obedience to the law and the corporation’s governing documents. These provisions are described as codifying the “business judgment rule.” In order to succeed in a cause of action against a director or officer, the Company or a shareholder must rebut one or more of the foregoing presumptions and prove the director or officer’s act or omission constituted a breach of duty as a director or officer and that such breach involved fraud, intentional misconduct, an ultra vires act or a knowing violation of law.
The TBOC contains provisions restricting our shareholders from inspecting certain corporate books and records unless they have held our shares for six months or own 5% of our standing shares.
Section 21.419 applies to a corporation that has a class or series of voting shares listed on a national securities exchange or includes within its organizational documents an affirmative election to be governed by such section. In our Charter, we have affirmatively elected, in the manner provided under the TBOC, to be governed by Section 21.419 and any successor provision thereto.
74
The inclusion of this provision in our Charter and the fact that our common stock will be listed on a national securities exchange may discourage or deter shareholders or management from bringing derivative lawsuits or making books and records requests, even though such an action, if successful, might otherwise have benefited us and our shareholders.
Texas law and our Charter include provisions which may limit our shareholders’ ability to submit a proposal on a matter to be acted upon at a meeting of shareholders.
Commencing September 1, 2025, Section 21.373 of the TBOC permits a “nationally listed corporation” (as defined in the TBOC and described below) to amend its governing documents to impose stock ownership requirements on shareholders seeking to submit a proposal on a matter (other than director nominations and procedural resolutions ancillary to the conduct of a shareholder meeting) to the shareholders of such corporation for approval at a shareholder meeting. If a corporation elects to be governed by Section 21.373 of the TBOC, a shareholder or group of shareholders may submit a proposal on a matter to the shareholders of such corporation for approval at a meeting of shareholders only if such shareholder or group of shareholders (i) holds an amount of shares entitled to vote at such meeting equal to at least $1,000,000 in market value of the Company (determined as of the date of submission of the proposal) or 3% of the total number of shares eligible to vote at such meeting, and (ii) has held such amount for a continuous period of at least six months before the date of the meeting, (iii) holds such amount throughout the meeting and (iv) solicits the holders of shares representing at least 67% of the voting power of shares entitled to vote on the proposal at the shareholder meeting.
Following our IPO, we will be considered a “nationally listed corporation” and will adopt these requirements for having standing to make a shareholder proposal effective as of our first annual meeting of shareholders following our IPO. Such adoption will limit our shareholders’ ability to make proposals as compared to shareholders of a Delaware corporation.
If you purchase shares of common stock in this offering, you will suffer immediate and substantial dilution of your investment.
The initial public offering price of our common stock is substantially higher than the net tangible book value per share of our common stock. Therefore, if you purchase shares of our common stock in this offering, you will pay a price per share that substantially exceeds our net tangible book value per share after this offering. You will experience immediate dilution of $18.47 per share, representing the difference between our net tangible book value per share after giving effect to this offering and the initial public offering price. In addition, investors who purchase shares of common stock from us in this offering will have contributed 64.7% of the aggregate price paid by all purchasers of our outstanding equity but will own only approximately 5.5% of our outstanding equity after this offering. See “Dilution” for more detail, including the calculation of the net tangible book value per share of our common stock.
An active, liquid trading market for our common stock may not develop, which may limit your ability to sell your shares.
Prior to this offering, there was no public market for our common stock. Although have applied to have our common stock approved for listing on Nasdaq under the trading symbol “FRMI,” and we intend to apply to have our common stock approved for listing on the London Stock Exchange under the symbol “FRMI,” an active trading market for our common stock may never develop or be sustained following this offering. The initial public offering price was determined by negotiations between us and the underwriters and may not be indicative of market prices of our common stock that will prevail in the open market after the offering. A public trading market having the desirable characteristics of depth, liquidity and orderliness depends upon the existence of willing buyers and sellers at any given time, such existence being dependent upon the individual decisions of buyers and sellers over which neither we nor any market maker has control. The failure of an active and liquid trading market to develop and continue would likely have a material adverse effect on the value of our common stock. The market price of our common stock may decline below the initial public offering price, and you may not be able to sell your shares of our common stock at or above the price you paid in this offering, or at all. An inactive market may also impair our ability to raise capital to continue to fund operations by issuing additional shares of our common stock or other equity or equity-linked securities and may impair our ability to make acquisitions by using any such securities as consideration.
75
A significant portion of our total outstanding shares of common stock are restricted from immediate resale but may be sold into the market in the near future. This could cause the market price of our common stock to drop significantly.
Sales of a substantial number of shares of our common stock in the public market could occur at any time. These sales, or the perception in the market that the holders of a large number of shares of common stock intend to sell shares, could reduce the market price of our common stock. After this offering, we will have shares of common stock outstanding. This includes shares of common stock that we are selling in this offering, which may be resold in the public market immediately unless they are held by “affiliates,” as that term is defined in Rule 144 under the Securities Act. Following the consummation of this offering, substantially all of the shares of common stock that are not being sold in this offering will be subject to a 180-day lock-up period provided under lock-up agreements executed in connection with this offering described in “Underwriting” and restricted from immediate resale under the federal securities laws as described in “Shares Eligible for Future Sale.” All of these shares of common stock will, however, be able to be resold after the expiration of the lock-up period, as well as pursuant to customary exceptions thereto or upon the waiver of the lock-up agreement by the representatives on behalf of the underwriters. We also intend to register shares of common stock that we may issue under our equity compensation plans. Once we register these shares, they can be freely sold in the public market upon issuance, subject to the lock-up agreements. As restrictions on resale end, the market price of our stock could decline if the holders of currently restricted shares of common stock sell them or are perceived by the market as intending to sell them.
If securities or industry analysts do not publish research or reports about our business, if they publish unfavorable research or reports, or adversely change their recommendations regarding our common stock or if our results of operations do not meet their expectations, our stock price and trading volume could decline.
If a trading market for our common stock develops, the trading market will be influenced by the research and reports that industry or securities analysts publish about us or our business. We do not have any control over these analysts. As a newly public company, we may be slow to attract research coverage. In the event we obtain securities or industry analyst coverage, if any of the analysts who cover us provide inaccurate or unfavorable research, issue an adverse opinion regarding our stock price or if our results of operations do not meet their expectations, our stock price could decline. Moreover, if one or more of these analysts cease coverage of us or fail to publish reports on us regularly, we could lose visibility in the financial markets, which in turn could cause our stock price or trading volume to decline.
We may issue shares of preferred stock in the future, which could make it difficult for another company to acquire us or could otherwise adversely affect holders of our common stock, which could depress the price of our common stock.
Our Charter will authorize us to issue one or more series of preferred stock. Our board of directors will have the authority to determine the preferences, limitations and relative rights of the shares of preferred stock and to fix the number of shares constituting any series and the designation of such series, without any further vote or action by our shareholders. Our preferred stock could be issued with voting, liquidation, dividend and other rights superior to the rights of our common stock. The potential issuance of preferred stock may delay or prevent a change in control of us, discouraging bids for our common stock at a premium to the market price, and materially adversely affect the market price and the voting and other rights of the holders of our common stock.
We have broad discretion to use the proceeds from this offering, and our investment of those proceeds may not yield a favorable return.
Our management has broad discretion to spend the proceeds from this offering in ways with which you may not agree. See “Use of Proceeds” and “Certain Relationships and Related Party Transactions.” The failure of our management to apply these funds effectively could result in unfavorable returns. This could harm our business and could cause the price of our common stock to decline.
76
We could be subject to securities class action litigation.
In the past, securities class action litigation has often been instituted against companies following periods of volatility in the market price of a company’s securities. This type of litigation, if instituted, could result in substantial costs and a diversion of management’s attention and resources, which could adversely affect our business, operating results, or financial condition. Additionally, the dramatic increase in the cost of directors’ and officers’ liability insurance may cause us to opt for lower overall policy limits and coverage or to forgo insurance that we may otherwise rely on to cover significant defense costs, settlements, and damages awarded to plaintiffs, or incur substantially higher costs to maintain the same or similar coverage. These factors could make it more difficult for us to attract and retain qualified executive officers and members of our board of directors.
Dual listing on the Nasdaq and the London Stock Exchange may lead to an inefficient market in the shares of common stock.
Dual listing of the shares of common stock will result in differences in liquidity, settlement and clearing systems, trading currencies, prices and transaction costs between the exchanges where the shares of common stock will be quoted. These and other factors may hinder the transferability of the shares of common stock between the two exchanges.
We have applied to list our common stock on the Nasdaq and we intend to apply to list our common stock on the London Stock Exchange. Consequently, the trading in and liquidity of the shares of common stock will be split between these two exchanges. The price of the shares of common stock may fluctuate and may at any time be different on the Nasdaq and the London Stock Exchange. Investors could seek to sell or buy their shares of common stock to take advantage of any price differences between the two markets through a practice referred to as arbitrage. Any arbitrage activity could create unexpected volatility in both the share of common stock prices on either exchange and in the volumes of shares of common stock available for trading on either market. This could adversely affect the trading of the shares of common stock on these exchanges and increase their price volatility and/or adversely affect the price and liquidity of the shares of common stock on these exchanges. In addition, holders of shares of common stock in either jurisdiction will not be immediately able to transfer such shares for trading on the other market without effecting necessary procedures with Fermi’s transfer agents/registrars. This could result in time delays and additional cost for shareholders. The market price of the shares of common stock on those exchanges may also differ due to exchange rate fluctuations. Additionally, to the extent the Company’s listing on the London Stock Exchange does not proceed, all common stock issued in this offering will be listed solely on Nasdaq.
77
Corporate Conversion
We currently operate as a Texas limited liability company under the name Fermi LLC, which directly and indirectly holds all of the equity interests in our operating subsidiaries. Fermi LLC has elected to be classified as a corporation for U.S. federal income tax purposes effective as of its date of formation, January 10, 2025, via late classification relief sought under Revenue Procedure 2009-41. Fermi LLC adopted a fiscal year end of July 31, 2025, for its initial taxable, non-REIT year, and, in order to make a REIT election for the taxable period August 1, 2025 through December 31, 2025, Fermi has changed its taxable year to a calendar year end for U.S. federal income tax purposes effective as of August 1, 2025. Prior to the effectiveness of the registration statement of which this prospectus forms a part, Fermi LLC intends to convert into a Texas corporation pursuant to a statutory conversion and will change its name to Fermi Inc. In connection with the conversion into a Texas corporation, each unit of Fermi LLC will be automatically converted, on a 3-for-1 basis, into shares of common stock (immediately prior to the consummation of this offering). In this prospectus, we refer to all of the transactions related to our conversion into a corporation as the “Corporate Conversion.”
The purpose of the Corporate Conversion is to reorganize our corporate structure so that the entity that is offering our common stock to the public in this offering is a corporation rather than a limited liability company and so that our existing equityholders will own our common stock rather than membership interests in a limited liability company.
In conjunction with the Corporate Conversion, all of Fermi LLC’s membership interests will be converted into an aggregate of 590,153,629 shares of common stock issued, of which 560,676,944 shares will be outstanding, after giving effect to the Transactions and the TMNN Award Issuance. The number of shares of common stock issuable in connection with the Corporate Conversion will be determined pursuant to the applicable provisions of the plan of conversion.
As a result of the Corporate Conversion, Fermi Inc. will succeed to all of the property and assets of Fermi LLC and will succeed to all of the debts and obligations of Fermi LLC. Fermi Inc. will be governed by a certificate of formation filed with the Texas Secretary of State and bylaws, the material provisions of which are described under the heading “Description of Capital Stock.” Following the consummation of this offering, each of our directors and officers will be as described elsewhere in this prospectus. See “Management.”
Except as otherwise noted herein, our financial statements included elsewhere in this prospectus are those of Fermi LLC. We do not expect that the Corporate Conversion will have an effect on our results of operations.
78
U.S. federal income tax law generally requires that a REIT distribute annually at least 90% of its REIT taxable income, without regard to the deduction for dividends paid and excluding net capital gains, and that it pay tax at regular U.S. federal corporate income tax rates to the extent that it annually distributes less than 100% of its REIT taxable income. As a rapidly growing business with significant anticipated capital investments, including substantial investments in assets on which we will incur large amounts of non-cash depreciation expense that will reduce our net income, we do not expect to generate material amounts of REIT taxable income in the near term. While it is possible that we may elect to pay dividends to our shareholders out of operating cash flow before we begin earning material amounts of REIT taxable income, we do not have any current intention to do so. As we begin to earn REIT taxable income, we will begin to pay dividends in order to satisfy the requirements for us to qualify as a REIT and generally not be subject to U.S. federal income and excise tax. Our policy will be to pay dividends to our shareholders equal to all or substantially all of our REIT taxable income out of assets legally available therefor. REIT taxable income as computed for purposes of the foregoing tax rules will not necessarily correspond to our net income as determined for financial reporting purposes.
Dividends to our shareholders, if any, will be authorized by our board of directors in its sole discretion out of funds legally available therefor and will be dependent upon a number of factors, including our historical and projected results of operations, cash flows and financial condition, any financing covenants, the annual distribution requirements under the REIT provisions of the Code, our REIT taxable income, applicable provisions of the TBOC and such other factors as our board of directors deems relevant. Our results of operations, liquidity and financial condition will be affected by various factors, including the amount of our net income, our operating expenses and any other expenditures.
To the extent that our cash available for distribution is less than the amount required to be distributed under the REIT provisions of the Code, we may be required to fund dividends from working capital or through equity, equity-related or debt financings or, in certain circumstances, asset sales, as to which our ability to consummate transactions in a timely manner on favorable terms, or at all, cannot be assured. In addition, we may choose to make a portion of a required distribution in the form of a taxable stock dividend to preserve our cash balance.
Currently, we have no intention to use any net proceeds from this offering to pay dividends to our shareholders or to pay dividends to our shareholders using shares of our stock.
Dividends to our shareholders, if any, will be generally taxable to them as ordinary income, although a portion of our dividends may be designated by us as capital gain or qualified dividend income, or may constitute a return of capital. We will furnish annually to each of our shareholders a statement setting forth the amount of dividends paid during the preceding year and their characterization as ordinary income, return of capital, qualified dividend income or capital gain.
79
We estimate, based upon an assumed initial public offering price of $20.00 per share (which is the midpoint of the estimated public offering price range set forth on the front cover page of this prospectus), that we will receive net proceeds from this offering of approximately $603.3 million (or $695.7 million if the underwriters exercise in full their option to purchase additional shares of common stock), after deducting the underwriting discount and expenses related to the offering.
We intend to use the net proceeds from this offering, together with our existing cash, cash equivalents and short-term investments to support the continued growth and development of our business, secure long lead-time equipment and personnel and to increase our financial flexibility. We intend to use the net proceeds from this offering for general corporate purposes, including, but not limited to, funding our procurement and installation of long lead-time items and construction of long lead-time items. We may use a portion of the net proceeds for the acquisition of, or investment in, technologies, solutions, or businesses that complement our business. We have set forth the estimated amounts to be utilized for each of the foregoing purposes below:
|
Procurement and Installation of Long Lead-Time Items |
$ |
325,000,000 |
|
|
Construction of Powered Shells |
$ |
45,000,000 |
|
|
General Corporate Proceeds |
$ |
233,313,369 |
Our long lead-time items include payments for additional gas-fired generation equipment, natural gas delivery and infrastructure, payments on the existing Siemens Systems, cabling, transformers and other equipment necessary for non-nuclear power generation.
Upon entering into a lease agreement with a tenant, we expect project financing, tenant prepayments and the other sources of liquidity discussed in Management’s Discussion and Analysis of Financial Condition and Results of Operations—“Liquidity and Capital Resources” to satisfy 100% of the funding for our long lead-time items. If we fail to enter into binding definitive agreements with a tenant, we will curtail our capital expenditures significantly as we will have less of a need to construct powered shells and to secure additional long-lead time items and continue to manage our balance sheet accordingly until we sign a tenant. In the unlikely event we do not sign a tenant, we will not require additional proceeds to accomplish the completion of the line items in this use of proceeds as we will not have a customer. We believe our use of proceeds are fungible. As tenant contracts materialize, we may shift our use of proceeds to long lead-time items for Phase 3 and Phase 4. See “Management’s Discussion and Analysis of Financial Condition and Results of Operations—“Liquidity and Capital Resources” for a discussion of expected sources of funding to meet our future obligations, which we expect to include tenant prepayments, project-level debt financing, federal tax credits, strategic equity capital, government grants and public incentives, property tax abatements and monetization of power purchase agreements.
This expected use of the net proceeds from this offering represents our intentions based upon our current plans and business conditions, which could change in the future as our plans and business conditions evolve. We cannot predict with certainty all of the particular uses for the net proceeds to be received upon the closing of this offering or the amounts that we will actually spend on the uses set forth above. For example, it is possible that Macquarie could cause us to redeem the Macquarie Term Loan. If we were required to redeem the Macquarie Term Loan, we could elect to utilize proceeds from this offering to fund such redemption. See “Management’s Discussion and Analysis of Financial Condition and Results of Operations.” As a result, our management will retain broad discretion over the allocation of the net proceeds from this offering.
Each $1.00 increase or decrease in the assumed initial public offering price of $20.00 per share (which is the midpoint of the estimated price range set forth on the cover page of this prospectus) would increase or decrease the net proceeds to us from this offering by approximately $30.8 million, assuming the number of shares offered, as set forth on the front cover page of this prospectus, remains the same, and after deducting the underwriting discount.
Each 1,000,000 share increase or decrease in the number of shares offered by us in this offering would increase (decrease) the net proceeds to us by approximately $19.0 million, assuming that the price per share for the offering remains at $20.00 (which is the midpoint of the estimated price range set forth on the front cover page of this prospectus), and after deducting the underwriting discount.
80
The following table sets forth our cash and cash equivalents and capitalization as of June 30, 2025, as follows:
• on an actual basis;
• on a pro forma basis, giving effect to:
(i) the Corporate Conversion, which will occur immediately prior to the consummation of this offering, and results in the elimination of historical members’ equity accounts and the recognition of $0.5 million of common stock at par value of $0.001 and a decrease to additional paid-in capital of $2.2 million.
(ii) the automatic conversion of $26.1 million principal and $1.1 million of accrued interest on our Seed Convertible Notes into 30,572,796 shares of common stock in connection with the Convertible Notes Conversion, after giving effect to the Corporate Conversion immediately prior to this offering. This adjustment results in the elimination of $26.1 million of principal and $0.4 million of accrued interest with a corresponding increase to common stock and additional paid-in capital as of June 30, 2025. This is partially offset by $0.1 million of unamortized discount and debt issuance costs. The remaining $0.6 million of accrued interest, incurred after June 30, 2025, is reflected as an increase to additional paid-in capital with a corresponding increase to accumulated deficit;
(iii) the conversion of $75.5 million principal (including $58.9 million outstanding as of June 30, 2025 and $16.6 million issued thereafter) and $2.4 million of accrued interest on our Series A Convertible Notes into 58,437,945 shares of common stock in connection with the Convertible Notes Conversion, after giving effect to the Corporate Conversion immediately prior to this offering. This adjustment results in an increase of $16.6 million of cash and cash equivalents and the elimination of $58.9 million of principal and $0.6 million of accrued interest with a corresponding increase to common stock and additional paid-in capital (partially offset by $0.2 million of unamortized debt discount and issuance costs) as of June 30, 2025. The remaining $1.8 million of accrued interest, incurred after June 30, 2025, is reflected as an increase to additional paid-in capital with a corresponding increase to accumulated deficit;
(iv) the consummation of the Firebird Acquisition, completed on July 29, 2025, whereby we acquired 100% of the membership interests in Firebird Equipment Holdco, LLC from MAD Energy Limited Partnership. The preliminary estimate of consideration consisted of a $145.0 million Series B Convertible Note, a $20.0 million secured promissory note (of which $7.5 million remains outstanding as of the date of this prospectus), and a net profits interest in certain future operating income, which is treated as contingent consideration and will not be recorded as a liability until paid or payable. After giving effect to the Corporate Conversion immediately prior to this offering, the Series B Convertible Note, together with $1.4 million of accrued interest, automatically converted into 28,777,021 shares of common stock, and are reflected as an increase to pro forma common stock and additional paid-in capital. Additionally, the Firebird Acquisition resulted in the pro forma recognition of $181.9 million of construction in progress, a $12.5 million reduction in cash, $7.5 million of debt related to the secured promissory note, $16.9 million of accounts payable related to assumed obligations under the Siemens Contract, and a $1.4 million increase to accumulated deficit for interest accrued on the Series B Convertible Note after June 30, 2025;
(v) the recognition of approximately $47.0 million of expense related to the induced conversion of our Series A and Series B Convertible Notes, attributable to the preliminary estimate of fair value of the inducement provided to certain investors through additional rights, including participation in future financing rounds and 13,800,000 options to purchase equity securities from existing investors at a $5.0 billion valuation until the first June 30th following the completion of this offering. This expense is reflected as an increase to additional paid-in capital with a corresponding increase to accumulated deficit;
81
(vi) the automatic conversion of $107.6 million principal and $1.4 million accrued interest on our Preferred Units, issued on August 29, 2025, into 7,965,867 shares of common stock immediately prior to this offering at a conversion price of $13.68 per share, which reflects a 31.6% discount to the initial offering price of $20.00 (which is the midpoint of the price range set forth on the cover page of this prospectus). This resulted in the elimination of $107.6 million of preferred equity and the recognition of a pro forma expense of approximately $50.4 million reflecting the fair value adjustment of the Preferred Units Conversion which is measured as the difference between the fair value of the equity issued and the cash proceeds received, with such expense increasing accumulated deficit and increasing additional paid-in capital. Additionally, the interest accrued on our Preferred Units after June 30, 2025 is reflected as an increase to accumulated deficit;
(vii) the recognition of $100.0 million of cash and cash equivalents, $150.0 million of debt, and $50.0 million of interest expense related to the prepayment premium under the Macquarie Equipment Financing, reflecting the lender’s right to require full redemption of the Macquarie Term Loan 150 days after the closing of an initial public offering at the Macquarie Multiple, with such expense increasing accumulated deficit;
(viii) the issuance of 4,500,000 shares of common stock that vested immediately upon grant, after giving effect to the Corporate Conversion, from the TMNN Class A Units, and the recognition of an estimated $18.4 million of share-based compensation expense, which is reflected as an increase to accumulated deficit and a corresponding increase to common stock and additional paid-in capital; and
(ix) the repurchase of 11,250,000 shares of common stock, after giving effect to the Corporate Conversion, from certain service providers following the termination of the service relationship, and the subsequent donation of such shares to Dechomai Asset Trust, a Nevada 501(c)(3) public nonprofit organization on September 18, 2025. The associated preliminary estimate of non-cash charitable contribution expense is approximately $225.0 million (based on the midpoint of the range on the front cover page of this prospectus) and is reflected as an increase to additional paid-in capital and a corresponding increase to accumulated deficit.
• on a pro forma as adjusted basis, giving effect to (i) the pro forma adjustments described above, (ii) our issuance of shares of common stock in this offering at an assumed initial public offering price of $20.00 per share (which is the midpoint of the price range set forth on the cover page of this prospectus), (iii) deducting the estimated underwriting discounts and commissions and estimated offering expenses payable by us, and (iv) the application of approximately $370.0 million of the net proceeds that we receive from this offering for the procurement and installation of long lead-time items and for construction of powered shells.
The pro forma adjustments described above, used in the computation of our pro forma and pro forma as adjusted capitalization as of June 30, 2025, have been prepared in accordance with Article 11 of Regulation S-X and are based on preliminary estimates, accounting judgments, and information and assumptions currently available that management believes are reasonable. These estimates and assumptions are subject to change, and actual results may differ materially from those reflected herein. The pro forma financial information does not purport to represent what our actual consolidated results of operations or financial position would have been had the transactions occurred on the dates assumed, nor is it necessarily indicative of our future results of operations or financial condition.
The information below is illustrative only. Our capitalization following the closing of this offering will be adjusted based on the actual initial public offering price and other terms of this offering determined at pricing. You should read this table together with our financial statements and the related notes thereto, and the sections titled “Corporate Conversion” and “Management’s Discussion and Analysis of Financial Condition and Results of Operations” that are included elsewhere in this prospectus.
82
|
As of June 30, 2025 |
||||||||||||
|
Actual |
Pro Forma |
Pro Forma as |
||||||||||
|
Cash and cash equivalents |
$ |
40,332,403 |
|
$ |
251,982,403 |
|
$ |
486,065,526 |
|
|||
|
Long-term debt: |
|
|
|
|
|
|
||||||
|
Debt, net |
|
85,747,133 |
|
|
157,500,000 |
|
|
157,500,000 |
|
|||
|
Total equity/(deficit): |
|
|
|
|
|
|
||||||
|
Members’ equity/(deficit) – Class A |
|
(1,693,086 |
) |
|
- |
|
|
- |
|
|||
|
Members’ equity/(deficit) – Class B |
|
(81,619 |
) |
|
- |
|
|
- |
|
|||
|
Common stock, $0.001 par value per share; no shares authorized, issued or outstanding, actuals; 2,400,000,000 shares authorized, 590,153,629 shares issued and 560,676,944 shares outstanding, on a pro forma basis; 2,400,000,000 shares authorized, 622,653,629 shares issued and 593,176,944 shares outstanding, on a pro forma as adjusted basis |
|
- |
|
|
560,677 |
|
|
593,177 |
|
|||
|
Preferred stock, $0.001 par value per share; no shares authorized, issued or outstanding, actuals; 10,000,000 shares authorized, no shares issued and outstanding, on a pro forma and pro forma as adjusted basis |
|
|
|
- |
|
|
- |
|
||||
|
Additional paid-in Capital |
|
- |
|
|
698,536,728 |
|
|
1,301,817,597 |
|
|||
|
Accumulated Deficit |
|
- |
|
|
(395,974,977 |
) |
|
(395,974,977 |
) |
|||
|
Total members’ equity/(deficit) / shareholder’s equity |
$ |
(1,774,705 |
) |
$ |
303,122,428 |
|
$ |
906,435,797 |
|
|||
|
Total capitalization |
$ |
83,972,428 |
|
$ |
460,622,428 |
|
$ |
1,063,935,797 |
|
|||
(1) Each $1.00 increase or decrease in the assumed initial public offering price of $20.00 per share (which is the midpoint of the price range set forth on the front cover page of this prospectus), would increase or decrease, as applicable, the pro forma as adjusted amount of each of cash and cash equivalents, additional paid-in capital, and total members’ equity/(deficit) / shareholders’ equity by approximately $30.8 million, assuming the number of shares of common stock offered by us, as set forth on the front cover page of this prospectus, remains the same and after deducting the estimated underwriting discounts and commissions and estimated offering expenses payable by us. Similarly, each 1,000,000 share increase or decrease in the number of shares of common stock offered in this offering would increase or decrease, as applicable, the pro forma adjusted amount of each of cash and cash equivalents, additional paid-in capital, and total members’ equity/(deficit) / shareholders’ equity by approximately $19.0 million, assuming that the initial public offering price of $20.00 per share remains at $20.00 (which is the midpoint of the price range set forth on the front cover page of this prospectus), and after deducting the estimated underwriting discounts and commissions and estimated offering expenses payable by us.
The following table sets forth the computation of our pro forma and pro forma as adjusted capitalization assuming the offering is completed as of June 30, 2025(1):
|
(in $ millions) |
Cash |
Debt, |
Members’ |
Members’ |
Common |
Preferred |
Additional |
Accumulated |
Total |
Total |
|||||||||||||||||
|
Actual |
40.3 |
|
85.7 |
|
(1.7 |
) |
(0.1 |
) |
- |
- |
- |
|
- |
|
(1.8 |
) |
83.9 |
||||||||||
|
(i) Corporate Conversion |
- |
|
- |
|
1.7 |
|
0.1 |
|
0.5 |
- |
(2.2 |
) |
- |
|
0.1 |
|
0.1 |
||||||||||
|
(ii) Seed Convertible Notes |
- |
|
(26.4 |
) |
- |
|
- |
|
- |
- |
27.0 |
|
(0.6 |
) |
26.4 |
|
- |
||||||||||
|
(iii) Series A Convertible Notes |
16.6 |
|
(59.3 |
) |
- |
|
- |
|
0.1 |
- |
77.6 |
|
(1.8 |
) |
75.9 |
|
16.6 |
||||||||||
|
(iv) Firebird Acquisition |
(12.5 |
) |
7.5 |
|
- |
|
- |
|
- |
- |
146.3 |
|
(1.4 |
) |
144.9 |
|
152.4 |
||||||||||
|
(v) Induced Conversion Expense |
- |
|
- |
|
- |
|
- |
|
- |
- |
47.0 |
|
(47.0 |
) |
- |
|
- |
||||||||||
|
(vi) Preferred Units Financing |
107.6 |
|
- |
|
- |
|
- |
|
- |
- |
159.3 |
|
(51.8 |
) |
107.5 |
|
107.5 |
||||||||||
|
(vii) Macquarie Equipment Financing |
100.0 |
|
150.0 |
|
- |
|
- |
|
- |
- |
- |
|
(50.0 |
) |
(50.0 |
) |
100.0 |
||||||||||
|
(viii) TMNN Class A Units Issuance |
- |
|
- |
|
- |
|
- |
|
- |
- |
18.4 |
|
(18.4 |
) |
- |
|
- |
||||||||||
|
(ix) Non-cash Charitable Contribution |
- |
|
- |
|
- |
|
- |
|
- |
- |
225.0 |
|
(225.0 |
) |
- |
|
- |
||||||||||
|
Pro Forma |
252.0 |
|
157.5 |
|
- |
|
- |
|
0.6 |
- |
698.5 |
|
(396.0 |
) |
303.1 |
|
460.6 |
||||||||||
|
Net proceeds from this offering |
604.1 |
|
- |
|
- |
|
- |
|
- |
- |
603.3 |
|
- |
|
603.3 |
|
603.3 |
||||||||||
|
Use of Proceeds |
(370.0 |
) |
- |
|
- |
|
- |
|
- |
- |
- |
|
- |
|
- |
|
- |
||||||||||
|
Pro Forma As Adjusted |
486.1 |
|
157.5 |
|
- |
|
- |
|
0.6 |
- |
1,301.8 |
|
(396.0 |
) |
906.4 |
|
1,063.9 |
||||||||||
(1) Totals may not sum due to rounding.
83
In this prospectus, the number of shares of our common stock to be outstanding following this offering is based on 560,676,944 shares of common stock outstanding as of June 30, 2025, after giving effect to the Corporate Conversion, the Transactions and the TMNN Award Issuance and excludes:
• 29,476,685 shares of restricted common stock subject to service-based vesting conditions, after giving effect to the Corporate Conversion, from unvested Class B Units granted to certain of our employees and service providers, including certain of our executive officers, issued as of June 30, 2025;
• 1,500,000 shares of restricted common stock subject to service-based and performance-based vesting conditions, after giving effect to the Corporate Conversion, from the Uzman Restricted Class A Units, granted after June 30, 2025;
• 37,215,000 shares of common stock issuable upon the vesting and settlement of restricted stock units, after giving effect to the Corporate Conversion, from the Restricted Equity Unit Grant, granted after June 30, 2025; and
• 69,073,650 shares of common stock reserved for future issuance under our 2025 Long-Term Incentive Plan (the “2025 Incentive Plan”), which will become effective immediately prior to the effectiveness of this registration statement.
Unless otherwise stated, all information in this prospectus reflects and assumes:
• a 150-for-1 forward split of Fermi LLC units, which became effective on July 2, 2025;
• an initial public offering price of $20.00 per share of common stock, which is the midpoint of the range set forth on the cover page of this prospectus;
• the automatic conversion, on a 3-for-1 basis, of all issued Class A Units into 359,261,550 shares of common stock and all issued Class B Units into 100,638,450 shares of common stock (together representing a total of 459,900,000 shares of common stock) immediately prior to the consummation of this offering in connection with the Corporate Conversion. As of June 30, 2025, 430,423,315 shares of common stock are considered outstanding (reflecting, after giving effect to the Corporate Conversion, all shares of common stock issued upon the conversion of all Class A Units and 71,161,765 shares of common stock issued upon the conversion of Class B Units, including 12,397,501 shares of common stock relating to Class B Units granted to certain of our employees and service providers, including certain of our executive officers, whose vesting conditions were modified on September 23, 2025);
• the conversion of the Convertible Notes into 117,787,762 shares of common stock, which includes the issuance of $161.6 million of additional principal and $3.8 million of accrued interest incurred after June 30, 2025, through the date of the Convertible Notes Conversion, after giving effect to the Corporate Conversion, in connection with the Preferred Units Financing;
• the issuance of 107,550 preferred units in connection with the Preferred Units Financing and the subsequent conversion of the Preferred Units into 7,965,867 shares of common stock (based on the midpoint of the range on the front cover page of this prospectus) in connection with the Preferred Units Conversion, which will occur immediately prior to the consummation of this offering;
• the issuance of 4,500,000 shares of common stock, after giving effect to the Corporate Conversion, from the TMNN Class A Units, granted after June 30, 2025 (the “TMNN Award Issuance”);
• the repurchase of 11,250,000 shares of common stock, after giving effect to the Corporate Conversion, from service providers following the termination of the service relationship and the subsequent donation of such shares to Dechomai Asset Trust, a Nevada 501(c)(3) public nonprofit organization, granted after June 30, 2025;
• no exercise of the underwriters’ option to purchase up to 4,875,000 additional shares of common stock from us; and
• the filing of our certificate of incorporation and the adoption of our bylaws.
84
If you invest in our common stock in this offering, your investment will be immediately diluted to the extent of the difference between the initial public offering price per share of our common stock and the pro forma as adjusted net tangible book value per share of our common stock after this offering.
Our historical net tangible book deficit as of June 30, 2025 was $(1.8) million, or $(0.01) per unit after giving effect to the Unit Split. Our historical net tangible book value per unit represents total tangible assets less total liabilities.
Our pro forma net tangible book value as of June 30, 2025 was $303.1 million, or $0.54 per share. Pro forma net tangible book value per share represents the amount of our total tangible assets less our total liabilities, divided by the number of shares of our common stock outstanding as of June 30, 2025, after giving effect to:
(i) the Corporate Conversion, which will occur immediately prior to the consummation of this offering,
(ii) the automatic conversion of $26.1 million principal and $1.1 million of accrued interest on our Seed Convertible Notes into 30,572,796 shares of common stock in connection with the Convertible Notes Conversion, after giving effect to the Corporate Conversion immediately prior to this offering. This adjustment results in the elimination of $26.1 million of principal and $0.4 million of accrued interest with a corresponding increase to common stock and additional paid-in capital as of June 30, 2025. This is partially offset by $0.1 million of unamortized discount and debt issuance costs.
(iii) the conversion of $75.5 million principal (including $58.9 million outstanding as of June 30, 2025 and $16.6 million issued thereafter) and $2.4 million of accrued interest on our Series A Convertible Notes into 58,437,945 shares of common stock in connection with the Convertible Notes Conversion, after giving effect to the Corporate Conversion immediately prior to this offering. This adjustment results in an increase of $16.6 million of cash and cash equivalents and the elimination of $58.9 million of principal and $0.6 million of accrued interest with a corresponding increase to common stock and additional paid-in capital (partially offset by $0.2 million of unamortized debt discount and issuance costs) as of June 30, 2025.
(iv) the consummation of the Firebird Acquisition, completed on July 29, 2025, whereby we acquired 100% of the membership interests in Firebird Equipment Holdco, LLC from MAD Energy Limited Partnership. The preliminary estimate of consideration consisted of a $145.0 million Series B Convertible Note, a $20.0 million secured promissory note (of which $7.5 million remains outstanding), and a net profits interest in certain future operating income, which is treated as contingent consideration and will not be recorded as a liability until paid or payable. After giving effect to the Corporate Conversion immediately prior to this offering, the Series B Convertible Note, together with $1.4 million of accrued interest, automatically converted into 28,777,021 shares of common stock, which are reflected as an increase to pro forma common stock and additional paid-in capital. Additionally, the Firebird Acquisition resulted in the pro forma recognition of $181.9 million of construction in progress, a $12.5 million reduction in cash, $7.5 million of debt related to the secured promissory note, $16.9 million of accounts payable related to assumed obligations under the Siemens Contract, and a $1.4 million increase to accumulated deficit for interest accrued on the Series B Convertible Note after June 30, 2025;
(v) the automatic conversion of $107.6 million principal and $1.4 million accrued interest on our Preferred Units, issued on August 29, 2025, into 7,965,867 shares of common stock immediately prior to this offering at a conversion price of $13.68 per share, which reflects a 31.6% discount to the initial offering price of $20.00 (which is the midpoint of the price range set forth of the cover page of this prospectus).
85
(vi) the recognition of $100.0 million of cash and cash equivalents, $150.0 million of debt, and $50.0 million of interest expense related to the prepayment premium under the Macquarie Equipment Financing, reflecting the lender’s right to require full redemption of the Macquarie Term Loan 150 days after the closing of an initial public offering at the Macquarie Multiple, with such expense increasing accumulated deficit;
(vii) the issuance of 4,500,000 shares of common stock that vested immediately upon grant, after giving effect to the Corporate Conversion, from the TMNN Class A Units; and
(viii) the modification on September 23, 2025 to modify vesting conditions for 12,397,501 shares of common stock, after giving effect to the Corporate Conversion, from unvested Class B Units granted to certain employees and service providers, including certain of our executive officers, issued as of June 30, 2025;
After giving further effect to receipt of the net proceeds from our issuance and sale of 32,500,000 shares of common stock in this offering at an assumed initial public offering price per share of $20.00 (which is the midpoint of the price range set forth on the cover page of this prospectus), deducting estimated underwriting discounts and commissions and estimated offering expenses, and the application of approximately $370.0 million of the net proceeds that we receive from this offering for procurement and installation of long lead-time items and for construction of powered shells, our pro forma as adjusted net tangible book value as of June 30, 2025 would have been approximately $0.9 billion, or $1.53 per share. This amount represents an immediate increase in pro forma as adjusted net tangible book value of $0.99 per share to our Existing Owners and an immediate dilution of approximately $18.47 per share to new investors purchasing common stock in this offering.
The pro forma adjustments described above, used in the computation of our pro forma and pro forma as adjusted net tangible book value as of June 30, 2025, have been prepared in accordance with Article 11 of Regulation S-X and are based on preliminary estimates, accounting judgments, and currently available information and assumptions that management believes are reasonable. These estimates and assumptions are subject to change, and actual results may differ materially from those reflected herein. The pro forma financial information does not purport to represent what our actual consolidated results of operations or financial position would have been had the transactions occurred on the dates assumed, nor is it necessarily indicative of our future results of operations or financial condition.
86
We determine dilution by subtracting the pro forma as adjusted net tangible book value per share after this offering from the initial public offering price per share paid by new investors for a share of common stock. The following table illustrates this dilution on a per share basis(1):
|
Assumed initial public offering price per share of common stock |
|
|
$ |
20.00 |
|||
|
Historical net tangible book value per unit as of June 30, 2025 |
$ |
(0.01 |
) |
|
|||
|
Increase per share attributable to the pro forma adjustments described above |
$ |
0.55 |
|
|
|||
|
Pro forma net tangible book value per share as of June 30, 2025(1) |
$ |
0.54 |
|
|
|||
|
Increase in pro forma net tangible book value per share attributable to new investors purchasing common stock in this offering |
$ |
0.99 |
|
|
|||
|
Pro forma as adjusted net tangible book value per share immediately after this offering |
|
|
$ |
1.53 |
|||
|
Dilution in pro forma as adjusted net tangible book value per share to new investors in this offering |
|
|
$ |
18.47 |
____________
(1) The computation of historical, pro forma, and pro forma as adjusted net tangible book value (deficit) per share as of June 30, 2025 is set forth below:
|
Numerator: |
|
|
||
|
Book value of tangible assets |
$ |
89,169,860 |
|
|
|
Less: total liabilities |
|
(90,944,565 |
) |
|
|
Historical net tangible book value (deficit) |
$ |
(1,774,705 |
) |
|
|
Pro forma adjustments: |
|
|
||
|
(ii) Decrease to debt, net for the conversion of Series Seed Convertible Notes |
$ |
26,427,478 |
|
|
|
(iii) Increase to cash and cash equivalents for the additional issuance of Series A |
|
16,600,000 |
|
|
|
Decrease to debt, net for the conversion of Series A Convertible Notes |
|
59,319,655 |
|
|
|
(iv) Increase to net assets in connection with the Firebird Acquisition |
|
145,000,000 |
|
|
|
(v) Increase to cash and cash equivalents for the issuance of Preferred Units |
|
107,550,000 |
|
|
|
(vi) Increase to cash and cash equivalents for the Macquarie Equipment Financing |
|
100,000,000 |
|
|
|
Increase to debt, net for the Macquarie Equipment Financing |
|
(150,000,000 |
) |
|
|
Pro forma net tangible book value (deficit) |
$ |
303,122,428 |
|
|
|
Pro forma as adjusted adjustments: |
|
|
||
|
Net proceeds from this offering, before expenses |
$ |
615,875,000 |
|
|
|
Decrease to accrued liabilities related to the settlement of unpaid deferred offering costs |
|
505,201 |
|
|
|
Decrease to cash and cash equivalents related to the settlement of unpaid deferred offering costs through the date of this prospectus |
|
(11,791,877 |
) |
|
|
Reclassification of deferred offering costs capitalized in other assets as of June 30, 2025 to additional paid-in capital |
|
(1,274,955 |
) |
|
|
Pro forma as adjusted net tangible book value (deficit) |
$ |
906,435,797 |
|
|
|
Denominator: |
|
|
||
|
Historical Class A and Class B units outstanding |
|
139,341,938 |
|
|
|
Pro forma adjustments: |
|
|
||
|
(i) Corporate Conversion (to reflect conversion on 3-for-1 basis) |
|
278,683,876 |
|
|
|
(ii) Common shares resulting from the conversion of the Seed Convertible Notes |
|
30,572,796 |
|
|
|
(iii) Common shares resulting from the additional issuance and conversion of the Series A Convertible Notes |
|
58,437,945 |
|
|
|
(iv) Common shares resulting from the issuance and conversion of the Series B |
|
28,777,021 |
|
|
|
(v) Common shares resulting from the issuance and conversion of the Preferred Units |
|
7,965,867 |
|
|
|
(vii) Common shares resulting from the TMNN Class A Units grant |
|
4,500,000 |
|
|
|
(viii) Class B Units grants to certain of our service providers whose vesting conditions were modified on September 23, 2025 |
|
12,397,501 |
|
|
|
Pro forma common shares outstanding |
|
560,676,944 |
|
|
|
Pro forma as adjusted adjustments: |
|
|
||
|
Common shares resulting from the issuance and sale within this offering |
|
32,500,000 |
|
|
|
Pro forma as adjusted common shares outstanding |
|
593,176,944 |
|
|
|
Net tangible book value (deficit) per unit – Historical |
$ |
(0.01 |
) |
|
|
Net tangible book value (deficit) per share – Pro forma |
$ |
0.54 |
|
|
|
Net tangible book value (deficit) per share – Pro forma as adjusted |
$ |
1.53 |
|
87
The dilution information discussed above is illustrative only and may change based on the actual initial public offering price and other terms of this offering. Each $1.00 increase or decrease in the assumed initial public offering price per share of $20.00 (which is the midpoint of the price range set forth on the cover page of this prospectus) would increase or decrease, as applicable, our pro forma as adjusted net tangible book value per share after this offering by $0.05 per share and the dilution per share to new investors participating in this offering by $0.05 per share, assuming that the number of shares of common stock offered by us, as set forth on the cover page of this prospectus, remains the same and after deducting estimated underwriting discounts and commissions and estimated offering expenses payable by us. Similarly, a 1,000,000 share increase in the number of shares of common stock offered by us would increase the pro forma as adjusted net tangible book value after this offering by $0.03 per share and decrease the dilution per share to new investors participating in this offering by $0.03 per share, and a 1,000,000 share decrease in the number of shares of common stock offered by us would decrease the pro forma as adjusted net tangible book value by $0.03 per share, and increase the dilution per share to new investors in this offering by $0.03 per share, assuming that the assumed initial public offering price per share of $20.00 (which is the midpoint of the price range set forth on the cover page of this prospectus) remains the same and after deducting estimated underwriting discounts and commissions and estimated offering expenses payable by us.
The following table summarizes on the pro forma as adjusted basis described above, after giving effect to the Corporate Conversion, the Transactions, the TMNN Award Issuance and this offering, the differences between the number of shares purchased from us, the total consideration paid and the average price per share paid to us by our Existing Owners and by new investors purchasing shares in this offering at the assumed initial public offering price per share of $20.00 (which is the midpoint of the price range set forth on the cover page on this prospectus), before deducting estimated underwriting discounts and commissions and estimated offering expenses payable by us:
|
|
|
Average |
||||||||||||
|
Number |
Percent |
Amount |
Percent |
|||||||||||
|
Existing owners |
560,676,944 |
94.5 |
% |
$ |
355,195,513 |
35.3 |
% |
$ |
0.63 |
|||||
|
New investors |
32,500,000 |
5.5 |
% |
|
650,000,000 |
64.7 |
% |
$ |
20.00 |
|||||
|
Total |
593,176,944 |
100.0 |
% |
$ |
1,005,195,513 |
100.0 |
% |
|
||||||
A $1.00 increase or decrease in the assumed initial public offering price per share of $20.00 (which is the midpoint of the price range set forth on the cover page of this prospectus) would increase or decrease, as applicable, the total consideration paid by new investors by $32.5 million and, in the case of an increase, would increase the percentage of total consideration paid by new investors to 65.8% and, in the case of a decrease, would decrease the percentage of total consideration paid by new investors to 63.5% assuming that the number of shares offered by us, as set forth on the cover page of this prospectus, remains the same. Similarly, a 1,000,000 share increase or decrease in the number of shares offered by us would increase or decrease, as applicable, the total consideration paid by new investors by $20.00 million and, in the case of an increase, would increase the percentage of total consideration paid by new investors to 65.4% and, in the case of a decrease, would decrease the percentage of total consideration paid by new investors to 63.9%, assuming that the assumed initial public offering price per share of $20.00 (which is the midpoint of the price range set forth on the cover page of this prospectus) remains the same.
Except as otherwise indicated, the above discussion and tables assume no exercise of the underwriters’ option to purchase additional shares. If the underwriters’ over-allotment option is exercised in full, our Existing Owners would own 93.8% and our new investors would own 6.2% of the total number of shares of our common stock outstanding upon completion of this offering.
We may choose to raise additional capital due to market conditions or strategic considerations even if we believe we have sufficient funds for our current or future operating plans. To the extent additional capital is raised through the sale of equity or equity-linked securities, the issuance of these securities could result in further dilution to our shareholders.
88
MANAGEMENT’S DISCUSSION AND ANALYSIS OF FINANCIAL CONDITION AND
RESULTS OF OPERATIONS
The following discussion and analysis of our financial condition and results of operations should be read in conjunction with our financial statements and related notes included elsewhere in this prospectus. The following discussion contains “forward-looking statements” that reflect our future plans, estimates, beliefs and expectations. The sections titled “Cautionary Note Regarding Forward-Looking Statements,” and “Risk Factors,” as well as and the financial statements and the related notes thereto (included elsewhere in this prospectus) contain important information you should reference. We disclaim any duty to publicly update any forward-looking statements except as otherwise required by applicable law. Unless the context otherwise requires, the terms the “Company,” “Fermi,” “we,” “us” and “our,” prior to the Corporate Conversion (as defined herein), refer to Fermi LLC and its subsidiaries, and after the Corporate Conversion, refer to Fermi Inc., the issuer of the shares of common stock offered hereby, and its subsidiaries.
Overview
Fermi’s mission is to power the artificial intelligence needs of tomorrow. We are an advanced energy and hyperscaler development company purpose-built for the AI era. Our mission is to deliver up to 11 GW of low-carbon, HyperRedundant™, and on-demand power directly to the world’s most compute-intensive businesses with 1.1 GW of power projected to be online by the end of 2026. We have secured the Lease on a site large enough to simultaneously house the next three largest data center campuses by square footage currently in existence. In a world in which power is considered a key currency for AI innovation, we believe that Fermi has a unique combination of important advantages that will help propel America’s AI economy forward. Fermi offers investors an opportunity to invest in AI growth and grid-independent energy infrastructure through a tax-efficient public REIT structure.
At the heart of our vision is Project Matador, which is a multi-gigawatt energy and data center development campus designed to support the accelerating needs of to be built AI infrastructure. Situated on a 5,236-acre site in Amarillo, Texas, Project Matador is secured by Fermi pursuant to the Lease on land owned by the Texas Tech University System, which we believe will provide long-term site control and potential efficiencies through a partnership with a public university. We believe our HyperRedundant™ site is strategically located adjacent to one of the largest known natural gas fields in the United States that is (i) within a high-radiance solar corridor, (ii) well-positioned for advanced nuclear development and (iii) supportive of multiple energy pathways including immediate natural gas power development. While Fermi’s mission is to expand beyond natural gas-fired generation, we believe our ready access to large volumes of natural gas from adjacent pipeline infrastructure could enable us to scale up to 11 GW of natural gas-fired base load power generation over time. Beyond natural gas-fired generation, our COL Application for 4 GW of nuclear power has undergone a preliminary review and has been accepted for processing by the NRC, which reinforces Project Matador’s readiness for low-carbon baseload generation. With existing water, fiber, and natural gas infrastructure readily accessible, we believe Fermi is uniquely-positioned to deploy an integrated mix of natural gas, nuclear and solar energy power to enable grid-independent, high-density computing power on the Project Matador Site. Through a combination of natural gas turbine purchases, a focus on procuring other long lead-time equipment, and negotiations with SPS, we expect to secure approximately 1.1 GW of power for our operations by the end of 2026 (including 200 MW from our expected contractual arrangement with SPS). We believe this rapid power delivery timeline is a critical differentiator that will allow Fermi to attract tenants that require near term access to large-scale, reliable energy to power their AI data center compute needs. Project Matador is in close proximity to the Pantex Plant, the nation’s primary nuclear weapons center employing approximately 4,600 skilled nuclear professionals. Our proximity to the Pantex Plant offers us the opportunity to access a highly experienced workforce steeped in nuclear safety culture and expertise. We believe this proximity to critical United States nuclear and security infrastructure will be highly attractive to our prospective tenants. With key regulatory approvals in progress, growing stakeholder relationships and energy infrastructure readiness, we believe that Project Matador represents unmatched, sector-defining potential to deliver up to 11 GW of power to on-site compute centers by 2038 through a redundant and flexible mix of natural gas, nuclear and solar energy power. Project Matador is expected to be anchored by what we believe would become the nation’s second-largest nuclear generation complex that will house up to four Westinghouse Reactors. Through our REIT structure, Fermi offers investors exposure to AI infrastructure growth and long-term, large-scale and reliable energy development in a tax-efficient public vehicle.
89
Trends and Other Factors Impacting Our Performance
The growth and future success of our business depends on many factors. While these factors present significant opportunities for our business, they also pose risks and challenges, including those discussed below and in the section of this prospectus titled “Risk Factors,” that we must successfully address to achieve growth, improve our results of operations, and generate profits.
AI-Driven Demand for Compute and Energy Infrastructure
The rapid adoption and advancement of generative artificial intelligence, high-performance computing, and cloud infrastructure have created unprecedented demand for compute power and associated energy infrastructure. Our ability to attract and retain large-scale AI tenants will depend on our ability to deliver reliable, scalable, and low-latency power directly to data center environments. A decline or slowdown in AI infrastructure deployment, shifts in customer architecture preferences, or market saturation could adversely impact demand for our solutions.
Nuclear Re-Emergence as Strategic Infrastructure
Amid global efforts to decarbonize and reduce dependence on fossil fuels, nuclear power is being re-evaluated as a critical component of energy security and resilience. We believe we are at the forefront of this shift. Favorable federal support, investor appetite, and policy alignment are accelerating licensing efforts and enabling public-private partnerships for nuclear innovation. Our successful filing of a COL Application for Westinghouse Reactors positions Fermi to capitalize on this trend in the next cycle of U.S. nuclear development. While the current environment for nuclear power in the U.S. and Texas is currently favorable, we can provide no assurance it will continue.
Energy as a Constraint to Digital Expansion
Grid congestion, transmission delays, and utility interconnection bottlenecks have emerged as major constraints on the expansion of hyperscale infrastructure in the U.S. Our model—which delivers behind-the-meter, compute-adjacent power—responds directly to this macro constraint. As traditional grid-tied campuses experience years-long permitting delays, Fermi offers tenants the opportunity to decouple from these risks and achieve accelerated deployment schedules. Nevertheless, the successful deployment of additional nuclear power generation capacity at scale is a long-term endeavor that will be costly and is subject to a number of risks, including political changes, supply chain delays, cost overruns, capital constraints, and other risks that are described more fully under the heading “Risk Factors.”
Sovereign Cloud and AI Nationalization
Foreign governments and large enterprises are increasingly seeking full-stack control over their digital infrastructure—from chip to cloud to energy. This shift toward “sovereign compute” and secure, onshore data environments creates new demand for purpose-built campuses like Project Matador. Our site structure, secure energy delivery, and onshore control model are well-aligned with this emerging preference for high-security, mission-critical infrastructure.
Power Generation and Energy Sourcing Strategy
Our behind-the-meter generation strategy relies on a diversified mix of gas, nuclear, and solar energy. The timely delivery and commissioning of these systems is critical to supporting tenant workloads and achieving planned uptime and redundancy levels. Any underperformance of natural gas assets, delays in nuclear buildout, or variability in solar generation could reduce the availability or reliability of power delivery, impacting tenant satisfaction and lease revenue.
Furthermore, our access to natural gas is enabled by proximity to major reserves and pipeline infrastructure. Supply disruptions, price volatility, or shifts in regulatory treatment of fossil fuel generation could affect both cost and availability of fuel for gas-fired systems.
Technological Change and Industry Evolution
The AI and energy infrastructure sectors are characterized by rapid technological evolution. Advances in chip design, cooling methods, power conversion, or energy storage may influence tenant expectations and infrastructure compatibility. Our long-term success depends on our ability to anticipate and integrate emerging technologies into our platform and adapt our energy delivery models accordingly.
90
Failure to remain aligned with tenant technology requirements or to offer competitive energy efficiency, latency, or power density could diminish our value proposition.
Environmental and Community Factors
Although the Project Matador Site benefits from strong local support, public perception and environmental stewardship remain critical to long-term viability. Any material change in local sentiment, stakeholder opposition, or perceived environmental risk could lead to reputational damage or permitting disruption. We must manage water use, emissions, noise, and land disturbance in accordance with both regulatory and community expectations.
Additionally, extreme weather, drought, or other climate-related events could affect site operations and infrastructure resilience—particularly in the context of water rights and cooling systems.
Regulatory Approvals and Permitting Processes
Our operations are subject to extensive federal, state, and local regulation—including nuclear licensing by the NRC, air and water permitting by the Texas Commission on Environmental Quality (“TCEQ”), power generation by the PUCT, and environmental approvals under NEPA. Our ability to construct and operate generation facilities, particularly nuclear reactors, depends on our success in obtaining and maintaining these approvals. Regulatory delays, changes in policy, or third-party legal challenges could significantly impact our development timelines and cost structure.
Geopolitical and Policy Dynamics
Energy infrastructure and compute are increasingly viewed through the lens of national security and economic competitiveness. Changes in U.S. energy policy, AI regulation, foreign investment review, export controls, or sovereign data localization requirements may impact both our operations and those of our tenants. Our ability to navigate this evolving policy landscape—especially as it pertains to nuclear energy, grid resilience, and critical infrastructure designation—will affect long-term scalability.
Tenant Acquisition and Retention
Our revenue model is heavily dependent on securing multi-GW scale anchor tenants and maintaining long-term power delivery and leasing agreements. Our ability to attract high-credit-quality tenants—particularly large AI developers, hyperscalers, and sovereign compute platforms—is critical to achieving scale and recurring revenues. Changes in customer requirements, economic conditions, or competitive offerings could hinder tenant growth or increase churn risk. Delays in tenant onboarding or renegotiation of terms due to construction timelines may also impact financial performance.
Recent Developments
Tenant LOI
On September 19, 2025, we entered into the Tenant LOI with the First Tenant to lease a portion of the Project Matador Site on a triple-net basis for an initial lease term of twenty years, with four renewal terms of five years each. The Tenant LOI provides for phased delivery of over 1GW of powered shell spread across 12 Tenant Facilities to be constructed by the Company. Additionally, the Company and the Tenant are negotiating a cost reimbursement agreement and prepayment as part of their ongoing negotiations. Any prepayment would be on a full recourse basis and subject to clawback, amortized over six years as a credit to the First Tenant’s rental payments.
The Tenant LOI is non-binding and subject to a number of terms and conditions, contingencies and uncertainties. There can be no assurance that we will ultimately enter into a binding definitive agreement with the First Tenant or that the terms of such agreement will not differ, possibly materially, from those described here.
Gas Supply Agreements
In September 2025, the Company entered into a gas supply agreement (the “ETC Gas Supply Agreement”) and gas purchase agreement (the “ETC Gas Purchase Agreement” and together with the ETC Gas Supply Agreement, the “ETC Gas Agreements”) with an affiliate of Energy Transfer, ETC Marketing, Ltd. (“ETC”), pursuant to which the Company granted ETC the exclusive right, for a term of 15 years, to provide a firm supply of natural gas or natural gas services for Project Matador for the first 300,000 MMBtus per day. In the event that the Company requires a gas supply in excess of such amount, the ETC Gas Supply Agreement provides that the Company must provide written notice to ETC of third-party bids for the excess supply demand, provide the material terms of the best third-party
91
bid to ETC, and allow ETC to match the best third-party bid, subject to certain conditions. In addition, the ETC Gas Supply Agreement provides that, if the Company reasonably believes that Project Matador will require at least 300,000 MMBtu per day within the 24-month period from September 5, 2025, ETC will commence development activities with respect to a new natural gas pipeline with a destination point, among others, to the Project Matador Site. Further, if ETC makes a final investment decision with respect to the new pipeline, the ETC Gas Supply Agreement provides the Company with the option to invest in the new pipeline at up to 49% of ETC’s actual cost, which investment will be a non-operating interest with minority rights and other terms consistent with similar transactions in the industry.
Pursuant to the ETC Gas Purchase Agreement, during the Delivery Period (defined below), the Company agreed to purchase, and ETC agreed to supply, natural gas to Project Matador to power a portion of its initial phases. Specifically, the ETC Gas Purchase Agreement provides for the delivery, subject to certain adjustments, of a maximum daily contract quantity (“MDCQ”) of (i) up to 210,000 MMBtu per day (and not less than 10,000 MMBtu per day) for each month during the one-year period following the Delivery Period Commencement Date (defined below) (“Start-up Phase 1”), (ii) up to 300,000 MMBtu per day (and not less than 210,000 MMBtu per day) for each month during the one-year period following the Start-up Phase 1 (“Start-up Phase 2”) and (iii) and amount equal to 300,000 MMBtu per day from the end of Start-up Phase 2 through the end of the Delivery Period.
The delivery period under the ETC Gas Purchase Agreement (the “Delivery Period”) commences on the later of (i) March 31, 2026 or the completion of the Transwestern Interconnect (whichever first occurs), (ii) the first day of the month following the receipt of the Company’s Opt-In Notice or the Company’s Supply Election and fulfillment of all conditions precedent (each term as defined in the ETC Gas Purchase Agreement) and (iii) the first day of the month following the date that ETC notifies the Company in writing that ETC has entered into a binding agreement for the Transportation Capacity (the “Delivery Period Commencement Date”), and ends on the 10-year anniversary of the Delivery Period Commencement Date.
The obligations of ETC to supply gas under the ETC Gas Purchase Agreement are subject to certain conditions on the part of the Company, including providing adequate assurance of performance in the form of (i) cash in the amount of $65,301,194 (the “Assurance Amount”), (ii) a payment demand bond in the amount of the Assurance Amount, (iii) an irrevocable, unconditional standby letter of credit in the amount of the Assurance Amount issued by a qualified financial institution, or (iv) a guaranty in the amount of the Assurance Amount. If the foregoing conditions are not satisfied by January 31, 2026, ETC has the right to terminate the agreement upon five days prior written notice to the Company.
Pursuant to the ETC Gas Purchase Agreement, the Company is required to pay to a contract price (the “Contract Price”) for each MMBtu of gas based on the Midcon Contract Price for a portion of the gas volumes and the San Juan Contract Price for the remaining portion of the gas volumes (each term as defined in the ETC Gas Purchase Agreement). In addition to the Contract Price, commencing on November 1, 2026, the Company is required to pay a monthly fee for portions of the MDCQ ranging from $0.05 to $0.55 multiplied by the number of days in such month.
The ETC Gas Purchase contains certain customary default and termination provisions for a transaction of this type.
Preferred Units Financing
On August 29, 2025, the Company issued approximately $107.6 million of its Preferred Units in the Preferred Units Financing to certain third-party investors in a transaction led by Macquarie. See “—Liquidity and Capital Resources—Preferred Units Financing.”
Macquarie Equipment Financing
On August 29, 2025, the Borrowers entered into the Macquarie Term Loan with Macquarie for a $100 million senior secured loan, which can be increased to $250 million with Macquarie’s approval, to finance the Company’s obligations under the Siemens Contract and which is guaranteed by the Company. Immediately following the closing of the Macquarie Term Loan, the Company borrowed $100 million. See “—Liquidity and Capital Resources—Macquarie Equipment Financing.”
92
Unit Split
On July 2, 2025, we amended the LLC Agreement to reflect a 150-to-1 forward unit split (the “Unit Split”) of our issued Class A Units and Class B Units. As a result of the Unit Split, each record holder of Class A and Class B Units as of July 2, 2025, received 149 additional Units of Class A Units or Class B Units, as applicable. All unit and per unit amounts presented in this prospectus have been adjusted retrospectively, where applicable, to reflect the Unit Split.
Series A Convertible Notes
In July of 2025, we issued additional Series A Convertible Notes for an aggregate principal amount of $16.6 million. See “—Liquidity and Capital Resources—Liquidity and Going Concern.”
Equity Transactions
On August 2, 2025, the Company engaged in the following equity-related transactions, with such unit figures presented prior to giving effect to the Corporate Conversion: (i) granted 6,300,000 Class A restricted equity units to certain executives, subject to performance-based vesting and other customary conditions, including the completion of the planned public offering and achievement of specific Company milestones, (ii) granted 2,855,000 Class B restricted equity units to certain directors, employees, and other service providers, subject to a combination of service-based, market-based and performance-based vesting conditions, including the completion of the planned public offering and the achievement of specified valuation thresholds (iii) granted 1,500,000 Class A Units to our Chief Executive Officer, which vested immediately upon grant, (iv) granted 500,000 restricted Class A Units to certain service providers engaged in developing the Company’s nuclear reactor, subject to a combination of service-based and performance-based vesting conditions including the completion of the Company’s first fully operational nuclear reactor and execution of the Company’s first customer contract for nuclear reactor power, and (v) granted 2,500,000 compensatory anti-dilutive Class A restricted equity units to our Chief Executive Officer, which will vest in full on January 1, 2028.
Management intends to modify certain of the awards described above to revise the market-based and performance-based vesting conditions. These modifications will not change the overall number of awards granted but will alter the vesting to require service of varying timeframes after the successful completion of an initial public offering. The terms of these modifications, including the impact on the vesting schedules and compensation expense recognition, are further described under “Executive Compensation—Pre-IPO Equity Compensation Plans and Arrangements.”
Firebird Acquisition
On May 9, 2025, Fermi entered into the Firebird EPA to acquire the Siemens Contract. On July 29, 2025, Fermi, through its indirect wholly-owned subsidiary Fermi Equipment Holdco, consummated the Firebird Acquisition pursuant to a MIPA with MAD Energy Limited Partnership (“MAD”), acquiring all of the membership interests in Firebird Equipment Holdco, a newly formed subsidiary of MAD, that, following a series of pre-closing restructuring steps involving Firebird and related entities, is a party to the Siemens Contract, effectively subsuming the Firebird EPA. The core asset—a combined cycle gas power plant rated at 487 MW at ISO conditions and roughly 400 MW at site elevation—was originally procured by Firebird through a turnkey equipment contract with Siemens. While the equipment has been fully fabricated and is ready for shipment, it remains warehoused at Siemens staging facilities in Germany, Sweden, the Netherlands, Vietnam and China pending final delivery and assembly. In connection with the closing under the MIPA, the parties negotiated an amendment to the Siemens Contract pursuant to which Siemens will deliver the equipment to Free Trade Zone 84 in Houston, Texas. Energization of the unit is expected by the third quarter of 2026. Under the MIPA, the aggregate consideration paid by Fermi for the Firebird Acquisition consisted of:
• A $145 million Series B Convertible Note issued to MAD by Fermi that was converted into Class A Units following the conversion at a price based on a $3 billion pre-money valuation or the price of securities issued in such qualified event. The Series B Convertible Note bore interest at a rate of 11% per annum, payable in kind quarterly in arrears, and was to mature on January 1, 2026. In connection with the Preferred Units Financing, the holder of the Series B Convertible Note elected to convert its Series B Convertible Note into 9,592,340 Class A Units, prior to giving effect to the Corporate Conversion. See “—Convertible Debt Financing.”
• A $20 million Secured Promissory Note issued to MAD by Fermi that provides for monthly installment payments by Fermi, which bears simple interest at a rate of 4.5% per annum and matures on December 1, 2025. As of the date of this prospectus, there is $7.5 million aggregate principal amount outstanding.
93
• The grant of a net profits interest to MAD, entitling MAD to 2.5% of net operating income from the first 1,000 MW of dispatchable generation capacity at Project Matador, up to a net present value cap of $100 million.
As a part of the Firebird Acquisition, the Company indirectly acquired all of the rights and obligations of Firebird Equipment Holdco under the Siemens Contract. Under the Siemens Contract, the Company will owe approximately $134 million in remaining contractual payments plus shipping costs for the Siemens System which are currently estimated to be approximately $23.3 million. The Company will also owe additional amounts related to retrofitting expenses, which are not readily ascertainable as of the date of this prospectus. The payments due under the Siemens Contract are denominated in Swedish Kroner and are subject to exchange rate fluctuations.
Plan of Operations
We are a development-stage infrastructure and real estate company and have not yet commenced revenue-generating activities. Through June 30, 2025, our activity has been primarily focused on formation, capital planning, environmental assessments and early engagement with commercial and regulatory stakeholders to support the launch of Project Matador. Following the completion of this offering, we do not expect to generate operating revenues until we have executed definitive lease agreements with tenants and commenced delivery of infrastructure services, including power and data capacity. Until then, we may generate limited non-operating income in the form of interest on cash and cash equivalents held in reserve.
Our revenue model is primarily designed to deliver predictable, stable, long-term revenue through contracts with our hyperscaler tenants through lease agreements structured around available power capacity. These long-term contracts are intended to provide predictable cash flows by charging tenants based on their allocated power capacity, desire for suit-to-build or power plus shell buildouts, rather than a purely square footage basis. This approach aligns with the energy-intensive demands of hyperscale computing, ensuring scalability and flexibility for our clients’ growing raw compute needs. We expect our tenant base to include leading technology companies, hyperscalers and chipmakers with contracts featuring fixed base rents, annual escalations, and provisions for additional power capacity expansions, fostering strong partnerships and recurring revenue streams. This power-centric leasing model positions us to capitalize on the increasing demand for high-performance data center infrastructure while mitigating the uncertainty inherent to the nation’s power markets. Tenants who co-locate on our campus but wish to build their own infrastructure will pay market-based ground lease rent or shell rent (with or without power delivery). We expect this to generate recurring real estate income while preserving site control and tenant optionality.
We have incurred, and expect to continue incurring, significant expenditures related to organizational activities, early-stage project development, and preparation for this offering. These expenditures include, but are not limited to:
• Engineering, permitting, and regulatory activities related to energy infrastructure and nuclear licensing;
• Pre-construction costs and due diligence on tenant commitments and energy asset integration;
• Addressing historical environmental conditions;
• Strategic hiring and consulting fees for real estate, utility, and AI infrastructure operations; and
• Legal, financial reporting, and audit compliance costs associated with becoming a public company.
Project Matador is in the early phase of a multi-year, multi-billion-dollar development cycle. As such, our results of operations will vary significantly from period to period. Our continued progress will depend on our ability to secure sufficient capital to fund infrastructure deployment, tenant onboarding, and regulatory milestones. There can be no assurance that our plans to raise capital, enter into lease agreements, or complete development phases on our anticipated schedule will be successful.
94
We have designed Project Matador with optimal scalability for data center tenants and hyperscalers who are the focus of our planning process. Over time, Project Matador is designed to deliver up to 11 GW of total generation capacity to serve tenants’ critical loads, with up to 15 million square feet of dedicated AI space. Development is organized into five main phases, some of which will occur concurrently:
• Phase 0: We plan to establish critical external infrastructure to prepare the Project Matador site for construction. During Phase 0, we plan to secure essential inputs, including an approximately 200 MW expected power supply from SPS, fiber connections, water services from the City of Amarillo and large-scale natural gas delivery to support on-site energy needs as well as satisfaction of all conditions precedent under the Lease. See “Business and Properties—Facilities—TTUS Lease Agreement.” Additionally, we intend to construct a pad for our Siemens turbine units, build a campus road for operational access, and establish a laydown yard for critical equipment and asset storage. Phase 0 plans also include foundational groundwork for the initial development of one million square feet of data center capacity as well as assuring the Project Matador Site is fully equipped to support subsequent construction phases and the operational demands of our tenants.
• Phase 1: During Phase 1, we intend to develop 2.6 million square feet of data center capacity and deploy 1.1 GW of power by the end of 2026 from owned combined cycle gas projects, SPS grid-supplied power, temporary mobile generation sets and BESS systems, with solar photovoltaic generation for energy displacement. Fermi plans to complete site preparation, tenant acquisition, and early-stage interconnection and development work during this phase, with a target date to commence operations of March 2026 and a Phase 1 completion target date of December 2026.
• Phase 2: This phase contemplates development of an additional one million square feet of data center capacity, served by an incremental 800 MW of firm power supplies, along with required reserve generation capability. This second phase is designed to be predominantly powered by a Fermi-owned, on-site natural gas fired combined cycle generation fleet in conjunction with additional solar for energy displacement purposes and incremental BESS assets, all operating on an integrated basis with the Phase 1 power supply portfolio. On September 25, 2025, the Company entered into a letter of intent with Siemens to negotiate to purchase three SGT6-5000F gas turbines packages and related auxiliaries producing up to 1.1 GW at ISO conditions once in combined cycle mode for delivery in 2026. Additionally, we are in discussions with SPS to increase firm grid power from 86MW to 200MW by the end of 2027. The completion target date of Phase 2 is the end of the third quarter of 2027.
• Phase 3: We plan to pursue dual track development of additional tenant-contracted data center capacity, served by a combination of new on-site, owned combined cycle natural gas fired generation and the development/construction of the initial 1 GW Westinghouse Reactor. We anticipate a construction period from the granting of the COLA and any associated regulatory permits and approvals of 60 months per reactor from start of construction to project initial commercial operations. The completion target date of Phase 3 is the end of the third quarter of 2031.
• Phase 4: Fermi intends to complete expansion of tenant infrastructure, grid-scale interconnection, energy redundancy, and supplemental data center capacity, alongside the staged buildout of additional Westinghouse Reactors—totaling up to five additional reactors across two nuclear islands—and the full energy campus, including non-energy amenities. The completion target date of Phase 4 is the end of 2038.
95
Results of Operations
The following table sets forth the components of our statements of operations for the periods presented below:
|
For the period |
For the period |
|||||||
|
Expenses: |
|
|
|
|
||||
|
General and administrative |
$ |
77,831 |
|
$ |
5,687,330 |
|
||
|
Total expenses |
|
77,831 |
|
|
5,687,330 |
|
||
|
Income (loss) from operations |
|
(77,831 |
) |
|
(5,687,330 |
) |
||
|
Other income (expense): |
|
|
|
|
||||
|
Interest expense |
|
— |
|
|
(680,273 |
) |
||
|
Total other income (expense) |
|
— |
|
|
(680,273 |
) |
||
|
Net income (loss) |
$ |
(77,831 |
) |
$ |
(6,367,603 |
) |
||
We generated no revenue for the period from January 10, 2025 (“Inception”) through June 30, 2025. We incurred a loss of $6.4 million for the period from Inception through June 30, 2025, which is comprised of $3.6 million of share-based compensation expense related to equity grants to related parties included in general and administrative expenses, $2.1 million of general and administrative expenses incurred in connection with our formation and initial engagement with various commercial parties to facilitate procurement, leasing, and marketing activities for Project Matador, and $0.7 million of non-cash interest expense recognized in connection with paid-in-kind convertible notes.
Liquidity and Capital Resources
Liquidity and Going Concern
Under ASC Topic 205-40, Presentation of Financial Statements—Going Concern, we are required to evaluate whether conditions or events raise substantial doubt about our ability to meet future financial obligations as they become due within one year after the consolidated financial statements are issued.
As of June 30, 2025, the Company had not generated any revenues and does not expect to generate revenues within the next twelve months. Tenant revenues are currently expected to commence in 2027; however, such revenues are not expected to be sufficient to fund the Company’s full operating and capital requirements until Phase 4 of Project Matador is completed and operating at scale. Project Matador will require substantial capital investment to achieve commercial operation. To finance the construction and development of Project Matador during this period, we intend to raise capital through a combination of equity financings, including this offering, various debt issuances, and tenant prepayments. These financings are not certain to occur. See “—Sources of Liquidity” and “—Planned Use of Capital” below.
Based on our current operating plan and our available capital, we believe our resources are sufficient to satisfy our financial obligations for at least twelve months following the issuance of these consolidated financial statements. Our anticipated liquidity includes our existing cash balance, anticipated net proceeds from this offering, and planned near term funding sources, including tenant prepayments, project-level debt, and strategic equity capital. Our operating plan for the upcoming year is designed to align with capital sources that are either in hand or reasonably expected to be secured within that timeframe.
Macquarie Equipment Financing
On August 29, 2025, the Borrowers entered into the Macquarie Term Loan with Macquarie for a $100.0 million senior secured loan, which can be increased to $250.0 million with Macquarie’s approval, to finance the Company’s obligations under the Siemens Contract and which is guaranteed by the Company. Immediately following the closing of the Macquarie Term Loan, the Company borrowed $100 million under that facility. From time to time the Borrowers may request to increase commitments under the Macquarie Term Loan up to $250 million in the aggregate, with any such additional commitments in Macquarie’s sole discretion. The Macquarie Term Loan is secured by (i) all of the assets of the Borrowers, (ii) an equity pledge of the Borrowers by the Company, (iii) a guarantee provided by the
96
Company, and (iv) deposit account control agreements on the Borrowers’ bank account. The Macquarie Term Loan has a term of 12 months and bears interest at 1.00% per annum, payable quarterly in arrears. Macquarie has the right to require the Borrowers to fully redeem the Macquarie Term Loan 150 days after close of an initial public offering, subject to the Macquarie Multiple. Additionally, Macquarie has the right to require the Borrowers, with 30 days’ notice, to redeem 25% of the then outstanding drawn balance of the Macquarie Term Loan upon the failure of the Borrowers or the Company to execute at least one 100 MW data center lease with a reasonably creditworthy tenant within nine months after the closing of the Macquarie Term Loan, subject to the Macquarie Multiple. Upon its stated maturity, the Macquarie Term Loan is required to be repaid in full and is subject to the Macquarie Multiple.
Preferred Units Financing
Generally
On August 29, 2025, the Company issued and sold approximately $107.6 million of its Preferred Units in a private placement to a consortium of third-party investors led by Macquarie. The holders of Preferred Units receive a cumulative in-kind dividend at a rate of 15% per annum, compounding annually. Upon the Company’s election, it may satisfy such dividend in cash. Additionally, the holders of the Preferred Units are entitled to receive, on an as-converted basis, the same dividends (as to amount and timing) as any dividends paid by the Company on its Class A Units and Class B Units.
Conversion Rights
The Preferred Units are convertible into the equity securities (the “Qualified Financing Securities”) issued upon the consummation of a Qualified Financing (as defined below). Upon a Qualified Financing, the Preferred Units will automatically convert into a number of Qualified Financing Securities issuable in respect of each outstanding Preferred Unit that is the quotient of (i) $1,000 plus any accrued and unpaid dividends under each converting Preferred Unit by (ii) the Conversion Price (as defined below). The Preferred Units are not otherwise convertible.
For purposes of the Preferred Units, certain capitalized terms set forth above have the following meanings:
“Conversion Price” shall equal the Discount Percentage (as defined below) multiplied by the price per Qualified Financing Security, which shall be no less than the price per Qualified Financing Security derived from a $3,000,000,000 pre-money enterprise valuation of the Company.
“Discount Percentage” means (i) 68.4%, if the Qualified Financing closes within six months following the issuance of the Preferred Units, (ii) 61.3%, if the Qualified Financing closes within the period that is six to 12 months following issuance of the Preferred Units and (iii) 55.7%, if the Qualified Financing closes after 12 months following the issuance of the Preferred Units.
“Qualified Financing” means an initial public offering of common equity securities by the Company or other transaction with the principal purpose of raising capital for the Company and following which the common equity securities of the Company become registered with the SEC, in either case for aggregate gross proceeds of at least $150,000,000 (excluding all proceeds from the incurrence of indebtedness that is converted into such common equity securities, or otherwise cancelled in consideration for the issuance of such common equity securities).
We expect this offering to constitute a “Qualified Financing” for purposes of the Preferred Units and for the Preferred Units to convert into approximately 7,965,867 shares of common stock, after giving effect to the Corporate Conversion (based on the midpoint of the price range set forth on the cover of this prospectus).
Voting Rights
The holders of the Preferred Units are not entitled to vote on shareholder matters of the Company until the earlier of (i) conversion of the Preferred Units into equity securities following a Qualified Financing or (ii) twelve months following the date of issuance of the Preferred Units, which voting rights shall be on an as-converted basis, where the number of as-converted shares is calculated as the quotient of (i) $1,000 plus any accrued and unpaid dividends under each Convertible Preferred Unit by (ii) the Fair Market Value of a Class A Unit. At no time will the holders of the Preferred Units be entitled to more than 5% of the outstanding votes of the Company on a fully diluted basis.
97
Ranking
The Preferred Units rank (i) senior to all of the common units of the Company; (ii) senior to any class or series of equity of the Company hereafter created specifically ranking by its terms junior to any Preferred Units; (iii) on parity with any class or series of equity of the Company hereafter created specifically ranking by its terms on parity with the Preferred Units; and (iv) junior to any class or series of equity of the Company hereafter created specifically ranking by its terms senior to any Preferred Units, in each case, as to distributions of assets upon liquidation, dissolution or winding up of the Company involuntarily.
Redemption Rights
Holders of the Preferred Units may cause the Company to repurchase their Preferred Units at the Redemption Price (as defined below) (i) in the event the Company fails to enter into a binding definitive lease agreement with a tenant for at least 250 MW of power capacity (a “Qualified Tenant”) within eighteen months of the date of issuance of the Preferred Units or (ii) beginning three years from the date of issuance of the Preferred Units. The “Redemption Price” shall be the sum of $1,000 per Preferred Unit plus any accrued and unpaid dividends multiplied by 1.05.
Liquidity Event
Upon a change of control, holders of Preferred Units shall receive a cash payment equal to the Liquidation Preference (as defined below). Such amount will be paid by the Company to a holder of the Preferred Units upon the closing of the transaction constituting such change of control. “Liquidation Preference” means, for each Preferred Unit, the greater of (i) the amount that the holder of such Preferred Unit would have received on liquidation if such Preferred Unit had been converted to a common unit, or (ii) (A) for the first six months following the date hereof, the (x) sum of (1) $1,000 plus (2) any accrued and unpaid dividends multiplied by (y) 1.15 (B) for the period that is between six and eighteen months following the date hereof, (x) sum of (1) $1,000 plus (2) any accrued and unpaid dividends multiplied by (y) 1.10 and (C) for the period beginning eighteen months following the date hereof (x) sum of (1) $1,000 plus (2) any accrued and unpaid dividends multiplied by (y) 1.05.
Restrictive Covenants
The terms of the Preferred Units contain customary negative covenants, including incurrence covenants and certain other limitations on the ability of the Company and the Company’s subsidiaries to incur additional debt. Subject to consent of the holders of the Preferred Units, neither the Company nor any of its subsidiaries any indebtedness in an aggregate principal amount in excess of the greater of (i) 60% of the book value of the assets of the Company and its subsidiaries (taken as a whole) as reflected on the Company’s most recent quarterly balance sheet and (ii) $150,000,000, in each case determined as of the date of incurrence.
Sale Rights
If the Company has not entered into a binding definitive agreement with a Qualified Tenant within 24 months of the date of the issuance of the Preferred Units, the holders of two-thirds of the Preferred Units shall have the right to cause the Company to pursue a sale of the Company.
Additional Rights
Additionally, the holders of the Preferred Units, in addition to certain former holders of Convertible Notes, are entitled to other rights, including an option to participate in future financing rounds and a right to purchase up to 4,600,000 equity securities (prior to giving effect to the Corporate Conversion) from existing investors at a $5,000,000,000 valuation until the first June 30 following the closing of a Qualified Financing.
Convertible Debt Financing
We have raised $246.6 million through convertible debt financing as follows:
Series Seed Convertible Notes
In May 2025, we issued the Seed Convertible Notes for an aggregate principal amount of $26.1 million. The Seed Convertible Notes bore 15% interest per annum, which interest was payable in-kind on a quarterly basis, and were to mature five years from the date of their issuance. The Seed Convertible Notes were convertible into Class A Units at a conversion price of $2.67 per unit. In connection with the Preferred Units Financing, the Seed Convertible Notes converted into 10,190,931 Class A Units of the Company, with such unit figures presented prior to giving effect to the Corporate Conversion.
98
Series A Convertible Notes
In June and July of 2025, we issued Series A Convertible Notes for an aggregate principal amount of $75.5 million. The Series A Convertible Notes bore 15% interest per annum, which interest was payable in-kind on a quarterly basis, and were to mature in five years from the date of their issuance. The Series A Convertible Notes were convertible into Class A Units at a conversion price of $4.00 per unit. In connection with the Preferred Units Financing, the holders of the Series A Convertible Notes elected to convert their Series A Convertible Notes into 19,479,315 Class A Units of the Company, with such unit figures presented prior to giving effect to the Corporate Conversion.
Series B Convertible Note
The Company issued the Series B Convertible Note for an aggregate principal amount of $145.0 million in connection with the closing of the Firebird Acquisition. The Series B Convertible Note bore 11% interest per annum, which interest was payable in-kind on a quarterly basis, and was to mature on January 31, 2026. At any time at MAD’s election, the Series B Convertible Note was convertible into Class A Units at a conversion price equal to $3,000,000,000 divided by the Company’s fully-diluted capitalization immediately prior to the applicable conversion event, assuming exercise or conversion of all convertible securities of the Company, but excluding any Class A Units issuable upon conversion of the Series B Convertible Note or any of the other Series B Convertible Secured Promissory Notes. In connection with the Preferred Units Financing, the holder of the Series B Convertible Note elected to convert its Series B Convertible Note into 9,592,340 Class A Units of the Company, with such unit figures presented prior to giving effect to the Corporate Conversion.
Dividends and Distributions
U.S. federal income tax law generally requires that a REIT distribute annually at least 90% of its REIT taxable income, without regard to the deduction for dividends paid and excluding net capital gains, and that it pay tax at regular federal corporate rates to the extent that it annually distributes less than 100% of its REIT taxable income. As a rapidly growing business with significant anticipated capital investments, including substantial investments in assets on which we will incur large amounts of non-cash depreciation expense that will reduce our net income, we do not expect to generate material amounts of REIT taxable income in the near term. While it is possible that we may elect to pay dividends to our shareholders out of operating cash flow before we begin earning material amounts of REIT taxable income, we do not have any current intention to do so. As we begin to earn REIT taxable income, we will begin to pay dividends in order to satisfy the requirements for us to qualify as a REIT and generally not be subject to U.S. federal income and excise tax. Our policy will be to pay dividends to our shareholders equal to all or substantially all of our REIT taxable income out of assets legally available therefor.
As a result of the REIT distribution requirement, we will be unable to rely on retained earnings to fund our ongoing operations to the same extent that other companies which are not REITs can. We may need to continue to raise capital in the debt and equity markets to fund our working capital needs.
Sources of Liquidity
Following the completion of this offering, we expect our liquidity to be supported by a diversified capital strategy designed to fund phased infrastructure development and long-term operations. Our approach combines the net proceeds from this offering, structured project-level non-recourse debt, monetization of federal energy tax credits, strategic equity investments, government grants, and property tax abatement. In addition, our business model is reinforced by tenant prepayments and a capital-efficient real estate structure. We believe the net proceeds of this offering will support the procurement and timely-delivery of key power generation assets. These assets, when combined with the intrinsic value of the Project Matador Site, we believe should allow us to finance future SPE developments with capital provided by customer prepayments and the SPE’s creditors without requiring cash contributions from the Company.
Our principal sources of liquidity are expected to include:
• Tenant Prepayments: We expect a significant portion of our contracted revenue base to come from investment-grade tenants, many of whom are anticipated to provide upfront capital contributions or structured prepayments to support dedicated infrastructure buildout. These prepayments enhance early-stage liquidity and reduce reliance on dilutive equity or bridge financing. For non-investment grade tenants, we intend to require larger upfront prepayments, third-party credit enhancements, or insurance wrappers to mitigate counterparty risk and preserve underwriting standards. This structured approach to tenant capital participation is designed to strengthen our balance sheet, support project-level debt financing, and align tenant incentives with long-term infrastructure utilization. We are actively pursuing and expect to secure our first tenant prepayment within the next twelve months.
99
• Project-Level Debt Financing: We intend to primarily utilize milestone-driven, non-recourse debt raised through project-specific SPEs, each aligned with discrete infrastructure components such as nuclear, natural gas, solar, and battery assets. These financings will be secured by revenue-generating infrastructure, including tenant lease payments, energy generation assets, or renewable infrastructure. See “—Recent Developments” above for a discussion of recent project-level debt financing.
• Federal Tax Credits: To the extent that tax incentives, such as those under Sections 45J (nuclear production), 45Q (carbon capture), 45V (clean hydrogen production credit), and 48C (advanced manufacturing) of the Code, are available to us, we expect to apply for and monetize such tax incentives.
• Strategic Equity Capital: We may raise equity capital from infrastructure investors, energy sponsors, or anchor tenants seeking co-investment opportunities in our vertically integrated campus model. In addition, we may opportunistically access the capital markets through follow-on equity offerings, private placements, convertible debt instruments, or bond issuances. All capital raising activities will be evaluated based on market conditions, expected accretion, and alignment with our long-term capital structure and development strategy.
• Government Grants and Public Incentives: We have submitted or plan to submit applications to federal and state infrastructure programs, including the DOE Loan Programs Office, the Advanced Reactor Demonstration Program, and the Texas HB14 Advanced Nuclear Completion Fund. We are currently in the pre-approval process with the DOE Loan Programs Office. If approved, the DOE loan would provide long-term, low-cost capital to finance key components of our advanced energy infrastructure, significantly reduce our weighted average cost of capital, de-risk private participation, and enable milestone-based funding aligned with regulatory and construction schedules. The DOE loan is expected to support broader investor confidence, catalyze private equity co-investment, and serve as a critical enabler of long-term project viability.
• Net Proceeds from This Offering: We intend to use a portion of the net proceeds from this offering to fund early-stage infrastructure investments, including site mobilization, nuclear licensing, turbine procurement, and the initial wave of data center shell construction. These investments support foundational project elements required to unlock additional strategic capital and advance our Project Matador milestones.
• Property Tax Abatement: We have submitted a formal application for a property tax abatement with Carson County, Texas. If approved, the abatement would reduce early-year site tax liabilities and improve free cash flow during the initial construction phase. The application is currently pending before the Carson County Commissioners Court and is expected to be reviewed in Q4 2025.
• Monetization of Power Purchase Agreements: We plan to monetize long-term power purchase agreements (“PPAs”) with hyperscale and industrial tenants through structured financing arrangements, including upfront payments, securitizations, or synthetic sale structures. These agreements—anchored by take-or-pay provisions and long-duration contract terms—are expected to generate predictable, investment-grade cash flows suitable for conversion into near-term liquidity. By monetizing PPAs, we can unlock non-dilutive capital to fund infrastructure buildout while maintaining operational control of our energy assets. This strategy complements our broader project finance approach and supports capital recycling across phases of campus development.
Although we plan to fund near-term development activity through a combination of proceeds from this offering, tenant prepayments, project-level debt financing, and strategic equity capital, there can be no assurance that such capital will be available in the amounts required or on favorable terms. Access to financing may be constrained by changes in macroeconomic conditions, increases in interest rates, tenant-specific credit risks, regulatory shifts, or other market factors beyond our control. In addition, if we encounter adverse findings during environmental diligence, engineering assessments, or other aspects of site development that render all or part of the Project Matador campus unsuitable—or impair the use of our real estate assets as collateral for secured financing—then our ability to raise additional debt or equity capital could be significantly limited.
We may also experience delays in construction that extend beyond our estimated development timeline. Prolonged development periods could increase project costs beyond budgeted amounts and reduce the availability of expected tenant contributions or rent payments to fund operations during interim periods. Any such timing misalignments could
100
necessitate additional bridge capital or contingency financing, which may not be available on acceptable terms, or at all. Furthermore, unanticipated events—such as permitting delays, failure to secure required regulatory approvals, evolving tenant demand, or force majeure events—could result in liquidity shortfalls or force us to amend our capital plan.
Market conditions may also affect our ability to raise capital. For example, credit providers or their regulators may shift policy away from funding projects involving nuclear or fossil-based generation assets, or may reduce exposure to long-duration infrastructure development with extended pre-revenue periods. Even if financing is available, we may be required to accept unfavorable terms, including higher cost of capital, restrictive covenants, or equity dilution, all of which could impair our ability to execute our business plan. If we are unable to raise capital in the amounts, timing, or terms we expect, we may be forced to delay capital expenditures, amend or terminate our purchase commitments or surrender assets pledged as collateral under our financing agreements in order to preserve liquidity, which could materially extend our development timeline and delay one or more phases of Project Matador, preventing us from achieving planned operational and financial milestones within the anticipated timeframe.
Planned Use of Capital
We anticipate deploying our capital resources to support the following development activities:
• Civil site preparation, pad grading, utility trenching, and fiber backhaul installation;
• Procurement and installation of mobile and permanent gas-fired and nuclear power infrastructure;
• Address historic environmental conditions;
• NRC licensing and environmental permitting activities;
• Construction of modular powered shell data center facilities and supporting infrastructure; and
• Capitalization of early-phase SPEs to enable project-level debt financing.
Fermi America’s long-range capital plan is shaped by a phased infrastructure delivery model, including a roadmap to deploy four Westinghouse Reactors, and a multi-phase gas generation strategy. Our current plan envisions the commissioning of one Westinghouse Reactor unit in each of 2032, 2034, 2035 and 2036. Each unit is expected to be financed through a combination of tenant prepayments, project debt, DOE loan guarantees, state-level incentive programs, and strategic equity.
For our gas-fired assets, we expect to deploy modular TM-2500, GE 6B, Siemens SGT-800, and CCGT-class turbines. Capital outlays are staged to support construction timelines beginning in Q4 2025, with anticipated fuel consumption averaging 540,000 to 600,000 MMBtu/day during ramp-up. We are actively engaged in procurement and EPC partner selection processes to secure long-lead assets and ensure cost containment.
The capital expenditures we expect to incur as we complete the development of Project Matador will be significant. We currently estimate that the total capital expenditures we will incur to complete the development of Phase 0 and Phase 1 of Project Matador could exceed $2 billion, excluding amounts expected to be financed by our tenants of which approximately $1.2 billion is expected to be incurred in the next twelve months across all phases. These near-term expenditures are expected to be funded through a combination of net proceeds from this offering, tenant prepayments, project-level debt financing, and strategic equity capital. The required capital expenditures for the remaining phases are difficult to estimate with precision and will depend on final tenant composition, generation mix, supply chain dynamics, and site optimization decisions; however, we currently expect total capital needs across all phases could range from approximately $70 billion to $90 billion, which is dependent on several factors including (i) EPC costs currently being negotiated, (ii) precise configuration of power equipment, which is largely complete for Phase I, but in process for future phases, (iii) whether the nuclear and solar aspects of the project qualify for tax credits, which is dependent on ongoing policy decisions, and (iv) general uncertainties associated with detailed long-term forecasting large-scale projects of this nature.
101
Liquidity Outlook
We believe the proceeds from this offering, together with prepayment financing from tenants, the convertible note issuances, and future project-level and strategic equity capital, will provide sufficient liquidity to execute Phase I of Project Matador, including delivery of 2.6 million square feet of data center capacity and 1.1 GW of power infrastructure.
Future phases of development will require additional capital. We expect to access capital markets periodically, and in the event of delays in lease execution, permitting, or financing, we may adjust the deployment timeline or pursue interim bridge financing. We actively monitor our capital structure, project execution risk, and market conditions and will modify our funding strategy to ensure long-term flexibility and scalability.
We continuously monitor our capital structure, access to credit markets, and project execution risk, and will adjust our funding strategy as necessary to support long-term development goals while maintaining financial flexibility.
Cash Flows
The following table summarizes our cash flows for the periods indicated:
|
For the period |
|||
|
Net cash used in operating activities |
(2,618,230 |
) |
|
|
Net cash used in investing activities |
(42,872,157 |
) |
|
|
Net cash provided by financing activities |
85,822,790 |
|
|
Cash Flows Used in Operating Activities
For the period from Inception (January 10, 2025) through June 30, 2025, net cash used in operating activities was $2.6 million. This reflects a net loss of $6.4 million, primarily driven by $3.6 million of non-cash share-based compensation expense related to equity grants to related parties and $0.7 million of non-cash interest expense associated with paid-in-kind convertible notes.
Working capital changes also impacted cash flows from operations. Accounts payable and accrued liabilities increased $1.3 million, reflecting growth in vendor activity related to pre-development efforts. This increase was partially offset by a $2.0 million use of cash related to prepaid expenses and other current assets, primarily driven by initial deposits and prepaid rent related to the Lease associated with Project Matador.
Cash Flows Used in Investing Activities
For the period from Inception (January 10, 2025) through June 30, 2025, net cash used in investing activities totaled $42.9 million. The primary driver was $40.3 million of investments in construction in progress for early-stage development of Project Matador, including equipment procurement. An additional $2.6 million was associated with the capitalized preacquisition cost. These investments reflect our continued execution of the development roadmap for Phase 0 and Phase 1 of the Project Matador campus.
Cash Flows Provided by Financing Activities
For the period from Inception (January 10, 2025) through June 30, 2025, net cash provided by financing activities was $85.8 million for the period. This included gross proceeds of $58.9 million from the issuance of Series A Convertible Notes and $26.1 million from Seed Convertible Notes, supporting both early operating needs and preconstruction milestones. The Company also received $0.9 million in member contributions. Offsetting these inflows were $0.1 million in debt issuance costs and deferred offering costs incurred in connection with this offering and related strategic capital efforts.
102
Critical Accounting Policies and Estimates
The preparation of financial statements in conformity with GAAP requires the appropriate application of certain accounting policies, many of which require us to make estimates, judgments and assumptions about future events and their impact on amounts reported in the financial statements and related notes. Since future events and the impact of those events cannot be determined with certainty, the actual results will inevitably differ from our estimates. These differences could be material to the financial statements. We believe our application of accounting policies, and the estimates and assumptions inherently required therein, are reasonable. These accounting policies and estimates are constantly reevaluated, and adjustments are made when facts and circumstances dictate a change. Historically, our application of accounting policies has been appropriate, and actual results have not differed materially from those determined using necessary estimates.
The following critical accounting policies affect our more significant judgments and estimates used in the preparation of our financial statements.
Property, Plant, and Equipment
Construction in Progress
Construction in progress represents the accumulation of development and construction costs related to the Company’s capital projects. These costs are reclassified to property, plant, and equipment when the associated project is placed in service. The Company begins capitalizing project costs once acquisition or construction of the relevant asset is considered probable. Interest costs incurred associated with the construction are capitalized as part of construction in progress until the underlying asset is ready for its intended use. Once the asset is placed in service, the capitalized interest is amortized as a component of depreciation expense over the life of the underlying asset. Interest is capitalized on qualifying assets using a weighted average effective interest rate applicable to borrowings outstanding during the period to which it is applied, and limited to interest expense actually incurred.
Share-based Compensation
The Company accounts for share-based compensation in accordance with ASC 718, Compensation—Stock Compensation. Equity instruments issued to employees and non-employees in exchange for goods or services are measured at fair value on the grant date and recognized over the requisite service period, which is generally the vesting period. The Company has elected to account for forfeitures as they occur.
Fair Value of Class A and Class B Units
We have issued certain Class A and Class B Units as equity compensation. Each Class A and Class B Unit represents an identical economic interest in the Company. Class B Units are non-voting. For all issuances prior to this offering, the fair value of the units granted was determined on the applicable grant date by our board of managers, which exercised reasonable judgment in the absence of a public trading market for our equity.
To determine the fair value of the units, our board considered a number of objective and subjective factors and relied on third-party valuations of the Company’s equity prepared in accordance with the guidance provided by the American Institute of Certified Public Accountants’ 2013 Practice Aid, Valuation of Privately-Held-Company Equity Securities Issued as Compensation (the “Practice Aid”). Key considerations in determining fair value included, but were not limited to:
• the prices, rights, preferences, and privileges of outstanding Class A and Class B Units;
• our business condition, results of operations, and related industry dynamics;
• the likelihood, timing, and nature of a potential liquidity event, including this offering;
• the lack of marketability of our equity;
• the market performance of comparable publicly traded companies; and
• prevailing U.S. and global economic, capital market, and regulatory conditions.
103
Enterprise Valuation Methodology
Our third-party valuation firm prepares our valuations in accordance with the guidelines in the Practice Aid, which prescribes several valuation approaches for setting the value of an enterprise, such as the cost, income and market approaches, and various methodologies for allocating the value of an enterprise to its common stock. The cost approach establishes the value of an enterprise based on the cost of reproducing or replacing the property less depreciation and functional or economic obsolescence, if present. The income approach establishes the value of an enterprise based on the present value of future cash flows that are reasonably reflective of a company’s future operations, discounting to the present value with an appropriate risk adjusted discount rate or capitalization rate. The market approach is based on the assumption that the value of an asset is equal to the value of a substitute asset with the same characteristics. Our third-party valuation firm utilized the income approach to estimate the enterprise value of the Company. Under the income approach, enterprise value is determined using a discounted cash flow analysis that reflects management’s projections of future cash flows. These projected cash flows are discounted to present value using weighted average cost of capital, which is informed by market data from guideline public companies with comparable operating and financial characteristics, adjusted to reflect the Company’s stage of development, capital structure, and company-specific risk factors. The resulting enterprise value was adjusted by a probability decision tree to derive the value of the Company as of the valuation dates.
Recent Accounting Pronouncements
See Note 2, “Significant Accounting Policies” to our financial statements included elsewhere in this prospectus for more information about recent accounting pronouncements and the anticipated effects on our financial statements.
Commitments and Contractual Obligations
As of June 30, 2025, we did not have any commitments or contractual obligations. Subsequent to June 30, 2025, we have entered into various agreements related to our development strategy. For a discussion of these post-period contractual developments, see “Recent Developments.”
Off-Balance Sheet Arrangements
As of June 30, 2025, we did not have any off-balance sheet arrangements.
Charitable Donation
On September 18, 2025, we donated 3,750,000 (without giving effect to the Corporate Conversion) Class B Units to Dechomai Asset Trust, a Nevada 501(c)(3) public nonprofit organization and donor-advised fund. This donation was effected through an Assignment of Interests agreement resulting from shares repurchased from service providers as a result of the termination of a service relationship. Pursuant to the donation terms, we transferred our full right, title and interest in the units to the charitable organization free and clear of any liens or encumbrances.
The donation represents a non-cash expense that will be recognized in our consolidated statement of operations during the third quarter of 2025, measured at the fair value of the Class B Units on the date of transfer. As a result, we expect to record a material, non-recurring charge in the period, which will decrease our reported net income (loss) for 2025. Because this donation is a non-cash charge, it will not affect our cash flows from operations. Accordingly, we do not expect the donation to have any impact on our ability to fund ongoing operations, execute our growth strategy, or meet our obligations as they come due.
We believe this contribution demonstrates our ongoing commitment to supporting charitable initiatives in the communities in which we operate. However, investors should note that the size of this donation is significant relative to our historical results of operations, and accordingly may affect the comparability of our financial statements for periods prior to and following the contribution.
Emerging Growth Company Status
We will be and we will remain an “emerging growth company” as defined in the JOBS Act until the earlier of (a) the last day of the fiscal year (i) following the fifth anniversary of the date of an initial public offering pursuant to an effective registration statement under the Securities Act, (ii) in which we have total annual gross revenue of at least $1.235 billion, or (iii) in which we are deemed to be a large accelerated filer, which means the market value of our shares that is held by non-affiliates exceeds $700 million as of the date of our most recently completed second
104
fiscal quarter, and (b) the date on which we have issued more than $1.0 billion in non-convertible debt during the prior three-year period. For so long as we remain an “emerging growth company” we may take advantage of certain exemptions from various reporting requirements that are applicable to other public companies that are not “emerging growth companies,” including not being required to comply with the auditor attestation requirements of Section 404 of the Sarbanes-Oxley Act. We cannot predict if investors will find our shares less attractive because we may rely on some or all of these exemptions.
In addition, Section 107 of the JOBS Act also provides that an “emerging growth company” can take advantage of the extended transition period provided in Section 7(a)(2)(B) of the Securities Act for complying with new or revised accounting standards. In other words, an “emerging growth company” can delay the adoption of certain accounting standards until those standards would otherwise apply to private companies. We do not intend to take advantage of the longer phase-in periods for the adoption of new or revised financial accounting standards under Section 107 of the JOBS Act.
Quantitative and Qualitative Disclosures about Market Risk
We are exposed to market risk and changes in interest rates. As of June 30, 2025, we had cash and cash equivalents of $40,332,403, consisting of investments in cash and cash equivalents. Due to the short-term duration of our investment portfolio, an immediate 100 basis point change in interest rates would not have a material effect on the fair market value.
105
Overview
Fermi’s mission is to power the artificial intelligence needs of tomorrow. We are an advanced energy and hyperscaler development company purpose-built for the AI era. Our mission is to deliver up to 11 GW of low-carbon, HyperRedundant™, and on-demand power directly to the world’s most compute-intensive businesses with 1.1 GW of power projected to be online by the end of 2026. We have entered into a long-term lease on a site large enough to simultaneously house the next three largest data center campuses by square footage currently in existence. In a world in which power is considered a key currency for AI innovation, we believe that Fermi has a unique combination of important advantages that will help propel America’s AI economy forward. Fermi offers investors an opportunity to invest in AI growth and grid-independent energy infrastructure through a tax-efficient public REIT structure.
At the heart of our vision is Project Matador, which is a multi-gigawatt energy and data center development campus designed to support the accelerating needs of to-be-built AI infrastructure. Situated on a 5,236-acre site in Amarillo, Texas, Project Matador is secured by Fermi pursuant to the Lease on land owned by the Texas Tech University System, which we believe will provide long-term site control and potential efficiencies through a partnership with a public university. We believe our HyperRedundant™ site is strategically located adjacent to one of the largest known natural gas fields in the United States that is (i) within a high-radiance solar corridor, (ii) well-positioned for advanced nuclear development and (iii) supportive of multiple energy pathways including near-term natural gas power development. While Fermi’s mission is to expand beyond natural gas-fired generation, we believe our ready access to large volumes of natural gas from adjacent pipeline infrastructure could enable us to scale up to 11 GW of natural gas-fired base load power generation over time. Beyond natural gas-fired generation, our COL Application for 4 GW of nuclear power has undergone a preliminary review and has been accepted for processing by the NRC, which reinforces Project Matador’s readiness for low-carbon baseload generation. With existing water, fiber, and natural gas infrastructure readily accessible, we believe Fermi is uniquely-positioned to deploy an integrated mix of natural gas, nuclear and solar energy power to enable grid-independent, high-density computing power on the Project Matador Site. Through a combination of natural gas turbine purchases, a focus on procuring other long lead-time equipment, and negotiations with SPS, the local utility, we expect to secure approximately 1.1 GW of power for our operations by the end of 2026 (including an expected 200 MW from our expected contractual arrangement with SPS). We believe this rapid power delivery timeline is a critical differentiator that will allow Fermi to attract tenants that require near-term access to large-scale, reliable energy to power their AI data center compute needs. Project Matador is in close proximity to the Pantex Plant, the nation’s primary nuclear weapons center employing approximately 4,600 skilled nuclear professionals. Our proximity to the Pantex Plant offers us the opportunity to access a highly experienced workforce steeped in nuclear safety culture and expertise. We believe this proximity to critical United States nuclear and security infrastructure will be highly attractive to our prospective tenants. With key regulatory approvals in progress, growing stakeholder relationships and energy infrastructure readiness, we believe that Project Matador represents unmatched, sector-defining potential to deliver up to 11 GW of power to on-site compute centers by 2038 through a redundant and flexible mix of natural gas, nuclear and solar energy power. Project Matador is expected to be anchored by what we believe would become the nation’s second-largest nuclear generation complex with capacity to house up to four AP1000 Pressurized Water Reactors developed by Westinghouse. Through our REIT structure, Fermi offers investors exposure to AI infrastructure growth and long-term, large-scale and reliable energy development in a tax-efficient public vehicle.
Fermi is led by a seasoned team with over a century of deep expertise across energy infrastructure, large-scale project development, and operational execution, including by co-founders Rick Perry, Toby Neugebauer and Griffin Perry, as well as Larry Kellerman and Mesut Uzman.
• Governor Rick Perry, Co-Founder and Director, brings decades of executive-level leadership and energy policy experience to Fermi. As U.S. Secretary of Energy from 2017 to 2019, he oversaw the DOE’s $30 billion annual budget and led major policy initiatives to modernize the U.S. nuclear energy sector, including reviving efforts for advanced reactor licensing and securing international energy partnerships. During his tenure, he was instrumental in launching DOE programs that expanded support for nuclear innovation, LNG export infrastructure, and low-carbon baseload power, while reinforcing U.S. energy independence on the global stage. Prior to his federal role, Perry served as Governor of Texas for 15 years—the longest tenure in state history—where he was pivotal in transforming Texas into a global energy powerhouse through regulatory reform, private capital mobilization, and pro-growth policies.
106
• Toby Neugebauer, Co-Founder, President and Chief Executive Officer, is a seasoned investor and entrepreneur in energy infrastructure, with a career spanning private equity, investment banking, and strategic development. He co-founded and served as co-managing partner of Quantum Energy Partners, one of the largest dedicated energy private equity firms in the United States with approximately $28 billion of capital deployed (or to be deployed) in upstream, midstream, LNG, and energy services oil and gas investments and traditional and renewable power investments. At Quantum, Toby was involved in early investments in the Barnett Shale and the formation and development of Linn Energy and Meritage Energy Partners. Before Quantum, he founded Windrock Capital, which was later acquired by Macquarie, marking a successful exit in the financial services sector. He has served on numerous boards across the energy value chain and has led projects in private water infrastructure and fintech ventures. Toby holds a B.B.A. in Finance from NYU and is also a minority owner of Major League Soccer team Austin FC.
• Larry Kellerman, Head of Power, boasts a nearly 40-year career in the power generation business, including the building of multi-billion-dollar energy asset portfolios as a Senior Management Partner at El Paso Corporation, Partner and Managing Director at Goldman Sachs and CEO of Quantum Utility Generation backed by Quantum Energy Partners. Larry has also advised private equity leaders, including I Squared Capital, on their power portfolios and currently serves as Managing Partner of Twenty First Century Utilities, where he focuses on the acquisition, operation and transformative improvement of assets and enterprises in the North American power generation sector.
• Mesut Uzman, Chief Nuclear Construction Officer, is an international nuclear technology expert and has extensive experience leading high-profile nuclear projects and delivering complex reactor businesses in the UAE, China and Bulgaria. Mr. Uzman previously served as the Vice President of Engineering and Technical Services of Emirates Nuclear Energy Corporation, where he led the successful development of the 5.6 GW Barakah nuclear project, comprised of four APR-1400 nuclear reactors. Mr. Uzman has also served as a Senior Manager of Physical Protection System Engineering at Jacobs where he focused on solving physical and cybersecurity challenges for critical infrastructure projects, including nuclear power plants. In his early career, Mr. Uzman was the Director of Engineering at Westinghouse.
• Griffin Perry, Co-Founder, is a veteran energy investor with deep expertise in capital formation and upstream oil & gas strategy. He is a Co-Founder and Managing Director at Grey Rock Energy Partners, where he has overseen the deployment of over $1 billion in investor capital across North American shale basins. Most notably, he led Grey Rock’s $1.3 billion merger forming Granite Ridge Resources (NYSE: GRNT), a publicly traded E&P company where he serves as Co-Chairman. In addition to his leadership in capital markets transactions, Griffin has been central to raising multiple private funds focused on non-operated working interests and mineral rights strategies. Prior to Grey Rock, he worked at UBS and Deutsche Bank, advising high-net-worth energy clients and institutions. He also sits on the board of the Cotton Bowl Athletic Association.
The Fermi team brings a proven track record of navigating complex regulatory environments, structuring and financing multi-billion-dollar energy assets, and delivering mission-critical infrastructure on time and on budget. Our collective expertise spans nuclear, natural gas, renewables, and digital infrastructure. We believe that our management team uniquely equips Fermi to deliver on time and at scale from early-stage development through online operations. Fermi’s management team is optimally positioned to create a unique platform to help power the AI era by helping advance the United States’ strategic priority to win the international AI development race. In addition, Fermi’s mission is consistent with recent U.S. initiatives prioritizing nuclear deployment. We believe our leadership team has key attributes that could materially assist the United States in achieving each of these strategic goals.
Project Matador
Project Matador is a first-of-its-kind energy campus to be built to power the AI revolution. Project Matador is a multi-phased project designed to deliver up to 11 GW of behind-the-meter energy and support up to 15 million square feet of AI-ready hyperscale compute infrastructure by 2038. Fully developed, Project Matador is expected to be one of the world’s largest integrated nuclear-, natural gas -, and solar-powered data center developments.
107
We believe the Project Matador Site is ideal for pursuing our mission as it is unique in its combination of attributes critical to the success of this type of development. The Project Matador site is secured under the Lease, which provides Fermi with exclusive long-term development rights and potential public-sector coordination, which we believe will accelerate entitlement and permitting processes. We are currently in the development and construction preparation stages with several foundational engineering, utility infrastructure, and interconnection assets under contract or in the final permitting or contracting stages. In addition, we are working diligently to satisfy all of the requisite conditions precedent contained in the Lease to enable Phase 1 development, as described in more detail below. See “Business and Properties—Facilities—TTU Lease Agreement.”
Fermi’s integrated energy platform is specifically designed to deliver compute-optimized power systems purpose-built for hyperscale AI. We believe our behind-the-meter energy model avoids significant impediments existing today for many other planned AI data center projects that largely rely on public grids for power. Project Matador’s key strengths consist of its HyperRedundant™ and high-availability factor generation ecosystems designed to operate adjacent to but semi-independent of traditional infrastructure. Our power systems will be purpose-built for hyperscale AI with high reliability and leading environmental performance consistent with our tenants’ objectives over the multi-decade lifecycle of Project Matador’s planned operations. Fermi’s integrated energy platform is not focused solely on speed-to-market at the expense of long-term environmental integrity as we believe our efficient, scaled and environmentally responsible behind-the-meter energy model that is supplemented by grid connections for additional redundancy avoids the most significant bottlenecks facing many other currently planned AI data center projects.
At Project Matador, our mission is to build HyperRedundant™, utility-scale operations at hyperscale speed. We strive to think nimbly, act decisively and operate purposefully with an integrated perspective of developing a high quality, long lifecycle, and reliable portfolio of diverse and integrated power generation assets. In building utility-scale integrated systems planning and operations, we are looking to develop a high reliability, low cost and option-rich asset and contract portfolio. We believe that we will be able to provide our data center and hyperscaler tenants the quality of power, agility of growth optionality and security of pricing that exceeds any other behind-the-meter powered land option nation-wide and equals the quality and reliability of any utility or grid offering. We intend to use our utility-scale thinking and planning to build and deploy multiple core layers of power generation supported by readily accessible critical infrastructure that will create a highly efficient, optimally reliable, and execution-ready platform that collectively includes:
• Natural Gas: Project Matador’s HyperRedundant™ site is adjacent to the Panhandle-Hugoton Gas Field, which is one of the largest known natural gas fields in the United States at the crossroads of historically significant natural gas infrastructure that includes Energy Transfer’s Panhandle Eastern Gas Pipeline and ONEOK’s WesTex Transmission Pipeline. These pipelines carry significant volumes of natural gas between the Waha Hub in the Permian Basin and the Amarillo-area Texas Panhandle. Our planned direct interconnection to these two major gas transmission networks is expected to provide long-term, firm commitment natural gas volumes to fuel our base load natural gas generation facilities with the uptime our tenants will expect. Fermi has entered into a gas supply agreement and gas purchase agreement (together, the “ETC Gas Agreements”) with an affiliate of Energy Transfer, ETC Marketing, Ltd. (“ETC”), which provide that, subject to certain conditions, Fermi will purchase and ETC will supply natural gas to Project Matador to power a portion of its initial phases of (i) up to 210,000 MMBtu per day and no less than 10,000 MMBtu per day of natural gas for the first year following the delivery commencement date under the ETC Gas Agreements, (ii) up to 300,000 MMBtu per day and no less than 210,000 MMBtu per day for the second year following the delivery commencement date under the ETC Gas Agreements, and (iii) 300,000 MMBtu per day for the remainder of the delivery period under the ETC Gas Agreements. See “Management’s Discussion and Analysis—Recent Developments—Gas Supply Agreements.” In addition, Fermi is in advanced discussions with ONEOK regarding additional natural gas supply. Project Matador is designed to include at least 4.5 GW of efficient natural gas-fired generation with the first 580 MW of this power supply equipment secured through completed natural gas turbine purchases. Fermi, through a wholly-owned indirect subsidiary, is party to the Siemens Contract to acquire in new and fully warranted condition, the equipment that we will need to develop and construct an efficient frame class combined cycle natural gas power generation project, including the Siemens System, which provides best-in-class heat rate and low greenhouse gas emissions with strong reliability as each unit is fitted with exhaust stacks to allow for simple cycle operation in the event of outage conditions in the downstream steam cycle. The Siemens System is projected to supply base load power of approximately 400 MW at the Project Matador
108
Site. Fermi has closed the acquisition of effectively all material equipment on the natural gas turbine and steam turbine cycles of a GE frame class 6B combined cycle configuration that include three used GE 6B gas turbines and one used GE steam turbine that came from a United States domiciled project that successfully operated these assets in combined cycle cogeneration mode. Fermi plans to overhaul and rejuvenate these assets by utilizing qualified GE maintenance and overhaul service providers. Fermi also plans to acquire a new set of HRSGs to complete the combined cycle configuration that are projected to provide roughly 180 MW of base load capacity at the Project Matador Site.
We intend to supplement the initial 580 MW of our natural gas-fired generation with additional natural gas-fired, predominantly combined cycle assets phased into service to meet the needs of Project Matador’s hyperscaler and large-scale data center tenants as our plans include the eventual deployment of at least 4.5 GW of on-site natural gas-fired generation. On September 25, 2025, the Company entered into a letter of intent with Siemens to negotiate to purchase three SGT6-5000F gas turbines packages and related auxiliaries producing up to 1.1 GW at ISO conditions once in combined cycle mode for delivery in 2026. This site will also host rapidly deployable, mid-scale (20 to 50 MW) aeroderivative and reciprocating engine natural gas generation for short-term reserve and back-up purposes to enable the high levels of reliability demanded by our tenants. While Fermi’s intention is to expand beyond natural gas-fired generation, we believe our unique access to large volumes of natural gas feedstock, ample space on the Project Matador Site to build additional natural gas power plants, and a continued advantaged pathway to secure critical path natural gas power generation assets may enable us to deliver up to 11 GW of purely natural gas-fired base load power.

• Nuclear: Project Matador is designed to accommodate up to 6.0 GW of nuclear capacity via 4.0 GW of bifurcated Westinghouse Reactors and 2.0 GW of SMRs under planned development agreements with Westinghouse and other key nuclear industry vendors and intellectual property suppliers. Westinghouse is a leading player in the global nuclear industry, with a proven track record and technology that is already operational. There are six Westinghouse Reactors currently operational with twelve additional reactors under construction and five more under contract, and Fermi is in active discussions with Westinghouse regarding the procurement of the Westinghouse Reactors we intend to develop at the Project Matador Site. Our proposed, bifurcated system design segregates the nuclear reactor and other nuclear energy production
109
and associated safety systems from the “non-nuclear” steam-driven power generation side of the nuclear island. In this manner, we are planning to achieve multiple interwoven objectives, including faster speed of execution, a simpler regulatory process, lower total system capital and operating costs, and more cost- and time-effective maintenance protocols. From a commercial and financial structuring perspective, the nuclear projects will utilize SPEs with economic and risk ring-fencing to support project-level financings and available federal and state tax and funding incentives. Fermi filed a COL Application on June 17, 2025, which was accepted for review on September 5, 2025 by the NRC as we begin our journey toward prospective approvals. As each new nuclear reactor is approved, Fermi expects to file additional COL Applications to create one of the world’s largest nuclear power campuses at Project Matador. Our approach to nuclear design, licensing, construction and operations aligns both with the (i) accelerating tenant demand for low-carbon, reliable baseload power and (ii) the objectives of federal and state leaders and policy makers focused on developing additional nuclear generation in the United States.
• Solar PV: Up to 1.75 GW of additional solar generation may be sited on adjacent acreage to Project Matador, and the power from these off-site solar projects will be integrated into the Project Matador campus (if completed) to provide support to our gas-fired plants with headroom to comfortably adjust operations while remaining fully online to supply our customers with utility scale levels of operational reliability. Located in a nationally top-tier solar insolation region, the Project Matador Site enables significant renewable capacity that can be used to reduce a portion of our natural gas-fired generation during peak solar production hours whilst reducing our costs as well as our carbon emissions.
• Battery Storage: Project Matador’s design also includes a 1 MW x 4 hour array of integrated BESS designed to provide multiple value streams for Project Matador’s operations, including: (1) enhanced reliability of the overall power supply system by bridging periods of reduced generation capability, (2) voltage stability, (3) managing intra-second load variability resulting from data center IT processing volatility to prevent negative impacts on the generation or transmission assets servicing the data center loads and (4) enhancing overall power quality for the data center loads.
• Fiber: Project Matador is strategically designed to transform the Amarillo area into a high-performance connectivity hub that will support the intensive demands of next-generation GPU infrastructure and AI. Providers have scalable capacity up to 400 Gbps that is enabled through provider-led amplification and dedicated dark fiber.
Existing fiber infrastructure from FiberLight has been identified on both the east and south boundaries of the Project Matador Site, with precise fiber access coordinates already in hand. Additionally, AT&T fiber is present on the south boundary of the Project Matador Site, and efforts are underway to acquire the geographic data to pinpoint the exact location of AT&T’s fiber access nodes. A third potential provider, Zayo, maintains infrastructure approximately 12 miles southwest of Project Matador that could provide extended dark fiber connectivity to the Project Matador Site.
By integrating these fiber assets and working collaboratively with FiberLight, AT&T, and Zayo, Project Matador is poised to deliver low-latency, high-bandwidth connectivity across the Amarillo area.
• Water: Our intent is to efficiently use water supplies for power generation and data center cooling applications by using advanced technologies and by utilizing available municipal water supplies (particularly municipal supplies that would otherwise be wasted or that represent a treatment and disposal problem for the municipal water authority). We have entered into a letter of intent with the Amarillo Utilities Department for up to 2.5 million gallons per day (“MGD”) initially that we expect to grow as high as 5.5 MGD of both potable and municipal graywater supplies to serve the Project Matador Site with additional supplies of graywater available in the near to medium term to the extent we build supply pipelines from Amarillo’s water treatment facilities to the Project Matador Site. Additionally, we plan on utilizing water conservation technologies on our power generation assets where viable, including air-cooled condensers in lieu of
110
water cooling for many of our combined cycle plants. While we believe that municipal water supplies are sufficient for the Project Matador Site’s projected usage and the most cost-effective option, Project Matador’s Groundwater Lease includes dual-aquifer fresh and salt water rights, which provides a resilient, scalable water supply for cooling and other operations. Project Matador is located directly above the Ogallala Aquifer. Within Groundwater Management Area #1, which includes eighteen of the northernmost counties in Texas, the Ogallala Aquifer had an available volume of 3.19 million acre-feet per year as of 2020 and is expected to have approximately 1.99 million acre-feet per year availability in 2080 according to the Texas Water Development Board Groundwater Division. Additionally, the Dockum Aquifer had an available volume of 288,000 acre-feet per year availability as of 2020 and is expected to decrease slightly to 241,000 acre-feet per year by 2080.
Fermi’s energy strategy reflects an approach tailored to the needs of hyperscaler tenants and is positively differentiated from options being developed by many of our competitors. Our four-pronged strategy has the following, inter-operative and mutually supportive objectives:
1. Long-term reliability equal to or greater than the conventional grid or non-diversified behind-the-meter options;
2. Cost structure lower than (and more predictable than) grid or non-diversified behind-the-meter options;
3. Emissions that are materially lower than the marginal emissions rate of the average US regional grid; and
4. Significant future-proofing through a high degree of future-build optionality to address data center and hyperscaler needs for adaptive and option-rich ability to secure additional, one-stop shopping for land, power, water and fiber.
We are planning to deliver approximately 1.1 GW of operational capacity by the end of 2026 using efficient Siemens and GE combined cycle natural gas power generation projects and grid and leased mobile natural gas-fired equipment to bridge our construction efforts. Phase 1 development of approximately 2.6 million square feet of AI compute capacity is currently expected to launch in April 2026.
Industry and Market Opportunity: Shortage of Transmission and Electric Generation Constraining the AI Revolution
Fermi is positioned to address one of the most pressing constraints on the continued expansion of AI infrastructure: access to scalable, reliable, low-carbon and cost-effective power. As AI workloads and chip density grow exponentially across sectors, we believe the availability of high-capacity, low-latency, and low-carbon energy has become the most significant limiting factor to hyperscale data center deployment, surpassing land availability in many jurisdictions.
Power shortages are becoming increasingly common due to rapidly growing demand outpacing generation capacity expansion and grid modernization, which is creating an impending power shortfall and infrastructure bottleneck. Overall demand is expected to significantly outpace supply, with the United States expected to see data centers account
111
for almost half of its electricity demand growth in the coming years. Rapid electrification coupled with a lack of interconnection and interregional transfers is creating multi-year queues, further constrained by the inability of many grids to adequately share power across state or regional lines.

Our vertically integrated model is designed to address growing power shortfalls head on by delivering a thoughtfully constructed, diversified mix of behind-the-meter and grid-supplemented power infrastructure leveraging a curated portfolio of efficient natural gas-fired, grid-supplied, nuclear and solar generation, with BESS robustly deployed to manage power quality and intra-day reliability. This approach enables the delivery of highly reliable base load, tenant-direct energy, largely independent of regional grid operators and utilities but while retaining interconnections to provide a modest ballast of low-cost grid power as well as system reliability and energy exchange potential to enable optimized operations. While we expect our owned assets will largely eliminate the timing, reliability, and cost challenges associated with traditional interconnection and power supply queue and regulatory processes, we also have built a strong relationship with the regional utility, SPS. We intend to build upon this relationship in a mutually beneficial manner through mutual resource development and sharing, a material strengthening of the interconnection between the Project Matador Site and the SPS system, and the exploration of mutually advantageous system energy exchange and reliability initiatives.
Adjacent infrastructure components—including fuel and water access, fiber, and cooling systems—are co-located to support seamless compute deployment at scale. Unlike traditional data center development, which frequently relies on phased grid upgrades or utility-scale renewable procurement without the security of a firm capacity resource backing or a robustly predictable pricing model, Fermi’s model is not contingent upon utility expansion or dynamically evolving grid, standardization and regulatory policies that increasingly position data center tenants at the lowest priority with respect to both pricing and to firm access to power during curtailment conditions. Numerous prior data center projects in the United States have either failed to achieve operational status or are at risk due to utility delays, changing regulatory policies or unmet interconnection commitments, resulting in undeveloped, underutilized or abandoned projects.
112
We at Fermi plan to address this issue head-on in our engagement with SPS by providing transparent and timely information on our project, the capital spend we have deployed and committed to date and the general state of advanced dialogue with end-use data center and hyperscaler tenants, enabling Fermi to demonstrate, not simply through words but through confirmed actions, our strong credibility to utility, as well as other mission-critical stakeholders. Fermi’s control over energy sourcing and site development mitigates these risks and enables predictable, scalable infrastructure delivery.
Comparable business models are far more limited in scope than Project Matador. The closest analogues are powered land platforms, which typically utilize gas-fired generation with battery or renewable redundancy. These projects frequently maintain partial reliance on grid-based infrastructure. By contrast, Fermi is uniquely positioned to deliver up to 11 GW of low-carbon, dispatchable capacity over the coming years, supported by redundant natural gas supply infrastructure and a robust development roadmap. We anticipate that our short-term reliance on grid capacity will reduce dramatically as our behind-the-meter roll-out continues, with its long-term role being additional redundancy. This ambition is underpinned by a combination of advanced planning and permitting operations, strategic land positions, and nearby long-established grid interconnection pathways. Powered land platforms generally pursue one of two commercialization paths: (i) monetizing power in advance of tenant engagement; or (ii) entering partnerships with tenants or operators with a predefined development trajectory. Fermi intends to incorporate both strategies while maintaining end-to-end control of the underlying energy assets.
The markets in which Fermi operates represent a significant and rapidly expanding opportunity:
• Global Generative AI Market: The global generative AI market is expected to grow from $64 billion in 2023 to $457 billion by 2027 according to Bloomberg Intelligence. This includes $287 billion allocated to generative AI hardware, $62 billion to generative AI software, and $108 billion to other generative AI-related spending, including gaming, ads, focused IT services and business services.

• Global Data Center Power Demand: The DOE has stated that blackouts are expected to rise one hundred-fold by 2030 due to AI compute. In addition, electricity prices are increasing by multiples despite new load limitations. Industry experts are raising concerns that surging data center growth is outpacing infrastructure build-out, pulling scarce capacity away from public users and requiring significant long-term capex outlays. Total AI
113
power demand is projected to grow from 55 GW in 2023 to up to 219 GW by 2030 according to McKinsey & Company. AI workloads are forecasted to increase by a factor of 3.5 over the same period, necessitating an estimated $5.2 trillion in related infrastructure investment. The demand is illustrated in the chart below in GWs.

• U.S. Data Center Power Demand: U.S. Data Center Demand by 2030 is expected to land between 200 TWh and over 1,000 TWh per year across a range of sources according to BloombergNEF.

114
• The key growth in demand for data center capacity is driven by demand for AI, where over the same period, demand for AI capacity is expected to grow at a CAGR of 33%. This is especially true for data center dense markets, such as those serviced by PJM and ERCOT. In PJM, grid demand forecasts have moved up materially over the last few years, putting pressure on reserve margins. In ERCOT, peak summer load is anticipated to exceed generation supply by approximately 17% by 2030. These dynamics are illustrated in the charts below.


115
• With data centers also growing in size, largely due to hyperscaler demand, new data centers are ranging from 100 MW to 1000 MW, requiring much more power. Aggregate data center consumption can potentially account for up to 20% of a state’s total power consumption. The need for behind-the-meter solutions that are not reliant on grid expansion is clear.

• Capital Deployment Trends: In 2024, capital expenditure on AI-focused data center development reached $210 billion, with only $39 billion allocated to ongoing operating costs, indicating significant emphasis on upfront infrastructure buildout.
|
2024 AI Data Center Spend |
2024 Data Center Operating Costs |
|||||||||||||||||||
|
(in billions) |
GPUs and |
Other AI |
Total AI |
Training |
Inference |
Total Op. |
||||||||||||||
|
Microsoft |
$ |
20 |
$ |
20 |
$ |
40 |
$ |
3 |
$ |
3 |
$ |
6 |
||||||||
|
Meta |
|
11 |
|
12 |
|
23 |
|
2 |
|
2 |
|
4 |
||||||||
|
|
|
14 |
|
15 |
|
29 |
|
3 |
|
1 |
|
4 |
||||||||
|
Amazon |
|
8 |
|
8 |
|
16 |
|
2 |
|
1 |
|
3 |
||||||||
|
Tier 2 Cloud |
|
26 |
|
26 |
|
52 |
|
8 |
|
3 |
|
11 |
||||||||
|
Enterprises & Government |
|
26 |
|
26 |
|
52 |
|
8 |
|
2 |
|
10 |
||||||||
|
Total |
$ |
105 |
$ |
107 |
$ |
212 |
$ |
26 |
$ |
12 |
$ |
38 |
||||||||
• Powered Land and Data Center Real Estate: Between January 2023 and January 2025, data center development accounted for 24% of all U.S. industrial site acquisitions, up from 7% between 2017 and 2019. Hyperscaler-led transactions represented 12% of all development activity in 2024, compared to less than 2% in 2017.
• Low-Carbon Energy Supply: Meeting global net zero targets will require the addition of approximately 21,400 GW of wind, solar and battery storage capacity by 2040. Due to intermittency limitations, renewable sources alone are insufficient to meet continuous AI compute requirements, reinforcing the role of technologies that supply firm capacity, not simply as-available energy, such as natural gas fired combined cycle units and nuclear generation, along with BESS for intra-day shaping and reliability optimization.
116
• Power Density Increasing: The rise of GenAI is revolutionizing data center infrastructure requirements, particularly with respect to compute intensity and associated power demands. Traditional data centers (run on central processing units) were designed to support rack-level power densities of 3-10 kW per rack. Recent deployments are averaging 10-20 kW per rack, with certain next-generation AI deployments (run on GPUs) targeting 50-100 kW per rack and, in some cases, up to 240 kW per rack. This unprecedented rise in power density needs is a fundamental contributor to the acute constraints on available utility power across the United States, as existing transmission infrastructure and utility frameworks have not kept pace with the tremendous growth in power demand. As a result, hyperscale tenants are increasingly seeking programmatic infrastructure solutions that offer dedicated, reliable, redundant and scalable power delivery. We believe this market shift supports demand for an integrated energy and data infrastructure platform at scale, such as Project Matador, that is best-suited to meet the demands of the high-density AI workloads of the future.
• “Gravitational Pull”: Latency is not a primary constraint for many large-scale GenAI workloads, particularly AI model training. As a result, hyperscalers are prioritizing access to power and speed-to-market over proximity to traditional Tier 1 data center markets. This shift coincides with severe power constraints in legacy Tier 1 markets such as northern Virginia, where utility moratoriums and lack of available power and infrastructure have stymied new data center development. Accordingly, new data center builds are increasingly expanding into previously Tier 2 and Tier 3 markets which are rapidly emerging as new centers of compute infrastructure activity due to available grid capacity. This trend reflects a broader decentralization of compute infrastructure in the AI era, where access to grid-independent, scalable, large-quantity power is driving hyperscalers’ decisions. We believe that Project Matador, with its plan to deliver energy at multi-GW scale, is uniquely positioned to capitalize on this opportunity. The Project Matador Site, due to its sheer scale and integrated energy strategy, has the potential to create its own gravitational pull in attracting hyperscale tenants and major AI operators, potentially establishing Project Matador as a hub for the future of AI and cloud computing.
Fermi’s strategy addresses the convergence of these trends by enabling tenant-direct infrastructure delivery at the current scale and prospective scalability demanded by data center tenants. The Company believes its model offers significant differentiation relative to existing solutions in terms of speed-to-market, power supply reliability, absolute cost and forward pricing predictability and infrastructure control.
Project Matador Development Phases
We have designed Project Matador with optimal scalability for data center tenants and hyperscalers who are the focus of our planning process. Over time, Project Matador is designed to deliver up to 11 GW of total generation capacity to serve tenants’ critical loads, with up to 15 million square feet of dedicated AI computing space. Development is organized into five main phases, some of which will occur concurrently:
• Phase 0: We plan to establish critical external infrastructure to prepare the Project Matador Site for construction. During Phase 0, we plan to secure essential inputs, including an approximately 200 MW expected power supply from SPS, fiber connections, water services from the City of Amarillo, and large-scale natural gas delivery to support on-site energy needs as well as satisfaction of all conditions precedent under the Lease. See “Business and Properties—Facilities—TTU Lease Agreement.” Additionally, we intend to construct a pad for our Siemens turbine units, build a campus road for operational access, and establish a laydown yard for critical equipment and asset storage. Phase 0 plans also include foundational groundwork for the initial development of 2.6 million square feet of data center capacity as well as assuring the Project Matador Site is fully equipped to support subsequent construction phases and the operational demands of our tenants.
• Phase 1 (1.1 GW Targeted Completion Date: YE 2026): During Phase 1, we intend to develop 2.6 million square feet of data center capacity and deploy 1.1 GW of power by the end of 2026 from owned combined cycle gas projects, SPS grid-supplied power, temporary mobile generation sets and BESS systems, with solar photovoltaic generation for energy displacement. Fermi plans to complete site preparation, tenant acquisition, and early-stage interconnection and development work during this phase, with a target date to commence operations of March 2026 and a Phase 1 completion target date of December 2026.
117
• Phase 2: This phase contemplates development of an additional one million square feet of data center capacity, served by 800 MW or greater of incremental firm power supplies, along with required reserve generation capability. This second phase is designed to be predominantly powered by a Fermi-owned, on-site natural gas fired combined cycle generation fleet in conjunction with additional solar for energy displacement purposes and incremental BESS assets, all operating on an integrated basis with the Phase 1 power supply portfolio. On September 25, 2025, the Company entered into a letter of intent with Siemens to negotiate to purchase three SGT6-5000F gas turbines packages and related auxiliaries producing up to 1.1 GW at ISO conditions once in combined cycle mode for delivery in 2026. Additionally, we are in discussions with SPS to increase firm grid power from 86MW to 200MW by the end of 2027. The completion target date of Phase 2 is the end of the third quarter of 2027.
• Phase 3: We plan to pursue dual track development of additional tenant-contracted data center capacity, served by a combination of new on-site, owned combined cycle natural gas fired generation and the development and construction of the initial 1 GW Westinghouse Reactor. We anticipate a construction period from the granting of the COL and any associated regulatory permits and approvals of 60 months per reactor from start of construction to project initial commercial operations.
• Phase 4: Fermi intends to complete expansion of tenant infrastructure, grid-scale interconnection, energy redundancy, and supplemental data center capacity, alongside the staged buildout of additional Westinghouse Reactors and SMRs, as they become commercially available—totaling up to five additional reactors across two nuclear islands—and the full energy campus, including non-energy amenities.
The below chart illustrates our current plan to add approximately 1GW of gas-powered generation per annum through the end of the decade, after which the Westinghouse Reactors are scheduled for construction and operation.

|
Energy Mix Over Time (%) |
2026 |
2027 |
2028 |
2029 |
2030 |
2031 |
2032 |
2033 |
2034 |
2035 |
2036 |
2037 |
2038 |
2039 |
2040 |
||||||||||||||||||||||||||||||
|
Grid (%) |
8 |
% |
11 |
% |
5 |
% |
5 |
% |
4 |
% |
4 |
% |
3 |
% |
3 |
% |
3 |
% |
2 |
% |
2 |
% |
2 |
% |
2 |
% |
2 |
% |
2 |
% |
|||||||||||||||
|
Mobile (%) |
39 |
% |
17 |
% |
9 |
% |
7 |
% |
6 |
% |
6 |
% |
5 |
% |
5 |
% |
4 |
% |
4 |
% |
3 |
% |
3 |
% |
3 |
% |
3 |
% |
3 |
% |
|||||||||||||||
|
Gas (%) |
53 |
% |
73 |
% |
86 |
% |
88 |
% |
90 |
% |
90 |
% |
75 |
% |
75 |
% |
65 |
% |
57 |
% |
51 |
% |
46 |
% |
42 |
% |
42 |
% |
42 |
% |
|||||||||||||||
|
Nuclear (%) |
- |
|
- |
|
- |
|
- |
|
- |
|
- |
|
16 |
% |
16 |
% |
28 |
% |
37 |
% |
44 |
% |
49 |
% |
54 |
% |
54 |
% |
54 |
% |
|||||||||||||||
|
KPIs |
2026 |
2027 |
2028 |
2029 |
2030 |
2031 |
2032 |
2033 |
2034 |
2035 |
2036 |
2037 |
2038 |
2039 |
2040 |
||||||||||||||||||||||||||||||
|
MRR/kW |
$ |
19 |
$ |
27 |
$ |
19 |
$ |
48 |
$ |
67 |
$ |
82 |
$ |
77 |
$ |
83 |
$ |
85 |
$ |
80 |
$ |
86 |
$ |
91 |
$ |
96 |
$ |
110 |
$ |
121 |
|||||||||||||||
|
EBITDA/kW |
$ |
292 |
$ |
472 |
$ |
462 |
$ |
891 |
$ |
1,143 |
$ |
1,352 |
$ |
1,241 |
$ |
1,368 |
$ |
1,347 |
$ |
1,299 |
$ |
1,482 |
$ |
1,567 |
$ |
1,647 |
$ |
1,858 |
$ |
1,989 |
|||||||||||||||
|
CapEx |
$ |
2,845.0 |
$ |
5,381.7 |
$ |
4,150.8 |
$ |
4,713.3 |
$ |
5,809.8 |
$ |
6,413.3 |
$ |
6,628.9 |
$ |
7,455.5 |
$ |
6,334.0 |
$ |
5,136.5 |
$ |
2,496.3 |
$ |
962.3 |
|
- |
|
- |
|
- |
|||||||||||||||
118
The below chart illustrates our anticipated generation capacity categorized by phase and energy mix.

The following presents in-depth descriptions of current plans for each of the planned five main development phases, from site preparation and initial development through construction and expansion of our nuclear reactors. These phases run concurrently with each other, and site preparation and third-party coordination across all phases has already commenced.
Phase 0: Preparation of the Acquired Site (Targeted Completion Date: YE 2025)
Phase 0 is dedicated to laying the groundwork for Project Matador by connecting critical external infrastructure to the project site, including 200 MW expected power supply from SPS, fiber optic connections, water services from the City of Amarillo, and large-scale natural gas delivery to meet on-site energy demands.
In addition to bringing off-site infrastructure on-site, we intend to construct a pad tailored for our Siemens turbine units, build a campus road to provide operational access, and establish a laydown yard for the storage of critical equipment and assets. Additionally, we plan to conduct preparatory groundwork for the initial development of 2.6 million square feet of data center capacity. Our site preparation project is designed to ensure the Project Matador Site is primed for subsequent construction phases. Commencement of Phase 1 construction additionally requires us to obtain a notice to proceed from Texas Tech University and the Texas Tech University System and the conditions to obtaining the notice include, among other things, obtaining an executed lease with a hyperscaler tenant, receipt of all permits and approvals for Phase 1 construction, and securing unconditional funding and financing for Phase 1 construction. See “Business and Properties—Facilities—TTU Lease Agreement.”
Phase 1: Initial Development & Construction of the First Gigawatt (Targeted Completion Date: YE 2026)
Phase 1 is designed to deliver approximately 1.1 GW of operational power and approximately 2.6 million square feet of data center capacity by the end of 2026, serving up to two anchor tenants. Phase 1 is designed to include a mix of owned and operated, utility grid-supplied, and leased and interim generation sources. Phase 1 is expected to include the deployment of owned combined cycle natural gas generation, “bridge” operation of leased mobile equipment, grid-based utility supplied firm power and the development of solar PV systems and procurement and construction of supporting substation and transmission infrastructure.
To date, Fermi has contracted for approximately 720 MW of generating capacity, has a preliminary commitment from SPS to provide Fermi with an additional 200 MW of expected capacity, and intends to pursue an additional 180 MW of expected capacity from MPS, one of its current vendors, comprised of the following key assets:
• 400 MW Siemens 6x1 SGT-800 Combined Cycle System Purchase: On May 9, 2025, Fermi entered into the Firebird EPA with Firebird to acquire the Siemens Contract. On July 29, 2025, Fermi, through its indirect wholly-owned subsidiary Fermi Equipment Holdco, consummated the Firebird Acquisition pursuant to a MIPA with MAD. Pursuant to the MIPA, Fermi acquired all of the membership interests in Firebird Equipment Holdco, a newly formed subsidiary of MAD, that, following a series of pre-closing restructuring steps involving Firebird and related entities, is a party to the Siemens Contract, effectively
119
subsuming the Firebird EPA. While the Siemens System has been fully fabricated and is ready for shipment, it remains warehoused at Siemens staging facilities in Germany, Sweden, the Netherlands, Vietnam and China pending final delivery and assembly. In connection with the closing under the MIPA, the parties negotiated an amendment to the Siemens Contract pursuant to which Siemens will deliver the Siemens System to Free Trade Zone 84 in Houston, Texas. Energization of the Siemens System is expected by the third quarter of 2026. Under the MIPA, the aggregate consideration paid by Fermi for the Firebird Acquisition consisted of:
• A $145 million Series B Convertible Note issued to MAD by Fermi that was converted into Class A Units upon closing of the Preferred Unit Financing at a price based on a $3 billion pre-money valuation or the price of securities issued in such qualified event. The Series B Convertible Note bore interest at a rate of 11% per annum, payable in kind quarterly in arrears, and was to mature on January 1, 2026. In connection with the Preferred Units Financing, the holder of the Series B Convertible Note elected to convert its Series B Convertible Note into 9,592,340 Class A Units.
• A $20 million Secured Promissory Note issued to MAD by Fermi that provides for monthly installment payments by Fermi, which bears simple interest at a rate of 4.5% per annum and matures on December 1, 2025. As of the date of this prospectus, there was $7.5 million aggregate principal amount outstanding.
• The grant of a net profits interest to MAD, entitling MAD to 2.5% of net operating income from the first 1,000 MW of dispatchable generation capacity at Project Matador, up to a net present value cap of $100 million.
As a part of the Firebird Acquisition, the Company indirectly acquired all of the rights and obligations of Firebird Equipment Holdco under the Siemens Contract. Under the Siemens Contract, the Company will owe approximately $134 million in remaining contractual payments plus shipping costs for the Siemens System which are currently estimated to be approximately $23.3 million. The Company will also owe additional amounts related to retrofitting expenses, which are not readily ascertainable as of the date of this prospectus. The payments due under the Siemens Contract are denominated in Swedish Kroner and are subject to exchange rate fluctuations.
On August 29, 2025, Fermi Equipment HoldCo, LLC and Firebird Equipment HoldCo, LLC, (the “Borrowers”) entered into that certain Term Loan Agreement with Macquarie Equipment Capital, Inc., as agent for the lenders (“Macquarie”), for a $100 million senior secured loan, which can be increased to $250 million (the “Macquarie Term Loan”) with Macquarie’s approval, to finance the Company’s obligations under the Siemens Contract and which is guaranteed by the Company. Immediately following the closing of the Macquarie Term Loan, the Company borrowed $100 million under such facility. From time to time the Borrowers may request to increase commitments under the Macquarie Term Loan up to $250 million in the aggregate, with any such additional commitments in Macquarie’s sole discretion. The Macquarie Term Loan is secured by (i) all of the assets of the Borrowers, (ii) an equity pledge of the Borrowers by the Company, (iii) a guarantee provided by the Company, and (iv) deposit account control agreements on the Borrowers’ bank account. The Macquarie Term Loan has a term of 12 months and bears interest at 1.00% per annum, payable quarterly in arrears. Macquarie has the right to require the Borrowers to fully redeem the Macquarie Term Loan 150 days after close of an initial public offering, subject to a 1.50 multiple on invested capital (the “Macquarie Multiple”). Additionally, Macquarie has the right to require the Borrowers, with 30 days’ notice, to redeem 25% of the then outstanding drawn balance of the Macquarie Term Loan upon the failure of the Borrowers or the Company to execute at least one 100 MW data center lease with a reasonably creditworthy tenant within nine months after the closing of the Macquarie Term Loan, subject to the Macquarie Multiple. Upon its stated maturity, the Macquarie Term Loan is required to be repaid in full and is subject to the Macquarie Multiple.
• 180 MW GE 6B Purchase: On June 26, 2025, pursuant to the Bayonne EPA, Fermi closed on the acquisition of three pre-owned GE 6B frame class gas turbines and one associated used steam turbine, to utilize on the Project Matador Site in combined cycle mode. These turbines were previously in use at facilities located in New Jersey and Fermi intends to refurbish such turbines with North American
120
Energy Services Corporation oversight as owner’s engineer. The purchase price for the used equipment was $18 million (not including approximately $18.8 million of expected refurbishment costs), and we have budgeted for additional significant costs associated with the acquisition of new HRSGs and SCRs, asset refurbishments and upgrades, and project development and construction of what we expect to become up to 180 MW of efficient, low emission and reliable combined cycle generation project.
• 200 MW SPS Grid Power Agreement: Up to 200 MW expected to be secured from SPS currently being negotiated. The supply from SPS will consist of grid-based firm power supply, initially slated to be 86 MW of firm power supplied under SPS’s large commercial load tariff for deliveries at 115 kV. We expect that the additional power supply of up to 114 MW will be provided via a combination of SPS allocating to Fermi, on a temporary basis, mobile generation for which SPS has contracted access via regional vendors, as well as additional power from the grid, subject to availability. Negotiations with SPS are ongoing, and our ability to enter into a binding definitive agreement with SPS is subject to various risks and uncertainties. See “Risk Factors.”
• 320 MW TM2500 Rentals: Up to 320 MW of GE aeroderivative TM2500 units (the “TM2500s,”), offering flexible interim power generation assets for near-term bridge capacity uses. Compared to our frame-class gas turbines, these mobile units are lower-efficiency, higher-heat rate generators, but are rapidly deployable allowing us to meet initial tenant power needs. Due to their higher operating costs and lower efficiency, our intent is to temporarily utilize as few of the TM2500s as required to meet the ramping of data center loads. On August 25, 2025, Fermi and Mobile Power Solutions LLC (“MPS”), a Texas-based mobile power rental enterprise entered into a memorandum of understanding for a long-term lease of up to 140 MW at site elevation of TM2500s. On September 22, 2025, Fermi entered into a second letter of intent with MPS to negotiate a lease to secure additional TM2500 units for rent for up to approximately 180 MW at site elevation of mobile-generation power.
Additional planned components in this phase are expected to include:
• Completion of preliminary engineering designs for solar PV capacity, along with identification of our preferred development partners for solar PV installation and operations;
• EPC work and completion of a roughly 2.5-mile 115 kV radial transmission circuit extension to connect the Project Matador Site with the SPS grid, which is currently under construction, and to prepare for delivery of the expected initial 86 MW of firm SPS system power to the Project Matador Site. We are currently interviewing and in discussions with a number of leading EPC providers to assist us in executing on various aspects of engineering design and the procurement of materials and requisite permits;
• EPC contracting to execute supplemental work on the SPS system to create a 115 kV loop circuit that would support up to 0.4 GW of power availability from the SPS grid;
• Procurement of equipment to support a 1 GW or greater network of substations, with an initial order for 500 MW of components; and
• Ongoing site preparation, tenant acquisition, and early-stage interconnection work to support tenant delivery timelines.
In parallel, Fermi is actively working on securing long lead-time nuclear equipment and filed its COL Application with the NRC on June 17, 2025 (which was accepted for review on September 5, 2025), for the deployment of up to four Westinghouse Reactors, to help ensure timely execution of its nuclear strategy. The COL Application has been accepted for processing by the NRC, and initial feedback from the NRC reactor licensing staff has been supportive of our application as we begin the journey toward prospective approvals. The Company expects the completion of Phase 0 and Phase 1 to require approximately $2 billion of capital expenditures.
Phase 2: Development of an additional one million square feet of data center space, served by 800 MW or greater of incremental firm power supplies (Targeted Completion Date: Q3 2027)
We are actively seeking to negotiate with OEMs, EPC contractors and sources of secondary market equipment regarding the potential for acquiring new and/or refurbished equipment capable of adding 800 MW of assets available for delivery and installation as required for our Phase 2 operations by year-end of 2027. On September 25, 2025, the Company entered into a letter of intent with Siemens to negotiate to purchase three SGT6-5000F gas turbines packages
121
and related auxiliaries producing up to 1.1 GW at ISO conditions once in combined cycle mode for delivery in 2026. We expect additional equipment to largely consist of industrial frame class gas turbines, readily pairable with steam turbines and HRSGs for development of efficient, lower-emission and reliable combined cycle gas-fired projects. Consistent with the equipment choices we have made for our gas-fired projects in Phase 1, we are intentionally focusing our selection of equipment to have the “right sizing” of prime movers in order to minimize reliability concerns during outage conditions, while providing optimized heat rate efficiency, environmental attributes and lifecycle cost.
In addition to the incremental, like-kind combined cycle generation projects that we plan to develop in this phase, we intend to develop and install supplemental solar PV installations, both on-site and at site-adjacent locations capable of being readily interconnected into the Project Matador behind-the-meter grid, as well as additional BESS systems for reliability and power quality uses, to be developed and installed.
Phase 3: Construction of the First Nuclear Reactor and Continued Buildout of Gas Generation Capabilities (Targeted Completion Date: Q3 2031)
We believe Fermi’s strategy to secure long lead-time items puts us in a leading position in the nation’s expected nuclear power renaissance. We plan to pursue dual-track development of additional tenant-contracted data center capacity, served by a combination of new on-site, owned combined cycle natural gas fired generation and the development and construction of the initial 1 GW Westinghouse Reactor. Construction of the first 1 GW Westinghouse Reactor is expected to begin promptly following the receipt of NRC approval for our initial COL Application and the placement of orders for major long lead-time equipment. Fermi estimates a five-year construction cycle once those milestones have been achieved and is actively working on sourcing and procuring long lead-time components to maintain better schedule certainty and to create a competitive advantage over other AI data center developers considering nuclear power. To promote uninterrupted power delivery, we plan to retain the flexibility to supplement or temporarily replace planned nuclear output with gas-fired peaking generation, which can serve as an initial or backup power source during planned, re-fueling and forced outage conditions. We plan for the reactors to be held within a SPE structurally separated from other Project Matador assets, with Fermi providing a sub-lease to the SPE for the project site. See “—Use of Special Purpose Entities.” We believe the Project Matador Site is one of the most extensively studied, secure and characterized nuclear sites in the United States for near-term Westinghouse Reactor deployment, and is well-positioned for accelerated nuclear development of multiple units given the Project Matador Site characteristics and the recently filed COL Application.
In connection with Phase 3’s nuclear buildout, we have entered into the following memorandums of understandings and agreements:
• On July 28, 2025, the Company entered into a non-binding memorandum of understanding (the “Hyundai MOU”) with Hyundai Engineering & Construction Co., Ltd. pursuant to which the parties agreed to actively collaborate with respect to, among other things, the joint planning and development of a nuclear-based hybrid energy project. The Hyundai MOU includes three milestones intended to create a trajectory for the project, including (i) completion of front-end engineering design (“FEED”) studies within six months following the commencement of a FEED agreement; (ii) initiation of early procurement activities and comprehensive partner onboarding by mid-2026; and (iii) a targeted start of EPC activities by the third quarter of 2026.
• On August 2, 2025, the Company entered into the Westinghouse Service Agreement pursuant to which Westinghouse has agreed to assist the Company with the continued development of its COL Application for the ultimate deployment and design of one or more Westinghouse Reactors at the Project Matador Site.
• On August 25, 2025, the Company entered into a non-binding memorandum of understanding (the “Doosan MOU”) with Doosan Enerbility Co., Ltd. (“Doosan”) pursuant to which the parties agreed to explore potential business opportunities between the parties in relation to large scale commercial nuclear power plants and SMRs, with SMR technology still under evaluation, including, but not limited to, (i) Doosan’s support in supplying nuclear components and equipment for Project Matador and other future projects, (ii) the Company’s intention of procuring certain nuclear components and equipment directly from Doosan in bulk as owner furnished equipment/materials, which will be provided to the Company’s EPC partners for nuclear construction and (iii) both parties intention of pursuing cooperation across multiple projects and technology platforms.
122
• On August 25, 2025, the Company entered into a non-binding memorandum of understanding (the “Samsung MOU”) with Korean Hydro & Nuclear Power Co. (“KHNP”) and Samsung C&T Corporation (“Samsung”) to provide a general framework for cooperation in the development and execution of Project Matador, including, but not limited to opportunities to invest in Project Matador.
Phase 4: Expansion of Infrastructure and Construction of Additional Nuclear Reactors (Targeted Completion Date: Q4 2038)
Phase 4 is designed to include expansion of tenant infrastructure, grid-scale interconnection capacity, and supplemental data center square footage accompanied by the buildout of additional energy redundancy systems to support long-term operational resilience. We expect this infrastructure growth to coincide with the staged construction of Westinghouse Reactors—Units 2 through 4—following completion of the first unit. Each incremental nuclear unit will require, for power quality and reliability purposes, installation of a roughly equivalent megawatt-based amount of additional BESS resources. We also expect to supplement our Westinghouse Reactors with SMRs as they become commercially available. Upon full buildout, the energy campus is currently designed to include approximately 6.0 GW of nuclear capacity across two nuclear islands and approximately 4.5 GW of natural gas-fired generation, collectively capable of powering five of the largest data center developments in the world. In addition to the up to 11 GW of total power produced by the nuclear and natural gas assets, we expected to obtain approximately 1.75 GW of solar energy infrastructure used to offset or displace natural gas fired generation when and as the solar power input is available, and including 1 MW x 4 hour of BESS assets utilized to provide intra-second and intra-day power quality, firming, shaping and related reliability-focused services. The campus design is expected to feature integrated water treatment systems, infrastructure purpose-built for AI training, extensive cybersecurity systems, and non-energy amenities, forming a secure, high-performance platform purpose-built to support mission-critical, AI-driven digital workloads across the United States.
The timing set forth in the foregoing description of each phase is management’s current working estimate based on prior experience as well as analogous recently completed projects. Our timeline will of necessity change as a result of FEED studies, EPC contract details, availability of equipment, personnel and permitting and other factors beyond our control. While the indicative timing is a good faith preliminary estimate, actual completion and in service dates can be expected to change and those changes may be material. There are many factors beyond the control of the Company that may materially delay the completion of these phases. See “Risk Factors.”
Differentiation in the Construction of Nuclear Facilities
Mesut Uzman, our Chief Nuclear Construction Officer, brings extensive experience supporting delivery of large-scale nuclear projects including multiple Westinghouse Reactors and full lifecycle execution of the Barakah Nuclear Power Plant. He played key roles in the construction and commissioning of 12 nuclear units in China (including four Westinghouse Reactors), four Korean-designed units in the UAE, and multiple upgrade and completion projects in the United States.
We are targeting approximately five years for the construction of each unit—timing that we believe is in line with previous completed projects in China and the UAE. We intend to develop a detailed schedule with Westinghouse and a Tier-1 EPC partner in FEED, reflecting realistic task durations and overlaps. An open-book alliance contracting (owner-led EPC) process avoids rigid fixed price pitfalls, allowing schedule flexibility to mitigate issues proactively. Despite substantial cost overruns and prolonged project deadlines on past nuclear projects in the United States, we believe there are a number of distinguishing factors for Fermi that allow us to target a significantly lower cost and delivery schedule than the last Westinghouse Reactor builds in the United States by applying a fundamentally different execution model. These include:
• Starting with a mature, licensed Gen III+ Westinghouse Reactor design with multiple operating units.
• Owner-directed EPC model instead of a turnkey EPC approach or cost plus models, which we believe substantially reduce stacked margins and allows for us to maintain transparency and control.
• One-margin-per-scope structure, where each party (OEMs, design integrator, site contractors) earns a reasonable profit for their specific contribution—aligning incentives across the project.
• Upfront placement of long-lead equipment orders tied to financing milestones, ensuring early manufacturing starts and avoiding bottlenecks.
123
• Bulk procurement and standardization of critical components across multiple units to reduce cost and streamline delivery.
• Bifurcated construction strategy that separates the regulated nuclear island from the conventional island, allowing parallel execution and shortening the critical path.
• Integration of lessons learned from both implementation of Westinghouse Reactors and development at Barakah to improve planning, quality assurance, control and sequencing from day one.
Working with engineering, construction, and supplier partners who have demonstrated recent, measurable success in delivering large-scale nuclear and infrastructure projects on time and on budget.
Replicable Business Model
The technology industry’s energy demands are not limited to West Texas. Although we recognize that it will be difficult to fully replicate the highly differentiated and qualitatively unique characteristics of the Project Matador Site and all of its value-accretive tenants, we believe Fermi’s integrated development model, built around an integrated, diverse and fit-for-purpose portfolio of reliable, low cost and environmentally benign generation resources, public land strategies, and hyperscaler-aligned resource potential, can be replicated to a large extent in other locations, whether in the United States or internationally. We expect to target locations with natural access to conventional and unconventional energy sources with favorable regulatory policies and proximity to mature fiber networks and other critical infrastructure characteristics. We believe the Trump Administration’s renewed focus on expedited permitting and the expansion of nuclear infrastructure in the United States presents a favorable backdrop for Fermi to replicate its business model to support key national strategic priorities focused on winning the AI race and developing nuclear power.
Use of Special Purpose Entities
We intend to use a development model centered around the strategic deployment of SPEs to segregate regulatory risk, tenant counterparty risk, financial and credit exposure, collateral risk, and operational complexity across our multiple infrastructure classes, sites and tenants. Each major energy vertical and tenant-facing infrastructure layer will be developed, owned, and operated under its own SPE, including utilizing separate layers for each individual tenant’s multi-year project development. We believe utilizing SPEs will allow us to insulate our sites from various financial and operational risks, maximizing the stability and reliability of our cash flows.
This structure permits ring-fencing of construction and operational risk, customized financing and offtake agreements, and streamlined pathways for public-private partnerships. Each SPE may contract directly with suppliers, EPC firms, and off-takers while benefiting from campus-wide integration through the Project Matador platform.
We intend to utilize SPEs throughout our corporate and operational structure, including for combined cycle gas turbine plants, utility-scale solar generation with battery energy storage, data center real estate infrastructure and water and power distribution and cooling systems. Critically, our Westinghouse Reactors and other nuclear assets will each be held in a dedicated SPE, which will assume exclusive responsibility for NRC compliance, licensing terms, and site safety program execution. The nuclear SPEs will be designed to be bankruptcy remote and independently capitalized to meet federal nuclear financial protection requirements.
Currently, we have six wholly-owned SPE subsidiaries: Fermi Equipment Holdco, Firebird Equipment Holdco, LLC, a Delaware limited liability company (“Firebird Equipment Holdco”) and FERMI SPE, LLC, a Delaware limited liability company (“Fermi SPE”), Fermi Gas 1 LLC (“Fermi Gas”). Fermi Services LLC (“Fermi Services”) and Fermi Nuclear LLC (“Fermi Nuclear”).
Fermi Equipment Holdco is a member-managed, wholly-owned direct subsidiary of Fermi LLC and serves as a holding company for Firebird Equipment Holdco.
Firebird Equipment Holdco is a member-managed, wholly-owned direct subsidiary of Fermi Equipment Holdco and is a party to the Siemens Contract.
Fermi SPE is a member-managed, wholly-owned direct subsidiary of Fermi LLC and is a party to the Lease with Texas Tech University.
Fermi Services is a member-managed, wholly-owned direct subsidiary of Fermi LLC and will serve as our employee management entity.
124
Fermi Gas is a member-managed, wholly-owned direct subsidiary of Fermi LLC and is party to the ETC Agreements.
Fermi Nuclear is a member-managed, wholly-owned direct subsidiary of Fermi LLC and will house our nuclear assets.
We will form additional SPEs over time to own and finance specific operating assets as Project Matador development advances. Fermi will seek to finance the development of each SPE using appropriate risk-return adjusted sources of capital. These sources may include a combination of (1) debt, including securitizations and structured debt, (2) equity, including project equity and tax equity, (3) prepayments from customer contracts and (4) contributions from the SPE’s parent entity. In all instances, Fermi will seek to shield and protect the Company from incurring unnecessary liabilities or guarantees at the REIT level.
The foregoing is an overview of our current and certain planned SPEs, and detailed below is an outline of our expected organizational structure following the organizational transactions described in the section titled “Corporate Conversion” and the Firebird Acquisition (the “Transactions”) and this offering:

Competitive Strengths
Our competitive strengths are underpinned by the HyperRedundant™ nature of the Project Matador Site derived from the combination of natural gas, water, fiber and nuclear potential converging at the crossroads of Project Matador. We believe our business has a number of key competitive strengths, including:
• One-of-a-Kind Project Site with Critical Infrastructure, Connected at Scale - Our Lease with the Texas Tech University System provides a one-of-a-kind project site, strategically located adjacent to one of the nation’s largest known natural gas fields with 1–2 Bcf/d of production as well as nearby four major bidirectional natural gas pipelines owned by companies supporting firm gas contracts—which we believe could support the entirety of Project Matador’s contemplated up to 11 GW of power. The Project Matador
125
Site boasts sub-25ms latency to major fiber hubs like Chicago, Dallas, and Phoenix, and offers exceptional digital connectivity that is co-located within high-radiance solar corridors, the largest helium reserve and the largest aquifer in North America, delivering reliable power, advanced cooling, and water for hyperscale data and next-generation manufacturing.


• Near-Term Natural Gas Generation Provides Bridge to Nuclear and Solar Plus Battery Storage Development - Fermi is expected to provide 1.1 GW of power generation by the end of 2026, inclusive of 200 MW obtained from SPS. We were able to source combined cycle systems and turbines for near-term delivery in a tight equipment market. Our natural gas generation will provide our customers with near-term generation capacity as we develop nuclear and solar plus battery storage generation, giving us a competitive advantage for customers with near-term computing needs.
• Pre-Existing National Security Infrastructure and Strategic Talent Advantage - In close proximity to the Pantex Plant—the nation’s primary site for assembling, disassembling, and maintaining the U.S. nuclear weapons stockpile—this location benefits from regulatory precedent, a highly qualified nuclear workforce of approximately 4,600, deep R&D capabilities, enhanced site security, and robust infrastructure. Combined with a seasoned Permian Basin energy labor pool and three nearby college campuses, the Project Matador Site offers unmatched access to skilled talent without disrupting local communities or school districts. Many of our targeted tenants contract with the federal government and will benefit from the critical national security infrastructure already in place and adjacent to the project site.
• Positioned for Accelerated Nuclear Development - On June 17, 2025, we filed a COL Application for four Westinghouse Reactors, which was accepted for review on September 5, 2025. We believe the project is positioned to offer a first-mover advantage in the development of nuclear power to meet growing energy demand by capitalizing on the Trump Administration’s renewed focus on accelerating the nation’s nuclear infrastructure buildout and future technologies, such as small modular reactors. Further, we are seeking new ways to modernize existing legal frameworks to benefit Fermi, including through seeking U.S. Foreign Trade Zone subzone designation for Project Matador and similarly situated projects.
126
• Hyperscaler Alignment on Attractive Terms - We are actively negotiating letters of intent with leading AI infrastructure companies on terms we believe to be highly attractive. Through a combination of substantial prepayments, capacity-based rents and escalator provisions governed by triple-net or gross leases, we believe our lease agreements will provide us with significant financial flexibility, access to stable, repeatable cash flows, and provide long-term certainty while we seek to grow the world’s largest nuclear power campus. We believe our large-scale site is attractive to hyperscalers who seek partners to grow as they grow.
• Cutting-Edge Operational Execution Model Through “MATRIX” - In partnership with a global professional services firm, we are developing an AI-powered project management office, “MATRIX,” utilizing an intelligent agent ecosystem purpose-built to streamline the execution of complex, high-risk capital programs like Project Matador, which demand seamless integration between systems, rigorous governance, and adaptive risk controls. MATRIX reframes development and operations programs as an AI-augmented delivery model, where intelligent agents operate as embedded controls, advisors, and accelerators across planning, design, procurement, construction, commissioning and transition to operations to shift capital delivery from labor-intensive oversight to automation-powered execution. We believe MATRIX will uniquely position us to execute on Project Matador by fundamentally reducing the time, cost, and risk inherent to large project execution.
Growth Strategies
We intend to implement a number of strategies to accelerate growth, including:
• Establish First-Mover Advantage in Nuclear Power Development - We intend to advance regulatory and development workstreams to secure early access to next-generation nuclear capacity, including SMRs and other advanced reactors. Our ambition is to become the premier platform for AI tenants requiring ultra-reliable, environmentally-responsible baseload power—anchored by what could become the second-largest nuclear power complex in the United States. We will continue deepening strategic partnerships with the NRC and the DOE to align with national energy priorities, accelerate licensing timelines, and shape the future of nuclear infrastructure in support of AI.
• Systematic Execution Approach that is Scalable and Repeatable - Following the successful execution of Phase 1 and Phase 2, we believe Fermi will be positioned to scale in a systematic, repeatable manner—delivering an additional approximately 1 GW of generation capacity annually. This “rinse-and-repeat” rollout model is intended to substantially de-risk the remaining 90% of the 11 GW campus buildout, leveraging proven engineering, regulatory, and commercial frameworks established in the initial phases. We intend to standardize and codify our development model—land, power, and compute—into a replicable blueprint that can be deployed across multiple geographies to meet rising AI infrastructure demand. Every additional site will carry the Fermi brand, operational playbook, capital formation strategy and build-to-tenant architecture.
• Expand Strategic Partnerships with Leading AI and HPC Players - Forge long-term partnerships with hyperscalers, AI and NeoClouds players, and infrastructure operators seeking reliable access to massive, scalable power in geostrategic U.S. locations and worldwide. As tenants are signed, these relationships will strengthen as AI and compute requirements continue to expand with Fermi building the national platform to meet that demand with end-to-end infrastructure delivery.
• Continue Enhancing Vertical Integration Across the Infrastructure Value Chain - Develop and control critical components of the power and compute stack to improve cost, reliability, and execution certainty. As the pipeline for data center projects continues to expand, and grid capacity becomes more and more constrained, AI and HPC players will become increasingly reliant on behind-the-meter ecosystems, independent from grid uncertainty. We intend to create the necessary ecosystem to support AI and HPC growth with a platform primed to capture significant market share through this expected period of expansive growth.
• Management Team with Bold, Interdisciplinary Vision Across AI, Data Center, Power, Nuclear and REIT Spaces and Demonstrated Ability to Execute Complex Projects - The management team has deep experience, strategic relationships and a bold vision for the future of AI development. The team is passionate about enabling the growth of AI globally and views it as a national security priority in the United States. The team is nimble as demonstrated by identifying and leasing a strategic site of scale, sourcing equipment in a tight market, and advancing permits.
127
• REIT Structure Provides Enduring Tax Advantage - We believe that our REIT structure will allow us to retain greater cash flows to reinvest in the business and distribute to shareholders. Additionally, it will allow investors globally to gain exposure to AI infrastructure growth in a tax-advantaged structure. We will be required to distribute at least 90% of our REIT taxable income (determined without regard to the deduction for dividends paid and excluding net capital gain), but will generally not owe U.S. federal income tax on any portion of our REIT taxable income, including net capital gain, that is distributed by us to our shareholders. We believe that our intended operations are well aligned with the requirements for qualifying as a REIT, and that our qualification will provide our shareholders an attractive long-term investment proposition.
Tenant Demand & AI Market Fit
The AI revolution is fundamentally constrained by one primary factor: power. Hyperscale data centers, those capable of training frontier AI models and supporting real-time inference across billions of devices, consume energy at unprecedented scale. We believe our tenants desire near-term access and significant, consistent scale to expand into multi-year development. Industry experts agree the U.S. electric grid cannot meet projected demand. Power procurement delays, interconnection backlogs, and regulatory bottlenecks have made traditional data center expansion exceedingly difficult for next-generation AI workloads. Fermi’s model intends to solve that bottleneck.
Our platform is purpose-built for the world’s most demanding AI users, such as companies and governmental entities with immediate multi-gigawatt power needs, hyperscaler-grade redundancy requirements, and zero tolerance for latency or power outages. Project Matador is engineered to support multiple 1 GW-class tenants, each with customizable delivery pathways including a combination of dedicated natural gas turbines, solar arrays, and nuclear island configurations.
Our model has already attracted multiple inbound requests for the power and facilities we are in the process of developing. We are in advanced discussions with a select group of foundational anchor tenants, including:
• AI model developers scaling multi-billion-parameter systems;
• GPU manufacturers pursuing integrated compute and power co-location strategies; and
• Next-gen cloud and sovereign AI providers seeking full-stack ownership of energy and compute campuses.
Phase 1 was reverse-engineered based on direct demand signals from AI buyers seeking deployment locations outside of traditional grid jurisdictions, where permitting timelines and utility constraints make near-term development prohibitive.
On September 19, 2025, we entered into the Tenant LOI with the First Tenant to lease a portion of the Project Matador Site on a triple-net basis for an initial lease term of twenty years, with four renewal terms of five years each. The Tenant LOI provides for phased delivery of over 1GW of powered shell spread across 12 Tenant Facilities to be constructed by the Company. Additionally, the Company and the Tenant are negotiating a cost reimbursement agreement and prepayment as part of their ongoing negotiations. Any prepayment would be on a full recourse basis and subject to clawback, amortized over six years as a credit to the First Tenant’s rental payments.
The Tenant LOI is non-binding and subject to a number of terms and conditions, contingencies and uncertainties. There can be no assurance that we will ultimately enter into a binding definitive agreement with the First Tenant or that the terms of such agreement will not differ, possibly materially, from those described here.
The Fermi Advantage for AI Tenants:
• Speed to Power: Fermi’s behind-the-meter power will be largely engineered, permitted, and delivered onsite avoiding interconnection delays.
• Energy Optionality: Once our buildout is achieved, tenants will be able to customize their power mix across gas, solar, battery, and nuclear modules, optimizing for environmental, social and governance targets or cost stability.
• Control and Redundancy: Fermi tenants will be able to avoid shared substation risk and have direct input into their power delivery architecture—including the mechanical, electrical, and plumbing (MEP) systems handoff.
• Tenant Optionality: Our tenants will be able to select raw power, powered shell, or turnkey compute solutions. Fermi expects to match their stack through SPE-managed partnerships.
128
• Alignment with Hyperscaler BTS Requirements: Ultra-high uptime (targeting 99.999% and above), low latency delivery (via local generation adjacency), and resilient throughput (fueled by redundant resources).
• Safety and Security: Because we are adjacent to Pantex, we believe our tenants will benefit from enhanced security, a no-fly zone and additional redundancies endemic of critical strategic national security sites.
We believe Fermi will become one of the premier providers for the next generation of AI infrastructure in the United States as a result of its control, scale, and redundancy.
Our Revenue Model and Expected Tenant Contracts
Our business model involves selling access to our private power grid and powered shells on a triple net lease basis. While the terms on which we sell capacity and access may change over time, we believe our unique position allows us to provide a differentiated offering and intend to charge a premium for our offering. We expect to receive partial revenue from such lease agreements as power plus shell buildouts are delivered, whether or not power is being used by the tenant. We are in active negotiations with multiple investment grade tenants and have executed an LOI with an investment grade tenant for the first GW of power.
Based on the experience of our management team as well as publicly available information from comparable market transactions, we have developed “illustrative returns” we believe can be generated by our projects. These illustrative returns are not meant to represent projections for our operations but illustrative of our potential returns. More specifically, market analysis indicates that a tenant lease could generate $1.5 billion of revenue when normalized for 1GW of gross capacity and power purchase agreements. Assuming we incur $500 million in operating expenses attributable to such normalized GW as estimated by management based on currently available market information, we would generate $1.0 billion of NOI for such normalized GW. Our operating expenses are passed through to the tenant under triple net lease terms further preserving our profit margin. For example, if natural gas costs were to increase, our revenues would increase proportionately.
In connection with our illustrative analysis presented above, we reviewed publicly available information with respect to comparable market transactions, including “powered shell” and “turnkey” transactions for our target addressable market and representing a cumulative 6GW of power capacity across thirty transactions for which data is available (“Market Comparables”). An analysis of these Market Comparables supports for a normalized 1 GW approximately (i) $600 million in top line base rent revenue ($50 per KW per month) and (ii) $900 million in power capacity rent revenue ($75 per KW per month) roughly based on generic rates of $0.10 per KWH levelized cost of electricity. These revenues represent a historical view of market terms based on the Market Comparables and we anticipate that scarcity of power deliverable at scale could result in increases in these metrics in the near term.
While we do not believe our lack of operating history necessitates an additional discount factor due to our procurement of best-in-class power generation assets mixed with the unique attributes of the Project Matador Site, we assumed increasing expenses for long lead-time items and include contingencies in our cost estimates to account for uncertainty in operating performance and other risks. Additionally, we have considered the impact of exogenous factors that would cause cost overruns and delays such as tenant-specific requirements that may be unknown to us and supply chain inefficiencies when assessing our cost structure.
These illustrative returns represent the good faith estimates of management based on information available to it as of the date of this prospectus. The assumptions underlying our analysis are subject to many risks and uncertainties. See “Risk Factors.”
The terms of our LOIs are structured such that revenue from our leases will begin flowing on a proportionate basis as power and powered shells are delivered. Our anticipated power delivery schedule for the first 1.1 GW of power on the Project Matador Site is as follows (with such amounts under “Grid Power: Xcel Energy” representing 86MW of grid power and 114MW of mobile generation):
|
Model |
2026 |
|||||||
|
Q1 |
Q2 |
Q3 |
Q4 |
|||||
|
Grid Power: Xcel Energy |
200 |
200 |
200 |
200 |
||||
|
Gas: Leased TM2500s |
140 |
140 |
320 |
320 |
||||
|
Gas: SGT800s (Firebird) |
0 |
0 |
400 |
400 |
||||
|
Gas: GE 6Bs (Jersey) |
120 |
120 |
180 |
180 |
||||
|
Total |
460 |
460 |
1,100 |
1,100 |
||||
|
Increment |
460 |
0 |
640 |
0 |
||||
129
Our Power Assets
• Power Asset #1: SPS Grid Power: The Project Matador Site is located in the SPP and in SPS territory. The Company has a preliminary commitment from SPS to provide the Company with up to 220 MW of power which consists of 86MW of firm grid power supplied under SPS’s large commercial load tariff and up to 114 MW of loaned/allocated mobile generation sets for temporary on-site utilization. We expect to have a robust set of interconnection points with SPS to provide voltage regulation support, economy energy interchange, reliability reserves and other system attributes required to assure highly reliable, quality power delivery to data center customers. We have already begun building a two-mile connection to the 115kV line west of the Project Matador Site. The below chart our key assumptions with respect to the SPS grid power:

• Power Asset #2: GE TM2500 Mobile Generation: We will initially lease up to 320 MW secured of GE TM2500s, and will likely negotiate an option to purchase some or all of such assets after a defined period of time. Compared to our frame-class gas turbines, these mobile units are lower-efficiency, higher-heat rate generators, but are reliable and rapidly deployable, allowing us to meet initial tenant power needs. In addition to the 86MW of grid power, we expect that SPS will be providing 114 MW of mobile generation to Fermi. The below chart illustrates the Company’s key assumptions with respect to the TM2500s:

130
• Power Asset #3: GE 6B Gas Turbines: On June 26, 2025, pursuant to the Bayonne EPA, we purchased three pre-owned GE 6B frame class gas turbines and one associated used steam turbine to utilize on the Project Matador Site in combined cycle mode. We initially expect to operate this equipment in a simple-cycle configuration, bringing 120MW of capacity online by the first quarter of 2026. We intend to convert to combined-cycle by the end of 2026. These gas turbines are industrial, frame-class turbines, which we believe are well-suited for firm, baseload generation at 45MW per turbine. These units will be refurbished off-site and delivered to Amarillo for reassembly and commissioning. The Company is in advanced negotiations with Primoris Services Corporation to act as the EPC. We have lined-up NAES Corporation to perform refurbishment and to provide other pre-commissioning technical and pre-O&M logistical support. The below chart illustrates our key assumptions with respect to the GE 6B Gas Turbine:

____________
* Refurbishment costs now estimated to be $18.8 million.
• Power Asset #4: Siemens Energy SGT-800s: On July 29, 2025, as part of the Firebird Acquisition, the Company acquired the Siemens Contract for the Siemens System. We intend to operate the Siemens System in a 6 x 1 combined-cycle configuration. The Siemens System consists of industrial, frame-class turbines, which we believe are well-suited for firm, baseload generation. In addition, at 57MW per turbine, these are units of scale, and contribute to a highly reliable power generation portfolio. The Siemens System
131
turbines are new, in-crate assets under Siemens warranty and control. Components of the Siemens System are currently in Germany, Sweden, the Netherlands, Vietnam and China, and are anticipated for delivery in the Port of Houston by the end of 2025. The below chart illustrates the Company’s key assumptions with respect to the Siemens System:

(1) Excludes an approximately $100 million net profits interest.
• Power Assets #5-6: Solar & BESS: Our intended use of solar generation will be to opportunistically displace natural gas-fired generation. As solar photovoltaic power supply exhibits intermittency and variability, and is not a dispatchable source of reliable power, it is not a viable candidate as a sole source of power for data centers to provide support to our gas-fired plants with headroom to comfortably adjust operations while remaining fully online to supply our customers with utility scale levels of operational reliability. The Company’s strategy is to enter into 15-to-20 year power purchase agreements (“PPAs”) with one or more highly regarded and capable solar project developer/owner/operators rather than build solar itself, given the rate of return investors and developers have accepted on solar development is below the Company’s cost of capital. We are placing the obligation on the selected developer(s) to secure sites adjacent or near-adjacent properties and construct the transmission links into the Project Matador Site, as there is significant undeveloped agricultural land proximate to our campus. The current rates for solar PPAs in Texas are in the upper $20s/MWh, and the Company has assumed $30/MWh for modeling purposes, meaning displacement of natural gas with solar is a cost-saving initiative under certain conditions. Furthermore, there are emissions benefits to solar generation as compared to natural gas. In addition, we plan on installing 1 MW of 4-hour duration BESS systems for every 3 MW of IT compute load on the Project Matador Site. We believe that running all power through the BESS network ensures the highest level of power quality and millisecond tempo responsiveness to volatile load swings or power supply transients. In contrast to mechanical power assets, BESS responds in millisecond-speed to variable
132
surges and valleys in AI workloads. Additionally, BESS systems provide immediate power in the event of generation plant or grid trips. The chart below illustrates the Company’s key assumptions with respect to the Company’s solar generation and BESS:

• Power Asset #7: Nuclear: As discussed above, we plan to initially construct up to four AP1000 nuclear reactors, with the first unit coming online by the end of 2032. The Company plans to build four AP1000s and deploy additional SMRs, assuming commercially available for a total of up to approximately 6 GW by the end of the next decade. Mesut Uzman, our Chief Nuclear Construction Officer, brings extensive experience supporting delivery of large-scale nuclear projects including multiple Westinghouse Reactors and full lifecycle execution of the Barakah Nuclear Power Plant. He played key roles in the construction and commissioning of 12 nuclear units in China (including four Westinghouse Reactors), four Korean-designed units in the UAE, and multiple upgrade and completion projects in the United States. The below chart illustrates the Company’s key assumptions with respect to the Company’s nuclear strategy:

133
In addition, the chart below provides the Company’s currently estimated nuclear readiness timeline:

Competition
We believe we operate at the unique intersection of power, data centers and AI infrastructure, which exposes us to competition across a number of verticals. We may compete with traditional utilities and independent power producers providing energy to data centers. We operate in a highly competitive data center market, facing established players like Equinix and Digital Realty. Additionally, as AI workloads drive demand for high-performance computing, we may compete with specialized AI infrastructure providers like CoreWeave and Lambda, as well as tech giants integrating AI capabilities into their cloud offerings. We may also face competition from new entrants or adjacent industries, such as modular data center providers or companies developing innovative cooling and energy efficient technologies, which could disrupt our operational advantages.
Human Capital Resources
As of June 30, 2025, we had one employee on our payroll. We began hiring employees in the second quarter of 2025 and plan to continue expanding our workforce throughout the third and fourth quarter of 2025. Our human capital is a key factor in our future success, which largely depends upon our ability to attract and retain highly skilled employees.
Additionally, we expect to adopt the Fermi Inc. 2025 Long-Term Incentive Plan (the “2025 Incentive Plan”) to permit the grant of equity and equity-based awards to non-employee directors, officers and other employees of the Company and its subsidiaries, and certain consultants to the Company and its subsidiaries, and to provide to such persons incentives and rewards for service and/or performance.
Local, Skilled Labor
We believe oilfield service companies and personnel played a pivotal and often under-appreciated role in the development of the United States’ shale revolution. Skilled tradesmen and laborers have long been a fiercely coveted commodity in Texas’ best-producing oil plays, primarily the Delaware and Midland Basins. As America’s energy priorities shift towards clean, scalable power and away from traditional fossil fuels, we believe Fermi offers a unique opportunity for the dedicated, skilled labor that enabled the shale revolution to continue to apply their skills as the nuclear revolution unfolds.
Amarillo, Lubbock, Abilene, Midland and Odessa have a shared cultural history, including strong family ties, shared strategic and business priorities, and pastimes. Skilled tradesmen and their families will have the ability to relocate to Amarillo from the Midland-Odessa area and throughout much of West Texas, in many cases without changing school districts. Together with our proximity to Pantex and the skilled workforce currently in Carson County, we believe we will have unique access to skilled labor that many future nuclear developments and behind-the-meter power operations will be unable to replicate.
134
Government Regulation
We operate in a multi-jurisdictional regulatory environment shaped by nuclear licensing, environmental permitting, electric grid coordination, financial disclosure standards, and real estate governance. The Company maintains a structured compliance program to navigate the intersection of federal, state, and local oversight authorities. Our projects are subject to various federal, state, and local environmental statutes and regulations intended to ensure the protection of the environment. In certain cases, these environmental laws and regulations require us to obtain permits and authorizations and engage in agency consultations prior to construction and operation of a project. Many laws and regulations restrict or prohibit the types, quantities, and concentration of substances that can be released into the environment. Failure to comply with these laws and regulations may result in substantial civil and criminal fines and penalties. See “Risk Factors.”
Nuclear Safety Regulation and Approvals
As previously described in the section titled “Risks Related to Our Regulatory Environment and Energy Generation — Nuclear energy development is subject to extensive regulation and uncertainty, which could materially delay or impair our business,” the NRC serves as the lead agency for the review and licensing of commercial nuclear power plants. The review is made up of two primary subject areas: a safety review and an environmental review. During the environmental review, the NRC consults with collaborating federal agencies, state, local, and tribal authorities to ensure the relevant parties are aware of and acknowledge the licensing actions being considered. The environmental review requires the NRC to consider any state, local, and tribal stakeholders. State-level authorities, such as those controlling water access permits and state public utility commissions require compliance by a nuclear power plant if the plant requires water or connects to the electric grid.
The NRC licensing process also includes a hearing opportunity where members of the public with standing have an opportunity to present arguments for why the licensing action should not be allowed. In addition, state and local challenges are expected to be significantly lower in comparison with most traditional nuclear power plants.
We submitted our COL Application on June 17, 2025 to the NRC, which was accepted for review on September 5, 2025. As the licensing body for the Westinghouse Reactors, the NRC regulates the construction, operation, security, and decommissioning of nuclear facilities. The NRC’s review schedule of our COL Application is currently pending. Once the NRC’s acceptance of the COL Application for review is initiated, a time period for public intervention will commence. Due to the Project Matador Site location, next to the existing Pantex Plant, we do not currently anticipate material public intervention during the comment period.
U.S. Department of Energy
Through its Office of Nuclear Energy and Loan Programs Office, the DOE provides grant funding, technical assistance, and potential loan guarantees for advanced reactor development. We anticipate engagements with DOE programs, including the Advanced Reactor Demonstration Program and the Loan Programs Office Title XVII.
Federal Energy Regulatory Commission
FERC is an independent federal agency that among other things, regulates the transmission and wholesale sale of electricity in interstate commerce. Currently, FERC is in the process of determining the policies it will apply to interconnections of nuclear power plants and other generators to the transmission grid when and if a large high-load-factor load, such as a large data center, is co-located behind-the-meter with such generating facilities. As such, Fermi may have to satisfy one or more conditions in order to receive approval from FERC of the interconnection agreement of each such Westinghouse Reactor to the extent it is interconnected with the SPP-administered transmission grid. Any interconnection agreement entered into between Fermi and SPS or SPP will be subject to the regulatory jurisdiction of FERC.
North American Electric Reliability Corporation
The Company and Project Matador may also be subject to the mandatory reliability standards of the NERC. In 2005, the U.S. federal government enacted the Energy Policy Act of 2005, which amended the FPA to vest FERC with authority to ensure the reliability of the bulk electric system. Such authority mandated that FERC assume both oversight and enforcement roles. Pursuant to this mandate, FERC certified the NERC as the Nation’s Electric Reliability Organization to develop and enforce mandatory reliability standards and requirements to address medium- and long-term reliability concerns. Today, enforcement of electric reliability standards, including the protection of critical energy infrastructure,
135
is a major focus of NERC and FERC. The NERC reliability standards are a series of requirements that relate to maintaining the reliability of the North American bulk electric system and cover a wide variety of topics, including physical security and cyber-security of critical assets, information protocols, frequency and voltage standards, testing, documentation, and outage management. If generation and transmission owners and operators that are part of the bulk electric system fail to comply with these standards, they could be subject to sanctions, including substantial monetary penalties.
NERC and MRO, the NERC regional entity for the SPP power region, also regulate certain power generation owners and operators with respect to reliability and cybersecurity requirements. NERC and MRO can also impose fines for violations of its reliability standards.
Public Utility Regulatory Act and Public Utility Commission of Texas
Although our Project Matador Site is designed to operate behind-the-meter and largely grid-independent, certain registration and reliability requirements fall within PUCT purview and we will maintain ongoing coordination with PUCT for emergency response.
The PUCT has authority to investigate and impose fines for violations of its enabling statute, the Public Utility Regulatory Act (Tex. Util. Code §§ 11.001-66.016) (“PURA”) and its rules (set out in Chapter 25 of Title 16 of the Texas Administrative Code). Fines can be up to $25,000 per violation per day for most violations and up to $1,000,000 per violation per day for specific violations relating to weather-preparedness requirements.
Pursuant to PURA § 39.158, power generation companies must seek pre-approval from the PUCT to operate and for proposed mergers, acquisitions, or other affiliations with other power generation companies in certain circumstances. For example, the PUCT must approve such proposed transactions if the total capacity to be owned and controlled by the post-transaction power generation company and its affiliates will not exceed 20 percent of the total capacity in or capable of delivery into the applicable power region. Such applications must be processed by the PUCT within 120 days following the filing of an application, or else they are deemed approved on the 121st day.
The Project Matador Site is situated within the singly certificated service territory of SPS, a subsidiary of Xcel Energy, Inc. SPS holds a Certificate of Convenience and Necessity issued by the PUCT, authorizing it to provide retail electric service to end-use customers within this designated geographic area. Electric service at the Project Matador Site will be provided, in part, by SPS and, in part, by co-located generation facilities. We expect the provision of electric service from these co-located facilities will be structured pursuant to certain regulatory exceptions, as described below.
Generally, PURA prohibits the provision of retail electric service by any entity other than the certificated electric utility for the area. At the Project Matador Site, we expect the co-located generation facilities will provide electric service pursuant to the statutory exception permitting a landlord to furnish electric service to its tenants as an incident of tenancy, if such electricity is not resold to or used by others. This exception, which is set forth within the definition of “electric utility” under PURA, authorizes a landlord to supply electric service to its tenants and include the associated charges in the tenants’ rental payments. Although this statutory exception is expressly permitted for tenants of a “dwelling unit” under PUCT regulations, it has not been tested or ruled upon for application within commercial or industrial contexts. Additionally, under this plan each Fermi affiliate serving as a landlord would hold a proportional ownership interest in the co-located generation facilities, with such interest sized to meet the electric service requirements of its respective tenants. We plan to structure this co-ownership as a tenancy-in-common, which is expected to enable each Fermi affiliate to qualify under a separate exception to the definition of “electric utility” under PURA.
Texas Commission on Environmental Quality
As Texas’s environmental agency, the Texas Commission on Environmental Quality (“TCEQ”) oversees environmental regulations and permitting, including the management of air, waste, stormwater discharge, and other environmentally-related matters. We are in the process of securing appropriate permits under the Clean Water Act, Texas Water Code, and Title 30 of the Texas Administrative Code.
136
Other Governmental Permits, Approvals and Authorizations
The construction and operation of our projects is subject to additional federal and state permits, orders, approvals and consultations required by other federal and state agencies, including the DOE, U.S. Army Corps of Engineers, U.S. Department of Commerce, National Oceanic and Atmospheric Administration, National Marine Fisheries Services, Federal Aviation Administration, U.S. Fish and Wildlife Service, EPA, and U.S. Department of Homeland Security. Permitting for the Project Matador is ongoing and at an early stage.
Environmental Regulation
The Company, its projects, construction, and operations are subject to federal, state and local environmental laws and regulations. Environmental regulations often require operators to secure permits, alter operations methods, and generally comply with the specifics of the regulations. These compliance efforts could result in significant expenditures to attain and maintain compliance, especially if there are penalties or fees associated with non-compliant activities or could limit the Company’s operations. Additionally, failing to secure an environmental permit, or permission from a governmental entity could slow or stop the Company’s operations.
Below is a non-exhaustive discussion of the most notable federal environmental laws and how those laws could affect the operations of the Company.
Comprehensive Environmental Response, Compensation, and Liability Act
Certain aspects of our projects may be subject to the Comprehensive Environmental Response, Compensation, and Liability Act (“CERCLA”), which provides for the investigation, cleanup, and restoration of natural resources from releases of hazardous substances (not including “petroleum”). We may be subject to liability under CERCLA as a result of contamination at properties currently or formerly owned, leased or operated by us or our predecessors or at third-party contaminated facilities to which we have sent waste for treatment or disposal. Liability under CERCLA can be imposed on a joint and several basis and without regard to fault or the legality of the conduct giving rise to contamination.
Clean Air Act
Our projects are subject to the Clean Air Act (the “CAA”) and comparable state and local laws. Under the CAA, the EPA has the authority to control air pollution by issuing and enforcing regulations for entities that emit substances into the air. The EPA has promulgated regulations for major sources of air pollution and has delegated implementation of these regulations to state agencies, including the TCEQ. We are subject to ongoing emissions standards, requirements, and reporting obligations.
Clean Water Act and Rivers and Harbors Act
Our projects are subject to the Clean Water Act (the “CWA”), which regulates discharges of pollutants into the waters of the United States, as well as analogous state and local laws. Under Section 401 of the CWA, a federal agency may not issue a permit for any activity that may result in any discharge into the waters of the United States unless the state where the discharge would originate either issues a water quality certification verifying compliance with existing water quality requirements or waives the certification requirement or waives this requirement.
Resource Conservation and Recovery Act
Under the Resource Conservation and Recovery Act, and comparable state hazardous waste laws, the EPA and authorized state agencies, including the TCEQ, regulate the generation, transportation, treatment, storage, and disposal of hazardous waste. If hazardous wastes are generated or stored in connection with any of our projects, we would be subject to the requirements of such laws.
Endangered Species Act
The ESA imposes limitations and prohibitions upon activities that may harm endangered species or threatened species, or result in the destruction or adverse modification of habitat of such species that are determined to be critical. Texas has a similar program protecting additional species. We expect to engage in consultation in connection with Project Matador to determine if any endangered or threatened species exist in the project area. We will work with the relevant agencies to ensure the project’s activities do not harm endangered or threatened species, or their habitats.
137
National Environmental Policy Act
The issuance of requisite permits and authorizations for our projects may be subject to environmental review under NEPA. NEPA requires federal agencies to evaluate the environmental impact of major agency actions that may significantly affect the quality of the human environment, such as the granting of a permit or similar authorization for the development of certain projects. As part of NEPA review, federal agencies will prepare an environmental assessment that assesses the potential direct, indirect and cumulative impacts of a proposed project and, if necessary, will prepare a more detailed environmental impact statement that may be made available for public review and comment.
The NEPA review process can lead to significant delays in approval of such projects and the issuance of the requisite permits. As a result of its NEPA review, a federal agency may decide to deny permits or other support for a project, or condition approvals on certain modifications or mitigation actions. As it relates to NEPA, the Trump Administration issued an Executive Order directing the Commission on Environmental Quality (“CEQ”) to provide guidance on implementing NEPA and propose rescinding the associated NEPA regulations. On February 25, 2025, the CEQ issued an interim final rule that removed CEQ’s existing implementing regulations for NEPA. Some federal agencies have also adopted their own NEPA procedures.
Facilities
TTU Lease Agreement
Our principal property interest is the Project Matador Site located in Carson County, Texas. The Project Matador Site consists of approximately 5,236 acres of contiguous land held under the Lease. On August 11, 2025, Fermi SPE entered into a land exchange agreement with the Texas Tech University System, PanTexas Deterrence, L.L.C. and The National Nuclear Security Administration, an agency within the DOE (the “Land Exchange Agreement”) and a First Amendment to the Ground Lease Agreement (the “First Amendment to Ground Lease”) to exchange acreage under the Lease that is adjacent to the Pantex facility for land currently held by Pantex near or adjacent to the land held under the Lease. The Lease was executed to grant us exclusive rights to develop, construct, own, and operate large-scale energy generation, hyperscale data centers, and related support infrastructure on the property immediately following (i) the lease commencement date for the initial 4,523 acres of the Project Matador Site and (ii) after the consummation of the land exchange under the Land Exchange Agreement for the remaining 713 acres of the Project Matador Site, which is expected to occur on December 31, 2025. Pursuant to the First Amendment to Ground Lease, we have certain early access rights to allow development of that portion of the Project Matador Site covered by the Land Exchange Agreement prior to the consummation of the land exchange. On August 11, 2025, Texas Tech University deeded the entirety of its interest in the Project Matador Site to the Texas Tech University System.
The term of the Lease commences on the Lease Commencement Date and expires on the day that is ninety-nine (99) years thereafter, unless earlier terminated pursuant to the terms of the Lease. The Lease Commencement Date is the date immediately following the satisfaction of certain conditions, including the providing a term sheet to the Texas Tech University System for an approved subtenant for a data center having a minimum gross square footage of 200,000 and capable of receiving at least 200 megawatts of electric power.
Under the Lease, the Texas Tech University System retains the underlying fee simple ownership of the land while, following the Lease Commencement Date, granting us leasehold control with full rights to access, improve, subdivide, and sublease portions of the Project Matador Site for permitted uses, including the development of Project Matador. We made an initial payment to Texas Tech University under the Lease of $1.75 million in connection with signing, with an additional $3 million to be paid upon commencement of Phase 1 construction. Rent payments under the Lease are structured as follows:
• Base Rent: From and after the date on which certain conditions are met, including a term sheet with our first tenant for a Phase 1 lease, we will pay base rent equal to $1,200,000 for Year 1, $2,000,000 for Year 2, $2,500,000 for Year 3, $3,000,000 for Year 4, and $3,500,000 for Year 5, prepayable in full for Year 1 and in equal installments on the first day of each quarter thereafter. Following Year 5, base rent increases by 3% annually.
138
• Revenue Rent: In addition to base rent, from and after the date on which we receive our first rent payment from a tenant (excluding pre-paid rent), we will pay the following variable revenue rent:
○ Appraised Value Rent: An annual amount equal to 1% of the first $3 billion of appraised value of our data centers and 0.5% on amounts above $3 billion, subject to a 3% year-over-year cap and reduced by the base rent payable during such year.
○ Power Sales Revenue Rent: 1% of gross revenues from the sale of electric power generated on the Project Matador Site.
○ Water Sales Revenue Rent: 25% of gross revenues from water sales drawn from the Project Matador Site.
We are additionally obligated to provide certain other payments and benefits to the Texas Tech University System, including:
• Within one year following substantial completion of Phase 1, we will sublease to the Texas Tech University System at least 15 acres for construction of a research campus, at the Texas Tech University System’s expense, and construct a 10,000 square foot data center facility for use by the Texas Tech University System, at our expense. Upon completion and commissioning of a nuclear facility, we will provide nuclear power to these facilities at cost.
• One-time donations to a scholarship fund managed by the Texas Tech University System of an amount equal to: $2 million per 100,000 square feet of data center facility space we lease to a tenant for the first 2 million square feet, followed by $1 million per 100,000 square feet leased thereafter.
• Annually fund at least $1,000,000 to the TTUS Excellence Fund for the term of the Lease.
• Certain research collaboration and workforce development initiatives.
• Financial reports and observer rights with respect to meetings of our governing body.
In addition to all other rent payable to the Texas Tech University System, we are obligated to pay the Texas Tech University System delay rent in an amount equal to $100,000 for each day of delay in achieving Phase One Sublease Commencement beyond the Target Phase One Sublease Commencement Date. The Phase One Sublease Commencement means the substantial completion of the first data center and the rent commencement date under the first sublease, pursuant to a sublease entered into by the first subtenant in accordance with the terms and conditions of the Lease. The Target Phase One Sublease Commencement Date is the two-year anniversary of Tenant’s receipt of the Notice to Proceed from the Texas Tech University System.
The Lease also requires that, upon the commencement of revenue rent payments, the Company shall establish and fund a sinking fund for reclamation work at $10 million per annum, increasing annually by 3%. The sinking fund payments will increase by an additional $9 million per annum when the Company constructs a nuclear facility at Project Matador.
Commencing on the Lease Commencement Date until the earlier of: (i) the date we are obligated to start paying revenue rent; or (ii) the Texas Tech University System terminates the Lease due to suspension of construction as provided in the Lease, if applicable, we have to reimburse the Texas Tech University System in an amount of $500,000 (prorated for partial years) for third-party legal, third-party consultant and administrative costs actually incurred by the Texas Tech University System in connection with the Lease.
The Texas Tech University System may terminate the Lease under certain conditions, including, but not limited to, our failure to deliver a term sheet with a tenant for Phase 1 by December 31, 2025, or our failure to obtain a notice to proceed from the Texas Tech University System for Phase 1 development by December 31, 2026. The Texas Tech University System is obligated to provide the notice to proceed (“Notice to Proceed”) upon the fulfillment of certain conditions, including, but not limited to, the Phase 1 development being fully designed and leased with insurance, performance bonds, and full and unconditional financing secured. After the fifteenth year of the Lease, the Texas Tech University System may partially terminate the Lease as to any undeveloped portion of the Project Matador Site. The Texas Tech University System’s termination rights under the Lease are exercisable regardless of force majeure or any acts or omissions of us or the Texas Tech University System.
139
Upon the occurrence of (i) certain defaults (e.g., bankruptcy, commencement of construction prior to receipt of a Notice to Proceed, failure to commence or a suspension of construction as required under the Lease, and certain assignments or changes in control in violation of the Lease) or (ii) any other monetary default resulting in claims or unpaid amounts to Landlord in excess of (A) $3,000,000 prior to our receipt of a Notice to Proceed, or (B) $10,000,000 following our receipt of a Notice to Proceed, then, but subject to any additional cure rights of our mortgagee as set forth in the Lease or any then-outstanding recognition and nondisturbance agreement entered into by the Texas Tech University System, the Texas Tech University System may, terminate the Lease, in which case Tenant shall immediately surrender possession of the Project Matador Site to the Texas Tech University System. Upon such termination, the improvements on the Project Matador Site owned by us shall become the property of the Texas Tech University System, free and clear of all liens, leases, and encumbrances, in good condition, subject only to reasonable wear and tear, except that we may remove any of our personal property that is removable and neither affixed to the Project Matador Site nor would damage the Project Matador Site.
We have affirmative covenants to promptly and diligently perform all actions and responsibilities necessary to decommission, dismantle, remove, and remediate all improvements we or our subtenants constructed or placed upon the Project Matador Site (including, without limitation, all data center facilities, power generation facilities, the nuclear facilities, transmission lines, and related infrastructure), and to restore the Project Matador Site to a condition that is in compliance with all applicable laws, regulations, and applicable permits and consistent with its obligations under the an environmental indemnity agreement executed in connection with the Lease. Such obligations shall be performed in accordance with good and customary environmental and engineering practices prevailing at the time such obligations are performed.
Prior to commencement of construction, the Company shall obtain and deliver, for the benefit of the Texas Tech University System, a letter of credit securing the payment and performance of our (i) Base Rent, (ii) indemnity obligations under the Lease and under the environmental indemnity agreement executed in connection with the Lease, and (iii) our obligations to restore the Project Matador Site to its original condition in the event of an early termination of the Lease. The letter of credit is to remain in place until the sinking fund has accrued a balance of $10,000,000.
A copy of the Lease is attached as Exhibit 10.4 hereto for other terms and provisions.
Groundwater Lease
Pursuant to the Groundwater Lease, we have the exclusive right to all groundwater in, on, under or that may be produced from the Project Matador Site. Following the lease commencement date of the ground lease, the Groundwater Lease will continue until the termination or earlier expiration of the Lease. Our use of the groundwater will be limited to purposes of designing, developing, constructing, operating, maintaining, and any other use supporting Project Matador as contemplated in the Lease. We have agreed to pay TTU a royalty equal to 25% of the gross revenues actually received by us from any water sales of water drawn from the Project Matador Site. Any failure by us to pay such royalty will be considered a default under the Groundwater Lease.
The groundwater rights are leased “as is, where is” and TTU has not made any representations regarding the quantity of groundwater under the Project Matador Site or the quality of any such groundwater. Any production of groundwater from the Project Matador Site must be in accordance with any and all groundwater production authorizations. It is our sole responsibility to apply for and obtain all necessary permits to explore, drill for and produce groundwater on the Project Matador Site.
Development Costs and Insurance
The capital expenditures we expect to incur as we complete the development of Project Matador will be significant. We estimate that the total capital expenditures we will incur to complete the development of Phase 0 and Phase 1 of Project Matador could exceed $2 billion in the aggregate. The required capital expenditures for the remaining phases are difficult to estimate, but we expect to require substantial additional capital well in excess of that required for Phase 0 and Phase 1. In order to fund these capital expenditures, we will need to raise a significant amount of capital, and our ability to do so will be subject to a variety of risks, including volatility in the capital markets, increases in the cost of capital, and other market and economic factors beyond our control.
140
Currently, Fermi maintains general liability insurance. Prior to the start of construction, the Company will implement additional policies prior to beginning any activities where it believes those policies necessary or where contractual obligations would require the Company to hold those policies. In the opinion of management, the Project Matador Site is adequately covered by insurance.
The Price-Anderson Act (the “PAA”) and NRC regulations at 10 CFR Part 140 economically channel liability to reactor licensees, making the licensee liable for certain third-party damages resulting from a nuclear incident. The cost of defending a claim related to nuclear damage along with significant potential liability if Fermi were found liable would likely be a significant sum and would represent a serious financial risk to the Project, though any nuclear incident itself would likely be the larger risk to continued operation. The PAA contains certain coverage gaps, including for onsite property damage, requiring Fermi to procure additional insurance to mitigate that risk. In addition, contractors and/or engineers may have limited options in securing builders’ risk or professional liability insurance for work on the project due to the project’s size and scope.
Legal Proceedings
We are not currently a party to any legal proceedings that we believe would have a material adverse effect on our business, financial condition, results of operations or cash flows. From time to time, we may be involved in legal proceedings in the ordinary course of business. The outcome of any such legal proceedings, regardless of the merits, is inherently uncertain. We may not be successful in defending ourselves in litigation and, as a result, our business, financial condition, results of operations or cash flows could be materially adversely affected.
As of the date of this prospectus, we are not subject to any formal proceedings before the NRC. However, we anticipate active engagement in the NRC’s ongoing review of our COL Application that was submitted in June 2025. This process may involve technical audits, requests for additional information, and public hearings prior to issuance of a final license. Such proceedings are procedural in nature but may introduce delays or conditional findings that affect project timelines.
We are not currently aware of any litigation or opposition from environmental groups, public interest organizations, or state or local entities related to Project Matador development. Nevertheless, infrastructure projects of this scale can be subject to citizen complaints, permitting appeals, or policy interventions that may impact construction timelines or regulatory approvals.
Additionally, we anticipate further state-level infrastructure reviews associated with water withdrawal permits and site air quality registration. Further, we anticipate further assessment and remediation of historical environmental conditions.
141
POLICIES WITH RESPECT TO CERTAIN ACTIVITIES
The following is a discussion of certain of our investment, financing and other policies. These policies have been determined by our board of directors and, in general, may be amended or revised from time to time by our board of directors without a vote of our shareholders.
Investment Policies
Investments in Real Estate or Interests in Real Estate
We will conduct all of our investment activities through the Company and its subsidiaries. Our investment objectives are to maximize the cash flow of our properties, pay dividends to our shareholders, and achieve long-term capital appreciation for our shareholders through increases in the value of our company. We have not established a specific policy regarding the relative priority of these investment objectives. For a discussion of the properties and our acquisition and other strategic objectives, see “Business and Properties.”
We expect to pursue our investment objectives primarily through our ownership and operation of Project Matador and other acquired properties and assets. We currently intend to invest primarily in the development of Project Matador and other forms of technology related real estate. While Project Matador is located in the Texas Panhandle, future investment or development activities will not be limited to any geographic area, property type or to a specified percentage of our assets. While we may diversify in terms of property locations, size and market, we do not have any limit on the amount or percentage of our assets that may be invested in any one property or any one geographic area. We intend to engage in such future investment activities in a manner that is consistent with the maintenance of our status as a REIT for U.S. federal income tax purposes. In addition, we may purchase or lease income-producing technology-related and other types of properties for long-term investment, expand and improve the properties we presently own or other acquired properties, or sell such properties, in whole or in part, when circumstances warrant.
We may also participate with third parties in property ownership, through joint ventures or other types of co-ownership. These types of investments may permit us to own interests in larger assets without unduly restricting our diversification and, therefore, provide us with flexibility in structuring our portfolio. We will not, however, enter into a joint venture or other partnership arrangement to make an investment that would not otherwise meet our investment policies.
Equity investments in acquired properties may be subject to existing mortgage financing and other indebtedness or to new indebtedness which may be in acquired properties incurred in connection with acquiring or refinancing these investments. Debt service on such financing or indebtedness will have a priority over any dividends with respect to our common stock. Investments are also subject to our policy not to be treated as an investment company under the Investment Company Act of 1940, as amended (the “1940 Act”).
Securities of or Interests in Persons Primarily Engaged in Real Estate Activities and Other Issuers
Subject to the percentage of ownership limitations and the income and asset tests necessary for REIT qualification, we may invest in securities of other REITs, other entities engaged in real estate activities or securities of other issuers, including for the purpose of exercising control over such entities. We do not intend that our investments in securities will require us to register as an investment company under the 1940 Act, and we would intend to divest such securities before any such registration would be required.
Investments in Other Securities
Other than as described above, we do not intend to invest in any additional securities such as bonds, preferred stocks or common stock.
Dispositions
We do not intend to dispose of any of properties for the foreseeable future. In the event we were to effect a disposition, we will ensure that such action would be in our best interest and consistent with our intention to qualify for taxation as a REIT for U.S. federal income tax purposes.
Financings and Leverage Policy
We anticipate using a number of different sources to finance our acquisitions and operations, including cash flows from operations, issuance of debt securities, private financings (such as bank credit facilities, which may or may not be secured by our assets), property-level mortgage debt, project financing, including the issuance of securitized debt,
142
common or preferred equity issuances or any combination of these sources, to the extent available to us, or other sources that may become available from time to time. Any debt that we incur may be recourse or non-recourse and may be secured or unsecured. We also may take advantage of joint venture or other partnering opportunities as such opportunities arise in order to acquire properties that would otherwise be unavailable to us. We may use the proceeds of our borrowings to acquire assets, to refinance existing debt or for general corporate purposes.
Although we are not required to maintain any particular leverage ratio, we intend, when appropriate, to employ prudent amounts of leverage and to use debt as a means of providing additional funds for the acquisition of assets, to refinance existing debt or for general corporate purposes. Our Charter and Bylaws do not limit the amount of debt that we may incur. Our board of directors has not adopted a policy limiting the total amount of debt that we may incur.
Our board of directors will consider a number of factors in evaluating the amount of debt that we may incur. Our board of directors may from time to time modify its views regarding the appropriate amount of debt financing in light of then-current economic conditions, relative costs of debt and equity capital, market values of our properties, general conditions in the market for debt and equity securities, fluctuations in the market price of our common stock, growth and investment opportunities and other factors. Our decision to use leverage in the future to finance our assets will be at our discretion and will not be subject to the approval of our shareholders.
Equity Capital Policies
To the extent that our board of directors determines to obtain additional capital, we may issue debt or equity securities, including senior securities, retain earnings (subject to provisions in the Code requiring distributions of income to maintain REIT qualification) or pursue a combination of these methods.
Existing shareholders will have no preemptive right to common or preferred stock or units issued in any securities offering by us, and any such offering might cause a dilution of a shareholder’s investment in us. Although we have no current plans to do so, we may in the future issue shares of our common stock in connection with acquisitions of property.
We may, under certain circumstances, purchase shares of our common stock or other securities in the open market or in private transactions with our shareholders, provided that those purchases are approved by our board of directors. Our board of directors has no present intention of causing us to repurchase any shares of our common stock or other securities, and any such action would only be taken in conformity with applicable federal and state laws and the applicable requirements for qualification as a REIT.
Code of Ethics and Business Conduct
Upon completion of this offering, we will adopt a customary code of ethics and business conduct that seeks to identify and mitigate conflicts of interest between our employees, directors and officers and our company. However, we cannot assure you that these policies or provisions of law will always be successful in eliminating or minimizing the influence of such conflicts, and if they are not successful, decisions could be made that might fail to reflect fully the interests of shareholders.
Interested Director Transactions
Upon completion of this offering, we will adopt a customary related party transaction policy requiring that a “related person” (as defined as in paragraph (a) of Item 404 of Regulation S-K) must promptly disclose to us any “related party transaction” (defined as any transaction that is anticipated would be reportable by us under Item 404(a) of Regulation S-K in which we were or are to be a participant and the amount involved exceeds $120,000 and in which any related person had or will have a direct or indirect material interest) and all material facts with respect thereto. We will then promptly communicate that information to our board of directors. No related party transaction will be executed without the approval or ratification of our board of directors or a duly authorized committee of our board of directors. It is our policy that directors interested in a related party transaction will recuse themselves from any vote on a related person transaction in which they have an interest.
Reporting Policies
We intend to make available to our shareholders our annual reports, including our audited financial statements. We are subject to the information reporting requirements of the Exchange Act. Pursuant to those requirements, we are required to file annual and periodic reports, proxy statements, and other information, including audited financial statements, with the SEC.
143
Directors and Executive Officers
Set forth below are the names, ages and positions of our directors, director nominees and executive officers as of the date of this prospectus.
|
Name |
Age |
Position |
||
|
Toby Neugebauer |
54 |
President, Chief Executive Officer and Director |
||
|
Miles Everson |
61 |
Chief Financial Officer |
||
|
Jacobo Ortiz Blanes |
54 |
Chief Operating Officer |
||
|
Larry Kellerman |
70 |
Head of Power |
||
|
Mesut Uzman |
52 |
Chief Nuclear Construction Officer |
||
|
Charlie Hamilton |
52 |
Chief Site Development Officer |
||
|
Marius Haas |
58 |
Director Nominee |
||
|
Rick Perry |
75 |
Director Nominee |
||
|
Cordel Robbin-Coker |
38 |
Director Nominee |
||
|
Lee McIntire |
74 |
Director Nominee |
Toby Neugebauer is the Founder, President, Chief Executive Officer and a Director of Fermi. He is a seasoned investor and entrepreneur in energy infrastructure, with a career spanning private equity, investment banking, and strategic development. Prior to founding Fermi, Mr. Neugebauer has served as a Partner of Banzai Capital Group since August 2018. From January 2021 to October 2022, Mr. Neugebauer was the Chief Executive Officer and Executive Chairman of GloriFi Inc. In 1998, Mr. Neugebauer co-founded and served as co-managing partner of Quantum Energy Partners, one of the largest dedicated energy private equity firms in the U.S., with multiple billions deployed in upstream, midstream, and energy services investments until 2014. At Quantum, Toby was involved in early investments in the Barnett Shale and the formation and development of Linn Energy and Meritage Energy Partners. Before Quantum, he founded Windrock Capital, which was later acquired by Macquarie, marking a successful exit in the financial services sector. Toby holds a B.B.A. in Finance from NYU. He is also a minority owner of Austin FC.
Mr. Neugebauer was the Chief Executive Officer and a Director of With Purpose, Inc. (d/b/a GloriFi), which filed a voluntary petition for bankruptcy protection under Chapter 11 of Title 11 of the United States Code in 2023. See “Risk Factors—Risks Related to Our Governance and Operating Model—Certain of our executive officers face litigation and are involved in legal proceedings that could cause negative publicity or perception about us and could divert management’s attention.”
Miles Everson is the Chief Financial Officer of the Company. Mr. Everson brings over 30 years of experience in senior management roles at a large advisory firm and is skilled in providing advisory and consulting services to Fortune 100 companies. Prior to joining Fermi, Mr. Everson was the Chief Executive Officer of MBO Partners from July 2019 to May 2025. From 1998 to January 2019, Mr. Everson spent over 25 years at PricewaterhouseCoopers serving most recently as the Global Advisory and Consulting Leader and previously as the Vice Chairman and Asia Pacific Americas Advisory Leader and U.S. Advisory Leader. Mr. Everson holds a Bachelor of Science degree in Accounting.
Jacobo Ortiz Blanes is the Chief Operating Officer of the Company. He has led the acquisition, construction and management of several real estate transactions valued more than $280M. In 2008, Mr. Ortiz Blanes founded Las Brisas Property Management, which is an economic group dedicated to property and construction management, and real estate consulting services, where he currently serves as its President. Las Brisas Property Management is the largest real estate services firm in Puerto Rico and the Caribbean, in terms of scale and scope for service offerings, with ten million square feet of office, industrial, retail, and assets under management, and employs 70 full-time employees. Before founding Las Brisas Property Management, Mr. Ortiz Blanes worked for 15 years as a marketing manager with S. C. Johnson & Son, Inc., one of the largest American multinationals privately held manufacturing companies, leading the development of household cleaning supplies and other consumer chemicals. Mr. Ortiz Blanes graduated from Haverford College with a Bachelor of Arts degree in Political Science. Mr. Ortiz Blanes serves on the board of United Surety & Indemnity Company, a Puerto Rican insurance company founded in 1990, and is also a member of
144
its Investment Committee. Mr. Ortiz Blanes also holds a Master of Science degree in Food Marketing from Cornell University. He has professional accreditations as a Licensed Real Estate Broker and Certified Property Manager from the Institute of Real Estate Management.
Larry Kellerman is the Head of Power of Fermi. He boasts a nearly 40-year career in the power generation business, including the building of multi-billion-dollar energy asset portfolios. Since January 2015, Mr. Kellerman has been a Managing Partner at Twenty First Century Utilities, where he focused on the acquisition, operation and transformative improvement of assets and enterprises in the North American power generation sector. Larry also advised private equity leaders, including I Squared Capital, on their power portfolios. Mr. Kellerman served as the Chief Executive Officer of Atlantic Power & Utilities from February 2023 to May 2024 and President from January 2022 from February 2023. In addition, he has also served in several prior senior management positions as a Senior Management Partner at El Paso Corporation, Partner and Managing Director at Goldman Sachs and CEO of Quantum Utility Generation backed by Quantum Energy Partners. Mr. Kellerman holds a Bachelor of Arts degree in Management and an MBA from West Coast University.
Mesut Uzman is the Company’s Chief Nuclear Construction Officer. Mr. Uzman has a deep understanding of international nuclear technology and has extensive experience leading high-profile nuclear projects and delivering complex reactor business in the UAE, China and Bulgaria. Prior to joining the Company, beginning in February 2023, Mr. Uzman served as the Vice President of Engineering and Technical Services of Emirates Nuclear Energy Corporation to, leading the successful 5.6 GW Barakah nuclear project consisting of four APR-1400 nuclear reactors. Mr. Uzman also previously served as the Engineering Director and Director of Special Projects for Emirates Nuclear Energy Corporation. From 2016 to 2019, Mr. Uzman was a Senior Manager of Physical Protection System Engineering at Jacobs where he focused on solving physical and cybersecurity challenges for critical infrastructure projects, including nuclear power plants. In his early career, Mr. Uzman was the Director of Engineering at Westinghouse. Mr. Uzman has a Bachelor of Science in Electrical Engineering from Anadolu University and a Master of Science in Electrical Engineering from The Ohio State University.
Charlie Hamilton is the Company’s Chief Site Development Officer. Mr. Hamilton is an accomplished entrepreneur, real estate investor, developer, business owner, and philanthropist. Mr. Hamilton co-founded Banzai Capital Group in 2018 and currently serves as a Partner. Previously, he also co-founded Caprock Partners, Caprock Development and Lubbock Land Company. Mr. Hamilton is engaged in many philanthropic efforts and has served on the Lemonade Day National Board of Directors since 2013. Mr. Hamilton holds a B.B.A. from the Texas Tech University Rawls College of Business. He has since served on the advisory board for the Rawls College of Business and is the past chairman of the Chief Executive Roundtable for Texas Tech University.
Marius Haas will serve as a director of Fermi. Mr. Haas is a Founding Partner of BayPine, which he founded in May 2020. Mr. Haas has spent most of his career leading executive teams and organizations in the technology and enterprise solutions industry, and has significant expertise in digital transformation, emerging technologies, and B2B business models. His career includes senior leadership roles at Dell Technologies, Hewlett-Packard, Compaq and Intel Corporation. Prior to BayPine, Mr. Haas served as President and Chief Commercial Officer of Dell Technologies, which had over $90 billion of revenue in fiscal year 2020. He played an instrumental role as a senior operating executive in the take-private of Dell in 2013, the subsequent integration of Dell, EMC, and VMware in 2016, and the strategic transformation of Dell from a commodity PC supplier into a leading provider of strategic technology infrastructure and managed enterprise solutions. At Hewlett-Packard Mr. Haas was the Chief Strategy Officer and Head of Global M&A for six years during which the company more than doubled its market capitalization to over $130 billion. Mr. Haas currently serves on the boards of Harbor and HydroBlok NA. He also has served as an industry advisor to KKR’s technology investment team. Mr. Haas holds a BA from Georgetown University and an MBA from the American Graduate School of Global Management.
Governor Rick Perry will serve as a Director of Fermi. Governor Perry brings decades of executive-level leadership and energy policy experience to Fermi. Since January 2020, Governor Perry has served as a director on the board of Energy Transfer. As U.S. Secretary of Energy from 2017 to 2019, he oversaw the DOE’s $30 billion annual budget and led major policy initiatives to modernize the U.S. nuclear energy sector, including reviving efforts for advanced reactor licensing and securing international energy partnerships. During his tenure, he was instrumental in launching DOE programs that expanded support for nuclear innovation, LNG export infrastructure, and gas-fired baseload power,
145
while reinforcing U.S. energy independence on the global stage. Prior to his federal role, Perry served as Governor of Texas for 15 years—the longest tenure in state history—where he was pivotal in transforming Texas into a global energy powerhouse through regulatory reform, private capital mobilization, and pro-growth policies.
Cordel Robbin-Coker will serve as a director of Fermi. Mr. Robbin-Coker is the Co-Founder and Chief Executive Officer of Carry1st, a venture-backed video game publisher and consumer fintech platform in Africa, a position he has held since July 2018. For the decade prior to founding Carry1st, Mr. Robbin-Coker served as an investment banker with Morgan Stanley and private equity investor with The Carlyle Group, culminating in his role as Vice President in the Carlyle Sub-Saharan Africa Fund. Mr. Robbin-Coker serves on the board of The Hershey Company (NYSE: HSY), currently serving as chair of its Finance and Risk Management Committee and a member of its Compensation Committee. In addition, he has served on the joint boards of the Hershey Trust Company and Milton Hershey School since January 2019. Mr. Robbin-Coker graduated with a BA in Political Science from Stanford University.
Lee McIntire will serve as a director of Fermi. Mr. McIntire brings over 45 years of executive leadership and corporate governance experience in the engineering and construction, oil and gas, and nuclear power industries to Fermi. Mr. McIntire currently serves as a board member of McDermott International, Ltd, Spur Petroleum, Ltd. and Al Bawani Holding. Previously, Mr. McIntire served from 2014 to 2024 as a director of Ovintiv, Inc., a leading North American exploration and production company; from June 2021 to January 2022 as the Interim President and Chief Executive Officer of McDermott International, Ltd., a privately held company that provides engineering and construction solutions to the energy industry; and from 2015 to 2018 as the Chief Executive Officer of TerraPower, LLC, an advanced nuclear reactor engineering and development company. Earlier in his career, Mr. McIntire served as Chairman, Chief Executive Officer and President of CH2M HILL, Inc. and as Partner, Executive Vice President and board member of Bechtel Corporation. Mr. McIntire also lends his leadership to a number of organizations around the world as an advisor. Mr. McIntire holds a B.S. from the University of Nebraska College of Civil Engineering, and an M.B.A. from the Thunderbird School of Global Management in Arizona. He also attended the Executive Management Program at Dartmouth’s Tuck School of Business and served as Executive-in-Residence at the University of California, Davis, Graduate School of Management.
Election of Officers
Each executive officer serves at the discretion of our board of directors and holds office until his or her successor is duly appointed or until his or her earlier resignation or removal.
Board of Directors
Our business and affairs are managed under the direction of our board of directors, which will consist of five members upon consummation of this offering. Our Charter will provide that, subject to the rights of the holders of preferred stock, the number of directors on our board of directors shall be fixed exclusively by resolution adopted by a majority of our board of directors. Our board of directors is divided into three classes, each serving staggered, three-year terms, subject to the declassification discussed below.
• Our Class I directors are Rick Perry and Lee McIntire; and
• Our Class II directors are Cordel Robin-Coker and Marius Haas; and
• Our Class III director is Toby Neugebauer.
Our Charter will provide that, subject to the rights of holders of any series of preferred stock with respect to the election of directors, effective upon the closing date of the initial sale of shares of common stock in our initial public offering (the “IPO Effective Date”), our board of directors shall be divided into three classes as nearly equal in size as practicable, designated Class I, Class II and Class III, until the annual meeting of shareholders to be held in 2029, at which time, a phase-in of a declassified Board of Directors shall begin. The initial assignment of members of the board of directors to each such class shall be made by the board of directors. The term of office of the initial Class I directors shall expire at the first regularly-scheduled annual meeting of the shareholders following the IPO Effective Date, the term of office of the initial Class II directors shall expire at the second annual meeting of the shareholders following the IPO Effective Date and the term of office of the initial Class III director shall expire at the third annual meeting of the shareholders following the IPO Effective Date. Commencing with the annual meeting of shareholders to be held in 2029, directors succeeding those whose terms are then expired shall be elected to hold office for a term expiring at the annual meeting of shareholders held in the year following the year of their election. Commencing
146
with the annual meeting of shareholders to be held in 2031, the classification of the Board of Directors shall fully terminate, and all directors shall be of one class and elected at each annual meeting of shareholders. Notwithstanding the foregoing, each director shall hold office until such director’s successor shall have been duly elected and qualified or until such director’s earlier death, resignation or removal.
When considering whether directors have the experience, qualifications, attributes, or skills, taken as a whole, to enable our board of directors to satisfy its oversight responsibilities effectively in light of our business and structure, the board of directors focuses primarily on each person’s background and experience as reflected in the information discussed in each of the directors’ individual biographies set forth above. We believe that our directors provide an appropriate mix of experience and skills relevant to the size and nature of our business.
Director Nomination Agreement
In connection with this offering, we will enter into a director nomination agreement (the “Director Nomination Agreement”) with TMNN Manager LLC (“TMNN”), Caddis Holdings LLC and the Melissa A. Neugebauer 2020 Trust (collectively, the “Investor Group”) that will provide each member of the Investor Group with the right to designate one nominee to our board of directors, subject to certain conditions. The Director Nomination Agreement will provide each member of the Investor Group with the right to designate one director nominee for election to our board of directors for so long as such member of the Investor Group beneficially owns more than 50% of the total number of shares of our common stock beneficially owned by such member of the Investor Group upon completion of this offering, as adjusted for any reorganization, recapitalization, stock dividend, stock split, reverse stock split or similar changes in our capitalization (the “Original Amount”). In the event that a member of the Investor Group beneficially owns 50% or less of such member’s Original Amount, then such member will not have the right to nominate a director nominee for election as a director. If not earlier terminated, the Director Nomination Agreement shall terminate with respect to the Investor Group on the date that is the fifth anniversary of the IPO Effective Date. In each case, any applicable nominee nominated pursuant to the Director Nomination Agreement must comply with applicable law and stock exchange rules. The Investor Group includes certain entities controlled by Griffin Perry, Toby Neugebauer, our President, Chief Executive Officer and member of our board of directors, and Mr. Neugebauer’s wife. Upon consummation of this offering, TMNN shall designate Toby Neugebauer as its director designee and Caddis Holdings LLC shall designate Rick Perry as its director designee. The Melissa A. Neugebauer 2020 Trust has elected not to designate a director as of the date of this prospectus and has certified to the Company that it does not intend to do so for the foreseeable future. In the event such designation right is so exercised, the size of the Board shall be increased to seven directors. See “Certain Relationships and Related Party Transactions—Director Nomination Agreement.”
Family Relationships
The Company’s Co-Founder, Griffin Perry, is the son of Rick Perry, who is a Co-Founder and is expected to serve on our board of directors. Except for the foregoing, there are no family relationships between our directors and any of our executive officers. Toby Neugebauer’s two sons, Nathan and Noah Neugebauer, will be employees of the Company following the offering. Mesut Uzman’s wife, Sezin Uzman, is an employee of the Company.
Director Independence
Prior to the consummation of the Transactions, our board of directors undertook a review of the independence of our directors and considered whether any director has a relationship with us that could compromise that director’s ability to exercise independent judgment in carrying out that director’s responsibilities. Our board of directors has affirmatively determined that Rick Perry, Marius Haas, Cordel Robin-Coker and Lee McIntire are each an “independent director,” as defined under Nasdaq rules. In making these determinations, our board of directors considered the current and prior relationships that each director has with us and all other facts and circumstances our board of directors deemed relevant in determining his or her independence, including the beneficial ownership of our capital stock by each director, and the transactions involving them described in the section titled “Certain Relationships and Related Party Transactions.”
Committees of the Board of Directors
Our board of directors intends to establish an audit committee and a compensation committee prior to the completion of this offering, and we may have such other committees as the board of directors shall determine from time to time. We anticipate that each of the standing committees of the board of directors will have the composition and responsibilities described below. The independent members of our Board of Directors will nominate our future director nominees as permitted by Nasdaq rules.
147
Audit Committee
We will establish an audit committee prior to the completion of this offering. We anticipate that following the completion of this offering, our audit committee will consist of Marius Haas, Cordel Robin-Coker and Lee McIntire, each of whom will be independent under SEC rules and Nasdaq listing standards. As required by the SEC rules and Nasdaq listing standards, the audit committee will consist solely of independent directors, and each member will meet the financial literacy requirements for audit committee membership under applicable standards of Nasdaq. SEC rules also require that a public company disclose whether its audit committee has an “audit committee financial expert” as a member as such term is defined in Item 407(d)(5)(ii) and (iii) of Regulation S-K. We anticipate that at least one of our independent directors will satisfy the definition of “audit committee financial expert.”
This committee will oversee, review, act on and report on various auditing and accounting matters to our board of directors, including the selection of our independent accountants, the scope of our annual audits, fees to be paid to the independent accountants, the performance of our independent accountants and our accounting practices. In addition, the audit committee will oversee our compliance programs relating to legal and regulatory requirements and be responsible for the review and approval of related party transactions. We expect to adopt an audit committee charter defining the committee’s primary duties in a manner consistent with the rules of the SEC and the listing standards of Nasdaq.
Compensation Committee
We will establish a compensation committee prior to the completion of this offering. We anticipate that the compensation committee will consist of Marius Haas and Cordel Robin-Coker, each of whom will be independent under Nasdaq listing standards and qualify as “non-employee directors” within the meaning of Rule 16b-3 promulgated under the Exchange Act. This committee will establish salaries, incentives and other forms of compensation for officers and other employees and will administer our incentive compensation and benefit plans. We expect to adopt a compensation committee charter defining the committee’s primary duties in a manner consistent with the rules of the SEC and the listing standards of Nasdaq.
Compensation Committee Interlocks and Insider Participation
None of our executive officers serve on the board of directors or compensation committee of a company that has an executive officer that serves on our board or compensation committee. No member of our board is an executive officer of a company in which one of our executive officers serves as a member of the board of directors or compensation committee of that company.
Risk Oversight
The board is actively involved in oversight of risks that could affect us. This oversight function will be conducted primarily through committees of our board, but the full board retains responsibility for general oversight of risks. The audit committee of the board of directors will be charged with oversight of our system of internal controls and risks relating to financial reporting, legal, regulatory and accounting compliance. Our board will continue to satisfy its oversight responsibility through full reports from the audit committee chair regarding the committee’s considerations and actions, as well as through regular reports directly from officers responsible for oversight of particular risks within our Company.
Code of Ethics and Business Conduct
Prior to the completion of this offering, our board of directors will adopt a code of ethics and business conduct applicable to our employees, directors and officers, in accordance with applicable U.S. federal securities laws and the corporate governance rules of Nasdaq. Any waiver of this code may be made only by our board of directors and will be promptly disclosed as required by applicable U.S. federal securities laws and the corporate governance rules of Nasdaq.
Clawback Policy
Prior to the completion of this offering or within sixty (60) days thereafter, we will adopt a compensation recoupment policy that complies with rules recently promulgated by Nasdaq and the SEC (the “Clawback Policy”). The Clawback Policy will apply to current and former executive officers, and it will provide for the recovery of certain incentive-based compensation received during a three-year recovery period if we are required to prepare an accounting
148
restatement due to material noncompliance with any financial reporting requirement under the applicable securities laws. The incentive-based compensation recoverable under the Clawback Policy will generally include the amount of incentive-based compensation received (while we have a class of securities listed on a national securities exchange or national securities association) that exceeds the amount that would have been received had it been determined based on the restated financials (without regard to any taxes paid). The Clawback Policy will not condition clawback on the fault of an executive officer, but the required clawback under the Clawback Policy is subject to certain limited exceptions in accordance with the SEC and Nasdaq rules.
Corporate Governance Guidelines
Prior to the completion of this offering, our board of directors will adopt corporate governance guidelines in accordance with the corporate governance rules of Nasdaq.
Our non-employee directors are expected to receive cash and share-based compensation for their service as directors, as described in more detail below under “Executive Compensation—Non-Employee Director Compensation Program.” Immediately following the completion of this offering, we expect our independent directors to consist of Marius Haas, Cordel Robin-Coker and Lee McIntire.
149
We were formed in January 2025. As such, we did not accrue any obligations with respect to management compensation or retirement benefits for our executive officers and directors prior to our formation. Other than as described below, we do not anticipate incurring any cost or liability with respect to compensation for our executive officers and directors prior to the closing of this offering. Accordingly, we are not presenting any compensation for historical periods. The unit counts contained herein do not give effect to the 3-for-1 stock split to be consummated in connection with this offering and will be adjusted accordingly following the consummation of the offering.
Pre-IPO Equity Compensation Plans and Arrangements
TMNN Class A Units
On August 2, 2025, we granted an immediately vested award of 1,500,000 Class A Units to TMNN, an affiliate of Toby Neugebauer (the units granted to TMNN, the “TMNN Class A Units”). Each TMNN Class A Unit has a value of each awarded unit being equal to the fair market value of the Company’s Class A Units while the Company is a limited liability company, or, upon the Corporate Conversion, equal to the same type of shares into which the Units are converted. The material terms of the TMNN Class A Units are as follows:
Vesting. 100% of the TMNN Class A Units vested in full on the date of grant.
Nonassignability. The TMNN Class A Units are not assignable or transferable by the grantee except by will or by the laws of descent and distribution.
“Market Stand-Off” Agreement. The grantee agreed that he or she will not, without the prior written consent of the managing underwriter, during the period commencing on the date of the final prospectus relating to the Company’s initial public offering and ending on the date specified by the Company and the managing underwriter (such period not to exceed 180 calendar days) (i) lend, offer, pledge, sell, contract to sell, sell any option or contract to purchase, purchase any option or contract to sell, grant any option, right or warrant to purchase, or otherwise transfer or dispose of, directly or indirectly, any securities of the Company, including (without limitation) the Company’s equity or any securities convertible into or exercisable or exchangeable for equity (whether now owned or hereafter acquired) or (ii) enter into any swap or other arrangement that transfers to another, in whole or in part, any of the economic consequences of ownership of any securities of the Company, including (without limitation) the Company’s equity or any securities convertible into or exercisable or exchangeable for the Company’s equity (whether now owned or hereafter acquired), whether any such transaction described in clause (i) or (ii) above is to be settled by delivery of securities, in cash or otherwise.
Drag Along Rights. If, prior to a “going public event,” the board of directors and 51% or more of the Company’s equity owners (collectively, the “Approving Owners”) approve of a (i) a merger, conversion, share exchange, or consolidation of the Company; (ii) a sale of all or substantially all of the assets of the Company; or (iii) a sale of more than 50% of the Company’s equity, in each case, to an unaffiliated third party (a “Drag Along Transaction”), then the grantee must take all actions necessary, appropriate, or desirable to implement such Drag Along Transaction, including by (x) executing any equity purchase agreement, merger agreement, or other agreement entered into with the unaffiliated third party (provided that the Approving Owners are also executing the same agreement); (y) voting the grantee’s equity in favor of the Drag Along Transaction; and (z) refraining from exercising any dissenters’ appraisal rights with respect to the transaction.
Clawback. The restricted units delivered to any grantee (or registered in the grantee’s name) are subject to recovery by the Company, and the grantee will be required to repay such equity interests, in accordance with the Company’s clawback policy, as in effect from time to time.
Uzman Restricted Class A Units
On August 2, 2025, we granted (i) 250,000 restricted Class A Units to Mesut Uzman and (ii) 250,000 restricted Class A Units to Sezin Uzman (collectively, the units granted to Mr. and Ms. Uzman, the “Uzman Restricted Class A Units”). Each Uzman Restricted Class A Unit has a value of each awarded unit being equal to the fair market value of the Company’s Class A Units while the Company is a limited liability company, or, upon the Corporate Conversion, equal
150
to the same type of shares into which the Units are converted upon that conversion. Each grant of Uzman Restricted Class A Units consists of (i) 100,000 Time-Based Awards and (ii) 150,000 Performance-Based Awards. The material terms of the Uzman Restricted Class A Units are as follows:
Vesting. The Uzman Restricted Class A Units are subject to a vesting schedule whereby (i) for the time-based units, 20% will vest (rounded down for any fractional equity interests) on the first, second, third, fourth and fifth anniversary of the date of grant, provided that the grantee is a service provider to the Company on each such date and (ii) for the performance based units, (A) 50% will vest on the date that the Company’s first nuclear reactor is built and fully operational, as determined by the Company in its sole discretion and (B) 50% will vest on the effective date of the first contract by and between the Company and its first customer for nuclear reactor power. In the event the grantee ceases to be a service provider as a result of the grantee’s death or total and permanent disability, 50% of the unvested awarded units will vest on the date of the grantee’s death or total and permanent disability. In the event the grantee ceases to be a service provider to the Company as a result of the Company’s termination of grantee without “cause” or the grantee’s termination of the grantee’s service with “good reason,” 50% of the unvested units will vest on the date of the grantee’s termination.
Forfeiture. The awarded units that are not vested in accordance with the restricted unit award agreement and/or the restricted equity unit award agreements (collectively, the “Award Agreements”) will be forfeited on the date the grantee ceases to be a service provider to the Company for any reason or, if earlier, on the tenth anniversary of the date of grant (or with respect to the grants to the Uzman Restricted Class A Units, on the one year anniversary of the date of grant if a “going public event” has not occurred by such date, or if a going public event occurs, on the fourth anniversary of a going public event). Upon forfeiture, all of the grantee’s rights with respect to the forfeited awarded units will cease and terminate, without any further obligations on the part of the Company.
In the event the grantee fails to comply with the confidentiality, non-solicitation, and other restrictive covenant provisions in any written agreement by and between the grantee and the Company that are in effect, then (i) the grantee will be deemed to have forfeited all of the grantee’s unvested awarded units, and all of the grantee’s rights with respect to the forfeited unvested awarded units will cease and terminate, without any further obligations on the part of the Company; and (ii) any equity interests received pursuant to the Award Agreements within the one year period prior to such violation will be forfeited back to the Company (or, if such equity interests were sold, the grantee will pay the proceeds from such sale to the Company).
Transfer Restrictions. The grantee is not permitted to sell transfer, pledge, hypothecate, margin, assign or otherwise encumber any of the restricted equity units. The Compensation Committee may in its sole discretion, remove any or all of the restrictions on such units whenever it may determine that, by reason of changes in any applicable law or changes in circumstances after the date of the Award Agreements, such action is appropriate.
Nonassignability. The restricted equity units are not assignable or transferable by the grantee except by will or by the laws of descent and distribution.
Call Rights Upon Termination as a Service Provider. The Company has the right at any time within the one year period beginning on the grantee’s termination as a service provider to the Company upon written notice (the “Call Right”) to the grantee, to purchase all of the vested Uzman Restricted Class A Units covered by Mr. and Ms. Uzman’s respective award agreements at a purchase price equal to the fair market value on the date of the purchase as determined in accordance with the award agreements. The Call Right terminates upon (i) a “going public event” or (ii) a “change in control,” as each term is defined in the award agreements.
“Market Stand-Off” Agreement. The grantee agreed that he or she will not, without the prior written consent of the managing underwriter, during the period commencing on the date of the final prospectus relating to the Company’s initial public offering and ending on the date specified by the Company and the managing underwriter (such period not to exceed 180 calendar days) (i) lend, offer, pledge, sell, contract to sell, sell any option or contract to purchase, purchase any option or contract to sell, grant any option, right or warrant to purchase, or otherwise transfer or dispose of, directly or indirectly, any securities of the Company, including (without limitation) the Company’s equity or any securities convertible into or exercisable or exchangeable for equity (whether now owned or hereafter acquired) or (ii) enter into any swap or other arrangement that transfers to another, in whole or in part, any of the economic consequences of ownership of any securities of the Company, including (without limitation) the Company’s equity or any securities convertible into or exercisable or exchangeable for the Company’s equity (whether now owned or hereafter acquired),
151
whether any such transaction described in clause (i) or (ii) above is to be settled by delivery of securities, in cash or otherwise. In the event that any dividend or other distribution (whether in the form of cash, the Company’s equity, other securities, or other property), recapitalization, equity split, reverse equity split, reorganization, merger, consolidation, split-up, spin-off, combination, repurchase, or exchange of the Company’s equity or other securities of the Company, or other change in the corporate structure of the Company affecting the equity interests occurs, the Company, in order to prevent diminution or enlargement of the benefits or potential benefits intended to be made available under the Award Agreements, will be required to adjust the number and class of equity interests that may be delivered under the Award Agreements and/or the number, class, and price of the equity interests covered by the Award Agreements.
Drag Along Rights. If, prior to a “going public event,” the board of directors and the Approving Owners approve of a Drag Along Transaction, then the grantee must take all actions necessary, appropriate, or desirable to implement such Drag Along Transaction, including by (x) executing any equity purchase agreement, merger agreement, or other agreement entered into with the unaffiliated third party (provided that the Approving Owners are also executing the same agreement); (y) voting the grantee’s equity in favor of the Drag Along Transaction; and (z) refraining from exercising any dissenters’ appraisal rights with respect to the transaction.
Merger or Change in Control. In the event of a merger of the Company with or into another corporation or other entity or a “change in control” (as defined in the Award Agreements), the restricted units will be treated as the Company determines without the grantee’s consent, including, without limitation (i) that the restricted units will be assumed, or a substantially equivalent award will be substituted, by the acquiring or succeeding corporation (or an affiliate thereof) with appropriate adjustments as to the number and kind of equity interests and prices; (ii) upon written notice to the grantee, that the restricted units will terminate upon or immediately prior to the consummation of such merger or Change in Control; (iii) that the restricted units will vest and the restrictions applicable to the restricted units will lapse, in whole or in part, prior to or upon consummation of such merger or Change in Control, and, to the extent the Company determines, terminate upon or immediately prior to the effectiveness of such merger or Change in Control; (iv) (A) the termination of the Award Agreement in exchange for an amount of cash and/or property, if any, equal to the amount that would have been attained upon the realization of the grantee’s rights as of the date of the occurrence of the transaction (and, for the avoidance of doubt, if as of the date of the occurrence of the transaction the Company determines in good faith that no amount would have been attained upon the realization of the grantee’s rights, then the Award Agreement may be terminated by the Company without payment), or (B) the replacement of the restricted units with other rights or property selected by the Company in its sole discretion; or (v) any combination of the foregoing.
Clawback. The restricted units delivered to any grantee (or registered in the grantee’s name) are subject to recovery by the Company, and the grantee will be required to repay such equity interests, in accordance with the Company’s clawback policy, as in effect from time to time.
Senior Management Restricted Class A Units
On August 2, 2025, we granted (i) 2,100,000 restricted equity units for Class A Units to Miles Everson, (ii) 2,100,000 restricted equity units for Class A Units to Jacobo Ortiz, (iii) 2,100,000 restricted equity units for Class A Units to Charlie Hamilton (collectively, the units granted to Messrs. Everson, Ortiz and Hamilton, the “Senior Management Restricted Class A Units”). Each Senior Management Restricted Class A Unit has a value of each awarded unit being equal to the fair market value of the Company’s Class A Units while the Company is a limited liability company, or, upon the Corporate Conversion, equal to the same type of shares into which the Units are converted.
The material terms of the Senior Management Restricted Class A Units are substantially similar to the Uzman Restricted Class A Units, except that the Senior Management Restricted Class A Units (A) are subject to a vesting schedule whereby (i) one-third of the total awards will vest six months from the completion of this offering, (ii) one-third of the total awards will vest twelve months from the completion of this offering and (iii) one-third of the total awards will vest twenty-four months from the completion of this offering, and (B) are not subject to the Call Right. In the event the grantee ceases to be a service provider to the Company as a result of the grantee’s death or total and permanent disability, 50% of the unvested awarded units will vest on the date of the grantee’s death or total and permanent disability. In the event the grantee ceases to be a service provider to the Company as a result of the Company’s termination of grantee without “cause” or the grantee’s termination of the grantee’s service with “good reason,” 50% of the unvested units will vest on the date of the grantee’s termination.
152
Management Restricted Class B Units
On August 2, 2025, we granted 1,000,000 restricted equity units for Class B Units to Mr. John Donovan (the “Management Restricted Class B Units”). Each Management Restricted Class B Unit has a value of each awarded unit being equal to the fair market value of the Company’s Class B Units while the Company is a limited liability company, or, upon the Corporate Conversion, equal to the same type of shares into which the Units are converted.
The material terms of the Management Restricted Class B Units are substantially similar to the Senior Management Restricted Class A Units, except that there is no non-assignability provision and the Management Restricted Class B Units are subject to a vesting schedule whereby (i) 13.33% of the total awards will vest on the first anniversary of the date of grant, (ii) 13.33% of the total awards will vest on the second anniversary of the date of grant, (iii) 13.34% of the total awards will vest on the third anniversary of the date of grant, (iv) 24% of the total awards will vest six months from the completion of this offering, (ii) 18% of the total awards will vest twelve months from the completion of this offering and (iii) 18% of the total awards will vest eighteen months from the completion of this offering. In the event the grantee ceases to be a service provider to the Company as a result of the grantee’s death or total and permanent disability, 50% of the unvested awarded units will vest on the date of the grantee’s death or total and permanent disability. In the event the grantee ceases to be a service provider to the Company as a result of the Company’s termination of grantee without “cause” or the grantee’s termination of the grantee’s service with “good reason,” 50% of the unvested units will vest on the date of the grantee’s termination.
Neugebauer Compensatory Anti-Dilution Units
On August 2, 2025, Mr. Neugebauer received a compensatory anti-dilution grant of 2,500,000 restricted equity units for Class A Units, which will vest in full on January 1, 2028 (the “Neugebauer Compensatory Anti-Dilution Grant”). Each restricted equity unit under the Neugebauer Compensatory Anti-Dilution Grant has a value of each awarded unit being equal to the fair market value of the Company’s Class A Units while the Company is a limited liability company, or, upon the Corporate Conversion, equal to the same type of shares into which the Units are converted.
The material terms of the Neugebauer Compensatory Anti-Dilution Units are substantially similar to the Senior Management Restricted Class A Units, except that there is no non-assignability provision and the Neugebauer Compensatory Anti-Dilution Units will vest 100% on January 1, 2028, provided that Mr. Neugebauer is a service provider to the Company on such date. In the event that Mr. Neugebauer ceases to be a service provider to the Company as a result of his death or “total and permanent disability” (as defined in the award agreement), 50% of the unvested awarded units will vest on the date of his death or total and permanent disability. In the event the Mr. Neugebauer ceases to be a service provider to the Company as a result of the Company’s termination of the Mr. Neugebauer without “cause” (as defined in the award agreement) or his termination of his service with “good reason” (as defined in the award agreement), 50% of the unvested awarded units will vest on the date of Mr. Neugebauer’s termination.
Employee Compensatory Class B Units
The Company has reserved 500,000 Class B Units in the form of an equity pool to be granted to non-executive employees and service providers outside the 2025 Incentive Plan (as defined below). Mr. Miles Everson serves as the administrator of the equity pool and has the authority to issue awards representing 25,000 Class B Units in any single award on terms and conditions set in his sole discretion (collectively, the “Employee Compensatory Class B Grants”).
Employment Agreements
The following is a summary of the employment agreements we have entered into with our named executive officers.
Employment Agreement with Toby Neugebauer
In connection with this offering (on such date, the “Effective Date”), we will enter into an employment agreement with Toby Neugebauer (the “Neugebauer Employment Agreement”), effective as of the Effective Date, pursuant to which Mr. Neugebauer will serve as the Company’s Chief Executive Officer for a three (3) year term with automatic successive one (1) year renewals, unless earlier terminated in accordance with the terms of the Neugebauer Employment Agreement. The Neugebauer Employment Agreement provides that Mr. Neugebauer’s annual base salary will be $500,000, payable in accordance with the Company’s normal payroll practices. Mr. Neugebauer’s base salary may be increased, but not decreased, from time to time in the Company’s sole discretion, provided that his base salary will be reviewed for increase no less frequently than annually by the compensation committee of the board of directors.
153
Further, provided that Mr. Neugebauer is employed by the Company on each applicable date of grant, Mr. Neugebauer will receive an equity grant twice a year (each such grant, a “Top-Up Grant”). Each Top-Up Grant will be in the form of vested shares of common stock of the Company (“Grant Shares”) and will equal the number of Grant Shares necessary such that, immediately after giving effect to the Top-Up Grant, Mr. Neugebauer receives 40% of the sum of the aggregate number of Grant Shares underlying awards granted under the 2025 Incentive Plan and any other equity-based incentive plan (including any stand-alone inducement grants for new employees) to other employees or other service providers during the immediately preceding six-month period. The Top-Up Grant will be granted twice annually on or about December 31st and June 30th of each year, provided that, in the event of a “change in control” (as defined in the Neugebauer Employment Agreement), a special Top-Up Grant will be made immediately prior to such change in control. Mr. Neugebauer will also be eligible to receive customary benefits and reimbursement for reasonable business expenses, as well as other customary employment benefits, including paid vacation.
Pursuant to the Neugebauer Employment Agreement, in the event that Mr. Neugebauer is terminated by the Company without “cause” or Mr. Neugebauer resigns his employment for “good reason” (as each such term is defined in the Neugebauer Employment Agreement), the Company will pay or provide the following amounts to Mr. Neugebauer: (x) any “accrued obligations” (as each such term is defined in the Neugebauer Employment Agreement); and (y) subject to Mr. Neugebauer’s continued compliance with the restrictive covenants contained in the Neugebauer Employment Agreement and the execution and timely return by Mr. Neugebauer of a release of claims, (1) an amount equal to two times Mr. Neugebauer’s base salary as of immediately prior to such termination of employment, payable in equal installments in accordance with the Company’s regular payroll practice over the thirty-six (36) month period immediately following the termination date, and (2) a lump sum payment equal to 18 months of the cost of Mr. Neugebauer’s and Mr. Neugebauer’s eligible dependents’ COBRA premiums for the coverage in effect immediately prior to Mr. Neugebauer’s termination of employment. Additionally, if, at any time during the term of the Neugebauer Employment Agreement, the Company terminates Mr. Neugebauer’s employment without “cause” or Mr. Neugebauer resigns his employment for good reason, Mr. Neugebauer be entitled to receive accelerated vesting of all equity and equity-based awards; provided that any performance-based award shall be settled assuming the target level of performance was achieved, unless prior to such termination, a higher level of performance was certified by the compensation committee of the board of directors, in which case settlement will occur at such higher level of achievement.
The Neugebauer Employment Agreement also contains customary provisions relating to, among other things, confidentiality, non-competition, non-solicitation, non-interference and non-disparagement.
Management Employment Agreements
In connection with this offering (on such date, the “Effective Date”), we will enter into with each of Charlie Hamilton, Jacobo Ortiz and Miles Everson (collectively, the “Executives”), to serve as the Company’s Chief Development Officer, Chief Operating Officer and Chief Financial Officer, respectively, each for a three (3) year term with automatic successive one (1) year renewals (the “Term”), unless earlier terminated in accordance with the terms of the management employment agreement. The management employment agreement provides that the Executive’s annual base salary will be $500,000, payable in accordance with the Company’s normal payroll practices. The Executive’s base salary may be increased, but not decreased, from time to time in the Company’s sole discretion, provided that the Executive’s base salary shall be reviewed for increase no less frequently than annually. Further, the Executive’s are eligible to earn an annual performance-based bonus pursuant to the terms of the applicable annual bonus plan established by the Company, equal to an amount of up to a target bonus of 200% the Executive’s base salary.
The Executives are eligible, with respect to each calendar year during the Term, commencing with the calendar year beginning January 1, 2026, provided that the Executive is employed by the Company on the applicable date of grant, to receive annual long-term incentive awards under the 2025 Incentive Plan in an amount that has, as of the grant date, a fair market value equal to 200% of the Executive’s base salary. All awards granted to Executive under the 2025 Incentive Plan shall be subject to and governed by the terms and provisions of the 2025 Incentive Plan as in effect from time to time and the award agreements evidencing such awards provided that each grant (and the equity issuable in connection therewith) made to Executive shall have the following terms: (a) immediately vested and exercisable and not subject to any performance, time or other hurdles or requirements for unrestricted ownership, (b) not subject to any forfeiture or repurchase, (c) not subject Executive to any restrictive covenants more restrictive than those set
154
forth in the Management Employment Agreements and (d) allow for the disposition of awards without restriction for purposes of raising proceeds necessary to cover any tax liabilities of Executive arising out of the grant of any such awards. The Executives are also entitled to receive an award of 2,100,000 Class A restricted equity incentive units subject to the terms and conditions of the Second A&R Limited Liability Company Agreement. In connection with the Management Employment Agreements, the Executives were granted the Senior Management Restricted Class A Units. The Executives will also be eligible to receive customary benefits and reimbursement for reasonable business expenses, as well as other customary employment benefits, including paid vacation.
Pursuant to the Management Employment Agreements, in the event that the Executive is terminated by the Company without “cause” or the Executive resigns his employment for “good reason” (as each such term is defined in the Management Employment Agreements), the Company will pay or provide the following amounts to Executive: (x) any “accrued obligations” (as each such term is defined in the Management Employment Agreements); and (y) subject to Executive’s continued compliance with the restrictive covenants contained in the Management Employment Agreements and the execution and timely return by Executive of a release of claims, (1) an amount equal to two (2) times the sum of (a) Executive’s base salary as of immediately prior to such termination of employment, (b) Executive’s target annual bonus opportunity as of immediately prior to such termination of employment, and (c) the LTIP Value (as defined in the Management Employment Agreements payable in equal installments in accordance with the Company’s regular payroll practice over the twenty-four (24) month period immediately following the termination date, (2) a lump sum payment equal to 18 months of the cost of Executive’s and Executive’s eligible dependents’ COBRA premiums for the coverage in effect immediately prior to Executive’s termination of employment, and (3) the Prior Year Bonus (as defined in the Management Employment Agreements).
The Management Employment Agreements also contains customary provisions relating to, among other things, confidentiality, non-competition, non-solicitation, non-interference and non-disparagement. In connection with this offering, the senior members of management, excluding Mr. Neugebauer, will be eligible to participate in an up to $10,000,000 cash bonus pool as determined by the independent directors of the Board following the completion of this offering.
Post-IPO Compensation Plans and Arrangements
Long-Term Incentive Plan
The Fermi Inc. 2025 Long-Term Incentive Plan (the “2025 Incentive Plan”) for employees, contractors and non-employee directors was approved by our board of directors and adopted by us simultaneously with this offering (the “Effective Date”). Unless sooner terminated by our board of directors, the 2025 Incentive Plan will terminate and expire on the tenth anniversary of the Effective Date. No award may be made under the 2025 Incentive Plan after its expiration date, but awards made prior thereto may extend beyond that date.
The purpose of the 2025 Incentive Plan is to provide an incentive for employees, directors and certain consultants and advisors of the Company or its subsidiaries to remain in the service of the Company or its subsidiaries, to extend to them the opportunity to acquire a proprietary interest in the Company so that they will apply their best efforts for the benefit of the Company, and to aid the Company in attracting able persons to enter the service of the Company and its subsidiaries. The 2025 Incentive Plan provides for the grant of non-qualified stock options, incentive stock options, stock appreciation rights, restricted stock units, performance awards, restricted stock awards and other cash and equity-based awards.
Share Authorization. Subject to certain adjustments, the number of the Company’s shares of common stock that may be issued pursuant to awards under the 2025 Incentive Plan is equal to the sum of (i) 69,073,650 shares plus (ii) the number of shares subject to awards of restricted units or restricted equity units with respect Class A and/or Class B Units of Fermi LLC that were granted within the 12 month period prior to the Company’s initial public offering (the “Pre-IPO Equity Awards”). One hundred percent of the available shares may be delivered pursuant to incentive stock options (the “ISO Limit”). Notwithstanding the foregoing, on the first trading day of each calendar year beginning with the calendar year 2026 and ending and including 2035, the number of shares available for grant under the 2025 Incentive Plan shall be increased by the number of shares of the common stock such that the shares available equals the lesser of (a) the sum of (1) 10% of the aggregate number of shares of the common stock outstanding on December 31 of the immediately preceding calendar year, plus (2) the number of share subject to the Pre-IPO Equity Awards, and (b) such smaller number of shares of the common stock as is determined by the Board in its sole discretion, provided, however, that no such adjustment shall have any effect on, or otherwise change the ISO Limit, except for certain adjustments permitted by the 2025 Incentive Plan.
155
Shares to be issued may be made available from authorized but unissued common stock, common stock held by the Company in its treasury, or common stock purchased by the Company on the open market or otherwise. During the term of the 2025 Incentive Plan, the Company will at all times reserve and keep available the number of shares of common stock that shall be sufficient to satisfy the requirements of the 2025 Incentive Plan. To the extent that any award under the 2025 Incentive Plan or any Pre-IPO Equity Awards shall be forfeited, shall expire or be canceled, in whole or in part, then the number of shares of common stock covered by the award or Pre-IPO Equity Award so forfeited, expired or canceled may again be awarded pursuant to the provisions of the 2025 Incentive Plan. In the event that previously acquired shares of common stock are delivered to the Company in full or partial payment of the exercise price for the exercise of a stock option granted under the 2025 Incentive Plan, the number of shares of common stock available for future Awards under the 2025 Incentive Plan shall be reduced only by the net number of shares of common stock issued upon the exercise of the stock option. Awards that may be satisfied either by the issuance of shares of common stock or by cash or other consideration shall be counted against the maximum number of shares of common stock that may be issued under the 2025 Incentive Plan only during the period that the award is outstanding or to the extent the award is ultimately satisfied by the issuance of shares of common stock. Awards will not reduce the number of shares of common stock that may be issued pursuant to the 2025 Incentive Plan if the settlement of the award will not require the issuance of shares of common stock, as, for example, a SAR that can be satisfied only by the payment of cash. Shares forfeited back to the Company, shares canceled on account of termination, expiration or lapse of an award, shares surrendered in payment of the exercise price of a stock option or shares withheld for payment of applicable employment taxes and/or withholding obligations resulting from the exercise of an option shall not increase the ISO Limit.
Administration. The 2025 Incentive Plan will be administered by the compensation committee of the board of directors or such other committee of the board of directors as is designated by the board of directors (the “Committee”). Membership on the Committee shall be limited to independent directors who are “non-employee directors” in accordance with Rule 16b-3 under the Exchange Act. The Committee may delegate certain duties to one or more officers of the Company as provided in the 2025 Incentive Plan. The Committee will determine the persons to whom awards are to be made, determine the type, size and terms of awards, interpret the 2025 Incentive Plan, establish and revise rules and regulations relating to the 2025 Incentive Plan and make any other determinations that it believes necessary for the administration of the 2025 Incentive Plan.
Eligibility. Employees (including any employee who is also a director or an officer), contractors, and non-employee directors of the Company or its subsidiaries whose judgment, initiative and efforts contributed to or may be expected to contribute to the successful performance of the Company are eligible to participate in the 2025 Incentive Plan. No non-employee director may be granted any awards denominated in shares that exceed in the aggregate $1,000,000 in fair market value (such fair market value computed as of the date of grant) in any calendar year period that, plus an additional $250,000 in fair market value (determined as of the date of grant) for one-time awards to a newly appointed or elected non-employee director.
Financial Effect of Awards. The Company will receive no monetary consideration for the granting of awards under the 2025 Incentive Plan, unless otherwise provided when granting restricted stock or restricted stock units. The Company will receive no monetary consideration other than the option price for shares of common stock issued to participants upon the exercise of their stock options and the Company will receive no monetary consideration upon the exercise of stock appreciation rights.
Stock Options. The Committee may grant either incentive stock options qualifying under Section 422 of the Code or non-qualified stock options, provided that only employees of the Company and its subsidiaries (excluding subsidiaries that are not corporations) are eligible to receive incentive stock options. Stock options may not be granted with an option price less than 100% of the fair market value of a common share on the date the stock option is granted. If an incentive stock option is granted to an employee who owns or is deemed to own more than 10% of the combined voting power of all classes of stock of the Company (or any parent or subsidiary), the option price shall be at least 110% of the fair market value of a common share on the date of grant. The Committee will determine the terms of each stock option at the time of grant, including without limitation, the methods by or forms in which shares will be delivered to participants. The maximum term of each option, the times at which each option will be exercisable, and provisions requiring forfeiture of unexercised options at or following termination of employment or service generally are fixed by the Committee, except that the Committee may not grant stock options with a term exceeding 10 years.
Recipients of stock options may pay the option exercise price (i) cash or check, bank draft, or money order payable to the order of the Company, (ii) common stock (including restricted stock) owned by the recipient on the exercise date, valued at its fair market value on the exercise date, and which the recipient has not acquired from the Company
156
within six months prior to the exercise date, (iii) by delivery (including by fax or electronic transmission) to the Company or its designated agent of an executed irrevocable option exercise form (or, to the extent permitted by the Company, exercise instructions, which may be communicated in writing, telephonically, or electronically) together with irrevocable instructions from the recipient to a broker or dealer, reasonably acceptable to the Company, to sell certain of the shares of common stock purchased upon exercise of the stock option and promptly deliver to the Company the amount of sale proceeds necessary to pay such purchase price, (iv) by requesting the Company to withhold the number of shares otherwise deliverable upon exercise of the stock option by the number of shares of common stock having an aggregate Fair Market Value equal to the aggregate Option Price at the time of exercise (i.e., a cashless net exercise), and/or (v) in any other form of valid consideration that is acceptable to the Committee in its sole discretion.
Stock Appreciation Rights. The Committee is authorized to grant stock appreciation rights (“SARs”) as a stand- alone award (or freestanding SARs), or in conjunction with stock options granted under the 2025 Incentive Plan (or tandem SARs). A SAR is the right to receive an amount equal to the excess of the fair market value of a common share on the date of exercise over the exercise price. The exercise price may be equal to or greater than the fair market value of a common share on the date of grant. The Committee, in its sole discretion, may place a ceiling on the amount payable on the exercise of a SAR, but any such limitation shall be specified at the time the SAR is granted. A SAR granted in tandem with a stock option will require the holder, upon exercise, to surrender the related stock option with respect to the number of shares as to which the SAR is exercised. The Committee will determine the terms of each SAR at the time of the grant, including without limitation, the methods by or forms in which the value will be delivered to participants (whether made in shares of common stock, in cash or in a combination of both). The maximum term of each SAR, the times at which each SAR will be exercisable, and provisions requiring forfeiture of unexercised SARs at or following termination of employment or service generally are fixed by the Committee, except that no freestanding SAR may have a term exceeding 10 years and no tandem SAR may have a term exceeding the term of the option granted in conjunction with the tandem SAR. The value of the SARs may be paid in shares of common stock, cash, or a combination of both, as determined by the Committee.
Restricted Stock and Restricted Stock Units. The Committee is authorized to grant restricted stock and restricted stock units. Restricted stock consists of shares that are transferred or sold by the Company to a participant but are subject to substantial risk of forfeiture and to restrictions on their sale or other transfer by the participant. Restricted stock units are the right to receive shares of common stock at a future date in accordance with the terms of such grant upon the attainment of certain conditions specified by the Committee, which include substantial risk of forfeiture and restrictions on their sale or other transfer by the participant. The Committee determines the eligible participants to whom, and the time or times at which, grants of restricted stock or restricted stock units will be made, the number of shares or units to be granted, the price to be paid, if any, the time or times within which the shares covered by such grants will be subject to forfeiture, the time or times at which the restrictions will terminate, and all other terms and conditions of the grants. Restrictions or conditions could include, but are not limited to, the attainment of performance goals (as described below), continuous service with the Company, the passage of time or other restrictions or conditions. The value of the restricted stock units may be paid in shares of common stock, cash, or a combination of both, as determined by the Committee.
Performance Awards. The Committee may grant performance awards payable in cash, shares of common stock, or a combination thereof at the end of a specified performance period. Payment will be contingent upon achieving pre-established performance goals (as discussed below) by the end of the performance period. The Committee will determine the length of the performance period, the maximum payment value of an award, and the minimum performance goals required before payment will be made, so long as such provisions are not inconsistent with the terms of the 2025 Incentive Plan, and to the extent an award is subject to Section 409A of the Code, are in compliance with the applicable requirements of Section 409A of the Code and any applicable regulations or guidance. With respect to a performance award, if the Committee determines in its sole discretion that the established performance measures or objectives are no longer suitable because of a change in the Company’s business, operations, corporate structure, or for other reasons that the Committee deems satisfactory, the Committee may modify the performance measures or objectives and/or the performance period.
Other Awards. The Committee may grant other forms of awards payable in cash or shares of common stock if the Committee determines that such other form of award is consistent with the purpose and restrictions of the 2025 Incentive Plan. The terms and conditions of such other form of award shall be specified by the grant. Such other awards may be granted for no cash consideration, for such minimum consideration as may be required by applicable law, or for such other consideration as may be specified by the grant.
157
Dividend Equivalent Rights. The Committee may grant a dividend equivalent right either as a component of another award or as a separate award. The terms and conditions of the dividend equivalent right shall be specified by the grant. Dividend equivalents credited to the holder of a dividend equivalent right shall be paid only as the applicable Award vests or may be deemed to be reinvested in additional shares of common stock. Any such reinvestment shall be at the fair market value at the time thereof. Dividend equivalent rights may be settled in cash or shares of common stock.
Performance Goals. Awards under the 2025 Incentive Plan (whether relating to cash or shares of common stock) may be made subject to the attainment of performance goals relating to one or more business or individual performance criteria established by the Committee in its sole discretion (“Performance Criteria”). Any Performance Criteria may be used to measure the performance of the Company as a whole or any business unit of the Company and may be measured relative to a peer group or index. Any Performance Criteria may include or exclude (i) events that are of an unusual nature or indicate infrequency of occurrence, (iii) changes in tax or accounting regulations or laws, (iv) the effect of a merger or acquisition, as identified in the Company’s quarterly and annual earnings releases, or (v) other similar occurrences. In all other respects, Performance Criteria shall be calculated in accordance with the Company’s financial statements, under GAAP, or under a methodology established by the Committee prior to the issuance of an award which is consistently applied and identified in the audited financial statements, including footnotes, or the Compensation Discussion and Analysis section of the Company’s annual report.
Vesting of Awards; Forfeiture; Assignment. The Committee, in its sole discretion, may establish the vesting terms applicable to an award, subject in any case to the terms of the 2025 Incentive Plan. The Committee may impose on any award, at the time of grant or thereafter, such additional terms and conditions as the Committee determines, including terms requiring forfeiture of awards in the event of a participant’s termination of service. The Committee will specify the circumstances under which performance awards may be forfeited in the event of a termination of service by a participant prior to the end of a performance period or settlement of awards. Except as otherwise determined by the Committee, restricted stock will be forfeited upon a participant’s termination of service during the applicable restriction period.
Awards granted under the 2025 Incentive Plan generally are not assignable or transferable except by will or by the laws of descent and distribution, except that the Committee may, in its discretion and pursuant to the terms of an award agreement, permit certain transfers of nonqualified stock options or SARs to: (i) the spouse (or former spouse), children or grandchildren of the participant (“Immediate Family Members”); (ii) a trust or trusts for the exclusive benefit of such Immediate Family Members; (iii) a partnership in which the only partners are (1) such Immediate Family Members and/or (2) entities which are controlled by the participant and/or Immediate Family Members; (iv) an entity exempt from federal income tax pursuant to Section 501(c)(3) of the Code or any successor provision; or (v) a split interest trust or pooled income fund described in Section 2522(c)(2) of the Code or any successor provision, provided that (x) there shall be no consideration for any such transfer, (y) the applicable award agreement pursuant to which such award is granted must be approved by the Committee and must expressly provide for such transferability and (z) subsequent transfers of transferred awards shall be prohibited except those by will or the laws of descent and distribution.
Adjustments. Upon Changes in Capitalization. In the event that any dividend or other distribution, recapitalization, stock split, reverse stock split, rights offering, reorganization, merger, consolidation, split-up, spin-off, split-off, combination, subdivision, repurchase, or exchange of the shares of common stock or other securities of the Company, issuance of warrants or other rights to purchase common shares or other securities of the Company, or other similar corporate transaction or event affects the fair value of an award, then the Committee shall adjust any or all of the following so that the fair value of the award immediately after the transaction or event is equal to the fair value of the award immediately prior to the transaction or event (i) the number of shares and type of common stock (or the securities or property) which thereafter may be made the subject of awards, (ii) the number of shares and type of shares of common stock (or other securities or property) subject to outstanding awards, (iii) the option price of each outstanding award, (iv) the amount, if any, the Company pays for forfeited shares of common stock in accordance with the terms of the 2025 Incentive Plan, and (v) the number of or exercise price of shares of common stock then subject to outstanding SARs previously granted and unexercised under the 2025 Incentive Plan to the end that the same proportion of the Company’s issued and outstanding shares of common stock in each instance shall remain subject to exercise at the same aggregate exercise price; provided however, that the number of shares of common stock (or other securities or property) subject to any award shall always be a whole number. Notwithstanding the foregoing, no such
158
adjustment shall be made or authorized to the extent that such adjustment would cause the 2025 Incentive Plan or any stock option to violate Section 422 of the Code or Section 409A of the Code. All such adjustments must be made in accordance with the rules of any securities exchange, stock market, or stock quotation system to which the Company is subject.
Amendment or Discontinuance of the 2025 Incentive Plan. The board of directors may, at any time and from time to time, without the consent of the participants, alter, amend, revise, suspend or discontinue the 2025 Incentive Plan in whole or in part; provided, however, that (i) no amendment that requires shareholder approval in order for the 2025 Incentive Plan and any awards under the 2025 Incentive Plan to continue to comply with Sections 421 and 422 of the Code (including any successors to such Sections, or other applicable law) or any applicable requirements of any securities exchange or inter-dealer quotation system on which the Company’s stock is listed or traded, shall be effective unless such amendment is approved by the requisite vote of the Company’s shareholders entitled to vote on the amendment; and (ii) unless required by law, no action by the board of directors regarding amendment or discontinuance of the 2025 Incentive Plan may adversely affect any rights of any participants or obligations of the Company to any participants with respect to any outstanding award under the 2025 Incentive Plan without the consent of the affected participant.
No Repricing of Stock Options or SARs. The Committee may not, without the approval of the Company’s shareholders, “reprice” any stock option or SAR. For purposes of the 2025 Incentive Plan, “reprice” means any of the following or any other action that has the same effect: (i) amending a stock option or SAR to reduce its exercise price or base price, (ii) canceling a stock option or SAR at a time when its exercise price or base price exceeds the fair market value of a common share in exchange for cash or a stock option, SAR, award of restricted stock or other equity award with an exercise price or base price less than the exercise price or base price of the original stock option or SAR, or (iii) taking any other action that is treated as a repricing under generally accepted accounting principles, provided that nothing shall prevent the Committee from (x) making adjustments to awards upon changes in capitalization; (y) exchanging or cancelling awards upon a merger, consolidation, or recapitalization, or (z) substituting awards for awards granted by other entities, to the extent permitted by the 2025 Incentive Plan.
Recoupment for Restatements. The Committee may recoup all or any portion of any shares or cash paid to a participant in connection with an award, in the event of a restatement of the Company’s financial statements as set forth in the Company’s clawback policy, if any, approved by the board of directors from time to time.
Non-Employee Director Compensation Program
We intend to implement a market standard non-employee director compensation program that will take effect as of the closing of this offering, the terms of which have not yet been determined as of the date of this prospectus.
159
CERTAIN RELATIONSHIPS AND RELATED PARTY TRANSACTIONS
The following includes a summary of transactions since our Inception and any currently proposed transactions to which we have been or are to be a party in which the amount involved exceeded or will exceed $120,000, and in which any of our directors, executive officers or, to our knowledge, beneficial owners of more than 5% of our capital stock or any member of the immediate family of any of the foregoing persons had or will have a direct or indirect material interest, other than equity and other compensation, arrangements of which are described under the sections titled “Executive Compensation.”
The descriptions set forth below are qualified in their entirety by reference to the applicable agreements.
Convertible Notes
A number of our executive officers, directors and their affiliates executed Seed Convertible Notes and Series A Convertible Notes with the Company. Each of these notes bore a 15% per annum interest rate, and were payable in-kind. The individuals and the respective aggregate principal amounts of the respective notes are below:
• Toby Neugebauer – held $206,600 in aggregate principal amount of Seed Convertible Notes. Mr. Neugebauer’s wife’s trust, the Melissa A. Neugebauer 2020 Trust, held $465,312 in aggregate principal amount of Seed Convertible Notes. Mr. Neugebauer’s sons collectively held through various trusts $206,600 in aggregate principal amount of Seed Convertible Notes.
• Jacobo Ortiz Blanes – held $10,000,000 in aggregate principal amount of Seed Convertible Notes through his investment vehicle, Amarillo Tech Opportunity LLC.
• Enrico 1, LLC and Enrico 2, LLC, each of which is managed by Mr. Jacob Warnock, held approximately $5,500,000 in aggregate principal amount of Seed Convertible Notes and $61,000,000 in aggregate principal amount of Series A Convertible Notes, respectively.
• MAD Energy held $145 million Series B Convertible Note issued to MAD by Fermi that converted into Class A Units upon the closing of the Preferred Unit Financing.
All of the Company’s Seed Convertible Notes and Series A Convertible Notes converted into Class A Units in connection with the Preferred Units Financing.
Twenty First Century Utilities Consulting Agreement
On April 1, 2025, we entered into a Services Agreement (the “Services Agreement”) with TFC Utilities Management LP (“TFCU”) pursuant to which TFCU has agreed to provide various consulting services to the Company. Head of Power, Larry Kellerman, is the Chief Executive Officer of TFCU. Under the Services Agreement, we pay $50,000 a month, plus any fees and expenses incurred, to TFCU.
Corporate Conversion
In connection with the Transactions, we will engage in certain transactions with certain of our directors, executive officers and other persons and entities which are or will become holders of 5% or more of our voting securities upon the consummation of the Transactions. These transactions are described in “Corporate Conversion.”
Registration Rights Agreement
We intend to enter into a Registration Rights Agreement with certain of the Existing Owners in connection with this offering, which we refer to as the Registration Rights Agreement. The Registration Rights Agreement will provide certain of the Existing Owners with certain “demand” registration rights whereby, at any time after 180 days following our initial public offering and the expiration of any related lock-up period, such Existing Owners can require us to register under the Securities Act the offer and sale of 469,920,648 shares of common stock issuable to them, at our election (determined solely by our independent directors (within the meaning of Nasdaq rules) who are disinterested). The Registration Rights Agreement will also provide for customary “piggyback” registration rights for all parties to the agreement.
160
Director Nomination Agreement
In connection with this offering, we intend to enter into the Director Nomination Agreement with the Investor Group that will provide each member of the Investor Group with the right to designate one nominee to our board of directors, subject to certain conditions. The Director Nomination Agreement will provide each member of the Investor Group with the right to designate one designee as a nominee for election to our board of directors for so long as such member of the Investor Group beneficially owns more than 50% of their Original Amount. In the event that a member of the Investor Group beneficially owns 50% or less of such member’s Original Amount, then such member will not have the right to nominate a director nominee for election as a director. If not earlier terminated, the Director Nomination Agreement will terminate with respect to the Investor Group on the date that is the fifth anniversary of the IPO Effective Date. In each case, any applicable nominee nominated pursuant to the Director Nomination Agreement must comply with applicable law and stock exchange rules. The Investor Group includes certain entities controlled by Griffin Perry, Toby Neugebauer, our President, Chief Executive Officer and member of our board of directors, and Mr. Neugebauer’s wife. Upon consummation of this offering, TMNN shall designate Toby Neugebauer as its director designee and Caddis Holdings LLC shall designate Rick Perry as its director designee. The Melissa A. Neugebauer 2020 Trust has elected not to designate a director as of the date of this prospectus and has certified to the Company that it does not intend to do so for the foreseeable future. In the event such designation right is so exercised, the size of the Board shall be increased to seven directors.
Director and Officer Indemnification and Insurance
Prior to the consummation of this offering, we intend to enter into separate indemnification agreements with each of our directors and executive officers. We also intend to purchase directors’ and officers’ liability insurance. See “Description of Capital Stock—Limitations on Liability and Indemnification of Officers and Directors.”
Procedures for Approval of Related Party Transactions
A “Related Party Transaction” is a transaction, arrangement or relationship in which we or any of our subsidiaries was, is or will be a participant, the amount of which involved exceeds $120,000, and in which any related person had, has or will have a direct or indirect material interest. A “Related Person” means:
• any person who is, or at any time during the applicable period was, one of our executive officers or one of our directors;
• any person who is known by us to be the beneficial owner of more than 5.0% of our common stock;
• any immediate family member of any of the foregoing persons, which means any child, stepchild, parent, stepparent, spouse, sibling, mother-in-law, father-in-law, son-in-law, daughter-in-law, brother-in-law or sister-in-law of a director, executive officer or a beneficial owner of more than 5.0% of our common stock, and any person (other than a tenant or employee) sharing the household of such director, executive officer or beneficial owner of more than 5.0% of our common stock; and
• any firm, corporation or other entity in which any of the foregoing persons is a partner or principal or in a similar position or in which such person has a 10.0% or greater beneficial ownership interest.
Our board of directors intends to adopt a written related party transactions policy prior to the completion of this offering. Pursuant to this policy, the audit committee expects to review all material facts of all Related Party Transactions and either approve or disapprove entry into the Related Party Transaction, subject to certain limited exceptions. In determining whether to approve or disapprove entry into a Related Party Transaction, the audit committee expects to take into account, among other factors, the following: (i) whether the Related Party Transaction is on terms no less favorable than terms generally available to an unaffiliated third party under the same or similar circumstances and (ii) the extent of the Related Person’s interest in the transaction. Further, the policy would require that all Related Party Transactions required to be disclosed in our filings with the SEC be so disclosed in accordance with applicable laws, rules and regulations.
161
SECURITY OWNERSHIP OF CERTAIN BENEFICIAL OWNERS, MANAGEMENT
The following table sets forth information with respect to the beneficial ownership of our common stock as of September 29, 2025, immediately following the consummation of (1) the Transactions, as described in “Corporate Conversion,” and (2) this offering of the issuance and sale of 32,500,000 shares of common stock by us for:
• each person known by us to beneficially own more than 5% of our common stock;
• each of our directors and director nominees;
• each of our executive officers; and
• all of our executive officers and directors as a group.
The numbers of shares of common stock beneficially owned, percentages of beneficial ownership, and percentages of combined voting power before and after this offering that are set forth below are based on an assumed initial public offering price of $20.00 per share (the midpoint of the estimated public offering price range set forth on the cover page of this prospectus). See “Corporate Conversion.” The number and percentage of shares beneficially owned after this offering assumes no exercise of the underwriters’ option to purchase up to 4,875,000 additional shares of common stock from us.
The amounts and percentages of common stock beneficially owned are reported on the basis of the regulations of the SEC governing the determination of beneficial ownership of securities. Under these rules, a person is deemed to be a beneficial owner of a security if that person has or shares voting power, which includes the power to vote or to direct the voting of such security, or investment power, which includes the power to dispose of or to direct the disposition of such security. A person is also deemed to be a beneficial owner of any securities of which that person has a right to acquire beneficial ownership within 60 days of September 24, 2025, provided that any person who acquires any such right with the purpose or effect of changing or influencing the control of the issuer, or in connection with or as a participant in any transaction having such purpose or effect, immediately upon such acquisition shall be deemed to be the beneficial owner of the securities which may be acquired through the exercise of such right. Under these rules, more than one person may be deemed to be a beneficial owner of the same securities. Unless otherwise indicated, the address of all listed shareholders is 620 S. Taylor St., Suite 300, Amarillo, Texas 79101.
We have based our calculation of the applicable percentage of beneficial ownership (on a fully diluted basis) after this offering on 661,368,629 of common stock, after giving effect to the Corporate Conversion, consisting of: (i) 560,676,944 shares of common stock outstanding as of June 30, 2025, after giving effect to the Transactions and the TMNN Award Issuance; (ii) 29,476,685 shares of restricted common stock subject to service-based vesting conditions from unvested Class B Units granted to certain of our employees and service providers, including certain of our executive officers, issued as of June 30, 2025; (iii) 1,500,000 shares of restricted common stock subject to service-based and performance-based vesting conditions from the Uzman Restricted Class A Units, granted after June 30, 2025; (iv) 37,215,000 shares of common stock issuable upon the vesting and settlement of restricted stock units from the Restricted Equity Unit Grant, granted after June 30, 2025; (v) 32,500,000 shares of common stock issued in connection with this offering; and (vi) no exercise of the underwriters’ option to purchase up to 4,875,000 additional shares of common stock from us unless otherwise indicated below. The following table does not include any shares of common stock that directors and executive officers may purchase in this offering through the directed share program described under “Underwriting.”
|
Common Stock Beneficially Owned |
|||||||||||||||
|
Name of Beneficial Owner |
Before this offering |
After this offering |
After this offering |
||||||||||||
|
Number |
Percentage |
Number |
Percentage |
Number |
Percentage |
||||||||||
|
5% Shareholders |
|
|
|
||||||||||||
|
Melissa A. Neugebauer 2020 Trust(1) |
94,359,659 |
15.0 |
% |
94,359,659 |
14.3 |
% |
94,359,659 |
14.2 |
% |
||||||
|
Randy Neugebauer(2) |
45,241,787 |
7.2 |
% |
45,241,787 |
6.8 |
% |
45,241,787 |
6.8 |
% |
||||||
|
Vicksburg Investments Management LLC(3) |
45,241,787 |
7.2 |
% |
45,241,787 |
6.8 |
% |
45,241,787 |
6.8 |
% |
||||||
|
Griffin Perry(4) |
130,589,731 |
20.8 |
% |
130,589,731 |
19.7 |
% |
130,589,731 |
19.6 |
% |
||||||
|
Pencross Energy, LLC(5) |
56,250,000 |
8.9 |
% |
56,250,000 |
8.5 |
% |
56,250,000 |
8.4 |
% |
||||||
|
Jacob Warnock(6) |
54,517,152 |
8.7 |
% |
54,517,152 |
8.2 |
% |
54,517,152 |
8.2 |
% |
||||||
162
|
Common Stock Beneficially Owned |
||||||||||||||||
|
Name of Beneficial Owner |
Before this offering |
After this offering |
After this offering |
|||||||||||||
|
Number |
Percentage |
Number |
Percentage |
Number |
Percentage |
|||||||||||
|
Executive Officers, Directors, and Director Nominees |
|
|
|
|
||||||||||||
|
Toby Neugebauer(7) |
139,601,445 |
|
22.2 |
% |
139,601,445 |
21.1 |
% |
139,601,445 |
21.0 |
% |
||||||
|
Miles Everson(8) |
5,400,000 |
|
* |
|
5,400,000 |
* |
|
5,400,000 |
* |
|
||||||
|
Larry Kellerman(9) |
11,700,000 |
|
1.9 |
% |
11,700,000 |
1.8 |
% |
11,700,000 |
1.8 |
% |
||||||
|
Mesut Uzman |
- |
|
- |
|
- |
- |
|
- |
- |
|
||||||
|
Jacobo Ortiz Blanes(10) |
14,175,000 |
|
2.3 |
% |
14,175,000 |
2.1 |
% |
14,175,000 |
2.1 |
% |
||||||
|
Charlie Hamilton(11) |
7,650,000 |
|
1.2 |
% |
7,650,000 |
1.2 |
% |
7,650,000 |
1.1 |
% |
||||||
|
Marius Haas(12) |
900,000 |
|
* |
|
900,000 |
* |
|
900,000 |
* |
|
||||||
|
Rick Perry(13) |
16,516,350 |
|
2.6 |
% |
16,516,350 |
2.5 |
% |
16,516,350 |
2.5 |
% |
||||||
|
Cordel Robbin-Coker |
- |
|
- |
|
- |
- |
|
- |
- |
|
||||||
|
Lee McIntire |
148,122 |
(14) |
* |
|
148,122 |
* |
|
148,122 |
* |
|
||||||
|
All directors, director designees, director nominees, and executive officers as a group (10 persons) |
196,090,917 |
|
31.2 |
% |
196,090,917 |
29.7 |
% |
196,090,917 |
29.4 |
% |
||||||
* Less than 1%
(1) Consists of 94,359,659 shares of Common Stock held by Melissa A. Neugebauer 2020 Trust, for which Toby Neugebauer serves as the investment trustee. As the investment trustee, Mr. Neugebauer may be deemed to hold voting and investment power with respect to the shares held by Melissa A. Neugebauer 2020 Trust. Mr. Neugebauer disclaims beneficial ownership of the shares held by the Melissa A. Neugebauer 2020 Trust except to the extent of his pecuniary interest therein. The address of Melissa A. Neugebauer 2020 Trust is 10777 Strait Lane, Dallas, TX 75229.
(2) Consists of (i) 22,620,894 shares of Common Stock held by Neugebauer 1998 Children’s Trust FBO Nathan R. Neugebauer and (ii) 22,620,894 shares of Common Stock held by Neugebauer 1998 Children’s Trust FBO Noah T. Neugebauer (collectively, the “1998 Children’s Trusts”). Robert Randolph Neugebauer serves as the trustee of the 1998 Children’s Trusts, and as the trustee, Mr. Neugebauer may be deemed to hold voting and investment power with respect to the shares held by the 1998 Children’s Trusts. Robert Randolph Neugebauer disclaims beneficial ownership of the shares held by 1998 Children’s Trusts except to the extent of his pecuniary interest therein. The address of 1998 Children’s Trust is 10777 Strait Lane, Dallas, TX 75229.
(3) Consists of 45,241,787 shares of Common Stock held by Vicksburg Investments Management LLC. Toby Neugebauer is a managing member of Vicksburg Investments Management LLC. The address of Vicksburg Investments Management LLC is 10777 Strait Lane, Dallas, TX 75229. In connection with this offering, an aggregate principal amount of $42.87 million of convertible notes entered into between Vicksburg Investments Management LLC and third-party investors for the purposes of furthering the Company’s compliance with the “5/50 rule” converted into 4,287,000 shares of Common Stock (based on the midpoint of the range on the cover of this prospectus) at a price per share of $10.00.
(4) Consists of (i) 71,946,450 shares of Common Stock held by Caddis Holdings, LLC, (ii) 2,393,281 shares of Common Stock held by GP JD Fermi LLC and (iii) 56,250,000 shares owned by Pencross Energy LLC for which Caddis Holding LLC has an irrevocable proxy. Griffin Perry disclaims beneficial ownership of the shares held by Pencross Energy LLC except to the extent of his pecuniary interest therein. Griffin Perry is a managing member of both Caddis Holdings, LLC and GP JD Fermi LLC. The address for Caddis Holdings, LLC and GP JD Fermi LLC is 2401 Armstrong Ave., Dallas, TX 75205.
(5) Consists of 56,250,000 held by Pencross Energy, LLC. Steven Meisel is a managing member of Pencross Energy, LLC. The address of Pencross Energy, LLC is 3637 Haynie Avenue, Dallas, TX 75205. Pencross Energy, LLC has executed an irrevocable proxy to Caddis Holding LLC to vote its securities.
163
(6) Consists of (i) 6,436,696 shares of Common Stock held by Enrico 1 LLC, (ii) 47,265,823 shares of Common Stock held by Enrico 2 LLC, (iii) 76,077 shares of Common Stock held by Enrico 3 LLC, (iv) 477,134 shares of Common Stock held by Jacob Warnock and (v) 337,500 shares of Common Stock held by Jexas Consulting, LLC. Jacob Warnock is the managing member of Enrico 1 LLC, Enrico 2 LLC, Enrico 3 LLC and Jexas Consulting, LLC. The address of Enrico 1 LLC, Enrico 2 LLC, Enrico 3 LLC and Jexas Consulting, LLC is 1 Cervantes #5, San Juan, Puerto Rico 00907.
(7) Consists of (i) 94,359,659 shares of Common Stock held by Melissa A. Neugebauer 2020 Trust and (ii) 45,241,787 shares of Common Stock held by Vicksburg Investments Management LLC. Toby Neugebauer is a managing member of TMNN Manager LLC. The address of TMNN Manager LLC is 10777 Strait Lane, Dallas, TX 75229.
(8) Consists of (i) 4,500,000 shares held by Miles Everson and (ii) 900,000 shares of Common Stock held by Lady Bird Advisory LLC. Miles Everson is a managing member of Lady Bird Advisory LLC. The address of Lady Bird Advisory LLC is 1211 W Riverside Dr, #2602, Austin, 78704.
(9) Consists of 11,700,000 shares of Common Stock held by TFC Utilities Energy LLC. Larry Kellerman is a managing member of TFC Utilities Energy LLC. The address of TFC Utilities Energy LLC is 1707 L Street NW, Suite 400, Washington, DC 20036.
(10) Consists of 14,175,000 shares of Common Stock held by Las Brisas Financial Services LLC. Jacobo Ortiz Blanes is a managing member of Las Brisas Financial Services LLC. The address of Las Brisas Financial Services LLC is Metro Office Park, 8 Street 1, Suite 300, Guaynabo, Puerto Rico 00968.
(11) Consists of (i) 1,275,000 shares of Common Stock held by Steadfast Endurance Trust and (ii) 1,275,000 shares of Common Stock held by Gracious Endurance Trust. Charlie Hamilton is the trustee of Steadfast Endurance Trust and Gracious Endurance Trust. The address of Steadfast Endurance Trust and Gracious Endurance Trust is 1381 Paseo Don Juan, San Juan, Puerto Rico 00907.
(12) Consists of 900,000 shares of common stock held by H4C, LLC. Marius Haas is a managing member of H4C, LLC. The address of H4C, LLC is 2001 Frances Dr, Austin, TX 78746.
(13) Consists of 16,516,350 shares of Common Stock held by EPG Holdings LLC. James Richard Perry is the managing member of EPG Holdings LLC. The address of EPG Holdings LLC is 200 Oak Run Lane, Round Top, TX 78954.
(14) Assumes the automatic conversion of Preferred Units (based on the midpoint of the range on the front cover page of this prospectus) held by Mr. McIntire into Common Stock of the Company immediately prior to, and in connection with, this Offering.
164
Upon completion of this offering the authorized capital stock of the Company will consist of 2,400,000,000 shares of common stock, $0.001 par value per share, of which 622,653,629 shares will be issued and 593,176,944 shares will be outstanding (or 627,528,629 shares issued and 598,051,944 shares outstanding if the underwriters’ option to purchase additional shares is exercised in full), and 10,000,000 shares of preferred stock, $0.001 par value per share, of which no shares will be issued and outstanding.
The following summary of the capital stock, Charter and Bylaws of the Company and certain provisions of applicable law does not purport to be complete and is qualified in its entirety by reference to the provisions of applicable law and to our Charter and Bylaws, which are filed as exhibits to the registration statement of which this prospectus is a part.
Common Stock
Holders of shares of our common stock are entitled to one vote for each share held of record on all matters on which shareholders are entitled to vote generally, including the election of directors or removal of directors elected by our shareholders. The holders of our common stock do not have cumulative voting rights in the election of directors.
Holders of shares of our common stock are entitled to receive dividends when, as and if declared by our board of directors out of funds legally available therefor, subject to any statutory or contractual restrictions on the payment of dividends and to any restrictions on the payment of dividends imposed by the terms of any outstanding preferred stock.
Upon our liquidation, dissolution or winding up and after payment in full of all amounts required to be paid to creditors and to the holders of preferred stock having liquidation preferences, if any, the holders of shares of our common stock will be entitled to receive, on a pro rata basis, our remaining assets available for distribution.
All of the preferred stock outstanding immediately prior to the consummation of the offering contemplated by this prospectus will be converted into common stock in connection with the offering. As a result, all shares of our common stock that will be outstanding at the time of the completion of the offering will be fully paid and non-assessable. The common stock will not be subject to further calls or assessments by us. Holders of shares of our common stock do not have preemptive, subscription, redemption or conversion rights. There will be no redemption or sinking fund provisions applicable to the common stock. The rights, powers, preferences and privileges of our common stock will be subject to those of the holders of any shares of our preferred stock or any other series or class of stock we may authorize and issue in the future.
Preferred Stock
All of the preferred stock outstanding immediately prior to the consummation of the offering contemplated by this prospectus will be converted into common stock in connection with the offering. As a result, no shares of preferred stock will be issued or outstanding immediately after the offering contemplated by this prospectus. Our Charter will authorize our board of directors to establish one or more series of preferred stock (including convertible preferred stock). Unless required by law or any stock exchange, the authorized shares of preferred stock will be available for issuance without further action by the holders of our common stock. Our board of directors is able to determine, with respect to any series of preferred stock, the powers (including voting powers), preferences and relative, participating, optional or other rights, and the qualifications, limitations or restrictions thereof, including, without limitation:
• the designation of the series;
• the number of shares of the series, which our board of directors may, except where otherwise provided in the preferred stock designation or limited by applicable Texas law, increase (but not above the total number of authorized shares of the class) or decrease (but not below the number of shares then outstanding);
• whether dividends, if any, will be cumulative or non-cumulative and the dividend rate of the series;
• the dates at which dividends, if any, will be payable;
• the redemption or repurchase rights and price or prices, if any, for shares of the series;
• the terms and amounts of any sinking fund provided for the purchase or redemption of shares of the series;
165
• the amounts payable on shares of the series in the event of any voluntary or involuntary liquidation, dissolution or winding-up of our affairs;
• whether the shares of the series will be convertible into shares of any other class or series, or any other security, of us or any other entity, and, if so, the specification of the other class or series or other security, the conversion price or prices or rate or rates, any rate adjustments, the date or dates as of which the shares will be convertible and all other terms and conditions upon which the conversion may be made;
• restrictions on the issuance of shares of the same series or of any other class or series; and
• the voting rights, if any, of the holders of the series.
Registration Rights
We intend to enter into a Registration Rights Agreement with certain of our existing securityholders and members of management (the “Registration Rights Holders”) in connection with this offering. The Registration Rights Agreement will provide the Registration Rights Holders certain registration rights following our initial public offering and the expiration of any related lock-up period, including that the Registration Rights Holders can require us to register under the Securities Act 469,920,648 shares of common stock. The Registration Rights Agreement will also provide for customary “piggyback” registration rights for the Registration Rights Holders. See “Certain Relationships and Related Party Transactions—Registration Rights Agreement.”
Annual Shareholder Meetings
Our Bylaws will provide that annual shareholder meetings will be held at a date, time and place, if any, as exclusively selected by our board of directors. To the extent permitted under applicable law, we may conduct meetings by remote communications, including by webcast.
Number and Election of Directors
Our board of directors will initially consist of five (5) members. The holders of our common stock and any other class of stock of our Company, to the extent they shall have the right to vote, shall retain the right to elect and remove all members of the board of directors.
Removal of Directors
Our Charter and Bylaws will provide that a director may be removed only for cause. Our Bylaws will provide an express prohibition of the removal of any director or directors without cause and that removal of any director or directors for cause must be approved by a vote of the holders of a majority of the voting power of all of the shares then entitled to vote at an election of directors, voting together as a single class, at any meeting of shareholder called expressly for the purpose of removing a director or directors.
Anti-Takeover Effects of Our Charter and Bylaws and Certain Provisions of Texas Law
Our Charter and Bylaws will contain provisions, which are summarized in the following paragraphs, that are intended to enhance the likelihood of continuity and stability in the composition of our board of directors. These provisions are intended to avoid costly takeover battles, reduce our vulnerability to a hostile or abusive change of control and enhance the ability of our board of directors to maximize shareholder value in connection with any unsolicited offer to acquire us. However, these provisions and certain other provisions of the TBOC may have an anti-takeover effect and may delay, deter or prevent a merger or acquisition of the Company by means of a tender offer, a proxy contest or other takeover attempt that a shareholder might consider in its best interest, including those attempts that might result in a premium over the prevailing market price for the shares of common stock held by shareholders. We believe that the benefits of increased protection of our potential ability to negotiate more favorable terms with an unfriendly or unsolicited acquirer outweigh the disadvantages of discouraging a proposal to acquire us.
Authorized but Unissued Capital Stock
Texas law does not require shareholder approval for any issuance of shares that are authorized and available for issuance. These additional shares may be used for a variety of corporate purposes, including future public offerings, to raise additional capital or to facilitate acquisitions. However, the listing requirements of Nasdaq, which would apply
166
so long as our common stock remains listed on Nasdaq, require shareholder approval of certain issuances equal to or exceeding 20% of the then outstanding voting power of our capital stock or then outstanding number of shares of common stock.
Our board of directors may generally issue shares of one or more series of preferred stock on terms calculated to discourage, delay or prevent a change of control of the Company or the removal of our management. Moreover, our authorized but unissued shares of preferred stock will be available for future issuances in one or more series without shareholder approval and could be utilized for a variety of corporate purposes, including future offerings to raise additional capital, to facilitate acquisitions and employee benefit plans.
One of the effects of the existence of authorized and unissued and unreserved common stock or preferred stock may be to enable our board of directors to issue shares to persons friendly to current management, which issuance could render more difficult or discourage an attempt to obtain control of our Company by means of a merger, tender offer, proxy contest or otherwise, and thereby protect the continuity of our management and possibly deprive our shareholders of opportunities to sell their shares of common stock at prices higher than prevailing market prices.
Texas Law
We are subject to the provisions of Section 21.606 of the TBOC, which provides that a Texas corporation that qualifies as an “issuing public corporation” (as defined in the TBOC) may not engage in specified types of business combinations, including mergers, consolidations and asset sales, with a person, or an affiliate or associate of that person, who is an “affiliated shareholder” for a period of three years following the date the person became an affiliated shareholder unless:
• prior to the date of the transaction, our board of directors approved either the business combination or the transaction that resulted in the shareholder becoming an affiliated stockholder; or
• at or subsequent to the date of the transaction, the business combination is approved at an annual or special meeting of shareholders by the affirmative vote of at least two-thirds of the outstanding voting stock which is not owned by the affiliated stockholder at a meeting of shareholders called for that purpose not less than six months after the affiliated shareholder’s share acquisition date and not by written consent.
Generally, a business combination includes a merger, share exchange, asset or stock sale, or other transaction resulting in a financial benefit to the affiliated stockholder. For the purposes of this law, an affiliated shareholder is a person who, together with affiliates and associates, owns or, within three years prior to the determination of affiliated shareholder status did own, 20% or more of a corporation’s outstanding voting stock. We expect the existence of this provision to have an anti-takeover effect with respect to transactions our board of directors does not approve in advance. We also anticipate that Section 21.606 of the TBOC may also discourage attempts that might result in a premium over the market price for the shares of common stock held by shareholders.
Under the TBOC class voting is required in connection with certain actions, including particular amendments of a corporation’s charter, a merger or consolidation requiring shareholder approval and certain sales of all or substantially all of the corporation’s assets. Section 21.364 and Section 21.365 of the TBOC will provide that with respect to certain matters for which the affirmative vote of the holders of a specified portion of the shares of a class or series is required by the TBOC (such as a merger or consolidation), the certificate of formation may provide that notwithstanding any other provision of the TBOC, all classes or series of stock of a corporation will only be entitled to vote together as a single class or series, and separate voting by class or series is not required, for the purpose of approving any matter. Our Charter will provide that all classes or series of capital stock of the Company will only be entitled to vote together as a single class or series and without separate voting by class or series, including in connection with any fundamental action or fundamental business transaction.
Classified Board
Our Charter will provide that, subject to the rights of holders of any series of preferred stock with respect to the election of directors, effective upon the closing date of the initial sale of shares of common stock in our initial public offering (the “IPO Effective Date”), our board of directors shall be divided into three classes as nearly equal in size as practicable, designated Class I, Class II and Class III, until the annual meeting of shareholders to be held in 2029, at which time, a phase-in of a declassified board of directors will begin. The initial assignment of members of the board of directors to each such class shall be made by the board of directors. The term of office of the initial Class I directors
167
shall expire at the first regularly-scheduled annual meeting of the shareholders following the IPO Effective Date, the term of office of the initial Class II directors shall expire at the second annual meeting of the shareholders following the IPO Effective Date and the term of office of the initial Class III directors shall expire at the third annual meeting of the shareholders following the IPO Effective Date. Commencing with the annual meeting of shareholders to be held in 2029, directors succeeding those whose terms are then expired shall be elected to hold office for a term expiring at the annual meeting of shareholders held in the year following the year of their election. Commencing with the annual meeting of shareholders to be held in 2031, the classification of the board of directors shall fully terminate, and all directors shall be of one class and elected at each annual meeting of shareholders. Notwithstanding the foregoing, each director shall hold office until such director’s successor shall have been duly elected and qualified or until such director’s earlier death, resignation or removal. In the event of any change in the number of directors, any newly created directorships or decrease in directorships shall be so apportioned by the board of directors among the classes as to make all classes as nearly equal in number as is practicable. No decrease in the number of directors shall shorten the term of any incumbent director. The effect of our classified board may discourage take-over attempts because only up to one-third of our directors may be elected at each annual meeting of shareholders.
Removal of Directors; Vacancies and Newly Created Directorships
Under the TBOC, unless otherwise provided in our Charter or Bylaws, any director or the entire board may be removed with or without cause, at a meeting called for that purpose, by the holders of a majority of the shares then entitled to vote at an election of directors. Our Charter and Bylaws will provide that directors may only be removed for cause and with the affirmative vote of a majority in voting power of all outstanding shares of stock entitled to vote generally in the election of directors, voting together as a single class. In addition, our Charter also provides that, subject to the rights granted to one or more series of preferred stock then outstanding, any vacancies on our board of directors, and any newly created directorships, will be filled only by the affirmative vote of a majority of the directors then in office, even if less than a quorum, or by a sole remaining director.
No Cumulative Voting
Our Charter and Bylaws will not permit cumulative voting in the election of directors. Therefore, shareholders holding a majority in voting power of the shares of our stock entitled to vote generally in the election of directors will be able to elect all our directors. Cumulative voting allows a shareholder to vote a portion or all of its shares for one or more candidates for seats on the board of directors. Without cumulative voting, a minority shareholder may not be able to gain as many seats on our board of directors as the shareholder would be able to gain if cumulative voting were permitted. The absence of cumulative voting makes it more difficult for a minority shareholder to gain a seat on our board of directors to influence our board’s decision regarding a takeover.
Special Shareholder Meetings
Our Charter will provide that special meetings of our shareholders may be called at any time only by the board of directors, the chairperson of the board of directors, the chief executive officer, the president, or by the holders of not less than 50% of the Company’s then outstanding shares of capital stock entitled to vote at such special meeting. Our Bylaws prohibit the conduct of any business at a special meeting other than as specified in the notice for such meeting. These provisions may have the effect of deterring, delaying or discouraging hostile takeovers, or changes in control or management of the Company.
Director Nominations and Shareholder Proposals
Our Bylaws will establish advance notice procedures with respect to shareholder proposals and the nomination of candidates for election as directors, other than nominations made by or at the direction of the board of directors or a committee of the board of directors. In order for any matter to be “properly brought” before a meeting, a shareholder will have to comply with advance notice requirements and provide us with certain information. Generally, to be timely, a shareholder’s notice must be received at our principal executive offices not less than 90 days nor more than 120 days prior to the first anniversary date of the immediately preceding annual meeting of shareholders. Our Bylaws also specify requirements as to the form and content of a shareholder’s notice. Our Bylaws allow the board of directors to adopt rules and regulations for the conduct of meetings and the chairman of the meeting to regulate the conduct of any such meeting, which may have the effect of precluding the conduct of certain business at a meeting if the rules and regulations are not followed. These provisions may also defer, delay or discourage a potential acquirer from conducting a solicitation of proxies to elect the acquirer’s own slate of directors or otherwise attempting to influence or obtain control of the Company.
168
Commencing September 1, 2025, Section 21.373 of the TBOC will permit a “nationally listed corporation” to amend its governing documents to impose stock ownership requirements on shareholders seeking to submit a proposal on a matter (other than director nominations and procedural resolutions ancillary to the conduct of a shareholder meeting) to the shareholders of such corporation for approval at a shareholder meeting. If a corporation elects to be governed by Section 21.373 of the TBOC, a shareholder or group of shareholders may submit a proposal on a matter to the shareholders of such corporation for approval at a meeting of shareholders only if such shareholder or group of shareholders (i) holds an amount of shares entitled to vote at such meeting equal to at least $1,000,000 in market value of the Company (determined as of the date of submission of the proposal) or 3% of the total number of shares eligible to vote at such meeting, and (ii) has held such amount for a continuous period of at least six months before the date of the meeting, (iii) holds such amount throughout the meeting and (iv) solicits the holders of shares representing at least 67% of the voting power of shares entitled to vote on the proposal at the shareholder meeting.
Prior to the closing of this offering, we will adopt these requirements for submitting a shareholder proposal to go into effect immediately upon the completion of this offering, when we will qualify as a “nationally listed corporation”. Such requirements, to go into effect upon completion of this offering, will limit our shareholders’ ability to make proposals as compared to shareholders of a Delaware corporation.
Shareholder Action by Written Consent
Pursuant to our Charter, following the IPO Effective Date, any action required or permitted by the TBOC to be taken at any annual or special meeting of shareholders, may be taken without a meeting, without prior notice and without a vote, if a consent or consents in writing, setting forth the action so taken, is signed by all holders of shares entitled to vote on such action.
Dissenters’ Rights of Appraisal and Payment
Under the TBOC, with certain exceptions, our shareholders will have appraisal rights in connection with a merger or consolidation of our Company. Pursuant to the TBOC, shareholders who properly request and perfect appraisal rights in connection with such merger or consolidation will have the right to receive payment of the fair value of their shares as determined by a court in the county of our principal office.
Shareholders’ Derivative Actions
Under the TBOC, any of our shareholders may bring an action in our name to procure a judgment in our favor, also known as a derivative action, provided that the shareholder bringing the action is a holder of our shares at the time of the transaction to which the action relates or such shareholder’s stock thereafter devolved by operation of law, the shareholder fairly and adequately represents the interests of the corporation in enforcing the right of the corporation, and the shareholder complies with the demand requirements under the applicable provisions of the TBOC.
The TBOC and our governing documents include certain provisions which may limit our shareholders’ ability to bring certain derivative claims against our officers and directors. For example, the TBOC provides that, if a corporation has a class of stock listed on a national securities exchange or has 500 or more shareholders, no shareholder or group of shareholders may institute or maintain a derivative proceeding in the right of the Company unless such shareholder or group of shareholders, at the time the derivative proceeding is instituted, holds at least 3% of the outstanding shares of the Company. The TBOC also permits corporations to request a court, at the start of a transaction (including related party transactions) or investigation of a derivative claim, to judicially determine the independence and disinterestedness of directors on special committees reviewing transactions or individuals on panels reviewing derivative claims. Future challenges to independence or disinterestedness would require new facts.
In addition, Section 21.419 of the TBOC sets forth certain presumptions concerning compliance by directors and officers with respect to their duties to a corporation, including the duty of care and duty of loyalty as those duties pertain to transactions with interested persons. Specifically, in taking or declining to take any action on any matters of a corporation’s business, Section 21.419 provides that a director or officer is presumed to have acted (i) in good faith, (ii) on an informed basis, (iii) in furtherance of the interests of the corporation and (iv) in obedience to the law and the corporation’s governing documents. These provisions are described as codifying the business judgment rule. In order to succeed in a cause of action against a director or officer, the Company or a shareholder must rebut one or more of the foregoing presumptions and prove the director or officer’s act or omission constituted a breach of duty as a director or officer and that such breach involved fraud, intentional misconduct, an ultra vires act or a knowing violation of law.
169
The TBOC also restricts the rights of shareholders of corporations subject to Section 21.419 to request for inspection certain corporate books and records unless they have held the shares of such corporation for six months or own 5% of such corporation’s outstanding shares.
Section 21.419 applies to a corporation that has a class or series of voting shares listed on a national securities exchange or includes within its organizational documents an affirmative election to be governed by such section. In our Charter, we have affirmatively elected, in the manner provided under the TBOC, to be governed by Section 21.419 and any successor provision thereto.
The inclusion of this provision in our Charter and the fact that our common stock will be listed on a national securities exchange may discourage or deter shareholders or management from bringing derivative lawsuits or making books and records requests, even though such an action, if successful, might otherwise have benefited us and our shareholders.
Exclusive Forum
Our Charter will provide that unless we consent to the selection of an alternative forum, the Business Court in the First Business Court Division of the State of Texas (the “Business Court”) (or, if the Business Court determines that it lacks jurisdiction, the federal district court for the Northern District of Texas, Dallas Division) shall, to the fullest extent permitted by the TBOC, be the sole and exclusive forum for (i) any derivative action or proceeding brought on behalf of the Company, (ii) any action asserting a claim for or based on a breach of a fiduciary duty owed by any current or former director, officer, other employee, agent or shareholder of the Company to the Company or the Company’s shareholders, including a claim alleging the aiding and abetting of such a breach of fiduciary duty, (iii) any action arising pursuant to any provision of the TBOC or the Charter or the Bylaws or as to which the TBOC confers jurisdiction on the Business Court, (iv) any action to interpret, apply, enforce or determine the validity of the Charter or the Bylaws, (v) any action asserting a claim related to or involving the Company that is governed by the internal affairs doctrine, (vi) any action asserting an “internal entity claim” as that term is defined in Section 2.115 of the TBOC, or (vii) any other action within the jurisdiction of the Business Court, including any claims within the supplemental jurisdiction of the Business Court. Notwithstanding the foregoing sentence, the federal district courts of the United States of America shall be the exclusive forum for the resolution of any complaint asserting a cause of action arising under U.S. federal securities laws, including the Securities Act and the Exchange Act. Any person or entity purchasing or otherwise acquiring any interest in shares of capital stock of our Company shall be deemed to have notice of and consented to the forum provisions in our Charter.
Indemnification of Officers and Directors
Pursuant to the TBOC, a corporation has the power to indemnify its directors and officers against judgments and certain expenses other than judgments that are actually and reasonably incurred in connection with a proceeding, provided that there is a determination that the individual acted in good faith and in a manner reasonably believed to be in the best interests of the corporation and, with respect to any criminal proceeding, had no reasonable cause to believe the individual’s conduct was unlawful. Such determination will be made, in the case of an individual who is a director or officer at the time of such determination:
• by a majority of the disinterested and independent directors, even though less than a quorum;
• by a majority vote of a committee of the directors if the committee is designated by a majority vote of the directors, who at the time of the vote are disinterested and independent, even though less than a quorum, and is composed solely of one or more directors who are disinterested and independent;
• by special legal counsel selected by the directors, or selected by a committee of the directors as described in the preceding two subparts above;
• by the owners or members of the corporation in a vote that excludes the ownership or membership interests held by each director who is not disinterested and independent; or
• by a unanimous vote of the owners or members of the corporation.
The TBOC requires indemnification of directors and officers for reasonable expenses actually incurred relating to a wholly successful defense on the merits or otherwise in defense of a proceeding. The TBOC permits a corporation to advance expenses relating to the defense of any proceeding to directors and officers, contingent upon, among other
170
things, such individuals’ commitment to repay any advances unless it is determined ultimately that such individuals are entitled to be indemnified. No indemnification may be made in respect of any proceeding in which such individual is liable to the corporation or improperly received a personal benefit and is found liable for willful misconduct, breach of the duty of loyalty owned to the corporation, or an act or omission deemed not to be committed in good faith.
Our Charter and Bylaws will provide for indemnification by us of our directors and officers to the fullest extent permitted by Texas law.
Indemnification Agreements
We intend to enter into an indemnification agreement with each of our directors and executive officers as described in “Certain Relationships and Related Party Transactions—Indemnification Agreements.” Insofar as indemnification for liabilities arising under the Securities Act may be permitted to directors or executive officers, we have been informed that in the opinion of the SEC such indemnification is against public policy and is therefore unenforceable.
Director Nomination Agreement
We intend to enter into the Director Nomination Agreement with the Investor Group that will provide each member of the Investor Group with the right to designate one nominee to our board of directors, subject to certain conditions. The Director Nomination Agreement will provide each member of the Investor Group with the right to designate one designee as a nominee for election to our board of directors for so long as such member of the Investor Group beneficially owns more than 50% of such member’s Original Amount. In the event that a member of the Investor Group beneficially owns 50% or less of such member’s Original Amount, then such member will not have the right to nominate a director nominee for election as a director. If not earlier terminated, the Director Nomination Agreement will terminate with respect to the Investor Group on the date that is the fifth anniversary of the IPO Effective Date. In each case, any applicable nominee nominated pursuant to the Director Nomination Agreement must comply with applicable law and stock exchange rules. The Investor Group includes certain entities controlled by Griffin Perry, Toby Neugebauer, our President, Chief Executive Officer and member of our board of directors, and Mr. Neugebauer’s wife. Upon consummation of this offering, TMNN shall designate Toby Neugebauer as its director designee and Caddis Holdings LLC shall designate Rick Perry as its director designee. The Melissa A. Neugebauer 2020 Trust has elected not to designate a director as of the date of this prospectus and has certified to the Company that it does not intend to do so for the foreseeable future. In the event such designation right is so exercised, the size of the Board shall be increased to seven directors. See “Certain Relationships and Related Party Transactions—Director Nomination Agreement.”
Limitations on Liability of Officers and Directors
The TBOC provides that a corporation’s certificate of formation may include a provision limiting the personal liability of a director or officer to the corporation or its shareholders for monetary damages for an act or omission as a director or officer. However, no such provision can eliminate or limit the liability of a director or officer for:
• any breach of the director’s or officer’s duty of loyalty to the corporation or its shareholders;
• acts or omissions not in good faith (i) that constitute a breach of a duty owed to the corporation or (ii) involve intentional misconduct or a knowing violation of the law;
• violation of certain provisions of Texas law; or
• any transaction from which the director received an improper benefit.
Our Charter will provide that our directors and officers will not be personally liable to us or any of our shareholders for monetary damages for an act or omission in the director’s or officer’s capacity as a director or officer to the fullest extent permitted by Texas law. We believe that these indemnification and advancement provisions and insurance will be useful to attract and retain qualified directors and executive officers.
The limitation of liability, indemnification and advancement provisions in our Charter and Bylaws may discourage shareholders from bringing a lawsuit against directors or officers for breach of their fiduciary duty. These provisions also may have the effect of reducing the likelihood of derivative litigation against directors and officers, even though such an action, if successful, might otherwise benefit us and our shareholders. In addition, your investment may be adversely affected to the extent we pay the costs of settlement and damage awards against directors and officers pursuant to these indemnification provisions.
171
There is currently no pending material litigation or proceeding involving any of our directors, officers or employees for which indemnification is sought.
Restrictions on Ownership and Transfer
In order for us to qualify as a REIT under the Code, shares of our stock must be owned by 100 or more persons during at least 335 days of a taxable year of 12 months (other than the first year for which an election to qualify as a REIT has been made) or during a proportionate part of a shorter taxable year. Also, not more than 50% of the value of the outstanding shares of our stock may be owned, directly or indirectly, by five or fewer individuals (as defined in the Code to include certain entities such as private foundations) at any time during the last half of a taxable year (other than the first year for which an election to be a REIT has been made). To qualify as a REIT, we must satisfy other requirements as well. See “Material U.S. Federal Income Tax Considerations—Requirements for Qualification–General.”
The Fermi LLC Agreement, as to be amended in connection with our intention to qualify as a REIT, and, later, our Charter, will contain restrictions on the ownership and transfer of our stock. The relevant sections of our Charter will provide that, subject to the exceptions described below:
• no person or entity, other than an “excepted holder”, shall beneficially own or constructively own, meaning actual ownership or deemed ownership by virtue of the applicable attribution and constructive ownership provisions of the Code, more than 2.5% in value or in number, whichever is more restrictive, of the outstanding shares of any class or series of our capital stock, collectively the “ownership limit.”
• no person or entity shall beneficially own or constructively own shares of our capital stock to the extent that such beneficial ownership or constructive ownership would result in us being “closely held” within the meaning of Section 856(h) of the Code (without regard to whether the ownership interest is held during the last half of a taxable year), or otherwise failing to qualify as a REIT; and
• no person or entity shall beneficially own or constructively own shares of our capital stock to the extent that such beneficial ownership or constructive ownership would cause us to constructively own ten percent (10%) or more of the ownership interests in a tenant (other than a TRS) of our real property within the meaning of Section 856(d)(2)(B) of the Code.
Additionally, our Charter will provide that any transfer of shares of our capital stock that, if effective, would result in our capital stock being beneficially owned by less than 100 persons (determined under the principles of Section 856(a)(5) of the Code) shall be void ab initio, and the intended transferee shall acquire no rights in such shares of capital stock.
The attribution and constructive ownership rules under the Code are complex and may cause shares of our capital stock owned by a group of related individuals and/or entities to be owned beneficially or constructively by one person or entity. As a result, the acquisition of less than 2.5% in value or in number of shares, whichever is more restrictive, of a class or series of our capital stock (or the acquisition by a person or entity of an interest in an entity that owns shares of our stock), could, nevertheless, cause the acquiror, or another person or entity, to beneficially or constructively own shares of our capital stock in excess of the ownership limit.
Our board of directors, in its sole discretion, may waive, prospectively or retroactively, the ownership limit with respect to a particular person or entity, provided that the board of directors will not grant any such waiver if it would cause us to fail to qualify as a REIT under the Code. Our board of directors may, from time to time, increase or decrease the ownership limit; provided, however, that any decrease will not be effective for any holder whose percentage of ownership of capital stock is in excess of such decreased ownership limit until that holder’s ownership percentage equals or falls below the decreased ownership limit. In the event that we are “closely held” within the meaning of Section 856(h) of the Code at any time during the sixth month of our second taxable year as a REIT, we may, at our option, redeem any and all shares of capital stock beneficially owned by certain founding principals to conform their ownership to the applicable ownership limit or excepted holder limit and prevent us from being closely held. We anticipate that our board of directors will waive the 2.5% ownership limit and grant excepted holder limits with respect to certain founders and other specified individuals. Accordingly, it is not anticipated that a waiver by our board of directors will be available to other individuals who may wish to exceed the 2.5% ownership limit.
Our Charter will provide that any purported transfer of shares of our capital stock (defined to include the transfer of interests in entities that own shares of our capital stock) would result in any person or entity beneficially owning or constructively owning shares of our capital stock in violation of the limits set forth above, then (1) the number of shares of our capital stock that otherwise would cause such person to or entity violate the limit shall be automatically
172
transferred to a trust (a “Trust”) for the exclusive benefit of a charitable beneficiary described in Section 501(c)(3) of the Code, contributions to which must be deductible under each of Sections 170(b)(1)(A), 2055 and 2522 of the Code (the “Charitable Beneficiary”), and the intended transferee shall acquire no rights in such shares; or (2) if the transfer to the Trust would not be effective for any reason to prevent the violation of the applicable limit, then the transfer of that number of shares of our capital stock shall be void ab initio, and the intended transferee shall acquire no rights in such shares of our capital stock.
Any person or entity that acquires or attempts or intends to acquire beneficial ownership or constructive ownership of shares of our capital stock that will or may violate the limits above or any person or entity who would have owned shares of our capital stock that resulted in a transfer to a trust as described above must immediately give us written notice of such event or, in the case of such a proposed or attempted transaction, give at least 15 days prior written notice, and must provide us with such other information as we may request in order to determine the effect, if any, of such transfer on our status as a REIT.
Each year, every owner of more than the percentage of the number or value of outstanding shares of our capital stock specified in applicable Treasury Regulations shall, within thirty (30) days after the end of each taxable year, give written notice to us stating the name and address of such owner, the shares of our capital stock of each class or series that are beneficially owned, and a description of the manner in which such shares are held, as well as any other information we may reasonably request.
Each person or entity that is a beneficial owner or constructive owner of our capital stock and each person or entity (including the shareholder of record) that is holding our capital stock for a beneficial owner or constructive owner shall, on demand, provide us in writing such information as we may request, in order to determine our status as a REIT and to comply with the requirements of any taxing authority or governmental authority or to determine such compliance and to ensure compliance with the ownership limit.
In the event of a transfer of shares of our capital stock to a Trust, such shares will be deemed transferred to the trustee of the Trust (the “Trustee”) for the exclusive benefit of one or more Charitable Beneficiaries. The intended beneficial owner or constructive owner of such shares (the “Prohibited Owner”) shall have no rights in the shares held by the Trustee. The Prohibited Owner will not benefit economically from ownership of such shares, shall have no rights to dividends or other distributions from such shares, and shall not possess any rights to vote or other rights attributable to such shares. The Trustee shall have all voting rights and rights to dividends or other distributions with respect to shares of our capital stock held in the Trust, which rights shall be exercised for the exclusive benefit of the Charitable Beneficiary.
Within 20 days of receiving notice from us that shares of our capital stock have been transferred to the Trust, the Trustee will sell the shares held in the Trust to a person or entity, designated by the Trustee, whose ownership of the shares will not violate the ownership limitations set forth above. Upon such sale, the interest of the Charitable Beneficiary in the shares sold will terminate and the Trustee will distribute the net proceeds of the sale to the Prohibited Owner to the extent of the price paid by the Prohibited Owner for the shares (or market value in the event that the shares were not purchased), or if less, the price received by the Trustee (net of any commissions and other expenses of sale). Any net sales proceeds in excess of the amount payable to the Prohibited Owner and any other amounts held by the Trustee with respect to such shares will be paid to the Charitable Beneficiary.
Shares of our capital stock transferred to a Trustee will be deemed to have been offered for sale to us, or our designee, at a price per share equal to the lesser of (a) the price per share in the transaction that resulted in such transfer to the Trust (or, market price in the case of a devise or gift) and (b) the market price on the date we, or our designee, accept such offer.
These restrictions on ownership and transfer of our stock will take effect on January 1, 2026 (the beginning of our second REIT taxable year) and will not apply if our board of directors determines in good faith that it is no longer in our best interests to attempt to qualify, or to continue to qualify, as a REIT.
The restrictions on ownership and transfer of our stock described above could delay, defer or prevent a transaction or a change in control that might involve a premium price for our stock or otherwise be in the best interests of our shareholders.
173
REIT Qualification
Our Charter will provide that our board of directors may revoke or otherwise terminate our REIT election, without approval of our shareholders, if the board of directors determines that it is no longer in our best interests to attempt to, or continue to, qualify as a REIT.
Transfer Agent and Registrar
The transfer agent and registrar for our common stock will be Equiniti Trust Company, LLC.
Listing
We have applied to list our common stock on the Nasdaq Global Select Market under the symbol “FRMI” and the London Stock Exchange under the symbol “FRMI.”
174
CERTAIN CONSIDERATIONS FOR ERISA AND OTHER U.S. BENEFIT PLANS
Subject to the following considerations, shares of common stock may be acquired and held by employee benefit plans that are subject to Title I of the Employee Retirement Income Security Act of 1974, as amended (“ERISA”), plans, individual retirement accounts and other arrangements that are subject to Section 4975 of the Code or employee benefit plans that are governmental plans (as defined in Section 3(32) of ERISA) or other plans that are not subject to Title I of ERISA or Section 4975 of the Code, but may be subject to state, local or other laws or regulations that are similar to such provisions of ERISA or the Code (collectively, “Similar Laws”), and entities whose underlying assets are considered to include “plan assets” of any such plan, account or arrangement (each, a “Plan”).
The following is based on the provisions of ERISA and the Code (and related regulations and administrative and judicial interpretations) as of the date of this Registration Statement. This discussion does not purport to be complete, and no assurance can be given that future legislation, court decisions, regulations, rulings or pronouncements will not significantly modify the requirements discussed below. Any of these changes may be retroactive and may thereby apply to transactions entered into prior to the date of their enactment or release. This discussion is general in nature and is not intended to be all inclusive, nor should it be construed as investment or legal advice.
General Fiduciary Matters
ERISA and the Code impose certain duties on persons who are fiduciaries of a Plan subject to Title I of ERISA or Section 4975 of the Code (an “ERISA Plan”) and prohibit certain transactions involving the assets of an ERISA Plan and its fiduciaries or other interested parties. Under ERISA and the Code, any person who exercises any discretionary authority or control over the administration of an ERISA Plan or the management or disposition of the assets of an ERISA Plan, or who renders investment advice for a fee or other compensation to an ERISA Plan, is generally considered to be a fiduciary of the ERISA Plan.
In considering an investment in shares of common stock with a portion of the assets of any Plan, a fiduciary should consider the Plan’s particular circumstances and all of the facts and circumstances of the investment and determine whether the acquisition and holding of shares of common stock is in accordance with the documents and instruments governing the Plan and the applicable provisions of ERISA, the Code or any Similar Laws relating to the fiduciary’s duties to the Plan, including, without limitation:
• whether the investment is prudent under Section 404(a)(1)(B) of ERISA and any Similar Laws, as applicable;
• whether, in making the investment, the Plan will satisfy the diversification requirements of Section 404(a)(1)(C) of ERISA and any Similar Laws, as applicable;
• whether the investment is permitted under the terms of the applicable documents governing the Plan; and
• whether the acquisition or holding of the shares of common stock will constitute a non-exempt “prohibited transaction” under Section 406 of ERISA or Section 4975 of the Code or a violation of Similar Laws (see “—Prohibited Transaction Issues” below).
Prohibited Transaction Issues
Section 406 of ERISA and Section 4975 of the Code prohibit ERISA Plans from engaging in specified transactions involving plan assets with persons or entities who are “parties in interest,” within the meaning of ERISA, or “disqualified persons,” within the meaning of Section 4975 of the Code, unless an exemption is available. A party in interest or disqualified person who engages in a non-exempt prohibited transaction may be subject to penalties and liabilities under ERISA and the Code. In addition, the fiduciary of the ERISA Plan that engages in such a non-exempt prohibited transaction may be subject to excise taxes, penalties and liabilities under ERISA and the Code. The acquisition and/or holding of shares of common stock by an ERISA Plan with respect to which the issuer, the underwriters or their affiliates is considered a party in interest or a disqualified person may constitute or result in a direct or indirect prohibited transaction in violation of Section 406 of ERISA and/or Section 4975 of the Code, unless the investment is acquired and is held in accordance with an applicable statutory, class or individual prohibited transaction exemption.
175
Because of the foregoing, shares of common stock should not be acquired or held by any person investing “plan assets” of any Plan, unless such acquisition and holding will not constitute a non-exempt prohibited transaction under ERISA and the Code or a violation of any applicable Similar Laws.
Plan Asset Issues
Additionally, a fiduciary of a Plan should consider whether the Plan will, by investing in us, be deemed to own an undivided interest in our assets, with the result that we would become a fiduciary of the Plan and our operations would be subject to the regulatory restrictions of ERISA, including its prohibited transaction rules, as well as the prohibited transaction rules of the Code and any other applicable Similar Laws.
The Department of Labor (the “DOL”) regulations provide guidance with respect to whether the assets of an entity in which ERISA Plans acquire equity interests would be deemed “plan assets” under some circumstances. Under these regulations, an entity’s assets generally would not be considered to be “plan assets” if, among other things:
(a) the equity interests acquired by ERISA Plans are “publicly offered securities” (as defined in the DOL regulations)—i.e., the equity interests are part of a class of securities that is widely held by 100 or more investors independent of the issuer and each other, are freely transferable, and are either registered under certain provisions of the federal securities laws or sold to the ERISA Plan as part of a public offering under certain conditions;
(b) the entity is an “operating company” (as defined in the DOL regulations)—i.e., it is primarily engaged in the production or sale of a product or service, other than the investment of capital, either directly or through a majority-owned subsidiary or subsidiaries; or
(c) there is no significant investment by “benefit plan investors” (as defined in the DOL regulations)—i.e., immediately after the most recent acquisition by an ERISA Plan of any equity interest in the entity, less than 25% of the total value of each class of equity interest (disregarding certain interests held by persons (other than benefit plan investors) with discretionary authority or control over the assets of the entity or who provide investment advice for a fee (direct or indirect) with respect to such assets, and any affiliates thereof) is held by ERISA Plans, IRAs and certain other Plans (but not including governmental plans, foreign plans and certain church plans), and entities whose underlying assets are deemed to include plan assets by reason of a Plan’s investment in the entity.
Due to the complexity of these rules and the excise taxes, penalties and liabilities that may be imposed upon persons involved in non-exempt prohibited transactions, it is particularly important that fiduciaries, or other persons considering acquiring and/or holding shares of our common stock on behalf of, or with the assets of, any Plan, consult with their counsel regarding the potential applicability of ERISA, Section 4975 of the Code and any Similar Laws to such investment and whether an exemption would be applicable to the acquisition and holding of shares of common stock. Purchasers of shares of common stock have the exclusive responsibility for ensuring that their acquisition and holding of shares of common stock complies with the fiduciary responsibility rules of ERISA and does not violate the prohibited transaction rules of ERISA, the Code or applicable Similar Laws. The sale of shares of common stock to a Plan is in no respect a representation by us, the underwriters or any of our affiliates or representatives that such an investment meets all relevant legal requirements with respect to investments by any such Plan or that such investment is appropriate for any such Plan.
176
SHARES ELIGIBLE FOR FUTURE SALE
Prior to this offering, there has been no public market for our common stock. Future sales of our common stock in the public market, or the availability of such shares for sale in the public market, could adversely affect market prices prevailing from time to time. As described below, only a limited number of shares will be available for sale shortly after this offering due to contractual and legal restrictions on resale. Nevertheless, sales of a substantial number of shares of our common stock in the public market after such restrictions lapse, or the perception that those sales may occur, could adversely affect the prevailing market price at such time and our ability to raise equity-related capital at a time and price we deem appropriate.
Sales of Restricted Shares
Upon the closing of this offering, we will have outstanding an aggregate of 593,176,944 shares of common stock (or 598,051,944 shares of common stock if the underwriters’ option to purchase additional shares is exercised). Of these shares, all of the shares of common stock to be sold in this offering will be freely tradable without restriction or further registration under the Securities Act, unless the shares are held by any of our “affiliates” as such term is defined in Rule 144 of the Securities Act. All remaining shares of common stock held by existing shareholders will be deemed “restricted securities” as such term is defined under Rule 144. The restricted securities were, or will be, issued and sold by us in private transactions and are eligible for public sale only if registered under the Securities Act or if they qualify for an exemption from registration under Rule 144 or Rule 701 under the Securities Act, which rules are summarized below.
As a result of the lock-up agreements described below and the provisions of Rule 144 and Rule 701 under the Securities Act, the shares of our common stock (excluding the shares to be sold in this offering) that will be available for sale in the public market are as follows:
• on the date of this prospectus, none of the restricted securities will be available for sale in the public market;
• 56,250,000 shares outstanding prior to this offering will be available for sale under Rule 144 beginning 90 days after the date of this prospectus; and
• 593,176,944 shares will be eligible for sale upon the expiration of the lock-up agreements, beginning 180 days after the date of this prospectus and when permitted under Rule 144 or Rule 701.
Lock-up Agreements
We, all of our directors and officers and the substantial majority of all the Existing Owners have agreed not to sell any common stock or securities convertible into or exchangeable or exercisable for any shares of our common stock for a period of 180 days from the date of this prospectus, subject to certain exceptions. See “Underwriting” for a description of these lock-up provisions.
Rule 144
In general, under Rule 144 as currently in effect, once we have been a reporting company subject to the reporting requirements of Section 13 or 15(d) of the Exchange Act for 90 days, a person (or persons whose shares are aggregated) who is not deemed to have been an affiliate of ours at any time during the three months preceding a sale, and who has beneficially owned restricted securities within the meaning of Rule 144 for a least six months (including any period of consecutive ownership of preceding non-affiliated holders) would be entitled to sell those shares, subject only to the availability of current public information about us. A non-affiliated person who has beneficially owned restricted securities within the meaning of Rule 144 for at least one year would be entitled to sell those shares without regard to the provisions of Rule 144.
Once we have been a reporting company subject to the reporting requirements of Section 13 or 15(d) of the Exchange Act for 90 days, a person (or persons whose shares are aggregated) who is deemed to be an affiliate of ours and who has beneficially owned restricted securities within the meaning of Rule 144 for at least six months would be entitled to sell within any three-month period a number of shares that does not exceed the greater of one percent of the then outstanding shares of our common stock or the average weekly trading volume of our common stock reported through Nasdaq during the four calendar weeks preceding the filing of notice of the sale. Such sales are also subject to certain manner of sale provisions, notice requirements and the availability of current public information about us.
177
Rule 701
In general, under Rule 701, any of our employees, directors, officers, consultants or advisors who purchases shares from us in connection with a compensatory stock or option plan or other written agreement pursuant to Rule 701 before the effective date of the Registration Statement for this offering is entitled to sell such shares 90 days after the effective date of this offering in reliance on Rule 144, without having to comply with the holding period requirement of Rule 144 and, in the case of non-affiliates, without having to comply with the public information, volume limitation or notice filing provisions of Rule 144. The SEC has indicated that Rule 701 will apply to typical stock options granted by an issuer before it becomes subject to the reporting requirements of the Exchange Act, along with the shares acquired upon exercise of such options, including exercises after the date of this prospectus.
Stock Issuable Under Employee Plans
We intend to file a registration statement on Form S-8 under the Securities Act to register stock issuable under our equity incentive plan. This registration statement is expected to be filed following the effective date of the Registration Statement of which this prospectus is a part and will be effective upon filing. Accordingly, shares registered under such registration statement will be available for sale in the open market following the effective date, unless such shares are subject to vesting restrictions with us, Rule 144 restrictions applicable to our affiliates or the lock-up restrictions described above.
Registration Rights
For a description of registration rights relating to our common stock, see “Certain Relationships and Related Party Transactions—Registration Rights Agreement.”
178
MATERIAL U.S. FEDERAL INCOME TAX CONSIDERATIONS
The following is a summary of certain material U.S. federal income tax considerations relating to our qualification and taxation as a REIT and the acquisition, holding and disposition of our common stock. For purposes of this section under the heading “Material U.S. Federal Income Tax Considerations,” references to “the company,” “we,” “our,” “us” and “Fermi” mean only Fermi Inc. and not its subsidiaries or other lower-tier entities, except as otherwise indicated. You are urged both to review the following discussion and to consult your tax advisor to determine the effect of ownership and disposition of shares of our common stock on your individual tax situation, including any U.S. state or local or non-U.S. tax consequences.
This summary is based upon the Code, the Treasury Regulations, current administrative interpretations and practices of the IRS (including administrative interpretations and practices expressed in private letter rulings which are binding on the IRS only with respect to the particular taxpayers who received those rulings) and judicial decisions, all as currently in effect, and all of which are subject to differing interpretations or to change, possibly with retroactive effect. No assurance can be given that the IRS would not assert, or that a court would not sustain, a position contrary to any of the tax consequences described below.
This summary of certain U.S. federal income tax consequences applies to you if you acquire and hold our common stock as a “capital asset” (generally, property held for investment). This summary does not consider all of the rules which may affect the U.S. federal income tax treatment of your investment in our common stock in light of your particular circumstances. For example, special rules not discussed here may apply to you if you are:
• a broker-dealer or a dealer in securities or currencies;
• an S corporation;
• a bank, thrift or other financial institution;
• a regulated investment company or a REIT;
• an insurance company;
• a tax-exempt organization, except to the limited extent discussed under the heading “—Taxation of Shareholders—Taxation of Tax-Exempt U.S. Shareholders”;
• subject to any alternative minimum tax provisions of the Code;
• holding our common stock as part of a hedge, straddle, conversion, integrated or other risk reduction or constructive sale transaction;
• holding our common stock through a partnership or other pass-through entity;
• a person who marks-to-market our common stock;
• a holder who receives our common stock through the exercise of employee stock options or otherwise as compensation;
• a person who is subject to special tax accounting rules as a result of the use of applicable financial statements within the meaning of Section 451(b) of the Code;
• a non-U.S. corporation, non-U.S. trust, non-U.S. estate or an individual who is not a resident or citizen of the U.S. or is a U.S. expatriate, except to the limited extent discussed under the heading “—Taxation of Shareholders—Taxation of Non-U.S. Shareholders”; or
• a U.S. person whose “functional currency” is not the U.S. dollar.
If a partnership, including any entity that is treated as a partnership for U.S. federal income tax purposes, holds our common stock, the U.S. federal income tax treatment of the partner in the partnership will generally depend on the status of the partner and the activities of the partnership. If you are a partner in a partnership that will hold our common stock, you should consult your tax advisor regarding the U.S. federal income tax consequences of acquiring, holding and disposing of our common stock by the partnership.
179
This summary does not discuss any U.S. state or local or non-U.S. tax considerations.
Tax legislation commonly referred to as the Tax Cuts and Jobs Act (the “TCJA”) was signed into law on December 22, 2017, and made significant changes to the U.S. federal income tax rules for taxation of individuals and corporations. Most of the changes in the TCJA applicable to individuals were enacted as temporary changes and applied only to taxable years beginning before January 1, 2026. Legislation commonly referred to as the “One Big Beautiful Bill Act” (the “OBBBA”) was signed into law on July 4, 2025, and makes many of those temporary changes permanent. Among many other changes made by the OBBBA, the OBBBA makes the 20% deduction for qualified REIT dividends permanent, provides that REITs can hold up to 25% of the value of their total assets in TRS securities beginning in 2026, and provides that business interest deductions will be calculated based on taxable income determined on an EBITDA basis, increasing allowable deductions starting in 2025. In addition, further changes to the tax laws are possible. The U.S. federal income taxation of REITs may be modified, possibly with retroactive effect, by legislative, administrative, or judicial action at any time.
Prospective shareholders are urged to consult with their tax advisors with respect to the impact of the legislation and any other regulatory or administrative developments and proposals and their potential effect on investment in our common stock.
Taxation of the Company
Fermi LLC has elected to be classified as a corporation for U.S. federal income tax purposes effective as of its date of formation, January 10, 2025, via late classification relief sought under Revenue Procedure 2009-41. Fermi LLC adopted a fiscal year end of July 31, 2025, for its initial taxable, non-REIT year, and has, in order to make a REIT election for the taxable period August 1, 2025 through December 31, 2025, changed its taxable year to a calendar year end for U.S. federal income tax purposes effective as of August 1, 2025. We believe that we are organized and operate, in a manner to qualify for taxation as a REIT for such short taxable year ending December 31, 2025 and subsequent taxable years.
The law firm of Haynes and Boone, LLP is acting as our counsel in connection with this offering. In connection with this offering, Haynes and Boone, LLP will render an opinion to the effect that, commencing with our short taxable year ending December 31, 2025, we will have been organized in conformity with the requirements for qualification and taxation as a REIT under the Code, and our current and proposed methods of operations will enable us to meet the requirements for qualification and taxation as a REIT under the Code for our short taxable year ending December 31, 2025 and thereafter. The opinion of Haynes and Boone, LLP will be based on, and will be expressly conditioned upon the accuracy of, various assumptions and on our representations to them concerning our organization, our proposed ownership and operations, and other matters relating to our ability to qualify as a REIT. The opinion of Haynes and Boone, LLP will be based upon current law as of the date of such opinion, which is subject to change either prospectively or retroactively. Changes in applicable law could modify the conclusions expressed in the opinion, and Haynes and Boone, LLP has no obligation to advise us or the holders of our common stock of any subsequent change in the matters stated, represented or assumed, or of any subsequent change in the applicable law. You should be aware that opinions of counsel are not binding on the IRS, and no assurance can be given that the IRS will not challenge the conclusions set forth in such opinions or that a court would not sustain such a challenge.
Our qualification and taxation as a REIT will depend upon our ability to meet, on an ongoing basis, the various and complex REIT qualification tests imposed under the Code, the results of which will not be reviewed or verified by Haynes and Boone, LLP on a continuing basis. See “—Requirements for Qualification—General” below. Accordingly, no assurance can be given that we will in fact satisfy such requirements. While we believe that we are organized and operate so that we qualify as a REIT and our intended plan of operations going forward will allow us to continue such qualification, given the highly complex nature of the rules governing REITs, the ongoing importance of factual determinations, the possibility of future changes in our circumstances and circumstances not entirely within our control, no assurance can be given by Haynes and Boone, LLP or us that we will so qualify for any particular year.
Provided that we qualify as a REIT, we generally will be entitled to a deduction for dividends that we pay and therefore will not be subject to U.S. federal corporate income tax on our taxable income that is currently distributed to our shareholders. This treatment substantially eliminates the “double taxation” at the corporate and shareholder levels that generally results from investment in a corporation. Rather, income generated by a REIT and distributed to its shareholders generally is taxed only at the shareholder level.
180
Net operating losses, foreign tax credits and other tax attributes of a REIT generally do not pass through to the shareholders of the REIT, subject to special rules for certain items such as capital gains recognized by REITs. See “—Taxation of Shareholders” below.
Even if we qualify as a REIT, we will nonetheless be subject to U.S. federal tax in the following circumstances:
• We will be taxed at regular U.S. federal corporate income tax rates on any REIT taxable income, including undistributed net capital gains, that we do not distribute to shareholders during, or within a specified period after, the calendar year in which we recognize such income.
• We may elect to retain and pay U.S. federal income tax on our net long-term capital gain. In that case, a shareholder would include its proportionate share of our undistributed long-term capital gain (to the extent we make a timely designation of such gain to the shareholder) in its income, would be deemed to have paid the tax that we paid on such gain, and would be allowed a credit for its proportionate share of the tax deemed to have been paid, and an adjustment would be made to increase the shareholder’s basis in our common stock.
• If we have net income from prohibited transactions, such income will be subject to a 100% tax. “Prohibited transactions” are, in general, sales or other dispositions of property held primarily for sale to customers in the ordinary course of business, rather than for investment, other than foreclosure property. See “—Prohibited Transactions” and “—Foreclosure Property” below.
• If we have net income from the sale or disposition of “foreclosure property,” as described below, that is held primarily for sale in the ordinary course of business or other non-qualifying income from foreclosure property, we will be subject to U.S. federal corporate income tax on such income at the highest U.S. federal corporate income tax rate.
• If we fail to satisfy the 75% gross income test or the 95% gross income test, as discussed below, but nonetheless maintain our qualification as a REIT because other requirements are met, we will be subject to a 100% tax on an amount equal to (1) the greater of (a) the amount by which we fail the 75% gross income test or (b) the amount by which we fail the 95% gross income test, as the case may be, multiplied by (2) a fraction intended to reflect our profitability.
• If we fail to satisfy any of the asset tests, as described below, other than certain de minimis failures, but our failure is due to reasonable cause and not due to willful neglect, and we nonetheless maintain our REIT qualification because of specified cure provisions in the Code, we will be required to pay a tax equal to the greater of $50,000 or the product of the highest U.S. federal corporate income tax rate times the net income generated by the nonqualifying assets during the period in which we failed to satisfy the asset tests.
• If we fail to satisfy any other REIT qualification requirement (other than a gross income or asset test requirement) and that violation is due to reasonable cause and not due to willful neglect, we may retain our REIT qualification, but we will be required to pay a penalty of $50,000 or more in certain cases for each such failure.
• If we fail to distribute during each calendar year at least the sum of (1) 85% of our REIT ordinary income for such year, (2) 95% of our REIT capital gain net income for such year and (3) any undistributed taxable income from prior periods, we will be subject to a 4% nondeductible excise tax on the excess of such required distribution over the sum of (a) the amounts actually distributed (taking into account excess distributions from prior years), plus (b) retained amounts on which U.S. federal income tax is paid at the corporate level.
• We may be required to pay monetary penalties to the IRS in certain circumstances, including if we fail to meet record-keeping requirements intended to monitor our compliance with rules relating to the composition of our shareholders, as described below in “—Requirements for Qualification—General.”
• We will be required to pay a 100% excise tax on any “redetermined rents,” “redetermined deductions,” “excess interest” or “redetermined TRS service income” resulting from non-arm’s length transactions involving our TRSs.
181
• Because we initially operated as a C corporation, we will pay tax at the highest U.S. federal corporate income tax rate if we recognize gain on the sale or disposition of any asset we held on the first day of our first REIT taxable year during the five-year period after such date. In addition, if we acquire appreciated assets from a C corporation (i.e., a corporation generally subject to U.S. federal corporate income tax) in a transaction in which the adjusted tax basis of the assets in our hands is determined by reference to the adjusted tax basis of the assets in the hands of such C corporation, we may be subject to tax on such appreciation at the highest U.S. federal corporate income tax rate then applicable if we subsequently recognize gain on a disposition of such assets during the five-year period following their acquisition from such C corporation. The results described in this paragraph assume that the non-REIT corporation will not elect to be subject to an immediate tax when the asset is acquired by us.
• We may have subsidiaries or own interests in other lower-tier entities that are C corporations, such as TRSs, the earnings of which would be subject to U.S. federal corporate income tax.
In addition, we and our subsidiaries may be subject to a variety of taxes other than U.S. federal income tax, including payroll taxes and U.S. state and local and non-U.S. income, franchise, property and other taxes on assets and operations. We could also be subject to tax in situations and on transactions not presently contemplated.
Requirements for Qualification—General
The Code defines a REIT as a corporation, trust or association:
(1) that is managed by one or more trustees or directors;
(2) the beneficial ownership of which is evidenced by transferable shares or by transferable certificates of beneficial interest;
(3) that would be taxable as a domestic corporation but for the special provisions of the U.S. federal income tax laws applicable to REITs;
(4) that is neither a financial institution nor an insurance company subject to specific provisions of the U.S. federal income tax laws;
(5) the beneficial ownership of which is held by 100 or more persons;
(6) in which, during the last half of each taxable year, not more than 50% in value of the outstanding shares is owned, directly or indirectly, by or for five or fewer “individuals” (as defined in the Code to include certain specified entities);
(7) that meets other qualification tests described below, including with respect to the nature of its income and assets and the amount of its distributions;
(8) that makes an election to be a REIT for the current taxable year or has made such an election for a previous taxable year that has not been terminated or revoked; and
(9) that uses the calendar year as its fiscal year.
The Code provides that conditions (1) through (4), (7) and (9) must be met during the entire taxable year and that condition (5) must be met during at least 335 days of a taxable year of 12 months or during a proportionate part of a shorter taxable year. Conditions (5) and (6) do not need to be satisfied for the first taxable year for which an election to be taxed as a REIT has been made. Our Charter provides restrictions regarding the ownership and transfer of our shares which are intended, among other things, to assist us in satisfying the share ownership requirements described in conditions (5) and (6) above (see “Description of Capital Stock—Restrictions on Ownership and Transfer”). For purposes of condition (6), an “individual” generally includes a supplemental unemployment compensation benefit plan, a private foundation, or a portion of a trust permanently set aside or used exclusively for charitable purposes.
To monitor compliance with the share ownership requirements, we are required to maintain records regarding the actual ownership of our shares. To do so, we must demand written statements each year from the record holders of certain percentages of our shares in which the record holders are to disclose the actual owners of the shares (i.e., the persons required to include in gross income the dividends paid by us). A list of those persons failing or refusing to comply with this demand must be maintained as part of our records. Failure by us to comply with these record-keeping requirements
182
could subject us to monetary penalties. If we satisfy these requirements and have no reason to know that condition (6) is not satisfied, we will be deemed to have satisfied such condition. A shareholder that fails or refuses to comply with the demand is required by Treasury Regulations to submit a statement with its U.S. federal income tax return disclosing the actual ownership of the applicable shares and other information.
In connection with our intent to elect to qualify as a REIT for U.S. federal income tax purposes, we changed our taxable year to the calendar year pursuant to Section 859(b) of the Code. We believe that, pursuant to such provision, we were entitled to make such change, and, therefore, that our taxable year is the calendar year, satisfying condition (9).
Effect of Subsidiary Entities
Disregarded Subsidiaries. If a REIT owns a corporate subsidiary that is a “qualified REIT subsidiary,” that subsidiary is disregarded for U.S. federal income tax purposes, and all assets, liabilities and items of income, deduction and credit of the subsidiary are treated as assets, liabilities and items of income, deduction and credit of the REIT, including for purposes of the gross income and asset tests applicable to REITs as summarized below. A qualified REIT subsidiary is any corporation, other than a TRS (as described below), that is wholly owned by a REIT, directly or through one or more other disregarded subsidiaries. Single member limited liability companies are also generally disregarded for U.S. federal income tax purposes, including for purposes of the gross income and asset tests. Disregarded subsidiaries, along with partnerships in which we hold an equity interest, are sometimes referred to herein as “pass-through subsidiaries.”
In the event that a disregarded subsidiary ceases to be wholly owned by us (e.g., if any equity interest in the subsidiary is acquired by a person other than us or another of our disregarded subsidiaries), the subsidiary’s separate existence would no longer be disregarded for U.S. federal income tax purposes. Instead, it would have multiple owners and would be treated as either a partnership or a taxable corporation. Such an event could, depending on the circumstances, adversely affect our ability to satisfy the various asset and gross income tests applicable to REITs. See “—Asset Tests” and “—Gross Income Tests” below.
Taxable REIT Subsidiaries. A REIT generally may jointly elect with a subsidiary corporation, whether or not wholly owned, to treat the subsidiary corporation as a TRS. If one of our TRSs owns, directly or indirectly, more than 35%, by voting power or value, of the outstanding securities, other than certain straight-debt securities, of another corporation (other than a REIT), such other corporation will also be treated as our TRS. The separate existence of a TRS is not ignored for U.S. federal income tax purposes. Accordingly, such an entity would generally be subject to U.S. federal, state and local corporate income tax and franchise tax on its earnings, which may reduce the cash flow available to us and our ability to pay distributions to our shareholders. Overall, no more than 20% (25% for tax years beginning after December 31, 2025) of the value of a REIT’s assets may consist of one or more TRSs.
A REIT is not treated as holding the assets of a TRS or as receiving any income that the TRS earns for purposes of the gross income and asset tests described below. Rather, the stock issued by the TRS is an asset in the hands of the REIT, and the REIT recognizes as income the dividends, if any, that it receives from the TRS. Because we would not include the assets and income of a TRS in determining our compliance with the gross income and asset tests, we may use TRSs to undertake indirectly activities that the REIT rules might otherwise preclude us from engaging in directly or through pass-through subsidiaries (e.g., activities that give rise to certain categories of income such as management fees).
We will be required to pay a 100% tax on any redetermined rents, redetermined deductions, excess interest and redetermined TRS service income. In general, redetermined rents are rents from real property that are overstated as a result of services furnished by our TRSs. Redetermined deductions and excess interest generally represent amounts that are deducted by a TRS for amounts paid to us that are in excess of the amounts that would have been deducted based on arm’s-length negotiations. Redetermined TRS service income generally means the additional gross income a TRS would recognize if it were paid an arm’s-length fee for services provided to, or on behalf of, us. In addition, the TRS rules limit the deductibility of interest paid or accrued by a TRS to its parent REIT to ensure that the TRS is subject to an appropriate level of U.S. federal corporate income tax.
Ownership of Partnership Interests. In the case of a REIT that is a partner in a partnership for U.S. federal income tax purposes (for purposes of this discussion, references to “partnership” include a limited liability company or other entity treated as a partnership for U.S. federal income tax purposes, and references to a partner include a member in such limited liability company or other entity), the REIT is deemed to own its proportionate share of the partnership’s assets and to earn its proportionate share of the partnership’s income for purposes of the asset and gross income tests
183
applicable to REITs. In addition, the assets and gross income of the partnership are deemed to retain the same character in the hands of the REIT. Thus, our proportionate share of the assets and items of income of partnerships in which we own an equity interest are treated as our assets and items of income for purposes of applying the REIT requirements. Our proportionate share is generally determined, for these purposes, based upon our percentage interest in the partnership’s equity capital; however, for purposes of the 10% value-based asset test described below, the percentage interest also takes into account certain debt securities issued by the partnership and held by us. Consequently, to the extent that we directly or indirectly hold an equity interest in a partnership, the partnership’s assets and operations may affect our ability to qualify as a REIT, even if we have no control, or only limited influence, over the partnership.
Gross Income Tests
In order to qualify as a REIT, we must satisfy two gross income tests each year. First, at least 75% of our gross income for each taxable year, excluding gross income from prohibited transactions and certain hedging transactions, must be derived from investments relating to real property or mortgages on real property, including “rents from real property,” dividends received from other REITs, interest income derived from mortgage loans secured by real property, and gains from the sale of real estate assets, as well as “qualified temporary investment income,” described below. Second, at least 95% of our gross income in each taxable year, excluding gross income from prohibited transactions and certain hedging transactions, must be derived from sources of income that qualify under the 75% gross income test and other dividends, interest (including interest income from debt instruments issued by publicly offered REITs), gain from the sale or disposition of stock or securities (including gain from the sale or other disposition of debt instruments issued by publicly offered REITs), and certain other categories of income.
Rents will qualify as “rents from real property” in satisfying the gross income tests only if several conditions are met, including the following:
• The rent must not be based in whole or in part on the income or profits of any person. An amount will not be disqualified, however, solely by being based on a fixed percentage or percentages of receipts or sales or, if it is based on the net income or profits of a lessee which derives substantially all of its income with respect to such property from subleasing of substantially all of such property, to the extent that the rents paid by the sublessees would qualify as rents from real property, if earned directly by us.
• If rent is partly attributable to personal property leased in connection with a lease of real property, the portion of the total rent that is attributable to the personal property will not qualify as rents from real property if it exceeds 15% of the total rent received under the lease. The allocation of rent between real and personal property is based on the relative fair market values of the real and personal property.
• For rents received to qualify as rents from real property, we generally must not operate or manage the property or furnish or render certain services to the lessees of such property, other than through an “independent contractor,” as defined in the Code, who is adequately compensated and from which we derive or receive no income or through a TRS. We are permitted, however, to perform services that are “usually or customarily rendered” in connection with the rental of space for occupancy only and are not otherwise considered rendered to the occupant of the property. In addition, we may directly or indirectly provide other services to lessees of our properties without disqualifying all of the rents from the property if the gross income from such services does not exceed 1% of the total gross income from the property. In such a case, only the amounts for such services are not treated as rents from real property, and the provision of the services does not disqualify all of the rents from treatment as rents from real property. For purposes of this test, the gross income received from such services is deemed to be at least 150% of the direct cost of providing the services. Moreover, we are permitted to provide services to lessees through a TRS without disqualifying the rental income received from lessees as rents from real property.
• Rental income will not qualify as rents from real property if we directly or indirectly (through application of certain constructive ownership rules) own (1) in the case of any lessee which is a corporation, stock possessing 10% or more of the total combined voting power of all classes of stock entitled to vote, or 10% or more of the total value of shares of all classes of stock, of such lessee or (2) in the case of any lessee which is not a corporation, an interest of 10% or more in the assets or net profits of such lessee. Rental payments from a TRS, however, will qualify as rents from real property even if we own more than 10% of the total value or combined voting power of the TRS if (1) at least 90% of the property is leased to
184
unrelated lessees and the rent paid by the TRS is substantially comparable to the rent paid by the unrelated lessees for comparable space or (2) the property is a “qualified lodging facility” or a “qualified health care facility” and certain additional requirements are satisfied.
Unless we determine that the resulting nonqualifying income under any of the following situations, taken together with all other nonqualifying income earned by us in the taxable year, will not jeopardize our status as a REIT, we do not intend to:
• charge rent for any property that is based in whole or in part on the income or profits of any person, except by reason of being based on a fixed percentage or percentages of receipts or sales, as described above;
• rent any property to a related party lessee, including a TRS, unless the rent from the lease to the TRS would qualify for a special exception from the related party lessee rule applicable to certain leases with a TRS;
• derive rental income attributable to personal property other than personal property leased in connection with the lease of real property, the amount of which is less than 15% of the total rent received under the lease; or
• directly perform services considered to be noncustomary or rendered to the occupant of the property unless the amount we receive or accrue (directly or indirectly) for performing such services for any taxable year will not exceed 1% of all amounts we receive or accrue during such year with respect to the property.
Distributions from any TRS or any other corporations that are not REITs or qualified REIT subsidiaries will be classified as dividend income to the extent of the earnings and profits of the distributing corporation. Such dividends will constitute qualifying income for purposes of the 95% gross income test but not for purposes of the 75% gross income test. Any dividends received by us from a REIT, however, will be qualifying income for purposes of both the 75% and 95% gross income tests.
Interest income constitutes qualifying mortgage interest for purposes of the 75% gross income test to the extent that the obligation is fully secured by a mortgage on real property. If we receive interest income with respect to a mortgage loan that is secured by both real property and personal property, the highest principal amount of the loan outstanding during a taxable year exceeds the fair value of the real property on the date that we committed to acquire or originate the mortgage loan, and the fair market value of the personal property securing the loan exceeds 15% of all property securing the loan, the interest income will be apportioned between the real property and the other property, and our income from the loan will qualify for purposes of the 75% gross income test only to the extent that the interest is allocable to the real property. Even if a loan is not secured by real property or is undersecured, the income that it generates may nonetheless qualify for purposes of the 95% gross income test. The Company does not expect to originate or invest in mortgage loans.
Any income or gain we derive from instruments that hedge certain risks, such as the risk of changes in interest rates with respect to debt incurred to acquire or carry real estate assets or certain foreign currency risks, or to hedge existing hedging positions after a portion of the hedged indebtedness of property is disposed of, will be disregarded for purposes of calculating the 75% or 95% gross income test, provided that specified requirements are met. Such requirements include the proper identification of the instrument as a hedge, together with the risk that it hedges, within prescribed time periods. Income with respect to other hedges will be non-qualifying income for purposes of the 75% and 95% gross income tests. We intend to structure any hedging transactions in a manner that does not jeopardize our qualification as a REIT.
Qualified temporary investment income will be qualifying income for purposes of the 75% and 95% gross income tests. Qualified temporary investment income is income that is attributable to temporary investments in stock and debt securities of new capital proceeds from stock issuances and public debt offerings and that is received in the one-year period beginning on the date we receive new capital. We will attempt to track investments of new capital so as to be able to confirm the amount of our qualified temporary investment income.
Fee income generally will not be qualifying income for purposes of the 75% and 95% gross income tests. Any fees earned by any TRS we form will not be included for purposes of the gross income tests, but will be subject to U.S. federal corporate income tax, as described above. In addition, we will be subject to a 100% excise tax on any fees earned by a TRS for services provided to us if such fees were pursuant to an agreement determined by the IRS to be not on an arm’s-length basis.
185
If we fail to satisfy one or both of the 75% or 95% gross income tests for any taxable year, we may still qualify to be taxed as a REIT for the year if we are entitled to relief under applicable provisions of the Code. These relief provisions will generally be available if our failure to meet these tests was due to reasonable cause and not due to willful neglect and, following the identification of such failure, we set forth a description of each item of our gross income that satisfies the gross income tests in a schedule for the taxable year filed in accordance with regulations prescribed by the Secretary of the Treasury. It is not possible to state whether we would be entitled to the benefit of these relief provisions in all circumstances. If these relief provisions are inapplicable, we will not qualify to be taxed as a REIT. As discussed above under “—Taxation of REITs in General,” even where these relief provisions apply, a tax would be imposed upon the profit attributable to the amount by which we fail to satisfy the particular gross income test.
Asset Tests
At the close of each calendar quarter of each taxable year, we must also satisfy multiple tests relating to the nature of our assets:
• At least 75% of the value of our total assets must be represented by “real estate assets,” cash, cash items and U.S. government securities. For this purpose, real estate assets include interests in real property, such as land, buildings, and leasehold interests in real property, personal property that generates rents from real property, stock of other REITs, certain kinds of mortgage-backed securities, and mortgage loans, debt instruments issued by publicly offered REITs and, under some circumstances, stock or debt instruments purchased with new capital. Securities that do not qualify for purposes of the 75% asset test are subject to the additional asset tests described below.
• Not more than 25% of the value of our assets may be represented by securities that do not satisfy the 75% test.
• Of our investments not satisfying the 75% asset test, the value of any one issuer’s securities owned by us may not exceed 5% of the value of our gross assets (the “5% asset test”).
• We may not own more than 10% of any one issuer’s outstanding securities, as measured by either voting power or value (the “10% vote test” and the “10% value test,” respectively), that do not satisfy the 75% asset test.
• The aggregate value of all securities of TRSs held by us may not exceed 20% (25% for tax years beginning after December 31, 2025) of the value of our gross assets.
• Not more than 25% of the value of our assets may consist of “nonqualified publicly offered REIT debt instruments.”
The 5% asset test and the 10% vote and value tests do not apply to securities of TRSs or qualified REIT subsidiaries, partnership interests or securities that are qualifying assets for purposes of the 75% gross asset test described above.
Certain securities will not cause a violation of the 10% value test described above. Such securities include instruments that constitute “straight debt.” A security does not qualify as “straight debt” where a REIT (or a controlled TRS of the REIT) owns other securities of the issuer of that security which do not qualify as straight debt, unless the value of those other securities constitute, in the aggregate, 1% or less of the total value of that issuer’s outstanding securities. In addition to straight debt, the following securities will not violate the 10% value test: (1) any loan made to an individual or an estate, (2) certain rental agreements in which one or more payments are to be made in subsequent years (other than agreements between a REIT and certain persons related to the REIT), (3) any obligation to pay rents from real property, (4) securities issued by governmental entities that are not dependent in whole or in part on the profits of (or payments made by) a non-governmental entity, (5) any security issued by another REIT, and (6) any debt instrument issued by an entity treated as a partnership for U.S. federal income tax purposes if such entity’s income is such that such entity would satisfy the 75% gross income test described above under “—Gross Income Tests.” In applying the 10% value test, a debt security issued by an entity treated as a partnership for U.S. federal income tax purposes is not taken into account to the extent, if any, of the REIT’s proportionate interest in such entity.
After initially meeting the asset tests at the close of any quarter, we will not lose our qualification as a REIT for failure to satisfy the asset tests at the end of a later quarter solely by reason of changes in asset values. If we fail to satisfy the asset tests because we acquire securities during a quarter, we can cure this failure by disposing of the non-qualifying
186
assets within 30 days after the close of that quarter. If we fail the 5% asset test or the 10% asset test at the end of any quarter, and such failure is not cured within 30 days thereafter, we may dispose of sufficient assets or otherwise satisfy the requirements of such asset tests within six months after the last day of the quarter in which our identification of the failure to satisfy those asset tests occurred to cure the violation, provided that the non-permitted assets do not exceed the lesser of 1% of the total value of our assets at the end of the relevant quarter or $10,000,000. If we fail any of the other asset tests, or our failure of the 5% and 10% asset tests is in excess of this amount, as long as the failure was due to reasonable cause and not willful neglect and, following our identification of the failure, we filed a schedule in accordance with the Treasury Regulations describing each asset that caused the failure, we are permitted to avoid disqualification as a REIT, after the 30 day cure period, by taking steps to satisfy the requirements of the applicable asset test within six months after the last day of the quarter in which our identification of the failure to satisfy the asset test occurred, including the disposition of sufficient assets to meet the asset tests and paying a tax equal to the greater of $50,000 or the product of the highest U.S. federal corporate income tax rate multiplied by the net income generated by the nonqualifying assets during the period in which we failed to satisfy the relevant asset test.
We believe that our assets (including holdings of securities, if any) will comply with the foregoing REIT asset requirements, and we intend to monitor compliance with such tests on an ongoing basis. The values of some of our assets, however, may not be precisely valued, and values are subject to change in the future. Furthermore, the proper classification of an instrument as debt or equity for U.S. federal income tax purposes may be uncertain in some circumstances, which could affect the application of the asset tests. Accordingly, there can be no assurance that the IRS will not contend that our assets do not meet the requirements of the asset tests.
Annual Distribution Requirement
Each taxable year, we are required to distribute dividends, other than capital gain dividends, to our shareholders in an amount at least equal to the sum of (1) 90% of our “REIT taxable income” (computed without regard to the deduction for dividends paid and excluding net capital gains) and (2) 90% of the net income, if any (after tax), from foreclosure property (as described below); minus, the sum of specified items of non-cash income that exceeds a percentage of our REIT taxable income.
In addition to distributions made in the taxable year to which they relate, certain distributions made in the following year are taken into account for these purposes. If dividends are declared in October, November or December of a taxable year, are payable to shareholders of record on a specified date in any such month, and are actually paid in January of the following year, such dividends are treated as both paid by us and received by our shareholders on December 31 of the year in which they are declared to the extent of our earnings and profits. In addition, at our election, a dividend for a taxable year may be declared before we timely file our U.S. federal income tax return for the year provided we pay such dividend with or before our first regular dividend payment after such declaration and such payment is made during the 12-month period following the close of such taxable year. These dividends are taxable to our shareholders in the year in which paid, even though the distributions relate to our prior taxable year for purposes of the 90% distribution requirement.
Further, to the extent we are not a “publicly offered REIT,” in order for our distributions to be counted as satisfying the annual distribution requirement for REITs and to provide us with the REIT-level tax deduction, such distributions must not be “preferential dividends.” A dividend is not a preferential dividend if that distribution is (1) pro rata among all outstanding shares within a particular class and (2) in accordance with the preferences among different classes of shares as set forth in our organizational documents. However, the preferential dividend rule does not apply to “publicly offered REITs.” We expect to qualify as a “publicly offered REIT” following this offering.
In certain circumstances, we may be able to rectify a failure to meet the distribution requirement for a year by paying “deficiency dividends” to shareholders in a later year, which may be included in our deduction for dividends paid for the earlier year. In this case, we may be able to avoid losing our REIT qualification or being taxed on amounts distributed as deficiency dividends. However, we will be required to pay interest and a penalty based on the amount of any deduction taken for deficiency dividends.
To the extent that we distribute dividends equal to at least 90%, but less than 100%, of our REIT taxable income, we will be subject to tax at regular U.S. federal corporate income tax rates on the undistributed portion. In addition, we may elect to retain, rather than distribute, our net long-term capital gain and pay tax on such gain. In this case, we would elect to have our shareholders include their proportionate share of such undistributed
187
long-term capital gain in their income and receive a corresponding credit for their proportionate share of the tax paid by us. Our shareholders would then increase their adjusted basis in our shares by the difference between the amount included in their long-term capital gains and the tax deemed paid with respect to their shares.
If we fail to distribute during each calendar year at least the sum of (1) 85% of our REIT ordinary income for such year, (2) 95% of our REIT capital gain net income for such year and (3) any undistributed taxable income from all prior periods, we will be subject to a 4% nondeductible excise tax on the excess of such amount over the sum of (a) the amounts actually distributed (taking into account excess distributions from prior periods) and (b) the amounts of income retained on which we have paid corporate income tax. We intend to make timely distributions so that we are not subject to the 4% excise tax.
We may satisfy the 90% distribution test with taxable distributions of our stock. Pursuant to Revenue Procedure 2017-45, the IRS will treat the distribution of stock by a “publicly offered REIT” pursuant to an elective cash or stock dividend as a distribution of property under Section 301 of the Code (i.e., a dividend qualifying for the dividends paid deduction), as long as at least 20% of the total dividend is available in cash and certain other parameters detailed in the Revenue Procedure are satisfied. We expect to qualify as a “publicly offered REIT” following this offering. Although we do not currently intend to pay dividends in our stock, if in the future we choose to pay dividends in our stock, our shareholders may be required to pay tax in excess of the cash that they receive.
It is possible that we, from time to time, may not have sufficient cash to meet the REIT distribution requirement due to timing differences between (1) the actual receipt of cash, including the receipt of distributions from our pass-through subsidiaries, and (2) the inclusion of items in income by us for U.S. federal income tax purposes. In addition, we may not have sufficient funds to pay deficiency dividends in the event we were required to pay them to preserve our REIT status with respect to any taxable year. In the event that we do not have sufficient cash to satisfy our distribution requirement, it might be necessary to sell assets, arrange for short-term, or possibly long-term, borrowings, or to pay dividends in the form of taxable in-kind distributions of property, including, potentially, our shares, in order to satisfy such requirements.
Earnings and Profits Distribution Requirement
In addition to the annual distribution requirement described above, a REIT is not permitted to have accumulated earnings and profits attributable to non-REIT years. A REIT has until the close of its first REIT taxable year (or the following January, if the distribution is declared and has a record date in October, November, or December of the first REIT year) in which it has non-REIT earnings and profits to distribute all such earnings and profits. Our failure to comply with this rule would require that we pay a “deficiency dividend” to our shareholders and interest to the IRS to distribute any remaining earnings and profits. If we failed to make a deficiency dividend in those circumstances, we would fail to qualify as a REIT. We do not expect that we will have any accumulated earnings and profits attributable to our non-REIT year. However, if we determine that we do have accumulated earnings and profits attributable to such non-REIT year, we will distribute all such earnings and profits to our shareholders in accordance with the timing rules above.
Failure to Qualify
In the event we violate a provision of the Code that would result in our failure to qualify as a REIT, specified relief provisions will be available to us to avoid such disqualification if (1) the violation is due to reasonable cause and not due to willful neglect, (2) we pay a penalty of $50,000 for each failure to satisfy the provision and (3) the violation does not include a violation under the gross income or asset tests described above (for which other specified relief provisions are available) or the failure to meet the minimum distribution requirement.
If we fail to qualify for taxation as a REIT in any taxable year, and the relief provisions of the Code do not apply, we will be subject to tax on our taxable income at regular U.S. federal corporate income tax rates. Distributions to our shareholders in any year in which we are not a REIT will not be deductible by us, nor will they be required to be made. In this situation, to the extent of current and accumulated earnings and profits, and, subject to limitations of the Code, distributions to our shareholders will generally be taxable to shareholders who are individual U.S. shareholders at a maximum rate of 20%, and dividends received by our corporate U.S. shareholders may be eligible for the dividends-received deduction. Unless we are entitled to relief under specific statutory provisions, we will also be disqualified from re-electing to be taxed as a REIT for the four taxable years following a year during which qualification was lost. It is not possible to state whether, in all circumstances, we will be entitled to this statutory relief.
188
Prohibited Transactions
Net income derived from prohibited transactions is subject to a 100% tax. The term “prohibited transactions” generally includes a sale or other disposition of property (other than foreclosure property) that is held primarily for sale to customers in the ordinary course of a trade or business and does not qualify for a statutory safe harbor. We intend to hold our properties for investment with a view to long-term appreciation. Whether property is held “primarily for sale to customers in the ordinary course of a trade or business,” however, depends on the specific facts and circumstances. No assurance can be given that any particular property in which we hold a direct or indirect interest will not be treated as property held for sale to customers, or that certain safe harbor provisions of the Code that prevent such treatment will apply. The 100% tax will not apply to gains from the sale of property sold by a TRS, although the TRS will be subject to tax on such gains at regular U.S. federal corporate income tax rates.
Foreclosure Property
Foreclosure property is real property (including interests in real property) and any personal property incident to such real property (1) that is acquired by a REIT as a result of the REIT having bid on the property at foreclosure, or having otherwise reduced the property to ownership or possession by agreement or process of law, after there was a default (or default was imminent) on a lease of the property or a mortgage loan held by the REIT and secured by the property; (2) for which the related loan or lease was made, entered into or acquired by the REIT at a time when default was not imminent or anticipated; and (3) for which such REIT makes an election to treat the property as foreclosure property. REITs generally are subject to tax at the maximum U.S. federal corporate income tax rate on any net income from foreclosure property, including any gain from the disposition of the foreclosure property, other than income that would otherwise be qualifying income for purposes of the 75% gross income test. Any gain from the sale of property for which a foreclosure property election has been made will not be subject to the 100% tax on gains from prohibited transactions, even if the property is held primarily for sale to customers in the ordinary course of a trade or business.
Hedging Transactions
We may enter into hedging transactions with respect to one or more of our assets or liabilities. Hedging transactions could take a variety of forms, including interest rate swaps or cap agreements, options, futures contracts, forward rate agreements or similar financial instruments. Any income from a hedging transaction to manage risk of interest rate or price changes or currency fluctuations with respect to borrowings made or to be made, or ordinary obligations incurred or to be incurred, by us to acquire or own real estate assets, or to hedge existing hedging positions after a portion of the hedged indebtedness or property is disposed of, which is clearly identified as such before the close of the day on which it was acquired, originated or entered into, including gain from the disposition of such a transaction, will be disregarded for purposes of the 75% and 95% gross income tests. There are also rules for disregarding income for purposes of the 75% and 95% gross income tests with respect to hedges of certain foreign currency risks. To the extent we enter into other types of hedging transactions, the income from those transactions is likely to be treated as non-qualifying income for purposes of both the 75% and 95% gross income tests. We intend to structure any hedging transactions in a manner that does not jeopardize our ability to qualify as a REIT.
Taxation of Shareholders
Taxation of Taxable U.S. Shareholders
This section summarizes the taxation of U.S. shareholders that are not tax-exempt organizations. For these purposes, a U.S. shareholder is a beneficial owner of our common stock that for U.S. federal income tax purposes is:
• a citizen or resident of the U.S.;
• a corporation (including an entity treated as a corporation for U.S. federal income tax purposes) created or organized in or under the laws of the U.S. or of a political subdivision thereof (including the District of Columbia);
• an estate, the income of which is subject to U.S. federal income taxation regardless of its source; or
• any trust if (1) a U.S. court is able to exercise primary supervision over the administration of such trust and one or more “United States persons” (as such term is used in Section 7701(a)(30) of the Code) have the authority to control all substantial decisions of the trust or (2) it has a valid election in place to be treated as a United States person.
189
If an entity or arrangement treated as a partnership for U.S. federal income tax purposes holds our common stock, the U.S. federal income tax treatment of a partner generally will depend upon the status of the partner and the activities of the partnership. A partner of a partnership holding our common stock should consult its tax advisor regarding the U.S. federal income tax consequences to the partner of the acquisition, ownership and disposition of our common stock by the partnership.
Distributions. As long as we qualify as a REIT, distributions made to our taxable U.S. shareholders out of our current and accumulated earnings and profits, and not designated as capital gain dividends or “qualified dividend income,” will generally be taken into account by them as ordinary dividend income and will not be eligible for the dividends-received deduction for corporations. U.S. shareholders who are individuals are generally taxed on corporate dividends that qualify as “qualified dividend income” (generally, dividends paid by domestic C corporations and certain qualified foreign corporations to U.S. shareholders) at a maximum rate of 20% (the same as long-term capital gains). With limited exceptions, however, dividends received by individual U.S. shareholders from us or from other entities that are taxed as REITs will be taxed at rates applicable to ordinary income. However, non-corporate U.S. shareholders are entitled to deduct up to 20% of “qualified REIT dividends” (i.e., dividends other than capital gain dividends and dividends attributable to “qualified dividend income” received by us) they receive. The 20% deduction for qualified REIT dividends results in a maximum 29.6% U.S. federal income tax rate on REIT dividends, not including the additional 3.8% tax on net investment income that applies to certain high-income U.S. individuals, estates, and trusts (the “Net Investment Income Tax”). The amount of the deduction may be less than 20% of the amount of qualified REIT dividends received by the U.S. shareholder if the U.S. shareholder has losses from publicly traded partnerships or the U.S. shareholder’s taxable income, not taking into account net capital gain, is less than the amount of the U.S. shareholder’s qualified REIT dividends. In addition, Treasury Regulations under Section 199A of the Code impose a minimum holding period for the 20% deduction that was not set forth in the Code. Under the Treasury Regulations, in order for a REIT dividend with respect to a share of REIT stock to be treated as a qualified REIT dividend, the U.S. shareholder (i) must have held the share for more than 45 days (taking into account certain special holding period rules) during the 91-day period beginning on the date which is 45 days before the date on which such share becomes ex-dividend with respect to such dividend and (ii) cannot have been under an obligation to make related payments with respect to positions in substantially similar or related property, e.g., pursuant to a short sale.
Distributions from us that are designated as capital gain dividends will be taxed to U.S. shareholders as long-term capital gains to the extent that they do not exceed our actual net capital gains for the taxable year, without regard to the period for which the U.S. shareholder has held its common stock. To the extent that we elect under the applicable provisions of the Code to retain our net capital gains, U.S. shareholders will be treated as having received, for U.S. federal income tax purposes, our undistributed capital gains as well as a corresponding credit for taxes paid by us on the retained capital gains that we designate as such. In this case, U.S. shareholders will increase their adjusted tax basis in our common stock by the difference between their allocable share of such retained capital gain and their share of the tax paid by us. Corporate U.S. shareholders may be required to treat up to 20% of some capital gain dividends as ordinary income. Long-term capital gains are generally taxable at a maximum federal rate of 20% in the case of non-corporate U.S. shareholders (exclusive of the 3.8% Net Investment Income Tax), and at regular U.S. federal corporate income tax rates for corporations. Capital gains attributable to the sale of depreciable real property held for more than 12 months are subject to a 25% maximum U.S. federal income tax rate to the extent of previously claimed depreciation deductions for non-corporate U.S. shareholders.
We may be able to elect to designate a portion of our distributions as “qualified dividend income.” A portion of a distribution that is properly designated as qualified dividend income is taxable to non-corporate U.S. shareholders as net capital gain, provided that the U.S. shareholder has held the common stock with respect to which the distribution is made for more than 60 days during the 121 day period beginning on the date that is 60 days before the date on which such common stock became ex-dividend with respect to the relevant distribution. The maximum amount of our distributions eligible to be designated as qualified dividend income for a taxable year is equal to the sum of:
• the qualified dividend income received by us during such taxable year from C corporations (including any TRS);
• the excess of any “undistributed” REIT taxable income recognized during the immediately preceding taxable year over the U.S. federal income tax paid by us with respect to such undistributed REIT taxable income; and
190
• the excess of any income recognized during the immediately preceding taxable year attributable to the sale of a built-in gain asset that was acquired in a carry-over basis transaction from a C corporation over the U.S. federal income tax paid by us with respect to such built-in gain.
Distributions in excess of our current and accumulated earnings and profits will not be taxable to a U.S. shareholder to the extent that they do not exceed the adjusted tax basis of the U.S. shareholder’s shares in respect of which the distributions were made, but rather will reduce the adjusted tax basis of those shares. To the extent that such distributions exceed the adjusted tax basis of a U.S. shareholder’s shares, they will be included in income as long-term capital gain, or short-term capital gain if the shares have been held for one year or less. Any dividend declared by us in October, November or December of any year and payable to a U.S. shareholder of record on a specified date in any such month will be treated as both paid by us and received by the U.S. shareholder on December 31 of such year to the extent of our earnings and profits, provided that the dividend is actually paid in January of the following calendar year.
To the extent that we have available net operating losses and capital losses carried forward from prior tax years, such losses may reduce the amount of distributions that must be made in order to comply with the REIT distribution requirement. See “—Taxation of the Company—Annual Distribution Requirement” above. Such losses, however, are not passed through to U.S. shareholders and do not offset taxable income of U.S. shareholders from other sources, nor do they affect the character of any distributions that are actually made by us, which are generally subject to tax in the hands of U.S. shareholders to the extent that we have current or accumulated earnings and profits.
Dispositions of Our Common Stock. In general, a U.S. shareholder will realize gain or loss upon the sale or other taxable disposition of our common stock in an amount equal to the difference between the sum of the fair value of any property and the amount of cash received in such disposition and the U.S. shareholder’s adjusted tax basis in the common stock at the time of the disposition. A U.S. shareholder’s adjusted tax basis generally will equal the U.S. shareholder’s acquisition cost, increased by the excess of net capital gains deemed distributed to the U.S. shareholder (discussed above), less tax deemed paid on it and reduced by returns of capital. In general, capital gains recognized by individuals and other non-corporate U.S. shareholders upon the sale or disposition of our common stock will be subject to a maximum U.S. federal income tax rate of 20% if shares of our common stock are held for more than 12 months and will be taxed at ordinary income rates if shares of our common stock are held for 12 months or less (in each case, exclusive of the 3.8% Net Investment Income Tax). Gains recognized by U.S. shareholders that are corporations are subject to U.S. federal income tax at the corporate income tax rate, whether or not classified as long-term capital gains. A higher capital gain tax rate of 25% applies to any portion of capital gain realized by a non-corporate holder on the sale of REIT shares that would correspond to the REIT’s “unrecaptured Section 1250 gain.” Capital losses recognized by a U.S. shareholder upon the disposition of shares of our common stock held for more than one year at the time of disposition will be considered long-term capital losses, and are generally available only to offset capital gain income of the U.S. shareholder (except in the case of individuals, who may offset up to $3,000 of ordinary income each year). In addition, any loss upon a sale or exchange of our common stock by a U.S. shareholder who has held the shares for six months or less, after applying certain holding period rules, will be treated as a long-term capital loss to the extent of capital gain dividends received from us.
Passive Activity Losses, Excess Business Losses and Investment Interest Limitations. Dividends that we distribute and gain arising from the sale or other taxable disposition by a U.S. shareholder of shares of our common stock will not be treated as passive activity income. As a result, U.S. shareholders will not be able to apply any “passive losses” against income or gain relating to shares of our common stock. Similarly, non-corporate U.S. shareholders cannot apply “excess business losses” against dividends that we distribute and gains arising from the disposition of our common stock. Distributions made by us, to the extent they do not constitute a return of capital, generally will be treated as investment income for purposes of computing the investment interest limitation. A U.S. shareholder that elects to treat capital gain dividends, capital gains from the disposition of shares or qualified dividend income as investment income for purposes of the investment interest limitation will be taxed at ordinary income rates on such amounts.
Medicare Tax. Certain high-income U.S. individuals, estates, and trusts are subject to the additional 3.8% Net Investment Income Tax. For these purposes, net investment income includes dividends and gains from sales of stock. In the case of an individual, the tax will be 3.8% of the lesser of the individual’s net investment income or the excess of the individual’s modified adjusted gross income over an amount equal to (1) $250,000 in the case of a married
191
individual filing a joint return or a surviving spouse, (2) $125,000 in the case of a married individual filing a separate return, or (3) $200,000 in the case of a single individual. The 20% deduction for “qualified REIT dividends” described below is not taken into account in computing net investment income.
Taxation of Tax-Exempt U.S. Shareholders
U.S. tax-exempt entities, including qualified employee pension and profit-sharing trusts and individual retirement accounts, generally are exempt from U.S. federal income taxation. They are subject to taxation, however, on their unrelated business taxable income (“UBTI”). Provided that (i) a tax-exempt U.S. shareholder has not held shares of our common stock as “debt-financed property” within the meaning of the Code (i.e., where the acquisition or ownership of shares is financed through a borrowing by the tax-exempt shareholder) and (ii) our common stock is not otherwise used in an unrelated trade or business, distributions from us and income from the sale or redemption of shares of our common stock generally should not give rise to UBTI to a tax-exempt U.S. shareholder.
Tax-exempt U.S. shareholders that are social clubs, voluntary employee benefit associations, and supplemental unemployment benefit trusts exempt from U.S. federal income taxation under Sections 501(c)(7), (c)(9), and (c)(17) of the Code, respectively, are subject to different UBTI rules, which generally will require them to characterize distributions from us as UBTI.
In certain circumstances, a pension trust that (i) is described in Section 401(a) of the Code, (ii) is tax-exempt under Section 501(a) of the Code and (iii) owns more than 10% of the value of our shares could be required to treat a percentage of the dividends from us as UBTI if we are a “pension-held REIT.” We will not be a pension-held REIT unless (1) either (a) one pension trust owns more than 25% of the value of our shares or (b) a group of pension trusts, each individually holding more than 10% of the value of our shares, collectively owns more than 50% of the value of such shares and (2) we would not have qualified as a REIT but for the fact that REIT shares owned by such trusts are not treated as individuals for purposes of the requirement that not more than 50% of the value of the outstanding shares of a REIT is owned, directly or indirectly, by five or fewer “individuals” (as defined in the Code to include certain entities). Certain restrictions on ownership and transfer of our shares should generally prevent a tax-exempt entity from owning more than 10% of the value of our shares and prevent us from becoming a pension-held REIT unless we were to waive such restrictions for one or more Section 401(a) pension trusts.
Taxation of Non-U.S. Shareholders
The following is a summary of certain U.S. federal income tax consequences of the acquisition, ownership and disposition of our common stock applicable to non-U.S. shareholders. For purposes of this summary, a non-U.S. shareholder is a beneficial owner of our common stock that is not a U.S. shareholder, a tax-exempt shareholder or an entity that is classified as a partnership for U.S. federal income tax purposes. This discussion is based on current law and is for general information only. It addresses only selective and not all aspects of U.S. federal income taxation.
Ordinary Dividends. The portion of dividends received by non-U.S. shareholders payable out of our earnings and profits that are not attributable to gains from sales or exchanges of “United States real property interests” (“USRPIs”) and which are not effectively connected with a U.S. trade or business of the non-U.S. shareholder generally will be treated as ordinary income and will be subject to withholding tax at the rate of 30%, unless reduced or eliminated by an applicable income tax treaty.
In cases where the dividend income from a non-U.S. shareholder’s investment in our common stock is, or is treated as, effectively connected with the non-U.S. shareholder’s conduct of a U.S. trade or business, the non-U.S. shareholder generally will be subject to U.S. federal income tax at graduated rates, in the same manner as U.S. shareholders are taxed with respect to such dividends, and may also be subject to the 30% branch profits tax (or a lower rate of tax under the applicable income tax treaty) on the income after the application of the income tax in the case of a non-U.S. shareholder that is a corporation. The balance of this discussion assumes that dividends that we distribute to non-U.S. shareholders and gains non-U.S. shareholders recognize with respect to our shares are not effectively connected with the non-U.S. shareholder’s conduct of a U.S. trade or business unless deemed to be effectively connected under the Foreign Investment in Real Property Tax Act of 1980 (“FIRPTA”) rules described below under “—Dispositions and Repurchases of Our common stock.”
Non-Dividend Distributions. Distributions by us to non-U.S. shareholders that are not attributable to gains from sales or exchanges of USRPIs and which exceed our earnings and profits will be a non-taxable return of the non-U.S. shareholder’s basis in its shares and, to the extent in excess of the non-U.S. shareholder’s basis, gain from the
192
disposition of such shares, the tax treatment of which is described below under “—Dispositions of Our Common Stock.” We are required to withhold tax at a 15% rate from distributions to non-U.S. shareholders that are not out of our earnings and profits. If we cannot determine at the time a distribution is made whether or not the distribution will exceed current and accumulated earnings and profits, we will withhold at the rate applicable to dividends. A non-U.S. shareholder, however, may seek a refund from the IRS of any amounts withheld that exceed the non-U.S. shareholder’s substantive U.S. federal income tax liability.
Capital Gain Dividends. Under FIRPTA, a distribution made by us to a non-U.S. shareholder, to the extent attributable to gains from dispositions of USRPIs held by us directly or through pass-through subsidiaries, must be reported in U.S. federal income tax returns filed by, and are treated as effectively connected with a U.S. trade or business of, the non-U.S. shareholder. Such gains are subject to U.S. federal income tax at the rates applicable to U.S. shareholders and, in the case of a non-U.S. corporate shareholder a 30% branch profits tax (or a lower rate of tax under the applicable income tax treaty). We are required to withhold tax at the maximum U.S. federal corporate income tax rate from distributions that are attributable to gains from the sale or exchange of USRPIs. The Treasury Regulations recognize that REITs generally make their capital gain dividend designations after the distributions have been made and, accordingly, apply the withholding obligation on a “catch-up” basis.
If our common stock is regularly traded on an established securities market located in the U.S., capital gain dividends distributed to a non-U.S. shareholder who did not own more than 10% of such class of shares at any time during the one-year period ending on the date of the distribution would be recharacterized as ordinary dividends subject to the rules discussed above under “—Ordinary Dividends.” We expect that, following this offering, our common stock will be considered to be regularly traded on an established securities market for this purpose.
Capital gain dividends that are not attributable to sales or exchanges of USRPIs, generally are not subject to U.S. federal income or withholding tax. Such capital gain dividends would be subject to a 30% tax in the case of a nonresident alien individual who was present in the U.S. for 183 days or more during the taxable year and has a “tax home” in the United States.
Dispositions of Our Common Stock. Unless shares of our common stock constitute a USRPI or the distribution is attributable to gain from our sale of a USRPI (as discussed above), a sale of the shares or other taxable disposition generally will not be subject to U.S. federal income taxation under FIRPTA.
Our common stock will not constitute a USRPI if we are a “domestically controlled REIT.” A domestically controlled REIT is a REIT in which, at all times during the 5-year period ending on the date of disposition of shares of our common stock, less than 50% in value of its outstanding shares is held directly or indirectly by non-U.S. shareholders. We cannot assure you that this test will be met.
In the event that we do not constitute a domestically controlled REIT, a non-U.S. shareholder’s sale of our common stock nonetheless will generally not be subject to tax under FIRPTA as a sale of a USRPI, provided that (i) shares of our common stock are “regularly traded,” as defined by applicable Treasury Regulations, on an established securities market and (ii) the selling non-U.S. shareholder owned, actually or constructively, less than 10% of our outstanding common stock at all times during a specified testing period (the “10% regularly traded test”). As previously noted, we expect that, following this offering, our common stock will be considered to be regularly traded on an established securities market.
In addition, even if we are a domestically controlled REIT, upon disposition of our common stock, a non-U.S. shareholder may be treated as having gain from the sale or exchange of a USRPI if the non-U.S. shareholder (i) disposes of an interest in our shares during the 30-day period preceding the ex-dividend date of a distribution, any portion of which, but for the disposition, would have been treated as gain from sale or exchange of a USRPI and (ii) acquires, enters into a contract or option to acquire, or is deemed to acquire, other shares of our common stock within 30 days after such ex-dividend date. The foregoing rules do not apply to a transaction if the 10% regularly traded test described above is satisfied with respect to the non-U.S. shareholder. As previously noted, however, we expect that, following this offering, our common stock will be considered to be regularly traded on an established securities market and, therefore, we expect the exception for non-U.S. shareholders that satisfy the 10% regularly traded test to apply.
193
If gain on the sale of shares of our common stock were subject to taxation under FIRPTA, the non-U.S. shareholder would be subject to the same treatment as a U.S. shareholder with respect to such gain, subject to a special alternative minimum tax in the case of nonresident alien individuals, and the purchaser of the shares could be required to withhold 15% of the purchase price and remit such amount to the IRS.
Gain from the sale of shares of our common stock that would not otherwise be subject to FIRPTA will nonetheless be taxable in the U.S. to a non-U.S. shareholder if the non-U.S. shareholder is a nonresident alien individual who was present in the U.S. for 183 days or more during the taxable year and has a “tax home” in the U.S. Such nonresident alien individual will be subject to a 30% tax on the individual’s capital gain.
Qualified Shareholders. Generally, a “qualified shareholder” (as defined in the Code) who holds our common stock directly or indirectly (through one or more partnerships) will not be subject to FIRPTA on distributions by us or dispositions of our common stock. While a qualified shareholder will not be subject to FIRPTA on distributions by us or dispositions of our common stock, a distribution to a qualified shareholder that otherwise would have been taxable under FIRPTA will be treated as an ordinary dividend, and certain investors of a qualified shareholder (i.e., non-U.S. persons who hold interests in the qualified shareholder (other than interests solely as a creditor)), and hold more than 10% of our common stock (whether or not by reason of the investor’s ownership in the qualified shareholder) may be subject to FIRPTA and FIRPTA withholding.
Qualified Foreign Pension Funds. A “qualified foreign pension fund” (as defined in the Code) (or an entity all of the interests of which are held by a qualified foreign pension fund) that holds our common stock directly or indirectly (through one or more partnerships) will not be subject to tax under FIRPTA or to FIRPTA withholding on distributions by us or dispositions of our common stock.
Foreign Account Tax Compliance Act
Under the provisions in the Code commonly referred to as FATCA, withholding at a rate of 30% is required on dividends in respect of shares of our common stock held by or through certain foreign financial institutions (including investment funds), unless such institution enters into an agreement with the Secretary of the Treasury (unless alternative procedures apply pursuant to an applicable intergovernmental agreement between the United States and the relevant foreign government) to report, on an annual basis, information with respect to shares in, and accounts maintained by, the institution to the extent such shares or accounts are held by certain U.S. persons or by certain non-U.S. entities that are wholly or partially owned by U.S. persons. Accordingly, the entity through which our shares are held will affect the determination of whether such withholding is required. Similarly, withholding at a rate of 30% is required on dividends in respect of our shares held by an investor that is a passive non-financial non-U.S. entity, unless such entity either (i) certifies to us that such entity does not have any “substantial U.S. owners” or (ii) provides certain information regarding the entity’s “substantial U.S. owners,” which we will in turn provide to the Secretary of the Treasury. While withholding under FATCA also would have applied to payments of gross proceeds from the sale or other disposition of stock after December 31, 2018, proposed Treasury Regulations eliminate FATCA withholding on payments of gross proceeds entirely. Taxpayers generally may rely on these proposed Treasury Regulations until final Treasury Regulations are issued. Non-U.S. shareholders are encouraged to consult with their tax advisers regarding the possible implications of these rules on their investment in our common stock.
Estate Tax
If our common stock is owned or treated as owned by an individual who is not a U.S. citizen or resident (as specially defined for U.S. federal estate tax purposes) at the time of the individual’s death, the shares will be includible in the individual’s gross estate for U.S. federal estate tax purposes and may be subject to U.S. federal estate tax, unless an applicable estate tax treaty provides otherwise.
Backup Withholding and Information Reporting
We will report to our U.S. shareholders and the IRS the amount of dividends paid during each calendar year and the amount of any tax withheld. Under the backup withholding rules, a U.S. shareholder may be subject to backup withholding with respect to dividends paid unless the shareholder is (i) a corporation or comes within other exempt categories and, when required, demonstrates this fact or (ii) provides a taxpayer identification number or social security number, certifies under penalties of perjury that such number is correct and that such holder is not subject to backup withholding and otherwise complies with applicable requirements of the backup withholding rules. A U.S. shareholder
194
that does not provide a correct taxpayer identification number or social security number may also be subject to penalties imposed by the IRS. In addition, we may be required to withhold a portion of capital gain distribution to any U.S. shareholder who fails to certify its non-foreign status.
We must report annually to the IRS and to each non-U.S. shareholder the amount of dividends paid to such holder and the tax withheld with respect to such dividends, regardless of whether withholding was required. Copies of the information returns reporting such dividends and withholding may also be made available to the tax authorities in the country in which the non-U.S. shareholder resides under the provisions of an applicable income tax treaty. A non-U.S. shareholder may be subject to back-up withholding unless applicable certification requirements are met.
Payment of the proceeds of a sale of shares of our common stock within the United States is subject to both backup withholding and information reporting unless the beneficial owner certifies under penalties of perjury that it is a non-U.S. shareholder (and the payor does not have actual knowledge or reason to know that the beneficial owner is a U.S. person) or the holder otherwise establishes an exemption. Payment of the proceeds of a sale of shares of our common stock conducted through certain U.S. related financial intermediaries is subject to information reporting (but not backup withholding) unless the financial intermediary has documentary evidence in its records that the beneficial owner is a non-U.S. shareholder and specified conditions are met or an exemption is otherwise established.
Backup withholding is not an additional tax. Any amounts withheld under the backup withholding rules may be allowed as a refund or a credit against such holder’s U.S. federal income tax liability provided the required information is furnished to the IRS.
Reporting requirements generally apply with respect to dispositions of REIT shares. Brokers that are required to report the gross proceeds from a sale of shares on Form 1099-B will also be required to report the customer’s adjusted basis in the shares and whether any gain or loss with respect to the shares is long-term or short-term. In some cases, there may be alternative methods of determining the basis in shares that are disposed of, in which case your broker will apply a default method of its choosing if you do not indicate which method you choose to have applied. You should consult with your own tax advisor regarding the reporting requirements and your election options.
U.S. State and Local and Non-U.S. Taxes
We and our subsidiaries and shareholders may be subject to U.S. state and local and non-U.S. taxation in various jurisdictions, including those in which they or we transact business, own property or reside. We expect to own interests in properties located in a number of jurisdictions, and we may be required to file tax returns and pay taxes in certain of those jurisdictions. The U.S. state or local or non-U.S. tax treatment of the Company and our shareholders may not conform to the U.S. federal income tax treatment discussed above. Any non-U.S. taxes incurred by us would not pass through to shareholders as a credit against their U.S. federal income tax liability. Prospective shareholders should consult their tax advisor regarding the application and effect of U.S. state and local and non-U.S. income and other tax laws on an investment in shares of our common stock.
Other Tax Considerations
Legislative or Other Actions Affecting REITs
The rules dealing with U.S. federal income taxation are constantly under review. No assurance can be given as to whether, when, or in what form, the U.S. federal income tax laws applicable to us and our shareholders may be changed. Changes to the U.S. federal tax laws and interpretations of federal tax laws could adversely affect an investment in shares of our common stock.
195
MATERIAL CONSEQUENCES OF A LONDON STOCK EXCHANGE LISTING
UK Listing Rules
An application will be made for shares of the Company’s common stock to be admitted to listing in the Equity Shares (International Commercial Companies Secondary Listing) (“ESICC”) category of the official list (“Official List”) of the Financial Conduct Authority (“FCA”) and to trading on the main market for listed securities (“Main Market”) of the London Stock Exchange pursuant to Chapters 3 and Chapter 14 of the UK Listing Rules, which sets out the requirements for a listing in the ESICC category. An ESICC listing affords subscribers and purchasers of common stock a lower level of regulatory protection than that afforded to investors in companies whose securities are admitted to listing in the Equity Shares (Commercial Companies) (“ESCC”) category of the Official List, which are subject to additional obligations under the UK Listing Rules.
A company with a listing in the ESICC category is not currently eligible for inclusion in any of the FTSE indices, including the FTSE 100, FTSE 250, FTSE 350 and FTSE All-Share, among others.
UK Listing Rules which are applicable to an ESICC Listing
An applicant that is applying for a listing of equity securities in the ESICC category must comply with all the requirements listed in Chapter 1 of the UK Listing Rules (which specifies the requirements for listing for all securities), Chapter 2 of the UK Listing Rules (which specifies the Listing Principles), Chapter 3 of the UK Listing Rules (which specifies the requirements for listing of all securities), Chapter 14 of the UK Listing Rules (in relation to listing and the continuing obligations of a company with equity securities admitted to listing in the ESICC category), Chapter 20 of the UK Listing Rules (which specifies processes and procedures for admission to listing for all securities) and Chapter 21 of the UK Listing Rules (in relation to the suspending, cancelling and restoring a listing and transfers between listing categories).
Specifically, while the Company has a listing in the ESICC category, it is required to comply with the provisions of, among other things:
• Listing Principle 1 of Chapter 2 of the UK Listing Rules regarding taking reasonable steps to establish and maintain adequate procedures, systems and controls to enable it to comply with its obligations;
• Listing Principle 2 of Chapter 2 of the UK Listing Rules regarding dealing with the FCA in an open and cooperative manner;
• Listing Principle 3 of Chapter 2 of the UK Listing Rules regarding taking reasonable steps to enable its directors to understand their responsibilities and obligations as directors;
• Listing Principle 4 of Chapter 2 of the UK Listing Rules regarding acting with integrity towards the holders and potential holders of its listed securities;
• Listing Principle 5 of Chapter 2 of the UK Listing Rules regarding ensuring that all its holders of the same class of listed securities are in the same position in respect of the rights attaching to those listed securities;
• Listing Principle 6 of Chapter 2 of the UK Listing Rules regarding communicating information to holders and potential holders of its listed securities in such a way as to avoid the creation or continuation of a false market in those listed securities;
• Chapter 14 of the UK Listing Rules, which contains provisions relating to: the forwarding of circulars and other documentation to the FCA for publication through the document viewing facility and related notification to a regulatory information service; the provision of contact details of appropriate persons nominated to act as a first point of contact with the FCA in relation to compliance with the UK Listing Rules, the UK Disclosure Guidance and Transparency Rules (the “DTRs”) and Regulation (EU) No 596/2017 of the European Parliament and of the Council of 16 April 2014 on market abuse and repealing Directive 2003/6/EC of the European Parliament and of the Council and Commission Directives 2003/124/EC, 2003/125/EC and 2004/72/EC and the delegated acts, implementing acts and technical standards thereunder, as such legislation forms part of assimilated law under the European Union (Withdrawal) Act 2018, as amended from time to time (the “UK MAR”); the form and content of
196
temporary and definitive documents of title; the appointment of a registrar in the UK (in certain situations); the making of regulatory information service notifications in relation to a range of debt and equity capital issues; having and maintaining a qualifying home listing; and at least 10 percent of the shares being held by the public; and
• the TCFD Recommendations and Recommended Disclosures set out in the Recommendations of the Task Force on Climate-related Financial Disclosures published in June 2017 and targets on board diversity relating to the inclusion of information in their annual report in relation to climate-related financial disclosures.
In addition, as a company whose securities are admitted to trading on a regulated market, the Company will be required to comply with, in particular, Chapters 4 (Periodic Financial Reporting), 5 (Vote Holder and Issuer Notification Rules) and 6 (Continuing obligations and access to information) and DTR 7.2 (Corporate governance statements) and DTR 7.3 (Related party transactions) of Chapter 7 (Corporate governance) (as Chapter 7 is amended by Chapter 14 of the UK Listing Rules) of the DTRs. However, because the Company will have a primary listing on Nasdaq, it will be exempt from certain requirements under Chapter 4 and 5 of the DTRs.
It should be noted that the FCA will not have the authority to (and will not) monitor the Company’s compliance with any of the UK Listing Rules or those aspects of the DTRs (including UK MAR) which the Company is either not obliged to comply with or has not indicated herein that it intends to comply with on a voluntary basis, nor to impose sanctions in respect of any failure by the Company to so comply. However, the FCA would be able to impose sanctions for non-compliance where the statements regarding compliance in this prospectus are themselves misleading, false, or deceptive.
Disclosure Guidance and Transparency Rules
Under Chapter 5 of the DTRs (Vote Holder and Issuer Notification Rules), any person must notify the Company and the FCA of the percentage of the Company’s voting rights he or she holds as a shareholder (or holds or is deemed to hold through his or her direct or indirect holding of financial instruments) if, as a result of an acquisition or disposal of shares or financial instruments, or as a result of any event changing the breakdown of voting rights of the Company (for example, a buyback of shares by the Company), the percentage of those voting rights in which he or she is interested reaches, exceeds or falls below 5%, 10%, 15%, 20%, 25%, 30%, 50% and 75%.
Notification must be made to the Company and the FCA no later than four trading days after the date upon which the person making the notification: (i) learns of the acquisition or disposal or of the possibility of exercising voting rights, or on which, having regards to the circumstances, should have learned of it, regardless of the date on which the acquisition, disposal or possibility of exercising voting rights takes effect; or (ii) is informed about the event changing the breakdown of voting rights of the Company.
Any person who is in breach of their obligations under Chapter 5 of the DTRs is liable to a fine and/or public censure by the FCA and the FCA may apply to court to have such person’s voting rights suspended.
UK Corporate Governance Code
The UK Corporate Governance Code is maintained by the Financial Reporting Council and applies to companies with a listing in the ESCC category of the Official List. Companies with a listing in the ESICC category, such as the Company, are not subject to the UK Corporate Governance Code and are subject to less comprehensive standards of disclosure and shareholder rights as a matter of UK regulation.
UK Market Abuse Regulation
The UK MAR is a legal and regulatory framework aimed at safeguarding market integrity and protecting investors by prohibiting market abuse, insider dealing, unlawful disclosure of inside information and market manipulation. UK MAR mandates, among other things, timely public disclosure of inside information and 30-day closed periods prior to the announcement of annual or interim financial reports by the Company in which persons discharging managerial responsibilities, such as directors are prohibited from dealing in the Company’s shares. UK MAR also sets out a framework to make legitimate disclosures of inside information in the course of market soundings. All companies admitted to trading on a UK regulated market, such as the London Stock Exchange (Main Market), are governed by UK MAR.
197
UK Prospectus Regulation Rules
Under the UK Prospectus Regulation Rules, subject to certain exemptions, issuers are required to produce a FCA approved prospectus where the Company makes an offer to the public of transferable securities or where it seeks admission to trading on the Main Market of securities fungible with securities already admitted to trading on the Main Market, which represents 20% or more of the number of securities already admitted to trading on the Main Market. The 20% threshold is applied over a rolling 12-month period. Under the new prospectus regime for issuers of equity securities coming into force on January 19, 2026, the threshold at which a prospectus is required on a further issue of shares will increase from the current 20% of the existing share capital to 75% over a rolling 12-month period.
198
CREST Depository Interests
In the United Kingdom, investors are able to hold and settle interests in the shares of our common stock through Crest Depository Interests (“CDIs”) in the CREST system operated by Euroclear or any successor thereto in accordance with the United Kingdom’s Uncertificated Securities Regulations.
CDIs are issued by CREST Depository, subject to and in accordance with the CREST deed poll. CDIs will be independent securities constituted under English law and transferable within CREST from one person’s CREST account to another’s without the need to use share certificates or written instruments of transfer.
The underlying shares of common stock will be credited to the account of the CREST nominee with Euroclear, and the CREST Nominee will hold such interests as nominee for the CREST depository. The CREST depository will, in turn, hold its interest in such shares of common stock on trust for, and for the benefit of, the holders of the CDIs.
Each CDI will represent one underlying share of common stock, for the purposes of determining all rights and obligations and all amount payable in respect thereof.
The CDIs will have the same ISIN as the underlying shares of common stock and will not require a separate listing on the London Stock Exchange.
Meeting announcements and voting
The holders of CDIs will have an indirect entitlement to shares of common stock but will not be the registered holders thereof. Accordingly, the holders of CDIs will only be able to exercise their rights attached to CDIs (including the right to vote at general meetings) by instructing the CREST depositary to exercise these rights on their behalf.
Section 5 of Chapter 4 of the CREST manual stipulates that intermediaries that are CREST members who hold CDIs representing shares of common stock on behalf of their respective clients will:
• receive notification of the meeting announcements related to their CDI holdings;
• submit voting instructions (including proxy appointments) on such events; and
• receive vote confirmations where this is facilitated by Euroclear where the shares of common stock are being held by the CREST Nominee.
Dividends
Chapter 4 of the CREST manual provides the following information regarding dividend distributions.
The CREST depository may fix a record date and a time on that date for determining which CDI holder is entitled to any dividend or other distribution of any kind or any bonus or rights issue or any other matter in relation to the shares of common stock. The CREST depository shall fix a record date which it, in its sole discretion, considers appropriate (in the majority of circumstances such date is likely to be the business day preceding the day upon which the CREST nominee receives the relevant corporate action outturn, proceeds or instruction request.
The CREST depository will make cash dividend distributions to CREST members, once the CREST nominee receives the funds. The CREST member will in turn distribute to its retail clients in accordance with its terms of service.
For scrip dividends, if the distribution comprises existing securities which are identical in all respects to existing shares of common stock, the CREST depository will credit CDIs representing the new shares of common stock to the stock accounts of the CREST members entitled thereto, which are held on behalf of the underlying CDI holders. If the distribution comprises securities which are not identical in all respects to existing shares of common stock, the CREST depository, if it considers it appropriate, will constitute new dematerialised depository interests in respect of such securities on the terms of, or substantially similar to those of, the CREST deed poll and distributes the new CDIs to the CREST Members to be held on behalf of the underlying CDI holders.
199
Rights of Holders of CDIs
Investors should note that:
• it is the CDIs which will be settled through CREST and not the shares of common stock. The rights of the holders of CDIs will be governed by the CREST deed poll. These rights may be different from those of holders of shares of common stock which are not represented by CDIs;
• holders of CDIs will only be able to exercise their rights attached to CDIs by instructing the CREST Depository to exercise these rights on their behalf, and, therefore, the process for exercising rights (including the right to vote at general meetings) will take longer for holders of CDIs than for direct holders of shares of common stock. Consequently, it is expected that the CREST depository shall set a deadline for receiving instructions from all CDI holders regarding any corporate event. The holders of CDIs may be granted shorter periods in which to exercise their rights than direct holders of shares of common stock;
• the provisions of the CREST deed poll, the CREST manual and the CREST rules (contained in the CREST manual) contain indemnities, warranties, representations and undertakings to be given by holders of CDIs and limitations on the liability of the CREST depository as issuer of the CDIs. Holders of CDIs may incur liabilities resulting from a breach of any such indemnities, warranties, representations and undertakings in excess of the money invested by them;
• CDI holders may be required to pay fees, charges, costs and expenses to the CREST Depository in connection with the use of the CREST International Settlement Links Service. These will include the fees and expenses charged by the CREST Depository in respect of the provision of services by it under the CREST Deed Poll and any taxes, duties, charges, costs or expenses which may be or become payable in connection with the holding of the underlying shares of common stock through the CREST International Settlement Links Service; and
• the Company will not have any responsibility for the performance of, or any liability, costs or expenses incurred by, any intermediaries or their respective direct or indirect participants or accountholders acting in connection with CDIs or for the respective obligations of such intermediaries, participants or accountholders under the rules and procedures governing their operations.
Holders of CDIs will be bound by all provisions of the CREST deed poll and by all provisions of or prescribed pursuant to the CREST manual and the CREST rules applicable to the CREST International Settlement Links Service. Holders of CDIs must comply in full with all obligations imposed on them by such provisions.
200
We and the underwriters named below have entered into an underwriting agreement with respect to the shares of our common stock being offered in this offering. Subject to certain conditions, each underwriter has severally agreed to purchase the number of shares of our common stock indicated in the following table. UBS Securities LLC, Evercore Group L.L.C., Cantor Fitzgerald & Co. and Mizuho Securities (USA) LLC are the representatives of the underwriters.
|
Underwriters |
Number of |
|||||
|
UBS Securities LLC |
|
|||||
|
Evercore Group L.L.C. |
|
|||||
|
Cantor Fitzgerald & Co. |
|
|||||
|
Mizuho Securities USA LLC |
|
|||||
|
Macquarie Capital (USA) Inc. |
|
|||||
|
Rothschild & Co US Inc. |
|
|||||
|
Stifel, Nicolaus & Company, Incorporated |
|
|||||
|
Truist Securities, Inc. |
|
|||||
|
Berenberg Capital Markets LLC |
|
|||||
|
Panmure Liberum Limited |
|
|||||
|
Total |
32,500,000 |
The underwriters are committed to take and pay for all of the shares of our common stock being offered in this offering, if any are taken, other than the shares of our common stock covered by the option described below unless and until this option is exercised.
The underwriters have an option to buy up to an additional 4,875,000 shares of our common stock from us to cover sales by the underwriters of a greater number of shares of our common stock than the total number set forth in the table above. They may exercise that option for 30 days after the date of this prospectus. If any shares of our common stock are purchased pursuant to this option, the underwriters will severally purchase shares of our common stock in approximately the same proportion as set forth in the table above.
Ocean Wall Ltd. will be acting as an advisor to the Company with respect to the UK offering and will be paid a fee equal to 0.2% of the gross proceeds of this offering for such services, paid out of the gross underwriting spread.
The following table shows the per share and total underwriting discounts and commissions to be paid to the underwriters by us. Such amounts are shown assuming both no exercise and full exercise of the underwriters’ option to purchase additional shares of our common stock from us.
|
Per Share |
No Exercise |
Full Exercise |
|||||
|
Initial Public Offering Price |
$ |
||||||
|
Underwriting discounts and commissions to be paid by us |
|
||||||
|
Proceeds, before expenses, to us |
$ |
||||||
Shares of our common stock sold by the underwriters to the public will initially be offered at the initial public offering price set forth on the cover of this prospectus. Any shares of our common stock sold by the underwriters to securities dealers may be sold at a discount of up to $ per share from the initial public offering price. After the initial offering of the shares of our common stock, the representatives may change the offering price and the other selling terms. The offering of the shares of our common stock by the underwriters is subject to receipt and acceptance and subject to the underwriters’ right to reject any order in whole or in part.
In addition, the underwriters have reserved for sale at the initial public offering price up to 5% of the shares of Class A common stock being offered by this prospectus for sale to our employees, executive officers, directors and related persons who have expressed an interest in purchasing common stock in this offering. Pursuant to the underwriting agreement, the sales will be made by Stifel, Nicolaus & Company, Incorporated through a directed share program. We do not know if these persons will choose to purchase all or any portion of these reserved shares, but any purchases they make will reduce the number of shares available to the general public. Any reserved shares not so purchased will be offered by the underwriters to the general public on the same basis as the other shares of common stock offered hereby. Substantially all of the persons buying shares of common stock through the directed share program will be subject to a
201
180-day lock-up period with respect to such shares. We have agreed to indemnify the underwriters in connection with the directed share program, including for the failure of any participant to pay for its shares of common stock. Other than the underwriting discount described on the cover page of this prospectus, the underwriters will not be entitled to any commission with respect to shares of common stock sold pursuant to the directed share program.
We have agreed that we will not (i) offer, pledge, sell, contract to sell, sell any option or contract to purchase, purchase any option or contract to sell, grant any option, right or warrant to purchase, lend or otherwise transfer or dispose of, directly or indirectly, or submit to, or file with, the SEC a registration statement under the Securities Act relating to, any shares of our common stock or securities convertible into or exercisable or exchangeable for any shares of our common stock, or publicly disclose the intention to undertake any of the foregoing, or (ii) enter into any swap or other agreement that transfers, in whole or in part, any of the economic consequences of ownership of any shares of common stock or any such other securities (whether any such transaction described in clause (i) or (ii) above is to be settled by delivery of shares of common stock or such other securities, in cash or otherwise), without the prior written consent of the representatives of the underwriters for a period of 120 days after the date of this prospectus (such period, the “Company restricted period”), other than the shares of our common stock to be sold in this offering.
The restrictions described above do not apply to certain transactions, subject to certain exceptions, including (i) common stock to be sold in this offering, (ii) securities issued, transferred, redeemed or exchanged in connection with the Corporate Conversion or the Preferred Units Conversion, (iii) any equity incentive compensation, including restricted stock or restricted stock units, under equity incentive or similar plans described in this prospectus, (iv) the filing of any registration statement on Form S-8 relating to any shares of common stock issued or options to purchase common stock granted pursuant to existing employee benefit plans of the Company referred to in this prospectus, (v) the establishment or amendment of a trading plan on behalf of one of our stockholders, officers or directors pursuant to Rule 10b5-1 under the Exchange Act, or a 10b5-1 Plan, provided that (x) such plan does not provide for the transfer of common stock during the Company restricted period and (y) to the extent a public announcement or filing under the Exchange Act, if any, is required of or voluntarily made by the Company regarding the establishment of such plan, such announcement or filing shall include a statement to the effect that no transfer of common stock may be made under such plan during the Company restricted period (vi) issuances shares of common stock, securities convertible into, exercisable for or which are otherwise exchangeable for or represent the right to receive common stock as consideration for the acquisition of equity interests or assets of any person, or the acquiring by the Company by any other manner of any business, properties, assets, or persons, in one transaction or a series of related transactions or the filing of a registration statement related to such securities, provided that the aggregate number of shares of common stock, securities convertible into, exercisable for or which are otherwise exchangeable for or represent the right to receive common stock that we may sell or issue or agree to sell or issue pursuant to this clause (vi) shall not exceed 10.0% of the total number of shares of our common stock outstanding immediately following the issuance of common stock in this offering and also that the recipients thereof sign a lock-up agreement substantially in the same form, or (vii) the issuance of shares of common stock or securities convertible into or exercisable for shares of common stock pursuant to the conversion or exchange of convertible or exchangeable securities or the exercise of warrants or options or similar awards (including net exercise) or the settlement of RSUs or other equity-based awards (including net settlement) as described in this prospectus.
• Our directors, executive officers and the Existing Owners holding our outstanding shares of common stock and securities directly or indirectly convertible into or exchangeable or exercisable for our share of common stock as of the commencement of this offering have entered into lock-up agreements with the underwriters prior to the commencement of this offering (all of the persons subject to lock-up restrictions described herein, the “lock-up parties”), pursuant to which each lock-up party, with limited exceptions, for a period of 120 days after the date of this prospectus (such period, the “lock-up party restricted period”) may not (and may not cause any of their direct or indirect affiliates to), without the prior written consent of the representatives of the underwriters for this offering, (i) offer, pledge, sell, contract to sell, sell any option or contract to purchase, purchase any option or contract to sell, grant any option, right or warrant to purchase, lend or otherwise transfer or dispose of, directly or indirectly, any shares of our common stock or any securities convertible into or exercisable or exchangeable for our common stock (including, without limitation, common stock or such other securities which may be deemed to be beneficially owned by such lock-up parties in accordance with the rules and regulations of the SEC and securities which may be issued upon exercise of a stock option or warrant (collectively with common stock, the “lock-up securities”)), (ii) enter into any hedging, swap or other agreement or transaction that transfers, in whole or in part, any of the economic consequences of ownership of the lock-up securities, whether
202
any such transaction described in clause (i) or (ii) above is to be settled by delivery of lock-up securities, in cash or otherwise, (iii) make any demand for, or exercise any right with respect to, the registration of any lock-up securities, provided that, to the extent any holder (as defined below) has demand and/or piggyback registration rights to require registration, the foregoing shall not prohibit such holder from notifying the Company privately that it will be exercising such demand and/or piggyback registration rights following the expiration of the lock-up party restricted period and undertaking any non-public preparations related thereto, provided further that (A) no transfers of the lock-up securities registered pursuant to the exercise of any such right shall be made, and no registration statement shall be publicly filed under the Securities Act with respect to any of the lock-up securities during the lock-up party restricted period and (B) for the avoidance of doubt, no press release shall be issued in connection with the registration by us of any such securities (including in connection with the confidential submission of any registration statement with the SEC) during the lock-up party restricted period, or (iv) publicly disclose the intention to do any of the foregoing. Such persons or entities have further acknowledged that these undertakings preclude them from engaging in any hedging or other transactions or arrangements (including, without limitation, any short sale or the purchase or sale of, or entry into, any put or call option, or combination thereof, forward, swap or any other derivative transaction or instrument, however described or defined) designed or intended, or which could reasonably be expected to lead to or result in, a sale or disposition or transfer (by any person or entity, whether or not a signatory to such agreement) of any economic consequences of ownership, in whole or in part, directly or indirectly, of any lock-up securities, whether any such transaction or arrangement (or instrument provided for thereunder) would be settled by delivery of lock-up securities, in cash or otherwise.
The restrictions described in the immediately preceding paragraph and contained in such lock-up arrangements do not apply, subject in certain cases to various conditions, to certain transactions, including (i) transfers, distributions or dispositions of lock-up securities: (A) as a bona fide gift or gifts; (B) to any trust for the direct or indirect benefit of the undersigned or the immediate family of the lock-up party; (C) as a distribution to members, limited partners or stockholders of the lock-up party, (D) to the lock-up party’s affiliates or to any investment fund or other entity controlled or managed by the lock-up party, (E) as an exercise of outstanding options, to purchase options in existence on the date of the lock-up, to settle restricted stock units or other equity awards or to exercise warrants pursuant to plans or other equity compensation arrangements described in this prospectus, provided that any lock-up securities received upon such exercise, vesting or settlement shall be subject to the terms of the lock-up agreement and provided, further, if the lock-up party is required to file a report under Section 16(a) of the Exchange Act during the lock-up party restricted period, the lock-up party shall include a statement in any such report to the effect that (i) such transfer is in connection with the vesting or settlement of restricted stock units or incentive units, or the “net” or “cashless” exercise of options or other rights to purchase shares of common stock, as applicable, and (ii) the transaction was only with the Company; (F) by will, other testamentary document or intestate succession upon the death of the lock-up party or for bona fide estate planning purposes; (G) by operation of law, such as pursuant to an order of a court or regulatory agency or pursuant to a domestic order or in connection with a divorce settlement; (H) to the Company or its subsidiaries upon exercise of any right in respect of any equity award granted under any incentive plan of the Company or other arrangement described in this prospectus or in the exercise of outstanding options, warrants, restricted stock units or other equity interests, including the surrender of shares of common stock in a “net” or “cashless” exercise of any equity award to satisfy any exercise price of tax withholding obligations; (I) to a bona fide third party pursuant to a merger, consolidation, tender offer or other similar transaction made to all holders of common stock and involving a change of control of the Company and approved by the Company’s board of directors, provided, that (i) in the event that such change of control is not completed, the lock-up party’s lock-up securities shall remain subject to the lock-up, and (ii) any shares of Common Stock not transferred in such merger, consolidation, tender offer or similar transaction shall remain subject to the lock-up; (J) of Company securities acquired in open market transactions after the completion of this offering if (i) such transfers are not required to be reported in accordance with Section 16 of the Exchange Act, and (ii) the lock-up party does not otherwise voluntarily effect any public filing or report regarding such transfers; (K) to nominee or custodian of a person or entity to whom a disposition or transfer would be permissible under clauses (A) through (D), (F) or (G) above; (L) as a sale of shares of common stock to the underwriters pursuant to the underwriting agreement, and any transfer of shares of common stock or any security convertible into or exercisable or exchangeable for shares of common stock to the Company made on or about the closing date of this offering in consideration for cash from the Company’s proceeds from this offering, on the terms described in this prospectus; (M) of shares of common stock or any security convertible into or exercisable or exchangeable for common stock in connection with the transactions on the terms described under
203
“Corporate Conversion” in this prospectus; or (N) pursuant to a trading plan pursuant to Rule 10b5-1 promulgated under the Exchange Act, provided that (i) such plan does not provide for the transfer, sale or otherwise disposal of common stock or any securities convertible into or exercisable or exchangeable for common stock during the lock-up party restricted period and (ii) any public announcement or filing with the Commission under the Exchange Act made by any person regarding the establishment of such plan during the lock-up party restricted period shall include a statement that the lock-up party is not permitted to transfer, sell or otherwise dispose of securities under such plan during the lock-up party restricted period in contravention of this paragraph.
The representatives of the underwriters for this offering, in their sole discretion, may release the securities subject to any of the lock-up arrangements described above, in whole or in part at any time.
We have applied to list our common stock on Nasdaq under the symbol “FRMI” and the London Stock Exchange under the symbol “FRMI.”
In connection with this offering, the underwriters may purchase and sell shares of our common stock in the open market. These transactions may include short sales, stabilizing transactions, and purchases to cover positions created by short sales. These activities may be undertaken at any time commencing on the date of commencement of trading on Nasdaq and will be undertaken by one of the underwriters as stabilization manager. Short sales involve the sale by the underwriters of a greater number of shares than they are required to purchase in this offering, and a short position represents the amount of such sales that have not been covered by subsequent purchases. A “covered short position” is a short position that is not greater than the amount of additional shares for which the underwriters’ option described above may be exercised but will not be more than 5% of the total offering size. The underwriters may cover any covered short position by either exercising their option to purchase additional shares or purchasing shares in the open market. In determining the source of shares to cover the covered short position, the underwriters will consider, among other things, the price of shares available for purchase in the open market as compared to the price at which they may purchase additional shares pursuant to the option described above. “Naked” short sales are any short sales that create a short position greater than the amount of additional shares for which the option described above may be exercised. The underwriters must cover any such naked short position by purchasing shares in the open market. A naked short position is more likely to be created if the underwriters are concerned that there may be downward pressure on the price of the common stock in the open market after pricing that could adversely affect investors who purchase in the offering. Stabilizing transactions consist of various bids for or purchases of common stock made by the underwriters in the open market prior to the completion of the offering.
The underwriters may also impose a penalty bid. This occurs when a particular underwriter repays to the underwriters a portion of the underwriting discount received by it because the representatives have repurchased shares sold by or for the account of such underwriter in stabilizing or short covering transactions.
Purchases to cover a short position and stabilizing transactions, as well as other purchases by the underwriters for their own accounts, may have the effect of preventing or retarding a decline in the market price of our common stock, and together with the imposition of the penalty bid, may stabilize, maintain, or otherwise affect the market price of our common stock. As a result, the price of our common stock may be higher than the price that otherwise might exist in the open market. The underwriters are not required to engage in these activities and may end any of these activities at any time. These transactions may be effected on Nasdaq, the LSE, in the over-the-counter market, or otherwise.
We estimate that the total expenses of this offering, excluding underwriting discounts and commissions, will be approximately $12.6 million. We have agreed to reimburse the underwriters for certain of their expenses relating to the clearance of this offering with the Financial Industry Regulatory Authority, the directed share program, and certain other expenses incurred in connection with this offering, in an aggregate amount not to exceed $250,000.
We have agreed to indemnify the several underwriters against certain liabilities, including liabilities under the Securities Act of 1933, as amended, and to contribute to payments that the underwriters may be required to make for these liabilities.
Pricing of the Offering
Prior to this offering, there has been no public market for our common stock. The initial public offering price was determined by negotiations between us and the representatives of the underwriters. In determining the initial public offering price, we and the representatives of the underwriters expect to consider a number of factors including: the information set forth in this prospectus and otherwise available to the representatives; our prospects and the history and prospects for the industry in which we compete; an assessment of our management; our current earnings and
204
prospects for future earnings; the general condition of the securities markets at the time of this offering; the recent market prices of, and demand for, publicly traded common stock of comparable high growth industrial and technology companies; and other factors deemed relevant by the underwriters and us.
Relationships with the Underwriters and Their Affiliates
The underwriters and their respective affiliates are full service financial institutions engaged in various activities, which may include lending, sales and trading, commercial and investment banking, advisory, investment management, investment research, principal investment, hedging, market making, brokerage, and other financial and non-financial activities and services. Certain of the underwriters and their respective affiliates have provided, and may in the future provide, a variety of these services to us and to persons and entities with relationships with us, for which they received or will receive customary fees and expenses.
In the ordinary course of their various business activities, the underwriters and their respective affiliates, officers, directors, and employees may purchase, sell, or hold a broad array of investments and actively trade securities, derivatives, loans, commodities, currencies, credit default swaps, and other financial instruments for their own account and for the accounts of their customers, and such investment and trading activities may involve or relate to our assets, securities, and/or instruments (directly, as collateral securing other obligations, or otherwise) and/or persons and entities with relationships with us. The underwriters and their respective affiliates may also communicate independent investment recommendations, market color or trading ideas, and/or publish or express independent research views in respect of such assets, securities, or instruments and may at any time hold, or recommend to clients that they should acquire, long and/or short positions in such assets, securities, and instruments.
Cantor Fitzgerald & Co. (“Cantor”), an underwriter in this offering, and Newmark Securities LLC (“Newmark”), a Cantor affiliate, each acted as financial advisor and placement agent to Fermi in connection with the Preferred Units Financing. In connection with this engagement, Cantor and Newmark collectively received a cash fee of $6 million and approximately $1.1 million in reimbursed expenses.
Macquarie, an affiliate of Macquarie Capital (USA) Inc., an underwriter in this offering, is the lender under the Macquarie Term Loan and purchased 30,000 Preferred Units in the Preferred Units Financing. These Preferred Units will automatically convert into 2,221,822 shares of common stock in connection with the Preferred Units Conversion, which will be subject to lock-up restrictions, as required by FINRA Rule 5110(e)(1) and may not be sold during the offering, or sold, transferred, assigned, pledged, or hypothecated, or be the subject of any hedging, short sale, derivative, put, or call transaction that would result in the effective economic disposition of such securities by any person for a period of 180 days immediately following the date of effectiveness of the registration statement of which this prospectus forms a part or commencement of sales of the offering, except as provided in FINRA Rule 5110(e)(2).
Selling Restrictions
Notice to Prospective Investors in Australia
This prospectus:
a) does not constitute a prospectus or a product disclosure statement under the Corporations Act 2001 of the Commonwealth of Australia (Corporations Act);
b) does not purport to include the information required of a prospectus under Part 6D.2 of the Corporations Act or a product disclosure statement under Part 7.9 of the Corporations Act;
c) has not been, nor will it be, lodged as a disclosure document with ASIC, the Australian Securities Exchange operated by ASX Limited or any other regulatory body or agency in Australia; and
d) may not be provided in Australia other than to select investors (Exempt Investors) who are able to demonstrate that they: (i) fall within one or more of the categories of investors under Section 708 of the Corporations Act to whom an offer may be made without disclosure under Part 6D.2 of the Corporations Act; and (ii) are “wholesale clients” for the purpose of Section 761G of the Corporations Act.
The shares of Common Stock may not be directly or indirectly offered for subscription or purchased or sold, and no invitations to subscribe for, or buy, the shares of Common Stock may be issued, and no draft or definitive offering memorandum, advertisement or other offering material relating to any shares of Common Stock may be distributed,
205
received or published in Australia, except where disclosure to investors is not required under Chapters 6D and 7 of the Corporations Act or is otherwise in compliance with all applicable Australian laws and regulations. By submitting an application for the shares of Common Stock, each subscriber or purchaser of shares of Common Stock represents and warrants to the Company and the underwriters and their affiliates that such subscriber or purchaser is an Exempt Investor.
As any offer of shares of Common Stock under this prospectus, any supplement or the accompanying prospectus or any other document will be made without disclosure in Australia under Parts 6D.2 and 7.9 of the Corporations Act, the offer of those shares of Common Stock for resale in Australia within 12 months may, under the Corporations Act, require disclosure to investors if none of the exemptions in the Corporations Act applies to that resale. By applying for the shares of Common Stock, each subscriber or purchaser of shares of Common Stock undertakes to the Company and the underwriters that such subscriber or purchaser will not, for a period of 12 months from the date of issue or purchase of the shares of Common Stock, offer, transfer, assign or otherwise alienate those shares of Common Stock to investors in Australia except in circumstances where disclosure to investors is not required under the Corporations Act or where a compliant disclosure document is prepared and lodged with ASIC.
Notice to Prospective Investors in Bahrain
The shares of Common Stock have not been offered or sold, and will not be offered or sold to any person in the Kingdom of Bahrain except on a private placement basis to persons who are “accredited investors”.
For this purpose, an “accredited investor” means:
• an individual holding financial assets (either singly or jointly with a spouse) of USD 1,000,000 or more;
• a company, partnership, trust or other commercial undertaking which has financial assets available for investment of not less than USD 1,000,000; or
• a government, supranational organisation, central bank or other national monetary authority or a state organisation whose main activity is to invest in financial instruments (such as a state pension fund).
Notice to Prospective Investors in Brazil
The offer and sale of the shares of our Common Stock have not been and will not be registered with the Brazilian Securities Commission (Comissão de Valores Mobiliários or CVM) and, therefore, will not be carried out by any means that would constitute a public offering in Brazil under CVM Resolution No. 160, dated 13 July 2022, as amended (CVM Resolution 160) or unauthorised distribution under Brazilian laws and regulations. The shares of our Common Stock will be authorised for trading on organised non-Brazilian securities markets and may only be offered to Brazilian Professional Investors (as defined by applicable CVM regulation), who may only acquire the shares of our Common Stock through a non-Brazilian account, with settlement outside Brazil in a non-Brazilian currency. The trading of these shares of our Common Stock on regulated securities markets in Brazil is prohibited.
Notice to Prospective Investors in Canada
The shares of our common stock may be sold in Canada only to purchasers purchasing, or deemed to be purchasing, as principal that are accredited investors, as defined in National Instrument 45-106 Prospectus Exemptions or subsection 73.3(1) of the Securities Act (Ontario), and are permitted clients, as defined in National Instrument 31-103 Registration Requirements, Exemptions, and Ongoing Registrant Obligations. Any resale of the shares of our common stock must be made in accordance with an exemption from, or in a transaction not subject to, the prospectus requirements of applicable securities laws.
Securities legislation in certain provinces or territories of Canada may provide a purchaser with remedies for rescission or damages if this prospectus (including any amendment thereto) contains a misrepresentation, provided that the remedies for rescission or damages are exercised by the purchaser within the time limit prescribed by the securities legislation of the purchaser’s province or territory. The purchaser should refer to any applicable provisions of the securities legislation of the purchaser’s province or territory of these rights or consult with a legal advisor.
Pursuant to section 3A.3 of National Instrument 33-105 Underwriting Conflicts (NI 33-105), the underwriters are not required to comply with the disclosure requirements of NI 33-105 regarding underwriter conflicts of interest in connection with this offering.
206
Notice to Prospective Investors in the Dubai International Financial Centre
This prospectus relates to an Exempt Offer in accordance with the Offered Securities Rules of the Dubai Financial Services Authority. The Dubai Financial Services Authority has no responsibility for reviewing or verifying any documents in connection with Exempt Offers. The Dubai Financial Services Authority has not approved this prospectus nor taken steps to verify the information set out herein and has no responsibility for this prospectus.
The shares of Common Stock to which this prospectus relates may not be offered or sold to any person in the Dubai International Financial Centre unless such offer is: (a) an “Exempt Offer” in accordance with the Markets Rules (MKT) Module of the Dubai Financial Services Authority rulebook; and (b) made only to persons who meet the Professional Client criteria set out in Rule 2.3.3 of the Conduct of Business (COB) Module of the Dubai Financial Services Authority rulebook. This prospectus must not, therefore, be delivered to, or relied on by, any other person.
The shares of Common Stock to which this prospectus relates may be illiquid and/or subject to restrictions on their resale. Prospective purchasers of the shares of Common Stock should conduct their own due diligence on the shares. If you do not understand the contents of this prospectus you should consult an authorised financial adviser.
Notice to Prospective Investors in the European Economic Area
In relation to each European Economic Area member state (each a “Member State”), no shares of our Common Stock have been offered or will be offered pursuant to this offering to the public in that Member State prior to the publication of a prospectus in relation to the shares of our Common Stock which has been approved by the competent authority in that Member State or, where appropriate, approved in another Member State and notified to the competent authority in that Member State, all in accordance with the Prospectus Regulation, except that the shares of our Common Stock may be offered to the public in that Member State at any time:
• to any legal entity which is a qualified investor as defined under Article 2 of the Prospectus Regulation;
• to fewer than 150 natural or legal persons (other than qualified investors as defined under Article 2 of the Prospectus Regulation) subject to obtaining the prior consent of the book-running managers for any such offer; or
• in any other circumstances falling within Article 1(4) of the Prospectus Regulation;
provided that no such offer of the shares of our Common Stock shall require us or any of the underwriters to publish a prospectus pursuant to Article 3 of the Prospectus Regulation or supplement a prospectus pursuant to Article 23 of the Prospectus Regulation.
For the purposes of this provision, the expression an “offer to the public” in relation to the shares of our Common Stock in Member State means the communication in any form and by any means of sufficient information on the terms of the offer and any shares of our Common Stock to be offered so as to enable an investor to decide to purchase any shares of our Common Stock, and the expression “Prospectus Regulation” means Regulation (EU) 2017/1129.
Each person in a Member State who receives any communication in respect of, or who acquires any shares of our Common Stock in, this offering will be deemed to have represented, warranted, and agreed to and with each of the underwriters and their affiliates and us that:
• it is a qualified investor within the meaning of the Prospectus Regulation; and
• in the case of any shares of our Common Stock acquired by it as a financial intermediary, as that term is used in Article 5(1) of the Prospectus Regulation, the shares of our Common Stock acquired by it in this offering have not been acquired on a non-discretionary basis on behalf of, nor have they been acquired with a view to their offer or resale to, persons in circumstances which may give rise to an offer of any shares of our Common Stock to the public other than their offer or resale in a Member State other than qualified investors, as that term is defined in the Prospectus Regulation or in circumstances in which in which the prior consent of the book-running managers has been given to each such proposed offer or resale. Neither the Company nor the underwriters have authorized, nor do they authorize, the making of any offer of shares of our Common Stock through any financial intermediary, other than offers made by the underwriters which constitute the final placement of shares of Common Stock contemplated in this prospectus.
207
We, the underwriters and their affiliates, and others will rely upon the truth and accuracy of the foregoing representation, acknowledgement, and agreement. Notwithstanding the above, a person who is not a qualified investor and who has notified the book-running managers of such fact in writing may, with the prior consent of the book-running managers, be permitted to acquire shares of our Common Stock in this offering.
Notice to Prospective Investors in Hong Kong
This prospectus has not been, and will not be, registered as a prospectus under the Companies (Winding Up and Miscellaneous Provisions) Ordinance (Cap.32, Laws of Hong Kong), nor has it been authorized by the Securities and Futures Commission in Hong Kong pursuant to the Securities and Futures Ordinance (Cap. 571, Laws of Hong Kong). No action has been taken in Hong Kong to authorize or register this prospectus or to permit the distribution of the prospectus or any documents issued in connection with it. Accordingly: (a) the shares of our Common Stock may not be offered or sold in Hong Kong by means of this prospectus or any other document other than to “professional investors” as defined in the Securities and Futures Ordinance (Cap. 571, Laws of Hong Kong) and any rules 320 made thereunder, or in other circumstances which do not result in the document being a “prospectus” as defined in the Companies (Winding Up and Miscellaneous Provisions) Ordinance (Cap.32, Laws of Hong Kong) or which do not constitute an offer to the public within the meaning of the Companies (Winding Up and Miscellaneous Provisions) Ordinance (Cap.32, Laws of Hong Kong); and (b) no person will issue or possess for the purposes of issue, whether in Hong Kong or elsewhere, any advertisement, invitation or document relating to the shares of our Common Stock which is directed at, or the contents of which are likely to be accessed or read by, the public of Hong Kong (except if permitted to do so under the securities laws of Hong Kong) other than with respect to the shares of our Common Stock which are or are intended to be disposed of only to persons outside Hong Kong or only to professional investors (as set out above). The contents of this prospectus have not been reviewed by any Hong Kong regulatory authority. Potential equity investors are advised to exercise caution in relation to the offering. Potential equity investors in doubt about any contents of this prospectus should obtain independent professional advice.
Notice to Prospective Investors in Japan
The shares of our Common Stock have not been and will not be registered under the Financial Instruments and Exchange Act of Japan (Act No. 25 of 1948, as amended) and, accordingly, will not be offered or sold, directly or indirectly, in Japan, or for the benefit of any Japanese Person or to others for re-offering or resale, directly or indirectly, in Japan or to any Japanese Person, except in compliance with all applicable laws, regulations and ministerial guidelines promulgated by relevant Japanese governmental or regulatory authorities in effect at the relevant time. For the purposes of this paragraph, “Japanese Person” shall mean any person resident in Japan, including any corporation or other entity organized under the laws of Japan.
Notice to Prospective Investors in Malaysia
No offering circular or other offering material or document in connection with this offering and the shares of our Common Stock has been or will be registered with the Securities Commission of Malaysia (the “SCM”) pursuant to the Capital Markets and Services Act 2007 of Malaysia (the “CMSA”) and no approval for this offering of the shares of our Common Stock has been obtained from the SCM pursuant to the CMSA. Accordingly, this prospectus and any other material or document in connection with the offer or sale, or invitation for subscription or purchase, of the shares of our Common Stock may not be circulated or distributed, nor may the shares of Common Stock be offered or sold, or be made the subject of an invitation for subscription or purchase, whether directly or indirectly, to persons in Malaysia other than (a) a closed-end fund approved by the SCM, (b) a holder of a Capital Markets Services Licence granted under Section 61 of the CMSA, (c) an individual whose total net personal assets or total net joint assets with his or her spouse exceeds RM3,000,000 (or its equivalent in foreign currencies), excluding the value of the primary residence of the individual, (d) an individual who has a gross annual income exceeding RM300,000 (or its equivalent in foreign currencies), per annum in the preceding twelve (12) months, (e) an individual who, jointly with his or her spouse, has a gross annual income exceeding RM400,000 (or its equivalent in foreign currencies), per annum in the preceding twelve (12) months, (f) a corporation with total net assets exceeding RM10,000,000 (or its equivalent in foreign currencies), based on the last audited accounts, (g) a partnership with total net assets exceeding RM10,000,000 (or its equivalent in foreign currencies), (h) a bank licensee or insurance licensee as defined in the Labuan Financial Services and Securities Act, 2010, (i) an Islamic bank licensee or takaful licensee as defined in the Labuan Islamic Financial Services and Securities Act, 2010, and (j) any other person as may be
208
specified by the SCM, provided that, in each of the preceding categories (a) to (j), the distribution of the shares of our Common Stock is made by a holder of a Capital Markets Services Licence who carries on the business of dealing in securities.
This document will only be deposited as an information memorandum with the SCM. This prospectus does not constitute and may not be used for the purpose of a public offering or an issue, offer for subscription, or an invitation to subscribe for any securities requiring the registration of an offer document with the SCM under the CMSA.
Notice to Prospective Investors in Qatar
The shares of Common Stock are only being offered to a limited number of investors who are willing and able to conduct an independent investigation of the risks involved in an investment in such shares of Common Stock. This prospectus does not constitute an offer to the public in Qatar and is for the use only of the named addressee and should not be given or shown to any other person (other than employees, agents or consultants in connection with the addressee’s consideration thereof). No transaction will be concluded in your jurisdiction and any inquiries regarding the shares of Common Stock should be made to the book-running managers.
Notice to Prospective Investors in Singapore
This prospectus has not been registered as a prospectus with the Monetary Authority of Singapore. Accordingly, this prospectus and any other document or material in connection with the offer or sale, or invitation for subscription or purchase, of the shares of our common stock may not be circulated or distributed, nor may the shares of our common stock be offered or sold, or be made the subject of an invitation for subscription or purchase, whether directly or indirectly, to persons in Singapore other than (i) to an institutional investor (as defined under Section 4A of the Securities and Futures Act, Chapter 289 of Singapore (the “SFA”) under Section 274 of the SFA, (ii) to a relevant person (as defined in Section 275(2) of the SFA) pursuant to Section 275(1) of the SFA, or any person pursuant to Section 275(1A) of the SFA, and in accordance with the conditions specified in Section 275 of the SFA or (iii) otherwise pursuant to, and in accordance with the conditions of, any other applicable provision of the SFA, in each case subject to conditions set forth in the SFA.
Where the shares of our Common Stock are subscribed or purchased under Section 275 of the SFA by a relevant person which is: (a) a corporation (which is not an accredited investor) (as defined in Section 4A of the SFA) the sole business of which is to hold investments and the entire share capital of which is owned by one or more individuals, each of whom is an accredited investor; or (b) a trust (where the trustee is not an accredited investor) whose sole purpose is to hold investments and each beneficiary is an accredited investor, securities (as defined in Section 239(1) of the SFA) of that corporation or the beneficiaries’ rights and interest in that trust shall not be transferable for six months after that corporation or that trust has acquired the securities under Section 275 of the SFA except:
(i) to an institutional investor or to a relevant person defined in Section 275(2) of the SFA or to any person arising from an offer referred to in Section 275(1A) or Section 276(4)(i)(B) of the SFA;
(ii) where no consideration is or will be given for the transfer;
(iii) where the transfer is by operation of law;
(iv) as specified in Section 276(7) of the SFA;
(v) or as specified in Regulation 37A of the Securities and Futures (Offers and Investments) (Securities and Securities-based Derivatives Contracts) Regulations 2018 of Singapore.
Notice to Prospective Investors in South Africa
The offer of securities mentioned herein does not constitute, envisage or represent an offer to the public in South Africa, as envisaged in the Companies Act No. 71 of 2008 (as amended) (“SA Companies Act”) and this prospectus is not a registered prospectus (as such term is defined in section 95(1)(k) of the SA Companies Act) nor is it intended that a prospectus will be prepared and registered under the SA Companies Act. Accordingly, in South Africa, any offer will only be made to: (i) selected persons falling within one of the specified categories listed in section 96(1)(a) of the SA Companies Act; and (ii) selected persons, acting as principal, acquiring securities for a total acquisition cost of R1,000,000 or more, as contemplated in section 96(1)(b) of the SA Companies Act. Nothing in this prospectus should be viewed, or construed, as “advice” as that term is used in the South African Financial Markets Act No 19 of
209
2012 and/or the South African Financial Advisory and Intermediary Services Act No 37 of 2002 (“FAIS”) nor should it be construed as constituting the canvassing for, or marketing or advertising of financial services in South Africa as contemplated in FAIS.
The right of any entity or individual who is a South African resident to participate in any offer of securities mentioned herein is subject to such resident having obtained all necessary exchange control approvals pursuant to the South African Exchange Control Regulations, 1961, promulgated under the Currency and Exchanges Act No 9 of 1933 (as amended), the policies and directives of the Financial Surveillance Department of the South African Reserve Bank.
Notice to Prospective Investors in Switzerland
The shares of our Common Stock may not be publicly offered in Switzerland and will not be listed on the SIX Swiss Exchange, or SIX, or on any other stock exchange or regulated trading facility in Switzerland. This prospectus does not constitute a prospectus within the meaning of, and has been prepared without regard to the disclosure standards for issuance prospectuses under art. 652a or art. 1156 of the Swiss Code of Obligations or the disclosure standards for listing prospectuses under art. 27 ff. of the SIX Listing Rules or the listing rules of any other stock exchange or regulated trading facility in Switzerland. Neither this prospectus nor any other offering or marketing material relating to the shares of our common stock or this offering may be publicly distributed or otherwise made publicly available in Switzerland.
Neither this prospectus nor any other offering or marketing material relating to this offering, us or the shares of our common stock have been or will be filed with or approved by any Swiss regulatory authority. In particular, this prospectus will not be filed with, and the offer of shares of our common stock will not be supervised by, the Swiss Financial Market Supervisory Authority, and the offer of shares of our common stock has not been and will not be authorized under the Swiss Federal Act on Collective Investment Schemes (the “CISA”). The investor protection afforded to acquirers of interests in collective investment schemes under the CISA does not extend to acquirers of shares of our common stock.
Notice to Prospective Investors in the United Arab Emirates (excluding the Dubai International Financial Centre)
The shares of our Common Stock have not been, and are not being, publicly offered, sold, promoted or advertised in the United Arab Emirates other than in compliance with the laws of the United Arab Emirates governing the issue, offering and sale of securities. Further, this prospectus does not constitute a public offer of securities in the United Arab Emirates and is not intended to be a public offer. This prospectus has not been approved by or filed with the Central Bank of the United Arab Emirates, the Securities and Commodities Authority or the DFSA.
Notice to Prospective Investors in the United Kingdom
This prospectus and any other offering materials in relation to shares of our Common Stock is directed at and for distribution in the United Kingdom only to persons in the United Kingdom that are “qualified investors” within the meaning of Article 2(e) of the UK Prospectus Regulation, who are also (i) persons who have professional experience in matters relating to investments falling within Article 19(5) of the Financial Services and Markets Act 2000, as amended, (Financial Promotion) Order 2005 (the Order), (ii) high net worth entities falling within Article 49(2)(a) to (d) of the Order or (iii) to whom it may otherwise lawfully be communicated (all such persons being together referred to as “relevant persons”). In the United Kingdom, this prospectus must not be acted on or relied on by persons who are not relevant persons. Any investment or investment activity to which this prospectus relates is available only to relevant persons and will be engaged in only with relevant persons.
No shares of our Common Stock have been offered or will be offered pursuant to this offering to the public in the United Kingdom, except that offers of Common Stock may be made to the public in the United Kingdom at any time under the following exemptions under the UK Prospectus Regulation:
• to any legal entity which is a qualified investor as defined under Article 2 of the UK Prospectus Regulation;
• to fewer than 150 natural or legal persons (other than qualified investors as defined under the UK Prospectus Regulation), subject to obtaining the prior consent of the book-running managers for any such offer; or
• in any other circumstances falling within section 86 of the Financial Services and Markets Act 2000, as amended (“FSMA”);
210
provided that no such offer of the shares of our Common Stock shall require the Company or any underwriter to publish a prospectus pursuant to section 85 of the FSMA or supplement a prospectus pursuant to Article 23 of the UK Prospectus Regulation.
In the case of any shares of our Common Stock acquired by it as a financial intermediary, as that term is used in Article 5(1) of the UK Prospectus Regulation, the shares of our Common Stock acquired by it in this offering have not been acquired on a non-discretionary basis on behalf of, nor have they been acquired with a view to their offer or resale to, persons in circumstances which may give rise to an offer of any shares of our Common Stock to the public other than their offer or resale in the United Kingdom other than qualified investors, as that term is defined in the UK Prospectus Regulation or in circumstances in which in which the prior consent of the book-running managers has been given to each such proposed offer or resale. Neither the Company nor the underwriters have authorized, nor do they authorize, the making of any offer of shares of our Common Stock through any financial intermediary, other than offers made by the underwriters which constitute the final placement of shares of Common Stock contemplated in this prospectus.
For the purposes of this provision, the expression an “offer to the public” in relation to the shares of our Common Stock in the United Kingdom means the communication in any form and by any means of sufficient information on the terms of the offering and any shares of our Common Stock to be offered so as to enable an investor to decide to purchase or subscribe for any shares of our Common Stock, and the expression “UK Prospectus Regulation” means Regulation (EU) 2017/1129 as it forms part of assimilated law by virtue of the European Union (Withdrawal) Act 2018.
Each person in the UK who acquires any shares of our Common Stock in the offer or to whom any offer is made will be deemed to have represented, acknowledged, and agreed to and with us, the underwriters, and their affiliates that it meets the criteria outlined in this section.
211
The validity of our common stock offered hereby will be passed upon for us by Haynes and Boone, LLP, Dallas, Texas. In addition, the description of material U.S. federal income tax matters will be passed upon for us by Haynes and Boone, LLP. Certain legal matters in connection with this offering will be passed upon for the underwriters by Vinson & Elkins L.L.P., Richmond, Virginia and Houston, Texas.
The financial statements of Fermi LLC at March 31, 2025, and for the period from January 10, 2025 (Inception) through March 31, 2025, appearing in this Prospectus and Registration Statement have been audited by Ernst & Young LLP, independent registered public accounting firm, as set forth in their report thereon, appearing elsewhere herein, and are included in reliance upon such report given on the authority of such firm as experts in accounting and auditing.
WHERE YOU CAN FIND MORE INFORMATION
We have filed with the SEC a registration statement on Form S-11 (including the exhibits, schedules and amendments thereto) under the Securities Act, with respect to the shares of our common stock offered hereby. This prospectus does not contain all of the information set forth in the registration statement and the exhibits and schedules thereto. For further information with respect to us and the common stock offered hereby, we refer you to the registration statement and the exhibits and schedules filed therewith. Statements contained in this prospectus as to the contents of any contract, agreement or any other document are summaries of the material terms of this contract, agreement or other document. With respect to each of these contracts, agreements or other documents filed as an exhibit to the registration statement, reference is made to the exhibits for a more complete description of the matter involved. The SEC maintains a website that contains reports, proxy and information statements and other information regarding registrants that file electronically with the SEC. The address of the SEC’s website is http://www.sec.gov.
After we have completed this offering, we will file annual, quarterly and current reports, proxy statements and other information with the SEC. We maintain a website at www.fermiamerica.com. and we expect to make our periodic reports and other information filed with or furnished to the SEC available, free of charge, through our website, as soon as reasonably practicable after those reports and other information are electronically filed with or furnished to the SEC. Information on our website or any other website is not incorporated by reference into this prospectus and does not constitute a part of this prospectus. We will provide electronic or paper copies of our filings free of charge upon request.
212
|
Page |
||
|
F-2 |
||
|
Financial Statements: |
||
|
F-3 |
||
|
F-4 |
||
|
F-5 |
||
|
F-6 |
||
|
F-7 |
|
Page |
||
|
Unaudited Consolidated Financial Statements as of June 30, 2025 and for the period from January 10, 2025 (Inception) through June 30, 2025: |
||
|
F-13 |
||
|
F-14 |
||
|
Consolidated Statement of Changes in Members’ Equity/(Deficit) |
F-15 |
|
|
F-16 |
||
|
F-17 |
F-1
REPORT OF INDEPENDENT REGISTERED PUBLIC ACCOUNTING FIRM
To the Members and the Board of Managers of Fermi LLC
Opinion on the Financial Statements
We have audited the accompanying balance sheet of Fermi LLC (the Company) as of March 31, 2025, the related statements of operations, changes in members’ equity and cash flows for the period from January 10, 2025 (Inception) through March 31, 2025, and the related notes (collectively referred to as the “financial statements”). In our opinion, the financial statements present fairly, in all material respects, the financial position of the Company at March 31, 2025, and the results of its operations and its cash flows for the period from January 10, 2025 (Inception) through March 31, 2025, in conformity with U.S. generally accepted accounting principles.
Basis for Opinion
These financial statements are the responsibility of the Company’s management. Our responsibility is to express an opinion on the Company’s financial statements based on our audit. We are a public accounting firm registered with the Public Company Accounting Oversight Board (United States) (PCAOB) and are required to be independent with respect to the Company in accordance with the U.S. federal securities laws and the applicable rules and regulations of the Securities and Exchange Commission and the PCAOB.
We conducted our audit in accordance with the standards of the PCAOB and in accordance with auditing standards generally accepted in the United States of America. Those standards require that we plan and perform the audit to obtain reasonable assurance about whether the financial statements are free of material misstatement, whether due to error or fraud. The Company is not required to have, nor were we engaged to perform, an audit of its internal control over financial reporting. As part of our audit we are required to obtain an understanding of internal control over financial reporting but not for the purpose of expressing an opinion on the effectiveness of the Company’s internal control over financial reporting. Accordingly, we express no such opinion.
Our audit included performing procedures to assess the risks of material misstatement of the financial statements, whether due to error or fraud, and performing procedures that respond to those risks. Such procedures included examining, on a test basis, evidence regarding the amounts and disclosures in the financial statements. Our audit also included evaluating the accounting principles used and significant estimates made by management, as well as evaluating the overall presentation of the financial statements. We believe that our audit provides a reasonable basis for our opinion.
/s/ Ernst & Young LLP
We have served as the Company’s auditor since 2025.
Fort Worth, Texas
July 2, 2025
F-2
|
As of |
|||
|
Assets |
|
||
|
Cash and cash equivalents |
$ |
218,914 |
|
|
Contribution receivable |
|
198,984 |
|
|
Other assets |
|
167,259 |
|
|
Total assets |
$ |
585,157 |
|
|
|
|||
|
Liabilities and members’ equity |
|
||
|
Accounts payable |
$ |
164,665 |
|
|
Total liabilities |
|
164,665 |
|
|
Commitments and contingencies (Note 5) |
|
||
|
Members’ equity |
|
||
|
Members’ equity - Class A |
|
420,492 |
|
|
Total members’ equity |
|
420,492 |
|
|
Total liabilities and members’ equity |
$ |
585,157 |
|
The accompanying notes are an integral part of these financial statements.
F-3
Fermi LLC
Statement of Operations
|
For the period |
||||
|
Expenses: |
|
|
||
|
General and administrative |
$ |
77,831 |
|
|
|
Total expenses |
|
77,831 |
|
|
|
Income (loss) from operations |
|
(77,831 |
) |
|
|
Net income (loss) |
$ |
(77,831 |
) |
|
|
Net income (loss) per common unit – basic and diluted |
$ |
(0.00 |
) |
|
|
Weighted average units outstanding – basic and diluted |
|
73,687,500 |
|
|
The accompanying notes are an integral part of these financial statements.
F-4
Fermi LLC
Statement of Changes in Members’ Equity
|
|
Total |
|||||||||
|
Units |
Amount |
|||||||||
|
Balance, January 10, 2025 (Inception) |
- |
$ |
- |
|
$ |
- |
|
|||
|
Capital contributions |
122,437,500 |
|
498,323 |
|
|
498,323 |
|
|||
|
Net income (loss) |
- |
|
(77,831 |
) |
|
(77,831 |
) |
|||
|
Balance, March 31, 2025 |
122,437,500 |
$ |
420,492 |
|
$ |
420,492 |
|
|||
The accompanying notes are an integral part of these financial statements.
F-5
Fermi LLC
Statement of Cash Flows
|
For the period |
||||
|
Cash flows used in operating activities: |
|
|
||
|
Net income (loss) |
$ |
(77,831 |
) |
|
|
Adjustments to reconcile net income (loss) to net cash used in operating activities: |
|
|
||
|
Contributed services |
|
2,500 |
|
|
|
Changes in operating assets and liabilities: |
|
|
||
|
Accounts payable |
|
29,024 |
|
|
|
Net cash used in operating activities |
|
(46,307 |
) |
|
|
Cash flows used in investing activities: |
|
|
||
|
Capitalized preacquisition costs |
|
(31,618 |
) |
|
|
Net cash used in investing activities |
|
(31,618 |
) |
|
|
Cash flows from financing activities: |
|
|
||
|
Proceeds from contributions by members, net of issuance costs |
|
296,839 |
|
|
|
Net cash provided by financing activities |
|
296,839 |
|
|
|
Change in cash and cash equivalents |
|
218,914 |
|
|
|
Cash and cash equivalents beginning of period |
|
- |
|
|
|
Cash and cash equivalents, end of period |
$ |
218,914 |
|
|
|
Supplemental disclosure of cash flow information: |
|
|
||
|
Noncash investing and financing activities: |
|
|
||
|
Accrued preacquisition costs |
$ |
135,641 |
|
|
|
Contribution receivable |
$ |
198,984 |
|
|
|
Contributed services credited to additional paid-in capital |
$ |
2,500 |
|
|
The accompanying notes are an integral part of these financial statements.
F-6
Fermi LLC
Notes to Financial Statements
1. Organization and Description of Business
Fermi LLC (the “Company”) was formed on January 10, 2025 (“Inception”) as a Texas limited liability company. The Company is governed by its limited liability company agreement (the “LLC Agreement”). Pursuant to the LLC Agreement and applicable Texas law, the liability of each member is limited to the extent of their capital contributions.
The Company’s mission is to power the intelligence of tomorrow. The Company plans to develop its first campus, Project Matador, as an approximately 11-gigawatt (unaudited) behind the meter energy generation and data center campus located in Amarillo, Texas. Project Matador is planned to provide hyperscale customers with approximately 18 million square feet (unaudited) of data center space powered by a combination of on-site solar, gas, and nuclear power infrastructure. Preliminary development of Project Matador began in February 2025. Construction activities are scheduled to commence in June 2025, with a target commercial operations date for the first 1-gigawatt (unaudited) of data center capacity ready by year-end 2026.
We anticipate generating substantially all of our revenue from lease rental and energy service income from data center tenants. As of March 31, 2025, we have not yet commenced revenue generating activities. All activity through March 31, 2025, is related to our formation and initial engagement with various commercial parties to facilitate commencement of procurement, leasing, and marketing activities for Project Matador. We do not expect to generate any operating revenues until the data centers are energized and leased to the tenants. We may generate non-operating income in the form of interest income on cash. We have adopted a December 31 fiscal year-end for financial reporting purposes.
As of March 31, 2025, we do not have any subsidiaries. The Company does not have a stated finite life and will continue in perpetuity unless otherwise terminated in accordance with the provisions of the LLC Agreement. Hereinafter, except as otherwise indicated or unless the context otherwise requires, “Fermi,” “we,” “us,” “our” and “the Company” refer to Fermi LLC.
2. Significant Accounting Policies
Basis of Presentation
The accompanying financial statements have been prepared in accordance with accounting policies generally accepted in the United States of America (“GAAP”) as established by the Financial Accounting Standards Board (“FASB”) in the Accounting Standards Codification (“ASC”) including modifications issued under Accounting Standards Updates (“ASUs”). The reporting currency of the Company is the U.S. Dollar.
Liquidity, Going Concern and Capital Resources
Under ASC Topic 205-40, Presentation of Financial Statements—Going Concern, we are required to evaluate whether conditions or events raise substantial doubt about our ability to meet future financial obligations as they become due within one year after the financial statements are issued.
Project Matador will require substantial capital investment to achieve commercial operation. As of March 31, 2025, the Company had not generated any revenues. To finance the construction and development of Project Matador, we intend to raise capital through a combination of equity financings, including an initial public offering (“IPO”), various debt issuances, and tenant prepayments. These financings are not certain to occur.
As indicated in Note 6, Subsequent Events, we have raised $89.1 million through convertible debt financing. Based on our current operating plan and our available capital, we believe our resources are sufficient to satisfy our financial obligations for at least twelve months following the issuance of these financial statements.
Use of Estimates
The preparation of the financial statements in conformity with GAAP requires management to make estimates and assumptions that affect the reported amounts of assets and liabilities and disclosures of contingent assets and liabilities as of the date of the balance sheet. Actual results could differ from those estimates. We believe the estimates and assumptions underlying our financial statements are reasonable and supportable based on the information available as of March 31, 2025.
F-7
Cash and Cash Equivalents
We consider short-term, highly liquid investments with original maturities of three months or less at the time of purchase to be cash equivalents. Cash consists of funds held in our checking account. We maintain our cash with a regional financial institution located in the United States, which we believe to be creditworthy. While we monitor the credit quality of our banking relationship, our cash balances may, at times, exceed the federally insured limits.
Income Taxes
The financial statements have been prepared using the current tax classification of the Company as a partnership for U.S. federal income tax purposes. On July 1, 2025, Fermi LLC filed an election to be classified as a corporation for U.S. federal income tax purposes on its date of formation, January 10, 2025, via late classification relief sought under Revenue Procedure 2009-41. Fermi LLC intends to adopt a fiscal year end of July 31, 2025 for its initial taxable, non-REIT year. Accordingly, if the election is approved, we will file our U.S. federal income tax return for our initial taxable, non-REIT year as a corporation for U.S. federal income tax purposes.
As of July 2, 2025, the date through which subsequent events were evaluated, the election remains subject to IRS acceptance, and the Company continues to be treated as a partnership for income tax purposes in these financial statements. As such, in lieu of corporate income taxes, our members would be taxed on their proportionate share of our taxable income for such short taxable year. Accordingly, no provision or liability has been recognized for U.S. federal income tax purposes in the accompanying financial statements, as taxes would be the responsibility of our individual members.
Comprehensive Income (Loss)
For the period from January 10, 2025 (Inception) through March 31, 2025, we had no other comprehensive income (loss) items; therefore, comprehensive income (loss) equaled net income (loss). Accordingly, we have not included separate statements of comprehensive income (loss) as part of these financial statements.
Segments
All of the Company’s activities relate to our business of building and owning data centers. As of March 31, 2025, the Company was in the early stages of its formation, with minimal personnel and operating activities. At that date, the Company had not yet formally designated a Chief Operating Decision Maker (“CODM”) or established a formal internal reporting structure. However, during the period presented and through the date which subsequent events were evaluated, operational and strategic decision-making responsibilities were overseen collectively by the Company’s officers, including the Chief Executive Officer, Chief Financial Officer, Chief Operating Officer, and the Chief Power Officer. This group, functioning collectively in the role of the CODM, evaluates performance and allocate resources based on the overall operations and financial results of the Company as a whole. Based on the structure of our operations and the manner in which the CODMs monitor and manage the business, we have concluded that the Company operates as a single operating segment and, accordingly, a single reportable segment for accounting and financial reporting purposes.
The Company’s single reportable segment is expected to earn substantially all of its revenue from lease rental and energy service income from data center tenants. The CODMs manage the Company as a single business and use GAAP net income (loss), as presented in the statement of operations, as the primary financial measure for assessing performance and allocating resources. The CODMs regularly review the statement of operations, including the various expense and other line items, as presented in the Company’s financial statements. No significant separate revenue or expense categories are regularly evaluated by the CODMs other than those already reflected in the statement of operations. Additionally, the CODMs assess segment assets as presented within the Company’s balance sheet, as there is no distinction between segment assets and total assets. As of March 31, 2025, the Company did not hold any long-lived assets. All assets are located within the United States. Because the Company operates as a single segment, the accounting policies applied are consistent with those described in the accompanying financial statements.
Organization Expenses
Organization expenses primarily include the cost of forming the Company and the cost of legal services and other fees pertaining to our formation. These costs are expensed as incurred.
F-8
Issuance Costs
Issuance costs, consisting of legal, accounting, and other external fees relating to our capital raises are capitalized on the balance sheet. Issuance costs are deferred and presented as an offset against the proceeds received upon the closing of a capital raise. In the event a planned capital raise is terminated, any deferred issuance costs will be expensed.
Development Costs
We evaluate project development and construction costs for capitalization under ASC 970, Real Estate – General (“ASC 970”), in accordance with our business model of building data center campuses for rent to hyperscalers. Costs eligible for capitalization include direct and indirect costs of developing and constructing a project, property taxes and insurance, ground lease expenses, and interest. As of March 31, 2025, the Company had capitalized $167,259 of preacquisition costs, which are presented within other assets on the balance sheet.
Recent Accounting Pronouncements
In November 2024, the FASB issued ASU 2024-03, Income Statement - Reporting Comprehensive Income - Expense Disaggregation Disclosures (Subtopic 220-40): Disaggregation of Income Statement Expenses (“ASU 2024-03”). In January 2025, the FASB issued ASU 2025-01, Income Statement - Reporting Comprehensive Income - Expense Disaggregation Disclosures (Subtopic 220-30): Clarifying the Effective Date, which clarified the effective date of this standard. The standard requires the disclosure of additional information about specific expense categories in the notes to the financial statements. The standard is effective for fiscal years beginning after December 15, 2026, and interim periods within fiscal years beginning after December 15, 2027. Early adoption is permitted. The standard allows for adoption on a prospective or retrospective basis. We are currently assessing the impact of adopting ASU 2024-03 on our financial statements and related disclosures.
In November 2024, the FASB issued ASU 2024-04, Debt—Debt with Conversion and Other Options (Subtopic 470-20): Induced Conversions of Convertible Debt Instrument (“ASU 2024-04”), to improve the relevance and consistency in application of the induced conversion guidance in Subtopic 470-20, Debt—Debt with Conversion and Other Options. The amendments in this ASU are effective for annual periods beginning after December 15, 2025, and interim reporting periods within those annual reporting periods. Early adoption is permitted for all entities that have adopted the amendments in ASU 2020-06. We are currently assessing the impact of adopting ASU 2024-04 on our financial statements and related disclosures.
3. Members’ Equity
Formation and Authorized Equity
We have issued equity in the form of two classes of common units to members in the form of Class A voting units (“Class A Units”) and Class B non-voting units (“Class B Units”). Additional classes of units may be authorized by the Board of Managers (the “Board”), subject to approval from holders of at least 75% of Class A Units (the “Requisite Voting Threshold”). Upon payment in full of any consideration payable with respect to the initial issuance of Class A Units and Class B Units, the holder thereof will not be liable for any additional capital contributions to the Company. Class A Units and Class B Units participate pro-rata, on the basis of total outstanding units, in our ordinary and liquidating distributions.
For the period from January 10, 2025 (Inception) through March 31, 2025, we issued 73,687,500 Class A Units for cash contributions of $300,889. An additional 48,750,000 Class A Units were issued to a related party for a Contribution receivable of $198,984, which we collected in cash on April 1, 2025. We incurred $4,050 in issuance costs associated with Class A Units, which were recorded as a reduction to Members’ equity – Class A in our balance sheet as of March 31, 2025. As of March 31, 2025, there were 122,437,500 outstanding Class A Units and no outstanding Class B Units.
Governance and Voting Rights
The Company is governed by the Board who are appointed and replaced by the affirmative vote of Class A members holding the Requisite Voting Threshold. Each Class A unit is entitled to one vote. Board decisions require the unanimous consent of all managers. The Board currently has two managers, and Class A members can appoint up
F-9
to three additional managers. The Board cannot approve certain business decisions without the affirmative vote of Class A members holding the Requisite Voting Threshold. These decisions include raising external capital, issuing dividends, entering fundamental business transactions, and asset purchases above a specified threshold. Class B Units are non-voting.
Net Income (Loss) Per Unit
Basic net income (loss) per common unit is determined by dividing net income (loss) by the weighted average units outstanding during the period. As of March 31, 2025, we had 122,437,500 Class A Units outstanding, of which 48,750,000 were unfunded Class A Units that were contingently returnable. In accordance with ASC 260, the contingently returnable Class A Units have been excluded from the weighted average units outstanding for purposes of calculating the basic net income (loss) per unit. There were no securities outstanding that were dilutive to basic net income (loss) per unit.
|
Amounts in whole numbers |
For the period |
|||
|
Net income (loss) |
$ |
(77,831 |
) |
|
|
Weighted average number of units outstanding - basic and diluted |
|
73,687,500 |
|
|
|
Net income (loss) per unit - basic and diluted |
$ |
(0.00 |
) |
|
4. Related Party Transactions
We received $25,968 in accounting, bookkeeping, travel, and operational support services paid for directly by affiliates of Class A members. We recognized this amount as a general and administrative expense in our statement of operations. We reimbursed $23,468 of these of these costs in cash and recognized the remaining $2,500 as a deemed capital contribution, which is reflected as an increase to Members’ Equity – Class A in our balance sheet as of March 31, 2025.
5. Commitments and Contingencies
In the ordinary course of business, we may become party to various legal actions that are routine in nature and incidental to the operation of the business. Liabilities for loss contingencies arising from claims, assessments, litigation, fines and penalties and other sources are recorded when it is probable that a liability has been incurred, and the amount can be reasonably estimated. Legal costs incurred in connection with loss contingencies are expensed as incurred. As of March 31, 2025, we are not aware of any pending or threatened litigation.
6. Subsequent Events
We have assessed all subsequent events through July 2, 2025 which is the date that these financial statements are available to be issued and other than the following, there are no further material subsequent events that require disclosure in these financial statements.
Equity Transactions
Subsequent to March 31, 2025, the Company engaged in several equity-related transactions impacting the number of Class A and Class B Units issued and outstanding.
In April 2025, additional capital contributions were made by existing investors related to their existing Class A Units, bringing the aggregate capital contribution to $0.0067 per Class A Unit. The Company also issued an aggregate of 30,862,500 Class B Units. In connection with these issuances, the Company converted 4,042,950 Class A Units to Class B Units and reissued such units to newly admitted Class B members.
In June 2025, 1,359,300 unvested Class B Units were forfeited by a Class B member. The forfeited Class B Units were subsequently converted to Class A Units and reissued to existing Class A members.
As a result of the foregoing transactions, the Company had 119,753,850 Class A Units and 33,546,150 Class B Units issued and outstanding as of the date these financial statements are available to be issued.
F-10
400 MW Siemens 6x1 SGT-800 Combined Cycle System Purchase
On May 9, 2025, Fermi entered into an Equipment Purchase Agreement (“EPA”) with Firebird LNG, LLC (“Firebird”) to acquire the underlying procurement contract for a Siemens 6×1 SGT-800 Combined Cycle System. The core asset—a 487 MW combined cycle gas power plant—was originally procured by Firebird through a turnkey equipment contract with Siemens Energy AG (“Siemens”). While the equipment has been fully fabricated and is ready for shipment, it remains warehoused at Siemens staging facilities pending final delivery.
Under the EPA, in addition to the purchase price of $299 million, Fermi will grant to Firebird the right to receive 2.5% of all net operating income derived from the first 1,000 MW of capacity enabled by the equipment purchased (“Net Profit Interest”). This Net Profit Interest is capped at a net present value of $100 million, calculated using a discount rate of 10.0% as of the date of the EPA. To date, Fermi has paid $15 million of the purchase price to Firebird as a down payment.
TTU Lease Agreement
On May 14, 2025, the Company entered into a 99-year ground lease (“TTU Lease”) with Texas Tech University (“TTU”) for 5,769 acres of land in Amarillo, Texas, where we plan to develop Project Matador. The TTU Lease was executed by Fermi SPE, LLC which is a wholly owned subsidiary formed on May 12, 2025. The Company expects the TTU Lease to commence by the end of 2025, contingent upon various factors including the Company providing a term sheet to TTU for an approved subtenant for a data center having a minimum gross square footage of 200,000 and capable of receiving at least 200 megawatts of electric power.
Beginning on the lease commencement date, we will pay an annual base rent of $1.2 million during the first year, subject to annual escalation during the initial five years according to an agreed upon payment schedule and a fixed 3% escalator thereafter. During the years when we lease data centers to our tenants, we will pay TTU additional variable rent – if applicable– such that rent also includes at least up to 1% of the appraised value of the leased data center space in that year up to $3 billion in total assessed value and 0.5% on additional appraised value above $3 billion in total assessed value. We will also pay additional variable lease payments to TTU calculated as a percentage of gross revenues generated from the sale of power (1.0% of gross revenues) and water (25.0% of gross revenues) to our tenants.
The lease also includes certain other additional benefits to be provided to the Texas Tech University System (“TTUS”) including: (i) the sublease of up to 15 acres, at no cost to TTUS, for the construction of a TTUS research campus (at the cost of TTUS), (ii) the sublease of a parcel of land for the construction of a standalone 10,000 square foot data center, at no cost to TTUS, and (iii) the establishment and funding of the TTUS Excellence Fund for amounts up to $200 million (dependent on subleased data center square footage). The lease also requires upon the commencement of variable rent payments based upon the appraised value of the leased data center space that the Company establish and fund a sinking fund at $10 million per annum, increasing annually 3%. The sinking fund payments will increase by an additional $9 million when the Company constructs a nuclear facility at Project Matador.
Seed Convertible Notes
In May 2025, we issued convertible unsecured promissory notes (the “Seed Convertible Notes”) for an aggregate principal amount of $26.1 million. The Seed Convertible Notes bear 15% interest, payable in-kind, and mature in five years. At any time at the lender’s election, the Seed Convertible Notes may be converted into Class A Units at a conversion price of $2.67 per unit. Upon the occurrence of certain qualified events, the Seed Convertible Notes will automatically convert, at the lender’s election, into Class A Units or the class of equity securities issued upon the closing of such qualified event at a conversion price equal to the lowest price per unit that such equity securities are sold. Holders have voting rights on an as-converted basis.
Series A Convertible Notes
In June and July of 2025, we issued Series A Convertible Notes (the “Series A Convertible Notes”) for an aggregate principal amount of $63.0 million. The Series A Convertible Notes bear 15% interest, are payable in-kind, and mature in five years. At any time at the lender’s election, the Series A Convertible Notes may be converted into Class A Units at a conversion price of $4.00 per unit. Upon the occurrence of certain qualified events, the Series A Convertible Notes will automatically convert, at the lender’s election, into Class A Units or the class of equity securities issued upon the closing of such qualified event at a conversion price equal to the lowest price per unit that such equity securities are sold. Holders have voting rights on an as-converted basis.
F-11
180 MW GE 6B Purchase
On June 26, 2025, Fermi Equipment Holdco, LLC, a wholly owned subsidiary of Fermi formed on May 30, 2025, completed the acquisition of three pre-owned GE 6B frame class gas turbine generators and one associated used steam turbine, together with related ancillary systems and equipment, from Bayonne Plant Holding, L.L.C. for a total unadjusted purchase price of $18 million under an equipment purchase agreement.
Unit Split
On July 2, 2025, we amended the LLC Agreement to reflect a 150-to-1 forward unit split (the “Unit Split”) of our issued Class A Units and Class B Units. As a result of the Unit Split, each record holder of Class A and Class B Units as of July 2, 2025, received 149 additional Units of Class A Units or Class B Units, as applicable, on July 2, 2025. All unit and per unit amounts presented in the financial statements have been adjusted retrospectively, where applicable, to reflect the Unit Split.
F-12
Fermi LLC and Subsidiaries
Consolidated Balance Sheet
(unaudited)
|
As of |
||||
|
Assets |
|
|
||
|
Construction in progress |
$ |
42,584,285 |
|
|
|
Cash and cash equivalents |
|
40,332,403 |
|
|
|
Prepaid expenses and other assets |
|
6,253,172 |
|
|
|
Total assets |
$ |
89,169,860 |
|
|
|
Liabilities and members’ equity/(deficit) |
|
|
||
|
Debt, net |
$ |
85,747,133 |
|
|
|
Accounts payable and accrued liabilities |
|
5,197,432 |
|
|
|
Total liabilities |
|
90,944,565 |
|
|
|
Commitments and contingencies (Note 9) |
|
|
||
|
Members’ equity/(deficit) |
|
|
||
|
Members’ equity/(deficit) - Class A |
|
(1,693,086 |
) |
|
|
Members’ equity/(deficit) - Class B |
|
(81,619 |
) |
|
|
Total members’ equity/(deficit) |
|
(1,774,705 |
) |
|
|
Total liabilities and members’ equity/(deficit) |
$ |
89,169,860 |
|
|
The accompanying notes are an integral part of these consolidated financial statements.
F-13
Fermi LLC and Subsidiaries
Consolidated Statement of Operations
(unaudited)
|
For the period |
||||
|
Expenses: |
|
|
||
|
General and administrative |
$ |
5,687,330 |
|
|
|
Total expenses |
|
5,687,330 |
|
|
|
Income (loss) from operations |
|
(5,687,330 |
) |
|
|
Other income (expense): |
|
|
||
|
Interest expense |
|
(680,273 |
) |
|
|
Total other income (expense) |
|
(680,273 |
) |
|
|
Net income (loss) |
$ |
(6,367,603 |
) |
|
|
Net income (loss) per common unit – basic and diluted |
$ |
(0.05 |
) |
|
|
Weighted average units outstanding – basic and diluted |
|
129,697,318 |
|
|
The accompanying notes are an integral part of these consolidated financial statements.
F-14
Fermi LLC and Subsidiaries
Consolidated Statement of Changes in Members’ Equity/(Deficit)
(unaudited)
|
Members’ |
|
Total |
||||||||||||||
|
Units |
Amount |
Units |
Amount |
|||||||||||||
|
Balance, January 10, 2025 (Inception) |
- |
$ |
- |
|
- |
$ |
- |
|
$ |
- |
|
|||||
|
Capital contributions, net of equity issuance costs (Note 3) |
119,753,850 |
|
794,309 |
|
19,588,088 |
|
127,851 |
|
|
922,160 |
|
|||||
|
Deemed capital contribution from related party (Note 8) |
- |
|
53,237 |
|
- |
|
1,763 |
|
|
55,000 |
|
|||||
|
Share-based compensation - related party (Note 7) |
|
3,615,738 |
|
|
|
|
3,615,738 |
|
||||||||
|
Net loss |
- |
|
(6,156,370 |
) |
- |
|
(211,233 |
) |
|
(6,367,603 |
) |
|||||
|
Balance, June 30, 2025 |
119,753,850 |
$ |
(1,693,086 |
) |
19,588,088 |
$ |
(81,619 |
) |
$ |
(1,774,705 |
) |
|||||
The accompanying notes are an integral part of these consolidated financial statements.
F-15
Fermi LLC and Subsidiaries
Consolidated Statement of Cash Flows
(unaudited)
|
For the period |
||||
|
Cash flows used in operating activities: |
|
|
||
|
Net loss |
$ |
(6,367,603 |
) |
|
|
Adjustments to reconcile net loss to net cash used in operating activities: |
|
|
||
|
Amortization |
|
14,281 |
|
|
|
Share-based compensation expense – related party |
|
3,615,738 |
|
|
|
Non-cash interest expense paid-in-kind |
|
680,273 |
|
|
|
Contributed services |
|
55,000 |
|
|
|
Changes in operating assets and liabilities: |
|
|
||
|
Accounts payable and accrued liabilities |
|
1,342,650 |
|
|
|
Prepaid expenses and other assets |
|
(1,958,569 |
) |
|
|
Net cash used in operating activities |
|
(2,618,230 |
) |
|
|
Cash flows used in investing activities: |
|
|
||
|
Investments in construction in progress |
|
(40,312,819 |
) |
|
|
Capitalized preacquisition costs |
|
(2,559,338 |
) |
|
|
Net cash used in investing activities |
|
(42,872,157 |
) |
|
|
Cash flows from financing activities: |
|
|
||
|
Proceeds from issuance of Series A Convertible Notes |
|
58,900,000 |
|
|
|
Proceeds from issuance of Seed Convertible Notes |
|
26,123,503 |
|
|
|
Payment of debt issuance costs |
|
(78,236 |
) |
|
|
Proceeds from contributions by members, net of issuance costs |
|
922,160 |
|
|
|
Payment of deferred offering costs |
|
(44,637 |
) |
|
|
Net cash provided by financing activities |
|
85,822,790 |
|
|
|
Change in cash and cash equivalents |
|
40,332,403 |
|
|
|
Cash and cash equivalents beginning of period |
|
- |
|
|
|
Cash and cash equivalents, end of period |
$ |
40,332,403 |
|
|
|
Supplemental disclosure of cash flow information: |
|
|
||
|
Noncash investing and financing activities |
|
|
||
|
Accrued capitalized preacquisition costs |
$ |
426,366 |
|
|
|
Accrued deferred offering costs |
$ |
1,265,374 |
|
|
|
Contributed services credited to additional paid-in capital |
$ |
55,000 |
|
|
|
Accrued investments in construction in progress |
$ |
2,163,042 |
|
|
|
Capitalized interest related to investments in construction in process |
$ |
108,424 |
|
|
|
Capitalized interest related to preacquisition costs |
$ |
13,169 |
|
|
The accompanying notes are an integral part of these consolidated financial statements.
F-16
Fermi LLC and Subsidiaries
Notes to Consolidated Financial Statements
(unaudited)
1. Organization and Description of Business
Fermi LLC (the “Company”) was formed on January 10, 2025 (“Inception”) as a Texas limited liability company. The Company is governed by its limited liability company agreement (the “LLC Agreement”). Pursuant to the LLC Agreement and applicable Texas law, the liability of each member is limited to the extent of their capital contributions.
The Company’s mission is to power the intelligence of tomorrow. The Company plans to develop its first campus, Project Matador, as an approximately 11-gigawatt behind the meter energy generation and data center campus located in Amarillo, Texas. Project Matador is planned to provide hyperscale customers with approximately 18 million square feet of data center space powered by a combination of on-site solar, gas, and nuclear power infrastructure. Preliminary development of Project Matador began in February 2025. Construction activities are expected to commence in 2025, with a target commercial operations date for the first 1-gigawatt of data center capacity ready by year-end 2026. Disclosures of the energy generation and square footage of facilities are unaudited and outside the scope of our independent registered public accounting firm’s review of our financial statements in accordance with the standards of the Public Company Accounting Oversight Board (U.S.).
We anticipate generating substantially all of our revenue from lease rental and energy service income from data center tenants. As of June 30, 2025, we have not yet commenced revenue generating activities. All activity through June 30, 2025, is related to our formation and initial engagement with various commercial parties to facilitate infrastructure procurement, leasing, and marketing activities for Project Matador. We do not expect to generate any operating revenues until the data centers are energized and leased to the tenants. We may generate non-operating income in the form of interest income on cash. Our fiscal year ends on December 31st.
During the period from Inception through June 30, 2025, the Company formed two wholly owned subsidiaries, Fermi SPE, LLC (“Fermi SPE”) and Fermi Equipment Holdco, LLC (“Fermi Equipment Holdco”), each organized as a Delaware limited liability company. Fermi SPE was formed on May 12, 2025 for the purpose of entering into the 99-year ground lease (“TTU Lease”) with Texas Tech University (“TTU”) for 5,769 acres of land in Amarillo, Texas, where we plan to develop Project Matador. Fermi Equipment Holdco was formed on May 30, 2025 to serve as a holding company for equipment and related assets used in connection with the Company’s operations.
The Company will continue in perpetuity unless otherwise terminated in accordance with the provisions of the LLC Agreement. Hereinafter, except as otherwise indicated or unless the context otherwise requires, “Fermi,” “we,” “us,” “our” and “the Company” refer to Fermi LLC and each of our consolidated subsidiaries.
2. Significant Accounting Policies
Basis of Presentation and Principles of Consolidation
The accompanying consolidated financial statements have been prepared in accordance with accounting policies generally accepted in the United States of America (“GAAP”) as established by the Financial Accounting Standards Board (“FASB”) in the Accounting Standards Codification (“ASC”) including modifications issued under Accounting Standards Updates (“ASUs”). The reporting currency of the Company is the U.S. Dollar.
The consolidated financial statements include the accounts of Fermi LLC and its consolidated subsidiaries. All significant intercompany balances and transactions have been eliminated in consolidation.
Liquidity, Going Concern and Capital Resources
Under ASC Topic 205-40, Presentation of Financial Statements—Going Concern, we are required to evaluate whether conditions or events raise substantial doubt about our ability to meet future financial obligations as they become due within one year after the consolidated financial statements are issued.
Project Matador will require substantial capital investment to achieve commercial operation. As of June 30, 2025, the Company had not generated any revenues. To finance the construction and development of Project Matador, we intend to raise capital through a combination of equity financings, including an initial public offering (“IPO”), various debt issuances, and tenant prepayments. These financings are not certain to occur. If we are unable to raise capital in the
F-17
amounts, timing, or terms we expect, we may be forced to delay capital expenditures, amend or terminate our purchase commitments or surrender assets pledged as collateral under our financing agreements in order to preserve liquidity, which could materially extend our development timeline and delay one or more phases of Project Matador, preventing us from achieving planned operational and financial milestones within the anticipated timeframe.
As of June 30, 2025, we have raised $85.0 million through convertible debt financing. Based on our current operating plan and our available capital, we believe our resources are sufficient to satisfy our financial obligations for at least twelve months following the issuance of these consolidated financial statements.
Use of Estimates
The preparation of the consolidated financial statements in conformity with GAAP requires management to make estimates and assumptions that affect the reported amounts of assets and liabilities and disclosures of contingent assets and liabilities as of the date of the balance sheet. Actual results could differ from those estimates. We believe the estimates and assumptions underlying our consolidated financial statements are reasonable and supportable based on the information available as of June 30, 2025.
Cash and Cash Equivalents
We consider short-term, highly liquid investments with original maturities of three months or less at the time of purchase to be cash equivalents. Cash consists of funds held in our checking account. We maintain our cash with a regional financial institution located in the United States, which we believe to be creditworthy. While we monitor the credit quality of our banking relationship, our cash balances may, at times, exceed the federally insured limits.
Income Taxes
The consolidated financial statements have been prepared using the current tax classification of the Company as a partnership for U.S. federal income tax purposes. On July 1, 2025, Fermi LLC filed an election to be classified as a corporation for U.S. federal income tax purposes on its date of formation, January 10, 2025, via late classification relief sought under Revenue Procedure 2009-41. Fermi LLC intends to adopt a fiscal year end of July 31, 2025 for its initial taxable, non-REIT year. Accordingly, if the election is approved, we will file our U.S. federal income tax return for our initial taxable, non-REIT year as a corporation for U.S. federal income tax purposes.
As of August 6, 2025, the date through which subsequent events were evaluated, the election remains subject to IRS acceptance, and the Company continues to be treated as a partnership for income tax purposes in these consolidated financial statements. As such, in lieu of corporate income taxes, our members would be taxed on their proportionate share of our taxable income for such short taxable year. Accordingly, no provision or liability has been recognized for U.S. federal income tax purposes in the accompanying consolidated financial statements, as income taxes would be the responsibility of our individual members.
Comprehensive Income (Loss)
For the period from January 10, 2025 (Inception) through June 30, 2025, we had no other comprehensive income (loss) items; therefore, comprehensive income (loss) equaled net income (loss). Accordingly, we have not included a separate statement of comprehensive income (loss) as part of these consolidated financial statements.
Segments
All of the Company’s activities relate to our business of building and owning data centers. As of June 30, 2025, the Company was in the early stages of its formation, with minimal personnel and operating activities. At that date, the Company had not yet formally designated a Chief Operating Decision Maker (“CODM”) or established a formal internal reporting structure. However, during the period presented and through the date which subsequent events were evaluated, operational and strategic decision-making responsibilities were overseen collectively by the Company’s officers, including the Chief Executive Officer, Chief Financial Officer, Chief Operating Officer, and the Chief Power Officer. This group, functioning collectively in the role of the CODM, evaluates performance and allocates resources based on the overall operations and financial results of the Company as a whole. Based on the structure of our operations and the manner in which the CODMs monitor and manage the business, we have concluded that the Company operates as a single operating segment and, accordingly, a single reportable segment for accounting and financial reporting purposes.
F-18
The Company’s single reportable segment is expected to earn substantially all of its revenue from lease rental and energy service income from data center tenants. The CODMs manage the Company as a single business and use GAAP net income (loss), as presented in the consolidated statement of operations, as the primary financial measure for assessing performance and allocating resources. The CODMs regularly review the consolidated statement of operations, including the various expense and other line items, as presented in the Company’s consolidated financial statements. No significant separate revenue or expense categories are regularly evaluated by the CODMs other than those already reflected in the consolidated statement of operations. Additionally, the CODMs assess segment assets as presented within the Company’s consolidated balance sheet, as there is no distinction between segment assets and total assets. All assets will be located within the United States. Because the Company operates as a single segment, the accounting policies applied are consistent with those described in the accompanying consolidated financial statements.
Share-based Compensation
The Company accounts for share-based compensation in accordance with ASC 718, Compensation – Stock Compensation. Equity instruments issued to employees and non-employees in exchange for goods or services are measured at fair value on the grant date and recognized over the requisite service period, which is generally the vesting period. The Company has elected to account for forfeitures as they occur.
Fair Value of Class A and Class B Units
As there is no public market for the equity of the Company, the Company utilizes a third-party valuation firm to determine estimates of fair value using generally accepted valuation methodologies, specifically income-based methods. Under the income approach, enterprise value is determined using a discounted cash flow analysis that reflects management’s projections of future cash flows. These projected cash flows are discounted to present value using a weighted average cost of capital, which is informed by market data from guideline public companies with comparable operating and financial characteristics and further adjusted to reflect the Company’s stage of development, capital structure, and company-specific risk factors. The resulting enterprise value is then adjusted by a probability-weighted decision tree to derive the estimated fair value of the Company as of each valuation date.
Leases
At contract inception, the Company determines whether or not an arrangement contains a lease in accordance with ASC 842, Leases (“ASC 842”). A contract is or contains a lease if it conveys the right to control the use of an identified asset for a period of time in exchange for consideration. Upon lease commencement, a right-of-use asset and related lease liability are recorded based on the present value of the future lease payments over the lease term. Prior to lease commencement, any payments are recorded as prepaid rent and included in prepaid expenses on the Company’s consolidated balance sheet. The prepaid rent balance is reclassified to the right-of-use asset at lease commencement. Unless the implicit rate in the lease is determinable, the Company utilizes its incremental borrowing rate as the discount rate for determining the present value of lease payments.
Variable lease payments and contingent obligations are recognized as incurred or when the underlying contingency is resolved. Refer to Note 6, Leases.
Organization Expenses
Organization expenses primarily include the cost of forming the Company and the cost of legal services and other fees pertaining to our formation. These costs are expensed as incurred.
Debt Issuance Costs
Costs incurred in connection with the issuance of debt are deferred and amortized to interest expense over the term of the related debt using the effective-interest method. Debt issuance costs associated with the Company’s convertible unsecured promissory notes (the “Seed Convertible Notes”) and convertible secured promissory notes (the “Series A Convertible Notes”), are presented as a direct deduction from the carrying amount of the related debt on the consolidated balance sheet. As of June 30, 2025, the Company had deferred $78,236 of debt issuance costs. See Note 5, Debt, Net for additional details related to outstanding debt and associated debt issuance costs.
F-19
Deferred Offering Costs
Deferred offering costs consist of legal, accounting, consulting, and other professional fees that are directly attributable to the Company’s equity capital raises and the planned public offering of its common shares. These costs are capitalized within prepaid expenses and other assets on the consolidated balance sheet. Upon the completion of an equity capital raise, deferred offering costs will be reclassified as a reduction to members’ equity/(deficit) for financings completed prior to the planned public offering, and as a reduction to additional paid-in capital within stockholders’ equity for costs related to the planned public offering.
In the event the capital raise or offering is not completed or is withdrawn, such costs will be expensed immediately as a component of general and administrative expenses in the consolidated statement of operations. As of June 30, 2025, the Company had capitalized $1.3 million of deferred offering costs within prepaid expenses and other assets on the consolidated balance sheet.
Property, Plant, and Equipment
Property, plant and equipment are initially recorded at cost, which includes all expenditures directly attributable to the acquisition or construction of the asset, such as materials, labor, professional fees, and permitting costs. Expenditures for repairs and maintenance are expensed as incurred, while major renewals and improvements that extend the useful life of an asset are capitalized. Once assets are placed in service, depreciation is computed using the straight-line method over the estimated useful lives of the respective assets. The estimated useful lives and depreciation methods are reviewed periodically to ensure they reflect the expected pattern of economic benefits. As of June 30, 2025, property, plant and equipment consists exclusively of assets for which development or construction is in progress.
Construction in Progress
Construction in progress represents the accumulation of development and construction costs related to the Company’s capital projects. These costs are reclassified to property, plant, and equipment when the associated project is placed in service. The Company begins capitalizing project costs once acquisition or construction of the relevant asset is considered probable. Interest costs incurred associated with the construction are capitalized as part of construction in progress until the underlying asset is ready for its intended use. Once the asset is placed in service, the capitalized interest is amortized as a component of depreciation expense over the life of the underlying asset. Interest is capitalized on qualifying assets using a weighted average effective interest rate applicable to borrowings outstanding during the period to which it is applied and limited to interest expense actually incurred. As of June 30, 2025, $121,593 of interest costs have been capitalized, $13,169 of which is included within prepaid expenses and other assets within the consolidated balance sheet.
Impairment
We review property, plant and equipment, including construction in progress, for impairment whenever events or changes in circumstances indicate that the carrying amount of an asset may not be recoverable. If such indicators are present, we compare the carrying amount of the asset to the estimated undiscounted future cash flows expected to result from the use and eventual disposition of the asset, including estimate cash outflows needed to prepare the asset for its intended use. If the carrying amount exceeds the estimated future net cash inflows, an impairment loss is recognized for the amount by which the carrying amount exceeds the asset’s fair value. As of June 30, 2025, no impairment exists.
As of June 30, 2025, the Company had no depreciable property, plant, and equipment, and thus no depreciation expense has been recognized. See Note 4, Property, Plant, and Equipment for additional details.
Recent Accounting Pronouncements
In November 2024, the FASB issued ASU 2024-03, Income Statement - Reporting Comprehensive Income - Expense Disaggregation Disclosures (Subtopic 220-40): Disaggregation of Income Statement Expenses (“ASU 2024-03”). In January 2025, the FASB issued ASU 2025-01, Income Statement - Reporting Comprehensive Income - Expense Disaggregation Disclosures (Subtopic 220-30): Clarifying the Effective Date, which clarified the effective date of this standard. The standard requires the disclosure of additional information about specific expense categories in the notes to the consolidated financial statements. The standard is effective for fiscal years beginning after December 15, 2026,
F-20
and interim periods within fiscal years beginning after December 15, 2027. Early adoption is permitted. The standard allows for adoption on a prospective or retrospective basis. We are currently assessing the impact of adopting ASU 2024-03 on our consolidated financial statements and related disclosures.
In November 2024, the FASB issued ASU 2024-04, Debt—Debt with Conversion and Other Options (Subtopic 470-20): Induced Conversions of Convertible Debt Instrument (“ASU 2024-04”), to improve the relevance and consistency in application of the induced conversion guidance in Subtopic 470-20, Debt—Debt with Conversion and Other Options. The amendments in this ASU are effective for annual periods beginning after December 15, 2025, and interim reporting periods within those annual reporting periods. Early adoption is permitted for all entities that have adopted the amendments in ASU 2020-06. We are currently assessing the impact of adopting ASU 2024-04 on our consolidated financial statements and related disclosures.
3. Members’ Equity/(Deficit)
Formation and Authorized Equity
We have issued two classes of common units to members in the form of Class A voting units (“Class A Units”) and Class B non-voting units (“Class B Units”). Additional classes of units may be authorized by the Board of Managers (the “Board”), subject to approval from holders of at least 75% of Class A Units (the “Requisite Voting Threshold”). Upon payment in full of any consideration payable with respect to the initial issuance of Class A Units and Class B Units, the holder thereof will not be liable for any additional capital contributions to the Company. Class A Units and Class B Units participate pro-rata, on the basis of total outstanding units, in our ordinary and liquidating distributions. The Company retains the right to repurchase both vested and unvested Class B Units at the original $0.0067 per unit purchase price in the event of a breach of fiduciary duty, fraud, disparagement, or other conduct materially detrimental to the Company, as determined by the Board.
Class B Units are subject to vesting provisions: 25% of Class B Units issued to each holder vest on the date of issuance, and the remaining 75% vest in equal monthly installments over five years. Unvested Class B Units do not participate in distributions. See Note 7, Share-Based Compensation for further discussion of Class B Units issued to service providers.
For the period from January 10, 2025 (Inception) through June 30, 2025, we issued 119,753,850 Class A Units for cash contributions of $798,359. We recorded $4,050 in Class A Unit issuance costs as a reduction to members’ equity/(deficit) – Class A in our consolidated balance sheet as of June 30, 2025. As of June 30, 2025, there were 119,753,850 outstanding Class A Units.
Additionally, for the period from January 10, 2025 (Inception) through June 30, 2025, we issued 34,905,450 Class B Units for cash contributions of $232,703. This total includes 4,042,950 Class B Units that were issued in connection with the conversion of an equivalent number of Class A Units, which were subsequently reissued to newly admitted Class B members. In June 2025, the Company repurchased 1,359,300 unvested Class B Units from a service provider following the termination of the service relationship. The units were repurchased at the original purchase price of $0.0067 per unit. We recorded $2,735 in Class B Unit issuance costs as a reduction to Members’ equity/(deficit) – Class B in our consolidated balance sheet.
As of June 30, 2025, there were 33,546,150 outstanding Class B Units, of which 9,599,074 were vested and 23,947,076 remained unvested. 13,958,062 unvested Class B Units that were issued to service providers are presented as a deposit liability within accounts payable and accrued liabilities on the consolidated balance sheet. See Note 7, Share-Based Compensation for additional information.
Governance and Voting Rights
The Company is governed by the Board who are appointed and replaced by the affirmative vote of Class A members holding the Requisite Voting Threshold. Each Class A Unit is entitled to one vote. Board decisions require the unanimous consent of all managers. The Board currently has two managers, and Class A members can appoint up to three additional managers. The Board cannot approve certain business decisions without the affirmative vote of Class A members holding the Requisite Voting Threshold. These decisions include raising external capital, issuing dividends, entering fundamental business transactions, and asset purchases above a specified threshold. Class B Units are non-voting.
F-21
Net Income (Loss) Per Unit
The Company computes net income (loss) per unit in accordance with ASC Topic 260, Earnings Per Share. Basic and diluted net loss per unit is computed using the two-class method, which allocates undistributed earnings (losses) to units and other participating securities as if all such securities were entitled to a share of earnings. Basic net loss per unit is calculated by dividing net loss attributable to unit holders by the weighted-average number of Class A Units outstanding and Class B Units (excluding unvested Class B Units issued to service providers) during the period. Diluted net loss per unit reflects the potential dilution that would occur if securities or other contracts to issue Class A or Class B Units were exercised, converted, or otherwise settled in units, unless the effect would be anti-dilutive. For the period from January 10, 2025 (Inception) through June 30, 2025, the Company reported a net loss and, accordingly, all potentially dilutive securities were excluded from the computation of diluted net loss per unit as their effect would have been anti-dilutive.
Computation of Basic and Diluted Net Loss Per Unit
|
Amounts in whole numbers |
For the period |
|||
|
Net income (loss) |
$ |
(6,367,603 |
) |
|
|
Weighted-average Class A Units outstanding – basic and diluted |
|
120,707,417 |
|
|
|
Weighted-average Class B Units (excluding unvested Class B Units issued to service providers) – basic and diluted |
|
8,989,901 |
|
|
|
Total weighted-average Units – basic and diluted |
|
129,697,318 |
|
|
|
Net income (loss) per unit - basic and diluted |
$ |
(0.05 |
) |
|
For the period from Inception through June 30, 2025, approximately 24.5 million potential common units related to the Company’s outstanding convertible debt instruments were excluded from the calculation of diluted net loss per unit under the “if-converted” method because their effect was anti-dilutive. These potential units relate to the Seed Convertible Notes and Series A Convertible Notes discussed in Note 5, Debt.
4. Property, Plant, and Equipment
As of June 30, 2025, property, plant and equipment consists exclusively of construction-in-progress related to ongoing development projects. The Company’s construction in progress activity during the period from Inception through June 30, 2025, is detailed below:
|
June 30, 2025 |
|||
|
Construction in progress as of beginning of period |
$ |
- |
|
|
Additions |
$ |
42,584,285 |
|
|
Construction in progress as of end of period |
$ |
42,584,285 |
|
Interest expense of $121,593 was capitalized as of June 30, 2025, $13,169 of which is included within prepaid expenses and other assets within the consolidated balance sheet.
400 MW Siemens 6x1 SGT-800 Combined Cycle System Purchase
On May 9, 2025, Fermi entered into an Equipment Purchase Agreement (“EPA”) with Firebird LNG, LLC (“Firebird”) to acquire the underlying procurement contract for a Siemens 6×1 SGT-800 Combined Cycle System. The core asset – a 487 MW combined cycle gas power plant – was originally procured by Firebird through a turnkey equipment contract with Siemens Energy AG (“Siemens”). While the equipment has been fully fabricated and is ready for shipment, it remains warehoused at Siemens staging facilities pending final delivery.
Under the EPA, in addition to the purchase price of $299.0 million, Fermi will grant to Firebird the right to receive 2.5% of all net operating income derived from the first 1,000 MW of capacity enabled by the equipment purchased (“Net Profit Interest”). This Net Profit Interest is capped at a net present value of $100.0 million, calculated using a discount rate of 10.0% as of the date of the EPA. As of June 30, 2025, Fermi has paid $15.0 million of the purchase
F-22
price to Firebird as a non-refundable down payment, which is reflected in construction in progress as of June 30, 2025. The remaining balance is expected to be paid in full no later than January 31, 2026. The EPA had not closed as of June 30, 2025. Refer to Note 10, Subsequent Events, for additional developments subsequent to June 30, 2025.
180 MW GE 6B Purchase
On June 26, 2025, Fermi Equipment Holdco completed the acquisition of three pre-owned GE 6B frame class gas turbine generators and one associated used steam turbine, together with related ancillary systems and equipment, from Bayonne Plant Holding, L.L.C. for a total purchase price of $18.0 million that is included within construction in progress in the consolidated balance sheet.
Substation Equipment Purchase
The Company also paid non-refundable deposits of $3.0 million and $2.4 million under contracts to procure substation equipment from Power and Data Management LLC and Mars Transformers, respectively. These assets are expected to be delivered by year-end 2025 and the first quarter of 2026, respectively.
5. Debt, Net
The table below summaries the Company’s debt as of June 30, 2025:
|
June 30, 2025 |
|||
|
Debt – Seed Convertible Notes |
$ |
26,542,195 |
|
|
Debt – Series A Convertible Notes |
|
59,540,870 |
|
|
Total debt |
$ |
86,083,065 |
|
|
|
|||
|
Less: |
|
||
|
Unamortized discount |
|
257,696 |
|
|
Unamortized debt issuance costs |
|
78,236 |
|
|
Net debt issuance cost |
|
335,932 |
|
|
|
|||
|
Total debt, net |
$ |
85,747,133 |
|
The carrying amount of the Company’s convertible notes approximates fair value as of June 30, 2025.
As of June 30, 2025, the annual principal maturities of outstanding debt obligations for each of the next five years is as follows:
|
Remainder of 2025 |
$ |
- |
|
|
2026 |
|
- |
|
|
2027 |
|
- |
|
|
2028 |
|
- |
|
|
2029 |
|
- |
|
|
Thereafter |
|
86,083,065 |
|
|
$ |
86,083,065 |
In May 2025, we issued the Seed Convertible Notes for an aggregate principal amount of $26.1 million. The Seed Convertible Notes bear 15% simple interest, payable in-kind, and mature in five years. At any time at the holder’s election, the Seed Convertible Notes may be converted into Class A Units at a conversion price of $2.67 per unit. Upon the occurrence of certain qualified events – specifically, either (i) an equity financing transaction in which the Company raises at least $10 million through the issuance of equity securities at a pre-money valuation of $1.0 billion, or (ii) entering into binding agreements for hyperscaler datacenter development – the Seed Convertible Notes will automatically convert, at the holder’s election, into Class A Units or the class of equity securities issued upon the closing of such qualified event at a conversion price equal to the lowest price per unit that such equity securities are sold. Holders have voting rights on an as-converted basis. The Seed Convertible Notes are unsecured obligations and rank equally in right of payment with each other and with all other unsecured debt of the Company, without any preference or priority among them.
F-23
In June 2025, we issued the Series A Convertible Notes for an aggregate principal amount of $58.9 million. The Series A Convertible Notes bear 15% simple interest, are payable in-kind, and mature in five years. At any time at the holder’s election, the Series A Convertible Notes may be converted into Class A Units at a conversion price of $4.00 per unit. Upon the occurrence of certain qualified events – specifically, either (i) an equity financing transaction in which the Company raises at least $150 million through the issuance of equity securities at a pre-money valuation of at least $1.0 billion, or (ii) entering into binding agreements for hyperscaler datacenter development – the Series A Convertible Notes will automatically convert, at the holder’s election, into Class A Units or the class of equity securities issued upon the closing of such qualified event at a conversion price equal to the lowest price per unit that such equity securities are sold. Holders have voting rights on an as-converted basis. The Series A Convertible Notes are secured by a first-priority security interest in certain turbines to be purchased by the Company and cash deposits, and rank senior to all unsecured indebtedness of the Company. Refer to Note 10, Subsequent Events for additional issuances of Series A Convertible Notes subsequent to June 30, 2025.
The accrued and unpaid interest is capitalized into the outstanding principal balance of the notes each quarter, and interest will not accrue on any capitalized interest amounts. As of June 30, 2025, no conversions had occurred, and the full principal remained outstanding. The Seed Convertible Notes and the Series A Convertible Notes have effective interest rates of 11.35% and 11.37%, respectively. Accrued interest for the period totaled $801,866 and is reflected in debt, net in the consolidated balance sheet.
6. Leases
On May 14, 2025, the Company executed the TTU Lease for 5,769 acres of land in Amarillo, Texas, intended for the development of Project Matador. Lease commencement is contingent upon satisfaction of certain conditions precedent, including the provision of a term sheet to TTU for an approved subtenant for a data center meeting specified size and power requirements. As of June 30, 2025, these conditions have not been met, and the Company does not have the ability to access and control the leased asset. As a result, the Company has determined that the lease has not yet commenced under ASC 842.
In accordance with ASC 842, the Company has not recognized a right-of-use asset or lease liability related to the TTU Lease as of June 30, 2025, as the lease has not yet commenced, and the Company does not yet control the use of the land. As of June 30, 2025, $2.0 million of lease related payments were paid in advance of lease commencement. These payments are reflected in prepaid expenses and other assets within the consolidated balance sheet.
The original lease term is 99 years with no options to renew or extend. The lease may be terminated by the Company prior to commencement of construction by paying a $3 million penalty or without penalty if permitting efforts fall through due to no fault of the Company or if material ground rights are impacted.
Upon lease commencement, the Company will be obligated to pay annual base rent of $1.2 million in the first year, escalating annually during the initial five years as specified in the lease agreement, with a fixed 3% annual escalator thereafter. During the years when the Company subleases data centers to its subtenants, the Company will be required to pay variable lease payments based on (i) up to 1% of the appraised value of leased data center space in that year (up to $3.0 billion in total assessed value) and 0.5% on additional appraised value above $3.0 billion, to the extent greater than the base annual rent, and (ii) a percentage of gross revenues from the sale of power (1.0% of gross revenues) and water (25.0% of gross revenues) to its subtenants.
The Company will also provide certain additional benefits to the Texas Tech University System (“TTUS”), including: (i) within one year following substantial completion of a data center meeting specified size and power requirements, the subleases of (a) up to 15 acres of land, at no cost to TTUS, for the construction of a TTUS research campus (at the cost of TTUS), and (b) a parcel of land on which the Company will construct a standalone 10,000 square foot data center for TTUS’s use, at no cost to TTUS, (ii) beginning in the first year when lease payments are received from its subtenants, the establishment and funding of the TTUS Excellence Fund at $1.0 million annual contribution plus one-time donation tied to subleased data center square footage, and (iii) the establishment and funding of a sinking fund upon commencement of variable rent payments, initially funded at $10.0 million per annum, increasing annually by 3%, with an additional $9.0 million annual increase upon construction of a nuclear facility at Project Matador. With respect to the construction of the data center that the Company will sublease to TTUS upon completion, the Company will evaluate whether TTUS, as the sublessee, controls the data center being constructed and, depending on the extent of its involvement, is the “deemed owner” of the leased asset for accounting purposes during the construction period under a build-to-suit arrangement.
F-24
7. Share-Based Compensation
In April 2025, the Company sold 21,127,500 non-voting Class B Units to service providers for $0.0067 per unit, which vest 25% at issuance and the remaining 75% vest in equal monthly installments over five years, contingent on de facto continued service through a Company right to repurchase unvested shares at the original purchase price of $0.0067 per unit.
The Company classified vested Class B Unit awards as equity, and because the cash paid by the service provider to purchase the equity was equal to the fair value of the equity on the purchase date, no compensation cost was recorded. Unvested Class B units were considered compensatory when sold to service providers as they have vesting requirements. As these unvested Class B Unit purchases also have economics similar to “early exercises” of stock options, cash proceeds received for unvested Class B Units issued to service providers were initially recorded as a deposit liability and are reclassified to equity as vesting occurs. As of June 30, 2025, the deposit liability totaled approximately $93,054 and is included within accounts payable and accrued liabilities on the consolidated balance sheet.
The fair value of Class B Units issued was determined to be $0.0067 per unit based on contemporaneous sales to passive investors and an independent third-party valuation using an income approach. The Company concluded that there was no material compensation element associated with the issuance of Class B Units to service providers. Therefore, no share-based compensation expense was recognized related to the April 2025 issuance of Class B Units in the period from January 10, 2025 (Inception) through June 30, 2025. As of June 30, 2025, there was no unrecognized compensation expense recognized in relation to the issuance of Class B Units.
In June 2025, the Company repurchased 1,359,300 unvested Class B Units from a service provider following the termination of the service relationship. The units were repurchased at the original $0.0067 per unit purchase price and accounted for as a forfeiture under ASC 718, resulting in a repayment of the related deposit liability to the service provider. The forfeited units were subsequently converted into Class A Units. Two existing Class A Members, who are considered service providers and related parties, purchased the Class A Units at $0.0067 per unit despite the Class A Units having a higher estimated fair value on the transaction date. The Company recognized $3.6 million of compensation expense during the period from January 10, 2025 (Inception) through June 30, 2025, which is equal to the difference between fair value and purchase price in accordance with ASC 718, and recorded within general and administrative expense on the consolidated statement of operations. As of June 30, 2025, there was no unrecognized compensation expense recognized in relation to the issuance of Class A Units.
8. Related Party Transactions
For the period from January 10, 2025 (Inception) through June 30, 2025, we received $78,468 in accounting, bookkeeping, travel, and operational support services paid for directly by affiliates of members. We recognized this amount as a general and administrative expense in our consolidated statement of operations. We reimbursed $23,468 of these of these costs in cash and recognized the remaining $55,000 as a deemed capital contribution, which is reflected as an increase to members’ equity/(deficit) in our consolidated balance sheet as of June 30, 2025. Compensation expense associated with equity interests issued to a related party was also recognized during the period. Refer to Note 7, Share-Based Compensation for more detail.
9. Commitments and Contingencies
In the ordinary course of business, we may become party to various legal actions that are routine in nature and incidental to the operation of the business. Liabilities for loss contingencies arising from claims, assessments, litigation, fines and penalties and other sources are recorded when it is probable that a liability has been incurred, and the amount can be reasonably estimated. Legal costs incurred in connection with loss contingencies are expensed as incurred. As of June 30, 2025, we are not aware of any pending or threatened litigation.
10. Subsequent Events
We have assessed subsequent events through August 6, 2025, which is the date that these consolidated financial statements were available to be issued. Other than the following, there are no subsequent events identified that would require disclosure in these consolidated financial statements.
F-25
Unit Split
On July 2, 2025, we amended the LLC Agreement to reflect a 150-to-1 forward unit split (the “Unit Split”) of our issued Class A Units and Class B Units. As a result of the Unit Split, each record holder of Class A and Class B Units as of July 2, 2025, received 149 additional Units of Class A Units or Class B Units, as applicable, distributed on July 2, 2025. All unit and per unit amounts presented in the consolidated financial statements have been adjusted retrospectively, where applicable, to reflect the Unit Split.
Series A Convertible Notes
In July of 2025, we issued additional Series A Convertible Notes for an aggregate principal amount of $16.6 million.
Equity Transactions
On August 2, 2025, the Company engaged in the following equity-related transactions: (i) granted 6,300,000 Class A restricted equity units to certain executives, subject to performance-based vesting and other customary conditions, including the completion of the planned public offering and achievement of specific Company milestones, (ii) granted 2,855,000 Class B restricted equity units to certain directors, employees, and other service providers, subject to a combination of service-based, market-based and performance-based vesting conditions, including the completion of the planned public offering and the achievement of specified valuation thresholds (iii) granted 1,500,000 Class A Units to our Chief Executive Officer, which vested immediately upon grant, and (iv) granted 500,000 restricted Class A Units to certain service providers engaged in developing the Company’s nuclear reactor, subject to a combination of service-based and performance-based vesting conditions including the completion of the Company’s first fully operational nuclear reactor and execution of the Company’s first customer contract for nuclear reactor power.
Firebird Acquisition
July 29, 2025, Fermi, through its indirect wholly-owned subsidiary Fermi Equipment Holdco, entered into a Membership Interest Purchase Agreement (“MIPA”) with MAD Energy Limited Partnership (“MAD”), thereby subsuming the Firebird EPA and acquiring all of the membership interests in Firebird Equipment Holdco, LLC, a newly formed subsidiary of MAD, that, following a series of pre-closing restructuring steps involving Firebird and related entities, is a party to a procurement contract for a new, warrantied Siemens 6×1 SGT-800 Combined Cycle system (the “Siemens System”). The core asset—a combined cycle gas power plant rated at 487 MW at ISO conditions and roughly 400 MW at site elevation—was originally procured by Firebird through a turnkey equipment contract with Siemens. While the equipment has been fully fabricated and is ready for shipment, it remains warehoused at Siemens staging facilities in Germany, Sweden, Vietnam and China pending final delivery and assembly. In connection with the closing under the MIPA, the parties negotiated an amendment to the underlying procurement contract pursuant to which Siemens will deliver the equipment to Free Trade Zone 84 in Houston, Texas. Energization of the unit is expected by April 2026. Under the MIPA, the aggregate consideration for the acquisition consisted of:
• A $145 million Series B Convertible Secured Promissory Note issued to MAD by Fermi that is convertible, at the holder’s option or upon certain qualified events (including a qualified financing, an IPO, a change of control, or entry into certain definitive leases with a hyperscaler tenant), into Class A Units of Fermi at a price based on a $3 billion pre-money valuation or the price of securities issued in such qualified event. The Series B Convertible Promissory Note bears interest at a rate of 11% per annum, payable in kind quarterly in arrears, and matures on January 1, 2026.
• A $20 million Secured Promissory Note issued to MAD by Fermi that provides for monthly installment payments by Fermi, which bears simple interest at a rate of 4.5% per annum and matures on December 1, 2025.
• The grant of a net profits interest to MAD, entitling MAD to 2.5% of net operating income from the first 1,000 MW of dispatchable generation capacity at Fermi’s data center campus, up to a net present value cap of $100 million.
As a part of the Firebird acquisition, the Company indirectly acquired all of the rights and obligations of Firebird Equipment Holdco, LLC under the procurement contract with Siemens for a new, warranted Siemens 6x1 SGT-800 Combined Cycle System (“Siemens Contract”). Under the Siemens Contract, the Company will owe approximately
F-26
$134 million in remaining contractual payments plus shipping costs for the Siemens System. The Company will also owe additional amounts related to retrofitting expenses, which are not readily determinable as of the date of these financial statements were issued. The payments due under the Siemens contract are denominated in Swedish Kroner and are subject to exchange rate fluctuations.
On August 2, 2025, Fermi Equipment HoldCo and the Company entered into a non-binding letter of intent with Cape Commercial Finance LLC (the “Cape LOI”) for an initial committed term loan in an aggregate principal amount of $150,000,000 and an additional uncommitted accordion of $100,000,000 (collectively, the “Cape Term Loan”) to finance the Company’s obligations under the Siemens Contract. The Cape Term Loan would fund in specified tranches until January 31, 2026 to fund the shipping, storage and insurance related to the delivery of the Siemens System. The Cape Term Loan would be secured against the Siemens System and, prior to such delivery, a collateral assignment of the Siemens Contract. The Cape LOI contemplates that the Cape Term Loan will have a term of 66 months initially and will bear interest at a rate per annum of 12.75% (the “Interest Rate”), with interest-only payments for the first six months and fully amortized payments for the remainder of the term of the Cape Term Loan.
The Cape LOI contemplates that the Company would be permitted to elect to prepay all or any portion of the amounts due under the Cape Term Loan following the twelve months after the delivery and acceptance of the Siemens System without any prepayment penalties or premiums. Prepayment prior to such date is permitted upon 30 days prior written notice, but at an amount equal to (i) the then-outstanding principal balance on the Cape Term Loan plus (ii) the amount of interest that would have accrued on the Cape Term Loan through such date, calculated on the then-outstanding principal balance on the Cape Term Loan at the Interest Rate.
F-27

32,500,000 Shares

Fermi Inc.
Common Stock
Through and including _________ (the 25th day after the date of this prospectus), all dealers effecting transactions in these securities, whether or not participating in this offering, may be required to deliver a prospectus. This requirement is in addition to a dealer’s obligation to deliver a prospectus when acting as an underwriter and with respect to an unsold allotment or subscription.
PART II
INFORMATION NOT REQUIRED IN PROSPECTUS
Item 31. Other Expenses of Issuance and Distribution
The following table sets forth an itemized statement of the amounts of all expenses (excluding underwriting discounts and commissions) payable by us in connection with the registration of the common stock offered hereby. With the exception of the SEC Registration Fee, FINRA Filing Fee and Nasdaq listing fee, the amounts set forth below are estimates.
|
SEC Registration Fee |
$ |
125,886 |
|||||
|
FINRA Filing Fee |
|
123,838 |
|||||
|
FCA registration fees |
|
700,000 |
|||||
|
Stock exchange listing fees |
|
995,000 |
|||||
|
Accountants’ fees and expenses |
|
2,515,957 |
|||||
|
Legal fees and expenses |
|
4,250,000 |
|||||
|
Printing and engraving expenses |
|
750,000 |
|||||
|
Transfer agent and registrar fees |
|
5,000 |
|||||
|
Other Advisor fees |
|
1,625,000 |
|||||
|
Miscellaneous |
|
1,470,950 |
|||||
|
Total |
$ |
12,561,631 |
Item 32. Sales to Special Parties.
See the response to Item 33 below.
Item 33. Recent Sales of Unregistered Securities.
During the past three years, the registrant issued the following unregistered securities (which do not give effect to the 3-for-1 stock split to be consummated in connection with this offering):
From January 10, 2025 through March 31, 2025, the Company issued 73,687,500 Class A Units in a series of transactions for cash contributions of $300,889. During the period, the Company issued an additional 48,750,000 Class A Units to a related party for a contribution receivable of $198,984. In April 2025, additional capital contributions were made by existing investors related to their existing Class A Units, bringing the aggregate capital contribution to $0.0067 per Class A Unit.
On April 11, 2025, the Company issued 31,605,450 Class B Units for cash contributions of $210,703. This total includes 4,042,950 Class B Units that were issued in connection with the conversion of an equivalent number of Class A Units, which were subsequently reissued to newly admitted Class B members.
On April 29, 2025, the Company issued an aggregate of 3,300,000 Class B Units for cash contributions of $22,000.
From May 22, 2025 to May 23, 2025, the Company issued the Seed Convertible Notes for an aggregate principal amount of $26.1 million. The Seed Convertible Notes bear 15% interest, payable in-kind, and mature in five years. At any time at the lender’s election, the Seed Convertible Notes may be converted into Class A Units at a conversion price of $2.67 per unit. Upon the occurrence of certain qualified events, the Seed Convertible Notes will automatically convert, at the lender’s election, into Class A Units or the class of equity securities issued upon the closing of such qualified event at a conversion price equal to the lowest price per unit that such equity securities are sold. Holders have voting rights on an as-converted basis.
From May 31, 2025 to July 17, 2025, the Company also issued the Series A Convertible Notes for an aggregate principal amount of $63.0 million. The Series A Convertible Notes bear 15% interest, are payable in-kind, and mature in five years. At any time at the lender’s election, the Series A Convertible Notes may be converted into Class A Units at a conversion price of $4.00 per unit. Upon the occurrence of certain qualified events, the Series A Convertible Notes will automatically convert, at the lender’s election, into Class A Units or the class of equity securities issued upon the closing of such qualified event at a conversion price equal to the lowest price per unit that such equity securities are sold. Holders have voting rights on an as converted basis.
II-1
On June 9, 2025, the Company repurchased 1,359,300 unvested Class B Units from a service provider following the termination of the service relationship. The units were repurchased at the original purchase price of $0.0067 per unit.
As of June 30, 2025, there were 119,753,850 outstanding Class A Units and 33,546,150 outstanding Class B Units.
On July 22, 2025, the Company issued additional Series A Convertible Notes for an aggregate principal amount of $12.5 million.
On July 29, 2025, the Company issued the Series B Convertible Note for an aggregate principal amount of $145.0 million. The Series B Convertible Note bears simple interest at a rate of 11% per annum, payable in kind quarterly in arrears, and matures on January 1, 2026. The Series B Convertible Note is convertible at the holder’s option or upon certain qualified events (including a qualified financing, including this offering, a change of control, or entry into certain definitive leases with a hyperscaler tenant), into Class A Units of Fermi at a price based on a $3 billion pre-money valuation or the price of securities issued in such qualified event.
On August 29, 2025, the Company issued approximately $107.6 million in aggregate principal amount of its Preferred Units. Additionally, the Company issued 39,262,586 Class A Units as a result of Convertible Notes Conversion in accordance with Section 3(a)(9) of the Securities Act.
On September 18, 2025, the Company donated 3,750,000 Class B Units to Dechomai Asset Trust, a Nevada 501(c)(3) public nonprofit organization. This donation was effected through an Assignment of Interests agreement pursuant to which the Company transferred its full right, title and interest in the units to the charitable organization free and clear of any liens or encumbrances.
No underwriters were involved in the issuances described above, and such securities contain legends restricting transfer without registration under the Securities Act or an applicable exemption from registration.
The offer, sale and issuance of the securities described above were deemed to be exempt from registration under the Securities Act in reliance on Section 4(a)(2) of the Securities Act as transactions by an issuer not involving a public offering unless otherwise indicated.
Item 34. Indemnification of Directors and Officers
Section 8.101 of the TBOC provides that a corporation may indemnify any director or officer who was, is or is threatened to be named as a defendant or respondent in a proceeding because he is or was a director or officer, provided that the director or officer (i) conducted himself in good faith, (ii) reasonably believed (a) in the case of conduct in his official capacity, that his conduct was in the corporation’s best interests or (b) in all other cases, that his conduct was not opposed to the corporation’s best interests and (iii) in the case of any criminal proceeding, had no reasonable cause to believe his conduct was unlawful. Subject to certain exceptions, a director or officer may not be indemnified if such person is found liable to the corporation or if such person is found liable on the basis that he improperly received a personal benefit. Under Texas law, reasonable expenses incurred by a director or officer may be paid or reimbursed by the corporation in advance of a final disposition of the proceeding after the corporation receives a written affirmation by the director or officer of his good faith belief that he has met the standard of conduct necessary for indemnification and a written undertaking by or on behalf of the director or officer to repay the amount if it is ultimately determined that the director or officer is not entitled to indemnification by the corporation. Texas law requires a corporation to indemnify an officer or director against reasonable expenses incurred in connection with a proceeding in which he is named a defendant or respondent because he is or was a director or officer if he is wholly successful in the defense of the proceeding.
Texas law also permits a corporation to purchase and maintain insurance or another arrangement on behalf of any person who is or was a director or officer against any liability asserted against him or her and incurred by him or her in such a capacity or arising out of his or her status as such a person, whether or not the corporation would have the power to indemnify him or her against that liability under Section 8.101 of the TBOC.
Our Charter and Bylaws will provide that we will, to the fullest extent permitted by the TBOC, indemnify each of our directors and officers against liabilities imposed upon them (including reasonable amounts paid in settlement) and expenses incurred by them in connection with any claim made against them or any action, suit or proceeding to which they may be a party by reason of their being or having been a director or officer of the Company or having served in the same or other capacities for another entity at the request of the Company.
II-2
The indemnification rights set forth above shall not be exclusive of any other right which an indemnified person may have or hereafter acquire under any statute, provision of our Charter and Bylaws, agreement, vote of shareholders or disinterested directors or otherwise.
We expect to obtain directors’ and officers’ insurance to cover our directors, officers and some of our employees for certain liabilities. In addition, we expect to enter into indemnification agreements with our current and future directors and officers containing provisions that are in some respects broader than the specific indemnification provisions contained in the TBOC. The indemnification agreements will require us, among other things, to reimburse their expenses incurred as a result of any proceeding against them as to which they could be indemnified.
The Underwriting Agreement (Exhibit 1.1 hereto) provides for indemnification by the underwriters of the registrant and its executive officers and directors, and by the registrant of the underwriters, for certain liabilities, including liabilities arising under the Securities Act.
Insofar as indemnification for liabilities arising under the Securities Act may be permitted to directors, officers or persons controlling us pursuant to the foregoing provisions, we have been informed that in the opinion of the SEC, such indemnification is against public policy as expressed in the Securities Act and is therefore unenforceable.
Item 35. Treatment of Proceeds from Stock Being Registered.
None of the proceeds of this offering will be credited to an account other than the appropriate capital account.
Item 36. Exhibits and Financial Statement Schedules
(a) Exhibits
Exhibit Index
|
1.1* |
||
|
3.1* |
||
|
3.2* |
Form of Bylaws of Fermi Inc., to be in effect upon the consummation of this offering. |
|
|
4.1* |
||
|
5.1* |
||
|
8.1* |
Opinion of Haynes and Boone, LLP with respect to tax matters. |
|
|
10.1**† |
||
|
10.2**† |
||
|
10.3**† |
||
|
10.4**† |
||
|
10.5**† |
||
|
10.6**† |
Form of Nonqualified Stock Option Agreement under the Fermi Inc. 2025 Long-Term Incentive Plan. |
|
|
10.7*† |
||
|
10.8*† |
||
|
10.9*# |
||
|
10.10**# |
||
|
10.11**# |
||
|
10.12**# |
II-3
|
10.13**# |
||
|
10.14*# |
Contract No.: 2022-01, dated July 14, 2022, by and between Firebird LNG LLC and Siemens Energy, AB. |
|
|
10.15*# |
||
|
10.16*# |
||
|
10.17*# |
||
|
10.18*# |
||
|
10.19*# |
||
|
10.20*# |
||
|
10.21*# |
||
|
10.22**# |
||
|
21.1** |
||
|
23.1* |
Consent of Ernst & Young LLP, independent registered public accounting firm of Fermi LLC |
|
|
23.2* |
Consent of Haynes and Boone, LLP (contained in Exhibit 5.1 and Exhibit 8.1). |
|
|
24.1** |
Powers of Attorney (included on the signature page of this Registration Statement). |
|
|
99.1** |
Consent of James Richard Perry, to be named as a director nominee. |
|
|
99.2** |
Consent of Toby Neugebauer, to be named as a director nominee. |
|
|
99.3** |
||
|
99.4** |
Consent of Cordel Robbin-Coker, to be named as a director nominee. |
|
|
99.5* |
||
|
107* |
* Filed herewith.
** Previously filed.
† Management compensatory plan or contract.
# Certain schedules and exhibits to this agreement have been omitted pursuant to Item 601(a)(5) of Regulation S-K. A copy of any omitted schedule or exhibit will be furnished supplementally to the Securities and Exchange Commission or its staff upon request. If indicated on the first page of such agreement, certain confidential information has been excluded pursuant to Item 601(b)(10)(iv) of Regulation S-K. Such excluded information is not material and is the type that the Company treats as private or confidential.
Item 37. Undertakings
The undersigned registrant hereby undertakes to provide to the underwriters at the closing specified in the underwriting agreement certificates in such denominations and registered in such names as required by the underwriters to permit prompt delivery to each purchaser.
Insofar as indemnification for liabilities arising under the Securities Act may be permitted to directors, officers and controlling persons of the registrant pursuant to the foregoing provisions, or otherwise, the registrant has been advised that in the opinion of the Securities and Exchange Commission such indemnification is against public policy as expressed in the Securities Act and is, therefore, unenforceable. In the event that a claim for indemnification against such liabilities (other than the payment by the registrant of expenses incurred or paid by a director, officer or controlling person of the registrant in the successful defense of any action, suit or proceeding) is asserted by such director, officer or controlling person in connection with the securities being registered, the registrant will, unless in the opinion of its counsel the matter has been settled by controlling precedent, submit to a court of appropriate jurisdiction the question whether such indemnification by it is against public policy as expressed in the Securities Act and will be governed by the final adjudication of such issue.
II-4
The undersigned registrant hereby undertakes that:
(1) For purposes of determining any liability under the Securities Act, the information omitted from the form of prospectus filed as part of this Registration Statement in reliance upon Rule 430A and contained in a form of prospectus filed by the registrant pursuant to Rule 424(b)(1) or (4) or 497(h) under the Securities Act shall be deemed to be part of this Registration Statement as of the time it was declared effective.
(2) For the purpose of determining any liability under the Securities Act, each post-effective amendment that contains a form of prospectus shall be deemed to be a new registration statement relating to the securities offered therein, and the offering of such securities at that time shall be deemed to be the initial bona fide offering thereof.
II-5
SIGNATURES
Pursuant to the requirements of the Securities Act of 1933, the registrant has duly caused this Registration Statement to be signed on its behalf by the undersigned, thereunto duly authorized in the City of Dallas, State of Texas, on September 29, 2025.
|
FERMI LLC |
||||
|
By: |
/s/ Toby Neugebauer |
|||
|
Name: |
Toby Neugebauer |
|||
|
Title: |
Chief Executive Officer |
|||
Pursuant to the requirements of the Securities Act of 1933, as amended, this Registration Statement has been signed below by the following persons in the capacities and the dates indicated.
|
Signature |
Title |
Date |
||
|
/s/ Toby Neugebauer |
Chief Executive Officer and Director |
September 29, 2025 |
||
|
Toby Neugebauer |
(Principal Executive Officer) |
|||
|
/s/ * |
Chief Financial Officer |
September 29, 2025 |
||
|
Miles Everson |
(Principal Financial Officer and Principal Accounting Officer) |
|||
|
/s/ * |
Director |
September 29, 2025 |
||
|
Griffin Perry |
||||
|
/s/ * |
Director |
September 29, 2025 |
||
|
Jacobo Ortiz |
||||
|
*By: |
/s/ Toby Neugebauer |
|||
|
Toby Neugebauer |
||||
|
Attorney-in-fact |
II-6