Please wait
Table of Contents

As filed with the Securities and Exchange Commission on April 30, 2021

 

 

UNITED STATES

SECURITIES AND EXCHANGE COMMISSION

WASHINGTON, D.C. 20549

 

 

FORM 20-F

 

 

(Mark One)

REGISTRATION STATEMENT PURSUANT TO SECTION 12(b) OR (g) OF THE SECURITIES EXCHANGE ACT OF 1934

OR

ANNUAL REPORT PURSUANT TO SECTION 13 OR 15(d) OF THE SECURITIES EXCHANGE ACT OF 1934

For the fiscal year ended December 31, 2020

OR

TRANSITION REPORT PURSUANT TO SECTION 13 OR 15(d) OF THE SECURITIES EXCHANGE ACT OF 1934

OR

SHELL COMPANY REPORT PURSUANT TO SECTION 13 OR 15(d) OF THE SECURITIES EXCHANGE ACT OF 1934

Date of event requiring this shell company report                     

Commission file number 001-31811

 

 

Woori Financial Group Inc.

(Exact name of Registrant as specified in its charter)

 

 

Woori Financial Group Inc.

(Translation of Registrant’s name into English)

 

 

The Republic of Korea

(Jurisdiction of incorporation or organization)

51, Sogong-ro, Jung-gu, Seoul 04632, Korea

(Address of principal executive offices)

Jeong Soo Lee

51, Sogong-ro, Jung-gu, Seoul 04632, Korea

Telephone No.: +82-2-2125-2050

Facsimile No.: +82-0505001-0451

(Name, telephone, e-mail and/or facsimile number and address of company contact person)

 

 

Securities registered or to be registered pursuant to Section 12(b) of the Act.

 

Title of each class   Trading symbol   Name of each exchange on which registered

American Depositary Shares, each representing

three shares of Common Stock

 

WF

  New York Stock Exchange

Common Stock, par value 5,000 per share

 

WF

  New York Stock Exchange*

Securities registered or to be registered pursuant to Section 12(g) of the Act:

None

Securities for which there is a reporting obligation pursuant to Section 15(d) of the Act:

None

 

 

Indicate the number of outstanding shares of each of the issuer’s classes of capital or common stock as of the close of the period covered by the annual report.

722,267,681 shares of Common Stock, par value 5,000 per share

Indicate by check mark if the registrant is a well-known seasoned issuer, as defined in Rule 405 of the Securities Act.    ☒  Yes    ☐  No

If this report is an annual or transition report, indicate by check mark if the registrant is not required to file reports pursuant to Section 13 or 15(d) of the Securities Exchange Act of 1934.    ☐  Yes    ☒  No

Indicate by check mark whether the registrant (1) has filed all reports required to be filed by Section 13 or 15(d) of the Securities Exchange Act of 1934 during the preceding 12 months (or for such shorter period that the registrant was required to file such reports), and (2) has been subject to such filing requirements for the past 90 days.    ☒  Yes    ☐  No

Indicate by check mark whether the registrant has submitted electronically every Interactive Data File required to be submitted pursuant to Rule 405 of Regulation S-T (§232.405 of this chapter) during the preceding 12 months (or for such shorter period that the registrant was required to submit such files).    ☒  Yes    ☐  No

Indicate by check mark whether the registrant is a large accelerated filer, an accelerated filer, a non-accelerated filer, or an emerging growth company. See the definitions of “large accelerated filer,” “accelerated filer,” and “emerging growth company” in Rule 12b-2 of the Exchange Act.

 

☒     Large accelerated filer

  

☐     Accelerated Filer

  

☐     Non-accelerated filer

  

☐     Emerging growth company

If an emerging growth company that prepares its financial statements in accordance with U.S. GAAP, indicate by check mark if the registrant has elected not to use the extended transition period for complying with any new or revised financial accounting standards† provided pursuant to Section 13(a) of the Exchange Act.    ☐

† The term “new or revised financial accounting standard” refers to any update issued by the Financial Accounting Standards Board to its Accounting Standards Codification after April 5, 2012.

Indicate by check mark whether the registrant has filed a report on and attestation to its management’s assessment of the effectiveness of its internal control over financial reporting under Section 404(b) of the Sarbanes-Oxley Act (15 U.S.C. 7262(b)) by the registered public accounting firm that prepared or issued its audit report.    ☒  Yes    ☐  No

Indicate by check mark which basis of accounting the registrant has used to prepare the financial statements included in this filing:

 

☐     U.S. GAAP

  

☒     International Financial Reporting Standards as issued

by the International Accounting Standards Board

  

☐     Other

If “other” has been checked in response to the previous question, indicate by check mark which financial statement item the registrant has elected to follow.    ☐  Item 17    ☐  Item 18

If this is an annual report, indicate by check mark whether the registrant is a shell company (as defined in Rule 12b-2 of the Exchange Act).    ☐  Yes    ☒  No

(APPLICABLE ONLY TO ISSUERS INVOLVED IN BANKRUPTCY PROCEEDINGS DURING THE PAST FIVE YEARS)

Indicate by check mark whether the registrant has filed all documents and reports required to be filed by Sections 12, 13 or 15(d) of the Securities Exchange Act of 1934 subsequent to the distribution of securities under a plan confirmed by a court.    ☐  Yes    ☐  No

* Not for trading, but only in connection with the registration of the American Depositary Shares.

 

 


Table of Contents

TABLE OF CONTENTS

 

              Page  

Presentation of Financial and Other Information

     1  

Forward-Looking Statements

     2  

Item 1.

 

Identity of Directors, Senior Management and Advisers

     3  

Item 2.

 

Offer Statistics and Expected Timetable

     3  

Item 3.

 

Key Information

     3  
 

Item 3.A.

  

Selected Financial Data

     3  
 

Item 3.B.

  

Capitalization and Indebtedness

     9  
 

Item 3.C.

  

Reasons for the Offer and Use of Proceeds

     9  
 

Item 3.D.

  

Risk Factors

     9  

Item 4.

 

Information on the Company

     37  
 

Item 4.A.

  

History and Development of the Company

     37  
 

Item 4.B.

  

Business Overview

     44  
 

Item 4.C.

  

Organizational Structure

     122  
 

Item 4.D.

  

Property, Plants and Equipment

     123  

Item 4A.

 

Unresolved Staff Comments

     123  

Item 5.

 

Operating and Financial Review and Prospects

     123  
 

Item 5.A.

  

Operating Results

     123  
 

Item 5.B.

  

Liquidity and Capital Resources

     151  
 

Item 5.C.

  

Research and Development, Patents and Licenses, etc.

     157  
 

Item 5.D.

  

Trend Information

     157  
 

Item 5.E.

  

Off-Balance Sheet Arrangements

     157  
 

Item 5.F.

  

Tabular Disclosure of Contractual Obligations

     158  
 

Item 5.G.

  

Safe Harbor

     158  

Item 6.

 

Directors, Senior Management and Employees

     158  
 

Item 6.A.

  

Directors and Senior Management

     158  
 

Item 6.B.

  

Compensation

     162  
 

Item 6.C.

  

Board Practices

     162  
 

Item 6.D.

  

Employees

     164  
 

Item 6.E.

  

Share Ownership

     165  

Item 7.

 

Major Shareholders and Related Party Transactions

     166  
 

Item 7.A.

  

Major Shareholders

     166  
 

Item 7.B.

  

Related Party Transactions

     167  
 

Item 7.C.

  

Interest of Experts and Counsel

     167  

Item 8.

 

Financial Information

     167  
 

Item 8.A.

  

Consolidated Statements and Other Financial Information

     167  
 

Item 8.B.

  

Significant Changes

     169  

Item 9.

 

The Offer and Listing

     169  
 

Item 9.A.

  

Offering and Listing Details

     169  
 

Item 9.B.

  

Plan of Distribution

     172  
 

Item 9.C.

  

Markets

     172  
 

Item 9.D.

  

Selling Shareholders

     172  
 

Item 9.E.

  

Dilution

     172  
 

Item 9.F.

  

Expenses of the Issuer

     172  

Item 10.

 

Additional Information

     172  
 

Item 10.A.

  

Share Capital

     172  
 

Item 10.B.

  

Memorandum and Articles of Association

     173  
 

Item 10.C.

  

Material Contracts

     179  
 

Item 10.D.

  

Exchange Controls

     179  
 

Item 10.E.

  

Taxation

     180  

 

i


Table of Contents
              Page  
 

Item 10.F.

  

Dividends and Paying Agents

     186  
 

Item 10.G.

  

Statements by Experts

     186  
 

Item 10.H.

  

Documents on Display

     186  
 

Item 10.I.

  

Subsidiary Information

     186  

Item 11.

 

Quantitative and Qualitative Disclosures about Market Risk

     187  

Item 12.

 

Description of Securities Other Than Equity Securities

     210  

Item 13.

 

Defaults, Dividend Arrearages and Delinquencies

     211  

Item 14.

 

Material Modifications to the Rights of Security Holders and Use of Proceeds

     211  

Item 15.

 

Controls and Procedures

     211  

Item 16.

 

Reserved

     212  

Item 16A.

 

Audit Committee Financial Expert

     212  

Item 16B.

 

Code of Ethics

     212  

Item 16C.

 

Principal Accountant Fees and Services

     212  

Item 16D.

 

Exemptions from the Listing Standards for Audit Committees

     213  

Item 16E.

 

Purchase of Equity Securities by the Issuer and Affiliated Purchasers

     213  

Item 16F.

 

Change in Registrant’s Certifying Accountant

     213  

Item 16G.

 

Corporate Governance

     214  

Item 16H.

 

Mine Safety Disclosure

     215  

Item 17.

 

Financial Statements

     215  

Item 18.

 

Financial Statements

     215  

Item 19.

 

Exhibits

     215  

 

ii


Table of Contents

PRESENTATION OF FINANCIAL AND OTHER INFORMATION

The financial statements included in this annual report are prepared in accordance with International Financial Reporting Standards, or IFRS, as issued by the International Accounting Standards Board, or the IASB.

Unless expressly stated otherwise, all financial data included in this annual report are presented on a consolidated basis.

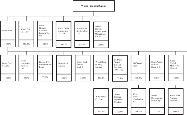
We were established on January 11, 2019 pursuant to a “comprehensive stock transfer” under Korean law, whereby holders of the common stock of Woori Bank and certain of its subsidiaries transferred all of their shares to us, a new financial holding company, and in return received shares of our common stock. As a result of the stock transfer, Woori Bank and certain of its former wholly-owned subsidiaries, Woori FIS Co., Ltd., Woori Finance Research Institute Co., Ltd., Woori Credit Information Co., Ltd., Woori Fund Services Co., Ltd. and Woori Private Equity Asset Management Co., Ltd., became our direct and wholly-owned subsidiaries. Accordingly, our overall business and operations after the stock transfer, on a consolidated basis, are identical to those of Woori Bank on a consolidated basis immediately prior to the stock transfer. See “Item 4.A. History and Development of the Company—Establishment of Woori Financial Group.”

The stock transfer constituted a succession for purposes of Rule 12g-3(a) under the Securities Exchange Act of 1934, as amended (the “Exchange Act”), such that our common stock was deemed registered under Section 12(b) of the Exchange Act by operation of Rule 12g-3(a). Following the stock transfer, we file reports under the Exchange Act as the successor issuer to Woori Bank.

In our consolidated financial statements for financial reporting periods beginning on or after January 1, 2019, the stock transfer is accounted for as a transaction among entities under common control applying the pooling of interests method of accounting (book value accounting). We initially recognized the transferred assets and liabilities at their book value as of the date of the stock transfer in such consolidated financial statements, and no goodwill was recognized in connection with the transaction.

The consolidated financial statements included in this annual report as of dates and for periods prior to the date of our establishment in January 2019 pursuant to the stock transfer were prepared based on the consolidated financial statements for Woori Bank and its subsidiaries, except that Woori FIS Co., Ltd., Woori Finance Research Institute Co., Ltd., Woori Credit Information Co., Ltd., Woori Fund Services Co., Ltd. and Woori Private Equity Asset Management Co., Ltd. were consolidated on a line-by-line basis instead of being presented as assets and liabilities held for sale. Unless expressly stated otherwise, historical financial data included in this annual report as of dates and for periods prior to our establishment are for Woori Bank and its subsidiaries, on a consolidated basis, with the foregoing modification. For further information regarding the accounting treatment of the stock transfer, see Note 1 of the notes to our consolidated financial statements included elsewhere in this annual report.

Unless otherwise indicated or required by the context, “we,” “us,” “our” and similar terms used in this annual report refer to Woori Financial Group and its subsidiaries (including Woori Bank) and, for periods prior to our establishment, refer to Woori Bank and its subsidiaries.

In this annual report:

 

   

references to “Korea” are to the Republic of Korea;

 

   

references to the “government” are to the government of the Republic of Korea;

 

   

references to “Won” or “₩” are to the currency of Korea;

 

   

references to “U.S. dollars,” “$” or “US$” are to the currency of the United States; and

 

   

references to “Euros” or “EUR” are to the currency of the European Economic and Monetary Union.

Discrepancies between totals and the sums of the amounts contained in any table may be a result of rounding.

For your convenience, this annual report contains conversions of Won amounts into U.S. dollars at the noon buying rate of the Federal Reserve Bank of New York for Won in effect on December 31, 2020, which was ₩1,086.1 = US$1.00.

 

1


Table of Contents

FORWARD-LOOKING STATEMENTS

The U.S. Securities and Exchange Commission encourages companies to disclose forward-looking information so that investors can better understand a company’s future prospects and make informed investment decisions. This annual report contains forward-looking statements.

Words and phrases such as “aim,” “anticipate,” “assume,” “believe,” “contemplate,” “continue,” “estimate,” “expect,” “future,” “goal,” “intend,” “may,” “objective,” “plan,” “positioned,” “predict,” “project,” “risk,” “seek to,” “shall,” “should,” “will likely result,” “will pursue” and words and terms of similar substance used in connection with any discussion of future operating or financial performance or our expectations, plans, projections or business prospects identify forward-looking statements. In particular, the statements under the headings “Item 3.D. Risk Factors,” “Item 4.B. Business Overview” and “Item 5. Operating and Financial Review and Prospects” regarding our financial condition and other future events or prospects are forward-looking statements. All forward-looking statements are management’s present expectations of future events and are subject to a number of factors and uncertainties that could cause actual results to differ materially from those described in the forward-looking statements.

In addition to the risks related to our business discussed under “Item 3.D. Risk Factors,” other factors could cause actual results to differ materially from those described in the forward-looking statements. These factors include, but are not limited to:

 

   

a change or delay in, or cancellation of, the Korean government’s privatization plan with respect to us;

 

   

our ability to successfully implement our strategy;

 

   

future levels of non-performing loans;

 

   

our growth and expansion;

 

   

the adequacy of allowances for credit and other losses;

 

   

technological changes;

 

   

interest rates;

 

   

investment income;

 

   

availability of funding and liquidity;

 

   

our exposure to market risks; and

 

   

adverse market and regulatory conditions.

By their nature, certain disclosures relating to these and other risks are only estimates and could be materially different from what actually occurs in the future. As a result, actual future gains, losses or impact on our income or results of operations could materially differ from those that have been estimated. For example, revenues could decrease, costs could increase, capital costs could increase, capital investment could be delayed and anticipated improvements in performance might not be fully realized.

In addition, other factors that could cause actual results to differ materially from those estimated by the forward-looking statements contained in this annual report could include, but are not limited to:

 

   

general economic and political conditions in Korea or other countries that have an impact on our business activities or investments;

 

   

the monetary and interest rate policies of Korea;

 

   

inflation or deflation;

 

   

unanticipated volatility in interest rates;

 

   

foreign exchange rates;

 

2


Table of Contents
   

prices and yields of equity and debt securities;

 

   

the performance of the financial markets in Korea and globally;

 

   

changes in domestic and foreign laws, regulations and taxes;

 

   

changes in competition and the pricing environment in Korea; and

 

   

regional or general changes in asset valuations.

For further discussion of the factors that could cause actual results to differ, see the discussion under “Item 3.D. Risk Factors” contained in this annual report. We caution you not to place undue reliance on the forward-looking statements, which speak only as of the date of this annual report. Except as required by law, we are not under any obligation, and expressly disclaim any obligation, to update or alter any forward-looking statements, whether as a result of new information, future events or otherwise.

All subsequent forward-looking statements attributable to us or any person acting on our behalf are expressly qualified in their entirety by the cautionary statements contained or referred to in this annual report.

 

Item 1.

IDENTITY OF DIRECTORS, SENIOR MANAGEMENT AND ADVISERS

Not Applicable

 

Item 2.

OFFER STATISTICS AND EXPECTED TIMETABLE

Not Applicable

 

Item 3.

KEY INFORMATION

 

Item 3.A.

Selected Financial Data

The selected consolidated financial and operating data set forth below as of and for the years ended December 31, 2016, 2017, 2018, 2019 and 2020 have been derived from our audited consolidated financial statements, which have been prepared in accordance with IFRS as issued by the IASB. Our consolidated financial statements as of and for the years ended December 31, 2016, 2017, 2018 and 2019 have been audited by Deloitte Anjin LLC, an independent registered public accounting firm. Our consolidated financial statements as of and for the year ended December 31, 2020 have been audited by Samil PricewaterhouseCoopers, an independent registered public accounting firm.

IFRS 9 Financial Instruments, or IFRS 9, is effective for annual periods beginning on or after January 1, 2018 and replaces International Accounting Standard 39 Financial Instruments: Recognition and Measurement, or IAS 39. We have applied IFRS 9 in our consolidated financial statements as of and for the years ended December 31, 2018, 2019 and 2020 included elsewhere in this annual report. As permitted by the transition rules of IFRS 9, our consolidated financial statements as of and for the years ended December 31, 2016 and 2017 have not been restated to retroactively apply IFRS 9.

You should read the following data together with the more detailed information contained in “Item 5. Operating and Financial Review and Prospects” and our consolidated financial statements included elsewhere in this annual report. Historical results do not necessarily predict future results.

 

3


Table of Contents

Consolidated Statement of Comprehensive Income Data

 

    Year ended December 31,  
    2016     2017     2018     2019     2020     2020(1)  
    (in billions of Won except per share data)     (in millions of
US$ except per
share data)
 

Interest income

  8,512     8,551     9,684     10,577     9,524     US$ 8,769  

Interest expense

    (3,492     (3,330     (4,033     (4,683     (3,526     (3,246
 

 

 

   

 

 

   

 

 

   

 

 

   

 

 

   

 

 

 

Net interest income

    5,020       5,221       5,651       5,894       5,998       5,523  

Fees and commissions income

    1,865       2,069       1,681       1,709       1,694       1,560  

Fees and commissions expense

    (928     (999     (611     (606     (681     (626
 

 

 

   

 

 

   

 

 

   

 

 

   

 

 

   

 

 

 

Net fees and commissions income

    937       1,070       1,070       1,103       1,013       934  

Dividend income

    185       125       91       108       139       128  

Net gain on financial instruments at fair value through profit or loss (IFRS 9)

                214       25       422       388  

Net gain (loss) on financial instruments at fair value through profit or loss (IAS 39)

    114       (105                        

Net gain on financial assets at fair value through other comprehensive income

                2       11       24       22  

Net gain (loss) on available-for-sale financial assets

    (1     193                          

Net gain arising on financial assets at amortized cost

                80       102       44       41  

Impairment losses due to credit loss

    (834     (785     (330     (374     (784     (722

General and administrative expenses

    (3,479     (3,531     (3,624     (3,766     (3,956     (3,643

Other net operating expenses(2)

    (368     (31     (395     (303     (820     (755
 

 

 

   

 

 

   

 

 

   

 

 

   

 

 

   

 

 

 

Operating income

    1,574       2,157       2,759       2,800       2,080       1,916  

Share of gain (loss) of joint ventures and associates

    (20     (101     3       84       101       93  

Other net non-operating income (expense)

    (1     (106     43       (161     (180     (166
 

 

 

   

 

 

   

 

 

   

 

 

   

 

 

   

 

 

 

Non-operating income (loss)

    (21     (207     46       (77     (79     (73

Net income before income tax expense

    1,553       1,950       2,805       2,723       2,001       1,843  

Income tax expense

    (276     (420     (753     (685     (486     (447
 

 

 

   

 

 

   

 

 

   

 

 

   

 

 

   

 

 

 

Net income

  1,277     1,530     2,052     2,038     1,515     US$ 1,396  
 

 

 

   

 

 

   

 

 

   

 

 

   

 

 

   

 

 

 

Net gain (loss) on valuation of equity securities at fair value through other comprehensive income

                (31     (58     47       44  

Items out of change in equity method securities due to change in equity of investee that will not be reclassified to profit or loss

          (3                 (2     (2

Remeasurement gain (loss) related to defined benefit plan

    34       10       (85     (35     10       9  
 

 

 

   

 

 

   

 

 

   

 

 

   

 

 

   

 

 

 

Items that will not be reclassified to profit or loss

    34       7       (116     (93     55       51  

Net gain on valuation of debt securities at fair value through other comprehensive income

                33       44       12       11  

Gain (loss) on available-for-sale financial assets

    13       (85                        

Share of other comprehensive income (loss) of joint ventures and associates

    (8     4       3       1              

Gain (loss) on foreign currency translation of foreign operations

    29       (208     (4     102       (153     (142

Gain (loss) on valuation of cash flow hedge

    10       1       (5     (2     4       4  

Other comprehensive income (loss) on valuation of assets held for sale

          4       (4                  
 

 

 

   

 

 

   

 

 

   

 

 

   

 

 

   

 

 

 

Items that may be reclassified to profit or loss

    44       (284     23       145       (137     (127

Other comprehensive income (loss), net of tax

    78       (277     (93     52       (82     (76
 

 

 

   

 

 

   

 

 

   

 

 

   

 

 

   

 

 

 

Total comprehensive income

  1,355     1,253     1,959     2,090     1,433     US$ 1,320  
 

 

 

   

 

 

   

 

 

   

 

 

   

 

 

   

 

 

 

Net income attributable to owners

  1,261     1,512     2,033     1,872     1,307     US$ 1,204  

Net income attributable to non-controlling interests

  16     18     19     166     208     US$ 192  

Comprehensive income attributable to owners

    1,332       1,249       1,944       1,914       1,233       1,135  

Comprehensive income attributable to non-controlling interests

    23       4       15       176       200       185  

Basic and diluted earnings per share

  1,567     1,999     2,796     2,727     1,742     US$ 1.604  

Per common share data:

           

Net income per share—basic

  1,567     1,999     2,796     2,727     1,742     US$ 1.604  

Weighted average common shares outstanding—basic (in thousands)

    673,271       673,271       673,271       685,489       722,268       722,268  

Net income per share—diluted

  1,567     1,999     2,796     2,727     1,742     US$ 1.604  

Weighted average common shares outstanding—diluted (in thousands)

    673,271       673,271       673,271       685,489       722,268       722,268  

Cash dividends paid per share

  400     500     650     700     360     US$ 0.33  

 

(1) 

Won amounts are expressed in U.S. dollars at the rate of ₩1,086.1 to US$1.00, the noon buying rate in effect on December 31, 2020 as quoted by the Federal Reserve Bank of New York in the United States.

(2)

For a description of “Other net operating expenses,” see Note 36 of the notes to our consolidated financial statements.

 

4


Table of Contents

Consolidated Statement of Financial Position Data

 

    As of December 31,  
    2016     2017     2018     2019     2020     2020(1)  
    (in billions of Won)    

(in millions

of US$)

 

Assets

           

Cash and cash equivalents

  7,591     6,908     6,748     6,393     9,991     US$ 9,199  

Financial assets at fair value through profit or loss (IFRS 9)

                6,126       8,069       14,763       13,593  

Financial assets at fair value through profit or loss (IAS 39)

    5,651       5,843                          

Financial assets at fair value through other comprehensive income

                18,063       27,731       30,029       27,648  

Available-for-sale financial assets

    20,818       15,353                          

Securities at amortized cost

                22,933       20,321       17,021       15,672  

Held-to-maturity financial assets

    13,910       16,749                          

Loans and other financial assets at amortized cost

                282,458       293,718       320,106       294,730  

Loans and receivables

    258,393       267,106                          

Investments in joint ventures and associates

    439       417       362       806       993       915  

Investment properties

    358       371       378       280       387       357  

Premises and equipment

    2,458       2,478       2,450       3,365       3,287       3,027  

Intangible assets and goodwill

    484       519       598       844       792       729  

Assets held for sale

    2       49       18       11       60       55  

Net defined benefit assets

                      3       6       5  

Current tax assets

    6       5       21       47       76       70  

Deferred tax assets

    232       280       59       39       46       42  

Derivative assets (designated for hedging)

    141       59       36       121       175       161  

Other assets(2)

    200       158       197       233       1,349       1,242  
 

 

 

   

 

 

   

 

 

   

 

 

   

 

 

   

 

 

 

Total assets

  310,683     316,295     340,447     361,981     399,081     US$ 367,445  
 

 

 

   

 

 

   

 

 

   

 

 

   

 

 

   

 

 

 

Liabilities

           

Financial liabilities at fair value through profit or loss (IFRS 9)

          2,283     2,958     6,814     US$ 6,274  

Financial liabilities at fair value through profit or loss (IAS 39)

    3,803       3,428                          

Deposits due to customers

    221,020       234,695       248,691       264,686       291,477       268,371  

Borrowings

    18,770       14,785       16,203       18,999       20,745       19,101  

Debentures

    23,566       27,869       28,736       30,858       37,480       34,508  

Provisions

    429       410       391       444       502       462  

Net defined benefit liability

    65       43       173       92       52       48  

Current tax liabilities

    171       233       159       183       371       341  

Deferred tax liabilities

    22       23       18       134       160       148  

Derivative liabilities (designated for hedging)

    7       68       51       7       65       60  

Other financial liabilities(3)

    21,985       13,892       21,443       17,707       14,216       13,089  

Other liabilities(4)

    299       284       346       420       474       436  
 

 

 

   

 

 

   

 

 

   

 

 

   

 

 

   

 

 

 

Total liabilities

   290,137     295,730     318,494     336,488     372,356     US$ 342,838  
 

 

 

   

 

 

   

 

 

   

 

 

   

 

 

   

 

 

 

Equity

           

Owners’ equity

           

Capital stock

  3,381     3,381     3,381     3,611     3,611     US$ 3,325  

Hybrid securities

    3,575       3,018       3,162       998       1,895       1,745  

Capital surplus

    286       286       286       626       626       576  

Other equity(5)

    (1,468     (1,939     (2,214     (2,249     (2,347     (2,161

Retained earnings

    14,612       15,620       17,125       18,525       19,268       17,741  

Non-controlling interests

    160       199       213       3,982       3,672       3,381  
 

 

 

   

 

 

   

 

 

   

 

 

   

 

 

   

 

 

 

Total equity

  20,546     20,565     21,953     25,493     26,725     US$ 24,607  
 

 

 

   

 

 

   

 

 

   

 

 

   

 

 

   

 

 

 

Total liabilities and equity

  310,683     316,295     340,447     361,981     399,081     US$ 367,445  
 

 

 

   

 

 

   

 

 

   

 

 

   

 

 

   

 

 

 

 

(1)

Won amounts are expressed in U.S. dollars at the rate of ₩1,086.1 to US$1.00, the noon buying rate in effect on December 31, 2020 as quoted by the Federal Reserve Bank of New York in the United States.

(2)

For a description of “other assets,” see Note 19 of the notes to our consolidated financial statements.

(3)

For a description of “other financial liabilities,” see Note 25 of the notes to our consolidated financial statements.

(4)

For a description of “other liabilities,” see Note 25 of the notes to our consolidated financial statements.

(5)

For a description of “other equity,” see Note 28-(1) of the notes to our consolidated financial statements.

 

5


Table of Contents

Profitability Ratios and Other Data

 

     Year ended December 31,  
     2016     2017     2018     2019     2020  
     (in billions of Won except percentages)  

Net income as a percentage of:

          

Total average assets(1)

     0.42     0.49     0.63     0.57     0.40

Total average equity(1)

     6.33       7.33       9.45       8.37       5.79  

Dividend payout ratio(2)

     21.33       22.29       21.54       27.03       19.89  

Net interest spread(3)

     1.65       1.69       1.74       1.66       1.60  

Net interest margin(4)

     1.71       1.74       1.80       1.74       1.65  

Efficiency ratio(5)

     59.10       54.55       53.98       54.27       58.01  

Equity–to-average asset ratio(6)

     6.60       6.71       6.67       6.86       6.90  

Cost-to-average assets ratio(7)

     1.14       1.14       1.11       1.06       1.04  

 

(1)

Total average assets (including average interest-earning assets) and total average equity are based on daily balances for Woori Bank and on quarterly balances for all of our other subsidiaries and our structured companies.

(2)

Represents the ratio of total dividends declared on common stock as a percentage of net income attributable to owners.

(3)

Represents the difference between the yield on average interest-earning assets and cost of average interest-bearing liabilities.

(4)

Represents the ratio of net interest income to average interest-earning assets.

(5)

Represents the ratio of general and administrative expenses to the sum of net interest income, net fees and commissions income, dividend income, net gain on financial instruments at fair value through profit or loss, net gain on financial assets at fair value through other comprehensive income, net gain arising on financial assets at amortized cost (or net gain (loss) on available-for-sale financial assets) and other net operating expenses.

(6)

Represents the ratio of total average equity to total average assets.

(7)

Represents the ratio of general and administrative expenses to total average assets.

Asset Quality Data

 

     As of December 31,  
     2016     2017     2018     2019     2020  
     (in billions of Won, except percentages)  

Total loans(1)

   236,801     252,793     262,034     271,993     303,965  

Total non-performing loans(2)

     2,080       1,853       1,329       1,157       1,236  

Other impaired loans not included in non-performing loans

     335       374       292       229       199  

Total non-performing loans and other impaired loans

     2,415       2,227       1,621       1,386       1,435  

Total allowance for credit losses

     1,851       1,770       1,778       1,575       1,909  

Non-performing loans as a percentage of total loans

     0.88     0.73     0.51     0.43     0.41

Non-performing loans as a percentage of total assets

     0.67       0.59       0.39       0.32       0.31  

Total non-performing loans and other impaired loans as a percentage of total loans

     1.02       0.88       0.62       0.51       0.47  

Allowance for credit losses as a percentage of total loans

     0.78       0.70       0.68       0.58       0.63  

 

(1)

Not including due from banks and other financial assets (or other receivables), and prior to deducting allowance for credit losses and present value discount or reflecting deferred origination costs.

(2)

Defined as those loans that are past due by 90 days or more or classified as substandard or below based on the Financial Services Commission’s asset classification criteria. See “Item 4.B. Business Overview—Assets and Liabilities—Asset Quality of Loans—Loan Classifications.”

 

6


Table of Contents

Selected Financial Information

Average Balances and Related Interest

The following tables show our average balances and interest rates for the past three years:

 

    Year ended December 31,  
    2018     2019     2020  
    Average
Balance(1)
    Interest
Income(2)
    Average
Yield
    Average
Balance(1)
    Interest
Income(2)
    Average
Yield
    Average
Balance(1)
    Interest
Income(2)
    Average
Yield
 
    (in billions of Won, except percentages)  

Assets

                 

Interest-earning assets

                 

Due from banks

  16,027     113       0.71   16,045     141       0.88   18,966     54       0.28

Loans(3)

                 

Commercial and industrial

    104,269       3,437       3.30       110,291       3,604       3.27       119,586       3,219       2.69  

Trade financing

    11,916       315       2.64       11,112       295       2.65       10,253       153       1.49  

Lease financing(4)

    111       4       3.52       191       2       3.92       1,448       48       3.31  

Other commercial

    11,038       270       2.45       9,460       243       2.57       9,773       201       2.06  

General purpose household(5)

    67,042       2,647       3.95       71,413       2,928       4.10       74,124       2,705       3.65  

Mortgage

    48,445       1,559       3.22       53,296       1,717       3.22       57,123       1,592       2.79  

Credit cards(2)

    7,445       600       8.06       7,358       655       8.90       8,215       651       7.92  
 

 

 

   

 

 

     

 

 

   

 

 

     

 

 

   

 

 

   

Total loans

    250,266       8,832       3.53       263,121       9,444       3.59       280,522       8,569       3.05  

Securities

                 

Trading(6)

    3,955       54       1.37       4,091       51       1.25       4,518       49       1.08  

Investment(7)

    32,404       657       2.03       43,568       911       2.09       46,718       821       1.76  
 

 

 

   

 

 

     

 

 

   

 

 

     

 

 

   

 

 

   

Total securities

    36,359       711       1.96       47,659       962       2.02       51,236       870       1.70  

Other

    11,990       28       0.23       12,809       30       0.23       12,416       31       0.25  
 

 

 

   

 

 

     

 

 

   

 

 

     

 

 

   

 

 

   

Total average interest earning assets

    314,642       9,684       3.08       339,634       10,577       3.11       363,140       9,524       2.62  
 

 

 

   

 

 

     

 

 

   

 

 

     

 

 

   

 

 

   

Total average non-interest earning assets

    11,144                   15,428                   16,351              
 

 

 

   

 

 

     

 

 

   

 

 

     

 

 

   

 

 

   

Total average assets

  325,786     9,684       2.97   355,062     10,577       2.98   379,491     9,524       2.51
 

 

 

   

 

 

     

 

 

   

 

 

     

 

 

   

 

 

   

 

    Year ended December 31,  
    2018     2019     2020  
    Average
Balance(1)
    Interest
Expense
    Average
Cost
    Average
Balance(1)
    Interest
Expense
    Average
Cost
    Average
Balance(1)
    Interest
Expense
    Average
Cost
 
    (in billions of Won, except percentages)  

Liabilities

                 

Interest-bearing liabilities

                 

Deposits due to customers

                 

Demand deposits

  8,512     51       0.60   8,213     35       0.43   10,110     49       0.48

Time and savings deposits

    196,806       2,418       1.23       211,732       2,814       1.33       225,563       2,056       0.91  

Certificates of deposit

    5,091       104       2.04       4,760       105       2.21       1,677       22       1.31  

Other deposits

    26,254       344       1.31       28,930       471       1.63       34,861       360       1.03  
 

 

 

   

 

 

     

 

 

   

 

 

     

 

 

   

 

 

   

Total deposits

    236,663       2,917       1.23       253,635       3,425       1.35       272,211       2,487       0.91  

Borrowings

    15,752       307       1.95       19,258       383       1.99       21,368       270       1.26  

Debentures

    27,613       720       2.61       29,536       777       2.63       32,315       723       2.24  

Other

    20,146       89       0.44       21,426       98       0.46       21,110       46       0.22  
 

 

 

   

 

 

     

 

 

   

 

 

     

 

 

   

 

 

   

Total average interest-bearing liabilities

    300,174       4,033       1.34       323,855       4,683       1.45       347,004       3,526       1.02  
 

 

 

   

 

 

     

 

 

   

 

 

     

 

 

   

 

 

   

Total average non-interest-bearing liabilities

    3,896                   6,855                   6,300              
 

 

 

   

 

 

     

 

 

   

 

 

     

 

 

   

 

 

   

Total average liabilities

    304,070       4,033       1.33       330,710       4,683       1.42       353,304       3,526       1.00  
 

 

 

   

 

 

     

 

 

   

 

 

     

 

 

   

 

 

   

Total average equity

    21,716                   24,352                   26,187              
 

 

 

   

 

 

     

 

 

   

 

 

     

 

 

   

 

 

   

Total average liabilities and equity

  325,786     4,033       1.24   355,062     4,683       1.32   379,491     3,526       0.93
 

 

 

   

 

 

     

 

 

   

 

 

     

 

 

   

 

 

   

 

(1)

Average balances are based on daily balances for Woori Bank and on quarterly balances for all of our other subsidiaries and our structured companies.

 

7


Table of Contents
(2)

Interest income from credit cards is derived from interest on credit card loans and credit card installment purchases.

(3)

Not including other financial assets, and prior to deducting allowance for credit losses and present value discount or reflecting deferred origination costs.

(4)

Includes automobile lease financing to consumer borrowers.

(5)

Includes home equity loans.

(6)

Includes financial assets at fair value through profit or loss.

(7)

Includes financial assets at fair value through other comprehensive income and securities at amortized cost.

Analysis of Changes in Net Interest Income—Volume and Rate Analysis

The following table provides an analysis of changes in interest income, interest expense and net interest income based on changes in volume and changes in rate for 2019 compared to 2018 and 2020 compared to 2019. Information is provided with respect to: (1) effects attributable to changes in volume (changes in volume multiplied by prior rate) and (2) effects attributable to changes in rate (changes in rate multiplied by prior volume). Changes attributable to the combined impact of changes in rate and volume have been allocated proportionately to the changes due to volume changes and changes due to rate changes.

 

     2019 vs. 2018
Increase/(decrease)
due to changes in
    2020 vs. 2019
Increase/(decrease)
due to changes in
 
     Volume     Rate     Total     Volume     Rate     Total  
     (in billions of Won)  

Interest-earning assets

  

Due from banks

       28     28     26     (113   (87

Loans(1)

            

Commercial and industrial

     199       (32     167       304       (689     (385

Trade financing

     (21     1       (20     (23     (119     (142

Lease financing(2)

     3       (5     (2     49       (3     46  

Other commercial

     (39     12       (27     8       (50     (42

General purpose household(3)

     173       108       281       111       (334     (223

Mortgage

     156       2       158       123       (248     (125

Credit cards

     (7     62       55       76       (80     (4

Securities

            

Trading(4)

     2       (5     (3     5       (7     (2

Investment(5)

     227       27       254       66       (156     (90

Other

     2             2       (1     2       1  
  

 

 

   

 

 

   

 

 

   

 

 

   

 

 

   

 

 

 

Total interest income

   695     198     893     744     (1,797   (1,053
  

 

 

   

 

 

   

 

 

   

 

 

   

 

 

   

 

 

 

Interest-bearing liabilities

            

Deposits due to customers

            

Demand deposits

   (2   (14   (16   8     6     14  

Time and savings deposits

     184       212       396       184       (942     (758

Certificates of deposit

     (7     8       1       (68     (15     (83

Other deposits

     35       92       127       97       (208     (111

Borrowings

     68       8       76       42       (155     (113

Debentures

     50       7       57       73       (127     (54

Other

     6       3       9       (1     (51     (52
  

 

 

   

 

 

   

 

 

   

 

 

   

 

 

   

 

 

 

Total interest expense

   334     316     650     335     (1,492   (1,157
  

 

 

   

 

 

   

 

 

   

 

 

   

 

 

   

 

 

 

Net interest income

   361     (118   243     409     (305   104  
  

 

 

   

 

 

   

 

 

   

 

 

   

 

 

   

 

 

 

 

(1)

Not including other financial assets and prior to deducting allowance for credit losses and present value discount or reflecting deferred origination costs.

(2)

Includes automobile lease financing to consumer borrowers.

(3)

Includes home equity loans.

(4)

Includes financial assets at fair value through profit or loss.

(5)

Includes financial assets at fair value through other comprehensive income and securities at amortized cost.

 

8


Table of Contents
Item 3.B.

Capitalization and Indebtedness

Not Applicable

 

Item 3.C.

Reasons for the Offer and Use of Proceeds

Not Applicable

 

Item 3.D.

Risk Factors

Risks relating to our corporate credit portfolio

The largest portion of our exposure is to small- and medium-sized enterprises, and financial difficulties experienced by companies in this segment may result in a deterioration of our asset quality and have an adverse impact on us.

Our loans to small- and medium-sized enterprises amounted to 79,371 billion, or 30.3% of our total loans, as of December 31, 2018, 85,367 billion, or 31.4% of our total loans, as of December 31, 2019 and 97,476 billion, or 32.1% as of December 31, 2020. As of December 31, 2020, Won-denominated loans to small- and medium-sized enterprises that were classified as substandard or below were 470 billion, representing 0.5% of such loans to those enterprises. See “Item 4.B. Business Overview—Corporate Banking—Small and Medium-Sized Enterprise Banking.” We recorded charge-offs of 219 billion in respect of our Won-denominated loans to small- and medium-sized enterprises in 2020, compared to charge-offs of 185 billion in 2019 and 199 billion in 2018. According to data compiled by the Financial Supervisory Service, the industry-wide delinquency ratios for Won-denominated loans to small- and medium-sized enterprises decreased in 2019 and 2020. The delinquency ratio for small- and medium-sized enterprises is calculated as the ratio of (1) the outstanding balance of such loans in respect of which either principal or interest payments are overdue by one month or more to (2) the aggregate outstanding balance of such loans. Our delinquency ratio for such loans denominated in Won was 0.5% as of December 31, 2018, 0.4% as of December 31, 2019 and 0.3% as of December 31, 2020. Our delinquency ratio may increase in 2021 as a result of, among other things, adverse changes in economic conditions in Korea and globally. See “—Other risks relating to our business—Unfavorable changes in the global financial markets could adversely affect our results of operations and financial condition.” Accordingly, we may be required to take measures to decrease our exposures to these customers.

In light of the deteriorating financial condition and liquidity position of small- and medium-sized enterprises in Korea as a result of the global financial crisis commencing in the second half of 2008, the Korean government introduced measures intended to encourage Korean banks to provide financial support to small- and medium-sized enterprise borrowers. For example, the Korean government requested Korean banks, including Woori Bank, to establish a “fast track” program to provide liquidity assistance to small- and medium-sized enterprises on an expedited basis. Under the “fast track” program established by Woori Bank, liquidity assistance is provided to small- and medium-sized enterprise borrowers applying for such assistance, in the form of new short-term loans or maturity extensions or interest rate adjustments with respect to existing loans, after expedited credit review and approval. The aggregate amount of outstanding small- and medium-sized enterprise loans made by us under the “fast track” program was 99.7 billion as of December 31, 2020, which represented 0.1% of our total small- and medium-sized enterprise loan portfolio as of such date. Furthermore, loans made by us under the “fast track” program are partially guaranteed by the Korean government’s public financial institutions, including the Korea Credit Guarantee Fund and the Korea Technology Finance Corporation. The overall prospects for the Korean economy in 2021 and beyond remain uncertain, especially in light of the COVID-19 pandemic affecting many countries worldwide, including Korea, and the Korean government may extend or renew existing or past policies and initiatives or introduce new policies or initiatives to encourage Korean banks to provide financial support to small- and medium-sized enterprises. See “—Other risks relating to our business—The COVID-19 pandemic has adversely affected and may continue to adversely affect our business, financial condition or results of operations.” For example, the Financial Services Commission requested 14 Korean banks, including Woori Bank, to extend special low-rate loans to small merchants affected by the COVID-19 pandemic beginning in

 

9


Table of Contents

April 2020. The aggregate amount of such loans extended by the Korean banks is expected to be 13.5 trillion, of which 950 billion was provided by Woori Bank as of December 31, 2020. In addition, Korean financial regulatory authorities, including the Financial Services Commission and the Financial Supervisory Service, adopted guidelines for Korean banks to extend loan terms and defer interest payments with respect to small- and medium sized enterprises and small merchants affected by the COVID-19 pandemic starting from April 2020. We believe that, to date, our participation in such government-led initiatives has not caused us to extend a material amount of credit that we would not have otherwise extended nor materially impacted our results of operations and financial condition in general. However, there can be no assurance that our future participation in such government-led initiatives would not lead us to extend credit to small- and medium-sized enterprise borrowers that we would not otherwise extend, or offer terms for such credit that we would not otherwise offer, in the absence of such initiatives. Furthermore, there is no guarantee that the financial condition and liquidity position of our small- and medium-sized enterprise borrowers benefiting from such initiatives will improve sufficiently for them to service their debt on a timely basis, or at all. Accordingly, increases in our exposure to small- and medium-sized enterprises resulting from such government-led initiatives may have a material adverse effect on our results of operations and financial condition.

Many small- and medium-sized enterprises represent sole proprietorships or very small businesses dependent on a relatively limited number of suppliers or customers and tend to be affected by fluctuations in the Korean and global economy to a greater extent than large corporate borrowers. In addition, small- and medium-sized enterprises often maintain less sophisticated financial records than large corporate borrowers. Therefore, it is generally more difficult for us to judge the level of risk inherent in lending to these enterprises, as compared to large corporations. However, in light of the COVID-19 pandemic, starting from June 2020, the Bank of Korea early implemented Basel III standards relating to lowering the risk weight of loans extended to small- and medium-sized enterprises with no credit rating from 100% to 85% in an effort to boost such lending.

In addition, many small- and medium-sized enterprises have close business relationships with large corporations in Korea, primarily as suppliers. Any difficulties encountered by those large corporations would likely hurt the liquidity and financial condition of related small- and medium-sized enterprises, including those to which we have exposure, also resulting in an impairment of their ability to repay loans.

Financial difficulties experienced by small- and medium-sized enterprises as a result of, among other things, adverse changes in domestic and global economic conditions, could have an adverse impact on the ability of small- and medium-sized enterprises to make payments on their loans. For example, the COVID-19 pandemic has had a significant adverse impact on the Korean and global economy, including disruptions in the supply chains, declines in the sales and deterioration in the financial conditions of small- and medium-sized enterprises. In addition, aggressive marketing and competition among banks to lend to this segment may lead to a deterioration in the asset quality of our loans to this segment in the future. Any such deterioration would result in increased charge-offs, higher provisioning and reduced interest and fee income from this segment, which would have an adverse impact on our financial condition and results of operations.

We have exposure to companies in certain troubled industries, and financial difficulties of these companies may adversely impact us.

As of December 31, 2020, the total amount of loans provided by us to construction, shipbuilding and shipping companies in Korea amounted to 4,573 billion, 432 billion and 426 billion, or 1.5%, 0.1% and 0.1% of our total loans, respectively. We also have other exposures to Korean construction, shipbuilding and shipping companies, including in the form of guarantees extended for the benefit of such companies and debt and equity securities of such companies held by us. In the case of construction companies, we have potential exposure in the form of guarantees provided to us by general contractors with respect to financing extended by us for residential and commercial real estate development projects, as well as commitments to purchase asset-backed securities secured by the assets of companies in the construction industry and other commitments we enter into relating to project financing for such real estate projects which may effectively function as guarantees. In the case of shipbuilding companies, such exposures include refund guarantees extended by us on behalf of

 

10


Table of Contents

shipbuilding companies to cover their obligation to return a portion of the ship order contract amount to customers in the event of performance delays or defaults under shipbuilding contracts.

Although the construction industry in Korea has shown signs of recovery since 2015, excessive investment in residential property development projects, the strengthening of mortgage and other lending regulations by the Korean government, stagnation of real property prices and reduced demand for residential property in areas outside of the Seoul metropolitan area, are expected to continue to negatively impact the construction industry. The shipbuilding industry in Korea has experienced a severe downturn in recent years reflecting a significant decrease in ship orders, primarily due to adverse conditions in the global economy and the resulting slowdown in global trade. In the case of shipping companies in Korea, reduced shipping rates and high chartering costs, together with the slowdown in global trade, have contributed to the deterioration of their financial condition, requiring some of them to file for bankruptcy or pursue voluntary restructuring of their debt.

In response to the deteriorating financial condition and liquidity position of borrowers in the Korean construction, shipbuilding and shipping industries, which were disproportionately impacted by adverse domestic and global economic developments, the Korean government implemented a program in 2009 to promote expedited restructuring of such borrowers by their Korean creditor financial institutions, under the supervision of major commercial banks. In accordance with such program, 24 construction companies and five shipbuilding companies became subject to workout in 2009, following review by their creditor financial institutions (including us) and the Korean government. Each year since 2009, the Financial Services Commission and the Financial Supervisory Service have announced the results of subsequent credit risk evaluations conducted by creditor financial institutions (including us) of certain companies in Korea, pursuant to which a number of companies were selected by such financial institutions for restructuring in the form of workout, liquidation or court receivership. However, there is no assurance that these measures will be successful in stabilizing the Korean construction, shipbuilding and shipping industries.

In addition, we have significant exposures to companies in the hotel, leisure and transportation industries, which have been adversely impacted by the COVID-19 pandemic. As of December 31, 2020, the total amount of loans provided by us to companies in the hotel, leisure and transportation industries amounted to an aggregate 9,150 billion, or 3.0% of our total loans. While the business activities, results of operations and financial condition of companies in such industries may recover as the impact of the pandemic decreases, the timeline for such recovery remains uncertain, and we may be required to record substantial additional allowances relating to such companies.

The allowance for credit losses that we have established against our credit exposures to companies in the Korean construction, shipbuilding and shipping industries as well as the hotel, leisure and transportation industries may not be sufficient to cover all future losses arising from these and other exposures. If the credit quality of our exposures to such companies declines further, we may incur substantial additional provisions for credit loss, which could adversely impact our results of operations and financial condition. Furthermore, although a portion of our loans to companies in the construction, shipbuilding and shipping industries as well as the hotel, leisure and transportation industries are secured by collateral, such collateral may not be sufficient to cover uncollectible amounts in respect of such loans.

A large portion of our exposure is concentrated in a relatively small number of large corporate borrowers, which increases the risk of our corporate credit portfolio.

As of December 31, 2020, our 20 largest exposures to corporate borrowers (including loans, debt and equity securities, credit-related commitments and other exposures) totaled 55,650 billion, which represented 11.5% of our total exposures. As of that date, our single largest corporate exposure was to the Korea Development Bank, to which we had outstanding credits in the form of debt securities of 10,559 billion and loans in Won of 33 billion, representing 2.2% of our total exposures in the aggregate. Aside from exposure to the Korean government and government-related agencies, our next largest exposure was to NH Investment & Securities Co., Ltd., to which we had outstanding exposure of 2,329 billion representing 0.5% of our total exposures. Any deterioration in the financial condition of our large corporate borrowers, including those in industries particularly

 

11


Table of Contents

affected by the COVID-19 pandemic to which we have significant exposures such as the hotel, leisure and transportation industries, the retail and wholesale industries and the manufacturing industry, may require us to record substantial additional allowances and may have a material adverse impact on our results of operations and financial condition.

We have exposure to the largest Korean commercial conglomerates, known as “chaebols,” and, as a result, financial difficulties of chaebols may have an adverse impact on us.

Of our 20 largest corporate exposures as of December 31, 2020, three were to companies that were members of the 27 largest chaebols in Korea. As of that date, the total amount of our exposures to the 27 largest chaebols was 20,347 billion, or 4.2% of our total exposures. If the credit quality of our exposures to chaebols declines as a result of financial difficulties they experience or for other reasons, we could incur additional provisions for credit loss, which would hurt our results of operations and financial condition. See “Item 4.B. Business Overview—Assets and Liabilities—Loan Portfolio—Exposure to Chaebols.”

The allowances we have established against these exposures may not be sufficient to cover all future losses arising from these exposures. In addition, in the case of companies that are in or in the future enter into workout, restructuring, reorganization or liquidation proceedings, our recoveries from those companies may be limited. We may, therefore, experience future losses with respect to these exposures.

We have exposure to companies that are currently or may in the future be put in restructuring and may suffer losses as a result of additional provisions for credit loss required or the adoption of restructuring plans with which we do not agree.

As of December 31, 2020, our credit exposures to companies that were in workout or corporate restructuring amounted to 181 billion or 0.04% of our total credit exposures, of which 166 billion or 91.7% was classified as substandard or below and substantially all of which was classified as impaired. As of the same date, our allowance for credit losses on these credit exposures amounted to 65 billion, or 35.9% of these exposures. These allowances may not be sufficient to cover all future losses arising from our credit exposure to these companies. Furthermore, we have other exposure to such companies in the form of debt and equity securities of such companies held by us (including equity securities we acquired as a result of debt-to-equity conversions). Including such securities, our exposures as of December 31, 2020 to companies in workout or restructuring amounted to 181 billion, or 0.04% of our total exposures. Our exposures to such companies may also increase in the future, including as a result of adverse conditions in the Korean economy. In addition, in the case of borrowers that are or become subject to workout, we may be forced to restructure our credits pursuant to restructuring plans approved by other creditor financial institutions of the borrower, or to dispose of our credits to other creditors on unfavorable terms, which may adversely affect our results of operations and financial condition.

Risks relating to our consumer credit portfolio

We may experience increases in delinquencies in our consumer loan and credit card portfolios.

In recent years, consumer debt has increased rapidly in Korea. Our portfolio of consumer loans amounted to 117,096 billion as of December 31, 2018, 124,003 billion as of December 31, 2019 and 138,119 billion as of December 31, 2020. Our credit card portfolio amounted to 8,051 billion as of December 31, 2018, 8,399 billion as of December 31, 2019 and 8,543 billion as of December 31, 2020. As of December 31, 2020, our consumer loans and credit card receivables represented 45.4% and 2.8% of our total lending, respectively. See “Item 4.B. Business Overview—Consumer Banking—Lending Activities” and “Item 4.B. Business Overview—Credit Cards—Products and Services.”

The growth in our consumer loan portfolio in recent years, together with adverse changes in economic conditions in Korea and globally, may lead to increasing delinquencies and a deterioration in asset quality. The amount of our consumer loans classified as substandard or below was 309 billion (or 0.3% of our consumer loan portfolio) as of December 31, 2018, 314 billion (or 0.3% of our consumer loan portfolio) as of

 

12


Table of Contents

December 31, 2019 and 295 billion (or 0.2% of our consumer loan portfolio) as of December 31, 2020. We charged off consumer loans amounting to 182 billion in 2020, as compared to 217 billion in 2019 and 204 billion in 2018, and recorded provisions for credit loss in respect of consumer loans of 131 billion in 2020, as compared to 163 billion in 2019 and 192 billion in 2018. Within our consumer loan portfolio, the outstanding balance of general purpose household loans, which, unlike mortgage or home equity loans, are often unsecured and therefore tend to carry a higher credit risk, amounted to 33,486 billion, or 28.6% of our total outstanding consumer loans, as of December 31, 2018, 35,981 billion, or 29.0% of our total outstanding consumer loans, as of December 31, 2019, and 35,211 billion, or 25.5% of our total outstanding consumer loans, as of December 31, 2020.

In our credit card segment, outstanding balances overdue by more than one month amounted to 110 billion, or 1.4% of our credit card receivables, as of December 31, 2018, 110 billion, or 1.3% of our credit card receivables, as of December 31, 2019 and 88 billion, or 1.0% of our credit card receivables, as of December 31, 2020. In line with industry practice, we have restructured a portion of our delinquent credit card account balances as loans. As of December 31, 2020, these restructured loans amounted to 131 billion, or 1.5% of our credit card balances. Because these restructured loans are not initially recorded as being delinquent, our delinquency ratios do not fully reflect all delinquent amounts relating to our credit card balances. Including all restructured loans, outstanding balances overdue by more than one month accounted for 2.5% of our credit card balances as of December 31, 2020. We charged off credit card balances amounting to 246 billion in 2020, as compared to 281 billion in 2019 and 243 billion in 2018, and recorded provisions for credit loss in respect of credit card balances of 188 billion in 2020, as compared to 236 billion in 2019 and 213 billion in 2018. Delinquencies may increase in the future as a result of, among other things, adverse economic conditions in Korea, additional government regulation or the inability of Korean consumers to manage increased household debt.

A deterioration of the asset quality of our consumer loan and credit card portfolios would require us to record increased provisions for credit loss and charge-offs and adversely affect our financial condition and results of operations. In addition, our large exposure to consumer loans means that we are exposed to changes in economic conditions affecting Korean consumers. Accordingly, economic difficulties in Korea that hurt those consumers could result in further deterioration in the credit quality of our consumer loan and credit card portfolios. For example, the severe impact of the COVID-19 pandemic on Korea’s economy may disrupt the business, activities and operations of our consumers, which in turn could result in a significant decrease in the number of financial transactions or the inability of our consumers to meet existing payment or other obligations to us. In addition, a rise in unemployment or an increase in interest rates in Korea could adversely affect the ability of consumers to make payments and increase the likelihood of potential defaults. See “Risks relating to Korea—Unfavorable financial and economic developments in Korea may have an adverse effect on us.”

In addition, we are exposed to changes in regulations and policies on consumer lending by the Korean government, which may adopt measures to restrict consumer lending or encourage financial institutions to provide financial support to certain types of retail borrowers. In 2014 and 2015, the Korean government implemented several measures to encourage consumer spending and revive the housing market in Korea, including loosening regulations on mortgage lending, which contributed to an increase in our portfolio of consumer loans. However, the Korean government introduced various measures from the second half of 2016 to 2020 to tighten regulations on mortgage and other lending and housing subscription in response to the rapid growth in consumer debt and concerns over speculative investments in real estate in certain areas. A decrease in housing prices as a result of the implementation of such measures, together with the high level of consumer debt and rising interest rate levels, could result in declines in consumer spending and reduced economic growth, which may lead to increases in delinquency levels of our consumer loan and credit card portfolios.

In light of adverse conditions in the Korean economy affecting consumers, in March 2009, the Financial Services Commission requested Korean banks, including Woori Bank, to establish a “pre-workout program,” including a credit counseling and recovery service, for retail borrowers with outstanding short-term debt. Under the pre-workout program, which has been in operation since April 2009, maturity extensions and/or interest reductions are provided to retail borrowers with total loans of less than 1.5 billion (consisting of no more than

 

13


Table of Contents

500 million of unsecured loans and 1 billion of secured loans) who are in arrears on their payments for more than 30 days but less than 90 days or for retail borrowers with an annual income of 40 million or less who have been in arrears on their payments for 30 days or more on an aggregate basis for the 12 months prior to their application, among others. The aggregate amount of consumer credit (including credit card receivables) we provided which became subject to the pre-workout program in 2020 was ₩49.3 billion. While we believe that our operation of the pre-workout program has not had a material impact on the overall credit quality of our consumer loan and credit card portfolios to date, our participation in such government-led initiatives to provide financial support to retail borrowers may lead us to offer credit terms for such borrowers that we would not otherwise offer in the absence of such initiatives, which may have an adverse effect on our results of operations and financial condition.

A decline in the value of the collateral securing our consumer loans and our inability to realize full collateral value may adversely affect our consumer credit portfolio.

A substantial portion of our consumer loans is secured by real estate, the values of which have fluctuated significantly in recent years. Although it is our general policy to lend up to 70% of the appraised value of collateral (except in areas of high speculation designated by the government where we generally limit our lending to 40% of the appraised value of collateral) and to periodically re-appraise our collateral, a downturn in the real estate markets in Korea may result in a decline in the value of the collateral securing our mortgage and home equity loans. If collateral values decline in the future, they may not be sufficient to cover uncollectible amounts in respect of our secured loans. Any declines in the value of the real estate or other collateral securing our consumer loans, or our inability to obtain additional collateral in the event of such declines, could result in a deterioration in our asset quality and may require us to record additional allowances for credit losses.

In Korea, foreclosure on collateral generally requires a written petition to a court. An application, when made, may be subject to delays and administrative requirements that may decrease the value of such collateral. We cannot guarantee that we will be able to realize the full value on our collateral as a result of, among other factors, delays in foreclosure proceedings and defects in the perfection of our security interest in collateral. Our failure to recover the expected value of collateral could expose us to potential losses.

Risks relating to our financial holding company structure and strategy

We may not succeed in implementing our strategy to take advantage of, or fail to realize the anticipated benefits of, our financial holding company structure.

We were established as a new financial holding company in January 2019 pursuant to a “comprehensive stock transfer” under Korean law, following the completion of which Woori Bank, Woori FIS Co., Ltd., Woori Finance Research Institute Co., Ltd., Woori Credit Information Co., Ltd., Woori Fund Services Co., Ltd. and Woori Private Equity Asset Management Co., Ltd. became our wholly-owned subsidiaries. See “Item 4A. History and Development of the Company—Establishment of Woori Financial Group.”

One of our principal strategies is to take advantage of our financial holding company structure to become a comprehensive financial services provider capable of developing and cross-selling a diverse range of products and services to our large existing base of retail and corporate banking customers. An intended benefit of our financial holding company structure is that it enhances our ability to engage in mergers and acquisitions which we may decide to pursue as part of our strategy. Accordingly, we may consider acquiring or merging with other financial institutions, particularly in the non-banking sector, to achieve more balanced growth and further diversify our revenue base. We may also continue to seek opportunities to expand our operations in markets outside Korea. See “Item 4.B. Business Overview—Strategy” and “—We may not be able to successfully execute our overseas expansion strategy.”

The integration of companies we may acquire or merge with in the future under our financial holding company structure could require a significant amount of time, financial resources and management attention. Moreover, that process could place a burden on our operations (including our risk management operations) or information technology systems, reduce employee morale, produce unintended inconsistencies in our standards,

 

14


Table of Contents

controls, procedures or policies, and affect our relationships with customers and our ability to retain key personnel. The realization of the anticipated benefits of our financial holding company structure may be blocked, delayed or reduced as a result of many factors, some of which may be outside our control. These factors include:

 

   

competition from other financial institutions, as well as private equity firms and other potential acquirers, in Korea and elsewhere in terms of identifying and winning bids for attractive merger and acquisition targets in the financial industry, including the non-banking sector, which may make it challenging for us to successfully acquire, or which may require us to pay a high acquisition price for, such targets;

 

   

difficulties in integrating the diverse activities and operations of our subsidiaries or any companies we may acquire, including risk management operations and information technology systems, personnel, policies and procedures;

 

   

difficulties in reorganizing or reducing overlapping personnel, branches, networks and administrative functions;

 

   

restrictions under the Financial Holding Company Act and other regulations on transactions between a financial holding company and, or among, its subsidiaries;

 

   

failure to leverage our financial holding company structure to realize operational efficiencies and to cross-sell multiple products and services;

 

   

unforeseen contingent risks, including lack of required capital resources, increased tax liabilities or restrictions in our overseas operations, relating to our financial holding company structure;

 

   

unexpected business disruptions;

 

   

failure to attract, develop and retain personnel with necessary expertise;

 

   

loss of customers; and

 

   

labor unrest.

Accordingly, we may not be able to realize the anticipated benefits of our financial holding company structure, and our business, results of operations and financial condition may suffer as a result.

We depend on limited forms of funding to fund our operations at the holding company level.

We are a financial holding company with no significant assets other than the shares of our subsidiaries. Our primary sources of funding and liquidity are dividends from our subsidiaries, sales of interests in our subsidiaries and direct borrowings and issuances of equity or debt securities at the holding company level. In addition, as a financial holding company, we are required to meet certain minimum financial ratios under Korean law, including with respect to liquidity and capital adequacy. Our ability to meet our obligations to our direct creditors and employees and our other liquidity needs and regulatory requirements at the holding company level depends on timely and adequate distributions from our subsidiaries and our ability to sell our securities or obtain credit from our lenders.

The ability of our subsidiaries to pay dividends to us depends on their financial condition and operating results. In the future, our subsidiaries may enter into agreements, such as credit agreements with lenders or indentures relating to high-yield or subordinated debt instruments, that impose restrictions on their ability to make distributions to us, and the terms of future obligations and the operation of Korean law could prevent our subsidiaries from making sufficient distributions to us to allow us to make payments on our outstanding obligations. See “—As a financial holding company, we largely depend on receiving dividends from our subsidiaries to pay dividends on our common stock.” Any delay in receipt of or shortfall in payments to us from our subsidiaries could result in our inability to meet our liquidity needs and regulatory requirements, including minimum liquidity and capital adequacy ratios, which may disrupt our operations at the holding company level.

In addition, our creditors will generally not be able to assert claims on the assets of our subsidiaries. Furthermore, our inability to sell our securities or obtain funds from our lenders on favorable terms, or at all,

 

15


Table of Contents

could also result in our inability to meet our liquidity needs and regulatory requirements and may disrupt our operations at the holding company level.

As a financial holding company, we largely depend on receiving dividends from our subsidiaries to pay dividends on our common stock.

Since our principal assets at the holding company level are the shares of our subsidiaries, our ability to pay dividends on our common stock largely depends on dividend payments from those subsidiaries. Those dividend payments are subject to the Korean Commercial Code, the Bank Act and regulatory limitations, generally based on capital levels and retained earnings, imposed by the various regulatory agencies with authority over those entities. The ability of our subsidiaries to pay dividends may be subject to regulatory restrictions to the extent that paying dividends would impair their respective non-consolidated profitability, financial condition or other cash flow needs. For example:

 

   

under the Korean Commercial Code, dividends may only be paid out of distributable income, an amount which is calculated by subtracting the aggregate amount of a company’s paid-in capital and certain mandatory legal reserves as well as certain unrealized profits from its net assets, in each case as of the end of the prior fiscal period;

 

   

under the Bank Act, a bank also must credit at least 10% of its net profit to a legal reserve each time it pays dividends on distributable income until that reserve equals the amount of its total paid-in capital; and

 

   

under the Bank Act and the requirements of the Financial Services Commission, if a bank fails to meet its required capital adequacy ratio or otherwise becomes subject to management improvement measures imposed by the Financial Services Commission, then the Financial Services Commission may restrict the declaration and payment of dividends by that bank.

Our subsidiaries may not continue to meet the applicable legal and regulatory requirements for the payment of dividends in the future. If they fail to do so, they may stop paying or reduce the amount of the dividends they pay to us, which would have an adverse effect on our ability to pay dividends on our common stock.

The implementation of the Korean government’s privatization plan may have an adverse effect on us and your interests as a shareholder.

In June 2013, the Korean government, through the Public Funds Oversight Committee of the Financial Services Commission, announced an updated plan to privatize Woori Finance Holdings, Woori Bank’s former parent company, and its former subsidiaries. The privatization plan provided for the segregation of such entities into three groups and the disposal of the Korean government’s interest in these entities held through the Korea Deposit Insurance Corporation, or the KDIC, in a series of transactions, many of which have been completed. Such transactions included the following:

 

   

Kwangju Bank and Kyongnam Bank.  In May 2014, Woori Finance Holdings established KJB Financial Group and KNB Financial Group through a spin-off of its businesses related to the holding of the shares and thereby controlling the business operations of Kwangju Bank and Kyongnam Bank, respectively. As a result of such spin-off, KJB Financial Group became the owner of the shares of Kwangju Bank previously held by Woori Finance Holdings and KNB Financial Group became the owner of the shares of Kyongnam Bank previously held by Woori Finance Holdings. Woori Finance Holdings no longer owned any shares of Kwangju Bank or Kyongnam Bank, and neither they nor their new holding companies were its subsidiaries, after the spin-off. Following such spin-off, each of these banks was merged with its holding company, and in October 2014, the KDIC sold its 56.97% ownership interest in Kwangju Bank and Kyongnam Bank to JB Financial Group and BS Financial Group, respectively.

 

   

Woori Investment & Securities and Other Subsidiaries.  In March 2014, Woori Finance Holdings sold its 52.0% ownership interest in Woori Financial to KB Financial Group. In May 2014, Woori Finance Holdings sold its 100.0% ownership interest in Woori Asset Management to Kiwoom Securities and

 

16


Table of Contents
 

sold its 100.0% ownership interest in Woori F&I to Daishin Securities. In June 2014, Woori Finance Holdings sold its 37.9% ownership interest in Woori Investment & Securities, its 51.6% ownership interest in Woori Aviva Life Insurance and its 100.0% ownership interest in Woori FG Savings Bank to NongHyup Financial Group in a collective sale. As a result of such sales, Woori Investment & Securities, Woori Asset Management, Woori Aviva Life Insurance, Woori FG Savings Bank, Woori F&I and Woori Financial were no longer subsidiaries of Woori Finance Holdings, and it no longer owned any shares in such former subsidiaries.

 

   

Woori Bank.  In November 2014, Woori Finance Holdings merged with and into Woori Bank. As a result of the merger, the other former subsidiaries of Woori Finance Holdings, including Woori Card, Woori Private Equity, Woori FIS, Woori Investment Bank and Woori Finance Research Institute, became Woori Bank’s subsidiaries. In December 2014, the KDIC sold 40,143,022 shares of Woori Bank’s common stock (representing 5.9% of its outstanding common stock) in a private sale in Korea. In addition, in December 2016 and January 2017, the KDIC sold an aggregate of 200,685,395 shares of Woori Bank’s common stock (representing 29.7% of its outstanding common stock) in stakes ranging from 3.7% to 6.0% to seven financial companies through a bidding process. Pursuant to a commitment made by the KDIC in connection with such bidding process, five persons, each nominated by one of the winning bidders, were elected as new outside directors at an extraordinary general meeting of Woori Bank’s shareholders held in December 2016. In December 2018, five persons, each nominated by one of such winning bidders, were elected at an extraordinary general meeting of Woori Bank’s shareholders to serve as our outside directors upon our establishment. See “Item 6.A. Directors and Senior Management—Board of Directors—Outside Directors.” In 2017, pursuant to a series of transactions related to call options previously granted in connection with the KDIC’s sale of Woori Bank’s common stock in December 2014, the KDIC sold an aggregate of 19,852,364 shares of Woori Bank’s common stock (representing 2.94% of its outstanding common stock). As a result of such transactions, the KDIC’s ownership interest in Woori Bank was reduced to 18.43%.

 

   

Woori Financial Group.  In connection with our establishment in January 2019 as a new financial holding company pursuant to a “comprehensive stock transfer” under Korean law, the KDIC received 124,604,797 shares of our outstanding common stock in exchange for the common stock of Woori Bank it owned. In June 2019, the Financial Services Commission approved the KDIC’s plan to sell all such common stock in multiple transactions by 2022. In April 2021, pursuant to this plan, the KDIC sold an aggregate of 14,445,354 shares of our common stock (representing 2.00% of our outstanding common stock) in a block trade. As a result of such transaction, the KDIC currently owns 15.25% of our outstanding common stock.

See “Item 4.A. History and Development of the Company—Privatization Plan.”

The implementation of the Korean government’s privatization plan, including the expected sale of the KDIC’s remaining ownership interest in us to third parties, is likely to have a significant impact on us. For example, the KDIC’s sale of its ownership interest in us to a small number of third parties may affect our business, management, strategy, capital structure and assets and liabilities and lead to diversion of management attention, a loss of customers and labor unrest. There is also no guarantee that such sale will not result in unintended adverse tax consequences for us and our subsidiaries, as well as our shareholders. See “—Risks relating to our common stock and ADSs—Future sales by the KDIC of the shares of our common stock it owns may result in adverse Korean tax consequences for you.” Accordingly, the implementation of the privatization plan may have a material adverse effect on the trading price of our common stock and American depositary shares, or ADSs, and your interests as a shareholder.

We may not be able to successfully execute our overseas expansion strategy.

As part of our business strategy, we have been seeking opportunities to expand our operations in markets outside Korea, including through the opening of additional overseas branches and offices as well as strategic acquisitions and investments, particularly in South and Southeast Asia. For example, Woori Bank expanded its

 

17


Table of Contents

network of branches to India, where it established branches in Chennai, Gurgaon and Mumbai from 2012 to 2017. In October 2016, Woori Bank acquired a 51% equity interest in Wealth Development Bank Corp., a thrift bank in the Philippines. In November 2016, Woori Bank obtained a banking license to establish a local subsidiary in Vietnam, Woori Bank Vietnam, which commenced operations in January 2017 and currently operates 14 branches throughout the country. In June 2018, Woori Bank acquired VisionFund (Cambodia) Ltd., a microfinance deposit-taking institution in Cambodia, which was renamed WB Finance Co., Ltd. In February 2020, with the approval of the Cambodian financial authorities, Woori Finance (Cambodia) Plc., a microfinance institution, merged with and into WB Finance Co., Ltd. Notwithstanding the foregoing, the expansion of our operations abroad may be difficult due to the presence of established competitors in the relevant local markets. In addition, overseas expansion and the management of international operations may require significant financial expenditures as well as management attention, and will subject us to the challenges of operating in an unfamiliar business environment with different regulatory, legal and taxation systems and political, economic and social risks. Accordingly, there is no guarantee that we will be successful in executing our overseas expansion strategy. The failure of our overseas expansion strategy could have an adverse impact on our business, results of operations and financial condition.

We may not generate sufficient additional fees to achieve our revenue diversification strategy.

An important element of our overall strategy is increasing our fee income in order to diversify our revenue base, in anticipation of greater competition and declining lending margins. Historically, our primary source of revenues has been net interest income from our banking operations at Woori Bank. To date, except for fees collected in connection with credit cards, trust management, bancassurance, mutual funds and currency transfers (including foreign exchange-related commissions), as well as our investment funds and investment banking activities, we have not generated substantial fee income. We intend to develop new sources of fee income as part of our business strategy, including through our current investment banking and asset management businesses and mergers and acquisitions of non-banking businesses which we may decide to pursue through our financial holding company structure. See “Item 4.B. Business Overview—Strategy.” Although we, like many other Korean financial institutions, have begun to charge fees to our customers more regularly, customers may prove unwilling to pay additional fees, even in exchange for more attractive value-added services, and their reluctance to do so would adversely affect the implementation of our strategy to increase our fee income. Furthermore, the fees that we charge to customers are subject to regulation by Korean financial regulatory authorities, which may seek to implement regulations or measures that may have an adverse impact on our ability to achieve this aspect of our strategy.

Risks relating to competition

Competition in the Korean financial industry is intense, and we may lose market share and experience declining margins as a result.

Competition in the Korean financial market has been and is likely to remain intense. Some of the financial institutions that we compete with are larger in terms of asset size and customer base and have longer operating histories as financial holding companies, greater financial resources or more specialized capabilities than us and our subsidiaries. In addition, in the area of our core banking operations, most Korean banks have been focusing on retail customers and small- and medium-sized enterprises in recent years, although they have begun to generally increase their exposure to large corporate borrowers, and have been focusing on developing fee income businesses, including bancassurance and investment products, as increasingly important sources of revenue. In the area of credit cards, Korean banks and credit card companies have in the past engaged in aggressive marketing activities and made significant investments, contributing to some extent to lower profitability and asset quality problems previously experienced with respect to credit card receivables. The competition and market saturation resulting from this common focus may make it more difficult for us to secure retail, small- and medium-sized enterprise and large corporate customers with the credit quality and on credit terms necessary to maintain or increase our income and profitability.

 

18


Table of Contents

In addition, the following general regulatory reforms in the Korean financial industry have increased competition among banks and other financial institutions in Korea:

 

   

In the second half of 2015, the Korean government implemented measures to facilitate bank account portability of retail customers by requiring commercial banks to establish systems that allow retail customers to easily switch their bank accounts at one commercial bank to another and automatically transfer the automatic payment settings of their former accounts to the new ones.

 

   

In March 2016, the Financial Services Commission introduced an individual savings account scheme in Korea, which enables individuals to efficiently manage a wide range of retail investment vehicles, including cash deposits, investment funds and securities investment products, from a single integrated account with one financial institution and offers tax benefits on investment returns. Since the scheme backed by the Korean government allows only one individual savings account per person, financial institutions have been competing to retain existing customers and attract new customers since the launch of the individual savings account scheme. Over 30 financial institutions, including banks, securities companies and insurance companies, have registered with the Financial Services Commission to sell their individual savings account products, and we expect fierce competition among these institutions.

 

   

In April 2019, the Financial Services Commission approved and is currently conducting test procedures for a financial regulatory sandbox, a framework set up to allow financial service providers to test new business models in a less regulated environment, as part of its efforts to work closely with the fintech sector and provide support to facilitate its development. We plan to implement several new innovative financial services through such financial regulatory sandbox, such as Woori Card’s non-resident foreigner services for international wire transfers and credit card rent payments, in the third quarter of 2021. Over 130 financial services have been similarly approved for such testing under the financial regulatory sandbox.

 

   

In December 2019, the Financial Services Commission launched an “open banking” system, which allows customers to view banking account information, regardless of institution, through a single mobile application. Such integrated system is expected to allow fintech firms to share payment networks with banks, thereby lowering transaction fees and encouraging the development of new payment services.

 

   

In August 2020, amendments to the Credit Information Use and Protection Act established the framework for MyData services in Korea, which allow the collection of customers’ personal credit information from credit information providers/users or public institutions upon the customer’s request and subject to compliance requirements, so that customers may access such collected personal credit information in whole or in part. In January 2021, the Financial Services Commission granted licenses to 28 companies to operate as MyData service providers, 14 of which were fintech firms. We expect competition between traditional financial institutions and fintech firms to intensify, particularly with respect to asset management services, as MyData services are expected to expand in the second half of 2021.

Overall, such measures may not only intensify competition among traditional financial institutions in Korea, but also allow new market participants such as fintech firms to potentially gain market share in certain areas in which we operate.

Furthermore, the introduction of Internet-only banks in Korea is expected to increase competition in the Korean banking industry. Internet-only banks generally operate without branches and conduct most of their operations through electronic means, which enable them to minimize costs and offer customers higher interest rates on deposits or lower lending rates. In April 2017, K bank, the first Internet-only bank in Korea, in which Woori Bank owns 19.9% of the equity with voting rights, commenced operations, and in July 2017, Kakao Bank, a mobile-only bank, commenced operations. In December 2019, Toss Bank obtained preliminary approval to operate as an Internet-only bank from the Financial Services Commission and is expected to be granted final approval by June 2021.

Moreover, the Korean financial industry is undergoing significant consolidation through which the number of nationwide commercial banks in Korea has significantly decreased since the financial crisis in Korea in the

 

19


Table of Contents

late 1990s. A number of significant mergers and acquisitions in the financial industry have also taken place in Korea in recent years, including the merger of Hana Bank into Korea Exchange Bank in 2015, KB Financial Group’s acquisition of Hyundai Securities Co., Ltd. in 2016 and the subsequent merger of Hyundai Securities with and into KB Investment & Securities Co., Ltd. in 2016. In 2016, Mirae Asset Securities Co., Ltd. acquired a 43% interest in KDB Daewoo Securities Co., Ltd., which subsequently merged with and into Mirae Asset Securities to create Mirae Asset Daewoo Securities Co., Ltd. In 2014, pursuant to the implementation of the Korean government’s privatization plan with respect to Woori Finance Holdings and its former subsidiaries, Woori Financial, Woori Asset Management and Woori F&I were acquired by KB Financial Group, Kiwoom Securities and Daishin Securities, respectively, and Woori Investment & Securities, Woori Aviva Life Insurance and Woori FG Savings Bank were acquired by NongHyup Financial Group. In addition, in October 2014, the KDIC’s ownership interest in Kwangju Bank and Kyongnam Bank were acquired by JB Financial Group and BS Financial Group, respectively. See “Item 4.A. History and Development of the Company—Privatization Plan.” Orange Life Insurance, Ltd. (formerly known as ING Life Insurance Korea, Ltd.) became a wholly-owned subsidiary of Shinhan Financial Group following the acquisition of equity interests by Shinhan Financial Group in February 2019 and January 2020. Furthermore, in 2020, Hana Financial Group acquired The-K Non-Life Insurance Co., Ltd. to form Hana Insurance Co., Ltd., KB Financial Group acquired The Prudential Life Insurance Company of Korea Ltd., and Shinhan Financial Group acquired the venture capital firm Neoplux.

We expect that consolidation in the Korean financial industry will continue. Other financial institutions may seek to acquire or merge with other entities, and the financial institutions resulting from such consolidation may, by virtue of their increased size and business scope, provide significantly greater competition for us. We also believe that foreign financial institutions, many of which have greater experience and resources than we do, may seek to compete with us in providing financial products and services either by themselves or in partnership with existing Korean financial institutions. Increased competition and continuing consolidation may lead to decreased margins, resulting in a material adverse impact on our future profitability. Accordingly, our results of operations and financial condition may suffer as a result of increasing competition in the Korean financial industry.

Competition for customer deposits may increase, resulting in a loss of our deposit customers or an increase in our funding costs.

In recent years, we have faced increasing pricing pressure on deposit products from our competitors. If we do not continue to offer competitive interest rates to our deposit customers, we may lose their business. In addition, even if we are able to match our competitors’ pricing, doing so may result in an increase in our funding costs, which may have an adverse impact on our results of operations.

Other risks relating to our business

The COVID-19 pandemic has adversely affected and may continue to adversely affect our business, financial condition or results of operations.

COVID-19, an infectious disease caused by severe acute respiratory syndrome coronavirus 2, has spread globally and was declared a “pandemic” by the World Health Organization in March 2020. The global outbreak of COVID-19 has led to global economic and financial disruptions and has adversely affected our business operations. We have been subjected to and remain subject to a number of related risks, including but not limited to:

 

   

an increase in defaults on loan payments from our customers who may not be able to meet payment obligations, which may lead to an increase in delinquency ratios and a deterioration in asset quality, resulting in increased charge-offs, higher provisioning and reduced interest and fee income;

 

   

decreases in interest rates worldwide (see “—An increase in interest rates would decrease the value of our debt securities portfolio and raise our funding costs while reducing loan demand and the repayment ability of our borrowers, which could adversely affect us”);

 

   

depreciation of the Won against major foreign currencies, which may increase our costs in servicing foreign currency-denominated debt and result in foreign exchange losses (see “—Unfavorable changes in the global financial markets could adversely affect our results of operations and financial condition”);

 

20


Table of Contents
   

impairments in the fair value of our investments in companies that may be adversely affected by the pandemic;

 

   

disruption in the normal operations of our business resulting from the contraction of the disease by our employees or customers, which may necessitate our employees to be quarantined and/or our offices or branches to be temporarily shut down; and

 

   

disruption resulting from the necessity for social distancing, including, for example, temporary arrangements for employees to work remotely, which may lead to a reduction in labor productivity.

Such risks have had a negative impact on our results of operations in 2020 and may continue to do so in the future, but it is not possible to predict the duration or the full magnitude of the overall harm that may result from the COVID-19 outbreak in the long term.

In addition, in response to the outbreak, Korean financial regulatory authorities, including the Financial Services Commission and the Financial Supervisory Service, have adopted policies for Korean banks to provide relief or assistance to customers. For example, the Korean government has implemented policies to extend loan terms and defer payments on interest and principal with respect to certain borrowers. In particular, in April 2020, the Korean government established the “COVID-19 SME and Small Merchant Financial Support Program” for small- and medium-sized enterprises and small merchants that are in good standing and have been negatively impacted by the COVID-19 pandemic (which excludes consumer loans and loans relating to the sale or leasing of real estate). As of December 31, 2020, our total loans (including payment guarantees) subject to such program amounted to 1,820 billion. Although the program was originally scheduled to expire in September 2020, it has been extended twice and is currently expected to end in September 2021. However, the Korean government has signaled that the program’s expected termination date is subject to change based on discussions with affected financial institutions after on a comprehensive review of the following factors at the time: (i) the current state of the pandemic, (ii) the conditions of the Korean economy and (iii) the stability of the financial industry. For further information regarding our exposure to such loan deferment program, see Note 3 of the notes to our consolidated financial statements included elsewhere in this annual report.

We and our subsidiaries have also implemented additional measures, both financial, such as offering discounts on the interest rates of certain loans and waiving ATM transaction fees in certain areas in Korea affected by COVID-19, and non-financial, such as installing acrylic transparent barriers in our branches and distributing masks to protect our customers and workforce. We have also established a group emergency management committee to accurately assess the relevant risks, proactively develop countermeasures and enhance reporting and communication systems on a group-wide basis. Notwithstanding such efforts, in the event that COVID-19 or other types of widespread infectious diseases cannot be effectively and timely contained, our business, financial condition, results of operations and cash flows may continue to be adversely affected.

Unfavorable changes in the global financial markets could adversely affect our results of operations and financial condition.

The overall prospects for the Korean and global economy in 2021 and beyond remain uncertain. In recent years, the global financial markets have experienced significant volatility as a result of, among other things:

 

   

the occurrence of severe health epidemics, such as the COVID-19 pandemic;

 

   

interest rate fluctuations as well as changes in policy rates by the U.S. Federal Reserve and other central banks;

 

   

financial and social difficulties affecting many countries worldwide, in particular in Latin America and Europe;

 

   

a deterioration in economic and trade relations between the United States and its major trading partners, including China;

 

   

the slowdown of economic growth in China and other major emerging market economies;

 

21


Table of Contents
   

increased uncertainties resulting from the United Kingdom’s exit from the European Union; and

 

   

political and social instability in various countries in the Middle East, including Syria, Iraq and Egypt.

In light of the high level of interdependence of the global economy, unfavorable changes in the global financial markets, including as a result of any of the foregoing developments, could have a material adverse effect on the Korean economy and financial markets, and in turn on our business, financial condition and results of operations.

We are also exposed to adverse changes and volatility in the global and Korean financial markets as a result of our liabilities and assets denominated in foreign currencies and our holdings of trading and investment securities, including structured products. The value of the Won relative to major foreign currencies in general and the U.S. dollar in particular has fluctuated widely in recent years and has recently been subject to significant volatility as a result of the COVID-19 pandemic. A depreciation of the Won will increase our cost of servicing our foreign currency-denominated debt, while continued exchange rate volatility may also result in foreign exchange losses for us. Furthermore, as a result of the deterioration in global and Korean economic conditions, there has been downward pressure on securities prices, including the stock prices of Korean and foreign companies in which we hold an interest. Notwithstanding the Korean government’s efforts to stabilize such volatility through aggressive fiscal and financial policies, including through the execution of a bilateral currency swap agreement with the U.S. Federal Reserve for the provision of US$60 billion in exchange for Won-denominated treasury bonds in March 2020 and the Bank of Korea’s reduction of its policy rate to the unprecedented level of 0.50% in May 2020, such developments have resulted in and may lead to further trading and valuation losses on our trading and investment securities portfolio as well as impairment losses on our investments in joint ventures and associates. See “—An increase in interest rates would decrease the value of our debt securities portfolio and raise our funding costs while reducing loan demand and the repayment ability of our borrowers, which could adversely affect us.”

Our risk management system may not be effective in mitigating risk and loss.

We seek to monitor and manage our risk exposure through a standardized risk management system, encompassing a multi-tiered risk management governance structure under our Board Risk Management Committee, our centralized credit risk management system called the Credit Wizard system, reporting and monitoring systems, early warning systems and other risk management infrastructure, using a variety of risk management strategies and techniques. See “Item 11. Quantitative and Qualitative Disclosures about Market Risk.” However, such risk management strategies and techniques employed by us and the judgments that accompany their application cannot anticipate the economic and financial outcome in all market environments, and many of our risk management strategies and techniques have a basis in historical market behavior that may limit the effectiveness of such strategies and techniques in times of significant market stress or other unforeseen circumstances. Furthermore, our risk management strategies may not be effective in a difficult or less liquid market environment, as other market participants may be attempting to use the same or similar strategies as us to deal with such market conditions. In such circumstances, it may be difficult for us to reduce our risk positions due to the activity of such other market participants.

We have provided certain assets as collateral in connection with our secured borrowings and could be required to make payments and realize losses in the future relating to those assets.

We have provided certain assets as collateral for our secured borrowings in recent years. As of December 31, 2020, the aggregate amount of assets we had provided as collateral for our secured borrowings was 13,932 billion. These secured borrowings may take the form of asset securitization transactions, where we nominally sell our assets to a securitization vehicle that issues securities backed by those assets, although the assets remain on our statements of financial position. These secured borrowings are intended to be fully repaid through recoveries on collateral. Some of these nominal asset sales were with recourse, which means that if delinquencies arise with respect to such assets, we will be required to either repay a proportionate amount of the related secured borrowing (by reversing the nominal sale and repurchasing such assets) or compensate the securitization vehicle for any net shortfalls in its recoveries on such assets. If we are required to make payments

 

22


Table of Contents

on such assets, or to repay our secured borrowings on those assets and are unable to make sufficient recoveries on them, we may realize further losses on these assets.

An increase in interest rates would decrease the value of our debt securities portfolio and raise our funding costs while reducing loan demand and the repayment ability of our borrowers, which could adversely affect us.

Interest rates in Korea have been subject to significant fluctuations in the past. The Bank of Korea reduced its policy rate to 2.00% through a series of reductions from 2012 to 2014 to support Korea’s economy in light of the slowdown in Korea’s growth and uncertain global economic prospects. The Bank of Korea further reduced its policy rate to 1.50% in 2015 and again to 1.25% in June 2016 amid deflationary concerns and interest rate cuts by central banks around the world. While the Bank of Korea increased its policy rate to 1.50% in November 2017 and 1.75% in November 2018 in light of improved growth prospects in Korea and rising interest rate levels globally, it again reduced its policy rate to 1.50% in June 2019 and 1.25% in October 2019 to address the sluggishness of the global and domestic economies. Moreover, the Bank of Korea further reduced its policy rate to unprecedented levels of 0.75% in March 2020 and 0.50% in May 2020 amid rising concerns of a potential global recession as a result of the COVID-19 pandemic. All else being equal, increases in interest rates in the future could lead to a decline in the value of our portfolio of debt securities, which generally pay interest based on a fixed rate. A sustained increase in interest rates will also raise our funding costs, while reducing loan demand, especially among consumers. Rising interest rates may therefore require us to re-balance our asset portfolio and our liabilities in order to minimize the risk of potential mismatches and maintain our profitability. See “Item 11. Quantitative and Qualitative Disclosures about Market Risk.” In addition, rising interest rate levels may adversely affect the Korean economy and the financial condition of our corporate and consumer borrowers, including holders of our credit cards, which in turn may lead to a deterioration in our credit portfolio. In particular, since most of our consumer and corporate loans bear interest at rates that adjust periodically based on prevailing market rates, a sustained increase in interest rates would increase the interest costs of our consumer and corporate borrowers and will adversely affect their ability to make payments on their outstanding loans.

Uncertainties regarding the transition away from the London Interbank Offered Rate, or LIBOR, or any other interest rate benchmark could have adverse consequences for market participants, including us.

In March 2021, the U.K. Financial Conduct Authority, or the FCA, which has regulatory authority with respect to LIBOR, announced that all LIBOR settings will either cease to be provided by any administrator or no longer be representative (i) after December 31, 2021 in the case of all sterling, euro, Swiss franc and Japanese yen settings and the one-week and two-month U.S. dollar settings and (ii) after June 30, 2023 in the case of the remaining U.S. dollar settings. While the ICE Benchmark Administration, the administrator of LIBOR, may publish certain LIBOR settings on the basis of a synthetic methodology for “tough legacy” contracts, there is no guarantee that such rates will be determined and published after the announced deadlines nor confirmed to be representative by the FCA.

Given the extensive use of LIBOR across financial markets, the transition away from LIBOR presents various risks and challenges to financial markets and institutions, including us, and in particular, Woori Bank. We issue, trade, hold or otherwise use various products and securities that reference LIBOR, including, among others, loans, securities, deposits, borrowings, derivatives and debentures, and have adopted specific measures for its cessation. See “Item 5.A. Operating Results—Overview—Cessation of LIBOR.”

If not sufficiently planned for, the discontinuation of LIBOR or any other interest rate benchmark could result in increased financial, operational, legal, reputational and/or compliance risks. For example, a significant challenge will be managing the impact of the LIBOR transition on the contractual mechanics of LIBOR-based financial instruments and contracts that mature after the announced deadlines. Certain of these instruments and contracts may not provide for alternative reference rates. Even if such instruments and contracts provide for alternative reference rates, such alternative reference rates are likely to differ from the prior benchmark rates and may require us to pay interest at higher rates on the related obligations, which could adversely impact our interest expenses, results of operations and cash flows. For example, the Secured Overnight Financing Rate, or SOFR,

 

23


Table of Contents

has been identified by the Alternative Reference Rates Committee convened by the Board of Governors of the U.S. Federal Reserve System and the Federal Reserve Bank of New York as the preferred alternative benchmark reference rate for LIBOR and differs from LIBOR in many respects, including its basis on actual observed transactions in the U.S. Treasury market as opposed to LIBOR’s usage of estimations of borrowing rates. While there are a number of international working groups focused on transition plans and the provision of fallback contract language that seek to minimize market disruption, replacement of LIBOR or any other benchmark with a new benchmark rate, such as SOFR, could adversely impact the value of and return on existing instruments and contracts. Moreover, replacement of LIBOR or other benchmark rates could result in market dislocations and have other adverse consequences for market participants, including the potential for increased costs, and litigation risks, including the potential for disputes with counterparties regarding the interpretation and enforceability of fallback contract language in LIBOR-based financial instruments and contracts.

Our funding is highly dependent on short-term deposits, which dependence may adversely affect our operations.

We meet a significant amount of our funding requirements through short-term funding sources, which consist primarily of customer deposits. As of December 31, 2020, approximately 96.2% of these deposits had maturities of one year or less or were payable on demand. In the past, a substantial proportion of these customer deposits have been rolled over upon maturity. We cannot guarantee, however, that depositors will continue to roll over their deposits in the future. In the event that a substantial number of these short-term deposit customers withdraw their funds or fail to roll over their deposits as higher-yielding investment opportunities emerge, our liquidity position could be adversely affected. We may also be required to seek more expensive sources of short-term and long-term funding to finance our operations. See “Item 5.B. Liquidity and Capital Resources—Financial Condition—Liquidity.”

Labor union unrest may disrupt our operations and hinder our ability to continue to reorganize our operations.

Most financial institutions in Korea have experienced periods of labor unrest. In recent years, we have transferred or merged some of the business operations of our subsidiaries and affiliates into one or more entities and implemented other forms of corporate and operational restructuring, including in connection with the Korean government’s privatization plan with respect to Woori Finance Holdings and its former subsidiaries. See “—Risks relating to our structure and strategy—The implementation of the Korean government’s privatization plan may have an adverse effect on us and your interests as a shareholder.” We may also decide to implement other organizational or operational changes, as well as acquisitions or dispositions, in the future. Such efforts have in the past been met with significant opposition from labor unions in Korea. Actual or threatened labor disputes may in the future disrupt the reorganization process and our business operations, which in turn may hurt our financial condition and results of operations.

The secondary market for corporate bonds in Korea is not fully developed, and, as a result, we may not be able to realize the full “marked-to-market” value of debt securities we hold when we sell any of those securities.

As of December 31, 2020, we held debt securities issued by Korean companies and financial institutions (other than those issued by government-owned or -controlled enterprises or financial institutions, which include the Bank of Korea, the Korea Development Bank, the Korea Housing Finance Corporation and the Industrial Bank of Korea, among others) with a total book value of 6,030 billion in our trading and investment securities portfolio. The market value of these securities could decline significantly due to various factors, including future increases in interest rates or a deterioration in the financial and economic condition of any particular issuer or of Korea in general. Any of these factors individually or a combination of these factors would require us to write down the fair value of these debt securities, resulting in impairment losses. Because the secondary market for corporate bonds in Korea is not fully developed, the market value of many of these securities as reflected on our consolidated statements of financial position is determined by references to suggested prices posted by Korean rating agencies, which measure prices based on observable market data. These valuations, however, may differ

 

24


Table of Contents

significantly from the actual value that we could realize in the event we elect to sell these securities. As a result, we may not be able to realize the full “marked-to-market” value at the time of any such sale of these securities and thus may incur additional losses.

We may be required to raise additional capital if our capital adequacy ratios deteriorate or the applicable capital requirements change in the future, but we may not be able to do so on favorable terms or at all.

Under the capital adequacy requirements of the Financial Services Commission, as of December 31, 2020, we as a bank holding company were required to maintain a total minimum common equity Tier I capital adequacy ratio of 8.0%, Tier I capital adequacy ratio of 9.5% and combined Tier I and Tier II capital adequacy ratio of 11.5%, on a consolidated basis (including applicable additional capital buffers and requirements as described below), and Woori Bank as a bank was required to maintain a total minimum common equity Tier I capital adequacy ratio of 8.0%, Tier I capital adequacy ratio of 9.5% and combined Tier I and Tier II capital adequacy ratio of 11.5%, on a consolidated basis (including applicable additional capital buffers and requirements as described below). As of December 31, 2020, our common equity Tier I capital, Tier I capital and combined Tier I and Tier II capital adequacy ratios were 10.00%, 11.78% and 13.84%, respectively, and Woori Bank’s common equity Tier I capital, Tier I capital and combined Tier I and Tier II capital adequacy ratios were 13.14%, 15.03% and 17.34%, respectively, all of which exceeded the minimum levels required by the Financial Services Commission. However, our capital base and capital adequacy ratios may deteriorate in the future if our results of operations or financial condition deteriorates for any reason, or if we are not able to deploy our funding into suitably low-risk assets.

The current capital adequacy requirements of the Financial Services Commission are derived from a new set of bank capital measures, referred to as Basel III, which the Basel Committee on Banking Supervision initially introduced in 2009 and began phasing in starting from 2013. Commencing in July 2013, the Financial Services Commission promulgated a series of amended regulations implementing Basel III, pursuant to which Korean banks and bank holding companies were required to maintain a minimum ratio of common equity Tier I capital (which principally includes equity capital, capital surplus and retained earnings) to risk-weighted assets of 3.5% and Tier I capital to risk-weighted assets of 4.5% from December 1, 2013, which minimum ratios were increased to 4.0% and 5.5%, respectively, from January 1, 2014 and increased further to 4.5% and 6.0%, respectively, from January 1, 2015. Such requirements are in addition to the pre-existing requirement for a minimum ratio of Tier I and Tier II capital (less any capital deductions) to risk-weighted assets of 8.0%, which remains unchanged. The amended regulations also require an additional capital conservation buffer of 2.5% in 2020 and 2021, as well as a potential counter-cyclical capital buffer of up to 2.5%, which is determined on a quarterly basis by the Financial Services Commission. Furthermore, we and Woori Bank were each designated as a domestic systemically important bank holding company and a domestic systematically important bank for 2020 by the Financial Services Commission and was subject to an additional capital requirement of 1.0% in 2020. In June 2020, we and Woori Bank were again each designated as a domestic systemically important bank holding company and a domestic systemically important bank, respectively, for 2021, which subjects us and Woori Bank to the additional capital requirement of 1.0% in 2021. The implementation of Basel III in Korea may have a significant effect on the capital requirements of Korean financial institutions, including us. See “Item 4.B. Business Overview—Supervision and Regulation—Principal Regulations Applicable to Financial Holding Companies—Capital Adequacy” and “Item 4.B. Business Overview—Supervision and Regulation—Principal Regulations Applicable to Banks—Capital Adequacy.”

We may be required to obtain additional capital in the future in order to remain in compliance with the applicable capital adequacy and other regulatory requirements. However, we may not be able to obtain additional capital on favorable terms, or at all. Our ability to obtain additional capital at any time may be constrained to the extent that banks, bank holding companies or other financial institutions in Korea or from other countries are seeking to raise capital at the same time. To the extent that we fail to comply with applicable capital adequacy or other regulatory requirements in the future, Korean regulatory authorities may impose penalties on us ranging from a warning to suspension or revocation of our banking license.

 

25


Table of Contents

We engage in limited activities relating to Iran and may become subject to sanctions under relevant laws and regulations of the United States and other jurisdictions as a result of such activities, which may adversely affect our business and reputation.

The U.S. Department of the Treasury’s Office of Foreign Assets Control, or OFAC, administers and enforces certain laws and regulations (which we refer to as OFAC sanctions) that impose restrictions upon activities or transactions within U.S. jurisdiction with certain countries, governments, entities and individuals that are the subject of OFAC sanctions, including Iran. Non-U.S. persons generally are not automatically bound by OFAC sanctions, but to the extent they engage in transactions completed in part in the United States or through U.S. persons (such as, for example, wiring an international payment that clears through a bank branch in New York), they are required to comply with U.S. sanctions. The European Union also enforces certain laws and regulations that impose restrictions upon nationals and entities of, and business conducted in, member states with respect to activities or transactions with certain countries, governments, entities and individuals that are the subject of such laws and regulations, including with respect to targeted entities in Iran. The United Nations Security Council and other governmental entities (including Korea) also impose similar sanctions.

The United States also maintains indirect sanctions, which we refer to collectively as U.S. secondary sanctions, which provide authority for the imposition of U.S. sanctions on foreign parties that engage in targeted transactions with no connection to U.S. jurisdiction. Secondary sanctions are maintained under a wide and growing range of statutes and Executive Orders, and the standard language of most Executive Orders provides authority to impose sanctions on persons providing material support to designated entities. Secondary sanctions have been of increasing importance in recent years, particularly (but not only) with respect to Iran, Russia, and North Korea. Iran has also been designated as a “jurisdiction of primary money laundering concern” under Section 311 of the USA PATRIOT Act, potentially subjecting banks dealing with Iranian financial institutions to increased regulatory scrutiny.

Violations of OFAC sanctions via transactions with a U.S. jurisdictional nexus can result in substantial civil or criminal penalties. U.S. secondary sanctions apply even when no such jurisdictional nexus exists, and companies that engage in targeted activities under secondary sanctions may themselves become the target of OFAC sanctions, including, among other things, the blocking of any property subject to U.S. jurisdiction in which the sanctioned company has an interest, which would include a prohibition on transactions or dealings within U.S. jurisdiction involving securities of the sanctioned company. Financial institutions engaging in targeted activity could in some instances be sanctioned by termination or restriction of their ability to maintain correspondent accounts in the United States. The imposition of sanctions against foreign financial institutions pursuant to U.S. secondary sanctions is highly discretionary and not automatic, requiring further action by the U.S. administration.

Previously, Korea benefited from a “significant reduction” exception, or SRE, that exempted Korean companies from many U.S. secondary sanctions in connection with purchases of crude oil and natural gas from Iran that met a series of conditions, including restrictions on the currencies involved and stringent limits on the use of proceeds of oil and gas purchases. The U.S. Department of State announced that as of May 2, 2019, it would discontinue the exemption.

In 2020, we engaged in the following activities relating to Iran:

 

   

We operate certain accounts for the Central Bank of Iran, or the CBI, which were opened by the CBI pursuant to a service agreement entered into by us and the CBI in September 2010, as amended from time to time, to facilitate trade between Korea and Iran. In light of the discontinuation of the SRE, from July 8, 2019 to September 20, 2019, we limited activity in the existing CBI accounts to processing payments for exports of humanitarian goods to Iran, and due to the imposition of additional sanctions against the CBI on September 20, 2019, we ceased all activity in the existing CBI accounts until July 12, 2020. Starting July 13, 2020, at the request of the Korean government, we resumed processing payments for exports of certain humanitarian goods to Iran, such as those permitted under OFAC General License No. 8, which authorizes certain humanitarian trades involving the CBI. In resuming the transactions involving the CBI account for humanitarian trade, we consulted with the Korean government, which, in

 

26


Table of Contents
 

turn, received confirmation from OFAC that these transactions are currently permitted under the U.S. sanctions laws. In addition, we have been conducting extensive Know Your Customer (KYC) and enhanced due diligence (EDD) reviews to ensure that all humanitarian trade transactions are in accordance with U.S. sanctions laws. In 2020, our total fee revenue from such activities amounted to approximately 0.58 million, and as there were no expenses directly applicable to such activities under our internal management accounts, we estimate that our net income before tax from such activities also amounted to approximately 0.58 million.

 

   

In the past, we also provided fund transfer and financing services to Korean exporters and importers in connection with their trade transactions with Iranian parties that were permitted under the relevant Korean sanctions regime. We have discontinued all trade financing activities relating to export and import trades involving the CBI accounts since November 5, 2018. In 2020, all such exports and imports were settled through telegraphic transfer and did not involve our financing services, including all transactions involving the CBI. However, we continue to honor our obligations on a limited basis under previously-issued bank guarantees to the extent that such activities do not violate OFAC sanctions or applicable U.S. secondary sanctions. In 2020, our total fee revenue from the relevant telegraphic transfer services amounted to approximately 0.29 million. As there were no expenses directly applicable to such activities under our internal management accounts, we estimate that our net income before tax from such activities also amounted to approximately 0.29 million.

 

   

We also maintain a limited number of deposit accounts in Korea for an Iranian financial institution that were opened prior to it becoming subject to U.S. sanctions. The relevant accounts have since been restricted, and no transactions are currently allowed through these accounts. Accordingly, there were no fee revenues from maintaining such deposit accounts, and there were no expenses directly applicable to such activities under our internal management accounts, in 2020.

While we do not believe that our past activities relating to Iran violated OFAC sanctions or are sanctionable under applicable U.S. secondary sanctions, there is no guarantee that such activities will not be found to have violated OFAC sanctions or involved sanctionable activity under U.S. secondary sanctions, or that any other government will not determine that our activities violated applicable sanctions of other countries. Sanctions against Iran continue to evolve rapidly, and future changes in law could also adversely affect us.

Furthermore, there is no guarantee that other countries (including Korea) that had provided sanctions relief to Iran in conjunction with the 2015 Joint Comprehensive Plan of Action (JCPOA) will not decide to re-impose sanctions relating to Iran, especially if there are further negative political developments relating to the Middle East. It is also possible that the United States, Korea or other countries might seek to expand their sanctions relating to Iran in the future beyond those existing currently. Such governmental actions and policies may also increase the risk of our violating certain sanctions or becoming a target of sanctions as a result of our past or future activities relating to Iran.

Our business and reputation could be adversely affected if the U.S. government were to determine that our past activities relating to Iran violated OFAC sanctions or involved sanctionable activity under U.S. secondary sanctions, or if any other government were to determine that such activities violated applicable sanctions of other countries. For example, any prohibition or conditions placed on our use of U.S. correspondent accounts could effectively eliminate our access to the U.S. financial system, including U.S. dollar clearing transactions, which would adversely affect our business, and any other sanctions or civil or criminal penalties imposed could also adversely affect our business. We intend to take all necessary measures to the extent possible to ensure that such prohibitions or conditions are not placed on us.

We have been cooperating with an investigation relating to compliance with U.S. sanctions and other U.S. laws led by the U.S. Attorney’s Office for the Southern District of New York and the New York State Office of the Attorney General on certain of our transactions involving sanctioned countries. We have provided the investigating authorities with information and documents pursuant to the applicable laws and regulations. We voluntarily reported the relevant transactions to OFAC, including a limited number of previous transactions that

 

27


Table of Contents

may have involved Iran, Sudan, Syria and Cuba, and shared such information with banking regulators including the Federal Reserve Bank of New York and the New York Department of Financial Services. On December 3, 2020, OFAC concluded its investigation with a cautionary letter as its final enforcement action; however, the investigations by other U.S. government agencies have not been formally concluded and may continue to require our cooperation. It is not possible to predict the outcome of such investigations at this time, and there can be no assurance that such investigation will not result in an unfavorable outcome or adversely affect our business or reputation.

Furthermore, some of our U.S. investors may be required to divest their investments in us or forego the purchase of our securities under the laws of certain U.S. states relating to investments by state-owned entities or under internal investment policies relating to companies (or their affiliates) doing business with Iran, or investors may decide for reputational reasons to divest or forego such investments. We are aware of initiatives by U.S. governmental entities and U.S. institutional investors, such as pension funds, to adopt or consider adopting laws, regulations or policies prohibiting transactions with or investment in, or requiring divestment from, entities doing business with countries identified as state sponsors of terrorism. There can be no assurance that the foregoing will not occur or that such occurrence will not have a material adverse effect on the value of our common stock and ADSs.

Our operations may be subject to increasing and continually evolving cybersecurity and other technological risks.

With the proliferation of new technologies and the increasing use of the Internet and mobile devices to conduct financial transactions, our operations as a financial institution have been, and will continue to be, subject to an increasing risk of cyber incidents relating to these activities, the nature of which is continually evolving. Our computer systems, software and networks are subject to cyber incidents, such as disruptions, delays or other difficulties affecting our information technology systems, computer viruses or other malicious codes, loss or destruction of data (including confidential client information), unauthorized access, account takeover attempts and cyber attacks. A significant portion of our daily operations relies on our information technology systems, including customer service, billing, the secure processing, storage and transmission of confidential and other information as well as the timely monitoring of a large number of complex transactions. Although we have made substantial and continual investments to build systems and defenses to address cybersecurity and other technological risks, there is no guarantee that such measures or any other measures can provide adequate security and stability. In addition, because methods used to cause cyber attacks change frequently or, in some cases, are not recognized until launched, we may be unable to implement effective preventive measures or proactively address these methods. Furthermore, these cyber threats may arise from human error, accidental technological failure and third parties with whom we do business. If we were to be subject to a system failure or other cyber incident, it could result in the disclosure of confidential client information, damage to our reputation with our customers and in the market, customer dissatisfaction, additional costs to us, regulatory penalties, exposure to litigation and other financial losses to both us and our customers, which could have an adverse effect on our business and results of operations.

Our business may be adversely affected by legal claims and regulatory actions against us.

We are subject to the risk of legal claims and regulatory actions, which may expose us to monetary damages and legal costs, injunctive relief, criminal and civil penalties, sanctions against our management and employees and regulatory restrictions on our operations, as well as reputational harm. See “Item 8.A. Consolidated Statements and Other Financial Information—Legal Proceedings and Regulatory Actions.”

We are unable to predict the outcome of many of the legal claims and regulatory actions in which we are involved, and the scope of the claims or actions or the total amount in dispute in such matters may increase. Furthermore, adverse decisions, findings or resolutions in such matters could encourage other parties, including governmental authorities in other jurisdictions, to bring similar claims and actions against us. Accordingly, the outcome of current and future legal claims and regulatory actions, particularly those for which it is difficult to

 

28


Table of Contents

assess the maximum potential exposure or the ultimate adverse impact with any degree of certainty, may materially and adversely impact our business, reputation, results of operations and financial condition.

We are generally subject to Korean corporate governance and disclosure standards, which differ in significant respects from those in other countries.

Companies in Korea, including us, are subject to corporate governance standards applicable to Korean public companies which differ in many respects from standards applicable in other countries, including the United States. As a reporting company registered with the U.S. Securities and Exchange Commission and listed on the New York Stock Exchange, we are subject to certain corporate governance standards as mandated by the Sarbanes-Oxley Act of 2002. However, foreign private issuers, including us, are exempt from certain corporate governance requirements under the Sarbanes-Oxley Act or under the rules of the New York Stock Exchange. There may also be less publicly available information about Korean companies, such as us, than is regularly made available by public or non-public companies in other countries. Such differences in corporate governance standards and less public information could result in less than satisfactory corporate governance practices or disclosure to investors in certain countries.

Risks relating to government regulation and policy

Strengthening of consumer protection laws applicable to financial institutions could adversely affect our operations.

As a financial service provider, we are subject to a variety of regulations in Korea that are designed to protect financial consumers. In recent years, in light of heightened public concern regarding privacy issues, the Korean government has placed greater emphasis on protection of personal information by financial institutions and has implemented a number of measures to enhance consumer protection. Under the Personal Information Protection Act, financial institutions, as personal information managers, may not collect, store, maintain, utilize or provide resident registration numbers of their customers, unless other laws or regulations specifically require or permit the management of resident registration numbers. In addition, under the Use and Protection of Credit Information Act, a financial institution has a higher duty to protect all information that it collects from its customers and is required to treat such information as credit information. A financial institution’s ability to transfer or provide the information to its affiliates or holding company is considerably restricted. Treble damages may be imposed on a financial institution for leakage of such information. Furthermore, under the Electronic Financial Transaction Act, a financial institution is primarily responsible for compensating its customers harmed by a cyber security breach affecting the financial institution even if the breach is not directly attributable to the financial institution.

The Act on the Financial Consumer Protection Framework became effective as of March 25, 2021. Under the Act, we as a financial instrument distributor will be subject to heightened investor protection measures, including stricter distribution guidelines, improved financial dispute resolution procedures, increased liability for customer losses and newly imposed penalty surcharges.

These and other measures that may be implemented by the Korean government to strengthen consumer protection laws applicable to financial institutions may limit our operational flexibility and cause us to incur significant additional compliance costs, as well as subject us to increased potential liability to our customers, which could adversely affect our business and performance.

The Korean government may promote lending and financial support by the Korean financial industry to certain types of borrowers as a matter of policy, which financial institutions, including us, may decide to follow.

Through its policy guidelines and recommendations, the Korean government has promoted and, as a matter of policy, may continue to attempt to promote lending by the Korean financial industry to particular types of borrowers. For example, the Korean government has in the past announced policy guidelines requesting financial institutions to participate in remedial programs for troubled corporate borrowers, as well as policies aimed at

 

29


Table of Contents

promoting certain sectors of the economy, including measures such as making low interest funding available to financial institutions that lend to these sectors. We expect that all loans or credits made pursuant to such government policies will be reviewed in accordance with our credit approval procedures. However, these or any future government policies may influence us to lend to certain sectors or in a manner in which we otherwise would not in the absence of such policies.

In the past, the Korean government has also announced policies under which financial institutions in Korea are encouraged to provide financial support to particular sectors. For example, in light of the deteriorating financial condition and liquidity position of small- and medium-sized enterprises in Korea and adverse conditions in the Korean economy affecting such enterprises, the Korean government introduced measures intended to encourage Korean banks to provide financial support to small- and medium-sized enterprise borrowers, including guidelines for Korean banks to extend loan terms and defer interest payments with respect to small- and medium sized enterprises and small merchants affected by the COVID-19 pandemic. See “—Risks relating to our corporate credit portfolio—The largest portion of our exposure is to small- and medium-sized enterprises, and financial difficulties experienced by companies in this segment may result in a deterioration of our asset quality and have an adverse impact on us.” In addition, in September 2019, in response to increasing levels of consumer debt and amid concerns over the debt-servicing capacity of retail borrowers if interest rates were to rise, the Korean government requested Korean banks to participate in a mortgage loan refinancing program for low-income individuals with low repayment ability aimed at reducing the payment burden on outstanding mortgage loans. See “—Risks relating to our consumer credit portfolio—We may experience increases in delinquencies in our consumer loan and credit card portfolios.”

The Korean government may in the future request financial institutions in Korea, including us, to make investments in or provide other forms of financial support to particular sectors of the Korean economy as a matter of policy, which financial institutions, including us, may decide to accept. We may incur costs or losses as a result of providing such financial support.

The Financial Services Commission may impose burdensome measures on us if it deems us or one of our subsidiaries to be financially unsound.

If the Financial Services Commission deems our financial condition or the financial condition of our subsidiaries to be unsound, or if we or our subsidiaries fail to meet applicable regulatory standards, such as minimum capital adequacy and liquidity ratios, the Financial Services Commission may order or recommend, among other things:

 

   

admonitions or warnings with respect to our officers;

 

   

capital increases or reductions;

 

   

assignments of contractual rights and obligations relating to financial transactions;

 

   

a suspension of performance by our officers of their duties and the appointment of receivers;

 

   

disposals of property holdings or closures of subsidiaries or branch offices or downsizing;

 

   

stock cancellations or consolidations;

 

   

mergers with other financial institutions;

 

   

acquisition of us by a third party; and

 

   

suspensions of a part or all of our business operations.

If any of these measures are imposed on us by the Financial Services Commission, they could hurt our business, results of operations and financial condition. In addition, if the Financial Services Commission orders us to partially or completely reduce our capital, you may lose part or all of your investment.

 

30


Table of Contents

Risks relating to Korea

Unfavorable financial and economic developments in Korea may have an adverse effect on us.

We are incorporated in Korea, and a substantial majority of our operations are located in Korea. As a result, we are subject to political, economic, legal and regulatory risks specific to Korea, and our performance and successful fulfillment of our operational strategies are dependent to a large extent on the overall Korean economy. The economic indicators in Korea in recent years have shown mixed signs of growth and uncertainty, and starting in 2020, the overall Korean economy and the economies of Korea’s major trading partners have shown signs of deterioration due to the debilitating effects of the COVID-19 pandemic. See “—Other risks relating to our business—The COVID-19 pandemic has adversely affected and may continue to adversely affect our business, financial condition or results of operations.” As a result, future growth of the Korean economy is subject to many factors beyond our control, including developments in the global economy.

In recent years, adverse conditions and volatility in the worldwide financial markets, fluctuations in oil and commodity prices and the increasing weakness of the global economy, mainly due to the COVID-19 pandemic, have contributed to the uncertainty of global economic prospects in general and have adversely affected, and may continue to adversely affect, the Korean economy. See “—Other risks relating to our business—Unfavorable changes in the global financial markets could adversely affect our results of operations and financial condition.” The value of the Won relative to major foreign currencies has fluctuated significantly and, as a result of deteriorating global and Korean economic conditions, there has been significant volatility in the stock prices of Korean companies recently. Further declines in the Korea Composite Stock Price Index, or the KOSPI, and large amounts of sales of Korean securities by foreign investors and subsequent repatriation of the proceeds of such sales may adversely affect the value of the Won, the foreign currency reserves held by financial institutions in Korea, and the ability of Korean companies to raise capital. Any future deterioration of the Korean or global economy could adversely affect our business, financial condition and results of operations.

Developments that could have an adverse impact on the Korean economy include:

 

   

declines in consumer confidence and a slowdown in consumer spending;

 

   

the occurrence of severe health epidemics in Korea or other parts of the world, such as the COVID-19 pandemic;

 

   

adverse conditions or developments in the economies of countries and regions that are important export markets for Korea, such as China, the United States, Europe and Japan, or in emerging market economies in Asia or elsewhere, including as a result of deteriorating economic and trade relations between the United States and China and increased uncertainties resulting from the United Kingdom’s exit from the European Union;

 

   

adverse changes or volatility in foreign currency reserve levels, commodity prices (including oil prices), exchange rates (including fluctuation of the U.S. dollar, the euro or the Japanese yen exchange rates or revaluation of the Chinese renminbi), interest rates, inflation rates or stock markets;

 

   

deterioration in economic or diplomatic relations between Korea and its trading partners or allies, including deterioration resulting from territorial or trade disputes or disagreements in foreign policy (such as the ongoing trade disputes with Japan);

 

   

increased sovereign default risks in select countries and the resulting adverse effects on the global financial markets;

 

   

a deterioration in the financial condition or performance of small- and medium-sized enterprises and other companies in Korea due to the Korean government’s policies to increase minimum wages and limit working hours of employees;

 

   

investigations of chaebols and their senior management for possible misconduct;

 

   

a continuing rise in the level of household debt and increasing delinquencies and credit defaults by consumer and small- and medium-sized enterprise borrowers in Korea;

 

31


Table of Contents
   

social and labor unrest;

 

   

substantial changes in the market prices of Korean real estate;

 

   

the economic impact of any pending or future free trade agreements or of any changes to existing free trade agreements;

 

   

a substantial decrease in tax revenues and a substantial increase in the Korean government’s expenditures for fiscal stimulus measures, unemployment compensation and other economic and social programs, in particular in light of the Korean government’s ongoing efforts to provide emergency relief payments to households and emergency loans to corporations in need of funding due to COVID-19, which, together, would likely lead to an increase in the Korean government’s debt and a national budget deficit;

 

   

financial problems or lack of progress in the restructuring of chaebols, other large troubled companies (including those in the construction, shipbuilding and shipping sectors as well as the hotel, leisure and transportation sectors) and their suppliers;

 

   

loss of investor confidence arising from corporate accounting irregularities or corporate governance issues concerning certain chaebols;

 

   

increases in social expenditures to support an aging population in Korea or decreases in economic productivity due to the declining population size in Korea;

 

   

geo-political uncertainty and risk of further attacks by terrorist groups around the world;

 

   

natural or man-made disasters that have a significant adverse economic or other impact on Korea or its major trading partners;

 

   

political uncertainty or increasing strife among or within political parties in Korea;

 

   

hostilities or political or social tensions involving oil-producing countries in the Middle East (including a potential escalation of hostilities between the United States and Iran) and Northern Africa and any material disruption in the global supply of oil or sudden increase in the price of oil;

 

   

increased reliance on exports to service foreign currency debts, which could cause friction with Korea’s trading partners;

 

   

an increase in the level of tensions or an outbreak of hostilities between North Korea and Korea or the United States; and

 

   

changes in financial regulations in Korea.

Escalations in tensions with North Korea could have an adverse effect on us and the market price of our ADSs.

Relations between Korea and North Korea have been tense throughout Korea’s modern history. The level of tension between the two Koreas has fluctuated and may increase abruptly as a result of current and future events. In particular, there have been heightened security concerns in recent years stemming from North Korea’s nuclear weapon and ballistic missile programs as well as its hostile military actions against Korea. Some of the significant incidents in recent years include the following:

 

   

North Korea renounced its obligations under the Nuclear Non-Proliferation Treaty in January 2003 and conducted six rounds of nuclear tests since October 2006, including claimed detonations of hydrogen bombs, and warheads that can be mounted on ballistic missiles. Over the years, North Korea has also conducted a series of ballistic missile tests, including missiles launched from submarines and intercontinental ballistic missiles that it claims can reach the United States mainland. In response, the Korean government has repeatedly condemned the provocations and flagrant violations of relevant United Nations Security Council resolutions. In February 2016, the government also closed the inter-

 

32


Table of Contents
 

Korea Gaeseong Industrial Complex in response to North Korea’s fourth nuclear test in January 2016. Internationally, the United Nations Security Council has passed a series of resolutions condemning North Korea’s actions and significantly expanding the scope of sanctions applicable to North Korea, most recently in December 2017, in response to North Korea’s intercontinental ballistic missile test in November 2017. Over the years, the United States and the European Union have also expanded their sanctions applicable to North Korea.

 

   

In August 2015, two Korean soldiers were injured in a landmine explosion near the Korean demilitarized zone. Claiming the landmines were set by North Koreans, the Korean army reinitiated its propaganda program toward North Korea utilizing loudspeakers near the demilitarized zone. In retaliation, the North Korean army fired artillery rounds on the loudspeakers, resulting in the highest level of military readiness for both Koreas.

 

   

In March 2010, a Korean naval vessel was destroyed by an underwater explosion, killing many of the crewmen on board. The Korean government formally accused North Korea of causing the sinking, while North Korea denied responsibility. Moreover, in November 2010, North Korea fired more than one hundred artillery shells that hit Korea’s Yeonpyeong Island near the Northern Limit Line, which acts as the de facto maritime boundary between Korea and North Korea on the west coast of the Korean peninsula, causing casualties and significant property damage. The Korean government condemned North Korea for the attack and vowed stern retaliation should there be further provocation.

North Korea’s economy also faces severe challenges, which may further aggravate social and political pressures within North Korea. Although bilateral summit meetings between the two Koreas were held in April 2018, May 2018 and September 2018 and between the United States and North Korea in June 2018, February 2019 and June 2019, there can be no assurance that the level of tensions affecting the Korean peninsula will not escalate in the future. Any further increase in tensions, which may occur, for example, if North Korea experiences a leadership crisis, high-level contacts between Korea and North Korea break down or military hostilities occur, could have a material adverse effect on the Korean economy and on our business, financial condition and results of operations and the market value of our common stock and ADSs.

Labor unrest in Korea may adversely affect our operations.

Economic difficulties in Korea or increases in corporate reorganizations and bankruptcies could result in layoffs and higher unemployment. Such developments could lead to social unrest and substantially increase government expenditures for unemployment compensation and other costs for social programs. According to statistics from the Korea National Statistical Office, the unemployment rate increased from 3.7% in 2017 to 3.8% in 2018 and 2019 and 4.5% in 2020. Further increases in unemployment and any resulting labor unrest in the future could adversely affect our operations, as well as the operations of many of our customers and their ability to repay their loans, and could adversely affect the financial condition of Korean companies in general, depressing the price of their securities. Furthermore, the government’s privatization plan with respect to us contemplates the sale of its remaining ownership interest in us to one or more third parties, which may lead to labor unrest among our employees. See “Item 4.A. History and Development of the Company—Privatization Plan.” Any of these developments may have an adverse effect on our financial condition and results of operations.

Risks relating to our common stock and ADSs

We or our major shareholders may sell shares of our common stock in the future, and such sales may adversely affect the market price of our common stock and ADSs and may dilute your investment and relative ownership interest in us.

We have no current plans for any public offerings of our common stock, ADSs or securities exchangeable for or convertible into such securities. However, it is possible that we may decide to offer or sell such securities in the future.

 

33


Table of Contents

In addition, the KDIC currently owns 110,159,443 shares, or 15.25%, of our outstanding common stock, and IMM Private Equity, Inc., through its special purpose company Nobis1, Inc., currently owns 40,560,000 shares, or 5.62%, of our outstanding common stock. See “Item 7.A. Major Shareholders.” In the future, such major shareholders or any other shareholder that owns a large number of shares of our outstanding common stock may choose to sell large blocks of our common stock in a public offering or privately to a strategic or financial investor, including a sale by the KDIC for the purpose of recovering the public funds it injected into us. For example, in accordance with the Korean government’s privatization plan, the KDIC sold 40,143,022 shares of Woori Bank’s common stock (representing 5.9% of its outstanding common stock) in a private sale in Korea in December 2014 and an aggregate of 200,685,395 shares of Woori Bank’s common stock (representing 29.7% of its outstanding common stock) in stakes ranging from 3.7% to 6.0% to seven financial companies through a bidding process in December 2016 and January 2017. In 2017, pursuant to a series of transactions related to call options previously granted in connection with the KDIC’s sale of Woori Bank’s common stock in December 2014, the KDIC sold an aggregate of 19,852,364 shares of Woori Bank’s common stock (representing 2.94% of its outstanding common stock). After our establishment, in April 2021, pursuant to its plan to sell all of our common stock it owned by 2022 that was approved by the Financial Services Commission, the KDIC sold an aggregate of 14,445,354 shares of our common stock (representing 2.00% of our outstanding common stock) in a block trade. See “—Risks relating to our structure and strategy—The implementation of the Korean government’s privatization plan may have an adverse effect on us and your interests as a shareholder.” We expect the KDIC to sell all or a portion of the shares of our common stock it owns to one or more purchasers in the future.

Any future offerings or sales by us of our common stock or ADSs or securities exchangeable for or convertible into such securities, significant sales of our common stock by a major shareholder, or the public perception that such an offering or sale may occur, could have an adverse effect on the market price of our common stock and ADSs. Furthermore, any offerings by us in the future of any such securities could have a dilutive impact on your investment and relative ownership interest in us.

Future sales by the KDIC of the shares of our common stock it owns may result in adverse Korean tax consequences for you.

Under applicable Korean tax laws, a non-Korean holder who held Woori Bank’s common stock or ADSs prior to our establishment as a new financial holding company in January 2019 pursuant to a “comprehensive stock transfer” under Korean law will be able to defer taxation on any capital gains arising from the stock transfer, by virtue of the Special Tax Treatment Control Law of Korea, or the STTCL, until such holder’s sale of our common stock or ADSs received in the stock transfer, at which time the tax basis of such common stock or ADSs will be the acquisition price at which such holder acquired such Woori Bank common stock or ADSs. However, non-Korean holders that are corporations may not defer such portion of tax on capital gains arising from the stock transfer that is attributable to the amount by which the market price of our common stock or ADSs (as calculated in accordance with applicable Korean laws and regulations) is in excess of the market price of Woori Bank’s common stock or ADSs. Any such non-Korean holder of our common stock or ADS, including a corporation, which seeks to defer taxation on capital gains arising from the stock transfer will be required to submit a tax deferral application in prescribed form to the Korean tax authorities when filing its tax return for the 2019 tax year.

Notwithstanding the foregoing, if our largest shareholder, the KDIC, disposes of 50% or more of the shares of our common stock it received in the stock transfer within two years from the end of 2019 (the fiscal year in which the date of the stock transfer falls), the deferral of taxation on capital gains will not be available, and a non-Korean holder who received our common stock or ADSs in the stock transfer will generally be subject to Korean tax on capital gains in an amount equal to the lower of (i) 11.0% (inclusive of local income surtax) of the gross realization proceeds (i.e., the value of our common stock or ADSs such holder received in the stock transfer) or (ii) 22.0% (inclusive of local income surtax) of the net realized gain. However, such capital gains tax may not apply, or may apply at a reduced rate, if such holder establishes its entitlement to an exemption or rate reduction under an applicable tax treaty or Korean tax law. See “Item 10.E. Taxation—Korean Taxation—Tax

 

34


Table of Contents

Treaties” for information regarding tax treaty benefits. Accordingly, if you received our common stock or ADSs in the stock transfer, future sales by the KDIC of the shares of our common stock it owns may result in adverse Korean tax consequences for you.

Ownership of our common stock is restricted under Korean law.

Under the Financial Holding Company Act, a single shareholder, together with its affiliates, is generally prohibited from owning more than 10.0% of the issued and outstanding shares of voting stock of a bank holding company such as us that controls a nationwide bank, with the exception of certain shareholders that are non-financial business group companies, whose applicable limit was reduced from 9.0% to 4.0% pursuant to an amendment of the Financial Holding Company Act which became effective on February 14, 2014. To the extent that the total number of shares of our common stock (including those represented by ADSs) that you and your affiliates own together exceeds the applicable limits, you will not be entitled to exercise the voting rights for the excess shares, and the Financial Services Commission may order you to dispose of the excess shares within a period of up to six months. Failure to comply with such an order would result in an administrative fine of up to 0.03% of the book value of such shares per day until the date of disposal. Non-financial business group companies can no longer acquire more than 4.0% of the issued and outstanding shares of voting stock of a bank holding company pursuant to the amended Financial Holding Company Act, which grants an exception for non-financial business group companies which, at the time of the enactment of the amended provisions, held more than 4.0% of the shares thereof with the approval of the Financial Services Commission before the amendment. See “Item 4.B. Business Overview—Supervision and Regulation—Principal Regulations Applicable to Financial Holding Companies—Restrictions on Ownership of a Financial Holding Company.”

You will not be able to exercise dissent and appraisal rights unless you have withdrawn the underlying shares of our common stock and become our direct shareholder.

In some limited circumstances, including the transfer of the whole or any significant part of our business and the merger or consolidation of us with another company, dissenting shareholders have the right to require us to purchase their shares under Korean law. However, if you hold our ADSs, you will not be able to exercise such dissent and appraisal rights if the depositary refuses to do so on your behalf. Our deposit agreement does not require the depositary to take any action in respect of exercising dissent and appraisal rights. In such a situation, holders of our ADSs must withdraw the underlying common stock from the ADS facility (and incur charges relating to that withdrawal) and become our direct shareholder prior to the record date of the shareholders’ meeting at which the relevant transaction is to be approved, in order to exercise dissent and appraisal rights.

You may be limited in your ability to deposit or withdraw common stock.

Under the terms of our deposit agreement, holders of common stock may deposit such stock with the depositary’s custodian in Korea and obtain ADSs, and holders of ADSs may surrender ADSs to the depositary and receive common stock. However, to the extent that a deposit of common stock exceeds any limit that we may specify from time to time, that common stock will not be accepted for deposit unless our consent with respect to such deposit has been obtained. We currently have not set any such limit; however, we have the right to do so at any time. Under the terms of the deposit agreement, no consent would be required if the shares of common stock were to be obtained through a dividend, free distribution, rights offering or reclassification of such stock. We have consented, under the terms of the deposit agreement, to any deposit unless the deposit would be prohibited by applicable laws or violate our articles of incorporation. If we choose to impose a limit on deposits in the future, however, we might not consent to the deposit of any additional common stock. In that circumstance, if you surrender ADSs and withdraw common stock, you may not be able to deposit the stock again to obtain ADSs. See “Item 4.B. Business Overview—Supervision and Regulation—Restrictions Applicable to Shares” and “Item 10.D. Exchange Controls—Restrictions Applicable to Shares.”

You will not have preemptive rights in some circumstances.

The Korean Commercial Code, as amended, and our articles of incorporation require us, with some exceptions, to offer shareholders the right to subscribe for new shares of our common stock in proportion to their

 

35


Table of Contents

existing shareholding ratio whenever new shares are issued. If we offer any rights to subscribe for additional shares of our common stock or any rights of any other nature, the depositary, after consultation with us, may make the rights available to holders of our ADSs or use commercially feasible efforts to dispose of the rights on behalf of such holders, in a riskless principal capacity, and make the net proceeds available to such holders. The depositary will make rights available to holders of our ADSs only if:

 

   

we have requested in a timely manner that those rights be made available to such holders;

 

   

the depositary has received the documents that are required to be delivered under the terms of the deposit agreement, which may include confirmation that a registration statement filed by us under the U.S. Securities Act of 1933, as amended, or the Securities Act, is in effect with respect to those shares or that the offering and sale of those shares is exempt from or is not subject to the registration requirements of the Securities Act; and

 

   

the depositary determines, after consulting with us, that the distribution of rights is lawful and commercially feasible.

Holders of our common stock located in the United States may not exercise any rights they receive absent registration or an exemption from the registration requirements under the Securities Act.

We are under no obligation to file any registration statement with the U.S. Securities and Exchange Commission or to endeavor to cause such a registration statement to be declared effective. Moreover, we may not be able to establish an exemption from registration under the Securities Act. Accordingly, you may be unable to participate in our rights offerings and may experience dilution in your holdings. If a registration statement is required for you to exercise preemptive rights but is not filed by us or is not declared effective, you will not be able to exercise your preemptive rights for additional ADSs and you will suffer dilution of your equity interest in us. If the depositary is unable to sell rights that are not exercised or not distributed or if the sale is not lawful or feasible, it will allow the rights to lapse, in which case you will receive no value for these rights.

Your dividend payments and the amount you may realize upon a sale of your ADSs will be affected by fluctuations in the exchange rate between the U.S. dollar and the Won.

Our common stock is listed on the KRX KOSPI Market of the Korea Exchange and quoted and traded in Won. Cash dividends, if any, in respect of the shares represented by the ADSs will be paid to the depositary in Won and then converted by the depositary into U.S. dollars, subject to certain conditions. Accordingly, fluctuations in the exchange rate between the Won and the U.S. dollar will affect, among other things, the amounts you will receive from the depositary in respect of dividends, the U.S. dollar value of the proceeds that you would receive upon a sale in Korea of the shares of our common stock obtained upon surrender of ADSs and the secondary market price of ADSs. Such fluctuations will also affect the U.S. dollar value of dividends and sales proceeds received by holders of our common stock.

The market value of your investment may fluctuate due to the volatility of, and government intervention in, the Korean securities market.

Our common stock is listed on the KRX KOSPI Market, which has a smaller market capitalization and is more volatile than the securities markets in the United States and many European countries. The market value of ADSs may fluctuate in response to the fluctuation of the trading price of shares of our common stock on the KRX KOSPI Market. The KRX KOSPI Market has experienced substantial fluctuations in the prices and volumes of sales of listed securities and the KRX KOSPI Market has prescribed a fixed range in which share prices are permitted to move on a daily basis. The KOSPI was 3,186.1 on April 23, 2021. There is no guarantee that the stock prices of Korean companies will not decline again in the future. Like other securities markets, including those in developed markets, the Korean securities market has experienced problems including market manipulation, insider trading and settlement failures. The recurrence of these or similar problems could have a material adverse effect on the market price and liquidity of the securities of Korean companies, including our common stock and ADSs, in both the domestic and the international markets.

 

36


Table of Contents

The Korean government has the potential ability to exert substantial influence over many aspects of the private sector business community, and in the past has exerted that influence from time to time. For example, the Korean government has induced mergers to reduce what it considers excess capacity in a particular industry and has also induced private companies to publicly offer their securities. Similar actions in the future could have the effect of depressing or boosting the Korean securities market, whether or not intended to do so. Accordingly, actions by the government, or the perception that such actions are taking place, may take place or has ceased, may cause sudden movements in the market prices of the securities of Korean companies in the future, which may affect the market price and liquidity of our common stock and ADSs.

If the Korean government deems that emergency circumstances are likely to occur, it may restrict you and the depositary from converting and remitting dividends and other amounts in U.S. dollars.

If the Korean government deems that certain emergency circumstances, including, but not limited to, severe and sudden changes in domestic or overseas economic circumstances, extreme difficulty in stabilizing the balance of payments or implementing currency, exchange rate and other macroeconomic policies, have occurred or are likely to occur, it may impose certain restrictions provided for under the Foreign Exchange Transaction Law, including the suspension of payments or requiring prior approval from governmental authorities for any transaction. See “Item 10.D. Exchange Controls—General.”

Other Risks

You may not be able to enforce a judgment of a foreign court against us.

We are a corporation with limited liability organized under the laws of Korea. A majority of our directors and officers and other persons named in this annual report reside in Korea, and a significant portion of the assets of our directors and officers and other persons named in this annual report and a substantial majority of our assets are located in Korea. As a result, it may not be possible for you to effect service of process within the United States, or to enforce against them or us in the United States judgments obtained in United States courts based on the civil liability provisions of the federal securities laws of the United States. There is doubt as to the enforceability in Korea, either in original actions or in actions for enforcement of judgments of United States courts, of civil liabilities predicated on the United States federal securities laws.

 

Item 4.

INFORMATION ON THE COMPANY

 

Item 4.A.

History and Development of the Company

Overview

We are a financial holding company that was newly established on January 11, 2019 pursuant to a “comprehensive stock transfer” under Korean law, whereby holders of the common stock of Woori Bank and certain of its subsidiaries transferred all of their shares to us and in return received shares of our common stock. We were established under the Financial Holding Company Act of Korea, which, together with associated regulations and a related Enforcement Decree, enables banks and other financial institutions, including insurance companies, invest trust companies, credit card companies and securities companies, to be organized and managed under the auspices of a single financial holding company. As a result of the stock transfer, Woori Bank and certain of its former wholly-owned subsidiaries, Woori FIS Co., Ltd., Woori Finance Research Institute Co., Ltd., Woori Credit Information Co., Ltd., Woori Fund Services Co., Ltd. and Woori Private Equity Asset Management Co., Ltd., became our direct and wholly-owned subsidiaries. Accordingly, our overall business and operations after the stock transfer, on a consolidated basis, are identical to those of Woori Bank on a consolidated basis immediately prior to the stock transfer.

The stock transfer constituted a succession for purposes of Rule 12g-3(a) under the Securities Exchange Act of 1934, as amended, such that our common stock was deemed registered under Section 12(b) of the Exchange Act by operation of Rule 12g-3(a). Following the stock transfer, we file reports under the Exchange Act as the successor issuer to Woori Bank.

 

37


Table of Contents

Our legal and commercial name is Woori Financial Group Inc. Our registered office and corporate headquarters are located at 51, Sogong-ro, Jung-gu, Seoul, Korea. Our telephone number is 822-2125-2000. Our website address is http://www.woorifg.com.

The U.S. Securities and Exchange Commission, or the SEC, maintains a website (http://www.sec.gov), which contains reports, proxy and information statements and other information regarding issuers that file electronically with the SEC.

History

Establishment of Woori Bank

The predecessor of Woori Bank was originally established in 1899 and operated as the Commercial Bank of Korea until 1998, when it was acquired by the KDIC and merged with another commercial bank, Hanil Bank, which had been established in 1932. The surviving entity in the merger was renamed Hanvit Bank, which name was changed to Woori Bank in May 2002.

Establishment of Woori Finance Holdings

In response to a financial and economic downturn in Korea beginning in late 1997, the Korean government announced and implemented a series of comprehensive policy packages to address structural weaknesses in the Korean economy and the financial sector. As part of these measures, on October 1, 1998, the KDIC purchased 95.0% of the outstanding shares of the Commercial Bank of Korea and 95.6% of the outstanding shares of Hanil Bank, and subsequently merged Hanil Bank into the Commercial Bank of Korea (which was renamed Hanvit Bank). These banks had suffered significant losses in 1997 and 1998. The Korean government took pre-emptive measures to ensure the survival of these and other banks as it believed that bank failures would have a substantial negative impact on the Korean economy.

In December 2000, the Korean government wrote down the capital of Hanvit Bank, as well as Kyongnam Bank, Kwangju Bank and Peace Bank of Korea, to zero. It accomplished this by having the Financial Services Commission issue a capital reduction order with respect to these banks pursuant to its regulatory authority. The Korean government also decided to recapitalize these banks by injecting public funds through the KDIC. In December 2000, the KDIC made initial capital injections to Hanvit Bank (₩2,764 billion), Kyongnam Bank (₩259 billion), Kwangju Bank (₩170 billion) and Peace Bank of Korea (₩273 billion), in return for new shares of those banks. The KDIC also agreed to make additional capital contributions, not involving the issuance of new shares, in the future, which were made in September 2001 to Hanvit Bank (₩1,877 billion), Kyongnam Bank (₩94 billion), Kwangju Bank (₩273 billion) and Peace Bank of Korea (₩339 billion).

In addition, in November 2000, the KDIC established Hanaro Merchant Bank to restructure substantially all of the assets and liabilities of four failed merchant banks (Yeungnam Merchant Banking Corporation, Central Banking Corporation, Korea Merchant Banking Corporation and H&S Investment Bank) that were transferred to it.

In March 2001, the KDIC established Woori Finance Holdings as a new financial holding company and transferred all of the shares in each of Hanvit Bank, Kyongnam Bank, Kwangju Bank, Peace Bank of Korea and Hanaro Merchant Bank held by the KDIC to Woori Finance Holdings in exchange for its newly issued shares. Accordingly, Woori Finance Holdings became the sole owner of those entities. Woori Finance Holdings subsequently listed its common stock on the KRX KOSPI Market in June 2002 and listed ADSs representing its common stock on the New York Stock Exchange in September 2003.

 

38


Table of Contents

Reorganization and Expansion of Woori Finance Holdings and Woori Bank

Following its establishment and its acquisition of its subsidiaries, Woori Finance Holdings developed a reorganization and integration plan designed to reorganize the corporate structure of some of its subsidiaries and integrate its operations under a single management structure. As part of this plan:

 

   

From December 2001 through February 2002, Peace Bank of Korea was restructured by:

 

   

splitting off its commercial banking operations and merging them into Woori Bank;

 

   

changing the name of Peace Bank of Korea to Woori Credit Card; and

 

   

transferring the credit card operations of Woori Bank to Woori Credit Card.

 

   

In March 2003, the credit card operations of Kwangju Bank were transferred to Woori Credit Card.

 

   

In August 2003, Woori Investment Bank (formerly named Hanaro Merchant Bank) was merged with Woori Bank.

In succeeding years, Woori Finance Holdings and Woori Bank further reorganized and expanded their operations, including through mergers, acquisitions and investments. For example:

 

   

In March 2004, Woori Credit Card was merged with Woori Bank.

 

   

In October and December 2004, Woori Finance Holdings acquired an aggregate 27.3% voting interest in LG Investment & Securities Co., Ltd., which was subsequently renamed Woori Investment & Securities.

 

   

In May 2005, Woori Finance Holdings acquired a 90.0% interest in LG Investment Trust Management Co., Ltd., which was subsequently renamed Woori Asset Management.

 

   

In October 2005, Woori Bank established Woori Private Equity as a consolidated subsidiary.

 

   

In April 2008, Woori Finance Holdings acquired a 51.0% interest in LIG Life Insurance Co., Ltd., which was subsequently renamed Woori Aviva Life Insurance.

 

   

In March 2011, Woori Finance Holdings acquired certain assets and assumed certain liabilities of Samhwa Mutual Savings Bank through a newly established subsidiary, Woori FG Savings Bank.

 

   

In September 2012, Woori FG Savings Bank acquired certain assets and assumed certain liabilities of Solomon Mutual Savings Bank.

 

   

In October 2012, Woori Finance Holdings established Woori Finance Research Institute, which engages in economic and finance research, management consulting, and management and sales of intellectual property rights.

 

   

In April 2013, Woori Bank effected a spin-off of its credit card business into a newly established wholly-owned subsidiary of Woori Finance Holdings, Woori Card.

 

   

In June 2013, through an internal reorganization, Kumho Investment Bank (previously a subsidiary of Woori Private Equity and subsequently renamed Woori Investment Bank), in which Woori Finance Holdings held a 41.6% interest, became its consolidated subsidiary, and ₩70 billion of new capital was injected into such entity.

 

   

In January 2014, Woori Bank completed the purchase of an additional 27% equity interest (in addition to the 6% equity interest it previously acquired through its subsidiary PT. Bank Woori Indonesia) in PT. Bank Himpunan Saudara 1906, an Indonesian commercial bank with a network of over 100 branches and offices throughout Indonesia. In December 2014, PT. Bank Woori Indonesia merged with and into PT. Bank Himpunan Saudara 1906. The merged entity, in which Woori Banks holds a 79.9% equity interest, was renamed PT Bank Woori Saudara Indonesia 1906, Tbk and became its consolidated subsidiary.

 

   

In October 2016, Woori Bank acquired a 51% equity interest in Wealth Development Bank Corp., a thrift bank in the Philippines with a network of 16 branches and approximately 300 employees.

 

39


Table of Contents
   

In November 2016, Woori Bank obtained a banking license to establish a local subsidiary in Vietnam, Woori Bank Vietnam, which commenced operations in January 2017.

 

   

In June 2018, Woori Bank acquired VisionFund (Cambodia) Ltd., a microfinance deposit-taking institution in Cambodia, which was renamed WB Finance Co., Ltd. In February 2020, with the approval of the Cambodian financial authorities, Woori Finance (Cambodia) Plc., a microfinance institution, merged with and into WB Finance Co., Ltd.

 

   

In November 2018, Woori Bank established a German subsidiary, Woori Bank Europe GmbH, which is headquartered in Frankfurt.

Privatization Plan

In June 2013, the Korean government, through the Public Funds Oversight Committee of the Financial Services Commission, announced an updated plan to privatize Woori Finance Holdings and its former subsidiaries, including Woori Bank. The privatization plan provided for the segregation of such entities into three groups and the disposal of the Korean government’s interest in these entities held through the KDIC in a series of transactions, many of which have been completed.

Spin-off of Kwangju Bank and Kyongnam Bank

In August 2013, the board of directors of Woori Finance Holdings approved a plan to establish two new companies, KJB Financial Group and KNB Financial Group (which we refer to as the New Holdcos), through a spin-off of its businesses related to the holding of the shares and thereby controlling the business operations of Kwangju Bank and Kyongnam Bank, respectively. The spin-off was approved at an extraordinary general meeting of the shareholders of Woori Finance Holdings held in January 2014 and was effected in May 2014. After the spin-off, KJB Financial Group owned the shares of Kwangju Bank previously held by Woori Finance Holdings, and KNB Financial Group owned the shares of Kyongnam Bank previously held by Woori Finance Holdings. Woori Finance Holdings no longer owned any shares of Kwangju Bank or Kyongnam Bank, and neither they nor the New Holdcos were its subsidiaries, after the spin-off. Following the spin-off, each of these banks was merged with the relevant New Holdco.

In October 2014, the KDIC sold its 56.97% ownership interest in Kwangju Bank and Kyongnam Bank to JB Financial Group and BS Financial Group, respectively.

Disposal of Woori Financial, Woori Asset Management, Woori F&I, Woori Investment & Securities, Woori Aviva Life Insurance and Woori FG Savings Bank

In March 2014, Woori Finance Holdings sold its 52.0% ownership interest in Woori Financial to KB Financial Group for the sale price of ₩280 billion.

In May 2014, Woori Finance Holdings sold its 100.0% ownership interest in Woori Asset Management to Kiwoom Securities for the sale price of ₩76 billion.

In June 2014, Woori Finance Holdings sold its 100.0% ownership interest in Woori F&I to Daishin Securities for the sale price of ₩368 billion.

In June 2014, Woori Finance Holdings also sold its 37.9% ownership interest in Woori Investment & Securities, its 51.6% ownership interest in Woori Aviva Life Insurance and its 100.0% ownership interest in Woori FG Savings Bank to NongHyup Financial Group Inc. for the sale price of ₩1,039 billion in a collective sale.

Merger of Woori Bank and Woori Finance Holdings

In July 2014, Woori Bank entered into a merger agreement with Woori Finance Holdings, providing for the merger of Woori Finance Holdings with and into Woori Bank. The merger agreement was approved by the

 

40


Table of Contents

shareholders of Woori Finance Holdings at an extraordinary general meeting held on October 10, 2014. Pursuant to the merger agreement, Woori Finance Holdings merged with and into Woori Bank on November 1, 2014, such that Woori Bank remained as the surviving entity, and Woori Finance Holdings ceased to exist, after the merger. In connection with the merger, shareholders of Woori Finance Holdings recorded in its shareholder register as of November 1, 2014 received one share of Woori Bank’s common stock for each share of common stock of Woori Finance Holdings they held.

As a result of the merger, the other remaining subsidiaries of Woori Finance Holdings, including Woori Card, Woori Private Equity, Woori FIS, Woori Investment Bank and Woori Finance Research Institute, became Woori Bank’s subsidiaries. Accordingly, Woori Bank’s overall business and operations after the merger, on a consolidated basis, were substantially identical to those of Woori Finance Holdings on a consolidated basis prior to the merger.

Woori Bank was an unlisted corporation prior to the merger, while Woori Finance Holdings had its common stock listed on the KRX KOSPI Market and its ADSs listed on the New York Stock Exchange. Following the merger, Woori Bank became newly listed on the KRX KOSPI Market and succeeded to Woori Finance Holdings’ listing on the New York Stock Exchange.

Sales of the KDIC’s Ownership Interest

Pursuant to the Korean government’s privatization plan, in December 2014, the KDIC sold 40,143,022 shares of Woori Bank’s common stock (representing 5.9% of its outstanding common stock) in a private sale in Korea. In addition, in December 2016 and January 2017, the KDIC sold an aggregate of 200,685,395 shares of Woori Bank’s common stock (representing 29.7% of its outstanding common stock) in stakes ranging from 3.7% to 6.0% to seven financial companies through a bidding process. Pursuant to a commitment made by the KDIC in connection with such bidding process, five persons, each nominated by one of the winning bidders, were elected as new outside directors at an extraordinary general meeting of Woori Bank’s shareholders held in December 2016. In December 2018, five persons, each nominated by one of such winning bidders, were elected at an extraordinary general meeting of Woori Bank’s shareholders to serve as our outside directors upon our establishment. See “Item 6.A. Directors and Senior Management—Board of Directors—Outside Directors.” In 2017, pursuant to a series of transactions related to call options previously granted in connection with the KDIC’s sale of Woori Bank’s common stock in December 2014, the KDIC sold an aggregate of 19,852,364 shares of Woori Bank’s common stock (representing 2.94% of its outstanding common stock). As a result of such transactions, the KDIC’s ownership interest in Woori Bank was reduced to 18.43%. In connection with our establishment in January 2019 as a new financial holding company pursuant to a “comprehensive stock transfer” under Korean law, the KDIC received 124,604,797 shares of our outstanding common stock in exchange for the common stock of Woori Bank it owned. In June 2019, the Financial Services Commission approved the KDIC’s plan to sell all such common stock in multiple transactions by 2022. In April 2021, pursuant to such plan, the KDIC sold 14,445,354 shares of our common stock (representing 2.00% of our outstanding common stock) in a block trade. As a result of such transaction, the KDIC currently owns 15.25% of our outstanding common stock.

In December 2016, in connection with the KDIC’s sale of shares of Woori Bank’s common stock, Woori Bank entered into an agreement with the KDIC, pursuant to which Woori Bank was required to use its best efforts to cause an employee of the KDIC nominated by it to be appointed as Woori Bank’s non-standing director, so long as the KDIC either (x) owned 10% or more of Woori Bank’s total issued shares with voting rights or (y) owned more than 4% but less than 10% of Woori Bank’s total issued shares with voting rights and remained its largest shareholder (other than the National Pension Service of Korea). While such agreement with Woori Bank expired, in July 2019, we entered into an agreement with the KDIC with similar terms. See “Item 10.C. Material Contracts.”

Establishment of Woori Financial Group

We were established as a new financial holding company on January 11, 2019 pursuant to a “comprehensive stock transfer” under Korean law, whereby holders of the common stock of Woori Bank and certain of its

 

41


Table of Contents

subsidiaries transferred all of their shares to us and in return received shares of our common stock. The stock transfer was approved by the shareholders of Woori Bank at an extraordinary general meeting held on December 28, 2018. In the stock transfer, each holder of one share of Woori Bank’s common stock recorded in its shareholder register as of November 15, 2018 received one share of our common stock. In addition, we issued our common stock to Woori Bank in exchange for the outstanding common stock of certain of Woori Bank’s wholly-owned subsidiaries that became our wholly-owned direct subsidiaries. Specifically, in connection with the stock transfer, Woori Bank transferred all shares of common stock held by it of Woori FIS Co., Ltd., Woori Finance Research Institute Co., Ltd., Woori Credit Information Co., Ltd., Woori Fund Services Co., Ltd. and Woori Private Equity Asset Management Co., Ltd., all of which were Woori Bank’s wholly-owned subsidiaries, to us and, as consideration for such transferred shares, received shares of our common stock in accordance with the specified stock transfer ratio applicable to each such subsidiary. Following the completion of the stock transfer, Woori Bank, Woori FIS Co., Ltd., Woori Finance Research Institute Co., Ltd., Woori Credit Information Co., Ltd., Woori Fund Services Co., Ltd. and Woori Private Equity Asset Management Co., Ltd. became our direct and wholly-owned subsidiaries.

The following chart illustrates the organizational structure of Woori Bank prior to the completion of the stock transfer:

 

LOGO

 

42


Table of Contents

The following chart illustrates our organizational structure after the completion of the stock transfer:

 

LOGO

In connection with the stock transfer, Woori Bank’s common stock was suspended from trading from January 9, 2019 and was de-listed from the KRX KOSPI Market on February 13, 2019. Following the stock transfer, our common stock was newly listed on the KRX KOSPI Market on February 13, 2019, and our ADSs succeeded to the listing of Woori Bank’s ADSs on the New York Stock Exchange on January 11, 2019.

The shareholders of Woori Bank were entitled to exercise appraisal rights with respect to its common stock held by them at a purchase price of 16,079 per share, in accordance with Korean law. The period for exercise of appraisal rights started on December 28, 2018 and ended on January 7, 2019, during which shareholders exercised appraisal rights with respect to an aggregate of 11,453,702 shares of common stock of Woori Bank. The payment of the purchase price for such common stock held by the exercising shareholders was made on January 9, 2019, in the aggregate amount of 184 billion. As a result of the exchange for our common stock of such treasury shares obtained by Woori Bank pursuant to the exercise of appraisal rights by its shareholders and other treasury shares it held, as well as the transfer by Woori Bank of the shares it held in its relevant subsidiaries to us, Woori Bank received 18,346,782 shares of our common stock in the stock transfer, which constituted our treasury shares and represented 2.7% of our total issued common stock as of January 11, 2019. In March 2019, Woori Bank sold all such shares to institutional investors in a block trade, and we no longer hold any treasury shares as of the date of this annual report.

Reorganization and Expansion of Woori Financial Group

After our establishment, we have further reorganized and expanded our operations, including through mergers, acquisitions and investments. For example:

 

   

In August 2019, we acquired a 73% equity interest in Woori Asset Management Corp. (formerly known as Tongyang Asset Management Corp.) from Tongyang Life Insurance Co., Ltd., which became our consolidated subsidiary.

 

   

In September 2019, we conducted a “comprehensive stock exchange” under Korean law with Woori Bank, the former parent company of Woori Card, whereby Woori Bank transferred all of its Woori Card

 

43


Table of Contents
 

shares to us and in return received a combination of 42,103,377 shares of our common stock and 598 billion in cash, based on an exchange ratio of 0.4697442 shares of our common stock for each Woori Card share. As a result of the stock exchange, Woori Card ceased to be Woori Bank’s subsidiary and became our direct and wholly-owned subsidiary. Pursuant to applicable Korean law, Woori Bank was required to dispose of the 42,103,377 shares of our common stock it received in the stock exchange within six months of its consummation and sold 28,890,707 of such shares to Fubon Life Insurance Co., Ltd. in September 2019 for 358 billion and 13,212,670 of such shares in block trades in November 2019. As a result of such transactions, the number of our outstanding shares of common stock increased to 722,267,683.

 

   

In September 2019, we acquired a 59.83% equity interest in Woori Investment Bank from Woori Bank, its former parent company, for a purchase price of 393 billion. As a result of the purchase, Woori Investment Bank ceased to be Woori Bank’s subsidiary and became our direct consolidated subsidiary. Woori Investment Bank’s common stock is listed on the KRX KOSPI Market.

 

   

In October 2019, Woori Bank acquired a 20% equity interest in Lotte Card Co., Ltd., the eighth largest credit card issuer in Korea, according to BC Research, which is a quarterly report issued by BC Card. See “Item 4.B. Business Overview—Credit Cards.”

 

   

In December 2019, we acquired Woori Global Asset Management Co. (formerly known as ABL Global Asset Management Co.) from Anbang Asset Management (Hong Kong) Co., Limited, which became our consolidated subsidiary.

 

   

In December 2019, we acquired an aggregate 51% equity interest in Woori Asset Trust Co., Ltd. (formerly known as Kukje Asset Trust Ltd.), consisting of (i) 44.46% from its majority shareholders, including former chairman Jae-Eun Yoo, and (ii) 6.54% from Woori Bank. As part of the share purchase agreement with the former majority shareholders, we have agreed to additionally acquire a 21.27% equity interest in the future, subject to certain conditions, at which point we will own an aggregate 72.3% equity interest in Woori Asset Trust Co., Ltd., which is currently our consolidated subsidiary.

 

   

In December 2020, we acquired a 74.0% equity interest in Woori Financial Capital Co., Ltd. (formerly known as Aju Capital Co., Ltd.) from Well to Sea Investment for a purchase price of 572 billion. Notwithstanding the foregoing, for accounting purposes, Woori Financial Capital Co., Ltd. became our consolidated subsidiary in October 2020. See “Item 15. Controls and Procedures—Management’s Annual Report on Internal Control Over Financial Reporting.” In March 2021, we acquired Woori Savings Bank (formerly known as Aju Savings Bank) from Woori Financial Capital Co., Ltd., our consolidated subsidiary, and as a result, Woori Savings Bank ceased to be the subsidiary of Woori Financial Capital Co., Ltd. and became our direct consolidated subsidiary. In April 2021, we acquired an additional 12.9% equity interest in Woori Financial Capital Co., Ltd. from Aju Corporation, as a result of which our aggregate equity interest in Woori Financial Capital Co., Ltd. became 86.9%.

 

Item 4.B.

Business Overview

We are one of the largest financial holding companies in Korea, in terms of consolidated total assets, and our operations include Woori Bank, one of the largest commercial banks in Korea. Our subsidiaries collectively engage in a broad range of businesses, including corporate banking, consumer banking, credit card operations, investment banking, capital markets activities and other businesses. We provide a wide range of products and services to our customers, which mainly comprise small- and medium-sized enterprises and individuals, as well as some of Korea’s largest corporations. As of December 31, 2020, we had, on a consolidated basis, total assets of 399,081 billion, total liabilities of 372,356 billion and total equity of 26,725 billion.

As one of the leading financial services groups in Korea, we believe our core competitive strengths include the following:

Strong and long standing relationships with corporate customers. Historically our operations concentrated on large corporate customers. As a result, we believe that we have strong relationships with many of Korea’s

 

44


Table of Contents

leading corporate groups, and we are the main creditor bank to 9 of the 28 largest Korean corporate borrowers. Further enhancing our corporate loan portfolio is our ability to lend to small- and medium-sized enterprise customers. As of December 31, 2020, we had 374,973 small- and medium-sized enterprise borrowers.

Large and loyal retail customer base. With respect to our consumer banking operations, we have the third-largest deposit base among Korean commercial banks, and over 23.8 million retail customers, representing about half of the Korean adult population. Of these customers, over 9.8 million are active customers, meaning that they have a deposit account with us with a balance of at least 300,000 or have a loan account with us.

Extensive distribution and marketing network. We serve our customers primarily through one of the largest banking networks in Korea, comprising 821 branches and 4,531 ATMs and cash dispensers as of December 31, 2020. Through Woori Bank, we also operate 11 dedicated corporate banking centers and 92 general managers for our large corporate customers and 861 relationship managers stationed at 706 branches (as well as 280 additional non-stationed employees who serve as relationship managers as needed) for our small- and medium-sized enterprise customers as of December 31, 2020. In addition, we have Internet and mobile banking platforms to enhance customer convenience, reduce service delivery costs and allow our branch staff to focus on marketing and sales.

Strong capital base. As of December 31, 2020, our consolidated equity totaled 27 trillion, and our total capital adequacy ratio was 13.84%. Our management team at the holding company carefully coordinates the capital and dividend plans of each of our subsidiaries and for the consolidated group to ensure that we optimize our capital position. We believe our strong capital base and coordinated capital management enable us to support growth of our core businesses and to pursue franchise-enhancing initiatives such as selective investments and acquisitions.

Strong and experienced management team. We benefit from our management team’s extensive experience accumulated with our subsidiaries and their predecessors. In January 2019, Tae-Seung Son assumed the role of our representative director, president and chief executive officer, which we believe enhanced the quality of our management team and our corporate governance. We also believe that the extensive experience of many members of our management team in the financial sector will help us to continue to strengthen our operations.

Strategy

We aim to continue to build our position as a comprehensive financial services provider in Korea, with a view to having our business platform and operating structure on par with those of leading global financial institutions. The key elements of our strategy are as follows:

Provide comprehensive financial services and maximize synergies among our subsidiaries through our financial holding company structure. We plan to become a comprehensive financial services provider capable of developing and cross-selling a diverse range of products and services to our large existing base of retail and corporate banking customers, so that we can more effectively compete with leading domestic and international financial institutions. We believe that the adoption of a financial holding company structure will continue to help us increase customer satisfaction, generate synergies and maximize profitability, by creating an integrated system among our affiliated companies and allowing us to effectively provide various financial services, including comprehensive one-stop asset management services customized for clients, based on active expansion of non-banking and global business operations. One of the intended benefits of our financial holding company structure is that it enhances our ability to engage in mergers and acquisitions which we may decide to pursue as part of our strategy. For example, in an effort to expand our asset management services, we acquired equity interests in Woori Asset Management Corp., Woori Global Asset Management Co. and Woori Asset Trust Co., Ltd. in 2019 and Aju Capital Co., Ltd. in 2020, which became our consolidated subsidiaries. We may consider additionally acquiring or merging with other financial institutions, particularly in the non-banking sector, to achieve more balanced growth and further diversify our revenue base.

In addition, we believe our financial holding company structure gives us a competitive advantage over stand-alone banks and other financial institutions by:

 

   

allowing us to offer a more extensive range of financial products and services;

 

45


Table of Contents
   

enabling us to share customer information, which is not permitted outside a financial holding company structure, thereby enhancing our risk management and cross-selling capabilities;

 

   

enhancing our ability to reduce costs in areas such as back-office processing and procurement;

 

   

enabling us to raise and manage capital on a centralized basis.

We aim to maximize the synergies from our diverse financial product and service offerings by cross developing and selling products and encouraging collaboration of operations among our subsidiaries. In particular, we promote collaborative projects across our investment banking, digital, wealth management and global operations.

Further improve our asset quality and strengthen our risk management practices. Woori Bank was one of the earliest and most aggressive banks in Korea to actively reduce non-performing loans through charge-offs and sales to third parties has taken various measures to facilitate the disposal of its substandard or below loans. As a result of these and other initiatives, our ratio of non-performing loans to total loans has been declining and was 0.41% as of December 31, 2020.

One of our highest priorities is to maintain our strong asset quality and enhance our risk management practices on an ongoing basis. We have created a centralized group-wide risk management organization, installed a comprehensive warning and monitoring system, adopted uniform loan loss provisioning policies across all subsidiaries and implemented an advanced credit evaluation system at Woori Bank. We plan to undertake a series of group-wide reviews of our credit risk management procedures, as well as our risk management infrastructure, in order to develop and implement various measures to further standardize and improve our risk management procedures and systems.

In addition, we use a value at risk, or “VaR,” monitoring system for managing market risk. We intend to vigorously maintain a manageable risk profile and balance that risk profile with adequate returns. We believe that our continuous focus on upgrading our risk management systems and practices will enable us to maintain our strong asset quality, improve our financial performance and enhance our competitiveness.

Enhance customer profitability through optimization of channel usage, products and services for each customer segment. Our extensive distribution network and wide range of quality products and services has enabled us to serve our customers effectively. However, we intend to further enhance the value proposition to our customers by differentiating products and delivery channels based on the distinct needs of different customer segments.

Retail customers. We generally segment our retail customers into four groups: high net worth; mass affluent; middle class; and mass market. We believe we are relatively competitive in our core customer base, which includes mass affluent and middle class customers, and we serve these customers through our branches by selling customized higher margin services and products, such as investment advice, mutual funds, insurance and personal loans. For our mass market customers, we offer simple, easy-to-understand and relatively more standardized products such as basic deposit and lending products, including mortgage loans, and we encourage the use of alternative distribution channels such as the Internet, mobile banking and ATMs by our mass market customers such that we can serve them in a cost-efficient manner. We serve our high net worth individuals via branches and dedicated private banking centers staffed with experienced private bankers who offer sophisticated tailored financial services. In addition to serving retail customers based on segment, we also offer products and services based on customers’ life cycles to optimize our financial solutions for such customers.

Corporate customers. We continually and vigorously review our portfolio of large corporate and small- and medium-sized enterprise customers to refine our database of core accounts and industries in terms of profitability potential. We seek to expand our relationship beyond a pure lending relationship by promoting our foreign exchange, factoring, trade finance and investment banking services to our core small- and medium-sized enterprise customers and cross-selling our investment banking services, derivatives and other risk hedging products, as well as employee retirement products, to our core large corporate customers.

 

46


Table of Contents

In addition to our customer segment-based marketing strategy, we aim to improve customer loyalty by strengthening customer retention and implementing a customer-focused sales culture and thereby develop a system pursuant to which our growth is facilitated by the growth of our customers.

Diversify our revenue base with a view to reducing our exposure to interest rate cycles and increasing profitability. Currently, in line with the Korean banking industry, we derive a substantial majority of our revenues from our loan and other credit products. To reduce our traditional reliance on lending as a source of revenue and to increase our profitability, we have been seeking to further diversify our earnings base, in particular by focusing on fee-based services, such as foreign exchange, trade finance and derivatives products, investment banking and advisory investment trust services for our corporate customers and asset management and mutual funds, investment trust products and beneficiary certificates, and life and non-life insurance products for our retail customers.

In addition, we intend to carefully consider potential acquisitions or other strategic investments that fit within our overall strategy. When considering acquisitions, we will focus on opportunities that supplement the range of products and services we offer and strengthen our existing customer base, enable us to maintain our standard for asset quality and profitability and provide us with a reasonable return on our investment. We may also consider acquiring or merging with other financial institutions, particularly in the non-banking sector, to achieve more balanced growth and further diversify our revenue base.

Accelerate digital innovation. The digital finance market has recently seen major growth due to the entry of fintech firms and the rapid digital transformations of our competitors, and the recent social distancing trends resulting from the COVID-19 pandemic have only accelerated the digitalization of finance. We have actively engaged in such trends through the adoption of innovative initiatives and aim to become a leader in digitization. As part of such efforts, in May 2015, Woori Bank established a mobile financial service platform through the launch of the first mobile-only banking service in Korea called WiBee Bank, and in April 2017, K bank, formed by a consortium with KT Corporation and 20 other companies, in which we, through Woori Bank, own 19.9% of the equity with voting rights, launched its services to become the first Internet-only bank in Korea.

We have also strengthened our alliances with information technology companies to provide innovative electronic payment methods, including Woori Samsung Pay with Samsung Electronics, which is a cardless ATM withdrawal system that utilizes smartphones. Through such partnership with Samsung Electronics, we introduced additional services that allow customers to open checking accounts and apply for debit cards from April 2019, and utilize currency exchange services using the Samsung Pay mobile application from May 2019.

In August 2016, we also launched a program to discover and provide support to innovative fintech startup companies in Korea, currently known as Digital Innovation Lab, or DinnoLab. In October 2019, DinnoLab established an office in Vietnam to support the overseas expansion of such startup companies. In June 2019, we introduced a robotic process automation system to improve our operations, minimize human error, support business activities and increase efficiency and productivity. In August 2019, we launched Woori WON Banking, our main mobile banking application, to provide enhanced digital platform services to our customers.

In May 2020, we launched our “Digital First, Change Everything” campaign and established the Digital Innovation Committee, which comprises certain executive officers, to focus on such group-wide digital strategies. In August 2020, we entered into a memorandum of understanding with KT Corporation to form a joint venture to collaborate on data-based financial services, including a business utilizing MyData, a government initiative for the pooling of customers’ data for the provision of financial services, and in January 2021, the Financial Services Commission granted MyData business licenses to Woori Bank and Woori Card. We expect to provide services utilizing MyData, including personal financial management (PFM) and personal expenditure management (PEM) services.

Expand presence in the global market. We continually expand our global network mainly through Woori Bank and Woori Card and aim to strengthen our overseas operations to diversify our profit base, which is

 

47


Table of Contents

currently concentrated in Korea. We currently maintain, in aggregate, over 470 branches in over 20 countries and have made major strides in our overseas operations since our establishment of the first overseas branch of a Korean commercial bank in Tokyo, Japan in 1968. In December 2014, Woori Bank became the first Korean bank to be involved in a merger with a listed overseas bank when its subsidiary PT. Bank Woori Indonesia merged with and into PT. Bank Himpunan Saudara 1906, which was renamed PT Bank Woori Saudara Indonesia 1906, Tbk. In October 2016, Woori Bank acquired a 51% equity interest in Wealth Development Bank Corp., a thrift bank in the Philippines, and partnered with Vicsal Development Corporation, an operator of department stores and supermarkets in the Philippines and another major shareholder of Wealth Development Bank Corp., to actively expand its base of local customers. In addition, in November 2016, Woori Bank obtained a banking license to establish a local subsidiary in Vietnam, Woori Bank Vietnam, which commenced operations in January 2017 and manages the local operations of Woori Bank’s branches in Vietnam. Furthermore, Woori Bank has expanded the scope of its operations in Myanmar, Indonesia, Cambodia and the Philippines in order to capitalize on the potential for high growth and profitability in Southeast Asia and established a representative office in Poland as well as additional branches in India. In 2018, Woori Bank acquired VisionFund (Cambodia) Ltd., a microfinance deposit-taking institution in Cambodia, which was renamed WB Finance Co., Ltd., and established a German subsidiary, Woori Bank Europe GmbH, which is headquartered in Frankfurt. In February 2020, with the approval of the Cambodian financial authorities, Woori Finance (Cambodia) Plc., a microfinance institution, merged with and into WB Finance Co., Ltd., and further expanded Woori Bank’s network of local deposit-taking services, as a result of which Woori Bank has a presence in over 20 countries with over 440 branches and offices outside Korea. In 2016, Woori Card expanded overseas by establishing TuTu Finance-WCI Myanmar Co., Ltd., microfinance firm, in Myanmar.

Develop and increase productivity of our professional workforce. We aim to retain the most qualified and highly-trained professionals in the market, and we intend to continue to focus on the development and training of our core professionals. In order to boost employee morale and productivity, we aim to create an environment that nurtures development and growth and accordingly have implemented performance-based incentive programs to recognize high performers on both an individual and business group level. In addition, a rigorous ethics management program and related measures have been instituted to reduce operational risk and help ensure compliance with our internal standards and policies.

Corporate Banking

We provide commercial banking services to large corporate customers (including government-owned enterprises) and small- and medium-sized enterprises in Korea. Currently, our corporate banking operations consist mainly of lending to and taking deposits from our corporate customers. We also provide ancillary services on a fee basis, such as inter-account transfers, transfers of funds from branches and agencies of a company to its headquarters and transfers of funds from a company’s customer accounts to the company’s main account. We provide our corporate banking services predominantly through Woori Bank.

 

48


Table of Contents

The following table sets forth the balances and percentages of our total lending and total deposits represented by our large corporate and small- and medium-sized enterprise customer loans and deposits, respectively, and the number of such customers as of the dates indicated:

 

     As of December 31,  
     2018     2019     2020  
     Amount      % of
Total
    Amount      % of
Total
    Amount      % of
Total
 
     (in billions of Won, except percentages)  

Loans(1):

  

Small- and medium-sized enterprise(2)

   79,371        30.3   85,367        31.4   97,476        32.1

Large corporate(3)

     38,256        14.6       31,058        11.4       35,994        11.8  

Others(4)

     19,260        7.4       23,167        8.5       23,833        7.8  
  

 

 

    

 

 

   

 

 

    

 

 

   

 

 

    

 

 

 

Total

   136,887        52.3   139,592        51.3   157,303        51.8
  

 

 

    

 

 

   

 

 

    

 

 

   

 

 

    

 

 

 

Deposits:

               

Small- and medium-sized enterprise

   46,753        18.8   52,998        20.0   56,809        19.5

Large corporate

     75,128        30.2       76,943        29.1       91,972        31.6  
  

 

 

    

 

 

   

 

 

    

 

 

   

 

 

    

 

 

 

Total

   121,881        49.0   129,941        49.1   148,781        51.0
  

 

 

    

 

 

   

 

 

    

 

 

   

 

 

    

 

 

 

Number of borrowers:

               

Small- and medium-sized enterprise

     306,424          325,749          374,973     

Large corporate

     5,389          6,046          6,620     

 

(1)

Not including due from banks, other financial assets and outstanding credit card balances, and prior to deducting allowance for credit losses and present value discount or reflecting deferred origination costs.

(2)

Loans to “small- and medium-sized enterprises” as defined in the Framework Act on Small and Medium Enterprises of Korea and related regulations (and including project finance loans to such enterprises). See “—Small- and Medium-Sized Enterprise Banking.”

(3)

Loans to companies that are not “small- and medium-size enterprises” as defined in the Framework Act on Small and Medium Enterprises of Korea and related regulations, and typically including companies that have assets of ₩12 billion or more and are therefore subject to external audit under the Act on External Audits of Stock Companies. See “—Large Corporate Banking.”

(4)

Includes loans to governmental agencies, foreign loans and other corporate loans.

Corporate loans we provide consist principally of the following:

 

   

working capital loans, which are loans used for general working capital purposes, typically with a maturity of one year or less, including notes discounted and trade finance; and

 

   

facilities loans, which are loans to finance the purchase of materials, equipment and facilities, typically with a maturity of three years or more.

On the deposit-taking side, we currently offer our corporate customers several types of corporate deposit products. These products can be divided into two general categories: demand deposits that have no restrictions on deposits or withdrawals, but which offer a relatively low interest rate; and time deposits from which withdrawals are restricted for a period of time, but offer higher interest rates. We also offer installment deposits, certificates of deposit and repurchase instruments. We offer varying interest rates on our deposit products depending upon the rate of return on our income-earning assets, average funding costs and interest rates offered by other nationwide commercial banks.

Small- and Medium-Sized Enterprise Banking

We use the term “small- and medium-sized enterprises” as defined in the Framework Act on Small and Medium Enterprises of Korea and related regulations. Under the Framework Act on Small and Medium Enterprises of Korea and related regulations, in order to qualify as a small- and medium-sized enterprise, (i) the enterprise’s total assets at the end of the immediately preceding fiscal year must be less than ₩500 billion, (ii) the enterprise must meet the average or annual sales revenue standards prescribed by the Enforcement Decree of the Framework Act on Small and Medium Enterprises that are applicable to the enterprise’s primary business, and (iii) the enterprise must meet the standards of management independence from ownership as prescribed by

 

49


Table of Contents

the Enforcement Decree of the Framework Act on Small and Medium Enterprises. However, pursuant to an amendment to the Framework Act on Small and Medium Enterprises, which became effective in June 2020, an enterprise that qualifies as a small- and medium-sized enterprise pursuant to the above definition shall no longer be considered a small- and medium-sized enterprise if it is incorporated into, or is deemed to be incorporated into, a business group subject to certain disclosure requirements under the Monopoly Regulation and Fair Trade Act. Furthermore, certified social enterprises (as defined in the Social Enterprise Promotion Act of Korea), cooperatives, federations of cooperatives, social cooperatives and federations of social cooperatives (as defined in the Framework Act on Cooperatives), as well as cooperatives, federations and national federations (as defined in the Consumer Cooperatives Act) that satisfy the requirements prescribed by the Framework Act on Small and Medium Enterprises, may also qualify as small- and medium-sized enterprises. The small- and medium-sized enterprise segment of the corporate banking market has grown significantly in recent years, including as a result of government measures to encourage lending to these enterprises. As of December 31, 2020, 21.5% of our small- and medium-sized enterprise loans were extended to borrowers in the manufacturing industry, 16.6% were extended to borrowers in the retail and wholesale industries, and 7.2% were extended to borrowers in the hotel, leisure and transportation industries.

We service our small- and medium-sized enterprise customers primarily through Woori Bank’s network of branches and small- and medium-sized enterprise relationship managers. As of December 31, 2020, Woori Bank had stationed one or more relationship managers at 706 branches, of which 331 were located in the Seoul metropolitan area. The relationship managers specialize in servicing the banking needs of small- and medium-sized enterprise customers and concentrate their marketing efforts on developing new customers in this segment. As of December 31, 2020, Woori Bank had a total of 861 small- and medium-sized enterprise relationship managers stationed at its branches (as well as 280 non-stationed employees who serve as relationship managers as needed).

In addition to increasing our dedicated staffing and branches, our strategy for this banking segment is to identify promising industry sectors and to develop and market products and services targeted towards customers in these sectors. We have also developed in-house industry specialists who can help us identify leading small- and medium-sized enterprises in, and develop products and marketing strategies for, these targeted industries. In addition, we operate customer loyalty programs at Woori Bank for our most profitable small- and medium-sized enterprise customers and provide them with benefits and services such as preferential rates, free seminars and workshops and complementary invitations to cultural events.

Lending Activities. We provide both working capital loans and facilities loans to our small- and medium-sized enterprise customers. As of December 31, 2020, working capital loans and facilities loans accounted for 45.3% and 52.0% respectively, of our total small- and medium-sized enterprise loans. As of December 31, 2020, we had 374,973 small- and medium-sized enterprise borrowers.

As of December 31, 2020, secured loans and loans guaranteed by a third party accounted for 80.5% and 5.2%, respectively, of our small- and medium-sized enterprise loans. As of December 31, 2020, approximately 74.3% of the secured loans were secured by real estate and 0.7% were secured by deposits. Working capital loans generally have a maturity of one year, but may be extended on an annual basis for an aggregate term of three to five years. Facilities loans have a maximum maturity of 15 years.

When evaluating the extension of working capital loans and facilities loans, we review the creditworthiness and capability to generate cash of the small- and medium-sized enterprise customer. Furthermore, we take corporate guarantees and credit guarantee letters from other financial institutions and use deposits that the borrower has with us or securities pledged to us as collateral.

The value of any collateral is defined using a formula that takes into account the appraised value of the property, any prior liens or other claims against the property and an adjustment factor based on a number of considerations including, with respect to property, the value of any nearby property sold in a court-supervised auction during the previous five years. We generally revalue any collateral on a periodic basis (every year for real estate (with apartments being revalued every month, subject to the availability of certain specified market

 

50


Table of Contents

value information), every year for equipment, every month for deposits and every week for stocks listed on a major Korean stock exchange) or if a trigger event occurs with respect to the loan in question.

Pricing. We establish the pricing for our small- and medium-sized enterprise loan products based principally on transaction risk, our cost of funding and market considerations. Our lending rates are generally determined using our Credit Wizard system. We use our Credit Wizard system to manage our lending activities, and input data gathered from loan application forms, credit scores of borrowers and the appraisal value of collateral provided by external valuation experts into the Credit Wizard system and update such information periodically to reflect changes in such information. See “Item 11. Quantitative and Qualitative Disclosures about Market Risk—Credit Risk Management—Credit Evaluation and Approval.” We measure transaction risk using factors such as the credit rating assigned to a particular borrower and the value and type of collateral. Our system also takes into account cost factors such as the current market interest rate, opportunity cost and cost of capital, as well as a spread calculated to achieve a target rate of return. Depending on the price and other terms set by competing banks for similar borrowers, we may reduce the interest rate we charge to compete more effectively with other banks. Loan officers have limited discretion in deciding what interest rates to offer, and significant variations require review at higher levels. As of December 31, 2020, approximately 67.9% of our small- and medium-sized enterprise loans had interest rates that varied with reference to current market interest rates.

Large Corporate Banking

Our large corporate customers consist of companies that are not “small- and medium-size enterprises” as defined in the Framework Act on Small and Medium Enterprises of Korea and related regulations, and typically include companies that have assets of ₩12 billion or more and are therefore subject to external audit under the Act on External Audits of Stock Companies. As a result of our history and development, particularly the history of Woori Bank, we remain the main creditor bank to many of Korea’s largest corporate borrowers.

In terms of our outstanding loan balance, as of December 31, 2020, 36.8% of our large corporate loans were extended to borrowers in the manufacturing industry, 36.8% were extended to borrowers in the finance and insurance industries, and 7.3% were extended to borrowers in the retail and wholesale industries.

We service our large corporate customers primarily through Woori Bank’s network of dedicated corporate banking centers and general managers. Woori Bank operates 11 dedicated corporate banking centers, all of which are located in the Seoul metropolitan area. Each center is staffed with one or more general managers, and certain centers are headed by a senior general manager. Depending on the center, each such manager is responsible for large corporate customers that either are affiliates of a particular chaebol or operate in a particular industry or region. As of December 31, 2020, Woori Bank had a total of 92 general managers who focus on marketing to and managing the accounts of large corporate customers.

Our strategy for the large corporate banking segment is to develop new products and cross-sell our existing products and services to our core base of large corporate customers. In particular, we continue to focus on marketing fee-based products and services such as foreign exchange and trade finance services, derivatives and other risk hedging products, investment banking services and advisory services. We have also been reviewing the credit and risk profiles of our existing customers as well as those of our competitors, with a view to identifying a target group of high-quality customers on whom we can concentrate our marketing efforts. In addition, we are seeking to continue to increase the chaebol-, region- and industry-based specialization of the managers at our dedicated corporate banking centers, including through the operation of a knowledge management database that allows greater sharing of marketing techniques and skills.

Lending Activities.  We provide both working capital loans and facilities loans to our large corporate customers. As of December 31, 2020, working capital loans (including domestic usance, bills bought and securities sold under repurchase agreements) and facilities loans accounted for 70.2% and 17.9% respectively, of our total large corporate loans.

Loans to large corporate customers may be secured by real estate or deposits or be unsecured. As of December 31, 2020, secured loans and loans guaranteed by a third party accounted for 17.2% and 4.1%, respectively, of our large corporate loans. Since a relatively low percentage of our large corporate loan portfolio

 

51


Table of Contents

is secured by collateral, we may be required to establish larger allowances for credit losses with respect to any such loans that become non-performing or impaired. See “—Assets and Liabilities—Asset Quality of Loans—Loan Loss Provisioning Policy.” As of December 31, 2020, approximately 62.9% of the secured loans were secured by real estate and approximately 2.7% were secured by deposits. Working capital loans generally have a maturity of one year but may be extended on an annual basis for an aggregate term of three to five years. Facilities loans have a maximum maturity of 15 years.

We evaluate creditworthiness and collateral for our loans to large corporate customers in essentially the same way as we do for loans to small- and medium-sized enterprise customers. See “—Small- and Medium-Sized Enterprise Banking—Lending Activities.”

Pricing.  We determine the pricing of our loans to large corporate customers in the same way that we determine the pricing of our loans to small- and medium-sized enterprise customers. See “—Small- and Medium-Sized Enterprise Banking—Pricing.” As of December 31, 2020, approximately 86.9% of these loans had interest rates that varied with reference to current market interest rates.

Consumer Banking

We provide retail banking services to consumers in Korea. Our consumer banking operations consist mainly of lending to and taking deposits from our retail customers. We also provide ancillary services on a fee basis, such as wire transfers. While we have historically attracted and held large amounts of consumer deposits through our extensive branch network, our substantial consumer lending growth occurred principally in recent years, in line with the increase in the overall level of consumer debt in Korea. We provide our consumer banking services primarily through Woori Bank. See “—Branch Network and Other Distribution Channels.”

We classify our consumer banking customers based on their individual net worth and contribution to our consumer banking operations into four groups: high net worth; mass affluent; middle class; and mass market. We differentiate our products, services and service delivery channels with respect to these segments and target our marketing and cross-selling efforts based on this segmentation. With respect to the high net worth and mass affluent segments, we have established private banking operations to better service customers in these segments. See “—Private Banking Operations.” With respect to the middle class segment, we seek to use our branch-level sales staff to maximize the overall volume of products and services we provide. With respect to the mass market segment, we have focused on increasing our operating efficiency by encouraging customers to migrate to low-cost alternative service delivery channels, such as the Internet, call centers, mobile banking and ATMs.

Lending Activities

We offer a variety of consumer loan products to households and individuals. We differentiate our product offerings based on a number of factors, including the customer’s age group, the purpose for which the loan is used, collateral requirements and maturity. The following table sets forth the balances and percentage of our total lending represented by our consumer loans as of the dates indicated:

 

    As of December 31,  
    2018     2019     2020  
    Amount(1)     % of
Total Loans(2)
    Amount(1)     % of
Total Loans(2)
    Amount(1)     % of
Total Loans(2)
 
    (in billions of Won, except percentage)  

General purpose household loans

  39,492       15.1   40,870       15.0   43,850       14.4

Mortgage loans

    51,280       19.6       54,511       20.1       62,274       20.5  

Home equity loans

    26,324       10.0       28,622       10.5       31,995       10.5  
 

 

 

   

 

 

   

 

 

   

 

 

   

 

 

   

 

 

 

Total

  117,096       44.7   124,003       45.6   138,119       45.4
 

 

 

   

 

 

   

 

 

   

 

 

   

 

 

   

 

 

 

 

(1)

Not including outstanding credit card balances, and prior to deducting allowance for credit losses and present value discount or reflecting deferred origination costs.

(2)

Total loans do not include other financial assets and are before the deduction of allowance for credit losses and present value discount and the reflection of deferred origination costs.

 

52


Table of Contents

Our consumer loans consist of:

 

   

general purpose household loans, which are loans made to customers for any purpose (other than mortgage and home equity loans), and include overdraft loans, which are loans extended to customers to cover insufficient funds when they withdraw funds from their demand deposit accounts with us in excess of the amount in such accounts up to a limit established by us; and

 

   

mortgage loans, which are loans made to customers to finance home purchases, construction, improvements or rentals, and home equity loans, which are loans made to customers secured by their homes to ensure loan repayment.

For secured loans, including mortgage and home equity loans, we generally lend up to 70% of the collateral value (except in areas of high speculation designated by the government where we generally limit our lending to 40% of the appraised value of collateral) minus the value of any lien or other security interest that is prior to our security interest. In calculating the collateral value for real estate for such secured consumer loans (which principally consists of residential properties), we generally use the fair value of the collateral as appraised by Korea Investors Service which is collated in our Credit Wizard system. We generally revalue collateral on a periodic basis. As of December 31, 2020, the revaluation frequency was every year for real estate (with apartments being revalued every month, subject to the availability of certain specified market value information), every year for equipment, every month for deposits and every week for stocks listed on a major Korean stock exchange.

A borrower’s eligibility for general purpose household loans is primarily determined by such borrower’s creditworthiness. In reviewing a potential borrower’s loan application, we also consider the suitability of the borrower’s proposed use of funds, as well as the borrower’s ability to provide a first-priority mortgage. A borrower’s eligibility for a home equity loan is primarily determined by such borrower’s creditworthiness (including as determined by our internal credit scoring protocols) and the value of the collateral property, as well as any third party guarantees of the borrowed amounts.

We also offer a variety of collective housing loans, including loans to purchase property or finance the construction of housing units, loans to contractors to be used for working capital purposes, and loans to educational institutions and non-profit entities to finance the construction of dormitories. Collective housing loans subject us to the risk that the housing units will not be sold. As a result, we review the probability of the sale of the housing unit when evaluating the extension of a loan. We also review the borrower’s creditworthiness and the suitability of the borrower’s proposed use of funds. Furthermore, we take a lien on the land on which the housing unit is to be constructed as collateral. If the collateral is not sufficient to cover the loan, we also take a guarantee from the Housing Finance Credit Guarantee Fund as security.

General Purpose Household Loans

Our general purpose household loans may be secured by real estate (other than homes), deposits or securities. As of December 31, 2020, approximately 32,014 billion, or 73.0%, of our general purpose household loans were unsecured, although some of these loans were guaranteed by a third party. Overdraft loans are primarily unsecured and typically have a maturity between one and three years.

Pricing. The interest rates on our general purpose household loans are either a periodic floating rate (which is based on a base rate determined for three-month, six-month or twelve-month periods, further adjusted to account for the borrower’s credit score and our opportunity cost) or a fixed rate that reflects our internal cost of funding and similar adjustments, but taking into account interest rate risks. We currently use the “Cost of Fund Index” (or COFIX) benchmark rate, as announced by the Korea Federation of Banks, as the base rate for our general purpose household loans with periodic floating rates in place of the benchmark certificate of deposit rate that we had traditionally used for such purpose.

Our interest rates also incorporate a margin based on, among other things, the type of collateral (if any), priority with respect to any security, our target loan-to-value ratio and loan duration. We also can adjust the applicable rate based on current or expected profit contribution of the customer. Our lending rates are generally

 

53


Table of Contents

determined by our Credit Wizard system. The applicable interest rate is determined at the time of the drawdown of the loan. We also charge a termination fee in the event a borrower repays the loan prior to maturity. As of December 31, 2020, approximately 58.9% of our general purpose household loans had floating interest rates.

Mortgage and Home Equity Lending

We provide customers with a number of mortgage and home equity loan products that have flexible features, including terms, repayment schedules, amounts and eligibility for loans. The maximum term of our mortgage and home equity loans is typically 35 years. Most of our mortgage and home equity loans provided prior to January 2016 have an interest-only payment period of 10 years or less. However, the Korea Federation of Banks’ implementation of its Guidelines on Banks’ Mortgage Loan Screening changed the default interest-only payment period to one year or less, which applies to loans that were originated subsequent to the effective date of the Guidelines in January 2016. With respect to mortgage and home equity loans, we determine the eligibility of borrowers based on the borrower’s personal information, transaction history and credit history using our Credit Wizard system. See “Item 11. Quantitative and Qualitative Disclosures about Market Risk—Credit Risk Management—Credit Evaluation and Approval.” The eligibility of a borrower that is participating in a housing lottery will depend on proof that it has paid a deposit or can obtain a guarantee from a Korean government-related housing fund.

As of December 31, 2020, approximately 65.5% of our mortgage and home equity loans were secured by residential or other property, 25.1% of our mortgage and home equity loans were guaranteed by Korean government-related housing funds and 3.4% of our mortgage and home equity loans, contrary to general practices in the United States, were unsecured (although the use of proceeds from mortgage and home equity loans is restricted for the purpose of financing home purchases and some of these loans were guaranteed by a third party). One reason that a portion of our mortgage and home equity loans are unsecured is that we, along with other Korean banks, provide advance loans to borrowers for the down payment of new housing (particularly apartments) that is in the process of being built. Once construction is completed, which may take several years, these mortgage and home equity loans become secured by the new housing purchased by these borrowers. As of December 31, 2020, we had issued unsecured construction loans relating to housing where construction was not completed in the amount of 3,197 billion. For the year ended December 31, 2020, the average initial loan-to-value ratio of our mortgage loans and home equity loans was approximately 54.8% and 39.2%, respectively, compared to 58.3% and 45.4% for the year ended December 31, 2019. The average loan-to-value ratio of our mortgage loans and home equity loans as of December 31, 2020 was approximately 48.2% and 40.7%, respectively, compared to 53.2% and 46.4% as of December 31, 2019.

Pricing. The interest rates for our mortgage and home equity loans are determined on essentially the same basis as our general purpose household loans, except that for mortgage and home equity loans we place significantly greater weight on the value of any collateral that is being provided to secure the loan. The base rate we use in determining the interest rate for our mortgage and home equity loans is identical to the base rate we use to determine pricing for our general purpose household loans. As of December 31, 2020, approximately 55.8% of our outstanding mortgage and home equity loans had floating interest rates.

Private Banking Operations

Our private banking operations within Woori Bank aim to service our high net worth and mass affluent retail customers. As of December 31, 2020, we had 220,119 customers who qualified for private banking services, representing 0.9% of our total retail customer base. Of the total deposits of our retail unit of 109.5 trillion as of December 31, 2020, high net worth and mass affluent customers accounted for 62.0%.

Through our private bankers, we provide financial and real estate advisory services to our high net worth and mass affluent customers. We also market differentiated investment and banking products and services to these segments, including beneficiary certificates, overseas mutual fund products, specialized bank accounts and credit cards. In addition, we have developed a customer loyalty program for our private banking customers that provides preferential rate and fee benefits and awards. We have also segmented our private banking operations by introducing exclusive private client services for high net worth customers who individually maintain a deposit

 

54


Table of Contents

balance of at least 100 million. We believe that our private banking operations will allow us to increase our revenues from our existing high net worth and mass affluent customers, as well as attract new customers in these segments.

Woori Bank has 689 branches that offer private banking services. These branches are staffed by 715 private bankers, and almost all of the branches are located in metropolitan areas, including Seoul.

Woori Bank also operates an advisory center in Seoul for its private banking clients, which employs 17 specialists advising on matters of law, tax, real estate, risk assessment and investments.

Deposit-Taking Activities

We are one of the largest deposit holders among Korean banks, in large part due to our nation-wide branch network. The balance of our deposits from retail customers was ₩95,146 billion as of December 31, 2018, ₩106,255 billion as of December 31, 2019, and ₩115,835 billion as of December 31, 2020 which constituted 38.2%, 40.1% and 39.7%, respectively, of the balance of our total deposits.

We offer diversified deposit products that target different customers with different needs and characteristics. These deposit products fall into five general categories:

 

   

demand deposits, which either do not accrue interest or accrue interest at a lower rate than time, installment or savings deposits. The customer may deposit and withdraw funds at any time and, if the deposits are interest-bearing, they accrue interest at a fixed or variable rate depending on the period and/or amount of deposit;

 

   

time deposits, which generally require a customer to maintain a deposit for a fixed term during which interest accrues at a fixed or floating rate. Early withdrawals require penalty payments. The term for time deposits typically ranges from one month to five years;

 

   

savings deposits, which allow the customer to deposit and withdraw funds at any time and accrue interest at a fixed rate set by us depending upon the period and amount of deposit;

 

   

installment deposits, which generally require the customer to make periodic deposits of a fixed amount over a fixed term during which interest accrues at a fixed rate. Early withdrawals require penalty payment. The term for installment deposits range from six months to five years; and

 

   

certificates of deposit, the maturities of which range from 30 days to five years, with a required minimum deposit of ₩10 million. Interest rates on certificates of deposit vary with the length of deposit and prevailing market rates. Certificates of deposit may be sold at face value or at a discount with the face amount payable at maturity.

The following table sets forth the percentage of our total retail and corporate deposits represented by each deposit product category as of December 31, 2020:

 

Demand Deposits

  

Time Deposits

  

Savings Deposits

  

Installment Deposits

  

Certificates of Deposit

11.13%    48.88%    39.27%    0.01%    0.71%

We offer varying interest rates on our deposit products depending on market interest rates as reflected in average funding costs, the rate of return on our interest-earning assets and the interest rates offered by other commercial banks. Generally, the interest payable is the highest on installment deposits and decreases with certificate of deposit accounts and time deposits and savings deposit accounts receiving relatively less interest, and demand deposits accruing little or no interest.

We also offer deposits in foreign currencies and a specialized deposit product, the apartment application comprehensive deposit, which is a monthly installment comprehensive savings program providing the holder with a preferential right to subscribe for new national housing units constructed under the Housing Act or new privately constructed housing units. This deposit product requires monthly installments of ₩20,000 to ₩500,000, terminates when the holder is selected as a subscriber for a housing unit and accrues interest at variable rates depending on the term.

 

55


Table of Contents

The Monetary Policy Committee of the Bank of Korea imposes a reserve requirement on Won currency deposits of commercial banks based generally on the type of deposit instrument. The minimum reserve requirement ratio is 7%. See “—Supervision and Regulation—Principal Regulations Applicable to Banks—Liquidity.” Ongoing regulatory reforms have removed all controls on lending rates and deposit rates (except for the prohibition on interest payments on current account deposits).

The Depositor Protection Act provides for a deposit insurance system where the KDIC guarantees to depositors the repayment of their eligible bank deposits. The deposit insurance system insures up to a total of ₩50 million per depositor per bank. See “—Supervision and Regulation—Principal Regulations Applicable to Banks—Deposit Insurance System.” We pay a quarterly premium of 0.02% of our average deposits and a quarterly special contribution of 0.025% of our average deposits, in each case for the relevant quarter. For the year ended December 31, 2020, we paid an aggregate of ₩371 billion of such premiums and contributions.

Branch Network and Other Distribution Channels

Woori Bank had a total of 821 banking branches in Korea as of December 31, 2020, which was one of the most extensive networks of branches among Korean commercial banks. In recent years, demand in Korea for mutual funds and other asset management products as well as bancassurance products has been rising. These products require an extensive sales force and customer interaction to sell, further emphasizing the need for a large branch network. As a result, an extensive branch network is important to attracting and maintaining retail customers, as they generally conduct a significant portion of their financial transactions through bank branches. We believe that our extensive branch network in Korea helps us to maintain our retail customer base, which in turn provides us with a stable and relatively low cost funding source.

The following table presents the geographical distribution of Woori Bank’s banking branch network in Korea as of December 31, 2020:

 

     Total  
     Number      % of
Total
 

Area

     

Seoul

     370        45.1  

Six largest cities (other than Seoul)

     138        16.8  

Other

     313        38.1  
  

 

 

    

 

 

 

Total

     821        100.0  
  

 

 

    

 

 

 

In order to maximize access to our products and services, we have established an extensive network of ATMs and cash dispensers, which are located in branches as well as unmanned outlets. Woori Bank had 4,531 ATMs and cash dispensers as of December 31, 2020.

 

56


Table of Contents

We actively promote the use of alternative service delivery channels in order to provide convenient service to customers. We also benefit from customers’ increasing use of these channels, as they allow us to maximize the marketing and sales functions at the branch level, reduce employee costs and improve profitability. The following tables set forth information, for the periods indicated, relating to the number of transactions and the fee revenue of our alternative service delivery channels with respect to Woori Bank.

 

     For the year ended December 31,  
     2018      2019      2020  

ATMs(1):

        

Number of transactions (millions)

     296        272        213  

Fee income (billions of Won)

   36      32      25  

Telephone banking:

        

Number of users

     6,360,743        6,336,310        6,315,007  

Number of transactions (millions)

     148        143        126  

Fee income (billions of Won)

   2      1.5      0.9  

Internet banking:

        

Number of users

     17,387,658        17,975,675        18,545,393  

Number of transactions (millions)

     7,660        10,116        17,082  

Fee income (billions of Won)

   178      199      191  

 

(1) 

Includes cash dispensers.

Most of our electronic banking transactions do not generate fee income as many of those transactions are free of charge, such as balance inquiries, consultations with customer representatives or transfers of money. This is particularly true for telephone banking services, where a majority of the transactions are balance inquiries or consultations with customer representatives, although other services such as money transfers are also available.

Our automated telephone banking system offers a variety of services, including inter-account fund transfers, balance and transaction inquiries and customer service inquiries. We also operate a call center that handles calls from customers, engages in telemarketing and assists in our collection efforts.

Our Internet banking services include balance and transaction inquiries, money transfers, loan applications, bill payment and foreign exchange transactions. We seek to maintain and increase our Internet banking customer base by focusing largely on our younger customers and those that are able to access the Internet easily (such as office workers) as well as by developing additional Internet-based financial services and products. We also develop new products to target different types of customers with respect to our Internet banking services, and have developed a service that enables private banking customers to access their accounts on a website that provides specialized investment advice. We also offer online escrow services.

In addition, we provide mobile banking services to our customers, which is available to all our Internet-registered users. These services allow our customers to complete selected banking transactions through major Korean telecommunications networks using their smart phones or other mobile devices. In 2015, we launched the first mobile-only banking service in Korea, called WiBee Bank. In addition, we provide general mobile banking services through our Woori WON Banking mobile application. We are expanding our mobile banking services to Southeast Asia.

We also offer our “Win-CMS” service to corporate customers of Woori Bank, which provides an integrated electronic cash management system and in-house banking platform for such customers.

Credit Cards

We offer credit card products and services mainly to consumers and corporate customers in Korea. In April 2013, as a part of our strategy to enhance our credit card operations and increase its synergies with our other businesses, Woori Bank effected a horizontal spin-off of its credit card business, and the former credit card business of Woori Bank was operated by its wholly-owned subsidiary, Woori Card, until September 2019, when we conducted a “comprehensive stock exchange” under Korean law with Woori Bank, pursuant to which Woori

 

57


Table of Contents

Card became our direct and wholly-owned subsidiary. See “Item 4.A. History and Development of the Company—Establishment of Woori Financial Group—Reorganization and Expansion of Woori Financial Group.”

As of December 31, 2020, Woori Card’s market share based on transaction volume was approximately 8.5%, which ranked Woori Card as the sixth largest credit card issuer in Korea, according to BC Research, which is a quarterly report issued by BC Card.

Our credit card operations benefit from Woori Card’s ownership of a 7.65% equity stake in BC Card. BC Card is co-owned by KT Corporation, which is one of Korea’s largest telecommunications companies, and other Korean financial institutions, and operates the largest merchant payment network in Korea as measured by transaction volume. This ownership stake allows us to outsource production and delivery of new credit cards, the preparation of monthly statements, management of merchants and other ancillary services to BC Card for our credit card operations. In addition, in October 2019, Woori Bank acquired a 20% equity interest in Lotte Card Co., Ltd., the eighth largest credit card issuer in Korea, according to BC Research.

Products and Services

We currently have the following principal brands of credit cards outstanding:

 

   

a “Woori” brand;

 

   

a “BC Card” brand; and

 

   

a “Visa” brand.

We issue “Visa” brand cards under a non-exclusive license agreement with Visa International Service Association and also issue “MasterCard,” “JCB” and “Union Pay” brand cards under a non-exclusive, co-branding agreement with BC Card.

We offer a number of different services to holders of our credit cards. Generally, these services include:

 

   

credit purchase services, which allow cardholders to purchase merchandise or services on credit and repay such credit on a lump-sum or installment basis;

 

   

cash advance services from ATMs and bank branches; and

 

   

credit card loans, which are loans that cardholders can obtain based on streamlined application procedures.

Unlike in the United States and many other countries, where most credit cards are revolving cards that allow outstanding balances to be rolled over from month to month so long as a required minimum percentage is repaid, cardholders in Korea are generally required to pay for their non-installment purchases as well as cash advances within approximately 15 to 60 days of purchase or advance, depending on their payment cycle.

 

58


Table of Contents

The following tables set forth certain data relating to the credit card operations of Woori Card (including BC Cards and Visa Cards issued through the BC Card consortium) as of the dates or for the period indicated:

 

    As of or for the year ended December 31,  
    2018     2019     2020  
    (in billions of Won, unless indicated otherwise)  

Number of credit card holders (at year end) (thousands of holders)

     

General accounts

    12,525       13,000       13,157  

Corporate accounts

    460       555       563  
 

 

 

   

 

 

   

 

 

 

Total

    12,985       13,555       13,720  
 

 

 

   

 

 

   

 

 

 

Active ratio(1)

    52.73     55.00     56.53

Credit card interest and fees

     

Installment and cash advance interest

  224     243     226  

Annual membership fees

    78       86       90  

Merchant fees

    943       918       888  

Other fees

    606       640       644  
 

 

 

   

 

 

   

 

 

 

Total

  1,851     1,885     1,848  
 

 

 

   

 

 

   

 

 

 

Charge volumes

     

General purchase

  58,952     64,762     60,228  

Installment purchase

    8,201       7,912       10,225  

Cash advance

    4,859       4,862       4,314  

Card loan

    3,306       3,664       4,610  
 

 

 

   

 

 

   

 

 

 

Total

  75,318     81,200     79,377  
 

 

 

   

 

 

   

 

 

 

Outstanding balances (at year end)

     

General purchase

  3,057     3,243     3,060  

Installment purchase

    2,089       1,969       2,022  

Cash advance

    607       585       483  

Card loan

    2,305       2,611       2,997  
 

 

 

   

 

 

   

 

 

 

Total

  8,058     8,408     8,562  
 

 

 

   

 

 

   

 

 

 

Average outstanding balances

     

General purchase

  3,036     3,292     3,199  

Installment purchase

    1,911       2,046       1,934  

Cash advance

    596       591       523  

Card loan

    2,391       2,567       2,861  
 

 

 

   

 

 

   

 

 

 

Total

  7,934     8,496     8,517  
 

 

 

   

 

 

   

 

 

 

Delinquency ratios(2)

     

Less than 1 month

    1.53       1.19       0.85  

From 1 month to 3 months

    0.72       0.65       0.51  

From 3 months to 6 months

    0.64       0.65       0.51  

Over 6 months

    0.00       0.00       0.00  
 

 

 

   

 

 

   

 

 

 

Total

    2.89     2.49     1.88
 

 

 

   

 

 

   

 

 

 

Non-performing loan ratio(3)

    0.87     0.87     0.71

Gross charge-offs

  242     281     246  

Recoveries

    57       60       65  
 

 

 

   

 

 

   

 

 

 

Net charge-offs

  185     221     181  
 

 

 

   

 

 

   

 

 

 

Gross charge-off ratio(4)

    3.04     3.31     2.89

Net charge-off ratio(5)

    2.33     2.61     2.13

 

(1) 

Represents the ratio of accounts used at least once within the past month to total accounts as of the end of the relevant year.

(2)

Our delinquency ratios may not fully reflect all delinquent amounts relating to our outstanding balances since a certain portion of delinquent credit card balances (defined as balances one day or more past due) were restructured into loans and were not treated as being delinquent at the time of conversion or for a period of time thereafter. Including all restructured loans, outstanding balances overdue by more than one month accounted for 2.5% of our credit card balances as of December 31, 2020.

 

59


Table of Contents
(3) 

Represents the ratio of balances that are more than three months overdue to total outstanding balances as of the end of the relevant year. These ratios do not include the following amounts of previously delinquent credit card balances restructured into loans that were classified as normal or precautionary as of December 31, 2018, 2019 and 2020:

 

     As of December 31,  
     2018      2019      2020  
     (in billions of Won)  

Restructured loans

   137      154      123  

 

(4) 

Represents the ratio of gross charge-offs for the year to average outstanding balances for the year. Our charge-off policy is to charge off balances which are more than six months past due (including previously delinquent credit card balances restructured into loans that are more than six months overdue from the point at which the relevant balances were so restructured), except for those balances with a reasonable probability of recovery.

(5) 

Represents the ratio of net charge-offs for the year to average outstanding balances for the year.

We offer a diverse range of credit card products within our various brands. Factors that determine which type of card a particular cardholder may receive include net worth, age, location, income level and the particular programs or services that may be associated with a particular card. Targeted products that we offer include:

 

   

cards that offer additional benefits, such as frequent flyer miles and award program points that can be redeemed for services, products or cash;

 

   

gold cards, platinum cards and other preferential members’ cards that have higher credit limits and provide additional services;

 

   

corporate and affinity cards that are issued to employees or members of particular companies or organizations; and

 

   

revolving credit cards and cards that offer travel services and insurance.

In recent years, credit card issuers in Korea have agreed with selected cardholders to restructure their delinquent credit card account balances as loans that have more gradual repayment terms, in order to retain fundamentally sound customers who are experiencing temporary financial difficulties and to increase the likelihood of eventual recovery on those balances. In line with industry practice, we have restructured a portion of our delinquent credit card account balances as loans. The general qualifications to restructure delinquent credit card balances as loans are that the delinquent amount be more than one month overdue and in excess of ₩1 million. The terms of the restructured loans usually require the payment of approximately 10% to 20% of the outstanding balance as a down payment and that they be guaranteed by a third party and carry higher interest rates than prevailing market rates. These loans are usually required to be repaid by the borrower in installments over terms ranging from three months to 60 months. As of December 31, 2020, the total amount of our restructured loans was ₩131 billion. Because restructured loans are not initially recorded as being delinquent, our delinquency ratios do not fully reflect all delinquent amounts relating to our outstanding credit card balances.

Payments and Charges

Revenues from our credit card operations consist principally of cash advance charges, merchant fees, interest income from credit card loans, interest on late and deferred payments, and annual membership fees paid by cardholders.

Each cardholder is allocated an aggregate credit limit in respect of all cards issued under his or her account and each month. We advise each cardholder of the credit limit relating to the cards in his or her monthly billing statement. Credit limits in respect of card loans are established separately. We conduct ongoing monitoring of all cardholders and accounts, and may reduce the credit limit or cancel an existing cardholder’s card based on current economic conditions, receipt of new negative credit data from third party sources or the cardholder’s score under the credit risk management systems we use to monitor their behavior, even if the cardholder continues to make timely payments in respect of his or her cards. We consider an account delinquent if the payment due is not received on the first monthly payment date on which such payment was due, and late fees are immediately applied. Late fee charges and computation of the delinquency period are based on each outstanding

 

60


Table of Contents

unpaid transaction or installment, as applicable. See “Item 11. Quantitative and Qualitative Disclosures about Market Risk—Credit Risk Management—Credit Review and Monitoring.”

Payments on amounts outstanding on our credit cards must be made (at the cardholder’s election at the time of purchase) either in full on each monthly payment date, in the case of lump-sum purchases, or in equal monthly installments over a fixed term from two months to 36 months, in the case of installment purchases. Cardholders may prepay installment purchases at any time without penalty. Payment for cash advances must be made on a lump sum basis. Payments for card loans must be made on an equal principal installment basis over a fixed term from three months up to a maximum of 36 months, up to a maximum loan amount of ₩30 million.

No interest is charged on lump-sum purchases that are paid in full by the monthly payment date. For installment purchases, we charge a fixed rate of interest on the outstanding balance of the transaction amount, based on the installment period selected at the time of purchase. For a new cardholder, we currently apply an interest rate between approximately 9.5% and 20.5% per annum as determined by the cardholder’s application system score. See “Item 11. Quantitative and Qualitative Disclosures about Market Risk—Credit Risk Management—Credit Evaluation and Approval—Credit Card Approval Process” and “—Credit Review and Monitoring—Credit Card Review and Monitoring.”

For cash advances, finance charges start accruing immediately following the cash withdrawal. We currently charge a periodic finance charge on the outstanding balance of cash advance of approximately 6.4% to 23.8% per annum. The periodic finance charge assessed on such balances is calculated by multiplying the daily installment balances for each day during the billing cycle by the applicable periodic finance charge rate, and aggregating the results for each day in the billing period. In addition to finance charges, cardholders using cash advance networks operated by companies that are not financial institutions (such as Hannet and NICE) are charged a minimum commission of ₩700 and a maximum of ₩1,000 per withdrawal.

We also generally charge a basic annual membership fee up to ₩1,000,000 for our credit cards, which is determined based on various factors including the type of card, and whether affiliation options are selected by the cardholder. For certain cards, such as the Woori V Card, we will waive membership fees if customers charge above a certain amount.

We outsource the management of merchants to BC Card. We charge merchant fees to merchants for processing transactions. Merchant fees vary depending on the type of merchant and the total transaction amounts generated by the merchant. As of December 31, 2020, we charged merchants an average of 1.35% of their respective total transaction amounts. In addition to merchant fees, we receive nominal interchange fees for international card transactions.

Capital Markets Activities

We engage in capital markets activities for our own account and for our customers. Our capital markets activities include securities investment and trading, derivatives trading, asset securitization services and investment banking.

Securities Investment and Trading

We invest in and trade securities for our own account, in order to maintain adequate sources of liquidity and to generate interest and dividend income and capital gains. As of December 31, 2020, our investment portfolio, which consists of financial assets at fair value through other comprehensive income and securities at amortized cost, and our trading portfolio, which consists of financial assets at fair value through profit or loss (excluding deposits, derivative assets and loans), had a combined total book value of ₩54,186 billion and represented 13.6% of our total assets.

Our trading and investment portfolios consist primarily of Korean treasury securities and debt securities issued by Korean government agencies, local governments or government-invested enterprises, and debt

 

61


Table of Contents

securities issued by financial institutions. As of December 31, 2020, we held debt securities with a total book value of ₩52,534 billion, of which:

 

   

debt securities at amortized cost accounted for ₩17,021 billion, or 32.4%;

 

   

debt securities at fair value through other comprehensive income accounted for ₩28,948 billion, or 55.1%; and

 

   

debt securities at fair value through profit or loss accounted for ₩6,565 billion, or less than 12.5%.

Of these amounts, as of December 31, 2020, debt securities issued by the Korean government amounted to ₩6,946 billion, or 40.8% of our debt securities at amortized cost, ₩2,923 billion, or 10.1% of our debt securities at fair value through other comprehensive income, and ₩1,020 billion, or 15.5% of our debt securities at fair value through profit or loss.

From time to time, we also purchase and sell equity securities for our securities portfolios. Our equity securities consist primarily of equities listed on the KRX KOSPI Market or the KRX KOSDAQ Market. As of December 31, 2020:

 

   

equity securities at fair value through other comprehensive income had a book value of ₩1,081 billion, or 3.6% of our securities at fair value through other comprehensive income portfolio; and

 

   

equity securities at fair value through profit or loss accounted for ₩571 billion, or 8.0% of our securities at fair value through profit or loss portfolio.

Funds that are not used for lending activities are used for investment and liquidity management purposes, including investment and trading in securities. See “—Assets and Liabilities—Securities Investment Portfolio.”

For a discussion of our risk management policies with respect to our securities trading activities, see “Item 11. Quantitative and Qualitative Disclosures about Market Risk—Market Risk Management—Market Risk Management for Trading Activities.”

Derivatives Trading

We offer derivatives products and engage in derivatives trading, mostly for our corporate customers. Our trading volume was ₩324,410 billion in 2018, ₩371,500 billion in 2019 and ₩353,659 billion in 2020. Our aggregate net trading gain (loss) from derivatives for the years ended December 31 2018, 2019 and 2020 was ₩91 billion, ₩(12) billion and ₩320 billion, respectively.

We provide and trade a number of derivatives products principally through sales or brokerage accounts for our customers, including:

 

   

interest rate swaps, options and futures, relating principally to Won interest rate risks;

 

   

index futures and options, relating to stock market fluctuations;

 

   

cross currency swaps, relating to foreign exchange risks, largely for Won against U.S. dollars;

 

   

foreign exchange forwards, swaps, options and futures, relating to foreign exchange risks;

 

   

commodity derivatives, which we provide to customers that wish to hedge their commodities exposure; and

 

   

credit derivatives, which we provide to financial institutions that wish to hedge existing credit exposures or take on credit exposure to generate revenue.

Our derivatives operations focus on addressing the needs of our corporate clients to hedge their risk exposure and on hedging our risk exposure resulting from such client contracts. We also engage in derivatives trading activities to hedge the interest rate and foreign currency risk exposure that arises from our own assets and liability positions. In addition, we engage in proprietary trading of derivatives, such as index options and futures within our regulated open position limits, for the purpose of generating capital gains.

 

62


Table of Contents

The following shows the estimated fair value of derivatives we held or had issued for trading purposes as of the dates indicated:

 

     As of December 31,  
     2018      2019      2020  
     Estimated
Fair
Value of
Assets
     Estimated
Fair
Value of
Liabilities
     Estimated
Fair
Value of
Assets
     Estimated
Fair
Value of
Liabilities
     Estimated
Fair
Value of
Assets
     Estimated
Fair
Value of
Liabilities
 
     (in billions of Won)  

Currency derivatives

   1,623      1,571      2,433      2,146      5,926      5,288  

Interest rate derivatives

     229        279        313        423        325        530  

Equity derivatives

     174        241        176        274        651        642  
  

 

 

    

 

 

    

 

 

    

 

 

    

 

 

    

 

 

 

Total

   2,026      2,091      2,922      2,843      6,902      6,460  
  

 

 

    

 

 

    

 

 

    

 

 

    

 

 

    

 

 

 

For a discussion of our risk management policies with respect to our derivatives trading activities, see “Item 11. Quantitative and Qualitative Disclosures about Market Risk—Market Risk Management—Market Risk Management for Trading Activities.”

Asset Securitization Services

We are active in the Korean asset-backed securities market. Through Woori Bank, we participate in asset securitization transactions in Korea by acting as arranger, trustee or liquidity provider. In 2020, we were involved in asset securitization transactions with an initial aggregate issue amount of ₩1,860 billion and generated total fee income of approximately ₩1.1 billion in connection with such transactions. The securities issued in asset securitization transactions are sold mainly to institutional investors buying through Korean securities firms.

Investment Banking

Through Woori Bank and Woori Investment Bank, we engage in investment banking activities in Korea. In addition, we provide project finance and financial advisory services, in the area of social overhead capital projects such as highway, port, power and water and sewage projects, as well as structured finance, leveraged buy-out financing, equity and venture financing and mergers and acquisitions financing services. In 2020, we generated investment banking revenue of approximately ₩505 billion from gains on investment in foreign bonds and equity securities and fees from advisory and other services.

We believe that significant opportunities exist for us to leverage our existing base of large corporate and small- and medium-sized banking customers to cross-sell investment banking services. We intend to expand our investment banking operations to take advantage of these opportunities, with a view to increasing our fee income and further diversifying our revenue base.

International Banking

Through Woori Bank, we engage in various international banking activities, including foreign exchange services and dealing, import and export-related services, offshore lending, syndicated loans and foreign currency securities investment. These services are provided primarily to our domestic customers and overseas subsidiaries and affiliates of Korean corporations and, to a limited extent, to local companies and individuals. We also raise foreign currency funding through our international banking operations. In addition, we provide commercial banking services to retail and corporate customers in select overseas markets.

 

63


Table of Contents

The table below sets forth certain information regarding our foreign currency assets and borrowings:

 

     As of December 31,  
     2018      2019      2020  
     (in millions of US$)  

Total foreign currency assets

   US$  35,587      US$  40,060      US$  46,150  

Foreign currency borrowings

        

Call money

     872        115        383  

Long-term borrowings

     4,167        4,427        3,858  

Short-term borrowings

     6,336        7,509        7,681  
  

 

 

    

 

 

    

 

 

 

Total foreign currency borrowings

   US$ 11,375      US$ 12,051      US$ 11,922  
  

 

 

    

 

 

    

 

 

 

The table below sets forth the overseas subsidiaries and direct branches of Woori Bank in operation as of December 31, 2020:

 

Business Unit(1)

  

Location

Subsidiaries:

  

Woori America Bank

   United States

PT Bank Woori Saudara Indonesia 1906, Tbk

   Indonesia

Woori Global Markets Asia Limited

   China (Hong Kong)

Woori Bank (China) Limited

   China

AO Woori Bank

   Russia

Banco Woori Bank do Brasil S.A.

   Brazil

Woori Finance Myanmar Co., Ltd.

   Myanmar

Wealth Development Bank Corporation

   Philippines

Woori Bank Vietnam Limited

   Vietnam

WB Finance Co., Ltd.

   Cambodia

Woori Bank Europe GmbH

   Germany

Branches, Agencies and Representative Offices:

  

London Branch

   United Kingdom

Tokyo Branch

   Japan

Singapore Branch

   Singapore

Hong Kong Branch

   China (Hong Kong)

Bahrain Branch

   Bahrain

Dhaka Branch

   Bangladesh

Gaeseong Branch(2)

   Korea

New York Agency

   United States

Los Angeles Branch

   United States

Chennai Branch

   India

Sydney Branch

   Australia

Dubai Branch

   United Arab Emirates

Gurgaon Branch

   India

Mumbai Branch

   India

Kuala Lumpur Representative Office

   Malaysia

Yangon Representative Office

   Myanmar

Iran Representative Office(3)

   Iran

Katowice Representative Office

   Poland

 

(1) 

Does not include subsidiaries and branches in liquidation or dissolution.

(2) 

Due to the shutdown of the Gaeseong Industrial Complex in February 2016, the Gaeseong Branch is currently located at our corporate headquarters in Seoul.

(3) 

No longer operational (i.e., no employees or office space) since December 2018 following the re-imposition of sanctions.

 

64


Table of Contents

The principal activities of the overseas branches and subsidiaries of Woori Bank are providing trade financing and local currency funding for Korean companies and Korean nationals operating in overseas markets as well as servicing local customers and providing foreign exchange services in conjunction with our headquarters. On a limited basis, such overseas branches and subsidiaries also engage in the investment and trading of securities of foreign issuers.

Woori America Bank currently operates over 25 branches in states including New York, New Jersey, Maryland, Virginia, Pennsylvania and California and provides retail and corporate banking services targeted towards the Korean-American community. As of December 31, 2020, Woori America Bank had total assets of US$2,306 million and shareholders’ equity of US$304 million.

In November 2007, Woori Bank established a local subsidiary in China, Woori Bank (China) Limited, which currently has branches in Beijing, Shanghai, Shenzhen, Suzhou, Tianjin, Dalian, Chengdu, Weihai, Chongqing and Shenyang. Woori Bank also established a local subsidiary in Russia, AO Woori Bank, in January 2008 and it currently has branches in Moscow and St. Petersburg and a representative office in Vladivostok.

In January 2014, Woori Bank completed the purchase of an additional 27% equity interest (in addition to the 6% equity interest it previously acquired through its subsidiary PT. Bank Woori Indonesia) in PT. Bank Himpunan Saudara 1906, an Indonesian commercial bank with a network of over 100 branches and offices throughout Indonesia. In December 2014, PT. Bank Woori Indonesia merged with and into PT. Bank Himpunan Saudara 1906. The merged entity, in which Woori Bank holds a 79.9% equity interest, was renamed PT Bank Woori Saudara Indonesia 1906, Tbk and became Woori Bank’s consolidated subsidiary. As of December 31, 2020, PT Bank Woori Saudara Indonesia 1906, Tbk had total assets of US$2,743 million and shareholders’ equity of US$515 million.

In October 2016, Woori Bank acquired a 51% equity interest in Wealth Development Bank Corp., a thrift bank in the Philippines with a network of 25 branches and over 400 employees as of December 31, 2020.

In November 2016, Woori Bank obtained a banking license to establish a local subsidiary in Vietnam, Woori Bank Vietnam, which commenced operations in January 2017 and currently operates 14 branches throughout the country.

Woori Bank is also expanding its network of branches in South and Southeast Asia through our other local subsidiaries, including PT Bank Woori Saudara Indonesia 1906, Tbk, Woori Finance Myanmar and Wealth Development Bank Corp. In June 2018, Woori Bank acquired VisionFund (Cambodia) Ltd., a microfinance deposit-taking institution in Cambodia, which was renamed WB Finance Co., Ltd. In February 2020, with the approval of the Cambodian financial authorities, Woori Finance (Cambodia) Plc., a microfinance institution, merged with and into WB Finance Co., Ltd. As of December 31, 2020, WB Finance Co., Ltd. had total assets of US$779 million and shareholders’ equity of US$229 million.

In November 2018, Woori Bank established a German subsidiary, Woori Bank Europe GmbH, which is headquartered in Frankfurt and conducts our European operations. As of December 31, 2020, Woori Bank Europe GmbH had total assets of US$297 million and shareholders’ equity of US$42 million.

Asset Management

Trust Management Services

Money Trusts. Through Woori Bank, we offer money trust products to our customers and manage the funds they invest in money trusts. The money trusts we manage are generally trusts with a fixed life that allow investors to share in the investment performance of the trust in proportion to the amount of their investment in the trust. We principally offer the following types of money trust products:

 

   

retirement trusts, which invest funds received from corporations or organizations and manage these funds until they are withdrawn to pay retirement funds to a corporation’s officers or employees or an organization’s members;

 

65


Table of Contents
   

pension trusts, which invest funds received until pension benefits are due to be disbursed to a pension beneficiary; and

 

   

specified money trusts, which invest cash received as trust property at the direction of the trustors and, once the trust matures, disburse the principal and any gains to the trust beneficiaries.

We also offer other types of money trusts that have a variety of differing characteristics with respect to, for example, maturities and tax treatment.

Under Korean law, the assets of our money trusts are segregated from our assets and are not available to satisfy the claims of our creditors. We are, however, permitted to maintain deposits of surplus funds generated by trust assets in certain circumstances as set forth under the Financial Investment Services and Capital Markets Act and the regulations thereunder. Except for specified money trusts, we have investment discretion over all money trusts, which are pooled and managed jointly for each type of trust. Specified money trusts are established on behalf of individual customers, typically corporations, which direct our investment of trust assets.

We receive fees for our trust management services that are generally based upon a percentage, ranging between 0.01% and 1.2%, of the net asset value of the assets under management. We also receive penalty payments when customers terminate their trust deposit prior to the original contract maturity. Fees that we received for trust management services (including those fees related to property trust management services, described below, but excluding those fees relating to guaranteed trusts, which are eliminated in consolidation) amounted to ₩177 billion in 2018, ₩171 billion in 2019 and ₩86 billion in 2020.

For some of the money trusts we manage, we have guaranteed the principal amount of an investor’s investment as well as a fixed rate of interest. We no longer offer new money trust products where we guarantee both the principal amount and a fixed rate of interest. We continue to offer pension-type money trusts that provide a guarantee of the principal amount of an investor’s investment.

The following table shows the balances of our money trusts by type as of the dates indicated. We consolidate within our financial statements trust accounts for which we guarantee both the repayment of the principal amount and a fixed rate of interest and trust accounts for which we guarantee only the repayment of the principal amount, while we do not consolidate performance trusts on which we do not guarantee principal or interest:

 

     As of December 31,  
     2018      2019      2020  
     (in billions of Won)  

Principal and interest guaranteed trusts

   1      1       

Principal guaranteed trusts

     1,409        1,401        1,361  

Performance trusts

     36,451        36,288        37,315  
  

 

 

    

 

 

    

 

 

 

Total

   37,861      37,690      38,676  
  

 

 

    

 

 

    

 

 

 

The trust assets we manage consist principally of investment securities, loans made from the trusts and amounts due from banks. The investment securities consist of government-related debt securities, corporate debt securities, including bonds and commercial paper, equity securities and other securities. As of December 31, 2020, our money trusts had invested in securities with an aggregate book value of ₩10,645 billion, which accounted for approximately 26.9% of our money trust assets. Debt securities accounted for ₩6,170 billion of this amount.

Our money trusts also invest, to a lesser extent, in equity securities, including beneficiary certificates issued by investment trust management companies. As of December 31, 2020, equity securities held by our money trusts amounted to ₩4,475 billion, which accounted for approximately 11.3% of our money trust assets. Of this amount, ₩13 billion was from money trusts over which we had investment discretion and the remainder was from specified money trusts.

Loans made by our money trusts are similar in type to the loans made by our banking operations. As of December 31, 2020, our money trusts had made loans in the aggregate principal amount of ₩8,675 billion

 

66


Table of Contents

(excluding loans to our banking operations of ₩1,792 billion), which accounted for approximately 21.9% of our money trust assets.

The amounts due from banks consist of local currency and foreign currencies. As of December 31, 2020, such amounts due from banks totaled ₩17,919 billion, which accounted for approximately 45.3% of our money trust assets.

If the income from a money trust for which we provide a guarantee is less than the amount of the payments we have guaranteed, we will need to pay the amount of the shortfall with funds from special reserves maintained in our trust accounts, followed by basic fees from that money trust and funds from our banking operations. We net any payments we make as a result of these shortfalls against any gains we receive from other money trusts. No material payments of any such shortfall amounts were made in 2020.

Property Trusts. Through Woori Bank and Woori Asset Trust Co., Ltd., we also offer property trust management services, where we manage non-cash assets in return for a fee. Non-cash assets include mostly receivables (including those securing asset-backed securities), real property and securities, but can also include movable property such as artwork. Under these arrangements, we render escrow or custodial services for the property in question and collect fees in return.

In 2020, our property trust fees generally ranged from 0.003% to 5.00% of total assets under management, depending on the type of trust account product. As of December 31, 2020, the balance of our property trusts totaled ₩60,208 billion.

Property trusts are not consolidated within our financial statements.

Investment Trust Management

Through Woori Asset Management Corp., Woori Global Asset Management Co. and Woori Private Equity Asset Management Co. Ltd., we offer investment trust products to our customers and manage the assets invested by them in investment trusts. The investment trust products we offer generally take the form of beneficiary certificates evidencing an ownership interest in a particular investment trust. We currently offer various different types of investment trust products, including:

 

   

securities funds, where securities (excluding certain securities relating to, among others, real estate, ship investment companies, social infrastructure and overseas resource development) consist of more than 50% of their assets;

 

   

real estate funds, where real estate (including investments in, among others, derivatives based on underlying assets consisting of real estate and loans to corporations relating to real estate development) consist of more than 50% of their assets;

 

   

special asset funds, where assets other than securities and real estate consist of more than 50% of their assets;

 

   

mixed asset funds, which do not have the restrictions that apply to securities funds, real estate funds and special asset funds; and

 

   

money market funds, which invest in short-term financial products, such as call loans, commercial paper, certificates of deposit and short-term treasury notes and corporate bonds.

The investment trusts we manage are generally trusts that allow investors to share in the investment performance of the trust in proportion to the amount of their investment in the trust. We have investment discretion over all investment trusts. Investment trusts calculate the value of their assets as often as required by the relevant laws and regulations, and any change in the overall valuation of their assets will be reflected in the price of their beneficiary certificates. The trust will disburse principal and any return on investment based on the price of their beneficiary certificates at maturity or upon the receipt of a redemption request, as applicable. In addition to investment trust products, we provide our institutional clients with various investment advisory and discretionary asset investment services.

 

67


Table of Contents

The following table shows the balances of our investment trusts by type as of December 31, 2020. Under IFRS, we do not consolidate investment trusts due to the fact that the assets invested are not our assets but customer assets:

 

     As of December 31,  
     2020(1)  
     (in billions of Won)  

Securities funds

   23,101  

Real estate funds

     567  

Special asset funds

     1,287  

Mixed asset funds

     56  

Money market funds

     5,381  
  

 

 

 

Total

   30,392  
  

 

 

 

 

(1) 

Includes assets under management by Woori Private Equity Asset Management Co., Ltd. See “—Other Businesses—Private Equity.”

We receive fees for our investment trust management services consisting of management fees in connection with establishing, operating and managing the investment trust, asset management fees and related advisory fees. These fees are calculated by multiplying the daily net asset value of the trust by a percentage provided in the trust documentation. Fees accrue on a daily basis and are paid out as expenses periodically. Fees from our investment trust management services amounted to ₩17 billion in 2020.

Although our current customer base consists mainly of institutional investors, we have been seeking to market our investment trust products to retail customers through our consumer banking network. We believe that significant opportunities exist for us to leverage our existing base of consumer banking customers to cross-sell our investment trust products. We intend to focus on the development of new products tailored to particular customer segments and the enhancement of sales and distribution capabilities through each of our marketing channels to meet our customers’ needs.

Trustee and Custodian Services Relating to Securities Investment Trusts

Through Woori Bank, as of December 31, 2020, we acted as a trustee for 4,077 securities investment trusts, mutual funds and other investment funds. We receive a fee for acting as a trustee and generally perform the following functions:

 

   

receiving payments made in respect of such securities;

 

   

executing trades in respect of such securities on behalf of the investment fund, based on instructions from the relevant investment fund management company; and

 

   

in certain cases, authenticating beneficiary certificates issued by investment trust management companies and handling settlements in respect of such beneficiary certificates.

For the year ended December 31, 2020, our fee income from such services was ₩16 billion.

Other Businesses

Management of National Housing and Urban Fund

In April 2008, through Woori Bank, we were selected to be the lead manager of the National Housing and Urban Fund. The National Housing and Urban Fund provides financial support to low-income households in Korea by providing mortgage financing and construction loans for projects to build small- and medium-sized housing. As of December 31, 2020, outstanding housing loans from the National Housing and Urban Fund amounted to approximately ₩122.5 trillion, of which we originated approximately ₩66.7 trillion. The activities of the National Housing and Urban Fund are funded primarily by the issuance of national housing bonds, which must be purchased by persons and legal entities wishing to make real estate-related registrations and filings, and by subscription savings deposits held at the National Housing and Urban Fund.

 

68


Table of Contents

In return for managing the operations of the National Housing and Urban Fund, we receive a monthly fee. This fee consists of a fund raising fee, a loan origination fee and a management fee. The fund raising fee is based on the number of National Housing and Urban Fund subscription savings deposit accounts opened and the level of activity for existing accounts and the number of National Housing and Urban Fund bonds issued or redeemed. The loan origination fee is based on the number of new National Housing and Urban Fund loans and the number of National Housing and Urban Fund mortgage loans to contractors constructing housing units that are assumed by the individual buyers of housing units and the level of activity for existing loans during each month. The management fee is based on the monthly average of the number of outstanding accounts and the monthly average of the number of overdue loans owed to the National Housing and Urban Fund. We received total fees of approximately ₩48.3 billion for managing the National Housing and Urban Fund in 2020.

Bancassurance

The term “bancassurance” refers to the marketing and sale by commercial banks of insurance products manufactured within a group of affiliated companies or by third-party insurance companies. Through Woori Bank, we market a wide range of bancassurance products. In 2020, we generated fee income of approximately ₩84.2 billion through the marketing of bancassurance products. We believe that we will be able to continue to develop an important new source of fee-based revenues by expanding our offering of these products. We have entered into bancassurance marketing arrangements with 30 insurance companies, including TongYang Life Insurance, Hanwha Life Insurance, Samsung Life Insurance, Samsung Fire and Marine Insurance, Hyundai Fire and Marine Insurance and American International Assurance, and plan to enter into additional insurance product marketing arrangements with other leading insurance companies whose names and reputation are likely to be familiar to our customer base.

Private Equity

In 2016, Woori Private Equity Co., Ltd., which was established in October 2005, registered as a specialized private placement collective investment business under the Financial Investment Services and Capital Markets Act and changed its name to Woori Private Equity Asset Management Co., Ltd., or Woori PEAM. Such registration enabled it to manage specialized private placement collective investment vehicles (which include hedge funds) targeting professional investors, in addition to its existing business of making long-term and strategic investments in buyout target companies and actively involving itself in their management. In 2018 and 2019, Woori PEAM launched three private equity funds for which it acted as general partner, Woori-Hanwha Eureka Private Equity Fund, the size of which was approximately ₩43.5 billion, Woori-Shinyoung Growth-Cap Private Equity Fund I, the size of which was approximately ₩163 billion, and Woori-Q Corporate Restructuring Private Equity Fund, the size of which was approximately ₩155 billion. As of December 31, 2020, Woori PEAM managed a total of 17 alternative investment funds (other than the three private equity funds mentioned above) with total investments of ₩1.4 trillion and total managed assets of ₩791 billion. We expect that Woori PEAM will continue to provide us with investment opportunities, through identifying potential investees suffering from inefficient management and effecting financial restructuring and strategic reorientation in those investees so as to enhance their enterprise value, as well as serve as a source of business for other segments by managing specialized private placement collective investment vehicles for professional investors.

Competition

We compete with other financial institutions in Korea, including principally nationwide and regional Korean commercial banks and branches of foreign banks operating in Korea. In addition, in particular segments such as credit cards, asset management and bancassurance, we compete with specialized financial institutions focusing on such segments. Some of the financial institutions we compete with are larger in terms of asset size and customer base and have greater financial resources or more specialized capabilities than us or our subsidiaries.

Competition in the Korean financial market has been and is likely to remain intense. In particular, in the area of our core banking operations, most Korean banks have been focusing on retail customers and small- and medium-sized enterprises in recent years, although they have begun to increase their exposure to large corporate

 

69


Table of Contents

borrowers, and have been focusing on developing fee income businesses, including bancassurance, as increasingly important sources of revenue. In the area of credit cards, Korean banks and credit card companies have in the past engaged in aggressive marketing activities and made significant investments, contributing to some extent to lower profitability and asset quality problems previously experienced with respect to credit card receivables.

In addition, the following general regulatory reforms in the Korean financial industry have increased competition among banks and other financial institutions in Korea:

 

   

In the second half of 2015, the Korean government implemented measures to facilitate bank account portability of retail customers by requiring commercial banks to establish systems that allow retail customers to easily switch their bank accounts at one commercial bank to another and automatically transfer the automatic payment settings of their former accounts to the new ones.

 

   

In March 2016, the Financial Services Commission introduced an individual savings account scheme in Korea, which enables individuals to efficiently manage a wide range of retail investment vehicles, including cash deposits, investment funds and securities investment products, from a single integrated account with one financial institution and offers tax benefits on investment returns. Since the scheme backed by the Korean government allows only one individual savings account per person, financial institutions have been competing to retain existing customers and attract new customers since the launch of the individual savings account scheme. Over 30 financial institutions, including banks, securities companies and insurance companies, have registered with the Financial Services Commission to sell their individual savings account products, and we expect fierce competition among these institutions.

 

   

In April 2019, the Financial Services Commission approved and is currently conducting test procedures for a financial regulatory sandbox, a framework set up to allow financial service providers to test new business models in a less regulated environment, as part of its efforts to work closely with the fintech sector and provide support to facilitate its development. We plan to implement several new innovative financial services through such financial regulatory sandbox, such as Woori Card’s non-resident foreigner services for international wire transfers and credit card rent payments, in the third quarter of 2021. Over 130 financial services have been similarly approved for such testing under the financial regulatory sandbox.

 

   

In December 2019, the Financial Services Commission launched an “open banking” system, which allows customers to view banking account information, regardless of institution, through a single mobile application. Such integrated system is expected to allow fintech firms to share payment networks with banks, thereby lowering transaction fees and encouraging the development of new payment services.

 

   

In August 2020, amendments to the Credit Information Use and Protection Act established the framework for MyData services in Korea, which allow the collection of customers’ personal credit information from credit information providers/users or public institutions upon the customer’s request and subject to compliance requirements, so that customers may access such collected personal credit information in whole or in part. In January 2021, the Financial Services Commission granted licenses to 28 companies to operate as MyData service providers, 14 of which were fintech firms. We expect competition between traditional financial institutions and fintech firms to intensify, particularly with respect to asset management services, as MyData services are expected to expand in the second half of 2021.

Overall, such measures may not only intensify competition among traditional financial institutions in Korea, but also allow new market participants such as fintech firms to potentially gain market share in certain areas in which we operate.

Furthermore, the introduction of Internet-only banks in Korea is expected to increase competition in the Korean banking industry. Internet-only banks generally operate without branches and conduct most of their operations through electronic means, which enable them to minimize costs and offer customers higher interest rates on deposits or lower lending rates. In April 2017, K bank, the first Internet-only bank in Korea, in which

 

70


Table of Contents

Woori Bank owns 19.9% of the equity with voting rights, commenced operations, and in July 2017, Kakao Bank, a mobile-only bank, commenced operations. In December 2019, Toss Bank obtained preliminary approval to operate as an Internet-only bank from the Financial Services Commission and is expected to be granted final approval by June 2021.

Moreover, the Korean financial industry is undergoing significant consolidation through which the number of nationwide commercial banks in Korea has significantly decreased since the financial crisis in Korea in the late 1990s. A number of significant mergers and acquisitions in the financial industry have also taken place in Korea in recent years, including the merger of Hana Bank into Korea Exchange Bank in 2015, KB Financial Group’s acquisition of Hyundai Securities Co., Ltd. in 2016 and the subsequent merger of Hyundai Securities with and into KB Investment & Securities Co., Ltd. in 2016. In 2016, Mirae Asset Securities Co., Ltd. acquired a 43% interest in KDB Daewoo Securities Co., Ltd., which subsequently merged with and into Mirae Asset Securities to create Mirae Asset Daewoo Securities Co., Ltd. In 2014, pursuant to the implementation of the Korean government’s privatization plan with respect to Woori Finance Holdings and its former subsidiaries, Woori Financial, Woori Asset Management and Woori F&I were acquired by KB Financial Group, Kiwoom Securities and Daishin Securities, respectively, and Woori Investment & Securities, Woori Aviva Life Insurance and Woori FG Savings Bank were acquired by NongHyup Financial Group. In addition, in October 2014, the KDIC’s ownership interest in Kwangju Bank and Kyongnam Bank were acquired by JB Financial Group and BS Financial Group, respectively. See “Item 4.A. History and Development of the Company—Privatization Plan.” Orange Life Insurance, Ltd. (formerly known as ING Life Insurance Korea, Ltd.) became a wholly-owned subsidiary of Shinhan Financial Group following the acquisition of equity interests by Shinhan Financial Group in February 2019 and January 2020. Furthermore, in 2020, Hana Financial Group acquired The-K Non-Life Insurance Co., Ltd. to form Hana Insurance Co., Ltd., KB Financial Group acquired The Prudential Life Insurance Company of Korea Ltd., and Shinhan Financial Group acquired the venture capital firm Neoplux.

We expect that consolidation in the Korean financial industry will continue. Other financial institutions may seek to acquire or merge with other entities, and the financial institutions resulting from this consolidation may, by virtue of their increased size and business scope, provide significantly greater competition for us. We also believe that foreign financial institutions, many of which have greater experience and resources than we do, may seek to compete with us in providing financial products and services either by themselves or in partnership with existing Korean financial institutions. See “Item 3.D. Risk Factors—Risks relating to competition.”

Assets and Liabilities

The tables below and accompanying discussions provide selected financial highlights regarding our assets and liabilities on a consolidated basis.

Certain information with respect to our loan portfolio and the asset quality of our loans is presented below on a basis consistent with certain requirements of the Financial Services Commission applicable to Korean financial institutions, which differs (as described below where applicable) from the presentation of such information in our financial statements prepared in accordance with IFRS, as we believe that such alternative presentation allows us to provide additional details regarding our loan portfolio and the asset quality of our loans which would be helpful to our investors.

Loan Portfolio

As of December 31, 2020, the balance of our total loan portfolio was ₩303,965 billion. As of December 31, 2020, 90.0% of our total loans were Won-denominated loans and 10.0% of our total loans were denominated in other currencies. Of the ₩30,429 billion of foreign currency-denominated loans as of that date, approximately 73.4% represented “foreign” loans provided by Woori Bank to offshore entities and individuals. Woori Bank extends such foreign loans primarily through its overseas branches to affiliates of large Korean manufacturing companies for trade financing and working capital.

Except where we specify otherwise, all loan amounts stated below do not include amounts due from banks and other receivables and are prior to deducting allowance for credit losses and present value discount or

 

71


Table of Contents

reflecting deferred origination costs, and all corporate loan amounts stated below include loans made to the Korean government and government-owned agencies and banks.

Loan Types

The following table presents loans by type as of the dates indicated. Total loans reflect our loan portfolio, including past due amounts.

 

     As of December 31,  
     2016     2017     2018     2019     2020  
     (in billions of Won)  

Domestic:

          

Corporate(1):

          

Commercial and industrial

   88,968     93,320     96,283     100,829     114,525  

Lease financing

     7       25       55       77       858  

Trade financing

     10,699       9,290       9,649       6,766       7,293  

Other commercial

     12,923       21,283       16,177       13,748       15,931  
  

 

 

   

 

 

   

 

 

   

 

 

   

 

 

 

Total corporate

     112,597       123,918       122,164       121,420       138,607  

Consumer:

          

General purpose household

     30,684       34,374       36,962       37,605       40,210  

Mortgage

     47,630       47,476       51,280       54,511       62,274  

Home equity

     24,486       25,513       26,324       28,622       31,995  
  

 

 

   

 

 

   

 

 

   

 

 

   

 

 

 

Total consumer

     102,800       107,363       114,566       120,738       134,479  

Credit cards

     6,674       6,827       8,051       8,399       8,543  
  

 

 

   

 

 

   

 

 

   

 

 

   

 

 

 

Total domestic

     222,071       238,108       244,781       250,557       281,629  

Foreign:

          

Corporate(2):

          

Commercial and industrial

     10,540       9,632       11,837       15,544       16,384  

Trade financing

     2,156       2,655       2,186       1,782       1,482  

Other commercial

     350       471       700       845       829  
  

 

 

   

 

 

   

 

 

   

 

 

   

 

 

 

Total corporate

     13,046       12,758       14,723       18,171       18,695  

Consumer

     1,684       1,927       2,530       3,265       3,641  
  

 

 

   

 

 

   

 

 

   

 

 

   

 

 

 

Total foreign

     14,730       14,685       17,253       21,436       22,336  
  

 

 

   

 

 

   

 

 

   

 

 

   

 

 

 

Total loans(3)

   236,801     252,793     262,034     271,993     303,965  
  

 

 

   

 

 

   

 

 

   

 

 

   

 

 

 

Less: present value discount

     (14     (11     (10     (7     (7

Less: deferred origination costs (fees)

     464       511       574       621       744  

Less: allowance for credit losses

     (1,851     (1,770     (1,778     (1,575     (1,909
  

 

 

   

 

 

   

 

 

   

 

 

   

 

 

 

Total loans, net

   235,400     251,523     260,820     271,032     302,793  
  

 

 

   

 

 

   

 

 

   

 

 

   

 

 

 

 

(1) 

Including loans made to banks and the Korean government and government-owned agencies.

(2) 

Including loans made to banks.

(3)

Not including due from banks and other financial assets (or other receivables) and prior to deducting allowance for credit losses and present value discount or reflecting deferred origination costs.

Loan Concentrations

On a consolidated basis, our exposure to any single borrower or any single chaebol is limited by law to 20% and 25%, respectively, of our “net aggregate equity capital,” as defined under the Enforcement Decree of the Financial Holding Company Act. See “—Supervision and Regulation—Principal Regulations Applicable to Financial Holding Companies—Financial Exposure to Any Individual Customer and Major Investor.” In

 

72


Table of Contents

addition, Woori Bank’s exposure to any single borrower or any single chaebol is limited by the Bank Act to 20% and 25%, respectively, of its total Tier I and Tier II capital.

20 Largest Exposures by Borrower

As of December 31, 2020, our exposures to our 20 largest borrowers or issuers totaled ₩55,650 billion and accounted for 11.5% of our total exposures. The following table sets forth our total exposures to those borrowers or issuers as of that date:

 

    Loans                 Guarantees
and
acceptances
                Amounts
classified as
substandard
or below(3)
 

Company (Credit Rating)(1)

  Won
currency
    Foreign
currency
    Equity
securities
    Debt
securities
    Total
exposures
    Collateral(2)  
    (in billions of Won)  

Korea Development Bank (AAA)

      33         10,559         10,592          

Korean Government(4)

                      10,475             10,475              

The Bank of Korea(4)

    1,380                   6,237             7,617              

Industrial Bank of Korea (AAA)

    95       33             5,717             5,845       30        

Korea Housing Finance Corporation (AAA)

                      5,736             5,736              

NH Investment & Securities Co., Ltd. (AA+).

    2,329                               2,329       64        

Samsung Electronics Co., Ltd. (AAA)

    230       1,877       5             1       2,113              

Export-Import Bank of Korea (AAA)

                      1,615             1,615              

Meritz Securities Co., Ltd. (AA-)

    1,219                               1,219              

KB Securities (AA+)

    950                   10             960              

Kiwoom Securities Co., Ltd. (AA-)

    910                               910              

NongHyup Bank (AAA)

    390       114             338             842       317        

LG Display (A+)

    676       109                         785              

Korea SMEs and Startups Agency (AAA)

                      763             763              

Hana Financial Investment Co., Ltd. (AA)

    709                               709              

Kyobo Securities (AA-)

    641                               641              

Defense Acquisition Program Administration (A)

                            636       636              

The Korea Securities Finance Corporation (AAA)

    500             133                   633              

Kookmin Bank (AAA)

    309       97             209       4       619       145        

Korea Land & Housing Corporation (AAA)

    328                   283             611              
 

 

 

   

 

 

   

 

 

   

 

 

   

 

 

   

 

 

   

 

 

   

 

 

 

Total

  10,666     2,263     138     41,942     641     55,650     556      
 

 

 

   

 

 

   

 

 

   

 

 

   

 

 

   

 

 

   

 

 

   

 

 

 

 

(1) 

Credit ratings are from a domestic credit rating agency, including Korea Ratings Corporation, NICE Investors Service Co. and Korea Investors Services Inc., as of December 31, 2020. If multiple ratings were available, the lowest one is indicated.

(2) 

The value of collateral is appraised based on future cash flow and observable market price.

(3) 

Classification is based on the Financial Services Commission’s asset classification criteria.

(4) 

Credit rating is unavailable.

 

73


Table of Contents

As of December 31, 2020, three of these top 20 borrowers or issuers were companies belonging to the 27 largest chaebol in Korea. See “Item 3.D. Risk Factors—Risks relating to our corporate credit portfolio—We have exposure to the largest Korean commercial conglomerates, known as “chaebols,” and, as a result, financial difficulties of chaebols may have an adverse impact on us.”

Exposure to Chaebols

As of December 31, 2020, 4.2% of our total exposure was to the 27 largest chaebols in Korea. The following table shows, as of December 31, 2020, our total exposures to the 10 chaebols to which we have the largest exposure:

 

    Loans                 Guarantees
and
acceptances
                Amounts
Classified as
substandard
or below(2)
 

Chaebol

  Won
currency
    Foreign
currency
    Equity
securities
    Debt
securities
    Total
exposures
    Collateral(1)  
    (in billions of Won)  

Samsung

  686     2,627     25     130     826     4,294     41      

Hyundai Motors

    1,685       967       57       30       621       3,360              

LG

    1,233       198       1       10       61       1,503       2        

Hanwha

    965       179             108       33       1,285       503        

SK

    738       78       2       34       266       1,118       126        

Hyundai Heavy Industries

    244       111             2       590       947              

Doosan

    402       124                   395       921       8        

Lotte

    495       337                   54       886              

Kyobo Life Insurance

    652                   90             742              

Hyosung

    213       271             33       211       728       319        
 

 

 

   

 

 

   

 

 

   

 

 

   

 

 

   

 

 

   

 

 

   

 

 

 

Total

  7,313     4,892     85     437     3,057     15,784     999      
 

 

 

   

 

 

   

 

 

   

 

 

   

 

 

   

 

 

   

 

 

   

 

 

 

 

(1) 

The value of collateral is appraised based on future cash flow and observable market price.

(2) 

Classification is based on the Financial Services Commission’s asset classification criteria.

Loan Concentration by Industry

The following table shows, as of December 31, 2020, the aggregate balance of our domestic and foreign corporate loans by industry concentration and as a percentage of our total corporate lending:

 

     Aggregate
corporate loan balance
     Percentage of total
corporate loan
balance
 
     (in billions of Won)         

Industry

     

Manufacturing

   39,005        24.8

Financial and insurance

     22,497        14.3  

Retail and wholesale

     20,866        13.3  

Hotel, leisure and transportation

     9,150        5.8  

Construction

     4,720        3.0  

Government and government agencies

     276        0.2  

Other

     60,789        38.6  
  

 

 

    

 

 

 

Total

   157,303        100.0
  

 

 

    

 

 

 

 

74


Table of Contents

Maturity Analysis

The following table sets out, as of December 31, 2020, the scheduled maturities (time remaining until maturity) of our loan portfolio:

 

     1 year or less      Over 1 year
but not more
than 5 years
     Over 5 years      Total  
     (in billions of Won)  

Domestic

           

Corporate(1)

           

Commercial and industrial

   69,460      40,667      4,398      114,525  

Lease financing

     37        805        16        858  

Trade financing

     7,293                      7,293  

Other commercial

     11,358        3,794        779        15,931  
  

 

 

    

 

 

    

 

 

    

 

 

 

Total corporate

     88,148        45,266        5,193        138,607  

Consumer

           

General purpose household

     23,831        9,537        6,842        40,210  

Mortgage

     12,407        18,501        31,366        62,274  

Home equity

     2,738        2,778        26,479        31,995  
  

 

 

    

 

 

    

 

 

    

 

 

 

Total consumer

     38,976        30,816        64,687        134,479  

Credit cards

     6,951        1,465        127        8,543  
  

 

 

    

 

 

    

 

 

    

 

 

 

Total domestic

     134,075        77,547        70,007        281,629  

Foreign

           

Corporate(2)

           

Commercial and industrial

     9,676        5,016        1,692        16,384  

Trade financing

     1,481        1               1,482  

Other commercial

     318        359        152        829  
  

 

 

    

 

 

    

 

 

    

 

 

 

Total corporate

     11,475        5,376        1,844        18,695  

Consumer

           

Other consumer

     517        1,195        1,929        3,641  
  

 

 

    

 

 

    

 

 

    

 

 

 

Total foreign

     11,992        6,571        3,773        22,336  
  

 

 

    

 

 

    

 

 

    

 

 

 

Total loans

   146,067      84,118      73,780      303,965  
  

 

 

    

 

 

    

 

 

    

 

 

 

 

(1)

Including loans made to banks and the Korean government and government-owned agencies.

(2) 

Including loans made to banks.

A significant portion of our loans with maturities of one year is renewed annually. We typically roll over our working capital loans and consumer loans (other than those payable in installments) after we conduct our normal loan review in accordance with our loan review procedures. Under our internal guidelines, we may generally extend working capital loans on an annual basis for an aggregate term of five years. Those guidelines also allow us to generally extend consumer loans other than home equity loans for another term on an annual basis for an aggregate term of up to five years (and home equity loans for an aggregate term of up to 10 years).

 

75


Table of Contents

Interest Rates

The following table shows, as of December 31, 2020, the total amount of our loans due after one year that have fixed interest rates and variable or adjustable interest rates:

 

     Domestic      Foreign      Total  
     (in billions of Won)  

Fixed rate(1)

   65,840      3,589      69,429  

Variable or adjustable rates(2)

     81,714        6,754        88,468  
  

 

 

    

 

 

    

 

 

 

Total loans

   147,554      10,343      157,897  
  

 

 

    

 

 

    

 

 

 

 

(1)

Fixed rate loans are loans for which the interest rate is fixed for the entire term.

(2)

Variable or adjustable rate loans are loans for which the interest rate is not fixed for the entire term.

For additional information regarding our management of interest rate risk, see “Item 11. Quantitative and Qualitative Disclosures about Market Risk—Market Risk Management—Asset and Liability Management.”

Asset Quality of Loans

Except where we specify otherwise, all loan amounts stated below do not include amounts due from banks and other receivables and are prior to deducting allowance for credit losses and present value discount or reflecting deferred origination costs, and all corporate loan amounts stated below include loans made to the Korean government and government-owned agencies and banks.

Loan Classifications

The Financial Services Commission generally requires Korean financial institutions to analyze and classify their assets by quality into one of five categories for reporting purposes. In making these classifications, we take into account a number of factors, including the financial position, profitability and transaction history of the borrower, and the value of any collateral or guarantee taken as security for the extension of credit. This classification method, and our related provisioning policy, is intended to fully reflect the borrower’s capacity to repay.

The following is a summary of the asset classification criteria we apply for corporate and consumer loans, based on the asset classification guidelines of the Financial Services Commission. Credit card receivables are subject to classification based on the number of days past due, as required by the Financial Services Commission. We also apply different criteria for other types of credits such as loans to the Korean government or to government-related or controlled entities, certain bills of exchange and certain receivables.

 

Asset Classification

  

Characteristics

Normal

   Credits extended to customers that, based on our consideration of their business, financial position and future cash flows, do not raise concerns regarding their ability to repay the credits.

Precautionary

  

Credits extended to customers that:

 

•  based on our consideration of their business, financial position and future cash flows, show potential risks with respect to their ability to repay the credits, although showing no immediate default risk; or

 

•  are in arrears for one month or more but less than three months.

 

76


Table of Contents

Asset Classification

  

Characteristics

Substandard

  

Either:

 

•  credits extended to customers that, based on our consideration of their business, financial position and future cash flows, are judged to have incurred considerable default risks as their ability to repay has deteriorated; or

 

•  the portion that we expect to collect of total loans (1) extended to customers that have been in arrears for three months or more, (2) extended to customers that have incurred serious default risks due to the occurrence of, among other things, final refusal to pay their debt instruments, entry into liquidation or bankruptcy proceedings, or closure of their businesses, or (3) extended to customers who have outstanding loans that are classified as “doubtful” or “estimated loss.”

Doubtful

  

Credits exceeding the amount we expect to collect of total credits to customers that:

 

•  based on our consideration of their business, financial position and future cash flows, have incurred serious default risks due to noticeable deterioration in their ability to repay; or

 

•  have been in arrears for three months or more but less than 12 months.

Estimated Loss

  

Credits exceeding the amount we expect to collect of total credits to customers that:

 

•  based on our consideration of their business, financial position and future cash flows, are judged to have to be accounted as a loss as the inability to repay became certain due to serious deterioration in their ability to repay;

 

•  have been in arrears for 12 months or more; or

 

•  have incurred serious risks of default in repayment due to the occurrence of, among other things, final refusal to pay their debt instruments, liquidation or bankruptcy proceedings or closure of their business.

Loan Loss Provisioning Policy

Under IFRS 9 Financial Instruments, which replaced IAS 39, for annual periods commencing on or after January 1, 2018, we establish allowances for credit losses based on expected credit losses instead of incurred losses (as was the case under IAS 39) by assessing changes in expected credit losses and recognizing such changes as impairment loss (or reversal of impairment loss) in profit or loss. Under IFRS 9, the allowance required to be established with respect to a loan or financial asset is the amount of the expected 12-month credit loss or the expected lifetime credit loss for the applicable loan or financial asset, according to three stages of credit risk deterioration since initial recognition.

 

77


Table of Contents

For financial reporting periods starting prior to January 1, 2018, under IAS 39 Financial Instruments: Recognition and Measurement, we established allowances for credit losses with respect to loans using either a case-by-case or collective approach. We assessed individually significant loans on a case-by-case basis and other loans on a collective basis. In addition, if we determined that no objective evidence of impairment exists for a loan, we included such loan in a group of loans with similar credit risk characteristics and assessed them collectively for impairment regardless of whether such loan is significant. If there was objective evidence that an impairment loss had been incurred for individually significant loans, the amount of the loss was measured as the difference between the financial asset’s carrying amount and the present value of the estimated future cash flows discounted at such asset’s original effective interest rate. Future cash flows were estimated through a case-by-case analysis of individually assessed assets, which took into account the benefit of any guarantee or other collateral held. The value and timing of future cash flow receipts were based on available estimates in conjunction with facts available at the time of review and reassessed on a periodic basis as new information became available.

Under IAS 39, for collectively assessed loans, we based the level of allowance for credit losses on a portfolio basis in light of the homogenous nature of the assets included in each portfolio. The allowances were determined based on a quantitative review of the relevant portfolio, taking into account such factors as the level of arrears, the value of any security, and historical and projected cash recovery trends over the recovery period. The methodologies we used to estimate collectively assessed allowances reflected the probability that the performing customer would default, our historical loss experience (as adjusted by current economic and credit conditions where appropriate) and the emergence period between an impairment event occurring and a loan being identified and reported as impaired.

If additions or changes to the allowance for credit losses are required, then we record provisions for credit loss, which are included in impairment losses due to credit loss and treated as charges against current income. Credit exposures that we deem to be uncollectible, including actual loan losses, net of recoveries of previously charged-off amounts, are charged directly against the allowance for credit losses. See “Item 5.A. Operating Results—Critical Accounting Policies—Impairment of Loans and Allowance for Credit Losses.”

We conclude that a loan is impaired when it is under one of the following conditions:

 

   

when the principal is past due by 90 days or more due to significant deterioration in credit;

 

   

for loans overdue for less than 90 days, when it is determined that not even a portion of the loan will be recovered unless a claim action, such as disposal of collateral, is taken; or

 

   

when other objective indicators of impairment have been noted for the loan.

In addition, if our allowance for credit losses is deemed insufficient for regulatory purposes, we compensate for the difference by recording a planned regulatory reserve for credit loss, which is segregated within our retained earnings. The level of planned regulatory reserve for credit loss required to be recorded is equal to the amount by which our allowance for credit losses under IFRS is less than the greater of (x) the amount of expected loss calculated using the internal ratings-based approach under Basel II and as approved by the Financial Supervisory Service and (y) the required amount of credit loss reserve calculated based on guidelines prescribed by the Financial Services Commission. The following table sets forth the Financial Services Commission’s guidelines applicable to banking institutions for the minimum percentages of the outstanding principal amount of the relevant loans or balances that the credit loss reserve must cover:

 

Loan classifications

  

Corporate(1)

  

Consumer

  

Credit card
receivables(2)

  

Credit card
loans(3)

Normal

   0.85% or above    1% or above    1.1% or above    2.5% or above

Precautionary

   7% or above    10% or above    40% or above    50% or above

Substandard

   20% or above    20% or above    60% or above    65% or above

Doubtful

   50% or above    55% or above    75% or above    75% or above

Estimated loss

   100%    100%    100%    100%

 

(1) 

Subject to certain exceptions pursuant to the Banking Industry Supervision Regulations of Korea.

 

78


Table of Contents
(2) 

Applicable for credit card receivables for general purchases of products or services.

(3) 

Applicable for cash advances, card loans and revolving loan receivables.

The process to determine the allowances for off-balance sheet positions under IFRS is similar to the methodology used for loans. Any loss amounts are recognized as a provision in the consolidated statements of financial position within liabilities and charged to the consolidated statement of income as a component of the impairment losses due to credit loss.

The actual amount of credit losses we incur may differ from our loss estimates as a result of changing economic conditions, changes in industry or geographic concentrations, or other factors. We monitor the differences between our estimated and actual incurred credit losses, and we undertake detailed periodic assessments of both individual loans and credit portfolios, the models we use to estimate incurred credit losses in those portfolios and the adequacy of our overall allowances.

Problem Loans and Past Due Accruing Loans

We monitor and manage our “problem loans” by generally placing loans on “problem loan” status when payments of interest and/or principal become past due by 90 days. In addition, the following types of loans are classified as problem loans by us even if such loans are not past due:

 

   

Loans to creditors with dishonored notes or checks;

 

   

Loans for which interest payments are reduced or postponed (e.g., through work-out procedures or debt restructurings); and

 

   

Loans to creditors included in the “watch list” maintained by the Korea Federation of Banks.

We reclassify loans as non-problem loans when interest and principal payments are up-to-date and future payments of principal and interest are reasonably assured. In applying payments on problem loans, we first apply payments to the delinquent interest outstanding, then to non-delinquent interest, and then to the outstanding loan balance until the loan is paid in full.

Foregone interest is the portion of the contractual interest due on problem loans that we have not accrued in our books. If we had not foregone interest on our problem loans, we would have recorded gross interest income of ₩61 billion, ₩60 billion and ₩63 billion for 2018, 2019 and 2020 respectively, on loans accounted for as problem loans throughout the year, or since origination for loans held for part of the year. The actual amount of interest income on those loans included in our net income for 2018 and 2019 was ₩34 billion, ₩39 billion and ₩28 billion, respectively.

The category “accruing loans which are contractually past due 90 days or more as to principal or interest” includes loans that are still accruing interest based on the contractual rate of interest but on which principal or interest payments are contractually past due 90 days or more. We continue to accrue contractual interest on loans that are fully secured by deposits or on which there are financial guarantees from the Korean government, the KDIC or certain financial institutions.

 

79


Table of Contents

The following table shows, as of the dates indicated, the amount of loans that were problem loans and accruing loans which were past due 90 days or more:

 

    As of December 31,  
    2016     2017     2018     2019     2020  
    Domestic     Foreign     Total     Domestic     Foreign     Total     Domestic     Foreign     Total     Domestic     Foreign     Total     Domestic     Foreign     Total  

Loans classified as problem loans(1)

                             

Corporate(2)

  1,200     67     1,267     924     145     1,069     627     35     662     688     42     730     510     181     691  

Consumer(3)

    442       20       462       460       23       483       537       24       561       559       20       579       452       21       473  
 

 

 

   

 

 

   

 

 

   

 

 

   

 

 

   

 

 

   

 

 

   

 

 

   

 

 

   

 

 

   

 

 

   

 

 

   

 

 

   

 

 

   

 

 

 

Sub-total

    1,642       87       1,729       1,384       168       1,551       1,164       59       1,223       1,247       62       1,309       962       202       1,164  

Accruing loans which are contractually past due 90 days or more as to principal or interest(1)

                             

Corporate(2)

    3             3       2             2       1             1       11             11       38             38  

Consumer(3)

                                                                            83             83  
 

 

 

   

 

 

   

 

 

   

 

 

   

 

 

   

 

 

   

 

 

   

 

 

   

 

 

   

 

 

   

 

 

   

 

 

   

 

 

   

 

 

   

 

 

 

Sub-total

    3             3       2             2       1             1       11             11       121             121  
 

 

 

   

 

 

   

 

 

   

 

 

   

 

 

   

 

 

   

 

 

   

 

 

   

 

 

   

 

 

   

 

 

   

 

 

   

 

 

   

 

 

   

 

 

 

Total

  1,645     87     1,732     1,386     168     1,553     1,165     59     1,224     1,258     62     1,320     1,083     202     1,285  
 

 

 

   

 

 

   

 

 

   

 

 

   

 

 

   

 

 

   

 

 

   

 

 

   

 

 

   

 

 

   

 

 

   

 

 

   

 

 

   

 

 

   

 

 

 

 

(1) 

Not including due from banks and other financial assets (or other receivables), and prior to deducting allowance for credit losses and present value discount or reflecting deferred origination costs.

(2) 

Including loans made to banks and the Korean government and government-owned agencies.

(3) 

Includes credit card balances of ₩142 billion, ₩163 billion, ₩188 billion, ₩208 billion and ₩94 billion as of December 31, 2016, 2017, 2018, 2019 and 2020, respectively.

The following table shows, as of the dates indicated, the amount of problem loans, potential problem loans and non-performing loans:

 

     As of December 31,  
     2018      2019      2020  
     (in billions of Won)  

Problem loans

   1,223      1,309      1,164  

Potential problem loans(1)

     1,513        1,345        1,265  

Non-performing loans

     1,329        1,157        1,236  

 

(1) 

Potential problem loans are those classified as precautionary that we determine, through our internal loan review process, as requiring close management due to the borrower’s financial condition, our forecast for the industry in which it operates or as a result of other developments relating to its business.

 

80


Table of Contents

Loan Aging Schedule

The following table shows our loan aging schedule (excluding accrued interest) as of the dates indicated. In line with industry practice, we have restructured a portion of our delinquent credit card balances as loans.

 

    As of December 31, 2020  
    Normal     Past due by
1 month or less
    Past due by
1-3 months
    Past due by
3-6 months
    Past due by
more than
6 months
    Total  
    (in billions of Won, except percentages)  
    Amount     %     Amount
past due
    %     Amount
past
due
    %     Amount
past
due
    %     Amount
past
due
    %     Amount     %  

Domestic

                       

Corporate(1)

                       

Commercial and industrial

  113,988       37.6   219       0.1   90       0.0   106       0.0   122       0.0   114,525       37.7

Lease financing

    849       0.3       4       0.0       1       0.0       1       0.0       3       0.0       858       0.3  

Trade financing

    7,276       2.4       1       0.0       8       0.0       6       0.0       2       0.0       7,293       2.4  

Other commercial

    15,887       5.2       7       0.0       3       0.0       5       0.0       29       0.0       15,931       5.2  
 

 

 

   

 

 

   

 

 

   

 

 

   

 

 

   

 

 

   

 

 

   

 

 

   

 

 

   

 

 

   

 

 

   

 

 

 

Total corporate

    138,000       45.5       231       0.1       102       0.0       118       0.0       156       0.0       138,607       45.6  

Consumer

                       

General purpose household

    39,852       13.1       158       0.1       64       0.0       51       0.0       85       0.0       40,210       13.2  

Mortgages

    61,938       20.4       206       0.1       42       0.0       30       0.0       58       0.0       62,274       20.5  

Home equity

    31,845       10.5       90       0.0       23       0.0       17       0.0       20       0.0       31,995       10.5  
 

 

 

   

 

 

   

 

 

   

 

 

   

 

 

   

 

 

   

 

 

   

 

 

   

 

 

   

 

 

   

 

 

   

 

 

 

Total consumer

    133,635       44.0       454       0.2       129       0.0       98       0.0       163       0.0       134,479       44.2  

Credit cards

    8,382       2.8       73       0.0       44       0.0       44       0.0             0.0       8,543       2.8  
 

 

 

   

 

 

   

 

 

   

 

 

   

 

 

   

 

 

   

 

 

   

 

 

   

 

 

   

 

 

   

 

 

   

 

 

 

Total domestic

    280,017       92.3       758       0.3       275       0.0       260       0.0       319       0.0       281,629       92.6  

Foreign

                       

Corporate(2)

                       

Commercial and industrial

    16,265       5.4       6       0.0             0.0       15       0.0       98       0.0       16,384       5.4  

Trade financing

    1,482       0.5             0.0             0.0             0.0             0.0       1,482       0.5  

Other commercial

    829       0.3             0.0             0.0             0.0             0.0       829       0.3  
 

 

 

   

 

 

   

 

 

   

 

 

   

 

 

   

 

 

   

 

 

   

 

 

   

 

 

   

 

 

   

 

 

   

 

 

 

Total corporate

    18,576       6.2       6       0.0             0.0       15       0.0       98       0.0       18,695       6.2  

Consumer

    3,530       1.2       17       0.0       11       0.0       10       0.0       73       0.0       3,641       1.2  
 

 

 

   

 

 

   

 

 

   

 

 

   

 

 

   

 

 

   

 

 

   

 

 

   

 

 

   

 

 

   

 

 

   

 

 

 

Total foreign

    22,106       7.4       23       0.0       11       0.0       25       0.0       171       0.0       22,336       7.4  
 

 

 

   

 

 

   

 

 

   

 

 

   

 

 

   

 

 

   

 

 

   

 

 

   

 

 

   

 

 

   

 

 

   

 

 

 

Total loans(3)

  302,123       99.7   781       0.3   286       0.0   285       0.0   490       0.0   303,965       100.0
 

 

 

   

 

 

   

 

 

   

 

 

   

 

 

   

 

 

   

 

 

   

 

 

   

 

 

   

 

 

   

 

 

   

 

 

 

 

(1) 

Including loans made to banks and the Korean government and government-owned agencies.

(2) 

Including loans made to banks.

(3) 

Not including due from banks and other receivables, and prior to deducting allowance for credit losses and present value discount or reflecting deferred origination costs.

 

81


Table of Contents
    As of December 31, 2019  
    Normal     Past due by
1 month or less
    Past due by
1-3 months
    Past due by
3-6 months
    Past due by
more than
6 months
    Total  
    (in billions of Won, except percentages)  
    Amount     %     Amount
past due
   
%
    Amount
past due
    %     Amount
past due
    %     Amount
past due
    %     Amount     %  

Domestic

                       

Corporate(1)

                       

Commercial and industrial

  100,415       37.1   117       0.0   111       0.0   93       0.0   93       0.0   100,829       37.1

Lease financing

    77       0.0             0.0             0.0             0.0             0.0       77       0.0  

Trade financing

    6,758       2.5       1       0.0       2       0.0       3       0.0       2       0.0       6,766       2.5  

Other commercial

    13,705       5.1       6       0.0       3       0.0       5       0.0       29       0.0       13,748       5.1  
 

 

 

   

 

 

   

 

 

   

 

 

   

 

 

   

 

 

   

 

 

   

 

 

   

 

 

   

 

 

   

 

 

   

 

 

 

Total corporate

    120,955       44.7       124       0.0       116       0.0       101       0.0       124       0.0       121,420       44.7  

Consumer

                       

General purpose household

    37,368       13.8       120       0.0       45       0.0       33       0.0       39       0.0       37,605       13.8  

Mortgages

    54,145       19.9       202       0.1       67       0.0       41       0.0       56       0.0       54,511       20.1  

Home equity

    28,450       10.5       87       0.0       32       0.0       23       0.0       30       0.0       28,622       10.5  
 

 

 

   

 

 

   

 

 

   

 

 

   

 

 

   

 

 

   

 

 

   

 

 

   

 

 

   

 

 

   

 

 

   

 

 

 

Total consumer

    119,963       44.2       409       0.1       144       0.0       97       0.0       125       0.0       120,738       44.3  

Credit cards

    8,189       3.1       100       0.0       55       0.0       55       0.0             0.0       8,399       3.1  
 

 

 

   

 

 

   

 

 

   

 

 

   

 

 

   

 

 

   

 

 

   

 

 

   

 

 

   

 

 

   

 

 

   

 

 

 

Total domestic

    249,107       92.0       633       0.1       315       0.0       253       0.0       249       0.0       250,557       92.1  

Foreign

                       

Corporate(2)

                       

Commercial and industrial

    15,474       5.7       19       0.0       7       0.0       15       0.0       29       0.0       15,544       5.7  

Trade financing

    1,781       0.7             0.0             0.0             0.0       1       0.0       1,782       0.7  

Other commercial

    828       0.3             0.0       17       0.0             0.0             0.0       845       0.3  
 

 

 

   

 

 

   

 

 

   

 

 

   

 

 

   

 

 

   

 

 

   

 

 

   

 

 

   

 

 

   

 

 

   

 

 

 

Total corporate

    18,083       6.7       19       0.0       24       0.0       15       0.0       30       0.0       18,171       6.7  

Consumer

    3,217       1.2       14       0.0       8       0.0       7       0.0       19       0.0       3,265       1.2  
 

 

 

   

 

 

   

 

 

   

 

 

   

 

 

   

 

 

   

 

 

   

 

 

   

 

 

   

 

 

   

 

 

   

 

 

 

Total foreign

    21,300       7.9       33       0.0       32       0.0       22       0.0       49       0.0       21,436       7.9  
 

 

 

   

 

 

   

 

 

   

 

 

   

 

 

   

 

 

   

 

 

   

 

 

   

 

 

   

 

 

   

 

 

   

 

 

 

Total loans(3)

  270,407       99.9   666       0.1   347       0.0   275       0.0   298       0.0   271,993       100.0
 

 

 

   

 

 

   

 

 

   

 

 

   

 

 

   

 

 

   

 

 

   

 

 

   

 

 

   

 

 

   

 

 

   

 

 

 

 

(1) 

Including loans made to banks and the Korean government and government-owned agencies.

(2) 

Including loans made to banks.

(3) 

Not including due from banks and other receivables, and prior to deducting allowance for credit losses and present value discount or reflecting deferred origination costs.

 

82


Table of Contents
    As of December 31, 2018  
    Normal     Past due by
1 month or less
    Past due by
1-3 months
    Past due by
3-6 months
    Past due by
more than
6 months
    Total  
    (in billions of Won, except percentages)  
    Amount     %     Amount
past due
   
%
    Amount
past due
    %     Amount
past due
    %     Amount
past due
    %     Amount     %  

Domestic

                       

Corporate(1)

                       

Commercial and industrial

  95,811       36.6   169       0.1   117       0.0   84       0.0   102       0.0   96,283       36.7

Lease financing

    55       0.0             0.0             0.0             0.0             0.0       55       0.0  

Trade financing

    9,633       3.7       3       0.0       3       0.0       6       0.0       4       0.0       9,649       3.7  

Other commercial

    16,133       6.2       6       0.0       3       0.0       3       0.0       32       0.0       16,177       6.2  
 

 

 

   

 

 

   

 

 

   

 

 

   

 

 

   

 

 

   

 

 

   

 

 

   

 

 

   

 

 

   

 

 

   

 

 

 

Total corporate

    121,632       46.5       178       0.1       123       0.0       93       0.0       138       0.0       122,164       46.6  

Consumer

                       

General purpose household

    36,652       14.0       170       0.1       55       0.0       37       0.0       48       0.0       36,962       14.1  

Mortgages

    50,862       19.5       281       0.1       59       0.0       39       0.0       39       0.0       51,280       19.6  

Home equity

    26,112       10.0       117       0.0       36       0.0       24       0.0       35       0.0       26,324       10.0  
 

 

 

   

 

 

   

 

 

   

 

 

   

 

 

   

 

 

   

 

 

   

 

 

   

 

 

   

 

 

   

 

 

   

 

 

 

Total consumer

    113,626       43.5       568       0.2       150       0.0       100       0.0       122       0.0       114,566       43.7  

Credit cards

    7,818       3.1       123       0.0       58       0.0       52       0.0             0.0       8,051       3.1  
 

 

 

   

 

 

   

 

 

   

 

 

   

 

 

   

 

 

   

 

 

   

 

 

   

 

 

   

 

 

   

 

 

   

 

 

 

Total domestic

    243,076       93.1       869       0.3       331       0.0       245       0.0       260       0.0       244,781       93.4  

Foreign

                       

Corporate(2)

                       

Commercial and industrial

    11,778       4.5       8       0.0       13       0.0       3       0.0       35       0.0       11,837       4.5  

Trade financing

    2,185       0.8             0.0             0.0             0.0       1       0.0       2,186       0.8  

Other commercial

    700       0.3             0.0             0.0             0.0             0.0       700       0.3  
 

 

 

   

 

 

   

 

 

   

 

 

   

 

 

   

 

 

   

 

 

   

 

 

   

 

 

   

 

 

   

 

 

   

 

 

 

Total corporate

    14,663       5.6       8       0.0       13       0.0       3       0.0       36       0.0       14,723       5.6  

Consumer

    2,502       1.0       3       0.0       4       0.0       4       0.0       17       0.0       2,530       1.0  
 

 

 

   

 

 

   

 

 

   

 

 

   

 

 

   

 

 

   

 

 

   

 

 

   

 

 

   

 

 

   

 

 

   

 

 

 

Total foreign

    17,165       6.6       11       0.0       17       0.0       7       0.0       53       0.0       17,253       6.6  
 

 

 

   

 

 

   

 

 

   

 

 

   

 

 

   

 

 

   

 

 

   

 

 

   

 

 

   

 

 

   

 

 

   

 

 

 

Total loans(3)

  260,241       99.7   880       0.3   348       0.0   252       0.0   313       0.0   262,034       100.0
 

 

 

   

 

 

   

 

 

   

 

 

   

 

 

   

 

 

   

 

 

   

 

 

   

 

 

   

 

 

   

 

 

   

 

 

 

 

(1) 

Including loans made to banks and the Korean government and government-owned agencies.

(2) 

Including loans made to banks.

(3) 

Not including due from banks and other receivables, and prior to deducting allowance for credit losses and present value discount or reflecting deferred origination costs.

Credit Exposures to Companies in Workout, Restructuring or Rehabilitation

Workout is a voluntary procedure through which we, together with the borrower and other creditors, seek to restore the borrower’s financial stability and viability. Previously, workouts were regulated under a series of Corporate Restructuring Promotion Acts, which last expired on June 30, 2018. In September 2018, the National Assembly of Korea adopted a new Corporate Restructuring Promotion Act, which became effective on October 16, 2018 and is scheduled to expire on October 15, 2023. Under the new Corporate Restructuring Promotion Act, creditors of a financially troubled borrower may participate in a creditors’ committee, which is authorized to prohibit such creditors from exercising their rights against the borrower, commence workout procedures and approve or make revisions to a reorganization plan prepared by the lead creditor bank, the borrower and external experts. The composition of the creditors’ committee is determined at the initial meeting of the committee by the approval of creditors holding not less than 75% of the borrower’s total outstanding debt held by creditors who were notified of the initial meeting of the committee. Although creditors that are not financial institutions or hold less than 1% of the total outstanding debt of the borrower need not be notified of the initial meeting of the creditors’ committee, if such creditors wish to participate, they may not be excluded. Any decision of the creditors’ committee requires the approval of creditors holding not less than 75% of the total outstanding debt of the borrower. However, if a single creditor holds 75% or more of the borrower’s total outstanding debt held by the creditors comprising the creditors’ committee, any decision of the creditors’ committee requires the approval of not less than 40% of the total number of creditors (including such single creditor) comprising the committee. An additional approval of creditors holding not less than 75% of the secured debt is required with respect to the borrower’s debt restructuring. Once approved, any decision made by the creditors’ committee is binding on all creditors of the borrower, with the exception of those creditors that were

 

83


Table of Contents

excluded by a resolution of the committee at its initial meeting and those who exercised their right to request that their claims be purchased. Creditors that voted against commencement of workout, approval or revision of the reorganization plan, debt restructuring, granting of new credit, extension of the joint management process or other resolutions of the committee have the right to request the creditors that voted in favor of such matters to purchase their claims at a mutually agreed price. In the event that the parties are not able to agree on the terms of purchase, a coordination committee consisting of experts would determine the terms. The creditors that oppose a decision made by the coordination committee may request a court to change such decision.

Korean law also provides for corporate rehabilitation proceedings, which are court-supervised procedures to rehabilitate an insolvent company. Under these procedures, a restructuring plan is adopted at a meeting of interested parties, including creditors of the company. That restructuring plan is subject to court approval.

A portion of our loans to and debt securities of corporate customers are currently in workout, restructuring or rehabilitation. As of December 31, 2020, ₩125 billion, or 0.03%, of our total loans and debt securities were in workout, restructuring or rehabilitation. This included ₩17 billion of loans to and debt securities of large corporate borrowers in workout, restructuring or rehabilitation and ₩98 billion of loans to and debt securities of small- and medium-sized enterprises in workout, restructuring or rehabilitation, which represented 0.00% and 0.03% of our total loans and debt securities, respectively. At Woori Bank, the Corporate Restoration Department manages its workout, restructured and rehabilitated loans. Upon approval of a workout, restructuring or rehabilitation plan, a credit exposure is initially classified as precautionary or lower and thereafter cannot be classified higher than precautionary with limited exceptions. If a corporate borrower is in workout, restructuring or rehabilitation, we take the status of the borrower into account in assessing our loans to and collateral from that borrower for purposes of establishing our allowance for credit losses.

The following table shows, as of December 31, 2020, our 10 largest exposures that were in workout, restructuring or rehabilitation:

 

    Loans                 Guarantees
and
Acceptances
                Amounts
Classified as
Substandard
or Below(2)
    Allowance
for Credit
Loss
 

Company

  Won
Currency
    Foreign
Currency
    Equity
Securities
    Debt
Securities
    Total
Exposures
    Collateral(1)  
    (in billions of Won)  

Orient Shipyard

  5                 48     53         54     3  

Crea

    16                               16       8       16       7  

J.Y Heavy Industries

    12                               12       10       12       5  

Kodaco

    10                               10             10       10  

PT Delta Dunia Tekstil

          9                         9             9       3  

Skono Korea

    6                               6       3       6       2  

Crea Gunsan

    6                               6       4       4       2  

Won Bang Cast Iron

    5                               5       5       5        

Trans-Pacific Resources

    1       2                   2       5       2       3       2  

Rio Logistics

    4                               4       3       4       1  
 

 

 

   

 

 

   

 

 

   

 

 

   

 

 

   

 

 

   

 

 

   

 

 

   

 

 

 

Total

   65     11             50     126     35     123     35  
 

 

 

   

 

 

   

 

 

   

 

 

   

 

 

   

 

 

   

 

 

   

 

 

   

 

 

 

 

(1)

The value of collateral is appraised based on future cash flow and observable market price.

(2)

Classification is based on the Financial Services Commission’s asset classification criteria.

 

84


Table of Contents

Potential Problem Loans

As of December 31, 2020, we had ₩1,265 billion of corporate loans in respect of which we had serious doubt as to the borrower’s ability to comply with repayment terms in the near future. Potential problem loans are those classified as precautionary that we determine, through our internal loan review process, as requiring close management due to the borrower’s financial condition, our forecast for the industry in which it operates or as a result of other developments relating to its business. The following table shows changes in our potential problem loans for each of the years indicated:

 

     Year ended December 31,  
             2019                     2020          
     (in billions of Won)  

Balance at the beginning of the year

   1,513     1,345  

Increase in the balance of potential problem loans to borrowers who became newly classified as borrowers with potential problem loans during the year

     398       440  

Decrease in the balance of potential problem loans to borrowers to whom we had potential problem loans outstanding at the end of the preceding year and have potential problem loans outstanding at the end of the year

     (109     (55

Decrease in the balance of potential problem loans to borrowers to whom we had potential problem loans outstanding at the end of the preceding year but no longer have any loans outstanding at the end of the year

     (294     (468

Decrease in the balance of potential problem loans to borrowers to whom we had potential problem loans outstanding at the end of the preceding year but have loans outstanding classified as normal at the end of the year

     (207     (80

Net other increase in the balance of potential problem loans to existing borrowers to whom we had potential problems loans outstanding at the end of the year

     44       83  
  

 

 

   

 

 

 

Balance at the end of the year

   1,345     1,265  
  

 

 

   

 

 

 

Non-Performing Loans

Non-performing loans include commercial and consumer loans which are past due by 90 days or more. In addition, non-performing loans include those loans that, even if they are not past due, are classified as “substandard,” “doubtful” or “estimated loss” based on the Financial Services Commission’s asset classification criteria. Moreover, when a consumer loan borrower has any loans that are classified as “substandard,” “doubtful” or “estimated loss” under such criteria, all loans to such borrower are classified as non-performing loans. See “—Loan Classifications” above. The following table shows, as of the dates indicated, certain details of our total non-performing loan portfolio:

 

     As of December 31,  
     2016      2017      2018      2019      2020  
     (in billions of Won, except percentages)  

Total non-performing loans

     ₩2,080(1)        ₩1,853(2)        ₩1,329(3)        ₩1,157(4)        ₩1,236(5)  

As a percentage of total loans

     0.88%        0.73%        0.51%        0.43%        0.41%  

 

(1) 

Excludes ₩102 billion of previously delinquent credit card balances restructured into loans that were classified as normal or precautionary.

(2) 

Excludes ₩122 billion of previously delinquent credit card balances restructured into loans that were classified as normal or precautionary.

(3) 

Excludes ₩137 billion of previously delinquent credit card balances restructured into loans that were classified as normal or precautionary.

(4) 

Excludes ₩154 billion of previously delinquent credit card balances restructured into loans that were classified as normal or precautionary.

(5) 

Excludes ₩123 billion of previously delinquent credit card balances restructured into loans that were classified as normal or precautionary.

 

85


Table of Contents

The above amounts do not include loans classified as substandard or below that we sold to third parties. See “—Sales of Non-Performing Loans.”

We have also issued securities backed by non-performing loans and other assets. Some of these transactions involved transfers of loans through securitizations where control of the loans has not been surrendered and, therefore, are not treated as sale transactions. Instead, the assets remain on our balance sheet with the securitization proceeds treated as part of borrowings. These assets are included in the table above.

The following table sets forth, as of the dates indicated, our total non-performing loans by type of loan:

 

    As of December 31,  
    2016     2017     2018     2019     2020  
    Amount     %     Amount     %     Amount     %     Amount     %     Amount     %  
    (in billions of Won, except percentages)  

Domestic

     

Corporate

     

Commercial and industrial

  1,222       58.8     ₩1,051       56.6   741       55.8   528       45.6   534       43.20

Lease financing

                      0.0             0.0             0.0       10       0.80  

Trade financing

    259       12.4       288       15.6       65       4.9       63       5.4       38       3.10  

Other commercial

    151       7.3       98       5.3       99       7.4       103       8.9       81       6.60  
 

 

 

   

 

 

   

 

 

   

 

 

   

 

 

   

 

 

   

 

 

   

 

 

   

 

 

   

 

 

 

Total corporate

    1,632       78.5       1,437       77.5       905       68.1       694       59.9       663       53.70  

Consumer

                   

General purpose household(1)

    227       10.9       187       10.1       190       14.3       166       14.4       202       16.30  

Mortgage

    60       2.9       73       3.9       94       7.1       117       10.1       113       9.10  
 

 

 

   

 

 

   

 

 

   

 

 

   

 

 

   

 

 

   

 

 

   

 

 

   

 

 

   

 

 

 

Total consumer

    287       13.8       260       14.0       284       21.4       283       24.5       315       25.40  

Credit cards

    51       2.4       57       3.1       70       5.3       74       6.4       61       4.90  
 

 

 

   

 

 

   

 

 

   

 

 

   

 

 

   

 

 

   

 

 

   

 

 

   

 

 

   

 

 

 

Total domestic

    1,970       94.7       1,754       94.6       1,259       94.8       1,051       90.8       1,039       84.00  

Foreign

                   

Corporate

                   

Commercial and industrial

    91       4.4       74       4.0       43       3.2       59       5.1       117       9.50  

Lease financing

          0.0             0.0             0.0             0.0             0.00  

Trade financing

    1       0.0       2       0.1       1       0.1             0.0             0.00  

Other commercial

          0.0       7       0.4             0.0       17       1.5             0.00  
 

 

 

   

 

 

   

 

 

   

 

 

   

 

 

   

 

 

   

 

 

   

 

 

   

 

 

   

 

 

 

Total corporate

    92       4.4       83       4.5       45       3.3       76       6.6       117       9.50  

Consumer

    18       0.9       16       0.9       25       1.9       30       2.6       80       6.50  
 

 

 

   

 

 

   

 

 

   

 

 

   

 

 

   

 

 

   

 

 

   

 

 

   

 

 

   

 

 

 

Total foreign

    110       5.3       99       5.4       70       5.2       106       9.2       197       16.00  
 

 

 

   

 

 

   

 

 

   

 

 

   

 

 

   

 

 

   

 

 

   

 

 

   

 

 

   

 

 

 

Total non- performing loans

  2,080       100.0     ₩1,853       100.0   1,329       100.0   1,157       100.0   1,236       100.0
 

 

 

   

 

 

   

 

 

   

 

 

   

 

 

   

 

 

   

 

 

   

 

 

   

 

 

   

 

 

 

 

(1) 

Includes home equity loans.

 

86


Table of Contents

The following table presents an analysis of the changes in our non-performing loans for each of the years indicated:

 

     Year ended December 31,  
             2019                     2020          
     (in billions of Won)  

Balance at the beginning of the year

   1,329     1,157  

Additions to non-performing loans

    

Loans transferred into non-performing loans

     1,393       1,522  

Reductions in non-performing loans

    

Loans sold

     (289     (271

Loans modified and returned to performing loans

     (299     (254

Loans paid down or paid off

     (296     (256

Loans charged-off

     (681     (662

Other

            
  

 

 

   

 

 

 

Total net reductions to non-performing loans

     (172     79  
  

 

 

   

 

 

 

Balance at the end of the year

   1,157     1,236  
  

 

 

   

 

 

 

Top 20 Non-Performing Loans.  As of December 31, 2020, our 20 largest non-performing loans accounted for 29.9% of our total non-performing loan portfolio. The following table shows, as of that date, certain information regarding those loans:

 

     Gross
principal
outstanding
     Allowance
for credit
losses
     Collateral(1)     

Industry

     (in billions of Won)       

Borrower A

   56      56           Other

Borrower B

     34        11        20      Manufacturing

Borrower C

     32        29             Shipping

Borrower D

     29        15             Manufacturing

Borrower E

     25        25             Other

Borrower F

     25        1        25      Manufacturing

Borrower G

     19        6        13      Real estate

Borrower H

     18        7             Construction

Borrower I

     18        4        14      Manufacturing

Borrower J

     16        7        8      Manufacturing

Borrower K

     16        5        15      Manufacturing

Borrower L

     13        6             Manufacturing

Borrower M

     12        5        10      Manufacturing

Borrower N

     11               11      Real estate

Borrower O

     10        10             Manufacturing

Borrower P

     10        10             Construction

Borrower Q

     6        2             Financial and insurance

Borrower R

     6        2             Financial and insurance

Borrower S

     6        3        3      Real estate

Borrower T

     6        6        1      Manufacturing
  

 

 

    

 

 

    

 

 

    

Total

   368      210      120     
  

 

 

    

 

 

    

 

 

    

 

(1) 

The value of collateral is appraised based on future cash flow and observable market price.

Non-Performing Loans and Impaired Loans

The term “non-performing loan” is used for our asset quality management in accordance with the Banking Industry Supervision Regulations of Korea, whereas the term “impaired loan” is used for financial reporting purposes based on our internal accounting policies in accordance with IFRS 9 (or IAS 39 for periods prior to 2018).

 

87


Table of Contents

Major differences between non-performing loans and impaired loans are as follows:

 

Item

  

Non-performing loans

  

Impaired loans

Relevant regulation or accounting principle   

Banking Industry Supervision Regulations of Korea

(loans classified as “substandard,” “doubtful” or “estimated loss”)

   Our internal policy based on IFRS 9 (or IAS 39)
Scope    Loans    Loans (not including due from banks and other financial assets) under IFRS 9 (or loans and receivables (including due from banks and other receivables) under IAS 39)
Purchased impaired loans    Not included    Included
Loans classified as “precautionary” based on the Financial Services Commission’s asset classification criteria    Not included    Loans classified as “precautionary,” for which the borrower has a capital deficit or its auditor’s opinion on its financial statements is modified or qualified, are included

The following table shows, as of the dates indicated, the amounts of impaired loans and non-performing loans:

 

     As of December 31,  
     2018      2019      2020  
     (in billions of Won)  

Impaired loans

   1,621      1,386      1,435  

Precautionary loans meeting the definition of impaired loans(1)

                    

Others

     1,621        1,386        1,435  

Non-performing loans

     1,329        1,157        1,236  

 

(1)

Includes loans that are individually significant where the borrower has a capital deficit or its external auditor has expressed a qualified opinion or disclaimed its opinion on the borrower’s financial statements.

Non-Performing Loan Strategy

One of our goals is to improve our asset quality, in part by reducing our non-performing loans. We have standardized the credit risk management systems of our subsidiaries to reduce our risks relating to future non-performing loans. Our credit rating systems are designed to prevent our subsidiaries from extending new loans to high-risk borrowers as determined by their credit rating. Our credit monitoring systems are designed to bring any sudden increase in a borrower’s credit risk to the attention of our subsidiaries, which then closely monitor such loans. See “Item 11. Quantitative and Qualitative Disclosures about Market Risk—Credit Risk Management.”

Each of our subsidiaries has one or more units that are responsible for managing non-performing loans. At Woori Bank, for example, the Credit Management and Collection Department and the Corporate Restoration Department generally oversee the process for resolving non-performing loans transferred to them by other Woori Bank business units. We believe that by centralizing the management of our non-performing loans within each subsidiary, we can become more effective in dealing with the issues relating to these loans by pooling institutional knowledge and creating a more specialized workforce.

 

88


Table of Contents

When a loan becomes non-performing, we will begin a due diligence review of the borrower’s assets, send a notice demanding payment or stating that we will take legal action, and prepare for legal action. At the same time, we initiate our non-performing loan management process, which begins with:

 

   

identifying loans subject to a proposed sale by assessing the estimated losses from such sale based on the estimated recovery value of collateral, if any, for such non-performing loans;

 

   

identifying loans subject to charge-off based on the estimated recovery value of collateral, if any, for such non-performing loans and the estimated rate of recovery of unsecured loans; and

 

   

on a limited basis, identifying corporate loans subject to normalization efforts based on the cash-flow situation of the borrower.

Once we have confirmed the details of a non-performing loan, we make efforts to recover amounts owed to us. Methods for resolving non-performing loans include the following:

 

   

commencing collection proceedings;

 

   

commencing legal actions to seize collateral;

 

   

writing off these amounts, transferring them to specific subsidiaries in charge of collections and authorizing those subsidiaries to recover what they can with respect to these amounts or to sell these loans to third parties; and

 

   

with respect to large corporations, commencing or participating in voluntary workouts or restructurings mandated by Korean courts.

In addition to making efforts to collect on our non-performing loans, we also undertake measures to reduce the overall level of our non-performing loans. These measures include:

 

   

selling our non-performing loans to structured companies established in connection with our joint ventures with several financial institutions; and

 

   

selling our non-performing loans to third parties.

See “—Sales of Non-Performing Loans.” We generally expect to suffer a partial loss on loans that we sell or securitize, to the extent such sales and securitizations are recognized as such under IFRS.

Foreclosure and Collateral. We generally foreclose on mortgages or exercise our security interests in respect of other collateral if a collateralized obligation becomes overdue for more than three months. At that time, we will petition a court to foreclose on collateral and to sell that collateral through a court-supervised auction. Under Korean law, that petition must be filed with a court that has jurisdiction over the mortgaged property, and must be filed together with a copy of the mortgage agreement and an extract of the court registry regarding the subject property. The court will then issue an order to commence the foreclosure auction, which will be registered in the court registry of the subject property. If no bidder bids at least the minimum amount set by the court on the first auction date, the court will set another date for a subsequent auction approximately one month later. Each time a new auction date is set, the minimum auction price will be lowered by approximately 20%. Unlike laws relating to foreclosure in the United States, Korean law does not provide for non-judicial foreclosure. During 2018, 2019 and 2020, we held collateral with respect to loan balances overdue for more than three months representing approximately 0.1%, 0.1% and 0.1%, respectively, of our interest-bearing loan balances in each of those periods.

Korean financial institutions, including us, maintain general policies to assess a potential customer’s eligibility for loans based on that entity’s credit quality, rather than requiring a particular level of collateral, especially in the case of large corporate borrowers. As a result, the ratio of our collateral to non-performing corporate loans is relatively low when compared with our total exposures. For secured consumer loans, however, we generally impose limits on loan amounts based on the collateral we receive. See “—Consumer Banking—Lending Activities.”

 

89


Table of Contents

We reflect this collateral level when we estimate the future cash flow for our loans, which we calculate using a discounted cash flow method. With respect to loans to borrowers that we do not believe will be going concerns in the future, the lower collateral ratio has a direct effect on cash flow estimates and results in a higher level of allowances. With respect to loans to borrowers that we expect to be going concerns, the lower collateral ratio has an effect on cash flow estimates but we also consider other factors, including future operating income and future asset disposals and restructuring, in determining allowance levels. Accordingly, for these latter borrowers, the effect of lower collateral levels on allowances is mitigated by other characteristics of the borrower, and that lower collateral level will not necessarily result in a higher level of allowances.

Sales of Non-Performing Loans

The overall asset quality of our loan portfolio is affected by sales of non-performing loans. These sales have been made primarily to third parties. The following table sets forth information regarding our sales of loans for the periods indicated:

 

     Year Ended December 31,  
     2018      2019      2020  

Purchaser

   Net
Carrying
Amount(1)
     Sale
Price
     Gain
(Loss)
     Net
Carrying
Amount(1)
     Sale
Price
     Gain
(Loss)
     Net
Carrying
Amount(1)
     Sale
Price
     Gain
(Loss)
 
     (in billions of Won)  

KAMCO

                  95      101      6      14      14       

Structured companies

   155      197      42      55      60      4      60      67      7  

UAMCO(2)

                          40        47        7        87        98        11  

Others(3)

            19        19               15        15        29        54        25  
  

 

 

    

 

 

    

 

 

    

 

 

    

 

 

    

 

 

    

 

 

    

 

 

    

 

 

 

Total

   155      216      61      190      223      32      190      233      43  
  

 

 

    

 

 

    

 

 

    

 

 

    

 

 

    

 

 

    

 

 

    

 

 

    

 

 

 

 

(1) 

Net carrying amount represents the net value of non-performing loans after deduction of allowance for credit losses on such basis.

(2) 

Woori Bank holds a 14% equity interest in UAMCO.

(3) 

Includes ₩5 million of sales to Korea Asset Management Corporation in 2018, which may be subject to repurchase by us.

 

90


Table of Contents

Allocation and Analysis of Allowances for Credit Losses

The following table presents, as of the dates indicated, the allocation of our allowances for credit losses by loan type:

 

    As of December 31,  
    2016     2017     2018     2019     2020  
    (in billions of Won, except percentages)  

Domestic

                   

Corporate

                   

Commercial and industrial

  975       52.7   893       50.4   863       48.5   684       43.4   917       48.0

Lease financing

                1       0.1       1       0.1       2       0.1       10       0.5  

Trade financing

    277       14.9       297       16.8       171       9.6       135       8.6       95       5.0  

Other commercial

    183       9.8       143       8.0       130       7.3       107       6.8       89       4.7  
 

 

 

   

 

 

   

 

 

   

 

 

   

 

 

   

 

 

   

 

 

   

 

 

   

 

 

   

 

 

 

Total corporate

    1,435       77.4       1,334       75.3       1,165       65.5       928       58.9       1,111       58.2  

Consumer

                   

General purpose household(1)

    149       8.0       187       10.6       258       14.5       256       16.3       368       19.3  

Mortgage

    9       0.5       11       0.6       19       1.1       16       1.0       14       0.7  
 

 

 

   

 

 

   

 

 

   

 

 

   

 

 

   

 

 

   

 

 

   

 

 

   

 

 

   

 

 

 

Total consumer

    158       8.5       198       11.2       277       15.6       272       17.3       382       20.0  

Credit cards

    155       8.4       182       10.3       260       14.6       274       17.4       259       13.6  
 

 

 

   

 

 

   

 

 

   

 

 

   

 

 

   

 

 

   

 

 

   

 

 

   

 

 

   

 

 

 

Total domestic

    1,748       94.3       1,714       96.8       1,702       95.7       1,474       93.6       1,752       91.8  

Foreign

                   

Corporate

                   

Commercial and industrial

    92       5.0       39       2.2       53       3.0       58       3.7       122       6.4  

Trade financing

    1       0.1       3       0.2       3       0.2       2       0.1       1       0.1  

Other commercial

    1       0.1       7       0.4       5       0.3       22       1.4       4       0.2  
 

 

 

   

 

 

   

 

 

   

 

 

   

 

 

   

 

 

   

 

 

   

 

 

   

 

 

   

 

 

 

Total corporate

    94       5.2       49       2.8       61       3.5       82       5.2       127       6.7  

Consumer

    9       0.5       7       0.4       15       0.8       19       1.2       30       1.6  
 

 

 

   

 

 

   

 

 

   

 

 

   

 

 

   

 

 

   

 

 

   

 

 

   

 

 

   

 

 

 

Total foreign

    103       5.7       56       3.2       76       4.3       101       6.4       157       8.3  
 

 

 

   

 

 

   

 

 

   

 

 

   

 

 

   

 

 

   

 

 

   

 

 

   

 

 

   

 

 

 

Total allowance for credit losses(2)

  1,851       100.0   1,770       100.0   1,778       100.0   1,575       100.0   1,909       100.0
 

 

 

   

 

 

   

 

 

   

 

 

   

 

 

   

 

 

   

 

 

   

 

 

   

 

 

   

 

 

 

 

(1) 

Includes home equity loans.

(2) 

Not including due from banks and other financial assets (or other receivables).

 

91


Table of Contents

The following table presents an analysis of the changes in our allowances for credit losses for each of the years indicated:

 

     Year ended December 31,  
     2016     2017     2018(4)     2019(4)     2020(4)  
     (in billions of Won)  

Balance at the beginning of the year(1)

   2,051     1,851     2,018     1,778     1,575  

Bad debt expenses for the period

     822       896       375       380       787  

Increase on repurchases of non-performing loans

                             175  

Changes due to business combination

                              

Gross charge-offs

          

Domestic

          

Corporate

          

Commercial and industrial

     (613     (352     (239     (179     (171

Lease financing

                              

Trade financing

     (67     (29     (26     (14     (23

Other commercial

     (19     (39     (6     (5     (6
  

 

 

   

 

 

   

 

 

   

 

 

   

 

 

 

Total corporate

     (699     (420     (271     (198     (200

Consumer

          

General purpose household(2)

     (152     (143     (201     (214     (178

Mortgage

     (3     (4     (3     (3     (4
  

 

 

   

 

 

   

 

 

   

 

 

   

 

 

 

Total consumer

     (155     (147     (204     (217     (182

Credit cards

     (242     (228     (243     (281     (246

Total domestic

     (1,096     (795     (718     (696     (628

Foreign

     (23     (37     (18     (24     (43

Allowances relating to loans sold

     (115     (66     (52     (45     (76
  

 

 

   

 

 

   

 

 

   

 

 

   

 

 

 

Total gross charge-offs

     (1,234     (898     (788     (765     (747

Recoveries:

          

Domestic

          

Corporate

          

Commercial and industrial

     153       65       98       54       54  

Lease financing

                              

Trade financing

     18       6       11       3       4  

Other commercial

     21       14       17       6       8  
  

 

 

   

 

 

   

 

 

   

 

 

   

 

 

 

Total corporate

     192       85       126       63       66  

Consumer

          

General purpose household(2)

     29       25       29       35       39  

Mortgage

     25       20       23       27       32  
  

 

 

   

 

 

   

 

 

   

 

 

   

 

 

 

Total consumer

     54       45       52       62       71  

Credit cards

     44       51       57       60       66  
  

 

 

   

 

 

   

 

 

   

 

 

   

 

 

 

Total domestic

     290       181       235       185       203  

Foreign

           1       2       3        
  

 

 

   

 

 

   

 

 

   

 

 

   

 

 

 

Total recoveries

     290       182       237       188       203  
  

 

 

   

 

 

   

 

 

   

 

 

   

 

 

 

Net charge-offs

     (944     (716     (551     (577     (544

Foreign exchange translation effects

     1       (3           2       (3

Others(3)

     (79     (258     (64     (13     (81

Business combination

                       5        
  

 

 

   

 

 

   

 

 

   

 

 

   

 

 

 

Balance at the end of the year

     ₩1,851       ₩1,770       ₩1,778       ₩1,575       ₩1,909  
  

 

 

   

 

 

   

 

 

   

 

 

   

 

 

 

Ratio of net charge-offs during the period to average loans outstanding during the period

     0.4     0.3     0.2     0.2     0.2

 

(1) 

The application of IFRS 9 resulted in a one-off increase of ₩248 billion in the opening balance of allowances for loan losses as of January 1, 2018.

(2) 

Includes home equity loans.

(3) 

Includes unwinding of discount.

(4) 

See Note 10-(6) of the notes to our consolidated financial statements for changes in allowance for loan losses according to stages of credit risk deterioration of financial assets.

 

92


Table of Contents

Loan Charge-Offs

The credit approval process we have implemented includes assessing credit risk before extending loans and monitoring outstanding loans, in order to minimize loans that must be charged off. To the extent charge-offs are required, we follow charge-off policies aimed at maximizing accounting transparency, minimizing any waste of resources in managing loans which have a low probability of being collected and reducing our non-performing loan ratio.

Loans To Be Charged Off.  We charge off loans that are deemed to be uncollectible by virtue of their falling under any of the following categories:

 

   

loans for which collection is not foreseeable due to insolvency, bankruptcy, compulsory execution, disorganization, dissolution or the shutting down of the business of the debtor;

 

   

loans for which collection is not foreseeable due to the death or disappearance of the debtor;

 

   

loans for which expenses of collection exceed the collectable amount;

 

   

loans on which collection is not possible through legal or any other means;

 

   

payments in arrears in respect of credit cards (excluding credit card loans) that are overdue for more than six months;

 

   

payments outstanding on corporate and consumer loans that are overdue for more than 12 months; or

 

   

the portion of loans classified as estimated loss, net of any recovery from collateral, which is deemed to be uncollectible.

Procedure for Charge-off Approval.  In order to charge off corporate loans, in the case of Woori Bank, an application for a charge-off must be submitted by a branch to the Credit Management and Collection Department promptly and, in any event, within one month after the corporate loan is classified as estimated loss. The department evaluates and approves the application. Then, Woori Bank must seek an approval from the Financial Supervisory Service for its charge-offs, which is typically granted. At the same time, Woori Bank refers the approval of the charge-off by the Credit Management and Collection Department to its Audit Committee for review to ensure compliance with its internal procedures for charge-offs, which include consultations with the branch submitting the charge-off application. Once Woori Bank receives approval from the Financial Supervisory Service, Woori Bank must also obtain approval from its senior management to charge off those loans.

With respect to consumer loans and credit card balances, we follow a different process to determine which consumer loans and credit card balances should be charged off, based on the length of time those loans or balances are past due. We charge off consumer loans which are 12 months overdue and credit card balances which are six months overdue and have been classified as estimated loss.

Treatment of Loans Charged Off.  Once loans are charged off, we classify them as charged-off loans. In the case of Woori Bank, these loans are then transferred to our wholly-owned subsidiary, Woori Credit Information, which is in charge of collections. It will attempt to recover amounts owed or to sell these loans to third parties.

In the case of collateralized loans, our general policy is to petition a court to foreclose and sell the collateral through a court-supervised auction if a collateralized loan becomes overdue for more than three months. If a debtor still fails to repay and the court grants its approval for foreclosure, we will sell the collateral and recover the principal amount and interest accrued up to the amount of the proceeds from such sale, net of expenses incurred for the sale.

Credit Rehabilitation Programs for Delinquent Consumer Borrowers

In light of the rapid increase in delinquencies in credit card and other consumer credit in recent years, and concerns regarding potential social issues posed by the growing number of individuals with bad credit, the Korean government has implemented a number of measures intended to support the rehabilitation of the credit of

 

93


Table of Contents

delinquent consumer borrowers. These measures may affect the amount and timing of our collections and recoveries on our delinquent consumer credits.

In 2002, the Financial Services Commission established the Credit Counseling and Recovery Service based upon an agreement among approximately 160 financial institutions in Korea. Upon application to the Credit Counseling and Recovery Service and approval by creditor financial institutions representing a majority of the outstanding unsecured debt and two-thirds of the outstanding secured debt, a qualified “credit delinquent person” with outstanding debts to two or more financial institutions in an aggregate amount not exceeding ₩500 million may participate in an individual work-out program designed to restructure such person’s debt and rehabilitate such person’s credit. The aggregate amount of loans of Woori Bank which became subject to such individual work-out programs in 2020 was ₩109 billion. In 2020, Woori Bank recovered approximately ₩10 billion with respect to its loans subject to such individual work-out programs.

Under the Korean Debtor Recovery and Bankruptcy Law, a qualified individual debtor with outstanding debts in an aggregate amount not exceeding threshold amounts of ₩500 million of unsecured debt and/or ₩1 billion of secured debt may restructure his or her debts through a court-supervised debt restructuring that is binding on creditors. The aggregate amount of loans of Woori Bank which became subject to such court-supervised debt restructuring in 2020 was ₩355 billion. In 2020, Woori Bank recovered ₩54 billion with respect to its loans subject to such court-supervised debt restructuring.

In September 2008, to support consumer borrowers with low credit scores, the Financial Services Commission established the Credit Rehabilitation Fund to purchase from creditors the loans of such borrowers that are in default and to provide guarantees so that such loans may be refinanced at lower rates. The Credit Rehabilitation Fund provides support to (i) individuals with low credit scores who are in default on loans not exceeding ₩50 million in principal amount in the aggregate (which requirement will be waived for individuals who are “basic living welfare recipients”) for a period of three months or more and (ii) individuals with low credit scores ranging from category 6 to 10 who are in default on loans not exceeding ₩30 million in principal amount in the aggregate (which requirement will be waived for individuals who are basic living welfare recipients) and the interest rate of which is 30% or more.

In March 2009, the Financial Services Commission requested Korean banks, including Woori Bank, to establish a “pre-workout program,” including a credit counseling and recovery service, for retail borrowers with outstanding short-term debt. Under the pre-workout program, maturity extensions and/or interest rate adjustments are provided to retail borrowers with total loans of less than ₩1.5 billion (consisting of no more than ₩500 million of unsecured loans and ₩1 billion of secured loans) who are in arrears on their payments for more than 30 days but less than 90 days. The aggregate amount of consumer credit Woori Bank provided which became subject to the pre-workout program in 2020 was ₩49 billion. See “Item 3.D. Risk Factors—Risks relating to our consumer credit portfolio—We may experience increases in delinquencies in our consumer loan and credit card portfolios.”

Securities Investment Portfolio

Investment Policy

We invest in and trade Won-denominated securities and, to a lesser extent, foreign currency-denominated securities for our own account to:

 

   

maintain asset stability and diversification;

 

   

maintain adequate sources of back-up liquidity to match funding requirements; and

 

   

supplement income from core lending activities.

In making securities investments, we take into account a number of factors, including external broker analyses and internal assessments of macroeconomic trends, industry analysis, credit evaluation, maturity and trading history in determining whether to make a particular investment.

 

94


Table of Contents

Our investments in debt securities include primarily bonds issued by government-related entities, as well as corporate bonds that have been guaranteed by banks (other than merchant banks), government-related funds or privately capitalized funds that we consider to have a low credit risk.

Our securities investments are subject to various regulations, including limitations prescribed under the Financial Holding Company Act and the Bank Act. Under these regulations, a financial holding company may not own (i) more than 5% of the total issued and outstanding shares of another finance-related company, (ii) any shares of its affiliates, other than its direct or indirect subsidiaries, or (iii) any shares of a non-finance-related company. In addition, a bank must limit its investments in equity securities and bonds with a maturity in excess of three years (other than monetary stabilization bonds issued by the Bank of Korea and Korean government bonds) to 100% of the sum of its total Tier I and Tier II capital amount (less any capital deductions). A bank is also generally prohibited from acquiring more than 15% of the shares with voting rights issued by any other corporation, subject to certain exceptions. Pursuant to the Bank Act, a bank and its trust accounts are prohibited from acquiring the shares of a major shareholder (for the definition of “major shareholder,” see “—Supervision and Regulation—Principal Regulations Applicable to Banks—Financial Exposure to Any Individual Customer or Major Shareholder”) of that bank in excess of an amount equal to 1% of the sum of the bank’s Tier I and Tier II capital (less any capital deductions). Further information on the regulatory environment governing our investment activities is set out in “—Supervision and Regulation—Principal Regulations Applicable to Financial Holding Companies—Liquidity,” “—Supervision and Regulation—Principal Regulations Applicable to Financial Holding Companies—Restrictions on Shareholdings in Other Companies,” “—Supervision and Regulation—Principal Regulations Applicable to Banks—Liquidity” and “—Supervision and Regulation—Principal Regulations Applicable to Banks—Restrictions on Shareholdings in Other Companies.”

Our investments in foreign currencies are subject to certain limits and restrictions specified in our internal guidelines relating to country exposure, a single issuer and type of security exposure, and total investments by individual business groups.

 

95


Table of Contents

Book Value and Fair Value

The following table sets out the book value and fair value of securities in our portfolio as of the dates indicated:

 

    As of December 31,  
    2018     2019     2020  
    Book Value     Fair Value     Book Value     Fair Value     Book Value     Fair Value  
    (in billions of Won)  

Financial assets at fair value through profit or loss

           

Financial assets at fair value through profit or loss mandatorily measured at fair value

           

Equity securities

  878     878     688     688     571     571  

Debt securities

           

Korean treasury and government agencies

    516       516       873       873       1,020       1,020  

Financial institutions

    534       534       600       600       873       873  

Corporate

    775       775       762       762       762       762  

Capital contributions

    423       423       515       515       866       866  

Beneficiary certificates

    985       985       1,366       1,366       2,812       2,812  

Others

                102       102       232       232  
 

 

 

   

 

 

   

 

 

   

 

 

   

 

 

   

 

 

 

Total

  4,111     4,111     4,906     4,906     7,136     7,136  
 

 

 

   

 

 

   

 

 

   

 

 

   

 

 

   

 

 

 

Financial assets at fair value through other comprehensive income

           

Equity securities

  951     951     935     935     1,081     1,081  

Debt securities

           

Korean treasury and government agencies

    1,358       1,358       1,153       1,153       2,923       2,923  

Financial institutions

    11,253       11,253       17,770       17,770       17,997       17,997  

Corporate

    1,825       1,825       3,917       3,917       3,897       3,897  

Foreign currency bonds

    2,636       2,636       3,875       3,875       4,032       4,032  

Securities loaned

    40       40       81       81       100       100  
 

 

 

   

 

 

   

 

 

   

 

 

   

 

 

   

 

 

 

Total

  18,063     18,063     27,731     27,731     30,029     30,029  
 

 

 

   

 

 

   

 

 

   

 

 

   

 

 

   

 

 

 

Securities at amortized cost

 

Debt securities

           

Korean treasury and government agencies

  7,523     7,575     8,044     8,144     6,947     7,250  

Financial institutions

    9,475       9,494       6,695       6,737       4,845       4,895  

Corporate

    5,707       5,732       5,068       5,108       4,726       4,810  

Foreign currency bonds

    234       233       519       524       508       525  
 

 

 

   

 

 

   

 

 

   

 

 

   

 

 

   

 

 

 

Allowance for credit losses

    (7           (6           (5      
 

 

 

   

 

 

   

 

 

   

 

 

   

 

 

   

 

 

 

Total

  22,932     23,034     20,320     20,513     17,021     17,480  
 

 

 

   

 

 

   

 

 

   

 

 

   

 

 

   

 

 

 

Total securities

  45,106     45,208     52,957     53,150     54,186     54,645  
 

 

 

   

 

 

   

 

 

   

 

 

   

 

 

   

 

 

 

 

 

96


Table of Contents

Maturity Analysis

The following table categorizes our debt securities by maturity and weighted average yield as of December 31, 2020:

 

    As of December 31, 2020  
    Within 1 year     Over 1 but
Within 5 years
    Over 5 but
Within 10 years
    Over 10 years     Total  
    (in billions of Won, except percentages)  
    Amount     Weighted
Average
Yield(1)
    Amount     Weighted
Average
Yield(1)
    Amount     Weighted
Average
Yield(1)
    Amount     Weighted
Average
Yield(1)
    Amount     Weighted
Average
Yield(1)
 

Financial assets at fair value through profit or loss(2)

                   

Korean treasury and government agencies

  366       1.70   505       1.42   149       1.43           1,020       1.52

Financial institutions

    392       1.05       481       1.04                               873       1.04  

Corporate

    578       1.98       184       1.64                               762       1.90  

Others

    10       1.90       6       0.76       6       0.37       210             232       0.11  
 

 

 

     

 

 

     

 

 

     

 

 

     

 

 

   

Total

  1,346       1.63   1,176       1.30   155       1.39   210         2,887       1.36
 

 

 

     

 

 

     

 

 

     

 

 

     

 

 

   

Financial assets at fair value through other comprehensive income

                   

Korean treasury and government agencies

  242       2.10   2,423       1.45   258       1.58           2,923       1.52

Financial institutions

    9,744       1.48       8,253       1.13                               17,997       1.32  

Corporate

    1,524       1.72       2,322       1.42       51       1.83                   3,897       1.55  

Foreign currency bonds

    1,192       1.24       2,573       1.62       221       3.50       46       1.38       4,032       1.61  

Securities loaned

                100       1.08                               100       1.08  
 

 

 

     

 

 

     

 

 

     

 

 

     

 

 

   

Total

  12,702       1.50   15,671       1.31   530       2.41   46       1.38   28,949       1.41
 

 

 

     

 

 

     

 

 

     

 

 

     

 

 

   

Financial assets at amortized cost

                   

Korean treasury and government agencies

  1,188       2.49   5,680       1.84   77       1.67           6,945       1.95

Financial institutions

    3,289       1.96       1,553       1.85                               4,842       1.93  

Corporate

    691       2.45       3,142       2.09       718       1.89       174       1.95       4,725       2.11  

Foreign currency bonds

    129       1.08       319       3.36       49       3.50       12       3.02       509       2.79  
 

 

 

     

 

 

     

 

 

     

 

 

     

 

 

   

Total

  5,297       2.12   10,694       1.96   844       1.97   186       2.02   17,021       2.01
 

 

 

     

 

 

     

 

 

     

 

 

     

 

 

   

 

(1)

The weighted average yield for the portfolio represents the yield to maturity for each individual security, weighted using its book value (which is the amortized cost in the case of financial assets at amortized cost and the fair value in the case of financial assets at fair value through other comprehensive income and financial assets at fair value through profit or loss).

(2) 

Excludes securities such as puttable instruments.

 

97


Table of Contents

Risk Concentrations

As of December 31, 2020, we held the following debt securities of individual issuers where the aggregate book value of those securities exceeded 10% of our owners’ equity at such date. As of December 31, 2020, our owners’ equity was 23,054 billion.

 

     As of December 31, 2020  
     Book Value      Market Value  
     (in billions of Won)  

Name of issuer:

     

The Korea Development Bank

   10,559      10,598  

Korean government

     10,475        10,779  

The Bank of Korea

     6,237        6,242  

Industrial Bank of Korea

     5,717        5,729  

Korea Housing Finance Corporation

     5,736        5,774  
  

 

 

    

 

 

 

Total

   38,724      39,122  
  

 

 

    

 

 

 

The Korea Development Bank, The Bank of Korea, Industrial Bank of Korea and Korea Housing Finance Corporation are Korean government entities.

Funding

We fund our lending and other activities using various sources, both domestic and foreign. Our primary funding strategy is to maintain stable and low-cost funding. We have in the past achieved this in part by increasing the average balances of low-cost customer deposits, in particular demand deposits and savings deposits.

Customer deposits are our principal funding source. Customer deposits accounted for 82.7% of our total funding as of December 31, 2018, 83.0% of our total funding as of December 31, 2019 and 82.2% of our total funding as of December 31, 2020.

We also acquire funding through the following sources:

 

   

long-term debt, including the issuance of senior and subordinated debentures and borrowings from government-affiliated funds and entities and other financial institutions;

 

   

short-term borrowings, including borrowings from our trust accounts and from the Bank of Korea, and call money; and

 

   

the issuance of hybrid securities, including bond-type hybrid securities.

As of December 31, 2020, approximately 87.8% of our total funding was denominated in Won.

 

98


Table of Contents

Deposits

Although the majority of our deposits are short-term, it has been our experience that the majority of our depositors generally roll over their deposits at maturity, providing us with a stable source of funding. See “Item 3.D. Risk Factors—Other risks relating to our business—Our funding is highly dependent on short-term deposits, which dependence may adversely affect our operations.” The following table shows the average balances of our deposits and the average costs of our deposits for the periods indicated:

 

     For the year ended December 31,  
     2018     2019     2020  
     Average
Balance(1)
     Average
Cost
    Average
Balance(1)
     Average
Cost
    Average
Balance(1)
     Average
Cost
 
     (in billions of Won, except percentages)  

Demand deposits

   8,512        0.60   8,213        0.43   10,110        0.48

Time deposits and savings deposits

     196,806        1.23       211,732        1.33       225,563        0.91  

Certificates of deposit

     5,091        2.04       4,760        2.21       1,677        1.31  

Other deposits(2)

     26,254        1.31       28,930        1.63       34,861        1.03  
  

 

 

    

 

 

   

 

 

    

 

 

   

 

 

    

 

 

 

Average total deposits

   236,663        1.23   253,635        1.35   272,211        0.91
  

 

 

    

 

 

   

 

 

    

 

 

   

 

 

    

 

 

 

 

(1) 

Average balances are based on daily balances for Woori Bank and on quarterly balances for all of our other subsidiaries and our structured companies.

(2) 

Mutual installment deposits are interest-bearing deposits offered by us, which enable customers to become eligible to apply for loans secured by such deposits while they maintain an account with us. In order to qualify to apply for such a loan, a customer must make required periodic deposits to the mutual installment account for a contracted term of less than five years. Any such loan will be secured in an amount up to the holder’s mutual installment deposit and will be subject to the same loan underwriting policy we apply for other secured loans. For the portion of the loan, if any, that is not secured, we apply the same loan underwriting policy as we would for other unsecured loans.

For a description of our retail deposit products, see “—Business—Consumer Banking—Lending Activities—Mortgage and Home Equity Lending” and “—Business—Consumer Banking—Deposit-Taking Activities.”

Maturities of Certificates of Deposit and Other Time Deposits

The following table presents, as of December 31, 2020, the remaining maturities of our certificates of deposit and other time deposits which had fixed maturities in excess of ₩100 million:

 

     As of December 31, 2020  
     Certificates of
Deposit
     Other Time
Deposits
     Total  
     (in billions of Won)  

Maturing within three months

   637      33,608      34,245  

After three but within six months

     526        25,940        26,466  

After six but within 12 months

     768        43,568        44,336  

After 12 months

     93        4,894        4,987  
  

 

 

    

 

 

    

 

 

 

Total

   2,024      108,010      110,034  
  

 

 

    

 

 

    

 

 

 

 

99


Table of Contents

Long-Term Debt

The aggregate amount of contractual maturities of all long-term debt, which consists of debentures and borrowings with original maturities exceeding one year, as of December 31, 2020 was as follows:

 

     Amount  
     (in billions of Won)  

Due in 2021

   16,527  

Due in 2022

     10,469  

Due in 2023

     8,881  

Due in 2024

     4,177  

Due in 2025

     1,643  

Thereafter

     3,467  
  

 

 

 

Gross long-term debt

     45,164  

Less: discount

     (26
  

 

 

 

Total long-term debt, net

   45,138  
  

 

 

 

Short-Term Borrowings

The following table presents, for the periods indicated, information regarding our short-term borrowings, with an original maturity of one year or less:

 

     As of and for the year ended December 31,  
     2018     2019     2020  
     (in billions of Won, except percentages)  

Call money

      

Year-end balance

   975     134     416  

Average balance(1)

     1,047       1,197       1,073  

Maximum balance

     1,540       1,782       2,574  

Average interest rate(2)

     2.0     2.9     0.7

Year-end interest rate

     0.0~7.3     (0.3)~3.5 %     (0.3)~3.8 %

Borrowings from the Bank of Korea(3)

      

Year-end balance

   1,335     1,771     2,678  

Average balance(1)

     1,421       1,444       2,363  

Maximum balance

     1,468       1,771       2,727  

Average interest rate(2)

     0.7     0.6     0.3

Year-end interest rate

     0.5~0.8     0.5~0.8     0.3

Other short-term borrowings (4)

      

Year-end balance

   8,087     9,931     12,974  

Average balance(1)

     8,006       10,743       13,194  

Maximum balance

     8,859       11,913       14,035  

Average interest rate(2)

     1.8     1.8     1.3

Year-end interest rate

     0.05~6.4     (0.3)~8.7     (0.5)~10.6

 

(1) 

Average balances are based on daily balances for Woori Bank and on quarterly balances for all of our other subsidiaries and our structured companies.

(2) 

Average interest rates for the year are calculated by dividing the total interest expense by the average amount borrowed.

(3) 

Borrowings from the Bank of Korea generally mature within one month for borrowings in Won and six months for borrowings in foreign currencies.

(4) 

Other short-term borrowings include borrowings from trust accounts, bills sold, bonds sold under repurchase agreements, borrowings in domestic and foreign currency, short-term secured borrowings and foreign currency debentures. Other short-term borrowings have maturities of 30 days to one year and are unsecured.

 

100


Table of Contents

Supervision and Regulation

Principal Regulations Applicable to Financial Holding Companies

General

The Financial Holding Company Act, last amended on December 31, 2018, regulates Korean financial holding companies and their subsidiaries. The entities that regulate and supervise Korean financial holding companies and their subsidiaries are the Financial Services Commission and the Financial Supervisory Service.

The Financial Services Commission exerts direct control over financial holding companies pursuant to the Financial Holding Company Act. Among other things, the Financial Services Commission approves the establishment of financial holding companies, issues regulations on the capital adequacy of financial holding companies and their subsidiaries, and drafts regulations relating to the supervision of financial holding companies.

Following the instructions and directives of the Financial Services Commission, the Financial Supervisory Service supervises and examines financial holding companies and their subsidiaries. In particular, the Financial Supervisory Service sets requirements relating to Korean financial holding companies’ liquidity and capital adequacy ratios and establishes reporting requirements within the authority delegated under the Financial Services Commission regulations. Financial holding companies must submit quarterly reports to the Financial Supervisory Service discussing business performance, financial status and other matters identified in the Enforcement Decree of the Financial Holding Company Act.

Under the Financial Holding Company Act, a financial holding company is a company which primarily engages in controlling its subsidiaries by holding equity stakes in them equal in aggregate to at least 50% of the financial holding company’s aggregate assets based on its balance sheet as of the end of the immediately preceding fiscal year. A company is required to obtain approval from the Financial Services Commission to become a financial holding company.

A financial holding company may engage only in controlling the management of its subsidiaries, as well as certain ancillary activities including:

 

   

financially supporting its direct and indirect subsidiaries;

 

   

raising capital necessary for investment in its subsidiaries or providing financial support to its direct and indirect subsidiaries;

 

   

supporting the business of its direct and indirect subsidiaries, including the development and marketing of financial products;

 

   

providing data processing, legal, accounting and other resources and services that have been commissioned by its direct and indirect subsidiaries so as to support their operations; and

 

   

any other businesses exempted from authorization, permission or approval under the applicable laws and regulations.

The Financial Holding Company Act requires every financial holding company (other than a financial holding company that is controlled by another financial holding company) and its subsidiaries to obtain prior approval from the Financial Services Commission before acquiring control of another company or to file a report with the Financial Services Commission within 30 days thereafter in certain cases (including acquiring control of another company whose assets are less than ₩100 billion as of the end of the immediately preceding fiscal year). In addition, the Financial Services Commission must grant permission to liquidate or to merge with any other company before the liquidation or merger. A financial holding company must report to the Financial Services Commission when certain events, including the following, occur:

 

   

when the largest shareholder changes;

 

   

in the case of a bank holding company, when a major investor changes;

 

101


Table of Contents
   

when the shareholding of the controlling shareholder (i.e., the “largest shareholder” or a “principal shareholder,” each as defined in the Financial Holding Company Act) or a person who has a “special relationship” with such controlling shareholder (as defined in the Enforcement Decree of the Financial Holding Company Act) changes by 1% or more of the total issued and outstanding voting shares of the financial holding company;

 

   

when it changes its corporate name;

 

   

when there is a cause for its dissolution; and

 

   

when it or its subsidiaries cease to control any of their respective direct or indirect subsidiaries by disposing of their shares of such direct or indirect subsidiary.

Capital Adequacy

The Financial Holding Company Act does not provide for a minimum paid-in capital requirement related to financial holding companies. However, all financial holding companies are required to maintain a specified level of solvency. In addition, with respect to the allocation of net profit earned in a fiscal term, a financial holding company must set aside in its legal reserve an amount equal to at least 10% of its net income after tax each time it pays dividends on its net profits earned until its legal reserve reaches at least the aggregate amount of its paid-in capital.

A bank holding company, which is a financial holding company controlling banks or other financial institutions conducting banking business as prescribed in the Financial Holding Company Act, is required to maintain a total minimum consolidated capital adequacy ratio of 11.5% (including applicable additional capital buffers and requirements as described below). “Consolidated capital adequacy ratio” is defined as the ratio of equity capital as a percentage of risk-weighted assets on a consolidated basis, determined in accordance with the Financial Services Commission requirements that have been formulated based on Bank of International Settlements, or BIS, standards. “Equity capital,” as applicable to bank holding companies, is defined as the sum of common equity Tier I capital, additional Tier I capital and Tier II capital less any deductible items, each as defined under the Regulation on the Supervision of Financial Holding Companies. “Risk-weighted assets” is defined as the sum of credit risk-weighted assets and market risk-weighted assets.

Pursuant to regulations promulgated by the Financial Services Commission commencing in 2013 to implement Basel III, Korean bank holding companies were required to maintain a minimum ratio of common equity Tier I capital to risk-weighted assets of 3.5% and Tier I capital to risk-weighted assets of 4.5% from December 1, 2013, which minimum ratios were increased to 4.0% and 5.5%, respectively, from January 1, 2014 and increased further to 4.5% and 6.0%, respectively, from January 1, 2015. Such requirements are in addition to the pre-existing requirement for a minimum ratio of Tier I and Tier II capital (less any capital deductions) to risk-weighted assets of 8.0%, which remains unchanged. The amended regulations also require an additional capital conservation buffer of 2.5%, as well as a potential counter-cyclical capital buffer of up to 2.5%, which is determined on a quarterly basis by the Financial Services Commission. Furthermore, bank holding companies designated as domestic systemically important banks for 2021 by the Financial Services Commission are subject to an additional capital requirement of 1.0%.

Liquidity

All financial holding companies are required to match the maturities of their assets and liabilities on a non-consolidated basis in accordance with the Financial Holding Company Act in order to ensure liquidity. Financial holding companies must:

 

   

maintain a Won liquidity ratio (defined as Won assets due within one month, including marketable securities, divided by Won liabilities due within one month) of not less than 100% on a non-consolidated basis;

 

   

maintain a foreign currency liquidity ratio (defined as foreign currency liquid assets due within three months divided by foreign currency liabilities due within three months) of not less than 80% on a

 

102


Table of Contents
 

non-consolidated basis (except that such requirement is not applicable to a financial holding company whose foreign currency liabilities constitute less than 1% of its total assets);

 

   

maintain a ratio of foreign currency liquid assets due within seven days less foreign currency liabilities due within seven days as a percentage of total foreign currency assets of not less than 0% on a non-consolidated basis (except that such requirement is not applicable to a financial holding company whose foreign currency liabilities constitute less than 1% of its total assets);

 

   

maintain a ratio of foreign currency liquid assets due within a month less foreign currency liabilities due within a month as a percentage of total foreign currency assets of not less than negative 10% on a non-consolidated basis (except that such requirement is not applicable to a financial holding company whose foreign currency liabilities constitute less than 1% of its total assets); and

 

   

make quarterly reports regarding their Won liquidity and foreign currency liquidity to the Financial Supervisory Service.

Financial Exposure to Any Individual Customer and Major Investor

Subject to certain exceptions, the aggregate credit (as defined in the Financial Holding Company Act, the Bank Act, the Financial Investment Services and Capital Markets Act, the Insurance Business Act, the Mutual Savings Bank Act and the Specialized Credit Financial Business Act, respectively) of a financial holding company and its direct and indirect subsidiaries that are banks, merchant banks, financial investment companies, insurance companies, savings banks or specialized credit financial business companies (which we refer to as “Financial Holding Company Total Credit”) to a single group of companies that belong to the same conglomerate as defined in the Monopoly Regulations and Fair Trade Act will not be permitted to exceed 25% of net aggregate equity capital (as defined below).

“Net aggregate equity capital” is defined under the Enforcement Decree of the Financial Holding Company Act as the sum of:

 

  (1)

in case of a financial holding company, the capital amount as defined in Article 24-3(7), Item 2 of the Enforcement Decree of the Financial Holding Company Act;

 

  (2)

in case of a bank, the capital amount as defined in Article 2(1), Item 5 of the Bank Act;

 

  (3)

in case of a merchant bank, the capital amount as defined in Article 342(1) of the Financial Investment Services and Capital Markets Act;

 

  (4)

in case of a financial investment company, the capital amount as defined in Article 37(3) of the Enforcement Decree of the Financial Investment Services and Capital Markets Act;

 

  (5)

in case of an insurance company, the capital amount as defined in Article 2, Item 15 of the Insurance Business Act;

 

  (6)

in case of a savings bank, the capital amount as defined in Article 2, Item 4 of the Mutual Savings Bank Act; and

 

  (7)

in case of a specialized credit financial business company, the capital amount as defined in Article 2, Item 19 of the Specialized Credit Financial Business Act;

less the sum of:

 

  (1)

the amount of shares of direct and indirect subsidiaries held by the financial holding company;

 

  (2)

the amount of shares that are cross-held by each direct and indirect subsidiary that is a bank, merchant bank, financial investment company, insurance company, savings bank or specialized credit financial business company; and

 

  (3)

the amount of shares of a financial holding company held by such direct and indirect subsidiaries that are banks, merchant banks, financial investment companies, insurance companies, savings banks or specialized credit financial business companies.

 

103


Table of Contents

The Financial Holding Company Total Credit to a single individual or judicial person may not exceed 20% of the net aggregate equity capital. In addition, the Financial Holding Company Total Credit to a shareholder holding (together with the persons who have a “special relationship” with the shareholder, as defined in the Enforcement Decree of the Financial Holding Company Act) in aggregate more than 10% of the total issued and outstanding voting shares of a financial holding company generally may not exceed the lesser of (x) 25% of the net aggregate equity capital and (y) the amount of the equity capital of the financial holding company multiplied by the shareholding ratio of the shareholder (together with the persons who have a special relationship with the shareholder).

Further, the total sum of credits (as defined in the Financial Holding Company Act, the Bank Act, the Financial Investment Services and Capital Markets Act, the Insurance Business Act, the Mutual Savings Bank Act and the Specialized Credit Financial Business Act, respectively) of a bank holding company and its direct and indirect subsidiaries that are banks, merchant banks, financial investment companies, insurance companies, savings banks or specialized credit financial business companies as applicable (which we refer to as “Bank Holding Company Total Credit”) extended to a “major investor” (as defined below) (together with the persons who have a special relationship with that major investor) will not be permitted to exceed the lesser of (x) 25% of the net aggregate equity capital and (y) the amount of the equity capital of the bank holding company multiplied by the shareholding ratio of the major investor, except for certain cases.

“Major investor” is defined as:

 

   

a shareholder holding (together with persons who have a special relationship with that shareholder) in excess of 10% (or in the case of a bank holding company controlling regional banks only, 15%) in the aggregate of the bank holding company’s total issued and outstanding voting shares; or

 

   

a shareholder holding (together with persons who have a special relationship with that shareholder) more than 4% in the aggregate of the total issued and outstanding voting shares of the bank holding company controlling nationwide banks, where the shareholder is the largest shareholder or has actual control over the major business affairs of the bank holding company through, for example, appointment and dismissal of the officers pursuant to the Enforcement Decree of the Financial Holding Company Act.

In addition, the total sum of the Bank Holding Company Total Credit granted to all of a bank holding company’s major investor must not exceed 25% of the bank holding company’s net aggregate equity capital. Furthermore, any bank holding company that, together with its direct and indirect subsidiaries, intends to extend credit to the bank holding company’s major investor in an amount equal to or exceeding the lesser of (x) the amount equivalent to 0.1% of the net aggregate equity capital and (y) ₩5 billion, in any single transaction, must obtain prior unanimous board resolutions and then, immediately after providing the credit, must file a report to the Financial Services Commission and publicly disclose the filing of the report.

Restrictions on Transactions Among Direct and Indirect Subsidiaries and Financial Holding Company

Generally, a direct or indirect subsidiary of a financial holding company may not extend credits (excluding the amount of corporate credit card payments issued by a direct or indirect subsidiary of a financial holding company that is engaged in the banking business) to that financial holding company. In addition, a direct or indirect subsidiary of a financial holding company may not extend credits (excluding the amount of corporate credit card payments issued by a direct or indirect subsidiary of a financial holding company that is engaged in the banking business) to other direct or indirect subsidiaries of the financial holding company in excess of 10% of its capital amount on an individual basis or to those subsidiaries in excess of 20% of its capital amount on an aggregate basis. The subsidiary extending the credit must also obtain an adequate level of collateral depending on the type of such collateral from the other subsidiaries unless the credit is otherwise approved by the Financial Services Commission. The adequate level of collateral for each type of collateral is as follows:

 

  (1)

for deposits and installment savings, obligations of the Korean government or the Bank of Korea, obligations guaranteed by the Korean government or the Bank of Korea, obligations secured by securities issued or guaranteed by the Korean government or the Bank of Korea, 100% of the credit extended;

 

104


Table of Contents
  (2)

for obligations of municipal governments under the Local Autonomy Act, local public enterprise under the Local Public Enterprises Act and investment institutions and other quasi-investment institutions under the Basic Act on the Management of Government-Invested Institution or for obligations guaranteed by, or secured by the securities issued or guaranteed by, the aforementioned entities pursuant to the relevant regulations, 110% of the credit extended; and

 

  (3)

for any property other than those set forth in paragraphs (1) and (2) above, 130% of the credit extended.

Subject to certain exceptions, a direct or indirect subsidiary of a financial holding company is prohibited from owning the shares of any other direct or indirect subsidiaries (other than those directly controlled by that direct or indirect subsidiary) under the common control of the financial holding company.

Subject to certain exceptions, a direct or indirect subsidiary of a financial holding company is also prohibited from owning the shares of the financial holding company controlling that direct or indirect subsidiary. The transfer of certain assets classified as precautionary or below between a financial holding company and its direct or indirect subsidiary or between the direct and indirect subsidiaries of a financial holding company is prohibited except for:

 

  (1)

transfers to a special purpose company, or entrustment with a trust company, for an asset-backed securitization transaction under the Asset-Backed Securitization Act;

 

  (2)

transfers to a mortgage-backed securities issuance company for a mortgage securitization transaction;

 

  (3)

transfers or in-kind contributions to a corporate restructuring vehicle under the Corporate Restructuring Investment Companies Act; and

 

  (4)

transfers to a corporate restructuring company under the Industry Promotion Act.

Disclosure of Management Performance

For the purpose of protecting the depositors and investors in the subsidiaries of financial holding companies, the Financial Services Commission requires financial holding companies to disclose certain material matters including:

 

  (1)

financial condition and profit and loss of the financial holding company and its direct and indirect subsidiaries;

 

  (2)

fund-raising by the financial holding company and its direct and indirect subsidiaries and the appropriation of such funds;

 

  (3)

any sanctions levied on the financial holding company and its direct and indirect subsidiaries under the Financial Holding Company Act or any corrective measures or sanctions under the Act on the Structural Improvement of the Financial Industry; and

 

  (4)

occurrence of any non-performing assets or financial incident that may have a material adverse effect, or any other event as prescribed in the applicable regulations.

Restrictions on Shareholdings in Other Companies

Generally, a financial holding company may not own (i) more than 5% of the total issued and outstanding shares of another finance-related company, (ii) any shares of its affiliates, other than its direct or indirect subsidiaries or (iii) any shares of a non-finance-related company.

Restrictions on Shareholdings by Direct and Indirect Subsidiaries

Generally, a direct subsidiary of a financial holding company may not control any other company other than, as an indirect subsidiary of the financial holding company:

 

   

financial institutions established in foreign jurisdictions;

 

105


Table of Contents
   

certain financial institutions which are engaged in any business that the direct subsidiary may conduct without any licenses or permits;

 

   

certain financial institutions whose business is related to the business of the direct subsidiary as described by the Enforcement Decree of the Financial Holding Company Act (for example, a bank subsidiary may control only credit information companies, credit card companies and financial investment companies with a dealing, brokerage, collective investment, investment advice, discretionary investment management and/or trust license);

 

   

certain financial institutions whose business is related to the financial business as prescribed by the regulations of the Ministry of Economy and Finance; and

 

   

certain companies which are not financial institutions but whose business is related to the financial business of the financial holding company as prescribed by the Enforcement Decree of the Financial Holding Company Act (for example, a finance-related research company or a finance-related information technology company).

Acquisition of such indirect subsidiaries by direct subsidiaries of a financial holding company requires prior permission from the Financial Services Commission or the submission of a report to the Financial Services Commission, depending on the types of the indirect subsidiaries and the amount of total assets of the indirect subsidiaries.

Subject to certain exceptions, an indirect subsidiary of a financial holding company may not control any other company. If an indirect subsidiary of a financial holding company had control over another company at the time it became such an indirect subsidiary, the indirect subsidiary is required to dispose of its interest in the other company within two years from such time.

Restrictions on Transactions between a Bank Holding Company and its Major Investor

A bank holding company and its direct and indirect subsidiaries may not acquire (including through their respective trust accounts) shares issued by the bank holding company’s major investor in excess of 1% of the net aggregate equity capital (as defined above). In addition, if those entities intend to acquire shares issued by that major investor in any single transaction equal to or exceeding the lesser of (x) the amount equivalent to 0.1% of the net aggregate equity capital and (y) ₩5 billion, that entity must obtain prior unanimous board resolutions and then, immediately after the acquisition, file a report to the Financial Services Commission and publicly disclose the filing of the report.

Restrictions on Ownership of a Financial Holding Company

Under the Financial Holding Company Act, a financial institution generally may not control a financial holding company. In addition, any single shareholder and persons who have a special relationship with that shareholder may acquire beneficial ownership of up to 10% of the total issued and outstanding shares with voting rights of a bank holding company that controls nationwide banks or 15% of the total issued and outstanding shares with voting rights of a bank holding company that controls only regional banks, subject to certain exceptions. Among others, the Korean government and the Korea Deposit Insurance Corporation are not subject to this limit. “Non-financial business group companies” (as defined below), however, may not acquire the beneficial ownership of shares of a bank holding company controlling nationwide banks in excess of 4% of that bank holding company’s outstanding voting shares unless they obtain the approval of the Financial Services Commission and agree not to exercise voting rights in respect of shares in excess of the 4% limit, in which case they may acquire beneficial ownership of up to 10%. Any other person (whether a Korean national or a foreign investor) may acquire no more than 10% of total voting shares issued and outstanding of a bank holding company controlling nationwide banks unless they obtain approval from the Financial Services Commission in each instance where the total holding will exceed 10% (or 15% in the case of a bank holding company controlling only regional banks), 25% or 33% of the total voting shares issued and outstanding of that bank holding company controlling nationwide banks.

 

106


Table of Contents

Furthermore, in the case where a person (including Korean and foreign investors, but excluding certain persons prescribed under the Enforcement Decree of the Financial Holding Company Act) (i) acquires in excess of 4% of the total issued and outstanding voting shares of any bank holding company (other than a bank holding company controlling only regional banks), (ii) becomes the largest shareholder of such bank holding company in which such person has acquired in excess of 4% of the total issued and outstanding voting shares, (iii) changes its shareholding in such bank holding company, in which it has acquired in excess of 4% of the total issued and outstanding voting shares, by 1% or more of the total issued and outstanding voting shares of such bank holding company or (iv) is a private equity fund or an investment purpose company holding in excess of 4% of the total outstanding voting shares of a bank holding company and changes its members or shareholders, such person must file a report on such change with the Financial Services Commission (x) in case of (i) and (iii), by the last day of the month following the month in which such change occurred, or (y) in case of (ii) and (iv), within ten days after the end of the month in which such change occurred.

“Non-financial business group companies” as defined under the Financial Holding Company Act include:

 

  (1)

any same shareholder group where the aggregate net assets of all non-financial business companies belonging to that group equals or exceeds 25% of the aggregate net assets of all members of that group;

 

  (2)

any same shareholder group where the aggregate assets of all non-financial business companies belonging to that group equals or exceeds 2 trillion;

 

  (3)

any mutual fund where a same shareholder group identified in (1) or (2) above beneficially owns and/or exercises the voting rights of more than 4% of the total issued and outstanding voting shares of that mutual fund;

 

  (4)

any private equity fund (a) where a person falling under any of items (1) through (3) above is a limited partner holding not less than 10% of the total amount of contributions to the private equity fund, or (b) where a person falling under any of items (1) through (3) above is a general partner, or (c) where the total equity of the private equity fund acquired by each affiliate belonging to several enterprise groups subject to the limitation on mutual investment is 30% or more of the total amount of contributions to the private equity fund; or

 

  (5)

the investment purpose company concerned, where a private equity fund falling under item (4) above acquires or holds stocks in excess of 4% of the stock or equity of such company or exercises de facto control over significant managerial matters of such company through appointment or dismissal of executives or in any other manner.

Sharing of Customer Information among Financial Holding Company and its Subsidiaries

Under the Act on Use and Protection of Credit Information, any individual customer’s credit information must be disclosed or otherwise used by financial institutions only to determine, establish or maintain existing commercial transactions with them and only after obtaining written consent to use that information. In addition, under the Act on Real Name Financial Transactions and Confidentiality, an individual working at a financial institution may not provide or reveal information or data concerning the contents of financial transactions to other persons unless such individual receives a request or consent in writing from the holder of a title deed, except under certain exceptions stipulated in the Act. Under the Financial Holding Company Act, a financial holding company and its direct and indirect subsidiaries, however, may share certain credit information of individual customers among themselves for internal management purposes outlined in the Enforcement Decree of the Financial Holding Company Act (such as credit risk management, internal control and customer analysis), without the customers’ written consent, subject to the methods and procedures for provision of such information set forth therein. A subsidiary financial investment company with a dealing and/or brokerage license of a financial holding company may provide that financial holding company and its other direct and indirect subsidiaries information relating to the aggregate amount of cash or securities that a customer of the financial investment company with a dealing and/or brokerage license has deposited, for internal management purposes outlined in the Enforcement Decree of the Financial Holding Company Act, subject to the methods and

 

107


Table of Contents

procedures for provision of such information set forth therein. Recent amendments to the Financial Holding Company Act, which became effective on November 29, 2014, limit the scope of credit information that may be shared without the customers’ prior consent and require certain procedures for provision of customer information as prescribed by the Financial Services Commission. Beginning in November 29, 2014, notice must be given to customers at least once a year regarding (i) the provider of customer information, (ii) the recipient of customer information, (iii) the purpose of providing the information and (iv) the categories of the information provided.

Principal Regulations Applicable to Banks

The banking system in Korea is governed by the Bank Act and the Bank of Korea Act of 1950, as amended. In addition, Korean banks are subject to the regulations and supervision of the Bank of Korea, the Monetary Policy Committee of the Bank of Korea, the Financial Services Commission and its executive body, the Financial Supervisory Service.

The Bank of Korea, established in June 1950 under the Bank of Korea Act, performs the customary functions of a central bank. It seeks to contribute to the sound development of the national economy by price stabilization through establishing and implementing efficient monetary and credit policies with a focus on financial stability. The Bank of Korea acts under instructions of the Monetary Policy Committee, the supreme policy-making body of the Bank of Korea.

Under the Bank of Korea Act, the Monetary Policy Committee’s primary responsibilities are to formulate monetary and credit policies and to determine the operations, management and administration of the Bank of Korea.

The Financial Services Commission, established in April 1998, regulates commercial banks pursuant to the Bank Act, including establishing guidelines on capital adequacy of commercial banks, and promulgates regulations relating to supervision of banks. Furthermore, the Financial Services Commission regulates market entry into the banking business.

The Financial Supervisory Service, established in January 1999, is subject to the instructions and directives of the Financial Services Commission and carries out supervision and examination of commercial banks. In particular, the Financial Supervisory Service sets requirements both for the prudent control of liquidity and for capital adequacy and establishes reporting requirements pursuant to the authority delegated to it under the Financial Services Commission regulations, pursuant to which banks are required to submit annual reports on financial performance and shareholdings, regular reports on management strategy and non-performing loans, including write-offs, and management of problem companies and plans for the settlement of bad loans.

Under the Bank Act, approval to commence a commercial banking business or a long-term financing business must be obtained from the Financial Services Commission. Commercial banking business is defined as the lending of funds acquired predominantly from the acceptance of demand deposits for a period not exceeding one year or subject to the limitation established by the Financial Services Commission, for a period between one year and three years. Long-term financing business is defined as the lending, for periods in excess of one year, of funds acquired predominantly from paid-in capital, reserves or other retained earnings, the acceptance of time deposits with maturities of at least one year, or the issuance of debentures or other bonds. A bank wishing to enter into any business other than commercial banking and long-term financing businesses, such as a trust business, must file a report to the Financial Services Commission. Approval to merge with any other banking institution, to liquidate, spin off, or close a banking business or to transfer all or a part of a business must also be obtained from the Financial Services Commission.

If the Financial Services Commission deems a bank’s financial condition to be unsound or if a bank fails to meet the applicable capital adequacy ratio set forth under Korean law, the Financial Services Commission may order:

 

   

admonitions or warnings with respect to its officers;

 

   

capital increases or reductions;

 

108


Table of Contents
   

assignments of contractual rights and obligations relating to financial transactions;

 

   

a suspension of performance by its officers of their duties and the appointment of receivers;

 

   

disposals of property holdings or closures of subsidiaries or branch offices or downsizing;

 

   

stock cancellations or consolidations;

 

   

mergers with other financial institutions;

 

   

acquisition of such bank by a third party; and/or

 

   

suspensions of a part or all of its business operations for not more than six months.

Capital Adequacy

The Bank Act requires nationwide banks, such as us, to maintain a minimum paid-in capital of 100 billion and regional banks to maintain a minimum paid-in capital of 25 billion. All banks, including foreign bank branches in Korea, are also required to maintain a prescribed solvency position. A bank must also set aside in its legal reserve an amount equal to at least 10% of the net income after tax each time it pays dividends on net profits earned until its legal reserve reaches at least the aggregate amount of its paid-in capital.

Under the Detailed Regulation on the Supervision of the Banking Business, the capital of a bank is divided into two categories, Tier I and Tier II capital. Tier I capital (core capital) consists of (i) common equity Tier I capital, including paid-in capital, capital surplus and retained earnings related to common equity and accumulated other comprehensive gains and losses, and (ii) additional Tier I capital, including paid-in capital and capital surplus related to hybrid Tier I capital instruments that, among other things, qualify as contingent capital and are subordinated to subordinated debt. Tier II capital (supplementary capital) consists of, among other things, capital and capital surplus from the issuance of Tier II capital instruments, allowances for loan losses on loans classified as “normal” or “precautionary,” subordinated debt and other capital securities which meet the standards prescribed by the governor of the Financial Supervisory Service under Article 26(2) of the Regulation on the Supervision of the Banking Business.

All banks must meet minimum ratios of Tier I and Tier II capital (less any capital deductions) to risk-weighted assets, determined in accordance with Financial Services Commission requirements that have been formulated based on BIS standards. These requirements were adopted and became effective in 1996, and were amended effective January 1, 2008 upon the implementation by the Financial Supervisory Service of Basel II. Under such requirements, all domestic banks and foreign bank branches are required to meet a minimum ratio of Tier I and Tier II capital (less any capital deductions) to risk-weighted assets of 8.0%. Commencing in July 2013, the Financial Services Commission promulgated a series of amended regulations implementing Basel III, pursuant to which Korean banks and bank holding companies were required to maintain a minimum ratio of common equity Tier I capital to risk-weighted assets of 3.5% and Tier I capital to risk-weighted assets of 4.5% from December 1, 2013, which minimum ratios were increased to 4.0% and 5.5%, respectively, from January 1, 2014 and increased further to 4.5% and 6.0%, respectively, from January 1, 2015. Such requirements are in addition to the pre-existing requirement for a minimum ratio of Tier I and Tier II capital (less any capital deductions) to risk-weighted assets of 8.0%, which remains unchanged. The amended regulations also require an additional capital conservation buffer of 2.5% in 2020 and 2021, as well as a potential counter-cyclical capital buffer of up to 2.5%, which is determined on a quarterly basis by the Financial Services Commission. Furthermore, we and Woori Bank were each designated as a domestic systemically important bank holding company and a domestic systematically important bank for 2020 by the Financial Services Commission and was subject to an additional capital requirement of 1.0% in 2020. In June 2020, we and Woori Bank were again each designated as a domestic systemically important bank holding company and a domestic systemically important bank, respectively, for 2021, which subjects us and Woori Bank to the additional capital requirement of 1.0% in 2021.

 

109


Table of Contents

Under the Detailed Regulation on the Supervision of the Banking Business, the following risk-weight ratios must be applied by Korean banks in respect of home mortgage loans:

 

  (1)

for those banks which adopted a standardized approach for calculating credit risk capital requirements, a risk-weight ratio of 35% (only in the case where the loan is fully secured by a first ranking mortgage) and, with respect to high-risk home mortgage loans, 50% or 70%; and

 

  (2)

for those banks which adopted an internal ratings-based approach for calculating credit risk capital requirements, a risk-weight ratio calculated with reference to the probability of default, loss given default and exposure at default, each as defined under the Detailed Regulation on the Supervision of the Banking Business.

Liquidity

All banks are required to ensure adequate liquidity by matching the maturities of their assets and liabilities in accordance with the Regulation on the Supervision of the Banking Business. Banks may not invest an amount exceeding 100% of their Tier I and Tier II capital (less any capital deductions) in equity securities and certain other securities with a redemption period of over three years. This stipulation does not apply to Korean government bonds, Monetary Stabilization Bonds issued by the Bank of Korea or debentures and stocks referred to in items 1 and 2, respectively, of paragraph (6) of Article 11 of the Act on the Structural Improvement of the Financial Industry. The Financial Services Commission uses the liquidity coverage ratio as the principal liquidity risk management measure, and currently requires each Korean bank to:

 

   

maintain a liquidity coverage ratio (defined as the ratio of highly liquid assets to total net cash outflows over a 30-day period) of not less than 100%;

 

   

maintain a foreign currency liquidity coverage ratio of not less than 80%; and

 

   

submit monthly reports with respect to the maintenance of these ratios.

In April 2020, in order to encourage financial institutions to provide financial support to companies adversely affected by COVID-19, the Financial Services Commission announced that it would temporarily lower the required liquidity coverage ratio to 85% and the required foreign currency liquidity coverage ratio to 70%. Following a series of extensions by the Financial Services Commission, these temporary deregulation measures are currently scheduled to expire at the end of September 2021, which may be subject to change.

The Monetary Policy Committee of the Bank of Korea is empowered to fix and alter minimum reserve requirements that banks must maintain against their deposit liabilities. The current minimum reserve ratios are:

 

   

7% of average balances for Won currency demand deposits outstanding;

 

   

0% of average balances for Won currency employee asset establishment savings deposits, employee long-term savings deposits, employee house purchase savings deposits, long-term house purchase savings deposits, household long-term savings deposits and employee preferential savings deposits outstanding (with respect to employee-related deposits and long-term household savings deposits, only if such deposits were made prior to February 28, 2013); and

 

   

2% of average balances for Won currency time deposits, installment savings deposits, mutual installments, housing installments and certificates of deposit outstanding.

For foreign currency deposit liabilities, a 2% minimum reserve ratio is applied to time deposits with a maturity of one month or longer, certificates of deposit with a maturity of 30 days or longer and savings deposits with a maturity of six months or longer and a 7% minimum reserve ratio is applied to other deposits. A 1% minimum reserve ratio applies to deposits in offshore accounts, immigrant accounts and resident accounts opened by financial institutions (excluding bank holding companies) and the Export-Import Bank of Korea as well as foreign currency certificates of deposit held by account holders of such offshore accounts, immigrant accounts and resident accounts opened by financial institutions (excluding bank holding companies) and the Export-Import Bank of Korea.

 

110


Table of Contents

Furthermore, under the Regulation on the Supervision of the Banking Business, Woori Bank is required to maintain a minimum “mid- to long-term foreign exchange funding ratio” of 100%. “Mid-to long term foreign exchange funding ratio” refers to the ratio of (1) the total outstanding amount of foreign exchange borrowing with a maturity of more than one year to (2) the total outstanding amount of foreign exchange lending with a maturity of one year or more.

Net Stable Funding Ratio and Leverage Ratio Requirements

The Financial Services Commission has implemented the Regulation on Supervision of the Banking Business, which imposes certain liquidity- and leverage-related ratio requirements on banks in Korea, in accordance with Basel III. Pursuant to such Regulation, each Korean bank is required to:

 

   

maintain a net stable funding ratio (defined as the ratio of the available amount of stable funding to the required amount of stable funding) of not less than 100%, where (i) the available amount of stable funding generally refers to the portion of liabilities and capital expected to be reliable over a one-year time horizon and (ii) the required amount of stable funding generally refers to the amount of stable funding that is required to be maintained based on the liquidity characteristics, residual maturities and off-balance sheet exposures of the bank’s assets, each as calculated in accordance with the Detailed Regulation on Supervision of the Banking Business;

 

   

maintain a leverage ratio (defined as the ratio of core capital to total exposures) of not less than 3%, where (i) core capital includes paid-in capital, capital surplus, retained earnings and hybrid Tier I capital instruments and (ii) total exposures include on-balance sheet exposures, derivative exposures, securities financing transaction exposures and off-balance sheet exposures, each as calculated in accordance with the Detailed Regulation on Supervision of the Banking Business; and

 

   

submit monthly reports with respect to the maintenance of these ratios.

Financial Exposure to Any Individual Customer or Major Shareholder

Under the Bank Act, subject to certain exceptions, the sum of large exposures by a bank—in other words, the total sum of its credits to single individuals, juridical persons or business groups that exceed 10% of the sum of Tier I and Tier II capital (less any capital deductions)—generally must not exceed five times the sum of Tier I and Tier II capital (less any capital deductions). In addition, subject to certain exceptions, banks generally may not extend credit (including loans, guarantees, purchases of securities (limited to those extended for financial support) and any other transactions that directly or indirectly create credit risk) in excess of 20% of the sum of Tier I and Tier II capital (less any capital deductions) to a single individual or juridical person, or grant credit in excess of 25% of the sum of Tier I and Tier II capital (less any capital deductions) to a single group of companies as defined in the Monopoly Regulations and Fair Trade Act.

The Bank Act also provides for certain restrictions on extending credits to a major shareholder. A “major shareholder” is defined as:

 

   

a shareholder holding (together with persons who have a special relationship with that shareholder) in excess of 10%; (or 15% in the case of regional banks) in the aggregate of the bank’s total issued and outstanding voting shares; or

 

   

a shareholder holding (together with persons who have a special relationship with such shareholder) in excess of 4% in the aggregate of the bank’s (excluding regional banks) total issued and outstanding voting shares of a bank (excluding shares subject to the shareholding restrictions on “non-financial business group companies” as described below), where such shareholder is the largest shareholder or has actual control over the major business affairs of the bank through, for example, appointment and dismissal of the officers pursuant to the Enforcement Decree of the Bank Act. Non-financial business group companies primarily consist of: (i) any single shareholding group whose non-financial company assets comprise no less than 25% of its aggregate net assets; (ii) any single shareholding group whose non-financial company assets comprise no less than 2 trillion in aggregate; or (iii) any investment

 

111


Table of Contents
 

company under the Financial Investment Services and Capital Markets Act of which any single shareholding group identified in (i) or (ii) above, owns more than 4% of the total issued and outstanding shares.

Under these restrictions, banks may not extend credits to a major shareholder (together with persons who have a special relationship with that shareholder) in an amount greater than the lesser of (x) 25% of the sum of the bank’s Tier I and Tier II capital (less any capital deductions) and (y) the relevant major shareholder’s shareholding ratio multiplied by the sum of the bank’s Tier I and Tier II capital (less any capital deductions). In addition, the total sum of credits granted to all major shareholders must not exceed 25% of the bank’s Tier I and Tier II capital (less any capital deductions).

Interest Rates

Korean banks generally depend on deposits as their primary funding source. Under the Act on Registration of Credit Business, Etc. and Protection of Finance Users and the regulations thereunder, interest rates on loans made by registered banks in Korea to individuals or small corporations, as defined under the Framework Act on Small and Medium Enterprises, currently may not exceed 24% per annum. An amendment to regulations on loans that reduces the maximum interest rate that may be charged from 24% to 20% is expected to become effective in July 2021. Historically, interest rates on deposits and lending were regulated by the Monetary Policy Committee. There are no controls on deposit interest rates in Korea, except for the prohibition on interest payments on current account deposits.

Lending to Small- and Medium-Sized Enterprises

In order to obtain funding from the Bank of Korea at concessionary rates for their small- and medium-sized enterprise loans, banks are required to allocate a certain minimum percentage of any quarterly increase in their Won currency lending to small- and medium-sized enterprises. Currently, this minimum percentage is 45% in the case of nationwide banks and 60% in the case of regional banks. If a bank does not comply with this requirement, the Bank of Korea may:

 

   

require the bank to prepay all or a portion of funds provided to that bank in support of loans to small- and medium-sized enterprises; or

 

   

lower the bank’s credit limit.

Disclosure of Management Performance

For the purpose of protecting depositors and investors in commercial banks, the Financial Services Commission requires commercial banks to publicly disclose certain material matters, including:

 

   

financial condition and profit and loss of the bank and its subsidiaries;

 

   

fund raising by the bank and the appropriation of such funds;

 

   

any sanctions levied on the bank under the Bank Act or any corrective measures or sanctions under the Act on the Structural Improvement of the Financial Industry; and

 

   

except as may otherwise have been disclosed by a bank or its financial holding company listed on the KRX KOSPI Market in accordance with the Financial Investment Services and Capital Markets Act, occurrence of any of the following events or any other event as prescribed by the applicable regulations that have damaged or are likely to damage the soundness of the bank’s management:

 

  (i)

loans bearing no profit made to a single business group in an amount exceeding 10% of the sum of the bank’s Tier I and Tier II capital (less any capital deductions) as of the end of the previous month (where the loan exposure to that borrower is calculated pursuant to the criteria under the Detailed Regulation on the Supervision of the Banking Business), unless the loan exposure to that group is not more than 4 billion; and

 

112


Table of Contents
  (ii)

any loss due to court judgments or similar decisions in civil proceedings in an amount exceeding 1% of the sum of the bank’s Tier I and Tier II capital (less any capital deductions) as of the end of the previous month, unless the loss is not more than 1 billion.

Restrictions on Lending

Pursuant to the Bank Act and its sub-regulations, commercial banks may not provide:

 

   

loans directly or indirectly secured by a pledge of a bank’s own shares;

 

   

loans directly or indirectly to enable a natural or juridical person to buy the bank’s own shares;

 

   

loans to any of the bank’s officers or employees, other than de minimis loans of up to (i) 20 million in the case of a general loan, (ii) 50 million in the case of a general loan plus a housing loan or (iii) 60 million in the aggregate for general loans, housing loans and loans to pay damages arising from wrongful acts of employees in financial transactions;

 

   

credit (including loans) secured by a pledge of shares of a subsidiary corporation of the bank or to enable a natural or juridical person to buy shares of a subsidiary corporation of the bank; or

 

   

loans to any officers or employees of a subsidiary corporation of the bank, other than general loans of up to 20 million or general and housing loans of up to 50 million in the aggregate.

Regulations Relating to Retail Household Loans

The Financial Services Commission has implemented a number of changes in recent years to the regulations relating to retail household lending by banks. Under the currently applicable regulations:

 

   

as to loans secured by housing (including apartments) located nationwide, the loan-to-value ratio (the aggregate principal amount of loans secured by such collateral over the appraised value of the collateral) should not exceed 70%;

 

   

as to loans secured by housing (including apartments) located in areas of excessive investment or housing (including apartments) located in areas of high speculation, in each case as designated by the government, where the price does not exceed 900 million, the loan-to-value ratio should not exceed 40%, except that such maximum loan-to-value ratio should be 50% for low-income households that (i) have an annual income of less than 80 million (or 90 million for first-home buyers), (ii) do not currently own any housing and (iii) are using the loan to purchase low-price housing valued at less than 600 million;

 

   

as to any new loans secured by high-priced housing (including apartments) located in areas of excessive investment or high speculation, in each case, as designated by the government, where the price exceeds 900 million (based on the data of a certified rating institution, for which the detailed standards shall be as determined by the director of the Financial Supervisory Service), the loan-to-value ratio should not exceed 40% for the portion of the price not exceeding 900 million, and should not exceed 20% for the amount of such price exceeding 900 million, and no new loans shall be made available for any high-priced housing (including apartments) located in areas of excessive investment or high speculation, where the price exceeds 1.5 billion;

 

   

as to any new loans secured by housing to be extended to a household that already owns one or more houses, the maximum loan-to-value ratio is 10% lower than the applicable loan-to-value ratio described above;

 

   

any new loans secured by housing (including apartments) located in areas of excessive investment or high speculation, in each case, as designated by the government, are not permitted for households that already own one or more houses unless otherwise specified by the applicable regulations;

 

   

any new loans secured by high-priced housing (including apartments) located in areas of excessive investment or high speculation, in each case, as designated by the government, where the price exceeds

 

113


Table of Contents
 

900 million (based on the data of a certified rating institution, for which the detailed standards shall be as determined by the director of the Financial Supervisory Service), are generally prohibited;

 

   

as to loans secured by housing (including apartments) located in areas of excessive investment or high speculation, in each case, as designated by the government, the borrower’s debt-to-income ratio (calculated as (1) the aggregate annual total payment amount of (x) the principal of and interest on loans secured by such housing and (y) the interest on other debts of the borrower over (2) the borrower’s annual income) should not exceed 40%, except that such maximum debt-to-income ratio is 50% for low-income households that (i) have an annual income of less than 80 million (or 90 million for first-home buyers), (ii) do not currently own any housing and (iii) are using the loan to purchase low-price housing valued at less than 600 million;

 

   

as to any new loans secured by apartments located in an unregulated Seoul metropolitan area to be extended to a household that already owns one or more houses, the maximum debt-to-income ratio is 10% lower than the applicable debt-to-income ratio described above; and

 

   

as to any new loans extended to a household that has already obtained a loan secured by high priced housing (including apartments) located in areas of excessive investment or high speculation, as designated by the government, the borrower’s debt-service-ratio (calculated as (1) the aggregate annual total payment amount of the principal of and interest on financial liabilities, including the loans secured by such high-priced housing, divided by (2) the borrower’s annual income) should not exceed 40% unless otherwise specified by the applicable regulations.

Restrictions on Investments in Property

A bank may not invest in securities set forth below in excess of 100% of the sum of the bank’s Tier I and Tier II capital (less any capital deductions):

 

   

debt securities (within the meaning of paragraph (3) of Article 4 of the Financial Investment Services and Capital Markets Act) the maturity of which exceeds three years, but excluding government bonds, monetary stabilization bonds issued by the Bank of Korea and bonds within the meaning of item 2, paragraph (6) of Article 11 of the Act on the Structural Improvement of the Financial Industry;

 

   

equity securities, but excluding securities within the meaning of item 1, paragraph (6) of Article 11 of the Act on the Structural Improvement of the Financial Industry;

 

   

derivatives linked securities (within the meaning of paragraph (7) of Article 4 of the Financial Investment Services and Capital Markets Act) the maturity of which exceeds three years; and

 

   

beneficiary certificates, investment contracts and depositary receipts (within the meaning of paragraph (2) of Article 4 of the Financial Investment Services and Capital Markets Act) the maturity of which exceeds three years.

A bank may possess real estate property only to the extent necessary for the conduct of its business. The aggregate value of such property may not exceed 60% of the sum of the bank’s Tier I and Tier II capital (less any capital deductions). Any property that a bank acquires by exercising its rights as a secured party, or which a bank is prohibited from acquiring under the Bank Act, must be disposed of within three years, unless specified otherwise by the regulations thereunder.

Restrictions on Shareholdings in Other Companies

Under the Bank Act, a bank may not own more than 15% of shares outstanding with voting rights of another corporation, except where, among other reasons:

 

   

that corporation engages in a category of financial businesses set forth by the Financial Services Commission; or

 

   

the acquisition of shares by the bank is necessary for the corporate restructuring of such corporation and is approved by the Financial Services Commission.

 

114


Table of Contents

In the above exceptional cases, the total investment in corporations in which the bank owns more than 15% of the outstanding shares with voting rights may not exceed (i) 20% of the sum of Tier I and Tier II capital (less any capital deductions) or (ii) 30% of the sum of Tier I and Tier II capital (less any capital deductions) where the acquisition satisfies the requirements determined by the Financial Services Commission.

The Bank Act provides that a bank using its bank accounts and its trust accounts is not permitted to acquire the shares issued by the major shareholder of such bank in excess of an amount equal to 1% of the sum of Tier I and Tier II capital (less any capital deductions).

Restrictions on Bank Ownership

Under the Bank Act, a single shareholder and persons who have a special relationship with that shareholder generally may acquire beneficial ownership of no more than 10% of a nationwide bank’s total issued and outstanding shares with voting rights and no more than 15% of a regional bank’s total issued and outstanding shares with voting rights. The Korean government, the KDIC and bank holding companies qualifying under the Financial Holding Company Act are not subject to this limit. Pursuant to the Bank Act, non-financial business group companies may not acquire beneficial ownership of shares of a nationwide bank in excess of 4% (or 15% in the case of a regional bank) of that bank’s outstanding voting shares, unless they satisfy certain requirements set forth by the Enforcement Decree of the Bank Act, obtain the approval of the Financial Services Commission and agree not to exercise voting rights in respect of shares in excess of the 4% limit (or the 15% limit in the case of a regional bank), in which case they may acquire beneficial ownership of up to 10% of a nationwide bank’s outstanding voting shares. The Bank Act grants an exception for non-financial business group companies which, at the time of the enactment of the amended provisions, held more than 4% of the shares of a bank.

In addition, if a foreign investor, as defined in the Foreign Investment Promotion Act, owns in excess of 4% of a nationwide bank’s outstanding voting shares, non-financial business group companies may acquire beneficial ownership of up to 10% (or 15% in the case of a regional bank) of that bank’s outstanding voting shares, and in excess of 10% (or 15% in the case of a regional bank), 25% or 33% of that bank’s outstanding voting shares with the approval of the Financial Services Commission, in each instance, up to the number of shares owned by the foreign investor. Any other person (whether a Korean national or a foreign investor), with the exception of non-financial business group companies described above, may acquire no more than 10% of a nationwide bank’s total voting shares issued and outstanding, unless they obtain approval from the Financial Services Commission in each instance where the total holding will exceed 10% (or 15% in the case of regional banks), 25% or 33% of the bank’s total voting shares issued and outstanding provided that, in addition to the foregoing threshold shareholding ratios, the Financial Services Commission may, at its discretion, designate a separate and additional threshold shareholding ratio.

Deposit Insurance System

The Depositor Protection Act provides insurance for certain deposits of banks in Korea through a deposit insurance system. Under the Depositor Protection Act, all banks governed by the Bank Act are required to pay an insurance premium to the KDIC on a quarterly basis, and the rate is determined under the Enforcement Decree to the Depositor Protection Act. If the KDIC makes a payment on an insured amount, it will acquire the depositors’ claims with respect to that payment amount. The KDIC insures a maximum of 50 million per individual for deposits and interest in a single financial institution, regardless of when the deposits were made and the size of the deposits.

Restrictions on Foreign Exchange Position

Under the Korean Foreign Exchange Transaction Law, each of a bank’s net overpurchased and oversold positions may not exceed 50% of its shareholder’s equity as of the end of the prior month.

Laws and Regulations Governing Other Business Activities

A bank must register with the Ministry of Economy and Finance to enter the foreign exchange business, which is governed by the Foreign Exchange Transaction Act of Korea. A bank must obtain the permission of the

 

115


Table of Contents

Financial Services Commission to enter the securities business, which is governed by regulations under the Financial Investment Services and Capital Markets Act. Under these laws, a bank may engage in the foreign exchange business, securities repurchase business, governmental/public bond underwriting business and governmental bond dealing business.

Regulations on Trust Business

A bank must obtain approval from the Financial Services Commission to engage in trust businesses. The Trust Act and the Financial Investment Services and Capital Markets Act govern the trust activities of banks, and they are subject to various legal and accounting procedures and requirements, including the following:

 

   

under the Trust Act, assets accepted in trust by a bank in Korea must be segregated from other assets in the accounts of that bank; and

 

   

depositors and other general creditors cannot obtain or assert claims against the assets comprising the trust accounts in the event the bank is liquidated or wound-up.

The bank must make a special reserve of 25% or more of fees from each unspecified money trust account for which a bank guarantees the principal amount and a fixed rate of interest until the total reserve for that account equals 5% of the trust amount.

Under the Financial Investment Services and Capital Markets Act, which became effective in February 2009, a bank with a trust business license (such as Woori Bank) is permitted to offer both specified money trust account products and unspecified money trust account products. However, pursuant to guidelines from regulatory authorities that discourage the sale of unspecified money trust account products, sales of such products have generally been suspended.

Regulations on Credit Card Business

General

In order to enter the credit card business, a company must obtain a license from the Financial Services Commission. Credit card businesses are governed by the Specialized Credit Financial Business Act, which sets forth specific requirements with respect to the credit card business as well as generally prohibiting unsound business practices relating to the credit card business which may infringe on the rights of credit card holders or negatively affect the soundness of the credit card industry. Credit card companies, including our wholly-owned subsidiary, Woori Card, are regulated by the Financial Services Commission and the Financial Supervisory Service.

Disclosure and Reports

Under the Specialized Credit Financial Business Act and the regulations thereunder, a credit card company is required to disclose on a periodic and on-going basis certain material matters and events. In addition, a credit card company must submit periodic reports with respect to its results of operations to the Governor of the Financial Supervisory Service, in accordance with the guidelines of the Financial Supervisory Service.

Restrictions on Funding

Under the Specialized Credit Financial Business Act and the regulations thereunder, a credit card company must ensure that its total assets do not exceed an amount equal to eight times its equity capital and that the ratio of its adjusted equity capital to its adjusted total assets is not less than 8.0%. However, if a credit card company is unable to comply with such limit upon the occurrence of unavoidable events, such as drastic changes in the domestic and global financial markets, such limit may be adjusted through a resolution of the Financial Services Commission.

Risk of Loss Due to Lost, Stolen, Forged or Altered Credit Cards

Under the Specialized Credit Financial Business Act, a credit card company is liable for any loss arising from the unauthorized use of credit cards or debit cards after it has received notice from the holder of the loss or

 

116


Table of Contents

theft of the card. A credit card company is also responsible for any losses resulting from the use of forged or altered credit cards, debit cards and pre-paid cards. A credit card company may, however, transfer all or part of this latter risk of loss to holders of credit card in the event of willful misconduct or gross negligence by holders of credit card if the terms and conditions of the agreement entered between the credit card company and members of such cards specifically provide for that transfer.

For these purposes, disclosure of a customer’s password that is made intentionally or through gross negligence, or the transfer of or giving as collateral of the credit card or debit card, is considered willful misconduct or gross negligence. However, a disclosure of a cardholder’s password that is made under irresistible force or threat to cardholder or his/her relatives’ life or health will not be deemed as willful misconduct or negligence of the cardholder.

Each credit card company must institute appropriate measures to fulfill these obligations, such as establishing provisions, purchasing insurance or joining a cooperative association.

Pursuant to the Enforcement Decree to the Specialized Credit Financial Business Act, a credit card company will be liable for any losses arising from loss or theft of a credit card (which was not from the holder’s willful misconduct or negligence) during the period beginning 60 days before the notice by the holder to the credit card company.

Pursuant to the Specialized Credit Financial Business Act, the Financial Services Commission may either restrict the limit or take other necessary measures against the credit card company with respect to such matters as the maximum limits on the amount per credit card, details of credit card terms and conditions, management of credit card merchants and collection of claims, including the following:

 

   

maximum limits for cash advances on credit cards;

 

   

use restrictions on debit cards with respect to per day or per transaction usage;

 

   

aggregate issuance limits and maximum limits on the amount per card on pre-paid cards; and

 

   

other matters prescribed by the Enforcement Decree to the Specialized Credit Financial Business Act.

Lending Ratio in Ancillary Business

Pursuant to the Enforcement Decree to the Specialized Credit Financial Business Act, a credit card company must maintain an aggregate quarterly average outstanding lending balance to credit cardholders (including cash advances and credit card loans, but excluding restructured loans) no greater than the sum of (i) its aggregate quarterly average outstanding credit card balance arising from the purchase of goods and services and (ii) the aggregate quarterly debit card transaction volume.

Issuance of New Cards and Solicitation of New Cardholders

The Enforcement Decree to the Specialized Credit Financial Business Act establishes the conditions under which a credit card company may issue new cards and solicit new members. New credit cards may be issued only to the following persons:

 

   

persons who are at least 19 years old when they apply for a credit card;

 

   

persons whose capability to pay bills as they come due has been verified using standards established by the credit card company; and

 

   

in the case of minors who are 18 years old, persons who submit documents evidencing employment as of the date of the credit card application, such as an employment certificate, or persons for whom the issuance of a credit card is necessitated by governmental policies, such as financial aid.

In addition, a credit card company may not solicit credit card members by:

 

   

providing economic benefits or promising to provide economic benefits in excess of 10% of the annual credit card fee (in the case of credit cards with annual fees that are less than the average of the annual

 

117


Table of Contents
 

fees charged by major credit cards in Korea, the annual fee will be deemed to be equal to such average annual fee) in connection with issuing a credit card; provided, however, that providing economic benefits to or promising to provide economic benefits not exceeding the amount of the annual credit card fee to an applicant that becomes a credit card member through an online platform is permissible;

 

   

soliciting applicants on roads, public places or along corridors used by the general public;

 

   

soliciting applicants through visits, except those visits made upon prior consent and visits to a business area;

 

   

soliciting applicants through the Internet, without verifying whether the applicant is who he or she purports to be using a digital signature under the Digital Signature Act which is capable of verifying his or her real name; and

 

   

soliciting applicants through pyramid sales methods.

Compliance Rules on Collection of Receivable Claims

Pursuant to Supervisory Regulation on the Specialized Credit Financial Business, a credit card company may not:

 

   

exert violence or threaten violence;

 

   

inform a related party (a guarantor of the debtor, blood relative or fiancé(e) of the debtor, a person living in the same household as the debtor or a person working in the same workplace as the debtor) of the debtor’s obligations without just cause;

 

   

provide false information relating to the debtor’s obligation to the debtor or his or her related parties;

 

   

threaten to sue or sue the debtor for fraud despite lack of affirmative evidence to establish that the debtor has submitted forged or false documentation with respect to his or her ability to make payment;

 

   

visit or telephone the debtor during late evening hours (between the hours of 9:00 p.m. and 8:00 a.m.); and

 

   

utilize other uncustomary methods to collect the receivables that interfere with the privacy or the peace in the workplace of the debtor or his or her related parties.

Regulations on Class Actions Regarding Securities

The Law on Class Actions Regarding Securities was enacted as of January 20, 2004 and last amended on May 28, 2013. The Law on Class Actions Regarding Securities governs class actions suits instituted by one or more representative plaintiff(s) on behalf of 50 or more persons who claim to have been damaged in a capital markets transaction involving securities issued by a listed company in Korea.

Applicable causes of action with respect to such suits include:

 

   

claims for damages caused by misleading information contained in a securities statement;

 

   

claims for damages caused by the filing of a misleading business report, semi-annual report, or quarterly report;

 

   

claims for damages caused by insider trading or market manipulation; and

 

   

claims instituted against auditors for damages caused by accounting irregularities.

Any such class action may be instituted upon approval from the presiding court and the outcome of such class action will have a binding effect on all potential plaintiffs who have not joined the action, with the exception of those who have filed an opt out notice with such court.

 

118


Table of Contents

Regulations on Financial Investment Business

General

The Financial Investment Services and Capital Markets Act, which became effective in February 2009, regulates and governs the financial investment business in Korea. The entities that regulate and supervise financial investment companies are the Financial Services Commission, the Financial Supervisory Service and the Securities and Futures Commission.

Under the Financial Investment Services and Capital Markets Act, a company must obtain a license from the Financial Services Commission to commence a financial investment business such as a brokerage business, a dealing business or an underwriting business, or register with the Financial Services Commission to commence a financial investment business such as an investment advisory business or a discretionary investment management business. A bank is permitted to engage in certain types of financial investment business as specified under the Enforcement Decree of the Bank Act. Prior to commencing a financial investment business, a bank must file a report with the Financial Services Commission and apply for a license pursuant to the Financial Investment Services and Capital Markets Act.

Consolidation of Capital Markets-Related Laws

Prior to the effectiveness of the Financial Investment Services and Capital Markets Act, there were separate laws regulating various types of financial institutions depending on the type of financial institution (e.g., securities companies, futures companies, trust business companies and asset management companies) and subjecting financial institutions to different licensing and ongoing regulatory requirements (e.g., the Korean Securities Exchange Act, the Futures Business Act and the Indirect Investment Asset Management Business Act). By applying one uniform set of rules to the same financial business having the same economic function, the Financial Investment Services and Capital Markets Act attempts to improve and address issues caused by the previous regulatory system under which the same economic function relating to capital markets-related businesses are governed by multiple regulations. To this end, the Financial Investment Services and Capital Markets Act categorizes capital markets-related businesses into six different functions, as follows:

 

   

dealing, trading and underwriting of “financial investment products” (as defined below);

 

   

brokerage of financial investment products;

 

   

establishment of collective investment schemes and the management thereof;

 

   

investment advice;

 

   

discretionary investment management; and

 

   

trusts (together with the five businesses set forth above, the “Financial Investment Businesses”).

Accordingly, all financial businesses relating to financial investment products have been reclassified as one or more of the Financial Investment Businesses described above, and financial institutions are subject to the regulations applicable to their relevant Financial Investment Businesses, regardless of the type of the financial institution. For example, under the Financial Investment Services and Capital Markets Act, derivative businesses conducted by former securities companies and future companies will be subject to the same regulations.

Banking and insurance businesses are not subject to the Financial Investment Services and Capital Markets Act and will continue to be regulated under separate laws. However, they may become subject to the Financial Investment Services and Capital Markets Act if their activities involve any financial investment businesses requiring a license pursuant to the Financial Investment Services and Capital Markets Act.

Comprehensive Definition of Financial Investment Products

In an effort to encompass the various types of securities and derivative products available in the capital markets, the Financial Investment Services and Capital Markets Act sets forth a comprehensive term “financial

 

119


Table of Contents

investment products,” defined to mean all financial products with a risk of loss in the invested amount (in contrast to “deposits,” which are financial products for which the invested amount is protected or preserved). Financial investment products are classified into two major categories: (i) “securities” (financial investment products in which the risk of loss is limited to the invested amount) and (ii) “derivatives” (financial investment products in which the risk of loss may exceed the invested amount). As a result of the general and broad definition of financial investment products, a variety of financial products may be defined as a financial investment product, which would enable Financial Investment Companies (defined below) to handle a broader range of financial products. Under the Financial Investment Services and Capital Markets Act, entities formerly licensed as securities companies, asset management companies, futures companies and other entities engaging in any Financial Investment Business are classified as “Financial Investment Companies.”

New License System and the Conversion of Existing Licenses

Under the Financial Investment Services and Capital Markets Act, Financial Investment Companies are able to choose the type of Financial Investment Business in which to engage (through a “check the box” method set forth in the relevant license application), by specifying the desired (i) Financial Investment Business, (ii) financial investment product and (iii) target customers to which financial investment products may be sold or distributed (that is, general investors or professional investors). Licenses will be issued under the specific business sub-categories described in the foregoing sentence. For example, it would be possible for a Financial Investment Company to obtain a license to engage in the Financial Investment Business of (i) dealing (ii) over the counter derivatives products (iii) only with sophisticated investors.

Financial institutions that engage in business activities constituting a Financial Investment Business are required to take certain steps, such as renewal of their license or registration, in order to continue engaging in such business activities. Financial institutions that are not licensed Financial Investment Companies are not permitted to engage in any Financial Investment Business, subject to the following exceptions: (i) banks and insurance companies are permitted to engage in certain categories of Financial Investment Businesses for a period not exceeding six months commencing on the effective date of the Financial Investment Services and Capital Markets Act; and (ii) other financial institutions that engaged in any Financial Investment Business prior to the effective date of the Financial Investment Services and Capital Markets Act (whether in the form of a concurrent business or an incidental business) are permitted to continue such Financial Investment Business for a period not exceeding six months commencing on the effective date of the Financial Investment Services and Capital Markets Act.

Expanded Business Scope of Financial Investment Companies

Under the previous regulatory regime in Korea, it was difficult for a financial institution to explore a new line of business or expand upon its existing line of business. For example, previously a financial institution licensed as a securities company generally was not permitted to engage in the asset management business. In contrast, under the Financial Investment Services and Capital Markets Act, pursuant to the integration of its current businesses involving financial investment products into a single Financial Investment Business, a licensed Financial Investment Company is permitted to engage in all types of Financial Investment Businesses, subject to satisfying relevant regulations (for example, maintaining an adequate “Chinese Wall,” to the extent required). As to incidental businesses (that is, a financial related business which is not a Financial Investment Business), the Financial Investment Services and Capital Markets Act generally allows a Financial Investment Company to freely engage in such incidental businesses by shifting away from the previous positive-list system towards a more comprehensive system. In addition, a Financial Investment Company is permitted to (i) outsource marketing activities by contracting “introducing brokers” that are individuals but not employees of the Financial Investment Company, (ii) engage in foreign exchange businesses related to their Financial Investment Business and (iii) participate in the settlement network, pursuant to an agreement among the settlement network participants.

 

120


Table of Contents

Improvement in Investor Protection Mechanism

While the Financial Investment Services and Capital Markets Act widens the scope of financial businesses in which financial institutions are permitted to engage, a more rigorous investor-protection mechanism is also imposed upon Financial Investment Companies dealing in financial investment products. The Financial Investment Services and Capital Markets Act distinguishes general investors from sophisticated investors and provides new or enhanced protections to general investors. For instance, the Financial Investment Services and Capital Markets Act expressly provides for a strict know-your-customer rule for general investors and imposes an obligation that Financial Investment Companies should market financial investment products suitable to each general investor, using written explanatory materials. Under the Financial Investment Services and Capital Markets Act, a Financial Investment Company could be liable if a general investor proves (i) damage or losses relating to such general investor’s investment in financial investment products solicited by such Financial Investment Company and (ii) the absence of the requisite written explanatory materials, without having to prove fault or causation. With respect to conflicts of interest between Financial Investment Companies and investors, the Financial Investment Services and Capital Markets Act expressly requires (i) disclosure of any conflict of interest to investors and (ii) mitigation of conflicts of interest to a comfortable level or abstention from the relevant transaction.

Other Changes to Securities / Fund Regulations

The Financial Investment Services and Capital Markets Act changed various securities regulations including those relating to public disclosure, insider trading and proxy contests, which were previously governed by the Korean Securities Exchange Act. For example, the 5% and 10% reporting obligations under the Korean Securities Exchange Act have become more stringent. The Indirect Investment and Asset Management Business Act strictly limited the kind of vehicles that could be utilized under a collective investment scheme, restricting the range of potential vehicles to trusts and corporations, and the type of funds that can be used for investments. However, under the Financial Investment Services and Capital Markets Act, these restrictions have been significantly liberalized, permitting all vehicles that may be created under Korean law, such as limited liability companies or partnerships, to be used for the purpose of collective investments and allowing investment funds to be more flexible as to their investments.

Act on the Corporate Governance of Financial Companies

The Act on the Corporate Governance of Financial Companies, which became effective on August 1, 2016, was enacted to address the need for strengthened regulations on corporate governance of financial institutions and to serve as a uniform set of regulations on corporate governance matters applicable to financial institutions across a variety of industry sectors. It contains several key measures, including (i) eligibility requirements for officers of financial institutions and standards for determining whether officers of financial institutions may hold concurrent positions in other companies, (ii) standards for composition and operation of the board of directors of financial institutions, (iii) standards for establishment, composition and operation of various committees of the board of directors of financial institutions, (iv) regulations on internal control and risk management, (v) requirements and procedures for the approval of a change of major shareholders and (vi) special regulations to protect the rights of minority shareholders of financial institutions.

 

121


Table of Contents
Item 4.C.

Organizational Structure

The following chart provides an overview of our structure, including our significant subsidiaries and our ownership of such subsidiaries as of the date of this annual report:

 

LOGO

The following table provides summary information for our subsidiaries (other than structured companies) that are consolidated in our consolidated financial statements as of and for the year ended December 31, 2020:

 

Subsidiary

   Percentage of
Ownership
    Total Assets      Shareholders’
Equity
     Operating
Revenue
     Net
Income
 
     (in millions of Won)  

Woori Bank

     100.0   374,310,415      23,520,257      26,838,766      1,363,224  

Woori Card Co., Ltd.

     100.0     11,366,596        2,053,610        1,388,208        120,230  

Woori Financial Capital Co., Ltd.

     86.9     8,880,117        826,277        218,945        (30,349

Woori Investment Bank Co., Ltd.

     58.7     4,332,474        528,880        256,079        63,937  

Woori FIS Co., Ltd.

     100.0     97,479        37,902        249,169        2,013  

Woori Finance Research Institute Co., Ltd.

     100.0     7,232        3,543        6,223        105  

Woori Credit Information Co., Ltd.

     100.0     40,860        31,030        40,010        1,879  

Woori Fund Service Co., Ltd.

     100.0     18,957        16,785        13,346        2,563  

Woori Asset Trust Co., Ltd.

     51.0     185,634        129,238        79,426        35,312  

Woori Asset Management Corp.

     73.0     136,460        113,049        26,158        6,797  

Woori Private Equity Asset Management Co., Ltd.

     100.0     38,035        36,026        4,773        823  

Woori Global Asset Management Co., Ltd

     100.0     37,935        28,128        10,652        (1,449

 

122


Table of Contents
Item 4.D.

Property, Plants and Equipment

Our registered office and corporate headquarters, with a total area of approximately 97,222 square meters, are located at 51, Sogong-ro, Jung-gu, Seoul, Korea. Information regarding certain of our properties in Korea as of December 31, 2020 is presented in the following table:

 

Type of Facility/Building

  

Location

   Area  
          (square meters)  

Woori Bank registered office and corporate headquarters

   51, Sogong-ro, Jung-gu, Seoul, Korea 04632      97,222  

Woori Bank Sangam Tower

   17, World Cup buk-ro 60-gil, Mapo-gu, Seoul, Korea 03921      81,475  

Woori Bank Digital Tower

   48,Sogong-ro, Jung.gu, Seoul, Korea 04631      33,022  

As of December 31, 2020, we had a network of 821 banking branches in Korea, 223 of which are housed in buildings owned by us, while the remaining branches are leased properties. Lease terms are generally from two to three years and seldom exceed five years. We also have subsidiaries in the United States, China, Hong Kong, Russia, Indonesia, Cambodia, Brazil, Myanmar, the Philippines, Vietnam and Germany and branches, agencies and representative offices across the world. See “Item 4.B. Business Overview—Capital Markets Activities—International Banking.” We do not own any material properties outside of Korea.

As of December 31, 2020, the net book value of the properties owned by us and our right-of-use assets was ₩2,840 billion and ₩448 billion, respectively. As of the same date, our lease liabilities amounted to ₩407 billion.

 

Item 4A.

UNRESOLVED STAFF COMMENTS

We do not have any unresolved comments from the U.S. Securities and Exchange Commission staff regarding our periodic reports under the Exchange Act.

 

Item 5.

OPERATING AND FINANCIAL REVIEW AND PROSPECTS

 

Item 5.A.

Operating Results

Overview

The following discussion is based on our consolidated financial statements, which have been prepared in accordance with IFRS as issued by the IASB. The consolidated financial statements include the accounts of subsidiaries over which substantive control is exercised through either majority ownership of voting stock and/or other means. Investments in joint ventures and associates (which are companies over which we have the ability to exercise significant influence) are accounted for by the equity method of accounting and are reported in investments in joint ventures and associates.

Trends in the Korean Economy

Our financial position and results of operations have been and will continue to be significantly affected by financial and economic conditions in Korea. Substantial growth in lending in Korea to small- and medium-sized enterprises in recent years, and financial difficulties experienced by such enterprises as a result of, among other things, adverse changes in economic conditions in Korea and globally (such as the COVID-19 pandemic continuing to affect many countries worldwide, including Korea), may lead to increasing delinquencies and a deterioration in overall asset quality in the credit exposures of Korean banks to small- and medium-sized enterprises. Our loans to small- and medium-sized enterprises increased from ₩85,367 billion as of December 31, 2019 to ₩97,476 billion as of December 31, 2020. In 2020, we recorded charge-offs of ₩219 billion in respect of our Won-denominated loans to small- and medium-sized enterprises, compared to charge-offs of ₩185 billion in 2019. See “Item 3.D. Risk Factors—Risks relating to our corporate credit portfolio—The largest portion of our exposure is to small- and medium-sized enterprises, and financial difficulties experienced by companies in this segment may result in a deterioration of our asset quality and have an adverse impact on us.”

 

123


Table of Contents

In recent years, commercial banks, consumer finance companies and other financial institutions in Korea have also made significant investments and engaged in aggressive marketing in consumer lending (including mortgage and home equity loans), leading to substantially increased competition in this segment. From the second half of 2016 to 2020, the Korean government introduced various measures to tighten regulations on mortgage and other lending and housing subscription in response to the rapid growth in consumer debt and concerns over speculative investments in real estate in certain areas. Notwithstanding such measures, demand for residential property in certain areas, including Seoul, continued to increase through the end of 2020, and accompanied by an increase in the prices of such property, our consumer loan portfolio increased from 124,003 billion as of December 31, 2019 to 138,120 billion as of December 31, 2020. Nevertheless, a decrease in housing prices as a result of the implementation of such measures, together with the high level of consumer debt and deteriorating domestic and global economic conditions, could result in declines in consumer spending and reduced economic growth, which may lead to increasing delinquencies and a deterioration in asset quality. In 2020, we recorded charge-offs of 182 billion and provisions for credit losses of 131 billion in respect of our consumer loan portfolio, compared to charge-offs of 217 billion and provisions for credit losses of 163 billion in 2019. See “Item 3.D. Risk Factors—Risks relating to our consumer credit portfolio.”

The Korean economy is closely tied to, and is affected by developments in, the global economy. The overall prospects for the Korean and global economy in 2021 and beyond remain uncertain. In recent years, the global financial markets have experienced significant volatility as a result of, among other things:

 

   

the occurrence of severe health epidemics, such as the COVID-19 pandemic;

 

   

interest rate fluctuations as well as changes in policy rates by the U.S. Federal Reserve and other central banks;

 

   

financial and social difficulties affecting many countries worldwide, in particular in Latin America and Europe;

 

   

a deterioration in economic and trade relations between the United States and its major trading partners, including China;

 

   

escalations in trade protectionism globally and geopolitical tensions in East Asia and the Middle East;

 

   

the slowdown of economic growth in China and other major emerging market economies;

 

   

increased uncertainties resulting from the United Kingdom’s exit from the European Union; and

 

   

political and social instability in various countries in the Middle East, including Syria, Iraq and Egypt.

In light of the high level of interdependence of the global economy, unfavorable changes in the global financial markets, including as a result of any of the foregoing developments, could have a material adverse effect on the Korean economy and financial markets, and in turn on our business, financial condition and results of operations.

In particular, the global outbreak of COVID-19, which was declared a “pandemic” by The World Health Organization in March 2020, has led to global economic and financial disruptions, including impact on international trade and business activities, sharp declines and significant volatility in the financial markets as well as decreases in interest rates worldwide. See “Item 3.D. Risk Factors—Other risks relating to our business— The COVID-19 pandemic has adversely affected and may continue to adversely affect our business, financial condition or results of operations” and “Item 3.D. Risk Factors—Other risks relating to our business—An increase in interest rates would decrease the value of our debt securities portfolio and raise our funding costs while reducing loan demand and the repayment ability of our borrowers, which could adversely affect us.”

We are also exposed to adverse changes and volatility in the global and Korean financial markets as a result of our liabilities and assets denominated in foreign currencies and our holdings of trading and investment securities, including structured products. The value of the Won relative to major foreign currencies in general and the U.S. dollar in particular has fluctuated widely in recent years and has been subject to significant volatility as a result of the COVID-19 pandemic. A depreciation of the Won will increase our cost of servicing our foreign currency-denominated debt, while continued exchange rate volatility may also result in foreign exchange losses

 

124


Table of Contents

for us. Furthermore, as a result of the deterioration of global and Korean economic conditions, there has been downward pressure on securities prices, including the stock prices of Korean and foreign companies in which we hold an interest. Such developments have resulted in and may lead to further trading and valuation losses on our trading and investment securities portfolio as well as impairment losses on our investments in joint ventures and associates.

As a result of progressively deteriorating conditions in the Korean and global economies and financial markets, as well as factors such as fluctuations in oil and commodity prices, interest and exchange rate fluctuations, higher unemployment, lower consumer confidence, stock market volatility, changes in fiscal and monetary policies and continued tensions with North Korea, the economic outlook for the financial services sector in Korea in 2021 and for the foreseeable future remains highly uncertain.

Cessation of LIBOR

In March 2021, the FCA announced that all LIBOR settings will either cease to be provided by any administrator or no longer be representative (i) after December 31, 2021 in the case of all sterling, euro, Swiss franc and Japanese yen settings and the one-week and two-month U.S. dollar settings and (ii) after June 30, 2023 in the case of the remaining U.S. dollar settings. Given the extensive use of LIBOR across financial markets, the transition away from LIBOR presents various risks and challenges to financial markets and institutions, including us, and in particular, Woori Bank. We issue, trade, hold or otherwise use various products and securities that reference LIBOR, including, among others, loans, securities, deposits, borrowings, derivatives and debentures, and have adopted specific measures for its cessation. For example, in January 2020, the Korea Federation of Banks, together with the Korean regulatory authorities and banks, established a joint taskforce to identify the impact of the cessation of LIBOR. Woori Bank has also organized an internal LIBOR cessation steering committee and a working-level taskforce team to assess, identify, monitor and manage risks that may arise from the potential discontinuation of LIBOR. As of the date of this annual report, we are continuing to transition to alternative reference rates in order to gradually reduce its exposure to LIBOR. We expect to minimize any negative impact that the cessation of LIBOR may have on our results of operations by adjusting our interest rates and deciding upon appropriate interest rate benchmarks.

Changes in Securities Values, Exchange Rates and Interest Rates

Fluctuations of exchange rates, interest rates and stock prices affect, among other things, the demand for our products and services, the value of and rate of return on our assets, the availability and cost of funding and the financial condition of our customers. The following table shows, for the dates indicated, the stock price index of all equities listed on the KRX KOSPI Market as published in the KOSPI, the Won to U.S. dollar exchange rates and benchmark Won borrowing interest rates.

 

    June 30,
2016
    Dec. 31,
2016
    June 30,
2017
    Dec. 31,
2017
    June 30,
2018
    Dec. 31,
2018
    June 30,
2019
    Dec. 31,
2019
    June 30,
2020
    Dec. 31,
2020
 

KOSPI

    1,970.35       2,026.46       2,391.79       2,467.49       2,326.13       2,041.04       2,130.62       2,197.67       2,108.33       2,873.47  

₩/US$ exchange rates(1)

  1,154.15     1,203.73     1,143.75     1,067.42     1,111.79     1,112.85     1,154.58     1,155.46     1,200.50     1,086.11  

Corporate bond rates(2)

    2.3     2.8     2.8     3.1     2.9     2.6     2.0     2.0     1.8     1.7

Treasury bond rates(3)

    1.3     1.6     1.7     2.1     2.1     1.8     1.5     1.4     0.8     1.0

 

(1) 

Represents the noon buying rate on the dates indicated.

(2) 

Measured by the yield on three-year Korean corporate bonds rated as A+ by the Korean credit rating agencies.

(3) 

Measured by the yield on three-year treasury bonds issued by the Ministry of Economy and Finance of Korea.

Critical Accounting Policies

The notes to our consolidated financial statements contain a summary of our significant accounting policies, including a discussion of recently issued accounting pronouncements. Certain of these policies are critical to the portrayal of our financial condition, since they require management to make difficult, complex or subjective judgments, some of which may relate to matters that are inherently uncertain. We discuss these critical accounting policies below.

 

125


Table of Contents

Impairment of Loans and Allowance for Credit Losses

We evaluate our portfolio of loans and other financial assets at amortized cost for impairment on an ongoing basis. We have established an allowance for credit losses, which is available to absorb losses in our portfolio of loans and other financial assets at amortized cost. If we believe that additions or changes to the allowance for credit losses are required, we record provisions for credit losses (as part of our impairment loss for credit loss), which are treated as charges against current income. Loan exposures that we deem to be uncollectible, including actual loan losses, net of recoveries of previously written-off amounts, are charged directly against the allowance for credit losses.

We have established our allowance for credit losses as of December 31, 2018, 2019 and 2020 in accordance with IFRS 9. Our accounting policies under IFRS 9 for losses arising from the impairment of loans and other financial assets at amortized cost and our allowance for credit loss are described in Notes 2-(9)-6) and 3-(3) of the notes to our consolidated financial statements. The impairment model under IFRS 9 requires the calculation of allowance for credit losses based on expected credit losses instead of incurred credit losses (as was the case under IAS 39) by assessing changes in expected credit losses and recognizing such changes as impairment loss (or reversal of impairment loss) in profit or loss. Under IFRS 9, the allowance required to be established with respect to a loan or financial asset is the amount of the expected 12-month credit loss or the expected lifetime credit loss for the applicable loan or financial asset, according to the three stages of credit risk deterioration since initial recognition, as follows:

 

   

Stage 1 (loans and other financial assets at amortized cost for which credit risk has not significantly increased since initial recognition): the allowance for credit losses must cover expected credit losses due to possible defaults on the relevant loan or financial asset within a 12-month period from the reporting date.

 

   

Stage 2 (loans and other financial assets at amortized cost for which credit risk has significantly increased since initial recognition): the allowance for credit losses must cover expected credit losses from all possible defaults during the expected lifetime of the relevant loan or financial asset.

 

   

Stage 3 (credit-impaired loans and other financial assets at amortized cost): the allowance for credit losses must cover expected credit losses from all possible defaults during the expected lifetime of the relevant loan or financial asset.

At the end of every reporting period, we evaluate whether the credit risk with respect to our loans and other financial assets at amortized cost, after taking into account forward-looking information, has significantly increased since the date of their initial recognition. When evaluating whether credit risk has significantly increased, we take into account changes in the probability of default over the remaining life of a loan or financial asset, rather than changes in the amount of expected credit losses relating thereto. We distinguish between corporate and retail exposures in performing such evaluation, and consider factors such as the following as indicators of a significant increase in credit risk:

 

   

the asset quality classification of the loan or financial asset is “precautionary” or lower;

 

   

payments on the loan or financial asset are more than 30 days past due;

 

   

there has been a significant decrease in the borrower’s credit rating;

 

   

in the case of a corporate borrower, the borrower is subject to a warning under an early warning system; or

 

   

in the case of a corporate borrower, the borrower is experiencing financial difficulties (as evidenced by factors such as a capital impairment or an adverse opinion or a disclaimer of opinion by its external auditors).

In establishing our allowance for credit losses, we take into account information available as of the relevant reporting date regarding past events, current economic conditions and forecasts of future economic conditions. The probability of default and expected loss with respect to loans and other financial assets at amortized cost are

 

126


Table of Contents

calculated by considering factors such as borrower type, credit rating and applicable portfolio. In addition, in measuring expected credit loss, we seek to use reasonable and supportable macroeconomic indicators such as economic growth rates, interest rates and stock market index levels in forecasting future economic conditions.

Our consolidated financial statements for the year ended December 31, 2020 included a total allowance for losses on loans and other financial assets at amortized cost of ₩1,996 billion as of that date. We recorded provisions for credit losses on loans and other financial assets at amortized cost of ₩792 billion in 2020.

We believe that the accounting estimates related to impairment of loans and other financial assets at amortized cost (or loans and receivables) and our allowance for credit losses are a “critical accounting policy” because: (1) they are highly susceptible to change from period to period based on our estimates of expected credit and losses relating to our loan portfolio; and (2) any significant difference between expected credit losses on loans and other financial assets at amortized cost (or loans and receivables), as reflected in our allowance for credit losses, and actual losses on loans and other financial assets at amortized cost (or loans and receivables) could require us to record additional provisions for credit losses or charge-offs which, if significant, could have a material impact on our profit. Our estimates of expected credit losses require significant management judgment regarding matters such as the significance of changes in credit risk and probability of default since initial recognition. Actual losses have fluctuated in the past and are expected to continue to do so, based on a variety of factors.

Valuation of Financial Assets and Liabilities

Our accounting policy for determining the fair value of financial assets and liabilities is described in Notes 2-(9)-5), 3-(2) and 11 of the notes to our consolidated financial statements.

The best evidence of fair value is a quoted price in an actively traded market. In the event that the market for a financial asset or liability is not active, a valuation technique is used. The majority of valuation techniques employ only observable market data and, as such, the reliability of the fair value measurement is high. However, certain financial instruments are valued on the basis of valuation techniques that feature one or more significant market inputs that are unobservable. Valuation techniques that rely to a greater extent on unobservable inputs require a higher level of management judgment to calculate a fair value than those based wholly on observable inputs.

Valuation techniques used to calculate fair values are discussed in Notes 2-(9)-5) and 11 of the notes to our consolidated financial statements. The main assumptions and estimates which our management considers when applying a model with valuation techniques are:

 

   

The likelihood and expected timing of future cash flows on the instrument. These cash flows are usually governed by the terms of the instrument, although judgment may be required when the ability of the counterparty to service the instrument in accordance with the contractual terms is in doubt. Future cash flows may be sensitive to changes in market rates.

 

   

Selecting an appropriate discount rate for the instrument. The determination of this rate is based on an assessment of what a market participant would regard as the appropriate spread of the rate for the instrument over the appropriate risk-free rate.

 

   

Judgment to determine what model to use to calculate fair value in areas where the choice of valuation model is particularly subjective (for example, valuation of complex derivative products).

The financial instruments carried at fair value have been categorized under the three levels of the IFRS fair value hierarchy as follows:

 

   

Level 1: Quoted prices in active markets for identical assets or liabilities.

 

   

Level 2: Observable inputs other than Level 1 prices, such as quoted prices for similar assets or liabilities.

 

   

Level 3: Unobservable inputs that are supported by little or no market activity and that are significant to the fair value of the assets or liabilities.

 

127


Table of Contents

The fair value hierarchy requires an entity to maximize the use of observable inputs and minimize the use of unobservable inputs when measuring fair value. Fair value is a market-based measure considered from the perspective of a market participant. As such, even when market assumptions are not readily available, our own assumptions are intended to reflect those that market participants would use in pricing the asset or liability at the measurement date.

Our consolidated financial statements for the year ended December 31, 2020 included financial assets measured at fair value using a valuation technique of ₩40,720 billion, representing 90.6% of total financial assets measured at fair value, and financial liabilities measured at fair value using a valuation technique of ₩6,538 billion, representing 94.5% of total financial liabilities measured at fair value. As used herein, the fair value using a valuation technique means the fair value at Level 2 and Level 3 in the fair value hierarchy.

We believe that the accounting estimates related to the determination of the fair value of financial instruments are a “critical accounting policy” because: (1) they may be highly susceptible to change from period to period based on factors beyond our control; and (2) any significant difference between our estimate of the fair value of these financial instruments on any particular date and either their estimated fair value on a different date or the actual proceeds that we receive upon sale of these financial instruments could result in valuation losses or losses on disposal which may have a material impact on our profit. Our assumptions about the fair value of financial instruments we hold require significant judgment because actual valuations have fluctuated in the past and are expected to continue to do so, based on a variety of factors.

Deferred Tax Assets

Our accounting policy for the recognition of deferred tax assets is described in Notes 2-(22) and 3-(1) of the notes to our consolidated financial statements.

The recognition of deferred tax assets relies on an assessment of the probability and sufficiency of future taxable profits, future reversals of existing taxable temporary differences and ongoing tax planning strategies.

We recognize deferred tax assets and liabilities for the future tax consequences attributable to temporary differences between the financial statement carrying amounts of existing assets and liabilities and their respective tax bases, unused tax losses and unused tax credits. Deferred tax assets are recognized only to the extent it is probable that sufficient taxable profit will be available against which those deductible temporary differences, unused tax losses or unused tax credits can be utilized. This assessment requires significant management judgment and assumptions. In determining the amount of deferred tax assets, we use forecasted operating results, which are based on historical financial performance, approved business plans, including a review of the eligible carry-forward periods, available tax planning opportunities and other relevant considerations.

Our consolidated financial statements for the year ended December 31, 2020 included deferred tax assets and liabilities of ₩46 billion and ₩160 billion, respectively, as of that date.

We believe that the estimates related to our recognition and measurement of deferred tax assets are a “critical accounting policy” because: (1) they may be highly susceptible to change from period to period based on our assumptions regarding our future profitability; and (2) any significant difference between our estimates of future profits on any particular date and estimates of such future profits on a different date could result in an income tax expense or benefit which may have a material impact on our net income from period to period. Our assumptions about our future profitability require significant judgment and are inherently subjective.

Goodwill

Our accounting policy for goodwill is described in Note 2-(13) of the notes to our consolidated financial statements.

Goodwill is recognized as the excess of (i) the sum of the consideration transferred and the amount of any non-controlling interest in the acquiree over (ii) the net of the acquisition-date fair value of the identifiable assets acquired and the liabilities assumed. If the net amount of the acquisition-date fair value of the identifiable assets

 

128


Table of Contents

acquired and the liabilities assumed exceeds the sum of the consideration transferred and the amount of any non-controlling interest in the acquiree, such excess is recognized as a gain as of the acquisition date.

Goodwill is not depreciated and is stated at cost less accumulated impairment losses. However, goodwill that forms part of the carrying amount of an investment in an associate or a joint venture is not separately recognized and an impairment loss recognized is not allocated to any asset, including goodwill, that forms part of the carrying amount of the investment in the associate or the joint venture.

The review of goodwill impairment reflects our management’s best estimate of the certain factors. For example:

 

   

The future cash flows of the cash generating units, or CGUs, are sensitive to the cash flows projected for the periods for which detailed forecasts are available and to assumptions regarding the long-term pattern of sustainable cash flows thereafter. Forecasts are compared with actual performance and verifiable economic data, but they necessarily and appropriately reflect our management’s view of future business prospects at the time of the assessment.

 

   

The rates used to discount future expected cash flows are based on the costs of capital assigned to individual CGUs and can have a significant effect on their valuation. The cost of capital percentage is generally derived from a Capital Asset Pricing Model, which incorporates inputs reflecting a number of financial and economic variables, including the risk-free interest rate in the country concerned and a premium for the inherent risk of the business being evaluated. These variables are subject to fluctuations in external market rates and economic conditions beyond our control and therefore require the exercise of significant judgment and are consequently subject to uncertainty.

A decline in a CGU’s expected cash flows or an increase in its cost of capital reduces the CGU’s estimated recoverable amount. If this is lower than the carrying value of the CGU, a charge for impairment of goodwill is recognized in the statement of comprehensive income for the year.

The accuracy of forecast cash flows is subject to a high degree of uncertainty in volatile market conditions. In such market conditions, our management retests goodwill for impairment more frequently than once a year to ensure that the assumptions on which the cash flow forecasts are based continue to reflect current market conditions and management’s best estimate of future business prospects.

Our consolidated financial statements for the year ended December 31, 2020 included the value of goodwill of ₩334 billion as of that date.

We believe that the accounting estimates related to the fair values of our acquired goodwill are a “critical accounting policy” because: (1) they may be highly susceptible to change from period to period since they require assumptions about future cash flows, run-off rates and profitability; and (2) any significant changes in our estimates from period to period could result in the recognition of impairment losses which may have a material impact on our net income. Our assumptions about estimated future cash flows, run-off rates and profitability require significant judgment and the fair values of the goodwill could fluctuate in the future, based on a variety of factors.

Defined Benefit Obligations

Our accounting policy for the recognition of defined benefit obligations is described in Notes 2-(21) and 3-(4) of the notes to our consolidated financial statements.

We operate both defined contribution and defined benefit pension plans for our employees. Contributions to the defined contribution plan are recognized as employee benefit expenses in the period in which an employee has rendered services entitling them to the contributions. For defined benefit pension plans, the cost of providing benefits is determined using the Projected Unit Credit Method, with actuarial valuations being carried out at the end of each reporting period. Remeasurement, which comprises actuarial gains and losses, the effect of the changes to the asset ceiling (if applicable) and the return on plan assets (excluding interest), is reflected immediately in our statement of financial position with a charge or credit recognized in other comprehensive income in the period in which it occurs.

 

129


Table of Contents

Remeasurement recognized in other comprehensive income is reflected immediately in retained earnings and will not be reclassified to profit or loss. Past service cost is recognized in profit or loss in the period of a plan amendment. Net interest is calculated by applying the discount rate at the beginning of the period to the net defined benefit liability or asset. Defined benefit costs are composed of service cost (including current and past service costs, as well as gains and losses on curtailments and settlements), net interest expense (income) and remeasurement. We present the service cost and net interest expense (income) components in profit or loss, and the remeasurement component in other comprehensive income. Curtailment gains and losses are accounted for as past service costs.

The defined benefit obligations recognized in our consolidated statement of financial position represent the actual deficit or surplus in our defined benefit plans. Any surplus resulting from this calculation is limited to the present value of any economic benefits available in the form of refunds from the plans or reductions in future contributions to the plans. Liabilities for termination benefits are recognized at the earlier of either (i) when we are not able to cancel our proposal for termination benefits, or (ii) when we have recognized the cost of restructuring that accompanies the payment of termination benefits.

We believe that the estimates related to our recognition of defined benefit obligations are a “critical accounting policy” because: (1) they may be highly susceptible to change from period to period because they require us to make assumptions about discount rates, future wage growth rates, retirement rates and mortality rates; and (2) any significant remeasurement of net defined benefit obligations may have a material impact on our other comprehensive income and retained earnings. Our actuarial assumptions require significant judgment due to the complexities involved in the valuation of our defined benefit obligations and their long-term nature.

For an analysis of the sensitivity of our defined benefit obligations to changes in actuarial assumptions, see Note 24 of the notes to our consolidated financial statements.

Results of Operations

Net Interest Income

The following table shows, for the years indicated, the principal components of our interest income:

 

     Year ended December 31,     Percentage change  
     2018     2019     2020     2019/2018     2020/2019  
     (in billions of Won)     (%)  

Interest income

          

Financial assets at fair value through profit or loss

   54     51     49       (5.6 )%      (3.9 )% 

Financial assets at fair value through other comprehensive income

     280       475       438       69.6       (7.8

Financial assets at amortized cost:

          

Securities at amortized cost

     377       436       383       15.6       (12.2

Loans and other financial assets at amortized cost:

          

Interest on due from banks

     113       141       54       24.8       (61.7

Interest on loans

     8,832       9,444       8,570       6.9       (9.3

Interest on other receivables

     28       30       31       7.1       3.3  
  

 

 

   

 

 

   

 

 

     

Subtotal

     9,350       10,051       9,038       7.5       (10.1
  

 

 

   

 

 

   

 

 

     

Total interest income

     9,684       10,577       9,524       9.2       (10.0
  

 

 

   

 

 

   

 

 

     

Interest expense

          

Deposits

     2,917       3,424       2,487       17.4       (27.4

Borrowings

     307       383       270       24.8       (29.5

Debentures

     720       777       723       7.9       (6.9

Others

     89       89       37       0.0       (58.4

Lease liabilities

           9       9       N/A (1)      0.0  
  

 

 

   

 

 

   

 

 

   

 

 

   

 

 

 

Total interest expense

     4,033       4,683       3,526       16.1       (24.7
  

 

 

   

 

 

   

 

 

     

Net interest income

   5,651     5,894     5,998       4.3     1.8
  

 

 

   

 

 

   

 

 

     

Net interest margin(2)

     1.80     1.74     1.65    

 

130


Table of Contents

 

(1)

N/A = not applicable.

(2)

The ratio of net interest income to average interest-earning assets.

Comparison of 2020 to 2019

Interest Income. Interest income decreased 10.0% from ₩10,577 billion in 2019 to ₩9,524 billion in 2020, primarily due to a 9.3% decrease in interest on loans. The average yield on interest-earning assets decreased by 49 basis points from 3.11% in 2019 to 2.62% in 2020, which reflected an overall decrease in the general level of interest rates in Korea in 2020 compared to 2019. The effect of this decrease was partially offset by a 6.9% increase in average balance of interest-earning assets from ₩339,634 billion in 2019 to ₩363,140 billion in 2020, principally due to the growth of our loan portfolio.

The 9.3% decrease in interest on loans from ₩9,444 billion in 2019 to ₩8,570 billion in 2020 was principally due to:

 

   

a 58 basis point decrease in the average yield on commercial and industrial loans from 3.27% in 2019 to 2.69% in 2020, which was partially offset by an 8.4% increase in the average volume of such loans from ₩110,291 billion in 2019 to ₩119,586 billion in 2020;

 

   

a 45 basis point decrease in the average yield on general purpose household loans (including home equity loans) from 4.10% in 2019 to 3.65% in 2020, which was partially offset by a 3.8% increase in the average volume of such loans from ₩71,413 billion in 2019 to ₩74,124 billion in 2020;

 

   

a 116 basis point decrease in the average yield on trade financing loans from 2.65% in 2019 to 1.49% in 2020, which was enhanced by a 7.7% decrease in the average volume of such loans from ₩11,112 billion in 2019 to ₩10,253 billion in 2020; and

 

   

a 43 basis point decrease in the average yield on mortgage loans from 3.22% in 2019 to 2.79% in 2020, which was partially offset by a 7.2% increase in the average volume of such loans from ₩53,296 billion in 2019 to ₩57,123 billion in 2020.

The average yields on commercial and industrial loans, general purpose household loans, trade financing loans and mortgage loans decreased mainly due to the overall decrease in the general level of interest rates in Korea in 2020 compared to 2019. The average volumes of commercial and industrial loans, general purpose household loans and mortgage loans increased primarily due to increased demand from borrowers in need of financing in light of the COVID-19 pandemic as well as an increase in home purchases in the case of general purpose household loans and mortgage loans. The average volume of trade financing loans decreased mainly as a result of lower demand for such loans due to decreases in exports and imports due to the COVID-19 pandemic.

Overall, the average yield on loans decreased by 54 basis points from 3.59% in 2019 to 3.05% in 2020, while the average volume of loans increased 6.6% from ₩263,121 billion in 2019 to ₩280,522 billion in 2020.

Interest Expense. Interest expense decreased 24.7% from ₩4,683 billion in 2019 to ₩3,526 billion in 2020, primarily due to a 27.4% decrease in interest expense on deposits, which was enhanced by a 29.5% decrease in interest expense on borrowings. The average cost of interest-bearing liabilities decreased by 43 basis points from 1.45% in 2019 to 1.02% in 2020, which mainly reflected the overall decrease in the general level of interest rates in Korea in 2020 compared to 2019. The effect of this decrease was partially offset by a 7.1% increase in the average balance of interest-bearing liabilities from ₩323,855 billion in 2019 to ₩347,004 billion in 2020, which was principally due to increases in the average balances of deposits, debentures and borrowings.

The 24.7% decrease in interest expense on deposits from ₩3,424 billion in 2019 to ₩2,487 billion in 2020 resulted mainly from:

 

   

a 42 basis point decrease in the average cost of Won-denominated time and savings deposits from 1.33% in 2019 to 0.91% in 2020, which was partially offset by a 6.5% increase in the average balance of such deposits from ₩211,732 billion in 2019 to ₩225,563 billion in 2020;

 

131


Table of Contents
   

a 60 basis point decrease in the average cost of other deposits (other than Won-denominated demand deposits, time and savings deposits and certificates of deposit) from 1.63% in 2019 to 1.03% in 2020, which was partially offset by a 20.5% increase in the average balance of such deposits from ₩28,930 billion in 2019 to ₩34,861 billion in 2020; and

 

   

a 64.8% decrease in the average balance of certificates of deposits from ₩4,760 billion in 2019 to ₩1,677 billion in 2020, which was enhanced by an 89 basis point decrease in the average cost of certificates of deposits from 2.21% in 2019 to 1.31% in 2020.

The decreases in the average cost of Won-denominated time and savings deposits, other deposits and certificates of deposits were primarily attributable to the overall decrease in the general level of interest rates in Korea in 2020 compared to 2019, while the increases in the average volume of Won-denominated time and savings deposits and other deposits mainly reflected customers’ continuing preference for low-risk products and institutions in Korea in light of the continuing uncertainty in financial markets in 2020 resulting from the COVID-19 pandemic. The decrease in the average balance of certificates of deposit was principally the result of lower sales of such products due to our decreased need for such sales in light of capital requirements.

Overall, the average cost of deposits decreased by 44 basis points from 1.35% in 2019 to 0.91% in 2020, while the average volume of deposits increased 7.3% from ₩253,635 billion in 2019 to ₩272,211 billion in 2020.

The 29.5% decrease in interest expense on borrowings from ₩383 billion in 2019 to ₩270 billion in 2020 was primarily due to a 73 basis point decrease in the average cost of borrowings from 1.99% in 2019 to 1.26% in 2020, which mainly reflected the overall decrease in the general level of interest rates in Korea in 2020 compared to 2019. Such decrease was partially offset by an 11.0% increase in the average balance of borrowings from ₩19,258 billion in 2019 to ₩21,368 billion in 2020, which was mainly attributable to our increased use of borrowings to meet our funding needs in light of the lower interest rate environment in Korea.

The 6.9% decrease in interest expense on debentures from ₩777 billion in 2019 to ₩723 billion in 2020 was primarily due to a 39 basis point decrease in the average cost of debentures from 2.63% in 2019 to 2.24% in 2020, which mainly reflected the overall decrease in the general level of interest rates in Korea in 2020 compared to 2019. Such decrease was partially offset by a 9.4% increase in the average balance of debentures from ₩29,536 billion in 2019 to ₩32,315 billion in 2020, which was mainly due to additional debentures attributable to the addition of Woori Financial Capital as a consolidated subsidiary starting on October 20, 2020.

Net Interest Margin. Net interest margin represents the ratio of net interest income to average interest-earning assets. Our overall net interest margin decreased from 1.74% in 2019 to 1.65% in 2020, as a 6.9% increase in the average balance of our interest-earning assets from ₩339,634 billion in 2019 to ₩363,140 billion in 2020 outpaced a 1.8% increase in our net interest income from ₩5,894 billion in 2019 to ₩5,998 billion in 2020. The growth in average interest-earning assets was slightly outpaced by a 7.1% increase in average interest-bearing liabilities from ₩323,855 billion in 2019 to ₩347,004 billion in 2020. The decrease in interest income was also outpaced by the decrease in interest expense, resulting in the increase in net interest income. The decrease in net interest margin was driven mainly by a decrease in our net interest spread, which represents the difference between the average yield on our interest-earning assets and the average cost of our interest-bearing liabilities, from 1.66% in 2019 to 1.60% in 2020. The decrease in our net interest spread reflected a larger decrease in the average yield on interest-earning assets compared to the decrease in the average cost of interest-bearing liabilities between the two periods, primarily due to the earlier adjustment of interest rates on interest-earning assets compared to interest rates on interest-bearing liabilities in the context of a lower interest rate environment in 2020 compared to 2019.

Comparison of 2019 to 2018

Interest Income. Interest income increased 9.2% from ₩9,684 billion in 2018 to ₩10,577 billion in 2019, primarily due to a 6.9% increase in interest on loans. The average balance of interest-earning assets increased 7.9% from ₩314,642 billion in 2018 to ₩339,634 in 2019, principally due to the growth of our loan and

 

132


Table of Contents

securities portfolios. The effect of this increase was enhanced by a 3 basis point increase in the average yield on interest-earning assets from 3.08% in 2018 to 3.11% in 2019, which reflected an overall increase in the general level of interest rates in Korea in 2019 compared to 2018.

The 6.9% increase in interest on loans from ₩8,832 billion in 2018 to ₩9,444 billion in 2019 was principally due to:

 

   

a 6.5% increase in the average volume of general purpose household loans (including home equity loans) from ₩67,042 billion in 2018 to ₩71,413 billion in 2019, which was enhanced by a 15 basis point increase in the average yield on such loans from 3.95% in 2018 to 4.10% in 2019;

 

   

a 5.8% increase in the average volume of commercial and industrial loans from ₩104,269 billion in 2018 to ₩110,291 billion in 2019, which was partially offset by a 3 basis point decrease in the average yield on such loans from 3.30% in 2018 to 3.27% in 2019; and

 

   

a 10.0% increase in the average volume of mortgage loans from ₩48,445 billion in 2018 to ₩53,296 billion in 2019. The average yield on such loans remained stable at 3.22% in 2018 and 2019.

The average volumes of general purpose household loans, commercial and industrial loans and mortgage loans increased primarily due to increased demand for such loans from customers. The average yield on general purpose household loans increased mainly due to the overall increase in the general level of interest rates in Korea in 2019 compared to 2018. The average yield on commercial and industrial loans decreased mainly due to a decrease in the general level of interest rates in Korea commencing in the second half of 2019, which was reflected in such loans earlier than other types of loans. See “Item 3.D. Risk Factors—Other risks relating to our business—An increase in interest rates would decrease the value of our debt securities portfolio and raise our funding costs while reducing loan demand and the repayment ability of our borrowers, which could adversely affect us.”

Overall, the average volume of loans increased 5.1% from ₩250,266 billion in 2018 to ₩263,121 billion in 2019, while the average yield on loans increased by 6 basis points from 3.53% in 2018 to 3.59% in 2019.

Our financial assets portfolio consists primarily of investment financial assets (i.e., financial assets at fair value through other comprehensive income and securities at amortized cost), a majority of which comprise debt securities, including those issued by Korean financial institutions, corporations and government-owned or controlled enterprises. Interest income on financial assets at fair value through other comprehensive income increased 69.6% from ₩280 billion in 2018 to ₩475 billion in 2019, while interest income on securities at amortized cost increased 15.6% from ₩377 billion in 2018 to ₩436 billion in 2019. Such increases were primarily due to a 34.5% increase in the average balance of such investment financial assets from ₩32,404 billion in 2018 to ₩43,568 billion in 2019, which was further enhanced by a 6 basis point increase in the average yield on such investment financial assets from 2.03% in 2018 to 2.09% in 2019. The increase in the average balance of investment financial assets principally reflected an increase in the amount of financial institution bonds that we held as investment financial assets. The increase in the average yield on investment financial assets resulted mainly from the overall increase in the general level of interest rates in Korea in 2019 compared to 2018.

Interest Expense. Interest expense increased 16.1% from ₩4,033 billion in 2018 to ₩4,683 billion in 2019, primarily due to a 17.4% increase in interest expense on deposits, which was enhanced by a 24.8% increase in interest expense on borrowings and a 7.9% increase in interest expense on debentures. The average balance of interest-bearing liabilities increased 7.9% from ₩300,174 billion in 2018 to ₩323,855 billion in 2019, principally due to an increase in the average balance of deposits. The effect of this increase was enhanced by an 11 basis point increase in the average cost of interest-bearing liabilities from 1.34% in 2018 to 1.45% in 2019, which mainly reflected the overall increase in the general level of interest rates in Korea in 2019 compared to 2018.

 

133


Table of Contents

The 17.4% increase in interest expense on deposits from 2,917 billion in 2018 to 3,424 billion in 2019 resulted mainly from:

 

   

a 10 basis point increase in the average cost of Won-denominated time and savings deposits from 1.23% in 2018 to 1.33% in 2019, which was enhanced by a 7.6% increase in the average balance of such deposits from 196,806 billion in 2018 to 211,732 billion in 2019; and

 

   

a 31 basis point increase in the average cost of other deposits (other than Won-denominated demand deposits, time and savings deposits and certificates of deposit) from 1.31% in 2018 to 1.63% in 2019, which was enhanced by a 10.2% increase in the average balance of such deposits from 26,254 billion in 2018 to 28,930 billion in 2019.

The increases in the average cost of Won-denominated time and savings deposits and other deposits were primarily attributable to the overall increase in the general level of interest rates in Korea in 2019 compared to 2018 as well as our efforts to increase the proportion of deposits compared to loans and the competition in connection therewith, while the increases in the average volume of such deposits mainly reflected such efforts as well as customers’ continuing preference for low-risk products and institutions in Korea in light of the continuing uncertainty in financial markets in 2019.

Overall, the average cost of deposits increased by 12 basis points from 1.23% in 2018 to 1.35% in 2019, while the average volume of deposits increased 7.2% from 236,663 billion in 2018 to 253,635 billion in 2019.

The 24.8% increase in interest expense on borrowings from 307 billion in 2018 to 383 billion in 2019 was primarily due to a 22.3% increase in the average balance of borrowings from 15,752 billion in 2018 to 19,258 billion in 2019, which was mainly attributable to our increased reliance on borrowings to meet our funding needs. Such increase was enhanced by a 4 basis point increase in the average cost of borrowings from 1.95% in 2018 to 1.99% in 2019, which mainly reflected the overall increase in the general level of interest rates in Korea in 2019 compared to 2018.

The 7.9% increase in interest expense on debentures from 720 billion in 2018 to 777 billion in 2019 was primarily due to a 7.0% increase in the average balance of debentures from 27,613 billion in 2018 to 29,536 billion in 2019, which was mainly attributable to our increased use of debentures to meet our funding needs. Such increase was enhanced by a 2 basis point increase in the average cost of debentures from 2.61% in 2018 to 2.63% in 2019, which mainly reflected the overall increase in the general level of interest rates in Korea in 2019 compared to 2018.

Net Interest Margin. Our overall net interest margin decreased from 1.80% in 2018 to 1.74% in 2019, as a 7.9% increase in the average balance of our interest-earning assets from 314,642 billion in 2018 to 339,634 billion in 2019 outpaced a 4.3% increase in our net interest income from 5,651 billion in 2018 to 5,894 billion in 2019. The growth in average interest-earning assets was matched by a 7.9% increase in average interest-bearing liabilities from 300,174 billion in 2018 to 323,855 billion in 2019. The increase in interest income outpaced the increase in interest expense, resulting in the increase in net interest income. The decrease in net interest margin was driven mainly by a decrease in our net interest spread from 1.74% in 2018 to 1.66% in 2019. The decrease in our net interest spread reflected a larger increase in the average cost of interest-bearing liabilities between the two periods compared to the increase in the average yield on interest-earning assets, as interest rates on interest-bearing liabilities adjusted later than those on interest-earning assets in the context of a lower interest rate environment in the second half of 2019. See “Item 3.D. Risk Factors—Other risks relating to our business—An increase in interest rates would decrease the value of our debt securities portfolio and raise our funding costs while reducing loan demand and the repayment ability of our borrowers, which could adversely affect us.”

 

134


Table of Contents

Impairment Losses Due to Credit Loss

The following table shows, for the years indicated, the components of our impairment losses due to credit loss.

 

     Year ended December 31,     Percentage change  
     2018     2019     2020     2019/2018     2020/2019  
     (in billions of Won)     (%)  

Impairment loss due to credit loss on financial assets measured at fair value through other comprehensive income

   (2   (3   (2     50.0     (33.3 )% 

Impairment loss due to credit loss on securities at amortized cost

     (2     1       1       N/M (1)      (0.0

Provisions for credit loss on loans and other financial assets at amortized cost

     (415     (386     (792     (7.0     105.2  

Reversal of provisions on guarantees

     106       4       18       (96.2     350.0  

Reversal of provisions on (provisions for) unused loan commitments

     (17     9       (10     N/M       N/M  
  

 

 

   

 

 

   

 

 

     

Total impairment losses due to credit loss

   (330   (374   (784     13.3     109.6
  

 

 

   

 

 

   

 

 

   

 

 

   

 

 

 

 

(1)

N/M = not meaningful.

Comparison of 2020 to 2019

Our impairment losses due to credit loss increased 109.6% from ₩374 billion in 2019 to ₩784 billion in 2020, primarily due to a 105.2% increase in provisions for credit loss on loans and other financial assets at amortized cost. Such increase in provisions for credit loss on loans and other financial assets at amortized cost from ₩386 billion in 2019 to ₩792 billion in 2020 was primarily due to an increase in provision for loan losses in respect of our loan portfolio, which was mainly attributable to an expected deterioration in the overall asset quality of our loan portfolio due to the COVID-19 pandemic.

Comparison of 2019 to 2018

Our impairment losses due to credit loss increased 13.3% from ₩330 billion in 2018 to ₩374 billion in 2019, primarily due to a 96.2% decrease in reversal of provisions on guarantees from 2018 to 2019, which was offset in part by a 7.0% decrease in provisions for credit loss on loans and other financial assets at amortized cost and a change in reversal of provision on (provision for) unused loan commitments during the same period. The 96.2% decrease in reversal of provisions on guarantees from ₩106 billion in 2018 to ₩4 billion in 2019 was mainly attributable to significant reversals in 2018 caused by the improvement in the financial condition of certain corporate customers on behalf of which we had extended guarantees and loans, which were not repeated in 2019. The 7.0% decrease in provisions for credit loss on loans and other financial assets at amortized cost from ₩415 billion in 2018 to ₩386 billion in 2019 was primarily due to our efforts to improve the overall asset quality of our loan portfolio. Reversal of provision on (provision for) unused loan commitments changed from a net provision of ₩17 billion in 2018 to a net reversal of ₩9 billion in 2019, mainly reflecting our efforts to reduce unused loan commitments in 2019.

Allowance for Credit Losses

For information on our allowance for credit losses, see “Item 5.A. Operating Results—Critical Accounting Policies—Impairment of Loans and Allowance for Credit Losses” and “Item 4.B. Business Overview—Assets and Liabilities—Loan Portfolio—Allocation and Analysis of Allowances for Credit Losses.”

 

135


Table of Contents

Corporate Loans

The following table shows, for the years indicated, certain information regarding our impaired corporate loans (including government loans and bank loans):

 

     As of December 31,  
         2018             2019             2020      

Impaired corporate loans as a percentage of total corporate loans

     0.7     0.5     0.5

Allowance for credit losses for corporate loans as a percentage of total corporate loans

     0.9       0.7       0.8  

Allowance for credit losses for corporate loans as a percentage of impaired corporate loans

     120.1       136.4       172.4  

Net charge-offs of corporate loans as a percentage of total corporate loans

     0.1       0.1       0.1  

During 2020, impaired corporate loans and net charge-offs, each as a percentage of total corporate loans, remained stable at 0.5% and 0.1% respectively. However, allowance for credit losses for corporate loans as a percentage of total corporate loans and as a percentage of impaired corporate loans increased, as a 22.7% increase in allowance for credit losses for corporate loans from ₩1,009 billion as of December 31, 2019 to ₩1,238 billion as of December 31, 2020 outpaced a 12.7% increase in total corporate loans from ₩139,592 billion as of December 31, 2019 to ₩157,303 billion as of December 31, 2020, and was enhanced by a 3.0% decrease in impaired corporate loans from ₩740 billion as of December 31, 2019 to ₩718 billion as of December 31, 2020. The decrease in impaired corporate loans was mainly attributable to our active efforts to charge off impaired corporate loans to improve the overall quality of our corporate loan portfolio, while the increase in allowance for credit losses for corporate loans was mainly attributable to an expected deterioration in the overall asset quality of our corporate loan portfolio due to the COVID-19 pandemic.

During 2019, impaired corporate loans and allowance for credit losses for corporate loans, each as a percentage of total corporate loans, decreased primarily due to an improvement in the overall credit quality of our corporate loans. Such decrease was enhanced by an increase in the total amount of our corporate loans from ₩136,888 billion as of December 31, 2018 to ₩139,592 billion as of December 31, 2019. However, allowance for credit losses for corporate loans as a percentage of impaired corporate loans increased during 2019, as a 17.6% decrease in allowance for credit losses for corporate loans from ₩1,225 billion as of December 31, 2018 to ₩1,009 billion as of December 31, 2019 was outpaced by a 27.5% decrease in impaired corporate loans from ₩1,021 billion as of December 31, 2018 to ₩740 billion as of December 31, 2019, which was mainly attributable to an increase in corporate customers with higher credit scores and our active efforts to charge off impaired corporate loans to improve the overall quality of our corporate loan portfolio. Net charge-offs of corporate loans as a percentage of total corporate loans remained stable at 0.1% as of December 31, 2018 and 2019.

Consumer Loans and Credit Card Balances

The following table shows, for the years indicated, certain information regarding our impaired loans to the consumer sector, excluding credit card balances:

 

     As of December 31,  
         2018             2019             2020      

Impaired consumer loans as a percentage of total consumer loans

     0.3     0.3     0.4

Allowance for credit losses for consumer loans as a percentage of total consumer loans

     0.3       0.2       0.3  

Allowance for credit losses for consumer loans as a percentage of impaired consumer loans

     75.2       69.6       76.7  

Net charge-offs of consumer loans as a percentage of total consumer loans

     0.1       0.1       0.1  

During 2020, impaired consumer loans and allowance for credit losses for consumer loans, each as a percentage of total consumer loans, increased as an 11.4% increase in total consumer loans from

 

136


Table of Contents

₩124,003 billion as of December 31, 2019 to ₩138,119 billion as of December 31, 2020 was outpaced by both a 28.5% increase in impaired consumer loans from ₩418 billion as of December 31, 2019 to ₩537 billion as of December 31, 2020 and a 41.6% increase in allowance for credit losses for consumer loans from ₩291 billion as of December 31, 2019 to ₩412 billion as of December 31, 2020. Allowance for credit losses for consumer loans as a percentage of impaired consumer loans also increased, as the increase in allowance for credit losses for consumer loans outpaced the increase in impaired consumer loans due to an expected deterioration in the overall asset quality of our consumer loan portfolio due to the COVID-19 pandemic. Net charge-offs of consumer loans as a percentage of total corporate loans remained stable at 0.1% as of December 31, 2019 and 2020.

During 2019, impaired consumer loans and net charge-offs, each as a percentage of total consumer loans, remained stable. However, allowance for credit losses for consumer loans as a percentage of total consumer loans and as a percentage of impaired consumer loans decreased as the degree of overall impairment of our impaired consumer loans was not as severe in 2019 compared to 2018, as a 1.0% decrease in allowance for credit losses for consumer loans from ₩294 billion as of December 31, 2018 to ₩291 billion as of December 31, 2019 was enhanced by both a 5.9% increase in the total amount of our consumer loans from ₩117,095 billion as of December 31, 2018 to ₩124,003 billion as of December 31, 2019 and a 6.9% increase in impaired consumer loans from ₩391 billion as of December 31, 2018 to ₩418 billion as of December 31, 2019.

The following table shows, for the years indicated, certain information regarding our impaired credit card balances:

 

     As of December 31,  
         2018             2019             2020      

Impaired credit card balances as a percentage of total credit card balances(1)

     2.6     2.7     2.1

Allowance for credit losses for credit card balances as a percentage of total credit card balances(1)

     3.2       3.3       3.0  

Allowance for credit losses for credit card balances as a percentage of impaired credit card balances(1)

     124.4       120.2       143.9  

Net charge-offs of credit card balances as a percentage of total credit card balances(1)

     2.3       2.6       2.1  

 

(1)

Includes corporate credit card balances.

During 2020, impaired credit card balances and allowance for credit losses for credit card balances, each as a percentage of total credit card balances, decreased mainly due to a decrease in delinquency rates due to heightened credit review standards. However, allowance for credit losses for credit card balances as a percentage of impaired credit card balances increased, as a 5.5% decrease in our allowance for credit losses for credit card balances from ₩274 billion as of December 31, 2019 to ₩259 billion as of December 31, 2020 was outpaced by a 21.1% decrease in impaired credit card balances from ₩228 billion as of December 31, 2019 to ₩180 billion as of December 31, 2020. Net charge-offs of credit card balances as a percentage of total credit card balances decreased mainly as a result of an 18.6% decrease in net charge-offs of credit card balances from ₩221 billion as of December 31, 2019 to ₩180 billion as of December 31, 2019, primarily due to the decrease in delinquency rates due to heightened credit review standards.

During 2019, impaired credit card balances and allowance for credit losses for credit card balances, each as a percentage of total credit card balances, increased mainly due to a deterioration in the overall credit quality of our credit card portfolio. However, allowance for credit losses for credit card balances as a percentage of impaired credit card balances decreased, as a 5.4% increase in our allowance for credit losses for credit card balances from ₩260 billion as of December 31, 2018 to ₩274 billion as of December 31, 2019 was outpaced by a 9.1% increase in impaired credit card balances from ₩209 billion as of December 31, 2018 to ₩228 billion as of December 31, 2019. Net charge-offs of credit card balances as a percentage of total credit card balances increased mainly as a result of a 19.5% increase in net charge-offs of credit card balances from ₩185 billion as of December 31, 2018 to ₩221 billion as of December 31, 2019, primarily due to the deterioration in the overall credit quality of our credit card portfolio.

 

137


Table of Contents

Net Fees and Commissions Income

The following table shows, for the years indicated, the components of our net fees and commissions income:

 

     Year ended December 31,     Percentage change  
     2018     2019     2020     2019/2018     2020/2019  
     (in billions of Won)     (%)  

Fees and commissions income

   1,681     1,709     1,694       1.7     (0.9 )% 

Fees and commissions expense

     (611     (607     (681     (0.7     12.0  
  

 

 

   

 

 

   

 

 

     

Total fees and commissions income, net

   1,070     1,103     1,013       3.1       (8.1
  

 

 

   

 

 

   

 

 

     

Comparison of 2020 to 2019

Our net fees and commissions income decreased 8.1% from ₩1,103 billion in 2019 to ₩ 1,013 billion in 2020, mainly due to a 12.0% increase in fees and commissions expense from ₩607 billion in 2019 to ₩681 billion in 2020, which was enhanced by a 0.9% decrease in fees and commissions income from ₩1,709 billion in 2019 to ₩1,694 billion in 2020.

The 12.0% increase in fees and commissions expense was primarily due to a 30.0% increase in fees and commissions paid from ₩190 billion in 2019 to ₩247 billion in 2020 and a 3.9% increase in credit card commissions from ₩408 billion in 2019 to ₩424 billion in 2020. The increase in fees and commissions paid was primarily attributable to increases in the fees and commissions paid with respect to loans and payments in foreign currencies. The increase in credit card commissions was mainly due to an increase in the overall credit card commission rate as well as an increase in commissions related to credit card benefits.

The 0.9% decrease in fees and commissions income was primarily due to a 7.5% decrease in fees and commissions received on credit cards from ₩549 billion in 2019 to ₩508 billion in 2020, a 29.2% decrease in fees and commissions received on securities business from ₩113 billion in 2019 to ₩80 billion in 2020, a 25.0% decrease in fees and commissions received on foreign exchange from ₩92 billion in 2019 to ₩69 billion in 2020 and a 10.6% decrease in fees and commissions from trust management from ₩180 billion in 2019 to ₩161 billion in 2020, which were offset in part by a significant increase in fees and commissions received related to leases from ₩5 billion in 2019 to ₩84 billion in 2020 and a 17.7% increase in other fees from ₩141 billion in 2019 to ₩166 billion in 2020. The decrease in fees and commissions received on credit cards was mainly due to a decrease in rates on credit card commissions received from merchants in accordance with Korean government policy, and the decrease in fees and commissions received on securities business and trust management was primarily attributable to the FSC’s restrictions on the sale of certain products included in such operations, including equity-linked trust products, from March 2020. The decrease in fees and commissions received on foreign exchange was primarily attributable to a general decrease across foreign currency transactions due to the COVID-19 pandemic, including foreign exchange, international wire transfers and foreign trade. The increase in fees and commissions received related to leases was primarily due to the additional fees and commissions received related to leases attributable to the addition of Woori Financial Capital as a consolidated subsidiary starting on October 20, 2020.

Comparison of 2019 to 2018

Our net fees and commissions income increased 3.1% from ₩1,070 billion in 2018 to ₩1,103 billion in 2019, mainly due to a 1.7% increase in fees and commissions income from ₩1,681 billion in 2018 to ₩1,709 billion in 2019, which was enhanced by a 0.7% decrease in fees and commissions expense from ₩611 billion in 2018 to ₩607 billion in 2019.

The 1.7% increase in fees and commissions income was primarily due to a 39.4% increase in fees and commissions received on foreign exchange from ₩66 billion in 2018 to ₩92 billion in 2019, a 17.7% increase in fees and commissions received on securities business from ₩96 billion in 2018 to ₩113 billion in 2019, a 9.8% increase in fees and commissions received related to credit from ₩173 billion in 2018 to ₩190 billion in 2019 and a 13.2% increase in fees and commissions received for electronic finance from ₩121 billion in 2018 to

 

138


Table of Contents

₩137 billion in 2019, which were offset in part by an 8.3% decrease in fees and commissions received on credit cards from ₩599 billion in 2018 to ₩549 billion in 2019. The increase in fees and commissions received on foreign exchange was primarily attributable to an increase in foreign exchange transactions due to an expansion of our overseas operations, the increase in fees and commissions received on securities business was mainly due to the expansion of our asset management business, the increase in fees and commissions received related to credit was principally due to growth in our loan portfolio, and the increase in fees and commissions received for electronic finance was mainly attributable to the expansion of our online and electronic platforms. The decrease in fees and commissions received on credit cards was mainly due to a decrease in rates on credit card commissions received from merchants in accordance with Korean government policy.

The 0.7% decrease in fees and commissions expense was primarily due to a 4.9% decrease in credit card commissions from ₩429 billion in 2018 to ₩408 billion in 2019, which was offset in part by an 8.6% increase in fees and commissions paid from ₩175 billion in 2018 to ₩190 billion in 2019. The decrease in credit card commissions was mainly due to a decrease in the average volume of our credit card receivables. The increase in fees and commissions paid was primarily attributable to increases in the fees and commissions paid with respect to overseas and agency-related transactions.

For further information regarding our net fees and commissions income, see Note 31 of the notes to our consolidated financial statements included elsewhere in this annual report.

Net Gain on Financial Instruments

The following table shows, for the years indicated, the components of our net gain on financial instruments:

 

     Year ended December 31,      Percentage change  
     2018      2019      2020      2019/2018     2020/2019  
     (in billions of Won)      (%)  

Net gain on financial instruments at fair value through profit or loss

   214      25      422        (88.3 )%      N/M (1) 

Net gain on financial assets at fair value through other comprehensive income

     2        11        24        450.0       118.2  

Net gain arising on disposals of financial assets at amortized cost

     80        102        44        27.5       (56.9
  

 

 

    

 

 

    

 

 

      

Total net gain on financial instruments

   296      139      490        (53.0     252.5  
  

 

 

    

 

 

    

 

 

      

 

(1)

N/M = not meaningful.

Comparison of 2020 to 2019

Our net gain on financial instruments increased 252.5% from ₩139 billion in 2019 to ₩490 billion in 2020. This increase was primarily attributable to a significant increase in net gain on financial instruments at fair value through profit or loss from ₩25 billion in 2019 to ₩422 billion in 2020, which was partially offset by a 56.9% decrease in net gain arising on disposals of financial assets at amortized cost from ₩102 billion in 2019 to ₩44 billion in 2020.

The significant increase in net gain on financial instruments at fair value through profit or loss resulted mainly from a significant increase in net gain on the transaction and valuation of currency derivatives from ₩17 billion in 2019 to ₩656 billion in 2020, which was offset in part by a 148.6% increase in net loss on the transaction and valuation of interest rate derivatives from ₩109 billion in 2019 to ₩271 billion in 2020.

The 56.9% decrease in net gain arising on disposals of financial assets at amortized cost was primarily attributable to gains realized on sales of certain non-performing project finance loans held by us in 2019, which were not repeated in 2020.

 

139


Table of Contents

Comparison of 2019 to 2018

Our net gain on financial instruments decreased 53.0% from ₩296 billion in 2018 to ₩139 billion in 2019. This decrease was primarily attributable to an 88.3% decrease in net gain on financial instruments at fair value through profit or loss from ₩214 billion in 2018 to ₩25 billion in 2019, which was partially offset by a 27.5% increase in net gain arising on disposal of financial assets at amortized cost from ₩80 billion in 2018 to ₩102 billion in 2019.

The 88.3% decrease in net gain on financial instruments at fair value through profit or loss resulted mainly from a 70.1% decrease in gain on financial instruments at fair value through profit or loss mandatorily measured at fair value from ₩197 billion in 2018 to ₩59 billion in 2019. Such decrease was primarily attributable to an 85.0% decrease in net gain on the transaction and valuation of currency derivatives from ₩113 billion in 2018 to ₩17 billion in 2019, which was enhanced by a 127.1% increase in net loss on the transaction and valuation of interest rate derivatives from ₩48 billion in 2018 to ₩109 billion in 2019.

The 27.5% increase in net gain arising on disposals of financial assets at amortized cost was primarily attributable to a 29.1% increase in net gain arising on disposals of loans and other financial assets at amortized cost from ₩79 billion in 2018 to ₩102 billion in 2019. Such increase mainly reflected gains realized on sales of certain non-performing project finance loans held by us in 2019.

For further information regarding our net gain on financial instruments, see Notes 33 and 34 of the notes to our consolidated financial statements included elsewhere in this annual report.

General and Administrative Expenses

The following table shows, for the years indicated, the components of our general and administrative expenses:

 

     Year ended December 31,      Percentage change  
     2018      2019      2020      2019/2018     2020/2019  
     (in billions of Won)      (%)  

Employee benefits

   2,322      2,391      2,533        3.0     5.9

Depreciation and amortization

     217        481        521        121.7       8.3  

Other general and administrative expenses

     1,085        894        903        (17.6     1.0  
  

 

 

    

 

 

    

 

 

      

General and administrative expenses

   3,624      3,766      3,956        3.9       5.0  
  

 

 

    

 

 

    

 

 

      

Comparison of 2020 to 2019

Our general and administrative expenses increased 5.0% from 3,766 billion in 2019 to 3,956 billion in 2020, primarily as a result of a 5.9% increase in employee benefits from 2,391 billion in 2019 to 2,533 billion in 2020, which was enhanced by an 8.3% increase in depreciation and amortization expenses from 481 billion in 2019 to 521 billion in 2020.

The 5.9% increase in employee benefits was primarily due to a 4.1% increase in short-term employee benefits, which include salaries and other employee benefits, from 2,060 billion in 2019 to 2,144 billion in 2020. Such increase was enhanced by a 29.5% increase in termination benefits from 156 billion in 2019 to 202 billion in 2020. The increase in short-term employee benefits was principally due to an increase in employee salaries due to increases in average wages and the number of employees attributable to the addition of Woori Financial Capital as a consolidated subsidiary on October 20, 2020, and the increase in termination benefits was mainly attributable to our implementation of an early retirement program in the fourth quarter of 2020.

The 8.3% increase in depreciation and amortization expenses was principally due to one-off depreciation expenses relating to our IT system and certain facilities of our headquarters.

 

140


Table of Contents

Comparison of 2019 to 2018

Our general and administrative expenses increased 3.9% from ₩3,624 billion in 2018 to ₩3,766 billion in 2019, primarily as a result of a 121.7% increase in depreciation and amortization expenses from ₩217 billion in 2018 to ₩481 billion in 2019, which was partially offset by a 17.6% decrease in other general and administrative expenses from ₩1,085 billion in 2018 to ₩894 billion in 2019.

The 121.7% increase in depreciation and amortization expenses was principally due to our adoption of IFRS 16, which resulted in an increase in lease amortization expenses that was offset in part by a decrease in rent expenses. The 17.6% decrease in other general and administrative expenses was primarily due to a 73.2% decrease in rent expenses from ₩321 billion in 2018 to ₩86 billion in 2019, which was principally due to our adoption of IFRS 16, as discussed above.

For further information regarding our general and administrative expenses, see Note 36-(1) of the notes to our consolidated financial statements included elsewhere in this annual report.

Other Net Operating Expenses

The following table shows, for the years indicated, the components of our other net operating expenses:

 

     Year ended December 31,     Percentage change  
     2018     2019     2020     2019/2018     2020/2019  
     (in billions of Won)     (%)  

Other operating income

   1,389     775     899       (44.2 )%      16.0

Other operating expenses

     (1,783     (1,077     (1,720     (39.6     59.7  
  

 

 

   

 

 

   

 

 

   

 

 

   

 

 

 

Total other net operating expenses

   (394   (303   (820     (23.1     170.6  
  

 

 

   

 

 

   

 

 

   

 

 

   

 

 

 

Comparison of 2020 to 2019

Our other net operating expenses increased 170.6% from ₩303 billion in 2019 to ₩820 billion in 2020, as a 59.7% increase in other operating expenses from ₩1,077 billion in 2019 to ₩1,720 billion in 2020 was partially offset by a 16.0% increase in other operating income from ₩775 billion in 2019 to ₩899 billion in 2020.

Other operating expenses include principally losses on transaction of foreign exchange, KDIC deposit insurance premiums, contributions to miscellaneous funds, losses related to derivatives designated for hedging, losses on fair value hedged items and miscellaneous other operating expenses. The 59.7% increase in other operating expenses was primarily the result of a 253.6% increase in losses on transactions of foreign exchange from ₩192 billion in 2019 to ₩679 billion in 2020, which was enhanced by a significant increase in losses related to derivatives designated for hedging from ₩4 billion in 2019 to ₩83 billion in 2020. The increase in losses on transaction of foreign exchange, which was principally due to higher exchange rate volatility in 2020 compared to 2019, was partially offset by a 25.9% increase in gains on transaction of foreign exchange from ₩602 billion in 2019 to ₩758 billion in 2020, which is recorded as part of other operating income. On a net basis, net gain on transaction of foreign exchange decreased 80.7% from ₩410 billion in 2019 to ₩79 billion in 2020. The increase in losses related to derivatives designated for hedging, which was primarily driven by higher volatility in the financial markets in 2020 compared to 2019, was enhanced by a 47.2% decrease in gains related to derivatives designated for hedging from ₩127 billion in 2019 to ₩67 billion in 2020, which is recorded as part of other operating income. On a net basis, net gain (loss) related to derivatives designated for hedging changed from a net gain of ₩123 billion in 2019 to a net loss of ₩16 billion in 2020.

Other operating income includes principally gains on transactions of foreign exchange, gains related to derivatives designated for hedging, gains on fair value hedged items and miscellaneous other operating income. The 16.0% increase in other operating income was mainly attributable to a 25.9% increase in gains on transactions of foreign exchange from ₩602 billion in 2019 to ₩758 billion in 2020, which was offset in part by a 47.2% decrease in gains related to derivatives designated for hedging from ₩127 billion in 2019 to

 

141


Table of Contents

₩67 billion in 2020. The increase in gains on transactions of foreign exchange, which was principally due to higher exchange rate volatility in 2020 compared to 2019, was more than offset by a greater increase in losses on transactions of foreign exchange, which is recorded as part of other operating expenses as discussed above. The decrease in gains related to derivatives designated for hedging, which was primarily driven by higher volatility in the financial markets in 2020 compared to 2019, was enhanced by an increase in losses related to derivatives designated for hedging, as discussed above.

Comparison of 2019 to 2018

Our other net operating expenses decreased 23.1% from ₩394 billion in 2018 to ₩303 billion in 2019, as a 44.2% decrease in other operating income from ₩1,389 billion in 2018 to ₩775 billion in 2019 was more than offset by a 39.6% decrease in other operating expenses from ₩1,783 billion in 2018 to ₩1,077 billion in 2019.

The 44.2% decrease in other operating income was mainly attributable to a 51.0% decrease in gains on transactions of foreign exchange from ₩1,228 billion in 2018 to ₩602 billion in 2019. This decrease, which was principally due to the overall depreciation of the Won in 2019 compared to 2018, was more than offset by a greater decrease in losses on transactions of foreign exchange from ₩991 billion in 2018 to ₩192 billion in 2019, which is recorded as part of other operating expenses. On a net basis, net gains on transactions of foreign exchange increased 73.0% from ₩237 billion in 2018 to ₩410 billion in 2019.

The 39.6% decrease in other operating expenses was primarily the result of an 80.6% decrease in losses on transactions of foreign exchange from ₩991 billion in 2018 to ₩192 billion in 2019, which mainly reflected the overall depreciation of the Won in 2019 compared to 2018. This decrease was partially offset by a decrease in gains on transaction of foreign exchange, which is recorded as part of other operating income as discussed above.

For further information regarding our other net operating expenses, see Notes 36-(2) and (3) of the notes to our consolidated financial statements included elsewhere in this annual report.

Net Other Non-operating Income (Expenses)

The following table shows, for the years indicated, the components of our net other non-operating income (expenses):

 

     Year ended December 31,     Percentage change  
     2018     2019     2020     2019/2018     2020/2019  
     (in billions of Won)     (%)  

Other non-operating income

   130     68     133       (47.7 )%      95.6

Other non-operating expenses

     (87     (229     (313     163.2       36.7  
  

 

 

   

 

 

   

 

 

     

Total net other non-operating income (expenses)

   43     (161   (180     N/M (1)      11.8  
  

 

 

   

 

 

   

 

 

     

 

(1)

N/M = not meaningful.

Comparison of 2020 to 2019

Our net other non-operating expenses increased 11.8% from ₩161 billion in 2019 to ₩180 billion in 2020, as a 36.7% increase in other non-operating expenses from ₩229 billion in 2019 to ₩313 billion in 2020 was partially offset by a 95.6% increase in other non-operating income from ₩68 billion in 2019 to ₩133 billion in 2020.

Other non-operating expenses include principally depreciation on investment properties, operating expenses on investment properties, losses on disposal of premises and equipment, intangible assets and other assets, impairment losses on premises and equipment, intangible assets and other assets, donations and miscellaneous other non-operating expenses. The 36.7% increase in other non-operating expenses was mainly attributable to a 92.4% increase in miscellaneous other non-operating expenses from ₩132 billion in 2019 to ₩254 billion in 2020, which was partially offset by a 67.9% decrease in impairment losses on premises, equipment, intangible

 

142


Table of Contents

assets and other assets from 28 billion in 2019 to 9 billion in 2020 and a 28.6% decrease in donations from 63 billion in 2019 to 45 billion in 2020. The increase in miscellaneous other non-operating expenses was principally due to increases in provisions relating to the estimated reimbursements and other payments in connection with Woori Bank’s sale of trade finance funds managed by Lime Asset Management Co. as well as derivative-linked fund and securities products tied to yields on treasury bonds of Germany and the United Kingdom. See “Item 8.A. Consolidated Statements and Other Financial Information—Legal Proceedings and Regulatory Actions—Woori Bank” and Notes 23-(5)-2) and 3) of the notes to our consolidated financial statements included elsewhere in this annual report.

Other non-operating income includes principally rental fee income, gain on disposal of investment in joint ventures and associates, gain on disposal of premises and equipment, intangible assets and other assets, reversal of impairment loss on premises and equipment, intangible assets and other assets and miscellaneous other non-operating income. The 95.6% increase in other non-operating income was primarily attributable to an 84.2% increase in miscellaneous other non-operating income from 57 billion in 2019 to 105 billion in 2020, which was mainly due to additional income from the liquidation of funds and bargain purchases resulting from the addition of Woori Financial Capital as a consolidated subsidiary on October 20, 2020.

Comparison of 2019 to 2018

Our net other non-operating income (expenses) changed from net income of 43 billion in 2018 to net expense of 161 billion in 2019, as a 163.2% increase in other non-operating expenses from 87 billion in 2018 to 229 billion in 2019 was enhanced by a 47.7% decrease in other non-operating income from 130 billion in 2018 to 68 billion in 2019.

The 163.2% increase in other non-operating expenses was mainly attributable to a significant increase in miscellaneous other non-operating expenses from 26 billion in 2018 to 132 billion in 2019, which was principally due to an increase in provisions relating to the estimated reimbursements and other payments in connection with Woori Bank’s sale of derivative-linked fund and securities products tied to yields on treasury bonds of Germany, the United Kingdom and the United States. See “Item 8.A. Consolidated Statements and Other Financial Information—Legal Proceedings and Regulatory Actions—Woori Bank” and Note 23-(5)-2) of the notes to our consolidated financial statements included elsewhere in this annual report.

The 47.7% decrease in other non-operating income was primarily attributable to a 100.0% decrease in gains on disposal of investment in joint ventures and associates from 51 billion in 2018 to nil in 2019, which was due to gains recognized in 2018 on the disposal of certain investments in joint ventures and associates after improvements in their financial condition, which were not repeated in 2019.

For further information regarding our net other non-operating income (expenses), see Notes 37-(3) and (4) of the notes to our consolidated financial statements included elsewhere in this annual report.

Share of Gain (Loss) on Joint Ventures and Associates

Comparison of 2020 to 2019

Our share of gain on joint ventures and associates increased 20.2% from 84 billion 2019 to 101 billion in 2020. Such increase was primarily due to a 21.2% increase in our gains on valuation of investments in joint ventures and associates from 104 billion in 2019 to 126 billion in 2020, resulting mainly from an increase in the share of profits from Well to Sea No.3 Private Equity Fund.

Comparison of 2019 to 2018

Our share of gain on joint ventures and associates significantly increased from 3 billion in 2018 to 84 billion 2019. Such increase was primarily due to a significant increase in our gains on valuation of investments in joint ventures and associates from 26 billion in 2018 to 104 billion in 2019, resulting mainly from the share of profits from Lotte Card Co., Ltd., in which we acquired a 20% equity interest in October 2019. See “Item 4.B. Business Overview—Credit Cards.”

 

143


Table of Contents

For further information regarding our investments in joint ventures and associates, see Note 13 of the notes to our consolidated financial statements included elsewhere in this annual report.

Income Tax Expense

Our income tax expense is calculated by adding or subtracting changes in deferred income tax liabilities and assets to income tax amounts payable for the period. Deferred tax assets are recognized for deductible temporary differences, including operating losses and tax credit carry-forwards, while deferred tax liabilities are recognized for taxable temporary differences. Temporary differences are those between the carrying values of assets and liabilities for financial reporting purposes and their tax bases. Deferred tax assets, including the carry-forwards of unused tax losses, are recognized to the extent it is probable that the deferred tax assets will be realized.

Comparison of 2020 to 2019

Income tax expense decreased 29.1% from 685 billion in 2019 to 486 billion in 2020, mainly as a result of a decrease in our net income before income tax expense. Our effective tax rate was 25.2% in 2019 and 24.3% in 2020.

Comparison of 2019 to 2018

Income tax expense decreased 9.0% from 753 billion in 2018 to 685 billion in 2019, mainly as a result of a decrease in our net income before income tax expense, as well as a negative tax adjustment recognized in 2019 in respect of prior periods compared to a positive tax adjustment recognized in 2018. Our effective tax rate was 26.9% in 2018 and 25.2% in 2019.

For further information regarding our income tax expense, see Note 38 of the notes to our consolidated financial statements included elsewhere in this annual report.

Net Income

Due to the factors described above, we recorded net income of 1,515 billion in 2020, compared to 2,038 billion in 2019 and 2,052 billion in 2018.

Results by Principal Business Segment

We compile and analyze financial information for our business segments based upon segment information used by our management for the purposes of resource allocation and performance evaluation. We currently have four operational business segments: banking, credit card, investment banking and other operations.

The following table shows, for the years indicated, our results of operations by segment:

 

     Net income
Year ended December 31,
     Total operating income(1)
Year ended December 31,
 
     2018      2019      2020      2018      2019      2020  
     (in billions of Won)  

Banking

   1,916      1,862      1,417      2,559      2,629      1,911  

Credit card

     127        114        120        172        136        165  

Investment banking

     33        53        63        33        56        70  

Others

     3        633        652        5        636        681  
  

 

 

    

 

 

    

 

 

    

 

 

    

 

 

    

 

 

 

Total(2)

   2,079      2,663      2,252      2,770      3,458      2,827  
  

 

 

    

 

 

    

 

 

    

 

 

    

 

 

    

 

 

 

 

(1)

Comprises net interest income and net non-interest income after administrative expenses and impairment losses due to credit losses.

(2)

Before adjustments for consolidation, inter-segment transactions and certain differences in classification under our management reporting system.

Banking

This segment primarily consists of the banking operations of Woori Bank and its overseas subsidiaries. Woori Bank provides a wide range of banking and other financial services to large corporations, small- and

 

144


Table of Contents

medium-sized enterprises and individuals in Korea. The following table shows, for the years indicated, our income statement data for this segment:

 

     Year ended December 31,     Percentage change  
     2018     2019     2020     2019/2018     2020/2019  
     (in billions of Won)     (%)  

Income statement data

          

Net interest income

   4,454     4,583     4,545       2.9     (0.8 )% 

Non-interest income

     1,517       1,557       1,423       2.6       (8.6

Reversal of (provision for) impairment losses due to credit loss and others(1)

     5       (33     (512     N/M (2)      N/M  

General administrative expenses

     (3,416     (3,479     (3,545     1.8       1.9  
  

 

 

   

 

 

   

 

 

     

Net operating income

     2,559       2,629       1,911       2.7       (27.3

Non-operating income (expense)

     70       (151     (57     N/M       (62.3
  

 

 

   

 

 

   

 

 

     

Net income before tax

     2,629       2,478       1,854       (5.7     (25.2

Tax expense

     (713     (616     (437     (13.6     (29.1
  

 

 

   

 

 

   

 

 

     

Net income

   1,916     1,862     1,417       (2.8     (23.9
  

 

 

   

 

 

   

 

 

     

 

(1)

Consist of reversal of (provision for) impairment losses due to credit loss and others and reversal of provisions (provisions).

(2)

N/M = not meaningful.

Comparison of 2020 to 2019

Our net income before tax for this segment decreased 25.2% from ₩2,478 billion in 2019 to ₩1,854 billion in 2020. Net income after tax also decreased 23.9% from ₩1,862 billion in 2019 to ₩1,417 billion in 2020.

Net interest income for this segment decreased 0.8% from ₩4,583 billion in 2019 to ₩4,545 billion in 2020, primarily reflecting the decrease in the average yield on loans, which was offset in part by the decrease in the average cost of deposits, mainly reflecting the overall decrease in the general level of interest rates in Korea in 2020 compared to 2019. The impact of such decrease was partially offset by increases in the average balances of loans and deposits, respectively, principally as a result of increased demand for such products from customers as discussed above.

Non-interest income attributable to this segment decreased 8.6% from ₩1,557 billion in 2019 to ₩1,423 billion in 2020, primarily due to a decrease in sales of financial products through bank branches as well as decreases in fees and commissions received on foreign exchange derivatives.

Impairment losses due to credit loss and others for this segment increased significantly from ₩33 billion in 2019 to ₩512 billion in 2020, primarily as a result of an increase in provision for loan losses in respect of Woori Bank’s loan portfolio, which was mainly attributable to an expected deterioration in the overall asset quality of such loan portfolio due to the COVID-19 pandemic.

General administrative expenses attributable to this segment increased 1.9% from ₩3,479 billion in 2019 to ₩3,545 billion in 2020, mainly due to increases in salaries and termination benefits and depreciation expenses relating to IT systems.

Non-operating expense for this segment decreased 62.3% from ₩151 billion in 2019 to ₩57 billion in 2020, primarily due to profits from the liquidation of the Well to Sea No.3 Private Equity Fund, which were partially offset by the increase in provisions relating to the estimated reimbursements and other payments in connection with Woori Bank’s sale of trade finance funds managed by Lime Asset Management Co. as well as derivative-linked fund and securities products tied to yields on treasury bonds of Germany and the United Kingdom.

 

145


Table of Contents

Comparison of 2019 to 2018

Our net income before tax for this segment decreased 5.7% from ₩2,629 billion in 2018 to ₩2,478 billion in 2019. Net income after tax also decreased 2.8% from ₩1,916 billion in 2018 to ₩1,862 billion in 2019.

Net interest income for this segment increased 2.9% from ₩4,454 billion in 2018 to ₩4,583 billion in 2019, primarily due to an increase in the average balances of loans, principally as a result of increased demand for loans from customers, which was enhanced by an increase in the average yields on loans, mainly reflecting the overall increase in the general level of interest rates in Korea in 2019 compared to 2018.

Non-interest income attributable to this segment increased 2.6% from ₩1,517 billion in 2018 to ₩1,557 billion in 2019, primarily due to increases in fees and commissions received on foreign exchange and electronic finance, which mainly reflect the expansion of our overseas operations and online and electronic business, respectively.

Reversal of (provision for) impairment losses due to credit loss and others for this segment changed from a net reversal of ₩5 billion in 2018 to a net provision of ₩33 billion in 2019, primarily as a result of a decrease in reversal of provisions on guarantees attributable to significant reversals in 2018 caused by the improvement in the financial condition of certain corporate customers on behalf of which we had extended guarantees and loans, which were not repeated in 2019.

General administrative expenses attributable to this segment increased 1.8% from ₩3,416 billion in 2018 to ₩3,479 billion in 2019, mainly due to an increase in depreciation and amortization expenses resulting from our adoption of IFRS 16 that was offset in part by a decrease in rent expenses. See Note 2(1)-1)-a) of the notes to our consolidated financial statements included elsewhere in this annual report.

Non-operating income (expense) for this segment changed from net income of ₩70 billion in 2018 to net expense of ₩151 billion in 2019, primarily due to an increase in provisions relating to the estimated reimbursements and other payments in connection with Woori Bank’s sale of derivative-linked fund and securities products tied to yields on treasury bonds of Germany, the United Kingdom and the United States. See “Item 8.A. Consolidated Statements and Other Financial Information—Legal Proceedings and Regulatory Actions—Woori Bank” and Note 23-(5)-2) of the notes to our consolidated financial statements included elsewhere in this annual report.

Credit Card

This segment consists of the credit card operations of Woori Card. Woori Card offers credit card products and services mainly to consumers and corporate customers in Korea. The following table shows, for the years indicated, our income statement data for this segment:

 

     Year ended December 31,     Percentage change  
     2018     2019     2020     2019/2018     2020/2019  
     (in billions of Won)     (%)  

Income statement data

          

Net interest income

   510     554     564       8.6     1.8

Non-interest income

     60       32       4       (46.7     (87.5

Impairment losses due to credit loss and others(1)

     (227     (260     (196     14.5       (24.6

General administrative expenses

     (171     (190     (207     11.1       8.9  
  

 

 

   

 

 

   

 

 

     

Net operating income

     172       136       165       (20.9     21.3  

Non-operating income (expense)

     (6     14       (6     N/M (2)      N/M  
  

 

 

   

 

 

   

 

 

     

Net income before tax

     167       150       159       (10.2     6.0  

Tax expense

     (40     (36     (39     (10.0     8.3  
  

 

 

   

 

 

   

 

 

     

Net income

   127     114     120       (10.2     5.3  
  

 

 

   

 

 

   

 

 

     

 

(1)

Consist of reversal of (provision for) impairment losses due to credit loss and others and reversal of provisions (provisions).

(2)

N/M = not meaningful.

 

146


Table of Contents

Comparison of 2020 to 2019

Our net income before tax for this segment increased 6.0% from ₩150 billion in 2019 to ₩159 billion in 2020. Net income after tax also increased 5.3% from ₩114 billion in 2019 to ₩120 billion in 2020.

Net interest income for this segment increased 1.8% from ₩554 billion in 2019 to ₩564 billion in 2020, primarily due to an increase in the average volume of credit card receivables, including cash advances and credit card loans, which was offset in part by a decrease in the average yield on such receivables.

Non-interest income attributable to this segment decreased 87.5% from ₩32 billion in 2019 to ₩4 billion in 2020, mainly due to a decrease in fees and commissions received on credit cards resulting from reduced consumer spending due to the COVID-19 pandemic and an increase in commissions paid related to credit card benefits.

Impairment losses due to credit loss and others for this segment decreased 24.6% from ₩260 billion in 2019 to ₩196 billion in 2020, primarily as a result of a decrease in delinquency rates due to heightened credit review standards.

General administrative expenses attributable to this segment increased 8.9% from ₩190 billion in 2019 to ₩207 billion in 2020, mainly due to an increase in salaries paid resulting from an increase in the number of employees in this segment.

Non-operating income for this segment changed from net income of ₩14 billion in 2019 to a net expense of ₩6 billion in 2020, mainly as a result of a net reversal of provisions related to litigation in this segment due to judgments in our favor in 2019, which was not repeated in 2020.

Comparison of 2019 to 2018

Our net income before tax for this segment decreased 10.2% from ₩167 billion in 2018 to ₩150 billion in 2019. Net income after tax also decreased 10.2% from ₩127 billion in 2018 to ₩114 billion in 2019.

Net interest income for this segment increased 8.6% from ₩510 billion in 2018 to ₩554 billion in 2019, primarily due to an increase in the average yield on credit card receivables, including cash advances and credit card loans, which was offset in part by a decrease in the average volume of such receivables.

Non-interest income attributable to this segment decreased 46.7% from ₩60 billion in 2018 to ₩32 billion in 2019, mainly due to a decrease in fees and commissions received on credit cards resulting from a decrease in rates on credit card commissions received from merchants in accordance with Korean government policy.

Impairment losses due to credit loss and others for this segment increased 14.5% from ₩227 billion in 2018 to ₩260 billion in 2019, primarily as a result of an increase in the outstanding balance of our credit card receivables.

General administrative expenses attributable to this segment increased 11.1% from ₩171 billion in 2018 to ₩190 billion in 2019, mainly due to increases in salaries and benefits paid to our employees in this segment and computer and IT-related expenses.

Non-operating income (expense) for this segment changed from net expense of ₩6 billion in 2018 to net income of ₩14 billion in 2019, mainly as a result of a net reversal of provisions related to litigation in this segment due to judgments in our favor in 2019.

 

147


Table of Contents

Investment Banking

This segment consists of the investment banking operations of Woori Investment Bank. Woori Investment Bank mainly provides project finance, structured finance, merger and acquisition financing and financial advisory services. The following table shows, for the years indicated, our income statement data for this segment:

 

     Year ended December 31,     Percentage change  
     2018     2019     2020     2019/2018     2020/2019  
     (in billions of Won)     (%)  

Income statement data

          

Net interest income

   43     54     78       25.6     44.4

Non-interest income

     20       34       34       70.0       0.0  

Reversal of (provision for) impairment losses due to credit loss and others(1)

     (4     (1     (4     (75.0     300.0  

General administrative expenses

     (26     (31     (39     19.2       25.8  
  

 

 

   

 

 

   

 

 

     

Net operating income

     33       56       70       69.7       25.0  

Non-operating expense

           (4     (1     N/A (2)      (75.0
  

 

 

   

 

 

   

 

 

     

Net income before tax

     33       52       69       57.6       32.7  

Tax income (expense)

     1       1       (6     0.0       N/M (3) 
  

 

 

   

 

 

   

 

 

     

Net income

   33     53     63       60.6       18.9  
  

 

 

   

 

 

   

 

 

     

 

(1)

Consist of reversal of (provision for) impairment losses due to credit loss and others and reversal of provisions (provisions).

(2)

N/A = not applicable.

(3)

N/M = not meaningful.

Comparison of 2020 to 2019

Our net income before tax for this segment increased 32.7% from ₩52 billion in 2019 to ₩69 billion in 2020. Net income after tax also increased 18.9% from ₩53 billion in 2019 to ₩63 billion in 2020.

Net interest income for this segment, which consists mainly of interest income from financing provided to corporations, increased 44.4% from ₩54 billion in 2019 to ₩78 billion in 2020, primarily reflecting an increase in the average balance of such financing provided to corporate customers.

Non-interest income attributable to this segment remained stable at ₩34 billion in 2019 and 2020.

Impairment losses due to credit loss and others for this segment increased 300.0% from ₩1 billion in 2019 to ₩4 billion in 2020, primarily as a result of an expected deterioration in the overall asset quality of loans in this segment due to the COVID-19 pandemic.

General administrative expenses attributable to this segment increased 25.8% from ₩31 billion in 2019 to ₩39 billion in 2020, mainly due to an increase in salaries paid resulting from an increase in the number of employees in this segment.

Comparison of 2019 to 2018

Our net income before tax for this segment increased 57.6% from ₩33 billion in 2018 to ₩52 billion in 2019. Net income after tax also increased 60.6% from ₩33 billion in 2018 to ₩53 billion in 2019.

Net interest income for this segment increased 25.6% from ₩43 billion in 2018 to ₩54 billion in 2019, primarily reflecting an increase in the average balance of such financing provided to corporate customers.

Non-interest income attributable to this segment increased 70.0% from ₩20 billion in 2018 to ₩34 billion in 2019, primarily due to an increase in the fees received on financing provided to corporations as a result of an increase in the average balance of such financing.

 

148


Table of Contents

Impairment losses due to credit loss and others for this segment decreased 75.0% from ₩4 billion in 2018 to ₩1 billion in 2019, primarily as a result of our recovery of loans previously written off in this segment, as well as our efforts to improve the overall asset quality of our loan portfolio.

General administrative expenses attributable to this segment increased 19.2% from ₩26 billion in 2018 to ₩31 billion in 2019, mainly due to an increase in salary expenses as a result of an increase in the number of our employees in this segment.

Others

Other operations include the operations of Woori Financial Group and all of our subsidiaries (other than Woori Bank, Woori Card and Woori Investment Bank), including Woori Financial Capital, Woori Asset Trust, Woori Asset Management, Woori Credit Information, Woori Fund Service, Woori Private Equity Asset Management, Woori Global Asset Management, Woori FIS and Woori Finance Research. The following table shows, for the years indicated, our income statement data for this segment:

 

     Year ended December 31,     Percentage change  
     2018     2019     2020     2019/2018     2020/2019  
     (in billions of Won)     (%)  

Income statement data

          

Net interest income

   1     2     69       100.0     N/M (3) 

Non-interest income

     297       958       1,072       222.6       11.9

Impairment losses due to credit loss and others(1)

           (1     (44     N/A (2)      N/M  

General administrative expenses

     (293     (324     (417     10.6       28.7  
  

 

 

   

 

 

   

 

 

     

Net operating income

     5       636       681       N/M       7.1  

Non-operating income (expense)

           (2     1       N/A       N/M  
  

 

 

   

 

 

   

 

 

     

Net income before tax

     6       635       682       N/M       7.4  

Tax expense

     (2     (1     (29     (50.0     N/M  
  

 

 

   

 

 

   

 

 

     

Net income

   3     633     652       N/M       3.0  
  

 

 

   

 

 

   

 

 

     

 

(1)

Consist of reversal of (provision for) impairment losses due to credit loss and others and reversal of provisions (provisions).

(2)

N/A = not applicable.

(3)

N/M = not meaningful.

Comparison of 2020 to 2019

Our net income before tax for this segment increased 7.4% from ₩635 billion in 2019 to ₩682 billion in 2020. Net income after tax increased 3.0% from ₩633 billion in 2019 to ₩652 billion in 2020.

Net interest income for this segment increased significantly from ₩2 billion in 2019 to ₩69 billion in 2020, primarily due to the additional interest income attributable to the addition of Woori Financial Capital as a consolidated subsidiary starting on October 20, 2020.

Non-interest income attributable to this segment increased 11.9% from ₩958 billion in 2019 to ₩1,072 billion in 2020, primarily as a result of the additional non-interest income attributable to the addition of Woori Financial Capital as a consolidated subsidiary starting on October 20, 2020.

Impairment losses due to credit loss and others for this segment increased significantly from ₩1 billion in 2019 to ₩44 billion in 2020, primarily as a result of an expected deterioration in the overall asset quality of the loans included in this segment due to the COVID-19 pandemic, as well as the additional impairment losses attributable to the addition of Woori Financial Capital as a consolidated subsidiary starting on October 20, 2020.

General administrative expenses attributable to this segment increased 28.7% from ₩324 billion in 2019 to ₩417 billion in 2020, mainly due to an increase in salaries and other employee benefits paid to our employees in this segment and an increase in termination benefits resulting mainly from our implementation of an early retirement program in the fourth quarter of 2020, as well as the additional expenses attributable to the addition of Woori Financial Capital as a consolidated subsidiary starting on October 20, 2020.

 

149


Table of Contents

Comparison of 2019 to 2018

Our net income before tax for this segment increased from ₩6 billion in 2018 to ₩635 billion in 2019. Net income after tax increased from ₩3 billion in 2018 to ₩633 billion in 2019.

Net interest income for this segment increased 100.0% from ₩1 billion in 2018 to ₩2 billion in 2019, primarily due to an increase in interest income from Woori FIS, Woori Asset Management and Woori Global Asset Management, some of which were newly acquired in 2019.

Non-interest income attributable to this segment increased 222.6% from ₩297 billion in 2018 to ₩958 billion in 2019, primarily as a result of dividends from Woori Bank in 2019.

Impairment losses due to credit loss and others for this segment increased from nil in 2018 to ₩1 billion in 2019, primarily as a result of provisions established in connection with deposits of the holding company.

General administrative expenses attributable to this segment increased 10.6% from ₩293 billion in 2018 to ₩324 billion in 2019, mainly due to an increase in employee benefit expenses as a result of our establishment as a holding company.

 

150


Table of Contents
Item 5.B.

Liquidity and Capital Resources

Financial Condition

Assets

The following table sets forth, as of the dates indicated, the principal components of our assets:

 

    As of December 31,     Percentage change  
  2018     2019     2020     2019/2018     2020/2019  
    (in billions of Won)     (%)  

Cash and cash equivalents

  6,748     6,393     9,991       (5.3 )%      56.3

Financial assets at fair value through profit or loss

    6,126       8,069       14,763       31.7       83.0  

Financial assets at fair value through other comprehensive income

    18,063       27,731       30,029       53.5       8.3  

Securities at amortized cost

    22,933       20,321       17,021       (11.4     (16.2

Loans and other financial assets at amortized cost:

    282,458       293,718       320,106       4.0       9.0  

Due from banks(2)

    14,151       14,492       9,863       2.4       (31.9

Loans(2)

    260,820       271,032       302,794       3.9       11.7  

Loans in local currency

    210,701       221,484       249,265       5.1       12.5  

Loans in foreign currencies

    15,239       18,534       20,025       21.6       8.0  

Domestic banker’s usance

    2,934       2,900       2,241       (1.2     (22.7

Credit card accounts

    8,051       8,399       8,543       4.3       1.7  

Bills bought in foreign currencies

    7,874       4,772       5,763       (39.4     20.8  

Bills bought in local currency

    23       61       134       165.2       119.7  

Factoring receivables

    46       21       38       (54.3     81.0  

Advances for customers on guarantees

    14       13       31       (7.1     138.5  

Privately placed bonds

    366       307       354       (16.1     15.3  

Securitized loans

    1,377       2,250       2,562       63.4       13.9  

Call loans

    2,669       3,290       2,352       23.3       (28.5

Bonds purchased under resale agreements

    11,702       8,982       10,146       (23.2     13.0  

Financial lease receivables

    156       226       586       44.9       159.3  

Installment financial bonds

    881       753       1,925       14.5       155.6  

Others

          1             100.0       (100.0

Loan origination costs and fees

    574       621       744       8.2       19.8  

Discounted present value

    (10     (7     (7     (30.0     (0.0

Loss allowance

    (1,778     (1,575     (1,909     (11.4     21.2  

Other financial assets (other receivables)(2)

    7,487       8,193       7,449       9.4       (9.1

Investments in joint ventures and associates

    362       806       993       122.7       23.2  

Investment properties

    378       280       387       (25.9     38.2  

Premises and equipment

    2,450       3,365       3,287       37.3       (2.3

Other assets(3)

    929       1,299       2,503       39.8       92.7  
 

 

 

   

 

 

   

 

 

     

Total assets

  340,447     361,981     399,081       6.3       10.2  
 

 

 

   

 

 

   

 

 

     

 

(1)

N/A = not applicable.

(2)

Net of allowance for credit losses.

(3)

Includes intangible assets and goodwill, assets held for distribution (sale), net defined benefit assets, current tax assets, deferred tax assets, derivative assets designated for hedging and other assets.

For further information on our assets, see “Item 4.B. Business Overview—Assets and Liabilities.”

Comparison of 2020 to 2019

Our total assets increased 10.2% from ₩361,981 billion as of December 31, 2019 to ₩399,081 billion as of December 31, 2020, principally due to an 11.7% increase in loans from ₩271,032 billion as of December 31,

 

151


Table of Contents

2019 to ₩302,794 billion as of December 31, 2020, which was enhanced by an 83.0% increase in financial assets at fair value through profit or loss from ₩8,069 billion as of December 31, 2019 to ₩14,763 billion as of December 31, 2020.

The increase in loans was primarily attributable to a 12.5% increase in loans in local currency from ₩221,484 billion as of December 31, 2019 to ₩249,265 billion as of December 31, 2020, which was enhanced by an 8.0% increase in loans in foreign currencies from ₩18,534 billion as of December 31, 2019 to ₩20,025 billion as of December 31, 2020, a 155.6% increase in installment financial bonds from ₩753 billion as of December 31, 2019 to ₩1,925 billion as of December 31, 2020 and a 13.0% increase in bonds purchased under resale agreements from ₩8,982 billion as of December 31, 2019 to ₩10,146 billion as of December 31, 2020.

The increase in financial assets at fair value through profit or loss was primarily attributable to a 136.2% increase in derivatives assets from ₩2,922 billion as of December 31, 2019 to ₩6,902 billion as of December 31, 2020, which was enhanced by a 45.4% increase in securities from ₩4,907 billion as of December 31, 2019 to ₩7,136 billion as of December 31, 2020. Such increase in securities was principally due to an increase in beneficiary certificates.

Comparison of 2019 to 2018

Our total assets increased 6.3% from ₩340,447 billion as of December 31, 2018 to ₩361,981 billion as of December 31, 2019, principally due to a 3.9% increase in loans from ₩260,820 billion as of December 31, 2018 to ₩271,032 billion as of December 31, 2019, which was enhanced by a 53.5% increase in financial assets at fair value through other comprehensive income from ₩18,063 billion as of December 31, 2018 to ₩27,731 billion as of December 31, 2019.

The increase in loans was primarily attributable to a 5.1% increase in loans in local currency from ₩210,701 billion as of December 31, 2018 to ₩221,484 billion as of December 31, 2019, which was enhanced by a 21.6% increase in loans in foreign currencies from ₩15,239 billion as of December 31, 2018 to ₩18,534 billion as of December 31, 2019. Such increases were partially offset by a 39.4% decrease in bills bought in foreign currencies from ₩7,874 billion as of December 31, 2018 to ₩4,772 billion as of December 31, 2019 and a 23.2% decrease in bonds purchased under resale agreements from ₩11,702 billion as of December 31, 2018 to ₩8,982 billion as of December 31, 2019. The increase in financial assets at fair value through other comprehensive income was primarily attributable to a 57.9% increase in debt securities of financial institutions from ₩11,253 billion as of December 31, 2018 to ₩17,770 billion as of December 31, 2019, which was enhanced by a 114.7% increase in corporate debt securities from ₩1,824 billion as of December 31, 2018 to ₩3,917 billion as of December 31, 2019.

 

152


Table of Contents

Liabilities and Equity

The following table sets forth, as of the dates indicated, the principal components of our liabilities and our equity:

 

     As of December 31,     Percentage change  
   2018     2019     2020     2019/2018     2020/2019  
     (in billions of Won)     (%)  

Liabilities:

          

Financial liabilities at fair value through profit or loss

   2,283     2,958     6,814       29.6     130.4

Deposits due to customers

     248,691       264,686       291,477       6.4       10.1  

Borrowings

     16,203       18,999       20,745       17.3       9.2  

Debentures

     28,736       30,858       37,479       7.4       21.5  

Provisions

     391       444       502       13.6       13.1  

Other financial liabilities

     21,443       17,707       14,216       (17.4     (19.7

Other liabilities(2)

     747       837       1,122       12.0       34.1  
  

 

 

   

 

 

   

 

 

     

Total liabilities

     318,494       336,488       372,356       5.6       10.7  
  

 

 

   

 

 

   

 

 

     

Equity:

          

Owner’s equity:

          

Capital stock

     3,381       3,611       3,611       6.8        

Hybrid securities

     3,162       998       1,895       (68.4     89.9  

Capital surplus

     286       626       626       118.9       (0.0

Other equity

     (2,214     (2,249     (2,347     1.6       4.4  

Retained earnings(3)

     17,125       18,525       19,268       8.2       4.0  
  

 

 

   

 

 

   

 

 

     
     21,740       21,510       23,054       (1.1     7.2  
  

 

 

   

 

 

   

 

 

     

Non-controlling interests

     213       3,982       3,672       1769.5       (7.8
  

 

 

   

 

 

   

 

 

     

Total equity

     21,953       25,492       26,725       16.1       4.8  
  

 

 

   

 

 

   

 

 

     

Total liabilities and equity

   340,447     361,981     399,081       6.3       10.2  
  

 

 

   

 

 

   

 

 

     

 

(1)

N/A = not applicable.

(2)

Includes net defined benefit liability, current tax liabilities, deferred tax liabilities, derivative liabilities designated for hedging and other liabilities.

(3)

Includes regulatory reserve for credit loss of ₩2,578 billion as of December 31, 2018, ₩2,356 billion as of December 31, 2019 and ₩2,548 billion as of December 31, 2020.

For further information on our liabilities, see “Item 4.B. Business Overview—Assets and Liabilities.”

Comparison of 2020 to 2019

Our total liabilities increased 10.7% from ₩336,488 billion as of December 31, 2019 to ₩372,356 billion as of December 31, 2020, principally as a result of a 10.1% increase in deposits due to customers from ₩264,686 billion as of December 31, 2019 to ₩291,477 billion as of December 31, 2020, which was enhanced by a 21.5% increase in debentures from ₩30,858 billion as of December 31, 2019 to ₩37,479 billion as of December 31, 2020 and a 130.4% increase in financial liabilities at fair value through profit or loss from ₩2,958 billion as of December 31, 2019 to ₩6,814 billion as of December 31, 2020. The increase in deposits due to customers was primarily due to an 8.2% increase in time deposits from ₩224,116 billion as of December 31, 2019 to ₩242,398 billion as of December 31, 2020, which was enhanced by a 43.9% increase in demand deposits from ₩8,655 billion as of December 31, 2019 to ₩12,454 billion as of December 31, 2020 and a 12.0% increase in deposits in foreign currencies from ₩27,144 billion as of December 31, 2019 to ₩30,409 billion as of December 31, 2020.

Our total equity increased 4.8% from ₩25,492 billion as of December 31, 2019 to ₩26,725 billion as of December 31, 2020. Such increase mainly reflected an 89.9% increase in hybrid securities from ₩998 billion as

 

153


Table of Contents

of December 31, 2019 to ₩1,895 billion as of December 31, 2020 and a 4.0% increase in retained earnings from ₩18,525 billion as of December 31, 2019 to ₩19,268 billion as of December 31, 2020. The increase in hybrid securities was due to the issuances of local currency-denominated hybrid securities in February, June and October 2020. The increase in retained earnings was attributable mainly to the net income we generated in 2020.

Comparison of 2019 to 2018

Our total liabilities increased 5.6% from ₩318,494 billion as of December 31, 2018 to ₩336,488 billion as of December 31, 2019, principally as a result of a 6.4% increase in deposits due to customers from ₩248,691 billion as of December 31, 2018 to ₩264,686 billion as of December 31, 2019. The increase in deposits due to customers was primarily due to a 9.8% increase in time deposits from ₩204,052 billion as of December 31, 2018 to ₩224,116 billion as of December 31, 2019, which was partially offset by an 85.0% decrease in certificates of deposits from ₩6,511 billion as of December 31, 2018 to ₩974 billion as of December 31, 2019.

Our total equity increased 16.1% from ₩21,953 billion as of December 31, 2018 to ₩25,492 billion as of December 31, 2019. Such increase mainly reflected a significant increase in non-controlling interests from ₩213 billion as of December 31, 2018 to ₩3,982 billion as of December 31, 2019, principally due to the classification of hybrid securities (issued by Woori Bank) as non-controlling interests starting from January 11, 2019.

Liquidity

Our primary source of funding has historically been and continues to be customer deposits, particularly lower-cost retail deposits. Customer deposits amounted to ₩248,691 billion, ₩264,686 billion and ₩291,477 billion as of December 31, 2018, 2019 and 2020, which represented approximately 82.7%, 83.0% and 82.2% of our total funding, respectively. We have historically been able to use customer deposits to finance our operations generally, including meeting a portion of our liquidity requirements. Although the majority of deposits are short term, it has been our experience that the majority of our depositors generally roll over their deposits at maturity, thus providing us with a stable source of funding. However, in the event that a substantial number of our depositors do not roll over their deposits or otherwise decide to withdraw their deposited funds, we would need to place increased reliance on alternative sources of funding, some of which may be more expensive than customer deposits, in order to finance our operations. See “Item 3.D. Risk Factors—Other risks relating to our business—Our funding is highly dependent on short-term deposits, which dependence may adversely affect our operations.” In particular, we may increase our utilization of alternative funding sources such as short-term borrowings and cash and cash equivalents (including funds from maturing loans), as well as liquidating our positions in trading and investment securities and using the proceeds to fund parts of our operations, as necessary.

We also obtain funding through borrowings and issuances of debentures to meet our liquidity needs. Borrowings represented 6.6%, 7.0% and 6.7% of our total funding as of December 31, 2018, 2019 and 2020, respectively. Debentures represented 9.6%, 9.7% and 10.6% of our total funding as of December 31, 2018, 2019 and 2020, respectively. For further information on our sources of funding, see “Item 4.B. Business Overview—Assets and Liabilities—Funding.”

Our liquidity risks arise from withdrawals of deposits and maturities of our borrowings and debentures, as well as our need to fund our lending, trading and investment activities and to manage our trading positions. Our goal in managing our liquidity is to be able, even under adverse conditions, to meet all of our liability repayments on time and to fund all investment opportunities. For a discussion of how we manage our liquidity risk, see “Item 11. Quantitative and Qualitative Disclosures about Market Risk—Liquidity Risk Management.”

The Financial Services Commission requires each Korean financial holding company and each Korean bank to maintain specific Won and foreign currency liquidity ratios. These ratios require us to keep our ratio of liquid assets to liquid liabilities above certain minimum levels. For a description of these requirements, see “Item 4.B. Business Overview—Supervision and Regulation—Principal Regulations Applicable to Financial Holding Companies—Liquidity” and “—Principal Regulations Applicable to Banks—Liquidity.” We are currently in

 

154


Table of Contents

compliance with all such requirements. In addition, notwithstanding any global economic and financial disruption resulting from the COVID-19 pandemic, we do not expect to experience issues relating to foreign currency liquidity due to the low likelihood of large withdrawals of foreign currency and our access to existing lines of credit in foreign currency.

We are a financial holding company, and substantially all of our operations are in our subsidiaries. Accordingly, we rely on distributions from our subsidiaries, direct borrowings and issuances of debt and equity securities to fund our liquidity obligations at the holding company level. See “Item 3.D. Risk Factors—Risks relating to our financial holding company structure and strategy.”

Contractual Obligations and Off-Balance Sheet Arrangements

The following table sets forth our contractual obligations as of December 31, 2020:

 

     Payments due by period  
     Total      Less than
1 year
     1-3 years      3-5 years      More than
5 years
 
     (in billions of Won)  

Contractual obligations

              

Borrowing obligations(1)

   20,906      16,266      3,185      992      463  

Debenture obligations(1)

     39,224        14,068        16,738        5,161        3,257  

Deposits(2)(3)

     293,391        282,367        8,115        1,116        1,793  

Lease obligations

     409        173        157        44        35  

Purchase obligations

     122        26        37        38        21  

Employee severance plan obligations

     2,953        53        136        177        2,587  
  

 

 

    

 

 

    

 

 

    

 

 

    

 

 

 

Total

   357,005      312,953      28,368      7,528      8,156  
  

 

 

    

 

 

    

 

 

    

 

 

    

 

 

 

 

(1)

Includes estimated future interest payments, which have been estimated using contractual interest rates and scheduled contractual maturities of the outstanding borrowings and debentures as of December 31, 2020. In order to calculate future interest payments on debts with floating rates, we used contractual interest rates as of December 31, 2020.

(2)

Comprising certificates of deposit, other time deposits and installment deposits.

(3)

Includes estimated future interest payments, which have been estimated using weighted average interest rates paid in 2020 for each deposit product category and their scheduled contractual maturities.

We utilize credit-related financial instruments with off-balance sheet risk in our normal course of business. The primary purpose of those instruments is to generate fee income for us, in return for making credit support and funds available to our customers as required. Such instruments consist primarily of guarantees, commercial letters of credit and unused lines of credit. Guarantees include guarantees for loans, debentures, trade financing arrangements and guarantees for other financings. Contingent liabilities for which guaranteed amounts are not finalized appear as off-balance sheet items in the notes to the financial statements.

We also enter into transactions with certain structured entities, including through the purchase of their subordinated debt and the provision of credit facilities to them. For further information, see Notes 1-(5) and 1-(6) of the notes to our consolidated financial statements included elsewhere in this annual report.

 

155


Table of Contents

The following table sets forth our off-balance sheet guarantees and commitments as of the dates indicated:

 

     As of December 31,  
     2018      2019      2020  
     (in billions of Won)  

Confirmed guarantees

   7,108      7,689      7,275  

Guarantees for loans

     126        90        103  

Acceptances

     372        392        602  

Guarantees in acceptances of imported goods

     158        225        78  

Other confirmed guarantees

     6,453        6,983        6,492  

Unconfirmed guarantees

     4,297        4,046        3,617  

Local letter of credit

     305        193        187  

Letters of credit

     3,323        3,081        3,026  

Other unconfirmed guarantees

     670        771        404  

Commercial paper purchase commitments and others

     1,261        884        917  

Loan commitments and others:

        

Loans

     97,797        103,652        112,089  

Others

     5,041        5,994        7,828  

We analyze our off-balance sheet legally binding credit-related commitments for possible losses associated with such commitments. We review the ability of the counterparties of the underlying credit-related commitments to perform their obligations under the commitments and, if we determine that a loss is probable and estimable, we establish allowances for possible losses in a manner similar to allowances that we would establish with respect to a loan granted under the terms of the applicable commitment. These allowances are reflected as provisions in our statement of financial position. As of December 31, 2020, we had established provisions for possible losses of ₩212 billion with respect to our guarantees and loan commitments.

Capital Adequacy

We are subject to the capital adequacy requirements of the Financial Services Commission. The requirements applicable commencing in December 2013 pursuant to amended Financial Services Commission regulations promulgated in July 2013 were formulated based on Basel III, which was first introduced by the Basel Committee on Banking Supervision, Bank for International Settlements in December 2009. Under the amended Financial Services Commission regulations, all financial holding companies and banks in Korea are required to maintain certain minimum ratios of Tier I common equity capital, total Tier I capital and total Tier I and Tier II capital to risk-weighted assets. See “Item 4.B. Business Overview—Supervision and Regulation—Principal Regulations Applicable to Financial Holding Companies Capital Adequacy” and “—Principal Regulations Applicable to Banks—Capital Adequacy.”

If a financial holding company or a bank fails to maintain its capital adequacy ratios, the Korean regulatory authorities may impose penalties on such financial holding company or bank ranging from a warning to suspension or revocation of its license. See “Item 3.D. Risk Factors—Other risks relating to our business—We may be required to raise additional capital if our capital adequacy ratios deteriorate or the applicable capital requirements change in the future, but we may not be able to do so on favorable terms or at all.”

 

156


Table of Contents

The following table sets forth a summary of our capital and capital adequacy ratios as of December 31, 2018, 2019 and 2020 based on IFRS and applicable regulatory reporting standards:

 

     As of December 31,  
     2018     2019     2020  
     (in billions of Won, except percentages)  

Tier I capital

      

Tier I common equity capital

      

Capital stock

   3,381     3,611     3,611  

Capital surplus

     286       626       626  

Retained earnings

     17,125       18,525       19,268  

Non-controlling interests in consolidated subsidiaries

     22       20       16  

Others

     (3,538     (3,647     (3,693
  

 

 

   

 

 

   

 

 

 

Additional Tier I capital

      

Hybrid securities

     3,130       998       1,895  

Other equity

     17       2,343       1,639  
  

 

 

   

 

 

   

 

 

 

Total Tier I capital

   20,423     22,476     23,362  
  

 

 

   

 

 

   

 

 

 

Tier II capital

      

Allowance for credit losses(1)

   194     1,209     1,018  

Subordinated debt

     1,507              

Others

     2,127       3,431       3,068  
  

 

 

   

 

 

   

 

 

 

Total Tier II capital

   3,828     4,640     4,086  
  

 

 

   

 

 

   

 

 

 

Total Tier I and Tier II capital

   24,251     27,115     27,448  
  

 

 

   

 

 

   

 

 

 

Risk-weighted assets

      

Credit risk-weighted assets

   142,626     209,803     178,115  

Market risk-weighted assets

     2,372       5,587       6,087  

Operational risk-weighted assets

     9,973       12,656       14,067  
  

 

 

   

 

 

   

 

 

 

Total

   154,971     228,046     198,269  
  

 

 

   

 

 

   

 

 

 

Tier I common equity capital ratio

     11.15     8.39     10.00

Total Tier I capital ratio

     13.18       9.86       11.78  

Tier II capital ratio

     2.47       2.03       2.06  

Total Tier I and Tier II capital ratio

     15.65       11.89       13.84  

 

(1)

Allowance for credit losses in respect of credits classified as normal or precautionary is used to calculate Tier II capital only to the extent such allowances represent up to 1.25% of risk-weighted assets.

Recent Accounting Pronouncements

See Note 2-(1)-2) of the notes to our consolidated financial statements for a description of other recent accounting pronouncements under IFRS as issued by the IASB that have been issued but are not yet effective.

 

Item 5.C.

Research and Development, Patents and Licenses, etc.

Not Applicable

 

Item 5.D.

Trend Information

These matters are discussed under Item 5.A and Item 5.B above where relevant.

 

Item 5.E.

Off-Balance Sheet Arrangements

See “Item 5.B. Liquidity and Capital Resources—Financial Condition—Contractual Obligations and Off-Balance Sheet Arrangements.”

 

157


Table of Contents
Item 5.F.

Tabular Disclosure of Contractual Obligations

See “Item 5.B. Liquidity and Capital Resources—Financial Condition—Contractual Obligations and Off-Balance Sheet Arrangements.”

 

Item 5.G.

Safe Harbor

See “Forward-Looking Statements.”

 

Item 6.

DIRECTORS, SENIOR MANAGEMENT AND EMPLOYEES

 

Item 6.A.

Directors and Senior Management

Board of Directors

Our board of directors has the ultimate responsibility for managing our affairs. The board currently comprises two standing directors, one non-standing director and six outside directors. Standing directors are directors who are our full-time executive officers, while non-standing directors and outside directors are directors who are not full-time executive officers. Outside directors represent a cross-section of respected and experienced members of the academic, financial, corporate and other fields in Korea and elsewhere, and must also satisfy certain requirements under Korean law and our articles of incorporation to evidence their independence from us.

Our articles of incorporation provide that the board can have no more than 15 directors. There must be at least three outside directors and they must comprise a majority of the directors. Each director may be elected for a term of office not exceeding three years and may be re-elected, provided that each outside director may be elected for a term of office not exceeding two years and may be re-elected on an annual basis but may not serve in such office for more than a total of six years. In addition, with respect to all directors, such term of office will be extended until the close of the annual general meeting of shareholders convened in respect of the last fiscal year of the director’s term of office. These terms are subject to the Korean Commercial Code, the Financial Holding Company Act and related regulations.

Pursuant to an agreement we entered into with the KDIC in July 2019, we are required to use our best efforts to cause an employee of the KDIC nominated by it to be appointed as our non-standing director, so long as the KDIC either (x) owns 10% or more of our issued shares with voting rights or (y) owns more than 4% but less than 10% of our total issued shares with voting rights and remains our largest shareholder (other than the National Pension Service of Korea). See “Item 10.C. Material Contracts.”

Our board of directors meets regularly on a quarterly basis to discuss and resolve various corporate matters. The board may also convene for additional extraordinary meetings at the request of the president or chairman of the board. A director (other than the president or chairman of the board) may request the president or chairman of the board to convene an extraordinary meeting. In the event that the president or chairman of the board rejects such request without justifiable reason, another director may convene the extraordinary meeting.

The names and positions of our directors are set forth below. The business address of all of the directors is our registered office at 51, Sogong-ro, Jung-gu, Seoul, Korea.

Standing Directors

Our standing directors are as follows:

 

Name

  

Date of Birth

  

Position

  

Director Since

   Year Term
Ends(1)

Tae-Seung Son

   May 16, 1959    President and Chief Executive Officer    December 22, 2017(2)    2023

Won-Duk Lee

   January 15, 1962    Director and Senior Deputy President    March 25, 2020    2022

 

(1)

The date on which the term will end will be the date of the general shareholders’ meeting in the relevant year.

(2)

Prior to January 11, 2019, served as a director of Woori Bank.

 

158


Table of Contents

Tae-Seung Son is our president and chief executive officer and also served as the president and chief executive officer of Woori Bank from December 2017 to March 2020. Previously, he served as a deputy president of the global business unit of Woori Bank. Mr. Son holds a Bachelor of Laws from Sungkyunkwan University, a Master of Laws from Seoul National University and a Master of Business Administration from the Helsinki School of Economics.

Won-Duk Lee serves as our standing director and senior deputy president. Previously, he served as deputy president of our strategy planning unit and executive vice president and managing director of the management and finance planning group of Woori Bank. He holds a Bachelor of Science in Agriculture and a Master of Arts in Economics from Seoul National University.

Such directors are not involved in any significant business activities outside us and our subsidiaries.

Non-Standing Director

Our non-standing director is as follows:

 

Name

   Date of Birth    Position    Director Since    Year Term Ends(1)

Hong-Tae Kim

   February 20, 1966    Non-Standing Director    March 25, 2020    2022

 

(1)

The date on which the term will end will be the date of the general shareholders’ meeting in the relevant year.

Hong-Tae Kim was elected as a non-standing director in March 2020. He currently serves as Head of the Planning and Coordination Department at the KDIC. He holds a Bachelor of Arts in International Economics from Seoul National University.

Outside Directors

We currently have six outside directors. Pursuant to a commitment made by the KDIC in connection with the bidding process for the sale of a combined 29.7% ownership interest in Woori Bank in December 2016 and January 2017, five of the seven winning bidders each nominated one person to become a new outside director, and each such nominee was elected as a new outside director at an extraordinary general meeting of Woori Bank’s shareholders held in December 2016. In December 2018, five persons, each nominated by one of such winning bidders, were elected at an extraordinary general meeting of Woori Bank’s shareholders to serve as our outside directors upon our establishment, and in March 2021, such five persons were reappointed as our outside directors at an extraordinary general meeting of Woori Bank’s shareholders. In March 2020, one person nominated by Fubon Life Insurance Co., Ltd., pursuant to a commitment made by Woori Bank in connection with its disposal of 42,103,377 shares of our common stock in September 2019, was elected at the annual general meeting of our shareholders to serve as our outside director. Three of our outside directors concurrently serve as outside directors of Woori Bank. See “Item 4.A. History and Development of the Company—Privatization Plan—Sales of the KDIC’s Ownership Interest” and “Item 4.A. History and Development of the Company—Establishment of Woori Financial Group—Reorganization and Expansion of Woori Financial Group.”

Our outside directors are as follows:

 

Name

   Date of Birth    Position      Director Since     Year Term Ends(1)  

Sung-Tae Ro

   September 1946      Outside Director        December 30, 2016 (2)      2022  

Sang-Yong Park

   February 1951      Outside Director        December 30, 2016 (2)      2022  

Chan-Hyoung Chung

   February 1956      Outside Director        December 28, 2018 (2)      2022  

Dennis Chan

   November 1962      Outside Director        March 25, 2020       2022  

Zhiping Tian

   February 1966      Outside Director        December 30, 2016 (2)      2022  

Dong-Woo Chang

   January 1967      Outside Director        December 30, 2016 (2)      2022  

 

(1) 

The date on which the term will end will be the date of the general shareholders’ meeting in the relevant year.

(2)

Prior to January 11, 2019, served as a director of Woori Bank.

 

159


Table of Contents

Sung-Tae Ro was elected as an outside director in December 2018 and was previously and is currently an outside director of Woori Bank. He currently serves as chairman of Samsung Dream Scholarship Foundation. He holds a Bachelor of Arts in Economics from Seoul National University and a Master of Arts and a Ph.D. in Economics from Harvard University.

Sang-Yong Park was elected as an outside director in December 2018 and was previously and is currently an outside director of Woori Bank. He also currently serves as professor emeritus at the School of Business at Yonsei University. He holds a Bachelor of Arts in Business Administration from Yonsei University and a Master of Business Administration and a Ph.D. in Business Administration from New York University.

Chan-Hyoung Chung was elected as an outside director in December 2018 and is currently an outside director of Woori Bank. He holds a Bachelor of Arts in Business Administration and a Master of Business Administration from Korea University.

Dennis Chan was elected as an outside director in March 2020. He previously served as vice chairman of Fubon Bank. He holds a Bachelor of Arts in Business Administration from Taipei National University and a Master of Business Administration from Georgetown University.

Zhiping Tian was elected as an outside director in December 2018 and was previously an outside director of Woori Bank. He currently serves as a vice general manager at China Fellow Partners Limited. He holds a Bachelor of Arts in Government Economics Management from Shanxi University of Finance & Economics, an International Master of Business Administration from the University of Hong Kong and a Master of Business Administration from the Southwestern University of Finance and Economics.

Dong-Woo Chang was elected as an outside director in December 2018 and was previously an outside director of Woori Bank. He is currently the chief executive officer and representative director of IMM Investment Corp. He holds a Bachelor of Laws from Hanyang University.

If any director wishes to enter into a transaction with us in his or her personal capacity, he or she must obtain the prior approval of our board of directors. The director having an interest in the transaction may not vote at the meeting during which the board approves the transaction.

Executive Officers

In addition to the standing directors who are also our executive officers, we currently have the following 11 executive officers.

 

Name

   Date of Birth    Position

Min-Cheol Shin

   June 10, 1963    Deputy President

Dong-Su Choi

   September 25, 1962    Deputy President

Jin-Ho Noh

   February 2, 1964    Deputy President

Kyu-Mok Hwang

   February 12, 1963    Deputy President

Seok-Tae Lee

   July 13, 1964    Deputy President

Seok-Young Chung

   December 21, 1964    Deputy President

Jong-il Park

   September 28, 1964    Senior Managing Director

Byoung-Kwon Woo

   November 28, 1964    Senior Managing Director and the
Compliance Officer

Sung-Wook Lee

   November 13, 1965    Senior Managing Director

Weon-Cheol Hwang

   June 15, 1968    Senior Managing Director

Jong-Keun Lee

   November 21, 1964    Managing Director

Min-Cheol Shin serves as a deputy president of the audit unit. Previously, he served as a senior advisor at PricewaterhouseCoopers Consulting, a vice minister at the Board of Audit and Inspection of Korea and the director general of the Bureau of Social and Welfare Audit at the Board of Audit and Inspection of Korea. He holds a Bachelor of Arts in political science from Seoul National University.

 

160


Table of Contents

Dong-Su Choi serves as a deputy president of the management support unit. Previously, he served as a deputy president of the consumer protection and management support unit, a deputy president of the management support unit and a managing director of the future strategy division of Woori Bank. He holds a Bachelor of Arts in Economics from Chung-Ang University and a Master of Business Administration from Korea University.

Jin-Ho Noh serves as a deputy president of the digital and IT unit. Previously, he served as a senior managing director and managing director of the ICT planning division and representative director of Hancom Inc. He holds a Bachelor of Arts in Business Administration from Korea University and a Master of Arts in Management Science from Lancaster University.

Kyu-Mok Hwang serves as a deputy president of the brand unit and an executive vice president of the brand and ESG group of Woori Bank. Previously, he served as a senior managing director of the public relations and brand unit, a managing director and the compliance officer and a senior general manager of the future strategy division of Woori Bank. He holds a Bachelor of Arts in Public Administration from Inha University and a Master of Arts in Public Administration from Yonsei University.

Seok-Tae Lee serves as a deputy president of the business growth unit. Previously, he served as a senior managing director of the new business division, a managing director of the strategy planning division and a senior general manager of the future strategy department of Woori Bank. He holds a Bachelor of Arts in Business Administration from Chung-Ang University.

Seok-Young Chung serves as a deputy president of the risk management unit. Previously, he served as a senior managing director of the risk management unit, a managing director of the risk management unit and a senior general manager of the future strategy division of Woori Bank. He holds a Bachelor of Arts in Business Administration and a Master of Arts in Economics from Yonsei University.

Jong-il Park serves as a senior managing director of the strategy planning unit. Previously, he served as a managing director of the strategy planning division, a senior general manager of the strategy and planning department of Woori Bank and a senior general manager of the retail banking products and marketing department of Woori Bank. He holds a Bachelor of Laws from Hankuk University of Foreign Studies.

Byoung-Kwon Woo serves as a senior managing director and the compliance officer. Previously, he served as a managing director of the compliance department, a senior general manager of the management support department and a senior general manager of the future strategy division of Woori Bank. He holds a Bachelor of Arts in English Language and Literature from Sungkyunkwan University.

Sung-Wook Lee serves as a senior managing director of the finance planning unit. Previously, he served as a managing director of the finance planning division, a senior general manager of the finance and management department and a senior general manager of the future strategy division of Woori Bank. He holds a Bachelor of Arts in Business Administration from Yonsei University.

Weon-Cheol Hwang serves as a senior managing director of the digital business division and a deputy executive vice president and managing director of the digital transformation promotion division of Woori Bank. Previously, he served as a managing director and a senior general manager of the digital banking business group of Woori Bank. He holds a Bachelor of Science and a Master of Science in Mathematics from Hanyang University.

Jong-Keun Lee serves as a managing director of the management support division. Previously, he served as a senior general manager of the management support department, a senior general manager of the human resources department of Woori Bank and a senior general manager of the Jungbu regional banking headquarters of Woori Bank. He holds a Bachelor of Arts in Public Administration from Korea University and a Master of Arts in Business Administration from the University of Birmingham.

None of the executive officers is involved in any significant business activities outside us and our subsidiaries.

 

161


Table of Contents
Item 6.B.

Compensation

The aggregate remuneration and benefits-in-kind we paid in 2020 to our directors and our other executive officers, including the compliance officer and managing directors, was ₩4,683 million, which includes ₩217 million in provisions for allowances for severance and retirement benefits for such directors and officers. We do not have service contracts with any of these directors or officers that provide for benefits if employment with us is terminated.

The compensation of our director who received total annual compensation exceeding ₩500 million in 2020 was as follows:

 

Name

   Position    Total Compensation in 2020
(in millions of Won)
 

Tae-Seung Son

   President and Chief Executive Officer    1,100 (1) 

 

(1)

Such compensation does not include a maximum 35,842 shares of our common stock that may be granted in connection with long-term performance from 2019 to 2022. The final number of shares granted will be determined at the time of payment based on the market price of our common stock and other factors.

 

Item 6.C.

Board Practices

See “Item 6.A. Directors and Senior Management—Board of Directors” and “Item 6.B. Compensation” for information concerning the terms of office and contractual employment arrangements with our directors and executive officers.

Committees of the Board of Directors

We currently have seven committees that serve under the board:

 

   

the Audit Committee;

 

   

the Board Risk Management Committee;

 

   

the Compensation Committee;

 

   

the Committee for Recommending Executive Officer Candidates;

 

   

the Committee for Recommending Subsidiary Representative Director Candidates;

 

   

the Committee for Internal Control Management; and

 

   

the Board ESG Management Committee.

The board appoints each member of these committees except for members of the Audit Committee, who are elected by our shareholders at the annual general meeting.

Audit Committee

This committee consists of three outside directors: Sung-Tae Ro, Chan-Hyoung Chung and Dong-Woo Chang. The chairman is Chan-Hyoung Chung. It reviews all audit and compliance-related matters and makes recommendations to our board. The Audit Committee, whose members must meet certain qualifications as experts under the committee charter, is also responsible for the following:

 

   

formulating, executing, evaluating and managing internal audit plans (including the financial and operational audits);

 

   

approving the appointment and dismissal of the head of the audit team;

 

   

approving the appointment of external auditors and evaluating the activities carried out by external auditors;

 

   

formulating appropriate measures to correct problems identified from internal audits;

 

162


Table of Contents
   

overseeing the reporting systems within our financial holding company structure in light of relevant disclosure rules and requirements to ensure compliance with applicable regulations; and

 

   

examining internal procedures or making decisions on material matters that are related to audits as determined by the regulatory authorities, our board or other committees.

This committee also makes recommendations on regulatory issues to the Financial Supervisory Service, if and when deemed necessary. In addition, in connection with general meetings of shareholders, the committee examines the agenda for, and financial statements and other reports to be submitted by the board of directors, to each general meeting of shareholders. The internal and external auditors report directly to the Audit Committee chairman. Our external auditor is invited to attend meetings of this committee when needed or when matters pertaining to the audit are discussed.

This committee holds regular meetings every quarter or as necessary.

Board Risk Management Committee

This committee consists of one non-standing director and three outside directors: Hong-Tae Kim, Sang-Yong Park, Dennis Chan and Zhiping Tian. The chairman is Sang-Yong Park. It oversees and makes determinations on all significant issues relating to our risk management system. It implements policies regarding, monitors and has ultimate responsibility for managing credit, market and liquidity risk and asset for liability management. The major roles of the Board Risk Management Committee include:

 

   

determining and amending risk management policies, guidelines and limits in conformity with the strategy established by the board of directors;

 

   

determining the appropriate level of risks that we should be willing to undertake, including in connection with key business activities such as acquisitions, investments or entering into new business areas, prior to a decision by the board of directors on such matters;

 

   

allocating risk capital and approving the risk limit requests of our subsidiaries;

 

   

reviewing our risk profile, including the level of risks we are exposed to and the status of our risk management operations; and

 

   

monitoring compliance with our risk policies.

This committee regularly receives reports from the Group Risk Management Council as well as the Group Risk Management Department, which in turn receives reports from subsidiary level risk management committees and groups. See “Item 11. Quantitative and Qualitative Disclosures about Market Risk.” This committee holds regular meetings every quarter.

Compensation Committee

This committee consists of one non-standing director and all six of our outside directors: Hong-Tae Kim, Sung-Tae Ro, Sang-Yong Park, Chan-Hyoung Chung, Dennis Chan, Zhiping Tian and Dong-Woo Chang. The chairman is Chan-Hyoung Chung. It is responsible for all matters relating to the following:

 

   

evaluating management’s performance in developing our business;

 

   

setting goals and targets with respect to executive performance; and

 

   

fixing executive compensation, including incentives and bonuses.

This committee holds regular meetings every quarter.

Committee for Recommending Executive Officer Candidates

This committee consists of all six of our outside directors: Dong-Woo Chang, Sung-Tae Ro, Sang-Yong Park, Chan-Hyoung Chung, Dennis Chan and Zhiping Tian. The chairman is Dong-Woo Chang. The committee oversees the selection of candidates for the president and chief executive officer, outside directors and Audit Committee members, among others. This committee holds meetings when such persons need to be appointed.

 

163


Table of Contents

Committee for Recommending Subsidiary Representative Director Candidates

This committee consists of one standing director and all six of our outside directors: Tae-Seung Son, Sung-Tae Ro, Sang-Yong Park, Chan-Hyoung Chung, Dennis Chan, Zhiping Tian and Dong-Woo Chang. The chairman is Tae-Seung Son. The committee oversees the selection of candidates for the representative directors of our subsidiaries. This committee holds meetings when such persons need to be appointed.

Committee for Internal Control Management

This committee consists of two standing directors, Tae-Seung Son and Won-Duk Lee, one non-standing director, Hong-Tae Kim, and one outside director, Sang-Yong Park. The chairman is Sang-Yong Park. The committee oversees the operation of our internal control management systems, including those of our subsidiaries, through the inspection and review thereof. Through such process, the committee continues to develop new standards for effective control. This committee holds regular meetings every six months.

Board ESG Management Committee

This committee consists of all nine of our directors: Tae-Seung Son, Won-Duk Lee, Hong-Tae Kim, Sung-Tae Ro, Sang-Yong Park, Chan-Hyoung Chung, Dennis Chan, Zhiping Tian and Dong-Woo Chang. The chairman is Sung-Tae Ro. The committee oversees the direction of ESG management strategies and the establishment of such policies. This committee holds regular meetings every six months.

 

Item 6.D.

Employees

As of December 31, 2020, we had a total of 123 full-time employees at our financial holding company, excluding 20 employees that hold concurrent positions at our subsidiaries. The following table sets forth information regarding our employees, on a non-consolidated basis and including employees holding concurrent positions at our subsidiaries, as of the dates indicated:

 

         As of December 31,  
         2018      2019      2020  

Woori Financial Group

  Full-time employees             130        143  
  Contractual employees             36        46  

Woori Bank

  Full-time employees      14,011        13,911        13,715  
  Contractual employees      1,178        1,239        989  

At the holding company level, our employees do not currently have a labor union and none of such employees are members of an outside labor union. Woori Bank has a labor union, and approximately 68.3% of its employees as of December 31, 2020 were members of the Korea Financial Industry Union. Neither we nor Woori Bank has experienced any significant labor disputes in recent years, although we have made certain concessions to our labor unions. See “Item 3.D. Risk Factors—Other risks relating to our business—Labor union unrest may disrupt our operations and hinder our ability to continue to reorganize our operations.” We have placed a high priority on our relationship with our employees and on maintaining an atmosphere of trust and cooperation between our labor and management.

At the holding company level, our employees’ compensation comprises an individual base salary and bonus, which are determined based on the work productivity and performance of each employee and the relevant business unit. We believe that the salaries we pay to our employees and management are similar to those of other large financial companies in Korea. We evaluate employees twice a year (usually in March and September), based on our business performance and evaluations provided by co-workers and superiors. With respect to our compensation program, we do not provide housing leases or loans to our employees.

At Woori Bank, employee compensation is generally based on a combination of the agreed-upon base salary and bonuses. In addition, Woori Bank operates a “salary peak” system, under which an employee’s salary reaches a certain peak and then is gradually reduced as the employee reaches retirement age. Woori Bank’s bonus system is generally based on individual performance and business unit performance. We believe that Woori Bank’s compensation package is similar to that of institutions in the same industry. Woori Bank also

 

164


Table of Contents

provides a wide range of benefits to its employees, including medical insurance, employment insurance, workers compensation, accident insurance, financial aid for children’s tuition and retirement pension plans.

We have an employee stock ownership association, which purchases our shares at the request of our employees using their own funds and financial support by us depending on the amount of purchase by employee. The association is entitled to certain pre-emptive rights. See “Item 10B. Memorandum and Articles of Association—Pre-emptive Rights and Issuances of Additional Shares.”

In accordance with the National Pension Act, we contribute an amount equal to 4.5% of employee wages, and each employee contributes 4.5% of his or her wages, into each employee’s personal pension account. In addition, in accordance with the Guarantee of Worker’s Retirement Benefits Act, we have adopted a retirement pension plan for our employees. Contributions under the retirement pension plan are deposited annually into a financial institution, and an employee may elect to receive a monthly pension or a lump-sum amount upon retirement. Our retirement pension plans are provided in the form of a defined benefit plan and a defined contribution plan. The defined benefit plan guarantees a certain payout at retirement, according to a fixed formula based on the employee’s average wages and the number of years for which the employee has been a plan member. The defined contribution plan, in which the employer’s contribution is determined in advance based on one-twelfth of an employee’s total annual pay, is managed directly by the employees. Under Korean law, we may not terminate the employment of full-time employees except under certain limited circumstances.

 

Item 6.E.

Share Ownership

Common Stock

As of April 23, 2021, the persons who are currently our directors or executive officers, in the aggregate, held 263,063 shares of our common stock. None of these persons individually held more than 1% of our outstanding common stock as of such date. The following table presents information regarding our directors and executive officers who beneficially owned our shares as of April 23, 2021.

 

Name of Executive Officer or Director

   Number of Shares of
Common Stock
 

Tae-Seung Son

     88,127  

Won-Duk Lee

     21,500  

Sung-Tae Ro

     5,000  

Sang-Yong Park

     1,000  

Chan-Hyoung Chung

     10,532  

Min-Cheol Shin

     17,000  

Dong-Su Choi

     19,738  

Jin-Ho Noh

     6,000  

Kyu-Mok Hwang

     16,239  

Seok-Tae Lee

     18,857  

Seok-Young Chung

     22,951  

Jongil Park

     14,619  

Byoung-Kwon Woo

     5,500  

Sung-Wook Lee

     10,000  

Weon-Cheol Hwang

     4,000  

Jong-Keun Lee

     2,000  
  

 

 

 

Total

     263,063  
  

 

 

 

Share-based Payments

Under the Korean Commercial Code and our articles of incorporation, we may, by special resolution of our shareholders, grant to our officers and employees (including the officers and employees of our subsidiaries) who

 

165


Table of Contents

have contributed or are expected to contribute to our establishment, management, technological innovation, etc. options to purchase up to an aggregate of 15.0% of the total number of our then issued shares. We may grant such options to purchase up to 1.0% of the total number of our then issued shares by a resolution of our board of directors.

We have granted cash-settled stock options to certain executive officers. See Note 36-(4) of the notes to our consolidated financial statements. As of the date of this annual report, none of such cash-settled stock options have vested.

 

Item 7.

MAJOR SHAREHOLDERS AND RELATED PARTY TRANSACTIONS

 

Item 7.A.

Major Shareholders

The following table presents information regarding the beneficial ownership of our common stock at April 23, 2021 (unless otherwise indicated) by each person or entity known to us to own beneficially more than 5% of the outstanding shares of our common stock.

Except as otherwise indicated, each shareholder identified by name has:

 

   

sole voting and investment power with respect to its shares; and

 

   

record and beneficial ownership with respect to its shares.

 

Beneficial Owner

   Number of Shares of
Common Stock
     Percentage of Total
Shares of Common
Stock
     Percentage of Total
Shares on a Fully
Diluted Basis
 

KDIC

     110,159,443        15.25        15.25  

National Pension Service(1)

     70,818,135        9.80        9.80  

Nobis1, Inc.(2)

     40,560,000        5.62        5.62  

 

(1) 

As of December 31, 2020.

(2) 

Nobis1, Inc., which is an affiliate of IMM Private Equity, acquired 27,040,000 shares of Woori Bank’s common stock, or 4.00% of its outstanding common stock, in December 2016. In accordance with the Bank Act, Nobis1, Inc. received approval from the Financial Services Commission for the acquisition of an additional 13,520,000 shares of Woori Bank’s common stock, or 2.00% of its outstanding common stock, in January 2017, pursuant to an agreement not to exercise the voting rights with respect to such shares. Such shares were exchanged for shares of our common stock in January 2019 in the stock transfer.

Pursuant to the Korean government’s privatization plan, in December 2014, the KDIC sold 40,143,022 shares of Woori Bank’s common stock (representing 5.9% of its outstanding common stock) in a private sale in Korea. In addition, in December 2016 and January 2017, the KDIC sold an aggregate of 200,685,395 shares of Woori Bank’s common stock (representing 29.7% of its outstanding common stock) in stakes ranging from 3.7% to 6.0% to seven financial companies through a bidding process. Pursuant to a commitment made by the KDIC in connection with such bidding process, five persons, each nominated by one of the winning bidders were elected as new outside directors at an extraordinary general meeting of Woori Bank’s shareholders held in December 2016. In December 2018, five persons, each nominated by one of such winning bidders, were elected at an extraordinary general meeting of Woori Bank’s shareholders to serve as our outside directors upon our establishment, and in March 2021, such five persons were reappointed as our outside directors at an extraordinary general meeting of Woori Bank’s shareholders. In March 2020, one person nominated by Fubon Life Insurance Co., Ltd., pursuant to a commitment made by Woori Bank in connection with its disposal of 42,103,377 shares of our common stock in September 2019, was elected at the annual general meeting of our shareholders to serve as our outside director. See “Item 6.A. Directors and Senior Management—Board of Directors—Outside Directors.” In 2017, pursuant to a series of transactions related to call options previously granted in connection with the KDIC’s sale of Woori Bank’s common stock in December 2014, the KDIC sold an aggregate of 19,852,364 shares of Woori Bank’s common stock (representing 2.94% of its outstanding common stock). As a result of such transactions, the KDIC’s ownership interest in Woori Bank was reduced to 18.43%. In connection with our establishment in January 2019 as a new financial holding company pursuant to a “comprehensive stock transfer” under Korean law, the KDIC received 124,604,797 shares of our outstanding common stock in exchange for the common stock of Woori Bank it owned. In June 2019, the Financial Services

 

166


Table of Contents

Commission approved the KDIC’s plan to sell all such common stock in multiple transactions by 2022. In April 2021, pursuant to such plan, the KDIC sold 14,445,354 shares of our common stock (representing 2.00% of our outstanding common stock) in a block trade. As a result of such transaction, the KDIC currently owns 15.25% of our outstanding common stock.

As of April 23, 2021, our chief executive officer owned 88,127 shares of our common stock. Our executive officers (excluding our chief executive officer) collectively owned 158,404 shares of our common stock. Our outside directors collectively owned 16,532 shares of our common stock.

Other than as set forth above, no other person or entity known by us to be acting in concert, directly or indirectly, jointly or separately, owned 5.0% or more of the outstanding shares of our common stock or exercised control or could exercise control over us as of April 23, 2021. None of our major shareholders has different voting rights from our other shareholders. However, pursuant to an agreement we entered into with the KDIC in July 2019, the KDIC has the right to require us to use our best efforts to cause an employee of the KDIC nominated by it to be appointed as our non-standing director, so long as the KDIC either (x) owns 10% or more of our total issued shares with voting rights or (y) owns more than 4% but less than 10% of our total issued shares with voting rights and remains our largest shareholder (other than the National Pension Service of Korea). See “Item 10.C. Material Contracts.”

As of the close of our shareholders’ register on December 31, 2020, approximately 75% of its issued shares were held in Korea by approximately 84,962 shareholders.

 

Item 7.B.

Related Party Transactions

We regularly engage in transactions with entities affiliated with the government, which currently owns 15.25% of our shares through the KDIC. Generally, these transactions include the extension of loans, the purchase of debt securities and other ordinary course activities relating to our banking business. For a description of such transactions, see “Item 4.B. Business Overview—Assets and Liabilities.”

As of December 31, 2020, we also had loans outstanding to our executive officers and directors in the aggregate amount of ₩3,888 million.

All of these loans were made in the ordinary course of business, on substantially the same terms, including interest rates and collateral, as those prevailing at the time for comparable transactions with other persons and did not involve more than the normal risk of collectability or present other unfavorable features.

None of our directors or officers has or had any interest in any transactions effected by us that are or were unusual in their nature or conditions or significant to our business which were effected during the current or immediately preceding year or were effected during an earlier year and remain in any respect outstanding or unperformed.

 

Item 7.C.

Interest of Experts and Counsel

Not Applicable

 

Item 8.

FINANCIAL INFORMATION

 

Item 8.A.

Consolidated Statements and Other Financial Information

See “Item 18. Financial Statements” and pages F-1 through F-180.

Legal Proceedings and Regulatory Actions

As a financial institution with diverse operations, we are subject to legal proceedings and regulatory actions in the ordinary course of our business.

Woori Bank

In August 2019, the Financial Supervisory Service commenced an investigation into past sales by Woori Bank and other banks in Korea of derivative-linked fund and securities products tied to yields on treasury bonds

 

167


Table of Contents

of Germany, the United Kingdom and the United States, which may have resulted in significant losses to certain customers who purchased such products. In December 2019, the dispute settlement committee of the Financial Supervisory Service recommended (i) the reimbursement of 40 to 80% of the related losses to certain customers by the banks involved in the sale of such products, including Woori Bank, and (ii) individual settlements with other customers who were not subject to the 40 to 80% reimbursement recommendation. Accordingly, as of December 31, 2020, Woori Bank reimbursed 1,231 out of the 1,258 customers that agreed to accept the recommendation, which compose a vast majority of the customers with such claims. In March 2020, the Financial Services Commission imposed on Woori Bank a fine of ₩19.7 billion and a six-month ban on sales of new private equity funds and confirmed the Financial Supervisory Service’s decision to impose a warning of reprimand on our chief executive officer. Immediately following such decision, our chief executive officer, in his individual capacity, filed a request to nullify the warning of reprimand as well as an injunction request to suspend the decision against him in the Seoul Administrative Court. On March 20, 2020, the injunction request was granted and was affirmed by the Seoul High Court on appeal. Such decision was finally confirmed on September 2, 2020. Woori Bank filed a formal objection to the Financial Services Commission’s imposition of the fine on May 22, 2020 in the Seoul Central District Court, where the case is currently pending. There can be no assurance that such decisions by the Financial Services Commission and the Financial Supervisory Service (as well as any similar investigations by other government authorities, and private claims by customers, to which we may become subject) will not adversely affect our results of operations, cash flows and reputation.

In February 2020, the Seoul Southern District Prosecutors’ Office commenced an investigation into the management of certain fund products by Lime Asset Management Co. which may have resulted in significant losses to certain customers who purchased such products from banks and securities companies in Korea, including Woori Bank. Such products of Lime Asset Management Co. included trade finance funds with investments in certain funds managed by International Investment Group, which had its license revoked by the Securities and Exchange Commission in November 2018 for concealing losses and selling fraudulent loan assets, triggering suspension of the redemption of such trade finance funds, as well as other fund products. In June 2020, the dispute settlement committee of the Financial Supervisory Service recommended the full refund of the customers’ investments by the banks involved in the sale of the trade finance funds, including Woori Bank, and accordingly, we refunded an aggregate amount of ₩64.7 billion to all 288 customers that had purchased the trade finance funds from Woori Bank. In addition, as of December 31, 2020, Woori Bank reimbursed an aggregate amount of ₩119 billion to 1,088 out of the 1,302 customers with losses relating to fund products managed by Lime Asset Management Co. (other than the trade finance funds), and in February 2021, the dispute settlement committee of the Financial Supervisory Service recommended the reimbursement of 30% to 80% of such losses to the customers who purchased such products by the banks involved in the sales, including Woori Bank. While we intend to fully cooperate with any relevant investigations by government authorities, including investigations by the Seoul Southern District Prosecutors’ Office and the Financial Services Commission, it is not possible to predict the final outcome of such investigations at this time. There can be no assurance that such investigations (as well as any private claims by customers, to which we may become subject) will not result in an unfavorable outcome, including the imposition of monetary damages, fines and other penalties against us, which, if significant, may adversely affect our results of operations, cash flows and reputation.

In April 2020, the Korea Financial Intelligence Unit imposed a penalty of ₩16.5 billion on Woori Bank for its failure to file with the Korea Financial Intelligence Unit certain currency transaction reports, which resulted from errors and malfunctions relating to Woori Bank’s computer systems that failed to detect the relevant transactions. In May 2020, Woori Bank filed an administrative action appealing such monetary penalty and is currently pursuing summary judgment.

In March 2018, AJ Energy filed a lawsuit against Woori Bank and Woori America Bank in the Supreme Court of the State of New York, which was removed to the United States District Court in the Southern District of New York, seeking to recover an alleged transfer to Woori Bank from its foreign investors through an intermediary bank in the amount of EUR 8 billion. In June 2018, AJ Energy withdrew the lawsuit against Woori America Bank, and in September 2019, the district court granted Woori Bank’s motion to dismiss with prejudice in its entirety and ordered AJ Energy and its counsel to pay Woori Bank’s attorney’s fees and costs associated

 

168


Table of Contents

with filing the motion. In October 2019, AJ Energy filed an appeal against the district court’s order to the United States Court of Appeals for the Second Circuit, and in September 2020, the appellate court affirmed the judgment of the district court. The deadline for AJ Energy to file a petition for writ of certiorari was March 1, 2021, and as AJ Energy has not filed such a petition as of April 23, 2021, the case is now deemed closed.

Other than the legal proceedings discussed above, we and our subsidiaries are not a party to any legal or administrative proceedings, and no proceedings are known by us to be contemplated by governmental authorities or third parties, which, if adversely determined, may have a material adverse effect on our consolidated financial condition or results of operations.

Dividends

We declare our dividend annually at the annual general meeting of shareholders. We generally hold this meeting within three months after the end of each fiscal year. We must pay the annual dividend to the shareholders of record as of the end of the preceding fiscal year within one month after that meeting. We can distribute the annual dividend either in cash or in stock. Cash dividends may be paid out of retained earnings that have not been appropriated to statutory reserves. In addition, we may declare, and distribute in cash, interim dividends once a year pursuant to a board resolution.

The table below sets forth the dividend per share of common stock and the total amount of dividends declared by us in respect of the years ended December 31, 2018, 2019 and 2020. Except as otherwise noted, the dividends set forth below with respect to each year were declared, paid and recorded in the following year.

 

Fiscal year

   Dividends Per
Share of Common Stock
     Total Amount Of
Cash Dividends Paid
 
     (in Won)      (in millions of Won)  

2018

     650        437,626  

2019

     700        505,587  

2020

     360        260,016  

Future dividends will depend upon our revenues, cash flow, financial condition and other factors. As an owner of ADSs, you will be entitled to receive dividends payable in respect of the shares of common stock represented by such ADSs.

For a description of the tax consequences of dividends paid to our shareholders, see “Item 10.E. Taxation—United States Taxation—Dividends” and “—Korean Taxation—Taxation of Dividends on Common Shares or ADSs.”

 

Item 8.B.

Significant Changes

Not Applicable

 

Item 9.

THE OFFER AND LISTING

 

Item 9.A.

Offering and Listing Details

Principal Markets

The principal trading market for our common stock is the KRX KOSPI Market. Our common stock has been listed on the KRX KOSPI Market under the identifying code 316140 since February 13, 2019, and the ADSs have been listed on the New York Stock Exchange under the symbol “WF” since January 11, 2019. The ADSs are identified by the CUSIP number 981064108.

Woori Finance Holdings’ common stock was listed on the KRX KOSPI Market on June 24, 2002, and was suspended from trading from October 30, 2014 and de-listed on November 18, 2014 following the merger of Woori Finance Holdings with Woori Bank. Woori Finance Holdings’ ADSs were listed on the New York Stock Exchange since September 29, 2003 and were traded under the CUSIP number 981063100. Following the merger, Woori Bank’s common stock was newly listed on the KRX KOSPI Market on November 19, 2014, and Woori Bank’s ADSs succeeded to the listing of Woori Finance Holdings’ ADSs on the New York Stock Exchange on November 1, 2014. Woori Bank’s ADSs were traded under the CUSIP number 98105T104.

 

169


Table of Contents

In connection with our establishment in January 2019 as a new financial company pursuant to a “comprehensive stock transfer” under Korean law, Woori Bank’s common stock was suspended from trading from January 9, 2019 and was de-listed from the KRX KOSPI Market on February 13, 2019. Following the stock transfer, our common stock was newly listed on the KRX KOSPI Market on February 13, 2019, and our ADSs succeeded to the listing of Woori Bank’s ADSs on the New York Stock Exchange on January 11, 2019.

As of the date of this annual report, we have 722,267,681 shares of common stock outstanding.

Restrictions Applicable to ADSs

An investor does not need Korean governmental approval to sell or purchase our ADSs in the secondary market outside Korea or to withdraw shares of our common stock from our ADS deposit facility or deliver those withdrawn shares in Korea. However, a foreign investor who intends to acquire shares must obtain an investment registration card from the Financial Supervisory Service as described below. Either the foreign investor or its standing proxy in Korea must immediately report its acquisition of the shares to the governor of the Financial Supervisory Service.

Persons who acquire shares of our common stock by withdrawing those shares from our ADS deposit facility may exercise their preemptive rights for new shares, participate in free distributions and receive dividends on shares without any further Korean governmental approval.

Restrictions Applicable to Shares

As a result of amendments to the Foreign Exchange Transaction Laws and Financial Services Commission regulations (which we refer to collectively as the “Investment Rules”) adopted since January 1992 in connection with the opening and operation of Korea’s stock market, foreign investors may generally invest, with limited exceptions and subject to procedural requirements, in all shares of Korean companies, whether listed on the KRX KOSPI Market or registered on the KRX KOSDAQ Market. Foreign investors may trade shares listed on the KRX KOSPI Market or registered on the KRX KOSDAQ Market only through the KRX KOSPI Market or the KRX KOSDAQ Market, except in limited circumstances. These circumstances include:

 

   

odd-lot share trading;

 

   

acquiring shares (which we refer to as “Converted Shares”) by exercising warrants, conversion rights or exchange rights under bonds with warrants, convertible bonds or exchangeable bonds or withdrawal rights under depositary receipts issued outside of Korea by a Korean company;

 

   

acquiring shares through inheritance, donation, bequest or exercise of shareholders’ rights, including pre-emptive rights or rights to participate in free distributions and receive dividends;

 

   

subject to certain exceptions, over-the-counter transactions between foreign investors of a class of shares for which the limit on aggregate acquisition by foreign investors, as explained below, has been reached or exceeded; and

 

   

sale and purchase of shares at fair value between foreigners who are part of an investor group comprised of foreign companies investing under the control of a common investment manager pursuant to applicable laws or contract.

For over-the-counter transactions between foreign investors outside the KRX KOSPI Market or the KRX KOSDAQ Market involving a class of shares for which the limit on aggregate acquisition by foreign investors has been reached or exceeded, a financial investment company with a brokerage license in Korea must act as an intermediary. Odd-lot trading of shares outside the KRX KOSPI Market or the KRX KOSDAQ Market must involve a financial investment company with a dealing license in Korea as the other party. Foreign investors may not engage in margin transactions by borrowing shares from financial investment companies with a dealing and/or brokerage license with respect to shares that are subject to a foreign ownership limit.

The Investment Rules require a foreign investor who wishes to invest in shares on the KRX KOSPI Market or the KRX KOSDAQ Market (including Converted Shares and shares being issued for initial listing on the KRX

 

170


Table of Contents

KOSPI Market or registration on the KRX KOSDAQ Market) to register with the Financial Supervisory Service before making an investment. This registration requirement does not apply to foreign investors who acquire Converted Shares with the intention of selling the Converted Shares within three months from the acquisition date. The Financial Supervisory Service will issue an investment registration card to each registering foreign investor. This card must be presented each time the foreign investor opens a brokerage account with a financial investment company with a brokerage license. Foreign investors eligible to obtain an investment registration card include:

 

   

foreign nationals who have not been residing in Korea for a consecutive period of six months or more;

 

   

foreign governments;

 

   

foreign municipal authorities;

 

   

foreign public institutions;

 

   

international financial institutions or similar international organizations;

 

   

corporations incorporated under foreign laws; and

 

   

any person in any additional category designated under the Enforcement Decree of the Financial Investment Services and Capital Markets Act.

All Korean offices of a foreign corporation (as a group) are treated as a separate foreign investor from the offices of the corporation outside Korea for these purposes. However, a foreign corporation or depositary issuing depositary receipts may obtain one or more investment registration cards in its name in certain circumstances identified in the relevant regulations.

When a foreign investor purchases shares through the KRX KOSPI Market or the KRX KOSDAQ Market, it need not make a separate report because the investment registration card system is designed to control and oversee foreign investment through a computer system. If, however, a foreign investor acquires or sells shares outside the KRX KOSPI Market or the KRX KOSDAQ Market, that investor or its standing proxy must report that transaction to the governor of the Financial Supervisory Service at that time. In addition, if a foreign investor acquires or sells its shares in connection with a tender offer, odd-lot trading of shares or trades of a class of shares for which the aggregate foreign ownership limit has been reached or exceeded, that investor or its standing proxy must ensure that the financial investment company engaged to facilitate the transaction reports the transaction to the governor of the Financial Supervisory Service. Also, sale and purchase of shares at fair value between foreigners who are part of an investor group comprised of foreign companies investing under the common control of a common investment manager pursuant to applicable laws or contract are required to be reported to the governor of the Financial Supervisory Service. A foreign investor may appoint a standing proxy to exercise shareholders’ rights or perform any matters related to the foregoing activities if that investor does not perform these activities itself. A foreign investor may be exempted from complying with the standing proxy rules with the approval of the governor of the Financial Supervisory Service in cases deemed unavoidable by reason of conflict between laws of Korea and the home country of the foreign investor.

Certificates evidencing shares of Korean companies must be kept in the custody of an eligible custodian in Korea. The same entities eligible to act as a standing proxy are eligible to act as a custodian of shares for a non-resident or foreign investor. A foreign investor must ensure that its custodian deposits its shares with the Korea Securities Depository. A foreign investor may be exempted from complying with this deposit requirement with the approval of the governor of the Financial Supervisory Service in circumstances where compliance with that requirement is made impracticable, including cases where compliance would contravene the laws of the foreign investors’ home country.

Under the Investment Rules, with certain limitations, foreign investors may acquire shares of a Korean company without being subject to any foreign investment limit. Under one of these limitations, foreign investors may acquire no more than 40% of the outstanding share capital of designated public corporations. In addition, designated public corporations may set a limit on the acquisition of shares by a single person in their articles of

 

171


Table of Contents

incorporation. If a foreign investor acquires 10% or more of the outstanding shares with voting rights of a Korean company, that investment constitutes a “foreign direct investment” under the Foreign Investment Promotion Act of Korea. Generally, a foreign direct investment must be reported to the Ministry of Trade, Industry and Energy of Korea. The acquisition of a Korean company’s shares by a foreign investor may be subject to certain foreign or other shareholding restrictions in the event that the restrictions are prescribed in a specific law that regulates the business of the Korean company. For a description of the restrictions applicable to Korean banks, see “—Principal Regulations Applicable to Banks.”

Under the Foreign Exchange Transaction Laws, a foreign investor who intends to acquire shares must designate a foreign exchange bank at which he must open a foreign currency account and a Won account exclusively for stock investments. Approval is not required for remittance into Korea and deposit of foreign currency funds in the foreign currency account. Foreign currency funds may be transferred from the foreign currency account at the time required to place a deposit for, or settle the purchase price of, a stock purchase transaction to a Won account opened at a financial investment company with a dealing and/or brokerage license. Funds in the foreign currency account may be remitted abroad without any Korean governmental approval.

Dividends on shares of Korean companies are paid in Won. Korean governmental approval is not required for foreign investors to receive dividends on, or the Won proceeds from the sale of, any shares to be paid, received and retained in Korea. Dividends paid on, and the Won proceeds of the sale of, any shares held by a non-resident of Korea must be deposited either in a Won account with the investor’s financial investment company with a dealing and/or brokerage license or in its own Won account. Funds in a foreign investor’s Won account may be transferred to its foreign currency account or withdrawn for local living expenses up to certain limits. These funds may also be used to make future investments in shares or to pay the subscription price of new shares obtained through the exercise of pre-emptive rights.

Financial investment companies with a dealing or brokerage license may open foreign currency accounts with foreign exchange banks exclusively to accommodate foreign investors’ stock investments in Korea. Through these accounts, financial investment companies with a dealing or brokerage license may enter into limited foreign exchange transactions, such as converting foreign currency funds and Won funds, either as a counterparty to or on behalf of foreign investors, without the investors having to open their own accounts with foreign exchange banks.

 

Item 9.B.

Plan of Distribution

Not Applicable

 

Item 9.C.

Markets

See “Item 9.A. Offering and Listing Details.”

 

Item 9.D.

Selling Shareholders

Not Applicable

 

Item 9.E.

Dilution

Not Applicable

 

Item 9.F.

Expenses of the Issuer

Not Applicable

 

Item 10.

ADDITIONAL INFORMATION

 

Item 10.A.

Share Capital

Not Applicable

 

172


Table of Contents
Item 10.B.

Memorandum and Articles of Association

Description of Capital Stock

We have set forth below information relating to our capital stock, including brief summaries of some of the provisions of our articles of incorporation, the Korean Commercial Code, Financial Investment Services and Capital Markets Act, and other related laws of Korea. These summaries do not purport to be complete and are subject to our articles of incorporation, and the applicable provisions of the Financial Investment Services and Capital Markets Act, the Korean Commercial Code and those related laws.

Our authorized share capital is 4,000,000,000 shares. Our articles of incorporation authorize us to issue:

 

   

shares of common stock, par value ₩5,000 per share;

 

   

“class shares,” par value ₩5,000 per share.

Subject to applicable laws and regulations, our articles of incorporation authorize us to issue a number of “class shares” equal to as much as one-half of all of the issued and outstanding shares.

As of the date of this annual report, 722,267,683 shares of common stock were issued and 722,267,681 shares of common stock were outstanding. Pursuant to our articles of incorporation, which became effective upon our establishment on January 11, 2019, we are authorized to issue various types of “class shares,” which include shares of voting and non-voting preferred stock, convertible stock, redeemable preferred stock and hybrid securities comprising one or more elements of the foregoing types of shares. There are no class shares currently outstanding. All of the issued and outstanding shares are fully paid and non-assessable and are in registered form. As of the date of this annual report, our authorized but unissued share capital was 3,277,732,317 shares. We may issue the unissued shares without further shareholder approval, but these issuances are subject to a board resolution as provided in the articles of incorporation. See “—Pre-emptive Rights and Issuances of Additional Shares” and “—Dividends and Other Distributions—Distribution of Free Shares.” For a discussion of the history of our share capital, see Note 28 of the notes to our consolidated financial statements and “Item 4.A. History and Development of the Company—History—Establishment of Woori Finance Holdings,” “—Merger of Woori Bank and Woori Finance Holdings” and “—Establishment of Woori Financial Group.”

Our articles of incorporation allow our shareholders, by special resolution, to grant to our officers, directors and employees stock options exercisable for up to 15% of the total number of our issued and outstanding shares. Our board of directors may also grant stock options exercisable for up to 1% of our issued and outstanding shares. However, any grant by our board of directors must be approved by our shareholders at their next general meeting convened immediately after the grant date. As of the date of this annual report, our officers, directors and employees do not hold any options to purchase shares of common stock. See “Item 6.E. Share Ownership.”

Our articles of incorporation reflect the adoption of the electronic securities system pursuant to the Act on Electronic Registration of Stocks, Bonds, Etc. Accordingly, in lieu of issuing share certificates, we electronically register the rights to be indicated on our share certificates on the electronic registry of the electronic registration agency.

Organization

We are a financial holding company established under the Financial Holding Company Act. We are registered with the commercial registry office of Seoul District Court.

Interests of Directors

Our articles of incorporation provide that any director who has a material interest in the subject matter of a resolution to be taken by the board of directors cannot vote on such resolution. Our articles of incorporation also provide that the remuneration of our directors is to be determined by the resolution of the general meeting of shareholders.

 

173


Table of Contents

Our articles of incorporation do not contain any special provisions with respect to the borrowing powers exercisable by directors, their retirement age or a requirement to hold any shares of our capital stock.

See “Item 6.C. Board Practices” for more information on our directors.

Limitation on Liability of Directors

Our articles of incorporation provide that we may, upon the resolution of the general meeting of shareholders, limit the liability of our directors (in their capacity as such) to an amount not less than six times (or three times in case of outside directors) the aggregate amount of the remuneration we paid to such directors during the most recent one-year period, provided that such limitation shall not apply with regard to any liability arising from such directors’ gross negligence, willful misconduct or violation of their duties regarding self-dealing or corporate opportunity.

Dividends and Other Distributions

Dividends. We distribute dividends to shareholders in proportion to the number of shares of the relevant class of capital stock they own. Subject to the requirements of the Korean Commercial Code and other applicable laws and regulations, we expect to pay full annual dividends on newly issued stock for the year in which it is issued.

We declare our dividend annually at the annual general meeting of shareholders. We generally hold this meeting within three months after the end of each fiscal year. We must pay the annual dividend to the shareholders of record as of the end of the preceding fiscal year within one month after that meeting. We can distribute the annual dividend in (i) cash, (ii) shares, provided that such shares must be distributed at par value and, if the market price of the shares is less than their par value, dividends in shares may not exceed one-half of the total annual dividend (including dividends in shares) or (iii) other forms of consideration. In addition, we may declare, and distribute in cash, interim dividends once a year pursuant to a board resolution.

Under the Korean Commercial Code and our articles of incorporation, we do not have an obligation to pay any annual or interim dividend unclaimed for five years from the payment date.

The Financial Holding Company Act and related regulations require that each time a Korean financial holding company pays an annual dividend, it must set aside in its legal reserve to stated capital an amount equal to at least one-tenth of its net income after tax until the amount set aside reaches at least the aggregate amount of its stated capital. Unless it sets aside this amount, a Korean financial holding company may not pay an annual dividend. We intend to set aside allowances for loan losses and reserves for severance pay in addition to this legal reserve.

For information regarding taxation of dividends, see “Item 10.E. Taxation—United States Taxation—Dividends” and “—Korean Taxation—Taxation of Dividends on Common Shares or ADSs.”

Distribution of Free Shares.  The Korean Commercial Code permits us to pay dividends in the form of shares out of retained or current earnings. It also permits us to distribute to our shareholders, in the form of free shares, an amount transferred from the capital surplus or legal reserve. We would be required to distribute those free shares pro rata to all shareholders.

Pre-emptive Rights and Issuances of Additional Shares

We may issue authorized but unissued shares as our board of directors may determine, unless otherwise provided in the Korean Commercial Code. We must, however, offer any new shares on uniform terms to all shareholders who have preemptive rights and are listed on our shareholders’ register as of the applicable record date. Those shareholders are entitled to subscribe for any newly issued shares in proportion to their existing shareholdings. Our articles of incorporation provide, however, that we may issue new shares to persons other than existing shareholders if those shares are:

 

   

publicly offered pursuant to Article 165-6 of the Financial Investment Services and Capital Markets Act (where the number of shares so offered may not exceed 50% of our total number of issued shares);

 

174


Table of Contents
   

issued to directors or employees as a result of the exercise of stock options we granted to them pursuant to Article 542-3 of the Korean Commercial Code;

 

   

issued to the members of our employee stock ownership association pursuant to Article 165-7 of the Financial Investment Services and Capital Markets Act;

 

   

issued to specified foreign investors or foreign or domestic financial institutions for managerial needs, strategic technology alliances, emergency financing or debt-to-equity swaps by those financial institutions (where the number of shares so offered may not exceed 50% of our total number of issued shares); or

 

   

issued to a depositary for the purpose of issuing depositary receipts pursuant to Financial Investment Services and Capital Markets Act (where the number of shares so offered may not exceed 50% of our total number of issued shares).

We must give public notice of pre-emptive rights for new shares and their transferability not less than two weeks before the record date (excluding the period during which the shareholders’ register is closed). We will notify the shareholders who are entitled to subscribe for newly issued shares of the deadline for subscription at least two weeks prior to the deadline. If a shareholder fails to subscribe on or before the deadline, its pre- emptive rights will lapse. Our board of directors may determine how to distribute shares in respect of which preemptive rights have not been exercised or where fractions of shares occur.

Under the Financial Investment Services and Capital Markets Act, each member of our employee stock ownership association, whether or not they are shareholders, has a preemptive right, subject to certain exceptions, to subscribe for up to 20% of any shares we publicly offer. This right is exercisable only so long as the total number of shares so acquired and held by the member does not exceed 20% of the total number of shares then outstanding. As of December 31, 2020, our employees owned 8.4% of our common stock through the employee stock ownership association.

In addition, our articles of incorporation permit us to issue convertible bonds or bonds with warrants, each up to an aggregate principal amount of ₩2 trillion, to persons other than existing shareholders. Under the Korean Commercial Code, we are permitted to distribute convertible bonds or bonds with warrants to persons other than existing shareholders only when we deem that this distribution is necessary for managerial purposes, such as obtaining new technology or improving our financial condition. In the event we issue new shares, the foregoing provision would be applicable notwithstanding any provision in the articles of incorporation allowing issuance of new shares to persons other than existing shareholders. In addition, pursuant to our articles of incorporation and the Act on Electronic Registration of Stocks, Bonds, Etc., in lieu of issuing certificates for bonds, share-related bonds (e.g., convertible bonds and bonds with warrants) and contingent capital securities, we electronically register rights to be indicated on such certificates on the electronic registry of the electronic registration agency. As of the date of this annual report, we have no convertible bonds or bonds with warrants outstanding.

Voting Rights

Each outstanding share of our common stock is entitled to one vote per share. However, voting rights with respect to shares of common stock that we hold or any of our subsidiaries holds may not be exercised. Unless stated otherwise in a company’s articles of incorporation, the Korean Commercial Code permits holders of an aggregate of 1% or more of the issued and outstanding shares with voting rights to request cumulative voting when electing two or more directors. Our articles of incorporation do not prohibit cumulative voting.

The Korean Commercial Code and our articles of incorporation provide that an ordinary resolution may be adopted if approval is obtained from the holders of at least a majority of those shares of common stock present or represented at a meeting and such majority also represents at least one-fourth of the total of our issued and outstanding voting shares. Holders of non-voting shares (other than enfranchised non-voting shares) will not be entitled to vote on any resolution or to receive notice of any general meeting of shareholders, unless the agenda of the meeting includes consideration of a resolution on which such holders are entitled to vote. The Korean Commercial Code provides that a company’s articles of incorporation may prescribe conditions for the

 

175


Table of Contents

enfranchisement of non-voting shares. For example, if our annual general shareholders’ meeting resolves not to pay to holders of non-voting shares with preferred dividend the annual dividend as determined by the board of directors at the time of issuance of such shares, the holders of non-voting shares with preferred dividend will be entitled to exercise voting rights from the general shareholders’ meeting following the meeting adopting such resolution to the end of a meeting to declare to pay such dividend with respect to the non-voting shares with preferred dividend. Holders of such enfranchised non-voting shares with preferred dividend will have the same rights as holders of common stock to request, receive notice of, attend and vote at a general meeting of shareholders.

The Korean Commercial Code provides that to amend the articles of incorporation, which is also required for any change to the authorized share capital of a company, and in certain other instances, including removal of a director of a company, dissolution, merger or consolidation of a company, transfer of the whole or a significant part of the business of a company, acquisition of all of the business of any other company, acquisition of a part of the business of any other company having a material effect on the business of the company or issuance of new shares at a price lower than their par value, a special resolution must be adopted by the approval of the holders of at least two-thirds of those shares present or represented at a meeting and such special majority must represent at least one-third of the total issued and outstanding shares with voting rights of the company.

In addition, in the case of amendments to the articles of incorporation or any merger or consolidation of a company or in certain other cases, where the rights or interest of the holders of class shares are adversely affected, a resolution must be adopted by a separate meeting of holders of class shares. Such a resolution may be adopted if the approval is obtained from shareholders of at least two-thirds of the class shares present or represented at such meeting and such shares also represent at least one-third of the total issued and outstanding class shares.

A shareholder may exercise his voting rights by proxy given to another person. The proxy must present the power of attorney prior to the start of a meeting of shareholders.

Liquidation Rights

If we are liquidated, the assets remaining after the payment of all our debts, liquidation expenses and taxes will be distributed to the shareholders in proportion to the number of shares held by them. Holders of class shares have no preferences in liquidation.

General Meetings of Shareholders

There are two types of general meetings of shareholders: (1) annual general meetings and (2) extraordinary general meetings. We are required to convene our annual general meeting within three months after the end of each fiscal year. Subject to a board resolution or court approval, an extraordinary general meeting of shareholders may be held when necessary or at the request of the holders of an aggregate of 3% or more of our outstanding shares, or the holders of an aggregate of 0.75% or more of our outstanding stock with voting rights, who have held those shares for at least six months, under the Act on the Corporate Governance of Financial Companies and its sub-regulations.

Under the Korean Commercial Code, an extraordinary general meeting of shareholders may also be convened at the request of our audit committee, subject to a board resolution or court approval. Holders of non-voting shares may be entitled to request a general meeting of shareholders only to the extent the non-voting shares have become enfranchised as described under the section entitled “—Voting Rights” above, hereinafter referred to as “enfranchised non-voting shares.” Meeting agendas will be determined by the board of directors or proposed by holders of an aggregate of 3% or more of the outstanding shares with voting rights or by holders of an aggregate of 0.1% or more of our issued and outstanding shares with voting rights, who have held those shares for at least six months, by way of a written proposal to the board of directors at least six weeks prior to the meeting, under the Act on the Corporate Governance of Financial Companies and its sub-regulations. Written notices or e-mail notices stating the date, place and agenda of the meeting must be given to the shareholders at least two weeks prior to the date of the general meeting of shareholders. Notice may,

 

176


Table of Contents

however, be given to holders of 1% or less of the total number of issued and outstanding shares which are entitled to vote, either by placing at least two public notices at least two weeks in advance of the meeting in at least two daily newspapers or by placing a notice through the electronic disclosure system operated by the Financial Supervisory Service or the Korea Exchange. Shareholders who are not on the shareholders’ register as of the record date will not be entitled to receive notice of the general meeting of shareholders, and they will not be entitled to attend or vote at such meeting. Holders of enfranchised non-voting shares who are on the shareholders’ register as of the record date will be entitled to receive notice of the general meeting of shareholders and they will be entitled to attend and vote at such meeting. Otherwise, holders of non-voting shares will not be entitled to receive notice of or vote at general meetings of shareholders.

The general meeting of shareholders will be held at our head office, which is our registered head office, or, if necessary, may be held anywhere in the vicinity of our head office.

Rights of Dissenting Shareholders

Pursuant to the Financial Investment Services and Capital Markets Act and the Act on the Structural Improvement of the Financial Industry, in certain limited circumstances (including, without limitation, if we transfer all or any significant part of our business, if we acquire a part of the business of any other company and such acquisition has a material effect on our business, or if we merge or consolidate with another company), dissenting holders of shares of our common stock and our stock with preferred dividends will have the right to require us to purchase their shares. To exercise such a right, shareholders must submit to us a written notice of their dissent by the day prior to the general meeting of shareholders. Within 20 days (10 days in the case of a stock transfer or exchange to establish a financial holding company or to own all issued shares of a subsidiary under the Financial Holding Company Act) after the date on which the relevant resolution is passed at such meeting, such dissenting shareholders must request in writing that we purchase their shares. We are obligated to purchase the shares from dissenting shareholders within one month after the end of such request period at a price to be determined by negotiation between us and the shareholder. If we cannot agree on a price with the shareholder through such negotiations, the purchase price will be the arithmetic mean of (x) the weighted average of the closing share prices on the KRX KOSPI Market for the two-month period prior to the date of the adoption of the relevant board of directors’ resolution, (y) the weighted average of the closing share prices on the KRX KOSPI Market for the one-month period prior to the date of the adoption of the relevant board of directors’ resolution and (z) the weighted average of the closing share prices on the KRX KOSPI Market for the one-week period prior to the date of the adoption of the relevant board of directors’ resolution. However, any dissenting shareholder who wishes to contest the purchase price may bring a claim in court.

Required Disclosure of Ownership

Any person who directly or beneficially owns shares of our common stock that have voting rights, whether in the form of shares, ADSs, certificates representing the rights to subscribe for shares or equity-related debt securities (including convertible bonds and bonds with warrants) (which we refer to collectively as “Equity Securities”) that, when taken together with the Equity Securities beneficially owned by specified related persons or by any person acting in concert with that person, account for 5% or more of our total issued and outstanding shares on a fully diluted basis must report that holding to the Financial Services Commission and the KRX KOSPI Market no more than five business days after reaching 5%. That person must also report any subsequent change in the ownership interest of 1% or more of our total issued and outstanding shares on a fully diluted basis to the same entities no more than five business days after the change.

Anyone violating these reporting requirements may suffer criminal sanctions, including fines, imprisonment, an administrative fine of up to 0.001% of the aggregate market value of total issued and outstanding stock of ₩500 million, whichever is lower, and/or a loss of voting rights with respect to the ownership of Equity Securities exceeding 5% of the total issued and outstanding Equity Securities with respect to which the reporting requirements were violated. Furthermore, the Financial Services Commission may order that person to dispose of the unreported Equity Securities.

 

177


Table of Contents

In addition to the reporting requirements described above, any person whose direct or beneficial ownership of our stock accounts for 10% or more of the total issued and outstanding stock (which we refer to as a “major shareholder”) must report the status of its shareholding to the Korea Securities Futures Commission and the KRX KOSPI Market within five days after becoming a major shareholder. Also, the major shareholder must report any subsequent change in its ownership interest to those same entities within five days of the occurrence of the change, unless the change in the number of shares is less than 1,000 shares and the amount involved in such change is less than ₩10 million. A major shareholder that violates these reporting requirements may suffer criminal sanctions, including fines or imprisonment.

Other Provisions

Record Date. The record date for annual dividends is December 31. For the purpose of determining the holders of shares entitled to annual dividends, the register of shareholders will be closed for the period beginning from January 1 and ending on January 31. Further, the Korean Commercial Code and our articles of incorporation permit us, upon at least two weeks’ public notice, to set a record date and/or close the register of shareholders for not more than three months for the purpose of determining the shareholders entitled to certain rights pertaining to the shares. However, in the event that the register of shareholders is closed for the period beginning from January 1 and ending on January 31 for the purpose of determining the holders of shares entitled to attend the annual general meeting of shareholders, the Korean Commercial Code waives the requirement to provide at least two weeks’ public notice. The trading of shares and the delivery of certificates in respect thereof may continue while the register of shareholders is closed.

Annual and Interim Reports. At least one week before the annual general meeting of shareholders, we must make our annual report and audited financial statements available for inspection at our head office and at all of our branch offices. Copies of this report, the audited financial statements and any resolutions adopted at the general meeting of shareholders are available to our shareholders.

Under the Financial Investment Services and Capital Markets Act, we must file with the Financial Services Commission and the KRX KOSPI Market an annual business report within 90 days after the end of each fiscal year, a half-year business report within 45 days after the end of the first six months of each fiscal year and quarterly business reports within 45 days after the end of the first three months and nine months of each fiscal year. Copies of such business reports will be available for public inspection at the Financial Services Commission and the KRX KOSPI Market.

Transfer of Shares. Under the Korean Commercial Code, the transfer of shares is effected by the delivery of share certificates. The Financial Investment Services and Capital Markets Act provides, however, that in case of a company listed on the KRX KOSPI Market such as us, share transfers can be effected by the book-entry method. In order to assert shareholders’ rights against us, the transferee must have his name and address registered on the register of shareholders. For this purpose, shareholders are required to file with us their name, address and seal. Non-resident shareholders must notify us of the name of their proxy in Korea to which notices can be sent.

Under current Korean regulations, the Korea Securities Depository, internationally recognized foreign custodians, financial investment companies with a dealing license (including domestic branches of foreign financial investment companies with such license), financial investment companies with a brokerage license (including domestic branches of foreign financial investment companies with such license), foreign exchange banks (including domestic branches of foreign banks) and financial investment companies with a collective investment license (including domestic branches of foreign financial investment companies with such license) may act as agents and provide related services for foreign shareholders.

In addition, foreign shareholders may appoint a standing proxy among the foregoing and generally may not allow any person other than the standing proxy to exercise rights to the acquired shares or perform any tasks related thereto on their behalf. Certain foreign exchange controls and securities regulations apply to the transfer of shares by non-residents or non-Koreans. See “Item 9.A. Offering and Listing Details” and “Item 10.D. Exchange Controls.” Except as provided in the Financial Holding Company Act, the ceiling on the aggregate

 

178


Table of Contents

shareholdings of a single shareholder and persons who stand in a special relationship with such shareholder is 10% of our issued and outstanding voting shares. See “Item 4.B. Business Overview—Supervision and Regulation—Principal Regulations Applicable to Financial Holding Companies—Restrictions on Ownership of a Financial Holding Company.”

Our Acquisition of Our Shares. Under the Korean Commercial Code, we may acquire our own shares upon a resolution of a general meeting of shareholders by either (i) purchasing them on a stock exchange or (ii) purchasing a number of shares, other than redeemable shares as set forth in Article 345, Paragraph (1) of the Korean Commercial Code, from each shareholder in proportion to their existing shareholding ratio through the methods set forth in the Presidential Decree, provided that the total purchase price does not exceed the amount of our profit that may be distributed as dividends in respect of the immediately preceding fiscal year.

Additionally, pursuant to the Financial Investment Services and Capital Markets Act and regulations under the Financial Holding Company Act and after submission of certain reports to the Financial Services Commission, we may purchase our own shares on the KRX KOSPI Market or through a tender offer, subject to the restrictions that (i) the aggregate purchase price of such shares may not exceed the total amount available for distribution of dividends at the end of the preceding fiscal year; and (ii) the purchase of such shares shall meet the risk-weighted capital adequacy ratio requirements prescribed in the regulations under the Financial Holding Company Act based on Bank for International Settlements standards.

Subject to certain limited exceptions, our subsidiaries will not be permitted to acquire our shares pursuant to the Financial Holding Company Act.

 

Item 10.C.

Material Contracts

In July 2019, in connection with the KDIC’s ownership of shares of our common stock, we entered into an agreement with the KDIC, which we refer to as the KDIC Agreement. Pursuant to the KDIC Agreement, we are required to use our best efforts to cause an employee of the KDIC nominated by it to be appointed as a non-standing director of each of us and Woori Bank, so long as the KDIC either (x) owns 10% or more of our total issued shares with voting rights or (y) owns more than 4% but less than 10% of our total issued shares with voting rights and remains our largest shareholder (other than the National Pension Service of Korea). In addition, pursuant to the KDIC Agreement, we are required to use our best efforts to cause such non-standing director nominated by the KDIC to be appointed as a member of the Compensation Committee under each of the board of directors of us and Woori Bank, so long as the KDIC owns 10% or more of our total issued shares with voting rights. Furthermore, so long as the KDIC owns 4% or more of our total issued shares with voting rights, the KDIC Agreement requires us to provide certain information in advance to the KDIC, including the agenda and minutes for meetings of our board of directors, information regarding our retained earnings available for distribution of dividends, and information regarding matters that could have a material effect on the KDIC’s remaining share ownership interest in us, such as capital increases or decreases, changes in our corporate governance, changes in the lines of business of our subsidiaries and material dispositions or acquisitions of assets. The KDIC Agreement provides that it will automatically terminate if the KDIC ceases to own 4% or more of our total issued shares with voting rights.

 

Item 10.D.

Exchange Controls

General

The Foreign Exchange Transaction Act of Korea and the Enforcement Decree and regulations under that Act regulate investment in Korean securities by non-residents and issuance of securities outside Korea by Korean companies. We collectively refer to these laws and regulations as the “Foreign Exchange Transaction Laws.” Non-residents may invest in Korean securities only to the extent specifically allowed by the Foreign Exchange Transaction Laws or otherwise permitted by the Ministry of Economy and Finance. The Financial Services Commission has also adopted regulations that restrict foreign investment in Korean securities and regulate the issuance of securities outside Korea by Korean companies, pursuant to its authority under the Financial Investment Services and Capital Markets Act.

 

179


Table of Contents

Under the Foreign Exchange Transaction Laws, if the Korean government deems that:

 

   

the need to do so is inevitable due to the outbreak of natural calamities, wars, conflict of arms or grave and sudden changes in domestic or foreign economic circumstances or other similar situations, the Ministry of Economy and Finance may temporarily suspend payment, receipt or the whole or part of transactions to which the Foreign Exchange Transaction Laws apply, or impose an obligation to safe-keep, deposit or sell means of payment in or to certain Korean governmental agencies or financial institutions; and

 

   

international balance of payments and international finance are confronted or are likely to be confronted with serious difficulty or the movement of capital between Korea and abroad brings or is likely to bring about serious obstacles in carrying out its currency policies, exchange rate policies and other macroeconomic policies, the Ministry of Economy and Finance may take measures to require any person who intends to perform capital transactions to obtain permission or to require any person who performs capital transactions to deposit part of the payments received in these transactions at certain Korean governmental agencies or financial institutions.

Both of these actions are subject to limitations specified by the Foreign Exchange Transaction Laws.

Restrictions Applicable to Shares

Under the Foreign Exchange Transaction Laws, a foreign investor who intends to acquire shares must designate a foreign exchange bank at which he or she must open a foreign currency account and a Won account exclusively for stock investments. Approval is not required for remittance into Korea and deposit of foreign currency funds in the foreign currency account. Foreign currency funds may be transferred from the foreign currency account at the time required to place a deposit for, or settle the purchase price of, a stock purchase transaction to a Won account opened at a financial investment company with a dealing and/or brokerage license. Funds in the foreign currency account may be remitted abroad without any Korean governmental approval.

Dividends on shares of Korean companies are paid in Won. Korean governmental approval is not required for foreign investors to receive dividends on, or the Won proceeds from the sale of, any shares to be paid, received and retained in Korea. Dividends paid on, and the Won proceeds of the sale of, any shares held by a non-resident of Korea must be deposited either in a Won account with the investor’s financial investment company with a dealing and/or brokerage license or in its own Won account. Funds in a foreign investor’s Won account may be transferred to its foreign currency account or withdrawn for local living expenses up to certain limits. These funds may also be used to make future investments in shares or to pay the subscription price of new shares obtained through the exercise of pre-emptive rights.

Financial investment companies with a dealing and/or brokerage license may open foreign currency accounts with foreign exchange banks exclusively to accommodate foreign investors’ stock investments in Korea. Through these accounts, such financial investment companies may enter into limited foreign exchange transactions, such as converting foreign currency funds and Won funds, either as a counterparty to or on behalf of foreign investors, without the investors having to open their own accounts with foreign exchange banks.

 

Item 10.E.

Taxation

The following summary is based upon tax laws, regulations, rulings, decrees, income tax conventions (treaties), administrative practice and judicial decisions of Korea and the United States as of the date of this annual report, and is subject to any change in the laws of Korea or the United States that may come into effect after such date.

United States Taxation

This summary describes certain material U.S. federal income tax consequences for a U.S. holder (as defined below) of acquiring, owning, and disposing of common shares or ADSs. This summary applies to you only if you

 

180


Table of Contents

hold the common shares or ADSs as capital assets for tax purposes. This summary does not apply to you if you are a member of a class of holders subject to special rules, such as:

 

   

a dealer in securities or currencies;

 

   

a trader in securities that elects to use a mark-to-market method of accounting for securities holdings;

 

   

a bank or financial institution;

 

   

a life insurance company;

 

   

a tax-exempt organization;

 

   

an entity treated as a partnership or other passthrough entity (or investors therein) for U.S. federal income tax purposes;

 

   

a person that holds common shares or ADSs that are a hedge or that are hedged against interest rate or currency risks;

 

   

a person that holds common shares or ADSs as part of a straddle or conversion transaction for tax purposes;

 

   

a person whose functional currency for tax purposes is not the U.S. dollar; or

 

   

a person that owns or is deemed to own 10% or more of our stock, measured by voting power or value.

In addition, this summary does not discuss the application of the U.S. federal estate and gift taxes, the Medicare net investment income tax or the alternative minimum tax, or any state, local or other tax consequences of purchasing, owning, and disposing of common shares or ADSs. You should consult your own tax advisers concerning the U.S. federal, state, local, and other tax consequences of purchasing, owning, and disposing of common shares or ADSs in your particular circumstances.

This summary is based on the Internal Revenue Code of 1986, as amended, its legislative history, existing and proposed regulations promulgated thereunder, and published rulings and court decisions, all as currently in effect. These laws are subject to change, possibly on a retroactive basis.

For purposes of this summary, you are a “U.S. holder” if you are the beneficial owner of a common share or an ADS and are:

 

   

a citizen or resident of the United States;

 

   

a U.S. domestic corporation; or

 

   

otherwise subject to U.S. federal income tax on a net income basis with respect to income from the common share or ADS.

In general, if you are the beneficial owner of ADSs, you will be treated as the beneficial owner of the common shares represented by those ADSs for U.S. federal income tax purposes, and no gain or loss will be recognized if you exchange an ADS for the common share represented by that ADS.

Dividends

The gross amount of cash dividends that you receive (prior to deduction of Korean taxes) generally will be subject to U.S. federal income taxation as foreign source dividend income and will not be eligible for the dividends received deduction. Dividends paid in Won will be included in your income in a U.S. dollar amount calculated by reference to the exchange rate in effect on the date that you receive the dividend (or the depositary receives the dividend, in the case of ADSs), regardless of whether the payment is in fact converted into U.S. dollars. If such a dividend is converted into U.S. dollars on the date of receipt, you generally should not be required to recognize foreign currency gain or loss in respect of the dividend income.

Subject to certain exceptions for short-term and hedged positions, the U.S. dollar amount of dividends received by an individual with respect to our common shares or ADSs will be subject to taxation at reduced rates

 

181


Table of Contents

if the dividends are “qualified dividends.” Dividends paid on the common shares or ADSs will be treated as qualified dividends if (i) the common shares or ADSs are readily tradable on an established securities market in the United States or we are eligible for the benefits of a comprehensive tax treaty with the United States that the U.S. Treasury determines is satisfactory for purposes of this provision and that includes an exchange of information program; and (ii) we were not, in the year prior to the year in which the dividend was paid, and are not, in the year in which the dividend is paid, a passive foreign investment company as defined for U.S. federal income tax purposes, which we refer to as a PFIC. The ADSs are listed on the New York Stock Exchange, and will qualify as readily tradable on an established securities market in the United States so long as they are so listed. In addition, the U.S. Treasury has determined that the Korea-United States income tax treaty meets the requirements for reduced rates of taxation, and we believe we are eligible for the benefits of that treaty. Based on our audited financial statements, we believe that we were not a PFIC in our 2019 and 2020 taxable years. In addition, based on our current expectations regarding our income, assets and activities, we do not anticipate becoming a PFIC for our 2021 taxable year. Therefore, we believe that dividends received by U.S. holders with respect to either common shares or ADSs will be “qualified dividends.” Holders should consult their own tax advisers regarding the availability of the reduced dividend tax rate in light of their own particular circumstances.

Distributions of additional shares in respect of common shares or ADSs that are made as part of a pro-rata distribution to all of our shareholders generally will not be subject to U.S. federal income tax.

Sale or Other Disposition

For U.S. federal income tax purposes, gain or loss you realize on a sale or other disposition of common shares or ADSs generally will be treated as U.S. source capital gain or loss, and will be long-term capital gain or loss if the common shares or ADSs were held for more than one year. Your ability to offset capital losses against ordinary income is limited. Long-term capital gain recognized by an individual U.S. holder generally is subject to taxation at reduced rates.

If a U.S. holder sells or otherwise disposes of our common shares or ADSs in exchange for currency other than U.S. dollars, the amount realized generally will be the U.S. dollar value of the currency received at the spot rate on the date of sale or other disposition (or, if the shares are traded on an established securities market at such time, in the case of cash basis and electing accrual basis U.S. holders, the settlement date). An accrual basis U.S. holder that does not elect to determine the amount realized using the spot exchange rate on the settlement date will recognize foreign currency gain or loss equal to the difference between the U.S. dollar value of the amount received based on the spot exchange rates in effect on the date of the sale or other disposition and the settlement date. If an accrual basis U.S. holder makes the election described in the first sentence of this paragraph, it must be applied consistently from year to year and cannot be revoked without the consent of the Internal Revenue Service, or the IRS. A U.S. holder should consult its own tax advisors regarding the treatment of any foreign currency gain or loss realized with respect to any currency received in a sale or other disposition of the common shares or ADSs.

Foreign Tax Credit Considerations

You should consult your own tax advisers to determine whether you are subject to any special rules that limit your ability to make effective use of foreign tax credits. If no such rules apply, you may claim a credit against your U.S. federal income tax liability for Korean taxes withheld from dividends on the common shares or ADSs at the rate provided for under the income tax treaty between the United States and Korea, so long as you have owned the common shares or ADSs (and not entered into specified kinds of hedging transactions) for at least a 16-day period that includes the ex-dividend date. Instead of claiming a credit, you may, if you so elect, deduct such Korean taxes in computing your taxable income, subject to generally applicable limitations under U.S. tax law. Korean taxes withheld from a distribution of additional shares that is not subject to U.S. tax may be treated for U.S. federal income tax purposes as imposed on “foreign branch” category income. Such treatment could affect your ability to utilize any available foreign tax credit in respect of such taxes.

Any Korean securities transaction tax or agriculture and fishery special surtax that you pay will not be creditable for foreign tax credit purposes.

 

182


Table of Contents

Similarly, a U.S. holder will not be able to claim a foreign tax credit against its U.S. federal income tax liability for any Korean inheritance or gift tax imposed in respect of the common shares or ADSs.

Foreign tax credits will not be allowed for withholding taxes imposed in respect of certain short-term or hedged positions in securities and may not be allowed in respect of arrangements in which a U.S. holder’s expected economic profit is insubstantial.

The calculation of foreign tax credits and, in the case of a U.S. holder that elects to deduct foreign taxes, the availability of deductions involve the application of complex rules that depend on a U.S. holder’s particular circumstances. You should consult your own tax advisers regarding the creditability or deductibility of such taxes.

Specified Foreign Financial Assets

Certain U.S. holders that own “specified foreign financial assets” with an aggregate value in excess of US$50,000 on the last day of the taxable year or US$75,000 at any time during the taxable year are generally required to file an information statement along with their tax returns, currently on IRS Form 8938, with respect to such assets. “Specified foreign financial assets” include any financial accounts held at a non-U.S. financial institution, as well as securities issued by a non-U.S. issuer (which would include the common shares and ADSs) that are not held in accounts maintained by financial institutions. Higher reporting thresholds apply to certain individuals living abroad and to certain married individuals. Regulations extend this reporting requirement to certain entities that are treated as formed or availed of to hold direct or indirect interests in specified foreign financial assets based on certain objective criteria. U.S. holders who fail to report the required information could be subject to substantial penalties. In addition, the statute of limitations for assessment of tax would be suspended, in whole or part. Prospective investors should consult their own tax advisors concerning the application of these rules to their investment in the common shares or ADSs, including the application of the rules to their particular circumstances.

U.S. Information Reporting and Backup Withholding Rules

Payments of dividends and sales proceeds that are made within the United States or through certain U.S.-related financial intermediaries are subject to information reporting and may be subject to backup withholding unless the holder (i) is a corporation or other exempt recipient and demonstrates this when required or (ii) provides a taxpayer identification number and certifies that no loss of exemption from backup withholding has occurred. Holders that are not U.S. persons generally are not subject to information reporting or backup withholding. However, such a holder may be required to provide a certification of its non-U.S. status in connection with payments received within the United States or through a U.S.-related financial intermediary.

Korean Taxation

The following summary of Korean tax considerations applies to you so long as you are not:

 

   

a resident of Korea;

 

   

a corporation with its head office, principal place of business or place of effective management in Korea; or

 

   

engaged in a trade or business in Korea through a permanent establishment or a fixed base to which the relevant income is attributable or with which the relevant income is effectively connected.

Please consult your own tax advisers as to the Korean, state, local and other tax consequences of the purchase, ownership and disposition of common shares.

Taxation of Dividends on Common Shares or ADSs

We will deduct Korean withholding tax from dividends paid to you (whether payable in cash or in shares) at a rate of 22.0% (inclusive of local income surtax). If you are a qualified resident and a beneficial owner of the

 

183


Table of Contents

dividends in a country that has entered into a tax treaty with Korea, you may qualify for a reduced rate of Korean withholding tax. See “—Tax Treaties” below for a discussion on treaty benefits. If we distribute to you free shares representing a transfer of earning surplus or certain capital reserves into paid-in capital, that distribution may be subject to Korean withholding tax.

Taxation of Capital Gains from Transfer of Common Shares or ADSs

As a general rule, capital gains earned by non-residents upon transfer of our common shares or ADSs are subject to Korean withholding tax at the lower of (1) 11.0% (inclusive of local income surtax) of the gross proceeds realized or (2) subject to the production of satisfactory evidence of acquisition costs and certain direct transaction costs of the common shares or ADSs, 22.0% (inclusive of local income surtax) of the net realized gain, unless exempt from Korean income taxation under the applicable Korean tax treaty with the non-resident’s country of tax residence. See “—Tax Treaties” below for a discussion on treaty benefits. Even if you do not qualify for an exemption under a tax treaty, you will not be subject to the foregoing withholding tax on capital gains if you qualify under the relevant Korean domestic tax law exemptions discussed in the following paragraphs.

In regard to the transfer of our common shares through the Korea Exchange, you will not be subject to the withholding tax on capital gains (as described in the preceding paragraph) if you (1) have no permanent establishment in Korea and (2) did not own or have not owned (together with any shares owned by any person with which you have a certain special relationship) 25% or more of the total issued and outstanding shares, which may include the common shares represented by the ADSs, at any time during the calendar year in which the sale occurs and during the five consecutive calendar years prior to the calendar year in which the sale occurs.

Under Korean tax law, ADSs are viewed as shares of common stock for capital gains tax purposes. Accordingly, capital gains from the sale or disposition of ADSs are taxed (if such sale or disposition constitutes a taxable event) as if such gains are from the sale or disposition of the underlying common shares. Capital gains that you earn (regardless of whether you have a permanent establishment in Korea) from a transfer of ADSs outside of Korea will generally be exempt from Korean income taxation by virtue of the Special Tax Treatment Control Law of Korea, or the STTCL, provided that the issuance of the ADSs is deemed to be an overseas issuance under the STTCL. However, if you transfer ADSs after having converted the underlying common shares, such exemption under the STTCL will not apply and you will be required to file a corporate income tax return and pay tax in Korea with respect to any capital gains derived from such transfer unless the purchaser or a financial investment company with a brokerage license, as applicable, withholds and pays such tax.

If you are subject to tax on capital gains with respect to the sale of ADSs, or of our common shares you acquired as a result of a withdrawal, the purchaser or, in the case of the sale of the common shares on the Korea Exchange or through a financial investment company with a brokerage license in Korea, such financial investment company, is required to withhold Korean tax on capital gain from the sales price in an amount equal to the lower of (1) 11.0% (inclusive of local income surtax) of the gross realization proceeds or (2) subject to the production of satisfactory evidence of acquisition costs and certain direct transaction costs of the common shares or ADSs, 22.0% (inclusive of local income surtax) of the net realized gain, and to make payment of these amounts to the Korean tax authority, unless you establish your entitlement to an exemption under an applicable tax treaty or domestic tax law. See “—Tax Treaties” below for a discussion on claiming treaty benefits.

Tax Treaties

Korea has entered into a number of income tax treaties with other countries (including the United States), which would reduce or exempt Korean withholding tax on dividends on, and capital gains on transfer of, the common shares or ADSs. For example, under the Korea-United States income tax treaty, reduced rates of Korean withholding tax of 16.5% or 11.0% (depending on your shareholding ratio and inclusive of local income surtax) on dividends and an exemption from Korean withholding tax on capital gains are available to residents of the United States that are beneficial owners of the relevant dividend income or capital gains, subject to certain exceptions. However, under Article 17 (Investment or Holding Companies) of the Korea-United States income

 

184


Table of Contents

tax treaty, such reduced rates and exemption do not apply if (i) you are a United States corporation, (ii) by reason of any special measures, the tax imposed on you by the United States with respect to such dividend income or capital gains is substantially less than the tax generally imposed by the United States on corporate profits and (iii) 25% or more of your capital is held of record or is otherwise determined, after consultation between competent authorities of the United States and Korea, to be owned directly or indirectly by one or more persons who are not individual residents of the United States. Also, under Article 16 (Capital Gains) of the Korea-United States income tax treaty, the exemption on capital gains does not apply if (a) you have a permanent establishment in Korea and any shares of common stock in which you hold an interest and which give rise to capital gains are effectively connected to such permanent establishment, (b) you are an individual and you maintain a fixed base in Korea for an aggregate of 183 days or more during a given taxable year and your ADSs or common shares giving rise to capital gains are effectively connected with such fixed base or (c) you are an individual and you are present in Korea for an aggregate of 183 days or more during a given taxable year.

You should inquire for yourself whether you are entitled to the benefit of a tax treaty between Korea and the country where you are a resident. It is the responsibility of the party claiming the benefits of an income tax treaty in respect of dividend payments or capital gains to submit to us, the purchaser or the financial investment company, as applicable, a certificate as to his tax residence. In the absence of sufficient proof, we, the purchaser or the financial investment company, as applicable, must withhold tax at the normal rates. Furthermore, in order for you to claim the benefit of a tax rate reduction or tax exemption on certain Korean source income (such as dividends or capital gains) under an applicable tax treaty, Korean tax law requires you (or your agent) to submit an application (for a reduced withholding tax rate, the “application for entitlement to a reduced tax rate,” and in the case of exemptions from withholding tax, the “application for tax exemption” along with a certificate of your tax residency issued by a competent authority of your country of tax residence, subject to certain exceptions) as the beneficial owner of such Korean source income, or a BO application. For example, a U.S. resident would be required to provide a Form 6166 as a certificate of tax residency together with the application for entitlement to reduced tax rate or the application for tax exemption. Such application should be submitted to the withholding agent prior to the payment date of the relevant income. Subject to certain exceptions, where the relevant income is paid to an overseas investment vehicle (which is not the beneficial owner of such income), or an OIV, a beneficial owner claiming the benefit of an applicable tax treaty with respect to such income must submit its BO application to such OIV, which must submit an OIV report and a schedule of beneficial owners (as well as the BO applications collected from each beneficial owner, if such beneficial owner is applying for a tax exemption) to the withholding agent prior to the payment date of such income. Effective January 1, 2020, an OIV that was not established for the purpose of unjustifiably reducing income tax liabilities in Korea and bears tax liabilities in the country of its residence is deemed to be a beneficial owner of Korean source income for income tax purposes. The benefits under a tax treaty between Korea and the country of such OIV’s residence will apply with respect to the relevant income paid to such OIV, subject to certain application requirements as prescribed by the Corporate Income Tax or Individual Income Tax Law. In the case of a tax exemption application, the withholding agent is required to submit such application (together with the applicable OIV report in the case of income paid to an OIV) to the relevant district tax office by the ninth day of the month following the date of the payment of such income.

Inheritance Tax and Gift Tax

If you die while holding an ADS or donate an ADS, it is unclear whether, for Korean inheritance tax and gift tax purposes, you will be treated as the owner of the common shares underlying the ADSs. If the tax authority interprets depositary receipts as the underlying share certificates, you may be treated as the owner of the common shares and your heir or the donee (or in certain circumstances, you as the donor) will be subject to Korean inheritance tax or gift tax presently at the rate of 10% to 50%, provided that the value of the ADSs or common shares is greater than a specified amount.

 

185


Table of Contents

If you die while holding a common share or donate a common share, your heir or donee (or in certain circumstances, you as the donor) will be subject to Korean inheritance tax or gift tax at the same rate as indicated above.

At present, Korea has not entered into any tax treaty relating to inheritance or gift taxes.

Securities Transaction Tax

If you transfer our common shares on the Korea Exchange, you will be subject to securities transaction tax at the rate of 0.08% (if the transfer is made in 2021 or 2022) and an agriculture and fishery special surtax at the rate of 0.15% of the sale price of the common shares. If your transfer of the common shares is not made on the Korea Exchange, subject to certain exceptions, you will be subject to securities transaction tax at the rate of 0.43% (if the transfer is made in 2021 or 2022) and will not be subject to an agriculture and fishery special surtax.

Under the Securities Transaction Tax Law, depositary receipts (such as American depositary receipts) constitute share certificates subject to the securities transaction tax. However, the transfer of depositary receipts listed on the New York Stock Exchange, the Nasdaq Global Market, or other qualified foreign exchanges is exempt from the securities transaction tax.

In principle, the securities transaction tax, if applicable, must be paid by the transferor of the common shares or ADSs. When the transfer is effected through a securities settlement company in Korea, such settlement company is generally required to withhold and pay the tax to the tax authorities. When such transfer is made through a financial investment company only, such financial investment company is required to withhold and pay the tax. Where the transfer is effected by a non-resident without a permanent establishment in Korea, other than through a securities settlement company or a financial investment company, the transferee is required to withhold the securities transaction tax.

Non-reporting or under-reporting of securities transaction tax will generally result in penalties equal to 20% to 60% of the non-reported tax amount or 10% to 60% of under-reported tax amount. Also, a failure to timely pay securities transaction tax will result in a penalty equal to 9.125% per annum of the due but unpaid tax amount. The penalties are imposed on the party responsible for paying the securities transaction tax or, if such tax is required to be withheld, on the party that has the obligation to withhold.

 

Item 10.F.

Dividends and Paying Agents

Not Applicable

 

Item 10.G.

Statements by Experts

Not Applicable

 

Item 10.H.

Documents on Display

We are subject to the information requirements of the Exchange Act, and, in accordance therewith, are required to file reports, including annual reports on Form 20-F, and other information with the U.S. Securities and Exchange Commission. These materials, including this annual report and the exhibits thereto, may be inspected and copied at the Commission’s public reference rooms in Washington, D.C., New York, New York and Chicago, Illinois. Please call the Commission at 1-800-SEC-0330 for further information on the public reference rooms. We are also required to make filings with the Commission by electronic means. Any filings we make electronically will be available to the public over the Internet at the Commission’s web site at http://www.sec.gov.

 

Item 10.I.

Subsidiary Information

Not Applicable

 

186


Table of Contents
Item 11.

QUANTITATIVE AND QUALITATIVE DISCLOSURES ABOUT MARKET RISK

Overview

As a financial services provider, we are exposed to various risks related to our lending and trading businesses, our funding activities and our operating environment, principally through Woori Bank, our banking subsidiary. Our goal in risk management is to ensure that we identify, measure, monitor and control the various risks that arise, and that our organization adheres strictly to the policies and procedures which we establish to address these risks. We seek to take a conservative approach to risk management in order to better insulate our operations from adverse events. Risks we face include:

 

   

credit risk;

 

   

market risk (primarily interest rate risk, equity risk, foreign exchange risk and commodity risk);

 

   

liquidity risk; and

 

   

operational and business risk (including legal risk).

We operate a standardized risk management system which enhances our risk management capabilities by enabling us to exchange information among our and our subsidiaries’ risk management operations. We have further strengthened our risk management systems by (i) using Tier I capital as “available capital” for purposes of our risk capital allocation to fulfill Basel III requirements, and (ii) including “stressed VaR” to our market risk capital calculations in accordance with the guidance of the Financial Supervisory Service. We use our risk management systems to manage our risks within acceptable limits and to otherwise ensure the soundness of our assets and the stability of our operations.

We allocate our total risk capital in accordance with the guidelines set by our Board Risk Management Committee. As described in more detail below, the committee allocates risk capital and approves the risk limit requests of our subsidiaries. Through our standardized risk management system, we allocate our risk capital:

 

   

with respect to our credit risk on the basis of a standardized approach as well as other portfolio credit models;

 

   

with respect to our market risk for trading activities based on a standardized method and the VaR method and stress testing for Woori Bank;

 

   

with respect to our interest rate risk based on the IRRBB standard method (DEVE) on a group-wide basis, replacing the previous historical simulation and standardized methods; and

 

   

with respect to our operational risk through an advanced measurement approach for Woori Bank and a standardized approach for our other subsidiaries, in accordance with Basel III.

Our risk capital allocation by entity as a percentage of available capital, on a non-consolidated basis, with respect to 2021 is as follows:

 

     Available
capital(1)
     Risk
capital
     Risk
appetite
    Credit      Market      Operational      Interest
rate
 
     (in billions of Won, except percentages)  

Woori Financial Group

     23,342        16,902        72.4     14,253        1,435        1,442        1,159  

Woori Bank

     21,947        15,240        69.4     12,812        1,400        1,300        985  

Woori Card

     1,954        1,173        60.0     1,009        0        105        155  

Woori Investment Bank

     489        422        86.3     387        24        16        12  

Woori Private Equity

     34        19        54.3     18        0        1        0  

Woori Asset Management

     111        24        21.5     10        8        5        5  

Woori Global Asset Management

     25        6        24.5     2        3        2        1  

Woori Asset Trust

     121        24        20.0     15        0        14        1  

 

(1)

Estimates based on Tier I capital.

 

187


Table of Contents

Organization

We have a multi-tiered risk management governance structure. Our Board Risk Management Committee is ultimately responsible for group-wide risk management, and directs the various subordinate risk management entities. The Group Risk Management Council answers to the Board Risk Management Committee and, together with the Group Risk Management Department, coordinates the execution of its directives with each Subsidiary Risk Management Department. Each Subsidiary Risk Management Committee, based on the Board Risk Management Committee’s directives, determines risk management strategies and implements risk management policies and guidelines for the relevant subsidiary, sets the subsidiary’s operational and business risk management policies and guidelines and directs the applicable Subsidiary Risk Management Department with support from the applicable Subsidiary Risk Management Council, but must keep within the risk guidelines of the Board Risk Management Committee. The Subsidiary Risk Management Committees generally receive input from their respective Subsidiary Risk Management Councils and Subsidiary Risk Management Departments.

The following chart sets out our risk management governance structure as of the date of this annual report:

 

LOGO

We operate a “double report” system with respect to our risk management procedures. Each of our Subsidiary Risk Management Departments is required to submit risk management reports directly to the Group Risk Management Department. Through this internal reporting system, we are able to better ascertain and strengthen the monitoring of our subsidiaries’ risk management and are able to quickly address any deviation from our group-wide risk policies. We have further supplemented our double report system by strengthening the role and independence of chief risk officers in our subsidiaries and expanding the role of Subsidiary Risk Management Departments. Each Subsidiary Risk Management Department is required to report directly to such subsidiary’s chief risk officer on all material risk management issues as well as following the procedures under the double report system.

 

188


Table of Contents

The Board Risk Management Committee, the Group Risk Management Council, the Subsidiary Risk Management Committees and the Subsidiary Risk Management Councils are responsible for managing risks relating to credit, markets, asset and liability management and liquidity. Each Subsidiary Risk Management Department is generally responsible for managing operational risks at the relevant subsidiary, while the Audit Department coordinates the execution of our operational and business risk management policy, particularly with regard to internal subsidiary practices, and the Legal and Compliance Department monitors compliance risk and makes suggestions regarding regulatory issues to the Financial Supervisory Service.

Board Risk Management Committee

The Board Risk Management Committee is our highest decision-making body with respect to our risk management operations. Our board of directors has delegated to it the authority to oversee and make determinations on all significant issues relating to our risk management system. It implements policies regarding, monitors and has ultimate responsibility for managing credit, market and liquidity risk and for asset and liability management. The committee’s major activities include:

 

   

determining and amending risk management policies, guidelines and limits in conformity with the strategy established by the board of directors;

 

   

determining the appropriate level of risks that we should be willing to undertake, including in connection with key business activities such as acquisitions, investments or entering into new business areas, prior to a decision by the board of directors on such matters;

 

   

allocating risk capital to each subsidiary and approving the risk limits of our subsidiaries;

 

   

reviewing our group-wide risk profile, including the level of risks we are exposed to and the status of our risk management operations; and

 

   

monitoring our subsidiaries’ compliance with our risk policies.

The Board Risk Management Committee is composed of one non-standing director and three outside directors. It operates independently from all business groups and individual board members, and reports directly to our board of directors. We require the chairperson of the Board Risk Management Committee to be chosen from among the outside directors in order to enhance the independence and experience level of such chairperson. Our Board Risk Management Committee convenes at least quarterly, and makes decisions by a majority vote of the attending members. At least a majority of the committee members must attend to constitute a quorum.

Group Risk Management Council

Our Group Risk Management Council is responsible for coordinating with the Subsidiary Risk Management Departments to ensure that they execute the policies, guidelines and limits established by the Board Risk Management Committee. The Group Risk Management Council’s major activities include:

 

   

analyzing our risk status using information provided by the Subsidiary Risk Management Departments;

 

   

adjusting the integrated risk-adjusted capital allocation plan and risk limits for each of our subsidiaries;

 

   

reviewing the key decisions of each Subsidiary Risk Management Committee and discussing and resolving any risk management issues raised by those committees;

 

   

coordinating issues relating to the integration of our risk management functions; and

 

   

performing any other duties delegated by the Board Risk Management Committee.

The Group Risk Management Council consists of eleven members, including our chief risk officer and the chief risk officers of our subsidiaries. It operates independently from all business groups, and reports directly to the Board Risk Management Committee. The Group Risk Management Council convenes on a quarterly basis.

 

189


Table of Contents

Our subsidiaries, in most cases through their respective Subsidiary Risk Management Departments, provide a variety of information to the Group Risk Management Council, including:

 

   

reports regarding the status of overall risk management, the status of limit compliance, and analysis and results of stress testing and back testing; and

 

   

reports regarding asset and liability management matters, including changes in risk-weighted assets and the status of our credit portfolio on a periodic basis.

Subsidiary Risk Management Committees

Each of our subsidiaries’ operating businesses that require risk management delegates risk management authority to its Subsidiary Risk Management Committee. Each Subsidiary Risk Management Committee measures and monitors the various risks faced by the relevant subsidiary and reports to that subsidiary’s board of directors regarding decisions that it makes on risk management issues. It also makes strategic decisions regarding the operations of the relevant subsidiary, such as allocating credit risk limits, setting total exposure limits and market risk-related limits and determining which market risk derivatives instruments the subsidiary can trade. The major activities of each Subsidiary Risk Management Committee include:

 

   

determining and monitoring risk policies, guidelines, limits and tolerance levels and the level of subsidiary risk in accordance with group policy, with the support of the relevant Subsidiary Risk Management Council;

 

   

reviewing and analyzing the subsidiary’s risk profile;

 

   

setting limits for and adjusting the risk-adjusted capital allocation plan and risk levels for each business group within the subsidiary; and

 

   

monitoring compliance with our group-wide risk management policies and practices at the business group and subsidiary level.

Subsidiary Risk Management Council

Each of our relevant subsidiaries has a Subsidiary Risk Management Council, which is responsible for supporting the relevant Subsidiary Risk Management Committee in the implementation of its risk management policies and guidelines for such subsidiary, including by reviewing and reporting on agenda items to be discussed at meetings of the relevant Subsidiary Risk Management Committee, reviewing reports from the relevant Subsidiary Risk Management Department and performing any other duties delegated by the relevant Subsidiary Risk Management Committee.

Each Subsidiary Risk Management Council is generally comprised of the subsidiary’s chief risk management officer, the head of its Subsidiary Risk Management Department and other executive officers responsible for such subsidiary’s risk management-related functions. It operates independently from all business units, and reports directly to the Subsidiary Risk Management Committee.

Credit Risk Management

Our credit risk management policy objectives are to improve our asset quality, reduce our non-performing loans and minimize our concentration risk through a diversified, balanced and risk-weighted loan portfolio. We manage credit risk and continually monitor and improve our credit risk-related policies and guidelines to reflect changing risks in our business and the industries and sectors in which our customers operate. For example, we have recently strengthened our monitoring of asset quality and analysis of risk indicators by focusing on industries and sectors that are impacted by the COVID-19 pandemic and will continue to do so by reflecting any additional volatility or long-term effects thereof.

We believe that an essential part of achieving our credit risk management objectives is utilizing a standardized risk management system so that we can identify and manage the risks generated by our businesses

 

190


Table of Contents

using a consistent approach. Woori Bank is currently using a centralized credit risk management system called the Credit Wizard system. Credit Wizard is a credit risk management system which combines credit risk management and the credit approval process on a transactional level with respect to individual borrowers and approval with respect to each individual loan or credit. The system quantifies credit risk with respect to corporate borrowers using a “mark-to-market” methodology, which reflects both the likelihood of a default by a borrower as well as the likelihood of a change in such borrower’s credit rating, and quantifies credit risk with respect to retail borrowers using a “default mode” methodology, which reflects the likelihood of a default by a borrower. We believe that our Credit Wizard system is a systematic and efficient credit evaluation system and that Woori Bank has expedited its loan review process and improved its ability to monitor and evaluate its overall risk profile by using this system. The main characteristics of our Credit Wizard system are as follows:

 

   

automation of credit risk management system, which allows us to centralize and automate many tasks relating to our credit risk management system;

 

   

automatic recognition and processing of different forms of credit, which allows us to process and approve different types of credit, such as new applicants, renewing applicants and changes in the condition of the loan or credit approved;

 

   

incorporation of credit risk management prior to approval of credit, which allows us to consider individualized characteristics of a borrower and enables us to calculate a more accurate price with respect to the loan or credit approved;

 

   

automatic credit risk monitoring after approval of credit, which allows us to evaluate and re-rate the loan or credit on a real-time basis as a result of any change in the characteristics of the borrower (including the condition of the underlying collateral, change in borrowing limit and early warning characteristics); and

 

   

automatic verification of internal procedures and regulations with respect to approval of credit, which reduces our operational risk and ensures that there are no material deviations from our loan and credit policies.

We also impose a credit risk limit for Woori Bank with respect to “large exposures.” We aim to avoid concentrations of exposure with respect to any single corporate borrower or affiliated group of corporate borrowers. Accordingly, we have established aggregate exposure limits based on capital adequacy levels of Woori Bank and, with respect to individual corporate borrowers, established limits by dividing the “expected loss” with respect to companies affiliated with such corporate borrower with the “unexpected loss” (a measurement of credit risk) of such borrower and converting that into an exposure amount. We use this as the basis for our “large exposure” limits with respect to such corporate borrower.

We impose a “principal investment” limit for investment activities that our subsidiaries undertake as a principal (as opposed to as an agent). The principal investment limit for each subsidiary is set as a certain percentage of the capitalization of such subsidiary.

We use our credit risk management systems to measure and control credit risk, to evaluate and approve new credit and to review and monitor outstanding credit. We conduct various quantitative and qualitative analyses to establish acceptable risk levels that provide what we believe are appropriate levels of return on investments. The credit risk management systems that we use to do this integrate various data, including customers’ financial and economic condition, limits on loans and guarantee amounts, cash flow evaluations, collateral levels, our desired profit margin and the likelihood of unexpected loan losses.

Each relevant subsidiary monitors its level of risk, determines how that level compares to our target optimized level of risk on a monthly basis and produces risk analysis reports and optimization reports on a monthly basis and stress test reports on an ad hoc basis. These reports are sent to the respective Subsidiary Risk Management Committees and to the Board Risk Management Committee and provide a basis to set risk limits for, and allocate capital to, a subsidiary’s business groups.

 

191


Table of Contents

Credit Evaluation and Approval

Our subsidiaries evaluate the credit of every loan applicant and guarantor before approving any loans, except for:

 

   

loans guaranteed by letters of guarantee issued by the Korea Credit Guarantee Fund, the Korea Technology Credit Guarantee Fund or certain other specified Korean government-controlled funds;

 

   

loans guaranteed by highly-rated banks;

 

   

loans fully secured by deposits with us; and

 

   

loans against commercial promissory notes issued by creditworthy companies at a discount to the face value of the note determined by the issuer’s creditworthiness.

The evaluation and approval process differs depending on whether the loan is a corporate loan, a general household consumer loan, or a mortgage or home equity loan, and there is a separate process for credit card applications. For example, Woori Bank has in recent years implemented a standardized “expected loss” and “unexpected loss” credit risk system which we believe enables us to better allocate risk capital by evaluating “unexpected loss” (a measurement of credit risk), “VaR” (a measurement of market risk) and “earnings at risk” (a measurement of whether our assets and liabilities are mismatched).

Woori Bank has also undertaken a number of initiatives to develop credit evaluation and loan approval procedures that are more systematic and efficient. We prefer to use credit rating systems in our credit evaluation and loan approval process because they:

 

   

yield a uniform result regardless of the user;

 

   

can be used effectively by employees who do not have extensive experience in credit evaluation;

 

   

can be easily updated to reflect changing market conditions by changing how factors are weighted;

 

   

significantly limit the scope of employee discretion in the loan assessment and approval process; and

 

   

improve loan processing times while generally resulting in declines in delinquencies among new borrowers.

Woori Bank operates a Credit Wizard credit evaluation system for corporate loans (including small- and medium-sized enterprise loans) and a consumer credit evaluation system for consumer loans.

 

192


Table of Contents

Customers apply for loans by submitting a loan application through one of Woori Bank’s branches. These applications are initially reviewed using the appropriate credit evaluation system and, in the case of applications for a small amount or involving applicants with little or no credit risk, are approved by the branch manager or a relationship manager acting in concert with a credit officer based on the credit risk rating they receive under that system. Applications for larger loans and loans which are determined to involve greater credit risk are approved by bodies with greater authority, depending on where those loans fall in a matrix of size, collateral and credit risk. These loan applications will be referred to a credit officer committee at an office located near the customer, which may or may not be at Woori Bank’s headquarters. Every credit officer committee is made up of credit officers from headquarters and has the same level of authority. Applications that cannot be approved by a credit officer committee are referred to a senior credit officer committee or the Loan Committee of Woori Bank, depending on loan size, collateral and credit risk. The following table sets forth the various Woori Bank committees and personnel involved in its credit evaluation and loan approval process:

 

Committee

  

Members

  

Approval Process

Headquarters Approval

     

Loan Committee

   Head of the credit support group, head of the risk management department, head of the investment banking group, head of the corporate banking business group, head of the capital market group, head of the large corporate audit department and head of medium-size enterprise audit department (no more than seven persons)    2/3 required for approval; 2/3 required to participate

Headquarters/Regional Approval

     

Senior Credit Officer Committee

   One head senior credit officer and four to six other senior credit officers (five to seven persons)    2/3 required for approval; 2/3 required to participate

Credit Officer Committee

   At least one senior credit officer and two other credit officers (at least three persons)    2/3 required for approval; 2/3 required to participate

Individual Approval

     

Loan Officer

   Individual    Approval of the individual

Branch Manager

   Individual    Approval of the individual

Head of Team

   Individual    Approval of the individual

Different individuals or committees review and approve loan applications depending on various factors, including:

 

   

the size and type of the loan;

 

   

the level of credit risk established by the credit rating system;

 

   

whether the loan is secured by collateral; and

 

   

if the loan is secured, an assessment of the collateral.

Loan applications are generally reviewed only by the highest-level committee required to approve the loan, although multiple reviews, including separate reviews at the branch, regional and headquarters level, may occur depending on the size and terms of any particular loan or a borrower’s credit risk.

Corporate Loan Approval Process

Woori Bank’s branches review corporate loan applications using a credit evaluation system for corporate borrowers. Each corporate credit evaluation system measures various quantitative and qualitative factors. The

 

193


Table of Contents

model used by the credit evaluation system to review an application depends, however, on certain characteristics of the potential borrower. Woori Bank’s credit risk management unit, together with its large corporate loan department and small- and medium-sized enterprise loan department, has developed separate credit evaluation models for large corporate borrowers that are subject to external audit under the Act on External Audits of Stock Companies, large corporate borrowers that are not subject to external audit, medium-sized enterprises and SOHO borrowers that either have outstanding loans, or are applying for a loan, in excess of ₩1 billion. In general, each model uses scores from both a computerized evaluation of quantitative financial factors, such as cash flow and income, and more qualitative factors which are scored using judgments by the credit officer or officers reviewing the application to produce an overall credit risk rating. These credit evaluation systems provide Woori Bank with tools to make consistent credit decisions and assist it in making risk-based pricing decisions. Woori Bank’s Credit Wizard system, depending on whether the borrower is audited by independent auditors and its size, produces two separate scores based on one of five principal rating models: one for quantitative current financial factors, which is weighted 60 to 70% in determining the Credit Wizard credit risk rating, and another for the more qualitative factors that the judgment of credit officers plays a more significant part in determining, which is weighted 30 to 40%. The Credit Wizard credit risk rating estimates the probability that Woori Bank will recover extended credits and the likelihood that borrowers will default. Qualitative factors included in the Credit Wizard system include:

 

   

its industry situation;

 

   

a customer’s future financial condition;

 

   

its competitive position in the industry;

 

   

the quality of its management; and

 

   

its operations.

Other indirect factors included in the credit risk rating include:

 

   

its technological merits;

 

   

the nature and the location of any collateral; and

 

   

Woori Bank’s level of priority in that collateral to estimate non-recovery risks.

These qualitative factors are input into the Credit Wizard system by the credit officer, and are rated based on his or her historical experience and that of the bank.

The Credit Wizard system produces separate credit risk ratings for each borrower. Woori Bank’s credit analysis and approval center evaluates and approves corporate loan applications based on these credit risk ratings. The Credit Wizard system assigns each borrower and facility one of the following 14 credit risk rating grades from AAA to D, which are classified as follows: AAA (extremely strong), AA (very strong), A+ (strong), A– (good), BBB+ (more adequate), BBB (adequate), BBB– (less adequate), BB+ (less susceptible), BB (susceptible), BB– (more susceptible), B+ (slightly weak), B– (weak), C (very weak) and D (default). Certain loans are subject to review by the Loan Committee depending on the size of the loan and the determined credit risk rating. Examples of this include loan applications for secured loans in excess of ₩80 billion for a borrower or facility with a credit risk rating of A- and above, and, at the other extreme for unsecured loans, loan applications in excess of ₩4 billion for a borrower or facility with a credit risk rating of BB– to C. Applications from borrowers with loans on a watch list (see “—Credit Review and Monitoring” below) are also automatically reviewed by the Loan Committee.

Woori Bank has adopted a separate and simpler credit evaluation system for SOHOs (such as pharmacies, clinics and restaurants) that either have outstanding loans, or are applying for a loan, of ₩1 billion or less. The system uses simpler credit evaluation models and resembles Woori Bank’s application scoring system for new retail customers. It assigns a credit score ranging from one to ten to each application based on its evaluation of various factors. Applications are classified as either approved or rejected, which is the same as the consumer loan approval process, based on a combination of the internal credit scoring system and the external credit score.

 

194


Table of Contents

With respect to the evaluation of any collateral to which a commercial loan application relates (which principally consists of land, buildings and equipment), the fair value of such underlying collateral for commercial loans is appraised by external valuation experts and such appraisals are collated in Woori Bank’s Credit Wizard system. Woori Bank uses its Credit Wizard system to manage its lending activities, and inputs data gathered from loan application forms, credit scores of borrowers and the appraisal value of collateral provided by external valuation experts into the Credit Wizard system and updates such information periodically to reflect changes in such information (such as any changes in credit scores of borrowers or the appraisal value of collateral). In addition, to validate the appropriateness of the appraisal values provided by such external valuation experts, Woori Bank reviews the qualification of the external valuation experts (including a review of whether such experts are legitimately registered with the Korea Association of Property Appraisers) and evaluates the assumptions and valuation model used by such experts as well as the appropriateness of variables by reference to market data and comparisons to actual transaction prices in similar regions.

We have set credit limits for our corporate customers. Some of these limits, particularly those imposed by Korean banking regulations, are aimed at preventing loan concentrations relating to any single customer. See “Item 4.B. Business Overview—Supervision and Regulation—Principal Regulations Applicable to Banks—Financial Exposure to Any Individual Customer or Major Shareholder.” In certain cases, we have introduced and implemented internally-developed large exposure limits that are stricter than the applicable Financial Services Commission requirements.

In evaluating applications, credit officers or the Loan Committee will often, in addition to reviewing ratings from these credit evaluation models, also refer to corporate information gathered or ratings assigned by external credit rating agencies, such as the Korea Federation of Banks, Korea Information Service, Korean government-released information on bankruptcy rates, National Information & Credit Evaluation Inc. and Korea Management Consulting & Credit Rating Corporation. They review the information we obtain from these sources and compare it to the information we have developed internally with respect to our customers to improve the accuracy of our internal credit ratings.

Consumer Loan Approval Process

The consumer loan department of Woori Bank evaluates and approves consumer loan applications using a dedicated consumer credit evaluation system. Woori Bank’s consumer credit evaluation system assigns a credit score to each application based on its evaluation of various factors. These factors include any loan and guarantee limits Woori Bank has set for particular borrowers or groups of borrowers and our evaluation of their cash flows and credit profiles. The system gives each customer’s loan application a grade ranging from one to ten. Woori Bank also uses another scoring system based on the external ratings provided by the Korea Credit Bureau and NICE Information Service Inc. Applications are classified as “automatically approved,” “automatically rejected” and “subject to further evaluation” based on a combination of the scores of these two systems. Woori Bank uses these systems to evaluate all new consumer loan applications, except for loans fully secured by deposits with Woori Bank.

Woori Bank augments its consumer credit evaluation system with a behavioral scoring system. The behavioral scoring system enhances the consumer credit evaluation system by enabling the consideration of factors not previously evaluated, including the customer’s spending history and credit behavior. By the nature of the information it analyzes, however, the behavioral scoring system can only be used for applications of persons who are existing borrowers, generally consisting of roll-overs of outstanding amounts.

We also evaluate any collateral to which a consumer loan application relates (which principally consists of residential properties) using the fair value of the underlying collateral appraised by Korea Investors Service as part of our loan approval process. Such appraisals are collated in the Credit Wizard system used by Woori Bank, and such information is updated periodically to reflect changes (such as any changes in credit scores of borrowers or the appraisal value of collateral). For example, Woori Bank automatically obtains re-evaluations for the underlying collateral for secured consumer loans and mortgages every month with respect to apartments. If the value of the collateral declines, we may have the ability to require that the borrower provide more collateral or to change the payment terms of the relevant loan.

 

195


Table of Contents

Credit Card Approval Process

We have worked to ensure that risk management and credit extension policies with respect to our credit card operations through our direct subsidiary, Woori Card, reflect our group-wide risk management policies and guidelines.

Woori Card reviews each new card application for completeness, accuracy and creditworthiness. It bases this review on various factors that assess the applicant’s ability to repay borrowed amounts. The review process involves three stages:

 

   

Initial Application Process.  Woori Card verifies basic information by requesting certain documents from the applicant, generally contacts the applicant directly (usually by telephone, although there are personal visits to some applicants) and statistically analyzes the applicant’s personal credit history together with financial and default information gathered from third-party sources and its internal database. The analysis considers various factors including employment, default status and historical relationships with Woori Bank and any delinquency history with other credit card companies. Woori Card also reviews information about an applicant obtained from external databases maintained by the Korea Federation of Banks and Nice Information Service Inc.

 

   

Application Scoring System Process.  The application scoring system at Woori Card is a standardized evaluation tool used to determine the probability of a credit card applicant defaulting during the one-year period following issuance. The application scoring system, using a statistical model, assigns risks to factors that indicate a probability of non-payment. The model analyzes credit history, occupation and income data to develop a combined risk score. The applicant’s eligibility to receive a credit card and credit limit is determined by its anticipated delinquency ratio over 90 days within one year.

 

   

Credit Assessment.  If the application is approved, then the application scoring system assessment is used to determine the applicant’s credit limit. The aggregate credit limit for a new applicant who is an individual rarely exceeds ₩20 million. There is a separate but similar system for determining the credit limit available to corporate card applicants, which will generally be higher than limits available to individual applicants but will not provide for the ability to obtain cash advances.

The entire approval process generally takes two to three days and the applicant receives the new card within one week after making an application. Woori Card evaluates and updates the application scoring system on a monthly basis (or more frequently as required) to incorporate new data or adjust the importance placed on existing data or market conditions.

Credit Review and Monitoring

Our credit review and monitoring procedures are designed to reduce the risks of deterioration in our asset quality and to maintain acceptable levels of portfolio risk. These procedures include:

 

   

confirming a borrower’s credit rating or score;

 

   

ensuring the accuracy of the credit analysis done by our credit officers; and

 

   

ensuring compliance with internal policies relating to loan approval.

We believe that these procedures enable us to identify potential non-performing loans as soon as possible and minimize the possibility of approving in advance loans that will become non-performing. These procedures also enable us to manage credit risk more effectively and set interest rates to more accurately reach our targeted level of return.

Loan Review and Monitoring

Woori Bank monitors credit risk with respect to its borrowers using its loan review system. Woori Bank has a loan review unit that oversees its review and monitoring efforts. After a loan has been approved, the relevant materials or the results generated by Woori Bank’s credit evaluation system, together with any supporting data,

 

196


Table of Contents

are reviewed by an officer in that unit. There are three types of reviews that Woori Bank’s loan review unit undertakes:

 

   

Desk review.  Desk reviews are the most common and are generally done within five days after a loan has been approved. Although the process is similar, different loans are automatically reviewed by Woori Bank based on the size of the loan. The loan review unit will initiate a desk review of loans approved by a credit officer committee or the Loan Committee, for any corporate loan over ₩5 billion, any consumer loan over ₩1 billion, any loan to a housing applicant group over ₩5 billion or any loan where the loan terms were adjusted. For loans originating from a branch, the loan review unit will randomly initiate a desk review for new domestic loans. For overseas loans, desk reviews are conducted for new loans (including credit limit increases) over US$300,000. Ex post desk reviews are also conducted on consumer and corporate loans approved by a domestic branch manager for borrowers with aggregate unsecured loans over ₩50 million or aggregate secured loans over ₩300 million, and new consumer and corporate loans (including credit limit increases) over US$30,000 approved by overseas branch managers.

 

   

Periodic review.  Periodic reviews are done on a quarterly, semi-annual or annual basis with respect to loans that are current and over ₩10 billion or with respect to borrowers who are on a “watch list” with respect to possible insolvency. Quarterly periodic reviews are done for certain corporate borrowers, depending on their size and the borrower’s industry.

 

   

Ad hoc review.  Ad hoc reviews can be done at any time. The head of Woori Bank’s Risk Management Department or the chief executive officer or chief financial officer of Woori Bank can initiate ad hoc reviews. Loan review officers who are responsible for desk and periodic reviews also conduct ad hoc reviews.

Following a review, Woori Bank’s sales office may hold additional meetings with the borrower and adjust the loan amount or the borrower’s credit rating. The loan review unit may also direct sales office personnel to institute early collections or to adjust a borrower’s credit rating, total exposure and asset portfolio without consulting the borrower. The loan review officer may request that the credit officer adjust a borrower’s credit ratings based on various factors, including asset quality, credit limits, applied interest rates and our credit policies. We also continually review other factors, such as industries in which borrowers operate and their domestic and overseas assets and operations, to ensure that our ratings are appropriate.

Woori Bank monitors and manages its exposures to and credit limits for corporations and chaebols on a daily basis. Woori Bank uses its Total Exposure Management System to make real-time inquiries regarding its exposures, either by company or by chaebol, and to manage the credit limits for all kinds of business transactions. Woori Bank monitors and analyzes these exposures on a monthly basis. Corporate borrowers on Woori Bank’s “watch list” are monitored more closely and with respect to additional aspects of their relationships with us. Woori Bank places borrowers on its watch list when it believes that any impediment on a borrower’s ability to meet its financial obligations exists or is pending. Woori Bank may also monitor newly extended credits or any additional credits extended to a previous borrower more frequently if it believes additional monitoring is necessary after reviewing the loan approval process. Credits outstanding to a particular industry or region that Woori Bank believes are higher risk are monitored even more frequently. Based on the results of such monitoring, the loan review unit of Woori Bank provides monthly reports to its chief executive officer and its Risk Management Committee.

Woori Bank has the ability to conduct daily surveillance on the status of its retail borrowers through an online system established by the Korea Federation of Banks. This system, which tracks consumer loans at all major Korean banks and non-banking institutions, permits us to track all loan defaults by any borrower. Woori Bank evaluates the need to monitor consumer loans by using its consumer credit evaluation system, including its behavioral scoring system, and makes adjustments to the credit scoring formula based on the results of that process.

 

197


Table of Contents

Woori Bank’s loan review unit in its Risk Management Department is required to submit monthly loan review reports and quarterly deficiency reports to the chief executive officer and the head of the Risk Management Department of Woori Bank. The chief executive officer then provides feedback to the relevant sales offices of Woori Bank’s branches through its auditing team or relevant business group. Based on these reports, we may, for example, stop lending to particular borrowers, change credit limits or modify our loan approval procedures. We do not monitor loans to certain borrowers, such as loans to government entities.

Credit Card Review and Monitoring

Woori Card monitors its risk exposure to individual accounts on a regular basis. It monitors each customer’s card usage trends and negative credit data such as delinquency information through both its own credit risk management system (which was developed with the assistance of an outside consultant) and BC Card’s similar system (which BC Card maintains for its member institutions). These systems monitor the behavior of users of Woori Card’s credit cards, using both internally generated information and information from external sources. Woori Card statistically analyzes this information to estimate each customer’s creditworthiness on a monthly basis. The credit risk management system is an integral part of the credit practices at Woori Card and is used to determine increases or decreases in credit limits, reset interest rates, set fee levels, authorize special transactions and approve card loans using criteria such as:

 

   

how much credit each customer has incurred in the past (i.e., frequency and amount of payments);

 

   

whether a customer uses his card to make credit card purchases or to get cash advances;

 

   

internal credit scores; and

 

   

whether the customer has been delinquent in making payments.

After assigning appropriate weightings to each factor, the system computes a behavior score and uses that score to classify each cardholder. Each customer’s credit limit is subject to adjustment in accordance with the monthly updated score. Woori Card uses these results and the results of its application scoring system to evaluate its credit risk management system and make adjustments to its credit scoring formula based on the results of that process.

Woori Card’s credit risk management system has also been able to run various simulations in connection with monitoring its operations, including:

 

   

new product simulations, which predict a customer’s likely spending pattern when using a new credit card product and analyzes that pattern to predict the new product’s costs, delinquencies and profitability; and

 

   

credit use limit simulations, which test whether a customer’s credit limit has been properly set by simulating an increase or decrease of that limit.

Woori Card’s credit administration team manages customer credit risk for users of its credit cards. It reviews and updates its underwriting, credit evaluation, collection, servicing and write-off procedures, and the terms and conditions of card agreements, from time to time in accordance with its business practices, applicable law and guidelines issued by regulatory authorities.

Early Warning Systems

Woori Bank and Woori Card have developed separate early warning systems that monitor the status of both commercial and retail borrowers and evaluate all of a customer’s outstanding credits. These systems monitor various factors, including the financial status, financial transaction status, industry rating and management status of borrowers. They enable our subsidiaries to find defaults and signs of potential delinquency in advance, monitor these problematic credits properly before any default or delayed payment occurs and keep track of

 

198


Table of Contents

information on the credit status of borrowers. Updated information is input as it becomes available, either automatically from internal and external sources or manually. This information includes data relating to:

 

   

credit evaluation and monitoring system results, which determine if a borrower should be put on a watch list;

 

   

loan transactions, such as a borrower’s remaining line of credit and whether it has any dishonored notes, overdue loans or setoffs with respect to collateral deposits which have not matured;

 

   

deposit transactions, such as any decrease in a borrower’s average deposit balance, requests for large volumes of promissory notes or checks, or the inability to pay immediately available funds owed when due;

 

   

foreign exchange transactions, such as unpaid amounts of a borrower’s purchased export bills that have exceeded the maturity date; and

 

   

other information, such as a borrower’s management and employees, business operations, production operations, financial affairs and accounting operations and bank transactions.

We also monitor borrowers’ credits through online credit reports that are provided by Korea Information Service and National Information & Credit Evaluation, Inc., which are Korean credit reporting agencies.

After gathering this information, for example at Woori Bank, the early warning system reviews such information to monitor any changes that could affect the credit rating of the borrower, approval conditions with respect to the loan or credit, underlying collateral or assigned credit limit of the borrower. Depending on the likelihood of the change, the system automatically sends a signal to the responsible credit officer. The officer then evaluates the information and formulates an action plan, which could result in an adjustment in the borrower’s credit rating or loan pricing, a re-evaluation of the loan or the taking of other preventative measures.

Credit Remediation

We believe that by centralizing the management of our non-performing credits within each subsidiary, we can implement uniform policies for non-performing credit resolution, pool institutional knowledge and create a more specialized (and therefore more efficient) work force. To the extent relevant to its business, each of our subsidiaries has one or more units that are responsible for managing non-performing loans. At Woori Bank, for example, the Credit Management and Collection Department and the Corporate Restoration Department generally oversee the process for resolving non-performing loans transferred to them by Woori Bank’s other business groups. When a loan becomes non-performing, the Credit Management and Collection Department and the Corporate Restoration Department will begin a due diligence review of the borrower’s assets, send a notice demanding payment or stating that the group will take legal action, and prepare for legal action. At the same time, Woori Bank initiates its non-performing loan management process. Once Woori Bank has confirmed the details of a non-performing loan, it makes efforts to recover amounts owed to it. Methods for resolving non-performing loans include commencing collection proceedings or legal actions and writing off such loans, transferring them to affiliates in charge of collection and authorizing those subsidiaries to recover what they can. We have also disposed of a number of non-performing credits to UAMCO and various structured companies. See “Item 4.B. Business Overview—Assets and Liabilities—Asset Quality of Loans—Non-Performing Loan Strategy.”

Market Risk Management

The principal market risks to which we are exposed are interest rate risk, foreign exchange risk and, to a lesser extent, equity risk and commodity risk. We divide market risk into risks arising from trading activities and risks relating to management of our assets and liabilities.

 

199


Table of Contents

Our Board Risk Management Committee establishes risk capital allocation for our trading activities. Our Group Risk Management Department and our Subsidiary Risk Management Departments, in turn, manage more specific risk limits and loss limits and regularly report the results to our Board Risk Management Committee and the relevant Subsidiary Risk Management Committees. We use the standardized method and the internal model method to measure and analyze the market risk from our trading activities.

Market Risk Management for Trading Activities

We measure market risk from trading activities to monitor and control the risk of our business groups and teams that perform those activities. Our trading activities consist of:

 

   

trading activities for our own account to realize short-term trading profits in debt (primarily Won-denominated), equity and foreign exchange markets based on our forecasts of changes in market situation and customer demand; and

 

   

trading activities involving derivatives transactions, including interest rate and foreign exchange swaps, forwards, futures and options and, to a lesser extent, commodity derivatives, primarily to sell derivatives products to our customers and to hedge our own market risk.

Market risk arising from our trading activities can be subdivided into interest rate risk, foreign exchange risk and equity risk:

 

   

Interest rate risk is a significant risk to which our trading activities are exposed. This risk arises primarily from our debt securities (which are primarily held by Woori Bank). We set different risk limits for our interest rate risk for our trading and non-trading debt portfolios.

 

   

Foreign exchange risk arises from foreign currency-denominated assets and liabilities in both our trading and non-trading accounts and financial derivatives involving foreign currencies, which are not controlled separately on a trading and asset/liability management basis.

 

   

Equity risk arises from price and volatility fluctuations in equity securities and derivatives.

The following table shows the volume and types of Woori Bank’s trading positions (including trust accounts) subject to market risk as of December 31, 2018, 2019 and 2020:

 

     As of December 31,  
     2018      2019      2020  
     (in millions of Won)  

Debt securities

   1,687,869      1,284,003      1,299,687  

Equity securities

     218,574        243,629        53,086  

Spot exchanges(1)

     1,173,041        1,301,228        1,434,417  

Derivatives(2)

     4,606,411        6,299,833        14,141,105  
  

 

 

    

 

 

    

 

 

 

Total

   7,685,895      9,128,693      16,928,295  
  

 

 

    

 

 

    

 

 

 

 

(1) 

Represents the overall net open currency position in each currency, which is the greater of (i) the sum of the absolute values of all short positions and (ii) the sum of the absolute values of all long positions.

(2) 

For over-the-counter derivatives, represents the absolute value of over-the-counter derivatives measured at fair value at the end of the relevant year. For exchange-traded derivatives, includes the amount of deposits and the collateral posted for such derivatives.

The Board Risk Management Committee monitors market risk both for the group and for each relevant subsidiary individually. See “—Overview.” The Board Risk Management Committee has established a maximum “risk appetite” for each relevant subsidiary, which is defined as the risk capital of such subsidiary divided by its available capital. “Risk capital” is a benchmark figure that determines the market risk limits, accumulated loss limits (for trading portfolios) and present value of a basis point (or PVBP) limits (for non-trading debt securities) for each subsidiary. Available capital generally consists of shareholder’s equity. Using this benchmark, as of

 

200


Table of Contents

December 31, 2020, we have established market risk limits with respect to Woori Bank as shown in the following table:

 

Trading Portfolio

  

Non-Trading Portfolio

VaR Limit

 

Accumulated Loss Limit

  

PVBP Limit

 

Quarter

 

Annual

(in billions of Won)

₩  17.6

  ₩  95.9   ₩  191.8    ₩  5.9

Each of our relevant subsidiaries generally manages its market risk at the portfolio level. To control its exposure, each such subsidiary takes into consideration the market risk limits, accumulated loss limits and PVBP limits set by the Board Risk Management Committee in determining its internal allocation of risk among its various portfolios. Each relevant subsidiary also sets its own stop loss limits with respect to particular types of transactions. Woori Bank uses an integrated market risk management system to manage market risks for trading operations, which enables Woori Bank to generate consistent VaR numbers for all of its trading activities.

In addition, Woori Bank has implemented internal processes which include a number of key controls designed to ensure that fair value is measured appropriately, particularly where a fair value model is internally developed and used to price a significant product. See “Item 5.A. Operating Results—Critical Accounting Policies—Valuation of Financial Assets and Liabilities” and Notes 2-(9)-5), 3-(3) and 11 of the notes to our consolidated financial statements. Woori Bank’s Risk Management Department reviews the existing pricing and valuation models on a regular basis, with a focus on their underlying modeling assumptions and restrictions, to assess the appropriateness of their continued use. In consultation with its Trading Department, Woori Bank’s Risk Management Department recommends potential valuation models to its Fair Value Evaluation Committee. Upon approval by Woori Bank’s Fair Value Evaluation Committee, the selected valuation models are reported to its Risk Management Committee.

Value at Risk analysis. Woori Bank uses daily VaR to measure market risk. Daily VaR is a statistically estimated maximum amount of loss that can occur for a day. Woori Bank uses a 99% confidence level to measure its daily VaR, which means the actual amount of loss may exceed the VaR, on average, once out of 100 business days. Woori Bank uses the “historical simulation method” which takes into account the diversification effects among different risk factors.

Although VaR is a commonly used market risk management technique, it has some inadequacies. Since it is a statistical approach, VaR estimates possible losses over a certain period at a particular confidence level using past market movement data. Past market movements, however, are not necessarily a good indicator of future events. Another problem with VaR is that the time periods used for the model, generally one or 10 days, are assumed to be a sufficient holding period before liquidating the relevant underlying positions. If these holding periods are not sufficient, or too long, VaR may understate or overstate the potential loss. VaR is most appropriate as a risk measure for trading positions in liquid financial markets and will understate the risk associated with severe events, such as a period of extreme liquidity.

The following table shows Woori Bank’s daily VaR as of December 31, 2018, 2019 and 2020 at a 99% confidence level for a one-day holding period, for interest rate risk, equity risk, foreign exchange risk and commodity risk relating to its trading activities.

 

     Interest
Rate Risk
     Foreign
Exchange
Risk
     Equity
Risk
     Commodity
Risk
     Less:
Diversification
     VaR for Overall
Trading
Activities
 
     (in millions of Won)  

As of December 31, 2018

   3,107      4,972      2,353      0      4,445      5,987  

As of December 31, 2019

     5,052        5,028        3,730        0        6,233        7,577  

As of December 31, 2020

     6,815        11,160        2,283        0        11,087        9,171  

 

201


Table of Contents

In 2018, 2019 and 2020, the average, high, low and ending amounts of Woori Bank’s daily VaR relating to its trading activities (at a 99% confidence level for a one-day holding period) were as follows:

 

    As of
December 31,
2018
    For the year ended
December 31, 2018
    As of
December 31,
2019
    For the year ended
December 31, 2019
    As of
December 31,
2020
    For the year ended
December 31, 2020
 
    Average     Maximum     Minimum     Average     Maximum     Minimum     Average     Maximum     Minimum  

Interest risk

  3,107     3,702     5,528     1,730     5,052     3,406     5,725     1,176     6,815     7,959     15,065     2,427  

Foreign exchange risk

    4,972       4,678       6,136       3,439       5,028       5,033       6,469       4,395       11,160       8,814       11,233       4,613  

Equity risk

    2,353       2,669       5,081       1,138       3,730       3,203       5,935       1,146       2,283       5,783       14,394       1,982  

Commodity risk

    0       3       24       0       0       1       32       0       0       0       0       0  

Diversification

    (4,445     (4,869     (8,155     (1,815     (6,233     (5,127     (9,229     (2,339     (11,087     (11,175     (18,796     (3,452
 

 

 

   

 

 

   

 

 

   

 

 

   

 

 

   

 

 

   

 

 

   

 

 

   

 

 

   

 

 

   

 

 

   

 

 

 

Total risk

  5,987     6,183     8,614     4,492     7,577     6,516     8,932     4,378     9,171     11,381     21,896     5,570  
 

 

 

   

 

 

   

 

 

   

 

 

   

 

 

   

 

 

   

 

 

   

 

 

   

 

 

   

 

 

   

 

 

   

 

 

 

The graph of Woori Bank’s daily 99% VaR relating to its trading activities in 2020 is as follows:

 

LOGO

Standardized Method. The standardized method is used to measure the market risk of the positions for which the Financial Supervisory Service has not approved the use of the VaR method. The following table shows Woori Bank’s market risk capital charges measured using the standardized method as of December 31, 2018, 2019 and 2020:

 

     As of December 31,  
     2018      2019      2020  
     (in millions of Won)  

Risk categories

        

Interest risk

   9,034      11,671      7,775  

Equity risk

     7,522        8,188        7,345  

Foreign exchanges risk

     25,330        32,707        37,026  

Commodity risk

     0        0        0  
  

 

 

    

 

 

    

 

 

 

Total

   41,886      52,566      52,146  
  

 

 

    

 

 

    

 

 

 

 

202


Table of Contents

Back-testing. Woori Bank conducts back testing on a daily basis to validate the adequacy of its market risk management. Back testing compares both the actual and hypothetical profit and loss with VaR calculations and analyzes any results that fall outside a predetermined confidence interval of 99%. The number of times the actual changes in Woori Bank’s profit and loss exceeded the VaR amounts in 2018, 2019 and 2020 was 3.

Stress test. In addition to VaR, Woori Bank performs stress testing to measure market risk. As VaR assumes normal market situations, Woori Bank assesses its market risk exposure to abnormal market fluctuations through stress testing. Stress testing is an important way of supporting VaR since VaR is a statistical expression of possible loss under a given confidence level and holding period. It does not cover potential loss if the market moves in a manner that is outside normal expectations. Stress testing projects the anticipated change in value of holding positions under certain scenarios assuming that no action is taken during a stress event to change the risk profile of a portfolio. The following table shows, for Woori Bank, the loss that would have occurred in its trading portfolio as of December 31, 2020 for assumed short-term extreme changes of a +/-20% change in the equity market and a +/-60 basis point change from interest rates prevailing in the market on that date, under an abnormal stress environment.

 

     (in billions of Won, except percentages)  

Equity Market Chart Market fluctuation amount

     (20 )%      (10 )%      (5 )%      5     10     20
  

 

 

   

 

 

   

 

 

   

 

 

   

 

 

   

 

 

 
   (43.9   (6.5   0.7     (2.1   (4.7   (5.0
  

 

 

   

 

 

   

 

 

   

 

 

   

 

 

   

 

 

 

 

     (in billions of Won, except basis points)  

Interest Rate Chart Basis point fluctuation amount

    

(60) basis

points

 

 

    

(40) basis

points

 

 

    

(20) basis

points

 

 

    

20 basis

points

 

 

   

40 basis

points

 

 

   

60 basis

points

 

 

  

 

 

    

 

 

    

 

 

    

 

 

   

 

 

   

 

 

 
   0.4      0.3      0.1      (0.1   (0.3   (0.4
  

 

 

    

 

 

    

 

 

    

 

 

   

 

 

   

 

 

 

Interest Rate Risk

Interest rate risk from trading activities arises mainly from our trading of Won-denominated debt securities. Our general trading strategy is to benefit from short-term movements in the prices of debt securities arising from changes in interest rates. As Woori Bank’s trading accounts are marked-to-market daily, Woori Bank manages its interest rate risk related to trading accounts using market value-based tools such as VaR. See “—Asset and Liability Management—Interest Rate Risk.”

Foreign Exchange Risk

Foreign exchange risk arises because we have assets, liabilities and off-balance sheet items such as foreign exchange forwards and currency swaps that are denominated in non-Won currencies. The difference between each of our relevant subsidiaries’ foreign currency assets and liabilities is offset against forward foreign exchange positions to obtain its net foreign currency open position. Woori Bank determines its maximum foreign exchange exposure for both trading and asset and liability management purposes by establishing a limit for this net foreign currency open position. Woori Bank’s Risk Management Committee also establishes VaR limits for its foreign exchange business.

Assets and liabilities denominated in U.S. dollars account for the majority of our foreign currency assets and liabilities. Those denominated in Japanese yen and the euro account for most of the remainder, the majority of which have been swapped into U.S. dollars.

Each of our relevant subsidiaries monitors changes in, and matches of, foreign-currency assets and liabilities in order to reduce exposure to currency fluctuations. Most of our foreign exchange risk arises in connection with the operations of Woori Bank. Our relevant subsidiaries also manage risks relating to exchange rate fluctuations through foreign exchange dealing, including by their overseas branches. However, we conduct foreign exchange dealings primarily on behalf of our customers. Our counterparties are generally domestic and foreign financial

 

203


Table of Contents

institutions and banks. The following table sets forth information concerning Woori Bank’s limits on proprietary foreign exchange dealings as of December 31, 2020:

 

     Won/U.S. Dollar Dealing      Dealings in other currencies  
     Headquarters      Headquarters      Overseas Branches  
     Total      Individual      Total      Individual      Total      Individual  
     (in millions of US$)  

Open position

                 

Daily maximum limit

   US$ 1,000      US$ 200      US$ 200      US$ 50      US$ 60      US$ 15  

Daily closing limit

     200        50        100        20        30        6  

Stop loss:

                 

Daily

     2        0.5        0.8        0.15        0.24        0.045  

Monthly

     3        0.8        2        0.5        0.6        0.15  

The following table shows the non-consolidated net open positions of Woori Bank as of December 31, 2018, 2019 and 2020. Positive amounts represent long exposures and negative amounts represent short exposures.

 

     As of December 31,  
     2018     2019     2020  
     (in millions of US$)  

Currency

      

U.S. dollar

   US$ 153.8     US$ 171.1     US$ (307.4

Japanese yen

     (4.5     (38.7     (80.1

Euro

     (399.1     (400.8     (642.3

Others

     146.0       182.3       303.7  
  

 

 

   

 

 

   

 

 

 

Total

   US$ (103.8   US$ (86.1   US$ (726.1
  

 

 

   

 

 

   

 

 

 

Equity Risk

Equity price risk and equity volatility risk arise primarily from Woori Bank’s equity portfolio, which consists mainly of futures contracts and options and Won-denominated equity securities, as a result our imposition of strict VaR limits, accumulated loss limits and stress test limits. Equity risk arises in the context of trading activities for our own accounts to realize short-term trading profits with respect to equity securities and trading activities involving certain derivatives transactions.

Derivatives-Related Market Risk

The Foreign Exchange Transaction Regulations of Korea provide that a foreign exchange bank (such as Woori Bank) may generally enter into derivatives transactions without restriction so long as those transactions are not linked with credit risks of a party to the transaction or any third party. If they are, the bank must report the transaction to the Bank of Korea.

Most of the derivatives products that our subsidiaries trade are on behalf of their customers or to hedge their own positions. Our derivatives activities include interest rate and cross-currency swaps, foreign exchange forwards, stock index and interest rate futures, forward rate agreements and currency and over-the-counter equity options.

Asset and Liability Management

Our principal market risk with respect to managing our assets and liabilities is interest rate risk. Interest rate risk arises due to mismatches in the maturities or re-pricing periods of rate-sensitive assets and liabilities, such as loans and deposits. Any imbalance of the maturity of our interest rate-sensitive assets and liabilities and the gap resulting from that imbalance may cause net interest income to be affected by changes in the prevailing level of interest rates. Our principal asset and liability management objectives are to generate stable net interest revenues and protect our asset value against interest rate fluctuations.

 

204


Table of Contents

Woori Bank uses a standardized asset and liability management system for its Won- and foreign currency-denominated assets and liabilities. In addition, Woori Bank’s system also allows it to manage the assets and liabilities in its trust accounts. Its system uses the historical scenario method to determine interest rate DEVE (change in economic value of equity), supplemented by modules to calculate and monitor our liquidity coverage ratio and net stable funding ratio.

Interest Rate Risk

We manage interest rate risk based on rational interest rate forecasts, using gap analysis to measure the difference between interest-sensitive assets and interest-sensitive liabilities, and using simulations to calculate the effect of changing interest rates on income. We principally manage this risk by managing maturity and duration gaps between our interest-earning assets and interest-bearing liabilities.

We measure interest rate risk for Won and foreign currency assets and liabilities, including derivatives and principal guaranteed trust accounts. Most of our interest-earning assets and interest-bearing liabilities are denominated in Won and our foreign currency-denominated assets and liabilities are mostly denominated in U.S. dollars. We believe, however, that our interest rate sensitivity is limited with respect to our Won-denominated assets. Deposits in Won generally bear fixed rates of interest for fixed time periods (other than deposits payable on demand which constituted approximately 49.9% of our total deposits in Won as of December 31, 2020). We generally adjust the interest rates on these deposits when they are rolled over. In addition, as of December 31, 2020, 97.8% of those deposits had current maturities of one year or less. As of December 31, 2020, approximately 64.3% of our Won-denominated loans bore floating rates of interest, and 62.3% of those loans had current maturities of one year or less.

Interest rate gap analysis measures expected changes in net interest revenues by calculating the difference in the amounts of interest-earning assets and interest-bearing liabilities at each maturity and interest resetting date. Woori Bank performs interest rate gap analysis for Won and foreign currency-denominated assets on a monthly basis.

Interest Rate Gap Analysis.  For interest rate gap analysis we use or assume the following maturities for different assets and liabilities:

 

   

With respect to maturities of assets, for prime rate-linked loans, we apply the actual maturities of each loan; furthermore, we assume the reserves with the Bank of Korea and loans and securities classified as substandard or below to have maximum remaining maturities.

 

   

With respect to maturities of liabilities, for demand deposits with no fixed maturities, a portion of the demand deposits are recognized to have maturities of less than three months as calculated in accordance with Financial Services Commission guidelines.

Our Board Risk Management Committee’s interest rate risk limit for Woori Bank generally requires that its earnings at risk for Won-denominated accounts be within 10% of its estimated net interest income for a one-year period. We calculate DEVE through our standardized asset and liability management system, which uses the historical scenario method to simulate the current portfolio’s net asset value for a one-year holding period at a 99.9% confidence level.

 

205


Table of Contents

The following tables show, for Woori Bank, on a non-consolidated basis pursuant to the guidelines of the Financial Supervisory Service, the interest rate gap for Won-denominated accounts and foreign currency-denominated accounts as of December 31, 2020:

 

    As of December 31, 2020  
    0-3 Months     3-6 Months     6-12 Months     1-3 Years     Over 3 Years     Total  
    (in billions of Won, except percentages)  

Won-denominated accounts:

           

Interest rate-sensitive assets

           

Free interest rate

  16,222     16,206     13,029     18,336     21,794     85,587  

Market interest rate

    122,727       35,816       13,029       24,720       14,006       210,478  

Interest rate pegged to customer deposit

    106       82       133       39       13       373  
 

 

 

   

 

 

   

 

 

   

 

 

   

 

 

   

 

 

 

Total

  139,055     52,104     26,371     43,095     35,813     296,438  
 

 

 

   

 

 

   

 

 

   

 

 

   

 

 

   

 

 

 

Interest rate-sensitive liabilities

           

Free interest rate

  31,308     5,007     9,178     28,085     29,092     102,670  

Market interest rate

    75,100       30,900       51,418       12,322       3,402       173,142  
 

 

 

   

 

 

   

 

 

   

 

 

   

 

 

   

 

 

 

Total

  106,408     35,907     60,596     40,407     32,494     275,812  
 

 

 

   

 

 

   

 

 

   

 

 

   

 

 

   

 

 

 

Sensitivity gap

    32,647       16,197       (34,225     2,688       3,319       20,626  

Cumulative gap

    32,647       48,844       14,619       17,307       20,626       20,626  

% of total assets(1)

    10.17       15.21       4.55       5.39       6.42       6.42  

Total assets in Won

            321,083  
    As of December 31, 2020  
    0-3 Months     3-6 Months     6-12 Months     1-3 Years     Over 3 Years     Total  
    (in millions of US$, except percentages)  

Foreign currency-denominated accounts:

           

Interest rate-sensitive assets

           

Free interest rate

  US$ 0     US$ 0     US$ 0     US$ 0     US$ 0     US$ 0  

Market interest rate

    16,290       1,953       799       696       885       20,622  

Interest rate pegged to customer deposit

    0       0       0       0       0       0  
 

 

 

   

 

 

   

 

 

   

 

 

   

 

 

   

 

 

 

Total

  US$ 16,290     US$ 1,953     US$ 799     US$ 696     US$ 885     US$ 20,622  
 

 

 

   

 

 

   

 

 

   

 

 

   

 

 

   

 

 

 

Interest rate-sensitive liabilities

           

Free interest rate

  US$ 0     US$ 0     US$ 0     US$ 0     US$ 3     US$ 3  

Market interest rate

    6,988       2,167       2,263       1,375       2,317       15,110  
 

 

 

   

 

 

   

 

 

   

 

 

   

 

 

   

 

 

 

Total

  US$ 6,988     US$ 2,167     US$ 2,263     US$ 1,375     US$ 2,320     US$ 15,113  
 

 

 

   

 

 

   

 

 

   

 

 

   

 

 

   

 

 

 

Sensitivity gap

    9,302       (214     (1,464     (680     (1,435     5,510  

Cumulative gap

    9,302       9,088       7,624       6,944       5,510       5,510  

% of total assets(1)

    28.97     28.30     23.75     21.63     17.16     17.16

Total assets in US$

            US$ 32,108  

 

(1)

Represents the cumulative gap as a percentage of total assets.

Duration Gap Analysis.  Woori Bank also performs a duration gap analysis to measure and manage its interest rate risk. Duration gap analysis is a more long-term risk indicator than interest rate gap analysis, as

 

206


Table of Contents

interest rate gap analysis focuses only on accounting income and not on the market value of the assets and liabilities. We emphasize duration gap analysis because, in the long run, our principal concern with respect to interest rate fluctuations is the net asset value rather than net interest revenue changes.

For duration gap analysis, we use or assume the same maturities for different assets and liabilities that we use or assume for our interest rate gap analysis.

The following table shows, for Woori Bank, with respect to Won-denominated assets and liabilities, duration gaps and net asset value changes when the interest rate increases by one percentage point as of the specified dates:

 

Date

   Interest-bearing
asset duration
     Interest-bearing
liability duration
     Total asset/liability
duration gap
     Net asset value change  
     (in years)      (in years)      (in years)      (in billions of Won)  

June 30, 2018

     0.77        0.80        0.03        83  

December 31, 2018

     0.84        0.80        0.10        276  

June 30, 2019

     0.90        0.81        0.15        415  

December 31, 2019

     0.94        0.88        0.14        392  

June 30, 2020

     1.02        0.92        0.18        507  

December 31, 2020

     0.94        0.93        0.07        213  

We set interest rate risk limits using the historical simulation method, which uses actual historical price, volatility and yield changes in comparison with the current position to generate hypothetical portfolios and calculate a distribution of position and portfolio market value changes. The following table shows Woori Bank’s interest rate DEVE with respect to its Won-denominated assets and liabilities for each of the quarters since the fourth quarter of 2019:

 

    

Fourth Quarter
2019

  

First Quarter
2020

  

Second Quarter
2020

  

Third Quarter
2020

  

Fourth Quarter
2020

     (in billions of Won, except percentages)     

Interest rate DEVE

   ₩386.4    ₩282.9    ₩ 246.0    ₩195.8    ₩136.5

The Board Risk Management Committee reviews gap analysis reports, duration gap analysis reports and interest rate limit compliance reports prepared by the Risk Management Department on a quarterly basis.

Foreign Exchange Risk

We manage foreign exchange rate risk arising in connection with the management of our assets and liabilities together with such risks arising from our trading operations. See “—Market Risk Management for Trading Activities—Foreign Exchange Risk” above.

Liquidity Risk Management

Liquidity risk is the risk of insolvency or loss due to disparity between inflow and outflow of funds such as maturity mismatch, including having to obtain funds at a high price or to dispose of securities at an unfavorable price due to lack of available funds. We manage our liquidity in order to meet our financial liabilities from withdrawals of deposits, redemption of matured debentures and repayments at maturity of borrowed funds. We also require sufficient liquidity to fund loans and extend other forms of credits, as well as to make investments in securities. Each of the Subsidiary Risk Management Committees establishes liquidity policies for the respective subsidiary and monitors liquidity on an on-going basis. Our relevant subsidiaries make constant adjustments to take into account variables affecting their liquidity levels. The Subsidiary Risk Management Departments review the uses and sources of funds on a daily basis, taking into consideration the various goals of their respective business groups.

Our liquidity management goal is to be able, even under adverse conditions, to meet all our liability repayments on time and fund all investment opportunities even under adverse conditions.

We maintain diverse sources of liquidity to facilitate flexibility in meeting our funding requirements. We fund our operations principally by accepting deposits from retail and corporate depositors, accessing the call loan

 

207


Table of Contents

market (a short-term market for loans with maturities of less than one month), issuing debentures and borrowing from the Bank of Korea. We use the majority of funds raised by us to extend loans or purchase securities. Generally, deposits are of shorter average maturity than loans or investments.

In managing liquidity risk, each of our relevant subsidiaries currently determines gap limits, implements those limits and monitors maturity gaps using its asset and liability management system. We also establish gap limits for liquidity management purposes. Each relevant subsidiary has set a total limit in order to manage liquidity risk. For example, Woori Bank’s three-month accumulated gap limits for banking and trust accounts are between (10)% and 10%. In the foreign currency account, the limit for a one-week gap has been set as (3)% or higher and as (10)% or higher for a one-month gap.

Liquidity is maintained by holding sufficient quantities of assets that can be liquidated to meet actual or potential demands for funds from depositors and others. Liquidity is also managed by ensuring that the excess of maturing liabilities over maturing assets in any period is kept to manageable levels relative to the amount of funds we believe we can raise when required. We seek to minimize our liquidity costs by managing our liquidity position on a daily basis and by limiting the amount of cash at any time that is not invested in interest-earning assets or securities.

The Financial Services Commission uses the liquidity coverage ratio, defined as the ratio of highly liquid assets to total net cash outflows over a 30-day period, as the principal liquidity risk management measure and currently requires Korean banks, including Woori Bank, to:

 

   

maintain a liquidity coverage ratio of not less than 100%;

 

   

maintain a foreign currency liquidity coverage ratio of not less than 80%; and

 

   

submit monthly reports with respect to the maintenance of these ratios.

In April 2020, in order to encourage financial institutions to provide financial support to companies adversely affected by COVID-19, the Financial Services Commission announced that it would temporarily lower the required liquidity coverage ratio to 85% and the required foreign currency liquidity coverage ratio to 70%. Although these temporary deregulation measures were originally scheduled to end in September 2020, the Financial Services Commission extended them until the end of September 2021, which may be subject to change.

As of December 31, 2020, Woori Bank’s 30-day liquidity coverage ratio was 91.41%, above the Financial Services Commission’s standard of 85%.

The following table shows the liquidity status, on a cumulative basis, and limits for foreign currency accounts of Woori Bank on a non-consolidated basis as of December 31, 2020 in accordance with the Financial Services Commission’s regulations:

 

     7 days or less     8 days – 1 month     3 months or less  
     (in millions of US$)  

Foreign currency accounts:

      

Foreign currency assets

   US$ 18,457     US$ 13,375     US$ 17,452  

Foreign currency liabilities

     16,149       13,693       18,326  

Maturity gap

     2,308       (318     (874

Cumulative gap (A)

     2,308       1,990       1,116  

Total assets (B)

     145,838       145,838       145,838  

Liquidity gap ratio (A/B)

     1.58     1.36     102.32 %(1) 

Limits

     (3 )%      (10 )%      85

 

(1)

Liquidity ratio, calculated as foreign currency assets as a percentage of foreign currency liabilities.

The Subsidiary Risk Management Committees receive reports from the relevant subsidiaries regarding their respective liquidity ratios and liquidity gap ratios on a monthly basis. Based on those reports, each Subsidiary Risk Management Department reports these results to the Board Risk Management Committee on a quarterly basis.

 

208


Table of Contents

Operational Risk Management

Operational risk is difficult to quantify and subject to different definitions. We define our operational risk as the risk of loss resulting from inadequate or failed internal processes, people and systems or from external events. This definition includes legal risk, but excludes strategic and reputational risk.

To monitor and control operational risks, we maintain a system of comprehensive policies and have put in place a control framework designed to provide a stable and well-managed operational environment throughout our organization. Several bodies are responsible for managing our operational risk, including our Audit and Legal and Compliance Departments and the Subsidiary Risk Management Committees and their respective Subsidiary Risk Management Departments. For example, Woori Bank has implemented a multi-step operational risk management process consisting of engaging in risk self-assessment, establishing key risk indicators, operating an early warning system, managing loss data, measuring operational risk capital, monitoring and reporting risks, promoting a strong risk management culture and developing action plans. Woori Bank has also established policies to change operational risk profiling, select permitted levels of risk, develop action plans and manage results. We are also implementing a group-wide operational risk management system to comply with the operational risk requirements of the final Basel III standards, which will become effective in 2023.

We consider legal risk as a part of our operational risk. The uncertainty of the enforceability of the obligations of our customers and counterparties, including foreclosure on collateral, creates legal risk. Legal risk is higher in new areas of business where the law is often untested in the courts although such risk can also increase in our traditional business to the extent that the legal and regulatory landscape in Korea is changing and many new laws and regulations governing the banking industry remain untested. Our relevant subsidiaries’ legal departments seek to minimize legal risk by using stringent legal documentation, employing procedures designed to ensure that transactions are properly authorized and consulting legal advisers. Each of our relevant subsidiaries’ internal auditors also review loan documentation to ensure that these are correctly drawn up to withstand scrutiny in court should such scrutiny occur.

In connection with our disaster recovery capabilities, Woori Bank has measures in place to recover data and resume core operations within three hours of any business interruption.

The majority of our information technology systems are operated by our subsidiary, Woori FIS. We currently have a “mirror site” in operation with respect to Woori Bank which backs up transaction information on a real-time basis. We also have a “back-up site” in operation with respect to Woori Bank, which backs up transaction information on a daily basis. See “Item 3.D. Risk Factors—Other risks relating to our business—Our operations may be subject to increasing and continually evolving cybersecurity and other technological risks.”

 

209


Table of Contents
Item 12.

DESCRIPTION OF SECURITIES OTHER THAN EQUITY SECURITIES

Fees and Charges

Under the terms of the deposit agreement, as a holder of our ADSs, you are required to pay the following service fees to the depositary:

 

Services

  

Fees

Issuance of ADSs

   Up to $0.05 per ADS issued

Cancellation of ADSs

   Up to $0.05 per ADS cancelled

Distribution of cash dividends or other cash distributions

   Up to $0.05 per ADS held

Distribution of ADSs pursuant to (i) stock dividends or other free stock distributions, or (ii) exercise of the rights to purchase additional ADSs

   Up to $0.05 per ADS held

Distribution of securities other than ADSs or rights to purchase additional ADSs

   Up to $0.05 per ADS held

ADS services

   Up to $0.05 per ADS held on the applicable record date established by the depositary

As a holder of our ADSs, you are also responsible for paying certain fees and expenses such as:

 

   

taxes (including applicable interest and penalties) and other governmental charges;

 

   

fees for the transfer and registration of shares charged by the registrar and transfer agent for the shares in Korea (i.e., upon deposit and withdrawal of shares)

 

   

cable, telex and facsimile transmission and delivery expenses;

 

   

expenses and charges incurred in the conversion of foreign currency;

 

   

fees and expenses incurred in connection with compliance with exchange control regulations and other applicable regulatory requirements; and

 

   

fees and expenses incurred in connection with the delivery or servicing of shares on deposit.

Depositary fees payable upon the issuance and cancellation of ADSs are typically paid to the depositary by the brokers (on behalf of their clients) receiving the newly issued ADSs from the depositary and by the brokers (on behalf of their clients) delivering the ADSs to the depositary for cancellation. The brokers in turn charge these fees to their clients. Depositary fees payable in connection with distributions of cash or securities to ADS holders and the depositary services fee are charged by the depositary to the holders of record of ADSs as of the applicable ADS record date.

The depositary fees payable for cash distributions are generally deducted from the cash being distributed. In the case of distributions other than cash (i.e., stock dividend, rights), the depositary charges the applicable fee to the ADS record date holders concurrent with the distribution. In the case of ADSs registered in the name of the investor (whether certificated or uncertificated in direct registration), the depositary sends invoices to the applicable record date ADS holders. In the case of ADSs held in brokerage and custodian accounts (via the Depository Trust Company, or DTC), the depositary generally collects its fees through the systems provided by DTC (whose nominee is the registered holder of the ADSs held in DTC) from the brokers and custodians holding ADSs in their DTC accounts. The brokers and custodians who hold their clients’ ADSs in DTC accounts in turn charge their clients’ accounts the amount of the fees paid to the depositary.

In the event of refusal to pay the depositary fees, the depositary may, under the terms of the deposit agreement, refuse the requested service until payment is received or may set off the amount of the depositary fees from any distribution to be made to such holder of ADSs.

 

210


Table of Contents

Note that the fees and charges you may be required to pay may vary over time and may be changed by us and by the depositary. You will receive prior notice of such changes.

Fees and Payments from the Depositary to Us

In 2020, pursuant to an agreement with us, the depositary waived, or made payments to third parties of, approximately $11,909 (net of applicable taxes) in the aggregate in connection with proxy process expenses (including printing, postage and distribution expenses), contributions towards investor relations efforts (including investor relations agency fees) and other standard out-of-pocket maintenance costs relating to our ADS facility that were payable by us.

In addition, as part of its service to us, the depositary waives its fees for the standard costs and operating expenses associated with the administration of the ADS facility.

 

Item 13.

DEFAULTS, DIVIDEND ARREARAGES AND DELINQUENCIES

Not Applicable

 

Item 14.

MATERIAL MODIFICATIONS TO THE RIGHTS OF SECURITY HOLDERS AND USE OF PROCEEDS

Not Applicable

 

Item 15.

CONTROLS AND PROCEDURES

Disclosure Controls and Procedures

We have evaluated, with the participation of our chief executive officer and principal financial officer, the effectiveness of our disclosure controls and procedures, as such term is defined in Rules 13a-15(e) and 15d-15(e) under the Exchange Act, as of December 31, 2020. There are inherent limitations to the effectiveness of any system of disclosure controls and procedures, including the possibility of human error and the circumvention or overriding of the controls and procedures. Accordingly, even effective disclosure controls and procedures can only provide reasonable assurance of achieving their control objectives. Based upon our evaluation, our chief executive officer and principal financial officer concluded that our disclosure controls and procedures as of December 31, 2020 were effective to provide reasonable assurance that information required to be disclosed by us in the reports that we file or submit under the Exchange Act, is recorded, processed, summarized and reported, within the time periods specified in the applicable rules and forms, and that it is accumulated and communicated to our management, including our chief executive officer and principal financial officer, as appropriate to allow timely decisions regarding required disclosure.

Management’s Annual Report on Internal Control Over Financial Reporting

Our management is responsible for establishing and maintaining adequate internal control over financial reporting. Our internal control system was designed to provide reasonable assurance to our management and board of directors regarding the reliability of financial reporting and the preparation and fair presentation of published financial statements in accordance with IFRS as issued by the IASB. All internal control systems, no matter how well designed, have inherent limitations. Therefore, even those systems determined to be effective can provide only reasonable assurance with respect to financial statement preparation and presentation and may not prevent or detect misstatements. Also, projections of any evaluation of effectiveness to future periods are subject to the risk that controls may become inadequate because of changes in conditions, or that the degree of compliance with the policies or procedures may deteriorate.

Our management maintains a comprehensive system of controls intended to ensure that transactions are executed in accordance with management’s authorization, assets are safeguarded, and financial records are reliable. Our management also takes steps to ensure that information and communication flows are effective and to monitor performance, including performance of internal control procedures.

 

211


Table of Contents

Our management assessed the effectiveness of our internal control over financial reporting as of December 31, 2020 based on the criteria established in the Internal Control-Integrated Framework (2013) issued by the Committee of Sponsoring Organizations of the Treadway Commission in May 2013.

Based on this assessment, management believes that, as of December 31, 2020, our internal control over financial reporting is effective.

Our management has excluded Woori Financial Capital (including its then wholly-owned subsidiary Woori Savings Bank) from our assessment of internal control over financial reporting as of December 31, 2020 in accordance with the SEC’s general guidance that an assessment of a recently-acquired business may be omitted from our scope of assessment in the year of acquisition. On December 10, 2020, we acquired a 74.0% equity interest in Woori Financial Capital from Well to Sea Investment. Notwithstanding the foregoing, Woori Financial Capital became our consolidated subsidiary on October 20, 2020 for accounting purposes. For further information regarding the accounting treatment of the acquisition of Woori Financial Capital, see Note 43.1 of the notes to our consolidated financial statements included elsewhere in this annual report. As of December 31, 2020, Woori Financial Capital accounted for approximately 2.2% of our consolidated total assets, and its net loss before income tax for the period subsequent to its consolidation on October 20, 2020 amounted to ₩18 billion, compared to our consolidated net profit before income tax of ₩2,001 billion.

The effectiveness of our internal control over financial reporting as of December 31, 2020 has been audited by Samil PricewaterhouseCoopers, an independent registered public accounting firm, as stated in its report included herein which expressed an unqualified opinion on the effectiveness of our internal control over financial reporting as of December 31, 2020.

Changes in Internal Control Over Financial Reporting

As a result of our acquisition of Woori Financial Capital as described above, we are evaluating and implementing changes to processes, policies and other components of our internal control over financial reporting as part of our ongoing integration activities. Our management continues to be engaged in efforts to evaluate the effectiveness of our internal control procedures and the design of those control procedures in connection with the acquisition of Woori Financial Capital, with a plan to report its evaluation of the internal control over the financial reporting of Woori Financial Capital at December 31, 2021. Except for the foregoing, there has been no change in our internal control over financial reporting during 2020 that has materially affected, or is reasonably likely to materially affect, our internal control over financial reporting.

 

Item 16.

RESERVED

 

Item 16A.

AUDIT COMMITTEE FINANCIAL EXPERT

Our board of directors has determined that each of Dong-Woo Chang, Chan-Hyoung Chung and Sung-Tae Ro, our outside directors and members of our Audit Committee, qualifies as an “audit committee financial expert” and is independent within the meaning of this Item 16A.

 

Item 16B.

CODE OF ETHICS

We have adopted a code of ethics, as defined in Item 16B of Form 20-F under the Exchange Act. Our code of ethics applies to our chief executive officer, principal financial officer and persons performing similar functions as well as to our outside directors and other officers and employees. We also recommend compliance with the code of ethics to our business counterparts. Our code of ethics is available on our website at https://www.woorifg.com. If we amend or delete any provision of this code of ethics, we will disclose such amendment on our website at the same address.

 

Item 16C.

PRINCIPAL ACCOUNTANT FEES AND SERVICES

The following table sets forth the fees billed to us by our former independent registered public accountants, Deloitte Anjin LLC, the member firms of Deloitte Touche Tohmatsu Limited, and their respective affiliates

 

212


Table of Contents

(which we refer to collectively as Deloitte), for the fiscal year ended December 31, 2019 and our current independent registered public accountants, Samil PricewaterhouseCoopers, and other firms in the PricewaterhouseCoopers network (which we refer to collectively as PwC), for the fiscal year ended December 31, 2020:

 

     Year ended December 31,  
         2019              2020      
     (in millions of Won)  

Audit fees

   6,115      7,445  

Audit-related fees

     228        50  

Tax fees

     341        237  

All other fees

     125        1,701  
  

 

 

    

 

 

 

Total fees

   6,809      9,433  
  

 

 

    

 

 

 

Audit fees in the above table are the aggregate fees billed or expected to be billed by Deloitte and PwC, in connection with the audit of our annual financial statements, the review of our interim financial statements, the review of filings with the U.S. Securities and Exchange Commission and audit of the effectiveness of our internal control over financial reporting.

Audit-related fees in the above table are the aggregate fees billed or expected to be billed by Deloitte and PwC for agreed-upon procedures related to the issuance of comfort letters in connection with the issuance of debt securities.

Tax fees in the above table are the aggregate fees billed or expected to be billed by Deloitte and PwC for assistance in the preparation of certain tax returns and other tax advice.

All other fees in the above table are the aggregate fees billed in each of the fiscal years by Deloitte and PwC for all other services which are not part of the three categories above.

Audit Committee Pre-Approval Policies and Procedures

Our Audit Committee pre-approves all audit services to be provided by our independent auditors. Our Audit Committee’s policy regarding the pre-approval of non-audit services to be provided to us by our independent auditors is that all such services shall be pre-approved by our Audit Committee. Non-audit services that are prohibited to be provided to us by our independent auditors under the rules of the SEC and applicable law may not be pre-approved. In addition, prior to the granting of any pre-approval, our Audit Committee must be satisfied that the performance of the services in question will not compromise the independence of our independent auditors. Our Audit Committee also pre-approves the selection or replacement of the independent auditors of our subsidiaries.

Our Audit Committee did not approve any non-audit services under the de minimis exception of Rule 2-01(c)(7)(i)(C) of Regulation S-X as promulgated by the U.S. Securities and Exchange Commission.

 

Item 16D.

EXEMPTIONS FROM THE LISTING STANDARDS FOR AUDIT COMMITTEES

Not Applicable

 

Item 16E.

PURCHASE OF EQUITY SECURITIES BY THE ISSUER AND AFFILIATED PURCHASERS

Neither we nor any “affiliated purchaser,” as defined in Rule 10b-18(a)(3) of the Exchange Act, purchased any of our equity securities during the period covered by this annual report.

 

Item 16F.

CHANGE IN REGISTRANT’S CERTIFYING ACCOUNTANT

The disclosure called for by paragraph (a) of this Item 16F was previously reported, as that term is defined in Rule 12b-2 under the Exchange Act, in our Annual Report on Form 20-F (File No. 001-31811), filed on April 29, 2020.

 

213


Table of Contents
Item 16G.

CORPORATE GOVERNANCE

Differences in Corporate Governance Practices

Pursuant to the rules of the New York Stock Exchange applicable to foreign private issuers like us that are listed on the New York Stock Exchange, we are required to disclose significant differences between the New York Stock Exchange’s corporate governance standards and those that we follow under Korean law. The following is a summary of such significant differences.

 

NYSE Corporate Governance Standards

   Woori Financial Group
Director Independence   
Listed companies must have a majority of independent directors.    The majority of our board of directors is independent (as defined in accordance with the New York Stock Exchange’s standards), as six of our nine directors are outside directors.
Executive Session   
Non-management directors must meet in regularly scheduled executive sessions without management. Independent directors should meet alone in an executive session at least once a year.    Our outside directors hold quarterly meetings, which coincide with the quarterly Audit Committee meetings, to discuss matters relating to management issues. The Audit Committee consists of three outside directors.
Nomination/Corporate Governance Committee   
A nomination/corporate governance committee of independent directors is required. The committee must have a charter that addresses the purpose, responsibilities (including development of corporate governance guidelines) and annual performance evaluation of the committee.    We have established a Committee for Recommending Executive Officer Candidates, which consists of six outside directors.
Compensation Committee   

A compensation committee of independent directors is required. The committee must have a charter that addresses the purpose, responsibilities and annual performance evaluation of the committee. The charter must be made available on the company’s website. In addition, in accordance with the SEC rules adopted pursuant to Section 952 of the Dodd-Frank Act, NYSE listing standards were amended to expand the factors relevant in determining whether a committee member has a relationship to the company that will materially affect that member’s duties to the compensation committee.

 

Additionally, the committee may obtain or retain the advice of a compensation adviser only after taking into consideration all factors relevant to determining that adviser’s independence from management.

   We have established a Compensation Committee consisting of one non-standing director and six outside directors.
Audit Committee   
Listed companies must have an audit committee that satisfies the independence and other requirements of Rule 10A-3 under the Exchange Act. All members must be independent. The committee must have a charter addressing the committee’s purpose, an annual performance evaluation of the committee, and the duties and responsibilities of the committee. The charter must be made available on the company’s website.    We have established an Audit Committee consisting of three outside directors, all of whom are independent. Accordingly, we are in compliance with Rule 10A-3 under the Exchange Act.

 

214


Table of Contents
Audit Committee Additional Requirements   
Listed companies must have an audit committee that is composed of at least three directors.    Our Audit Committee has three members, as described above.
Shareholder Approval of Equity Compensation Plan   
Listed companies must allow its shareholders to exercise their voting rights with respect to any material revision to the company’s equity compensation plan.    We currently have one equity compensation plan, providing for the grant of stock options to officers and directors.
   All material matters related to the granting of stock options are provided in our articles of incorporation, and any amendments to the articles of incorporation are subject to shareholders’ approval.
Corporate Governance Guidelines   
Listed companies must adopt and disclose corporate governance guidelines.    We have adopted corporate governance standards, the Korean-language version of which is available on our website.
Code of Business Conduct and Ethics   
Listed companies must adopt and disclose a code of business conduct and ethics for directors, officers and employees, and promptly disclose any waivers of the code for directors or executive officers.    We have adopted a Code of Ethics and Business Conduct for Employees, the Korean-language version of which is available on our website.

 

Item 16H.

MINE SAFETY DISCLOSURE

Not Applicable

 

Item 17.

FINANCIAL STATEMENTS

Not Applicable

 

Item 18.

FINANCIAL STATEMENTS

Reference is made to Item 19(a) for a list of all financial statements filed as part of this annual report.

 

Item 19.

EXHIBITS

 

  (a)

List of financial statements:

 

     Page  

Audited consolidated financial statements of Woori Financial Group Inc. (successor issuer of Woori Bank) and subsidiaries prepared in accordance with IFRS as issued by the IASB

  

Report of Independent Registered Public Accounting Firm

     F-1  

Consolidated Statements of Financial Position as of December  31, 2019 and 2020

     F-5  

Consolidated Statements of Comprehensive Income for the Years Ended December 31, 2018, 2019 and 2020

     F-6  

Consolidated Statements of Changes in Equity for the Years Ended December 31, 2018, 2019 and 2020

     F-8  

Consolidated Statements of Cash Flows for the Years Ended December  31, 2018, 2019 and 2020

     F-11  

Notes to Consolidated Financial Statements

     F-14  

 

  (b)

Exhibits

Pursuant to the rules and regulations of the U.S. Securities and Exchange Commission, we have filed certain agreements as exhibits to this Annual Report on Form 20-F. These agreements may contain representations and warranties made by the parties. These representations and warranties have been made solely for the benefit of the other party or parties to such agreements and (i) may be intended not as statements of fact, but rather as a way of allocating the risk to one of the parties to such agreements if those statements turn out to be inaccurate, (ii) may have been qualified by disclosures that were made to such other party or parties and that either have been

 

215


Table of Contents

reflected in the company’s filings or are not required to be disclosed in those filings, (iii) may apply materiality standards different from what may be viewed as material to investors and (iv) were made only as of the date of such agreements or such other date(s) as may be specified in such agreements and are subject to more recent developments. Accordingly, these representations and warranties may not describe our actual state of affairs at the date of this annual report.

 

Number

 

Description

  1.1   Articles of Incorporation of Woori Financial Group (translation in English).
  2.1*   Form of Stock Certificate of Woori Financial Group’s common stock, par value 5,000 per share (translation in English).
  2.2**   Form of the Second Amended and Restated Deposit Agreement by and among Woori Financial Group, Citibank, N.A., as depositary, and all holders and beneficial owners from time to time of American depositary shares issued thereunder, including the form of American depositary receipt.
  2.3***   Description of Woori Financial Group’s Capital Stock.
  2.4****   Description of Woori Financial Group’s American Depositary Shares.
  4.1*****   Agreement between the Korea Deposit Insurance Corporation and Woori Financial Group (translation in English).
  8.1******   List of subsidiaries of Woori Bank.
11.1   Code of Ethics (translation in English).
12.1   Section 302 certifications.
13.1   Section 906 certifications.
101.INS   XBRL Instance Document
101.SCH   XBRL Taxonomy Extension Schema Document
101.CAL   XBRL Taxonomy Extension Calculation Linkbase Document
101.DEF   XBRL Taxonomy Extension Definition Linkbase Document
101.LAB   XBRL Taxonomy Extension Label Linkbase Document
101.PRE   XBRL Taxonomy Extension Presentation Linkbase Document

 

*

Incorporated by reference to exhibit 2.1 to the Annual Report on Form 20-F (File No. 001-31811), filed on April 30, 2019.

**

Incorporated by reference to exhibit (a)(1) to the Registration Statement on Form F-6 (File No. 333-229197), filed on January 11, 2019.

***

See Item 10.B. Memorandum and Articles of Association.

****

Incorporated by reference to exhibit 2.4 to the Annual Report on Form 20-F (File No. 001-31811), filed on April 29, 2020.

*****

Incorporated by reference to exhibit 4.1 to the Annual Report on Form 20-F (File No. 001-31811), filed on April 29, 2020.

******

See Note 1 of the notes to the consolidated financial statements of the registrant included in this Annual Report.

 

216


Table of Contents

SIGNATURES

The registrant hereby certifies that it meets all of the requirements for filing on Form 20-F and that it has duly caused and authorized the undersigned to sign this annual report on its behalf.

 

Woori Financial Group Inc.

(Registrant)

/s/     Tae-Seung Son

(Signature)

Tae-Seung Son

Chief Executive Officer

(Name/Title)

Date: April 30, 2021


Table of Contents

Report of Independent Registered Public Accounting Firm

To the Board of Directors and Shareholders of

Woori Financial Group Inc.:

Opinions on the Financial Statements and Internal Control over Financial Reporting

We have audited the accompanying consolidated statement of financial position of Woori Financial Group Inc. and its subsidiaries (the “Company”) as of December 31, 2020, and the related consolidated statements of comprehensive income, of changes in equity and of cash flows for the year then ended, including the related notes (collectively referred to as the “consolidated financial statements”). We also have audited the Company’s internal control over financial reporting as of December 31, 2020, based on criteria established in Internal Control—Integrated Framework (2013) issued by the Committee of Sponsoring Organizations of the Treadway Commission (COSO).

In our opinion, the consolidated financial statements referred to above present fairly, in all material respects, the financial position of the Company as of December 31, 2020, and the results of its operations and its cash flows for the year then ended in conformity with International Financial Reporting Standards as issued by the International Accounting Standards Board. Also in our opinion, the Company maintained, in all material respects, effective internal control over financial reporting as of December 31, 2020, based on criteria established in Internal Control—Integrated Framework (2013) issued by the COSO.

Basis for Opinions

The Company’s management is responsible for these consolidated financial statements, for maintaining effective internal control over financial reporting, and for its assessment of the effectiveness of internal control over financial reporting, included in the Management’s Annual Report on Internal Control over Financial Reporting appearing under Item 15. Our responsibility is to express opinions on the Company’s consolidated financial statements and on the Company’s internal control over financial reporting based on our audit. We are a public accounting firm registered with the Public Company Accounting Oversight Board (United States) (“PCAOB”) and are required to be independent with respect to the Company in accordance with the U.S. federal securities laws and the applicable rules and regulations of the Securities and Exchange Commission and the PCAOB.

We conducted our audit in accordance with the standards of the PCAOB. Those standards require that we plan and perform the audit to obtain reasonable assurance about whether the consolidated financial statements are free of material misstatement, whether due to error or fraud, and whether effective internal control over financial reporting was maintained in all material respects.

Our audit of the consolidated financial statements included performing procedures to assess the risks of material misstatement of the consolidated financial statements, whether due to error or fraud, and performing procedures that respond to those risks. Such procedures included examining, on a test basis, evidence regarding the amounts and disclosures in the consolidated financial statements. Our audit also included evaluating the accounting principles used and significant estimates made by management, as well as evaluating the overall presentation of the consolidated financial statements. Our audit of internal control over financial reporting included obtaining an understanding of internal control over financial reporting, assessing the risk that a material weakness exists, and testing and evaluating the design and operating effectiveness of internal control based on the assessed risk. Our audit also included performing such other procedures as we considered necessary in the circumstances. We believe that our audit provides a reasonable basis for our opinions.

As described in Management’s Annual Report on Internal Control Over Financial Reporting, management has excluded Woori Financial Capital Co., Ltd. (including its then wholly-owned subsidiary Woori Savings Bank), from its assessment of internal control over financial reporting as of December 31, 2020 because it was

 

F-1


Table of Contents

acquired by the Company in a purchase business combination during 2020. We have also excluded Woori Financial Capital Co., Ltd. and Woori Savings Bank, from our audit of internal control over financial reporting. As of December 31, 2020, Woori Financial Capital and its subsidiaries including Woori Savings Bank accounted for approximately 2.2% of our consolidated total assets, and its net loss before income tax for the period subsequent to its consolidation on October 20, 2020 amounted to ₩18 billion, compared to our consolidated net profit before income tax of ₩2,001 billion.

Definition and Limitations of Internal Control over Financial Reporting

A company’s internal control over financial reporting is a process designed to provide reasonable assurance regarding the reliability of financial reporting and the preparation of financial statements for external purposes in accordance with generally accepted accounting principles. A company’s internal control over financial reporting includes those policies and procedures that (i) pertain to the maintenance of records that, in reasonable detail, accurately and fairly reflect the transactions and dispositions of the assets of the company; (ii) provide reasonable assurance that transactions are recorded as necessary to permit preparation of financial statements in accordance with generally accepted accounting principles, and that receipts and expenditures of the company are being made only in accordance with authorizations of management and directors of the company; and (iii) provide reasonable assurance regarding prevention or timely detection of unauthorized acquisition, use, or disposition of the company’s assets that could have a material effect on the financial statements.

Because of its inherent limitations, internal control over financial reporting may not prevent or detect misstatements. Also, projections of any evaluation of effectiveness to future periods are subject to the risk that controls may become inadequate because of changes in conditions, or that the degree of compliance with the policies or procedures may deteriorate.

Critical Audit Matter

The critical audit matter communicated below is a matter arising from the current period audit of the consolidated financial statements that was communicated or required to be communicated to the audit committee and that (i) relate to accounts or disclosures that are material to the consolidated financial statements and (ii) involved our especially challenging, subjective, or complex judgments. The communication of critical audit matters does not alter in any way our opinion on the consolidated financial statements, taken as a whole, and we are not, by communicating the critical audit matter below, providing a separate opinion on the critical audit matter or on the accounts or disclosures to which it relates.

Allowances for Credit Losses

As described in Notes 4 and 10 to the consolidated financial statements, loans measured at amortized cost subject to individual or collective assessments were ₩304,702,706 million, with allowances for credit losses of ₩1,908,524 million as of December 31, 2020. Allowances for credit losses for individually assessed loans are determined by the estimation of the expected future cash flows. For collectively assessed loans, allowances are determined based on assumptions and variables in the models used for estimating expected credit loss. Significant judgment is applied in management’s estimation including updating forward-looking information used for expected credit losses and determining significant increases in credit risk for loans, including the impacts of government-led loan deferment.

The principal considerations for our determination that performing procedures relating to the allowances for credit losses for individually assessed and collectively assessed loans is a critical audit matter are (i) the significant judgment by management in determining such allowances including judgment related to the cash flow projections for the individually assessed loans, and measurement uncertainties arising from various assumptions and methodologies including credit rating assessments, forward-looking information and credit risk of loans affected by government-led loan deferment, which in turn led to a high degree of subjectivity in performing

 

F-2


Table of Contents

procedures relating to the assumptions used; (ii) the significant judgment in evaluating audit evidence related to the assumptions used; and (iii) the audit effort involved the use of professionals with specialized skill and knowledge.

Addressing the matter involved performing procedures and evaluating audit evidence in connection with forming our overall opinion on the consolidated financial statements. These procedures included testing the effectiveness of controls relating to the Company’s allowance estimation process, which included controls over the assumptions used in determining the allowance for credit losses. These procedures also included, among others, the involvement of professionals with specialized skill and knowledge to assist in testing management’s process for determining the allowance for credit losses for individually assessed and collectively assessed loans, including evaluating the appropriateness of estimated future cash flows, evaluating the appropriateness of methodology and models used, testing the accuracy of the data used in the estimates, and evaluating the reasonableness of significant assumptions.

/s/ Samil PricewaterhouseCoopers

Seoul, Korea

April 30, 2021

We have served as the Company’s auditor since 2020.

 

F-3


Table of Contents

REPORT OF INDEPENDENT REGISTERED PUBLIC ACCOUNTING FIRM

To the shareholders and the Board of Directors of Woori Financial Group Inc.:

Opinion on the Financial Statements

We have audited the consolidated statement of financial position of Woori Financial Group Inc. and subsidiaries (the “Group”) as of December 31, 2019, the related consolidated statements of comprehensive income, changes in equity, and cash flows for each of the two years in the period ended December 31, 2019 (all expressed in Korean Won), and the related notes (collectively referred to as the “financial statements”). In our opinion, the financial statements present fairly, in all material respects, the financial position of the Group as of December 31, 2019, and the results of its operations and its cash flows for each of the two years in the period ended December 31, 2019, in conformity with International Financial Reporting Standards as issued by the International Accounting Standards Board.

Basis for Opinion

These financial statements are the responsibility of the Group’s management. Our responsibility is to express an opinion on the Group’s financial statements based on our audits. We are a public accounting firm registered with the PCAOB and are required to be independent with respect to the Group in accordance with the U.S. federal securities laws and the applicable rules and regulations of the Securities and Exchange Commission and the PCAOB.

We conducted our audits in accordance with the standards of the PCAOB. Those standards require that we plan and perform the audit to obtain reasonable assurance about whether the financial statements are free of material misstatement, whether due to error or fraud. Our audits included performing procedures to assess the risks of material misstatement of the financial statements, whether due to error or fraud, and performing procedures that respond to those risks. Such procedures included examining, on a test basis, evidence regarding the amounts and disclosures in the financial statements. Our audits also included evaluating the accounting principles used and significant estimates made by management, as well as evaluating the overall presentation of the financial statements. We believe that our audits provide a reasonable basis for our opinion.

/s/    DELOITTE ANJIN LLC

Seoul, Korea

April 29, 2020

We have served as the Group’s auditor from 2002 to 2020.

 

F-4


Table of Contents

WOORI FINANCIAL GROUP INC. AND SUBSIDIARIES

CONSOLIDATED STATEMENTS OF FINANCIAL POSITION

AS OF DECEMBER 31, 2019 AND 2020

 

    Korean Won     U.S. Dollars  
    December 31,
2019
    December 31,
2020
    December 31,
2020
 
    (in millions)     (in thousands)  
ASSETS      

Cash and cash equivalents (Note 6)

    6,392,566       9,990,983       9,198,953  

Financial assets at fair value through profit or loss (“FVTPL”) (Notes 4, 7, 11, 12, 18 and 26)

    8,069,144       14,762,941       13,592,617  

Financial assets at fair value through other comprehensive income(“FVTOCI”) (Notes 4, 8, 11, 12, and 18)

    27,730,531       30,028,929       27,648,402  

Securities at amortized cost (Notes 4, 9, 11, 12 and 18)

    20,320,539       17,020,839       15,671,521  

Loans and other financial assets at amortized cost (Notes 4, 10, 11, 12, 18 and 41)

    293,717,693       320,106,078       294,729,839  

Investments in joint ventures and associates (Note 13)

    806,360       993,291       914,548  

Investment properties (Notes 14 and 18)

    280,239       387,464       356,748  

Premises and equipment (Notes 15 and 18)

    3,364,716       3,287,198       3,026,607  

Intangible assets (Note 16)

    844,110       792,077       729,286  

Assets held for sale (Note 17)

    10,556       60,002       55,245  

Net defined benefit asset (Note 24)

    2,582       5,658       5,209  

Current tax assets (Note 38)

    47,367       75,655       69,657  

Deferred tax assets (Note 38)

    39,544       46,088       42,435  

Derivative assets (Designated for hedging) (Notes 4,11,12 and 26)

    121,131       174,820       160,962  

Other assets (Notes 19 and 41)

    233,646       1,348,994       1,242,053  
 

 

 

   

 

 

   

 

 

 

Total assets

    361,980,724       399,081,017       367,444,082  
 

 

 

   

 

 

   

 

 

 
LIABILITIES      

Financial liabilities at fair value through profit or loss (“FVTPL”) (Notes 4, 11, 12, 20 and 26)

    2,958,302       6,813,822       6,273,660  

Deposits due to customers (Notes 4, 11, 21 and 41)

    264,685,578       291,477,279       268,370,573  

Borrowings (Notes 4, 11, 12 and 22)

    18,998,920       20,745,466       19,100,880  

Debentures (Notes 4, 11 and 22)

    30,858,055       37,479,358       34,508,202  

Provisions (Notes 23, 40 and 41)

    443,980       501,643       461,876  

Net defined benefit liability (Note 24)

    92,470       52,237       48,096  

Current tax liabilities (Note 38)

    182,690       370,718       341,330  

Deferred tax liabilities (Note 38)

    134,322       160,250       147,546  

Derivative liabilities (Designated for hedging) (Notes 4,11,12 and 26)

    6,837       64,769       59,634  

Other financial liabilities (Notes 4,11,12, 25 and 41)

    17,706,767       14,215,817       13,088,865  

Other liabilities (Notes 25 and 41)

    420,471       473,813       436,252  
 

 

 

   

 

 

   

 

 

 

Total liabilities

    336,488,392       372,355,172       342,836,914  
 

 

 

   

 

 

   

 

 

 
EQUITY      

Owners’ equity (Note 28)

    21,510,370       23,053,608       21,226,046  

Capital stock

    3,611,338       3,611,338       3,325,051  

Hybrid securities

    997,544       1,895,366       1,745,112  

Capital surplus

    626,295       626,111       576,476  

Other equity

    (2,249,322     (2,347,472     (2,161,377

Retained earnings

    18,524,515       19,268,265       17,740,784  

Non-controlling interests

    3,981,962       3,672,237       3,381,122  
 

 

 

   

 

 

   

 

 

 

Total equity

    25,492,332       26,725,845       24,607,168  
 

 

 

   

 

 

   

 

 

 

Total liabilities and equity

    361,980,724       399,081,017       367,444,082  
 

 

 

   

 

 

   

 

 

 

The above consolidated financial statements should be read in conjunction with the accompanying notes.

 

F-5


Table of Contents

WOORI FINANCIAL GROUP INC. AND SUBSIDIARIES

CONSOLIDATED STATEMENTS OF COMPREHENSIVE INCOME

FOR THE YEARS ENDED DECEMBER 31, 2018, 2019 AND 2020

 

    Korean Won     U.S. Dollars  
    2018     2019     2020     2020  
    (in millions, except for per share data)     (in thousands,
except per share
data) (Note 2)
 

Interest income

    9,684,499       10,576,770       9,523,853       8,768,854  

Financial assets at FVTPL

    54,243       50,619       48,612       44,758  

Financial assets at FVTOCI

    280,371       474,751       437,527       402,842  

Financial assets at amortized cost

    9,349,885       10,051,400       9,037,714       8,321,254  

Interest expense

    (4,033,548     (4,683,064     (3,525,341     (3,245,871
 

 

 

   

 

 

   

 

 

   

 

 

 

Net interest income (Notes 11, 30 and 41)

    5,650,951       5,893,706       5,998,512       5,522,983  

Fees and commissions income

    1,680,764       1,709,326       1,694,016       1,559,724  

Fees and commissions expense

    (610,790     (606,698     (679,977     (626,072
 

 

 

   

 

 

   

 

 

   

 

 

 

Net fees and commissions income (Notes 11, 31 and 41)

    1,069,974       1,102,628       1,014,039       933,652  

Dividend income (Notes 11, 32 and 41)

    90,552       107,959       138,543       127,560  

Net gain on financial instruments at FVTPL (Notes 11, 33 and 41)

    214,443       25,455       421,709       388,278  

Net gain on financial assets at FVTOCI (Notes 11 and 34)

    2,047       11,015       24,138       22,224  

Net gain arising on financial assets at amortized cost (Note 11)

    79,532       102,115       44,443       40,920  

Impairment losses due to credit loss (Notes 35 and 41)

    (329,574     (374,244     (784,371     (722,190

General and administrative expenses (Notes 36 and 41)

    (3,624,033     (3,766,077     (3,956,181     (3,642,557

Other net operating expense (Notes 11, 26, 36 and 41)

    (394,591     (302,581     (820,438     (755,398
 

 

 

   

 

 

   

 

 

   

 

 

 

Operating income

    2,759,301       2,799,976       2,080,394       1,915,472  

Share of gain of joint ventures and associates (Note 13)

    3,019       83,997       101,077       93,064  

Other non-operating income (expense)

    42,552       (160,924     (180,220     (165,934
 

 

 

   

 

 

   

 

 

   

 

 

 

Non-operating income (expense) (Note 37)

    45,571       (76,927     (79,143     (72,870

Net income before income tax expense

    2,804,872       2,723,049       2,001,251       1,842,602  

Income tax expense (Note 38)

    (753,223     (685,453     (486,002     (447,474

Net income

    2,051,649       2,037,596       1,515,249       1,395,128  
 

 

 

   

 

 

   

 

 

   

 

 

 

 

(Continued)

 

F-6


Table of Contents

WOORI FINANCIAL GROUP INC. AND SUBSIDIARIES

CONSOLIDATED STATEMENTS OF COMPREHENSIVE INCOME—(CONTINUED)

FOR THE YEARS ENDED DECEMBER 31, 2018, 2019 AND 2020

 

    Korean Won     U.S. Dollars  
    2018     2019     2020     2020  
    (in millions, except for per share data)     (in thousands,
except per share
data) (Note 2)
 

Net gain (loss) on valuation of equity securities at FVTOCI

    (30,855     (58,129     47,246       43,501  

Net gain on valuation of financial liabilities designated at FVTPL due to own credit risk

    100                    

Changes in capital due to equity method

                (2,065     (1,901

Remeasurement gain (loss) related to defined benefit plan

    (84,629     (34,648     9,783       9,007  
 

 

 

   

 

 

   

 

 

   

 

 

 

Items that will not be reclassified to profit or loss

    (115,384     (92,777     54,964       50,607  

Net gain on valuation of debt securities at FVTOCI

    33,360       43,988       12,114       11,154  

Changes in capital due to equity method

    2,958       613       (233     (215

Net gain (loss) on foreign currency translation of foreign operations

    (4,379     101,781       (153,472     (141,306

Net gain (loss) on valuation of cash flow hedge

    (4,646     (1,823     4,420       4,070  

Other comprehensive loss on valuation of assets held for sale

    (4,145                  
 

 

 

   

 

 

   

 

 

   

 

 

 

Items that may be reclassified to profit or loss

    23,148       144,559       (137,171     (126,297

Other comprehensive income (loss), net of tax

    (92,236     51,782       (82,207     (75,690

Total comprehensive income

    1,959,413       2,089,378       1,433,042       1,319,438  
 

 

 

   

 

 

   

 

 

   

 

 

 

Net income attributable to:

       

Net income attributable to owners

    2,033,182       1,872,207       1,307,266       1,203,633  

Net income attributable to non-controlling interests

    18,467       165,389       207,983       191,495  

Total comprehensive income attributable to:

       

Comprehensive income attributable to owners

    1,943,885       1,914,393       1,233,097       1,135,344  

Comprehensive income attributable to non-controlling interests

    15,528       174,985       199,945       184,094  

Earnings per share (Note 39)

       

Basic and diluted earnings per share (Unit: In Korean Won and U.S. Dollar)

    2,796       2,727       1,742       1.604  

 

The above consolidated financial statements should be read in conjunction with the accompanying notes.

 

F-7


Table of Contents

WOORI FINANCIAL GROUP INC. AND SUBSIDIARIES

CONSOLIDATED STATEMENTS OF CHANGES IN EQUITY

FOR THE YEARS ENDED DECEMBER 31, 2018, 2019 AND 2020

 

    Capital
Stock
    Hybrid
securities
    Capital
surplus
    Other
equity
    Retained
earnings
    Owners’
equity in
total
    Non-controlling
interests
    Total
equity
 
    (Korean Won in millions)  

January 1, 2018

    3,381,392       3,017,888       285,880       (1,939,274     15,620,006       20,365,892       199,008       20,564,900  

Cumulative effect of change in accounting policy

                      (392,176     177,091       (215,085     723       (214,362

Adjusted balance, beginning of period

    3,381,392       3,017,888       285,880       (2,331,450     15,797,097       20,150,807       199,731       20,350,538  

Total comprehensive income

               

Net income

                            2,033,182       2,033,182       18,467       2,051,649  

Net gain on valuation of financial liabilities designated as at FVTPL due to own credit risk

                      100             100             100  

Changes in other comprehensive income due to redemption of financial liabilities designated as at FVTPL

                      (4     4                    

Net gain (loss) on valuation of financial instruments at FVTOCI

                      2,733             2,733       (228     2,505  

Net gain (loss) due to disposal of equity securities at FVTOCI

                      (1,009     1,009                    

Changes in capital due to equity method

                      2,958       (10,647     (7,689           (7,689

Loss on foreign currency translation of foreign operations

                      (1,929           (1,929     (2,450     (4,379

Loss on valuation of cash flow hedge

                      (4,646           (4,646           (4,646

Remeasurement loss related to defined benefit plan

                      (84,368           (84,368     (261     (84,629

Capital related to noncurrent assets held for sale

                      (4,145           (4,145           (4,145

Transactions with owners and others

               

Dividends to common stocks

                            (336,636     (336,636     (2,128     (338,764

Issuance of hybrid securities

          398,707                         398,707             398,707  

Dividends to hybrid securities

                            (151,194     (151,194           (151,194

Redemption of hybrid securities

          (254,632           (368           (255,000           (255,000

Changes in subsidiaries’ capital

                9                   9       (18     (9

Appropriation of retained earnings

                      208,158       (208,158                  
 

 

 

   

 

 

   

 

 

   

 

 

   

 

 

   

 

 

   

 

 

   

 

 

 

December 31, 2018

    3,381,392       3,161,963       285,889       (2,213,970     17,124,657       21,739,931       213,113       21,953,044  
 

 

 

   

 

 

   

 

 

   

 

 

   

 

 

   

 

 

   

 

 

   

 

 

 

 

F-8


Table of Contents

WOORI FINANCIAL GROUP INC. AND SUBSIDIARIES

CONSOLIDATED STATEMENTS OF CHANGES IN EQUITY—(CONTINUED)

FOR THE YEARS ENDED DECEMBER 31, 2018, 2019 AND 2020

 

    Capital
Stock
    Hybrid
securities
    Capital
surplus
    Other
equity
    Retained
earnings
    Owners’
equity in
total
    Non-controlling
interests
    Total
equity
 
    (Korean Won in millions)  

January 1, 2019

    3,381,392       3,161,963       285,889       (2,213,970     17,124,657       21,739,931       213,113       21,953,044  

Total comprehensive income

               

Net income

                            1,872,207       1,872,207       165,389       2,037,596  

Net loss on valuation of financial instruments at FVTOCI

                      (14,101           (14,101     (40     (14,141

Net gain (loss) due to disposal of equity securities at FVTOCI

                      29,368       (29,368                  

Changes in capital due to equity method

                1,153       613             1,766             1,766  

Gain on foreign currency translation of foreign operations

                      91,748             91,748       10,033       101,781  

Loss on valuation of cash flow hedge

                      (1,823           (1,823           (1,823

Remeasurement loss related to defined benefit plan

                      (34,251           (34,251     (397     (34,648

Transactions with owners and others

               

Dividends to common stocks

                            (437,626     (437,626     (2,014     (439,640

Acquisition of subsidiaries

    229,946             351,663                   581,609       69,534       651,143  

New stocks issue cost

                (12,848                 (12,848           (12,848

Net increase of treasury stocks

                      4,245             4,245             4,245  

Issuance of hybrid securities

          997,544                         997,544       658,470       1,656,014  

Dividends to hybrid securities

                            (4,362     (4,362     (134,421     (138,783

Redemption of hybrid securities

                      (277           (277     (159,618     (159,895

Exchange of non-controlling interests in hybrid securities

          (3,161,963                       (3,161,963     3,161,963        

Changes in subsidiaries’ capital

                438                   438       (50     388  

Appropriation of retained earnings

                      368       (368                  

Other changes in consolidated capital

                      (111,242     (625     (111,867           (111,867
 

 

 

   

 

 

   

 

 

   

 

 

   

 

 

   

 

 

   

 

 

   

 

 

 

December 31, 2019

    3,611,338       997,544       626,295       (2,249,322     18,524,515       21,510,370       3,981,962       25,492,332  
 

 

 

   

 

 

   

 

 

   

 

 

   

 

 

   

 

 

   

 

 

   

 

 

 

(Continued)

 

F-9


Table of Contents

WOORI FINANCIAL GROUP INC. AND SUBSIDIARIES

CONSOLIDATED STATEMENTS OF CHANGES IN EQUITY—(CONTINUED)

FOR THE YEARS ENDED DECEMBER 31, 2018, 2019 AND 2020

 

    Capital
Stock
    Hybrid
securities
    Capital
surplus
    Other
equity
    Retained
earnings
    Owners’
equity in
total
    Non-controlling
interests
    Total
equity
 
    (Korean Won in millions)  

January 1, 2020

    3,611,338       997,544       626,295       (2,249,322     18,524,515       21,510,370       3,981,962       25,492,332  

Total comprehensive income

               

Net income

                            1,307,266       1,307,266       207,983       1,515,249  

Net gain (loss) on valuation of financial instruments at FVTOCI

                      59,417             59,417       (57     59,360  

Net gain (loss) due to disposal of equity securities at FVTOCI

                      2,664       (2,664                  

Changes in capital due to equity method

                      (2,298           (2,298           (2,298

Loss on foreign currency translation of foreign operations

                      (145,376           (145,376     (8,096     (153,472

Gain on valuation of cash flow hedge

                      4,306             4,306       114       4,420  

Remeasurement gain related to defined benefit plan

                      9,782             9,782       1       9,783  

Transactions with owners and others

               

Dividends to common stocks

                            (505,587     (505,587     (2,071     (507,658

Issuance of hybrid securities

          897,822                         897,822             897,822  

Dividends to hybrid securities

                            (48,915     (48,915     (162,362     (211,277

Redemption of hybrid securities

                      (31,252           (31,252     (555,744     (586,996

Changes in subsidiaries’ capital

                (184     4,607       (6,350     (1,927     45,684       43,757  

Changes in non-controlling interests related to business combination

                                        164,823       164,823  
 

 

 

   

 

 

   

 

 

   

 

 

   

 

 

   

 

 

   

 

 

   

 

 

 

December 31, 2020

    3,611,338       1,895,366       626,111       (2,347,472     19,268,265       23,053,608       3,672,237       26,725,845  
 

 

 

   

 

 

   

 

 

   

 

 

   

 

 

   

 

 

   

 

 

   

 

 

 
    Capital
Stock
    Hybrid
securities
    Capital
surplus
    Other
equity
    Retained
earnings
    Owners’
equity in
total
    Non-controlling
interests
    Total
equity
 
    (U.S dollars in thousands) (Note 2)  

January 1, 2020

    3,325,051       918,464       576,646       (2,071,008     17,055,994       19,805,147       3,666,294       23,471,441  

Total comprehensive income

               

Net income

                            1,203,633       1,203,633       191,495       1,395,128  

Net gain (loss) on valuation of financial instruments at FVTOCI

                      54,707             54,707       (52     54,655  

Net gain (loss) due to disposal of equity securities at FVTOCI

                      2,453       (2,453                  

Changes in capital due to equity method

                      (2,116           (2,116           (2,116

Loss on foreign currency translation of foreign operations

                      (133,851           (133,851     (7,455     (141,306

Gain on valuation of cash flow hedge

                      3,965             3,965       105       4,070  

Remeasurement gain related to defined benefit plan

                      9,006             9,006       1       9,007  

Transactions with owners and others

               

Dividends to common stocks

                            (465,507     (465,507     (1,907     (467,414

Issuance of hybrid securities

          826,648                         826,648             826,648  

Dividends to hybrid securities

                            (45,037     (45,037     (149,491     (194,528

Redemption of hybrid securities

                      (28,775           (28,775     (511,687     (540,462

Changes in subsidiaries’ capital

                (170     4,242       (5,846     (1,774     42,062       40,288  

Changes in non-controlling interests related to business combination

                                        151,757       151,757  
 

 

 

   

 

 

   

 

 

   

 

 

   

 

 

   

 

 

   

 

 

   

 

 

 

December 31, 2020

    3,325,051       1,745,112       576,476       (2,161,377     17,740,784       21,226,046       3,381,122       24,607,168  
 

 

 

   

 

 

   

 

 

   

 

 

   

 

 

   

 

 

   

 

 

   

 

 

 

The above consolidated financial statements should be read in conjunction with the accompanying notes.

 

F-10


Table of Contents

WOORI FINANCIAL GROUP INC. AND SUBSIDIARIES

CONSOLIDATED STATEMENTS OF CASH FLOWS

FOR THE YEARS ENDED DECEMBER 31, 2018, 2019 AND 2020

 

    Korean Won     U.S. Dollars  
    2018     2019     2020     2020  
    (in millions)     (in thousands)
(Note 2)
 

Cash flows from operating activities:

       

Net income

    2,051,649       2,037,596       1,515,249       1,395,128  

Adjustments to net income:

       

Income tax expense

    753,223       685,453       486,002       447,474  

Interest income

    (9,684,499     (10,576,770     (9,523,853     (8,768,854

Interest expense

    4,033,548       4,683,064       3,525,341       3,245,871  

Dividend income

    (90,552     (107,959     (138,543     (127,560
 

 

 

   

 

 

   

 

 

   

 

 

 
    (4,988,280     (5,316,212     (5,651,053     (5,203,069
 

 

 

   

 

 

   

 

 

   

 

 

 

Additions of expenses not involving cash outflows:

       

Loss on valuation of financial instruments at FVTPL

                44,863       41,307  

Loss on financial assets at FVTOCI

    1,053       1,375       787       725  

Impairment loss due to credit loss

    329,574       374,244       784,371       722,190  

Loss on other provisions

    28,350       129,682       232,680       214,234  

Retirement benefit

    142,712       165,125       174,628       160,784  

Depreciation and amortization

    272,550       505,718       535,548       493,093  

Net gain on foreign currency translation

                191,504       176,323  

Loss on derivatives (designated for hedge)

    36,483       3,686       82,746       76,186  

Loss on fair value hedge

    17,299       86,214       68,508       63,077  

Loss on valuation of investments in joint ventures and associates

    22,772       19,778       24,525       22,581  

Loss on disposal of investments in joint ventures and associates

    2,931                    

Loss on disposal of premises and equipment, intangible assets and other assets

    1,160       3,433       2,717       2,502  

Impairment loss on premises and equipment, intangible assets and other assets

    87       28,295       8,763       8,068  
 

 

 

   

 

 

   

 

 

   

 

 

 
    854,971       1,317,550       2,151,640       1,981,070  
 

 

 

   

 

 

   

 

 

   

 

 

 

Deductions of income not involving cash inflows:

       

Gain on valuation of financial instruments at FVTPL

    (215,711     (246,175            

Gain on financial assets at FVTOCI

    (3,100     (12,390     (24,925     (22,949

Gain on other provisions

    (2,014     (3,302     (2,450     (2,256

Gain on derivatives (designated for hedge)

    (35,810     (126,651     (67,395     (62,052

Gain on fair value hedge

    (42,797     (231     (9,646     (8,881

Gain on valuation of investments in joint ventures and associates

    (25,791     (103,775     (125,602     (115,645

Gain on disposal of investments in joint ventures and associates

    (50,511           (3,470     (3,195

Gain on disposal of premises and equipment, intangible assets and other assets

    (30,278     (1,632     (9,715     (8,945

Reversal of impairment loss on premises and equipment, intangible assets and other assets

    (761     (103     (172     (158

Profit from bargain purchase

                (67,427     (62,082

Gain on redemption of debentures

    (1,597                  

Gain on securities at amortized cost

    (431                  

Other income

                (20,600     (18,967
 

 

 

   

 

 

   

 

 

   

 

 

 
    (408,801     (494,259     (331,402     (305,130
 

 

 

   

 

 

   

 

 

   

 

 

 

 

F-11

(Continued)


Table of Contents

WOORI FINANCIAL GROUP INC. AND SUBSIDIARIES

CONSOLIDATED STATEMENTS OF CASH FLOWS—(CONTINUED)

FOR THE YEARS ENDED DECEMBER 31, 2018, 2019 AND 2020

 

    Korean Won     U.S. Dollars  
    2018     2019     2020     2020  
    (in millions)     (in thousands)
(Note 2)
 

Changes in operating assets and liabilities:

       

Financial instruments at FVTPL

    670,872       (506,772     (875,076     (805,705

Loans and other financial assets at amortized cost

    (15,718,714     (11,265,714     (22,763,192     (20,958,652

Other assets

    32,328       86,237       (89,918     (82,790

Deposits due to customers

    13,995,747       15,407,222       27,378,173       25,207,783  

Provisions

    (11,920     (63,751     (184,112     (169,517

Net defined benefit liability

    (135,313     (293,008     (214,741     (197,718

Other financial liabilities

    7,411,617       (4,719,399     (2,694,701     (2,481,079

Other liabilities

    96,900       30,693       (8,150     (7,504
 

 

 

   

 

 

   

 

 

   

 

 

 
    6,341,517       (1,324,492     548,283       504,818  
 

 

 

   

 

 

   

 

 

   

 

 

 

Cash received from operating activities:

       

Interest income received

    9,617,201       10,478,357       9,558,119       8,800,404  

Interest expense paid

    (3,847,275     (4,383,916     (4,008,001     (3,690,269

Dividends received

    90,651       107,940       138,562       127,578  

Income tax paid

    (551,560     (552,215     (315,422     (290,417
 

 

 

   

 

 

   

 

 

   

 

 

 
    5,309,017       5,650,166       5,373,258       4,947,296  
 

 

 

   

 

 

   

 

 

   

 

 

 

Net cash inflow from operating activities

    9,160,073       1,870,349       3,605,975       3,320,113  
 

 

 

   

 

 

   

 

 

   

 

 

 

Cash flows from investing activities:

       

Cash in-flows from investing activities:

       

Disposal of financial instruments at FVTPL

    11,919,335       11,357,056       6,605,483       6,081,837  

Disposal of financial assets at FVTOCI

    9,146,307       14,303,197       20,527,695       18,900,373  

Redemption of securities at amortized cost

    9,426,757       8,709,947       5,661,472       5,212,662  

Disposal of investments in joint ventures and associates

    51,435       30,098       410,940       378,363  

Disposal of investment properties

    3,512       193       353       325  

Disposal of premises and equipment

    85,892       13,343       22,828       21,018  

Disposal of intangible assets

    9,199       939       634       584  

Net increase of other assets

                26,642       24,530  
 

 

 

   

 

 

   

 

 

   

 

 

 
    30,642,437       34,414,773       33,256,047       30,619,692  
 

 

 

   

 

 

   

 

 

   

 

 

 

Cash out-flows from investing activities:

       

Net cash out-flows of business combination

    (134,967     (296,813     (313,058     (288,240

Acquisition of financial instruments at FVTPL

    (12,322,160     (11,823,630     (8,082,824     (7,442,063

Acquisition of financial assets at FVTOCI

    (13,275,429     (23,775,062     (23,044,741     (21,217,882

Acquisition of securities at amortized cost

    (15,622,847     (6,092,078     (2,380,448     (2,191,739

Acquisition of investments in joint ventures and associates

    (48,272     (389,096     (550,619     (506,969

Acquisition of investment properties

    (15,195     (70,346     (76,588     (70,517

Acquisition of premises and equipment

    (118,668     (429,547     (149,341     (137,502

Acquisition of intangible assets

    (176,067     (126,342     (114,854     (105,749
 

 

 

   

 

 

   

 

 

   

 

 

 
    (41,713,605     (43,002,914     (34,712,473     (31,960,661
 

 

 

   

 

 

   

 

 

   

 

 

 

Net cash outflow from investing activities

    (11,071,168     (8,588,141     (1,456,426     (1,340,969
 

 

 

   

 

 

   

 

 

   

 

 

 

 

F-12

(Continued)


Table of Contents

WOORI FINANCIAL GROUP INC. AND SUBSIDIARIES

CONSOLIDATED STATEMENTS OF CASH FLOWS—(CONTINUED)

FOR THE YEARS ENDED DECEMBER 31, 2018, 2019 AND 2020

 

    Korean Won     U.S. Dollars  
    2018     2019     2020     2020  
    (in millions)     (in thousands)
(Note 2)
 

Cash flows from financing activities:

       

Cash in-flows from financing activities:

       

Net increase in borrowings

    1,257,121       3,081,757       2,033,851       1,872,619  

Issuance of debentures

    21,505,849       25,510,713       23,082,798       21,252,921  

Net increase of other liabilities

                3,971       3,656  

Issuance of hybrid securities

    398,707       1,656,014       897,822       826,648  

Retirement of treasury stocks

          760,101              

Paid-in capital increase on non-controlling interests

                45,749       42,122  
 

 

 

   

 

 

   

 

 

   

 

 

 
    23,161,677       31,008,585       26,064,191       23,997,966  
 

 

 

   

 

 

   

 

 

   

 

 

 

Cash out-flows from financing activities:

       

Net cash out-flows from hedging activities

          (5,520     (5,409     (4,980

Redemption of debentures

    (20,903,518     (23,651,950     (22,168,962     (20,411,529

Redemption of lease liabilities

          (217,867     (204,794     (188,560

New stock issue cost

          (17,337            

Acquisition of treasury stocks

          (184,164            

Dividends paid

    (336,636     (437,626     (505,587     (465,507

Redemption of hybrid securities

    (255,000     (160,000     (598,850     (551,376

Dividends paid to hybrid securities

    (147,625     (161,052     (211,277     (194,528

Dividends paid to non-controlling interest

    (2,128     (2,014     (2,071     (1,907

Paid-in capital decrease on non-controlling interests

          (50            
 

 

 

   

 

 

   

 

 

   

 

 

 
    (21,644,907     (24,837,580     (23,696,950     (21,818,387
 

 

 

   

 

 

   

 

 

   

 

 

 

Net cash inflow from financing activities

    1,516,770       6,171,005       2,367,241       2,179,579  
 

 

 

   

 

 

   

 

 

   

 

 

 

Net increase (decrease) in cash and cash equivalents

    (394,325     (546,787     4,516,790       4,158,723  

Cash and cash equivalents, beginning of the period

    6,908,286       6,747,894       6,392,566       5,885,799  

Effects of exchange rate changes on cash and cash equivalents

    233,933       191,459       (918,373     (845,569
 

 

 

   

 

 

   

 

 

   

 

 

 

Cash and cash equivalents, end of the period (Note 6)

    6,747,894       6,392,566       9,990,983       9,198,953  
 

 

 

   

 

 

   

 

 

   

 

 

 

The above consolidated financial statements should be read in conjunction with the accompanying notes.

 

F-13


Table of Contents

WOORI FINANCIAL GROUP INC. AND SUBSIDIARIES

NOTES TO CONSOLIDATED FINANCIAL STATEMENTS

AS OF DECEMBER 31, 2019 AND 2020

AND FOR THE YEARS ENDED DECEMBER 31, 2018, 2019 AND 2020

1. GENERAL

 

(1)

Summary of the Parent company

Woori Financial Group, Inc. (hereinafter referred to the “Group” or the “Parent company”) is primarily aimed at controlling subsidiaries that operate in the financial industry or those that are closely related to the financial industry through the ownership of shares and was established on January 11, 2019 under the Financial Holding Company Act through the comprehensive transfer with shareholders of Woori Bank (hereinafter referred to the “Bank”), Woori FIS Co., Ltd., Woori Finance Research Institute Co., Ltd., Woori Credit Information Co., Ltd., Woori Fund Services Co., Ltd. and Woori Private Equity Asset Management Co., Ltd. The headquarters of the Parent company is located at 51, Sogong-ro, Jung-gu, Seoul, Korea, and the capital is 3,611,338 million Won as of December 31, 2020 while the Korea Deposit Insurance Corp. (“KDIC”), the Parent company’s largest shareholder, owns 124,604,797 shares (17.25%) of the Parent company’s stocks issued. The company’s stocks were listed on the Korea Exchange on February 13, 2019, and its American Depository Shares (“ADS”) are also being traded as the underlying common stock on the New York Stock Exchange since the same date.

The details of stock transfer between the Parent company and subsidiaries as of incorporation are as follows (Unit: Number of shares):

 

Stock transfer company

   Total number of
issued shares
     Exchange ratio
per share
     Number of Parent
company’s stocks
 

Woori Bank

     676,000,000        1.0000000        676,000,000  

Woori FIS Co., Ltd.

     4,900,000        0.2999708        1,469,857  

Woori Finance Research Institute Co., Ltd.

     600,000        0.1888165        113,289  

Woori Credit Information Co., Ltd.

     1,008,000        1.1037292        1,112,559  

Woori Fund Service Co., Ltd.

     2,000,000        0.4709031        941,806  

Woori Private Equity Asset Management Co., Ltd.

     6,000,000        0.0877992        526,795  

As of August 1, 2019, the Parent company acquired a 73% interest in Tongyang Asset Management Co., Ltd. and changed the name to Woori Asset Management Corp. Also, as of August 1, 2019, the Parent company gained 100% control of ABL Asset Management Co., Ltd., added it as a consolidated subsidiary and changed the name to Woori Global Asset Management Co., Ltd. on December 6, 2019.

The Parent company paid 598,391 million Won in cash and 42,103,377 new shares of the Parent company to acquire 100% interest of Woori Card Co., Ltd. from its subsidiary, Woori Bank, on September 10, 2019. On the same date, the Parent company also acquired 59.8% interest of Woori Investment Bank Co., Ltd. from Woori Bank with 392,795 million Won in cash.

As of December 30, 2019, the Parent company acquired a 67.2% interest (excluding treasury stocks, 51% interest including treasury stocks) in Woori Asset Trust Co., Ltd. (formerly Kukje Asset Trust Co., Ltd.) and added it as a consolidated subsidiary at the end of 2019.

The Group acquired 76.8% (excluding treasury stocks, 74.0% interest including treasury stocks) interest in Woori Financial Capital Co., Ltd. (formerly Aju Capital Co., Ltd.) on December 10, 2020.

 

F-14


Table of Contents
(2)

Details of the Parent company and subsidiaries (hereinafter ‘Group’) as of December 31, 2019 and 2020 are as follows:

 

          Percentage of ownership
(%)
     Location    Financial
statements

date of use
 

Subsidiaries

   Main business    December 31,
2019
     December 31,
2020
 

Held by Woori Financial Group Inc.

              

Woori Bank

   Bank      100.0        100.0      Korea      December 31  

Woori Card Co., Ltd.

   Finance      100.0        100.0      Korea      December 31  

Woori Financial Capital Co., Ltd.

   Finance             76.8      Korea      December 31  

Woori Investment Bank Co.,
Ltd.(*7)

   Other credit finance
business
     59.8        58.7      Korea      December 31  

Woori Asset Trust Co., Ltd.

   Real estate trust      67.2        67.2      Korea      December 31  

Woori Asset Management Corp.

   Finance      73.0        73.0      Korea      December 31  

Woori Credit Information Co., Ltd.

   Credit information      100.0        100.0      Korea      December 31  

Woori Fund Service Co., Ltd.

   Finance      100.0        100.0      Korea      December 31  

Woori Private Equity Asset Management Co., Ltd.

   Finance      100.0        100.0      Korea      December 31  

Woori Global Asset Management Co., Ltd.

   Finance      100.0        100.0      Korea      December 31  

Woori FIS Co., Ltd.

   System software
development &
maintenance
     100.0        100.0      Korea      December 31  

Woori Finance Research Institute Co., Ltd.

   Other service business      100.0        100.0      Korea      December 31  

Held by Woori Bank

              

Woori America Bank

   Finance      100.0        100.0      America      December 31  

Woori Global Markets Asia Limited

   Finance      100.0        100.0      Hong
Kong
     December 31  

Woori Bank China Limited

   Finance      100.0        100.0      China      December 31  

AO Woori Bank

   Finance      100.0        100.0      Russia      December 31  

PT Bank Woori Saudara Indonesia 1906 Tbk

   Finance      79.9        79.9      Indonesia      December 31  

Banco Woori Bank do Brasil S.A.

   Finance      100.0        100.0      Brazil      December 31  

Korea BTL Infrastructure Fund

   Finance      99.9        99.9      Korea      December 31  

Woori Finance Cambodia
PLC.(*1)(*5)

   Finance      100.0             Cambodia       

Woori Finance Myanmar Co., Ltd.

   Finance      100.0        100.0      Myanmar      December 31  

Wealth Development Bank

   Finance      51.0        51.0      Philippines      December 31  

Woori Bank Vietnam Limited

   Finance      100.0        100.0      Vietnam      December 31  

WB Finance Co., Ltd.

   Finance      100.0        100.0      Cambodia      December 31  

Woori Bank Europe

   Finance      100.0        100.0      Germany      December 31  

Kumho Trust First Co., Ltd.(*2)

   Asset securitization      0.0        0.0      Korea      December 31  

Asiana Saigon Inc. (*2)

   Asset securitization      0.0        0.0      Korea      December 31  

KAMCO Value Recreation First Securitization Specialty Co.,
Ltd.(*2)

   Asset securitization      15.0        15.0      Korea      December 31  

Hermes STX Co., Ltd.(*2)

   Asset securitization      0.0        0.0      Korea      December 31  

BWL First Co., LLC(*2)

   Asset securitization      0.0        0.0      Korea      December 31  

Deogi Dream Fourth Co., Ltd.(*2)

   Asset securitization      0.0        0.0      Korea      December 31  

Jeonju IWon Ltd.(*2)

   Asset securitization      0.0        0.0      Korea      December 31  

Wonju I one Inc.(*2)

   Asset securitization      0.0        0.0      Korea      December 31  

Heitz Third Co., Ltd.(*2)

   Asset securitization      0.0        0.0      Korea      December 31  

Woorihansoop 1st Co., Ltd.(*2)

   Asset securitization      0.0        0.0      Korea      December 31  

Electric Cable First Co.,
Ltd.(*2)(*5)

   Asset securitization      0.0             Korea       

Woori International First Co.,
Ltd.(*2)

   Asset securitization      0.0        0.0      Korea      December 31  

Woori WEBST 1st Co., Ltd.(*2)(*5)

   Asset securitization      0.0             Korea       

Wibihansoop 1st Co., Ltd.(*2)

   Asset securitization      0.0        0.0      Korea      December 31  

Uri QS 1st Co., Ltd.(*2)

   Asset securitization      0.0        0.0      Korea      December 31  

Uri Display 1st Co., Ltd.(*2)

   Asset securitization      0.0        0.0      Korea      December 31  

Tiger Eyes 2nd Co., Ltd.(*2)

   Asset securitization      0.0        0.0      Korea      December 31  

 

F-15


Table of Contents
          Percentage of ownership
(%)
     Location    Financial
statements

date of use
 

Subsidiaries

   Main business    December 31,
2019
     December 31,
2020
 

Woori Serveone 1st Co.,
Ltd.(*2)(*5)

   Asset securitization      0.0             Korea       

Uri Display 2nd Co., Ltd.(*2)

   Asset securitization      0.0        0.0      Korea      December 31  

Woori the Colony Unjung Securitization Specialty Co., Ltd.(*2)

   Asset securitization      0.0        0.0      Korea      December 31  

Woori Dream 1st Co., Ltd.(*2)

   Asset securitization      0.0        0.0      Korea      December 31  

Woori Dream 2nd Co., Ltd.(*2)

   Asset securitization      0.0        0.0      Korea      December 31  

Woori H 1st Co., Ltd.(*2)

   Asset securitization      0.0        0.0      Korea      December 31  

Woori HS 2nd Co., Ltd.(*5)

   Asset securitization      0.0             Korea       

Woori Sinnonhyeon 1st Inc.(*2)

   Asset securitization      0.0        0.0      Korea      December 31  

Woori K 1st Co., Ltd.(*2)

   Asset securitization      0.0        0.0      Korea      December 31  

Uri S 1st Co., Ltd.(*2)

   Asset securitization      0.0        0.0      Korea      December 31  

Smart Casting Inc.(*2)(*5)

   Asset securitization      0.0             Korea       

Uri Display 3rd Co., Ltd.(*2)

   Asset securitization      0.0        0.0      Korea      December 31  

TY 1st Co., Ltd.(*2)

   Asset securitization      0.0        0.0      Korea      December 31  

Woori HJ 2nd Co., Ltd.(*2)

   Asset securitization      0.0        0.0      Korea      December 31  

Woori-HJ 3rd Co., Ltd.(*2)

   Asset securitization      0.0        0.0      Korea      December 31  

Uri K 2nd Co., Ltd.(*2)

   Asset securitization      0.0        0.0      Korea      December 31  

Woori KC No.1 Co., Ltd.(*2)

   Asset securitization      0.0        0.0      Korea      December 31  

Woori Lake 1st., Ltd.(*2)(*5)

   Asset securitization      0.0             Korea       

Woori QSell 2nd Co., Ltd.(*2)

   Asset securitization      0.0        0.0      Korea      December 31  

Quantum Jump the 1st Co.,
Ltd.(*2)

   Asset securitization      0.0        0.0      Korea      December 31  

Quantum Jump the 2nd Co.,
Ltd.(*2)

   Asset securitization      0.0        0.0      Korea      December 31  

Woori BK the 1st Co., Ltd.(*2)

   Asset securitization      0.0        0.0      Korea      December 31  

Woori-HC 1st Co., Ltd.(*2)

   Asset securitization      0.0        0.0      Korea      December 31  

Wivi Synergy 1st Co., Ltd.(*2)

   Asset securitization      0.0        0.0      Korea      December 31  

ATLANTIC TRANSPORTATION 1 S.A.(*2)

   Asset securitization      0.0        0.0      Marshall
islands
     December 31  

Woori Gongdeok First Co.,
Ltd.(*2)

   Asset securitization      0.0        0.0      Korea      December 31  

HD Project Co., Ltd.(*2)

   Asset securitization      0.0        0.0      Korea      December 31  

Woori HW 1st Co., Ltd.(*2)

   Asset securitization      0.0        0.0      Korea      December 31  

Woori HC 2nd Co., Ltd.(*2)

   Asset securitization      0.0        0.0      Korea      December 31  

Woori Dream 3rd Co., Ltd.(*2)

   Asset securitization      0.0        0.0      Korea      December 31  

Woori SJS 1st Co., Ltd.(*2)

   Asset securitization      0.0        0.0      Korea      December 31  

Woori Steel 1st Co., Ltd(*2)

   Asset securitization             0.0      Korea      December 31  

Woori-HWC 1st Co., Ltd.(*2)

   Asset securitization             0.0      Korea      December 31  

SPG the 1st Co., Ltd.(*2)

   Asset securitization             0.0      Korea      December 31  

Woori Park I 1st co., Ltd(*2)

   Asset securitization             0.0      Korea      December 31  

Woori HC 3rd Co., Ltd.(*2)

   Asset securitization             0.0      Korea      December 31  

Woori DS 1st co., Ltd(*2)

   Asset securitization             0.0      Korea      December 31  

Woori HC 4th Co., Ltd.(*2)

   Asset securitization             0.0      Korea      December 31  

Woori SKR 1st Co., Ltd.(*2)

   Asset securitization             0.0      Korea      December 31  

G5 Pro Short-term Bond Investment Fund 13(*3)

   Securities investment and
others
     100.0        100.0      Korea      December 31  

Heungkuk Global Private Placement Investment Trust No. 1(*3)

   Securities investment and
others
     98.5        98.5      Korea      December 31  

AI Partners UK Water Supply Private Placement Investment Trust
No.2(*3)

   Securities investment and
others
     97.3        97.3      England      December 31  

Consus Sakhalin Real Estate Investment Trust 1st(*5)

   Securities investment and
others
     75.0             Korea       

Multi Asset Global Real Estate Investment Trust No. 5-2(*3)

   Securities investment and
others
     99.0        99.0      Korea      December 31  

Igis Australia Investment Trust No. 209-1(*3)

   Securities investment and
others
     99.4        99.4      Korea      December 31  

INMARK Spain Private Placement Real Estate Investment Trust
No. 26-2(*3)

   Securities investment and
others
            97.7      Korea      December 31  

Woori G Japan Investment Trust No. 1-2(*3)

   Securities investment and
others
            98.8      Korea      December 31  

 

F-16


Table of Contents
            Percentage of ownership
(%)
     Location      Financial
statements

date of use
 

Subsidiaries

   Main business      December 31,
2019
     December 31,
2020
 

IGIS Global Private Placement Real Estate Fund No. 316-1(*3)

    
Securities investment
and others
 
 
     99.3        99.3        Korea        December 31  

Principal Guaranteed Trust(*4)

     Trust        0.0        0.0        Korea        December 31  

Principal and Interest Guaranteed Trust(*4)

     Trust        0.0        0.0        Korea        December 31  

Held by Multi Asset Global Real Estate Investment Trust No. 5-2 MAGI No.5 LuxCo S.a.r.l.(*3)

     Asset securitization        54.6        54.6        Luxembourg        December 31  

Held by MAGI No.5 LuxCo S.a.r.l. ADP 16 Brussels(*2)

     Asset securitization        0.0        0.0        Belgium        December 31  

Held by Woori Card Co., Ltd.

              

TUTU Finance –WCI Myanmar Co., Ltd.

     Finance        100.0        100.0        Myanmar        December 31  

Woori Card one of 2017-1 Securitization Specialty Co.,
Ltd.(*2) (*5)

     Asset securitization        0.5               Korea         

Woori Card one of 2017-2 Securitization Specialty Co.,
Ltd.(*2)

     Asset securitization        0.5        0.5        Korea        December 31  

Woori Card one of 2018-1 Securitization Specialty Co.,
Ltd.(*2)

     Asset securitization        0.5        0.5        Korea        December 31  

Woori Card 2019-1 Asset Securitization Specialty Co., Ltd.(*2)

     Asset securitization        0.5        0.5        Korea        December 31  

Woori Card 2020-1 Asset Securitization Specialty Co., Ltd.(*2)

     Asset securitization               0.5        Korea        December 31  

Held by Woori Financial Capital Co., Ltd.

              

Woori Savings Bank

     Bank               100.0        Korea        December 31  

ACE Auto Invest the 46th Securitization Specialty Co., Ltd.(*2)

     Asset securitization               1.0        Korea        December 31  

ACE Auto Invest the 47th Securitization Specialty Co., Ltd.(*2)

     Asset securitization               1.0        Korea        December 31  

ACE Auto Invest the 48th Securitization Specialty Co., Ltd.(*2)

     Asset securitization               1.0        Korea        December 31  

ACE Auto Invest the 49th Securitization Specialty Co., Ltd.(*2)

     Asset securitization               1.0        Korea        December 31  

Specified Money Market Trust

     Trust               100.0        Korea        December 31  

Held by Woori Investment Bank Co., Ltd.

              

Dongwoo First Securitization Specialty Co., Ltd.(*2)(*5)

     Asset securitization        5.0               Korea         

Seari First Securitization Specialty Co., Ltd.(*2)

     Asset securitization        5.0        5.0        Korea        December 31  

Seari Second Securitization Specialty Co., Ltd.(*2)

     Asset securitization        5.0        5.0        Korea        December 31  

Namjong 1st Securitization Specialty Co., Ltd.(*2)

     Asset securitization        5.0        5.0        Korea        December 31  

Bukgeum First Securitization Specialty Co., Ltd.(*2)

     Asset securitization        5.0        5.0        Korea        December 31  

Bukgeum Second Securitization Specialty Co., Ltd.(*2)

     Asset securitization        5.0        5.0        Korea        December 31  

WS1909 Securitization Specialty Co., Ltd.(*2)

     Asset securitization        5.0        5.0        Korea        December 31  

WS2003 Securitization Specialty Co., Ltd.(*2)

     Asset securitization               5.0        Korea        December 31  

WS2006 Securitization Specialty Co., Ltd.(*2)

     Asset securitization               5.0        Korea        December 31  

WJ2008 Securitization Specialty Co., Ltd.(*2)

     Asset securitization               5.0        Korea        December 31  

One Punch Korea the 1st Co., Ltd.(*2).

     Asset securitization        0.0        0.0        Korea        December 31  

One Punch blue the 1st Co., Ltd.(*2)

     Asset securitization        0.0        0.0        Korea        December 31  

Held by Woori Asset Management Corp.

              

Woori China Convertible Bond Hedging feeder Investment Trust H (debt-oriented hybrid)(*3)

    
Securities investment
and others
 
 
     98.8        99.6        Korea        December 31  

 

F-17


Table of Contents
            Percentage of ownership
(%)
     Location      Financial
statements

date of use
 

Subsidiaries

   Main business      December 31,
2019
     December 31,
2020
 

Woori China Convertible Bond Master Fund (debt-oriented hybrid)(*3)

    
Securities investment and
others
 
 
     98.6        34.5        Korea        December 31  

Woori Yellow Chip High Yield Strategic Allocation 1 (FOF)(*3)

    
Securities investment and
others
 
 
            89.8        Korea        December 31  

Woori Together TDF 2025(*3)

    
Securities investment and
others
 
 
            47.6        Korea        December 31  

Woori Together TDF 2030(*3)

    
Securities investment and
others
 
 
            47.4        Korea        December 31  

Woori Together TDF 2035(*3)

    
Securities investment and
others
 
 
            47.8        Korea        December 31  

Woori Together TDF 2040(*3)

    
Securities investment and
others
 
 
            48.8        Korea        December 31  

Woori Together TDF 2045(*3)

    
Securities investment and
others
 
 
            47.7        Korea        December 31  

Woori Together TDF 2050(*3)

    
Securities investment and
others
 
 
            87.0        Korea        December 31  

Held by Woori Financial Capital Co., Ltd., Woori Private Equity Asset Management Co., Ltd. and Woori Investment Bank Co., Ltd.(*6)

              

Japanese Hotel Real Estate Private Equity Fund 1(*3)

    
Securities investment and
others
 
 
     45.5        100.0        Korea        December 31  

Held by Woori Global Asset Management Co., Ltd.

              

Woori G China Value Equity (C/C(F))(*3)(*5)

    
Securities investment and
others
 
 
     95.1               Korea         

Woori G Global Multi Asset Income Private Placement Investment Trust_Class Cs(*3)

    
Securities investment and
others
 
 
            22.2        Korea        December 31  

Held by Woori Bank, Woori Financial Capital Co., Ltd., Woori Investment Bank Co., Ltd and Woori Private Equity Asset Management Co., Ltd.(*6)

              

Woori Innovative Growth Professional Investment Type Private Investment Trust No.1(*3)

    
Securities investment and
others
 
 
     60.0        90.0        Korea        December 31  

Woori Innovative Growth Professional Investment Type Private Investment Trust No.2(*3)

    
Securities investment and
others
 
 
            85.0        Korea        December 31  

Held by Woori bank and Woori Investment Bank Co., Ltd.(*6)

              

Heungkuk Woori Tech Company Private Placement Investment Trust No. 1(*3)

    
Securities investment and
others
 
 
     100.0        100.0        Korea        December 31  

Woori Global Development Infrastructure Synergy Company Private Placement Investment Trust No.1(*3)

    
Securities investment and
others
 
 
     100.0        100.0        Korea        December 31  

Woori G NorthAmerica Infra Private Placement Investment Trust
No. 1(*3)

    
Securities investment and
others
 
 
            100.0        Korea        December 31  

Woori G Infrastructure New Deal Specialized Investment Private Equity Investment Trust No. 1(*3)

    
Securities investment and
others
 
 
            100.0        Korea        December 31  

Woori G Private Placement Real Estate Investment Trust No.2(*3)

    
Securities investment and
others
 
 
            30.1        Korea        December 31  

Held by Woori bank(*6)

              

Woori G Woori Bank Partners Private Placement Investment
Trust No. 1(*3)

    
Securities investment and
others
 
 
            92.6        Korea        December 31  

Woori G Secondary Private Placement Investment Trust No. 1(*3)

    
Securities investment and
others
 
 
            97.2        Korea        December 31  

Woori G Private Placement Real Estate Investment Trust No.1[USD](*3)

    
Securities investment and
others
 
 
            80.0        Korea        December 31  

 

F-18


Table of Contents
          Percentage of ownership
(%)
     Location      Financial
statements

date of use
 

Subsidiaries

   Main business    December 31,
2019
     December 31,
2020
 

Held by Woori Financial Capital Co., Ltd.

              

Woori G Japan Private Placement Real Estate Feeder Investment Trust No.1-1(*3)

   Securities investment and
others
            63.2        Korea        December 31  

Held by Woori G Japan Private Placement Real Estate Feeder Investment Trust No.1-1 and Woori G Japan Investment Trust No. 1-2

              

Woori G Japan Private Placement Real Estate Master Investment Trust No.1(*3)

   Securities investment and
others
            100.0        Korea        December 31  

Held by Woori G Japan Private Placement Real Estate Master Investment Trust No.1

              

GK OK Chatan(*3)

   Other financial services                    Japan        December 31  

 

(*1)

The entity was merged with WB Finance Co., Ltd., which is a second-tier subsidiary, during current period.

(*2)

The entity is a structured entity for the purpose of asset securitization. Although the Group is not a majority shareholder, the Group 1) has the power over the investee, 2) is exposed to or has rights to variable returns from its involvement with the investee, and 3) has the ability to use its power to affect its returns.

(*3)

The entity is a structured entity for the purpose of investment in securities. Although the Group is not a majority shareholder, the Group 1) has the power over the investee, 2) is exposed to or has rights to variable returns from its involvement with the investee, and 3) has the ability to use its power to affect its returns.

(*4)

The entity is a ‘money trust’ under the Financial Investment Services and Capital Markets Act. Although the Group is not a majority shareholder, the Group 1) has the power over the investee, 2) is exposed to or has rights to variable returns from its involvement with the investee, and 3) has the ability to use its power to affect its returns.

(*5)

Companies are excluded from the consolidation as of December 31, 2020.

(*6)

Determined that the Group controls the investees, considering the Group 1) has the power over the investee, 2) is exposed to or has rights to variable returns from its involvement with the investee, and 3) has the ability to use its power to affect its returns, by two or more subsidiaries’ investment or operation.

(*7)

The equity ratio changed due to paid-in capital increase during the current term.

 

(3)

The Group has not consolidated the following entities as of December 31, 2019 and 2020 despite having more than 50% ownership interest:

 

    As of December 31, 2019  

Subsidiaries

  Location     Main Business     Percentage of
ownership (%)
 

Golden Bridge NHN Online Private Equity Investment(*)

    Korea       Securities Investment       60.0  

Mirae Asset Maps Clean Water Private Equity Investment Trust 7th(*)

    Korea       Securities Investment       59.7  

Kiwoom Yonsei Private Equity Investment Trust(*)

    Korea       Securities Investment       88.9  

IGIS Europe Private Placement Real Estate Fund No. 163-2(*)

    Korea       Securities Investment       97.9  

IGIS Global Private Placement Real Estate Fund No. 148-1(*)

    Korea       Securities Investment       75.0  

IGIS Global Private Placement Real Estate Fund No. 148-2(*)

    Korea       Securities Investment       75.0  

Mirae Asset Seoul Ring Expressway Private Special Asset
Fund No. 1(*)

    Korea       Securities Investment       66.7  

Hangkang Sewage Treatment Plant Fund(*)

    Korea       Securities Investment       55.6  

KIM Pocheon-Hwado Highway Infra Private Placement Special Asset Fund(*)

    Korea       Securities Investment       55.2  

 

(*)

Since the investee is a private equity investment fund, the Group does not have the power over the fund’s activities even though it holds more than 50% of ownership interest.

 

F-19


Table of Contents
     As of December 31, 2020  

Subsidiaries

   Location      Main Business      Percentage of
ownership (%)
 

Mirae Asset Maps Clean Water Private Equity Investment Trust 7th(*)

     Korea        Securities Investment        59.7  

Kiwoom Yonsei Private Equity Investment Trust(*)

     Korea        Securities Investment        88.9  

IGIS Europe Private Placement Real Estate Fund No. 163-2(*)

     Korea        Securities Investment        97.9  

IGIS Global Private Placement Real Estate Fund No. 148-1(*)

     Korea        Securities Investment        75.0  

IGIS Global Private Placement Real Estate Fund No. 148-2(*)

     Korea        Securities Investment        75.0  

Mirae Asset Seoul Ring Expressway Private Special Asset Fund No. 1(*)

     Korea        Securities Investment        66.7  

Hangkang Sewage Treatment Plant Fund(*)

     Korea        Securities Investment        55.6  

KIM Pocheon-Hwado Highway Infra Private Placement Special Asset Fund(*)

     Korea        Securities Investment        55.2  

Kiwoom-Harmony Private Placement Investment Trust No.2 (*)

     Korea        Securities Investment        96.3  

Kiwoom-Harmony Private Placement Investment Trust No.1 (*)

     Korea        Securities Investment        95.7  

Midas Global Private Placement Real Estate Investment Trust No. 7-2(*)

     Korea        Securities Investment        58.3  

Together-Korea Government Private Pool Private Securities Investment Trust No.3(*)

     Korea        Securities Investment        100.0  

INMARK France Private Placement Investment Trust No. 18-1(*)

     Korea        Securities Investment        93.8  

Kiwoom Vibrato Private Placement Investment Trust 1-W(EUR)(*)

     Korea        Securities Investment        99.3  

 

(*)

Since the investee is a private equity investment fund, the Group does not have the power over the fund’s activities even though it holds more than 50% of ownership interest.

 

(4)

The summarized financial information of the major subsidiaries are as follows. The financial information of each subsidiary was prepared on the basis of consolidated financial statements (Unit: Korean Won in millions):

 

    As of and for the year ended December 31, 2019  

Subsidiaries

  Assets     Liabilities     Operating
revenue
    Net income (loss)
attributable to
owners
    Comprehensive
income (loss)
attributable to
owners
 

Woori Bank(*1)

    348,181,658       325,526,568       22,240,947       1,505,547       1,531,793  

Woori Card Co., Ltd.

    10,087,342       8,299,175       1,368,234       114,196       111,782  

Woori Investment Bank Co., Ltd.

    3,398,960       3,031,622       204,655       53,358       52,095  

Woori Asset Trust Co., Ltd.(*2)

    139,839       45,410                    

Woori Asset Management Corp.(*2)

    113,037       6,301       9,204       1,720       2,544  

Woori Credit Information Co., Ltd.

    37,872       7,948       39,118       1,698       1,389  

Woori Fund Service Co., Ltd.

    16,852       2,109       11,071       1,735       1,735  

Woori Private Equity Asset Management Co., Ltd.

    38,243       2,985       4,152       (2,087     (2,124

Woori Global Asset Management Co., Ltd.(*2)

    32,807       3,230       3,588       (1,360     (1,360

Woori FIS Co., Ltd.

    91,079       55,112       244,923       3,107       3,119  

Woori Finance Research Institute Co., Ltd.

    5,447       1,999       5,452       160       117  

 

(*1)

The amount is prepared based on the consolidated financial statements of Woori Bank (before reflecting the classification of profit or loss of the discontinued operation).

(*2)

Net income (loss) attributable to owners of Woori Asset Trust Co., Ltd., Woori Asset Management Corp. and Woori Global Asset Management Co., Ltd. are prepared on a cumulative basis from the date on which the entities were included as subsidiaries, to December 31, 2019.

 

F-20


Table of Contents
    As of and for the year ended December 31, 2020  

Subsidiaries

  Assets     Liabilities     Operating
revenue
    Net income (loss)
attributable to
owners
    Comprehensive
income (loss)
attributable to
owners
 

Woori Bank

    374,310,415       350,790,158       26,838,766       1,363,224       1,295,302  

Woori Card Co., Ltd.

    11,366,596       9,312,986       1,388,208       120,230       118,109  

Woori Financial Capital Co., Ltd.(*)

    8,880,117       8,053,840       218,945       (30,349     (38,293

Woori Investment Bank Co., Ltd.

    4,332,474       3,803,594       256,079       62,937       62,275  

Woori Asset Trust Co., Ltd.

    185,634       56,396       79,426       35,312       35,954  

Woori Asset Management Corp.

    136,460       23,411       26,158       6,797       6,313  

Woori Credit Information Co., Ltd.

    40,860       9,830       40,010       1,879       1,600  

Woori Fund Service Co., Ltd.

    18,957       2,172       13,346       2,563       2,563  

Woori Private Equity Asset Management Co., Ltd.

    38,035       2,009       4,773       823       768  

Woori Global Asset Management Co., Ltd.

    37,935       9,807       10,652       (1,449     (1,449

Woori FIS Co., Ltd.

    97,479       59,577       249,169       2,013       1,935  

Woori Finance Research Institute Co., Ltd.

    7,232       3,689       6,223       105       95  

 

(*)

Net income (loss) attributable to owners of Woori Financial Capital for the year ended December 31, 2020 has been prepared on a cumulative basis since entity was included as the subsidiary.

 

(5)

The financial support that the Group provides to consolidated structured entities is as follows:

 

   

Structured entity for asset securitization

The structured entity which is established for the purpose of securitization of project financing loans, corporate bonds, and other financial assets. The Group is involved with the structured entity through provision of credit facility over asset-backed commercial papers issued by the entity, originating loans directly to the structured entity, or purchasing 100% of the subordinated debts issued by the structured entity.

 

   

Structured entity for the investments in securities

The structured entity is established for the purpose of investments in securities. The Group acquires beneficiary certificates through its contribution of funding to the structured entity by the Group, and it is exposed to the risk that it may not be able to recover its fund depending on the result of investment performance of asset managers of the structured entity.

 

   

Money trust under the Financial Investment Services and Capital Markets Act

The Group provides with financial guarantee of principal and interest or solely principal to some of its trust products. Due to the financial guarantees, the Group may be obliged when the principal and interest or principal of the trust product sold is short of the guaranteed amount depending on the result of investment performance of the trust product.

As of December 31, 2020, the Group provides 2,540,760 million Won of credit facilities for the structured entities mentioned above.

 

(6)

The Group has entered into various agreements with structured entities such as asset securitization, structured finance, investment fund, and monetary trust. The characteristics and the nature of risks related to unconsolidated structured entities over which the Group does not have control in accordance with IFRS 10 are as follows:

The interests in unconsolidated structured entities that the Group hold are classified into asset securitization vehicles, structured finance, investment fund and real-estate trust, based on the nature and the purpose of each structured entity.

 

F-21


Table of Contents

Unconsolidated structured entities classified as ‘asset securitization vehicles’ are entities that issue asset-backed securities, pay the principal and interest or distributes dividends on asset-backed securities through borrowings or profits from the management, operation and sale of securitized assets. The Group has been purchasing commitments of asset-backed securities or issuing asset-backed securities through credit grants, and the structured entities recognize related interest or fee revenue. There are entities that provide additional funding and conditional debt acquisition commitments before the Group’s financial support, but the Group is still exposed to losses arising from the purchase of financial assets issued by the structured entities when it fails to renew the securities.

Unconsolidated structured entities classified as ‘structured financing’ include real estate project financing investment vehicle, social overhead capital companies, and special purpose companies for ship (aircraft) financing. Each entity is incorporated as a separate company with a limited purpose in order to efficiently pursue business goals. ‘Structured financing’ is a financing method for large-scale risky business, with investments made based on feasibility of the specific business or project, instead of credit of business owner or physical collaterals. The investors receive profits from the operation of the business. The Group recognizes interest revenue, profit or loss from assessment or transactions of financial instruments, or dividend income. With regard to uncertainties involving structured financing, there are entities that provide financial support such as additional fund, guarantees and prioritized credit grants prior to the Group’s intervention, but the Group is exposed to possible losses due to loss of principal from reduction in investment value or irrecoverable loans arising from failure to collect scheduled cash flows and cessation of projects.

Unconsolidated structured entities classified as ‘investment funds’ include investment trusts and private equity funds. An investment trust orders the investment and operation of funds to the trust manager in accordance with trust contract with profits distributed to the investors. Private equity funds finances money required to acquire equity securities to enable direction of management and/or improvement of ownership structure, with profit distributed to the investors. The Group recognizes pro rata amount of valuation gain or loss on investment and dividend income as an investor and may be exposed to losses due to reduction in investment value. Short-term investments in MMF as of December 31, 2019 and 2020 are 47,502 million Won and 427,375 million Won, respectively, and there is no additional commitments.

‘Real estate trust’ is to be entrusted the underlying property for the purpose of managing, disposing, operating or developing from the consignor who owns the property and distributes the proceeds achieved through the trust to the beneficiary. When the consignee does not fulfill his or her important obligations in the trust contract or it is, in fact, difficult to run the business, the Group may be exposed to the threat of compensating the loss.

The total assets of the unconsolidated structured entity held by the Group, the carrying amount of the items recognized in the consolidated financial statements, the maximum loss exposure, and the losses from the unconsolidated structured entity are as follows. The maximum loss exposure includes the amount of investment recognized in the consolidated financial statements and the amount that is likely to be confirmed in the future when satisfies certain conditions by contracts such as purchase arrangements, credit offerings. As of December 31, 2019 and 2020, the purchase commitment amount is 2,264,510 million Won and 4,266,319 million Won, respectively.

 

F-22


Table of Contents
     December 31, 2019  
     Asset
securitization
vehicle
     Structured
Finance
     Investment
Funds
     Real-estate trust  

Total asset of the unconsolidated structured entities

     8,230,254        62,879,421        18,265,273        152,257  

Assets recognized in the consolidated financial statements related to the unconsolidated structured entities

     5,128,616        2,982,217        1,411,639        57,928  

Financial assets at FVTPL

     324,414        28,834        1,109,621        655  

Financial assets at FVTOCI

     2,006,230        42,305                

Financial assets at amortized cost

     2,796,695        2,897,620        120,072        57,273  

Investments in joint ventures and associates

            7,475        181,946         

Derivative assets

     1,277        5,983                

Liabilities recognized in the consolidated financial statements related to the unconsolidated structured entities

     184        1,291               2,808  

Derivative liabilities

            15                

Other liabilities (provisions)

     184        1,276               2,808  

The maximum exposure to risks

     5,561,394        3,532,539        1,457,398        77,117  

Investment assets

     5,128,616        2,982,217        1,411,639        57,928  

Credit facilities and others

     432,778        550,322        45,759        19,189  

Loss recognized on unconsolidated structured entities

            4,660        34,312        5,218  

 

     December 31, 2020  
     Asset
securitization
vehicle
     Structured
Finance
     Investment
Funds
     Real-estate trust  

Total asset of the unconsolidated structured entities

     3,900,254        69,010,369        44,629,638        76,772  

Assets recognized in the consolidated financial statements related to the unconsolidated structured entities

     648,700        4,291,535        3,350,605        22,402  

Financial assets at FVTPL

     374,231        167,271        2,922,716         

Financial assets at FVTOCI

     163,808        41,378                

Financial assets at amortized cost

     109,008        4,072,321        39,955        22,402  

Investments in joint ventures and associates

            5,958        387,902         

Derivative assets

     1,653        4,607        32         

Liabilities recognized in the consolidated financial statements related to the unconsolidated structured entities

     130        963               400  

Other liabilities (provisions)

     130        963               400  

The maximum exposure to risks

     970,628        5,366,037        3,438,924        65,722  

Investment assets

     648,700        4,291,535        3,350,605        22,402  

Credit facilities and others

     321,928        1,074,502        88,319        43,320  

Loss recognized on unconsolidated structured entities

            6,079        25,454        2,363  

 

F-23


Table of Contents
(7)

As of December 31, 2019 and 2020, the share of non-controlling interests on the net income and equity of subsidiaries in which non-controlling interests are significant are as follows (Unit: Korean Won in millions):

1) Accumulated non-controlling interests at the end of the reporting period

 

     December 31, 2019      December 31, 2020  

Woori Bank(*)

     3,660,814        3,105,070  

Woori Financial Capital Co., Ltd.

            166,369  

Woori Investment Bank Co., Ltd.

     151,170        222,289  

Woori Asset Trust Co., Ltd.

     40,161        49,738  

Woori Asset Management Corp

     29,800        31,369  

PT Bank Woori Saudara Indonesia 1906 Tbk

     83,315        79,890  

Wealth Development Bank

     18,524        19,521  

 

(*)

Hybrid securities issued by Woori Bank

2) Net income attributable to non-controlling interests

 

     For the years ended December 31  
     2018      2019      2020  

Woori Bank(*)

            134,421        162,362  

Woori Financial Capital Co., Ltd.

                   1,466  

Woori Investment Bank Co., Ltd.

     10,262        21,588        25,643  

Woori Asset Trust Co., Ltd.

                   9,732  

Woori Asset Management Corp

            408        1,699  

PT Bank Woori Saudara Indonesia 1906 Tbk

     8,126        8,502        6,040  

Wealth Development Bank

     39        427        1,130  

 

(*)

Distribution of the hybrid securities issued by Woori Bank

3) Dividends to non-controlling interests

 

     For the years ended December 31  
     2018      2019      2020  

Woori Bank(*)

            134,421        162,362  

Woori Asset Trust Co., Ltd.

                   365  

PT Bank Woori Saudara Indonesia 1906 Tbk

     2,082        1,981        1,669  

 

(*)

Distribution of the hybrid securities issued by Woori Bank

2. BASIS OF PREPARATION AND SIGNIFICANT ACCOUNTING POLICIES

(1) Basis of presentation

The Group’s consolidated financial statements are prepared in accordance with Financial Reporting Standards (“IFRS”) as issued by the International Accounting Standards Board (“IASB”).

The Group operates primarily in Korea and its official accounting records are maintained in Korean Won. The United States dollar (“U.S. dollar” or “US$” or “USD”) amounts are provided herein as supplementary information solely for the convenience of readers outside Korea. Korean Won amounts are expressed in U.S. Dollars at the rate of 1,086.1 Korean Won to US$1.00, the noon buying exchange rate in effect on December 31, 2020, as quoted by the Federal Reserve Bank of New York in the United States. Such convenience translation into U.S. Dollars should not be construed as representations that Korean Won amounts have been, could have been, or could in the future be, converted at this or any other rate of exchange.

 

F-24


Table of Contents

The principal accounting policies applied in the preparation of these consolidated financial statements are set out below. These policies have been consistently applied to all the years presented, unless otherwise stated.

The consolidated financial statements, as described in following paragraphs of accounting policy, are prepared at the end of each reporting period in historical cost basis, except for certain non-current assets and financial assets that are either revalued or measured in fair value. Historical cost is generally measured at the fair value of consideration given to acquire assets.

The consolidated financial statements of the Group were first approved for the issuance by the Board of Directors on February 5, 2021 and amended on March 5, 2021. The final approval was made in the annual general shareholders’ meeting on March 26, 2021.

1) The standards and interpretations that are newly adopted by the Group during the current period, and the changes in accounting policies thereof are as follows:

 

 

Amendments to IFRS 3 Business Combination—Definition of a Business

To consider the integration of the required activities and assets as a business, the amended definition of a business requires an acquisition to include an input and a substantive process that together significantly contribute to the ability to create outputs, and excludes economic benefits from the lower costs. An entity can apply a concentration test, an optional test, where substantially all of the fair value of gross assets acquired is concentrated in a single asset or a group of similar assets, the assets acquired would not represent a business. The amendment does not have a significant impact on the financial statements.

 

 

Amendments to IAS 1 Presentation of Financial Statements and IAS 8 Accounting policies, changes in accounting estimates and errors—Definition of Materiality

The amendments clarify the explanation of the definition of materiality and amended IAS 1 and IAS 8 according to the definition. Materiality is assessed by reference to omission or misstatement of material information as well as effects of immaterial information, and to the nature of the users when determining the information to be disclosed by the Group. The amendment does not have a significant impact on the financial statements.

 

 

Amendments to IFRS 16 Lease—Practical expedient for COVID-19-Related Rent Exemption, Concessions, Suspension

As a practical expedient, a lessee may elect not to assess whether a rent concession occurring as a direct consequence of the COVID-19 pandemic is a lease modification. A lessee that makes this election shall account for any change in lease payments resulting from the rent concession the same way it would account for the change applying this Standard if the change were not a lease modification.

With implementation of IFRS 16 Lease, the Group has changed its accounting policy. The Group has adopted IFRS 16 retrospectively, as permitted under the specific transitional provisions in the standard. There was no cumulative impact on the beginning balance of retained earnings as at January 1, 2020 by retrospectively applying this standard, and the Group did not restate comparatives for the 2019 reporting period. The impact of the adoption of the leasing standard are disclosed in Note 42.

2) The details of IFRSs that have been issued and published as of the date of issue approval of financial statements but have not yet reached the effective date, and which the Group has not applied at an earlier date are as follows:

 

 

Amendments to IFRS 3 Business Combination—Reference to the Conceptual Framework

The amendments update a reference of definition of assets and liabilities qualify for recognition in revised Conceptual Framework for Financial Reporting. However, the amendments add an exception for the recognition of liabilities and contingent liabilities within the scope of IAS 37 Provisions, Contingent Liabilities and Contingent Assets, and IFRIC 21 Levies. The amendments also confirm that

 

F-25


Table of Contents

contingent assets should not be recognized at the acquisition date. The amendments should be applied for annual periods beginning on or after January 1, 2022, and earlier application is permitted. The Group does not expect that these amendments have a significant impact on the financial statements.

 

 

Amendments to IAS 37 Provisions, Contingent Liabilities and Contingent Assets—Onerous Contracts: Cost of Fulfilling a Contract

The amendments clarify that the direct costs of fulfilling a contract include both the incremental costs of fulfilling the contract and an allocation of other costs directly related to fulfilling contracts when assessing whether the contract is onerous. The amendments should be applied for annual periods beginning on or after January 1, 2022, and earlier application is permitted. The Group does not expect that these amendments have a significant impact on the financial statements.

 

 

Amendments to IAS 16 Property, plant and equipment—Proceeds before intended use

The amendments prohibit an entity from deducting from the cost of an item of property, plant and equipment any proceeds from selling items produced while the entity is preparing the asset for its intended use. Instead, the entity will recognize the proceeds from selling such items, and the costs of producing those items, in profit or loss. The amendments should be applied for annual periods beginning on or after January 1, 2022, and earlier application is permitted. The Group does not expect that these amendments have a significant impact on the financial statements.

 

 

Annual Improvements to IFRSs 2018-2020

Annual improvements of IFRSs 2018-2020 Cycle should be applied for annual periods beginning on or after January 1, 2022, and earlier application is permitted. The Group does not expect that these amendments have a significant impact on the financial statements.

 

   

IFRS 1 First time Adoption of International Financial Reporting Standards- Subsidiaries that are first-time adopters

 

   

IFRS 9 Financial Instruments—Fees related to the 10% test for derecognition of financial liabilities

 

   

IFRS 16 Leases—Lease incentives

 

   

IAS 41 Agriculture—Measuring fair value

 

 

Amendments to IAS 1 Presentation of Financial Statements—Classification of Liabilities as Current or Non-current

The amendments clarify that liabilities are classified as either current or non-current, depending on the substantive rights that exist at the end of the reporting period. Classification is unaffected by the likelihood that an entity will exercise right to defer settlement of the liability or the expectations of management. Also, the settlement of liability include the transfer of the entity’s own equity instruments, however, it would be excluded if an option to settle them by the entity’s own equity instruments if compound financial instruments is met the definition of equity instruments and recognized separately from the liability. The amendments should be applied for annual periods beginning on or after January 1, 2023, and earlier application is permitted. The Group does not expect that these amendments have a significant impact on the financial statements.

 

 

Amendments to IFRS 9 ‘Financial Instruments,’ IAS 39 ‘Financial Instruments: Recognition and Measurement’, IFRS 7 ‘Financial Instruments: Disclosure’, IFRS 4 ‘Insurance Contracts’, IFRS 16 ‘Leases’—Interest Rate Benchmark Reform Phase 2

The amendments clarify that, in case of interest rate benchmark replacements, financial instruments measured at amortized cost shall be recalculated by updating the effective interest rate rather than adjusting the carrying amount. Also, the amendments include the exceptions to hedge accounting requirements that the entity can apply hedge accounting without any discontinuation, in case of interest rate benchmark transitions in hedging relationships. The amendments should be applied for annual periods beginning on or after January 1, 2021, and earlier application is permitted.

 

F-26


Table of Contents

The Group holds derivatives, loans and debentures and others that are directly affected by the interest rate benchmark reform and is carrying out a project to replace the contracts referring to the existing benchmark interest rate with the alternative benchmark interest rates, with an aim to mitigate business disruptions and operational risk, and to reduce possible financial losses.

The above enacted or amended standards will not have a significant impact on the Group.

(2) Basis of consolidated financial statement presentation

The consolidated financial statements consist of the financial statements of the parent company and the entities (including structured entities) controlled by the parent company (or its subsidiaries, which is the “Group”). Control is achieved where the Group 1) has the power over the investee, 2) is exposed, or has rights, to variable returns from its involvement with the investee, and 3) able to use its power to affect its returns. The Group reassesses whether it controls an investee if facts and circumstances indicate that there are changes to one or more of the three elements of control listed above.

When the Group has less than most of the voting rights of an investee, it has power over the investee when the voting rights are sufficient to give it the practical ability to direct the relevant activities of the investee unilaterally. The Group considers all relevant facts and circumstances in assessing whether the Group’s voting rights in an investee are enough to give it power, including:

 

   

The relative size of the Group’s holding of voting rights and dispersion of holdings of the other vote holders;

 

   

Potential voting rights held by the Group, other vote holders or other parties;

 

   

Rights arising from other contractual arrangements;

 

   

Any additional facts and circumstances that indicate that the Group has, or does not have, the current ability to direct the relevant activities at the time that decisions need to be made, including voting patterns at previous shareholders’ meetings.

Income and expenses of subsidiaries acquired or disposed of during the year are included in the consolidated statement of comprehensive income from the date the Group gains control until the date when the Group ceases to control the subsidiary. The carrying amount of the non-controlling interest after the acquisition is the amount initially recognized plus the amount of proportionate interest of the non-controlling interest in the changes in equity since the acquisition. Total comprehensive income of subsidiaries is attributed to the owner of the Group and to the non-controlling interests even if this results in the non-controlling interests having a negative (-) balance.

When necessary, adjustments are made to the financial statements of subsidiaries to bring their accounting policies into line with the Group’s accounting policies.

All intra-group transactions and, related assets and liabilities, income and expenses are eliminated in full on consolidation.

Changes in the Group’s ownership interests in subsidiaries that do not result in the Group losing control over the subsidiaries are accounted for as equity transactions. The carrying amounts of the Group’s interests and the non-controlling interests are adjusted to reflect the changes in their relative interests in the subsidiaries. Any difference between the amount by which the non-controlling interests are adjusted and the fair value of the consideration paid or received is recognized directly in equity and attributed to the owner of the parent company.

When the Group loses control of a subsidiary, a gain or loss on disposal is calculated as the difference between (i) the aggregate of the fair value of the consideration received and the fair value of any retained interest and (ii) the previous carrying amount of the assets (including goodwill), and liabilities of the subsidiary and any non-controlling interests. When assets of the subsidiary are carried at revalued amounts or fair values and the

 

F-27


Table of Contents

related cumulative gain or loss has been recognized in other comprehensive income and accumulated in equity, the amounts previously recognized in other comprehensive income and accumulated in equity are accounted for as if the Group had directly disposed of the relevant assets (i.e. reclassified to profit or loss or transferred directly to retained earnings). The fair value of any investment retained in the former subsidiary at the date when control is lost is recognized as the fair value on initial recognition for subsequent accounting under IFRS 9 Financial Instruments or, when applicable, the cost on initial recognition of an investment in an associate or a joint venture.

(3) Business combinations

Acquisitions of subsidiaries and businesses are accounted for using the acquisition method. The consideration transferred in a business combination is measured as the sum of the acquisition-date fair values of the assets transferred by the Group in exchange for control of the acquiree, liabilities assumed by the Group for the former owners of the acquiree and the equity interests issued by the Group. Acquisition-related costs are generally recognized in profit or loss as incurred.

At the acquisition date, the acquiree’s identifiable acquires assets, liabilities and contingent liabilities are recognized at their fair value, except for the followings:

 

   

Deferred tax assets or liabilities and assets or liabilities related to employee benefit arrangements are recognized and measured in accordance with IAS 12 Income Taxes and IAS 19 Employee Benefits, respectively;

 

   

Liabilities or equity instruments related to share-based payment arrangements of the acquiree or share-based payment arrangements of the Group entered into to replace share-based payment arrangements of the acquiree are measured in accordance with IFRS 2 Share-based Payment at the acquisition date; and

 

   

Non-current assets (or disposal groups) that are classified as held for sale are measured in accordance with IFRS 5 Non-current Assets Held for Sale and Discontinued Operations

Any excess of the sum of the consideration transferred, the amount of any non-controlling interest in the acquiree and the fair value of the Group’s previously held equity interest (if any) in the acquiree over the net of identifiable assets and liabilities assumed of the acquiree at the acquisition date is recognized as goodwill.

If, after reassessment, the Group’s interest in the fair value of the acquiree’s identifiable net assets exceeds the sum of the consideration transferred, the amount of any non-controlling interest in the acquiree and the fair value of the acquirer’s previously held equity interest in the acquiree (if any), the excess is recognized immediately in net income as a bargain purchase gain.

The subsidiary’s non-controlling interests are identified separately from the Group’s equity. If the element of the non-controlling interest in the acquiree is the current interest at the acquisition date and the holder is entitled to a proportional share of the entity’s net assets, the non-controlling interest can be measured in 1) fair value or 2) proportionate share of the current equity instrument of the amount recognized for the acquiree’s identifiable net assets at the acquisition date. The selection of these metrics is made for each acquisition transaction. All other non-controlling interests are measured at fair value at the acquisition date. The carrying amount of the non-controlling interest after acquisition reflects the proportional interest of the non-controlling interest in changes in equity after acquisition in the initial recognition amount. Even if the non-controlling interest is a negative (-) balance, total comprehensive income is attributed to the non-controlling interest.

When the consideration transferred by the Group in a business combination includes assets or liabilities resulting from a contingent consideration arrangement, the contingent consideration is measured at its acquisition-date fair value and included as part of the consideration transferred in a business combination. Changes in the fair value of the contingent consideration that qualify as measurement period adjustments are adjusted retrospectively, with corresponding adjustments against goodwill. Measurement period adjustments are adjustments that arise from additional information obtained during the ‘measurement period’ (which cannot exceed one year from the acquisition date) about facts and circumstances that existed at the acquisition date.

 

F-28


Table of Contents

The subsequent accounting for changes in the fair value of the contingent consideration that do not qualify as measurement period adjustments depends on how the contingent consideration is classified. Contingent consideration that is classified as equity is not remeasured at subsequent reporting dates and its subsequent settlement is accounted for within equity. Contingent consideration other than the above is remeasured at subsequent reporting dates as appropriate, with the corresponding gain or loss being recognized in profit or loss.

When a business combination is achieved in stages, the Group’s previously held equity interest in the acquiree is remeasured at fair value at the acquisition date (i.e., the date when the Group obtains control) and the resulting gain or loss, if any, is recognized in net income(or other comprehensive income, if applicable). Amounts arising from changes in value of interests in the acquiree prior to the acquisition date that have previously been recognized in other comprehensive income are recognized, identical to the treatment assuming interests are sold directly.

If the initial accounting for a business combination is not completed by the end of the reporting period in which the business combination occurred, the Group reports in consolidated financial statements the provisional amount of items that have not been accounted for. If there is new information about the facts and circumstances that existed as of the acquisition date during the measurement period (see above), the Group retrospectively adjusts the provisional amounts recognized at the acquisition date or recognizes additional assets and liabilities to reflect the information that would have affected the measurement of the amount recognized at the acquisition date if it had already known at the acquisition date.

(4) Investments in joint ventures and associates

An associate is an entity over which the Group has significant influence, and that is not a subsidiary or a joint venture. Significant influence is the power to participate in making decision on the financial and operating policy of the investee but is not control or joint control over those policies.

A joint venture is a joint arrangement whereby the parties that have joint control of the arrangement have rights to net assets relating to the arrangement. Joint control is the contractually agreed sharing of control of an arrangement, which exists only when decisions about the relevant activities require the unanimous consent of the parties sharing control.

The net income of current period and the assets and liabilities of the joint ventures and associates are incorporated in these consolidated financial statements using the equity method of accounting, except when the investment is classified as held for sale, in which case it is accounted for in accordance with IFRS 5 Non-current Assets Held for Sale and Discontinued Operations. Under the equity method, an investment in the joint ventures and associates is initially recognized in the consolidated statements of financial position at cost and adjusted thereafter to recognize the Group’s share of the net assets of the joint ventures and associates and any impairment. When the Group’s share of losses of the joint ventures and associates exceeds the Group’s interest in the associate, the Group discontinues recognizing its share of further losses. Additional losses are recognized only to the extent that the Group has incurred legal or constructive obligations or made payments on behalf of the joint ventures and associates.

Investment in joint ventures and associates are accounted for and applied with the equity method from the time the investee becomes an associate or a joint venture.

Any excess of the cost of acquisition over the Group’s share of the net fair value of the identifiable assets, liabilities and contingent liabilities of the joint ventures and associates recognized at the date of acquisition is recognized as goodwill, which is included within the carrying amount of the investment. Any excess of the Group’s share of the net fair value of the identifiable assets, liabilities and contingent liabilities over the cost of acquisition exists after the review, it is recognized immediately in net income.

 

F-29


Table of Contents

The requirements of IAS 28—Investments in Associates and Joint Ventures to determine whether there has been a loss event are applied to identify whether it is necessary to recognize any impairment loss with respect to the Group’s investment in the joint ventures and associates. If there is any indication for impairments defined under IAS 36—Impairment of Assets, the entire carrying amount of the investment (including goodwill) is tested for impairment in accordance with IAS 36 as a single asset by comparing its recoverable amount (higher of value in use and fair value less costs to sell) with its carrying amount. Any impairment loss recognized is not allocated to any asset (including goodwill), which forms part of the carrying amount of the investment. Any reversal of that impairment loss is recognized in accordance with IAS 36 to the extent that the recoverable amount of the investment subsequently increases.

The Group ceases to use the equity method from the time it fails meet the definition of an associate or a joint venture. Upon a loss of significant influence over the joint ventures and associates, the Group discontinues the use of the equity method and measures at fair value of any investment that the Group retains in the former joint ventures and associates from the date when the Group loses significant influence. The fair value of the investment is regarded as its fair value on initial recognition as a financial asset in accordance with IFRS 9 Financial Instruments; Recognition and Measurement. The Group recognized differences between the carrying amount and fair value in net income and it is included in determination of the gain or loss on disposal of joint ventures and associates. The Group accounts for all amounts recognized in other comprehensive income in relation to that joint ventures and associates on the same basis as would be required if the joint ventures and associates had directly disposed of the related assets or liabilities. Therefore, if a gain or loss previously recognized in other comprehensive income by an associate or a joint venture would be reclassified to net income on the disposal of the related assets or liabilities, the Group reclassifies the gain or loss from equity to net income as a reclassification adjustment.

When the Group’s ownership of interest in an associate or a joint venture decreases but the Group continues to maintain significant influence over an associate or a joint venture, the Group reclassifies to profit or loss the proportion of the gain or loss that had previously been recognized in other comprehensive income relating to that decrease in ownership interest if the gain or loss would be reclassified to profit or loss on the disposal of the related assets or liabilities. Meanwhile, if interest on associate or joint venture meets the definition of non-current asset held for sale, it is accounted for in accordance with IFRS 5.

The Group continues to use the equity method when an investment in an associate becomes an investment in a joint venture or an investment in a joint venture becomes an investment in an associate. There is no remeasurement to fair value upon such changes in ownership interests.

When the Group transacts with an associate or a joint venture of the Group, profits and losses resulting from the transactions with the associate or joint venture are recognized in the Group’s consolidated financial statements only to the extent of interests in the associate or joint venture that are not related to the Group.

The Group applies IFRS 9 Financial Instruments, including the impairment requirements, to its long-term investment interests in associates and joint ventures that form part of its net investment without applying the equity method. In addition, when applying IFRS 9 to long-term investments, the Group does not consider adjustments to the carrying amount required by IAS 28. Examples of such adjustments include an impairment assessment or an adjustment to the carrying amount of the long-term investment interest resulting from the allocation of losses to the investee in accordance with IAS 28.

(5) Investment in joint operation

A joint operation is a joint arrangement whereby the parties that have joint control of the arrangement have rights to the assets, and obligations for the liabilities, relating to the arrangement. Joint control is the contractually agreed sharing of control of an arrangement, which exists only when decisions about the relevant activities require the unanimous consent of the parties sharing control.

 

F-30


Table of Contents

When the Group operates as a joint operator, it recognizes in relation to its interest in a joint operation:

 

   

its assets, including its share of any assets held jointly;

 

   

its liabilities, including its share of any liabilities incurred jointly;

 

   

its revenue from the sale of its share of the output arising from the joint operation;

 

   

its share of the revenue from the sale of the output by the joint operation;

 

   

its expenses, including its share of any expenses incurred jointly.

The Group accounts for the assets, liabilities, revenues and expenses that correspond to its interest in a joint operation in accordance with the IFRSs and IASs applicable to the specific assets, liabilities, revenues and expenses.

When the Group enters into a transaction with a joint operation in which it is a joint operator, such as a sale or contribution of assets, it is conducting the transaction with the other parties to the joint operation and, as such, the Group recognizes gains and losses resulting from such a transaction only to the extent of the other parties’ interests in the joint operation.

When the Group enters a transaction with a joint operation in which it is a joint operator, such as a purchase of assets, it does not recognize proportional share of profit or loss until the asset is sold to a third party.

(6) Revenue recognition

IFRS 15 requires the recognition of revenues based on transaction price allocated to the performance obligation when or as the Group performs that obligation to the customer. Revenues other than those from contracts with customers, such as interest revenue and loan origination fee (cost), are recognized through effective interest rate method.

1) Revenues from contracts with customers

The Group recognizes revenue when the Group satisfies a performance obligation by transferring a promised good or service to a customer. When a performance obligation is satisfied, the Group shall recognize as a revenue the amount of the transaction price that is allocated to that performance obligation. The transaction price is the amount of consideration to which the Group expects to be entitled in exchange for transferring promised goods or services to a customer, excluding amounts collected on behalf of third parties.

The Group is recognizing revenue by major sources as shown below:

 

   

Fees and commission received for brokerage

The fees and commission received for agency are the amount of consideration or fee expected to be entitled to receive in return for providing goods or services to the other parties with the Group acting as an agency, such as in the case of sales of bancassurance and beneficiary certificates. Most of these fees and commission received for brokerage are from the business activities relevant to Banking segment.

 

   

Fees and commission received related to credit

The fees and commission received related to credit mainly include the lending fees received from the loan activity and the fees received in the L/C transactions. Except for the fees and commission accounted for in calculating the effective interest rate, it is generally recognized when the performance obligation has been performed. Most of these fees and commission received related to credit are from the business activities relevant to Banking, Credit card and Investment banking segment.

 

F-31


Table of Contents
   

Fees and commission received for electronic finance

The fees and commission received for electronic finance include fees received in return for providing various kinds of electronic financial services through firm-banking and CMS. These fees are recognized as revenue immediately upon the completion of services. Most of these fees and commission received for electronic finance are from the business activities relevant to Banking and Investment banking segment.

 

   

Fees and commission received on foreign exchange handling

The fees and commission received on foreign exchange handling consist of various fees incurred when transferring foreign currency. The point of processing the customer’s request is the time when performance obligation is satisfied, and revenue is immediately recognized when fees and commission are received after requests are processed. The business activities relevant to these fees and commission received on foreign exchange handling are substantially attributable to Banking segment.

 

   

Fees and commission received on foreign exchange

The fees and commission received on foreign exchange consist of fees related to the issuance of various certificates, such as exchange, import and export performance certificates, purchase certificates, etc. The point of processing the customer’s request is the time when performance obligation is satisfied, and revenue is immediately recognized when fees and commission are received after requests are processed. The business activities relevant to these fees and commission received on foreign exchange are substantially attributable to Banking segment.

 

   

Fees and commission received for guarantee

The fees and commission received for guarantee include the fees received for the various warranties. The activities related to the warranty consist mainly of performance obligations satisfied over time and fees and commission are recognized over the guarantee period. The business activities relevant to these fees and commission received for guarantee are substantially attributable to Banking segment.

 

   

Fees and commission received on credit card

The fees and commission received on credit card consist mainly of merchant account fees and annual fees.

The Group recognizes merchant account fees by multiplying agreed commission rate to the amount paid by using the credit card. The annual fees are performance obligation satisfied over time and are recognized over agreed periods after the annual fees are paid in advance. The business activities relevant to these fees and commission received on credit card are substantially attributable to Credit cards segment.

 

   

Fees and commission received on securities business

The fees and commission received on securities business consist mainly of fees and commission for the sale of beneficiary certificates, and these fees are recognized when the beneficiary certificates are sold to customers. The business activities relevant to these fees and commission received on securities business are substantially attributable to Banking and Investment banking segment.

 

   

Fees and commission from trust management

The fees and commission from trust management consist of fees and commission received in return for the operation and management services for entrusted assets. These operation and management services are performance obligations satisfied over time, and revenue is recognized over the service period. Among the fees and commission from trust management, variable considerations such as profit commission that are affected by the value of entrusted assets and base return of the future periods are recognized as revenue when limitations to the estimates are lifted. Most of these fees and commission received for brokerage are from the business activities relevant to Banking segment.

 

F-32


Table of Contents
   

Fees and commission received on credit Information

The fees and commission received on credit Information are composed of the fees and commission received by performing credit investigation and proxy collection services. Credit investigation fees and commission are the amount received in return for verifying the information requested by the customer and are recognized as revenue at the time the verification is completed. Proxy collection service fees are recognized by multiplying the applicable rate to the collected amount at the time when collection services are completed. Most of these fees and commission received for brokerage are from the business activities relevant to other segments.

 

   

Other fees

Other fees are usually fees related to remittances, but include fees related to various other services provided to customers by the Group. These fees are recognized when transactions occur at the customers’ request and services are provided, at the same time when commission are received. These other fees occur across all operating segments.

2) Revenues from sources other than contracts with customers

 

 

Interest income

Interest income on financial assets measured at FVTOCI and financial assets at amortized costs is measured using the effective interest method.

The effective interest method is a method of calculating the amortized cost of a debt instrument and of allocating the interest income over the expected life of the asset. The effective interest rate is the rate that exactly discounts estimated future cash flows to the instrument’s initial unamortized cost over the expected period, or shorter if appropriate. Future cash flows include commissions and cost of points (limited to the primary component of effective interest rate) and other premiums or discounts that are paid or received between the contractual parties when calculating the effective interest rate, but does not include expected credit losses. All contractual terms of a financial instrument are considered when estimating future cash flows.

For purchased or originated credit-impaired financial assets, interest revenue is recognized by applying the credit-adjusted effective interest rate to the amortized cost of the financial asset from initial recognition. Even if the financial asset is no longer impaired in the subsequent periods due to credit improvement, the basis of interest revenue calculation is not changed from amortized cost to unamortized cost of the financial assets.

 

 

Loan origination fees and costs

The commission fees earned on loans, which is part of the effective interest of loans, is accounted for as deferred origination fees. Incremental costs related to the origination of loans are accounted for as deferred origination fees and is being added or deducted to/from interest income on loans using effective interest rate method.

3) Dividend income

Dividend income is recognized when the right to receive dividends as a shareholder is confirmed. Dividend income is recognized as an appropriate item of profit or loss in the statement of comprehensive income according to the classification of financial instruments.

(7) Accounting for foreign currencies

The Group’s consolidated financial statements are presented in Korean Won, which is the functional currency of the Group. At the end of each reporting period, monetary assets and liabilities denominated in

 

F-33


Table of Contents

foreign currencies are translated to the functional currency at its prevailing exchange rates at the date. The effective portion of the changes in fair value of a derivative that qualifies as a cash flow hedge and the foreign exchange differences on monetary items that form part of net investment in foreign operations are recognized in equity.

Assets and liabilities of the foreign operations subject to consolidation are translated into Korean Won at foreign exchange rates at the end of the reporting period. Except for situations in which it is required to use exchange rates at the date of transaction due to significant changes in exchange rates during the period, items that belong to profit or loss shall be measured by average exchange rate, with foreign exchange differences recognized as other comprehensive income and added to equity (allocated to non-controlling interests, if appropriate). When foreign operations are disposed, the controlling interest’s share of accumulated foreign exchange differences related to such foreign operations will be reclassified to profit or loss, while non-controlling interest’s corresponding share will not be reclassified.

Adjustments to fair value of identifiable assets and liabilities, and goodwill arising from the acquisition of foreign operations will be treated as assets and liabilities of the corresponding foreign operation, and translated using foreign exchange rates at the end of the period. The foreign exchange differences are recognized in other comprehensive income.

(8) Cash and cash equivalents

The Group is classifying cash on hand, demand deposits, interest-earning deposits with original maturities of up to three months on acquisition date, and highly liquid investments that are readily convertible to known amounts of cash and subject to an insignificant risk of changes in value as cash and cash equivalents.

(9) Financial assets and financial liabilities

1) Financial assets

A regular way purchase or sale of financial assets is recognized or derecognized on the trade date. A regular way purchase or sale is a purchase or sale of a financial asset under a contract whose term requires delivery of the asset within the time frame established generally by regulation or convention in the marketplace concerned.

On initial recognition, financial assets are classified into financial assets at FVTPL, financial assets at FVTOCI, and financial assets at amortized cost according to its business model and contractual cash flows.

a) Business model

The Group evaluates the way business is being managed, and the purpose of the business model for managing a financial asset best reflects the way information is provided to the management at its portfolio level. Such information considers the following:

 

   

The accounting policies and purpose specified for the portfolio, the actual operation of such policies. This includes strategy of the management focusing on the receipt of contractual interest revenue, maintaining a certain level of interest income, matching the duration of financial assets and the duration of corresponding liabilities to obtain the asset, and outflow or realization of expected cash flows from disposal of assets

 

   

The way the performance of a financial asset held under the business model is evaluated, and the way such evaluation is being reported to the management

 

   

The risk affecting the performance of the business model (and financial assets held under the business model), and the way such risk is being managed

 

F-34


Table of Contents
   

The compensation plan for the management (e.g. whether the management is being compensated based on the fair value of assets or based on contractual cash flows received)

 

   

Frequency, amount, timing and reason for sale of financial assets in the past, and forecast of future sale activities.

b) Contractual cash flows

The principal is defined to be the fair value of a financial assets at initial recognition. Interest is not only composed of consideration for the time value of money, consideration for the credit risk related to remaining principal at a certain period of time, and consideration for other cost (e.g. liquidity risk and cost of operation) and fundamental risk associated with lending, but also profit.

When evaluating whether contractual cash flows are solely payments of principal and interest, the Group considers the contractual terms of the financial instrument. When a financial asset contains contractual conditions that modify the timing and amount of contractual cash flows, it is required to determine whether contractual cash flows that arise during the remaining life of the financial instrument due to such contractual condition are solely payments of principal and interest. The Group considers the following elements when evaluating the above:

 

   

Conditions that lead to modification of timing or amount of cash flows

 

   

Contractual terms that adjust contractual nominal interest, including floating rate features

 

   

Early payment features and maturity extension features

 

   

Contractual terms that limit the Group’s claim on cash flows arising from certain assets (e.g. non-recourse feature)

 

 

Financial assets at FVTPL

The Group is classifying those financial assets that are not classified as either financial assets at amortized cost or financial assets at FVTOCI, and those designated to be measured at FVTPL, as financial assets at FVTPL. Financial assets at FVTPL are measured at fair value, and related profit or loss is recognized as gain (loss) on financial instruments at FVTPL in net income. Transaction costs related to acquisition at initial recognition is recognized in net income immediately upon its occurrence.

It is possible to designate a financial asset as financial asset at FVTPL if at initial recognition: (a) it is possible to remove or significantly reduce recognition or measurement mismatch that may otherwise have occurred if not for its designation as financial asset at FVTPL; (b) the financial asset forms part of the Group’s financial instrument group (a group composed of a combination of financial asset or liability), is measured at fair value and is being evaluated for its performance, and such information is provided internally; and (c) the financial asset is part of a contract that contains one or more of embedded derivatives, and is a hybrid contract in which designation as financial asset at FVTPL is allowed under IFRS 9 Financial Instruments. However, the designation is irrevocable.

 

 

Financial assets at FVTOCI

When financial assets are held under a business model whose objective is achieved by both collecting contractual cash flows and selling financial assets, and when contractual cash flows from such financial assets are solely payments of principal and interest, the financial assets are classified as financial assets at FVTOCI. Also, for investments in equity instruments that are not held for short-term trade, an irrevocable election is available at initial recognition to present subsequent changes in fair value as other comprehensive income.

At initial recognition, financial assets at FVTOCI is measured at its fair value plus any direct transaction cost, and is subsequently measured in fair value. However, for equity instruments that do not have a quotation in an active market and in which fair value cannot be measured reliably, they are

 

F-35


Table of Contents

measured at cost. The income tax effects related to the changes in fair value except for profit or loss items such as impairment losses (reversals), interest revenue calculated by using effective interest method, and foreign exchange gain or loss about debt instrument are recognized as other comprehensive income until the asset’s disposal. Upon derecognition, the accumulated other comprehensive income is reclassified from equity to net income for FVTOCI (debt instrument), and reclassified within the equity for FVTOCI (equity instruments).

 

 

Financial assets at amortized cost

When financial assets are held under a business model whose objective is to hold financial assets in order to collect contractual cash flows, and when contractual cash flows from such financial assets are solely payments of principal and interest, the financial assets are classified as financial assets at amortized cost. At initial recognition, financial assets at amortized cost are recognized at fair value plus any direct transaction cost. Financial assets at amortized cost is presented at amortized cost using effective interest method, less allowance for credit losses.

2) Financial liabilities

At initial recognition, financial liabilities are classified into either financial liabilities at FVTPL or financial liabilities at amortized cost.

Financial liabilities are usually classified as financial liabilities at FVTPL when they are acquired with a purpose to repurchase them within a short period of time, when they are part of a certain financial instrument portfolio that is actually and recently being managed with a purpose of short-term profit and joint management by the Group at initial recognition, and when they are derivatives that do not qualify as hedging instruments. Financial liabilities at FVTPL are initially recognized at fair value, with any direct transaction cost recognized in profit or loss, and are subsequently measured at fair value. Any profit or loss from financial liabilities at FVTPL are recognized as gain (loss) on financial instruments at FVTPL in profit or loss.

It is possible to designate a financial liability as financial liability at FVTPL if at initial recognition: (a) it is possible to remove or significantly reduce recognition or measurement mismatch that may otherwise have occurred if not for its designation as financial liability at FVTPL; (b) the financial asset forms part of the Group’s financial instrument group (a group composed of a combination of financial asset or liability) according to the Group’s documented risk management or investment strategy, is measured at fair value and is being evaluated for its performance, and such information is provided internally; and (c) the financial liability is part of a contract that contains one or more of embedded derivatives, and is a hybrid contract in which designation as financial liability at FVTPL is allowed under IFRS 9 Financial Instruments.

Financial liabilities designated as at FVTPL are initially recognized at fair value, with any direct transaction cost recognized in profit or loss, and are subsequently measured at fair value. Any profit or loss from financial liabilities designated as at FVTPL are recognized as gain (loss) on financial instruments at FVTPL in profit or loss.

Financial liabilities not classified as financial liabilities at FVTPL are measured at amortized cost. The Group is classifying liabilities such as deposits due to customers, borrowings and debentures as financial liabilities at amortized cost.

3) Reclassification

Financial assets are not reclassified after initial recognition unless the Group modifies the business model used to manage financial assets. When the Group modifies the business model used to manage financial assets, all affected financial assets are reclassified on the first day of the first reporting period after the modification.

 

F-36


Table of Contents

4) Derecognition

Financial assets are derecognized when contractual rights to cash flows from the financial assets are expired, or when substantially all of risk and reward for holding financial assets is transferred to another entity as a result of a sale of financial assets. If the Group does not have and does not transfer substantially all of the risk and reward of holding financial assets with control of the transferred financial assets retained, the Group recognizes financial assets to the extent of its continuing involvement. If the Group holds substantially all the risk and reward of holding a financial asset, it continues to recognize that asset and proceeds are accounted for as collateralized borrowings.

When a financial asset is fully derecognized, the difference between the book value and the sum of proceeds and accumulated other comprehensive income is recognized as gain (loss) on financial instruments at FVTOCI profit or loss in case of FVTOCI (debt instruments), and as retained earnings for FVTOCI (equity instruments).

In case when a financial asset is not fully derecognized, the Group allocates the book value into amounts retained in the books and removed from the books, based on the relative fair value of each portion at the date of sale, and based on the degree of continuing involvement. For the derecognized portion of the financial assets, the difference between its book value and the sum of proceeds and the portion of accumulated other comprehensive income attributable to that portion will be recognized in profit or loss in case of debt instruments and recognized in retained earnings in case of equity instruments. The accumulated other comprehensive income is distributed to the portion of book value retained in the books, and to the portion of book value removed from the books.

The Group derecognizes financial liabilities when, and only when, the Group’s obligations are discharged, cancelled or have expired. The difference between the carrying amount of the financial liability derecognized and the consideration paid and payable is recognized in profit or loss.

When the Group exchanges with the existing lender one debt instrument into another one with the substantially different terms, such exchange is accounted for as an extinguishment of the original financial liability and the recognition of a new financial liability. Similarly, the Group accounts for substantial modification of terms of an existing liability or part of it as an extinguishment of the original financial liability and the recognition of a new liability. It is assumed that the terms are substantially different if the discounted present value of the cash flows under the new terms, including any fees paid net of any fees received and discounted using the original effective rate is at least 10 percent different from the discounted present value of the remaining cash flows of the original financial liability.

5) Fair value of financial instruments

Financial assets at FVTPL and financial assets at FVTOCI are measured and presented in consolidated financial statements at their fair values, and all derivatives are also subject to fair value measurement.

Fair value is defined as the price that would be received to exchange an asset or paid to transfer a liability in a recent transaction between independent parties that are reasonable and willing. Fair value is the transaction price of identical financial assets or financial liabilities generated in an active market. An active market is a market where trade volume is sufficient and objective price information is available due to the fact that bid and ask price differences are small.

When trade volume of a financial instrument is low, when transaction prices within the market show large differences among them, or when it cannot be concluded that a financial instrument is being traded within an active market due to disclosures being extremely shallow, fair value is measured using valuation techniques based on alternative market information or using internal valuation techniques based on general and observable information obtained from objective sources. Market information includes maturity and characteristics, duration, similar yield curve, and variability measurement of financial instruments of similar nature. Fair value amount includes management of an entity’s specific assumptions (the Group concluded that it is using assumptions applied in valuing financial instruments in the market, or risk-adjusted assumptions in case marketability does not exist).

 

F-37


Table of Contents

The market approach and income approach, which are valuation techniques used to estimate the fair value of financial instruments, both require significant judgment. Market approach measures fair value using either a recent transaction price that includes the financial instrument, or observable information on comparable firm or assets. Income approach measures fair value through discounting future cash flows with a discount rate reflecting market expectations, and revenue, operating income, depreciation, capital expenditures, income tax, working capital and estimated residual value of financial investments are being considered when deriving future cash flows. Valuation techniques such as the above include estimates based on the financial instruments’ complexity and usefulness of observable information in the market.

The valuation techniques used in the evaluation of financial instruments are explained below.

 

a)

Financial assets at FVTPL and Financial assets at FVTOCI

The fair value of equity securities included in financial assets at FVTPL and financial assets at FVTOCI category is recognized in the statement of financial position at its available market price. Debt securities traded in the over-the-counter market are generally recognized at an amount computed by an independent appraiser. When the Group uses the fair value determined by independent appraisers, the Group usually obtains three values from three different appraisers for each financial instrument, and selects the minimum amount without making additional adjustments. For equity securities without marketability, the Group uses the amount determined by the independent appraiser. The Group verifies the prices obtained from appraisers in various ways, including the evaluation of independent appraisers’ competency, indirect verification through comparison between appraisers’ price and other available market information, and reperformed by employees who have knowledge of valuation models and assumptions that appraisers used.

 

b)

Derivatives

The Group’s transactions involving derivatives such as futures and exchange traded options are measured at market value. For exchange traded derivatives classified as level 2 in the fair value hierarchy, the fair value is estimated using internal valuation techniques. If there are no publicly available market prices because they are traded over-the-counter, fair value is measured through internal valuation techniques. When using internal valuation techniques to derive fair value, the types of derivatives, base interest rate or characteristics of prices, or stock market indices are considered. When variables used in the internal valuation techniques are not observable information in the market, such variables may contain significant estimates.

 

c)

Adjustment of valuation amount

The Group is exposed to credit risk when a counterparty to a derivative contract does not perform its contractual obligation, and the exposure amount is equal to the amount of derivative asset recognized in the statement of financial position. When the Group earns income through valuation of derivatives, such income is recognized as derivative asset in the statement of financial position. Some of the derivatives are traded in the market, but most of the derivatives are measured at estimated fair value derived from internal valuation models that use observable information in the market. As such, in order to estimate the fair value there should be an adjustment made to incorporate counterparty’s credit risk, and credit risk adjustment is being considered when valuing derivative assets such as over-the counter derivatives. The amount of financial liabilities is also adjusted by the Group’s own credit risk when valuing them.

The amount of adjustment is derived from counterparty’s probability of default and loss given default. This adjustment considers contractual matters that are designed to reduce the Group’s exposure to each counterparty’s credit risk. When derivatives are under master netting arrangement, the exposure used in the computation of credit risk adjustment is a net amount after adding/deducting cash collateral received (or paid) from loss(or gain) position derivatives with the same counterparty.

 

F-38


Table of Contents

6) Expected credit losses on financial assets

The Group recognizes allowance for credit losses on expected credit losses for the following assets:

 

   

Financial assets at amortized cost

 

   

Debt instruments measured at FVTOCI

 

   

Contract assets as defined by IFRS 15

Expected credit losses are weighted-average value of a range of possible results, considering the time value of money, and are measured by incorporating information on current conditions and forecasts of future economic conditions that are available without undue cost or effort.

The methods to measure expected credit losses are classified into following three categories in accordance with IFRS:

 

   

General approach: Financial assets that does not belong to below two models and unused loan commitments

 

   

Simplified approach: When financial assets are either trade receivables, contract assets or lease receivables

 

   

Credit impairment model: Purchased or originated credit-impaired financial assets

The measurement of allowance for credit loss under general approach is differentiated depending on whether the credit risk has increased significantly after initial recognition. That is, allowance for credit losses is measured based on 12-month expected credit loss when the credit risk has not increased significantly after initial recognition, while allowance for credit losses is measured at lifetime expected credit loss when credit risk has increased significantly. Lifetime is the expected remaining life of the financial instrument up to the maturity date of the contract.

The measurement of allowance for credit losses under simplified approach is always based on lifetime expected credit loss, and allowance for credit losses under credit impairment model is measured as the cumulative change in lifetime expected credit loss since initial recognition.

a) Measurement of expected credit losses on financial asset at amortized cost

The expected credit losses on financial assets at amortized cost is measured by the difference between the contractual cash flows during the period and the present value of expected cash flows. Expected cash inflows are computed for individually significant financial assets in order to calculate expected credit losses.

When financial assets that are not individually significant, they are included in a group of financial assets with similar credit risk characteristics and expected credit losses of the group are calculated collectively.

Expected credit losses are deducted through allowance for credit losses account, and when the financial asset is determined to be uncollectible, the allowance for credit losses is written off from the books along with the related financial asset.

b) Measurement of expected credit losses on financial asset at FVTOCI (debt securities)

The measurement method of expected credit loss is identical to financial asset at amortized cost, but changes in the allowance for credit losses is recognized in other comprehensive income. When financial assets at FVTOCI is disposed or repaid, the related allowance for credit losses is reclassified from other comprehensive income to gain (loss) on financial instruments at FVTOCI in net income.

 

F-39


Table of Contents

(10) Offsetting financial instruments

Financial assets and liabilities are presented as a net amount in the statements of financial position when the Group has an enforceable legal right and an intention to settle on a net basis or to realize an asset and settle the liability simultaneously.

(11) Investment properties

The Group classifies a property held to earn rentals and/or for capital appreciation as an investment property. Investment properties are measured initially at cost, including transaction costs, less subsequent depreciation and impairment.

Subsequent costs are included in the carrying amount of the asset or recognized as a separate asset if it is probable that future economic benefits associated with the assets will flow into the Group and the cost of an asset can be measured reliably, and the book value of a portion of an asset that are replaced by a subsequent expenditure is removed from the books. Routine maintenance and repairs are expensed as incurred.

While land is not depreciated, all other investment properties are depreciated based on the depreciation method and useful lives of premises and equipment. The estimated useful lives, residual values and depreciation method are reviewed at the end of each reporting period, and when it is deemed appropriate to change them, the effect of any change is accounted for as a change in accounting estimates.

An investment property is derecognized from the consolidated financial statements on disposal or when it is permanently withdrawn from use and no future economic benefits are expected even from its disposal. The gain or loss on the derecognition of an investment property is calculated as the difference between the net disposal proceeds and the carrying amount of the property and is recognized as other non-operating income (expense) in profit or loss in the period of the derecognition.

(12) Premises and equipment

Premises and equipment are stated at cost less accumulated depreciation and accumulated impairment losses. The cost of an item of premises and equipment is expenditure directly attributable to their purchase or construction, which includes any cost directly attributable to bringing the asset to the location and condition necessary for it to be capable of operating in the manner intended by management. It also includes the initial estimate of costs of dismantling and removing the item and restoring the site on which it is located.

Subsequent costs are recognized in the carrying amount of an asset or as a separate asset (if appropriate) if it is probable that future economic benefit associated with the assets will flow into the Group and the cost of an asset can be measured reliably. Routine maintenance and repairs are expensed as incurred.

While land is not depreciated, for all other premises and equipment, depreciation is charged to net income on a straight-line basis by applying the following estimated economic useful lives on the amount of cost or revalued amount less residual value.

 

    

Useful life

Buildings used for business purpose

   35 to 57 years

Structures in leased office

   4 to 5 years

Properties for business purpose

   4 to 5 years

The Group reassesses the depreciation method, the estimated useful lives and residual values of premises and equipment at the end of each reporting period. If changes in the estimates are deemed appropriate, the changes are accounted for as a change in an accounting estimate. When there is an indicator of impairment and the carrying amount of a premises and equipment item exceeds the estimated recoverable amount, the carrying amount of such asset is reduced to the recoverable amount.

 

F-40


Table of Contents

(13) Intangible assets and goodwill

The Group recognizes the acquisition cost of an intangible asset as the manufacturing cost or purchase cost plus additional incidental expenses. Development costs are the sum of expenditures incurred after the asset recognition requirements, such as technical feasibility and future economic benefits, are met. After the initial recognition, the carrying value is presented as the accumulated amortization and accumulated impairment losses deducted from the cost.

The Group’s intangible asset are amortized over the following economic lives using the straight-line method. However, for some intangible assets, the period of time that is expected to be available is not predictable, so the useful life of some intangible assets is assessed as indefinite and not depreciated.

The estimated useful life and amortization method of intangible assets with a finite useful life are reviewed at the end of each reporting period. The estimated useful life and amortization method of intangible assets with an indefinite useful life are reviewed at the end of each reporting period to ensure that the asset has an indefinite useful life. If changes in the estimates are deemed appropriate, the changes are accounted for as a change in an accounting estimate.

 

    

        Useful life        

Industrial property rights

   10 years

Development costs

   5 years

Software and others

   1 to 10 years

In addition, when an indicator that intangible assets are impaired is noted, and the carrying amount of the asset exceeds the estimated recoverable amount of the asset, the carrying amount of the asset is reduced to its recoverable amount.

Goodwill acquired in a business combination is included in intangible assets. Goodwill is not amortized, but is subject to an impairment test at the cash-generating unit level every year, and whenever there is an indicator that goodwill is impaired.

Goodwill is allocated to each of the Group’s cash-generating unit (or groups of cash-generating units) that is expected to benefit from the synergies of the combination. If the recoverable amount of the cash-generating unit is less than its carrying amount, the impairment loss is allocated first to reduce the carrying amount of any goodwill allocated to the unit and then to the other assets of the unit on a pro rata basis based on the carrying amount of each asset in the unit. Any impairment loss for goodwill is recognized directly in profit or loss. An impairment loss recognized for goodwill is not reversed in subsequent periods.

(14) Impairment of non-monetary assets

Intangible assets with indefinite useful lives or intangible assets that are not yet available for use are tested for impairment annually, regardless of whether there is any indication of impairment. All other assets are tested for impairment by estimating the recoverable amount when there is an objective indication that the carrying amount may not be recoverable. Recoverable amount is the higher of value in use or net fair value, less costs to sell. If the recoverable amount of an asset is estimated to be less than its carrying amount, the carrying amount of the asset is reduced to its recoverable amount and such impairment loss is recognized immediately in net income.

(15) Leases

The Group determines whether the contract is a lease or includes a lease at the time of the contract agreement. In exchange for consideration in a contract, the contract is either a lease or includes a lease if the control over the use of the identified asset is transferred for a period of time. In determining whether a contract transfers control over the use of the asset to which it is identified, the Group uses the definition of lease in IFRS 16.

 

F-41


Table of Contents

① The Group as a lessee

The Group recognizes the right-of-use asset and the lease liability at the commencement date of the lease. The right-of-use asset is measured at cost, which comprises the amount of the initial measurement of the lease liability, lease payments made at or before the commencement date(less any lease incentives received), initial direct costs, and an estimate of costs to be incurred by the lessee in dismantling and removing the underlying asset, restoring the site on which it is located.

The right-of-use asset is subsequently depreciated on a straight-line basis from the commencement of the lease to the end of the lease term. However, if the lease transfers ownership of the underlying asset to the lessee by the end of the lease term or if the cost of the right-of-use asset reflects that the lessee will exercise a purchase option, the lessee depreciates the right-of-use asset same as a fixed asset from the commencement date to the end of the useful life of the underlying asset. The right-of-use asset may be reduced by an impairment of the underlying asset or adjusted by remeasurement of the lease liability.

The lease liability is initially measured at the present value of the lease payments that are not paid at that date. The lease payments are discounted using the interest rate implicit in the lease, if that cannot be readily determined, the Group uses its incremental borrowing rate. The Group generally uses the incremental borrowing rate.

The Group makes adjustments to reflect the terms of the lease and the characteristics of the lease asset in interest rates obtained from external financial information, and calculates the incremental borrowing rate.

The Group calculates the lease term by including the relevant period when it is quite certain that the lessee will exercise the extension option or the termination option. The Group calculates the enforceable period in consideration of the economic disadvantages of terminating the contract if the lessee and the lessor have the right to terminate it without the consent of the other parties.

The lease payments included in the measurement of the lease liability comprise the following:

 

   

Fixed payments (including in-substance fixed payments)

 

   

Variable lease payments that depend on an index(or a rate), initially measured using the index or rate as at the commencement date

 

   

Amounts expected to be payable by the lessee under residual value guarantees

 

   

The exercise price of a purchase option if the lessee is reasonably certain to exercise that option, lease payments of the extended period if the lessee is reasonably certain to exercise extension option, and payments of penalties for terminating the lease, if the lease term reflects the lessee exercising an option to terminate the lease

The lease liability is subsequently increased be the interest expense recognized for the lease liability and decreased by reflecting the payment of the lease payments. The lease liability is remeasured if the future lease payments change depending on changes in the index(or a rate), changes in the expected amount to be paid under the residual value guarantee, and changes in the assessment of whether the purchase or extension option is reasonably certain to be exercised or not to exercise the terminate option.

When remeasuring a lease liability, the related right-of-use asset is adjusted and if the carrying amount of the right-of-use asset decreases to zero, the remeasurement amount is recognized in profit or loss.

The Group applies its judgment when determining the lease term for some lease contracts that include the extension option. The assessment of whether the Group is reasonably certain to exercise the option significantly affects the lease term and therefore has a significant impact on the amount of lease liabilities and the right-of-use asset.

 

F-42


Table of Contents

Because the Group can replace the asset without significant cost or business discontinuation, the option to extend the lease is not included in the lease liability in most offices and vehicle transport leases.

The Group reevaluates the lease term when the option is exercised (or not exercised) or the Group is liable to exercise (or not exercise) the option. Group will change its judgment only when significant events occur that affect the lessee’s control and the determination of the lease term, or there is a significant change in the circumstances.

Lease liabilities and right-of-use-asset increased by 15,810 million Won, reflecting the exercise impact of the extension and termination options during the current term.

In the statement of financial position, the Group classified the right-of-use assets that do not meet the definition of investment property as ‘premises and equipment’ and the lease liabilities as ‘other financial liabilities.’

The Group has chosen a practical expedient that does not recognize the right-of-use asset and lease liabilities for short-term leases with a lease term less than 12 months and leases for which the underlying asset is of low value. The Group recognizes the lease payments associated with those leases as an expense on a straight-line basis over the lease term.

② The Group as a lessor

At the date of the agreement or the effective date of the modification containing the lease element, the Group allocates the consideration of the contract to each lease element based on its relative stand-alone price.

As a lessor, the Group classifies its leases as either a finance lease or an operating lease at the commencement date.

The Group subsequently judges whether the lease transfers substantially all the risks and rewards incidental to ownership of an underlying asset. A lease is classified as a finance lease if it transfers substantially all the risks and rewards incidental to ownership of an underlying asset, otherwise a lease is classified as an operating lease.

If the agreement contains both lease and non-lease elements, the Group applies IFRS 15 to allocate the consideration of the contract.

The Group applies the derecognition and impairment provisions of IFRS 9 to its net investment in the lease. The Group also carries out regular review of the unguaranteed residual value used to calculate total lease investment.

The Group recognizes lease payments from operating lease as income on a straight-line basis.

The accounting policy that the Group has applied as a lessor is not different from IFRS 16.

(16) Derivative instruments

Derivative instruments are classified as forwards, futures, options and swaps, depending on the types of transactions and are classified at the point of transaction as either trading or hedging based on its purpose.

Derivatives are initially recognized at fair value at the date of contract and are subsequently measured at fair value at the end of each reporting period. The resulting gain or loss is recognized in net income immediately unless the derivative is designated or effective as a hedging instrument. If derivatives have been designated as hedging instruments and if it is effective, the point of recognition of gain or loss depends on the characteristics of hedging relationship.

 

F-43


Table of Contents

Derivatives that have positive (+) fair values are recognized as financial assets and those that have negative (-) fair values are recognized as financial liabilities. Derivatives are not offset in the consolidated financial statements unless they have legally enforceable right to set off and are intended to set off.

1) Embedded derivatives

Embedded derivatives are components of a hybrid financial instrument that includes a non-derivative host contract. It has an effect of modifying part of cash flows of the hybrid financial instrument similar to an independent derivative.

Embedded derivatives that are part of a hybrid contract of which the host contract is a financial asset within the scope of IFRS 9 are not separated. The classification is done by considering the hybrid contract as a whole, and subsequent measurement is either at amortized cost or fair value.

If embedded derivatives are part of a hybrid contract of which the host contract is not a financial asset within the scope of IFRS 9 (e.g. financial liability), then these are treated as separate derivatives if embedded derivatives meet the definition of a derivative, characteristics & risk of the embedded derivatives are not closely related to that of host contract, and if the host contract is not measured at FVTPL.

2) Hedge accounting

The Group is applying IFRS 9 in regard to hedge accounting. The Group is designating certain derivatives as hedging instrument against fair value changes in relation to the interest rate risk, foreign currency translation and interest rate risk, and foreign currency translation risk.

The Group is documenting the relationship between hedging instruments and hedged items at the commencement of hedging in accordance with their purpose and strategy. Also, the Group documents at the commencement and subsequent dates whether the hedging instrument effectively counters the changes in fair value of hedged items. A hedging instrument is effective only when it meets all the following criteria:

When there is an economic relationship between the hedged items and hedging instruments.

When the effect of credit risk is not stronger than the change in value due to the economic relationship between the hedged items and hedging instruments.

When the hedge ratio of hedging relationship is equal to the proportion of the number of items that the group actually hedges and the number of hedging instruments that the Group actually uses to hedge the number of hedged items.

When a hedging relationship no longer meets the hedging effectiveness requirements related to hedge ratio, but when the purpose of risk management on designated hedging relationship is still maintained, the hedge ratio of the hedging relationship is adjusted so that hedging relationship may meet the requirements again (Hedge ratio readjustment).

The Group has designated derivatives as hedging instrument except for the portion on foreign currency basis spread. The fair value change due to foreign currency basis spread is recognized in other comprehensive income and is accumulated in equity. If the hedged item is related to transactions, the accumulated other comprehensive income is reclassified to profit or loss when the hedged item affects the profit or loss. However, when non-monetary items are subsequently recognized due to hedged items, the accumulated equity is removed from the equity directly, and is included in the initial book value of the recognized non-monetary items. Such transfers do not affect other comprehensive income. But if part or all of accumulated equity is not expected to be recovered in the future periods, the amount not expected to be recovered is immediately reclassified to profit or loss. If the hedged item is time-related, then the foreign currency basis spread on the day the derivative is designated as a hedging instrument that is related to the hedged item is reclassified to profit or loss over the term of the hedge.

 

F-44


Table of Contents

3) Fair value hedge

Gain or loss arising from valid hedging instrument is recognized in profit or loss. However, when the hedging instrument mitigates risks on equity instruments designated as financial assets at FVTOCI, related gain or loss is recognized in other comprehensive income.

The book value of hedged items that are not measured in fair value is adjusted by the changes in fair value arising from the hedged risk, with resulting gain or loss reflected in net income. In case of debt instruments measured at FVTOCI, book value is an amount that is already adjusted to fair value and thus gain or loss arising from the hedged risk is recognized in profit or loss instead of other comprehensive income without adjustments in book value. When the hedged item is equity instruments measured at FVTOCI, the gain or loss arising from hedged risk is retained at other comprehensive income in order to match the gain or loss with hedging instruments.

When gains or losses arising from the hedged risk are recognized as other non-operating income (expense) in profit or loss of the current term, they are recognized as items related to the hedged items.

Hedge accounting ceases to apply only when hedging relationship (or part of it) does not meet the requirements of hedge accounting (even after hedging relationship readjustment, if applicable). This treatment holds in case of lapse, disposal, expiry and exercise of hedging instruments, and this cease of treatment applies prospectively. The fair value adjustments made to book value of hedged item due to hedged risk is amortized from the date of discontinuance of hedge accounting and is recognized in profit or loss.

4) Cash flow hedge

The Group recognizes the effective portion of changes in the fair value of derivatives and other valid hedging instruments that are designated and qualified as cash flow hedges in other comprehensive income to the extent of cumulative fair value changes of the hedged item from the starting date of hedge accounting and it is cumulated in the cash flow hedge reserve. The gain or loss relating to the ineffective portion is recognized immediately in net income.

Amounts previously recognized in other comprehensive income and accumulated in equity are reclassified to net income when the hedged item affects net income. However, when non-monetary assets or liabilities are subsequently recognized due to expected transactions involving hedged items, the valuation gain or loss accumulated in the equity as other comprehensive income is removed from the equity and included in the initial book value of the recognized non-monetary assets or liabilities. Such transfers do not affect other comprehensive income. Also, if the cash flow hedge reserve is loss and accumulated other comprehensive income is a loss and part or all of the losses are not expected to be recovered in the future periods, the said amount is immediately reclassified to profit or loss.

Hedge accounting ceases to apply only when hedging relationship (or part of it) does not meet the requirements of hedge accounting (even after hedging relationship readjustment, if applicable). This treatment holds in case of lapse, disposal, expiry and exercise of hedging instruments, and this cease of treatment applies prospectively. At the point of cessation of cash flow hedge, the valuation gain or loss recognized as accumulated other comprehensive income continues to be recognized as equity, and is reclassified to profit or loss when the expected transaction is ultimately recognized as profit or loss. However, when transactions are no longer expected to occur, the valuation gain or loss of hedging instrument recognized as accumulated other comprehensive income is immediately reclassified to profit or loss.

5) Interest Rate Benchmark Reform Phase 1

Interest Rate Benchmark Reform Phase 1 requires that, for the purpose of determining whether a forecast transaction (or a component thereof) is highly probable, an entity shall assume that the interest rate benchmark on

 

F-45


Table of Contents

which the hedged cash flows (contractually or non-contractually specified) are based is not altered as a result of interest rate benchmark reform. When applying the prospective assessment, Interest Rate Benchmark Reform Phase 1 further requires that an entity shall assume that the hedged risk or the interest rate benchmark on which the hedged item or the hedging instrument is based is not altered as a result of the reform. Additionally, for a hedge of a non-contractually specified benchmark component of interest rate risk, an entity shall apply the requirement that the risk component shall be separately identifiable only at the inception of the hedging relationship.

(17) Assets (or disposal group) held for sale

The Group classifies a non-current asset (or disposal group) as held for sale if its carrying amount will be recovered principally through a sale transaction rather than through continuing use. Non-current assets (or disposal group) classified as held for sale are measured at the lower of their previous carrying amount and fair value less costs to sell.

(18) Provisions

Provisions are recognized if it has present or contractual obligations as a result of the past event, it is probable that an outflow of resources will be required to settle the obligation and the amount of the obligation is reliably estimated. A provision is not recognized for the future operating losses.

The Group recognizes provisions related to the payment guarantees, loan commitment and litigations. Under the terms of lease agreement, the cost incurred by the Group to recover the leased asset to its original state are recognized as provisions at the commencement of the lease or during a specific period in which the obligation is incurred as a result of the using the asset. The provisions are measured as the best estimate of the expenditure required to recover the asset, which is regularly reviewed and sated to the new situation.

Where there are a number of similar obligations, the probability that an outflow will be required in settlement is determined by considering the obligations as a whole. Although the likelihood of outflow for any one item may be small, if it is probable that some outflow of resources will be needed to settle the obligations as a whole, a provision is recognized.

At the end of each reporting period, the remaining provision balance is reviewed an assessed to determine if the current best estimate is being recognized.

(19) Equity instruments issued by the Group

1) Capital and compound financial instruments

The Group classifies a financial instrument that it issues as a financial liability or an equity instrument in accordance with the substance of the contractual arrangement. A financial liability is a contractual obligation to deliver cash or another financial asset to another entity. An equity instrument is any contract that evidences a residual interest in the assets of an entity after deducting all of its liabilities. The compound financial instruments are financial instruments where it is neither a financial liability nor an equity instrument because it was designed to contain both equity and debt elements.

If the Group reacquires its own equity instruments, the consideration paid including the direct transaction costs (net of tax expense) are presented as a deduction from total equity until such instruments are retired or reissued. When these instruments are reissued, the consideration received (net of direct transaction costs) is included in the shareholder’s equity.

2) Hybrid securities

The Group classifies hybrid securities that have the unconditional right to avoid contractual obligations, such as to deliver cash or other financial assets in relation to financial instruments into equity instruments and

 

F-46


Table of Contents

presents as part of equity. Meanwhile, hybrid securities issued by subsidiaries of the group are classified as non-controlling interests according to the criteria, and the distribution paid is treated as net profit attributable to non-controlling interests in the consolidated comprehensive income statement.

(20) Financial guarantee contracts

A financial guarantee contract is a contract where the issuer must pay a certain amount of money in order to compensate losses suffered by the creditor when debtor defaults on a debt instrument in accordance with original or modified contractual terms.

A financial guarantee is initially measured at fair value and is subsequently measured at the higher of the amounts below unless it is designated to be measured at FVTPL or when it arises from disposal of an asset.

 

   

Allowance for credit losses in accordance with IFRS 9

 

   

Initial book value less accumulated profit measured in accordance with IFRS 15

(21) Employee benefits and pensions

The Group recognizes the undiscounted amount of short-term employee benefits expected to be paid in exchange for the services rendered by the employees. Also, the Group recognizes expenses and liabilities in the case of accumulating compensated absences when the employees render services that entitle their right to future compensated absences. Similarly, the Group recognizes expenses and liabilities for customary profit distribution or bonuses when the employees render services, even though the Group does not have legal obligation to do so because it can be construed as constructive obligation.

The Group is operating defined contribution plans and defined benefit plans. Contributions to defined contribution plans are recognized as an expense when employees have rendered services entitling them to receive the benefits. For defined benefit plans, the defined benefit liability is calculated through an actuarial assessment using the projected unit credit method every end of the reporting period, conducted by a professional actuaries. Remeasurement, comprising actuarial gains and losses, the return on plan assets (excluding the amount included in net interest from net defined benefit liability (asset)), and the effect of the changes to the asset ceiling is reflected immediately in the consolidated statement of financial position with a charge or credit recognized in other comprehensive income in the period in which they occur.

Remeasurement recognized in the consolidated statement of comprehensive income is not reclassified to profit or loss in the subsequent periods. Past service cost is recognized in profit or loss in the period of a plan amendment. Net interest is calculated by applying the discount rate at the beginning of the period to the net defined benefit liability or asset. Defined benefit costs are composed of service cost (including current service cost and past service cost, as well as gains and losses on settlements), net interest expense (income) and remeasurement.

The Group presents the service cost and net interest expense (income) components in profit or loss, and the remeasurement component in other comprehensive income. Curtailment gains and losses are accounted for as past service costs.

The retirement benefit obligation recognized in the consolidated statement of financial position represents the actual deficit or surplus in the Group’s defined benefit plans. Any surplus resulting from this calculation is recognized as an asset limited to the present value of any economic benefits available in the form of refunds from the plans or reductions in future contributions to the plans.

Liabilities for termination benefits are recognized at the earlier of either the date when the Group is no longer able to cancel its proposal for termination benefits or the date when the Group has recognized the cost of restructuring that accompanies the payment of termination benefits.

 

F-47


Table of Contents

(22) Income taxes

Income tax expense is composed of current tax and deferred tax. That is, income tax expense is composed of taxes payable or refundable during the period and deferred taxes calculated by applying asset-liability method to taxable and deductible temporary differences arising from operating loss and tax credit carryforwards. Temporary differences are the differences between the carrying values of assets and liabilities for financial reporting purposes and their tax bases. Deferred income tax benefit or expense is recognized for the change in deferred tax assets or liabilities. Deferred tax assets and liabilities are measured as of the reporting date using the enacted or substantively enacted tax rates expected to apply in the period in which the liability is settled or asset is realized. Deferred tax assets, including the carryforwards of unused tax losses, are recognized to the extent it is probable that the deferred tax assets will be realized.

Deferred income tax assets and liabilities are offset if, and only if, the Group has a legally enforceable right to offset current tax assets against current tax liabilities, and the deferred tax assets and liabilities relate to income taxes levied by the same taxation authority or when the entity intends to settle current tax liabilities and assets on a net basis with different taxable entities.

The carrying amount of deferred tax assets is reviewed at the end of each reporting period and reduced to the extent it is no longer probable that sufficient taxable profits will be available to allow all or part of the asset to be recovered.

Deferred liabilities are not recognized if the temporary difference arises from the initial recognition of goodwill. Deferred tax assets or liabilities are not recognized if they arise from the initial recognition (other than in a business combination) of other assets and liabilities in a transaction that affects neither the taxable profit nor the accounting profit.

Current and deferred taxes are recognized in profit or loss, except when they relate to items that are recognized in other comprehensive income or directly in equity or when it arises from business combination.

The tax uncertainty arises from the compensation claim filed by the Group, and refund litigation for the amount of tax levied by the tax authority due to differences in tax law analysis. In response, the Group paid taxes in accordance with IFRIC 23 due to the tax authority’s claim, but recognized as a corporate tax asset if it is highly probable of a refund in the future. In addition, the Group appropriately estimates and reflects the amount of corporate tax liabilities based on the analysis of corporate tax laws and the evaluation of many factors, including past experiences.

(23) Criteria of calculating earnings per share (“EPS”)

Basic EPS is a calculation of net income per each common stock. It is calculated by dividing net income attributable to ordinary shareholders by the weighted-average number of common shares outstanding. Diluted EPS is calculated by adjusting the earnings and number of shares for the effects of all dilutive potential common shares.

(24) Share-based payment

For cash-settled share-based payment transactions that provide cash in return for the goods or services received, the Group measures the goods or services received, and the corresponding liability at the fair value and recognizes as employee benefit expenses and liabilities during the vesting period. The fair value of the liability is remeasured at the end of each reporting period and the settlement date until the liability is settled, and changes in fair value are recognized as employee benefits.

3. SIGNIFICANT ACCOUNTING ESTIMATES AND ASSUMPTIONS

The outbreak of COVID-19 in 2020 has had a significant impact on the global economy including Korea. Financial and economic shocks may have negative impacts on the Group’s financial condition and results of

 

F-48


Table of Contents

operations in various forms both domestically and internationally, however, the Korean government is providing unprecedented financial and economic relief measures such as extension of maturity of loan receivables. Despite the announcement of these various forms of government support policies, the negative impact of the COVID-19 on the global economy continues.

Significant changes have been made in future forecast information affecting expected credit losses for the period ended December 31, 2020, and major economic factors are expected to remain negative for a considerable period of time after 2020 due to the influence of COVID-19, and uncertainties in recovery or deterioration will persist.

Considering this situation comprehensively, the Group updated the forward-looking information used to estimate expected credit losses in accordance with IFRS 9 Financial Instruments by changing major variables such as GDP to reflect the impact of COVID-19, which has brought a global economic recession. Also, the Group reflected the impact on the borrowers subject to deferred loan principal and interest payments. The measure is in line with the Korean government’s policies under which financial institutions in Korea are encouraged to provide financial support to particular sectors by extending loan terms and deferring interest payments with respect to small- and medium sized enterprises and small merchants affected by the COVID-19 pandemic.

<Woori Bank>

As abovementioned, Korean government has adopted policies for Korean banks to provide relief or assistance to customers affected by the COVID-19 pandemic and the Bank performs decision making processes, including internal assessments in order to determine borrowers eligible for such financial support.

The Bank determined that the credit risk of loans affected by the loan deferment has significantly increased; and evaluated that the possibility of default is high. As a result, total loans (Loans, payment guarantees) that are subject to loan deferment and interest deferment amount to 1,820,324 million Won, and expected credit loss allowance have increased for 219,231 million Won which consist of increases of corporate loan expected credit loss allowance for 210,173 million Won and retail loan expected credit loss allowance for 9,058 million Won.

Total loans (Loans, payment guarantees) that are subject to loan deferment and interest deferment consist of corporate loan of 1,697,899 million Won and retail loan of 122,425 million Won. Among total loans, loans changed its stage from 12-month to lifetime (Stage 2) expected credit losses amount to 1,650,526 million Won, which consist of corporate loan of 1,548,805 million Won and retail loan of 101,721 million Won. The Group will continue to assess the adequacy of forward-looking information related to the duration of the impact of COVID-19 on economy and government policies.

<Woori Card>

As of December 31, 2020, Woori Card has 9,136 million Won in financial assets at amortized cost related to borrowers eligible for financial support, and the additional provision is 196 million Won.

<Woori Financial Capital and Woori Investment Bank>

Woori Financial Capital and Woori Investment Bank increased their expected credit loss allowance by 18,457 million Won and 8,701 million Won, respectively.

The significant accounting estimates and assumptions are continuously being evaluated based on numerous factors including historical experiences and expectations of future events considered to be reasonably possible. Actual results can differ from those estimates based on such definitions. The accounting estimates and

 

F-49


Table of Contents

assumptions that contain significant risk of materially changing current book values of assets and liabilities in the next accounting periods are as follows:

(1) Income taxes

The Group has recognized current and deferred taxes based on best estimates of expected future income tax effect arising from the Group’s operations until the end of the current reporting period. However, actual tax payment may not be identical to the related assets and/or liabilities already recognized, and these differences may affect current taxes and deferred tax assets/liabilities at the time when income tax effects are finalized. Deferred tax assets relating to tax losses carried forward and deductible temporary differences are recognized only to the extent that it is probable that future taxable profit will be available against which the tax losses carried forward and the deductible temporary differences can be utilized. In this case the Group’s evaluation considers various factors such as estimated future taxable profit based on forecasted operating results, which are based on historical financial performance. The Group is reviewing the book value of deferred tax assets every end of the reporting period and in the event that the possibility of earning future taxable income changes, the deferred tax assets are adjusted up to taxable income sufficient to use deductible temporary differences.

(2) Valuation of financial instruments

Financial assets at FVTPL and FVTOCI are recognized in the consolidated financial statements at fair value. All derivatives are measured at fair value. Valuation techniques are required in order to determine fair values of financial instruments where observable market prices do not exist. Financial instruments that are not actively traded and have low price transparency will have less objective fair value and require broad judgment in liquidity, concentration, uncertainty in market factors and assumption in price determination and other risks.

As described in 2. Basis of Preparation and Significant Accounting Policies (9) 5) Fair value of financial instruments, when valuation techniques are used to determine the fair value of a financial instrument, various general and internally developed techniques are used, and various types of assumptions and variables are incorporated during the process.

(3) Impairment of financial instruments

IFRS 9 requires entities to measure allowance for credit losses equal to 12-month expected credit losses or lifetime expected credit losses after classifying financial assets into one of the three stages, which depends on the degree of increase in credit risk after their initial recognition.

 

    

Stage 1

  

Stage 2

  

Stage 3

  

Credit risk has not significantly increased
since initial recognition(*)

  

Credit risk has
significantly increased
since initial recognition

  

Credit impaired

Allowance for expected credit losses

  

Expected 12-month credit losses:

Expected credit losses due to possible defaults on financial instruments within a 12-month period from the year-end.

  

Expected lifetime credit losses:

Expected credit losses from all possible defaults during the expected lifetime of the financial instruments.

 

(*)

Credit risk may be considered not to have been significantly increased when credit risk is low at year-end.

Allowance for credit losses is determined by the estimation of the expected cash flows for each borrower for estimating the individually assessed loan-loss allowance, and the assumptions and variables in the model used for estimating the collectively assessed loan-loss allowance, provisions for guarantees and provisions for unused loan commitment.

 

F-50


Table of Contents

The Group has estimated the allowance for credit losses based on reasonable and supportable information that was available without undue cost or effort at the reporting date about past events, current conditions and forecasts of future economic conditions.

Probability of default (PD) and Loss given default (LGD) for each category of financial asset is being calculated by considering factors such as debtor type, credit rating and portfolio. The estimates are regularly being reviewed in order to reduce discrepancies with actual losses.

In measuring the expected credit losses, the Group is also using reasonable and supportable macroeconomic indicators such as economic growth rates, interest rates, market index rates, etc., in order to forecast future economic conditions.

The Group is conducting the following procedures to estimate and apply future economic forecast information.

 

   

Development of prediction models by analyzing the correlation between default rates of corporate and retail exposures per year and macroeconomic indicators

 

Major macroeconomic indicators

  

Correlation between credit risk and macroeconomic
indicators

GDP growth rate    Negative(-) Correlation
Home price index    Negative(-) Correlation
Consumer price index    Negative(-) Correlation

 

   

Calculation of predicted default rate incorporating future economic forecasts by applying estimated macroeconomic indicators provided by verified institutions such as Bank of Korea and National Assembly Budget Office to the prediction model developed

The results of Woori Bank’s sensitivity analysis on expected credit loss allowance due to changes in macroeconomic indicators as of December 31, 2020 are as follows (Unit: Korean Won in millions):

 

               December 31, 2020  

Corporate

   GDP growth rate    Increase by 1% point      (86,086
   Decrease by 1% point      96,177  

Retail

   Consumer Price Index    Increase by 1% point      (15,807
   Decrease by 1% point      17,119  

The Economic outlook of each major macroeconomic indicator for the year 2021 is as follows:

 

Major macroeconomic indicators

   Basic Scenario     Upside Scenario     Downside Scenario  

GDP growth rate

     3.00     3.19     2.66

Consumer Price Index

     1.00     1.07     0.88

Home Price Index

     100.98       101.09       100.78  

Woori Bank’s probability weights for multiple economic scenario are as follows:

 

Basic Scenario

   Upside Scenario     Downside Scenario  

47.46%

     14.33     38.21

Assuming the probability weight for upside and downside scenario is 100% and all others remain the same, the Bank considered multiple economic scenario in applying the future economic forecast information to measure expected credit losses. The sensitivity analysis results on the Bank’s expected credit losses is as follows (Unit: Korean Won in millions):

 

Scenario

   Difference from carrying amount  

Upside

     (31,141

Downside

     30,642  

 

F-51


Table of Contents

At the end of every reporting period, the Group evaluates whether credit risk reflecting forward-looking information has significantly been increased since the date of initial recognition. When evaluating whether credit risk has significantly been increased, the changes in the probability of default over the financial instrument’s remaining life is used instead of changes in the amount of expected credit losses.

The Bank performs the above evaluation with distinctions made to corporate and retail exposures, and indicators of significant increase in credit risk are as follows:

 

Corporate Exposures

  

Retail Exposures

Asset quality level ‘Precautionary’ or lower    Asset quality level ‘Precautionary’ or lower
More than 30 days past due    More than 30 days past due
‘Warning’ level in early warning system    Significant decrease in credit rating(*)
Debtor experiencing financial difficulties
(Capital impairment, Adverse opinion or Disclaimer of opinion by external auditors)
   Deferment of repayment of principal and interest
Significant decrease in credit rating(*)    Deferment of interest
Deferment of repayment of principal and interest   
Deferment of interest   

 

(*)

Determining whether there has been a significant decrease in the credit rating of corporate and retail exposures applies only to credit ratings that are measured through 12-month expected credit loss. The Woori Bank, which is an important subsidiary of the Group, has applied the above indicators of significant decrease in credit rating since initial recognition as follows, and the estimation method is regularly being monitored.

 

    

Credit rating

  

Significant increased indicator of the
credit rating

Corporate    AAA ~ A+    More than or equal to 4 steps
   A- ~ BBB    More than or equal to 3 steps
   BBB- ~ BB+    More than or equal to 2 steps
   BB ~ BB-    More than or equal to 1 step
Retail    1 ~ 3    More than or equal to 3 steps
   4 ~ 5    More than or equal to 2 steps
   6 ~ 10    More than or equal to 1 step

The Group sees no significant increase in credit risk after initial recognition for debt securities, etc. with a credit rating of A + or higher, which are deemed to have low credit risk at the end of the reporting period

The Group concludes that credit is impaired when financial assets are under conditions stated below:

 

   

When principal of loan is overdue for 90 days or longer due to significant deterioration in credit

 

   

For loans overdue for less than 90 days, when it is determined that not even a portion of the loan will be recovered unless claim actions such as disposal of collaterals are taken

 

   

When other objective indicators of impairment have been noted for the financial asset.

The Group determines which loan is subject to write-off in accordance with internal guidelines and writes off loan receivables when it is determined that the loans are practically irrecoverable. For example, loans are practically irrecoverable when application is made for rehabilitation under the Debtor Rehabilitation and Bankruptcy Act and loans are confirmed as irrecoverable by the court’s decision to waive debtor’s obligation, or when it is impossible to recover the loan amount through legal means such as auctioning of debtor’s assets or through any other means of recovery available. Notwithstanding the write-off, the Group may still exercise its right of collection after the asset has been written off in accordance with its collection policies.

 

F-52


Table of Contents

(4) Defined benefit plan

The Group operates a defined benefit pension plan. Defined benefit obligation is calculated at every end of the reporting period by performing actuarial valuation, and estimation of assumptions such as discount rate, expected wage growth rate and mortality rate is required to perform such actuarial valuation. The defined benefit plan, due to its long-term nature, contains significant uncertainties in its estimates.

4. RISK MANAGEMENT

The Group’s operating activity is exposed to various financial risks and the and the main types of risks are credit risk, market risk, liquidity risk and etc. The risk management department analyze and assess the level of complex risks in order to manage the risks and the risk management standards such as policies, regulations, management systems and decision-making have been established and operated for sound management of the Group.

The risk management organization is operated by risk management committee, risk management responsible, and risk management department. The Board of Directors operates a risk management committee comprised of outside directors for professional risk management. The risk management committee plays a role as the top decision-making body in risk management by establishing basic policies for risk management that are in line with the Group’s management strategy and determining the risk level that the Group is willing to take. The risk management office (CRO) assists the risk management committee and operates a group risk management council comprised of risk management managers of subsidiaries to periodically check and improve the risk burden of external environments and the Group. The risk management department is independent and is in charge of risk management of the Group. It also supports reporting and decision-making of key risk-related issues.

(1) Credit risk

Credit risk represents the possibility of financial losses incurred due to the refusal of the transaction or when the counterparty fails to fulfill its contractual obligations. The goal of credit risk management is to maintain the Group’s credit risk exposure to a permissible degree and to optimize its rate of return considering such credit risk.

1) Credit risk management

The Group considers the probability of failure in performing the obligation of its counterparties, credit exposure to the counterparty, the related default risk and the rate of default loss. The Group uses the credit rating model to assess the possibility of counterparty’s default risk; and when assessing the obligor’s credit grade, other than quantitative methods utilizing financial statements and others, and assessor’s judgement, the Group utilizes credit grades derived using statistical methods.

In order to manage credit risk limit, the Group establishes the appropriate credit line per obligor, company or industry. It monitors obligor’s credit line, total exposures and loan portfolios when approving the loan.

The Group mitigates credit risk resulting from the obligor’s credit condition by using financial and physical collateral, guarantees, netting agreements and credit derivatives. The Group has adopted the entrapment method to mitigate its credit risk. Credit risk mitigation is reflected in qualifying financial collateral, trade receivables, guarantees, residential and commercial real estate and other collaterals. The Group regularly performs a revaluation of collateral reflecting such credit risk mitigation.

2) Maximum exposure to credit risk

The Group’s maximum exposure to credit risk shows the uncertainties related to the maximum possible variation of financial assets’ net value as a result of changes in the specific risk factors, prior to the consideration of collaterals that are recorded at net book value after allowances and other credit enhancements. However, the

 

F-53


Table of Contents

maximum exposure is the fair value amount (recorded on the books) for derivatives, maximum contractual obligation for payment guarantees and unused amount of commitments for loan commitment.

The maximum exposure to credit risk as of December 31, 2019 and 2020 is as follows (Unit: Korean Won in millions):

 

    

 

   December 31,
2019
     December 31,
2020
 

Loans and other financial assets at amortized cost(*1)

   Korean treasury and government agencies      14,797,040        9,725,719  
   Banks      18,597,206        19,493,189  
   Corporates      101,041,110        114,131,994  
   Consumers      159,282,337        176,755,176  
     

 

 

    

 

 

 
  

Sub-total

     293,717,693        320,106,078  
     

 

 

    

 

 

 

Financial assets at FVTPL(*2)

   Deposit      27,901        48,796  
   Debt securities      2,337,085        2,887,097  
   Loans      212,473        676,291  
   Derivative assets      2,921,903        6,901,742  
     

 

 

    

 

 

 
  

Sub-total

     5,499,362        10,513,926  
     

 

 

    

 

 

 

Financial assets at FVTOCI

   Debt securities      26,795,161        28,948,141  

Securities at amortized cost

   Debt securities      20,320,539        17,020,839  

Derivative assets

   Derivative assets (Designated for hedging)      121,131        174,820  

Off-balance accounts

   Guarantees(*3)      12,618,917        11,809,456  
   Loan commitments      103,651,674        112,088,680  
     

 

 

    

 

 

 
  

Sub-total

     116,270,591        123,898,136  
     

 

 

    

 

 

 
  

Total

     462,724,477        500,661,940  
  

 

 

    

 

 

 

 

(*1)

Cash and cash equivalents are not included.

(*2)

Puttable financial instruments are not included.

(*3)

As of December 31, 2019 and 2020, the financial guarantee amount of 4,317,969 million Won and 4,163,382 million Won are included, respectively.

a) Credit risk exposure by geographical areas

The following tables analyze credit risk exposure by geographical areas (Unit: Korean Won in millions):

 

    December 31, 2019  
    Korea     China     USA     UK     Japan     Others(*)     Total  

Loans and other financial assets at amortized cost

    268,316,454       5,108,144       5,077,666       1,844,374       1,172,209       12,198,846       293,717,693  

Securities at amortized cost

    20,104,604             66,747                   149,188       20,320,539  

Financial assets at FVTPL

    5,488,229       10,409                   724             5,499,362  

Financial assets at FVTOCI

    24,553,655       332,319       144,601       102,311       2       1,662,273       26,795,161  

Derivative assets (Designated for hedging)

    121,131                                     121,131  

Off-balance accounts

    112,602,603       1,211,857       387,795       78,850       46,662       1,942,824       116,270,591  
 

 

 

   

 

 

   

 

 

   

 

 

   

 

 

   

 

 

   

 

 

 

Total

    431,186,676       6,662,729       5,676,809       2,025,535       1,219,597       15,953,131       462,724,477  
 

 

 

   

 

 

   

 

 

   

 

 

   

 

 

   

 

 

   

 

 

 

 

(*)

Others consist of financial assets in Indonesia, Hong Kong, Germany, Australia, and other countries.

 

F-54


Table of Contents
    December 31, 2020  
    Korea     China     USA     UK     Japan     Others(*)     Total  

Loans and other financial assets at amortized cost

    296,186,751       4,356,747       3,988,304       1,990,490       1,404,670       12,179,116       320,106,078  

Securities at amortized cost

    16,749,531             110,597                   160,711       17,020,839  

Financial assets at FVTPL

    6,954,630       13,403       1,083,096       493,285       480,760       1,488,752       10,513,926  

Financial assets at FVTOCI

    25,966,333       608,893       1,092,636       5       5,460       1,274,814       28,948,141  

Derivative assets (Designated for hedging)

                165,458       3,740             5,622       174,820  

Off-balance accounts

    119,699,069       1,393,734       399,678       38,389       41,378       2,325,888       123,898,136  
 

 

 

   

 

 

   

 

 

   

 

 

   

 

 

   

 

 

   

 

 

 

Total

    465,556,314       6,372,777       6,839,769       2,525,909       1,932,268       17,434,903       500,661,940  
 

 

 

   

 

 

   

 

 

   

 

 

   

 

 

   

 

 

   

 

 

 

 

(*)

Others consist of financial assets in Indonesia, Hong Kong, Germany, Australia, and other countries.

b) Credit risk exposure by industries

① The following tables analyze credit risk exposure by industries, which are service, manufacturing, finance and insurance, construction, individuals and others in accordance with the Korea Standard Industrial Classification Code as of December 31, 2019 and 2020 (Unit: Korean Won in millions):

 

    December 31, 2019  
    Service     Manufacturing     Finance and
insurance
    Construction     Individuals     Others     Total  

Loans and other financial assets at amortized cost

    51,233,088       32,983,972       36,141,770       3,291,001       155,120,055       14,947,807       293,717,693  

Securities at amortized cost

    8,545,838             10,979,001       364,591             431,109       20,320,539  

Financial assets at FVTPL

    162,780       128,666       4,084,698       39,193       15,430       1,068,595       5,499,362  

Financial assets at FVTOCI

    85,609       139,098       18,968,456       10,047       9,241       7,582,710       26,795,161  

Derivative assets (Designated for hedging)

                121,131                         121,131  

Off-balance accounts

    17,813,366       23,841,881       10,015,897       4,161,139       53,335,209       7,103,099       116,270,591  
 

 

 

   

 

 

   

 

 

   

 

 

   

 

 

   

 

 

   

 

 

 

Total

    77,840,681       57,093,617       80,310,953       7,865,971       208,479,935       31,133,320       462,724,477  
 

 

 

   

 

 

   

 

 

   

 

 

   

 

 

   

 

 

   

 

 

 

 

F-55


Table of Contents
    December 31, 2020  
    Service     Manufacturing     Finance and
insurance
    Construction     Individuals     Others     Total  

Loans and other financial assets at amortized cost

    56,627,927       35,933,953       35,450,774       3,493,000       172,116,780       16,483,644       320,106,078  

Securities at amortized cost

    492,172       6,691       8,926,909       302,225             7,292,842       17,020,839  

Financial assets at FVTPL

    301,296       234,712       8,520,127       32,240       14,619       1,410,932       10,513,926  

Financial assets at FVTOCI

    475,881       207,903       23,017,149       142,396             5,104,812       28,948,141  

Derivative assets (Designated for hedging)

                174,820                         174,820  

Off-balance accounts

    18,828,656       21,460,581       12,086,935       4,060,358       62,477,117       4,984,489       123,898,136  
 

 

 

   

 

 

   

 

 

   

 

 

   

 

 

   

 

 

   

 

 

 

Total

    76,725,932       57,843,840       88,176,714       8,030,219       234,608,516       35,276,719       500,661,940  
 

 

 

   

 

 

   

 

 

   

 

 

   

 

 

   

 

 

   

 

 

 

② The detailed industries of financial assets and corporate loans that have been affected by the spread of COVID-19 as of December 31, 2020 are as follow and the industries that can be affected may change by future economic conditions (Unit: Korean Won in millions):

< Woori Bank >

 

               Loans and other
financial assets at
amortized cost
     Financial assets
at FVTPL
     Financial assets
at FVTOCI
 

Service business

   Distribution business    General retail business      1,070,789        11,944        5,461  
   General wholesale business      1,407,563        3,573         
     

Sub-total

     2,478,352        15,517        5,461  
   Accommodation business      1,525,157        9,305        5,471  
   Travel business      59,858                
   Art/sports, leisure service      1,467,643        17,739         
   Food business      1,078,832        2,515         
   Transportation business      395,873        461        8,752  
   Education business      367,701        489         
   Others      1,286,578        2,691         
  

Sub-total

     8,659,994        48,717        19,684  

Manufacturing

   Textile      2,281,344        6,608        6,559  
   Metal      1,390,290        47,903         
   Non-metal      698,478        8,357         
   Chemical      1,819,207        19,161         
   Transportation      3,268,095        2,060         
   Electronics      1,424,297        19,280         
   Cosmetics      323,231        217         
   Others      368,123        277         
  

Sub-total

     11,573,065        103,863        6,559  
     

 

 

    

 

 

    

 

 

 

Total

     20,233,059        152,580        26,243  
  

 

 

    

 

 

    

 

 

 

 

F-56


Table of Contents
               Off-balance accounts      Total  

Service business

   Distribution business    General retail business      897,101        1,985,295  
   General wholesale business      483,360        1,894,496  
     

Sub-total

     1,380,461        3,879,791  
   Accommodation business      152,059        1,691,992  
   Travel business      21,350        81,208  
   Art/sports, leisure service      114,388        1,599,770  
   Food business      135,680        1,217,027  
   Transportation business      193,578        598,664  
   Education business      48,064        416,254  
   Others      318,641        1,607,910  
  

Sub-total

     2,364,221        11,092,616  

Manufacturing

   Textile      1,064,005        3,358,516  
   Metal      1,581,887        3,020,080  
   Non-metal      377,506        1,084,341  
   Chemical      3,233,405        5,071,773  
   Transportation      2,183,616        5,453,771  
   Electronics      1,789,605        3,233,182  
   Cosmetics      54,518        377,966  
   Others      1,483,551        1,851,951  
  

Sub-total

     11,768,093        23,451,580  
     

 

 

    

 

 

 

Total

     14,132,314        34,544,196  
  

 

 

    

 

 

 

< Woori Card Co., Ltd. >

 

     Loans and other
financial assets at
amortized cost
     Financial assets at
FVTPL
     Financial assets at
FVTOCI
     Off-balance
accounts
     Total  

Accommodation business

     4,959                      12,315        17,274  

Travel business

     2,175                      25,367        27,542  

Aviation

     479                      4,179        4,658  

Cosmetics industry

     2,462                      13,376        15,838  

Distribution business

     8,050                      44,354        52,404  

Food industry

     33,084                      163,711        196,795  

Art/sports, leisure service

     6,156                      51,962        58,118  

Total

     57,365                      315,264        372,629  

 

F-57


Table of Contents

<Woori Financial Capital Co., Ltd.>

 

               Loans and other
financial assets at
amortized cost
     Financial assets
at FVTPL
     Financial assets
at FVTOCI
 

Service business

   Distribution business    General retail business      8,978                
   General wholesale business      57,587                
     

Sub-total

     66,565                
   Accommodation business      6,292                
   Travel business      1,293                
   Art/sports, leisure service      615                
   Food business      21,774                
   Transportation business      28,270                
   Education business      1,132                
   Others      365,860        27,364         
  

Sub-total

     491,801        27,364         

Manufacturing

   Textile      29,415                
   Metal      17,963                
   Non-metal      4,780                
   Chemical      2,501                
   Transportation      52,514                
   Electronics      12,665                
   Cosmetics                     
   Others      5,335                
  

Sub-total

     125,173                

Total COVID-19 vulnerable business

     616,974        27,364         

Other business

   Others      6,202,754        225,078         
     

 

 

    

 

 

    

 

 

 

Total

     6,819,728        252,442         
  

 

 

    

 

 

    

 

 

 

 

F-58


Table of Contents
               Off-balance accounts      Total  

Service business

   Distribution business    General retail business             8,978  
   General wholesale business             57,587  
   Sub-total             66,565  
   Accommodation business             6,292  
   Travel business             1,293  
   Art/sports, leisure service             615  
   Food business             21,774  
   Transportation business             28,270  
   Education business             1,132  
   Others      38,681        431,905  
  

Sub-total

     38,681        557,846  

Manufacturing

   Textile             29,415  
   Metal      3,365        21,328  
   Non-metal             4,780  
   Chemical             2,501  
   Transportation             52,514  
   Electronics             12,665  
   Cosmetics              
   Others             5,335  
  

Sub-total

     3,365        128,538  

Total COVID-19 vulnerable business

     42,046        686,384  

Other business

   Others      333,766        6,761,598  
     

 

 

    

 

 

 

Total

     375,812        7,447,982  
  

 

 

    

 

 

 

< Woori Investment Bank Co., Ltd. >

 

     Loans and other
financial assets at
amortized cost
     Financial assets at
FVTPL
     Financial assets at
FVTOCI
     Off-balance
accounts
     Total  

Accommodation business

     44,900                             44,900  

Distribution business

     15,716        20,000                      35,716  

Art/sports, leisure service

     28,000                             28,000  

Total

     88,616        20,000                      108,616  

 

F-59


Table of Contents

3) Credit risk exposure

a) Financial assets

The maximum exposure to credit risk by asset quality, except for financial assets at FVTPL and derivative asset (Designated for hedging) as of December 31, 2019 and 2020 is as follows (Unit: Korean Won in millions):

 

    December 31, 2019  
  Stage 1     Stage 2     Stage 3     Total     Allowance
for credit
losses
    Total, net  
  Above
appropriate
credit
rating(*1)
    Less than a
limited
credit rating(*3)
    Above
appropriate
credit
rating(*2)
    Less than a
limited credit
rating(*3)
 

Loans and other financial assets at amortized cost

    255,709,205       19,823,451       8,712,860       9,625,024       1,504,172       295,374,712       (1,657,019     293,717,693  

Korean treasury and government agencies

    14,789,933       10,390                   1       14,800,324       (3,284     14,797,040  

Banks

    18,336,664       109,667       150,318             21,907       18,618,556       (21,350     18,597,206  

Corporates

    82,286,304       15,201,687       485,469       3,267,311       792,375       102,033,146       (992,036     101,041,110  

General business

    45,769,233       6,191,625       441,089       1,620,761       544,238       54,566,946       (678,237     53,888,709  

Small- and medium-sized enterprise

    32,180,551       8,507,800       44,380       1,586,865       230,901       42,550,497       (287,027     42,263,470  

Project financing and others

    4,336,520       502,262             59,685       17,236       4,915,703       (26,772     4,888,931  

Consumers

    140,296,304       4,501,707       8,077,073       6,357,713       689,889       159,922,686       (640,349     159,282,337  

Securities at amortized cost

    20,326,050                               20,326,050       (5,511     20,320,539  

Financial assets at FVTOCI(*4)

    26,684,601       110,560                         26,795,161       (8,569     26,795,161  
 

 

 

   

 

 

   

 

 

   

 

 

   

 

 

   

 

 

   

 

 

   

 

 

 

Total

    302,719,856       19,934,011       8,712,860       9,625,024       1,504,172       342,495,923       (1,671,099     340,833,393  
 

 

 

   

 

 

   

 

 

   

 

 

   

 

 

   

 

 

   

 

 

   

 

 

 

 

     December 31, 2019  
     Collateral value  
     Stage1      Stage2      Stage3      Total  

Loans and other financial assets at amortized cost

     169,438,539        14,451,806        692,139        184,582,484  

Korean treasury and government agencies

                           

Banks

     612,200        2,028               614,228  

Corporates

     55,602,818        2,335,496        394,860        58,333,174  

General business

     22,291,348        1,023,766        240,771        23,555,885  

Small- and medium-sized enterprise

     31,517,538        1,311,730        145,061        32,974,329  

Project financing and others

     1,793,932               9,028        1,802,960  

Consumers

     113,223,521        12,114,282        297,279        125,635,082  

Securities at amortized cost

                           

Financial assets at FVTOCI(*4)

                           
  

 

 

    

 

 

    

 

 

    

 

 

 

Total

     169,438,539        14,451,806        692,139        184,582,484  
  

 

 

    

 

 

    

 

 

    

 

 

 

 

(*1)

Credit grade of corporates are AAA ~ BBB, and consumers are grades 1 ~ 6.

(*2)

Credit grade of corporates are A- ~ BBB, and consumers are grades 1 ~ 6.

(*3)

Credit grade of corporates are BBB- ~ C, and consumers are grades 7 ~ 10.

(*4)

Financial assets at FVTOCI has been disclosed as the amount before deducting allowance for credit losses because allowance for credit losses does not reduce the carrying amount.

 

F-60


Table of Contents
    December 31, 2020  
  Stage 1     Stage 2     Stage 3     Total     Allowance
for credit
losses
    Total, net  
  Above
appropriate
credit
rating(*1)
    Less than a
limited
credit rating(*2)
    Above
appropriate
credit
rating(*1)
    Less than a
limited credit
rating(*2)
 

Loans and other financial assets at amortized cost

    278,729,012       21,249,885       10,356,251       10,143,839       1,623,276       322,102,263       (1,996,185     320,106,078  

Korean treasury and government agencies

    9,674,891       1,063       52,279                   9,728,233       (2,514     9,725,719  

Banks

    19,301,570       105,890       75,876             25,598       19,508,934       (15,745     19,493,189  

Corporates

    93,889,922       14,873,376       1,890,564       3,860,389       839,234       115,353,485       (1,221,491     114,131,994  

General business

    61,082,336       9,013,955       1,349,053       2,585,868       576,078       74,607,290       (869,744     73,737,546  

Small- and medium-sized enterprise

    27,504,992       5,415,312       538,909       1,207,706       227,003       34,893,922       (304,077     34,589,845  

Project financing and others

    5,302,594       444,109       2,602       66,815       36,153       5,852,273       (47,670     5,804,603  

Consumers

    155,862,629       6,269,556       8,337,532       6,283,450       758,444       177,511,611       (756,435     176,755,176  

Securities at amortized cost

    17,025,405                               17,025,405       (4,566     17,020,839  

Financial assets at FVTOCI(*3)

    28,789,281       158,860                         28,948,141       (9,631     28,948,141  
 

 

 

   

 

 

   

 

 

   

 

 

   

 

 

   

 

 

   

 

 

   

 

 

 

Total

    324,543,698       21,408,745       10,356,251       10,143,839       1,623,276       368,075,809       (2,010,382     366,075,058  
 

 

 

   

 

 

   

 

 

   

 

 

   

 

 

   

 

 

   

 

 

   

 

 

 

 

     December 31, 2020  
     Collateral value  
     Stage1      Stage2      Stage3      Total  

Loans and other financial assets at amortized cost

     187,731,443        15,677,871        696,709        204,106,023  

Korean treasury and government agencies

     19,280                      19,280  

Banks

     1,003,971                      1,003,971  

Corporates

     62,817,305        3,963,101        400,340        67,180,746  

General business

     35,578,470        2,670,480        271,815        38,520,765  

Small- and medium-sized enterprise

     25,404,002        1,290,941        118,265        26,813,208  

Project financing and others

     1,834,833        1,680        10,260        1,846,773  

Consumers

     123,890,887        11,714,770        296,369        135,902,026  

Securities at amortized cost

                           

Financial assets at FVTOCI(*3)

                           
  

 

 

    

 

 

    

 

 

    

 

 

 

Total

     187,731,443        15,677,871        696,709        204,106,023  
  

 

 

    

 

 

    

 

 

    

 

 

 

 

(*1)

Credit grade of corporates are AAA ~ BBB, and consumers are grades 1 ~ 6.

(*2)

Credit grade of corporates are BBB- ~ C, and consumers are grades 7 ~ 10.

(*3)

Financial assets at FVTOCI has been disclosed as the amount before deducting allowance for credit losses because allowance for credit losses does not reduce the carrying amount.

 

F-61


Table of Contents

b) Guarantees and commitments

The credit quality of the guarantees and loan commitments as of December 31, 2019 and 2020 are as follows (Unit: Korean Won in millions):

 

    December 31, 2019  

Financial assets

  Stage 1     Stage 2     Stage3     Total  
  Above
appropriate
credit rating(*1)
    Less than a
limited credit
rating(*3)
    Above
appropriate
credit rating(*2)
    Less than a
limited credit
rating(*3)
 

Off-balance accounts

           

Guarantees

    10,952,917       1,333,561       355       223,657       108,427       12,618,917  

Loan Commitments

    97,854,790       3,479,295       1,388,136       906,033       23,420       103,651,674  
 

 

 

   

 

 

   

 

 

   

 

 

   

 

 

   

 

 

 

Total

    108,807,707       4,812,856       1,388,491       1,129,690       131,847       116,270,591  
 

 

 

   

 

 

   

 

 

   

 

 

   

 

 

   

 

 

 

 

(*1)

Credit grade of corporates are AAA ~ BBB, and consumers are grades 1 ~ 6.

(*2)

Credit grade of corporates are A- ~ BBB, and consumers are grades 1 ~ 6.

(*3)

Credit grade of corporate are BBB- ~ C, and consumers are grades 7 ~ 10.

 

    December 31, 2020  

Financial assets

  Stage 1     Stage 2     Stage3     Total  
  Above
appropriate
credit rating(*1)
    Less than a
limited credit
rating(*2)
    Above
appropriate
credit rating(*1)
    Less than a
limited credit
rating(*2)
 

Off-balance accounts

           

Guarantees

    10,152,900       1,382,592       11,504       191,962       70,498       11,809,456  

Loan Commitments

    105,108,967       4,045,595       1,951,649       977,185       5,284       112,088,680  
 

 

 

   

 

 

   

 

 

   

 

 

   

 

 

   

 

 

 

Total

    115,261,867       5,428,187       1,963,153       1,169,147       75,782       123,898,136  
 

 

 

   

 

 

   

 

 

   

 

 

   

 

 

   

 

 

 

 

(*1)

Credit grade of corporates are AAA ~ BBB, and consumers are grades 1 ~ 6.

(*2)

Credit grade of corporate are BBB- ~ C, and consumers are grades 7 ~ 10.

4) Collateral and other credit enhancements

For the years ended December 31, 2019 and 2020, there have been no significant changes in the value of collateral or other credit enhancements held by the Group and there have been no significant changes in collateral or other credit enhancements due to changes in the collateral policy of the Group.

5) Among financial assets that measured allowance for credit losses at lifetime expected credit losses, amortized costs before changes in contractual cash flows as of December 31, 2019 and 2020 are 18,735 million Won and 265,760 million Won, respectively, with net losses recognized along with the changes 82 million Won and 12,786 million Won, respectively.

6) As the Group manages receivables that have not lost the right of claim to the debtor for the grounds of incomplete statute limitation and uncollected receivables under the related laws as receivable charge-offs, the balance as of December 31, 2019 and 2020 are 9,667,199 million Won and 9,986,186 million Won. In addition, the contractual non-recoverable amount of financial assets amortized for the year ended December 31, 2020, but still in the process of recovery is 390,854 million Won.

(2) Market risk

Market risk is the possible risk of loss arising from trading position and non-trading position as a result of the volatility of market factors such as interest rates, stock prices and foreign exchange rates.

 

F-62


Table of Contents

1) Market risk management

Market risk management refers to the process of making and implementing decisions for the avoidance, acceptance or mitigation of risks by identifying the underlying source of the risks and measuring its level, and evaluating the appropriateness of the level of accepted market risks.

a) Trading activities

The Group uses the standard method and the internally developed model (the Bank) in measuring market risk for trading positions, and allocates market risk capital through the Risk Management Committee. Risk management departments of the Group and its subsidiaries manage limits in detail including those on risk and loss with their management result regularly reported to the Risk Management Committee.

Woori Bank, a subsidiary of the Group, uses the internal model approved by the Financial Supervisory Service to measure the VaR using the Historical Simulation Method based on a 99% confidence level and a 10-day retention period, and calculates the required capital risk for calculating the BIS ratio. For internal management purposes, limit management is performed on a daily basis measuring VaR based on a 99% confidence and 1 day retention period. In addition, Woori Bank perform a daily verification that compares VaR measurement and profit and loss to verify the suitability of the model.

The minimum, maximum and average VaR of the Bank for the year December 31, 2019 and 2020, and the VaR of the Bank as of December 31, 2019 and 2020 are as follows (Unit: Korean Won in millions):

 

    December 31,
2019
    For the year ended
December 31, 2019
    December 31,
2020
    For the year ended
December 31, 2020
 

Risk factor

  Average     Maximum     Minimum     Average     Maximum     Minimum  

Interest rate

    5,052       3,406       5,725       1,176       6,815       7,959       15,065       2,427  

Stock price

    3,730       3,203       5,935       1,146       2,283       5,783       14,394       1,982  

Foreign currencies

    5,028       5,033       6,469       4,395       11,160       8,814       11,233       4,613  

Commodity price

          1       32                                

Diversification

    (6,233     (5,127     (9,229     (2,339     (11,087     (11,175     (18,796     (3,452
 

 

 

   

 

 

   

 

 

   

 

 

   

 

 

   

 

 

   

 

 

   

 

 

 

Total VaR(*)

    7,577       6,516       8,932       4,378       9,171       11,381       21,896       5,570  
 

 

 

   

 

 

   

 

 

   

 

 

   

 

 

   

 

 

   

 

 

   

 

 

 

 

(*)

VaR (Value at Risk): Retention period of 1 day, Maximum expected losses under 99% level of confidence.

b) Non-trading activities

The Bank manages and measures interest risk for non-trading activities through DNII(Change in Net Interest Income) and DEVE(Change in Economic Value of Equity) in accordance with IRRBB(Interest Rate Risk in the Banking Book) introduced at the end of 2019.

DNII represents a change in net interest income that may occur over a certain period (e.g. one year) due to changes in net interest income, and DEVE indicates the economic value changes in equity capital that could be caused by changes in interest rates affecting the present value of asset, liabilities, and others.

Subsidiaries other than the Bank measure and manage interest rate risk with interest rates EaR(Earnings at Risk) and VaR(Value at Risk). The interest rate EaR represents the maximum expected change in profit or loss that could occur over a period of time (e.g. one year) due to unfavorable interest rate changes, which shows the maximum reduction scale in net interest. The interest rate VaR represents the maximum expected loss that indicates how unfavorable changes in interest rates can reduce the value of the net asset at any given point in time, now or in the future.

 

F-63


Table of Contents

For assets and liabilities as of December 31, 2019 and 2020 that include bank, consolidated trusts and subsidiaries of the bank, details of DEVE and DNII calculated based on interest rate risk in banking book (IRRBB) are as follows (Unit: Korean Won in millions):

 

December 31, 2019

  

December 31, 2020

DEVE(*1)

  

DNII(*2)

  

DEVE(*1)

  

DNII(*2)

490,981

   162,023    634,596    66,138

 

(*1)

DEVE: change in Economic Value of Equity

(*2)

DNII: change in Net Interest Income

For the remaining subsidiaries except the bank, consolidated trusts, and consolidated subsidiaries of the bank as of December 31, 2019 and 2020, the interest rate EaR and VaR calculated based on the BIS Framework are as follows (Unit: Korean Won in millions):

 

     December 31, 2019      December 31, 2020  
     EaR(*1)      VaR(*2)      EaR(*1)      VaR(*2)  

Woori Card Co., Ltd.

     100,213        85,010        106,645        157,085  

Woori Financial Capital Co., Ltd.

                   3,701        12,550  

Woori Investment Bank Co., Ltd.

     7,629        958        1,479        5,005  

Woori Asset Trust Co., Ltd.

                   3,211        398  

Woori Asset Management Corp.

     256        2,486        64        493  

Woori Private Equity Asset Management Co., Ltd

     416        80        193        37  

Woori Global Asset Management Co., Ltd.

     386        84        119        318  

 

(*1)

EaR (Earning at Risk): Change of maximum expected income and expense

(*2)

VaR (Value at Risk): Maximum expected losses

 

F-64


Table of Contents

The Group estimates and manages risks related to changes in interest rate due to the difference in the maturities of interest-bearing assets and liabilities and discrepancies in the terms of interest rates. Cash flows (both principal and interest), interest bearing assets and liabilities, presented by each re-pricing date, are as follows (Unit: Korean Won in millions):

 

    December 31, 2019  
    Within 3
months
    4 to 6
months
    7 to 9
months
    10 to 12
months
    1 to 5
years
    Over 5
years
    Total  

Asset:

             

Loans and other financial assets at amortized cost

    153,023,603       49,505,606       12,505,250       10,506,470       57,582,270       5,209,670       288,332,869  

Financial assets at FVTPL

    150,149       23,648       63,825       34,299       131,206       13,347       416,474  

Financial assets at FVTOCI

    5,414,586       5,486,113       3,450,669       3,174,893       9,367,756       318,371       27,212,388  

Securities at amortized cost

    1,844,868       1,696,004       738,383       1,409,549       14,869,227       858,142       21,416,173  
 

 

 

   

 

 

   

 

 

   

 

 

   

 

 

   

 

 

   

 

 

 

Total

    160,433,206       56,711,371       16,758,127       15,125,211       81,950,459       6,399,530       337,377,904  
 

 

 

   

 

 

   

 

 

   

 

 

   

 

 

   

 

 

   

 

 

 

Liability:

             

Deposits due to customers

    116,490,812       45,803,202       32,683,132       26,740,013       43,175,232       59,305       264,951,696  

Borrowings

    12,105,234       1,910,759       1,048,991       706,952       3,264,861       509,359       19,546,156  

Debentures

    2,378,211       2,894,577       3,330,658       2,466,142       19,211,409       2,537,391       32,818,388  
 

 

 

   

 

 

   

 

 

   

 

 

   

 

 

   

 

 

   

 

 

 

Total

    130,974,257       50,608,538       37,062,781       29,913,107       65,651,502       3,106,055       317,316,240  
 

 

 

   

 

 

   

 

 

   

 

 

   

 

 

   

 

 

   

 

 

 

 

    December 31, 2020  
    Within 3
months
    4 to 6
months
    7 to 9
months
    10 to 12
months
    1 to 5
years
    Over 5
years
    Total  

Asset:

             

Loans and other financial assets at amortized cost

    177,214,415       54,035,826       12,410,513       11,140,520       64,799,854       5,170,572       324,771,700  

Financial assets at FVTPL

    609,542       263,510       91,791       94,879       150,148       13,239       1,223,109  

Financial assets at FVTOCI

    4,344,718       3,339,086       3,751,882       2,915,238       14,648,033       473,124       29,472,081  

Securities at amortized cost

    1,372,094       1,471,309       933,715       1,869,352       11,080,632       1,018,002       17,745,104  
 

 

 

   

 

 

   

 

 

   

 

 

   

 

 

   

 

 

   

 

 

 

Total

    183,540,769       59,109,731       17,187,901       16,019,989       90,678,667       6,674,937       373,211,994  
 

 

 

   

 

 

   

 

 

   

 

 

   

 

 

   

 

 

   

 

 

 

Liability:

             

Deposits due to customers

    127,557,303       46,471,099       35,455,403       29,354,652       52,395,811       50,655       291,284,923  

Borrowings

    11,223,338       2,832,846       1,126,728       949,892       3,828,384       452,495       20,413,683  

Debentures

    3,246,233       3,396,427       3,929,346       3,495,915       21,899,788       3,257,026       39,224,735  
 

 

 

   

 

 

   

 

 

   

 

 

   

 

 

   

 

 

   

 

 

 

Total

    142,026,874       52,700,372       40,511,477       33,800,459       78,123,983       3,760,176       350,923,341  
 

 

 

   

 

 

   

 

 

   

 

 

   

 

 

   

 

 

   

 

 

 

 

F-65


Table of Contents

2) Currency risk

Currency risk arises from the financial instruments denominated in foreign currencies other than the functional currency. Therefore, no currency risk arises from non-monetary items or financial instruments denominated in the functional currency.

Financial instruments in foreign currencies exposed to currency risk as of December 31, 2019 and 2020 are as follows (Unit: USD in millions, JPY in millions, CNY in millions, EUR in millions, and Korean Won in millions):

 

    December 31, 2019  
    USD     JPY     CNY     EUR     Others     Total  
  Foreign
currency
    Korean
Won

equivalent
    Foreign
currency
    Korean
Won

equivalent
    Foreign
currency
    Korean
Won

equivalent
    Foreign
currency
    Korean
Won

equivalent
    Korean
Won

equivalent
    Korean
Won

equivalent
 

Asset

                   

Loans and other financial assets at amortized cost

    22,916       26,531,794       150,462       1,600,140       31,393       5,203,131       2,258       2,929,312       5,272,352       41,536,729  

Financial assets at FVTPL

    165       190,733       5,322       56,602       25       4,155       105       135,827       64,185       451,502  

Financial assets at FVTOCI

    2,679       3,102,752       —         —         2,005       332,319       25       33,017       406,753       3,874,841  

Securities at amortized cost

    319       369,677       —         —         —         —         40       52,139       97,092       518,908  
 

 

 

   

 

 

   

 

 

   

 

 

   

 

 

   

 

 

   

 

 

   

 

 

   

 

 

   

 

 

 

Total

    26,079       30,194,956       155,784       1,656,742       33,423       5,539,605       2,428       3,150,295       5,840,382       46,381,980  
 

 

 

   

 

 

   

 

 

   

 

 

   

 

 

   

 

 

   

 

 

   

 

 

   

 

 

   

 

 

 

Liability

 

Financial liabilities at FVTPL

    251       291,102       4,415       46,957       —         —         68       87,776       83,790       509,625  

Deposits due to customers

    13,208       15,291,671       166,108       1,766,526       27,739       4,597,467       1,727       2,240,884       3,247,164       27,143,712  

Borrowings

    6,588       7,627,665       11,061       117,634       16       2,743       515       668,060       499,046       8,915,148  

Debentures

    3,999       4,629,944       —         —         —         —         105       136,230       271,790       5,037,964  

Other financial liabilities

    3,016       3,492,462       11,240       119,529       3,079       510,281       359       466,240       6,906       4,595,418  
 

 

 

   

 

 

   

 

 

   

 

 

   

 

 

   

 

 

   

 

 

   

 

 

   

 

 

   

 

 

 

Total

    27,062       31,332,844       192,824       2,050,646       30,834       5,110,491       2,774       3,599,190       4,108,696       46,201,867  
 

 

 

   

 

 

   

 

 

   

 

 

   

 

 

   

 

 

   

 

 

   

 

 

   

 

 

   

 

 

 

Off-balance accounts

    7,030       8,139,395       34,316       364,946       4,525       749,973       560       726,323       634,870       10,615,507  
 

 

 

   

 

 

   

 

 

   

 

 

   

 

 

   

 

 

   

 

 

   

 

 

   

 

 

   

 

 

 

 

F-66


Table of Contents
    December 31, 2020  
    USD     JPY     CNY     EUR     Others     Total  
  Foreign
currency
    Korean
Won

equivalent
    Foreign
currency
    Korean
Won

equivalent
    Foreign
currency
    Korean
Won

equivalent
    Foreign
currency
    Korean
Won

equivalent
    Korean
Won

equivalent
    Korean
Won

equivalent
 

Asset

                   

Cash and cash equivalents

    5,584       6,074,879       22,832       240,710       4,580       764,686       115       154,154       501,900       7,736,329  

Loans and other financial assets at amortized cost

    21,687       23,595,957       172,782       1,821,554       24,230       4,045,435       2,001       2,678,382       4,857,438       36,998,766  

Financial assets at FVTPL

    280       304,146       18,855       198,781       73       11,989       248       332,182       88,745       935,843  

Financial assets at FVTOCI

    2,741       2,981,832       —         —         2,601       434,258       37       49,789       565,893       4,031,772  

Securities at amortized cost

    319       347,570       —         —         —         —         34       45,197       115,534       508,301  
 

 

 

   

 

 

   

 

 

   

 

 

   

 

 

   

 

 

   

 

 

   

 

 

   

 

 

   

 

 

 

Total

    30,611       33,304,384       214,469       2,261,045       31,484       5,256,368       2,435       3,259,704       6,129,510       50,211,011  
 

 

 

   

 

 

   

 

 

   

 

 

   

 

 

   

 

 

   

 

 

   

 

 

   

 

 

   

 

 

 

Liability

 

Financial liabilities at FVTPL

    426       463,678       14,493       152,792       —         —         158       211,525       115,429       943,424  

Deposits due to customers

    16,664       18,130,448       220,153       2,320,983       26,733       4,463,300       1,532       2,050,400       3,443,631       30,408,762  

Borrowings

    5,657       6,154,464       48,446       510,750       —         —         590       789,955       697,234       8,152,403  

Debentures

    3,973       4,322,800       —         —         —         —         —         —         444,711       4,767,511  

Other financial liabilities

    2,381       2,590,147       6,705       70,690       1,853       309,319       64       85,553       193,128       3,248,837  
 

 

 

   

 

 

   

 

 

   

 

 

   

 

 

   

 

 

   

 

 

   

 

 

   

 

 

   

 

 

 

Total

    29,101       31,661,537       289,797       3,055,215       28,586       4,772,619       2,344       3,137,433       4,894,133       47,520,937  
 

 

 

   

 

 

   

 

 

   

 

 

   

 

 

   

 

 

   

 

 

   

 

 

   

 

 

   

 

 

 

Off-balance accounts

    7,441       8,095,297       24,992       263,478       3,007       502,106       533       712,846       556,988       10,130,715  
 

 

 

   

 

 

   

 

 

   

 

 

   

 

 

   

 

 

   

 

 

   

 

 

   

 

 

   

 

 

 

(3) Liquidity risk

Liquidity risk refers to the risk that the Group may encounter difficulties in meeting obligations from its financial liabilities.

1) Liquidity risk management

Liquidity risk management is to prevent potential cash shortages as a result of mismatching the use of funds (assets) and sources of funds (liabilities) or unexpected cash outflows. The financial liabilities that are relevant to liquidity risk are incorporated within the scope of risk management. Derivatives instruments are excluded from those financial liabilities as they reflect expected cash flows for a pre-determined period.

Assets and liabilities are grouped by account under Asset Liability Management (“ALM”) in accordance with the characteristics of the account. The Group manages liquidity risk by identifying the maturity gap and such gap ratio through various cash flows analysis (i.e. based on remaining maturity and contract period, etc.), while maintaining the gap ratio at or below the target limit.

 

F-67


Table of Contents

2) Maturity analysis of non-derivative financial liabilities

 

a)

Cash flows of principals and interests by remaining contractual maturities of non-derivative financial liabilities as of December 31, 2019 and 2020 are as follows (Unit: Korean Won in millions):

 

    December 31, 2019  
    Within 3
months
    4 to 6
months
    7 to 9
months
    10 to 12
months
    1 to 5
years
    Over
5 years
    Total  

Financial liabilities at FVTPL

    115,156                                     115,156  

Deposits due to customers

    166,474,535       36,697,168       24,634,859       31,233,844       6,590,119       1,877,594       267,508,119  

Borrowings

    8,596,202       2,948,384       2,162,846       1,880,424       3,682,214       520,936       19,791,006  

Debentures

    2,378,211       2,894,577       3,330,658       2,466,142       19,211,409       2,537,391       32,818,388  

Lease liabilities

    46,072       42,549       37,420       35,210       232,985       40,698       434,934  

Other financial liabilities

    11,242,367       60,981       119,633       10,344       71,561       2,660,640       14,165,526  
 

 

 

   

 

 

   

 

 

   

 

 

   

 

 

   

 

 

   

 

 

 

Total

    188,852,543       42,643,659       30,285,416       35,625,964       29,788,288       7,637,259       334,833,129  
 

 

 

   

 

 

   

 

 

   

 

 

   

 

 

   

 

 

   

 

 

 

 

    December 31, 2020  
    Within 3
months
    4 to 6
months
    7 to 9
months
    10 to 12
months
    1 to 5
years
    Over
5 years
    Total  

Financial liabilities at FVTPL

    64,183       135,232       42,418       112,102                   353,935  

Deposits due to customers

    191,660,253       34,349,298       25,213,410       31,144,452       9,230,904       1,793,143       293,391,460  

Borrowings

    10,159,819       2,524,572       1,714,490       1,866,810       4,177,634       463,376       20,906,701  

Debentures

    3,246,233       3,396,427       3,929,346       3,495,915       21,899,788       3,257,228       39,224,937  

Lease liabilities

    53,429       44,551       40,809       34,761       201,113       34,780       409,443  

Other financial liabilities

    8,121,978       70,277       10,294       10,897       451,096       2,142,772       10,807,314  
 

 

 

   

 

 

   

 

 

   

 

 

   

 

 

   

 

 

   

 

 

 

Total

    213,305,895       40,520,357       30,950,767       36,664,937       35,960,535       7,691,299       365,093,790  
 

 

 

   

 

 

   

 

 

   

 

 

   

 

 

   

 

 

   

 

 

 

 

b)

Cash flows of principals and interests by expected maturities of non-derivative financial liabilities as of December 31, 2019 and 2020 are as follows (Unit: Korean Won in millions):

 

    December 31, 2019  
    Within 3
months
    4 to 6
months
    7 to 9
months
    10 to 12
months
    1 to 5
years
    Over 5
years
    Total  

Financial liabilities at FVTPL

    115,156                                     115,156  

Deposits due to customers

    175,309,271       38,219,793       23,649,424       24,102,750       5,547,232       150,233       266,978,703  

Borrowings

    8,596,202       2,948,384       2,162,846       1,880,424       3,682,214       520,936       19,791,006  

Debentures

    2,378,211       2,894,577       3,330,658       2,466,142       19,211,409       2,537,391       32,818,388  

Lease liabilities

    46,072       42,549       37,420       35,210       232,985       40,698       434,934  

Other financial liabilities

    11,242,367       60,981       119,633       10,344       71,561       2,660,640       14,165,526  
 

 

 

   

 

 

   

 

 

   

 

 

   

 

 

   

 

 

   

 

 

 

Total

    197,687,279       44,166,284       29,299,981       28,494,870       28,745,401       5,909,898       334,303,713  
 

 

 

   

 

 

   

 

 

   

 

 

   

 

 

   

 

 

   

 

 

 

 

F-68


Table of Contents
    December 31, 2020  
    Within 3
months
    4 to 6
months
    7 to 9
months
    10 to 12
months
    1 to 5
years
    Over 5
years
    Total  

Financial liabilities at FVTPL

    68,909       131,496       41,428       112,102                   353,935  

Deposits due to customers

    199,931,480       35,912,096       23,924,403       25,477,917       7,582,278       105,413       292,933,587  

Borrowings

    10,159,819       2,524,572       1,714,490       1,866,810       4,177,634       463,376       20,906,701  

Debentures

    3,246,233       3,396,427       3,929,346       3,495,915       21,899,788       3,257,228       39,224,937  

Lease liabilities

    53,429       44,894       40,949       35,074       208,125       36,950       419,421  

Other financial liabilities

    8,121,978       70,277       10,294       10,897       451,096       2,142,772       10,807,314  
 

 

 

   

 

 

   

 

 

   

 

 

   

 

 

   

 

 

   

 

 

 

Total

    221,581,848       42,079,762       29,660,910       30,998,715       34,318,921       6,005,739       364,645,895  
 

 

 

   

 

 

   

 

 

   

 

 

   

 

 

   

 

 

   

 

 

 

3) Maturity analysis of derivative financial liabilities

Derivatives held for trading purpose are not managed in accordance with their contractual maturity, since the Group holds such financial instruments with the purpose of disposing or redemption before their maturity. As such, those derivatives are incorporated as “within 3 months” in the table below. Derivatives designated for hedging purpose are estimated by offsetting cash inflows and cash outflows.

The cash flow by the maturity of derivative financial liabilities as of December 31, 2019 and 2020 is as follows (Unit: Korean Won in millions):

 

         Remaining maturity  
         Within 3
months
     4 to 6
months
    7 to 9
months
    10 to 12
months
    1 to 5
years
     Over 5
years
     Total  

December 31, 2019

  Cash flow risk hedge      1,839        (341     (298     (247     6,249               7,202  
  Trading purpose      2,843,195                                        2,843,195  

December 31, 2020

  Cash flow risk hedge      2,655        6,004       515       239       55,744               65,157  
  Fair value risk hedge      255        (302     233       (287     126               25  
  Trading purpose      6,460,472                                        6,460,472  

4) Maturity analysis of off-balance accounts (Guarantees loan commitments and others)

A financial guarantee represents an irrevocable undertaking that the Group should meet a customer’s obligations to third parties if the customer fails to do so. The loan commitment represents the limit if the Group has promised a credit to the customer. Commitments to lend include commercial standby facilities and credit lines, liquidity facilities to commercial paper conduits and utilized overdraft facilities. The maximum limit to be paid by the Group in accordance with guarantees and loan commitment only applies to principal amounts. There are contractual maturities for financial guarantees, such as guarantees for debentures issued or loans, unused loan commitments, and other guarantees, however, under the terms of the guarantees and unused loan commitments, funds should be paid upon demand from the counterparty. Details of off-balance accounts are as follows (Unit: Korean Won in millions):

 

     December 31, 2019      December 31, 2020  

Guarantees

     12,618,917        11,809,456  

Loan commitments

     103,651,674        112,088,680  

Other commitments

     3,411,334        4,912,690  

(4) Operational risk

The Group defines the operational risk that could cause a negative effect on capital resulting from inadequate internal process, labor work and systematic problem or external factors.

 

F-69


Table of Contents

1) Operational risk management

The Group has established and operated an operating risk management system to strengthen external competitiveness, reduce risk capital volume, enhance operational risk management capacity and prevent accidents through compliance with Basel II, and has obtained approval from the Financial Supervisory Service for “Advanced Measurement Approaches”(AMA) based on self-compliance verification and independent third-party inspection results.

2) Operational risk measurement

The Group is applying the basic indicator method for the purpose of calculating the regulatory capital of operation risk, and the Bank is applying the advanced measurement method. The Bank applies AMA using internal and external loss data, business environment and internal control factors, and scenario analysis.

(5) Capital management

The Group complies with the standard of capital adequacy provided by financial regulatory authorities. The capital adequacy standard is based on Basel published by Basel III Committee on Banking Supervision in Bank for International Settlement in 2010 and was implemented in Korea in December 2013. The capital adequacy ratio is calculated by dividing own capital by asset (weighted with a risk premium – risk weighted assets) based on the consolidated financial statements of the Group.

According to the above regulations, the Group is required to meet the following new minimum requirements: Tier 1 common capital ratio of 7.0% and 8.0%, a Tier 1 capital ratio of 8.5% and 9.5%, and a minimum total capital ratio of 10.5% and 11.5% as of December 31, 2019 and 2020.

The risk management committee of the Group determines the risk appetite of the Group, allocates internal capital by risk type and major subsidiaries, and the major subsidiaries operate the capital efficiently within the allocated internal capital. The risk management department of the Group monitors internal capital limit management and reports it to the management and risk management committees. If internal capital is expected to exceed the limit due to new business or expansion of operations, the capital adequacy of the Group is managed by taking a preliminary review and approval process by the Risk Management Committee.

Details of the Group’s capital adequacy ratio as of December 31, 2019 and 2020 are as follows (Unit: Korean Won in millions):

 

Details

   December 31, 2019     December 31, 2020  

Tier 1 capital

     19,135,300       19,828,094  

Other Tier 1 capital

     3,340,252       3,533,648  

Tier 2 capital

     4,639,519       4,086,035  
  

 

 

   

 

 

 

Total risk-adjusted capital

     27,115,071       27,447,777  
  

 

 

   

 

 

 

Risk-weighted assets for credit risk

     209,802,895       178,114,590  

Risk-weighted assets for market risk

     5,586,757       6,086,905  

Risk-weighted assets for operational risk

     12,656,301       14,067,185  
  

 

 

   

 

 

 

Total risk-weighted assets

     228,045,953       198,268,680  
  

 

 

   

 

 

 

Common Equity Tier 1 ratio

     8.39     10.00
  

 

 

   

 

 

 

Tier 1 capital ratio

     9.86     11.78
  

 

 

   

 

 

 

Total capital ratio

     11.89     13.84
  

 

 

   

 

 

 

 

F-70


Table of Contents

5. OPERATING SEGMENTS

In evaluating the results of the Group and allocating resources, the Group’s Chief Operation Decision Maker (“CODM”) utilizes the information per type of customers. With the establishment of Woori Financial Group Inc. during the prior year, the Group reports to the CODM according to the organizational sectors below. This financial information of the segments is regularly reviewed by the CODM to make decisions about resources to be allocated to each segment and evaluate its performance.

(1) Segment by type of organization

The Group’s reporting segments consist of banking, credit card, investment banking and other sectors, and the composition of such reporting segments was divided based on internal report data periodically reviewed by the CODM to evaluate the performance of the segment and make decisions on the resources to be distributed.

 

    

Operational scope

Banking    Loans/deposits and relevant services for Woori Bank and overseas subsidiaries’ customers
Credit card    Credit card, cash services, card loans and relevant work of Woori Card Co., Ltd.
Investment banking    Securities operation, sale of financial instruments, project financing and other related activities for comprehensive financing of Woori Investment bank Co., Ltd.
Others    Woori Financial Group Inc., Woori Financial Capital Co., Ltd., Woori Asset Trust Co., Ltd., Woori Asset Management Corp., Ltd., Woori Credit Information Co., Ltd., Woori Fund Services Inc., Woori Private Equity Asset Management Co., Ltd., Woori Global Asset Management Co., Ltd., Woori FIS Co., Ltd. and Woori Finance Research Institute

(2) The composition of each organization’s sectors for the years ended December 31, 2018, 2019 and 2020 are as follows (Unit: Korean Won in millions):

 

    For the year ended December 31, 2018(*1)  
    Banking     Credit
card
    Investment
banking
    Others(*2)     Sub-total     Adjustments(*3)     Total  

Net Interest income

    4,453,511       509,999       43,081       1,142       5,007,732       643,219       5,650,951  

Non-interest income (expense)

    1,517,141       59,971       19,814       297,196       1,894,122       (832,165     1,061,957  

Impairment losses due to credit loss

    4,913       (227,144     (3,898     (166     (226,296     (103,278     (329,574

General and administrative expense(*4)

    (3,416,320     (170,765     (26,081     (292,826     (3,905,993     281,960       (3,624,033

Net operating income (expense)

    2,559,245       172,060       32,915       5,345       2,769,565       (10,264     2,759,301  
 

 

 

   

 

 

   

 

 

   

 

 

   

 

 

   

 

 

   

 

 

 

Non-operating income (expense)

    69,897       (5,547     (295     199       64,255       (18,684     45,571  
 

 

 

   

 

 

   

 

 

   

 

 

   

 

 

   

 

 

   

 

 

 

Net income (expense) before tax

    2,629,142       166,513       32,621       5,545       2,833,821       (28,949     2,804,872  

Tax income (expense)

    (713,178     (39,979     743       (2,238     (754,651     1,428       (753,223
 

 

 

   

 

 

   

 

 

   

 

 

   

 

 

   

 

 

   

 

 

 

Net income (loss)

    1,915,964       126,534       33,364       3,307       2,079,169       (27,520     2,051,649  
 

 

 

   

 

 

   

 

 

   

 

 

   

 

 

   

 

 

   

 

 

 

 

(*1)

For comparative display, the category information of each customer from the previous term has been reclassified to profit or loss by operating segment according to the organization.

(*2)

Other subsidiaries include gains and losses from Woori FIS Co., Ltd., Woori Finance Research Co., Ltd., Woori Credit Information Co., Ltd., Woori Fund Service Inc. and Woori Private Equity Asset Management Co., Ltd.

 

F-71


Table of Contents
(*3)

Adjustments were made for the presentation of profit or loss in accordance with the Accounting Standards from the reporting segments in accordance with the Managerial Accounting Standards.

(*4)

Depreciation and amortization 216,735 million Won are included in General and administrative expense. There are the Banking (177,882 million Won), Credit card (11,477 million Won), Investment banking (977 million Won), others (26,398 million Won) of which total bis and adjustments (1 million Won), respectively.

 

    For the year ended December 31, 2019  
    Banking     Credit card     Investment
banking
    Others(*1)     Sub-total     Adjustments(*2)     Total  

Net Interest income

    4,583,386       553,956       54,077       2,290       5,193,709       699,997       5,893,706  

Non-interest income (expense)

    1,557,247       31,842       33,539       957,880       2,580,508       (1,533,917     1,046,591  

Impairment losses due to credit loss

    (32,621     (259,604     (572     (538     (293,335     (80,909     (374,244

General and administrative expense

    (3,478,535     (190,062     (31,183     (323,528     (4,023,308     257,231       (3,766,077

Net operating income (expense)

    2,629,477       136,132       55,861       636,104       3,457,574       (657,598     2,799,976  
 

 

 

   

 

 

   

 

 

   

 

 

   

 

 

   

 

 

   

 

 

 

Non-operating income (expense)

    (151,348     13,889       (3,501     (1,545     (142,505     65,578       (76,927
 

 

 

   

 

 

   

 

 

   

 

 

   

 

 

   

 

 

   

 

 

 

Net income (expense) before tax

    2,478,129       150,021       52,360       634,559       3,315,069       (592,020     2,723,049  

Tax income (expense)

    (616,110     (35,825     998       (1,294     (652,231     (33,222     (685,453
 

 

 

   

 

 

   

 

 

   

 

 

   

 

 

   

 

 

   

 

 

 

Net income (loss)

    1,862,019       114,196       53,358       633,265       2,662,838       (625,242     2,037,596  
 

 

 

   

 

 

   

 

 

   

 

 

   

 

 

   

 

 

   

 

 

 

Total assets

    347,819,743       10,087,342       3,398,960       21,681,769       382,987,814       (21,007,090     361,980,724  

Total liabilities

    323,592,850       8,299,175       3,031,622       1,225,422       336,149,069       339,323       336,488,392  

 

(*1)

Other segments include gains and losses from Woori Financial Group Inc., Woori Asset Management Corp., Woori Credit Information Co., Ltd., Woori Fund Service Inc., Woori Private Equity Asset Management Co., Ltd., Woori Global Asset Management Co., Ltd., Woori FIS Co., Ltd. and Woori Finance Research Co., Ltd.,

(*2)

Adjustments were made for the presentation of profit or loss in accordance with the Accounting Standards from the reporting segments in accordance with the Managerial Accounting Standards.

 

F-72


Table of Contents
    For the year ended December 31, 2020  
    Banking     Credit card     Investment
banking
    Others(*1)     Sub-total     Adjustments(*2)     Total  

Net Interest income

    4,545,155       564,461       78,302       69,188       5,257,106       741,406       5,998,512  

Non-interest income (expense)

    1,423,286       3,648       34,497       1,071,852       2,533,283       (1,710,849     822,434  

Impairment losses due to credit loss

    (512,008     (195,816     (4,146     (43,660     (755,630     (28,741     (784,371

General and administrative expense

    (3,545,186     (207,301     (39,039     (416,595     (4,208,121     251,940       (3,956,181

Net operating income (expense)

    1,911,247       164,992       69,614       680,785       2,826,638       (746,244     2,080,394  
 

 

 

   

 

 

   

 

 

   

 

 

   

 

 

   

 

 

   

 

 

 

Non-operating income (expense)

    (57,027     (5,569     (775     771       (62,600     (16,543     (79,143
 

 

 

   

 

 

   

 

 

   

 

 

   

 

 

   

 

 

   

 

 

 

Net income (expense) before tax

    1,854,220       159,423       68,839       681,556       2,764,038       (762,787     2,001,251  

Tax income (expense)

    (437,288     (39,193     (5,902     (29,372     (511,755     25,753       (486,002
 

 

 

   

 

 

   

 

 

   

 

 

   

 

 

   

 

 

   

 

 

 

Net income (loss)

    1,416,932       120,230       62,937       652,184       2,252,283       (737,034     1,515,249  
 

 

 

   

 

 

   

 

 

   

 

 

   

 

 

   

 

 

   

 

 

 

Total assets

    374,120,064       11,366,596       4,332,474       31,872,690       421,691,824       (22,610,807     399,081,017  

Total liabilities

    348,706,682       9,312,986       3,803,594       9,606,742       371,430,004       925,168       372,355,172  

 

(*1)

Other segments include gains and losses from Woori Financial Group Inc., Woori Financial Capital Co., Ltd. (Profit or loss for 3 months after incorporation into subsidiary), Woori Asset Trust Co., Ltd., Woori Asset Management Corp., Woori Credit Information Co., Ltd., Woori Fund Service Inc., Woori Private Equity Asset Management Co., Ltd., Woori Global Asset Management Co., Ltd., Woori FIS Co., Ltd. and Woori Finance Research Co., Ltd..

(*2)

Adjustments were made for the presentation of profit or loss in accordance with the Accounting Standards from the reporting segments in accordance with the Managerial Accounting Standards.

(3) Operating profit or loss from external customers for the years ended December 31, 2018, 2019 and 2020 are as follows (Unit: Korean Won in millions):

 

     For the years ended December 31  

Details

   2018      2019      2020  

Domestic

     2,505,813        2,500,504        1,869,516  

Foreign

     253,488        299,472        210,878  
  

 

 

    

 

 

    

 

 

 

Total

     2,759,301        2,799,976        2,080,394  
  

 

 

    

 

 

    

 

 

 

(4) Major non-current assets as of December 31, 2019 and 2020 are as follows (Unit: Korean Won in millions):

 

Details(*)

   December 31,
2019(*)
     December 31,
2020(*)
 

Domestic

     4,908,141        5,026,161  

Foreign

     387,284        433,869  
  

 

 

    

 

 

 

Total

     5,295,425        5,460,030  
  

 

 

    

 

 

 

 

(*)

Major non-current assets included investments in joint ventures and associates, investment properties, property, plant and equipment, intangible assets and etc.

 

F-73


Table of Contents

(5) Information about major customers

The Group does not have any single customer that generates 10% or more of the Group’s total revenue for the years ended December 31, 2019 and 2020.

6. STATEMENTS OF CASH FLOWS

(1) Details of cash and cash equivalents are as follows (Unit: Korean Won in millions):

 

     December 31,
2019
     December 31,
2020
 

Cash

     1,957,997        1,611,282  

Foreign currencies

     625,999        514,565  

Demand deposits

     3,684,044        7,314,353  

Fixed deposits

     124,526        550,783  
  

 

 

    

 

 

 

Total

     6,392,566        9,990,983  
  

 

 

    

 

 

 

(2) Significant transactions of investing activities and financing activities not involving cash inflows and outflows are as follows (Unit: Korean Won in millions):

 

     For the years ended
December 31
 
     2018     2019     2020  

Changes in other comprehensive income related to valuation of financial assets at FVTOCI

     2,505       (14,141     59,360  

Changes in other comprehensive income related to valuation of equity method investments

     2,958       613       (2,298

Changes in other comprehensive income related to valuation loss on cash flow hedge

     (4,646     (1,823     4,420  

Changes in financial assets measure at FVTOCI due to debt-for-equity swap

     14,378       96,527       3,575  

Changes in the investment assets of associates due to the transfer of assets held-for-sale

     (89,151     651       (50,411

Changes in financial assets at FVTPL and assets held-for-sale

                 (2,385

Transfer of investment properties and premises and equipment

           166,892       30,431  

Transfer from property, plant and equipment to assets held for sale

     6,243       (95      

Changes in account payables related to intangible assets

           29,705       (11,639

Changes in right-of-use assets and lease liabilities

           692,103       222,587  

Comprehensive stock exchange

           581,609        

Changes in equity related to assets held for sale

     (4,145            

Changes in unpaid dividends on hybrid equity securities

     3,569              

(3) Adjustments of liabilities from financing activities in current and prior year are as follows (Unit: Korean Won in millions):

 

     For the year ended December 31, 2019  
     Beginning
balance
     Cash flow     Not involving cash inflows and outflows     Ending
balance
 
    Foreign
Exchange
    Variation of
gains on
valuation of
hedged
items
     Business
Combination
     Others  

Borrowings

     16,202,986        3,081,757       (285,607                   (216     18,998,920  

Debentures

     28,735,862        1,858,763       155,433       85,984               22,013       30,858,055  

Lease liabilities(*)

     377,030        (217,867     (819            5,552        255,149       419,045  
  

 

 

    

 

 

   

 

 

   

 

 

    

 

 

    

 

 

   

 

 

 

Total

     45,315,878        4,722,653       (130,993     85,984        5,552        276,946       50,276,020  
  

 

 

    

 

 

   

 

 

   

 

 

    

 

 

    

 

 

   

 

 

 

 

(*)

The amount of lease liability at the beginning of the current in applying IFRS 16 is reflected.

 

F-74


Table of Contents
     For the year ended December 31, 2020  
     Beginning
balance
     Cash flow     Not involving cash inflows and outflows     Ending
balance
 
    Foreign
Exchange
    Variation of
gains on
valuation of
hedged
items
     Business
Combination
     Others(*)  

Borrowings

     18,998,920        2,033,851       (586,215            298,854        56       20,745,466  

Debentures

     30,858,055        913,836       (290,041     58,861        5,980,746        (42,099     37,479,358  

Lease liabilities

     419,045        (204,794     (5,141            3,751        194,570       407,431  

Other liabilities

     23,909        3,971                           (1,526     26,354  
  

 

 

    

 

 

   

 

 

   

 

 

    

 

 

    

 

 

   

 

 

 

Total

     50,299,929        2,746,864       (881,397     58,861        6,283,351        151,001       58,658,609  
  

 

 

    

 

 

   

 

 

   

 

 

    

 

 

    

 

 

   

 

 

 

 

(*)

The change in lease liabilities due to the new contract includes 231,325 million Won.

7. FINANCIAL ASSETS AT FVTPL

(1) Details of financial assets at FVTPL as of December 31, 2019 and 2020 are as follows (Unit: Korean Won in millions):

 

     December 31,
2019
     December 31,
2020
 

Financial assets at fair value through profit or loss measured at fair value

     8,069,144        14,762,941  

(2) Financial assets at fair value through profit or loss measured at fair value as of December 31, 2019 and 2020 are as follows (Unit: Korean Won in millions):

 

     December 31,
2019
     December 31,
2020
 

Deposits:

     

Gold banking asset

     27,901        48,796  

Securities:

     

Debt securities

     

Korean treasury and government agencies

     872,954        1,020,418  

Financial institutions

     600,303        873,031  

Corporates

     762,265        761,681  

Others

     101,563        231,967  

Equity securities

     688,350        570,772  

Capital contributions

     515,199        865,685  

Beneficiary certificates

     1,366,233        2,812,558  
  

 

 

    

 

 

 

Sub-total

     4,906,867        7,136,112  
  

 

 

    

 

 

 

Loans

     212,473        676,291  

Derivatives assets

     2,921,903        6,901,742  
  

 

 

    

 

 

 

Total

     8,069,144        14,762,941  
  

 

 

    

 

 

 

The Group does not have financial assets at fair value through profit or loss designated as upon initial recognition as of December 31, 2019 and 2020.

 

F-75


Table of Contents
8.

FINANCIAL ASSETS AT FVTOCI

(1) Details of financial assets at FVTOCI as of December 31, 2019 and 2020 are as follows (Unit: Korean Won in millions):

 

     December 31,
2019
     December 31,
2020
 

Debt securities:

     

Korean treasury and government agencies

     1,152,711        2,922,671  

Financial institutions

     17,769,924        17,996,660  

Corporates

     3,917,004        3,896,744  

Bond denominated in foreign currencies

     3,874,785        4,031,721  

Securities loaned

     80,737        100,345  
  

 

 

    

 

 

 

Sub-total

     26,795,161        28,948,141  
  

 

 

    

 

 

 

Equity securities

     935,370        1,080,788  
  

 

 

    

 

 

 

Total

     27,730,531        30,028,929  
  

 

 

    

 

 

 

(2) Details of equity securities designated as financial assets at FVTOCI as of December 31, 2019 and 2020 are as follows (Unit: Korean Won in millions):

 

Purpose of acquisition

  December 31,
2019
    December 31,
2020
    Remarks  

Investment for strategic business partnership purpose

    678,846       778,657    

Debt-equity swap

    256,480       302,090    

Others

    44       41       Cooperative insurance, etc.  
 

 

 

   

 

 

   

Total

    935,370       1,080,788    
 

 

 

   

 

 

   

(3) Changes in the allowance for credit losses and gross carrying amount of financial assets at FVTOCI are as follows (Unit: Korean Won in millions):

1) Allowance for credit losses

 

     For the year ended December 31, 2018  
     Stage 1     Stage 2     Stage 3      Total  

Beginning balance

     (4,107     (129            (4,236

Transfer to 12-month expected credit losses

                         

Transfer to lifetime expected credit losses

                         

Transfer to credit-impaired financial assets

                         

Net provision of allowance for credit losses

     (1,918     (109            (2,027

Others(*)

     86                    86  
  

 

 

   

 

 

   

 

 

    

 

 

 

Ending balance

     (5,939     (238            (6,177
  

 

 

   

 

 

   

 

 

    

 

 

 

 

(*)

Changes due to foreign currencies translation, etc.

 

F-76


Table of Contents
     For the year ended December 31, 2019  
     Stage 1     Stage 2     Stage 3      Total  

Beginning balance

     (5,939     (238            (6,177

Transfer to 12-month expected credit losses

                         

Transfer to lifetime expected credit losses

                         

Transfer to credit-impaired financial assets

                         

Net provision of allowance for credit losses

     (3,297                  (3,297

Disposal

     615       238              853  

Others(*)

     52                    52  
  

 

 

   

 

 

   

 

 

    

 

 

 

Ending balance

     (8,569                  (8,569
  

 

 

   

 

 

   

 

 

    

 

 

 

 

(*)

Changes due to foreign currencies translation, etc.

 

     For the year ended December 31, 2020  
     Stage 1     Stage 2      Stage 3      Total  

Beginning balance

     (8,569                   (8,569

Transfer to 12-month expected credit losses

                          

Transfer to lifetime expected credit losses

                          

Transfer to credit-impaired financial assets

                          

Net provision of allowance for credit losses

     (1,529                   (1,529

Disposal

     764                     764  

Others(*)

     (297                   (297
  

 

 

   

 

 

    

 

 

    

 

 

 

Ending balance

     (9,631                   (9,631
  

 

 

   

 

 

    

 

 

    

 

 

 

 

(*)

Changes due to foreign currencies translation, etc.

2) Gross carrying amount

 

     For the year ended December 31, 2018  
     Stage 1     Stage 2     Stage 3      Total  

Beginning balance

     12,843,997       30,212              12,874,209  

Transfer to 12-month expected credit losses

                         

Transfer to lifetime expected credit losses

                         

Transfer to credit-impaired financial assets

                         

Acquisition

     13,275,429       10,000              13,285,429  

Disposal / Recovery

     (9,146,307     (15,047            (9,161,354

Gain (loss) on valuation

     70,017       (59            69,958  

Amortization based on effective interest method

     10,195       47              10,242  

Others(*)

     33,765                    33,765  
  

 

 

   

 

 

   

 

 

    

 

 

 

Ending balance

     17,087,096       25,153              17,112,249  
  

 

 

   

 

 

   

 

 

    

 

 

 

 

(*)

Changes due to foreign currencies translation, etc.

 

F-77


Table of Contents
     For the year ended December 31, 2019  
     Stage 1     Stage 2     Stage 3      Total  

Beginning balance

     17,087,096       25,153              17,112,249  

Transfer to 12-month expected credit losses

                         

Transfer to lifetime expected credit losses

                         

Transfer to credit-impaired financial assets

                         

Acquisition

     23,774,375                    23,774,375  

Disposal / Recovery

     (14,224,358     (25,000            (14,249,358

Gain (loss) on valuation

     48,956       (153            48,803  

Amortization based on effective interest method

     14,629                    14,629  

Business combination

     24,985                    24,985  

Others(*)

     69,478                    69,478  
  

 

 

   

 

 

   

 

 

    

 

 

 

Ending balance

     26,795,161                    26,795,161  
  

 

 

   

 

 

   

 

 

    

 

 

 

 

(*)

Changes due to foreign currencies translation, etc.

 

     For the year ended December 31, 2020  
     Stage 1     Stage 2      Stage 3      Total  

Beginning balance

     26,795,161                     26,795,161  

Transfer to 12-month expected credit losses

                          

Transfer to lifetime expected credit losses

                          

Transfer to credit-impaired financial assets

                          

Acquisition

     22,970,010                     22,970,010  

Disposal / Recovery

     (20,530,076                   (20,530,076

Gain (loss) on valuation

     17,957                     17,957  

Amortization based on effective interest method

     (12,545                   (12,545

Others(*)

     (292,366                   (292,366
  

 

 

   

 

 

    

 

 

    

 

 

 

Ending balance

     28,948,141                     28,948,141  
  

 

 

   

 

 

    

 

 

    

 

 

 

 

(*)

Changes due to foreign currencies translation, etc.

(4) During the year ended December 31, 2019 and 2020, the Group sold its equity securities., designated as financial assets at FVTOCI in accordance with decision of disposal by the creditors, and the fair values at disposal dates were 34,841 million Won and 2,848 million Won, respectively and cumulative losses at disposal dates were 38,995 million Won and 3,665 million Won, respectively.

9. SECURITIES AT AMORTIZED COST

(1) Details of securities at amortized cost as of December 31, 2019 and 2020 are as follows (Unit: Korean Won in millions):

 

     December 31,
2019
    December 31,
2020
 

Korean treasury and government agencies

     8,044,040       6,947,495  

Financial institutions

     6,694,614       4,843,534  

Corporates

     5,068,489       4,726,075  

Bond denominated in foreign currencies

     518,907       508,301  

Allowance for credit losses

     (5,511     (4,566
  

 

 

   

 

 

 

Total

     20,320,539       17,020,839  
  

 

 

   

 

 

 

 

F-78


Table of Contents

(2) Changes in the allowance for credit losses and gross carrying amount of securities at amortized cost are as follows (Unit: Korean Won in millions):

1) Allowance for credit losses

 

     For the year ended December 31, 2018  
     Stage 1     Stage 2      Stage 3      Total  

Beginning balance

     (5,078                   (5,078

Transfer to 12-month expected credit losses

                          

Transfer to lifetime expected credit losses

                          

Transfer to credit-impaired financial assets

                          

Net provision of allowance for credit losses

     (1,922                   (1,922

Disposal

     22                     22  

Others(*)

     54                     54  
  

 

 

   

 

 

    

 

 

    

 

 

 

Ending balance

     (6,924                   (6,924
  

 

 

   

 

 

    

 

 

    

 

 

 

 

(*)

Changes due to foreign currencies translation, etc.

 

     For the year ended December 31, 2019  
     Stage 1     Stage 2      Stage 3      Total  

Beginning balance

     (6,924                   (6,924

Transfer to 12-month expected credit losses

                          

Transfer to lifetime expected credit losses

                          

Transfer to credit-impaired financial assets

                          

Net reversal of allowance for credit losses

     1,415                     1,415  

Others(*)

     (2                   (2
  

 

 

   

 

 

    

 

 

    

 

 

 

Ending balance

     (5,511                   (5,511
  

 

 

   

 

 

    

 

 

    

 

 

 

 

(*)

Changes due to foreign currencies translation, etc.

 

     For the year ended December 31, 2020  
     Stage 1     Stage 2      Stage 3      Total  

Beginning balance

     (5,511                   (5,511

Transfer to 12-month expected credit losses

                          

Transfer to lifetime expected credit losses

                          

Transfer to credit-impaired financial assets

                          

Net reversal of allowance for credit losses

     934                     934  

Others(*)

     11                     11  
  

 

 

   

 

 

    

 

 

    

 

 

 

Ending balance

     (4,566                   (4,566
  

 

 

   

 

 

    

 

 

    

 

 

 

 

(*)

Changes due to foreign currencies translation, etc.

 

F-79


Table of Contents

2) Gross carrying amount

 

     For the year ended December 31, 2018  
     Stage 1     Stage 2      Stage 3      Total  

Beginning balance

     16,749,296                     16,749,296  

Transfer to 12-month expected credit losses

                          

Transfer to lifetime expected credit losses

                          

Transfer to credit-impaired financial assets

                          

Acquisition

     15,622,847                     15,622,847  

Disposal / Recovery

     (9,426,757                   (9,426,757

Amortization based on effective interest method

     (7,970                   (7,970

Others(*)

     2,068                     2,068  
  

 

 

   

 

 

    

 

 

    

 

 

 

Ending balance

     22,939,484                     22,939,484  
  

 

 

   

 

 

    

 

 

    

 

 

 

 

(*)

Changes due to foreign currencies translation, etc.

 

     For the year ended December 31, 2019  
     Stage 1     Stage 2      Stage 3      Total  

Beginning balance

     22,939,484                     22,939,484  

Transfer to 12-month expected credit losses

                          

Transfer to lifetime expected credit losses

                          

Transfer to credit-impaired financial assets

                          

Acquisition

     6,092,078                     6,092,078  

Disposal / Recovery

     (8,709,947                   (8,709,947

Amortization based on effective interest method

     (3,286                   (3,286

Others(*)

     7,721                     7,721  
  

 

 

   

 

 

    

 

 

    

 

 

 

Ending balance

     20,326,050                     20,326,050  
  

 

 

   

 

 

    

 

 

    

 

 

 

 

(*)

Changes due to foreign currencies translation, etc.

 

     For the year ended December 31, 2020  
     Stage 1     Stage 2      Stage 3      Total  

Beginning balance

     20,326,050                     20,326,050  

Transfer to 12-month expected credit losses

                          

Transfer to lifetime expected credit losses

                          

Transfer to credit-impaired financial assets

                          

Acquisition

     2,380,448                     2,380,448  

Disposal / Recovery

     (5,659,365                   (5,659,365

Amortization based on effective interest

method

     (396                   (396

Others(*)

     (21,332                   (21,332
  

 

 

   

 

 

    

 

 

    

 

 

 

Ending balance

     17,025,405                     17,025,405  
  

 

 

   

 

 

    

 

 

    

 

 

 

 

(*)

Changes due to foreign currencies translation, etc.

 

F-80


Table of Contents

10. LOANS AND OTHER FINANCIAL ASSETS AT AMORTIZED COST

(1) Details of loans and other financial assets at amortized cost as of December 31, 2019 and 2020 are as follows (Unit: Korean Won in millions):

 

     December 31,
2019
     December 31,
2020
 

Due from banks

     14,492,223        9,863,160  

Loans

     271,032,244        302,794,182  

Other financial assets

     8,193,226        7,448,736  
  

 

 

    

 

 

 

Total

     293,717,693        320,106,078  
  

 

 

    

 

 

 

 

(2)

Details of due from banks are as follows (Unit: Korean Won in millions):

 

     December 31,
2019
    December 31,
2020
 

Due from banks in local currency:

    

Due from The Bank of Korea (“BOK”)

     11,028,850       6,519,226  

Due from depository banks

     82,509       84,195  

Due from non-depository institutions

     378       266  

Due from the Korea Exchange

     50,113       227  

Others

     43,253       172,914  

Allowance for credit losses

     (2,865     (1,576
  

 

 

   

 

 

 

Sub-total

     11,202,238       6,775,252  
  

 

 

   

 

 

 

Due from banks in foreign currencies:

    

Due from banks on demand

     1,122,521       1,608,126  

Due from banks on time

     1,296,842       296,489  

Others

     872,617       1,186,083  

Allowance for credit losses

     (1,995     (2,790
  

 

 

   

 

 

 

Sub-total

     3,289,985       3,087,908  
  

 

 

   

 

 

 

Total

       14,492,223           9,863,160  
  

 

 

   

 

 

 

 

F-81


Table of Contents
(3)

Details of restricted due from banks are as follows (Unit: Korean Won in millions):

 

   

Counterparty

  December 31,
2019
   

Reason of restriction

Due from banks in local currency:

     

Due from BOK

 

The BOK

    11,028,850    

Reserve deposits under the BOK Act

Due from KSFC

 

Korea Securities Finance Corp. and others

 

 

50,113

 

 

Customer’s deposit reserve and others

Others

 

The Korea Exchange and others

 

 

41,645

 

 

Central counterparty KRW margin and others

   

 

 

   
 

Sub-total

    11,120,608    
   

 

 

   

Due from banks in foreign currencies:

     

Due from banks on demand

 

The BOK and others

    1,103,917    

Reserve deposits under the BOK Act and others

Due from banks on time

 

National Bank Cambodia

    58    

Reserve deposits and others

Others

 

Korea Investment & Securities and others

 

 

872,603

 

 

Overseas futures and options trade deposits and others

   

 

 

   
 

Sub-total

    1,976,578    
   

 

 

   
 

Total

    13,097,186    
   

 

 

   

 

   

Counterparty

  December 31,
2020
   

Reason of restriction

Due from banks in local currency:

     

Due from BOK

 

The BOK

    6,519,226    

Reserve deposits under the BOK Act

Due from KSFC

 

KB Securities Co. Ltd.

    227    

Futures trading margin

Others

 

Korea Federation of Savings Banks and others

 

 

89,562

 

 

Guarantees, mortgage of domestic exchange transactions and others

   

 

 

   
 

Sub-total

    6,609,015    
   

 

 

   

Due from banks in foreign currencies:

     

Due from banks on demand

 

The BOK and others

    1,544,492    

Reserve deposits under the BOK Act and others

Due from banks on time

 

National Bank Cambodia

    54    

Reserve deposits and others

Others

 

Korea Investment & Securities and others

 

 

1,180,570

 

 

Overseas futures and options trade deposits and others

   

 

 

   
 

Sub-total

    2,725,116    
   

 

 

   
 

Total

    9,334,131    
   

 

 

   

 

F-82


Table of Contents

(4) Changes in the allowance for credit losses and gross carrying amount of due from banks are as follows (Unit: Korean Won in millions):

1) Allowance for credit losses

 

     For the year ended December 31, 2018  
     Stage 1     Stage 2      Stage 3      Total  

Beginning balance

     (3,092                   (3,092

Transfer to 12-month expected credit losses

                          

Transfer to lifetime expected credit losses

                          

Transfer to credit-impaired financial assets

                          

Net provision of allowance for credit losses

     (2,219                   (2,219

Others(*)

     (76                   (76
  

 

 

   

 

 

    

 

 

    

 

 

 

Ending balance

     (5,387                   (5,387
  

 

 

   

 

 

    

 

 

    

 

 

 

 

(*)

Changes due to foreign currencies translation, etc.

 

     For the year ended December 31, 2019  
     Stage 1     Stage 2      Stage 3      Total  

Beginning balance

     (5,387                   (5,387

Transfer to 12-month expected credit losses

                          

Transfer to lifetime expected credit losses

                          

Transfer to credit-impaired financial assets

                          

Reversal for allowance for credit loss

     544                     544  

Others(*)

     (17                   (17
  

 

 

   

 

 

    

 

 

    

 

 

 

Ending balance

     (4,860                   (4,860
  

 

 

   

 

 

    

 

 

    

 

 

 

 

(*)

Changes due to foreign currencies translation, etc.

 

     For the year ended December 31, 2020  
     Stage 1     Stage 2      Stage 3      Total  

Beginning balance

     (4,860                   (4,860

Transfer to 12-month expected credit losses

                          

Transfer to lifetime expected credit losses

                          

Transfer to credit-impaired financial assets

                          

Reversal for allowance for credit loss

     315                     315  

Others(*)

     179                     179  
  

 

 

   

 

 

    

 

 

    

 

 

 

Ending balance

     (4,366                   (4,366
  

 

 

   

 

 

    

 

 

    

 

 

 

 

(*)

Changes due to foreign currencies translation, etc.

2) Gross carrying amount

 

     For the year ended December 31, 2018  
     Stage 1     Stage 2      Stage 3      Total  

Beginning balance

     8,870,835                     8,870,835  

Transfer to 12-month expected credit losses

                          

Transfer to lifetime expected credit losses

                          

Transfer to credit-impaired financial assets

                          

Net increase

     5,302,244                     5,302,244  

Others(*)

     (16,680           (16,680
  

 

 

   

 

 

    

 

 

    

 

 

 

Ending balance

     14,156,399                     14,156,399  
  

 

 

   

 

 

    

 

 

    

 

 

 

 

F-83


Table of Contents

 

(*)

Changes due to foreign currencies translation, etc.

 

     For the year ended December 31, 2019  
     Stage 1     Stage 2      Stage 3      Total  

Beginning balance

     14,156,399                     14,156,399  

Transfer to 12-month expected credit losses

                          

Transfer to lifetime expected credit losses

                          

Transfer to credit-impaired financial assets

                          

Net increase

     313,991                     313,991  

Business combination

     35,910                     35,910  

Others(*)

     (9,217                   (9,217
  

 

 

   

 

 

    

 

 

    

 

 

 

Ending balance

     14,497,083                     14,497,083  
  

 

 

   

 

 

    

 

 

    

 

 

 

 

(*)

Changes due to foreign currencies translation, etc.

 

     For the year ended December 31, 2020  
     Stage 1     Stage 2      Stage 3      Total  

Beginning balance

     14,497,083                     14,497,083  

Transfer to 12-month expected credit losses

                          

Transfer to lifetime expected credit losses

                          

Transfer to credit-impaired financial assets

                          

Net decrease

     (4,759,053                   (4,759,053

Business combination

     129,825                     129,825  

Others(*)

     (329                   (329
  

 

 

   

 

 

    

 

 

    

 

 

 

Ending balance

     9,867,526                     9,867,526  
  

 

 

   

 

 

    

 

 

    

 

 

 

 

(*)

Changes due to foreign currencies translation, etc.

(5) Details of loans are as follows (Unit: Korean Won in millions):

 

     December 31,
2019
    December 31,
2020
 

Loans in local currency

     221,484,049       249,264,947  

Loans in foreign currencies(*)

     18,534,270       20,025,092  

Domestic banker’s usance

     2,899,651       2,240,830  

Credit card accounts

     8,398,605       8,542,619  

Bills bought in foreign currencies

     4,772,093       5,763,427  

Bills bought in local currency

     61,362       133,650  

Factoring receivables

     20,905       38,017  

Advances for customers on guarantees

     12,616       31,300  

Private placement bonds

     307,339       353,585  

Securitized loans

     2,250,042       2,561,914  

Call loans

     3,290,167       2,352,034  

Bonds purchased under resale agreements

     8,981,752       10,145,749  

Financial lease receivables

     226,296       586,216  

Installment financial bond

     752,961       1,925,493  

Others

     1,191       380  

Loan origination costs and fees

     620,791       744,109  

Discounted present value

     (6,826     (6,656

Allowance for credit losses

     (1,575,020     (1,908,524
  

 

 

   

 

 

 

Total

     271,032,244       302,794,182  
  

 

 

   

 

 

 

 

F-84


Table of Contents
(*)

As of December 31, 2020, 50,088 million Won of assets provided for collateral related to the bonds sold under repurchase agreements are included.

(6) Changes in the allowance for credit losses of loans are as follows (Unit: Korean Won in millions):

 

     For the year ended December 31, 2018  
     Consumers     Corporates  
     Stage 1     Stage 2     Stage 3     Stage 1     Stage 2     Stage 3  

Beginning balance

     (101,479     (41,358     (117,168     (365,251     (255,922     (905,243

Transfer to 12-month expected credit losses

     (9,848     8,966       882       (24,324     22,658       1,666  

Transfer to lifetime expected credit losses

     5,905       (7,183     1,278       15,074       (407,780     392,706  

Transfer to credit-impaired financial assets

     79,078       47,343       (126,421     62,731       97,750       (160,481

Net reversal (provision) of allowance for credit losses

     (86,224     (56,164     (49,637     (68,381     193,392       (94,004

Recovery

                 (51,855                 (127,630

Charge-off

                 204,552                   290,109  

Disposal

           33       1,633             237       49,902  

Interest income from impaired loans

                 7,945                   23,381  

Others(*)

     (1,941     (5     (1,115     31,840       46       1,921  
  

 

 

   

 

 

   

 

 

   

 

 

   

 

 

   

 

 

 

Ending balance

     (114,509     (48,368     (129,906     (348,311     (349,619     (527,673
  

 

 

   

 

 

   

 

 

   

 

 

   

 

 

   

 

 

 

 

     For the year ended December 31, 2018  
     Credit card accounts     Total  
     Stage 1     Stage 2     Stage 3     Stage 1     Stage 2     Stage 3  

Beginning balance

     (57,134     (71,463     (102,858     (523,864     (368,743     (1,125,269

Transfer to 12-month expected credit losses

     (13,846     13,738       108       (48,018     45,362       2,656  

Transfer to lifetime expected credit losses

     5,871       (6,194     323       26,850       (421,157     394,307  

Transfer to credit-impaired financial assets

     82,406       84,048       (166,454     224,215       229,141       (453,356

Net reversal (provision) of allowance for credit losses

     (82,083     (98,260     (33,205     (236,688     38,968       (176,846

Recovery

                 (57,565                 (237,050

Charge-off

                 242,879                   737,540  

Disposal

                             270       51,535  

Interest income from impaired loans

                                   31,326  

Others(*)

     (1                 29,898       41       806  
  

 

 

   

 

 

   

 

 

   

 

 

   

 

 

   

 

 

 

Ending balance

     (64,787     (78,131     (116,772     (527,607     (476,118     (774,351
  

 

 

   

 

 

   

 

 

   

 

 

   

 

 

   

 

 

 

 

(*)

Changes due to debt-equity swap, foreign currencies translation, and etc.

 

F-85


Table of Contents
     For the year ended December 31, 2019  
     Consumers     Corporates  
     Stage 1     Stage 2     Stage 3     Stage 1     Stage 2     Stage 3  

Beginning balance

     (114,509     (48,368     (129,906     (348,311     (349,619     (527,673

Transfer to 12-month expected credit losses

     (14,430     13,661       769       (58,537     49,884       8,653  

Transfer to lifetime expected credit losses

     14,022       (15,332     1,310       8,215       (20,473     12,258  

Transfer to credit-impaired financial assets

     8,603       10,312       (18,915     3,308       17,852       (21,160

Net reversal (provision) of allowance for credit losses

     21,802       (38,203     (146,204     86,565       6,855       (75,392

Recovery

                 (61,914                 (66,359

Charge-off

                 217,382                   222,537  

Disposal

                 2,763             1       42,095  

Interest income from impaired loans

                 9,647                   17,887  

Business combination

                       (9     (2,008     (3,150

Others

     (636     (32     (520     (15,489     (210     259  
  

 

 

   

 

 

   

 

 

   

 

 

   

 

 

   

 

 

 

Ending balance

     (85,148     (77,962     (125,588     (324,258     (297,718     (390,045
  

 

 

   

 

 

   

 

 

   

 

 

   

 

 

   

 

 

 

 

     For the year ended December 31, 2019  
     Credit card accounts     Total  
     Stage 1     Stage 2     Stage 3     Stage 1     Stage 2     Stage 3  

Beginning balance

     (64,787     (78,131     (116,772     (527,607     (476,118     (774,351

Transfer to 12-month expected credit losses

     (15,712     15,231       481       (88,679     78,776       9,903  

Transfer to lifetime expected credit losses

     6,031       (6,317     286       28,268       (42,122     13,854  

Transfer to credit-impaired financial assets

     98,647       94,116       (192,763     110,558       122,280       (232,838

Net reversal (provision) of allowance for credit losses

     (98,888     (96,434     (40,343     9,479       (127,782     (261,939

Recovery

                 (60,365                 (188,638

Charge-off

                 281,420                   721,339  

Disposal

                             1       44,858  

Interest income from impaired loans

                                   27,534  

Business combination

                       (9     (2,008     (3,150

Others

     (17     2       14       (16,142     (240     (247
  

 

 

   

 

 

   

 

 

   

 

 

   

 

 

   

 

 

 

Ending balance

     (74,726     (71,533     (128,042     (484,132     (447,213     (643,675
  

 

 

   

 

 

   

 

 

   

 

 

   

 

 

   

 

 

 

 

F-86


Table of Contents
     For the year ended December 31, 2020  
     Consumers     Corporates  
     Stage 1     Stage 2     Stage 3     Stage 1     Stage 2     Stage 3  

Beginning balance

     (85,148     (77,962     (125,588     (324,258     (297,718     (390,045

Transfer to 12-month expected credit losses

     (20,839     20,050       789       (29,117     25,067       4,050  

Transfer to lifetime expected credit losses

     9,137       (10,800     1,663       19,259       (48,184     28,925  

Transfer to credit-impaired financial assets

     3,549       4,913       (8,462     3,607       10,349       (13,956

Net reversal (provision) of allowance for credit losses

     5,142       (10,042     (125,923     2,831       (200,024     (271,265

Recovery

                 (71,277                 (66,179

Charge-off

                 181,713                   243,634  

Disposal

                 5,640             13       47,106  

Interest income from impaired loans

                 10,790                   14,945  

Business combination

     (31,327     (15,129     (72,040     (13,703     (18,164     (24,364

Others

     (2,041     4,507       (2,998     13,921       6,754       38,405  
  

 

 

   

 

 

   

 

 

   

 

 

   

 

 

   

 

 

 

Ending balance

     (121,527     (84,463     (205,693     (327,460     (521,907     (388,744
  

 

 

   

 

 

   

 

 

   

 

 

   

 

 

   

 

 

 

 

     For the year ended December 31, 2020  
     Credit card accounts     Total  
     Stage 1     Stage 2     Stage 3     Stage 1     Stage 2     Stage 3  

Beginning balance

     (74,726     (71,533     (128,042     (484,132     (447,213     (643,675

Transfer to 12-month expected credit losses

     (14,978     14,755       223       (64,934     59,872       5,062  

Transfer to lifetime expected credit losses

     9,341       (9,742     401       37,737       (68,726     30,989  

Transfer to credit-impaired financial assets

     627       1,137       (1,764     7,783       16,399       (24,182

Net reversal (provision) of allowance for credit losses

     17,022       (25,098     (179,872     24,995       (235,164     (577,060

Recovery

                 (66,026                 (203,482

Charge-off

                 245,890                   671,237  

Disposal

                 23,653             13       76,399  

Interest income from impaired loans

                                   25,735  

Business combination

                       (45,030     (33,293     (96,404

Others

     2                   11,882       11,261       35,407  
  

 

 

   

 

 

   

 

 

   

 

 

   

 

 

   

 

 

 

Ending balance

     (62,712     (90,481     (105,537     (511,699     (696,851     (699,974
  

 

 

   

 

 

   

 

 

   

 

 

   

 

 

   

 

 

 

 

F-87


Table of Contents

(7) Changes in the gross carrying amount of loans are as follows (Unit: Korean Won in millions):

 

     For the year ended December 31, 2018  
     Consumers     Corporates  
     Stage 1     Stage 2     Stage 3     Stage 1     Stage 2     Stage 3  

Beginning balance

     103,502,347       5,487,758       326,739       131,096,396       4,466,354       1,622,409  

Transfer to 12-month expected credit losses

     1,921,485       (1,912,046     (9,439     1,081,702       (1,077,895     (3,807

Transfer to lifetime expected credit losses

     (3,186,506     3,199,993       (13,487     (2,275,984     2,733,860       (457,876

Transfer to credit-impaired financial assets

     (218,943     (127,447     346,390       (348,503     (275,189     623,692  

Charge-off

                 (204,552                 (290,109

Disposal

           (478     (31,910           (2,781     (166,347

Net increase (decrease)

     8,600,859       (619,771     (22,247     1,900,116       (813,091     (307,304
  

 

 

   

 

 

   

 

 

   

 

 

   

 

 

   

 

 

 

Ending balance

     110,619,242       6,028,009       391,494       131,453,727       5,031,258       1,020,658  
  

 

 

   

 

 

   

 

 

   

 

 

   

 

 

   

 

 

 

 

     For the year ended December 31, 2018  
     Credit card accounts     Total  
     Stage 1     Stage 2     Stage 3     Stage 1     Stage 2     Stage 3  

Beginning balance

     5,721,743       935,266       177,983       240,320,486       10,889,378       2,127,131  

Transfer to 12-month expected credit losses

     221,984       (221,841     (143     3,225,171       (3,211,782     (13,389

Transfer to lifetime expected credit losses

     (287,623     288,027       (404     (5,750,113     6,221,880       (471,767

Transfer to credit-impaired financial assets

     (104,459     (95,758     200,217       (671,905     (498,394     1,170,299  

Charge-off

                 (242,879                 (737,540

Disposal

                             (3,259     (198,257

Net increase (decrease)

     1,310,199       77,078       74,215       11,811,174       (1,355,784     (255,336
  

 

 

   

 

 

   

 

 

   

 

 

   

 

 

   

 

 

 

Ending balance

     6,861,844       982,772       208,989       248,934,813       12,042,039       1,621,141  
  

 

 

   

 

 

   

 

 

   

 

 

   

 

 

   

 

 

 

 

     For the year ended December 31, 2019  
     Consumers     Corporates  
     Stage 1     Stage 2     Stage 3     Stage 1     Stage 2     Stage 3  

Beginning balance

     110,619,242       6,028,009       391,494       131,453,727       5,031,258       1,020,658  

Transfer to 12-month expected credit losses

     2,626,998       (2,614,767     (12,231     1,560,734       (1,550,164     (10,570

Transfer to lifetime expected credit losses

     (8,238,499     8,256,600       (18,101     (2,306,186     2,341,881       (35,695

Transfer to credit-impaired financial assets

     (152,128     (104,129     256,257       (252,249     (142,902     395,151  

Charge-off

                 (217,382                 (222,537

Disposal

           (55     (67,924           (70     (161,318

Net increase (decrease)

     6,397,570       883,149       85,561       3,985,392       (809,566     (266,432

Business combination

     100                   2,561       40,161       21,000  
  

 

 

   

 

 

   

 

 

   

 

 

   

 

 

   

 

 

 

Ending balance

     111,253,283       12,448,807       417,674       134,443,979       4,910,598       740,257  
  

 

 

   

 

 

   

 

 

   

 

 

   

 

 

   

 

 

 

 

F-88


Table of Contents
     For the year ended December 31, 2019  
     Credit card accounts     Total  
     Stage 1     Stage 2     Stage 3     Stage 1     Stage 2     Stage 3  

Beginning balance

     6,861,844       982,772       208,989       248,934,813       12,042,039       1,621,141  

Transfer to 12-month expected credit losses

     258,674       (258,166     (508     4,446,406       (4,423,097     (23,309

Transfer to lifetime expected credit losses

     (307,100     307,450       (350     (10,851,785     10,905,931       (54,146

Transfer to credit-impaired financial assets

     (124,675     (104,712     229,387       (529,052     (351,743     880,795  

Charge-off

                 (281,420                 (721,339

Disposal

                             (125     (229,242

Net increase (decrease)

     589,724       (41,512     72,269       10,972,686       32,071       (108,602

Business combination

                       2,661       40,161       21,000  
  

 

 

   

 

 

   

 

 

   

 

 

   

 

 

   

 

 

 

Ending balance

     7,278,467       885,832       228,367       252,975,729       18,245,237       1,386,298  
  

 

 

   

 

 

   

 

 

   

 

 

   

 

 

   

 

 

 

 

     For the year ended December 31, 2020  
     Consumers     Corporates  
     Stage 1     Stage 2     Stage 3     Stage 1     Stage 2     Stage 3  

Beginning balance

     111,253,283       12,448,807       417,674       134,443,979       4,910,598       740,257  

Transfer to 12-month expected credit losses

     4,564,471       (4,552,400     (12,071     1,160,399       (1,146,756     (13,643

Transfer to lifetime expected credit losses

     (5,365,577     5,388,064       (22,487     (3,983,614     4,023,106       (39,492

Transfer to credit-impaired financial assets

     (96,197     (103,016     199,213       (357,386     (120,491     477,877  

Charge-off

                 (181,713                 (243,634

Disposal

                 (55,349           (398     (163,644

Net increase (decrease)

     13,326,560       (1,289,910     54,503       14,804,391       (696,164     (64,490

Business combination

     2,307,498       125,166       137,336       3,507,163       358,846       24,678  
  

 

 

   

 

 

   

 

 

   

 

 

   

 

 

   

 

 

 

Ending balance

     125,990,038       12,016,711       537,106       149,574,932       7,328,741       717,909  
  

 

 

   

 

 

   

 

 

   

 

 

   

 

 

   

 

 

 

 

     For the year ended December 31, 2020  
     Credit card accounts     Total  
     Stage 1     Stage 2     Stage 3     Stage 1     Stage 2     Stage 3  

Beginning balance

     7,278,467       885,832       228,367       252,975,729       18,245,237       1,386,298  

Transfer to 12-month expected credit losses

     257,399       (257,144     (255     5,982,269       (5,956,300     (25,969

Transfer to lifetime expected credit losses

     (454,230     454,709       (479     (9,803,421     9,865,879       (62,458

Transfer to credit-impaired financial assets

     (26,947     (10,796     37,743       (480,530     (234,303     714,833  

Charge-off

                 (245,890                 (671,237

Disposal

                 (43,781           (398     (262,774

Net increase (decrease)

     224,286       5,619       204,369       28,355,237       (1,980,455     194,382  

Business combination

                       5,814,661       484,012       162,014  
  

 

 

   

 

 

   

 

 

   

 

 

   

 

 

   

 

 

 

Ending balance

     7,278,975       1,078,220       180,074       282,843,945       20,423,672       1,435,089  
  

 

 

   

 

 

   

 

 

   

 

 

   

 

 

   

 

 

 

 

F-89


Table of Contents

(8) Details of other financial assets are as follows (Unit: Korean Won in millions):

 

     December 31,
2019
    December 31,
2020
 

Cash Management Account asset (CMA asset)

     199,000       210,000  

Receivables

     5,653,997       3,809,929  

Accrued income

     1,012,240       864,107  

Telex and telephone subscription rights and refundable deposits

     949,118       936,878  

Domestic exchange settlement debit

     373,228       1,518,775  

Other assets

     82,782       192,342  

Allowance for credit losses

     (77,139     (83,295
  

 

 

   

 

 

 

Total

     8,193,226       7,448,736  
  

 

 

   

 

 

 

(9) Changes in the allowances for credit losses on other financial assets are as follows (Unit: Korean Won in millions):

 

     For the year ended December 31, 2018  
     Stage 1     Stage 2     Stage 3     Total  

Beginning balance

     (2,955     (1,832     (54,211     (58,998

Transfer to 12-month expected credit losses

     (150     139       11        

Transfer to lifetime expected credit losses

     105       (416     311        

Transfer to credit-impaired financial assets

     6,509       304       (6,813      

Net provision of allowance for credit losses

     (6,583     (166     (31,550     (38,299

Charge-off

                 28,200       28,200  

Disposal

           1       1,264       1,265  

Others

     (395     (1     287       (109
  

 

 

   

 

 

   

 

 

   

 

 

 

Ending balance

     (3,469     (1,971     (62,501     (67,941
  

 

 

   

 

 

   

 

 

   

 

 

 

 

     For the year ended December 31, 2019  
     Stage 1     Stage 2     Stage 3     Total  

Beginning balance

     (3,469     (1,971     (62,501     (67,941

Transfer to 12-month expected credit losses

     (207     198       9        

Transfer to lifetime expected credit losses

     116       (43     (73      

Transfer to credit-impaired financial assets

     19       159       (178      

Provision (reversal) of allowance for credit losses

     802       (9     (6,854     (6,061

Charge-off

                 2,506       2,506  

Disposal

                 1,685       1,685  

Business combination

     (401           (7,268     (7,669

Others

     (56           397       341  
  

 

 

   

 

 

   

 

 

   

 

 

 

Ending balance

     (3,196     (1,666     (72,277     (77,139
  

 

 

   

 

 

   

 

 

   

 

 

 

 

F-90


Table of Contents
     For the year ended December 31, 2020  
     Stage 1     Stage 2     Stage 3     Total  

Beginning balance

     (3,196     (1,666     (72,277     (77,139

Transfer to 12-month expected credit losses

     (142     129       13        

Transfer to lifetime expected credit losses

     125       (155     30        

Transfer to credit-impaired financial assets

     23       64       (87      

Provision of allowance for credit losses

     (667     (1,589     (3,080     (5,336

Charge-off

                 2,151       2,151  

Disposal

                 1,557       1,557  

Business combination

     (624     (2,235     (1,968     (4,827

Others

     815       2       (518     299  
  

 

 

   

 

 

   

 

 

   

 

 

 

Ending balance

     (3,666     (5,450     (74,179     (83,295
  

 

 

   

 

 

   

 

 

   

 

 

 

(10) Changes in the gross carrying amount of other financial assets are as follows (Unit: Korean Won in millions):

 

     For the year ended December 31, 2018  
     Stage 1     Stage 2     Stage 3     Total  

Beginning balance

     6,662,335       29,124       79,912       6,771,371  

Transfer to 12-month expected credit losses

     7,573       (7,556     (17      

Transfer to lifetime expected credit losses

     (11,418     11,734       (316      

Transfer to credit-impaired financial assets

     (7,580     (1,110     8,690        

Charge-off

                 (28,201     (28,201

Disposal

           (5     (1,640     (1,645

Net increase (decrease)

     803,480       (3,994     13,579       813,065  
  

 

 

   

 

 

   

 

 

   

 

 

 

Ending balance

     7,454,390       28,193       72,007       7,554,590  
  

 

 

   

 

 

   

 

 

   

 

 

 

 

     For the year ended December 31, 2019  
     Stage 1     Stage 2     Stage 3     Total  

Beginning balance

     7,454,390       28,193       72,007       7,554,590  

Transfer to 12-month expected credit losses

     8,036       (8,019     (17      

Transfer to lifetime expected credit losses

     (17,678     17,740       (62      

Transfer to credit-impaired financial assets

     (952     (918     1,870        

Charge-off

                 (2,506     (2,506

Disposal

                 (2,212     (2,212

Net increase

     606,457       55,651       41,138       703,246  

Business combination

     9,591             7,656       17,247  
  

 

 

   

 

 

   

 

 

   

 

 

 

Ending balance

     8,059,844       92,647       117,874       8,270,365  
  

 

 

   

 

 

   

 

 

   

 

 

 

 

     For the year ended December 31, 2020  
     Stage 1     Stage 2     Stage 3     Total  

Beginning balance

     8,059,844       92,647       117,874       8,270,365  

Transfer to 12-month expected credit losses

     8,760       (8,737     (23      

Transfer to lifetime expected credit losses

     (15,305     15,334       (29      

Transfer to credit-impaired financial assets

     (1,900     (701     2,601        

Charge-off

                 (2,151     (2,151

Disposal

                 (1,847     (1,847

Net increase (decrease)

     (856,008     (26,539     69,500       (813,047

Business combination

     72,035       4,414       2,262       78,711  
  

 

 

   

 

 

   

 

 

   

 

 

 

Ending balance

     7,267,426       76,418       188,187       7,532,031  
  

 

 

   

 

 

   

 

 

   

 

 

 

 

F-91


Table of Contents
11.

FAIR VALUE OF FINANCIAL ASSETS AND LIABILITIES

 

(1)

The fair value hierarchy

The fair value hierarchy for financial instruments is determined by the amount of observable market data. The specific financial instruments characteristics and market condition such as the existence of the transactions among market participants and transparency are reflected to the market observable inputs. The fair value hierarchy gives the highest priority to quoted prices (unadjusted) in active markets for identical assets or liabilities. The Group maximizes the use of observable inputs and minimizes the use of unobservable inputs when measuring fair value of its financial assets and financial liabilities. Fair value is measured based on the perspective of a market participant. As such, even when market assumptions are not readily available, the Group’s own assumptions reflect those that market participants would use for measuring the assets or liabilities at the measurement date.

The fair value measurement is described in the one of the following three levels used to classify fair value measurements:

 

   

Level 1—fair value measurements are those derived from quoted prices (unadjusted) in active markets for identical assets or liabilities. The types of financial assets or liabilities generally included in Level 1 are publicly traded equity securities, derivatives, and debt securities issued by governmental bodies.

 

   

Level 2—fair value measurements are those derived from inputs other than quoted prices included within Level 1 that are observable for the asset or liability, either directly (i.e. prices) or indirectly (i.e. derived from prices). The types of financial assets or liabilities generally included in Level 2 are debt securities not traded in active markets and derivatives traded in OTC but not required significant judgment.

 

   

Level 3—fair value measurements are those derived from valuation technique that include inputs for the assets or liabilities that are not based on observable market data (unobservable inputs). The types of financial assets or liabilities generally included in Level 3 are non-public securities and derivatives and debt securities of which valuation techniques require significant judgments and subjectivity.

The inputs used to measure fair value may fall into different levels of the fair value hierarchy. In such cases, the level within the fair value hierarchy is based on the lowest level of input that is significant to the fair value measurement. The Group’s assessment of the significance of a particular input to a fair value measurement in its entirety requires judgment and consideration of inherent factors of the asset or liability.

 

F-92


Table of Contents

(2) Fair value hierarchy of financial assets and liabilities measured at fair value are as follows (Unit: Korean Won in millions):

 

     December 31, 2019  
     Level 1(*)      Level 2(*)      Level 3      Total  

Financial assets:

           

Financial assets at FVTPL

           

Deposits

     27,901                      27,901  

Debt securities

     420,330        1,910,929        5,826        2,337,085  

Equity securities

     157,895        1,834        528,621        688,350  

Capital contributions

                   515,199        515,199  

Beneficiary certificates

     1        90,498        1,275,734        1,366,233  

Loans

            59,844        152,629        212,473  

Derivative assets (Designated for trading)

     3,057        2,893,798        25,048        2,921,903  
  

 

 

    

 

 

    

 

 

    

 

 

 

Sub-total

     609,184        4,956,903        2,503,057        8,069,144  
  

 

 

    

 

 

    

 

 

    

 

 

 

Financial assets at FVTOCI

           

Debt securities

     2,146,163        24,568,261               26,714,424  

Equity securities

     441,672               493,698        935,370  

Securities loaned

            80,737               80,737  
  

 

 

    

 

 

    

 

 

    

 

 

 

Sub-total

     2,587,835        24,648,998        493,698        27,730,531  
  

 

 

    

 

 

    

 

 

    

 

 

 

Derivative assets (Designated for hedging)

            121,131               121,131  
  

 

 

    

 

 

    

 

 

    

 

 

 

Total

     3,197,019        29,727,032        2,996,755        35,920,806  
  

 

 

    

 

 

    

 

 

    

 

 

 

Financial liabilities:

           

Financial liabilities at FVTPL

           

Deposits due to customers

     27,530                      27,530  

Derivative liabilities (Designated for trading)

     4,336        2,766,771        72,039        2,843,146  
  

 

 

    

 

 

    

 

 

    

 

 

 

Sub-total

     31,866        2,766,771        72,039        2,870,676  
  

 

 

    

 

 

    

 

 

    

 

 

 

Financial liabilities at FVTPL designated as upon initial recognition

           

Equity-linked securities

                   87,626        87,626  
  

 

 

    

 

 

    

 

 

    

 

 

 

Derivative liabilities (Designated for hedging)

            6,516        321        6,837  
  

 

 

    

 

 

    

 

 

    

 

 

 

Total

     31,866        2,773,287        159,986        2,965,139  
  

 

 

    

 

 

    

 

 

    

 

 

 

 

(*)

There were no transfers between Level 1 and Level 2 of financial assets and liabilities measured at fair value. The Group recognizes transfers among levels at the end of reporting period in which events have occurred or conditions have changed.

 

F-93


Table of Contents
     December 31, 2020  
     Level 1(*)      Level 2(*)      Level 3      Total  

Financial assets:

           

Financial assets at FVTPL

           

Deposits

     48,796                      48,796  

Debt securities

     516,597        2,365,882        4,618        2,887,097  

Equity securities

     35,422               450,371        485,793  

Capital contributions

                   865,685        865,685  

Beneficiary certificates

     24,895        869,852        1,917,811        2,812,558  

Loans

            467,229        209,062        676,291  

Derivative assets (Designated for trading)

     18,416        6,875,454        7,872        6,901,742  

Others

                   84,979        84,979  
  

 

 

    

 

 

    

 

 

    

 

 

 

Sub-total

     644,126        10,578,417        3,540,398        14,762,941  
  

 

 

    

 

 

    

 

 

    

 

 

 

Financial assets at FVTOCI

           

Debt securities

     3,092,237        25,855,904               28,948,141  

Equity securities

     510,073               570,715        1,080,788  
  

 

 

    

 

 

    

 

 

    

 

 

 

Sub-total

     3,602,310        25,855,904        570,715        30,028,929  
  

 

 

    

 

 

    

 

 

    

 

 

 

Derivative assets (Designated for hedging)

            174,820               174,820  
  

 

 

    

 

 

    

 

 

    

 

 

 

Total

     4,246,436        36,609,141        4,111,113        44,966,690  
  

 

 

    

 

 

    

 

 

    

 

 

 

Financial liabilities:

           

Financial liabilities at FVTPL

           

Deposits due to customers

     49,279                      49,279  

Derivative liabilities (Designated for trading)

     6,024        6,433,727        20,136        6,459,887  

Securities sold

     285,026                      285,026  
  

 

 

    

 

 

    

 

 

    

 

 

 

Sub-total

     340,329        6,433,727        20,136        6,794,192  
  

 

 

    

 

 

    

 

 

    

 

 

 

Financial liabilities at FVTPL designated as upon initial recognition

           

Equity-linked securities

                   19,630        19,630  
  

 

 

    

 

 

    

 

 

    

 

 

 

Derivative liabilities (Designated for hedging)

            64,769               64,769  
  

 

 

    

 

 

    

 

 

    

 

 

 

Total

     340,329        6,498,496        39,766        6,878,591  
  

 

 

    

 

 

    

 

 

    

 

 

 

 

(*)

There were no transfers between Level 1 and Level 2 of financial assets and liabilities measured at fair value. The Group recognizes transfers among levels at the end of reporting period in which events have occurred or conditions have changed.

Financial assets and liabilities at FVTPL, financial liabilities at FVTPL designated as upon initial recognition, financial assets at FVTOCI, and derivative assets and liabilities are recognized at fair value. Fair value is the amount that would be received to sell an asset, or paid to transfer a liability, in an orderly transaction between market participants at the measurement date.

 

F-94


Table of Contents

Financial instruments are measured at fair value using a quoted market price in active markets. If there is no active market for a financial instrument, the Group determines the fair value using valuation methods. Valuation methods and input variables for each type of financial instruments are as follows:

1) Valuation methods and input variables for each type of financial instrument classified into level 2 in December 31, 2019 and 2020 are as follows:

 

   

Valuation methods

 

Input variables

Debt securities   Fair value is measured by discounting the future cash flows of debt securities applying the risk-free market rate with credit spread.   Risk-free market rate and credit spread
Beneficiary certificates   The beneficiary certificates classified as Level 2 are MMF and are measured at the net asset value.   Net asset value
Derivatives   Fair value is measured by models such as option model (Closed form), DCF model, FDM and Monte Carlo Simulation.   Discount rate, values of underlying assets such as foreign exchange rate and stock prices, risk-free market rate, forward rate, etc.
Loans   The future cash flows of debt instruments are measured at a discount by applying the market interest rate applied to entities with similar creditworthiness to the debtor.   Risk-free market rate and credit spread

2) Valuation methods and input variables for each type of financial instrument classified into level 3 in December 31, 2019 and 2020 are as follows:

 

   

Valuation methods

 

Input variables

Loans, bond with options   Fair value is calculated by using the Discounted Cash Flow Model, Binomial Tree, which is a valuation technique commonly used in the market taking into account the price and variability of the underlying asset, and LSMC.   Values of underlying assets, volatility, credit spread, discount rate and terminal growth rate
Debt securities   The Group is measuring fair value with LSMC and the Hull-White model.   Stock volatility, interest rate volatility and discount rate
Equity securities, capital contributions and Beneficiary certificates   Among DCF (Discounted Cash Flow) Model, FCFE (Free Cash Flow to Equity) Model, Comparable Company Analysis, Dividend Discount Model, Risk-adjusted Rate of Return Method, Net Asset Value Method, LSMC, and Binomial Tree, more than one method is used given the characteristic of the subject of fair value measurement.   Risk-free market rate, market risk premium, corporate Beta, stock prices, volatility of underlying asset, net asset of the investment association and discount rate
Derivatives   Fair value is measured by models such as option model (Closed form), DCF model, FDM and Monte Carlo Simulation.   Risk-free market rate, discount rate, values of underlying assets such as foreign exchange rate and stock prices, volatility, etc.
Equity-linked securities   Fair value is measured by models such as option model (Closed form), DCF model, FDM and Monte Carlo Simulation.   Volatility of underlying assets, discount rate, dividends, volatility, correlation coefficient, foreign exchange rate, etc.
Others   Fair value is measured by DCF model, LSMC, etc.   Stock prices, volatility of underlying assets, etc.

 

F-95


Table of Contents

Valuation methods of financial assets and liabilities measured at fair value and classified into Level 3 and significant but unobservable inputs are as follows:

 

   

December 31, 2019

   

Fair value
measurement
technique

 

Type

 

Input variable

  Range  

Impact of changes in significant
unobservable inputs on fair value
measurement

Loans

  Binomial tree, DCF     Stock prices, Volatility of underlying asset   14.50%~46.06%   Variation of fair value increases as volatility of underlying asset increases.

Derivative assets

  Option valuation model and others   Interest rate related   Correlation coefficient   0.90~0.98   Variation of fair value increases as correlation coefficient increases.
  Volatility of underlying asset   16.30%~41.20%   Variation of fair value increases as volatility increases.
    Equity related   Correlation coefficient   0.237~0.675   Variation of fair value increases as correlation coefficient increases.
  DCF model   Currency related   Credit risk adjustment ratio   7.70%~100.00%   Variation of fair value increases as credit risk adjustment ratio increases.

Derivative liabilities

  Option valuation model and others   Interest rate related   Correlation coefficient   0.90~0.98   Variation of fair value increases as correlation coefficient increases.
    Volatility of underlying asset   16.30%~41.20%   Variation of fair value increases as volatility increases.
    Equity related   Correlation coefficient   0.237~0.675   Variation of fair value increases as correlation coefficient increases.
      Volatility of underlying assets   21.40%~22.40%   Variation of fair value increases as volatility increases.

Equity-linked securities

  Monte Carlo Simulation and others     Correlation coefficient   0.294~0.675   Equity-linked securities’ variation of fair value increases if both volatility and correlation coefficient increase. However, when correlation coefficient decreases despite the increase in volatility, the variation of fair value of a compound financial instrument may decrease.
      Volatility of underlying asset   19.10%~25.30%

Equity securities, capital contributions, debt securities, and beneficiary certificates

  External appraisal value and others     Terminal growth rate   0.00%~ 9.15%   Fair value increases as terminal growth rate increases.
    Discount rate   0.35%~19.21%   Fair value increases as discount rate decreases.
      Volatility of real estate sale price   0.00   Fair value increases as real estate sale price increases.
      Volatility of underlying assets   13.21%~52.48%   Variation of fair value increases as volatility of underlying assets increases

 

F-96


Table of Contents
   

December 31, 2020

   

Fair value
measurement
technique

 

Type

 

Input variable

  Range  

Impact of changes in significant
unobservable inputs on fair value
measurement

Loans, bond with options, convertible bonds

  Binomial Tree   Stock prices, Volatility of underlying asset   19.82~22.84%   Variation of fair value increases as volatility of underlying asset increases.
  LSMC   Stock prices, Volatility of underlying asset   18.99%   Variation of fair value increases as volatility of underlying asset increases.
  DCF model   Discount rate   4.70~16.50%   Fair value increases as discount rate decreases.
      Terminal growth rate   1.00%   Fair value increases as terminal growth rate increases.
      Credit spread   2.30~5.90%   Fair value decreases as credit spread increases.
  Hull-White model   Stock volatility   17.50~27.30%   Fair value increases as volatility increases.
      Interest rate volatility   0.50%   Fair value increases as volatility increases.
      Discount rate   3.10~53.20%   Fair value increases as discount rate decreases.

Derivative assets

  Option valuation model and others   Interest rate related   Correlation coefficient   0.90~0.98   Variation of fair value increases as correlation coefficient increases.
  Volatility of underlying asset   25.46~131.47%   Variation of fair value increases as volatility of underlying assets increases.
    Equity related   Correlation coefficient   0.29~0.75   Variation of fair value increases as correlation coefficient increases.
      Volatility of underlying asset     Variation of fair value increases as volatility of underlying assets increases.
  DCF model   Interest rate related   Credit risk adjustment ratio   100.00%   Variation of fair value decreases as credit risk adjustment ratio increases.

Derivative liabilities

  Option valuation model and others   Interest rate related   Correlation coefficient   0.90~0.98   Variation of fair value increases as correlation coefficient increases.
    Volatility of underlying asset   25.46~131.47%   Variation of fair value increases as volatility of underlying assets increases.
    Equity related   Correlation coefficient   0.29~0.75   Variation of fair value increases as correlation coefficient increases.
      Volatility of underlying asset     Variation of fair value increases as volatility of underlying assets increases.

Equity-linked securities

  Monte Carlo Simulation and others   Equity related  

Correlation coefficient

Volatility of underlying asset

  0.48~0.60

27.59~49.29%

  Fair value of equity-linked securities increases if both historical volatility and correlation coefficient increase. However, when correlation coefficient decreases despite the increase in historical volatility, the fair value variation of equity-linked securities may decrease.

 

F-97


Table of Contents
   

December 31, 2020

   

Fair value
measurement
technique

 

Type

 

Input variable

  Range  

Impact of changes in significant
unobservable inputs on fair value
measurement

Equity securities, capital contributions, and beneficiary certificates   LSMC     Stock prices, Volatility of underlying asset   18.99~26.45%  

Variation of fair value increases as volatility of underlying asset

increases.

  DCF model and others     Terminal growth rate   1.00%   Fair value increases as terminal growth rate increases.
  Discount rate   5.83~34.63%   Fair value increases as discount rate decreases.
  Fluctuation rate of real estate sales price     Fair value increases as sales price increases
  Liquidation value     Variation of liquidation value increases as volatility of underlying assets increases
  Net asset value method     Discount rate   14.30%   Fair value increases as discount rate decreases.
  Binomial Tree     Volatility   39.60%   Fair value increases as volatility increases.
  Discount rate   8.50%   Fair value increases as discount rate decreases.
Others   Income approach     Discount rate   12.69%   Fair value increases as discount rate decreases.
  Growth rate   1.00%   Fair value increases as growth rate increases.
  LSMC     Stock prices, Volatility of underlying asset   17.61~26.45%   Variation of fair value increases as volatility of underlying asset increases.

Fair value of financial assets and liabilities classified into Level 3 is measured by the Group using its own valuation methods or using external specialists. Unobservable inputs used in the fair value measurements are produced by the internal system of the Group and the appropriateness of inputs is reviewed regularly.

 

F-98


Table of Contents

(3) Changes in financial assets and liabilities measured at fair value classified into Level 3 are as follows (Unit: Korean Won in millions):

 

    For the year ended December 31, 2018  
    Beginning
balance
    Net
Income
(loss)(*1)
    Other
comprehensive
income
    Purchases/
issuances
    Disposals/
settlements
    Transfer to or
out of Level 3(*2)
    Ending
balance
 

Financial assets:

             

Financial assets at fair value through profit or loss mandatorily measured at fair value

             

Debt securities

    9,694       (28           3,000       (4,277           8,389  

Equity securities

    280,171       56,271             67,953       (2,535           401,860  

Capital contributions

    294,121       16,119             144,207       (31,833           422,614  

Beneficiary certificates

    654,066       16,391             5,151,535       (4,971,003     3,310       854,299  

Loans

    165,001       3,378             150,103       (138,032           180,450  

Derivative assets

    19,346       75,696             4,722       (50,966           48,798  
 

 

 

   

 

 

   

 

 

   

 

 

   

 

 

   

 

 

   

 

 

 

Sub-total

    1,422,399       167,827             5,521,520       (5,198,646     3,310       1,916,410  
 

 

 

   

 

 

   

 

 

   

 

 

   

 

 

   

 

 

   

 

 

 

Financial assets at FVTOCI

             

Equity securities

    451,287             19,688       432       (2,560           468,847  
 

 

 

   

 

 

   

 

 

   

 

 

   

 

 

   

 

 

   

 

 

 

Total

    1,873,686       167,827       19,688       5,521,952       (5,201,206     3,310       2,385,257  
 

 

 

   

 

 

   

 

 

   

 

 

   

 

 

   

 

 

   

 

 

 

Financial liabilities:

             

Financial liabilities at fair value through profit or loss mandatorily measured at fair value

             

Derivative liabilities

    20,951       46,409             255       (50,921     (3     16,691  

Financial liabilities at fair value through profit or loss designated as upon initial recognition

             

Equity-linked securities

    160,057       (16,243           183,039       (162,086           164,767  
 

 

 

   

 

 

   

 

 

   

 

 

   

 

 

   

 

 

   

 

 

 

Total

    181,008       30,166             183,294       (213,007     (3     181,458  
 

 

 

   

 

 

   

 

 

   

 

 

   

 

 

   

 

 

   

 

 

 

 

(*1)

The losses that increase financial liabilities are presented as positive amounts, and the gains that decrease financial liabilities are presented as negative amounts. The gain amounting to 137,777 million Won for the years ended December 31, 2018, which is from financial assets and liabilities that the Group holds as at the end of the periods, has been recognized in net gain (loss) on financial assets at FVTPL and net gain (loss) on financial assets at FVTOCI in the consolidated statement of comprehensive income.

(*2)

The Group recognizes transfers between levels at the end of reporting period within which events have occurred or conditions have changed.

 

F-99


Table of Contents
    For the year ended December 31, 2019  
    Beginning
balance
    Business
Combination
    Net
Income
(loss)(*1)
    Other
comprehensive
income
    Purchases/
issuances
    Disposals/
settlements
    Transfer to or
out of Level 3(*2)
    Ending
balance
 

Financial assets:

               

Financial assets at FVTPL

               

Debt securities

    8,389             476             2,000       (5,039           5,826  

Equity securities

    401,860             59,537             95,511       (28,287           528,621  

Capital contributions

    422,614       707       (13,270           173,064       (67,916           515,199  

Beneficiary certificates

    854,299             18,450             578,228       (183,684     8,441       1,275,734  

Loans

    180,450             6,854             60,696       (95,371           152,629  

Derivative assets

    48,798             16,935             1,115       (40,343     (1,457     25,048  
 

 

 

   

 

 

   

 

 

   

 

 

   

 

 

   

 

 

   

 

 

   

 

 

 

Sub-total

    1,916,410       707       88,982             910,614       (420,640     6,984       2,503,057  
 

 

 

   

 

 

   

 

 

   

 

 

   

 

 

   

 

 

   

 

 

   

 

 

 

Financial assets at FVTOCI

               

Equity securities

    468,847       1,408             23,063       687       (306     (1     493,698  
 

 

 

   

 

 

   

 

 

   

 

 

   

 

 

   

 

 

   

 

 

   

 

 

 

Total

    2,385,257       2,115       88,982       23,063       911,301       (420,946     6,983       2,996,755  
 

 

 

   

 

 

   

 

 

   

 

 

   

 

 

   

 

 

   

 

 

   

 

 

 

Financial liabilities:

               

Financial liabilities at FVTPL

               

Derivative liabilities

    16,691             84,033             (11,140     (14,817     (2,728     72,039  

Financial liabilities at FVTPL designated as upon initial recognition

               

Equity-linked securities

    164,767             33,237             1,809       (112,187           87,626  

Derivatives liabilities (designated for hedging)

                            321                   321  
 

 

 

   

 

 

   

 

 

   

 

 

   

 

 

   

 

 

   

 

 

   

 

 

 

Total

    181,458             117,270             (9,010     (127,004     (2,728     159,986  
 

 

 

   

 

 

   

 

 

   

 

 

   

 

 

   

 

 

   

 

 

   

 

 

 

 

(*1)

For financial liabilities, positive numbers represent losses that increase balance and negative numbers represent gains that decrease balance. The statements of comprehensive income includes gain of 21,809 million Won included in net gain (loss) on financial assets at FVTPL and net gain (loss) on financial assets at FVTOCI pertaining to the assets and liabilities held by the Group at the end of the period.

(*2)

The Group recognizes transfers between levels at the end of reporting period within which events have occurred or conditions have changed.

 

F-100


Table of Contents
    For the year ended December 31, 2020  
    Beginning
balance
    Business
combination
    Net
income
(loss)(*1)
    Other
comprehensive
income
    Purchases/
issuances
    Disposals /
settlements
    Transfer to or
out of Level 3(*2)
    Ending
balance
 

Financial assets:

               

Financial assets at FVTPL

               

Debt securities

    5,826             (632           2,627       (3,203           4,618  

Equity securities

    464,741       3,894       (8,977           5,088       (14,407     32       450,371  

Capital contributions

    515,199       173,244       39,500             194,396       (56,654           865,685  

Beneficiary certificates

    1,275,734       166,467       (7,919           715,437       (231,908           1,917,811  

Loans

    152,629       35,854       6,149             656,880       (642,450           209,062  

Derivative assets

    25,048             9,458             9,501       (23,911     (12,224     7,872  

Others

    63,880             3,472             17,997       (370           84,979  
 

 

 

   

 

 

   

 

 

   

 

 

   

 

 

   

 

 

   

 

 

   

 

 

 

Sub-total

    2,503,057       379,459       41,051             1,601,926       (972,903     (12,192     3,540,398  
 

 

 

   

 

 

   

 

 

   

 

 

   

 

 

   

 

 

   

 

 

   

 

 

 

Financial assets at FVTOCI

               

Equity securities

    493,698                   (4,920     82,227       (2,482     2,192       570,715  
 

 

 

   

 

 

   

 

 

   

 

 

   

 

 

   

 

 

   

 

 

   

 

 

 

Total

    2,996,755       379,459       41,051       (4,920     1,684,153       (975,385     (10,000     4,111,113  
 

 

 

   

 

 

   

 

 

   

 

 

   

 

 

   

 

 

   

 

 

   

 

 

 

Financial liabilities:

               

Financial liabilities at FVTPL

               

Derivative liabilities

    72,039             30,150             2,650       (66,170     (18,533     20,136  

Financial liabilities at FVTPL designated as upon initial recognition

               

Equity-linked securities

    87,626             665                   (68,661           19,630  

Derivative liabilities (Designated for hedging)

    321                               (321            
 

 

 

   

 

 

   

 

 

   

 

 

   

 

 

   

 

 

   

 

 

   

 

 

 

Total

    159,986             30,815             2,650       (135,152     (18,533     39,766  
 

 

 

   

 

 

   

 

 

   

 

 

   

 

 

   

 

 

   

 

 

   

 

 

 

 

(*1)

For financial liabilities, positive numbers represent losses that increase balance and negative numbers represent gains that decrease balance. The statements of comprehensive income includes gain of 37,430 million Won included in net gain (loss) on financial assets at FVTPL and net gain (loss) on financial assets at FVTOCI pertaining to the assets and liabilities held by the Group at the end of the period.

(*2)

The Group recognizes transfers between levels at the end of reporting period within which events have occurred or conditions have changed.

(4) Sensitivity analysis results on reasonable fluctuation of the significant unobservable input variables for the fair value of Level 3 financial instruments are as follows.

The sensitivity analysis of the financial instruments has been performed by classifying with favorable and unfavorable changes based on how changes in unobservable assumptions would have effects on the fluctuations of financial instruments’ value. When the fair value of a financial instrument is affected by more than one unobservable assumption, the below table reflects the most favorable or the most unfavorable changes which resulted from varying the assumptions individually. The sensitivity analysis was performed for two types of level 3 financial instruments: (1) interest rate related derivatives, currency related derivatives, equity related derivatives, equity-linked securities, beneficiary certificates and loans of which fair value changes are recognized as net income; (2) equity securities of which fair value changes are recognized as other comprehensive income.

Meanwhile, among the financial instruments that are classified as Level 3 amounting to 3,156,741 million Won and 4,150,878 million Won as of December 31, 2019 and 2020 respectively, equity instruments of 2,194,320 million Won and 3,052,432 million Won whose carrying amount are considered to represent the reasonable approximation of fair value are excluded from the sensitivity analysis.

 

F-101


Table of Contents

The sensitivity on fluctuation of input variables by financial instruments as of December 31, 2018, 2019 and 2020 is as follows (Unit: Korean Won in millions):

 

     December 31, 2018  
     Net income
(loss)
    Other comprehensive
income (loss)
 
     Favorable      Unfavorable     Favorable      Unfavorable  

Financial assets:

          

Financial assets at fair value through profit or loss mandatorily measured at fair value

          

Derivative assets(*1)

     4,578        (4,352             

Loans

     146        (127             

Debt securities

     68        (35             

Equity securities(*2)(*3)

     12,700        (9,165             

Beneficiary certificates(*3)

     1,582        (1,582             

Financial assets at FVTOCI

          

Equity securities(*2)(*3)

                  23,798        (10,078
  

 

 

    

 

 

   

 

 

    

 

 

 

Total

     19,074        (15,261     23,798        (10,078
  

 

 

    

 

 

   

 

 

    

 

 

 

Financial liabilities:

          

Financial liabilities at fair value through profit or loss mandatorily measured at fair value

          

Derivative liabilities(*1)

     2,433        (2,751             

Financial liabilities at fair value through profit or loss designated as upon initial recognition

          

Equity-linked securities(*1)

     1,561        (1,669             
  

 

 

    

 

 

   

 

 

    

 

 

 

Total

     3,994        (4,420             
  

 

 

    

 

 

   

 

 

    

 

 

 

 

(*1)

Fair value changes of equity related derivatives assets and liabilities and equity-linked securities are calculated by increasing or decreasing historical volatility of the stock price and correlation, which are major unobservable variables, by 10%, respectively. In the case of interest rate related derivative assets and liabilities, fair value changes are calculated by increasing or decreasing the volatility of interest rate, which are major unobservable variables, by 10%.

(*2)

Fair value changes of equity securities are calculated by increasing or decreasing growth rate (0~1%) and discount rate or liquidation value (-1~1%). The growth rate, discount rate, and liquidation value are major unobservable variables.

(*3)

Even if the sensitivity analysis of the capital contributions and beneficiary certificates is not possible in practice, fair value changes of beneficiary certificates and other securities whose major unobservable variables are composed of the real estate are calculated by increasing or decreasing price fluctuation of real estate which is underlying assets and discount rate by 1%.

 

F-102


Table of Contents
     December 31, 2019  
     Net income
(loss)
    Other comprehensive
income (loss)
 
     Favorable      Unfavorable     Favorable      Unfavorable  

Financial assets:

          

Financial assets at FVTPL

          

Derivative assets(*1)

     640        (935             

Loans(*2)

     152        (128             

Debt securities

     652        (640             

Equity securities(*3)(*4)

     16,104        (10,929             

Beneficiary certificates(*4)

     1,125        (1,125             

Financial assets at FVTOCI

          

Equity securities(*3)(*4)

                  26,380        (11,981
  

 

 

    

 

 

   

 

 

    

 

 

 

Total

     18,673        (13,757     26,380        (11,981
  

 

 

    

 

 

   

 

 

    

 

 

 

Financial liabilities:

          

Financial liabilities at FVTPL

          

Derivative liabilities(*1)

     1,054        (816             

Financial liabilities at FVTPL designated as upon initial recognition

          

Equity-linked securities(*1)

     136        (142             
  

 

 

    

 

 

   

 

 

    

 

 

 

Total

     1,190        (958             
  

 

 

    

 

 

   

 

 

    

 

 

 

 

(*1)

Fair value changes of equity related derivatives assets and liabilities and equity-linked securities are calculated by increasing or decreasing historical volatility of the stock price and correlation, which are major unobservable variables, by 10%, respectively. In the case of interest rate related derivative assets and liabilities, fair value changes are calculated by increasing or decreasing the volatility of interest rate, which are major unobservable variables, by 10%.

(*2)

Fair value changes of equity securities are calculated by increasing or decreasing stock prices (-10%~10%) and volatility (-10~10%). The stock prices and volatility are major unobservable variables.

(*3)

Fair value changes of equity securities are calculated by increasing or decreasing terminal growth rate (0~1%) and discount rate or liquidation value (-1~1%). The growth rate, discount rate, and liquidation value are major unobservable variables.

(*4)

Even if the sensitivity analysis of the capital contributions and beneficiary certificates is not possible in practice, fair value changes of beneficiary certificates and other securities whose major unobservable variables are composed of the real estate are calculated by increasing or decreasing price fluctuation rate of real estate which is underlying assets and discount rate by 1%.

 

F-103


Table of Contents
     December 31, 2020  
     Net income
(loss)
    Other comprehensive
income (loss)
 
     Favorable      Unfavorable     Favorable      Unfavorable  

Financial assets:

          

Financial assets at FVTPL

          

Derivative assets(*1)

     110        (257             

Loans(*2)

     933        (932             

Debt securities

     13        (10             

Equity securities(*2)(*3)(*4)

     8,539        (7,337             

Beneficiary certificates(*4)

     1,403        (1,537             

Others(*2)

     640        (547             

Financial assets at FVTOCI

          

Equity securities(*3)(*4)

                  21,587        (16,740
  

 

 

    

 

 

   

 

 

    

 

 

 

Total

     11,638        (10,620     21,587        (16,740
  

 

 

    

 

 

   

 

 

    

 

 

 

Financial liabilities:

          

Financial liabilities at FVTPL

          

Derivative liabilities(*1)

     776        (405             

Financial liabilities at FVTPL designated as upon initial recognition

          

Equity-linked securities(*1)

     57        (45             
  

 

 

    

 

 

   

 

 

    

 

 

 

Total

     833        (450             
  

 

 

    

 

 

   

 

 

    

 

 

 

 

(*1)

Fair value changes of equity related derivatives assets and liabilities and equity-linked securities are calculated by increasing or decreasing historical volatility of the stock price and correlation, which are major unobservable variables, by 10%, respectively. In the case of interest rate related derivative assets and liabilities, fair value changes are calculated by increasing or decreasing the volatility of interest rate, which are major unobservable variables, by 10%.

(*2)

Fair value changes of equity securities are calculated by increasing or decreasing stock prices (-10%~10%) and volatility (-10~10%). The stock prices and volatility are major unobservable variables.

(*3)

Fair value changes of equity securities are calculated by increasing or decreasing terminal growth rate (-0.5%~0.5%) and discount rate (-1~1%) or liquidation value (-1~1%). The growth rate, discount rate, and liquidation value are major unobservable variables.

(*4)

Even if the sensitivity analysis of the capital contributions and beneficiary certificates is not possible in practice, fair value changes of beneficiary certificates and other securities whose major unobservable variables are composed of the real estate are calculated by increasing or decreasing price fluctuation rate of real estate which is underlying assets and discount rate by 1%.

 

F-104


Table of Contents

(5) Fair value and carrying amount of financial assets and liabilities that are recorded at amortized cost are as follows (Unit: Korean Won in millions):

 

     December 31, 2019  
     Fair value      Book
value
 
     Level 1      Level 2      Level 3      Total  

Financial assets:

              

Securities at amortized cost

     3,123,898        17,378,920               20,502,818        20,320,539  

Loans and other financial assets at amortized cost

     25,902        54,507        283,058,699        283,139,108        293,717,693  

Financial liabilities:

              

Deposits due to customers

            264,909,974               264,909,974        264,685,578  

Borrowings

            18,919,018               18,919,018        18,998,920  

Debentures

            31,173,189               31,173,189        30,858,055  

Other financial liabilities

            17,274,514               17,274,514        17,287,722  

 

     December 31, 2020  
     Fair value      Book
value
 
     Level 1      Level 2      Level 3      Total  

Financial assets:

              

Securities at amortized cost

     2,968,875        14,299,748               17,268,623        17,020,839  

Loans and other financial assets at amortized cost

                   318,144,845        318,144,845        320,106,078  

Financial liabilities:

              

Deposits due to customers

            291,767,282               291,767,282        291,477,279  

Borrowings

            20,586,930        176,745        20,763,675        20,745,466  

Debentures

            37,931,989               37,931,989        37,479,358  

Other financial liabilities

            13,305,067        286,489        13,591,556        13,808,386  

The fair values of financial instruments are measured using quoted market price in active markets. In case there is no active market for financial instruments, the Group determines the fair value by using valuation methods. Valuation methods and input variables for financial assets and liabilities that are measured at amortized cost are given as follows:

 

    

Valuation methods

  

Input variables

Securities at amortized cost

   The fair value is measured by discounting the projected cash flows of debt securities by applying risk-free market rate with credit spread.    Risk-free market rate and credit spread

Loans and other financial assets at amortized cost

   The fair value is measured by discounting the projected cash flows of loan products by applying the market discount rate that has been applied to a proxy company that has similar credit rating to the debtor.    Risk-free market rate, credit spread and prepayment rate

Deposits due to customers, borrowings, debentures and other financial liabilities

   The fair value is measured by discounting the projected cash flows of debt products by applying the market discount rate that is reflecting credit rating of the Group.    Risk-free market rate, credit spread and forward rate

 

F-105


Table of Contents

(6) Financial instruments by category

Carrying amounts of financial assets and liabilities by each category are as follows (Unit: Korean Won in millions):

 

     December 31, 2019  

Financial assets

   Financial asset
at FVTPL
     Financial assets
at FVTOCI
     Financial assets
at amortized cost
     Derivatives
assets
(Designated for
hedging)
     Total  

Deposits

     27,901               14,492,223               14,520,124  

Securities

     4,906,867        27,730,531        20,320,539               52,957,937  

Loans

     212,473               271,032,244               271,244,717  

Derivative assets

     2,921,903                      121,131        3,043,034  

Other financial assets

                   8,193,226               8,193,226  
  

 

 

    

 

 

    

 

 

    

 

 

    

 

 

 

Total

     8,069,144        27,730,531        314,038,232        121,131        349,959,038  
  

 

 

    

 

 

    

 

 

    

 

 

    

 

 

 

 

    December 31, 2019  

Financial liabilities

  Financial liabilities
at FVTPL
    Financial liabilities
designated at FVTPL
    Financial liabilities
at amortized cost
    Derivatives
liabilities
(Designated for
hedging)
    Total  

Deposits due to customers

    27,530             264,685,578             264,713,108  

Borrowings

          87,626       18,998,920             19,086,546  

Debentures

                30,858,055             30,858,055  

Derivative liabilities

    2,843,146                   6,837       2,849,983  

Other financial liabilities

                17,287,722             17,287,722  
 

 

 

   

 

 

   

 

 

   

 

 

   

 

 

 

Total

    2,870,676       87,626       331,830,275       6,837       334,795,414  
 

 

 

   

 

 

   

 

 

   

 

 

   

 

 

 

 

     December 31, 2020  

Financial assets

   Financial asset
at FVTPL
     Financial assets
at FVTOCI
     Financial assets
at amortized cost
     Derivatives
assets
(Designated for
hedging)
     Total  

Deposits

     48,796               9,863,160               9,911,956  

Securities

     7,136,112        30,028,929        17,020,839               54,185,880  

Loans

     676,291               302,794,182               303,470,473  

Derivative assets

     6,901,742                      174,820        7,076,562  

Other financial assets

                   7,448,736               7,448,736  
  

 

 

    

 

 

    

 

 

    

 

 

    

 

 

 

Total

     14,762,941        30,028,929        337,126,917        174,820        382,093,607  
  

 

 

    

 

 

    

 

 

    

 

 

    

 

 

 

 

    December 31, 2020  

Financial liabilities

  Financial liabilities
at FVTPL
    Financial liabilities
designated at
FVTPL
    Financial liabilities
at amortized cost
    Derivatives
liabilities
(Designated for
hedging)
    Total  

Deposits due to customers

    49,279             291,477,279             291,526,558  

Borrowings

    285,026       19,630       20,745,466             21,050,122  

Debentures

                37,479,358             37,479,358  

Derivative liabilities

    6,459,887                   64,769       6,524,656  

Other financial liabilities

                13,808,386             13,808,386  
 

 

 

   

 

 

   

 

 

   

 

 

   

 

 

 

Total

    6,794,192       19,630       363,510,489       64,769       370,389,080  
 

 

 

   

 

 

   

 

 

   

 

 

   

 

 

 

 

F-106


Table of Contents

(7) Income or expense from financial instruments by category

Income or expense from financial assets and liabilities by each category during the years ended December 31, 2018, 2019 and 2020 are as follows (Unit: Korean Won in millions):

 

    For the year ended December 31, 2018  
    Interest
Income (expense)
    Fees and
Commissions
Income (expense)
    Net reversal
(provision) of
allowance for
credit loss
    Gain or loss on
transactions
and valuation
    Others     Total  

Financial assets at FVTPL

    54,243       86,845             214,443       50,407       405,938  

Financial assets at FVTOCI

    280,371       66       (2,027     2,047       22,660       303,117  

Securities at amortized cost

    376,788             (1,922     431             375,297  

Loans and other financial assets at amortized cost

    8,973,097       317,316       (415,084     79,101             8,954,430  

Financial liabilities at FVTPL

    (3,164                 17,485             14,321  

Financial liabilities at amortized cost

    (4,030,384     27,742             25,498             (3,977,144

Net derivatives (designated for hedging)

                      (672           (672

Off-balance provisions

                89,459                   89,459  
 

 

 

   

 

 

   

 

 

   

 

 

   

 

 

   

 

 

 

Total

    5,650,951       431,969       (329,574     338,333       73,067       6,164,746  
 

 

 

   

 

 

   

 

 

   

 

 

   

 

 

   

 

 

 

 

    For the year ended December 31, 2019  
    Interest
Income (expense)
    Fees and
Commissions
Income (expense)
    Net reversal
(provision) of
allowance for
credit loss
    Gain or loss on
transactions
and valuation
    Others     Total  

Financial assets at FVTPL

    50,277       89,817             25,455       86,979       252,528  

Financial assets at FVTOCI

    474,751             (3,297     11,015       20,980       503,449  

Securities at amortized cost

    436,340             1,415                   437,755  

Loans and other financial assets at amortized cost

    9,615,060       296,435       (385,758     102,115             9,627,852  

Financial liabilities at amortized cost

    (4,682,722                             (4,682,722

Net derivatives (designated for hedging)

                      36,982             36,982  
 

 

 

   

 

 

   

 

 

   

 

 

   

 

 

   

 

 

 

Total

    5,893,706       386,252       (387,640     175,567       107,959       6,175,844  
 

 

 

   

 

 

   

 

 

   

 

 

   

 

 

   

 

 

 

 

    For the year ended December 31, 2020  
    Interest
Income (expense)
    Fees and
Commissions
Income (expense)
    Net reversal
(provision) of
allowance for
credit loss
    Gain or loss on
transactions
and valuation
    Others     Total  

Financial assets at FVTPL

    48,612                   421,709       120,158       590,479  

Financial assets at FVTOCI

    437,527       311       (1,529     24,138       18,385       478,832  

Securities at amortized cost

    382,988             934                   383,922  

Loans and other financial assets at amortized cost

    8,654,726       376,872       (792,250     44,443             8,283,791  

Financial liabilities at amortized cost

    (3,516,023                             (3,516,023

Net derivatives (designated for hedging)

                      (74,213           (74,213
 

 

 

   

 

 

   

 

 

   

 

 

   

 

 

   

 

 

 

Total

    6,007,830       377,183       (792,845     416,077       138,543       6,146,788  
 

 

 

   

 

 

   

 

 

   

 

 

   

 

 

   

 

 

 

 

F-107


Table of Contents

12. DERECOGNITION AND OFFSET OF FINANCIAL INSTRUMENTS

(1) Derecognition of financial instruments

Transferred financial assets that do not meet the condition of derecognition in their entirety.

1) Bonds sold under repurchase agreements

The financial instruments that were disposed but the Group agreed to repurchase at the fixed amounts at the same time, so that they did not meet the conditions of derecognition, are as follows (Unit: Korean Won in millions):

 

     December 31,
2019
     December 31,
2020
 

Assets transferred

   Financial assets at FVTPL      407,985        410,331  
   Financial assets at FVTOCI      56,975        138,315  
   Securities at amortized cost      42,841        40,987  
  

Loans and other financial assets at amortized cost

     82,594        50,088  
     

 

 

    

 

 

 
   Total      590,395        639,721  
     

 

 

    

 

 

 

Related liabilities

   Bonds sold under repurchase agreements      569,002        657,823  

2) Securities loaned

When the Group loans its securities to outside parties, the legal ownerships of the securities are transferred; however, they should be returned at the end of lending period. Therefore, the Group does not derecognize them from the consolidated financial statements as it owns majority of risks and benefits from the securities continuously, regardless of the transfer of legal ownership. The carrying amounts of the securities loaned are as follows (Unit: Korean Won in millions):

 

     December 31,
2019
     December 31,
2020
    

Loaned to

Financial assets at FVTOCI

 

Korean treasury and government bonds

     80,737        100,345      Korea Securities Finance Corporation

3) Liquidity of financial assets

As of December 31, 2019 and 2020, the consolidated structured companies issued asset-backed securities with loans and corporate bonds held by the Group as liquid assets, and the Group bear related risks through the purchase agreements or credit contributions. The transaction details of the transfer of the financial instrument are as follows:

 

     December 31, 2019      December 31, 2020  
     Book value(*)      Fair value      Book value(*)      Fair value  

Assets transferred

     4,504,496        4,485,942        4,630,470        4,629,545  

Related liabilities

     3,523,010        3,532,784        3,803,911        3,804,821  

 

(*)

The carrying amount is the amount before the allowance for bad debts.

On the other hand, the details of transferred financial assets that have not been removed, such as bonds sold under the repurchase agreement and loan securities, are also described in Note 18.

 

F-108


Table of Contents

(2) The offset of financial assets and liabilities

The Group possesses both the uncollected domestic exchange receivables and the unpaid domestic exchange payable, which satisfy offsetting criteria of IAS 32. Therefore, the total number of uncollected domestic exchange receivables or unpaid domestic exchange payable has been offset with part of unpaid domestic exchange payables or uncollected domestic exchange receivables and has been disclosed in loans at amortized cost and other financial assets and other financial liabilities of the Group’s statements of financial position respectively.

The Group possesses the derivative assets, derivative liabilities, receivable spot exchange and payable spot exchange that do not satisfy the offsetting criteria of IAS 32, but provide the Group under the circumstances of the trading party’s defaults, insolvency or bankruptcy, with the right of offsetting. Items such as cash collateral cannot satisfy the offsetting criteria of IAS 32, but in accordance with the collateral arrangements and under the circumstances of the trading party’s default, insolvency or bankruptcy, the net amount of derivative assets and derivative liabilities, receivable spot exchange and payable spot exchange can be offset.

The Group has entered into a resale and repurchase agreement and accounted it as a collateralized borrowing. The Group has also entered into a resale and purchase agreement and accounted it as a secured loans. The Group under the repurchase agreements has an offsetting right only upon the counterparty’s default, insolvency or bankruptcy; thus, the repurchase agreements are applied by the TBMA/ISMA Global Master Repurchase Agreement, which does not satisfy the offsetting criteria of IAS 32. The Group disclosed bonds sold under repurchase agreements as borrowings and bonds purchased under resale agreements as loan at amortized cost and other financial assets.

As of December 31, 2019 and 2020, the financial instruments to be offset and may be covered by master netting agreements and similar agreements are as follows (Unit: Korean Won in millions):

 

    December 31, 2019  
    Gross
amounts of
recognized
financial
assets
    Gross
amounts of
recognized
financial
assets setoff
    Net
amounts of
financial
assets
presented
    Related amounts not setoff
in the consolidated
statement of financial
position
    Net
amounts
 
    Netting
agreements
and others
    Cash
collateral
received and
others
 

Financial assets:

           

Derivative assets(*1)

    3,032,894             3,032,894       7,058,885       111,122       975,093  

Receivable spot exchange(*2)

    5,112,206             5,112,206  

Bonds purchased under resale agreements(*2)

    8,981,752             8,981,752       8,981,752              

Domestic exchange settlement debits(*2)(*6)

    31,642,486       31,269,258       373,228                   373,228  
 

 

 

   

 

 

   

 

 

   

 

 

   

 

 

   

 

 

 

Total

    48,769,338       31,269,258       17,500,080       16,040,637       111,122       1,348,321  
 

 

 

   

 

 

   

 

 

   

 

 

   

 

 

   

 

 

 

Financial liabilities:

           

Derivative liabilities(*1)

    2,824,449             2,824,449       7,071,549       172,488       779,424  

Equity-linked securities in short position(*3)

    87,626             87,626  

Payable spot exchange(*4)

    5,111,386             5,111,386        

Bonds sold under repurchase agreements(*5)

    569,002             569,002       180,402       388,600        

Domestic exchange settlement credits(*4)(*6)

    32,531,186       31,269,258       1,261,928       1,257,280             4,648  
 

 

 

   

 

 

   

 

 

   

 

 

   

 

 

   

 

 

 

Total

    41,123,649       31,269,258       9,854,391       8,509,231       561,088       784,072  
 

 

 

   

 

 

   

 

 

   

 

 

   

 

 

   

 

 

 

 

F-109


Table of Contents

 

(*1)

The items include derivatives held for trading, derivatives designated for hedging.

(*2)

The items are included in loan at amortized cost and other financial assets.

(*3)

The items are equity linked securities related to derivatives and are included in financial liabilities at FVTPL.

(*4)

The items are included in other financial liabilities.

(*5)

The items are included in borrowings.

(*6)

Certain financial assets and liabilities are presented as net amounts.

 

    December 31, 2020  
    Gross
amounts of
recognized
financial
assets
    Gross
amounts of
recognized
financial
assets setoff
    Net
amounts of
financial
assets
presented
    Related amounts not setoff
in the consolidated
statement of financial
position
    Net
amounts
 
    Netting
agreements
and others
    Cash
collateral
received and
others
 

Financial assets:

           

Derivative assets(*1)

    6,456,799             6,456,799       7,733,997       598,545       1,278,176  

Receivable spot exchange(*2)

    3,153,919             3,153,919  

Bonds purchased under resale agreements(*2)

    10,145,749             10,145,749       10,145,749              

Domestic exchange settlement debits(*2)(*6)

    34,352,965       32,834,189       1,518,776                   1,518,776  
 

 

 

   

 

 

   

 

 

   

 

 

   

 

 

   

 

 

 

Total

    54,109,432       32,834,189       21,275,243       17,879,746       598,545       2,796,952  
 

 

 

   

 

 

   

 

 

   

 

 

   

 

 

   

 

 

 

Financial liabilities:

           

Derivative liabilities(*1)

    5,823,620             5,823,620       7,147,683       477,603       1,371,364  

Equity-linked securities in short position(*3)

    19,630             19,630  

Payable spot exchange(*4)

    3,153,400             3,153,400  

Bonds sold under repurchase agreements(*5)

    657,823             657,823       213,623       444,200        

Domestic exchange settlement credits(*4)(*6)

    33,014,440       32,834,189       180,251       176,179             4,072  
 

 

 

   

 

 

   

 

 

   

 

 

   

 

 

   

 

 

 

Total

    42,668,913       32,834,189       9,834,724       7,537,485       921,803       1,375,436  
 

 

 

   

 

 

   

 

 

   

 

 

   

 

 

   

 

 

 

 

(*1)

The items include derivative assets and liabilities held for trading and designated for hedging.

(*2)

The items are included in loan at amortized cost and other financial assets.

(*3)

The items are equity linked securities related to derivatives and are included in financial liabilities at FVTPL.

(*4)

The items are included in other financial liabilities.

(*5)

The items are included in borrowings.

(*6)

Certain financial assets and liabilities are presented as net amounts.

 

F-110


Table of Contents
13.

INVESTMENTS IN JOINT VENTURES AND ASSOCIATES

 

(1)

Investments in associates accounted for using the equity method of accounting are as follows:

 

        Percentage of ownership (%)              

Joint ventures and associates

 

Main business

  December 31,
2019
    December 31,
2020
    Location     Financial
statements as of
 

Woori Bank

         

W Service Networks Co., Ltd.(*1)

  Freight & staffing services     4.9       4.9       Korea       2020.11.30(*5)  

Korea Credit Bureau Co., Ltd.(*2)

  Credit information     9.9       9.9       Korea       2020.12.31  

Korea Finance Security Co., Ltd.(*1)

  Security service     15.0       15.0       Korea       2020.11.30(*5)  

Saman Corporation(*6)

  General construction Technology service     9.2             Korea       (*11)  

Wongwang Co., Ltd.(*4)

  Wholesale and real estate     29.0       29.0       Korea       (*11)  

Sejin Construction Co., Ltd.(*4)

  Construction     29.6       29.6       Korea       (*11)  

ARES-TECH Co., Ltd.(*4)

  Electronic component manufacturing     23.4       23.4       Korea       (*11)  

Reading Doctors Co., Ltd.(*4)

  Other services     35.4       35.4       Korea       (*11)  

Cultizm Korea LTD Co., Ltd.(*4)

  Wholesale and retail sales     31.3       31.3       Korea       (*11)  

NK Eng Co., Ltd.(*4)

  Manufacturing     23.1       23.1       Korea       (*11)  

Beomgyo., Ltd.(*4)

  Telecommunication equipment retail sales     23.1       23.1       Korea       (*11)  

Woori Growth Partnerships New Technology Private Equity Fund

  Other financial services     23.1       23.1       Korea       2020.12.31  

2016KIF-IMM Woori Bank Technology Venture Fund

  Other financial services     20.0       20.0       Korea       2020.12.31  

K BANK Co., Ltd.(*2)(*7)

  Finance     14.5       26.2       Korea       2020.11.30(*5)  

Smart Private Equity Fund No.2

  Other financial services     20.0       20.0       Korea       2020.12.31  

Woori Bank-Company K Korea Movie Asset Fund

  Other financial services     25.0       25.0       Korea       2020.12.31  

Well to Sea No. 3 Private Equity Fund(*6)

  Finance     50.0       50.0       Korea       2020.9.30(*5)  

Partner One Value Up I Private Equity Fund

  Other financial services     23.3       23.3       Korea       2020.12.31  

IBK KIP Seongjang Dideemdol 1st Private Investment Limited Partnership

  Other financial services     20.0       20.0       Korea       2020.12.31  

Crevisse Raim Impact 1st Startup Venture Specialist Private Equity Fund

  Other financial services     25.0       25.0       Korea       2020.12.31  

LOTTE CARD Co., Ltd.

  Credit card and installment financing     20.0       20.0       Korea       2020.9.30(*5)  

Together-Korea Government Private Pool Private Securities Investment Trust No.3

  Other financial services           100.0       Korea       2020.12.31  

Genesis Environmental Energy Company 1st Private Equity Fund

  Trust and collective investment           24.8       Korea       2020.12.31  

Union Technology Finance Investment Association

  Trust and collective investment           29.7       Korea       2020.12.31  

Woori Bank(*8)

         

Japanese Hotel Real Estate Private Equity Fund 2

  Other financial services     19.9       19.9       Korea       2020.12.31  

Woori G Clean Energy No.1

  Investment trust and discretionary investment business           29.3       Korea       2020.12.31  

Woori Goseong Power EBL Private Special Asset Fund

  Trust and collective investment           16.7       Korea       2020.12.31  

Woori Seoul Beltway Private Special Asset Fund

  Trust and collective investment           25.0       Korea       2020.12.31  

 

F-111


Table of Contents
        Percentage of ownership (%)            

Joint ventures and associates

 

Main business

  December 31,
2019
    December 31,
2020
    Location     Financial
statements as of

Woori Financial Capital Co., Ltd.

         

AJU TAERIM 1st Fund

  Other financial services           25.6       Korea     2020.12.31

Portone-Cape Fund No.1

  Other financial services           20.0       Korea     2020.12.31

KIWOOM PE AJU Investment Fund(*9)

  Other financial services           9.1       Korea     2020.12.31

Woori Investment Bank Co., Ltd.(*8)

         

Woori FirstValue Private Real Estate Fund No.2

  Real estate business           12.0       Korea     2020.12.31

Woori Asset Management Co. Ltd.

         

Woori High plus G.B. Securities Feeder Fund1(G.B.)

  Collective investment business           21.8       Korea     2020.12.31

Woori Star50 Master Fund ClassC-F

  Collective investment business           24.5       Korea     2020.12.31

Woori Private Equity Asset Management Co., Ltd.

         

Uri Hanhwa Eureka Private Equity Fund(*2)

  Other financial services     0.8       0.8       Korea     2020.12.31

Japanese Hotel Real Estate Private Equity Fund 1

         

Godo Kaisha Oceanos 1

  Other financial services     47.8       47.8       Japan     2020.10.31(*5)

Woori bank and Woori Financial Capital Co., Ltd.(*8)

         

JC Assurance No.2 Private Equity Fund

  Collective investment business           29.3       Korea     2020.12.31

Dream Company Growth no.1 PEF

  Collective investment business           27.8       Korea     2020.12.31

HMS-Oriens 1st Fund

  Trust and collective investment           22.8       Korea     2020.12.31

Woori G Senior Loan No.1

  Investment trust and discretionary investment business           21.7       Korea     2020.12.31

Woori bank and Woori card Co., Ltd.

         

Dongwoo C & C Co., Ltd.(*4)

  Construction     24.5       24.5       Korea     (*11)

SJCO Co., Ltd.(*4)

  Aggregate transportation and wholesale     28.7       28.7       Korea     (*11)

G2 Collection Co., Ltd.(*4)

  Wholesale and retail sales     29.2       29.2       Korea     (*11)

The Base Enterprise Co., Ltd.(*4)

  Manufacturing     48.4       48.4       Korea     (*11)

Kyesan Engineering Co., Ltd.(*4)

  Construction     23.3       23.3       Korea     (*11)

Good Software Lap Co., Ltd.(*4)

  Service     29.4       29.4       Korea     (*11)

QTS Shipping Co., Ltd.(*4)

  Complex transportation brokerage     49.8       49.8       Korea     (*11)

DAEA SNC Co., Ltd.(*4)

  Wholesale and retail sales     25.5       25.5       Korea     (*11)

Force TEC Co., Ltd.(*4)

  Manufacturing     25.8       25.8       Korea     (*11)

Sinseong Trading Co., Ltd.(*4)

  Manufacturing     27.9       27.9       Korea     (*11)

PREXCO Co., Ltd.(*4)

  Manufacturing     28.1       28.1       Korea     (*11)

Jiwon Plating Co., Ltd.(*4)

  Plating     20.8       20.8       Korea     (*11)

Youngdong Sea Food Co., Ltd.(*4)

  Processed sea food manufacturing     24.5       24.5       Korea     (*11)

Woori bank and Woori Asset Management Co., Ltd.

         

Woori High Plus Short-term High Graded ESG Bond Sec Feeder Inv Trust 1

  Collective investment business           23.3       Korea     2020.12.31

Woori Bank, Woori Financial Capital Co., Ltd., Woori Investment Bank Co., Ltd. and Woori Private Equity Asset Management Co., Ltd.(*8)

         

Woori-Shinyoung Growth-Cap Private Equity Fund I

  Other financial services     31.9       35.0       Korea     2020.12.31

 

F-112


Table of Contents
        Percentage of ownership (%)            

Joint ventures and associates

 

Main business

  December 31,
2019
    December 31,
2020
    Location     Financial
statements as of

Woori Bank and Woori Investment Bank Co., Ltd.(*8)

         

Chin Hung International Inc.(*3)

  Construction     25.3             Korea     (*11)

PCC-Woori LP Secondary Fund

  Other financial services     38.8       38.8       Korea     2020.12.31

Woori Bank and Woori Private Equity Asset Management Co., Ltd.(*8)

         

Woori-Q Corporate Restructuring Private Equity Fund

  Trust and collective investment     38.4       38.4       Korea     2020.12.31

 

 

(*1)

Most of the significant business transactions of associates are with the Group as of December 31, 2019 and 2020.

(*2)

The Group can participate in decision-making body and exercise significant influence over financial policies and operational policies decision making of the associates.

(*3)

As of December 31, 2020, it is classified as assets held for sale. Quoted market prices per share of Chin Hung International Inc. are 2,310 Won and 2,595 Won as of December 31, 2019 and 2020, respectively.

(*4)

There is no investment balance as of December 31, 2019 and 2020.

(*5)

The equity method was applied using the most recent financial statements available from the settlement date because no financial statements were available at the end of December and the significant transactions or events that occurred between the end of the reporting period of the associate and the end of the reporting period of the subsidiary were duly reflected.

(*6)

Due to a significant loss of influence as of December 31, 2020, the entity was classified as financial assets at FVTOCI.

(*7)

The equity ratio increased due to paid-in capital increase during the current term.

(*8)

Two or more subsidiaries may invest or operate to exert significant influence on the decision-making process for activities related to the investee.

(*9)

The Group can participate as a co-operator to exert significant influence.

(*10)

Woori G IPO10 [FI_Bal][F]C(F), Woori G Egis Bond[FI][F](C(F)) can exert significant influence but was classified as an item measured at fair value through profit or loss.

(*11)

The entity was classified as associates due to debt-equity swap or corporate restructuring.

 

F-113


Table of Contents
(2)

Changes in the carrying value of investments in associates accounted for using the equity method of accounting are as follows (Unit: Korean Won in millions):

 

    For the year ended December 31, 2018  
    Acquisition
cost
    January 1,
2018
    Share of
profits
(losses)
    Acquisition     Disposal
and
others(*)
    Dividends     Change in
capital
    Impairment     Others     December 31,
2018
 

Kumho Tire Co., Inc.

    175,652       98,933       (10,451           (83,286           (5,196                  

W Service Network Co., Ltd.

    108       158       1                   (2                       157  

Korea Credit Bureau Co., Ltd.

    3,313       5,816       1,087                   (113                       6,790  

Korea Finance Security Co., Ltd.

    3,267       3,519       (10                 (54     1                   3,456  

Chin Hung International Inc.

    130,779       45,101       1,206                         (1,725           159       44,741  

Poonglim Industrial Co., Ltd.

    13,916                                                        

STX Corporation

    50,760       6,947       (816           (5,865           (266                  

Saman Corporation

    8,521       1,254       (98                       35       (177           1,014  

Woori Growth Partnerships New Technology Private Equity Fund

    25,847       27,611       950       360       (3,346     (484                       25,091  

2016KIF-IMM Woori Bank Technology Venture Fund

    15,000       6,840             8,160                   300                   15,300  

K BANK Co., Ltd.

    67,343       31,735       (10,705     21,951                   144             584       43,709  

Smart Private Equity Fund No.2

    3,000       2,932       (42                                         2,890  

Woori Bank-Company K Korea Movie Asset Fund

    3,000       2,957       (257                                         2,700  

Well to Sea No.3 Private Equity Fund

    101,992       182,309       22,546             (508     (517     (6,437                 197,393  

Partner One Value Up Ist Private Equity Fund

    10,000             (52     10,000                                     9,948  

IBK KIP Seongjang Dideemdol 1st Private Investment Limited Partnership

    4,426                   4,426                                     4,426  

Crevisse Raim Impact 1st Startup Venture Specialist Private Equity Fund

    3,025                   3,025                                     3,025  

Nomura-Rifa Private Real Estate Investment Trust No.17

    1,000       939       (152                                         787  

Uri Hanhwa Eureka Private Equity Fund

    350             (11     350                                     339  
 

 

 

   

 

 

   

 

 

   

 

 

   

 

 

   

 

 

   

 

 

   

 

 

   

 

 

   

 

 

 
    621,299       417,051       3,196       48,272       (93,005     (1,170     (13,144     (177     743       361,766  
 

 

 

   

 

 

   

 

 

   

 

 

   

 

 

   

 

 

   

 

 

   

 

 

   

 

 

   

 

 

 

 

(*)

The amount transferred from the investments in joint ventures and associates to financial assets at FVTOCI is 83,286 million Won.

 

F-114


Table of Contents
    For the year ended December 31, 2019  
    Acquisition
cost
    January 1,
2019
    Share of
profits
(losses)
    Acquisition     Disposal/
Reclassification
    Dividends     Change in
capital
    December 31,
2019
 

W Service Networks Co., Ltd.

    108       157       31                   (2           186  

Korea Credit Bureau Co., Ltd.

    3,313       6,790       190                   (135           6,845  

Korea Finance Security Co., Ltd.

    3,267       3,456       (169                             3,287  

Chin Hung International Inc.

    130,779       44,741       6,426                         9       51,176  

Saman Corporation

    8,521       1,014       (198                       33       849  

Woori Growth Partnerships New Technology Private Equity Fund

    18,666       25,091       1,466       309       (7,490     (164           19,212  

2016KIF-IMM Woori Bank Technology Venture Fund

    12,385       15,300       1,193             (2,615           1,263       15,141  

K BANK Co., Ltd.

    73,150       43,709       (18,233     5,807                   (29     31,254  

Smart Private Equity Fund No.2

    2,915       2,890       (41           (85                 2,764  

Woori Bank-Company K Korea Movie Asset Fund

    3,000       2,700       623                               3,323  

Well to Sea No.3 Private Equity Fund

    101,483       197,393       30,343                   (18,836     123       209,023  

Partner One Value Up I Private Equity Fund

    10,000       9,948       (40                             9,908  

IBK KIP Seongjang Dideemdol 1st Private Investment Limited Partnership

    4,576       4,426             150                         4,576  

Crevisse Raim Impact 1st Startup Venture Specialist Private Equity Fund

    4,375       3,025             1,350                         4,375  

Woori-Shinyoung Growth-Cap Private Equity Fund I

    12,665             (824     12,665                         11,841  

LOTTE CARD Co.,Ltd

    346,000             63,444       346,000                         409,444  

Woori-Q Corporate Restructuring Private Equity Fund

    6,129             (83     6,129                         6,046  

PCC-Woori LP Secondary Fund

    2,525                   2,525                         2,525  

Nomura-Rifa Private Real Estate Investment Trust No.17

    1,000       787       (136           (651                  

Uri Hanhwa Eureka Private Equity Fund

    350       339       3                               342  

Godo Kaisha Oceanos 1

    10,870             2       10,870       (15     (105     200       10,952  

Japanese Hotel Real Estate Private Equity Fund 2

    3,291                   3,291                         3,291  
 

 

 

   

 

 

   

 

 

   

 

 

   

 

 

   

 

 

   

 

 

   

 

 

 
    759,368       361,766       83,997       389,096       (10,856     (19,242     1,599       806,360  
 

 

 

   

 

 

   

 

 

   

 

 

   

 

 

   

 

 

   

 

 

   

 

 

 

 

F-115


Table of Contents
    For the year ended December 31, 2020  
    Acquisition
cost
    January 1,
2020
    Share of
profits
(losses)
    Acquisition     Disposal/
Reclassification
    Dividends     Business
combination
    Change in
capital
    December 31,
2020
 

W Service Networks Co., Ltd.

    108       186       7                   (3           1       191  

Korea Credit Bureau Co., Ltd.

    3,313       6,845       1,370                   (90                 8,125  

Korea Finance Security Co., Ltd.

    3,267       3,287       (221                                   3,066  

Chin Hung International Inc.

          51,176       (742           (50,411                 (23      

Saman Corporation

          849       (432           (466                 49        

Woori Growth Partnerships New Technology Private Equity Fund

    16,938       19,212       (2,240           (1,728     (212                 15,032  

2016KIF-IMM Woori Bank Technology Venture Fund

    11,893       15,141       1,240             (492     (1,088           (1,563     13,238  

K BANK Co., Ltd.

    236,232       31,254       (18,334     163,082                         (1,905     174,097  

Smart Private Equity Fund No.2

    2,915       2,764       (1,283                                   1,481  

Woori Bank-Company K Korea Movie Asset Fund

    2,100       3,323       365             (900                       2,788  

Well to Sea No.3 Private Equity Fund

          209,023       87,180             (117,170     (178,355           (678      

Partner One Value Up I Private Equity Fund

    10,000       9,908       (75                             (17     9,816  

IBK KIP Seongjang Dideemdol 1st Private Investment Limited Partnership

    9,756       4,576             5,720       (540                       9,756  

Crevisse Raim Impact 1st Startup Venture Specialist Private Equity Fund

    4,130       4,375             75       (321                       4,129  

Woori-Shinyoung Growth-Cap Private Equity Fund I

    32,480       11,841       7,366       31,363       (12,124     (104                 38,342  

LOTTE CARD Co.,Ltd

    346,810       409,444       19,692       810             (5,710           (1,404     422,832  

Woori-Q Corporate Restructuring Private Equity Fund

    23,146       6,046       (159     17,017                               22,904  

PCC-Woori LP Secondary Fund

    7,575       2,525       554       5,049                               8,128  

Force TEC Co., Ltd.

                1,542                               (1,149     393  

Together-Korea Government Private Pool Private Securities Investment Trust No.3

    10,000             23       100,000       (90,000                       10,023  

Genesis Environmental Energy Company 1st Private Equity Fund

    3,738             241       4,084       (346                       3,979  

Union Technology Finance Investment Association

    4,500             (15     4,500                               4,485  

Uri Hanhwa Eureka Private Equity Fund

    350       342       61                                     403  

Godo Kaisha Oceanos 1

    10,800       10,952       7                   (850           84       10,193  

Japanese Hotel Real Estate Private Equity Fund 2

    3,291       3,291       283                   (154           (186     3,234  

Woori High plus G.B. Securities Feeder Fund1(G.B.)

    6,000             49       6,141                         (114     6,076  

Woori G Senior Loan No.1

    51,959             343       51,959             (257                 52,045  

Woori G Clean Energy No.1

    1,015             9       1,015                               1,024  

Woori Goseong Power EBL Private Special Asset Fund

    14,915             611       14,915             (408                 15,118  

 

F-116


Table of Contents
    For the year ended December 31, 2020  
    Acquisition
cost
    January 1,
2020
    Share of
profits
(losses)
    Acquisition     Disposal/
Reclassification
    Dividends     Business
combination
    Change in
capital
    December 31,
2020
 

Woori Seoul Beltway Private Special Asset Fund

    5,590             97       5,591             (75                 5,613  

AJU TAERIM 1st Fund

    1,100             (6                       289             283  

Portone-Cape Fund No.1

    1,000                                     960             960  

KIWOOM PE AJU Investment Fund

    1,000             (6     1,000                               994  

Woori FirstValue Private Real Estate Fund No.2

    9,000             1,184                               946       2,130  

Woori Star50 Master Fund ClassC-F

    200             (16     200                               184  

JC Assurance No.2 Private Equity Fund

    29,050                   29,050                               29,050  

Dream Company Growth no.1 PEF

    7,705                   7,705                               7,705  

HMS-Oriens 1st Fund

    12,000                   12,000                               12,000  

Woori High Plus Short-term High Graded ESG Bond Sec Feeder Inv Trust 1

    91,092             2,382       91,092                               93,474  
 

 

 

   

 

 

   

 

 

   

 

 

   

 

 

   

 

 

   

 

 

   

 

 

   

 

 

 
    974,968       806,360       101,077       552,368       (274,498     (187,306     1,249       (5,959     993,291  
 

 

 

   

 

 

   

 

 

   

 

 

   

 

 

   

 

 

   

 

 

   

 

 

   

 

 

 

 

F-117


Table of Contents
(3)

Summary financial information relating to investments in associates accounted for using the equity method of accounting is as follows (Unit: Korean Won in millions):

 

     December 31, 2019  
     Assets      Liabilities      Operating
revenue
     Net income
(loss)
 

W Service Networks Co., Ltd.

     5,742        1,969        17,572        1,322  

Korea Credit Bureau Co., Ltd.

     96,855        30,289        91,200        1,480  

Korea Finance Security Co., Ltd.

     32,574        10,660        61,939        (1,265

Chin Hung International Inc.

     335,147        229,764        499,152        26,617  

Saman Corporation

     92,206        66,184        91,088        (485

Woori Growth Partnerships New Technology Private Equity Fund

     83,583        330        7,866        6,355  

2016KIF-IMM Woori Bank Technology Venture Fund

     72,768        343        8,939        7,462  

K BANK Co., Ltd.

     2,679,968        2,464,168        84,928        (89,779

Smart Private Equity Fund No.2

     13,872        51        2        (204

Woori Bank-Company K Korea Movie Asset Fund

     13,294        2        4,532        2,492  

Well to Sea No.3 Private Equity Fund

     7,073,363        6,470,540        524,319        48,357  

Partner One Value Up I Private Equity Fund

     42,602               457        (175

IBK KIP Seongjang Dideemdol 1st Private Investment Limited Partnership

     21,208        691        766        (676

Crevisse Raim Impact 1st Startup Venture Specialist Private Equity Fund

     16,939        124        10        (494

Woori-Shinyoung Growth-Cap Private Equity Fund I

     37,642        620        2        (2,679

LOTTE CARD Co.,Ltd(*)

     12,936,977        10,659,889        1,366,512        42,538  

Woori-Q Corporate Restructuring Private Equity Fund

     15,975        823               (823

PCC-Woori LP Secondary Fund

     6,498                      (2

Uri Hanhwa Eureka Private Equity Fund

     41,950        236        41        (436

Godo Kaisha Oceanos 1

     70,869        47,960        778        119  

Japanese Hotel Real Estate Private Equity Fund 2

     16,561        6               (600

 

(*)

The amount is after reflecting the fair value adjustment that occurred when acquiring the shares and the adjustments that occurred by difference of accounting policies with the Group.

 

F-118


Table of Contents
     December 31, 2020  
     Assets      Liabilities      Operating
revenue
     Net income
(loss)
 

W Service Networks Co., Ltd.

     6,305        2,448        18,525        1,197  

Korea Credit Bureau Co., Ltd.

     117,077        37,599        107,810        13,391  

Korea Finance Security Co., Ltd.

     36,978        16,536        60,599        (1,985

Woori Growth Partnerships New Technology Private Equity Fund

     65,390        252        1,589        (9,601

2016KIF-IMM Woori Bank Technology Venture Fund

     64,109        1,198        7,425        6,201  

K BANK Co., Ltd.

     4,040,051        3,530,074        68,144        (83,989

Smart Private Equity Fund No.2

     13,667        51        1        (204

Woori Bank-Company K Korea Movie Asset Fund

     11,273        119        1,926        1,461  

Well to Sea No.3 Private Equity Fund

     22,001        3,102        610,535        16,061  

Partner One Value Up I Private Equity Fund

     42,205               308        (329

IBK KIP Seongjang Dideemdol 1st Private Investment Limited Partnership

     46,542        655        1,024        (411

Crevisse Raim Impact 1st Startup Venture Specialist Private Equity Fund

     15,747               284        (85

Woori-Shinyoung Growth-Cap Private Equity Fund I

     110,452        825        23,875        21,106  

LOTTE CARD Co.,Ltd(*)

     14,578,716        12,238,805        1,255,593        78,781  

Woori-Q Corporate Restructuring Private Equity Fund

     58,355        433        206        (1,590

PCC-Woori LP Secondary Fund

     20,927        4        2,082        1,425  

Force TEC Co., Ltd.

     47,077        45,552        25,914        (415

Together-Korea Government Private Pool Private Securities Investment Trust No.3

     10,025        1        187        23  

Genesis Environmental Energy Company 1st Private Equity Fund

     16,192        118        1,400        974  

Union Technology Finance Investment Association

     15,151        51        1        (50

Uri Hanhwa Eureka Private Equity Fund

     50,382        235        8,150        7,676  

Godo Kaisha Oceanos 1

     66,793        45,472        1,425        14  

Japanese Hotel Real Estate Private Equity Fund 2

     16,293        15        1,359        1,271  

Woori High plus G.B. Securities Feeder Fund1(G.B.)

     27,870               148        148  

Woori G Senior Loan No.1

     240,414        15        1,721        1,584  

Woori G Clean Energy No.1

     3,496        1        33        32  

Woori Goseong Power EBL Private Special Asset Fund

     90,728        21        3,060        2,969  

Woori Seoul Beltway Private Special Asset Fund

     22,452        1        352        323  

AJU TAERIM 1st Fund

     1,192        86               (22

Portone-Cape Fund No.1

     4,800                       

KIWOOM PE AJU Investment Fund

     10,986        57               (71

Woori FirstValue Private Real Estate Fund No.2

     20,220        2,467        9        (9

Woori Star50 Master Fund ClassC-F

     1,011        246        11        11  

JC Assurance No.2 Private Equity Fund

     98,431        13               (732

Dream Company Growth no.1 PEF

     28,727        43               (116

HMS-Oriens 1st Fund

     52,685        53        90        20  

Woori High Plus Short-term High Graded ESG Bond Sec Feeder Inv Trust 1

     402,015               10,727        10,727  

 

(*)

The amount is after reflecting the fair value adjustment that occurred when acquiring the shares and the adjustments that occurred by difference of accounting policies with the Group.

 

F-119


Table of Contents
(4)

The entities that the Group has not applied equity method of accounting although the Group’s ownership interest is more than 20% as of December 31, 2019 and 2020 are as follows:

 

     December 31, 2019  

Associate(*)

   Number of shares owned      Ownership (%)  

Orient Shipyard Co., Ltd.

     464,812        21.4  

Saenuel Co., Ltd.

     3,531        37.4  

E Mirae Tech Co., Ltd.

     7,837        41.8  

Jehin Trading Co., Ltd.

     83,056        27.7  

The Season Company Co., Ltd.

     18,283        30.3  

Yuil PESC Co., Ltd.

     8,642        24.0  

CL Tech Co., Ltd.

     13,759        38.6  

 

(*)

Even though the Group’s ownership interest of the entity is more than 20%, the Group does not have significant influence over the entity since it is going through work-out process under receivership, thus it is excluded from the investment in joint ventures and associates.

 

     December 31, 2020  

Associate(*)

   Number of shares owned      Ownership (%)  

Orient Shipyard Co., Ltd.

     464,812        21.4  

Yuil PESC Co., Ltd.

     8,642        24.0  

CL Tech Co., Ltd.

     13,759        38.6  

 

(*)

Even though the Group’s ownership interest of the entity is more than 20%, the Group does not have significant influence over the entity since it is going through work-out process under receivership, thus it is excluded from the investment in joint ventures and associates.

 

(5)

As of December 31, 2018, 2019 and 2020, the reconciliations from the net assets of the associates to the book value of the shares of the investment in joint ventures and associates are as follows (Unit: Korean Won in millions except for ownership):

 

    December 31, 2018  
    Total net
asset
    Ownership
(%)
    Ownership
portion of net
assets
    Basis
difference
    Impairment     Intercompany
transaction
    Book
value
 

W Service Network Co., Ltd.

    3,180       4.9       157                         157  

Korea Credit Bureau Co., Ltd.

    66,009       9.9       6,544       246                   6,790  

Korea Finance Security Co., Ltd.

    23,041       15.0       3,456                         3,456  

Chin Hung International Inc.(*)

    79,793       25.3       20,192       24,565             (16     44,741  

Saman Corporation

    27,805       9.2       2,556       5,373       (6,915           1,014  

Woori Growth Partnerships New Technology Private Equity Fund

    108,727       23.1       25,091                         25,091  

2016KIF-IMM Woori Bank Technology Venture Fund

    73,219       20.0       14,644                   656       15,300  

K BANK Co., Ltd.(*)

    290,597       14.1       40,984       2,725                   43,709  

Smart Private Equity Fund No.2

    14,451       20.0       2,890                         2,890  

Woori Bank-Company K Korea Movie Asset Fund

    10,800       25.0       2,700                         2,700  

Well to Sea No.3 Private Equity Fund(*)

    396,248       50.0       198,027                   (634     197,393  

Partner One Value Up Ist Private Equity Fund

    42,776       23.3       9,948                         9,948  

IBK KIP Seongjang Dideemdol 1st Private Investment Limited Partnership

    20,443       20.0       4,089                   337       4,426  

Crevisse Raim Impact 1st Startup Venture Specialist Private Equity Fund

    11,909       25.0       2,977                   48       3,025  

Nomura-Rifa Private Real Estate Investment Trust No.17

    4,019       19.4       780                   7       787  

Uri Hanhwa Eureka Private Equity Fund

    42,151       0.8       339                         339  

 

F-120


Table of Contents

 

(*)

The net asset equity amount is after the debt-for-equity swap.

 

    December 31, 2019  
    Total net
asset
    Ownership
(%)
    Ownership
portion of net
assets
    Basis
difference
    Impairment     Intercompany
transaction
    Book
value
 

W Service Networks Co., Ltd.

    3,773       4.9       186                         186  

Korea Credit Bureau Co., Ltd.

    66,566       9.9       6,597       246             2       6,845  

Korea Finance Security Co., Ltd.

    21,914       15.0       3,287                         3,287  

Chin Hung International Inc.(*1)

    105,383       25.3       26,646       24,565             (35     51,176  

Saman Corporation(*2)

    26,022       9.2       2,391       5,373       (6,915           849  

Woori Growth Partnerships New Technology Private Equity Fund

    83,253       23.1       19,215                   (3     19,212  

2016KIF-IMM Woori Bank Technology Venture Fund

    72,425       20.0       14,485                   656       15,141  

K BANK Co., Ltd.(*1)(*2)

    215,800       14.5       31,248       3,634       (3,634     6       31,254  

Smart Private Equity Fund No.2

    13,821       20.0       2,764                         2,764  

Woori Bank-Company K Korea Movie Asset Fund

    13,292       25.0       3,323                         3,323  

Well to Sea No.3 Private Equity Fund(*1)

    418,250       50.0       209,041                   (18     209,023  

Partner One Value Up Ist Private Equity Fund

    42,602       23.3       9,909                   (1     9,908  

IBK KIP Seongjang Dideemdol 1st Private Investment Limited Partnership

    20,517       20.0       4,103                   473       4,576  

Crevisse Raim Impact 1st Startup Venture Specialist Private Equity Fund

    16,815       25.0       4,204                   171       4,375  

Woori-Shinyoung Growth-Cap Private Equity Fund I

    37,022       31.9       11,841                         11,841  

LOTTE CARD Co., Ltd(*1)

    2,047,220       20.0       409,444                         409,444  

Woori-Q Corporate Restructuring Private Equity Fund

    15,152       38.4       5,813                   233       6,046  

PCC-Woori LP Secondary Fund

    6,498       38.8       2,524                   1       2,525  

Uri Hanhwa Eureka Private Equity Fund

    41,714       0.8       342                         342  

Godo Kaisha Oceanos 1

    22,909       47.8       10,952                         10,952  

Japanese Hotel Real Estate Private Equity Fund 2

    16,555       19.9       3,291                         3,291  

 

(*1)

The net asset equity amount is after the debt-for-equity swap, non-controlling etc.

(*2)

As a result of conducting an impairment test on the investment stocks of the related companies, the recoverable value was less than the carrying amount and thus the impairment loss was recognized.

 

F-121


Table of Contents
    December 31, 2020  
    Total net
asset
    Ownership
(%)
    Ownership
portion of net
assets
    Basis
difference
    Impairment     Intercompany
transaction
    Book
value
 

W Service Networks Co., Ltd.

    3,857       4.9       191                         191  

Korea Credit Bureau Co., Ltd.

    79,478       9.9       7,876       246             3       8,125  

Korea Finance Security Co., Ltd.

    20,442       15.0       3,066                         3,066  

Woori Growth Partnerships New Technology Private Equity Fund

    65,138       23.1       15,034                   (2     15,032  

2016KIF-IMM Woori Bank Technology Venture Fund

    62,911       20.0       12,582                   656       13,238  

K BANK Co., Ltd.(*1)(*2)

    509,978       26.2       133,614       44,117       (3,634           174,097  

Smart Private Equity Fund No.2(*2)

    13,616       20.0       2,723             (1,242           1,481  

Woori Bank-Company K Korea Movie Asset Fund

    11,154       25.0       2,788                         2,788  

Well to Sea No.3 Private Equity Fund(*3)

    18,899       50.0                                

Partner One Value Up Ist Private Equity Fund

    42,205       23.3       9,817                   (1     9,816  

IBK KIP Seongjang Dideemdol 1st Private Investment Limited Partnership

    45,888       20.0       9,178                   578       9,756  

Crevisse Raim Impact 1st Startup Venture Specialist Private Equity Fund

    15,747       25.0       3,937                   192       4,129  

Woori-Shinyoung Growth-Cap Private Equity Fund I

    109,627       35.0       38,342                         38,342  

LOTTE CARD Co., Ltd(*1)

    2,114,159       20.0       422,832                         422,832  

Woori-Q Corporate Restructuring Private Equity Fund

    57,922       38.4       22,220                   684       22,904  

PCC-Woori LP Secondary Fund

    20,923       38.8       8,126                   2       8,128  

Force TEC

    1,526       25.8       393                         393  

Together-Korea Government Private Pool Private Securities Investment Trust No.3

    10,024       100.0       10,024                   (1     10,023  

Genesis Environmental Energy Company 1st Private Equity Fund

    16,074       24.8       3,979                         3,979  

Union Technology Finance Investment Association

    15,100       29.7       4,485                         4,485  

Uri Hanhwa Eureka Private Equity Fund

    50,147       0.8       403                         403  

Godo Kaisha Oceanos 1

    21,321       47.8       10,193                         10,193  

Japanese Hotel Real Estate Private Equity Fund 2

    16,278       19.9       3,234                         3,234  

Woori High plus G.B. Securities Feeder Fund1(G.B.)

    27,870       21.8       6,076                         6,076  

Woori G Senior Loan No.1

    240,399       21.7       52,045                         52,045  

Woori G Clean Energy No.1

    3,495       29.3       1,024                         1,024  

Woori Goseong Power EBL Private Special Asset Fund

    90,707       16.7       15,118                         15,118  

Woori Seoul Beltway Private Special Asset Fund

    22,451       25.0       5,613                         5,613  

AJU TAERIM 1st Fund

    1,106       25.6       283                         283  

Portone-Cape Fund No.1

    4,800       20.0       960                         960  

KIWOOM PE AJU Investment Fund

    10,929       9.1       994                         994  

Woori FirstValue Private Real Estate Fund No.2

    17,753       12.0       2,130                         2,130  

Woori Star50 Master Fund ClassC-F

    765       24.5       184                         184  

JC Assurance No.2 Private Equity Fund

    98,418       29.3       29,050                         29,050  

Dream Company Growth no.1 PEF

    28,684       27.8       7,705                         7,705  

HMS-Oriens 1st Fund

    52,632       22.8       12,000                         12,000  

Woori High Plus Short-term High Graded ESG Bond Sec Feeder Inv Trust 1

    402,015       23.3       93,474                         93,474  

 

F-122


Table of Contents

 

(*1)

The net asset equity amount is after the debt-for-equity swap, non-controlling etc.

(*2)

As a result of conducting an impairment test on the investment stocks of the related companies, the recoverable value was less than the carrying amount and thus the impairment loss was recognized.

(*3)

The estimated recoverable amount of 15,687 million Won at the time of liquidation was classified as receivable.

 

14.

INVESTMENT PROPERTIES

 

(1)

Details of investment properties are as follows (Unit: Korean Won in millions):

 

     December 31,
2019
    December 31,
2020
 

Acquisition cost

     299,802       409,702  

Accumulated depreciation

     (19,563     (22,152

Accumulated impairment losses

           (86
  

 

 

   

 

 

 

Net carrying value

     280,239       387,464  
  

 

 

   

 

 

 

 

(2)

Changes in investment properties are as follows (Unit: Korean Won in millions):

 

     For the years ended December 31  
     2018     2019     2020  

Beginning balance(*)

     371,301       178,910       280,239  

Acquisition

     15,195       70,346       76,588  

Disposal

     (3,045     (193     (353

Depreciation

     (4,045     (2,225     (2,689

Transfer

     7,623       32,394       30,431  

Classified to assets held for sale

     (10,056            

Foreign currencies translation adjustments

     (5     402       267  

Business combination

                 10,557  

Others

     1,228       605       (7,576
  

 

 

   

 

 

   

 

 

 

Ending balance

     378,196       280,239       387,464  
  

 

 

   

 

 

   

 

 

 

 

(*)

199,286 million Won was deducted from the beginning net carrying amount for the year 2019, as it was reclassified from the investment properties to premises and equipment in the beginning of the period.

 

(3)

Fair value of investment properties amounted to 502,305 million Won and 750,659 million Won as of December 31, 2019 and 2020, respectively. The fair value of investment properties has been assessed on the basis of recent similar real estate market price and officially assessed land price in the area of the investment properties, is classified as level 3 on the fair value hierarchy.

 

(4)

Rental fee earned from investment properties is amounting to 5,080 million Won, 10,106 million Won and 15,190 million Won for the years ended December 31, 2018, 2019 and 2020, respectively. Operating expenses directly related to the investment properties where rental fee was earned is amounting to 4,120 million Won, 3,010 million Won and 2,807 million Won for the years ended December 31, 2018, 2019 and 2020.

 

F-123


Table of Contents
(5)

The lease payments expected to be received in the future under lease contracts relating to investment properties as of December 31, 2019 and 2020 are as follows (Unit: Korean Won in millions):

 

     December 31,
2019
     December 31,
2020
 

Lease payments:

     

Within a year

     6,574        11,553  

More than 1 year and within 2 years

     4,924        8,403  

More than 2 years and within 3 years

     4,018        7,545  

More than 3 years and within 4 years

     3,618        7,154  

More than 4 years and within 5 years

     3,126        4,312  

More than 5 years

     241        2,534  
  

 

 

    

 

 

 

Total

     22,501        41,501  
  

 

 

    

 

 

 

 

15.

PREMISES AND EQUIPMENT

 

(1)

Details of premises and equipment as of December 31, 2019 and 2020 are as follows (Unit: Korean Won in millions):

 

    December 31, 2019  
    Land     Building     Equipment
and vehicles
    Leasehold
improvement
    Construction
in progress
    Structures     Total  

Premises and equipment (owned)

    1,761,159       802,299       278,016       54,839       1,287       2       2,897,602  

Right-of-use asset

          449,878       17,236                         467,114  

Carrying value

    1,761,159       1,252,177       295,252       54,839       1,287       2       3,364,716  

 

    December 31, 2020  
    Land     Building     Equipment
and vehicles
    Leasehold
improvement
    Construction
in progress
    Structures     Total  

Premises and equipment (owned)

    1,726,045       787,040       268,225       50,085       8,246       2       2,839,643  

Right-of-use asset

          435,132       12,423                         447,555  

Carrying value

    1,726,045       1,222,172       280,648       50,085       8,246       2       3,287,198  

 

(2)

Details of premises and equipment (owned) as of December 31, 2019 and 2020 are as follows (Unit: Korean Won in millions):

 

    December 31, 2019  
    Land     Building     Equipment
and vehicles
    Leasehold
improvement
    Construction
in progress
    Structures     Total  

Acquisition cost

    1,761,819       1,063,756       1,123,101       463,181       1,287       20       4,413,164  

Accumulated depreciation

          (261,457     (845,085     (408,342           (18     (1,514,902

Accumulated impairment losses

    (660                                   (660
 

 

 

   

 

 

   

 

 

   

 

 

   

 

 

   

 

 

   

 

 

 

Net carrying value

    1,761,159       802,299       278,016       54,839       1,287       2       2,897,602  
 

 

 

   

 

 

   

 

 

   

 

 

   

 

 

   

 

 

   

 

 

 

 

F-124


Table of Contents
    December 31, 2020  
    Land     Building     Equipment
and vehicles
    Leasehold
improvement
    Construction
in progress
    Structures     Total  

Acquisition cost

    1,726,705       1,076,647       1,142,653       478,290       8,246       20       4,432,561  

Accumulated depreciation

          (289,607     (874,428     (428,205           (18     (1,592,258

Accumulated impairment losses

    (660                                   (660
 

 

 

   

 

 

   

 

 

   

 

 

   

 

 

   

 

 

   

 

 

 

Net carrying value

    1,726,045       787,040       268,225       50,085       8,246       2       2,839,643  
 

 

 

   

 

 

   

 

 

   

 

 

   

 

 

   

 

 

   

 

 

 

 

(3)

Details of changes in premises and equipment (owned) are as follows (Unit: Korean Won in millions):

 

    For the year ended December 31, 2018  
    Land     Building     Equipment
and vehicles
    Leasehold
improvement
    Construction
in progress
    Structures     Total  

Beginning balance

    1,487,278       680,846       180,072       64,787       64,559       3       2,477,545  

Acquisitions

    1,372       14,701       76,783       17,527       8,285             118,668  

Disposals

    (29           (5,192     (737     (187           (6,145

Depreciation

          (26,014     (76,171     (32,162                 (134,347

Classified as held-for-sale

    (3,651     (2,592                             (6,243

Transfer

    (2,863     (4,760     63,432             (63,432           (7,623

Foreign currencies translation adjustments

    (236     (257     (69     323       (126           (365

Business combination

                969       661                   1,630  

Others

          (12     189       7,195                   7,372  
 

 

 

   

 

 

   

 

 

   

 

 

   

 

 

   

 

 

   

 

 

 

Ending balance

    1,481,871       661,912       240,013       57,594       9,099       3       2,450,492  
 

 

 

   

 

 

   

 

 

   

 

 

   

 

 

   

 

 

   

 

 

 

 

    For the year ended December 31, 2019  
    Land     Building     Equipment
and vehicles
    Leasehold
improvement
    Construction
in progress
    Structures     Total  

Beginning balance

    1,481,871       661,912       240,013       57,594       9,099       3       2,450,492  

Acquisitions

    186,303       87,667       119,474       28,788       7,315             429,547  

Disposals

    (3,015     (2,245     (1,203     (2,738                 (9,201

Depreciation

          (30,766     (87,453     (27,134           (1     (145,354

Classified as held-for-sale

    (21     (74                             (95

Transfer

    93,956       83,260       3,670       912       (14,886           166,912  

Foreign currencies translation adjustments

    880       801       1,459       609       36             3,785  

Business combination

    1,185       74       926       1                   2,186  

Others

          1,670       1,130       (3,193     (277           (670
 

 

 

   

 

 

   

 

 

   

 

 

   

 

 

   

 

 

   

 

 

 

Ending balance

    1,761,159       802,299       278,016       54,839       1,287       2       2,897,602  
 

 

 

   

 

 

   

 

 

   

 

 

   

 

 

   

 

 

   

 

 

 

 

F-125


Table of Contents
    For the year ended December 31, 2020  
    Land     Building     Equipment
and vehicles
    Leasehold
improvement
    Construction
in progress
    Structures     Total  

Beginning balance

    1,761,159       802,299       278,016       54,839       1,287       2       2,897,602  

Acquisitions

    3,787       26,972       84,828       26,124       7,751             149,462  

Disposals

    (8,326     (1,719     (605     (688                 (11,338

Depreciation

          (34,572     (94,388     (30,579                 (159,539

Transfer

    (30,847     (2,048     118             (118           (32,895

Foreign currencies translation adjustments

    (836     (882     (1,849     (830     (82           (4,479

Business combination

    1,108       81       2,150       437                   3,776  

Others

          (3,091     (45     782       (592           (2,946
 

 

 

   

 

 

   

 

 

   

 

 

   

 

 

   

 

 

   

 

 

 

Ending balance

    1,726,045       787,040       268,225       50,085       8,246       2       2,839,643  
 

 

 

   

 

 

   

 

 

   

 

 

   

 

 

   

 

 

   

 

 

 

 

(4)

Details of right-of-use assets as of December 31, 2019 and 2020 are as follows (Unit: Korean Won in millions):

 

     December 31, 2019  
     Building     Equipment
and vehicles
    Total  

Acquisition cost

     615,201       25,563       640,764  

Accumulated depreciation

     (165,323     (8,327     (173,650
  

 

 

   

 

 

   

 

 

 

Net carrying value

     449,878       17,236       467,114  
  

 

 

   

 

 

   

 

 

 

 

     December 31, 2020  
     Building     Equipment
and vehicles
    Total  

Acquisition cost

     720,417       28,463       748,880  

Accumulated depreciation

     (285,285     (16,040     (301,325
  

 

 

   

 

 

   

 

 

 

Net carrying value

     435,132       12,423       447,555  
  

 

 

   

 

 

   

 

 

 

 

(5)

Details of changes in right-of-use assets for the years ended December 31, 2019 and 2020 are as follows (Unit: Korean Won in millions):

 

     For the year ended December 31, 2019  
     Building     Equipment
and vehicles
    Total  

Beginning balance

     416,828       18,963       435,791  

New contracts

     251,992       8,306       260,298  

Changes in contract

                  

Termination

     (3,803     (178     (3,981

Depreciation

     (219,743     (9,984     (229,727

Business combination

     5,438       114       5,552  

Others

     (834     15       (819
  

 

 

   

 

 

   

 

 

 

Ending balance

     449,878       17,236       467,114  
  

 

 

   

 

 

   

 

 

 

 

F-126


Table of Contents
     For the year ended December 31, 2020  
     Building     Equipment
and vehicles
    Total  

Beginning balance

     449,878       17,236       467,114  

New contracts

     224,494       6,831       231,325  

Changes in contract

     10,729       32       10,761  

Termination

     (18,925     (574     (19,499

Depreciation

     (224,946     (11,716     (236,662

Business combination

     3,210       381       3,591  

Others

     (9,308     233       (9,075
  

 

 

   

 

 

   

 

 

 

Ending balance

     435,132       12,423       447,555  
  

 

 

   

 

 

   

 

 

 

 

16.

INTANGIBLE ASSETS

 

(1)

Details of intangible assets are as follows (Unit: Korean Won in millions):

 

     December 31, 2019  
     Goodwill      Industrial
property
rights
    Development
cost
    Other
intangible
assets
    Membership
deposit
    Construction
in progress
     Total  

Acquisition cost

     350,682        1,576       517,224       1,036,445       32,583       4,066        1,942,576  

Accumulated amortization

            (884     (292,031     (776,305                  (1,069,220

Accumulated impairment losses

                        (25,993     (3,253            (29,246
  

 

 

    

 

 

   

 

 

   

 

 

   

 

 

   

 

 

    

 

 

 

Net carrying value

     350,682        692       225,193       234,147       29,330       4,066        844,110  
  

 

 

    

 

 

   

 

 

   

 

 

   

 

 

   

 

 

    

 

 

 

 

     December 31, 2020  
     Goodwill      Industrial
property
rights
    Development
cost
    Other
intangible
assets
    Membership
deposit
    Construction
in progress
     Total  

Acquisition cost

     334,290        1,810       582,998       1,114,615       39,454       6,669        2,079,836  

Accumulated amortization

            (1,101     (374,125     (875,636                  (1,250,862

Accumulated impairment losses

                        (33,534     (3,363            (36,897
  

 

 

    

 

 

   

 

 

   

 

 

   

 

 

   

 

 

    

 

 

 

Net carrying value

     334,290        709       208,873       205,445       36,091       6,669        792,077  
  

 

 

    

 

 

   

 

 

   

 

 

   

 

 

   

 

 

    

 

 

 

 

F-127


Table of Contents
(2)

Details of changes in intangible assets are as follows (Unit: Korean Won in millions):

 

    For the year ended December 31, 2018  
    Goodwill     Industrial
property
rights
    Development
cost
    Other
intangible
assets
    Membership
deposit
    Construction
in progress
    Total  

Beginning balance

    108,707       539       77,241       158,218       20,685       153,209       518,599  

Acquisitions

          195       20,935       52,044       5,162       97,067       175,403  

Disposal

                      (4,555     (2,871           (7,426

Amortization(*)

          (172     (46,045     (87,941                 (134,158

Impairment losses

                            674             674  

Transfer

                188,189       51,672             (239,861      

Foreign currencies translation adjustments

    46,752                   763                   47,515  

Business combination

    (1,857                 (392     (53           (2,302

Others

                      (785                 (785
 

 

 

   

 

 

   

 

 

   

 

 

   

 

 

   

 

 

   

 

 

 

Ending balance

    153,602       562       240,320       169,024       23,597       10,415       597,520  
 

 

 

   

 

 

   

 

 

   

 

 

   

 

 

   

 

 

   

 

 

 

 

(*)

Amortization of other intangible assets amounting to 51,770 million Won is included in other operating expenses.

 

    For the year ended December 31, 2019  
    Goodwill     Industrial
property
rights
    Development
cost
    Other
intangible
assets
    Membership
deposit
    Construction
in progress
    Total  

Beginning balance

    153,602       562       240,320       169,024       23,597       10,415       597,520  

Acquisitions

          318       41,373       100,671       4,931       8,754       156,047  

Disposal

                            (675           (675

Amortization(*)

          (188     (64,415     (63,810                 (128,413

Impairment losses

                      (25,858     (939           (26,797

Transfer

                7,915       7,188             (15,103      

Foreign currencies translation adjustments

    10,234                   2,292       60             12,586  

Business combination

    186,846                   44,365       2,143             233,354  

Others

                      275       213             488  
 

 

 

   

 

 

   

 

 

   

 

 

   

 

 

   

 

 

   

 

 

 

Ending balance

    350,682       692       225,193       234,147       29,330       4,066       844,110  
 

 

 

   

 

 

   

 

 

   

 

 

   

 

 

   

 

 

   

 

 

 

 

(*)

Amortization of other intangible assets amounting to 22,317 million Won is included in other operating expenses.

 

F-128


Table of Contents
    For the year ended December 31, 2020  
    Goodwill     Industrial
property
rights
    Development
cost
    Other
intangible
assets
    Membership
deposit
    Construction
in progress
    Total  

Beginning balance

    350,682       692       225,193       234,147       29,330       4,066       844,110  

Acquisitions

          233       53,273       41,329       5,183       3,197       103,215  

Disposal

                            (782           (782

Amortization(*)

          (216     (71,620     (64,822                 (136,658

Impairment losses

                      (7,692     (99           (7,791

Transfer

                428       164             (592      

Foreign currencies translation adjustments

    (16,392                 (2,208     (15     (2     (18,617

Business combination

                2,403       4,199       2,079             8,681  

Others

                (804     328       395             (81
 

 

 

   

 

 

   

 

 

   

 

 

   

 

 

   

 

 

   

 

 

 

Ending balance

    334,290       709       208,873       205,445       36,091       6,669       792,077  
 

 

 

   

 

 

   

 

 

   

 

 

   

 

 

   

 

 

   

 

 

 

 

(*)

Amortization of other intangible assets amounting to 11,890 million Won is included in other operating expenses.

 

(3)

Goodwill

 

1)

Details of allocated goodwill based on each cash-generating unit as of December 31, 2019 and 2020 are as follows (Unit: Korean Won in million):

 

Cash-generating unit(*1)

   December 31,
2019
     December 31,
2020
 

Woori Asset Management Corp.

     43,036        43,036  

Woori Global Asset Management Co., Ltd.

     2,030        2,030  

Woori Asset Trust Co., Ltd.

     141,780        141,780  

PT Bank Woori Saudara Indonesia 1906 Tbk(*2)

     106,173        92,831  

WB Finance Co., Ltd(*3)

     49,374        47,924  

Others

     8,289        6,689  
  

 

 

    

 

 

 

Total

     350,682        334,290  
  

 

 

    

 

 

 

 

(*1)

Allocated to the cash-generating unit that will benefit from the synergy effect of the business combination, and the cash-generating unit is generally comprised of the operating segment or sub-sectors.

(*2)

The Group has acquired Saudara Bank to expand retail sales in Indonesia, and recognized the goodwill as it is expected to strengthen the competitiveness by securing a local sales network in Indonesia.

(*3)

The Group has acquired VisionFund Cambodia to expand Cambodian retail sales, and recognized goodwill based on the economies of scale and acquired customer base.

 

2)

Impairment test

The recoverable amount of the cash-generating unit is measured at larger amount among the fair value less costs to sell or the value to use.

The net fair value is calculated by deducting costs of disposal from the amount received from the sale of the cash-generating unit in an arm’s length transaction between the parties with reasonable judgment and willingness to negotiate. In case of difficulty in measuring this amount, the sale amount of a similar cash-generating unit in the past market is calculated by reflecting the characteristics of the cash-generating unit. If reliable information related to fair value less costs to sell is not available, value in use is considered as recoverable amount. Value in use is the present value of future cash flows expected to be generated by the cash-generating unit. Future cash

 

F-129


Table of Contents

flows are estimated based on the latest financial budget approved by the management, with an estimated period of up to five years. The Group applied 0.0%—1.0% growth rate to estimate future cash flow for the period over five years. The main assumptions used to estimate cash flows are about the size of the market and the share of the group. The appropriate discount rate for discounting future cash flows is the pre-tax discount rate, including assumptions about risk-free interest rates, market risk premium, and systemic risk of cash-generating units. The impairment test, which compares the carrying amount and recoverable amount of the cash-generating unit to which goodwill has been allocated, is conducted every year and every time an impairment sign occurs.

 

Category

   Woori Asset
Trust
Co., Ltd.
     Woori Asset
Management
Corp.
     Woori Global
Asset Management
Co., Ltd
     PT Bank Woori
Saudara
Indonesia 1906
Tbk
     WB Finance
Co., Ltd
 

Discount rate (%)

     19.68        15.24        14.89        11.41        16.1  

Terminal growth rate (%)

     1.0        1.0        1.0        0.0        0.0  

Recoverable amount

     285,319        129,877        55,346        573,559        196,977  

Carrying amount

     238,857        126,522        30,475        571,704        142,224  

As a result of the impairment test on goodwill, it is determined that the carrying amount of the cash-generating unit to which the goodwill has been allocated will not exceed the recoverable amount.

 

3)

Sensitivity analysis

The sensitivity of the fair values of Woori Asset Trust Co., Ltd., Woori Asset Management Corp., Woori Global Asset Management Co., Ltd,, PT Bank Woori Saudara Indonesia 1906 Tbk and WB Finance Co., Ltd to 1.0%p changes in discount rate and terminal growth rate that are significant but unobservable inputs used in measuring fair values is as follows (Unit: Korean Won in millions):

 

Category

  Woori Asset
Trust
Co., Ltd.
    Woori Asset
Management
Corp.
    Woori Global
Asset Management
Co., Ltd
    PT Bank Woori
Saudara
Indonesia 1906
Tbk
    WB Finance
Co., Ltd
 

Discount rate (%)

 

Increase by 1.0% point

    (23,618     (7,211     (3,623     (49,650     (14,117
 

Decrease by 1.0% point

    27,210       8,629       4,393       59,328       16,053  

Terminal growth rate (%)

 

Increase by 1.0% point

 

 

13,798

 

 

 

5,033

 

 

 

2,660

 

 

 

38,031

 

 

 

7,904

 

 

Decrease by 1.0% point(*)

    (12,008     (4,221     (2,203            

 

(*)

In the case of PT Bank Woori Saudara Indonesia 1906 Tbk and WB Finance Co., Ltd, declining cases are excluded from the analysis as the permanent growth rate was assumed to be 0%.

 

17.

ASSETS HELD FOR SALE

Assets held for distribution (sale) are as follows (Unit: Korean Won in millions):

 

Assets(*)

   December 31,
2019
     December 31,
2020
 

Premises and equipment

     94        2,130  

Investments of associates

            50,411  

Others

     10,462        7,461  
  

 

 

    

 

 

 

Total

     10,556        60,002  
  

 

 

    

 

 

 

 

F-130


Table of Contents

 

(*)

The Group classifies assets as held for sale that are highly likely to be sold within one year from December 31, 2019 and December 31, 2020.

The Group measured assets held for sale at the lower of their net fair value or carrying amount.

The Group has decided to sell some of the premises and equipment through internal consultation during the current term and classifies the premises as non-current assets held for sale. The asset is expected to be sold within 12 months, and the premises and equipment that was scheduled to be sold at the end of the prior term has been sold and removed. In addition, the investment assets of the associates, which are counted as assets held for sale as of the end of the current term, are likely to be sold within one year of the end of the current term according to the management’s decision. On the other hand, other assets that are expected to be sold as of the end of the current term are classified as assets held for sale since they are expected to be sold within one year due to the possibility of being sold as buildings and land acquired through auction.

 

F-131


Table of Contents

18. ASSETS SUBJECT TO LIEN AND ASSETS ACQUIRED THROUGH FORECLOSURES

 

(1)

Assets subjected to lien are as follows (Unit: Korean Won in millions):

 

       

December 31, 2019

       

Collateral given to

  Amount    

Reason for collateral

Financial assets at FVTPL

 

Korean treasury and government bonds and others

 

Nonghyup bank

    19,720    

Related to bonds sold under repurchase agreements(*)

 

Korean corporate debt securities

 

Kookmin bank and others

    168,327    

Related to bonds sold under repurchase agreements(*)

 

Korean corporate debt securities

 

Eugene investment & futures co., Ltd.

    3,008    

Collateral for futures transaction

 

Korean financial institutions’ debt securities and others

 

Nonghyup bank and others

    219,938    

Related to bonds sold under repurchase agreements(*)

Financial assets at FVTOCI

 

Korean financial institutions’ debt securities and others

 

The BOK and others

    5,127,383    

Settlement risk and others

 

Foreign financial institutions’ debt securities

 

Spain BBVA and others

    56,975    

Related to bonds sold under repurchase agreements(*)

 

Korean corporate debt securities

 

Nonghyup bank and others

    9,042    

Collateral for futures transaction

Securities at amortized cost

 

Korean treasury and government bonds

 

Korea Securities Depository

    5,570    

Related to bonds sold under repurchase agreements(*)

 

Korean treasury and government bonds and others

 

The BOK and others

    6,190,630    

Settlement risk and others

 

Foreign financial institutions’ debt securities

 

NATIXIS and others

    37,271    

Related to bonds sold under repurchase agreements(*)

Loan at amortized cost and other financial assets

 

Due from banks in local currency

 

Branch of IBK at Phnom Penh and others

    11,352    

Collateral deposits for local currency borrowings

 

Due from banks in local currency

 

Daishin AMC and others

    1,500    

Right of pledge

 

Other due from banks in local currency

 

Samsung Securities Co., Ltd. and others

    17,345    

Margin deposit for futures or option

 

Other due from banks in foreign currencies

 

Korea Investment & Securities Co., Ltd. and others

    180,919    

Foreign margin deposit for future or option and others

 

Foreign currency loans

 

Industrial and Commercial Bank of China

    82,594    

Related to bonds sold under repurchase agreements(*)

Premises and equipment

 

Land and building

 

Credit Counselling & Recovery Service and others

    689    

Right to collateral and others

     

 

 

   
   

Total

    12,132,263    
     

 

 

   

 

(*)

The Group has the agreements to repurchase the sold assets at the predetermined price or the price that includes the rate of return and to provide the guarantee on the assets. The transferee has the right to sell or to provide as guarantee. Therefore, the Group does not derecognize the assets, but recognizes the relevant amounts as liability (bonds sold under repurchase agreements). The asset is equivalent to a mortgage-backed debt security.

 

F-132


Table of Contents
       

December 31, 2020

       

Collateral given to

  Amount     

Reason for collateral

Financial assets at FVTPL

 

Korean treasury and government bonds and others

 

Kookmin bank and others

    259,835     

Related to bonds sold under repurchase agreements(*)

 

Korean treasury and government bonds and others

 

Korea Securities Depository

    157,021     

Securities borrowing collateral

 

Korean treasury and government bonds and others

 

Shinhan Investment Corp.

    42,428     

Collateral for futures transaction

 

Korean financial institutions’ debt securities and others

 

Korea Securities Depository

    148,961     

Securities borrowing collateral

 

Korean financial institutions’ debt securities and others

 

Kookmin bank and others

    150,496     

Related to bonds sold under repurchase agreements(*)

 

Korean financial institutions’ debt securities and others

 

TIMEFOLIO Co., Ltd.

    19,958     

Collateral for futures transaction

Financial assets at FVTOCI

 

Korean treasury and government bonds and others

 

Korea Securities Depository

    473     

Related to bonds sold under repurchase agreements(*)

 

Korean financial institutions’ debt securities and others

 

The BOK and others

    1,621,941     

Settlement risk and others

 

Foreign financial institutions’ debt securities

 

STANDARD BANKLONDON LTD

    137,842     

Related to bonds sold under repurchase agreements(*)

Securities at amortized cost

 

Korean treasury and government bonds and others

 

The BOK and others

    8,111,193     

Settlement risk and others

 

Foreign financial institutions’ debt securities

 

NATIXIS and others

    40,987     

Related to bonds sold under repurchase agreements(*)

 

Foreign financial institutions’ debt securities

 

Federal Reserve Bank

    14,377     

Related to the borrowing limit

Loan at amortized cost and other financial assets

 

Due from banks in local currency

 

Daishin AMC Co., Ltd. and others

    1,500     

Right of pledge

 

Other due from banks in local currency

 

Samsung Securities Co., Ltd. and others

    39,005     

Margin deposit for futures or option

 

Other due from banks in local currency

 

Korea Federation of Savings Banks

    47,805     

Domestic exchange business

 

Other due from banks in foreign currencies

 

JPMORGAN CHASE BANK and others

    755,177     

Collateral for CSA and others

 

Foreign currency loan

 

Industrial and Commercial Bank of China

    50,088     

Related to bonds sold under repurchase agreements(*)

 

Mortgage loan

 

Public offering

    3,190,889     

Related to covered bonds

Investment property

 

Land and building

 

Credit Counselling & Recovery Service and others

    5,676     

Right to collateral and others

Premises and equipment

 

Land and building

 

Credit Counselling & Recovery Service and others

    1,969     

Right to collateral and others

     

 

 

    
   

Total

    14,797,621     
     

 

 

    

 

F-133


Table of Contents

 

(*)

The Group has the agreements to repurchase the sold assets at the predetermined price or the price that includes the rate of return and to provide the guarantee on the assets. The transferee has the right to sell or to provide as guarantee. Therefore, the Group does not derecognize the assets, but recognizes the relevant amounts as liability (bonds sold under repurchase agreements). The asset is equivalent to a mortgage-backed debt security.

 

(2)

As of December 31, 2019 and 2020, assets acquired through foreclosures are as follows (Unit: Korean Won in millions):

 

     December 31,
2019
    December 31,
2020
 

Investment properties

    

Land

           5,425  

Other assets

    

Land for non-business use

     27       10,684  

Building for non-business use

           1,966  

Movables for non-business use

           155  

Real estate assessment provision for non-business use

     (27     (670

Sub-total

           12,135  

Assets held for sale

    

Land

     5,143       5,477  

Building

     4,742       3,568  

Others

     577       546  

Sub-total

     10,462       9,591  
  

 

 

   

 

 

 

Total

     10,462       27,151  
  

 

 

   

 

 

 

 

(3)

Securities loaned are as follows (Unit: Korean Won in millions):

 

          December 31,
2019
     December 31,
2020
    

Loaned to

Financial assets at FVTOCI

  

Korean treasury and government bonds

     80,737        100,345     

Korea Securities Finance Corporation

Securities loaned are lending of specific securities to borrowers who agree to return the same amount of the same security at the end of lending period, and therefore the Group did not derecognize from the consolidated financial statements.

 

(4)

Collaterals held that can be disposed and re-subjected to lien regardless of defaults of counterparties

Fair values of collaterals held that can be disposed and re-subjected to lien regardless of defaults of counterparties as of December 31, 2019 and 2020 are as follows (Unit: Korean Won in millions):

 

    

December 31, 2019

    

Fair values of collaterals

  

Fair values of collaterals were disposed or

re-subjected to lien

Securities

   9,340,517   

 

    

December 31, 2020

    

Fair values of collaterals

  

Fair values of collaterals were disposed or

re-subjected to lien

Securities

   10,573,982   

 

F-134


Table of Contents

19. OTHER ASSETS

Details of other assets are as follows (Unit: Korean Won in millions):

 

     December 31,
2019
     December 31,
2020
 

Lease assets

            1,116,175  

Prepaid expenses

     135,010        170,820  

Advance payments

     78,306        28,256  

Assets for non-business use

            12,135  

Others

     20,330        21,608  
  

 

 

    

 

 

 

Total

     233,646        1,348,994  
  

 

 

    

 

 

 

20. FINANCIAL LIABILITIES AT FVTPL

 

(1)

Financial liabilities at FVTPL are as follows (Unit: Korean Won in millions):

 

     December 31,
2019
     December 31,
2020
 

Financial instruments at fair value through profit or loss measured at fair value

     2,870,676        6,794,192  

Financial liabilities at fair value through profit or loss designated as upon initial recognition

     87,626        19,630  
  

 

 

    

 

 

 

Total

     2,958,302        6,813,822  
  

 

 

    

 

 

 

 

(2)

Financial liabilities at fair value through profit or loss measured at fair value are as follows (Unit: Korean Won in millions):

 

     December 31,
2019
     December 31,
2020
 

Deposits

     

Gold banking liabilities

     27,530        49,279  

Borrowings

     

Securities sold

            285,026  

Derivative liabilities

     2,843,146        6,459,887  
  

 

 

    

 

 

 

Total

     2,870,676        6,794,192  
  

 

 

    

 

 

 

 

(3)

Financial liabilities at fair value through profit or loss designated as upon initial recognition as of December 31, 2019 and 2020 are as follows (Unit: Korean Won in millions):

 

     December 31,
2019
     December 31,
2020
 

Equity-linked securities

     

Equity-linked securities in short position

     87,626        19,630  

Financial liabilities at fair value through profit or loss designated as upon initial recognition are designated in order to eliminate or significantly reduce accounting mismatch arising from recognition or measurement.

 

(4)

There are no accumulated changes in credit risk adjustments to financial liabilities at fair value through profit or loss designated as upon initial recognition.

The adjustment to reflect Group’s credit risk is considered in measuring the fair value of equity-linked securities index. The Group’s credit risk is determined by adjusting credit spread observed in credit rating of Group.

 

F-135


Table of Contents
(5)

The difference between carrying amount and maturity amount of financial liabilities at fair value through profit or loss designated as upon initial recognition are as follows (Unit: Korean Won in millions):

 

     December 31,
2019
    December 31,
2020
 

Carrying amount

     87,626       19,630  

Nominal amount at maturity

     97,503       25,780  
  

 

 

   

 

 

 

Difference

     (9,877     (6,150
  

 

 

   

 

 

 

21. DEPOSITS DUE TO CUSTOMERS

Details of deposits due to customers by type are as follows (Unit: Korean Won in millions):

 

     December 31,
2019
    December 31,
2020
 

Deposits in local currency

    

Deposits on demand

     8,655,228       12,454,024  

Deposits at termination

     224,115,771       242,397,664  

Mutual installment

     28,574       26,319  

Deposits on notes payables

     2,174,995       2,647,492  

Deposits on CMA

     150,300       110,413  

Certificate of deposits

     973,625       2,072,389  

Other deposits

     1,451,470       1,372,461  
  

 

 

   

 

 

 

Sub-total

     237,549,963       261,080,762  
  

 

 

   

 

 

 

Deposits in foreign currencies

    

Deposits in foreign currencies

     27,143,710       30,408,762  
  

 

 

   

 

 

 

Present value discount

     (8,095     (12,245
  

 

 

   

 

 

 

Total

     264,685,578       291,477,279  
  

 

 

   

 

 

 

 

F-136


Table of Contents

22. BORROWINGS AND DEBENTURES

 

(1)

Details of borrowings are as follows (Unit: Korean Won in millions):

 

   

December 31, 2019

 
   

Lenders

   Interest rate
(%)
     Amount  

Borrowings in local currency

       

Borrowings from The BOK

  The BOK      0.5 ~ 0.8        1,770,726  

Borrowings from government funds

  Small Enterprise And Market Service and others      0.0 ~ 2.8        1,844,798  

Others

  The Korea Development Bank and others      0.0 ~ 5.0        6,070,201  
       

 

 

 

Sub-total

          9,685,725  
       

 

 

 

Borrowings in foreign currencies(*)

       

Borrowings in foreign currencies

  The Export-Import Bank of Korea and others      (0.3) ~ 8.3        8,566,872  

Offshore borrowings in foreign currencies

  HSBC, HKG      3.0        34,734  
       

 

 

 

Sub-total

          8,601,606  
       

 

 

 

Bills sold

  Others      0.0 ~1.6        9,367  

Call money

  Bank and others      (0.3) ~ 3.5        133,519  

Bonds sold under repurchase agreements

  Other financial institutions      1.4 ~ 12.7        569,002  

Present value discount

          (299
       

 

 

 

Total

          18,998,920  
       

 

 

 

 

(*)

Included borrowing in foreign currencies under cash flow hedge amounting to 34,443 million Won as of December 31, 2019.

 

    

December 31, 2020

 
    

Lenders

   Interest rate
(%)
     Amount  

Borrowings in local currency

        

Borrowings from The BOK

   The BOK      0.3        2,678,120  

Borrowings from government funds

   Small Enterprise And Market Service and others      0.0 ~ 5.0        2,155,129  

Others

   The Korea Development Bank and others      0.0 ~ 5.5        7,255,938  
        

 

 

 

Sub-total

           12,089,187  
        

 

 

 

Borrowings in foreign currencies

        

Borrowings in foreign currencies

   JPMorgan Chase & Co. and others      (0.4) ~ 7.3        7,573,722  

Bills sold

   Others      0.0 ~ 0.9        8,924  

Call money

   Bank and others      (0.3) ~ 3.8        416,370  

Bonds sold under repurchase agreements

   Other financial institutions      (0.5) ~ 10.6        657,823  

Present value discount

           (560
        

 

 

 

Total

           20,745,466  
        

 

 

 

 

F-137


Table of Contents
(2)

Details of debentures are as follows (Unit: Korean Won in millions):

 

     December 31, 2019     December 31, 2020  
     Interest
rate (%)
     Amount     Interest
rate (%)
     Amount  

Face value of bond(*):

          

Ordinary bonds

     0.0 ~ 4.3        23,207,600       0.8 ~ 4.5        29,623,445  

Subordinated bonds

     2.1 ~ 5.9        6,732,687       1.9 ~ 5.9        6,955,515  

Other bonds

     1.2 ~ 17.0        942,421       0.6 ~ 17.0        925,677  
     

 

 

      

 

 

 

Sub-total

        30,882,708          37,504,637  
     

 

 

      

 

 

 

Discounts on bonds

        (24,653        (25,279
     

 

 

      

 

 

 

Total

        30,858,055          37,479,358  
     

 

 

      

 

 

 

 

(*)

Included debentures under fair value hedge amounting to 3,151,172 million Won and 2,767,208 million Won as of December 31, 2019 and 2020 respectively. Also, debentures under cash flow hedge amounting to 829,082 million Won and 857,531 million Won are included as of December 31, 2019 and 2020 respectively.

23. PROVISIONS

 

(1)

Details of provisions are as follows (Unit: Korean Won in millions):

 

     December 31, 2019      December 31, 2020  

Asset retirement obligation

     66,485        68,402  

Provisions for guarantees(*1)

     92,486        89,592  

Provisions for unused loan commitments

     112,554        122,155  

Other provisions(*2)

     172,455        221,494  
  

 

 

    

 

 

 

Total

     443,980        501,643  
  

 

 

    

 

 

 

 

(*1)

Provisions for guarantees includes provision for financial guarantee of 62,764 million Won and 66,232 million Won as of December 31, 2019 and 2020, respectively.

(*2)

Other provisions consist of provision for litigation, loss compensation and others.

 

(2)

Changes in provisions for guarantees and unused loan commitments are as follows (Unit: Korean Won in millions):

1) Provisions for guarantees

 

     For the year ended December 31, 2018  
     Stage 1     Stage 2     Stage 3     Total  

Beginning balance(*1)

     47,132       18,281       127,511       192,924  

Transfer to 12-month expected credit loss

     92       (92            

Transfer to expected credit loss for the entire period

     (237     91,008       (90,771      

Transfer to credit-impaired financial assets

     (38     (29     67        

Provisions used

     (20,429                 (20,429

Net reversal of unused amount

     (4,866     (75,410     (25,709     (105,985

Others(*2)

     23,249       2             23,251  
  

 

 

   

 

 

   

 

 

   

 

 

 

Ending balance

     44,903       33,760       11,098       89,761  
  

 

 

   

 

 

   

 

 

   

 

 

 

 

(*1)

The beginning balance was restated in accordance with IFRS 9.

(*2)

Others have occurred as a result of new financial guarantee contract valued at initial fair value.

 

F-138


Table of Contents
     For the year ended December 31, 2019  
     Stage 1     Stage 2     Stage 3     Total  

Beginning balance

     44,903       33,760       11,098       89,761  

Transfer to 12-month expected credit loss

     13,568       (13,568            

Transfer to expected credit loss for the entire period

     (317     532       (215      

Transfer to credit-impaired financial assets

     (30     (32     62        

Provisions used

     (27,711                 (27,711

Net provision (reversal) of unused amount

     (14,400     5,611       4,437       (4,352

Others(*)

     34,788                   34,788  
  

 

 

   

 

 

   

 

 

   

 

 

 

Ending balance

     50,801       26,303       15,382       92,486  
  

 

 

   

 

 

   

 

 

   

 

 

 

 

(*)

Others have occurred as a result of new financial guarantee contract valued at initial fair value.

 

     For the year ended December 31, 2020  
     Stage 1     Stage 2     Stage 3     Total  

Beginning balance

     50,801       26,303       15,382       92,486  

Transfer to 12-month expected credit loss

     81       (60     (21      

Transfer to expected credit loss for the entire period

     (396     1,639       (1,243      

Transfer to credit-impaired financial assets

     (12     (13     25        

Net reversal of unused amount

     (1,124     (11,124     (6,100     (18,348

Business Combination

     14,501                   14,501  

Others(*)

     953                   953  
  

 

 

   

 

 

   

 

 

   

 

 

 

Ending balance

     64,804       16,745       8,043       89,592  
  

 

 

   

 

 

   

 

 

   

 

 

 

 

(*)

Others have occurred as a result of new financial guarantee contract valued at initial fair value.

2) Provisions for unused loan commitment

 

     For the year ended December 31, 2018  
     Stage 1     Stage 2     Stage 3     Total  

Beginning balance(*)

     75,232       27,875       1,878       104,985  

Transfer to 12-month expected credit loss

     7,770       (7,396     (374      

Transfer to expected credit loss for the entire period

     (2,376     2,525       (149      

Transfer to credit-impaired financial assets

     (213     (1,579     1,792        

Net provision (reversal) of unused amount

     (5,813     23,860       (1,521     16,526  

Others

     24                   24  
  

 

 

   

 

 

   

 

 

   

 

 

 

Ending balance

     74,624       45,285       1,626       121,535  
  

 

 

   

 

 

   

 

 

   

 

 

 

 

(*)

The beginning balance was restated in accordance with IFRS 9.

 

F-139


Table of Contents
     For the year ended December 31, 2019  
     Stage1     Stage2     Stage3     Total  

Beginning balance

     74,624       45,285       1,626       121,535  

Transfer to 12-month expected credit loss

     11,771       (11,024     (747      

Transfer to expected credit loss for the entire period

     (1,813     1,945       (132      

Transfer to credit-impaired financial assets

     (213     (275     488        

Net provision (reversal) of unused amount

     (19,394     7,233       3,117       (9,044

Others

     63                   63  
  

 

 

   

 

 

   

 

 

   

 

 

 

Ending balance

     65,038       43,164       4,352       112,554  
  

 

 

   

 

 

   

 

 

   

 

 

 

 

     For the year ended December 31, 2020  
     Stage1     Stage2     Stage3     Total  

Beginning balance

     65,038       43,164       4,352       112,554  

Transfer to 12-month expected credit loss

     8,006       (7,500     (506      

Transfer to expected credit loss for the entire period

     (2,704     3,299       (595      

Transfer to credit-impaired financial assets

     (174     (186     360        

Net provision (reversal) of unused amount

     (6,653     16,949       (422     9,874  

Business combination

     7                   7  

Others

     (280                 (280
  

 

 

   

 

 

   

 

 

   

 

 

 

Ending balance

     63,240       55,726       3,189       122,155  
  

 

 

   

 

 

   

 

 

   

 

 

 

 

(3)

Changes in asset retirement obligation for the years ended December 31, 2018, 2019 and 2020, are as follows (Unit: Korean Won in millions):

 

     For the years ended December 31  
     2018     2019     2020  

Beginning balance

     61,872       67,200       66,485  

Provisions provided

     1,489       2,729       806  

Provisions used

     (913     (2,276     (2,958

Reversal of provisions unused

     (1,038     (2,926     (106

Unwinding of discount

     564       435       459  

Business combination

           329       219  

Others

     5,226       994       3,497  
  

 

 

   

 

 

   

 

 

 

Ending balance

     67,200       66,485       68,402  
  

 

 

   

 

 

   

 

 

 

The amount of the asset retirement obligation is the present value of the best estimate of future expected expenditure to settle the obligation—arising from leased premises as of December 31, 2020, discounted by appropriate discount rate. The restoration cost is expected to occur by the end of each premise’s lease period, and the Group has used average lease period of each category of leases terminated during the past years in order to rationally estimate the lease period. In addition, the Group used average amount of actual recovery cost for the past 3 years and the inflation rate for last year in order to estimate future recovery cost.

 

F-140


Table of Contents
(4)

Changes in other provisions for the years ended December 31, 2018, 2019 and 2020, are as follows (Unit: Korean Won in millions):

 

     For the years ended December 31  
     2018     2019     2020  

Beginning balance

     58,791       63,637       172,455  

Provisions provided

     8,384       109,875       232,629  

Provisions used

     (6,940     (6,123     (181,433

Reversal of provisions unused

     (52     (171     (2,345

Foreign currencies translation adjustments

     (194     1,193       606  

Transfer

                 (344

Business combination

           3,820        

Others

     3,648       224       (74
  

 

 

   

 

 

   

 

 

 

Ending balance

     63,637       172,455       221,494  
  

 

 

   

 

 

   

 

 

 

 

(5)

Others

 

  1)

The Group has been offering Korean Won settlement services for trade with Korea and Iran; however, the Group has stopped the services for trade in line with U.S. economic sanctions on September 23, 2019. The Group resumed the service humanitarian goods trade only since July 13, 2020. In connection with these services, the Group is currently being investigated by the U.S. government agencies including the U.S. prosecutors (United States Attorney’s Office and New York State Attorney General’s Office) and New York State Financial Supervisory Service as to whether the Group has violated United States laws by participating in prohibited transactions involving the following countries: Iran, Sudan, Syria and Cuba, which have been sanctioned by the U.S. In this regard, the Bureau of Foreign Assets Control concluded its investigation in December 2020 without taking any additional sanctions, but the investigation procedures of the U.S. Public Prosecutors’ Office and the New York State Financial Supervisory Service have yet to be completed.

 

  2)

The Group recognized the provision of the estimated compensation amount related to the miss-selling of the Derivative Linked Fund (DLF) incurred during the previous year and a fine expected to be imposed by the Financial Supervisory Service as the best estimate for the expenditure required to meet its obligations at the end of the reporting period.

 

  3)

For the year ended December 31, 2020, the Group recognized the provisions for the required expenditure as the best estimate to fulfill its obligations as of December 31, 2020 due to the expected losses of clients arising from the delay in the redemption of funds by Lime Asset Management and the dispute settlement by the Financial Supervisory Service. As of December 31, 2020, the provision for this case is 106.8 billion Won and the advance payment is 113.9 billion Won.

24. NET DEFINED BENEFIT LIABILITY(ASSET)

The characteristics of the Group’s defined benefit retirement pension plans are as follows:

Employees and directors with one or more years of service are entitled to receive a payment upon termination of their employment, based on their length of service and rate of salary at the time of termination. The assets of the plans are measured at their fair value at the end of reporting date. The plan liabilities are measured using the projected unit method, which takes account of projected earnings increases, using actuarial assumptions that give the best estimate of the future cash flows that will arise under the plan liabilities.

 

F-141


Table of Contents

The Group is exposed to various risks through defined benefit retirement pension plan, and the most significant risks are as follows:

 

Volatility of asset    The defined benefit obligation was estimated with an interest rate calculated based on blue chip corporate bonds earnings. A deficit may occur if the rate of return of plan assets falls short of the interest rate.

Decrease in profitability of blue chip bonds

   A decrease in profitability of blue chip bonds will be offset by some increase in the value of debt securities that the employee benefit plan owns but will bring an increase in the defined benefit obligation.
Risk of inflation    Defined benefit obligations are related to inflation rate; the higher the inflation rate is, the higher the level of liabilities. Therefore, deficit occurs in the system if an inflation rate increases.

 

(1)

Details of net defined benefit liability are as follows (Unit: Korean Won in millions):

 

     December 31,
2019
    December 31,
2020
 

Present value of defined benefit obligation

     1,442,859       1,610,680  

Fair value of plan assets

     (1,352,971     (1,564,101
  

 

 

   

 

 

 

Net defined benefit liabilities(*)

     89,888       46,579  
  

 

 

   

 

 

 

 

(*)

Net defined benefit liability of 89,888 million Won and 46,579 million Won as of December 31, 2019 and 2020 is the subtracted amount of the net defined benefit asset of 2,582 million Won 5,658 million Won from the net defined benefit liability of 92,470 million Won and 52,237 million Won.

 

(2)

Changes in the carrying value of defined benefit obligation are as follows (Unit: Korean Won in millions):

 

     For the years ended December 31  
     2018     2019     2020  

Beginning balance

     1,071,170       1,275,020       1,442,859  

Transfer-in / out

           93        

Current service cost

     144,394       163,369       174,509  

Interest cost

     32,143       32,693       34,653  

Remeasurements

   Financial assumption      59,429       32,831       (20,838
   Demographic assumptions      7,728       49,453       4,161  
   Experience adjustment      33,697       (33,518     (4,481

Foreign currencies translation adjustments

     (3     179       (55,864

Retirement benefit paid

     (74,952     (79,908     (119

Business combination

           4,674       34,001  

Others

     1,414       (2,027     1,799  
  

 

 

   

 

 

   

 

 

 

Ending balance

     1,275,020       1,442,859       1,610,680  
  

 

 

   

 

 

   

 

 

 

 

F-142


Table of Contents
(3)

Changes in the plan assets are as follows (Unit: Korean Won in millions):

 

     For the years ended December 31  
     2018     2019     2020  

Beginning balance

     1,027,906       1,101,911       1,352,971  

Transfer-in / out

           93        

Interest income

     33,825       30,937       34,534  

Remeasurements

     (14,783     125       (7,666

Employer’s contributions

     128,926       292,095       211,505  

Retirement benefit paid

     (71,672     (76,304     (52,627

Business combination

           6,369       (2,215

Others

     (2,291     (2,255     27,599  
  

 

 

   

 

 

   

 

 

 

Ending balance

     1,101,911       1,352,971       1,564,101  
  

 

 

   

 

 

   

 

 

 

 

(4)

Fair value of plan assets as of December 31, 2019 and 2020 are as follows (Unit: Korean Won in millions):

 

     December 31, 2019      December 31, 2020  

Cash and due from banks

     1,352,971        1,564,101  

Meanwhile, among plan assets, realized returns on plan assets amount to 19,042 million Won, 31,062 million Won and 26,868 million Won for the years ended December 31, 2018, 2019 and 2020, respectively. The contribution expected to be paid in the next accounting year amounts to 170,637 million Won.

 

(5)

Current service cost, net interest income, loss (gain) on the curtailment or settlement and remeasurements recognized in the consolidated statements comprehensive income are as follows (Unit: Korean Won in millions):

 

     For the years ended December 31  
     2018     2019      2020  

Current service cost

     144,394       163,369        174,509  

Net interest income (expense)

     (1,682     1,756        119  
  

 

 

   

 

 

    

 

 

 

Cost recognized in net income

     142,712       165,125        174,628  
  

 

 

   

 

 

    

 

 

 

Remeasurements(*)

     115,637       48,641        (13,492
  

 

 

   

 

 

    

 

 

 

Cost recognized in total comprehensive income

     258,349       213,766        161,136  
  

 

 

   

 

 

    

 

 

 

 

(*)

Amount before tax

Meanwhile, retirement benefits related to defined contribution plans recognized as expenses are 2,437 million Won, 3,297 million Won and 3,827 million Won for the years ended December 31, 2018, 2019 and 2020, respectively.

 

F-143


Table of Contents
(6)

Key actuarial assumptions used in net defined benefit liability measurement are as follows:

 

    

December 31, 2018

  

December 31, 2019

  

December 31, 2020

Discount rate    2.69%    2.18 ~ 2.50%    2.13% ~ 2.97%

Future wage growth rate

   6.18%    1.89 ~ 6.00%    2.05% ~ 7.00%
Mortality rate    Issued by Korea Insurance Development Institute    Issued by Korea Insurance Development Institute    Issued by Korea Insurance Development Institute

Retirement rate

  

Experience rate for

each employment classification

  

Experience rate for

each employment classification

  

Experience rate for

each employment classification

The weighted average maturity of defined benefit liability is a minimum of 6.74 to a maximum 15.00 years.

 

(7)

The sensitivity to actuarial assumptions used in the assessment of defined benefit obligation is as follows (Unit: Korean Won in millions):

 

          December 31, 2019     December 31, 2020  

Discount rate

   Increase by 1% point      (151,104     (165,754
   Decrease by 1% point      178,434       195,475  

Future wage growth rate

   Increase by 1% point      176,169       193,149  
   Decrease by 1% point      (152,174     (167,037

25. OTHER FINANCIAL LIABILITIES AND OTHER LIABILITIES

Other financial liabilities and other liabilities are as follows (Unit: Korean Won in millions):

 

     December 31, 2019     December 31, 2020  

Other financial liabilities:

    

Accounts payable

     6,131,339       4,028,639  

Accrued expenses

     2,516,231       2,049,401  

Borrowings from trust accounts

     3,277,795       2,984,031  

Agency business revenue

     362,820       466,485  

Foreign exchange payables

     1,153,457       789,189  

Domestic exchange settlement credits

     1,261,928       180,251  

Lease liabilities

     419,045       407,431  

Other miscellaneous financial liabilities

     2,587,193       3,317,358  

Present value discount

     (3,041     (6,968
  

 

 

   

 

 

 

Sub-total

     17,706,767       14,215,817  
  

 

 

   

 

 

 

Other liabilities:

    

Unearned income

     224,840       254,702  

Other miscellaneous liabilities

     195,631       219,111  
  

 

 

   

 

 

 

Sub-total

     420,471       473,813  
  

 

 

   

 

 

 

Total

     18,127,238       14,689,630  
  

 

 

   

 

 

 

 

F-144


Table of Contents

26. DERIVATIVES

 

(1)

Derivative assets and derivative liabilities are as follows (Unit: Korean Won in millions):

 

     December 31, 2019  
            Assets      Liabilities  
     Nominal
amount
     For cash
flow
hedge
     For fair
value

hedge
     For trading      For cash
flow
hedge
     For fair
value

hedge
     For trading  

Interest rate:

                    

Futures

     124,737                                            

Swaps

     150,731,987               111,764        300,750        1,323               413,195  

Purchase options

     460,000                      11,888                       

Written options

     395,789                                           9,655  

Currency:

                    

Futures

     1,934                                            

Forwards

     113,988,295                      1,447,811        321               1,030,246  

Swaps

     82,125,050        9,367               966,181        5,193               1,106,423  

Purchase options

     1,588,746                      18,835                       

Written options

     2,341,179                                           9,403  

Equity:

                    

Futures

     630,562                                            

Forwards

     11                                            

Swaps

     1,280,436                      1,217                      54,393  

Purchase options

     8,851,984                      175,221                       

Written options

     8,978,953                                           219,831  
  

 

 

    

 

 

    

 

 

    

 

 

    

 

 

    

 

 

    

 

 

 

Total

     371,499,663        9,367        111,764        2,921,903        6,837               2,843,146  
  

 

 

    

 

 

    

 

 

    

 

 

    

 

 

    

 

 

    

 

 

 

 

     December 31, 2020  
            Assets      Liabilities  
     Nominal
amount
     For cash
flow
hedge
     For fair
value

hedge
     For trading      For cash
flow
hedge
     For fair
value

hedge
     For trading  

Interest rate:

                    

Futures

     184,413                                            

Swaps

     137,057,240               174,820        318,545        1,476        28        524,190  

Purchase options

     330,000                      6,271                       

Written options

     285,440                                           5,419  

Currency:

                    

Futures

     2,546                                            

Forwards

     105,146,634                      2,541,957                      2,848,980  

Swaps

     87,249,320                      3,325,135        63,265               2,415,610  

Purchase options

     1,147,877                      59,329                       

Written options

     1,632,048                                           23,271  

Equity:

                    

Futures

     123,742                                            

Forwards

     11                                            

Swaps

     269,039                                           12,533  

Purchase options

     9,863,110                      650,505                       

Written options

     10,369,009                                           629,884  
  

 

 

    

 

 

    

 

 

    

 

 

    

 

 

    

 

 

    

 

 

 

Total

     353,660,429               174,820        6,901,742        64,741        28        6,459,887  
  

 

 

    

 

 

    

 

 

    

 

 

    

 

 

    

 

 

    

 

 

 

 

F-145


Table of Contents

Derivatives held for trading are classified into financial assets at FVTPL (Note 7) and financial liabilities at FVTPL (Note 20), and derivatives designated for hedging are presented as a separate line item in the consolidated statements of financial position.

 

(2)

Overview of the Group’s hedge accounting

The hedging relationships the entity applies fair value hedge accounting and cash flow hedge accounting to are affected by interest rate which is related with Interest Rate Benchmark Reform. The interest rates to which the hedging relationships are exposed are USD 3M LIBOR, USD 6M LIBOR and AUD 3M BBSW. The nominal amounts of hedging instruments related to 3M LIBOR, 6M LIBOR and 3M BBSW in the hedging relationships of the Group are USD 1,800,000,000, USD 500,000,000 and AUD 150,000,000, respectively. The entity pays close attention to discussions in the market and industry regarding the applicable alternative benchmark interest rates for the exposed interest rate. The entity judges related uncertainty is expected to be no longer present when the exposed interest rates are replaced by the applicable benchmark interest rates.

1) Fair value hedge

As of the December 31, 2020, the Group has applied fair value hedge on fixed interest rate foreign currency denominated debentures amounting to 2,767,208 million Won. The purpose of the hedging is to avoid fair value volatility risk of fixed interest rate foreign currency denominated debentures derived from fluctuations of market interest rate, and as such the Group entered into interest rate swap agreements designated as hedging instruments.

Pursuant to the interest rate swap agreement, by swapping the calculated difference between the fixed interest rate and floating interest rate applied to the nominal value, the fair value fluctuation risk is hedged as the foreign currency denominated debentures fixed interest rate terms are converted to floating interest rate. Pursuant to the interest rate swap agreement, hedge ratio is determined by matching the nominal value of hedging instrument to the face value of the hedged item.

In this hedging relationship, only the market interest rate fluctuation, which is the most significant part of the fair value change of the hedged item, is designated as the hedged risk, and other risk factors including credit risk are not included in the hedged risk. Therefore, the ineffective portion of the hedge could arise from fluctuations in the timing of the cash flow of the hedged item, price margin set by counterparty of hedging instrument, and unilateral change in credit risk of any party of hedging instrument.

The interest rate swap agreements and the hedged items are subject to fluctuations in the underlying market rate of interest and the Group expects the fair value of the interest rate swap contract and the value of the hedged item to generally change in the opposite direction.

The fair value of the interest rate swap at the end of the reporting period is determined by discounting future cash flows estimated by using the yield curve at the end of the reporting period and the credit risk embedded in the contract and the average interest rate is determined based on the outstanding balance at the end of the reporting period. The variable interest rate applied to the interest rate swap is USD Libor 3M (6M) plus spread and AUD BBSW 3M plus spread. In accordance with the terms of each interest rate swap contract designated as a hedging instrument, the Group receives interest at a fixed interest rate and pays interest at a variable interest rate.

2) Cash Flow Hedge

As of the December 31, 2020, the Group has applied cash flow hedge on local currency denominated debentures amounting to 149,936 million Won, debentures on foreign currency amounting to 707,595 million Won. The Group’s hedging strategies are to ① Mitigate risks of cash flow fluctuation from variable interest rate debentures on local currency due to changes in market interest rate by entering into an interest rate swap contract

 

F-146


Table of Contents

and thereby designating it as hedging instrument; ② Mitigate the risks of cash flow fluctuation from principal and interest of variable interest rate debentures denominated in foreign currency due to changes in foreign exchange rates and interest rates by entering into a currency swap contract and thereby designating it as hedging instrument; ③ Mitigate the risks of cash flow fluctuation from principal and interest of fixed interest rate debentures denominated in foreign currency due to changes in foreign exchange rates by entering into a currency swap contract and thereby designating it as hedging instrument and ④ Mitigate the risks of cash flow fluctuation in variable interest rate foreign currency borrowings resulting from changes in market interest rates and designate it as a hedging instrument through entering into currency swap contracts and interest rate swap contracts.

This means exchanging a predetermined nominal amount as set forth in the interest rate swap contract adjusted by the differences between the fixed and variable interest rates, which results in the conversion of interest rates of debentures in local currency from variable interest into fixed interest, eliminating the cash flow fluctuation risk.

In addition, this also means a payment of predetermined principal amount as set forth in the currency swap adjusted by fixed interest rate, an exchange of an amount calculated by applying variable interest rate to USD or applying fixed interest rate to SGD, and an exchange of the principal denominated in KRW and principal denominated in foreign currency at maturity eliminating cash flow fluctuation risk on principal and interest.

The hedge ratio is determined by matching the nominal amount of the hedging instrument to the face amount of the hedged item in accordance with interest rate swap and currency swap.

Only interest rate and foreign exchange rate fluctuation risk, which is the most significant factor in the cash flow fluctuation of the hedged item, is addressed in this hedging relationship, and other risk factors such as credit risk are not subject to hedging.

Thus, there could be hedge ineffectiveness arising from price margin set by the counterparty of hedging instruments and unilateral change in credit risk of any party in the transaction.

The interest rate swap, currency swap contract and the hedged item are all affected by the changes in market interest rate and foreign exchange rates which are basic factors of the derivative. The Group expects that the value of interest rate swap contract, currency swap contract and value of the hedged item will generally fluctuate in opposite direction.

 

(3)

The nominal amounts of the hedging instrument are as follows (Unit: USD, AUD, EUR, SGD, JPY and Korean Won in millions):

 

     December 31, 2019  
     1 year or less      1 year to 5
years
     More than 5
years
     Total  

Fair value hedge

 

Interest rate risk

           

Interest rate swap (USD)

     350,000,000        2,000,000,000        300,000,000        2,650,000,000  

Cash flow hedge

           

Interest rate risk

           

Interest rate swap (EUR)

            26,635,556               26,635,556  

Interest rate swap (KRW)

            100,000               100,000  

Foreign currencies translation risk and interest rate risk

           

Currency swap (USD)

     150,000,000        330,000,000               480,000,000  

Foreign currencies translation risk

           

Currency swap (SGD)

     136,000,000        68,000,000               204,000,000  

Currency forward (JPY)

     49,325,155        1,059,903,932               1,109,229,087  

 

F-147


Table of Contents
     December 31, 2020  
     1 year or less      1 year to 5
years
     More than 5
years
     Total  

Fair value hedge

 

Interest rate risk

           

Interest rate swap (USD)

     1,000,000,000        1,000,000,000        300,000,000        2,300,000,000  

Interest rate swap (AUD)

            150,000,000               150,000,000  

Cash flow hedge

           

Interest rate risk

           

Interest rate swap (KRW)

     100,000        50,000               150,000  

Foreign currencies translation risk and interest rate risk

           

Currency swap (USD)

     130,000,000        470,000,000               600,000,000  

Foreign currencies translation risk

           

Currency swap (SGD)

     68,000,000                      68,000,000  

 

(4)

The average interest rate and average currency rate of the hedging instrument as of December 31, 2019 and 2020 are as follows:

 

    

December 31, 2019

    

Average interest rate and average exchange rate

Fair value hedge

  

Interest rate risk

  

Interest rate swap (USD)

  

Fixed 3.96% receipt and Libor 3M+1.61% floating paid

Fixed 5.88% receipt and Libor 6M+2.15% floating paid

Cash flow hedge

  

Interest rate risk

  

Interest rate swap (EUR)

   3M EURIBOR receipt, EUR 0.09% paid

Interest rate swap (KRW)

   KRW 3Y CMS+0.40% receipt, 2.38% paid

Foreign currencies translation risk and interest rate risk

  

Currency swap (USD)

  

USD 3M Libor+0.80% receipt, KRW 1.45% paid, KRW/USD = 1,155

USD 1M Libor+0.54% receipt, KRW 1.53% paid, KRW/USD = 1,158

Foreign currencies translation risk

  

Currency swap (SGD)

   SGD 1.91% receipt, KRW 1.98% paid, KRW/SGD = 828

Currency forward (JPY)

   KRW/JPY = 10.47

 

    

December 31, 2020

    

Average interest rate and average exchange rate

Fair value hedge

  

Interest rate risk

  

Interest rate swap (USD)

  

Fixed 4.22% receipt and Libor 3M+1.71% floating paid

Fixed 5.88% receipt and Libor 6M+2.15% floating paid

Interest rate swap (AUD)

   0.84% receipt and BBSW 3M+0.72% paid

Cash flow hedge

  

Interest rate risk

  

Interest rate swap (KRW)

  

KRW 3Y CMS+0.40% receipt, 2.38% paid

KRW CD+0.69% receipt, 2.06% paid

KRW CD+0.33% receipt, 1.68% paid

Foreign currencies translation risk and interest rate risk

  

Currency swap (USD)

  

USD 3M Libor+0.80% receipt, KRW 1.45% paid, USD/KRW = 1,155

USD 1M Libor+0.67% receipt, KRW 1.14% paid, USD/KRW = 1,190

USD 1M Libor+0.69% receipt, KRW 1.02% paid, USD/KRW = 1,199

Foreign currencies translation risk

  

Currency swap (SGD)

   SGD 1.91% receipt, KRW 1.98% paid, SGD/KRW = 827

 

F-148


Table of Contents
(5)

The amounts related to items designated as hedging instruments are as follows (Unit: Korean Won in millions, USD, AUD, EUR, SGD and JPY):

 

    December 31, 2019  
    Nominal amounts of
the hedging
instrument
    Carrying amounts of the
hedging instrument
   

Line item in the
statement of financial
position where the
hedging instrument is
located

  Changing in fair
value used for
calculating hedge
ineffectiveness
 
    Assets      Liabilities  

Fair value hedge

          

Interest rate risk

          

Interest rate swap

    USD 2,650,000,000       111,764           

Derivative assets

(designated for hedging)

    90,244  

Cash flow hedge

          

Interest rate risk

          

Interest rate swap

    EUR 26,635,556              43    

Derivative liabilities

(designated for hedging)

    (43

Interest rate swap

    KRW 100,000              1,280    

Derivative liabilities

(designated for hedging)

    (615

Foreign currency translation risk and interest rate risk

          

Currency swap

    USD 480,000,000       4,070        5,193    

Derivative assets

(designated for hedging)

Derivative liabilities

(designated for hedging)

    22,364  

Foreign currency translation risk

          

Currency swap

    SGD 204,000,000       5,297           

Derivative assets

(designated for hedging)

    8,918  

Currency forward

    JPY 1,109,229,087              321    

Derivative liabilities

(designated for hedging)

    321  

 

    December 31, 2020  
    Nominal amounts of
the hedging
instrument
    Carrying amounts of the
hedging instrument
   

Line item in the
statement of financial
position where the
hedging instrument is
located

  Changing in fair
value used for
calculating hedge
ineffectiveness
 
    Assets     Liabilities  

Fair value hedge

         

Interest rate risk

         

Interest rate swap

    USD 2,300,000,000       174,820       28    

Derivative assets

(designated for hedging)

    57,221  

Interest rate swap

    AUD 150,000,000        

Derivative liabilities

(designated for hedging)

 

Cash flow hedge

         

Interest rate risk

         

Interest rate swap

    KRW 150,000             1,476    

Derivative liabilities

(designated for hedging)

    (196

Foreign currency translation risk and interest rate risk

         

Currency swap

    USD 600,000,000             62,893    

Derivative liabilities

(designated for hedging)

    (69,319

Foreign currency translation risk

         

Currency swap

    SGD 68,000,000             373    

Derivative liabilities

(designated for hedging)

    (4,699

 

F-149


Table of Contents
(6)

Details of carrying amount to hedge and amount due to hedge accounting are as follows (Unit: Korean Won in millions):

 

    December 31, 2019  
    Carrying amounts of the
hedged item
    Accumulated amount of fair
value hedge adjustments on
the hedged item included in
the carrying amount of the
hedged item
    Line item in the
statement of
financial position
in which the
hedged item is
included
    Changing in
fair value used
for calculating
hedge
ineffectiveness
    Cash flow
hedge

reserve(*)
 
    Assets     Liabilities     Assets     Liabilities  

Fair value hedge

             

Interest rate risk

             

Debentures

          3,151,172             91,368       Debentures       (85,984      

Cash flow hedge

             

Interest rate risk

             

Borrowings in foreign currencies

          34,443                  

Borrowing
foreign
currency
 
 
 
    43       (43

Debentures

          99,941                   Debentures       663       (821

Foreign currencies translation risk and interest rate risk

             

Debentures

          554,433                   Debentures       (25,057     (2,525

Foreign currencies translation risk

             

Debentures

          174,708                   Debentures       (8,315     (2,304

 

(*)

After tax amount

 

    December 31, 2020  
    Carrying amounts of the
hedged item
    Accumulated amount of fair
value hedge adjustments on
the hedged item included in
the carrying amount of the
hedged item
    Line item in the
statement of
financial position
in which the
hedged item is
included
    Changing in
fair value used
for calculating
hedge
ineffectiveness
    Cash flow
hedge

reserve(*)
 
    Assets      Liabilities     Assets     Liabilities  

Fair value hedge

              

Interest rate risk

              

Debentures

           2,767,208             144,741       Debentures       (59,073      

Cash flow hedge

              

Interest rate risk

              

Debentures

           149,936                   Debentures       188       (909

Foreign currencies translation risk and interest rate risk

              

Debentures

           651,704                   Debentures       61,823       (95

Foreign currencies translation risk

              

Debentures

           55,891                   Debentures       6,564       (268

 

(*)

After tax amount

 

F-150


Table of Contents
(7)

Amounts recognized in profit or loss due to the ineffective portion of fair value hedges during the current period are as follows (Unit: Korean Won in millions):

 

          For the year ended December 31, 2018
          Hedge ineffectiveness
recognized in profit or loss
   

Line item in the profit or loss that
includes hedge ineffectiveness

Fair value hedge

   Interest rate risk      (1,864   Other net operating income (expense)
          For the year ended December 31, 2019
          Hedge ineffectiveness
recognized in profit or loss
   

Line item in the profit or loss that
includes hedge ineffectiveness

Fair value hedge

   Interest rate risk      4,260     Other net operating income (expense)
          For the year ended December 31, 2020
          Hedge ineffectiveness
recognized in profit or loss
   

Line item in the profit or loss that
includes hedge ineffectiveness

Fair value hedge

   Interest rate risk      (1,852   Other net operating income (expense)

 

(8)

Reclassification of profit or loss from other comprehensive income and equity related to cash flow hedges are as follows (Unit: Korean Won in millions):

 

        For the year ended December 31, 2018
        Changes in
the value of
hedging
instruments
recognized
in OCI
    Hedge
ineffectiveness
recognized in
profit or loss
    Changes
in the
value of
foreign
basis
spread
recognized
in OCI
    Line item
recognized
in the profit
or loss
  Amounts
reclassified
from cash
flow hedge
reserve to
profit or
loss
    Line item
affected in
profit or loss
due to
reclassification

Cash flow hedge

 

Interest rate risk

    (517     (148         Other net
operating
income
(expense)
        Other net
operating
income
(expense)
 

Foreign currencies translation risk and interest rate risk

    21,429       153       (882   Other net
operating
income
(expense)
    (23,084   Other net
operating
income
(expense)
 

Foreign currencies translation risk

    2,353             (491   Other net
operating
income
(expense)
    (3,601   Other net
operating
income
(expense)

 

F-151


Table of Contents
        For the year ended December 31, 2019
        Changes in
the value of
hedging
instruments
recognized
in OCI
    Hedge
ineffectiveness
recognized in
profit or loss
    Changes
in the
value of
foreign
basis
spread
recognized
in OCI
   

Line item
recognized
in the profit
or loss

  Amounts
reclassified
from cash
flow hedge
reserve to
profit or
loss
   

Line item
affected in
profit or loss
due to
reclassification

Cash flow hedge

 

Interest rate risk

    (658               Other net operating income (expense)         Other net operating income (expense)
 

Foreign currencies translation risk and interest rate risk

    21,420       944       838     Other net operating income (expense)     (23,541   Other net operating income (expense)
 

Foreign currencies translation risk

    7,638       1,601       560     Other net operating income (expense)     (8,215   Other net operating income (expense)

 

        For the year ended December 31, 2020
        Changes in
the value of
hedging
instruments
recognized
in OCI
    Hedge
ineffectiveness
recognized in
profit or loss
    Changes
in the
value of
foreign
basis
spread
recognized
in OCI
    Line item
recognized
in the profit
or loss
  Amounts
reclassified
from cash
flow hedge
reserve to
profit or
loss
    Line item
affected in
profit or loss
due to
reclassification

Cash flow hedge

 

Interest rate risk

    (122     (74         Other net
operating
income
(expense)
        Other net
operating
income
(expense)
 

Foreign currencies translation risk and interest rate risk

    (68,270     (1,049     5,893     Other net
operating
income
(expense)
    64,762     Other net
operating
income
(expense)
 

Foreign currencies translation risk

    (3,677     (1,022     320     Other net
operating
income
(expense)
    5,393     Other net
operating
income
(expense)

27. DEFERRED DAY 1 PROFITS OR LOSSES

Changes in deferred day 1 profits or losses are as follows (Unit: Korean Won in millions):

 

     For the years ended December 31  
     2018     2019     2020  

Beginning balance

     7,416       25,463       52,259  

New transactions

     23,678       53,289       22,901  

Amounts recognized in losses

     (5,631     (26,493     (68,221
  

 

 

   

 

 

   

 

 

 

Ending balance

     25,463       52,259       6,939  
  

 

 

   

 

 

   

 

 

 

In case some variables to measure fair values of financial instruments are not observable in the market, valuation techniques are utilized to evaluate such financial instruments. Those financial instruments are recorded the transaction price as at the time of acquisition, even though there are difference noted between the transaction

 

F-152


Table of Contents

price and the fair value, which is deferred and amortized to maturity using the effective interest method and reflected in profit and loss. The table above presents the difference yet to be realized as profit or losses.

28. EQUITY

 

(1)

Details of equity as of December 31, 2019 and 2020 are as follows (Unit: Korean Won in millions):

 

     December 31, 2019     December 31, 2020  

Capital

    

Common stock capital

     3,611,338       3,611,338  

Hybrid securities

     997,544       1,895,366  

Capital surplus

    

Paid in capital in excess of par

     608,348       608,348  

Equity method

     1,153        

Others

     16,794       17,763  
  

 

 

   

 

 

 

Sub-total

     626,295       626,111  
  

 

 

   

 

 

 

Capital adjustments

    

Treasury stocks

            

Other adjustments(*1)

     (1,748,667     (1,775,312
  

 

 

   

 

 

 

Sub-total

     (1,748,667     (1,775,312
  

 

 

   

 

 

 

Accumulated other comprehensive income

    

Financial assets at FVTOCI

     (71,914     (9,833

Changes in capital due to equity method

     915       (2,609

Loss from foreign business translation

     (152,987     (298,363

Remeasurements of defined benefit plan

     (270,977     (261,195

Loss on evaluation of cash flow hedge

     (5,692     (1,386

Capital related to noncurrent assets held for sale

           1,226  
  

 

 

   

 

 

 

Sub-total

     (500,655     (572,160
  

 

 

   

 

 

 

Retained earnings(*2)(*3)

     18,524,515       19,268,265  

Non-controlling interest(*4)

     3,981,962       3,672,237  
  

 

 

   

 

 

 

Total

     25,492,332       26,725,845  
  

 

 

   

 

 

 

 

(*1)

Included 178,060 million Won in capital transaction profit and loss recognized by Woori Bank and (formerly) Woori Financial Group in 2014 and 223,228 million Won due to the spin-off of Gyeongnam Bank and Gwangju Bank. During the previous term, the Group entered an agreement to acquire additional interest in the Woori Asset Trust Co., Ltd., and the capital adjustment reduced by 111,242 million Won.

(*2)

The regulatory reserve for credit loss in retained earnings amounted to 2,356,246 million Won and 2,547,547 million Won as of December 31, 2019 and 2020, respectively in accordance with the relevant article.

(*3)

The earned surplus reserve in retained earnings amounted to 62,830 million Won as of December 31, 2020 in accordance with the Article 53 of the Financial Holding Company Act.

(*4)

The hybrid securities issued by Woori Bank amounting to 3,660,814 million Won and 3,105,070 million Won as of December 31, 2019 and 2020, respectively, are recognized as non-controlling interests. 134,421 million Won and 162,362 million Won of dividends for the hybrid securities are allocated to net profit and loss of the non-controlling interests for the years ended December 31, 2019 and 2020, respectively.

 

F-153


Table of Contents
(2)

The number of authorized shares and others of the Group are as follows:

 

     December 31, 2019    December 31, 2020

Shares of common stock authorized

   4,000,000,000 Shares    4,000,000,000 Shares

Par value

   5,000 Won    5,000 Won

Shares of common stock issued

   722,267,683 Shares    722,267,683 Shares

Capital stock

   3,611,338 million Won    3,611,338 million Won

 

(3)

The Group issued 42,103,377 new shares in the stock exchange process with the shareholders of Woori Card for the period from January 11, 2019, to December 31, 2019, which changed the total number of issued shares from 680,164,306 as of the date of establishment to 722,267,683 as of December 31, 2020.

 

(4)

Hybrid securities

The bond-type hybrid securities classified as owner’s equity are as follows (Unit: Korean Won in millions):

 

     Issue date      Maturity      Interest
rate (%)
     December 31,
2019
    December 31,
2020
 

Securities in local currency

     2019-07-18               3.49        500,000       500,000  

Securities in local currency

     2019-10-11               3.32        500,000       500,000  

Securities in local currency

     2020-02-06               3.34              400,000  

Securities in local currency

     2020-06-12               3.23              300,000  

Securities in local currency

     2020-10-23               3.00              200,000  

Issuance cost

              (2,456     (4,634
           

 

 

   

 

 

 

Total

              997,544       1,895,366  
           

 

 

   

 

 

 

The hybrid securities mentioned above do not have maturity date but are redeemable after 5 years from date of issuance.

 

(5)

Accumulated other comprehensive income

Changes in the accumulated other comprehensive income are as follows (Unit: Korean Won in millions):

 

     For the year ended December 31, 2018  
     Beginning
balance
    Increase
(decrease)(*1)(*2)
    Reclassification
adjustments
    Income tax
effect
    Ending
balance
 

Net gain (loss) on valuation of financial assets at FVTOCI

     (88,906     (8,677     8,015       2,386       (87,182

Gain (loss) on financial liabilities at FVTPL designated as upon initial recognition due to own credit risk

     (96     132             (36      

Changes in capital due to equity method

     (2,656     4,080             (1,122     302  

Gain (loss) on foreign currency translation of foreign operations

     (242,806     (2,661           732       (244,735

Remeasurement gain (loss) related to defined benefit plan

     (152,358     (111,401           27,033       (236,726

Gain (loss) on valuation of derivatives designated as cash flow hedges

     777       30,655       (26,871     (8,430     (3,869

Capital related to noncurrent assets held for sale

     4,145       (4,145                  
  

 

 

   

 

 

   

 

 

   

 

 

   

 

 

 

Total

     (481,900     (92,017     (18,856     20,563       (572,210
  

 

 

   

 

 

   

 

 

   

 

 

   

 

 

 

 

F-154


Table of Contents

 

(*1)

Net gain (loss) on valuation of financial assets at FVTOCI included the 1,009 million Won transfer to retained earnings due to disposal of equity securities.

(*2)

Gain (loss) on financial liabilities at fair value through profit or loss designated as upon initial recognition due to credit risk included the 4 million Won transferred to retained earnings due to redemption.

 

     For the year ended December 31, 2019  
     Beginning
balance
    Increase
(decrease)(*)
    Reclassification
adjustments
     Income tax
effect
    Ending
balance
 

Net gain (loss) on valuation of financial assets at FVTOCI

     (87,182     (24,180     43,021        (3,573     (71,914

Changes in capital due to equity method

     302       (1,420            2,033       915  

Gain (loss) on foreign currency translation of foreign operations

     (244,735     96,157              (4,409     (152,987

Remeasurement gain (loss) related to defined benefit plan

     (236,726     (48,244            13,993       (270,977

Gain (loss) on valuation of derivatives designated as cash flow hedges

     (3,869     (32,719     31,756        (860     (5,692
  

 

 

   

 

 

   

 

 

    

 

 

   

 

 

 

Total

     (572,210     (10,406     74,777        7,184       (500,655
  

 

 

   

 

 

   

 

 

    

 

 

   

 

 

 

 

(*)

The increase and decrease of financial asset valuation profit or loss at fair value through other comprehensive income is a change due to the period evaluation and the reclassification adjustments amounting to 29,368 million Won are due to disposal of equity securities during the period.

 

     For the year ended December 31, 2020  
     Beginning
balance
    Increase
(decrease)(*)
    Reclassification
adjustments
    Classified
as held
for sale
    Income tax
effect
    Ending
balance
 

Net gain (loss) on valuation of financial assets at FVTOCI

     (71,914     115,167       (30,643           (22,443     (9,833

Changes in capital due to equity method

     915       (3,171           (1,691     1,338       (2,609

Gain (loss) on foreign currency translation of foreign operations

     (152,987     (152,486                 7,110       (298,363

Remeasurement gain (loss) related to defined benefit plan

     (270,977     13,492                   (3,710     (261,195

Gain (loss) on valuation of derivatives designated as cash flow hedges

     (5,692     4,568                   (262     (1,386

Capital related to noncurrent assets held for sale

                       1,691       (465     1,226  
  

 

 

   

 

 

   

 

 

   

 

 

   

 

 

   

 

 

 

Total

     (500,655     (22,430     (30,643           (18,432     (572,160
  

 

 

   

 

 

   

 

 

   

 

 

   

 

 

   

 

 

 

 

(*)

The increase and decrease of financial asset valuation profit or loss at fair value through other comprehensive income is a change due to the period evaluation and the reclassification adjustments amounting to 2,664 million Won are due to disposal of equity securities during the period.

 

F-155


Table of Contents
(6)

Treasury stock

Details of treasury stocks are as follows (Unit: Shares, Korean Won in millions):

 

     December 31, 2019     December 31, 2020  
     Number of
shares
    Book
value
    Number
of shares
     Book
value
 

Beginning balance

     2,728,774       34,113       2         

Acquisition

     57,721,387       799,886               

Disposal

     (60,450,159     (833,999             
  

 

 

   

 

 

   

 

 

    

 

 

 

Ending balance

     2             2         
  

 

 

   

 

 

   

 

 

    

 

 

 

29. DIVIDENDS

The dividend and total dividend per share for the fiscal year ending December 31, 2019 were 700 Won and 505,587 million Won, respectively, approved at the regular shareholders’ meeting held on March 25, 2020 and paid in April 2020.

A dividend in respect of the year ended December 31, 2020, of 360 Won per share, amounting to a total dividend of 260,017 million Won, was approved by shareholders at the annual general meeting on March 26, 2021.

30. NET INTEREST INCOME

 

(1)

Interest income recognized are as follows (Unit: Korean Won in millions):

 

     For the years ended December 31  
     2018      2019      2020  

Financial assets at FVTPL

     54,243        50,619        48,612  

Financial assets at FVTOCI

     280,371        474,751        437,527  

Financial assets at amortized cost

        

Loans and other financial assets at amortized cost

        

Interest on due from banks

     112,581        141,330        53,586  

Interest on loans

     8,832,485        9,443,740        8,570,173  

Interest of other receivables

     28,031        29,990        30,967  
  

 

 

    

 

 

    

 

 

 

Sub-total

     8,973,097        9,615,060        8,654,726  
  

 

 

    

 

 

    

 

 

 

Securities at amortized cost

     376,788        436,340        382,988  
  

 

 

    

 

 

    

 

 

 

Sub-total

     9,349,885        10,051,400        9,037,714  
  

 

 

    

 

 

    

 

 

 

Total

     9,684,499        10,576,770        9,523,853  
  

 

 

    

 

 

    

 

 

 

 

(2)

Details of interest expense recognized are as follows (Unit: Korean Won in millions):

 

     For the years ended December 31  
     2018      2019      2020  

Interest on deposits due to customers

     2,917,165        3,424,441        2,486,523  

Interest on borrowings

     306,739        383,213        269,985  

Interest on debentures

     720,394        777,322        722,551  

Other interest expense

     89,250        89,002        36,964  

Interest on lease liabilities

            9,086        9,318  
  

 

 

    

 

 

    

 

 

 

Total

     4,033,548        4,683,064        3,525,341  
  

 

 

    

 

 

    

 

 

 

 

F-156


Table of Contents

31. NET FEES AND COMMISSIONS INCOME

 

(1)

Details of fees and commissions income recognized are as follows (Unit: Korean Won in millions):

 

     For the years ended December 31  
     2018      2019      2020  

Fees and commission received for brokerage

     162,344        156,578        162,653  

Fees and commission received related to credit

     173,233        189,597        195,391  

Fees and commission received for electronic finance

     121,250        137,289        125,107  

Fees and commission received on foreign exchange handling

     60,433        61,756        55,984  

Fees and commission received on foreign exchange

     66,036        92,408        69,017  

Fees and commission received for guarantee

     65,254        71,106        74,647  

Fees and commission received on credit card

     598,705        548,580        507,852  

Fees and commission received on securities business

     96,379        113,346        79,606  

Fees and commission from trust management

     177,456        180,290        160,564  

Fees and commission received on credit information

     12,985        12,626        13,254  

Fees and commission received related to lease

            4,753        84,164  

Other fees

     146,689        140,997        165,777  
  

 

 

    

 

 

    

 

 

 

Total

     1,680,764        1,709,326        1,694,016  
  

 

 

    

 

 

    

 

 

 

 

(2)

Details of fees and commissions expense incurred are as follows (Unit: Korean Won in millions):

 

     For the years ended December 31  
     2018      2019      2020  

Fees and commissions paid

     174,669        189,789        246,824  

Credit card commission

     428,613        407,689        424,316  

Brokerage commission

     1,833        775        551  

Others

     5,675        8,445        8,286  
  

 

 

    

 

 

    

 

 

 

Total

     610,790        606,698        679,977  
  

 

 

    

 

 

    

 

 

 

32. DIVIDEND INCOME

 

(1)

Details of dividend income recognized are as follows (Unit: Korean Won in millions):

 

     For the years ended December 31  
     2018      2019      2020  

Dividend income related to financial assets at FVTPL

     67,892        86,979        120,158  

Dividend income related to financial assets at FVTOCI

     22,660        20,980        18,385  
  

 

 

    

 

 

    

 

 

 

Total

     90,552        107,959        138,543  
  

 

 

    

 

 

    

 

 

 

 

(2)

Details of dividends related to financial assets at FVTOCI are as follows (Unit: Korean Won in millions):

 

     For the years ended December 31  
     2018      2019      2020  

Dividend income recognized from assets held

        

Equity securities

     22,386        20,980        18,385  

Dividend income recognized in assets derecognized

     274                
  

 

 

    

 

 

    

 

 

 

Total

     22,660        20,980        18,385  
  

 

 

    

 

 

    

 

 

 

 

F-157


Table of Contents

33. NET GAIN OR LOSS ON FINANCIAL INSTRUMENTS AT FAIR VALUE THROUGH PROFIT OR LOSS MANDATORILY MEASURED AT FAIR VALUE

 

(1)

Details of gains or losses related to net gain or loss on financial instruments at FVTPL are as follows (Unit: Korean Won in millions):

 

     For the years ended December 31  
     2018      2019     2020  

Gain on financial instruments at fair value through profit or loss measured at fair value

     196,959        58,692       422,374  

Gain (loss) on financial instruments at fair value through profit or loss designated as upon initial recognition

     17,484        (33,237     (665
  

 

 

    

 

 

   

 

 

 

Total

     214,443        25,455       421,709  
  

 

 

    

 

 

   

 

 

 

 

F-158


Table of Contents

(2) Details of net gain or loss on financial instruments at fair value through profit or loss measured at fair value and financial instruments held for trading are as follows (Unit: Korean Won in millions):

 

               For the years ended December 31  
               2018     2019     2020  

Financial assets at FVTPL

  

Securities

  

Gain on transactions and valuation

     182,342       186,394       142,551  
     

Loss on transactions and valuation

     (52,227     (80,306     (122,506
        

 

 

   

 

 

   

 

 

 
     

Sub-total

     130,115       106,088       20,045  
        

 

 

   

 

 

   

 

 

 
  

Loans

  

Gain on transactions and valuation

     5,742       1,556       15,299  
     

Loss on transactions and valuation

     (4,922     (21     (8,087
        

 

 

   

 

 

   

 

 

 
     

Sub-total

     820       1,535       7,212  
        

 

 

   

 

 

   

 

 

 
  

Other financial assets

  

Gain on transactions and valuation

     2,580       3,963       10,902  
  

Loss on transactions and valuation

     (2,366     (3,570     (10,257
     

 

 

   

 

 

   

 

 

 
     

Sub-total

     214       393       645  
        

 

 

   

 

 

   

 

 

 
  

Sub-total

     131,149       108,016       27,902  
  

 

 

   

 

 

   

 

 

 

Derivatives
(Held for trading)

  

Interest rate derivatives

  

Gain on transactions and valuation

     1,255,581       1,507,254       1,727,585  
     

Loss on transactions and valuation

     (1,303,244     (1,615,833     (1,998,824
        

 

 

   

 

 

   

 

 

 
     

Sub-total

     (47,663     (108,579     (271,239
        

 

 

   

 

 

   

 

 

 
  

Currency derivatives

  

Gain on transactions and valuation

     4,935,922       6,872,513       12,562,354  
     

Loss on transactions and valuation

     (4,822,915     (6,855,447     (11,906,353
        

 

 

   

 

 

   

 

 

 
     

Sub-total

     113,007       17,066       656,001  
        

 

 

   

 

 

   

 

 

 
  

Equity derivatives

  

Gain on transactions and valuation

     486,560       839,196       1,835,497  
     

Loss on transactions and valuation

     (484,986     (796,336     (1,825,372
        

 

 

   

 

 

   

 

 

 
     

Sub-total

     1,574       42,860       10,125  
        

 

 

   

 

 

   

 

 

 
  

Other derivatives

  

Gain on transactions and valuation

     4,138       695        
     

Loss on transactions and valuation

     (5,246     (1,366     (415
        

 

 

   

 

 

   

 

 

 
     

Sub-total

     (1,108     (671     (415
        

 

 

   

 

 

   

 

 

 
   Sub-total      65,810       (49,324     394,472  
  

 

 

   

 

 

   

 

 

 
  

Total

     196,959       58,692       422,374  
  

 

 

   

 

 

   

 

 

 

 

F-159


Table of Contents
(3)

Details of net gain (loss) on financial instruments at fair value through profit or loss designated as upon initial recognition are as follows (Unit: Korean Won in millions):

 

     For the years ended December 31  
     2018      2019     2020  

Gain (loss) on equity-linked securities

     15,887        (33,237     (665

Gain on other financial instruments

     1,597               
  

 

 

    

 

 

   

 

 

 

Total

     17,484        (33,237     (665
  

 

 

    

 

 

   

 

 

 

34. NET GAIN OR LOSS ON FINANCIAL ASSETS AT FVTOCI

Details of net gain or loss on financial assets at FVTOCI recognized are as follows (Unit: Korean Won in millions):

 

     For the years ended December 31  
     2018      2019      2020  

Gain on redemption of securities

     53        15        (57

Gain on transaction of securities

     1,994        11,000        24,195  
  

 

 

    

 

 

    

 

 

 

Total

     2,047        11,015        24,138  
  

 

 

    

 

 

    

 

 

 

35. REVERSAL OF (PROVISION FOR) IMPAIRMENT LOSSES DUE TO CREDIT LOSS

Reversal of (provision for) impairment losses due to credit loss are as follows (Unit: Korean Won in millions):

 

     For the years ended December 31  
     2018     2019     2020  

Impairment loss due to credit loss on financial assets measured at FVTOCI

     (2,027     (3,297     (1,529

Reversal of (provision for) impairment loss due to credit loss on securities at amortized cost

     (1,922     1,415       934  

Provision for impairment loss due to credit loss on loan and other financial assets at amortized cost

     (415,084     (385,758     (792,250

Reversal of provision on guarantee

     105,985       4,352       18,348  

Reversal of (provision for) unused loan commitment

     (16,526     9,044       (9,874
  

 

 

   

 

 

   

 

 

 

Total

     (329,574     (374,244     (784,371
  

 

 

   

 

 

   

 

 

 

 

F-160


Table of Contents

36. GENERAL AND ADMINISTRATIVE EXPENSES AND OTHER NET OPERATING INCOME (EXPENSES)

 

(1)

Details of general and administrative expenses recognized are as follows (Unit: Korean Won in millions):

 

     For the years ended December 31  
     2018      2019      2020  

Employee benefits

   Short-term employee benefits    Salaries      1,484,236        1,584,791        1,638,341  
      Employee fringe benefits      468,012        475,238        506,048  
   Share based payments                6,328        7,495  
   Retirement benefit service costs         145,149        168,423        178,455  
   Termination         225,106        156,441        202,259  
     

 

 

    

 

 

    

 

 

 
  

Sub-total

     2,322,503        2,391,221        2,532,598  
     

 

 

    

 

 

    

 

 

 

Depreciation and amortization

           216,735        481,176        520,969  

Other general and administrative expenses

   Rent         321,198        85,705        78,707  
   Taxes and public dues         115,454        137,137        129,904  
   Service charges         222,530        235,117        244,825  
   Computer and IT related      88,689        93,573        108,810  
   Telephone and communication      70,618        70,220        72,711  
   Operating promotion         43,540        45,594        45,891  
   Advertising         72,450        85,887        94,880  
   Printing         8,601        7,845        6,954  
   Traveling         12,757        13,255        7,263  
   Supplies         7,071        7,736        12,127  
   Insurance premium         8,355        9,668        10,805  
   Reimbursement         23,474        23,577        16,500  
   Maintenance         17,384        18,495        18,367  
   Water, light and heating         14,686        15,272        14,993  
   Vehicle maintenance         10,264        10,564        10,225  
   Others         47,724        34,035        29,652  
        

 

 

    

 

 

    

 

 

 
  

Sub-total

     1,084,795        893,680        902,614  
        

 

 

    

 

 

    

 

 

 
  

Total

     3,624,033        3,766,077        3,956,181  
        

 

 

    

 

 

    

 

 

 

 

(2)

Details of other operating income recognized are as follows (Unit: Korean Won in millions):

 

     For the years ended December 31  
     2018      2019      2020  

Gain on transactions of foreign exchange

     1,227,561        602,115        758,347  

Gain related to derivatives (Designated for hedging)

     35,810        126,651        67,395  

Gain on fair value hedged items

     42,797        231        9,646  

Others(*)

     82,417        45,706        63,702  
  

 

 

    

 

 

    

 

 

 

Total

     1,388,585        774,703        899,090  
  

 

 

    

 

 

    

 

 

 

 

(*)

Other income includes income amounting to 29,316 million Won for the years ended December 31, 2018, that the Group recognized for it is to receive from other creditor financial institutions in accordance with the creditor financial institutions committee agreement.

 

F-161


Table of Contents
(3)

Details of other operating expenses recognized are as follows (Unit: Korean Won in millions):

 

     For the years ended December 31  
     2018      2019      2020  

Losses on transactions of foreign exchange

     991,423        192,331        679,350  

KDIC deposit insurance premium

     315,315        333,600        371,054  

Contribution to miscellaneous funds

     298,416        317,667        327,911  

Losses related to derivatives (Designated for hedging)

     36,483        3,686        82,746  

Losses on fair value hedged items

     17,299        86,214        68,508  

Others(*)

     124,240        143,786        189,959  
  

 

 

    

 

 

    

 

 

 

Total

     1,783,176        1,077,284        1,719,528  
  

 

 

    

 

 

    

 

 

 

 

(*)

Others include such expenses amounting to 1,594 million Won for the years ended December 31, 2018, that are related to the Group’s expected payments to other creditor financial institutions in accordance with the creditor financial institutions committee agreement. In addition, they include such expenses amounting to 51,770 million Won, 22,317 million Won and 11,890 million Won, respectively, of intangible asset amortization expense for the years ended December 31, 2018, 2019 and 2020, respectively.

 

(4)

Share-based payment

Details of performance condition share-based payment granted to executives as of December 31, 2019 and 2020 are as follows:

 

1)

Performance condition share-based payment

 

Subject to

      Shares granted for the year 2019

Type of payment

      Cash-settled

Vesting period

      January 1, 2019 ~ December 31, 2022

Date of payment

      2023-01-01

Fair value(*1)

      9,162 Won

Valuation method

      Black-Scholes Model

Expected dividend rate

      4.13%

Expected maturity date

      2 years

Number of shares remaining

   As of December 31, 2019    602,474 shares
   As of December 31, 2020    602,474 shares

Number of shares granted(*2)

   As of December 31, 2019    602,474 shares
   As of December 31, 2020    602,474 shares

Subject to

      Shares granted for the year 2020

Type of payment

      Cash-settled

Vesting period

      January 1, 2020 ~ December 31, 2023

Date of payment

      2024-01-01

Fair value(*1)

      8,792 Won

Valuation method

      Black-Scholes Model

Expected dividend rate

      4.13%

Expected maturity date

      3 years

Number of shares remaining

   As of December 31, 2019   
   As of December 31, 2020    944,343 shares

Number of shares granted(*2)

   As of December 31, 2019   
   As of December 31, 2020    944,343 shares

 

F-162


Table of Contents

 

(*1)

As the amount of payment varies according to the base price (the arithmetic average of the weighted average stock price of transactions in the past one week, the past one month, and the past two months) at the date of payment, the fair value is calculated to measure the liability according to the Black Scholes model based on the base price at the time of each settlement.

(*2)

It is a system in which the amount of stock payable is determined at the beginning, and the payment rate is determined in accordance with the degree of achievement of the pre-set performance target. Performance is evaluated by long-term performance indicators such as relative shareholder return, net profit, return on equity (ROE), non-performing loan ratio, and job performance.

 

2)

The Group accounts for performance condition share-based payments according to the cash-settled method and the fair value of the liabilities is reflected in the compensation costs by re-measuring every closing period. As of December 31, 2019 and 2020, the book value of the liabilities related to the performance condition share-based payments recognized by the Group amounts to 6,328 million Won and 13,823 million Won, respectively.

37. NON-OPERATING INCOME (EXPENSES)

 

(1)

Details of gains or losses on valuation of investments in joint ventures and associates are as follows (Unit: Korean Won in millions):

 

     For the years ended December 31  
     2018     2019     2020  

Gains on valuation of investments in joint ventures and associates

     25,791       103,775       125,602  

Losses on valuation of investments in joint ventures and associates

     (22,595     (16,144     (23,283

Impairment losses of investments in joint ventures and associates

     (177     (3,634     (1,242
  

 

 

   

 

 

   

 

 

 

Total

     3,019       83,997       101,077  
  

 

 

   

 

 

   

 

 

 

 

(2)

Details of other non-operating income and expenses recognized are as follows (Unit: Korean Won in millions):

 

     For the years ended December 31  
     2018     2019     2020  

Other non-operating income

     129,709       68,459       133,195  

Other non-operating expenses

     (87,157     (229,383     (313,415
  

 

 

   

 

 

   

 

 

 

Total

     42,552       (160,924     (180,220
  

 

 

   

 

 

   

 

 

 

 

(3)

Details of other non-operating income recognized are as follows (Unit: Korean Won in millions):

 

     For the years ended December 31  
     2018      2019      2020  

Rental fee income

     6,835        10,106        15,190  

Gains on disposal of investments in joint ventures and associates

     50,511               3,470  

Gains on disposal of premises and equipment, intangible assets and other assets

     30,278        1,632        9,715  

Reversal of impairment loss of premises and equipment, intangible assets and other assets

     761        103        172  

Others(*)

     41,324        56,618        104,648  
  

 

 

    

 

 

    

 

 

 

Total

     129,709        68,459        133,195  
  

 

 

    

 

 

    

 

 

 

 

(*)

Included 67,427 million Won of profit from bargain purchase for the year ended December 31, 2020.

 

F-163


Table of Contents
(4)

Details of other non-operating expenses recognized are as follows (Unit: Korean Won in millions):

 

     For the years ended December 31  
         2018              2019              2020      

Depreciation on investment properties

     4,045        2,225        2,689  

Interest expenses of refundable deposits

     620        834        762  

Losses on disposal of investment in joint ventures and associates

     2,931                

Losses on disposal of premises and equipment, intangible assets and other assets

     1,160        3,433        2,717  

Impairment losses of premises and equipment, intangible assets and other assets

     87        28,295        8,763  

Donation

     51,983        62,545        44,504  

Others(*)

     26,331        132,051        253,980  
  

 

 

    

 

 

    

 

 

 

Total

     87,157        229,383        313,415  
  

 

 

    

 

 

    

 

 

 

 

(*)

Included 224,427 million Won of other extraordinary losses related to other provisions for the year ended December 31, 2020.

38. INCOME TAX EXPENSE

 

(1)

Details of income tax expenses are as follows (Unit: Korean Won in millions):

 

     For the years ended December 31  
         2018              2019             2020      

Current tax expense

       

Current tax expense with respect to the current period

     432,645        612,680       501,223  

Adjustments recognized in the current period in relation to the tax expense of prior periods

     5,923        (65,227     4,914  
  

 

 

    

 

 

   

 

 

 

Sub-total

     438,568        547,453       506,137  
  

 

 

    

 

 

   

 

 

 

Deferred tax expense (income)

       

Change in deferred tax assets (liabilities) due to temporary differences

     314,655        130,816       (1,702

Income tax expense directly attributable to equity and others

            7,184       (18,433
  

 

 

    

 

 

   

 

 

 

Sub-total

     314,655        138,000       (20,135
  

 

 

    

 

 

   

 

 

 

Income tax expense

     753,223        685,453       486,002  
  

 

 

    

 

 

   

 

 

 

 

F-164


Table of Contents
(2)

Income tax expense reconciled to net income before income tax expense is as follows (Unit: Korean Won in millions):

 

     For the years ended December 31  
             2018                     2019                     2020          

Net income before income tax expense

     2,804,872       2,723,049       2,001,251  

Tax calculated at statutory tax rate(*)

     760,978       738,476       514,456  

Adjustments:

      

Effect of income that is exempt from taxation

     (49,418     (61,730     (42,440

Effect of expenses that are not deductible in determining taxable income

     18,639       31,549       19,451  

Adjustments recognized in the current period in relation to the current tax of prior periods

     5,923       (65,227     4,914  

Others

     17,101       42,385       (10,379
  

 

 

   

 

 

   

 

 

 

Sub-total

     (7,755     (53,023     (28,454
  

 

 

   

 

 

   

 

 

 

Income tax expense

     753,223       685,453       486,002  
  

 

 

   

 

 

   

 

 

 

Effective tax rate

     26.9     25.2     24.3

 

(*)

The applicable income tax rate: 1) 11% for taxable income below 200 million Won, 2) 22% for above 200 million Won and below 20 billion Won, 3) 24.2% for above 20 billion Won and below 300 billion Won, 4) 27.5% for above 300 billion Won.

 

(3)

Changes in cumulative temporary differences for the years ended Deferred 31, 2018, 2019 and 2020, are as follows (Unit: Korean Won in millions):

 

    For the year ended December 31, 2018  
          IFRS 9 adoption effect                                
    Beginning
balance
    Recognized
as retained
earnings
    Recognized as
other
comprehensive
income (loss)
    Beginning
balance
after
IFRS 9
adoption
    Business
combination
    Recognized
as income
(expense)
    Recognized as
other
comprehensive
income
(expense)(*2)
    Ending
Balance
 

Gain (loss) on financial assets

    479,065       (150,140     149,796       478,721             (102,170     (4,205     372,346  

Gain on valuation using the equity method of accounting

    24,482                   24,482             3,203       669       28,354  

Gain (loss) on valuation of derivatives

    (10,260     (3,990           (14,250           (13,617     360       (27,507

Accrued income

    (60,987                 (60,987     621       4,520             (55,846

Allowance for credit losses

    (47,697     47,446             (251     399       (52,493           (52,345

Loan and receivables written off

    9,777                   9,777             (3,105           6,672  

Loan origination costs and fees

    (137,320     36             (137,284           (17,147           (154,431

Defined benefit liability

    284,234                   284,234       317       43,821       31,715       360,087  

Deposits with employee retirement insurance trust

    (287,333                 (287,333           (31,092     95       (318,330

Provision for guarantee

    30,602       1,370             31,972             (20,598           11,374  

Other provision

    45,153       25,879             71,032             4,162             75,194  

Others(*1)

    (72,265     4,917             (67,348     44       (130,137     (6,642     (204,083
 

 

 

   

 

 

   

 

 

   

 

 

   

 

 

   

 

 

   

 

 

   

 

 

 

Net deferred tax assets

    257,451       (74,482     149,796       332,765       1,381       (314,653     21,992       41,485  
 

 

 

   

 

 

   

 

 

   

 

 

   

 

 

   

 

 

   

 

 

   

 

 

 

 

F-165


Table of Contents

 

(*1)

Among the deferred tax assets and liabilities classified as ‘others,’ the deferred tax asset arising from unused tax losses amounts to 18,154 million Won.

(*2)

Includes 1,429 million Won presented on non-controlling interests.

 

     For the year ended December 31, 2019  
     Beginning
balance
    Business
combination
    Recognized
as income
(expense)
    Recognized as
other
comprehensive
income
(expense)(*2)
    Ending
Balance
 

Gain (loss) on financial assets

     372,346       1,360       (91,781     (3,573     278,352  

Gain (loss) on valuation using the equity method of accounting

     28,354       90       (17,648     (83     10,713  

Gain (loss) on valuation of derivatives

     (27,507     6       (48,217     306       (75,412

Accrued income

     (55,846     (52     (10,486           (66,384

Allowance for credit losses

     (52,345           (366           (52,711

Loan and receivables written off

     6,672             221             6,893  

Loan origination costs and fees

     (154,431           (8,011           (162,442

Defined benefit liability

     360,087       1,131       21,234       13,850       396,302  

Deposits with employee retirement insurance trust

     (318,330     (1,131     (62,458     143       (381,776

Provision for guarantee

     11,374             (3,459           7,915  

Other provision

     75,194       76       10,958       2,228       88,456  

Others(*1)

     (204,083     (6,927     72,013       (5,687     (144,684
  

 

 

   

 

 

   

 

 

   

 

 

   

 

 

 

Net deferred tax assets

     41,485       (5,447     (138,000     7,184       (94,778
  

 

 

   

 

 

   

 

 

   

 

 

   

 

 

 

 

(*1)

Among the deferred tax assets and liabilities classified as ‘Others,’ the deferred tax asset arising from unused tax losses amounts to 21,656 million Won.

(*2)

Includes 2,737 million Won presented on non-controlling interests.

 

     For the year ended December 31, 2020  
     Beginning
balance
    Business
combination
    Recognized
as income
(expense)
    Recognized as
other
comprehensive
income
(expense)
    Ending
Balance
 

Gain (loss) on financial assets

     278,352       2,243       19,121       (23,221     276,495  

Gain on valuation using the equity method of accounting

     10,713             21,499       1,385       33,597  

Gain (loss) on valuation of derivatives

     (75,412     675       (67,423     (192     (142,352

Accrued income

     (66,384     (4,392     4,548             (66,228

Allowance for credit losses

     (52,711     2,201       4,015             (46,495

Loan and receivables written off

     6,893             1,328             8,221  

Loan origination costs and fees

     (162,442     (14,131     6,377             (170,196

Defined benefit liability

     396,302       7,923       41,186       (3,404     442,007  

Deposits with employee retirement insurance trust

     (381,776     (6,369     (36,858     97       (424,906

Provision for guarantee

     7,915       3,441       (1,871           9,485  

Other provision

     88,456             (3,283           85,173  

Others(*1)

     (144,684     (12,678     31,494       6,904       (118,964
  

 

 

   

 

 

   

 

 

   

 

 

   

 

 

 

Net deferred tax assets

     (94,778     (21,087     20,133       (18,431     (114,163
  

 

 

   

 

 

   

 

 

   

 

 

   

 

 

 

 

F-166


Table of Contents

 

(*1)

Among the deferred tax assets and liabilities classified as ‘others,’ the deferred tax asset arising from unused tax losses amounts to 24,059 million Won.

 

(4)

Unrealizable temporary differences are as follows (Unit: Korean Won in millions):

 

     December 31, 2019     December 31, 2020  

Deductible temporary differences

     171,714       327,139  

Tax loss carry forward

     41,546       97,898

Taxable temporary differences

     (8,024,406     (10,409,344
  

 

 

   

 

 

 

Total

     (7,811,146     (9,984,307
  

 

 

   

 

 

 

No deferred income tax asset has been recognized for the deductible temporary difference of 322,083 million Won associated with investments in subsidiaries and associates as of December 31, 2020, because it is not probable that the temporary differences will be reversed in the foreseeable future. Also, no deferred income tax has been recognized for 5,056 million Won associated with others, as of December 31, 2020, due to the uncertainty that these will be realized in the future.

No deferred income tax liability has been recognized for the taxable temporary difference of 10,409,344 million Won associated with investment in subsidiaries and associates as of December 31, 2020, due to the following reasons:

 

   

The Group is able to control the timing of the reversal of the temporary difference.

 

   

It is probable that the temporary difference will not be reversed in the foreseeable future.

As of December 31, 2020, the expected extinctive date of tax loss carry forward that are not recognized as deferred tax assets are as follows (Unit: Korean Won in millions):

 

     1 year or less      1 – 2 years      2 – 3 years      More than 3 years  

Tax loss carry forward

     29,979        14,341        34,470        19,108  

 

(5)

Details of accumulated deferred tax charged directly to other equity are as follows (Unit: Korean Won in millions):

 

     December 31,
2019
     December 31,
2020
 

Gain on valuation of financial assets at FVTOCI

     27,849        4,628  

Gain on valuation of equity method investments

     1,748        3,133  

Gain on foreign currency translation of foreign operations

     3,774        10,883  

Remeasurements of the net defined benefit liability

     102,120        101,128  

Gain on derivatives designated as cash flow hedge

     280        556  
  

 

 

    

 

 

 

Total

     135,771        120,328  
  

 

 

    

 

 

 

 

(6)

Current tax assets and liabilities are as follows (Unit: Korean Won in millions):

 

     December 31,
2019
     December 31,
2020
 

Current tax assets

     47,367        75,655  

Current tax liabilities

     182,690        370,718  

 

F-167


Table of Contents

39. EARNINGS PER SHARE (“EPS”)

 

(1)

Basic EPS is calculated by dividing net income attributable to common shareholders by weighted-average number of common shares outstanding (Unit: Korean Won in millions, except for EPS and number of shares):

 

     For the years ended December 31  
     2018     2019     2020  

Net income attributable to common shareholders

     2,033,182       1,872,207       1,307,266  

Dividends to hybrid securities

     (151,194     (4,362     (48,915

Net income attributable to common shareholders

     1,881,988       1,867,845       1,258,351  

Weighted average number of common shares outstanding (Unit: million shares)

     673       685       722  

Basic EPS (Unit: Korean Won)

     2,796       2,727       1,742  

 

(2)

The weighted average number of common shares outstanding is as follows (Unit: number of shares, days):

 

   

For the year ended December 31, 2019

 
   

Period

  Number of
shares
    Dates
(Unit:
Day)
    Accumulated
number of shares
outstanding during
period
 

Common shares issued at the beginning of the period

  2019-01-01 ~ 2019-12-31     673,271,226       365       245,743,997,490  

Purchase of treasury stock

  2019-01-08 ~ 2019-12-31     (11,453,702     358       (4,100,425,316

Disposal of treasury stock

  2019-03-22 ~ 2019-12-31     18,346,782       285       5,228,832,870  

Purchase of treasury stock

  2019-08-26 ~ 2019-12-31     (1     128       (128

Disposal of treasury stock(*)

  2019-09-26 ~ 2019-12-31     28,890,707       97       2,802,398,579  

Disposal of treasury stock(*)

  2019-11-22 ~ 2019-12-31     13,212,670       40       528,506,800  

Purchase of treasury stock

  2019-12-13 ~ 2019-12-31     (1     19       (19
       

 

 

 

Sub-total (①)

 

    250,203,310,276  
 

 

 

 

Weighted average number of common shares outstanding (②=(①/365)

 

    685,488,521  
 

 

 

 

 

(*)

In September 2019, Woori Bank disposed of 42,103,377 shares acquired through comprehensive exchange of shares in Woori Card Co., Ltd. and its parent company Woori Financial Group Inc.

 

    

For the year ended December 31, 2020

 
    

Period

   Number of
shares
    Dates
(Unit:
Day)
     Accumulated
number of shares
outstanding during
period
 

Common shares issued at the beginning of the period

   2020-01-01 ~ 2020-12-31      722,267,683       366        264,349,971,978  

Treasury stock

   2020-01-01 ~ 2020-12-31      (2     366        (732
          

 

 

 

Sub-total (①)

 

     264,349,971,246  
  

 

 

 

Weighted average number of common shares outstanding (②=(①/366)

 

     722,267,681  
  

 

 

 

Diluted EPS is equal to basic EPS because there is no dilution effect for the years ended December 31, 2019 and 2020.

 

F-168


Table of Contents

40. CONTINGENT LIABILITIES AND COMMITMENTS

 

(1)

Details of guarantees are as follows (Unit: Korean Won in millions):

 

     December 31, 2019      December 31, 2020  

Confirmed guarantees

     

Guarantee for loans

     89,699        103,229  

Acceptances

     391,688        602,014  

Guarantees in acceptances of imported goods

     224,746        78,395  

Other confirmed guarantees

     6,982,889        6,491,608  
  

 

 

    

 

 

 

Sub-total

     7,689,022        7,275,246  
  

 

 

    

 

 

 

Unconfirmed guarantees

     

Local letters of credit

     193,096        187,146  

Letters of credit

     3,081,390        3,025,923  

Other unconfirmed guarantees

     771,378        403,652  
  

 

 

    

 

 

 

Sub-total

     4,045,864        3,616,721  
  

 

 

    

 

 

 

Commercial paper purchase commitments and others

     884,031        917,489  
  

 

 

    

 

 

 

Total

     12,618,917        11,809,456  
  

 

 

    

 

 

 

 

(2)

Details of unused loan commitments and others are as follows (Unit: Korean Won in millions):

 

     December 31,
2019
     December 31,
2020
 

Loan commitments

     103,651,674        112,088,680  

Other commitments(*)

     5,993,608        7,827,774  

 

(*)

As of December 31, 2019 and 2020, the amount of unsecured bills (purchase note sales) and discounts on electronic short-term bond sales (purchase) are 2,582,274 million Won and 2,894,688million Won, respectively.

 

(3)

Litigation case

Legal cases where the Group is involved are as follows (Unit: Korean Won in millions):

 

     December 31, 2019      December 31, 2020  
     As plaintiff      As defendant      As plaintiff      As defendant  

Number of cases(*)

     119 cases        415 cases        138 cases        460 cases  

Amount of litigation

     291,880        391,362        413,852        413,744  

Provisions for litigations

        27,029           24,336  

 

(*)

The number of lawsuits as of December 31, 2019 and 2020 do not include fraud lawsuits, etc. and those lawsuits that are filed only to extend the statute of limitation.

 

(4)

Other commitments

 

  1)

The Group decided to enter into a stock sales agreement with a major shareholder of Woori Asset Trust Co., Ltd. (formerly, Kukje Asset Trust Co., Ltd.) to acquire 44.5% of interest (58.6% of voting rights) in July, 2019, and to acquire additional 21.3% of interest (28.0% of voting rights) after a certain period. As a result, the Group acquired the interest of the first sales agreement in December 2019 and is planning to acquire the interest of the second sales agreement after a certain period. In regard to this acquisition, the Group recognized 127,335 million Won as other financial liabilities for the second sales agreement.

 

F-169


Table of Contents
  2)

Lime Asset Management Co., Ltd. announced the suspension of redemption of many funds in operation in October 2019. The Group’s total amount of sales of fund under management of Lime Asset Management Co., Ltd.’s subject to redemption suspension is 1,348 accounts and 270.3 billion Won at the end of December 2020. In December 2020, Lime Asset Management Co., Ltd.’s business registration was revoked, and funds subject to redemption suspension were transferred to Wellbridge Asset Management Co., Ltd., which was jointly established by distributors. The Financial Supervisory Dispute Meditation Committee was held on February 23, 2021 for incomplete sales of vendors, and the obligation to compensate investors for some of the losses may be changed by the Dispute Mediation Committee’s decision and the Board’s approval.

 

  3)

As of December 31, 2020, Woori Asset Trust Co., Ltd., a subsidiary, has agreed to carry out construction completion obligations for 44 constructions, which includes the construction of residential and commercial complexes in Busan (U-dong, Haeundae-gu). Land Trust responsible for Construction and Management is a trust that bears the obligation to fulfill the responsibility of the constructor and to compensate the loan financial institution for damages if the company fails to fulfill the construction completion obligation. As of December 31, 2020, the total PF loan amount of PF loan institutions invested in the project of the Land Trust responsible for Construction and Management is 1,389,356 million Won. Although additional losses may occur in relation to the construction completion obligations, the financial statements at December 31, 2020 does not reflect these effects since losses are unlikely and the amount could not be estimated reliably.

41. RELATED PARTY TRANSACTIONS

Related parties of the Group as of December 31, 2019 and 2020, and assets and liabilities recognized, guarantees and commitments, major transactions with related parties and compensation to key management for the years ended December 31, 2018, 2019 and 2020 are as follows. Please refer to Note 13 for the details of joint ventures and associates.

 

F-170


Table of Contents
(1)

Assets and liabilities from transactions with related parties are as follows (Unit: Korean Won in millions):

 

Related parties

  

Account title

   December 31,
2019
    December 31,
2020
 

Associates

 

W Service Networks Co., Ltd.

   Loans      23       21  
   Allowance for credit losses      (1      
   Deposits due to customers      1,881       2,183  
   Accrued expenses      6       6  
   Other liabilities      429       459  
 

Korea Credit Bureau Co., Ltd.

   Loans      3       1  
   Deposits due to customers      26       2,311  
   Other liabilities            5  
 

Korea Finance Security Co., Ltd.

   Loans      1,860       3,440  
   Allowance for credit losses      (3     (6
   Deposits due to customers      1,371       1,927  
   Other liabilities            1  
 

Chin Hung International Inc.

   Loans      244       257  
   Allowance for credit losses      (2     (3
   Deposits due to customers      5,381       8,715  
   Other liabilities      321       171  
 

LOTTE CARD Co. Ltd.

   Loans      7,500       7,500  
   Allowance for credit losses      (30     (77
   Other assets            12  
   Deposits due to customers      2,726       2,697  
   Other liabilities            113  
 

K BANK Co., Ltd.

   Loans      141       104  
   Account receivables      24       26  
   Other assets      4       2  
 

Well to Sea No.3 Private Equity Fund

   Loans      4,490        
   Allowance for credit losses      (8      
   Deposits due to customers      714       4,997  
   Other liabilities      47        
 

Others(*1)(*2)

   Loans      84        
   Allowance for credit losses      (84      
   Other assets      338       651  
   Deposits due to customers      5,577       5,831  
   Other liabilities      172       5  

 

(*1)

Others include Smart Private Equity Fund No.2, IBK KIP Seongjang Dideemdol 1st Private Investment Limited Partnership, Woori G IPO10 [FI_Bal][F]C(F), Woori G Senior Loan No.1, Woori G Egis Bond[FI][F](C(F)), Woori G Clean Energy No.1, Woori Star50 Master Fund ClassC-F, Dongwoo C & C Co., Ltd., Woori Growth Partnerships New Technology Private Equity Fund, Woori-Shinyoung Growth-Cap Private Equity Fund, Woori-Q Corporate Restructuring Private Equity Fund, Woori High plus G.B.

 

F-171


Table of Contents
  Securities Feeder Fund1(G.B.), Uri Hanhwa Eureka Private Equity Fund, Japanese Hotel Real Estate Private Equity Fund 2, Partner One Value Up I Private Equity Fund and etc., as of December 31, 2020.
(*2)

Others include Saman Corporation, Woori-Shinyoung Growth-Cap Private Equity Fund, Uri Hanhwa Eureka Private Equity Fund, Kyesan Engineering Co., Ltd. and DAEA SNC Co., Ltd. and etc., as of December 31, 2019.

 

(2)

Gain or loss from transactions with related parties are as follows (Unit: Korean Won in millions):

 

            For the years ended
December 31
 

Related party

 

A title of account

  2018     2019     2020  

Associates

 

Kumho Tire Co., Inc.(*1)

 

Interest income

    1,098              
   

Reversal of allowance for credit loss

    (156,712            
 

W Service Network Co., Ltd.

 

Other income

    30       32       32  
   

Interest expenses

    14       20       13  
   

Fees expenses

    561       448       525  
   

Reversal of allowance for credit loss

          (3     (4
   

Other expenses

    580       1,423       2,174  
 

Korea Credit Bureau Co., Ltd.

 

Interest expenses

    62       29       5  
   

Fees expenses

    2,310       2,608       3,155  
 

Korea Finance Security Co., Ltd.

 

Interest income

                70  
   

Interest expenses

    12       9       3  
   

Provisions for allowance for credit loss

    4       8       3  
   

Other expenses

    146       112       100  
 

Chin Hung International Inc.

 

Interest expenses

    43       35       19  
   

Provision for (reversal of) allowance for credit loss

    182       44       (145
 

STX Engine Co., Ltd.(*2)

 

Interest income

    333              
   

Interest expenses

    86              
   

Reversal of allowance for credit losses

    (88,734            
 

STX Corporation(*2)

 

Interest expenses

    2              
   

Reversal of allowance for credit losses

    (31,210            
 

LOTTE CARD Co., Ltd.

 

Interest income

          213       311  
   

Fees income

          593       2,748  
   

Interest expenses

          53       68  
   

Provisions for allowance for credit loss

          30       171  
 

K BANK Co., Ltd.

 

Fees income

    1,134       1,468       1,763  
   

Other income

    19              
 

Well to Sea No.3 Private Equity Fund

 

Interest income

    2,179       1,774       1,883  
   

Interest expenses

    9       11       5  
   

Reversal of allowance for credit loss

    (30     (18     (55
 

Others(*3)(*4)(*5)

 

Interest income

    233              
   

Fees income

    23       1,281       2,677  
   

Dividends income

                52  
   

Other income

    14       17       16  
   

Interest expenses

    40       55       28  
   

Reversal of allowance for credit loss

    (147     (5      

 

(*1)

The Group lost significant influence over the entity due to the termination of the joint management procedures of the creditors’ financial institution during the year ended December 31, 2018, and thus the entity was excluded from the list of associates.

(*2)

The shares of the entity were sold after it was transferred to assets held for distribution (sale) during the year ended December 31, 2018 and thus was excluded from the list of associates.

 

F-172


Table of Contents
(*3)

Others as of December 31, 2018 include Saman Corporation, Uri Hanhwa Eureka Private Equity Fund, Kyesan Engineering Co., Ltd, DAEA SNC Co., Ltd. etc.

(*4)

Others include Saman Corporation, Woori-Shinyoung Growth-Cap Private Equity Fund, Uri Hanhwa Eureka Private Equity Fund, Kyesan Engineering Co., Ltd., DAEA SNC Co., Ltd. and etc, as of December 31, 2019.

(*5)

Others include Smart Private Equity Fund No.2, IBK KIP Seongjang Dideemdol 1st Private Investment Limited Partnership, AJU TAERIM 1st Fund, Woori G IPO10 [FI_Bal][F]C(F),Woori G Senior Loan No.1, Woori G Egis Bond[FI][F](C(F)), Woori G Clean Energy No.1, Woori Star50 Master Fund ClassC-F, Saman Corporation, Woori Growth Partnerships New Technology Private Equity Fund, Woori-Shinyoung Growth-Cap Private Equity Fund, Woori-Q Corporate Restructuring Private Equity Fund, Woori High plus G.B. Securities Feeder Fund1(G.B.), Uri Hanhwa Eureka Private Equity Fund, Japanese Hotel Real Estate Private Equity Fund 2, Partner One Value Up I Private Equity Fund, PCC-Woori LP Secondary Fund and etc., as of December 31, 2020.

 

(3)

Major loan transactions with related parties for the years ended December 31, 2018, 2019 and 2020 are as follows (Unit: Korean Won in millions):

 

         For the year ended December 31, 2018  

Related parties

  Beginning
balance
    Loan     Collection     Others     Ending
balance(*1)
 

Associates

   Kumho Tire Co., Inc.(*2)     57,470             7,057       (50,413      
   Well to Sea No. 3 Private Equity Fund     73,810       16,857       88,810             1,857  
   STX Engine Co., Ltd.(*3)     39,886             2,177       (37,709      

 

(*1)

Payments that occurred for business reasons among related parties are excluded and net increase or decrease was used for limited credit loan.

(*2)

The Group lost significant influence over the entity due to the termination of the joint management procedures of the creditors’ financial institution during the year ended December 31, 2018, and thus the entity was excluded from the list of associates.

(*3)

The shares of the entity were sold after it was transferred to assets held for distribution (sale) during the year ended December 31, 2018 and thus was excluded from the list of associates.

 

         For the year ended December 31, 2019  

Related parties

  Beginning
balance
    Loan     Collection     Ending
balance(*)
 

Associates

   W Service Network Co., Ltd.     69       315       361       23  
   Korea Credit Bureau Co., Ltd.     7       26       30       3  
   Korea Finance Security Co., Ltd.     57       2,426       623       1,860  
   Chin Hung International Inc     241       2,338       2,335       244  
   LOTTE CARD Co., Ltd.           7,500             7,500  
   K BANK Co., Ltd.     185       2,249       2,293       141  
   Well to Sea No. 3 Private Equity Fund     1,857       2,633             4,490  

 

(*)

Payments that occurred for business reasons among related parties are excluded and net increase or decrease was used for limited credit loan.

 

F-173


Table of Contents
         For the year ended December 31, 2020  

Related parties

  Beginning
balance
    Loan     Collection     Ending
balance(*)
 

Associates

   W Service Network Co., Ltd.     23       337       339       21  
   Korea Credit Bureau Co., Ltd.     3       17       19       1  
   Korea Finance Security Co., Ltd.     1,860       2,133       553       3,440  
   Chin Hung International Inc     244       2,575       2,562       257  
   LOTTE CARD Co., Ltd.     7,500                   7,500  
   K BANK Co., Ltd.     141       1,942       1,979       104  
   Well to Sea No. 3 Private Equity Fund     4,490             4,490        

 

(*)

Payments that occurred for business reasons among related parties are excluded and net increase or decrease was used for limited credit loan.

 

(4)

Details of changes in major deposits due to customers with related parties for the years December 31, 2018, 2019 and 2020 are as follows (Unit: Korean Won in millions):

 

         For the year ended December 31, 2018  

Related parties

  Beginning
balance
    Increase     Decrease     Ending
balance(*1)
 

Associates

   Saman Corporation     2,334       102             2,436  
   W Service Networks Co., Ltd     1,135       1,025       980       1,180  
   Chin Hung International Inc     765       765       765       765  
   Korea Credit Bureau Co., Ltd.     4,000       12,000       10,000       6,000  
   Partner One Value Up I Private Equity Fund           1,803       400       1,403  
   Korea Finance Security Co., Ltd.     635       560       660       535  
   STX Corporation(*2)     330             330        
   STX Engine Co., Ltd.(*2)     10,256             10,256        
   Kumho Tire Co., Inc.(*2)     37             37        
   Hyunwoo International Co., Ltd.(*2)     41             41        

 

(*1)

Details of payment between related parties and demand deposit due to customers etc. are excluded.

(*2)

Excluded from associates due to disposal for the year ended December 31, 2018.

 

         For the year ended December 31, 2019  

Related parties

  Beginning
balance
    Increase     Decrease     Ending
balance(*1)
 

Associates

   Saman Corporation(*2)     2,436       86             2,522  
   W Service Networks Co., Ltd     1,180       1,460       1,460       1,180  
   Chin Hung International Inc     765       400       765       400  
   Partner One Value Up I Private Equity Fund     1,403       1,617       1,870       1,150  
   Korea Credit Bureau Co., Ltd.     6,000             6,000        
   Korea Finance Security Co., Ltd.     535       25       560        

 

(*1)

Details of payment between related parties, demand deposit due to customers and etc. are excluded.

(*2)

Excluded from the related parties due to the loss of significant influence for the year ended December 31, 2019.

 

F-174


Table of Contents
         For the year ended December 31, 2020  

Related parties

  Beginning
balance
    Increase     Decrease     Ending
balance(*)
 

Associates

   W Service Networks Co., Ltd     1,180       1,180       1,180       1,180  
   Chin Hung International Inc     400             400        
   Partner One Value Up I Private Equity Fund     1,150       1,737       2,024       863  
   Korea Credit Bureau Co., Ltd.           1,000             1,000  

 

(*)

Details of payment between related parties, demand deposit due to customers and etc. are excluded.

 

(5)

There are no major borrowing transactions with related parties for the years ended December 31, 2019 and 2020.

 

(6)

Guarantees provided to the related parties are as follows (Unit: Korean Won in millions):

 

Warrantee

  December 31, 2019     December 31, 2020    

Warranty

Korea Finance Security Co., Ltd.

    400       820     Unused loan commitment

Korea Credit Bureau Co., Ltd.

    32       34     Unused loan commitment

W Service Network Co., Ltd.

    177       179     Unused loan commitment

Chin Hung International Inc.

    32,055       16,167     Unused loan commitment

K BANK Co., Ltd.

    159       196     Unused loan commitment

Well to Sea No.3 Private Equity Fund

    210,510           Unused loan commitment

LOTTE CARD Co. Ltd.

    150,000       500,000     Unused loan commitment

As of December 31, 2019 and 2020, the recognized payment guarantee provisions are 384 million Won and 284 million Won, respectively, in relation to the guarantees provided to the related parties above.

 

(7)

Amount of commitments with the related parties

 

Warrantee

  December 31, 2019     December 31, 2020    

Warranty

Well to Sea No.3 Private Equity Fund

    584,377           Open interest

Together-Korea Government Private Pool Private Securities Investment Trust No.3

          990,000     Open interest

Woori-Q Corporate Restructuring Private Equity Fund

    53,372       36,355     Open interest

PCC-Woori LP Secondary Fund

    7,575       2,525     Open interest

Union Technology Finance Investment Association

          10,500     Open interest

IBK KIP Seongjang Dideemdol 1st Private Investment Limited Partnership

    15,424       9,704     Open interest

Genesis Environmental Energy Company 1st Private Equity Fund

          916     Open interest

Crevisse Raim Impact 1st Startup Venture Specialist Private Equity Fund

    625       550     Open interest

Woori-Shinyoung Growth-Cap Private Equity Fund I

    39,335       12,799     Open interest

Woori G Senior Loan No.1

          53,041     Open interest

JC Assurance No.2 Private Equity Fund

          1,650     Open interest

Woori Seoul Beltway Private Special Asset Fund

    43,402       41,393     Open interest

Woori G Clean Energy No.1

          7,485     Open interest

 

F-175


Table of Contents
(8)

Compensation for key management is as follows (Unit: Korean Won in millions):

 

     For the years ended December 31  
     2018      2019      2020  

Short-term employee salaries

     12,326        13,427        22,778  

Retirement benefit service costs

     489        783        910  

Share-based compensation

            2,494        3,519  
  

 

 

    

 

 

    

 

 

 

Total

     12,815        16,704        27,207  
  

 

 

    

 

 

    

 

 

 

Major management shall be executives and outside directors of Woori Financial Group and major subsidiaries, and includes the CEO of other subsidiaries. Outstanding assets from transactions with key management amount to 2,414 million Won and 3,888 million Won, as of December 31, 2019 and 2020 respectively and with respect to the assets, the Group has not recognized any allowance nor related impairment loss due to credit losses. Also, liabilities from transaction with key management amount to 6,543 million Won and 11,155 million Won, respectively, as of December 31, 2019 and 2020.

 

42.

LEASES

 

(1)

Lessor

 

  1)

Finance lease

 

 

The total investment in finance lease and the present value of the minimum lease payments to be recovered are as follows (Unit: Korean Won in millions):

 

     December 31, 2020  
     Total investment in lease      Net investment in lease  

Within one year

     24,649        23,957  

After one year but within two years

     48,781        45,575  

After two years but within three years

     132,894        120,414  

After three years but within four years

     171,137        151,756  

After four years but within five years

     277,282        244,481  

After five years

     16        12  
  

 

 

    

 

 

 

Total

     654,759        586,195  
  

 

 

    

 

 

 

 

 

The unrealized interest income of the finance lease as of December 31, 2020 is as follows. (Unit: Korean Won in millions):

 

     Unearned interest income  

Total investment in lease

     654,759  

Net investment in lease

     586,195  

Present value of minimum lease payments

     586,133  

Present value of unguaranteed residual value

     62  
  

 

 

 

Unearned interest income

     68,564  
  

 

 

 

 

F-176


Table of Contents
  2)

Operating lease

 

 

The details of operating lease assets as of December 31, 2020 are as follows (Unit: Korean Won in millions):

 

     Vehicles  

Acquisition cost

     1,507,156  

Accumulated depreciation

     (390,981
  

 

 

 

Net carrying value

     1,116,175  
  

 

 

 

 

 

The details of changes in operating lease assets as of December 31, 2020 are as follows (Unit: Korean Won in millions):

 

     Amount  

Beginning balance

     —    

Acquisition

     118,256  

Disposal

     (21,963

Depreciation

     (52,504

Business combination

     1,071,111  

Others

     1,275  
  

 

 

 

Ending balance

     1,116,175  
  

 

 

 
 

The future lease payments to be received under the lease contracts are as follows (Unit: Korean Won in millions):

 

     Amount  

Within one year

     240,005  

After one year but within two years

     223,074  

After two years but within three years

     156,859  

After three years but within four years

     80,174  

After four years but within five years

     24,992  
  

 

 

 

Total

     725,104  
  

 

 

 

 

 

There is no adjusted lease payments recognized as profit or loss for the year ended December 31, 2020.

 

(2)

Lessee

 

  1)

The future lease payments under the lease contracts are as follows (Unit: Korean Won in millions):

 

     December 31,
2019
     December 31,
2020
 

Lease payments

     

Within one year

     161,251        173,885  

After one year but within five years

     232,985        200,844  

After five years

     40,698        34,787  
  

 

 

    

 

 

 

Total

     434,934        409,516  
  

 

 

    

 

 

 

 

  2)

Total cash outflows from lease are as follows (Unit: Korean Won in millions):

 

     For the years ended
December 31
 
     2019      2020  

Total cash outflows from lease

     220,163        207,305  

 

F-177


Table of Contents
  3)

Details of lease payments that are not included in the measurement of lease liabilities due to the fact that they are short-term leases or leases for which the underlying asset is of low value are as follows (Unit: Korean Won in millions):

 

     For the years ended
December 31
 
     2019      2020  

Lease payments for short-term leases

     1,964        1,760  

Lease payments for which the underlying asset is of low value

     332        751  
  

 

 

    

 

 

 

Total

     2,296        2,511  
  

 

 

    

 

 

 

 

(3)

As mentioned in Note 2, the Group uses a practical expedient for rent concession as a direct consequence of COVID-19. Accordingly, the amount recognized in profit or loss during the reporting period is 20,602 million Won, to reflect changes in lease payments arising from the rent concession.

43. BUSINESS COMBINATION

 

(1)

General

The Group acquired substantial control over Aju Capital Co., Ltd. on October 20, 2020, and completed the acquisition of 76.8% (excluding treasury stocks, 74.0% interest including treasury stocks) stake in Woori Financial Capital Co., Ltd. (formerly Aju Capital Co., Ltd.) on December 10, 2020.The main reasons for the business combination are to maximize synergy between the consolidated subsidiaries and to strengthen the non-bank business portfolio.

The operating profit and net loss of Woori Financial Capital Co., Ltd., reflected in the consolidated statement of comprehensive income for the three months after the date of obtaining substantial control(October 20, 2020), are 21,163 million Won and 30,349 million Won, respectively. Had Woori Financial Capital Co., Ltd. been acquired from January 1, 2020, the consolidated statement of comprehensive income would have shown operating profit and net income of Woori Financial Capital Co., Ltd. for 138,116 and 58,980 million Won, respectively.

 

(2)

Identifiable net assets

Identified assets and liabilities as of the acquisition date are as follows (Unit: Korean Won in millions):

 

          Amount  

Assets

   Cash and cash equivalents      259,275  
   Financial assets at FVTPL      575,569  
   Financial assets at amortized cost(*1)      6,489,669  
   Investment properties      10,557  
   Premises and equipment and right-of-use assets      7,367  
   Intangible assets(*2)      8,681  
   Deferred tax assets      6,676  
   Other assets      1,103,542  
     

 

 

 
  

Sub-total

     8,461,336  
     

 

 

 

Liabilities

   Financial liabilities      7,559,535  
   Provisions      21,129  
   Deferred tax liabilities      27,762  
   Other liabilities      48,327  
  

Sub-total

     7,656,753  
     

 

 

 

Fair value of net identifiable assets

     804,583  
     

 

 

 

 

F-178


Table of Contents

 

(*1)

The acquired financial assets at amortized cost were estimated at fair value. The contractual total of the financial assets at amortized cost of Woori Financial Capital Co., Ltd. is 6,669,123 million Won (including 4,531 million Won in financial lease receivables), and the contractual cash flows that are not expected to be recovered as of the acquisition date are 179,454 million Won. (including 710 million Won in financial lease receivables)

(*2)

As 61,396 million Won of Woori Financial Capital Co., Ltd.’s goodwill recognized at the acquisition of Woori Savings Bank is not an identifiable asset, it has been fully deducted. As the core deposits of Woori Savings Bank are determined to be separately identifiable intangible assets, an additional 1,278 million Won was recognized, which was calculated by the fair value assessment through cost reduction method. The cost reduction method is to evaluate the reduced capital raising cost discounted as present value by comparing the cost of financing through deposits generated from stable customer relationships with the cost of financing through other sources.

If, within one year of the acquisition date, new information obtained about the facts and circumstances that existed at the acquisition date requires the adjustment of the amounts recognized at the acquisition date, or the recognition of additional provisions existing at the acquisition date, the accounting for the business combination will be adjusted.

 

(3)

Profit from bargain purchase

Recognized profit from bargain purchase as a result of business combination are as follows (Unit: Korean Won in million):

 

     Amount  

Transfer price

     572,333  

Fair value of net identifiable asset

     804,583  

Non-controlling interest(*1)

     164,823  

Profit from bargain purchase(*2)

     67,427  

 

(*1)

The Group measured the non-controlling interest in Woori Financial Capital acquired at fair value.

(*2)

Included in other non-operating income in the consolidated comprehensive income statement.

Gain from a bargain purchase was recognized as the identifiable net assets exceeded the consideration transferred plus the fair value of non-controlling interest.

The Group acquired core deposits held by Woori Financial Savings Bank as part of the acquisition of Woori Financial Capital Co., Ltd. It was recognized separately from goodwill because it met the separability criterion to meet the recognition requirements for intangible assets.

 

(4)

Business combination cost

The Group incurred 1,071 million Won, including legal fees and due diligence fees, in relation to the business combination, and the amount was recognized as a fee expense in the consolidated statement of comprehensive income of the Group.

 

(5)

Net cash outflow due to business combination

Details of net cash outflows due to business combination are as follows (Unit: Korean Won in million):

 

     Amount  

Consideration paid in cash

     572,333  

Acquired cash and cash equivalents

     259,275  
  

 

 

 

Deduction in total

     313,058  
  

 

 

 

 

F-179


Table of Contents

44. EVENTS AFTER THE REPORTING PERIOD

On March 5, 2021, the Group entered into a share purchase agreement to acquire 100% interests of Woori Savings Bank (common stock 12,160,398 shares) from one of the subsidiaries, Woori Financial Capital Co., Ltd. On March 12, 2021, acquisition was completed as the consideration was legally transferred to Woori Financial Capital Co., Ltd. In addition, on April 15, 2021, the Group acquired an additional 12.9% equity interest in Woori Financial Capital Co., Ltd. From Aju Corporation.

 

F-180