Model
Edge
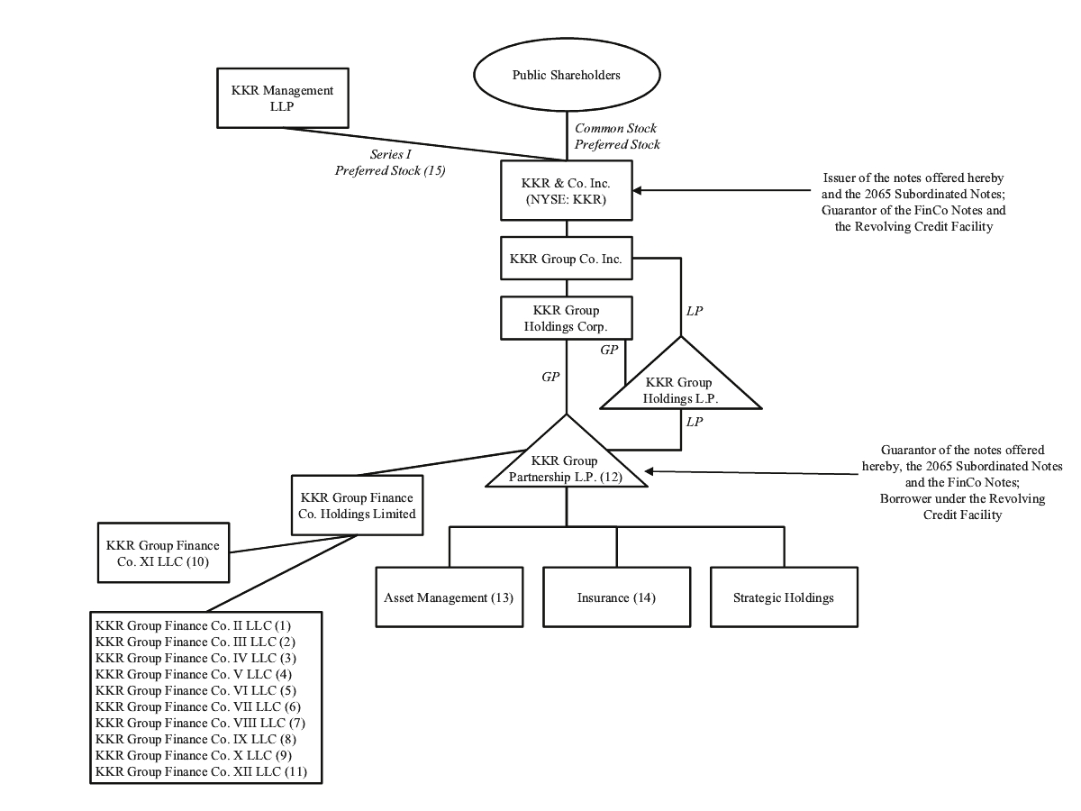
KKR & Co. Inc.
KKR
Filing Type
424B5
Filing Date
8/5/2025
Updated
8/6/25, 2:19 PM
Filing
424B5
Earnings Release
Exhibits
424B5
Prospectus filed pursuant to Rule 424(b)(5)
EX-FILING FEES
FILING FEE TABLE
GRAPHIC
GRAPHIC
GRAPHIC